U Line Ice Maker Ada15Im Users Manual Front_Cover_30219
U-Line Ice Maker ULN-29R 30219_Rev_F
U-CO1175 to the manual 7502df08-1fff-4576-9ce4-e53bc1eea1d4
2015-02-04
: U-Line U-Line-U-Line-Ice-Maker-Ada15Im-Users-Manual-391194 u-line-u-line-ice-maker-ada15im-users-manual-391194 u-line pdf
Open the PDF directly: View PDF
.
Page Count: 66
- SP 18
- ULN-95 Icemaker
- ULN-98 Icemaker
- ULN-SS1095 Icemaker
- U-CO29F
- U-CO29A
- ULN-29R
- U-1075BEV
- U-1075WC
- U-CO1175
- BI-2115
- ADA15IM
- Service Manual
- 2010
- 30219 Section 1 General Information 1209.pdf
- Introduction
- Potential Problems with HFC-134A
- Table Of Contents
- SECTION 1 - GENERAL INFORMATION
- Introduction
- Potential Problems With HFC-134A
- Safety Precautions
- Safety Alert Definitions
- General Precautions
- U-Line Corporation Limited Warranty
- Product Liability Policy
- Serial Number Format
- Warranty Claims Procedure
- Proof of Purchase
- Parts Listing
- SECTION 2 - TROUBLESHOOTING
- Customer Call Guide
- Refrigeration System Diagnosis Guide
- Ice Maker Diagnosis Flow Chart
- Troubleshooting
- SECTION 3 - SERVICE AND REPAIR
- Refrigeration Systems
- Normal Vapor/Compression Cycle Refrigeration
- U-Line Frost Free Refrigeration System
- Compressor/Electrical Specifications
- Ice Maker Operating Cycles
- Ice Maker Operating Cycles (Model U-CO29F)
- Temperature Control Specifications
- Limit Switch Specifications
- Replacing Ice Maker Assembly (CO29F Only)
- Replacing Ice Maker Assembly (All Models Except CO29F)
- Replacing Mold & Heater Assembly
- SECTION 4 - PARTS
- 220 Volt Conversion List
- Model 402 Ice Maker - Models SP18, 95, 98 & SS-1095
- Model SP18
- Model ULN-95 - BI95B, BI95WH, BCM95
- Model ULN-95 - BI95BTP, WH95TP, SS95
- Model ULN-98 - BI98B, BI98WH, SS98
- Model SS-1095
- Model U-CO29F
- Model 402-CO29FF
- Model U-CO29A
- Model 402-29/1175
- Model ULN-29R
- Model U-1075BEV
- Model 1075WC
- Model U-CO1175
- Model BI-2115
- Model 402-BI2015
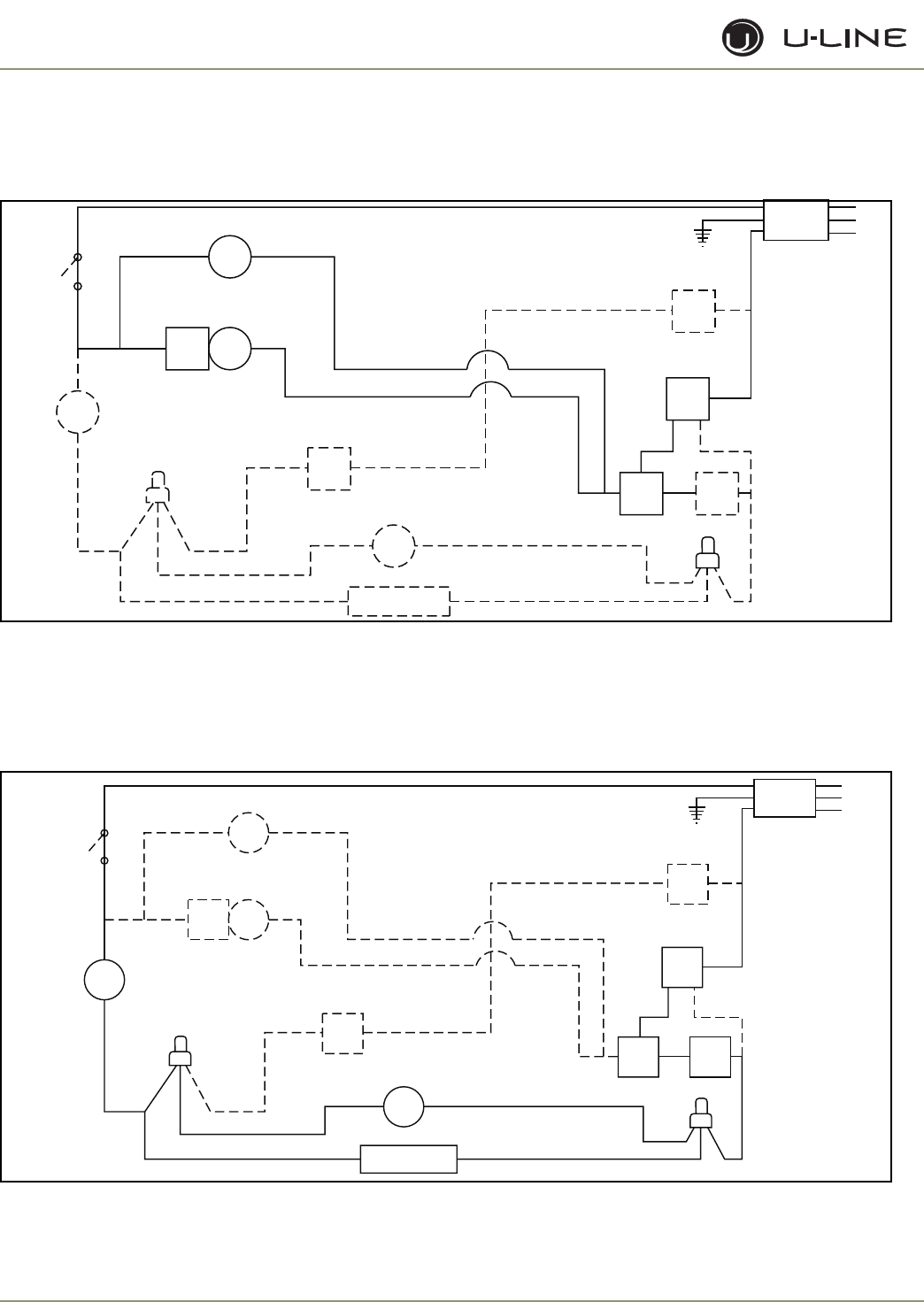
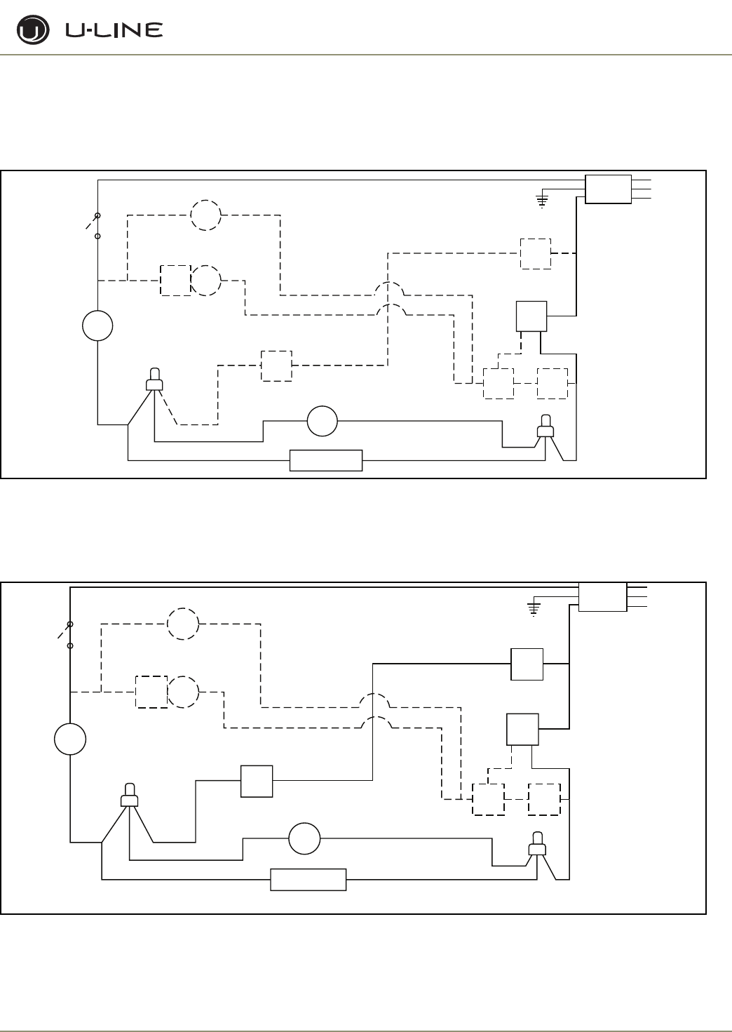
- SECTION 5 - WIRING DIAGRAMS
- ULN-95, ULN-98, SP18 & SS-1095- 220 Volt
- ULN-95, ULN-98 & SP18 - 1150 Volt
- U-CO29F - 115 Volt
- U-CO29A, CO1175, BI2115, ADA15IM - 115 Volt
- U-29R - 115 Volt
- 1075BEV - 115 Volt
- U-CO29A, CO1175, BI2115 - 220 Volt
- 1075WC - 115 Volt
- U-Line Corporation Limited Warranty
- U-Line Corporation warrants each U-Line product to be free from defects in materials and workmanship for a period of one year fr...
- The following are excluded from this limited warranty: installation charges; damages caused by disasters or acts of God, such as...
- If a product defect is discovered during the applicable warranty period, you must promptly notify either the dealer from whom yo...
- This limited warranty is in lieu of any other warranty, express or implied, including, but not limited to any implied warranty o...
- Some states do not allow limitations on how long an implied warranty lasts or the exclusion or limitation of incidental or conse...
- PRODUCT LIABILITY POLICY
- Serial Number Format
- Parts Listing
- 1. Refer to Service Parts and locate the illustration(s) for the model you are servicing.
- 2. Locate the desired part to be serviced and note the item number assigned to it.
- 3. Locate the item number within the parts list. Note the full description and the corresponding part number. If this is for a warranty unit, indicate and record the model and serial numbers.
- 4. When ordering parts, it will be necessary to supply Model Number, Serial Number, Part Number, Part Description and in some cases Color or Voltage.
- Our warranty records may not match the customer's information. In this case, a proof of purchase will be required. If you do not...
- 30219 Section 2 Troubleshooting 1209.pdf
- Customer Call Guide
- The following guide has been developed to help answer frequently asked questions. It can be used by persons scheduling service calls. Things to consider before scheduling a service call:
- Concern
- Response
- Refrigeration System Diagnosis Guide
- Normal
- Normal
- Slightly below room temperature
- Very hot
- Very hot
- Warm
- Cold
- Normal
- Overcharge
- Higher than normal
- Very cold may frost heavily
- Slightly warm to hot
- Hot to warm
- Cool
- Cold
- Higher than normal
- Undercharge
- Lower than normal
- Warm-near room temperature
- Hot
- Warm
- Warm
- Extremely cold near inlet - Outlet below room temperature
- Lower than normal
- Partial Restriction
- Somewhat lower than normal vacuum
- Warm - near room temperature
- Very hot
- Top passes warm - Lower passes cool (near room temperature) due to liquid
- Room temperature (cool) or colder
- Extremely cold near inlet - Outlet below room temperature backing up
- Lower than normal
- Complete Restriction
- In deep vacuum
- Room temperature (cool)
- Room temperature (cool)
- Room temperature (cool)
- Room temperature (cool)
- No refrigeration
- Lower than normal
- No Gas
- 0 PSIG to 25”
- Room temperature (cool)
- Cool to hot
- Room temperature (cool)
- Room temperature (cool)
- No refrigeration
- Lower than normal
- Troubleshooting
- Additional specific troubleshooting information can be found in Theory of Operation - Section 3, under the applicable model.
- Cause
- Remedy
- 1. Control setting too cold.
- 2. Control inoperable (1-2 contacts open)
- 3. Bin switch inoperable.
- 4. Limit switch defective (open).
- 5. Ice maker assembly motor stalled.
- 6. Broken wire in ice maker circuit.
- 7. Water soaked cabinet insulation.
- 8. Dirty condenser.
- 1. Adjust control warmer (counterclockwise).
- 2. Replace control.
- 3. Replace bin switch.
- 4. Replace limit switch.
- 5. Replace motor.
- 6. Repair or replace wiring.
- 7. Replace foamed cabinet assembly.
- 8. Clean condenser.
- 1. Water supply valve closed.
- 2. Water switch inoperable (open).
- 3. Solenoid valve inoperable.
- 4. Fill tube outlet frozen.
- 5. Broken wire in water fill circuit.
- 1. Open water supply valve.
- 2. Replace water switch.
- 3. Replace solenoid valve.
- 4. Defrost fill tube.
- 5. Repair or replace wiring.
- 1. Bin switch inoperable (closed).
- 2. Bin arm binding.
- 1. Replace bin switch.
- 2. Lubricate bin arm pivot points or loosen bin arm lever screw.
- 1. Water switch inoperable (closed).
- 2. Solenoid valve inoperable.
- 3. Stalled ice maker motor.
- 4. Temperature control inoperable. Ice maker is in continuous harvest cycle (contacts 1-2 closed).
- 1. Replace water switch.
- 2. Replace solenoid valve.
- 3. Replace motor.
- 4. Replace temperature control.
- 1. Control inoperable (1-2 contacts will not open).
- 2. Hold switch inoperable.
- 3. Broken wiring.
- 4. Short in mold heater.
- 1. Replace control.
- 2. Replace hold switch.
- 3. Repair or replace wiring.
- 4. Replace heater.
- 1. Control set too cold.
- 2. Fan motor stalled.
- 3. Ice cubes too large.
- 4. Dirty condenser.
- 5. Bypass valve stuck open (Frost Free units only).
- 1. Adjust control warmer (counterclockwise).
- 2. Replace fan motor.
- 3. Lower water fill adjustment.
- 4. Clean condenser.
- 5. Replace bypass valve (Frost Free units only).
- 1. Little or no frost pattern on evaporator.
- 2. Bypass valve stuck open (Frost Free units only).
- 1. Check for sealed system leak or restriction.
- 2. Replace bypass valve (Frost Free units only).
- 1. Relay inoperable.
- 2. Overload inoperable (open).
- 3. Compressor inoperable.
- 1. Replace relay.
- 2. Replace overload.
- 3. Replace compressor.
- 1. Power cord not plugged in.
- 2. On/Off switch in off position.
- 3. On/Off switch inoperable (open).
- 4. Hold switch inoperable (open).
- 5. Control inoperable (2-3 contacts open).
- 6. Broken wire in freeze circuit.
- 7. Ejector blades not in freeze position (12:00)
- 1. Plug in power cord.
- 2. Turn switch to on position.
- 3. Replace On/Off switch.
- 4. Replace hold switch.
- 5. Replace control.
- 6. Repair or replace wiring.
- 7. Manually advance ejector blades to the 12:00 position (test ice maker and limit switch).
- 1. Condenser air flow restricted.
- 2. Condenser fan blade obstructed.
- 3. Condenser fan motor stalled.
- 4. Compressor inoperable.
- 1. Remove restriction (clean condenser and grille).
- 2. Remove blade restriction.
- 3. Replace fan motor.
- 4. Replace compressor.
- 1. Control set too cold.
- 2. Control inoperable (2-3 contacts will not open).
- 3. Control sensing bulb not sensing mold temperature.
- 4. Evaporator fan stalled (Frost Free units only).
- 1. Adjust control warmer (counterclockwise).
- 2. Replace control.
- 3. Fully insert bulb into ice maker tube. Rout bulb away from compressor discharge tube.
- 4. Remove obstruction or replace motor.
- 1. Water supply line leaking at solenoid valve inlet.
- 2. Water line leaking at solenoid valve outlet.
- 3. Water line leaking at fill tube.
- 4. Defrost drain line not in drain pan.
- 5. Crack in water line.
- 1. Tighten fitting or replace fitting gasket and/or fitting.
- 2. Replace water line and fitting.
- 3. Tighten clamp or replace fill tube assembly.
- 4. Position drain line in drain pan.
- 5. Replace water line.
- 1. Ice maker assembly fill cup obstructed.
- 2. Fill ice cup and fill tube out of alignment.
- 3. Water level too high.
- 4. Defrost drain plugged (Frost Free units only).
- 1. Remove obstruction.
- 2. Align fill tube and fill cup.
- 3. Adjust water level.
- 4. Ice in drain trough (Frost Free units only) (see below).
- 1. Door gasket not sealing properly.
- 2. Door out of alignment.
- 3. Water soaked cabinet insulation.
- 4. Light stays on when door is closed.
- 1. Adjust door hinges or replace door gasket.
- 2. Adjust door hinges.
- 3. Replace foamed cabinet assembly.
- 4. Repair or adjust light bracket.
- 1. Copper refrigeration tube touching cabinet.
- 2. Fan blade touching shroud.
- 3. Fan blade obstruction (wiring, foam insulation, packaging material).
- 1. Carefully adjust tubing.
- 2. Adjust fan mounting or shroud.
- 3. Remove obstruction.
- 1. Obstructed drain cup or tube.
- 2. Drain trough heater failed (Frost Free units only).
- 3. Kinked drain tube.
- 4. Drain trough spout and drain cup not aligned.
- 1. Clear obstruction.
- 2. Replace drain trough heater (Frost Free units only).
- 3. Reroute drain tube.
- 4. Align drain trough and drain cup.
- 1. Bypass coil inoperable.
- 2. Defrost timer inoperable.
- 3. Bypass valve inoperable.
- 1. Replace bypass valve.
- 2. Replace defrost timer.
- 3. Replace bypass valve.
- 1. Temperature control set too cold.
- 2. Bin/Freezer door not closing.
- 3. Ice bucket not fully inserted.
- 1. Adjust control to warmer setting (counterclockwise).
- 2. Adjust or replace door.
- 3. Check for ice behind bucket and push ice bucket in place.
- Additional specific troubleshooting information can be found in Theory of Operation - Section 3, under the applicable model.
- 30219 Section 3 Service and Repair 1209.pdf
- Refrigeration Systems
- Figure 1 . Normal Vapor/Compression Cycle Refrigeration System
- Frost Free Refrigeration
- Figure 2 . Frost Free Refrigeration System.
- Figure 3 . Frost Free Air Flow
- Models ULN-95, ULN-98, SP18, U-CO29A, U-CO1175, BI2115, SS-1095 - Figure 4
- Ice maker Operating Cycles (U-CO29F Model)
- Temperature Control Specifications
- Limit Switch Specifications
- Replacing Ice Maker Assembly (CO29F Only)
- 1. Unplug the unit from the main power source.
- 2. Disconnect ice maker wire harness at plug (1).
- 3. Remove control capillary tube from sensing tube on ice maker assembly (2).
- 4. Remove water inlet tube.
- 5. Remove front cover (3).
- 6. Advance the ejector blade to the 3 o’clock position by turning the 5/16” hex head on the small brass gear counterclockwise (4).
- 7. Remove three screws from wall of freezer housing (5).
- 8. Remove ice maker assembly.
- 9. Place new ice maker assembly into position and secure with three screws (5).
- 10. Reconnect wire harness at plug.
- 11. Insert control capillary tube into ice maker sensing tube.
- 12. Insert water inlet tube.
- 13. Apply Permagum® to all exit holes.
- 14. Install back panel.
- 15. Plug in unit and test.
- Figure 13 . Ice Maker Assembly
- 1. Remove back panel.
- 2. Disconnect all wires at bell connectors (5 wires-Models 95, 98 or SP18; or Plug-Models BI2115, ADA15IM, CO29A or CO1175). (1)
- 3. Remove capillary tube from sensing tube on ice maker assembly. (2)
- 4. Remove water inlet tube.
- 5. Remove front cover (3)
- 6. Advance ejector blades to the 3:00 position by turning the 5/16” hex head on the small brass gear counterclockwise (4).
- 7. Remove two screws from the side wall of evaporator(5).
- 8. Remove three screws from the bottom of the evaporator plate.
- 9. Remove ice maker assembly from evaporator shelf.
- 10. Clean alumilastic from evaporator shelf.
- 11. Apply 1/4” layer of fresh alumilastic to heater side of new ice maker.
- 12. Replace parts in reverse order of removal.
- 13. Reconnect all wires.
- 14. Insert capillary tube into ice maker sensing tube.
- 15. Insert water inlet tube.
- 16. Apply permagum to all exit holes.Mount back panel.
- 17. Mount the back panel.
- 18. Plug in unit and test.
- This page intentionally left blank
- 30219 Section 1 General Information 1209.pdf
- Introduction
- Potential Problems with HFC-134A
- Table Of Contents
- SECTION 1 - GENERAL INFORMATION
- Introduction 1-1
- Potential Problems With HFC-134A 1-1
- Safety Precautions 1-3
- Safety Alert Definitions 1-3
- General Precautions 1-3
- U-Line Corporation Limited Warranty 1-4
- Product Liability Policy 1-5
- Serial Number Format 1-6
- Warranty Claims Procedure 1-6
- Proof of Purchase 1-6
- Parts Listing 1-7
- SECTION 2 - TROUBLESHOOTING
- Customer Call Guide 2-1
- Refrigeration System Diagnosis Guide 2-2
- Ice Maker Diagnosis Flow Chart 2-3
- Troubleshooting 2-4
- SECTION 3 - SERVICE AND REPAIR
- Refrigeration Systems 3-1
- Normal Vapor/Compression Cycle Refrigeration 3-1
- U-Line Frost Free Refrigeration System 3-2
- Compressor/Electrical Specifications 3-4
- Ice Maker Operating Cycles 3-6
- Ice Maker Operating Cycles (Model U-CO29F) 3-8
- Temperature Control Specifications 3-9
- Limit Switch Specifications 3-10
- Replacing Ice Maker Assembly (CO29F Only) 3-11
- Replacing Ice Maker Assembly (All Models Except CO29F) 3-11
- SECTION 4 - PARTS
- 220 Volt Conversion List 4-1
- Ice Maker Assembly Information 4-2
- Model SP18 4-4
- Model ULN-95 - BI95B, BI95WH, BCM95 4-6
- Model ULN-95 - BI95BTP, WH95TP, SS95 4-8
- Model ULN-98 - BI98B, BI98WH, SS98 4-10
- Model SS-1095 4-12
- Model U-CO29F 4-14
- Model U-CO29A 4-18
- Model ULN-29R 4-20
- Model U-1075BEV 4-22
- Model 1075WC 4-24
- Model U-CO1175 4-26
- Model BI-2115 4-30
- Model 402-BI2015 4-32
- SECTION 5 - WIRING DIAGRAMS
- ULN-95, ULN-98, SP18 & SS-1095- 115 Volt 5-1
- U-CO29F - 115 Volt 5-1
- U-CO29A, CO1175, BI2115, ADA15IM - 115 Volt 5-2
- U-29R - 115 Volt 5-2
- 1075BEV, 1075WC - 115 Volt 5-3
- ULN-95, ULN-98, SP18 & SS-1095- 220 Volt 5-4
- U-CO29A, CO1175, BI2115, ADA15IM - 220 Volt 5-4
- U-Line Corporation Limited Warranty
- U-Line Corporation warrants each U-Line product to be free from defects in materials and workmanship for a period of one year from the date of purchase; and warrants the sealed system (consisting of the compressor, the condenser, the evaporator, the ...
- The following are excluded from this limited warranty: installation charges; damages caused by disasters or acts of God, such as fire, floods, wind and lightening; damages incurred or resulting from shipping, improper installation, unauthorized modif...
- If a product defect is discovered during the applicable warranty period, you must promptly notify either the dealer from whom you purchased the product or U-Line at P.O. Box 245040, Milwaukee, Wisconsin 53224 or at 414-354-0300. In no event shall suc...
- This limited warranty is in lieu of any other warranty, express or implied, including, but not limited to any implied warranty of merchantability or fitness for a particular purpose; provided however, that to the extent required by law, implied warra...
- Some states do not allow limitations on how long an implied warranty lasts or the exclusion or limitation of incidental or consequential damages, so the above limitations may not apply to you. This warranty gives you specific legal rights, and you ma...
- PRODUCT LIABILITY POLICY
- Serial Number Format
- Parts Listing
- 1. Refer to Service Parts and locate the illustration(s) for the model you are servicing.
- 2. Locate the desired part to be serviced and note the item number assigned to it.
- 3. Locate the item number within the parts list. Note the full description and the corresponding part number. If this is for a warranty unit, indicate and record the model and serial numbers.
- 4. When ordering parts, it will be necessary to supply Model Number, Serial Number, Part Number, Part Description and in some cases Color or Voltage.
- Our warranty records may not match the customer's information. In this case, a proof of purchase will be required. If you do not have the proof of purchase at the time the order is placed, the part will be sent net 15 days, charged to a Visa or Maste...
- 30219 Section 2 Troubleshooting 1209.pdf
- Customer Call Guide
- The following guide has been developed to help answer frequently asked questions. It can be used by persons scheduling service calls. Things to consider before scheduling a service call:
- Concern
- Response
- Refrigeration System Diagnosis Guide
- Normal
- Normal
- Slightly below room temperature
- Very hot
- Very hot
- Warm
- Cold
- Normal
- Overcharge
- Higher than normal
- Very cold may frost heavily
- Slightly warm to hot
- Hot to warm
- Cool
- Cold
- Higher than normal
- Undercharge
- Lower than normal
- Warm-near room temperature
- Hot
- Warm
- Warm
- Extremely cold near inlet - Outlet below room temperature
- Lower than normal
- Partial Restriction
- Somewhat lower than normal vacuum
- Warm - near room temperature
- Very hot
- Top passes warm - Lower passes cool (near room temperature) due to liquid
- Room temperature (cool) or colder
- Extremely cold near inlet - Outlet below room temperature backing up
- Lower than normal
- Complete Restriction
- In deep vacuum
- Room temperature (cool)
- Room temperature (cool)
- Room temperature (cool)
- Room temperature (cool)
- No refrigeration
- Lower than normal
- No Gas
- 0 PSIG to 25”
- Room temperature (cool)
- Cool to hot
- Room temperature (cool)
- Room temperature (cool)
- No refrigeration
- Lower than normal
- Troubleshooting
- Additional specific troubleshooting information can be found in Theory of Operation - Section 3, under the applicable model.
- Cause
- Remedy
- 1. Control setting too cold.
- 2. Control inoperable (1-2 contacts open)
- 3. Bin switch inoperable.
- 4. Limit switch defective (open).
- 5. Ice maker assembly motor stalled.
- 6. Broken wire in ice maker circuit.
- 7. Water soaked cabinet insulation.
- 8. Dirty condenser.
- 1. Adjust control warmer (counterclockwise).
- 2. Replace control.
- 3. Replace bin switch.
- 4. Replace limit switch.
- 5. Replace motor.
- 6. Repair or replace wiring.
- 7. Replace foamed cabinet assembly.
- 8. Clean condenser.
- 1. Water supply valve closed.
- 2. Water switch inoperable (open).
- 3. Solenoid valve inoperable.
- 4. Fill tube outlet frozen.
- 5. Broken wire in water fill circuit.
- 1. Open water supply valve.
- 2. Replace water switch.
- 3. Replace solenoid valve.
- 4. Defrost fill tube.
- 5. Repair or replace wiring.
- 1. Bin switch inoperable (closed).
- 2. Bin arm binding.
- 1. Replace bin switch.
- 2. Lubricate bin arm pivot points or loosen bin arm lever screw.
- 1. Water switch inoperable (closed).
- 2. Solenoid valve inoperable.
- 3. Stalled ice maker motor.
- 4. Temperature control inoperable. Ice maker is in continuous harvest cycle (contacts 1-2 closed).
- 1. Replace water switch.
- 2. Replace solenoid valve.
- 3. Replace motor.
- 4. Replace temperature control.
- 1. Control inoperable (1-2 contacts will not open).
- 2. Hold switch inoperable.
- 3. Broken wiring.
- 4. Short in mold heater.
- 1. Replace control.
- 2. Replace hold switch.
- 3. Repair or replace wiring.
- 4. Replace heater.
- 1. Control set too cold.
- 2. Fan motor stalled.
- 3. Ice cubes too large.
- 4. Dirty condenser.
- 5. Bypass valve stuck open (Frost Free units only).
- 1. Adjust control warmer (counterclockwise).
- 2. Replace fan motor.
- 3. Lower water fill adjustment.
- 4. Clean condenser.
- 5. Replace bypass valve (Frost Free units only).
- 1. Little or no frost pattern on evaporator.
- 2. Bypass valve stuck open (Frost Free units only).
- 1. Check for sealed system leak or restriction.
- 2. Replace bypass valve (Frost Free units only).
- 1. Relay inoperable.
- 2. Overload inoperable (open).
- 3. Compressor inoperable.
- 1. Replace relay.
- 2. Replace overload.
- 3. Replace compressor.
- 1. Power cord not plugged in.
- 2. On/Off switch in off position.
- 3. On/Off switch inoperable (open).
- 4. Hold switch inoperable (open).
- 5. Control inoperable (2-3 contacts open).
- 6. Broken wire in freeze circuit.
- 7. Ejector blades not in freeze position (12:00)
- 1. Plug in power cord.
- 2. Turn switch to on position.
- 3. Replace On/Off switch.
- 4. Replace hold switch.
- 5. Replace control.
- 6. Repair or replace wiring.
- 7. Manually advance ejector blades to the 12:00 position (test ice maker and limit switch).
- 1. Condenser air flow restricted.
- 2. Condenser fan blade obstructed.
- 3. Condenser fan motor stalled.
- 4. Compressor inoperable.
- 1. Remove restriction (clean condenser and grille).
- 2. Remove blade restriction.
- 3. Replace fan motor.
- 4. Replace compressor.
- 1. Control set too cold.
- 2. Control inoperable (2-3 contacts will not open).
- 3. Control sensing bulb not sensing mold temperature.
- 4. Evaporator fan stalled (Frost Free units only).
- 1. Adjust control warmer (counterclockwise).
- 2. Replace control.
- 3. Fully insert bulb into ice maker tube. Rout bulb away from compressor discharge tube.
- 4. Remove obstruction or replace motor.
- 1. Water supply line leaking at solenoid valve inlet.
- 2. Water line leaking at solenoid valve outlet.
- 3. Water line leaking at fill tube.
- 4. Defrost drain line not in drain pan.
- 5. Crack in water line.
- 1. Tighten fitting or replace fitting gasket and/or fitting.
- 2. Replace water line and fitting.
- 3. Tighten clamp or replace fill tube assembly.
- 4. Position drain line in drain pan.
- 5. Replace water line.
- 1. Ice maker assembly fill cup obstructed.
- 2. Fill ice cup and fill tube out of alignment.
- 3. Water level too high.
- 4. Defrost drain plugged (Frost Free units only).
- 1. Remove obstruction.
- 2. Align fill tube and fill cup.
- 3. Adjust water level.
- 4. Ice in drain trough (Frost Free units only) (see below).
- 1. Door gasket not sealing properly.
- 2. Door out of alignment.
- 3. Water soaked cabinet insulation.
- 4. Light stays on when door is closed.
- 1. Adjust door hinges or replace door gasket.
- 2. Adjust door hinges.
- 3. Replace foamed cabinet assembly.
- 4. Repair or adjust light bracket.
- 1. Copper refrigeration tube touching cabinet.
- 2. Fan blade touching shroud.
- 3. Fan blade obstruction (wiring, foam insulation, packaging material).
- 1. Carefully adjust tubing.
- 2. Adjust fan mounting or shroud.
- 3. Remove obstruction.
- 1. Obstructed drain cup or tube.
- 2. Drain trough heater failed (Frost Free units only).
- 3. Kinked drain tube.
- 4. Drain trough spout and drain cup not aligned.
- 1. Clear obstruction.
- 2. Replace drain trough heater (Frost Free units only).
- 3. Reroute drain tube.
- 4. Align drain trough and drain cup.
- 1. Bypass coil inoperable.
- 2. Defrost timer inoperable.
- 3. Bypass valve inoperable.
- 1. Replace bypass valve.
- 2. Replace defrost timer.
- 3. Replace bypass valve.
- 1. Temperature control set too cold.
- 2. Bin/Freezer door not closing.
- 3. Ice bucket not fully inserted.
- 1. Adjust control to warmer setting (counterclockwise).
- 2. Adjust or replace door.
- 3. Check for ice behind bucket and push ice bucket in place.
- Additional specific troubleshooting information can be found in Theory of Operation - Section 3, under the applicable model.

Entertain with U-Line Elegance
Service Manual
2010
www.u-line.com
SP 18
ULN-95 Icemaker
ULN-98 Icemaker
ULN-SS1095 Icemaker
U-CO29F
U-CO29A
ULN-29R
U-1075BEV
U-1075WC
U-CO1175
BI-2115
ADA15IM

1-1
Section 1 - General Information
INTRODUCTION
Three generations of pride and quality manufacturing and
design improvements are built into all U-Line products. The
result: U-Line leads the market with innovative technology and
superior craftsmanship.
This manual contains specific instructions for servicing the U-
Line Products which include these models:
MODELS
SP18
ULN-95 Icemaker
ULN-98 Icemaker
SS-1095 Icemaker
U-CO29F
U-CO29A
ULN-29R
U-1075BEV
U-1075WC
U-CO1175
BI-2115
ADA15IM
POTENTIAL PROBLEMS WITH
HFC-134A
This service manual has been written to cover products
manufactured with HFC-134A. HFC-134A compressors
receive a synthetic based ester oil charge. The hygroscopic
(water attraction) property of ester oil is many times greater
than the mineral oils previously used with CFC-12. High
system moisture causes the formation of acids and alcohol
which can damage the compressor. Systems should not be left
open for more than fifteen (15) minutes at any time as
humidity from the air will enter the system. To ensure system
dehydration, the system should be pulled down to 100
microns and vacuum pump oil (mineral oil) must not be
allowed to enter the system.
Cleanliness of the system is extremely important. The
presence of residues (chlorinated or greasy residues, mineral
oil, or impurities) can lead to capillary tube restrictions, oil
return problems and compressor damage. Do not use flux on
brazed joints.
IMPORTANT
IMPORTANT
Check for the latest service related information at U-
LineService.com. The Technical Knowledge base is
continuously updated and can be accessed anytime. Each U-
Line product has a unique method of installation, but it is
consistent with U-Line’s methods and requirement. Follow
the installation guidelines for the U-Line product you are
installing.

1-2
Section 1 - General Information
TABLE OF CONTENTS
SECTION 1 - GENERAL INFORMATION
Introduction ..................................................................................................................................................................1-1
Potential Problems With HFC-134A.......................................................................................................................1-1
Safety Precautions .......................................................................................................................................................1-3
Safety Alert Definitions ....................................................................................................................................1-3
General Precautions .........................................................................................................................................1-3
U-Line Corporation Limited Warranty...................................................................................................................1-4
Product Liability Policy................................................................................................................................................1-5
Serial Number Format ................................................................................................................................................1-6
Warranty Claims Procedure......................................................................................................................................1-6
Proof of Purchase.........................................................................................................................................................1-6
Parts Listing....................................................................................................................................................................1-7
SECTION 2 - TROUBLESHOOTING
Customer Call Guide ..................................................................................................................................................2-1
Refrigeration System Diagnosis Guide ....................................................................................................................2-2
Ice Maker Diagnosis Flow Chart...............................................................................................................................2-3
Troubleshooting ...........................................................................................................................................................2-4
SECTION 3 - SERVICE AND REPAIR
Refrigeration Systems..................................................................................................................................................3-1
Normal Vapor/Compression Cycle Refrigeration......................................................................................3-1
U-Line Frost Free Refrigeration System .......................................................................................................3-2
Compressor/Electrical Specifications.......................................................................................................................3-4
Ice Maker Operating Cycles ......................................................................................................................................3-6
Ice Maker Operating Cycles (Model U-CO29F)...................................................................................................3-8
Temperature Control Specifications .......................................................................................................................3-9
Limit Switch Specifications .......................................................................................................................................3-10
Replacing Ice Maker Assembly (CO29F Only) ....................................................................................................3-11
Replacing Ice Maker Assembly (All Models Except CO29F)............................................................................3-11
SECTION 4 - PARTS
220 Volt Conversion List............................................................................................................................................4-1
Ice Maker Assembly Information..............................................................................................................................4-2
Model SP18 ....................................................................................................................................................................4-4
Model ULN-95 - BI95B, BI95WH, BCM95 ............................................................................................................4-6
Model ULN-95 - BI95BTP, WH95TP, SS95 ...........................................................................................................4-8
Model ULN-98 - BI98B, BI98WH, SS98................................................................................................................4-10
Model SS-1095 ............................................................................................................................................................4-12
Model U-CO29F.........................................................................................................................................................4-14
Model U-CO29A........................................................................................................................................................4-18
Model ULN-29R .........................................................................................................................................................4-20
Model U-1075BEV......................................................................................................................................................4-22
Model 1075WC..........................................................................................................................................................4-24
Model U-CO1175 ......................................................................................................................................................4-26
Model BI-2115.............................................................................................................................................................4-30
Model 402-BI2015......................................................................................................................................................4-32
SECTION 5 - WIRING DIAGRAMS
ULN-95, ULN-98, SP18 & SS-1095- 115 Volt........................................................................................................5-1
U-CO29F - 115 Volt....................................................................................................................................................5-1
U-CO29A, CO1175, BI2115, ADA15IM - 115 Volt ............................................................................................5-2
U-29R - 115 Volt ..........................................................................................................................................................5-2
1075BEV, 1075WC - 115 Volt..................................................................................................................................5-3
ULN-95, ULN-98, SP18 & SS-1095- 220 Volt........................................................................................................5-4
U-CO29A, CO1175, BI2115, ADA15IM - 220 Volt ............................................................................................5-4

1-3
Section 1 - General Information
SAFETY PRECAUTIONS
IMPORTANT
IMPORTANT
PLEASE READ all instructions completely before
attempting to service the unit.
• Proper installation procedures must be followed if this
unit is being initially installed, or is moved to a new
location after being in service. An INSTALLATION
GUIDE for your unit, providing complete installation
information is available from U-Line Corporation directly,
and must be consulted before any installation is begun. U-
Line contact information appears on the rear cover of this
guide.
• This unit requires connection to a grounded (three-
prong), polarized receptacle that has been placed by a
qualified electrician in accordance with applicable
electrical codes.
Safety Alert Definitions
Safety items throughout this guide are labeled with a Danger,
Warning or Caution based on the risk type:
DANGER
DANGER
Danger means that failure to follow this safety statement will
result in severe personal injury or death.
WARNING
Warning means that failure to follow this safety
statement could result in serious personal injury or death.
CAUTION
Caution means that failure to follow this safety statement
may result in minor or moderate personal injury, property
or equipment damage.
General Precautions
Use this appliance for its intended purpose only and follow
these general precautions along with those listed throughout
this guide:
DANGER
DANGER
RISK OF CHILD ENTRAPMENT. Before you throw away your
old refrigerator or freezer, take off the doors and leave shelves
in place so that children may not easily climb inside.
WARNING
SHOCK HAZARD - Electrical Grounding Required.
• Never attempt to repair or perform maintenance on
the unit until the electricity has been disconnected.
• Never remove the round grounding prong from the
plug and never use a two-prong grounding adapter.
• Altering, cutting of power cord, removal of power cord,
removal of power plug, or direct wiring can cause
serious injury, fire and/or loss of property and/or life
and will void the warranty.
• Never use an extension cord to connect power to the
unit.
• Always keep your working area dry.
WARNING
Failure to use the Anti-Tip Kit when it is included with the
product can cause serious personal injury. The Anti-Tip
Kit must be installed before the unit is used.
CAUTION
• Use care when moving and handling the unit. Use gloves
to prevent personal injury from sharp edges.
• If your model requires defrosting, DO NOT use any type
of heater to defrost. Using a heater to speed up defrosting
can cause personal injury and damage to the inner lining.
IMPORTANT
IMPORTANT
• Do not lift unit by door handle.
• Never install or operate the unit behind closed doors. Be
sure front grille is free of obstruction. Obstructing free air
flow can cause the unit to malfunction and may void the
warranty.
• Failure to clean the condenser every three months can
cause the unit to malfunction. This could void the
warranty.
• Allow unit temperature to stabilize for 24 hours before
use.
• If your model requires defrosting, never use an ice pick or
other sharp instrument to help speed up defrosting. These
instruments can puncture the inner lining or damage
cooling unit.
• Use only genuine U-Line replacement parts. Imitation
parts can damage the unit, affect its operation or
performance and may void the warranty.

1-4
Section 1 - General Information
U-LINE CORPORATION LIMITED WARRANTY
U-Line Corporation warrants each U-Line product to be free from defects in materials and workmanship
for a period of one year from the date of purchase; and warrants the sealed system (consisting of the
compressor, the condenser, the evaporator, the hot gas bypass valve, the dryer and the connecting tubing) in
each U-Line product to be free from defects in materials and workmanship for a period of five years from
the date of purchase. During the initial one-year warranty period for all U-Line products U-Line shall: (1) at
U-Lines option, repair any product or replace any part of a product that breaches this warranty; and (2) for
all Marine, RV and Domestic U-Line products sold and serviced in the United States (including Alaska and
Hawaii) and Canada, U-Line shall cover the labor costs incurred in connection with the replacement of any
defective part. During years two through five of the warranty period for the sealed system, U-Line shall: (1)
repair or replace any part of the sealed system that breaches this warranty; and (2) for all Marine, RV and
Domestic U-Line products sold and serviced in the United States (including Alaska and Hawaii) and Canada,
U-Line shall cover the labor costs incurred in connection with the replacement of any defective part of the
sealed system. All other charges, including transportation charges for replacements under this warranty and
labor costs not specifically covered by this warranty, shall be borne by you. This warranty is extended only
to the original purchaser of the U-Line product. The Registration Card included with the product should be
promptly completed by you and mailed back to U-Line or you can register on-line at www.U-
LineService.com.
The following are excluded from this limited warranty: installation charges; damages caused by disasters or
acts of God, such as fire, floods, wind and lightening; damages incurred or resulting from shipping, improper
installation, unauthorized modification, or misuse/abuse of the product; customer education calls; food loss/
spoilage; door and water level adjustments (except during the first 90 days from the date of purchase);
defrosting the product; adjusting the controls; door reversal; or cleaning the condenser.
If a product defect is discovered during the applicable warranty period, you must promptly notify either the
dealer from whom you purchased the product or U-Line at P.O. Box 245040, Milwaukee, Wisconsin 53224
or at 414-354-0300. In no event shall such notification be received later than 30 days after the expiration of
the applicable warranty period. U-Line may require that defective parts be returned, at your expense, to U-
Lines factory in Milwaukee, Wisconsin, for inspection. Any action by you for breach of warranty must be
commenced within one year after the expiration of the applicable warranty period.
This limited warranty is in lieu of any other warranty, express or implied, including, but not
limited to any implied warranty of merchantability or fitness for a particular purpose;
provided however, that to the extent required by law, implied warranties are included but do
not extend beyond the duration of the express warranty first set forth above. U-Lines sole
liability and your exclusive remedy under this warranty is set forth in the initial paragraph
above. U-Line shall have no liability whatsoever for any incidental, consequential or special
damages arising from the sale, use or installation of the product or from any other cause
whatsoever, whether based on warranty (express or implied) or otherwise based on contract,
tort or any other theory of liability.
Some states do not allow limitations on how long an implied warranty lasts or the exclusion or limitation of
incidental or consequential damages, so the above limitations may not apply to you. This warranty gives you
specific legal rights, and you may also have other rights which vary from state to state.

1-5
Section 1 - General Information
PRODUCT LIABILITY POLICY
Field service technicians are authorized to make an initial assessment. If in the servicer’s judgment
the damage is the result of a product defect, the product would be removed and returned to U-Line in an
unaltered condition. The dealer would then be authorized to permanently replace the end-user’s product at
no cost to the end-user. Please call U-Line immediately at 800-779-2547 to initiate the RA and product ex-
change process.
If in the servicer’s judgment the damage is the result of installation issues (water
connection/drain, etc.), the consumer would be so notified and the correction would be made by the servicer
or installer without requiring removal of the product. Any claim for damages should be directed to the
original installer.
Any U-Line unit involved in an alleged property damage claim must remain unaltered and unrepaired,
for evaluation. No service or repairs should be performed on any unit suspected to be involved
in a property damage situation. If a unit has been altered or repaired in the field prior to U-
Line’s evaluation, any claim for damage may be declined.
If the unit in question is a U-Line CLR or CLRCO with a drain pump, both the unit and the drain pump
(regardless of the manufacturer) must be returned to U-Line Corporation.
To complete the damage claim process for the customer, please obtain the following and forward to
U-Line at onlineservice@U-Line.com, fax to 414-354-5696 or mail to the address below.
Pictures of the unit, installation and any alleged property damage.
Inquire when the problem first appeared, any prior problems with the product and provide a brief
description of the alleged damages.
To expedite the claim process, U-Line will need two damage repair estimates.
Reference the RA number and customer name when providing this information.
If a unit is returned to U-Line, this evaluation will take approximately ten business days. No field service
company is authorized to perform this evaluation. When a Return Authorization Number is issued,
and the unit has been boxed in a U-Line carton, U-Line should be contacted and then will make arrangements
for shipping, or designate a truck line to have the unit shipped freight collect.
If U-Line’s evaluation finds the unit, (or U-Line P60 pump) to be defective, causing the property damage, the
damage claim will be reviewed by the U-Line Customer Assurance Department.
If U-Line’s evaluation finds the unit not to be defective, does not repeat a failure or does not leak any water
from the U-Line unit or U-Line P60 pump, all claims for damage will be declined.
When a product evaluation is needed, it is the customer’s responsibility to assure that the unit is returned
for evaluation. If the customer fails to do so, or has the unit repaired in the field prior to U-Line’s evaluation,
any claim for damage will be declined.
8900 N. 55th St. • P.O. Box 245040
Milwaukee, WI 53224-9540
414/354-0300 • Fax: 414/354-7905
Website: www.u-line.com
Leaders In Quality Undercounter Refrigeration

1-6
Section 1 - General Information
SERIAL NUMBER FORMAT
The serial number is divided into four segments. A typical
serial number is 089469-01-0002.
The first two digits of the first segment, 08, represents the
year the unit was made.
The next four digits of the first segment, 9469, represent the
shop order number. Order number 9469 is assigned for the
Model CLR2160 B-00 units.
The next two digit segment, 01, represents the month the unit
was made.
The last four digit segment, XXXX, is a factory internal
control number used at U-Line Corporation.
WARRANTY CLAIMS PROCEDURE
When submitting claims for warranty payment, please
follow these guidelines.
You can use any form you would normally use to bill your
customer (your own computer generated form, Narda, USA,
etc.). Claims can also be filed on-line at
www.u-lineservice.com.
The model and serial number MUST be on the claims. Claims
will not be paid without a model and serial number.
If you used a part in your repair, you MUST put the part
number, the invoice number and where the part came from.
Claims will be returned without this information.
If you work on more than one unit per service call please
submit a separate claim for each unit.
We track all defects through warranty claims, so please be
specific on what the repair was. If it is a system leak, please
specify where the leak was.
Please be sure the claim is legible. If the claim form cannot be
read, it will be returned, unpaid.
Remember: Door and water level adjustments are 90 day
warranties only.
If you are changing out a unit please supply the model and
serial number of both units (the unit being replaced and the
new unit) and the R.A. number.
Occasionally the customer does not return their warranty cards. In
this case we use the date the unit was shipped to our distributor for
a beginning warranty date. This may cause the claim to be rejected
for a proof of purchase. If you want to check on a purchase date, you
may contact the U-Line Corporation Customer Assurance
Department at 1-800-779-2547. This will allow you to get a proof of
purchase, if needed, before you submit the claim.
At U-Line, parts and labor claims are paid separately. Included
in labor are freon and recovery charges, all other parts are
handled by the parts department. We require that some parts
be returned to us, so we may return them to our vendor. It
will be noted on your packing list if we require you to return
the part. If a part is to be returned please include a copy of the
packing list and a copy of your claim. If the part was purchased
at one of our part distributors, you must handle the part
warranty with that company. For labor payment please send a
readable copy of your claim to U-Line Corporation, P.O. Box
245040, Milwaukee WI, 53224-9540, or fax it to 414-354-
5696. Claims can also be filed on-line at www.u-
lineservice.com.
PROOF OF PURCHASE
Proof of Purchase and/or Proof of Install is an important part
of the warranty claim process. Sometimes it is difficult to
obtain a proper Proof of Purchase/Proof of Install for a
number of different reasons:
• The customer does not have a copy (only the original).
• The customer has only their copy of the final Walk Through or
sign-off of new construction.
• Other valid reasons that prevent your technician from leaving the
job site with a suitable Proof of Purchase/ Proof of Install.
We understand the problem and have modified our Proof of
Purchase policy to help you in these situations.
Effective immediately, if a copy of the Proof of Purchase/Proof
of Install is not available at the site, the technician should
record the following information on the Labor Invoice:
• The name of the selling Dealer
• The date of purchase/installation
• The Order or Invoice number (if available)
• The type of document they saw, i.e. Store Receipt, Closing Papers,
Sign-Off of Building Permit, Final Walk Through, etc.
If we have this information on the Labor Invoice, and we have
the other information that is needed (correct Serial
Number, type of repair, time spent on repairs, etc.),
we will be able to process the invoice for you in a timely
manner.
09 67167-12-0002
Year MonthShop
Order
Number
Factory
Internal
Control
Number

1-7
Section 1 - General Information
PARTS LISTING
How to Order Replacement Parts
1. Refer to Service Parts and locate the illustration(s) for the model
you are servicing.
2. Locate the desired part to be serviced and note the item number
assigned to it.
3. Locate the item number within the parts list. Note the full
description and the corresponding part number. If this is for a
warranty unit, indicate and record the model and serial numbers.
4. When ordering parts, it will be necessary to supply Model
Number, Serial Number, Part Number, Part Description and in
some cases Color or Voltage.
All warranty parts will be shipped at no charge as long as
warranty status has been confirmed. If we require that a part
be returned to U-line, you will be informaed at the time the
order is placed. It will be noted on your packing list if we
require you to return a part or if you may field scrap it. If U-
Line requires a defective part to be returned, a prepaid
shipping label will be included with your new replacement
part. When returning parts enclose a copy of your packing list
and a copy of your labor claim, showing the model and serial
number, and tag or label the part with the nature of the defect.
Our warranty records may not match the customer's information. In
this case, a proof of purchase will be required. If you do not have the
proof of purchase at the time the order is placed, the part will be
sent net 15 days, charged to a Visa or MasterCard or COD if you
don't have an open account with U-Line Corporation. When the
proof of purchase is provided, we will credit your account (a check
will be sent if the part was sent COD).
5. Parts may be ordered on-line, by FAX or phone:
www.U-LineService.com
onlineparts@u-line.com
FAX Number (414) 354-7905
Phone Number (414) 354-0300 or (800) 779-2547;
REPLACEMENT PARTS: Use only genuine U-Line replacement
parts. The use of non-U-Line parts can reduce ice rate, cause water
to overflow from ice maker mold, damage the unit, and can void the
warranty.

1-8
Section 1 - General Information
This page intentionally left blank.

2-1
Section 2 - Troubleshooting
CUSTOMER CALL GUIDE
U-Line’s warranty does not cover customer education calls. It
has been reported that as high as 50% of all service calls
performed are customer education calls.
The following guide has been developed to help answer frequently
asked questions. It can be used by persons scheduling service calls.
Things to consider before scheduling a service call:
Concern Response
The unit is not cold enough. • Are you familiar with the factory temperature specifications for
your unit? Many factors can cause these temperatures to vary;
ambient temperature, application, amount of use (number of
times and length of time the door or drawers or opened and
closed), etc.
• Is the door or drawers sealing properly? If the door or drawer is
not sealed properly, it allows heat into the unit. U-Line’s
warranty is 90 days for door or drawer adjustments.
• Has the door or drawers been left open?
• Is the condenser clean? U-Line’s warranty does not cover
cleaning the condenser.
• Is the unit behind closed doors or the vent restricted? The front
grille must be free of obstruction.
• Is the unit in an application of heavy usage? Heavy usage or
high ambient temperatures will cause a unit to frost up.
• Did you try adjusting the temperature to a colder level? Adjust
to a colder level. Be sure to allow 24 hours between
temperature control adjustments.
Temperature is too cold. • Check actual temperature versus set-point.
• Did you try adjusting the temperature to a warmer level? Adjust
to a warmer level. Be sure to allow 24 hours between
temperature control adjustments.
The unit is frosting up. • Are you familiar with the defrost technology of your unit?
• Is the door or drawers sealing properly? If the door or drawer
is not sealing properly, it allows heat/humidity into the unit.
U-Line’s warranty is 90 days for door or drawer adjustments.
• Has the door or drawers been left open?
• Is the unit in an application of heavy usage? Heavy usage or
high ambient temperatures will cause a unit to frost up.
The ice cubes are sticking together. • Have you tried to shake the ice bucket? If the ice sits without
being used, it will tend to stick together. Shaking the bucket
will usually break the ice cubes apart. If the ice has been sitting
for a long time, you should consider discarding it and make a
fresh batch.
• Is the door or drawers sealing properly? This could cause the ice
cubes to stick together.
• Does the unit need to be defrosted?
Water is leaking out of the unit. Have you checked the water connection to the unit? U-Line’s
warranty does not cover installation adjustments.
No ice or not enough ice. • Are you aware of the factory specifications for ice production?
• Is the ice maker bin arm down? When the arm is up, the ice
maker will not make ice.
• Is the door or drawers sealing properly? U-Line’s warranty is 90
days for door adjustments.

2-2
Section 2 - Troubleshooting
REFRIGERATION SYSTEM DIAGNOSIS GUIDE
System
Condition
Suction
Pressure
Suction
Line
Compressor
Discharge
Condenser Capillary
Tube
Evaporator Wattage
Normal Normal Slightly below
room
temperature
Very hot Very hot Warm Cold Normal
Overcharge Higher than
normal
Very cold may
frost heavily
Slightly warm
to hot
Hot to warm Cool Cold Higher than
normal
Undercharge Lower than
normal
Warm-near
room
temperature
Hot Warm Warm Extremely
cold near
inlet - Outlet
below room
temperature
Lower than
normal
Partial
Restriction
Somewhat
lower than
normal
vacuum
Warm - near
room
temperature
Very hot Top passes
warm - Lower
passes cool
(near room
temperature)
due to liquid
Room
temperature
(cool) or
colder
Extremely
cold near
inlet - Outlet
below room
temperature
backing up
Lower than
normal
Complete
Restriction
In deep
vacuum
Room
temperature
(cool)
Room
temperature
(cool)
Room
temperature
(cool)
Room
temperature
(cool)
No
refrigeration
Lower than
normal
No Gas 0 PSIG to 25” Room
temperature
(cool)
Cool to hot Room
temperature
(cool)
Room
temperature
(cool)
No
refrigeration
Lower than
normal

2-3
Section 2 - Troubleshooting
ICE MAKER DIAGNOSIS FLOW CHART
DOES THE UNIT REFRIGERATE?
Sealed System Leak
Electrical Failure
Compressor Failure
Fan Motor Failure
Defrost System Failure
Low Voltage
Voltage Drop
Wiring
Temperature Control Failure
Water Adjustment
Bin Switch Failure
NO
NO
EVERYWHERE
INTERMITTENT
AT 3:00
YES
NO
AT 12:00
DOES THE UNIT HARVEST ICE
IF THE EJECTOR BLADES ARE
MOVED BY HAND OR WITH A
WRENCH ?
WHERE DO THE
EJECTOR BLADES
STOP?
Mold Heater Failure
Solenoid Valve Failure
Ice Motor Failure
Hold Switch Failure
Limit Switch Failure
Binding Cam/Ejector
Water Switch Failure
IS THERE VOLTAGE AT THE
SOLENOID VALVE TERMINALS
DURING HARVEST?
UL183-11
YES
YES

2-4
Section 2 - Troubleshooting
TROUBLESHOOTING
DANGER
Never attempt to repair or perform maintenance on the unit until the main electrical power has been disconnected from the
unit
Additional specific troubleshooting information can be found in Theory of Operation - Section 3, under the applicable model.
Cause Remedy
Will not eject ice (water frozen).
1. Control setting too cold.
2. Control inoperable (1-2 contacts open)
3. Bin switch inoperable.
4. Limit switch defective (open).
5. Ice maker assembly motor stalled.
6. Broken wire in ice maker circuit.
7. Water soaked cabinet insulation.
8. Dirty condenser.
1. Adjust control warmer (counterclockwise).
2. Replace control.
3. Replace bin switch.
4. Replace limit switch.
5. Replace motor.
6. Repair or replace wiring.
7. Replace foamed cabinet assembly.
8. Clean condenser.
Will not fill with water.
1. Water supply valve closed.
2. Water switch inoperable (open).
3. Solenoid valve inoperable.
4. Fill tube outlet frozen.
5. Broken wire in water fill circuit.
1. Open water supply valve.
2. Replace water switch.
3. Replace solenoid valve.
4. Defrost fill tube.
5. Repair or replace wiring.
Will not stop making ice.
1. Bin switch inoperable (closed).
2. Bin arm binding.
1. Replace bin switch.
2. Lubricate bin arm pivot points or loosen bin arm lever screw.
Water will not stop filling.
1. Water switch inoperable (closed).
2. Solenoid valve inoperable.
3. Stalled ice maker motor.
4. Temperature control inoperable. Ice maker is in
continuous harvest cycle (contacts 1-2 closed).
1. Replace water switch.
2. Replace solenoid valve.
3. Replace motor.
4. Replace temperature control.
Ejector blades will not stop turning.
1. Control inoperable (1-2 contacts will not open).
2. Hold switch inoperable.
3. Broken wiring.
4. Short in mold heater.
1. Replace control.
2. Replace hold switch.
3. Repair or replace wiring.
4. Replace heater.

2-5
Section 2 - Troubleshooting
Low ice production.
1. Control set too cold.
2. Fan motor stalled.
3. Ice cubes too large.
4. Dirty condenser.
5. Bypass valve stuck open (Frost Free units only).
1. Adjust control warmer (counterclockwise).
2. Replace fan motor.
3. Lower water fill adjustment.
4. Clean condenser.
5. Replace bypass valve (Frost Free units only).
Not freezing (compressor and fan motors
operating).
1. Little or no frost pattern on evaporator.
2. Bypass valve stuck open (Frost Free units only).
1. Check for sealed system leak or restriction.
2. Replace bypass valve (Frost Free units only).
Not freezing (compressor not operating - fans
operating).
1. Relay inoperable.
2. Overload inoperable (open).
3. Compressor inoperable.
1. Replace relay.
2. Replace overload.
3. Replace compressor.
Not freezing (compressor and fans not
operating).
1. Power cord not plugged in.
2. On/Off switch in off position.
3. On/Off switch inoperable (open).
4. Hold switch inoperable (open).
5. Control inoperable (2-3 contacts open).
6. Broken wire in freeze circuit.
7. Ejector blades not in freeze position (12:00)
1. Plug in power cord.
2. Turn switch to on position.
3. Replace On/Off switch.
4. Replace hold switch.
5. Replace control.
6. Repair or replace wiring.
7. Manually advance ejector blades to the 12:00 position (test ice maker and
limit switch).
Compressor overheating.
1. Condenser air flow restricted.
2. Condenser fan blade obstructed.
3. Condenser fan motor stalled.
4. Compressor inoperable.
1. Remove restriction (clean condenser and grille).
2. Remove blade restriction.
3. Replace fan motor.
4. Replace compressor.
Compressor will not stop operating.
1. Control set too cold.
2. Control inoperable (2-3 contacts will not open).
3. Control sensing bulb not sensing mold temperature.
4. Evaporator fan stalled (Frost Free units only).
1. Adjust control warmer (counterclockwise).
2. Replace control.
3. Fully insert bulb into ice maker tube. Rout bulb away from compressor
discharge tube.
4. Remove obstruction or replace motor.
Cause Remedy

2-6
Section 2 - Troubleshooting
Water leak (under unit).
1. Water supply line leaking at solenoid valve inlet.
2. Water line leaking at solenoid valve outlet.
3. Water line leaking at fill tube.
4. Defrost drain line not in drain pan.
5. Crack in water line.
1. Tighten fitting or replace fitting gasket and/or fitting.
2. Replace water line and fitting.
3. Tighten clamp or replace fill tube assembly.
4. Position drain line in drain pan.
5. Replace water line.
Water leak (inside unit).
1. Ice maker assembly fill cup obstructed.
2. Fill ice cup and fill tube out of alignment.
3. Water level too high.
4. Defrost drain plugged (Frost Free units only).
1. Remove obstruction.
2. Align fill tube and fill cup.
3. Adjust water level.
4. Ice in drain trough (Frost Free units only) (see below).
Excessive frost buildup.
1. Door gasket not sealing properly.
2. Door out of alignment.
3. Water soaked cabinet insulation.
4. Light stays on when door is closed.
1. Adjust door hinges or replace door gasket.
2. Adjust door hinges.
3. Replace foamed cabinet assembly.
4. Repair or adjust light bracket.
Noisy.
1. Copper refrigeration tube touching cabinet.
2. Fan blade touching shroud.
3. Fan blade obstruction (wiring, foam insulation,
packaging material).
1. Carefully adjust tubing.
2. Adjust fan mounting or shroud.
3. Remove obstruction.
Ice buildup in drain trough or drainage problem.
1. Obstructed drain cup or tube.
2. Drain trough heater failed (Frost Free units only).
3. Kinked drain tube.
4. Drain trough spout and drain cup not aligned.
1. Clear obstruction.
2. Replace drain trough heater (Frost Free units only).
3. Reroute drain tube.
4. Align drain trough and drain cup.
Unit will not defrost (Frost Free units only).
1. Bypass coil inoperable.
2. Defrost timer inoperable.
3. Bypass valve inoperable.
1. Replace bypass valve.
2. Replace defrost timer.
3. Replace bypass valve.
Fresh food temperature too cold.
1. Temperature control set too cold.
2. Bin/Freezer door not closing.
3. Ice bucket not fully inserted.
1. Adjust control to warmer setting (counterclockwise).
2. Adjust or replace door.
3. Check for ice behind bucket and push ice bucket in place.
Cause Remedy

3-1
Section 3 - Service and Repair
REFRIGERATION SYSTEMS
Normal Vapor/Compression Cycle
Refrigeration
• Refrigerant is pumped from the compressor to the
condenser as a high pressure, high temperature vapor.
• As the refrigerant cools in the high pressure condenser,
the vapor condenses to liquid. During this phase change, a
great amount of heat is rejected with the help of the
condenser fan.
• The liquid then flows to the dryer where is strained and
filtered.
• From the dryer, the refrigerant flows through the capillary
tube which meters the liquid refrigerant to the evaporator.
The pressure of the refrigerant is reduced to the
evaporating, or low side, pressure.
• The reduction of pressure on the liquid refrigerant causes
it to boil, or vaporize, until it reaches saturation
temperature. As the low temperature refrigerant passes
through the evaporator coil, it continues to absorb a lot of
heat, causing the boiling action to continue until the
refrigerant is completely vaporized. It is during this phase
change that most heat is absorbed (the cooling takes place)
in the refrigerator.
•The refrigerant vapor leaving the evaporator travels
through the suction line to the compressor inlet. The
compressor takes the low pressure vapor and compresses
it, increasing both pressure and temperature. The hot high
pressure gas is pumped out the discharge line and into the
condenser. The cycle then repeats.
Figure 1. Normal Vapor/Compression Cycle Refrigeration System
CAPILLARY TUBE
DRYER
CONDENSER
COMPRESSOR
EVAPORATOR
UL183-1

3-2
Section 3 - Service and Repair
Frost Free Refrigeration
COOLING MODE
• Bypass solenoid closed.
• Evaporator fan operating.
• Refrigerant flows through capillary tubes.
• Normal vapor/compression cycle refrigeration (see page 3-
1).
DEFROST MODE
• Bypass solenoid valve open.
• Refrigerant flows through bypass system.
• Vapor flows from condenser to evaporator without a
phase change.
• Drain heater on (U-CO29F only).
Figure 2. Frost Free Refrigeration System.
•
SOLENOID VALVE
CAPILLARY TUBE
VALVE IS CLOSED
FLOW WHEN SOLENOID
DRYER
CONDENSER
COMPRESSOR
EVAPORATOR
VALVE IS OPEN
FLOW WHEN SOLENOID
ULIN_0369_A

3-3
Section 3 - Service and Repair
Figure 3. Frost Free Air Flow
Air flow in at
evaporator blade
Air passes though
fin tube evaporator
Condensate drains down past the
evaporator, into drain pan, and into
condensate pan through drain hose. The
drain trough is warmed during defrost by
contact with evaporator fins. On U-CO29F
model, drain trough is also warmed by drai
n
heater attached to the drain pan.
Air flow out at
evaporator outlet
U-LINE1015

3-4
Section 3 - Service and Repair
COMPRESSOR/ELECTRICAL
SPECIFICATIONS
Compressor Pins
To measure start winding resistance, measure across the C-S
pins.
To measure run winding resistance, measure across the
C-R pins. These pins should never measure any resistance to
ground. This would indicate a shorted compressor.
Models ULN-95, ULN-98, SP18, U-CO29A, U-CO1175,
BI2115, SS-1095 - Figure 4
EMI30HER Start winding resistance28 OHMS
EMI30HER Run winding resistance8 OHMS
SD39 Start winding resistance11 OHMS
SD39 Run winding resistance5 OHMS
EMI50HER Start winding resistance12 OHMS
EMI50HER Run winding resistance4 OHMS
SD51 Start winding resistance5 OHMS
SD51 Run winding resistance5 OHMS115 Volt Ice maker
heater resistance80 OHMS
115 Volt Water valve coil resistance335 OHMS
Figure 4. Electrical Relay and Overload Protector
Models SP18, ULN-95, ULN-98, U-CO29A, U-CO1175, BI2115,ADA15IM, & SS-1095
MODEL U-CO29F - Figure 5
EMU45HSC Start winding resistance5.60 OHMS
EMU45HSC Run winding resistance6.70 OHMS
115 Volt Ice maker heater resistance80 OHMS
115 Volt Water valve coil resistance335 OHMS
115 Volt Drain pan heater630-661 OHMS
Figure 5. Electrical Relay and Overload Protector
Model U-CO29F
C
SR
OVERLOAD PROTECTOR
STARTING RELAY
RELAY COVER
UL183-3
EMI ER
C
SR
OVERLOAD PROTECTOR
STARTING RELAY
CAPACITOR
RELAY COVER
UL183-3.1

3-6
Section 3 - Service and Repair
ICE MAKER OPERATING CYCLES
Freeze Cycle (Figure 7)
• Temperature control terminals 2 and 3 are closed.
• Power to the compressor.
• Power to the condenser fan.
Figure 7. Freeze Cycle\
Harvest-1 Cycle (Figure 8
• Temperature control terminals 2 and 3 are open - 2 and 1 close.
• No power to the compressor or condenser fan.
• If bin arm is down, power goes through bin arm switch to the ice
maker motor. If bin arm is up, the ice maker will not harvest.
Figure 8. Harvest-1 Cycle (Hold Switch in Normal Position)
SWITCH
LIMIT
orange
black
black black
MOTOR
MAKER
ICE
MOLD HEATER
WATER
SWITCH
FILL
CNC
MOTOR
FAN
LOAD
OVER
black RELAY
START
COMP.
SWITCH
OFF
ON
black
black
blue
black
CONTROL
TEMP.
NC
black
orange
3
yellow
2
orange
SWITCH
BIN
red NO
1
C
NO
brown
black
white
C
SWITCH
HOLD
VALVE
WATER
ground
UL183-4
(Hold Switch In Normal Position)
SWITCH
LIMIT
orange
black
black black
MOTOR
MAKER
ICE
MOLD HEATER
WATER
SWITCH
FILL
CNC
MOTOR
FAN
LOAD
OVER
black RELAY
START
COMP.
SWITCH
OFF
ON
black
black
blue
black
CONTROL
TEMP.
NC
black
orange
3
yellow
2
orange
SWITCH
BIN
red NO
1
C
NO
brown
black
white
C
SWITCH
HOLD
VALVE
WATER
ground
UL183-5

3-7
Section 3 - Service and Repair
Harvest-2 Cycle (Figure 9)
• Ice maker ejector blades reach approximately 2:00 position and
cam depresses the hold switch. Power goes through the hold
switch to the ice maker motor and mold heater.
• Ejector blades stall on ice and ice maker motor pulsates until
mold heater warms and ice releases.
Figure 9. Harvest-2 Cycle (Hold Switch in Switched Position)
Water Fill Cycle (Figure 10)
• Ice maker ejector blades reach approximately 10:00 position and
cam depresses the water fill switch.
• Power to the water valve. Ice maker mold fills.
Figure 10. Water Fill Cycle
Eject Cycle
• Ejector blades push ice into bucket and stop at 12:00 position.
• Temperature control terminals 2 and 3 have closed during
harvest cycle.
• Next freeze cycle begins with power to the compressor and
condenser fan.
SWITCH
LIMIT
orange
black
black black
MOTOR
MAKER
ICE
MOLD HEATER
WATER
SWITCH
FILL
CNC
MOTOR
FAN
LOAD
OVER
black RELAY
START
COMP.
SWITCH
OFF
ON
black
black
blue
black
CONTROL
TEMP.
NC
black
orange
3
yellow
2
orange
SWITCH
BIN
red NO
1
C
NO
brown
black
white
C
SWITCH
HOLD
VALVE
WATER
ground
UL183-6
SWITCH
LIMIT
orange
black
black black
MOTOR
MAKER
ICE
MOLD HEATER
WATER
SWITCH
FILL
CNC
MOTOR
FAN
LOAD
OVER
black RELAY
START
COMP.
SWITCH
OFF
ON
black
black
blue
black
CONTROL
TEMP.
NC
black
orange
3
yellow
2
orange
SWITCH
BIN
red NO
1
C
NO
brown
black
white
C
SWITCH
HOLD
VALVE
WATER
ground
UL183-7

3-8
Section 3 - Service and Repair
ICE MAKER OPERATING CYCLES
(U-CO29F MODEL)
Note: The refrigeration system operates independently of the ice
maker. This is a new design for U-Line. All other U-Line ice makers
use a double throw control system where the unit is either in a
freeze mode or harvest mode. In the U-CO29FF, the refrigeration
system will cycle on and off depending on the temperature of the
freezer. In most cases, this means the refrigeration system will be
operating during the ice making and harvest modes. If the freezer
control is set too warm, the refrigeration system may cycle off during
ice making mode, slowing the ice production rate. If this happens,
adjust the freezer control colder.
Freeze Cycle
• Ice maker thermostat (located behind grille) open.
• Freezer control closed and refrigeration system is operating.
Harvest Cycle - 1
•Ice maker thermostat closed.
• Refrigeration system operating.
• If bin arm is up, the harvest will not initiate.
• Power goes through the bin switch to the ice maker motor and
mold heater.
Harvest Cycle - 2
• Ice maker ejector blades reach 2:00 position and cam depresses
the hold switch.
• Ejector blades stall on ice and ice maker motor pulsates until
mold heater warms and ice releases.
• Refrigeration system operating.
Water Fill Cycle
• Ice maker blades reach approximately 10:00 position and cam
depresses the water fill switch.
• Power to the water valve. Ice maker mold fills.
• Refrigeration system operating.
Eject Cycle
• Ejector blades push ice into bucket and stop at 12:00 position.
• Ice maker temperature control opens.
• Refrigeration system still operating.

3-9
Section 3 - Service and Repair
TEMPERATURE CONTROL
SPECIFICATIONS
Double Throw Ice Maker Thermostat
Numbers 4548, AR-19-12, 2636, 2690, 2691,
2717, 2783, 2782, 2781, 2780
These temperature controls are double throw, single pole
controls. The sensing tube is inserted into the ice maker mold
and senses mold temperature. After ice is sensed in the mold,
the 2-3 contacts open (stopping the compressor) and the 2-1
contacts are closed (starting the ice maker motor). The 2-3
contacts close (2-1 contacts open) before the end of the ice
harvest cycle.The hold switch prevents power going back to
the compressor. This prepares the control for the next cycle
.
Figure 11. Temperature Controls - Manual Defrost Ice Makers
YELLOW WIRE
CONNECTION
RED WIRE
CONNECTION
BLUE/BLACK WIRE
CONNECTION
ICE MAKER CONTROL
2
1
3
183-8
22
1
3
1
3
FREEZE POSITION ICE HARVEST POSITION
CYCLE CLOSED
CIRCUIT
OPEN
CIRCUIT
FREEZE 2 - 1 2 - 3
HARVEST 2 - 3 2 - 1
183-9

3-10
Section 3 - Service and Repair
LIMIT SWITCH SPECIFICATIONS
• Normally closed Bi-metal switch
• Open temperature: 104°F
• Close temperature: 83°F
The function of this switch is to open in the event of an
overheating condition. This bi-metal thermostat is normally
closed and does not initiate the ice harvest cycle. The ice
harvest cycle is initiated by a double throw, single pole
temperature located remotely from the ice maker assembly.
Figure 12. Limit Switch
28.12
3.00
183-10

3-11
Section 3 - Service and Repair
REPLACING ICE MAKER ASSEMBLY
(CO29F ONLY)
1. Unplug the unit from the main power source.
2. Disconnect ice maker wire harness at plug (1).
3. Remove control capillary tube from sensing tube on ice maker
assembly (2).
4. Remove water inlet tube.
5. Remove front cover (3).
6. Advance the ejector blade to the 3 o’clock position by turning the
5/16” hex head on the small brass gear counterclockwise (4).
7. Remove three screws from wall of freezer housing (5).
8. Remove ice maker assembly.
9. Place new ice maker assembly into position and secure with three
screws (5).
10. Reconnect wire harness at plug.
11. Insert control capillary tube into ice maker sensing tube.
12. Insert water inlet tube.
13. Apply Permagum
®
to all exit holes.
14. Install back panel.
15. Plug in unit and test.
Figure 13. Ice Maker Assembly
REPLACING ICE MAKER ASSEMBLY
(ALL MODELS EXCEPT CO29F)
1. Remove back panel.
2. Disconnect all wires at bell connectors (5 wires-Models 95, 98 or
SP18; or Plug-Models BI2115, ADA15IM, CO29A or CO1175).
(1)
3. Remove capillary tube from sensing tube on ice maker assembly.
(2)
4. Remove water inlet tube.
5. Remove front cover (3)
6. Advance ejector blades to the 3:00 position by turning the 5/16”
hex head on the small brass gear counterclockwise (4).
7. Remove two screws from the side wall of evaporator(5).
8. Remove three screws from the bottom of the evaporator plate.
9. Remove ice maker assembly from evaporator shelf.
10. Clean alumilastic from evaporator shelf.
11. Apply 1/4” layer of fresh alumilastic to heater side of new ice
maker.
12. Replace parts in reverse order of removal.
13. Reconnect all wires.
14. Insert capillary tube into ice maker sensing tube.
15. Insert water inlet tube.
16. Apply permagum to all exit holes.Mount back panel.
17. Mount the back panel.
18. Plug in unit and test.

3-12
Section 3 - Service and Repair
THIS PAGE INTENTIONALLY LEFT BLANK

4-1
Section 4 - Parts
220 VOLT CONVERSION LIST
All models listed in this manual are equipped to run on
110/115 volt. This document is a conversion list for the
applicable 220 volt parts for the following models:
•ULN-SP18
•ULN-95
•ULN-98
• SS-1095
• U-CO29A
• U-CO1175
110V P/N 220V P/N Description
5263-S 5195 Fan motor
80-39015-00 628109 I.M motor (ice makers)
402 619 Ice maker assembly
- Models SP18, 95, 98, and
model 1095
402-29/1175 620 Ice maker assembly
- Models C029A, CO1175
2552A 2555A Water valve
5402-S 5404-S Compressor (ice makers)
150 650 Faceplate assembly
5414 5418 Relay
5413 5417 Overload

4-2
Section 4 - Parts
U-LINE ICE MAKER ASSEMBLY

4-3
Section 4 - Parts
U-LINE ICE MAKER ASSEMBLY
U-Line no longer offers individual ice maker parts for replacement. If there is a defect in the ice maker assembly, you have the choice
of replacing the face plate assembly or the complete ice maker assembly.
IMPORTANT
Ice Maker assemblies vary from model to model. You must use the correct ice maker for the model you are currently
working on.
Please refer to this guide to get the correct Ice Maker or Face Plate assembly
Model Ice Maker Face Plate Assembly
Part Number Part Number
SP18 series 402* 150
95 series 402* 150
98 series 402* 150
1095 series 402* 150
CO29 manual defrost 402-29/1175* 150
CO1175 manual defrost 402-29/1175* 150
CO29F frost free 402-CO29FF 150
BI2115 series 402-BI2015* 150
ADA15IM 402-BI2015* 150
*Alumalastic is included

4-4
Section 4 - Parts
MODEL SP18
28
27
14
6
15
19
21
20
22
23
24
25
26
30
29
31
2
1
6
7
5
34
8
9
10
13
12 11
18
16
17

4-5
Section 4 - Parts
MODEL SP18
Item Part No. Black Part No. White Description
1 SP18B-TRAVELPIN SLV-TRAVEL-PIN Travel Pin Assembly
2 31476-BLK 31476-SS Pin only
3 402 402 Ice Maker Assembly
150 150 Face Plate Assembly (See page 2)
4 SP18B-FRAME SP18-FRAME Trim frame (includes rivets)
5 11698-SSB-S 11698-SS-S Hinge Assembly, top (includes screws)
6 41915 41915 Screw
7 41747-SSB 41747-SSS Pivot screw, top
8 31489-1-BLK 11777 Door handle
9 31493-1-GRY 31493-1-WHT Gasket, door
10 95-DOORBLK WH95M-DOOR Door Assembly
11 SP18-GRILLE SP18-GRILLE Grille Assembly (includes screws)
12 31429 31429 Ice bucket
13 2182-S18-BLK 2182-S18-KIT Evaporator Assembly (includes drier and process tube)
14 11696-SSB-S 11696-SS-S Hinge Assembly, bottom (includes screws)
15 41785-SSB 41747-SSS Pivot Screw, bottom
16 2258-S 2258-S Condenser Assembly (includes drier and process tube)
17 41125 41125 Feet, cabinet
18 2053 2053 On/Off switch
19 2552A 2552A Water valve
20 41826 41826 Brass fitting, 90°
21 41254 41254 Plastic Nut & Sleeve Assembly
22 404-SP18 404-SP18 Fill Tube Assembly
23 5263-S 5263-S Fan motor
24 5188 5188 Fan blade
25 2264 2264 Power cord
26 5402-S 5402-S Compressor Assembly (includes compressor grommet,
relay, relay, overload, drier and process tube)
27 5414 5414 Relay
28 5413 5413 Overload
29 2783 2783 Control
30 41893-ZP 41893-ZP Screw, control
31 11811 11811 Back panel
Not 2693 2693 Drier
Shown
Not 2800 2800 Process tube
Shown
Not 31021 31021 Grommet, compressor

4-6
Section 4 - Parts
MODEL ULN-95 (1 OF 2)
BI95B, BI95WH, BCM95
4
5
12
13
2
3
11
1
9
10
8
6
7
14
24
16
15
17
18
20
21
26 22, 23 24
25
27
29
31
30
32
33
21
19
28
34

4-7
Section 4 - Parts
MODEL ULN-95 (1 OF 2)
BI95B, BI95WH, BCM95
Item Part No. Part No. Part No. Description
BI95B BI95WH BCM95
1 2053 2053 2053 On/Off switch
2 31489-1-BLK 31489-1-KIT 31489-1-BLK Door handle
3 31493-1-GRY 31493-1-WHT 31493-1-GRY Gasket, door
4 11697-ST-BLK 11697-ST-KIT 11697-ST-BLK Hinge, top
5 11695-S-BLK 11695-S-KIT 11695-S-BLK Hinge, bottom
6 11662-BLK 11662-KIT 11662-BLK Grille
7 2628-S 2628-S 2628-S Condenser Assembly
8 402 402 402 Ice Maker Assembly
150 150 150 Face Plate Assembly (See page 2)
9 31429 31429 31429 Ice bucket
10 2182-S-BLK 2182-S-KIT 2182-S-BLK Inner Liner Assembly/
Evaporator
11 95-DOORBLK 95-DOORKIT 80-17112-01 Door Assembly
12 41785-SSB 41785-SSW 41785-SSB Pivot screw, top
13 41747-SSB 41747-SSW 41747-SSB Pivot screw, bottom
14 2783 2783 2783 Control
15 404-95 404-95 404-95 Fill Tube Assembly
16 405 405 405 Brass Fitting Assembly
17 41254 41254 41254 Plastic Nut & Sleeve
Assembly
18 5401-S 5401-S 5401-S Compressor
19 71005 71005 71005 Capacitor
20 41125 41125 41125 Foot, cabinet
21 2964 2964 2964 Dryer
22 5263-S 5263-S 5263-S Fan motor
23 5188 5188 5188 Fan blade
24 11444 11444 11444 Back panel
25 1855-1 1855-1 1855-1 Power cord
26 31154 31154 31154 Insulator Tube Armaflex
27 2552A 2552A 2552A Water valve
28 71004 71004 71004 Relay
29 N/A N/A 11714-BLK Trim Frame
30 N/A N/A BL-TRAVEL-PIN Travel Pin Assembly
31 N/A N/A 31476-BLK Travel pin only
32 41893-BLK 41893-ZP 41893-BLK Screw, hinge
33 41893-ZP 41893-ZP 41893-ZP Screw, control
34 71603 71603 71603 Overload
Not 2819 2819 2819 Process Tube
Shown
Not 31021 31021 31021 Grommet, compressor
Shown

4-8
Section 4 - Parts
MODEL ULN-95 (2 OF 2)
BI95BTP, WH95TP, SS95
4
5
12
13
2
3
11
1
9
10
8
6
7
14
24
16
15
17
18
20
21
26 22, 23 24
25
27
29
31
30
32
33
21
19
28
34

4-9
Section 4 - Parts
MODEL ULN-95 (2 OF 2)
BI95BTP, WH95TP, SS95
Item Part No. Part No. Part No. Description
BI95BTP WH95TP SS95
1 2053 2053 2053 On/Off switch
2 31489-1-BLK 11777 31489-1-BLKDoor handle
3 31493-1-GRY 31493-1-WHT 31493-1-GRY Gasket, door
4 11698-SSB-S 11698-SS-S 11698-SSB-S Hinge, top
5 11696-SSB-S 11696-S-KIT 11696-SSB-S Hinge, bottom
6 11662-BLK 11662-SPL-KIT 11662-BLK Grille
7 2628-S 2628-S 2628-S Condenser Assembly
8 402 402 402 Ice Maker Assembly
150 150 150 Face Plate Assembly (See page 2)
9 31429 31429 31429 Ice bucket
10 2182-S-BLK 2182-S-KIT 2182-S-BLK Inner Liner Assembly/
Evaporator
11 95-DOORBLK WHT95M-DOOR SS95-DOOR Door Assembly
12 41785-SSB 41785-SSS 41785-SSB Pivot screw, top
13 41747-SSB 41747-SSW 41747-SSB Pivot screw, bottom
14 2783 2783 2783 Control
15 404-95 404-95 404-95 Fill Tube Assembly
16 405 405 405 Brass Fitting Assembly
17 41254 41254 41254 Plastic Nut & Sleeve
Assembly
18 5401-S 5401-S 5401-S Compressor
19 71005 71005 71005 Capacitor
20 41125 41125 41125 Foot, cabinet
21 2964 2964 2964 Dryer
22 5263-S 5263-S 5263-S Fan motor
23 5188 5188 5188 Fan blade
24 11444 11444 11444 Back panel
25 1855-1 1855-1 1855-1 Power cord
26 31154 31154 31154 Insulator Tube Armaflex
27 2552A 2552A 2552A Water valve
28 71004 71004 71004 Relay
29 11708-BLK 11708-KIT N/A Trim Frame
30 BL-TRAVEL-PIN SLV-TRAVEL-PIN BL-TRAVEL-PIN Travel Pin Assembly
31 31476-BLK 31476-SS 31476-BLK Travel pin only
32 41941 41941 41941 Screw, hinge
33 41893-ZP 41893-ZP 41893-ZP Screw, control
34 71603 71603 71603 Overload
Not 2819 2819 2819 Process Tube
Shown
Not 31021 31021 31021 Grommet, compressor
Shown

4-10
Section 4 - Parts
MODEL ULN-98
BI98B, BI98WH, SS98
4
12
31
30
26
20
19
28
5
13
3
11
21
29
6
24 10
2
8
9
7
14
22, 23
18
25
16
15
17
27
32
33

4-11
Section 4 - Parts
MODEL ULN-98
BI98B, BI98WH, SS98
Item Part No. Part No. Part No. Description
BI98B BI98WH SS98
1 2053 2053 2053 On/Off switch
2 31489-2-BLK 31489-2-KIT 31489-2-BLK Door handle
3 31493-2-GRY 31493-2-WHT 31493-2-GRY Gasket, door
4 11697-ST-BLK 11697-ST-KIT 11698-SSB-S Hinge, top
5 11695-S-BLK 11695-S-KIT 11696-SSB-S Hinge, bottom
6 11661-BLK 11661-KIT 11661-BLK Grille
7 2628-S 2628-S 2628-S Condenser Assembly
8 402 402 402 Ice Maker Assembly
150 150 150 Face Plate Assembly (See page 2)
9 31430 31430 31430 Ice bucket
10 2183-S-BLK 2183-S-KIT 2183-S-SS Inner Liner Assembly/
Evaporator
11 98-DOORBLK 98-DOORKIT SS98-DOOR Door Assembly
12 41785-SSB 41785-SSW 41785-SSB Pivot screw, top
13 41747-SSB 41747-SSW 41747-SSB Pivot screw, bottom
14 2783 2783 2783 Control
15 404-98 404-98 404-98 Fill Tube Assembly
16 405 405 405 Brass Fitting Assembly
17 41254 41254 41254 Plastic Nut & Sleeve
Assembly
18 5401-S 5401-S 5401-S Compressor
19 71005 71005 71005 Capacitor
20 41125 41125 41125 Foot, cabinet
21 2964 2964 2964 Dryer
22 5263-S 5263-S 5263-S Fan motor
23 5188 5188 5188 Fan blade
24 11443 11443 11443 Back panel
25 1855-1 1855-1 1855-1 Power cord
26 41893-BLK 41893-ZP 41941 Screw, hinge
27 2552A 2552A 2552A Water valve
28 71004 71004 71004 Relay
29 41893-ZP 41893-ZP 41893-ZP Screw, control
30 N/A N/A BL-TRAVEL-PIN Travel Pin Assembly
31 N/A N/A 31476-BLK Travel pin only
32 31021 31021 31021 Grommet
33 71603 71603 71603 Overload
Not 2800 2800 2800 Process tube
Shown

4-12
Section 4 - Parts
MODEL SS-1095
16
15
17
27
31 30
4
12
31
13
5
19
28
26 22, 23 24
25
21
32
35
24
34
10 8
11
2
3
6
9
29
29A
18
7
23
22
20
14
133
32

4-13
Section 4 - Parts
MODEL SS-1095
Item Part No. Description
1 2053 On/Off switch
2 14206-S Door handle
3 31493-1-GRY Gasket, door
4 11698-SS-S Hinge, top
5 11696-SS-S Hinge, bottom
6 80-29017-02 Grille, flush with door
80-29017-01 Grille, flush with cabinet & no frame
7 2628-S Condenser Assembly
8 402 Ice Maker Assembly
150 Face Plate Assembly (See page 2)
9 31429 Ice bucket
10 2182 Inner Liner Assembly/
Evaporator
11 80-17106-03 Door Assembly
12 41785-SS Pivot screw, top
13 41747-SS Pivot screw, bottom
14 2783 Control
15 404-95 Fill Tube Assembly
16 405 Brass Fitting Assembly
17 41254 Plastic Nut & Sleeve
Assembly
18 5401-S Compressor
19 71005 Capacitor
20 41125 Foot, cabinet
21 2964 Dryer
22 5263-S Fan motor
23 5188 Fan blade
24 11444 Back panel
25 1855-1 Power cord
26 31154 Insulator Tube Armaflex
27 2552A Water valve
28 71004 Relay
29 95SS-FRAME Frame, flush to cabinet
29A 95SS-FLUSHFRAME Frame, flush to door assembly
30 26109-S Travel Latch Assembly
31 41941 Screw, hinge
32 71603 Overload
33 41893-ZP Screw, control
34 41342 Screw, back panel
35 41787 Nut, bottom hinge
Not 31021 Grommet
Shown
Not 2819 Process Tube
Shown

4-14
Section 4 - Parts
Model U-CO29F (1 of 2)
MODEL U-CO29F
17
16
8
2
5
4
3
9
10
11
12
13
14
15
20
26, 27
23
18
19
22
21
50
47 48
49
32
31
43
46
30
28 29
67
37
38
39
24
25
44
45
33
35
34
36
40
41
42
1
51

4-15
Section 4 - Parts
MODEL U-CO29F (1 OF 2)
Item Part No. Black Part No. White Description
1 80-35003-S 80-35003-S Freezer Housing Assembly
2 26069-S 26069-S Freezer Door Assembly
3 12013-S 12013-S Hinges, freezer door
4 42135 42135 Spring, hinge, freezer door
5 42157 42157 Tape, hinge, freezer door
6 40010-09 40010-09 Glass shelf
7 31443-6 31443-6 Trim, shelf front
8 402-CO29FF 402-CO29FF Ice Maker Assembly
150 150 Face Plate Assembly (see page 2)
9 11697-ST-BLK 11697-ST-KIT Hinge Assembly, top
10 41893-BLK 41893-ZP Screw, hinge
11 41785-SSB 41785-SSW Pivot screw, top
12 31489-3-BLK 31489-3-KIT Door handle
13 31493-3-GRY 31493-3-WHT Gasket, door
14 80-17014-01 80-17014-02 Door Assembly
15 80-29014-01 80-29014-02 Grille Assembly
16 26011 26011 Ice bucket
17 2334-FFS 2334-FFS Evaporator Assembly
18 11955 11955 Cover, evaporator
19 11952 11952 Cover, evaporator fan
20 2349 2349 Drain Pan Assembly
21 5434 5434 Fan motor, evaporator
22 31656 31656 Fan blade, evaporator
23 41967-1 41967-1 Drain tube
24 2692 2692 Dryer
25 2800 2800‘ Process tube
26 66005 66005 Heater, drain pan
27 35014 35014 Tape, drain pan heater
28 11695-S-BLK 11695-S-KIT Hinge Assembly, bottom
29 41747-SSB 41747-SSW Pivot screw, bottom
30 1893-FFS 1893-FFS Condenser Assembly

4-16
Section 4 - Parts
MODEL U-CO29F (2 OF 2)
17
16
8
2
5
4
3
9
10
11
12
13
14
15
20
26, 27
23
18
19
22
21
50
47 48
49
32
31
43
46
30
28 29
67
37
38
39
24
25
44
45
33
35
34
36
40
41
42
1
51

4-17
Section 4 - Parts
MODEL U-CO29F (2 OF 2)
Item Part No. Black Part No. White Description
31 41125 41125 Foot, cabinet
32 2053 2053 On/Off switch
33 2552A 2552A Water valve
34 41826 41826 Fitting, brass, 90°
35 41254 41254 Plastic Nut & Sleeve Assembly
36 404FF 404FF Fill Tube Assembly
37 5300 5300 Fan motor
38 5428 5428 Fan blade
39 2902 2902 Power cord
40 73002-FFS 73002-FFS Bypass Valve Assembly
41 73002-2 73002-2 Coil only, Danfoss
42 68000 68000 Defrost timer
43 5408-FFS 5408-FFS Compressor Assembly
44 71021 71021 Relay
45 71020 71020 Overload
46 71022 71022 Capacitor
47 2885-S 2885-S Control, refrigerator
48 2792 2792 Control, ice maker
49 42003 42003 Screw, control
50 11545-1 11545-1 Back panel
51 31550-1-F 31550-1-F Drain pan

4-18
Section 4 - Parts
MODEL U-CO29A
37 6
3
1
4, 5
15
11
12
13
10
20
19
14
24
25
26
27
33
32
28
29
18 17 31
22
36 35
23
21
30
CO29A
34
16
15
3
2
8
7
9
38
1

4-19
Section 4 - Parts
Item U-CO29B-03 U-CO29WH-03 U-CO29B-00 U-CO29WH-00 Description
1 11957-S 11957-S 11957-S 11957-S Flap Door Assembly
2 31463 31463 31463 31463 Clamp, flap door
3 31434-1 31434-1 31434-1 31434-1 Snap rivets
4 40010-09 40010-09 40010-09 40010-09 Glass shelves
5 31443-6 31443-6 31443-6 31443-6 Trim, shelf front
6 402-29/1175 402-29/1175 402-29/1175 402-29/1175 Ice Maker Assembly
150 150 150 150 Face Plate Assembly
(see page 2)
7 11698-SSB-S 11698-SS-S 11697-STBLK 11697-ST-KIT Hinge Assembly, top
8 41941 41941 41893-BLK 41893-ZP Screw, hinge
9 41747-SSB 41747-SSW 41747-SSB 41747-SSS Pivot screw, top
10 31521-2 31521-2 31521-2 31521-2 Retainer, shelf
11 31489-3-BLK 11777-29 31489-3-BLK 31489-3-KIT Handle, door
12 31493-3-GRY 31493-3-WHT 31493-3-GRY 31493-3-WHT Gasket, door
13 80-17014-01 80-17031-02 80-17014-01 80-17014-02 Door Assembly
14 80-29014-01 80-29014-03 80-29014-01 80-29014-02 Grille Assembly
15 31687 31687 31687 31687 Ice Bucket
16 74000-75/29 74000-75/29 74000-75/29 74000-75/29 Evaporator Assembly
17 2693 2693 2693 2693 Dryer
18 2800 2800 2800 2800 Process tube
19 11696-SSB-S 11696-S-KIT 11695-S-BLK 11695-S-KIT Hinge Assembly, bottom
20 41785-SSB 41785-SSW 41785-SSB 41785-SSW Pivot screw, bottom
21 1893-S 1893-S 1893-S 1893-S Condenser Assembly
22 41125 41125 41125 41125 Foot, cabinet
23 2053 2053 2053 2053 On/Off switch
24 2552A 2552A 2552A 2552A Water valve
25 41826 41826 41826 41826 Fitting, brass, 90°
26 41254 41254 41254 41254 Plastic Nut & Sleeve Assembly
27 404FF 404FF 404FF 404FF Fill Tube Assembly
28 5263-S 5263-S 5263-S 5263-S Fan motor
29 5188 5188 5188 5188 Fan blade
30 2905 2905 2905 2905 Power cord
31 5402-S 5402-S 5402-S 5402-S Compressor Assembly
32 5414 5414 5414 5414 Relay
33 5413 5413 5413 5413 Overload
34 2782 2782 2782 2782 Control, refrigerator
35 42067 42067 42067 42067 Knob, control
36 42003 42003 42003 42003 Screw, control
37 11545-1 11545-1 11545-1 11545-1 Back panel
38 TRVL-PIN-CO29BSLV-TRAVEL-PIN N/A N/A Travel Pin Assembly
MODEL U-CO29A

4-20
Section 4 - Parts
MODEL ULN-29R
9
10
11
1
2
3, 5
4
12
6
7
8
13
14
15
16
17
21
22
24
25 29
35
18
26
27
33
34
23
28
19
20
32
30
31

4-21
Section 4 - Parts
MODEL 29R
Item Part No. Black Part No. White Description
1 31391 31391 Drain trough
2 41885 41885 Screws
3 40010-08 40010-08 Glass shelf, no logo
4 25032-4 23052-4 Trim, rear, glass shelf
5 40010-07 40010-07 Glass shelf, with logo
6 11508 11508 Funnel drain cup
7 31578 31578 Washer, drain tube
8 31579 31579 Drain tube
9 11697-ST-BLK 11697-ST-KIT Hinge Assembly, top
10 41893-BLK 41893-ZP Screw, hinge
11 41747-SSB 41747-SSW Pivot screw, top
12 31489-3-BLK 31489-3-KIT Door handle
13 31493-3-GRY 31493-3-WHT Gasket, door
14 29-DOORBLK 29-DOORKIT Door Assembly
15 31521-2 31521-2 Retainer, door shelf, long
16 31521-3 31521-3 Retainer, door shelf, short
17 80-29014-01 80-29014-02 Grille Assembly
18 1960-S 1960-S Evaporator Assembly
19 2693 2693 Dryer
20 2800 2800 Process tube
21 11695-S-BLK 11695-S-KIT Hinge Assembly, bottom
22 41785-SSB 41785-SSW Pivot screw, bottom
23 1893-S 1893-S Condenser Assembly
24 41125 41125 Foot, cabinet
25 31550-1-F 31550-1-F Drain pan
26 5263-S 5263-S Fan motor
27 5188 5188 Fan blade
28 2305 2305 Power cord
29 70077-S 70077-S Compressor Assembly
30 71010 71010 Relay
31 71009 71009 Overload
32 71008 71008 Capacitor
33 2766 2766 Control
34 42003 42003 Screw, control
35 11545-1 11545-1 Back panel

4-22
Section 4 - Parts
MODEL 1075BEV
6
7
9
8
10
5
11
13
17
15
16
12
2
3
1
40
32
30
31
29
39
37
36
38
35
34
33
14
18
22
23
3
4
19
20
21
15
28
27
26
25
24
42
41

4-23
Section 4 - Parts
Item Part No. Description
1 80-17105-03 Door Assembly (Field Reversable )
2 23050-01 Door handle
3 31493-4-BLK Gasket, door
4 23051-01 Nameplate
5 40010-16 Glass shelf
6 11988-03 Wood Front
7 20041 Screw
8 42106 Screw (used on wood only)
9 23026-03* Slide
10 18066-01 Wine Rack Assembly
11 25032-02 Shelf trim, rear
12 31317 Light Bulb
13 11859 Lens, light housing
14 11769 Back panel
15 20042-BLK Screw, hinge
16 41785-SSB Pivot screw, top
17 14136-ST Hinge Assembly, top
18 28004 Drain tube
19 14136-SB Hinge Assembly, bottom
20 21017 Washer Bottom Hinge
21 41747-SSB Pivot screw, bottom
22 31550-1 Drain pan
23 5400-S Compressor Assembly
24 14196 Bracket, light switch
25 1916 Light switch Plunger
26 41319 Leg, leveling
27 41259 Screw, light switch bracket
28 2053 Light On/Off switch
29 1951-S Condenser Assembly
30 2694 Dryer
31 2800 Process tube
32 2186-S Evaporator Assembly
33 5188 Fan blade
34 5263-S Fan motor
35 2315 Power cord
36 5411 Overload
37 5412 Relay
38 42003 Screw, control
39 2923 Control (includes knob)
40 11664 Grille Assembly
41 14324 Light Switch Bracket
42 20031 Screws Light Switch Bracket
* Includes left and right slide & screws.
MODEL 1075BEV

4-24
Section 4 - Parts
MODEL 1075WC
34
33
41
38
37
40
39
35
36
9
10
12
11
5
1
4
3
15
6
7
13
8
19
20
24
25
31
26
27
29
28
30
32
44
43
3
22
23
18
2
16
14
21
18
17
42

4-25
Section 4 - Parts
Item Part No. Description
1 80-17110-03 Door Assembly
Field Reversable
2 23050-01 Door handle
3 23051-01 Nameplate
4 31493-4-BLK Gasket, door
5 11988-03 Wood front
6 4816 Screw
7 42106 Screw (used on wood only)
8 23026-03-S* Slide Assembly (set of 2)
9 18066-01 Wine Rack Assembly
10 31579 Drain tube
11 11508 Drain cup
12 31391-3 Drain trough
13 2186-S Evaporator Assembly
14 31317 Light bulb
15 11859 Lens, light housing
16 14136-ST Hinge Assembly, top
17 41785-SSB Pivot screw, top
18 20042-BLK Screw, hinge
19 41342 Screw, 8-32 x .62
20 11769 Back panel
21 14136-SB Hinge Assembly, bottom
22 21017 Washer Bottom Hinge
Item Part No. Description
23 41747-SSB Pivot screw, bottom
24 5400-S Compressor Assembly
25 11664 Grille Assembly
26 14196 Bracket, light switch
27 1916 Light switch Plunger
28 41319 Leg, leveling
29 41259 Rivet, light switch bracket
30 2053 On/Off switch
31 31550-1 Drain pan
32 1951-S Condenser Assembly
33 5188 Fan blade
34 5263-S Fan motor
35 2694 Dryer
36 2800 Process tube
37 5411 Overload
38 5412 Relay
39 2315 Power cord
40 42003 Screw, control
41 2767 Control (includes knob)
42 14135-03 Angle Bracket
43 20031 Screws Light Switch Bracket
44 14324 Light Switch Bracket
MODEL 1075WC

4-26
Section 4 - Parts
39 10
9
11
18
17
3
2
1
8
4
5
6
7
22
21
10
16
23
19
20
33
24
25
36
37
38
34
35
26
27
28
29
31
30
32
12
13
14
15
43
41
42
45
44
40
U-CO1175 (PAGE 1 OF 2)

4-27
Section 4 - Parts
Item Part No. Black Part No. Description
Stainless Steel
1 11957-S 11957-S Flap Door Assembly
2 31463 31463 Clamp, flap door
3 31434-1 31434-1 Snap rivet
4 40010-10 40010-10 Glass shelf
5 40010-11 40010-11 Glass shelf, wide
6 31443-8 31433-8 Trim, front, glass shelf
7 31443-9 31433-9 Trim, front, glass shelf, wide
8 402-29/1175 402-29/1175 Ice Maker Assembly
150 150 Face Plate Assembly (see page 2-)
9 11849-ST-BLK 14136-ST Hinge Assembly, top
10 20042-BLK 20042-BLK Screw, hinge
11 41785-SSB 41785-SSB Pivot screw, top
12 26031 26031 Shelf, door
13 N/A 23011-03 Towel Bar Handle Assembly
14 31493-4-BLK 31493-4-BLK Gasket, door
15 80-17051-11 80-17067-23 Door Assembly, RH
N/A 80-17067-33 Door Assembly, LH
16 11664 11664 Grille Assembly
17 31687 31687 Ice Bucket
18 74000-75/29 74000-75/29 Evaporator Assembly
19 2694 2694 Dryer
20 2800 2800 Process tube
21 11849-SB-BLK 14136-SB Hinge Assembly, bottom
22 41747-SSB 41747-SSB Pivot screw, bottom
23 1951-S 1951-S Condenser Assembly
U-CO1175 (PAGE 1 OF 2)

4-28
Section 4 - Parts
39 10
9
11
18
17
3
2
1
8
4
5
6
7
22
21
10
16
23
19
20
33
24
25
36
37
38
34
35
26
27
28
29
31
30
32
12
13
14
15
43
41
42
45
44
40
U-CO1175 (PAGE 2 OF 2)

4-29
Section 4 - Parts
Item Part No. Black Part No. Description
Stainless Steel
24 41319 41319 Leg, leveling
25 2053 2053 On/Off switch
26 2552A 2552A Water valve
27 41826 41826 Fitting, brass, 90°
28 41254 41254 Plastic Nut & Sleeve Assembly
29 404FF 404FF Fill Tube Assembly
30 5263-S 5263-S Fan motor
31 5188 5188 Fan blade
32 2905 2905 Power cord
33 5402-S 5402-S Compressor Assembly
34 5414 5414 Relay
35 5413 5413 Overload
36 2781 2781 Control, refrigerator
37 42067 42067 Knob, control
38 41893-ZP 41893-ZP Screw, control
39 11769 11769 Back panel
40 31447-BLK 31447-BLK Hole Plug
41 23029 23029 Nameplate
42 26077-01 N/A Handle Assembly
43 20031 20031Screw, Towel bar handle
44 31309-BLK 31309-BLK Bushing
45 41604 N/AScrew, handle
U-CO1175 (PAGE 2OF 2)

4-30
Section 4 - Parts
11
98
5
3
1
2
4
6
7
10
20
13
14
15
18
28
17
19
12
16
21
22
30
29
24
27
25
26
32
31
34
35
33
2
MODEL BI-2115

4-31
Section 4 - Parts
item Part No. Black Part No. White Part No. Description
Stainless Steel
1 11964-01 11964-01 11964-01 Back panel
2 80-17073-01 80-17073-02 80-17073-03 Door Assembly, RH Hinge
N/A N/A 80-17073-13 Door Assembly, LH Hinge
3 80-10050-01-S 80-10050-02-S 80-10050-03-S Evaporator/Cabinet Assembly
4 402-B12015 402-B12015 402-B12015 Ice Maker Assembly
150 150 150 Face Plate Assembly (see page 2-)
5 11898-S-BLK 11898-S-KIT 11995-S-SS Hinge Assembly, top, RH
6 31430 31430 31430 Ice bucket
7 11899-S-BLK 11899-S-KIT 11996-S-SS Hinge Assembly, lower
8 42096 42906 42906 Pivot screw
9 42101-BLK 42101-ZP 42101-SS Screw, hinge
10 80-29012-01 80-29012-02 80-29012-01 Grille Assembly
11 2694 2694 2694 Dryer
12 2303-02-S 2303-02-S 2303-02-S Condenser Assembly
13 5263-S 5263-S 5263-S Fan motor
14 5188 5188 5188 Fan blade
15 2552A 2552A 2552A Water valve
16 2780 2780 2780 Control
17 404-BI2X15 404-BI2X15 404-BI2X15 Fill Tube Assembly
18 41254 41254 41254 Plastic Nut & Sleeve Assembly
19 41319 41319 41319 Leg, leveling
20 5402-S 5402-S 5402-S Compressor
21 5413 5413 5413 Overload
22 5414 5414 5414 Relay
23 26071-01 26071-02 14160-01 Door handle
24 12094-04-S 12094-06-S 12094-05-S Door gasket (includes #33)
25 31673-S 31673-S 31673-S Door Closer Assembly
26 11901-1 11901-1 11994-BLK Pivot plate
27 2905 2905 2905-2 Power cord
28 41826 41826 41826 Brass fitting, 90°
29 2053 2053 2053 On/Off switch
30 42090-BLK 42090-BLK 42090-BLK Knob, control
31 41156-02 41156 41156 Plug, threaded hole
32 42161-ZP 42161-ZP 42161-ZP Screw, pivot plate
33 12095-04 12095-06 12095-05 Gasket, horizontal
34 23025 23025 23025 Nameplate
35 2800 2800 2800 Process tube
Not N/A N/A 14159-01 Commercial Handle (SS accessory only)
Shown
MODEL BI-2115

4-32
Section 4 - Parts
31
24
23
30
28
29
21
20
25
26
1X
1X1X
18
4
5
10
11
9
17
14
12
13
10
18
27
19
32
33
MODEL ADA15IM

4-33
Section 4 - Parts
Item Part No. Black Part No. Description
Stainless Steel
1 11964-01 11964-01 Back Panel
2 402-BI2015 402-BI2015 Ice Maker Assembly
150 150 Face Plate Assembly (see page 2-)
3 31430 31430 Ice Bucket
4 23029 23029 Nameplate
5 31447-BLK 31447-Blk Hole Plug
6 31604-GRY 31604-GRY Door Gasket
7 41604 N/A Handle Screws
8 26077-01 N/A Top Handle Assembly
9 80-17122-01 80-17123-03 Door Assembly Right Hand
N/A 80-17123-13 Door Assembly Left Hand
10 41893-BLK 41893-BLK Hinge Screws
11 41785-SSB 41785-SSB Pivot Screw Top
12 11697-ST-BLK 14126-ST Hinge Assembly Top
13 41747-SSB 41747-SSB Pivot Screw Bottom
14 14312-01 14132-02 Hinge Assembly Bottom
15 5414 5414 Relay
16 5413 5413 Overload
17 5402-S 5402-S Compressor Assembly
18 41319 41319 Leg Levelers
19 74014-S 74014S Compressor Assembly
20 42090-BLK 42090-BLK Control Knob, Black
21 2780 2780 Control
22 404-BI2X15 404-BI2X15 Fill Tube Assembly (includes water line)
23 5188 5188 Fan Blade
24 5263-S 5263-S Fan Motor
25 2905 2905 Power Cord
26 2819 2819 Process Tube
27 2694 2694 Drier
28 41254 41254 Plastic Nut & Sleeve Assembly
29 41826 41826 Brass Fitting
30 2552S 2552A Water Valve
31 80-29019-01 80-29019-01 Grille Assembly
32 2053 2053 On/Off Switch
33 80-10080-01-S 80-10080-01-S Evaporator/Cabinet Assembly
MODEL ADA15IM

4-34
Section 4 - Parts
This page intentionally left blank

5-1
Section 5 - Wiring Diagrams
COMBO 29FF WIRING DIAGRAM
42180 rev. D
EMBRACO
WHITE
BLUE
COMPRESSOR
ICEMAKER
CONTROL
BLACK
WHITE
POWER CORD ASSEMBLY
GREEN
GROUND
BLACK-HOT
(SMOOTH)
BLACK-NEUTRAL
(RIBBED)
WHITE
BLACK
OVERLOAD
BLACK
ROCKER
SWITCH
FREEZER
CONTROL
BLACK
BLACK
PURPLE
RED
YELLOW
BROWN
WHITE
BYPASS
VALVE
TIMER
EVAP
FAN
WATER
VALVE
BLACK
WHITE
WHITE
BLACK
BLACK
PURPLE
BLUE
PURPLE
PURPLE
3 RPM
MOTOR
LIMIT
SW
MOLD HEATER
C
NO NC
BIN
SW
NC NO
WATER
SW
C
CAM
NC
NO
C
HOLD
SW
ORANGE
RED
BLUE
BLACK BLACK
BLACK
ORANGE ORANGE
YELLOW
WHITE BROWN
ICEMAKER ASSEMBLY
RED
YELLOW
BROWN
WHITE
BLACK
21 4 3
DEFROST
HEATER
BROWN
BLUE
COND
FAN
BROWN
CAPACITOR
RELAY
BLACK
BLACK
GREENGREEN
ULN-95, ULN-98, SP18 & SS-1095 - 115 VOLT
CO29F - 115 VOLT

5-2
Section 5 - Wiring Diagrams
U-CO29A, CO1175A, BI2115, ADA15IM - 115 VOLT
ULN-29R - 115 VOLT

5-3
Section 5 - Wiring Diagrams
1075BEV, 1075WC - 115 VOLT

5-4
Section 5 - Wiring Diagrams
ULN-95, ULN-98, SP18 & 22-1095 - 220 VOLT
CO-29A, CO1175, BI2115, ADA15IM - 220 VOLT

For Every Room There is a U-Line ®
ABOUT U-LINE
Building on 45 years, U-Line has captivated those with an appreciation for the finer things with exceptional
design, inspired innovations and attention to even the smallest details.
U-Line is synonymous with premium built-in undercounter ice making, refrigeration and wine storage appli-
ances, the U-Line Corporation is committed to luxury under the counter. U-Line is known and respected for
unwavering dedication to product innovation, quality and selection. A bold and broad line of models is the prod-
uct of visionaries in the pursuit of distinctive living environments in the kitchen and spaces beyond.
In 1962, Henry Uihlein founded U-Line Corporation as an outgrowth of Ben-Hur Freezer Company and was
the first to develop and patent an automatic stand-alone undercounter residential ice maker. His foresight and
determination to develop new ideas and to succeed when there were no clear guidelines or solutions are evi-
dent today. The Milwaukee, Wisconsin based family operated business provides continuity and vision from
which innovations continue to be born.
Going forward, U-Line will continue offering best-in-class products that build on the company's numerous pat-
ents and world firsts to guide the undercounter industry in realizing its unlimited potential.
GENERAL INQUIRIES:
U-Line Corporation
P.O. Box 245040
Milwaukee, Wisconsin 53224-9540 U.S.A.
Phone (414) 354-0300
FAX (414) 354-7905
Email: sales@u-line.com
www.u-line.com
SERVICE ASSISTANCE:
Phone (800) 779-2547
FAX (414) 354-5696
Email: onlineservice@u-line.com
www.u-lineservice.com
PARTS ASSISTANCE:
E-mail: onlineparts@u-line.com
PRODUCT INFORMATION
Installation Guides with complete installation information, Custom Wood Panel Size Specifications & Installation
Instructions, CAD Drawings, Use and Care Guides, Specifications & Feature Benefits are available for viewing
and download on-line at www.u-line.com/specs/.
©2010 U-Line Corporation
Publication No. 30219 01/2010 Rev. F
