Ultra Electronics 105 Users Manual 550 100 026 0404.pmd
105 to the manual db8a9edd-cf16-4010-9bd1-a5ab909314ef
2015-02-03
: Ultra-Electronics Ultra-Electronics-105-Users-Manual-478604 ultra-electronics-105-users-manual-478604 ultra-electronics pdf
Open the PDF directly: View PDF
.
Page Count: 44

Part number 550-100-026/0404
• Installation
• Startup
• Maintenance
• Parts
This manual must only be used by a qualified heating installer/service technician.
Read all instructions, including this manual, the Ultra Control Supplement and the
Ultra Vent Supplement, before installing. Perform steps in the order given. Failure
to comply could result in severe personal injury, death or substantial property
damage.
with
Ultra-80, -105, -155, -230 & -310
Gas-fired
Water boiler
Series 2
NOTICE:
Series 1/Series 2 identification
Read the boiler rating plate to
determine the series number. The
rating plate is located on the right
side of the boiler.

Part number 550-100-026/0404
GAS-FIRED WATER BOILER SERIES 2 — Boiler Manual
2
THE BOILER, WITH PhPh
PhPh
PhDD
DD
D TECHNOLOGY – HOW IT WORKS . . .
PhDPhD
PhDPhD
PhD technology
PhD Technology, Precision hydronic Data, is an intelligent system that
delivers Precision hydronic heating and hot water needs while maximizing
efficiency by measuring the Data parameters of your heating system.
1. Cast aluminum heat exchanger
2. Heat exchanger access cover
3. Blower
The advanced blower design and air inlet silencer (5a) on Ultra boilers
result in very quiet operation.
80 & 105 — Air enters the boiler enclosure through the air intake adapter
(18), flows through the enclosure, enters the air inlet silencer (5a), then
enters the blower. The blower pulls air through the silencer and pushes it
into the venturi (5), where it mixes with gas before entering the burner.
155, 230 & 310 — Air enters the boiler enclosure through the air intake
adapter (18), flows through the enclosure, enters the air inlet silencer
(5a), then enters the venturi (5). The blower pulls air and gas through the
venturi and pushes the mixture into the burner.
4. Gas valve
The gas valve senses the vacuum in the venturi caused by flowing air, and
allows gas to flow when power is applied. The manual gas valve (4a) allows
shutting off the gas supply for servicing or shutdown. Models 80 and 105
use a sensing line (4b) from the gas valve to the blower outlet so the gas
valve references the same pressure as the venturi inlet.
5. Venturi
When air flows through the venturi, it creates a vacuum. This vacuum
pulls gas from the gas valve. So gas will only flow if air is flowing. On 80
and 105 models, the gas air mixture enters the burner after the venturi.
On 155, 230 and 310 models, the gas/air mixture enters the blower
before passing on to the burner.
6. Flue gas sensor
This sensor monitors the flue gas exit temperature. The control module
will shut down the boiler if flue gas temperature gets too hot. This protects
the flue pipe and the heat exchanger from overheating.
7. Outlet water temperature sensor
This sensor monitors boiler outlet water temperature (system supply).
The control module adjusts boiler firing rate so the outlet temperature is
correct.
8. Return water temperature sensor
This sensor monitors return water temperature (system return). The
control module reduces or increases boiler input, depending on how
close the return water temperature is to the outlet water temperature.
9. Temperature and pressure gauge
10. Electronic display & buttons
The 4-digit electronic display is used to:
• Set space heating temperature.
• Show outlet water temperature (normal) or other operating conditions
(in Information mode).
• Show boiler status and shutdown or lockout codes for easy
troubleshooting.
The buttons allow changing display mode and reset after lockout. The
on/off Power switch (10a) turns power to the boiler controls on or off.
11. Flue pipe adapter
12. Burner
Made with high-grade stainless steel construction, the burner
uses pre-mixed air and gas and provides a wide range of firing
rates.
13. Water outlet pipe (system supply)
14. Water return pipe (system return)
15. Gas connection pipe
16. Control Module
The Control Module responds to signals from the room
thermostat, supply water sensor, return water sensor, flue gas
sensor and (if used): domestic hot water aquastat, outdoor
temperature sensor, and summer/winter switch. The control
module automatically adjusts blower speed (and gas flow rate)
to match boiler output to space heating and/or DHW heating
demand. The control module is accessed by removing top front
cover (16a).
17. Transformer
The transformer reduces line voltage from 120 vac to 24 vac,
providing 24 vac to the control module for the gas valve and
blower signal .
18. Air intake adapter
19. Electrical entrance cover plate
Remove the electrical cover plate to access the line voltage
terminal strip (19b) and the low voltage terminal strip (19a).
Attach line voltage conduits to the three holes at the left of the
line voltage terminal strip for power, CH pump and DHW
pump. Route low voltage wires through the opening to the right
of the low voltage terminal strip.
20. Boiler drain valve
21. Line voltage receptacle
Use this connection to plug in line voltage meters or tools while
working on boiler. Do not exceed 10-amp load.
22. P/T gauge temperature sensor well
The remote sensor for the panel-mounted pressure/temperature
gauge inserts into the outlet water pipe here.
23. Flue gas condensate drain connection
Connect condensate drain line to ½" PVC tee here. The
condensate trap (23a) and PVC fittings are field-installed.
24. Front door
The front door is sealed to the boiler assembly around its entire
perimeter. Two knurled-head screws (24a) secure the door in
place.
25. Ignition electrode
The burner flame is ignited by applying a high voltage to the
ignition electrode. This causes a spark (from electrode to ground).
26. Flame inspection window
The quartz glass window provides a view of the burner surface
and flame.
27. Data port
External connection to MCBA control for computer interface.

GAS-FIRED WATER BOILER SERIES 2 — Boiler Manual
Part number 550-100-026/0404 3
THE GAS-FIRED WATER BOILER, WITH PhPh
PhPh
PhDD
DD
D TECHNOLOGY

Part number 550-100-026/0404
GAS-FIRED WATER BOILER SERIES 2 — Boiler Manual
4
Contents
The following defined terms are used throughout this manual to bring attention to the presence of hazards of various
risk levels or to important information concerning the life of the product.
Indicates presence of hazards that will cause severe personal injury, death or substantial property
damage.
Indicates presence of hazards that can cause severe personal injury, death or substantial property
damage.
Indicates presence of hazards that will or can cause minor personal injury or property damage.
Indicates special instructions on installation, operation or maintenance that are important but not
related to personal injury or property damage.
How it works.................................................................................... 2–3
Hazard definitions .............................................................................. 4
Please read before proceeding ........................................................ 5
1 Prepare boiler location .................................................................. 6
2 Prepare boiler ................................................................................. 9
3 Install water piping ....................................................................... 12
4 Venting, combustion air & condensate line .............................. 19
5 Gas piping ..................................................................................... 21
6 Startup (
Note 1
)................................................................................. 23
7 Check-out/startup verification .................................................... 26
8 Annual startup and general maintenance ................................ 28
9 Replacement parts ....................................................................... 35
10 Dimensions ................................................................................. 43
11 Ratings ........................................................................................ 44
Note 1:
See Ultra Control Supplement for wiring and additional
startup and operating information.
Hazard definitions

GAS-FIRED WATER BOILER SERIES 2 — Boiler Manual
Part number 550-100-026/0404 5
Please read before proceeding
Failure to adhere to the guidelines on this page can result in
severe personal injury, death or substantial property
damage.
When servicing boiler —
• To avoid electric shock, disconnect electrical supply before performing
maintenance.
• To avoid severe burns, allow boiler to cool before performing
maintenance.
Boiler operation —
• Do not block flow of combustion or ventilation air to boiler.
• Should overheating occur or gas supply fail to shut off, do not turn
off or disconnect electrical supply to circulator. Instead, shut off the
gas supply at a location external to the appliance.
• Do not use this boiler if any part has been under water. Immediately
call a qualified service technician to inspect the boiler and to replace
any part of the control system and any gas control that has been
under water.
Boiler water —
• The Ultra heat exchanger is made of aluminum, and requires that
system pH always be between 7.0 and 8.5 and water chemistry be
checked. Chemical treatment may be necessary. See page 24 for details.
• Thoroughly flush the system (without boiler connected) to remove
sediment. The high-efficiency heat exchanger can be damaged by
build-up or corrosion due to sediment.
• Do not use petroleum-based cleaning or sealing compounds in boiler
system. Gaskets and seals in the system may be damaged. This can
result in substantial property damage.
• Do not use “homemade cures” or “boiler patent medicines.” Serious
damage to boiler, personnel and/or property may result.
• Continual fresh make-up water will reduce boiler life. Mineral buildup
in heat exchanger reduces heat transfer, overheats the aluminum
heat exchanger, and causes failure. Addition of oxygen carried in by
make-up water can cause internal corrosion. Leaks in boiler or piping
must be repaired at once to prevent make-up water.
• Do not add cold water to hot boiler. Thermal shock can cause heat
exchanger to crack.
Freeze protection fluids —
NEVER use automotive or standard glycol antifreeze, even glycol made
for hydronic systems. Use only freeze-protection fluids recommended in
the Ultra Boiler Freeze Protection Supplement.
Follow all guidelines in the Ultra Boiler Freeze Protection Supplement.
Thoroughly clean and flush any replacement boiler system that has used
glycol before installing the new Ultra boiler.
Installer— Read all instructions, including
this manual, the Ultra Control Supplement
and Ultra Vent Supplement, before
installing. Perform steps in the order given.
User — This manual is for use only by a
qualified heating installer/service
technician. Refer to User’s Information
Manual for your reference.
User — Have this boiler serviced/
inspected by a qualified service technician,
at least annually.
Failure to comply with the above could
result in severe personal injury, death or
substantial property damage.
The boiler contains ceramic fiber materials.
Use care when handling these materials per
instructions on page 29 of this manual.
Failure to comply could result in severe
personal injury.
When calling or writing about the boiler—
Please have the boiler model number from
the boiler rating label and the CP number
from the boiler jacket. You may list the CP
number in the space provided on the
Installation and service certificate found on
page 27.
Consider piping and installation when
determining boiler location.
Any claims for damage or shortage in
shipment must be filed immediately
against the transportation company by the
consignee.
Commonwealth of Massachusetts
When the boiler is installed within the Commonwealth
of Massachusetts:
• This product must be installed by a licensed
plumber or gas fitter.
• If antifreeze is used, a reduced pressure back-flow
preventer device shall be used.

Part number 550-100-026/0404
GAS-FIRED WATER BOILER SERIES 2 — Boiler Manual
6
Figure 1 Clearances required
Prepare boiler location
1
Installations must comply with:Installations must comply with:
Installations must comply with:Installations must comply with:
Installations must comply with:
• Local, state, provincial, and national codes, laws,
regulations and ordinances.
• National Fuel Gas Code, ANSI Z223.1 – latest edition.
• Standard for Controls and Safety Devices for
Automatically Fired Boilers, ANSI/ASME CSD-1,
when required.
• National Electrical Code.
• For Canada only: B149.1 or B149.2 Installation Code,
CSA C22.1 Canadian Electrical Code Part 1 and any
local codes.
The Ultra boiler gas manifold and controls
met safe lighting and other performance
criteria when boiler underwent tests
specified in ANSI Z21.13 — latest edition.
Before locating the boiler, check:
1. Check for nearby connection to:
• System water piping
• Venting connections
• Gas supply piping
• Electrical power
2. Check area around boiler. Remove any combustible
materials, gasoline and other flammable liquids.
Failure to keep boiler area clear and free of
combustible materials, gasoline and other
flammable liquids and vapors can result in
severe personal injury, death or substantial
property damage.
3. The Ultra boiler must be installed so that gas control
system components are protected from dripping or
spraying water or rain during operation or service.
4. If new boiler will replace existing boiler, check for and
correct system problems, such as:
• System leaks causing oxygen corrosion or heat
exchanger cracks from hard water deposits.
• Incorrectly-sized expansion tank.
• Lack of freeze protection in boiler water causing system
and boiler to freeze and leak.
Provide clearances:
Clearances from combustible materials
1. Hot water pipes — at least ½" from combustible
materials.
2. Vent pipe — at least 0.20" from combustible
materials.
3. See Figure 1 for other clearance minimums.
Clearances for service access
1. See Figure 1 for recommended service clearances. If
you do not provide minimum clearances shown, it
might not be possible to service the boiler without
removing it from the space.
Ultra boilers, except the Ultra-310, may be
wall mounted (using special wall mount
kit) or floor mounted. No clearance is
required at the rear of the unit, either for
service or for clearance to combustible
surfaces.

GAS-FIRED WATER BOILER SERIES 2 — Boiler Manual
Part number 550-100-026/0404 7
Prepare boiler location
(continued)
1
Flooring and foundation
Flooring
The Ultra boiler is approved for installation on
combustible flooring, but must never be installed on
carpeting.
Do not install boiler on carpeting even if
foundation is used. Fire can result, causing
severe personal injury, death or substantial
property damage.
Foundation
Provide a solid foundation pad, at least 2 inches above
the floor, if any of the following is true:
• floor can become flooded.
• the floor is dirt, sand, gravel or other loose material.
• the boiler mounting area is severely uneven or sloped.
The minimum foundation size is:
•Ultra-80 to -230: 24 inches wide x 20 inches deep.
•Ultra-310: 24 inches wide x 23 inches deep
Foundation may be of wood, brick or concrete (minimum
2 inches thick) construction.
If flooding is possible, elevate boiler sufficiently to prevent
water from reaching boiler.
Residential garage installation
Precautions
Take the following special precautions when installing
the boiler in a residential garage. If the boiler is located in
a residential garage, per ANSI Z223.1, paragraph 5.1.9:
• Mount the boiler with a minimum of 18 inches above
the floor of the garage to the bottom of the boiler to
ensure the burner and ignition devices will be no less
than 18 inches above the floor.
• Locate or protect the boiler so it cannot be damaged
by a moving vehicle.
Provide air openings to room:
Ultra boiler alone in boiler room
1. No air ventilation openings into boiler room are
needed when clearances around Ultra boiler are at
least equal to the SERVICE clearances shown in
Figure 1. For spaces that do NOT supply this
clearance, provide two openings as shown in Figure 1.
Each opening must provide 1 square inch free area
per 1,000 Btuh of boiler input.
Vent and air piping
The Ultra boiler requires a special vent system, designed
for pressurized venting. Ultra boilers are rated ANSI
Z21.13 Category IV (pressurized vent, likely to condense
in the vent).
You must also install air piping from outside to the boiler
air intake adapter. The resultant installation is categorized
as direct vent (sealed combustion). Note prevention of
combustion air contamination on page 8 when
considering vent/air termination.
Vent and air must terminate near one another and may
be vented vertically through the roof or out a side wall.
You may use any of the vent/air piping methods covered
in the Ultra Boiler Vent Supplement, included in the
envelope assembly. Do not attempt to install the Ultra
boiler using any other means.
Be sure to locate the boiler such that the vent and air
piping can be routed through the building and properly
terminated. The vent/air piping lengths, routing and
Ultra boiler in same space with other gas or
oil-fired appliances
1. Follow the National Fuel Gas Code (U. S.) or CSA
B149.1 and B149.2 (Canada) to size/verify size of the
combustion/ventilation air openings into the space.
The space must be provided with
combustion/ventilation air openings
correctly sized for all other appliances
located in the same space as the Ultra boiler.
Replace boiler jacket front door after
servicing. The boiler front door must be
securely fastened to the boiler to prevent
boiler from drawing air from inside the
boiler room. This is particularly important
if the boiler is located in the same room as
other appliances.
Failure to comply with the above warnings
could result in severe personal injury, death
or substantial property damage.
2. Size openings only on the basis of the other appliances
in the space. No additional air opening free area is
needed for the Ultra boiler because it takes its
combustion air from outside (direct vent installation).

Part number 550-100-026/0404
GAS-FIRED WATER BOILER SERIES 2 — Boiler Manual
8
Table 1 Corrosive contaminants and sources
Prevent combustion air
contamination
Install air inlet piping for the Ultra boiler as described in
the Ultra Boiler Vent Supplement. Do not terminate vent/
air in locations that can allow contamination of
combustion air. Refer to Table 1 for products and areas
which may cause contaminated combustion air.
You must pipe combustion air to the boiler
air intake. Ensure that the combustion air
will not contain any of the contaminants
below. Contaminated combustion air will
damage the boiler, resulting in possible
severe personal injury, death or substantial
property damage. Do not pipe combustion
air near a swimming pool, for example.
Also avoid areas subject to exhaust fumes
from laundry facilities. These areas will
always contain contaminants.
Prepare boiler location
(continued)
1
When removing a boiler from
existing common vent system:
Do not install the Ultra boiler into a
common vent with any other appliance.
This will cause flue gas spillage or appliance
malfunction, resulting in possible severe
personal injury, death or substantial
property damage.
Failure to follow all instructions can result
in flue gas spillage and carbon monoxide
emissions, causing severe personal injury
or death.
At the time of removal of an existing boiler, the following
steps shall be followed with each appliance remaining
connected to the common venting system placed in
operation, while the other appliances remaining connected
to the common venting system are not in operation.
a. Seal any unused openings in the common venting
system.
b. Visually inspect the venting system for proper size
and horizontal pitch and determine there is no
blockage or restriction, leakage, corrosion or other
deficiencies which could cause an unsafe condition.
c. Test vent system — Insofar as is practical, close all
building doors and windows and all doors between
the space in which the appliances remaining
connected to the common venting system are located
and other spaces of the building. Turn on clothes
dryers and any appliance not connected to the
common venting system. Turn on any exhaust fans,
such as range hoods and bathroom exhausts, so they
will operate at maximum speed. Do not operate a
summer exhaust fan. Close fireplace dampers.
d. Place in operation the appliance being inspected.
Follow the lighting instructions. Adjust thermostat
so appliance will operate continuously.
e. Test for spillage at draft hood relief opening after 5
minutes of main burner operation. Use the flame of
a match or candle, or smoke from a cigarette, cigar,
or pipe.
f. After it has been determined that each appliance
remaining connected to the common venting system
properly vents when tested as outlined herein, return
doors, windows, exhaust fans, fireplace dampers, and
any other gas-burning appliance to their previous
conditions of use.
Any improper operation of common venting system
should be corrected so the installation conforms with
the National Fuel Gas Code, ANSI Z223.1 — latest edition.
Correct by resizing to approach the minimum size as
determined using the appropriate tables in Part 11 of
that code. Canadian installations must comply with
B149.1 or B149.2 Installation Code.

GAS-FIRED WATER BOILER SERIES 2 — Boiler Manual
Part number 550-100-026/0404 9
Remove boiler from crate
Cold weather handling — If boiler has been
stored in a very cold location (below 0°F) before
installation, handle with care until the plastic
components come to room temperature.
1. The Ultra boiler is generally easier to handle and maneuver
after removing from crate.
2. After removing outer shipping carton from boiler,
REMOVE jacket front door by loosening two knurled-
head screws at lower front. Removing the door will prevent
possible damage to the door during handling.
3. To remove boiler from pallet (after removing jacket front
door):
a. Remove the four lag screws securing shipping brackets.
b. Unscrew the two rear boiler legs and remove the
shipping brackets.
c. Replace legs.
d. Discard the cardboard protector insert on the rear of
the boiler.
Do not drop boiler or bump jacket on floor or
pallet. Damage to boiler can result.
Ultra-80 Series 1 and 2 ONLY
Propane operation
Ultra-80: DO NOT apply the propane
conversion instructions in this manual to
Ultra-80 boilers. Follow the instructions
provided with the optional propane conversion
kit.
The propane conversion kit is NOT included
as standard equipment for the Ultra-80.
Ultra-80-LP boilers are factory-equipped
to operate on propane gas.
Ultra-310 Series 1 Boilers ONLY
Propane operation
Ultra-310 Series 1: DO NOT apply the
propane conversion instructions in this manual
to Ultra-310 Series 1 boilers. Follow the
instructions provided with the optional propane
conversion kit.
The propane conversion kit is NOT included
as standard equipment for the Model
Ultra-310 Series 1.
Prepare boiler
2
Figure 2 Installing propane orifice (Ultra-105 boiler ONLY)
Ultra-105 Series 1 and 2 ONLY
Prepare for propane operation
Do not apply the following to conversion of a boiler already
installed and connected to gas supply. For a boiler already installed,
you must turn off gas supply, turn off power and allow boiler to
cool before proceeding. You must also completely test the boiler
after conversion to verify performance as described under
“Startup,” Section 6 of this manual. See separate natural to
propane conversion instructions for conversion of an existing
boiler.
You must install the propane orifice to fire the Ultra boiler on
propane. Verify when installing that the orifice size marking
matches boiler size. Failure to comply could result in severe
personal injury, death or substantial property damage.
1. With boiler on its back, remove jacket front door by removing two knurled
head screws at lower front. Then lift door away from boiler.
2. Disconnect the gas valve electrical plug.
3. Remove the 4 screws securing gas valve inlet adapter to valve.
4. Remove (3) TORX screws securing gas valve to venturi (Figure 2).
5. Locate propane orifice disc from conversion kit bag. Verify that the stamping
on the orifice disk matches the boiler size. Place orifice in the black rubber
grommet in the side of the gas valve and secure in valve (Figure 2).
6. Reposition gas valve against venturi and replace (3) TORX screws securing
valve to venturi. Secure gas valve inlet adapter to gas valve with 4 screws.
Make sure the plastic hose is connected from gas valve to inlet elbow.
Inspect the O-ring between the gas valve and gas valve inlet
adapter block whenever they are disassembled. The O-ring must
be in good condition and must be installed. Failure to comply
will cause a gas leak, resulting in severe personal injury or death.
7. DO NOT attempt to adjust gas valve outlet pressure.
8. Connect gas valve electrical plug to valve terminals.
9. After installation is complete, attach the propane conversion label (in
conversion kit bag) next to the boiler rating plate.
10. Replace jacket front panel.
See the next page for Ultra-310
Series 2 and all Ultra-155 and
Ultra-230 model propane
instructions.

Part number 550-100-026/0404
GAS-FIRED WATER BOILER SERIES 2 — Boiler Manual
10
Figure 2a Installing propane orifice (Ultra-155,
Ultra-230 & Ultra-310
Series 2
)
Ultra-310 Series 2
Ultra-155 Series 1 and 2
Ultra-230 Series 1 and 2
Prepare for propane operation
Do not apply the following to conversion of a
boiler already installed and connected to gas
supply. For a boiler already installed, you must
turn off gas supply, turn off power and allow
boiler to cool before proceeding. You must also
completely test the boiler after conversion to
verify performance as described under “Startup,”
Section 6 of this manual. See separate natural
to propane conversion instructions for
conversion of an existing boiler.
You must install the propane orifice to fire the
Ultra boiler on propane. Verify when installing
that the orifice size marking matches boiler
size. Failure to comply could result in severe
personal injury, death or substantial property
damage.
1. With boiler on its back, remove jacket front door by
removing two knurled head screws at lower front.
Then lift door away from boiler.
2. Disconnect the gas valve electrical plug.
3. Disconnect the gas line union below the gas valve.
4. Remove (3) TORX screws securing gas valve to venturi
(Figure 2a).
5. Locate propane orifice disc from conversion kit bag.
Verify that the stamping on the orifice disk matches
the boiler size. Place orifice in the black rubber
grommet in the side of the gas valve and secure in
valve (Figure 2a).
6. Reposition gas valve against venturi and replace (3)
TORX screws securing valve to venturi. Reconnect
gas line union.
7. DO NOT attempt to adjust gas valve outlet pressure.
8. Connect gas valve electrical plug to valve terminals.
9. After installation is complete, attach the propane
conversion label (in conversion kit bag) next to the
boiler rating plate.
10. Replace jacket front panel.
Prepare boiler
(continued)
2
Placing floor-mounted boilers
1. Set boiler in place and check level.
a. Adjust legs, if necessary to level boiler.
Placing wall-mounted boilers
1. Ultra-80, -105, -155 and -230 boilers can be wall
mounted. Use only the separately available Ultra
boiler wall mounting kit and instructions. See
WARNING below.
The wall must be vertically plumb and
capable of carrying the weight of the boiler.
The operating weights are:
Ultra-80: 139 pounds.
Ultra-105: 145 pounds.
Ultra-155: 181 pounds.
Ultra-230: 192 pounds.
Model Ultra-310 boilers are NOT designed
for wall mounting.
Wall mount Ultra boilers only using Weil-
McLain Ultra boiler wall-mounting kit and
accompanying instructions. This kit is not
supplied as standard equipment with the
boiler, and must be purchased separately.
Failure to comply with above could result
in severe personal injury, death or
substantial property damage.
See the previous page for Ultra-
310 Series 1 and all Ultra-80 and
Ultra-105 model propane
instructions.

GAS-FIRED WATER BOILER SERIES 2 — Boiler Manual
Part number 550-100-026/0404 11
Prepare boiler
(continued)
Perform hydrostatic pressure test
Pressure test boiler before permanently attaching water
or gas piping or electrical supply.
Prepare boiler for test
1. See Figure 3 for reference in following steps.
2. Remove supply line tee* and ¾” street elbow from
accessory bag. Pipe to boiler supply connection as
shown. Use pipe dope sparingly. (*1" x 1" x ¾" tee
with Ultra-80 to -230 or 1¼" x 1¼" x ¾" tee with
Ultra-310)
3. Temporarily plug the ¾" relief valve tapping in the
street elbow with a ¾" NPT pipe plug.
4. Connect a hose to boiler drain valve, the other end
connected to a fresh water supply. Make sure hose
can also be used to drain boiler after test.
5. Connect a nipple and shutoff valve to system supply
connection on the supply tee. This valve will be used
to bleed air during the fill. (Valve and nipple are not
included with boiler.)
6. Connect a shutoff valve to system return connection.
(Valve is not included with boiler.)
7. To avoid getting water on boiler, you may want to
pipe street elbows on top of shutoff valves and attach
catch-buckets beneath.
8. If convenient, install the boiler circulator and any
other piping compatible with Figure 3 that would
still allow bleeding air from shutoff valves. Follow
guidelines in this manual for piping components,
locations and sizing.
Fill and pressure test
1. Open the shutoff valves you installed on supply and
return connections.
2. Slowly open boiler drain valve and fresh water supply
to fill boiler with water. The boiler will fill quickly
because of its low water content.
3. When water reaches shutoff valves, close boiler drain
valve.
4. Close shutoff valves.
5. Slowly reopen boiler drain valve until test pressure
on the pressure/temperature gauge reaches at least
45 psig, but no higher than 55 psig.
6. Hold at test pressure for 10 minutes.
Do not leave boiler unattended. A cold
water fill could expand and cause excessive
pressure, resulting in severe personal injury,
death or substantial property damage.
7. Make sure constant gauge pressure has been
maintained throughout test. Check for leaks. Repair
if found.
2
Leaks must be repaired at once. Failure to
do so can damage boiler, resulting in
substantial property damage.
Do not use petroleum-based cleaning or
sealing compounds in boiler system.
Gaskets and seals in the system may be
damaged. This can result in substantial
property damage.
Drain and remove fittings
1. Disconnect fill water hose from water source.
2. Drain boiler through drain valve. Remove hose after
draining.
3. Remove nipples and valves unless they will remain
for use in the system piping.
4. Remove plug from relief valve street elbow. See
section 3 (page 12) to install relief valve.
Figure 3 Hydrostatic test piping connections

Part number 550-100-026/0404
GAS-FIRED WATER BOILER SERIES 2 — Boiler Manual
12
Install water piping
3
Install relief valve
1. Install relief valve in ¾" street elbow piped from boiler
supply piping tee (Figure 3, page 11). Pipe the relief
valve only as shown, in the location shown.
2. Connect discharge piping to safe disposal location,
following guidelines in the WARNING below.
To avoid water damage or scalding due to
relief valve operation:
• Discharge line must be connected to relief
valve outlet and run to a safe place of
disposal. Terminate the discharge line in a
manner that will prevent possibility of
severe burns or property damage should
the valve discharge.
• Discharge line must be as short as possible
and be the same size as the valve discharge
connection throughout its entire length.
• Discharge line must pitch downward from
the valve and terminate at least 6" above
the floor drain where any discharge will be
clearly visible.
• The discharge line shall terminate plain, not
threaded, with a material serviceable for
temperatures of 375 °F or greater.
• Do not pipe the discharge to any place
where freezing could occur.
• No shutoff valve shall be installed between
the relief valve and boiler, or in the discharge
line. Do not plug or place any obstruction
in the discharge line.
• Test the operation of the valve after filling
and pressurizing system by lifting the lever.
Make sure the valve discharges freely. If the
valve fails to operate correctly, replace it
with a new relief valve.
• Failure to comply with the above guidelines
could result in failure of the relief valve to
operate, resulting in possibility of severe
personal injury, death or substantial
property damage.
General piping information
Additional controls, when required
The Ultra control module uses
temperature sensors to provide both high
limit protection and modulating
temperature control. The control module
also provides low water protection by
sensing the temperature of the heat
exchanger. Some codes/jurisdictions may
require additional external controls for
high limit and/or low water cutoff
protection.
Additional limit control:
Following standard industry practices, if installation is
to comply with ASME or Canadian requirements, an
additional high temperature limit is needed. Consult local
requirements for other codes/standards to determine if
needed.
1. Install additional high temperature limit constructed
to prevent a temperature setting above 200°F in system
supply piping between boiler and isolation valve.
(Note that the Ultra control module operating limit
function shuts the boiler down at 190°F or Parameter
4, whichever is lower.)
2. See Ultra Control Supplement for wiring.
a. If limit control is to cause a boiler hard lockout (requiring
manual reset of Ultra control module), connect isolated
contact to field control wiring terminals 6 and 8 as
shown in wiring diagram.
b. Otherwise, connect isolated contact between
terminals 6 and 7 for a soft lockout (automatic reset).
c. If using a manual reset limit control or wiring in the
manual reset circuit, Parameter 4 should be no closer
than 20°F to the limit control setting (i.e., no higher
than 180°F for a 200°F limit setting, for example).
Separate low water cutoff:
A low water cutoff device is required when boiler is
installed above piping level or by certain state or local
codes or insurance companies. Consult local
requirements to determine.
1. If required, use a low water cutoff designed for water
installations. Electrode probe-type is recommended.
2. Purchase low water cutoff and install in tee in supply
piping above boiler.
3. See Ultra Control Supplement for wiring.
a. If limit control is to cause a boiler hard lockout (requiring
manual reset of Ultra control module), connect isolated
contact to field control wiring terminals 6 and 8 as
shown in wiring diagram.
b. Otherwise, connect isolated contact between
terminals 6 and 7 for a soft lockout (automatic reset).
Backflow preventer:
Use backflow check valve in cold water supply as required
by local codes.
Use two wrenches when tightening water
piping at boiler, using one wrench to
prevent the boiler return line or supply line
from turning. Failure to support the boiler
piping connections to prevent them from
turning could cause damage to boiler
components.

GAS-FIRED WATER BOILER SERIES 2 — Boiler Manual
Part number 550-100-026/0404 13
Install water piping
(continued)
3
Figure 4 Expansion tank piping
System water piping methods
All piping methods shown in this manual
use primary/secondary connection to the
boiler loop. These designs ensure proper
flow through the Ultra boiler, for the most
efficient and reliable operation of the boiler
and the heating system. For other piping
methods, consult your local Weil-McLain
representative or refer to separate Ultra
boiler piping guides.
Wall-mounted boilers — Piping can exit
bottom of boiler enclosure. See separate
wall-mounting instructions for details.
Circulators
The boiler circulator (Taco 007 for Ultra-80 and -105;
Taco 0011 for Ultra-155, -230, and -310) is shipped loose.
Locate it either in the return or supply piping, as shown
in the appropriate piping diagram in this manual.
DO NOT use the boiler circulator in any
location other than the ones shown in this
manual. The boiler circulator is selected to
ensure adequate flow through the Ultra
boiler. Failure to comply could result in
unreliable performance and nuisance
shutdowns from insufficient flow.
Sizing space heat system piping
1. See Figures 7 through 10, pages 15 – 18, for
recommended piping. In all diagrams, the space
heating system is isolated from the boiler loop by the
primary/secondary connection.
2. Size the piping and components in the space heating
system using recognized design methods.
Expansion tank and make-up water
1. Ensure expansion tank size will handle boiler and
system water volume and temperature. Allow 3
gallons for boiler and its piping.
Undersized expansion tanks cause system
water to be lost from relief valve and make-
up water to be added through fill valve.
Eventual boiler failure can result due to
excessive make-up water addition.
2. Tank must be located as shown in this manual, or
following recognized design methods. See tank
manufacturer’s instructions for details.
3. Connect the expansion tank to the air separator only
if the separator is on the suction side of the circulator.
Always install the system fill connection at the same
point as the expansion tank connection to the system.
4. Most piping drawings in this manual show
diaphragm expansion tanks. See Figure 4 for piping
from air separator to expansion tank and make-up
water line using a closed-type expansion tank.
5. Most chilled water systems are piped using a closed-
type tank, as shown in Figure 10, page 18.
Diaphragm (or bladder) expansion tank
1. (Figure 4) Always install an automatic air vent on
top of the air separator to remove residual air from
the system.
Closed-type expansion tank
1. See Figure 4, Alternate, for piping connections when
using a closed-type expansion tank.
2. Pitch any horizontal piping up towards tank 1 inch
per 5 feet of piping. Connect to tank with at least ¾"
piping to allow room for air to rise.
DO NOT install automatic air vents on
closed-type expansion tank systems. Air
must remain in the system and return to
the tank to provide its air cushion. An
automatic air vent would cause air to leave
system, resulting in water-logging the
expansion tank.

Part number 550-100-026/0404
GAS-FIRED WATER BOILER SERIES 2 — Boiler Manual
14
Install water piping
(continued)
3
Figure 6 Pump curves for typical circulators
suggested for DHW loop
Table 2 Pipe sizing and head losses for DHW applications
(H1=boiler head loss; H2=piping head loss; H3=maximum
allowable head loss through water heater based on available head
of circulator chosen; i.e., Taco 007, 0011, 0012, 0013 or 0014, or
Bell & Gossett PL-36)
Figure 5 DHW piping (see Table 2 for approxi-
mate head losses)
Sizing DHW system piping
circulators (Taco 007, 0011, 0012, 0013, 0014, B&G PL-36 or equivalent). Use
these curves along with boiler pressure drop data from Table 2 to size the DHW
piping and circulator. Or you can use Table 2 for a quick-selection method.
3. Table 2 uses the available head from the circulators listed to help you select the
right circulator.
a. See Figure 5.
b. H1 is the head loss across the boiler.
c. H2 is the head loss across the DHW piping.
d. H3: Table 2 subtracts H1 and H2 from the available head of the circulator. This
gives the maximum value for H3, head loss across the water heater.
4. Procedure to select a circulator using Table 2:
Step 1: From the water heater manufacturer’s data, find:
• Required boiler water flow rate, GPM, at 180°F.
• Pressure drop across the water heater at this flow rate, in feet water column.
Step 2: Find your boiler model in Table 2. Select a flow rate in column 1 just
larger than the required flow rate from step 1.
Step 3: The value in column H3 must be larger than the water heater pressure
drop from step 1.
When using the boiler for dedicated DHW
applications, use the circulator supplied with
the boiler (007 for Ultra-80/105; 0011 for
Ultra-155/230/310) to circulate to the water
heater except where higher flow rates may be
required for the heater used. Use the following
method to select a circulator for the water
heater on combined space heating/DHW
systems.
1. Figure 5 shows recommended DHW piping, as shown in
Figures 7 through 10, pages 15 – 18. All show direct
connection of the DHW piping to the boiler because the
boiler circulator shuts down during DHW operation.
2. Figure 6 shows the pump curves for suggested DHW

GAS-FIRED WATER BOILER SERIES 2 — Boiler Manual
Part number 550-100-026/0404 15
Install water piping
(continued)
3
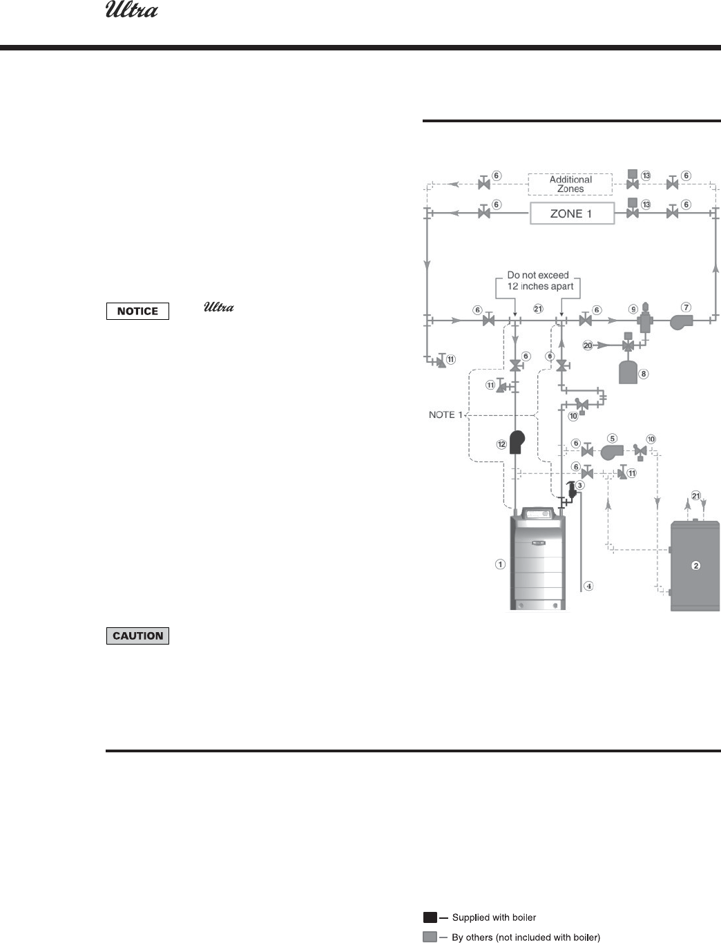
Figure 7 Zone valve zoning plus optional
DHW piping
Zoning with zone valves
1. Connect boiler to system as shown in Figure 7 when
zone valve zoning. The primary/secondary piping
shown ensures the boiler loop will have sufficient
flow. It also avoids applying the high head of the
boiler circulator to the zone valves.
2. When using a closed-type expansion tank, connect
the expansion tank and make-up water piping as
shown in Figure 4, page 13.
3. Connect DHW (domestic hot water) piping to indirect
storage water heater as shown.
The PhD Control Module turns off
space heating during DHW heating. The
boiler circulator will turn off, preventing
hot water from circulating to the system.
The flow/check valve shown on the boiler
outlet piping prevents gravity circulation
in the boiler loop during DHW heating.
4. Controlling the system circulator
a. To cycle the system circulator from the Ultra PhD
control module, add a circulator relay wired to the
boiler circulator terminals as shown in the Ultra Control
Supplement.
Legend Figure 7
1 Ultra boiler
2 Indirect water heater (DHW), if used
3 Boiler relief valve (see page 12 for piping details)
4 Relief valve discharge piping (see page 12 for details)
5 DHW circulator (see page 14 for suggested sizing)
6 Isolation valves
7 System circulator
8 Diaphragm (or bladder) type expansion tank (see page 12
for piping of closed-type expansion tank, if used)
9 Air separator [with automatic air vent only on systems
using diaphragm (or bladder) type expansion tank]
10 Flow/check valves (with weighted seats to prevent gravity
circulation)
11 Purge/drain valves
12 Boiler circulator
13 Zone valves, typical
20 Make-up water supply
21 Primary/secondary connection
NOTE 1: To ensure adequate flow rate through the
boiler, use the following pipe size on all boiler
loop piping (connecting boiler to and from
the primary/secondary connection, item 21):
Ultra-80 or Ultra-105 – 1" or larger.
Ultra-155 or -230 – 1¼" or larger.
Ultra-310 – 1½" or larger.
Use at least the minimum piping size above
and pipe the boiler using only primary/
secondary piping as shown. Failure to
follow these guidelines could result in
system problems.

Part number 550-100-026/0404
GAS-FIRED WATER BOILER SERIES 2 — Boiler Manual
16
Install water piping
(continued)
3
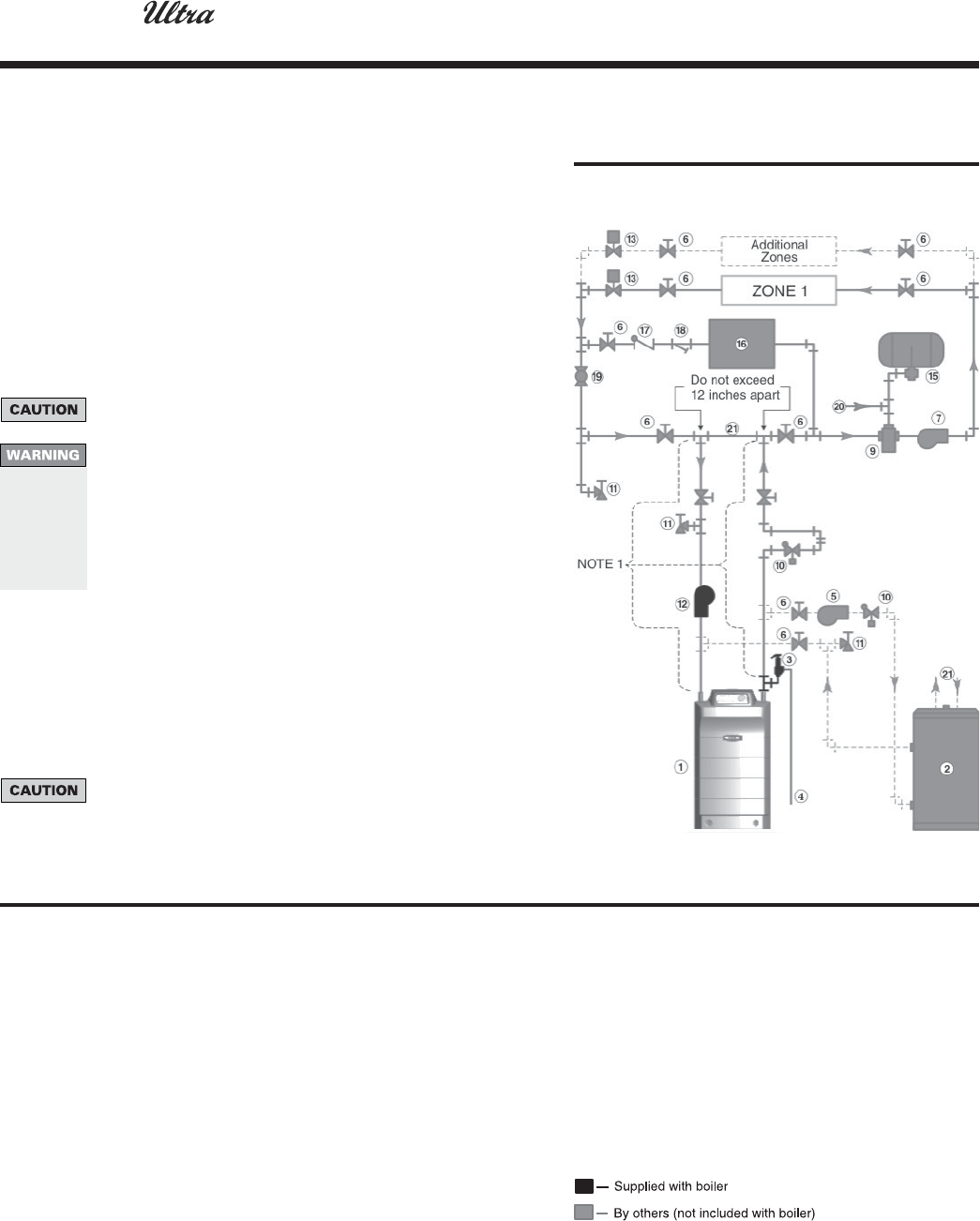
Figure 8 Circulator zoning plus optional
DHW piping
Zoning with circulators
1. Connect boiler to system as shown in Figure 8 when
circulator zoning. The boiler circulator cannot be used
for a zone. It must supply only the boiler loop.
2. Install a separate circulator for each zone.
3. When using a closed-type expansion tank, connect
the expansion tank and make-up water piping as
shown in Figure 4, page 13.
4. Connect DHW (domestic hot water) piping to indirect
storage water heater as shown.
The PhD Control Module turns off
space heating during DHW heating. The
boiler circulator will turn off, preventing
hot water from circulating to the system.
The flow/check valve shown on the boiler
outlet piping prevents gravity circulation
in the boiler loop during DHW heating.
Legend Figure 8
1 Ultra boiler
2 Indirect water heater (DHW), if used
3 Boiler relief valve (see page 12 for piping details)
4 Relief valve discharge piping (see page 12 for details)
5 DHW circulator (see page 14 for suggested sizing)
6 Isolation valves
7 System circulator
8 Diaphragm (or bladder) type expansion tank (see page 12
for piping of closed-type expansion tank, if used)
9 Air separator [with automatic air vent only on systems
using diaphragm (or bladder) type expansion tank]
10 Flow/check valves (with weighted seats to prevent gravity
circulation)
11 Purge/drain valves
12 Boiler circulator
14 Zone circulators, typical
20 Make-up water supply
21 Primary/secondary connection
NOTE 1: To ensure adequate flow rate through the
boiler, use the following pipe size on all boiler
loop piping (connecting boiler to and from
the primary/secondary connection, item 21):
Ultra-80 or Ultra-105 – 1" or larger.
Ultra-155 or -230 – 1¼" or larger.
Ultra-310 – 1½" or larger.
Use at least the minimum piping size above
and pipe the boiler using only primary/
secondary piping as shown. Failure to
follow these guidelines could result in
system problems.

GAS-FIRED WATER BOILER SERIES 2 — Boiler Manual
Part number 550-100-026/0404 17
Figure 9 Typical radiant heating system
piping plus optional DHW
Radiant heating applications
1. The Ultra boiler is ideal for use in radiant heating. The Ultra boiler’s
unique heat exchanger design allows it to work well even in condensing
mode. So there is no need to regulate boiler return water temperature in
radiant heating applications.
2. Connect boiler to system as shown in Figure 9 for typical radiant heating
applications. The primary/secondary piping shown ensures the boiler
loop will have sufficient flow. Size the system piping and circulator to
provide the flow and pressure drop needed for the radiant system.
3. Add the high limit control (Figure 9, item 22) to ensure supply water
temperature will not exceed the maximum allowable for the radiant
system. Wire this limit control between low voltage terminal strip terminals
6 and 7.
4. When using a closed-type expansion tank, connect the expansion tank
and make-up water piping as shown in Figure 4, page 13.
5. Connect DHW (domestic hot water) piping to indirect storage water
heater as shown.
The PhD Control Module turns off space heating during
DHW heating. The boiler circulator will turn off, preventing
hot water from circulating to the system. The flow/check valve
shown on the boiler outlet piping prevents gravity circulation
in the boiler loop during DHW heating.
6. Controlling the system circulator
a. To cycle the system circulator from the Ultra PhD control module, add a
circulator relay wired to the boiler circulator terminals as shown in the Ultra
Control Supplement
7. Setting boiler outlet water target temperature.
a. Follow procedure in Ultra Control Supplement to set space heating target
temperature to the desired supply temperature for the system. For outdoor
reset operation, install and connect the outdoor temperature sensor supplied
with the boiler.
Legend Figure 9
Install water piping
(continued)
3
1 Ultra boiler
2 Indirect water heater (DHW), if used
3 Boiler relief valve (see page 12 for piping details)
4 Relief valve discharge piping (see page 12 for details)
5 DHW circulator (see page 14 for suggested sizing)
6 Isolation valves
7 System circulator
8 Diaphragm (or bladder) type expansion tank (see page 12 for piping of closed-
type expansion tank, if used)
9 Air separator [with automatic air vent only on systems using diaphragm (or
bladder) type expansion tank]
10 Flow/check valves (with weighted seats to prevent gravity
circulation)
11 Purge/drain valves
12 Boiler circulator
13 Zone valves, when used (zoning may also be done using
manifold-mounted valve actuators)
20 Make-up water supply
21 Primary/secondary connection
22 High limit temperature control, set to protect radiant tubing
NOTE 1: To ensure adequate flow rate through the boiler, use the following
pipe size on all boiler loop piping (connecting boiler to and from
the primary/secondary connection, item 21):
Ultra-80 or Ultra-105 – 1" or larger.
Ultra-155 or -230 – 1¼" or larger.
Ultra-310 – 1½" or larger.
Use at least the minimum piping size at left
and pipe the boiler using only primary/
secondary piping as shown. Failure to
follow these guidelines could result in
system problems.

Part number 550-100-026/0404
GAS-FIRED WATER BOILER SERIES 2 — Boiler Manual
18
Chilled water systems
1. Install boiler so that chilled medium is piped in parallel with the heating
boiler. Use appropriate valves to prevent chilled medium from entering
boiler. See Figure 10 for typical installation of balancing valve and check
valve.
2. The space heating system may be zoned with circulators if a separate
circulator is supplied for the chilled water loop.
3. If boiler is connected to heating coils located in air handling units where
they can be exposed to refrigerated air, use flow control valves or other
automatic means to prevent gravity circulation during cooling cycle.
Follow these piping guidelines below to ensure chilled water
does not enter the boiler loop.
Chilled medium, if used, is piped in parallel with heating boiler
as shown in Figure 10. Use appropriate valves to prevent chilled
medium from entering boiler.
If boiler is connected to heating coils located in air handling
units where they can be exposed to refrigerated air, use flow
control valves or other automatic means to prevent gravity
circulation during cooling cycle.
Figure 10 Chilled water system plus optional
DHW piping
Legend Figure 10
Install water piping
(continued)
3
1 Ultra boiler
2 Indirect water heater (DHW), if used
3 Boiler relief valve (see page 12 for piping details)
4 Relief valve discharge piping (see page 12 for details)
5 DHW circulator (see page 14 for suggested sizing)
6 Isolation valves
7 System circulator
9 Air separator (DO NOT use automatic air vents on systems fitted with closed-
type tanks)
10 Flow/check valves (with weighted seats to prevent gravity circulation)
11 Purge/drain valves
12 Boiler circulator
13 Zone valves, typical
15 Closed-type expansion tank
16 Water chiller
17 Check valve
18 Strainer
19 Balancing valve
20 Make-up water supply
21 Primary/secondary connection
NOTE 1: To ensure adequate flow rate through the boiler, use the following
pipe size on all boiler loop piping (connecting boiler to and from
the primary/secondary connection, item 21):
Ultra-80 or Ultra-105 – 1" or larger.
Ultra-155 or -230 – 1¼" or larger.
Ultra-310 – 1½" or larger.
Use at least the minimum piping size above and pipe the boiler
using only primary/secondary piping as shown. Failure to
follow these guidelines could result in system problems.

GAS-FIRED WATER BOILER SERIES 2 — Boiler Manual
Part number 550-100-026/0404 19
Venting, combustion air & condensate line
4
Prepare condensate fittings
1. Remove PVC fittings and gasket from the accessories
bag.
2. Deburr and chamfer outside and inside of ½" x 1¼"
PVC nipple to ensure even cement distribution when
joining.
3. Clean nipple ends and all fittings. Dry thoroughly.
4. For each joint in the condensate line, apply the
following. Assemble parts ONLY in the order given.
a. Apply primer liberally to both joint surfaces — pipe
end and fitting socket.
b. While primer is still damp, lightly apply approved cement
to both surfaces in a uniform coating.
Figure 11 Condensate trap assembly
Install vent and combustion air
piping
Ultra Boiler must be vented and supplied
with combustion and ventilation air as
described in Weil-McLain Ultra Boiler Vent
Supplement (included in envelope
assembly). Ensure the vent and air piping
and the combustion air supply comply
with these instructions regarding vent
system, air system and combustion air
quality. See also Section 1 of this manual.
Inspect finished vent and air piping
thoroughly to ensure all are airtight and
comply with the instructions provided and
with all requirements of applicable codes.
Failure to provide a properly-installed vent
and air system will cause severe personal
injury or death.
c. Apply a second coat of cement to both surfaces. Avoid
using too much cement on sockets to prevent cement
buildup inside.
d. With cement still wet, insert pipe into fitting, twisting
¼ turn. Make sure pipe is fully inserted.
e. Wipe excess cement from joint. Check joint to be sure
a smooth bead of cement shows around the entire
joint.
5. See Figure 11.
6. Assemble the ½" PVC nipple to the PVC reducing
elbow as shown.
7. Allow joint to dry completely. Then slide gasket over
nipple as shown.
8. Slide nipple through jacket condensate line hole to
position as shown in Figure 13, page 20.
9. Cement the ½" tee to the protruding ½" nipple. Be
sure both nipple and reducing elbow finish upright.
IMPORTANT: Firmly press the reducing elbow and
the tee together while the cement sets to ensure the
gasket is securely compressed. The gasket ensures the
jacket enclosure is airtight at this location.

Part number 550-100-026/0404
GAS-FIRED WATER BOILER SERIES 2 — Boiler Manual
20
Connect condensate drain
1. Remove condensate trap line from bag. Prepare and
install per page 19. Secure to jacket by attaching PVC
tee as shown in Figure 13.
2. Slide trap line onto flue outlet condensate connection
and PVC reducing elbow as shown in Figure 12, 13
or 14. Secure with hose clamps.
3. Connect condensate drain tubing to the ½" PVC tee
and run to floor drain or condensate pump. Use ½"
PVC or CPVC pipe; or 5/8" I.D. tubing.
Use materials approved by the authority
having jurisdiction. In the absence of other
authority, PVC and CPVC pipe must
comply with ASTM D1785, F441 or D2665.
Cement and primer must comply with
ASTM D2564 or F493. For Canada, use
CSA or ULC certified PVC or CPVC pipe,
fittings and cement.
4. Leave the top of the ½" tee OPEN. This is needed as a
vacuum break.
5. When installing a condensate pump, select one
approved for use with condensing boilers and
furnaces. The pump should have an overflow switch
to prevent property damage from condensate spillage.
6. Condensate from the Ultra boiler will be slightly acidic
(typically with a pH from 3.2 to 4.5). Install a
neutralizing filter if required by local codes.
The condensate line must remain
unobstructed, allowing free flow of
condensate. If condensate is allowed to
freeze in the line or if the line is obstructed
in any other manor, condensate can exit
from the boiler tee, resulting in potential
water damage to property.
Venting, combustion air & condensate line
(continued)
4
Figure 12 Condensate drain — Ultra-80 & -105
Figure 13 Condensate drain — Ultra-155 & -230
(PVC tee installation shown applies
to all models))
Figure 14 Condensate drain — Ultra-310

GAS-FIRED WATER BOILER SERIES 2 — Boiler Manual
Part number 550-100-026/0404 21
Gas piping
5
Connecting gas supply piping
1. Remove jacket front panel and refer to Figure 15 to
pipe gas to boiler.
a. Install ground joint union for servicing, when required.
b. Install manual shutoff valve in gas supply piping outside
boiler jacket when required by local codes or utility
requirements.
c. In Canada — When using manual main shutoff valve,
it must be identified by the installer.
2. Wall-mounted boilers
a. Refer to separate Ultra Boiler Wall-mounting
instructions.
b. Gas connection may enter from the bottom of boiler
as explained in the Wall-mounting instructions.
3. Support piping with hangers, not by boiler or its
accessories.
4. Purge all air from gas supply piping.
5. Before placing boiler in operation, check boiler and
its gas connection for leaks.
a. Close manual main shutoff valve during any pressure
testing at less than 13" w.c.
b. Disconnect boiler and gas valve from gas supply piping
during any pressure testing greater than 13" w.c.
Do not check for gas leaks with an open
flame — use bubble test. Failure to use
bubble test or check for gas leaks can cause
severe personal injury, death or substantial
property damage.
6. Use pipe dope compatible with propane gases. Apply
sparingly only to male threads of pipe joints so that
pipe dope does not block gas flow.
Failure to apply pipe dope as detailed above
can result in severe personal injury, death
or substantial property damage.
DO NOT adjust or attempt to measure
gas valve outlet pressure. The gas valve is
factory-set for the correct outlet pressure.
This setting is suitable for natural gas and
propane, requiring no field adjustment.
Attempting to alter or measure the gas valve
outlet pressure could result in damage to
the valve, causing potential severe personal
injury, death or substantial property
damage.
Ultra boilers are shipped ready to fire
natural gas ONLY. (Exception: Ultra-80LP
is propane-ready.) You must install the
propane orifice if the boiler will be
connected to propane. See page 9. Failure
to comply could result in severe personal
injury, death or substantial property
damage.
Figure 15 Connect gas supply piping
Use two wrenches when tightening gas piping at boiler, using one wrench to prevent the boiler gas line
connection from turning. Failure to support the boiler gas connection pipe to prevent it from turning
could damage gas line components.

Part number 550-100-026/0404
GAS-FIRED WATER BOILER SERIES 2 — Boiler Manual
22
Table 4 Pipe capacity for 0.60 specific gravity natural gas
Gas piping
(continued)
5
Natural Gas:
Pipe sizing for natural gas
1. Refer to Table 4 for pipe length and diameter. Base on
rated boiler input (divide by 1,000 to obtain cubic
feet per hour).
a. Table 4 is only for natural gas with specific gravity 0.60,
with a pressure drop through the gas piping of 0.30"
w.c.
b. For additional gas pipe sizing information, refer to
ANSI Z223.1 (or B149.1 or B149.2 for Canadian
installations).
Natural gas supply pressure requirements
1. Pressure required at gas valve inlet pressure port:
• Maximum: 13" w.c. with no flow (lockup) or with
boiler on
• Minimum: 5" w.c. with gas flowing (verify during boiler
startup, while boiler is at high fire)
2. Install 100% lockup gas pressure regulator in supply
line if inlet pressure can exceed 13" w.c. at any time.
Adjust lockup regulator for 13" w.c. maximum.
Gas pipe
length
(feet)
Capacity of pipe for pipe size of:
(Capacity in cubic feet gas per hour)
½" ¾" 1" 1¼" 1½"
10 132 278 520 1050 1600
20 92 190 350 730 1100
30 73 152 285 590 860
40 63 130 245 500 760
50 56 115 215 440 670
75 45 93 175 360 545
100 38 79 150 305 460
150 31 64 120 250 380
Propane Gas:
Ultra boilers are shipped ready to fire
natural gas ONLY (exception: Ultra-80-LP
is propane-ready). You must install the
propane orifice if the boiler will be
connected to propane. See page 9. Failure
to comply could result in severe personal
injury, death or substantial property
damage.
Pipe sizing for natural gas
1. Contact gas supplier to size pipes, tanks and 100%
lockup gas pressure regulator.
Propane supply pressure requirements
1. Adjust propane supply regulator provided by gas
supplier for 13" w.c. maximum pressure.
2. Pressure required at gas valve inlet pressure port:
• Maximum: 13" w.c. with no flow (lockup) or with
boiler on
• Minimum: 4" w.c. with gas flowing (verify during boiler
startup, while boiler is at high fire)

GAS-FIRED WATER BOILER SERIES 2 — Boiler Manual
Part number 550-100-026/0404 23
Startup
6
Check/control water chemistry
Do not use petroleum-based cleaning or sealing
compounds in boiler system. Damage to elastomer
seals and gaskets in system could occur, resulting in
substantial property damage.
Before filling the boiler and system with water, verify
the following. Failure to comply could result in boiler
failure or unreliable operation.
Water pH between 7.0 and 8.5
1. Maintain boiler water pH between 7.0 and 8.5. Check with
litmus paper or have chemically analyzed by water treatment
company.
2. If pH differs from above, consult local water treatment
company for treatment needed.
Hardness less than 7 grains
1. Consult local water treatment companies for unusually hard
water areas (above 7 grains hardness).
Chlorine concentration less than 200 ppm
1. Filling with chlorinated fresh water should be acceptable since
drinking water chlorine levels are typically less than 5 ppm.
2. Do not use the boiler to directly heat swimming pool or spa
water.
3. Do not fill boiler or operate with water containing chlorine in
excess of 200 ppm.
Clean system to remove sediment
1. You must thoroughly flush the system (without boiler
connected) to remove sediment. The high-efficiency heat
exchanger can be damaged by buildup or corrosion due to
sediment.
2. For zoned systems, flush each zone separately through a purge
valve. (If purge valves and isolation valves are not already
installed, install them to properly clean the system.)
3. Flush system until water runs clean and you are sure piping is
free of sediment.
Test/replace freeze protection fluid
1. For systems using freeze protection fluids, follow guidelines in
Ultra Boiler Freeze Protection Supplement.
Fill and test water system
1. Fill system only after ensuring the water meets the requirements
of this manual.
2. Close manual and automatic air vents and boiler drain valve.
3. Fill to correct system pressure. Correct pressure will vary with
each application.
a. Typical cold water fill pressure for a residential system is 12 psi.
b. Pressure will rise when boiler is turned on and system water
temperature increases. Operating pressure must never exceed 25 psig.
4. At initial fill and during boiler startup and testing, check system
thoroughly for any leaks. Repair all leaks before proceeding
further.
Eliminate all system leaks. Continual fresh make-up
water will reduce boiler life. Minerals can build up in
sections, reducing heat transfer, overheating heat
exchanger, and causing heat exchanger failure.
5. The system may have residual substances that could affect
water chemistry. After the system has been filled and leak tested,
verify water pH and chlorine concentrations are acceptable.
Freeze protection (when used)
NEVER use automotive or standard glycol antifreeze,
even glycol made for hydronic systems. Use only
freeze-protection fluids recommended in the Ultra
Boiler Freeze Protection Supplement. Follow all
guidelines in the Freeze Protection Supplement, and
thoroughly clean and flush any replacement boiler
system that has used glycol before installing the new
Ultra boiler.
1. Determine freeze protection fluid quantity using total system
water content, following fluid manufacturers’s instructions.
Boiler water content is listed on page 43. Remember to include
expansion tank water content.
2. Local codes may require back flow preventer or actual
disconnect from city water supply.
3. When using freeze protection fluid with automatic fill, install a
water meter to monitor water make-up. Freeze protection fluid
may leak before the water begins to leak, causing concentration
to drop, reducing the freeze protection level.
Purge air from water system
1. Purge air from system:
a. Connect a hose to the purge valve (see purge/drain valves, item 11,
in piping diagrams on pages 15 through 18. Route hose to an area
where water can drain and be seen.
b. Close the boiler or system isolation valve between the purge valve
and fill connection to the system.
c. Close zone isolation valves.
d. Open quick-fill valve on cold water make-up line.
e. Open purge valve.
f. One zone at a time, open the isolation valves. Allow water to run
through the zone, pushing out the air. Run until no noticeable air
flow is present. Close the zone isolation valves and proceed with the
next zone. Follow this procedure until all zones are purged.
g. Close the quick-fill water valve and purge valve and remove the
hose. Open all isolation valves. Watch that system pressure rises to
correct cold-fill pressure.
h. After the system has operated for a while, eliminate any residual air
by using the manual air vents located throughout the system.
i. If purge valves are not installed in system, open manual air vents in
system one at a time, beginning with lowest floor. Close vent when
water squirts out. Repeat with remaining vents.
2. Open automatic air vent (diaphragm-type or bladder-type
expansion tank systems only) one turn.
3. Open other vents:
a. Starting on the lowest floor, open air vents one at a time until water
squirts out.
b. Repeat with remaining vents.
4. Refill to correct pressure.

Part number 550-100-026/0404
GAS-FIRED WATER BOILER SERIES 2 — Boiler Manual
24
Startup
(continued)
6
Final checks before starting boiler
❏Read the Ultra Control Supplement to familiarize
yourself with Ultra PhD control module operation.
Read Operating Instructions in Control Supplement
for proper steps to start boiler.
❏Verify the boiler and system are full of water and all
system components are correctly set for operation.
❏Verify the preparation procedures of section 6,
pages 23 and 24 have been completed.
❏Fill vent condensate trap with water (by removing
hose clamp and hose at PVC reducing elbow).
Replace hose on PVC reducing elbow and tighten
clamp.
❏Verify electrical connections are correct and securely
attached.
❏Inspect vent piping and air piping for signs of
deterioration from corrosion, physical damage or
sagging. Verify air piping and vent piping are intact
and correctly installed per Ultra Boiler Vent
Supplement.
To start the boiler
1. Turn OFF Power switch on Ultra display panel. Turn
on power to boiler.
2. Read and follow the Operating Instructions in the
Ultra Control Supplement.
If boiler does not start correctly
1. Check for loose connections, blown fuse or service
switch off?
2. Is external limit control (if used) open? Is boiler water
temperature above 200 °F?
3. Is thermostat set below room temperature?
4. Is gas turned on at meter or boiler?
5. Is incoming gas pressure less than 4" w.c. for natural
gas or 5” w.c. for propane?
6. Are parameters set correctly as instructed in the Ultra
Control Supplement?
If none of the above corrects the problem, refer to
Troubleshooting in the Ultra Control Supplement.
Check for gas leaks
Before starting the boiler, and during initial operation, smell
near the floor and around the boiler for gas odorant or any
unusual odor. Remove boiler front door and smell interior of
boiler enclosure. Do not proceed with startup if there is any
indication of a gas leak. Repair any leak at once.
DO NOT adjust or attempt to measure gas valve outlet pressure.
The gas valve is factory-set for the correct outlet pressure. This
setting is suitable for natural gas and propane, requiring no
field adjustment. Attempting to alter or measure the gas valve
outlet pressure could result in damage to the valve, causing
potential severe personal injury, death or substantial property
damage.
Propane boilers only — Your propane supplier mixes an
odorant with the propane to make its presence detectable. In
some instances, the odorant can fade, and the gas may no
longer have an odor. Before startup (and periodically
thereafter), have the propane supplier verify the correct odorant
level in the gas.
Check thermostat circuit(s)
1. Disconnect the two external wires connected to the boiler thermostat
terminals (low voltage terminal strip terminals 5 and 6).
2. Connect a voltmeter across these two incoming wires. Close each
thermostat, zone valve and relay in the external circuit one at a time and
check the voltmeter reading across the incoming wires.
3. There should NEVER be a voltage reading.
4. If a voltage does occur under any condition, check and correct the external
wiring. (This is a common problem when using 3-wire zone valves.)
5. Once the external thermostat circuit wiring is checked and corrected if
necessary, reconnect the external thermostat circuit wires to boiler low
voltage terminal strip terminals 5 and 6. Allow the boiler to cycle.
Inspect/fill condensate system
Inspect/check condensate lines and fittings
1. Inspect the condensate drain line, condensate PVC fittings and condensate
trap. (See page 20 for component locations.)
2. Pour water into the top of the boiler’s ½" PVC condensate tee and check
for any leaks in the condensate drain line or fittings. Repair any leaks.
Fill condensate trap with water
1. Loosen the hose clamp securing the right end of the condensate trap to
the PVC reducing elbow (see page 20).
2. Slide the trap hose end off of the elbow.
3. Fill the trap with fresh water to within a inch of the end of the hose.
4. Replace trap hose on PVC reducing elbow and tighten the hose clamp.
The condensate trap (page 3, item 23a) must be filled with water
during all times of boiler operation to avoid flue gas emission
from the condensate drain line. Failure to fill the trap could
result in severe personal injury or death.

GAS-FIRED WATER BOILER SERIES 2 — Boiler Manual
Part number 550-100-026/0404 25
Startup
(continued)
6
❏ Check flame & combustion
1. Press and hold both the Ultra control panel “Mode” and “+” buttons
simultaneously until “H” appears.
2. The “H” in the first digit of the display means the boiler will operate at
high fire when the blower speed reaches maximum.
3. Look at the flame through the flame inspection window. The high fire
flame should be blue and should be stable. The burner surface should be
covered with orange dots.
4. Remove the flue temperature sensor from the flue pipe and insert a
combustion test probe.
5. Testing is suggested for either CO2 or O2 and for CO. The values should
be in the range listed in the table below. The CO should not exceed 100
ppm when combustion is correct.
If combustion at either high or low fire is outside the range
given below, shut down the boiler and contact your local Weil-
McLain representative. Failure to comply could result in severe
personal injury, death or substantial property damage.
6. Measure natural gas input:
a. Operate boiler 10 minutes.
b. Turn off other appliances.
c. At natural gas meter, measure time (in seconds) required to use one cubic
foot of gas.
d. Calculate gas input:
3600 x 1000
number of seconds from step c= Btuh
e. Btuh calculated should approximate input rating on boiler rating label.
7. Press and hold the Ultra control panel “Mode” and “-” buttons
simultaneously until the display shows “L”.
8. The “L” in the first digit means the boiler will operate at low fire when the
blower speed reaches minimum.
9. Look at the flame through the flame inspection window. The low fire
flame should be stable and evenly distributed over burner surface with a
uniform orange color.
10. Repeat the combustion test of steps 4 and 5 above.
11. Press and hold the “+” and “-” buttons to return boiler to automatic
firing.
12. Replace flue gas temperature sensor.
You must replace the flue gas temperature sensor to prevent
flue gas spillage into the boiler enclosure. Failure to comply
could result in severe personal injury, death or substantial
property damage.
❏ Adjust and test boiler controls
1. Follow instructions in the Ultra Control Supplement to set and verify
operation of the boiler controls.
❏ Check system and boiler
❏❏
❏❏
❏ Check water piping
1. Check system piping for leaks. If found, shut down
boiler and repair immediately. (See WARNINGS on
page 23 regarding failure to repair leaks.)
2. Vent any remaining air from system using manual
vents. Air in the system will interfere with circulation
and cause heat distribution problems and noise.
❏❏
❏❏
❏ Check vent piping and air piping
1. Check for gas-tight seal at every connection and seam
of air piping and vent piping.
Venting system must be sealed gas-tight to
prevent flue gas spillage and carbon
monoxide emissions which will result in
severe personal injury or death.
❏❏
❏❏
❏ Check gas piping
1. Check around the boiler for gas odor following the
procedure of page 21 of this manual.
If you discover evidence of any gas leak,
shut down the boiler at once. Find the leak
source with bubble test and repair
immediately. Do not start boiler again until
corrected. Failure to comply could result
in severe personal injury, death or
substantial property damage.
❏❏
❏❏
❏ Propane boilers — verify conversion
1. Verify propane orifice has been installed per Propane
Conversion instructions.
DO NOT adjust or attempt to measure
gas valve outlet pressure. The gas valve is
factory-set for the correct outlet pressure.
This setting is suitable for natural gas and
propane, requiring no field adjustment.
Attempting to alter or measure the gas valve
outlet pressure could result in damage to
the valve, causing potential severe personal
injury, death or substantial property
damage.
Ultra boilers are shipped ready to fire
natural gas ONLY. Exception: The Ultra-
80LP is factory-equipped to fire propane.
You must install the propane orifice if the
boiler will be connected to propane. See
page 9. Failure to comply could result in
severe personal injury, death or substantial
property damage.

Part number 550-100-026/0404
GAS-FIRED WATER BOILER SERIES 2 — Boiler Manual
26
Check-out/startup verification
7
❏Boiler and heat distribution units filled with water?
❏Water chemistry verified per page 23?
❏Automatic air vents, if used, open one full turn?
❏Air purged from system?
❏Air purged from gas piping? Piping checked for
leaks?
❏Propane orifice installed for propane firing and
propane conversion label affixed to jacket?
Ultra boilers are shipped ready to fire
natural gas ONLY. Exception: The Ultra-
80LP is factory-equipped to fire propane.
You must install the propane orifice or
conversion kit (Ultra-80NG) if the boiler
will be connected to propane. See page 9.
Failure to comply could result in severe
personal injury, death or substantial
property damage.
❏Thermostat circuit wiring checked to ensure there
are no stray voltages per page 24, “Check
Thermostat Wires?”
❏Followed Operating Instructions in Ultra Control
Supplement?
❏Burner flame and combustion verified per page 25?
❏Verified control operation for space heating and
DHW (if used) per Ultra Control Supplement?
❏Tested additional field-installed controls — If boiler
has a low water cutoff, additional high limit or other
controls, tested for operation as outlined by
manufacturer? (Boiler should be operating and
should go off when controls are tested. Verify
controls cause soft lockout or hard lockout as
desired.)
❏Set additional field-installed limit control(s) to
system temperature requirements? Adjusted
balancing valves and controls to provide design
temperature to system?
❏For multiple zones, adjusted for correct flow in each
zone?
❏Verified thermostat heat anticipator (if available)
set properly? Refer to Ultra Control Supplement.
❏Cycled boiler with thermostat (and with DHW
aquastat, if installed) — Raised to highest setting
and verified boiler goes through normal startup
cycle? Lowered to lowest setting and verified boiler
goes off?
❏Measured natural gas input? (per page 25)
❏Checked incoming gas pressure by connecting
manometer to gas valve ahead of boiler? (Gas
pressure must be at least 5 inches w.c. for natural
gas, and 4 inches w.c. for propane, with boiler
operating at high fire, and no more than 13 inches
w.c. with boiler operating or boiler off.)
❏Observed several operating cycles for proper
operation.
❏Set room thermostat to desired room temperature
(and DHW aquastat, if installed, to desired DHW
storage temperature)?
❏Reviewed all instructions shipped with this boiler
with owner or maintenance person?
❏Fill in Installation certificate on page 27.
❏Return instructions to envelope and give to owner
or place inside boiler housing.

GAS-FIRED WATER BOILER SERIES 2 — Boiler Manual
Part number 550-100-026/0404 27
Installation certificate
Boiler model __________________
CP number ___________
Date installed _______________
Measured Btuh input ____________ Fuel: ❏ Natural Gas ❏ Propane
❏Installation instructions have been followed.
❏Check out sequence has been performed.
❏Above information is certified to be correct.
❏Information received and left with owner/maintenance person
Installer ________________________________(company) _____________________(phone)
________________________________(address)
________________________________(address) __________________________________
(installer’s signature)
Check-out/startup verification
7
Comments:
_______________________________________
_______________________________________
_______________________________________
_______________________________________
_______________________________________
_______________________________________

Part number 550-100-026/0404
GAS-FIRED WATER BOILER SERIES 2 — Boiler Manual
28
Annual startup and general maintenance
Follow the Service and maintenance procedures given throughout this manual and in component
literature shipped with the boiler. Failure to perform the service and maintenance could result in
damage to the boiler or system. Failure to follow the directions in this manual and component literature
could result in severe personal injury, death or substantial property damage.
Table 5 Service and maintenance schedules
8

GAS-FIRED WATER BOILER SERIES 2 — Boiler Manual
Part number 550-100-026/0404 29
Annual startup
The boiler should be inspected and started annually, at the beginning of the heating season, only by a
qualified service technician. In addition, the maintenance and care of the boiler designated in Table 5
and explained on the following pages must be performed to assure maximum boiler efficiency and
reliability. Failure to service and maintain the boiler and system could result in equipment failure.
Electrical shock hazard — Turn off power to the boiler before any service operation on the boiler except
as noted otherwise in this instruction manual. Failure to turn off electrical power could result in
electrical shock, causing severe personal injury or death.
Address reported problems
1. Inspect any problems reported by owner and correct
before proceeding.
Inspect boiler area
1. Verify that boiler area is free of any combustible
materials, gasoline and other flammable vapors and
liquids.
2. Verify that air intake area is free of any of the
contaminants listed on page 8 of this manual. If any
of these are present in the boiler intake air vicinity,
they must be removed. If they cannot be removed,
reinstall the air and vent lines per this manual and the
Ultra Boiler Vent Supplement.
REMOVAL OF COMBUSTION CHAMBER LINING
The combustion chamber lining in this product contains ceramic fiber material. Ceramic fibers can be
converted to cristobalite in very high temperature applications. The International Agency for Research
on Cancer (IARC) has concluded, "Crystalline silica inhaled in the form of quartz or cristobalite from
occupational sources is carcinogenic to humans (Group 1).":
■Avoid breathing dust and contact with skin and eyes.
• Use NIOSH certified dust respirator (N95). This type of respirator is based on the OSHA requirements for
cristobalite at the time this document was written. Other types of respirators may be needed depending on
the job site conditions. Current NIOSH recommendations can be found on the NIOSH web site at http://
www.cdc.gov/niosh/homepage.html. NIOSH approved respirators, manufacturers, and phone numbers
are also listed on this web site.
• Wear long-sleeved, loose fitting clothing, gloves, and eye protection.
■Apply enough water to the combustion chamber lining or base insulation to prevent airborne dust.
■Remove combustion chamber lining or base insulation from the boiler and place it in a plastic bag for disposal.
■Wash potentially contaminated clothes separately from other clothing. Rinse clothes washer thoroughly.
NIOSH stated First Aid.
■Eye: Irrigate immediately
■Breathing: Fresh air.
Inspect boiler interior
1. Remove jacket front door and inspect interior of
boiler.
2. Remove the venturi air inlet silencer and clean if
necessary. Replace silencer.
3. Vacuum any sediment from the inside of the boiler
and components. Remove any obstructions.
Do not use solvents to clean any of the
boiler components. The components could
be damaged, resulting in unreliable or
unsafe operation.
Handling ceramic fiber materials
8a

Part number 550-100-026/0404
GAS-FIRED WATER BOILER SERIES 2 — Boiler Manual
30
Annual startup
(continued)
Clean condensate trap
1. Loosen condensate trap line hose clamps and remove
trap line.
2. Empty water from trap line and inspect. Flush out if
needed with fresh water.
3. Check condensate elbow and tee and condensate line
to drain. Flush if necessary to clean.
4. Replace condensate trap line and tighten hose clamps.
5. Fill trap with fresh water by pouring into upturned
end of PVC condensate tee.
Check all piping for leaks
Eliminate all system or boiler leaks.
Continual fresh make-up water will reduce
boiler life. Minerals can build up in sections,
reducing heat transfer, overheating heat
exchanger, and causing heat exchanger
failure. Leaking water may also cause severe
property damage.
1. Inspect all water and gas piping and verify to be leak
free.
2. Look for signs of leaking lines and correct any
problems found.
3. Check gas line using procedure on page 21.
Check air openings
1. Verify that combustion and ventilation air openings
to the boiler room and/or building are open and
unobstructed. Check operation and wiring of
automatic combustion air dampers, if used.
2. Verify that boiler vent discharge and air intake are
clean and free of obstructions.
Flue vent system and air piping
1. Visually inspect entire flue gas venting system (and
air piping, if installed) for blockage, deterioration or
leakage. Repair any joints that show signs of leakage
in accordance with vent manufacturer’s instructions.
When air is ducted to boiler, verify that air inlet hose
is connected and properly sealed.
Failure to inspect for the above conditions
and have them repaired can result in severe
personal injury or death.
Check water system
1. Verify all system components are correctly installed and operational.
2. Check the cold fill pressure for the system. Verify it is correct (usually
around 12 psig).
3. Watch the system pressure as the boiler heats up (during testing) to
ensure pressure doesn’t rise too high. Excessive pressure rise indicates
expansion tank sizing or performance problem.
4. Inspect automatic air vents and air separators. Remove air vent caps and
briefly press push valve to flush vent. Replace caps. Make sure vents do
not leak. Replace any leaking vents.
Check expansion tank
1. Expansion tanks provide space for water to move in and out as the
heating system water expands due to temperature increase or contracts
as the water cools. Tanks may be open, closed or diaphragm or bladder
type. See section 3 of this manual for suggested best location of expansion
tanks and air eliminators.
Open-type — located above highest radiator or baseboard unit, usually
in the attic or closet. Has a gauge glass and overflow pipe to a drain.
Closed-type — welded gas tight and located above boiler. Tank is partially
filled with water, leaving an air cushion for expansion.
• Make sure this type of tank is fitted with a tank fitting, such as the B & G
Tank-Trol or Taco Taco-Trol. This fitting reduces gravity circulation of air-
saturated tank water back to the system and prevents the air from bubbling
up through the water as it returns from the system.
• Do not use automatic air vents in systems with closed-type tanks. The air will
escape from the system instead of returning to the tank. Eventually, the tank
will waterlog and no longer control pressurization. The boiler relief valve will
weep frequently.
Diaphragm- or bladder-type — welded gas tight with a rubber
membrane to separate the tank pressurizing air and the water. May be
located at any point in the system, but most often found near the boiler.
• Systems with this type of expansion tank require at least one automatic air
vent, preferably located on top of an air eliminator, as shown in examples in
manual section 3.
2. If relief valve has tended to weep frequently, the expansion tank may be
waterlogged or undersized.
Closed-type tank — tank is most likely waterlogged. Install a tank fitting
if not already installed. Then check fill level per fitting manufacturer’s
instructions. If fill level is correct, check tank size against manufacturer’s
instructions. Replace with a larger tank if necessary.
Diaphragm- or bladder-type — first, check tank size to be sure it is large
enough for the system. If size is too small, add additional tank(s) as
necessary to provide sufficient expansion. If tank size is large enough,
remove tank from system and check charge pressure (usually 12 psig for
residential applications). If tank won’t hold pressure, membrane has
been damaged. Replace tank.
8a

GAS-FIRED WATER BOILER SERIES 2 — Boiler Manual
Part number 550-100-026/0404 31
Inspect ignition electrode
1. Remove the ignition electrode from the boiler heat
exchanger access cover.
2. Remove any white oxides accumulated on the ignition
electrode using sandpaper. If the ignition electrode
cannot be cleaned satisfactorily, replace ignitor with
a new one.
3. Replace ignition electrode, making sure gasket is in
good condition and correctly positioned.
4. Make sure the electrodes are parallel to each other.
Check ignition ground wiring
1. Inspect boiler ground wire from heat exchanger access
cover to ground terminal strip.
2. Verify all wiring is in good condition and securely
attached.
3. Check ground continuity of wiring using continuity
meter.
4. Replace ground wires if ground continuity is not
satisfactory.
Check all boiler wiring
1. Inspect all boiler wiring, making sure wires are in
good condition and securely attached.
Check control settings
1. Set the control module display to Parameter mode
and check all settings. Adjust settings if necessary. See
Ultra Control Supplement for details.
2. Check settings of external limit controls (if any) and
adjust if necessary.
Annual startup
(continued)
Check boiler relief valve
1. Inspect the relief valve and lift the lever to verify flow as in the following
warnings, excerpted from a relief valve manufacturer’s warning label.
Before operating any relief valve, ensure that it is piped with its discharge
in a safe area to avoid severe scald potential. Read manual section 3,
page 12, before proceeding further.
Safety relief valves should be reinspected AT LEAST ONCE
EVERY THREE YEARS, by a licensed plumbing contractor or
authorized inspection agency, to ensure that the product has
not been affected by corrosive water conditions and to ensure
that the valve and discharge line have not been altered or
tampered with illegally. Certain naturally occurring conditions
may corrode the valve or its components over time, rendering
the valve inoperative. Such conditions are not detectable unless
the valve and its components are physically removed and
inspected. This inspection must only be conducted by a
plumbing contractor or authorized inspection agency — not
by the owner. Failure to reinspect the boiler relief valve as directed
could result in unsafe pressure buildup, which can result in
severe personal injury, death or substantial property damage.
Following installation, the valve lever must be operated AT
LEAST ONCE A YEAR to ensure that waterways are clear.
Certain naturally occurring mineral deposits may adhere to
the valve, rendering it inoperative. When manually operating
the lever, water will discharge and precautions must be taken to
avoid contact with hot water and to avoid water damage. Before
operating lever, check to see that a discharge line is connected to
this valve directing the flow of hot water from the valve to a
proper place of disposal. Otherwise severe personal injury may
result. If no water flows, valve is inoperative. Shut down boiler
until a new relief valve has been installed.
2. After following the above warning directions, if the relief valve weeps or
will not seat properly, replace the relief valve. Ensure that the reason for
relief valve weeping is the valve and not over-pressurization of the system
due to expansion tank waterlogging or undersizing.
8a

Part number 550-100-026/0404
GAS-FIRED WATER BOILER SERIES 2 — Boiler Manual
32
Annual startup
(continued)
8a
Figure 16 Burner assembly
Perform startup and checks
1. Start boiler and perform checks and tests specified
on pages 23 through 26 (and Control Supplement).
2. Verify cold fill pressure is correct and that operating
pressure does not go too high.
3. Complete the check-out procedure on page 26.
Check burner flame
The boiler contains ceramic fiber materials.
Use care when handling these materials per
instructions on page 29 of this manual.
Failure to comply could result in severe
personal injury.
1. Inspect flame through observation window using the
procedure on page 25.
2. If flame is unsatisfactory at either high fire or low fire,
turn off boiler and allow boiler to cool down. Then remove
burner and clean it thoroughly using a vacuum cleaner or
compressed air. Do not use compressed air to clean burner
if performed inside a building.
3. To access burner, remove the heat exchanger cover plate
following the procedure on page 33.
4. When replacing burner, ensure gasket is in good condition
and correctly positioned. After tightening the three retainer
screws, bend up the retainer tabs as shown in Figure 16 to
prevent screw rotation.
5. After servicing, replace boiler components. Retest boiler.
Check flame signal
1. Flame signal (DC volts from low voltage terminal strip terminal 9 to ground)
should be at least 4 VDC.
2. A lower flame signal may indicate a fouled ignitor or damaged ignitor insulation.
If cleaning the ignitor does not improve, ground wiring is in good condition,
and ground continuity is satisfactory, replace the ignitor.
3. See Troubleshooting in the Ultra Control Supplement for other procedures to
deal with low flame signal.
Check flue gas temperature
1. Place the control display in Information mode while the boiler is operating at
high fire. See Ultra Control Supplement for details.
2. The flue gas temperature (electronic display first digit shows “5”) must not be
more than 60°F higher than the return water temperature (display first digit
shows “2”).
3. If the flue temperature is higher than this, shut down the boiler, allow to cool,
and follow the procedure on pages 33 through 34 to clean the heat exchanger.
Review with owner
1. Review the User’s Information Manual with the owner.
2. Emphasize the need to perform the maintenance schedule specified in the
User’s Information Manual (and in this manual as well).
3. Remind the owner of the need to call a licensed contractor should the
boiler or system exhibit any unusual behavior.
4. Remind the owner to follow the proper shutdown procedure and to
schedule an annual startup at the beginning of the next heating season.

GAS-FIRED WATER BOILER SERIES 2 — Boiler Manual
Part number 550-100-026/0404 33
Maintenance — general
8b
Replace boiler jacket front door after startup or servicing
Replace boiler jacket front door after start or servicing. The boiler front door must be securely fastened
to the boiler to prevent boiler from drawing air from inside the boiler room. This is particularly
important if the boiler is located in the same room as other appliances. Failure to keep the door securely
fastened could result in severe personal injury or death.
General maintenance
1. Oil motor in system requiring regular oiling.
2. See Oil bearing circulators for motor oiling
procedures.
Oiled bearing circulators
1. The circulator shipped with the Ultra boiler is water-
lubricated. No oiling is required.
2. Check other circulators in the system. Oil any
circulators requiring oil, following circulator
manufacturer’s instructions. Over-oiling will damage
the circulator.
Cleaning boiler heat exchanger
The boiler contains ceramic fiber materials.
Use care when handling these materials per
instructions on page 29 of this manual.
Failure to comply could result in severe
personal injury.
1. Shut down boiler:
a. Follow “To Turn Off Gas to Appliance” instructions on
boiler and Lighting instructions.
b. Do not drain boiler unless it will be exposed to freezing
temperatures. If using freeze prevention fluid in system,
do not drain.
2. Allow time for boiler to cool to room temperature if it has
been firing.
3. Remove jacket front door by removing two knurled head
screws at lower front. Lift door away from boiler to remove.
4. Follow procedure below to access the heat exchanger
interior.
Access exchanger: Ultra-80 and Ultra-105 Only
1. Remove (4) Phillips-head screws securing gas valve
inlet adapter to gas valve. This will disconnect the gas
valve from the gas line.
2. Remove the air silencer by separating it from the air
adapter on the blower inlet.
3. Disconnect the gas valve plug, blower power supply
plug and blower control connector.
4. Release the exchanger cover plate by removing the
nuts securing it to the exchanger.
5. Pull the entire blower/venturi/gas valve/cover plate
assembly out of the boiler. (See pages 39 or 41 for
component identification and locations.)
6. Use a vacuum cleaner to remove any accumulation
on the heating surfaces. Do not use any solvent.
7. If the vacuum cleaner is unable to clean completely,
wash the heating surfaces with clean, warm water. If
necessary, use a piece of 20-gauge or lighter sheet
metal ¾" wide by about 18 inches long to loosen
deposits.
8. Inspect the heat exchanger cover plate insulation.
Replace if insulation is damaged. Read the ceramic
fiber WARNING on page 29 before handling or
disposing of ceramic fiber materials.
9. Re-install the blower/venturi/gas valve/cover plate
assembly and secure the cover plate with nuts.
10. Connect gas valve electrical plug and blower power
and control connectors.
Inspect the O-ring that should still be in
the gas valve inlet adapter block. The O-
ring must be in good condition and must
be installed when gas valve is reconnected.
Failure to comply will cause a gas leak,
resulting in severe personal injury or death.
11. Secure gas valve inlet adapter to gas valve with (4)
Phillips-head screws.
12. Re-install the air silencer by pressing onto the air
inlet adapter.
13. Install access cover gasket, chamber insulation
assembly and cover. Secure cover with nuts.
14. See continued instructions on next page.

Part number 550-100-026/0404
GAS-FIRED WATER BOILER SERIES 2 — Boiler Manual
34
Cleaning boiler heat exchanger
(continued from previous page)
Access exchanger: Ultra-155, -230, -310 Only
1. Remove gas valve electrical plug from gas valve. Also
remove two electrical molex plugs from blower
assembly.
2. Disconnect gas line union with pipe wrench or
Channel Lock Pliers.
3. Remove air silencer by lifting plastic clamp off gas
line and then gently sliding air silencer down and off
valve.
4. Remove two 5/32” Allen head screws securing blower
assembly to heat exchanger front cover.
5. Remove blower and gas valve assembly.
6. Remove hex head nuts (10mm box end wrench) from
burner cover plate and remove burner cover plate
from heat exchanger.
7. Remove three M4 hex head screws (7mm box end
wrench) and burner clips securing burner to cover
plate. Remove cover plate.
8. Use a vacuum cleaner to remove any accumulation
on the heating surfaces. Do not use any solvent.
9. If the vacuum cleaner is unable to clean completely,
wash the heating surfaces with clean, warm water. If
necessary, use a piece of 20-gauge or lighter sheet
metal ¾" wide by about 18 inches long to loosen
deposits.
10. Inspect the heat exchanger cover plate insulation and
gasket. Replace if damaged. Read the ceramic fiber
WARNING on page 29 before handling or disposing
of ceramic fiber materials.
11. Place cover plate gasket in groove of heat exchanger
cover plate. Replace cover plate.
12. Re-install hex head nuts (10mm box end wrench) on
cover plate mounting studs and tighten in a staggering
pattern until cover plate is uniformly tightened.
13. Re-install blower insuring new gasket, provided in
this kit, is in proper alignment between blower and
heat exchanger front cover.
14. Re-install air silencer by sliding on gas valve venturi
and securing clamp to gas line.
15. Connect the two blower electrical molex plugs.
16. Re-connect gas valve union and gas valve electrical
plug.
Exchanger cleaning continued (ALL models)
1. Close isolation valves on piping to isolate boiler from
system. Attach a hose to boiler drain valve and flush
boiler thoroughly with clean water by using purging
valves to allow water to flow through water make-
up line to boiler.
2. When boiler has been flushed, restore boiler to
operation.
3. Perform startup and checkout procedures of pages 23
and 26.
4. Turn on gas supply and check for gas leaks.
Failure to properly check for gas leaks can
cause severe personal injury, death, or
substantial property damage.
5. Turn on boiler electrical supply and test boiler for
proper operation as stated in the Ultra Boiler Manual.
6. Replace boiler jacket front door when servicing is
completed. See Warning at top of page 33.
Maintenance and annual startup
(continued)
8b

GAS-FIRED WATER BOILER SERIES 2 — Boiler Manual
Part number 550-100-026/0404 35
Replacement parts
9
Miscellaneous parts and kits
Replace boiler jacket front door after startup or servicing
Replace boiler jacket front door after start or servicing. The boiler front door must be securely fastened to the boiler to
prevent boiler from drawing air from inside the boiler room. This is particularly important if the boiler is located in the
same room as other appliances. Failure to keep the door securely fastened could result in severe personal injury or death.
Weil-McLain part numbers are found in Weil-McLain
Boilers and Controls Repair Parts Lists.
Replacement parts must be purchased through a local
Weil-McLain distributor. When ordering, specify
boiler model and size and include description and
part number of replacement part. Results from using
modified or other manufactured parts will not be
covered by warranty and may damage boiler or
impair operation.
The boiler contains ceramic fiber materials. Use care
when handling these materials per instructions on
page 29 of this manual. Failure to comply could result
in severe personal injury.

Part number 550-100-026/0404
GAS-FIRED WATER BOILER SERIES 2 — Boiler Manual
36
Replacement parts
(continued)
9
Jacket parts

GAS-FIRED WATER BOILER SERIES 2 — Boiler Manual
Part number 550-100-026/0404 37
Replacement parts
(continued)
9
Jacket parts

Part number 550-100-026/0404
GAS-FIRED WATER BOILER SERIES 2 — Boiler Manual
38
Replacement parts
(continued)
9
Heat exchanger and piping — Ultra-80 & -105

GAS-FIRED WATER BOILER SERIES 2 — Boiler Manual
Part number 550-100-026/0404 39
Replacement parts
(continued)
9
Heat exchanger and piping — Ultra-80 & -105

Part number 550-100-026/0404
GAS-FIRED WATER BOILER SERIES 2 — Boiler Manual
40
Replacement parts
(continued)
9
Heat exchanger and piping — Ultra-155 to -310

GAS-FIRED WATER BOILER SERIES 2 — Boiler Manual
Part number 550-100-026/0404 41
Replacement parts
(continued)
9
Heat exchanger and piping — Ultra-155 to -310

Part number 550-100-026/0404
GAS-FIRED WATER BOILER SERIES 2 — Boiler Manual
42
9
Replacement parts
(continued)
Controls

GAS-FIRED WATER BOILER SERIES 2 — Boiler Manual
Part number 550-100-026/0404 43
10
Dimensions
1. Boiler supply and return tappings are both 1" NPT (Ultra-
80/105/155/230) or 1¼" NPT (Ultra-310). See pages 14
through 18 for recommended system supply and return
piping sizes. Wall-hung boilers: water piping and gas pipe
can be routed through bottom of enclosure using wall-
mounting kit.
2. Boiler circulator is shipped loose. Circulator may be
mounted on either boiler supply or return piping. Both 1"
Notes and 1¼" circulator flanges are shipped with boiler on Ultra-
80/105/155/230. Both 1¼" and 1½" circulator flanges are
shipped with boiler on Ultra-310.
3. Relief valve is shipped loose. See page 11 for mounting
details. Relief valve mounts on supply pipe off of supply
tee and ¾" street elbow as shown.

Part number 550-100-026/0404
GAS-FIRED WATER BOILER SERIES 2 — Boiler Manual
44
Ratings
DOE
1. As an Energy Star Partner, Weil-McLain has determined
that Ultra boilers meet the Energy Star guidelines for energy
efficiency.
2. Based on standard test procedures prescribed by the United
States Department of Energy.
3. Net I=B=R ratings are based on net installed radiation of
sufficient quantity for the requirements of the building
and nothing need be added for normal piping and pickup.
Ratings are based on a piping and pickup allowance of
1.15. An additional allowance should be made for unusual
piping and pickup loads.
4. Ultra boilers require special venting, consistent with
Category IV boiler. Use only the vent materials and
methods specified in Ultra vent supplements. Ultra boilers
must be direct-vented. Ultra-230 can be vented with either
3" or 4" vent pipe. Vent length limits for 3" vent are not as
long as for 4" vent.
Notes
Notes 5. Weil-McLain Low temperature seasonal efficiency is based
on ASHRAE 103 test method, using boiler return water
temperature of 90°F, with boiler outlet water temperature
of 110°F.
6. Combustion efficiency is based on I=B=R testing procedure
BTS-2000, and equal to 100% minus flue loss.
7. Thermal efficiency is based on I=B=R testing procedure
BTS-2000.
8. Weil-McLain Low temperature efficiency is based on the
I=B=R testing procedures, using boiler return water
temperature of 90°F and boiler outlet water temperature
of 110°F.
9. Ratings shown are for sea level applications only. For
altitudes from sea level to 5,500 feet above sea level, the
Ultra boiler requires no modifications and automatically
derates itself by approximately 4% per 1000 feet above sea
level. For elevations above 5,500 feet, contact your local
Weil-McLain sales office for details.
11