Varex Imaging Deutschland XRPAD4336 Digital X-Ray Detector System User Manual 1
PerkinElmer Medical Imaging Digital X-Ray Detector System 1
Users manual

Document Title Document No. Version
PUB
XRPAD
4336
MED
-
USER MANUAL
TBA
1
This document is confidential and proprietary to PerkinElmer
The following pages contain the “User Manual”
TBA, Ver.01
PUB XRpad 4336
MED User Manual
Printed document is valid for use within the day printed.
Use or verify the latest revision of document in Document Control
Directory
Page
0
of 34
REVISION
SECTIONS
CHANGED ORIGINATOR CN DATE
1 Initial release S. Arnold TBA 2013-11-29

www . p erk i n e l m e r . c o m
DIGIT AL IM AGIN G
U S E R M A N U A L
XRpad™ 4336 MED
Digital X-Ray Detector System
Before using the detector, be sure to read this manual thoroughly along with any other
manuals for the software and other system components. Keep this manual where it is
easily accessible.

www . p erk i n e l m e r . c o m XRpad™ 4 3 3 6 M E D 2
U S E R M A N U A L
PLEASE NOTE
To avoid personal injury or product damage, read the manual and all accompanying
information carefully before installation or use of the XRpad™ 4336 MED detector.
The detector is intended for use by trained and qualified professional personnel who are
knowledgeable with the use of x-ray detectors, x-ray systems, and electrical equipment.
The user is responsible for using and maintaining the detector according to prescribed
installation, usage, maintenance, handling and storage specifications. To keep the detector
and its accessories in a safe and proper condition, only trained and qualified professional
person(s) shall be in charge of maintenance.
X-ray imaging, image processing, image acquisition, and data storage must be performed in
accordance with the applicable laws. The user is also responsible for compliance to laws
pertaining to the privacy of image data.
In no event is PerkinElmer liable for direct, indirect, or consequential injury, damage, or loss
of equipment operation time or image data arising from the use of the x-ray detector, its
components, and or accessories.
Protection against Ionizing Radiation
Exposure of any part of the human body to x-radiation may be harmful to health. Whenever
x-ray equipment or radioactive sources are in use, appropriate safety precautions and
measures shall be instituted, and all regulatory requirements must be met. It is the
responsibility of the x-ray system installer, operator, and user to comply with applicable
requirements.
The x-ray detector is intended to be installed, maintained, and used by qualified professional
personnel who are trained and qualified in the installation, maintenance, and use of x-ray
equipment.
The x-ray detector does not contain a primary barrier for x-rays or Gamma rays. The
x-ray system installer or manufacturer must provide the necessary protection based on the x-ray
system’s intended use.
For portable applications the x-ray system installer or manufacturer must provide the necessary
training for the operator to protect them self, the patient, or surrounding persons.

www . p erk i n e l m e r . c o m XRpad™ 4 3 3 6 M E D 3
U S E R M A N U A L
FOR YOUR SAFETY
To avoid personal injury or product damage, read this manual and all accompanying information
carefully before handling, installing, or using the XRpad™ 4336 MED detector. Follow all
instructions, warnings, and cautions in this manual and all warnings and cautions printed on the
warning label. Ignoring instructions, warnings, or cautions in the handling, installing, or using of the
detector may result in personal injury, death, or product damage. Keep this manual for future
reference.
Meaning of Caution Signs
DANGER
This indicates a potentially hazardous situation which, if ignored, will result in
severe personal injury, death, or substantial product damage.
WARNING
This indicates a potentially hazardous situation which, if ignored, may result in
severe personal injury, death, or substantial product damage.
Caution
This indicates a potential hazardous situation which, if ignored, may result in
minor or moderate personal injury or damage to the product.
Note:
This emphasizes or supplements important information about the main text.
Installation and Environmental Use
WARNING
Do not operate the x-ray detector in or around flammable gases, gas mixtures,
liquids, chemicals, or other substances. Ignoring this warning may result in
explosion, fire, or electric shock, which may result in severe personal injury,
death, or substantial product damage.
Caution
Do not operate the x-ray detector in a location with the following conditions.
• Close to fluid or places where fluid is used
• Close to heat sources, such as a heater
• High temperature environment
• High humidity environment
• High condensation environment
• Extreme cold environment
• Dusty environment
• Salty or sulphurous environment
• Near a vibrating environment
Ignoring this caution may result in personal injury or damage to the product.
WARNING
Do not connect the x-ray detector to any component or accessory, other than
manufacturer’s specified components and accessories. Ignoring this warning may
result in explosion, fire, or electric shock, which may result in severe personal
injury, death, or substantial product damage.
WARNING
Do not modify or alter the x-ray detector, its components, or accessories.
Ignoring this warning may result in explosion, fire, or electric shock, which may
result in severe personal injury, death, or substantial product damage.

www . p erk i n e l m e r . c o m XRpad™ 4 3 3 6 M E D 4
U S E R M A N U A L
Interface and Power Unit and Cables
WARNING
Be sure to turn OFF the power of the XRpad™ 4336 MED detector, including
turning off the power supply and or removal of the XRpad™ LBP (Lithium
Battery Pack) before servicing, maintaining, connecting, or disconnecting the
cables or accessories.
Do not touch the power supply, Lithium Battery Pack, detector, cable, connector,
or any other electrical component or equipment with wet hands. Ignoring this
warning may cause electrical shock, which may result in severe personal injury,
death, or substantial product damage.
WARNING
Disconnect the cables by pulling on the connector and not the cable itself.
Ignoring this warning may cause electrical shock, which may result in severe
personal injury, death, or substantial product damage.
WARNING
Do not modify the cables or subject the cable to external stress or damage. Avoid
placing anything heavy, including the detector, on the cable, stepping on the
cable, pulling the cable, or subjecting the cable to excessive bending or bundling.
Ignoring this warning may cause cable failure resulting in electrical shock, which
may result in severe personal injury, death, or substantial product damage.
WARNING
Do not turn ON the power supply or x-ray detector when condensation is formed
on the system. Ignoring this warning may cause electrical shock, which may
result in severe personal injury, death, or substantial product damage.
Handling
WARNING
Never disassemble, modify, or alter the x-ray detector, its components,
Lithium Battery Pack, battery charger, or accessories. Ignoring this warning
may cause electrical shock, and/or unknown hazards, which may result in
severe personal injury, death, or substantial product damage.
WARNING
Do not touch the interface and power unit, or cable and the patient at the same
time. Do not let the patient touch the interface and power unit, or cable.
Ignoring this warning may cause electrical shock and or unknown hazards,
which may result in severe personal injury, death, or substantial product
damage.
Caution
Place the x-ray detector horizontally on a flat, stable surface. If the detector is
placed vertically or in any tilted position, the detector must be securely placed
in the Bucky tray. Ignoring this caution may result in personal injury or
damage to the product.
Caution
Do not exceed the maximum load weight of 150 kg distributed around the
overall surface of the detector (Uniform Load).
Caution
Do not exceed the maximum load weight of 100 kg distributed on an area of
40 mm in a diameter of the detector surface (Local Load).
Caution
Do not drop the detector. If the detector is dropped, remove the detector from
service and inform your establishment safety representative immediately to
verify or re-validate the proper function of the detector prior to resuming use
of the detector. Further use under abnormal conditions may result in severe
personal injury, death, or substantial product damage.

www . p erk i n e l m e r . c o m XRpad™ 4 3 3 6 M E D 5
U S E R M A N U A L
Battery
WARNING
Do not use the XRpad™ LBP (Lithium Battery Pack) if the casing is broken or
if it emits an unusual odor, smoke, or excessive heat, or if it leaks any substance.
Avoid contact with any substance seeping from the battery pack. If any fluid
touches your skin or eyes, wash the affected area with clean running water and
immediately seek medical attention.
WARNING
The cells within the XRpad™ LBP contain toxic substances. Do not attempt to
open the battery packs. Do not insert any object into the battery pack or use
any device to pry at the battery pack casing. Attempting to open the XRpad™
LBP casing will damage the casing which could cause the LBP to release toxic
and harmful substances, causing injuries such as electric shock, burns, or cause a
fire, and will render the pack unusable.
WARNING
Observe and follow all safety information in this manual and on the warning
label found on the XRpad™ LBP. Ignoring warning may result in personal
injury or damage to the product.
WARNING
Use only charging devices approved by PerkinElmer and never attempt to
bypass or override their charging protection circuits.
WARNING
Keep out of reach of children.
WARNING
Remove the XRpad™ LBP if the XRpad™ 4336 MED detector is not likely to
be used for some time.
WARNING
Do not submerge the XRpad™ LBP in water or other liquid.
WARNING
Do not charge the XRpad™ LBP near flammable materials
WARNING
Do not connect the XRpad™ LBP to an electrical outlet directly, or to any other
electrical source not described in the manual.
WARNING
Do not drop or hit the battery against hard objects since this may cause damage
to the LBP and risk release of the battery toxic and harmful substances, causing
injuries such as electric shock, burns, or cause a fire, and will render the
XRpad™ LBP unusable.
WARNING
Do not use the Battery Charger in the patient environment
Caution
Risk of explosion, personal injury, or damage to product if the Battery
XRpad™ LBP is replaced by non-OEM approved component.

www . p erk i n e l m e r . c o m XRpad™ 4 3 3 6 M E D 6
U S E R M A N U A L
When a Problem Occurs
WARNING
If any abnormal condition is evident such as smoke, fumes, or strange sounds,
unplug the power supply from the AC outlet, and inform your establishment
safety representative immediately to contact your dealer, distributor, or
PerkinElmer.
Further use under abnormal conditions may result in severe personal injury,
death, or substantial product damage.
WARNING
When liquid has been spilled into, or on any part of the x-ray detector, power
supply, Lithium Battery Pack, battery charger, or when the detector, its
component, or accessory is dropped, unplug the power supply from the AC
outlet, and inform your establishment safety representative immediately to
contact your dealer, distributor, or PerkinElmer.
Further use under abnormal conditions may result in severe personal injury,
death, or substantial product damage.
Maintenance and Inspection
WARNING
Turn OFF the power of the detector when the inspections indicated in this
manual are going to be performed. Ignoring this warning may result in electric
shock, which may result in severe personal injury, death, or substantial product
damage.
WARNING
When the detector system is going to be cleaned, turn OFF the XRpad™ 4336
MED, remove the XRpad™ LBP, and or unplug the power supply cable from
the AC outlet. Never use thinner, benzine, acetone, or other flammable cleaning
agents. Ignoring this warning may result in explosion, fire, or electric shock,
which may result in severe personal injury, death, or substantial product damage.
WARNING
The XRpad™ 4336 MED must be repaired by PerkinElmer authorized
personnel only. Ignoring this warning may result in explosion, fire, electric
shock, or unknown hazards, which may result in severe personal injury, death, or
substantial product damage.
Caution
Follow the manufacturer’s recommendation for inspecting the detector before
use.

www . p erk i n e l m e r . c o m XRpad™ 4 3 3 6 M E D 7
U S E R M A N U A L
Table of Contents
1 Scope ............................................................................................................. 9
2 Intended Use / Indication for Use .......................................................... 9
3 Audience ....................................................................................................... 9
4 Abbreviations .............................................................................................. 9
5 References .................................................................................................... 9
6 Definition of Symbols .............................................................................. 10
7 Regulations ................................................................................................ 11
8 Description of the XRpad™ 4336 MED .............................................. 12
8.1
Detector Overview ............................................................................................................................ 12
8.2
Main Detector Specification ............................................................................................................ 13
8.3
Environmental Considerations ...................................................................................................... 13
8.4
Detector Dimensions ........................................................................................................................ 14
8.5
Detector Accessories ......................................................................................................................... 15
8.5.1
Rechargeable Lithium Battery Pack XRpad™ LBP ......................................................... 16
8.5.2
Interface and Power Unit XRpad™ IPU ............................................................................. 19
8.6
Minimum Computer Requirements .............................................................................................. 21
8.7
Operation .............................................................................................................................................. 21
8.7.1
Wired Detector Operation ....................................................................................................... 22
8.7.2
Wireless Detector Operation ................................................................................................... 23
8.7.3
Before Using the X-ray Detector ........................................................................................... 23
8.7.4
Power Down the XRpad™ 4336 MED ................................................................................ 24
8.7.5
General Workflow ...................................................................................................................... 25
9 Inspection and Maintenance................................................................... 26
9.1
Daily Inspection ................................................................................................................................. 26
9.1.1
Before Turning ON the Power ............................................................................................... 26
9.1.2
After Turning ON the Power .................................................................................................. 26
9.1.3
After Turning OFF the Power ............................................................................................... 27
9.2
Monthly Inspection ........................................................................................................................... 27
9.3
Yearly Inspection ............................................................................................................................... 28
9.4
Calibration ........................................................................................................................................... 28
9.5
Cleaning the Detector ....................................................................................................................... 28
10 After-Sales Service for PerkinElmer Products ................................... 29
11 Disposal ...................................................................................................... 29
12 Declarations ............................................................................................... 30
12.1
Guidance and Manufacturer’s Declaration ................................................................................. 30

www . p erk i n e l m e r . c o m XRpad™ 4 3 3 6 M E D 8
U S E R M A N U A L
12.2
Industry Canada statement: ..................................................... Error! Bookmark not defined.
12.3
Declaration of Conformity for European Union (and EEA)Error! Bookmark not defined.
12.4
Federal Communication Commission Interference Statement (US)Error! Bookmark not
defined.
List of Figures
Figure 1
Detector Overview (Front View) .................................................................................................. 12
Figure 2
Detector Dimensions ........................................................................................................................ 14
Figure 3
Patient Vicinity ................................................................................................................................... 15
Figure 4
Rechargeable Lithium Battery Pack XRpad™ LBP ................................................................ 16
Figure 5
Removal of the XRpad™ LBP ....................................................................................................... 18
Figure 6
XRpad™ IPU Overview .................................................................................................................. 19
Figure 7
Wired Connection of the XRpad™ ............................................................................................... 22
Figure 8
Wireless Connection of the XRpad™ .......................................................................................... 23
Figure 9
General Workflow ............................................................................................................................. 25
List of Tables
Table 1
Abbreviations ......................................................................................................................................... 9
Table 2
References ............................................................................................................................................... 9
Table 3
Symbols ................................................................................................................................................. 10
Table 4
Standards and Regulations .............................................................................................................. 11
Table 5
Detector Overview ............................................................................................................................ 12
Table 6
Main Detector Specification ............................................................................................................ 13
Table 7
Environmental Considerations ...................................................................................................... 13
Table 8
Accessories for the XRpad™ 4336 ............................................................................................... 15
Table 9
Specification of the XRpad™ LBP ................................................................................................ 16
Table 10
XRpad™ IPU Overview .................................................................................................................. 19
Table 11
Specification of the XRpad™ IPU ................................................................................................ 20
Table 12
Guidance and Manufacturer’s Declaration of Electromagnetic Emissions ....................... 30
Table 13
Guidance and Manufacturer’s Declaration of Electromagnetic Immunity ........................ 30
Table 14
Recommended Separation Distance between Portable and Mobile RF-Communication
Equipment and the X-Ray Detector ............................................................................................. 31
Table 15
Guidance and Manufacturer’s Declaration of Electromagnetic Immunity (Portable
Equipment) .......................................................................................................................................... 31

www . p erk i n e l m e r . c o m XRpad™ 4 3 3 6 M E D 9
U S E R M A N U A L
1 Scope
This document describes design elements and respective interfaces for the XRpad™ 4336 MED
detector. Applicable mechanical, electronic, and software interfaces are addressed.
PerkinElmer digital X-ray Flat Panel Detectors and accessories are designed to be integrated into
products by x-ray system manufacturers. Manufacturers are responsible for qualifying, validating, and
certifying their products for their intended uses and meeting all applicable regulatory requirements.
2 Intended Use / Indication for Use
The XRpad™ 4336 MED detector, when used with a radiographic imaging system, is intended for
use in generating radiographic images of human anatomy for diagnostic x-ray procedures, wherever
conventional screen-film (SF), digital radiography (DR), or computed radiography (CR) systems may
be used. It is not intended for mammographic use.
Final application and intended use is based on the completed x-ray system design. It is the
responsibility of the x-ray system manufacturer to confirm the efficacy and compliance of the
x-ray system for its intended use, inclusive of the detector. The Digital Radiography Software referred
to in this manual is medical imaging software for radiography, which is typically supplied by the x-ray
system manufacturer or third-party provider and is not part of the PerkinElmer XRpad™ 4336 MED
detector.
3 Audience
This document is for professional users from Original Equipment Manufacturers (OEMs) and system
installers who are responsible for installing the XRpad™ 4336 MED detector into an x-ray system.
4 Abbreviations
Table 1 Abbreviations
Abbreviation Description
FoV Field of View
fps Frames per second
I/F Interface
IP Internet Protocol
LED Light Emitting Diode
SF Screen Film
CR Computed Radiography
DR Digital Radiography
OEM Original Equipment Manufacturer
5 References
Table 2 References
Document Name Document #
1 XRpad™ LBC Reference Manual 620-005121-002
2 XRpad™ LBP Reference Manual 620-005149-001
3 Digital Radiography Software Manual Supplied by OEM

www . p erk i n e l m e r . c o m XRpad™ 4 3 3 6 M E D 10
U S E R M A N U A L
6 Definition of Symbols
Table 3 Symbols
Symbol
Description
This Way Up
Handle with Care
Keep Dry
Reusable
Disposal (WEEE)
Refer to Instruction Manual
Caution
Manufacturer‘s name and address.
Date of Manufacture, YYYY=Year, MM=Month
Authorized representative in the European Community
Material Number
Serial Number
~
AC Input
D.C. Voltage
Temperature Limitation
Relative Humidity Limitation
Potential Equalization
Functional Earth Connection
Protection Class I
Protection Class II
EMI Sensitive Component
Battery charge condition
• Battery Charged (> 75%)
• Battery ¾ (<= 75%)
• Battery Half (<= 50%)
• Battery Low (<= 25%)
• Battery Empty (<= 10%)
• No Battery
Wireless Connectivity
/ LAN Connection / Missing LAN Connection
Trigger Connection
Push Button
Power Switch
Do not crush
Do not expose to fire
Keep away from children.
UL Recognized component mark for US and Canada
0050
Conformity European - Hereby, PerkinElmer Inc., declares that this
XRpad
™
4336
MED is in compliance with the essential requirements and other relevant provisions of
Directive 1999/5/EC and 93/42/EEC. “0050” shows the notified body number for MDD.

www . p erk i n e l m e r . c o m XRpad™ 4 3 3 6 M E D 11
U S E R M A N U A L
7 Regulations
The XRpad™ 4336 MED is designed to be compliant with the standards and/or regulations detailed
in Table 3. Manufacturer’s certifications to standards and regulations are valid only if the original
accessories (as listed in Table 7) are used according to prescribed instructions. Product certification
and warranty are rendered void if any modification or alteration to the product is made, or any
instruction, warning, or caution is not followed.
Table 4 Standards and Regulations
Standards and Regulations Description
ANSI/AAMI Std ES60601-1:2005 Medical electrical equipment Part 1: General Requirements for Basic Safety
and Essential Performance
IEC 60601-1:2005, EN 60601-1:2006 General Requirements for Basic Safety for Medical Electrical Equipment
IEC/EN 60601-1-2:2007
Medical Electrical Equipment, Part 1-2: General Requirements for Safety
and Essential Performance - Collateral Standard: Electromagnetic
Compatibility
CAN CSA C22.2 No 60601-1 08 Medical electrical equipment Part 1: General Requirements for Basic Safety
and Essential Performance
FCC Part 15 subpart C Radio Frequency exposure
ETSI EN 301 893 V.1.7.1 (2012)
Broadband Radio Access Networks (BRAN);
5 GHz high performance RLAN
ISO 10993-5
Biological evaluation of medical devices
--
Part 5:
Tests for in vitro
cytotoxicity
ISO 10993-10
Biological evaluation of medical devices
-
Part 10: Tests for irritation and
skin sensitization
ISO 4090 Photography – Medical Radiographic Cassettes/Screens/Films and Hard-
Copy Imaging Films – Dimensions and Specifications
EN 60529:1991 Degrees of Protection Provided by Enclosures (IP-code)

www . p erk i n e l m e r . c o m XRpad™ 4 3 3 6 M E D 12
U S E R M A N U A L
8 Description of the XRpad™ 4336 MED
8.1 Detector Overview
Figure 1 Detector Overview (Front View)
Table 5 Detector Overview
1 Active Area with Markers; a) Top b) Bottom Side of the Image
2 Antenna; make sure that they is not obstructed
3 Display
Battery charge condition
• Battery Charged (> 75%)
• Battery ¾ (<= 75%)
• Battery Half (<= 50%)
• Battery Low (<= 25%)
• Battery Empty (<= 10%)
• No Battery
Wireless Connectivity
LAN Connection/ No LAN Connection /
4 Power & communication tethered connector
5 Push Button with a LED
☼ (blue light)
Short press & LED OFF Power ON & LED flashes fast
Short press & LED flashes Switch on of the Display
Long Press (4s) & LED flashes Power OFF
LED Status (blue light)
LED OFF Detector is not powered
LED flashing fast Detector is powering on
LED flashing slowly Detector is in IDLE Mode
LED ON Detector is Ready
6 Battery Insert
7 Detector Label
2
3
1a
5
4
6
7
2
2
1b

www . p erk i n e l m e r . c o m XRpad™ 4 3 3 6 M E D 13
U S E R M A N U A L
8.2 Main Detector Specification
Table 6 Main Detector Specification
Purpose General Radiography
Grey Scale 14-bit, 16384 gray values / 16-bit, 65535 gray values
1
Image Transfer Time
Wired:
Wireless:
500 ms
3000 ms
Maximum Frame Time 5000 ms +/- 1ms
Scintillator CsI:Tl (direct deposition on aSi photodiodes)
Radiation Energy 40 kV – 160kV
Size 384 mm x 460 mm x 15 mm (ISO 4090)
Weight 3.7 kg
Housing Solid Carbon-Fiber Front & Back
Interface Wireless data I/F (802.11n @ 5GHz)
Gigabit Ethernet (1000BASE-T ) via power & communication tether
Active pixel Number 3530 x 4290
Pitch 100 µm
Total Area 355 mm x 430 mm
Power Rating
Wired:
Wireless:
Powered by the Interface & Power Unit XRpad™ IPU
Powered by the battery pack XRpad™ LBP
8.3 Environmental Considerations
WARNING
Storage or use of the detector and power supply in environmental conditions
outside the specification may cause fire, electrical shock, and unknown hazards,
which may result in severe personal injury, death, or substantial product damage
or reduced product lifetime.
Table 7 Environmental Considerations
Environment Transportation/Storage
2
Operation
Ambient Temperature
43
(30d/365d) -10° to +55°C
/0° to +55°C +10° to +35°C
Relative Humidity 5% to 90% 30% to 70%
Atmospheric Pressure 700 to 1250 hPa 800 to 1250 hPa
Vibration
4
(EN60068-2-64) 5m
2
/s
3
(10 Hz to 100 Hz)
1m
2
/s
3
(100 Hz to 2000 Hz)
0.5m
2
/s
3
(10 Hz to 100 Hz)
0.1m
2
/s
3
(100 Hz to 2000 Hz)
Shock
4
(EN 60068-2-27) 25g (duration 6 ms) 2g (duration 6ms)
Ingress protection rating IP42 rated (protection against particles > 1mm and Splashing water)
1
Firmware depending
2
In original transport container for 365 days
3
Temp. Gradient: max 4.5 K/hour
4
Image quality cannot be guaranteed during shock or vibrations.

www . p erk i n e l m e r . c o m XRpad™ 4 3 3 6 M E D 14
U S E R M A N U A L
8.4 Detector Dimensions
Figure 2 Detector Dimensions

www . p erk i n e l m e r . c o m XRpad™ 4 3 3 6 M E D 15
U S E R M A N U A L
8.5 Detector Accessories
The XRpad™ 4336 MED shall only be used with its approved OEM Lithium Battery Pack XRpad™
LBP, cables and connectors. Product certification and warranty are rendered void if any modification
or alteration to the product is made, or any instruction, warning, or caution is not followed. The wired
or wireless connection must be applied to a workstation. It is important that the detector is not
directly connected to the clinical network. Connection of the detector directly with the clinical
computer network may disturb the IT environment. The imaging workstation and the WiFi access
point must comply with IEC 60601-1 or IEC 60950-1.
Table 8 Accessories for the XRpad™ 4336
PerkinElmer Article No. Description
95510920H XRpad™ LBP (Lithium Battery Pack)
95510921H XRpad™ LBC (Lithium Battery Charger)
95510922H XRpad™ IPU (Interface Power Unit)
95510931H XRpad™ LPT Detector Cable, 3m/10ft
95510923H XRpad™ Protective Insert
95510020H XRpad™ 4336 Connector Cover Set
95510256H Trigger Cable 16.5FT / 5M
95510257H Trigger Cable 65,5FT / 20M
95510621H XRD GigE Interface Cable 25ft - 7.6m
95510622H XRD GigE Interface Cable 50ft - 15.25m
95510623H XRD GigE Interface Cable 100ft - 30.5m
Figure 3 Patient Vicinity
WARNING
Connection of the detector directly with the clinical computer network may
disturb the IT environment.
WARNING
Do not use any non-medical equipment such as the Battery Charger, WiFi access
point in the patient environment.
1.5 m
1.5 m
2.5 m
1.5 m
1.5 m

www . p erk i n e l m e r . c o m XRpad™ 4 3 3 6 M E D 16
U S E R M A N U A L
8.5.1 Rechargeable Lithium Battery Pack XRpad™ LBP
Figure 4 Rechargeable Lithium Battery Pack XRpad™ LBP
WARNING
Storage or use of the Lithium Battery Pack (XRpad™ LBP) environmental
conditions outside the specification may cause fire, electrical shock, and
unknown hazards, which may result in severe personal injury, death, or
substantial product damage or reduced product lifetime.
Table 9 Specification of the XRpad™ LBP
Electrical specification
Voltage 11.1V
Amp-hours 4.8Ah
Capacity 53.3Wh
Charging time Approximately 3h
Temperature ranges
Operating (discharging) -10°C to 60°C
Charging 0°C to 42°C
Transportation - 20°C to 45°C
Storage 15°C to 35°C
Ingress protection rating IP54
Lifetime
Charge-discharge cycles 500 cycles under normal usage conditions
Battery should be discarded on or before 5 years from date of manufacture.
8.5.1.1 Lithium Battery Pack Charging Instructions
A new rechargeable Lithium Battery Pack (XRpad™ LBP) comes in a discharged condition
and must be charged using the dedicated XRpad™ LBC battery charger before use. Please
refer to the XRpad™ LBC battery charger manual for more details.
The XRpad™ LBC will charge the XRpad™ LBP to usable condition within three hours
depending upon the initial state of charge. The XRpad™ 4336 MED detector when
connected to the XRpad™ Interface and Power Unit (XRpad™ IPU) can also charge the
XRpad™ LBP, but the charge rate is much slower
A charged battery will eventually lose its charge if unused. Upon initial use (or after a
prolonged storage period) the battery may require three to four charge/discharge cycles
before achieving maximum capacity.
The actual battery run-time will depend upon the power demands made by the
XRpad™ 4336 MED detector.
The XRpad™ LBP is keyed and can only be inserted into the XRpad™ LBC charger in one
orientation.

www . p erk i n e l m e r . c o m XRpad™ 4 3 3 6 M E D 17
U S E R M A N U A L
Check to ensure the XRpad™ LBP is clean, dry and free of foreign contamination or debris.
If cleaning is necessary, refer to section 7.5.1.6 for cleaning instructions.
Ensure the XRpad™ LBC Charger is powered on.
Orient the XRpad™ LBP to match the orientation of the XRpad™ LBC Charger, and insert
the XRpad™ LBP firmly into the XRpad™ LBC charger. Keep the XRpad™ LBP in the
XRpad™ LBC charger until all the four charge status LEDs maintain a solid green,
indicating a full charge. To remove, lift the battery out of the XRpad™ LBC charger.
WARNING
Do not drop or hit the
XRpad™
LBP
against hard objects, as this may
cause a risk of damage to the XRpad™ LBP which may result in exposure
to the corrosive cell contents, fire or explosion.
8.5.1.2 XRpad™ Lithium Battery Pack Installation
When there is no XRpad™ LBP in the detector or to change a used XRpad™ LBP, perform
XRpad™ LBP removal prior to installing the XRpad™ LBP.
Caution
Risk of explosion, personal injury, or damage to product if the Battery
XRpad™ LBP is replaced by non-OEM approved component.
Ensure the XRpad™ 4336 MED detector is fully supported prior to performing this task to
avoid drop or slip of the XRpad™ 4336 MED detector, or XRpad™ LBP.
Check to ensure the battery compartment of the XRpad™ 4336 MED detector is clean, dry
and free of foreign contamination or debris. If cleaning is necessary, refer to section 8.1.5 for
cleaning instructions.
Check to ensure the XRpad™ LBP is clean, dry and free of foreign contamination or debris.
If cleaning is necessary, refer to section 7.5.1.6 for cleaning instructions.
The XRpad™ LBP is keyed and can only be inserted into the XRpad™ 4336 MED detector
in one orientation.
Align the orientation of the XRpad™ LBP to match the orientation required on the
XRpad™ 4336 MED detector.
Insert the charged XRpad™ LBP into the XRpad™ 4336 MED detector in the
corresponding orientation and gently press on the end cap until the latches secure the
XRpad™ LBP inside the detector.
Push the power button on the XRpad™ 4336 MED detector to power on.
Check the battery charge status on the XRpad™ 4336 MED detector. If the battery charge
status shows sufficient battery charge is present, the XRpad™ 4336 MED detector is ready
for use. If the battery charge status shows lower than desired battery charge level, replace the
battery with a charged battery.
8.5.1.3 XRpad™ LBP Removal
Caution
Dispose of used XRpad™ LBP according to the instructions in the chapter 11
Ensure the XRpad™ 4336 MED detector is fully supported prior to performing this task to
avoid drop or slip of the XRpad™ 4336 MED detector, or XRpad™ LBP.
Power off the XRpad™ 4336 detector by pressing the power button on the XRpad™ 4336
MED detector.
Move the two sliding latch closer to the center to disengage the XRpad™ LBP from the
XRpad™ 4336 MED detector (see Figure 5). Remove the XRpad™ LBP out of the battery

www . p erk i n e l m e r . c o m XRpad™ 4 3 3 6 M E D 18
U S E R M A N U A L
compartment of the XRpad™ 4336 MED detector using a slow and steady pull motion,
supporting both the XRpad™ 4336 MED detector, and the XRpad™ LBP.
Store the XRpad™ LBP in a cool, dry, clean environment if not in use or during recharge of
the XRpad™ LBP for the next use.
Figure 5 Removal of the XRpad™ LBP
8.5.1.4 Transportation and Storage
Store the XRpad™ LBP in a cool, dry, clean environment when not in use. Do not remove
the XRpad™ LBP from its original packaging until it is required for use.
Do not leave, expose or store the XRpad™ LBP in extremely hot or cold temperatures (e.g.,
in direct sunlight, nearby heat sources, in cars or car trunks). The XRpad™ LBP may
overheat causing fire, or performance life will be shortened.
Do not short-circuit the XRpad™ LBP, or store the XRpad™ LBP without sufficient
packaging in a location where it may be short-circuited.
8.5.1.5 Maintenance of the XRpad™ LBP
Before inserting XRpad™ LBP into the XRpad™ 4336 MED detector or XRpad™ LBC
battery charger, inspect the XRpad™ LBP for sign of damage, defects or abnormality. Do
not use damaged, defective or abnormal condition XRpad™ LBP.
Check to ensure the XRpad™ LBP is clean, dry and free of foreign contamination or debris.
If cleaning is necessary, refer to section 7.5.1.6 for cleaning instructions.
The XRpad™ LBP has no repairable parts. Do not disassemble. No modification of this
product is allowed.
If the XRpad™ LBP gives off an odor or generates heat or in any way appears abnormal
during use, recharging or storage, immediately remove it from the device or battery charger
and stop using the XRpad™ LBP.
Using a damaged or defective XRpad™ LBP may cut operating time or cause the XRpad™
4336 MED detector system to fail.
If a XRpad™ LBP leaks, do not touch the leaking fluid. If the fluid touches your skin or
eyes, wash the affected area with clean running water and immediately seek medical
attention.
If the XRpad™ LBP has not been used or charged for an extended amount of time
(approximately 30 days), check the condition of the XRpad™ LBP and recharge if necessary
prior to use.
8.5.1.6 Cleaning of the XRpad™ LBP
Avoid exposure of the XRpad™ LBP to liquids and solvents when possible.
Do not allow liquids or solvents to contact the electrical contacts on the XRpad™ LBP.
When necessary, the XRpad™ LBP may be clean using a lightly moistened cloth with 70%
isopropyl alcohol or 3% hydrogen peroxide.
Never use thinner, benzene, acetone or any other corrosive or flammable cleaning agents.
Ensure the XRpad™ LBP is completely clean and dry prior to storage, inserting into the
XRpad™ 4336 MED detector or XRpad™ LBC battery charger.

www . p erk i n e l m e r . c o m XRpad™ 4 3 3 6 M E D 19
U S E R M A N U A L
8.5.2 Interface and Power Unit XRpad™ IPU
The XRpad™ IPU is a Power Supply Unit with integrated additionally interfaces. The tethered
power and communication cable is connected to the XRpad™ 4336 MED detector. The
communication data are split inside the XRpad™ IPU into Gigabit Ethernet Interface, Detector
Trigger Interface, Hand Switch and Generator Interface and Detector Push Button Interface. The
Gigabit Ethernet Interface of the XRpad™ IPU is connected via Cat 5e/6 with the imaging
Workstation. The maximum cable length is 30m. The AC cable has to be connected to a properly
grounded receptacle. The AC cable is removable and will be plugged to an IEC connector. The XRD
IPU needs to be connected with a ground by the functional ground connector (Figure 6 (13)) or with
the potential of the hospital by the potential equalization connector (Figure 6 (12)) To isolate the
equipment electrically from supply mains on all poles simultaneously, the supply mains switch (Figure
6 (1)) must be used.
Figure 6 XRpad™ IPU Overview
Table 10 XRpad™ IPU Overview
1 XRpad™ IPU Power Switch
2 Power In
3 AC Input LED (Green) (~)
4 DC output LED
(Yellow) (
)
LED Yellow DC Output ok, no output load
LED Green DC Output ok, output loaded
5 XRpad™ Push Button (
)
6 XRpad™ Hand Switch In (Extension of the Push Button)
7 XRpad™ Interface and Power I/O
8 Trigger Out Signal to Generator
9 Trigger In Signal from Hand Switch (Prep / Expose)
10 Trigger In/Out I/F ( )
11 LAN port to Imaging Workstation
12 Potential Equalization Connector
13 Functional Ground Connector
WARNING
Connection of the XRpad™ IPU LAN port directly with the clinical
computer network may disturb the IT environment.
1
2
3 4 5
6
8 9 10 13
7
11 12

www . p erk i n e l m e r . c o m XRpad™ 4 3 3 6 M E D 20
U S E R M A N U A L
Table 11 Specification of the XRpad™ IPU
Electrical specification
AC Input Voltage [2] 100V .. 240V
AC frequency [2] 50Hz / 60Hz
DC output [7] 12.5V / 5A, 15V / 1A (voltage level is dependent of load)
Trigger In Signal from Hand Switch [8] 5V .. 24V /10mA (SELV)
Trigger Out Signal to Generator [9] Same level as Trigger In Signal
Trigger In Signal [10] 3.3V ... 5V (SELV)
Trigger Out Signal [10] 3.3V
DC output 5PF [10] 5V / 100mA
Trigger In Signal [10] 3.3V ... 5V (SELV)
Mechanical Specification
Size 311 mm x 230 mm x 60 mm
Temperature ranges
Operating +10° to +35°C
Transportation/Storage -10° to 70°C
Relative Humidity
Operating 10% to 90%
Transportation/Storage 0% to 90%
Ingress protection rating IP40 rated (protection against particles > 1mm)
WARNING
All external signals which are connected to the IPU (especially PREP/EXPOSE
and Trigger signals) should be from SELV (Separated or safety extra-low
voltage) circuit. Ignoring this warning may result in electric shock, which may
result in severe personal injury, death, or substantial product damage.
8.5.2.1 Cleaning of the XRpad™ IPU
If the XRpad™ IPU surface is dirty or dusty, it should be cleaned with a commercial available ethanol
papers or a cleaning cloth tightly wrung out of ethanol or a diluted neutral detergent. If you are using
a disinfectant other than those specified, we recommend you consult a specialist for the procedure for
disinfection. Turn OFF the XRpad™ IPU and disconnect the AC power cable, the detector power,
and detector communication tethered cables before cleaning.
WARNING
When the Power and Interface Unit is going to be cleaned, be sure to turn OFF
the XRpad™ IPU, and unplug all cables. Never use thinner, benzine, acetone, or
other flammable cleaning agents. Ignoring this warning may result in explosion,
fire, or electric shock, which may result in severe personal injury, death, or
substantial product damage.

www . p erk i n e l m e r . c o m XRpad™ 4 3 3 6 M E D 21
U S E R M A N U A L
8.6 Minimum Computer Requirements
1. Gigabit Ethernet Infrastructure and a free Gigabit Ethernet Port or WiFi Infrastructure
2. Intel compatible Multi Core Processor (>2 GHz)
3. RAM > 4 GB
4. Windows Vista or Windows7 (32bit / 64bit)
5. If a Firewall is used make sure that it allows to connect the detector
6. Access Point
a. WPA2 encryption support
b. 802.11 AN MIMO 3x3
c. Complying with IEC 60601-1 or ICC 60950-1.
8.7 Operation
Before connecting the XRpad™ 4336 MED detector, ensure that the Digital Radiography Software is
installed as described in its manual. If not, install the software first. The detector can be used in
different configurations depending on the desired application. The following sections describe the
different use cases.
WARNING
Do not exceed the maximum load weight of 150 kg distributed around the
overall surface of the detector.
WARNING
Do not exceed the maximum load weight of 100 kg distributed at one
location in a 40mm diameter of the detector surface.
Caution
Check the threshold of the auto trigger mode regularly.

www . p erk i n e l m e r . c o m XRpad™ 4 3 3 6 M E D 22
U S E R M A N U A L
8.7.1 Wired Detector Operation
Figure 7 shows the wired connection of the XRpad™ 4336 MED detector in a clinical environment.
The AC outlet shall be installed near the Interface and Power Unit XRpad™ IPU and shall be easily
accessible. The XRpad™ IPU may be mounted in an equipment enclosure. In the wired application
the XRpad™ 4336 MED detector is connected with the XRpad™ IPU which powers the
XRpad™ 4336 MED detector and is responsible for the data transfer. The XRD IPU is connected via
Cat 5e/6 with the Imaging Workstation. Make sure that the XRpad™ IPU is not connected directly
with the clinical network. The Trigger I/F of the XRpad™ IPU need to be connected with the
Generator and with the Hand switch.
Figure 7 Wired Connection of the XRpad™
The XRpad™ IPU communicates via a standard Gigabit Ethernet network Interface, and comes
equipped with an RJ45 interface port. Due to the overall network traffic it is recommended to use this
interface in a direct (Point-to-Point) connection with the host computer in order to achieve optimal
speed performance. The XRpad™ IPU should be connected to the host computer by one of the
PerkinElmer XRD GigE Interface Cables or a CAT5e /CAT6 (shielded twisted pair, stranded or solid
copper conductor) cable. The cable length can be up to 30m.

www . p erk i n e l m e r . c o m XRpad™ 4 3 3 6 M E D 23
U S E R M A N U A L
8.7.2 Wireless Detector Operation
Figure 8 shows the wireless connection of the XRpad™ 4336 MED detector in a clinical
environment. The XRpad™ 4336 MED detector is connected via WLAN over a WiFi Access Pointer
with the Imaging Workstation. The WiFi Access Pointer may be wall or ceiling mounted to maximize
wireless signal strength. Make sure that the Router is not connected directly with the clinical network.
Before imaging make sure that the XRpad™ LBP charge is sufficient and that the XRpad™ 4336
MED detector antenna is not obstructed.
Figure 8 Wireless Connection of the XRpad™
8.7.3 Before Using the X-ray Detector
Sudden cooling or heating of the room will cause condensation. In this case, wait until condensation
disappears before powering ON the detector.
WARNING
If the detector system is used under condensation conditions, problems in
image quality or malfunction of the detector system may occur. In addition,
this may cause fire, electrical shock, and unknown hazards, which may
result in severe personal injury, death, or substantial product damage.
Caution
The XRpad™ 4336 MED should only be used with an inserted
XRpad™ LPB or XRpad™ Protective Insert
Patient
X-Ray
Source
Generator
Hand Switch
Imaging
Workstation
WiFi Access
Point [Router]
Exposure Room
Operator Room
Battery
Pack
Battery Charger

www . p erk i n e l m e r . c o m XRpad™ 4 3 3 6 M E D 24
U S E R M A N U A L
8.7.3.1 Power On the XRpad™ 4336 MED Detector
This chapter describes the power up the XRpad™ 4336 MED. For more details check the Digital
Radiography Software Manual. Please make sure that the IP setting on your network adapter is set to
static IP and in correlation to the XRpad™ 4336 MED. The default settings of the XRpad™ 4336
MED are “192.168.2.158” for the LAN – connection and “192.168.22.1 for the wireless LAN –
connection. It is required that the detector has an XRpad™ Protective Insert or an XRpad™ LPB
inserted into battery compartment.
8.7.3.2 Wired Mode
Plug in the power cord to the Interface and Power Unit XRpad™ IPU and switch the Power On. The
AC Input LED will turn on (Green) and the DC Output LED will turn ON (Yellow). To power the
XRpad™ 4336 MED detector, press the XRpad™ 4336 MED detector Power push button of the
XRpad™ IPU or the push button at the XRpad™ itself for 1s. The DC Output LED will turn from
Yellow to green.
During the initialization of the detector the detector push button LED is flashing fast. Once the
XRpad™ 4336 MED detector is powered, the XRpad™ 4336 MED detector LED will be flashing
slowly and the Detector display is showing the current status. After preparing the Radiography
Imaging Software for exposure the XRpad™ 4336 MED detector LED will turn in a continuously
ON. The XRpad™ 4336 detector LED ON will indicate that the detector is ready for exposure.
8.7.3.3 Wireless Mode
When the detector is not connected to the XRpad™ IPU then check the status of the XRpad™ LBP
to ensure the charge of the battery is more than 50%. If the status is low, exchange the XRpad™ LBP
with a charged one or use the wired operation mode. Press the detector push button for 1s and the
XRpad™ 4336 MED detector will be powered up. During the initialization of the detector the
detector push button LED is flashing fast. Once the detector is powered the blue LED of the push
button will be flashing slowly and the Detector display is showing the current status. After preparing
the Radiography Imaging Software for exposure the XRpad™ 4336 MED detector LED will turn in
a continuously ON. The XRpad™ 4336 MED detector LED ON will indicate that the XRpad™
4336 MED detector is ready for exposure.
8.7.4 Power Down the XRpad™ 4336 MED
The XRpad™ 4336 MED detector is powered OFF by holding down one of the three push buttons
for more than 4 seconds. The following buttons can be used
• XRpad™ 4336 MED detector (Figure 1 (5)) (wireless & wired mode)
• XRpad™ IPU push button (Figure 6 (5)) (wired mode)
• Extended hand switch push button (wired mode)

www . p erk i n e l m e r . c o m XRpad™ 4 3 3 6 M E D 25
U S E R M A N U A L
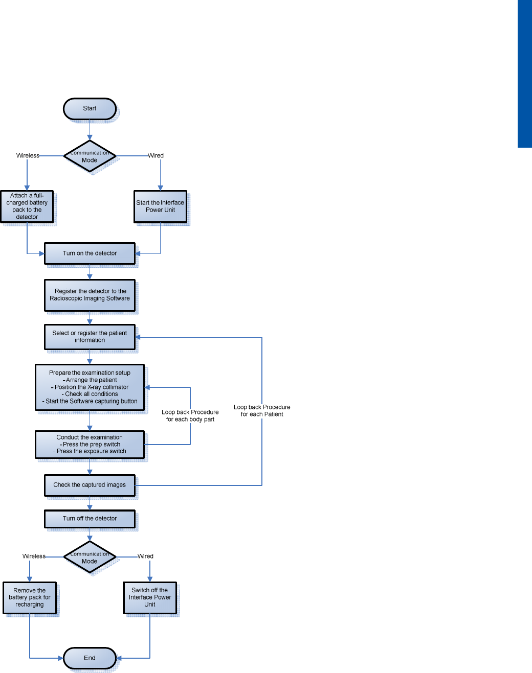
8.7.5 General Workflow
The following Workflow indicates the procedure of acquiring a clinical image after startup of the
Radiography Imaging Software. Details of the Radiography Imaging Software and the x-ray generator
are described in their corresponding Operation Manuals.
Figure 9 General Workflow

www . p erk i n e l m e r . c o m XRpad™ 4 3 3 6 M E D 26
U S E R M A N U A L
9 Inspection and Maintenance
WARNING
The XRpad™ 4336 MED detector must be repaired by PerkinElmer
authorized personnel only. Ignoring this warning may result in explosion,
fire, electric shock, or unknown hazards, which may result in severe personal
injury, death, or substantial product damage.
Caution
Inspect the XRpad™ 4336 MED detector before use. In addition, carry out
prescribed, regular inspections per the instructions in this manual.
It is important that the detector is used safely and as intended. Inspect the detector and its accessories
before use. If any problem is found during the inspection, correct the problem, and take measurements
indicated in this chapter. If the problem cannot be corrected, contact your dealer, distributor, or any
PerkinElmer subsidiaries (regional service headquarters) listed on the last page of this document
We recommend that you keep records of the inspection close to the detector. You can make copies of
the checklist in this chapter or make your own checklist.
9.1 Daily Inspection
Perform the following inspection daily. If there is any problem, inform your establishment safety
representative immediately to contact your dealer, distributor, or PerkinElmer subsidiary.
9.1.1 Before Turning ON the Power
Inspection
Result
Remedy
Date
/
Date
/
Date
/
Cables
Check all cables (Power and
communication tethered cord, DC-
cable, Ethernet cable, Sync cable) to
ensure that they are not damaged and
the insulation is not damaged.
Good/Bad Good/Bad Good/Bad Contact your dealer, distributor, or
any PerkinElmer subsidiaries if there
is a problem.
Check all connector plugs and locks to
ensure they are not loose.
Good/Bad Good/Bad Good/Bad Fully insert the cables and lock them.
Detector
Check that the detector is not
damaged.
Good/Bad Good/Bad Good/Bad Contact your dealer, distributor, or
any PerkinElmer subsidiaries if there
is a problem.
Check that the Battery Pack is not
damaged.
Good/Bad Good/Bad Good/Bad Replace the Battery Pack with a new
one.
Check that the detector is not loose and
all screws are fixed.
Good/Bad Good/Bad Good/Bad Contact your dealer, distributor, or
any PerkinElmer subsidiaries if there
is a problem.
9.1.2 After Turning ON the Power
Inspection
Result
Remedy
Date
/
Date
/
Date
/
General
Check that the wireless connectivity
symbol ( ) is shown in the display if
the Wireless Mode is used.
Good Bad Good/Bad Good/Bad Connect the Detector and the WiFi
Access Pointer as described in the
Access Pointer Manual
Check that the LAN connectivity
symbol ( ) is shown in the display if
the Wired Mode is used.
Good Bad Good/Bad Good/Bad Connect the Gigabit Ethernet cable
and the tethered power and
communication cable properly.

www . p erk i n e l m e r . c o m XRpad™ 4 3 3 6 M E D 27
U S E R M A N U A L
Check the Battery charge condition Good/Bad Good/Bad Good/Bad Exchange the Battery Pack with a
charged one.
Check that the detector LED is ON. Good/Bad Good/Bad Good/Bad Set the Detector to “Exposure
Ready” as described in the
Radiography Software Manual
Perform test exposure as described in
the Digital Radiography Software
Manual.
Good/Bad Good/Bad Good/Bad If any error messages appear, follow
the instructions in the Digital
Radiography Software Manual. If
there is a problem, contact your
dealer, distributor, or any
PerkinElmer subsidiary.
9.1.3 After Turning OFF the Power
Inspection
Result
Remedy
Date
/
Date
/
Date
/
General
Check that the XRpad™ is turned off
normally and that all LEDs are OFF
Good Bad Good/Bad Good/Bad Check the chapter 8.7.4 for turning
off the XRpad™.
Make sure that the XRpad™ is clean
and disinfected
Good Bad Good/Bad Good/Bad Check the chapter 9.5 for cleaning
the XRpad™.
9.2 Monthly Inspection
Perform the following inspection at least once a month. If there is a problem, inform your
establishment safety department immediately to contact your dealer, distributor, or PerkinElmer
subsidiary.
Inspection
Result
Remedy
Date
/
Date
/
Date
/
General
Execute an Image Performance Test,
and compare the test results.
Good/Bad Good/Bad Good/Bad Follow the instructions in the Digital
Radiography Software Manual for
the Performance Test procedure.
If there are changes in the
performance, acquire new calibration
files as described in the Radiography
Software Manual.
Contact your dealer, distributor, or
any PerkinElmer subsidiaries if there
is any problem.
Check the threshold of the auto trigger
mode
Follow the instructions in the Digital
Radiography Software Manual for
the threshold test and if the test fails
inform your establishment safety
representative immediately to contact
your dealer, distributor, or
PerkinElmer.
Make sure that the XRpad™ IPU is
clean from dirt or dust.
Good/Bad Good/Bad Good/Bad Use the instructions of chapter 0 for
cleaning.

www . p erk i n e l m e r . c o m XRpad™ 4 3 3 6 M E D 28
U S E R M A N U A L
9.3 Yearly Inspection
Perform the following inspection at least once a year. If there is any problem, inform your
establishment safety representative immediately to contact your dealer, distributor, or PerkinElmer
subsidiary.
Inspection
Result
Remedy
Date
/
Date
/
Date
/
General
Execute an Image Performance Test
using a phantom, or an Image Quality
Indicator (IQI).
Good/Bad Good/Bad Good/Bad Follow the instructions in the Digital
Radiography Software Manual and
the manual of your IQI phantom for
the Performance Test procedure.
Contact your dealer, distributor, or
any PerkinElmer subsidiaries if there
is any problem.
9.4 Calibration
When exposure conditions have changed significantly (e.g. new energy settings, new x-ray tube, new
distances), acquire new gain calibration files. Follow the instructions in the Digital Radiography
Software Manual for acquiring new calibration files.
9.5 Cleaning the Detector
WARNING
When the detector system is going to be cleaned, be sure to turn OFF the
XRpad™ 4336 MED detector, remove the XRpad™ LBP and or unplug the
power and communication tethered cable if applicable. Never use thinner,
benzine, acetone, or other flammable cleaning agents. Ignoring this warning may
result in explosion, fire, or electric shock, which may result in severe personal
injury, death, or substantial product damage.
Turn OFF the detector, and the power and communication tethered cable if applicable and insert the
XRpad™ Protective Insert into battery compartment before cleaning or disinfecting of the detector.
If the detector surface is dirty, it should be cleaned with commercial available ethanol papers for
disinfection or a cleaning cloth tightly wrung out of ethanol or a diluted neutral detergent.. If you are
using a disinfectant other than those specified, we recommend you consult a specialist for the
procedure for disinfection.
To clean the XRpad™ 4336 MED detector:
1. Turn OFF the XRpad™ 4336 MED detector.
2. Unplug the power and communication tethered cable if applicable.
3. Insert the XRpad™ Protective Insert into battery compartment
4. Wipe the detector surface with a a commercial available ethanol papers for disinfection or a
cleaning cloth tightly wrung out of ethanol or a diluted neutral detergent. Do not allow any
fluid, detergent or solution to get inside the battery compartment of the XRpad™ 4336
MED detector.
5. Remove any excess detergent or solution.
6. Wipe the detector surface with a clean cloth to completely dry the detector.
7. Allow the detector to completely air dry before turning on detector, or storage.

www . p erk i n e l m e r . c o m XRpad™ 4 3 3 6 M E D 29
U S E R M A N U A L
10 After-Sales Service for PerkinElmer Products
Contact your sales person or distributor for after-sales service (including warranty) or any other
information. If information is not available, contact one of the PerkinElmer subsidiaries (regional
service headquarters) listed on the last page of this document.
Field service is limited to replacement of the detector or adding and replacing approved accessories by
authorized personnel. The detector and its accessories are not intended to be repaired in the field.
For product returns, contact your distributor or PerkinElmer for shipping and packaging instructions.
Do not return products to PerkinElmer for repair or service without advance notification. Include all
required papers in the shipment.
If the detector or accessories have been contaminated with potentially harmful substances or activated
by high energy x-rays, gamma rays, or neutrons, they cannot be accepted without written evidence of
decontamination.
To ship the XRpad™ LBP (Lithium Battery Pack), follow the local and regional requirements for
proper packaging and shipping of Lithium Batteries.
11 Disposal
If the detector is activated by high energy x-rays, gamma rays, or neutrons follow the local radiation
protection regulation.
Contact your supplier or distributor, and check the terms of conditions of the purchase contract. This
product should not be mixed with other commercial waste for disposal.
A label with a crossed-out wheeled bin symbol and a rectangular bar indicates that the product is
covered by the Waste Electrical and Electronic Equipment (WEEE) Directive and is not to be
disposed of as unsorted municipal waste. Any products marked with this symbol must be collected
separately, according to the regulatory guidelines in your area.
The objectives of this program are to preserve, protect, and improve the quality of the environment,
protect human health, and utilize natural resources prudently and rationally. Specific treatment of
WEEE is indispensable in order to avoid the dispersion of pollutants into the recycled material or
waste stream. Such treatment is the most effective means of protecting the customer’s environment.
Requirements for waste collection, reuse, recycling, and recovery programs vary by regulatory
authority at your location. Contact your local responsible body (for example, your hospital, clinic,
establishment, or site manager) or authorized representative for information regarding applicable
disposal regulations. Contact PerkinElmer at the Web site listed below for information specific to
PerkinElmer products.
Web Address:
http://www.perkinelmer.com/pages/010/onesource/environmental-health-and-
safety/environmental-directives-compliance.xhtml
The PerkinElmer product may be attached as part of a component to other manufacturers’ systems.
These other manufacturers are directly responsible for the collection and processing of their own
waste products under the terms of the WEEE Directive. Contact these producers directly before
discarding any of their products. Consult the PerkinElmer Web site (above) for producer names and
Web addresses.

www . p erk i n e l m e r . c o m XRpad™ 4 3 3 6 M E D 30
U S E R M A N U A L
12 Declarations
12.1 Guidance and Manufacturer’s Declaration
Table 12 Guidance and Manufacturer’s Declaration of Electromagnetic Emissions
Guidance and Manufacturer’s Declaration of Electromagnetic Emissions
The x-ray detector is intended for use in the electromagnetic environment specified below. The installer,
x-ray system manufacturer, or user of the x-ray detector is responsible for the usage condition of the detector
to be within such environment
.
Emissions
Test
Compliance
Electromagnetic Environment
–
Guidance
RF-emissions CISPR 11 Group 1 The x-ray detector uses RF energy only for its internal
function; therefore, its RF emissions are very low and are
not likely to cause any interference in nearby electronic
equipment. Should any interference (EMC) be detected
with any other equipment, reposition the x-ray detector or
the other equipment away from each other.
RF-emissions CISPR 11 Class B
(wireless) Class
A (wired)
The X-Ray Detector is suitable for use in industrial and
clinical environments in the wired mode.
In the wireless mode the e x-ray detector is suitable for use
in all environments within Class B.
Should any interference (EMC) be detected with any other
equipment, reposition the x-ray detector or the other
equipment away from each other.
Harmonic emissions
IEC 61000-3-2
Class B
(wireless) Class
A (wired)
Voltage fluctuations/flicker
emissions IEC 61000
-
3
-
3
Complies
Table 13 Guidance and Manufacturer’s Declaration of Electromagnetic Immunity
Guidance and Manufacturer’s Declaration of Electromagnetic Immunity
The x-ray detector is intended for use in the electromagnetic environment specified below. The installer,
x-ray system manufacturer, or user of the x-ray detector is responsible for the usage condition of the detector
to be within such environment
.
Immunity Test
IEC 60601 Test
Compliance
Electromagnetic Environment –
Guidance
Electrostatic Discharge
(ESD)
IEC 61000-4-2
Contact: 6 kV
Air: 8 kV
Contact: 6 kV
Air: 8 kV
Floors should be made of wood,
concrete, or ceramic tile. If floors are
covered with synthetic material, the
relative humidity should be at least 30%.
Electrical fast transients
(Burst) IEC 61000-4-4
0.5 kV (AC)
1kV (DC)
0.5 kV (AC)
1kV (DC)
Mains power quality should be that of a
typical commercial and/or hospital
environment.
Transients-Surges
IEC 61000-4-5
1 kV / 2 kV 1 kV / 2 kV Mains power quality should be that of a
typical commercial and/or hospital
environment.
Power frequency magnetic
field
IEC 61000-4-8
3 A/m 3 A/m Power frequency magnetic fields should
be at levels characteristic of a typical
location in a typical commercial and/or
hospital environment.
Voltage dips and short
interruptions
IEC 61000-4-11
-95% / 10 ms
-60% / 100 ms
-30% / 500 ms
>-95% / 5000
ms
-95% / 10 ms
-60% / 100 ms
-30% / 500ms
>-95% / 5000
ms
Mains power quality should be that of a
typical commercial or hospital
environment.
If the user of the x-ray detector requires
continued operation during power mains
interruptions, we recommend that the x-
ray detector be powered from an
uninterruptible power supply or battery.

www . p erk i n e l m e r . c o m XRpad™ 4 3 3 6 M E D 31
U S E R M A N U A L
Table 14 Recommended Separation Distance between Portable and Mobile
RF-Communication Equipment and the X-Ray Detector
Recommended Separation Distance between Portable and Mobile
RF
-
Communication Equipment and the X
-
Ray Detector
The x-ray detector is intended for use in the electromagnetic environment specified below. The installer,
x
-
ray
system manufacturer
,
or user of
the
x
-
r
ay
d
etector should assure that it is used in such an environment.
Rated Maximum Output Power
of the Transmitter (W)
150 kHz to 80 MHz
Pd 2.1=
80 MHz to 800 MHz
800 MHz to 2.5 GHz
Pd 3.2=
0,01
0.12
0.12
0.23
0,1
0.38
0.38
0.73
1
1.2
1.2
2.3
10
3.8
3.8
7.3
100
12
12
23
For a transmitter rated at a maximum output power not listed above, the separation distance can be estimated using the
equation in the corresponding column, where P is the maximum output (power rating of the transmitter in watt [W])
according to the transmitter manufacture and d as the recommended separation distance in meter (m).
Note: This guideline may not apply in all situations. Electromagnetic propagation is absorption and reflection from
structures, objects, and people.
Table 15 Guidance and Manufacturer’s Declaration of Electromagnetic Immunity
(Portable Equipment)
Guidance and Manufacturer’s Declaration of Electromagnetic Immunity
The x-ray detector is intended for use in the electromagnetic environment specified below. The installer,
x
-
ray system manufacturer,
or user of the
-
r
ay
d
etector should assure that it is used in such an environment.
Immunity
Test
IEC 60601 Test
Compliance
Electromagnetic Environment – Guidance
Conducted radio-
frequency fields (CEF)
IEC 61000-4-6
Radiated
electromagnetic field
(REF)
IEC 61000-4-3
3 V
150 kHz to 80 MHz
3 V/m
80 MHz to 2.5 GHz
[V
1
] 3 V
150 kHz to 80 MHz
[E
1
] 3 V/m
80 MHz to 2.5 GHz
Portable and mobile RF-communication
equipment should not be closer to any part of the
x-ray detector including the data cables, than the
recommended separation distance calculated
from the equation appropriate for the frequency
of the transmitter.
, 150 kHz to 80 MHz
,for 80 MHz to 800 MH
Pd 3.2=
,
for 800 MHz to 2.5 GHz,
where P is the maximum output of the
transmitter in watt (W) according to the
transmitter manufacture and d is the
recommended separation distance in meter (m).
Field strengths outside the shielded location
from fixed RF transmitters, as determined by an
electromagnetic site survey
10
, should be less than
3 V/m.
Interference may occur in the vicinity of
equipment marked with the following symbol.
Note 1: These guidelines may not apply to all situations. Electromagnetic propagation is affected by absorption and
reflection from structures, objects, and people.
Note 2: It is essential that the actual shielding effectiveness and filter attenuation of the shielded location be verified to
assure that they meet the minimum spec
ification.
10
Field strengths from fixed transmitters, such as base stations for radio (cellular/cordless) telephones and land mobile
radios, armature radio, AM and FM radio broadcast, and TV broadcast, cannot be predicted theoretically with
accuracy. To assess the electromagnetic environment due to fixed RF transmitters, an electromagnetic site survey
should be considered. If the measured field strength in the location in which the x-ray detector is used exceeds the
applicable RF compliance level above, the x-ray detector should be observed to verify normal operation. If abnormal
p
erformance is observed, additional measures may be necessary, such as re
-
orienting or relocating the x
-
ray detector.
Pd 2.1=
Pd 2.1=
Pd 2.1=

www . p erk i n e l m e r . c o m XRpad™ 4 3 3 6 M E D 32
U S E R M A N U A L
12.2 Federal Communication Commission Interference Statement (US)
This device complies with Part 15 of the FCC Rules. Operation is subject to the following two
conditions: (1) This device may not cause harmful interference, and (2) this device must accept any
interference received, including interference that may cause undesired operation.
Caution
Changes or modifications not expressly approved by PerkinElmer Medical
Imaging could void the user’s authority to operate the equipment.
NOTE: This equipment has been tested and found to comply with the limits for a Class A digital
device, pursuant to part 15 of the FCC Rules. These limits are designed to provide reasonable
protection against harmful interference when the equipment is operated in a commercial environment.
This equipment generates, uses, and can radiate radio frequency energy and, if not installed and used
in accordance with the instruction manual, may cause harmful interference to radio communications.
Operation of this equipment in a residential area is likely to cause harmful interference in which case
the user will be required to correct the interference at his own expense.
Operations in the 5150-5250 MHz band are restricted to indoor usage only.
12.3 Industry Canada statement (english):
This device complies with RSS-210 of the Industry Canada Rules. Operation is subject to the following
two conditions: (1) This device may not cause harmful interference, and (2) this device must accept any
interference received, including interference that may cause undesired operation.
Caution
T
he device for operation in t
he band 5150
-
5250 MHz is only for indoor use
to reduce the potential for harmful interference to co-channel mobile satellite
systems
Caution
The maximum antenna gain permitted for devices in the bands 5250-5350
MHz and 5470-5725 MHz shall comply with the e.i.r.p. limit.
Caution
The maximum antenna gain permitted for devices in the band 5725
-
5825
MHz shall comply with the e.i.r.p. limits specified for point-to-point and non-
point-to-point operation as appropriate.
Caution
Users should also be advised that high
-
power radars are allocated as primary
users (i.e. priority users) of the bands 5250-5350 MHz and 5650-5850 MHz
and that these radars could cause interference and/or damage to LE-LAN
devices.
The product comply with the Canada portable RF exposure limit set forth for an uncontrolled
environment and are safe for intended operation as described in this manual. The further RF exposure
reduction can be achieved if the product can be kept as far as possible from the user body or set the
device to lower output power if such function is available.
CAN ICES-3 (*)/NMB-3(*)
12.1 Industrie Canada déclaration (français):
Le présent appareil est conforme aux CNR d'Industrie Canada applicables aux appareils radio exempts
de licence. L'exploitation est autorisée aux deux conditions suivantes : (1) l'appareil ne doit pas

www . p erk i n e l m e r . c o m XRpad™ 4 3 3 6 M E D 33
U S E R M A N U A L
produire de brouillage, et (2) l'utilisateur de l'appareil doit accepter tout brouillage radioélectrique subi,
même si le brouillage est susceptible d'en compromettre le fonctionnement.
Avertissement
Les dispositifs fonctionnant dans la bande 5 150
-
5 250 MHz sont réservés
uniquement pour une utilisation à l’intérieur afin de réduire les risques de
brouillage préjudiciable aux systèmes de satellites mobiles utilisant les
mêmes canaux.
Avertissement
Le gain maximal d’antenne permis pour les dispositifs utilisant les bandes 5
250-5 350 MHz et 5470-5 725 MHz doit se conformer à la limite de p.i.r.e.
Avertissement
Le gain maximal d’antenne permis (pour les dispositifs utilisant la bande 5
725-5 825 MHz) doit seconformer à la limite de p.i.r.e. spécifiée pour
l’exploitation point à point et non point à point, selon le cas.
Avertissement
De plus, les utilisateurs devraient aussi être avisés que les utilisateurs de
radars de haute puissance sont désignés utilisateurs principaux (c.-à-d.,
qu’ils ont la priorité) pour les bandes 5 250-5 350 MHz et 5 650-5 850
MHz et que ces radars pourraient causer du brouillage et/ou des
dommages aux dispositifs LAN-EL.
Le produit est conforme aux limites d'exposition pour les appareils portables RF pour les Etats-Unis et
le Canada établies pour un environnement non contrôlé. Le produit est sûr pour un fonctionnement tel
que décrit dans ce manuel. La réduction aux expositions RF peut être augmentée si l'appareil peut être
conservé aussi loin que possible du corps de l'utilisateur ou que le dispositif est réglé sur la puissance
de sortie la plus faible si une telle fonction est disponible.
Note: Cet appareil numérique ne dépasse pas les limites de la classe A pour les émissions radio, telles
que définies dans le Radio Interference Regulations du Département Canadien des Communications.
12.2 Declaration of Conformity for European Union (and EEA)
English
Hereby, PerkinElmer Inc. declares that this
XRpad 4336 MED
is in compliance with
the essential requirements and other relevant provisions of Directive 1999/5/EC.
Česky
PerkinElmer Inc.
tímto prohlašuje, že tento
XRpad 4336 MED
je ve shodě se
základními požadavky a dalšími příslušnými ustanoveními směrnice 1999/5/ ES.
Dansk
Undertegnede PerkinElmer Inc. erklarer herved, at folgende udstyr
XRpad 4336
MED
overholder de vasentlige krav og ovrige relevante krav i direktiv 1999/5/EF.
Deutsch
Hiermit erklärt PerkinElmer Inc. dass sich das
XRpad 4336 MED
in
Übereinstimmung mit den grundlegenden Anforderungen und den übrigen
einschlägigen Bestimmungen der Richtlinie 1999/5/EG befindet.
Eesti
Käesolevaga kinnitab PerkinElmer Inc. seadme
XRpad 4336 MED
vastavust
direktiivi 1999/5/EU põhinõuetele ja nimetatud direktiivist tulenevatele teistele
asjakohastele sätetele.
Espanol
Por medio de la presente PerkinElmer Inc. declara que el
XRpad 4336 MED
cumple
con los requisitos esenciales y cualesquiera otras disposiciones aplicables o exigibles
de la Directiva 1999/5/CE.
Fran
ç
ais
Par la présente PerkinElmer Inc. déclare que l’appareil
XRpad 4336 MED
est
conforme aux exigences essentielles et aux autres dispositions pertinentes de la
directive 1999/5/CE.
Ελληνική
ΜΕ ΤΗΝ ΠΑΡ_ΥΣΑ
PerkinElmer
Inc. ∆ΗΛΩΝΕΙ _ΤΙ
XRpad 4336 MED
ΣΥΜΜ_ΡΦΩΝΕΤΑΙ ΠΡ_Σ ΤΙΣ _ΥΣΙΩ∆ΕΙΣ ΑΠΑΙΤΗΣΕΙΣ ΚΑΙ ΤΙΣ Λ_ΙΠΕΣ Σ_ΕΤΙΚΕΣ
∆ΙΑΤΑ_ΕΙΣ ΤΗΣ _∆ΗΓΙΑΣ 1999/5/ΕΚ.
Italiano
Con la presente PerkinElmer Inc. dichiara che questo
XRpad 4336 MED
è conforme
ai requisiti essenziali ed alle altre disposizioni pertinenti stabilite dalla direttiva
1999/5/CE.
Í
slenska
Her með lýsir PerkinElmer Inc. yfir þvi að
XRpad 4336 MED
er ísamræmi við
grunnkröfur og aðrar kröfur, sem gerðar eru í tilskipun 1999/5/EC.
Latviski
Aršo PerkinElmer Inc. deklare, ka
XRpad 4336 MED
atbilst Direktivas 1999/5/EK

www . p erk i n e l m e r . c o m XRpad™ 4 3 3 6 M E D 34
U S E R M A N U A L
butiskajam prasibam un citiem ar to saistitajiem noteikumiem.
Lietuviu
Šiuo PerkinElmer Inc. deklaruoja, kad šis
XRpad 4336 MED
atitinka esminius
reikalavimus ir kitas 1999/5/EB Direktyvos nuostatas.
Malti
Hawnhekk, PerkinElmer Inc., jiddikjara li dan
XRpad 4336 MED
jikkonforma
malhtigijiet essenzjali u ma provvedimenti ohrajn relevanti li hemm fid-Dirrettiva
1999/5/EC.
Magyar
Alulirott, PerkinElmer Inc. nyilatkozom, hogy a
XRpad 4336 MED
megfelel a
vonatkoz
ó
alapveto követelmenyeknek es az 1999/5/EC irányélv egyeb elõirasáinak.
Nederlands
Hierbij verklaart PerkinElmer Inc. dat het toestel
XRpad 4336 MED
in
overeenstemming is met de essentiele eisen en de andere relevante bepalingen van
richtlijn 1999/5/EG.
Norsk
PerkinElmer Inc. erklærer herved at utstyret
XRpad 4336 MED
er i samsvar med
de grunnleggende krav og øvrige relevante krav i direktiv 1999/5/EF.
Polski
Niniejszym PerkinElmer Inc. oswiadcza, ze
XRpad 4336 MED
jest zgodny z
zasadniczymi wymogami oraz pozostalymi stosownymi postanowieniami Dyrektywy
1999/5/EC.
Portugu
ê
s
PerkinElmer Inc. declara que este
XRpad 4336 MED
está conforme com os
requisitos essenciais e outras disposicões da Directiva 1999/5/CE.
Suomi
PerkinElmer Inc. vakuuttaa taten etta
XRpad 4336 MED
tyyppinen laite on
direktiivin 1999/5/EY oleellisten vaatimusten ja sita koskevien direktiivin muiden
ehtojen mukainen.
Slovensko
PerkinElmer Inc. izjavlja, da je ta
XRpad 4336 MED
v skladu z bistvenimi
zahtevami in ostalimi relevantnimi dolocili direktive 1999/5/ES.
Svenska
Härmed intygar PerkinElmer Inc. att denna
XRpad 4336 MED
står I
överensstämmelse med de väsentliga egenskapskrav och övriga relevanta
bestämmelser som framgår av direktiv 1999/5/EG.
The XRpad4336 may be operated in:
AT
BE
BG
CH
CY
CZ
DE
DK
EE
ES
FI
FR
GR
HU
IE
IT
IS
LT
LU
LV
MT
NL
NO
RO
PL
PT
SE
SI
SK
UK
USA
PerkinElmer Inc.
2175 Mission College Blvd
Santa Clara, CA 95054
USA
P: +1 408-565-0796
F: +1 408-969-6493
fpd@perkinelmer.com
www.perkinelmer.com
Germany
PerkinElmer Technologies GmbH & Co. KG
In der Rehbach 22
65396 Walluf
Germany
P: +49 6123 971-300
F: +49 6123 971-600
fpd@perkinelmer.com
www.perkinelmer.com
For a complete listing of our global offices, visit www. perkinelmer.com
©2013 PerkinElmer, Inc. All rights reserved. The PerkinElmer logo and design are registered trademarks of PerkinElmer, Inc. or its subsidiaries, in the United States and other countries. All other trademarks not
owned by PerkinElmer, Inc. or its subsidiaries that are depicted herein are the property of their respective owners. PerkinElmer reserves the right to change this document at any time without notice and disclaims
liability for editorial, pictorial or typographical errors.
Doc 25574/ Rev.02