Viper Df 100A Eu Users Manual
DF-100A-EU to the manual b76adf96-4c26-4538-b075-36a7f6c7a019
2015-01-21
: Viper Viper-Df-100A-Eu-Users-Manual-350202 viper-df-100a-eu-users-manual-350202 viper pdf
Open the PDF directly: View PDF
.
Page Count: 11

HQJOLVK2SHUDWLQJ,QVWUXFWLRQV
GHXWVFK%HWULHEVDQOHLWXQJ[[[
IUDQçDLV1RWLFHG’XWLOLVDWLRQ[[[
QHGHUODQGV *HEUXLNVDDQZLM]LQJ[[[
LWDOLDQR,VWUX]LRQLVXOO’XVR[[[
HVSDñRO,QVWUXFFLRQHVGHPDQHMR[[[
SRUWXJX¬V,QVWUXçõHVGHRSHUDçãR[[[
&RPSDQ\LQIRUPDWLRQ
ZZZYLSHUFOHDQLQJHX
LQIRHX#YLSHUFOHDQLQJFRP
(–
User Manual
FORM GENERATOR
DF-100A-EU

USER MANUAL ENGLISH
TABLE OF CONTENTS
INTRODUCTION ................................................................................................................................................................. 2
MANUAL PURPOSE AND CONTENTS .......................................................................................................................................... 2
TARGET........................................................................................................................................................................................... 2
HOW TO KEEP THIS MANUAL....................................................................................................................................................... 2
DECLARATION OF CONFORMITY ................................................................................................................................................ 2
OTHER REFERENCE MANUALS................................................................................................................................................... 2
SPARE PARTS AND MAINTENANCE............................................................................................................................................. 2
CHANGES AND IMPROVEMENTS ................................................................................................................................................ 3
OPERATION CAPABILITIES ........................................................................................................................................................... 3
CONVENTIONS .............................................................................................................................................................................. 3
UNPACKING/DELIVERY ................................................................................................................................................... 3
SAFETY ............................................................................................................................................................................. 3
SYMBOLS ....................................................................................................................................................................................... 3
GENERAL INSTRUCTIONS............................................................................................................................................................ 4
MACHINE DESCRIPTION ................................................................................................................................................. 6
MACHINE STRUCTURE ................................................................................................................................................................. 6
TECHNICAL DATA........................................................................................................................................................................... 7
WIRING DIAGRAM.......................................................................................................................................................................... 8
OPERATION OF FORM GENERATOR............................................................................................................................. 9
BASIC OPERATION.................................................................................................................................................... ... ... ... ... ... 9
MAINTENANCE........................................................................................................................................................ ... ... ... ... ... ..10
STOREAGE........................................................................................................................................................ ... ... ... ... ... .. .. .. .10
14019E (1) 2010-12 A DF-100A-EU 1

ENGLISH USER MANUAL
INTRODUCTION
NOTE
The numbers in brackets refer to the components shown in Machine Description chapter.
MANUAL PURPOSE AND CONTENTS
The purpose of this Manual is to provide the operator with all necessary information to use the machine properly, in a safe and
autonomous way. It contains information about technical data, safety, operation, storage, maintenance, spare parts and disposal.
Before performing any procedure on the machine, the operators and qualified technicians must read this Manual carefully. Contact
Viper in case of doubts concerning the interpretation of the instructions and for any further information.
TARGET
This Manual is intended for operators and technicians qualified to perform the machine maintenance.
The operators must not perform procedures reserved for qualified technicians. Viper will not be answerable for damages coming from
the non-observance of this prohibition.
HOW TO KEEP THIS MANUAL
The User Manual must be kept near the machine, inside an adequate case, away from liquids and other substances that can cause
damage to it.
DECLARATION OF CONFORMITY
The declaration of conformity, supplied with the machine, certifies the machine conformity with the law in force.
NOTE
Two copies of the original declaration of conformity are provided together with the machine documentation.
CE-declaration is print in Quick Start Guide
IDENTIFICATION DATA
The machine model and serial number are marked on the serial number label (7).
The machine model year is written in the declaration of conformity and it is also indicated on the serial number label.
This information is useful when requiring machine spare parts. Use the following table to write down the machine identification data.
MACHINE model ...............................................................................
MACHINE serial number ...................................................................
OTHER REFERENCE MANUALS
– Service Manual (that can be consulted at Viper Service Centers)
– Spare Parts List (see www.viperclearing.eu)
SPARE PARTS AND MAINTENANCE
All necessary operating, maintenance and repair procedures must be performed out by qualified personnel or by Viper Service
Centers. Only original spare parts and accessories must be used.
Contact Viper for service or to order spare parts and accessories, specifying the machine model and serial number.
2 DF-100A-EU 14019E (1) 2010-12 A

USER MANUAL ENGLISH
CHANGES AND IMPROVEMENTS
Viper constantly improves its products and reserves the right to make changes and improvements at its discretion without being
obliged to apply such benefits to the machines that were previously sold.
Any change and/or addition of accessories must be approved and performed by Viper.
OPERATION CAPABILITIES
These machines are used to clean carpet, under safe operation conditions by a qualified operator.
CONVENTIONS
Forward, backward, front, rear, left or right and up are intended with reference to the operator’s position, that is to say in working
position with the Holding Handle (6).
UNPACKING/DELIVERY
To unpack the machine, carefully follow the instructions on the packing.
When the machine is delivered, check that the packing and the machine were not damaged during transportation. In case of visible
damages, keep the packing and have it checked by the carrier that delivered it. Call the carrier immediately to fill in a damage claim.
Check that the machine is equipped with the following features:
1. Technical documents:
•Form generation User Manual
•Form generation Spare Parts List
SAFETY
The following symbols indicate potentially dangerous situations. Always read this information carefully and take all necessary
precautions to safeguard people and property.
The operator's cooperation is essential in order to prevent injury. No accident prevention program is effective without the total
cooperation of the person responsible for the machine operation. Most of the accidents that may occur in a factory, while working
or moving around, are caused by failure to comply with the simplest rules for exercising prudence. A careful and prudent operator is
the best guarantee against accidents and is essential for successful completion of any prevention program.
SYMBOLS
14019E (1) 2010-12 A DF-100A-EU 3
DANGER!
It indicates a dangerous situation with risk of death for the operator.
WARNING!
It indicates a potential risk of injury for people or damage to objects.
CAUTION!
It indicates a caution related to important or useful functions.
Pay careful attention to the paragraphs marked by this symbol.
NOTE
It indicates the necessity to refer to the User Manual before performing any procedure.

ENGLISH USER MANUAL
GENERAL INSTRUCTIONS
Specific warnings and cautions to inform about potential damages to people and machine are shown below.
DANGER!
–Always disconnect the power supply cable when the machine is not in use, before performing maintenance
procedures and before opening any access panel.
–This machine must be used by properly trained and authorised personnel only. Children or disabled people cannot
use this machine.
–Do not wear jewels when working near electrical components.
–Do not work under the lifted machine without supporting it with safety stands.
–Do not operate the machine near toxic, dangerous, flammable and/or explosive powders, liquids or vapours.
WARNING!
–The machine power supply cable is grounded and the relevant plug is grounded too. In case of machine malfunction
or breakdown, grounding connection reduces the risk of electric shock.
–The power supply cable plug must be connected to an appropriate outlet, which is grounded according to law in
force.
–Improper connection can cause electric shock. Consult a qualified technician to make sure that the outlet is properly
grounded.
–Do not tamper with the power supply cable plug. If the power supply cable plug cannot be connected to the outlet,
have new grounded outlet installed by a qualified technician, according to the law in force.
–Before connecting the power supply cable to the electrical mains, check that frequency and voltage, shown on the
machine serial number plate, match the electrical mains voltage.
–Regularly check the power supply cable for damages, cracks, cuts, etc. If the power supply cable is damaged, replace
it immediately.
–To avoid any risk, if the power supply cable is damaged, contact Viper Service Center or a qualified technician.
–Do not pull or carry the machine by the power supply cable and never use the power supply cable as a handle. Do not
close a door on the power supply cable, or pull the power supply cable around sharp edges or corners. Do not run
the machine on the power supply cable.
–Keep the power supply cable away from heated surfaces.
–To reduce the risk of fire, electric shock, or injury, do not leave the machine unattended when it is plugged in.
Disconnect the machine from the electrical mains when not in use and before performing maintenance procedures.
–To avoid electric shock, do not expose the machine to rain or other bad weather conditions. Store the machine
indoors, in a dry place.
–Do not allow to be used as a toy. Close attention is necessary when used near children.
–Use only as shown in this Manual. Use only Viper's recommended accessories.
–Take all necessary precautions to prevent hair, jewels and loose clothes from being caught by the machine moving
parts.
–Do not leave the machine unattended without being sure that it cannot move independently.
–Do not use the machine on slopes with a gradient exceeding the specifications.
–Do not use the machine in particularly dusty areas.
–While using this machine, take care not to cause damage to people or objects.
–Do not bump into shelves or scaffoldings, especially where there is a risk of falling objects.
–Do not put any can containing fluids on the machine.
–The machine working temperature must be between 0°C and +40°C.
–The machine storage temperature must be between 0°C and +40°C.
4 DF-100A-EU 14019E (1) 2010-12 A

USER MANUAL ENGLISH
–The humidity must be between 30% and 95%.
–Do not use the machine as a means of transport.
–In case of fire, use a powder fire extinguisher, not a water one.
–Do not tamper with the machine safety guards and follow the ordinary maintenance instructions scrupulously.
–Do not allow any object to enter into the openings. Do not use the machine if the openings are clogged. Always keep
the openings free from dust, hairs and any other foreign material which could reduce the air flow.
–Do not remove or modify the plates affixed to the machine.
–If the machine is used according to the instructions, the vibrations are not dangerous. The machine vibration level is
less than 2.5 m/s
2
(98/37/EEC-EN 1033/1995).
–This machine cannot be used on roads or public streets.
–In case of machine malfunctions, ensure that these are not due to lack of maintenance. If necessary, request
assistance from the authorised personnel or from an authorised Service Center.
–If the machine
•does not work properly
•is damaged
•has water or foam leaks
•has been left outdoors exposed to bad weather conditions
•is wet or has been dropped into water
turn it off immediately and contact Viper Service Center or a qualified technician.
–If parts must be replaced, require ORIGINAL spare parts from an Authorised Dealer or Retailer.
–To ensure machine proper and safe operation, the scheduled maintenance shown in the relevant chapter of this
Manual, must be performed by the authorised personnel or by an authorised Service Center.
–Carefully read all the instructions before performing any maintenance/repair procedure.
–Do not wash the machine with direct or pressurised water jets, or with corrosive substances.
–The machine must be disposed of properly, because of the presence of toxic-harmful materials (batteries, electrical
components, etc.), which are subject to standards that require disposal in special centres (see Scrapping chapter).
14019E (1) 2010-12 A DF-100A-EU 5

ENGLISH USER MANUAL
MACHINE DESCRIPTION
MACHINE STRUCTURE
1. Form Outlet
2. Body, Foam Generator
3. Knob, Foam Filter
4. Knob, Foam Adjusting
5. Solution Inlet
6. Bracket, Foam Generator MNTG
7. Power Supply Cord
8. Knob, Filter
9. Serial Number Label
10. Hint
11. Mesh, Inlet Filter
12. Foam Filter
13. Solution Filter
6 DF-100A-EU 14019E (1) 2010-12 A

USER MANUAL ENGLISH
TECHNICAL DATA
Model DF-100A-EU
Voltage 230V̚
Frequency 50HZ
Power 150W
Current 1.0 A
IP Class IP 44
Volume of solution tank 6 Liters
Sound pressure level at workstation 68dB(A)
Weight 6kg
Length of Power cord 1.0m
14019E (1) 2010-12 A DF-100A-EU 7

ENGLISH USER MANUAL
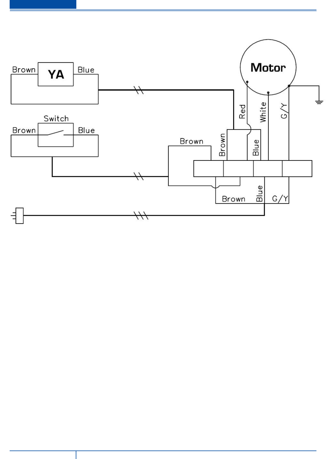
WIRING DIAGRAM FOR DF-100A-EU
8 DF-100A-EU 14019E (1) 2010-12 A

USER MANUAL ENGLISH
OPERATION OF FOAM GENERATOR
BASIC OPERATION
Please follow the instructions to achieve the top performance.
1] Installation:
a. Set Viper VE Model Polishers (A) at the up-right position and install 2 sets Accessory Clamp (C) on the tube of polisher.
b. Install the Foam Generator (B) on the polisher.
b1. Put the ends of Bracket (D) in the slot of Accessory Clamp (C).
b2. Fasten the Knob (E) and lock up the Accessory Clamp (B)
b3. Connect the Foam Outlet Hose (F) to the fitting on the polisher.
b4. Connect the Power Supply Cord (G) to the socket on the polisher rear handle housing.
2] Solution:
Mix the Viper “508” carpet cleaner with water (Ratio 1:15). Pour into the Solution Inlet (5) gently.
NOTE
Solution tank capacity is 6 Liters.
3] Carpet Cleaning:
Set the polisher in working position (lowering the handle). Turn the Foam Adjusting Knob (4) 180e, wait for 3-5 seconds, adjust the
Foam Adjusting Knob (4) for desired foam volume. Turn the Foam Adjusting Knob (4) to 0 position to switch off the machine.
NOTE
DO NOT turn on the Polisher until seeing the foam coming out of the shampoo brush.
14019E (1) 2010-12 A DF-100A-EU 9

ENGLISH USER MANUAL
MAINTENANCE
To keep the machine performing well for many years, please follow the following maintenance procedures.
DGNGER!
Always confirm that the machine is unplugged prior to performing any maintenance or repairs.
1] Unplug machine as soon as you are not using it.
2] Check machine for loose or missing nuts and bolts, and replace as necessary.
3] Foam filter (12), Inlet Filter (11) and Solution Filter (13) need to be cleaned periodically.
4] Please check up the filters if foam volume is less than normal.
5] Please empty the tank after each usage. Remaining chemical may cause chemical residue and operating failure.
STORAGE
1] Unplug machine from power source.
2] Store machine in upright position and in a dry area.
Do not dispose of electrical appliances as unsorted municipal waste, use separate collection
facilities
ˁʳ
10 DF-100A-EU 14019E (1) 2010-12 A