Westell CSI-DSP25XS8 Bidirectional Amplifier User Manual Exhibit D Users Manual per 2 1033 c3
Westell, Inc. Bidirectional Amplifier Exhibit D Users Manual per 2 1033 c3
Westell >
Exhibit D Users Manual per 2 1033 c3

CSI-DSP85-250-PS7, CSI-DSP85-251-PS7
&
CSI-DSP85-250-PS8, CSI-DSP85-251-PSS8

Table of Contents
Document Purpose / Intended Users ................................................................................................................................. 4
Application ........................................................................................................................................................................... 4
Product Registration Information....................................................................................................................................... 4
Safety Guidelines ................................................................................................................................................................. 4
Important Safety Information ............................................................................................................................................. 5
Product Introduction ........................................................................................................................................................... 5
Terms used in this manual ................................................................................................................................................. 5
700 MHz Filter Naming Convention and Band Plan ............................................................................................................ 6
800 MHz Filter Naming Convention and Band Plan ............................................................................................................ 7
LED Indicator ........................................................................................................................................................................ 8
Functional Overview ............................................................................................................................................................ 8
Local Communication Interface Ports ............................................................................................................................... 9
Monitoring & Alarms ........................................................................................................................................................... 9
Ethernet ................................................................................................................................................................................ 9
USB Interface....................................................................................................................................................................... 9
Selection of external attenuators to be used in line with the Antenna Port(s): ............................................................ 10
System Set-Up Considerations ........................................................................................................................................ 10
DONOR PORT ..................................................................................................................................................................... 10
Attenuator Selection Guidelines ........................................................................................................................................11
SERVER PORT .....................................................................................................................................................................11
Mounting the Digital Repeater .......................................................................................................................................... 12
Optional Accessories ....................................................................................................................................................... 13
Dry Contact Terminal ......................................................................................................................................................... 13
Circuit Operational Description ........................................................................................................................................ 14
Important Installation Notes ............................................................................................................................................. 14
Functional Block Diagram ................................................................................................................................................. 14
AC Power Specifications .................................................................................................................................................. 15
Environmental Requirements ........................................................................................................................................... 15
Mechanical Specifcations ................................................................................................................................................ 15
Operating Power Parameters .......................................................................................................................................... 16
Mechanical Drawing......................................................................................................................................................... 17
System Status: .................................................................................................................................................................. 18
Web based GUI Session.................................................................................................................................................... 18
Local Network:................................................................................................................................................................... 19
Program a Filter: ................................................................................................................................................................ 20
RF Configuration: ............................................................................................................................................................... 20
Remote Network:............................................................................................................................................................... 21
SNMP Configuration: ......................................................................................................................................................... 21
Install & Upload: ................................................................................................................................................................. 22
System Health:................................................................................................................................................................... 22
Reboot: ............................................................................................................................................................................... 23
Email Configuration: .......................................................................................................................................................... 23
Alarm Configuration: ......................................................................................................................................................... 23
Change Password: ............................................................................................................................................................ 24
Log Configuration: ............................................................................................................................................................. 24
Terminal Emulation Program ............................................................................................................................................ 25
Text Menu Interface (Local Access) ................................................................................................................................ 25
Terminal Emulation Set-up ................................................................................................................................................ 26
TMI Login ............................................................................................................................................................................ 27
Telnet Session (Remote Access) ..................................................................................................................................... 29
Telnet Session Login ......................................................................................................................................................... 30
Modem Interface (Remote Access with login) ................................................................................................................ 31
Additional Tips ................................................................................................................................................................... 32
Suggested spectrum analyzer setting:............................................................................................................................ 34
RF Notes: ............................................................................................................................................................................ 34
Industry Certifications/Registration Numbers:................................................................................................................ 35
Index ................................................................................................................................................................................... 36

-4-
Product Registration Information
DISCLAIMER: All information and statements contained herein are accurate to the best of the knowledge
of Cellular Specialties, Inc. (CSI), but Cellular Specialties makes no warranty with respect thereto, including
without limitation any results that may be obtained from the products described herein or the infringement
by such products of any proprietary rights of any persons. Use or application of such information or
statements is at the users sole risk, without any liability on the part of Cellular Specialties, Inc. Nothing
herein shall be construed as licence or recommendation for use, which infringes upon any proprietary
rights of any person. Product material and specifications are subject to change without notice. Cellular
Specialties’ standard terms of sale and the specific terms of any particular sale apply.
The general safety information in this guideline applies to both operating and service personnel.
Specific warnings and cautions will be found in other parts of this manual where they apply, but
may not appear in this summary. Failure to comply with these precautions or specific warnings
elsewhere in the manual violates safety standards of design, manufacture, and intended use of
equipment. Cellular Specialties, Inc. assumes no liability for the customer’s failure to comply with
these requirements:
Grounding
This Digital Repeater system is designed to operate from 100-240 VAC and should always
be operated with the ground wire properly connected. Do not remove or otherwise alter the
grounding lug on the power cord.
Explosive Atmospheres
To avoid explosion or fire, do not operate this product in the presence of flammable
gases or fumes.
Lightning Danger
Do not install or make adjustments to this unit during an electrical storm. Use of a suitable
lightning arrester, such as CSI’s model number CSI-CAP, is very strongly recommended.
No User Serviceable Parts Inside
HAZARDOUS VOLTAGES ARE PRESENT WHEN THE COVER IS REMOVED. Opening the
chassis will void your warranty. If you suspect a malfunction with this product, call your dealer or
the Cellular Specialties Support Line at: (603) 626-6677, Toll Free (USA) 1-877-844-4274.
Safety Guidelines
This guide should be applied whenever a need exists to add Digital Repeater capability to an
existing system or when this capability is being included with a new installation.
Application
Document Purpose / Intended Users
The purpose of this document is to provide a step-by-step procedure to help the experienced
technician/engineer install and commission an in-building wireless enhancement repeater
system using CSI’s Digital Repeater. Following the procedures outlined will minimize risks
associated with modifying a live system and prevent service interruptions. This document
assumes the technician/engineer understands the basic principles and functionality involved
with Repeater and in-building systems. It is geared to the practical concerns of the installer.
The serial number may be found on the label on the bottom panel near the power
connectors. Note this number below. Retain this manual, along with proof of pur-
chase, to serve as a permanent record of your purchase.
MODEL NUMBER SERIAL NUMBER DATE OF PURCHASE
POINT OF SALE COMPANY
- 5 -
Cellular Specialties, Inc. (CSI) developed the DSP85 digital repeater for use within enclosed structures where signal from local dispatch
sites is insufficient to operate on scene communication equipment. Adequate signal must be available outside the structure as a prerequi-
site to achieving in-building coverage. The Digital Repeater is connected to an external antenna, usually on the roof, and to one or more
internal antennas placed strategically throughout the area where wireless service is desired.
The external antenna typically is directional, such as a “yagi”. Internal antennas are typically omnidirectional, although various other types
may be used depending on the coverage application. The CSI DSP Repeater amplifies both the “uplink” (Transceiver to tower) &
“downlink”(tower to Transceiver) signals thus facilitating communications to and from the intended wireless infrastructure.
With a maximum total of +85dB nominal gain on both the up and down links, gain can be adjusted over a range from +53.5dB to +85dB in
0.5dB steps. Control of the repeater is achieved utilizing a computer connected to comm. port 1 or 2 or via a Crossover Ethernet cable
connected to the Ethernet port. There are also LED indicators near the display to indicate ALARM status, AGC status, UL PWR, DL PWR,
OSC, SHUT DWN and a D/L SIGNAL STRENGTH bargraph.
A specific filtering process modifies each amplification chain. This process digitally converts the assigned spectrum and then applies
digital signal processing (DSP) techniques. DSP is used to create passbands that selects the RF energy passing through either the uplink
or downlink paths. After the digital processing is complete, the information is converted back to an analog signal that is applied to the
remaining stages of amplification. The resulting signals emitted by the repeater are specific to the network service providers’ require-
ments. If these requirements change, only the DSP configuration parameters need change in order to adapt. Configuration parameters are
created at the factory and supplied as files that may be downloaded to the repeater. The filter set configurations stored in memory
determine the unit’s adaptability to various field applications. The following pages describe the public safety band plan as well as the
convention CSI uses to identify and store the files that make up the filter set. All DSP85 repeaters are shipped with an active filter set that
is programmed according to the ordering parties’ specifications. In most cases, the installer will not have to program a filter.
AGC= Automatic Gain Control ERP= Effective Radiated Power
APC= Automatic Power Control FPGA= Field Programmable Gate Array
AUI= Attachment Unit Interface LED= Light Emitting Diode
CPU= Central Processing Unit OIP3= Third-Order Intercept Point
CSI= Cellular Specialties, Inc. RF= Radio Frequency
DAS= Distributed Antenna System SBC= Single board Computer
DHCP= Dynamic Host Configuration SNMP= Simple Network Management Protocol
Protocol TMI= Text Menu Interface
DSP= Digital Signal Processing USB = Universal Serial Bus
EEPROM= Electrically Erasable UHCI = Universal Host Controller Interface
Programmable read-
only Memory
Antennas used for the purpose of radiating signals indoors are limited to a maximum gain of 3 dBi. The outdoor antenna used for the
purpose of communicating to the wireless infrastructure is limited to 14dBi gain, or any combination of gain and loss that equates to
14dB at input. Each antenna must be positioned to observe minimum separation requirements from all users and bystanders. The
following guidelines should be used when considering separation distances.
INDOOR antennas must be placed such that, under normal conditions, personnel cannot come within 60 cm (~2.0 ft) from any inside
antenna. Adhering to this minimum separation will ensure that the employee or bystander cannot exceed RF exposures beyond the
maximum permissible limit as defined by section 1.1310 i.e. limits for General Population/Uncontrolled Exposure.
OUTDOOR antenna must be positioned such that, under normal conditions, personnel cannot approach closer than 183 cm. (~6 ft.). A
directional antenna having a maximum gain of 14 dBi is used, precautions should be taken to prevent personnel from routinely passing
through the main radiation beam at a distance closer than specified.
Product Introduction
Terms used in this manual
Important Safety Information

- 6-
700 MHz Filter Naming Convention and Band Plan
CSI Public Safety 700 MHz Band Filter File Naming Convention
Single Channel Block Filter File Name Example
7n9-168-0 Public Safety 700 MHz band, 6.25 KHz
Cannels, Uplink Start Freq of 794.0500 MHz,
Uplink Stop Freq of 795.0500 MHz, Downlink
Start Freq of 764.0500 MHz, Downlink Stop
Freq of 765.0500 MHz with standard guard
band.
Band
ID Channel
Width ID
Start Channel
Number (see formula)
End Channel
Number (see formula)
Dash Indicates That
All Channels between
Start and Stop Are
Included
Separator Variant
Designator
7w2-21_101-120-0
Multi Channel Block Filter File Name Example
Public Safety 700 MHz band, 50
KHz Channels, 1st Channel Block
Uplink Start Freq of 797.0500
MHz, 1st Channel Block Uplink
Stop Freq of 798.0500 MHz, 1st
Channel Block Downlink Start
Freq of 767.0500 MHz, 1st
Channel Block Downlink Stop
Freq of 768.0500 MHz, 2nd
Channel Block Uplink Start Freq
of 802.0000 MHz, 2nd Channel
Block Uplink Stop Freq of
803.0000 MHz, 2nd Channel Block
Downlink Start Freq of 772.0000
MHz, 2nd Channel Block Downlink
Stop Freq of 773.0000 MHz with
standard guard band.
Band
ID
Start Channel
1st Block (see formula)
End Channel
1st Block (see formula)
Underscore Indicates
the Gap Between
Channel Blocks
Start Channel
2nd Block (see formula)
End Channel
2nd Block (see formula)
Notes: 1. 7 = Public Safety Band 700 MHz
2. n = 6.25 KHz Channels, w= 50 KHz Channels
3. See the formulas to correlate frequencies to the
channel numbers used in this file name convention.
4. CSI DSP II repeaters are capable of up to four channel
blocks in one file configuration.
Channel
Width ID
To determine frequency from channel number use one of the following formulas:
For NBDL Start: (Channel # x 0.00625) + 763.99375 = Frequency
For NBDL Stop: (Channel # x 0.00625) + 764.0000 = Frequency
For NBUL Start: (Channel # x 0.00625) + 793.99375 = Frequency
For NBUL Stop: (Channel # x 0.00625) + 794.0000 = Frequency
For WBDL Start: (Channel # x 0.05) + 766.95 = Frequency
For WBDL Stop: (Channel # x 0.05) + 767.0000 = Frequency
For WBUL Start: (Channel # x 0.05) + 796.95 = Frequency
For WBUL Stop: (Channel # x 0.05) + 797.0000 = Frequency
DSP II Public Safety 700MHz Band Plan
Mobile
(MHz)
Base
(MHz)
763
793 803
773
797
767
Mobile
(MHz)
Base
(MHz)
Narrow Band
6.25KHz Channels
Wide Band
50KHz Channels
805
775
Narrow Band
6.25KHz Channels

CSI SMR 800 Filter File Naming Convention
Single Channel Block Filter File Name Example
sp9-81-0 SMR 800 band, P25 Modulation, Uplink
Start Freq of 806.1000 MHz, Uplink Stop
Freq of 807.0125 MHz, Downlink Start
Freq of 851.1000 MHz, Downlink Stop
Freq of 852.0125 MHz with standard
guard band.
Band
ID Modulation
ID
Start Channel
Number (see formula)
End Channel
Number (see formula)
Dash Indicates That
All Channels between
Start and Stop Are
Included
Separator Variant
Designator
sp9-81_1201-1281-0
Multi Channel Block Filter File Name Example
SMR 800 band, P25 Modulation, 1st
Channel Block Uplink Start Freq of
806.1000 MHz, 1st Channel Block
Uplink Stop Freq of 807.0125 MHz,
1st Channel Block Downlink Start
Freq of 851.1000 MHz, 1st Channel
Block Downlink Stop Freq of
852.0125 MHz, 2nd Channel Block
Uplink Start Freq of 821.1125 MHz,
2nd Channel Block Uplink Stop Freq
of 822.0125 MHz, 2nd Channel
Block Downlink Start Freq of
866.1000 MHz, 2nd Channel Block
Downlink Stop Freq of 867.0125
MHz with standard guard band.
Band
ID Modulation
ID
Start Channel
1st Block (see formula)
End Channel
1st Block (see formula)
Underscore Indicates
the Gap Between
Channel Blocks
Start Channel
2nd Block (see formula)
End Channel
2nd Block (see formula)
Notes:1. s = SMR 800 Public Safety Band
2. p = P25 Modulation
3. See the formulas to correlate
frequencies to the channel
numbers used in this file name
convention.
4. CSI DSP II repeaters are capable of up
to four channel blocks in one file
configuration.
To determine frequency from channel number use one
of the following formulas:
For DL Start: (Channel # x 0.0125) + 850.9875 = Frequency
For DL Stop: (Channel # x 0.0125) + 851.0000 = Frequency
For UL Start: (Channel # x 0.0125) + 805.9875 = Frequency
For UL Stop: (Channel # x 0.0125) + 806.0000 = Frequency
DSP II Public Safety 800MHz Band Plan
Mobile
(MHz)
Base
(MHz)
851
806 815
860
809
854
Mobile
(MHz)
Base
(MHz)
824
869
NPSPAC
(Public Safety)
Public Safety
B/ILT
Non-Cellular SMR
816
861
Expansion
Band
Guard
Band
817
862
ESMR
800 MHz Filter Naming Convention and Band Plan
- 7 -

-8-
Functional Overview
CSI digital repeaters incorporates the following features for convenient operation, access,
protection, and control.
•Network Configuration and Control using either a webpage style GUI through
any standard browser or a menu driven user interface using the serial port.
Note: GUI does not require Internet access.
•User Gain Control (affects all passbands)
•Automatic Gain Control
•Automatic Power Control
•Oscillation Protection
•Over Drive Protection (P.A. limiting)
•Under/Over Voltage Protection
•Fault Protection
•Alarm Notification - Local/Remote
•Upgrade Support - Local/Remote
•External Interfaces - USB/Ethernet/Serial
•Re-loadable filters - Local/Remote
•Web-based monitoring and control - Local/Remote
•Persistent Status and Error information
LED Indicator
Automatic safety precautions are built into the amplifier system. In the case of a catastrophic system
event, a shutdown circuit is incorporated that will disable all emissions should the uplink input or downlink
input be over driven or should an oscillation or output overpower event occur. The amplifier will periodi-
cally attempt to recover from the detected condition automatically. Warning light indicators are as follows:
*Note: During Power up, the repeater will require a approximately three minutes for
the internal computer to boot up. During this time the LED on the front panel may light
and go out several times.
Do not unplug the unit while it is in the boot up process!
When a boot up is complete and no alarm conditions exist, the LED indicator will be illuminated green.
Should a fault condition develop the LED will illuminate red and the user may check the status page
of the GUI for the nature of the fault.*

- 9 -
EIA232 Pin Specifications
The diagram above is for reference only, it’s intended to provide a quick source for pinout
information in the event it should be necessary to adapt your serial cable because of an
unusual connector configuration. In the vast majority of cases this information will not be
needed.
Local Communication Interface Ports
To allow monitoring and control, the repeater is equipped with four ports that provide external
communication access (1 Ethernet CAT-5, 2 DB-9 serial, and 1 USB). The Ethernet, CAT-5 port
is provided as a primary communications port to the PC. One serial interface provides commu-
nications to local PC and the second to an external modem when provided. The USB interface
provides a means to download files from a memory device and may also be used by an
external modem. The DB-9 pin assignments conform to the standard Electronic Industries
Association (EIA232) specification. A diagram of the pin descriptions is provided on this page
for reference.
Connecting a null modem cable to one of the COM ports and using a terminal emulation program
with a PC will allow communication to the control processor’s Text Menu Interface (TMI). See
command line interface section for further detail.
Monitoring & Alarms
There are no physical connections provided to specifically communicate system or alarm
status. This information is embedded in the information accessible via the communication
ports described earlier.
USB Interface
The Universal Serial Bus (USB) interface conforms to Intel’s Universal Host Controller
Interface (UHCI) version 1.1 dated March 21, 1996. This interface will support data
transfer rates up to 12 Mbps and can be used for software updates and filter file
uploads.
Ethernet
The Ethernet AUI conforms to IEEE 802.3 and is capable of supporting 10/100 Mbps
communications speeds. This port is used to provide access to the GUI.

1:1 PORT CONFIGURATION
Input: One single band duplex port, from the dual band donor.
Output: One single band duplex port to the DAS.
The rooftop antenna (Donor Antenna), if directional, should be checked for proper alignment along the calculated
compass heading. Typically, the directional antenna would be aimed at the same site that your handset uses, but it
may not always be so. It is critical the installer contact the service provider for information on, and
approval of the cell site he or she has selected before the system is turned on.
If cables and alignment are acceptable and a problem persists, it may be necessary to use a spectrum analyzer to
examine the signal environment in which the repeater is operating. The existence of strong adjacent channel
signals within the frequency band(s) can cause the AGC to reduce the amplifier’s gain or cause alarms. In some
cases additional filtering or attenuation might be required to reject these unwanted signals. In some instances, the
donor antenna can be reoriented horizontally, to place the interference source in an antenna pattern “null”. There
also may be some cases where the interference from outside signals is so great that they cannot be filtered or
otherwise reduced or eliminated without expensive and possibly prohibitive measures. In these cases it may not
be practical to use the repeater for providing coverage to these sites.
- 10 -
If a CSI-DSP85 is installed in an area with very strong desired and/or undesired signals, it is important to ensure that the overall signal levels are
optimized to be within the best operating range of the repeater. Additionally, de-sensing of a nearby base station site must be avoided. These goals
can be accomplished by properly attenuating the antenna port(s) in the path of the donor antenna(s). In effect, one can imagine that the particular
repeater deployment is electrically moved farther from the base station using attenuators that are equivalent to increasing the path loss from the
donor antenna to the base station. The following potential outcomes result from the use of attenuators on the donor port(s) of the CSI-DSP85: Uplink
output power, as reported by the CSI-DSP85, is reduced by the value of the attenuation, protecting nearby base stations. Downlink signal to noise
ratio is high at the point of the attenuator, resulting in slight but negligible reduction in downlink performance. Other performance is essentially
unchanged.
DONOR PORT
System Set-Up Considerations
Selection of external attenuators to be used in line with the Antenna Port(s):
All cables should be checked for shorts and opens. Also verifiy that there are no cables with loose
or poor connections. RF leakage could cause oscillation to occur under some conditions.

- 11 -
Server port attenuation may also be necessary, particularly where a powered DAS is present. The selection guidelines below apply to both server
and donor ports. In order to properly measure uplink signal strength, a signal generator should be used. If a signal generator is not available, placing
a test call while under the server antenna with the least path loss to the repeater should provide reasonable data.
The following potential outcomes result from the use of attenuators on the server port(s) of the CSI-DSP85: Downlink output power, as reported
by the CSI-DSP85, is reduced by the value of the attenuation. Uplink incoming power from the DAS is reduced, along with potentially strong and/
or harmful out-of-band signals (including noise) that are generated by the DAS.
SERVER PORT
Attenuator Selection Guidelines
Accurate attenuator values need to be chosen to ensure that the maximum total power (higher of Composite or In-Band Input) applied to the donor
and server port(s) does not exceed the following thresholds:
Input Signal Max Gain Input Signal Max Gain
<-45 dBm 85 dB -32.2 dBm 69 dB
-44.3 dBm 84 dB -31.4 dBm 68 dB
-43.6 dBm 83 dB -30.6 dBm 67 dB
-42.9 dBm 82 dB -29.8 dBm 66 dB
-42.2 dBm 81 dB -29 dBm 65 dB
-41.5 dBm 80 dB -28.2 dBm 64 dB
-40.6 dBm 79 dB -27.4 dBm 63 dB
-39.7 dBm 78 dB -26.6 dBm 62 dB
-38.8 dBm 77 dB -25.8 dBm 61 dB
-37.9 dBm 76 dB -25 dBm 60 dB
-37 dBm 75 dB -24.4 dBm 59 dB*
-36.2 dBm 74 dB -23.8 dBm 58 dB*
-35.4 dBm 73 dB -23.2 dBm 57 dB*
-34.6 dBm 72 dB -22.6 dBm 56 dB*
-33.8 dBm 71 dB -22 dBm < 55 dB*
-33 dBm 70 dB
*We recommend padding this level due to potential for fluctuating signal.
-25 dBm is the maximum input signal level that should be applied to the repeater, even if the gain is lower than 55 dB.
Input signals exceeding these thresholds will result in composite input attenuation, called “ADC Protect” (Analog to Digital Converter Protection).
Output power is reduced whenever the above thresholds are exceeded by reducing the gain by 1dB for each 1 dB that the threshold is exceeded.
ADC Protect should not be confused with AGC (Automatic Gain Control), which reduces gain to prevent In-Band (measured) output power from
exceeding the specified maximum output level. To determine the total power applied to the donor and server ports, please reference the “Composite
Input” values as reported in the Web (“System Status”) or Menu (“Link Status”) interfaces (depicted and explained later in this manual).
Large delta’s between in-band and composite input signals:
Care should be taken to isolate the best donor site to ensure the least possible delta between in-band and composite downlink signals. If the
(downlink) composite input exceeds the in-band input by more than 3 dB for the SMR band the maximum output power will be reduced.

-12-
Mounting the Digital Repeater
The following diagrams illustrates the methods for mounting the repeater(s) in a typical wall or rack installation.
Brackets are provided for both options.
Rack mount of the repeaters requires just two brackets mounted to the front corners of each module. Note: the CSI digital repeaters
must be supported in the rack system with a shelf or slide rail. Do not rely on the brackets exclusively to support all the
weight of the modules.
Mount the Cross Band Coupler on the wall close enough
to the repeater modules to allow the RF jumpers to reach
from the CBC to the repeaters. The attachment system
used to anchor the CBC to the wall must be able to
support at lease 4.2 lbs / 1.9 kg.
The wall anchoring system you use for the repeaters
will need to be able to support at lease 19.6 lbs/ 8.9 kg
for each dual band module and 11.6 lbs/ 5.3 kg for
each single band add on module. The power supplies
are mounted approximately as shown.
Interconnection of the repeaters in the rack or wall mount configuration requires the short RF Jumpers supplied with the CBC
Module. The actual interconnections will depend on the bands and cross band coupler module being used. Contact Cellular
Specialties Support Line at: (603) 626-6677, Toll Free (USA) 1-877-844-4274 should you have questions about you specific
application.

Warning: On the standard model, power supply cable connectors are keyed for proper orientation, but if forced can be
inserted incorrectly. Great care should be taken to avoid this as it may damage the connectors and/or the repeater. This does
not apply to the weather resistent model, which uses an internal power supply
Keyed for proper alignment, do not force
connector into place.
A complete line of accessories is available from Cellular Specialties, Inc. Check with your CSI distributor for any additional items
needed. Below are just a few examples suitable for most in-building needs.
•Directional Couplers
6dB - model number: CSI-DC6/700-2.5K/N
10dB - model number: CSI-DC10/700-2.5K/N
15dB - model number: CSI-DC15/700-2.5K/N
20dB - model number: CSI-DC20/700-2.5K/N
30dB - model number: CSI-DC30/700-2.5K/N
•Outside Donor Antenna
Yagi - model number: CSI-AY/806-960/14
Panel - model number: CSI-AP/698/2.2K/7-10
•UPS
Battery backup, 2 hr Single band
1 hour dual band - model number: CS48-985-600
Battery backup, 4 hr Single band
2 hour dual band - model number: CS48-985-601
•Power Dividers
2:1 - model number: CSI-SPD2/700-2.5K/N
3:1 - model number: CSI-SPD3/700-2.5K/N
4:1 - model number: CSI-SPD4/700-2.5K/N
•Grounding Kit - model number: CSI-GKIT
•Lightning Arrestor - model number: CSI-CAP
•Inside Omnidirectional Antenna
Quad-band - model number: CSI-AO/700/2.7K/3
•Mounting Kit
19” rack or wall mountable -
model number: CSI-RWM-DSP85
Optional Accessories
This CSI Digital Repeater is equipped with an automatic amplifier safety shutdown circuit that will disable the transmitter, to prevent excessive
intermodulation and oscillation, should the uplink or downlink overloads be reached. The amplifier will periodically attempt to recover from this condition.
In order to provide an indication of this shutdown, a terminal block mounted externally is provided for remote monitoring. Terminals 1 and 2, labeled NO
and NC respectfully, will toggle from open to close with major faults.
Dry Contact Terminal
-13-

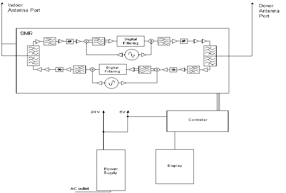
Functional Block Diagram
• Inadequate isolation between the outside and inside antennas may cause regenerative feedback in the system. This
feedback can cause the amplifier to emit a continuous signal at maximum amplitude and, in some cases, interfere with normal
operation of the dispatch site. Careful consideration of the layout and placement of the system is imperative.
•The installer should refer to the Safety Guidelines section on page 4 and the Important Safety Information section on page 5 for
proper antenna selection and installation. To avoid serious injury or death and damage to the repeater, do not install donor or server
antennas near overhead power lines or high power components. Allow enough distance so that if antennas should fall they will
not come in contact with those components.
••
••
•Close proximity to the donor or server antennas with the repeater in operation may expose the user or installer to RF fields
that exceed FCC limits for human exposure.
WARNING! AMPLIFIER OR HANDSET DAMAGE MAY OCCUR IF A HANDSET IS CONNECTED DIRECTLY TO THE REPEATER OR THE
COAX THAT LEADS TO THE REPEATER.
Important Installation Notes
The repeater uses a single down-conversion/up-conversion scheme. There are multiple RF amplifier stages prior to each down-
converting mixer. The down-converting mixers are followed by a single IF amplifier. A Digital Signal Processor block then processes
the resultant digitized IF signal that was previously generated by an Analog-to-Digital Converter. The processed (filtered) digital signal
is fed to a Digital-to-Analog converter and then up-converted to RF. A driver amplifier and a final power amplifier make up the final gain
stages before application to the diplexer. The maximum total system gain (diplexer input to diplexer output) is nominally 85 dB for either
the downlink or the uplink paths with both links having independent manual and automatic gain controls (AGC).
AGC reacts to analog power detection on both the input and output of the uplink and downlink RF chains. A control algorithm
continuously monitors these detected values and dynamically adjusts various gain stages such that the net system gain
value, entered manually, is maintained without either exceeding FCC parameters or overdriving the A/D converters.
LEDs on the front panel display provide immediate visual indications of the unit’s primary power and major or minor alarm
status. The repeater features automatic shutdown protection, as a safety measure, should excessive drive be applied to the
input or an oscillation condition occur. When in a protected mode, a control algorithm determines the appropriate method of
recovery to a normal, previously defined state, or maintains the protection until manually reset. If recovery has been estab-
lished, the associated LED(s) will either be extinguished or available to be reset. The events
that trigger the error will be saved in the event log.
Circuit Operational Description
-14-

Environmental Requirements
Relative Humidity 5% to 95% Non-condensing
Temperature Range 0 to +50 C
(32 to +122 F)
00
0 0
Parameter Specification Notes
AC Voltage 100 - 240 VAC External Power Supply
AC Power Frequency 47 - 63 Hz
AC Current 1.7 Amps@ 120 VAC
0.9 Amps@ 230 VAC
Heat Output 500 BTU/Hr
AC Power Specifications
Parameter Specification Notes
Color Satin Black
Box Weight 11.6lbs / 5.3 kg
Box Thermal Management Fan cooled
Surface Coating Powder Coat
Parameter Specification Notes
Repeater Size
Height 3.48 in.
Width 19.00 in.
Depth 18.00 in.
Mechanical Specifcations
-15-

OIP3 Measured with 2 CW tones at 14
dBm/tone
Uplink and Downlink
Noise Figure (Avg) 5.0 dB At Maximum Gain
Maximum RF input Power +10 dBm
without damage
Linear Gain 85 dB Factory Calibrated Gain
Pass Band Ripple +/-1.5 dB
Automatic Gain Control (AGC) 30 dB max In 0.5 dB steps
range
Manual Gain Control 53.5-85 dB max In 0.5 dB steps
RMS Vector Error (EVM) 3% max TDMA, EDGE, W-CDMA, CDMA2000, P25
CDMA RHO 0.98 min CDMA2000, 1x-EVD0
Spurious Emissions &
Applicable Documents
FCC -13 dBm max Per FCC part 2 and 90
Industry Canada -13 dBm max
Propagation Delay <2.5 usec
Input VSWR (Typ) <1.5:1
+ 43 dBm
1dB Compression Uplink and Downlink
+ 33 dBm
Connectors N-Female (2)
Operating Power Parameters
Parameter Specification Notes
-16-
Linear Output Power
+ 27dBm max
CSI-DSP85-250-PS7
and
CSI-DSP85-250-PS8
CSI-DSP85-251-PS7
and
CSI-DSP85-251-PS8
+ 30dBm max

Mechanical Drawing
-17-

When login is complete the user is brought to the system status page. The links shown in the
navagation box on the left are activated by clicking on them.
Primary access to the repeater is gained using a LAN connection and a web browser
program such as Firefox by Mozilla, or Internet Explorer from Microsoft. The repeater ships
with the default IP address of 192.168.1.100, but it can be changed later if required.
If connecting directly to the repeater from a laptop or PC with a crossover CAT-5E cable or
over a LAN the user types the IP address of the repeater into the browser address line to
connect. (Note: Most users will need to update the TCP/IP settings on their computer to enable
connection to a host that has a static IP. Select “Use the following IP Address” and enter the IP
Address as follows: 192.168.1.x, where “x” = any number from 2 to 254 inclusive other than
100. The subnet mask is 255.255.255.0. Questions pertaining to these settings should be
referred to the user’s IT department or you may refer to the Additional Tips section at the end
of this manual.) When connection is made the user will be prompted for a user name and
password. For the purpose of the GUI session, the default user name is webuser and the
password is csi1234. This can also be changed as required. Internet access is not required
to use the GUI. (Note: If you are connecting using a laptop, verify that your Ethernet port is
powered. Some laptops will not allow Ethernet connection when on battery power. If this is
the case with the laptop you are using you will need to plug it in or update the power settings.)
System Status:
Web based GUI Session
-18-

If the user selects Local Network from the System Status page, the following screen is displayed
and from here network configuration can be modified as required. The default is set to Static. Check
with your IT department for explanation and approval of the DHCP and DHCP Server options you
plan to use before you select them. *NOTE: In units with software version 2.2.4 or prior, only
letters, numbers and underscores are acceptable nomenclature. In units with software version
2.3.0 and up, Underscores are not acceptable; however, hyphens are acceptable.
After any changes are made press the refresh button to review the fields and ensure
the change made is correct. Note: changing network settings will cause the current TCP/IP
connection to fail because the change will take effect immediately. From here the user may return
to the System Status screen or click on the other options.
Local Network:
-19-

If the user would like to modify RF configuration select RF Configuration in the navigation box and
the screen below is displayed.
The user inputs the gain value desired. Gain values from 53.5 dB to 85.0 dB may be selected. The
repeater will not allow the user to set values outside this range. If a new filter set is required, the new
filter may be selected from the “Program a Filter page” below.
The user may select the desired filter by pressing the band/sub-band and modulation selection
buttons. Undesired bands/sub-bands if lit will require the user to manually “deselect” them before
programming. Pressing the Program button will complete the selection and load the desired filter.
The time required to complete this process will take just a few moments. Note: If the filter desired
is not currently in the unit, additional filters along with instructions on how to load them are
available by contacting CSI.
RF Configuration:
Program a Filter:
-20-

To change SNMP settings click SNMP Configuration in the navigation box, the screen below will be
displayed. If the user is not well versed in Simple Network Management Protocol he or she should
check with their IT professional for proper setting requirements.
Remote Network:
SNMP Configuration:
If the repeater includes a USB modem kit, click on Remote Network in the navigation box and
the screen below is displayed. Highlight the carrier on whose network the repeater and
modem will be configured and click the Change Settings button. Refer to the documentation
included with the modem kit for addtional information on configuring the modem. If the repeater
is connected to an ethernet device for remote access and/or monitoring, this feature must be
disabled.
-21-

By clicking System Health the current state of the repeater can be reviewed.
Should a software install or upgrade be needed it can be done from the Install & Upload screen
shown below. As with the other screens it can be reached by clicking the words in the
navigation box. Contact CSI for updates and instructions.
System Health:
Install & Upload:
***The user may clear LED indicators, alarms and the Event Log by clicking the Clear Log button.
***
**** If required in your municipality, visit the “System Health” screen and click on “Trigger Test
Alarm” and wait for confirmation that the Service Provider representative that is responsible
for monitoring the repeater has been notified of the alarm. Be sure to “Clear All Logs” prior to
logging out of the Web Interface.
****
-22-

If a reboot of the repeater becomes
necessary click on the Reboot option in the
navigation box and the Reboot page is
displayed.
Reboot: Alarm Configuration:
The Alarm Configuration page allows the user to specify what
events will trigger an alarm.
*NOTE: Letters, numbers & hyphens are the only
acceptable nomenclature for the Location field and hyphens
may not be used as the first or last character.
Email Configuration page allows the user to enter up to five Email addresses to which the repeater can send specified
alarm messages when Email Alarm Notification and Remote Networking are enabled, and the repeater is equipped with
an active wireless modem. *NOTE: In all fields the software will not allow the user to enter invalid characters.
Email Configuration:
-23-

The Log Configuration page provides the user with the means to modify three aspects of how
log files are created and stored as shown below.
Log Configuration:
To end the session exit the browser, the user will be automatically logged out.
Change Password:
-24-

Many terminal emulation programs will work if properly configured. In the following description, “TeraTerm” is
used to establish the TMI session. This program is readily available via the Internet and is free from Ayera
Technologies at: http://www.ayera.com/teraterm/
TeraTerm Pro Web works on Windows 95/98, 2000, XP. Here is the latest TeraTerm Pro Web release:
Version 3.1.3, October 8, 2002. ttpro313.zip
When the program is started, the following screen is displayed.
Select the Serial radio button and press OK as shown below.
Note: It may be necessary, in the System Properties section of the control panel; using Device
Manager to determine what COM port your computer uses for the communications port. In this case it is
COM 1. This is not to be confused with the serial port on the bottom panel of the repeater labeled COM 1.
Terminal Emulation Program
Figure 1 Figure 2
Local access to the repeater TMI, also known as the console interface, is made by connecting a serial
cable (optional), as shown in figure 1, from the serial connector of the laptop to either of the serial ports on
the bottom end panel of the repeater. These connectors are labeled COM 1 and COM 2. In some cases, if
the gender of the connector is not the same as shown in figure 1, a null modem adapter (optional) as shown
in figure 2 may also be required.
Text Menu Interface (Local Access)
-25-

Pressing “OK” will open up a blank dialog screen. Go to the setup dropdown menu and
select Serial port to make changes to the serial port setup.
Configure the terminal program for the correct COM port, in this case COM 1 and 115200
baud rate as shown below.
Terminal Emulation Set-up
-26-

After completing the serial port changes (pressing the enter key will be required to complete
the action) the user will be prompted for a user name and password. The default user name is
“smrband”. The password is “csi1234”. After entering the password and pressing return
the TMI main menu will appear. Note: by default the Set Parameters option is disabled. To re-
enable the user will press 1 and will be prompted for a username and password. The default
user name is csi and the password is csi1234.
The actions displayed
are self-explanatory.
Pressing “1” will
continue to expand this
session screen and
allow the following
parameters to be set.
TMI Login
-27-

After selecting option 1, downlink, the current user gain is displayed and the option to change it
is accomplished by typing the desired gain at the prompt. The user is then returned to the
previous menu.
Each “Set Parameter” selection, when chosen will be expanded to allow changing or setting of that
parameter. For example from the Link Configuration menu on the previous page, selecting 1 - Adjust
Gain will display the menu shown below.
-28-

All the other options operate in much the same way. Some of the options will offer the user
additional selections and will be self-explanatory. Below is one example of these additional options,
the one shown below is the result of selecting (3) Filter Programming.
Note: Graceful session termination is important. Use Disconnect under the file dropdown menu
to terminate a session, otherwise the port may become disabled and force the system to be
rebooted.
Remote access to the repeater may be gained through a LAN connection and a terminal
emulation program for TCP/IP. As with the serial connection, many terminal emulation programs
will work, if properly configured. In the following description, “TeraTerm” is used to establish the
Telnet session. Also, it will be required that the network configuration of the computer and the
repeater being controlled be set up with the same Sub Net and Sub Net Mask in order to establish
a link. In other words, the IP addresses of both the computer used and the repeater must use the
same group of IP address number sets. For example, the repeater ships with the default IP
address of 192.168.1.100 and a Sub Net Mask of 255.255.255.0. In order to connect, the
computer to be used for the link would normally need an IP address of something like
192.168.1.12 with a Sub Net Mask of 255.255.255.0, the same Sub Net Mask as the repeater. In
this example note: the last digit of the IP address may be any number except 1,100 and 255.
Configuring your PC is normally fairly straight forward but it does vary somewhat with the
operating system involved. If you require assistance, contact your IT department and they will
be able to set up your PC for you or you may review the Additional Tips Section at the end of the
manual.
When the TeraTerm program is started, the following screen is displayed. Change the default
host IP address to the IP address of the repeater to be controlled. In the case of a new install, the
default address is 192.168.1.100 and has been assigned at the factory. Select the service
Telnet. The TCP Port must be 23.
Telnet Session (Remote Access)
-29-

Pressing the “OK” button will bring the user to the following screen, which will require the user
to log in. The default user name is “user”. The default password is “csi1234”.
In the field after the prompt, type the user name and password. After typing the password press
the enter key and the main menu will be displayed as shown next.
Telnet Session Login
-30-

Telnet and serial sessions both provide access to the same Text Menu Interface. We
have already shown many of the options available and all are self explanatory, so they
will not be repeated.
A modem can also be used to gain remote access to the unit provided the repeater has been
properly equipped. A selection of modems is available as an option. If the modem requires a SIM
card for activation, special requirements must be met for the SIM card to become fully functional,
contact the service provider. In addition, an IP address must be obtained and entered into the CSI-
DSP85-PSS8.
Once the modem has been installed and activated, it can be accessed from any terminal emulation
program just as in the serial and Telnet examples provided earlier. Access response time will
depend on many factors, some of which are:
•Quality of the connection (RF signal in the case of wireless modems)
•Technology (CDMA, EDGE, GPRS, etc.)
•Network congestion (Throughput)
When a connection has been established, the same login screen shown in both the serial and
Telnet examples is presented.
Modem Interface (Remote Access with login)
-31-

Instructions to change TCP/IP settings on your Windows computer.
Click in the Network Connections Icon in the Control Panel. See below.
Right click on Local Area Connection - and select “Properties”.
Scroll down to “Internet Protocol (TCP/IP) and click on the “Properties” button.
Additional Tips
-32-

If you are set up to use DHCP, the window shown below will be displayed.
Select “Use the following IP address:” and enter “192.168.1.2.” The subnet mask
should automatically populate to “255.255.255.0”.
Nothing else will need to be chosen or entered. Click “OK”, then “OK again and
retry connection.
A crossover Ethernet cable (supplied) must be used for Web Interface access. As
a reminder, you must verify the Ethernet port on your laptop is powered. If your
laptop is on battery power, the Ethernet port may be inactive by default. If this is
the case simply plug in the laptop to a 110vac source or change the power settings
to enable the Ethernet port when the laptop is using battery power.
-33-
When troubleshooting RF issues, and when surveying challenging
RF environments, it’s important to have a spectrum analyzer capable
of measuring the frequency that you are working with. An attenua-
tor should be used to protect the input, when connected to a source
of RF power such as the repeater or a powered DAS.
Both Uplink and Downlink should be measured. Downlink should be
measured on the donor cable and at the output (server) port of the
powered up repeater, and Uplink at the lead from the DAS (on fiber/
powered DAS’s, where the lead would connect to the server port on
the repeater) and at the donor port with the repeater powered up.
Measurements may also be necessary at server antenna locations.
Your spectrum analyzer will need to be equipped with a whip
antenna for this.
Resolution Bandwidth (RBW) should be set at 200 kHz for GSM and 1
MHz for CDMA. If you cannot select these values, the closest
available values should be used. Video filter should be about one
tenth of RBW. Other settings like span are whatever is appropriate.
One should also make sure that there are no signals above the top
of the screen.
If you cannot see an adjacent out of band signal when using the 1
MHz RBW filter, you can decrease the RBW, to see the close-in-
frequency signals. Be sure to set the RBW back when you want to
measure the power level.
Suggested spectrum analyzer setting:
RF Notes:
To prevent overload of the DSP input stages, the maximum measured
level of in-band or out of band signals should be less than -50 dBm when
the DSP gain is set to 85 dB, -40 dBm when set to 75 dB, etc. This applies
when there is one dominant signal and applies TO BOTH THE DOWNLINK
AND UPLINK. If there are two dominant signals, and the gain is set to 85
dB, then the level of each signal should be kept to less than -53 dBm.
With three signals, each should be less than -55 dBm. With ten signals
each should be less than -60 dBm. This latter reduction prevents the
composite power of the multiple signals from exceeding an acceptable
level. Add fixed attenuators in line with the donor antenna line/DAS feed
to keep signals below the levels indicated above.
-34-

Seller warrants that its products are transferred rightfully
and with good title; that its products are free from any lawful
security interest or other lien or encumbrance unknown to
Buyer; and that for a period of one year from the date of
installation or fifteen months from the date of original ship-
ment, whichever period expires first, such products will be
free from defects in material and workmanship which arise
under proper and normal use and service. Buyer’s exclusive
remedy hereunder is limited to Seller’s correction (either at
its plant or at such other place as may be agreed upon be-
tween Seller and Buyer) of such defects by repair or replace-
ment at no cost to Buyer. Transportation costs in connection
with the return of products to Seller’s plant or designated
facility shall be paid by Buyer. The provisions of this war-
ranty shall be applicable with respect to any product which
Seller replaces pursuant to it. SELLER MAKES NO WAR-
RANTY, EXPRESS OR IMPLIED, OTHER THAN AS SPECIFI-
CALLY STATED ABOVE. EXPRESSLY EXCLUDED ARE THE
IMPLIED WARRANTIES OF MERCHANTABILITY AND FIT-
NESS FOR PURPOSE. THE FOREGOING SHALL CONSTI-
TUTE ALL OF SELLER’S LIABILITY (EXCEPT AS TO PATENT
INFRINGEMENT) WITH RESPECT TO THE PRODUCTS. IN
NO EVENT SHALL SELLER BE LIABLE FOR SPECIAL, CON-
SEQUENTIAL OR INCIDENTAL DAMAGES, INSTALLATION
COSTS, LOST REVENUE OR PROFITS, OR ANY OTHER
COSTS OF ANY NATURE AS A RESULT OF THE USE OF
PRODUCTS MANUFACTURED BY THE SELLER, WHETHER
USED IN ACCORDANCE WITH INSTRUCTIONS OR NOT.
UNDER NO CIRCUMSTANCES SHALL SELLER’S LIABILITY
TO BUYER EXCEED THE ACTUAL SALES PRICE OF THE
PRODUCTS PROVIDED HEREUNDER. No representative is
authorized to assume for Seller any other liability in connec-
tion with the products.
FCC: NVRCSI-DSP85-PS8 , NVRCSI-DSP85-PS7 IC: 4307A-DSP85-PS8 4307A-DSP85-PS7
One Year Limited Warranty
Industry Certifications/Registration Numbers:
-35-
Index
A
AC Current 15
AC Power Frequency 15
AC Power Specifications 15
AC Voltage 15
Additional Tips 32
AGC 5
Alarm Configuration 23
APC 5
Application 4
AUI 5
Automatic Gain Control 16
B
Box Thermal Management 15
Box Weight 15
C
CDMA RHO 16
Change Password 24
Circuit Operational Description
14, 19, 20, 21, 22, 23
Color 15
Connectors 16
CPU 5
CSI 5
D
DAS 5
Depth 15
DHCP 5
Document Purpose / Intended
Users 4
DSP 5
E
EEPROM 5
Email Configuration: 23
Environmental Requirements 15
ERP 5
Ethernet 9
Event Log 22
Explosive Atmospheres 4
F
FPGA 5
Functional Block Diagram 14, 15
Functional Overview 8
G
Grounding 4
H
Height 15
I
Important Installation Notes 14
Important Safety Information 5
Inadequate isolation 14
Industrial Dust 15
Industry Certifications/Registration
Numbers 35
Input VSWR 16
Install Software 22
L
LED 5
LED Indicators 8
Lightning Danger 4
Linear Gain 16
Liner Output Power 16
Local Communication Interface Ports
9
Local Network 19
Log Configuration 24
login 18
M
Manual Gain Control 16
Maximum RF input Power 16
Mechanical Drawing 17
Modem Interface 31
modulation selection 20
Monitoring & Alarms 9
N
Noise Figure 16
null modem adapter 25
O
OIP3 16
P
Pass Band Ripple 16
Power supply cable connectors 13
Product Registration Information 4
Program a Filter 20
Propagation Delay 16
R
Reboot 23
Relative Humidity 15
Remote Network 21
Resolution Bandwidth 34
RF Notes 34
RMS Vector Error 16
S
SBC 5
serial cable 25
SNMP 5
SNMP Configuration 21
Spurious Emissions 16
Suggested spectrum analyzer
setting 34
Surface Coating 15
System Health 22
System Set-Up Considerations 10
System Status 19
T
TCP/IP settings 32
Telnet Session 29, 30
Temperature Range 15
terminal emulation programs 25
Terms used in this manual 5
TMI 5
troubleshooting RF issues 34
U
UHCI 5
USB 5
USB Interface 9
W
Wall Mounting 12
Warranty 35
Web based GUI Session 18
Width 15
-36-

Notes
-37-

-38-
Notes

-39-
Notes

960-1041-055 rev 002