Whirlpool Dishwasher 431 Users Manual
431 to the manual d753ca42-d20c-4860-90ea-3c115b30ecf2
2015-01-23
: Whirlpool Whirlpool-Whirlpool-Dishwasher-431-Users-Manual-302472 whirlpool-whirlpool-dishwasher-431-users-manual-302472 whirlpool pdf
Open the PDF directly: View PDF
.
Page Count: 14

[~ .-1 LYJ ra1 =Whirlpool Euro~e AD P 431 WT
~ ~ aJ ~,~ ~ Customer Services
~Whirlpool
Service Manual
Dishwasher
ADP 431 WT
Model ADP 431 WT
Version 8542431 10000
Technical data 481271850034
Spare parts list 481271881471
Exploded view 4812 718 60438
Exploded view 481271860497
Exploded view 481271860424
Text/legend 481271870153
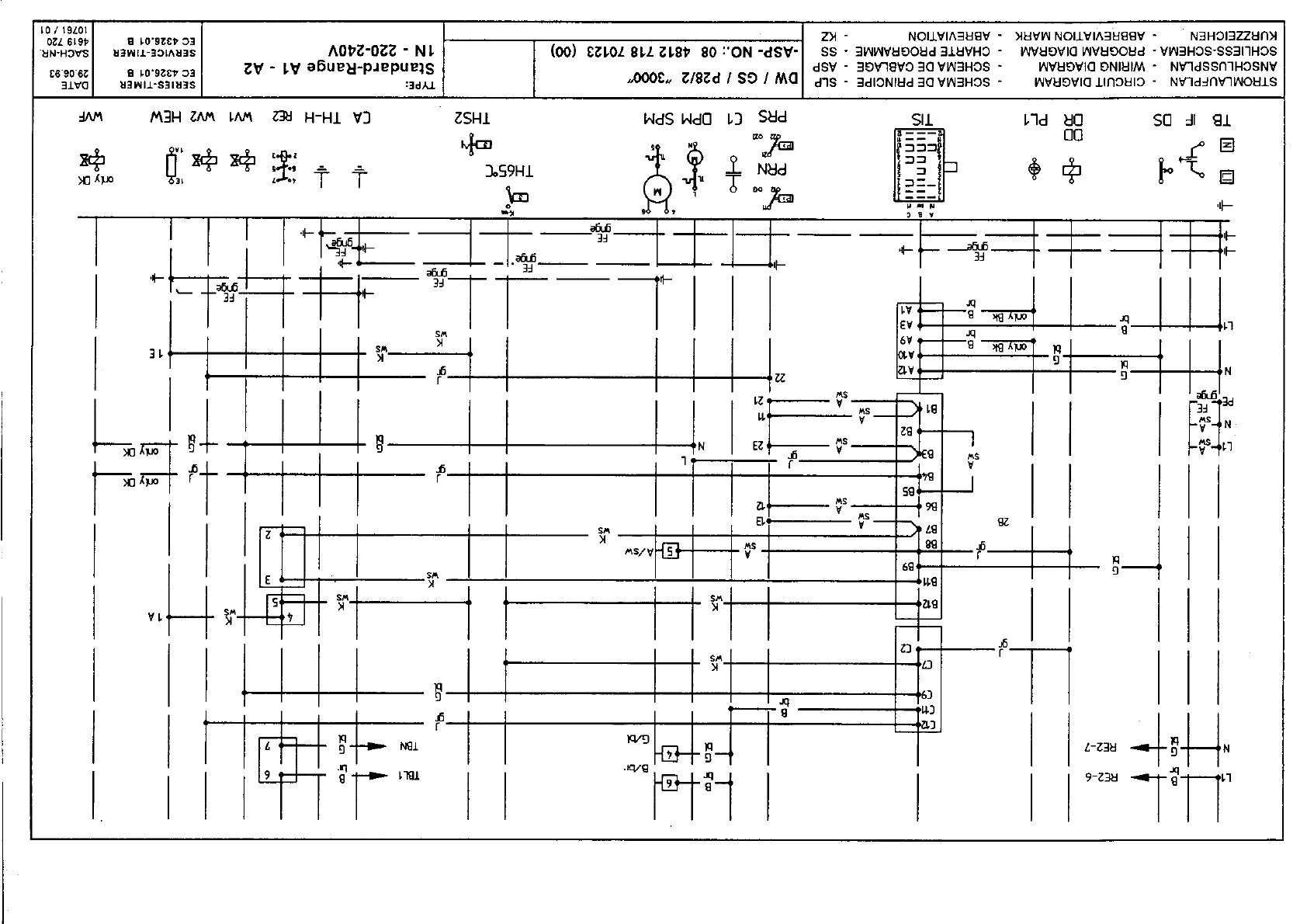
Wiring diagram 481271870123
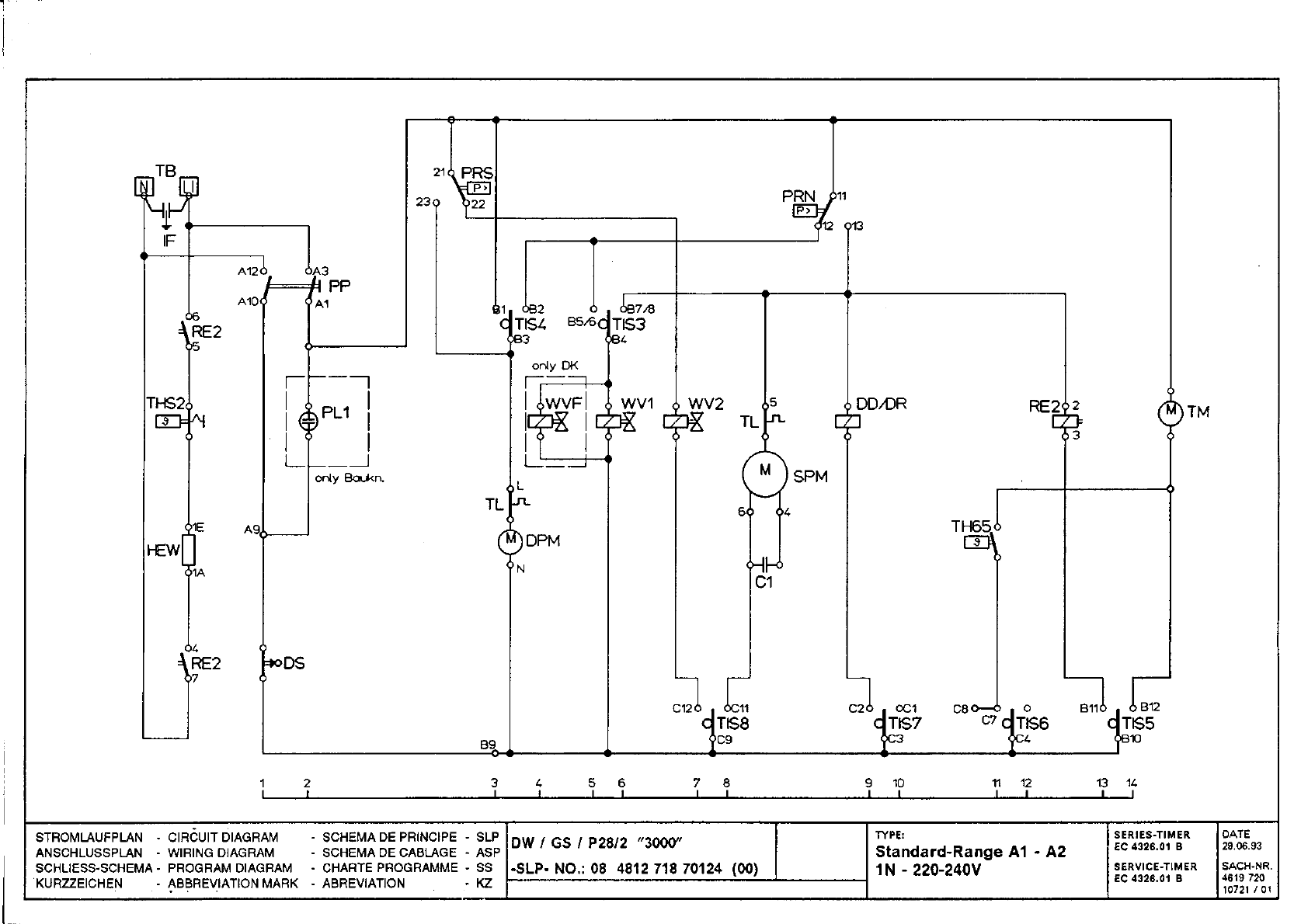
Circuit diagram 481271870124
Program diagram 481271870125
This documentation is only intended lor qualilied technicians who are aware 01 the respective salety re-
9ulations.
Date: 08.08.1994
Document-No.: 481271810918 Subject to modilM:ation
Reglsler Nr.:
I
I
~--~ ~ j

Technical Data 4812 718 50034
"PROGRAM 94"
Standard range (WP)
1. Dimension Free-standing Built-in models
Height 85 cm 82 cm
Width 59,4 cm 59,4 cm
Depth 60 cm 56,8 cm
Weight 53 kg 52 kg
Wrapping Shrink film
2. Specification 1 PI-Expression
Water consumption 25,0 I
Energy consumption 1,8 kWh
Program step app. 89 min
Noise level build-in models:
Standard range 56 dB (A)
Free-standing models: app. 2 dB (A) louder
Detergent 25-75 ml
Separate contained chamber I = 1/3 II = 2/3
galt consumption by 210 dh max.30 gram
Water connection 25 °C
Capacity 12 stand. place settings
3. Volume
Water
Basic level 5,7 I
Working level 5,7 I
Safety level 9,0 I
Overflow-level 12,5 I
Detergent max. 75 gram
Clear rinse 130 cm3
6 Dossier steps 1-6 cm3
Salt container 2 kg
4. Flow Rates Ilnlet Volumes
Spray pu mp 70 I1 min
Drain pump 16,5 11 min
Water inlet elctrovalve 5,5 I
5. Water Pressure
Inlet pressure 1-10 bar
Spray pump pressure 0,37 bar
6. Rotations
SP -Motor 2800 r/min
DP -Motor 2800 r/min I
Spray arm lower 57 :t 7 r/min i
Spray arm upper 34 :t 6 r/min i

-".o/,'~" ,
7 .Electrical Data
Base level
Voltage 220/230/50 VIV/Hz
Total power app. 3 kW
Fuses 10/16 A
Water connection up to 25 °C
Timer
Model EC 4326
Basic step times 15",45",60" 120", 270"
Heating
1 Element system: 220 V 2800/1800 W app. 16,0 Ohm
230 V 3060 W app. 17,0 Ohm
2 Element system: (CH + DK)
Element A 220 V 1850 W app. 25,3 Ohm
Element B 220 V 950 W app. 49,5 Ohm
Motor
SP -Motor 220 V/130 W HI=121 Ohm HA=30 Ohm
Capacitor 3 IJF
DP Motor 220/240 V 30 W 170 Ohm
Timer motor 220/240 V 5640 + 400 Ohm
Valve
Inlet valve
Double valve 220/240 V 6 W 3620 Ohm
Regeneration valve 220/240 V 8 W 2300 Ohm
Relay
Relay 220/240 V 50/60 Hz 5500 Ohm
Thermostats Indication colour
Thermostat without 40 °C SP 40 :t 3 °C RSP 29 :t 5 °C
Thermostat red 55 °C SP 55 :t 3 °C RSP 40 :t 5 °C
Thermostat white 65 °C SP 68 :t 3 °C RSP 57 :t 5 °C
Housing colour brown
Reset
Safety thermostat with manual reset SP 180 :t 7 °C
8. Water Levels
Basic level SP 137 :t 5 RSP 40 :t 5 mm ws
Working level SP 137 :t 5 RSP 40 :t 5 mm ws
Safety level SP 150 :t 5 RSP 100 :t 5 mm ws
9. Water Measuring
Basic level 125 mm
Working level 125 mm
Safety level 136 mm
10. Regenerating Steps and Volumes
Figure Volume Steps Water hardness
Figure 360 cm3 24 < 30° dh = < 5,0 mmol/ I

r~ ~ !.l ~.J ~ =Whirlpool Europe
~ ~ :.1 ~'j ~ Consumer Services 481271881471
Model ADP 431 WT
Service No. 854243110000
Version 8542 431 10000
Pos. No. 12 NC Code Description trom to
001 1 4812404 48578 Bracket foot
011 0 4812 505 18006 Foot short, adjustable
0300 481231018279 Table top cpl. WH
0340 4812404 78087 Pin
034 1 481240478088 Fastener
0530 481244088023 Plinth sheet
1310 481940118428 Hooklock
191 0 4812466 68408 Gasket door
2000 4812 418 18042 Container insulated
200 1 481953578066 Fastener Container
261 0 481946238271 Rail telescope, inner
261 1 4819404 48819 Gap f.rail
261 2 4819404 49951 Gap f.rail ahead
2630 481952018013 Ball cage cpl.
263 1 481252048001 Ball Niro 8 D
4000 481236158007 Motorwith spray pump cpl.
4050 4812360 18014 Pump spray
4051 481951528158 Gasket
4052 481946669401 Gasket
4053 481944019139 Gap
4200 4819121 18102 Capacitor
421 0 4819121 18063 Interf.filter
4300 4812360 18022 Pump,draining cpl.
4500 481225928072 Heating element set
450 1 481953268332 Nut
491 0 4819401 18269 Terminal block 3 poles
5510 481928248198 Thermostat65degree
5640 481928248099 Thermostat safety
571 0 4812281 28059 Valve,magnet inlet
5750 4819281 28184 Regen.valve
581 0 4812271 28188 Pressostat
6120 481228058006 Relay heating
701 0 481953028283 Hose, inlet 2m
701 1 481231018153 Yoke clamp set
701 2 4822 480 50159 Sieve inlet
7100 481241868108 Monoblock
710 1 4819360 58381 Floater
7102 481931038536 Nut threaded ring set
7103 481946669562 Gasket set
7140 4819462 78885 Threaded cap cpl. galt
7160 481241868115 Reg.dosageset
716 1 481946669037 Ring,rubber
7162 481946278504 Can plug
7262 481953028538 Hose bow
7510 481241818043 Watercollector
751 1 481951528157 Tube,stabilizer cpl.
7530 4812 530 28095 Suction pipe set
753 1 4812 530 28736 Chamber,air
7550 4812 530 28094 Bend
755 1 4819404 49567 Holder thermostat
761 0 481248058048 Sieve fine
761 1 481953268331 Gasket
762 0 481948058084 Microfilter
7630 481248058049 Sieve coarse
781 0 481953028534 Hose,draining
860438

r~ .8l ~y~ 11 r8j =Whirlpool Europe
~ ~ .1 ~'.. 11 ~ Consumer Services 481271881471
Model ADP 431 WT
Service No. 854243110000
Version 8542431 10000
Pos. No. 12 NC Code Description from to
781 1 481953028286 Sleeve hose
781 2 481949268405 Clip f.non-retum valve
781 3 4812360 58095 Flap f.non-retum valve
7830 481253028097 Hose
7831 481253028738 Hose
7832 481253028093 Hose
7833 481253028018 Hose
7941 481953058032 Gasket 20x2,5
901 0 4812401 18075 Strap 20-32/9
901 1 4812401 18083 Strap 12-20/9
901 2 4812401 18076 Strap 32-50/9
9013 481940118368 Strap 130-150
901 4 4812401 18031 Strap 82mm
901 5 4812401 18084 Strap 42mm
901 6 4812401 18085 Strap 69mm
901 7 481240118024 Strap YDNAC 10081
9022 4812290 48007 Strain relief
9030 4819466 68905 Arret door
9040 481246278244 Lid
9100 4812502 18018 Screw BN 36971.31
9640 481246058096 Tape,sealing
860438
L- ~- ,, ~

034 1 034 0 903 0
701 0 904 0
701 2
j
9r"\
i !
.I
I "
., ! 964 0 ~
! ! 1 2611
!
I~ 781 1 263 1
.I ..&-e 261 0
I L781 0 \ 261 2
..L-716 2
11
, .
l ~ Y-.. Iffi[fr
a'~.
701 1 J
612 0
G I 8"/a~-- 714 0
~ ~-710 2
i 9--7103
I .
..- ~- 710 1
575 0
14812 718 604381 ~-551 0 0~
~~

r~ ~ 8l ~.~ ' r81 ~ Whirlpool Europe
~ ~ aJ ~'.. ~ ~ Consumer Services 481271881471
Model ADP 431 WT
Service No. 854243110000
Version 8542431 10000
Pos. No. 12 NC Code Description from to
0400 481241718309 Hinge set
0401 481241718311 Cover, hinge set
0440 4812492 38011 Spring f. door left
044 1 4812492 38012 Extension f. spring
0442 4812492 38046 Spring f.door right
0450 4812404 48114 Brake f. door
0451 4812401 18079 Band,brake
0452 4812401 18081 Hoop connection
0531 481244018597 Pedestal cover ri+le WH
0532 481244018584 Plinth middle part WH
1030 481244018179 Door outer WH
1200 481244018569 Door,inner
1210 4812404 48577 Batten cpl.
1300 481241758019 Tilt lock
1911 481246668164 Gasket,doorinner
1920 481246668163 Gasket,doorlower
301 0 481245378377 Control panel WH
3030 4812460 58019 Grip WH
3220 481245378999 Insert panel WH
331 0 481245358764 Knob program WH
4800 4812321 28015 Gable hamess wiring "A" n.sh.
480 1 4819466 98512 Cover of cable
4802 481931038589 Gable kit repair n.sh.
4803 4812290 48003 Gable separator n.sh.
4833 4812263 78004 Gable set heating relay 2poles
4834 481226748001 Gable set timer6poles
501 0 481228218242 Timer EC 4326.01 B
6330 4812271 38013 Microswitch door
6800 481241868119 Combidosage
680 1 481946669393 Gasket set
6802 4819281 68021 Coil set
681 0 481246278311 Threaded cap
681 1 4812466 68444 Gasket cover set
6820 481246668445 Gasket cover set
9101 481250218019 Screw
860497

130 0 [11ft 633 0 501 0 483 3 -303 0
I ;;~ I:C""~ 483 4
r C:;Q. !
'~»<~t Im~~.~
~ ~ ~ 301 0
681 1 ~~~~
6 81 0 UJ...::~~
1 ~
680 0 331 0
322 0
120 0
103 0
044 2
053 1
192 0 040 1 053 2 14812718604971
II:": ": : " "

~=!-l ~y~ ! ral ~ Whirlpool Europe
~ !.1 ~'.. !! ~ -~ Consumer Services 481271881471
Model ADP 431 WT
Service No. 854243110000
Version 8542431 10000
Pos. No. 12 NC Code Description trom to
2410 481245818241 Basket uppercpl.
241 1 4819404 49949 Holder cup
241 3 481952888067 Wheel,basket upper
2420 481245818242 Basketlowercpl.
242 1 481952888066 Wheel,basket lower
2422 481245818239 Holder plate
2430 481245818165 Basket cutlery
721 0 4812360 68039 Hub lower cpl.
721 1 4812 360 68007 Arm,spray lower
721 2 481950518189 Nut,coupling
721 3 481950518187 Nut,coupling
721 4 4819466 69398 Gasket lower
721 5 4812502 18021 Nut rotor lower
7220 4819360 69214 Arm,spray upper
722 1 482250510538 Nut
7222 4819535 78124 Bearing rotor hub
7223 481946669396 Gasket
7224 4819466 69399 Gasket upper
7230 4812360 68038 Set of nozzles
723 1 4819466 68908 Nipple gasket
7250 481953288036 Funnel
7260 481253028746 Tube
726 1 481953028539 Hose connecting
9935 4822 532 80216 Funnel galt
860424
---

241 241 3
2410 725 0
722 2
722 4
242 722 0
242 1
242 0
726
,243 0
726 1 .
Q Q Q Q",,-- 721 1
721 2 -
721 4 -
r---J := frJ 5
I l721 3 .
721 0 I 4812718604241

UUw
0 0 :I
L/)L/) OU) (CL/)- "ot(f)
~ -'-'~ tn 8!Ll)
~ ~ ~~9;~~ ::;..-
~ ww z a:a:0D:a: ~o
> ~ I:: 0 OOU<w °"""
w <:1- 0 zzwa:> ~
~ :I:O<I--' w w wwwww CX)
m Uiiu.l~w -I w~ ~~~~~ ..-
: ~wbw~ ~ ~~~~~~~~ WDWZa: ~ a:Z-««< -'
W
oDa:WW~ < a:~tna:a:a:a:a: -N
a:~u IL ~...Z~~~~~ IL I--'
Z a:~I--'WW < ~WWOOOOO w z ..-
0 ~~Za:tn -I Wa:~a:a:a:a:a: 0 ~~ CX)
~ ~~~WW < D~_~~~~~ ~ <~ ~
< ~~DDD IL WWWWWWWW :I W ~<
U ~a:WWW -:I::I::I::I::I::I::I::I: W W~W I--' U tn7
~ ~a:
wZZZ ~ uuuuuuuu ~ a:Z~Z ~ ZI--':I~tnZ~Z~ ~ Z ZZZ 0 ~~~~~:I~~ --~~ :la:w O -~v,<",
~ wl--'«< 0 00000000 0 0a:0 <w-,_a:~Oa:w
W >~»> < 1--'1--'1--'1--'1--'1--'1--'1--' U zma:O~>m>~ma:l--'>
Uu
~ 0) 0 0 E E
~ C L/) L/) OS (ij
0 -0> (CL/)~ ~
; ~ ~""O)EQ)
.! "9 0;:; o,o,~ro~
> C 1/)0) ooo.~o.
GI 0 & ~c ~~>- 8' 1/)
~ ,--o>o.o. E I/) .Q -->I/» ~-
.Q ~ C O_~-(ii"iij"iijoo.-'"
..E ~ I! ?:..CEEc:QJ?:'
-0> "iij c roo>O>~~ 8~ w 0>
0 > >--~-oo C
I/)o._~cco>~~ .=
6 0 g'o> ~ cccccccc ~ E~
--.r: ., --> ..00000000 - 0> -
-c~ ro"iij c ======== 0 m
!! ro~~~> 0 """ " " " " " ~ 0> m>-
~ -~'"O> -DDDDDDDD -~ 0.'
..~I/»c>- -"""" -~c O)~C -0> C
-O--O>m ~ .r:.r:.r:.r:.r:.r:.r:.r: 0 u~ cO"o>o»--~l/)o>
e- öOSO>O)- -1/)1/)1/)1/)1/)1/)1/)1/) Ö roo-cro=O>"o":2cffio>
~E o-O>os -"""""""" -~O>~"~---~~-- ~
W ~"5~1/) < 0.0.0.0.0.0.0.0. U DD~O>-o)D>o)~o.:-O)
uu
rn rn
(CL/) E,g EE
g' g' E EE E~
2 ,,~ ..D ~~~E8'
~ :§.~ II;.E 8'8'os~~
~ u= --0 ~- ~~~ 8' 0.
1/)"i; 0'" == O>~ ~~ 8'& ~.r: cc '- D~ "~OS & -
C I--' 1J! & m :e,~ ," ~ "iij "iij ~
o. 0. a.Q c
& ~~-~> ~o. EE -c'" '- O>D
.c "'O>"'m~ .c ~1/)~~~m-CiI:: ..N ~m
u -;E~-".a; .2 ~o-ooo.ro-a; 'E m 0> = Co 0)
~ I/)E>~.r: N tn>5ZZtna:~ ; ~§ g'Dc"m"~rol/)c
N ~-i"So>O; ~ .,.,mo>o>o>o>o> '0 -5ro_rom"'osoroml/)ffi'"
5 D
m .r:~O)-E 0 ~~~~~~~~ < I/)D~OO)o,D->o,~~:-o,
-U"m_- ~ osrorororororoOS
~ ~tnNa:tn N 1--'1--'1--'1--'1--'1--'1--'1--'
!:§ r:;:-~~~~~~~
m+C\I ,n & ~~C\lC')"otL/)(C", m
'0 v, '0 ~~~~~~~~ '0
0 ~tn~~~ 0 tntntntntntntntn 0 «W
U >~~~~ U ~~~~~~~~ U <mUDW~~:I:~~Z<~ I--'
Z
W
~
W
-'
W W ~
a: ~ a: 0
U) Wa: < ~ I--' ~a:
Z I--' W Z < "'Za:
Q I--' cn a: WI--' 0 I--' ~~~
~ :5 -' -' ~ ~ @ ~~ cnw ~ ~ WWI--'D~
> < <W ~ <W< I:: -'< U~ -,ffil--'w~ Zo ~ ~~~Z O~
W ZI--' ~~I--' Z --a:a: -~
~ ~ ~~ ~I--' ~~cn 9 ~w ~~ffiw~~~~ffi ~ ~ ~ aa~t~
m ~ w~ ZZ < cn~ ~ za: tnwotn<wU< otn < Z I--' Wwa:w<
< w~ --~ wD~<a:I--'Wa: w uuu ~I--'a:a:
U) ~ ~~~I--' Q~ D~~ ~w~1--' DI--'~ml--'~tn~~ ~~ ~ ~ ~ Wo 0 0 ~~oo~ o~
W a:< WZ~ Z I--'~ a:<- ~ < -ww<wo W tn ~ wa:°L/)L/) a:a: w
0 ~~ ~<Za:<z<~ ~~I--' a:Oa:a:Z~~a:DD:I:Da:~D~Z <DU I--' a:"otL/)(CDD~~a:1--'
Z WO <Q~~~-~<a:W~ZW~a~~-WD~I--'I--'I--'I--'~D~DW :I:~Wa:U WI--'I--'I--'I--'I--'WW~~W
~ ~~ ~~ ~~ ~1 ~ ~~ ~~~~~ 0 ~9~~~~ ~ ~ gggg ~ W~~ ~~ ~
D ~~I::~~~ ~ ggg gg ~~ ~ ~~
< Z~<WDW~UI--'D UZD ~W~I--'I--'I--'I--'~O ~O~W www U u""" OOOOOUUa:~<
U WW:I:~W~a:~WW~WWW~~$~$WWZZ$tn tn :I:t:I::I::I:tn~<WW Z~~W~~~~~5~~ w tn~
~ DZU<~<a:U~~~ZDa:~ "'~"'D~«...tn tn UWUUU~~I--'a: Z~Za:a:a:a:a:~~ Z-
~ Za:-tn~tnW ~~ ZZI--' ~WDWZ~»WWWWW~-':I~~~~Za:Za: a:WWWWWZZI--'<tn
~ 0 0 ~ 0 0 0 I--'
z ~ ~ ~ ~ 0 0 ~ ~ ~ I--'z0 I--'z0 ~ 0 0 ~ a: a: a: a: 0 W 000 W wO< 0 0 ~ O:I::I::I::I::I: R R 0 a: ~
W Um<D~D_W~~WUU~wtn-~_tn~»-~~~~l--'tnl--'l--'l--'a:a:umum~ml--'l--'l--'l--'l--'~~~I--'...
c
0 0
c -
0 :g
-0>-
-.; ~ '=.r: Ü
-m 0. ä; U I/) E ro
> 0> C 0. ~ -'= 0> --E
~ 0) ~ § O~ -~~ ~ c ~~ ~ 8. 8
~ -~ m E---'" 0> 8-O~ 0> 0; .r:- 0 0)- --0)
-c -U ~O> ~O> = 0>1/) C --0>
..-0 fJ' 0 ~ rog I/) ""I/)E.r:-->-5,,~c-cc E -
.r:-UUUroro >
--C i/j :- --0. ."'0> C C=U~O>-DOO m 0> --=
0 8.>-- 0 U -C ~os~c~ m ~"- -1/)--~,ü=L/):= E -t:ooOI/)I/) U
O)_c m c oUo>"O I/) ~C-~-o>~.r:dj"L/)-= ->- OSOL/)L/)OO-o>
C c-"'O> -C m --Ü 't:.r: ., oo--~m~I/)I/)-Dcc >-Ü:-~- cD"otL/)(CEEU-~~
~ ~;S~~0.g'-E0)0.~ ~g~g~-E :§~o.~~:§m~~~5.~.fii.9.9 "*~§~~O;rorororoO;O;~~.9O>
~ -~ ~~ [~:§-~ ~~-5 g'8 ~~ ~-~.~-§.~ ~~~~-~~~~:;~ ~ 5.~~ i8~ § ~!!!"ij "ij~~~-~~~ ~
"Q. OS C -os.s -~ ro -0.= O)'!:: ~ 't: --U C 0. ---C 0> ~.r: 0>8'0):Q.r:.r: ~ i6 -C ~ 0) ~ ro ~ ~ E E 0> 0> a> -C m c--
oc a.-ffi § cD ~ ~ g ~.Q E ~ ,,~~ ~:g :g _
8'ro E.Q.Q.Q -(ij ~ 0 O)"(ij ~ ~ ~ ~ ~ -a> 0> ~ " 8.m 0> 0> a> O>"(ij"(ij = _5 E OS gJ
W ~ E uo-c~-cD-Ci~.r:"Q.-~i;:-~ ro~- E ~ Ci"Ci"CiED~:2 I/) o.a.~ o.o.~.r: ~'C"Q. -c====., 1/)= ~=:- ~
~ ~
C 0>0> ~
0> --c-
Q ~ ~ ~"iij"iij ,,~
c ~ "ffi O>
E ~O>.r:.r: 0. i6i6 m
2 0> 't: o>-UU I/) --c
." ~ -0> ~ ~ ---"iij I/) '" 0) I/) I/) 0
oCV ~ 0> ," 0> -0 0> ~ I--' "iij .r: " " c 0 0 ~
-c 0) 0. D.r: ro ~ "" 0 uroro "uuu Ec ~
~ ,,-- I/) ," U (/j ~ U OS I/) E -5 I/) 0> cD 0> -C 0 0 0 t: ...
; ~-.smm -~" O)c~a:-.r: ~c~ ~-:I/)"-~-~~- 0> -I/) O)-~ ~0L/)L/)0;a> " ~
c ~0)"0>0.- O>-EO> co>,=~o>1J! O>~~ -EO>"~ZZI/)" ~O> (ij o>co>~w"otL/)(C.r:.r:~-5 0
~ ~ §~~~~~ g,~~ ~§~~ ~ ~~~~~~~~-~~-t5"~~~*~~ -g:~~~E~~***.~-~~ ~.9~~
~ ~i.~~ ~~-5~:g ~ §.2~"§j~-g-~~~~:g~~t~-~~~ ~E~~-~_!!? §~~.2!~ ~ ~ ~ ~~~~~~~~
~ -g" ~-(ii g--(ii ~-iE~-~~ ~~ ~ m!-- 8' " EEB ~ "-(ii ~-5-5 8'g,-g.~ ~~-~~ t:~ ~
O> "'= 0; Q; 0; O;-E-E E~ E ffi-c
~ Ooscoroo",_mos"_c"c"u OSo>o>ro-roro"'O_~--'"L/)-O>O>O>O>- o>.r:.r:.r:.r:--"-->-~>
~ ~:I:<D-'DI--'Wmtn:I:tnw~wNtn-':I:l--'mtn~Im<:I:tn~wa:L/)5a::I:a:>tnZNl--'l--'l--'l--'tntnl--'~l--'l--'~
m ~C\I~ L/)C\I :I:°L/)L/)~C\I
'0 ~ ~~~ (C U N -,Z~tn C\I~~ C\I ~-,tn,"otL/)(Cwtn a:
0 <DD~a:tn~-'-'W D tn 1--'~~-,~a:a:a:a:tntntnwtnWwa:mmmD:I::I::I::I::I::I:~-,~a:D
u UUUDDDDW~~:I:~~~~~-,3~z~~~~~~~~~~~~~a:a:a:I--'I--'I--'I--'I--'I--'I--'I--'I--'I--'I--'I--'I--'I--'>
d " """';'

ACI»>CI>
COZ-i
JJ:I:CI>JJ
NroO
Nm:I:~
!!JoCI>CI> E ~ -i lliJ [j] .l. ..L ..L ~ z ~ z ~ z ~
:I: .CI> C a1 - ==f ' " =1=r=~ ~ ~ ~ -G,.. p ~ ;H~)oo ~)oo
:I: r r -n '-i11--J I I I
m»» ./.
~ Z Z 0 ~1;1 ~~
.~ o. V) o-X.o --r ~t»-u<o
~JJS-
~ 0 ~ ~ ~~ \2:1;1
JJ Ci) Z C \2:1;1:IJ :IJ
mJJCi)- m m
<» -i Nt;"'
j;~go ~ 0-
::! »j; OO--S:L.
0 g Ci) Ci) :0 0 "lJ"" 1=Z » JJ JJ ~1;1
Ci»>
~JJ~~ -U
~~ ~ o@o S- S-
o ..0 ~ ~ ~ ~L-
» 0 CI> CI> ;-n ~ :I: 0 0 rT1 '" &qL-
JJ » :I: :I: r{ (J) ~ (J) .: )00
mJJmm
$-i~~
»m»»
::!-Uoo .I ~ ~ ~ n nn~
OJJmm m ~ ...:iN
ZQo-u "I )00)00»)00 ~ (J) n
"'»JJ -+- ~UJ"'~r;3 N '" N
JJ~-
»rZ
~»Q
~Ci)-u '" '"
mmm ':)00 ':)00
..0. "'tU "' !CI> » CI> ':)00 .:> .:>
~CI>CI>r
-U-U
I C &q
r;; ~ -u ~-u ~rn..L ~ L- ~~
~- :o~:o~
I V) 0 "Z 0 ",:i '" r;3m
G') ~ ..'"" UJ '"
Z (/) .:>
~ -~ o-!!-o ,
~ ':A':A I
0 "-> 0 '" '" ~1;1 ~(J)
I» I» on ~C9+ z
-V r t=~ "-> ~ z
I» r-
-4 " l/) *-(~~ 1- V1 0- -
"-> w -u ~ -
~8 ~ ~ ~ r~ Cl ~
I»~ ~ ~q
0
-4 '9-n .:~
"-> ~rT1 "'~
W
--
0
.9-
-i ~-nl
~ jo; ;rT1+-- -
~~~ t-
'9;H ~A &qL- &qL- .: ~1;1 &qL-
-4 CI) :;! '1i lilA
ZDj"U -I -I
I ~ ~ ~ ~
/\)a.
/\) CI ':A ~ L0 ., "' .
N 9- n olL ..L..L
A~ > , 101
~~ ~ -i ~r"!' ~1;1 ~(J)
(Q f 'I~ ~
m I ..L
~ ~${.{ ~H-
~ ~ ~ ~ --+1- =- -
-" ~~;H ~A
~ ~ - jt --1- -+- ::::1mll> mll> N ~ J2:CI &q,-
nm nm --
~;.I~;.I I .m
~~ ~ffi m 0c:J0 -~ tt ~-
!"r;n!"~ ~ .,!. m Q Q >
o~ 0- ~ ~
~~ ~~
1II~lIIm '~ L~ ;.I ~~~ ---:--1
-"11> "'0 0
~~»~» A
Q)(Pn g-i
-",:I:. m
...",0 (P
002 '"
-?J
~ ~- -~ ".."~

!iOD
M ZN 0> '-
W .:1:'--
1-'8 UO>N
q' q-r--
Ore !/I~~
~
t- ~ ~
11110 ~IO
~~ i=~
1-0 ,0
',g 1II,g
I/IN UN
111M -M
.+ -'.t >'.t
~ ~ ~
.-IIIU IIJU
1/1111 1/1111
(T)
.-
N (T)
N N
~ <,t
~ ~
«
:B ~t'. ~ C)
LO u C)
foDU} c>
I a> CUo
t- u It:~
IN
-0 I
...0
CUN
.-t'.. -ON
cr !.a 0 üiCI
~ .-~SZ
0 /::(/)~
~ 0 m
~~ ~
Z" 0..
crl1- V>
0..
L{) ~
U -
8
-
N a> ~
> N
$: t'. Ö
§ ~
~ ~
>!'> N
, .,-
(X)
lD N ~
-
(X)
N (X)
L{) c.. 0
-":
Cf) 0
I ~ ~ z
J ~ -t -ci.
-J Z ~ Ci)'
C .
.-(T) [l.[l.
t- g; -JcncnN
cn<{cn~
, , , .
www
.-[l.~:E
N 5:3:E
(T) Z m<{
N -a:
a: <{ '"
[l.uv
WW~Q
C 00 [l. I-
r--- l~ <{ <{ W ~
6 :E:EI->
'" wwa:w
0.. I~I'" II<{a:
0.. ..,-' >- UUIm
uo. C cncnU<{
0N ' , , ,
L___J ~ :E~
:E:E~<{
.-<{ ...'" :E
NO m a:-"'vZ
< ~a:<{O
< < <{~O-
-<{ I-
O-:E<{
N N I-°<{>
UJ W < UJ 5~a:W
~~---~~-:;j'-'- -t ~ t'. .U ~ 8 a:
N ~ ~ a: ~.
!:b V> u} ~ U 3: [l. <{.
~ ~ ' '<'
zz:E
:3:3~
[l.[l.UZ
u.cncnW
:Jcn,I
~:Jcnu
~-Jcnw
:EI!:!:!N
OU-JN
a:cnIa:,
I-ZU:J,
cn <{ cn .~

0 0 .0
~UI~UI
CnZ-l
;oJ:J:UI;oJ
NrnO
Nm:J:~
m.-rr
-, CJ-
QUlIIIC
~ Q !:I :a 0 NO PROGRAMM FLKTION TIMER CaNT ACTS <TIS) PRa;RAt-f-f TAßlE
~~
z~ -i1l 11 t:~ D~ -iI ::t ~ ~)Jv\ -i-i1l)JzzrTI nP ~ ß-i
y Z ~c c >= )J> ~rTI ~ ~ rTl1I ~~~Z-iO ~ ~
m~ ~ -i~ >Z > 2 z ffi)J mmo~rTI~2n ~ I ffi
, 0 " []] CONTACT CLOSED ;0 T T ~ ~ 2 ~ ~ -i t: I=' ~» ;0 ~ ~ rTI Z ~ 0 ~ N ;0
~~~~ ~~ ~ ~~ ~; rTI~ ~ ~ I)J~ ~~~~~r~~ d d ~
S ~ * g 11 Tß'1E lP TO WA TERlEVEl ~ ~ ~ '21 ~ ;gI~ ~ q ~ ~ ~ ~ ~ ~ ~ ~ ~ § ~ p ~
~ ~ ~ ~ t2 HEATING TIt-t: UP TO 2 ~ ~ ~ : g z 2 ß ~,Q g 53 B ~ ~ ~ ~
jo~~ 55-':0065-': -< r ~ 1fI?" ~ ~~D~~~~ 6 2
g ~ ~ ~ 13 DRA~N1NG TIME UP TO EMPTY ~ ~ ~ ~ 9' '< z ~:r :r ~ 'i3 -i ~
7G)~~ ~ ~ ~ ~ m o~mrTII ~ ~
~;oJ~~ ~ > Qm ~~ ffi m
~~ ~:i ~I;; (7\ 0 ~~ ~ OJ A) A)
~~ t:z ~ ::j~ m "< :r 0 -;g
"" ~~ ~ ~~ ~ S ~~ ~ ~ ~
UIUIUIUI ~!2 ~~ ~ r1 ~ ~ =1 -i
~nnn a-a-U1~ o
z5
.., :I: :I: :c U1 U1 U1 0 Z
~~~~ > > ro ro ro 0 0 0 8~~~~ > >
~~~ rllll :!j-n
~~~ w N ~ w 0 ~ w ~ Da-a-a-~ m ~
onn U1U1U10 ;0 A)
'::: ~ ~ FUNCTION OF THE MACHINE --5 ~ ~ --~ ~ --~ --~ ~ ~ ~ ~ ~ K1
mzg O'~...~... 1234567!""' !""'
::~::j FILLNG 1 11 ~ 1; 125 1
, " ,. DRAINING 2 1 2 ;j; 1; 12.5 2
;0; UI ~ 111 FILLNG 3 1 3 rTI 1; 12.5 3
N 111 !:I I; DRAINING 4 1 4 :> 45 075 4
0 , 0 0 FILLlNG-RINSING 5 1 11 5 I 120 ~ 6
RINSING 8 8 ~ 270 225 B
DRAINING-REGENERA TION 7 11 7 0 60 50 7
STOP 8 8 Slro Slro 8
DRAINING 9 9 2 1; 12.5 9
...FILLNG 10 10 1; 12,5 10
DRAINING U U 1; 12.5 U
<iI 0 FILLNG 12 12 1; 12.5 12
CI) ~ DRAINING 13 13 30 25 13
., --PAUSE 14 14 1; 12.5 14
Z G) DRAINING 16 16 ~ 1; 125 16
0 CI) FILLlNG-RINSING 18 18 m 120 ~ 18
: .--RINSING 17 17 ~ 270 225 17
0"0 RINSING (DRAINING PROGR.3) 18 18 3 ~ 30 25 18
(XI t..) RtNSING (FILLlNG PROGR.3) 19 1 19 I 1; 12.5 19
~ ~ RINSING (DRAINING PROGR.3) 20 20 1; 12,5 20
~ t..) RINSING (FILLlNG PROGR.3) 21 21 1; 125 21
i~ " Rii..SING DRAit..ii..G 22 22 45 075 22
~ W PAUSE 23 23 1; 12.5 23
~ g DRAINING 24 11 24 1; 12.5 24
~ ~ FILLlNG-RINSING 25 1 26 120 ~ 26
0 RINSING 28 26 270 225 26
~ RINSING 27 27 120 ~ 27
UI RINSING (DRAINING PROGR.4) 2 11 2 4 ~ 1; 125 2E
RINSING (FILLlNG PROGR.4) 29 29 rTI 1; 125 29
g RINSING (DRAINING PROGR.4) 30 11 3C t: 1; 125 30
--RINSING (FILLlNG PROGR.4) 31 31 ~ 1; 125 31
RINSING DRAINING 32 32 I 60 50 32
PAUSE 33 33 1; 12.5 33
DRAINING 34 34 1; 12.5 34
FILLlNG-RINSING 36 11 36 120 ~ 36
FUNG-RNSffi -~TERG. OOSAG 38 11 3 1; 125 36
RINSING -HEA TING 37 3 ~ 6565 55 40 12+1; 12.5 37
RINSING 3 3S Z 270 225 3S
RINSING 39 39 ~ 270 225 39
RINSING 40 40 » 120 ~ 40
-j RINSING DRAINING 41 41 ~ 60 50 41
~ -< PAUSE 42 42 1; 125 42
CI ~ DRAINING 43 43 1; 125 43
5. ,. FILLlNG-RINSING 44 1 1 44 2 120 ~ 44
CI RINSING 46 11 48;-1 270 225 46
., RINSING DRAINING 46 1 11 46 A) 60 50 46
~ PAUSE 47 4 ~ 1; 125 47
~ DRAINING 4 4 m 1; 125 4
CI FILLlNG-RINSING 49 49 120 ~ 49
~ RINSING -HEA TING SO 6 -n 6565 65 40 12+1; 12.5 60
~ RINSING -RINSE AID DOSAGlNG 51 11 61 ~ 105 87.5 61
RINSING -RINSE AID DOSAGING 82 11 62 r 60 50 62
RINSING 63 63 ~ 270 225 63
DRAINING 54 1 64 ~ 60 50 64
PAUSE 55 56 rTI 1; 12.5 66
DRAINING 68 58 1; 125 68
DRYING 67 6 0 270 225 67
DRYING 6 6 ~ 270 225 68
DRAINING-REGENERA TION 59 59 Z 120 ~ 69
STOP 60 60 Q Slro Slro 80
:i ~ :i ~ CURRENT PA TH 1 2 5 8 3 4 4 3 U 0 9 7 8 ~ ~ 11
,.~ ,.~ . §~. ...< (,)-
m .
mn mUl
, m .~ »
o~ o=: ~
~=: ~~ I
OI~ Olm \!)
m ~ ~
;oJ -i
n
I
~t,~ ~~
~(QQ ~c!
""~z ~~
oo~
0 .
;- 0'.'