White Rodgers 1050 1 Indoor Outdoor Control Installation Instructions 37 1604Ben
White-Rodgers-1050-Users-Manual-162676 white-rodgers-1050-users-manual-162676
1050 to the manual 90b9a41e-83ea-435f-851d-5a98b963e250
2015-03-28
: White-Rodgers White-Rodgers-1050-1-Indoor-Outdoor-Indoor-Outdoor-Control-Installation-Instructions-676682 white-rodgers-1050-1-indoor-outdoor-indoor-outdoor-control-installation-instructions-676682 white-rodgers pdf
Open the PDF directly: View PDF
.
Page Count: 10

WHITE-RODGERS DIVISION
EMERSON ELECTRIC CO.
9797 REAVIS RD., ST. LOUIS, MO. 63123
(314) 577-1300, FAX (314) 577-1517
9999 HWY. 48, MARKHAM, ONT. L3P 3J3
(905) 475-4653, FAX (905) 475-4625
Printed in U.S.A.
PART NO. 37-1640B
Replaces 37-1640, 37-9163, 37-9264
9620
FAILURE TO READ AND FOLLOW ALL INSTRUCTIONS CAREFULLY
BEFORE INSTALLING OR OPERATING THIS CONTROL COULD CAUSE
PERSONAL INJURY AND/OR PROPERTY DAMAGE.
DESCRIPTION
Operator: Save these instructions for future use!
The Type 1050 Indoor-Outdoor Control is designed for use on
conventional hot water heating systems where it is desired to
vary boiler temperature according to outdoor weather condi-
tions. These controls are not recommended for radiant panel
installations because of the lower boiler temperatures required.
Type 1050 has open-on-rise (SPST) switch action.
This indoor-outdoor control increases or decreases frequency
of burner operation to maintain a proper balance between boiler
temperature and outdoor temperature. This control should
always be used with a separate high limit control.
For increased flexibility, this control has two simple adjustments
that enable it to be set to meet the needs of almost any
installation. The square dial is used to adjust the reset ratio from
1-1/2 to 1, up to 1 to 1-1/2. The round dial permits additional
adjustment, if necessary, to raise or lower boiler water tempera-
ture at all outdoor temperatures.
INSTALLATION INSTRUCTIONS
TYPE 1050
INDOOR - OUTDOOR
HOT WATER TEMPERATURE CONTROL
With Adjustable Reset Ratio
THIS CONTROL MUST BE INSTALLED BY A QUALIFIED
INSTALLER.
Do not exceed the specification ratings.
All wiring must conform to local and national electrical
codes and ordinances.
This control is a precision instrument, and should be
handled carefully. Rough handling or distorting compo-
nents could cause the control to malfunction.
This control has been accurately calibrated at the factory.
Any attempt to calibrate this control will void the White-
Rodgers warranty.
PRECAUTIONS
WARNING
To prevent electrical shock and/or equipment
damage, disconnect electric power to system at
main fuse or circuit breaker box until installation
is complete.
Do not use on circuits exceeding specified volt-
ages. Higher voltages will damage control and
could cause shock or fire hazard.
CAUTION
SPECIFICATIONS
ELECTRICAL DATA
Switch Action: Open on Rise
Switch Rating: S.P.S.T.
14F.L.A., 84L.R.A., 120V.A.C.
7F.L.A., 42L.R.A., 240V.A.C.
5.6A.,@ 25V, 120V.A.C.
2.8A.,@ 240V.A.C.
THERMAL DATA
Range:Outdoor Temp.- -20° to 70°F (-24° to 21°C)
Boiler Temp.- 60° to 120°F (16° to 49°C) min. setting
-100° to 250°F (38° to 121°C) max. setting
Differential: - 10°F Fixed (5.5°C)
Capillary Length: Outside - 30 Ft. (9 m)
Inside - 15 Ft. (4.5 m)
Bulb Size: Outside - 3/8" x 3-5/8"
Inside - 7/16" x 3" for 1/2" NPT well
WHITE-RODGERS

2
INSTALLATION
NOTE
Use care not to bend or dent either of the sensing bulbs
Both the outdoor bulb and inside bulb should be installed
before the control case, since capillary lengths of these bulbs will
normally determine the final location for the control case.
A. INSTALLING THE OUTDOOR BULB:
Locate the outdoor bulb so that it senses actual outdoor air
temperature. Attach mounting bracket supplied with control to
some convenient outside part of the building so that the outdoor
bulb is:
1. Exposed to circulation of air and wind.
2. Shielded from rain, snow, and direct rays of sun.
3. Not close to false sources of heat such as dryer vents,
exhaust fans, melting snow or ice, etc.
4. Sufficiently above ground to prevent tampering or being
covered with snow, ice, or debris.
B. INSTALLING THE WATER BULB:
The water bulb should be installed in a hot section of the boiler.
It should never be installed near a return inlet to the boiler.
C. INSTALLING THE CONTROL CASE:
The case of the Indoor-Outdoor Control should be installed as
follows:
1. Install it on a vertical surface such as a wall or the side of a
joist.
2. Do not install it on a heated surface such as on the boiler or
a hot water pipe.
3. Install it high enough so that it will be convenient to make
adjustments on round dial and large screw at bottom of case.
4. Install it so end of case with electrical outlet is on top.
MOUNTING
BRACKET
OUTDOOR BULB
CEILING
ROOF
The underside of the eaves or
overhang of a NORTH or
NORTHWEST roof is normally
a good location. It should be
exposed to the circulation of air
and wind.
INSTALLED
HIGH ON WALL
INSTALLED
ON JOIST
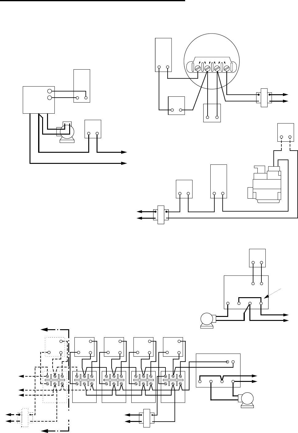
WIRING & OPERATION
All wiring should be done in accordance with local and national electrical codes and ordinances.
This indoor-outdoor control is designed to vary boiler
temperature according to outdoor weather conditions.
For this reason, it is recommended that this control only
be used on systems where the domestic hot water supply
is heated by a separate source from the heating boiler.
The most common method for using an indoor-outdoor
control is shown in the block diagram below, and in the
wiring diagrams which follow. A separate high limit control
should always be used with an indoor-outdoor control.
HOT WATER BOILER
INDOOR
OUTDOOR
CONTROL
HIGH LIMIT
CONTROL
BURNER
CIRCULATOR
RELAY
ROOM
THERMOSTAT

3
WIRING & OPERATION CONT.
THERM PILOT TRANS
T
T
CONNECTIONS TO CIRCULATOR
Circulator Operation
1. Unzoned Systems, or Circulator-Zoned Systems — The
thermostat cycles the circulator motor (through a relay) to
meet the demand for heating.
2. System Zoned with Water Valves – Auxiliary contacts of
water valves cycle circulator motor (through a relay) to meet
the demand for heating. (The circulator runs as long as any
zone is calling for heat.)
1 2 L L
TYPE 809 RELAY
CIRCULATOR
MOTOR
LINE
HOT
N
1 2 L L
TRANSFORMER
HOT
LINE
N
4
56
4
56
4
56
4
56
4
56
1
2
3
452
61
2
3
452
61
2
3
452
61
2
3
452
61
2
3
452
6
ADDITIONAL
ZONES
TYPE 668 OIL
BURNER CONTROL
INDOOR
OUTDOOR
CONTROL
HIGH LIMIT
IGNITION
TRANS.
BURNER MOTOR
N
HOT
LINE
Using Oil burner control
N
HOT
LINE
HIGH LIMIT
SAFETY
PILOT
TRANSFORMER
24V A.C.
DIAPHRAGM
GAS VALVE
SAFETY
PILOT
LOW VOLTAGE
GAS VALVE OR
SOLENOID GAS
VALVE
INDOOR
OUTDOOR
CONTROL
HIGH LIMIT
24V A.C.
LINE
N
HOT
TRANSFORMER
Using Gas or
Solenoid Gas
Valve
THERMOSTAT
TYPE 809
RELAY
FIELD
INSTALLED
JUMPER
CIRCULATOR
MOTOR
HOT
LINE
N
INDOOR
OUTDOOR
CONTROL
For Unzoned Sytems,
or Systems Zoned
With Circulators
For Systems Zoned
With Water Valves
All wiring should be done in accordance with local and national electrical codes and ordinances.
BURNER CONNECTIONS
Using diaphragm
Gas Valve
Burner Operation
The indoor-outdoor control cycles the burner
to vary boiler temperature to outdoor weather
conditions.

4
DIAL SETTINGS
When using this control as an exact replacement, use same dial settings as for old control.
A. SETTING THE ROUND DIAL:
Set the round dial for “N” initially. This will enable minor
additional adjustments to be made later if the specific instal-
lation should require it (refer to “C”.)
B. SETTING THE SQUARE DIAL:
Select the proper square dial setting from table 1 or 2 below.
For the majority of installations, the dial setting selected
should provide satisfactory boiler operation without requiring
any further dial adjustments. When required, additional
adjustments may be made as explained in “C”.
ROUND DIAL
Adjusts comfort
level required
SQUARE DIAL
Adjusts for
heat-loss of
specific
installation
OUTDOOR
DESIGN SUGGESTED SQUARE DIAL SETTING
TEMPERATURE
20°F (-7°C) 3 4.5 -- -- -- --
10°F (-12°C) 2.5 3.5 5 -- -- --
0°F (-17°C) 2 3 4 5 -- --
-10°F (-23°C) 1.5 2.5 3.5 4.5 5 --
-20°F (-29°C) 1 2 3 4 4.5 5
140 160 180 200 220 240
(60) (71) (82) (93) (104) (116)
BOILER DESIGN TEMPERATURE °F (°C)
Adjustment screw
for changing setting
of square dial
Table 2 shows suggested square dial settings for various reset
ratios. The first number of the reset ratio refers to the outdoor
bulb, the second number refers to the inside bulb. For 1-1/2 to
1 ratio, for example, each 1-1/2°F drop in outdoor temperature
will cause a 1°F increase in boiler water.
Reset Ratio Suggested Square
Dial Setting
1.5 to 1 1
1 to 1 2.5
1 to 1.5 4.5
C. ADDITIONAL ADJUSTMENTS:
If, due to system variables such as heat loss of building,
boiler size, etc., the square dial setting selected in “B” does
not give desired boiler temperatures, additional adjustments
may be made as follows:
Round Dial – One division change in the round dial setting
changes boiler water temperature about 5° at all
outdoor temperatures.
Square Dial – Changing the square dial setting 1/2 division (3
full revolutions of adjusting screw) changes boiler
water temperature about 10° at low outdoor
temperatures (0° to -20°)
CONDITION SUGGESTED ADJUSTMENT
Area too cool at low Raise square dial setting.
outdoor temperatures.
Area too warm at low Lower square dial setting.
outdoor temperatures.
Area too cool at all Raise round dial setting. (Also
outdoor temperatures raise square dial setting if round
dial has been set to “warmest”
setting.)
Area too warm at all Lower round dial setting. (Also
outdoor temperatures lower square dial setting if
necessary.)

5
DIAL SETTINGS CONT.
D. ADDITIONAL INFORMATION:
Charts 1, 2, and 3 show the effect which dial settings have
upon boiler water temperature under varying outside air
temperatures. Some examples of how these charts may be
used are as follows:
Example 1 (See Chart 1) – To determine boiler water tempera-
ture for 10° outside air temperature and a #3 square dial
setting, move up on 10° line until it intersects the heavy line
for a #3 square dial setting. Then move horizontally to left
and read water temperature of 150°.
Example 2 (See Chart 1) – To determine square dial setting for
desired boiler water temperature of 210° at -20° outside
temperature, move up on -20° line to 210°. Since the heavy
line for a #4 square dial setting intersects at this point, the
square dial should be set at 4.
Example 3 – Note the effect of changing setting of the round dial
from “N” (Chart 1) to 4 divisions “warmer” than “N” (Chart 3).
Water temperature has been increased 20° for all outside
temperatures.
-20
-29 -10
-23 0
-17 10
-12 20
-7 30
-1 40
450
10 60
16 70°F
21°C
(27) 80
°C °F
(38) 100
(49) 120
(60) 140
(71) 160
(82) 180
(93) 200
(104) 220
(116) 240
5
43
21
N
1
2
3
4
5
Chart 1 — Round Dial Set at “N”
-20
-29 -10
-23 0
-17 10
-12 20
-7 30
-1 40
450
10 60
16 70°F
21°C
(27) 80
°C °F
(38) 100
(49) 120
(60) 140
(71) 160
(82) 180
(93) 200
(104) 220
(116) 240
1
2
3
4
5
N
5
43
21
-20
-29 -10
-23 0
-17 10
-12 20
-7 30
-1 40
450
10 60
16 70°F
21°C
(27) 80
°C °F
(38) 100
(49) 120
(60) 140
(71) 160
(82) 180
(93) 200
(104) 220
(116) 240
5
43
21
N
1
2
3
4
5
(127) 260
Chart 2 — Round Dial Set 2
divisions “COOLER” than “N”. Chart 3 — Round Dial Set 4
divisions “WARMER” than “N”.

WHITE-RODGERS DIVISION
EMERSON ELECTRIC CO.
9797 REAVIS RD., ST. LOUIS, MO. 63123
(314) 577-1300, TÉLÉCOPIEUR (314) 577-1517
9999 HWY. 48, MARKHAM, ONT. L3P 3J3
(905) 475-4653, TÉLÉCOPIEUR (905) 475-4625
Imprimé aux É.-U.A.
NO DE PIÈCE 37-1640B
Remplace 37-1640, 37-9163, 37-9264
9620
TYPE 1050
RÉGULATEUR D’EAU CHAUDE
INTÉRIEUR-EXTÉRIEUR
Avec rapport de réenclenchement réglable
DESCRIPTION
Les régulateurs intérieurs-extérieurs 1050 sont conçus pour
faire varier la température de la chaudière des systèmes
conventionnels de chauffage à eau chaude en fonction de la
température extérieure. Ces commandes sont déconseillées
pour les installation à panneaux radiants à cause de la
température trop basse de l’eau qui les alimente. Le modèle
1050 est muni d’un commutateur unipolaire unidirectionnel
(SPST) à ouverture sur hausse.
Ces régulateurs intérieurs-extérieurs augementent ou diminuent
la fréquence de fonctionnement du brûleur de façon à assurer
un équilibre adéquat entre la température extérieure et celle de
la chaudière. On doit toujours utiliser ces régulateurs avec un
limiteur distinct.
Pour une plus grande souplesse d’utilisation, ces régulateurs
possèdent deux réglages simples qui leur permettent d’être
adaptés à presque toute installation de chauffage. Le cadran
carré sert à régler le rapport de réenclenchement entre 1,5 : 1
et 1 : 1,5. Grâce au cadran rond, un ajustement supplémentaire
de la température de la chaudière est possible quelle que soit
la température à l’extérieur.
INSTRUCTIONS D’INSTALLATION
Utilisateur : conservez ces instructions pour vous y référer au besoin !
SI VOUS NE LISEZ PAS ATTENTIVEMENT CES INSTRUCTIONS AVANT
D’INSTALLER ET D’UTILISER LA COMMANDE, VOUS RISQUEZ DE CAUSER
DES BLESSURES ET DES DOMMAGES MATÉRIELS.
PRÉCAUTIONS
LA PRÉSENTE COMMANDE DOIT ÊTRE INSTALLÉE PAR
UN TECHNICIEN QUALIFIÉ.
Ne dépassez pas les charges nominales.
Tout le câblage doit être conforme aux codes et règlements
locaux et nationaux qui régissent les installations électriques.
Cette commande est un instrument de précision qui doit être
manipulé avec soin. Elle peut se détraquer si elle est manipulée
de façon négligente ou si des composantes sont déformées.
La commande a été calibrée avec précision lors de la fabrica-
tion. Toute tentative de calibrer l’appareil annulera la garantie de
White-Rodgers.
ATTENTION
Afin de prévenir les chocs électriques et les dommages
matériels pendant l’installation, coupez l’alimentation
électrique au panneau de distribution principal.
AVERTISSEMENT
N’installez pas cet appareil sur des circuits qui dépas-
sent la tension nominale. Une tension trop élevée peut
endommager la commande et poser des risques de
chocs électriques et d’incendie.
SPÉCIFICATIONS
ELECTRICAL DATA
Commutateur : Ouverture sur hausse.
Charges nominales : Unipolaire unidirectionnel (SPST);
14 F.L.A., 84 L.R.A., 120 V C.A.;
7 F.L.A., 42 L.R.A., 240 V C.A.;
5,6 A @ 25 V, 120 V C.A.;
2,8A @ 240 V C.A.
FICHE THERMIQUE
Plage :
Temp. à l’extérieur : -24° à 21°C (-20° à 70°F);
Temp. de la chaudière :
16° à 49°C (60° à 120°F) : réglage mini;
38° à 121°C (-100° à 250°F) : réglage maxi.
Différentiel : Fixe de 5,5°C (10°F ).
Longueur du capillaire :
Extérieur : 9 m (30 pi.);
Intérieur : 4,5 m (15 pi.).
Grosseur du capteur :
Extérieur : 3/8" x 3-5/8";
Intérieur : 7/16" x 3" pour gaine 1/2" NPT.
WHITE-RODGERS

2
INSTALLATION
NOTE
Prendre soin de ne pas plier ou bosseler les capteurs.
Les capteurs intérieur et extérieur doivent tous les deux être
installés avant le boîtier de commande, puisque c’est la longueur
des tubes capillaires qui déterminera généralement
l’emplacement du boîtier.
A. INSTALLATION DU CAPTEUR EXTÉRIEUR :
Le capteur extérieur doit être placé là où il pourra contrôler la
température de l’air extérieur. Fixer le support de montage, qui
est fourni avec la commande, à l’extérieur du bâtiment, dans un
lieu pratique, là où le capteur extérieur sera :
1. Exposé à la circulation de l’air et du vent.
2. À l’abri de la pluie, de la neige et des rayons du soleil.
3. Eloigné des sources artificielles de chaleur, commes les
évents de séchoirs, les ventilateurs d’échappement, la neige
ou la glace fondante, etc.
4. À une hauteur suffisante du sol pour ne pas être enseveli
sous la neige, la glace ou les débris.
B. INSTALLATION DU CAPTEUR INTÉRIEUR :
Le capteur intérieur doit être installé dans une partie chaude de
la chaudière. Il ne doit jamais être installé près d’un conduit de
retour à la chaudière.
C. INSTALLATION DU BOITIER DE COMMANDE :
Le boîtier du régulateur intérieur-extérieur doit être installé de la
façon suivante :
1. L’installer sur une surface verticale, comme un mur ou le
côté d’une solive.
2. Ne pas l’installer sur une surface chauffée, comme la
chaudière ou un tuyau d’eau chaude.
3. Placer le boîtier assez haut pour permettre un réglage facile
du cadran rond et de la vis qui se trouve sous le boîtier.
4. L’installer avec la sortie électrique sur le dessus.
MOUNTING
BRACKET
OUTDOOR BULB
CEILING
ROOF
INSTALLÉ HAUT
SUR UN MUR
INSTALLÉ SUR
UNE SOLIVE
CÂBLAGE ET UTILISATION
Tout le câblage doit être conforme aux codes et règlements locaux et nationaux qui régissent les installations électriques.
Cette commande intérieure-extérieure a été conçue pour varier
la température de la chaudière en fonction des conditions
météorologiques. Il est donc recommandé d’utiliser cette
commande seulement avec des installations où l’eau sanitaire
est chauffée par une source distincte de la chaudière de
chauffage.
L’utilisation la plus courante de la commande intérieure-extérieure
est illustrée dans le schéma général ci-contre ainsi que dans les
schémas de câblage qui suivent. Un limiteur à maximum distinct
doit toujours accompagner la commande intérieure-extérieure.
CHAUDIÈRE
RÉGULATEUR
INTÉRIEUR-
EXTÉRIEUR
LIMITEUR À
MAXIMUM
BRÛLEUR
CIRCULATEUR
RELAIS
THERMOSTAT
D’AMBIANCE
Toit
Plafond
Un bon emplacement est la
partie supérieure du cham-
branle d’une fenêtre du sous-
sol qui est orientée vers le
NORD ou le NORD-EST. Elle
doit être exposée à la circula-
tion de l’air et du vent.
Support de
montage
Capteur
extérieur

3
TYPE 809 RELAY
CIRCULATOR
MOTOR
LINE
HOT
N
1 2 L L
TRANSFORMER
HOT
LINE
N
4
56
4
56
4
56
4
56
4
56
1
2
3
452
61
2
3
452
61
2
3
452
61
2
3
452
61
2
3
452
6
ADDITIONAL
ZONES
CÂBLAGE ET MODE D’EMPLOI (suite)
Fonctionnement du brûleur
Le régulateur intérieur-extérieur commande
le brûleur afin de de faire varier la température
de la chaudière en fonction des conditions
météorologiques.
RACCORDEMENTS AU BRÛLEUR
THERM PILOT TRANS
T
T
RACCORDEMENTS AU CIRCULATEUR
Fonctionnement du circulateur
1. Systèmes sans zones ou à circulateurs de zone : Un
thermostat commande le moteur du circulateur (par l’inter-
médiaire d’un relais) pour satisfaire à l’appel de chauffage.
2. Système à robinets de zone : Les bornes auxiliaires des
robinets commandent le moteur du circulateur, par l’inter-
médiaire d’un relais, en fonction de l’appel de chauffage. (Le
circulateur fonctionne aussi longtemps qu’une des zones
émet un appel de chauffage).
1 2 L L
RÉGULATEUR
INTÉRIEUR-
EXTÉRIEUR
TRANSFO.
D’ALLUMAGE
N
RÉSEAU
N
RÉSEAU
LIMITEUR À
MAXIMUM VEILLEUSE
DE SÛRETÉ
24 V C.A.
ROBINET À GAZ
À MEMBRANE
VEILLEUSE
DE SÛRETÉ
THERMOSTAT
RELAIS
TYPE 809
CAVALIER
INSTALLÉ SUR
PLACE
MOTEUR DE
CIRCULATEUR
Systèmes sans zones
ou à circulateurs de
zone
COMMANDE DE
BRÛLEUR À MAZOUT
TYPE 668
LIMITEUR À
MAXIMUM
SOUS
TENSION
MOTEUR DE BRÛLEUR
RÉGULATEUR
INTÉRIEUR-
EXTÉRIEUR
TRANSFORMATEUR
SOUS
TENSION
Utilisation avec un
robinet à gaz à membrane
Utilisation avec un
robinet à gaz ou à
électrovanne
LIMITEUR À
MAXIMUM
24 V C.A.
TRANSFORMATEUR
RÉSEAU
SOUS
TENSION
N
ROBINET À GAZ À
BASSE TENSION OU
À ÉLECTROVANNE
RÉGULATEUR
INTÉRIEUR-
EXTÉRIEUR
Utilisation avec une commande
de brûleur à mazout
SOUS
TENSION
RÉSEAU
N
Système à
robinets de zone
RELAIS TYPE 809
SOUS TENSION
RÉSEAU
N
MOTEUR DE
CIRCULATEUR
TRANSFORMATEUR
SOUS TENSION
RÉSEAU
N
ZONES
ADDITIONNELLES

4
AJUSTEMENT SUGGÉRÉ
Hausser le réglage du cadran carré.
Abaisser le réglage du cadran carré.
Hausser le réglage du cadran rond.
(Hausser aussi le cadran carré si le
cadran rond est réglé au plus chaud.)
Abaisser le réglage du cadran rond.
(Abaisser aussi le cadran carré si
nécessaire.)
CONDITION
La pièce est trop fraîche
lorsque la température à
l’extérieur est basse.
La pièce est trop chaude
lorsque la température à
l’extérieur est basse.
La pièce est trop fraîche
peu importe la
température à l’extérieur.
La pièce est trop chaude
peu importe la
température à l’extérieur.
RÉGLAGE DES POINTS DE CONSIGNE
Si le régulateur est utilisé comme remplacement exact d’une autre commande,
régler les points de consigne au même réglage que sur l’ancienne commande.
A. RÉGLAGE DU CARDRAN ROND :
Tourner d’abord le cadran rond à la position N. Ceci permettra
de procéder plus tard à des ajustements mineurs
supplémentaires, si l’installation particulière le demande
(voir l’étape C.)
B. RÉGLAGE DU CADRAN CARRÉ :
À l’aide des tableaux 1 et 2 ci-dessous, choissir le point de
consigne approprié du cadran carré. Dans la plupart des
installations, le point de consigne choisi produira un
fonctionnement satisfaisant de la chaudière et sera final. Au
besoin, les ajustements supplémentaires seront faits
conformément à l’étape C.
CADRAN ROND
Ajuste le point
de consigne
CADRAN CARRÉ
Compense le pertes de
chaleur inhérentes à
l’équipement
TEMPÉRATURE POINT DE CONSIGNE SUGGÉRÉ
EXTÉRIEURE DU CADRAN CARRÉ
CALCULÉE
20°F (-7°C) 3 4,5 — — — —
10°F (-12°C) 2,5 3,5 5 — — —
0°F (-17°C) 2 3 4 5 — —
-10°F (-23°C) 1,5 2,5 3,5 4,5 5 —
-20°F (-29°C) 1 2 3 4 4,5 5
140 160 180 200 220 240
(60) (71) (82) (93) (104) (116)
TEMPÉRATURE CALCULÉE
DE LA CHAUDIÈRE EN °F (°C)
C. AJUSTEMENTS :
Il est possible que le point de consigne du cadran carré choisi
à l’étape B n’assure pas la température prévues de la
chaudière à cause de paramètres tels que la perte de
chaleur du bâtiment et la grandeur de la chaudière. Dans de
tels cas, des ajustements doivent être exécutés de la façon
suivante :
Cadran rond : La température de l’eau de la chaudière change
d’environ 5° pour chaque graduation, peu
importe la température à l’extérieur.
Cadran carré : Un changement d’une demi-graduation (3 tours
complet de la vis de réglage) entraîne une
variation d’environ 10° lorsque la température
à l’extérieur est basse (0° à -20°).
Le tableau 2 indique les points de consigne suggérés du cadran
carré en fonction du rapport de réenclenchement désiré. Le
premier chiffre du rapport de réenclenchement correspond au
capteur intérieur. Ainsi, un rapport de 1,5 : 1 signifie que toute
chute de 1,5° de la température extérieure entraînera une
hausse de 1° de la température de l’eau de chauffage.
Vis de réglage pour changer
le point de consigne du
cadran carré
Rapport de Point de consigne
réenclenchement suggéré du cadran carré
1,5 : 1 1
1 : 1 2,5
1 : 1,5 4,5

5
RÉGLAGE DES POINTS DE CONSIGNE (suite)
D. RENSEIGNEMENTS SUPPLÉMENTAIRES :
Les graphiques 1, 2 et 3 illustrent l’effet des points de
consigne des cadrans sur la température de l’eau. Voici
quelques façons d’utiliser ces graphiques :
Exemple 1 (graphique 1) : Pour déterminer la température de
l’eau dans la chaudière lorsque la température à l’extérieur
est de -12°C (10°F) et le cadran carré est réglé à 3 : à
l’intersection de la graduation verticale de -12°C (10°F) et de
la ligne grasse numérotée 3, en se déplaçant horizontalement
vers la gauche, on lit une température de l’eau de 66°C
(150°F).
Exemple 2 (graphique 1) : Pour déterminer le réglage du cadran
carré qui assuera une température de l’eau de 99°C (210°F)
lorsqu’il fait -29°C (-20°F) à l’extérieur : en suivant la ligne
verticale de -29°C (-20°F) jusqu’à 99°C (210°F), on arrive à
la ligne grasse no. 4; c’est donc à 4 qu’il faut régler le cadran
carré.
Exemple 3 : Noter l’effet d’un changement du point de consigne
du cadran rond de N à 4 divisions « plus chaudes » que N
(graphique 3). La température de l’eau augmentera de 11°C
(20°F) quelle que soit la température à l’extérieur.
-20
-29 -10
-23 0
-17 10
-12 20
-7 30
-1 40
450
10 60
16 70°F
21°C
(27) 80
°C °F
(38) 100
(49) 120
(60) 140
(71) 160
(82) 180
(93) 200
(104) 220
(116) 240
5
43
21
N
1
2
3
4
5
Graphique 1 — Cadran rond réglé à N
-20
-29 -10
-23 0
-17 10
-12 20
-7 30
-1 40
450
10 60
16 70°F
21°C
(27) 80
°C °F
(38) 100
(49) 120
(60) 140
(71) 160
(82) 180
(93) 200
(104) 220
(116) 240
1
2
3
4
5
N
5
43
21
-20
-29 -10
-23 0
-17 10
-12 20
-7 30
-1 40
450
10 60
16 70°F
21°C
(27) 80
°C °F
(38) 100
(49) 120
(60) 140
(71) 160
(82) 180
(93) 200
(104) 220
(116) 240
5
43
21
N
1
2
3
4
5
(127) 260
Graphique 2 — Cadran réglé à 2 graduations
« PLUS FROIDES » que N. Graphique 3 — Cadran réglé à 4 graduations
« PLUS CHAUDES » que N.