White Rodgers 1F80 0261 Emerson Blue 2 Single Stage Thermostat Installation And Operation Instructions 0261_37 7009B
White-Rodgers-1F80-0261-Users-Manual-162518 white-rodgers-1f80-0261-users-manual-162518
1F80-0261 to the manual 8d18b1e4-e46a-400f-8498-52c58cc1d78c
2015-03-28
: White-Rodgers White-Rodgers-1F80-0261-Emerson-Blue-2-Single-Stage-Thermostat-Installation-And-Operation-Instructions-676851 white-rodgers-1f80-0261-emerson-blue-2-single-stage-thermostat-installation-and-operation-instructions-676851 white-rodgers pdf
Open the PDF directly: View PDF
.
Page Count: 12

www.white-rodgers.com
This thermostat is intended for use with a low voltage NEC
Class II system. Do not use this thermostat with a line voltage
system. If in doubt about whether your wiring is millivolt, line,
or low voltage, have it inspected by a qualifi ed heating and air
conditioning contractor or electrician.
Do not exceed the specifi cation ratings.
All wiring must conform to local and national electrical codes
and ordinances.
This control is a precision instrument, and should be handled
carefully. Rough handling or distorting components could
cause the control to malfunction.
Blue 2” Single Stage Thermostat
Installation and Operating Instructions
Save these instructions for future use!
FAILURE TO READ AND FOLLOW ALL INSTRUCTIONS
CAREFULLY BEFORE INSTALLING OR OPERATING THIS
CONTROL COULD CAUSE PERSONAL INJURY AND/OR
PROPERTY DAMAGE.
APPLICATIONS
For use with the following Class II systems:
• Single Stage systems
• Single-stage heat pump systems with no Aux heat
DO NOT USE WITH:
• Systems exceeding 30 VAC and 1.5 amps
• 3-wire zoned hydronic heating systems
1F80-0261 Thermostat
Model Programming Choices
1F80-0261 5/1/1 Day Programmable
SPECIFICATIONS
Electrical Rating:
Battery Power ................................................. mV to 30 VAC, 50/60 Hz or DC
Input-Hardwire ................................................ 20 to 30 VAC
Terminal Load ........................................................ 1.0 A per terminal, 1.5A maximum all terminals combined
Setpoint Range ...................................................... 45° to 90°F (7° to 32°C)
Differential (Single Stage) ...................................... Heat 0.6°F; Cool 1.2°F (adjustable)
Differential (Heat Pump) ........................................ Heat 1.2°F; Cool 1.2°F (adjustable)
Operating Ambient ................................................. 32° to +105°F (0° to +41°C)
Operating Humidity ................................................ 90% non-condensing max.
Shipping Temperature Range ................................ -40° to +150°F (-40° to +65°C)
Dimensions Thermostat ......................................... 3-3/4”H x 4-3/4”W x 1-1/2”D
PRECAUTIONS
To prevent electrical shock and/or equipment damage,
disconnect electric power to system at main fuse or
circuit breaker box until installation is complete.
CAUTION
!
Do not use on circuits exceeding specifi ed voltage.
Higher voltage will damage control and could cause
shock or fi re hazard.
Do not short out terminals on gas valve or primary
control to test. Short or incorrect wiring will damage
thermostat and could cause personal injury and/or
property damage.
Thermostat installation and all components of the
system shall conform to Class II (current limited)
circuits per the NEC code. Failure to do so could
cause a fi re hazard.
WARNING
!
PART NO. 37-7009B
Replaces 37-7009A
0917

2
INSTALLATION
REMOVE OLD THERMOSTAT
1. Shut off electricity at the main fuse box until installation is
complete. Ensure that electrical power is disconnected.
2. Remove the front cover of the old thermostat. With wires
still attached, remove wall plate from the wall. If the
old thermostat has a wall mounting plate, remove the
thermostat and the wall mounting plate as an assembly.
3. Identify each wire attached to the old thermostat using
the labels enclosed with the new thermostat.
4. Disconnect the wires from old thermostat one at a time. DO
NOT LET WIRES FALL BACK INTO THE WALL.
5. Install new thermostat using the following procedures.
ATTENTION!
This product does not contain mercury. However, this product
may replace a unit which contains mercury.
Do not open mercury cells. If a cell becomes damaged, do
not touch any spilled mercury. Wearing nonabsorbent gloves,
take up the spilled mercury and place into a container which
can be sealed. If a cell becomes damaged, the unit should be
discarded.
Mercury must not be discarded in household trash. When the
unit this product is replacing is to be discarded, place in a
suitable container. Refer to www.white-rodgers.com for location
to send the product containing mercury.
ATTACH THERMOSTAT BASE TO WALL
1. Remove the packing material from the thermostat. Gently
pull the cover straight off the base. Forcing or prying on the
thermostat will cause damage to the unit.
2. Place base over hole in wall and mark mounting hole
locations on wall using base as a template (see Fig.1).
3. Move base out of the way. Drill mounting holes.
4. Push wires through opening in thermostat base.
5. Fasten base loosely to wall using two mounting screws.
Place a level against bottom of base, adjust until level,
and then tighten screws. (Leveling is for appearance only
and will not affect thermostat operation.) If you are using
existing mounting holes, or if holes drilled are too large and
do not allow you to tighten base snugly, use plastic screw
anchors to secure subbase.
6. Connect wires to terminals on base using appropriate
wiring schematic (see fi gs. 2 through 4).
7. Push excess wire into wall and plug hole with a fi re-resistant
material (such as fi berglass insulation) to prevent drafts
from affecting thermostat operation.
O/B TERMINAL SWITCH SELECTION
The O/B switch on this thermostat is factory set to the “O”
position. This will accommodate the majority of heat pump
applications, which require the changeover relay to be
energized in COOL. If the thermostat you are replacing or the
heat pump being installed with this thermostat requires a “B”
terminal, to energize the changeover relay in HEAT, the O/B
switch must be moved to the “B” position.
Mounting
Hole
Mounting
Hole
Opening
for wires
Gas/Elec
Switch
Battery
Door
O/B
Switch
Figure 1. Thermostat Base
GAS / ELEC SWITCH
If your system is a heat pump, the GAS/ELEC Switch must be
set to ELEC (see Fig. 1) If your system is a single stage, the
switch must be set to GAS. The switch setting must agree with
the system confi guration selected in the confi guration menu.
BATTERY LOCATION
“AA” Alkaline Batteries
Two “AA” alkaline batteries are installed in your thermostat
with a battery tag to prevent power drainage. Prior to use,
open the battery door and remove the battery tag. To open,
pull the battery door as shown by the arrow and lift open. The
two “AA” batteries will operate all functions or maintain time
and continuously display the temperature during a loss of AC
power. Installed batteries will also allow programming prior to
installation. To replace batteries, pull the battery door shown
by the arrow and lift open. Using the polarity indicated inside
the battery door, insert the batteries. To close the battery door,
swing the door down while pulling in the direction of arrow.
Once fully down, snap the door back into position.
Thermostat can be powered by system AC power or Battery. If
is displayed, the thermostat is battery powered. If is not
displayed, thermostat is system powered with optional battery
back-up. When battery power remaining is approximately half,
the will be displayed. When “Change ” is displayed,
install fresh “AA” alkaline batteries immediately. For best
results, use new premium brand alkaline batteries such as
Duracell® or Energizer®. We recommend replacing batteries
every 2 years. If the home is going to be unoccupied for an
extended period (over 3 months) and is displayed, the
batteries should be replaced before leaving. When less than
two months of battery life remain, the setpoint temperature will
offset by 10 degrees (10 degrees cooler in Heat mode / 10
degrees warmer in Cool mode). If offset occurs, the normal
setpoint can be manually reset with or . Another offset
will occur within two days if batteries are not replaced. To
replace the batteries, set system to OFF.

3
ENERGY MANAGEMENT RECOVERY
(EMR)
When the EMR feature is activated the thermostat’s
microcomputer calculates the time it will take to change the
room temperature to the next heat or cool program setting.
Then the thermostat will start the system before the next
programmed period so that the desired temperature is reached
at or near the beginning of the period (the thermostat calculates
15 minutes for every 1°F temperature change). This feature
provides better effi ciency by allowing gradual temperature
changes.
For example: The thermostat is programmed to provide an
overnight heating temperature of 66°F, and during the next
program period, beginning at 6:00 AM, the programmed
temperature is 70°F. With EMR activated, the thermostat will
automatically start the heating system at 5:00 AM, so that the
programmed temperature of 70°F is reached by about 6:00
AM.
If the overnight room temperature drops only to 68°F, the
thermostat will start the system at 5:30 to reach the programmed
temperature of 70°F at 6:00.
The thermostat is shipped with the EMR feature active, which
means that the thermostat will start the heating system before
the beginning of the next program period.
To deactivate the EMR function, see the Confi guration menu
on Page 5). The thermostat will then wait until the programmed
time to start the system for a temperature change.
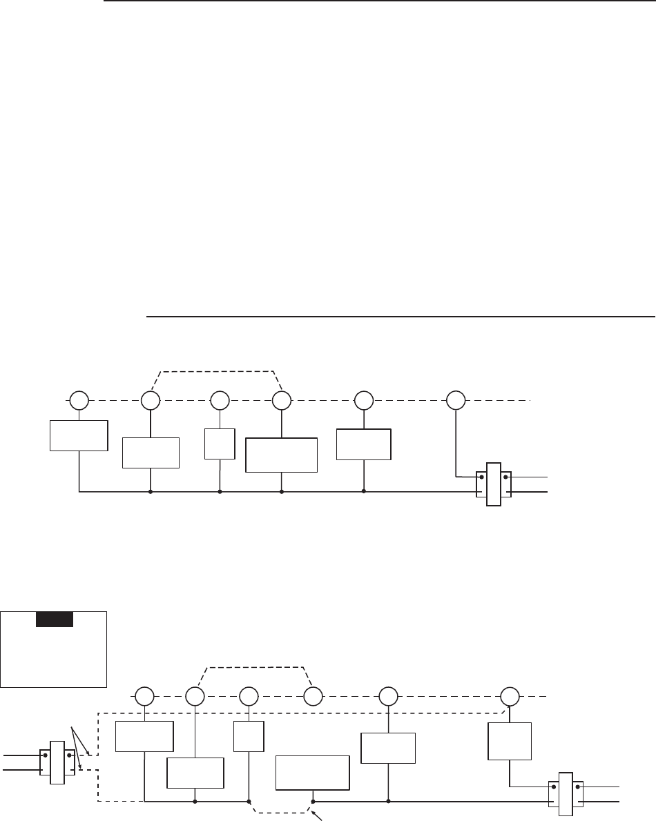
INSTALLATION
WIRING DIAGRAMS
R
C
24 VAC 120 VAC
Hot
Neutral
THERMOSTAT
SYSTEM
G W
Figure 2. Typical wiring diagram for single transformer single stage systems
TRANSFORMER
(Class II Current Limited)
Changeover
Relay*
YO/B
Compressor
Contactor
* Changeover Relay is energized in COOL when O/B switch is in the “O” position
Changeover Relay is energized in HEAT when O/B switch is in the “B” position
Heat Relay
Fan
Relay Optional
Optional Jumper for
Single Stage Heat Pump
R
C
24 VAC 120 VAC
Hot
Neutral
THERMOSTAT
SYSTEM
G W
Figure 3. Typical wiring diagram for two transformer single stage systems with NO safety circuits
TRANSFORMER
(Class II Current Limited)
Changeover
Relay*
YO/B
Compressor
Contactor
* Changeover Relay is energized in COOL when O/B switch is in the “O” position
Changeover Relay is energized in HEAT when O/B switch is in the “B” position
Heat Relay
Fan
Relay Optional
Limit or
Safety
Switches
TWO COMMONS MUST
BE JUMPERED TOGETHER!
HOT
NEUTRAL
120 VAC 24 VAC
CUT AND
TAPE OFF!
If safety circuits are in
only one of the systems,
remove the transformer
of the system with NO
safety circuits.
NOTE
Optional Jumper for
Single Stage Heat Pump

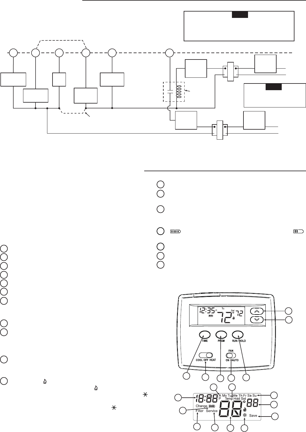
4
WIRING DIAGRAMS
R
CG W
Figure 4. Typical wiring diagram for two transformer single stage systems with safety circuits in BOTH systems
Changeover
Relay*
YO/B
Compressor
Contactor
* Changeover Relay is energized in COOL when O/B switch is in the “O” position
Changeover Relay is energized in HEAT when O/B switch is in the “B” position
Heat
Relay
Fan
Relay
Optional
TWO COMMONS MUST
BE JUMPERED TOGETHER!
24 VAC 120 VAC
HOT
NEUTRAL
THERMOSTAT
SYSTEM
HOT
NEUTRAL
120 VAC
Limit or
Safety
Switches
Limit or
Safety
Switches
Limit or
Safety
Switches
24 VAC
Limit or
Safety
Switches
COMMON
COMMON
Auxiliary
Heating
Transformer
(Class II
Current Limited)
Heat Pump Transformer
(Class II Current Limited)
24 VAC
ACCESSORY
RELAY N.O.
CONTACT
Polarity must be observed. If the HOT side of the
second transformer is jumpered to the COMMON side
of the first transformer a short will be made. Damage
to equipment will occur when power is restored.
NOTE
The accessory relay scheme
is required when safety
circuits exist in both systems.
NOTE
Optional Jumper for
Single Stage Heat Pump
THERMOSTAT QUICK REFERENCE
Before you begin programming your thermostat, you should be
familiar with its features and with the display and the location
and operation of the thermostat buttons and switches (see
fi g. 5). Your thermostat consists of two parts: the thermostat
cover and the base. To remove the cover, pull it straight out
from the base. To replace the cover, line up the cover with the
base and press until the cover snaps onto the base.
The Thermostat Buttons and Switches
1 Raises temperature setting.
2 Lowers temperature setting.
3 TIME button.
4 SYSTEM switch (COOL, OFF, HEAT, EMER).
5 PRGM (program) button.
6 FAN switch (ON, AUTO).
7 RUN/HOLD (program) button.
The Display
8 Indicates days of the week.
9 Indicates setpoint temperature. This is blank when system
switch is in the OFF position. Setpoint temperature is
displayed (fl ashing) if the thermostat is in lockout mode to
prevent the compressor from cycling too quickly.
10 “Save” indicates the Cool Savings feature is enabled in
the confi guration menu. “Save” (fl ashing) indicates Cool
Savings feature is active.
11 Flame icon ( ) is displayed when the SYSTEM switch is
in the HEAT position. Flame icon ( ) is displayed fl ashing
when thermostat is calling for heat. Snowfl ake icon ( )
is displayed (non-fl ashing) when the SYSTEM switch is
in the COOL position. Snowfl ake icon ( ) is displayed
(fl ashing) if the thermostat is calling for cool.
12 Displays current temperature.
13 “Service” indicates a diagnostic fault in the heating/cooling
system. It does not indicate a fault in the thermostat.
14 “Change Filter” is displayed when the system has run for
the programmed fi lter time period as a reminder to change
or clean your air fi lter.
15 “” indicates power level of batteries. “Change ”
indicates batteries should be replaced.
16 Indicates time.
17 “A” “P” indicates time as Morning (A) Evening (P).
18 “Temp Hold” indicates temporary hold or “Hold” indicates
hold mode.
Figure 5. Thermostat display, buttons, and switches
SYSTEM
2
1
34567
8
16
9
10
11
12
13
15
14
17 18

5
The confi guration menu allows you to set certain thermostat operating characteristics to your system or personal requirements.
To enter the menu: Set your thermostat to OFF and press the and buttons simultaneously. The display will show the
fi rst item in the confi guration menu. Press RUN/HOLD to change to the next menu item or press TIME to go backwards to the
previous item in the menu. To exit the menu and return to the program operation, press PRGM. If no keys are pressed within
fi fteen minutes, the thermostat will revert to normal operation.
Confi guration Menu
Menu
Reference
Number
Press
Key
Displayed
(Factory
Default)
Press or
to select from
listed options
Comments
1 and SS HP Select Single Stage (SS) or
Heat Pump (HP, 1 compressor)
2 RUN/HOLD* CS
(OFF)
On Select Cool Savings Feature On or OFF
RUN/HOLD* CS
(3)
1, 2, 3, 4, 5, 6 If CS selected On, selects Cool Savings value
3 RUN/HOLD* E
(On)
OFF Select Energy Management Recovery On or OFF
4 RUN/HOLD* CR Heat
(ME)
FA, SL Select Adjustable Anticipation, cycle rate,
Heat Single Stage
5 RUN/HOLD* CR Cool
(FA)
SL Select Adjustable Anticipation, cycle rate,
Cool Single Stage
6 RUN/HOLD* CL
(OFF)
On Select Compressor lockout OFF or On
7 RUN/HOLD* L
(On)
OFF Select Display Light On or OFF
8 RUN/HOLD* Temp
(0 HI)
4 LO to
4 HI
Select temperature display adjustment higher or lower
9 RUN/HOLD* oFoC Select oF / oC Display (temperature units in Fahrenheit
or Celsius)
10 RUN/HOLD* Change Filter
(OFF)
On Select fi lter replacement indicator OFF or On
RUN/HOLD* Change Filter
(200 h)
25 to 1975 If Change Filter selected On, selects time interval for
Change Filter Indicator. (in 25 hour increments)
11 RUN/HOLD* Returns to normal operation
*Press RUN/HOLD to advance to next item or TIME to move backwards to previous item
INSTALLER/CONFIGURATION MENU
1) System Confi guration - Selects SS (Single Stage) or HP
(Heat Pump) operating mode. Default confi guration is SS.
For Heat Pump operation choose HP.
2) Select CS (Cool Savings™) - With Cool Savings™
enabled, the thermostat will make small adjustments to
the Setpoint temperature during periods of high demand
to reduce cooling system running time and save energy.
When the cooling system has been running for more than
20 minutes, humidity in the home will be lower and a higher
setpoint temperature will feel comfortable. After 20 minutes
of run time, the thermostat will start increasing the setpoint
temperature in steps of less than one degree as the system
continues to run. These adjustments will eventually cause
the system to satisfy the thermostat and turn the system off
to reduce the energy consumption. When the Cool Savings
feature is active and making adjustments, the display will
show “Save”. The amount of the adjustments to the setpoint
temperature is dependent on the Cool Savings value that
is set, 1 being the least adjustment and 6 being the most
adjustment. With this feature set to OFF, no change will
occur when the cooling system is continuously running
during the periods of high demand. Periods of high demand
will normally occur during the late afternoon and early
evening on the hottest days of the summer.
3) Select Energy Management Recovery - Energy
Management Recovery (E) On enables the thermostat
to start heating or cooling early to make the building
temperature reach the program setpoint at the time you
specify. Heating will start 5 minutes early for every 1° of
temperature required to reach setpoint. Example: E On is
selected and your heating is programmed to 65o at night
and 70o at 7AM. If the building temperature is 65o, the
difference between 65o and 70o is 5o. Allowing 5 minutes
per degree, the thermostat Setpoint will change to 70o at
6:35 AM. Cooling allows more time per degree, because it
takes longer to reach set temperature.
4 & 5) Select Cycle Rate Selection - The factory default
setting for Single Stage Heat is Medium Cycle (ME). For
Single Stage Cool the default setting is fast (FA). To change
cycle rate, press the and buttons.
The cycle rate differentials for different settings are:
MODE Fast Medium Slow
(FA) (ME) (SL)
SS Heat 0.6°F 0.8°F 1.2°F
SS Cool 1.2°F - 1.7°F

6
Cooling System
1. Move SYSTEM switch to COOL position.
2. Press to adjust thermostat setting below room
temperature. The blower should come on immediately on
high speed, followed by cold air circulation. However, if the
setpoint temperature is fl ashing, the compressor lockout
feature is operating (see Confi guration menu, item 6).
To prevent compressor and/or property damage, if the
outdoor temperature is below 50oF, DO NOT operate
the cooling system.
CAUTION
!
Do not allow the compressor to run unless the
compressor oil heaters have been operational for 6
hours and the system has not been operational for at
least 5 minutes.
CAUTION
!
6) Select Compressor Lockout CL OFF or ON - Selecting
CL On will cause the thermostat to wait 5 minutes between
cooling cycles. This is intended to help protect the
compressor from short cycling. Some newer compressors
already have a time delay built in and do not require this
feature. Your compressor manufacturer can tell you if the
lockout feature is already present in their system. When the
thermostat compressor time delay occurs, it will fl ash the
setpoint for up to fi ve minutes.
7) Select Backlight Display - The display backlight improves
display contrast in low lighting conditions. When the “C”
terminal is connected, selecting backlight CdL On will keep
the light on continuously. Select backlight OFF will turn the
light on momentarily when any key is pressed. When the
“C” terminal is not connected, regardless of the backlight
selection, the light will be on momentarily when any key is
pressed.
INSTALLER/CONFIGURATION MENU
8) Select Temperature Display Adjustment 4 LO to 4 HI -
Allows you to adjust the room temperature display up to 4°
higher or lower. Your thermostat was accurately calibrated
at the factory but you have the option to change the display
temperature to match your previous thermostat. The
current or adjusted room temperature will be displayed on
the display.
9) Select F° or C° Readout - Changes the display readout to
Celsius or Fahrenheit as required.
10) Select Filter Replacement Reminder and Set Run Time
Select the “Change Filter” reminder On or OFF. If selected
On, press RUN/HOLD to select the time period from 25 to
1975 hours in 25 hour increments. In a typical application,
200 hours (default) of run time is approximately 30 days.
After the selected time of blower operation, the thermostat
will display “Change Filter” as a reminder to change or
clean your air fi lter. When “Change Filter” is displayed,
press the RUN/HOLD button to clear the display and restart
the time to the next fi lter change. A selection of OFF will
cancel this feature.
OPERATION
CHECK THERMOSTAT OPERATION
If at any time during testing your system does not operate
properly, contact a qualifi ed service person.
Turn on power to the system.
Fan Operation
If your system does not have a G terminal connection, skip to
Heating System.
1. Move fan switch to ON position. The blower should begin to
operate.
2. Move fan switch to AUTO position. The blower should stop
immediately.
Heating System
1. Move SYSTEM switch to HEAT position. If the auxiliary
heating system has a standing pilot, be sure to light it.
2. Press to adjust thermostat setting to 1° above room
temperature. The system should begin to operate.
3. Press to adjust temperature setting below room
temperature. The heating system should stop operating.
MANUAL OPERATION
• HOLD TEMPERATURE — With the SYSTEM switch set
to HEAT or COOL, momentarily press RUN/HOLD button.
HOLD will be displayed. Use or to adjust the
temperature. The thermostat will hold the room temperature
at the selected setting until you press RUN/HOLD button to
start program operation again.
• TEMPERATURE OVERRIDE (TEMPORARY HOLD) —
Press or until the temperature you want is displayed.
The thermostat will override current programming and
keep the room temperature at the selected temperature for
2 hours or until the next program period begins. Then the
thermostat will automatically revert to the program.
3. Press to adjust temperature setting above room
temperature. The cooling system should stop operating.

7
PROGRAMMING
PROGRAMMING YOUR THERMOSTAT
This section will help you plan your thermostat’s program to
meet your needs. For maximum comfort and effi ciency, keep
the following guidelines in mind when planning your program.
• When heating (cooling) your building, program the
temperatures to be cooler (warmer) when the building is
vacant or during periods of low activity.
• During early morning hours, the need for cooling is usually
minimal.
Planning Your Program
Look at the factory preprogrammed times and temperatures
shown in the sample schedule. If this program will suit your
needs, simply press the RUN/HOLD button to begin running
the factory preset program.
If you want to change the preprogrammed times and
temperatures, follow these steps.
Determine the time periods and temperatures for your program.
You must program four periods for each day. However, you
may use the same heating and cooling temperatures for
consecutive time periods. You can choose start times, heating
temperatures, and cooling temperatures independently (for
example, you may select 5:00 AM and 70° as the daily 1st
period heating start time and temperature, and also choose
7:00 AM and 76° as the daily 1st period cooling start time
and temperature).
Use the table to plan your program time periods and the
temperatures you want during each period. Fill in the complete
table to have a record of your programs.
Entering Your Program
Set Current Time and Day
1. Press TIME button once. The display will show the hour
only.
EXAMPLE:
2. Press and hold either or until you reach the correct
hour and AM/PM designation (AM begins at midnight; PM
begins at noon).
3. Press TIME once again. The display window will show the
minutes only.
EXAMPLE:
4. Press and hold either or until you reach the correct
minutes.
5. Press TIME once again. The display will show the day of
the week.
6. Press or until you reach the current day of the
week.
7. Press RUN/HOLD once. The display will show the correct
time, day, room temperature and set-point temperature.
Enter Heating Program
1. Move the SYSTEM switch to HEAT.
2. Press PRGM once. “Mo Tu We Th Fr” (indicating weekday
program) will appear in the display. Also displayed are the
currently programmed start time for the 1st heating period
and the currently programmed temperature (fl ashing).
EXAMPLE:
This display window shows that for the 1st weekday
period, the start time is 6:00 AM, and 70° is the
programmed temperature (this example refl ects factory
preprogramming).
3. Press or to change the displayed temperature
to your selected temperature for the 1st heating program
period.
4. Press TIME once (the programmed time will fl ash). Press
or until your selected time appears. The time will
change in 15 minute increments. When your selected time
is displayed, press TIME again to return to the change
temperature mode.
5. Press PRGM once. The currently programmed start time
and setpoint temperature for the 2nd heating program
period will appear.
6. Repeat steps 3 and 4 to select the start time and heating
temperature for the 2nd heating program period.
7. Repeat steps 3 through 5 for the 3rd and 4th heating
program periods.
SAMPLE
Heating/Cooling Schedule Plan (Factory Program)
WEEKDAYS
(5 Day)
SATURDAY
(1 Day)
SUNDAY
(1 Day)
Start
Time Te m p Start
Time Te m p Start
Time Te m p
1ST
2ND
3RD
4TH
1ST
2ND
3RD
4TH
Period
6:00 AM
8:00 AM
5:00 PM
10:00 PM
6:00 AM
8:00 AM
5:00 PM
10:00 PM
6:00 AM
8:00 AM
5:00 PM
10:00 PM
6:00 AM
8:00 AM
5:00 PM
10:00 PM
6:00 AM
8:00 AM
5:00 PM
10:00 PM
6:00 AM
8:00 AM
5:00 PM
10:00 PM
70F
62F
70F
62F
78F
85F
78F
82F
70F
62F
70F
62F
78F
85F
78F
82F
70F
62F
70F
62F
78F
85F
78F
82F
HEAT
COOL
Heating/Cooling Schedule Plan
WEEKDAYS
(5 Day)
SATURDAY
(1 Day)
SUNDAY
(1 Day)
Start
Time Te m p Start
Time Te m p Start
Time Te m p
1ST
2ND
3RD
4TH
1ST
2ND
3RD
4TH
Period
HEAT
COOL

8
8. Press PRGM once. “SA” (indicating Saturday program)
will appear in the display, along with the start time for
the 1st heating period and the currently programmed
temperature.
9. Repeat steps 3 through 7 to complete Saturday heating
programming.
10. Press PRGM once to change to SU (Sunday) heating
programming and repeat steps 3 through 7 to complete
Sunday programming.
11. When you have completed entering your heating program,
press RUN/HOLD.
Enter Cooling Program
1. Move SYSTEM switch to COOL position.
2. Follow Enter Heating Program for entering your
cooling program, using your selected cooling times and
temperatures.
PROGRAMMING
If the outside temperature is below 50oF, disconnect
power to the cooling system before programming.
Energizing the air conditioner compressor during
cold weather may cause personal injury or property
damage.
CAUTION
!
CHECK YOUR PROGRAMMING
Follow these steps to check your thermostat programming one
fi nal time before beginning thermostat operation.
1. Move SYSTEM switch to HEAT position.
2. Press PRGM to view the 1st weekday heating period time
and temperature. Each time you press PRGM, the next
heating period time and temperature will be displayed in
sequence for weekday, then Saturday and Sunday program
periods (you may change any time or temperature during
this procedure).
3. Press RUN/HOLD.
4. Move SYSTEM switch to COOL position.
5. Repeat step 2 to check cooling program.
6. Move SYSTEM switch to HEAT or COOL and press RUN/
HOLD to begin program operation.
YOUR THERMOSTAT IS NOW PROGRAMMED AND READY TO
PROVIDE MAXIMUM COMFORT AND EFFICIENCY!

9
TROUBLESHOOTING
Reset Operation
If a voltage spike or static discharge blanks out the display
or causes erratic thermostat operation, reset the thermostat
by pressing the , and TIME buttons simultaneously.
If the thermostat has power, has been reset and still does not
function correctly contact your heating/cooling service person
or place of purchase.
Symptom Possible Cause Corrective Action
No Heat/No Cool/No Fan
(common problems)
1. Blown fuse or tripped circuit breaker.
2. Furnace power switch to OFF.
3. Furnace blower compartment door or
panel loose or not properly installed.
Replace fuse or reset breaker.
Turn switch to ON.
Replace door panel in proper position to engage safety
interlock or door switch.
No Heat 1. System Switch not set to Heat.
2. Loose connection to thermostat or
system
3. Heating System requires service or
thermostat requires replacement.
Set System Switch to Heat and raise setpoint above
room temperature.
Verify thermostat and system wires are securely attached.
Diagnostic: Set System Switch to Heat and raise the
setpoint above room temperature. Within a fi ve minutes
the thermostat should make a soft slick sound. This
sound usually indicates the thermostat is operating
properly. If the thermostat does not click, try the reset
operation listed above. If the thermostat does not click
after being reset contact your heating and cooling
service person or place of purchase for a replacement.
If the thermostat clicks, contact the furnace manufac-
turer or a service person to verify the heating system is
operating correctly.
No Cool 1. System Switch not set to Cool.
2. Loose connection to thermostat or
system.
3. Cooling System requires service or
thermostat requires replacement
Set System Switch to Cool and lower setpoint below
room temperature.
Verify thermostat and system wires are securely attached.
Same procedures as diagnostic for No Heat condi-
tion except set the thermostat to Cool and lower the
setpoint below the room temperature. There may be up
to a fi ve minute delay before the thermostat clicks in
Cooling if the compressor lock-out option is selected in
the confi guration menu (Item 6).
Heat, Cool or Fan Runs
Constantly
1. Possible short in wiring.
2. Possible short in thermostat.
3. Possible short in Heat/Cool/Fan
system.
4. Fan Switch set to Fan On.
Check each wire connection to verify they are not
shorted or touching together. No bare wire should
stick out from under terminal screws. Try resetting the
thermostat as described below. If the condition persists,
the manufacturer of your system or service person
can instruct you on how to test the Heat/Cool/ system
for correct operation. If the system operates correctly,
replace the thermostat.
Furnace Cycles Too Fast or Too Slow
Cooling Cycles Too Fast or Too Slow
(narrow or wide temperature swing)
1. The location of the thermostat and/
or the size of the Heating or Cooling
System may be infl uencing the
cycle rate.
Item 4 (CR Heat) or 5 (CR Cool) in the Confi guration
Menu is the adjustment that controls the cycle rate. If
an acceptable cycle rate is not achieved using the FA
(Fast) or SL (Slow) adjustment contact a local service
person for additional suggestions.
Thermostat Setting and
Thermometer Disagree
1. Thermostat thermometer setting
requires adjustment.
The thermometer can be adjusted +/- degrees as listed
in item 8 of the Confi guration Menu. No other adjust-
ment is possible.
Clock Loses or Gains Time 1. Loss of power to thermostat. The thermostat will maintain its program in memory
even with no power but the clock time will be incorrect
when power is restored. See No Heat/No Cool /No Fan
(common problems) above for items to check in the
system.
Heat or Cool Starts Early 1. EMR activated. See Confi guration Menu (Item 3)
Thermostat Does Not Follow
Program
1. AM or PM set incorrectly in program.
2. AM or PM set incorrectly on the clock.
3. Voltage spike or static discharge.
4. See “Heat or Cool Starts Early” above.
Check current clock and program settings including
the AM or PM designations for each time period. If a
voltage spike or static discharge occurs use the Reset
Operation listed above.
Blank Display and/or Keypad Not
Responding
1. Voltage Spike or Static Discharge. If a voltage spike or static discharge occurs use the
Reset Operation listed above.

10
NOTES

11
NOTES

www.white-rodgers.com
White-Rodgers is a division
of Emerson Electric Co.
The Emerson logo is a
trademark and service mark
of Emerson Electric Co.
Homeowner Help Line: 1-800-284-2925