White Rodgers 1F95 71 Users Manual 37 4501D
1F95-71 to the manual adf8a646-9bd3-41a3-8807-434fea40a097
2015-01-05
: White-Rodgers White-Rodgers-1F95-71-Users-Manual-162576 white-rodgers-1f95-71-users-manual-162576 white-rodgers pdf
Open the PDF directly: View PDF
.
Page Count: 8

All wiring must conform to local and national electrical
codes and ordinances.
This control is a precision instrument, and should be
handled carefully. Rough handling or distorting compo-
nents could cause the control to malfunction.
To prevent electrical shock and/or equipment
damage, disconnect electric power to system at
main fuse or circuit breaker box until installation
is complete.
Do not use on circuits exceeding specified volt-
age. Higher voltage will damage control and
could cause shock or fire hazard.
Do not short out terminals on gas valve or pri-
mary control to test. Short or incorrect wiring will
burn out heat anticipator and could cause per-
sonal injury and/or property damage.
FAILURE TO READ AND FOLLOW ALL INSTRUCTIONS CAREFULLY
BEFORE INSTALLING OR OPERATING THIS CONTROL COULD CAUSE
PERSONAL INJURY AND/OR PROPERTY DAMAGE.
PART NO. 37-4501D
9540
DESCRIPTION
Printed in U.S.A.
1F95-71
7 Day Multi-stage Electronic Digital Thermostat
with Programmable Fan
WHITE-RODGERS
R
CONTENTS
Description .......................................................... 1
Precautions ........................................................ 1
Specifications ...................................................... 2
Installation ........................................................... 2
New Installation
Select Thermostat Location
Route Wires to Location
Replacement Installation
Remove Old Thermostat
Attach Subbase to Wall
Attach Thermostat to Subbase
Operation ............................................................ 6
System Configuration
Set Option Switches
Check Thermostat Operation
Fan Operation
Heating System Operation
Cooling System Operation
Troubleshooting
PRECAUTIONS
If in doubt about whether your wiring is millivolt, line, or low
voltage, have it inspected by a qualified heating and air
conditioning contractor, electrician, or someone familiar
with basic electricity and wiring.
Do not exceed the specification ratings.
This wall-mounted, low voltage thermostat maintains
room temperature by controlling the operation of multi-
stage systems. Use this thermostat for applications re-
quiring up to three stages of heat and up to two stages of
cool. Indicator lights show the system status. The user
may program up to four time and two temperature settings
per 24 hour period and may program each day independ-
ently. The thermostat will store both heating and cooling
programs simultaneously. A 9 volt Energizer® battery will
maintain the stored program for approximately one week,
if incoming power should fail. If power failure is extensive
and the program is lost, after power restoration, the
thermostat will automatically maintain a factory
preprogrammed heating temperature of 64°F or a cooling
temperature of 82°F.
CAUTION
!
WARNING
!
WHITE-RODGERS DIVISION
EMERSON ELECTRIC CO.
9797 REAVIS ROAD
ST. LOUIS, MISSOURI 63123-5398
Operator: Save these instructions for future use!
INSTALLATION INSTRUCTIONS

2
Approximately
5 feet from floor
1
⁄
2
” hole for
thermostat wire
Stout cord with 6”
chain attached
Baseboard
strip moulding
1
⁄
4
” guide hole
for sighting
Quarter round
removed
3
⁄
4
” hole in floor of partition
Hooked wire for snagging chain
Figure 1. Routing thermostat wires
SPECIFICATIONS
THIS CONTROL IS DESIGNED FOR USE WHERE BOTH SIDES OF THE TRANSFORMER ARE PRESENT TO
THE THERMOSTAT (both the hot and common sides of the 24 VAC end of the transformer.)
ELECTRICAL DATA
Electrical Rating
20 to 30 VAC 50/60 Hz.
0.01 to 1.5 Amps (Load per terminal)
2.5 Amps Maximum Total Load (All terminals com-
bined)
Anticipation:
Heating 4 to 40
Cooling 4 to 40
STAGING DATA
Up to 3 heating stages
Up to 2 cooling stages
THERMAL DATA
Setpoint Temperature Range:
40°F to 99°F (4°C to 37° C)
Operating Ambient Temperature Range:
32°F to 105°F
Operating Humidity Range:
0 to 90% RH (non-condensing)
Shipping Temperature Range:
-40°F to 150°F
ACCESSORIES
Remote Sense Kit W.R. Part No. F145-1049
Thermostat Guard W.R. Part No. F29-0198 (clear) or
F29-0238 (opaque)
}Reference Values
INSTALLATION
NEW INSTALLATION
IT IS RECOMMENDED THAT YOU PROGRAM THE
THERMOSTAT WITH BATTERY INSTALLED BEFORE
ATTACHING ON SUBBASE. SEE OPERATION GUIDE
FOR PROGRAMMING INSTRUCTIONS.
Select Thermostat Location
Proper location insures that the thermostat will provide a
comfortable building temperature. Observe the following
general rules when selecting a location:
1. Locate thermostat about 5 ft. above the floor.
2. Install thermostat on a partitioning wall, not on an
outside wall.
3. Never expose thermostat to direct light from lamps,
sun, fireplaces or any temperature radiating equip-
ment.
4. Avoid locations close to windows, adjoining outside
walls, or doors that lead outside.
5. Avoid locations close to air registers or in the direct
path of air from them.
6. Make sure there are no pipes or duct work in that part
of the wall chosen for the thermostat location.
7. Never locate thermostat in a room that is normally
warmer or cooler than the rest of the building.
8. Avoid locations with poor air circulation, such as
behind doors or in alcoves.
Route Wires To Location
All wiring must conform with local and national electrical
codes and ordinances.
1. Probe for obstructions in partition before drilling 1⁄2”
hole in wall at selected location. Take up quarter
round and drill a small guide hole for sighting (see fig.
1). From basement, drill 3⁄4” hole in partition floor next
to guide hole. In houses without basements, drill 1⁄2”
hole through ceiling and into partition from above (see
fig. 1).
2. Through this hole drop a light chain, or 6” chain
attached to a strong cord. Snag cord in basement with
hooked wire. In houses without basements, drop cord
through hole in ceiling and down partitioning; snag
cord at the thermostat location.
3. Attach thermostat wire to cord and pull wire through
hole in wall so that 6” of wire protrudes.
NOTE

3
TABLE 1. TERMINAL REFERENCE
LABEL
NUMBER
1F95
TERMINAL
DESIGNATION FUNCTION
OLD THERMOSTAT
TERMINAL
DESIGNATION
(1)
(2)
(3)
(4)
(5)
(6)
(7)
(8)
(9)
(10)
(11)
(12)
(13)
G
C
R
O
B
Y1
Y2
W1
W2
W3
Fan Output
Transformer 24 VAC Common
Transformer 24 VAC Hot
Changeover Output (Cooling)
Changeover Output (Heating)
Stage 1 Cool
Stage 2 Cool
Stage 1 Heat
Stage 2 Heat
Stage 3 Heat
REPLACEMENT INSTALLATION
Remove Old Thermostat
1. Shut off electricity at the main fuse box until installa-
tion is complete. Verify power is off with a voltmeter.
2. Remove the front cover of the old thermostat. With
wires still attached, remove wall plate from the wall.
3. If the old thermostat has a wall mounting plate,
remove the thermostat and the wall mounting plate as
an assembly.
4. Use the Cross Reference Guide to find the thermostat
type you are replacing.
5. Identify each wire attached to the old thermostat
using the labels enclosed with the new thermo-
stat. Record the identification of the wire on the
corresponding blank in Table 1.
6. Disconnect the wires from old thermostat one at a
time. Pull at least 6 inches of wire out of the wall. DO
NOT LET WIRES FALL BACK INTO THE WALL.
7. Install new thermostat using the following proce-
dures.
Attach Subbase To Wall
1. Remove the packing material from the thermostat.
Place the fingers of one hand on the center top and
bottom portion of the thermostat. Grasp the subbase
in the other hand on the top and bottom center, and
gently pull straight out (see fig. 2). The thermostat has
pin and socket connectors. Forcing or prying on the
thermostat will cause damage to the unit.
THIS THERMOSTAT REQUIRES BOTH THE HOT
AND COMMON SIDES OF THE 24 VAC TRANS-
FORMER TO BE PRESENT TO THE THERMOSTAT
FOR OPERATION.
2. Connect wires beneath terminal screws on subbase
using wiring schematic for your particular application
(see figs. 3 through 6).
3. Place subbase over hole in wall and mark mounting
hole locations on wall using subbase as a template.
4. Move subbase out of the way. Drill mounting holes.
5. Fasten subbase loosely to wall, as shown in fig. 3,
using two mounting screws. Place a level against
bottom of subbase, adjust until level, and then tighten
screws. (Leveling is for appearance only and will not
PULL STRAIGHT OUT
Figure 2. Removing thermostat from subbase
NOTE
Mounting
hole
Pull wires through
this opening
Connect wires under
terminal screws
Mounting
hole
4-pin connector
9-pin connector
O
B
Y1
Y2
C
G
W1
R
W2
W3
Screw
anchors
Figure 3. Subbase
S1 S2 S3

4
CRGBO
CHANGEOVER
ENERGIZED
IN HEAT
CHANGEOVER
ENERGIZED
IN COOL
COMPRESSOR
CONTACTOR
STAGE 1
FAN
RELAY
HEAT
RELAY
STAGE 1
HEAT
RELAY
STAGE 2
HEAT
RELAY
STAGE 3
THERMOSTAT
CONTROL
CIRCUIT
COMPRESSOR
CONTACTOR
STAGE 2
24 VAC 120 VAC
HOT
NEUTRAL
THERMOSTAT
SYSTEM
Y1 Y2 W1 W2 W3
Figure 4. Typical wiring diagram for single transformer systems
To prevent electrical shock and/or equipment
damage, disconnect electrical power at the main
fuse box until installation is complete. Verify
power is off with a voltmeter.
DO NOT EXCEED MAXIMUM VOLTAGE OR CUR-
RENT RATINGS. FIRE, PERSONAL INJURY, AND/
OR EQUIPMENT DAMAGE COULD RESULT.
NOTE
TABLE 2. WIRE IDENTIFICATION LABELS
1
G
G
1
9
Y1
Y1
9
2
C
C
2
3
L
L
3
4
R
R
4
5
O
O
5
6
B
B
6
7
E1
E1
7
8
E2
E2
8
10
Y2
Y2
10
11
W1
W1
11
12
W2
W2
12
13
W3
W3
13
14
S1
S1
14
15
S2
S2
15
16
S3
S3
16
affect thermostat operation.) If you are using existing
mounting holes, or if holes drilled are too large and do
not allow you to tighten subbase snugly, use plastic
screw anchors to secure subbase.
6. Push excess wire into wall and plug hole with a fire-
resistant material (such as fiberglass insulation) to
prevent drafts from affecting thermostat operation.
WARNING
!
CAUTION
!
The following wiring diagrams show typical terminal
identification and wiring. For proper installation, refer to
the original manufacturers’ instructions.

5
CAUTION
!
NOTE
NOTE
C
R
O B
CHANGEOVER
ENERGIZED
IN HEAT
CHANGEOVER
ENERGIZED
IN COOL
G
FAN
RELAY
HEAT
RELAY
STAGE 1
HEAT
RELAY
STAGE 2
HEAT
RELAY
STAGE 3
THERMOSTAT
CONTROL
CIRCUIT
24 VAC 120 VAC
HOT
NEUTRAL
THERMOSTAT
SYSTEM
COMPRESSOR
CONTACTOR
STAGE 1
Y1
COMPRESSOR
CONTACTOR
STAGE 2
Y2 W1 W2 W3
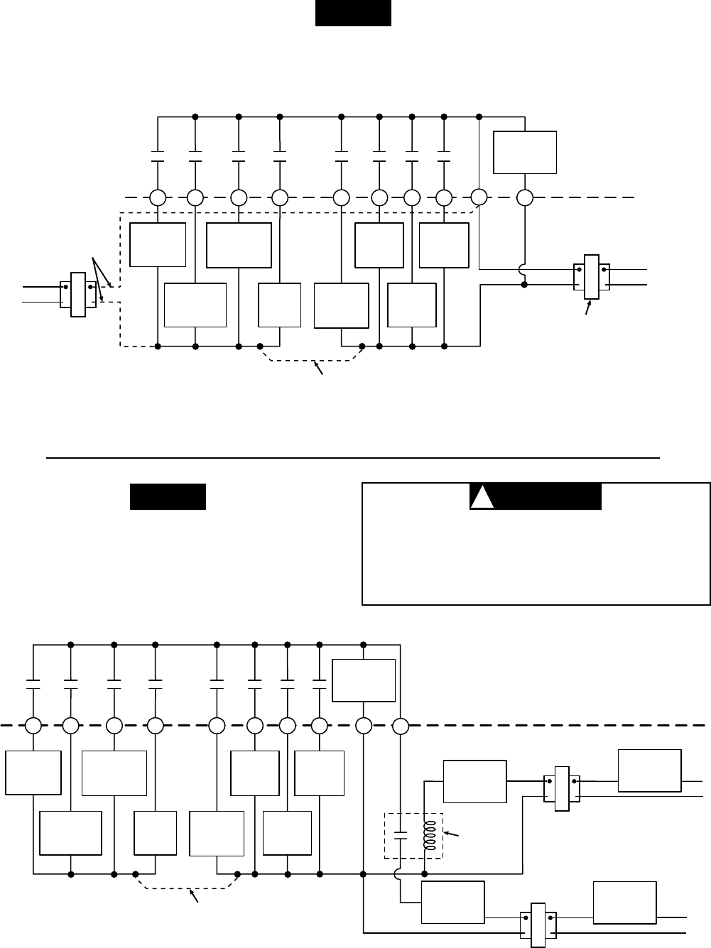
Figure 5. Typical wiring diagram for two-transformer systems with NO safety circuits
TWO COMMONS MUST
BE JUMPERED TOGETHER!
HOT
NEUTRAL
120 VAC 24 VAC
CUT AND
TAPE OFF!
DEPENDING ON SYSTEM
REQUIREMENTS, REPLACE WITH
A 75VA TRANSFORMER, IF NEEDED
Relay contacts shown are thermostatically operated. The
accessory relay scheme is required when safety circuits
exist in both systems.
Polarity must be observed. If the HOT side of the
second transformer is jumpered to the COMMON
side of the first transformer a short will be made.
Damage to equipment will occur when power is
restored.
IF SAFETY CIRCUITS ARE IN ONLY ONE OF THE
SYSTEMS, REMOVE THE TRANSFORMER OF THE
SYSTEM WITH NO SAFETY CIRCUITS.
CR
O B
CHANGEOVER
ENERGIZED
IN HEAT
CHANGEOVER
ENERGIZED
IN COOL
G
FAN
RELAY
HEAT
RELAY
STAGE 1
HEAT
RELAY
STAGE 2
HEAT
RELAY
STAGE 3
THERMOSTAT
CONTROL
CIRCUIT
24 VAC 120 VAC
HOT
NEUTRAL
THERMOSTAT
SYSTEM
COMPRESSOR
CONTACTOR
STAGE 1
Y1
COMPRESSOR
CONTACTOR
STAGE 2
Y2 W1 W2 W3
Figure 6. Typical wiring diagram for two-transformer systems with safety circuits in BOTH systems
TWO COMMONS MUST
BE JUMPERED TOGETHER!
HOT
NEUTRAL
120 VAC
LIMIT OR
SAFETY
SWITCHES
LIMIT OR
SAFETY
SWITCHES
LIMIT OR
SAFETY
SWITCHES
24 VAC
LIMIT OR
SAFETY
SWITCHES
COMMON
COMMON
HEATING
TRANSFORMER
COOLING
TRANSFORMER
24 VAC
ACCESSORY
RELAY N.O.
CONTACT

6
SYSTEM CONFIGURATION
ANY TIME OPTION SWITCHES #1 OR #2 ARE
CHANGED, THE 9 VOLT ENERGIZER® BATTERY MUST
BE REMOVED FOR A MINIMUM OF 2 MINUTES.
Set Option Switches
1. For furnaces not requiring a G terminal to energize
fan (systems with fan/limit switch or automatic fan on/
off operation):
2. For systems with electric furnace, and where blower
is energized through fan relay (no sequence to ener-
gize blower):
3. For systems with an economizer for first stage cooling:
ENGAGE TWO UPPER GUIDES;
PIVOT DOWN
Figure 7. Attaching thermostat to subbase
Attach Thermostat To Subbase
WE RECOMMEND THAT YOU SET OPTION SWITCHES
TO DESIRED POSITION BEFORE ATTACHING ON
SUBBASE (see OPERATION). WE ALSO RECOM-
MEND THAT YOU PROGRAM THE THERMOSTAT
WITH BATTERY INSTALLED BEFORE ATTACHING
ON SUBBASE (see OPERATION GUIDE for program-
ming instructions).
USE
SYSTEM
SWITCH
TO TURN THERMOSTAT OFF BEFORE
ATTACHING THERMOSTAT TO WALL. FAILURE TO
TURN THERMOSTAT OFF MAY CAUSE EQUIPMENT
DAMAGE DUE TO RAPID COMPRESSOR CYCLING.
To attach thermostat to subbase, line up the plastic snap
guides at the top of the thermostat and the 4 connector
pins on the thermostat with the connectors near the top
right section of the subbase (when viewed from the front).
Gently pivot the thermostat down until the 8-pin connec-
tors and the plastic snaps lock into place (see fig. 7). Be
gentle when attaching thermostat. If the thermostat
does not seem to be attaching to the subbase easily,
make sure that the connector pins and plastic snaps are
properly aligned, and that excess wire is pushed into the
wall. Damage to the thermostat may occur if force is
used.
OPERATION
NOTE
Figure 8. Back of thermostat
Option switches 9-pin connector
4-pin connector Battery
Set option switches #1 and #2, install the battery, and
program the thermostat before changing option switch #3
or #4.
4. To enable total keypad lockout (ALL buttons will be
disabled and will not operate until configuration is
changed):
Switch #3 in ON position disables all buttons.
ON
1234
Switch #1 ON
Switch #2 OFF
Switch #3 (see step 4)
Switch #4 (see step 5)
ON
1234
Switch #1 OFF
Switch #2 OFF
Switch #3 (see step 4)
Switch #4 (see step 5)
ON
1234
Switch #1 (see steps 1 & 2)
Switch #2 ON
Switch #3 (see step 4)
Switch #4 (see step 5)
NOTE
ON
1234
Switch #1 (see steps 1-2)
Switch #2 (see step 3)
Switch #3 ON
Switch #4 (see step 5)

7
CAUTION
!
Cooling System Operation
To prevent compressor and/or property damage,
if power to the compressor has been off or
interrupted for more than 1 hour and the outdoor
temperature is below 50°F, DO NOT operate the
system for at least the amount of time the compres-
sor was off! This will allow the compressor heaters to
warm the compressor oils to avoid damage due to
slugging.
1. Press
SYSTEM
SWITCH
until COOL is displayed.
2. Press to adjust the thermostat to 40°F. All
stages of the cooling system should come on within
five minutes (if the compressor is not operating, it may
be locked out. See LOCKOUT BYPASS OPTION).
Refer to the OPERATION GUIDE if you need additional
information on thermostat operation.
TROUBLESHOOTING
Refer to the Question & Answer section of the OPERA-
TION GUIDE for information on troubleshooting the
thermostat.
5. To enable partial keypad lockout (only the tem-
perature buttons will function; all other buttons will be
disabled and will not operate until configuration is
changed):
Switch #4 in ON position disables all buttons except
and (see OPERATION GUIDE).
The battery maintains the stored program in the event of
a power failure. When attached to the wall with 24 VAC
power applied, the thermostat will function normally with-
out the battery. However, the program will be lost in the
event of power interruption or failure if the battery is not
installed. When power is restored, the thermostat will
automatically maintain a temperature of 64°F or a cooling
temperature of 82°F (factory preprogrammed) as needed.
CHECK THERMOSTAT OPERATION
Fan Operation
1. Turn on power to the system. If the heat source has
a standing pilot, be sure to light it.
2. Press
FAN
SWITCH
until FAN ON is displayed. The blower
should begin to operate.
3. Press
FAN
SWITCH
until FAN AUTO is displayed. The
blower should stop operating within approximately
one minute.
Heating System Operation
1. Press
SYSTEM
SWITCH
until HEAT is displayed (it may already
be displayed).
2. Press to adjust thermostat to 99°F. All stages of
the heating system should begin to operate within five
minutes.
ON
1234
Switch #1 (see steps 1-2)
Switch #2 (see step 3)
Switch #3 (see step 4)
Switch #4 ON
NOTE
CAUTION
!
LOCKOUT BYPASS OPTION
FOR QUALIFIED SERVICE TECHNI-
CIANS’ USE ONLY. OPERATORS
SHOULD NOT USE THIS FEATURE DUE
TO POSSIBILITY OF EQUIPMENT OR
PROPERTY DAMAGE, OR PERSONAL
INJURY.
DO NOT USE THE LOCKOUT BYPASS
OPTION UNLESS THE COMPRESSOR OIL
HEATERS HAVE BEEN OPERATIONAL
FOR 6 HOURS AND THE SYSTEM HAS
NOT BEEN OPERATIONAL FOR AT
LEAST 5 MINUTES.
COMPRESSOR SHORT TERM
CYCLE PROTECTION
This thermostat has a built-in short term (5-minute)
time delay. During this 5-minute period, the thermo-
stat will lock out the compressor to allow head pres-
sure to stabilize. If you want to override this feature
while testing thermostat operation, simply press
VIEW
TEMP
and
VIEW
PRGM
buttons at the same time at initial start-up.
If you need further information about this product, please write to
White-Rodgers Division, Emerson Electric Co.
9797 Reavis Road
St. Louis, MO 63123-5398
Attention: Technical Service Department