White Rodgers 50A55 843 Universal Silicon Carbide Integrated Furnace Control Wiring Diagram 83 Of Rodgers_catalog_R 4425_
2015-03-28
: White-Rodgers White-Rodgers-50A55-843-Universal-Silicon-Carbide-Integrated-Furnace-Control-Wiring-Diagram-676625 white-rodgers-50a55-843-universal-silicon-carbide-integrated-furnace-control-wiring-diagram-676625 white-rodgers pdf
Open the PDF directly: View PDF
.
Page Count: 2

TH
TR
MV
MV
GND
FP
HLO
HLI
PS
C
R
G
W
Y
EAC N
HUM N
XFMR N
LINE N
CIR N
IGN
IND
IGN N
IND N
HUM
EAC
XFMR
LINE
PARK
PARK
HEAT
COOL
IGNITOR
Y
W
G
R
THERMOSTAT
GAS
VALVE
HIGH LIMIT
(N. C.)
ROLLOUT
(N. C.)
AUX. HIGH
LIMIT (N. C.)
PRESSURE SWITCH (N. O.)
FLAME
SENSOR
PROBE
COMPRESSOR
CONTACTOR
ELECTRONIC
AIR CLEANER
HUMIDIFIER
INDUCER
CIRCULATOR
BLOWER
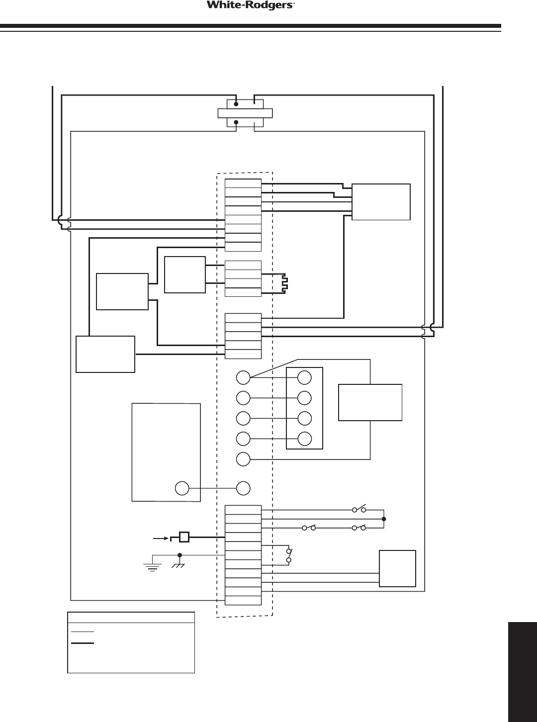
50A55
24 VAC
120 VAC
24 VAC CLASS II
TRANSFORMER
HOT
(LINE)
NEUTRAL
(LINE)
TH TR
Low Voltage (24 VAC)
Line Voltage (120 VAC)
LEGEND
N. C. = Normally closed switch
N. O. = Normally open switch
RO1
RO2
TYPICAL SYSTEM WIRING DIAGRAM
TWIN*TWIN*
50A55-843
in other
furnace(s)
—
TWINNING
APPLICATIONS
ONLY
50A55-843
WIRING AND
CONFIGURATION
Flame Current Requirements:
Minimumcurrenttoinsureamedetection.............1 µa DC➀
Maximum current for non-detection ..................... 0.1 µa DC➀
Maximumallowableleakageresistance ............. 100 M ohms
Flame establishing time ...................... 0.8 seconds maximum
Flame failure response time ...............2.0 seconds maximum
➀ MeasuredwithaDCmicroammeterintheameprobelead
50A55-843
www.white-rodgers.com 183
TECHNICAL HELP

HEAT delay-
to-fan-off:
Set switch
#3 #4
60 sec.
90 sec.
120 sec.
180 sec.*
On On
Off On
On Off
Off Off
COOL delay-
to-fan-off:
Set switch
#1
45 sec.*
90 sec.
On
Off
HEAT delay-
to-fan-on:
Set switch
#2
30 sec.*
45 sec.
On
Off
OPTION SWITCH POSITIONS
* Factory setting
The 50A55-843 is an automatic gas interrupted ignition
control that employs a microprocessor to continually monitor,
analyze, and control the proper operation of the gas burner,
inducer, and fan.
Signals interpreted during continual surveillance of the ther-
mostatandamesensingelementinitiateautomaticignition
oftheburner,sensingoftheame,andsystem
shut-off during normal operation.
OPTION SWITCHES
The option switches on the 50A55-843 control are used to
determine the length of the cool delay-to-fan-off, heat delay-
to-fan-on and heat delay-to-fan-off periods. The following
table shows the time periods that will result from the various
switch positions.
HEAT MODE
In a typical system, a call for heat is initiated by closing the
thermostatcontacts.Thisstartsthe50A55control’sheating
sequence.Theinducerblowerandoptionalhumidierare
energized and the ignitor is powered within one second.
This controller has an adaptive algorithm that adjusts the du-
ration of the ignitor warm-up, to extend ignitor life. Upon initial
application of power, the warm-up time is 17 seconds. The
ignitor on-time will then be increased or decreased depend-
ingonwhetherornotameisachieved.Thewarm-uptime
islimitedtoamaximumof21seconds.Duringtherst64
warm-up periods following power-up, the warm-up time may
not be less than 17 seconds.
Uponacallforheat,ifthewarm-uptimehasnotbeenlocked,
it will be decreased by one second. This reduction of the
ignitoron-timewillcontinueuntilamefailstobeachieved
(resulting in a retry).
In the event of a retry, the warm-up time will be increased by
twosecondsandlockedinatthatduration.Oncethewarm-
uptimeislocked,itremainsxeduntilanothercallforheat
results in a retry, in which case the warm-up time is again
increasedbytwosecondsandremainslocked.
In the event of two successive retry attempts, the warm-up
timewillbeunlockedandsetto21seconds.Ifameisthen
achieved, the warm-up time will begin adapting again with
the next call for heat. If, however, this third attempt fails to
achieveame,thecontrolwillgointosystemlockout.
At the end of the ignitor warm-up time, both valves in the
36E manifold gas valve are opened. Flame must be detected
within 4 seconds.
See installation instructions for more system sequence detail.
COOL MODE
In a typical system, a call for cool is initiated by closing the
thermostat contacts. This energizes the 50A55 control and
MANUAL FAN ON MODE
If the thermostat fan switch is moved to the ON position, the
circulator fan (cool speed) and optional electronic air cleaner
are energized. When the fan switch is returned to the AUTO
position, the circulator fan and electronic air cleaner (optional)
are de-energized.
SYSTEM LOCKOUT FEATURES
Whensystemlockoutoccurs,thegasvalveisde-energized,
thecirculatorblowerisenergizedatheatspeed,and,ifame
is sensed, the inducer blower is energized. The diagnostic
indicatorlightwillashorglowcontinuouslytoindicate
system status. (System lockout will never override the
precautionary features.)
To reset the control after system lockout, do one of the
following:
1. Interrupt the call for heat or cool at the thermostat for at
leastonesecondbutlessthan20seconds(ifameis
sensed with the gas valve de-energized, interrupting the
call for heat at the thermostat will not reset the control).
2. Interrupt the 24 VAC power at the control for at least one
second.Youmayalsoneedtoresettheamerollout
sensor switch.
3. Afteronehourinlockout,thecontrolwillautomatically
reset itself.
DIAGNOSTIC FEATURES
The 50A55-843 control continuously monitors its own
operation and the operation of the system. If a failure occurs,
the LED will indicate a failure code as shown below. If the
failure is internal to the control, the light will stay on
continuously. In this case, the entire control should be
replaced, as the control is not eld-repairable.
If the sensed failure is in the system (external to the control),
theLEDwillashinthefollowingash-pausesequencesto
indicatefailurestatus(eachashwilllastapproximately0.25
seconds, and each pause will last approximately 2 seconds).
1ash,thenpause Systemlockout
2ashes,thenpause Pressureswitchstuckclosed
3ashes,thenpause Pressureswitchstuckopen
4ashes,thenpause Openlimitswitch
5ashes,thenpause Openrolloutswitch
6ashes,thenpause 115VoltACpowerreversed/
Improper ground
7ashes,thenpause Lowamesensesignal
Continuousashing Flamehasbeensensedwhen
(nopause) noameshouldbepresent(no
call for heat)
TheLEDwillalsoashonceatpower-up.
WIRING AND
CONFIGURATION50A55-843
Trane application - Jumper wire 151-2906 (provided with
control) must be installed on the furnace from R01 to R02 of
the 12-pin connector.
the compressor. The cool delay-to-fan-on period begins. After
the delay period ends, the optional electronic air cleaner is
energized, and the circulator fan is energized at cool speed.
Afterthethermostatissatised,thecompressorisde-
energized and the cool mode delay-to-fan-off period begins.
After the delay-to-fan-off period ends, the circulator fan and
electronic air cleaner (optional) are de-energized.
www.white-rodgers.com
184
TECHNICAL HELP