White Rodgers 50A56 956 Replacement Kit For York Single Stage Integrated Furnace Control Selectable Continuous Fan Speed Install

2015-03-28

: White-Rodgers White-Rodgers-50A56-956-Replacement-Kit-For-York-Single-Stage-Integrated-Furnace-Control-Selectable-Continuous-Fan-Speed-Install white-rodgers-50a56-956-replacement-kit-for-york-single-stage-integrated-furnace-control-selectable-continuous-fan-speed-installation-instructions-676626 white-rodgers pdf

Open the PDF directly: View PDF PDF.
Page Count: 12

www.white-rodgers.com
www.emersonclimate.com
50A56-956
Integrated Furnace Control
FAILURE TO READ AND FOLLOW ALL INSTRUCTIONS CAREFULLY BEFORE
INSTALLING OR OPERATING THIS CONTROL COULD CAUSE PERSONAL
INJURY AND/OR PROPERTY DAMAGE.
DESCRIPTION
INSTALLATION INSTRUCTIONS
The 50A56-956 is an automatic gas interrupted ignition control
that employs a microprocessor to continually monitor, analyze,
and control the proper operation of the gas burner, inducer,
and fan.
Signals interpreted during continual surveillance of the thermostat
and flame sensing element initiate automatic ignition of the
burner, sensing of the flame, and system shut-off during normal
operation.
These controls incorporate system fault analysis for quick gas
flow shut-off, coupled with automatic ignition retry upon sensing
a fault correction.
Kit includes: 1) Ignition Control 2) Metal Control Box
3) Install Sheet
PRECAUTIONS
Installation should be done by a qualified heating and air
conditioning contractor or licensed electrician.
If in doubt about whether your wiring is millivolt, line, or low voltage,
have it inspected by a qualified heating and air conditioning
contractor or licensed electrician.
Do not exceed the specification ratings.
All wiring must conform to local and national electrical codes
and ordinances.
This control is a precision instrument, and should be handled
carefully. Rough handling or distorting components could cause
the control to malfunction.
Following installation or replacement, follow manufacturer’s
recommended installation/service instructions to ensure proper
operation.
CONTENTS
Description ........................................................ 1
Precautions ....................................................... 1
Specifications .................................................... 2
Installation ......................................................... 3
Mounting & Wiring
Operation ........................................................... 6
Troubleshooting ................................................... 8
50A56-956 Cross Reference Information
Yo r k White-Rodgers
S1-33102956000 S1-03101266000 50A56-242
S1-03109167000 S1-03101284000 50A56-243
S1-03101933000 S1-03101973000
S1-03101267000 S1-03101972000
S1-03101267001 265901
S1-03100662000 265902
S1-03101250000 539617
S1-33103010000
PART NO. 37-7475B
Replaces 37-7475A
1419
Failure to comply with the following warnings could result
in personal injury or property damage.
FIRE HAZARD
• Donotexceedthespeciedvoltage.
• Replaceexistingcontrolwithexactmodeland
dashnumber.
• Protectthecontrolfromdirectcontactwithwater
(dripping,spraying,rain,etc.).
• Ifthecontrolhasbeenindirectcontactwith
water,replacethecontrol.
• Labelallwiresbeforedisconnectionwhen
servicingcontrols.Wiringerrorscancause
improperanddangerousoperation.
• Routeandsecurewiringawayfromame.
SHOCK HAZARD
• Disconnectelectricpowerbeforeservicing.
• Ensureproperearthgroundingofappliance.
• Ensureproperconnectionoflineneutralandline
hotwires.
EXPLOSION HAZARD
• Shutoffmaingastoapplianceuntilinstallation
iscomplete.
WARNING
!
CAUTION
!
Do not short out terminals on gas valve or primary
control. Short or incorrect wiring may damage the
thermostat.
2
SPECIFICATIONS
ELECTRICALRATINGS[@77°F(25°C)]:
InputVoltage: 25 VAC 50/60 Hz
Max.InputCurrent@25VAC: 0.45 amp
Relay Load Ratings:
Valve Relay: 1.5 amp @ 25 VAC 50/60 Hz 0.6 pf
Ignitor Relay: 6.0 amp @ 120 VAC 50/60 Hz (resistive)
Inducer Relay: 2.2 FLA–3.5 LRA @ 120 VAC
Circulator Relay: 14.5 FLA–25.0 LRA @ 120 VAC
FlameCurrentRequirements:
Minimum current to insure flame detection: 1 µa DC*
Maximum current for non-detection: 0.1 µa DC*
Maximum allowable leakage resistance: 100 M ohms
*Measured with a DC microammeter in the flame probe lead
TIMING SPECIFICATIONS
(Alltimesareinseconds,unlessnotedotherwise)
Event Denition 50A56-956
Pre-Purge The period of time intended to allow for the dissipation of any unburned
gas or residual products of combustion at the beginning of a furnace
operating cycle prior to initiating ignition
0
Trial for Ignition
Period (TFI)
The period of time between initiation of gas flow and the action to
shut off the gas flow in the event of failure to establish proof of the
supervised ignition source or the supervised main burner flame.
7
Ignition Activation
Period (IAP)
The period of time between energizing the main gas valve and
deactivation of the ignition means prior to the end of TFI
5
Retries The additional attempts within the same thermostat cycle for ignition
when the supervised main burner flame is not proven within the first
trial for ignition period.
2 times
Recycles The additional attempts within the same thermostat cycle for ignition
after loss of the supervised ignition source or the supervised main
burner flame.
4
Valve Sequence
Period
Valve sequence period equals 7 seconds trial for ignition period x
(1 initial try + 2 retries) + 12 seconds.
21
Interpurge The period of time intended to allow for the dissipation of any unburned
gas or residual products of combustion between the failed trial for
ignition and the retry period.
15
Post-Purge The period of time intended to allow for the dissipation of any unburned
gas or residual products of combustion at the end of a furnace burner
operating cycle. Post-purge begins at the loss of flame sense.
15
Lockout Time ANSI standard rated module timing. 140
Heat Delay-To-Fan-On The period of time between proof of the supervised main burner flame
and the activation of the blower motor at Heat speed.
30
Heat Delay-To-Fan-Off* The period of time between the loss of a call for heat and the
deactivation of the blower motor at Heat speed.
60/90/120*/180
Cool Delay-To-Fan-On The period of time after a thermostat demand for cool before energizing
the circulator blower motor at Cool speed.
0
Cool Delay-To-Fan-Off* The period of time between the loss of a call for cool and the
deactivation of the blower motor at Cool speed.
60
Initial Ignitor Warm-up The length of time allowed for the igniter to heat up prior to the initiation
of gas flow.
17
Ignitor Warm-up Retries In the event of a retry, the warm-up time will be increased by one
second, up to a maximum of 27 seconds, and locked at that duration
27
Auto Reset After one (1) hour of internal or external lockout, the control will
automatically reset itself and go into an auto restart purge for 60 seconds.
60 minutes
Electronic Air Cleaner Ye s
Humidifier Ye s
*This time will vary depending on option switch position. The control is factory set at 120 seconds HEAT delay-to-fan-off.
See OPERATION section for further information
OPERATINGTEMPERATURERANGE:
-40° to 176°F (-40° to 80°C)
HUMIDITYRANGE:
5% to 93% relative humidity (non-condensing)
MOUNTING:
Surface mount multipoise
TimingSpecs: (@ 60 Hz**)
maximum
Flame Establishing Time: 0.8 sec
Flame Failure Response Time: 2.0 sec
GasesApproved: Natural, Manufactured, Mixed, Liquified
Petroleum, and LP Gas Air Mixtures are all approved for use.
**At 50% Hz, all timing specifications should be increased by 20%
3
INSTALLATION
MOUNTING AND WIRING
Certain upflow 90% models may require the installation of the
provided metal control mounting box. The reuse of the existing
door switch and transformer are required. Other models may
require new mounting holes. In this case, use the mounting tem-
plate located in figure 1. Specifically the BGU model furnaces
may required not only new mounting holes, but also relocation
of the existing transformer. In all cases the wiring connections
will remain the same.
All wiring should be installed according to local and national
electrical codes and ordinances.
The control must be secured to an area that will experience a
minimum of vibration and remain below the maximum ambient
temperature rating of 175°F. The control is approved for minimum
ambient temperatures of -40°F.
Any orientation is acceptable.
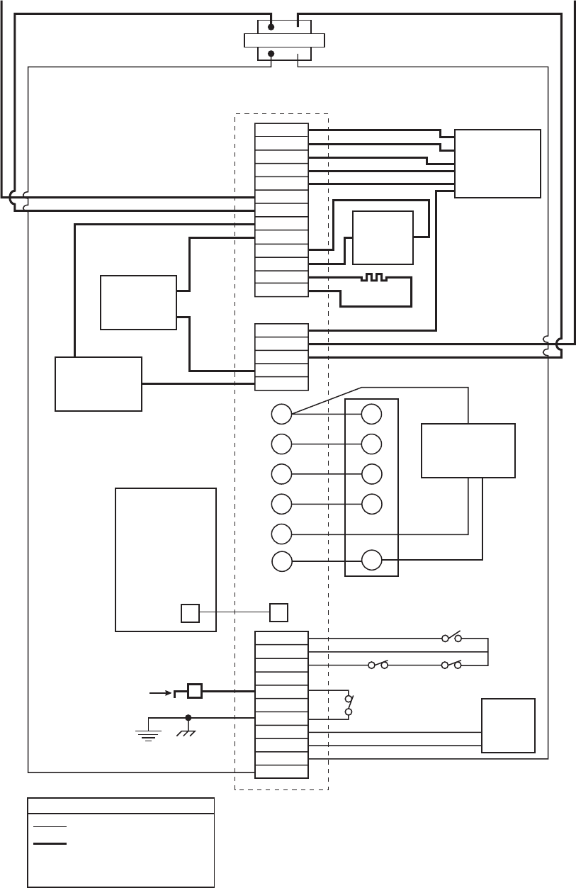
Refer to the wiring diagram, page 4 and wiring table, page 5
when connecting the 50A56 control to other components of
the system.
UL approved, 105°C rated 18 gauge, stranded, 2/64” thick in-
sulation wire is recommended for all low voltage safety circuit
connections.
UL approved 105°C rated 16 gauge min., stranded, 4/64” thick
insulation wire is recommended for all line voltage connections.
After installation or replacement, follow appliance manufactur-
er’s recommended installation or service instructions to ensure
proper operation.
Failure to comply with the following warnings could result
in personal injury or property damage.
FIRE HAZARD
• Donotexceedthespeciedvoltage.
• Replaceexistingcontrolwithexactmodeland
dashnumber.
• Protectthecontrolfromdirectcontactwithwater
(dripping,spraying,rain,etc.).
• Ifthecontrolhasbeenindirectcontactwith
water,replacethecontrol.
• Labelallwiresbeforedisconnectionwhen
servicingcontrols.Wiringerrorscancause
improperanddangerousoperation.
• Routeandsecurewiringawayfromame.
SHOCK HAZARD
• Disconnectelectricpowerbeforeservicing.
• Ensureproperearthgroundingofappliance.
• Ensureproperconnectionoflineneutralandline
hotwires.
EXPLOSION HAZARD
• Shutoffmaingastoapplianceuntilinstallation
iscomplete.
WARNING
!
CAUTION
!
Do not short out terminals on gas valve or primary
control. Short or incorrect wiring may damage the
thermostat.
4
TH
TR
MV COM
MV
GND
FP
HLO
HLI
PS
C
R
G
W
Y/Y2
EAC N
HUM N
XFMR N
LINE N
CIR N
IGN
IGN-N
IND
IND-N
HUM
EAC
XFMR
LINE
PARK
HEAT
HI COOL
LO COOL
IGNITOR
W
G
R
THERMOSTAT
GAS
VALVE
HIGH LIMIT
(N. C.)
ROLLOUT
(N. C.)
AUX. HIGH
LIMIT (N. C.)
PRESSURE SWITCH (N. O.)
FLAME
SENSOR
PROBE
COMPRESSOR
CONTACTOR
ELECTRONIC
AIR CLEANER
HUMIDIFIER
INDUCER
CIRCULATOR
BLOWER
50A56
24 VAC
120 VAC
24 VAC CLASS II
TRANSFORMER
HOT
(LINE)
NEUTRAL
(LINE)
TH TR
Low Voltage (24 VAC)
Line Voltage (120 VAC)
LEGEND
N. C. = Normally closed switch
N. O. = Normally open switch
ROS
ROSI
TYPICAL SYSTEM WIRING DIAGRAM
TWINTWIN
50A56
in other
furnace(s)
TWINNING
APPLICATIONS
ONLY
Y/Y2
Y1 Y1
*
*For two stage cooling mode only
PARK
5
50A56
TERMINAL
TERMINAL
TYPE
SYSTEM COMPONENT
CONNECTION
TYPICAL SYSTEM WIRING TABLE
W
G
R
Y/Y2
Y1
C
IND (Pin 1)
IGN (Pin 2)
IND-N (Pin 3)
IGN-N (Pin 4)
LO COOL
HI COOL
HEAT
PARK (2 terminals)
LINE
XFMR
EAC (optional)
HUM (optional)
CIR N
LINE N
XFMR N
EAC N (optional)
HUM N (optional)
TWIN
Te rminal
block with
captive
screws
low voltage thermostat W terminal (or equivalent)
low voltage thermostat G terminal (or equivalent)
low voltage thermostat R terminal (or equivalent)
low voltage thermostat Y terminal (or equivalent)
(2nd wire from Y terminal goes to 24 VAC HOT side of
compressor contactor coil)
low voltage thermostat Y1 terminal (or equivalent)
24 VAC COMMON side of compressor contactor coil
circulator blower LO COOL SPEED terminal
circulator blower HI COOL SPEED terminal
circulator blower HEAT SPEED terminal
unused circulator blower terminal
input voltage (120 VAC) HOT side
24 VAC transformer line voltage HOT side
electronic air cleaner HOT side
humidifier HOT side
circulator blower NEUTRAL terminal
input voltage (120 VAC) NEUTRAL side
24 VAC transformer line voltage NEUTRAL side
electronic air cleaner NEUTRAL side
humidifier NEUTRAL side
one wire twinning terminal
inducer HOT side
ignitor HOT side
inducer NEUTRAL side
ignitor NEUTRAL side
high limit OUTPUT
flame sensor probe
24 VAC transformer (low voltage HIGH side)
rollout switch OUTPUT
24 VAC transformer (low voltage COMMON side)
high limit INPUT
MUST BE RELIABLY GROUNDED TO CHASSIS
Main Valve Common
pressure switch INPUT
rollout switch INPUT
gas valve
Maximum recommended flame probe wire length is 36 inches.
1/4” spade terminal
1/4” spade terminal
1/4” spade terminal
1/4” spade terminal
1/4” spade terminal
1/4” spade terminal
1/4” spade terminal
1/4” spade terminal
1/4” spade terminal
1/4” spade terminal
1/4” spade terminal
1/4” spade terminal
1/4” spade terminal
1/4” spade terminal
HLO (Pin 1)
FP (Pin 2)
TH (Pin 3)
Not Used (Pin 4)
ROS (Pin 5)
TR (Pin 6)
HLI (Pin 7)
GND (Pin 8)
MV COM (Pin 9)
PS (Pin 10)
ROSI (Pin 11)
MV (Pin 12)
HLO
MV
FP ROS
HLIPS
GND
TH TR
ROSI
MV
COM
INDIGN IND
N
IGN
N
6
OPERATION
OPTION SWITCHES
The shunt jumper (E34) on the 50A56 control are used to
determine the length of the heat delay-to-fan-off periods. The
following table shows the time periods that will result from the
various positions.
E34
DELAY
OFF
BLWR
180
120
90
60
180
120
90
60
180
120
90
60
180
120
90
60
Heat Delay-to-Fan-Off
Shunt Jumper E34
Manual Fan Speed
Shunt Jumper E33
Factory Setting
120 Seconds
Factory Setting
HI COOL
LO COOL HEAT
60 Seconds 90 Seconds 180 Seconds
E33
SPEED
FAN
CONT
HI COOL
HEAT
LO COOL
HI COOL
HEAT
LO COOL
HI COOL
HEAT
LO COOL
HEAT MODE
In a typical system, a call for heat is initiated by closing the
Thermostat W contacts. This starts the control’s heating
sequence. The inducer blower and optional humidifier are
energized. After the pressure switch is proven the ignitor is
energized and the warm-up time begins.
The ignitor is allowed to warm up for a 17 seconds initial
warm-up.
The120VACignitorswitha17-secondwarm-uptime
mustbeused.These ignitors are specially designed to heat
up quickly at a low voltage condition without overheating at a
high voltage condition. At the end of the ignitor warm-up time,
both valves in the manifold gas valve are opened. Flame must
be detected within 7 seconds.
When flame is detected, the delay-to-fan-on period begins.
After the 30 seconds delay-to-fan-on period ends, the optional
electronic air cleaner is energized and the circulator fan is
energized at heat speed. When the thermostat is satisfied,
the gas valve is de-energized. After proof of flame loss,
the selectable heat delay-to-fan-off period begins and the
inducer blower remains energized to purge the system for 15
seconds.
When the purge is complete, the inducer blower and
humidifier are de-energized. After the delay-to-fan-off
period ends, the circulator fan and electronic air cleaner
are de-energized. If flame is not detected, both valves are
de-energized, the ignitor is turned off, and the control goes
into the “retry” sequence. The “retry” sequence provides a
15- second purge period following an unsuccessful ignition
attempt (flame not detected). After this wait, the ignition
sequence is restarted with a 27 second ignitor warm-up time.
The control will allow 2 retry periods before entering system
lockout.
If flame is established for more than 10 seconds after ignition,
the controller will clear the ignition attempt (or retry) counter.
If flame is lost after 10 seconds, it will restart the ignition
sequence.
During burner operation, a momentary loss of power of 50
milliseconds or longer will de-energize the main gas valve.
When power is restored, the gas valve will remain de-
energized and a restart of the ignition sequence will begin
immediately.
A momentary loss of gas supply, flame blowout, or a shorted
or open condition in the flame probe circuit will be sensed
within 2.0 seconds. The gas valve will de-energize and the
control will restart the ignition sequence.
Recycles will begin and the burner will operate normally if the
gas supply returns, or the fault condition is corrected.
If the control has gone into system lockout, it may be
possible to reset the control by a momentary power
interruption of one second or longer. Refer to SYSTEM
LOCKOUT FEATURES.
SINGLE STAGE COOL MODE
In a typical single stage cooling system, a call for cool is
initiated by closing the thermostat contacts, Y/Y2. This
energizes the control and the compressor. The cool delay-to-
fan-on period begins. After the delay period ends, the optional
electronic air cleaner is energized, and the circulator fan is
energized at high cool speed. After the thermostat is satisfied,
the compressor is de-energized and the cool mode delay-to-
fan-off period begins. After the delay-to-fan-off period ends,
the circulator fan and electronic air cleaner (optional) are
de-energized.
TWO STAGE COOLING MODE
In a typical two stage cooling system, a call for cool is initiated
by closing the Y1 thermostat contacts. This energizes the
control and first stage of the compressor. The cool delay-to-
fan-on period begins.
After the delay period ends, the optional electronic air cleaner
is energized, and the low cooling circulator fan is energized.
When second stage cooling is called for the thermostat will
energize Y/Y2. This will energize the second stage of the
compressor and high cooling speed of the indoor circulating
fan. After the thermostat is satisfied, the compressor is de-
energized and the cool mode delay-to-fan-off period begins.
After the delay-to-fan-off period ends, the circulator fan and
electronic air cleaner (optional) are de-energized.
7
OPERATION
To reset the control after system lockout, do one of the
following:
1. Interrupt the call for heat or cool at the thermostat for at least
one second but less than 20 seconds (if flame is sensed
with the gas valve de-energized, interrupting the call for
heat at the thermostat will not reset the control).
2. Interrupt the 24 VAC power at the control for at least one
second. You may also need to reset the flame rollout sensor
switch.
3. After one hour in lockout, the control will automatically reset
itself.
DIAGNOSTIC FEATURES
The 50A56-956 control continuously monitors its own operation
and the operation of the system. If a failure occurs, the LED will
indicate a failure code as shown in the TROUBLESHOOTING.
Ifthefailureisinternaltothecontrol,theLEDwillstayon
solid.Inthiscase,theentirecontrolshouldbereplaced,
asthecontrolisnoteld-repairable.
Failure codes will flash the LED in the following flash-
pause sequences to indicate failure status (each flash will
last approximately 0.25 seconds, and each pause will last
approximately 2 seconds).
FAULT RECALL
The last five fault codes stored can be displayed on the
diagnostic LED. When the control is in standby mode (no
call for heat or cool), press the FAULT RECALL switch for
approximately two to five seconds and release. The fault codes
will display beginning with the most recent fault first with a one
second pause between codes. After the stored fault codes
have all displayed, the LED will return to normal status. While
displaying the stored fault codes, the control will ignore any
new call for heat, cool or fan. If no fault codes are in memory,
the LED will flash two green flashes then return to normal
status.
FAULT CODE RESET
The stored fault codes can be erased from memory. When
the control is in standby mode (no call for heat or cool), press
the FAULT RECALL switch for five to ten seconds or until
the diagnostic LED begins to rapid flash. When the switch is
released, the LED will flash three green flashes when memory
has been cleared.
The 50A56-956 has only one serviceable part –an automotive
type fuse, which protects the low voltage transformer from
damage if the output is short-circuited. If the fuse has opened
up, remove whatever caused the short circuit and replace the
fuse with only a 3 Amp automotive type fuse. If the fuse does
not correct the condition, replace the entire control. There are
no other user serviceable parts.
MANUAL FAN ON MODE
If the thermostat fan switch is moved to the ON position, the
optional electronic air cleaner and circulator fan are energized.
The circulator speed is selectable via shunt jumper option E33.
Three choices that can be made are Lo Cool, Heat or Hi Cool.
By moving the shunt jumper location, the desired continuous
fan speed will be attained. When the fan switch is returned to
the AUTO position, the circulator fan and electronic air cleaner
(optional) are de-energized.
E34
DELAY
OFF
BLWR
180
120
90
60
180
120
90
60
180
120
90
60
180
120
90
60
Heat Delay-to-Fan-Off
Shunt Jumper E34
Manual Fan Speed
Shunt Jumper E33
Factory Setting
120 Seconds
Factory Setting
HI COOL
LO COOL HEAT
60 Seconds 90 Seconds 180 Seconds
E33
SPEED
FAN
CONT
HI COOL
HEAT
LO COOL
HI COOL
HEAT
LO COOL
HI COOL
HEAT
LO COOL
TWINNING INTERFACE
The control is equipped with a single wire twinning interface which
is a 3/16" spade terminal designated as "TWIN". If twinning is
used, either control will process a call for heat, cool or fan as
described above. However, after the heat-, cool-, or fan-on delay
time expires, both units will energize the circulator blowers at
the same time. Likewise, after the heat-, cool-, or fan-off delay
time expires, both units will de-energize the circulator blowers
at the same time. This allows for proper air flow to be obtained.
To assure proper control operation, both controls must share a
common transformer ground (TR).
To enable twinning, do the following.
1. Power supplied to both furnaces must be from the same
phase of the 24 VAC power to the control.
2. Connect the TWIN terminals on the controls of the furnaces
to be twinned to each other using a single wire (14-22
AWG.).
3. Both controls must be of the same model and type for the
twinning feature to work properly.
SYSTEM LOCKOUT
SYSTEM LOCKOUT FEATURES
When system lockout occurs, the gas valve is de-energized,
the circulator blower is energized at heat speed, and, if flame
is sensed, the inducer blower is energized. The diagnostic
indicator light will flash or glow continuously to indicate system
status. (Systemlockoutwillneveroverridetheprecautionary
features.)
8
Green
LED
Flash
Amber
LED
Flash
Red
LED
Flash
Error/Condition Comments/Troubleshooting
Slow Normal operation No fault
1 Flame sensed when no
flame should be present
Verify the gas valve is operating and shutting down properly. Flame
in burner assembly should extinguish promptly at the end of the
cycle. Check orifices and gas pressure.
2 Pressure switch stuck
closed/inducer error
Pressure switch stuck closed. Check switch function, verify inducer
is turning off. Refer to wiring diagram, terminals PSI / HLO.
3 Pressure switch stuck
open/inducer error
Check pressure switch function and tubing. Verify inducer is
turning on and pulling sufficient vacuum to engage switch. Refer to
wiring diagram terminals, PS / HLI.
4 Open limit switch Verify continuity through limit switch circuit. Refer to wiring diagram
terminals, HLI / HLO.
5 Open rollout switch/open
fuse detect
Verify continuity through rollout switch circuit. Refer to wiring
diagram terminals, ROSI / ROS.
6 Pressure switch cycle
lockout
Check pressure switch function and tubing. Verify inducer is pulling
sufficient vacuum to continuously engage switch. Refer to wiring
diagram, terminals PS / HLO.
7 External lockout (retries) Failure to sense flame is often caused by carbon deposits on the
flame sensor, a disconnected or shorted flame sensor lead or a
poorly grounded furnace. Carbon deposits can be cleaned with
emery cloth. Verify sensor is not contacting the burner and is
located in a good position to sense flame.
Ignitor must be positioned to light the gas immediately when
the valve opens. If the ignitor has been replaced, verify hot spot
position has not changed.
Check sensor lead for shorting and verify furnace is grounded
properly. Verify gas supply to valve, gas valve in "On" position and
appliance lighting properly. Verify flame reaches flame sensor
during ignition attempts and gas pressures are correct.
8 External lockout (recycles) See above
9 Grounding or reversed
polarity
Verify the control and furnace are properly grounded. Check and
reverse polarity (primary or secondary) if incorrect.
10 Gas flow with no call for
heat
Verify the gas valve is operating and shutting down properly.
Check gas valve wiring.
11 Limit switch open – blower
failure
Verify continuity through limit switch circuit. Refer to wiring diagram
terminals, HLI / HLO.
12 Ignitor failure Open ignitor circuit indicated. Check wiring or possibly a broken
ignitor.
Solid Internal GV error, micro,
and frequency check
Control failure. Replace control.
Rapid Twinning error, incorrect
24V phasing
Check that the 24V is phased correctly.
4 Y present with no G call Check wiring from thermostat. The control is not receiving a "G"
call with a "Y" signal.
Slow Normal operation with call
for heat
No fault
Rapid Low flame sense current Low flame sense current is often caused by carbon deposits on
the flame sensor, a poorly grounded furnace or a mis-aligned
flame sense probe. Carbon deposits can be cleaned with emery
cloth.
Check or improve furnace and module ground. Verify sensor
is located in or very near flame as specified by the appliance
manufacturer. Refer to wiring diagram FS terminal and GND.
TROUBLESHOOTING
9
NOTES
10
NOTES
11
Figure1:HoleTemplate
Note: Confirm actual size of template before using.
4.825"
7.0" 7.0"
4.825"
White-Rodgers is a business
of Emerson Electric Co.
The Emerson logo is a
trademark and service mark
of Emerson Electric Co.
www.white-rodgers.com
www.emersonclimate.com
TECHNICAL SUPPORT:1-888-725-9797

Navigation menu