Wireless Seismic 00105 Wireless Remote Unit User Manual DeploymentGuide

Wireless Seismic, Inc. Wireless Remote Unit DeploymentGuide

Users Manual

RT System 2Deployment GuideApril 15, 2014Part Number: 90-0069R01.i
To order additional copies of this document, send an email to your sales representative requesting the following:iPart Number: 90-0069-PDFiPart Number: 90-0069-PaperReal Time MattersCorporate Headquarters: 13100 Southwest Freeway, Suite 150 x Sugar Land, TX 77478 USA x 832-532-5080Regional Office: 1172 West Century Drive, Suite 200 x Louisville, CO 80027 USA x 720-242-9916info@wirelessseismic.com x www.wirelessseismic.com© 2010-2014 Wireless Seismic, Inc. All rights reserved. All other brands, company names, product names, trademarks or service marks referenced in this material are the property of their respective owners, who may or may not be affiliated with, connected to, or sponsored by Wireless Seismic, Inc.Wireless Seismic, Inc.'s trademarks, registered trademarks or trade dress may not be used in connection with any product or service that is not the property of Wireless Seismic, Inc., in any manner that is likely to cause confusion among customers, or in any manner that disparages or discredits Wireless Seismic, Inc. The products and services described in this material may not be available in all regions.All information supplied in this document regarding weights, sizes, performance, functionality and other technical information of any kind is approximate and shall be taken as generally representing our products. We may modify our products, discontinue products or add new products at any time and without providing an update to this document.NOTHING CONTAINED IN THIS DOCUMENT SHALL BE CONSIDERED A REPRESENTATION OR WARRANTY MADE BY WIRELESS SEISMIC, INC. (“WIRELESS SEISMIC”) CONCERNING ANY PRODUCT DESCRIBED HEREIN, OR OTHERWISE. EXCEPT FOR THE WARRANTIES THAT MAY BE PROVIDED IN A SEPARATE AGREEMENT BETWEEN YOU AND WIRELESS SEISMIC, WIRELESS SEISMIC MAKES NO REPRESENTATION OR WARRANTY OF ANY KIND AND NO WARRANTY, CONDITION OR REPRESENTATION, WHETHER EXPRESS, IMPLIED, ORAL OR STATUTORY, IS PROVIDED TO YOU OR ANY THIRD PARTY. WITHOUT LIMITING THE FOREGOING, WIRELESS SEISMIC EXPRESS EXCLUDES AND DISCLAIMS ANY WARRANTY, CONDITION OR REPRESENTATION: (1) OF MERCHANTABILITY, FITNESS FOR A PARTICULAR PURPOSE, TITLE, SATISFACTORY QUALITY, OR ARISING FROM A COURSE OF DEALING, USAGE, OR TRADE PRACTICE; (2) THAT ANY PRODUCTS (INCLUDING SOFTWARE) WILL BE FREE FROM INFRINGEMENT OR VIOLATION OF ANY RIGHTS, INCLUDING INTELLECTUAL PROPERTY RIGHTS, OF THIRD PARTIES; OR (3) THAT THE OPERATION OF ANY PRODUCT (INCLUDING SOFTWARE) WILL BE UNINTERRUPTED OR ERROR FREE. THIS DISCLAIMER AND EXCLUSION SHALL APPLY EVEN IF THE EXPRESS WARRANTIES HEREIN FAIL OF THEIR ESSENTIAL PURPOSE.
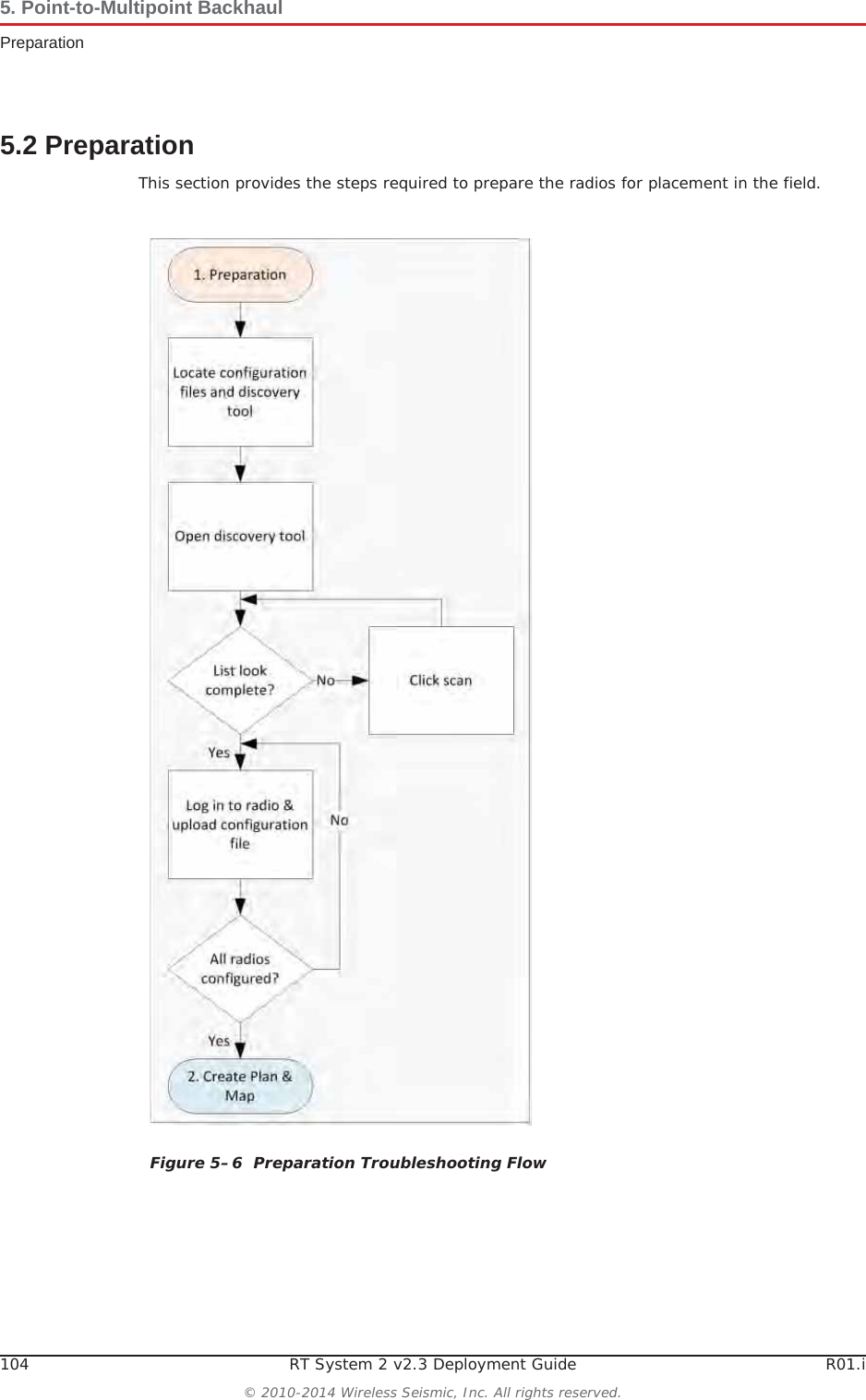
RT System 2 v2.3 3  Deployment Guide R01.i© 2010-2014 Wireless Seismic, Inc. All rights reserved.Table of Contents1.1. Overview. . . . . . . . . . . . . . . . . . . . . . . . . . . . . . . . . . . . . . . . . . . . . . . . . . . . . .  101.1 About this Guide  . . . . . . . . . . . . . . . . . . . . . . . . . . . . . . . . . . . . . . . . . . .  101.2 Who Should Use this Guide . . . . . . . . . . . . . . . . . . . . . . . . . . . . . . . . . . . .  101.3 Related Documents  . . . . . . . . . . . . . . . . . . . . . . . . . . . . . . . . . . . . . . . . .  101.4 Getting Help . . . . . . . . . . . . . . . . . . . . . . . . . . . . . . . . . . . . . . . . . . . . . .  102.2. Layout. . . . . . . . . . . . . . . . . . . . . . . . . . . . . . . . . . . . . . . . . . . . . . . . . . . . . . . .  112.1 Prerequisites . . . . . . . . . . . . . . . . . . . . . . . . . . . . . . . . . . . . . . . . . . . . . .  112.2 Getting Ready . . . . . . . . . . . . . . . . . . . . . . . . . . . . . . . . . . . . . . . . . . . . .  112.3 Preparing the Equipment. . . . . . . . . . . . . . . . . . . . . . . . . . . . . . . . . . . . . .  122.4 Laying Out the Equipment. . . . . . . . . . . . . . . . . . . . . . . . . . . . . . . . . . . . .  122.4.1 Prerequisites . . . . . . . . . . . . . . . . . . . . . . . . . . . . . . . . . . . . . . . . . .  142.4.2 Assembling the Ground Equipment . . . . . . . . . . . . . . . . . . . . . . . . . . .  162.4.3 Placing the WRU in the Field. . . . . . . . . . . . . . . . . . . . . . . . . . . . . . . .  192.4.4 Placing the LIU in the Field. . . . . . . . . . . . . . . . . . . . . . . . . . . . . . . . .  222.5 WRU Anchor Plate  . . . . . . . . . . . . . . . . . . . . . . . . . . . . . . . . . . . . . . . . . .  223.3. Backhaul . . . . . . . . . . . . . . . . . . . . . . . . . . . . . . . . . . . . . . . . . . . . . . . . . . . . . .  263.1 Overview  . . . . . . . . . . . . . . . . . . . . . . . . . . . . . . . . . . . . . . . . . . . . . . . .  263.2 Backhaul Components  . . . . . . . . . . . . . . . . . . . . . . . . . . . . . . . . . . . . . . .  313.2.1 LIU . . . . . . . . . . . . . . . . . . . . . . . . . . . . . . . . . . . . . . . . . . . . . . . . .  383.2.2 LIU Battery  . . . . . . . . . . . . . . . . . . . . . . . . . . . . . . . . . . . . . . . . . . .  393.2.3 LIU and WRU Antennas . . . . . . . . . . . . . . . . . . . . . . . . . . . . . . . . . . .  393.2.4 Line Radios  . . . . . . . . . . . . . . . . . . . . . . . . . . . . . . . . . . . . . . . . . . .  393.2.5 Recorder Radio. . . . . . . . . . . . . . . . . . . . . . . . . . . . . . . . . . . . . . . . .  423.2.6 Radio Antennas  . . . . . . . . . . . . . . . . . . . . . . . . . . . . . . . . . . . . . . . .  443.2.7 Surge Protector Box . . . . . . . . . . . . . . . . . . . . . . . . . . . . . . . . . . . . .  443.2.8 Cable Assemblies . . . . . . . . . . . . . . . . . . . . . . . . . . . . . . . . . . . . . . .  453.2.9 Mast and Base . . . . . . . . . . . . . . . . . . . . . . . . . . . . . . . . . . . . . . . . .  493.2.9.1 Telescoping Mast. . . . . . . . . . . . . . . . . . . . . . . . . . . . . . . . . . . .  493.2.9.2 Base  . . . . . . . . . . . . . . . . . . . . . . . . . . . . . . . . . . . . . . . . . . . .  493.3 Setting up the Backhaul . . . . . . . . . . . . . . . . . . . . . . . . . . . . . . . . . . . . . .  504.4. Point-to-Point Backhaul  . . . . . . . . . . . . . . . . . . . . . . . . . . . . . . . . . . . . . . . . . .  654.1 Overview  . . . . . . . . . . . . . . . . . . . . . . . . . . . . . . . . . . . . . . . . . . . . . . . .  654.2 Preparation . . . . . . . . . . . . . . . . . . . . . . . . . . . . . . . . . . . . . . . . . . . . . . .  704.3 Create Plan and Map  . . . . . . . . . . . . . . . . . . . . . . . . . . . . . . . . . . . . . . . .  764.4 Install and Troubleshoot . . . . . . . . . . . . . . . . . . . . . . . . . . . . . . . . . . . . . .  774.5 Final Communication Test . . . . . . . . . . . . . . . . . . . . . . . . . . . . . . . . . . . . .  804.6 Rolling the Backhaul. . . . . . . . . . . . . . . . . . . . . . . . . . . . . . . . . . . . . . . . .  864.7 Replacing a Radio. . . . . . . . . . . . . . . . . . . . . . . . . . . . . . . . . . . . . . . . . . .  904.8 Upload New Firmware. . . . . . . . . . . . . . . . . . . . . . . . . . . . . . . . . . . . . . . .  904.9 Unzipping the Configuration Files . . . . . . . . . . . . . . . . . . . . . . . . . . . . . . . .  914.10 Connecting to the Recording Truck. . . . . . . . . . . . . . . . . . . . . . . . . . . . . .  925.5. Point-to-Multipoint Backhaul  . . . . . . . . . . . . . . . . . . . . . . . . . . . . . . . . . . . . . .  98
4 RT System 2 v2.3 Deployment Guide R01.i© 2010-2014 Wireless Seismic, Inc. All rights reserved.Table of Contents5.1 Overview . . . . . . . . . . . . . . . . . . . . . . . . . . . . . . . . . . . . . . . . . . . . . . . . .985.2 Preparation. . . . . . . . . . . . . . . . . . . . . . . . . . . . . . . . . . . . . . . . . . . . . . .1045.3 Create Plan and Map . . . . . . . . . . . . . . . . . . . . . . . . . . . . . . . . . . . . . . . .1115.4 Install and Troubleshoot. . . . . . . . . . . . . . . . . . . . . . . . . . . . . . . . . . . . . .1155.4.1 Using one Recorder Radio . . . . . . . . . . . . . . . . . . . . . . . . . . . . . . . . .1175.4.2 Using a Redundant Recorder Radio. . . . . . . . . . . . . . . . . . . . . . . . . . .1185.4.3 Using a Custom Configuration . . . . . . . . . . . . . . . . . . . . . . . . . . . . . .1195.5 Final Communication Test. . . . . . . . . . . . . . . . . . . . . . . . . . . . . . . . . . . . .1195.6 Replacing a Radio  . . . . . . . . . . . . . . . . . . . . . . . . . . . . . . . . . . . . . . . . . .1275.7 Upload New Firmware  . . . . . . . . . . . . . . . . . . . . . . . . . . . . . . . . . . . . . . .1285.8 Unzipping the Configuration Files. . . . . . . . . . . . . . . . . . . . . . . . . . . . . . . .1285.9 Connecting to the Recording Truck  . . . . . . . . . . . . . . . . . . . . . . . . . . . . . .1296.6. Demobilization . . . . . . . . . . . . . . . . . . . . . . . . . . . . . . . . . . . . . . . . . . . . . . . . .1356.1 Overview . . . . . . . . . . . . . . . . . . . . . . . . . . . . . . . . . . . . . . . . . . . . . . . .1356.2 Removing the WRU from the Field . . . . . . . . . . . . . . . . . . . . . . . . . . . . . . .1356.3 Disassemble the WRU  . . . . . . . . . . . . . . . . . . . . . . . . . . . . . . . . . . . . . . .1367.7. Batteries. . . . . . . . . . . . . . . . . . . . . . . . . . . . . . . . . . . . . . . . . . . . . . . . . . . . . .1387.1 Lithium Ion Batteries . . . . . . . . . . . . . . . . . . . . . . . . . . . . . . . . . . . . . . . .1387.1.1 Specifications. . . . . . . . . . . . . . . . . . . . . . . . . . . . . . . . . . . . . . . . . .1387.1.2 Handling and Safety Guidelines . . . . . . . . . . . . . . . . . . . . . . . . . . . . .1397.1.3 Transportation . . . . . . . . . . . . . . . . . . . . . . . . . . . . . . . . . . . . . . . . .1407.1.4 Storage. . . . . . . . . . . . . . . . . . . . . . . . . . . . . . . . . . . . . . . . . . . . . .1417.2 Charging Lithium Ion Batteries . . . . . . . . . . . . . . . . . . . . . . . . . . . . . . . . .1417.2.1 Charging Precautions . . . . . . . . . . . . . . . . . . . . . . . . . . . . . . . . . . . .1417.2.2 Battery Charger . . . . . . . . . . . . . . . . . . . . . . . . . . . . . . . . . . . . . . . .142A.A. Legal Information  . . . . . . . . . . . . . . . . . . . . . . . . . . . . . . . . . . . . . . . . . . . . . .144A.1 FCC Rules and Regulations Compliance  . . . . . . . . . . . . . . . . . . . . . . . . . . .144A.2 Industry Canada Compliance  . . . . . . . . . . . . . . . . . . . . . . . . . . . . . . . . . .146A.3 CE Compliance  . . . . . . . . . . . . . . . . . . . . . . . . . . . . . . . . . . . . . . . . . . . .146A.4 Australian Compliance . . . . . . . . . . . . . . . . . . . . . . . . . . . . . . . . . . . . . . .146B.B. WRU and LIU Specifications . . . . . . . . . . . . . . . . . . . . . . . . . . . . . . . . . . . . . . .147B.1 WRU Specifications . . . . . . . . . . . . . . . . . . . . . . . . . . . . . . . . . . . . . . . . .147B.2 LIU Specifications . . . . . . . . . . . . . . . . . . . . . . . . . . . . . . . . . . . . . . . . . .148C.C. Radio Specifications . . . . . . . . . . . . . . . . . . . . . . . . . . . . . . . . . . . . . . . . . . . . .149C.1 Antenna Specifications. . . . . . . . . . . . . . . . . . . . . . . . . . . . . . . . . . . . . . .149C.1.1 Bullet Line Station Antenna . . . . . . . . . . . . . . . . . . . . . . . . . . . . . . . .149C.1.2 Rocket Recorder Antenna . . . . . . . . . . . . . . . . . . . . . . . . . . . . . . . . .152C.1.3 NanoStation Recorder/Line Station Antenna  . . . . . . . . . . . . . . . . . . . .155C.2 Radio Specifications. . . . . . . . . . . . . . . . . . . . . . . . . . . . . . . . . . . . . . . . .156C.2.1 Bullet Line Station Radios . . . . . . . . . . . . . . . . . . . . . . . . . . . . . . . . .157C.2.2 Rocket Recorder Radios  . . . . . . . . . . . . . . . . . . . . . . . . . . . . . . . . . .159C.2.3 NanoStation Recorder/Line Station Radios. . . . . . . . . . . . . . . . . . . . . .160D.D. LED Indicators . . . . . . . . . . . . . . . . . . . . . . . . . . . . . . . . . . . . . . . . . . . . . . . . .163
R01.i RT System 2 v2.3 Deployment Guide 5© 2010-2014 Wireless Seismic, Inc. All rights reserved.Table of ContentsD.1 WRU Undeployed. . . . . . . . . . . . . . . . . . . . . . . . . . . . . . . . . . . . . . . . . .  163D.2 WRU Deploying . . . . . . . . . . . . . . . . . . . . . . . . . . . . . . . . . . . . . . . . . . .  165D.3 WRU Deployed  . . . . . . . . . . . . . . . . . . . . . . . . . . . . . . . . . . . . . . . . . . .  172D.4 LIU Power-On . . . . . . . . . . . . . . . . . . . . . . . . . . . . . . . . . . . . . . . . . . . .  175D.5 LIU Normal Operation  . . . . . . . . . . . . . . . . . . . . . . . . . . . . . . . . . . . . . .  176D.6 Firmware Upgrade . . . . . . . . . . . . . . . . . . . . . . . . . . . . . . . . . . . . . . . . .  180E.E. Weighted Base  . . . . . . . . . . . . . . . . . . . . . . . . . . . . . . . . . . . . . . . . . . . . . . . .  182E.1 Specifications  . . . . . . . . . . . . . . . . . . . . . . . . . . . . . . . . . . . . . . . . . . . .  182E.2 Hardware Supplied. . . . . . . . . . . . . . . . . . . . . . . . . . . . . . . . . . . . . . . . .  183E.3 Assembly Instructions. . . . . . . . . . . . . . . . . . . . . . . . . . . . . . . . . . . . . . .  183F.F. Using a Compass . . . . . . . . . . . . . . . . . . . . . . . . . . . . . . . . . . . . . . . . . . . . . . .  184G.G. Rope Knot. . . . . . . . . . . . . . . . . . . . . . . . . . . . . . . . . . . . . . . . . . . . . . . . . . . .  188H.H. Country Codes  . . . . . . . . . . . . . . . . . . . . . . . . . . . . . . . . . . . . . . . . . . . . . . . .  189I.I. Français . . . . . . . . . . . . . . . . . . . . . . . . . . . . . . . . . . . . . . . . . . . . . . . . . . . . . .  194I.1 Batteries . . . . . . . . . . . . . . . . . . . . . . . . . . . . . . . . . . . . . . . . . . . . . . . .  194I.1.1 Batteries au lithium-ion . . . . . . . . . . . . . . . . . . . . . . . . . . . . . . . . . .  194I.1.1.1 Spécifications  . . . . . . . . . . . . . . . . . . . . . . . . . . . . . . . . . . . . .  194I.1.1.2 Directives en matière de manipulation et de sécurité . . . . . . . . . .  195I.1.1.3 Transport . . . . . . . . . . . . . . . . . . . . . . . . . . . . . . . . . . . . . . . .  196I.1.1.4 Entreposage  . . . . . . . . . . . . . . . . . . . . . . . . . . . . . . . . . . . . . .  198I.1.2 Chargement des batteries au lithium-ion . . . . . . . . . . . . . . . . . . . . . .  198I.1.2.1 Précautions de chargement . . . . . . . . . . . . . . . . . . . . . . . . . . . .  198I.1.2.2 Chargeur de batterie  . . . . . . . . . . . . . . . . . . . . . . . . . . . . . . . .  199I.2 l'information juridique . . . . . . . . . . . . . . . . . . . . . . . . . . . . . . . . . . . . . . .  200I.2.1 Conformité avec les règles et règlements de la FCC. . . . . . . . . . . . . . .  200I.2.2 Industrie Canada Conformité  . . . . . . . . . . . . . . . . . . . . . . . . . . . . . .  201I.2.3 Acquiescement de CE. . . . . . . . . . . . . . . . . . . . . . . . . . . . . . . . . . . .  202Index . . . . . . . . . . . . . . . . . . . . . . . . . . . . . . . . . . . . . . . . . . . . . . . . . . . . . . . . . . .  203
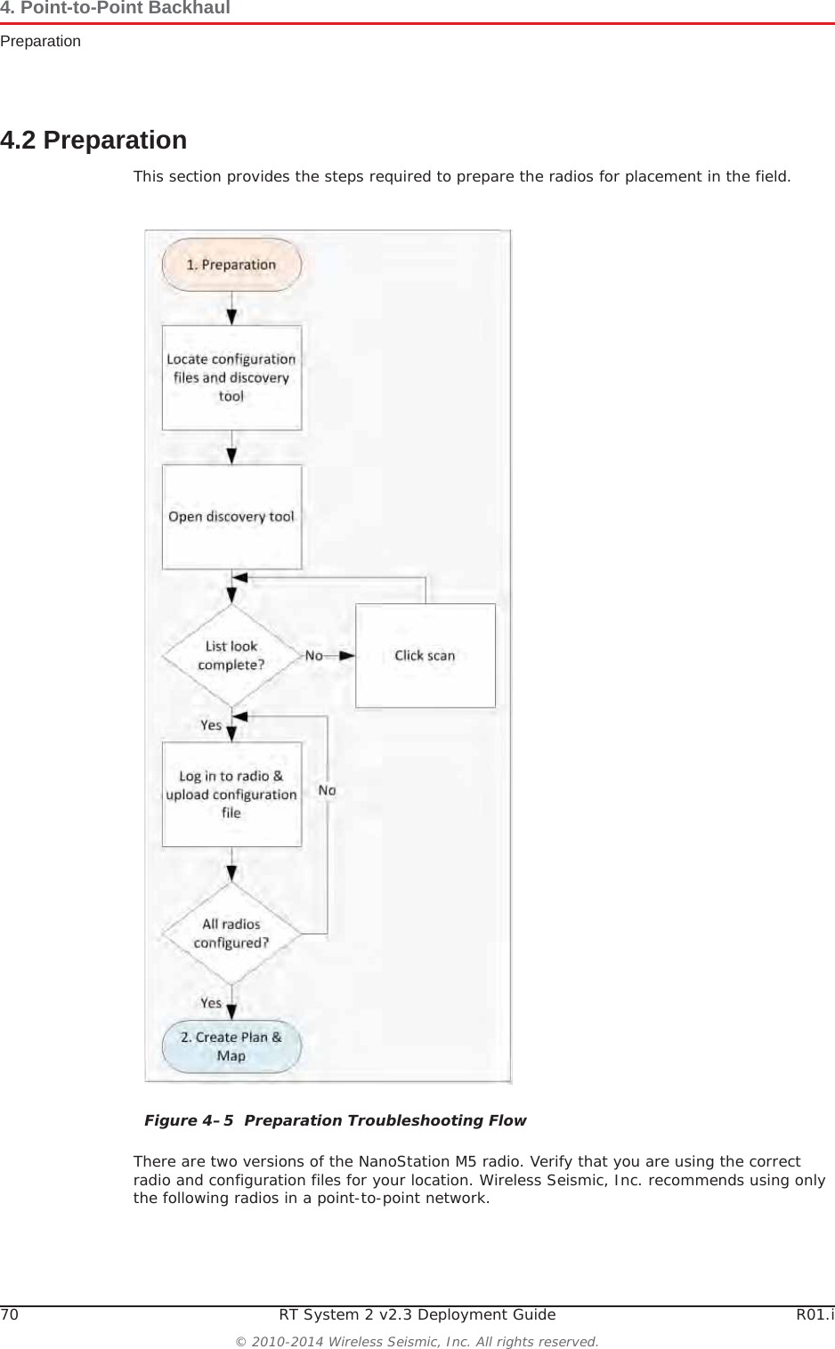
6 RT System 2 v2.3 Deployment Guide R01.i© 2010-2014 Wireless Seismic, Inc. All rights reserved.List of FiguresList of FiguresFigure 2–1 WRU .......................................................................................................... 12Figure 2–2 WRU with Geophone..................................................................................... 13Figure 2–3 LIU ............................................................................................................ 14Figure 2–4 Assembling WRUs........................................................................................ 15Figure 2–5 Battery Latch .............................................................................................. 17Figure 2–6 Installing the Battery.................................................................................... 17Figure 2–7 Installing the Geophone................................................................................ 18Figure 2–8 Antenna Extender (65-0091)......................................................................... 18Figure 2–9 Antenna with Spring Relief............................................................................ 19Figure 2–10 Power on the Unit........................................................................................ 20Figure 2–11 Place the Unit.............................................................................................. 21Figure 2–12 Geophone Self-Test Failure ........................................................................... 22Figure 2–13 Attaching the Anchor Plate to the WRU ........................................................... 23Figure 2–14 Anchor Plate and WRU Alignment................................................................... 23Figure 2–15 Anchor Plate at WRU Geophone End............................................................... 24Figure 2–16 Anchor Plate Bracket.................................................................................... 24Figure 2–17 Anchor Bracket Screws................................................................................. 24Figure 2–18 Anchor Plate Attached to WRU....................................................................... 25Figure 2–19 WRU Anchored with Anchor Plate ................................................................... 25Figure 3–1 Point-to-Point Single Backhaul Data Direction.................................................. 28Figure 3–2 Point-to-Point Dual Backhaul Data Direction .................................................... 29Figure 3–3 Point-to-Multipoint Backhaul Data Direction..................................................... 30Figure 3–4 Line Station Backhaul Components................................................................. 35Figure 3–5 Recorder Backhaul Components..................................................................... 36Figure 3–6 Recorder/Line NanoStation Backhaul Components............................................ 37Figure 3–7 Line Interface Unit (LIU)............................................................................... 38Figure 3–8 Line Radio and Antennas, Bullet..................................................................... 40Figure 3–9 Line Radio, NanoStation................................................................................ 41Figure 3–10 Bullet Radio Case (70-0138).......................................................................... 41Figure 3–11 NanoStation Radio Case (70-0176) ................................................................ 42Figure 3–12 Recorder Radio............................................................................................ 43Figure 3–13 Surge Protector Connections ......................................................................... 44Figure 3–14 Cable, LIU to Battery (60-0034) .................................................................... 45Figure 3–15 Cable, LIU to NanoStation Radio (60-0036)..................................................... 46Figure 3–16 Cable, LIU-to-PC (60-0039) .......................................................................... 47Figure 3–17 Cable, Ethernet, 3 ft Shielded (65-0104)......................................................... 47Figure 3–18 Cable, Armored Ethernet, 10 ft (60-0053)....................................................... 47Figure 3–19 Cable, RF Extender, 10 ft (65-0103)............................................................... 48Figure 3–20 Media Converter (60-0017)........................................................................... 48Figure 3–21 Cable, Backhaul Jumper (60-0033) ................................................................ 48Figure 3–22 Cable, Fiber Optic, Armored, 250 m (60-0026) ................................................ 49Figure 3–23 Mast (55-0050) ........................................................................................... 49Figure 3–24 Base (55-0050)........................................................................................... 50Figure 4–1 Channel – 80 MHz Wide Frequency Band......................................................... 65Figure 4–2 Line Station Backhaul................................................................................... 66Figure 4–3 Radio-to-Radio Communication...................................................................... 68Figure 4–4 Radio-to-Fiber Communication....................................................................... 69Figure 4–5 Preparation Troubleshooting Flow................................................................... 70Figure 4–6 Invalid Country Code Error Message............................................................... 71Figure 4–7 Ubiquiti NanoStation Private Network Connection............................................. 72Figure 4–8 Ubiquiti Discovery Tool Icon .......................................................................... 73Figure 4–9 Ubiquiti Discovery Window............................................................................ 74Figure 4–10 Ubiquiti airOS Login Window.......................................................................... 74Figure 4–11 Ubiquiti airOS Window, System Tab................................................................ 75
R01.i RT System 2 v2.3 Deployment Guide 7© 2010-2014 Wireless Seismic, Inc. All rights reserved.List of FiguresFigure 4–12 Ubiquiti, Upload Configuration File ................................................................. 75Figure 4–13 Ubiquiti, Apply Configuration Changes ............................................................ 76Figure 4–14 Create Plan and Map Troubleshooting Flow...................................................... 76Figure 4–15 Maintain Line-of-Sight .................................................................................. 77Figure 4–16 Install and Troubleshoot the Radios Flow ........................................................ 78Figure 4–17 Final Communication Test Flow...................................................................... 81Figure 4–18 Ubiquiti airOS Tools ..................................................................................... 82Figure 4–19 Speed Test Window ..................................................................................... 83Figure 4–20 NanoStation Main Tab .................................................................................. 84Figure 4–21 NanoStation Radio Shielding and Surge Suppressor.......................................... 85Figure 4–22 Rolling the Poles Example for 18 Total Poles.................................................... 87Figure 4–23 Rolling Scheme, 18 Total Poles Example ......................................................... 88Figure 4–24 Rolling Scheme, 18 Pole Backhaul, 10 Poles in Use........................................... 89Figure 4–25 Radio Configuration, Updating Firmware ......................................................... 91Figure 4–26 Connecting the Recording Truck with Fiber...................................................... 92Figure 4–27 Connecting the Recording Truck with a Pendant Radio Link................................ 93Figure 4–28 Optimal Angle, Radio Link to Recording Truck.................................................. 94Figure 4–29 Connecting the Pendant Radio Link ................................................................ 95Figure 4–30 Wireless Tab............................................................................................... 97Figure 5–1 Channel, 80 MHz Wide Frequency Band .......................................................... 98Figure 5–2 Line Station Mast (Bullet Radio)..................................................................... 99Figure 5–3 Recording Truck or Line Station Mast (NanoStation Radio) ...............................100Figure 5–4 Recording Truck Mast with LIU (Rocket Radio)................................................101Figure 5–5 Recording Truck Mast without LIU (Rocket Radio) ...........................................102Figure 5–6 Preparation Troubleshooting Flow .................................................................104Figure 5–7 Invalid Country Code Error Message..............................................................105Figure 5–8 Ubiquiti Rocket/Bullet Private Network Connection ..........................................107Figure 5–9 Ubiquiti Discovery Tool Icon.........................................................................108Figure 5–10 Ubiquiti Discovery Window...........................................................................109Figure 5–11 Ubiquiti Login Window.................................................................................109Figure 5–12 Ubiquiti Rocket/Bullet Window, System Tab....................................................110Figure 5–13 Upload Configuration File.............................................................................110Figure 5–14 System Tab, Apply Changes.........................................................................111Figure 5–15 Create Plan and Map Troubleshooting Flow.....................................................111Figure 5–16 Maintain Line-of-Sight .................................................................................112Figure 5–17 Install and Troubleshoot the Radios Flow .......................................................116Figure 5–18 Final Communication Test Flow.....................................................................120Figure 5–19 Tools, Speed Test.......................................................................................121Figure 5–20 Speed Test Window ....................................................................................122Figure 5–21 Bullet Radio Status Tab ...............................................................................124Figure 5–22 NanoStation Main Tab .................................................................................125Figure 5–23 Radio/Antenna Shielding..............................................................................126Figure 5–24 NanoStation Radio Shielding and Surge Suppressor.........................................127Figure 5–25 Radio Configuration, Updating Firmware ........................................................128Figure 5–26 Connecting the Recording Truck with Fiber.....................................................130Figure 5–27 Connecting the Recording Truck with a Pendant Radio Link...............................131Figure 5–28 Connecting the Pendant Radio Link ...............................................................132Figure 5–29 Wireless Tab..............................................................................................134Figure 6–1 Power Off the Unit ......................................................................................135Figure 6–2 Undeployed Unit.........................................................................................136Figure 6–3 Removing the Battery .................................................................................137Figure 7–1 Example Battery Shipping Label....................................................................140Figure 7–2 Battery Charger..........................................................................................142Figure 7–3 Serial Number Label and LED Indicator..........................................................143Figure A–1 CE Mark ....................................................................................................146Figure C–1 19 dBi Antenna (65-0177) ...........................................................................149Figure C–2 6 dBi Antenna (65-0179).............................................................................150Figure C–3 13 dBi Antenna (65-0178) ...........................................................................153Figure D–1 WRU Down-Tilt Action .................................................................................163
8 RT System 2 v2.3 Deployment Guide R01.i© 2010-2014 Wireless Seismic, Inc. All rights reserved.List of FiguresFigure D–2 WRU Up-Tilt Action .................................................................................... 163Figure E–1 Weighted Mast .......................................................................................... 182Figure E–2 Tripod Assembly, Front View ....................................................................... 183Figure F–1 Sighting Compass (70-0067)....................................................................... 184Figure F–2 Declination Indication on Map...................................................................... 185Figure F–3 Compass and Map...................................................................................... 186Figure F–4 Compass Adjusted for Declination ................................................................ 187Figure F–5 Compass Adjusted for Declination ................................................................ 187Figure G–1 Tying the Taut-line Hitch Knot ..................................................................... 188
R01.i RT System 2 v2.3 Deployment Guide 9© 2010-2014 Wireless Seismic, Inc. All rights reserved.List of TablesList of TablesTable 3–1 Backhaul Communication Concepts ................................................................ 26Table 3–2 Backhaul Components, LIU, Mast, and Fiber.................................................... 31Table 3–3 Backhaul Components, Radios....................................................................... 32Table 3–4 Antenna Specifications, WRU/LIU................................................................... 39Table 3–5 Antenna Specifications, Radios ...................................................................... 44Table 3–6 Cable Pinout, LIU to Battery (60-0034)........................................................... 45Table 3–7 Cable Pinout, to NanoStation Radio(60-0036).................................................. 46Table 3–8 Cable Pinout, LIU-to-PC (60-0039)................................................................. 47Table 3–9 Cable Pinout, Backhaul Jumper (60-0033)....................................................... 48Table 3–10 How to Set Up the Backhaul.......................................................................... 50Table 4–1 Label Nomenclature ..................................................................................... 67Table 4–2 Ethernet Cable Connections Comparison......................................................... 80Table 4–3 Pendant Radio Link Elements......................................................................... 96Table 5–1 Supported Backhaul Radios..........................................................................105Table 5–2 Example File Names....................................................................................106Table 5–3 Creating a Google Earth Elevation Profile .......................................................113Table 5–4 Ethernet Cable Connections Comparison........................................................118Table 5–5 Pendant Radio Link Elements........................................................................133Table 7–1 Lithium Ion Battery Specifications.................................................................138Table A–1 Antenna Specifications ................................................................................145Table B–1 WRU Specifications .....................................................................................147Table B–2 LIU Specifications.......................................................................................148Table C–1 Antenna Specifications, 6 dBi (65-0179)........................................................150Table C–2 Antenna Specifications, 13 dBi (65-0177) ......................................................151Table C–3 Antenna Wind Loading, 13 dBi (65-0177).......................................................152Table C–4 Antenna Specifications, 13 dBi (65-0178) ......................................................153Table C–5 NanoStation Integrated Antenna Specifications...............................................155Table C–6 Bullet Line Station Radio Specifications (56-0019 US, 56-0024 Intl) ..................157Table C–7 Bullet Line Station Radio Power Specifications (56-0019 US, 56-0024 Intl).........158Table C–8 Rocket Recorder Radio Specifications (15-0052 US, 15-0054 Intl).....................159Table C–9 Rocket Recorder Radio Power Specifications (15-0052 US, 15-0054 Intl)............160Table C–10 NanoStation Radio Specifications (56-0035 US, 56-0032 Intl)...........................160Table C–11 NanoStation Radio Power Specifications (56-0035 US, 56-0032 Intl) .................161Table D–1 WRU LED Indications, Undeployed ................................................................164Table D–2 WRU LED Indications, Undeployed Power-On Sequence....................................165Table D–3 WRU LED Indications, Deploying Sequence.....................................................166Table D–4 WRU LED Indications, Deploying Power-On Sequence......................................171Table D–5 WRU LED Indications, Deployed WRU, No Geophone Tilt ..................................172Table D–6 WRU LED Indications, Deployed WRU, Geophone Down Tilt ..............................173Table D–7 WRU LED Indications, Deployed WRU, Geophone Up Tilt ..................................174Table D–8 LIU LED Indications, Power-On Sequence.......................................................175Table D–9 LIU LED Status Indications, Normal Mode ......................................................177Table D–10 LIU LED Error Indications, Normal Mode ........................................................179Table D–11 WRU and LIU LED Status Indications, Firmware Upgrade..................................180Table H–1 ISO 3166 Country Codes .............................................................................189
RT System 2 v2.3 10 Deployment Guide R01.i© 2010-2014 Wireless Seismic, Inc. All rights reserved.11. Overview1.1 About this GuideThis document provides information on how to deploy the RT System 2 in the field. See the RT System 2 Installation Guide for instructions on setting up the recording truck equipment and software. 1.2 Who Should Use this GuideThe expected users of this document are as follows:iCrew (Layout/Troubleshooters)iTechnician (LIU)iBosses (Line Crew)1.3 Related DocumentsRT System 2-related documents are as follows:iRT System 2 Documents Guide (90-0026) – Lists all of the RT System 2 documents with a brief description of each.iRT System 2 Glossary (90-0032) – Lists and defines RT System 2 terms and acronyms. Includes some general seismic and geologic terms and acronyms.iRT System 2 Installation Guide (90-0028) – Provides instructions for setting up the recording truck hardware, and installing and updating software and firmware. iRT System 2 Troubleshooting Guide (90-0039) – Provides instructions on how to solve common problems.1.4 Getting HelpTo get help on the RT System 2 Central Recording System, consult the online help. You can find the help documents by clicking the help icon in the user interface, or by navigating to the following directory:C:\wsi\rt\vx.y.z\server\help\index.htmWhere vx.y.z is the version number (for example, v2.3).To get help on the RT System 2 deployment, consult this document. If you cannot find the answers you need, please contact Wireless Seismic, Inc. Customer Support at:13100 Southwest Freeway, Suite 150 Sugar Land, TX 77478 (832) 532-5048support@wirelessseismic.com
RT System 2 v2.3 11 Deployment Guide R01.i© 2010-2014 Wireless Seismic, Inc. All rights reserved.22. LayoutThis chapter describes how to prepare (mobilization) and layout (install) the ground electronics. See the RT System 2 Installation Guide for instructions on setting up the recording truck equipment and software. 2.1 PrerequisitesIn preparation for mobilization, define the following:iSurveyiBackhaul plan2.2 Getting ReadyCollect all of the following:RT System 2 ground equipment (05-0007):iWRUs (01-0001, 10-0017, 10-0023, 10-0027)iLIUs (10-0016) (see also “Backhaul Components” on page 31)iAntennas 5.5 dBi maximum (65-0204/65-0264)iGeophonesiWRU Batteries (0400-001-01)iWRU Dummy Batteries (55-0009)iWRU Anchor Plates (10-0028)iAntenna ExtendersƔ30 in (762 mm) antenna extender (65-00941) (standard)Ɣ10 ft (3 m) M-to-F coax cable (65-0103)Ɣ25 ft (7.6 m) M-to-F coax cable (65-0110)iBackhaul Components (see “Backhaul Components” on page 31)iToolsiManualsiConsumablesiSpares (15-0003)ƔMast PartsƔBase PartsƔGuy LinesƔAntennasƔAntenna ExtendersƔBatteriesNOTE Please refer to “Antenna Specifications” on page 145 for the list of supported antennas. Use of accessories other than those specified in this document is not supported or warrantied.
12 RT System 2 v2.3 Deployment Guide R01.i© 2010-2014 Wireless Seismic, Inc. All rights reserved.2. LayoutPreparing the EquipmentƔCablesƔConnectors2.3 Preparing the EquipmentEnsure that the Central Recording System has the latest available software installed. Ensure that the ground equipment has the latest available firmware installed. See the following for more information:iSee the RT System 2 Release Notes for version numbers.iSee the RT System 2 Installation Guide for installation and update instructions.Ensure that the industry standard best practices are followed for securing the equipment for transport. 2.4 Laying Out the EquipmentLay out the ground equipment while the central recording system hardware and software is being prepared to save time. The WRU is shown in the following figure:NOTE The batteries (when fully discharged) require 8 hours of continuous charging in the battery charger connected to an AC source; therefore, the battery charger should be located at the staging area or in town.Figure 2–1  WRU
R01.i RT System 2 v2.3 Deployment Guide 13© 2010-2014 Wireless Seismic, Inc. All rights reserved.2. LayoutLaying Out the EquipmentA WRU with a geophone attached is shown in the following figureFigure 2–2  WRU with Geophone
14 RT System 2 v2.3 Deployment Guide R01.i© 2010-2014 Wireless Seismic, Inc. All rights reserved.2. LayoutLaying Out the EquipmentThe LIU is shown in the following figure:2.4.1 PrerequisitesAttach the batteries, antennas, anchor plates, and geophones to the ground equipment prior to going into the field, or as each unit is placed. If you are assembling as you place the units, ensure that you have sufficient quantities for each unit, plus a few spares.Figure 2–3  LIUNOTE Do not deploy (tip to power on) the WRUs until they are at the actual location where they will be placed.
R01.i RT System 2 v2.3 Deployment Guide 15© 2010-2014 Wireless Seismic, Inc. All rights reserved.2. LayoutLaying Out the EquipmentThe RT System 2 shall be used with only the supplied antennas (Table A–1 Antenna Specifications, on page 145) attached to the WRU with an integrated type N male (threaded or HPQN) connector.iThe RT System 2 antennas shall be installed and handled by professionals specifically designated for this purpose.iChanges or modifications not expressly approved by Wireless Seismic, Inc. can void the users’s authority to operate the equipment. Figure 2–4  Assembling WRUsCAUTIONIn order to comply with radio frequency (RF) exposure requirements, the RT System 2 units must be installed so that a minimum separation distance of 20 cm is maintained between the antenna(s) and the body of all persons at all times during normal operation.PRUDENCEAfin de se conformer aux normes de la en matière d'exposition aux radiofréquences (RF), les unités RT System 2 doivent être installées de manière à garder en permanence une distance minimale de 20 cm entre la ou les antennes et le corps de toute personne en mode de fonctionnement normal.
16 RT System 2 v2.3 Deployment Guide R01.i© 2010-2014 Wireless Seismic, Inc. All rights reserved.2. LayoutLaying Out the Equipment2.4.2 Assembling the Ground Equipment This section describes the process to assemble the ground equipment prior to deployment.To assemble the ground equipment:1Gather the equipment:ƔWRUƔAntennaƔAntenna ExtenderƔGeophoneƔBatteriesƔAnchor plates2Gather any special tools and equipment:ƔOptional: Nylon grip pliersƔOptional: Loctite® 222ƔSafety gear such as vests, hard hat, and gloves.3Attach one or more batteries to the WRU.ƔPress the battery into the connector.ƔFlip the bail over the molded area on the end of the battery.ƔPress the lever until the catch snaps to lock it in place.VORSICHTUm den Radiofrequenz-Strahlen-belastungsrichtlinien zu entsprechen, müssen die RT-System 2 Einheiten so eingebaut werden, dass ein Mindestabstand von 20 cm zwischen der/n Antenne/n und dem/n Körper/n aller Personen zu jeglicher Zeit während der üblichen Betriebszeiten gewährleistet ist.PRZESTROGAAby zachowaü zgodnoĞü z wymogami dotyczącymi ekspozycji na promieniowanie o czĊstotliwoĞci radiowej (RF), urządzenia RT System 2 naleĪy instalowaü tak, aby podczas normalnej obsáugi pomiĊdzy ciaáem wszystkich osób a antenami przez caáy czas byáo co najmniej 20 cm odstĊpu. CAUTIONThe metal ground equipment can become hot while exposed to the sun. Wear gloves to handle hot equipment.PRUDENCELes équipements terrestres en métal peuvent devenir chauds lorsqu’ils sont exposés au soleil. Portez des gants lorsque vous manipulez un équipement chaud.VORSICHTDie Metallbodenausrüstung kann heiß werden, wenn sie der Sonneneinstrahlung ausgesetzt wird. Tragen Sie Handschuhe, wenn Sie mit erhitzter Ausrüstung umgehen.PRZESTROGAMetalowe elementy urządzeĔ w terenie mogą nagrzaü siĊ w przypadku wystawienia na sáoĔce. Nagrzane urządzenia naleĪy obsáugiwaüw rĊkawicach.
R01.i RT System 2 v2.3 Deployment Guide 17© 2010-2014 Wireless Seismic, Inc. All rights reserved.2. LayoutLaying Out the Equipment4Optional: Attach the anchor plate. See “WRU Anchor Plate” on page 22 for instructions.5Attach the geophone to the WRU.Figure 2–5  Battery LatchFigure 2–6  Installing the BatteryTIP To record three components of seismic data with the multiple-channel WRU, connect three separate arrays of one-component geophones to the same WRU, or connect a multiple-component geophone to the WRU
18 RT System 2 v2.3 Deployment Guide R01.i© 2010-2014 Wireless Seismic, Inc. All rights reserved.2. LayoutLaying Out the Equipment6Attach the antenna with extender to the WRU. Ensure that the antenna connection is clean, and the antenna is snug and does not wobble.Figure 2–7  Installing the GeophoneNOTE The antenna screws on to the WRU in a clockwise direction. It should twist on easily; do not use force. To ensure that the threads are properly aligned, turn the connector counter-clockwise until you hear a click indicating that the threads are aligned, then turn clockwise to tighten.Figure 2–8  Antenna Extender (65-0091)
R01.i RT System 2 v2.3 Deployment Guide 19© 2010-2014 Wireless Seismic, Inc. All rights reserved.2. LayoutLaying Out the Equipment2.4.3 Placing the WRU in the FieldThis section describes the process to ready the ground equipment for interaction with the central recording system (deployment).To deploy the WRU:1Prerequisites:ƔThe WRU is assembled with battery, geophone, and antennaƔOptional: The anchor plate is attached to the WRU2Pick up the WRU and point the geophone connector end towards the ground as shown in the following figure. After a few seconds, all of the LEDs illuminate:Figure 2–9  Antenna with Spring ReliefNOTE Do not deploy (tip to power on) the WRUs until they are at the actual location where they will be placed. NOTE When using a WRU as a Repeater, the deployment instructions are the same, except a geophone is not required. Repeaters are added to the line segment in the Spread Manager. See the RT System 2 Operator Guide for more information. If a geophone is not connected, you can skip the geophone test. See “D. LED Indicators” on page 163 for more information on skipping the test and the relevant LED status indicators.
20 RT System 2 v2.3 Deployment Guide R01.i© 2010-2014 Wireless Seismic, Inc. All rights reserved.2. LayoutLaying Out the Equipment3Place the unit flat on the ground as shown in the following figure:Figure 2–10  Power on the Unit
R01.i RT System 2 v2.3 Deployment Guide 21© 2010-2014 Wireless Seismic, Inc. All rights reserved.2. LayoutLaying Out the Equipment4The unit first turns on its GPS and acquires a new position. Then it will begin a series of internal and external tests. The LEDs on the top of the unit indicate the current test and whether the unit passes or fails each test. 5Press or stomp the geophone into the ground. If you stomp the geophone while the geophone test is running, the test will fail and the WRU will not deploy. Verify that the WRU does not show a GEO self-test failure (see the following figure) after placing the geophone. If the WRU does show a self-test failure, pick up the WRU, point the geophone connector end towards the ground until all of the LEDs illuminate, and then place the unit flat on the ground to re-run the self-test.Figure 2–11  Place the UnitNOTE The WRU will attempt to get a 3-meter GPS lock for up to 15 minutes. During this time, the GPS LED flashes. The WRU will not form until the GPS lock is achieved. If the GPS lock cannot be achieved, form by serial number.
22 RT System 2 v2.3 Deployment Guide R01.i© 2010-2014 Wireless Seismic, Inc. All rights reserved.2. LayoutWRU Anchor Plate6Optional: If the WRU has an anchor plate attached, attach the WRU and anchor plate to the ground with three large nails or stakes; two at the geophone end and one at the end opposite of the geophone. 2.4.4 Placing the LIU in the FieldThe LIU is part of the backhaul configuration. See “3. Backhaul” on page 26 for more information. 2.5 WRU Anchor PlateThis WRU Anchor Plate (10-0028) is designed to reduce downtime due to tipped units and to reduce losing units as a result of theft. The shape maintains the WRU stacking ability while providing three solid anchor points. Constructed of light-weight and durable thermoplastic polyurethane, it attaches to the bottom of the WRU with minimal effort while maintaining the integrity of the WRU seal. The anchor plate is compatible with the temperature range of the WRU which is -40°C to +75°C (-40°F to +167°F).Figure 2–12  Geophone Self-Test FailureNOTE See “D. LED Indicators” on page 163 for an explanation of the LED status and error conditions.If a WRU self test fails, the WRU will continue to the next test. Skip a self-test by tipping the WRU geophone down and then returning it to the upright position (flat on the ground).
R01.i RT System 2 v2.3 Deployment Guide 23© 2010-2014 Wireless Seismic, Inc. All rights reserved.2. LayoutWRU Anchor PlateTo use the anchor plate:1Attach the anchor plate to the WRU as shown in the following figures:aPlace the anchor plate on the geophone end of the WRU. The wide end of the anchor plate slides on to the to the geophone end of the WRU.bVerify that the anchor plate is placed snugly against the WRU as shown in the following figure:Figure 2–13  Attaching the Anchor Plate to the WRUFigure 2–14  Anchor Plate and WRU Alignment
24 RT System 2 v2.3 Deployment Guide R01.i© 2010-2014 Wireless Seismic, Inc. All rights reserved.2. LayoutWRU Anchor PlatecHold the bracket at the edge of the WRU base as shown in the following figure:dSecure the bracket to the anchor plate with two screws. Figure 2–15  Anchor Plate at WRU Geophone EndFigure 2–16  Anchor Plate BracketFigure 2–17  Anchor Bracket Screws
R01.i RT System 2 v2.3 Deployment Guide 25© 2010-2014 Wireless Seismic, Inc. All rights reserved.2. LayoutWRU Anchor Plate2Attach the WRU and anchor plate to the ground with three large nails or stakes; two at the geophone end and one at the end opposite of the geophone. Figure 2–18  Anchor Plate Attached to WRUFigure 2–19  WRU Anchored with Anchor Plate
RT System 2 v2.3 26 Deployment Guide R01.i© 2010-2014 Wireless Seismic, Inc. All rights reserved.33. Backhaul3.1 OverviewIn network communications, the backhaul is the part of the network that contains the links and equipment between the core network and the sub networks. The following table defines concepts associated with backhaul communications:Table 3–1  Backhaul Communication ConceptsTerm Definition ReferencePoint-to-Point A method where each radio node in the network captures and disseminates its own data as well as serves as a relay for other radio nodes in the network sending data along a path, hopping from one node to the next.This is how the RT System 2 WRUs send information to the LIU and how LIUs communicate with each other in a point-to-point configuration.Also called Bucket Brigade or String-of-Pearls.•“Point-to-Point Single Backhaul Data Direction” on page 28•“Point-to-Point Dual Backhaul Data Direction” on page 29•“4. Point-to-Point Backhaul” on page 65Point-to-Multipoint A method where each line station LIU communicates directly with the recorder LIU.The backhaul is composed of a number of line station mast/radio/LIUs pointing to a recording truck mast/radio/LIU. The following list describes the most common configurations:•Point-to-Multipoint – A single recording truck radio and multiple line station radios•Point-to-Multipoint (redundant) – A single active recording truck radio, a backup (redundant) recording truck radio, and multiple line station radios•Point-to-Multipoint (custom) – A combination of recording truck radios and line station radiosAlso called Star Configuration. •“Point-to-Multipoint Backhaul Data Direction” on page 30•“5. Point-to-Multipoint Backhaul” on page 98
R01.i RT System 2 v2.3 Deployment Guide 27© 2010-2014 Wireless Seismic, Inc. All rights reserved.3. BackhaulOverviewIn the RT System 2 system, the LIU communicates with the Central Software System (CSS) computer in the central recording truck along a backhaul on the 5.8 GHz Industrial, Scientific, and Medical (ISM) radio band. Some smaller systems may not require a backhaul.Power over Ethernet (PoE) A technology that passes electrical power along an Ethernet cable. PoE is used where DC power is not available and USB unsuitable. Power can be supplied at the end of a network span or somewhere in the middle.PoE switches supply power at the end of a span. The RT System 2 Line Interface Unit (LIU) acts as a switch with PoE.PoE injectors supply power somewhere between the PoE switch and the powered device. They inject power and do not affect the data. A discrete PoE injector is used when configuring the backhaul radios.•“Ubiquiti Rocket/Bullet Private Network Connection” on page 107•“Ubiquiti NanoStation Private Network Connection” on page 72Table 3–1  Backhaul Communication ConceptsTerm Definition Reference
28 RT System 2 v2.3 Deployment Guide R01.i© 2010-2014 Wireless Seismic, Inc. All rights reserved.3. BackhaulOverviewThe following figure illustrates the components and data flow for a four-line, single-backhaul, point-to-point line:Figure 3–1  Point-to-Point Single Backhaul Data Direction
R01.i RT System 2 v2.3 Deployment Guide 29© 2010-2014 Wireless Seismic, Inc. All rights reserved.3. BackhaulOverviewThe following figure illustrates the components and data flow for a four-line, dual-backhaul, point-to-point line:Figure 3–2  Point-to-Point Dual Backhaul Data Direction
30 RT System 2 v2.3 Deployment Guide R01.i© 2010-2014 Wireless Seismic, Inc. All rights reserved.3. BackhaulOverviewThe following figure illustrates the components and data flow for a point-to-multipoint, star configuration:Figure 3–3  Point-to-Multipoint Backhaul Data Direction
R01.i RT System 2 v2.3 Deployment Guide 31© 2010-2014 Wireless Seismic, Inc. All rights reserved.3. BackhaulBackhaul Components3.2 Backhaul ComponentsThe backhaul components are either line station (remote) backhaul components or recorder(central) backhaul components. Line station components are the components that are not physically located next to the recording truck. Recorder components are physically located at the recording truck.The following tables and figures illustrate the backhaul components. Table 3–2  Backhaul Components, LIU, Mast, and Fiber#EA Item Line Recorder ReferenceL-1 1LIU Kit (15-0041) Y Y —L-2 1 • LIU (10-0016) Y Y “LIU” on page 38L-3 1 • Cable, LIU to Battery, yellow (60-0034) YY“Cable Assemblies” on page 45L-4 — • An antenna is required to communicate with the WRUs. YY“LIU and WRU Antennas” on page 39L-5 — • A 12 V DC Battery is required, but not included. YY“LIU and WRU Antennas” on page 39M-1 1Mast Kit (15-0046) Y Y —M-2 1 • Mast (15-0051) Y Y “Mast and Base” on page 49M-3 1 – 20 ft Telescoping Mast (70-0130) YY—M-4 1 – Mast Guy Ring (70-0133) YY—M-5 1 – Bracket, Omni Antenna (70-0136) YY—B-1 1• Base (55-0050)  Y Y “Mast and Base” on page 49B-2 2 – Knob, 10-32 x 1/2 inch Threaded Stud (70-0137)  YY—BK-1 1• Backpack Kit (15-0014)  Y Y “Setting up the Backhaul” on page 50BK-2 1 – Backpack, Red/Grey (70-0059) YY—BK-3 4 – Antenna Mast Guy Line, 4 mm, 15.25 m, Orange (70-0057)YY—BK-4 4 – Tent Stake, Steel, 12 in (70-0061) (hard ground stakes)YY—BK-5 4 – Tent Stake, Plastic, 16 in, Orange (70-0060) (soft ground stakes)YY—BK-6 5 – Nail, 12 in (70-0062) YY—BK-7 4 – Guy Line Holder (70-0063)  YY—
32 RT System 2 v2.3 Deployment Guide R01.i© 2010-2014 Wireless Seismic, Inc. All rights reserved.3. BackhaulBackhaul ComponentsBK-8 1 – Hammer, 2.5 lb (70-0064) YY—BK-9 1 – Pry Bar, 15 in (70-0065) YY—BK-10 2 – Flagging Roll, Orange (70-0066) YY—BK-11 1 – Compass Sighting (70-0067) YY“F. Using a Compass” on page 184BK-12 5 – Hose Clamp, 2 in (70-0142) YY—BK-13 2 – Hose Clamp, 0.5 in (70-0084) YY—BK-14 15 ft – Wire, 18AWG Green (65-0077) YY—F-1 1• Fiber Backhaul Kit, 250 m (15-0037)– OR –• Fiber Backhaul Kit, 500 m (15-0038)Y Y —F-2 1 – Media Converter (60-0017) YY“Cable Assemblies” on page 45F-3 1 – Cable, Backhaul Jumper (60-0033) YY“Cable Assemblies” on page 45F-4 1 –Cable, Fiber Optic, Armored, 250 m (60-0026)– OR ––Cable, Fiber Optic, Armored, 500 m (60-0023)YY“Cable Assemblies” on page 45Table 3–2  Backhaul Components, LIU, Mast, and Fiber (cont.)#EA Item Line Recorder ReferenceTable 3–3  Backhaul Components, Radios#EA Item Line Recorder ReferenceLB-1 11Ubiquiti Bullet RadioLine Radio Kit (US) (15-0044)– OR –Line Radio Kit (Intl) (15-0053)Y — —LB-2 2 • 5 GHz Radio (US) (56-0019 US)– OR –• 5 GHz Radio (Intl) (56-0024)Y—“Bullet Line Station Radios” on page 157LB-3 1 • 5.8 GHz 6 dBi Omni Antenna (65-0179) Y—“Bullet Line Station Antenna” on page 149
R01.i RT System 2 v2.3 Deployment Guide 33© 2010-2014 Wireless Seismic, Inc. All rights reserved.3. BackhaulBackhaul ComponentsLB-4 1 • 5.8 GHz 19 dBi Panel Antenna, W Polarization (56-0020) Y—“Bullet Line Station Antenna” on page 149LB-5 1 • 5.8 GHz 19 dBi Panel Antenna, G Polarization (56-0021) Y—“Bullet Line Station Antenna” on page 149LB-6 1 • Bracket, Line Radio (55-0047) Y — —LB-7 2 • Cable, Armored Ethernet, 10 ft, White (60-0053) Y—“Cable Assemblies” on page 45LB-8 1 • Cable, Armored Ethernet, 15 ft, Green (60-0055) Y—“Cable Assemblies” on page 45LB-9 2 • Cable, Shielded Ethernet, 15 ft, Black (60-0054) Y—“Cable Assemblies” on page 45LB-10 1 • Carrying Case (70-0138) Y — —LB-11 1 • Hose Clamp, 4 in (70-0140) Y — —LB-12 1 • Hose Clamp, 2 in (70-0142) Y — —LB-13 1 • Nut Driver, 5/16 in (70-0147) Y — —LB-14 2 • Elbow connector (comes with 15-0044 and 15-0053) Y——RR-1 11Ubiquiti Rocket RadioRecorder Radio Kit (US) (15-0045)– OR –Recorder Radio Kit (Intl) (15-0055)— Y —RR-2 11• Recorder Radio and Antenna (US) (15-0052)– OR –• Recorder Radio and Antenna (Intl) (15-0054)—Y—RR-3 11– 5 GHz Radio (US) (75-0031 US)– OR –– 5 GHz Radio (Intl) (75-0038)—Y“Rocket Recorder Radios” on page 159RR-4 1 – 5 GHz 13 dBI Dual Polarity Omni Antenna (65-0178) —Y“Rocket Recorder Antenna” on page 152RR-5 1 – Shield, Recorder Radio Omni (70-0129)  —Y“Cable Assemblies” on page 45RR-6 1 – Bracket GPS Antenna Holder (70-0148)  —Y—RR-7 – GPS Antenna (comes with 15-0045 and 15-0055) —Y—Table 3–3  Backhaul Components, Radios (cont.)#EA Item Line Recorder Reference
34 RT System 2 v2.3 Deployment Guide R01.i© 2010-2014 Wireless Seismic, Inc. All rights reserved.3. BackhaulBackhaul ComponentsRR-8 1 – Cable, Shielded Ethernet, 3 ft, Black (65-0104) —Y“Cable Assemblies” on page 45—1 – PoE Injector (75-0023) ——•“Ubiquiti Rocket/Bullet Private Network Connection” on page 107•“Ubiquiti NanoStation Private Network Connection” on page 72RR-9 1 • Surge Protector (75-0021) — Y “Surge Protector Box” on page 44RR-10 1 • Cable, Shielded Ethernet, 120 ft, Black (60-0038) —Y“Cable Assemblies” on page 45RR-11 60 ft • Wire, 18AWG Green (65-0077) — Y —RR-12 1 • Case, Recorder Radio Kit (70-0139) —Y—RR-13 1 • Nut Driver, 5/16 in (70-0147) — Y —RN-1 22Ubiquiti NanoStation Radio Kit• Recorder Radio Kit (US) (15-0068)– OR –• Recorder Radio Kit (Intl) (15-0067)— Y —RN-2 2 – 5 GHz Radio Assembly (US) (56-0035 US)– OR –– 5 GHz Radio Assembly (Intl) (56-0032)—Y—RN-3 2 – Cable, Shielded Ethernet, 120 ft, Black with Red shrink tube (60-0036)—Y—RN-4 3 – Strain Relief, Wedge Clamp .160/.330 DIA. (70-0171) —Y—RN-5 1 – Case, NanoStation Line Radio (70-0176) —Y—RN-6 1 – Nut driver, 7/16 in, Brown (70-0178) —Y—RN-7 1 – Wrench, Double Open-end, 7/16 in - 1/2 in (70-0179) —Y—Table 3–3  Backhaul Components, Radios (cont.)#EA Item Line Recorder Reference
R01.i RT System 2 v2.3 Deployment Guide 35© 2010-2014 Wireless Seismic, Inc. All rights reserved.3. BackhaulBackhaul ComponentsFigure 3–4  Line Station Backhaul Components
36 RT System 2 v2.3 Deployment Guide R01.i© 2010-2014 Wireless Seismic, Inc. All rights reserved.3. BackhaulBackhaul ComponentsFigure 3–5  Recorder Backhaul Components
R01.i RT System 2 v2.3 Deployment Guide 37© 2010-2014 Wireless Seismic, Inc. All rights reserved.3. BackhaulBackhaul ComponentsFigure 3–6  Recorder/Line NanoStation Backhaul Components
38 RT System 2 v2.3 Deployment Guide R01.i© 2010-2014 Wireless Seismic, Inc. All rights reserved.3. BackhaulBackhaul Components3.2.1 LIUThe data transmitted by the WRUs is collected by the Line Interface Unit (LIU). The LIU acts as the interface between the network of WRUs and the backhaul equipment. The LIU has an Ethernet port that can be connected directly to a computer, or more commonly, to an armored fiber optic cable or a backhaul radio. Backhaul radios operate in the 5.8 GHz band. A second array of WRUs can be deployed on the other side of the LIU, symmetrically or asymmetrically around the LIU. The LIU is shown in the following figure:Before the Central Software System can communicate with the LIU, you must set up the backhaul.Figure 3–7  Line Interface Unit (LIU)NOTE See “D. LED Indicators” on page 163 for an explanation of the LED status and error conditions.
R01.i RT System 2 v2.3 Deployment Guide 39© 2010-2014 Wireless Seismic, Inc. All rights reserved.3. BackhaulBackhaul Components3.2.2 LIU BatteryPower is supplied to the LIU components by way of a 12 V DC battery. The external battery is not supplied as part of the backhaul system. See the Troubleshooting Guide, Best Practices chapter, LIU Batteries section for instructions on how to hot-swap the LIU battery. 3.2.3 LIU and WRU AntennasThe following table lists the supported antennas for the LIUs and the WRUs (all models). The remote and central backhauls use the same antennas:There is an auto-power-leveling feature built into the firmware. It works in conjunction with the RSSI parameters to keep the power at a defined level. If the Unit Thresholds ĺCommand (or Data)RSSI parameter is set to any number greater than zero, power-leveling is enabled. 3.2.4 Line RadiosThere are two line radio options provided as follows:iUbiquiti Bullet – Currently supported for point-to-point (string-of-pearls) backhauls:Ɣ5 GHz Radio (US) (56-0019 US)Ɣ5 GHz Radio (Intl) (56-0024)iUbiquiti NanoStation M5 – Currently supported for point-to-multi-point (star) backhauls:Ɣ5 GHz Radio Assembly (US) (56-0035 US)Ɣ5 GHz Radio Assembly (Intl) (56-0032)The Ubiquiti Bullet line radio is normally used with a directional antenna; however an omnidirectional antenna is also included. The antennas are attached at the top of the mast and the radio is attached to the mast at eye level as shown in the following figure.TIP The backhaul power requirements vary depending on the hardware in use and period of use. For example, you may be using one or two radios. Supply enough power to ensure there is enough power for the entire duration of the time you are using the backhaul. Table 3–4  Antenna Specifications, WRU/LIUModel Frequency(MHz) Maximum Gain Vertical Beam Width Weight Dimension (Length x Diameter)WSI 65-0204/65-0264(antenna-standard) 2400 5.5 dBi (50 ohm) 25° 0.4 lbs0.2 kg 32 x 0.6 in810.5 x 15 mmWSI 65-0091(extender-standard) 2400 0 dBi N/A 0.6 lbs0.3 kg 30 x 0.7 in762 x 18.5 mm
40 RT System 2 v2.3 Deployment Guide R01.i© 2010-2014 Wireless Seismic, Inc. All rights reserved.3. BackhaulBackhaul ComponentsFigure 3–8  Line Radio and Antennas, Bullet
R01.i RT System 2 v2.3 Deployment Guide 41© 2010-2014 Wireless Seismic, Inc. All rights reserved.3. BackhaulBackhaul ComponentsThe Ubiquiti NanoStation M5 radio has an integrated (internal) antenna. The radio is attached at the top of the mast with a surge protector as shown in the following figure: The line radios and antennas can be stored in their protective case when not in use:Figure 3–9  Line Radio, NanoStationFigure 3–10  Bullet Radio Case (70-0138)
42 RT System 2 v2.3 Deployment Guide R01.i© 2010-2014 Wireless Seismic, Inc. All rights reserved.3. BackhaulBackhaul ComponentsSee “C. Radio Specifications” on page 149 for FCC information and other technical specifications.3.2.5 Recorder RadioThere are two recorder radio options provided as follows:iUbiquiti Rocket – Currently supported for point-to-point (string-of-pearls) backhauls:ƔRecorder Radio and Antenna (US) (15-0052)ƔRecorder Radio and Antenna (Intl) (15-0054)iUbiquiti NanoStation M5 – Currently supported for point-to-multi-point (star) backhaulsƔ5 GHz Radio Assembly (US) (56-0035 US)Ɣ5 GHz Radio Assembly (Intl) (56-0032)Figure 3–11  NanoStation Radio Case (70-0176)
R01.i RT System 2 v2.3 Deployment Guide 43© 2010-2014 Wireless Seismic, Inc. All rights reserved.3. BackhaulBackhaul ComponentsThe Ubiquiti Rocket recorder radio is used with an omnidirectional antenna. It is attached to the top of the mast and is shown in the following figure. The Rocket radio is completely enclosed in a protective metal case when installed. The Ubiquiti NanoStation M5 radio has an integrated (internal) antenna. The radio is attached at the top of the mast with a surge protector as shown in “Line Radio, NanoStation” on page 41.See “C. Radio Specifications” on page 149 for FCC information and other technical specifications.Figure 3–12  Recorder Radio
44 RT System 2 v2.3 Deployment Guide R01.i© 2010-2014 Wireless Seismic, Inc. All rights reserved.3. BackhaulBackhaul Components3.2.6 Radio AntennasThe following table lists the supported antennas for the radios:3.2.7 Surge Protector BoxThe following figure illustrates the inside of the Surge Protector Use a surge protector on each mast between the Rocket radio or the NanoStation radio and the LIU. Table 3–5  Antenna Specifications, RadiosModel Frequency(MHz) Gain Dimension (Length x Diameter) SeeWSI 65-0178 2x2 Dual Polarity MIMO Omni 5450 - 5850 13 dBi 6.2x3.8x32.8 in158x98x834 mm“Rocket Recorder Antenna” on page 152WSI 65-0179Omni 5275 - 5850 6 dBi 10.6 in 269 mm“Bullet Line Station Antenna” on page 149WSI 65-0177Antenna Panel 5150 - 5825 19 dBi 7.5 x 7.5 x 0.8 in190 x 190 x 20 mm “Bullet Line Station Antenna” on page 149Figure 3–13  Surge Protector Connections
R01.i RT System 2 v2.3 Deployment Guide 45© 2010-2014 Wireless Seismic, Inc. All rights reserved.3. BackhaulBackhaul Components3.2.8 Cable AssembliesThe following cables are used in the backhaul:iCable, LIU to Battery (60-0034)iCable, LIU to NanoStation Radio (60-0036)iCable, Ethernet, 120 ft Shielded, Black with Red shrink tube (60-0036)iCable, LIU-to-PC (60-0039)iCable, Ethernet, 3 ft Shielded (65-0104)iCable, Armored Ethernet, 10 ft (60-0053)iCable, Shielded Ethernet, 15 ft (60-0054)iCable, Armored Ethernet, 15 ft (60-0055)iCable, Shielded Ethernet, 120 ft (60-0038)iCable, RF Extender, 10 ft (65-0103)iCable, RF Extender, 25 ft (65-0110)iFiber Backhaul Kit, 250 m (15-0037)ƔMedia Converter (60-0017)ƔCable, Backhaul Jumper (60-0033) ƔCable, Fiber Optic, Armored, 250 m (60-0026) iFiber Backhaul Kit, 500 m (15-0038)ƔMedia Converter (60-0017)ƔCable, Backhaul Jumper (60-0033) ƔCable, Fiber Optic, Armored, 500 m (60-0023) Figure 3–14  Cable, LIU to Battery (60-0034)Table 3–6  Cable Pinout, LIU to Battery (60-0034)5-Pin Connector 2-Terminal End Signal NameANC—BWHT+VCBLK5-VDNC—ENC—
46 RT System 2 v2.3 Deployment Guide R01.i© 2010-2014 Wireless Seismic, Inc. All rights reserved.3. BackhaulBackhaul ComponentsFigure 3–15  Cable, LIU to NanoStation Radio (60-0036)CAUTIONThe LIU to Radio cable is a powered Ethernet Cable. Do not plug it into the Ethernet port on a Laptop computer when troubleshooting the radios. Use a non-powered Ethernet cable to avoid damaging the computer. PRUDENCELe câble interface de ligne (LIU) à radio est un câble Ethernet alimenté. Ne le branchez pas au port Ethernet d’un ordinateur portable lors du dépannage des radios. Afin de ne pas endommager l’ordinateur, utilisez un câble Ethernet non alimenté.VORSICHTDas LIU-Radiokabel ist ein mit Strom versorgtes Ethernetkabel. Stecken Sie es nicht in den Ethernetanschluss in Ihrem Laptop, wenn Sie Störungen Ihrer Radiosender beseitigen. Benutzen Sie ein nicht mit Strom versorgtes Ethernetkabel, um eine Beschädigung Ihres Computers zu vermeiden.PRZESTROGAKabel LIU-radio to zasilany kabel Ethernet. Podczas rozwiązywania problemów z dziaáaniem urządzeĔ radiowych nie naleĪy podáączaü go do portu Ethernet w laptopie. Aby uniknąü uszkodzenia komputera, naleĪyuĪyü niezasilanego kabla Ethernet.Table 3–7  Cable Pinout, to NanoStation Radio(60-0036)14-Pin Connector RJ-45 Connector Signal NameB1TX+A2TX-C3RX+H 4 POSITIVEF 5 POSITIVED6RX-E 7 RETURNL 8 RETURNP — SHIELD DRAINR* NC —M* NC —* Jumper R and M together.
R01.i RT System 2 v2.3 Deployment Guide 47© 2010-2014 Wireless Seismic, Inc. All rights reserved.3. BackhaulBackhaul ComponentsFigure 3–16  Cable, LIU-to-PC (60-0039)Table 3–8  Cable Pinout, LIU-to-PC (60-0039)14-Pin Connector RJ-45 Connector Signal NameB1TX +A2TX -C3RX +NC 4 POSITIVENC 5 POSITIVED6RX -NC 7 RETURNNC 8 RETURNP — SHIELD DRAINFigure 3–17  Cable, Ethernet, 3 ft Shielded (65-0104)Figure 3–18  Cable, Armored Ethernet, 10 ft (60-0053)
48 RT System 2 v2.3 Deployment Guide R01.i© 2010-2014 Wireless Seismic, Inc. All rights reserved.3. BackhaulBackhaul ComponentsFigure 3–19  Cable, RF Extender, 10 ft (65-0103)Figure 3–20  Media Converter (60-0017)Figure 3–21  Cable, Backhaul Jumper (60-0033)Table 3–9  Cable Pinout, Backhaul Jumper (60-0033)14-Pin Connector Wire Color 8-Pin Connector Signal NameBWHT/ORGATX +AORGBTX -CWHT/GRNCRX +HBLUDPWR +FWHT/BLUEPWR +DGRNFRX -EWHT/BRNGGNDLBRNHGND
R01.i RT System 2 v2.3 Deployment Guide 49© 2010-2014 Wireless Seismic, Inc. All rights reserved.3. BackhaulBackhaul Components3.2.9 Mast and BaseThe line and recorder backhauls use the same mast kit components. 3.2.9.1 Telescoping MastTelescoping backhaul masts are used to elevate the backhaul components above obstructions and to enable radio communications to accommodate typical cross-line distances. The mast is stabilized with guy ropes. The following figure shows the mast:3.2.9.2 BaseThe base (shown in the following figure) stabilizes the mast that is attached to the hinged mast sleeve. The base is staked into the ground for added stability. R* RED NC —M* NC —* Install a 1.5 inch long jumper wire between pins R and MWHT = White, ORG = Orange, GRN = Green, BLU = Blue, BRN = Brown, BLK= Black, YEL = YellowTable 3–9  Cable Pinout, Backhaul Jumper (60-0033)14-Pin Connector Wire Color 8-Pin Connector Signal NameFigure 3–22  Cable, Fiber Optic, Armored, 250 m (60-0026)Figure 3–23  Mast (55-0050)
50 RT System 2 v2.3 Deployment Guide R01.i© 2010-2014 Wireless Seismic, Inc. All rights reserved.3. BackhaulSetting up the BackhaulThe Weighted Base (70-0070) is another option for use when staking is impractical (see “E. Weighted Base” on page 182).3.3 Setting up the BackhaulThis section provides instructions on how to assemble the backhaul components.Figure 3–24  Base (55-0050)Table 3–10  How to Set Up the BackhaulStep Image1Gather all of the backhaul components.2Refer to the deployment instructions to determine the location and compass heading to the next back haul site closer to central.3Use the compass to determine and mark that direction.4Use the following considerations while positioning the base:ƔLocate the base such that the guy lines and the mast clear obstructions during erection and while in operation.ƔIf the ground is sloped, position the base such that when the base is flush to the ground, the bracket orientation allows the mast to remain perpendicular to the ground.
R01.i RT System 2 v2.3 Deployment Guide 51© 2010-2014 Wireless Seismic, Inc. All rights reserved.3. BackhaulSetting up the BackhaulƔIf the wind is blowing, the mast is more stable when the brackets are perpendicular to the wind.5Secure the base [B-1] to the ground with stakes [BK-4] or nails [BK-6]. 6Attach the mast [M-3] to the base [B-1]. Tighten both knobs [B-2].Table 3–10  How to Set Up the BackhaulStep Image
52 RT System 2 v2.3 Deployment Guide R01.i© 2010-2014 Wireless Seismic, Inc. All rights reserved.3. BackhaulSetting up the Backhaul7Position four stakes equal distances apart at approximately 20 ft (6 m) from the base. Pound them into the ground. 8Assemble the radios and brackets:ƔBullet line radio installation – Assemble the Bullet radios and brackets.ŹInsert the 4 in hose clamp [LR-11] in the side slots of the bracket [LR-6].ŹInsert the 2 in hose clamp [LR-12] in the center slots of the bracket [LR-6].ŹInsert the line radio between the bracket [LR-6] and the 2 in hose clamp [LR-12].ŹTighten the 2 in hose clamp [LR-12]around the radio. Line radio in bracket:Table 3–10  How to Set Up the BackhaulStep Image
R01.i RT System 2 v2.3 Deployment Guide 53© 2010-2014 Wireless Seismic, Inc. All rights reserved.3. BackhaulSetting up the BackhaulƔRocket radio installation – The Rocket radio, antennas, and bracket are already assembled.Recorder radio in bracket:ƔNanoStation radio installation – The NanoStation radio, surge protector, and bracket are already assembled.Table 3–10  How to Set Up the BackhaulStep Image
54 RT System 2 v2.3 Deployment Guide R01.i© 2010-2014 Wireless Seismic, Inc. All rights reserved.3. BackhaulSetting up the Backhaul9Assemble the mast:ƔBullet radio installation – While the mast is resting on the ground, slide the following on the mast:ŹBullet radios and clamps (do not tighten)ŹMast guy ring [M-4]Table 3–10  How to Set Up the BackhaulStep Image
R01.i RT System 2 v2.3 Deployment Guide 55© 2010-2014 Wireless Seismic, Inc. All rights reserved.3. BackhaulSetting up the BackhaulƔRocket radio installation – While the mast is resting on the ground, slide the following on the mast:ŹMast guy ring [M-4] ŹSurge Protector cable clamp (do not tighten)Table 3–10  How to Set Up the BackhaulStep Image
56 RT System 2 v2.3 Deployment Guide R01.i© 2010-2014 Wireless Seismic, Inc. All rights reserved.3. BackhaulSetting up the BackhaulƔNanoStation radio installation – While the mast is resting on the ground, slide the following on the mast:ŹMast guy ring [M-4] 10 Attach and tighten the following:ƔBullet radio installation:ŹBullet radio antenna brackets and antennas [LR-4, LR-5]ŹOmni antenna bracket [M-5] and antenna [LR-3]Table 3–10  How to Set Up the BackhaulStep Image
R01.i RT System 2 v2.3 Deployment Guide 57© 2010-2014 Wireless Seismic, Inc. All rights reserved.3. BackhaulSetting up the BackhaulƔRocket radio installation – Attach the Rocket radio antenna and bracket [R-2] to the mast.Table 3–10  How to Set Up the BackhaulStep Image
58 RT System 2 v2.3 Deployment Guide R01.i© 2010-2014 Wireless Seismic, Inc. All rights reserved.3. BackhaulSetting up the BackhaulƔNanoStation radio installation – Attach the NanoStation radio bracket assembly [RN-2] to the mast.Table 3–10  How to Set Up the BackhaulStep Image
R01.i RT System 2 v2.3 Deployment Guide 59© 2010-2014 Wireless Seismic, Inc. All rights reserved.3. BackhaulSetting up the Backhaul11 Attach the cables:ƔBullet radio installation – Attach an elbow connector [LR-14] to the antenna and then an armored cable [LR-7, LR-8] to the elbow connector. Match white-to-white and green-to-green if your panels are color-coded. ƔRocket radio installation:ŹOpen the protective metal case if the Ethernet cable is not already attached.ŹConnect the GPS antenna if it is not already connected.ŹConnect a short Ethernet cable [R-8] to the radio [R-3]. ŹClose the protective metal case.ŹOpen the surge protector case [R-9]. ŹRemove the rubber grommet from the surge protector case and cut some slots in it. ŹThread two Ethernet cables [R-8, R-10] and a ground wire [BK-14] through the grommet and place the grommet back in the case.ŹPlug the Ethernet cables into the shielded RJ45 jacks. It does not matter which cable goes to which jack; the unit provides bidirectional protection.ŹAttach the ground wire to the ground lug.ŹClose the surge protector case and secure it to the mast with the hose clamp.Table 3–10  How to Set Up the BackhaulStep Image
60 RT System 2 v2.3 Deployment Guide R01.i© 2010-2014 Wireless Seismic, Inc. All rights reserved.3. BackhaulSetting up the BackhaulƔNanoStation radio installation:ŹOpen the surge protector case [R-9]. ŹRemove the grommet from the case.ŹThread the Ethernet cable [RN-3], through the grommet with the short Ethernet cable (that is attached to the redound the ground wire [BK-14]. Place the grommet back in the case.ŹPlug the Ethernet cable into the shielded RJ45 jacks. It does not matter which cable goes to which jack; the unit provides bidirectional protection.ŹClose the surge protector case.ŹAttache the strain relief [RN-4] to the D-ring on the bracket.ŹLoop the Ethernet Cable [RN-3] through the strain relief [RN-4].12 Attach the guy lines to the mast collar.NOTE: Use a taut-line-hitch knot for best results (see “G. Rope Knot” on page 188). Table 3–10  How to Set Up the BackhaulStep Image
R01.i RT System 2 v2.3 Deployment Guide 61© 2010-2014 Wireless Seismic, Inc. All rights reserved.3. BackhaulSetting up the Backhaul13 Lay out the four guy lines close to the stakes.14 Extend the mast, clicking the segments into place.15 Attach the guy lines to the stakes.NOTE: Use a taut-line-hitch knot for best results (see “G. Rope Knot” on page 188). Table 3–10  How to Set Up the BackhaulStep Image
62 RT System 2 v2.3 Deployment Guide R01.i© 2010-2014 Wireless Seismic, Inc. All rights reserved.3. BackhaulSetting up the Backhaul16 Walk the mast to an upright position. 17 While one person holds the mast, a second person tightens the guy lines evenly. Keep the mast level/vertical (use the level included with the kit). 18 If assembling the Bullet radio backhaul:aAttach the cables from the antennas to the top of the Bullet radios.Table 3–10  How to Set Up the BackhaulStep Image
R01.i RT System 2 v2.3 Deployment Guide 63© 2010-2014 Wireless Seismic, Inc. All rights reserved.3. BackhaulSetting up the BackhaulbAttach the cables to the bottom end of the Bullet radios. ŹAssemble the connector for the radio as shown in the image to the right:ŹPlug the Ethernet connector into the radio.ŹScrew the large coupler into the base of the radio. Hand-tighten only.ŹPush the rubber grommet into the base of the large coupler.ŹScrew the end cap on the large coupler. Hand-tighten only. cTighten the clamps on the Bullet radios. ŹVerify that the armored cables attached to the antennas are straight and not twisted.ŹPosition the line radio so the armored cable is not pulling on the antenna.ŹTighten the cable clamp. 19 Set up the LIU:ƔGround the LIU – Verify that the LIU is grounded. Attach a ground wire to the case, and to a nail that is driven into the ground. Attach the LIU ground wire and the Surge Protector ground wire to the same nail.Table 3–10  How to Set Up the BackhaulStep Image
64 RT System 2 v2.3 Deployment Guide R01.i© 2010-2014 Wireless Seismic, Inc. All rights reserved.3. BackhaulSetting up the BackhaulƔAttach the radio cables to the LIU.ƔAttach the antenna to LIU.ƔAttach the battery to the LIU.Table 3–10  How to Set Up the BackhaulStep Image
RT System 2 v2.3 65 Deployment Guide R01.i© 2010-2014 Wireless Seismic, Inc. All rights reserved.44. Point-to-Point Backhaul4.1 OverviewThe backhaul is composed of a number of line station mast/radio/LIUs. The number of poles pole (masts/towers) in your point-to-point spread must be a multiple of the number of channels used. A channel is an 80 MHz wide frequency band with 40 MHz on either side of the center frequency. For example, if the center frequency is 2.412 GHz, the frequency range for that channel is 2.372 to 2.452 GHz.When using a system with six possible channels, the backhaul could have just 6 poles, or a multiple of 6 poles: 6, 12, 18, 24, and so on.This section uses an example of six possible channels, and 18 line station mast/radio/LIUs. Each pole (mast/tower) has two radios and one LIU as shown in the following figure. Figure 4–1  Channel – 80 MHz Wide Frequency BandNOTE If using the mast at the recording truck, connect the LIU with an Ethernet or Fiber cable to the recording truck. If the mast is not used at the recording truck, the connections shown in the figure to the recording truck are not used. See “Connecting to the Recording Truck” on page 92 for a radio link (pendant) option).
66 RT System 2 v2.3 Deployment Guide R01.i© 2010-2014 Wireless Seismic, Inc. All rights reserved.4. Point-to-Point BackhaulOverviewFigure 4–2  Line Station Backhaul
R01.i RT System 2 v2.3 Deployment Guide 67© 2010-2014 Wireless Seismic, Inc. All rights reserved.4. Point-to-Point BackhaulOverviewThe radios are configured as pairs and are either an Access Point (A) or a Station (S).An Access Point communicates only with a Station. An Access Point cannot communicate with an Access Point, and a Station cannot communicate with a Station. The poles (masts) and radios for a six-channel system are labeled and color-coded as follows. The number of colors used should match the number of channels used.Where:iLabel Nomenclature:iS = StationiA = Access PointiThe pole pairs must remain in sequential order: ƔRadio 1:A-P1 communicates only with Radio 1:S-P2ƔRadio 2:A-P2 communicates only with Radio 2:S-P3ƔAnd so on until pole 18, where Radio 18:A-P18 communicates only with Radio 18:S-P1Pole Radio Color Pole Radio ColorPole 1 18:S-P1 White Pole 10 9:S-P10 Red1:A-P1 Black 10:A-P10 GreenPole 2 1:S-P2 Black Pole 11 10:S-P11 Green2:A-P2 Yellow 11:A- P11 BluePole 3 2:S-P3 Yellow Pole 12 11:S-P12 Blue3:A-P3 Red 12:A-P12 WhitePole 4 3:S-P4 Red Pole 13 12:S-P13 White4:A-P4 Green 13:A-P13 BlackPole 5 4:S-P5 Green Pole 14 13:S-P14 Black5:A-P5 Blue 14:A-P14 YellowPole 6 5:S-P6 Blue Pole 15 14:S-P15 Yellow6:A-P6 White 15:A-P15 RedPole 7 6:S-P7 White Pole 16 15:S-P16 Red7:A-P7 Black 16:A-P16 GreenPole 8 7:S-P8 Black Pole 17 16:S-P17 Green8:A-P8 Yellow 17:A-P17 BluePole 9 8:S-P9 Yellow Pole 18 17:S-P18 Blue9:A-P9 Red 18:A-P18 WhiteTable 4–1  Label NomenclaturePair # :A or S -Pole #2:A-P22:S-P3
68 RT System 2 v2.3 Deployment Guide R01.i© 2010-2014 Wireless Seismic, Inc. All rights reserved.4. Point-to-Point BackhaulOverviewIn some cases—such as when line-of-sight cannot be established—using fiber cables can improve communication. Install the radios and poles using the same labels and positioning; however, only the odd or even pairings are used for radio communication. The other pairings are linked together with fiber cable as shown in the following figure.NOTE The primary indicator for radio-to-radio communication is the alpha-numeric label. The colored label is provided as a visual indicator to ensure that the pole is pointed correctly to the next radio. For example, a yellow radio cannot communicate with all yellow radios.Figure 4–3  Radio-to-Radio Communication
R01.i RT System 2 v2.3 Deployment Guide 69© 2010-2014 Wireless Seismic, Inc. All rights reserved.4. Point-to-Point BackhaulOverviewFigure 4–4  Radio-to-Fiber Communication
70 RT System 2 v2.3 Deployment Guide R01.i© 2010-2014 Wireless Seismic, Inc. All rights reserved.4. Point-to-Point BackhaulPreparation4.2 PreparationThis section provides the steps required to prepare the radios for placement in the field. There are two versions of the NanoStation M5 radio. Verify that you are using the correct radio and configuration files for your location. Wireless Seismic, Inc. recommends using only the following radios in a point-to-point network. Figure 4–5  Preparation Troubleshooting Flow
R01.i RT System 2 v2.3 Deployment Guide 71© 2010-2014 Wireless Seismic, Inc. All rights reserved.4. Point-to-Point BackhaulPreparationiUnited States frequencies (56-0035 US) – Operating frequency 5745 – 5825 MHziInternational frequencies (56-0032 INTL) – Operating frequency 5470 – 5825 MHzIf you use an international configuration file with a United States radio, or a United States configuration file with an international radio, an error message is displayed:The ability to modify the Country Code is disabled for radios that are configured for use in the United States and Canada. To discover and configure the radios:ĺRT System 2 Windows computer1Verify that the configuration files for the radios and the discovery tool are on the RT System 2 Windows computer. The configuration files and the Ubiquiti Discovery Tool files are provided as a ZIP file. Extract the files if necessary. The file names are as follows:NOTE Operating outside of the allowed frequency range could result in sanctions by governmental regulatory agencies. Verify that all radios are correct for the market in which they will be used.Figure 4–6  Invalid Country Code Error MessageTIP Country codes are three-digit codes defined in ISO 3166-1. See the following for more information:•http://www.iso.org/iso/home/standards/country_codes.htm• “H. Country Codes” on page 189• ubnt-discovery-v2.3.bat • ubnt-discovery-v2.3.jar•1-AP.cfg •7-AP.cfg •13-AP.cfg•1-S.cfg •7-S.cfg •13-S.cfg•2-AP.cfg •8-AP.cfg •14-AP.cfg•2-S.cfg •8-S.cfg •14-S.cfg
72 RT System 2 v2.3 Deployment Guide R01.i© 2010-2014 Wireless Seismic, Inc. All rights reserved.4. Point-to-Point BackhaulPreparation2Configure the computer to be a private network with a static IP address of 192.168.1.100. See the Troubleshooting Guide, Additional Information chapter, Setting a Static IP Address section if you need instructions on setting the IP address.3Connect a single radio to the computer.•3-AP.cfg •9-AP.cfg •15-AP.cfg•3-S.cfg •9-S.cfg •15-S.cfg• 4-AP.cfg • 10-AP.cfg • 16-AP.cfg•4-S.cfg •10-S.cfg •16-S.cfg• 5-AP.cfg • 11-A P.cfg • 17-AP.cfg•5-S.cfg •11-S.cfg •17-S.cfg• 6-AP.cfg • 12-AP.cfg • 18-AP.cfg•6-S.cfg •12-S.cfg •18-S.cfgNOTE When using a radio link (pendant) to the recording truck, the following configuration files are also required:• Recorder-AP.cfg•Recorder-S.cfgSee “Connecting to the Recording Truck” on page 92 for more information on using a pendant radio link.Figure 4–7  Ubiquiti NanoStation Private Network Connection
R01.i RT System 2 v2.3 Deployment Guide 73© 2010-2014 Wireless Seismic, Inc. All rights reserved.4. Point-to-Point BackhaulPreparation4Open the Ubiquiti Discovery Tool by double-clicking the shortcut on the desktop. 5The Discovery window opens and displays a list of all Discovered Devices:Figure 4–8  Ubiquiti Discovery Tool IconNOTE Ensure that the .bat file and the .jar file are in the same directory.TIP The discovery tool can also be downloaded from the following location:http://www.ubnt.com/download#appExtract the files from the downloaded ZIP file to the desktop.NOTE The factory default IP address for the radios is 192.168.1.20. Configure the radios one at a time.
74 RT System 2 v2.3 Deployment Guide R01.i© 2010-2014 Wireless Seismic, Inc. All rights reserved.4. Point-to-Point BackhaulPreparation6If the list does not look correct, click Scan.7Right-click one of the radios and then click Web UI. For example, right-click the following row:L M5 | 192.168.1.20 | DC-9F-DB-78-53-F3 | NanoStation Loco M5and then click Web UI. The airOS login window opens:8Type the following credentials and click Login:ƔUsername: ubntƔPassword: ubnt9The radio configuration window opens. Click the System tab.Figure 4–9  Ubiquiti Discovery WindowFigure 4–10  Ubiquiti airOS Login Window
R01.i RT System 2 v2.3 Deployment Guide 75© 2010-2014 Wireless Seismic, Inc. All rights reserved.4. Point-to-Point BackhaulPreparation10 In the Configuration Management ĺUpload Configuration area, click Browse.Browse to the configuration file (for example 1-AP.cfg), and then click Upload.Figure 4–11  Ubiquiti airOS Window, System TabFigure 4–12  Ubiquiti, Upload Configuration File
76 RT System 2 v2.3 Deployment Guide R01.i© 2010-2014 Wireless Seismic, Inc. All rights reserved.4. Point-to-Point BackhaulCreate Plan and Map11 Click Apply.12 The radio reboots and obtains a new IP address if a DHCP server is active. The current session of airOS is no longer valid since the IP address of the radio has changed. 13 Close the browser window.14 Disconnect the radio. It is now ready for deployment. 15 Continue connecting radios and uploading configuration files until they are all configured. 4.3 Create Plan and MapUsing the documents provided for the job (survey, planned LIU locations, and so on), create a plan to plot radio locations and map the layout of AP and S radios. Keep the following in mind as you create the layout plan:iPoint the radio pairs directly at each other whenever possible maintaining line-of-sight around obstructions (see “Maintain Line-of-Sight” on page 77).Figure 4–13  Ubiquiti, Apply Configuration ChangesNOTE Radios were labeled prior to shipment and there should be a 1:1 correlation between radios and configuration files. Make sure the correct configuration file is loaded onto the corresponding radio.Figure 4–14  Create Plan and Map Troubleshooting Flow
R01.i RT System 2 v2.3 Deployment Guide 77© 2010-2014 Wireless Seismic, Inc. All rights reserved.4. Point-to-Point BackhaulInstall and TroubleshootiUse a tool such as Google Earth or Global Mapper to create an Elevation Profile to assist with determining the best locations for radio towers. See “Creating a Google Earth Elevation Profile” on page 113 for an example.iAn Access Point communicates only with a Station. An Access Point cannot communicate with an Access Point, and a Station cannot communicate with a Station. 4.4 Install and TroubleshootThis section describes how to install the radios and troubleshoot the radio communications.Figure 4–15  Maintain Line-of-Sight
78 RT System 2 v2.3 Deployment Guide R01.i© 2010-2014 Wireless Seismic, Inc. All rights reserved.4. Point-to-Point BackhaulInstall and TroubleshootTo install and troubleshoot the radios:1Using the plan created in section “Create Plan and Map” on page 76. install all of the radios, masts, and LIUs. Keep the following in mind as you proceed through the installation:Figure 4–16  Install and Troubleshoot the Radios Flow
R01.i RT System 2 v2.3 Deployment Guide 79© 2010-2014 Wireless Seismic, Inc. All rights reserved.4. Point-to-Point BackhaulInstall and TroubleshootƔUse labels to ensure that the correct radios are in the correct positions. ƔInstall the Access Point (A) radios are at the top of the pole, and the Station (S) radios on the same pole are at least three feet below the Access Point radios as shown in “Radio-to-Radio Communication” on page 68.ƔPoint radio pairs directly at each other where possible (see “Maintain Line-of-Sight” on page 77). Some inaccuracy is tolerable; however, align the radios as close as possible using binoculars or compass bearing.2From the recording truck, open the Ubiquiti Discovery Tool. Verify that all of the radios are listed, and verify that each of the radios has a valid IP Address. Note the following:ƔIf a radio is listed, that means there is an Ethernet path to the radio. ƔIf a radio has a valid IP address that means the DHCP is active, DHCP is being accepted by the radios, and DHCP is being passed from radio link to radio link. ŹDHCP server-assigned IP addresses are 10.xxx.xxx.xxxŹNon-DHCP server-assigned IP addresses are 192.168.1.xxx 3If a radio is not listed, send a troubleshooter to the first radio that is not listed (the radio closest to the recording truck) and perform the following steps:aVerify that the LIU has active LED lights (the battery has power).bVerify that the radio is visible in Discovery.cVerify that the radio is securely connected to the LIU with a known-good cable. dConnect a laptop to the LIU. IMPORTANT: The Ethernet ports on the LIU are PoE enabled. When connecting a laptop computer to the LIU, use a non-powered cable (60-0039) to protect the computer’s Ethernet port. Do not use a powered Ethernet cable (60-0054). See “Ethernet Cable Connections Comparison” on page 80 for more information. eOpen the discovery tool and verify that the radio is listed. If the radio is not listed, perform the following steps. 1) Verify that the radio has power by visually inspecting the LEDs.2) If the radio has power but is not visible to the laptop, try a different Ethernet port.3) If the radio does not have power, troubleshoot the power and/or replace the radio. fVerify that the radio is pointed in the direction of its partner (pair) radio and has reasonable line-of-sight to its partner (pair) (see “Maintain Line-of-Sight” on page 77).gVerify that the last radio visible from the doghouse is pointed in the correct direction.hReload the configuration file to the radio.iIf the above steps fail, contact Wireless Seismic, Inc. for assistance.
80 RT System 2 v2.3 Deployment Guide R01.i© 2010-2014 Wireless Seismic, Inc. All rights reserved.4. Point-to-Point BackhaulFinal Communication TestThe following table compares the powered Ethernet cable and the non-powered Ethernet cable:4.5 Final Communication TestThis section describes how to run the final speed test to verify good communication throughout the backhaul.Table 4–2  Ethernet Cable Connections Comparison60-0039 LIU to Computer Signal Name 60-0054 LIU to Radio PoE14-Pin Connector RJ-45 Connector RJ-45 Connector 11-Pin ConnectorB1TX+1BA2TX-2AC3RX+3CNC 4 POSITIVE 4 HNC 5 POSITIVE 5 FD6RX-6DNC 7 RETURN 7 ENC 8 RETURN 8 LP — SHIELD DRAIN — P———NCR*———NCM*— *Jumper pins R and M together.
R01.i RT System 2 v2.3 Deployment Guide 81© 2010-2014 Wireless Seismic, Inc. All rights reserved.4. Point-to-Point BackhaulFinal Communication TestFigure 4–17  Final Communication Test Flow
82 RT System 2 v2.3 Deployment Guide R01.i© 2010-2014 Wireless Seismic, Inc. All rights reserved.4. Point-to-Point BackhaulFinal Communication TestTo run the speed test:1Verify that all radios are listed in the Ubiquiti Discovery Tool as described in step 4 on page 73 through step 6 on page 74.2Make a note of the following IP addresses:ƔThe last radio in the line segment, that is, the radio farthest away from the recording truck:______.______.______.______ƔThe radio at the recording truck:______.______.______.______3The speed test should be run from the recording truck radio to the radio farthest from the recording truck. Log in to the recording truck radio as described in step 4 on page 73 through step 8 on page 74. 4Verify that browser pop-ups are allowed:ŹFirefox – Tools ĺOptions ĺContent ĺ clear the Block pop-up windows check box ĺclick OKŹInternet Explorer – Tools ĺInternet Options ĺPrivacy ĺ clear the Turn on Pop-up Blocker check box ĺclick OKŹChrome – Settings button ĺ Settings ĺ Show Advanced Settings ĺPrivacy area ĺ Content Settings ĺ Pop-ups area ĺAllow all sites to show pop-ups ĺclick Done5Click Tools ĺSpeed Test.6In the Speed Test window, perform the following steps:aClick the IP address for the radio farthest from the recording truck in the Select Destination IP list:Figure 4–18  Ubiquiti airOS Tools
R01.i RT System 2 v2.3 Deployment Guide 83© 2010-2014 Wireless Seismic, Inc. All rights reserved.4. Point-to-Point BackhaulFinal Communication TestbType ubnt in the User text box.cType ubnt in the Password text box.dType 443 in the Remote WEB Port text box.eThe default test Direction is duplex; the test is performed for both transmit and receive. If you want to run the test in only one direction, perform the following steps:1) Select the Show Advanced Options check box.2) Select transmit or receive.fClick Run Test.gGood Test Results are as follows:ŹRX (receive) only = 70+ MbpsŹTX (transmit) only = 70+ MbpsŹTotal (duplex) = 90+ Mbps–RX = 40+ Mbps–TX = 40+ Mbps7If Speed Test results are low, use a systematic approach of testing links to identify the offending radio pairs:aLog in to a Station (S) radio. bClick the Main tab and verify the following values:ŹSignal Strength < -75 dBmŹEither the Vertical or Horizontal (Main Tab, Stations only) < -80 (between -65 and -75 is ideal)ŹTransmit CCQ < 90% (100% is ideal)ŹClick AP Information in the Monitor area. Verify that the Access Point SignalStrength < -75 dBmFigure 4–19  Speed Test Window
84 RT System 2 v2.3 Deployment Guide R01.i© 2010-2014 Wireless Seismic, Inc. All rights reserved.4. Point-to-Point BackhaulFinal Communication TestcRepeat step a on page 83 and step b on page 83 for all of the radios. 8If the individual links are all good but the backhaul as a whole does not deliver the appropriate throughput, it indicates that there is an interference problem.Contact Andy Prokop, Jerry Stair, or Mike Shilts for project-specific recommendations. 9If there are individual links with low numbers, perform the following steps to fix them:aVerify that the radios are pointing in the correct directions.bVerify that shielding is properly installed. The following figure shows the NanoStation radio shielding and surge suppressor assembly (56-0032): Figure 4–20  NanoStation Main Tab
R01.i RT System 2 v2.3 Deployment Guide 85© 2010-2014 Wireless Seismic, Inc. All rights reserved.4. Point-to-Point BackhaulFinal Communication TestcCheck for misaligned or improperly installed shielding.dVerify that the radios on the same pole are at least three feet apart.eVerify that the Access Point (A) radio is three feet higher on the pole than the Station (S) radio.fIf possible, raise the poles (masts) to provide the least-obstructed view to the partner radio as is reasonable.gVerify that there are no frayed cables or cables with water intrusion.Figure 4–21  NanoStation Radio Shielding and Surge Suppressor
86 RT System 2 v2.3 Deployment Guide R01.i© 2010-2014 Wireless Seismic, Inc. All rights reserved.4. Point-to-Point BackhaulRolling the Backhaul4.6 Rolling the BackhaulAs production rolls away from the lines, radios, and towers farthest from the recording truck, these lines, radios, and towers become available to be used on the other side of the recording truck.As you move the equipment, note the following:iMaintain the A-to-S configuration throughout the survey.iThe poles must stay in sequential order as you roll the spread.The following figure shows the movement of the poles and recording truck:NOTE The recording truck radio can be any one of the poles; in an ideal case the recording truck starts at pole farthest from the recording truck, for example Pole 18. When you roll Pole 18, you will also need to move the recording truck.
R01.i RT System 2 v2.3 Deployment Guide 87© 2010-2014 Wireless Seismic, Inc. All rights reserved.4. Point-to-Point BackhaulRolling the BackhaulFigure 4–22  Rolling the Poles Example for 18 Total Poles
88 RT System 2 v2.3 Deployment Guide R01.i© 2010-2014 Wireless Seismic, Inc. All rights reserved.4. Point-to-Point BackhaulRolling the BackhaulThe following figure shows the movement of the poles when using 18 total poles:Figure 4–23  Rolling Scheme, 18 Total Poles Example
R01.i RT System 2 v2.3 Deployment Guide 89© 2010-2014 Wireless Seismic, Inc. All rights reserved.4. Point-to-Point BackhaulRolling the BackhaulFor a backhaul using 18 poles, even if you do not have all 18 lines set up at the same time, the rolling scheme must be followed using all 18 poles as shown in the following figure:Figure 4–24  Rolling Scheme, 18 Pole Backhaul, 10 Poles in Use
90 RT System 2 v2.3 Deployment Guide R01.i© 2010-2014 Wireless Seismic, Inc. All rights reserved.4. Point-to-Point BackhaulReplacing a Radio4.7 Replacing a RadioAny number of environmental hazards could destroy an existing radio. When this happens, replace it using the following instructions: 1Identify the radio that needs to be replaced.2When the radio was initially configured for the point-to-point backhaul, a label was attached to the radio indicating which configuration file was used. Make a note of the configuration label (for example, 12:A-P12). 3Duplicate the configuration label and attach it to the replacement radio using the same information and color.The following example label indicates a radio configured for the following:ƔRadio pair 12 ƔAccess Point ƔPole 124Locate the corresponding configuration file (for example, 12-AP.cfg) and upload it to the replacement radio according to step 4 on page 73 through step 13 on page 76.5Mark the faulty radio is so that it does not work its way back into the spread.6Replace the radio on the pole.4.8 Upload New FirmwareThis section describes how to upload new firmware into the radio. To upload new firmware:ĺWindows computer ĺ Radio Configuration, System tab1Click Browse next to Upload Firmware and navigate to the supplied BIN file. 2Select the file and click Open.3Click Upload.4Click Update.5Do not power off the radio until the firmware is updated.12:A-P12 White
R01.i RT System 2 v2.3 Deployment Guide 91© 2010-2014 Wireless Seismic, Inc. All rights reserved.4. Point-to-Point BackhaulUnzipping the Configuration Files4.9 Unzipping the Configuration FilesThe configuration files are delivered combined into one compressed file (config.zip). To extract the files, use the built-in Windows 7 extraction process, or you can use a third-party tool such as 7-Zip. To use the Windows 7 process:1Locate the ZIP file in Windows Explorer.2Right-click the ZIP file name and then click Extract All.3Browse to and select a folder.4Click Extract.To use 7-Zip:1Download and install 7-Zip if it is not already installed:http://www.7-zip.org/download.html2Locate the ZIP file in Windows Explorer.3Right-click the ZIP file name and then click 7-zip ĺ Extract Files.4Browse to and select a folder.Figure 4–25  Radio Configuration, Updating Firmware
92 RT System 2 v2.3 Deployment Guide R01.i© 2010-2014 Wireless Seismic, Inc. All rights reserved.4. Point-to-Point BackhaulConnecting to the Recording Truck5Click OK.4.10 Connecting to the Recording TruckThe line communicates to the recording truck through an LIU using one of the following methods:iFiber cableiRadio link (pendant)The following figure shows a fiber cable connection example:Figure 4–26  Connecting the Recording Truck with Fiber
R01.i RT System 2 v2.3 Deployment Guide 93© 2010-2014 Wireless Seismic, Inc. All rights reserved.4. Point-to-Point BackhaulConnecting to the Recording TruckThe following figure shows a radio link (pendant) connection example. Figure 4–27  Connecting the Recording Truck with a Pendant Radio Link
94 RT System 2 v2.3 Deployment Guide R01.i© 2010-2014 Wireless Seismic, Inc. All rights reserved.4. Point-to-Point BackhaulConnecting to the Recording TruckThe following figure shows the optimal angle between the pendent and the line. Figure 4–28  Optimal Angle, Radio Link to Recording Truck
R01.i RT System 2 v2.3 Deployment Guide 95© 2010-2014 Wireless Seismic, Inc. All rights reserved.4. Point-to-Point BackhaulConnecting to the Recording TruckThe following figure shows the connections for the pendant radio link example. Figure 4–29  Connecting the Pendant Radio Link
96 RT System 2 v2.3 Deployment Guide R01.i© 2010-2014 Wireless Seismic, Inc. All rights reserved.4. Point-to-Point BackhaulConnecting to the Recording TruckThe following table lists information about the pendant radio connection.Table 4–3  Pendant Radio Link Elements Item DescriptionConfiguration The following additional configuration files are provided:• • Recorder-AP.cfg• • Recorder-S.cfgRR • The radio at the recording truck is a Rocket radio with an Omni antenna and is indicated in the drawings as RR (Recorder/Rocket).• Use the Recorder-AP.cfg file with this radio.• The RR radio should be installed at the top of the pole, pointing directly at the pendant radio (PN).PN •  The radio at the line is a NanoStation radio with a built-in antenna and is indicated in the drawings as PN (Pendant/Nano).• Use the Recorder-S.cfg file with this radio.• The PN radio should be installed at the top of the pole, pointing directly at the recording truck radio antenna (RR).• The optimal angle between the pendant radio link (RR to PN) and the next LIU in the line segment (pearl) is 90° as shown in “Optimal Angle, Radio Link to Recording Truck” on page 94. If necessary, ±30° off of perpendicular should also work. • The PN radio should be at least 3 ft (0.91 m) from the line pole (Pole 1 in the example shown in “Connecting the Recording Truck with a Pendant Radio Link” on page 93). Use as much distance as you can as allowed by your cable lengths. • The PN radio and pole should be between the line and the recording truck as shown in “Connecting the Recording Truck with a Pendant Radio Link” on page 93.Batteries •  Adding a third radio to the LIU increases the battery usage at this position. To ensure that the LIU does not reset due to a low or depleted battery, keep two batteries connected to the LIU at all times.• The battery with the lowest voltage is used until the voltage falls below the Unit Thresholds ? LIU Voltage Warning number (usually about 11V). At this point, the LIU auto-swaps to the battery with the higher voltage. Monitor the battery status in the Ground Equipment Table. Replace the low-voltage battery with a fully-charged battery as soon as possible after the battery auto-swap occurs.
R01.i RT System 2 v2.3 Deployment Guide 97© 2010-2014 Wireless Seismic, Inc. All rights reserved.4. Point-to-Point BackhaulConnecting to the Recording TruckAfter the pendant radio link radios are configured and installed, log in to the PN radio and set the power level to the minimum amount required to achieve communication with the RR.To set the PN radio power level:1Click the Wireless tab.2Move the Output Power slider bar to the desired power level.3Click Change at the bottom of the window.4Click Apply Command at the top of the window.5Wait 30 – 60 seconds.Figure 4–30  Wireless Tab
RT System 2 v2.3 98 Deployment Guide R01.i© 2010-2014 Wireless Seismic, Inc. All rights reserved.55. Point-to-Multipoint Backhaul5.1 OverviewA channel is a frequency band of a specified width. For example, if the center frequency is 2.412 GHz, and the frequency band is 80 MHz wide, there are 40 MHz on either side of the center frequency, and the frequency range for that channel is 2.372 to 2.452 GHz.Some custom configurations will require multiple channels operating at the same time. Verify that channel ranges do not overlap to avoid interference.The recording truck radios are configured Access Points (A) and the line station radios are configured as Stations (S).An Access Point communicates only with a Station. An Access Point cannot communicate with an Access Point, and a Station cannot communicate with a Station. Figure 5–1  Channel, 80 MHz Wide Frequency BandNOTE A line station mast requires an LIU to communicate with the recording truck. A mast located at the recording truck can communicate using an LIU or a PoE connected directly to the recording truck computer. See the following figures for examples.
R01.i RT System 2 v2.3 Deployment Guide 99© 2010-2014 Wireless Seismic, Inc. All rights reserved.5. Point-to-Multipoint BackhaulOverviewFigure 5–2  Line Station Mast (Bullet Radio)
100 RT System 2 v2.3 Deployment Guide R01.i© 2010-2014 Wireless Seismic, Inc. All rights reserved.5. Point-to-Multipoint BackhaulOverviewFigure 5–3  Recording Truck or Line Station Mast (NanoStation Radio)NOTE If using the mast at the recording truck, connect the LIU with an Ethernet or Fiber cable to the recording truck. If the mast is not used at the recording truck, the connections shown in the figure to the recording truck are not used.
R01.i RT System 2 v2.3 Deployment Guide 101© 2010-2014 Wireless Seismic, Inc. All rights reserved.5. Point-to-Multipoint BackhaulOverviewFigure 5–4  Recording Truck Mast with LIU (Rocket Radio)
102 RT System 2 v2.3 Deployment Guide R01.i© 2010-2014 Wireless Seismic, Inc. All rights reserved.5. Point-to-Multipoint BackhaulOverviewFigure 5–5  Recording Truck Mast without LIU (Rocket Radio)
R01.i RT System 2 v2.3 Deployment Guide 103© 2010-2014 Wireless Seismic, Inc. All rights reserved.5. Point-to-Multipoint BackhaulOverviewNOTE You can use a NanoStation radio instead of the Rocket Radio on the mast at the Recording Truck without an LIU. TIP If you have multiple radios at the recording truck, and enough PoE devices, Ethernet cables, Ethernet ports, and AC power receptacles, all of the recording truck radios can be used without an LIU unit.
104 RT System 2 v2.3 Deployment Guide R01.i© 2010-2014 Wireless Seismic, Inc. All rights reserved.5. Point-to-Multipoint BackhaulPreparation5.2 PreparationThis section provides the steps required to prepare the radios for placement in the field. Figure 5–6  Preparation Troubleshooting Flow
R01.i RT System 2 v2.3 Deployment Guide 105© 2010-2014 Wireless Seismic, Inc. All rights reserved.5. Point-to-Multipoint BackhaulPreparationThere are two versions of the radios. one for use in the United States of America and Canada, and one for use internationally. Verify that you are using the correct radio and configuration files for your location. If you use an international configuration file with a United States radio, or a United States configuration file with an international radio, an error message is displayed:Table 5–1  Supported Backhaul Radios Radio Antenna Use For US5745 - 5825 MHz INTL5470 - 5825 MHzRocket External Omni Recorder 15-0052  15-0054Bullet External Directional Line Station 56-0019 56-0024NanoStation Internal Directional Recorder-or-Line Station56-0035 56-0032 NOTE Operating outside of the allowed frequency range could result in sanctions by governmental regulatory agencies. Verify that all radios are correct for the market in which they will be used.Figure 5–7  Invalid Country Code Error MessageTIP Country codes are three-digit codes defined in ISO 3166-1. See the following link for more information:http://www.iso.org/iso/home/standards/country_codes.htmSee “H. Country Codes” on page 189 for a list of codes.
106 RT System 2 v2.3 Deployment Guide R01.i© 2010-2014 Wireless Seismic, Inc. All rights reserved.5. Point-to-Multipoint BackhaulPreparationTo discover and configure the radios:ĺRT System 2 Windows computer1Verify that the configuration files for the radios and the discovery tool are on the RT System 2 Windows computer. The configuration files and the Ubiquiti Discovery Toolfiles are provided as a ZIP file. Extract the files if necessary. The following table provides example file names for the common installation configurations. The files provided to you may have a different naming convention based on the specific job requirements; however, there will be one or more configuration files for the recorder radios and one or more configuration files for the line station radios:TIP Use a Rocket radio at the recording truck in the following cases:• You need an omni-directional antenna–or–• Bullet radios are used at the line stationsUse a NanoStation radio at the recording truck when you need a directional antenna.Table 5–2  Example File NamesStandard Configuration Redundant Configuration Custom ConfigurationRECORDER_A.cfg RECORDER_A.cfg RECORDER_A.cfgLINE_RADIO_1.cfg RECORDER_B.cfg RECORDER_B.cfgLINE_RADIO_2.cfg LINE_RADIO_1.cfg RECORDER_C.cfgLINE_RADIO_3.cfg LINE_RADIO_2.cfg LINE_RADIO_1_RECORDER_A.cfgLINE_RADIO_4.cfg LINE_RADIO_3.cfg LINE_RADIO_2_RECORDER_B.cfgLINE_RADIO_5.cfg LINE_RADIO_4.cfg LINE_RADIO_3_RECORDER_C.cfgLINE_RADIO_6.cfg LINE_RADIO_5.cfg LINE_RADIO_4_RECORDER_A.cfgLINE_RADIO_7.cfg LINE_RADIO_6.cfg LINE_RADIO_5_RECORDER_B.cfgLINE_RADIO_8.cfg LINE_RADIO_7.cfg LINE_RADIO_6_RECORDER_C.cfgLINE_RADIO_9.cfg LINE_RADIO_8.cfg LINE_RADIO_7_RECORDER_A.cfgLINE_RADIO_10.cfg LINE_RADIO_9.cfg LINE_RADIO_8_RECORDER_B.cfgLINE_RADIO_11.cfg LINE_RADIO_10.cfg LINE_RADIO_9_RECORDER_C.cfg
R01.i RT System 2 v2.3 Deployment Guide 107© 2010-2014 Wireless Seismic, Inc. All rights reserved.5. Point-to-Multipoint BackhaulPreparation2Configure the computer to be a private network with a static IP address of 192.168.1.100. See the Troubleshooting Guide, Additional Information chapter, Setting a Static IP Address section if you need instructions on setting the IP address (Control Panel ĺ Network and Internet ĺ Network and Sharing ĺ Change adapter settings ĺ LAN ĺ Properties ĺ IPv4 ĺ Properties).3Connect a single radio to the computer.4Open the Ubiquiti Discovery Tool by double-clicking the shortcut on the desktop. NOTE When using a radio link (pendant) to the recording truck, the following configuration files are also required:• Recorder-AP.cfg•Recorder-S.cfgFigure 5–8  Ubiquiti Rocket/Bullet Private Network Connection
108 RT System 2 v2.3 Deployment Guide R01.i© 2010-2014 Wireless Seismic, Inc. All rights reserved.5. Point-to-Multipoint BackhaulPreparation5The Discovery window opens and displays a list of all Discovered Devices:Figure 5–9  Ubiquiti Discovery Tool IconNOTE Ensure that the .bat file and the .jar file are in the same directory.TIP The discovery tool can also be downloaded from the following location:http://www.ubnt.com/download#appExtract the files from the downloaded ZIP file to the desktop.NOTE The factory default IP address for the radios is 192.168.1.20. Configure the radios one at a time.
R01.i RT System 2 v2.3 Deployment Guide 109© 2010-2014 Wireless Seismic, Inc. All rights reserved.5. Point-to-Multipoint BackhaulPreparation6If the list does not look correct, click Scan.7Right-click one of the radios and then click Web UI. For example, right-click the following row:Bullet M5 | 192.168.1.20 | 00-27-22-98-8A-15 | Recorder-1and then click Web UI. The airOS login window opens:8Type the following credentials and click Login:ƔUsername: ubntƔPassword: ubnt9The radio configuration window opens. Click the System tab.Figure 5–10  Ubiquiti Discovery WindowFigure 5–11  Ubiquiti Login Window
110 RT System 2 v2.3 Deployment Guide R01.i© 2010-2014 Wireless Seismic, Inc. All rights reserved.5. Point-to-Multipoint BackhaulPreparation10 In the Device Maintenance ĺ Upload Configuration area, click Browse. Browse to the configuration file (for example LINE_RADIO_1.cfg), and then click Upload.11 Click Apply.Figure 5–12  Ubiquiti Rocket/Bullet Window, System TabFigure 5–13  Upload Configuration File
R01.i RT System 2 v2.3 Deployment Guide 111© 2010-2014 Wireless Seismic, Inc. All rights reserved.5. Point-to-Multipoint BackhaulCreate Plan and Map12 The radio reboots and obtains a new IP address if a DHCP server is active. The current session of airOS is no longer valid since the IP address of the radio has changed. 13 Close the browser window.14 Disconnect the radio. It is now ready for deployment. 15  Continue connecting radios and uploading configuration files until they are all configured. 16 Configure a second recorder radio (RECORDER_B) if you are creating a redundant setup.17 Configure any backup recorder radios if required. 5.3 Create Plan and MapUsing the documents provided for the job (survey, planned LIU locations, and so on), create a plan to plot radio locations and map the layout of the radios. Keep the following in mind as you create the layout plan:iPoint the radio pairs directly at each other whenever possible maintaining line-of-sight around obstructions (see “Maintain Line-of-Sight” on page 112).iUse a tool such as Google Earth or Global Mapper to create an Elevation Profile to assist with determining the best locations for radio towers. See “Creating a Google Earth Elevation Profile” on page 113 for an example.Figure 5–14  System Tab, Apply ChangesFigure 5–15  Create Plan and Map Troubleshooting Flow
112 RT System 2 v2.3 Deployment Guide R01.i© 2010-2014 Wireless Seismic, Inc. All rights reserved.5. Point-to-Multipoint BackhaulCreate Plan and MapiAn Access Point communicates only with a Station. An Access Point cannot communicate with an Access Point, and a Station cannot communicate with a Station. Figure 5–16  Maintain Line-of-Sight
R01.i RT System 2 v2.3 Deployment Guide 113© 2010-2014 Wireless Seismic, Inc. All rights reserved.5. Point-to-Multipoint BackhaulCreate Plan and MapTable 5–3  Creating a Google Earth Elevation Profile Step Instructions Example Image1 In the RT System 2 Spread Manager, make a note of the Lat/Lon coordinates for the starting and ending point of the planned backhaul.For example:• Line101, Receiver Point 1030Lat/Lon = 39.9660626/-105.1693101• Line 110, Receiver Point 1030Lat/Lon = 39.9701155/-105.16929042 Open Google Earth and navigate to your survey location. For example, type an address or Lat/Lon coordinates in the text box and then click Search.3 Add a placemark for the beginning and ending points of the planned backhaul.•Click Add Placemark.•Type a Name,Latitude, and Longitude. The decimal value entered is automatically converted to degrees/minutes/seconds.•Click OK.
114 RT System 2 v2.3 Deployment Guide R01.i© 2010-2014 Wireless Seismic, Inc. All rights reserved.5. Point-to-Multipoint BackhaulCreate Plan and Map4 Add a path between the placemarks.•Click Add Path• Click the first placemark.• Click the second placemark. A line is drawn between the two placemarks.•Type a Name and then click OK.5 Right-click the saved path and then click Show Elevation Profile.Table 5–3  Creating a Google Earth Elevation Profile  (cont.)Step Instructions Example Image
R01.i RT System 2 v2.3 Deployment Guide 115© 2010-2014 Wireless Seismic, Inc. All rights reserved.5. Point-to-Multipoint BackhaulInstall and Troubleshoot5.4 Install and TroubleshootThis section describes how to install the radios and troubleshoot the radio communications.6 Refer to the elevations and numbers displayed when planning the tower locations and heights.See the following link for more assistance in creating and using Google Earth Elevation Profiles.https://support.google.com/earth/answer/181393?hl=en&ref_topic=2376756Table 5–3  Creating a Google Earth Elevation Profile  (cont.)Step Instructions Example Image
116 RT System 2 v2.3 Deployment Guide R01.i© 2010-2014 Wireless Seismic, Inc. All rights reserved.5. Point-to-Multipoint BackhaulInstall and TroubleshootFigure 5–17  Install and Troubleshoot the Radios Flow
R01.i RT System 2 v2.3 Deployment Guide 117© 2010-2014 Wireless Seismic, Inc. All rights reserved.5. Point-to-Multipoint BackhaulInstall and Troubleshoot5.4.1 Using one Recorder RadioThis section describes how the steps to configure one recorder radio, and multiple line station radios.To install and troubleshoot the radios:1Using the plan created in “Create Plan and Map” on page 111, install all of the radios, masts, and LIUs. Point radio pairs directly at each other where possible (see “Maintain Line-of-Sight” on page 112). Some inaccuracy is tolerable; however, align the radios as close as possible using binoculars or compass bearing.2If your configuration includes a redundant recorder radio, do not supply power to it yet (RECORDER_B). 3From the recording truck, open the Ubiquiti Discovery Tool. Verify that all of the radios are listed, and verify that each of the radios has a valid IP Address. Note the following:ƔIf a radio is listed, that means there is an Ethernet path to the radio. ƔIf a line station radio has a valid IP address that means the DHCP is active, DHCP is being accepted by the radios, and DHCP is being passed from the recorder radio. ŹDHCP server-assigned IP addresses are 10.xxx.xxx.xxxŹNon-DHCP server-assigned IP addresses are 192.168.1.xxx 4If the recorder radio is the only radio listed, the problem is probably at the recorder radio. Perform the following steps:aVerify that the recorder radio is connected to the antenna.bVerify that the antenna mast is elevated to the correct height cVerify that the recorder radio has DHCP by validating the IP address displayed in the Ubiquiti Discovery tool. It should not be 192.168.1.20 (factory default). If it is 192.168.1.20, contact Wireless Seismic for DHCP support.dReload the configuration file on the recorder radio.eIf the recorder radio is still the only radio listed, proceed to the line station radios.5If a line station radio is not listed, send a troubleshooter to the radio that is not listed and perform the following steps:aVerify that the line station radio is securely connected to the LIU with a known-good cable. bVerify that the LIU has active LED lights (the battery has power).cVerify that the LIU has a flashing LNK LED. Note the following:ŹA flashing LNK LED confirms that the LIU can communicate over the network and obtain an IP address through DHCP.ŹThis step helps identify the exact location in the network where communications are broken by proving the network is active between the two radios on a specific pole.ŹIf the LNK LED is not flashing, replace the Ethernet cable.ŹIf the LNK LED is still not flashing, replace the battery.ŹIf the LNK LED is still not flashing, reload the radio configuration file.ŹIf the LNK LED is still not flashing, replace the LIU.dVerify that a known-good Ethernet cable is securely attached to the radio.eConnect a laptop to the LIU. IMPORTANT: The Ethernet ports on the LIU are PoE enabled. When connecting a laptop computer to the LIU, use a non-powered cable (60-0039) to protect the computer’s Ethernet port. Do not use a powered Ethernet cable (60-0054). See “Ethernet Cable Connections Comparison” on page 118 for more information.
118 RT System 2 v2.3 Deployment Guide R01.i© 2010-2014 Wireless Seismic, Inc. All rights reserved.5. Point-to-Multipoint BackhaulInstall and TroubleshootfOpen the discovery tool and verify that the radio is listed. If the radio is not listed, perform the following steps.1) Verify that the radio has power by visually inspecting the LEDs.2) If the radio has power but is not visible to the laptop, replace the radio.3) If the radio does not have power, replace the cable and/or the radio. gVerify that the line station radio is pointed in the direction of the recorder radio and has reasonable line-of-sight (see “Maintain Line-of-Sight” on page 112).hIf the line station radio still cannot be seen, replace the radio.The following table compares the powered Ethernet cable and the non-powered Ethernet cable:5.4.2 Using a Redundant Recorder RadioThis section describes the additional steps required to configure a redundant recorder radio.To install and troubleshoot the redundant recorder radio:1Correctly configure the backhaul for RECORDER_A as detailed in “Using one Recorder Radio” on page 117.2Supply power to the RECORDER_B radio.Table 5–4  Ethernet Cable Connections Comparison 60-0039 LIU to Computer Signal Name 60-0054 LIU to Radio PoE14-Pin Connector RJ-45 Connector RJ-45 Connector 11-Pin ConnectorB1TX+1BA2TX-2AC3RX+3CNC 4 POSITIVE 4 HNC 5 POSITIVE 5 FD6RX-6DNC 7 RETURN 7 ENC 8 RETURN 8 LP — SHIELD DRAIN — P———NCR*———NCM*— *Jumper pins R and M together.
R01.i RT System 2 v2.3 Deployment Guide 119© 2010-2014 Wireless Seismic, Inc. All rights reserved.5. Point-to-Multipoint BackhaulFinal Communication Test3Wait 2 minutes to confirm that RECORDER_B completes its boot cycle.4Disconnect RECORDER_A.5Verify that all line station radios are listed in the Discovery window through RECORDER_B within 2 minutes. The typical switch over takes 30 seconds but it can take longer.6Supply power to RECORDER_A and disconnect power from RECORDER_B.7Verify that all line station radios are listed in the Discovery window through RECORDER_A.8Supply power to RECORDER_B.9Verify that all line station radios are listed in the Discovery window.10 Verify that both recorder radios are listed in the Discovery window.5.4.3 Using a Custom ConfigurationCustom configurations may have a number of recorder radios and line station radios. Correctly configure the backhaul for one of the recorders, for example, RECORDER_A, as detailed in “Using one Recorder Radio” on page 117.Then, configure the backhaul for each additional recorder, for example, RECORDER_B, until the backhaul configuration is complete. 5.5 Final Communication TestThis section describes how to run the final speed test to verify good communication throughout the backhaul. The final communication test should be run from each recorder radio that will be communicating to line radios during production.NOTE Remove power from competing recorder radios during the configuration process. During production is the only time more than one recorder radio should have power applied.
120 RT System 2 v2.3 Deployment Guide R01.i© 2010-2014 Wireless Seismic, Inc. All rights reserved.5. Point-to-Multipoint BackhaulFinal Communication TestTo run the speed test:1Verify that all radios are listed in the Ubiquiti Discovery Tool as described in step 3 on page 117 through step 5 on page 117Figure 5–18  Final Communication Test Flow
R01.i RT System 2 v2.3 Deployment Guide 121© 2010-2014 Wireless Seismic, Inc. All rights reserved.5. Point-to-Multipoint BackhaulFinal Communication Test2Make a note of the line segment radio IP addresses, or keep the Discovery window open for easy reference:______.______.______.____________.______.______.____________.______.______.____________.______.______.______3The speed test should be run from the recording truck radio to the line segment radios. Log in to the recording truck radio as described in step 2 on page 107 through step 8 on page 109.4Verify that browser pop-ups are allowed:ŹFirefox – Tools ĺOptions ĺContent ĺ clear the Block pop-up windows check box ĺclick OKŹInternet Explorer – Tools ĺInternet Options ĺPrivacy ĺ clear the Turn on Pop-up Blocker check box ĺ click OKŹChrome – Settings button ĺ Settings ĺ Show Advanced Settings ĺPrivacy area ĺ Content Settings ĺ Pop-ups area ĺAllow all sites to show pop-ups ĺclick Done5Click Tools ĺSpeed Test.6In the Speed Test window, perform the following steps:aClick the IP address for a line segment radio in the Select Destination IP list:Figure 5–19  Tools, Speed Test
122 RT System 2 v2.3 Deployment Guide R01.i© 2010-2014 Wireless Seismic, Inc. All rights reserved.5. Point-to-Multipoint BackhaulFinal Communication TestbType ubnt in the User text box.cType ubnt in the Password text box.dType 80 in the Remote WEB Port text box.eThe default test Direction is duplex; the test is performed for both transmit and receive. If you want to run the test in only one direction, perform the following steps:1) Select the Show Advanced Options check box.2) Select transmit or receive.fClick Run Test.gIf the following error is displayed, type 443 in the Remote WEB Port text box and click Run Test.Error: Invalid remote port or web server is not running.hGood Test Results are as follows:ŹRX (receive) only = 70+ MbpsŹTX (transmit) only = 70+ MbpsŹTotal (duplex) = 90+ Mbps–RX = 40+ Mbps–TX = 40+ Mbps7Click another line segment radio IP address in the Select Destination IP list, click RunTest, and then check results. Repeat for all line station radios.8If Speed Test results are low, perform the following steps for a Bullet radio. (Go to step 9 on page 124):aLog in to the line station radio that displayed low Speed Test results. bClick the Status tab and verify the following values:ŹWSI-MAX (AirMax) Quality > 80%. If the value is < 80%, check the following:Figure 5–20  Speed Test Window
R01.i RT System 2 v2.3 Deployment Guide 123© 2010-2014 Wireless Seismic, Inc. All rights reserved.5. Point-to-Multipoint BackhaulFinal Communication Test–Poor line-of-sight–Bad antenna connection–Faulty hardware (cable and/or antenna)ŹWSI-MAX (AirMax) Capacity >40%. If the value is < 40%, note the following:–The maximum capacity for the titanium bullet is 50%–Capacity is a reflection of quality. If the quality improves, the capacity should also improve.–Poor capacity is typically the result of a misaligned antenna.ŹClick AP Information in the Monitor area. Verify that the Access Point Signal Strength is between -80 dBm and -65 dBm.cVerify that line station radios are pointing in the correct direction. dRaise the mast towers to provide the least obstructed view as is reasonable. eCheck the condition of the antenna panels.fCheck for frayed cables or water intrusion.
124 RT System 2 v2.3 Deployment Guide R01.i© 2010-2014 Wireless Seismic, Inc. All rights reserved.5. Point-to-Multipoint BackhaulFinal Communication Test9If Speed Test results are low, perform the following steps for a NanoStation radio. Use a systematic approach of testing links to identify the offending radio pairs:aLog in to a Station (S) radio.bClick the Main tab and verify the following values:ŹSignal Strength < -75 dBmŹEither the Vertical or Horizontal (Main Tab, Stations only) < -80 (between -65 and -75 is ideal)ŹTransmit CCQ < 90% (100% is ideal)ŹClick AP Information in the Monitor area. Verify that the Access Point Signal Strength < -75 dBmFigure 5–21  Bullet Radio Status Tab
R01.i RT System 2 v2.3 Deployment Guide 125© 2010-2014 Wireless Seismic, Inc. All rights reserved.5. Point-to-Multipoint BackhaulFinal Communication TestcRepeat step a and step b for all of the radios.10 If the individual links are all good but the backhaul as a whole does not deliver the appropriate throughput, it indicates that there is an interference problem. Contact Andy Prokop, Jerry Stair, or Mike Shilts for project-specific recommendations. 11 If there are individual links with low numbers, perform the following steps to fix them:aVerify that the radios are pointing in the correct directions.bVerify that there are no frayed cables or cables with water intrusion.cVerify that shielding is properly installed. The following figure shows the radio/antenna shielding: Figure 5–22  NanoStation Main Tab
126 RT System 2 v2.3 Deployment Guide R01.i© 2010-2014 Wireless Seismic, Inc. All rights reserved.5. Point-to-Multipoint BackhaulFinal Communication TestFigure 5–23  Radio/Antenna Shielding
R01.i RT System 2 v2.3 Deployment Guide 127© 2010-2014 Wireless Seismic, Inc. All rights reserved.5. Point-to-Multipoint BackhaulReplacing a RadiodFor the NanoStation radios:1) Verify that the radios on the same pole are at least three feet apart.2) Verify that the Access Point (A) radio is three feet higher on the pole than the Station (S) radio.3) If possible, raise the poles (masts) to provide the least-obstructed view to the partner radio as is reasonable.5.6 Replacing a RadioAny number of environmental hazards could destroy an existing radio. When this happens, replace it using the following instructions: 1Identify the radio that needs to be replaced.2When the radio was initially configured for the point-to-multipoint backhaul, a label was attached to the radio indicating which configuration file was used. Make a note of the configuration label (for example, Line_1_Recorder_A). 3Duplicate the configuration label and attach it to the replacement radio using the same information.4Locate the corresponding configuration file (for example, Line_1_Recorder_A.cfg)and upload it to the replacement radio according to step 2 on page 107 through step 13 on page 111.Figure 5–24  NanoStation Radio Shielding and Surge Suppressor
128 RT System 2 v2.3 Deployment Guide R01.i© 2010-2014 Wireless Seismic, Inc. All rights reserved.5. Point-to-Multipoint BackhaulUpload New Firmware5Mark the faulty radio is so that it does not work its way back into the spread.6Replace the radio on the pole.5.7 Upload New FirmwareThis section describes how to upload new firmware into the radio. To upload new firmware:ĺWindows computer ĺ Radio Configuration, System tab1Click Browse next to Upload Firmware and navigate to the supplied BIN file. 2Select the file and click Open.3Click Upload.4Click Update.5Do not power off the radio until the firmware is updated.5.8 Unzipping the Configuration FilesThe configuration files are delivered combined into one compressed file (config.zip). Figure 5–25  Radio Configuration, Updating Firmware
R01.i RT System 2 v2.3 Deployment Guide 129© 2010-2014 Wireless Seismic, Inc. All rights reserved.5. Point-to-Multipoint BackhaulConnecting to the Recording TruckTo extract the files, use the built-in Windows 7 extraction process, or you can use a third-party tool such as 7-Zip. To use the Windows 7 process:1Locate the ZIP file in Windows Explorer.2Right-click the ZIP file name and then click Extract All.3Browse to and select a folder.4Click Extract.To use 7-Zip:1Download and install 7-Zip if it is not already installed:http://www.7-zip.org/download.html2Locate the ZIP file in Windows Explorer.3Right-click the ZIP file name and then click 7-zip ĺ Extract Files.4Browse to and select a folder.5Click OK.5.9 Connecting to the Recording TruckThe line communicates to the recording truck through an LIU using one of the following methods:iFiber cableiRadio link (pendant)The following figure shows a fiber cable connection example:
130 RT System 2 v2.3 Deployment Guide R01.i© 2010-2014 Wireless Seismic, Inc. All rights reserved.5. Point-to-Multipoint BackhaulConnecting to the Recording TruckThe following figure shows a radio link (pendant) connection example. Figure 5–26  Connecting the Recording Truck with Fiber
R01.i RT System 2 v2.3 Deployment Guide 131© 2010-2014 Wireless Seismic, Inc. All rights reserved.5. Point-to-Multipoint BackhaulConnecting to the Recording TruckThe following figure shows the connections for the pendant radio link example.Figure 5–27  Connecting the Recording Truck with a Pendant Radio Link
132 RT System 2 v2.3 Deployment Guide R01.i© 2010-2014 Wireless Seismic, Inc. All rights reserved.5. Point-to-Multipoint BackhaulConnecting to the Recording TruckFigure 5–28  Connecting the Pendant Radio Link
R01.i RT System 2 v2.3 Deployment Guide 133© 2010-2014 Wireless Seismic, Inc. All rights reserved.5. Point-to-Multipoint BackhaulConnecting to the Recording TruckThe following table lists information about the pendant radio connection.Table 5–5  Pendant Radio Link Elements Item DescriptionConfiguration The following additional configuration files are provided:• • Recorder-AP.cfg• • Recorder-S.cfgRR • The radio at the recording truck is a Rocket radio with an Omni antenna and is indicated in the drawings as RR (Recorder/Rocket).• Use the Recorder-AP.cfg file with this radio.• The RR radio should be installed at the top of the pole, pointing directly at the pendant radio (PN).PN •  The radio at the line is a NanoStation radio with a built-in antenna and is indicated in the drawings as PN (Pendant/Nano).• Use the Recorder-S.cfg file with this radio.• The PN radio should be installed at the top of the pole, pointing directly at the recording truck radio antenna (RR).• The PN radio should be at least 3 ft (0.91 m) from the line pole (Pole 1 in the example shown in “Connecting the Recording Truck with a Pendant Radio Link” on page 131). Use as much distance as you can as allowed by your cable lengths.• The PN radio and pole should be between the line and the recording truck as shown in “Connecting the Recording Truck with a Pendant Radio Link” on page 131.Batteries •  Adding a third radio to the LIU increases the battery usage at this position. To ensure that the LIU does not reset due to a low or depleted battery, keep two batteries connected to the LIU at all times.• The battery with the lowest voltage is used until the voltage falls below the Unit Thresholds ? LIU Voltage Warning number (usually about 11V). At this point, the LIU auto-swaps to the battery with the higher voltage. Monitor the battery status in the Ground Equipment Table. Replace the low-voltage battery with a fully-charged battery as soon as possible after the battery auto-swap occurs.
134 RT System 2 v2.3 Deployment Guide R01.i© 2010-2014 Wireless Seismic, Inc. All rights reserved.5. Point-to-Multipoint BackhaulConnecting to the Recording TruckAfter the pendant radio link radios are configured and installed, log in to the PN radio and set the power level to the minimum amount required to achieve communication with the RR.To set the PN radio power level:1Click the Wireless tab.2Move the Output Power slider bar to the desired power level.3Click Change at the bottom of the window.4Click Apply Command at the top of the window.5Wait 30 – 60 seconds.Figure 5–29  Wireless Tab
RT System 2 v2.3 135  Deployment Guide R01.i© 2010-2014 Wireless Seismic, Inc. All rights reserved.66. Demobilization6.1 OverviewThis chapter describes how to prepare (undeploy) the ground electronics for transport at the end of a project (demobilization). 6.2 Removing the WRU from the FieldThis section describes the process to ready the WRU for movement to a new physical location or to remove it in preparation for demobilization.To undeploy the WRU:1Prerequisites:ƔThe WRU is assembled with battery, geophone, optional anchor plate, and antenna (and extender)ƔThe WRU is in an active, transitional, or ready state2Optional: If the anchor plate is attached, remove the nails or stakes anchoring it to the ground.3Pick up the WRU and point the geophone connector end towards the sky as shown in the following figure. Within a few seconds, all of the LEDs illuminate:Figure 6–1  Power Off the Unit
136 RT System 2 v2.3 Deployment Guide R01.i© 2010-2014 Wireless Seismic, Inc. All rights reserved.6. DemobilizationDisassemble the WRU4Within 5 seconds, place the unit flat in the transportation vehicle as shown in the following figure. The LEDs on the top of the unit turn off and then flash on briefly to indicate the WRU is undeployed and the unit shuts down.5Optional: Remove batteries, antenna, or geophone as described in “Disassemble the WRU” on page 136.6.3 Disassemble the WRU This section describes the process to disassemble the WRU prior to demobilization.To disassemble the WRU:1Undeploy the equipment as described in “Removing the WRU from the Field” on page 135.2Remove the antenna (and extender) from the unit.3Remove the geophone from the unit.4Remove the batteries from the unit.ƔPress the catch on the battery latch.ƔLift the lever, but do not lift the bail from the molded area on the battery.Figure 6–2  Undeployed Unit
R01.i RT System 2 v2.3 Deployment Guide 137© 2010-2014 Wireless Seismic, Inc. All rights reserved.6. DemobilizationDisassemble the WRUƔContinue to lift the lever using the bail to push the battery out of the connector. 5It is not necessary to remove the anchor plate. The WRU will stack with the anchor plate attached.6Secure the equipment in the transport vehicle.Figure 6–3  Removing the Battery
RT System 2 v2.3 138  Deployment Guide R01.i© 2010-2014 Wireless Seismic, Inc. All rights reserved.77. BatteriesSee “Batteries” on page 194 for the French translation of this chapter.Voir “Batteries” sur la page 194 pour la traduction française de ce chapitre.This chapter provides information about the batteries and battery requirements used in the Wireless Seismic, Inc. RT System 2. 7.1 Lithium Ion BatteriesThis section provides information regarding the characteristics, use, and handling of lithium ion batteries. See the following sections for details:i“Specifications” on page 138i“Handling and Safety Guidelines” on page 139i“Transportation” on page 140i“Storage” on page 1417.1.1 SpecificationsThe RT System 2 uses one or two custom intelligent lithium-ion batteries with self-contained charging circuitry that protects the batteries from overcharge, discharge, short circuits, or extreme temperature charging. Battery specifications are shown in the following table:Table 7–1  Lithium Ion Battery Specifications Item Description ValueVoltage Nominal 3.7 VDCShut-off 2.8 VDCFull (90%) charge 4.1 VDCOvercharge Voltage 4.28 VDCOver Discharge Voltage 2.80 VDCCurrent Maximum Charge Current 2 AConsumption Active Mode 4.2 mA maximumConsumption Sleep Mode 66 PA maximumFull (90%) charge mAh Approximately 12,000 mAh at nominal voltage —Full (90%) charge mWh Approximately 44,400 mWh at nominal voltage —Capacity 48.8 Watt hours
R01.i RT System 2 v2.3 Deployment Guide 139© 2010-2014 Wireless Seismic, Inc. All rights reserved.7. BatteriesLithium Ion Batteries7.1.2 Handling and Safety GuidelinesObserve the following handling and safety guidelines:iIf a battery pack has leaking fluids, do not touch any fluids. Dispose of a leaking battery pack. In case of eye contact with fluid, do not rub eyes. Immediately flush eyes thoroughly with water for at least 15 minutes, lifting upper and lower lids until no evidence of the fluid remains. Seek medical attention. iDo not disassemble, crush, or puncture a batteryiDo not short the external contacts on a batteryiDo not dispose of a battery in fire or wateriDo not expose a battery to temperatures above 60 °C (140 °F)iKeep the battery away from childreniAvoid exposing the battery to excessive shock or vibrationiDo not use a damaged batteryiLithium Ion battery packs MUST be completely discharged before disposaliAlthough there may be local or state restrictions, lithium ion batteries are considered by the Federal Government as “non-hazardous universal waste”. There are restrictions for large quantity handlers of universal waste that define labeling, containment, and so on. Whenever possible the batteries must be discharged before disposal. Battery leads/contacts should be taped off to prevent accidental shorting. Each battery pack should be placed in a plastic bag.iRecycling is encouraged when practical and applicable. The batteries contain recyclable material and are accepted by several battery recycling companies. Refer to one of the following for more information on recycling and disposal:Ɣhttp://www.swe.comConnector 5-pin —LED One LED that indicates charging status when connected to the charging station as follows• Green – Charged• Red – Charging• Amber – Transitional phase between charging and charged, or charge temperature limits exceededLabel One bar code serial number label —Temperature Operating From -40°C to +85°CCharging From -5°Cto+45°CAmbient Storage • From -20°C to +45°C for a maximum period of one month• From -20°C to +35°C for a maximum of 6 months, after which time the battery packs will need to be recharged to above 50% capacityTable 7–1  Lithium Ion Battery Specifications  (cont.)Item Description Value
140 RT System 2 v2.3 Deployment Guide R01.i© 2010-2014 Wireless Seismic, Inc. All rights reserved.7. BatteriesLithium Ion BatteriesƔhttp://www.rbrc.orgƔhttp://www.call2recycle.orgƔ1-800-8-BATTERY Ɣ1-877-2-RECYCLE7.1.3 TransportationIn the United States, large lithium ion battery shipments (more than 24 cells or 12 batteries per package) are regulated as hazardous material (Class 9) by the Federal Government and are subject to the regulations described in the following:iCode of Federal Regulations, Title 49 Transportationhttp://ecfr.gpoaccess.gov/cgi/t/text/text-idx?sid=92868a82add6feba6afa796572133179&c=ecfr&tpl=/ecfrbrowse/Title49/49tab_02.tpliInternational Air Transport Association (IATA)http://www.iata.org/whatwedo/cargo/dangerous_goods/pages/lithium_batteries.aspxBatteries can be ground shipped only if all of the following conditions are met: iBox used meets the 1.2 m drop test box (“UN” rated box) for packagingiBattery pack terminals are protected to prevent a short circuitiGross weight does not exceed 30 kg (66 pounds) iOuter package is labeled with the current required label. An example is shown in the following figure.Batteries can be air shipped only if all of the following conditions are met:iBox used meets the 1.2 m drop test box (“UN” rated box) for packagingiMaximum weight of each package does not exceed 10 kg (22 lbs)iBattery pack terminals are protected to prevent a short circuitFigure 7–1  Example Battery Shipping Label
R01.i RT System 2 v2.3 Deployment Guide 141© 2010-2014 Wireless Seismic, Inc. All rights reserved.7. BatteriesCharging Lithium Ion BatteriesiOuter package is labeled with the current required label. An example is shown in the previous figure (“Example Battery Shipping Label” on page 140).7.1.4 StorageProper storage and maintenance of Lithium Ion batteries is essential to maximize their useful life and avoid catastrophic failure. Observe the following storage precautions:iRemove the batteries from the WRU for storageiThe recommended storage temperature for Lithium ion batteries is as follows:ƔFrom -20°C to +45°C for a maximum period of one monthƔFrom -20°C to +35°C for a maximum of 6 months, after which time the battery packs will need to be recharged to above 50% capacityƔStoring at cooler temperatures slows down self discharge and capacity loss over time. Store the batteries at 25°C or less if possibleiThe recommended storage charge levels are as follows:ƔCharge (or discharge) batteries to a 30% to 50% charge level before placing into storage. Higher or lower charge levels can reduce the battery life.ƔNever store the battery completely depleted of charge unless for disposal.ƔPeriodic charging is necessary to maintain 30% to 50% charge when stored for a long period of timeiStore batteries in a well ventilated areaiDo not leave batteries unused for extended periods of time, either in the product or in storage. When a battery has been unused for 6 months, check the charge status and charge or dispose of the battery as appropriate.iRoutinely check the battery’s charge statusiConsider replacing the battery with a new one if you note either of the following conditions:ƔThe battery run time drops below about 80% of the original run timeƔThe battery charge time increases significantly7.2 Charging Lithium Ion Batteries7.2.1 Charging PrecautionsObserve the following charging precautions:NOTE The information contained in this document is intended to provide general awareness of battery regulations; it is not comprehensive, and the requirements referenced herein may have changed. Nothing in this chapter or the Deployment Guide constitutes legal advice or is intended to address any specific legal, compliance, or regulatory issues that may arise in particular circumstances. This chapter and the Deployment Guide are not intended to replace current, official regulations regarding the packaging and shipment of hazardous materials or independent legal counsel on these issues. You are solely responsible for compliance with all applicable laws, regulations, and other requirements. Please refer to an official copy of the current version of these documents for the latest information.
142 RT System 2 v2.3 Deployment Guide R01.i© 2010-2014 Wireless Seismic, Inc. All rights reserved.7. BatteriesCharging Lithium Ion BatteriesiPrior to charging, inspect the battery for any visible damage to the case or connector that could create an electrical shortage.iThe temperature range over which the battery can be charged is 0°Cto+45°C. Charging the battery outside of this temperature can cause the battery to become hot or to break.iBe absolutely sure that only a 5 V source is used when charging the battery.iCare should be taken to charge batteries on a fireproof surface. iDo not charge batteries near flammable items or liquids.iKeep a Class C Dry Chemical fire extinguisher nearby.iDo not continue recharging the battery if it does not recharge within the specified charging time.iA lithium ion battery should NEVER be left unattended while charging.7.2.2 Battery ChargerThe lithium ion battery charger is designed to operate from a single 10 A, 120 VAC service line.The power supply to charge the battery pack is a 5VDC regulated voltage supply.Figure 7–2  Battery Charger
R01.i RT System 2 v2.3 Deployment Guide 143© 2010-2014 Wireless Seismic, Inc. All rights reserved.7. BatteriesCharging Lithium Ion BatteriesFigure 7–3  Serial Number Label and LED IndicatorCAUTIONRisk of explosion if battery is replaced by an incorrect type. Dispose of used batteries according to the instructions.PRUDENCEUne explosion risque de se produire si vous remplacez la batterie par un type de batterie inapproprié. Suivez les instructions pour vous débarrasser de la batterie.VORSICHTEs besteht das Risiko einer Explosion, wenn die Batterie nicht mit dem korrekten Batterietyp ersetzt wird. Entsorgen Sie benutzte Batterien den Anweisungen entsprechend.PRZESTROGAW przypadku wymiany baterii na niewáaĞciwy typ zachodzi ryzyko wybuchu. ZuĪyte baterie naleĪy zutylizowaü zgodnie z instrukcjami.
RT System 2 v2.3 144  Deployment Guide R01.i© 2010-2014 Wireless Seismic, Inc. All rights reserved.AA. Legal InformationSee “l'information juridique” on page 200 for the French translation of this chapter.Voir “l'information juridique” sur la page 200 pour la traduction française de ce chapitre.A.1 FCC Rules and Regulations ComplianceThe Federal Communications Commission (FCC) regulates the use of antennas in the “Code of Federal Regulations – Title 47, Part 15 – Radio Frequency Devices, Subpart C – Intentional Radiators, Section 15.203 Antenna Requirement.” When used as intended, the RT System 2 complies with FCC Section 15.203 and Industry Canada RSS-Gen 7.1.2 requirements as follows:iThe RT System 2 antennas shall be installed and handled by professionals specifically designated for this purpose.iChanges or modifications not expressly approved by Wireless Seismic, Inc. can void the users’s authority to operate the equipment. iThe RT System 2 shall be used with only the supplied antennas (Table A–1) attached to the WRU (all models) or LIU (all models) with an integrated type N male (threaded or HPQN) connector.NOTE This equipment has been tested and found to comply with the limits for a Class A digital device, pursuant to part 15 of the FCC Rules. These limits are designed to provide reasonable protection against harmful interference when the equipment is operated in a commercial environment. This equipment generates, uses, and can radiate radio frequency energy and, if not installed and used in accordance with the instruction manual, may cause harmful interference to radio communications. Operation of this equipment in a residential area is likely to cause harmful interference in which case the user will be required to correct the interference at his own expense.NOTE Under Industry Canada regulations, this radio transmitter may only operate using an antenna of a type and maximum (or lesser) gain approved for the transmitter by Industry Canada. To reduce potential radio interference to other users, the antenna type and its gain should be so chosen that the equivalent isotropically radiated power (e.i.r.p.) is not more than that necessary for successful communication.REMARQUEEn vertu des règlementations d’Industrie Canada, cet émetteur radio peut être utilisé uniquement à l’aide d’une antenne de type et de gain maximum (ou inférieur) approuvés pour l’émetteur par Industrie Canada.  Pour réduire les interférences radio éventuelles avec d’autres utilisateurs, le type et le gain de l’antenne doivent être choisis de sorte que la puissance isotrope rayonnée équivalente (p.i.r.e.) ne dépasse pas la valeur nécessaire pour établir une communication réussie.
R01.i RT System 2 v2.3 Deployment Guide 145© 2010-2014 Wireless Seismic, Inc. All rights reserved.A. Legal InformationFCC Rules and Regulations ComplianceFCC equipment authorization has been granted as follows:iThe 5Mbps Line Interface Unit has been granted FCC equipment authorization.iThe 5Mbps Wireless Remote Unit has been granted FCC equipment authorization.NOTE This radio transmitter has been approved by Industry Canada to operate with the antenna types listed below with the maximum permissible gain and required antenna impedance for each antenna type indicated. Antenna types not included in this list, having a gain greater than the maximum gain indicated for that type, are strictly prohibited for use with this device.REMARQUECet émetteur radio a été approuvé par Industrie Canada pour fonctionner avec les types d’antenne énumérés ci-dessous. Le gain maximum permis et l’impédance d’antenne requise pour chaque antenne sont indiqués.  Les types d’antenne non inclus dans cette liste, ayant un gain supérieur au gain maximum indiqué pour le type en question, sont strictement interdits pour ce dispositif.Table A–1  Antenna Specifications Model Frequency (MHz) Maximum Gain Vertical Bandwidth Weight Dimension (Length x Diameter)WSI 65-0204/65-0264(antenna-standard) 2400 5.5 dBi (50 ohm) 25° 0.4 lbs0.2 kg 32 x 0.6 in810.5 x 15 mmWSI 65-0091(extender-standard) 2400 0 dBi N/A 0.6 lbs0.3 kg 30 x 0.7 in762 x 18.5 mmCAUTIONIn order to comply with radio frequency (RF) exposure requirements, the RT System 2 units must be installed so that a minimum separation distance of 20 cm is maintained between the antenna(s) and the body of all persons at all times during normal operation.PRUDENCEAfin de se conformer aux normes de la matière d'exposition aux radiofréquences (RF), les unités RT System 2 doivent être installées de manière à garder en permanence une distance minimale de 20 cm entre la ou les antennes et le corps de toute personne en mode de fonctionnement normal.VORSICHTUm den Radiofrequenz-Strahlen-belastungsrichtlinien zu entsprechen, müssen die RT-System 2 Einheiten so eingebaut werden, dass ein Mindestabstand von 20 cm zwischen der/n Antenne/n und dem/n Körper/n aller Personen zu jeglicher Zeit während der üblichen Betriebszeiten gewährleistet ist.PRZESTROGAAby zachowaü zgodnoĞü z wymogami dotyczącymi ekspozycji na promieniowanie o czĊstotliwoĞci radiowej (RF), urządzenia RT System 2 naleĪy instalowaü tak, aby podczas normalnej obsáugi pomiĊdzy ciaáem wszystkich osób a antenami przez caáy czas byáo co najmniej 20 cm odstĊpu.
146 RT System 2 v2.3 Deployment Guide R01.i© 2010-2014 Wireless Seismic, Inc. All rights reserved.A. Legal InformationIndustry Canada ComplianceA.2 Industry Canada ComplianceThe Wireless Remote Unit (WRU) provided with this guide has been granted Industry Canada (IC) approval and certification per RSS-210 Issue8 and RSS-102 Issue 4.This Class A digital apparatus complies with Canadian ICES-003.The Line Interface Unit (LIU) provided with this guide has been granted Industry Canada (IC) approval and certification per RSS-210 Issue 8 and RSS-102 Issue 4.This Class A digital apparatus complies with Canadian ICES-003.This device complies with Industry Canada licence-exempt RSS standard(s). Operation is subject to the following two conditions: iThis device may not cause harmful interference, and iThis device must accept any interference received, including interference that may cause undesired operation.A.3 CE ComplianceThe Wireless Remote Unit (WRU) and Line Interface Unit (LIU) provided with this guide comply with applicable EU directives for the Conformité Européene (CE) mark. The following mark is affixed to each unit.A.4 Australian ComplianceThis is a Class A product. In a domestic environment this product may cause radio interference in which case the user may be required to take adequate measures.Figure A–1  CE Mark
RT System 2 v2.3 147  Deployment Guide R01.i© 2010-2014 Wireless Seismic, Inc. All rights reserved.BB. WRU and LIU SpecificationsThis section provides the WRU and LIU specifications. See the following sections for more information:i“WRU Specifications” on page 147i“LIU Specifications” on page 148B.1 WRU SpecificationsThe following table provides the WRU Specifications:Table B–1  WRU SpecificationsItem DescriptionPower source 3.7Vdc nominal – accessory battery voltageOperating temperature -40°C to +75°CHumidity 0 to 100%Environmental Rating IP67Operating Frequency Range 2403 MHz to 2475 MHzDimensions 1C WRU:5.79 W x 2.83 H x 9.01 L in. (14.7 W x 7.2 H x 22.9 L cm)3C WRU:5.79 W x 3.35 H x 9.01 L in. (14.7 W x 8.5 H x 22.9 L cm)Dimensions with 2 batteries 1C WRU:Standard – 7.71 W in. (19.58 W cm)High capacity – 9.17 W in. (26.66 W cm)3C WRU:Standard – 7.71 W in. (19.58 W cm)High capacity – 9.17 W in. (26.66 W cm)Weight 1C WRU:Stand-alone – 4.02 lbs. (1.83 kg)3C WRU:Stand-alone – 4.64 lbs. (2.10 kg)
148 RT System 2 v2.3 Deployment Guide R01.i© 2010-2014 Wireless Seismic, Inc. All rights reserved.B. WRU and LIU SpecificationsLIU SpecificationsB.2 LIU SpecificationsThe following table provides the LIU Specifications:Weight with 2 batteries and antenna 1C WRU:Standard – 6.5 lbs. (2.95 Kg)High capacity – 7.71 lbs. (3.50 kg)3C WRU:High capacity – 8.33 lbs. (3.78 kg)Table B–1  WRU Specifications (cont.)Item DescriptionTable B–2  LIU SpecificationsItem DescriptionMaximum PoE output power 40WPower source 12V DC (+20% tolerance) batteryOperating temperature -40°C to +75°CHumidity 0 to 100%Environmental Rating IP67Dimensions 5.42 W x 9.44 H x 14.21 L inches (24 W x 14 H x 36 L centimeters)Weight 13 lbs. (5.9 Kg)Current Rating 5 AOperating Frequency Range 2403 MHz to 2475 MHz
RT System 2 v2.3 149  Deployment Guide R01.i© 2010-2014 Wireless Seismic, Inc. All rights reserved.CC. Radio SpecificationsThis section provides the backhaul radio and antenna specifications. See the following sections for more information:i“Antenna Specifications” on page 149i“Radio Specifications” on page 156C.1 Antenna SpecificationsThis section provides the antenna specifications. See the following sections for more information:i“Bullet Line Station Antenna” on page 149i“Rocket Recorder Antenna” on page 152i“NanoStation Recorder/Line Station Antenna” on page 155C.1.1 Bullet Line Station AntennaThe remote (line) station backhauls using the Ubiquiti Bullet radios support the following antennas:i6 dBi antenna (65-0179) – This antenna is a UV stable, omnidirectional vented radome that can sustain extreme weather conditions such as heat, wind, and rain, and can be mounted to a mast, ceiling, or wall. i19 dBi directional antenna (65-0177) – This antenna is a UV-resistant, directional flat-panel ABS plastic radome antenna with an aluminum back plate. It can be surface or pole mounted and adjusted 45 degrees up or down.Figure C–1  19 dBi Antenna (65-0177)
150 RT System 2 v2.3 Deployment Guide R01.i© 2010-2014 Wireless Seismic, Inc. All rights reserved.C. Radio SpecificationsAntenna SpecificationsThe supported line station antenna specifications are as follows:Figure C–2  6 dBi Antenna (65-0179)Table C–1  Antenna Specifications, 6 dBi (65-0179) Item Description Radiation PatternsModel T58060O10006Frequency Range 5725 to 5850 MHzBandwidth 125 MHzGain 6 dBiVertical Beamwidth 25°VSWR -/= 1.5Impedance 50 OhmsPolarization Vertical
R01.i RT System 2 v2.3 Deployment Guide 151© 2010-2014 Wireless Seismic, Inc. All rights reserved.C. Radio SpecificationsAntenna SpecificationsMaximum Power 100 WattsConnector N-Style JackHeight 10.6"Weight 0.5 lbsHorizontal Beamwidth 360°Rated Wind Velocity 135 mphOperating Temperature -22°F to 158 °F-30 to 70 °CTable C–1  Antenna Specifications, 6 dBi (65-0179)  (cont.)Item Description Radiation PatternsTable C–2  Antenna Specifications, 13 dBi (65-0177) Parameter Min Typ MaxFrequency Range 5150 MHz 5825 MHzGain 19 dBiHorizontal Beamwidth 16 DegVertical Beamwidth 16 DegFront to Back 30 dBCross Polarization 25 dBVSWR• 5150-5350MHz• 5470-5825MHz2.0:11.5:1Impedance 50 OHMInput Power 100WOperating Temperature -40 ºF-40 °C 158 °F70 °CPole Size 1 in 25 mm 2.5 in 64 mm
152 RT System 2 v2.3 Deployment Guide R01.i© 2010-2014 Wireless Seismic, Inc. All rights reserved.C. Radio SpecificationsAntenna SpecificationsC.1.2 Rocket Recorder AntennaThe recorder station backhaul using the Ubiquiti Rocket radio supports a 13 dBi antenna. This antenna is a 2x2 Dual Polarity MIMO Omnidirectional Antenna that provides 360 degree coverage.Weight 17.6 oz0.5 kgDimension(L x W x Thick) 7.5 x 7.5 x 0.8 in190 x 190 x 20 mmBracket Tilt 45 DegRadiation PatternTable C–2  Antenna Specifications, 13 dBi (65-0177)  (cont.)Parameter Min Typ MaxTable C–3  Antenna Wind Loading, 13 dBi (65-0177)Parameter Area 100 mph161 kph 125 mph201 kphWind Loading 56 sq in0.04 sq m 14 lbs6.4 kg 22 lbs10 kg
R01.i RT System 2 v2.3 Deployment Guide 153© 2010-2014 Wireless Seismic, Inc. All rights reserved.C. Radio SpecificationsAntenna SpecificationsThe supported recorder antenna specifications are as follows:Figure C–3  13 dBi Antenna (65-0178)Table C–4  Antenna Specifications, 13 dBi (65-0178) Item Description Radiation PatternsFrequency Range 5.45 to 5.85 GHzGain 13 dBiElevation Beamwidth 7 degMax VSWR 1.5:1Downtilt 2 degDimensionsL x W x H 6.2 x 3.8 x 32.8 in158 x 98 x 834 mmWeight(including pole mount) 1 lb 13 oz820 gWind Survivability 125 mph201 kph
154 RT System 2 v2.3 Deployment Guide R01.i© 2010-2014 Wireless Seismic, Inc. All rights reserved.C. Radio SpecificationsAntenna SpecificationsWind Loading 10 lb @ 100 mph4.5 kg @ 161 kphPolarization Dual LinearCross-pol Isolation 25 Db minETSI Specification EN 302 326 DN2Mounting Universal pole mountTable C–4  Antenna Specifications, 13 dBi (65-0178)  (cont.)Item Description Radiation Patterns
R01.i RT System 2 v2.3 Deployment Guide 155© 2010-2014 Wireless Seismic, Inc. All rights reserved.C. Radio SpecificationsAntenna SpecificationsC.1.3 NanoStation Recorder/Line Station AntennaThe recorder or line station backhaul using the Ubiquiti NanoStation M5 radios do not use an external antenna; the NanoStation M5 has an integrated 14 dBi dual-polarity antenna. The NanoStation integrated antenna specifications are as follows:Table C–5  NanoStation Integrated Antenna Specifications Item Description Radiation PatternsModel NSM5/+locoM5 integratedFrequency Range 5745 to 5825 MHz (US)5170 to 5875 MHz (INTL)Cross Pol Isolation 20 dB MinimumGain 13 dBiBeamwidth 45° (H-pol) 45° (V-pol) 45° (Elevation)Max VSWR 1.4:1Polarization Dual LinearMaximum Power 5.5 WattsMaximum Power 5.5 WattsConnector N-Style JackHeight 10.6"Weight 0.5 lbsHorizontal Beamwidth 360°Rated Wind Velocity 135 mphOperating Temperature -22°F to 158 °F-30 to 70 °C
156 RT System 2 v2.3 Deployment Guide R01.i© 2010-2014 Wireless Seismic, Inc. All rights reserved.C. Radio SpecificationsRadio SpecificationsC.2 Radio SpecificationsThis section provides radio specifications. The following radios are used in the backhaul:iBullet – 2.4 GHz High Power 802.11N Outdoor Radio SystemSee “Bullet Line Station Radios” on page 157Table C–5  NanoStation Integrated Antenna Specifications  (cont.)Item Description Radiation Patterns
R01.i RT System 2 v2.3 Deployment Guide 157© 2010-2014 Wireless Seismic, Inc. All rights reserved.C. Radio SpecificationsRadio SpecificationsiRocket – 900 MHz High Power 2x2 MIMO AirMax TDMA BaseStation See “Rocket Recorder Radios” on page 159iNanoStation M5 – 5.8 GHz, High power, 2x2 MIMO AirMax TDMA PoE station with integrated 14 dBi dual-polarity antenna.See “NanoStation Recorder/Line Station Radios” on page 160C.2.1 Bullet Line Station RadiosThe specifications for the Ubiquiti Bullet line station radio are as follows:Table C–6  Bullet Line Station Radio Specifications (56-0019 US, 56-0024 Intl) Item DescriptionSystem InformationProcessor Specs Atheros MIPS 24KC, 400 MHzMemory Information 32 MB SDRAM, 8 MB FlashNetworking Interface (1) 10/100 Ethernet PortRegulatory / Compliance InformationWireless Approvals FCC Part 15.247, IC RS210, CERoHS Compliance YesPhysical / Electrical / EnvironmentalDimensions(length x width) 7.5 x 1.8 in190 x 46 mmWeight 6.9 oz196 gEnclosure Characteristics Powder Coated AluminumAntenna Connector N-Type Connector (male)Power Supply 24V, 0.5A PoE Adapter (included)Power Method Passive Power over Ethernet (pairs 4, 5+; 7, 8 return)Max. Power Consumption 6 WattsOperating Temperature -40 to 176 °F-40 to 80 °COperating Humidity 5 to 95% CondensingShock and Vibration ETSI300-019-1.4Software InformationModes Station, Access Point, AP RepeaterServices SNMP, DHCP, NATUtilities Site Survey with Preferred SSID, Antenna Alignment Tool, Discovery Utility
158 RT System 2 v2.3 Deployment Guide R01.i© 2010-2014 Wireless Seismic, Inc. All rights reserved.C. Radio SpecificationsRadio SpecificationsThe power specifications for the Ubiquiti Bullet line station radio are as follows:Security WEP/WPA/WPA2QoS 802.11e / WMM SupportStatistical Reporting Ethernet Activity, Uptime, Packet Success/ErrorsOperating Frequency 5725 to 5850 (USA)5170 to 5825 (International)Output Power 25 dBmRange Performance 31+ mi50+ km (Outdoor - Antenna Dependent)Table C–6  Bullet Line Station Radio Specifications (56-0019 US, 56-0024 Intl)  (cont.)Item DescriptionTable C–7  Bullet Line Station Radio Power Specifications (56-0019 US, 56-0024 Intl) TX Power SpecificationsRX Power Specifications11aData RateAvg. TX Tolerance11aData RateSensitivityTolerance1-24 Mbps25 dBm+/-2 dB24 Mbps-83 dBm+/-2 dB36 Mbps23 dBm+/-2 dB36 Mbps-80 dBm+/-2 dB48 Mbps21 dBm+/-2 dB48 Mbps-77 dBm+/-2 dB54 Mbps20 dBm+/-2 dB54 Mbps-75 dBm+/-2 dB11n / airMAXMCS0 25 dBm+/-2 dB11n / airMAXMCS0 -96 dBm+/-2 dBMCS1 25 dBm+/-2 dBMCS1 -95 dBm+/-2 dBMCS2 25 dBm+/-2 dBMCS2 -92 dBm+/-2 dBMCS3 25 dBm+/-2 dBMCS3 -90 dBm+/-2 dBMCS4 24 dBm+/-2 dBMCS4 -86 dBm+/-2 dBMCS5 22 dBm+/-2 dBMCS5 -83 dBm+/-2 dBMCS6 20 dBm+/-2 dBMCS6 -77 dBm+/-2 dBMCS7 19 dBm+/-2 dBMCS7 -74 dBm+/-2 dB
R01.i RT System 2 v2.3 Deployment Guide 159© 2010-2014 Wireless Seismic, Inc. All rights reserved.C. Radio SpecificationsRadio SpecificationsC.2.2 Rocket Recorder RadiosThe specifications for the Ubiquiti Rocket recorder radio are as follows:Table C–8  Rocket Recorder Radio Specifications (15-0052 US, 15-0054 Intl) Item DescriptionSystem InformationProcessor Specs Atheros MIPS 24KC, 400MHzMemory Information 64MB SDRAM, 8MB FlashNetworking Interface 2 X 10/100 BASE-TX (Cat. 5, RJ-45) EthernetRegulatory / Compliance InformationWireless Approvals FCC Part 15.247, IC RS210, CERoHS Compliance YESPhysical / Electrical / EnvironmentalDimensions(length, width, height) 6.7 x 3.1 x 1.2 in17 x 8 x 3cm Weight 1.6 lb0.5kgEnclosure Characteristics Outdoor UV Stabilized PlasticRF Connector 2x RP-SMA and 1x SMA (Waterproof)Mounting Kit Pole Mounting Kit includedPower Supply 24V, 1A POE Supply includedPower Method Passive Power over Ethernet (pairs 4, 5+; 7, 8 return)Max Power Consumption 8 WattsOperating Temperature -22 to 167 °F-30 to 75 °COperating Humidity 5 to 95% CondensingShock and Vibration ETSI300-019-1.4Operating Frequency 5745 to 5825 (USA)5470 to 5825 (International)Output Power 27 dBmRange Performance up to 9.3 milesup to 15 km
160 RT System 2 v2.3 Deployment Guide R01.i© 2010-2014 Wireless Seismic, Inc. All rights reserved.C. Radio SpecificationsRadio SpecificationsThe power specifications for the Ubiquiti Rocket radio are as follows:C.2.3 NanoStation Recorder/Line Station RadiosThe specifications for the Ubiquiti NanoStation™ radio are as follows:Table C–9  Rocket Recorder Radio Power Specifications (15-0052 US, 15-0054 Intl) TX Power SpecificationsRX Power Specifications11aData RateAvg. TX Tolerance11aData RateAve. TXTolerance6-24 Mbps 27 dBm +/-2 dB6-24 Mbps-94 dBm min +/-2 dB36 Mbps 25 dBm +/-2 dB36 Mbps -80 dBm +/-2 dB48 Mbps 23 dBm +/-2 dB48 Mbps -77 dBm +/-2 dB54 Mbps 22 dBm +/-2 dB54 Mbps -75 dBm +/-2 dB11n / airMAXMCS0 27 dBm +/- 2 dB11n / airMAXMCS0 -96 dBm +/- 2 dBMCS1 27 dBm +/- 2 dBMCS1 -95 dBm +/- 2 dBMCS2 27 dBm +/- 2 dBMCS2 -92 dBm +/- 2 dBMCS3 27 dBm +/- 2 dBMCS3 -90 dBm +/- 2 dBMCS4 26 dBm +/- 2 dBMCS4 -86 dBm +/- 2 dBMCS5 24 dBm +/- 2 dBMCS5 -83 dBm +/- 2 dBMCS6 22 dBm +/- 2 dBMCS6 -77 dBm +/- 2 dBMCS7 21 dBm +/- 2 dBMCS7 -74 dBm +/- 2 dBMCS8 27 dBm +/- 2 dBMCS8 -95 dBm +/- 2 dBMCS9 27 dBm +/- 2 dBMCS9 -93 dBm +/- 2 dBMCS10 27 dBm +/- 2 dBMCS10 -90 dBm +/- 2 dBMCS11 27 dBm +/- 2 dBMCS11 -87 dBm +/- 2 dBMCS12 26 dBm +/- 2 dBMCS12 -84 dBm +/- 2 dBMCS13 24 dBm +/- 2 dBMCS13 -79 dBm +/- 2 dBMCS14 22 dBm +/- 2 dBMCS14 -78 dBm +/- 2 dBMCS15 21 dBm +/- 2 dBMCS15 -75 dBm +/- 2 dBTable C–10  NanoStation Radio Specifications (56-0035 US, 56-0032 Intl) Item DescriptionSystem InformationProcessor Specs Atheros MIPS 24KC, 400MHzMemory Information 32MB SDRAM, 8MB FlashNetworking Interface 1 X 10/100 BASE-TX (Cat. 5, RJ-45) EthernetRegulatory / Compliance Information
R01.i RT System 2 v2.3 Deployment Guide 161© 2010-2014 Wireless Seismic, Inc. All rights reserved.C. Radio SpecificationsRadio SpecificationsThe power specifications for the Ubiquiti NanoStation M5 radio are as follows:Wireless Approvals FCC Part 15.247, IC RS210, CERoHS Compliance YESPhysical / Electrical / EnvironmentalDimensions(length, width, height) 6.42 x 1.22 x 3.15 in163 x 31 x 80mm Weight 0.40 lb0.18kgEnclosure Characteristics Outdoor UV Stabilized PlasticMounting Kit Pole Mounting Kit includedPower Supply 24V, 0.5A POE Supply includedPower Method Passive Power over Ethernet (pairs 4, 5+; 7, 8 return)Max Power Consumption 5.5 WattsOperating Temperature -22 to 167 °F-30 to 75 °COperating Humidity 5 to 95% CondensingShock and Vibration ETSI300-019-1.4Operating Frequency 5745 to 5825 (USA)5170 to 5875 (International)Output Power 27 dBmRange Performance 31+ mile50+ km Table C–10  NanoStation Radio Specifications (56-0035 US, 56-0032 Intl)  (cont.)Item DescriptionTable C–11  NanoStation Radio Power Specifications (56-0035 US, 56-0032 Intl) TX Power SpecificationsRX Power Specifications11aData RateAvg. TX Tolerance11aDataRateAve. TXTolerance6-24Mbps 23 dBm +/-2 dB6-24Mbps-83 dBm min +/-2 dB36 Mbps 21 dBm +/-2 dB36 Mbps -80 dBm +/-2 dB48 Mbps 19 dBm +/-2 dB48 Mbps -77 dBm +/-2 dB54 Mbps 18 dBm +/-2 dB54 Mbps -75 dBm +/-2 dB
162 RT System 2 v2.3 Deployment Guide R01.i© 2010-2014 Wireless Seismic, Inc. All rights reserved.C. Radio SpecificationsRadio Specifications11n / airMAXMCS0 23 dBm +/- 2 dB11n / airMAXMCS0 -96 dBm +/- 2 dBMCS1 23 dBm +/- 2 dBMCS1 -95 dBm +/- 2 dBMCS2 23 dBm +/- 2 dBMCS2 -92 dBm +/- 2 dBMCS3 23 dBm +/- 2 dBMCS3 -90 dBm +/- 2 dBMCS4 22 dBm +/- 2 dBMCS4 -86 dBm +/- 2 dBMCS5 20 dBm +/- 2 dBMCS5 -83 dBm +/- 2 dBMCS6 18 dBm +/- 2 dBMCS6 -77 dBm +/- 2 dBMCS7 17 dBm +/- 2 dBMCS7 -74 dBm +/- 2 dBMCS8 23 dBm +/- 2 dBMCS8 -95 dBm +/- 2 dBMCS9 23 dBm +/- 2 dBMCS9 -93 dBm +/- 2 dBMCS10 23 dBm +/- 2 dBMCS10 -90 dBm +/- 2 dBMCS11 23 dBm +/- 2 dBMCS11 -87 dBm +/- 2 dBMCS12 22 dBm +/- 2 dBMCS12 -84 dBm +/- 2 dBMCS13 20 dBm +/- 2 dBMCS13 -79 dBm +/- 2 dBMCS14 18 dBm +/- 2 dBMCS14 -78 dBm +/- 2 dBMCS15 17 dBm +/- 2 dBMCS15 -75 dBm +/- 2 dBTable C–11  NanoStation Radio Power Specifications (56-0035 US, 56-0032 Intl)  (cont.)TX Power SpecificationsRX Power Specifications
RT System 2 v2.3 163  Deployment Guide R01.i© 2010-2014 Wireless Seismic, Inc. All rights reserved.DD. LED IndicatorsThis chapter provides the possible LED status and error indicators for WRUs and LIUs.The WRU has three possible states; undeployed, deploying, and deployed. When tilting the WRU to deploy, re-acquire GPS, or check status, tilt the WRU geophone down until the LEDs light, and then return the WRU to the horizontal position as shown in the following figure:When tilting the WRU to undeploy, tilt the WRU geophone up until the LEDs light, and then return the WRU to the horizontal position as shown in the following figure:D.1 WRU Undeployed When the WRU is undeployed, all of the LEDs are off. A vertical tilt has the following effect:iGeophone Down – WRU deploymentiGeophone Up – No effect; nothing happensFigure D–1  WRU Down-Tilt ActionFigure D–2  WRU Up-Tilt Action
164 RT System 2 v2.3 Deployment Guide R01.i© 2010-2014 Wireless Seismic, Inc. All rights reserved.D. LED IndicatorsWRU UndeployedAfter removing both batteries from an undeployed WRU, and then replacing BAT A, BAT B, or both, when the first battery is connected, the WRU goes through the power on LED sequence and then remains in the undeployed state. The following table shows the LED power-on sequence for an undeployed WRU:Table D–1  WRU LED Indications, Undeployed LED Indicators Summary DescriptionUndeployedDead batteries If no LEDs are on (lit up) on an undeployed WRU, it can be one of the following scenarios:• Unit undeployed• Batteries deadWhen you do a tilt test (geophone down) on an undeployed WRU with no LEDs on, the following may occur:• An Undeployed WRU deploys and begins the self tests• A WRU with dead batteries will continue to display no lit LEDs• A WRU is defective if no LEDs turn on after battery replacement.NOTE: Battery state is shown in the RT System 2 user interface tables. For example, the Ground Equipment Table.Geo down tilt detectedDeployTilt the WRU with the geophone pointing down.After a few seconds, all of the LEDs light up solid. Place the WRU flat on the ground to within five seconds to begin the deployment process:• Battery fuse self-test• Battery test •THD test• Geophone test• GPS fix•Radio test
R01.i RT System 2 v2.3 Deployment Guide 165© 2010-2014 Wireless Seismic, Inc. All rights reserved.D. LED IndicatorsWRU DeployingD.2 WRU DeployingWhen the WRU begins deploying, the following tests are executed:Table D–2  WRU LED Indications, Undeployed Power-On Sequence LED Indicators Summary DescriptionHard reset (power on) The LEDs light up in clockwise rotation starting with the A battery LED and ending with the A battery LED, B battery LED, or both.
166 RT System 2 v2.3 Deployment Guide R01.i© 2010-2014 Wireless Seismic, Inc. All rights reserved.D. LED IndicatorsWRU DeployingiBAT A and BAT B connectedƔBattery fuse testƔBattery testƔTHD testƔGeophone TestƔGPS testƔRadio TestiBAT A or BAT B connectedƔBattery testƔTHD testƔGeophone TestƔGPS testƔRadio TestThe following table shows the possible LED indicators for a WRU that is deploying:Table D–3  WRU LED Indications, Deploying Sequence LED Indicators Summary DescriptionDead batteriesDefective Unit If no LEDs are on (lit up) during the deploying state, it can be one of the following scenarios:• Batteries dead•Defective UnitWhen you do a tilt test (geophone down) on a WRU with no LEDs on, the following may occur:• A WRU with dead batteries will continue to display no lit LEDs• A WRU is defective if no LEDs turn on after battery replacement.NOTE: Battery state is shown in the RT System 2 user interface tables. For example, the Ground Equipment Table.A is solid for 5 secondsBAT remains solidBattery fuse test failure (A) When both batteries are installed, the battery fuse test is performed. A Solid for 5 secondsBAT SolidA solid BAT LED indicates that the WRU detected a bad fuse during deployment and returned to the undeployed state. When a battery fuse test fails, the WRU will not deploy. Both batteries must be present for the battery fuse test to execute. This allows you to deploy a WRU by removing the battery connected to the bad fuse prior to the deployment tilt action.
R01.i RT System 2 v2.3 Deployment Guide 167© 2010-2014 Wireless Seismic, Inc. All rights reserved.D. LED IndicatorsWRU DeployingB is solid for 5 secondsBAT remains solidBattery fuse test failure (B) When both batteries are installed, the battery fuse test is performed. B Solid for 5 secondsBAT SolidA solid BAT LED indicates that the WRU detected a bad fuse during deployment and returned to the undeployed state. When a battery fuse test fails, the WRU will not deploy. Both batteries must be present for the battery fuse test to execute. This allows you to deploy a WRU by removing the battery connected to the bad fuse prior to the deployment tilt action.Battery test If both batteries are installed and their capacities are above 9000 mAh, the following occurs:• Battery in use LED (A or B) Flashes• The THD, GEO, GPS, and RAD self-tests are performedNOTE: The general battery test provides a visual indication if the WRU has one or more missing, malfunctioning, or low capacity batteries and provides 45 seconds to correct the problem before proceeding to the remainder of the deployment self-tests.Battery failure If one or both batteries have sub-9000mAh capacities or are not installed, the following occurs:• Solid – A and or B• Flashing – BAT LED flashes for 45 secondsInstall one or two batteries with capacities above 9000 mAh during the 45 second window. The following occurs:• Flashing BAT LED turns off• Battery in use LED (A or B) flashes for approximately 2 seconds• The THD, GEO, GPS, and RAD self-tests are performedTable D–3  WRU LED Indications, Deploying Sequence  (cont.)LED Indicators Summary Description
168 RT System 2 v2.3 Deployment Guide R01.i© 2010-2014 Wireless Seismic, Inc. All rights reserved.D. LED IndicatorsWRU DeployingIf no changes are made to the batteries within the 45 second window, The following occurs:• Flashing BAT LED turns off• Battery in use LED (A or B) flashes for approximately 2 seconds• The THD, GEO, GPS, and RAD self-tests are executedSelf-test starting If a WRU self-test fails, the WRU will continue to the next test. Flashing:•MODE•BAT•GEO•GPS•RADNOTE: Error LEDs remain persistent throughout the self-discovery process and are turned off upon completion. Continue (lay flat to move to next test) To skip a test during the self-test process, tilt the WRU geophone down until you see this triangle of LEDs. Tilt the WRU back to horizontal to continue.Solid:•MODE•GEO•GPSNOTE: The GPS test cannot be skipped.Geophone test in progress Flashing:•MODE•GEONOTE: Performing a vertical geophone down tilt during the geophone test causes the WRU to go into the communications repeater mode. WRU repeaters are used to solve terrain or distance related communication problems between WRUs. Table D–3  WRU LED Indications, Deploying Sequence  (cont.)LED Indicators Summary Description
R01.i RT System 2 v2.3 Deployment Guide 169© 2010-2014 Wireless Seismic, Inc. All rights reserved.D. LED IndicatorsWRU DeployingTHD test failure Solid:•BAT•GEO•GPS•RADNOTE: No LEDs are affected when the THD test starts or when it passes. Geophone test failure GEO SolidNOTE: For a multiple-channel geophone, tests the first channel only.Acquiring GPS fix Flashing:•MODE•GPSNOTE: The WRU will attempt to get a 3-meter GPS lock for up to 15 minutes. During this time, the GPS LED flashes. The WRU will not form until the GPS lock is achieved. If the GPS lock cannot be achieved, form by serial number. GPS test failure GPS SolidGPS fix not foundFor a multiple-channel geophone, tests the first channel only.Neighbor discovery in progress Flashing:•MODE•RADNeighbor discovered Flashing:•A•MODE•BTable D–3  WRU LED Indications, Deploying Sequence  (cont.)LED Indicators Summary Description
170 RT System 2 v2.3 Deployment Guide R01.i© 2010-2014 Wireless Seismic, Inc. All rights reserved.D. LED IndicatorsWRU DeployingIf power is removed from a WRU in the deploying state, the WRU stays in the deploying state and restarts the deploying process when power is restored.After removing both batteries from a deploying WRU, and then replacing BAT A, BAT B, or both, when the first battery is connected, the WRU goes through the power on LED sequence. If both batteries are connected, the battery fuse test is executed. If only one battery is connected, the battery fuse test is skipped. The remainder of the self-tests are then executed. The following table shows the LED power-on sequence for an deploying WRU:No neighbor detected RAD SolidIf this is the first WRU deployed, this is the expected condition. Table D–3  WRU LED Indications, Deploying Sequence  (cont.)LED Indicators Summary Description
R01.i RT System 2 v2.3 Deployment Guide 171© 2010-2014 Wireless Seismic, Inc. All rights reserved.D. LED IndicatorsWRU DeployingTable D–4  WRU LED Indications, Deploying Power-On Sequence LED Indicators Summary DescriptionHard reset (power on) The LEDs light up in clockwise rotation starting with the A battery LED and ending with the A battery LED, B battery LED, or both for 2 seconds. The A and B battery LEDs at the end of the rotation indicate that one or both batteries are above the minimum threshold of 9000mAh. Finally, the MODE LED lights up for approximately 5 seconds indicating that the WRU is verifying its firmware integrity.
172 RT System 2 v2.3 Deployment Guide R01.i© 2010-2014 Wireless Seismic, Inc. All rights reserved.D. LED IndicatorsWRU DeployedD.3 WRU DeployedIf the WRU is already deployed, a vertical tilt has the following effect:iGeophone Down – If Sleeping, takes three to four seconds to wake up. If in Standby or Armed displays the battery status, deployment self-test status, and re-acquires the GPS position.iGeophone Up – All lights light. If placed flat within 5 seconds, the WRU undeploys. The following table shows how the LEDs light up during normal operation with no vertical tilt for a deployed WRU.The following table shows how the LEDs light up during a vertical tilt (geophone down) for a deployed WRU.Table D–5  WRU LED Indications, Deployed WRU, No Geophone Tilt LED Indicators Summary DescriptionUndeployedDead BatteriesSleepingIf no LEDs are on (lit up), it can be one of the following scenarios:• WRU undeployed• Batteries dead•WRU Sleeping• WRU Awake, but unformedNOTE: Battery state is shown in the RT System 2 user interface tables. For example, the Ground Equipment Table.Battery A in use A Flashing:• Battery A in use• WRU formed or Armed Battery B in use B Flashing:• Battery B in use• WRU formed or Armed
R01.i RT System 2 v2.3 Deployment Guide 173© 2010-2014 Wireless Seismic, Inc. All rights reserved.D. LED IndicatorsWRU DeployedTable D–6  WRU LED Indications, Deployed WRU, Geophone Down Tilt LED Indicators Summary DescriptionUndeployedDead BatteriesSleepingIf no LEDs are on (lit up) before tilting the WRU, it can be one of the following scenarios:• WRU undeployed• Batteries dead•WRU Sleeping• WRU Awake, but unformedWhen you do a tilt test (geophone down) on a WRU with no LEDs on, the following may occur:• An Undeployed WRU deploys and begins the self tests• A WRU with dead batteries will continue to display no lit LEDs• A Sleeping WRU goes back to the deployed, unformed state and displays the battery status and any self-tests that failed during deployment (BAT, THD, GEO, GPS, or RAD).• A WRU in the Awake unformed state displays the battery status and any self-tests that failed during deployment (BAT, THD, GEO,GPS, or RAD).NOTE: Battery state is shown in the RT System 2 user interface tables. For example, the Ground Equipment Table.Battery A in use A Flashing:• Battery A in use• WRU formed or Armed NOTE: Only when GPS position occurs at the same time the battery status is displayed.Battery B in use B Flashing:• Battery B in use• WRU formed or Armed NOTE: Only when no self-test failures. Re-acquire GPS position occurs at the same time the battery status is displayed.
174 RT System 2 v2.3 Deployment Guide R01.i© 2010-2014 Wireless Seismic, Inc. All rights reserved.D. LED IndicatorsWRU DeployedThe following table shows how the LEDs light up during a vertical tilt (geophone up) for a deployed WRU.Re-acquire GPS position GPS Solid for up to 15 minutesThe deployed WRU can be in any of the following states:•Unformed•FormedNOTE: The battery status is displayed at the same time the GPS position is re-acquiring.GPS position acquired GPS FlashingThe Deployed WRU is in StandbySelf test failure The LED associated with the failed self-test is solid. All four LEDs are solid only if all four self-tests failed, or the THD self-test fails. The LEDs are visible only during the deployment process, and when the WRU is tilted (geophone down) to check status after the WRU is deployed.Solid:•BAT•GEO•GPS•RADTable D–6  WRU LED Indications, Deployed WRU, Geophone Down Tilt  (cont.)LED Indicators Summary DescriptionTable D–7  WRU LED Indications, Deployed WRU, Geophone Up Tilt LED Indicators Summary DescriptionGeo tilt detectedUndeploy Tilt the WRU with the geophone pointing up. After a few seconds, all of the LEDs light up solid. Place the WRU flat on the ground within five seconds to undeploy the WRU.
R01.i RT System 2 v2.3 Deployment Guide 175© 2010-2014 Wireless Seismic, Inc. All rights reserved.D. LED IndicatorsLIU Power-OnAfter removing both batteries from a deployed WRU, and then replacing BAT A, BAT B, or both, when the first battery is connected, the WRU goes through the power on LED sequence. The WRU transitions to the Awake, unformed state. If the WRU is not formed within 30 minutes, the WRU transitions to the Sleep state.D.4 LIU Power-OnThe LIU LEDs function independently from each other, and there can be a number of combinations of LEDs that are on, off, or flashing. The following list shows the LEDs used to indicate status:iBattery – A, B, BATiPower, Mode – MODEiDiscipline – MODEiCheck Link Status – MODE, 1, 2, 3, and 4iConnection to Central – LNKiGPS Lock – GPSiRadio connection, communication with neighbor – RADThe following table shows the LED power-on sequence for an LIU:Undeploy successful Flashing:•A•MODE•BTable D–7  WRU LED Indications, Deployed WRU, Geophone Up Tilt  (cont.)LED Indicators Summary DescriptionTable D–8  LIU LED Indications, Power-On Sequence LED Indicators Summary DescriptionOff No lights
176 RT System 2 v2.3 Deployment Guide R01.i© 2010-2014 Wireless Seismic, Inc. All rights reserved.D. LED IndicatorsLIU Normal OperationD.5 LIU Normal OperationThe following tables describe the possible Normal Mode LIU Status Indications:i“LIU LED Status Indications, Normal Mode” on page 177i“LIU LED Error Indications, Normal Mode” on page 179Hard Reset LIU The LEDs light up in clockwise rotation starting and ending with the A battery LED in the following cases:• When the batteries are attached• Anytime the unit resets itself• In between updating firmware applicationsThe unit is verifying the integrity of the firmware.MODE Solid for approximately 5 secondsTable D–8  LIU LED Indications, Power-On Sequence  (cont.)LED Indicators Summary Description
R01.i RT System 2 v2.3 Deployment Guide 177© 2010-2014 Wireless Seismic, Inc. All rights reserved.D. LED IndicatorsLIU Normal OperationTable D–9  LIU LED Status Indications, Normal ModeLED Indicators Summary DescriptionOn, Disciplined to GPSChecking firmwareMODE solidThe MODE LED indicates that the integrity of the downloaded firmware is being verified.Battery A in use A solidIndicates Battery A in use powering LIU. Battery Voltage is above depleted threshold. Battery B in use B solidIndicates Battery B in use powering LIU. Battery Voltage is above depleted threshold. LIU connected to Central LNK solidGPS lock GPS solidGPS disciplined Flashing:• GPS flashes in the 1 s rhythm of the PPS• MODE flashes in the 1 s rhythm of the PPS
178 RT System 2 v2.3 Deployment Guide R01.i© 2010-2014 Wireless Seismic, Inc. All rights reserved.D. LED IndicatorsLIU Normal OperationFormed RAD solidNormal Solid:•A/B •BAT • LNK (connected)•RAD (formed)Flashing:•MODE •GPS • LNK (disconnected)Main (ARM) processor is upgrading its own firmware BAT flashingMain (ARM) processor is upgrading the Power Control (XMEGA) processor firmwareLNK flashingMain (ARM) processor is upgrading the Radio processor firmwareRAD flashingTable D–9  LIU LED Status Indications, Normal Mode (cont.)LED Indicators Summary Description
R01.i RT System 2 v2.3 Deployment Guide 179© 2010-2014 Wireless Seismic, Inc. All rights reserved.D. LED IndicatorsLIU Normal OperationTable D–10  LIU LED Error Indications, Normal ModeLED Indicators Summary DescriptionOn, no GPS discipline MODE flashing every 1 secondSingle battery failureBattery B in useBattery A below threshold or disconnectedA:•Off, or• 4 long flashes, then off (On 4.5s, off 2s) or• GPS PPS flashB SolidBAT:• 4 long flashes, then off (On 4.5s, off 2s)Single battery failureBattery A in useBattery B below threshold or disconnectedA SolidB:•Off, or• 4 long flashes, then off (On 4.5s, off 2s) or• GPS PPS flashBAT:• 4 long flashes, then off (On 4.5s, off 2s)Both batteries below threshold–OR–One below threshold and one disconnectedA & B:•Off, or• 4 long flashes, then off (On 4.5s, off 2s) or• GPS PPS flashesBAT:• 4 long flashes, then off (On 4.5s, off 2s)No IP Address acquired LNK offLIU has IP Address, but no communications with CentralLNK flashing
180 RT System 2 v2.3 Deployment Guide R01.i© 2010-2014 Wireless Seismic, Inc. All rights reserved.D. LED IndicatorsFirmware UpgradeD.6 Firmware UpgradeThe following table describes the possible WRU and LIU LED indications during firmware upgrade:No GPS lock GPS offNo GPS or less than 3 satellitesGPS lock, not disciplined GPS onGPS lock, but not disciplinedTable D–10  LIU LED Error Indications, Normal Mode (cont.)LED Indicators Summary DescriptionTable D–11  WRU and LIU LED Status Indications, Firmware UpgradeLED Indicators Summary DescriptionFirmware upgrade MODE Solid for approximately 5 secondsDuring firmware upgrade, the MODE LED indicates that each processor's new firmware is being verified.
R01.i RT System 2 v2.3 Deployment Guide 181© 2010-2014 Wireless Seismic, Inc. All rights reserved.D. LED IndicatorsFirmware UpgradeFirmware upgrade BAT FlashingThe main processor is saving the new firmware for all processors to non-volatile memory.The power control processor's firmware is being upgradedGEO/LNK Flashing for approximately 15 secondsThe Radio processor's firmware is being upgraded RAD Flashing for approximately 1-2 secondsTable D–11  WRU and LIU LED Status Indications, Firmware Upgrade (cont.)LED Indicators Summary Description
RT System 2 v2.3 182  Deployment Guide R01.i© 2010-2014 Wireless Seismic, Inc. All rights reserved.EE. Weighted BaseThis section describes the mast that uses weights to maintain stability.E.1 SpecificationsTripod Weight = 50 lbs (22.73 kg)Minimum mast height = 53” (includes 6” for mounting)Base size = 48” (1.2m) x 48” (1.2m)Supports up to 12 – 16” x 8” blocksPre-galvanized steel frameAccepts up to 2.5” mast (not included)Figure E–1  Weighted Mast
R01.i RT System 2 v2.3 Deployment Guide 183© 2010-2014 Wireless Seismic, Inc. All rights reserved.E. Weighted BaseHardware SuppliedE.2 Hardware SuppliedThe following hardware is supplied with the tripod mast:i4 - Bolt, Carriage 1/4 - 20 x 3/4"i12 - Bolt, Carriage 1/4 - 20 x 5/8"i4 - Bolt, 1/4 - 20 x 3/4" Hex Headi4- Bolt, 1/4 - 20 x 1/2" Hex Headi24-Nut, 1/4 - 20i24 - Lock washer, 1/4 Int. toothE.3 Assembly InstructionsThis section provides instructions and illustrations for assembly of the tripod.To assemble the tripod:1Assemble one 244 Flange to the Center Support Plate using four 1/4-20 x 3/4" carriage Bolts, Lock washers and Hex Nuts. Make sure to assemble the Bolts with the Heads on the underside of the frame. Hex Nut should be on the top side of the frame. 2 Assemble Base Frame and Center Support Plate using twelve 1/4-20 x 5/8" carriage Bolts, Lock washers and Hex Nuts. Make sure to assemble the Bolts with the Heads on the underside of the frame. Hex Nut should be on the top side of the frame.3Assemble the four (4) Braces to the upper support flange using four 1/4-20x3/4 Hex Head Bolts, Lock washers and Nuts.4Assemble the other end of the braces to the base frame using the four (4) 1/4-20 x 1/2" Hex Head Bolts, Lock washers, and Nuts.5Insert Bolts into upper and lower flange.6Slide the mast (not included) into position and tighten securely and weigh.Wade Antenna Ltd., Ontario, CanadaFigure E–2  Tripod Assembly, Front View
RT System 2 v2.3 184  Deployment Guide R01.i© 2010-2014 Wireless Seismic, Inc. All rights reserved.FF. Using a CompassThis chapter describes how to use a sighting compass. A sighting compass has the same features as a baseplate compass, but adds a vertical mirror that allows you to view the compass dial and the landmark at the same time. For a in-depth descriptions of using a compass with a map and setting the declination on a compass see the following links:ihttp://www.compassdude.com/default.shtmlihttp://www.compassdude.com/compass-declination.shtmlihttp://www.rei.com/learn/expert-advice/navigation-basics.htmlihttp://www.thecompassstore.com/howtouseyour.htmlA compass needle points to the magnetic north pole which is not the same as true or geographic north. The difference between magnetic and true north is called magnetic declination. The declination value depends on your actual location on the Earth. Over time, as the Earth’s magnetic field shifts, the declination values also shift. Maps are drawn with true north at the top edge. When using a compass to navigate or locate objects, you must adjust the readings to account for the angular difference between true north ( ღ) and magnetic north (MN). The declination value is marked on topographical maps as shown in the following figure:Figure F–1  Sighting Compass (70-0067)
R01.i RT System 2 v2.3 Deployment Guide 185© 2010-2014 Wireless Seismic, Inc. All rights reserved.F. Using a CompassHowever, because of the dynamic nature of the Earth’s magnetic field, old maps are inaccurate. To obtain the most recent declination values, enter your map location at the following link:http://www.ngdc.noaa.gov/geomag-web/#declinationTo locate an object using a map and a compass:1Place the long edge of the compass baseplate on the map, connecting the desired start and end points. For example, the start point could be where you are standing [A], and the end point [B] is where you want to locate the backhaul mast. The Direction of Travel arrow should point towards the end point (mast location). 2While holding the compass on the map, turn the Degree Dial until the Meridian / Orienting Lines are parallel with the Meridian lines on the map. This is the same as turning the Degree Dial until the Orienting Arrow points to north on the map. Figure F–2  Declination Indication on MapNOTE Placing magnetic objects near a compass can cause an incorrect reading (deviation). Examples include:• Objects that contain steel and iron such as pocket knives, belt buckles, vehicles, railroad tracks, and ore deposits in the Earth• Objects that use magnets such as stereo speakers• Electrical current in cables and overhead lines
186 RT System 2 v2.3 Deployment Guide R01.i© 2010-2014 Wireless Seismic, Inc. All rights reserved.F. Using a Compass3Adjust for declination. ƔIf you have an adjustable compass – Move the Orienting Arrow to the right or left by the declination number. When you align the magnetic needle with the Orienting Arrow, the declination is accounted for. ƔIf you do not have an adjustable compass – Mark the declination on your compass with a piece of tape. Align the magnetic needle with the tape mark. ƔAdjust the Orienting Arrow to the left or right. For example:ŹFor a declination of 0, no adjustment is necessary. ŹFor a declination of 9 (9 degrees East), move the Orienting Arrow (or place a tape mark) to the right 9 degrees.ŹFor a declination of -9 (9 degrees West), move the Orienting Arrow (or place a tape mark) to the left 9 degrees.Figure F–3  Compass and Map
R01.i RT System 2 v2.3 Deployment Guide 187© 2010-2014 Wireless Seismic, Inc. All rights reserved.F. Using a Compass4Pick up the compass and adjust the cover so the angle of the cover to the base is between 45 and 70 degrees. 5Hold the base of the compass in the palm of your hand. Keep the compass level. Turn your entire body and the compass until the red end of the Magnetic Needle is aligned with the red end (north end) of Orienting Arrow. 6While holding the compass at eye level, keep the compass level and align your destination with the sight notch on the top of the case.7Ensure that the sighting line in the mirror passes through the center of the compass wheel.Figure F–4  Compass Adjusted for DeclinationFigure F–5  Compass Adjusted for Declination
RT System 2 v2.3 188  Deployment Guide R01.i© 2010-2014 Wireless Seismic, Inc. All rights reserved.GG. Rope KnotThis chapter shows how to tie a taut-line hitch knot. This loop knot can be adjusted to loosen or tighten a line, yet holds under a load. This knot is commonly used to secure tent lines and loads on vehicles. It is the recommended knot for securing the RT System 2 guy rope mast.The following link provides a short video example:http://www.sailingcourse.com/videos/taut_line_hitch.htmFigure G–1  Tying the Taut-line Hitch Knot
RT System 2 v2.3 189  Deployment Guide R01.i© 2010-2014 Wireless Seismic, Inc. All rights reserved.HH. Country CodesThis chapter provides a quick-reference to the ISO 3166 country codes.Table H–1  ISO 3166 Country CodesName CodeAfghanistan 004Åland Islands 248Albania 008Algeria 012American Samoa 016Andorra 020Angola 024Anguilla 660Antarctica 010Antigua and Barbuda 028Argentina 032Armenia 051Aruba 533Australia 036Austria 040Azerbaijan 031Bahamas (the) 044Bahrain 048Bangladesh 050Barbados 052Belarus 112Belgium 056Belize 084Benin 204Bermuda 060Bhutan 064Bolivia, Plurinational State of 068Bonaire, Sint Eustatius and Saba 535Bosnia and Herzegovina 070Botswana 072Bouvet Island 074Brazil 076British Indian Ocean Territory (the) 086Brunei Darussalam 096Bulgaria 100Burkina Faso 854Burundi 108Cambodia 116Cameroon 120Canada 124Cape Verde 132Cayman Islands (the) 136Central African Republic (the) 140Chad 148Chile 152China 156Christmas Island 162Cocos (Keeling) Islands (the) 166Colombia 170Comoros 174Congo 178Table H–1  ISO 3166 Country CodesName Code
H. Country Codes190 RT System 2 v2.3 Deployment Guide R01.i© 2010-2014 Wireless Seismic, Inc. All rights reserved.Congo (the Democratic Republic of the) 180Cook Islands (the) 184Costa Rica 188Côte d'Ivoire 384Croatia 191Cuba 192Curaçao 531Cyprus 196Czech Republic (the) 203Denmark 208Djibouti 262Dominica 212Dominican Republic (the) 214Ecuador 218Egypt 818El Salvador 222Equatorial Guinea 226Eritrea 232Estonia 233Ethiopia 231Falkland Islands (the) [Malvinas] 238Faroe Islands (the) 234Fiji 242Finland 246France 250French Guiana 254French Polynesia 258French Southern Territories (the) 260Gabon 266Gambia (The) 270Table H–1  ISO 3166 Country CodesName CodeGeorgia 268Germany 276Ghana 288Gibraltar 292Greece 300Greenland 304Grenada 308Guadeloupe 312Guam 316Guatemala 320Guernsey 831Guinea 324Guinea-Bissau 624Guyana 328Haiti 332Heard Island and McDonald Islands 334Holy See (the) [Vatican City State] 336Honduras 340Hong Kong 344Hungary 348Iceland 352India 356Indonesia 360Iran (the Islamic Republic of) 364Iraq 368Ireland 372Isle of Man 833Israel 376Italy 380Jamaica 388Table H–1  ISO 3166 Country CodesName Code
H. Country CodesR01.i RT System 2 v2.3 Deployment Guide 191© 2010-2014 Wireless Seismic, Inc. All rights reserved.Japan 392Jersey 832Jordan 400Kazakhstan 398Kenya 404Kiribati 296Korea (the Democratic People's Republic of) 408Korea (the Republic of) 410Kuwait 414Kyrgyzstan 417Lao People's Democratic Republic (the) 418Latvia 428Lebanon 422Lesotho 426Liberia 430Libya 434Liechtenstein 438Lithuania 440Luxembourg 442Macao 446Macedonia (the former Yugoslav Republic of) 807Madagascar 450Malawi 454Malaysia 458Maldives 462Mali 466Malta 470Marshall Islands (the) 584Martinique 474Mauritania 478Table H–1  ISO 3166 Country CodesName CodeMauritius 480Mayotte 175Mexico 484Micronesia (the Federated States of) 583Moldova (the Republic of) 498Monaco 492Mongolia 496Montenegro 499Montserrat 500Morocco 504Mozambique 508Myanmar 104Namibia 516Nauru 520Nepal 524Netherlands (the) 528New Caledonia 540New Zealand 554Nicaragua 558Niger (the) 562Nigeria 566Niue 570Norfolk Island 574Northern Mariana Islands (the) 580Norway 578Oman 512Pakistan 586Palau 585Palestine, State of 275Panama 591Table H–1  ISO 3166 Country CodesName Code
H. Country Codes192 RT System 2 v2.3 Deployment Guide R01.i© 2010-2014 Wireless Seismic, Inc. All rights reserved.Papua New Guinea 598Paraguay 600Peru 604Philippines (the) 608Pitcairn 612Poland 616Portugal 620Puerto Rico 630Qatar 634Réunion 638Romania 642Russian Federation (the) 643Rwanda 646Saint Barthélemy 652Saint Helena, Ascension and Tristan da Cunha 654Saint Kitts and Nevis 659Saint Lucia 662Saint Martin (French part) 663Saint Pierre and Miquelon 666Saint Vincent and the Grenadines 670Samoa 882San Marino 674Sao Tome and Principe 678Saudi Arabia 682Senegal 686Serbia 688Seychelles 690Sierra Leone 694Singapore 702Table H–1  ISO 3166 Country CodesName CodeSint Maarten (Dutch part) 534Slovakia 703Slovenia 705Solomon Islands (the) 090Somalia 706South Africa 710South Georgia and the South Sandwich Islands 239South Sudan  728Spain 724Sri Lanka 144Sudan (the) 729Suriname 740Svalbard and Jan Mayen 744Swaziland 748Sweden 752Switzerland 756Syrian Arab Republic (the) 760Taiwan (Province of China) 158Tajikistan 762Tanzania, United Republic of 834Thailand 764Timor-Leste 626Togo 768Tokelau 772Tonga 776Trinidad and Tobago 780Tunisia 788Turkey 792Turkmenistan 795Table H–1  ISO 3166 Country CodesName Code
H. Country CodesR01.i RT System 2 v2.3 Deployment Guide 193© 2010-2014 Wireless Seismic, Inc. All rights reserved.Turks and Caicos Islands (the) 796Tuvalu 798Uganda 800Ukraine 804United Arab Emirates (the) 784United Kingdom (the) 826United States (the) 840United States Minor Outlying Islands (the) 581Uruguay 858Uzbekistan 860Vanuatu 548Venezuela, Bolivarian Republic of  862Viet Nam 704Virgin Islands (British) 092Virgin Islands (U.S.) 850Wallis and Futuna 876Western Sahara* 732Yemen 887Zambia 894Zimbabwe 716Table H–1  ISO 3166 Country CodesName Code
RT System 2 v2.3 194  Deployment Guide R01.i© 2010-2014 Wireless Seismic, Inc. All rights reserved.II. FrançaisCe chapitre fournit des informations sur le suivant :i“Batteries” sur la page 194i“l'information juridique” sur la page 200I.1 BatteriesCe chapitre fournit des informations sur les batteries utilisées dans le système RT System 2 de Wireless Seismic, Inc. I.1.1 Batteries au lithium-ionCette section fournit des informations sur les caractéristiques, l'utilisation et la manipulation des batteries au lithium-ion. Reportez-vous aux sections suivantes pour en savoir plus:Ɣ“Spécifications” on page 194Ɣ“Directives en matière de manipulation et de sécurité” on page 195Ɣ“Transport” on page 196Ɣ“Entreposage” on page 198I.1.1.1 SpécificationsLe RT System 2 utilise une ou deux batteries au lithium-ion intelligentes et personnalisées, dotées d'un circuit de charge autonome qui protège les batteries contre les surcharges, décharges, courts-circuits ou changements extrêmes de température.Le tableau suivant indique les spécifications des batteries:Tableau I–1  Spécifications des batteries au lithium-ion Élément Description ValeurTension Nominale 3,7 V c.c.Arrêt 2,8 V c.c.Charge complète (90 %) 4,1 V c.c.Tension de charge excessive 4,28 V c.c.Tension de décharge excessive 2,80 V c.c.Courant Courant de charge maximum 2 AConsommation, mode actif 4,2 mA maximumConsommation, mode veille 66 PA maximumCharge complète (90 %) mAh Environ 12 000 mAh à la tension nominale
R01.i RT System 2 v2.3 Deployment Guide 195© 2010-2014 Wireless Seismic, Inc. All rights reserved.I. FrançaisBatteriesI.1.1.2 Directives en matière de manipulation et de sécuritéRespecter les directives suivantes en matière de manipulation et de sécurité :iSi un bloc-batterie présente une fuite de liquides, ne pas toucher les liquides. Jeter le bloc-batterie en cas de fuite. En cas de contact oculaire avec du liquide, ne pas se frotter les yeux. Rincer immédiatement les yeux avec de l'eau pendant au moins 15 minutes, en soulevant les paupières supérieures et inférieures jusqu'à ce qu'il n'y ait plus de trace de liquide. Consulter un médecin. iNe pas démonter, écraser ou percer une batterieiNe pas court-circuiter les contacts externes d'une batterieiNe pas jeter une batterie dans le feu ou l'eauiNe pas exposer une batterie à des températures supérieures à 60 °C (140 °F)iMaintenir la batterie à l'écart des enfantsiÉviter d'exposer la batterie à des vibrations ou chocs excessifsiNe pas utiliser une batterie endommagéeiLes blocs-batteries au lithium-ion DOIVENT être entièrement déchargés avant leur éliminationCharge complète (90 %) mWh Environ 44 400 mWh à la tension nominaleCapacité 48,8 wattheuresConnecteur 5 brochesDEL Une DEL qui indique l'état de charge lors de la connexion à la station de charge, de la manière suivante :•Vert : chargé• Rouge : en train de charger• Orange : phase transitionnelle entre l'état de chargement et l'état chargé, ou dépassement des limites de la température de chargeÉtiquette Une étiquette indiquant le numéro de série sous forme de code à barresTempérature Fonctionnement De -40°C à +85°CChargement De -5°Cà+45°CEntreposage à température ambiente • De -20°C à +45°C durant une période maximum d'un mois• De -20°C à +35°C durant 6 mois maximum ; passé ce délai, les blocs-batteries doivent être rechargés à plus de 50 % de leur capacitéTableau I–1  Spécifications des batteries au lithium-ion  (cont.)Élément Description Valeur
196 RT System 2 v2.3 Deployment Guide R01.i© 2010-2014 Wireless Seismic, Inc. All rights reserved.I. FrançaisBatteriesiBien qu'il puisse exister des restrictions locales ou nationales, les batteries au lithium-ion sont considérées comme des « déchets universels non dangereux » par le gouvernement fédéral. Il existe des restrictions qui s'appliquent à ceux qui gèrent de grandes quantités de déchets universels ; celles-ci définissent l'étiquetage, le confinement, etc. Dans la mesure du possible, les batteries doivent être déchargées avant de les jeter. Les conducteurs/contacts de batterie doivent être fixés de manière à éviter un court-circuit accidentel. Chaque bloc-batterie doit être placé dans un sac en plastique.iLe recyclage est encouragé lorsqu'il est réalisable. Les batteries contiennent des matériaux recyclables et sont acceptées par plusieurs entreprises de recyclage de batteries. Reportez-vous à l'un des éléments suivants pour obtenir plus d'informations sur le recyclage et l'élimination :Ɣhttp://www.swe.comƔhttp://www.rbrc.orgƔhttp://www.call2recycle.orgƔ1-800-8-BATTERY Ɣ1-877-2-RECYCLEI.1.1.3 TransportAux États-Unis, les expéditions de grandes quantités de batterie au lithium-ion (plus de 24 piles ou 12 batteries par colis) sont réglementées comme des matières dangereuses (classe 9) par le gouvernement fédéral et sont soumises aux règlements décrits ci-après :iCode of Federal Regulations, Title 49 Transportation. http://ecfr.gpoaccess.gov/cgi/t/text/text-idx?sid=92868a82add6feba6afa796572133179&c=ecfr&tpl=/ecfrbrowse/Title49/49tab_02.tpliInternational Air Transport Association (IATA)http://www.iata.org/whatwedo/cargo/dangerous_goods/pages/lithium_batteries.aspxLes batteries ne peuvent être expédiées par voie terrestre que si toutes les conditions suivantes sont satisfaites : iLa boîte utilisée satisfait le test de chute de 1,2 m (boîte classée « UN ») de boîte d'emballageiLes bornes de bloc-batterie sont protégées pour éviter un court-circuitiLe poids brut ne dépasse pas 30 kg (66 livres) iL'emballage extérieur porte l'étiquette requise en vigueur. La figure suivante en montre un exemple.
R01.i RT System 2 v2.3 Deployment Guide 197© 2010-2014 Wireless Seismic, Inc. All rights reserved.I. FrançaisBatteriesLes batteries ne peuvent être expédiées par voie aérienne que si toutes les conditions suivantes sont satisfaites :iLa boîte utilisée satisfait le test de chute de 1,2 m (boîte classée « UN ») de boîte d'emballageiLes bornes de bloc-batterie sont protégées pour éviter un court-circuitiLe poids brut de chaque colis ne dépasse pas 10 kg (22 livres) iL'emballage extérieur porte l'étiquette requise en vigueur. La figure précédente en montre un exemple (“Example Battery Shipping Label” on page 197).Exemple I–1  Example Battery Shipping LabelREMARQUELes informations contenues dans le présent document ont pour but de fournir une connaissance générale des règlements s'appliquant aux batteries. Elles ne sont pas exhaustives, et les conditions mentionnées dans ce document peuvent avoir changées. Rien dans le présent chapitre ou dans le Guide de déploiement ne constitue un avis juridique ou est destiné à répondre aux problèmes juridiques, de conformité, ou réglementaires spécifiques qui peuvent survenir dans des circonstances particulières. Le présent chapitre et le Guide de déploiement ne sont pas destinés à remplacer les règlements officiels en vigueur concernant l'emballage et l'expédition de matières dangereuses ou un conseil juridique indépendant sur   c es questions. Vous êtes seul responsable du respect de toutes les lois, règlements et autres exigences. Veuillez vous reporter à une copie officielle de la version en vigueur de ces documents pour obtenir les dernières informations.
198 RT System 2 v2.3 Deployment Guide R01.i© 2010-2014 Wireless Seismic, Inc. All rights reserved.I. FrançaisBatteriesI.1.1.4 EntreposageUn entreposage et un entretien adéquats des batteries au lithium-ion est indispensable pour optimiser leur durée de vie utile et éviter une défaillance catastrophique. Respecter les précautions suivantes en matière d'entreposage :iRetirer les batteries de l'unité distante sans fil avant l'entreposageiTempérature d'entreposage recommandée des batteries au lithium-ion :ƔDe -20°C à +45°C durant une période maximum d'un moisƔDe -20°C à +35°C durant 6 mois maximum ; passé ce délai, les blocs-batteries doivent être rechargés à plus de 50 % de leur capacité ƔL'entreposage à basses températures ralentit la décharge naturelle et la perte de capacité au fil du temps. Entreposer les batteries à 25°C ou moins si possibleiNiveaux de charge d'entreposage recommandés :ƔCharger (ou décharger) les batteries à un niveau de charge de 30 % à 50 % avant de les entreposer. Des niveaux de charge inférieurs ou supérieurs peuvent réduire la durée de vie des batteries.ƔNe jamais entreposer des batteries entièrement déchargées, sauf en cas d'élimination.ƔUn chargement périodique est nécessaire pour maintenir une charge de 30 % à 50 % en cas d'entreposage de longue duréeiEntreposer les batteries dans un endroit bien aéréiNe pas laisser les batteries inutilisées pendant de longues durées, qu'elles soient dans le produit ou placées en entreposage. Si une batterie n'a pas été utilisée pendant 6 mois, vérifier l'état de charge et charger ou éliminer la batterie, le cas échéant.iVérifier régulièrement l'état de charge de la batterieiEnvisager le remplacement de la batterie par une nouvelle en cas de constat d'une des conditions suivantes :ƔL'autonomie de la batterie descend en dessous d'environ 80 % de son autonomie initialeƔLe temps de charge de la batterie augmente sensiblementI.1.2 Chargement des batteries au lithium-ionCette section décrit les précautions de chargement et présente le chargeur de batterie. I.1.2.1 Précautions de chargementRespecter les précautions de chargement suivantes :iAvant de la charger, inspecter la batterie pour détecter les signes éventuels de dommages sur le boîtier ou les connecteurs susceptibles de créer un court-circuit.iLa batterie peut être chargée dans la plage de température de 0°Cà+45°C. En cas de chargement de la batterie en dehors de cette plage, la batterie peut devenir très chaude ou se rompre.iÊtre absolument sûr de l'utilisation d'une source de 5 V lors du chargement de la batterie.iPrendre soin de charger les batteries sur une surface ininflammable. iNe pas charger les batteries à proximité d'objets ou de liquides inflammables.iConserver un extincteur à poudre chimique de classe C à proximité.iNe pas continuer de recharger la batterie si elle ne se recharge pas dans le temps de chargement spécifié.iNE JAMAIS laisser une batterie au lithium-ion sans surveillance lorsqu'elle est en train de charger.
R01.i RT System 2 v2.3 Deployment Guide 199© 2010-2014 Wireless Seismic, Inc. All rights reserved.I. FrançaisBatteriesI.1.2.2 Chargeur de batterieLe chargeur de batterie au lithium-ion est conçu pour fonctionner à partir d'une ligne de service simple 120 V c.a., 10 A.Le bloc d'alimentation servant à charger le bloc-batterie fournit une tension régulée de 5 V c.c.Exemple I–2  Chargeur de batterieExemple I–3  Étiquette avec numéro de série et voyant DEL
200 RT System 2 v2.3 Deployment Guide R01.i© 2010-2014 Wireless Seismic, Inc. All rights reserved.I. Françaisl'information juridiqueI.2 l'information juridiqueI.2.1 Conformité avec les règles et règlements de la FCCLa Federal Communications Commission (FCC) règlemente l'utilisation d'antennes dans l'article suivant : Code of Federal Regulations – Title 47, Part 15 – Radio Frequency Devices, Subpart C – Intentional Radiators, Section 15.203 Antenna Requirement. Lorsqu'il est utilisé comme prévu, le RT System 2 respecte les conditions de l'article 15.203 de la FCC et d'Industrie Canada CNR-Gen 7.1.2 de la manière suivante :iLes antennes du RT System 2 doivent être installées et manipulées par des professionnels spécifiquement désignés pour cela.iLes changements ou modifications non expressément approuvés par Wireless Seismic, Inc. peuvent annuler l'autorisation de l'utilisateur d'utiliser l'équipement.  iLe système RT 2 doit être utilisé uniquement avec les antennes fournies (Tableau I–2)attachées à l’unité distante sans fil ou WRU (tous les modèles) ou à l’unité d’interface de ligne ou LIU (tous les modèles) avec un connecteur (fileté ou HPQN) mâle de type N.PRUDENCELe risque d'explosion si la batterie est remplacée par un type incorrect. Débarrassez-vous utilisé batteries selon les instructions.REMARQUECet équipement a été testé et jugé conforme aux limites fixées pour un appareil numérique de classe A, conformément à la partie 15 des règles de la FCC. Ces limites sont conçues pour fournir une protection raisonnable contre les interférences nuisibles lorsque l'équipement est utilisé dans un environnement commercial. Cet équipement génère, utilise et peut émettre l'énergie des fréquences radio et, s'il n'est pas installé et utilisé conformément au mode d'emploi, peut causer des interférences nuisibles avec les communications radio. Le fonctionnement de cet équipement dans une zone résidentielle est susceptible de provoquer des interférences nuisibles, auquel cas l'utilisateur devra corriger les interférences à ses propres frais.REMARQUEEn vertu des règlementations d’Industrie Canada, cet émetteur radio peut être utilisé uniquement à l’aide d’une antenne de type et de gain maximum (ou inférieur) approuvés pour l’émetteur par Industrie Canada.  Pour réduire les interférences radio éventuelles avec d’autres utilisateurs, le type et le gain de l’antenne doivent être choisis de sorte que la puissance isotrope rayonnée équivalente (p.i.r.e.) ne dépasse pas la valeur nécessaire pour établir une communication réussie.
R01.i RT System 2 v2.3 Deployment Guide 201© 2010-2014 Wireless Seismic, Inc. All rights reserved.I. Françaisl'information juridiqueL'autorisation d'équipement de FCC a été accordée comme suit :iLe 5Mbps unité d'interface de ligne a reçu l'autorisation d'équipement.iLe 5Mbps unité lointaine sans fil a reçu l'autorisation d'équipement.I.2.2 Industrie Canada ConformitéL’unité distante sans fil (WRU) fournie avec ce guide a obtenu l’approbation d’Industrie Canada (IC) ainsi que la certification en vertu de l’édition 8 de la norme RSS-210 et de l’édition 4 de la norme RSS-102.Cet appareil numérique de la classe A est conforme à la norme NMB-003 du Canada.L’unté d’interface de ligne (LIU) fournie avec ce guide a obtenu l’approbation d’Industrie Canada (IC) ainsi que la certification en vertu de l’édition 8 de la norme RSS-210 et de l’édition 4 de la norme RSS-102.Cet appareil numérique de la classe A est conforme à la norme NMB-003 du Canada.Cet appareil est conforme avec I'industrie Canada licence exemptes des normes. Son fonctionnement est soumis aux deux conditions suivantes :iCe dispositif ne peut causer des interférences, etiCe dispositif doit accepter toute interférence, y compris les interférences qui peuvent causer un mauvais fonctionnement du dispositif.REMARQUECet émetteur radio a été approuvé par Industrie Canada pour fonctionner avec les types d’antenne énumérés ci-dessous. Le gain maximum permis et l’impédance d’antenne requise pour chaque antenne sont indiqués.  Les types d’antenne non inclus dans cette liste, ayant un gain supérieur au gain maximum indiqué pour le type en question, sont strictement interdits pour ce dispositif.Tableau I–2  Spécifications des antennes Modèle Fréquence (MHz) Gain Maximal Bande passante verticale Poids Dimensions (longueur x diamètre)WSI 65-0204/65-0264(antenna standard) 2400 5,5 dBi (50 ohms) 25° 0.4 lbs0.2 kg 32 x 0,6 po810.5 x 15 mmWSI 65-0091(extenseur standard) 2400 0 dBi s.o. 0.6 lbs0.3 kg 30 x 0,7 po762 x 18,5 mmPRUDENCEAfin de se conformer aux normes de la matière d'exposition auxradiofréquences (RF), les unités RT System 2 doivent être installées de manière à garder en permanence une distance minimale de 20 cm entre la ou les antennes et le corps de toute personne en mode de fonctionnement normal.
202 RT System 2 v2.3 Deployment Guide R01.i© 2010-2014 Wireless Seismic, Inc. All rights reserved.I. Françaisl'information juridiqueI.2.3 Acquiescement de CEL’unité distante sans fil (WRU) et l’unité d’interface de ligne (LIU) fournies avec ce guide sont conformes aux directives applicables de l’UE pour la marque de Conformité européenne (CE). La marque suivante est apposée sur chaque unité.Exemple I–4  Marque de CE
RT System 2 v2.3 203  Deployment Guide R01.i© 2010-2014 Wireless Seismic, Inc. All rights reserved.IndexNumerics12 V DC 3919 dBi directional antenna 1495.8 GHz band 3856-0032 INTL 7156-0035 US 716 dBi antenna 14965-0091 1890-0026 1090-0028 1090-0032 1090-0039 10Aaccess point radio 67Acquiring GPS fix 169anchor plate 23antennaattach 18bracket 56connecting 18extender 18extenders 11specifications 39, 44, 145antennas 39, 144radio 44anti-tipping 23armored cable 59assemblethe backhaul 50the ground equipment 16auto-power-leveling 39BB 169, 175backhaul 26, 31components 31masts 49power requirements 39Backpack Kit 31base 49, 51tips 50batteriesattach 16batterycharge time 12charger 142charger location 12charging 142failure 179fuse test failure 166handling and safety guidelines 139latch 16remove 136shipments 140specifications 138storage 141Battery A in use 172, 173Battery B in use 172, 173battery failure 179browser pop-ups 121Bucket Brigade 26CcableArmored Ethernet 45clamp 55Ethernet 45LIU to Battery 45LIU to NanoStation radio 45LIU-to-PC 45RF Extender 45Shielded Ethernet 45cables 59, 63central 31clamps 63color-coded 67compass 184contact 10Continue 168country codes for radios 71CSS 27custom number of recorder radios 119Ddata flow 28declination 184deployat actual location 14deviation 185disassemble the WRU 136discharge 138discover and configure the radios 71, 106Dummy Batteries 11Eelbow connector 59Elevation Profile 77, 113errorGeophone failure 169indicators 163No GPS fix 169No neighbor detected 170Self test failure 174Error LEDs 168Ethernet cablenon-powered 80powered 80extreme temperature charging 138FFCC 144Section 15.203 144Fiber Backhaul Kit 32, 45fiber cables 68fiber optic cable 38figureTripod Assembly – Front View 183final speed test 119firmwareupgrade 181Formed 178four-line, dual-backhaul line 29frequencyInternational 71United States of America 71fuse test failure 166
IndexGR01.i RT System 2 v2.3 Deployment Guide 204© 2010-2014 Wireless Seismic, Inc. All rights reserved.Ggeographic north 184geophone 17Geophone test in progress 168Global Mapper 77Google Earth 77, 113GPS acquire position 21antenna 59disciplined 177error 169LED flashing 21lock 21, 177lock, not disciplined 180no discipline 179no lock 180green-to-green 59ground 63equipment 11wire 59, 63ground equipmentassemble 16guy lines 60, 61ring 54, 55, 56Hhelp 10hopping 26hose clamp 52IIndustrial, Scientific, and Medical radio band 27Industry Canada RSS-Gen 7.1.2 144install and troubleshoot the radios 78ISM 27ISO 3166-1 71LLED dead batteries 164, 166, 172, 173reset pattern 176sleeping 164, 166, 172, 173status 163undeployed 164, 166, 172, 173line radio 39, 52kit 32line station 31LIU 38A, flashing 179A, solid 177, 178all off 175B, flashing 179B, solid 177, 178BAT, flashing 178, 179BAT, solid 178Disciplined to GPS 177GPS, flashing 177, 178, 179GPS, off 180GPS, solid 177, 180hard reset 176LEDs 175LNK, flashing 178, 179LNK, off 179LNK, solid 177, 178MODE, flashing 177, 178, 179MODE, solid 177power on LED rotation 176RAD, flashing 178RAD, solid 178LIU connected to Central 177LIU Kit 31locate an object using a map and a compass 185loop knot 188Mmagneticnorth 184objects near a compass 185mast 49, 51, 61, 62, 182assemble 54collar 60kit 31masts 49modifications 144NNeighbordiscovered 169discovery in progress 169no communications with Central 179GPS discipline 179GPS lock 180IP Address 179node 26Oobstructions 50one recorder, multiple line station radios 117overcharge 138Ppendant link 72pendant radio connection 96pendant radio link connections 95PoE 27injector 27switch 27Point-to-Multipoint 26Point-to-Point 26pole pairs 67power off WRU 135Power over Ethernet 27power-leveling 39private network 72, 107RradioAccess Point (A) 67configuration 70configuration files 71, 106configure 117country codes 71create an Elevation Profile 77credentials 74default IP Address 73error message 71frequencies 105install and troubleshoot 115label 67link to recording truck 72location plan 76multiple line station 117one recorder 117pairs 67prepare 70, 104recorder 119redundant recorder 118replacing 90set power level 97
IndexS205 RT System 2 v2.3 Deployment Guide R01.i© 2010-2014 Wireless Seismic, Inc. All rights reserved.shielding 85speed test 80Station (S) 67upload configuration file 75upload new firmware 90version 70versions 105recorder 31radio 43Recorder Radio Kit 33, 34recording truck 31recording truck connectionfiber cable 92optimal angle pendant to line 94radio link (pendant) 93redundant recorder radio 118relay 26remote 31remove battery 136repeater 19rolling the backhaul 86run the speed test 82, 120Sself test 168fails 22failure 21in progress 168set the PN radio power level 97short circuit 138single-backhaul line 28skip a self-test 22a test 168slope 50specificationsantenna 39, 44, 145stakes 52, 61star configuration 26, 30static IP address 72station radio 67statusAcquiring GPS fix 169Battery A in use 172, 173Battery B in use 172, 173Continue 168Geophone test in progress 168Neighbor discovered 169Neighbor discovery in progress 169self test in progress 168Undeployed 164, 172, 173String-of-Pearls 26supportedantennas 39, 44, 145Surge Protector 34, 44, 59, 60ground wire 63TTHD test failure 169tie a taut-line hitch knot 188tipping, preventing 23tripod assembly 183true north 184UUbiquiti Discovery Tool 71, 106download 73undeploy the WRU 135undeployed 136, 164, 172, 173unzip7-Zip 91, 129Windows 7 91, 129upload new firmware 128upload new radio firmware 90users 10Wwhite-to-white 59wind 51WRUA, flashing 169, 172, 173, 175A, solid 166B, flashing 169, 172, 173, 175B, solid 167BAT, flashing 168, 181BAT, solid 166, 167, 174GEO, flashing 168, 181GEO, solid 168, 169, 174GPS, flashing 168, 169GPS, solid 168, 169, 174hard reset 165, 171MODE, flashing 168, 169, 175MODE, solid 168, 180no LEDs 164, 166, 172, 173power off 135power on 19power on LED rotation 165, 171RAD, flashing 168, 169, 181RAD, solid 170, 174tests 21

Navigation menu