World Wide Licenses 5005T Remote Controller User Manual PRD Remote PODZx
World Wide Licenses Ltd. Remote Controller PRD Remote PODZx
user manual

!
!
Remote Kit/Remote
PODZ/Remote
Controller
FCC ID:NW75005T !
5005(Transmitter), 5016!
!
!
!
!
!
!
!
!
!
!
) ) )!

! ! "#<(FG&!>'HF$#'?'%&I!6<GF?'%&!
/!012!3$45&!6$4$&78!3&(9!*:.*!;<%=$('%&$78!!"74'!*! !
Revision!History!
Version)
Date)
Author)
Description)
1.0)
*:.*MNM..!
K'%%2!
L<($=$G7&$<%!=#<?!O#'P$<FI!Q"R3!
1.1)
*:.*MNM.-!
K'%%2!
L<($=$G7&$<%!S7I'(!<%!&5'!G<??'%&I!<=!
$%&'#%78!?''&$%4!<=!L72!.N!
1.2)
*:.*M:-M*D!
K'%%2!
TO(7&'!&5'!7GG'II<#2!G<%&'%&!
)
!
!
!
)
!
!
!
)
!
!
!
)
!
!
!
!
! !

! ! "#<(FG&!>'HF$#'?'%&I!6<GF?'%&!
/!012!3$45&!6$4$&78!3&(9!*:.*!;<%=$('%&$78!!"74'!E! !
Table&of&Contents!
.J!U%&#<(FG&$<%!JJJJJJJJJJJJJJJJJJJJJJJJJJJJJJJJJJJJJJJJJJJJJJJJJJJJJJJJJJJJJJJJJJJJJJJJJJJJJJJJJJJJJJJJJJJJJJJJJJJJJJJJJJJJJJJJJJJJJJJJJJJJJJJJJJJJJJJJJJJJJJJJJJJJJJJJJJJJJJJJJJJJJJJJ!V!
*J!6'&7$8!"#<(FG&!;57#7G&'#$I&$GI!JJJJJJJJJJJJJJJJJJJJJJJJJJJJJJJJJJJJJJJJJJJJJJJJJJJJJJJJJJJJJJJJJJJJJJJJJJJJJJJJJJJJJJJJJJJJJJJJJJJJJJJJJJJJJJJJJJJJJJJJJJJJJJJJJJJJ!V!
*J.J!"#<(FG&!;57#7G&'#$I&$GI!JJJJJJJJJJJJJJJJJJJJJJJJJJJJJJJJJJJJJJJJJJJJJJJJJJJJJJJJJJJJJJJJJJJJJJJJJJJJJJJJJJJJJJJJJJJJJJJJJJJJJJJJJJJJJJJJJJJJJJJJJJJJJJJJJJJJJJJJJ!V!
*J.J.J!>'HF$#'(!R'7&F#'I!JJJJJJJJJJJJJJJJJJJJJJJJJJJJJJJJJJJJJJJJJJJJJJJJJJJJJJJJJJJJJJJJJJJJJJJJJJJJJJJJJJJJJJJJJJJJJJJJJJJJJJJJJJJJJJJJJJJJJJJJJJJJJJJJJJJJJJJJJJJ!V!
*J*J!RF%G&$<%78!6'IG#$O&$<%!JJJJJJJJJJJJJJJJJJJJJJJJJJJJJJJJJJJJJJJJJJJJJJJJJJJJJJJJJJJJJJJJJJJJJJJJJJJJJJJJJJJJJJJJJJJJJJJJJJJJJJJJJJJJJJJJJJJJJJJJJJJJJJJJJJJJJJJJJJ!N!
*JEJ!0O'G$=$G7&$<%!JJJJJJJJJJJJJJJJJJJJJJJJJJJJJJJJJJJJJJJJJJJJJJJJJJJJJJJJJJJJJJJJJJJJJJJJJJJJJJJJJJJJJJJJJJJJJJJJJJJJJJJJJJJJJJJJJJJJJJJJJJJJJJJJJJJJJJJJJJJJJJJJJJJJJJJJJJJJJJJ!-!
*JVJ!@O'#7&$<%!R8<W!JJJJJJJJJJJJJJJJJJJJJJJJJJJJJJJJJJJJJJJJJJJJJJJJJJJJJJJJJJJJJJJJJJJJJJJJJJJJJJJJJJJJJJJJJJJJJJJJJJJJJJJJJJJJJJJJJJJJJJJJJJJJJJJJJJJJJJJJJJJJJJJJJJJJJJJJJ!D!
*JVJ.J!UG<%!U%('X!JJJJJJJJJJJJJJJJJJJJJJJJJJJJJJJJJJJJJJJJJJJJJJJJJJJJJJJJJJJJJJJJJJJJJJJJJJJJJJJJJJJJJJJJJJJJJJJJJJJJJJJJJJJJJJJJJJJJJJJJJJJJJJJJJJJJJJJJJJJJJJJJJJJJJJJJJJJ!D!
*JVJ*J!"7$#$%4!JJJJJJJJJJJJJJJJJJJJJJJJJJJJJJJJJJJJJJJJJJJJJJJJJJJJJJJJJJJJJJJJJJJJJJJJJJJJJJJJJJJJJJJJJJJJJJJJJJJJJJJJJJJJJJJJJJJJJJJJJJJJJJJJJJJJJJJJJJJJJJJJJJJJJJJJJJJJJJJJJJ!D!
*JVJEJ!"7$#$%4!R8<W!;57#&!JJJJJJJJJJJJJJJJJJJJJJJJJJJJJJJJJJJJJJJJJJJJJJJJJJJJJJJJJJJJJJJJJJJJJJJJJJJJJJJJJJJJJJJJJJJJJJJJJJJJJJJJJJJJJJJJJJJJJJJJJJJJJJJJJJJJJJJJJJ!Y!
*JVJVJ!;<%&#<8!;<%($&$<%!JJJJJJJJJJJJJJJJJJJJJJJJJJJJJJJJJJJJJJJJJJJJJJJJJJJJJJJJJJJJJJJJJJJJJJJJJJJJJJJJJJJJJJJJJJJJJJJJJJJJJJJJJJJJJJJJJJJJJJJJJJJJJJJJJJJJJJJJJJ!.:!
*JVJNJ!@&5'#!G<%($&$<%I!JJJJJJJJJJJJJJJJJJJJJJJJJJJJJJJJJJJJJJJJJJJJJJJJJJJJJJJJJJJJJJJJJJJJJJJJJJJJJJJJJJJJJJJJJJJJJJJJJJJJJJJJJJJJJJJJJJJJJJJJJJJJJJJJJJJJJJJJJJJJ!..!
EJ!Z'G5%$G78!0O'G$=$G7&$<%!JJJJJJJJJJJJJJJJJJJJJJJJJJJJJJJJJJJJJJJJJJJJJJJJJJJJJJJJJJJJJJJJJJJJJJJJJJJJJJJJJJJJJJJJJJJJJJJJJJJJJJJJJJJJJJJJJJJJJJJJJJJJJJJJJJJJJJJJJJJJJJJJJ!.*!
EJ.J!0O'G$=$G7&$<%!JJJJJJJJJJJJJJJJJJJJJJJJJJJJJJJJJJJJJJJJJJJJJJJJJJJJJJJJJJJJJJJJJJJJJJJJJJJJJJJJJJJJJJJJJJJJJJJJJJJJJJJJJJJJJJJJJJJJJJJJJJJJJJJJJJJJJJJJJJJJJJJJJJJJJJJJJJJJJ!.*!
EJ*J! Z'I&$%4!>'HF$#'?'%&!JJJJJJJJJJJJJJJJJJJJJJJJJJJJJJJJJJJJJJJJJJJJJJJJJJJJJJJJJJJJJJJJJJJJJJJJJJJJJJJJJJJJJJJJJJJJJJJJJJJJJJJJJJJJJJJJJJJJJJJJJJJJJJJJJJJJJJJJJJJJ!.*!
VJ! CGG'II<#$'I!JJJJJJJJJJJJJJJJJJJJJJJJJJJJJJJJJJJJJJJJJJJJJJJJJJJJJJJJJJJJJJJJJJJJJJJJJJJJJJJJJJJJJJJJJJJJJJJJJJJJJJJJJJJJJJJJJJJJJJJJJJJJJJJJJJJJJJJJJJJJJJJJJJJJJJJJJJJJJJJJJJJJJJJJ!.E!
VJ.J!Q'G1!0O!JJJJJJJJJJJJJJJJJJJJJJJJJJJJJJJJJJJJJJJJJJJJJJJJJJJJJJJJJJJJJJJJJJJJJJJJJJJJJJJJJJJJJJJJJJJJJJJJJJJJJJJJJJJJJJJJJJJJJJJJJJJJJJJJJJJJJJJJJJJJJJJJJJJJJJJJJJJJJJJJJ!.E!
VJ*J! C#?![7%(!0O!JJJJJJJJJJJJJJJJJJJJJJJJJJJJJJJJJJJJJJJJJJJJJJJJJJJJJJJJJJJJJJJJJJJJJJJJJJJJJJJJJJJJJJJJJJJJJJJJJJJJJJJJJJJJJJJJJJJJJJJJJJJJJJJJJJJJJJJJJJJJJJJJJJJJJJJ!.E!
NJ!"7G174$%4!JJJJJJJJJJJJJJJJJJJJJJJJJJJJJJJJJJJJJJJJJJJJJJJJJJJJJJJJJJJJJJJJJJJJJJJJJJJJJJJJJJJJJJJJJJJJJJJJJJJJJJJJJJJJJJJJJJJJJJJJJJJJJJJJJJJJJJJJJJJJJJJJJJJJJJJJJJJJJJJJJJJJJJJJJJJ!.V!
NJ.J!"7G174$%4!0O'G$=$G7&$<%!JJJJJJJJJJJJJJJJJJJJJJJJJJJJJJJJJJJJJJJJJJJJJJJJJJJJJJJJJJJJJJJJJJJJJJJJJJJJJJJJJJJJJJJJJJJJJJJJJJJJJJJJJJJJJJJJJJJJJJJJJJJJJJJJJJJJJJJ!.V!
!
! !
! ! "#<(FG&!>'HF$#'?'%&I!6<GF?'%&!
/!012!3$45&!6$4$&78!3&(9!*:.*!;<%=$('%&$78!!"74'!V! !
1. Introduction,
Remote&PODZ!$I!7%!@\L!O#<(FG&!=<#!WWL9!S#7%('(!ionJ!Z5$I!(<GF?'%&!G<%&7$%I!&5'!O#<(FG&!
('IG#$O&$<%!7%(!#'HF$#'?'%&I!=<#!Remote&PODZ!$%G8F($%4!
.J "#<(FG&!G57#7G&'#$I&$G!!
*J RF%G&$<%78!0O'G$=$G7&$<%!
EJ Z'G5%$G78!0O'G$=$G7&$<%!
VJ @O'#7&$<%!=8<W!
NJ CGG'II<#$'I!
-J "7G174$%4!
2. Detail,Product,Characteristics,
2.1. Product,Characteristics,
Z5'!ion!#'?<&'!FI'I!&<!G<%&#<8!&5'!ion!G7?'#7!W$#'8'II82J!Z5'!FI'#!$I!7S8'!&<!&F#%!<%,<==9!&71'!
O5<&<!7%(!#'G<#(!P$('<!&5#F!&5'!#'?<&'J!Z5'!SF&&<%!7%(!IW$&G5!8<4$G!<=!&5'!#'?<&'!$I!I7?'!7I!&5'!
G7?'#7!I<!&57&!&5'!FI'#!G7%!S'!'7I$82!4'&!=7?$8$7#!W$&5!&5'!G<%&#<8J!Z5'!5<FI$%4!<=!&5'!#'?<&'!57I!
W7&'#O#<<=!G7O7S$8$&2!FO!&<!E!?'&'#I!I<!&57&!&5'!FI'#!G7%!FI'!&5'!#'?<&'!=<#!W7&'#!7G&$P$&$'IJ!!
!
\7G5!#'?<&'!$I!7S8'!&<!O7$#!?7X!+!>'?<&'!"@6A!7&!&5'!I7?'!&$?'!I<!&57&!&5'!#'?<&'!G7%!G<%&#<8!&5'!
G7?'#7I!&<!#'7G&!&5'!I7?'!7G&$P$&2!'J4J!&71'!O5<&<!7&!&5'!I7?'!&$?'J!!
2.1.1. Required,Features,
!
>'?<&'!
.J "<W'#'(!S2!'X&'#%78!S7&&'#2!]SF&&<%!G'88^!
*J [7&&'#2!8$='!$I!<P'#!E!?<%&5I!=<#!#'4F87#!FI'!]*:!7G&$P7&$<%I!O'#!(72^!
EJ Z5'!O7$#$%4!$%=<#?7&$<%!<=!&5'!#'?<&'!W$88!%<&!S'!8<I&!7=&'#!&5'!S7&&'#2!$I!#'?<P'(!
VJ "<W'#'(!<%!7%(!<==!S2!SF&&<%!&<!I7P'!S7&&'#2!8$='!
NJ ;<%&#<8!&5'!G7?'#7!&<!&71'!O5<&<!]('O'%(I!<%!&5'!O5<&<!?<('8!I'&&$%4!<=!&5'!G7?'#7^!
-J ;<%&#<8!&5'!G7?'#7!&<!I&7#&!P$('<!#'G<#($%4!]('O'%(I!<%!&5'!P$('<!?<('!I'&&$%4^!
DJ ;<%&#<8!&5'!G7?'#7!&<!I&<O!P$('<!#'G<#($%4!!
+J ZF#%!<%!7%(!<==!&5'!G7?'#7!
YJ _$&5!3\6!$%($G7&$<%!&<!#'=8'G&!&5'!SF&&<%!<#!I8$('!IW$&G5!7G&$<%!
.:J ;7%!W<#1!F%('#!W7&'#!FO!&<!E!?'&'#I!
..J ;7%!O7$#!FO!&<!+!>'?<&'!"@6AI!7&!<%'!&$?'!
.*J C88<W!&<!5<<1!W$&5!57%(,%'G1!IO!
.EJ C88<W!&<!8<<O!W$&5!IO!!
.VJ 6F#7S8'!'%<F45!&<!O7II!.JN!?'&'#!(#<O!&'I&!
>'G'$P'#!
.J C&&7G5!&<!&5'!G7?'#7!&5#F!.YMO$%!"@6A!G<%%'G&$<%!
*J >'G'$P'!&5'!G<??7%(!=#<?!&5'!#'?<&'!7%(!G<%&#<8!&5'!G7?'#7`I!#'7G&$<%!
EJ 0'78!&5'!G7?'#7!7%(!788<W!&5'!G7?'#7!&<!W<#1!F%('#!W7&'#!FO!&<!.:!?'&'#I!
VJ Q<!SF$8&M$%!S7&&'#2!7%(!O<W'#'(!S2!&5'!G7?'#7J!!
NJ Q''(!&<!=F%G&$<%!'P'%!&5'!G7?'#7!$I!<==!
-J Z5'!O7$#$%4!$%=<#?7&$<%!<=!&5'!#'G'$P'#!W$88!%<&!S'!8<I&!
DJ CS8'!&<!S'!O7$#'(!S2!&5'!#'?<&'!
+J ;7%!(#<O!&5'!O7$#$%4!&<!&5'!#'?<&'!
TI7S$8$&2!
.J @O'#7&$<%!#7%4'!<=!#'?<&'!7%(!#'G'$P'#!$I!FO!&<!.:!?'&'#I!7S<P'!W7&'#!
*J @O'#7&$<%!#7%4'!<=!#'?<&'!7%(!#'G'$P'#!$I!FO!&<!*!?'&'#I!F%('#!W7&'#!
EJ >'IO<%(!&$?'!I5<F8(!S'!$??'($7&'82!]8'II!&57%!:JN!I'G<%(^!
VJ Z5'!7#?!IO!$I!'%<F45!8<%4!&<!8<<O!<%!W#$I&!<#!7#?!

! ! "#<(FG&!>'HF$#'?'%&I!6<GF?'%&!
/!012!3$45&!6$4$&78!3&(9!*:.*!;<%=$('%&$78!!"74'!N! !
2.2. Functional,Description,
!
!
ion!>'?<&'!
!
.!
0O!5<8'!
3<<O!W$&5!W#$I&!IO!]$%G8F('(^!<#!<&5'#!I$?$87#!&2O'!<=!IOI!
*!
05F&&'#!SF&&<%!
;<%&#<8!&5'!O<W'#!<%9!<==!7%(!O5<&<!G7O&F#'!7G&$P$&$'I!<=!&5'!G7?'#7!
E!
3\6!8$45&!]>'(^!
U%($G7&'!&5'!#'7G&$<%!<=!&5'!#'?<&'!
V!
08$('!IW$&G5!
;<%&#<8!&5'!>\;,0Z@"!7G&$P$&$'I!<=!&5'!G7?'#7!
N!
0O!P'%&I!
3<<O!W$&5!57%(!IO!]$%G8F('(^!<#!S'8&!W$&5!I$?$87#!W$(&5!
-!
"<W'#!SF&&<%!
ZF#%!<%!7%(!<==!&5'!#'?<&'!
D!
[7&&'#2!G<P'#!
>'?<P'!=<#!#'O87G'?'%&!<=!S7&&'#2!
!
>'?<&'!"@6A!]_$88!FI'!"@6A!7&!&5'!#'I&!<=!O7#74#7O5^!
+!
"@6A!3\6!8$45&!
]>'(^!
U%($G7&'!&5'!I&7&FI!7%(!#'7G&$<%!<=!&5'!"@6A!
Y!
"@6A!SF&&<%!
"7$#!<#!(#<O!O7$#$%4!&5'!#'?<&'!
.:!
"@6A!8<G1!
05$'8(!&5'!G7?'#7!
..!
.YMO$%!"@6A!I8<&!
;<%%'G&!&<!&5'!G7?'#7!
!
! !

! ! "#<(FG&!>'HF$#'?'%&I!6<GF?'%&!
/!012!3$45&!6$4$&78!3&(9!*:.*!;<%=$('%&$78!!"74'!-! !
2.3. ,Specification,
!
>7($<!R#'HF'%G2!
A$4[''!
@O'#7&$%4!6$I&7%G'!
TO!&<!.:!?'&'#I!
_7&'#O#<<=!
TO!&<!E!?'&'#I!
[7&&'#2!
[F&&<%!G'88!
[7&&'#2!3$='!
E!?<%&5I!
!
!
, ,

! ! "#<(FG&!>'HF$#'?'%&I!6<GF?'%&!
/!012!3$45&!6$4$&78!3&(9!*:.*!;<%=$('%&$78!!"74'!D! !
2.4. Operation,Flow,
2.4.1. Icon,Index,
! "<W'#!SF&&<%!<=!&5'!#'?<&'!
!! 05F&&'#!SF&&<%!<=!&5'!#'?<&'!
!! 08$('!IW$&G5!<=!&5'!#'?<&'!
!"7$#$%4!SF&&<%!<=!&5'!"@6A!
!
2.4.2. Pairing,
U=!&5'!#'?<&'!7%(!"@6A]I^!7#'!I5$OO'(!$%!&5'!I7?'!O7G174'9!&5'2!W$88!S'!O#'MO7$#'(!(F#$%4!
O#<(FG&$<%!I&7&FIJ!\P'#2!I'&!W$88!57P'!F%$HF'!O7$#!G<('!I<!&57&!&5'2!W$88!%<&!S'!$%&'#='#'(!S2!
7%<&5'#!#'?<&',"@6A!W5$G5!$I!%<&!O7$#'(J!U=!&5'2!7#'!I5$OO'(!$%($P$(F78829!O#'MO7$#'(!$I!%<&!
%'G'II7#2J!
!
\7G5!"@6A!G7%!<%82!S'!O7$#'(!S2!<%'!#'?<&'!7&!&5'!<%'!&$?'J!_5'%!&5'!"@6A!O7$#I!7!%'W!#'?<&'9!$&!
W$88!<P'#MW#$&'!&5'!O7$#$%4!$%=<#?7&$<%!<=!O#'P$<FI!#'?<&'J!Z5'!'X$I&$%4!O7$#$%4!(7&7!G7%%<&!S'!
#'I'&J!!
!
\7G5!#'?<&'!G7%!<%82!S'!O7$#'(!S2!?7X!+!"@6AIJ!U=!&5'!#'?<&'!57I!78#'7(2!O7$#'(!W$&5!+!"@6A9!$&!
W$88!%<&!S'!7S8'!&<!7GG'O&!&5'!%'W!O7$#$%4!7%(!$&!W$88!%''(!&<!"@6A!&<!G7%G'8!<%'!O7$#$%4!$%=<#?7&$<%!
=#<?!&5'!#'?<&'!$%!<#('#!=<#!&5'!#'?<&'!&<!7GG'O&!%'W!"@6A!
!
Z5'!O7$#$%4!$I!$?O8'?'%&'(!<%!&5'!#'?<&'!7%(!"@6AJ!U&!($I#'47#(I!&5'!G7?'#7J!Z5'#'=<#'9!W5'%!&5'!
"@6A!$I!O8F44'(!&<!7%<&5'#!G7?'#79!&5'!%'W!G7?'#7!W$88!S'!G<%&#<88'(!S2!&5'!#'?<&'J!!
!
Z5'!O7$#$%4!I&'O!$I!7I!=<88<W)! !
.J Z5'!O7$#$%4!?<('!W$88!<%82!$?O8'?'%&!W5'%!&5'!#'G'$P'#!$I!O8F44'(!$%&<!7%!ion!;7?'#7!
W$&5<F&!L$G#<06!G7#(!
*J _5'%!&5'!G7?'#7!$I!&F#%'(!<%9!"#'II! !<=!&5'!"@6A!=<#!E!I'G<%(I!7%(!$&!W$88!'%&'#!&<!O7$#$%4!
?<('!=<#!.:!I'G<%(I!7F&<?7&$G7882J!Z5'!"@6A!3\6!W$88!=87I5!$%!&5$I!O'#$<(!
EJ a<8(! !<=!&5'!#'?<&'!=<#!N!I'G<%(I!$%!<#('#!&<!'%&'#!O7$#$%4!?<('J!Z5'!#'?<&'!3\6!W$88!8$45&!
FO!W5'%!&5'!#'?<&'!'%&'#'(!&5'!O7$#$%4!?<('J!U=!&5'!#'?<&'!57I!S''%!O#'II'(!=<#!?<#'!&57%!
.:!I'G<%(I!W$&5<F&!#'G'$P$%4!&5'!O7$#$%4!I$4%78!=#<?!"@6A9!$&!W$88!G<F%&!7I!7!=78I'!<O'#7&$<%!
7%(!&5'!#'?<&'!W$88!'X$&!&5'!O7$#$%4!?<('!7%(!&5'!3\6!W$88!&F#%!<==J!!
VJ Z5'!#'?<&'!W$88!('&'G&!$=!&5'!"@6A!57I!78#'7(2!S''%!O7$#'(!GF##'%&82J!!
NJ U=!&5'2!7#'!7!%'W!O7$#$%49!&5'!"@6A!3\6!W$88!=87I5!HF$G182!=<#!N!I'G<%(I!7%(!&5'!G7?'#7!W$88!
P$S#7&'!N!I'G<%(IJ!Z5'!#'?<&'!3\6!W$88!=87I5!&<!G<%=$#?!&5'!O7$#$%4!IFGG''('(J!Z5'!&$?']I^!
<=!#'?<&'!3\6!=87I5$%4!#'O#'I'%&I!S'8<WJ!Z5'%!$&!W$88!&5'%!'X$&!&5'!O7$#$%4!?<('J!
@%G'!
R$#I&!"@6A!&<!O7$#!
ZW$G'!
0'G<%(!"@6A!&<!O7$#!
Z5#''!&$?'I!
Z5$#(!"@6A!&<!O7$#!
R<F#!&$?'I!
R<#&5!"@6A!&<!O7$#!
R$P'!&$?'I!
R$=&5!"@6A!&<!O7$#!
0$X!&$?'I!
0$X&5!"@6A!&<!O7$#!
0'P'%!&$?'I!
0'P'%&5!"@6A!&<!O7$#!
\$45&!&$?'I!
\$45&5!"@6A!&<!O7$#!
bF$G1!=87I5!=<#!*I!
"7$#$%4!=7$8!(F'!&<!O7$#$%4!('P$G'I!7#'!=F88!
!
-J U=!&5'2!7#'!7%!'X$I&$%4!O7$#$%49!(#<O!O7$#$%4!7G&$<%!W$88!S'!O#<G''('(J!Z5'!#'?<&'!7%(!"@6A!
3\6!W$88!S<&5!8$45&!FO!E!I'G<%(I!&<!G<%=$#?!&5'!(#<O!<=!&5'!O7$#$%4J!!
DJ Z5'!O7$#$%4!O#<G'II!$I!IFGG''('(!7%(!G<?O8'&'(J!

! ! "#<(FG&!>'HF$#'?'%&I!6<GF?'%&!
/!012!3$45&!6$4$&78!3&(9!*:.*!;<%=$('%&$78!!"74'!+! !
!
0&7&FI!0F??7#2!
Status)
Reaction)
Remarks)
U%!"7$#$%4!?<('!
"@6A!3\6!W$88!=87I5!=<#!.:!
I'G<%(I!
Z5'!=87I5!W$88!I&<O!$=!&5'!"@6A!I&7&FI!$I!
G57%4'(!
a<8(! !=<#!N!&<!.:!
I'G<%(I!
>'?<&'!3\6!W$88!8$45&!FO!
Z5'!3\6!W$88!&F#%!<==!$=!
7J >'G'$P'!&5'!O7$#$%4!I$4%78!=#<?!
"@6A!
SJ Z5'!SF&&<%I!57P'%`&!S''%!#'8'7I'!
=<#!?<#'!&57%!.:!I'G<%(I!
"7$#$%4!G<?O8'&'(!
"@6A!3\6!=87I5'I!HF$G182!=<#!
N!I'G<%(I!7%(!G7?'#7!
P$S#7&'I!N!I'G<%(I!
>'?<&'!3\6!=87I5'I!O'#!
%F?S'#!<=!"@6A!O7$#'(!
!
6#<O!"7$#$%4!G<?O8'&'(!
[<&5!3\6I!8$45&!FO!=<#!E!
I'G<%(I!
!
!
!
0O'G$78!TI'#!;7I'I!
.J LF8&$!#'?<&'I!7%(!?F8&$!"@6AI)!U=!&5'#'!$I!?<#'!&57%!<%'!#'?<&'!<#!"@6A!'%&'#$%4!&5'!
O7$#$%4!I$&F7&$<%9!'J4J!O#'II$%4! !<=!&W<!"@6A!7&!&5'!I7?'!&$?'9!&5'!O7$#$%4!W$88!G<F%&!7I!
=78I'!FI74'!7%(!&5'!O7$#$%4!W$88!S'!=78I'J!!
!
!
!
!
!
!
!
!
!,

! ! "#<(FG&!>'HF$#'?'%&I!6<GF?'%&!
/!012!3$45&!6$4$&78!3&(9!*:.*!;<%=$('%&$78!!"74'!Y! !
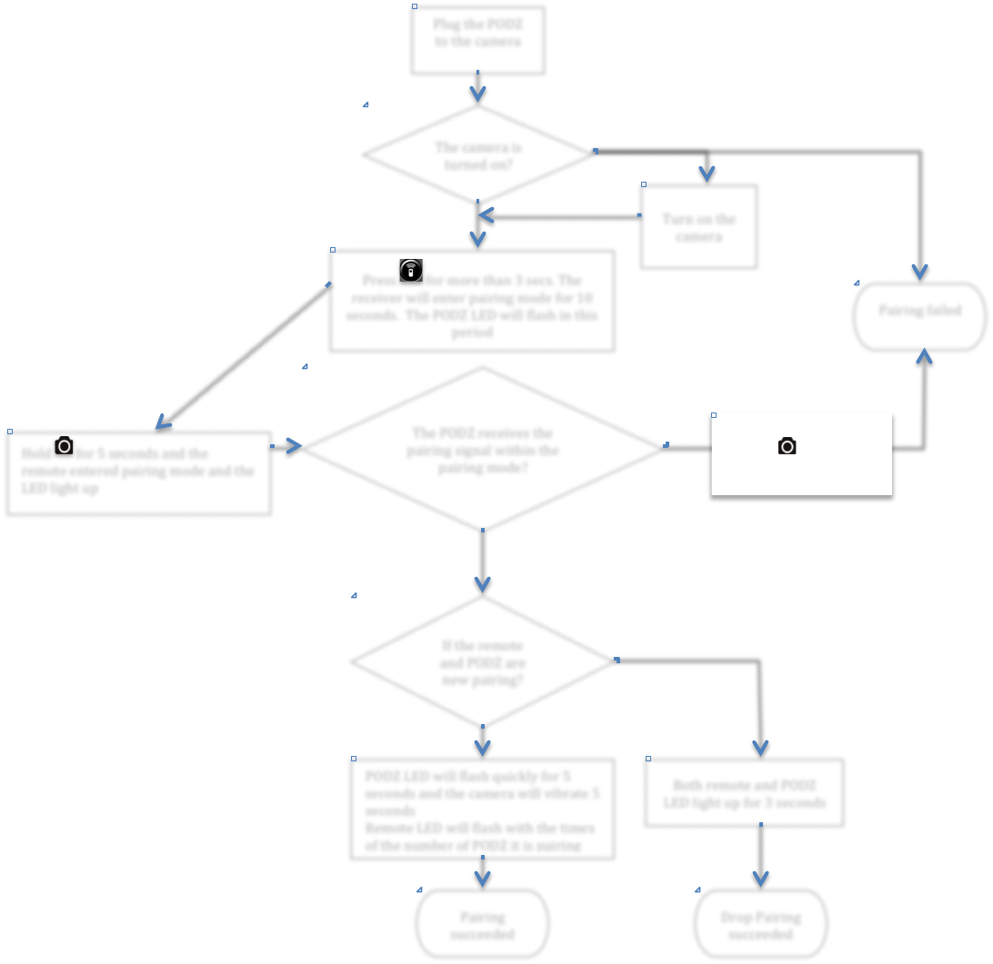
2.4.3. Pairing,Flow,Chart,
!
!
!
!
!
!
!
!
,
! !
"8F4!&5'!"@6A!
&<!&5'!G7?'#7!
Z5'!G7?'#7!$I!
&F#%'(!<%c!
ZF#%!<%!&5'!
G7?'#7!
"#'II! !=<#!?<#'!&57%!E!I'GIJ!Z5'!
#'G'$P'#!W$88!'%&'#!O7$#$%4!?<('!=<#!.:!
I'G<%(IJ!!Z5'!"@6A!3\6!W$88!=87I5!$%!&5$I!
O'#$<(!
a<8(! !=<#!N!I'G<%(I!7%(!&5'!
#'?<&'!'%&'#'(!O7$#$%4!?<('!7%(!&5'!
3\6!8$45&!FO!
!
Z5'!"@6A!#'G'$P'I!&5'!
O7$#$%4!I$4%78!W$&5$%!&5'!
O7$#$%4!?<('c!!
"7$#$%4!=7$8'(!
!
Q@!
d'I!
U=!&5'!#'?<&'!
7%(!"@6A!7#'!!
%'W!O7$#$%4c!
Q@!
d'I!
"7$#$%4!
IFGG''('(!
!
Q@!
"@6A!3\6!W$88!=87I5!HF$G182!=<#!N!
I'G<%(I!7%(!&5'!G7?'#7!W$88!P$S#7&'!N!
I'G<%(I!
>'?<&'!3\6!W$88!=87I5!W$&5!&5'!&$?'I!
<=!&5'!%F?S'#!<=!"@6A!$&!$I!O7$#$%4!
>'?<&'!3\6!W$88!&F#%!
<==!7=&'#! !57I!S''%!
O#'II'(!=<#!.:!I'G<%(I!
!
[<&5!#'?<&'!7%(!"@6A!
3\6!8$45&!FO!=<#!E!I'G<%(I!
6#<O!"7$#$%4!
IFGG''('(!
!

! ! "#<(FG&!>'HF$#'?'%&I!6<GF?'%&!
/!012!3$45&!6$4$&78!3&(9!*:.*!;<%=$('%&$78!!"74'!.:! !
2.4.4. ,Control,Condition,
!
ZF#%!<%!&5'!#'?<&'!W$88!%<&!7=='G&!&5'!G7?'#7!I&7&FIJ!_5'%!&5'!#'?<&'!$I!<==!
Remote)Action)
Remote)Reaction)
Remote)LED)
indication)
Remarks)
"#'II!! !
ZF#%!<%!&5'!#'?<&'!
C=&'#!O#'II!#'8'7I'(9!
8$45&!FO!=<#!*!I'G!
C=&'#!.!I'G9!$&!W$88!=87I5!
e!&$?'I!('O'%(!<%!e!
('P$G'I!F%('#!O7$#'(!
!
!
ZF#%!<==!&5'!#'?<&'!W$88!%<&!7=='G&!&5'!G7?'#7!I&7&FIJ!_5'%!&5'!#'?<&'!$I!<%!
Remote)Action)
Remote)Reaction)
Remote)LED)
indication)
Remarks)
"#'II!<%G'!
Q<!7G&$<%!
Q<!
!
"#'II! !7%(!5<8(!=<#!
*!I'G<%(I!<#!?<#'!
ZF#%!<==!&5'!#'?<&'!
C=&'#!O#'II!=<#!*!
I'G<%(I9!8$45&!FO!=<#!*!
I'G!
U=!&5'!#'?<&'!$I!&F#%'(!
<==9!$&!W$88!%<&!#'7G&!$=!&5'!
$I!G<%&$%F<FI82!S'$%4!
O#'II'(!
!
_5'%!&5'!G7?'#7!$I!<==!
Remote)Action)
Camera)Reaction)
Remote)LED)
indication)
PODZ)LED)
indication)
Remarks)
"#'II! !7%(!
#'8'7I'!] !7&!
0Z@"^!
ZF#%!<%!&5'!
G7?'#7!7%(!&71'!7!
O$G&F#'!
C=&'#!O#'II!
#'8'7I'(9!=87I5!<%G'!
R87I5!<%G'!
!
"#'II! !7%(!
#'8'7I'!
] !7&!>\;^!
ZF#%!<%!&5'!
G7?'#7!7%(!I&7#&!
#'G<#($%4!
C=&'#!O#'II!
#'8'7I'(9!=87I5!<%G'!
R87I5!<%G'!
!
08$('! !=#<?!
0Z@"!&<!>\;!
ZF#%!<%!&5'!
G7?'#7!7%(!I&7#&!
#'G<#($%4!
R87I5!<%G'!
R87I5!<%G'!
!
08$('! !=#<?!
>\;!&<!0Z@"!
Q<!7G&$<%!
Q<!
Q<!
!
!
_5'%!&5'!G7?'#7!$I!<%!7%(!$%!I&7%(S2!?<('!
Remote)Action)
Camera)Reaction)
Remote)LED)
indication)
PODZ)LED)
indication)
Remarks)
"#'II! !<%G'!
Z71'!7!O5<&<!
R87I5!<%G'!
R87I5!<%G'!
!
"#'II! !7%(!
5<8(!=<#!*!
I'G<%(I!<#!?<#'!
ZF#%!<==!&5'!
G7?'#7!
C=&'#!O#'II!
#'8'7I'(9!=87I5!<%G'!
R87I5!<%G'!
!
08$('! !=#<?!
0Z@"!&<!>\;!
0&7#&!#'G<#($%4!
R87I5!<%G'!
R87I5!<%G'!
!
08$('! !=#<?!
>\;!&<!0Z@"!
Q<!7G&$<%!
Q<!
Q<!
!

! ! "#<(FG&!>'HF$#'?'%&I!6<GF?'%&!
/!012!3$45&!6$4$&78!3&(9!*:.*!;<%=$('%&$78!!"74'!..! !
!
_5'%!&5'!G7?'#7!$I!P$('<!#'G<#($%4!!
Remote)Action)
Camera)
Reaction)
Remote)LED)
indication)
PODZ)LED)
indication)
Remarks)
"#'II! !<%G'!
Q<!CG&$<%!
Q<!
Q<!
!
"#'II! !7%(!
5<8(!=<#!*!
I'G<%(I!<#!
?<#'!
0&<O!&5'!
#'G<#($%4!7%(!
&F#%!<==!&5'!
G7?'#7!
C=&'#!O#'II!=<#!*!
I'G<%(I9!=87I5!<%G'!
R87I5!<%G'!
U=!&5'!G7?'#7!$I!
&F#%'(!<==9!$&!W$88!%<&!
#'7G&!$=!&5'!$I!
G<%&$%F<FI82!S'$%4!
O#'II'(!
08$('! !=#<?!
0Z@"!&<!>\;!
Q<!7G&$<%!
Q<!
Q<!
!
08$('! !=#<?!
>\;!&<!0Z@"!
0&<O!&5'!
#'G<#($%4!7%(!&5'!
G7?'#7!$%!O5<&<!
?<('!!
R87I5!<%G'!
R87I5!<%G'!
!
!
!
2.4.5. Other,conditions!
.J _5'%'P'#!&5'!#'?<&'!IFS?$&I!7!I$4%789!&5'!3\6!W$88!=87I5!($I#'47#(!&5'!G<%($&$<%!<=!&5'!
"@6AJ!!
*J Z5'!#'?<&'!7%(,<#!"@6A!W$88!%<&!=F%G&$<%!W5'%!
7J Z5'!"@6A!$I!%<&!O8F44'(!$%&<!&5'!G7?'#7!
SJ Z5'!G7?'#7!$I!#F%%$%4!<F&!<=!S7&&'#2!
GJ Z5'!#'?<&'!$I!#F%%$%4!<F&!<=!S7&&'#2!
(J Z5'!#'?<&'!7%(!"@6A!7#'!<P'#!#7%4'!
'J Z5'!#'?<&'!7%(!"@6A!7#'!%<&!O7$#'(!O#<O'#82!
=J \$&5'#!<#!S<&5!#'?<&'!7%(!"@6A!7#'!<F&!<=!<#('#!
!! !
! ! "#<(FG&!>'HF$#'?'%&I!6<GF?'%&!
/!012!3$45&!6$4$&78!3&(9!*:.*!;<%=$('%&$78!!"74'!.*! !
3. Technical,Specification,
!
3.1. Specification,
!
3.2. Testing,Requirement,
!,

! ! "#<(FG&!>'HF$#'?'%&I!6<GF?'%&!
/!012!3$45&!6$4$&78!3&(9!*:.*!;<%=$('%&$78!!"74'!.E! !
4. Accessories,
!
4.1. ,Wrist,Strap,
3'%4&5)!*:!M**G?!
!
!
4.2. Arm,Band,Strap,
3'%4&5)!
!
!
4.3. Others,
• 0G#'W!6#$P'#!
• [F&&<%!;'88!
• b0f!
• _7##7%&2!G7#(! !
! ! "#<(FG&!>'HF$#'?'%&I!6<GF?'%&!
/!012!3$45&!6$4$&78!3&(9!*:.*!;<%=$('%&$78!!"74'!.V! !
5. Packaging,
5.1. Packaging,Specification,
!$<%!I&7%(7#(!K$&!]I?788^!f$=&S<X!"7G174$%4!
IMPORTANT REGULATORY INFORMATION
This device complies with Part 15 of the FCC Rules: Operation is subject to the
following two conditions:
1. This device may not cause harmful interference and
2. This device must accept any interference that is received, including any
interference that may cause undesired operation.
WARNING:
Changes or modifications to this unit not expressly approved by the party
responsible for compliance could void the user’s authority to operate the
equipment.