Xerox All In One Printer 4799 Users Manual User Guide
4799 to the manual 5f18a30a-7ed2-428d-bb43-c2b7607fdacf
2015-01-23
: Xerox Xerox-Xerox-All-In-One-Printer-4799-Users-Manual-308638 xerox-xerox-all-in-one-printer-4799-users-manual-308638 xerox pdf
Open the PDF directly: View PDF
.
Page Count: 209 [warning: Documents this large are best viewed by clicking the View PDF Link!]
- Table of Contents
- Safety
- Welcome
- Scanner Setup
- Installation
- Loading Documents to Scan
- Scanning and Configuring OneTouch
- Default OneTouch Settings
- Scan from the OneTouch Button Panel
- Changing the Button Settings
- Selecting Options for OneTouch
- Scan Configurations
- File Formats
- Configure Before Scan
- Open Scanned Document(s)
- Transfer to Storage
- Burn to CD-ROM
- Printer or Fax
- PaperPort
- SharePoint
- FTP Transfer
- SMTP
- Email Applications
- Text Editors
- Still Image Client
- Image Editors
- PDF Applications
- Send to Application
- Scanning to Multiple Destinations
- Scanning with Job Separation
- Scanning with Optical Character Recognition (OCR)
- Selecting OneTouch OmniPage OCR Options
- OneTouch with Visioneer Acuity Technology
- Hardware Properties
- Scanning from TWAIN and WIA
- Scanning from ISIS
- Scanner Options, Maintenance and Troubleshooting
- Changing the Background Color
- Replacing the Rollers
- Installing an Imprinter
- Installing an Ink Cartridge
- Adjusting the Printing Position
- User Utility
- Cleaning the Outside of the Scanner
- Cleaning the Inside of the Scanner
- Clearing Paper Jams
- Troubleshooting
- Uninstalling Your Scanner
- Xerox DocuMate 4799 Specifications
- Xerox DocuMate 4799 Scanner Parts List
- Regulatory Information
- Compliance Information
- Index

Xerox® DocuMate® 4799
OneTouch 4.6
October 2013
05-0818-100a
User’s Guide
Design © 2013 Xerox Corporation. All rights reserved. Xerox®, Xerox and Design® and DocuMate® are registered
trademarks of Xerox Corporation in the United States and/or other countries.
Content © 2013 Visioneer, Inc. All rights reserved. The Visioneer brand name and OneTouch® logo are registered
trademarks of Visioneer, Inc.
Copyright protection claimed includes all forms of matters of copyrightable materials and information now
allowed by statutory or judicial law or hereinafter granted, including without limitation, material generated from
the software programs which are displayed on the screen such as styles, templates, icons, screen displays, looks,
etc.
Reproduction, adaptation, or translation without prior written permission is prohibited, except as allowed under
the copyright laws.
The PaperPort® and OmniPage® brand name and logo are registered trademarks of Nuance Communications,
Inc.
Kofax® and Virtual ReScan® are registered trademarks, and VRS™ is a trademark of Kofax Image Products, Inc.
ISIS® is a registered trademark of EMC2® Corporation in the United States and/or other countries.
Adobe®, Adobe® Acrobat®, Adobe® Reader®, and the Adobe® PDF logo are registered trademarks of Adobe
Systems Incorporated in the United States and/or other countries. The Adobe PDF logo will appear in this
product’s software, and full access to Adobe software features is only available if an Adobe product is installed on
your computer.
Post-It® is a registered trademark of 3M in the United States and/or other countries.
Microsoft is a U.S. registered trademark of Microsoft Corporation. Windows™ is a trademark and SharePoint® is a
registered trademark of Microsoft Corporation.
ZyINDEX is a registered trademark of ZyLAB International, Inc. ZyINDEX toolkit portions, Copyright © 1990-
1998, ZyLAB International, Inc. All Rights Reserved. All other products mentioned herein may be trademarks of
their respective companies and are hereby acknowledged.
Document Version: 05-0818-100a (October 2013)
Information is subject to change without notice and does not represent a commitment on the part of Visioneer.
The software described is furnished under a licensing agreement. The software may be used or copied only in
accordance with the terms of such an agreement. It is against the law to copy the software on any medium
except as specifically allowed in the licensing agreement. No part of this document may be reproduced or
transmitted in any form or by any means, electronic or mechanical, including photocopying, recording, or
information storage and retrieval systems, or translated to another language, for any purpose other than the
licensee's personal use and as specifically allowed in the licensing agreement, without the express written
permission of Visioneer.
Restricted Rights Legend
Use, duplication, or disclosure is subject to restrictions as set forth in contract subdivision (c)(1)(ii) of the Rights in
Technical Data and Computer Software Clause 52.227-FAR14. Material scanned by this product may be
protected by governmental laws and other regulations, such as copyright laws. The customer is solely responsible
for complying with all such laws and regulations.
Changes are periodically made to this document. Changes, technical inaccuracies, and typographic errors will be
corrected in subsequent editions.
Xerox® DocuMate® 4799
User’s Guide
3
Ta b l e o f Co n te n t s
1 Safety. . . . . . . . . . . . . . . . . . . . . . . . . . . . . . . . . . . . . . . . . . . . . . . . . . . . . . . . . . . . . . 1-1
Safety Introduction . . . . . . . . . . . . . . . . . . . . . . . . . . . . . . . . . . . . . . . . . . . . . . . . . . . . . . . . . . . . . . . . . . . . .1-1
Operational Safety Information . . . . . . . . . . . . . . . . . . . . . . . . . . . . . . . . . . . . . . . . . . . . . . . . . . . . . . . . .1-1
Electrical Information . . . . . . . . . . . . . . . . . . . . . . . . . . . . . . . . . . . . . . . . . . . . . . . . . . . . . . . . . . . . . . . . . . .1-2
Warning - Electrical Safety Information . . . . . . . . . . . . . . . . . . . . . . . . . . . . . . . . . . . . . . . . . . . . .1-2
Electrical Supply . . . . . . . . . . . . . . . . . . . . . . . . . . . . . . . . . . . . . . . . . . . . . . . . . . . . . . . . . . . . . . . . . . .1-2
Disconnect Device . . . . . . . . . . . . . . . . . . . . . . . . . . . . . . . . . . . . . . . . . . . . . . . . . . . . . . . . . . . . . . . . .1-3
Emergency Power Off . . . . . . . . . . . . . . . . . . . . . . . . . . . . . . . . . . . . . . . . . . . . . . . . . . . . . . . . . . . . . . . . . . .1-3
Maintenance Information . . . . . . . . . . . . . . . . . . . . . . . . . . . . . . . . . . . . . . . . . . . . . . . . . . . . . . . . . . . . . . .1-3
Product Safety Certification . . . . . . . . . . . . . . . . . . . . . . . . . . . . . . . . . . . . . . . . . . . . . . . . . . . . . . . . . . . . .1-4
Environmental Health and Safety Contacts . . . . . . . . . . . . . . . . . . . . . . . . . . . . . . . . . . . . . . . . . . . . . . .1-4
2 Welcome . . . . . . . . . . . . . . . . . . . . . . . . . . . . . . . . . . . . . . . . . . . . . . . . . . . . . . . . . . . 2-5
What’s in the Box . . . . . . . . . . . . . . . . . . . . . . . . . . . . . . . . . . . . . . . . . . . . . . . . . . . . . . . . . . . . . . . . . . . . . . .2-5
System Requirements . . . . . . . . . . . . . . . . . . . . . . . . . . . . . . . . . . . . . . . . . . . . . . . . . . . . . . . . . . . . . . . . . . .2-5
Documentation . . . . . . . . . . . . . . . . . . . . . . . . . . . . . . . . . . . . . . . . . . . . . . . . . . . . . . . . . . . . . . . . . . . . . . . . .2-6
The Xerox DocuMate 4799 Scanner . . . . . . . . . . . . . . . . . . . . . . . . . . . . . . . . . . . . . . . . . . . . . . . . . . . . . .2-7
3 Scanner Setup . . . . . . . . . . . . . . . . . . . . . . . . . . . . . . . . . . . . . . . . . . . . . . . . . . . . . . 3-9
Unpack the Scanner . . . . . . . . . . . . . . . . . . . . . . . . . . . . . . . . . . . . . . . . . . . . . . . . . . . . . . . . . . . . . . . . . . . . .3-9
Install the Double Feed Prevention roller . . . . . . . . . . . . . . . . . . . . . . . . . . . . . . . . . . . . . . . . . . . . . . . 3-10
Connect the Scanner Power Cord . . . . . . . . . . . . . . . . . . . . . . . . . . . . . . . . . . . . . . . . . . . . . . . . . . . . . . 3-12
4 Installation . . . . . . . . . . . . . . . . . . . . . . . . . . . . . . . . . . . . . . . . . . . . . . . . . . . . . . . . 4-13
Before You Begin . . . . . . . . . . . . . . . . . . . . . . . . . . . . . . . . . . . . . . . . . . . . . . . . . . . . . . . . . . . . . . . . . . . . . 4-13
Install the Software and Connect the Scanner . . . . . . . . . . . . . . . . . . . . . . . . . . . . . . . . . . . . . . . . . . 4-14
Installing the Scanner Driver . . . . . . . . . . . . . . . . . . . . . . . . . . . . . . . . . . . . . . . . . . . . . . . . . . . . . 4-16
Connect the USB Cable and Turn on the Power . . . . . . . . . . . . . . . . . . . . . . . . . . . . . . . . . . . . 4-17
Installing the User Utility . . . . . . . . . . . . . . . . . . . . . . . . . . . . . . . . . . . . . . . . . . . . . . . . . . . . . . . . . 4-18
Installing Visioneer OneTouch . . . . . . . . . . . . . . . . . . . . . . . . . . . . . . . . . . . . . . . . . . . . . . . . . . . . 4-19
Installing Additional Applications . . . . . . . . . . . . . . . . . . . . . . . . . . . . . . . . . . . . . . . . . . . . . . . . . . . . . . 4-20
View the User Guides . . . . . . . . . . . . . . . . . . . . . . . . . . . . . . . . . . . . . . . . . . . . . . . . . . . . . . . . . . . . . . . . . . 4-21
Register Your Scanner . . . . . . . . . . . . . . . . . . . . . . . . . . . . . . . . . . . . . . . . . . . . . . . . . . . . . . . . . . . . . . . . . 4-22
5 Loading Documents to Scan . . . . . . . . . . . . . . . . . . . . . . . . . . . . . . . . . . . . . . . . 5-23
Preparing Documents for Scanning . . . . . . . . . . . . . . . . . . . . . . . . . . . . . . . . . . . . . . . . . . . . . . . . . . . . 5-23
Supported Document Types . . . . . . . . . . . . . . . . . . . . . . . . . . . . . . . . . . . . . . . . . . . . . . . . . . . . . . . . . . . 5-24
Xerox® DocuMate® 4799
User’s Guide
4
Table of Contents
Documents to Avoid Scanning . . . . . . . . . . . . . . . . . . . . . . . . . . . . . . . . . . . . . . . . . . . . . . . . . . . . . . . . . 5-24
Unsupported Document Types . . . . . . . . . . . . . . . . . . . . . . . . . . . . . . . . . . . . . . . . . . . . . . . . . . . . . . . . . 5-25
Select the Paper Feeding Options . . . . . . . . . . . . . . . . . . . . . . . . . . . . . . . . . . . . . . . . . . . . . . . . . . . . . . 5-25
Select the Paper Path . . . . . . . . . . . . . . . . . . . . . . . . . . . . . . . . . . . . . . . . . . . . . . . . . . . . . . . . . . . . . . . . . 5-26
Scanning from the Automatic Document Feeder (ADF) . . . . . . . . . . . . . . . . . . . . . . . . . . . . . . . . . . 5-26
Scanning Interfaces . . . . . . . . . . . . . . . . . . . . . . . . . . . . . . . . . . . . . . . . . . . . . . . . . . . . . . . . . . . . . . . . . . . 5-27
6 Scanning and Configuring OneTouch. . . . . . . . . . . . . . . . . . . . . . . . . . . . . . . . 6-29
Default OneTouch Settings . . . . . . . . . . . . . . . . . . . . . . . . . . . . . . . . . . . . . . . . . . . . . . . . . . . . . . . . . . . . 6-29
Scan from the OneTouch Button Panel . . . . . . . . . . . . . . . . . . . . . . . . . . . . . . . . . . . . . . . . . . . . . . . . . 6-30
Features of the OneTouch Button Panel . . . . . . . . . . . . . . . . . . . . . . . . . . . . . . . . . . . . . . . . . . . 6-30
Changing the Button Settings . . . . . . . . . . . . . . . . . . . . . . . . . . . . . . . . . . . . . . . . . . . . . . . . . . . . . . . . . 6-31
Selecting Options for OneTouch . . . . . . . . . . . . . . . . . . . . . . . . . . . . . . . . . . . . . . . . . . . . . . . . . . . . . . . 6-33
Scan Configurations . . . . . . . . . . . . . . . . . . . . . . . . . . . . . . . . . . . . . . . . . . . . . . . . . . . . . . . . . . . . . . . . . . . 6-36
Scan Settings Tab . . . . . . . . . . . . . . . . . . . . . . . . . . . . . . . . . . . . . . . . . . . . . . . . . . . . . . . . . . . . . . . 6-37
Page Settings Tab . . . . . . . . . . . . . . . . . . . . . . . . . . . . . . . . . . . . . . . . . . . . . . . . . . . . . . . . . . . . . . . 6-38
Advanced Settings Tab . . . . . . . . . . . . . . . . . . . . . . . . . . . . . . . . . . . . . . . . . . . . . . . . . . . . . . . . . . . 6-41
Redaction Settings Tab . . . . . . . . . . . . . . . . . . . . . . . . . . . . . . . . . . . . . . . . . . . . . . . . . . . . . . . . . . 6-41
File Formats . . . . . . . . . . . . . . . . . . . . . . . . . . . . . . . . . . . . . . . . . . . . . . . . . . . . . . . . . . . . . . . . . . . . . . . . . . 6-43
Create Single Image Files . . . . . . . . . . . . . . . . . . . . . . . . . . . . . . . . . . . . . . . . . . . . . . . . . . . . . . . . 6-44
Image Formats . . . . . . . . . . . . . . . . . . . . . . . . . . . . . . . . . . . . . . . . . . . . . . . . . . . . . . . . . . . . . . . . . . 6-44
Text Formats . . . . . . . . . . . . . . . . . . . . . . . . . . . . . . . . . . . . . . . . . . . . . . . . . . . . . . . . . . . . . . . . . . . . 6-47
Configure Before Scan . . . . . . . . . . . . . . . . . . . . . . . . . . . . . . . . . . . . . . . . . . . . . . . . . . . . . . . . . . . . . . . . 6-48
To Scan Using Configure Before Scan . . . . . . . . . . . . . . . . . . . . . . . . . . . . . . . . . . . . . . . . . . . . . 6-48
Open Scanned Document(s) . . . . . . . . . . . . . . . . . . . . . . . . . . . . . . . . . . . . . . . . . . . . . . . . . . . . . . . . . . . 6-49
Transfer to Storage . . . . . . . . . . . . . . . . . . . . . . . . . . . . . . . . . . . . . . . . . . . . . . . . . . . . . . . . . . . . . . . . . . . 6-50
Setting the Folder and Options from OneTouch . . . . . . . . . . . . . . . . . . . . . . . . . . . . . . . . . . . . 6-51
Setting the Folder from Windows . . . . . . . . . . . . . . . . . . . . . . . . . . . . . . . . . . . . . . . . . . . . . . . . . 6-52
Scanning to Multiple Folders . . . . . . . . . . . . . . . . . . . . . . . . . . . . . . . . . . . . . . . . . . . . . . . . . . . . . 6-53
Burn to CD-ROM . . . . . . . . . . . . . . . . . . . . . . . . . . . . . . . . . . . . . . . . . . . . . . . . . . . . . . . . . . . . . . . . . . . . . . 6-56
Printer or Fax . . . . . . . . . . . . . . . . . . . . . . . . . . . . . . . . . . . . . . . . . . . . . . . . . . . . . . . . . . . . . . . . . . . . . . . . . 6-58
PaperPort . . . . . . . . . . . . . . . . . . . . . . . . . . . . . . . . . . . . . . . . . . . . . . . . . . . . . . . . . . . . . . . . . . . . . . . . . . . . 6-59
SharePoint . . . . . . . . . . . . . . . . . . . . . . . . . . . . . . . . . . . . . . . . . . . . . . . . . . . . . . . . . . . . . . . . . . . . . . . . . . . 6-61
SharePoint Link Log Viewer . . . . . . . . . . . . . . . . . . . . . . . . . . . . . . . . . . . . . . . . . . . . . . . . . . . . . . . 6-63
FTP Transfer . . . . . . . . . . . . . . . . . . . . . . . . . . . . . . . . . . . . . . . . . . . . . . . . . . . . . . . . . . . . . . . . . . . . . . . . . . 6-64
FTP Link Log Viewer . . . . . . . . . . . . . . . . . . . . . . . . . . . . . . . . . . . . . . . . . . . . . . . . . . . . . . . . . . . . . . 6-66
SMTP . . . . . . . . . . . . . . . . . . . . . . . . . . . . . . . . . . . . . . . . . . . . . . . . . . . . . . . . . . . . . . . . . . . . . . . . . . . . . . . . 6-67
SMTP Link Log Viewer . . . . . . . . . . . . . . . . . . . . . . . . . . . . . . . . . . . . . . . . . . . . . . . . . . . . . . . . . . . . 6-69
Email Applications . . . . . . . . . . . . . . . . . . . . . . . . . . . . . . . . . . . . . . . . . . . . . . . . . . . . . . . . . . . . . . . . . . . . 6-69
Email Properties . . . . . . . . . . . . . . . . . . . . . . . . . . . . . . . . . . . . . . . . . . . . . . . . . . . . . . . . . . . . . . . . . 6-70
Text Editors . . . . . . . . . . . . . . . . . . . . . . . . . . . . . . . . . . . . . . . . . . . . . . . . . . . . . . . . . . . . . . . . . . . . . . . . . . . 6-71
Text Documents Properties . . . . . . . . . . . . . . . . . . . . . . . . . . . . . . . . . . . . . . . . . . . . . . . . . . . . . . . 6-72
Adding Text Editor Applications to OneTouch . . . . . . . . . . . . . . . . . . . . . . . . . . . . . . . . . . . . . 6-73
Xerox® DocuMate® 4799
User’s Guide
5
Table of Contents
Creating an HTML Web Page from Your Scanned Documents . . . . . . . . . . . . . . . . . . . . . . 6-74
Still Image Client . . . . . . . . . . . . . . . . . . . . . . . . . . . . . . . . . . . . . . . . . . . . . . . . . . . . . . . . . . . . . . . . . . . . . 6-75
Image Editors . . . . . . . . . . . . . . . . . . . . . . . . . . . . . . . . . . . . . . . . . . . . . . . . . . . . . . . . . . . . . . . . . . . . . . . . 6-77
Image Documents Properties . . . . . . . . . . . . . . . . . . . . . . . . . . . . . . . . . . . . . . . . . . . . . . . . . . . . . 6-78
Adding Image Editor Applications to OneTouch . . . . . . . . . . . . . . . . . . . . . . . . . . . . . . . . . . . 6-79
PDF Applications . . . . . . . . . . . . . . . . . . . . . . . . . . . . . . . . . . . . . . . . . . . . . . . . . . . . . . . . . . . . . . . . . . . . . . 6-80
Send to Application . . . . . . . . . . . . . . . . . . . . . . . . . . . . . . . . . . . . . . . . . . . . . . . . . . . . . . . . . . . . . . . . . . . 6-82
Scanning to Multiple Destinations . . . . . . . . . . . . . . . . . . . . . . . . . . . . . . . . . . . . . . . . . . . . . . . . . . . . . 6-85
Scanning with Job Separation . . . . . . . . . . . . . . . . . . . . . . . . . . . . . . . . . . . . . . . . . . . . . . . . . . . . . . . . . 6-87
Scanning with Optical Character Recognition (OCR) . . . . . . . . . . . . . . . . . . . . . . . . . . . . . . . . . . . . . 6-90
Text Formats . . . . . . . . . . . . . . . . . . . . . . . . . . . . . . . . . . . . . . . . . . . . . . . . . . . . . . . . . . . . . . . . . . . . 6-91
Selecting OneTouch OmniPage OCR Options . . . . . . . . . . . . . . . . . . . . . . . . . . . . . . . . . . . . . . . . . . . 6-93
The OCR Tab . . . . . . . . . . . . . . . . . . . . . . . . . . . . . . . . . . . . . . . . . . . . . . . . . . . . . . . . . . . . . . . . . . . . 6-94
Creating Your Own Dictionaries . . . . . . . . . . . . . . . . . . . . . . . . . . . . . . . . . . . . . . . . . . . . . . . . . . . 6-96
Editing User Dictionaries . . . . . . . . . . . . . . . . . . . . . . . . . . . . . . . . . . . . . . . . . . . . . . . . . . . . . . . . . 6-98
The Format Tab . . . . . . . . . . . . . . . . . . . . . . . . . . . . . . . . . . . . . . . . . . . . . . . . . . . . . . . . . . . . . . . . 6-100
OneTouch with Visioneer Acuity Technology . . . . . . . . . . . . . . . . . . . . . . . . . . . . . . . . . . . . . . . . . . . 6-101
The Acuity Settings . . . . . . . . . . . . . . . . . . . . . . . . . . . . . . . . . . . . . . . . . . . . . . . . . . . . . . . . . . . . . 6-102
Hardware Properties . . . . . . . . . . . . . . . . . . . . . . . . . . . . . . . . . . . . . . . . . . . . . . . . . . . . . . . . . . . . . . . . . 6-104
Device Settings . . . . . . . . . . . . . . . . . . . . . . . . . . . . . . . . . . . . . . . . . . . . . . . . . . . . . . . . . . . . . . . . . 6-105
Driver Settings . . . . . . . . . . . . . . . . . . . . . . . . . . . . . . . . . . . . . . . . . . . . . . . . . . . . . . . . . . . . . . . . . . 6-105
7 Scanning from TWAIN and WIA . . . . . . . . . . . . . . . . . . . . . . . . . . . . . . . . . . . 7-107
Accessing the Scanner Interface . . . . . . . . . . . . . . . . . . . . . . . . . . . . . . . . . . . . . . . . . . . . . . . . . . . . . . 7-107
Choosing TWAIN or WIA . . . . . . . . . . . . . . . . . . . . . . . . . . . . . . . . . . . . . . . . . . . . . . . . . . . . . . . . 7-107
Scanning . . . . . . . . . . . . . . . . . . . . . . . . . . . . . . . . . . . . . . . . . . . . . . . . . . . . . . . . . . . . . . . . . . . . . . . . . . . . 7-108
Locked Scanning Interface . . . . . . . . . . . . . . . . . . . . . . . . . . . . . . . . . . . . . . . . . . . . . . . . . . . . . . 7-109
Using the Preview Window . . . . . . . . . . . . . . . . . . . . . . . . . . . . . . . . . . . . . . . . . . . . . . . . . . . . . . . . . . . 7-109
Scan Regions . . . . . . . . . . . . . . . . . . . . . . . . . . . . . . . . . . . . . . . . . . . . . . . . . . . . . . . . . . . . . . . . . . . 7-112
Move, Resize, or Delete Regions . . . . . . . . . . . . . . . . . . . . . . . . . . . . . . . . . . . . . . . . . . . . . . . . . . 7-115
Reordering Regions . . . . . . . . . . . . . . . . . . . . . . . . . . . . . . . . . . . . . . . . . . . . . . . . . . . . . . . . . . . . . 7-116
Clear All Regions . . . . . . . . . . . . . . . . . . . . . . . . . . . . . . . . . . . . . . . . . . . . . . . . . . . . . . . . . . . . . . . . 7-117
Document Source Configuration . . . . . . . . . . . . . . . . . . . . . . . . . . . . . . . . . . . . . . . . . . . . . . . . . . . . . . 7-117
Basic Options . . . . . . . . . . . . . . . . . . . . . . . . . . . . . . . . . . . . . . . . . . . . . . . . . . . . . . . . . . . . . . . . . . . 7-118
Advanced Options . . . . . . . . . . . . . . . . . . . . . . . . . . . . . . . . . . . . . . . . . . . . . . . . . . . . . . . . . . . . . . 7-118
Summary . . . . . . . . . . . . . . . . . . . . . . . . . . . . . . . . . . . . . . . . . . . . . . . . . . . . . . . . . . . . . . . . . . . . . . . . . . . . 7-120
Presets . . . . . . . . . . . . . . . . . . . . . . . . . . . . . . . . . . . . . . . . . . . . . . . . . . . . . . . . . . . . . . . . . . . . . . . . . . . . . . 7-120
Exporting Presets . . . . . . . . . . . . . . . . . . . . . . . . . . . . . . . . . . . . . . . . . . . . . . . . . . . . . . . . . . . . . . . 7-122
Importing a Preset . . . . . . . . . . . . . . . . . . . . . . . . . . . . . . . . . . . . . . . . . . . . . . . . . . . . . . . . . . . . . . 7-123
Document Settings . . . . . . . . . . . . . . . . . . . . . . . . . . . . . . . . . . . . . . . . . . . . . . . . . . . . . . . . . . . . . . . . . . . 7-125
Disabled Options in this Section . . . . . . . . . . . . . . . . . . . . . . . . . . . . . . . . . . . . . . . . . . . . . . . . . 7-126
Main Panel Options . . . . . . . . . . . . . . . . . . . . . . . . . . . . . . . . . . . . . . . . . . . . . . . . . . . . . . . . . . . . . 7-126
Advanced Panel Options . . . . . . . . . . . . . . . . . . . . . . . . . . . . . . . . . . . . . . . . . . . . . . . . . . . . . . . . 7-130
Scanner Model Panel Options . . . . . . . . . . . . . . . . . . . . . . . . . . . . . . . . . . . . . . . . . . . . . . . . . . . 7-133
Xerox® DocuMate® 4799
User’s Guide
6
Table of Contents
Imprinter Panel Options . . . . . . . . . . . . . . . . . . . . . . . . . . . . . . . . . . . . . . . . . . . . . . . . . . . . . . . . . . . . . . 7-136
Image Enhancements . . . . . . . . . . . . . . . . . . . . . . . . . . . . . . . . . . . . . . . . . . . . . . . . . . . . . . . . . . . . . . . . 7-138
Disabled Options in this Section . . . . . . . . . . . . . . . . . . . . . . . . . . . . . . . . . . . . . . . . . . . . . . . . . 7-139
Main Panel Options . . . . . . . . . . . . . . . . . . . . . . . . . . . . . . . . . . . . . . . . . . . . . . . . . . . . . . . . . . . . . 7-140
Color Processing Panel Options . . . . . . . . . . . . . . . . . . . . . . . . . . . . . . . . . . . . . . . . . . . . . . . . . . 7-147
Advanced Panel Options . . . . . . . . . . . . . . . . . . . . . . . . . . . . . . . . . . . . . . . . . . . . . . . . . . . . . . . . 7-148
Driver Configuration . . . . . . . . . . . . . . . . . . . . . . . . . . . . . . . . . . . . . . . . . . . . . . . . . . . . . . . . . . . . . . . . . 7-152
Disabled Options in this Section . . . . . . . . . . . . . . . . . . . . . . . . . . . . . . . . . . . . . . . . . . . . . . . . . 7-152
Module Configuration . . . . . . . . . . . . . . . . . . . . . . . . . . . . . . . . . . . . . . . . . . . . . . . . . . . . . . . . . . . 7-152
Scanner Configuration . . . . . . . . . . . . . . . . . . . . . . . . . . . . . . . . . . . . . . . . . . . . . . . . . . . . . . . . . . 7-153
Hardware Properties and Interface Behavior . . . . . . . . . . . . . . . . . . . . . . . . . . . . . . . . . . . . . . . . . . . 7-154
Device Settings . . . . . . . . . . . . . . . . . . . . . . . . . . . . . . . . . . . . . . . . . . . . . . . . . . . . . . . . . . . . . . . . . 7-154
Driver Settings . . . . . . . . . . . . . . . . . . . . . . . . . . . . . . . . . . . . . . . . . . . . . . . . . . . . . . . . . . . . . . . . . . 7-156
8 Scanning from ISIS . . . . . . . . . . . . . . . . . . . . . . . . . . . . . . . . . . . . . . . . . . . . . . . 8-159
9 Scanner Options, Maintenance and Troubleshooting . . . . . . . . . . . . . . . . 9-161
Changing the Background Color . . . . . . . . . . . . . . . . . . . . . . . . . . . . . . . . . . . . . . . . . . . . . . . . . . . . . . 9-161
Replacing the Rollers . . . . . . . . . . . . . . . . . . . . . . . . . . . . . . . . . . . . . . . . . . . . . . . . . . . . . . . . . . . . . . . . . 9-162
Replacing the Paper Feed and Separation Rollers . . . . . . . . . . . . . . . . . . . . . . . . . . . . . . . . . 9-163
Replacing the Double Feed Prevention Roller . . . . . . . . . . . . . . . . . . . . . . . . . . . . . . . . . . . . . 9-165
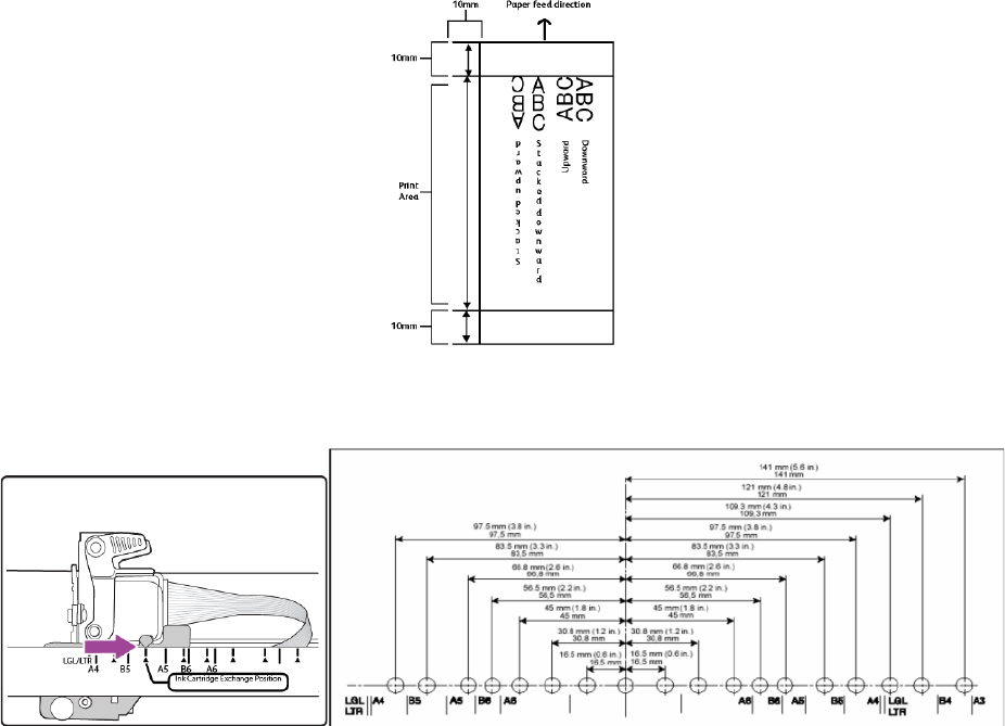
Installing an Imprinter . . . . . . . . . . . . . . . . . . . . . . . . . . . . . . . . . . . . . . . . . . . . . . . . . . . . . . . . . . . . . . . 9-167
Installing a Pre-Imprinter . . . . . . . . . . . . . . . . . . . . . . . . . . . . . . . . . . . . . . . . . . . . . . . . . . . . . . . 9-167
Installing a Post-Imprinter . . . . . . . . . . . . . . . . . . . . . . . . . . . . . . . . . . . . . . . . . . . . . . . . . . . . . . 9-168
Installing an Ink Cartridge . . . . . . . . . . . . . . . . . . . . . . . . . . . . . . . . . . . . . . . . . . . . . . . . . . . . . . . . . . . . 9-169
Adjusting the Printing Position . . . . . . . . . . . . . . . . . . . . . . . . . . . . . . . . . . . . . . . . . . . . . . . . . . . . . . . . 9-170
User Utility . . . . . . . . . . . . . . . . . . . . . . . . . . . . . . . . . . . . . . . . . . . . . . . . . . . . . . . . . . . . . . . . . . . . . . . . . . 9-170
Main Screen Options . . . . . . . . . . . . . . . . . . . . . . . . . . . . . . . . . . . . . . . . . . . . . . . . . . . . . . . . . . . . 9-171
Scanner Error Codes . . . . . . . . . . . . . . . . . . . . . . . . . . . . . . . . . . . . . . . . . . . . . . . . . . . . . . . . . . . . 9-173
Setting Sleep Mode . . . . . . . . . . . . . . . . . . . . . . . . . . . . . . . . . . . . . . . . . . . . . . . . . . . . . . . . . . . . . 9-175
Buzzer Setting . . . . . . . . . . . . . . . . . . . . . . . . . . . . . . . . . . . . . . . . . . . . . . . . . . . . . . . . . . . . . . . . . . 9-175
Shading Adjustment . . . . . . . . . . . . . . . . . . . . . . . . . . . . . . . . . . . . . . . . . . . . . . . . . . . . . . . . . . . . 9-175
Cleaning the Outside of the Scanner . . . . . . . . . . . . . . . . . . . . . . . . . . . . . . . . . . . . . . . . . . . . . . . . . . 9-178
Cleaning the Inside of the Scanner . . . . . . . . . . . . . . . . . . . . . . . . . . . . . . . . . . . . . . . . . . . . . . . . . . . . 9-179
Cleaning the ADF Rollers . . . . . . . . . . . . . . . . . . . . . . . . . . . . . . . . . . . . . . . . . . . . . . . . . . . . . . . . 9-180
Reset the Roller Count in the User Utility . . . . . . . . . . . . . . . . . . . . . . . . . . . . . . . . . . . . . . . . . 9-181
Cleaning the Scanner Glass and Background Plates . . . . . . . . . . . . . . . . . . . . . . . . . . . . . . . 9-181
Cleaning the Paper Sensors . . . . . . . . . . . . . . . . . . . . . . . . . . . . . . . . . . . . . . . . . . . . . . . . . . . . . . 9-182
Cleaning the ADF Sensors . . . . . . . . . . . . . . . . . . . . . . . . . . . . . . . . . . . . . . . . . . . . . . . . . . . . . . . 9-183
Clearing Paper Jams . . . . . . . . . . . . . . . . . . . . . . . . . . . . . . . . . . . . . . . . . . . . . . . . . . . . . . . . . . . . . . . . . 9-184
Troubleshooting . . . . . . . . . . . . . . . . . . . . . . . . . . . . . . . . . . . . . . . . . . . . . . . . . . . . . . . . . . . . . . . . . . . . . 9-184
Uninstalling Your Scanner . . . . . . . . . . . . . . . . . . . . . . . . . . . . . . . . . . . . . . . . . . . . . . . . . . . . . . . . . . . . 9-187
Xerox DocuMate 4799 Specifications . . . . . . . . . . . . . . . . . . . . . . . . . . . . . . . . . . . . . . . . . . . . . . . . . 9-189
Xerox DocuMate 4799 Scanner Parts List . . . . . . . . . . . . . . . . . . . . . . . . . . . . . . . . . . . . . . . . . . . . . . 9-190
Xerox® DocuMate® 4799
User’s Guide
7
Table of Contents
A Regulatory Information . . . . . . . . . . . . . . . . . . . . . . . . . . . . . . . . . . . . . . . . . . .A-191
Basic Regulations . . . . . . . . . . . . . . . . . . . . . . . . . . . . . . . . . . . . . . . . . . . . . . . . . . . . . . . . . . . . . . . . . . . . A-191
United States (FCC Regulations) . . . . . . . . . . . . . . . . . . . . . . . . . . . . . . . . . . . . . . . . . . . . . . . . .A-191
European Union . . . . . . . . . . . . . . . . . . . . . . . . . . . . . . . . . . . . . . . . . . . . . . . . . . . . . . . . . . . . . . . . A-191
Other Regulations . . . . . . . . . . . . . . . . . . . . . . . . . . . . . . . . . . . . . . . . . . . . . . . . . . . . . . . . . . . . . . A-192
Copy Regulations . . . . . . . . . . . . . . . . . . . . . . . . . . . . . . . . . . . . . . . . . . . . . . . . . . . . . . . . . . . . . . . . . . . . A-192
United States . . . . . . . . . . . . . . . . . . . . . . . . . . . . . . . . . . . . . . . . . . . . . . . . . . . . . . . . . . . . . . . . . . . A-192
Canada . . . . . . . . . . . . . . . . . . . . . . . . . . . . . . . . . . . . . . . . . . . . . . . . . . . . . . . . . . . . . . . . . . . . . . . . A-193
Other Countries . . . . . . . . . . . . . . . . . . . . . . . . . . . . . . . . . . . . . . . . . . . . . . . . . . . . . . . . . . . . . . . . . A-194
B Compliance Information . . . . . . . . . . . . . . . . . . . . . . . . . . . . . . . . . . . . . . . . . . B-195
Product Recycling & Disposal . . . . . . . . . . . . . . . . . . . . . . . . . . . . . . . . . . . . . . . . . . . . . . . . . . . . . . . . . B-195
USA & Canada . . . . . . . . . . . . . . . . . . . . . . . . . . . . . . . . . . . . . . . . . . . . . . . . . . . . . . . . . . . . . . . . . B-195
European Union . . . . . . . . . . . . . . . . . . . . . . . . . . . . . . . . . . . . . . . . . . . . . . . . . . . . . . . . . . . . . . . . B-195
Energy Star for the USA . . . . . . . . . . . . . . . . . . . . . . . . . . . . . . . . . . . . . . . . . . . . . . . . . . . . . . . . . . . . . . B-196
Index . . . . . . . . . . . . . . . . . . . . . . . . . . . . . . . . . . . . . . . . . . . . . . . . . . . . . . . . . . . . . . . . . I-197
Xerox® DocuMate® 4799
User’s Guide
8
Table of Contents

Xerox® DocuMate® 4799
User’s Guide
1-1
1
Safety
Safety Introduction
Notices and Safety
Please read the following instructions carefully before operating the machine and refer to them as needed to
ensure the continued safe operation of your machine.
Your Xerox product and supplies have been designed and tested to meet strict safety requirements. These include
safety agency evaluation and certification, and compliance with electromagnetic regulations and established
environmental standards.
WARNING:
The safety and environment testing and performance of this product have been verified using Xerox materials
only. Unauthorized alterations, which may include the addition of new functions or connection of external
devices, may impact the product certification. Please contact your Xerox representative for more information.
Operational Safety Information
Your Xerox equipment and supplies have been designed and tested to meet strict safety requirements. These
include safety agency examination, approval, and compliance with established environmental standards.
To ensure the continued safe operation of your Xerox equipment, follow these safety guidelines at all times:
Do These
• Always follow all warnings and instructions that are marked on or supplied with the equipment.
• Always use materials specifically designated for this product, the use of other materials may result in poor
performance and create a hazardous situation. Do not use aerosol cleaners, they may be explosive and
flammable under certain conditions.
• Always exercise care when moving or relocating equipment.
• Always locate the machine on a solid support surface that has adequate strength to support the weight of
the machine.
• Always locate the machine in an area that has adequate ventilation and room for servicing.
• Always unplug this equipment from the electrical outlet before cleaning.
Note: Your Xerox machine is equipped with an energy saving device to conserve power when the machine is not
in use. The machine may be left on continuously.

Safety
Xerox® DocuMate® 4799
User’s Guide
1-2
Do Not Do These
• Never use a ground adapter plug to connect the equipment to a power outlet that lacks a ground connection
terminal.
• Never attempt any maintenance function that is not specifically described in this documentation.
• Never remove covers or guards that are fastened with screws. There are no operator serviceable areas within
these covers.
• Never locate the machine near a radiator or any other heat source.
• Never override or “cheat” any of the electrical or mechanical interlock devices.
• Never place this equipment where people might step on or trip on the power cord.
Electrical Information
Warning - Electrical Safety Information
1. The power receptacle for the machine must meet the requirements stated on the data plate on the rear of
the machine. If you are not sure that your electrical supply meets the requirements, please consult your local
power company or an electrician for advice.
2. The socket outlet shall be installed near the equipment and shall be easily accessible.
3. Use the power cable that is supplied with your machine. Do not use an extension cord or remove or modify
the power cord plug.
4. Plug the power cable directly into a correctly grounded electrical outlet. If you are not sure whether or not an
outlet is correctly grounded, consult an electrician.
5. Do not use an adapter to connect any Xerox equipment to an electrical outlet that lacks a ground connection
terminal.
6. Do not place this equipment where people might step or trip on the power cable.
7. Do not place objects on the power cable.
8. Do not override or disable electrical or mechanical interlock devices.
9. Do not push objects into slots or openings on the machine. Electrical shock or fire may result.
Electrical Supply
• This product shall be operated from the type of electrical supply indicted on the product’s data plate label. If
you are not sure that your electrical supply meets the requirements, please consult your local power
company for advice.
• Always connect equipment to a correctly grounded power outlet. If in doubt, have the outlet checked by a
qualified electrician.

Safety
Xerox® DocuMate® 4799
User’s Guide
1-3
WARNING: This equipment must be connected to a protective earth circuit.
This equipment is supplied with a plug that has a protective earth pin. This plug will only fit into an earthed electrical
outlet. This is a safety feature. If you are unable to insert the plug into the outlet, contact your electrician to replace
the outlet.
Disconnect Device
The power cable is the disconnect device for this equipment. It is attached to the back of the machine as a plug-
in device. To remove all electrical power from the equipment, disconnect the power cable from the electrical
outlet.
Emergency Power Off
If any of the following conditions occur, turn off the machine immediately and disconnect the power cable(s)
from the electrical outlet(s).
• The equipment emits unusual odors or makes unusual noises.
• The power cable is damaged or frayed.
• A wall panel circuit breaker, fuse, or other safety device has been tripped.
• Liquid is spilled into the machine.
• The machine is exposed to water.
• Any part of the machine is damaged.
Maintenance Information
1. Any operator product maintenance procedures will be described in the user documentation supplied with the
product.
2. Do not carry out any maintenance on this product which is not described in the customer documentation.
3. Do not use aerosol cleaners. The use of cleaners that are not approved may cause poor performance of the
equipment, and could cause a dangerous condition.
4. Use supplies and cleaning materials only as directed in this manual.
5. Do not remove covers or guards that are fastened with screws. There are no parts behind these covers that
you can maintain or service.
6. Do not perform any maintenance procedures unless you have been trained to do them by an authorized
local dealer or unless a procedure is specifically described in the user manuals.

Safety
Xerox® DocuMate® 4799
User’s Guide
1-4
Product Safety Certification
This product is certified by the following Agency using the Safety standards listed:
Environmental Health and Safety Contacts
Contact Information
For more information on Environment, Health, and Safety in relation to this Xerox product and supplies, please
contact the following customer help lines:
Standard
UL60950-1 (USA)
CSA 22.2 No. 60950-1 (Canada)
IEC 60950-1
USA & Canada: 1-800-828-6571
Europe: +44 1707 353 434

Xerox® DocuMate® 4799
User’s Guide
2-5
2
Welcome
Your new Xerox scanner can quickly scan stacks of single-sided or double-sided pages and place their electronic
images on your computer.
What’s in the Box
Before proceeding, check the contents of the box. If items are missing or damaged, contact the dealer where you
purchased the scanner.
System Requirements
Pentium 4 PC or AMD equivalent with:
•A DVD-ROM drive
• An available Universal Serial Bus (USB) port
•Microsoft
® Windows® operating system:
Xerox DocuMate 4799
Scanner
Double Feed
Prevention Roller
Blower Brush
Quick Install Guide
Roller Cleaning Paper
Power Cord
Technical Support Card
USB Cable
Shading paper
Windows™
Installation Disc

Welcome
Xerox® DocuMate® 4799
User’s Guide
2-6
– 32-bit Windows XP (Service Pack 1 and 2)
– 32-bit or 64-bit Windows Vista (Service Pack 1)
– 32-bit or 64-bit Windows 7
– 32-bit or 64-bit Windows 8
The scanner is compatible with Service Pack 3 for Windows XP, Service Pack 2 for Windows Vista, and Service
Pack 1 for Windows 7.
• Minimum of 2 gigabyte (GB) of internal memory (RAM)
• 350 MB minimum of free hard disk space
A VGA or SVGA Monitor:
• The recommended settings for your monitor are:
– Color quality of 16-bit or 32-bit
– Resolution set to at least 800 x 600 pixels
Refer to your Windows documentation for instructions on setting the color quality and resolution for the monitor.
Documentation
The following printed documentation is provided in the box:
•Installation guide—abbreviated scanner setup and installation instructions.
•Technical support card—contact information for technical support and customer service, and a brief
overview of our standard product warranty.
•Warranty card—the warranty card is provided for users in Russia and should be filled in as described on the
card. For all other users, please dispose of this card in paper recycling.
The following soft-copy documentation is available on the installation disc:
•Scanner user’s guide—contains detailed installation, configuration, scanning, and maintenance
instructions.
•Control sheets—automatically adjust the scan settings when scanning using the TWAIN interface. The file
contains layouts for various ISO and U.S. paper sizes. The TWAIN scanning chapter contains instructions on
using these sheets while scanning.
Make sure you print the page size that matches the size of the pages in your document stack. Also, make
sure the application you are using is not set to automatically scale the page to fit on the paper in your
printer.
•File separation sheets—automatically separate a stack of paper into two or more separate files, when
scanning using the TWAIN interface.
Make sure you print the page size that matches the size of the pages in your document stack. Also, make
sure the application you are using is not set to automatically scale the page to fit on the paper in your
printer.

Welcome
Xerox® DocuMate® 4799
User’s Guide
2-7
•Patch code sheets—use with an application that supports detection of patch code data when using the
TWAIN interface. The patch code page layouts have been specifically designed for your scanner. The file
contains Patch 2, 3 and T layouts for A4 and U.S. Letter size pages.
Make sure you print the correct page size for the paper in your printer. Also, make sure the application you
are using is not set to automatically scale the page to fit on the paper in your printer.
•Nuance OmniPage user’s guide—contains detailed instructions on using the software, including
information on using Optical Character Recognition to create editable text files from the scanned
documents.
•Nuance PDF Converter user’s guide—contains detailed information on using the application to create and
modify PDF files.
•Kofax Virtual ReScan (VRS™) user’s guide—contains detailed feature and configuration instructions for the
software, including using the advanced image enhancement options to improve the clarity of scanned
images created from imperfect originals.
The Xerox DocuMate 4799 Scanner
Exit tray—Where the documents are exited out of the scanner. Flip up an exit stopper to keep documents in the
exit tray. Exit extension pulls out to support various document lengths.
3
Pre-Imprinter
door
Control panelExit tray ADF cover
release
Paper guides
41 5
2
Power switch Post-Imprinter
door
Hopper input
tray
8
6
7
1
23
4
5
6
7
8
9
10
11
10 119
Straight path
door
Power jack USB port
Welcome
Xerox® DocuMate® 4799
User’s Guide
2-8
Pre-Imprinter door—Lift the output tray to access the pre-imprinter compartment.
Control panel—Scanner hardware controls.
•Hopper—Press the up or down arrow to manually adjust the height of the input tray level to match the
height of the document stack.
•ADF—Changes the scanner between automatic document feeding and manual document feeding.
•Thickness—Press to change the roller position to match the paper thickness of the documents being
scanned.
•Start/Stop—Press to start scanning. Pressing the button while scanning is in progress stops the scan.
ADF cover release—Pull to open the Automatic Document Feeder.
Paper guides—Guides adjust to support various document widths.
Hopper input tray—Holds the documents in the Automatic Document Feeder for scanning.
Power switch—Turns the scanner’s power on or off.
Post-Imprinter door—Open to access the post-imprinter compartment.
Straight path door—Lower this door to feed very thick pages straight through the scanner.
Power jack—Connects the power cord to the scanner.
Universal Serial Bus (USB) port—Connects the scanner to the computer.

Xerox® DocuMate® 4799
User’s Guide
3-9
3
Scanner Setup
Unpack the Scanner
Use care when unpacking, moving and assembling the scanner. Follow these instructions to prevent injury and
damage to the scanner.
1. Remove the scanner from the shipping box, verify all parts listed on page 5 are in the box.
We recommend that you keep the original packing materials in case you need them later.
2. Always have at least two people carry the scanner, lifting the scanner up from
underneath.
3. Use a desk or table that can support the weight of the scanner, do not place the
scanner on a cloth covered surface.
4. Place the scanner on a level surface near the computer.
Keep at least 15 inches of space on every side of the scanner for the input and exit
tray extensions, performing maintenance, and to have sufficient air flow for
ventilation.
5. Remove all shipping tape from the top and side of the scanner.

Scanner Setup
Xerox® DocuMate® 4799
User’s Guide
3-10
Install the Double Feed Prevention roller
1. Open the Pre-Imprinter door.
2. Release the retaining screw and then close the Pre-Imprinter door.
3. Pull on the scanner cover release and lift the lid to open the scanner.

Scanner Setup
Xerox® DocuMate® 4799
User’s Guide
3-11
4. Flip open the double feed prevention roller cover.
5. Align the roller bar with the brackets in the roller compartment. Make sure the groove on the right side of the
roller bar is aligned so that it slides in place into the U shape of the bracket.
6. The roller is properly in place when you cannot rotate the metal bar of the roller.
7. Close the double feed prevention roller cover when you are finished.

Scanner Setup
Xerox® DocuMate® 4799
User’s Guide
3-12
8. Close the scanner when you are finished.
Connect the Scanner Power Cord
1. Select the appropriate power cord for your country.
2. Plug the power cord into the scanner and into a wall outlet.
Note: Do not turn on the scanner until after you install the software.

Xerox® DocuMate® 4799
User’s Guide
4-13
4
Installation
Before You Begin
Please make sure of the following before you begin installation:
• The information in this guide may cover software not provided with the scanner you purchased. Please
disregard any information about the software not applicable to your scanner.
• If your computer has AntiVirus or AntiSpyware software running, you may encounter alerts or messages
during installation asking you to allow the installation to proceed. Although the messages will differ based
on the software your computer is running, in each case you should allow the installation to proceed if that
option is available. Alternatively, you can turn off the AntiVirus or AntiSpyware software before installing
your scanner, but if you do, make sure to turn it back on again when installation is finished.
• If you already have a scanner connected to your computer, it is recommended that you remove that
scanner’s driver program prior to installing your Xerox scanner. You can remove these programs from the
Windows Control Panel. Please refer to the user manual provided with your other scanner hardware for
instructions about removing the driver and software for that unit.
• If your computer is running Windows Vista or later, you may see the Windows User Account Control screen
asking you to confirm system changes. Click the Yes button to allow the installation to proceed.
• The Windows User Account Control (UAC) must be turned off prior to installing the Kofax VRS or Kofax Scan
Demo software. The Kofax VRS installer will display a message stating "User Account Control is enabled on
this machine. The VRS installer will not install correctly with this setting enabled. Please disable this setting
from the User Accounts dialog in the Control Panel." The Kofax Scan Demo installer will display a message
stating "Cannot find IC runtime. Install IC." Turn off the Vista UAC to complete the installation of these two
software applications. You can turn UAC back on after the installation has completed.

Installation
Xerox® DocuMate® 4799
User’s Guide
4-14
Install the Software and Connect the Scanner
1. Start Microsoft Windows and make sure that no other applications are running.
2. Insert the installation disc into your computer’s DVD-ROM drive.
The disc automatically starts.
3. The Select Language window opens. Click the drop-down menu arrow and select the language to use. Click
OK.
The disc’s Main menu window opens.
Note: If the disc does not start, check the following:
– Make sure the disc drive’s door is completely shut.
– Make sure the disc was inserted in the drive in the proper direction (label side up).
To launch the disc manually:
– Open the Windows options for your computer’s disc drives.
– Double-click the icon for your DVD-ROM drive.
– The Installation menu for the disc should now open.
If the menu does not open:
– From the list of files on the disc, double-click the file named setup.exe.

Installation
Xerox® DocuMate® 4799
User’s Guide
4-15
4. On the Main menu, select Install software.
5. Leave the default selections and click Install Now.
6. Click Install now.
Note: The software provided with your scanner may differ slightly from the list shown in the window.

Installation
Xerox® DocuMate® 4799
User’s Guide
4-16
Installing the Scanner Driver
1. The Welcome screen for the scanner driver Setup Wizard opens. Click Next.
2. On the Xerox License Agreement window, read the license agreement. If you accept the terms, select I Agree
then click Next.
If you choose not to accept the license agreement, click Cancel. Click Close on the Installation Interrupted
window.
3. The software will now be installed.
4. Stop when you see the “Complete the installation by connecting your hardware” window. Do not click OK
yet. Leave the window open and proceed to the next section.
Note: If you do not see this on-screen diagram for connecting the scanner, stop and follow the instructions
below.

Installation
Xerox® DocuMate® 4799
User’s Guide
4-17
Connect the USB Cable and Turn on the Power
1. Remove any tape from the USB cable.
2. Plug the USB cable into the USB port on the scanner then into a USB port on the computer. Check your
computer’s manual for USB port locations.
If the plug does not attach easily, make sure that you are plugging it in correctly. Do not force the plug into
either connection.
3. Turn on the scanner power.
The status light comes on and flashes indicating that the scanner is receiving power.
Your computer recognizes that a scanner has been plugged into the USB port and automatically loads the
appropriate software to run the scanner.

Installation
Xerox® DocuMate® 4799
User’s Guide
4-18
4. When you’re certain that the software has completely loaded, return to the “Complete the installation by
connecting your hardware” window.
5. Click OK to complete the installation process.
6. Click Close on the Installation Complete window to close and exit the driver installer.
Installing the User Utility
The User Utility is a software diagnostic and maintenance software that you can use for monitoring your scanner
hardware.
1. On the Xerox User Utility License Agreement window, read the license agreement. If you accept the terms,
select Yes to accept the agreement and continue with the installation.
If you choose not to accept the license agreement, the installation will terminate and the User Utility will not
be installed.

Installation
Xerox® DocuMate® 4799
User’s Guide
4-19
2. The next screen lets you choose where the installation files are going to be on your computer. Click on
Browse... to change the location where the files are installed.
We recommend that you keep the default options on this window and just click on Next to proceed with the
installation.
3. The next screen lets you change the Program Files folder name and where the program appears in your
Windows Start Programs list.
The default options on this window will put the shortcut icon in your Windows All Programs list in the Xerox
folder. We recommend that you keep the default options on this window and just click on Next to proceed
with the installation.
4. Click on Finish on the Installation Complete window to close the installation window.
5. A shortcut icon for the User Utility will be on your Windows desktop and in the Windows Start All Programs
menu.
Installing Visioneer OneTouch
The Visioneer OneTouch software installation will start automatically after you click Close on the driver
Installation Complete window.
1. Click Next on the Welcome to the OneTouch Setup Wizard.
2. On the Visioneer License Agreement window, read the license agreement. If you accept the terms, select I
Agree then click Next.
If you choose not to accept the license agreement, the installation will terminate and OneTouch will not be
installed.
3. Click Close on the Installation Complete window to close and exit the software installer.
Note: If you selected other software to install from the DVD the installation for that software will automatically
start after you click Close on the Installation Complete window. Follow the instructions on-screen to install each
application you selected.

Installation
Xerox® DocuMate® 4799
User’s Guide
4-20
Installing Additional Applications
Your scanner includes free, additional applications as described in the table below.
1. Return to the disc’s Main menu and click Install software.
2. Select the additional applications you want to install, then click Install now.
3. Follow the instructions on the screen to install each of the additional applications.
Software About the Software
Nuance OmniPage® OmniPage Pro provides precision OCR analysis, advanced layout detection, and
Logical Form Recognition™ (LFR) technology. Advanced security features quickly turn
office documents and forms into over 30 different PC applications for editing,
searching and sharing. Custom workflows handle large volumes of documents, and
you can use its tools to print to PDF.
Kofax®
Virtual ReScan® (VRS™)
Kofax VRS automatically enhances scanned documents from less than perfect
originals. It is an additional scanning interface that uses patented VRS (Virtual
ReScan) technology, and ensures your scanning is as efficient and easy as possible,
while also improving the quality of the scanned images. Kofax VRS uses an ISIS-
certified driver for scanning. This software provides an additional method to scan
from your scanner. The Demo version lets you try the application first.
At the end of the Kofax VRS software installation you may see the message "SVS001:
The VRS installation does not install an ISIS driver for the scanner you selected.
Please install the ISIS driver packaged with your scanner."
This is not an error, Kofax does not install your scanner’s ISIS driver. Please disregard
this message in the VRS installation and click OK. The Kofax VRS Certified ISIS®
driver is installed correctly when you install the scanner driver.

Installation
Xerox® DocuMate® 4799
User’s Guide
4-21
View the User Guides
1. Return to the disc’s Main menu and click on View user guides.
Nuance PDF Converter PDF Converter Professional 7 features 100% industry-standard PDF creation and
editing plus the world’s most accurate PDF conversion to editable Microsoft® Office®
formats available. It also offers one-click scanning to PDF, the most advanced PDF
search capabilities, excellent graphics management, document flattening and auto-
removal of sensitive information. Combining unparalleled functionality, built-in
intelligence and ease of use, PDF Converter Professional 7 enables users to create,
convert, edit, assemble and securely share PDF files like never before for enhanced
professionalism, productivity and collaboration.
Software About the Software

Installation
Xerox® DocuMate® 4799
User’s Guide
4-22
2. Click on View scanner documentation to access the scanner user guide.
Click on View software documentation to access the user guides for the software applications provided with
the scanner.
From either of these user guide windows, click on the User guide menu button to return to the main user
guide window, then select the other documentation section to view the user guides.
3. Click the links of the guides you want to view.
4. When you’re finished, click Main menu to return to the Main menu window and click Exit.
5. Remove the installation disc and store it in a safe place.
Register Your Scanner
Registering your scanner is important as it provides you with access to our free telephone support service.
Registration also gives you free access to software updates for your scanner.
To register your scanner:
You will need an active internet connection to register your scanner. If you do not have internet access you can
contact our customer service department to register the scanner. Please refer to the Technical Support Card, that
you received with the scanner, for our customer service contact information.
1. Open an Internet Explorer window, or any other internet browser you have installed on your computer.
2. In the web address field type www.xeroxscanners.com.
3. Press Enter on your computer’s keyboard or click the option on screen to go to the web address.
4. When the Xerox scanners web page loads click on Register Your Product.
5. Fill in the registration form, all required fields have an asterisk (*).
A valid email address is required for registration.
You will be asked to enter the serial number for the scanner, it is located on the back or underside of the
scanner.
6. After filling in the form, click on Submit Your Registration to complete the registration.
Scanner documentation window Software documentation window

Xerox® DocuMate® 4799
User’s Guide
5-23
5
Loading Documents to
Scan
Note: Always remove any staples or paper clips from documents before inserting them into the scanner. Staples
and paper clips can jam the feed mechanism and scratch the internal components. Also remove any labels,
stickers, or Post-It™ notes that may come off during the scanning process and get stuck in the scanner. Misuse as
described here will void your scanner’s warranty.
Preparing Documents for Scanning
• Fan the documents to make sure all pages in the stack are separated.
• Bend and then flatten the document stack to make sure the horizontal edges are aligned to help prevent
paper from skewing while being pulled through the scanner.
• Pinch the ends to align the leading edges slantwise to help prevent multiple pages from being fed through at
a single time.

Loading Documents to Scan
Xerox® DocuMate® 4799
User’s Guide
5-24
Supported Document Types
You can scan the following types of documents and cards with this scanner.
• The maximum amount of paper in the input tray should not exceed the maximum stack thickness indicated
on the paper guides.
This is approximately 350 sheets of 20 lb (75–80 g/m2) new printer paper.
•Document size
– Minimum size (width x length) – 1.9 x 2.8 inches (48 x 71 mm)
– Maximum size (width x length) – 11.89 x 100 inches (302 mm x 2540 mm)
We recommend scanning one page at a time when the documents you are scanning are longer than
17 inches (432 mm). Please refer to scanning with Manual feed mode in the TWAIN interface for
instructions on scanning one page at a time.
• Paper thickness
– Auto mode: 5 to 42 lbs (19 ~ 157 g/m2)
– Thick mode: 42 to 56 lbs (157 ~ 209 g/m2)
– Straight path: 0.2 to 0.6mm (7.9 ~ 23.6 mils)
Documents to Avoid Scanning
The documents in this list can be scanned, but please note that scanning documents of this type will reduce the
life of the scanner. Maintenance will be required more often and replaceable parts will wear faster. These types
of documents will jam more frequently and damage to the original documents may occur. If you do choose to
scan these document types, do not scan large batches. This type of use is not covered under the scanner warranty
and alters replacement parts life expectancy.
We recommend you limit the amount or completely avoid scanning documents that are in this list.
• Curled, wrinkled or folded documents may cause paper jams or multiple pages being fed through the scanner
at one time.
• Perforated or punched paper that could tear when the separation roller engages.
• Coated paper or photographs where the coating can flake off during scanning and leave residue in the
scanner.
• Extremely smooth, shiny, or highly textured paper may cause the paper feed rollers to slip across the page
and cause the scanner to report a paper jam.
• Carbonless copy paper may tear while being fed through the scanner and the pressure of the rollers may
leave streaks on the page. The chemical coating on this paper will rub off on the rollers during the scan
process, increasing the frequency of miss-feeds and paper jams.
• Partially transparent paper such as tracing paper as any images from the opposite side of the page or black
background will appear in the scanned images.

Loading Documents to Scan
Xerox® DocuMate® 4799
User’s Guide
5-25
Unsupported Document Types
Do not scan the following types of documents as they may cause damage to the scanner.
• Items outside of the specified supported sizes, thickness, and weight defined in this document.
• Non-rectangular or irregularly shaped paper will cause the scanner to detect and report document skew
errors or paper jams.
• Carbon paper that will leave residue in the scanner and on the rollers that will transfer to the next set of
documents scanned.
• Documents with hard items attached such as paper clips, binder clips, and staples.
• Documents with wet ink or white-out.
• Thermal or photosensitive paper.
• Overhead projector sheets, plastic film, camera film, and any other type of transparent or partially
transparent plastic item.
• Documents that have been glued together.
• Cloth or metallic sheets.
Select the Paper Feeding Options
There are paper feed options that you can adjust using the scanner control panel. Adjust these options based on
the type of documents you are scanning.
Hopper—the up and down arrows adjust the height of the input tray based on the
amount of paper in the input tray. The scanner will automatically raise the tray during
scanning, but if you regularly scan small batches of paper, you may want to keep the
input tray higher to save time adjusting the height automatically while scanning.
ADF—this button changes the scanner from automatic feeding (first option) to manual
feeding (second option). When automatic feeding is selected, the scanner
automatically raises the input tray during scanning. When manual feeding is selected,
the input tray is raised to the top for feeding one page, or stacks of very few pages, at a
time. When you are using a scanning interface with a manual feed mode option, switch
the scanner to manual feed mode as well.
Thickness—this option adjusts how close the rollers are to each other. Tap this button
to cycle through the options and select the option that matches the thickness of the
paper you are scanning.
Paper thickness
LED
indicator Type of paper
Thin
19–50 g/m2
(5 ~ 13 lbs.)
When you are scanning thin paper or paper with a textured surface,
such as NCR paper.

Loading Documents to Scan
Xerox® DocuMate® 4799
User’s Guide
5-26
Select the Paper Path
Scanned documents can be exited to the output tray in the front of the scanner or to the straight path tray in the
back of the scanner. The paper path is automatically switched when the straight path is opened or closed.
Note: follow these guidelines when using the straight path tray.
• Use the straight path tray when you have set the paper thickness level to thick and documents being
scanned are from 0.2 to 0.6 mm (7.9–23.6 mils).
• Make sure there is enough space in the back of the scanner for the paper to exit.
Scanning from the Automatic Document Feeder
(ADF)
1. Prepare the pages before loading them into the scanner, this helps to prevent multiple-page feeding and
paper jams.
– If the edges of the paper are curled or folded, flatten them as much as possible.
– Fan the edges of the paper to make sure none of the pages are stuck together.
Normal
50–157 g/m2
(13 ~ 42 lbs.)
When you are scanning normal printer/copier paper.
Thick
157–209 g/m2
(42 ~ 56 lbs.)
When you are scanning thick paper or paper with a smooth surface,
such as card stock.
Auto
19–157 g/m2
(5 ~ 42 lbs.)
When scanning a stack of documents of mixed paper thickness. When
this option is selected the scanning speed may be reduced as the
scanner auto-adjusts to the document type detected.
Paper thickness
LED
indicator Type of paper

Loading Documents to Scan
Xerox® DocuMate® 4799
User’s Guide
5-27
2. Adjust the paper guide for the width of paper, and make sure the input and output trays are fully extended.
Flip up the paper stop to make sure the paper stays in the output area as they are exited from the scanner.
3. Load the documents face up with their tops into the Automatic Document Feeder.
The stack of pages should not exceed the maximum height indicated on the input tray.
4. You can now scan the documents using the scanner buttons, OneTouch, or one of the other scanning
interfaces.
Scanning Interfaces
If you selected the recommended installation, then you have several different options to scan with your Xerox
DocuMate 4799 scanner. Each method scans equally well, so use the one with appropriate options for the item
you are scanning.

Loading Documents to Scan
Xerox® DocuMate® 4799
User’s Guide
5-28
•OneTouch—When you press the Start/Stop button on the scanner, the documents are scanned using the
scans settings for the first OneTouch scan function. See Scanning and Configuring OneTouch on page 29.
•OneTouch Button Panel—Use this scan option when you want to scan from the computer screen. Scanning
from the on-screen OneTouch Button Panel is the same as selecting a scanning option on the scanner, except
you click an icon that represents the function. See Scan from the OneTouch Button Panel on page 30.
•TWAIN and WIA Interface—This option uses your scanner’s TWAIN interface to scan. Select scanning
options before scanning, put the document in the scanner, then click the Scan button in the TWAIN interface
window. See Scanning from TWAIN and WIA on page 107.
•ISIS Interface—This option uses the ISIS interface for scanning. Select the ISIS scan settings, put the
document in the scanner, then click the Preview Scan button in the ISIS window. See Scanning from ISIS on
page 159.

Xerox® DocuMate® 4799
User’s Guide
6-29
6
Scanning and
Configuring OneTouch
Based on the recommended full installation of the scanner driver and the Visioneer OneTouch software,
OneTouch is your main scanning interface for using the scanner.
The OneTouch Button Panel, that you see on the computer screen, shows the pre-set function for each button
(such as Email) and the icon of the destination (called the Destination Application) where the images will be
sent when scanning is finished.
Default OneTouch Settings
When you installed the scanner, the software configured each OneTouch button with appropriate settings
consisting of: a Destination Application, a Scan Configuration, and a File Format. The button names, such as
Email or Copy, indicate the original factory settings for a button. You can change any of these settings. Please see
Changing the Button Settings on page 31 for instructions.
For example, the Email button is set up to scan documents then immediately attach them to a new email
message in your default email program. The email application will default to the email program specified in the
internet options of Internet Explorer.
A folder icon for a button means that the button is set up to archive the scanned item. The scanner sends the
scanned image directly to a folder without opening the image first in a software application.
A question mark for a button means your computer does not have the appropriate software or hardware for the
initial factory settings.
The OneTouch button panel shows which
application the button is configured to send
images to.

Scanning and Configuring OneTouch
Xerox® DocuMate® 4799
User’s Guide
6-30
If the OneTouch OmniPage Module is not installed, then the options for sending to word processing applications
such as Microsoft Word will not be available. The OneTouch OmniPage module is installed automatically when
you install Visioneer OneTouch from the installation disc.
Note: The default page size in each configuration is based on your computer’s Windows Measurement system
selection of U.S. (United States) or Metric units.
• If U.S. is the selected measurement, the default page size in each profile will be based on the United States
standard paper sizes such as 8.5 x 11 inches.
• If Metric is the selected measurement, the default page size in each profile is based on the ISO 216
standard and the majority of the profiles will default to A4.
Scan from the OneTouch Button Panel
Scanning from the button panel on your computer’s screen works like pressing a button on the scanner. The
scanner scans the item, then sends the image to the Destination Application indicated by the button’s icon.
To scan from the OneTouch Button panel:
1. Load the documents into the scanner.
2. Click on the OneTouch icon in the Windows notification area (at the lower right corner of the screen.)
3. The OneTouch Button Panel opens.
4. Click the button you want to use to scan.
5. The scanner starts scanning and the image is sent to the selected destination for the OneTouch button you
are using to scan.
Features of the OneTouch Button Panel
The OneTouch panel is your on-screen set of controls for the scanner. From the panel you can access the
hardware settings for your scanner and configure the Scan button.
OneTouch Icon

Scanning and Configuring OneTouch
Xerox® DocuMate® 4799
User’s Guide
6-31
Click on the OneTouch icon to open the panel.
The Title Bar
• Green arrows—click to cycle through the panel’s 3 views.
• Scanner icon—click to open the scanner’s hardware properties.
• Red “X”—click to close the OneTouch panel.
The Button View
•Left-click on a Destination Application icon to start scanning.
•Right-click on a Destination Application icon to open the OneTouch Properties.
•Left-click on the arrow buttons, on the right side of the panel, to view the rest of the OneTouch buttons.
The Detail View
•Left-click on a Destination Application icon to start scanning.
•Right-click on a Destination Application icon to open the OneTouch Properties.
•Single-click on the detailed information to open the OneTouch Properties.
The Hardware View
•Left-click on the scanner icon to return to the Button view.
•Right-click on the scanner icon to open the scanner’s hardware properties.
Changing the Button Settings
1. Click on the OneTouch icon.
2. Right-click a button on the OneTouch Button Panel.
The Detail View The Hardware View
The Button View

Scanning and Configuring OneTouch
Xerox® DocuMate® 4799
User’s Guide
6-32
3. The OneTouch Properties window opens.
The OneTouch Properties window will also open when you press, hold down for 3 seconds, and release a
scanner button.
Some of the options on the OneTouch Properties Window are “grayed out” and are not available, these
options are not appropriate for your scanner model.
4. If your scanner has multiple scanner buttons, or an LED function selector on the scanner, select the button in
OneTouch that you want to change.
LED Number—Click the up or down arrow to cycle through the OneTouch buttons.
Button Tabs—Click on one of the tabs, across the top of the OneTouch properties window, to configure that
scanner button. There is one tab for each button on the scanner as well as the Options tab to change button
specific features.
5. Select the destination you want OneTouch to send the scanned image to in the Select destination list.
If you select a word processing program such as Microsoft WordPad or Microsoft Word that can be used for
OCR (such as TXT or RTF), the text in scanned images is automatically converted to word processing text.
6. Select a file format in the Select format panel.
The formats are based on the type of Destination Application you select. The icon names indicate their file
types. See File Formats on page 43 for more information about the available formats.
7. Select a scanning configuration in the Select configuration list.
The configuration’s basic settings include: scanning mode, resolution (dpi), page size, brightness (Br), and
contrast (Cr). To see a selected scan configuration’s settings, click its icon. Click the icon again to close the
detailed information. Refer to Scan Configurations on page 36 and Configure Before Scan on page 48 for
instructions on creating and modifying scan configurations.
8. Click on OK to save the changes.
9. Place an item in the scanner and click the OneTouch button to start scanning.
The scanner scans and sends the image to the selected destination, with the file format and scan configuration
you specified.
Select the
Destination
Application that
will open when
you are finished
scanning. You use
the destination
application to
view and work
with your
scanned images.
Select a
configuration
for scanning
the item.
Select a file
format for
your scanned
images.
Scanner button
configuration tab

Scanning and Configuring OneTouch
Xerox® DocuMate® 4799
User’s Guide
6-33
Properties button—displays a window for selecting properties for a destination. This button is disabled if the
selected destination application does not have global configuration properties.
Refresh button—updates the links between all your computer’s Destination Applications and OneTouch. If you
install new software that can be used as a Destination Application, click the Refresh button to link the new
software to OneTouch.
New/Copy/Edit/Delete buttons—click New or Copy to add new scan configurations to the list. Click Edit or
Delete to change or remove them.
OK/Cancel/Apply buttons—OK accepts any changes and closes the window. Apply accepts any changes but
leaves the window open so you can continue making additional changes. Cancel closes the window without
accepting any changes.
Selecting Options for OneTouch
Use the Options tab to configure how OneTouch works with the selected button, such as which destinations are
available, or what the file name should be.
Select Button—click the down arrow and select the button for which you want to modify the settings from the
list. The options you choose in this window only apply to the button you select in this list.
Show all destinations—this option selects all of the Destination Application categories. The list of Destination
Applications available for the selected button will include all the applications on your computer that fall into
these categories.
Select destinations—select this option to individually choose the types of applications to include in the list of
Destination Applications. Check the boxes for the type of application to include.
Scanning and Configuring OneTouch
Xerox® DocuMate® 4799
User’s Guide
6-34
Destination Categories:
•Document management includes Nuance PaperPort and other applications for processing and keeping
track of your scanned documents. This category includes the Send to Application and Open Scanned
Document(s) destinations.
•Image editors include Microsoft Paint and other drawing and graphics applications.
•Text edito rs include Microsoft Word and WordPad, Microsoft Excel, and other word processing and
spreadsheet applications. Select this option if you want OCR processing to convert your scanned documents
to text that you can edit.
•PDF applications are for viewing and/or editing Adobe PDF files.
•Email includes Microsoft Outlook and other email applications, as well as the SMTP destination which allows
you to scan directly to the SMTP server without opening an email client application.
•Storage and CD-R/W is for scanning directly to a folder on the computer, server, FTP server, SharePoint site,
or to the Windows CD temp directory for burning the files to a CD.
•Fax and Print is for sending your scanned documents directly to your printer or fax software.
•STI event forwarding is for using another application’s interface for scanning. The OneTouch Event
Forwarding dialog box opens so you can select which application to use to continue scanning.
Enable scanning to multiple destinations—select this option to allow for multiple destinations to be selected, in
the destination list, on the OneTouch configuration tab. This feature allows you to scan one time while
distributing the file to multiple destinations. Please refer to Scanning to Multiple Destinations on page 85.
Instant delivery—enables image transfer to the destination while scanning is in progress, provided that Create
Single Image Files is also selected. If Create single image files is not selected, image transfer occurs after all
pages have been scanned.
Show progress window—select this option to display the progress window of the document(s) during scanning.
Use job separator when scanning multiple pages—select this option to have the scanner separate multiple
page scan jobs into separate files when scanning is complete.
•When a blank page is detected—select this option to have a new file created each time a blank page is
detected in the stack of pages being scanned. Note that when scanning duplex, both sides of the page must
be blank.
•When the number of images reaches—select this option, and input a number in the box, to have a new file
created each time the number of images scanned reaches the number you input in this field. Note that when
scanning duplex, the number of images detected is twice the number of pages scanned. For example, if you
input “5” in the field, and scan 10 pages, 20 images are captured, and you will get 4 separate files with 5
images in each file.
Please refer to Scanning with Job Separation on page 87 for detailed information about scanning with job
separation, and how it works with other options in OneTouch.
Use custom file naming—select this option to enable the input field so that you can specify the file name for
your scanned document(s). You can specify a different file name for each OneTouch button. When this option is
not select, the file name is automatically generated by OneTouch for all scans.
• The preview area, to the right of the Use custom file naming text, shows an example of the filename as you
type into the input field and/or select token options from the list.
Scanning and Configuring OneTouch
Xerox® DocuMate® 4799
User’s Guide
6-35
• Type the file name you want into the input field. Note that you cannot input these characters in a file name:
\ / : * ? “ < > |
When inputting a file name, the file name must be unique, otherwise every scan created would overwrite the
previous scan. The menu to the right of the input field contains a list of tokens you can select to create
unique file names. These tokens include counting numbers, date and time values, number of pages scanned,
and so on. If the button name is not unique, you will see an on-screen notification that a {BatchID} and {#b}
will be inserted into the name.
• Click the down arrow and selected a token value from the list, then click the arrow button to add that value to
the file name field. The token values are:
–{FN}—inserts the scanner name.
–{#b}—inserts the image number without adding zero (1).
–{#03b}—inserts a 3-digit image number in the scan batch (001).
–{D}—inserts the numeric day of the month without a zero added to single-digit days (4).
–{DD}—inserts the numeric day of the month with a zero added to single-digit days (04).
–{DDD}—inserts the abbreviated 3-letter day (Mon).
–{DDDD}—inserts the full name of the day (Monday).
–{M}—inserts the numeric month without a zero added to single-digit months (8).
–{MM}—inserts the numeric month with a zero added to single-digit months (08).
–{MMM}—inserts the abbreviated 3-letter month (Aug).
–{MMMM}—inserts the full name of the month (August).
–{YY}—inserts the two-digit year (97).
–{YYYY}—inserts the four-digit year (1997).
–{h}—inserts the 12-hour clock hour without a zero added to single-digit time values (2).
–{hh}—inserts the 12-hour clock hour with a zero added to single-digit time values (02).
–{H}—inserts the 24-hour clock hour without a zero added to single-digit time values (2).
–{HH}—inserts the 24-hour clock hour with a zero added to single-digit time values (02).
–{m}—inserts the minute without a zero added to single-digit time values (7).
–{mm}—inserts the minute with a zero added to single-digit time values (07).
–{s}—inserts the second without zero added to single-digit time values (9).
–{ss}—inserts the second with zero added to single-digit time values (09).
–{User}—inserts the user name.
–{Mach}—inserts the computer name.
–{Dest}—inserts the destination application name.
–{Bttn}—inserts the button name.
–{Mode}—inserts the scan color mode.
–{Size}—inserts the page size.
–{BatchID}—inserts a unique batch identification number.

Scanning and Configuring OneTouch
Xerox® DocuMate® 4799
User’s Guide
6-36
Tech nical Note
Some destination application links, such as the NewSoft Presto! BizCard software, require a specific filename
format for the images that have been sent to the link to open correctly in the application. For example, when
scanning duplex, if the image token {#03b} is not included in the filename, then each image sent will be
regarded as a separate scan, and instead of one file with 2 pages you will have 2 files. As each destination
application link is different, there is no standard filename type you can create to use for all destinations. If you
scan and the images are not grouped in the file(s) as needed, try deselecting Use custom file naming and then
scan again.
Scan Configurations
The scan configurations are where you select the scanning resolution, brightness, mode (color, black & white, or
grayscale), and a number of other settings. To see a selected scan configuration’s settings, click its icon. Click the
icon again to close the detailed information.
Note: Use Configure Before Scan if you want to set the options manually before scanning. See Configure Before
Scan on page 48.
Create a new configuration:
•Click the New button to create a new configuration starting with the OneTouch default configuration
settings.
• Select a configuration in the list, then click on the Copy button to create a new configuration starting with
the settings of the currently selected configuration.
Edit or delete a configuration:
Select the scan configuration you want to edit or delete.
• To delete the configuration, click the Delete button.
Click the icon of a
selected configuration to
view its settings.
Select the scan
configuration to edit or
delete. It must be
unlocked, as indicated by
not having a lock
displayed here.

Scanning and Configuring OneTouch
Xerox® DocuMate® 4799
User’s Guide
6-37
• To edit the configuration, click the Edit button.
Edit the settings and click OK.
Note: Your scanner comes with a number of configurations pre-set at the factory. To ensure that your scanner will
always have a set of correct scan configurations, do not delete the pre-set configurations. We also recommend
that you keep those configurations locked so they are not inadvertently deleted. That way, you will always have
the factory-settings available. If you do delete or edit them, and want to get the factory pre-sets back again, you
will need to uninstall then re-install your scanner.
In the Scan Configuration Properties window, the Scan Settings, Page Settings, Advanced Settings, and
Redaction Settings tabs are always available. When the Visioneer Acuity module is installed, the Acuity Settings
tab will also be available for all destinations.
Based on the selected destination, additional settings tabs may also be available. If you see one of these
additional settings tabs please refer to the appropriate section, as listed below, for instructions on configuring
these destination specific options.
•Use the Storage Options tab to choose the storage folder for scans sent to the Transfer to Storage
destination, as described on page 50.
•Use the Device Settings tab to configure Fax and Print destinations, as described on page 58.
•Use the PaperPort tab to choose the destination folder, in the Nuance PaperPort application, as described on
page 59.
•Use the SharePoint tab to specify a SharePoint site, user credentials, and destination folder, as described on
page 61.
•Use the FTP Transfer tab to specify an FTP site, user credentials, and destination folder, as described on
page 64.
•Use the SMTP Configuration tab to specify an SMTP server, user credentials, and destination email address,
as described on page 67.
Scan Settings Tab
On the Scan Configuration Properties dialog box, type a name.
Mode—select a scanning mode:
If the configuration
is locked, click the
lock to unlock it. The
icon becomes a key.
Type a new name for
the configuration.
Select the scan mode
and drag the slider to
set the resolution.
Drag the sliders to set
the Brightness and
Contrast.

Scanning and Configuring OneTouch
Xerox® DocuMate® 4799
User’s Guide
6-38
•Black&White to scan in black and white. For example, letters and memos are usually scanned in black and
white.
•Grayscale to scan items such as documents containing drawings or black and white photographs.
•Color to scan color photographs and other color items. Color scans have the largest file size.
Resolution—drag the slider to the right or left to adjust the dots per inch (dpi) of the resolution. The higher the
dpi setting, the sharper and clearer the scanned image. However, higher dpi settings take longer to scan and
produce larger files for the scanned images.
Brightness—sometimes an image is scanned with the brightness and contrast set too light or too dark. For
example, a note written with a light pencil may need to be scanned darker to improve legibility. Increasing or
decreasing the brightness makes the scanned image lighter or darker.
Contrast—the difference between the lighter and darker portions of the image. Increasing the contrast
emphasizes the difference between the lighter and darker portions, decreasing the contrast de-emphasizes that
difference.
Key and Lock icon—if you want to lock the configuration, click the key icon to change it from a Key to a Lock.
Page Settings Tab
The options on the Page Settings tab will be available based on either the selected color mode (Black & White,
Grayscale, or Color), or based on whether or not the scanner hardware supports the feature.
Standard—click the menu arrow and choose a page size from the list.
Custom—enter the horizontal and vertical page dimensions in the boxes. Click the name of the units, inches or
millimeters, to toggle between them.
Improvements and Settings—it is indicated in the feature description if there is a software or hardware
dependency for the option to be available.
Click the name to
toggle between
inches and
millimeters.

Scanning and Configuring OneTouch
Xerox® DocuMate® 4799
User’s Guide
6-39
•Reduce Moiré patterns—moiré patterns are wavy, rippled lines that sometimes appear on the scanned
images of photographs or illustrations, particularly newspaper and magazine illustrations. Selecting Reduce
moiré patterns will limit or eliminate moiré patterns in the scanned image. This option is only available when
scanning in Color or Grayscale at lower resolutions, and when the scanner supports this feature.
If you are scanning using an Automatic Document Feeder, and the page is fed through at too great of an
angle, the image may not straighten correctly. In that case, re-scan the page using the paper guides to feed
the paper in straight.
•Invert image—reverses the color of each pixel in the scanned image.
When scanning in black and white, each pixel is reversed from black to white and white to black. When
scanning in grayscale each pixel is reversed to the opposite level of gray. When scanning in color each pixel is
reversed to the opposite color in the color wheel.
For example, you might choose this option if you are scanning pages that have been printed from newspaper
microfilm. Newspaper microfilm reverses black and white so that when viewed on a monitor, the text is white
and the paper is black.
The following example shows the original grayscale image and the inverted image.
The following example shows the original color image and the inverted image.
Scanning and Configuring OneTouch
Xerox® DocuMate® 4799
User’s Guide
6-40
•Skip blank originals—select this option to have the scanner detect if a blank page has been fed through the
scanner, and remove it from the final file. Typically you might use this option when scanning a stack of two-
sided pages which have a number of blank sides.
Sensitivity—you can adjust the sensitivity level of the blank image detection.
Note that when the Options tab feature Use job separator in multi-page batch is enabled, and the option
selected is When a blank page is detected, the sensitivity level for Skip Blank Originals is the sensitivity level
that will be used when both features are enabled.
Note that when the feature Use job separator in multi-page batch is enabled, and the option selected is
When the number of images reaches, the blank originals are discarded before the images are counted. For
example, if you scan 3 pages in duplex mode, each side of the page is counted as an image and the total
number of images is 6. When Skip Blank Originals is enabled, and 2 of the 3 pages in the stack are blank on
one side, the total number of images counted is 4 not 6.
•Double Feed Detection—selecting this option turns on the scanner hardware feature that detects when
multiple pages feed through the scanner at one time. This option is only available if the scanner supports this
feature.
•Manual Feed Mode—select this option to enable a delay from when the last page is scanned and when the
scanner stops the scan job.
To scan with manual feed mode:
a. Select Manual feed mode.
b. In the Timeout field, input the amount of time you want the scanner to wait from when the last page is
scanned and when the scanner stops scanning.
c. Place a document in the scanner.
d. Click Scan.
e. The scanning progress dialogue on-screen will display a countdown indicating how much time you have
to place the next document in the scanner.
f. When you are done scanning all pages in your document, you can click on Abort to stop the timer or
simply let the timer run out.

Scanning and Configuring OneTouch
Xerox® DocuMate® 4799
User’s Guide
6-41
Advanced Settings Tab
Use the Advanced Settings tab to set color correction options for Color or Grayscale scanning. Drag the sliders to
the left and right to change the color settings. As you do, the image changes to show the effects of the new
settings.
•Color saturation—the strength or purity of a color. This option is only available when the selected scan
mode is Color.
•Color hue—the color your eyes see as reflected from the image. This option is only available when the
selected scan mode is Color.
•Gamma—is the tone curve and the starting point for image enhancement. As you raise or lower the Gamma
value, the values at which saturation, hue, brightness and contrast affect the image are changed. It is
recommended that you keep the default Gamma value or adjust this setting before adjusting the other
options. This option is available for both Color and Grayscale scanning.
Redaction Settings Tab
Use the options on the Redaction Settings tab to remove a specified area in the scanned image.
Please refer to the technical note, at the end of this section, for information about how this setting works with
other options in the OneTouch Scan Configuration you are modifying.

Scanning and Configuring OneTouch
Xerox® DocuMate® 4799
User’s Guide
6-42
Enable redaction—select this option to enable redaction when scanning. You might use this option if you want
to remove a logo or image that appears on each page that you are scanning. You can choose what color to fill in
the redacted area in the scanned image, and set multiple areas. If you are scanning in Duplex mode, you can
specify the area separately for the front and back side of the pages.
Click Add to add a line item to the area list in this window. You can redact multiple areas from the scanned
image, click the Add button again to continue adding line items to the list. Select an item in the list then click the
Remove button to remove the specified redaction area from the list.
Click one time on the default value, 0.00 in each field, to enable the control box for you to input the start position
and redaction area size. The units of measurement is displayed on the lower-right corner next to the Paper size
field.
•From left—input the upper-left corner start position measured from the left-side of the page.
•From top—input the upper-left corner start position measured from the top of the page.
•Width—input the width of the area to be removed.
•Height—input the height of the area to be removed.
Color—this color field shows the selected fill color for the redacted area(s). When the software removes the area
you specify, it fills the area with the color you have selected here. To change the color, click the artist palette
button to open the Windows color palette. Select the color you want then click on OK. The color you selected will
now display in the Color field on the Redaction Settings tab.

Scanning and Configuring OneTouch
Xerox® DocuMate® 4799
User’s Guide
6-43
Preview—this color field shows the actual color that will fill the redaction area in the final scanned image. When
scanning in color, the Preview field will match the Color field. When scanning in Grayscale, the preview field will
show the gray version of the color you selected, and that color will be in the final scanned image. When scanning
in Black&White, the preview field will display black or white depending on the darkness of the color you selected,
and the final image will have the redacted area(s) be black or white.
Tech nical Note
The options on the Page Settings tab will affect the redaction options as described below:
• On the Page Settings tab, click the name inches or mm to toggle between the two units of measurement.
When you click back on the Redaction Settings tab, the lower-right corner displays the Paper size in the units
of measurement you selected.
• Make sure the page size selected on the Page Settings tab is correct for the documents you are scanning,
otherwise the redaction may not occur in the correct area.
•If Color dropout is selected, redaction occurs after the color specified is removed from the image.
For example, if you selected Red as the color dropout, but then specify red for the redaction region, the final
image will have the redacted region filled with gray when scanning Grayscale, or black or white when
scanning in Black&White.
File Formats
The available file formats, in the Select format panel, are based on the selected destination for scanning. For
example, if scanning to the destination Transfer to Storage, all file formats are available as the files are saved
directly to a folder without opening any application. If the destination is an application, such as Microsoft’s Paint,
only the file types the application supports will be available in the Select format panel.
Color
scanning
Grayscale
scanning
Black&White
scanning
Click the name to
toggle between
inches and
millimeters.

Scanning and Configuring OneTouch
Xerox® DocuMate® 4799
User’s Guide
6-44
Most of the format icons have a right-click menu to select file format specific options, or choose additional
formats that are not represented in the panel by default.
The format names in the Select format panel indicates the file type extension for the scanned file.
Create Single Image Files
The TIFF and PDF formats, as well as the text file formats, support multiple page documents in a single file. If you
are scanning as a TIFF or PDF format, or as one of the text formats, and want one file created for each image
scanned, select Create single image files. Note that this option is automatically selected and disabled if you
have selected a format that only supports single pages, such as BMP, PNG, GIF, or JPG.
Image Formats
Select an image file format for photos, artwork or other documents that you want to save as images. BMP and
TIFF are standard image file formats generally used if you want to do additional image processing, such as photo
touch-up or color correction.
Image Formats. The BMP, JPG,
and PDF image formats have
right-click menu options.
Text Formats;
TEXT is only one
of several text
formats available.

Scanning and Configuring OneTouch
Xerox® DocuMate® 4799
User’s Guide
6-45
Right-click on the BMP icon to access the GIF and PNG image formats. When you select either of these formats,
the format panel will change the BMP icon to the selected image format icon.
To select a JPEG file size:
1. Select JPG as the page format.
2. Right-click on the JPG icon.
A menu opens.
BMP—the *.bmp (bitmap) format is generally used when you want to do additional
image processing, such as photo touch-up or color correction, as very little image
compression is used when creating the file. When scanning in color or grayscale, BMP
scans result in the largest file size of the image formats.
GIF—the *.gif (graphics interchange format) format is generally used when putting
images on a website or server, as image compression can reduce the file size by
approximately 95% when compared to a BMP file of the same image. Company logos
and small pictures on a webpage are often GIF images. The GIF compression, and
limited color range, can result in the medium and large images looking grainy or
pixilated.
PNG—the *.png (portable network graphics) format is another common image format
for website graphics. Like GIF, the PNG compression greatly reduces the file size when
compared to a BMP file of the same image. However, the PNG compression is different
from GIF compression in that PNG images look better when scaled. Therefore, PNG is
often used in place of GIF for company logos with a lot of detail, clickable buttons,
medium sized pictures, and so on.
TIFF—the *.tif (tagged image file format) format is another image type that is often
used for photo editing. When scanning in color, it produces a file of similar quality and
size to a BMP file. However, when scanning in Black & White, the TIF compression
produces the smallest file size of all the image types without losing image quality. TIFF
also supports multi-page image files.
JPG—the *.jpg (joint photographic experts group) format is a common image format
for transferring pictures electronically, such as posting to a website or sending via email,
as JPG image files are smaller than BMP and TIFF files. You can change the level of
compression for the picture file to have better quality or a smaller file size.

Scanning and Configuring OneTouch
Xerox® DocuMate® 4799
User’s Guide
6-46
3. Choose the file size/image quality option for your scanned images.
Minimize Size—smallest file size, lowest image quality.
Normal—medium file size, some loss of image quality.
Maximize Quality—largest file size, minimal loss of image quality.
Your selection pertains only to the button currently selected on the OneTouch Properties window. Other
buttons that have JPG selected as the file format are not affected, so you can set the JPG file size/image
quality independently for each button.
4. Click OK or Apply on the OneTouch Properties window.
Right-click on the PDF format icon to change the image quality or select the option to make the scanned PDF file
PDF-A compliant.
To select a PDF file size:
1. Select PDF as the page format.
2. Right-click on the PDF icon.
A menu opens.
3. Choose the file size/image quality option for your scanned images.
Minimize Size—smallest file size, lowest image quality.
Normal—medium file size, some loss of image quality.
Maximize Quality—largest file size, minimal loss of image quality.
Your selection pertains only to the button currently selected on the OneTouch Properties window. Other
buttons that have PDF selected as the file format are not affected, so you can set the PDF file size/image
quality independently for each button.
PDF—the *.pdf (portable document format) image format is often used to create
images of text pages. The image compression of PDF files creates relatively small file
sizes when scanning multiple page files in color. While the TIFF image format also
supports multiple page files, when scanning in color the TIFF files are often too large to
be transferred electronically. The PDF file format is often used for posting multiple
page files to websites, sending via email, and permanent storage. As with the JPG file
format, you can change the PDF quality to reduce the file size or improve the image
quality.
Adobe® Reader®, or other PDF viewer software, must be installed on your computer for
you to to view PDF files.
Using PDF-A when scanning as PDF, means the files are compliant with the ISO-19005-
1 standard for permanent archival of electronic documents. More information about
this standard can be found at www.pdfa.org.

Scanning and Configuring OneTouch
Xerox® DocuMate® 4799
User’s Guide
6-47
4. Click OK or Apply on the OneTouch Properties window.
Text Formats
Selecting the text format option also selects OCR processing as an automatic step for scanning. Therefore, when
you scan a document with the text format selected, the text portions of the document are automatically
converted to editable text.
Select a text format for documents with text or numbers, such as a business letter, report, or spreadsheet. The
text format icon has several file formats available, depending on the Destination Application you select.
Detailed information about these text file formats, and instructions for setting up the OCR options, are in the
section Scanning with Optical Character Recognition (OCR) on page 90.
To select a file type for the text format:
1. Select the Destination Application.
2. Right-click on the text format icon.
The menu options depend on the type of Destination Application you select.
3. Choose the file type that you want for the text format.
4. Click OK or Apply on the OneTouch Properties window.
Example menu for the Text format when
the selected application is Microsoft’s
Word and the OneTouch OmniPage
Module is installed.
Example menu for the Text format when
the selected application is Transfer to
Storage and the OneTouch OmniPage
Module is installed.

Scanning and Configuring OneTouch
Xerox® DocuMate® 4799
User’s Guide
6-48
Configure Before Scan
You can set up the scanner so that, when you press a button or click it on the Button Panel, a different scanning
interface opens before the scanning starts. You can then use the interface to change the Resolution, Scan Mode,
and other settings. When you scan, the scanned image will still be sent as the file type and to the same
Destination Application already selected in the OneTouch Properties window for that button.
1. Open the OneTouch Properties window.
2. Select the scan configuration Configure Before Scan.
3. Click OK or Apply on the OneTouch Properties window.
To Scan Using Configure Before Scan
1. Click the button you set up to use Configure Before Scan.
2. The TWAIN Interface opens.
3. Choose your scan settings, such as the Picture Type of Color, Grayscale or Black & White, Resolution in DPI,
and Page Size.
4. Click the Scan button on the TWAIN Interface.
5. The item is scanned. When finished, click the Done button and the image will be sent to the Destination
Application specified in the OneTouch Properties window.
Canceling a Configure Before Scan
1. Click Cancel in the scanning progress window.

Scanning and Configuring OneTouch
Xerox® DocuMate® 4799
User’s Guide
6-49
2. The following window will open asking if you want to cancel the entire job.
–Yes—scanning stops and all pages scanned in this batch, up to this point, will be deleted. The TWAIN
interface will close and you can restart your scan from the beginning.
Choose Yes if the TWAIN scan settings are incorrect for your current scanning batch.
For instance, the Picture Type is Black & White but you want to scan your documents in color. Choose Yes
to delete any scanned pages, then start over but select the correct picture type before scanning.
–No—scanning stops, but all pages scanned in this batch, up to this point, are not deleted and the
TWAIN interface remains open. You can place a new page in the scanner, adjust the TWAIN settings for
it, then click the Scan button in the TWAIN interface to continue scanning. At the end of the scanning
batch, all pages from the first portion of the scan and second will be sent to the Destination Application.
Choose this option if, for instance, you have been scanning a Black & White document but you want to
insert a color page into it. Instead of having to re-scan the entire batch, you can stop the current scan,
change the picture type from Black & White to Color, then restart the scanning without losing the pages
already scanned.
Open Scanned Document(s)
Select the destination Open Scanned Document(s) to have the scanned document open automatically when
scanning is complete.
Supported file types—all file formats are available when scanning to the Open Scanned Document(s)
destination. Note that text file formats are only available if an OCR module or application is installed. Please refer
to Tex t For m at s on page 47 to see a list of text file formats that are available when OCR is installed.

Scanning and Configuring OneTouch
Xerox® DocuMate® 4799
User’s Guide
6-50
Destination type—the Open Scanned Document(s) destination is classified as a “Document Management Link”.
To make it available in the destination list, you must select Document management on the Options tab in the
OneTouch Properties window.
Tech nical Note
• If there is no application installed for the file format you selected, the OneTouch Link Log Viewer will open
when scanning is finished showing the failure. You can double-click on the log failure to open the detail view
of the failed transfer.
For example, if you select PDF as the file type a PDF viewer application must be installed to open the file.
Either install an application for that file type, or associate an application in the Windows Explorer folders
option, please refer to your Windows documentation for instructions on associating file types.
• When scanning to multiple destinations, the scanned file is still sent to the other selected destination
application(s) in OneTouch.
Transfer to Storage
With Transfer to Storage, you can scan documents and save them in a folder in one step.
Supported file types—since the files are saved directly to a folder on the computer or server, all file formats in
OneTouch are available. Note that text file formats are only available if an OCR module or application is installed.
Please refer to Tex t Fo rmats on page 47 to see a list of text file formats that are available when OCR is installed.
Destination type—the Transfer to Storage destination is classified as a “Storage Link”. To make it available in
the destination list, you must select Storage and CD-R/W on the Options tab in the OneTouch Properties
window.

Scanning and Configuring OneTouch
Xerox® DocuMate® 4799
User’s Guide
6-51
Setting the Folder and Options from OneTouch
In the OneTouch Properties window, select Transfer to Storage as the Destination Application for scanning.
•Click the Properties button to open the OneTouch Link Properties for Transfer to Storage. From this window,
you can change the global default storage location and options.
On initial installation of OneTouch, all scan configurations use these settings. When you create new
configurations, the default settings will also match what you have selected here. If you modify the storage
options in an individual configuration, changing the options in this Link Properties window will no longer
update to the configurations you modified.

Scanning and Configuring OneTouch
Xerox® DocuMate® 4799
User’s Guide
6-52
•Click the New, Copy, or Edit button to open the Scan Configuration Properties window. Click on the Storage
Options tab and use this window to set a configuration to scan to a different folder than the one selected in
the Link Properties window.
Changing the options in this window only affects the configuration you are creating or modifying. All other
configurations will retain their settings for this destination.
Storage layout
•All documents are in the root—the scanned documents are saved in the root of the folder specified in the
Storage location.
•Documents are put into folders by month, week, or type—folders are created based on your selection
(month, week, or file type) and the scanned documents are saved in those folders. New folders are created
for each month and week so you can keep track of when you scanned the documents.
Storage location
• This is the location on the computer or network where the file will be saved. Click on the Browse button to
change the location by browsing through your Windows folder list, or type a location directly into the input
field. You can select a local folder, or a folder on a server or mapped drive.
Open storage folder when scan is complete
• Select this option to have the folder, specified in the Storage location, open when scanning is complete and
the image has been transferred to that location. If you have selected a month, week, or type grouping
option, the folder that opens will be the grouping option you selected.
Setting the Folder from Windows
When OneTouch was installed, a storage option was added to the right-click menu of your Windows folders. This
menu option allows you to set the Transfer to Storage folder location without opening OneTouch first.
1. Right-click on the folder you want set as the scan destination.
Transfer to Storage OneTouch Link
Properties window
Scan Configuration Properties window -
Storage Options tab

Scanning and Configuring OneTouch
Xerox® DocuMate® 4799
User’s Guide
6-53
2. Hover the mouse cursor over the Set as scan destination option and the sub-menu will open to the right.
Click on the setting you want the Storage location to be updated with.
–For all configurations—select this option to have the storage location, in all scan configurations
Storage Options tabs, updated to use this location. Note that the storage Link Properties location will
also update to use this location.
–For new and default configurations—select this option to have the OneTouch Link Properties storage
location updated. Any scan configurations that you have not previously updated, with custom storage
locations, will also use this location.
–For configuration used by a button—when you select this option, another sub-menu will open to the
right. The sub-menu will contain a list scanner buttons that are currently set to scan to the Transfer to
Storage destination. Select the button you want updated to use this location. This option modifies only
the scan configuration that is assigned to the button you select. If you have multiple OneTouch 4.6
scanners installed, the first sub-menu will show a list of the currently connected scanners for you to
select which scanner to update.
Note that this option is disabled if there is no scanner plugged in and turned on.
Scanning to Multiple Folders
When archiving documents with Transfer to Storage option, you can scan the documents to different folders. For
example, one folder might be for “Business Receipts,” a second folder might be for “Personal Receipts,” and a third
folder might be for “Annual Receipts.”
To scan to multiple folders, you create multiple configurations, each with a different storage location for the
scanned documents. Scan one set of documents using the scan configuration with the appropriate storage
location for that set. Then switch to another scan configuration and scan the next set of documents to store
them in their folder.
Setting Up Multiple Folders for Transfer to Storage
1. Using Microsoft Windows, create the folders that you want to use for storing scanned items.
2. Open the OneTouch Properties window.
3. Select Transfer to Storage as the Destination Application.

Scanning and Configuring OneTouch
Xerox® DocuMate® 4799
User’s Guide
6-54
4. Click the New button.
The Scan Configuration Properties dialog box opens.
5. To help you remember which folder it is, give the new configuration a name that indicates the folder name,
such as “Business Receipts.”
6. Click the Scan Settings, Page Settings, and Advanced Settings tabs, and select the settings you want.
7. Click the Storage Options tab.
8. Click the Browse button.

Scanning and Configuring OneTouch
Xerox® DocuMate® 4799
User’s Guide
6-55
9. Select the folder you created for storing the scanned documents.
10. Click OK. The selected folder will now be set as the Storage location, such as “Business Receipts.”
11. Click OK. The new configuration is now listed as a Transfer to Storage configuration.
12. Repeat the process to create additional new configurations, such as one named “Personal Receipts.”
Note: Make sure to designate separate folders as the Storage Locations for each new configuration.

Scanning and Configuring OneTouch
Xerox® DocuMate® 4799
User’s Guide
6-56
13. You will now have multiple configurations set up for the Transfer to Storage destination, and each
configuration scans documents to separate folders.
14. Now select a scanner button for each new configuration. Click Apply to set that button for that
configuration.
Scan to multiple storage folders:
1. Insert the document you want to scan to storage.
2. Start scanning with the first button that you set to scan documents and transfer to storage.
3. When scanning is complete, insert the next set of documents in the scanner, then press the second button
you set to scan documents and transfer them to storage.
4. When scanning is finished, the documents are stored in the two separate folders.
Burn to CD-ROM
If you have a CD burner attached to your computer, you can scan directly from your scanner onto a CD. This
feature is available only on computers running Windows version XP or later.
Supported file types—since the files are going to be burned to a CD, all file formats in OneTouch are available.
Note that text file formats are only available if an OCR module or application is installed. Please refer to Te x t
Formats on page 47 to see a list of text file formats that are available when OCR is installed.
Destination type—the Burn to CD-ROM destination is classified as a “Storage Link”. To make it available in the
destination list, you must select Storage and CD-R/W on the Options tab in the OneTouch Properties window.
1. Open the OneTouch Properties window.
The new configurations
apply to the Transfer to
Storage Destination
Application.

Scanning and Configuring OneTouch
Xerox® DocuMate® 4799
User’s Guide
6-57
2. Select Burn to CD as the Destination Application.
3. Choose a File Format and a Scan Configuration.
4. Click OK.
5. Now start scanning using the scanning button you set to scan and burn to a CD.
The scanner will start scanning. When finished the file will be saved to the Windows temporary location for
CD files. An information bubble will appear in the Windows notification area telling you that there are files
waiting to be burned to CD.
6. When you are ready to burn the files to a CD, open the OneTouch Properties window, select Burn to CD and
then click the Properties button.
7. Make sure a blank CD is in the CD burner.
8. Click the Burn to CD button. The CD burner begins and your scanned documents are written to the CD.
If other files are also waiting in this location, they will get written with the OneTouch files on the CD.

Scanning and Configuring OneTouch
Xerox® DocuMate® 4799
User’s Guide
6-58
Printer or Fax
The availability of printers and/or faxes in the OneTouch destination list depends on whether or not you have
printers or faxes configured in Windows. Please refer to the Windows documentation, or your printer or fax
documentation, for setting up printers and faxes.
Supported file types—only the BMP file format is available, when scanning to a printer or fax, as only
uncompressed data can be send to these devices.
Destination type—printers and Faxes are classified as “Device Links”. To make them available in the destination
list, you must select Fax and Print on the Options tab in the OneTouch Properties window.
The Properties button will be disabled in OneTouch as there are no global properties for this type of destination.
Select a printer or fax device, in the Select destination list, then open a Scan Configuration to modify the settings
for the device you selected.
Click on the Device Settings tab and use the options on this tab to select settings for the device.

Scanning and Configuring OneTouch
Xerox® DocuMate® 4799
User’s Guide
6-59
•Fit to page, reduce image if necessary—if the scanned image is too big to be printed or faxed on a single
page, the image will automatically be reduced to fit the page.
•Actual size, crop image if necessary—if the scanned image is too big to be printed or faxed on a single
page, the image will automatically be cropped around its edges to fit on the page.
•Center image on page—the image will be printed in the center of the page instead of at the top left corner.
•Maintain aspect ratio—the aspect ratio is the length-to-width relationship of the image’s dimensions.
Select this option so the image’s relative proportions remain constant.
•AutoRotate image for best fit—if the image is a Landscape format and the device is printing in the Portrait
mode, or vice versa, rotate the image to fit on the page.
•Collate copies—if you are printing more than one page, collate the copies. Enter the number of copies in the
Copies box.
•Advanced—click to see additional settings for the device. The dialog box that opens is specific to the device.
For example, if the device is your printer, the dialog box is your printer’s setup settings.
Note: When scanning to multiple printers and/or faxes, select the specific device, you want to configure the
Advanced features for, from the list before clicking on the Advanced... button.
PaperPort
In the OneTouch Properties window, select PaperPort as the Destination Application for scanning.
Supported file types—all image file formats are available when scanning to PaperPort. The sPDF and nPDF text
file formats are only available when the OmniPage software or OneTouch OmniPage module is installed. Please
refer to Text For ma ts on page 47.

Scanning and Configuring OneTouch
Xerox® DocuMate® 4799
User’s Guide
6-60
Destination type—the PaperPort destination is classified as a “Document Management Link”. To make it
available in the destination list, you must select Document management on the Options tab in the OneTouch
Properties window.
•Click the Properties button to open the OneTouch Link Properties for PaperPort. From this window, you can
change the default folder location and options.
On initial installation of OneTouch, all scan configurations send the scanned document to the folder selected
in this window. When you create new configurations, the default settings will also match what you have
selected here. If you modify the options in an individual configuration, changing the options in this Link
Properties window will no longer update to the configurations you modified.
•Click the New, Copy, or Edit button to open the Scan Configuration Properties window. Click on the
PaperPort tab and use this window to set a configuration to scan to a different folder than the one selected
in the Link Properties window.
Changing the options in this window only affects the configuration you are creating or modifying. All other
configurations will retain their settings for this destination.
PaperPort OneTouch Link Properties
window
Scan Configuration Properties window -
PaperPort tab

Scanning and Configuring OneTouch
Xerox® DocuMate® 4799
User’s Guide
6-61
Select the destination folder for Scanned Documents
• Select a folder to send the scanned document(s) to when scanning to the PaperPort destination.
The list of folders in this window are from the PaperPort Folder Manager. Use the PaperPort Folder Manager
to add or delete folders, add other drives and network locations to this list. You cannot add new folders from
the OneTouch PaperPort configuration windows.
Scan to the current PaperPort folder
• Select this option to have the scanned document(s) sent to the currently selected folder in the PaperPort
application.
The PaperPort software must be open, before scanning, for the scans to be sent to the selected folder in the
PaperPort folder pane. If PaperPort is not open, this option is ignored and the scanned file is sent to the
folder selected in either the OneTouch Link Properties or Scan Configuration window for PaperPort.
SharePoint
The SharePoint destination link allows scans to be sent directly to a SharePoint site from OneTouch. Please
contact your SharePoint site administrator for the server information you need to configure this link.
Alternatively, have your site administrator or IT professional configure this link for you. Setup and configuration
of the SharePoint sites and user accounts are outside the scope of this document.
Supported file types—all image and text file formats, except HTML, are available when scanning to the
SharePoint site. Note that text file formats are only available if an OCR module or application is installed. Please
refer to Text For ma ts on page 47 to see a list of text file formats that are available when OCR is installed.
Destination type—the SharePoint destination is classified as a “Storage Link”. To make it available in the
destination list, you must select Storage and CD-R/W on the Options tab in the OneTouch Properties window.
All configuration of the SharePoint server is done using the SharePoint settings tab in the Scan Configuration
Properties window.
These are the folders that are
available in the OneTouch PaperPort
configuration windows. Press F1 on
your keyboard to open the PaperPort
help file for instructions on managing
this folder list.
Click the folder icon to open or close
the folder list in PaperPort.
The selected folder in this list is where
the scanned file will be saved when
PaperPort is open and the OneTouch
option Scan to the current PaperPort
folder is selected.

Scanning and Configuring OneTouch
Xerox® DocuMate® 4799
User’s Guide
6-62
1. Select SharePoint as the destination application.
2. Open the Scan Configuration you want to modify for scanning to a SharePoint site, or create a new Scan
Configuration.
Select an existing configuration in which you have already specified your SharePoint site information, and
then click on the Copy button to create a new configuration using the settings of the current configuration.
3. Click on the SharePoint tab and fill in the fields with the information for your SharePoint site.
•Protocol—select which protocol you want to use to transfer the scan to the server.
•SharePoint URL—input the full URL path of the SharePoint site without the http(s):// designation and actual
page. This path should include everything except the destination folder.
For example, if the web browser URL displays http://sharepoint.site.com/IT/common/shared documents/
default.aspx, then you would configure the SharePoint server path as follows:
– Select HTTP as the protocol
– The SharePoint URL would be sharepoint.site.com/IT/common
– The Destination folder would be shared documents
•User account—input the user account name that has privileges to save files to the specified SharePoint site
and Destination folder.

Scanning and Configuring OneTouch
Xerox® DocuMate® 4799
User’s Guide
6-63
•Password—input the password for the user account name you specified.
•Use Windows Integrated Authentication—select this option to use the Windows current user’s login name
and password to access the SharePoint site.
•Destination folder—this is the folder where the final scanned document(s) are transferred to when scanning
is complete.
•Filename format—select a file naming format, for the scanned document, from the list. Select “Use custom
file naming” to use the file you set on the Options tab in the OneTouch Properties window.
Count—this field will enable when the selected Filename format contains {seq}. Input the number you want
the sequential count to start from.
Filename prefix—this field will enable when the selected Filename format contains {prefix}. Input the name
or value you want as the prefix in the final file name.
Because the destination configuration is done through the scan configuration, you can set each configuration to
scan to different SharePoint site, folder, filename format, using different user credentials, and so on. This is the
same process used as when scanning to different folders using the Transfer to Storage destination, as described
in detail starting on page 53.
Click on the Help button, in this configuration tab, to launch the SharePoint help file. The help file contains
detailed information about the settings in this window and technical implementation notes.
SharePoint Link Log Viewer
The OneTouch Link Log Viewer opens automatically when scanning is complete. Click on the menu arrow next to
View logs for and select SharePoint Link from the list to display the transfer history for the SharePoint link only.
Double-click on any of the line items to open the selected log file in the Log File Detail View. If you open a failed
transfer, the log file may contain the information you need to determine why the transfer failed. After you
address the failure indicated in this log file, you can click the Retry button to resend the document to the server.

Scanning and Configuring OneTouch
Xerox® DocuMate® 4799
User’s Guide
6-64
Click on the Properties button to open the Log Viewer from the SharePoint OneTouch Link Properties window.
There are no global configuration properties for the SharePoint destination application, all configuration is done
using the Scan Configuration Properties window as described in the previous section.
FTP Transfer
The FTP Transfer destination link allows scans to be sent directly to an FTP server from OneTouch. Please contact
your server administrator for the server information you need to configure this link. Alternatively, have your site
administrator or IT professional configure this link for you. Setup and configuration of the FTP server and user
accounts are outside the scope of this document.
Supported file types—all image and text file formats, except HTML, are available when scanning to an FTP
server. Note that text file formats are only available if an OCR module or application is installed. Please refer to
Tex t Fo rma ts on page 47 to see a list of text file formats that are available when OCR is installed.
Destination type—the FTP Transfer destination is classified as a “Storage Link”. To make it available in the
destination list, you must select Storage and CD-R/W on the Options tab in the OneTouch Properties window.
All configuration of the FTP server is done using the FTP Transfer tab in the Scan Configuration Properties
window.

Scanning and Configuring OneTouch
Xerox® DocuMate® 4799
User’s Guide
6-65
1. Select FTP Transfer as the destination application.
2. Open the Scan Configuration you want to modify for scanning to an FTP server, or create a new Scan
Configuration.
Select an existing configuration in which you have already specified your FTP server information, and then
click on the Copy button to create a new configuration using the settings of the current configuration.
3. Click on the FTP Transfer tab and fill in the fields with the information for you FTP server.
•Protocol—select which protocol you want to use to transfer the scan to the server.
•Host—input the internet or intranet path of the server where you want to send the scanned documents. you
do not need ftp:// at the beginning. For example, ftp.company.com
•Port—input which port to use with the selected protocol. Changing the selected protocol will reset this value
to the appropriate default for the protocol.
•User account—input the user account name that has privileges to save files to the specified host
destination folder.
•Password—input the password for the user account name you specified.
•Destination folder—input the folder path, on the remote FTP server, where you want the scanned
documents sent. This path would appear in your web browser after the host name. For example, marketing/
shared documents/data sheets.

Scanning and Configuring OneTouch
Xerox® DocuMate® 4799
User’s Guide
6-66
Because the destination configuration is done through the scan configuration, you can set each configuration to
scan to a different FTP server, destination folder, and so on. This is the same process used as when scanning to
different folders using the Transfer to Storage destination, as described in detail starting on page 53.
FTP Link Log Viewer
The OneTouch Link Log Viewer opens automatically when scanning is complete. Click on the menu arrow next to
View logs for and select FTP Link Agent from the list to display the transfer history for the FTP link only.
Double-click on any of the line items to open the selected log file in the Log File Detail View. If you open a failed
transfer, the log file may contain the information you need to determine why the transfer failed. After you
address the failure indicated in this log file, you can click the Retry button to resend the document to the server.
Click on the Properties button to open the Log Viewer from the FTP OneTouch Link Properties window. There are
no global configuration properties for the FTP destination application, all configuration is done using the Scan
Configuration Properties window as described in the previous section.

Scanning and Configuring OneTouch
Xerox® DocuMate® 4799
User’s Guide
6-67
SMTP
The SMTP destination link allows scans to be sent directly to an email address, through an SMTP server, from
OneTouch. Please contact your server administrator for the server information you need to configure this link.
Alternatively, have your site administrator or IT professional configure this link for you. Configuration of the
SMTP server settings and user accounts is outside the scope of this document.
Supported file types—all image and text file formats, except HTML, are available when scanning to an SMTP
server. Note that text file formats are only available if an OCR module or application is installed. Please refer to
Tex t Fo rma ts on page 47 to see a list of text file formats that are available when OCR is installed.
Destination type—the SMTP destination is classified as a “Email Link”. To make it available in the destination
list, you must select Email on the Options tab in the OneTouch Properties window.
All configuration of the SMTP server is done using the SMTP Settings tab in the Scan Configuration Properties
window.
1. Select SMTP as the destination application.
2. Open the Scan Configuration you want to modify for scanning to an SMTP server, or create a new Scan
Configuration.
Select an existing configuration in which you have already specified your SMTP server information, and then
click on the Copy button to create a new configuration using the settings of the current configuration.

Scanning and Configuring OneTouch
Xerox® DocuMate® 4799
User’s Guide
6-68
3. Click on the SMTP Settings tab and fill in the fields with the information for you SMTP server.
•Protocol—select which protocol you want to use to transfer the scan to the server.
•Host—input the internet or intranet path of the server where you want to send the scanned documents. For
example, smtp.company.com
•Port—input which port to use with the selected protocol. Changing the selected protocol will reset this value
to the appropriate default for the protocol.
•User account—input the user account name that has privileges to send email messages through the SMTP
server.
•Password—input the password for the user account name you specified.
•Use Windows Integrated Authentication—Select this option to use the Windows current user’s login name
and password to send the message through the SMTP server.
•Email to—input a valid recipient email address to receive the scanned document. If it is not a valid address
the transfer will fail.
•Email from—input the email address you want to appear in the email message “from” field.
•Limit (MB)—input the maximum message size limit set on the SMTP server. This number should be lower
than or match the SMTP server maximum. You cannot send messages that exceed the maximum message
size of the SMTP server.
Because the destination configuration is done through the scan configuration, you can set each configuration to
scan to a different SMTP server, send messages to different email addresses, using different user credentials, and
so on. This is the same process used as when scanning to different folders using the Transfer to Storage
destination, as described in detail starting on page 53.
Click on the Help button, in this configuration tab, to launch the SMTP help file. The help file contains detailed
information about the settings in this window and technical implementation notes.

Scanning and Configuring OneTouch
Xerox® DocuMate® 4799
User’s Guide
6-69
SMTP Link Log Viewer
The OneTouch Link Log Viewer opens automatically when scanning is complete. Click on the menu arrow next to
View logs for and select SMTP Link Agent from the list to display the transfer history for the SMTP link only.
Double-click on any of the line items to open the selected log file in the Log File Detail View. If you open a failed
transfer, the log file may contain the information you need to determine why the transfer failed. After you
address the failure indicated in this log file, you can click the Retry button to resend the document to the server.
Click on the Properties button to open the Log Viewer from the SMTP OneTouch Link Properties window. There
are no global configuration properties for the SMTP destination application, all configuration is done using the
Scan Configuration Properties window as described in the previous section.
Email Applications
Scanning to an email application, such as Outlook or Windows Mail, attaches the scanned image to a blank email
message. You then fill in the recipient email address(es) and send the message. You need to have configured an
email application before you can scan to it using OneTouch. If you do not have your email application set up prior
to scanning, the default Windows email application will open and ask you to configure your user information.
Please contact your IT department, server administrator, or other group that provided you the email information
for setup instructions. Configuring an email application and user account is outside the scope of this document.

Scanning and Configuring OneTouch
Xerox® DocuMate® 4799
User’s Guide
6-70
Supported file types—all image and text file formats, except HTML, are available when scanning to an email
application. Note that text file formats are only available if an OCR module or application is installed. Please refer
to Tex t For m at s on page 47 to see a list of text file formats that are available when OCR is installed.
Destination types—the email destination is classified as an “Email Link”. To make it available in the destination
list, you must select Email on the Options tab in the OneTouch Properties window.
The email application in the OneTouch destination list is the default email program selected in the Internet
Options of Internet Explorer. Click on the email application that is in the list, then click on the Properties button
to launch the Email OneTouch Link Properties window to change the email application.
Email Properties
Use the Email Link Properties window to select a folder for storing a permanent copy of the scanned image,
setting the color document options, and changing the email application that is in the OneTouch destination list.
•Folder for storing attachments—click the Browse button to change the location using the Windows file
browser, or type a location directly in the field.

Scanning and Configuring OneTouch
Xerox® DocuMate® 4799
User’s Guide
6-71
•Internet options—if you need to change your email client, or any other internet options, click the Internet
Options button.
The Windows Internet Options Control Panel opens. Click the Programs tab and choose a new email client
from the program list. These are the standard Windows Internet Explorer options. Please see your Windows
documentation for more information about the Internet Explorer options.
Color document handling—click in the Color document handling settings boxes for the options you want.
•Convert Bitmaps using Screen Resolution—use this option to ensure that an image will fit on the
computer’s screen.
•Convert Bitmaps to JPEG—JPEG files can be compressed to produce smaller files sizes and, therefore,
shorter transmission times when you email the file or upload it to the internet.
If you changed the email application Internet Explorer, and it does not immediately appear in the Select
destination list, click the Refresh button to update the destination list in OneTouch.
Text Editors
Scanning to a text editing application, such as Microsoft’s Notepad or WordPad, automatically converts the text
in the scanned image into editable text using Optical Character Recognition (OCR).
Supported file types—the text file formats and destination applications are only available if an OCR module or
application is installed. Please refer to Text For mat s on page 47 to see a list of text file formats that are available
when OCR is installed. Additionally, the available file formats are application specific, for example Microsoft’s
WordPad can open *.txt and *.rtf files, so only those two file types will be available when scanning to WordPad.
Note that when there is no OCR module or application installed, the format panel will not contain a text icon and
there will be no text editor applications in the Select destination list.
Destination type—this destination type is classified as a “Text Based Link”. To make it available in the
destination list, you must select Text editing applications on the Options tab in the OneTouch Properties window.
If the text editing application you are using does not appear in the Select destination list, you can add the
application using the Text Documents OneTouch Link Properties window.

Scanning and Configuring OneTouch
Xerox® DocuMate® 4799
User’s Guide
6-72
1. In the OneTouch Properties window select one of the default text editors such as WordPad.
2. Click on the Properties button to open the Text Document OneTouch Link Properties window. From this
window you can select what OneTouch should do when text is not detected or recognition fails, and add
other applications to OneTouch.
Note that if you recently installed an application, click the Refresh button to see if OneTouch will
automatically configure the link before you try adding it manually.
Text Documents Properties
These properties apply to Microsoft Word, Microsoft Excel®, and any other text editing applications indicated by
their icons in the list.
•Add application—click this button to open the Add Text Based Link dialogue so you can add other text
editing applications to OneTouch.

Scanning and Configuring OneTouch
Xerox® DocuMate® 4799
User’s Guide
6-73
•Delete application—select an application in the list then click this button to remove the application from
the OneTouch destination list. You can only delete an application that you have added, the destinations that
are linked when OneTouch is installed cannot be deleted.
General OCR settings—click in the OCR settings boxes for the options you want. The options will apply to all the
applications in the group.
•Always send a file, even when no text was found—the scanned file is sent to the application even if the
image does not appear to contain text. This could occur if you scanned a photograph with a scanner button
set for text applications.
•Show message if text recognition failed—a message will open on the screen if the OCR reader does not
detect text in the image.
Adding Text Editor Applications to OneTouch
1. To add another application to the list, click the Add application button. The Add Text Based Link dialog box
opens.
2. Click Browse to find the application you want to add to the list.
When you select the application using the Browse button, Steps 1 and 2 on the dialog box are automatically
filled in, and the application icon appears in Step 3.
3. Select the icon in Step 3 of the dialog box. That is the icon that will appear in the OneTouch Destination List.
4. In Step 4 of the dialog box, select the file formats that the application will accept.
–HTML Formatted file—select this option when you want to scan to your web browser for posting HTML
pages to a website. Even though word processing applications, such as Notepad and Word can open
*.htm files, you cannot scan as *.htm to word processing text editors. Scanning as HTML creates a
directory with the *.htm file and linked images for website use. Word processing applications cannot
accept a directory structure for image and text transfer.
–Rich Text Format—select this option if your application can open *.rtf files, which are plain text
documents that contain formatting. Microsoft’s WordPad application is a compatible application for the
*.rtf file formation.

Scanning and Configuring OneTouch
Xerox® DocuMate® 4799
User’s Guide
6-74
–Standard ASCII text file—select this option if you want to have plain text, without formatting, sent to
your text editing application. Most text editing applications will accept plain text (*.txt) files.
–Adobe PDF format—select this option if you are adding a PDF viewing or editing application to the list.
This PDF format is an image format only, it will not recognize the document using OCR, and you will not
be able to search or edit the text in the final file. The application you are adding must be able to open
*.pdf files.
–Adobe searchable PDF—this is the PDF image format with a hidden searchable text layer. You will not
be able to edit the text the file. The application you are adding must be able to open *.pdf files.
The options you select at Step 4 determine the page format icons in the OneTouch Properties window
for that group of applications. Refer to the documentation you received with the application to see
which text formats the application accepts.
5. When you are done making changes in this window, click the Add button to accept the changes and close
the window.
6. Click OK on the Link Properties window.
7. Click Refresh on the OneTouch Properties window and the new application should now be available.
Creating an HTML Web Page from Your Scanned Documents
1. Open the OneTouch Properties window.
2. Select your web browser as the Destination Application and choose HTML as the Format.
3. Choose a Scan Configuration that has the settings for how you want any images, on the pages you are
scanning, to be displayed. For example, choose a color or grayscale scan configuration if your documents
contain images that you want posted to your website with the HTML text.
4. Click OK.
5. Start scanning using the button you selected for scanning with the HTML format.
When scanning is finished, the document is first converted to editable text using the OCR process, then
converted into an HTML format. Any images detected by the OCR engine are isolated and linked as *.gif files.
6. Microsoft Internet Explorer, or other web browser you scanned to, then opens showing your converted page.
The application’s URL field shows the location where OneTouch saved the HTML files for you to locate and
post to your website.
Choose
HTML

Scanning and Configuring OneTouch
Xerox® DocuMate® 4799
User’s Guide
6-75
Still Image Client
If you want to specify an application to use for scanning at the start of the process, you can use event forwarding.
Supported file formats—you cannot select a file format when scanning to the Still Image Client as the
destination application is not selected until after you start scanning.
Destination type—the Still Image Client destination is classified as an “Event Forward Link”. To make it available
in the destination list, you must select STI event forwarding on the Options tab in the OneTouch Properties
Window.
Please note that if you have turned on the option to scan to multiple destinations, the Still Image Client
destination cannot be selected. Please click on the Options tab and deselect Enable scanning to multiple
destinations to proceed with scanning to this destination.
1. Open the OneTouch Properties window, and select Still Image Client as the Destination Application.
2. Choose a Scan Configuration and click OK.
3. Start scanning using the button you selected for event forwarding.

Scanning and Configuring OneTouch
Xerox® DocuMate® 4799
User’s Guide
6-76
4. A dialog box opens for you to select the application to use for scanning. Select the application you want in
the box and click OK.
Now the application you selected opens and you can continue scanning using that application’s interface.
Tech nical Note
If the scanner scans and sends an image to an application without prompting you to choose an application to
run, the control panel options for your scanner’s events are automatically set to run a specific program when an
event is initiated. Follow these steps to change the events setting for your scanner.
1. Open the Windows Control Panel.
2. Open the Scanners and Cameras group.
When the Control Panel is in Classic View, the Scanners and Cameras group will be in the list.
When the Control Panel is in Category View (Windows XP), or Home View (Windows Vista, 7 and 8), the
Scanners and Cameras group will be located under either of the following main groups:
–Windows XP—Printers and Other Hardware
–Windows Vista, 7 and 8—Hardware and Sound
3. Open the scanner properties window.
–Windows XP—click on the scanner icon and then click on the View device properties link on the left side
of the window.
–Windows Vista, 7 and 8—click on the scanner icon and then click on the Properties button.
4. Click on the Events tab.
5. Select the option Prompt for which program to run to be prompted when scanning to Still Image Client.
Alternatively, select Start this program then choose an application from the list to have that application
start each time you scan to Still Image Client.
6. Click on OK when you are done making changes to this window.
7. Now when you scan with Event Forwarding you will either be prompted to choose an application, or the
default application you selected will open.

Scanning and Configuring OneTouch
Xerox® DocuMate® 4799
User’s Guide
6-77
Image Editors
Image editors include Microsoft Paint and other drawing and graphics applications.
Supported file formats—the available file formats are based on the selected destination application. For
example, you can scan to Microsoft’s Paint application as a BMP, GIF, PNG, or JPG, but not as TIFF. Please refer to
Image Formats on page 44 for more information on which image formats OneTouch supports.
Destination type—this destination type is classified as a “Simple Image Link”. To make it available in the
destination list, you must select Image editors (i.e. Paint) on the Options tab in the OneTouch Properties window.
If the image editing application you are using does not appear in the Select destination list, you can add the
application using the Image Documents OneTouch Link Properties window.
1. In the OneTouch Properties window select one of the default image editors such as Microsoft Paint.
2. Click on the Properties button to open the Image Documents OneTouch Link Properties window.
From this window you can add an application and set additional document handling options.
Note that if you recently installed an application, click the Refresh button to see if OneTouch will
automatically configure the link before you try adding it manually.

Scanning and Configuring OneTouch
Xerox® DocuMate® 4799
User’s Guide
6-78
Image Documents Properties
These properties apply to Microsoft Paint and other image processing applications.
•Add application—click this button to open the Add Simple Image Link dialogue so you can add other image
editing applications to OneTouch.
•Delete application—select an application in the list then click this button to remove the application from
the OneTouch destination list. You can only delete an application that you have added, the destinations that
are linked when OneTouch is installed cannot be deleted.
Color document handling—click in the Color document handling settings boxes for the options you want. These
options will apply to all the applications in the group.
•Convert Bitmaps using Screen Resolution—use this option to ensure that an image will fit on the
computer’s screen. When a computer screen is set to a lower resolution, bitmap images with a higher
resolution may be too big to fit on the screen. Converting the bitmap image to match the screen resolution
ensures that the image fits on the screen.
•Convert Bitmaps to JPEG—JPEG files can be compressed to produce smaller file sizes and, therefore, shorter
transmission times. Use this option to provide that compression capability to image files.

Scanning and Configuring OneTouch
Xerox® DocuMate® 4799
User’s Guide
6-79
Adding Image Editor Applications to OneTouch
1. To add another application to the list, click the Add application button. The Add Simple Image Link dialog
box opens.
2. Click Browse to find the application you want to add to the list.
When you select the application using the Browse button, Steps 1 and 2 on the dialog box are automatically
filled in, and the application icon appears in Step 3.
3. Select the icon in Step 3 of the dialog box. That is the icon that will appear in the OneTouch Destination List.
4. In Step 4 of the dialog box, select the file formats that the application will accept.
–Windows Bitmap File—select this option if you want to scan to your image application as a BMP file.
This format creates the largest file size as the final scanned image has not been compressed.
–Tag ge d In form atio n Fil e—select this option if your application supports TIF image files. The TIF file
format supports multiple pages in a single file.
–JPEG Compressed File—this is a compressed image format that is often used when sharing
photographs and scanned images electronically as the file size is smaller than a BMP.
–Compugraphics File—select this option if your application supports GIF images. This file format is often
used for icons and small images on a web page.
The options you select at Step 4 determine the page format icons in the OneTouch Properties window
for that group of applications. Refer to the documentation you received with the application to see
which text formats the application accepts.
5. When you are done making changes in this window, click the Add button to accept the changes and close
the window.
6. Click OK on the Link Properties window.
7. Click Refresh on the OneTouch Properties window and the new application should now be available.

Scanning and Configuring OneTouch
Xerox® DocuMate® 4799
User’s Guide
6-80
PDF Applications
PDF destinations are applications that can open and/or edit the Adobe PDF file format.
Supported file types—applications in the PDF destination group support the *.pdf file format. When the
OmniPage module or software is installed, OneTouch includes an option to scan as sPDF or nPDF. Selecting either
of these two formats still creates a *.pdf file, but the “s” and “n” letters indicate that OCR will process the image
before sending the file to the PDF application.
•sPDF—this format creates a *.pdf file that contains the original image of the scanned page, with a hidden
text layer that allows you to search for text in the file.
•nPDF—this format creates a *.pdf file that can be edited in a PDF application. Any pictures in the scanned
image are isolated from the text, the text on the page is recognized and turned into editable text, and the
pictures are placed back into the document in the same flow as the original document.
Destination type—this destination type is classified as “PDF Link”. To make it available in the destination list,
you must select PDF applications on the Options tab in the OneTouch Properties window.
If the PDF application you are using does not appear in the Select destination list, you can add the application
using the Text Documents OneTouch Link Properties window.
1. Click on the Options tab in the OneTouch Properties window.
2. Make sure PDF applications and Text editing applications are selected then click back on the button tab.
Please note that any PDF application you add manually to OneTouch will be classified as a “Text Based Link.”
These applications will only show in the destination list when Text editing applications are enabled.

Scanning and Configuring OneTouch
Xerox® DocuMate® 4799
User’s Guide
6-81
3. Click on one of the default text editors such as WordPad.
4. Click on the Properties button.
5. To add another application to the list, click the Add application button. The Add Text Based Link dialog box
opens.
6. Click Browse to find the application you want to add to the list.
When you select the application using the Browse button, Steps 1 and 2 on the dialog box are automatically
filled in, and the application icon appears in Step 3.
7. Select the icon in Step 3 of the dialog box. That is the icon that will appear in the OneTouch Destination List.

Scanning and Configuring OneTouch
Xerox® DocuMate® 4799
User’s Guide
6-82
8. In Step 4 of the dialog box, select Adobe PDF format and Adobe searchable PDF.
Adobe PDF format—select this option if you are adding a PDF viewing or editing application to the list. This
PDF format is an image format only, it will not recognize the document using OCR, and you will not be able
to search or edit the text in the final file. The application you are adding must be able to open *.pdf files.
Adobe searchable PDF—this is the PDF image format with a hidden searchable text layer. You will not be
able to edit the text the file. The application you are adding must be able to open *.pdf files.
The options you select at Step 4 determine the page format icons in the OneTouch Properties window for
that group of applications. Refer to the documentation you received with the application to see which text
formats the application accepts.
9. When you are done making changes in this window, click the Add button to accept the changes and close
the window.
10. Click OK on the Link Properties window.
11. Click Refresh on the OneTouch Properties window and the new application should now be available.
Send to Application
The Send to Application link allows you to select any application on your computer as the scan destination.
Supported file types—all file formats in OneTouch are available when scanning to this destination. After you
configure the link, as described below, make sure you select a file format that the application can open. Please
refer to Text For ma ts on page 47 to see a list of text file formats that are available when OCR is installed.
Destination type—this destination type is classified as “Document Management Link”. To make it available in
the destination list, you must select Document Management on the Options tab in the OneTouch Properties
window.
You must configure this destination before attempting to scan to it the first time. If you scan without configuring
the link first, the OneTouch log viewer will open and show that sending the image to the Send to Application link
failed.

Scanning and Configuring OneTouch
Xerox® DocuMate® 4799
User’s Guide
6-83
•Click the Properties button to open the OneTouch Link Properties for the Send to Application link. From this
window, you can configure the default application for this link.
After configuring the link properties, all of the default scan configurations will immediately update to send to
the application you specify in this window. When you create new configurations, the default settings will also
match what you have selected here. If you modify the options in an individual configuration, changing the
options in this Link Properties window will no longer update to the configurations you modified.
•Click the New, Copy, or Edit button to open the Scan Configuration Properties window. Click on the Send to
Application tab and use this window to set a configuration to scan to a different application than the one
selected in the Link Properties window.
Changing the options in this window only affects the configuration you are creating or modifying. All other
configurations will retain their settings for this destination.
To configure a destination application for the Send to Application link:
1. Click Browse to open the Windows file browser and navigate to the location of the application’s executable
(*.exe) file.
In most cases, the application’s directory is located in the programs directory on the C:\ drive. Because you
can select any executable file, make sure you select an application that can receive image or text files.
2. Select the application’s *.exe file then click on Open.
The application’s *.exe file path will now show in the Application path field.
3. Click on OK to close the window.
For basic scanning, you do not need to adjust any of the other settings in this window. The default settings
will work with most applications. The advanced settings are described below.
4. Select a file format and scan configuration in the OneTouch Properties window.
If you select a text file format, the scanned image is converted into editable text before being sent to your
selected application.
5. Click on OK to close OneTouch.
Send to Application OneTouch Link
Properties window
Send to Application Scan Configuration
Properties window

Scanning and Configuring OneTouch
Xerox® DocuMate® 4799
User’s Guide
6-84
6. Put the document(s) in the scanner and start scanning with the button you set to use the Send to Application
destination.
7. The scanner starts scanning and, when finished, sends the scanned file to the application you selected.
Technical note
• After configuring this link, you may need to click Refresh in the OneTouch Properties window to show the
correct application icon in the Select destination list.
Configure advanced features—select this option to change the default settings for this link. Only advanced
users and application developers should modify these settings.
•Launch application for every image—when this option is selected, the application will open one time for
each image scanned. You should deselect this option only if the application you are scanning to will accept
multiple page files.
For example, Microsoft’s Paint application can only accept 1 image at a time, so when scanning multiple
images, Paint would open each time an image is transferred when this option is selected. On the other hand,
Microsoft’s WordPad will open a multiple page file, so when scanning multiple images WordPad would need
to launch only one time when this option is not selected. If you scan to WordPad and this option is still
selected, then WordPad will open 1 time for each image transferred.
•Command line arguments—input the options that are to be used when the application is launched. These
values are application specific and you should only input values that were provided to you by the application
developer. Command line arguments are not required for you to use this link, the field can be left blank and
you can change the other settings in this section as needed.
•Append scan filename(s) to arguments—this option adds the name of every image file to the end of the
list of arguments specified above. This is the default selection as most applications do not require, and may
not work with, a job file containing the image names.
•Append job file to arguments—this option adds the name of a job file to the end of the list of arguments
specified above. This unique file is created at scan time and contains a list of every image in the scan job.
Only select this option if you are sure that the application you are scanning to can use the job file to accept
image transfer.
Send to Application OneTouch Link
Properties window
Send to Application Scan Configuration
Properties window

Scanning and Configuring OneTouch
Xerox® DocuMate® 4799
User’s Guide
6-85
Scanning to Multiple Destinations
Scanning to multiple destinations works the same as when scanning to a single destination, OneTouch simply
distributes the final scan to several destinations. This option is enabled separately for each OneTouch button.
1. Open the OneTouch Properties window and click on the Options tab.
2. Select Enable scanning to multiple destinations, then click back on the configuration tab.
3. Click each destination where you want to send the scanned image in the Selected destinations (#) list. Click
again to deselect a destination.
As you click on each destination, the Selected destinations number will count so you know how many
applications are selected to receive the image.

Scanning and Configuring OneTouch
Xerox® DocuMate® 4799
User’s Guide
6-86
4. If any of the destinations you select have global configuration properties, the Properties button at the
bottom of the Selected destinations list will be enabled for you to configure the destination options. Click on
the Properties button to open the OneTouch Link Properties window to configure the destinations.
Each destination that has global properties will be represented by its configuration tab in the OneTouch Link
Properties window. Please refer to the destination instructions, as described in the previous section(s), for
configuring destination specific options.
Click on OK when you are done making changes in this window.
5. Select the file format you want for the scanned image in the Select format panel.
You can only scan as one file format at a time, so all selected destinations must have a common file type. As
you select destinations, destinations that do not have a file type in common with the one you selected, will
automatically disable.
For example, if you scan to a printer and to email, only the BMP file format will be available as printers can
only receive an uncompressed image format. All other image formats and all text formats will be disabled
until you deselect the printer.

Scanning and Configuring OneTouch
Xerox® DocuMate® 4799
User’s Guide
6-87
6. Select the scan configuration you want to use for scanning in the Select configuration list.
Click on the Edit button to open the Scan Configuration Properties window to configure any destination
specific scanning options.
Each destination that has per-scan configuration properties will be represented by its configuration tab in
the OneTouch Scan Configuration Properties window. Please refer to the destination instructions, as
described in the previous section(s), for configuring destination specific options.
Click on OK when you are done making changes in this window.
7. Click on OK on the OneTouch Properties window.
8. Load the document(s) in the scanner and start scanning with the button you set to scan to multiple
destinations.
The scanner starts scanning and when finished, the image is sent to each destination you selected in the
OneTouch Properties window.
Tech nical Note
•The Still Image Client destination cannot be used with multiple destination scanning. This destination will
be disabled when the Enable scanning to multiple destinations is selected.
Scanning with Job Separation
Use job separation to have OneTouch create a new file each time a separator is detected when scanning a
multiple page batch. For example, if you want to scan financial statements from several different banks, you can
place a stack of statements in the scanner and OneTouch will separate each statement into a different file based
on your selected job separator.
1. Open the OneTouch Properties window.

Scanning and Configuring OneTouch
Xerox® DocuMate® 4799
User’s Guide
6-88
2. Select the Destination Application, File Format, and Scan Configuration applicable to your scanning batch.
Make sure the option Create single image files is not selected. If this option is selected, the job separation
features on the Options tab will be disabled.
3. Click on the Options tab in the OneTouch Properties window.
4. Click on the down arrow next to the Select Button list to select the button you want to modify.
Note that the options in this window are specific to each OneTouch button.
5. Click on the option Use job separator when scanning multiple pages.
6. Select one of the two job separation options:
When a blank page is detected—a new file will be created after a blank page is fed through the scanner.
The blank page is discarded from the scanned image and the new file starts with the next page in the
document stack. Place a blank page, in the document you are scanning, at each place where you want a new
file created when scanning is complete.
When you are scanning in Duplex mode, both sides of the page must be blank for this job separation option
to work.

Scanning and Configuring OneTouch
Xerox® DocuMate® 4799
User’s Guide
6-89
–Sensitivity—you can adjust the sensitivity level of the blank page detection. For instance, depending on
the paper weight, color mode, or image processing options selected, you might get varying results.
Changing the sensitivity level allows you to fine-tune the accuracy of the blank page detection.
When the number of images reaches—input the maximum number of images you want in the scanned file.
The scanner will create a new file each time that number is reached.
When you are scanning in Duplex mode, the number of images captured is double the number of pages in
the scanner. For example, if you are scanning 12 double-sided pages it is counted as 24 images. If you want
the stack split in half, the number of images reached would be 12.
7. When you are done making changes, click on OK to save the changes and close the window.
8. Place your documents in the scanner and start scanning.
When scanning is finished, each file will be sent to the destination location or application you have selected on
the button tab.
Tech nical Note
•When Instant delivery is also selected on the Options tab, each file will be sent as it is created.
The options on the Page Settings tab, in the Scan Configuration Properties window will affect the job separation
options as described below:
Skip blank originals
• The Sensitivity you set for this feature is the one that is used when scanning. The sensitivity level you set in
the Options tab will be ignored.
• When you are scanning in Simplex mode and the selected job separator is When a blank page is detected,
the job separation occurs first and a new file will be created each time a blank page is detected. If you want
a single file created with the blank page discarded, deselect the job separation feature on the Options tab.
Note that when scanning Duplex, both sides of the page must be blank for the job separation to occur. If
both sides of a scanned page are blank, the job separation occurs first and a new file will be created each
time a blank page is detected. If you want a single file created with the blank page discarded, deselect the
job separation feature on the Options tab or remove the blank page from your scanning batch.
•If you select When the number of images reaches, and input a number in the control box, any blank pages
will be discarded first, and then the number of images scanned will be counted. For example, if you scan 12
pages and 3 are blank, the total number of images counted for the job separation will be 9 not 12.

Scanning and Configuring OneTouch
Xerox® DocuMate® 4799
User’s Guide
6-90
Scanning with Optical Character Recognition
(OCR)
Optical Character Recognition (OCR) converts text and numbers on a scanned page into editable text and
numbers. You can then work with the text and numbers to edit, spell check, change font or type size, sort,
calculate, and so forth.
The OneTouch OmniPage Module must be installed on your computer in order to use the OCR options with the
OneTouch software and your Xerox scanner. The OneTouch OmniPage Module was automatically installed when
you installed your driver from the installation disc.
To scan with OCR:
1. Open the OneTouch Properties window.
2. Select a text editing program in the Select Destination list, then select a text file format in the Select
format panel.
For example, if you want to edit your document in Microsoft’s WordPad, select that application then choose
a file format such as TEXT or RTF.
3. Click on OK to save the changes and close the OneTouch Properties window.
4. Press or click the OneTouch button you set to scan with OCR.
Your scanned pages appear in the Destination Application with the text ready for editing and other text
processing.
Note: Xerox recommends that all OCR processing use the original factory settings for OCR
scanning that came with your scanner. When scanning with other settings, use at least 300
dpi for the resolution. If the original documents are of poor quality or have a small type font,
400 dpi can be used as the maximum resolution.
Note: Some of the illustrations in this section may not look exactly as they appear on your
computer’s screen. The differences are minor and do not affect the steps to use the new
features.

Scanning and Configuring OneTouch
Xerox® DocuMate® 4799
User’s Guide
6-91
Text Formats
You select the text format option by clicking on the text icon on the OneTouch Properties window.
Selecting the text format option also selects OCR processing as an automatic step for scanning. Therefore, when
you scan a document with the text format selected, the text portions of the document are automatically
converted to editable text.
As you select Destination Applications that are text applications, the text format icon changes to match the file
type of the application. In some cases, the Destination Application supports several file types, and you can right-
click on the icon to choose the particular file type for that application.
The specific file format is the file name extension on the text format icon.
To select a file type for the text format:
1. Select the Destination Application.
This is the
text format
icon.
The specific text format; this
example is for Rich Text
Format (.rtf).

Scanning and Configuring OneTouch
Xerox® DocuMate® 4799
User’s Guide
6-92
2. Right-click on the text format icon.
3. Choose the file type that you want for the text format.
Your selection of a file type pertains only to the Destination Application currently selected on the OneTouch
Properties window. Other Destination Applications that have a text option selected as the Page Format are
not affected.
Example menu for the text format when
the Destination Application is Microsoft
Word.
Example menu for the text format when
the Destination Application is a Storage
location.
Simple Text—the .txt file format. Text with no formatting; used by the standard
Microsoft Notepad application.
Rich Text Format—the .rtf file format. Text that retains formatting when converted.
Available with Microsoft WordPad and Word.
Word Document—the .doc file format used by Microsoft Word.
Comma Delimited—the .csv file format; used for database or spreadsheet data with
fields, when the document is converted into editable text the fields are maintained.
Excel Spreadsheet—the .xls file format used by Microsoft Excel.
HTML Document—the .htm file format used to create web pages.
Searchable PDF—the .pdf file format used by Adobe Acrobat. This format converts
scanned text into PDF with an invisible text layer for searching.

Scanning and Configuring OneTouch
Xerox® DocuMate® 4799
User’s Guide
6-93
Additional options are available on the menu for the sPDF and nPDF text formats. The three image quality
settings are:
•Minimize Size—smallest file size, lowest image quality.
•Normal—medium file size, some loss of image quality.
•Maximize Quality—largest file size, no loss of image quality.
The Use MRC option is a special processing procedure for documents scanned with the PDF format.
•Use MRC—MRC stands for Mixed Raster Content. MRC is an advanced technique for optimizing the image
quality of scanned documents. Without MRC, the scanned image is produced using a single process to
capture and display the image on the computer screen, even if the document contains both text and
graphics. With MRC, the image is produced using separate processes for text, graphics, and other elements
on the document page. The result is clearer graphics and sharper text characters. Scans with Use MRC
selected may take slightly longer to complete the processing. Select Use MRC for documents with harder-to-
read text or lower-quality graphics to get the best possible scan output image. The Use MRC option is
available for sPDF and PDF.
Selecting OneTouch OmniPage OCR Options
The software you installed for your scanner includes a set of advanced OCR options integrated with OneTouch.
To select OCR options available from OneTouch:
1. Open the OneTouch Properties window.
2. Select a Destination Application that has one of the text format file types as the page format, such as
Microsoft Word or WordPad.
3. Right-click on the page format icon to see the menu.
Normal PDF—the.pdf file format used by Adobe Acrobat. This format converts scanned
text into a PDF with the text ready for editing in a PDF editing program.
Note: Documents scanned with nPDF and sPDF automatically include OCR processing. If the
processing does not recognize a large number of the text characters in the document, change
the image quality setting and re-scan the document. For example, change from Minimize Size
to Normal to see if the text recognition improves.
Note: the OCR options apply globally to all the OneTouch Destination Applications that
perform OCR. For example, if you select the OCR options for Adobe Acrobat, they also apply to
WordPad.

Scanning and Configuring OneTouch
Xerox® DocuMate® 4799
User’s Guide
6-94
4. Choose OCR Options from the menu.
The OCR Properties window opens with the OCR tab selected.
The OCR Tab
The options shown on the OCR tab window are for spellchecking scanned text, replacing missing or unrecognized
characters, and setting the speed and quality levels of the OCR processing.
1. Choose the options you want from the OCR window.
–Languages in Document—click on the language(s) in list that correspond to the languages in the
documents to be scanned. You can click on multiple languages. These are the languages that will be
recognized during the OCR process. For faster and more reliable language recognition, select only the
languages in the documents.
The languages are in alphabetical order. Type the first letter of a language’s name to jump to its section
in the list.
Scanning and Configuring OneTouch
Xerox® DocuMate® 4799
User’s Guide
6-95
–Use languages and dictionaries to improve accuracy—select this option to automatically check the
validity of the recognized words. An OCR engine looks at each letter or symbol on the page individually,
then “guesses” what the letter or symbol is based on the shape. Therefore, the OCR engine may have
more than one guess for a particular letter or symbol, a “best guess”, a “second-best guess”, and so on.
This option tells the OCR engine to look through the dictionary to validate its best guess for the letters in
that word; if its best guess is not in the dictionary, it checks for the second-best guess, and so on.
For example, if the word “house” appears in the original document but the OCR engine is 75% sure that
the “o” is actually an “a”, the finished document would have the word “hause”. Turning this option on
tells the OCR engine to look at the other letters in the word, check to see which version of the word is in
the dictionary, and output the correct word “house” in the final document.
The OCR engine does not automatically correct misspelled words that were present in the original
document.
When dictionaries are selected, the terms in those dictionaries are used to check the spelling. If this is
option is not selected, User Dictionaries and Professional Dictionaries cannot be selected.
–User Dictionary—a user dictionary is your personal dictionary with words that you want the OCR engine
to reference for better accuracy when converting the document into editable text. For example, if you
scan documents with highly technical terms or acronyms not found in typical dictionaries, you can add
them to your personal dictionary. You can also add names that you expect to be in the documents too.
This way, as the OCR process recognizes each letter or symbol, there is a higher chance that the technical
term or name will be correctly spelled in the final document. You can create multiple user dictionaries.
See the section Creating Your Own Dictionaries on page 96.
Click the menu arrow and select a user dictionary from the list.
If you select [none] as the user dictionary, the text will be validated using the terms in the dictionaries
for the selected languages, as well as any professional dictionaries if they are selected.
The label [current] is next to the currently-select user dictionary.
–Professional Dictionaries—these are legal and medical dictionaries containing highly specialized words
and phrases. The options are: Dutch Legal, Dutch Medical, English Financial, English Legal, English
Medical, French Legal, French Medical, German Legal, and German Medical. Select the appropriate
dictionary for the OCR engine to use to validate the scanned text.
–Reject Character—this is the character that the OCR process inserts for an unrecognizable text
character. For example, if the OCR process cannot recognize the J in REJECT, and ~ is the reject
character, the word would appear as RE~ECT in your document. The ~ is the default reject character.
Type the character you want to use in the Reject Character box. Try to choose a character that will not
appear in your documents.
–Missing Character—this is the character that the OCR process inserts for a missing text character. A
missing text character is one that the OCR process recognizes, but cannot represent because that
character is not available for the selected language. For example, if the document contains the text
symbol “Ç” but the OCR process cannot represent that character, then every place “Ç” appears, the OCR
process substitutes the missing character symbol. The caret (^) is the default symbol for the missing
character.
Type the character you want to use in the Missing Character box. Try to choose a character that will not
appear in your documents.
–Recognition Quality—drag the slider to the left or right to set the degree of accuracy for the OCR
process. The higher the accuracy, the longer the OCR process requires to complete. For clean, highly-
legible documents, you can set the recognition quality to a lower level to produce results more quickly.

Scanning and Configuring OneTouch
Xerox® DocuMate® 4799
User’s Guide
6-96
2. Click OK or Apply.
These options will now apply to the OCR processing when you select any text format as the page format.
Creating Your Own Dictionaries
You can create multiple dictionaries for your personal use. For example, you might have different dictionaries for
separate work projects, especially if each project uses different acronyms and terminology.
To create a personal dictionary:
1. Open any word processing program, such as Microsoft Word, WordPad, or Notepad.
2. Create a new document in the word processing program.
3. Type each word you want in your new dictionary, followed by a carriage return. Make sure to spell the words
correctly as they will be used for spellchecking.
Here is an example of what the text file might look like:
–Xerox
–OneTouch
–OmniPage
– wysiwyg
–jpeg
–bmp
–sPDF
–nPDF
The file does not have to include every word you want in the dictionary. You will be able to edit the list later.
In fact, the file does not have to contain any text at all, and you could add the words using the editing
options. However, if the list of words is long, it’s usually faster to type them in the word processing program.
Note also that the words do not need to be alphabetized.
4. Save the document in the .txt format and give the file the name that you want for the dictionary. For
example, give it the name USERDIC1.
5. Now open the OCR Options window.
6. On the OCR Options window, click the button next to the menu arrow.

Scanning and Configuring OneTouch
Xerox® DocuMate® 4799
User’s Guide
6-97
7. The User Dictionary Files window opens and shows the available dictionaries.
MyDictionary is an example of a user dictionary.
8. Click Add New.
The Add New User Dictionary window opens.
9. Click the drop-down arrow for Files of type and choose Text Files (.txt).
10. Select the file you just created for your user dictionary and click Open.
In the example above, the file is named USERDIC1.
11. The text file now appears on the list of user dictionaries that you can use for spellchecking.

Scanning and Configuring OneTouch
Xerox® DocuMate® 4799
User’s Guide
6-98
12. Select a dictionary and click Set As Current to set it as the current dictionary for spellchecking. The label
[current] is added to the name.
If you don’t want to use any user dictionaries for spellchecking, click [none] at the top of the list.
To remove a dictionary from the list, select it and click Remove. This only removes the dictionary from the list.
It does not affect the original text file you created with the list of words.
Editing User Dictionaries
Once a dictionary has been added to the list of user dictionaries, its list of words can be edited.
To edit a user di ction ary:
1. On the Add New window, select the dictionary to edit and click Edit.
The Edit User Dictionary window opens. It lists the words currently in the dictionary. The following example
shows the words OmniPage and OneTouch are in the user dictionary named MyDictionary.
2. To add a new word to the list, type it in the box for User Word and click Add. If the word includes any spaces
before or after it, those spaces are removed and the word is added to the list.
To delete a word from the list, select it and click Delete.
If a word in the list is misspelled, delete it, then re-type the word correctly in the User Word box and click
Add.
3. To import a list of words from another text file, click Import.
The Import Contents of User Dictionary window opens.

Scanning and Configuring OneTouch
Xerox® DocuMate® 4799
User’s Guide
6-99
4. Select the file that has the words you want to add to your user dictionary.
Importing will add the entire list of words in a file to the user dictionary.
5. Click Import. The file’s words will be added to your user dictionary list.
6. To export a user dictionary so it can be used by another program, select the dictionary on the User Dictionary
Files list and click Export.
The Export User Dictionary window opens.
7. Select the dictionary file to export and click Save.
The file is exported as a formatted dictionary with the .ud filename extension so it can be opened by other
programs.

Scanning and Configuring OneTouch
Xerox® DocuMate® 4799
User’s Guide
6-100
The Format Tab
The options on the Format tab window are for setting the input and output formats for the scanned
documents.
Click the Format tab and choose the options you want for both the input and output formats.
Input Format Options
•Automatic—choose this option to let the OCR process determine the format of the pages. Typically you
select this option when the document has different or unknown types of layouts, pages with multiple
columns and a table, or pages containing more than one table. The OCR process will then determine if text is
in columns, an item is a graphic or text, and tables are present.
•Single column no table—choose this option if the document contains only one column of text and no
tables. Business letters are normally in this form. You can also use this option for documents with words or
numbers in columns if you do not want them placed in a table or decolumnized or treated as separate
columns.
•Multiple columns, no table—choose this option if some document pages contain text in columns and you
want it kept in separate columns, similar to the original layout. If table-like data is encountered, it is placed in
columns, not in a gridded table.
•Single column with table—choose this option if your document contains only one column of text and a
table. The table will be placed in a grid in the Destination Application you have selected. You can later specify
whether to export it in a grid or as tab-separated text columns.
•Spreadsheet—choose this option if the entire document consists of a table that you want to export to a
spreadsheet program, or have treated as a table. No flowing text or graphics will be detected.
Output Format Options
•Automatic—the document will be formatted as close to its original as possible. The OneTouch software will
adjust its settings to the most appropriate for the document being scanned in order to match your selected
output format. The output quality will be maximized and the processing time minimized.
•No formatting—the document will be plain text, one column, left-aligned in a single font and font size. You
can then export the plain text to nearly all file types and target applications.

Scanning and Configuring OneTouch
Xerox® DocuMate® 4799
User’s Guide
6-101
•Retain fonts and paragraphs—this output format retains the font and paragraph styling, including graphics
and tables without columnized text, but does not retain layout formatting. If the document is being scanned
as an Excel spreadsheet, each detected table or spreadsheet becomes a separate worksheet, while other
content is placed on the last worksheet.
•Flowing page—this format preserves the original layout of the pages, including columns. This is done
wherever possible with column and indent settings, but not with text boxes or frames. Text will then flow
from one column to the other, which does not happen when text boxes are present.
•True page—this output format uses absolute positioning on the page to keep the original layout of the
pages, including columns. This is done with text, picture and table boxes and frames. True Page is the only
choice for documents scanned with the PDF format. It is not available for the TXT, RTF, CSV, or XLS formats.
•Spreadsheet—this output format produces results in a tabular form with each page becoming a separate
worksheet. The worksheets can then be opened in a spreadsheet application. The Spreadsheet output option
is only available for documents scanned with the XLS format.
These options will now apply to the OCR processing when you select any text format as the page format.
OneTouch with Visioneer Acuity Technology
The OneTouch software you received with your Xerox scanner now includes the Visioneer Acuity technology. This
application has a set of features for improving and enhancing the quality of scanned documents, especially
documents that would usually produce poorer quality images. Scan configurations with Acuity options work with
OneTouch scan settings to produce the best quality images.
This section explains how to use the Visioneer Acuity features when choosing new scan settings for your scanner.
The Acuity options appear on the Scan Configuration Properties window that you use to create a new scan
configuration for your scanner.
Click the Acuity Settings tab to see the new
options available for your scanner.

Scanning and Configuring OneTouch
Xerox® DocuMate® 4799
User’s Guide
6-102
The Acuity Settings
You select the Visioneer Acuity settings when creating or editing a scan configuration on the OneTouch
Properties window.
1. Open the OneTouch Properties window.
2. Click the New button to create a new configuration, or select one of your custom configurations you created
earlier and click the Edit button.
3. Click the Acuity Settings tab to see the new Acuity settings.
4. Choose the Visioneer Acuity options for the scan configuration.
5. Click the drop-down arrow to choose the type of Acuity settings to use for the new scan configuration. The
options are:
–Do not use Acuity image processing—scanning will not use the Acuity processing.
–Default settings—automatically selects the options your scanner can use with any scan mode
(Black&White, Grayscale, and Color).
6. Select the options for scanning.
Scanning and Configuring OneTouch
Xerox® DocuMate® 4799
User’s Guide
6-103
–AutoCrop to original—Select this option to let the software automatically determine the size of the
item being scanned.
–Straighten image—Select this option to have the software automatically determine if a page is skewed,
then straighten its image. If the page is scanned at too great an angle, the image may not straighten
correctly. In that case, re-scan the page.
–Auto detect color—Determines if a document contains color or not and produces the appropriate
scanned image. Typically, Auto Color Detect is used when you have a stack of pages to scan, some color
and others not. Instead of you having to change the scan settings from Color to Black&White and back
again, the scanner can choose the correct settings automatically.
–Skip blank originals—Recognizes when a page is blank and removes its image. For instance, if you are
scanning a stack of pages that includes a blank page, its image will not be included with the other
images from the stack.
–Rotate image—Select an option in this list to have the final image rotated when scanning is complete.
–Flip back side—Select this option if you are scanning duplex pages that are calendar style orientation.
This option will rotate the back side image 180 degrees from the front side. When scanning in duplex
mode without this option selected, the back side image of calendar orientation pages will appear upside
down in the final scan. This option does not automatically determine book page orientation versus
calendar page orientation. If you have this option selected when scanning book orientation pages, the
image for the back side of the page will appear upside down in the final scan. If you are scanning a
batch of documents that contain both types of orientation, we recommend that you select Automatic in
the Rotate image list.
–Perform edge cleanup—Select this option to have the software remove any thin lines that may be
around the edges in the scanned image. Edge Cleanup only applies if AutoCrop and AutoDeskew are
selected so the software can determine where the edges are located. Therefore, selecting Edge Cleanup
will also select AutoCrop and AutoDeskew. This option is only available when scanning in Black&White.
–Despeckle—Speckles are small spots on an image that the scanner interpreted as a valid part of the
document. The Despeckle option identifies these spots and removes them. This option is only available
when scanning in Black&White.
–Color dropout—color dropout is the ability of your scanner to automatically remove a color from a
scanned image. For example, if you are scanning a letter with a red watermark, you can choose to filter
out the red so the scanned letter just shows the text and not the red watermark. Color dropout applies to
Black & White or Grayscale scanning modes.
–Bit depth reduction—Click the drop down menu and select an option from the list. The Bit depth
reduction options are only available when scanning in black and white.
Error diffusion, Bayer, and Halftone patterns are the intentional application of noise (dithering) in the
image to help alleviate banding when scanning in binary (black and white) mode. For example, if you
scan a color photo in black and white, the image file will have large blocks of black and white and the
image barely recognizable. Dithering the image creates a black and white image that is recognizable.
Dynamic threshold attempts to evaluate the scanned page and automatically adjust the brightness
and contrast levels to produce the best quality image when scanning in black and white.

Scanning and Configuring OneTouch
Xerox® DocuMate® 4799
User’s Guide
6-104
7. Click OK or Apply to add the Acuity options to your scan configuration.
Hardware Properties
1. Right-click on the OneTouch icon and choose Show Hardware from the pop-up menu.
2. The Hardware Properties dialog box opens and shows information about your Xerox scanner.
3. Click the Properties button.
The Acuity icon on the top of the
OneTouch Panel and on the scan
configuration remind you that the
scan will use the Acuity settings.
The summary of the scan settings
Scanning and Configuring OneTouch
Xerox® DocuMate® 4799
User’s Guide
6-106

Xerox® DocuMate® 4799
User’s Guide
7-107
7
Scanning from TWAIN
and WIA
Accessing the Scanner Interface
Every scanning application will access the scanner using a different method. Below is a brief list of common
applications and how to initiate a scan from within that application, including some of the applications which
may have been provided with your scanner. Please refer to the application’s user guide for instructions on using
the application and accessing the scanner.
•Visioneer OneTouch: Open the Visioneer OneTouch properties window and under the configuration list
select Configure Before Scan. Click on OK to save the changes and close Visioneer OneTouch. The next time
you scan using that button, the scanner interface will open for you to set the scan options and start scanning.
•Nuance PaperPort: On the toolbar click on the scanner icon to open the scan pane on the left side of the
PaperPort desktop. Click on the Select... button to open the scanner selection window. Select either the
TWAIN or WIA driver for your scanner model and then click OK. If you get a message that the scanner is not
in the PaperPort database, follow the instruction on-screen to run the Scanner Setup Wizard.
•Nuance OmniPage: Go to Tools, then select Options.... Click on the Scanner tab, then click on Setup. Follow
the instructions on-screen to setup OmniPage to work with the scanner.
Choosing TWAIN or WIA
A note about your scanner and the TWAIN standard:
TWAIN is a widely recognized standard that computers use to receive images from scanners and digital cameras.
The TWAIN scanning interface can be accessed from any TWAIN scanning application you have installed on the
computer. The driver interface described herein is the TWAIN driver that has been developed for your scanner.
However, there are some applications that have their own TWAIN interface. If you are scanning from a software
application, and see the interface shown in this section, you can use these instructions to scan with the TWAIN
interface. If you do not see this TWAIN interface, please refer to your scanning application’s user guide for
instructions.
A note about your scanner and Microsoft WIA (Windows Image Acquisition):
The WIA platform has been developed to enable image transfer from devices using standard Windows
applications, such as Paint or Windows Fax and Scan, without the need to install additional scanning software.
Microsoft has developed its own interface for using the scanner with the Windows applications, as well as any
other WIA compatible applications you may have installed. However, when using a WIA 2.0 compatible
application, the default behavior will display the TWAIN interface as described in this document. You can change
the driver behavior to show the Windows interface instead of the custom interface described herein. Please refer
to Driver Settings for the Hardware Properties and Interface Behavior on page 154 for more information.

Scanning from TWAIN and WIA
Xerox® DocuMate® 4799
User’s Guide
7-108
Please refer to your Windows documentation for WIA scanning instructions if you do not see the interface
described below, or if you have any questions regarding Windows scanning applications.
Scanning
Some features described herein may not be available for the current scanner. Please disregard any information
about features that you do not see in the interface for your scanner.
Note: Visioneer Acuity must be installed for the image processing options, described in this document, to be
available in the interface for your scanner. Only features that are appropriate for your scanner will be enabled
after Visioneer Acuity is installed. Visioneer Acuity is automatically installed when you install the scanner driver
from the installation disc. If you downloaded the scanner driver from our website, make sure you also download
and install Visioneer Acuity.
1. Load the document(s) in the scanner.
2. Adjust the settings in the interface for the item you are scanning.
3. Click on the Scan button.
4. When scanning is complete, click Done to close the interface.
5. The scanned images are now in the scanning application.
Tech nical Note :
Some scanners have the option to change the background color between black and white. Below is a list of some
of the scanning options that may be disabled based on the current background color:
•Fill Margin Holes
•Automatic Image Cropping (Crop to original)
•Straighten Image

Scanning from TWAIN and WIA
Xerox® DocuMate® 4799
User’s Guide
7-109
Locked Scanning Interface
If you see this locked version of the scanner’s interface you will be able to select a predefined scanning profile
from the Presets list, and then click the Scan button to start scanning.
You can also click on the Preview button to open the preview dialogue for you to scan a preview image and set
custom scan regions.
Note: You can lock or unlock the scanner’s interface from the driver configuration options for your scanner. The
instructions for changing this setting are in the Driver Settings section of this guide. If you are unable to change
this setting the option may have been set by your system administrator. Please contact your system
administrator for more information.
Using the Preview Window
Clicking the Preview button will display the preview window for the scanner interface. Use the preview option if
you want to scan and display a sample image that reflects the current settings in the main interface. After the
preview is displayed, you can then adjust the settings in the main interface until you are happy with how the
sample image looks. The preview window is also where you can define custom scan regions. Please refer to Scan
Regions for instructions on creating and scanning custom regions.
To use the preview window:
1. Select the initial scan settings you want to use for the preview image and scanning.
If you want to modify the settings for a particular preset, make sure you select that preset before continuing.

Scanning from TWAIN and WIA
Xerox® DocuMate® 4799
User’s Guide
7-110
2. The preview window displays the scan area and the current scan region. This scan region reflects the paper
size currently selected in the main interface. When you pass the mouse cursor over the scan region it will
highlight for you to move or resize it. If you move, resize, or add scan regions the main interface will display
User defined for the page size. Please refer to Scan Regions for instructions on creating, resizing and deleting
regions.
Click the zoom in or zoom out button to zoom in or out on the preview image in 15% steps. Click the up or
down arrows for the Zoom level box to zoom in or out on the preview image in 5% steps. Click the zoom to
fit button to fit the entire preview area within the preview window.

Scanning from TWAIN and WIA
Xerox® DocuMate® 4799
User’s Guide
7-111
3. Click Show main UI to bring the main scanner interface in front of the preview window for you to adjust the
scan settings.
There are some settings in the main interface, such as brightness and contrast, which will immediately
update the preview image after you adjust the setting. Other settings, such as changing from color scanning
to black and white scanning, will not automatically update the sample image.
If you select any of the document image adjustment options, such as an option to automatically crop,
straighten or rotate an image, it will not show in the sample image preview. The preview window displays an
unaltered view of the item size and position in the scanner. Any document image adjustment options will be
used while scanning and saving images.
4. After you adjust the scan settings, click Refresh preview to get a new sample image that reflects the most
current settings in the main interface.
5. When you are happy with the sample image, you can click Scan in the preview window or in the main
interface to scan and save the image with the current scan settings.

Scanning from TWAIN and WIA
Xerox® DocuMate® 4799
User’s Guide
7-112
When you scan, any settings you adjusted are automatically saved to the Last used settings preset. These
settings are not retained in a preset until you click Save in the main interface to save the settings to the current
preset, or save them to a new preset using the Save as dialogue. If you select a different preset from the Presets
list before scanning, the changes you made will be discarded.
Scan Regions
You can use the preview window to create custom scan regions for the scanner to use for scanning. For example,
if you want to scan only a specific area of the image, you can move and resize a scan region to focus only on the
area you want to scan. The final image will be only the size of the region you set.
Important: do not change the page size for the scanned image after you create custom regions. When you have
set a custom region in the preview window, the page size field will display “user defined” indicating you have
specified one or more custom regions for scanning. Changing the page size after you create a custom region
discards the custom regions and sets a single scan region to the size you selected in the page size list.
Creating custom scan regions:
1. Select the preset you want to use for scanning.
2. In the main interface click Preview to open the preview window.
If no previous custom scan regions have been created for the preset you selected, the preview window will
have a single scan region that is the page size for the current preset. This region will be labeled number 1 and
be displayed as an outline in the preview area.
3. Place an item in the scanner and then click Get preview.
4. The scanner scans and displays a sample image.

Scanning from TWAIN and WIA
Xerox® DocuMate® 4799
User’s Guide
7-113
5. Move or resize region 1 until the sample image area you want is within the scan region.
Resize the region by clicking on one edge of the region outline and dragging the mouse. Move the region by
clicking in the region then dragging the mouse. Please refer to Move, Resize, or Delete Regions for detailed
instructions.
6. Create additional scan regions as needed by clicking anywhere in the sample image, hold your mouse button
down, and then drag your mouse to create a scan region. Release the mouse button when the area you want
is within the rectangle.
If you want to create a region that overlaps another region, hold the Ctrl (control) key on the keyboard while
you click and drag the mouse to create the region. You can release the Ctrl key after you start creating the
overlapping region. You only need to hold down the Ctrl key if the starting point of the overlapping region is
over another region. If you do not hold down the Ctrl key, when you click on the area that has already been
set as a region you will move the existing region.
7. Click Close when you are done creating scan regions.

Scanning from TWAIN and WIA
Xerox® DocuMate® 4799
User’s Guide
7-114
8. In the main scanner interface click Save to save the regions to the current preset, or save them to a new
preset using the Save as dialogue.
The Summary area in the main interface will indicate when custom regions have been defined in the preview
window. Click on View or modify custom regions in the summary area to display the preview window.
9. Click Scan in the main interface to scan using the custom regions.
10. When scanning is finished, one image is created for each region set in the preview window.
The number of scan regions you can create is limited by the scanner model and installed modules. For instance,
most scanners have only one region. When you select a paper size in the Page size list, or input the dimensions in
the custom page size fields, you are setting a scan region.
When Visioneer Acuity is installed, you can create multiple scan regions for each image scanned. The maximum
number of scan regions you can create when Visioneer Acuity is installed may vary between scanner models.
When creating scan regions and you reach the maximum number of allowable scan regions, you will not be able
to continue creating scan regions until you remove a region you have already created.

Scanning from TWAIN and WIA
Xerox® DocuMate® 4799
User’s Guide
7-115
Move, Resize, or Delete Regions
Moving regions – to move a region, place your mouse cursor over the region you want to move. The region will
highlight indicating that it is the active region under the mouse cursor. Click on the region and drag the mouse to
move the region.
Resizing regions – to resize a region, place your mouse cursor over the edge of the region outline. The cursor will
change to a dual directional arrow. Click on the line and drag the mouse to resize the region. If you click on the
top or bottom edge, you can only resize the region up or down. If you click on the left or right edge, you can only
resize the region left or right. Click on a corner edge and then drag the mouse to resize the region in all directions.
Note that you can only resize the scan regions to be within the scanner’s minimum and maximum supported
paper sizes. Please refer to the scanner specification table, in the maintenance section of the user guide, for the
supported paper sizes for your scanner.

Scanning from TWAIN and WIA
Xerox® DocuMate® 4799
User’s Guide
7-116
Deleting regions – to delete a region, place your mouse cursor over the region you want to delete. The region will
highlight indicating it is the active region under the mouse cursor. Right-click on the region and select the delete
option from the menu.
Move, Resize, or Delete a Blocked Region
If there is a region you cannot move or resize because another region is in the way, you can temporarily move
that region behind the other regions. Right-click on the region that is in the way and select Temp ora rily send this
region to the back to move that region behind the one that you want to move or resize. This is a temporary
change in the region ordering and cannot be undone. That region will automatically move back into its position
when you click to move or resize a region.
Reordering Regions
If you have created multiple scan regions, you can reorder the region priority from the right-click menu for the
regions. The priority determines which region gets processed first while scanning. For example, region 1 will be
processed first and appear in the scanning application as the first image. Right-click on the region and select an
option from the menu.

Scanning from TWAIN and WIA
Xerox® DocuMate® 4799
User’s Guide
7-117
Make this the first region – select this option to set the region number to 1. This option is not available if the
region you right-clicked on is already at position 1. After selecting this option, all other regions will have their
number update automatically as appropriate.
Make this region a lower number – select this option to move the region number up one in the processing order.
This option is not available if the region you right-clicked on is already at position 1. After selecting this option, all
other regions will have their number update automatically as appropriate.
Make this region a higher number – select this option to move the region number down one in the processing
order. This option is not available if the region you right-clicked on is already the last region in the processing
order. After selecting this option, all other regions will have their number update automatically as appropriate.
Make this the last region – select this option to set the region number to the last number in the processing
order. This option is not available if the region you right-clicked on is already at the last position in the processing
order. After selecting this option, all other regions will have their number update automatically as appropriate.
Clear All Regions
Right-click anywhere in the preview window where there are no regions, and then click on Clear all regions to
remove all of the regions in the preview area. This will leave only the region labeled as number 1. There must
always be at least one region for scanning.
Document Source Configuration
Some options in the interface may be grayed out and cannot be selected. Grayed out options are either not
appropriate for the current scanner, the software needed to enable the feature is not installed, or the feature is
dependent on another setting in the scanner's interface. Hover the mouse cursor over a grayed out feature to see
information about why the feature is unavailable.

Scanning from TWAIN and WIA
Xerox® DocuMate® 4799
User’s Guide
7-118
Select Basic or Advanced from the list to show the basic or advanced document source configuration options as
described below.
Basic Options
•Duplex—select this option to scan both sides of the item in the scanner.
Click the drop down menu to select the color mode you want to use.
•Color scans the document in color, creating a full color copy of an original document or photograph. Color
scans have the largest file size.
•Gray scans the document using varying shades of gray to reproduce the document. The grayscale scan mode
is often used when scanning documents or graphics where the original color does not need to be retained,
but the graphics need to be legible. Grayscale scanning preserves the graphic quality while keeping the file
size less than that of a full color scan.
•Black and White scans the document in bitonal where everything on the page is either black or white. This
setting is often used when scanning typed or written documents. When there are not a lot of graphics, or if
the graphics are not needed, this setting is ideal for archiving documents to a server or on a disc, send
through email, or posting to a web page, as the file size is smaller than the other scanning modes.
Advanced Options
•Multi-stream—select this option to have the scanner create an image of each item scanned in each color
mode selected in the source list.
•Duplex—select this option to scan both sides of the item in the scanner. Note that if you deselect the Back
side options in the source configuration list, this option will automatically deselect.
Click the drop down menu to select the scanning options you want to use.
The available color modes are:
•Automatic determines the color of the document as it is being scanned.

Scanning from TWAIN and WIA
Xerox® DocuMate® 4799
User’s Guide
7-119
•Color scans the document in color, creating a full color copy of an original document or photograph. Color
scans have the largest file size.
•Gray scans the document using varying shades of gray to reproduce the document. The grayscale scan mode
is often used when scanning documents or graphics where the original color does not need to be retained,
but the graphics need to be legible. Grayscale scanning preserves the graphic quality while keeping the file
size less than that of a full color scan.
•Black and White scans the document in bitonal where everything on the page is either black or white. This
setting is often used when scanning typed or written documents. When there are not a lot of graphics, or if
the graphics are not needed, this setting is ideal for archiving documents to a server or on a disc, send
through email, or posting to a web page, as the file size is smaller than the other scanning modes.
Sides identical
If the scanner supports two-sided (duplex) scanning, you can individually set the color mode and other options in
the scanner interface for each side of the page. This option is always selected and grayed out if the scanner
hardware does not support the feature.
While the option to enable or disable Sides identical is in the source configuration list, the color mode is not the
only option that can be individually configured for each side. Other options in the scanner interface, such as
resolution, brightness, contrast, etc... will also be individually set for each source. After you deselect Sides
identical, any changes you make in the scanner interface will only be applied to the option that appears at the
top of the list (for example, “Input tray (Front side) Color”).
To set the scanner options individually for each side:
1. Click the drop down menu and deselect Sides identical.
2. Select the color mode you want for the first side.
3. Click the top of the menu to collapse the list. Select the options in the scanner interface that you want to use
for the first side.
4. When you are done making changes for the first side, click in the source configuration list and select the color
mode for the second side.
That side selection will now be displayed in the top of the source configuration list (for example, “Input tray
(Back side) Gray”).
5. Click the top of the menu to collapse the list. Select the options in the scanner interface that you want to use
for the second side.
(Example: Sides are identical) (Example: Sides are different)

Scanning from TWAIN and WIA
Xerox® DocuMate® 4799
User’s Guide
7-120
Tip: Save the changes to a Preset when you are done selecting options for each source. Please refer to Presets for
more information.
Summary
The Summary area displays some of the basic scan options selected in the interface. Clicking on one of the links
will open the area of the interface where the setting is located.
Presets
A preset contains all features in the scanner interface, including color mode, resolution, paper size, and so on. You
can create, import, export, and delete presets. After presets have been added to the interface, click the drop down
menu and select an option from the list.
•If you select the Last used settings preset, then adjust the settings in the scanner interface, when you scan
those changes will immediately save to the preset.
•Click the Save button if you want to save changes to the Last used settings preset without scanning.
•Click the Cancel button to close the scanner interface without saving any changes.

Scanning from TWAIN and WIA
Xerox® DocuMate® 4799
User’s Guide
7-121
To save a new preset:
1. Adjust the options in the scanner interface as needed.
2. Click on the right arrow and select Save as... from the list.
3. After clicking on the save option, a dialogue opens for you to type in a name. Type in the name you want
then click OK.
To modify an existing preset:
1. Select the preset you want to modify in the preset list.
2. Adjust the options in the scanner interface as needed.
3. Click Save.
To ren ame a preset:
1. Select the preset you want to rename in the preset list.
2. Click the right pointing arrow button and select Rename....
3. Type an new name for the preset in the name field and then click on OK in the dialogue.
To delete a preset:
1. Click the drop menu under Presets and select the preset you want to delete.
2. Click the right pointing arrow button and select Delete.

Scanning from TWAIN and WIA
Xerox® DocuMate® 4799
User’s Guide
7-122
3. Click Yes when prompted to confirm that you want to delete the currently selected preset.
Exporting Presets
1. Click on the right pointing arrow and select Export... from the list.
2. Click on the browse button next to the Destination folder field to open a file browsing window.
3. Browse to a location and select the folder where you want the preset file to be saved. Click on Choose.
Make sure to choose a location where you will be able to easily find the file.

Scanning from TWAIN and WIA
Xerox® DocuMate® 4799
User’s Guide
7-123
4. Select the preset you want to export in the dialogue for exporting a preset. If you want to export multiple
presets, click on each preset name. You may need to hold down the Ctrl (Control) key on your keyboard, while
clicking on each preset name, to select multiple presets.
5. Click on Export.
If you selected multiple presets to be exported, a file will be created for each preset you selected.
Note: the software will look for duplicate preset names. If you see a notification indicating that a preset with the
same name already exists, select one of the options on-screen to continue.
•Overwrite—select this option to replace the current preset with the one you selected from the list.
•Keep both—select this option to keep both presets. The preset you selected will have a counting number
added to the end of the preset name; for example, “Custom preset name (2)”. The original preset name will
remain unchanged.
•Skip—select this option to skip the preset with the duplicate name.
Select the option Do this for all conflicts to have the action you select in this dialogue be used for all conflicts
found.
Importing a Preset
If you have previously exported presets, or another user has given you their presets files, select the import option
to add those presets to your current list.
Note that if you import presets that were created when using a scanner that does not have the same hardware
features as your current scanner, the settings for the presets you import will automatically be updated to reflect
the supported settings for the current scanner. For example, if you are using a flatbed scanner and you import a
preset that was created using an ADF scanner, all settings that are specific to ADF scanning will be modified.

Scanning from TWAIN and WIA
Xerox® DocuMate® 4799
User’s Guide
7-124
1. Click on the right pointing arrow next to the presets list and select Import....
2. Browse to the location where the preset file is saved. If you want to import multiple presets, click on each
preset name. You may need to hold down the Ctrl (Control) key on your keyboard, while clicking on each
preset name, to select multiple presets.
3. Click on Open.
4. The preset will now be in the list of presets available in the scanner's interface.
Note: the software will look for duplicate preset names. If you see a notification indicating that a preset with the
same name already exists, select one of the options on-screen to continue.
•Overwrite—select this option to replace the current preset with the one you selected from the list.
•Keep both—select this option to keep both presets. The preset you selected will have a counting number
added to the end of the preset name; for example, “Custom preset name (2)”. The original preset name will
remain unchanged.
•Skip—select this option to skip the preset with the duplicate name.
Select the option Do this for all conflicts to have the action you select in this dialogue be used for all conflicts
found.

Scanning from TWAIN and WIA
Xerox® DocuMate® 4799
User’s Guide
7-125
Document Settings
•Main panel—this panel contains the most commonly used scan settings. When the Basic source
configuration mode is selected, this is the only panel available. Change to the Advanced source
configuration mode to enable the other panels which are also described in this section.
•Advanced panel—this panel contains advanced document handling options. If you select an option in this
panel that also appears on the Main panel, when you return to the Main panel that option will be selected.
•Scanner model panel—this panel contains options that are specific to the scanner model you are using. If
you select an option in this panel that also appears on the Main panel, when you return to the Main panel,
that option will be selected.
The Document settings section when the Basic document source configuration mode is selected.
The Document settings section when the Advanced document source configuration mode is selected.

Scanning from TWAIN and WIA
Xerox® DocuMate® 4799
User’s Guide
7-126
Disabled Options in this Section
Some options in the interface may be grayed out and cannot be selected. Grayed out options are either not
appropriate for the current scanner, the software needed to enable the feature is not installed, or the feature is
dependent on another setting in the scanner's interface. Hover the mouse cursor over a grayed out feature to see
information about why the feature is unavailable.
Main Panel Options
Some of the options in this panel may have advanced adjustment options on a different panel in this section.
When the Advanced configuration mode is selected, an icon will appear next to those features which have
adjustment options on another tab. Click on one of the icons to go to the area of the interface where the
adjustment options are located.
Click on a link below to go to the appropriate page in this section for instructions on adjusting the option that is
displayed on the Main tab.
See Advanced Panel Options on page 130
• Automatic cropping options
• Skip blank originals
•Cleanup edges
See Scanner Model Panel Options on page 133
• Detect double feeds

Scanning from TWAIN and WIA
Xerox® DocuMate® 4799
User’s Guide
7-127
Resolution
The resolution determines the amount of detail you can see in the scanned image. Resolution is the clarity of the
image measured in dots-per-inch (dpi).
Move the slider left or right to change the resolution for the scanned image. The higher the resolution, the clearer
the image. However, high resolution scans also produce larger file sizes. The available range displayed in the
slider area are within the minimum and maximum range supported by your scanner. The resolution slider will
always display the correct range for the current scanner.
Choosing resolution values
Typically, when making copies of black and white documents, 100–150 dpi will create an image of similar quality
to the original. When making copies of color documents or photographs, 150–200 dpi will create an image of
similar quality to the original.
Higher resolution settings are generally used for creating an image that can be enlarged without losing image
quality, but take longer to scan.
Some resolution settings for typically scanned items are:
•Text docum ent letters, forms, or other typed black and white documents – 100 dpi to 150 dpi
•Text docum ent letters or forms with hand printed text – 150 dpi
•Text docum ent (for OCR ) forms, letters, memos, or spreadsheets – 300 dpi
•Business cards or other items with small print – 300 dpi
•Color page with graphics or color photographs – 150 dpi
•Color photographs of poor quality for image enhancement – 300 dpi
•Color photographs for printing – 200 dpi
•Color photographs for email – 100 to 150 dpi
•Magazine page with graphics, line art, or color photographs – 200 dpi
Document Size
Standard document sizes
Click the drop down menu and select a pre-defined document size from the list. The available document sizes are
within the scanner's range of minimum and maximum item size.

Scanning from TWAIN and WIA
Xerox® DocuMate® 4799
User’s Guide
7-128
Custom document sizes
Select the measurement units you want to use from the Units list.
If the Document size list does not include the document size for your scanning batch, click in one of the fields
below the document size list. Input the width of the document in the first field, then input the length in the
second field. You can only specify values within the scanner's minimum and maximum supported item size.
Please refer to the maintenance section of the scanner user's guide for this information.
Please refer to Long Document if your scanner supports page lengths greater than 17 inches and you want to
scan long pages.
Long Document
Select Long document to enable support of paper sizes up to the scanner maximum. After you select this option
make sure you input the page length for your document in the custom input field, located below the Document
size selection list. When the value in the custom field is less than the actual document length, the scanned page
will be split across multiple images. For example, if you are scanning a document that is 22 inches long, and the
field is set to 11 inches, the final scan will be split across 2 images.
Note: the document you want split across multiple images does not have to be unusually long. You can scan any
item within the scanner’s supported paper sizes and the images will be split based on the length in the custom
document size field.
Note that some of the options in the scanner interface cannot be used when the page length will be greater than
17 inches. When you select this option, incompatible options will either be automatically disabled or the setting
will simply be discarded while scanning.
Manual Feed
Select this option to enable a delay from when the last page is scanned and when the scanner stops the scan job.
This allows you to scan one page at a time without having to click Scan for each page you put in the scanner.
To scan with manual feed mode:
1. Select Manual feed in the scanner’s interface.
2. In the Timeout field, input the amount of time you want the scanner to wait from when the last page is
scanned and when the scanner stops scanning.
3. Place a document in the scanner.
4. Click Scan.
5. The scanning progress dialogue on-screen will display a countdown indicating how much time you have to
place the next document in the scanner.

Scanning from TWAIN and WIA
Xerox® DocuMate® 4799
User’s Guide
7-129
6. When you are done scanning all pages in your document, you can click on Abort to stop the timer or simply
let the timer run out.
Straighten Image
Select this option to let the scanner automatically determine if a page is skewed, then straighten its image. This
option is only available if the scanner supports this feature.
If you are scanning using an automatic document feeder, and the page is fed through at too great of an angle,
the image may not straighten correctly. In that case, re-scan the page making sure the paper guides are adjusted
to the width of the pages in the input tray so that the pages are pulled straight through the scanner.
Rotate Image
Select an option in this list to have the final image rotated when scanning is complete.
Flip Back Side
Select this option if you are scanning duplex pages that are calendar style orientation. This option will rotate the
back side image 180 degrees from the front side. When scanning in duplex mode without this option selected,
the back side image of calendar orientation pages will appear upside down in the final scan. This option does not
automatically determine book page orientation versus calendar page orientation. If you have this option
selected when scanning book orientation pages, the image for the back side of the page will appear upside down
in the final scan. If you are scanning a batch of documents that contain both types of orientation, we
recommend that you select Automatic in the Rotate image list.
This option is available only if the current scanner supports duplex scanning and the Duplex option is selected in
the scanning interface.
Merge Two Sides
When scanning in duplex mode, you can enable this option to have both sides of a scanned item appear on one
page in the final image file. The options in the list allow you to select where you want the front side image to
appear in relation to the back side image in the final file.

Scanning from TWAIN and WIA
Xerox® DocuMate® 4799
User’s Guide
7-130
The following image shows a cheque scanned in duplex mode without Merge two sides enabled, and the same
cheque scanned with Merge two sides enabled. When Merge two sides is not enabled, side 1 and side 2 of the
cheque are saved in two separate files (IMG_0001 and IMG_0002 respectively). With Merge two sides enabled,
both sides of the cheque are in a single file (IMG_0003). If you are scanning a stack of items using a multipage
file format, such as a PDF file, then each page in the final file will have both the front and back images of the
scanned items.
Height threshold
Input the maximum height of images to be merged. The sides will not be merged if the height of either the front
or rear image exceeds this value. For example, if you are scanning a batch of mixed documents such as cheques
and statements, you may want both sides of the cheques merged into one image but not the statements. The
Height threshold needs to be lower than the length of the documents you do not want merged into a single file.
Select one of the options in the Merge two sides list to enable this field. Note that you will also need to enable
Long document if you want to have the maximum height threshold be longer than 17.
Advanced Panel Options
The options in this panel may also appear in the Main panel, but with additional settings for you to fine-tune the
feature you've selected. Select the Advanced source configuration mode to show this panel.
Skip Blank Originals
Select this option to have the scanner detect if a blank page has been fed through the scanner, and remove it
from the final file. Typically you might use this option when scanning a stack of two-sided pages which have a
number of blank sides.

Scanning from TWAIN and WIA
Xerox® DocuMate® 4799
User’s Guide
7-131
•Blank threshold—you can use the Threshold slider to fine tune the sensitivity of the blank image detection.
The results will depend on the scan settings and the types of documents being scanned. In general leave the
threshold level at the default setting if you are scanning good-quality documents printed on standard 20lb
printer paper. Try lowering the sensitivity level if your documents contain light colored text or drawings so
those pages are not detected as blank. Raise the sensitivity level if you are scanning double-sided light-
weight paper where images from the opposite side of the page may appear in the image of the blank side.
Clean Up Edges
Select this option to remove any thin lines from around the edges of the final scan. This option will fill the
margins of the image with the detected edge color. When you select this option, the Width input field will
automatically enable for you to input the size of the area you want to have filled with the background color. You
can specify a fill size between approximately 0.04 to 0.39 inches (1 mm to 10 mm).
Automatic Image Cropping
Depending on the scanner model and installed software, there may be more than one auto cropping option in
the interface.
•Crop to original—select this option to let the scanner automatically determine the size of the item being
scanned. This option is only available if the scanner supports this feature. This option may occasionally be
grayed out as not all scanning applications support this feature.
Always properly adjust the paper guides to the width of the paper in the input tray so that the pages feed
into the scanner as straight as possible. Skewed pages may not crop properly.
•Crop to length—this option tells the scanner to crop the final image to the bottom of the page being
scanned. This option is only available if the scanner supports this feature. This option may occasionally be
grayed out as not all scanning applications support this feature.
Compression Options
There are two types of image compression functions used during scanning. The input compression option is
compressing the image when transferring it from the scanner to the TWAIN driver on the computer. The output
compression option is the TWAIN driver compressing the image before it sends the image to the scanning
application. In the scanning interface the input compression option is Compress transfers and the output option
is Compression.
Compress transfers
Select this option to have the scanner compress the image in Gray and Color scans. This reduces the file size and
allows for faster image transfer from the scanner to the computer. Once the compressed image is on the
computer, scanner’s driver will then uncompress the image, and perform any image processing functions that
have been selected in the scanning interface. The uncompressed image is then transferred to the scanning
application. With Compress transfers, a scanning application such as Nuance PDF Converter, will receive the
uncompressed image and save the image in whatever file format it uses. You can use the Quality slider to adjust
the level of compression you want to use.
When the Quality option is set to High quality, there is very little visual difference between a compressed scan
and an uncompressed scan. When the quality option is set to High compression, there may be a greater visual
difference between compressed and uncompressed scans.
Scanning from TWAIN and WIA
Xerox® DocuMate® 4799
User’s Guide
7-132
Quality
You can fine tune the compression level by adjusting the quality slider between high compression and high
quality. When the quality level is set to high compression, the scanner will scan and transfer images faster than
high quality, but the image quality of the output scan will be lower.
Subsampling
The subsampling options allow you to select the encoding ratio between color information and luminosity.
Subsampling works by lowering the resolution of the RGB colors found in an image without affecting
luminescence of the image. This compresses the image to create smaller file sizes but it can sometimes result in
loss of image quality. Depending on the type of image being scanned, subsampling encoding may not have a
noticeable affect in the final image file. You should try test scans using the different levels of subsampling to
make sure you are happy with the image quality.
•4:4:4—no subsampling and the ratio between color and luminosity remains unchanged.
•4:2:2—mid-level ratio between color and luminosity.
•4:1:1—highest ratio difference between color and luminosity, which results in saving the smallest file size.
Compression
This option is specific compression for file and memory transfers to an application. It is only available if the
application you are using can accept a compressed image file. For instance, if your scanning application is set to
receive JPEG compressed images, then the Compression field will display JPEG. Otherwise, the status for
Compression will always be disabled and display Uncompressed because the scanning application you are using
is requesting an uncompressed image.
The Compress transfers option described herein compresses the image for faster transfer from the scanner to the
computer. The driver uncompresses the image and transfers the uncompressed image to the scanning
application. The Compression option will often be disabled as most applications do not support receiving a
compressed image file from the scanner driver.
When this option is available, it is an advanced user and application option and should not be adjusted if you are
not familiar with the technology. However, if you are certain that you are using an application that can receive a
compressed image, and you want to be able to change the image compression type, you will need to enable user
adjustable compression in the scanning interface. Please refer to the Driver Settings section for instructions.
Please note that if you adjust this setting, and the application cannot actually accept the option you change, the
scanning interface and the application may crash. It is highly recommended that you leave the default options
and let the application set any image compression.
From the Windows Control Panel
1. Click on the Driver settings tab.
2. Select Enable user compression and Remember compression.
Note that if these two options are grayed out and you cannot select them, then these options are not
available for your scanner.
3. Click on OK.
4. Open the scanner interface.
5. Change to the Advanced source configuration mode.

Scanning from TWAIN and WIA
Xerox® DocuMate® 4799
User’s Guide
7-133
6. In the Document settings section click on the Advanced tab.
7. If your scanner and application supports compressed file transfers, the Compression option will now be
available.
Scanner Model Panel Options
The options in this panel are specific to the scanner you are using. If you select an option in this panel that also
appears on the Main panel, when you return to the Main panel, that option will be selected. Select the Advanced
source configuration mode to show this panel.
Detect Double Feeds
Detect double feeds is the scanner's ability to detect when two or more pages are fed through the scanner at
the same time. When this option is turned on, ultrasonic waves are aimed at the document to detect multiple
pages by the level at which the waves pass through the pages. The accuracy of this sensor depends on paper
thickness and whether or not creasing is in the original document.
This option is available in the interface only if the current scanner supports this feature.
Adjusting the sensitivity level
Click on the scanner model panel to set the sensitivity level at which the scanner detects double feeds. Move the
slider left or right to adjust the sensitivity level.
•Low works best with paper weight higher than 22lb (80 g/m2 or higher).
•Normal works best with standard printer paper weight 18lb or 20lb (67 - 75 g/m2).
•High works best with paper weight lower than or equal to 16lb (60 g/m2 or lower).
Tech nical Note :
If you are getting false double feed errors, try cleaning the inside of the scanner. Excessive dust on the sensor can
cause false double feed errors. Refer to the maintenance section of the scanner's user guide for instructions on
cleaning the scanner.

Scanning from TWAIN and WIA
Xerox® DocuMate® 4799
User’s Guide
7-134
Detect Stapled Documents
Select this option to have the scanner warn you if a stapled page has been detected. When the scanner detects
the stapled page it will stop scanning so that you can fix the problem and start the scan again.
Skew Detection
This option detects when a page has been fed through at an angle. Select an option from the drop menu to turn
on this feature. When scanning, always make sure the paper guides have been properly adjusted to the width of
the documents in the input tray. This helps to prevent the pages from being pulled through at an angle.
Document Handling
Select the type of paper in your scan batch. Leave the default selection for Normal paper handling to have the
scanner feed items at normal scan speeds. Select Delicate to have the scanner slow the feeding motor so that
very thin or fragile paper does not tear as it is fed through the scanner.
Patch Code Action
Select an option from this list to enable detection of patch code sheets while scanning.
•Detect and include—the scanner will detect the sheet and then retain an image of the sheet in the output
scan.
•Detect and exclude—the scanner will detect the sheet and then discard the image of the sheet so that it is
not included in the output scan.
The action that occurs when a patch code is detected is dependent on the scanning application you are using.
Patch code detection is an advanced feature and should only be used if you are already familiar with the
technology.
Use the Search direction options to specify the orientation of the patch code sheet relative to the feed direction.
The scanner detects these sheets in the document stack as follows:
• The scanner will only detect sheet data that faces the Simplex lamp module.
Patch code sheets are available on the scanner’s installation disc for you to print and use. The scanner can detect
patch codes 2, 3 and T. The file is located in the user guides section for the scanner on the installation disc. Print
the sheets that are appropriate for the size of the pages being scanned. For instance, if you are scanning A4
pages, print the sheet that is in the bookmark for A4.
Threshold
Adjust the midpoint gray level for deciding what is black and what is white on a patch code sheet.
Lower this value if your patch code appears on a darker background. Raise this value if your patch code appears
on a lighter background.

Scanning from TWAIN and WIA
Xerox® DocuMate® 4799
User’s Guide
7-135
Tech nical Note :
The scanning resolution needs to be at 150 dpi or higher for the scanner to detect the patch code page.
Control Sheet Action
Select an option from this list to enable detection of control sheets while scanning. Control sheets can be used to
change the scan settings automatically while scanning.
•Detect and include—the scanner will detect the sheet and then retain an image of the sheet in the output
scan. Scanning will continue using the current settings in the interface.
•Detect and exclude—the scanner will detect the sheet and then discard the image of the sheet so that it is
not included in the output scan. Scanning will continue using the current settings in the interface.
The scanner detects these sheets in the document stack as follows:
• The scanner will only detect sheet data that faces the Simplex lamp module.
There are various types of control sheets available on the scanner’s installation disc for you to print and use. The
file is located in the user guides section for the scanner on the installation disc. Print the sheets that are
appropriate for the size of the pages being scanned. For instance, if you are scanning A4 pages, print the sheet
that is in the bookmark for A4.
File Separation Action
Select an option from this list to enable detection of file separation sheets while scanning. The file separation
sheets can be used in a stack of pages to have the scanner create a separate file for each separation sheet it
detects.
•Detect and include—the scanner will detect the sheet, and then retain an image of the sheet in the output
scan. Scanning will continue using the current settings in the interface.
•Detect and exclude—the scanner will detect the sheet and then discard the image of the sheet so that it is
not included in the output scan. Scanning will continue using the current settings in the interface.
•Stop and include—the scanner will detect the sheet and stop scanning. You can adjust the scan settings and
then click Scan to continue scanning. An image of the sheet will be retained in the output scan.
•Stop and exclude—the scanner will detect the sheet and stop scanning. You can adjust the scan settings
and then click Scan to continue scanning. The image of the sheet will be discarded so that it is not included
in the output scan.
The scanner detects these sheets in the document stack as follows:
• The scanner will only detect sheet data that faces the Simplex lamp module.
The file separation sheets are available on the scanner’s installation disc for you to print and use. The file is
located in the user guides section for the scanner on the installation disc. Print the sheets that are appropriate for
the size of the pages being scanned. For instance, if you are scanning A4 pages, print the sheet that is in the
bookmark for A4.

Scanning from TWAIN and WIA
Xerox® DocuMate® 4799
User’s Guide
7-136
Imprinter Panel Options
Use the imprinter tab to set the options for printing data on the pages as they are scanned. The imprinter options
are only available if you have an imprinter unit installed in the scanner. Depending on your scanner model, you
may have two imprinter options in the TWAIN interface. Only the imprinter options appropriate for your scanner
will be available in the interface.
Use imprinter—select this option to enable the features in the Imprinter tab for you to configure the text strings
you want to have printed on the page.
If you are using a scanner that has two imprinters installed, select the imprinter you want to configure from the
list. Only one imprinter can be used at a time, you cannot enable and configure both imprinters.
•Pre-imprinter—prints the character strings defined on this tab on the pages before the pages are scanned.
These strings then appear in the scanned image. The pre-imprinter only prints on the simplex (face up) side
of the page.
•Post-imprinter—prints the character strings defined on this tab on the pages after they are scanned. The
post-imprinter only prints on the duplex (back) side of the page.
Text format template—input the text you want to have printed on the scanned pages. The following table
shows the available alphanumeric characters and symbols that can be printed. A maximum of 72 characters can
be printed, which includes text you type in the input field as well as any tokens you select from the token list.
Tokens—click the down arrow and select a token from the list, then click the arrow button to add that value to
the character string field. You can add up to 3 tokens from this token list. The amount of text you can type in the
Text format template field will be reduced by the number of characters that will be printed using the tokens you
selected.
• {FN} – inserts the scanner name.
• {User} – inserts the user name.
• {Mach} – inserts the computer name.
• {#_b} – inserts the step number with spaces padding the number based on the select number of Counter
digits.

Scanning from TWAIN and WIA
Xerox® DocuMate® 4799
User’s Guide
7-137
• {#0b} – inserts the step number with “0” padding the number based on the selected number of Counter
digits.
• {YY/MM/DD} – inserts the current date in the 2-digit Year/Month/Day format (11/01/31).
• {YYYY/MM/DD} – inserts the current date in the 4-digit Year/Month/Day format (2011/01/31).
• {MM/DD/YY} – inserts the current date in the Month/Day/2-digit Year format (01/31/11).
• {DD MMM.,YYYY} – inserts the current date in the Day, 3-letter Month, 4-digit Year format (31 Jan., 2011).
• {HH:mm} – inserts the current time in hours:minutes using the 24-hour clock format (13:30).
• {HH:mm:ss} – inserts the current time in hours:minutes:seconds using the 24-hour clock format (13:30:01).
Orientation—select in which direction you want the text printed on the page. When you select an option from
the list, the text to the right shows a preview of how the text will look on the page.
Vertical position—drag the slider up or down to set the start position on the page where you want the text
printed. The starting position of the slider is 10mm (approximately .4 inches) as this is the minimum required
margin from the edge of the paper. You should set the paper size on the Scan Settings tab before adjusting the
Vertical start position. Click on the label “mm” or “inches” to switch between the two units of measurement.
You set the horizontal start position by moving the ink carriage in the imprinter unit itself. Move the ink carriage
left or right and align the arrow tab to the appropriate paper width indicated on the imprinter unit.
Counters—the options in this area allow you to set the unique counting numbers to be used in the printed text.
•Counter digits—click the up or down arrows to change the number of digits to print in the counting number
string. You can specify 1 to 7 digits, and you must add either the token {#_b} or {#0b} to the Text format
template field for these numbers to be include in the printed string.

Scanning from TWAIN and WIA
Xerox® DocuMate® 4799
User’s Guide
7-138
•Start at—click the up or down arrow to change the first number printed on the first page. The starting
number is limited to the number you set in the Pad to field.
•Count by—click the up or down arrow to change how the numbers count. You can set the count from 1 to a
maximum of 9 digits at a time. For example, if you want the imprinter to print the number of images
scanned, and you are scanning in duplex, you can set the Count by number to 2 so that the printer string
reflects the number of images captured in the scanned file. If you want to track the actual number of pages
scanned, set the counter digit to 1.
For example, if you were to input in the text format template: Scanned {YYYY/MM/DD} – {#0b}
With the fields set for Counter digits:6, Start at:500, and Count by:2
The resulting printed character string for a pre-imprinter on 4 pages would be:
• Scanned 2012/01/31 – 000500
• Scanned 2012/01/31 – 000502
• Scanned 2012/01/31 – 000504
• Scanned 2012/01/31 – 000506
Note that when using the token that inserts the 3-letter month {DD MMM.,YYYY}, the text inserted is the English
3-letter month abbreviation. For example, 31 Jan., 2012.
Tip: save the changes to a Preset when you are done setting the imprinter options.
Image Enhancements
Click on the Image Enhancements icon to select options applicable to what type of image processing you want
applied for the items being scanned.
•Main panel—this panel contains the most commonly used scan settings. Some of the options in this panel
may have adjustment options on the other panels in this section. When the Basic source configuration mode
is selected, this is the only panel available. Change to the Advanced source configuration mode to enable
the other panels which are also described in this section.
The Image enhancements section when the Basic document source configuration mode is selected.

Scanning from TWAIN and WIA
Xerox® DocuMate® 4799
User’s Guide
7-139
•Color processing panel—this panel contains advanced options for processing colors in the final scans.
•Advanced panel—this panel contains advanced image enhancement options for improving the clarity of
the scanned image.
Disabled Options in this Section
Some options in the interface may be grayed out and cannot be selected. Grayed out options are either not
appropriate for the current scanner, the software needed to enable the feature is not installed, or the feature is
dependent on another setting in the scanner's interface. Hover the mouse cursor over a grayed out feature to see
information about why the feature is unavailable.
The Image enhancements section when the Advanced document source configuration mode is
selected.

Scanning from TWAIN and WIA
Xerox® DocuMate® 4799
User’s Guide
7-140
Main Panel Options
Some of the options in this panel may have advanced adjustment options on a different panel in this section.
When the Advanced configuration mode is selected, an icon will appear next to those features which have
adjustment options on another tab. Click on one of the icons to go to the area of the interface where the
adjustment options are located.
Click on a link below to go to the appropriate page in this section for instructions on adjusting the option that is
displayed on the Main tab.
See Advanced Panel Options on page 148
•Despeckle
Brightness
Brightness is the overall lightness of the image. Move the slider left or right to darken or lighten the image.
Adjusting the brightness level adjusts the tone of the pixels, without changing the true color of the pixels; such as
when adjusting hue.
Choosing brightness values
Adjusting the brightness level is based on how you want the image to appear and there is no standard to adhere
to. Below are some recommended options for brightness image correction based on the original document
quality.
• Original documents of good quality - 50%
• Pencil written letters, forms, or drawings - 25% to 40%
• Faded pictures or old documents with faded text - 35% to 45%
• Light colored carbon copy paper, such as yellow or pale pink or pale green, with light text - 45% to 55%
• Newspaper or magazine pages - 55% to 70%
• Book pages - 55% to 80%
• Pictures taken inside or in the shade - 60% to 85%

Scanning from TWAIN and WIA
Xerox® DocuMate® 4799
User’s Guide
7-141
Brightness works in conjunction with Contrast for image enhancement. When you are adjusting the brightness
level to improve the scanned image quality, try adjusting the contrast level as well. The contrast level is the range
between the lightest and darkest parts of the image. For example, if you scanned a document with notes written
in pencil, you may have to decrease the brightness level to get the handwritten notes to appear in the scanned
image. However, when decreasing the brightness, white starts to appear gray in the image. In that case, raise the
contrast level to make the differences between the lightest and darkest part of the image more defined.
Color image brightness examples
The examples below show the original image at the default setting of 50% brightness level, 25% brightness and
75% brightness. Adjusting the brightness level does not make the image completely black nor completely white.
Technical note:
Most monitors have a brightness setting that is user adjustable. When viewing scanned images on-screen, versus
printing the image, the brightness setting of the monitor may affect how light or dark the scanned image looks
when compared to the original. If the scanned image is too different from the original image, or if adjusting the
scanned brightness level does not modify the image how you want, try adjusting the monitor's brightness level.
Refer to the monitor's user guide for adjusting the brightness level and see if the manufacturer has any
recommended settings.
Black background scanners:
Some scanners have a black background plate. A black background results in more precise cropping results and
skew detection. However, when scanning thin paper, such as multipart color forms or ruled writing paper, which
are less than 18lb paper weight, the background may “bleed” through into the final image and make the image
darker than it should be. In that case, try adjusting the brightness level between 60% and 80%.
Contrast
Contrast refers to the differences between the light and dark portions in the image. Move the slider left or right to
decrease or increase the contrast levels. Increasing the contrast level emphasizes the difference between the
lighter and darker portions of the image, decreasing the contrast de-emphasizes that difference.
Choosing contrast values
While Brightness adds the same amount of gray or white to all pixels in the image, Contrast adjusts the pixels
based on the pixel color level. For instance, increasing the contrast level will add white to light colored pixels and
gray to dark pixels to make the difference between color levels in the image crisper. Decreasing the contrast level
will have the opposite affect, where light colored pixels are modified with gray and dark pixels are modified with
white to make the transition of colors in the image appear smoother.
Brightness: 25% Brightness: 50% Brightness: 75%

Scanning from TWAIN and WIA
Xerox® DocuMate® 4799
User’s Guide
7-142
Adjusting the contrast level is based on how you want the image to appear and there is no standard to adhere to.
Contrast works in conjunction with brightness for image enhancement, when decreasing the brightness level, the
overall image becomes darker, in which case you may want to increase the contrast level so that the differences
between the lighter and darker portions of the image are clearer.
Below are some recommended options for contrast image correction based on the original document quality.
• Original documents of good quality - 50%
• Pencil written letters, forms, or drawings - 55% to 65%
• Faded pictures or old documents with faded text - 60% to 70%
• Light colored carbon copy paper, such as yellow or pale pink or pale green, with light text - 45% to 55%
• Newspaper or magazine pages - 55% to 70%
• Book pages - 60% to 75%
• Pictures taken inside or in the shade - 40% to 60%
Color image contrast examples
The examples below show the original image at the default setting of 50% contrast level, 25% contrast and
75% contrast.
Technical note:
Most monitors have a contrast setting that is user adjustable. When viewing scanned images on-screen, versus
printing the image, the contrast setting of the monitor may affect how clear a scanned image looks when
compared to the original. If the scanned image is too different from the original image, or if adjusting the
scanned contrast level does not modify the image how you want, try adjusting the monitor's contrast level. Refer
to the monitor's user guide for adjusting the contrast level and see if the manufacturer has any recommended
settings.
Black background scanners:
Some scanners have a black background plate. A black background results in more precise cropping results and
skew detection. However, when scanning thin paper, such as carbon copy paper or ruled writing paper, which are
less than 18lb paper weight, the background may “bleed” through into the final image and make the image
darker than it should be. In that case, try adjusting the brightness level between 40% and 60%, then adjust the
contrast level between 60% and 80%.
Contrast: 25% Contrast: 50% Contrast: 75%

Scanning from TWAIN and WIA
Xerox® DocuMate® 4799
User’s Guide
7-143
Gamma
Gamma is the tone curve and starting point for image enhancement. Move the slider left or right to darken or
lighten the image. As you raise or lower the Gamma value, the values at which Brightness and Contrast affect
the image are changed. It is recommended that you keep the default gamma value, or adjust this setting before
adjusting the other options.
Choosing gamma values
As the gamma value is adjusted lower, the tone curve begins to straighten and the shadows of the image are
expanded, darkening the shadows without overall darkening the image with gray as seen with lowering the
brightness level. This way, the highlights and shadows in the image are maintained by saturating the pixels with
darker levels of the same color rather than adding gray to all colors.
As the gamma value is adjusted higher, the tone curve bends and the highlights of the image are expanded,
lightening the highlights without overall lightening the image with white as seen with raising the brightness level.
This way, the highlights and shadows in the image are maintained by saturating the pixels with lighter levels of
the same color rather than just adding white.
Adjusting the gamma level is based on how you want the image to appear and there is no standard to adhere to.
Color image gamma examples
The examples below show the original image at the default setting of 1.8 gamma level, then 1.0 gamma and 2.6
gamma. Adjusting the gamma level does not make the image completely black nor completely white.
Technical note:
Most monitors have a gamma setting that is user adjustable. When viewing scanned images on-screen, versus
printing the image, the gamma setting of the monitor may affect how light or dark the scanned image looks
when compared to the original. If the scanned image is too different from the original image, or if adjusting the
scanned gamma level does not modify the image how you want, try adjusting the monitor's gamma level. Refer
to the monitor's user guide for adjusting the gamma level and see if the manufacturer has any recommended
settings.
Invert Image
The Invert image option reverses the color of each pixel in the scanned image.
Gamma: 1.0 Gamma: 1.8 Gamma: 2.6

Scanning from TWAIN and WIA
Xerox® DocuMate® 4799
User’s Guide
7-144
When scanning in black and white, each pixel is reversed from black to white and white to black. When scanning
in grayscale each pixel is reversed to the opposite level of gray. When scanning in color each pixel is reversed to
the opposite color in the color wheel.
For example, you might choose this option if you are scanning pages that have been printed from newspaper
microfilm. Newspaper microfilm reverses black and white so that when viewed on a monitor, the text is white and
the paper is black.
The following example shows the original grayscale image and the inverted image.
The following example shows the original color image and the inverted image.
Mirror Image
The Mirror image option flips the image left-to-right.

Scanning from TWAIN and WIA
Xerox® DocuMate® 4799
User’s Guide
7-145
Bit Depth Reduction
The Bit depth reduction options are only available when scanning in black and white. Click the drop down menu
and select an option from the list.
Threshold and Dynamic threshold
Threshold enables you to set what level of light or dark to look for on a page. When scanning in black and white,
everything on the page is set to either white pixels or black pixels in the final image. If the text on the page is a
light color, then the text may be gone in the final image as the scanner will change those light colors to white
pixels. The threshold slider lets you set the level of darkness or lightness of the text on the page. Dynamic
threshold attempts to evaluate the image and dynamically adjust the threshold level. These options work best
for documents that contain only text such as business letters, spreadsheets, reports, etc...
•Threshold—move the slider to the left or right to set the level of lightness or darkness for the scanner to
leverage from.
For example, if you are scanning a document with gray text, such as hand written pencil notes, move the
slider to the right. This tells the scanner that the level to look for is light, and gray pixels are converted to
black pixels instead of white. If the overall tone of the original document is dark, such as a colored
background that may interfere with detecting black, move the slider left. This tells the scanner that the level
to look for is dark, only very dark areas such as text are converted to black pixels.
If you are scanning documents that are in good condition, with black text on a white background, the default
threshold option will properly scan the item. This level only needs to be adjusted if the scanned image does
not have image clarity similar to the original.
•Sensitivity—move the slider left or right to adjust the sensitivity level for dynamic thresholding. This slider is
only enabled when Dynamic threshold is selected in the list.
Error diffusion, Bayer, and Halftone pattern
Error diffusion, Bayer, and Halftone patterns are the intentional application of noise (dithering) in the image to
help alleviate banding when scanning in binary (black and white) mode. For example, if you scan a color photo in
black and white, the image file will have large blocks of black and white and the image barely recognizable.
Dithering the image creates a black and white image that is recognizable.
Below is an example of a color scan, a black and white scan without dithering, and a black and white scan with
dithering. When the image is scaled down, it may look like a grayscale scan. When the image is at normal size or
enlarged you will be able to clearly see the dithering pattern, as shown in the close-up image.
Color scan Black and White scan Bayer dither scan

Scanning from TWAIN and WIA
Xerox® DocuMate® 4799
User’s Guide
7-146
Bayer dither scan - Close up
Mixed Content Options (Text and Graphics)
The Bit depth reduction list includes automatic separation options for mixed content documents containing both
text and graphics. These options enable the scanner to evaluate the image for text and graphics, and then apply
threshold to the text regions and a dither pattern to the graphics regions. This retains text clarity while providing
graphic legibility.
The mixed content options are:
• Threshold – Diffusion
• Threshold – Bayer
• Threshold – Halftone
Fill Margin Holes
Select this option if you are scanning pages with punched holes in the margins. This option will fill these holes
with the detected background color in the final scan. The scanner will detect and fill the holes under the
following conditions:
• The size of the hole can be between approximately 4 mm and 12 mm
• The maximum width of the margin is 25.4 mm from the edge of the paper
• The size of the margin is 24.4 mm

Scanning from TWAIN and WIA
Xerox® DocuMate® 4799
User’s Guide
7-147
• The position of the hole cannot be flush to the edge of the margin area and it cannot overlap the edge of
the margin area
Color Processing Panel Options
The options in this panel are for setting how the scanner should process colors in specific color modes.
Color Dropout
Color dropout tells the scanner and software to remove a specific color from the image. You can choose either
Red, Green, or Blue, or define a custom color, to be dropped out of an image.
To input a custom color using its RGB value, select Custom in this list and then input the values for R, G, and B in
their appropriate boxes, where R, G, and B are numbers from 0 to 255.
Toleran ce —use the slider to adjust the precision of the color dropout.
•More precise—this option removes a range of colors closest to the pure color selected or defined in the
custom fields. For example, pure red has an R/G/B value of 255/0/0. Selecting Red indicates that the scanner
should look for a range of RGB reds close to pure red and remove them from the image.
•More approximate—this option removes a wider range of colors based on the pure color selected in the list
or defined in the custom fields.

Scanning from TWAIN and WIA
Xerox® DocuMate® 4799
User’s Guide
7-148
This option is only available when scanning in grayscale or black and white. The example below shows the
original text with a red watermark and the resulting image with the color removed.
Perform Color Correction
Apply color correction to the image so the displayed colors approximate the original item colors. Select this
option to use the scanner’s default Gamma table which has been calibrated to produce the best quality color
results for your scanner. When this option is not selected, the resulting scans will be dark and the brightness,
contrast, and gamma options will require a greater amount of adjustment to affect the overall lightness of the
image.
Automatic Color Detection Options
Select Automatic in the document source configuration list to enable these options. When you have selected the
automatic color mode, you will also need to choose either Gray or Black & White.
•Ignore document color—select this option to have the scanner ignore the color of the document when
determining if the scan should be saved as a color image.
•Color percentage—input the percentage of color pixels the scanner should look for to detect and save a
color image. The scanner determines color versus black-and-white by comparing the amount of color to the
amount of black in the image. The higher the value you set in this field, the more color is needed in the
original item to detect and save it as a color image. You can set the color percentage level up to 50%. This
means that only those documents which have more than 50% of the content in color will be saved as a color
image.
Advanced Panel Options
The options in this panel may also appear in the Main panel, but with additional settings for you to fine-tune the
feature you've selected. Select the Advanced source configuration mode to show this panel.

Scanning from TWAIN and WIA
Xerox® DocuMate® 4799
User’s Guide
7-149
Despeckle
This option removes speckles from the background. Speckles are small spots on an image that the scanner
interpreted as a valid part of the document. For example, an irregularity in the paper, a small wrinkle, or holes
where a staple was removed may show up as speckles in the scanned image. The Despeckle option identifies
these spots and removes them. This option is only available when scanning in black and white.
Radius—this is the size of the area that is evaluated for stray dots.
Image Emphasis
Select how much to emphasize image content when scanning printed items. You can use Image emphasis to
improve the clarity of the scanned images by sharpening the appearance of lines within the image. The Smooth
option works best for scanning photos to keep the colors in the pictures blending smoothly together. The options
for Low, Medium, or High increase the sharpness of the lines in the scanned image and work best when scanning
text documents. The Automatic option tells the scanner to attempt to choose the best emphasis level based on
the items currently being scanned. This option is only available when scanning in Color or Gray.
Here is an example of text at a 4 point font size scanned with the Image emphasis set to None and scanned a
second time with the Image emphasis set to High. The scanned examples are enlarged to show details.
Moiré Reduction
Moiré patterns are wavy or rippled lines that may appear in the scanned images of newspapers and magazines,
and sometimes scanned images of photos, line drawings, and color scans of textured paper. Select the Moiré
reduction option to have the driver attempt to find and remove moiré patterns from the image. Please note that
when Moiré reduction is enabled the scanner may scan slower as the image is checked for moiré patterns. This
option is only available when scanning in Color or Gray.
Original text:
ABCDEFGHIJKLMNOPQRSTUVWXYZ
abcdefghijklmnopqrstuvwxyz
ABCDEFGHIJKLMNOPQRSTUVWXYZ
abcdefghijklmnopqrstuvwxyz
Scanned with no image emphasis: Scanned with high image emphasis:
Image with moiré patterns Image with moiré patterns
removed

Scanning from TWAIN and WIA
Xerox® DocuMate® 4799
User’s Guide
7-150
Moiré radius—you can set the size of the area to be evaluated in the Moiré radius field. Adjusting the radius will
produce different results for the various types of items that can be scanned. With this feature, you may have to
test scan a few times, adjusting the Moiré radius as needed, until you obtain the best results for the type of paper
in your scan job. Note that the higher the number is in the Moiré radius field, the longer it will take the driver to
evaluate the image.
Smooth Background
Automatically detect the background color of the scanned item, eliminate minor variations, and make it a solid
color in the image. For example, when scanning a blue page the color will be represented in the final scan with
varying RGB values representing blue. These varying RGB values occur due to imperfections in the paper being
scanned. With Smooth background turned on, the pixels representing the page color are changed to an average
value of the colors detected.
Remove Background
Automatically detect the background color of the scanned item and set it to white in the image.
Color scan Color scan with Smooth background
Gray scan Gray scan with Smooth background
Color scan Color scan with Remove background

Scanning from TWAIN and WIA
Xerox® DocuMate® 4799
User’s Guide
7-151
Initialize White Level From Document
Automatically detect and adjust the white level using the leading edge of the scanned item. This is a feature that
uses the scanner for processing and it is available whether or not Visioneer Acuity is installed. However, please
note that there will be a black line at the top of each image. This is where the scanner starts the image capture
as the reference point for it to detect and set the background as white in the image.
When Visioneer Acuity is installed, we recommend you use Remove background if you want to have the
background automatically removed without seeing this black line.
White Level
With this option you can set what the scanner should interpret as “white” in the final image, even though the
page being scanned may have a shaded or off-white background. You may want to adjust this option to have the
image automatically corrected when you are scanning irregular paper, such as thick or thin paper, that may
cause the white page in the final image to appear shaded with a pale grey. This option is only available when
scanning in Color or Gray.
For the best automatic results you can simply select the type of paper you are scanning from the list.
Alternatively, you can input a number in the Custom value field. The value you set in this field can be from 128 to
255. If you set the custom value to 128 you are telling the scanner that all pixels that are grey level 128 or higher
(lighter) should be changed to white in the final image. If you set the custom value to 255, you are telling the
scanner that only pure white is white and anything lower than 255 should remain unchanged in the final image.
Black Level
With this option you can set what the scanner should interpret as “black” in the final image. If you are scanning
items that have notes written with a pencil, you may want to raise the black level to have the pencil notes appear
black in the image. You can set a value for black from 0 to 127. If you set this value to 127, you are telling the
scanner that all pixels that are grey level 127 or lower (darker) should appear as black in the final image. This
option is only available when scanning in Color or Gray.

Scanning from TWAIN and WIA
Xerox® DocuMate® 4799
User’s Guide
7-152
Driver Configuration
Use the Driver configuration section to configure the add-on modules, select interface options, and view the
scanner hardware properties. When the Advanced configuration mode is selected, a scanner panel option will be
available for you to change any hardware settings that may be available for your scanner.
Disabled Options in this Section
Some options in the interface may be grayed out and cannot be selected. Grayed out options are either not
appropriate for the current scanner, the software needed to enable the feature is not installed, or the feature is
dependent on another setting in the scanner's interface. Hover the mouse cursor over a grayed out feature to see
information about why the feature is unavailable.
Module Configuration
When image processing modules are installed they will appear in the list on the Configure tab. Use this tab to
enable the modules you want to use when scanning.
There are some features in the scanner interface that are disabled until a module is installed that contains those
options. When the module is installed, the features will enable in the scanner interface for you to use them.
Reordering the Modules
Select a module in the list and click the up or down arrow to change the order of the module in the list. Changing
the order of the modules changes the order in which the image processing options are used. For example, if there
are two modules installed and both modules include an automatic image rotation option, the first module's
rotate option is used and the rotate setting in the second module is ignored so that the image is not rotated
twice.

Scanning from TWAIN and WIA
Xerox® DocuMate® 4799
User’s Guide
7-153
Scanner Configuration
The scanner configuration tab shows the hardware information for your scanner.
Color correction:
Select the optimization style for color correction.
•"Printer" will optimize the image for duplicating on a printer.
•"Monitor" will optimize the image for displaying on a monitor.
Images optimized for a monitor, when printed, will not match the original scanned item.
Select Perform Color Correction on the Color Processing tab in the Image Enhancements section to enable this
option.
Power adjustments:
•Sleep mode—sleep mode is the low-power state when the scanner is not in use. You can adjust the amount
of time you want the scanner to wait before it goes into low power.
Click the green enter button to save any changes in the Sleep mode field.
Click the red reset button to reset to the default timeout value.
•Power off—input the number of minutes you want the scanner to wait before it turns itself off.
Click the green enter button to save any changes in the power off field.
Click the red reset button to reset to the default timeout value.
•Reset device—click this button to revert the scanner hardware back to the scanner’s firmware defaults. As
this option resets the scanner hardware, you will not see a change in the interface unless the power save time
has been changed. Clicking this button includes returning the power save time-out to the default setting.
Scanner maintenance:
•Counters—click the reset button next to the counter you want to set back to 0.
You can use this option to monitor the number of scans completed since the last time a part has been
replaced.
•Show maintenance reminders—select this option be notified when it is time to clean or replace the rollers.
After cleaning or replacing the rollers, click the reset button next to the roller counters in this screen. The
amount of time between cleaning and replacing the rollers can be adjusted in the Xerox User Utility.

Scanning from TWAIN and WIA
Xerox® DocuMate® 4799
User’s Guide
7-154
•Launch Xerox User Utility—the Xerox User Utility helps you monitor the scanner status and maintenance
information. This button will be disabled if the Xerox User Utility is not installed. You can install the User
Utility from the installation disc or download it from the support page for your scanner at
www.xeroxscanners.com.
Hardware Properties and Interface Behavior
You can use the scanner’s properties page to keep track of scanner maintenance, change some of the hardware
options, configure the scanner interface behavior, and adjust application options that may be available for your
scanner.
To open the scanner hardware properties page:
•Windows 7 and 8—from the Windows Control Panel, open Hardware and Sound and then Devices and
Printers.
Right-click on the scanner and then select Scan properties from the list. Click Yes if you are prompted by the
Windows User Account Control to confirm that you want make changes to the system settings.
•Windows Vista—from the Windows Control Panel, open Hardware and Sound and then Scanners and
Cameras.
Click on the scanner icon then click on the Properties button. Click Yes if you are prompted by the Windows
User Account Control to confirm that you want make changes to the system settings.
•Windows XP—from the Windows Control Panel when in category view, open Printers and Other Hardware
and then Scanners and Cameras.
Right-click on the scanner and then select Properties from the list.
Device Settings

Scanning from TWAIN and WIA
Xerox® DocuMate® 4799
User’s Guide
7-155
Color Correction
Select the optimization style for color correction.
•"Printer" will optimize the image for duplicating on a printer.
•"Monitor" will optimize the image for displaying on a monitor.
Images optimized for a monitor, when printed, will not match the original scanned item.
Select Perform Color Correction on the Color Processing tab in the Image Enhancements section to enable this
option.
Scanner Details
•Firmware version—this is the current hardware processor chip version number.
•Serial number—the scanner’s unique identification number.
•LLD version—the scanner’s base driver version. This is not the OneTouch software revision, TWAIN or WIA
driver versions.
•Driver version—this is the version of the scanner’s TWAIN driver.
Firmware Update
•Check for update—check the scanner’s firmware version against the version included with the scanner
driver. When the scanner is connected to the computer and this option is selected, or when a different
scanner of the same model is connected, a notification will show indicating that the firmware version is out
of date. Deselect this option to stop being notified of the different version if you do not want to update the
firmware.
•Update—click this button to update the scanner’s firmware with the latest revision provided in the driver
installer. Follow the instructions on-screen to update the scanner’s firmware. Do not turn off the scanner or
close any on-screen dialogues while the firmware update is in process. Turning off the scanner or closing any
on-screen dialogues before you are prompted could irrevocably damage the scanner and prevent it from
working. The firmware update software will prompt you when it is safe to power cycle the scanner.
Power Settings
•Sleep mode—sleep mode is the low-power state when the scanner is not in use. You can adjust the amount
of time you want the scanner to wait before it goes into low power.
Click the green enter button to save any changes in the Sleep mode field.
Click the red reset button to reset to the default timeout value.
Click the Sleep button to immediately put the scanner into low power mode. Click the Wake button to bring
the scanner out of low power mode.
•Power off—input the number of minutes you want the scanner to wait before it turns itself off.
Click the green enter button to save any changes in the power off field.
Click the red reset button to reset to the default timeout value.

Scanning from TWAIN and WIA
Xerox® DocuMate® 4799
User’s Guide
7-156
•Reset device—click this button to revert the scanner hardware back to the scanner’s firmware defaults. As
this option resets the scanner hardware, you will not see a change in the interface unless the power save time
has been changed. Clicking this button includes returning the power save time-out to the default setting.
Counters
•Counters—click the reset button next to the counter you want to set back to 0.
You can use this option to monitor the number of scans completed since the last time a part has been
replaced.
•Show maintenance reminders—select this option be notified when it is time to clean or replace the rollers.
After cleaning or replacing the rollers, click the reset button next to the roller counters in this screen. The
amount of time between cleaning and replacing the rollers can be adjusted in the Xerox User Utility.
•Launch Xerox User Utility—the Xerox User Utility helps you monitor the scanner status and maintenance
information. This button will be disabled if the Xerox User Utility is not installed. You can install the User
Utility from the installation disc or download it from the support page for your scanner at
www.xeroxscanners.com.
Driver Settings
The options in this panel are for configuring how the scanner interface will behave in some scenarios. Only
advanced users should modify any of the options in this section. Options that are not available for your scanner
will be grayed out and disabled.

Scanning from TWAIN and WIA
Xerox® DocuMate® 4799
User’s Guide
7-157
General
•Lock settings—this option prevents the user from making changes to the options in the scanner interface.
When the interface opens, only the scanning Presets will be available for a user to select and use for
scanning.
•Default preset—select the preset you want to have be the default displayed options in the scanner interface
each time it opens.
TWAIN Driver
•Auto transfer—scanning and transfer starts when the scanner detects paper.
•Auto close on transfer—the interface closes automatically when scanning is complete.
•Force UI-less—select this option to prevent this scanner interface from opening when you initiate a scan in
the scanning application. This option will only work if your scanning application supports UI-less scanning.
You may also need to select Auto close on transfer complete for this option to work.
•Preset overrides capabilities—some scanning applications have the option to adjust the scan settings and
scan without opening this scanner interface. The next time this interface opens, the last used settings will
match the application settings that were used to scan. Select this option to have the settings reset to the last
ones used when this interface was open.
•Enable user compression—this option is enabled only if the scanner and the software allow manual
adjustment of the image compression.
•Remember compression—when a compression option is available for user adjustment, it cannot be saved as
part of a preset. Select this option to have the compression setting saved.
WIA Driver
•Use default WIA UI—select this option to display the Microsoft WIA interface instead of the TWAIN
interface in WIA 2.0 applications.
•Emulate WIA 1.0—select this option to display the TWAIN interface for WIA 1.0 compatible applications.
When this option is selected, WIA 2.0 applications will use the Microsoft WIA interface.
Scanning from TWAIN and WIA
Xerox® DocuMate® 4799
User’s Guide
7-158

Xerox® DocuMate® 4799
User’s Guide
8-159
8
Scanning from ISIS
You can use the ISIS interface from QuickScan or any other application that will access the ISIS driver. Note that
the ISIS interface for each application varies depending on the application. Please refer to that software
application’s User Guide for instructions on scanning the ISIS interface.
Open the QuickScan software to access the ISIS driver scanning options. Please note that you may see the
following warning message:
1. Please disregard the message and click Continue.
The ISIS drivers were installed correctly during the installation of your scanner.
The Scanner Selection dialog box will then appear.
2. Select Xerox® DocuMate® 4799 from the list of scanners and click OK.
Your scanner is then ready to work with the ISIS driver.
Scanning from ISIS
Xerox® DocuMate® 4799
User’s Guide
8-160

Xerox® DocuMate® 4799
User’s Guide
9-161
9
Scanner Options,
Maintenance and
Troubleshooting
This section contains information on hardware options available for your scanner, the scanner User Utility,
maintenance instructions, troubleshooting, uninstalling, scanner specifications, and spare parts.
Changing the Background Color
You can change the scanner’s background plate color between black and white. The background color is
important as it may affect the cropping quality of the scanned document. Each scanning application is different
so you should choose the color (black or white) based on the best results you see in the final scanned document
file. The default background plate is black.
Your scanner has two scanning lamps, which allows for duplex (two-sided) scanning. You must change the
background plate for both lamps at the same time.
1. Turn off the scanner power.
2. Open the scanner. Make sure there is at least 18 inches of room above the scanner to safely open the
scanner completely.

Scanner Options, Maintenance and Troubleshooting
Xerox® DocuMate® 4799
User’s Guide
9-162
3. Locate the background plates in the top and bottom of the scanner.
4. There is a green lever attached to each background plate. The sticker on each lever indicates which way to
push the lever to change between the black and white background.
5. Carefully close the scanner when you are finished.
Replacing the Rollers
Frequent paper jams are a symptom of a worn roller assembly. A worn roller can cause documents to feed in
skewed at an angle, or multiple pages to feed at the same time. A worn roller should be replaced to avoid
damage to the scanner’s internal parts. Before replacing the roller you should clean it as excessive dust on the
roller will make it appear worn and smooth. You cannot properly diagnose a worn roller until you have cleaned it.

Scanner Options, Maintenance and Troubleshooting
Xerox® DocuMate® 4799
User’s Guide
9-163
When replacing the rollers described in this section, you should replace all of the rollers at the same time. Do not
replace just one roller and not the other. When you are finished replacing the roller, reset the roller count in the
user utility as described on page 172.
Warning: keep all replaceable parts out of the reach of children. These parts are small and pose a choking
hazard.
Turn off the scanner power then unplug the power cord from the scanner. Pull the cover release handle and open
the scanner.
When you are done replacing the rollers, close the scanner carefully pressing down on both sides of the cover
until it locks in place. Do not slam down the cover.
Replacing the Paper Feed and Separation Rollers

Scanner Options, Maintenance and Troubleshooting
Xerox® DocuMate® 4799
User’s Guide
9-164
1. Pinch the sides of the paper feed roller cover and pull it towards you to access the rollers.
2. Rotate each roller towards you until you see the plastic arm holding it in place.
3. Pinch the plastic tab that locks the roller to the metal bar and pull the roller away from the bar. Do this for
each of the rollers.
4. Discard the rollers, they cannot be repaired or reused.
5. Take the new rollers out of their packaging.

Scanner Options, Maintenance and Troubleshooting
Xerox® DocuMate® 4799
User’s Guide
9-165
6. Align the end of the bar with the hole in the rollers and slide the rollers onto the bar. The rollers will click
when they are locked in place.
7. Lift the roller cover up and carefully push it closed to lock it in place. Make sure everything is aligned properly
and the cover is fully closed. If the cover is not fully closed it will break during scanning and damage the
scanner.
Replacing the Double Feed Prevention Roller

Scanner Options, Maintenance and Troubleshooting
Xerox® DocuMate® 4799
User’s Guide
9-166
1. Flip open the double feed prevention roller cover.
2. Lift the roller up and out of the scanner.
3. Discard the roller, it cannot be repaired or reused.
4. Take the new roller out of its packaging.
5. Align the roller bar with the brackets in the roller compartment. Make sure the groove on the right side of the
roller bar is aligned so that it slides in place into the U shape of the bracket.
6. The roller is properly in place when you cannot rotate the metal bar of the roller.
7. Close the double feed prevention roller cover when you are finished.

Scanner Options, Maintenance and Troubleshooting
Xerox® DocuMate® 4799
User’s Guide
9-167
Installing an Imprinter
An imprinter unit will print text, such as a date and time stamp, on the pages as they are scanned. If you have a
pre-imprinter unit installed, the text is printed on the face-up side of the page before the image is captured, and
the printed text is then reflected in the scanned image. If you have a post-imprinter installed, the text is printed
on the back side of the page, after the page has been scanned, so that the text is not in the final image.
The imprinter unit is an optional accessory that you can purchase at www.xeroxscanners.com in the Parts and
Accessories page for your scanner.
Installing a Pre-Imprinter
1. Turn off the scanner.
2. Open the pre-imprinter door.

Scanner Options, Maintenance and Troubleshooting
Xerox® DocuMate® 4799
User’s Guide
9-168
3. Insert the pins on the right side of the imprinter unit into the holes on the scanner. Angle the imprinter down
into the scanner until the pins on the left side line up with the slots in the scanner. Gently press down on the
imprinter unit until it clicks in place.
4. Connect the cable to the connection port in the scanner.
5. Close the pre-imprinter door when you are finished.
Installing a Post-Imprinter
1. Turn off the scanner.
2. Open the post-imprinter door.
3. Connect the cable to the port in the scanner.
Be sure to properly align the rib on the connector with the slot in the connection port.

Scanner Options, Maintenance and Troubleshooting
Xerox® DocuMate® 4799
User’s Guide
9-169
4. While keeping the imprinter in the direction shown in the diagram below, insert the pins on both sides of the
imprinter, into the slots in the scanner. Slide the imprinter unit down until it locks in place.
5. Close the post-imprinter door when you are finished.
Installing an Ink Cartridge
1. Turn off the scanner.
2. Open the imprinter door.
3. Remove the protective tape from the ink cartridge.
4. Move the ink cartridge carriage to the ink cartridge exchange position on the imprinter unit.
5. Insert the ink cartridge into the carriage as shown in the diagram.

Scanner Options, Maintenance and Troubleshooting
Xerox® DocuMate® 4799
User’s Guide
9-170
6. Lower the arms on the carriage to lock the ink cartridge in place.
7. Reverse this procedure to remove the ink cartridge when it is time to be replaced.
Adjusting the Printing Position
You set the horizontal start position by moving the ink carriage in the imprinter unit itself. Move the ink carriage
left or right and align the arrow tab to the appropriate paper width indicated on the imprinter unit. The vertical
start position is set in the scanning interface you are using.
User Utility
The User Utility is a software program designed to help maintain and troubleshoot your Xerox scanner.

Scanner Options, Maintenance and Troubleshooting
Xerox® DocuMate® 4799
User’s Guide
9-171
On installation you were prompted to place an icon on your Windows desktop. If you selected yes, simply double-
click on the user utility icon to open the software.
If you do not have the User Utility icon on your desktop, follow these instructions for opening the utility from the
Windows programs list:
1. Click on the start button on the Windows taskbar.
2. Click on All Programs.
3. Click on Xerox from the programs list.
4. Select User Utility to open the software.
If you are prompted to select a scanner, make sure your scanner is selected then click on OK.
Main Screen Options
This section briefly describes the options on the main interface of the User Utility. The following sections contain
detailed instructions on using some of the options in this utility.
Scanner Status—this area displays the status of the scanner connected as well as error code details.
Error Code—this field displays an error code number to help you diagnosis and resolve hardware errors. Please
see Scanner Error Codes on page 173 for the full list of error codes and steps to resolve the issue.
Scanner Options, Maintenance and Troubleshooting
Xerox® DocuMate® 4799
User’s Guide
9-172
Scanner Information—this area displays the current hardware specifications of the scanner.
•Model: the scanner hardware model.
•Firmware Version: the scanner’s current firmware version.
•Memory: the amount of memory currently installed on the scanner.
•Interface: the connection interface to the computer.
•Imprinter: indicates if an imprinter is installed in the scanner, with a status of either Enable or Disable, and
the type of imprinter installed. The imprinter is an optional accessory that you can purchase for the scanner.
Please refer to our website www.xeroxscanners.com for spare part options available for your scanner.
Scanner Condition—the options in this section relate to software settings and maintenance for the scanner.
•Sleep Mode: clicking on this button opens a window for you to set the time frame for your scanner to go into
power saving mode. Please see Setting Sleep Mode on page 175 for instructions.
•Clean Imprinter: clicking on this button initiates an automatic cleaning of the print head on the ink
cartridge installed in the imprinter. When the imprinter is not installed this button is disabled.
•Buzzer Setting: clicking this button opens a window for you to turn on or off the scanner beep sounds.
•User Shading: clicking on this button initiates the shading adjustment utility. The shading adjustment helps
to improve image quality of scanned documents. Please see Shading Adjustment on page 175 for
instructions.
•Caution Setting: clicking this button opens a window for you to set when to receive a notice that it is time to
clean the rollers.
Scanner Counter—this section shows the number of pages scanned. Use the options in this window to keep track
of maintenance performed on the scanner.
•System: displays the number of pages scanned through the ADF after the last counter update.
•After Clean Roller: displays the number of pages scanned after the last time the rollers were cleaned and
the counter reset. Please see Cleaning the Inside of the Scanner on page 179 for instructions on monitoring
and changing this setting.
•After Replace Roller: displays the number of pages scanned after the rollers have been replaced and the
counter reset. Please refer to our website www.xeroxscanners.com for spare parts options and instructions
available for your scanner.
•Update All Counters: clicking this button updates the current count display next to the 3 fields described
directly above. The counters do not update automatically during document scanning, you must click on this
button to display the current count information.
•Clear Counter: clicking either of these buttons clears the counters back to 0 for the appropriate section.
About—click on the About button to see more information about the application.
Help—clicking on this button opens the help file in the Adobe® PDF format.
Select Scanner—clicking on this button opens a window for you to select a different scanner if you have multiple
scanners installed.
Save Info—clicking on this button opens a Windows Save As dialogue for you to save the current scanner and
computer information into a .log file.
Close—clicking this button closes the User Utility.

Scanner Options, Maintenance and Troubleshooting
Xerox® DocuMate® 4799
User’s Guide
9-173
Scanner Error Codes
The User Utility displays an error code and message in the Scanner Status field. The following table lists the
codes, messages, possible causes and common resolutions.
If you are unable to resolve the issue using the troubleshooting steps in this table, please refer to the section
Troubleshooting on page 184.
Error
Code Message Cause Resolution
U11
U12
U13
U14
U15
U16
U17
U18
Paper Jam and Paper
Remains in Scanner
errors.
Paper has jammed while
being fed through the
scanner.
Document sensors are
dirty.
Open the scanner, remove the pages, then
close the scanner. Please see page 184 for
complete instructions.
If problem persists, clean the rollers and paper
sensors as described in the section Cleaning
the Inside of the Scanner on page 179.
U20 A skew error has
occurred.
A page was pulled into
the scanner at an angle.
Open the scanner, remove the pages, then
close the scanner. Adjust the paper guides to
the document width. Restack the paper in the
ADF and click Retry to continue.
If problem persists, clean the rollers and paper
sensors as described in the section Cleaning
the Inside of the Scanner on page 179.
U23 A paper double feed
has occurred.
Two pages have fed
through the scanner at
the same time.
Open the scanner, remove the pages, then
close the scanner. Make sure there are no
pages stuck together. Restack the paper in the
ADF and click Retry to continue.
If problem persists, clean the rollers and paper
sensors as described in the section Cleaning
the Inside of the Scanner on page 179.
U24
U25
U26
A stapled document
has been detected.
Either the page bent
when it was picked up
from the input tray, or
the page skewed greatly
as it was pulled into the
scanner.
Open the scanner, remove the pages, then
close the scanner. Check all documents and
remove any staples. Restack the paper in the
ADF and click Retry to continue
U30
U31
U32
U33
U34
A cover is open. A scanner access cover is
open.
Verify all covers on the scanner are fully closed
before scanning.

Scanner Options, Maintenance and Troubleshooting
Xerox® DocuMate® 4799
User’s Guide
9-174
Fxx System error occurred. An unknown system
error has occurred.
Reset the scanner and computer:
1. Turn off the scanner power.
2. Unplug the USB cable and power from the
scanner.
3. Reboot (restart) the computer.
4. Plug the USB cable and power cable back
into the scanner.
5. Turn the scanner back on.
If you are still unable to scan, contact Xerox
Technical Support. Please refer to the Technical
Support Card you received with the scanner for
contact information.
— **Warning**
The rollers need to be
cleaned.
The number next to
After Clean Roller:, in
the User Utility main
screen, has exceeded the
maximum number
between cleaning.
The rollers should be cleaned every 20,000
scans, or as needed if your scanner is
experiencing frequent paper feed issues. After
cleaning the rollers click on Clear Counter to
reset the cleaning roller count back to 0. Please
refer to Cleaning the Inside of the Scanner
on page 179.
— **Warning**
The rollers need to be
replaced.
The number next to
After Replace Roller:, in
the User Utility main
screen, has exceeded the
maximum number
between replacement.
The rollers should be replaced every 400,000
scans, or as needed if cleaning the rollers does
not improve paper feeding issues. After
replacing the rollers click on Clear Counter to
reset the roller replacement count back to 0.
— **Warning**
Insufficient front light
error occurred.
Insufficient back light
error occurred.
Either the lamp is not
bright enough or the
scanning sensor is not
registering the light
strength.
Contact Xerox Technical Support or your
authorized service technician. Please refer to
the Technical Support Card you received with
the scanner for Xerox contact information.
— **Warning**
The front reference
plate is dirty.
The back reference
plate is dirty.
The front or back
scanning background
plate is dirty.
Clean the background reference plates as
described in the section Cleaning the Inside
of the Scanner on page 179.
— **Warning**
The scanner’s image
sensor cover is dirty
and requires routine
cleaning.
The image sensor cover
in the scanner is dirty.
Clean the image sensor as described in the
section Cleaning the Inside of the Scanner
on page 179.
— **Warning**
Scanner is not
connected.
The power is off, the
power cord or USB cable
is unplugged.
Verify cables are securely plugged into the
scanner, computer and wall. If needed, reboot
the computer.
Error
Code Message Cause Resolution

Scanner Options, Maintenance and Troubleshooting
Xerox® DocuMate® 4799
User’s Guide
9-175
Setting Sleep Mode
Your scanner has a built-in power saving feature that sets the scanner into low power when the scanner has been
sitting idle for 15 minutes. This default setting conserves power and complies with the ENERGY STAR
requirements. Power saving extends the life of the lamps by turning them off when not in use.
1. Open the scanner User Utility application.
2. On the main window click on the Sleep Mode button.
3. When the Sleep Mode window opens, select the options you want.
Waiting Time—you can click the up or down arrows to change the Sleep Mode time from 1 to 60 minutes, or
you can type a numerical value in the text box between 1 and 60.
4. Click OK to save the changes and close the Sleep Mode window.
Buzzer Setting
1. Open the scanner User Utility application.
2. On the main window click on the Buzzer Setting... button.
3. When the Buzzer Setting window opens, select the option you want.
Buzzer Setting—click on either On or Off to set the scanner alert sounds. Scanner alert sounds include
double-page-feed detection, paper jam error, lamp errors, etc...
4. Click on OK to save the changes and close the window.
Shading Adjustment
The shading adjustment is used to improve the image quality of the scanned documents. If your final scanned
files are of poor quality, such as perpendicular lines or the image clarity is uneven across the page, you may need
to perform a shading adjustment on the scanner.
To prepare for shading adjustment:
• Clean the scanner rollers, image sensors, glass and reference plates, as described in the section Cleaning the
Inside of the Scanner on page 179.

Scanner Options, Maintenance and Troubleshooting
Xerox® DocuMate® 4799
User’s Guide
9-176
• After cleaning the scanner, do a test scan and view the final image file. Do not perform a shading
adjustment until after you clean the scanner and test scan. A shading adjustment performed before cleaning
the scanner may result in degraded image quality.
• Have the Shading Paper, provided with your scanner, ready as the software will tell you when to insert it into
the scanner.
• Make sure the Shading Paper is in-like new condition.
The Shading Paper should be kept in the plastic bag between the stiff cardboard when not in use.
If the Shading Paper is creased, torn, soiled, crumpled or dirty, the image quality will degrade instead of
improve after performing the Shading Adjustment.
If your Shading Paper is not in like-new condition, please order a replacement at www.xeroxscanners.com in
the Parts & Accessories page for your scanner.
• Change the front and back background reference plates to white. Please refer to the instructions in section
Changing the Background Color on page 161. During the shading adjustment you will need to change the
background color to white then to black. After the shading adjustment is complete, choose the color you
want the background to be.
To complete a shading adjustment:
1. Open the scanner User Utility application.
2. On the main window click on the User Shading... button.
3. Click on Start Shading to begin the shading adjustment. The shading adjustment utility will guide you
through the rest of the steps.
4. When prompted to clean the scanner click on OK to proceed only if you have already cleaned the scanner
during preparation. Otherwise, follow the instructions on screen and clean the scanner.

Scanner Options, Maintenance and Troubleshooting
Xerox® DocuMate® 4799
User’s Guide
9-177
5. Change the background plates to white then click on OK to proceed.
Close the scanner before continuing with the shading adjustment.
If you have already changed the plates to white you will not see the above message. Proceed to the next
step.
6. Place the Shading Paper in the scanner’s input tray in the Landscape position then click on OK.
7. The scanner will pull the Shading Paper through as it sets the adjustment for the white background plate.
The Now Adjusting message box will close automatically when the white background Shading Adjustment is
complete.
8. After the white background shading adjustment is complete, you will be prompted to change the
background plate to black to continue with the black background shading adjustment.
Change both the front and back scanning background reference plates to black then click on OK.
Note: Do not stop the shading adjustment after it has started. When the scanner pulls the shading paper in it
will pause several times. This is the expected behavior. The shading adjustment with the shading paper will take
about 5 minutes to complete.

Scanner Options, Maintenance and Troubleshooting
Xerox® DocuMate® 4799
User’s Guide
9-178
Note: Do not place the Shading Paper in the scanner. The Shading Paper is not used for the black background
shading adjustment.
9. The Now Adjusting message box will close automatically when the black background Shading Adjustment is
complete.
10. Click on OK to complete the shading adjustment.
Restoring the Default Shading Adjustment
You can reset the shading adjustment to the factory default setting if completing a shading adjustment does not
improve the image quality.
1. Open the scanner User Utility application.
2. On the main window click on the User Shading... button.
3. Click on the Restore Default button.
4. Click on OK to restore the factory default adjustment.
5. When the adjustment has been restored, click on OK to close the User Utility shading restore window.
Cleaning the Outside of the Scanner
Excessive dust accumulation around and on the scanner will pull into the scanner during the scanning process
and clog the ventilation openings. You should clean the outside of the scanner at least once a month to help limit
the amount of dust build up in the scanner.
Note: You will need the blower brush provided with your scanner and a soft dusting cloth to clean the scanner.
1. Turn off the scanner power.

Scanner Options, Maintenance and Troubleshooting
Xerox® DocuMate® 4799
User’s Guide
9-179
2. Using the blower brush, brush away any dust build up around the ventilation openings.
3. Using a soft dusting cloth, wipe down the body of the scanner, input tray and exit area. Make sure that the
input and exit slots in the scanner are also clean.
4. If there is any accumulation of dust in the indentations around the buttons, use the blower brush to gently
brush away the dust.
5. When you’re finished, press the power button to turn the scanner back on.
Cleaning the Inside of the Scanner
Cleaning the inside of the scanner helps to keep your scanner operating at optimum performance. You should
clean the inside of the scanner at least once a week or after 20,000 pages have been scanned. If you are getting
frequent paper jams, multiple pages feeding at the same time, or you’re seeing lines in the scanned image, it is
time to clean the scanner.
Note: When cleaning the rollers, do not rub the roller cleaning paper vigorously back and forth across the roller,
this will shred the roller cleaning paper and leave debris in the scanner.
Safety Precautions
Warning: The roller cleaning paper is moistened with Isopropyl rubbing alcohol. Please read and follow these
precautions to ensure your safety.
• Keep the roller cleaning paper away from fire, heaters or any open flame or heat source as any form of
alcohol is flammable.
• Wear protective gloves as the roller cleaning paper may irritate sensitive skin.
• Only clean the rollers and scanning areas, as described in this section, with the roller cleaning paper.
• Do not leave the roller cleaning paper or bag where children can access it.
• Always turn off the scanner and unplug the scanner’s power and USB cable prior to using the roller cleaning
paper.
Preparation
• You will need one of the roller cleaning papers provided with your scanner. Each roller cleaning paper should
only be used once. Additional roller cleaning papers can be purchased from our website at
www.xeroxscanners.com in the Parts & Accessories page for your scanner.
• When cleaning the inside of the scanner, you should clean all of the rollers, scanner glass and background
plates at the same time.

Scanner Options, Maintenance and Troubleshooting
Xerox® DocuMate® 4799
User’s Guide
9-180
• Use scissors to open the roller cleaning paper bag, cutting across the dotted line.
Cleaning the ADF Rollers
1. Pull on the scanner cover release and lift the lid to open the scanner.
2. The following illustration shows where the rollers are located in the scanner.
Use a roller cleaning paper to clean all of the rollers indicated in the illustration.
Note: Be careful when cleaning the rollers. All of the rollers, except the free rollers, are designed to rotate in one
direction only. Do NOT force the roller to rotate in the opposite direction. Forcing the roller to rotate will damage
it, and cause the scanner to feed pages incorrectly.

Scanner Options, Maintenance and Troubleshooting
Xerox® DocuMate® 4799
User’s Guide
9-181
Reset the Roller Count in the User Utility
After cleaning the scanner you need to reset the roller count in the User Utility.
1. Open the User Utility application.
2. From the main screen click on Clear Counter next to the field After Clean Roller.
3. The clean roller count will now be reset to 0.
4. Close the User Utility.
Cleaning the Scanner Glass and Background Plates
The background plates are located underneath the scanner glass in both the top and bottom of the scanner. If
you see a warning message that one of the background plates is dirty, simply clean the scanner glass as
described here.

Scanner Options, Maintenance and Troubleshooting
Xerox® DocuMate® 4799
User’s Guide
9-182
1. Pull on the scanner cover release and lift the lid to open the scanner.
2. The following illustration shows the location of the glass in the scanner.
Use a soft cloth to wipe clean the glass. You can use a roller cleaning paper to clean the glass plates if there
is any sticky residue on the surface.
Cleaning the Paper Sensors
The scanner has several sensors to detect the status of the paper when it is in the scanner. You should clean these
sensors as part of your standard weekly maintenance of the scanner.
Note: Do not clean the sensors with the roller cleaning paper.
Preparation
• Turn off the scanner prior to cleaning the sensors.
• Locate the Blower Brush accessory that was provided with your scanner, this is what you will use to clean the
sensors.

Scanner Options, Maintenance and Troubleshooting
Xerox® DocuMate® 4799
User’s Guide
9-183
• Remove the brush tip from the Blower Brush and set it aside, you will be using only the blower to clean the
sensors.
Cleaning the ADF Sensors
1. Pull on the scanner cover release and lift the lid to open the scanner.
2. The following illustration shows the location of the sensors in the scanner.

Scanner Options, Maintenance and Troubleshooting
Xerox® DocuMate® 4799
User’s Guide
9-184
3. Point the tip of the blower at the sensor and squeeze the blower to direct a puff of air at the sensor head to
remove dust.
Do this for each sensor in the scanner.
Clearing Paper Jams
If your scanner stops scanning due to a paper jam in the Automatic Document Feeder, use the following
procedure to remove the paper from the scanner.
1. Pull on the scanner cover release and lift the lid to open the scanner.
Do not attempt to remove a jammed page with the ADF door closed.
2. Remove the jammed page from the scanner.
3. Close the ADF door and continue scanning.
To reduce the number of paper jams, smooth and straighten the paper before scanning and adjust the paper
guides to the paper size.
Troubleshooting
Problem: The scanner won’t scan. What’s wrong?
Check for one of these possible problems:
Scanner Options, Maintenance and Troubleshooting
Xerox® DocuMate® 4799
User’s Guide
9-185
•Are the cables loose or not plugged in securely? Inspect the cable connections. Make sure the cables are
plugged in securely.
•Is the scanner’s status light on? Turn on the scanner’s power. If the status light doesn’t come on, plug the
power supply into another electrical outlet. If you are using a UPS battery back-up or power strip, try
plugging the scanner directly to a wall outlet.
•Did you restart the computer and scanner? If the scanner gets a paper jam, or looses connection because
of an error, try restarting your computer and power cycling the scanner.
•Did you plug the scanner into a USB hub? If you’re using a USB hub to connect the scanner try plugging
the scanner’s USB cable directly to the back of the computer. It is not recommended that you use the
scanner with a USB hub, if you are using a hub, the hub must have its own power supply.
•Is the USB cable 6’ or less? If you are using a USB cable that is longer than 6’ you may lose connection to
the scanner. The recommended USB cable length is 6’ or less, the USB cable provided with your scanner is
within this range.
•Did you select another image source in the scanning software? If you use multiple imaging devices with
your computer, such as a camera, all-in-one printer, or another scanner, you may have selected another
source for images. Make sure Xerox DocuMate 4799 is the selected scanner.
Problem: The scanned images are of poor quality. What do I do?
There are various reasons why the scanned image is of poor quality. The original document may not be of good
quality, the scanner glass may be dirty, or a shading adjustment may be needed.
• If the original is crinkled, torn, dirty or smudge, try scanning from the Kofax Virtual ReScan (VRS™) software.
VRS is a powerful image enhancement application that you can use to filter this type of noise from the
document during image processing. The resulting image is of a quality equal or greater to the original.
• Try cleaning the scanner. The scanner glass is where the image is captured as the page is pulled through the
scanner. Lift up on the exit release, under the input tray, to open the scanner. There is glass in the body of the
scanner and underneath the lid. Take a soft cloth and wipe across both pieces of glass. The section Cleaning
the Scanner Glass and Background Plates on page 181 contains thorough instructions for cleaning this part
of the scanner.
• If cleaning the glass does not improve the image quality, try performing a shading adjustment. The shading
adjustment recalibrates the scanner. Please see the section Shading Adjustment on page 175 for
instructions.
Problem: I got an “SVS001” error when installing Kofax VRS. What do I do?
The message “SVS001: The VRS installation does not install an ISIS driver for the scanner you selected. Please
install the ISIS driver packaged with your scanner.” is not an error message. Please click on OK to finish the
installation.
This is a message informing you that the software does not install an ISIS driver. This is the correct behavior of
the Kofax VRS software, the ISIS driver for your scanner was installed when you chose an ISIS installation option
when installing the scanner driver.
Problem: Why does my scanner not function after performing a system restore on Windows XP or Windows
Vista?
The system restore process may have corrupted some of the driver components. It is recommended that you
reinstall your scanner driver. Please refer to Uninstalling Your Scanner on page 187 for installation instructions.
Scanner Options, Maintenance and Troubleshooting
Xerox® DocuMate® 4799
User’s Guide
9-186
Problem: Why won’t my scanner buttons work after scanning with Windows Image Acquisition (WIA)?
After performing a scan using the WIA interface you must close the application you were using before scanning
with the buttons on the scanner. This does not occur when scanning using the TWAIN or ISIS interface.
Problem: Why won’t my scanner work after the computer has been sitting idle for several hours?
To resolve the problem, simply turn off the scanner power then turn it back on again.
This may occur after Windows goes into power saving mode to “hibernate” the computer into a low power state.
When you move your mouse or type on the keyboard it “wakes” the computer back up and restores full power to
the system. This power fluctuation during the computer’s hibernating period may sometimes cause the scanner
to lose communication to the computer.
Problem: The USB cable was unplugged while scanning, now the scanner won’t work. What should I do?
Simply turn off the scanner power then turn it back on again. This will reset the scanner and make it available for
scanning.
Problem: When using "Create single image files" not all of the pages scanned are sent to the destination I
chose. Where are they?
There are a limited number of times that an application can open. When "Create single image files" is selected
and you are scanning to a destination application, each side of the page scanned will open a new instance of
that application. If you want to have an image open in an application immediately, limit your scan batch to less
than 5 pages.
Alternatively, you can set your destination to be a folder location on your computer or network using "Transfer to
Storage". Select any file format and then scan a large batch of papers. At the end of scanning, the driver will
immediately save all pages scanned to that folder location without opening an application.
Problem: I have selected "Skip Blank Originals" but not all of the blank pages have been removed. Why are
there still blank pages in the file?
If you are scanning light weight paper, such as 16lb or 18lb printer paper, the scanner may be picking up faint
images through the paper and the driver will not drop those pages out of the final file. The "Skip Blank Originals"
result will vary based on the DPI range and paper weight. Generally 100 dpi or 150 dpi produces the best results.
Problem: I tried to 'Repair' the OneTouch application by using the 'Change' function through the Add/
Remove Program within the Control Panel and was not able to repair it. How do I repair OneTouch?
1. Before attempting to repair OneTouch, unplug the USB cable connected to the scanner.
2. Perform the Change/Repair function again. If you are asked for the Install DVD, insert the disc into the DVD-
ROM player and click OK.
3. When prompted, plug the USB cable back into the scanner.
4. When the installation process finishes, click OK on the Complete The Installation window, and then click
Close.
5. Reboot your computer.
Problem: OneTouch no longer functions after installing Internet Explorer 7 on Windows XP. How do I resolve
this issue?

Scanner Options, Maintenance and Troubleshooting
Xerox® DocuMate® 4799
User’s Guide
9-187
This is a known issue where OneTouch stops responding when Internet Explorer 7 is installed after the scanner. To
resolve the issue:
1. Open the Windows Add/Remove Programs feature from the Control Panel.
2. Find Windows Internet Explorer 7 and uninstall it using the change/remove options. Follow the wizard
through a complete removal of the Internet Explorer 7 software.
3. Find OneTouch and uninstall it using the change/remove options. Follow the wizard through a complete
removal of the OneTouch program.
4. Unplug your scanner's USB cable from the computer.
5. Reboot your computer.
6. Install Internet Explorer 7.
7. Install your scanner driver.
Problem: I am getting an error message that OCR fails every time I try to scan using the OCR features from
OneTouch. What is the problem?
Anti-SpyWare software that is set to always run may interfere with the driver functionality. It is recommended
that you temporarily disable or suspend the automatic protection feature during scanning. After scanning is
complete and your file has been saved, turn the auto-protect feature back on. You do not need to close the Anti-
SpyWare software.
Uninstalling Your Scanner
Use the options in the Windows Control Panel to remove the scanner driver and modules, and any other software
provided with the scanner.
Please leave the scanner’s USB cable plugged into the computer while uninstalling the scanner driver. Unplug the
USB cable when directed to do so in the instructions below.
Open the list of installed programs in the Windows Control panel.
• Windows XP: Open Add/Remove Programs
• Windows Vista and later: Open Programs and Features
Uninstalling the scanner driver:
1. In the list of installed programs click on Xerox DocuMate 4790 or Xerox DocuMate 4799 driver.
2. Click the Change/Remove or Uninstall button.
3. Click Yes when asked to confirm that you want to remove the driver.
The driver will now be removed from the computer. When the driver uninstallation is complete the progress
window will automatically close.
4. Turn off the scanner and unplug the USB cable.
5. Reboot the computer if you are prompted to do so.
Scanner Options, Maintenance and Troubleshooting
Xerox® DocuMate® 4799
User’s Guide
9-188
Follow these instructions to remove any of the other software you installed with your scanner. Depending on the
software provided with your scanner, and which applications you installed during the scanner setup, the
application list may include:
• Visioneer OneTouch
• Visioneer OneTouch OmniPage OCR module
• Visioneer OneTouch VRS module
•Nuance PaperPort
•Nuance OmniPage
• Nuance PDF Converter
•Kofax Virtual ReScan
Uninstalling Visioneer Acuity™:
Visioneer Acuity is automatically installed when you install the scanner driver using the installation disc. You can
also download the Visioneer Acuity module from the support pages for your scanner at www.xeroxscanners.com.
Visioneer Acuity is a utility with advanced image processing options to instantly improve the visual clarity of
anything you scan.
1. In the list of installed programs select Visioneer Acuity Assets.
2. Click Yes when asked to confirm you want to remove the software.
Depending on the method of installation, and your scanner model, there may be multiple entries for Visioneer
Acuity in the installed programs list. The additional entries in this list are the image processing libraries needed to
support various scanner models. These additional items will be called “Visioneer Acuity Assets” followed by a
version number. In the scenario described here, when you want to uninstall Visioneer Acuity make sure you select
and uninstall Visioneer Acuity. If you uninstall one of the entries labeled as an “asset” you will still need to
uninstall the main Visioneer Acuity utility.

Scanner Options, Maintenance and Troubleshooting
Xerox® DocuMate® 4799
User’s Guide
9-189
Xerox DocuMate 4799 Specifications
Optical resolution 600 dpi
Bit depth 24-bit color, 8-bit grayscale, 1-bit bitonal (black & white)
Scan method Duplex Automatic Document Feeder (ADF)
ADF specifications
Minimum item size 1.9" x 2.8" (48 mm x 71 mm)
Maximum item size 11.89" x 100" (302 mm x 2540 mm)
Scanning Speed Portrait
- 80 pages per minute / 160 images per minute @ 200 dpi
Landscape
- 100 pages per minute / 200 images per minute @ 200 dpi
Capacity 350 pages of 20lb printer paper (75–80 g/m2)
Paper Thickness Auto mode: 5 to 42 lbs (19 ~ 157 g/m2)
Thick mode: 42 to 56 lbs (157 ~ 209 g/m2)
Straight path: 0.2 to 0.6mm (7.9 ~ 23.6 mils)
Image Sensor Dual CIS (Contact Image Sensor)
Light source Dual Xenon lamps
Interface Hi-Speed USB 2.0, compatible with USB 1.1
Scanner dimensions
Width 18.60 inches (470 mm)
Depth 23.00 inches (580 mm)
Height 13.00 inches (330 mm)
Weight 55 pounds (25 kg)
Operating temperature 59° ~ 86° F (15° ~ 30° C without condensation)
Relative humidity 30% ~ 80% (@30° C without condensation)
Power supply 100-240Vac
AC Power cord US—2P+G, 10A/125V, L=2000mm, 3X18AWG, BLACK, RoHS
EUR(CEE)—2P+G, 10A/250V, 3*1.00mm2, L=2000mm, BLACK, RoHS
UK(BS/PSB)—2P, 10A/250V, 3*1.00mm2, L=2000mm, BLACK, RoHS
Power consumption ≤ 150 Watts (during operation)
≤ 70 Watts (on standby)
≤ 5.3 Watts (power save after 15 minutes without scanning, can be adjusted by
software)
0 Watt (power off)
USB cable 2400mm, 28AWG, RoHS compliant
Safety and agency
certifications
UL, C-UL, FCC Class A, CE, CB, WEEE, RoHS, ENERGY STAR
Supported Operating
Systems
Microsoft Windows
- 32-bit XP (Service Pack 2 or 3)
- 32-bit or 64-bit Vista (Service Pack 1 or 2)
- 32-bit or 64-bit 7
- 32-bit or 64-bit 8
Scanner Drivers TWAIN, WIA, ISIS
Bundled Software Visioneer OneTouch®
Nuance OmniPage®
Nuance PDF Converter®
Kofax Virtual ReScan® (VRS™)

Scanner Options, Maintenance and Troubleshooting
Xerox® DocuMate® 4799
User’s Guide
9-190
Xerox DocuMate 4799 Scanner Parts List
Please use the following part names and numbers when ordering replacements for your scanner.
Part Name Part Number
Roller Exchange Kit
• Double Feed
Prevention Roller
• Feed and Separation
Rollers
70-0566-000
USB Cable 35-0113-000
Power Cord 35-0233-000 (U.S.)
35-0235-000 (EUR)
35-0236-000 (U.K.)
Blower Brush 57-0122-000
Roller Cleaning Paper 05-0722-000
Shading Paper 05-0724-000
Imprinter kit 70-0537-100

Xerox® DocuMate® 4799
User’s Guide
A-
191
A
Regulatory Information
Basic Regulations
United States (FCC Regulations)
This equipment has been tested and found to comply with the limits for a Class A digital device, pursuant to Part
15 of the FCC Rules. These limits are designed to provide reasonable protection against harmful interference
when the equipment is operated in a commercial environment. This equipment generates, uses, and can radiate
radio frequency energy and, if not installed and used in accordance with the instruction manual, may cause
harmful interference to radio communications.
Operation of this equipment in a residential area is likely to cause harmful interference in which case the user will
be required to correct the interference at his own expense.
WARNING:
In order to allow this equipment to operate in close proximity to Industrial, Scientific and Medical (ISM)
equipment, the external radiation from ISM equipment may have to be limited or special mitigation measures
taken.
Changes and modifications to this equipment not specifically approved by Xerox may void the user’s authority to
operate this equipment.
Shielded cables must be used with this equipment to maintain compliance with FCC regulations.
European Union
The CE mark applied to this product, symbolizes Xerox’s declaration of conformity with the following applicable
European Union Directives, as of the dates indicated:
December 12, 2006: Council Directive 2006/95/EC as amended. Approximation of the laws of the member states
related to low voltage equipment.
December 31, 2004: Council Directive 2004/108/EC as amended. Approximation of the laws of the member states
related to electromagnetic compatibility.

Regulatory Information
Xerox® DocuMate® 4799
User’s Guide
A-
192
A full declaration of conformity, defining the relevant directives and referenced standards, can be obtained from
your Xerox Limited representative or by contacting:
Environment, Heath and Safety
The Document Company Xerox
Bessemer Road
Welwyn Garden City
Herts
AL7 1HE
England, Telephone +44 (0) 1707 353434
Other Regulations
Turkey (RoHS Regulation)
In compliance with Article 7 (d) We hereby certify “It is in compliance with the EEE Regulation”.
(“EEE yönetmeliğine uygundur“)
Copy Regulations
United States
Congress, by statute, has forbidden the reproduction of the following subjects under certain circumstances.
Penalties of fine or imprisonment may be imposed on those guilty of making such reproductions.
1. Obligations or Securities of the United States Government, such as:
Bonds and Obligations of certain agencies of the government, such as FHA, etc.
Bonds. (U.S. Savings Bonds may be photographed only for publicity purposes in connection with the
campaign for the sale of such bonds.)
Internal Revenue Stamps. (If it is necessary to reproduce a legal document on which there is a canceled
revenue stamp, this may be done provided the reproduction of the document is performed for lawful
purposes.)
Certificates of Indebtedness National Bank Currency
Coupons from Bonds Federal Reserve Bank Notes
Silver Certificates Gold Certificates
United States Bonds Treasury Notes
Federal Reserve Notes Fractional Notes
Certificates of Deposit Paper Money

Regulatory Information
Xerox® DocuMate® 4799
User’s Guide
A-
193
Postage Stamps, canceled or uncanceled. (For philatelic purposes, Postage Stamps may be photographed,
provided the reproduction is in black and white and is less than 75% or more than 150% of the linear
dimensions of the original.)
Postal Money Orders.
Bills, Checks, or Drafts of money drawn by or upon authorized officers of the United States.
Stamps and other representatives of value, of whatever denomination, which have been or may be issued
under any Act of Congress.
2. Adjusted Compensation Certificates for Veterans of the World Wars.
3. Obligations or Securities of any Foreign Government, Bank, or Corporation.
4. Copyrighted material, unless permission of the copyright owner has been obtained or the reproduction falls
within the “fair use” or library reproduction rights provisions of the copyright law. Further information of
these provisions may be obtained from the Copyright Office, Library of Congress, Washington, D.C. 20559.
Ask for Circular R21.
5. Certificates of Citizenship or Naturalization. (Foreign Naturalization Certificates may be photographed.)
6. Passports. (Foreign Passports may be photographed.)
7. Immigration Papers.
8. Draft Registration Cards.
9. Selective Service Induction Papers that bear any of the following Registrant’s information:
Exception: U. S. Army and Navy discharge certificates may be photographed.
10. Badges, Identification Cards, Passes, or Insignia carried by military personnel, or by members of the various
Federal Departments, such as FBI, Treasury, etc. (unless photograph is ordered by the head of such
department or bureau.)
11. Reproducing the following is also prohibited in certain states: Automobile Licenses — Drivers’ Licenses —
Automobile Certificates of Title.
The above list is not all inclusive, and no liability is assumed for its completeness or accuracy. In case of doubt,
consult your attorney.
Canada
Parliament, by statute, has forbidden the reproduction of the following subjects under certain circumstances.
Penalties of fines or imprisonment may be imposed on those guilty of making such copies.
1. Current bank notes or current paper money.
2. Obligations or securities of a government or bank.
3. Exchequer bill paper or revenue paper.
4. The public seal of Canada or of a province, or the seal of a public body or authority in Canada, or of a court
of law.
Earnings or Income Dependency Status
Court Record Previous military service
Physical or mental condition

Regulatory Information
Xerox® DocuMate® 4799
User’s Guide
A-
194
5. Proclamations, orders, regulations or appointments, or notices thereof (with intent to falsely cause same to
purport to have been printed by the Queen’s Printer for Canada, or the equivalent printer for a province).
6. Marks, brands, seals, wrappers or designs used by or on behalf of the Government of Canada or of a province,
the government of a state other than Canada or a department, board, Commission or agency established by
the Government of Canada or of a province or of a government of a state other than Canada.
7. Impressed or adhesive stamps used for the purpose of revenue by the Government of Canada or of a
province or by the government of a state other than Canada.
8. Documents, registers or records kept by public officials charged with the duty of making or issuing certified
copies thereof, where the reproduction falsely purports to be a certified copy thereof.
9. Copyrighted material or trademarks of any manner or kind without the consent of the copyright or
trademark owner.
The above list is provided for your convenience and assistance, but it is not all inclusive, and no liability is
assumed for its completeness or accuracy. In case of doubt, consult your solicitor.
Other Countries
Copying certain documents may be illegal in your country. Penalties of fine or imprisonment may be imposed on
those found guilty of making such reproductions.
• Currency notes
• Bank notes and cheques
• Bank and government bonds and securities
• Passports and identification cards
• Copyright material or trademarks without the consent of the owner
• Postage stamps and other negotiable instruments
Note: this list is not inclusive and no liability is assumed for either its completeness or accuracy. In case of doubt,
contact your legal counsel.

Xerox® DocuMate® 4799
User’s Guide
B-195
B
Compliance Information
Product Recycling & Disposal
USA & Canada
If you are managing the disposal of your Xerox product, please note that the product may contain lead, mercury,
Perchlorate, and other materials whose disposal may be regulated due to environmental considerations. The
presence of these materials is fully consistent with global regulations applicable at the time that the product was
placed on the market. For recycling and disposal information, contact your local authorities. In the United States,
you may also refer to the Electronic Industries Alliance web site: http://www.eiae.org.
Perchlorate Material - This product may contain one or more Perchlorate-containing devices, such as batteries.
Special handling may apply, please see: http://www.dtsc.ca.gov/hazardouswaste/perchlorate/.
European Union
RoHS and WEEE Compliance
This product is compliant with RoHS Regulations of the European Parliament and Council Directive on the
Restrictions of the Use of Certain Hazardous Substances in Electrical and Electronic Equipment (2002/95/EC),
and with the Waste Electrical and Electronic Equipment (WEEE) Directive (2002/96/EC).
Some equipment may be used in both a domestic/household and a professional/business application.
Professional/Business Environment
Application of this symbol on your equipment is confirmation that you must dispose of this equipment in
compliance with agreed national procedures. In accordance with European legislation, end of life electrical and
electronic equipment subject to disposal must be managed within agreed procedures.

Compliance Information
Xerox® DocuMate® 4799
User’s Guide
B-196
Energy Star for the USA
Energy Program Compliance
The Xerox® DocuMate® 4799 is ENERGY STAR qualified under the ENERGY STAR Program Requirements for Imaging
Equipment.
The ENERGY STAR and ENERGY STAR MARK are registered United States trademarks. The ENERGY STAR Imaging
Equipment Program is a team effort between U.S., European Union and Japanese governments and the office
equipment industry to promote energy-efficient copiers, printers, fax, multifunction machine, personal
computers, and monitors. Reducing product energy consumption helps combat smog, acid rain and long-term
changes to the climate by decreasing the emissions that result from generating electricity.
Xerox ENERGY STAR equipment is preset at the factory. Your machine will be delivered with the timer for switching
to Power Save Mode from the last copy/print out, set at 15 minutes. A more detailed description of this feature
can be found in the Device Settings section of this guide.
Xerox® DocuMate® 4799
User’s Guide
I-197
A
Actual size,6-59
Add Application, 6-73, 6-79, 6-81
Advanced device settings,6-59
Advanced Settings tab,6-41
After Clean Roller, 9-172
After Replace Roller, 9-172
Apply button,6-33
Aspect ratio,6-59
AutoCrop, 7-131
Automatic color detection, 7-118, 7-129
Automatic Color Detection Options, 7-148
Automatic cropping options,7-126
AutoRotate image,6-59
B
Background Color,9-161
bit depth, 9-189
Bit Depth Reduction, 7-145
Black and White, 7-118, 7-119, 7-145
Black Level, 7-151
Black&White mode,6-38
BMP file format,6-44
Brightness, 6-38, 7-140, 7-143
Burn to CD,6-56
Destination application,6-57
Button Tabs,6-32
Buzzer Setting, 9-172, 9-175
C
Caution Setting, 9-172
CD burner,6-56
CD-ROM drive,2-6
Center image,6-59
Clean Imprinter, 9-172
Clear Counter, 9-172
Collate copies,6-59
Color, 7-118, 7-119, 7-127, 7-141, 7-142, 7-143, 7-
145
Color dropout, 7-147
Color mode, 6-38, 6-48, 7-118
Comma Delimited,6-92
components,2-7
Compress transfers,7-131
Compression, 7-132
Compression Options, 7-131
computer specifications,2-5
Configure Before Scan,6-36
cancel,6-48
Contrast, 6-38, 7-141
Control sheet action, 7-135
Copy button,6-33
Create single image files,6-44
csv file format,6-92
D
Delete button,6-33
Despeckle, 7-140, 7-149
Destination Application
text file format,6-91
Destination application, 6-29, 6-33, 6-43, 6-51, 6-59
Burn to CD,6-57
Email application properties,6-70
Event Forward (STI),6-75
Image application properties,6-78
Microsoft Explorer (HTML),6-74
OCR, 6-32, 6-90
Text application properties,6-72
Text file format,6-47
Transfer to Storage properties,6-57
Detect stapled documents, 7-134
Device settings, 6-104
Disabled Options, 7-126, 7-139, 7-152
Dither, 7-145
DOC file format,6-90
Document handling, 7-134
Document Management,6-34
Document Settings, 7-125, 7-152
Document Source Configuration, 7-117
documentation,2-6
Dots per inch (dpi), 6-38, 6-48
Double Feed Detection, 6-40, 7-133
Dpi, 7-127
Driver Configuration, 7-152
Duplex, 7-118
E
Edit button,6-33
eMail,6-34
Error Code, 9-171
Error Codes, 9-173
Index
Xerox® DocuMate® 4799
User’s Guide
I-198
Index
Error Diffusion, 7-145
Event Forward (STI), 6-34, 6-75
Example, 7-141, 7-142, 7-143
Excel Spreadsheet,6-92
F
Fax and Print,6-34
File format, 6-29, 6-43, 6-48
file format,6-92
File separation action, 7-135
Fill margin holes, 7-146
Fit to page,6-59
Flip back side, 7-129
flowing page, 6-101
Format tab, 6-100
G
Gamma, 6-41, 7-143
Grayscale, 7-118, 7-119, 7-141, 7-143, 7-145
Grayscale mode,6-38
H
Halftone Pattern, 7-145
Hardware properties,6-31
Height threshold, 7-130
HTM file format,6-74
htm file format,6-92
HTML Document,6-92
HTML page,6-74
Hue,6-41
I
Image Documents Properties,6-78
Image Editors,6-34
Image Emphasis, 7-149
Image Enhancements, 7-138
Image file formats,6-44
Imprinter, 9-172
Improvements and Settings,6-38
Initialize White Level From Document, 7-151
Instant Delivery,6-34
Interface, 9-172
Internet Options,6-71
Invert Image,6-39
Invert image, 7-143
ISIS Interface,8-159
J
JPG
Image quality and file size, 6-45, 6-46
JPG file format,6-44
K
Key icon, 6-36, 6-38
L
Languages in Document,6-94
Last used settings,7-120
LED Number,6-32
Lock icon, 6-36, 6-38
Logical Form Recognition,4-20
Long document, 7-128
M
Maintain aspect ratio,6-59
Manual Feed Mode,6-40
Maximize Quality,6-46
Memory,9-172
Merge two sides, 7-129
Microsoft Internet Explorer,6-74
Microsoft Outlook,6-34
Microsoft Paint, 6-34, 6-78
Microsoft Word, 6-32, 6-34, 6-72, 6-90
Minimize Size,6-46
Mirror image, 7-144
Missing Character,6-95
Module Configuration,7-152
Moiré Patterns,6-39
Moiré radius, 7-150
Moiré reduction, 7-149
monitor,2-6
MRC,6-93
Multi-stream, 7-118
N
New button,6-33
Normal,6-46
Normal PDF,6-93
nPDF,6-93
Nuance OmniPage,4-20
O
OCR,6-91
columns, 6-100
tables, 6-100
OCR Dictionary,6-95
OCR input format, 6-100
OCR Options,6-94
Index
Xerox® DocuMate® 4799
User’s Guide
I-199
OCR output format, 6-100
OCR tab,6-94
OmniPage,4-20
One Touch
Button panel,6-31
icon, 6-30, 6-31
New settings,6-32
Options tab,6-33
Panel features,6-30
properties, 6-32, 6-48, 6-51, 6-56, 6-59, 6-75, 6-
90
One Touch Button Panel
names,6-29
One Touch Properties window
options,6-36
Optical Character Recognition (OCR), 6-34, 6-47, 6-
90
Options tab,6-33
P
Page Settings tab,6-38
Page size, 7-127
paper jam, 9-162
Paper size,6-38
Patch code action, 7-134
PDF
Image quality and file size, 6-45, 6-46
PDF applications,6-34
PDF Destinations,6-80
PDF file format, 6-34, 6-44
Perform color correction, 7-148
Perform edge cleanup, 7-131
Pixel, 7-140, 7-143, 7-145, 7-149
Presets, 7-120, 7-121
Properties button,6-33
Q
QuickScan, 8-159
R
Recognition Quality,6-95
Redaction tab,6-41
Reduce Moiré Patterns,6-39
Refresh button,6-33
Register,4-22
Reject Character,6-95
Remove Background, 7-150
Resolution, 6-38, 6-48, 7-127
Rich Text Format,6-92
Rotate image,7-129
RTF file format, 6-32, 6-90
rtf file format,6-92
S
Saturation,6-41
Scan configuration, 6-29, 6-53
Edit or Delete,6-37
Lock or unlock,6-38
New,6-36
Scan Settings Tab,6-37
Scan to Folder,6-51
Multiple folders,6-53
Scanner
connecting,3-12
Device settings,6-104
Parts List, 9-190
scanner
components,2-7
connecting,3-12
Scanner Condition, 9-172
Scanner Counter, 9-172
Scanner Information, 9-172
Scanner Status, 9-171
Scanning mode, 6-36, 6-37, 6-48
Screen Resolution, 6-71, 6-78
Searchable PDF,6-92
Select Button,6-33
Select configuration,6-32
Properties,6-37
Select destination,6-33
Select format,6-32
Send to Application,6-82
shading adjustment, 9-172, 9-175
Show all destinations,6-33
Show Hardware, 6-104
Show Progress Window,6-34
Sides identical, 7-119
Simple Text, 6-92, 6-93
Size,6-38
Skew detection, 7-134
Skip Blank Originals,6-40
Skip blank originals, 7-130
Sleep Mode, 9-172
Smooth Background, 7-150
Software, 4-15, 4-20
sPDF,6-92
Speckles, 7-149
spreadsheet, 6-100, 6-101
Start Shading, 9-176
Status light, 9-185
Sti event forwarding,6-34
Still Image Client,6-75
Storage and CD-R/W,6-34
Straighten image, 7-129
Xerox® DocuMate® 4799
User’s Guide
I-200
Index
Subsampling,7-132
Summary,7-120
System, 9-172
system requirements,2-5
T
Text Documents Properties,6-72
Text Editors,6-34
text file format,6-91
Text file formats,6-47
Threshold, 7-145
TIFF file format,6-44
Transfer to Storage, 6-50, 6-53
file formats,6-47
true page, 6-101
TWAIN interface, 6-48, 6-49
TXT file format, 6-32, 6-90
U
Update All Counter, 9-172
Updates,4-22
USB cable,4-17
Use languages and dictionaries to improve
accuracy,6-95
Use MRC,6-93
user dictionary
edit,6-98
new,6-96
User Guides,4-21
User Shading, 9-172, 9-176
User Utility, 9-171
W
Waiting Time, 9-175
White Level, 7-151
Word Document,6-92
X
xls file format,6-92

