Xi an NovaStar Tech TB8 Taurus-MediaPlayer User Manual
Xi'an NovaStar Tech Co., Ltd Taurus-MediaPlayer Users Manual
Users Manual

Taurus Series
Multimedia Players
Quick Start Guide
Version:
V1.0.0
Doc. ID:
NS120100144

Taurus Series Multimedia Players
Quick Start Guide
www.novastar.tech
V1.0.0
i
Change History
Version
Release Date
Description
V1.0.0
2017-07-20
First release.

Taurus Series Multimedia Players
Quick Start Guide
www.novastar.tech
V1.0.0
ii
Table of Contents
Change History................................................................................................................................. i
Table of Contents............................................................................................................................ ii
1Overview.........................................................................................................................................1
1.1 Scenario........................................................................................................................................................................1
1.2 Procedures................................................................................................................................................................... 1
2Preparation.................................................................................................................................... 2
2.1 Getting and Installing Software................................................................................................................................. 2
2.2 Getting Documents..................................................................................................................................................... 3
2.3 Getting Required Account Information.................................................................................................................... 3
3Taurus Connections.................................................................................................................... 4
3.1 Connecting via Ethernet Cable................................................................................................................................. 4
3.2 Connecting via Local Area Network (LAN)............................................................................................................. 4
3.3 Connecting via Wi-Fi.................................................................................................................................................. 5
3.3.1 Wi-Fi AP Mode......................................................................................................................................................... 5
3.3.2 WiFi Sta Mode..........................................................................................................................................................6
3.3.3 WiFi AP+Sta Mode.................................................................................................................................................. 6
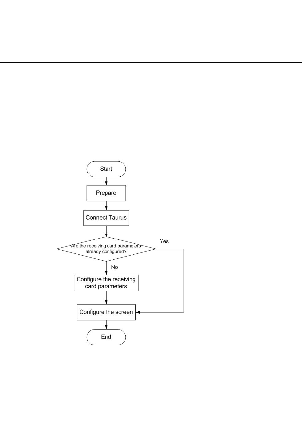
4Receiving Card Parameter Configuration............................................................................. 8
4.1 Loading Configuration File or Configuring the Parameters Manually Through NovaLCT-Taurus................. 8
4.2 Loading the Configuration File Through ViPlex Handy.........................................................................................9
5Screen Configuration................................................................................................................10
5.1 Configuring a Screen Through ViPlex Handy...................................................................................................... 10
6General Operations................................................................................................................... 11
6.1 Taurus Login with ViPlex Handy (Android and iOS)........................................................................................... 11
6.2 Taurus Login with ViPlex Express (Windows)......................................................................................................11
7Caution......................................................................................................................................... 13

Taurus Series Multimedia Players
Quick Start Guide
www.novastar.tech
V1.0.0
1
1Overview
1.1 Scenario
This document introduces a quick way to use Taurus series multimedia players and
provides instructions for the first-timer.
1.2 Procedures

Taurus Series Multimedia Players
Quick Start Guide
www.novastar.tech
V1.0.0
2
2Preparation
2.1 Getting and Installing Software
Item
Description
How to get
How to install
ViPlex Handy
It is a LAN-based
display
management
software, including
the one applicable
to Android and iOS
operating systems,
is mainly used for
display
management as
well as solution
editing and
publishing.
Scan the following
OR code to download
and install the APP.
Use the App Store on
your iPhone to get
ViPlex Handy for iOS.
Software
installation is
the same as
other
applications.
ViPlex Express
It is a LAN-based
display
management
software applicable
to the Windows
operating system,
and is mainly used
for display
management as
well as solution
editing and
publishing.
Visit
www.novastar.tech,
download and install
the required software.
NovaLCT-Taurus
Screen
configuration
software, which only
supports Windows
and is mainly used
for adjusting
screens to the
optimal display
status.
Visit
www.novastar.tech,
download and install
the required software.

Taurus Series Multimedia Players
Quick Start Guide
www.novastar.tech
V1.0.0
3
2.2 Getting Documents
Item
Description
How to get
Taurus Series
Multimedia Players
Product
Description-V1.0.0
Describing application
scenarios, features, safety
instructions, hardware
structure, software structure
and specifications of Taurus
series products.
Visit www.novastar.tech to
download the required
documents.
2.3 Getting Required Account Information
Item
Account Name
Default Password
Connect Taurus WiFi AP
AP+ last 8 digits of the SN,
For example: AP10000033
12345678
Log into the Taurus
admin
123456

Taurus Series Multimedia Players
Quick Start Guide
www.novastar.tech
V1.0.0
4
3Taurus Connections
3.1 Connecting via Ethernet Cable
Network Diagram
Users can access the Taurus directly when it is connected via the Ethernet cable.
Configuration
Step 1 Refer to “6 General Operations” to log in to the Taurus.
Step 2 Turn off DHCP and set static IP address for the Taurus.
ViPlex Handy: Select Network Setting,Wired Network Setting in the Screen
management page.
ViPlex Express: Select Screen Control,Network configuration.
3.2 Connecting via Local Area Network (LAN)
Network Diagram
Users can access the Taurus through LAN when it is connected via LAN.

Taurus Series Multimedia Players
Quick Start Guide
www.novastar.tech
V1.0.0
5
Configuration
No need for configuration.
3.3 Connecting via Wi-Fi
The Taurus series products have dual WiFi function which can provide Wi-Fi hotspot
as well as serve as WiFi Station at the same time. The WiFi working frequency range
is 2400~2483.5MHz.
3.3.1 Wi-Fi AP Mode
Network Diagram
Users can access the Taurus directly when it is connected via WiFi AP.
Configuration
No need for configuration. Please connect the WiFi AP of the Taurus. SSID is “AP +
last 8 digits of the SN”, for example, “AP10000033”.

Taurus Series Multimedia Players
Quick Start Guide
www.novastar.tech
V1.0.0
6
3.3.2 WiFi Sta Mode
Network Diagram
Users can access Taurus through external router when it is connected via WiFi Sta.
Configuration
Step 1 Refer to “6 General Operations” to log in to the Taurus.
Step 2 Turn on Wi-Fi Sta mode. Click the Wi-Fi name of the external router and then enter
the password of the Wi-Fi.
ViPlex Handy: Select Network Setting,WiFi Setting in the Screen
management page.
ViPlex Express: Select Screen Control,Network configuration.
3.3.3 WiFi AP+Sta Mode
Network Diagram
By using WiFi AP+Sta connection, users can directly access the Taurus or access the
Internet through bridging connection.

Taurus Series Multimedia Players
Quick Start Guide
www.novastar.tech
V1.0.0
7
Configuration
Step 1 Refer to “6 General Operations” to log in to the Taurus.
Step 2 Turn on Wi-Fi Sta mode. Click the Wi-Fi name of the external router and then enter
the password of the Wi-Fi.
ViPlex Handy: Select Network Setting,WiFi Setting in the Screen
management page.
ViPlex Express: Select Screen Control,Network configuration.
Related Information
The Taurus can be connected to the Internet through following two ways. The priority
order of the three ways is from high to low.
Wired network
WiFi Sta

Taurus Series Multimedia Players
Quick Start Guide
www.novastar.tech
V1.0.0
8
4Receiving Card Parameter Con
figuration
If receiving card parameters are already configured, please skip this chapter and
perform the operations in “5 Screen Configuration”.
4.1 Loading Configuration File or Configuring the
Parameters Manually Through NovaLCT-Taurus
Step 1 Start NovaLCT-Taurus.
Step 2 Select System,Search All Display.
System will display the screen information list.
Step 3 Click screen information and click Connect System.
The gray button on the page will become normal.
Step 4 Select User,Advanced login.
Step 5 Enter password and click Login.
Default password is “admin”.
Step 6 Click to enter the Screen Config page.
Step 7 Confirm whether the local PC has the required receiving card configuration file.
Yes. Please perform Load Configuration File.
No. Please perform Manual Configuration.
Loading Configuration File
Step 1 Select Cascading scan board and Load Configuration File. Click Browse to
choose a configuration file from the local PC.
Step 2 Click Next to load the configuration file.
Manual Configuration
Step 1 Select Cascading scan board and click Next.
Step 2 Configure receiving card parameters based on actual conditions.

Taurus Series Multimedia Players
Quick Start Guide
www.novastar.tech
V1.0.0
9
Step 3 Click Send To HW.
Step 4 Set parameters based on actual conditions and click Send.
Step 5 Adjust parameters until the screen displays normally and then click Save to Screen.
Step 6 (Optional) Click Save Config File to back up the receiving card configuration file to
the local PC.
4.2 Loading the Configuration File Through ViPlex Handy
Step 1 Save the receiving card configuration file to mobile phone.
Step 2 Refer to “6 General Operations” to log in to the Taurus.
Step 3 Click screen name to enter the Screen management page.
Step 4 Select Screen Setting,Receiving card configuration to enter the Receiving card
configuration page.
Step 5 Select the receiving card configuration file and click Send.

Taurus Series Multimedia Players
Quick Start Guide
www.novastar.tech
V1.0.0
10
5Screen Configuration
5.1 Configuring a Screen Through ViPlex Handy
Step 1 Refer to “6 General Operations” to log in to the Taurus.
Step 2 Click screen name to enter the Screen management page.
Step 3 Select Screen Setting,Screen configuration to enter the Screen configuration
page.
Step 4 Configure screen information based on actual conditions and click OK.

Taurus Series Multimedia Players
Quick Start Guide
www.novastar.tech
V1.0.0
11
6General Operations
6.1 Taurus Login with ViPlex Handy (Android and iOS)
Before You Begin
Acquire the SSID and password of Wi-Fi AP of Taurus series products. SSID is
default to be composed of AP and the last 8 numbers of SN, and the password is
default as “12345678”.
Acquire the login password of user “admin” of which the default password is
“123456”.
Operating Procedures
ViPlex Handy can connect numerous Taurus series products.
Step 1 Connect Wi-Fi AP of the Taurus series products.
Step 2 Start ViPlex Handy.
System can automatically detect the Taurus series products and refresh Screen list.
Users can also slide down Screen list to manually refresh the list.
: denotes that Taurus is online and you can log into it.
: denotes that Taurus is offline and you cannot log into it.
: denotes that Taurus login is successful.
Step 3 Click Connect next to the screen name.
Step 4 Enter the user name and password and click Login.
6.2 Taurus Login with ViPlex Express (Windows)
Before You Begin
Acquire the SSID and password of Wi-Fi AP of Taurus series products. SSID is
default to be composed of AP and the last 8 numbers of SN, and the password is
default as “12345678”.
Acquire the login password of user “admin” of which the default password is
“123456”.

Taurus Series Multimedia Players
Quick Start Guide
www.novastar.tech
V1.0.0
12
Operating Procedures
ViPlex Express can connect numerous Taurus series products.
Step 1 Connect Wi-Fi AP of the Taurus series products.
Step 2 Start the ViPlex Express.
Step 3 Click Refresh and the screen list will be displayed on the page.
: denotes that Taurus is online and you can log into it.
: denotes that Taurus is offline and you cannot log into it.
: denotes that Taurus login is successful.
After the Taurus is found by ViPlex Express, the ViPlex express will try to log into to
the Taurus with the default account or the account used for last login.
Step 4 Taurus login is successful or not.
Yes. appears and no further operation is required.
No. appears and then perform Step 5.
Step 5 Click Connect on the right of the screen information.
Step 6 Enter the username and password, and click OK.

Taurus Series Multimedia Players
Quick Start Guide
www.novastar.tech
V1.0.0
13
7Caution
FCC Caution:
Any changes or modifications not expressly approved by the party responsible for compliance could
void the user's authority to operate the equipment.
This device complies with part 15 of the FCC Rules. Operation is subject to the following two conditions:
(1) This device may not cause harmful interference, and (2) this device must accept any interference
received, including interference that may cause undesired operation.
Note: This equipment has been tested and found to comply with the limits for a Class A digital device,
pursuant to part 15 of the FCC Rules. These limits are designed to provide reasonable protection
against harmful interference when the equipment is operated in a commercial environment. This
equipment generates, uses, and can radiate radio frequency energy and, if not installed and used in
accordance with the instruction manual, may cause harmful interference to radio communications.
Operation of this equipment in a residential area is likely to cause harmful interference in which case the
user will be required to correct the interference at his own expense.
This equipment complies with FCC radiation exposure limits set forth for an uncontrolled
environment .This equipment should be installed and operated with minimum distance 20cm between
the radiator & your body.
This transmitter must not be co-located or operating in conjunction with any other antenna or transmitter.
CE Caution:
This equipment should be installed and operated with minimum distance 20cm between the radiator &
your body.
IC Warning:
RSS-Gen Issue 3 December 2010"&"CNR-Gen 3e éditionDécembre 2010:
- English:
This device complies with Industry Canada licence-exempt RSS standard(s).
Operation is subject to the following two conditions: (1) This device may not cause interference, and (2)
This device must accept any interference, including interference that may cause undesired operation of
the device.
- French:
Le présentappareilestconforme aux CNR d'Industrie Canada applicables aux appareils radio exempts
de licence. L'exploitationestautorisée aux deux conditions suivantes:
(1) l'appareil ne doit pas produire de brouillage, et

Taurus Series Multimedia Players
Quick Start Guide
www.novastar.tech
V1.0.0
14
(2) l'utilisateur de l'appareildoit accepter tout brouillageradioélectriquesubi, mêmesi le brouillageest
susceptible d'encompromettre le fonctionnement.
Battery Caution: