Xilinx Sp601 Hardware Ug518 Users Manual Hardware, User Guide
UG518 to the manual 8bb0ccb1-dbbb-4b50-bd14-5f663d6eb765
2015-02-03
: Xilinx Xilinx-Sp601-Hardware-Ug518-Users-Manual-473580 xilinx-sp601-hardware-ug518-users-manual-473580 xilinx pdf
Open the PDF directly: View PDF
.
Page Count: 55
- SP601 Hardware User Guide
- Table of Contents
- About This Guide
- SP601 Evaluation Board
- Overview
- Related Xilinx Documents
- Detailed Description
- 1. Spartan-6 XC6SLX16-2CSG324 FPGA
- 2. 128 MB DDR2 Component Memory
- 3. SPI x4 Flash
- 4. Linear Flash BPI
- 5. 10/100/1000 Tri-Speed Ethernet PHY
- 6. USB-to-UART Bridge
- 7. IIC Bus
- 8. Clock Generation
- 9. VITA 57.1 FMC-LPC Connector
- 10. Status LEDs
- 11. FPGA Awake LED and Suspend Jumper
- 12. FPGA INIT and DONE LEDs
- 13. User I/O
- 14. FPGA_PROG_B Pushbutton Switch
- Power Management
- Configuration Options
- References
- Default Jumper and Switch Settings
- VITA 57.1 FMC Connections
- SP601 Master UCF

[Guide Subtitle]
[optional]
UG518 (v1.1) August 19, 2009 [optional]
SP601 Hardware
User Guide
UG518 (v1.1) August 19, 2009

SP601 Hardware User Guide www.xilinx.com UG518 (v1.1) August 19, 2009
Xilinx is disclosing this user guide, manual, release note, and/or specification (the "Documentation") to you solely for use in the development
of designs to operate with Xilinx hardware devices. You may not reproduce, distribute, republish, download, display, post, or transmit the
Documentation in any form or by any means including, but not limited to, electronic, mechanical, photocopying, recording, or otherwise,
without the prior written consent of Xilinx. Xilinx expressly disclaims any liability arising out of your use of the Documentation. Xilinx reserves
the right, at its sole discretion, to change the Documentation without notice at any time. Xilinx assumes no obligation to correct any errors
contained in the Documentation, or to advise you of any corrections or updates. Xilinx expressly disclaims any liability in connection with
technical support or assistance that may be provided to you in connection with the Information.
THE DOCUMENTATION IS DISCLOSED TO YOU “AS-IS” WITH NO WARRANTY OF ANY KIND. XILINX MAKES NO OTHER
WARRANTIES, WHETHER EXPRESS, IMPLIED, OR STATUTORY, REGARDING THE DOCUMENTATION, INCLUDING ANY
WARRANTIES OF MERCHANTABILITY, FITNESS FOR A PARTICULAR PURPOSE, OR NONINFRINGEMENT OF THIRD-PARTY
RIGHTS. IN NO EVENT WILL XILINX BE LIABLE FOR ANY CONSEQUENTIAL, INDIRECT, EXEMPLARY, SPECIAL, OR INCIDENTAL
DAMAGES, INCLUDING ANY LOSS OF DATA OR LOST PROFITS, ARISING FROM YOUR USE OF THE DOCUMENTATION.
© 2009 Xilinx, Inc. XILINX, the Xilinx logo, Virtex, Spartan, ISE, and other designated brands included herein are trademarks of Xilinx in the
United States and other countries. All other trademarks are the property of their respective owners.

UG518 (v1.1) August 19, 2009 www.xilinx.com SP601 Hardware User Guide
Revision History
The following table shows the revision history for this document.
Date Version Revision
07/15/2009 1.0 Initial Xilinx release.
08/19/2009 1.1 •Added Appendix C, “VITA 57.1 FMC Connections.”
•Updated Figure 1-18 and Figure 1-32.
•Updated Table 1-4, Table 1-17, and Table 1-20.
•Added introductory paragraph to Appendix D, “SP601 Master UCF.”
•Miscellaneous typographical edits and new user guide template.

SP601 Hardware User Guide www.xilinx.com 5
UG518 (v1.1) August 19, 2009
Preface: About This Guide
Guide Contents . . . . . . . . . . . . . . . . . . . . . . . . . . . . . . . . . . . . . . . . . . . . . . . . . . . . . . . . . . . . . . 7
Additional Resources . . . . . . . . . . . . . . . . . . . . . . . . . . . . . . . . . . . . . . . . . . . . . . . . . . . . . . . . 7
Conventions . . . . . . . . . . . . . . . . . . . . . . . . . . . . . . . . . . . . . . . . . . . . . . . . . . . . . . . . . . . . . . . . . 7
Typographical. . . . . . . . . . . . . . . . . . . . . . . . . . . . . . . . . . . . . . . . . . . . . . . . . . . . . . . . . . . . . 7
Online Document . . . . . . . . . . . . . . . . . . . . . . . . . . . . . . . . . . . . . . . . . . . . . . . . . . . . . . . . . . 8
Chapter 1: SP601 Evaluation Board
Overview . . . . . . . . . . . . . . . . . . . . . . . . . . . . . . . . . . . . . . . . . . . . . . . . . . . . . . . . . . . . . . . . . . . . 9
Additional Information . . . . . . . . . . . . . . . . . . . . . . . . . . . . . . . . . . . . . . . . . . . . . . . . . . . . . 9
Features . . . . . . . . . . . . . . . . . . . . . . . . . . . . . . . . . . . . . . . . . . . . . . . . . . . . . . . . . . . . . . . . . 10
Block Diagram . . . . . . . . . . . . . . . . . . . . . . . . . . . . . . . . . . . . . . . . . . . . . . . . . . . . . . . . . . . 11
Related Xilinx Documents. . . . . . . . . . . . . . . . . . . . . . . . . . . . . . . . . . . . . . . . . . . . . . . . . . . 11
Detailed Description . . . . . . . . . . . . . . . . . . . . . . . . . . . . . . . . . . . . . . . . . . . . . . . . . . . . . . . . 12
1. Spartan-6 XC6SLX16-2CSG324 FPGA. . . . . . . . . . . . . . . . . . . . . . . . . . . . . . . . . . . . . . 13
Configuration . . . . . . . . . . . . . . . . . . . . . . . . . . . . . . . . . . . . . . . . . . . . . . . . . . . . . . . . . 13
I/O Voltage Rails . . . . . . . . . . . . . . . . . . . . . . . . . . . . . . . . . . . . . . . . . . . . . . . . . . . . . . 13
2. 128 MB DDR2 Component Memory . . . . . . . . . . . . . . . . . . . . . . . . . . . . . . . . . . . . . . . 14
3. SPI x4 Flash . . . . . . . . . . . . . . . . . . . . . . . . . . . . . . . . . . . . . . . . . . . . . . . . . . . . . . . . . . . . 18
4. Linear Flash BPI . . . . . . . . . . . . . . . . . . . . . . . . . . . . . . . . . . . . . . . . . . . . . . . . . . . . . . . . 20
5. 10/100/1000 Tri-Speed Ethernet PHY . . . . . . . . . . . . . . . . . . . . . . . . . . . . . . . . . . . . . 23
6. USB-to-UART Bridge. . . . . . . . . . . . . . . . . . . . . . . . . . . . . . . . . . . . . . . . . . . . . . . . . . . . 25
7. IIC Bus . . . . . . . . . . . . . . . . . . . . . . . . . . . . . . . . . . . . . . . . . . . . . . . . . . . . . . . . . . . . . . . . 26
8-Kb NV Memory . . . . . . . . . . . . . . . . . . . . . . . . . . . . . . . . . . . . . . . . . . . . . . . . . . . . . . 27
8. Clock Generation . . . . . . . . . . . . . . . . . . . . . . . . . . . . . . . . . . . . . . . . . . . . . . . . . . . . . . . 27
Oscillator (Differential) . . . . . . . . . . . . . . . . . . . . . . . . . . . . . . . . . . . . . . . . . . . . . . . . . . 27
Oscillator Socket (Single-Ended, 2.5V or 3.3V) . . . . . . . . . . . . . . . . . . . . . . . . . . . . . . . . 28
SMA Connectors (Differential) . . . . . . . . . . . . . . . . . . . . . . . . . . . . . . . . . . . . . . . . . . . . 28
9. VITA 57.1 FMC-LPC Connector . . . . . . . . . . . . . . . . . . . . . . . . . . . . . . . . . . . . . . . . . . 28
10. Status LEDs . . . . . . . . . . . . . . . . . . . . . . . . . . . . . . . . . . . . . . . . . . . . . . . . . . . . . . . . . . . 32
11. FPGA Awake LED and Suspend Jumper . . . . . . . . . . . . . . . . . . . . . . . . . . . . . . . . . . 33
12. FPGA INIT and DONE LEDs . . . . . . . . . . . . . . . . . . . . . . . . . . . . . . . . . . . . . . . . . . . . 34
13. User I/O . . . . . . . . . . . . . . . . . . . . . . . . . . . . . . . . . . . . . . . . . . . . . . . . . . . . . . . . . . . . . 35
14. FPGA_PROG_B Pushbutton Switch . . . . . . . . . . . . . . . . . . . . . . . . . . . . . . . . . . . . . . 40
Power Management . . . . . . . . . . . . . . . . . . . . . . . . . . . . . . . . . . . . . . . . . . . . . . . . . . . . . . . . . 40
AC Adapter and 5V Input Power Jack/Switch . . . . . . . . . . . . . . . . . . . . . . . . . . . . . . . . 40
Onboard Power Supplies . . . . . . . . . . . . . . . . . . . . . . . . . . . . . . . . . . . . . . . . . . . . . . . . . . 40
Configuration Options . . . . . . . . . . . . . . . . . . . . . . . . . . . . . . . . . . . . . . . . . . . . . . . . . . . . . . 42
JTAG Configuration. . . . . . . . . . . . . . . . . . . . . . . . . . . . . . . . . . . . . . . . . . . . . . . . . . . . . . . 42
Table of Contents

SP601 Hardware User Guide www.xilinx.com 7
UG518 (v1.1) August 19, 2009
Preface
About This Guide
This manual accompanies the Spartan®-6 FPGA SP601 Evaluation Board and contains
information about the SP601 hardware and software tools.
Guide Contents
This manual contains the following chapters:
•Chapter 1, “SP601 Evaluation Board,” provides an overview of the embedded
development board and details the components and features of the SP601 board.
•Appendix A, “References.”
•Appendix B, “Default Jumper and Switch Settings.”
•Appendix D, “SP601 Master UCF.”
Additional Resources
To search the database of silicon and software questions and answers, or to create a
technical support case in WebCase, see the Xilinx website at:
http://www.xilinx.com/support.
Conventions
This document uses the following conventions. An example illustrates each convention.
Typographical
The following typographical conventions are used in this document:
Convention Meaning or Use Example
Courier font
Messages, prompts, and
program files that the system
displays
speed grade: - 100
Courier bold Literal commands that you enter
in a syntactical statement ngdbuild design_name
Helvetica bold
Commands that you select from
a menu File → Open
Keyboard shortcuts Ctrl+C

8www.xilinx.com SP601 Hardware User Guide
UG518 (v1.1) August 19, 2009
Preface: About This Guide
Online Document
The following conventions are used in this document:
Italic font
Variables in a syntax statement
for which you must supply
values
ngdbuild design_name
References to other manuals See the User Guide for more
information.
Emphasis in text
If a wire is drawn so that it
overlaps the pin of a symbol, the
two nets are not connected.
Dark Shading Items that are not supported or
reserved This feature is not supported
Square brackets [ ]
An optional entry or parameter.
However, in bus specifications,
such as bus[7:0], they are
required.
ngdbuild [option_name]
design_name
Braces { } A list of items from which you
must choose one or more lowpwr ={on|off}
Vertical bar | Separates items in a list of
choices lowpwr ={on|off}
Angle brackets < > User-defined variable or in code
samples <directory name>
Vertical ellipsis
.
.
.
Repetitive material that has
been omitted
IOB #1: Name = QOUT’
IOB #2: Name = CLKIN’
.
.
.
Horizontal ellipsis . . . Repetitive material that has
been omitted
allow block block_name loc1
loc2 ... locn;
Notations
The prefix ‘0x’ or the suffix ‘h’
indicate hexadecimal notation
A read of address 0x00112975
returned 45524943h.
An ‘_n’ means the signal is
active low usr_teof_n is active low.
Convention Meaning or Use Example
Convention Meaning or Use Example
Blue text Cross-reference link to a location
in the current document
See the section “Additional
Resources” for details.
Refer to “Title Formats” in
Chapter 1 for details.
Blue, underlined text Hyperlink to a website (URL) Go to http://www.xilinx.com
for the latest speed files.

SP601 Hardware User Guide www.xilinx.com 9
UG518 (v1.1) August 19, 2009
Chapter 1
SP601 Evaluation Board
Overview
The SP601 board enables hardware and software developers to create or evaluate designs
targeting the Spartan®-6 XC6SLX16-2CSG324 FPGA.
The SP601 provides board features for evaluating the Spartan-6 family that are common to
most entry-level development environments. Some commonly used features include a
DDR2 memory controller, a parallel linear flash, a tri-mode Ethernet PHY, general-
purpose I/O (GPIO), and a UART. Additional functionality can be added through the
VITA 57.1.1 expansion connector. “Features,” page 10 provides a general listing of the
board features with details provided in “Detailed Description,” page 12.
Additional Information
Additional information and support material is located at:
•http://www.xilinx.com/sp601
This information includes:
•Current version of this user guide in PDF format
•Example design files for demonstration of Spartan-6 FPGA features and technology
•Demonstration hardware and software configuration files for the SP601 linear and SPI
memory devices
•Reference Design Files
•Schematics in PDF format and DxDesigner schematic format
•Bill of materials (BOM)
•Printed-circuit board (PCB) layout in Allegro PCB format
•Gerber files for the PCB (Many free or shareware Gerber file viewers are available on
the internet for viewing and printing these files.)
•Additional documentation, errata, frequently asked questions, and the latest news
For information about the Spartan-6 family of FPGA devices, including product
highlights, data sheets, user guides, and application notes, see the Spartan-6 FPGA website
at http://www.xilinx.com/support/documentation/spartan-6.htm.

10 www.xilinx.com SP601 Hardware User Guide
UG518 (v1.1) August 19, 2009
Chapter 1: SP601 Evaluation Board
Features
The SP601 board provides the following features:
•1. Spartan-6 XC6SLX16-2CSG324 FPGA
•2. 128 MB DDR2 Component Memory
•3. SPI x4 Flash
•4. Linear Flash BPI
•5. 10/100/1000 Tri-Speed Ethernet PHY
•7. IIC Bus
♦8Kb NV memory
♦External access 2-pin header
♦VITA 57.1 FMC-LPC connector
•8. Clock Generation
♦Oscillator (Differential)
♦Oscillator Socket (Single-Ended, 2.5V or 3.3V)
•SMA Connectors (Differential)
•9. VITA 57.1 FMC-LPC Connector
•10. Status LEDs
♦FPGA_AWAKE
♦INIT
♦DONE
•13. User I/O
♦User LEDs
♦User DIP switch
♦User pushbuttons
♦GPIO male pin header
•14. FPGA_PROG_B Pushbutton Switch
•Configuration Options
♦3. SPI x4 Flash (both onboard and off-board)
♦4. Linear Flash BPI
♦JTAG Configuration
•Power Management - AC Adapter and 5V Input Power Jack/Switch, Onboard Power
Supplies

SP601 Hardware User Guide www.xilinx.com 11
UG518 (v1.1) August 19, 2009
Related Xilinx Documents
Block Diagram
Figure 1-1 shows a high-level block diagram of the SP601 and its peripherals.
Related Xilinx Documents
Prior to using the SP601 Evaluation Board, users should be familiar with Xilinx resources.
See the following locations for additional documentation on Xilinx tools and solutions:
•ISE: www.xilinx.com/ise
•Answer Browser: www.xilinx.com/support
•Intellectual Property: www.xilinx.com/ipcenter
X-Ref Target - Figure 1-1
Figure 1-1: SP601 Features and Banking
LEDs
DIP Switch
GPIO Header
FMC LPC
Expansion Connector
10/100/1000
Ethernet GMII
Spartan-6
XC6SLX16
U1
Parallel Flash
USB
JTAG Connector
Pushbuttons
DDR2
Differential Clock
Clock Socket
SMA Clock
IIC EEPROM
and Header
MODE
DIP Switch
SPI x4 or
External Config
USB UART
UG518_01_070809
DED
Bank 0
2.5 V
Bank 3
1.8V
Bank 1
2.5V
Bank 2
2.5V

12 www.xilinx.com SP601 Hardware User Guide
UG518 (v1.1) August 19, 2009
Chapter 1: SP601 Evaluation Board
Detailed Description
Figure 1-2 shows a board photo with numbered features corresponding to Table 1-1 and
the section headings in this document.
The numbered features in Figure 1-2 correlate to the features and notes listed in Table 1-1.
X-Ref Target - Figure 1-2
Figure 1-2: SP601 Board Photo
11
77
22
33 44
55
66
88
99
1010
1212
1313
1414
1515
88
1616
1111
1313
Table 1-1: SP601 Features
Number Feature Notes Schematic
Page
1 Spartan-6 FPGA XC6SLX16-2CSG324
2 DDR2 Component Hard memory controller w/ OCT 5
3 SPI x4 Flash and Headers SPI select and External Headers 8
4 Linear Flash BPI StrataFlash 8-bit (J3 device), 3 pins
shared w/ SPI x4
8
5 10/100/1000 Ethernet PHY GMII Marvell Alaska PHY 7
6 RS232 UART (USB Bridge) Uses CP2103 Serial-to-USB connection 10
7 IIC Goes to Header and VITA 57.1 FMC 10
8 Clock, socket, SMA Differential, Single-Ended, Differential 9

SP601 Hardware User Guide www.xilinx.com 13
UG518 (v1.1) August 19, 2009
Detailed Description
1. Spartan-6 XC6SLX16-2CSG324 FPGA
A Xilinx Spartan-6 XC6SLX16-2CSG324 FPGA is installed on the Embedded Development
Board.
Configuration
The SP601 supports configuration in the following modes:
•Master SPI x4
•Master SPI x4 with off-board device
•BPI
•JTAG (using the included USB-A to Mini-B cable)
For details on configuring the FPGA, see “Configuration Options.”
I/O Voltage Rails
There are four available banks on the LX16-CS324 device. Banks 0, 1, and 2 are connected
for 2.5V I/O. Bank 3 is used for the 1.8V DDR2 component memory interface of Spartan-6
FPGA’s hard memory controller. The voltage applied to the FPGA I/O banks used by the
SP601 board is summarized in Table 1-2.
9 VITA 57.1 FMC-LPC
connector
LVDS signals, clocks, PRSNT 6
10 LEDs Ethernet PHY Status 7
11 LED, Header FPGA Awake LED, Suspend Header 8
12 LEDs FPGA INIT, DONE 9
13
LED User I/O (active-High) 9
DIP Switch User I/O (active-High) 9
Pushbutton User I/O, CPU_RESET (active-High) 9
12-pin (8 I/O) Header 6 pins x 2 male header with 8 I/Os
(active-High)
10
14 Pushbutton FPGA_PROG_B 9
15 USB JTAG Cypress USB to JTAG download cable
logic
14, 15
16 Onboard Power Power Management 11,12,13
Table 1-1: SP601 Features (Cont’d)
Number Feature Notes Schematic
Page
Table 1-2: I/O Voltage Rail of FPGA Banks
FPGA Bank I/O Voltage Rail
02.5V
12.5V

14 www.xilinx.com SP601 Hardware User Guide
UG518 (v1.1) August 19, 2009
Chapter 1: SP601 Evaluation Board
References
See the Xilinx Spartan-6 FPGA documentation for more information at
http://www.xilinx.com/support/documentation/spartan-6.htm.
2. 128 MB DDR2 Component Memory
There are 128 MB of DDR2 memory available on the SP601 board. A 1-Gb Elpida
EDE1116ACBG (84-ball) DDR2 memory component is accessible through Bank 3 of the
LX16 device. The Spartan-6 FPGA hard memory controller is used for data transfer across
the DDR2 memory interface's 16-bit data path using SSTL18 signaling. The maximum data
rate supported is 800 Mb/s with a memory clock running at 400 MHz. Signal integrity is
maintained through DDR2 resistor terminations and memory on-die terminations (ODT),
as shown in Table 1-3 and Table 1-4.
22.5V
31.8V
Table 1-2: I/O Voltage Rail of FPGA Banks (Cont’d)
FPGA Bank I/O Voltage Rail
Table 1-3: Termination Resistor Requirements
Signal Name Board Termination On-Die Termination
DDR2_A[14:0] 49.9 ohms to VTT
DDR2_BA[2:0] 49.9 ohms to VTT
DDR2_RAS_N 49.9 ohms to VTT
DDR2_CAS_N 49.9 ohms to VTT
DDR2_WE_N 49.9 ohms to VTT
DDR2_CS_N 100 ohms to GND
DDR2_CKE 4.7K ohms to GND
DDR2_ODT 4.7K ohms to GND
DDR2_DQ[15:0] ODT
DDR2_UDQS[P,N],
DDR2_LDQS[P,N] ODT
DDR2_UDM, DDR2_LDM ODT
DDR2_CK[P,N] 100 ohm differential at
memory component
Notes:
1. Nominal value of VTT for DDR2 interface is 0.9V.
Table 1-4: FPGA On-Chip (OCT) Termination External Resistor Requirements
FPGA U1 Pin FPGA Pin Number Board Connection for OCT
ZIO L6 No Connect
RZQ C2 100 ohms to GROUND

SP601 Hardware User Guide www.xilinx.com 15
UG518 (v1.1) August 19, 2009
Detailed Description
Table 1-5 shows the connections and pin numbers for the DDR2 Component Memory.
Table 1-5: DDR2 Component Memory Connections
FPGA U1 Schematic Netname
Memory U2
Pin Number Name
J7 DDR2_A0 M8 A0
J6 DDR2_A1 M3 A1
H5 DDR2_A2 M7 A2
L7 DDR2_A3 N2 A3
F3 DDR2_A4 N8 A4
H4 DDR2_A5 N3 A5
H3 DDR2_A6 N7 A6
H6 DDR2_A7 P2 A7
D2 DDR2_A8 P8 A8
D1 DDR2_A9 P3 A9
F4 DDR2_A10 M2 A10
D3 DDR2_A11 P7 A11
G6 DDR2_A12 R2 A12
L2 DDR2_DQ0 G8 DQ0
L1 DDR2_DQ1 G2 DQ1
K2 DDR2_DQ2 H7 DQ2
K1 DDR2_DQ3 H3 DQ3
H2 DDR2_DQ4 H1 DQ4
H1 DDR2_DQ5 H9 DQ5
J3 DDR2_DQ6 F1 DQ6
J1 DDR2_DQ7 F9 DQ7
M3 DDR2_DQ8 C8 DQ8
M1 DDR2_DQ9 C2 DQ9
N2 DDR2_DQ10 D7 DQ10
N1 DDR2_DQ11 D3 DQ11
T2 DDR2_DQ12 D1 DQ12
T1 DDR2_DQ13 D9 DQ13
U2 DDR2_DQ14 B1 DQ14
U1 DDR2_DQ15 B9 DQ15

16 www.xilinx.com SP601 Hardware User Guide
UG518 (v1.1) August 19, 2009
Chapter 1: SP601 Evaluation Board
Figure 1-3 provides the user constraints file (UCF) for the DDR2 SDRAM address pins,
including the I/O pin assignment and the I/O standard used.
F2 DDR2_BA0 L2 BA0
F1 DDR2_BA1 L3 BA1
E1 DDR2_BA2 L1 BA2
E3 DDR2_WE_B K3 WE
L5 DDR2_RAS_B K7 RAS
K5 DDR2_CAS_B L7 CAS
K6 DDR2_ODT K9 ODT
G3 DDR2_CLK_P J8 CK
G1 DDR2_CLK_N K8 CK
H7 DDR2_CKE K2 CKE
L4 DDR2_LDQS_P F7 LDQS
L3 DDR2_LDQS_N E8 LDQS
P2 DDR2_UDQS_P B7 UDQS
P1 DDR2_UDQS_N A8 UDQS
K3 DDR2_LDM F3 LDM
K4 DDR2_UDM B3 UDM
X-Ref Target - Figure 1-3
NET "DDR2_A12" LOC ="G6";| IOSTANDARD = SSTL18_II ;
NET "DDR2_A11" LOC ="D3";| IOSTANDARD = SSTL18_II ;
NET "DDR2_A10" LOC ="F4";| IOSTANDARD = SSTL18_II ;
NET "DDR2_A9" LOC ="D1"; | IOSTANDARD = SSTL18_II ;
NET "DDR2_A8" LOC ="D2"; | IOSTANDARD = SSTL18_II ;
NET "DDR2_A7" LOC ="H6"; | IOSTANDARD = SSTL18_II ;
NET "DDR2_A6" LOC ="H3"; | IOSTANDARD = SSTL18_II ;
NET "DDR2_A5" LOC ="H4"; | IOSTANDARD = SSTL18_II ;
NET "DDR2_A4" LOC ="F3"; | IOSTANDARD = SSTL18_II ;
NET "DDR2_A3" LOC ="L7"; | IOSTANDARD = SSTL18_II ;
NET "DDR2_A2" LOC ="H5"; | IOSTANDARD = SSTL18_II ;
NET "DDR2_A1" LOC ="J6"; | IOSTANDARD = SSTL18_II ;
NET "DDR2_A0" LOC ="J7"; | IOSTANDARD = SSTL18_II ;
Figure 1-3: UCF Location Constraints for DDR2 SDRAM Address Inputs
Table 1-5: DDR2 Component Memory Connections (Cont’d)
FPGA U1 Schematic Netname
Memory U2
Pin Number Name

SP601 Hardware User Guide www.xilinx.com 17
UG518 (v1.1) August 19, 2009
Detailed Description
Figure 1-4 provides the UCF constraints for the DDR2 SDRAM data pins, including the
I/O pin assignment and I/O standard used.
Figure 1-5 provides the UCF constraints for the DDR2 SDRAM control pins, including the
I/O pin assignment and the I/O standard used.
References
See the Elpida DDR2 specifications for more information at
http://www.elpida.com/en/products/details/EDE1116ACBG.html.
Also, see the Spartan-6 FPGA embedded hard memory controller block user guide at
http://www.xilinx.com/support/documentation/user_guides/ug388.pdf.
X-Ref Target - Figure 1-4
NET "DDR2_DQ15" LOC ="U1";| IOSTANDARD = SSTL18_II ;
NET "DDR2_DQ14" LOC ="U2";| IOSTANDARD = SSTL18_II ;
NET "DDR2_DQ13" LOC ="T1";| IOSTANDARD = SSTL18_II ;
NET "DDR2_DQ12" LOC ="T2";| IOSTANDARD = SSTL18_II ;
NET "DDR2_DQ11" LOC ="N1";| IOSTANDARD = SSTL18_II ;
NET "DDR2_DQ10" LOC ="N2";| IOSTANDARD = SSTL18_II ;
NET "DDR2_DQ9" LOC ="M1"; | IOSTANDARD = SSTL18_II ;
NET "DDR2_DQ8" LOC ="M3"; | IOSTANDARD = SSTL18_II ;
NET "DDR2_DQ7" LOC ="J1"; | IOSTANDARD = SSTL18_II ;
NET "DDR2_DQ6" LOC ="J3"; | IOSTANDARD = SSTL18_II ;
NET "DDR2_DQ5" LOC ="H1"; | IOSTANDARD = SSTL18_II ;
NET "DDR2_DQ4" LOC ="H2"; | IOSTANDARD = SSTL18_II ;
NET "DDR2_DQ3" LOC ="K1"; | IOSTANDARD = SSTL18_II ;
NET "DDR2_DQ2" LOC ="K2"; | IOSTANDARD = SSTL18_II ;
NET "DDR2_DQ1" LOC ="L1"; | IOSTANDARD = SSTL18_II ;
NET "DDR2_DQ0" LOC ="L2"; | IOSTANDARD = SSTL18_II ;
Figure 1-4: UCF Location Constraints for DDR2 SDRAM Data I/O Pins
X-Ref Target - Figure 1-5
NET "DDR2_WE_B" LOC ="E3"; | IOSTANDARD = SSTL18_II ;
NET "DDR2_UDQS_P" LOC ="P2";| IOSTANDARD = SSTL18_II ;
NET "DDR2_UDQS_N" LOC ="P1";| IOSTANDARD = SSTL18_II ;
NET "DDR2_UDM" LOC ="K4"; | IOSTANDARD = SSTL18_II ;
NET "DDR2_RAS_B" LOC ="L5"; | IOSTANDARD = SSTL18_II ;
NET "DDR2_ODT" LOC ="K6"; | IOSTANDARD = SSTL18_II ;
NET "DDR2_LDQS_P" LOC ="L4";| IOSTANDARD = SSTL18_II ;
NET "DDR2_LDQS_N" LOC ="L3";| IOSTANDARD = SSTL18_II ;
NET "DDR2_LDM" LOC ="K3"; | IOSTANDARD = SSTL18_II ;
NET "DDR2_CLK_P" LOC ="G3"; | IOSTANDARD = SSTL18_II ;
NET "DDR2_CLK_N" LOC ="G1"; | IOSTANDARD = SSTL18_II ;
NET "DDR2_CKE" LOC ="H7"; | IOSTANDARD = SSTL18_II ;
NET "DDR2_CAS_B" LOC ="K5"; | IOSTANDARD = SSTL18_II ;
NET "DDR2_BA2" LOC ="E1"; | IOSTANDARD = SSTL18_II ;
NET "DDR2_BA1" LOC ="F1"; | IOSTANDARD = SSTL18_II ;
NET "DDR2_BA0" LOC ="F2"; | IOSTANDARD = SSTL18_II ;
Figure 1-5: UCF Location Constraints for DDR2 SDRAM Control Pins

18 www.xilinx.com SP601 Hardware User Guide
UG518 (v1.1) August 19, 2009
Chapter 1: SP601 Evaluation Board
3. SPI x4 Flash
The Xilinx Spartan-6 FPGA hosts a SPI interface which is visible to the Xilinx iMPACT
configuration tool. The SPI memory device operates at 3.0V; the Spartan-6 FPGA I/Os are
3.3V tolerant and provide electrically compatible logic levels to directly access the SPI flash
through a 2.5V bank. The XC6SLX16-2CSG324 is a master device when accessing an
external SPI flash memory device.
The SP601 SPI interface has two parallel connected configuration options (see Figure 1-7):
an SPI X4 (Winbond W25Q64VSFIG) 64-Mb flash memory device and a flash
programming header (J12). J12 supports a user-defined SPI mezzanine board. The SPI
configuration source is selected via SPI select jumper J15. For details on configuring the
FPGA, see “Configuration Options.”
X-Ref Target - Figure 1-6
Figure 1-6: J12 SPI Flash Programming Header
FPGA_D1_MISO2
J12
1
2
3
4
5
6
7
8
9
FPGA_D2_MISO3
FPGA_PROG_B
FPGA_MOSI_CSI_B_MISO0
SPI_CS_B
FPGA_CCLK
FPGA_D0_DIN_MISO_MISO1
UG518_06_070809
GND
VCC3V3
Silkscreen
TMS
TDI
TDO
TCK
GND
3V3
HDR_1X9

SP601 Hardware User Guide www.xilinx.com 19
UG518 (v1.1) August 19, 2009
Detailed Description
X-Ref Target - Figure 1-7
Figure 1-7: SPI Flash Interface Topology
Table 1-6: SPI x4 Memory Connections
FPGA U1
Pin Schematic Netname
SPI MEM U17 SPI HDR J12
Pin # Pin Name Pin # Pin Name
V2 FPGA_PROG_B 1
V14 FPGA_D2_MISO3 1 IO3_HOLD_B 2
T14 FPGA_D1_MISO2_R 9 IO2_WP_B 3
V3 SPI_CS_B 4 TMS
T13 FPGA_MOSI_CSI_B_MISO0 15 DIN 5 TDI
R13 FPGA_D0_DIN_MISO_MISO1 8 IO1_DOUT 6 TDO
R15 FPGA_CCLK 16 CLK 7 TCK
8GND
9 VCC3V3
J15.2 SPIX4_CS_B 7 CS_B
U1
FPGA SPI INTERFACE
U17 J12
SPI X4
FLASH
MEMORY
WINBOND
W25Q64VSFIG
SPI PROGRAM
HEADER
SPI SELECT
JUMPER
ON = SPI X4 U17
OFF = SPI EXT. J12
SPIX4_CS_B
DIN,DOUT,CCLK
SPI_CS_B
2
J15
1
UG518_07_070809

20 www.xilinx.com SP601 Hardware User Guide
UG518 (v1.1) August 19, 2009
Chapter 1: SP601 Evaluation Board
Figure 1-8 provides the UCF constraints for the SPI serial flash PROM.
References
See the Winbond Serial Flash specifications for more information at http://www.winbond-
usa.com/hq/enu/ProductAndSales/ProductLines/FlashMemory/SerialFlash/W25X64.htm.
See the XPS Serial Peripheral Interface specification for more information at
http://www.xilinx.com/support/documentation/ip_documentation/xps_spi.pdf.
4. Linear Flash BPI
An 8-bit (16 MB) Numonyx linear flash memory (TE 28F128J3D-75) (J3D type) is used to
provide non-volatile bitstream, code, and data storage. The J3D devices operate at 3.0V; the
Spartan-6 FPGA I/Os are 3.3V tolerant and provide electrically compatible logic levels to
directly access the linear flash BPI through a 2.5V bank. For details on configuring the
FPGA, see “Configuration Options.”
X-Ref Target - Figure 1-8
NET "FPGA_D2_MISO3" LOC = "V14";
NET "SPI_CS_B" LOC = "V3";
NET "FPGA_D0_DIN_MISO_MISO1" LOC = "R13";
NET "FPGA_D1_MISO2" LOC = "T14";
NET "FPGA_MOSI_CSI_B_MISO0" LOC = "T13";
NET "FPGA_CCLK" LOC = "R15";
Figure 1-8: UCF Location Constraints for BPI Flash Connections
X-Ref Target - Figure 1-9
Figure 1-9: Linear Flash BPI Interface
Table 1-7: BPI Memory Connections
FPGA U1 Pin Schematic Netname
BPI Memory U10
Pin Number Pin
K18 FLASH_A0 32 A0
K17 FLASH_A1 28 A1
J18 FLASH_A2 27 A2
J16 FLASH_A3 26 A3
G18 FLASH_A4 25 A4
G16 FLASH_A5 24 A5
U1 U10
FPGA
BPI FLASH
INTERFACE
NUMONYX TYPE J3vD
T28F128J3D-75
ADDR, DATA, CTRL
UG518_09_070809

SP601 Hardware User Guide www.xilinx.com 21
UG518 (v1.1) August 19, 2009
Detailed Description
H16 FLASH_A6 23 A6
H15 FLASH_A7 22 A7
H14 FLASH_A8 20 A8
H13 FLASH_A9 19 A9
F18 FLASH_A10 18 A10
F17 FLASH_A11 17 A11
K13 FLASH_A12 13 A12
K12 FLASH_A13 12 A13
E18 FLASH_A14 11 A14
E16 FLASH_A15 10 A15
G13 FLASH_A16 8 A16
H12 FLASH_A17 7 A17
D18 FLASH_A18 6 A18
D17 FLASH_A19 5 A19
G14 FLASH_A20 4 A20
F14 FLASH_A21 3 A21
C18 FLASH_A22 1 A22
C17 FLASH_A23 30 A23
F16 FLASH_A24 56 A24
R13 FPGA_D0_DIN_MISO_MISO1 33 DQ0
T14 FPGA_D1_MISO2 35 DQ1
V14 FPGA_D2_MISO3 38 DQ2
U5 FLASH_D3 40 DQ3
V5 FLASH_D4 44 DQ4
R3 FLASH_D5 46 DQ5
T3 FLASH_D6 49 DQ6
R5 FLASH_D7 51 DQ7
M16 FLASH_WE_B 55 WE_B
L18 FLASH_OE_B 54 OE_B
Table 1-7: BPI Memory Connections (Cont’d)
FPGA U1 Pin Schematic Netname
BPI Memory U10
Pin Number Pin

22 www.xilinx.com SP601 Hardware User Guide
UG518 (v1.1) August 19, 2009
Chapter 1: SP601 Evaluation Board
Note: Memory U10 pin 56 address A24 is not connected on the 16 MB device. It is made available
for larger density devices.
References
See the Numonyx Flash Memory specifications for more information at
http://www.numonyx.com/Documents/Datasheets/308551_J3D_Discrete_DS.pdf.
In addition, see the Xilinx Spartan-6 Configuration User Guide for more information at
http://www.xilinx.com/support/documentation/user_guides/ug380.pdf.
L17 FLASH_CE_B 14 CE0
B3 FMC_PWR_GOOD_FLASH_RST_B 16 RP_B
X-Ref Target - Figure 1-10
NET "FLASH_A0" LOC = "K18";
NET "FLASH_A1" LOC = "K17";
NET "FLASH_A2" LOC = "J18";
NET "FLASH_A3" LOC = "J16";
NET "FLASH_A4" LOC = "G18";
NET "FLASH_A5" LOC = "G16";
NET "FLASH_A6" LOC = "H16";
NET "FLASH_A7" LOC = "H15";
NET "FLASH_A8" LOC = "H14";
NET "FLASH_A9" LOC = "H13";
NET "FLASH_A10" LOC = "F18";
NET "FLASH_A11" LOC = "F17";
NET "FLASH_A12" LOC = "K13";
NET "FLASH_A13" LOC = "K12";
NET "FLASH_A14" LOC = "E18";
NET "FLASH_A15" LOC = "E16";
NET "FLASH_A16" LOC = "G13";
NET "FLASH_A17" LOC = "H12";
NET "FLASH_A18" LOC = "D18";
NET "FLASH_A19" LOC = "D17";
NET "FLASH_A20" LOC = "G14";
NET "FLASH_A21" LOC = "F14";
NET "FLASH_A22" LOC = "C18";
NET "FLASH_A23" LOC = "C17";
NET "FLASH_A24" LOC = "F16";
NET "FPGA_D0_DIN_MISO_MISO1" LOC = "R13";
NET "FPGA_D1_MISO2" LOC = "T14";
NET "FPGA_D2_MISO3" LOC = "V14";
NET "FLASH_D3" LOC = "U5";
NET "FLASH_D4" LOC = "V5";
NET "FLASH_D5" LOC = "R3";
NET "FLASH_D6" LOC = "T3";
NET "FLASH_D7" LOC = "R5";
NET "FLASH_WE_B" LOC = "M16";
NET "FLASH_OE_B" LOC = "L18";
NET "FLASH_CE_B" LOC = "L17";
NET "FMC_PWR_GOOD_FLASH_RST_B" LOC = "B3";
Figure 1-10: UCF Location Constraints for BPI Flash Connections
Table 1-7: BPI Memory Connections (Cont’d)
FPGA U1 Pin Schematic Netname
BPI Memory U10
Pin Number Pin

SP601 Hardware User Guide www.xilinx.com 23
UG518 (v1.1) August 19, 2009
Detailed Description
5. 10/100/1000 Tri-Speed Ethernet PHY
The SP601 uses the onboard Marvell Alaska PHY device (88E1111) for Ethernet
communications at 10, 100, or 1000 Mb/s. The board supports a GMII/MII interface from
the FPGA to the PHY. The PHY connection to a user-provided Ethernet cable is through a
Halo HFJ11-1G01E RJ-45 connector with built-in magnetics.
On power-up, or on reset, the PHY is configured to operate in GMII mode with PHY
address 0b00111 using the settings shown in Table 1-8. These settings can be overwritten
via software commands passed over the MDIO interface.
Table 1-8: PHY Configuration Pins
Pin Connection on
Board
Bit[2]
Definition and Value
Bit[1]
Definition and Value
Bit[0]
Definition and Value
CFG0 VCC 2.5V PHYADR[2] = 1 PHYADR[1] = 1 PHYADR[0] = 1
CFG1 Ground ENA_PAUSE = 0 PHYADR[4] = 0 PHYADR[3] = 0
CFG2 VCC 2.5V ANEG[3] = 1 ANEG[2] = 1 ANEG[1] = 1
CFG3 VCC 2.5V ANEG[0] = 1 ENA_XC = 1 DIS_125 = 1
CFG4 VCC 2.5V HWCFG_MD[2] = 1 HWCFG_MD[1] = 1 HWCFG_MD[0] = 1
CFG5 VCC 2.5V DIS_FC = 1 DIS_SLEEP = 1 HWCFG_MD[3] = 1
CFG6 PHY_LED_RX SEL_BDT = 0 INT_POL = 1 75/50 OHM = 0
Table 1-9: PHY Connections
FPGA U1
Pin Schematic Netname U3 M88E111
P16 PHY_MDIO 33
N14 PHY_MDC 35
J13 PHY_INT 32
L13 PHY_RESET 36
M13 PHY_CRS 115
L14 PHY_COL 114
L16 PHY_RXCLK 7
P17 PHY_RXER 8
N18 PHY_RXCTL_RXDV 4
M14 PHY_RXD0 3
U18 PHY_RXD1 128
U17 PHY_RXD2 126
T18 PHY_RXD3 125
T17 PHY_RXD4 124
N16 PHY_RXD5 123
N15 PHY_RXD6 121

24 www.xilinx.com SP601 Hardware User Guide
UG518 (v1.1) August 19, 2009
Chapter 1: SP601 Evaluation Board
P18 PHY_RXD7 120
A9 PHY_TXC_GTXCLK 14
B9 PHY_TXCLK 10
A8 PHY_TXER 13
B8 PHY_TXCTL_TXEN 16
F8 PHY_TXD0 18
G8 PHY_TXD1 19
A6 PHY_TXD2 20
B6 PHY_TXD3 24
E6 PHY_TXD4 25
F7 PHY_TXD5 26
A5 PHY_TXD6 28
C5 PHY_TXD7 29
X-Ref Target - Figure 1-11
NET "PHY_COL" LOC = "L14";
NET "PHY_CRS" LOC = "M13";
NET "PHY_INT" LOC = "J13";
NET "PHY_MDC" LOC = "N14";
NET "PHY_MDIO" LOC = "P16";
NET "PHY_RESET" LOC = "L13";
NET "PHY_RXCLK" LOC = "L16";
NET "PHY_RXCTL_RXDV" LOC = "N18";
NET "PHY_RXD0" LOC = "M14";
NET "PHY_RXD1" LOC = "U18";
NET "PHY_RXD2" LOC = "U17";
NET "PHY_RXD3" LOC = "T18";
NET "PHY_RXD4" LOC = "T17";
NET "PHY_RXD5" LOC = "N16";
NET "PHY_RXD6" LOC = "N15";
NET "PHY_RXD7" LOC = "P18";
NET "PHY_RXER" LOC = "P17";
NET "PHY_TXCLK" LOC = "B9";
NET "PHY_TXCTL_TXEN" LOC = "B8";
NET "PHY_TXC_GTXCLK" LOC = "A9";
NET "PHY_TXD0" LOC = "F8";
NET "PHY_TXD1" LOC = "G8";
NET "PHY_TXD2" LOC = "A6";
NET "PHY_TXD3" LOC = "B6";
NET "PHY_TXD4" LOC = "E6";
NET "PHY_TXD5" LOC = "F7";
NET "PHY_TXD6" LOC = "A5";
NET "PHY_TXD7" LOC = "C5";
NET "PHY_TXER" LOC = "A8";
Figure 1-11: UCF Location Constraints for PHY Connections
Table 1-9: PHY Connections (Cont’d)
FPGA U1
Pin Schematic Netname U3 M88E111

SP601 Hardware User Guide www.xilinx.com 25
UG518 (v1.1) August 19, 2009
Detailed Description
References
See the Marvell Alaska Gigabit Ethernet Transceiver product page for more information at
http://www.marvell.com/products/transceivers/alaska_gigabit/index.jsp.
Also, see the Xilinx Tri-Mode Ethernet MAC User Guide at
http://www.xilinx.com/support/documentation/ip_documentation/tri_mode_eth_ma
c_ug138.pdf.
6. USB-to-UART Bridge
The SP601 contains a Silicon Labs CP2103GM USB-to-UART bridge device (U4) which
allows connection to a host computer with a USB cable. The USB cable is supplied in this
evaluation kit (Type A end to host computer, Type Mini-B end to SP601 connector J9).
Table 1-10 details the SP601 J9 pinout.
Xilinx UART IP is expected to be implemented in the FPGA fabric. The FPGA supports the
USB-to-UART bridge using four signal pins, transmit (TX), receive (RX), Request to Send
(RTS), and Clear to Send (CTS).
Silicon Labs provides royalty-free Virtual COM Port (VCP) drivers which permit the
CP2103GM USB-to-UART bridge to appear as a COM port to host computer
communications application software (for example, HyperTerm or TeraTerm). The VCP
device driver must be installed on the host PC prior to establishing communications with
the SP601. Refer to the SP601 Getting Started Guide for driver installation instructions.
Table 1-10: USB Type B Pin Assignments and Signal Definitions
USB Connector
Pin Signal Name Description
1 VBUS +5V from host system (not used)
2 USB_DATA_N Bidirectional differential serial data (N-side)
3 USB_DATA_P Bidirectional differential serial data (P-side)
4 GROUND Signal ground
Table 1-11: CP2103GM Connections
FPGA U1
Pin Schematic Netname U4 CP2103GM
U10 USB_1_CTS 22
T5 USB_1_RTS 23
L12 USB_1_RX 24
K14 USB_1_TX 25
X-Ref Target - Figure 1-12
NET "USB_1_CTS" LOC = "U10";
NET "USB_1_RTS" LOC = "T5";
NET "USB_1_RX" LOC = "L12";
NET "USB_1_TX" LOC = "K14";
Figure 1-12: UCF Location Constraints for CP2103GM Connections

26 www.xilinx.com SP601 Hardware User Guide
UG518 (v1.1) August 19, 2009
Chapter 1: SP601 Evaluation Board
References
Technical information on the Silicon Labs CP2103GM and the VCP drivers can be found on
their website at https://www.silabs.com/Pages/default.aspx.
In addition, see some of the Xilinx UART IP specifications at:
•http://www.xilinx.com/support/documentation/ip_documentation/opb_uartlite.pdf
•http://www.xilinx.com/support/documentation/ip_documentation/xps_uartlite.pdf
•http://www.xilinx.com/support/documentation/ip_documentation/xps_uart16550.pdf
7. IIC Bus
The SP601 IIC bus hosts four items:
•FPGA U1 IIC interface
•2-pin IIC external access header
•8-Kb NV Memory
•VITA 57.1 FMC Connector J1
The SP601 IIC bus topology is shown in Figure 1-13.
The IIC Bus on the SP601 provides access to a 2-pin header, the onboard 8-Kb EEPROM,
and the VITA 57.1 FMC interface. The user must ensure there are no IIC address conflicts
with the onboard EEPROM address when attaching additional IIC devices via FMC or the
IIC 2-pin header. Note that FMC Mezzanine cards are designed with 2-Kb IIC EEPROMs
and will not conflict with the Carrier Card (SP601) 8-Kb EEPROM address range. This is
because 2-Kb EEPROMs reside below the 8-Kb EEPROM space. See the VITA 57.1
specification along with any IIC 2-Kbit EEPROM data sheet for more details.
X-Ref Target - Figure 1-13
Figure 1-13: IIC Bus Topology
FPGA IIC
INTERFACE
U1
IIC_SDA_MAIN
IIC_SCL_MAIN
2
C30 C31
1
J16
J1
IIC EXTERNAL
ACCESS
CONNECTOR
VITA 57.1
FMC-LPC
U7
ST MICRO
M24 C08-WDW6TP
UG518_13_070809
Address range
54-56
0b1010100-
0b1010110
FMC-LPC
GA0=1
GA1=0

SP601 Hardware User Guide www.xilinx.com 27
UG518 (v1.1) August 19, 2009
Detailed Description
8-Kb NV Memory
The SP601 hosts a 8-Kb ST Microelectronics M24C08-WDW6TP IIC parameter storage
memory device (U7). The IIC address of U7 is 0b1010100, and U7 is not write protected
(WP pin 7 is tied to GND).
References
See the ST Micro M24C08-WDW6TP data sheet for more information at
http://www.st.com/stonline/products/literature/ds/5067/m24c08-w.pdf.
In addition, see the Xilinx XPS IIC Bus Interface specification at
http://www.xilinx.com/support/documentation/ip_documentation/xps_iic.pdf.
Also, see “9. VITA 57.1 FMC-LPC Connector,” page 28.
8. Clock Generation
There are three clock sources available on the SP601.
Oscillator (Differential)
The SP601 has one 2.5V LVDS differential 200 MHz oscillator (U5) soldered onto the board
and wired to an FPGA global clock input.
•Crystal oscillator: Epson EG2121CA
•PPM frequency jitter: 50 ppm
References
For more details, see the Epson data sheet at
http://www.epsontoyocom.co.jp/english/product/OSC/set04/eg2121ca/index.html.
Table 1-12: IIC Memory Connections
FPGA U1 Pin
Number Schematic Netname
SPI Memory U7
Pin Number Pin
Not Applicable Tied to GND 1 A0
Not Applicable Tied to GND 2 A1
Not Applicable Pulled up (0 ohm) to VCC3V3 3 A2
N10 IIC_SDA_MAIN 5 SDA
P11 IIC_SCL_MAIN 6 SCL
Not Applicable Tied to GND 7 WP
X-Ref Target - Figure 1-14
NET "IIC_SCL_MAIN" LOC = "P11";
NET "IIC_SDA_MAIN" LOC = "N10";
Figure 1-14: UCF Location Constraints for IIC Connections
X-Ref Target - Figure 1-15
NET "SYSCLK_N" LOC = "K16";
NET "SYSCLK_P" LOC = "K15";
Figure 1-15: UCF Location Constraints for Oscillator Connections

28 www.xilinx.com SP601 Hardware User Guide
UG518 (v1.1) August 19, 2009
Chapter 1: SP601 Evaluation Board
Oscillator Socket (Single-Ended, 2.5V or 3.3V)
One populated single-ended clock socket (X2) is provided for user applications. The option
of 3.3V or 2.5V power may be selected via a 0 ohm resistor selection. The SP601 board is
shipped with a 27MHz 2.5V oscillator installed.
SMA Connectors (Differential)
A high-precision clock signal can be provided to the FPGA using differential clock signals
through the onboard 50-ohm SMA connectors J7(P)/J8(N).
9. VITA 57.1 FMC-LPC Connector
The VITA 57.1 FMC expansion connector (J1) on the SP601 implements the VITA 57.1.1 LPC
format of the VITA 57.1 FMC standard specification. The VITA 57.1 FMC-LPC connector
provides 68 single-ended (34 differential) user-defined signals (Table 1-13). The VITA 57.1
FMC standard calls for two connector densities: a High Pin Count (HPC) and a Low Pin
Count (LPC) implementation. A common 10 x 40 position (400 pin locations) connector
form factor is used for both versions. The HPC version has 400 pins present, the LPC
version, 160 pins. The Samtec connector system is rated for signaling speeds up to 9 GHz
(18 Gb/s) based on a -3dB insertion loss point within a two-level signaling environment.
Refer to the Samtec website for data sheets and characterization information for the RoHS-
compliant VITA 57.1 FMC-LPC connector (ASP-134603-01) and its mate.
Note that the SP601 board FMC-LPC connector J1 VADJ voltage is FIXED at 2.5V (non-
adjustable). This rail cannot be turned off. The SP601 VITA 57.1 FMC interface is
compatible with 2.5V Mezzanine Cards capable of supporting 2.5V VADJ.
The SP601 supports all FMC LA Bus connections available on the FMC LPC connector,
(LA[00:33]) along with all available FMC M2C clock pairs (CLK0_M2C_P/N and
CLK1_M2C_P/N). The SP601 does not support the FMC DP Bus connections since the
SP601 does not support any Gigabit Transceivers on the FMC DP Bus. Therefore,
DP0_C2M_P/N, DP0_M2C_P/N and GBTCLK0_M2C_P/N are not supported by the
SP601 FMC interface.
For more details about FMC, see the VITA57.1 specification available at
http://www.vita.com/fmc.html.
X-Ref Target - Figure 1-16
NET "USER_CLOCK" LOC = "V10";
Figure 1-16: UCF Location Constraints for Oscillator Socket Connections
X-Ref Target - Figure 1-17
NET "SMACLK_N" LOC = "H18";
NET "SMACLK_P" LOC = "H17";
Figure 1-17: UCF Location Constraints for SMA Connectors Connections

SP601 Hardware User Guide www.xilinx.com 29
UG518 (v1.1) August 19, 2009
Detailed Description
Table 1-13: LPC Pinout
KJ H G FE D C BA
1NC NC VREF_A_M2C GND NC NC PG_C2M GND NC NC
2NC NC PRSNT_M2C_L CLK1_M2C_P NC NC GND DP0_C2M_P NC NC
3NC NC GND CLK1_M2C_N NC NC GND DP0_C2M_N NC NC
4NC NC CLK0_M2C_P GND NC NC GBTCLK0_M2C_P GND NC NC
5NC NC CLK0_M2C_N GND NC NC GBTCLK0_M2C_N GND NC NC
6NC NC GND LA00_P_CC NC NC GND DP0_M2C_P NC NC
7NC NC LA02_P LA00_N_CC NC NC GND DP0_M2C_N NC NC
8NC NC LA02_N GND NC NC LA01_P_CC GND NC NC
9NC NC GND LA03_P NC NC LA01_N_CC GND NC NC
10 NC NC LA04_P LA03_N NC NC GND LA06_P NC NC
11 NC NC LA04_N GND NC NC LA05_P LA06_N NC NC
12 NC NC GND LA08_P NC NC LA05_N GND NC NC
13 NC NC LA07_P LA08_N NC NC GND GND NC NC
14 NC NC LA07_N GND NC NC LA09_P LA10_P NC NC
15 NC NC GND LA12_P NC NC LA09_N LA10_N NC NC
16 NC NC LA11_P LA12_N NC NC GND GND NC NC
17 NC NC LA11_N GND NC NC LA13_P GND NC NC
18 NC NC GND LA16_P NC NC LA13_N LA14_P NC NC
19 NC NC LA15_P LA16_N NC NC GND LA14_N NC NC
20 NC NC LA15_N GND NC NC LA17_P_CC GND NC NC
21 NC NC GND LA20_P NC NC LA17_N_CC GND NC NC
22 NC NC LA19_P LA20_N NC NC GND LA18_P_CC NC NC
23 NC NC LA19_N GND NC NC LA23_P LA18_N_CC NC NC
24 NC NC GND LA22_P NC NC LA23_N GND NC NC
25 NC NC LA21_P LA22_N NC NC GND GND NC NC
26 NC NC LA21_N GND NC NC LA26_P LA27_P NC NC
27 NC NC GND LA25_P NC NC LA26_N LA27_N NC NC
28 NC NC LA24_P LA25_N NC NC GND GND NC NC
29 NC NC LA24_N GND NC NC TCK GND NC NC
30 NC NC GND LA29_P NC NC TDI SCL NC NC
31 NC NC LA28_P LA29_N NC NC TDO SDA NC NC
32 NC NC LA28_N GND NC NC 3P3VAUX GND NC NC
33 NC NC GND LA31_P NC NC TMS GND NC NC

30 www.xilinx.com SP601 Hardware User Guide
UG518 (v1.1) August 19, 2009
Chapter 1: SP601 Evaluation Board
34 NC NC LA30_P LA31_N NC NC TRST_L GA0 NC NC
35 NC NC LA30_N GND NC NC GA1 12P0V NC NC
36 NC NC GND LA33_P NC NC 3P3V GND NC NC
37 NC NC LA32_P LA33_N NC NC GND 12P0V NC NC
38 NC NC LA32_N GND NC NC 3P3V GND NC NC
39 NC NC GND VADJ NC NC GND 3P3V NC NC
40 NC NC VAD J GND NC NC 3P3V GND NC NC
Table 1-13: LPC Pinout (Cont’d)
KJ H G FE D C BA

SP601 Hardware User Guide www.xilinx.com 31
UG518 (v1.1) August 19, 2009
Detailed Description
X-Ref Target - Figure 1-18
NET "FMC_CLK0_M2C_N" LOC = "A10";
NET "FMC_CLK0_M2C_P" LOC = "C10";
NET "FMC_CLK1_M2C_N" LOC = "V9";
NET "FMC_CLK1_M2C_P" LOC = "T9";
NET "FMC_LA00_CC_N" LOC = "C9";
NET "FMC_LA00_CC_P" LOC = "D9";
NET "FMC_LA01_CC_N" LOC = "C11";
NET "FMC_LA01_CC_P" LOC = "D11";
NET "FMC_LA02_N" LOC = "A15";
NET "FMC_LA02_P" LOC = "C15";
NET "FMC_LA03_N" LOC = "A13";
NET "FMC_LA03_P" LOC = "C13";
NET "FMC_LA04_N" LOC = "A16";
NET "FMC_LA04_P" LOC = "B16";
NET "FMC_LA05_N" LOC = "A14";
NET "FMC_LA05_P" LOC = "B14";
NET "FMC_LA06_N" LOC = "C12";
NET "FMC_LA06_P" LOC = "D12";
NET "FMC_LA07_N" LOC = "E8";
NET "FMC_LA07_P" LOC = "E7";
NET "FMC_LA08_N" LOC = "E11";
NET "FMC_LA08_P" LOC = "F11";
NET "FMC_LA09_N" LOC = "F10";
NET "FMC_LA09_P" LOC = "G11";
NET "FMC_LA10_N" LOC = "C8";
NET "FMC_LA10_P" LOC = "D8";
NET "FMC_LA11_N" LOC = "A12";
NET "FMC_LA11_P" LOC = "B12";
NET "FMC_LA12_N" LOC = "C6";
NET "FMC_LA12_P" LOC = "D6";
NET "FMC_LA13_N" LOC = "A11";
NET "FMC_LA13_P" LOC = "B11";
NET "FMC_LA14_N" LOC = "A2";
NET "FMC_LA14_P" LOC = "B2";
NET "FMC_LA15_N" LOC = "F9";
NET "FMC_LA15_P" LOC = "G9";
NET "FMC_LA16_N" LOC = "A7";
NET "FMC_LA16_P" LOC = "C7";
NET "FMC_LA17_CC_N" LOC = "T8";
NET "FMC_LA17_CC_P" LOC = "R8";
NET "FMC_LA18_CC_N" LOC = "T10";
NET "FMC_LA18_CC_P" LOC = "R10";
NET "FMC_LA19_N" LOC = "P7";
NET "FMC_LA19_P" LOC = "N6";
NET "FMC_LA20_N" LOC = "P8";
NET "FMC_LA20_P" LOC = "N7";
NET "FMC_LA21_N" LOC = "V4";
NET "FMC_LA21_P" LOC = "T4";
NET "FMC_LA22_N" LOC = "T7";
NET "FMC_LA22_P" LOC = "R7";
NET "FMC_LA23_N" LOC = "P6";
NET "FMC_LA23_P" LOC = "N5";
NET "FMC_LA24_N" LOC = "V8";
NET "FMC_LA24_P" LOC = "U8";
NET "FMC_LA25_N" LOC = "N11";
NET "FMC_LA25_P" LOC = "M11";
NET "FMC_LA26_N" LOC = "V7";
NET "FMC_LA26_P" LOC = "U7";
NET "FMC_LA27_N" LOC = "T11";
NET "FMC_LA27_P" LOC = "R11";
NET "FMC_LA28_N" LOC = "V11";
NET "FMC_LA28_P" LOC = "U11";
NET "FMC_LA29_N" LOC = "N8";
NET "FMC_LA29_P" LOC = "M8";
NET "FMC_LA30_N" LOC = "V12";
NET "FMC_LA30_P" LOC = "T12";
NET "FMC_LA31_N" LOC = "V6";
NET "FMC_LA31_P" LOC = "T6";
NET "FMC_LA32_N" LOC = "V15";
NET "FMC_LA32_P" LOC = "U15";
NET "FMC_LA33_N" LOC = "N9";
NET "FMC_LA33_P" LOC = "M10";
NET "FMC_PRSNT_M2C_L" LOC = "U13";
NET "FMC_PWR_GOOD_FLASH_RST_B" LOC = "B3";
Figure 1-18: UCF Location Constraints for VITA 57.1 FMC-LPC Connections

32 www.xilinx.com SP601 Hardware User Guide
UG518 (v1.1) August 19, 2009
Chapter 1: SP601 Evaluation Board
10. Status LEDs
Table 1-14 defines the status LEDs.
Table 1-14: Status LEDs
Reference
Designator Signal Name Color Label Description
DS1 FMC_PWR_GOOD_
FLASH_RST_B Green PWR
GOOD
Indicates power available for
VITA 57.1 FMC expansion
connector.
DS2 PHY_LED_LINK10 Green 10
DS3 PHY_LED_LINK100 Green 100
DS4 PHY_LED_LINK100
0Green 1000
DS5 PHY_LED_DUPLEX Green DUP
DS6 PHY_LED_RX Green RX
DS7 PHY_LED_TX Green TX
DS8 FPGA_AWAKE Green AWAKE
DS9
FPGA_DONE Green DONE
Illuminates to indicate the
status of the DONE pin when
the FPGA is successfully
configured.
DS10
FPGA_INIT Red INIT
Illuminates after power-up to
indicate that the FPGA has
successfully powered up and
completed its internal power-
on process.
DS15 VCC5 Green Illuminates when 5V supply is
applied.
DS16 LED_GRN,
LED_RED
Green/
Red STATUS USB to JTAG logic.
DS17 LTC_PWR_GOOD Green Illuminates to indicate that the
board power is good.

SP601 Hardware User Guide www.xilinx.com 33
UG518 (v1.1) August 19, 2009
Detailed Description
11. FPGA Awake LED and Suspend Jumper
The suspend mode jumper permits the FPGA to enter an inactive, "suspend" mode. The
FPGA Awake LED DS8 will go out when the FPGA enters this mode.
See the Spartan-6 FPGA Configuration Guide for more information at
http://www.xilinx.com/support/documentation/user_guides/ug380.pdf.
X-Ref Target - Figure 1-19
Figure 1-19: FPGA Awake LED and Suspend Jumper
FPGA AWAKE
R88
27.4
1%
1/16W
1
2
LED-GRN-SMT
2
DS8
1
R18
4.7K
5%
1/16W
1
2
J14 Suspend Jumper
OFF = AWAKE (default)
ON = SUSPEND
FPGA SUSPEND
H-1X2
J14
1
2
VCC2V5
UG518_19_070809
Table 1-15: FPGA Awake/Suspend Mode Jumper Connections
FPGA U1 Pin Schematic Netname Suspend Mode I/O
P15 FPGA_AWAKE Awake LED DS8.2
R16 FPGA_SUSPEND Suspend J14.2
X-Ref Target - Figure 1-20
NET "FPGA_AWAKE" LOC = "P15";
NET "FPGA_SUSPEND" LOC = "R16";
Figure 1-20: UCF Location Constraints for FPGA Awake/Suspend Mode Jumper

34 www.xilinx.com SP601 Hardware User Guide
UG518 (v1.1) August 19, 2009
Chapter 1: SP601 Evaluation Board
12. FPGA INIT and DONE LEDs
The typical Xilinx FPGA power up and configuration status LEDs are present on the
SP601. The INIT LED DS10 comes on after the FPGA powers up and completes its internal
power-on process. The DONE LED DS9 comes on after the FPGA programming bitstream
has been downloaded and the FPGA successfully configured.
X-Ref Target - Figure 1-21
Figure 1-21: FPGA INIT and DONE LEDs
INIT_B = 0, LED: ON
INIT_B = 1, LED: OFF
FPGA INIT B
FPGA DONE
VCC2V5
VCC2V5
VCC2V5
R23
4.7K
5%
1/16W
R90
27.4
1%
1/16W
R89
27.4
1%
1/16W
R113
332
1%
1/16W
1
2
1
2
1
2
1
2
LED-RED-SMT
LED-GRN-SMT
12
2
DS9
DS10
1
UG518_21_070809
Table 1-16: FPGA INIT and DONE LED Connections
FPGA U1 Pin Schematic Netname Controlled LED
U3 FPGA_INIT_B DS10 INIT
V17 FPGA_DONE DS9 DONE
X-Ref Target - Figure 1-22
NET "FPGA_INIT_B" LOC = "U3";
NET "FPGA_DONE" LOC = "V17";
Figure 1-22: UCF Location Constraints for FPGA INIT and DONE

SP601 Hardware User Guide www.xilinx.com 35
UG518 (v1.1) August 19, 2009
Detailed Description
13. User I/O
The SP601 provides the following user and general purpose I/O capabilities:
•User LEDs
•User DIP switch
•Pushbutton switches
•CPU Reset pushbutton switch
•GPIO male pin header
Note: All GPIO location constraints are collected in one partial UCF in Figure 1-27.
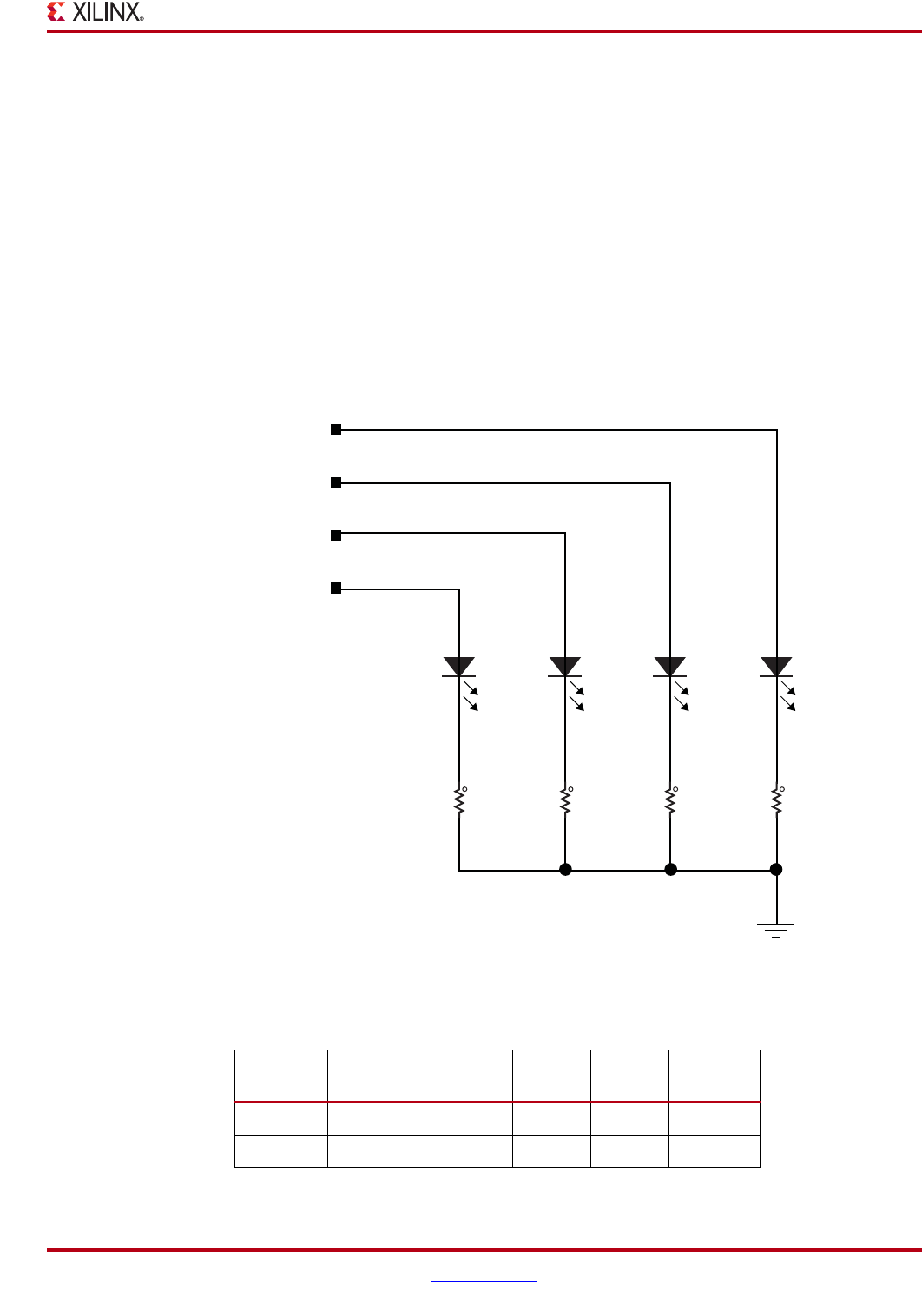
User LEDs
The SP601 provides four active high, green LEDs, as described in Figure 1-23 and
Table 1-17.
X-Ref Target - Figure 1-23
Figure 1-23: User LEDs
Table 1-17: User LEDs
Reference
Designator Signal Name Color Label FPGA Pin
DS11 GPIO_LED_0 Green E13
DS12 GPIO_LED_1 Green C14
R94
27.4
1%
1/16W
1
2
LED-GRN-SMT
2
DS14
1
UG518_23_070809
R93
27.4
1%
1/16W
1
2
LED-GRN-SMT
2
DS13
1
R92
27.4
1%
1/16W
1
2
LED-GRN-SMT
2
DS12
1
R91
27.4
1%
1/16W
1
2
LED-GRN-SMT
2
DS11
1
GPIO LED 3
GPIO LED 2
GPIO LED 1
GPIO LED 0

36 www.xilinx.com SP601 Hardware User Guide
UG518 (v1.1) August 19, 2009
Chapter 1: SP601 Evaluation Board
User DIP switch
The SP601 includes an active high four pole DIP switch, as described in Figure 1-24 and
Table 1-18.
DS13 GPIO_LED_2 Green C4
DS14 GPIO_LED_3 Green A4
Table 1-17: User LEDs (Cont’d)
Reference
Designator Signal Name Color Label FPGA Pin
X-Ref Target - Figure 1-24
Figure 1-24: User DIP Switch
UG518_24_070809
R22
4.7K
5%
1/16W
R21
4.7K
5%
1/16W
R20
4.7K
5%
1/16W
R19
4.7K
5%
1/16W
1
2
1
2
1
2
1
2
GPIO_SWITCH_0
GPIO_SWITCH_1
GPIO_SWITCH_2
GPIO_SWITCH_3
VCC2V5
18
27
36
45
SW8
SDMX-4-X
Table 1-18: User DIP Switch Connections
FPGA U1 Pin Schematic Netname SW8 Pin Number
D14 GPIO_SWITCH_0 1
E12 GPIO_SWITCH_1 2
F12 GPIO_SWITCH_2 3
V13 GPIO_SWITCH_3 4

SP601 Hardware User Guide www.xilinx.com 37
UG518 (v1.1) August 19, 2009
Detailed Description
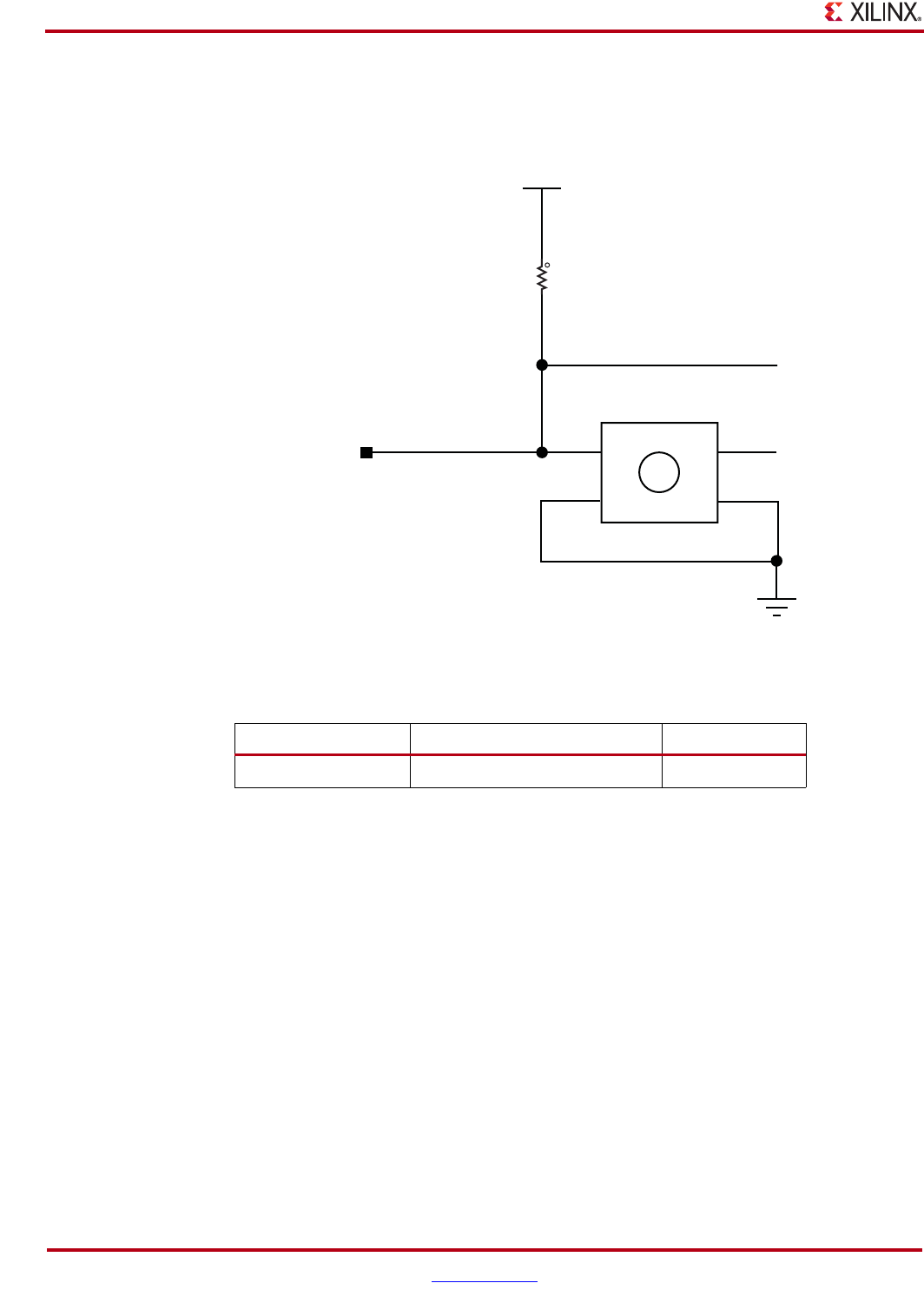
User Pushbutton Switches
The SP601 provides five active high pushbutton switches: SW6, SW4, SW5, SW7 and SW9.
The five pushbuttons all have the same topology as the sample shown in Figure 1-25. Four
pushbuttons are assigned as GPIO, and the fifth is assigned as a CPU_RESET. Figure 1-25
and Table 1-19 describe the pushbutton switches.
X-Ref Target - Figure 1-25
Figure 1-25: User Pushbutton Switch (Typical)
Table 1-19: Pushbutton Switch Connections
FPGA U1 Pin Schematic Netname Switch Pin
P4 GPIO_BUTTON_0 SW6.2
F6 GPIO_BUTTON_1 SW4.2
E4 GPIO_BUTTON_2 SW5.2
F5 GPIO_BUTTON_3 SW7.2
N4 CPU_RESET SW9.2
VCC1V8
CPU_RESET
Pushbutton
1
1
2
4
2
SW9
R188
4.7K
5%
1/16W
3
P1
P2 P3
P4
UG518_25_070809

38 www.xilinx.com SP601 Hardware User Guide
UG518 (v1.1) August 19, 2009
Chapter 1: SP601 Evaluation Board
GPIO Male Pin Header
The SP601 provides a 2X6 GPIO male pin header supporting 3.3V power, GND and eight
I/Os. Figure 1-26 and Table 1-20 describe the J13 GPIO Male Pin Header.
X-Ref Target - Figure 1-26
Figure 1-26: GPIO Male Pin Header Topology
12
34
56
78
910
11 12
J13
VCC3V3
GPIO HDR4
GPIO HDR0
GPIO HDR1
GPIO HDR2
GPIO HDR3
GPIO HDR5
GPIO HDR6
GPIO HDR7
R100 R101
R102 R103
200 200
200 200
5% 5%
5% 5%
1/16W 1/16W
1/16W 1/16W
1
2
1
2
1
2
1
2
R99
1
1
2
2
22
11
200
5%
1/16W
R98
200
5%
1/16W
R97
200
5%
1/16W
R96
200
5%
1/16W
UG518_24_070809
Table 1-20: GPIO Header Pins
FPGA U1 Pin Signal Name J13 Pin
N17 GPIO_HDR0 1
M18 GPIO_HDR1 3
A3 GPIO_HDR2 5
L15 GPIO_HDR3 7
F15 GPIO_HDR4 2
B4 GPIO_HDR5 4
F13 GPIO_HDR6 6
P12 GPIO_HDR7 8

SP601 Hardware User Guide www.xilinx.com 39
UG518 (v1.1) August 19, 2009
Detailed Description
X-Ref Target - Figure 1-27
NET "GPIO_LED_0" LOC = "E13";
NET "GPIO_LED_1" LOC = "C14";
NET "GPIO_LED_2" LOC = "C4";
NET "GPIO_LED_3" LOC = "A4";
NET "GPIO_SWITCH_0" LOC = "D14";
NET "GPIO_SWITCH_1" LOC = "E12";
NET "GPIO_SWITCH_2" LOC = "F12";
NET "GPIO_SWITCH_3" LOC = "V13";
NET "GPIO_BUTTON0" LOC = "P4";
NET "GPIO_BUTTON1" LOC = "F6";
NET "GPIO_BUTTON2" LOC = "E4";
NET "GPIO_BUTTON3" LOC = "F5";
NET "CPU_RESET" LOC = "N4";
NET "GPIO_HDR0" LOC = "N17";
NET "GPIO_HDR1" LOC = "M18";
NET "GPIO_HDR2" LOC = "A3";
NET "GPIO_HDR3" LOC = "L15";
NET "GPIO_HDR4" LOC = "F15";
NET "GPIO_HDR5" LOC = "B4";
NET "GPIO_HDR6" LOC = "F13";
NET "GPIO_HDR7" LOC = "P12";
Figure 1-27: UCF Location Constraints for User and General-Purpose I/O

40 www.xilinx.com SP601 Hardware User Guide
UG518 (v1.1) August 19, 2009
Chapter 1: SP601 Evaluation Board
14. FPGA_PROG_B Pushbutton Switch
The SP601 provides one dedicated, active low FPGA_PROG_B pushbutton switch, as
shown in Figure 1-28.
Power Management
AC Adapter and 5V Input Power Jack/Switch
The SP601 is powered from a 5V source that is connected through a 2.1mm x 5.5mm type
plug (center positive). SP601 power can be turned on or off through a board mounted slide
switch. When the switch is in the on position, a green LED (DS15) is illuminated.
Onboard Power Supplies
The diagram in Figure 1-30 shows the power supply architecture and maximum current
handling on each supply. The typical operating currents are significantly below the
maximum capable. The board is normally shipped with a 15W power supply, which
should be sufficient for most applications.
X-Ref Target - Figure 1-28
Figure 1-28: FPGA_PROG_B Pushbutton Switch Topology
Table 1-21: FPGA_PROG_B Pushbutton Switch Connections
FPGA U1 Pin Schematic Netname SW3 Pin
V2 FPGA_PROG_B 1
X-Ref Target - Figure 1-29
NET "FPGA_PROG_B" LOC = "V2";
Figure 1-29: UCF Location Constraints for BPI Flash Connections
VCC2V5
FPGA PROG B
Pushbutton
R24
4.7K
5%
1/16W
1
2
1P1
P2
P4
P3
2
4
3
SW3
UG518_28_070809

SP601 Hardware User Guide www.xilinx.com 41
UG518 (v1.1) August 19, 2009
Power Management
The SP601 uses power solutions from LTC. An estimate of the current draw on the various
power supply rails is shown in Table 1-22.
X-Ref Target - Figure 1-30
Figure 1-30: Power Supply
5V
PWR
Jack
Dual Switcher LTM4616
3. 3V@8A max
2. 5V@8A max
Dual Switcher LTM4616
1. 2V@8A max
1. 8V@8A max
Linear Regulator LT1763
Monolithic Regulator
0.9V@3A max
Buck-Boost Regulator LT1731
12V@1A max
3. 0V@500mA max
UG518_30 _070809
Table 1-22: Estimated Current Draw
Rail (V) Estimated Current (A)
FMC LX16
Int/Aux
LX16
VCCO
DDR2 BPI/SPI
Flash
USB
CP2103
Clock
Socket
Marvell
EPHY
Estimated
Totals
LTC
µModule Comments
12 1.0 1.0 LT1731 12V, 3A
3.3 3.0 2.0 0.3 0.1 0.1 5.5 (1/2)
LTM4616 3.3V, 8A
2.5 0.1 1.0 1.1 (1/2)
LTM4616 2.5V, 8A
1.8 1.0 1.3 (1/2)
LTM4616 1.8V, 8A
1.2 3.0 2.0 5.0 (1/2)
LTM4616 1.2V, 8A
VTT 0.9 1.0 1.0 LTC3413 0.9V, 1.0A

42 www.xilinx.com SP601 Hardware User Guide
UG518 (v1.1) August 19, 2009
Chapter 1: SP601 Evaluation Board
Configuration Options
The FPGA on the SP601 Evaluation Board can be configured by the following methods:
•“3. SPI x4 Flash,” page 18
•“4. Linear Flash BPI,” page 20
•“JTAG Configuration,” page 42
For more information, refer to the Spartan-6 FPGA Configuration User Guide. [Ref 2]
JTAG Configuration
JTAG configuration is provided through onboard USB-to-JTAG configuration logic where
a computer host accesses the SP601 JTAG chain through a Type-A (computer host side) to
Type-Mini-B (SP601 side) USB cable.
The JTAG chain of the board is illustrated in Figure 1-31. JTAG configuration is allowable
at any time under any mode pin setting. JTAG initiated configuration takes priority over
the mode pin settings.
FMC bypass jumper J4 must be connected between pins 1-2 for JTAG access to the FPGA
on the basic SP601 board, as shown in Figure 1-31. When the VITA 57.1 FMC expansion
connector is populated with an expansion module that has a JTAG chain, then jumper J4
must be set to connect pins 2-3 in order to include the FMC expansion module's JTAG
chain in the main SP601 JTAG chain.
Table 1-23: Mode Pin Settings (M2 = 0)
Mode Pins (M1, M0) Configuration Mode
00 Master Byte Peripheral Interface (BPI)
01 Master SPI x1, x2, or x4
10 Not implemented on SP601
11 Not implemented on SP601
X-Ref Target - Figure 1-31
Figure 1-31: JTAG Chain
FMC LPC Expansion
TDI
TDI
TDO
TDO
J1
U1
J10
J4
FPGA
USB Mini-B
Connector
UG518_31_070809
*Default jumper setting excludes FMC.
To include FMC, jumper pins 2-3.
1

SP601 Hardware User Guide www.xilinx.com 43
UG518 (v1.1) August 19, 2009
Configuration Options
The JTAG chain can be used to program the FPGA and access the FPGA for hardware and
software debug.
The JTAG connector (USB Mini-B J10) allows a host computer to download bitstreams to
the FPGA using the iMPACT software tool, and also allows debug tools such as the
ChipScope™ Pro Analyzer tool or a software debugger to access the FPGA.
The iMPACT software tool can also program the SPI x4 flash or the BPI flash via the USB
J10 connection. iMPACT can download a temporary design to the FPGA through the
JTAG. This provides a connection within the FPGA from the FPGA's JTAG port to the
FPGA's SPI or BPI interface. Through the connection made by the temporary design in the
FPGA, iMPACT can indirectly program the SPI flash or BPI flash from the JTAG USB J10
connector.
X-Ref Target - Figure 1-32
Figure 1-32: VITA 57.1 FMC JTAG Bypass Jumper
UG518_32_081909
J4
1
FPGA_TD0
Bypass FMC LPC J1 = Jumper 1-2
Include FMC LPC J1 = Jumper 2-3
H - 1x3
2
JTAG_TD0
3
FMC_TD0

SP601 Hardware User Guide www.xilinx.com 45
UG518 (v1.1) August 19, 2009
Appendix A
References
This section provides references to documentation supporting Spartan-6 FPGAs, tools,
and IP. For additional information, see
www.xilinx.com/support/documentation/index.htm.
Documents supporting the SP601 Evaluation Board:
1. UG138, LogiCORE™ IP Tri-Mode Ethernet MAC v4.2 User Guide
2. UG380, Spartan-6 FPGA Configuration User Guide
3. UG381, Spartan-6 FPGA SelectIO Resources User Guide
4. UG388, Spartan-6 FPGA Memory Controller User Guide
5. DS614, Clock Generator (v3.01a) Data Sheet
6. DS643, Multi-Port Memory Controller (MPMC) (v5.02a) Data Sheet

SP601 Hardware User Guide www.xilinx.com 47
UG518 (v1.1) August 19, 2009
Appendix B
Default Jumper and Switch Settings
Table B-1 shows the default jumper and switch settings for the SP601.
Tab le B -1 : Default Jumper and Switch Settings
REFDES Type/Function Default
SW1 SLIDE, POWER ON-OFF OFF
SW2 DIP, 2-POLE, MODE
1M0 ON (1)
2 M1 OFF (0)
SW8 DIP, 4-POLE, GPIO
1OFF
2OFF
3OFF
4OFF
J4 HDR_1X3, JTAG BYPASS JUMP 1-2 (EXCLUDE FMC)
J14 HDR_1X2, SUSPEND OPEN (0 = AWAKE)
J15 HDR_1X2, SPI SELECT ON (U17 SPI MEM SELECTED)

SP601 Hardware User Guide www.xilinx.com 49
UG518 (v1.1) August 19, 2009
Appendix C
VITA 57.1 FMC Connections
Table C-1 shows the VITA 57.1 FMC LPC connections.
Table C-1: VITA 57.1 FMC LPC Connections
J1 FMC
LPC Pin Schematic Netname U1 FPGA
Pin
J1 FMC
LPC Pin Schematic Netname U1 FPGA
Pin
C10 FMC_LA06_P D12 D1 FMC_PWR_GOOD_FLASH_RST_B B3
C11 FMC_LA06_N C12 D8 FMC_LA01_CC_P D11
C14 FMC_LA10_P D8 D9 FMC_LA01_CC_N C11
C15 FMC_LA10_N C8 D11 FMC_LA05_P B14
C18 FMC_LA14_P B2 D12 FMC_LA05_N A14
C19 FMC_LA14_N A2 D14 FMC_LA09_P G11
C22 FMC_LA18_CC_P R10 D15 FMC_LA09_N F10
C23 FMC_LA18_CC_N T10 D17 FMC_LA13_P B11
C26 FMC_LA27_P R11 D18 FMC_LA13_N A11
C27 FMC_LA27_N T11 D20 FMC_LA17_CC_P R8
C30 IIC_SCL_MAIN P11 D21 FMC_LA17_CC_N T8
C31 IIC_SDA_MAIN N10 D23 FMC_LA23_P N5
D24 FMC_LA23_N P6
D26 FMC_LA26_P U7
D27 FMC_LA26_N V7
G2 FMC_CLK1_M2C_P T9 H2 FMC_PRSNT_M2C_L U13
G3 FMC_CLK1_M2C_N V9 H4 FMC_CLK0_M2C_P C10
G6 FMC_LA00_CC_P D9 H5 FMC_CLK0_M2C_N A10
G7 FMC_LA00_CC_N C9 H7 FMC_LA02_P C15
G9 FMC_LA03_P C13 H8 FMC_LA02_N A15
G10 FMC_LA03_N A13 H10 FMC_LA04_P B16
G12 FMC_LA08_P F11 H11 FMC_LA04_N A16

50 www.xilinx.com SP601 Hardware User Guide
UG518 (v1.1) August 19, 2009
Appendix C: VITA 57.1 FMC Connections
G13 FMC_LA08_N E11 H13 FMC_LA07_P E7
G15 FMC_LA12_P D6 H14 FMC_LA07_N E8
G16 FMC_LA12_N C6 H16 FMC_LA11_P B12
G18 FMC_LA16_P C7 H17 FMC_LA11_N A12
G19 FMC_LA16_N A7 H19 FMC_LA15_P G9
G21 FMC_LA20_P N7 H20 FMC_LA15_N F9
G22 FMC_LA20_N P8 H22 FMC_LA19_P N6
G24 FMC_LA22_P R7 H23 FMC_LA19_N P7
G25 FMC_LA22_N T7 H25 FMC_LA21_P T4
G27 FMC_LA25_P M11 H26 FMC_LA21_N V4
G28 FMC_LA25_N N11 H28 FMC_LA24_P U8
G30 FMC_LA29_P M8 H29 FMC_LA24_N V8
G31 FMC_LA29_N N8 H31 FMC_LA28_P U11
G33 FMC_LA31_P T6 H32 FMC_LA28_N V11
G34 FMC_LA31_N V6 H34 FMC_LA30_P T12
G36 FMC_LA33_P M10 H35 FMC_LA30_N V12
G37 FMC_LA33_N N9 H37 FMC_LA32_P U15
H38 FMC_LA32_N V15
Table C-1: VITA 57.1 FMC LPC Connections (Cont’d)
J1 FMC
LPC Pin Schematic Netname U1 FPGA
Pin
J1 FMC
LPC Pin Schematic Netname U1 FPGA
Pin

SP601 Hardware User Guide www.xilinx.com 51
UG518 (v1.1) August 19, 2009
Appendix D
SP601 Master UCF
The UCF template is provided for designs that target the SP601. Net names provided in the
constraints below correlate with net names on the SP601 rev. C schematic. On identifying
the appropriate pins, the net names below should be replaced with net names in the user
RTL. See the Constraints Guide for more information.
NET "CPU_RESET" LOC = "N4";
NET "DDR2_A0" LOC = "J7";
NET "DDR2_A1" LOC = "J6";
NET "DDR2_A2" LOC = "H5";
NET "DDR2_A3" LOC = "L7";
NET "DDR2_A4" LOC = "F3";
NET "DDR2_A5" LOC = "H4";
NET "DDR2_A6" LOC = "H3";
NET "DDR2_A7" LOC = "H6";
NET "DDR2_A8" LOC = "D2";
NET "DDR2_A9" LOC = "D1";
NET "DDR2_A10" LOC = "F4";
NET "DDR2_A11" LOC = "D3";
NET "DDR2_A12" LOC = "G6";
NET "DDR2_BA0" LOC = "F2";
NET "DDR2_BA1" LOC = "F1";
NET "DDR2_BA2" LOC = "E1";
NET "DDR2_CAS_B" LOC = "K5";
NET "DDR2_CKE" LOC = "H7";
NET "DDR2_CLK_N" LOC = "G1";
NET "DDR2_CLK_P" LOC = "G3";
NET "DDR2_DQ0" LOC = "L2";
NET "DDR2_DQ1" LOC = "L1";
NET "DDR2_DQ2" LOC = "K2";
NET "DDR2_DQ3" LOC = "K1";
NET "DDR2_DQ4" LOC = "H2";
NET "DDR2_DQ5" LOC = "H1";
NET "DDR2_DQ6" LOC = "J3";
NET "DDR2_DQ7" LOC = "J1";
NET "DDR2_DQ8" LOC = "M3";
NET "DDR2_DQ9" LOC = "M1";
NET "DDR2_DQ10" LOC = "N2";
NET "DDR2_DQ11" LOC = "N1";
NET "DDR2_DQ12" LOC = "T2";
NET "DDR2_DQ13" LOC = "T1";
NET "DDR2_DQ14" LOC = "U2";
NET "DDR2_DQ15" LOC = "U1";
NET "DDR2_LDM" LOC = "K3";
NET "DDR2_LDQS_N" LOC = "L3";

52 www.xilinx.com SP601 Hardware User Guide
UG518 (v1.1) August 19, 2009
Appendix D: SP601 Master UCF
NET "DDR2_LDQS_P" LOC = "L4";
NET "DDR2_ODT" LOC = "K6";
NET "DDR2_RAS_B" LOC = "L5";
NET "DDR2_UDM" LOC = "K4";
NET "DDR2_UDQS_N" LOC = "P1";
NET "DDR2_UDQS_P" LOC = "P2";
NET "DDR2_WE_B" LOC = "E3";
NET "FLASH_A0" LOC = "K18";
NET "FLASH_A1" LOC = "K17";
NET "FLASH_A2" LOC = "J18";
NET "FLASH_A3" LOC = "J16";
NET "FLASH_A4" LOC = "G18";
NET "FLASH_A5" LOC = "G16";
NET "FLASH_A6" LOC = "H16";
NET "FLASH_A7" LOC = "H15";
NET "FLASH_A8" LOC = "H14";
NET "FLASH_A9" LOC = "H13";
NET "FLASH_A10" LOC = "F18";
NET "FLASH_A11" LOC = "F17";
NET "FLASH_A12" LOC = "K13";
NET "FLASH_A13" LOC = "K12";
NET "FLASH_A14" LOC = "E18";
NET "FLASH_A15" LOC = "E16";
NET "FLASH_A16" LOC = "G13";
NET "FLASH_A17" LOC = "H12";
NET "FLASH_A18" LOC = "D18";
NET "FLASH_A19" LOC = "D17";
NET "FLASH_A20" LOC = "G14";
NET "FLASH_A21" LOC = "F14";
NET "FLASH_A22" LOC = "C18";
NET "FLASH_A23" LOC = "C17";
NET "FLASH_A24" LOC = "F16";
NET "FLASH_CE_B" LOC = "L17";
NET "FLASH_D3" LOC = "U5";
NET "FLASH_D4" LOC = "V5";
NET "FLASH_D5" LOC = "R3";
NET "FLASH_D6" LOC = "T3";
NET "FLASH_D7" LOC = "R5";
NET "FLASH_OE_B" LOC = "L18";
NET "FLASH_WE_B" LOC = "M16";
NET "FMC_CLK0_M2C_N" LOC = "A10";
NET "FMC_CLK0_M2C_P" LOC = "C10";
NET "FMC_CLK1_M2C_N" LOC = "V9";
NET "FMC_CLK1_M2C_P" LOC = "T9";
NET "FMC_LA00_CC_N" LOC = "C9";
NET "FMC_LA00_CC_P" LOC = "D9";
NET "FMC_LA01_CC_N" LOC = "C11";
NET "FMC_LA01_CC_P" LOC = "D11";
NET "FMC_LA02_N" LOC = "A15";
NET "FMC_LA02_P" LOC = "C15";
NET "FMC_LA03_N" LOC = "A13";
NET "FMC_LA03_P" LOC = "C13";
NET "FMC_LA04_N" LOC = "A16";
NET "FMC_LA04_P" LOC = "B16";
NET "FMC_LA05_N" LOC = "A14";
NET "FMC_LA05_P" LOC = "B14";
NET "FMC_LA06_N" LOC = "C12";
NET "FMC_LA06_P" LOC = "D12";
NET "FMC_LA07_N" LOC = "E8";

SP601 Hardware User Guide www.xilinx.com 53
UG518 (v1.1) August 19, 2009
NET "FMC_LA07_P" LOC = "E7";
NET "FMC_LA08_N" LOC = "E11";
NET "FMC_LA08_P" LOC = "F11";
NET "FMC_LA09_N" LOC = "F10";
NET "FMC_LA09_P" LOC = "G11";
NET "FMC_LA10_N" LOC = "C8";
NET "FMC_LA10_P" LOC = "D8";
NET "FMC_LA11_N" LOC = "A12";
NET "FMC_LA11_P" LOC = "B12";
NET "FMC_LA12_N" LOC = "C6";
NET "FMC_LA12_P" LOC = "D6";
NET "FMC_LA13_N" LOC = "A11";
NET "FMC_LA13_P" LOC = "B11";
NET "FMC_LA14_N" LOC = "A2";
NET "FMC_LA14_P" LOC = "B2";
NET "FMC_LA15_N" LOC = "F9";
NET "FMC_LA15_P" LOC = "G9";
NET "FMC_LA16_N" LOC = "A7";
NET "FMC_LA16_P" LOC = "C7";
NET "FMC_LA17_CC_N" LOC = "T8";
NET "FMC_LA17_CC_P" LOC = "R8";
NET "FMC_LA18_CC_N" LOC = "T10";
NET "FMC_LA18_CC_P" LOC = "R10";
NET "FMC_LA19_N" LOC = "P7";
NET "FMC_LA19_P" LOC = "N6";
NET "FMC_LA20_N" LOC = "P8";
NET "FMC_LA20_P" LOC = "N7";
NET "FMC_LA21_N" LOC = "V4";
NET "FMC_LA21_P" LOC = "T4";
NET "FMC_LA22_N" LOC = "T7";
NET "FMC_LA22_P" LOC = "R7";
NET "FMC_LA23_N" LOC = "P6";
NET "FMC_LA23_P" LOC = "N5";
NET "FMC_LA24_N" LOC = "V8";
NET "FMC_LA24_P" LOC = "U8";
NET "FMC_LA25_N" LOC = "N11";
NET "FMC_LA25_P" LOC = "M11";
NET "FMC_LA26_N" LOC = "V7";
NET "FMC_LA26_P" LOC = "U7";
NET "FMC_LA27_N" LOC = "T11";
NET "FMC_LA27_P" LOC = "R11";
NET "FMC_LA28_N" LOC = "V11";
NET "FMC_LA28_P" LOC = "U11";
NET "FMC_LA29_N" LOC = "N8";
NET "FMC_LA29_P" LOC = "M8";
NET "FMC_LA30_N" LOC = "V12";
NET "FMC_LA30_P" LOC = "T12";
NET "FMC_LA31_N" LOC = "V6";
NET "FMC_LA31_P" LOC = "T6";
NET "FMC_LA32_N" LOC = "V15";
NET "FMC_LA32_P" LOC = "U15";
NET "FMC_LA33_N" LOC = "N9";
NET "FMC_LA33_P" LOC = "M10";
NET "FMC_PRSNT_M2C_L" LOC = "U13";
NET "FMC_PWR_GOOD_FLASH_RST_B" LOC = "B3";
NET "FPGA_AWAKE" LOC = "P15";
NET "FPGA_CCLK" LOC = "R15";
NET "FPGA_CMP_CLK" LOC = "U16";
NET "FPGA_CMP_CS_B" LOC = "P13";

54 www.xilinx.com SP601 Hardware User Guide
UG518 (v1.1) August 19, 2009
Appendix D: SP601 Master UCF
NET "FPGA_CMP_MOSI" LOC = "V16";
NET "FPGA_D0_DIN_MISO_MISO1" LOC = "R13";
NET "FPGA_D1_MISO2" LOC = "T14";
NET "FPGA_D2_MISO3" LOC = "V14";
NET "FPGA_DONE" LOC = "V17";
NET "FPGA_HSWAPEN" LOC = "D4";
NET "FPGA_INIT_B" LOC = "U3";
NET "FPGA_M0_CMP_MISO" LOC = "T15";
NET "FPGA_M1" LOC = "N12";
NET "FPGA_MOSI_CSI_B_MISO0" LOC = "T13";
NET "FPGA_ONCHIP_TERM1" LOC = "L6";
NET "FPGA_ONCHIP_TERM2" LOC = "C2";
NET "FPGA_PROG_B" LOC = "V2";
NET "FPGA_SUSPEND" LOC = "R16";
NET "FPGA_TCK_BUF" LOC = "A17";
NET "FPGA_TDI_BUF" LOC = "D15";
NET "FPGA_TDO" LOC = "D16";
NET "FPGA_TMS_BUF" LOC = "B18";
NET "FPGA_VTEMP" LOC = "P3";
NET "GPIO_BUTTON0" LOC = "P4";
NET "GPIO_BUTTON1" LOC = "F6";
NET "GPIO_BUTTON2" LOC = "E4";
NET "GPIO_BUTTON3" LOC = "F5";
NET "GPIO_HDR0" LOC = "N17";
NET "GPIO_HDR1" LOC = "M18";
NET "GPIO_HDR2" LOC = "A3";
NET "GPIO_HDR3" LOC = "L15";
NET "GPIO_HDR4" LOC = "F15";
NET "GPIO_HDR5" LOC = "B4";
NET "GPIO_HDR6" LOC = "F13";
NET "GPIO_HDR7" LOC = "P12";
NET "GPIO_LED_0" LOC = "E13";
NET "GPIO_LED_1" LOC = "C14";
NET "GPIO_LED_2" LOC = "C4";
NET "GPIO_LED_3" LOC = "A4";
NET "GPIO_SWITCH_0" LOC = "D14";
NET "GPIO_SWITCH_1" LOC = "E12";
NET "GPIO_SWITCH_2" LOC = "F12";
NET "GPIO_SWITCH_3" LOC = "V13";
NET "IIC_SCL_MAIN" LOC = "P11";
NET "IIC_SDA_MAIN" LOC = "N10";
NET "PHY_COL" LOC = "L14";
NET "PHY_CRS" LOC = "M13";
NET "PHY_INT" LOC = "J13";
NET "PHY_MDC" LOC = "N14";
NET "PHY_MDIO" LOC = "P16";
NET "PHY_RESET" LOC = "L13";
NET "PHY_RXCLK" LOC = "L16";
NET "PHY_RXCTL_RXDV" LOC = "N18";
NET "PHY_RXD0" LOC = "M14";
NET "PHY_RXD1" LOC = "U18";
NET "PHY_RXD2" LOC = "U17";
NET "PHY_RXD3" LOC = "T18";
NET "PHY_RXD4" LOC = "T17";
NET "PHY_RXD5" LOC = "N16";
NET "PHY_RXD6" LOC = "N15";
NET "PHY_RXD7" LOC = "P18";
NET "PHY_RXER" LOC = "P17";
NET "PHY_TXCLK" LOC = "B9";

SP601 Hardware User Guide www.xilinx.com 55
UG518 (v1.1) August 19, 2009
NET "PHY_TXCTL_TXEN" LOC = "B8";
NET "PHY_TXC_GTXCLK" LOC = "A9";
NET "PHY_TXD0" LOC = "F8";
NET "PHY_TXD1" LOC = "G8";
NET "PHY_TXD2" LOC = "A6";
NET "PHY_TXD3" LOC = "B6";
NET "PHY_TXD4" LOC = "E6";
NET "PHY_TXD5" LOC = "F7";
NET "PHY_TXD6" LOC = "A5";
NET "PHY_TXD7" LOC = "C5";
NET "PHY_TXER" LOC = "A8";
NET "SMACLK_N" LOC = "H18";
NET "SMACLK_P" LOC = "H17";
NET "SPI_CS_B" LOC = "V3";
NET "SYSCLK_N" LOC = "K16";
NET "SYSCLK_P" LOC = "K15";
NET "USB_1_CTS" LOC = "U10";
NET "USB_1_RTS" LOC = "T5";
NET "USB_1_RX" LOC = "L12";
NET "USB_1_TX" LOC = "K14";
NET "USER_CLOCK" LOC = "V10";




