Yamaha Bd A1010 Users Manual
2015-07-15
: Yamaha Bd-A1010-Users-Manual yamaha-bd-a1010-users-manual-772663 yamaha pdf
Open the PDF directly: View PDF
.
Page Count: 332 [warning: Documents this large are best viewed by clicking the View PDF Link!]
- English
- About this manual
- INTRODUCTION
- CONNECTION
- PLAYBACK
- SETTINGS
- ADDITIONAL INFORMATION
- Français
- À propos de ce manuel
- INTRODUCTION
- RACCORDEMENTS
- LECTURE
- PARAMÈTRES
- INFORMATIONS COMPLÉMENTAIRES
- Deutsch
- Über dieses Handbuch
- EINLEITUNG
- ANSCHLÜSSE
- WIEDERGABE
- EINSTELLUNGEN
- ZUSÄTZLICHE INFORMATIONEN
- Svenska
- Om denna handbok
- INTRODUKTION
- ANSLUTNING
- UPPSPELNING
- INSTÄLLNINGAR
- TILLÄGGSINFORMATION
- Italiano
- Informazioni su questo manuale
- INTRODUZIONE
- COLLEGAMENTI
- RIPRODUZIONE
- IMPOSTAZIONI
- INFORMAZIONI AGGIUNTIVE
- Español
- Acerca de este manual
- INTRODUCCIÓN
- CONEXIONES
- REPRODUCCIÓN
- AJUSTES
- INFORMACIÓN ADICIONAL
- Nederlands
- Over deze handleiding
- INLEIDING
- AANSLUITINGEN
- AFSPELEN
- INSTELLINGEN
- AANVULLENDE INFORMATIE
- Information about software

BD-A1010
© 2011 Yamaha Corporation Printed in Malaysia WZ02560-1
BLU-RAY DISC PLAYER
LECTEUR BLU-RAY DISC
BD-A1010
OWNER’S MANUAL
MODE D’EMPLOI
BEDIENUNGSANLEITUNG
BRUKSANVISNING
MANUALE DI ISTRUZIONI
MANUAL DE INSTRUCCIONES
GEBRUIKSAANWIJZING
G
00_BD-A1010_G_cv.fm Page 1 Tuesday, May 24, 2011 9:45 AM

Caution-i En
Important notes for users in the
U.K.
Mains plug
This apparatus is fitted with an approved 13 Amp
plug. To change a fuse in this type of plug proceed
as follows:
1Remove fuse cover and fuse.
2Fix new fuse which should be a BS1362 5 Amp,
A.S.T.
3Refit the fuse cover.
If the fitted plug is not suitable for your jack outlets,
it should be cut off and an appropriate plug fitted in
its place.
If the mains plug contains a fuse, this should have a
value of 5 Amp. If a plug without a fuse is used, the
fuse at the distribution board should not be greater
than 5 Amp.
Note: The severed plug must be disposed to avoid a
possible shock hazard should it be inserted into a 13
Amp jack elsewhere.
How to connect a plug
The wires in the mains lead are coloured with the
following code:
blue = neutral (N), brown = live (L).
• As these colours may not correspond with the
colour markings identifying the terminals in your
plug, proceed as follows:
– Connect the blue wire to the terminal marked N
or coloured black
– Connect the brown wire to the terminal marked
L or coloured red.
– Do not connect either wire to the earth terminal
in the plug, marked E (or e) or coloured green (or
green and yellow).
Before replacing the plug cover, make certain that
the cord grip is clamped over the sheath of the lead -
not simply over the two wires.
Copyright in the U.K.
Recording and playback of material may require
consent. See Copyright Act 1956 and The
Performer’s Protection Acts 1958 to 1972.
VAROITUS
Muiden kuin tässä esitettyjen toimintojen säädön tai
asetusten muutto saattaa altistaa vaaralliselle säteilylle tai
muille vaarallisille toiminnoille.
DK
Advarsel: Usynlig laserstråling ved åbning når
sikkerhedsafbrydere er ude af funktion. Undgå utsættelse
for stråling.
Bemærk: Netafbryderen p er sekundært indkoblet og
ofbryder ikke strømmen fra nettet. Den indbyggede netdel
er derfor tilsluttet til lysnettet så længe netstikket sidder i
stikkontakten.
N
Observer: Nettbryteren p er sekundert innkoplet. Den
innebygdenetdelen er derfor ikke frakoplet nettet så lenge
apparatet er tilsluttet nettkontakten.
S
Klass 1 laseraparat
Varning! Om apparaten används på annat sättþän i denna
bruksanvisning specificerats, kan användaren utsättas för
osynlig laserstrålning, som överskrider gränsen för
laserklass 1.
Observera! Strömbrytaren p är sekundärt kopplad och
inte bryter inte strömmen från nätet. Den inbyggda
nätdelen är därför ansluten till elnätet så länge
stickproppen sitter i vägguttaget.
SF
Luokan 1 laserlaite
Varoitus! Laitteen käyttäminen muulla kuin tässä
käyttöohjeessa mainitulla tavalla saattaa altistaa käyttäjän
turvallisuusluokan 1 ylittävälle näkymättömälle
lasersäteilylle.
Oikeus muutoksiin varataan. Laite ei saa olla alttiina
tippu-ja roiskevedelle.
Toiminnanvalitsin p on kytketty toisiopuolelle, eikä se
kytke laitetta irti sähköverkosta. Sisäänrakennettu verkko-
osa on kytkettynä sähköverkkoon aina silloin, kun pistoke
on pistorasiassa.
VARO!
AVATTAESSA JA SUOJALUKITUS
OHITETTAESSA OLET ALTTIINA
NÄKYMÄTTÖMÄLLE LASERSÄTEILYLLE.
ÄLÄ KATSO SÄ TEESEEN.
VARNING!
OSYNLIG LASERSTRÅLNING NÄR DENNA DEL
ÄR ÖPPNAD OCH SPÄRREN ÄR URKOPPLAD.
BETRAKTA EJ STRÅLEN.

Caution-ii En
CAUTION
Use of controls or adjustments or performance of
procedures other than those specified herein may result
in hazardous radiation exposure.
AVERTISSEMENT
L’utilisation de commandes et l’emploi de réglages ou
de méthodes autres que ceux décrits ci-dessous,
peuvent entraîner une exposition à un rayonnement
dangereux.
VORSICHT
Die Verwendung von Bedienelementen oder die
Einstellung bzw. die Ausführung von anderen als in
dieser Anleitung beschriebenen Vorgängen kann zu
Gefährdung durch gefährliche Strahlung führen.
OBSERVERA
Användning av reglage eller justeringar eller utförande
av åtgärder på annat sätt än så som beskrivs häri kan
resultera i farlig strålning.
ATTENZIONE
L’uso di controlli, regolazioni, operazioni o procedure
non specificati in questo manuale possono risultare in
esposizione a radiazioni pericolose.
PRECAUCIÓN
El uso de los controles, los ajustes o los procedimientos
que no se especifican enste manual pueden causar una
exposición peligrosa a la radiación.
LET OP
Gebruik van bedieningsorganen, instellingen of
procedures anders dan beschreven in dit document kan
leiden tot blootstelling aan gevaarlijke stralen.

Caution-iii En
1To assure the finest performance, please read this manual
carefully. Keep it in a safe place for future reference.
2Install this unit in a well ventilated, cool, dry, clean place –
away from direct sunlight, heat sources, vibration, dust,
moisture, and/or cold. For proper ventilation, allow the
following minimum clearances.
Top: 10 cm (4 in)
Rear: 10 cm (4 in)
Sides: 10 cm (4 in)
3Locate this unit away from other electrical appliances,
motors, or transformers to avoid humming sounds.
4Do not expose this unit to sudden temperature changes from
cold to hot, and do not locate this unit in an environment with
high humidity (i.e. a room with a humidifier) to prevent
condensation inside this unit, which may cause an electrical
shock, fire, damage to this unit, and/or personal injury.
5Avoid installing this unit where foreign object may fall onto
this unit and/or this unit may be exposed to liquid dripping or
splashing. On the top of this unit, do not place:
– Other components, as they may cause damage and/or
discoloration on the surface of this unit.
– Burning objects (i.e. candles), as they may cause fire,
damage to this unit, and/or personal injury.
– Containers with liquid in them, as they may fall and
liquid may cause electrical shock to the user and/or
damage to this unit.
6Do not cover this unit with a newspaper, tablecloth, curtain,
etc. in order not to obstruct heat radiation. If the temperature
inside this unit rises, it may cause fire, damage to this unit,
and/or personal injury.
7Do not plug in this unit to a wall outlet until all connections
are complete.
8Do not operate this unit upside-down. It may overheat,
possibly causing damage.
9Do not use force on switches, knobs and/or cords.
10 When disconnecting the power cable from the wall outlet,
grasp the plug; do not pull the cable.
11 Do not clean this unit with chemical solvents; this might
damage the finish. Use a clean, dry cloth.
12 Only voltage specified on this unit must be used. Using this
unit with a higher voltage than specified is dangerous and
may cause fire, damage to this unit, and/or personal injury.
Yamaha will not be held responsible for any damage resulting
from use of this unit with a voltage other than specified.
13 To prevent damage by lightning, keep the power cable
disconnected from a wall outlet or this unit during a lightning
storm.
14 Do not attempt to modify or fix this unit. Contact qualified
Yamaha service personnel when any service is needed. The
cabinet should never be opened for any reasons.
15 When not planning to use this unit for long periods of time
(i.e. vacation), disconnect the AC power plug from the wall
outlet.
16 Be sure to read the “TROUBLESHOOTING” section on
common operating errors before concluding that this unit is
faulty.
17 Before moving this unit, press p to set this unit to the
standby mode, and disconnect the AC power plug from the
wall outlet.
18 Condensation will form when the surrounding temperature
changes suddenly. Disconnect the power cable from the
outlet, then leave this unit alone.
19 When using this unit for a long time, this unit may become
warm. Turn the power off, then leave this unit alone for
cooling.
20 Install this unit near the AC outlet and where the AC power
plug can be reached easily.
21 The batteries shall not be exposed to excessive heat such as
sunshine, fire or the like.
LASER SAFETY
This unit employs a laser. Due to possible eye injury, only a
qualified service person should remove the cover or attempt
to service this device.
DANGER
This unit emits visible laser radiation when open. Avoid
direct eye exposure to beam. When this unit is plugged into
the wall outlet, do not place your eyes close to the opening of
the disc tray and other openings to look into inside.
CAUTION: READ THIS BEFORE OPERATING YOUR UNIT.
This unit is not disconnected from the AC power source
as long as it is connected to the wall outlet, even if this
unit itself is turned off by p. This state is called the
standby mode. In this state, this unit is designed to
consume a very small quantity of power.
WARNING
TO REDUCE THE RISK OF FIRE OR ELECTRIC
SHOCK, DO NOT EXPOSE THIS UNIT TO RAIN OR
MOISTURE.
The laser component in this product is capable of
emitting radiation exceeding the limit for Class 1.
LASER Specification:
Class 1 LASER Product
Wave length: 790 nm (CDs)/655 nm (DVDs)/405 nm (BDs)
Laser output: max. 1 mW

1 En
1
2
3
4
5
English
WHAT YOU CAN DO WITH THIS PLAYER........ 2
SUPPLIED PARTS .............................................. 2
ABOUT DISCS AND FILES................................. 3
Types of discs/files that can be used with this Player .... 3
Loading a disc................................................................. 4
Disc precautions ............................................................. 4
CONTROLS AND FUNCTIONS .......................... 5
Front panel...................................................................... 5
Remote control ............................................................... 6
INTRODUCTION TO CONNECTIONS .............. 10
Rear panel ..................................................................... 10
HDMI CONNECTION......................................... 12
Connecting to the HDMI terminal................................ 12
Connection for the playback of Blu-ray 3D discs ........ 12
VIDEO CONNECTIONS .................................... 13
Connecting to the component/video jack ..................... 13
AUDIO CONNECTIONS .................................... 14
Connecting to the digital audio jack/terminal............... 14
Connecting to the audio jacks....................................... 15
NETWORK AND USB CONNECTION .............. 16
Connecting to the NETWORK terminal and USB port
.... 16
OTHER CONNECTIONS ................................... 17
Connecting to the REMOTE CONTROL jacks ........... 17
Connecting the power cable ......................................... 17
INITIAL WIZARD/EASY SETUP........................ 18
Setting with the Initial Wizard/Easy Setup................... 18
HOME/MEDIA MENU ........................................ 19
Playing back photo/music/video................................... 19
Using network content.................................................. 21
USING NETWORK SERVICES ......................... 22
PLAYING VIDEOS FROM YouTube™ ............. 22
ADVANCED PLAYBACK OPERATION............ 23
On Screen menu............................................................ 23
Status menu................................................................... 24
Using Bookmark........................................................... 25
Program play................................................................. 25
Using search ................................................................. 25
Enjoying BONUSVIEW™ and BD-Live™................. 26
Using Picture in Picture function
(secondary audio/video playback) ........................... 26
Using the feature of BD-Live™ ................................... 26
SETUP MENU.................................................... 27
Example of SETUP menu operation ............................ 29
General Setting ............................................................. 30
Display Setting ............................................................. 32
Audio Setting................................................................ 34
System Information ...................................................... 34
About the audio output formats.................................... 35
About the video output formats .................................... 36
SOFTWARE UPGRADE.................................... 37
Upgrading the software ................................................ 37
TROUBLESHOOTING....................................... 38
Power ............................................................................ 38
Basic operation.............................................................. 38
Disc playback................................................................ 38
Picture ........................................................................... 39
Sound ............................................................................ 39
Network......................................................................... 40
Messages on the screen ................................................. 40
GLOSSARY ....................................................... 41
SPECIFICATIONS ............................................. 42
General.......................................................................... 42
Audio performance ....................................................... 42
Input/output................................................................... 42
Copyright ...................................................................... 43
(at the end of this manual)
■About this manual
– This manual describes how to operate this Player
using a remote control except when it is not
available. Some of these operations are also
available using the front panel buttons.
– Notes contain important information about safety
and operating instructions. Hint(s) indicates a tip for
your operation.
– This manual is printed prior to production. Design
and specifications are subject to change in part as a
result of improvements, etc. In case of differences
between the manual and the product, the product has
priority.
The icons used in this manual
Icons are used to indicate available buttons/functions for a
particular format.
: BD-Video
: DVD-Video, DVD-VR, DVD+VR, DVD-Audio
: Audio CD, Super Audio CD
: AVCHD, WMV, DivX
: MP3, WMA, WAV
: JPEG
CONTENTS
1. INTRODUCTION
2. CONNECTION
3. PLAYBACK
4. SETTINGS
5. ADDITIONAL INFORMATION
Information about software ....................................i
BD
DVD
CD
VIDEO
MUSIC
PHOTO

2 En
INTRODUCTION
* For details on playable disc and format, see page 3.
** Network setting is needed to use this function.
Make sure the following accessories are provided with the product.
WHAT YOU CAN DO WITH THIS PLAYER
Easy setting for language, resolution, screen aspect ratio \p. 18
You can perform language and TV settings.
Play back commercially-released Blu-ray™/DVD/CD/SA-CD/DVD-
Audio discs*\p. 23
In addition to Blu-ray Discs™ (BD discs), this Player also supports playback of a variety of
other discs.
Play back BONUSVIEW™, BD-Live™, etc.*\p. 26
You can enjoy additional movies on the latest BD discs.
Play back Video, Music, Photo files on a disc*\p. 19
This Player can play back discs you recorded.
Play back Video, Music, Photo files on a disc/USB memory device*\p. 19
Files recorded on discs/USB memory devices can be played back with this Player.
Play back Video, Music, Photo files on a Home Network Server* ** \p. 21
PC contents can be played back with TV or AV receiver by connecting this Player to a network
server.
Operation with the remote control of TV, AV receiver, etc. \p. 30
Connecting devices with an HDMI cable, you can control devices with a single remote control
using the HDMI Control function.
Streaming Playback contents on the Network Services** \p. 22
You can instantly enjoy videos over the internet with this Player.
SUPPLIED PARTS
Batteries (×2)
(AAA, R03, UM-4) Power cableRemote control Audio pin cable Video pin cable

3 En
English
INTRODUCTION
1
■Types of discs/files that can be
used with this Player
– 12 cm (5”) and 8 cm (3”) discs can be played back in
this Player. Do not use an 8 cm (3”) to 12 cm (5”)
adapter.
– Use discs that conform to compatible standards as
indicated by the presence of official logos on the
disc label. Playback of discs not complying with
these standards is not guaranteed. In addition, the
image quality or sound quality is not guaranteed
even if the discs can be played back.
– BD/DVD Video players and discs have region
codes, which dictate the regions in which a disc can
be played.
– BD/DVD Video operations and functions may be
different from the explanations in this manual and
some operations may be prohibited due to disc
manufacturer’s settings.
– If a menu screen or operating instructions are
displayed during playback of a disc, follow the
operating procedure displayed.
– Playback for some of the discs in the left side
column tables may not be possible depending on the
disc.
– Finalize all recording media that is played back in
this Player.
– “Finalize” refers to a recorder processing a recorded
disc so that it will play in other players/recorders as
well as this Player. Only finalized discs will play
back in this Player. (This Player does not have a
function to finalize discs.)
– Playback of all files on the disc, USB memory
device and network is not guaranteed.
ABOUT DISCS AND FILES
Disc Type Recording
Format Data Format
BD-ROM/BD-R/
BD-RE
BD-Video --
DVD-ROM DVD-Video/DVD-
Audio
--
DVD-R/DVD-R DL/
DVD-RW
DVD-Video/DVD-
VR/AVCHD/Data
Disc
DivX/WMV/MP3/
WAV/WMA/JPEG
DVD+R/DVD+R
DL/DVD+RW
DVD-Video/
DVD+VR/AVCHD/
Data Disc
DivX/WMV/MP3/
WAV/WMA/JPEG
CD-ROM CDDA/HDCD --
CD-R/CD-RW CDDA/Data Disc DivX/WMV/MP3/
WAV/WMA/JPEG
SA-CD SA-CD --
USB -- DivX/WMV/MP3/
WAV/WMA/JPEG
Network -- WMV/MP3/WMA/
WAV/JPEG
Region management information
Destination BD-Video DVD-Video
U.S.A. and Canada Region code “A” or
“ALL”
Region number “1”
or “ALL”
Asia Region code “A” or
“ALL”
Region number “3”
or “ALL”
Taiwan Region code “A” or
“ALL”
Region number “3”
or “ALL”
1ALL
3ALL
3ALL
Korea Region code “A” or
“ALL”
Region number “3”
or “ALL”
Central and South
America
Region code “A” or
“ALL”
Region number “4”
or “ALL”
Europe Region code “B” or
“ALL”
Region number “2”
or “ALL”
Australia Region code “B” or
“ALL”
Region number “4”
or “ALL”
Russia Region code “C” or
“ALL”
Region number “5”
or “ALL”
Notes
Region management information
Destination BD-Video DVD-Video
3ALL
4ALL
2ALL
4ALL
5ALL

4 En
ABOUT DISCS AND FILES
– A copyright protected file cannot be played back via
USB memory device and network.
MP3/WMA/WAV audio file requirement
– Sampling frequency: within 32 - 48 kHz (MP3/
WMA), LPCM 44.1 kHz/16 bit/Stereo (WAV)
– Bitrate: within 8 - 320 kbps (MP3), 32 - 192 kbps
(WMA)
WMV file requirement
– WMV9, maximum resolution is 1,920 × 1,080.
About Super Audio CD (SA-CD)
– Audio format based upon the current CD standards
but includes a greater amount of information that
provides higher quality sound. There are three types
of discs: single layer, dual layer and hybrid discs.
The hybrid disc can be played on existing CD
players as well as Super Audio CD players since it
contains both standard audio CD and Super Audio
CD information.
– This player supports DSD data transmission via
HDMI using a compatible AV receiver.
– This unit does not show the text data included in the
discs on the front panel display.
■Loading a disc
– Insert the disc with the label face up.
– In case of the disc recorded on both sides, face down
the side to play back.
– Playback may begin automatically, depending on the
disc and setting of this Player.
– The menu may be displayed first, depending on the
disc.
– The disc load time may vary depending on the disc.
■Disc precautions
Be careful of scratches and dust
– BD, DVD and CD discs are sensitive to dust,
fingerprints and especially scratches. A scratched
disc may not be able to be played back. Handle discs
with care and store them in a safe place.
Proper disc storage
Handling precautions
Cleaning the pick up lens
– Never use commercially available cleaning discs.
The use of these discs can damage the lens.
– Request the nearest service center approved by
Yamaha to clean the lens.
Hint
Note
1
2
3
Super Audio CD disc type
Single layer disc
HD layer
Dual layer disc Hybrid layer disc
HD layer CD layer
HD layer
Hybrid Super Audio CD disc
CD layer that plays on any
CD player
- High Quality DSD Stereo
- High Quality DSD Multi-channel
High Density layer containing:
Notes
Place the disc in the center of the disc case
and store the case and disc upright.
Avoid storing discs in locations subject to
direct sunlight, close to heating appliances
or in locations of high humidity.
Do not drop discs or subject them to
strong vibrations or impacts.
Avoid storing discs in locations where
there are large amounts of dust or
moisture.
– If the surface is soiled, wipe gently with a
soft, damp (water only) cloth. When
wiping discs, always move the cloth from
the center hole toward the outer edge.
– Do not use record cleaning sprays,
benzene, thinner, static electricity
prevention liquids or any other solvent.
– Do not touch the surface.
– Do not stick paper or adhesive labels to the disc.
– If the playing surface of a disc is soiled or scratched,
the Player may decide that the disc is incompatible
and eject the disc tray, or it may fail to play the disc
correctly. Wipe any dirt off the playing surface with
a soft cloth.

5 En
English
INTRODUCTION
1
■Front panel
1p (On/Standby)
2USB port (p. 16)
3SA-CD indicator: Lights up when an SA-CD is
loaded and the SA-CD layer (p. 4) is selected.
4Front panel display
5Disc tray (p. 4)
6 (Eject): Opens/closes the disc tray.
7 (Search backward/Skip backward):
Press to skip backward, and press and hold to search
backward.
8 (Search forward/Skip forward):
Press to skip forward, and press and hold to search
forward.
9 (Play)
0 (Pause)
A (Stop)
BPURE DIRECT: Press to change the Pure Direct
mode (p. 7) to mode 1/mode 2/off. This button lights
up when Pure Direct mode is set to mode 1/mode 2.
Loading the batteries in the remote
control
– Do not subject the remote control unit to shock,
water or excessive humidity.
– The remote control unit may not function if the
Player’s remote sensor is in direct sunlight or any
other strong light.
– Incorrect use of batteries may cause them to leak or
burst. Read the battery warnings and use the
batteries properly.
– Do not mix old and new batteries, or mix different
brands.
– Remove the batteries if you will not use the remote
control unit for an extended period of time.
– Dispose of batteries according to your regional
regulations.
Approximate operating range of
remote control
CONTROLS AND FUNCTIONS
2 5 61 43 7 8 9 0 A B
Notes
1
3
2
30˚30˚
Remote control sensor
6 m (20 ft)

6 En
CONTROLS AND FUNCTIONS
■Remote control
– will appear on the top left corner of the screen
when the pressed button is not available.
1Infrared signal transmitter: Outputs infrared
signal. Aim this window to the remote control sensor
(p. 5).
2MARKER : Sets Bookmark (p. 25) at
a specified point of a movie. After Bookmark is set, to
select the set point you want to jump to, press
DIGEST. You can set up to 12 Bookmarks.
3: Opens/closes the disc tray.
4PROGRAM : Sets the order of playback
(p. 25). You can set up to 15 tracks (for an audio disc)
or titles/chapters (DVD-Video).
5Color buttons : Use these buttons according to
on-screen instructions.
6Number buttons: Enters numbers, or during
playback, jumps to the track/chapter corresponding to
the number you input. These buttons may not be
available depending on the disc type and playback
condition.
7CLEAR: Clears entered number/set item.
8SETUP: Displays SETUP menu screen (p. 27).
9PIP : Turns on/off the Picture in Picture (p. 26).
PIP Mark ( ) is displayed on the screen when this
function is available. You can also select this item from
On Screen menu (p. 23).
– PIP Mark is displayed only when the PIP Mark is set
to on (p. 31).
02ND AUDIO : Selects the secondary audio of
the Picture in Picture (p. 26) or audio commentaries.
The Secondary Audio Mark ( ) is displayed on the
screen when this function is available (p. 34). You can
also select this item from On Screen menu (p. 23).
– Secondary Audio Mark is displayed only when
Secondary Audio Mark is set to on (p. 31).
Note
Note
Note
DVD VIDEO
DVD CD
BD
BD
BD

7 En
CONTROLS AND FUNCTIONS
English
INTRODUCTION
1
ATOP MENU : Displays the top menu
screen (p. 42) if the disc contains a menu. Select the
desired item using 5/a/2/3 and ENTER.
– Specific operations may be different depending on
the disc. Follow the instructions of each menu
screen.
BCursor buttons (5/a/2/3): Moves the focus in
the menu screen.
ENTER: Selects the focused menu/item.
CRETURN: Returns to the previous menu or screen,
etc.
DSUBTITLE : Changes subtitle
languages (p. 42) if available . You can also select this
item from On Screen menu (p. 23).
ESTATUS: Displays the playback information (p. 24).
FControl buttons
/
:
Searches backward/forward. The search speed will
change each time you press the button (search
backward/forward: 5 steps each). Press to resume
normal playback.
: Changes the speed of a slide show (slower/
faster: 3 steps).
/ :
Press and hold for instant search/replay. Instant search
skips the content 30 seconds. Instant replay replays
the content from 10 seconds before.
/: Skips backward/forward.
: Stops playback. To stop playback completely,
press this button twice.
: Pauses playback.
: Plays back contents.
()/ ()
: Performs slow backward/forward. Slow
playback speed will change each time you press the
button (slow backward/forward: 4 steps each).
These buttons also perform frame advance/reverse
playback during pause.
Press to resume normal playback.
Many DVD-Audio discs include slide show and page
turn capabilities. Press / to move to a previous/
next page. This function is only for DVD-Audio.
– Some BD/DVD discs are not compatible with frame
advance/reverse playback.
– Depending on the disc, this Player resumes playback
from the point that where the Player was previously
stopped. To play back from the beginning, press
twice and then .
GSA-CD/CD: Switches the playback layer of a hybrid
SA-CD between SA-CD and CD (p. 4).
– The SA-CD/CD indicator (p. 5) on the front panel
lights up when an SA-CD is loaded and the SA-CD
layer is selected (p. 34).
–Audio signals are only output from the AUDIO OUT
jacks (p. 11) while the SA-CD layer is selected.
– Audio signals recorded in DSD multi-channel format
cannot be played on this Player.
HPURE DIRECT: Changes Pure Direct mode. Pure
Direct mode shown below will change each time you
press the button. Pure Direct mode improves audio
quality. PURE DIRECT on the front panel lights up
when Pure Direct mode is set to mode 1/mode 2.
Mode 1: Front panel display is turned off, and video
signals are not output. This mode is suitable listening
audio.
Mode 2: Front panel display is turned off, and video
signals from other than HDMI terminal are not output.
This mode is suitable for watching movies with high
quality sound.
off: Normal play back.
IDIMMER: Changes brightness of the front panel
display in 5 steps.
JDIGEST : Shows 12 photo thumbnails.
When thumbnails are displayed, you can proceed to
the next/previous page with / .
: Displays Bookmark select bar
(p. 25).
Kp: Turns this Player on or sets it to the standby mode.
LZOOM : Zooms in/out.
The size of the screen will change each time you press
the button (zoom in/out: 3 steps each).
Note
Notes
BD DVD
BD DVD VIDEO
BD DVD CD VIDEO MUSIC PHOTO
BD DVD CD VIDEO MUSIC
PHOTO
BD DVD CD VIDEO MUSIC
BD DVD
Hint
Notes
PHOTO
DVD VIDEO
DVD VIDEO PHOTO
Continued to the next page.
\

8 En
CONTROLS AND FUNCTIONS
MSEARCH :
Jumps to a specified point during playback. For details
on this function, refer to “Using search” (p. 25). You
can also select this item from status menu (p. 24).
NHOME: Displays the HOME menu screen (p. 19).
OREPEAT
: Changes repeat mode. Repeat mode shown
below will change each time you press the button.
: Repeats the title being played back.
: Repeats the chapter being played back.
: Repeats the folder being played back.
: Repeats all tracks/files on the disc.
: Repeats the track/file being played back.
PA/B : Plays back
a specific part you want to repeat.
1Press A/B at the scene where you want to set the
start point. “A-” is displayed on the screen.
2Press A/B again at the scene where you want to set
the end point. “A-B” is displayed on the screen.
Repeat playback starts.
3To cancel the repeat playback, press A/B. “A-B”
disappears and the repeat playback is finished.
– This function cannot be performed depending on the
specifications of the disc.
QPOP-UP/MENU : Displays pop-up
menu. The menu contents displayed vary depending
on the disc. For details on how to see and operate the
pop-up menu, refer to the manual for the disc.
The top menu screen may be displayed by pressing
POP-UP/MENU depending on the DVD.
RON SCREEN: Displays On Screen menu (p. 23).
SANGLE : Changes the camera angle if
video is recorded with multiple angles. The Angle
Mark ( ) is displayed on the screen when this
function is available. You can also select this item
from On Screen menu (p. 23).
– Angle Mark is displayed only when the Angle Mark
is set to on (p. 31).
TAUDIO : Changes the audio language or
format. You can also select this item from On Screen
menu (p. 23).
Note
Note
BD DVD CD VIDEO MUSIC
BD DVD CD VIDEO MUSIC
PHOTO
BD DVD CD VIDEO MUSIC
BD DVD
BD DVD
BD DVD

9 En
CONTROLS AND FUNCTIONS
English
INTRODUCTION
1
ID function
You can change the remote control ID to prevent
unwanted operation of the other Yamaha player such as
DVD player. If you have changed the remote control ID,
make sure that you select the same ID for the main unit.
The default setting is ID1.
1 Remote control setting
To change the ID from ID1 to ID2, press and hold
the red color button and 2 of number button
simultaneously for 7 seconds. To change the ID
from ID2 to ID1, press and hold the red color button
and 1 of number button simultaneously for 7
seconds.
2 Main unit setting
Press and hold and on the
front panel simultaneously for 2 seconds to display
current ID when:
–No disc is inserted in this Player.
–The disc tray is closed.
–Playback is stopped.
–“NO DISC” is displayed on the front panel
display.
Keep pressing and holding the keys for another 2
seconds to change the ID between ID1 and ID2.
– If the remote control is without batteries for a few
minutes or if exhausted batteries remain in the
remote control, the remote control ID is
automatically set to ID1. If you want to use the
remote control in ID2 setting, install new batteries
and set the remote control ID again.
Note

10 En
CONNECTION
Find the corresponding connection method on your video/audio equipment. We recommend that you use the HDMI
terminal which provides high quality digital audio and video on a single connection. If you use the other terminals/jacks,
connect the video first. Then connect the audio.
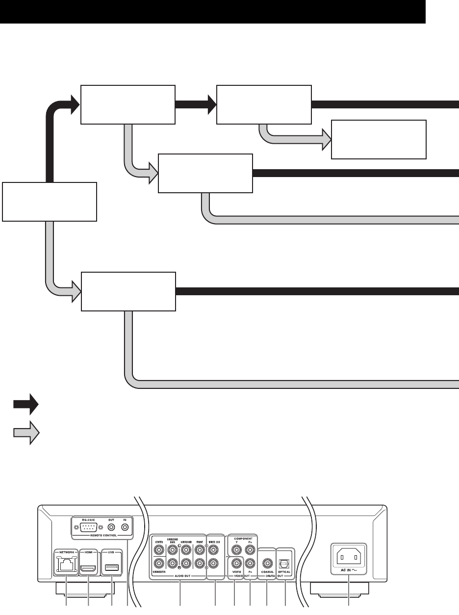
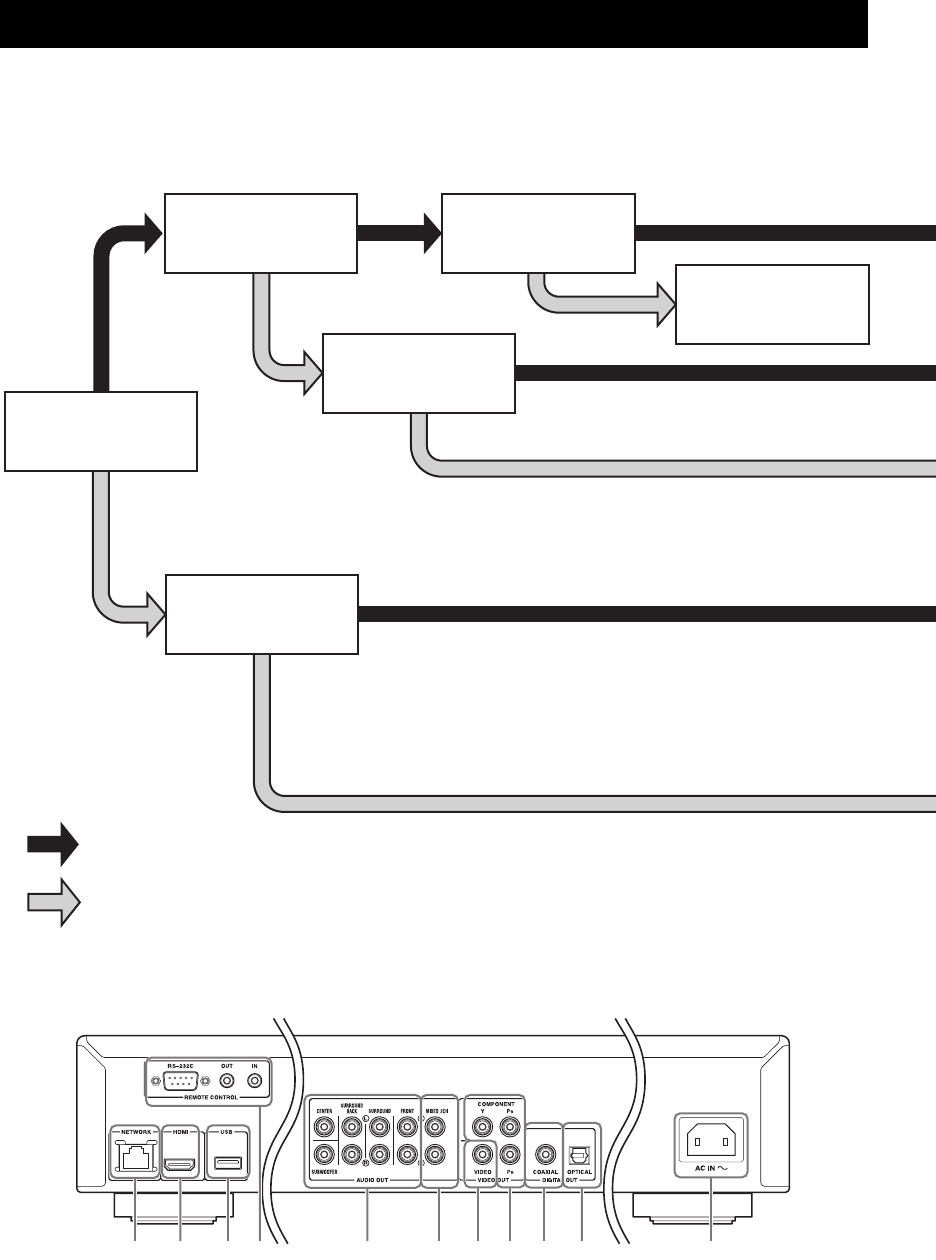
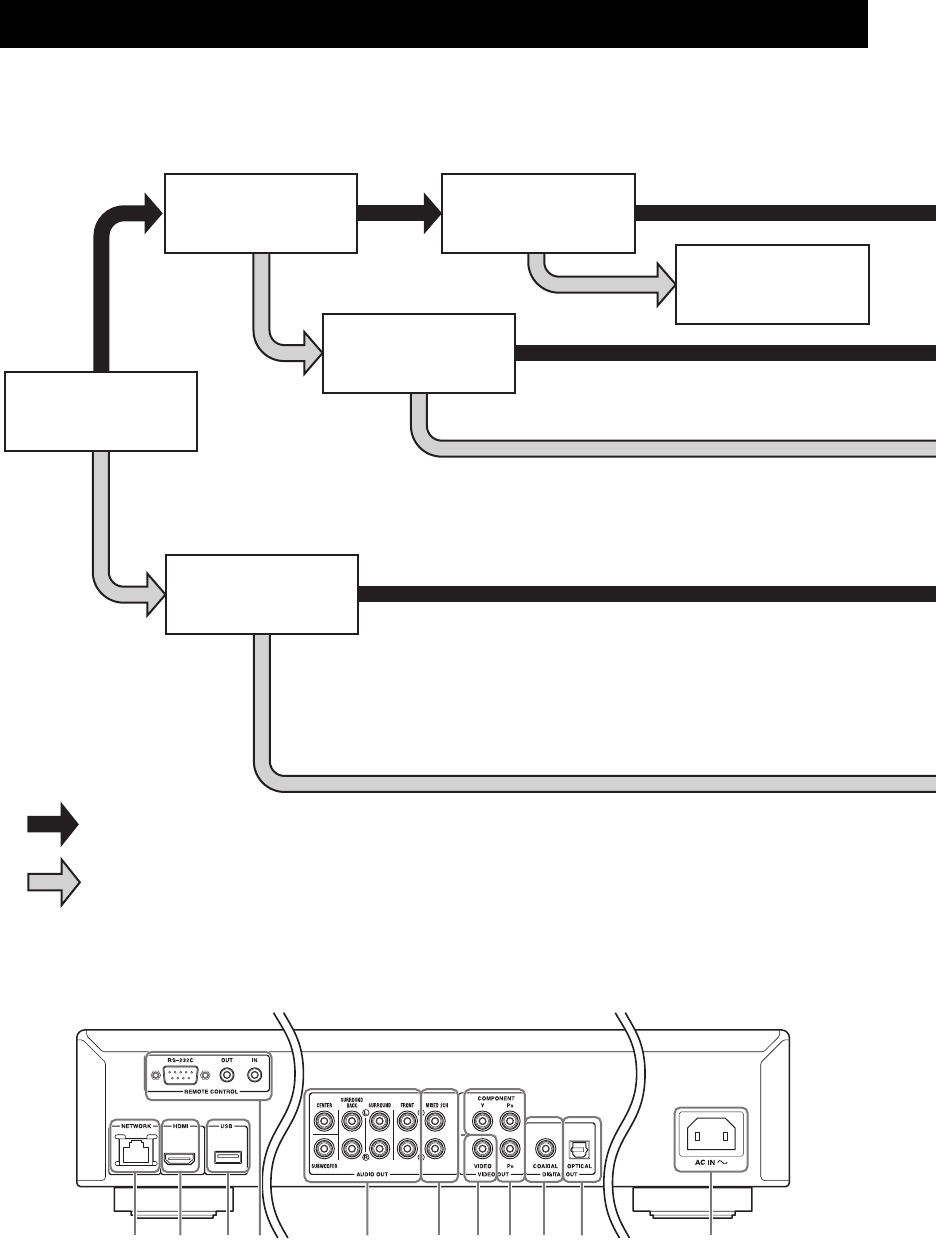
■Rear panel
INTRODUCTION TO CONNECTIONS
Yes
No
Use AV receiver?
HDMI terminal on
AV receiver? *
HDMI terminal on TV?
HDMI terminal on TV?
HDMI terminal on TV?
Connect video and audio to TV with HDMI cable.
Connect video to TV.
Connect video to TV with HDMI cable.
Connect video to AV receiver.
Connect video and audio to AV
receiver with HDMI cable.
Refer to owner’s manual
of AV receiver.
START
* When you connect to an AV receiver that cannot output the sound
input via its HDMI terminal, refer to the owner’s manual of your AV
receiver.
67 0 A93214 85

11 En
English
CONNECTION
2
1NETWORK (p. 16)
2HDMI (p. 12)
3USB port (p. 16)
4REMOTE CONTROL (IN/OUT/RS-232C) (p. 17)
57.1 ch surround (AUDIO OUT) (p. 15)
6MIXED 2CH (AUDIO OUT) (p. 15)
7VIDEO (p. 13)
8COMPONENT (p. 13)
9COAXIAL (p. 14)
0OPTICAL (p. 14)
AAC IN (p. 17)
Video connection
Connect audio to AV
receiver.
Video connection to TV
Connect audio to TV.
HDMI (p. 12)
A
Video and audio connection to
AV receiver
Audio connection to AV receiver
Video and audio connection to TV
Audio connection to TV
HDMI (p. 12)
A’
COMPONENT (p. 13)
B
VIDEO (p. 13)
C
to TV
to AV receiver
or
COMPONENT (p. 13)
B’
VIDEO (p. 13)
C’
or
COAXIAL (p. 14)
D
OPTICAL (p. 14)
E
or
MIXED 2CH (p. 15)
F
or
COAXIAL (p. 14)
D’
OPTICAL (p. 14)
E’
or
MIXED 2CH (p. 15)
F’
or
HDMI (p. 12)
A’
7.1 ch surround (p. 15)
G
or

12 En
■Connecting to the HDMI terminal
– You can enjoy high quality digital picture and sound through the HDMI terminal.
– Firmly connect an HDMI cable (commercially available) to the HDMI terminals.
– See page 35 for information on the audio/video output formats.
– Use HIGH SPEED HDMI cables that have the HDMI logo (as shown on the back cover).
Caution!
Do not connect the power cable of this Player until all connections are completed.
HDMI CONNECTION
HDMI IN
This Player
To HDMI terminal
HDMI cable
(commercially available)
– When you use the HDMI Control function,
refer to the “HDMI Control” (p. 30).
– For information on the output mode of HDMI
terminal, refer to the “HDMI” (p. 34).
– When no picture is displayed, refer to
“TROUBLESHOOTING” (p. 39).
■Connection for the playback
of Blu-ray 3D discs
To enjoy Blu-ray 3D discs on this Player, you need
the following equipments and connections:
– You need a TV and an AV Receiver (if you
need) that have 3D functionality.
– All the components must be connected with
HDMI cables.
– Blu-ray disc should contain 3D images.
Hints
AV receiver TV
AA’
To HDMI input terminal

13 En
English
CONNECTION
2
■Connecting to the component/video jack
– You can enjoy accurate color reproduction and high quality images through the component jacks.
– Firmly connect a component video cable (commercially available) or a video pin cable to the COMPONENT jacks/
VIDEO jack.
– See page 36 for information on the video output formats.
Caution!
Do not connect the power cable of this Player until all connections are completed.
– If you play back the image via VCR, the image may deteriorate due to the copy guard function.
– To enjoy BD-3D discs on this Player, you need to connect an AV receiver, a TV, and this Player using HDMI
cables. Refer to the previous page.
VIDEO CONNECTIONS
COMPONENT IN
Y
PB
PR
This Player
Component video cable
(commercially available)
AV receiver TV
(Green)
(Blue)
(Red)
(Green)
(Blue)
(Red)
To COMPONENT
jacks
To component
input jacks
BB’
(Green)
(Blue)
(Red)
(Green)
(Blue)
(Red)
VIDEO
AV INPUT
This Player
Video pin cable
(supplied)
AV receiver TV
(Yellow)
(Yellow)
(Yellow)
To VIDEO
jack
To video
input jack
(Yellow)
CC’
Notes

14 En
■Connecting to the digital audio jack/terminal
– You can connect audio equipment or the TV to the COAXIAL jack/OPTICAL terminal.
– Firmly connect a Coaxial digital audio cable (commercially available) or optical cable (commercially available) to
the coaxial digital audio jack or optical digital audio terminal.
– See page 35 for information on the audio output formats.
Caution!
Do not connect the power cable of this Player until all connections are completed.
– For information on the output mode of COAXIAL jack/OPTICAL terminal, refer to the “Coaxial/Optical” (p. 34).
AUDIO CONNECTIONS
Hint
AV INPUT
COAXIAL
DIGITAL AUDIO IN
OPTICAL
This Player
To OPTICAL
terminal
TVAV receiver
Optical cable
(commercially available)
Coaxial digital audio cable
(commercially available)
This Player
AV receiver
DD’
To COAXIAL
jack
To coaxial
input jack
To optical
input terminal
TV
D’ EE’

AUDIO CONNECTIONS
15 En
English
CONNECTION
2
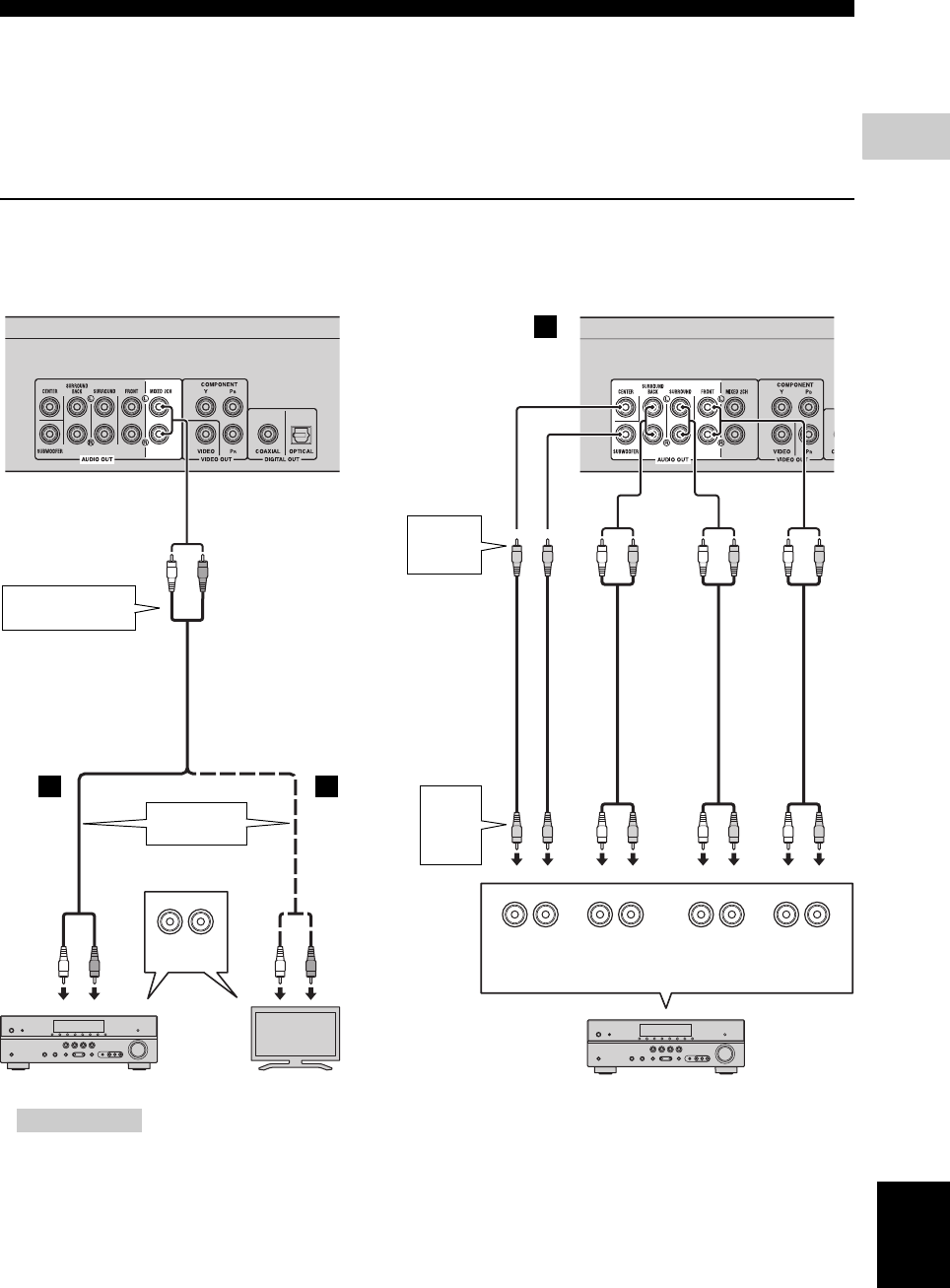
■Connecting to the audio jacks
– You can connect audio equipment or the TV to the MIXED 2CH/7.1 ch surround jacks.
– Firmly connect audio pin cables (supplied and commercially available) to the MIXED 2CH jacks or 7.1 ch
surround jacks.
– See page 35 for information on the audio output formats.
– If you want to reproduce multi-channel SA-CD and DVD-Audio, connect 7.1 ch surround jacks to the
corresponding input jacks of your AV receiver using commercially available audio pin cables.
Caution!
Do not connect the power cable of this Player until all connections are completed.
– You can connect a subwoofer to the SUBWOOFER jack directly. When you connect TV to this Player directly,
connect an active subwoofer such as Yamaha Active Servo Processing Subwoofer System to this jack.
– To output the audio signal from the MIXED 2CH/7.1 ch surround jacks, refer to “Speaker Setting” (p. 34).
AUDIO
AUDIO IN
LR
To AUDIO OUT
MIXED 2CH jacks
Audio pin cable
(supplied)
(White)
(Red)
(White) (Red)
TVAV receiver
Th
i
s Player
To audio input
jacks
FF’
(White)
(Red)
(White)
(Red)
MULTICH IN
SURROUND
LR
SURROUND BACK
LR
FRONT
LR
CENTER SUBWOOFER
AV receiver
Th
i
s Player
G
(White)
(Red)
(White)
(Red)
(White)
(Red)
Audio pin
cables
(supplied and
commercially
available)
(White)
(Red)
(White)
(Red)
(White)
(Red)
To 7.1 ch
surround
jacks
To
MULTI
CH IN
jacks
(White) (Red) (White) (Red) (White) (Red)
Hints

16 En
■Connecting to the NETWORK terminal and USB port
– PC contents can be played back by connecting this Player to the network.
– You can enjoy a variety of contents with interactive functions by connecting to the internet when playing BD-Live
compatible discs. Refer to page 26 regarding further information on BD-Live functions.
– You can connect a USB memory device (2 GB or greater and formatted with FAT 32/16) for BD Local Storage to
the USB port on the rear panel (or front panel) of the player to save the BD-Live data or to upgrade the software of
this Player.
– Firmly connect a network cable (commercially available) and a USB memory device (commercially available) to
the NETWORK terminal and USB port.
– Use only an STP (shielded twisted pair) network cable.
– When using the internet, a broadband internet connection as shown below is required.
– Connect the other connector of the network cable to the hub/broadband router.
Before using the USB memory device
After connecting
– When you set the Network setting manually, refer to “Network” (p. 32).
– To play back the PC contents on your network, refer to “Using network content” (p. 21).
NETWORK AND USB CONNECTION
LAN
This Player
– When using a broadband internet
connection, a contract with an internet
service provider is required. For more
details, contact your nearest internet service
provider.
– Refer to the operation manual of the
equipment you have as the connected
equipment and connection method may
differ depending on your internet
environment.
– Use a network cable/router supporting
10BASE-T/100BASE-TX.
CAUTION:
– Do not remove the USB memory device
or unplug the power cable while the
operations for BD-Live (p. 26) or
software upgrade are being performed.
– Do not use a USB extension cable when
connecting a USB memory device to the
USB port of the Player. Using a USB
extension cable may prevent the Player
from performing correctly.
– Yamaha cannot guarantee that all brands’
USB memory devices will operate with
this Player.
Notes
Note To NETWORK
terminal
Internet Modem
Network cable
(commercially available)
Hub or
broadband router PC
To USB port
USB memory device
(commercially available)
To LAN
terminal
– To save BD-Live data on
the USB memory device
on the front panel, set
Local Storage to Front
USB (p. 30).
Hint

17 En
English
CONNECTION
2
■Connecting to the REMOTE
CONTROL jacks
– You can transmit and receive the remote control
signals by connecting to the REMOTE CONTROL
(OUT/IN) jacks.
– Firmly connect monaural 3.5 mm mini plug cables
(commercially available) to the REMOTE
CONTROL (OUT/IN) jacks.
– If your AV receiver is a Yamaha product and has the
capability to transmit SCENE control signals, you
can control the Player with the SCENE function.
Caution!
Do not connect the power cable of this
Player until all connections are completed.
– For details about the SCENE function, refer to the
owner’s manual supplied with your Yamaha AV
receiver.
– You can connect a Yamaha component (such as CD
player) supports the SCENE function to the
REMOTE CONTROL (OUT) jack of this Player.
– The RS-232C terminal is a control expansion
terminal for commercial use. Consult your dealer for
details.
■Connecting the power cable
– After all connections are completed, plug the
supplied power cable into the AC IN on the rear of
the Player. Then plug into AC outlet.
– TO PREVENT RISK OF ELECTRIC SHOCK, DO
NOT TOUCH THE UN-INSULATED PARTS OF
ANY CABLES WHILE THE POWER CABLE IS
CONNECTED.
OTHER CONNECTIONS
Hints
REMOTE CONTROL IN
REMOTE CONTROL OUT
This Player
To REMOTE
CONTROL (IN)
jack
Monaural 3.5 mm
mini plug cable
(commercially
available)
To remote
control out
jack
Yamaha component
To remote
control in
jack
Monaural 3.5 mm
mini plug cable
(commercially
available)
Infrared signal receiver
or Yamaha component
(such as AV receiver)
To REMOTE
CONTROL
(OUT) jack
Note
To AC outlet
To AC IN

18 En
PLAYBACK
■Setting with the Initial Wizard/
Easy Setup
Initial Wizard/Easy Setup allows you to set language,
resolution, and screen aspect ratio easily. Initial Wizard
screen is displayed when you turn this Player on for the
first time after purchase or upgrade. Same setting can be
performed from SETUP menu = System = Easy Setup.
1When Easy Setup screen is displayed, Press ENTER to
start Easy Setup.
2Press 5/a to select the language you want to display
on the screen, then press ENTER.
3Press 5/a to select the resolution, then press ENTER.
For details on setting items, see “Resolution” (p. 33).
4Press 5/a to select the screen aspect ratio, then press
ENTER. For details on setting items, see “TV Screen”
(p. 32).
Easy Setup is completed.
5Press ENTER to exit Easy Setup.
– When no picture is displayed after Initial Wizard/
Easy Setup is completed, refer to
“TROUBLESHOOTING” (p. 39).
– A warning message concerning 3D video playback
appears when this Player is turned on. Press ENTER
to dismiss the message or CLEAR to disable it (p.
30).
INITIAL WIZARD/EASY SETUP
Notes
ENTER
FinishPrevious
Setting
Page: 5/5
Easy Setup
The set-up wizard is finished!
Now press the Finish button to go to SETUP. Please
enjoy!

19 En
English
PLAYBACK
3
HOME and MEDIA menus allow you to browse and play
multi-media files on data discs, USB memory devices and
your network.
– For details on playable disc and format, see page 3.
■Playing back photo/music/video
Basic operation
5/a: Moves the focus.
2: Returns to the parent folder.
3: Checks/unchecks single folder/file.
HOME: Moves to/exits HOME menu screen.
ENTER: Confirms the folder/file.
Icons on the top of MEDIA menu
: Plays back the disc on the tray, or displays contents
in the data disc.
: Displays contents in the USB memory device
connected to the USB port.
: Searches for a DLNA (p. 21) server on the network.
: Displays contents on the connected DLNA server.
Common operations for playing back
files in a selected folder
Example: Selecting a movie file on a USB memory
device
– Stop the playback of the video before you move to
MEDIA menu screen.
1Press HOME to move to HOME menu screen.
Press 2/3 to select MEDIA, then press ENTER.
2MEDIA screen appears.
3Select the item which contains the file you want to play
back, then press ENTER.
HOME/MEDIA MENU
Note
TOP MENU
POP-UP/MENU
RETURN
ON SCREEN
ENTER
2ND
AUDIO
A/B
HOME
Note

HOME/MEDIA MENU
20 En
4Select the Photo, Music, Video or AVCHD folder you
want to play back, then press ENTER.
To return to the parent folder, press 2 or select .
– Note that the only the file type selected on this step
will be displayed in the following step. For example,
if you selected Photo folder in this step, only photo
files are displayed after this step. When you play
back other than photo, return to this hierarchy and
select file type again.
5Select the folder(s) containing the file you want to play
back.
6Select the file you want to play back, then press
ENTER.
When a video file is selected, playback starts.
When a music file is selected, status screen is displayed
and playback starts.
When a photo file is selected, slide show starts.
– To enjoy slide show with music, press HOME to
return to the HOME menu screen while music is
played back, and select photo file.
– The displayed file may not be played back
depending on the content.
Operations for viewing photos
While viewing photos, the buttons on the remote control
work as shown below.
: Stops slide show and returns to the file browser.
: Pauses a slide show.
: Plays a slide show.
: Moves to a next photo.
: Moves to a previous photo.
: Makes a slide show faster in 3 steps.
: Makes a slide show slower in 3 steps.
5: Inverts a photo.
a: Reflects a photo.
2: Rotates a photo counterclockwise.
3: Rotates a photo clockwise.
ZOOM: Zooms in/out a photo (zoom in/out: 3 steps each).
5/a/2/3: Pan in zoom mode when a photo is larger
than the screen.
DIGEST: Switches to thumbnail mode (p. 7). When
thumbnails are displayed, you can proceed to the next/
previous page with / .
Note
Hint
Note

HOME/MEDIA MENU
21 En
PLAYBACK
3
English
■Using network content
This Player is a DLNA certified digital media player. You
can manage photo, music and video contents stored on
DLNA servers on your home network.
About DLNA
DLNA (Digital Living Network Alliance) provides easy
sharing of digital media through network in the home, and
you can enjoy digital contents stored on your DLNA-
server-software-installed PC or other DLNA compatible
device with your TV via this Player. To connect this
Player to your DLNA servers, some settings for the
DLNA server or device are required. For details, refer to
your DLNA server software or DLNA device.
Playing back shared contents
1To play back files on your PC, install a DLNA server
software, such as Windows Media Player 12, and share
files you want to play back.
2Turn on the PC with DLNA server software installed or
the DLNA device connected to your home network.
3Press HOME to display HOME menu screen. Then
select MEDIA to move to MEDIA menu. The DLNA
servers connected to the network are listed on the
screen.
– If your DLNA server is not listed, select DLNA
Search to find it.
– Depending on the DLNA server, this Player may
need to be permitted from the server.
– To play the file on the DLNA server, this Player and
the server must be connected to the same access
point.
– The file requirements may not always be compatible.
There may be some restrictions depending on file
features and DLNA sever capability.
4Select the file you want to play back.
– The playback and operating quality may be affected
by your home network condition.
– The files from removable media such as USB
memory devices or DVD-drive on your media
server, may not be shared properly.
Notes
Notes

22 En
You can instantly watch the videos that the following network services provide.
– YouTube
– Access to content provided by third parties requires a high speed internet connection and may also require account
registration and a paid subscription.
– Third party content services may be changed, suspended, interrupted, or discontinued at any time without notice,
and Yamaha disclaims any liability in connection with such occurrences.
– Some content may only be available for specific countries and may be presented in specific languages.
– Yamaha does not represent or warrant that content services will continue to be provided or available for a particular
period of time, and any such warranty, express or implied, is disclaimed.
You can watch movies from YouTube over the internet
using this Player.
The services may be changed without notice.
1Press HOME to display HOME menu screen.
– The HOME menu screen may differ depending on
the model.
2Press 5/a/2/3 to select YouTube, then press
ENTER.
– To return to the HOME menu screen, press
RETURN.
USING NETWORK SERVICES
Notes
PLAYING VIDEOS FROM YouTube™
Hint
Hint

23 En
English
PLAYBACK
3
This chapter explains playback of commercially available
BD and DVD discs, SA-CDs, CDs, and recorded DVD-
RW/R discs.
– For the basic playback operation, see page 6.
■On Screen menu
To display On Screen menu, press ON SCREEN. After
that, press 5/a/2/3 to select an item, then press
ENTER to operate the desired function.
On Screen menu contains following items.
Title : Shows the title number being
played back. You can skip to the desired title by selecting
it from this item.
Chapter : Shows the chapter
number being played back. You can skip to the desired
chapter by selecting it from this item.
Track/File : Shows
track/file number being played back. You can skip to the
desired track/file by selecting it from this item.
Time : Shows the
playback time. Select display type from the following:
– Elapsed playback time of the title, chapter, disc,
track or file
– Remaining playback time of the title, chapter, disc,
track or file
Mode/Play Mode
: Shows current
playback mode. You can select playback mode from the
following:
– Normal: Normal playback.
– Shuffle: Random playback without repetition.
– Random: Random playback with repetition.
– Normal
– Shuffle CH (chapter)
– Shuffle TT (title)
– Shuffle All
– Random CH (chapter)
– Random TT (title)
– Random All
– Normal
– Shuffle F (folder)
– Shuffle All
– Random F (folder)
– Random All
Audio : Shows audio language/
signal of BD/DVD disc currently selected. You can select
the desired type of audio.
Angle : Shows the currently-selected angle
number. If the video is recorded with multiple angles, you
can change the angle.
Subtitle : Shows the currently-
selected subtitle language when the subtitle is provided.
Subtitle Style : Shows the currently-selected
subtitle style. This function is available only for Video-file
external subtitle. You can select the desired text style of
subtitle.
Bitrate : Shows
bitrate of the audio/video signal.
Second Video : Turns the PIP on/off (p. 6).
Second Audio : Turns the secondary audio on/off
(p. 6).
Ins Search
: Skips 30 seconds.
Ins Replay
: Replays the content
from 10 seconds before.
Slide Show :
Shows slide show speed. You can select the slide show
speed from Slow/Medium/Fast.
Transition : Shows how photo appears on the
screen. You can select the transition type.
Code Page : Selects character code of subtitle
you added to DivX video (p. 41).
ADVANCED PLAYBACK OPERATION
Note
BD DVD VIDEO
BD DVD VIDEO
CD VIDEO MUSIC PHOTO
BD DVD CD VIDEO MUSIC
DVD CD VIDEO MUSIC PHOTO
CD
DVD
VIDEO MUSIC PHOTO
BD DVD VIDEO
BD DVD
BD DVD VIDEO
BD
BD DVD CD VIDEO MUSIC
BD
BD
BD DVD CD VIDEO MUSIC
BD DVD CD VIDEO MUSIC
PHOTO
PHOTO
VIDEO

ADVANCED PLAYBACK OPERATION
24 En
■Status menu
This shows various settings, such as subtitles, angle
settings and the title/chapter/track number currently
played back. To display status menu, press STATUS.
Status menu contains following menus.
Example: Icons when playing BD
1(Playback status)
2(Disc type/video file icon)
3(Title number being played): You can jump to
specified title with SEARCH button (p. 8).
4(Chapter number being played): You can
jump to specified chapter with SEARCH button (p. 8).
5(Elapsed playback time): You can jump to
specified point with SEARCH button (p. 8).
6(Subtitle currently selected): You can change
the subtitle language with SUBTITLE button.
7(Audio currently selected): You can change the
audio language or format with AUDIO button.
8
(Repeat mode):
Shows current repeat mode (p. 8).
Example: Icons when playing music file
1(Playback status)
2
(Repeat mode):
Shows current repeat mode (p. 8).
3(Disc type/music file icon)
4(Artwork) : Displays artwork if the file
contains it.
5(Track/file number being played): You can
jump to specified track with SEARCH button (p. 8).
6(Information) : Displays music information
if the file contains them.
7(Elapsed playback time): You can jump to
specified point with SEARCH button (p. 8).
8(Progress bar) : Shows progress status of
current song.
9(Audio level meter): displays current volume level.
1(Playback status)
2(Photo file icon)
3(File number being displayed)
4
(Repeat mode):
Shows current repeat mode (p. 8).
5(Slide show speed)
BD DVD VIDEO
13
678
245
DVD CD MUSIC
MUSIC
MUSIC
MUSIC
PHOTO

ADVANCED PLAYBACK OPERATION
25 En
PLAYBACK
3
English
■Using Bookmark
This allows you to set Bookmark at the specified point of
the video. After Bookmark is set, you can move to the
point you set using this function. You can set up to 12
Bookmarks.
1Press MARKER during playing back the movie to set
Bookmark. Bookmark number, and the status are
displayed.
2After Bookmark is set, press DIGEST to display
Bookmark select bar.
3Press 2/3 to select the Bookmark you want to play
back, then press ENTER.
Press CLEAR to delete the selected Bookmark.
– When playback is finished (e.g., ejecting the disc,
pressing twice), Bookmarks are automatically
deleted.
■Program play
This allows you to program playback order of audio disc
tracks or DVD chapters.
Press PROGRAM during playback to display the
PROGRAM window to program playback order.
You can program up to 15 tracks/chapters.
Example: Programming the playback order of CD tracks
1Press PROGRAM during playback.
2Press ENTER to program playback order.
For audio disc, press 5/a to select a desired track then
press ENTER.
For DVD-Video disc, select a desired title (shown as
TT) and chapter (shown as CH) instead of a track.
To clear a set track, select the track you want to clear,
then press CLEAR.
Press RETURN to cancel the Program play.
3After programming is finished, press to set and
start program playback.
4To cancel program play, stop playback completely by
pressing twice.
■Using search
This allows you to jump to the specified point during
playback.
1Press SEARCH during playback. Status bar appears.
2Press 5/a/2/3 to select one of the item below, then
press ENTER.
:
– Title number (shown as )
– Chapter number (shown as )
– Elapsed title time (shown as )
– Elapsed chapter time (shown as )
:
– Track number (shown as )
– Elapsed track time (shown as )
– Elapsed disc time (shown as )
:
– File number (shown as )
– Elapsed file time (shown as )
3Press 5/a or number buttons to set/adjust the value of
the focused item, and press ENTER to jump to the
specified point.
4To close the status bar, press STATUS.
Note
DVD VIDEO
DVD CD
BD DVD CD VIDEO MUSIC
BD DVD
CD
VIDEO MUSIC

ADVANCED PLAYBACK OPERATION
26 En
■Enjoying BONUSVIEW™ and BD-
Live™
This player supports BONUSVIEW (p. 41) (BD-ROM
Profile 1 Version 1.1) and BD-Live (p. 41) (BD-ROM
Profile 2) playback functions.
– Functions and playback method vary depending on
the disc. See the guidance on the disc or the supplied
user’s manual.
■Using Picture in Picture function
(secondary audio/video playback)
BD-Video that includes secondary audio and video
compatible with Picture in Picture can be played back
with secondary audio and video simultaneously as a small
video in the corner.
While PIP Mark ( ) or Secondary
Audio Mark ( ) is displayed, press
PIP to turn the Picture in Picture
function on/off.
– To listen to secondary audio, make sure that the
Audio Output setting (Coaxial/Optical or HDMI) is
set to PCM or Reencode (p. 34).
– Depending on the disc, to listen to secondary audio,
you may need to set secondary audio to on on the top
menu of the disc (p. 7).
– The secondary audio and video for Picture in Picture
may automatically play back and be removed
depending on the content. Also, playable areas may
be restricted.
■Using the feature of BD-Live™
1. Set the Network setting (p. 32).
2. Connect the USB memory device
to this Player (p. 16).
BD-Live data is saved in a USB memory device
connected to this Player. To enjoy these functions,
connect a USB memory device (2 GB or greater and
formatted with FAT 32/16) supporting USB 2.0
High Speed (480 Mbit/s) to the USB port that you
select on Local Storage (p. 30). The default setting is
the USB port on the rear panel.
– BUDA folder is created automatically in the USB
memory device when necessary.
– If there is insufficient storage space, the data will not
be copied/downloaded. Delete unneeded data or use
a new USB memory device.
– Some time may be required for the data to load
(read/write).
– Yamaha cannot guarantee that all brands’ USB
memory devices will operate with this Player.
– Do not use a USB extension cable when connecting
a USB memory device to the USB port of the player.
Using a USB extension cable may prevent the player
from performing correctly.
3. Play back the disc.
4. Run BD-Live according to the
instructions on the disc.
– Regarding playback method of BD-Live contents,
etc., perform the operations in accordance with the
instructions in the BD disc manual.
– To enjoy BD-Live functions, perform the network
connection (p. 16) and Network settings (p. 32).
– Refer to “BD-Live Connection” (p. 32) regarding the
setup to restrict access to BD-Live contents.
– The time required to download the provided
programs into the USB memory device connected to
this Player varies depending on the internet
connection speeds and the data volume of the
programs.
– BD-Live programs provided through the internet
may not be able to display the connection depending
on the status (upgrading) of the provider. In such
cases, take out the disc and try again.
– If the BD-Live screen does not appear for a while
after you select the BD-Live function in the BD disc
menu, the USB memory device may not have
enough free space. In such cases, eject the disc from
the player, and then erase the data in the USB
memory device using the “Format” menu in the
“Local Storage” (p. 30).
Note
Notes
Primary video Secondary video
Notes
Notes

27 En
English
SETTINGS
4
SETTINGS
The SETUP menu enables various audio/visual settings and adjustments for functions using the remote control unit.
SETUP MENU
Menu/Submenu Item Function Page
General Setting
System Screen Saver Sets screen saver on/off. 30
Disc Auto Playback Sets this Player to start disc playback automatically. 30
HDMI Control Sets this Player to receive control signal from the remote
control of your TV/AV receiver. 30
Network Control Sets the control via Ethernet to on/off. 30
Load Default Resets all settings to the default setting except Security
setting. 30
Upgrade Performs upgrade of this Player. 30
Easy Setup Sets language, resolution, screen aspect ratio. 30
Local Storage Displays status of Local Storage (p. 30), formats Local
Storage and selects the front/rear USB port for Local Storage. 30
3D Playback
Message
Displays a warning message concerning 3D video playback
when this Player is turned on. 30
Language OSD Selects the language for On Screen Display. 31
Menu Prioritizes the language for disc menu. 31
Audio Prioritizes the language for audio. 31
Subtitle Prioritizes the language for subtitle. 31
Playback Closed Caption Sets the closed caption to on/off. 31
Angle Mark Sets to display the Angle Mark when BD/DVD with multiple
angles is played back. 31
PIP Mark Sets to display the PIP Mark when BD/DVD with Picture in
Picture is played back. 31
Secondary Audio
Mark
Sets to display the Secondary Audio Mark when BD/DVD
with secondary audio is played back. 31
DivX(R) VOD
DRM
Displays registration code for DivX(R) video. 31
DVD-Audio Mode Sets DVD-Audio mode to DVD-Audio/DVD-Video. 31
Security Change Password Changes password for Parental Control and Country Code. 31
Parental Control Sets the Parental Control depending on the disc content. 31
Country Code Sets your Country Code. 31
Network Internet Connection Sets the internet connection to Enable/Disable. 32
Information Displays network information screen. 32
Connection Test Performs the network connection test. 32
IP Setting Sets the IP setting to Auto/Manual. 32
BD-Live
Connection
Sets the BD-Live connection to Permitted/Partial Permitted/
Prohibited. 32
DLNA Sets the DLNA to Enable/Disable. 32
Proxy Setting Sets the proxy setting. 32

SETUP MENU
28 En
Display Setting
TV 3D Output Selects 3D or 2D videos. 32
TV Screen Sets the screen aspect ratio of the connected TV, and adjust
the video output. 32
Resolution Selects the resolution of output video. 33
TV System Selects the TV System from NTSC/PAL/Multi. 33
Color Space Selects Color Space from RGB/YCbCr 4:4:4/YCbCr 4:2:2/
Full RGB. 33
HDMI Deep Color Selects HDMI Deep Color from 30 bits/36 bits/Off. 33
HDMI 1080p 24Hz Sets HDMI 1080p 24Hz to auto/off. 33
Lip Sync Adjusts the lag between video and audio, such as when the
mouth movement is out of sync with the voice. 33
Video Process Video Mode Adjusts the visual image. 33
Color Adjust Adjusts Brightness/Saturation/Hue for each color. 33
Auto Contrast Adjusts contrast to optimize the played back image. 33
Noise Reduction Sets the level of Noise Reduction. 33
De-interlacing
Mode
Sets how to detect the video signal. 34
Audio Setting
Audio Output Coaxial/Optical Selects the output mode of COAXIAL jack/OPTICAL
terminal from Bitstream/PCM/Reencode/Off. 34
HDMI Selects the output mode of HDMI terminal from Bitstream/
PCM/Reencode/Off. 34
Downsampling Selects the digital audio signal down sampling frequency
from 48k/96k/192k. 34
DRC Sets the DRC (Dynamic Range Compression). 34
SACD Output SACD Priority Selects a contents when Hybrid SA-CD is played back. 34
HDMI Output Selects the output mode of HDMI terminal from DSD/PCM
when SA-CD is played back. 34
Speaker Setting Configuration Sets the audio output of 7.1 ch surround jack. 34
2ch Downmix Selects down mix method to analog 2-ch. 34
Post Process Up Mix Multi-channelizes the 2-channel audio signal. 34
System
Information
Displays software version and MAC address (p. 42).
34
Menu/Submenu Item Function Page

SETUP MENU
29 En
SETTINGS
4
English
■Example of SETUP menu
operation
You need to call up the SETUP menu screen to perform
settings for this Player. The following is the explanation
for basic operations of the SETUP menu.
Example: Setting Parental Control
– Some items cannot be set during playback. In this
case, press twice to stop playback completely
before setting.
1. Display the SETUP menu screen.
Press SETUP to display the SETUP menu screen.
Press 2/3 to select General Setting, then press
ENTER or a.
2. Select a Submenu.
Press 5/a to select Security, then press ENTER or
cursor 3.
3. Select a menu item.
Press 5/a to select Parental Control, then press
ENTER or cursor 3.
4. Enter password.
Enter your password with number buttons.
– The default password is 0000.
– You cannot move to the next setting screen until
you have input the correct password.
– To change the password, refer to “Change
Password” (p. 31).
5. Select a next item.
Press 5/a to select the Parental Control Level for
BD/DVD, then press ENTER.
6. Exit the menu screen.
Press 2 to return to the previous menu.
Note
TOP MENU
POP-UP/MENU
RETURN
ON SCREEN
ENTER
CLEAR SEARCH
SETUP
PIP
REPEAT
HOME

SETUP MENU
30 En
■General Setting
The default settings are marked with “ * ”.
System
Screen Saver
You can set the screen saver to on/off.
When set to on, this Player will switch to screen saver
mode if there is no operation for 3 minutes. After that, this
Player will turn to standby mode when there is no
operation for 6 minutes.
On*, Off
Disc Auto Playback
You can set Disc Auto Playback to on/off. When set to on,
a disc will play back automatically after loading.
On*, Off
HDMI Control
You can set the Player to receive control signal from a
TV/AV receiver compatible with the HDMI Control
function via an HDMI cable (p. 12).
On, Off*
Network Control
You can set control via Ethernet to on/off. This player
employs Yamaha Network Control protocol (YNC).
On, Off*
– When set to on, power consumption during standby
mode increases due to network control function.
– When set to on, the system startup time is decreased.
Load Default
You can reset all settings of this Player to default setting
except Security setting (p. 31). For details on default
settings, see pages 27-34.
Upgrade
You can upgrade the software manually from Disc, USB
Storage or Network. For details on software upgrade, refer
to “SOFTWARE UPGRADE” (p. 37).
Easy Setup
You can perform Easy Setup (p. 18).
Local Storage
You can display Local Storage information, format Local
Storage, and select Front USB/Rear USB to save the BD-
Live data.
To format (empty) the “BUDA” folder in the USB
memory device, select Information and press ENTER
when “Format” is focused on the screen.
Front USB, Rear USB*
– Local Storage is used as an auxiliary memory when
Blu-ray Disc is played back.
3D Playback Message
You can turn on or off a warning message concerning 3D
video playback that appears on the TV when this Player is
turned on.
On*, Off
Using HDMI Control function
Using the HDMI Control function, you can interactively
operate this Player with your TV (HDMI Control
function supported).
When you connect this Player to the TV compatible with
the HDMI Control function using an HDMI cable and
set HDMI Control in the SETUP menu to on (p. 30), you
can perform the function listed below.
• Automatic input select function
When you start playback of this Player, the input
selector of the TV (and an AV receiver if this Player is
connected to the TV via the AV receiver) is switched
to this Player automatically. TV Power is turned on
automatically depending on the TV.
• Automatic power off function
When you turn off the TV while this Player is in stop
mode and the SETUP menu screen is not displayed,
the power of this Player is also turned off
automatically.
– HDMI Control function may not work properly
depending on the TV.
– Functions other than ones shown above may work
depending on the TV or AV receiver.
– In order to make the HDMI Control function
available, set up settings for the HDMI Control
function on ALL components (this Player, TV,
and AV receiver). Certain operation may also be
required.
– Each function may be set independently to
activate/deactivate depending on the TV.
– Refer to the operation manuals supplied with the
TV and/or AV receiver for details regarding setup.
– When set to on, power consumption during
standby mode increases due to HDMI control
function.
Notes
Notes
Hint

SETUP MENU
31 En
SETTINGS
4
English
Language
OSD
You can select the language for On Screen Display which
is the messages or menu displayed on the screen such as
SETUP menu.
English*, , , , ,
, ,
Menu
You can prioritize the language for disc menu.
English*, , , , , ,
, Portuguese, Danish, , Finnish,
Norwegian, , Korean, Japanese, More
Audio
You can prioritize the audio language for BD/DVD
playback. For details on setting items, see “Menu” (p. 31).
Subtitle
You can prioritize the language for Subtitle.
English, , , , , ,
, Portuguese, Danish, , Finnish,
Norwegian, , Korean, Japanese, More, Off*
Playback
Closed Caption
You can set to display the closed caption (p. 41) when BD/
DVD with closed caption is played back.
On, Off*
Angle Mark
You can set to display the Angle Mark ( ) when BD/
DVD with multiple angles is played back.
On*, Off
PIP Mark
You can set to display the PIP Mark ( ) when BD with
picture in picture (p. 26) is played back.
On*, Off
Secondary Audio Mark
You can set to display the Secondary Audio Mark ( )
when BD with secondary audio is played back.
On*, Off
DivX(R) VOD DRM
You can display registration code for DivX(R) video.
DVD-Audio Mode
Some DVD-Audio discs contain the DVD-Video content
in addition to the DVD-Audio content. You can select
DVD-Audio mode or DVD-Video mode.
– This setting is only available when no disc is loaded.
Security
Change Password
You can set the password for changing the Parental
Control Level and Country Code. Refer to “Parental
Control” (p. 31) and “Country Code” (p. 31).
– The default password is 0000.
– If you forget the password, refer to
“TROUBLESHOOTING” (p. 38) and set all the
Security settings to their default settings.
Parental Control
In some BD/DVD discs, a control level for disc viewing is
set depending on the age of the viewer. You can set the
Parental Control shown on the screen depending on the
disc content.
The password (see “Change Password” on p. 31) needs to
be entered before the Parental Control Levels is set.
After you set the Parental Control, when you play back a
disc with level higher than current Parental Control Level,
or you want to change the Parental Control Level, a dialog
box will pop up to ask you to enter the password.
Off*, 1 to 8
Country Code
You can set the Country Code you live in. The password
(see “Change Password” on p. 31) needs to be entered
before the Country Code is set. This setting may be used
for rating of Parental Control and disc playback.
Fran
ç
ais Español Deutsch Italiano
Svenska Nederlandse
Fran
ç
ais Español Deutsch Italiano
Nederlandse Svenska
Fran
ç
ais Español Deutsch Italiano
Nederlandse Svenska
DVD-AUDIO*Both DVD-Audio/Video contents are played back.
Only the DVD-Audio content may be played back
depending on the disc.
DVD-VIDEO Only the DVD-Video content is played back.
Note
Notes

SETUP MENU
32 En
Network
Internet Connection
Set this item to Enable when you use BD-Live (p. 26), DLNA
(p. 21) and software upgrade from the network (p. 37).
Enable*, Disable
Information
You can display network information screen. On this
screen, you can view the information of Interface
(Ethernet), Address Type, IP Address, Subnet Mask,
Default Gateway, and DNS.
Connection Test
You can perform an internet connection test. If the test is
failed, please check “IP Setting” (p. 32) and perform the
test again.
IP Setting
You can configure the network settings.
–Numeric keys Enters characters.
–2/3Moves the highlight.
–CLEAR Deletes a character.
–ENTER Saves the settings and exits from
the menu.
BD-Live Connection
You can set access restriction to BD-Live contents.
DLNA
You can set the DLNA (p. 21) to Enable/Disable. When
you do not use the DLNA function, set to Disable.
Enable*, Disable
Proxy Setting
You can set Proxy Setting. Set to Disable for normal use.
Set to Enable to set the proxy setting.
■Display Setting
The default settings are marked with “ * ”.
TV
3D Output
You can select 3D or 2D video output from this Player.
– Even if you set “3D Output” to “Auto” and play
back a Blu-ray 3D disc, this Player selects 2D
images depending on the connection and the setting
of TV, etc (p. 12).
TV Screen
You can set the screen aspect ratio of the connected TV,
and adjust the video output.
If you switch your TV (i.e. because you have bought a
new one) and the screen aspect ratio of the connected TV
changes, you will have to change the TV Screen setting.
Auto* Select to automatically configure the network
settings of this Player with the DHCP server.
Manual Select to configure the network settings (IP Address,
Subnet Mask, Default Gateway, and DNS) manually.
Hints
Permitted Allows all BD-Live discs to connect the network.
Partial
Permitted*
Allows only discs with owner certification.
Prohibited Prohibits all BD-Live discs to connect the network.
Enable Enables proxy host and proxy port setting.
Disable*Sets proxy server to disable. Select this item when
proxy server is not used.
Proxy Host Sets proxy host.
Proxy Port Sets proxy port.
Auto* This Player automatically selects 3D or 2D videos.
Off This Player always selects 2D videos.
Note
16:9 Full Select this when this Player is connected to a TV
with a 16:9 screen. When a 4:3 aspect ratio video is
played back, the video is displayed as shown below.
16:9 Normal*Select this when this Player is connected to a TV
with a 16:9 screen. When a 4:3 aspect ratio video is
played back, the video is displayed as shown below.
4:3 Pan Scan Select this when this Player is connected to a TV
with a 4:3 screen. When a 16:9 aspect ratio video is
played back, the video is displayed as shown below.
4:3 Letterbox Select this when this Player is connected to a TV
with a 4:3 screen. When a 16:9 aspect ratio video is
played back, the video is displayed as shown below.
Original
image size
On 16:9 (wide screen) TV
16:9 Full 16:9 Normal
4:3
Original
image size
On 4:3 TV
4:3 Pan Scan 4:3 Letterbox
16:9

SETUP MENU
33 En
SETTINGS
4
English
Resolution
You can select the video output resolution from Auto,
480i/576i, 480p/576p, 720p, 1080i, and 1080p. When set
to Auto, resolution is set to the maximum resolution
according to the connected TV. For more details on output
formats, refer to “About the video output formats” (p. 36).
Auto*, 480i/576i, 480p/576p, 720p, 1080i, 1080p
– To output HD audio (such as Dolby TrueHD or
DTS-HD Master Audio) from HDMI terminal, set
Resolution to Auto or more than 720p.
TV System
You can select TV System from PAL, NTSC and Multi.
Set the same TV System as your TV set. For more details
on output formats, refer to “About the video output
formats” (p. 36).
Color Space
You can select the Color Space (p. 41) output from
HDMI. This function is available when this Player is
connected with an HDMI cable.
– This function is only available on TVs that support
this function.
HDMI Deep Color
When your TV and/or AV receiver is compatible with
Deep Color (p. 41), set this item according to your TV/AV
receiver. This function is available when this Player is
connected with an HDMI cable.
30 bits, 36 bits, Off*
HDMI 1080p 24Hz
This outputs the BD-Video encoded in 24Hz frame rate in
HDMI 1080p 24Hz. Smoother video playback may be
available with this function. This function is available
when your TV/AV receiver support this function, and this
Player is connected with an HDMI cable. For more details
on output formats, refer to “About the video output
formats” (p. 36).
Auto*, Off
– This setting is disabled when output resolution is
other than 1080p.
Lip Sync
You can set/adjust the Lip Sync (p. 42) function.
Video Process
Video Mode
You can select Video Mode below.
Color Adjust
You can adjust Brightness/Saturation/Hue for each color
(Red/Green/Blue/Yellow/Cyan/Magenta). To use this
function, set Video Mode to Custom. For details on the
setting items, see “Video Mode” (p. 33).
The default settings are 0.
Auto Contrast
Adjusts contrast to optimize the played back image.
To use this function, set Video Mode to Custom.
Off*, On
Noise Reduction
You can set the Noise Reduction to a level of 0 to 3. 0 is
off, and 3 is the maximum level.
0*, 1, 2, 3
Note
NTSC, PAL*, Multi (Australia, Asia, U.K., Europe and Russia
models)
NTSC*, PAL, Multi (U.S.A., Canada, Central and South America,
Taiwan and Korea models)
RGB Outputs video signal at normal signal range.
YCbCr 4:4:4*Sets Color Space to YCbCr 4:4:4.
YCbCr 4:2:2 Sets Color Space to YCbCr 4:2:2.
Full RGB When RGB is set and white and black on the screen
are too faint, select this item. This setting is effective
when a connected component supports RGB 0-255
range.
Note
Note
Auto* This Player adjusts the Lip Sync function
automatically.
Manual You can adjust the Lip Sync function manually. You
can set the delay of the audio for 2D and 3D contents
independently.
2D
3D
Off This Player does not adjust the Lip Sync function.
Standard* The image is most natural and well-balanced. This
mode suits for normal use.
Vivid The image is more vivid and sharp.
Cinema The image suits for watching movie in dark room.
Custom You can adjust the visual image manually. Press 5/
a to select the parameter, then press 2/3 to adjust
the figure.
Brightness
Adjusts the overall brightness of the image.
Sharpness
Adjusts the sharpness of objects in the video.
Hue
Adjusts the tint of the projected image.
Saturation
Adjusts the richness of the color in the projected
image.
Contrast
Adjusts the bright areas (white levels) in the image.
CTI
Smoothes out the edges of color images. Color
images are rendered more distinct.
The default settings are 0.

SETUP MENU
34 En
De-interlacing Mode
You can select how to detect the video signal. Set to Auto
for normal use. When horizontal stripping noise appears
on the screen, set this to Film/Video to remove the noise.
Auto*, Film, Video
■Audio Setting
The default settings are marked with “ * ”.
Audio Output
Coaxial/Optical
You can select the output mode of COAXIAL jack and
OPTICAL terminal. For more details on output formats,
refer to “About the audio output formats” (p. 35).
HDMI
You can select the output mode of HDMI ternminal. For
details on setting items, see “Coaxial/Optical” (p. 34). For
more details on output formats, refer to “About the audio
output formats” (p. 35).
Bitstream*, PCM, Reencode, Off
– To output HD audio (such as Dolby TrueHD or
DTS-HD Master Audio) from HDMI terminal, set
Resolution to Auto or more than 720p (p. 33).
Downsampling
You can select digital audio signal down-sample
frequency. This function is effective for the audio signal
output from the COAXIAL jack/OPTICAL terminal.
DRC
You can set the DRC (Dynamic Range Compression)
(p. 41) to on/off/Auto. When set to Auto, DRC is
automatically turned on for a source with DRC
information in Dolby TrueHD format. DRC makes the
strong sound such as plosive sound lower, and
conversations more audible. It is useful when you watch
movies in the night.
Off*, On, Auto
SACD Output
SACD Priority
You can select a content played back from multi-channel
or stereo (2-channel) contents when a Hybrid SA-CD
(p. 4) including both is loaded.
Multi-ch*, 2-ch
HDMI Output
You can select audio signal output from HDMI terminal
when SA-CD is played back.
Speaker Setting
Configuration
You can set the output of 7.1 ch surround depending on
the connected speaker or amplifier.
1Press 5/a to select a speaker you want to configure,
then press ENTER.
2Adjust the figures below. Note that some of items are
not displayed depend on the selected speaker.
3Press RETURN to go back to speaker selection.
2ch Downmix
You can select down mix method to analog 2-ch from
Stereo or Lt/Rt.
Post Process
Up Mix
You can multi-channelize the 2-channel audio signal. To
multi-channelize, select NEO6, then select Cinema or
Music mode.
Off*, NEO6
■System Information
Software version and MAC address (p. 42) are displayed.
Bitstream Outputs digital signal without any processing.
Secondary Audio is not output.
PCM Outputs 2-channel PCM.
Reencode*Outputs Bitstream with Secondary Audio.
Off Mutes sound.
Note
48k*The highest sampling rate of digital PCM output is
48 kHz.
96k The highest sampling rate of digital PCM output is
96 kHz.
192k The highest sampling rate of digital PCM output is
192 kHz.
DSD*Outputs DSD raw signal. When this Player is
connected to DSD compatible AV receiver, this item
is recommended.
PCM Outputs PCM signal decoded by this Player.
Size When the woofer section of a speaker is 16 cm (6-1/
2 in) or larger, select Large. When smaller than 16
cm (6-1/2 in), select Small.
Large*, Small
Trim -12 to 0 dB (in 0.5 dB step)
The default setting is 0 dB.
Delay 0.5 to 10 m (in 0.5 m step)
The default setting is 3 m.
Disable When selected speaker is not in use, select Yes.
Yes, No*
Stereo*Changes channel output to stereo, which only
delivers sound from the two front speakers.
Lt/Rt Select this item if this unit is connected to a Dolby
Pro Logic decoder. Sound from rear speakers is
mixed to the 2 ch stereo sound.

SETUP MENU
35 En
SETTINGS
4
English
■About the audio output formats
* “SA” is a Secondary Audio.
** “BCS” is a button click sound, the sound effect for pop-up menus, etc.
SA-CD output formats
– When Coaxial/Optical or HDMI is set to Bitstream, secondary audio is not output. (p. 34)
– To output HD audio (such as Dolby TrueHD or DTS-HD Master Audio) from HDMI terminal, set Resolution to
Auto or more than 720p (p. 33).
– For SA-CD playback, Configuration in Speaker Setting (p. 34) is effective only when HDMI Output is set to
PCM.
HDMI COAXIAL/OPTICAL
MIXED 2CH/
7.1 ch
surround
Source format Bitstream PCM Reencode Bitstream PCM Reencode
PCM 2ch PCM 2ch PCM 2ch 2ch
PCM 5.1ch PCM 5.1ch PCM 2ch 2ch/5.1ch
PCM 7.1ch PCM 7.1ch PCM 2ch 2ch/7.1ch
Dolby Digital Dolby Digital PCM up to
5.1ch Dolby Digital Dolby Digital PCM 2ch Dolby Digital 2ch/5.1ch
with SA* or
BCS**
Dolby Digital
Plus
Dolby Digital
Plus
PCM up to
7.1ch
Dolby Digital
Plus Dolby Digital PCM 2ch Dolby Digital
2ch/7.1ch
with SA* or
BCS** Dolby Digital
Dolby
TrueHD
Dolby
TrueHD
PCM up to
7.1ch
Dolby
TrueHD Dolby Digital PCM 2ch Dolby Digital
with SA* or
BCS** Dolby Digital
DTS DTS PCM up to
5.1ch DTS DTS PCM 2ch DTS 2ch/5.1ch
with SA* or
BCS**
DTS HD High
Resolution
DTS HD High
Resolution
PCM up to
7.1ch
DTS HD High
Resolution DTS PCM 2ch DTS
2ch/7.1ch
with SA* or
BCS** DTS
DTS-HD
Master Audio
DTS-HD
Master Audio
PCM up to
7.1ch
DTS-HD
Master Audio DTS PCM 2ch DTS
with SA* or
BCS** DTS
SACD Output settings
HDMI COAXIAL/OPTICAL
MIXED 2CH/7.1ch
surround
SACD Priority HDMI Output
Multi-ch DSD DSD up to 5.1ch No output 2ch/5.1ch
PCM PCM up to 5.1ch No output 2ch/5.1ch
2-ch DSD DSD 2ch No output 2ch/2ch
PCM PCM 2ch No output 2ch/2ch
Notes

SETUP MENU
36 En
■About the video output formats
When TV System is set to NTSC
* Depending on the disc or contents, this Player outputs 480p video signal.
When TV System is set to PAL
* Depending on the disc or contents, this Player outputs 576p video signal.
When TV System is set to Multi
When TV System is set to Multi, video signal is output at the same frequency as the source. Refer to the tables above for
details on the frequency setting of the TV and resolution of the output video signal.
While a menu screen such as SETUP menu is displayed, video signal is output at the same frequency as the source.
– “Max” in the table means that resolution is set to the maximum resolution supported by the connected TV.
– HDMI 1080p 24Hz setting is disabled when output resolution is other than 1080p.
– When this Player outputs the 1080p 24 Hz video signal from HDMI, no signals are output from the
COMPONENT and VIDEO jacks.
– When commercially-released DVD is played back with component output, maximum resolution is 480p/576p.
– When TV System is set to NTSC and video source is not 60 Hz, the video output signal is converted to 60 Hz.
– When TV System is set to PAL and video source is not 50 Hz, the video output signal is converted to 50 Hz.
Resolution Auto 480i/576i 480p/576p 720p 1080i 1080p
24Hz Others
HDMI Playback BD Max Max Max 720p 60 Hz 1080i 60 Hz 1080p 24 Hz 1080p 60 Hz
others 1080p 60 Hz
COMPONENT
Playback
commercially-
released DVD 480i 480i
480p 480p 480p 480p
Playback BD 480i 480i 480i off 480i
others 480p 720p 60 Hz * 1080i 60 Hz * 1080i 60 Hz *
VIDEO Playback BD 480i 480i 480i 480i 480i off 480i
others 480i
Resolution Auto 480i/576i 480p/576p 720p 1080i 1080p
24Hz Others
HDMI Playback BD Max Max Max 720p 50 Hz 1080i 50 Hz 1080p 24 Hz 1080p 50 Hz
others 1080p 50 Hz
COMPONENT
Playback
commercially-
released DVD 576i 576i
576p 576p 576p 576p
Playback BD 576i 576i 576i off 576i
others 576p 720p 50 Hz * 1080i 50 Hz * 1080i 50 Hz *
VIDEO Playback BD 576i 576i 576i 576i 576i off 576i
others 576i
Notes

37 En
SETTINGS
4
English
Some of the newly released BD discs cannot be played
back unless you upgrade this Player software to the latest
version. We recommend upgrading the software of this
Player with software upgrade so that this Player is
operated based on the latest software.
To check for the availability of a software upgrade, visit
http://download.yamaha.com/downloads/service/top/
?site=europe.yamaha.com&language=en
– Software upgrade is automatically started after
loading the disc which contains upgrade file
package.
– Do not remove the disc/USB memory device, set this
Player to standby mode or unplug the power cable/
LAN cable while the software upgrade is being
performed.
■Upgrading the software
1. Prepare for the software upgrade.
When you upgrade the software from Disc/USB
Storage:
1Save the upgrade file package to the appropriate
folder on the disc/USB memory device. For more
details, refer to the procedure document attached
with the upgrade file package.
2Load the disc or connect the USB memory
device.
When the disc is loaded, software upgrade is
started automatically. Skip step 2.
When you upgrade the software from Network:
Confirm that this Player is connected to the
network.
2. Select the upgrade method and
start upgrade from SETUP menu.
1Press SETUP to display SETUP menu screen.
2Select General Setting = System = Upgrade.
3Select the item which contains the upgrade file
package from Disc/USB Storage/Network.
3. The system will search for
upgrade file package.
4. Press ENTER to start upgrade.
5. Upgrade is completed. The system
will restart.
SOFTWARE UPGRADE
Hint
Note

38 En
ADDITIONAL INFORMATION
Refer to the table below when this Player does not function properly. If the problem you are experiencing is not listed
below or if the instruction below does not help, turn off this Player, disconnect the power cable, and contact the nearest
authorized Yamaha dealer or service center.
■Power
■Basic operation
■Disc playback
TROUBLESHOOTING
Problem Possible causes and solutions
No power. – Connect the AC power cable properly.
– Press p on the front panel to turn on the power.
The Player power is turned off. – The power will be automatically turned off after 10 continuous minutes of inactivity (no
playback).
Problem Possible causes and solutions
The remote control does not work. – Use the remote control within its operating range. (p. 5)
– Replace the batteries. (p. 5)
– Check the ID settings for the main unit and the remote control. (p. 9)
Buttons do not work. – Press and hold p on the front panel for around 5 seconds to restart this Player.
– To completely reset this Player, unplug the power cable from the AC outlet for 10
seconds or more, plug the power cable to the AC outlet again, and then turn on this
Player.
Password is forgotten. – Press and hold and on the front panel simultaneously when no disc is inserted
and playback is stooped to set the Player to default setting (Security setting (p. 31) is
also reset). After the power is turned off automatically, press p to turn on the power
again.
Problem Possible causes and solutions
The Player cannot play a disc. – Take out the disc and clean it. (p. 4)
– Make sure that the disc is loaded properly (aligned in disc tray and label-side up). (p. 4)
– Use a disc supported by the Player. (p. 3)
– Remove the disc and then check whether the Player supports the disc or not. (p. 3)
– Check the region code. (p. 3)
– Check whether the disc is defective by trying another disc.
– The CD-R/RW, DVD+R/RW/R DL, and DVD-R/RW/R DL must be finalized. (p. 3)
Video stops. – The Player will stop if it senses shock or vibration.
The Player makes a snapping sound
when starting playback or loading a
disc.
– These sounds are not malfunctions of the Player but are normal operating conditions.

TROUBLESHOOTING
39 En
ADDITIONAL INFORMATION
5
English
■Picture
■Sound
Problem Possible causes and solutions
No picture. – Make sure that the cables are connected correctly. (p. 10)
– Make sure that the connected TV or the AV receiver is set to the correct input. (p. 10)
– Connect this Player to the TV with VIDEO jack (p. 13) using the supplied video pin
cable and set Resolution properly. (p. 33)
– TV System is set to the incorrect setting. Press and hold DIMMER on the remote
control to reset TV System setting to default setting.
Screen freezes and operation buttons
do not work. – Press , then restart playback.
– Turn off the power and turn on the power again.
– Press and hold p on the front panel for around 5 seconds to restart this Player.
Video is not output with the desired
resolution.
– Set to the desired resolution. (p. 33)
Widescreen video appears vertically
stretched, or black bands appear at the
top and bottom of the screen. Or 4:3
video appears horizontally stretched.
– Change the aspect ratio of your TV. (p. 32)
Square noise (mosaic) appears on the
screen.
– Blocks in images may be visible in scenes with rapid movement due to the
characteristics of digital image compression technology.
The playback screen will be disturbed if
DVD video is recorded to a VCR, or
played back through a VCR.
– This Player complies with analog copy protection. Some discs contain a copy
prohibiting signal. If you try to play back such discs through a VCR, or record to a VCR
and play back the signal, the copy protection will prevent normal playback.
Audio is not output, or images are not
played back properly.
– The audio may not be output or the images may not be played back properly for some
discs in which copyright-protected contents are recorded.
Problem Possible causes and solutions
No sound, or sound is distorted. – Check that the audio cable is connected correctly. (p. 10)
– There is no sound during still mode, slow motion playback, fast forward and fast
reverse. (p. 7)
– Audio may not be output depending on the audio recording status, such as when audio
other than an audio signal or non-standard audio is recorded for the audio content. (p. 3)
Left and right channels of audio are
reversed, or sound comes out of only
one side.
– Check the audio connection. (p. 10)
Audio is not output, or images are not
played back properly.
– The audio may not be output or the images may not be played back properly for some
discs in which copyright-protected contents are recorded.
Cannot hear the desired audio type and/
or number of channels.
– Refer to Audio Output setting and “About the audio output formats”. (p. 34, 35)
Cannot hear the sound of PIP
(secondary audio).
– Set Coaxial/Optical or HDMI to PCM/Reencode. (p. 34)
– To hear secondary audio, press 2ND AUDIO. (p. 6)
– Depending on the disc, you may need to set secondary audio on the top menu of the
disc. (p. 7)

TROUBLESHOOTING
40 En
■Network
■Messages on the screen
– The following messages appear on the TV screen in case the disc you tried to play back is not appropriate or the
operation is not correct.
Problem Possible causes and solutions
Cannot connect to the Internet. – Connect the Network cable properly.
– Turn on the connected equipment, such as broadband router or modem.
– Connect the broadband router and/or modem properly.
– Set the proper value(s) in the network setting. Check “Network”. (p. 32)
Cannot download BD-Live contents. – Connect the Network cable properly. (p. 16)
– Connect USB memory device properly. Check that the USB memory device is
connected to the USB port of this Player. (p. 16)
– Check if the BD disc supports BD-Live.
– Check the setting for “Internet Connection”. (p. 32)
– Connect the USB memory device formatted in FAT16 or FAT32.
– It is recommended to connect the USB memory device with at least 2 GB of free space.
If there is not enough free space, format the USB memory device. (p. 30)
– Refer to the supplied user's manual of the disc or consult the disc manufacturer.
Cannot detect the DLNA server. – Connect the network cable properly.
– Turn on the connected equipment, such as broadband router or the server.
– Confirm the Player and the server are connected to the same access point.
– Set the proper value(s) in the network setting. Check “Network”. (p. 32)
– Depending on the DLNA server, the Player may need to be permitted from the server.
Cannot a play the file on the home
network server.
– Make sure the file is playable. (p. 3)
– Check your DLNA server’s setting.
– The playback and operating quality may be affected by your home network condition.
Error message Possible causes and solutions
Not Support This File! – The file is not supported with this Player. See “Types of discs/files that can be used with this Player”
(p. 3).
Wrong region code! – The disc is an incompatible region code. See “Region management information” (p. 3).
Network has FAILED. – This Player cannot be connected to the network. Check connection (p. 16) and Network setting (p. 32).
Network is OK, proxy has
FAILED.
– This Player cannot be connected to the proxy server. See “Proxy Setting” (p. 32).
The Setting is prohibited,
please setup again.
– BD-Live connection is prohibited. See “BD-Live Connection” (p. 32).
No valid upgrade file is
found!
– Check if the upgrade file is in the appropriate folder.
Upgrade has failed for some
reason!
– Upgrade is failed. Check if the upgrade file is corrupted or unreadable.

41 En
ADDITIONAL INFORMATION
5
English
AVCHD
AVCHD is a new format (standard) for high definition
video cameras that can be used to record and play high-
resolution HD images.
BD-Live™
BD-Live is a BD standard that utilizes a network
connection, enabling this Player to go online to
download promotional videos and other data.
BDMV
BDMV (Blu-ray Disc Movie, BD-MV) refers to one of
the application formats used for BD-ROM which is one
of the Blu-ray Disc specifications. BDMV is a recording
format equivalent to DVD-Video of the DVD
specification.
Blu-ray 3D™
Blu-ray 3D enables you to view full high definition 3D
images.
BONUSVIEW
BONUSVIEW compatible discs let you simultaneously
enjoy video sub-channel for two screens, audio sub-
channel and sub-titles. A small screen appears within
the main screen during playback (Picture in Picture).
Closed caption
Closed captions are kind of subtitle, and the difference
between subtitles and captions is that subtitles are
intended for hearing persons and captions are for the
hearing impaired. Subtitles rarely show all of the audio.
For example, captions show sound effects (e.g., “phone
ringing” and “footsteps”), while subtitles do not. Before
you select this setting, please ensure that the disc
contains closed caption information.
Color Space
Color Space is a color range that can be represented.
RGB is a color space based on the RGB color model
(red, green and blue) and is typically used for PC
monitors. YCbCr is a color space based on a luminance
signal (Y) and two color difference signals (Cb and Cr).
Deep Color
Deep Color refers to the use of various color depths in
displays, up from the 24-bit depths in previous versions
of the HDMI specification. This extra bit depth allows
HDTVs and other displays go from millions of colors to
billions of colors and eliminate on-screen color banding
for smooth tonal transitions and subtle gradations
between colors. The increased contrast ratio can
represent many times more shades of gray between
black and white. Also Deep Color increases the number
of available colors within the boundaries defined by the
RGB or YCbCr color space.
DivX®
DivX® is a popular media technology created by DivX,
Inc. DivX® media files contain highly compressed
video with high visual quality that maintains a relatively
small file size. DivX® files can also include advanced
media features like menus, subtitles, and alternate audio
tracks. Many DivX® media files are available for
download online, and you can create your own using
your personal content and easy-to-use tools from
DivX.com.
Dolby Digital
A sound system developed by Dolby Laboratories Inc.
that gives movie theater ambience to audio output when
the product is connected to a Dolby Digital processor or
amplifier.
Dolby Digital Plus
A sound system developed as an extension to Dolby
Digital. This audio coding technology supports 7.1
multi-channel surround sound.
Dolby TrueHD
Dolby TrueHD is a lossless coding technology that
supports up to 8 channels of multi-channel surround
sound for the next generation optical discs. The
reproduced sound is true to the original source bit-for-
bit.
DRC (Dynamic Range Control)
DRC lets you adjust the range between the loudest and
softest sounds (dynamic range) for playback at average
volume. Use this when it is hard to hear dialog, or
during times when playback may disturb neighbors.
DSD (Direct Stream Digital)
DSD technology stores audio signals on digital storage
media, such as Super Audio CDs. Using DSD, signals
are stored as single bit values at a high- frequency
sampling rate of 2.8224 MHz, while noise shaping and
oversampling are used to reduce distortion, a common
occurrence with very high quantization of audio signals.
Due to the high sampling rate, better audio quality can
be achieved than that offered by the PCM format used
for normal audio CDs.
DTS
This is a digital sound system developed by DTS, Inc.
for use in cinemas.
DTS-HD High Resolution Audio
DTS-HD High Resolution Audio is a new technology
developed for the next generation high definition optical
disc format.
DTS-HD Master Audio
DTS-HD Master Audio is a lossless audio compression
technology developed for the next generation high
definition optical disc format.
DTS-HD Master Audio | Essential
DTS-HD Master Audio | Essential is a lossless audio
compression technology developed for the next
generation high definition optical disc format.
GLOSSARY

SPECIFICATIONS
42 En
HDMI
HDMI (High-Definition Multimedia Interface) is an
interface that supports both video and audio on a single
digital connection. The HDMI connection carries
standard to high definition video signals and multi-
channel audio signals to AV components such as HDMI
equipped TVs, in digital form without degradation.
Letterbox (LB 4:3)
A screen size with black bars on the top and bottom of
the image to allow viewing of wide-screen (16:9)
material on a connected 4:3 TV.
Linear PCM Sound
Linear PCM is a signal recording format used for Audio
CDs and on some DVD and Blu-ray discs. The sound on
Audio CDs is recorded at 44.1 kHz with 16 bits. (Sound
is recorded between 48 kHz with 16 bits and 96 kHz
with 24 bits on DVD discs and between 48 kHz with 16
bits and 192 kHz with 24 bits on BD discs.)
Lip Sync
Lip Sync, an abbreviation for lip synchronization, is a
technical term that involves both a problem and a
capability of maintaining audio and video signals
synchronized during post-production and transmission.
Whereas the audio and video latency requires complex
end-user adjustments, HDMI version 1.3 incorporates
an automatic audio and video syncing capability that
allows devices to perform this synchronization
automatically and accurately without user interaction.
Mac address
The Mac address is a unique value assigned to a network
device for identification purposes.
Pan Scan (PS 4:3)
A screen size that cuts off the sides of the image to allow
viewing of wide-screen (16:9) material on a connected
4:3 TV.
Subtitles
These are the lines of text appearing at the bottom of the
screen which translate or transcribe the dialog. They are
recorded on many DVD and BD discs.
Top menu
In a BD-Video/DVD-Video, this is the menu for
selecting things like the chapter to be played back and
the subtitle language. In some DVD-Videos, the top
menu may be called the “Title Menu”.
x.v.Color
x.v.Color reproduces a greater range of color than
before, showing almost all of the colors that the human
eye can detect.
■General
Power supply
[U.S.A. and Canada models]...................................AC 110-240 V, 60 Hz
[Central and South America models]................AC 110–240 V, 50/60 Hz
[Europe and Russia models] .......................................... AC 230 V, 50 Hz
[Australia model] ....................................................AC 110-240 V, 50 Hz
[Asia model]...................................................... AC 220–240 V, 50/60 Hz
[Taiwan model] ..................................................AC 110-120 V, 50/60 Hz
[Korea model] ................................................................ AC 220 V, 60 Hz
Power consumption (Normal) .............................................................. 25 W
Power consumption (Standby) ................................................. 0.5 W or less
Dimensions (W × H × D) ............................................. 435 × 96 × 316 mm
(17-1/8 × 3-3/4 × 12-1/2 in)
Weight ..............................................................................4.05 kg (8.93 lbs.)
■Audio performance
Audio output level (1 kHz, 0 dB, BD/DVD/CD-DA)....................2 ± 0.3 V
Signal to nose ratio (BD/DVD/CD-DA) ..............................115 dB or more
Dynamic range
BD/DVD ........................................................................... 105 dB or more
CD-DA.............................................................................. 100 dB or more
Harmonic distortion (1 kHz)
BD/DVD ......................................................................... 0.0028 % or less
CD-DA.............................................................................. 0.003 % or less
Frequency response
BD/DVD ............................................ 2 Hz to 22 kHz (48 kHz Sampling)
2 Hz to 44 kHz (96 kHz Sampling)
CD-DA...............................................................................2 Hz to 20 kHz
■Input/output
HDMI output.............................................................. Type A connector × 1
480i/576i/480p/576p/720p/1080i/1080p/1080p@24Hz,
Deep Color, x.v. Color support
Component video output..............................................Y: 1 Vp-p (75 ohms)
PB, PR: 0.7 Vp-p (75 ohms)
Video output......................................................................1 Vp-p (75 ohms)
Digital output ..........................................................Optical × 1, Coaxial × 1
Analog audio output..................................................................... 7.1 ch × 1,
Mixed 2 ch × 1
USB............................................................................ Type A connector × 2
Other equipments ........................................................ Remote IN/OUT × 1,
RS-232C × 1 (for custom installer),
Ethernet × 1
Specifications are subject to change without notice.
SPECIFICATIONS

SPECIFICATIONS
43 En
ADDITIONAL INFORMATION
5
English
■Copyright
– Audio-visual material may consist of copyrighted
works which must not be recorded without the
authority of the owner of the copyright. Refer to
relevant laws in your country.
– This item incorporates copy protection technology
that is protected by U.S. patents and other
intellectual property rights of Rovi Corporation.
Reverse engineering and disassembly are prohibited.
– Manufactured under license from Dolby
Laboratories. Dolby and the double-D symbol are
trademarks of Dolby Laboratories.
– Manufactured under license under U.S. Patent #’s:
5,451,942; 5,956,674; 5,974,380; 5,978,762;
6,226,616; 6,487,535; 7,212,872; 7,333,929;
7,392,195; 7,272,567 & other U.S. and worldwide
patents issued & pending. DTS and the Symbol are
registered trademarks, & DTS-HD, DTS-HD Master
Audio, and the DTS logos are trademarks of DTS,
Inc. Product includes software. © DTS, Inc. All
Rights Reserved.
– “Blu-ray DiscTM”, “Blu-rayTM”, “Blu-ray 3DTM”,
“BD-LiveTM”, “BONUSVIEWTM”, and the logos
are trademarks of the Blu-ray Disc Association.
– is a trademark of DVD Format/Logo
Licensing Corporation.
– HDMI, the HDMI logo and High-Definition
Multimedia Interface are trademarks or registered
trademarks of HDMI Licensing LLC.
– “x.v.Color” and “x.v.Color” logo are trademarks.
– “AVCHD” and the “AVCHD” logo are trademarks
of Panasonic Corporation and Sony Corporation.
– Java and all Java-based trademarks and logos are
trademarks or registered trademarks of Sun
Microsystems, Inc. in the United States and/or other
countries.
– This product is licensed under the AVC patent
portfolio license and VC-1 patent portfolio license
for the personal and non-commercial use of a
consumer to (i) encode video in compliance with the
AVC Standard and VC-1 Standard (“AVC/VC-1
Video”) and/or (ii) decode AVC/VC-1 Video that
was encoded by a consumer engaged in a personal
and non-commercial activity and/or was obtained
from a video provider licensed to provide AVC/VC-
1 Video. No license is granted or shall be implied for
any other use. Additional information may be
obtained from MPEG LA, LLC.
See http://www.mpegla.com.
– Windows Media Player is a registered trademark or
trademark of Microsoft corporation in the United
States and/or other countries.
– DLNA and DLNA CERTIFIED are trademarks and/
or service marks of Digital Living Network Alliance.
– YouTube and the YouTube logo are trademarks of
Google. Inc.
– “DivX®, DivX Certified®, DivX Plus™ HD and
associated logos are registered trademarks of DivX,
Inc. and are used under license.”
– “DivX Certified® to play DivX® and DivX Plus™
HD (H.264/.MKV) video up to 1080p HD and
premium content.”
ABOUT DIVX VIDEO: DivX® is a digital video format created by
DivX, Inc. This is an official DivX Certified® device that plays DivX
video. Visit divx.com for more information and software tools to
convert your files into DivX video.
ABOUT DIVX VIDEO-ON-DEMAND: This DivX Certified® device
must be registered in order to play purchased DivX Video-on-Demand
(VOD) movies. To obtain your registration code, locate the DivX VOD
section in your device setup menu. Go to vod.divx.com for more
information on how to complete your registration.

Attention-i Fr
1Pour utiliser l’appareil au mieux de ses possibilités, lisez
attentivement ce mode d’emploi. Conservez-le
soigneusement pour référence.
2Installez cet appareil dans un endroit frais, bien aéré, sec
et propre – à l’abri de la lumière du soleil, des sources de
chaleur, des vibrations, des poussières, de l’humidité et/ou du
froid. Pour une aération correcte, tenez compte des distances
minimales suivantes.
Haut : 10 cm
Arrière : 10 cm
Côtés : 10 cm
3Placez l’appareil loin des équipements, moteurs et
transformateurs électriques, pour éviter les ronflements
parasites.
4N’exposez pas l’appareil à des variations brutales de
température, ne le placez pas dans un environnement
très humide (par exemple dans une pièce contenant un
humidificateur) car cela peut entraîner la condensation
d’humidité à l’intérieur de l’appareil, qui elle-même peut être
responsable de décharge électrique, d’incendie, de dommage
à l’appareil ou de blessure corporelle.
5Evitez d’installer l’appareil dans un endroit où des objets
peuvent tomber, ainsi que là où l’appareil pourrait être exposé
à des éclaboussures ou des gouttes d’eau. Sur le dessus de
l’appareil, ne placez pas :
– d’autres appareils qui peuvent endommager la surface
de l’appareil ou provoquer sa décoloration.
– des objets se consumant (par exemple, une bougie)
qui peuvent être responsables d’incendie, de
dommage à l’appareil ou de blessure corporelle.
– des récipients contenant des liquides qui peuvent être
à l’origine de décharge électrique ou de dommage
à l’appareil.
6Ne couvrez pas l’appareil d’un journal, d’une nappe, d’un
rideau, etc. car cela empêcherait l’évacuation de la chaleur.
Toute augmentation de la température intérieure de l’appareil
peut être responsable d’incendie, de dommage à l’appareil ou
de blessure corporelle.
7Ne branchez pas la fiche du cordon d’alimentation de
l’appareil sur une prise secteur tant que tous les
raccordements n’ont pas été effectués.
8Ne pas faire fonctionner l’appareil à l’envers. Il risquerait de
chauffer et d’être endommagé.
9N’exercez aucune force excessive sur les commutateurs, les
boutons et les cordons.
10 Pour débrancher la fiche du cordon d’alimentation au niveau
de la prise secteur, saisissez la fiche et ne tirez pas sur le
cordon.
11 Ne nettoyez pas l’appareil au moyen d’un solvant chimique,
ce qui pourrait endommager la finition. Utilisez un chiffon
sec et propre.
12 N’alimentez l’appareil qu’à partir de la tension prescrite.
Alimenter l’appareil sous une tension plus élevée est
dangereux et peut être responsable d’incendie, de dommage
à l’appareil ou de blessure corporelle. Yamaha ne saurait être
tenue responsable des dommages résultant de l’alimentation
de l’appareil sous une tension autre que celle prescrite.
13 Pour empêcher tout dommage causé par les éclairs,
déconnectez la cordon d’alimentation de la prise murale
pendant un orage.
14 Ne tentez pas de modifier ni de réparer l’appareil. Consultez
le service Yamaha compétent pour toute réparation qui serait
requise. Le coffret de l’appareil ne doit jamais être ouvert,
quelle que soit la raison.
15 Si vous envisagez de ne pas vous servir de l’appareil pendant
une longue période (par exemple, pendant les vacances),
débranchez la fiche du cordon d’alimentation au niveau
de la prise secteur.
16 Lisez la section intitulée « GUIDE DE DÉPANNAGE » où
figure une liste d’erreurs de manipulation communes avant de
conclure que l’appareil présente une anomalie de
fonctionnement.
17 Avant de déplacer l’appareil, appuyez sur p pour placer
l’appareil en veille puis débranchez la fiche du cordon
d’alimentation au niveau de la prise secteur.
18 La condensation se forme lorsque la température ambiante
change brusquement. En ce cas, débranchez la fiche du
cordon d’alimentation et laissez l’appareil reposer.
19 La température de l’appareil peut augmenter en raison d’une
utilisation prolongée. En ce cas, coupez l’alimentation de
l’appareil et laissez-le au repos pour qu’il refroidisse.
20 Installez cet appareil à proximité de la prise secteur et à un
emplacement où la fiche du câble d’alimentation est
facilement accessible.
21 Les piles ne doivent pas être exposées à une chaleur extrême,
par exemple au soleil, à une flamme, etc.
SÉCURITÉ LASER
L’appareil utilise un laser. En raison des risques de blessure
des yeux, le retrait du couvercle ou les réparations de
l’appareil devront être confiés exclusivement à un technicien
d’entretien qualifié.
DANGER
Risque d’exposition au laser en cas d’ouverture. Eviter
l’exposition directe des yeux au faisceau. Lorsque cet
appareil est branché à la prise de courant, ne pas approcher les
yeux de l’ouverture du plateau changeur et des autres
ouvertures pour regarder à l’intérieur.
ATTENTION : VEUILLEZ LIRE CE QUI SUIT AVANT D’UTILISER L’APPAREIL.
Cet appareil n’est pas déconnecté du secteur tant qu’il
reste branché à la prise de courant, même si l’appareil
en soi est éteint par la touche p. Il se trouve alors « en
veille ». Dans cet état, l’appareil consomme une très
faible quantité de courant.
AVERTISSEMENT
POUR RÉDUIRE LES RISQUES DINCENDIE OU
DE DÉCHARGE ÉLECTRIQUE, N’EXPOSEZ PAS
CET APPAREIL À LA PLUIE OU À L’HUMIDITÉ.
Le laser de cet appareil peut émettre un rayonnement
dépassant les limites de la classe 1.
Caractéristiques du LASER :
Produit LASER de Classe 1
Longueur d’onde :
790 nm (pour les CD)/655 nm (pour les DVD)/
405 nm (pour les Blu-ray)
Puissance du laser : max. 1 mW

1 Fr
1
2
3
4
5
Français
POSSIBILITÉS OFFERTES PAR CE LECTEUR 2
ACCESSOIRES FOURNIS.................................. 2
À PROPOS DES DISQUES ET DES FICHIERS. 3
Types de disques/fichiers utilisables avec ce lecteur...... 3
Chargement d’un disque................................................. 4
Précautions d’emploi pour les disques ........................... 4
COMMANDES ET FONCTIONS.......................... 5
Panneau avant ................................................................. 5
Télécommande................................................................ 6
PRÉSENTATION DES RACCORDEMENTS .... 10
Panneau arrière ............................................................. 10
HDMI RACCORDEMENTS................................ 12
Raccordement à la borne HDMI................................... 12
Raccordement pour la lecture de disques Blu-ray 3D .. 12
CONNEXIONS VIDÉO....................................... 13
Raccordement aux connecteurs composante/vidéo ...... 13
CONNEXIONS AUDIO ...................................... 14
Raccordement au connecteur audio numérique............ 14
Raccordement aux connecteurs audio .......................... 15
CONNEXION RÉSEAU ET USB ....................... 16
Raccordement aux ports NETWORK et USB.............. 16
AUTRES CONNEXIONS ................................... 17
Raccordement aux connecteurs
REMOTE CONTROL ............................................. 17
Branchement du cordon d’alimentation ....................... 17
WIZARD INITIAL/INSTALLATION FACILE...... 18
Préconfiguration à l’aide de Wizard Initial/
Installation facile...................................................... 18
MENUS HOME/MEDIA...................................... 19
Lecture de photo/musique/vidéo .................................. 19
Utilisation d’un contenu du réseau ............................... 21
UTILISATION DES SERVICES RÉSEAU ......... 22
LECTURE DE VIDÉOS SUR YouTube™ ......... 22
MODE DE LECTURE AVANCÉ ........................ 23
Menu à l’écran .............................................................. 23
Menu d’état................................................................... 24
Utilisation de la fonction Signet ................................... 25
Programmation de l’ordre de lecture ............................ 25
Utilisation de la fonction de recherche......................... 25
Utilisation des fonctions BONUSVIEW™ et
BD-Live™................................................................ 26
Utilisation de la fonction d’incrustation (lecture audio/
vidéo secondaire) ..................................................... 26
Utilisation de la fonction BD-Live™ ........................... 26
MENU SETUP.................................................... 27
Exemple d’utilisation du menu SETUP........................ 29
Réglages Généraux ....................................................... 30
Paramètres vidéo........................................................... 32
Paramètres audio........................................................... 34
Système d’information ................................................. 34
À propos des formats de sortie audio ........................... 35
À propos des formats de sortie vidéo ........................... 36
MISE À NIVEAU LOGICIELLE.......................... 37
Mise à niveau du logiciel .............................................. 37
GUIDE DE DÉPANNAGE .................................. 38
Alimentation.................................................................. 38
Opérations de base ........................................................ 38
Lecture de disque .......................................................... 38
Image............................................................................. 39
Son ................................................................................ 39
Réseau ........................................................................... 40
Messages d’erreur à l’écran .......................................... 40
GLOSSAIRE ...................................................... 41
CARACTÉRISTIQUES TECHNIQUES .............. 42
Généralités .................................................................... 42
Performances audio....................................................... 42
Entrée/Sortie.................................................................. 42
Droits d’auteur .............................................................. 43
(à la fin de ce mode d’emploi)
■À propos de ce manuel
– Ce manuel explique comment utiliser ce lecteur
à l’aide de la télécommande (chaque fois que cela est
possible). Certaines opérations peuvent également
être réalisées à l’aide des boutons prévus sur
le panneau avant du lecteur.
– Les notes attirent votre attention sur des points
importants au sujet de la sécurité et du mode de
fonctionnement du lecteur. Les astuces vous donnent
des conseils au sujet d’une fonction ou d’une
opération particulière.
– Ce manuel a été imprimé avant la mise en
production du lecteur. La conception et les
caractéristiques techniques sont susceptibles d’être
modifiées dans le cadre des améliorations apportées
au produit. Si vous constatez des différences entre le
manuel et le produit, c’est ce dernier qui a priorité.
Icônes utilisées dans ce manuel
Les icônes représentent les touches/fonctions disponibles
pour un format spécifique.
: BD Video
: DVD vidéo, DVD-VR, DVD+VR, DVD audio
: CD audio, Super Audio CD
: AVCHD, WMV, DivX
: MP3, WMA, WAV
: JPEG
TABLE DES MATIÈRES
1. INTRODUCTION
2. RACCORDEMENTS
3. LECTURE
4. PARAMÈTRES
5. INFORMATIONS COMPLÉMENTAIRES
Information about software ....................................i
BD
DVD
CD
VIDEO
MUSIC
PHOTO

2 Fr
INTRODUCTION
* Pour en savoir plus sur les types et formats de disque compatibles, reportez-vous à la page 3.
** Il est nécessaire de définir un paramètre de configuration réseau pour tirer parti de cette fonction.
Assurez-vous que le produit a été livré avec tous les accessoires suivants.
POSSIBILITÉS OFFERTES PAR CE LECTEUR
Réglage de la langue, de la résolution et du format d’image \p. 18
Ce lecteur permet de définir la langue qui convient et les paramètres relatifs au téléviseur.
Lecture de disques audio Blu-ray™/DVD/CD/SA-CD/DVD en vente
dans le commerce*\p. 23
Outre les disques Blu-ray™ (disques BD), ce lecteur permet de lire de nombreux autres formats
de disques.
Lecture BONUSVIEW™, BD-Live™, etc.*\p. 26
Ce lecteur permet de profiter des bonus disponibles à partir des dernières versions de disques BD.
Lecture des fichiers Vidéo, Musique et Photo enregistrés sur disque
*
\p. 19
Ce lecteur est prévu pour lire le contenu des disques que vous avez enregistrés.
Lecture des fichiers Vidéo, Musique et Photo enregistrés sur disque/
clé USB
*
\p. 19
Ce lecteur est prévu pour lire le contenu des disques/périphériques mémoire USB enregistrés.
Lecture des fichiers Vidéo, Musique et Photo enregistrés sur
un serveur de réseau domestique* ** \p. 21
Il est possible de lire le contenu d’un ordinateur sur un téléviseur ou un ampli-tuner AV
en raccordant ce lecteur à un serveur de réseau.
Contrôle à distance des appareils (téléviseur, ampli-tuner AV, etc.)
à l’aide de la télécommande \p. 30
Il suffit de connecter vos appareils à l’aide d’un câble HDMI pour pouvoir les commander
à l’aide de la fonction Contrôle HDMI de la télécommande.
Visionnage en streaming des contenus sur services de réseau** \p. 22
Ce lecteur permet de visionner directement des vidéos disponibles sur internet.
ACCESSOIRES FOURNIS
Piles (×2)
(AAA, R03, UM-4) Cordon d’alimentationTélécommande Câble RCA audio Câble RCA vidéo

3 Fr
Français
INTRODUCTION
1
■Types de disques/fichiers
utilisables avec ce lecteur
– Ce lecteur accepte les disques de 12 cm et de 8 cm.
Aucun adaptateur 8 – 12 cm n’est nécessaire.
– Utilisez des disques conformes aux standards
compatibles indiqués par les logos officiels sur
l’étiquette du disque. La lecture de disques non
conformes à ces standards n’est pas garantie.
En outre, le fait de pouvoir lire ces disques ne
garantit ni la qualité d’image ni la qualité du son.
– Les lecteurs et disques BD/DVD vidéo comportent
des codes régionaux qui déterminent la zone
géographique dans laquelle un disque pourra être lu.
– Les opérations et fonctions des BD/DVD vidéo
peuvent différer des explications données dans ce
mode d’emploi et certaines opérations peuvent être
interdites en raison de réglages du fabricant du disque.
– Si un écran de menu ou des instructions de
fonctionnement s’affichent pendant la lecture
d’un disque, suivez les indications affichées.
– Certains disques figurant dans les tableaux ci-contre
peuvent ne pas être lus.
– N’oubliez pas de finaliser tous les supports d’enregistrement
que vous avez l’intention de lire sur ce lecteur.
– La « finalisation » désigne un traitement effectué
durant l’enregistrement d’un disque de sorte que ce
disque puisse être lu à la fois sur ce lecteur et sur
d’autres lecteurs/enregistreurs. Seuls les disques
finalisés pourront être lus sur ce lecteur. (Ce lecteur
ne possède pas de fonction pour finaliser les disques.)
À PROPOS DES DISQUES ET DES FICHIERS
Type de disque Format
d’enregistrement
Format des
données
BD-ROM/BD-R/
BD-RE
BD Vidéo --
DVD-ROM DVD vidéo/DVD
audio
--
DVD-R/DVD-R DL/
DVD-RW
DVD vidéo/DVD-
VR/AVCHD/Disque
de données
DivX/WMV/MP3/
WAV/WMA/JPEG
DVD+R/DVD+R
DL/DVD+RW
DVD vidéo/
DVD+VR/AVCHD/
Disque de données
DivX/WMV/MP3/
WAV/WMA/JPEG
CD-ROM CDDA/HDCD --
CD-R/CD-RW CDDA/Disque de
données
DivX/WMV/MP3/
WAV/WMA/JPEG
SA-CD SA-CD --
USB -- DivX/WMV/MP3/
WAV/WMA/JPEG
Réseau -- WMV/MP3/WMA/
WAV/JPEG
Informations sur la gestion des régions
Destination BD Vidéo DVD vidéo
États-Unis et Canada Code de région « A »
ou « ALL » (toutes
régions)
Numéro de région
«1» ou «ALL»
(toutes régions)
Asie Code de région
«A» ou «ALL»
(toutes régions)
Numéro de région
«3» ou «ALL»
(toutes régions)
Taïwan Code de région
«A» ou «ALL»
(toutes régions)
Numéro de région
«3» ou «ALL»
(toutes régions)
1ALL
3ALL
3ALL
Corée Code de région
«A» ou «ALL»
(toutes régions)
Numéro de région
«3» ou «ALL»
(toutes régions)
Amérique centrale
et du Sud
Code de région
«A» ou «ALL»
(toutes régions)
Numéro de région
«4» ou «ALL»
(toutes régions)
Europe Code de région
« B » ou « ALL »
(toutes régions)
Numéro de région
«2» ou «ALL»
(toutes régions)
Australie Code de région
« B » ou « ALL »
(toutes régions)
Numéro de région
«4» ou «ALL»
(toutes régions)
Russie Code de région
« C » ou « ALL »
(toutes régions)
Numéro de région
«5» ou «ALL»
(toutes régions)
Remarques
Informations sur la gestion des régions
Destination BD Vidéo DVD vidéo
3ALL
4ALL
2ALL
4ALL
5ALL

4 Fr
À PROPOS DES DISQUES ET DES FICHIERS
– La lecture de l’ensemble des fichiers contenus sur
le disque, le périphérique mémoire USB et le réseau
n’est pas garantie.
– Il n’est pas possible de lire un fichier dont les droits
d’auteur sont protégés, via un périphérique mémoire
USB ou le réseau.
Configuration requise pour la lecture
des fichiers audio MP3/WMA/WAV
– Fréquence d’échantillonnage : entre 32 et 48 kHz
(MP3/WMA), LPCM 44,1 kHz/16 bit/Stéréo (WAV)
– Débit binaire : 8 à 320 kbits/s (MP3),
32 à 192 kbits/s (WMA)
Configuration requise pour la lecture
des fichiers WMV
– WMV9, résolution maximale de 1 920 × 1 080.
À propos de Super Audio CD (SA-CD)
– Format audio basé sur les normes actuelles de CD,
mais contenant plus d’information pour produire une
meilleure qualité de son. Il existe trois types de
disques : les disques simple couche, double couche et
hybrides. Le disque hybride peut être lu sur les lecteurs
de CD existants ainsi que sur les lecteurs de Super
Audio CD car il contient des informations pour les CD
audio standards ainsi que pour les Super Audio CD.
– Ce lecteur permet la transmission de données DSD
via HDMI à l’aide d’un ampli-tuner AV compatible.
– Cet appareil n’affiche pas les données texte contenues
sur les disques sur l’afficheur du panneau avant.
■Chargement d’un disque
– Insérez le disque avec la face imprimée vers le haut.
– Dans le cas d’un disque enregistré des deux côtés,
tournez la face à lire vers le bas.
– La lecture peut commencer automatiquement en
fonction du disque et du réglage choisi pour ce lecteur.
– Avec certains disques, il est possible que le menu
soit affiché en premier.
– La durée de chargement du disque peut varier selon
le disque.
■Précautions d’emploi pour les
disques
Attention aux rayures et à la poussière
– Les disques BD, DVD et CD sont sensibles à la
poussière, aux traces de doigts et particulièrement
aux rayures. Un disque rayé risque de ne pas pouvoir
être lu sur ce lecteur. Manipulez les disques avec
soin et rangez-les en lieu sûr.
Rangement correct des disques
Précautions de manipulation
Nettoyage de la lentille du capteur
optique
– N’utilisez jamais de disque de nettoyage en vente
dans le commerce. L’utilisation de ces disques peut
endommager la lentille.
– Confiez le nettoyage de la lentille au SAV agréé par
Yamaha le plus proche.
Astuce
Remarque
1
2
3
Type de disque Super Audio CD
Disque simple
couche
Couche HD
Disque double
couche Disque couche
hybride
Couche HD Couche CD
Couche HD
Disque hybride Super Audio CD
Couche CD, lisible sur tout
lecteur de CD
- DSD stéréo de haute qualité
- DSD multicanal de haute qualité
Couche haute densité
comprenant :
Remarques
Posez le disque au centre de son boîtier et
rangez le boîtier et le disque en position
verticale.
Évitez de ranger les disques dans des
endroits exposés aux rayons directs
du soleil, à proximité d’appareils
de chauffage ou dans des endroits
très humides.
Ne faites pas tomber les disques et ne les
soumettez pas à de fortes vibrations ni
à des chocs violents.
Évitez de ranger les disques dans des
endroits très poussiéreux ou très humides.
– Si la surface du disque est encrassée,
essuyez-la délicatement avec un chiffon
doux et humide (à l’eau uniquement).
Lorsque vous essuyez un disque, déplacez
toujours le chiffon du centre vers le bord.
– N’utilisez pas de nettoyants en atomiseur
contenant du benzène, du diluant, des
liquides de protection contre l’électricité
statique ou tout autre solvant.
– Ne touchez pas la surface du disque.
– Ne collez pas de papier ou des étiquettes adhésives
sur les disques.
– Si la surface de lecture d’un disque est encrassée ou
rayée, le lecteur peut en déduire que le disque est
incompatible et éjecter le plateau de disque ou bien
le disque risque de ne pas être lu correctement.
Essuyez la saleté sur la surface de lecture avec
un chiffon doux.

5 Fr
Français
INTRODUCTION
1
■Panneau avant
1p (Mise sous tension/Mise en veille)
2Port USB (p. 16)
3Témoin SA-CD : S’allume à l’insertion d’un SA-CD
quand la couche SA-CD (p. 4) est sélectionnée.
4Afficheur du panneau avant
5Plateau de disque (p. 4)
6 (Éjection) : Ouvre/referme le plateau de disque.
7 (Recherche arrière/Saut arrière) :
Exercer une simple pression pour un saut arrière ou
maintenir enfoncé pour une recherche vers l’arrière.
8 (Recherche avant/Saut avant) :
Exercer une simple pression pour un saut avant ou
maintenir enfoncé pour une recherche vers l’avant.
9 (Lecture)
0 (Pause)
A (Arrêt)
BPURE DIRECT : Appuyez pour changer le mode
Pure Direct (p. 7) entre mode 1/mode 2/désactivé.
Cette touche s’allume quand le mode Pure Direct est
réglé sur mode 1/mode 2.
Insertion des piles dans la
télécommande
– N’exposez pas la télécommande à des chocs,
de l’eau ou une humidité excessive.
– La télécommande risque de ne pas fonctionner si le
capteur de télécommande du lecteur est directement
exposé au soleil ou à un éclairage violent.
– Une utilisation incorrecte des piles risque de
provoquer une fuite ou un éclatement. Lisez et
respectez les avertissements au sujet des piles.
– Ne mélangez pas des piles neuves avec des piles
usagées, ni des piles de marques différentes.
– Retirez les piles si vous n’avez pas l’intention
d’utiliser la télécommande pendant une période
prolongée.
– Respectez les réglementations nationales au sujet
de la mise au rebut des piles.
Portée approximative de la
télécommande
COMMANDES ET FONCTIONS
2 5 61 43 7 8 9 0 A B
Remarques
1
3
2
30˚30˚
Capteur de télécommande
6 mètres

6 Fr
COMMANDES ET FONCTIONS
■Télécommande
– Le symbole apparaît dans le coin supérieur
gauche de l’écran si la fonction correspondant à la
touche n’est pas disponible.
1Émetteur de signaux infrarouges : Envoie des
signaux infrarouges. Dirigez l’émetteur de la
télécommande vers le capteur de l’appareil de
destination (p. 5).
2MARKER : Permet de définir un
Signet (p. 25) au niveau d’un point précis d’un film.
Après avoir défini un Signet, pour sélectionner le point
auquel vous voulez accéder directement, appuyez sur
DIGEST. Vous avez la possibilité de définir un
maximum de 12 signets.
3 : Ouvre/referme le plateau de disque.
4PROGRAM : Permet de définir l’ordre
de lecture (p. 25). Vous pouvez établir une liste de
15 pistes (dans le cas d’un disque audio) ou de
15 titres/chapitres (dans le cas d’un DVD vidéo).
5Touches de couleur : Servez-vous de ces
touches conformément aux instructions à l’écran.
6Touches numériques : Permettent de saisir des
nombres ou de passer directement, en cours de lecture,
à la piste ou au chapitre correspondant au numéro saisi.
Ces touches risquent de ne pas être disponibles selon le
type de disque et les conditions de lecture.
7CLEAR : Efface le numéro saisi ou l’entrée définie.
8SETUP : Affiche l’écran de menu SETUP (p. 27).
9PIP : Active/désactive la fonction d’incrustation
(image dans l’image) (p. 26). Marque PIP ( )
apparaît sur l’écran lorsque cette fonction est
disponible. Vous pouvez également sélectionner cette
fonction à partir du menu à l’écran (p. 23).
– Marque PIP s’affiche à condition d’avoir activé la
fonction Marque PIP (p. 31).
02ND AUDIO : Active les données audio
secondaires pour les incrustations (image dans l’image)
(p. 26) ou les commentaires audio. Deuxième Marque
Audio ( ) apparaît sur l’écran lorsque cette fonction
est disponible
(p. 34)
. Vous pouvez également
sélectionner cette fonction à partir du menu à l’écran
(p. 23).
– Deuxième Marque Audio s’affiche à condition d’avoir
activé la fonction Deuxième Marque Audio (p. 31).
Remarque
Remarque
Remarque
DVD VIDEO
DVD CD
BD
BD
BD

7 Fr
COMMANDES ET FONCTIONS
Français
INTRODUCTION
1
ATOP MENU : Affiche l’écran du menu
principal (p. 42) si le disque contient un menu.
Sélectionnez l’option voulue à l’aide des touches
5/a/2/3 et ENTER.
– Étant donné que certaines opérations varient en
fonction du disque, conformez-vous aux instructions
affichées dans chaque écran de menu.
B
Touches de curseur (
5
/
a
/
2
/
3
) :
Déplacent la
sélection (entrée en surbrillance) sur l’écran de menu.
ENTER
:
Sélectionne le menu ou l’entrée en
surbrillance.
CRETURN : Permet de revenir au menu ou à l’écran
précédent, etc.
DSUBTITLE : Permet de
changer la langue des sous-titres (p. 42) lorsque cela
est possible. Vous pouvez également sélectionner cette
fonction à partir du menu à l’écran (p. 23).
ESTATUS : Affiche diverses informations au sujet du
mode de lecture (p. 24).
F
Touches de contrôle
/
:
Effectue une recherche arrière/avant. Chaque nouvelle
pression sur la touche fait varier progressivement la
vitesse de recherche (jusqu’à 5 incréments dans
chaque sens). Appuyez sur pour reprendre la
lecture dans des conditions normales.
: Change la vitesse du diaporama (plus
lent/plus rapide : 3 incréments).
/ :
Maintenez pour la recherche/la relecture instantanée.
La fonction de recherche instantanée effectue un saut
du contenu de 30 secondes. La relecture instantanée
permet de revenir 10 secondes en arrière.
/: Effectue un saut arrière/avant.
: Interrompt la lecture. Pour arrêter complètement
la lecture, appuyez deux fois sur cette touche.
: Effectue une pause.
: Lance la lecture.
()/ ()
:
Effectue une lecture au ralenti arrière/
avant. Chaque nouvelle pression sur la touche fait varier
progressivement la vitesse de ralenti (jusqu’à 4 incréments
dans chaque sens).
Ces touches permettent également de procéder à une
lecture image par image avant/arrière pendant une pause.
Appuyez sur pour reprendre la lecture dans des
conditions normales.
De nombreux disques DVD audio intègrent des options
de diaporama et feuilletage. Appuyez sur / pour
accéder à la page précédente/suivante. Cette fonction
est uniquement disponible pour les DVD audio.
– Certains disques BD/DVD ne sont pas compatibles
avec la fonction de lecture image par image avant/
arrière.
– Selon le disque, le lecteur reprend la lecture
à l’emplacement du dernier arrêt. Pour reprendre la
lecture depuis le début, appuyez deux fois sur ,
puis sur .
GSA-CD/CD : Change la couche de lecture d’un
hybride SA-CD entre SA-CD et CD (p. 4).
– Le témoin SA-CD/CD (p. 5) sur le panneau avant
s’allume à l’insertion d’un SA-CD quand la couche
SA-CD est sélectionnée
(p. 34)
.
– Des signaux audio sont transmis par les connecteurs
AUDIO OUT (p. 11) quand la couche SA-CD est
sélectionnée.
– Les signaux audio enregistrés au format DSD
multicanal ne peuvent pas être lus sur ce lecteur.
HPURE DIRECT : Permet de changer de mode Pure
Direct. Appuyez plusieurs fois de suite sur cette touche
pour faire votre choix parmi les différents modes
proposés. Le mode Pure Direct améliore la qualité
d’audio. PURE DIRECT sur le panneau avant s’allume
quand le mode Pure Direct est réglé sur mode1/mode 2.
Mode 1 : L’afficheur du panneau avant est désactivé,
et les signaux vidéo ne sont pas émis. Ce mode convient
à l’écoute audio.
Mode 2 : L’afficheur du panneau avant est désactivé et
seuls les signaux vidéo de la borne HDMI sont émis. Ce
mode convient pour regarder des films avec un son de
haute qualité.
non : Lecture normale.
IDIMMER : Permet de changer la luminosité de
l’afficheur du panneau avant (5 incréments).
J
DIGEST :
Donne un aperçu des photos par
planche de 12 photos miniatures. Dans ce mode de
visualisation, accédez à la page suivante/précédente
à l’aide des touches / .
:
Affiche la barre de sélection de Signet
(p. 25).
Kp :
Permet d’allumer ce lecteur ou de le mettre en veille.
LZOOM : Effectue un zoom
avant/arrière. Chaque nouvelle pression sur la touche
grossit ou réduit progressivement la vue à l’écran
(jusqu’à 3 incréments dans chaque sens).
Remarque
BD DVD
BD DVD VIDEO
BD DVD CD VIDEO MUSIC PHOTO
BD DVD CD VIDEO MUSIC
PHOTO
BD DVD CD VIDEO MUSIC
BD DVD
Remarques
Astuce
Remarques
PHOTO
DVD VIDEO
Suite à la page suivante.
\
DVD VIDEO PHOTO

8 Fr
COMMANDES ET FONCTIONS
MSEARCH :
Permet de passer directement à l’emplacement indiqué
pendant la lecture. Pour en savoir plus sur cette fonction,
reportez-vous à la section « Utilisation de la fonction de
recherche » (p. 25). Vous pouvez également sélectionner
cette fonction à partir du menu d’état (p. 24).
N
HOME :
Permet d’afficher l’écran de menu HOME (p. 19).
OREPEAT
: Permet de changer de mode de répétition.
Appuyez plusieurs fois de suite sur cette touche pour
faire votre choix parmi les différents modes proposés.
: Répète le titre en cours de lecture.
: Répète le chapitre en cours de lecture.
: Répète le dossier en cours de lecture.
: Répète l’intégralité des pistes/fichiers du
disque.
: Répète la piste ou le fichier en cours de lecture.
P
A/B :
Permet de
lire un morceau ou une scène que vous souhaitez répéter.
1Appuyez sur A/B à l’endroit où vous souhaitez
commencer la lecture. « A- » apparaît à l’écran.
2Appuyez à nouveau sur A/B à l’endroit où vous
souhaitez terminer la lecture. « A-B » apparaît
maintenant à l’écran. La lecture en boucle commence.
3Pour annuler la lecture en boucle, appuyez sur A/B.
« A-B » disparaît de l’écran pour indiquer que la
lecture en boucle est terminée.
– Les conditions d’exécution de cette fonction sont
liées aux spécifications du disque.
Q
POP-UP/MENU :
Affiche un menu
contextuel. Le contenu du menu affiché dépend du disque.
Pour en savoir plus sur l’accès au menu contextuel et sur
son fonctionnement, consultez les instructions du disque.
Selon le DVD, vous pouvez afficher l’écran du menu
principal en appuyant sur
POP-UP/MENU
.
RON SCREEN : Affiche le menu à l’écran (p. 23).
S
ANGLE :
Permet de changer l’angle de vue
de la caméra si la vidéo est enregistrée sous plusieurs
angles de prise de vue. Marque Angle ( ) apparaît sur
l’écran lorsque cette fonction est disponible. Vous pouvez
également sélectionner cette fonction à partir du menu
à l’écran (p. 23).
– Marque Angle s’affiche à condition d’avoir activé la
fonction Marque Angle (p. 31).
Remarque
Remarque
BD DVD CD VIDEO MUSIC
BD DVD CD VIDEO MUSIC
PHOTO
BD DVD CD VIDEO MUSIC
BD DVD
BD DVD

9 Fr
COMMANDES ET FONCTIONS
Français
INTRODUCTION
1
T
AUDIO :
Permet de changer la langue
de diffusion ou le format audio. Vous pouvez également
sélectionner cette fonction à partir du menu à l’écran
(p. 23).
Fonction ID
Vous pouvez changer l’ID de la télécommande pour
empêcher le contrôle de l’autre lecteur Yamaha, tel que le
lecteur DVD. Si vous avez changé l’ID de la télécommande
n’oubliez pas de sélectionner le même ID pour l’appareil
principal. Le réglage par défaut est ID1.
1 Réglage de la télécommande
Pour changer l’ID d’ID1 à ID2, maintenez le bouton
rouge et la touche numérique
2
enfoncés en même
temps pendant 7 secondes. Pour changer l’ID d’ID2
à ID1, maintenez le bouton rouge et la touche
numérique
1
enfoncés en même temps pendant
7 secondes.
2 Réglage de l’appareil principal
Maintenez les boutons et sur
le panneau avant enfoncés en même temps pendant
2 secondes pour afficher l’ID actuel lorsque :
–Aucun disque n’est Inséré dans le lecteur.
–Le plateau de disque est fermé.
–La lecture est arrêtée.
–« NO DISC » s’affiche sur le panneau avant.
Continuez à maintenir les touches enfoncées
pendant encore 2 secondes pour changer l’ID de
ID1 à ID2 et vice versa.
– Lorsque la télécommande est sans piles pendant
quelques minutes, ou si des piles déchargées restent
dans la télécommande, l’ID de la télécommande
passe automatiquement sur ID1. Si vous souhaitez
utiliser la télécommande en configuration ID2,
insérez des piles neuves et définissez de nouveau
l’ID de la télécommande.
Remarque
BD DVD

10 Fr
RACCORDEMENTS
Déterminez le mode de raccordement qui convient pour votre appareil vidéo/audio. Nous vous conseillons d’utiliser la
borne HDMI, car celle-ci garantit un signal audio et vidéo numérique de haute qualité via une seule connexion. Si vous
utilisez d’autres bornes/connecteurs, effectuez les raccordements vidéo avant les raccordements audio.
■Panneau arrière
PRÉSENTATION DES RACCORDEMENTS
Oui
Non
Utilisation d’un
ampli-tuner AV ?
Borne HDMI sur
l’ampli-tuner AV ? *
Borne HDMI sur
le téléviseur ?
Borne HDMI sur
le téléviseur ?
Borne HDMI sur
le téléviseur ?
Effectuez la connexion vidéo et audio au téléviseur à l’aide du câble HDMI.
Effectuez la connexion vidéo au téléviseur.
Effectuez la connexion vidéo au
téléviseur à l’aide du câble HDMI.
Effectuez la connexion vidéo à l’ampli-tuner AV.
Effectuez la connexion vidéo
et audio avec l’ampli-tuner AV
à l’aide du câble HDMI.
Voir le mode d’emploi
de l’ampli-tuner AV.
POINT DE
DÉPART
* Si aucun son n’est émis par la borne HDMI de votre ampli-tuner AV,
reportez-vous au mode d’emploi de l’ampli-tuner AV.
67 0 A93214 85

11 Fr
Français
RACCORDEMENTS
2
1NETWORK (p. 16)
2HDMI (p. 12)
3Port USB (p. 16)
4REMOTE CONTROL (IN/OUT/RS-232C) (p. 17)
57.1 canal surround (AUDIO OUT) (p. 15)
6MIXED 2CH (AUDIO OUT) (p. 15)
7VIDEO (p. 13)
8COMPONENT (p. 13)
9COAXIAL (p. 14)
0OPTICAL (p. 14)
AAC IN (p. 17)
Raccordement vidéo
Effectuez la connexion
audio à l’ampli-tuner AV.
Raccordement vidéo au téléviseur
Effectuez la connexion
audio au téléviseur.
HDMI (p. 12)
A
Raccordement vidéo et audio
à l’ampli-tuner AV
Raccordement audio
à l’ampli-tuner AV
Raccordement vidéo et audio
au téléviseur
Raccordement audio au téléviseur
HDMI (p. 12)
A’
COMPONENT (p. 13)
B
VIDEO (p. 13)
C
au téléviseur
à l’ampli-tuner AV
ou
COMPONENT (p. 13)
B’
VIDEO (p. 13)
C’
ou
COAXIAL (p. 14)
D
OPTICAL (p. 14)
E
ou
MIXED 2CH (p. 15)
F
ou
COAXIAL (p. 14)
D’
OPTICAL (p. 14)
E’
ou
MIXED 2CH (p. 15)
F’
ou
HDMI (p. 12)
A’
7.1 canal surround (p. 15)
G
ou

12 Fr
■Raccordement à la borne HDMI
– La borne HDMI offre une image et un son numériques de qualité supérieure.
– Reliez fermement chaque extrémité du câble HDMI (disponible dans le commerce) aux bornes HDMI appropriées.
– Reportez-vous à la page 35 pour en savoir plus sur les formats de sortie audio/vidéo disponibles.
– Utilisez exclusivement des câbles HIGH SPEED HDMI portant le logo HDMI (illustré sur la quatrième
de couverture).
Attention !
Ne branchez pas ce lecteur sur une prise secteur tant que vous n’avez pas effectué tous
les raccordements nécessaires.
HDMI RACCORDEMENTS
HDMI IN
Ce lecteur
Vers le port HDMI
Câble HDMI
(en vente dans le commerce)
– Si vous utilisez la fonction Contrôle HDMI,
reportez-vous à la section « Contrôle HDMI »
(p. 30).
– Pour en savoir plus sur le mode de sortie de la
borne HDMI, reportez-vous à la section
« HDMI » (p. 34).
– Si aucune image n’apparaît sur le téléviseur,
reportez-vous à la section « GUIDE DE
DÉPANNAGE » (p. 39).
■Raccordement pour la lecture
de disques Blu-ray 3D
La lecture de disques Blu-ray 3D sur ce lecteur
requiert les raccordements et éléments suivants :
– Il vous faut un téléviseur et (le cas échéant) un
ampli-tuner AV compatibles avec la lecture de
supports vidéo 3D.
– Tous les éléments doivent être raccordés avec
des câbles HDMI.
– Le disque Blu-ray doit offrir un contenu 3D.
Astuces
Ampli-tuner AV Téléviseur
AA’
Vers la borne
d’entrée HDMI

13 Fr
Français
RACCORDEMENTS
2
■Raccordement aux connecteurs composante/vidéo
– Les connecteurs composante/vidéo vous offriront une image de qualité supérieure et une reproduction fidèle des
couleurs.
– Reliez fermement chaque extrémité d’un câble vidéo composante (en vente dans le commerce) ou d’un câble RCA
vidéo aux connecteurs COMPONENT ou au connecteur VIDEO.
– Reportez-vous à la page 36 pour en savoir plus sur les formats de sortie vidéo disponibles.
Attention !
Ne branchez pas ce lecteur sur une prise secteur tant que vous n’avez pas effectué tous
les raccordements nécessaires.
– Si vous lisez l’image par le biais d’un magnétoscope, celle-ci peut être déformée en raison de la fonction de
protection contre la copie.
– Pour lire des disques BD-3D sur ce lecteur, raccordez un ampli-tuner AV, un téléviseur et ce lecteur à l’aide de
câbles HDMI. Reportez-vous à la page précédente.
CONNEXIONS VIDÉO
COMPONENT IN
Y
PB
PR
C
e lecteur
Câble vidéo composante
(en vente dans le
commerce)
Ampli-tuner AV Téléviseur
(Vert)
(Bleu)
(Rouge)
(Vert)
(Bleu)
(Rouge)
Ver s les
connecteurs
COMPONENT
Vers les connecteurs
d’entrée composante
BB’
(Vert)
(Bleu)
(Rouge)
(Vert)
(Bleu)
(Rouge)
VIDEO
AV INPUT
C
e lecteur
Câble RCA vidéo
(fourni)
Ampli-tuner AV Téléviseur
(Jaune)
(Jaune)
(Jaune)
Vers les connecteurs
VIDEO
Vers le connecteur
d’entrée vidéo
(Jaune)
CC’
Remarques

14 Fr
■Raccordement au connecteur audio numérique
– Vous pouvez raccorder votre équipement audio ou le téléviseur au connecteur COAXIAL ou à la borne OPTICAL.
– Reliez fermement chaque extrémité d’un câble audio numérique coaxial ou d’un câble optique (tous deux en vente
dans le commerce) aux connecteurs audio numériques coaxiaux ou aux bornes audio numériques optiques
appropriés.
– Reportez-vous à la page 35 pour en savoir plus sur les formats de sortie audio disponibles.
Attention !
Ne branchez pas ce lecteur sur une prise secteur tant que vous n’avez pas effectué tous
les raccordements nécessaires.
– Pour en savoir plus sur le mode de sortie du connecteur COAXIAL ou de la borne OPTICAL, reportez-vous à la
section « Coaxial/Optique » (p. 34).
CONNEXIONS AUDIO
Astuce
AV INPUT
COAXIAL
DIGITAL AUDIO IN
OPTICAL
Ce lecteur
Vers le port
OPTICAL
TéléviseurAmpli-tuner AV
Câble optique
(en vente dans le commerce)
Câble audio
numérique coaxial
(en vente dans le commerce)
Ce lecteur
Ampli-tuner AV
DD’
Vers le connecteur
COAXIAL
Vers le connecteur
d’entrée coaxial
Vers la borne
d’entrée optique
Téléviseur
D’ EE’

CONNEXIONS AUDIO
15 Fr
Français
RACCORDEMENTS
2
■Raccordement aux connecteurs audio
– Vous pouvez raccorder votre équipement audio ou le téléviseur aux connecteurs MIXED 2CH/7.1 canal surround.
– Reliez fermement les extrémités des câbles RCA audio (fournis et en vente dans le commerce) aux connecteurs
MIXED 2CH ou aux connecteurs 7.1 canal surround.
– Reportez-vous à la page 35 pour en savoir plus sur les formats de sortie audio disponibles.
– Si vous voulez lire un SA-CD multicanal et un DVD audio, reliez des connecteurs 7.1 canal surround aux
connecteurs d’entrée de votre ampli-tuner correspondant en utilisant des câbles RCA audio, en vente dans
le commerce.
Attention !
Ne branchez pas ce lecteur sur une prise secteur tant que vous n’avez pas effectué tous
les raccordements nécessaires.
– Vous pouvez raccorder un subwoofer directement au connecteur SUBWOOFER. Si vous raccordez un téléviseur
directement à ce lecteur, raccordez un subwoofer actif, comme le Yamaha Active Servo Processing Subwoofer
System, à ce connecteur.
– Pour reproduire le signal audio des connecteurs MIXED 2CH/7.1 canal surround, reportez-vous à la section
« Configuration Haut-Parleur » (p. 34).
AUDIO
AUDIO IN
LR
Ver s l es
connecteurs
AUDIO OUT
MIXED 2CH
Câble RCA audio
(fourni)
(Blanc)
(Rouge)
(Blanc) (Rouge)
TéléviseurAmpli-tuner AV
C
e lecteur
Vers les connecteurs
d’entrée audio
FF’
(Blanc)
(Rouge)
(Blanc)
(Rouge)
MULTICH IN
SURROUND
LR
SURROUND BACK
LR
FRONT
LR
CENTER SUBWOOFER
Ampli-tuner AV
C
e lecteur
G
(Blanc)
(Rouge)
(Blanc)
(Rouge)
(Blanc)
(Rouge)
Câbles RCA audio
(fournis et en vente
dans le commerce)
(Blanc)
(Rouge)
(Blanc)
(Rouge)
(Blanc)
(Rouge)
Ver s les
connecteurs 7.1
canal surround
Ver s les
connecteurs
MULTI CH IN
(Blanc) (Rouge) (Blanc) (Rouge) (Blanc) (Rouge)
Astuces

16 Fr
■Raccordement aux ports NETWORK et USB
– Il est possible de lire le contenu d’un ordinateur en reliant ce lecteur à un réseau.
– La connexion à Internet vous donne accès à une grande variété de bonus interactifs lors de la lecture de disques
compatibles BD-Live. Pour en savoir plus au sujet des fonctions BD-Live, reportez-vous à la page 26.
– Vous pouvez insérer une clé USB (de 2 Go ou plus, format FAT 32/16) pour BD Espace de stockage externe dans
le port USB situé sur le panneau arrière (ou avant) du lecteur, dans le but de sauvegarder des données BD-Live ou
d’effectuer la mise à niveau du logiciel de ce lecteur.
– Reliez fermement l’extrémité d’un câble réseau (en vente dans le commerce) au port NETWORK, et insérez une
clé USB (en vente dans le commerce) dans le port USB.
– Utilisez exclusivement un câble réseau blindé à paire torsadée STP (Shielded Twisted Pair).
– Une connexion Internet haut débit (telle qu’illustrée ci-dessous) est nécessaire.
– Reliez l’autre extrémité du câble réseau au concentrateur/routeur haut débit.
Avant d’utiliser la clé USB
Après le raccordement
– Si vous souhaitez définir manuellement le paramètre de configuration Réseau, reportez-vous à la section
« Réseau » (p. 32).
– Pour lire le contenu d’un ordinateur sur votre réseau, reportez-vous à la section « Utilisation d’un contenu du
réseau » (p. 21).
CONNEXION RÉSEAU ET USB
LAN
Ce lecteur
– Une connexion Internet haut débit nécessite
un abonnement auprès d’un fournisseur
d’accès à Internet. Adressez-vous au
fournisseur d’accès à Internet le plus
proche pour en savoir plus.
– Reportez-vous au mode d’emploi de votre
équipement, car la méthode de connexion
et l’appareil raccordé peuvent différer selon
votre environnement Internet.
– Utilisez un câble réseau/routeur compatible
10BASE-T/100BASE-TX.
ATTENTION :
– Ne retirez pas la clé USB et ne
débranchez pas le cordon d’alimentation
tant que l’opération BD-Live (p. 26) ou
la mise à niveau logicielle n’est pas
terminée.
– N’utilisez pas de rallonge USB pour
raccorder une clé USB au port USB du
lecteur. L’utilisation d’une rallonge USB
peut entraîner un dysfonctionnement du
lecteur.
– Yamaha ne saurait garantir que ce lecteur
fonctionne avec toutes les marques de
clés USB.
Remarques
Remarque Vers le port
NETWORK
Internet Modem
Câble réseau
(en vente dans le commerce)
Concentrateur ou
routeur haut débit PC
Vers le port USB
Clé USB
(en vente dans
le commerce)
Vers le port du
réseau local (LAN)
– Pour sauvegarder les
données BD-Live sur la
clé USB sur le panneau
avant, réglez Espace de
stockage externe sur USB
en façade (p. 30).
Astuce

17 Fr
Français
RACCORDEMENTS
2
■Raccordement aux connecteurs
REMOTE CONTROL
– Vous pouvez transmettre et recevoir les signaux de
commande à distance grâce aux connecteurs
REMOTE CONTROL (OUT/IN).
– Reliez fermement les extrémités des câbles mono
avec fiches mini-jack de 3,5 mm (en vente dans le
commerce) aux connecteurs REMOTE CONTROL
(OUT/IN) appropriés.
– Si votre ampli-tuner AV est un produit Yamaha et
peut transmettre des signaux de commande SCENE,
vous pouvez commander le lecteur à l’aide de la
fonction SCENE.
Attention !
Ne branchez pas ce lecteur sur une prise
secteur tant que vous n’avez pas effectué
tous les raccordements nécessaires.
– Pour en savoir plus sur la fonction SCENE, reportez-vous
au mode d’emploi de votre ampli-tuner AV Yamaha.
– Vous avez la possibilité de relier un appareil Yamaha (tel
qu’un lecteur CD) disposant de la fonction SCENE au
connecteur REMOTE CONTROL (OUT) de ce lecteur.
– Le port RS-232C est un port d’extension de contrôle
pour un usage commercial. Contactez votre vendeur
pour en savoir plus.
■Branchement du cordon
d’alimentation
– Après avoir effectué tous les raccordements
nécessaires, branchez une extrémité du cordon
d’alimentation fourni sur AC IN à l’arrière du
lecteur. puis branchez l’autre extrémité du cordon
sur une prise secteur.
– AFIN DE RÉDUIRE LES RISQUES
D’ÉLECTROCUTION, NE TOUCHEZ PAS LES
PIÈCES NON ISOLÉES DES CÂBLES LORSQUE
LE CORDON D’ALIMENTATION EST BRANCHÉ.
AUTRES CONNEXIONS
Astuces
REMOTE CONTROL IN
REMOTE CONTROL OUT
Ce lecteur
Vers le connecteur
REMOTE
CONTROL (IN)
Câble mono avec
fiches mini-jack
de 3,5 mm
(en vente dans
le commerce)
Vers le connecteur
REMOTE
CONTROL IN
Appareil Yamaha
Vers le connecteur
REMOTE
CONTROL OUT
Câble mono avec
fiches mini-jack
de 3,5 mm
(en vente dans
le commerce)
Récepteur de signaux
infrarouges ou appareil Yamaha
(ampli-tuner AV, par exemple)
Vers le connecteur
REMOTE
CONTROL (OUT)
Remarque
Vers la prise secteur
Ver s AC IN

18 Fr
LECTURE
■Préconfiguration à l’aide de
Wizard Initial/Installation facile
La fonction Wizard Initial/Installation facile permet de
définir la langue, la résolution et le format d’image. L’écran
Wizard Initial s’affiche lors de la première mise sous tension
de ce lecteur juste après l’achat ou à la suite d’une mise
à niveau. Vous pouvez procéder aux mêmes réglages à partir
du menu SETUP = Système = Installation facile.
1Dès que l’écran Installation facile apparaît, appuyez
sur ENTER pour préconfigurer votre lecteur
(Installation facile).
2Appuyez sur 5/a pour sélectionner la langue que vous
souhaitez afficher à l’écran, puis appuyez sur ENTER.
3Appuyez sur 5/a pour sélectionner la résolution qui
convient, puis appuyez sur ENTER. Pour plus de
détails à ce sujet, reportez-vous à la section
« Résolution » (p. 33).
4Appuyez sur 5/a pour choisir le format d’image, puis
appuyez sur ENTER. Pour plus de détails à ce sujet,
reportez-vous à la section « Ecran TV » (p. 32).
La procédure de préconfiguration (Installation facile)
est terminée.
5Appuyez sur ENTER pour quitter Installation facile.
– Si aucune image n’apparaît sur le téléviseur à l’issue
de la procédure Wizard Initial/Installation facile,
reportez-vous à la section « GUIDE DE
DÉPANNAGE » (p. 39).
– Un avertissement concernant la lecture de supports
vidéo 3D apparaît à la mise sous tension de ce
lecteur. Appuyez sur ENTER pour faire disparaître
le message ou sur CLEAR pour éviter qu’il s’affiche
à nouveau (p. 30).
WIZARD INITIAL/INSTALLATION FACILE
Remarques
ENTER
TerminerPrécédent
Configuration
Page: 5/5
Paramétrage terminé!
Maintenant, appuyez sur FIN pour revenir à
l'INSTALLATION
Installation Facile

19 Fr
Français
LECTURE
3
Les menus HOME et MEDIA permettent de passer en
revue et lire des fichiers multimédia sur des disques de
données, sur des clés USB et sur votre réseau.
– Pour en savoir plus sur les types et formats de disque
compatibles, reportez-vous à la page 3.
■Lecture de photo/musique/vidéo
Opérations de base
5/a : Déplacent la sélection (entrée en surbrillance).
2 : Revient au dossier parent.
3 : Active/désactive la sélection d’un dossier/fichier
unique.
HOME : Accède à l’écran du menu HOME ou quitte
cet écran.
ENTER : Confirme le dossier/fichier choisi.
Icônes affichées dans la partie
supérieure du menu MEDIA
: Permet de lire le contenu du disque introduit dans
le plateau ou d’afficher le contenu du disque de données.
: Permet d’afficher le contenu de la clé USB
connectée au port USB.
: Permet de rechercher un serveur DLNA (p. 21) sur
le réseau.
:
Permet d’afficher le contenu du serveur DLNA reconnu.
Procédure de lecture des fichiers
dans un dossier donné
Exemple : Sélection d’un fichier vidéo sur une clé USB
– Arrêtez la lecture de la vidéo avant d’accéder
à l’écran de menu MEDIA.
1Appuyez sur HOME pour accéder à l’écran du
menu HOME.
Appuyez sur 2/3 pour sélectionner MEDIA, puis
appuyez sur ENTER.
2L’écran MEDIA apparaît.
3Sélectionnez la source du fichier que vous avez
l’intention de lire, puis appuyez sur ENTER.
MENUS HOME/MEDIA
Remarque
TOP MENU
POP-UP/MENU
RETURN
ON SCREEN
ENTER
2ND
AUDIO
A/B
HOME
Remarque

MENUS HOME/MEDIA
20 Fr
4Sélectionnez le dossier qui vous intéresse (Photo,
Musique, Vidéo ou AVCHD), puis appuyez sur ENTER.
Pour revenir au dossier parent, appuyez sur 2 ou
sélectionnez .
– Seul le type de fichier choisi au cours de cette étape
sera présenté à l’étape suivante. Si vous sélectionnez,
par exemple, le dossier Photo, vous verrez uniquement
des fichiers image par la suite. Si vous n’avez plus
l’intention de lire des photos, il suffit de revenir à cette
vue hiérarchique et de sélectionner un autre type de
fichier.
5Sélectionnez le(s) dossier(s) contenant le fichier à lire.
6Sélectionnez le fichier à lire, puis appuyez
sur ENTER.
Si le fichier sélectionné est un fichier vidéo, la lecture
commence immédiatement.
S’il s’agit d’un fichier de musique, la lecture
commence après l’affichage d’un écran d’état.
S’il s’agit d’un fichier image, le diaporama commence
immédiatement.
– Pour présenter un diaporama avec un fond sonore,
commencez par écouter la musique qui vous intéresse,
puis appuyez sur HOME pour revenir à l’écran de
menu HOME et sélectionnez le fichier image.
– Selon le contenu du fichier affiché, vous risquez de
ne pas pouvoir lancer la lecture.
Opérations de visualisation des
photos
Lorsque vous visionnez des photos, les boutons de la
télécommande fonctionnent de la façon suivante.
: Arrête le diaporama et revient à l’explorateur de
fichiers.
: Effectue une pause au cours du diaporama.
: Lance la lecture du diaporama.
: Passe à la photo suivante.
: Passe à la photo précédente.
: Accélère la vitesse de défilement du diaporama
(3 incréments).
: Ralentit la vitesse de défilement du diaporama
(3 incréments).
5 : Inverse une photo.
a : Crée une copie miroir d’une photo.
2 : Fait pivoter une photo dans le sens contraire des
aiguilles d’une montre.
3 : Fait pivoter une photo dans le sens des aiguilles d’une
montre.
ZOOM : Effectue un zoom avant/arrière (jusqu’à
3 incréments par zoom).
5/a/2/3 : Effectue un panoramique en mode de
zoom lorsque la taille de la photo est supérieure aux
dimensions de l’écran.
DIGEST :
Passe en mode d’aperçu sous forme de miniatures
(p. 7). Dans ce mode de visualisation, accédez à la page
suivante/précédente à l’aide des touches / .
Remarque
Astuce
Remarque

MENUS HOME/MEDIA
21 Fr
LECTURE
3
Français
■Utilisation d’un contenu du réseau
Ce lecteur est un lecteur multimédia numérique certifié
DLNA. Cela signifie que vous pouvez gérer tout contenu
à base de photos, musiques et vidéos stocké sur des
serveurs DLNA de votre réseau domestique.
À propos de DLNA
DLNA (Digital Living Network Alliance) permet de
partager facilement des données multimédia numériques par
l’intermédiaire d’un réseau domestique. Vous pouvez, en
outre, diffuser sur votre téléviseur le contenu numérique
provenant d’un ordinateur (sur lequel vous avez installé le
logiciel serveur DLNA) ou de tout autre appareil compatible
DLNA via ce lecteur. Pour relier ce lecteur à votre serveur
DLNA, il est nécessaire d’effectuer certains réglages au
niveau du serveur DLNA ou de l’appareil utilisé. Pour en
savoir plus, reportez-vous à la documentation de votre
logiciel serveur DLNA ou de l’appareil DLNA.
Lecture d’un contenu partagé
1
Pour lire des fichiers sur votre ordinateur, installez un
logiciel serveur DLNA, tel que Windows Media Player 12,
et partagez les fichiers en question.
2Allumez l’ordinateur sur lequel vous avez installé le
logiciel serveur DLNA ou l’appareil DLNA relié
à votre réseau domestique.
3Appuyez sur HOME pour afficher l’écran de menu
HOME. Puis sélectionnez MEDIA pour accéder au
menu MEDIA. La liste des serveurs DLNA connectés
est présentée à l’écran.
– Si votre serveur DLNA n’est pas répertorié, choisissez
la fonction DLNA Search pour le rechercher.
– Selon le serveur DLNA utilisé, il est possible que
vous deviez autoriser l’utilisation de ce lecteur
à partir du serveur.
– Pour lire le fichier sur le serveur DLNA, il est
indispensable d’utiliser le même point d’accès pour
connecter ce lecteur et le serveur.
– L’exécution des fichiers peut poser des problèmes
de compatibilité en raison des restrictions liées aux
caractéristiques des fichiers et du serveur DLNA.
4Sélectionnez le fichier que vous avez l’intention de lire.
– Les conditions de fonctionnement de votre réseau
domestique peuvent avoir une incidence sur le mode
d’exécution et la qualité de lecture du fichier.
– Le partage des fichiers provenant de supports
amovibles (tels que des clés USB ou un lecteur DVD
de votre serveur multimédia) risque de poser des
problèmes.
Remarques
Remarques

22 Fr
Vous pouvez à tout moment regarder des vidéos disponibles sur le réseau suivant.
– YouTube
– L’accès aux contenus proposés par des tiers nécessite une connexion internet haut débit et peut en outre requérir un
compte utilisateur ainsi qu’un abonnement payant.
– Les contenus offerts par ces services tiers peuvent être modifiés, interrompus ou suspendus à tout moment et cela
sans avis préalable; Yamaha décline toute responsabilité liée à de tels changements.
– Certains contenus pourraient être disponibles uniquement dans certains pays et dans certaines langues.
– Yamaha ne garantit pas que ces services de contenus resteront offerts ou disponibles pour une durée définie, et
toute garantie de ce type, explicite ou implicite, est exclue.
Ce lecteur vous permet de regarder les vidéos disponibles
sur le site internet YouTube.
Ces services peuvent être modifiés sans préavis.
1Appuyez sur HOME pour afficher l’écran de menu
HOME.
– La configuration de l’écran de menu HOME pourrait
varier selon le modèle.
2Appuyez sur 5/a/2/3 pour sélectionner YouTube,
puis appuyez sur ENTER.
– Pour revenir à l’écran de menu HOME, appuyez sur
RETURN.
UTILISATION DES SERVICES RÉSEAU
Remarques
LECTURE DE VIDÉOS SUR YouTube™
Astuce
Astuce
EntrerSélectionner

23 Fr
Français
LECTURE
3
Cette section traite de la lecture des disques BD et DVD
vendus dans le commerce, des SA-CD, CD et des disques
DVD-RW/R enregistrés.
– Les opérations de lecture de base sont décrites à la
page 6.
■Menu à l’écran
Pour afficher ce menu, appuyez sur la touche
ON SCREEN
.
Il suffit ensuite d’appuyer sur
5
/
a
/
2
/
3
pour passer d’une
option à l’autre, puis d’appuyer sur
ENTER
pour agir sur la
fonction en question.
Le menu à l’écran contient les options suivantes.
Titre : Indique le numéro du titre
en cours de lecture. Il suffit de sélectionner le titre qui
vous intéresse pour y accéder directement.
Chapitre : Indique le numéro du
chapitre en cours de lecture. Il suffit de sélectionner le
chapitre qui vous intéresse pour y accéder directement.
Plage/Fichier :
Indique le numéro de la piste ou du fichier en cours de
lecture. Il suffit de sélectionner la piste ou le fichier qui
vous intéresse pour y accéder directement.
Heure : Affiche la
durée de lecture. Sélectionnez le type d’information qui
vous intéresse :
– Durée de lecture écoulée de la piste ou du titre/
chapitre/disque/fichier
– Durée de lecture restante de la piste ou du titre/
chapitre/disque/fichier
Mode/Modèle de lecture
: Indique le
mode de lecture actuel. Vous avez le choix entre trois
modes de lecture :
– Normal : Lecture normale.
– Aléatoire : Lecture aléatoire sans répétition.
– Random : Lecture aléatoire avec répétition.
– Normal
– Lecture Aléatoire CH (chapitre)
– Lecture Aléatoire TT (titre)
– Lecture aléatoire
– Aléatoire CH (chapitre)
– Aléatoire TT (titre)
– Aléatoire Totalité
– Normal
– Lecture Aléatoire F (dossier)
– Lecture aléatoire
– Random F (dossier)
– Aléatoire Totalité
Audio : Indique la langue ou le
signal de diffusion audio du disque BD/DVD actuellement
sélectionné. Vous pouvez sélectionner le type de son de
votre choix.
Angle :
Indique le numéro de l’angle de vue
actuellement sélectionné. Si la vidéo est enregistrée sous
plusieurs angles de prise de vue, vous êtes libre d’en changer.
Sous-titres : Indique la langue
des sous-titres actuellement sélectionnée le cas échéant.
le style de Sous-titres : Indique le style des
sous-titres actuellement sélectionné. Cette fonction
concerne uniquement les sous-titres externes de fichier
vidéo. Choisissez le style de texte des sous-titres qui vous
intéresse.
Bitrate : Indique le
débit binaire du signal audio/vidéo.
Deuxième Vidéo : Active/désactive la fonction
d’incrustation (image dans l’image) (p. 6).
Deuxième Audio : Active/désactive les données
audio secondaires (p. 6).
Recherche instantanée
: Effectue un saut
de 30 secondes.
Relecture instantanée
: Permet de revenir
10 secondes en arrière dans la vidéo.
Diaporama :
Indique la vitesse du diaporama. Vous avez le choix entre
trois vitesses différentes de la plus lente à la plus rapide :
Ralenti/Moyen/Rapide.
Transitions : Indique la façon dont les photos
sont présentées à l’écran. Vous pouvez changer le type de
transition selon l’effet voulu.
Code Page : Sélectionne le code de caractère
du sous-titre ajouté à la vidéo DivX (p. 41).
MODE DE LECTURE AVANCÉ
Remarque
BD DVD VIDEO
BD DVD VIDEO
CD VIDEO MUSIC PHOTO
BD DVD CD VIDEO MUSIC
DVD CD VIDEO MUSIC PHOTO
CD
DVD
VIDEO MUSIC PHOTO
BD DVD VIDEO
BD DVD
BD DVD VIDEO
BD
BD DVD CD VIDEO MUSIC
BD
BD
BD DVD CD VIDEO MUSIC
BD DVD CD VIDEO MUSIC
PHOTO
PHOTO
VIDEO

MODE DE LECTURE AVANCÉ
24 Fr
■Menu d’état
Ce menu propose différents réglages, tels que les sous-
titres, l’angle de vue ou le numéro du titre, du chapitre,
ou de la piste en cours de lecture. Pour afficher le menu
d’état, appuyez sur la touche STATUS. Ce menu contient
les sous-menus suivants.
Exemple :
Icônes affichées lors de la lecture d’un disque BD
1 (Lecture en cours)
2 (Icône du type de disque/fichier vidéo)
3(Numéro du titre en cours de lecture) : Vous
pouvez passer directement au titre voulu à l’aide de la
touche SEARCH (p. 8).
4 (Numéro du chapitre en cours de lecture) :
Vous pouvez passer directement au chapitre voulu
à l’aide de la touche SEARCH (p. 8).
5 (Durée de lecture écoulée) : Vous pouvez
passer directement au moment voulu à l’aide de la
touche SEARCH (p. 8).
6 (Sous-titre actuellement sélectionné) : Vous
pouvez changer la langue des sous-titres à l’aide de la
touche SUBTITLE.
7 (Son actuellement sélectionné) : Vous pouvez
changer la langue de diffusion ou le format audio
à l’aide de la touche AUDIO.
8
(Mode de répétition) :
Affiche le mode de répétition
actuel (p. 8).
Exemple : Icônes affichées lors de la lecture d’un fichier
de musique
1 (Lecture en cours)
2
(Mode de répétition) :
Affiche le mode
de répétition actuel (p. 8).
3
(Icône du type de disque/fichier de musique)
4(Illustration) : Affiche une des images du
fichier, si le fichier en contient.
5 (Numéro de la piste ou du fichier en cours
de lecture) : Vous pouvez passer directement à la
piste voulue à l’aide de la touche SEARCH (p. 8).
6(Informations) : Affiche des informations
relatives à la musique, si le fichier en contient.
7 (Durée de lecture écoulée) : Vous pouvez
passer directement au moment voulu à l’aide de la
touche SEARCH (p. 8).
8(Barre de progression) : Affiche le
niveau de progression de la chanson en cours.
9(Compteur de niveau audio) : indique le niveau de
volume actuel.
1 (Lecture en cours)
2 (Icône du fichier d’image)
3 (Numéro du fichier en cours d’affichage)
4
(Mode de répétition) :
Affiche le mode
de répétition actuel (p. 8).
5(Vitesse du diaporama)
BD DVD VIDEO
13
678
245
DVD CD MUSIC
14327
89
65
MUSIC
MUSIC
MUSIC
PHOTO

MODE DE LECTURE AVANCÉ
25 Fr
LECTURE
3
Français
■Utilisation de la fonction
Signet
Vous pouvez repérer un point précis de la vidéo à l’aide
d’un Signet. Une fois le Signet créé, cette fonction permet
d’accéder directement au point correspondant de la vidéo.
Vous avez la possibilité de définir un maximum de
12 signets.
1Appuyez sur MARKER en cours de lecture du film
pour insérer un Signet. Le numéro et l’état du Signet
sont automatiquement affichés.
2Après avoir défini un Signet, appuyez sur la touche
DIGEST pour afficher la barre de sélection Signet.
3Appuyez sur 2/3 pour sélectionner le Signet auquel
vous souhaitez accéder, puis appuyez sur ENTER.
Pour supprimer le Signet sélectionné, appuyez sur
CLEAR.
– Une fois la lecture terminée (après avoir éjecté le
disque ou appuyé deux fois sur , par exemple),
les signets que vous aviez définis sont
automatiquement effacés.
■Programmation de l’ordre de
lecture
Il est possible de programmer l’ordre de lecture des pistes
d’un disque audio ou des chapitres d’un DVD.
Appuyez sur PROGRAM en cours de lecture pour
afficher la fenêtre PROGRAMME.
Vous avez la possibilité de programmer un maximum
de 15 pistes/chapitres.
Exemple : Programmation de l’ordre de lecture des
pistes d’un CD
1Appuyez sur PROGRAM en cours de lecture.
2
Appuyez sur
ENTER
pour programmer l’ordre de lecture.
Dans le cas d’un disque audio, appuyez sur 5/a pour
sélectionner chacune des pistes dans l’ordre où vous
souhaitez les lire, puis appuyez sur ENTER.
Dans le cas d’un disque DVD vidéo, sélectionnez des
titres (représentés par les lettres TT) et des chapitres
(représentés par les lettres CH) au lieu de pistes.
Pour retirer une piste de la liste programmée,
sélectionnez la piste, puis appuyez sur CLEAR.
Pour annuler la lecture du programme, appuyez sur
RETURN.
3Une fois l’ordre de lecture établi, appuyez sur pour
valider et commencer la lecture du programme.
4Pour annuler la lecture d’un programme, appuyez deux
fois sur .
■Utilisation de la fonction de
recherche
Cette fonction permet d’accéder directement à un point
précis du support en cours de lecture.
1Appuyez sur SEARCH en cours de lecture. Cela a pour
effet d’afficher la barre d’état.
2Appuyez sur 5/a/2/3 pour sélectionner l’une des
entrées suivantes, puis appuyez sur ENTER.
:
– Numéro du titre (symbolisé par )
– Numéro du chapitre (symbolisé par )
– Durée du titre écoulée (symbolisée par )
– Durée du chapitre écoulée (symbolisée par )
:
– Numéro de la piste (symbolisé par )
– Durée de la piste écoulée (symbolisée par )
– Durée du disque écoulée (symbolisée par )
:
– Numéro du fichier (symbolisé par )
– Durée du fichier écoulée (symbolisée par )
3
Appuyez sur
5
/
a
ou sur les touches numériques pour
choisir/ajuster la valeur de l’entrée en surbrillance, puis
appuyez sur
ENTER
pour accéder au point correspondant.
4Pour fermer la barre d’état, appuyez sur STATUS.
Remarque
DVD VIDEO
DVD CD
BD DVD CD VIDEO MUSIC
BD DVD
CD
VIDEO MUSIC

MODE DE LECTURE AVANCÉ
26 Fr
■Utilisation des fonctions
BONUSVIEW™ et BD-Live™
Ce lecteur prend en charge les fonctions de lecture
BONUSVIEW (p. 41) (BD-ROM Profil 1 Version 1.1)
et BD-Live (p. 41) (BD-ROM Profil 2).
– Les fonctions et la méthode de lecture varient en
fonction du disque. Pour en savoir plus, reportez-
vous aux instructions figurant sur le disque ou sur
le mode d’emploi fourni.
■Utilisation de la fonction
d’incrustation (lecture audio/
vidéo secondaire)
Si vous disposez d’un disque BD vidéo contenant des
données audio et vidéo secondaires compatibles avec la
fonction d’incrustation (image dans l’image), vous avez la
possibilité de lire ces données dans un coin de l’écran en
même temps que le contenu principal.
Lorsque le symbole Marque PIP ( )
ou Deuxième Marque Audio ( ) est
affiché, appuyez sur PIP pour activer/
désactiver la fonction d’incrustation
(image dans l’image).
– Pour écouter les données audio secondaires, n’oubliez
pas de régler le paramètre de Sortie audio (Coaxial/
Optique ou HDMI) sur PCM ou Reencode (p. 34).
– Sur certains disques, il peut être nécessaire d’activer
en plus les données audio secondaires dans le menu
supérieur du disque (p. 7).
– Le son et l’image secondaires en incrustation peuvent
être lus et supprimés automatiquement en fonction du
contenu. Les zones affichables peuvent également être
limitées.
■
Utilisation de la fonction BD-Live™
1. Définissez les paramètres de
configuration du réseau (p. 32).
2. Connectez la clé USB à ce lecteur
(p. 16).
Les données BD-Live sont sauvegardées sur la clé USB
connectée à ce lecteur. Pour bénéficier de ces fonctions,
insérez une clé USB (de 2 Go ou plus, format FAT 32/
16) compatible USB 2.0 haut débit (480 Mbits/s) sur la
borne USB sélectionné avec Espace de stockage
externe (p. 30). Le réglage par défaut correspond à la
borne USB situé sur le panneau arrière.
– Un dossier BUDA est créé automatiquement sur la
clé USB, si besoin est.
– Si l’espace de stockage est insuffisant, les données
ne seront pas copiées/téléchargées. Dans ce cas,
supprimez des données inutiles ou utilisez une
nouvelle clé USB.
– Le chargement des données peut prendre un certain
temps (lecture/écriture).
– Yamaha ne saurait garantir que ce lecteur fonctionne
avec toutes les marques de clés USB.
– N’utilisez pas de rallonge USB pour raccorder une
clé USB au port USB du lecteur. L’utilisation d’une
rallonge USB peut entraîner un dysfonctionnement
du lecteur.
3. Lancez la lecture du disque.
4. Exécutez BD-Live conformément
aux instructions du disque.
– Suivez les consignes fournies dans la notice du
disque BD pour lire les contenus BD-Live, etc.
– Pour tirer parti des fonctions BD-Live, effectuez
la connexion au réseau (p. 16) et définissez les
paramètres de configuration Réseau (p. 32).
– Reportez-vous à la section « Connection BD-Live »
(p. 32) si vous souhaitez restreindre l’accès aux
contenus BD-Live.
– Le temps nécessaire pour télécharger les programmes
en ligne sur la clé USB connectée à ce lecteur varie
selon la vitesse de votre connexion Internet et le
volume des données de ces programmes.
– Les programmes BD-Live fournis via Internet ne
pourront peut-être pas afficher la connexion en
fonction du statut du fournisseur (mise à jour). Dans
de tels cas, retirez le disque et essayez à nouveau.
– Si l’écran BD-Live n’apparaît après avoir
sélectionné la fonction BD-Live dans le menu du
disque BD, il se peut que l’espace disponible sur la
clé USB ne soit pas suffisant. Dans ce cas, éjectez le
disque du lecteur et effacez des données sur la clé
USB à l’aide du menu « Formater » dans « Espace
de stockage externe » (p. 30).
Remarque
Remarques
Image principale Image secondaire
Remarques
Remarques

27 Fr
Français
PARAMÈTRES
4
PARAMÈTRES
Le menu SETUP offre différents réglages audio/vidéo des fonctions au moyen de la télécommande.
MENU SETUP
Menu/sous-menu Paramètre Description Page
Réglages
Généraux
Système Economiseur
d’écran
Permet d’activer/désactiver l’économiseur d’écran. 30
Lecture automatique
du disque
Configure le lecteur afin de démarrer automatiquement
la lecture du disque. 30
Contrôle HDMI Configure le lecteur afin de recevoir le signal de commande
en provenance de la télécommande de votre téléviseur/
ampli-tuner AV.
30
Pilotage réseau Permet d’activer/désactiver le contrôle par Ethernet. 30
Insérer les
paramètres
par défaut
Rétablit tous les paramètres par défaut à l’exception
du paramètre Securité. 30
Mettre à niveau Lance la mise à niveau du lecteur. 30
Installation facile
Permet de définir la langue, la résolution et le format d’image.
30
Espace de stockage
externe
Affiche l’état de Espace de stockage externe (p. 30), formate
Espace de stockage externe et sélectionne le port USB
à l’avant/arrière pour Espace de stockage externe.
30
3D Message de la
Réécoute Affiche un avertissement concernant la lecture de supports
vidéo 3D à la mise sous tension de ce lecteur. 30
Langue Affichage à l’ écran Permet de choisir la langue des menus ou messages affichés
à l’écran. 31
Menu Permet de choisir la langue préférée pour le menu du disque. 31
Audio Permet de choisir la langue préférée pour les données audio. 31
Sous-titres Permet de choisir la langue préférée pour les sous-titres. 31
Playback Sous-titres pour
malentendants
Permet d’activer/désactiver la fonction de sous-titrage pour
les malentendants (appelée Closed Caption). 31
Marque Angle Permet d’afficher le symbole d’angle de vue (Marque Angle)
lors de la lecture de disques BD/DVD contenant des scènes
prises sous plusieurs angles.
31
Marque PIP Permet d’afficher le symbole d’image dans l’image (Marque
PIP) lors de la lecture de disques BD/DVD offrant cette
possibilité.
31
Deuxième Marque
Audio
Permet d’afficher le symbole de données audio secondaires
(Deuxième Marque Audio) lors de la lecture de disques
BD/DVD contenant ce type de données.
31
DivX(R) VOD
DRM
Permet d’afficher le code d’enregistrement des films au
format DivX(R). 31
Mode DVD-audio Configure le mode DVD audio sur DVD audio/DVD vidéo. 31
Securité Modification du mot
de passe
Permet de changer le mot de passe pour les paramètres
Controle Parental et Code pays. 31
Controle Parental Permet de régler le paramètre Controle Parental en fonction
du contenu du disque. 31
Code pays Permet de définir votre Code pays. 31
Réseau Connection Internet Permet d’activer ou désactiver la connexion Internet
(Permettre/Désactivé). 32
Information Permet d’afficher un écran d’informations au sujet du réseau. 32
Test de connexion Permet d’effectuer un test de connexion au réseau. 32
Configuration IP Permet de régler le paramètre IP sur Auto/Manuel. 32
Connection
BD-Live
Permet de régler la connexion BD-Live sur Autorisé/
Partiellement autorisé/Interdit. 32
DLNA Permet d’activer ou de désactiver la fonction DLNA
(Permettre/Désactivé). 32
Paramètres Proxy Permet de configurer le paramètre proxy. 32

MENU SETUP
28 Fr
Paramètres
vidéo
TV Sortie 3D Permet de choisir le mode vidéo 3D ou 2D. 32
Ecran TV Permet de régler le format d’écran du téléviseur raccordé
ainsi que la sortie vidéo. 32
Résolution Permet de sélectionner la résolution de la sortie vidéo. 33
Système TV Permet de changer Système TV entre NTSC/PAL/Multi. 33
Espace de couleur Permet de changer Espace de couleur entre RGB/YCbCr
4:4:4/YCbCr 4:2:2/Full RGB. 33
HDMI Deep Color
Permet de changer HDMI Deep Color entre 30 bits/36 bits/Non.
33
HDMI 1080p 24Hz Permet d’activer/désactiver le paramètre HDMI 1080p 24Hz. 33
Synchronisation
audio/vidéo
Modifie le retard entre la vidéo et l’audio, par exemple si
la voix et le mouvement de la bouche sont désynchronisés. 33
Processus Vidéo Video Mode Règle la perception visuelle de l’image. 33
Ajustement
de la couleur
Permet de régler les paramètres Luminosité/Saturation/
Nuance pour chaque couleur. 33
Contrast
automatique
Règle le contraste afin d’optimiser l’image lue. 33
Réduction de bruit Permet de régler le niveau de Réduction de bruit. 33
Désentrelacement
vidéo
Permet de régler la manière de détecter le signal vidéo. 33
Paramètres
audio
Sortie audio Coaxial/Optique Permet de choisir le mode de sortie du connecteur
COAXIAL/OPTICAL, Bitstream/PCM/Reencode/Non. 34
HDMI Permet de choisir le mode de sortie du connecteur HDMI,
Bitstream/PCM/Reencode/Non. 34
Echantillonnage
Inférieur
Permet de choisir la fréquence de sous-échantillonnage
du signal audio numérique : 48k/96k/192k. 34
DRC Permet d’activer/désactiver la fonction DRC (Dynamic
Range Compression). 34
Sortie SACD Priorité SACD Sélectionne le contenu lors de la lecture d’un
SA-CD hybride. 34
Sortie HDMI Permet de choisir le mode de sortie du connecteur HDMI,
DSD/PCM, lors de la lecture d’un SA-CD. 34
Configuration
Haut-Parleur
Configuration Permet de configurer la sortie audio des connecteurs 7.1
canal surround. 34
Mixage en 2 canaux
stéréo
Règle la méthode de mixage sur 2 canaux analogiques. 34
Post process UpMix Reproduit en multicanal le signal audio 2 canaux. 34
Système
d’information
Permet d’afficher la version logicielle et l’adresse MAC
(p. 42).
34
Menu/sous-menu Paramètre Description Page

MENU SETUP
29 Fr
PARAMÈTRES
4
Français
■Exemple d’utilisation du
menu SETUP
Les réglages du lecteur se font à partir de l’écran du menu
SETUP. Vous trouverez ci-dessous des explications sur
les opérations de base du menu SETUP.
Exemple : Réglage du paramètre Controle Parental
– Certaines fonctions ne peuvent pas être réglées en
cours de lecture. Pour pouvoir les configurer,
appuyez deux fois sur le bouton afin d’arrêter
complètement la lecture.
1. Affichez l’écran du menu SETUP.
Appuyez sur la touche SETUP pour afficher l’écran
du menu SETUP.
Appuyez sur 2/3 pour sélectionner Réglages
Généraux, puis appuyez sur ENTER ou a.
2. Sélectionnez un sous-menu.
Appuyez sur 5/a pour sélectionner Securité, puis
appuyez sur ENTER ou 3.
3. Sélectionnez une option de menu.
Appuyez sur 5/a pour sélectionner Controle
Parental, puis appuyez sur ENTER ou 3.
4. Entrez un mot de passe.
Saisissez votre mot de passe à l’aide des touches
numériques.
– Le mot de passe par défaut est 0000.
– Vous ne pourrez pas accéder à l’écran de réglage
suivant tant que vous n’aurez pas saisi le bon mot
de passe.
– Pour changer de mot de passe, reportez-vous à la
section « Modification du mot de passe » (p. 31).
5. Sélectionnez le réglage voulu.
Appuyez sur 5/a pour sélectionner le niveau voulu
pour le paramètre Controle Parental des disques
BD/DVD, puis appuyez sur ENTER.
6. Quittez l’écran du menu.
Appuyez sur 2 pour revenir au menu précédent.
Remarque
TOP MENU
POP-UP/MENU
RETURN
ON SCREEN
ENTER
CLEAR SEARCH
SETUP
PIP
REPEAT
HOME

MENU SETUP
30 Fr
■Réglages Généraux
Les réglages par défaut sont représentés par un « *».
Système
Economiseur d’écran
Ce paramètre permet d’activer ou de désactiver
l’économiseur d’écran.
En cas d’activation, le lecteur affiche l’économiseur
d’écran au bout de 3 minutes d’inactivité, puis passe
en mode de veille si aucune opération n’a lieu dans
les 6 minutes qui suivent.
Oui*, Non
Lecture automatique du disque
Ce paramètre permet d’activer ou de désactiver la fonction
Lecture automatique du disque. En cas d’activation,
la lecture du disque commence automatiquement
dès que vous chargez le disque dans le lecteur.
Oui*, Non
Contrôle HDMI
Vous pouvez configurer le lecteur de façon à ce qu’il reçoive un
signal de commande d’un téléviseur/ampli-tuner AV compatible
avec la fonction Contrôle HDMI via un câble HDMI (p. 12).
Oui, Non*
Pilotage réseau
Permet d’activer/désactiver le contrôle par Ethernet.
Ce lecteur utilise le protocole Yamaha Network
Control (YNC).
Oui, Non*
– Si le paramètre est sur oui, la consommation
d’énergie en mode veille croît en raison de la
fonction de contrôle réseau.
– De la même façon, avec le paramètre sur oui, la
durée de démarrage du système est plus courte.
Insérer les paramètres par défaut
Vous avez la possibilité de rétablir tous les paramètres par
défaut du lecteur à l’exception du paramètre Securité
(p. 31). Pour en savoir plus au sujet des paramètres par
défaut, reportez-vous aux pages 27 – 34.
Mettre à niveau
Ce paramètre permet de procéder à une mise à niveau
manuelle du logiciel à partir d’un disque, d’une clé USB
ou du réseau. Pour en savoir plus à ce sujet, reportez-vous
à la section « MISE À NIVEAU LOGICIELLE » (p. 37).
Installation facile
Ce paramètre permet de procéder à une Installation facile
du lecteur (p. 18).
Espace de stockage externe
Vous pouvez afficher les informations de l’Espace de
stockage externe, formater l’Espace de stockage externe et
sélectionner USB en façade/USB à l’arrière pour
sauvegarder des données BD-Live.
Pour formater (vider) le dossier « BUDA » sur la clé USB,
sélectionnez Information et appuyez sur ENTER lorsque
« Formater » est en surbrillance à l’écran.
USB en façade, USB à l’arrière*
– Espace de stockage externe fait office de mémoire
auxiliaire pendant la lecture d’un disque Blu-ray.
3D Message de la Réécoute
Permet d’activer et de désactiver l’affichage sur le
téléviseur d’un avertissement concernant la lecture de
supports vidéo 3D à la mise sous tension de ce lecteur.
Oui*, Non
Utilisation de la fonction Contrôle HDMI
La fonction Contrôle HDMI permet de piloter ce lecteur, de
façon interactive, via votre téléviseur (à condition que ce
dernier soit compatible avec la fonction Contrôle HDMI).
Vous devez raccorder ce lecteur à un téléviseur (compatible
avec la fonction Contrôle HDMI) au moyen d’un câble HDMI
et activer le paramètre Contrôle HDMI dans le menu SETUP
(p. 30) pour profiter des fonctions décrites ci-dessous.
• Fonction de sélection d’entrée automatique
Lorsque vous lancez la lecture sur ce lecteur, le
sélecteur d’entrée du téléviseur (et de l’ampli-tuner
AV si le lecteur est raccordé au téléviseur via un
ampli-tuner AV) commute automatiquement sur
ce lecteur. Le téléviseur peut également s’allumer
automatiquement selon le modèle de téléviseur utilisé.
• Fonction d’extinction automatique
Si vous éteignez le téléviseur alors que le lecteur est
à l’arrêt et que l’écran du menu SETUP n’est pas
affiché, le lecteur est automatiquement mis hors tension.
– La fonction Contrôle HDMI risque de ne pas
fonctionner correctement avec certains téléviseurs.
– Il est possible que vous ayez accès à des fonctions
différentes de celles décrites ci-dessus selon le
modèle de téléviseur ou d’ampli-tuner AV utilisé.
– Pour bénéficier des avantages de la fonction
Contrôle HDMI, réglez le paramètre Contrôle
HDMI sur TOUS les appareils (ce lecteur,
le téléviseur et l’ampli-tuner AV). Certaines
opérations supplémentaires peuvent être requises.
– Chaque fonction peut être réglée indépendamment afin
d’être activée/désactivée selon le téléviseur utilisé.
– Pour en savoir plus sur la configuration, consultez
les modes d’emploi fournis avec le téléviseur et/ou
l’ampli-tuner AV.
– Si le paramètre est sur oui, la consommation
d’énergie en mode veille accroît en raison de la
fonction de contrôle HDMI.
Remarques
Remarques
Astuce

MENU SETUP
31 Fr
PARAMÈTRES
4
Français
Langue
Affichage à l’ écran
Vous avez la possibilité de sélectionner la langue des
messages ou menus affichés à l’écran (menu SETUP,
par exemple).
English*, , , , , ,
,
Menu
Ce paramètre permet de choisir votre langue de prédilection
pour le menu du disque.
English*, , , , , ,
, Portugais, Danois, , Finnois,
Norvégien, , Coréen, Japonais, Plus
Audio
Ce paramètre permet de choisir votre langue de prédilection
pour la lecture des disques BD/DVD. Pour plus de détails
à ce sujet, reportez-vous à la section « Menu » (p. 31).
Sous-titres
Ce paramètre permet de choisir votre langue de prédilection
pour les Sous-titres.
English, , , , , ,
, Portugais, Danois, , Finnois,
Norvégien, , Coréen, Japonais, Plus, Non*
Playback
Sous-titres pour malentendants
Ce paramètre permet d’afficher les sous-titres destinés aux
malentendants (p. 41) lors de la lecture d’un BD/DVD
contenant ce type de sous-titre.
Oui, Non*
Marque Angle
Ce paramètre permet d’afficher le symbole d’angle de vue
(Marque Angle) ( ) lors de la lecture d’un BD/DVD
contenant des scènes prises sous plusieurs angles.
Oui*, Non
Marque PIP
Ce paramètre permet d’afficher le symbole d’image dans
l’image (Marque PIP) ( ) lors de la lecture d’un BD
offrant la possibilité d’incruster une image dans un coin de
l’image principale (p. 26).
Oui*, Non
Deuxième Marque Audio
Ce paramètre d’afficher le symbole de données audio
secondaires (Deuxième Marque Audio) ( ) lors de la
lecture d’un BD contenant ce type de données.
Oui*, Non
DivX(R) VOD DRM
Ce paramètre permet d’afficher le code d’enregistrement
des films au format DivX(R).
Mode DVD-audio
Certains disques DVD audio comprennent du contenu
DVD vidéo en plus du contenu DVD audio. Vous pouvez
sélectionner le mode DVD audio ou le mode DVD vidéo.
– Ce paramètre est accessible uniquement en l’absence
de disque chargé dans le lecteur.
Securité
Modification du mot de passe
Vous avez la possibilité de définir le mot de passe applicable
aux fonctions Controle Parental et Code pays. Reportez-vous
à « Controle Parental » (p. 31) et « Code pays » (p. 31).
– Le mot de passe par défaut est 0000.
– Si vous avez oublié le mot de passe, reportez-vous à
« GUIDE DE DÉPANNAGE » (p. 38) et réglez tous
les paramètres Securité sur leurs valeurs par défaut.
Controle Parental
Ce lecteur permet de limiter l’accès au contenu de certains
disques BD/DVD selon l’âge du public. Il suffit pour cela
de configurer le paramètre Controle Parental en fonction
du contenu du disque.
Le mot de passe (voir « Modification du mot de passe » en
p. 31) a besoin d’être saisi avant de régler les niveaux
de Controle Parental.
Une fois la fonction Controle Parental configurée, une
boîte de dialogue invitera l’utilisateur à saisir ce mot de
passe s’il charge un disque d’un niveau de filtrage
supérieur au niveau Controle Parental actuellement défini,
ou s’il souhaite modifier le niveau Controle Parental.
Non*, 1 à 8
Code pays
Ce paramètre permet de définir le Code pays dans lequel
vous vivez. Avant de configurer le paramètre Code pays,
vous devez d’abord choisir un mot de passe (voir la section
« Modification du mot de passe » p. 31). Ce paramètre peut
servir à évaluer le niveau de filtrage du Controle Parental et
à autoriser la lecture du disque en fonction du pays.
Fran
ç
ais Español Deutsch Italiano Svenska
Nederlandse
Fran
ç
ais Español Deutsch Italiano
Nederlandse Svenska
Fran
ç
ais Español Deutsch Italiano
Nederlandse Svenska
DVD AUDIO*Les deux contenus, DVD audio et vidéo, sont lus.
Seul le contenu DVD audio risque d’être lu, selon
le disque.
DVD VIDÉO Seul le contenu DVD vidéo est lu.
Remarque
Remarques

MENU SETUP
32 Fr
Réseau
Connection Internet
N’oubliez pas d’activer la connexion Internet (en réglant ce
paramètre sur Permettre) si vous comptez utiliser les fonctions
BD-Live (p. 26) et DLNA (p. 21) ou procéder à la mise
à niveau du logiciel à partir du réseau (p. 37).
Permettre*, Désactivé
Information
Permet d’afficher un écran d’informations au sujet du réseau.
Ce paramètre permet d’afficher un écran d’informations au
sujet du réseau de manière à connaître l’interface (Ethernet),
le type d’adresse, l’adresse IP, le masque de sous-réseau, la
passerelle par défaut et le DNS utilisés.
Test de connexion
Vous pouvez effectuer un test de connexion Internet.
En cas d’échec, vérifiez le « Configuration IP » (p. 32)
et recommencez le test.
Configuration IP
Permet de configurer les paramètres de réseau.
–
Touches numériques
Permettent de saisir des caractères.
–2/3
Déplacent le caractère en surbrillance.
–CLEAR Efface un caractère.
–ENTER Permet de sauvegarder les réglages
et quitter le menu.
Connection BD-Live
Ce paramètre permet de restreindre l’accès aux contenus
BD-Live.
DLNA
Ce paramètre permet d’activer ou de désactiver (Permettre/
Désactivé) la fonction DLNA (p. 21). Si vous n’utilisez pas
la fonction DLNA, réglez ce paramètre sur Désactivé.
Permettre*, Désactivé
Paramètres Proxy
Ce paramètre permet de configurer le Paramètres Proxy.
Réglez ce paramètre sur Désactivé dans le cadre d’une
utilisation normale. Réglez ce paramètre sur Permettre
pour configurer le paramètre proxy.
■Paramètres vidéo
Les réglages par défaut sont représentés par un « *».
TV
Sortie 3D
Permet de choisir le mode vidéo 3D ou 2D de ce lecteur.
– Même si vous avez réglé « 3D Output » sur « Auto »
et lisez un disque Blu-ray 3D, il se peut que le
lecteur sélectionne le mode vidéo 2D selon la
connexion et les réglages du téléviseur, etc (p. 12).
Ecran TV
Vous pouvez régler le format d’image du téléviseur
raccordé et modifier la sortie vidéo.
Si vous changez de téléviseur (vous en achetez un
nouveau, par exemple) et que le format d’image du
téléviseur raccordé est différent, vous devrez alors
modifier le paramètre Ecran TV.
Auto* Choisissez cette option pour configurer
automatiquement les paramètres de réseau de ce lecteur
avec le serveur DHCP.
Manuel Choisissez cette option pour configurer manuellement
les paramètres de réseau (Adresse IP, Masque de sous-
réseau, Default Gateway et DNS).
Astuces
Autorisé Tous les disques BD-Live sont autorisés à se
connecter au réseau.
Partiellement
autorisé*
Seuls les disques avec identification du propriétaire
sont autorisés.
Interdit Aucun disque BD-Live n’est autorisé à se connecter
au réseau.
Permettre Permet de régler l’hôte proxy et le port proxy.
Désactivé*Désactive le serveur proxy. Choisissez ce réglage
si vous ne comptez pas utiliser de serveur proxy.
Hôte Proxy Permet de configurer l’hôte proxy.
Port Proxy Permet de configurer le port proxy.
Auto* Le lecteur sélectionne automatiquement le mode
vidéo 3D or 2D selon le support.
Non Le lecteur sélectionne toujours le mode vidéo 2D.
Remarque
16:9 Plein Sélectionnez ce réglage si vous raccordez le lecteur
à un téléviseur au format 16:9. En cas de lecture d’une
vidéo au format 4:3, l’illustration ci-après représente
la façon dont les images sont affichées à l’écran.
16:9 Normal*Sélectionnez ce réglage si vous raccordez le lecteur
à un téléviseur au format 16:9. En cas de lecture d’une
vidéo au format 4:3, l’illustration ci-après représente
la façon dont les images sont affichées à l’écran.
4:3 Pan Scan Sélectionnez ce réglage si vous raccordez le lecteur
à un téléviseur au format 4:3. En cas de lecture d’une
vidéo au format 16:9, l’illustration ci-après représente
la façon dont les images sont affichées à l’écran.
4:3 Boîte
àlettre
Sélectionnez ce réglage si vous raccordez le lecteur
à un téléviseur au format 4:3. En cas de lecture d’une
vidéo au format 16:9, l’illustration ci-après représente
la façon dont les images sont affichées à l’écran.
Format
d’image
d’origine
Sur un téléviseur 16:9 (grand écran)
16:9 Plein 16:9 Normal
4:3
Format
d’image
d’origine
Sur un téléviseur 4:3
4:3 Pan Scan 4:3 Boîte à lettre
16:9

MENU SETUP
33 Fr
PARAMÈTRES
4
Français
Résolution
Ce paramètre vous donne le choix entre plusieurs
résolutions de sortie vidéo : Auto, 480i/576i, 480p/576p,
720p, 1080i et 1080p. Si vous réglez ce paramètre sur Auto,
le lecteur sélectionne automatiquement la résolution
maximale en fonction du téléviseur raccordé. Pour en savoir
plus sur les formats de sortie disponibles, reportez-vous à la
section « À propos des formats de sortie vidéo » (p. 36).
Auto*, 480i/576i, 480p/576p, 720p, 1080i, 1080p
– Pour reproduire de l’audio HD (Dolby TrueHD ou
DTS-HD Master Audio) depuis la borne HDMI, réglez
Résolution sur Auto ou sur un réglage supérieur à 720p.
Système TV
Le paramètre Système TV permet de choisir l’une des
normes de diffusion suivantes : PAL, NTSC et Multi.
Choisissez le même réglage pour Système TV que sur
votre téléviseur. Pour en savoir plus sur les formats de
sortie disponibles, reportez-vous à la section « À propos
des formats de sortie vidéo » (p. 36).
Espace de couleur
Ce paramètre permet de sélectionner le modèle de
représentation colorimétrique en sortie (Espace de couleur) qui
convient (p. 41) en mode HDMI. Cette fonction est disponible
à condition de raccorder ce lecteur via un câble HDMI.
– Cette fonction est disponible uniquement sur les
téléviseurs compatibles.
HDMI Deep Color
Réglez ce paramètre en fonction de votre téléviseur et/
ou ampli-tuner AV si ceux-ci sont compatibles avec la
technologie Deep Color (p. 41). Cette fonction est disponible
à condition de raccorder ce lecteur via un câble HDMI.
30 bits, 36 bits, Non*
HDMI 1080p 24Hz
Ce paramètre a pour effet de reproduire le signal BD vidéo
codé à une vitesse de 24 Hz sous forme de signal HDMI
1080p 24Hz. Cela permet, dans certains cas, d’améliorer la
fluidité des images. Cette fonction est disponible à condition
d’utiliser un téléviseur/ampli-tuner AV compatible et de
raccorder ce lecteur au moyen d’un câble HDMI. Pour en
savoir plus sur les formats de sortie disponibles, reportez-vous
à la section « À propos des formats de sortie vidéo » (p. 36).
Auto*, Non
– Ce paramètre est désactivé pour toute résolution de
sortie autre que 1080p.
Synchronisation audio/vidéo
Ce paramètre permet de définir/régler la fonction
Synchronisation audio/vidéo (p. 42).
Processus Vidéo
Video Mode
Vous pouvez sélectionner Video Mode ci-dessous.
Ajustement de la couleur
Vous pouvez régler les paramètres Luminosité/Saturation/
Nuance pour chaque couleur (Rouge/Vert/Bleu/Jaune/
Cyan/Magenta). Pour utiliser cette fonction, réglez Video
Mode sur Custom. Pour plus de détails à ce sujet, reportez-
vous à la section « Video Mode » (p. 33).
Les valeurs par défaut sont équivalentes à 0.
Contrast automatique
Règle le contraste afin d’optimiser l’image lue.
Pour utiliser cette fonction, réglez Video Mode sur Custom.
Non*, Oui
Réduction de bruit
Vous pouvez régler Réduction de bruit sur un niveau
de 0 à 3. La valeur 0 désactive la fonction, 3 indique
le niveau maximum.
0*, 1, 2, 3
Désentrelacement vidéo
Permet de régler la manière de détecter le signal vidéo. Réglez ce
paramètre sur Auto dans le cadre d’une utilisation normale. En
présence de parasites en bandes horizontales à l’écran, réglez ce
paramètre sur Film/Vidéo pour supprimer ces parasites.
Auto*, Film, Vidéo
Remarque
NTSC, PAL*, Multi (Modèles pour l’Australie, l’Asie, le R.-U.,
l’Europe et la Russie)
NTSC*, PAL, Multi
(Modèles pour les États-Unis, le Canada, l’Amérique
centrale et du Sud, I’Taiwan et la Corée)
RGB
Émet le signal vidéo dans la plage de signaux normale.
YCbCr 4:4:4*Permet de régler Espace de couleur sur YCbCr 4:4:4.
YCbCr 4:2:2 Permet de régler Espace de couleur sur YCbCr 4:2:2.
Full RGB Lorsque RGB est réglé et que le blanc et le noir
à l’écran sont trop pâles, sélectionnez ce réglage.
Ce paramètre est valide lorsque le composant
raccordé prend en charge la plage RGB 0-255.
Remarque
Remarque
Auto* Ce lecteur règle automatiquement la fonction
Synchronisation audio/vidéo.
Manuel
Vous pouvez régler manuellement la fonction
Synchronisation audio/vidéo. Vous pouvez régler le retard
du son indépendamment pour les supports vidéo 2D et 3D.
2D
3D
Non Ce lecteur n’effectue aucun réglage de Synchronisation
audio/vidéo.
Standard* L’image est la plus naturelle et équilibrée. Ce mode
est approprié dans le cadre d’une utilisation normale.
Vivid L’image est plus nette et éclatante.
Cinema Cette image est adaptée au visionnage d’un film dans
une pièce sombre.
Custom Vous pouvez régler l’image visuelle manuellement.
Appuyez sur 5/a pour sélectionner le paramètre,
puis appuyez sur 2/3 pour régler sa valeur.
Luminosité
Règle la luminosité générale de l’image.
Netteté
Ce paramètre permet de régler la netteté des objets
de la vidéo.
Nuance
Ajuste la teinte de l’image projetée.
Saturation
Règle la saturation des couleurs de l’image projetée.
Contraste
Ajuste les zones claires (niveaux de blanc) de l’image.
CTI
Lisse les bords des images en couleur. Les images
en couleur ont alors un rendu plus distinct.
Les valeurs par défaut sont équivalentes à 0.

MENU SETUP
34 Fr
■Paramètres audio
Les réglages par défaut sont représentés par un « *».
Sortie audio
Coaxial/Optique
Ce paramètre permet de choisir le mode de sortie du
connecteur COAXIAL et de la borne OPTICAL. Pour en
savoir plus sur les formats de sortie disponibles, reportez-vous
à la section « À propos des formats de sortie audio » (p. 35).
HDMI
Ce paramètre permet de choisir le mode de sortie du
connecteur HDMI. Pour plus de détails à ce sujet, reportez-
vous à la section « Coaxial/Optique » (p. 34). Pour en savoir
plus sur les formats de sortie disponibles, reportez-vous à la
section « À propos des formats de sortie audio » (p. 35).
Bitstream*, PCM, Reencode, Non
– Pour reproduire de l’audio HD (Dolby TrueHD ou
DTS-HD Master Audio) depuis la borne HDMI,
réglez Résolution sur Auto ou sur un réglage
supérieur à 720p (p. 33).
Echantillonnage Inférieur
Ce paramètre permet de sélectionner la fréquence de sous-
échantillonnage du signal audio. Cette fonction s’applique
à la sortie du signal audio du connecteur COAXIAL et de
la borne OPTICAL.
DRC
Ce paramètre permet d’activer ou de désactiver la fonction
DRC (Dynamic Range Compression) (p. 41) ou de la régler
sur Auto. Choisissez Auto si vous avez l’intention d’activer
automatiquement la fonction DRC sur les sources contenant
des informations DRC au format Dolby TrueHD.
La fonction DRC a pour effet d’atténuer un son trop
puissant et de rendre les dialogues et conversations plus
audibles. Cela est particulièrement utile lorsque vous
regardez des films tard dans la nuit.
Non*, Oui, Auto
Sortie SACD
Priorité SACD
Vous pouvez sélectionner le contenu multicanal ou stéréo
(2 canaux) sur un SA-CD (p. 4) hybride contenant les deux,
chargé dans le lecteur.
Multi-canaux*, 2 canaux
Sortie HDMI
Vous pouvez sélectionner le signal audio reproduit par la
borne HDMI lors de la lecture d’un SA-CD.
Configuration Haut-Parleur
Configuration
Ce paramètre permet de configurer la sortie 7.1 canal
surround en fonction de l’enceinte ou de l’amplificateur
raccordé.
1Appuyez sur 5/a pour choisir l’enceinte que vous
voulez configurer, puis appuyez sur ENTER.
2Réglez les valeurs ci-dessous. Remarquez que certains
élément ne s’affichent pas, selon l’enceinte sélectionnée.
3Appuyez sur RETURN pour revenir à la sélection de
haut-parleur.
Mixage en 2 canaux stéréo
Vous pouvez sélectionner la méthode de mixage sur
2 canaux analogiques : Stéréo ou Gauche/Droite.
Post process
UpMix
Vous pouvez reproduire le signal audio 2 canaux en son
multicanal. Pour ceci, sélectionnez NEO6, puis le mode
Cinéma ou Musique.
Arrêt*, NEO6
■Système d’information
Ce paramètre permet d’afficher la version logicielle et
l’adresse MAC (p. 42).
Bitstream Génère un signal numérique sans aucun traitement.
Les données audio secondaires ne sont pas prises
en compte.
PCM Génère un signal PCM sur 2 canaux.
Reencode*Génère un signal Bitstream avec les données audio
secondaires.
Non Coupe le son.
Remarque
48k*La fréquence d’échantillonnage la plus élevée
de la sortie PCM numérique équivaut à 48 kHz.
96k La fréquence d’échantillonnage la plus élevée
de la sortie PCM numérique équivaut à 96 kHz.
192k La fréquence d’échantillonnage la plus élevée
de la sortie PCM numérique équivaut à 192 kHz.
DSD*Sortie du signal DSD brut. Lorsque ce lecteur est
raccordé à un ampli-tuner AV compatible DSD,
il est recommandé d’utiliser cet élément.
PCM Produit le signal PCM décodé par ce lecteur.
Taille Lorsque la section woofer d’une enceinte est
de 16 cm ou supérieure, choisissez Gde. Lorsque
la section est inférieure à 16 cm, choisissez Pte.
Gde*, Pte
Trim -12 à 0 dB (par incréments de 0,5 dB)
La valeur par défaut est de 0 dB.
Délai 0,5 à 10 m (par incréments de 0,5 m)
La valeur par défaut est de 3 m.
Désactivé Lorsque l’enceinte sélectionnée n’est pas utilisée,
sélectionnez Oui.
Oui, Non*
Stéréo*Modifie la sortie de canal sur stéréo, ce qui reproduit
uniquement le son sur les deux enceintes avant.
Gauche/
Droite
Choisissez ce réglage si l’appareil est raccordé
à un décodeur Dolby Pro Logic. Le son des deux
enceintes arrière est mixé sur 2 canaux stéréo.

MENU SETUP
35 Fr
PARAMÈTRES
4
Français
■À propos des formats de sortie audio
* « SA » désigne les données audio secondaires (Secondary Audio).
** « BCS » représente le son émis lors du clic d’un bouton, l’effet sonore pour les menus contextuels, etc.
Formats de sortie SA-CD
– Si le paramètre Coaxial/Optique ou HDMI est réglé sur Bitstream, aucune donnée audio secondaire n’est émise.
(p. 34)
– Pour reproduire de l’audio HD (Dolby TrueHD ou DTS-HD Master Audio) depuis la borne HDMI, réglez
Résolution sur Auto ou sur un réglage supérieur à 720p (p. 33).
– Pour la lecture SA-CD, la Configuration dans Configuration Haut-Parleur (p. 34) est valide uniquement si la
Sortie HDMI est réglée sur PCM.
HDMI COAXIAL/OPTICAL
MIXED 2CH/
7.1 canal
surround
Format de la source Bitstream PCM Reencode Bitstream PCM Reencode
PCM 2 canaux PCM 2 canaux PCM 2 canaux 2 canaux
PCM 5.1 canaux PCM 5.1 canaux PCM 2 canaux 2 canaux/
5.1 canaux
PCM 7.1 canaux PCM 7.1 canaux PCM 2 canaux 2 canaux/
7.1 canaux
Dolby Digital Dolby Digital PCM jusqu'à
5.1 canaux Dolby Digital Dolby Digital PCM 2 canaux Dolby Digital 2 canaux/
5.1 canaux
avec SA*
ou BCS**
Dolby Digital
Plus
Dolby Digital
Plus
PCM jusqu'à
7.1 canaux
Dolby Digital
Plus Dolby Digital PCM 2 canaux Dolby Digital
2 canaux/
7.1 canaux
avec SA*
ou BCS** Dolby Digital
Dolby
TrueHD
Dolby
TrueHD
PCM jusqu'à
7.1 canaux
Dolby
TrueHD Dolby Digital PCM 2 canaux Dolby Digital
avec SA*
ou BCS** Dolby Digital
DTS DTS PCM jusqu'à
5.1 canaux DTS DTS PCM 2 canaux DTS 2 canaux/
5.1 canaux
avec SA*
ou BCS**
DTS HD High
Resolution
DTS HD High
Resolution
PCM jusqu'à
7.1 canaux
DTS HD High
Resolution DTS PCM 2 canaux DTS
2 canaux/
7.1 canaux
avec SA*
ou BCS** DTS
DTS-HD
Master Audio
DTS-HD
Master Audio
PCM jusqu'à
7.1 canaux
DTS-HD
Master Audio DTS PCM 2 canaux DTS
avec SA*
ou BCS** DTS
Paramètres de sortie SACD
HDMI COAXIAL/OPTICAL
MIXED 2CH/7.1 canaux
surround
Priorité SACD Sortie HDMI
Multi-canaux DSD DSD jusqu’à 5.1 canaux Pas de sortie 2 canaux/5.1 canaux
PCM PCM jusqu’à 5.1 canaux Pas de sortie 2 canaux/5.1 canaux
2 canaux DSD DSD 2 canaux Pas de sortie 2 canaux/2 canaux
PCM PCM 2 canaux Pas de sortie 2 canaux/2 canaux
Remarques

MENU SETUP
36 Fr
■À propos des formats de sortie vidéo
Si Système TV est réglé sur NTSC
* Selon le disque ou son contenu, ce lecteur produit un signal vidéo de 480p.
Si Système TV est réglé sur PAL
* Selon le disque ou son contenu, ce lecteur produit un signal vidéo de 576p.
Si Système TV est réglé sur Multi
Lorsque Système TV est réglé sur Multi, le signal vidéo est émis à la même fréquence que la source. Reportez-vous aux
tableaux ci-dessous pour plus de détails sur le réglage de fréquences sur le téléviseur et la résolution du signal de
sortie vidéo.
Alors qu’un écran de menu (tel que le menu SETUP) est affiché, le signal vidéo est émis à la même fréquence que la source.
– « Max » dans le tableau indique qu’il s’agit de la résolution maximale prise en charge par le téléviseur raccordé.
– Le paramètre HDMI 1080p 24Hz est désactivé lorsque la résolution de sortie est différente de 1080p.
– Quand ce lecteur produit un signal vidéo 1080p 24 Hz via sa sortie HDMI, les connecteurs COMPONENT et
VIDEO ne transmettent aucun signal.
– En cas de lecture d’un DVD du commerce en mode de sortie composante, la résolution maximale est de 480p/576p.
– Si le paramètre Système TV est réglé sur NTSC et que la source vidéo est différente de 60 Hz, le signal de sortie
vidéo est converti en 60 Hz.
– Si le paramètre Système TV est réglé sur PAL et que la source vidéo est différente de 50 Hz, le signal de sortie
vidéo est converti en 50 Hz.
Résolution Auto 480i/576i 480p/576p 720p 1080i 1080p
24Hz Autres
HDMI
Lecture d’un
BD Max Max Max 720p 60 Hz 1080i 60 Hz 1080p 24 Hz 1080p 60 Hz
Autres 1080p 60 Hz
COMPONENT
Lecture d’un
DVD du
commerce 480i 480i
480p 480p 480p 480p
Lecture d’un
BD 480i 480i 480i Désactivé 480i
Autres 480p 720p 60 Hz * 1080i 60 Hz * 1080i 60 Hz *
VIDEO
Lecture d’un
BD 480i 480i 480i 480i 480i Désactivé 480i
Autres 480i
Résolution Auto 480i/576i 480p/576p 720p 1080i 1080p
24Hz Autres
HDMI
Lecture d’un
BD Max Max Max 720p 50 Hz 1080i 50 Hz 1080p 24 Hz 1080p 50 Hz
Autres 1080p 50 Hz
COMPONENT
Lecture d’un
DVD du
commerce 576i 576i
576p 576p 576p 576p
Lecture d’un
BD 576i 576i 576i Désactivé 576i
Autres 576p 720p 50 Hz * 1080i 50 Hz * 1080i 50 Hz *
VIDEO
Lecture d’un
BD 576i 576i 576i 576i 576i Désactivé 576i
Autres 576i
Remarques

37 Fr
PARAMÈTRES
4
Français
Certains disques BD récents ne peuvent être lus que si
vous mettez à niveau le logiciel de ce lecteur. Il est
recommandé de procéder à une mise à niveau logicielle
de sorte que le lecteur bénéficie de la dernière version
du logiciel.
Pour savoir si une nouvelle mise à niveau logicielle est
disponible, rendez-vous sur le site Web suivant :
http://download.yamaha.com/downloads/service/top/
?site=europe.yamaha.com&language=en
– La mise à niveau logicielle démarre
automatiquement dès que vous chargez le disque
contenant le fichier de mise à niveau.
– Ne retirez pas le disque/la clé USB, ne mettez pas
le lecteur en mode veille ou ne débranchez pas le
cordon d’alimentation/câble de connexion au réseau
local tant que la mise à niveau n’est pas terminée.
■Mise à niveau du logiciel
1. Préparez la mise à niveau du logiciel.
Si vous effectuez la mise à niveau à partir d’un
disque/d’une clé USB :
1Enregistrez le fichier de mise à niveau dans le
dossier approprié sur le disque/la clé USB. Pour
en savoir plus, reportez-vous aux instructions
fournies avec le fichier de mise à niveau.
2Chargez le disque ou connectez la clé USB.
Lorsque le disque est chargé, la mise à niveau
commence automatiquement. Passez à l’étape 2.
Si vous effectuez la mise à niveau à partir du réseau :
Assurez-vous que le lecteur est raccordé au réseau.
2. Sélectionnez la méthode de mise
à niveau et lancez la mise à niveau
à partir du menu SETUP.
1Appuyez sur SETUP pour afficher l’écran de
menu SETUP.
2Choisissez Réglages Généraux = Système =
Mettre à niveau.
3Sélectionnez l’élément contenant le fichier de
mise à niveau sur le disque/la clé USB/le réseau.
3. Le système recherche le fichier de
mise à niveau.
4. Appuyez sur ENTER pour lancer la
mise à niveau.
5. Une fois la mise à niveau terminée,
le système redémarre.
MISE À NIVEAU LOGICIELLE
Astuce
Remarque

38 Fr
INFORMATIONS COMPLÉMENTAIRES
Reportez-vous au tableau suivant si ce lecteur ne fonctionne pas convenablement. Si l’anomalie constatée n’est pas
mentionnée ou si les actions correctives suggérées sont sans effet, mettez le lecteur hors tension, débranchez le cordon
d’alimentation et prenez contact avec un revendeur ou le service après-vente de Yamaha.
■Alimentation
■Opérations de base
■Lecture de disque
GUIDE DE DÉPANNAGE
Anomalies Causes possibles et solutions
Le lecteur ne s’allume pas. – Vérifiez si le cordon d’alimentation est branché correctement.
– Pensez à appuyer sur le bouton p sur le panneau avant pour mettre le lecteur
sous tension.
L’alimentation du lecteur est coupée. – L’alimentation est automatiquement coupée au bout de 10 minutes d’inactivité
(pas de lecture).
Anomalies Causes possibles et solutions
La télécommande ne fonctionne pas. – Utilisez la télécommande dans son rayon d’action. (p. 5)
– Remplacez les piles. (p. 5)
– Vérifiez les paramètre d’ID de l’appareil principal et de la télécommande. (p. 9)
Les touches ne fonctionnent pas. – Maintenez le bouton p du panneau avant enfoncé pendant 5 secondes environ pour
redémarrer le lecteur.
– Pour procéder à une réinitialisation complète du lecteur, débranchez le cordon
d’alimentation de la prise secteur pendant 10 secondes ou plus, rebranchez-le à la prise
secteur, puis allumez le lecteur.
Oubli du mot de passe. – Maintenez les boutons et du panneau avant enfoncés, en l’absence de disque
dans le lecteur et la lecture à l’arrêt, pour rétablir les paramètres par défaut du lecteur (le
paramètre Sécurité (p. 31) est également réinitialisé). Après la mise hors tension
automatique du lecteur, appuyez sur p pour le remettre sous tension.
Anomalies Causes possibles et solutions
Le lecteur ne peut pas lire le disque. – Retirez le disque et nettoyez-le. (p. 4)
– Assurez-vous que le disque est inséré correctement (bien aligné sur le plateau de disque
et face imprimée vers le haut). (p. 4)
– Utilisez un disque compatible avec le lecteur. (p. 3)
– Retirez le disque et assurez-vous que le lecteur prend en charge ce type de disque. (p. 3)
– Vérifiez le code de région. (p. 3)
– Vérifiez si le disque est défectueux en essayant de lire un autre disque.
– Assurez-vous que les disques CD-R/RW, DVD+R/RW/R DL et DVD-R/RW/R DL
ont été finalisés. (p. 3)
La vidéo s’arrête. – Le lecteur s’arrête s’il ressent des chocs ou vibrations.
Le lecteur produit un bruit sec
au démarrage de la lecture ou
à l’insertion d’un disque.
– Ces bruits ne sont pas le signe d’un dysfonctionnement du lecteur, mais sont le reflet
de conditions de fonctionnement normal.

GUIDE DE DÉPANNAGE
39 Fr
INFORMATIONS COMPLÉMENTAIRES
5
Français
■Image
■Son
Anomalies Causes possibles et solutions
Absence d’image. – Assurez-vous que les câbles sont branchés correctement. (p. 10)
– Assurez-vous que l’entrée sélectionnée sur le téléviseur ou l’ampli-tuner AV raccordé
au lecteur est correcte. (p. 10)
– Raccordez le lecteur au téléviseur via le connecteur VIDEO (p. 13) en utilisant le câble
RCA vidéo fourni et réglez le paramètre Résolution de façon appropriée. (p. 33)
– Système TV est réglé sur une mauvaise configuration. Maintenez enfoncé la touche
DIMMER de la télécommande pour rétablir la valeur par défaut du paramètre
Système TV.
L’écran se fige et les touches
n’ont aucun effet. – Appuyez sur , puis redémarrez la lecture.
– Éteignez, puis rallumez le lecteur.
– Maintenez le bouton p du panneau avant enfoncé pendant 5 secondes environ
pour redémarrer le lecteur.
La résolution de la vidéo n’est pas celle
qui convient.
– Choisissez la résolution appropriée. (p. 33)
La vidéo grand écran apparaît étirée
verticalement ou des bandes noires
apparaissent en haut et en bas de
l’écran, ou l’image 4:3 est étirée dans
le sens horizontal.
– Changez le format d’image du téleviseur. (p. 32)
Des carrés (effet de mosaïque)
apparaissent à l’écran.
– Ce type de parasite est lié à la technologie de compression des images numériques
notamment dans les scènes rapides.
L’image présente des distorsions
lorsque le DVD vidéo est enregistré
sur un magnétoscope ou lu par
l’intermédiaire d’un magnétoscope.
– Ce lecteur se conforme à la protection contre la copie analogique. Certains disques
contiennent un signal empêchant la copie. Si vous essayez de lire un tel disque par
l’intermédiaire d’un magnétoscope, ou de l’enregistrer sur un magnétoscope et de lire
le signal, la protection contre la copie empêchera la lecture normale.
Aucun son n’est émis ou les images
ne sont pas lues correctement.
– Les disques sur lesquels est enregistré un contenu avec protection des droits d’auteur
peuvent présenter ce type de problème.
Anomalies Causes possibles et solutions
Pas de son ou le son est déformé. – Vérifiez si le câble audio est raccordé correctement. (p. 10)
– Rappelez-vous qu’aucun son n’est produit pendant le mode silencieux, la lecture
au ralenti, l’avance rapide et le retour rapide. (p. 7)
– Le son peut ne pas être émis selon l’état d’enregistrement audio, par exemple,
lorsqu’un son autre qu’un signal audio ou un son non standard est enregistré
comme contenu audio. (p. 3)
Les pistes audio gauche et droite sont
inversées ou le son n’est émis que
d’un côté.
– Vérifiez la connexion audio. (p. 10)
Aucun son n’est émis ou les images
ne sont pas lues correctement.
– Les disques sur lesquels est enregistré un contenu avec protection des droits d’auteur
peuvent présenter ce type de problème.
Le type de son et/ou le nombre de
canaux voulu n’est pas disponible.
– Reportez-vous au paramètre Sortie audio et à la section « À propos des formats de sortie
audio ». (p. 34, 35)
Aucun son (données audio secondaires)
n’est émis pour la fonction
d’incrustation (image dans l’image).
– Réglez le paramètre Coaxial/Optique ou HDMI sur PCM/Reencode. (p. 34)
– Pour écouter les données audio secondaires, appuyez sur 2ND AUDIO. (p. 6)
– Sur certains disques, il peut être nécessaire d’activer en plus les données audio
secondaires dans le menu supérieur du disque (p. 7).

GUIDE DE DÉPANNAGE
40 Fr
■Réseau
■Messages d’erreur à l’écran
– Les messages suivants apparaissent sur l’écran du téléviseur si le disque que vous essayez de lire ne convient pas ou
si l’opération est incorrecte.
Anomalies Causes possibles et solutions
Impossible de se connecter à Internet. – Vérifiez si le câble réseau est raccordé correctement.
– Vérifiez si l’équipement raccordé (routeur haut débit ou modem) est sous tension.
– Assurez-vous que le routeur haut débit et/ou le modem est connecté correctement.
– Choisissez la/les valeur(s) adéquate(s) pour le paramètre de configuration du réseau.
Reportez-vous à « Réseau ». (p. 32)
Impossible de télécharger le contenu
BD-Live.
– Vérifiez si le câble réseau est raccordé correctement. (p. 16)
– Vérifiez si la clé USB est insérée correctement. Assurez-vous que la clé USB
est reliée au port USB du lecteur. (p. 16)
– Vérifiez si le disque BD prend en charge la fonction BD-Live.
– Vérifiez le réglage de « Connection Internet ». (p. 32)
– Utilisez une clé USB au format FAT16 ou FAT32.
– Il est recommandé de connecter une clé USB possédant au moins 2 Go d’espace libre.
Si l’espace disponible n’est pas suffisant, formatez la clé USB. (p. 30)
– Reportez-vous au mode d’emploi fourni avec le disque ou contactez son fabricant.
Impossible de détecter le serveur DLNA. – Vérifiez si le câble réseau est raccordé correctement.
– Vérifiez si l’équipement raccordé (routeur haut débit ou serveur) est sous tension.
– Assurez-vous d’utiliser le même point d’accès pour connecter le lecteur et le serveur.
– Choisissez la/les valeur(s) adéquate(s) pour le paramètre de configuration du réseau.
Reportez-vous à la section « Réseau ». (p. 32)
– Selon le serveur DLNA utilisé, il est possible que vous deviez autoriser l’utilisation
de ce lecteur à partir du serveur.
Impossible de lire un fichier sur
le serveur du réseau domestique.
– Assurez-vous que le format du fichier est reconnu. (p. 3)
– Vérifiez le paramètre de configuration de votre serveur DLNA.
– Les conditions de fonctionnement de votre réseau domestique peuvent avoir une
incidence sur le mode d’exécution et la qualité de lecture du fichier.
Message d’erreur Causes possibles et solutions
Not Support This File! – Le fichier n’est pas reconnu par le lecteur. Voir la section « Types de disques/fichiers utilisables avec
ce lecteur » (p. 3).
Code zone incorrect – Le code de région du disque n’est pas compatible. Voir la section « Informations sur la gestion des
régions » (p. 3).
Echec réseau – Le lecteur ne peut pas être connecté au réseau. Vérifiez la connexion (p. 16) et le paramètre
de configuration du réseau (p. 32).
Réseau OK, échec proxy – Le lecteur ne peut pas être connecté au serveur proxy. Voir la section « Paramètres Proxy » (p. 32).
The Setting is prohibited,
please setup again.
– La connexion BD-Live est interdite. Voir la section « Connection BD-Live » (p. 32).
Aucun fichier valide n’a été
trouvé
– Vérifiez si le fichier de mise à niveau figure dans le dossier approprié.
la mise à jour a échoué – La mise à niveau a échoué. Assurez-vous que le fichier de mise à niveau n’est pas corrompu
ou illisible.

41 Fr
INFORMATIONS COMPLÉMENTAIRES
5
Français
Adresse Mac
L’adresse Mac est une valeur unique attribuée à un
périphérique réseau à des fins d’identification.
AVCHD™
AVCHD désigne un nouveau format (norme) pour les
caméras vidéo haute définition qui permet d’enregistrer
et de lire des images HD de haute résolution.
BD-Live
BD-Live est une norme BD utilisant une connexion
réseau, permettant à ce lecteur de se mettre en ligne pour
télécharger des vidéos promotionnelles ainsi que
d’autres données.
Blu-ray 3D™
Le format Blu-ray 3D permet de bénéficier d'images 3D
en haute définition (Full HD).
BDMV
BDMV (abréviation de Blu-ray Disc Movie, BD-MV) fait
référence à un des formats d’application utilisés pour les
BD-ROM, lequel correspond à une des spécifications des
disques Blu-ray. BDMV est un format d’enregistrement
équivalent au DVD vidéo de la spécification DVD.
Boîte à lettre (LB 4:3)
Format d’écran avec des bandes noires en haut et en bas
de l’image permettant de regarder un contenu grand
écran (16:9) sur un téléviseur 4:3 raccordé.
BONUSVIEW
Les disques compatibles BONUSVIEW permettent de
bénéficier simultanément d’un sous-canal vidéo pour un
système à deux écrans, d’un sous-canal audio et de sous-
titres. Un petit écran apparaît en incrustation (image dans
l’image) à l’intérieur de l’écran principal pendant la lecture.
Sous-titres pour malentendants
Les sous-titres pour malentendants sont une sorte de sous-
titres, la différence est dans le fait que les sous-titres sont
destinés aux personnes entendantes et les sous-titres pour
malentendants aux personnes malentendantes. Les sous-
titres reflètent rarement tous les sons. Par exemple, les
sous-titres pour malentendants indiquent les effets sonores
(« sonnerie de téléphone », « bruits de pas », ...), alors que
cela n’est pas le cas dans les sous-titres ordinaires. Avant
d’activer ce paramètre, assurez-vous que le disque contient
effectivement des « closed captions ».
Deep Color
Deep Color fait référence aux différentes profondeurs
de couleurs (jusqu’à là limitées à 24 bits) utilisées pour
l’affichage dans les versions précédentes de la norme
HDMI. L’augmentation de la profondeur de couleurs
permet aux appareils haute définition (HDTV) et autres
systèmes d’affichage de simuler non plus des millions de
couleurs, mais des milliards de couleurs et d’éliminer ainsi
le phénomène de stries (color banding). Vous obtenez
ainsi des dégradés plus subtils et des transitions encore
plus douces entre les couleurs. Le taux de contraste plus
élevé permet, en outre, de représenter un plus grand
nombre de nuances de gris entre le noir et le blanc.
La technologie Deep Color a pour effet également
d’augmenter le nombre de couleurs disponibles dans
le cadre de l’espace colorimétrique RGB ou YCbCr.
DivX®
DivX® est une technologie multimédia répandue
développée par DivX, Inc. Les fichiers DivX® contiennent
des données vidéo à un haut niveau de compression afin de
réduire la taille des fichiers tout en maintenant une grande
qualité visuelle. Les fichiers DivX® peuvent également
intégrer des éléments spéciaux comme des menus, des
sous-titres et des pistes audio alternatives. De nombreux
fichiers DivX® sont disponibles en téléchargement, mais
rien ne vous empêche de créer vos propres fichiers DivX
à l’aide des outils de conversion conviviaux proposés sur
DivX.com.
Dolby Digital
Un système sonore développé par Dolby Laboratories Inc.
recréant l’ambiance d’une salle de cinéma sur la sortie
audio lorsque l’appareil est raccordé à un processeur ou
un amplificateur Dolby Digital.
Dolby Digital Plus
Un système sonore développé comme extension du
Dolby Digital. Cette technologie de codage audio prend
en charge le son surround 7.1 multicanaux.
Dolby TrueHD
Le Dolby TrueHD consiste en une technologie de codage
sans perte prenant en charge jusqu’à 8 canaux de son
surround multicanaux pour les disques optiques de
dernière génération. Le son restitué est fidèle à la source
d’origine bit par bit.
DRC (Dynamic Range Compression)
La fonction DRC permet d’ajuster la plage entre les
niveaux sonores minimal et maximal (plage dynamique)
pour une lecture à volume moyen. Elle est très pratique
pour écouter plus distinctement un dialogue ou pour
éviter de déranger les voisins.
DSD (Direct Stream Digital)
La technologie DSD permet de stocker des signaux audio
sur un support numérique tel qu’un Super Audio CD.
Avec DSD, les signaux sont stockés en valeurs binaires
à la fréquence d’échantillonnage élevée de 2,8224 MHz,
avec l’utilisation de mise en forme du bruit et de
suréchantillonnage afin de réduire la distorsion, ce qui
arrive souvent sur des signaux audio à forte quantification.
En raison de cette fréquence d’échantillonnage élevée,
il est possible d’obtenir une qualité sonore supérieure au
format PCM des CD audio habituels.
DTS
Il s’agit d’un système sonore numérique mis au point
par DTS, Inc. et utilisé dans les cinémas.
DTS-HD High Resolution Audio
DTS-HD High Resolution Audio est une nouvelle
technologie mise au point pour le format de disque
optique haute définition de la dernière génération.
DTS-HD Master Audio
DTS-HD Master Audio est une technologie de compression
audio sans perte, mise au point pour le format de disque
optique haute définition de la dernière génération.
GLOSSAIRE

CARACTÉRISTIQUES TECHNIQUES
42 Fr
DTS-HD Master Audio | Essential
DTS-HD Master Audio | Essential est une technologie
de compression audio sans perte, mise au point pour le
format de disque optique haute définition de la dernière
génération.
Espace de couleur
Le terme Espace de couleur désigne la gamme des couleurs
pouvant être représentée. RGB est un espace colorimétrique
basé sur le modèle de couleur RGB (soit RVB, rouge, vert
et bleu) et destiné essentiellement aux écrans d’ordinateurs.
YCbCr est un espace colorimétrique basé sur un signal de
luminance (Y) et sur deux signaux de différenciation des
couleurs (Cb et Cr).
HDMI
HDMI (High-Definition Multimédia Interface) est une
interface multimédia haute définition prenant en charge
les signaux vidéo et audio sur une seule connexion
numérique. La connexion HDMI assure le transport des
signaux vidéo standard haute définition et des signaux
audio multicanaux vers des appareils audiovisuels,
comme des téléviseurs équipés HDMI, sous une forme
numérique sans dégradation.
Menu principal
Dans un BD vidéo/DVD vidéo, il s’agit du menu
permettant de sélectionner, entre autres, le chapitre à lire
ou la langue des sous-titres. Sur certains DVD vidéo,
le menu principal peut être appelé « menu titre ».
Pan Scan (PS 4:3)
Format d’écran ayant pour effet de couper les côtés de
l’image pour regarder les contenus grand écran (16:9)
sur un téléviseur 4:3 raccordé.
Son PCM linéaire
Le PCM linéaire est un format d’enregistrement des
signaux utilisé pour les CD audio et certains disques
DVD et Blu-ray. Le son sur un CD audio est enregistré
à une fréquence d’échantillonnage de 44,1 kHz sur
16 bits. (alors qu’il est enregistré entre 48 kHz sur
16 bits et 96 kHz sur 24 bits sur des disques DVD et
entre 48 kHz sur 16 bits et 192 kHz sur 24 bits sur des
disques BD).
Sous-titres
Il s’agit des lignes de texte apparaissant au bas de
l’écran traduisant ou transcrivant les dialogues. Ils sont
enregistrés sur de nombreux disques DVD et BD.
Synchronisation audio/vidéo
Synchronisation audio/vidéo, une abréviation de la
synchronisation audio/vidéo, un terme technique
indiquant la capacité à maintenir la synchronisation des
signaux audio et vidéo au cours de la postproduction et
de l’émission. Alors que le réglage du décalage audio/
vidéo nécessite des opérations complexes de la part de
l’utilisateur, HDMI version 1.3 comporte une fonction
de synchronisation audio/vidéo automatique. L’appareil
effectue donc ce réglage automatiquement et
précisément, sans aucune action de l’utilisateur.
x.v.Color
x.v.Color reproduit une plus grande plage de couleurs
qu’auparavant en affichant pratiquement toutes les
couleurs que l’œil humain peut détecter.
■Généralités
Alimentation
[Modèles pour les États-Unis et le Canada]............CA 110-240 V, 60 Hz
[Modèles pour l’Amérique centrale et du Sud]
.........................................................................CA 110 – 240 V, 50/60 Hz
[Modèles pour l’Europe et la Russie] ............................CA 230 V, 50 Hz
[Modèle pour l’Australie] .......................................CA 110-240 V, 50 Hz
[Modèle pour l’Asie].......................................CA 220 – 240 V, 50/60 Hz
[Modèle pour l’Taïwan] ..................................CA 110 – 120 V, 50/60 Hz
[Modèle pour la Corée] ..................................................CA 220 V, 60 Hz
Consommation électrique (normale).................................................... 25 W
Consommation électrique (veille) ........................................0,5 W ou moins
Dimensions (L × H × P) ............................................... 435 × 96 × 316 mm
Poids .................................................................................................. 4,05 kg
■Performances audio
Niveau de sortie audio (1 kHz, 0 dB, BD/DVD/CD-DA)..............2 ± 0,3 V
Rapport signal/bruit (BD/DVD/CD-DA)..............................115 dB ou plus
Plage dynamique
BD/DVD ............................................................................105 dB ou plus
CD-DA...............................................................................100 dB ou plus
Distorsion harmonique (1 kHz)
BD/DVD .....................................................................0,0028 % ou moins
CD-DA.......................................................................... 0,003 % ou moins
Réponse en fréquence
BD/DVD ...............................2 Hz à 22 kHz (échantillonnage de 48 kHz)
2 Hz à 44 kHz (échantillonnage de 96 kHz)
CD-DA................................................................................ 2 Hz à 20 kHz
■Entrée/Sortie
Sortie HDMI......................................................... Connecteur de type A × 1
480i/576i/480p/576p/720p/1080i/1080p/1080p@24Hz,
Prise en charge de Deep Color, x.v. Color
Sortie vidéo composante .............................................Y : 1 Vp-p (75 ohms)
PB, PR : 0,7 Vp-p (75 ohms)
Sortie vidéo .......................................................................1 Vp-p (75 ohms)
Sortie numérique ..................................................Optique × 1, Coaxiale × 1
Sortie audio analogique..........................................................7.1 canaux × 1
Mixed 2 canaux × 1
USB...................................................................... Connecteur de type A × 2
Autres connecteurs...................................................... Remote IN/OUT × 1,
RS-232C × 1 (pour installateur),
Ethernet × 1
Les caractéristiques techniques sont susceptibles d’être modifiées sans
préavis.
CARACTÉRISTIQUES TECHNIQUES

CARACTÉRISTIQUES TECHNIQUES
43 Fr
INFORMATIONS COMPLÉMENTAIRES
5
Français
■Droits d’auteur
– Le support audio-visuel peut être composé d’oeuvres
soumises à des droits d’auteur qui ne peuvent être
enregistrées sans l’autorisation du détenteur du droit
d’auteur. Consultez les lois applicables dans votre pays.
– Cet appareil incorpore une technologie de protection
des droits d’auteur protégée par des brevets
américains et autres droits de propriété intellectuelle
de Rovi Corporation. La rétroingénierie et le
désossage de cette technologie sont interdits.
– Fabriqué sous licence de Dolby Laboratories. Dolby
et le sigle double D sont des marques de Dolby
Laboratories.
– Fabriqué sous licence sous les numéros de brevet
américain : 5,451,942; 5,956,674; 5,974,380;
5,978,762; 6,226,616; 6,487,535; 7,212,872;
7,333,929; 7,392,195; 7,272,567 et d’autres brevets
américains et mondiaux délivrés et en attente. DTS
et le symbole associé est une marque déposée et les
logos DTS-HD, DTS-HD Master Audio et DTS sont
des marques de DTS, Inc.. Ce produit comprend
du logiciel. © DTS, Inc. Tous droits réservés.
– « Blu-ray Disc™», « Blu-ray™», « Blu-ray 3D™»,
«BD-Live
™», « BONUSVIEW™» et les logos
sont des marques déposées de la Blu-ray Disc
Association.
– est une marque de DVD Format/Logo
Licensing Corporation.
– HDMI, le logo HDMI et High-Definition
Multimedia Interface sont des marques de commerce
ou des marques déposées de HDMI Licensing LLC.
– « x.v.Color » et le logo « x.v.Color » sont des
marques commerciales.
– « AVCHD » et le logo « AVCHD » sont des
marques commerciales de Panasonic Corporation
et Sony Corporation.
– Java ainsi que toutes les marques et logos basés sur
Java sont des marques déposées ou non de Sun
Microsystems, Inc. aux États-Unis et/ou dans
d’autres pays.
– Ce produit est utilisé sous licence en vertu de la
licence des portefeuilles de brevets AVC et VC-1
pour l’utilisation à des fins personnelles et non
commerciales qui accorde le droit au consommateur
de (i) coder de la vidéo conformément aux normes
AVC et VC-1 (« vidéo AVC/VC-1 ») et/ou (ii)
décoder de la vidéo AVC/VC-1 codée par un
consommateur à des fins personnelles et non
commerciales et/ou obtenue d’un fournisseur
autorisé à fournir de la vidéo AVC/VC-1. Aucune
licence n’est accordée ou ne sera considérée comme
allouée pour toute autre utilisation. De plus amples
informations sont disponibles auprès de
MPEG LA, LLC.
Visitez http://www.mpegla.com.
– Windows Media Player est une marque déposée ou
une marque commerciale de Microsoft corporation
aux États-Unis et/ou dans d’autres pays.
– DLNA et DLNA CERTIFIED sont des marques de
commerce et/ou des marques de service de Digital
Living Network Alliance.
– « YouTube » et le logo « YouTube » sont des
marques commerciales de Google. Inc.
– « DivX®, DivX Certified®, DivX Plus™ HD et les
logos associés sont des marques déposées de DivX,
Inc. et sont concédés sous licence. »
– « DivX Certified® pour lire des vidéos HD DivX®
et DivX Plus™ HD (H.264/.MKV) jusqu’à 1080p et
du contenu supplémentaire. »
ABOUT DIVX VIDEO : DivX® est un format vidéo numérique
créé par DivX, Inc. Il s’agit d’un appareil DivX Certified® officiel
permettant de lire des vidéos DivX. Rendez-vous sur le site divx.com
pour obtenir des informations supplémentaires et des utilitaires
de conversion des fichiers au format vidéo DivX.
ABOUT DIVX VIDEO-ON-DEMAND : Cet appareil DivX Certified®
doit être enregistré pour pouvoir lire des films DivX Video-on-Demand
(VOD) achetés. Pour obtenir votre code d’enregistrement, repérez la
section DivX VOD dans le menu de configuration de votre appareil.
Rendez-vous sur le site vod.divx.com pour plus d’informations sur
la manière de vous enregistrer.

Vorsicht-i De
1
Um optimales Leistungsvermögen sicherzustellen, lesen Sie bitte
die Anleitung aufmerksam durch. Bewahren Sie die Anleitung
danach für spätere Nachschlagzwecke sorgfältig auf.
2Installieren Sie dieses Gerät an einem gut belüfteten,
trockenen, sauberen Ort – entfernt von direktem Sonnenlicht,
Wärmequellen, Erschütterungen, Staub, Feuchtigkeit und
Kälte. Für eine sachgemäße Belüftung sollten folgende
Mindestabstände gewährleistet sein.
Oben: 10 cm
Hinten: 10 cm
Seiten: 10 cm
3Stellen Sie dieses Gerät entfernt von anderen elektrischen
Haushaltgeräten, Motoren oder Transformatoren auf, um
Brummgeräusche zu vermeiden.
4Setzen Sie dieses Gerät keinen plötzlichen
Temperaturänderungen von kalt auf warm aus, und stellen
Sie dieses Gerät nicht an Orten mit hoher Luftfeuchtigkeit auf
(z.B. in Räumen mit Luftbefeuchtern), um Kondensation im
Inneren des Gerätes zu vermeiden, da es anderenfalls zu
elektrischen Schlägen, Feuer, Beschädigung dieses Gerätes
und/oder zu persönlichen Verletzungen kommen kann.
5
Vermeiden Sie die Aufstellung dieses Gerätes an Orten, an
welchen Fremdkörper in das Gerät fallen können bzw. an
welchen Flüssigkeiten auf das Gerät verschüttet werden können.
Stellen Sie auf der Oberseite des Gerätes niemals Folgendes auf:
– Andere Komponenten, da diese Beschädigung und/
oder Verfärbung der Oberfläche dieses Gerätes
verursachen können.
– Brennende Objekte (z.B. Kerzen), da diese Feuer,
Beschädigung des Gerätes und/oder persönliche
Verletzungen verursachen können.
– Mit Flüssigkeiten gefüllte Behälter, da diese umfallen
und die Flüssigkeit auf das Gerät verschütten können,
wodurch es zu elektrischen Schlägen für den
Anwender und/oder zu Beschädigung des Gerätes
kommen kann.
6Decken Sie dieses Gerät niemals mit Zeitungen, Tischdecken,
Vorhängen usw. ab, damit die Wärmeabfuhr nicht behindert
wird. Falls die Temperatur im Inneren des Gerätes ansteigt,
kann es zu Feuer, Beschädigung des Gerätes und/oder zu
persönlichen Verletzungen kommen.
7Schließen Sie dieses Gerät erst an eine Wandsteckdose an,
nachdem alle anderen Anschlüsse ausgeführt wurden.
8Stellen Sie dieses Gerät niemals mit der Unterseite nach oben
auf, da es sonst beim Betrieb zu Überhitzung mit möglichen
Beschädigungen kommen kann.
9Wenden Sie niemals Gewalt bei der Bedienung der Schalter,
Knöpfe und/oder Kabel an.
10
Wenn Sie das Netzkabel von der Wandsteckdose abtrennen, fassen
Sie immer den Netzstecker an; ziehen Sie niemals an dem Kabel.
11 Reinigen Sie dieses Gerät niemals mit chemisch behandelten
Tüchern; anderenfalls kann das Finish beschädigt werden.
Verwenden Sie ein reines, trockenes Tuch.
12
Verwenden Sie nur die für dieses Gerät vorgeschriebene
Netzspannung. Falls Sie eine höhere als die vorgeschriebene
Netzspannung verwenden, kann es zu Feuer, Beschädigung
dieses Gerätes und/oder zu persönlichen Verletzungen kommen.
Yamaha kann nicht verantwortlich gemacht werden für Schäden,
die auf die Verwendung dieses Gerätes mit einer anderen als der
vorgeschriebenen Spannung zurückzuführen sind.
13
Um Beschädigungen durch Blitzschlag zu vermeiden, ziehen Sie
den Netzstecker von der Netzdose ab, wenn es ein Gewitter gibt.
14 Versuchen Sie niemals ein Modifizieren oder Ändern dieses
Gerätes. Falls eine Wartung erforderlich ist, wenden Sie sich
bitte an einen Yamaha-Kundendienst. Das Gehäuse sollte
niemals selbst geöffnet werden.
15 Falls Sie das Gerät für längere Zeit nicht verwenden (z.B.
während der Ferien), ziehen Sie den Netzstecker von der
Netzdose ab.
16 Lesen Sie unbedingt den Abschnitt „FEHLERSUCHE“
durch, um übliche Bedienungsfehler zu berichtigen, bevor Sie
auf eine Störung des Gerätes schließen.
17 Bevor Sie dieses Gerät an einen anderen Ort transportieren,
drücken Sie die Netztaste p, um das Gerät auf den
Bereitschaftsmodus zu schalten, und ziehen Sie danach den
Netzstecker von der Netzdose ab.
18
Es kommt zu Kondensatbildung, wenn die
Umgebungstemperatur plötzlich ändert. Ziehen Sie den
Netzstecker von der Netzdose ab, und lassen Sie das Gerät ruhen.
19 Falls Sie das Gerät für längere Zeit in Betrieb halten, kann
sich das Gerät erwärmen. Schalten Sie die Stromversorgung
aus, und lassen Sie danach das Gerät abkühlen.
20 Stellen Sie dieses Gerät in die Nähe der Steckdose und so auf,
dass der Netzstecker gut zugänglich ist.
21 Die Batterien dürfen nicht starker Hitze wie direktem
Sonnenschein, Feuer o.ä. ausgesetzt werden.
VORSICHT MIT DEM LASER
Dieses Gerät enthält einen Laser. Um unnötige Augenverletzungen
zu vermeiden, sollten Sie alle Wartungs- und Reparaturarbeiten
einem qualifiziertem Wartungstechniker überlassen.
GEFAHR
Sichtbare Laserstrahlen bei geöffneter Abdeckung. Achten Sie
darauf, nicht direkt in den Laserstrahl zu blicken. Wenn dieses
Gerät an eine Netzdose angeschlossen ist, blicken Sie niemals in
die Öffnung der Disc-Schublade oder in andere Öffnungen.
VORSICHT: VOR DER BEDIENUNG DIESES GERÄTES
DURCHLESEN.
Dieses Gerät ist nicht vom Netz abgetrennt, so lange der
Netzstecker an eine Netzdose angeschlossen ist, auch
wenn das Gerät selbst ausgeschaltet wurde mit p.
Dieser Status wird als Bereitschaftsmodus bezeichnet.
Auch in diesem Status weist das Gerät einen geringen
Stromverbrauch auf.
WARNUNG
UM DIE GEFAHR EINES FEUERS ODER EINES
ELEKTROSCHOCKS ZU VERMEIDEN, DARF DAS
GERÄT WEDER REGEN NOCH FEUCHTIGKEIT
AUSGESETZT WERDEN.
Die Laser-Komponente in diesem Produkt kann eine
Strahlung abgeben, die den Grenzwert der Klasse 1 übersteigt.
LASER-Spezifikation:
LASER-Produkt der Klasse 1
Wellenlänge: 790 nm (CD)/655 nm (DVD)/405 nm (BD)
Laser-Ausgang: max. 1 mW

1 De
1
2
3
4
5
Deutsch
VERWENDUNGSZWECK DES PLAYERS......... 2
LIEFERUMFANG................................................. 2
INFO ZU DISKS UND DATEIEN ......................... 3
Mit diesem Player kompatible Disks/Dateien ................ 3
Disk einlegen .................................................................. 4
Vorsichtsmaßnahmen für Disks...................................... 4
BEDIENUNGSELEMENTE UND DEREN
FUNKTIONEN.................................................. 5
Vorderseite...................................................................... 5
Fernbedienung ................................................................ 6
EINFÜHRUNG ZU DEN ANSCHLÜSSEN......... 10
Rückseite ...................................................................... 10
HDMI ANSCHLÜSSE ........................................ 12
Anschluss an die HDMI-Buchse .................................. 12
Anschluss zur Wiedergabe von Blu-ray 3D Disks ....... 12
VIDEO-ANSCHLÜSSE ...................................... 13
Anschluss an Component-/Video-Buchse.................... 13
AUDIO-ANSCHLÜSSE...................................... 14
Anschluss an digitale Audiobuchse.............................. 14
Anschluss an die Audiobuchsen................................... 15
NETZWERK- UND USB-ANSCHLUSS............. 16
Anschluss an NETWORK-Buchse und
USB-Anschluss ........................................................ 16
WEITERE ANSCHLÜSSE ................................. 17
Anschluss an REMOTE CONTROL-Buchsen............. 17
Netzkabel anschließen .................................................. 17
KONFIGURATIONSHILFE/EINFACHES
KONFIGURATIONSMENÜ ............................ 18
Einstellungen über Konfigurationshilfe/Einfaches
Konfigurationsmenü................................................. 18
HOME-/MEDIA-MENÜ....................................... 19
Wiedergabe von Foto/Musik/Video ............................. 19
Verwenden von Netzwerkinhalten ............................... 21
VERWENDEN VON NETZWERKDIENSTEN.... 22
VIDEOS VON YouTube™ ABSPIELEN ........... 22
ERWEITERTE WIEDERGABEBEDIENUNG .... 23
Bildschirmmenü............................................................ 23
Status-Menü.................................................................. 24
Verwenden von Lesezeichen........................................ 25
Programmwiedergabe................................................... 25
Verwenden der Suche................................................... 25
Spaß mit BONUSVIEW™ und BD-Live™................. 26
Verwenden der Bild-in-Bild-Funktion
(Zweitbild/Zweitton-Wiedergabe) ........................... 26
Verwenden der BD-Live-Funktion™........................... 26
SETUP-MENÜ ................................................... 27
Beispiel für die Bedienung des SETUP-Menüs ........... 29
Allgemeine Einstellungen............................................. 30
Anzeige Einstellung...................................................... 32
Audio-Einstellungen..................................................... 34
Systeminformation........................................................ 35
Über Audioausgangsformate ........................................ 35
Über die Video-Ausgangsformate ................................ 36
SOFTWARE-UPGRADE.................................... 37
Aufrüsten der Software ................................................. 37
FEHLERSUCHE................................................. 38
Strom............................................................................. 38
Grundbedienung............................................................ 38
Disk-Wiedergabe .......................................................... 38
Bild................................................................................ 39
Ton ................................................................................ 39
Netzwerk ....................................................................... 40
Meldungen auf dem Bildschirm.................................... 40
GLOSSAR.......................................................... 41
TECHNISCHE DATEN....................................... 42
Allgemeines .................................................................. 42
Audio-Ausgabe ............................................................. 42
Eingänge/Ausgänge ...................................................... 42
Urheberrecht.................................................................. 43
(am Ende dieser Anleitung)
■Über dieses Handbuch
– Dieses Handbuch beschreibt die Bedienung des
Players über die Fernbedienung, sofern eine
vorhanden ist. Einige dieser Funktionen sind auch
über die Tasten auf der Vorderseite aufrufbar.
– Hinweise enthalten wichtige Informationen über die
Sicherheit und die Bedienung. Über Tipp(s) erhalten
Sie einen Tipp zur Bedienung.
– Dieses Handbuch wird vor der Herstellung gedruckt.
Gestaltung und technische Daten des Produkts
können sich aufgrund von Produktverbesserungen,
usw. unterscheiden. Sollten Unterschiede zwischen
den in diesem Handbuch enthaltenen Informationen
und dem Produkt bestehen, hat das Produkt Priorität.
In diesem Handbuch verwendete
Symbole
Es werden die folgenden Symbole verwendet, um die
verfügbaren Tasten/Funktionen für ein bestimmtes Format
anzudeuten.
: BD-Video
: DVD-Video, DVD-VR, DVD+VR, DVD-Audio
: Audio-CD, Super Audio CD
: AVCHD, WMV, DivX
: MP3, WMA, WAV
: JPEG
INHALT
1. EINLEITUNG
2. ANSCHLÜSSE
3. WIEDERGABE
4. EINSTELLUNGEN
5. ZUSÄTZLICHE INFORMATIONEN
Information about software ....................................i
BD
DVD
CD
VIDEO
MUSIC
PHOTO

2 De
EINLEITUNG
* Einzelheiten zu den abspielbaren Disks und Formaten finden Sie auf Seite 3.
** Für die Verwendung dieser Funktion ist die Netzwerkeinstellung notwendig.
Bitte vergewissern Sie sich, dass dem Gerät das folgende Zubehör beiliegt.
VERWENDUNGSZWECK DES PLAYERS
Leichte Einstellung von Sprache, Auflösung, Bildseitenverhältnis \S. 18
Sie können die Sprach- und Fernsehereinstellungen vornehmen.
Wiedergabe kommerziell veröffentlichter Blu-ray™-/DVD-/CD-/SA-
CD-/DVD-Audiodisks*\S. 23
Zusätzlich zu Blu-ray Disks™ (BD-Disks) unterstützt dieser Player die Wiedergabe vieler
weiterer Disks.
Wiedergabe von BONUSVIEW™, BD-Live™, usw.*\S. 26
Genießen Sie zusätzliche Filme auf den neuesten BD-Disks.
Wiedergabe von Video, Musik, Foto von einer Disk*\S. 19
Diese Player kann Disks wiedergeben, die Sie aufgezeichnet haben.
Wiedergabe von Video, Musik, Foto von einer Disk/einem
USB-Speichergerät*\S. 19
Mit diesem Player können Dateien, die auf Disks/USB-Speichergeräten gespeichert sind,
wiedergegeben werden.
Wiedergabe von Video, Musik, Foto von einem
Heimnetzwerkserver* ** \S. 21
Wird der Player an einen Netzwerkserver angeschlossen, können Computerinhalte mittels TV-
oder AV-Receiver wiedergegeben werden.
Bedienung über Fernbedienung von TV-, AV-Receiver, usw. \S. 30
Beim Anschluss von Geräten mittels HDMI-Kabel können Sie die Geräte über die Funktion
HDMI Steuerung mit einer einzigen Fernbedienung bedienen.
Streaming-Wiedergabe von Netzwerkdienstinhalten** \S. 22
Sie können mit diesem Player direkt Videos im Internet betrachten.
LIEFERUMFANG
Batterien (×2)
(AAA, R03, UM-4) NetzkabelFernbedienung Audio-Cinchkabel Video-Cinchkabel

3 De
Deutsch
EINLEITUNG
1
■Mit diesem Player kompatible
Disks/Dateien
– Mit diesem Player können 12-cm- und 8-cm-Disks
wiedergegeben werden. Verwenden Sie keinen
8-cm-auf-12-cm-Adapter.
– Verwenden Sie Disks, die mit den nachstehend
angegebenen Normen kompatibel sind, was durch
die Kennzeichnung mit den offiziellen Logos auf der
Disk angegeben ist. Die Abspielbarkeit von Disks,
die nicht diesen Normen entsprechen, kann nicht
garantiert werden. Darüber hinaus kann keine
einwandfreie Bild- oder Tonqualität garantiert
werden, selbst wenn die Disks abspielbar sind.
– BD/DVD-Video-Player und -Disks weisen
Regionalcodes auf, welche die Regionen vorschreiben,
in denen eine Disk abgespielt werden kann.
– BD/DVD-Video-Bedienung und -Funktionen können
von den Erläuterungen in dieser Anleitung abweichen
und manche Bedienfunktionen können aufgrund von
Einstellungen des Disk-Herstellers gesperrt sein.
– Falls ein Menü oder Bedienungsanweisungen während
der Wiedergabe einer Disk angezeigt werden, folgen
Sie bitte dem angezeigten Bedienungsverfahren.
– Einige der Disks in der linken Tabellenspalte können in
Abhängigkeit von der Disk u.U. nicht abgespielt werden.
– Schließen Sie alle Datenträger, die mit diesem Player
wiedergegeben werden sollen, beim Brennen ab.
– „Abschließen“ weist hier auf die Aufbereitung einer
bespielten Disk durch ein Aufnahmegerät hin, sodass
diese auf Playern/Rekordern einschließlich diesem
Player abgespielt werden kann. Mit diesem Player
können nur abgeschlossene Disks wiedergegeben
werden. (Dieser Player besitzt keine Funktion zum
Abschließen von Disks.)
– Es kann nicht garantiert werden, dass alle Dateien
auf einer Disk, einem USB-Speichergerät und dem
Netzwerk wiedergegeben werden.
INFO ZU DISKS UND DATEIEN
Disktyp Datenträger-
Format Datenformat
BD-ROM/BD-R/
BD-RE
BD-Video --
DVD-ROM DVD-Video/DVD-
Audio
--
DVD-R/DVD-R DL/
DVD-RW
DVD-Video/DVD-
VR/AVCHD/
Datendisk
DivX/WMV/MP3/
WAV/WMA/JPEG
DVD+R/DVD+R
DL/DVD+RW
DVD-Video/
DVD+VR/AVCHD/
Datendisk
DivX/WMV/MP3/
WAV/WMA/JPEG
CD-ROM CDDA/HDCD --
CD-R/CD-RW CDDA/Datendisk DivX/WMV/MP3/
WAV/WMA/JPEG
SA-CD SA-CD --
USB -- DivX/WMV/MP3/
WAV/WMA/JPEG
Netzwerk -- WMV/MP3/WMA/
WAV/JPEG
Information zu den Regionalcodes
Region BD-Video DVD-Video
USA und Kanada Regionalcode „A“
oder „ALL“
Regionalcode „1“
oder „ALL“
Asien Regionalcode „A“
oder „ALL“
Regionalcode „3“
oder „ALL“
Taiwan Regionalcode „A“
oder „ALL“
Regionalcode „3“
oder „ALL“
1ALL
3ALL
3ALL
Korea Regionalcode „A“
oder „ALL“
Regionalcode „3“
oder „ALL“
Mittel- und
Südamerika
Regionalcode „A“
oder „ALL“
Regionalcode „4“
oder „ALL“
Europa Regionalcode „B“
oder „ALL“
Regionalcode „2“
oder „ALL“
Australien Regionalcode „B“
oder „ALL“
Regionalcode „4“
oder „ALL“
Russland Regionalcode „C“
oder „ALL“
Regionalcode „5“
oder „ALL“
Hinweise
Information zu den Regionalcodes
Region BD-Video DVD-Video
3ALL
4ALL
2ALL
4ALL
5ALL

4 De
INFO ZU DISKS UND DATEIEN
– Die Wiedergabe einer kopiergeschützten Datei ist
über USB-Speichergerät und Netzwerk nicht möglich.
Voraussetzungen für MP3/WMA/WAV-
Audiodateien
– Abtastfrequenz: innerhalb von 32 bis 48 kHz (MP3/
WMA), LPCM 44,1 kHz/16 Bit/Stereo (WAV)
– Bitrate: innerhalb von 8 bis 320 kbps (MP3), 32 bis
192 kbps (WMA)
Voraussetzungen für WMV-Dateien
– WMV9, die maximale Auflösung beträgt 1.920 × 1.080.
Über Super Audio CD (SA-CD)
– Hierbei handelt es sich um ein Audioformat, das auf
den gegenwärtigen CD-Standards basiert, aber eine
Vielzahl an Informationen enthält, die für eine höhere
Klangqualität sorgen. Es gibt drei Arten von Disks:
einschichtige, zweischichtige und Hybriddisks. Die
Hybriddisks können auf bestehenden CD-Playern und
Super Audio CD-Playern abgespielt werden, da
sowohl Standard-Audio-CD als auch Super Audio-
CD-Informationen enthalten sind.
– Dieser Player unterstützt DSD-Datenübertragung
über HDMI mittels kompatiblem AV-Receiver.
– Dieses Gerät zeigt die auf der Disk vorhandenen
Textdaten nicht auf dem Frontdisplay an.
■Disk einlegen
– Legen Sie die Disk mit nach oben gewendeter
Beschriftung ein.
– Bei beidseitig bespielten Disks wenden Sie die
abzuspielende Seite nach unten.
– Je nach Disk und Einstellung dieses Players startet
die Wiedergabe automatisch.
– Je nach Disk wird das Menü ggf. zuerst angezeigt.
– Die Ladezeit kann je nach der Disk unterschiedlich sein.
■Vorsichtsmaßnahmen für Disks
Disks vor Kratzern und Staub schützen
– BD-, DVD- und CD-Disks sind empfindlich gegen
Staub, Fingerabdrücke und besonders Kratzer. Eine
verkratzte Disk ist möglicherweise nicht mehr
abspielbar. Handhaben Sie die Disks mit Sorgfalt
und bewahren Sie sie an einem sicheren Ort auf.
Korrekte Lagerung von Disks
Handhabungsvorschriften
Reinigen der Abtastlinse
– Verwenden Sie auf keinen Fall handelsübliche
Reinigungsdisks. Der Gebrauch solcher Disks kann
die Linse beschädigen.
– Lassen Sie die Linse von der nächsten von Yamaha
zugelassenen Kundendienststelle reinigen.
Tipp
Hinweis
1
2
3
Super Audio CD-Disktyp
Einschichtige
Disk
HD-Schicht
Zweischichtige
Disk Disk mit
Hybridschicht
HD-Schicht CD-Schicht
HD-Schicht
Hybrid Super Audio CD-Disk
CD-Schicht, die auf jedem
CD-Player abgespielt
werden kann
- qualitativ hochwertigem
DSD-Stereo
- qualitativ hochwertigem
DSD-Multikanal
Hochdichte Schicht mit:
Hinweise
Legen Sie die Disk in die Mitte der Disk-
Hülle und lagern Sie Hülle und Disk
senkrecht.
Vermeiden Sie die Aufbewahrung der Disk
an Orten mit direkter Sonneneinstrahlung,
in der Nähe von Heizkörpern oder Orten
mit hoher Luftfeuchtigkeit.
Lassen Sie Disks nicht fallen und setzen
Sie sie keinen starken Vibrationen oder
Erschütterungen aus.
Vermeiden Sie die Lagerung von Disks an
sehr staubigen oder feuchten Orten.
– Falls die Oberfläche verschmutzt ist,
wischen Sie sie mit einem weichen,
(nur mit Wasser) angefeuchteten Tuch
behutsam ab. Wischen Sie Disks stets
vom Mittelloch zum Rand hin ab.
– Verwenden Sie keine Schallplatten-
Reinigungssprays, Benzin, Verdünner,
Antistatikflüssigkeiten oder andere
Lösungsmittel.
– Vermeiden Sie eine Berührung der Oberfläche.
– Bekleben Sie Disks nicht mit Papier oder
Aufklebern.
– Falls die Abspielfläche einer Disk beschmutzt
oder verkratzt ist, beurteilt der Player die Disk
möglicherweise als inkompatibel und fährt die
Disklade aus oder er gibt die Disk nicht korrekt
wieder. Wischen Sie Schmutz auf der Abspielfläche
mit einem weichen Tuch ab.

5 De
Deutsch
EINLEITUNG
1
■Vorderseite
1p (Einschalten/Bereitschaft)
2USB-Anschluss (S. 16)
3SA-CD-Anzeige: Leuchtet auf, wenn SA-CD
geladen und SA-CD-Schicht (S. 4) ausgewählt wird.
4Frontdisplay
5Disklade (S. 4)
6 (Auswerfen): Öffnet/schließt die Disklade.
7 (Rücklauf/Suchrücklauf): Drücken für
Rücklauf und gedrückt halten für Suchrücklauf.
8 (Vorlauf/Suchvorlauf): Drücken für
Vorlauf und gedrückt halten für Suchvorlauf.
9 (Wiedergabe)
0 (Pause)
A (Stopp)
BPURE DIRECT: Betätigen Sie diese Taste, um den
Modus Pure Direct (S. 7) auf den Modus 1/Modus 2/
Aus zu ändern. Diese Taste leuchtet auf, wenn der
Modus Pure Direct auf den Modus 1/Modus 2
eingerichtet ist.
Batterien in die Fernbedienung
einlegen
– Setzen Sie die Fernbedienung keinen Stößen,
Wasser oder übermäßiger Feuchtigkeit aus.
– Falls der Fernbedienungssensor des Players direktem
Sonnenlicht oder einer anderen starken Lichtquelle
ausgesetzt ist, funktioniert die Fernbedienung
möglicherweise nicht.
– Bei unsachgemäßem Gebrauch können Batterien
auslaufen oder platzen. Lesen Sie die Warnhinweise
durch und benutzen Sie die Batterien sachgerecht.
– Verwenden Sie keine alten Batterien mit neuen oder
Batterien unterschiedlicher Marken gemeinsam.
– Nehmen Sie die Batterien heraus, wenn Sie die
Fernbedienung für längere Zeit nicht benutzen.
– Die Batterien sind unter Einhaltung der lokalen
Vorschriften zu entsorgen.
Wirkungsbereich der Fernbedienung
BEDIENUNGSELEMENTE UND DEREN FUNKTIONEN
2 5 61 43 7 8 9 0 A B
Hinweise
1
3
2
30˚30˚
Fernbedienungssensor
6 m

6 De
BEDIENUNGSELEMENTE UND DEREN FUNKTIONEN
■Fernbedienung
–
wird in der linken oberen Ecke des Bildschirms
angezeigt, wenn die gedrückte Taste nicht verfügbar ist.
1Infrarotsender: Gibt ein Infrarotsignal aus. Zielen
Sie mit diesem Fenster auf den Fernbedienungssensor
(S. 5).
2MARKER : Setzt ein Lesezeichen
(S. 25) an einem festgelegten Punkt in einem Film.
Nachdem ein Lesezeichen eingerichtet wurde, drücken
Sie, um zu dem Punkt zu springen, an dem diese
Funktion eingerichtet wurde, die Taste DIGEST.
Sie können bis zu 12 Lesezeichen setzen.
3: Öffnet/schließt die Disklade.
4PROGRAM : Richtet die Reihenfolge der
Wiedergabe ein (S. 25). Sie können bis zu 15 Tracks
(für eine Audio-Disk) oder Titel/Kapitel (für ein DVD-
Video) einrichten.
5Farbtasten : Verwenden Sie diese Tasten gemäß
den Anweisungen auf dem Bildschirm.
6Zifferntasten: Geben Sie hierüber Zahlen ein oder
springen Sie während der Wiedergabe zu einem Track/
Kapitel der entsprechenden Zahl. Diese Tasten sind je
nach Disktyp und Wiedergabebedingung eventuell
nicht vorhanden.
7CLEAR: Löscht eingegebene Zahlen/eingerichtete
Punkte.
8SETUP: Zeigt das SETUP-Menü an (S. 27).
9PIP : Aktiviert/deaktiviert die Bild-in-Bild-
Funktion (S. 26). Es wird Bild im Bild Anzeige ( )
auf dem Bildschirm angezeigt, wenn diese Funktion
verfügbar ist. Darüber hinaus können Sie diesen Posten
über das Bildschirmmenü auswählen (S. 23).
– Der Bild im Bild Anzeige wird nur angezeigt, wenn
der Bild im Bild Anzeige aktiviert ist (S. 31).
02ND AUDIO : Wählt die Zweittonfunktion der
Bild-in-Bild-Funktion (S. 26) oder der
Audiokommentare aus. Es wird der Zweittonauswahl
( ) auf dem Bildschirm angezeigt, wenn diese
Funktion verfügbar ist (S. 34). Darüber hinaus können
Sie diesen Posten über das Bildschirmmenü
auswählen (S. 23).
– Die Zweittonauswahl wird nur angezeigt, wenn die
Zweittonauswahl aktiviert ist (S. 31).
Hinweis
Hinweis
Hinweis
DVD VIDEO
DVD CD
BD
BD
BD

7 De
BEDIENUNGSELEMENTE UND DEREN FUNKTIONEN
Deutsch
EINLEITUNG
1
ATOP MENU : Zeigt das Top-Menü an
(S. 42), wenn die Disk ein Menü enthält. Wählen Sie
den gewünschten Punkt über 5/a/2/3 und ENTER.
– Bestimmte Bedienungen können sich je nach Disk
unterscheiden. Führen Sie die Anweisungen der
jeweiligen Menübildschirme aus.
BCursortasten (5/a/2/3): Versetzt die
Markierung auf dem Menü.
ENTER: Wählt das markierte Menü/den markierten
Punkt aus.
CRETURN: Kehrt zum vorherigen Menü oder
Bildschirm, usw. zurück.
DSUBTITLE : Ändert die
Sprache der Untertitel (S. 42), falls diese verfügbar
sein sollten. Darüber hinaus können Sie diesen Posten
über das Bildschirmmenü auswählen (S. 23).
ESTATUS:
Zeigt die Wiedergabeinformationen an (S. 24).
FSteuertasten
/
:
Nimmt einen Rücklauf/Vorlauf vor. Mit jedem
Drücken der Taste ändert sich die Vor-/
Rücklaufgeschwindigkeit (Rücklauf/Vorlauf: je fünf
Schritte). Drücken Sie , um die normale
Wiedergabe fortzusetzen.
: Ändert die Geschwindigkeit einer Diashow
(schneller/langsamer: 3 Schritte).
/ :
Halten Sie die Taste gedrückt, um eine Sofortsuche/
erneute Wiedergabe zu bewirken. Über die Sofortsuche
wird in der Wiedergabe des Inhalts um 30 Sekunden
nach vorne gesprungen. Über die Sofortwiedergabe wird
der Inhalt von vor zehn Sekunden erneut angezeigt.
/: Führt einen Rücklauf/Vorlauf durch.
: Stoppt die Wiedergabe. Drücken Sie diese Taste
zweimal, um die Wiedergabe ganz zu stoppen.
: Stellt die Wiedergabe auf Pause.
: Gibt Inhalte wieder.
()/ ()
: Führt einen langsamen Rücklauf/Vorlauf
durch. Mit jedem Drücken der Taste ändert sich die
Geschwindigkeit für die verlangsamte Wiedergabe
(langsamer Rücklauf/Vorlauf: je vier Schritte).
Über diese Tasten wird darüber hinaus während einer
Pause die Vorwärts-/Rückwärts-Einzelbildwiedergabe
vorgenommen.
Drücken Sie , um die normale Wiedergabe
fortzusetzen.
Auf vielen DVD-Audio-Disks sind Diashow- und
Blätterfunktionen enthalten. Drücken Sie / , um zu
einer vorherigen/nächsten Seite zu gelangen. Diese
Funktion gilt nur für DVD-Audio.
– Einige BD/DVD-Disks unterstützen die Vorwärts-/
Rückwärts-Einzelbildwiedergabe nicht.
– Je nach Disk setzt der Player die Wiedergabe an der
Stelle fort, wo er zuvor gestoppt wurde. Zum
Abspielen ab dem Anfang drücken Sie zweimal ,
dann .
GSA-CD/CD: Schaltet die Wiedergabeschicht einer
Hybrid-SA-CD zwischen SA-CD und CD (S. 4) um.
– Die SA-CD/CD-Anzeige (S. 5) leuchtet auf, wenn
eine SA-CD geladen und die SA-CD-Schicht
ausgewählt wurde (S. 34).
– Audiosignale werden nur über die AUDIO OUT-
Buchsen ausgegeben (S. 11), wenn die SA-CD-Schicht
ausgewählt ist.
– Im DSD-Multikanalformat aufgenommene
Audiosignale können mit diesem Player nicht
wiedergegeben werden.
HPURE DIRECT: Ändert den Modus Pure Direct.
Mit jedem Drücken der Taste ändert sich der unten
dargestellte Modus Pure Direct. Der Modus Pure Direct
verbessert die Audioqualität. Auf dem Frontdisplay
leuchtet PURE DIRECT auf, wenn der Modus Pure
Direct auf Modus 1/Modus 2 eingerichtet ist.
Modus 1: Die Anzeige auf dem Frontdisplay erlischt
und die Videosignale werden nicht ausgegeben. Dieser
Modus ist für das Anhören von Audio geeignet.
Modus 2: Die Anzeige auf dem Frontdisplay erlischt
und die Videosignale von anderen Buchsen als der
HDMI-Buchse werden nicht ausgegeben. Dieser
Modus ist für das Betrachten von Filmen mit qualitativ
hochwertigem Klang geeignet.
Aus: normale Wiedergabe.
IDIMMER: Ändert die Helligkeit des Frontdisplays in
5 Schritten.
JDIGEST : Zeigt 12 Vorschaubilder von
Fotos an. Wenn Vorschaubilder angezeigt werden,
können Sie über / zur vorherigen/nächsten
Seite wechseln.
: Zeigt die Lesezeichen-Auswahlleiste
an (S. 25).
K
p
:
Schaltet den Player ein oder in den Bereitschaftsmodus.
LZOOM : Vergrößert/
verkleinert. Mit jedem Drücken der Taste ändert sich
die Größe des Bildschirms (vergrößern/verkleinern: je
drei Schritte).
Hinweis
BD DVD
BD DVD VIDEO
BD DVD CD VIDEO MUSIC PHOTO
BD DVD CD VIDEO MUSIC
PHOTO
BD DVD CD VIDEO MUSIC
BD DVD
Hinweise
Tipp
Hinweise
PHOTO
DVD VIDEO
DVD VIDEO PHOTO
Fortsetzung auf nächster Seite.
\

8 De
BEDIENUNGSELEMENTE UND DEREN FUNKTIONEN
MSEARCH :
Springt zu einem festgelegten Punkt während der
Wiedergabe. Weitere Einzelheiten zu dieser Funktion
finden Sie unter „Verwenden der Suche“ (S. 25).
Darüber hinaus können Sie diesen Posten über das
Status-Menü auswählen (S. 24).
NHOME: Zeigt das Menü HOME an (S. 19).
OREPEAT
: Ändert die Wiederholeinstellung. Mit
jedem Drücken der Taste ändert sich die
Wiederholeinstellung wie unten dargestellt.
: Wiederholt den Titel, der gerade wiedergegeben
wird.
: Wiederholt das Kapitel, das gerade
wiedergegeben wird.
: Wiederholt den Ordner, der gerade
wiedergegeben wird
: Wiederholt alle Tracks/Dateien auf der Disk/im
Ordner.
: Wiederholt den Track/die Datei, der/die gerade
wiedergegeben wird.
PA/B : Gibt einen
bestimmten Teil wieder, der wiederholt werden soll.
1Drücken Sie A/B an der Stelle, wo Sie den
Anfangspunkt setzen möchten. Es wird „A-“ auf
dem Bildschirm angezeigt.
2Drücken Sie A/B an der Stelle, wo Sie den
Endpunkt setzen möchten. Es wird „A-B“ auf dem
Bildschirm angezeigt. Die Wiederholung der
Wiedergabe wird gestartet.
3Zum Abbrechen des Wiederholbetriebs drücken
Sie A/B. „A-B“ wird ausgeblendet und der
Wiederholbetrieb wird eingestellt.
– Diese Funktion kann je nach technischen Daten der
Disk ggf. nicht durchgeführt werden.
QPOP-UP/MENU : Zeigt das Pop-Up-
Menü an. Die angezeigten Menüpunkte sind je nach
Disk unterschiedlich. Näheres zum Aufrufen und
Bedienen des Pop-Up-Menüs finden Sie in der
Bedienungsanleitung der Disk.
Je nach der DVD wird das Top-Menü durch Drücken
von POP-UP/MENU angezeigt.
RON SCREEN: Zeigt das Bildschirmmenü an (S. 23).
SANGLE : Wechselt den Kamerawinkel,
wenn das Video in mehreren Blickwinkeln
aufgenommen wurde. Es wird der Kamerawinkel ( )
auf dem Bildschirm angezeigt, wenn diese Funktion
verfügbar ist. Darüber hinaus können Sie diesen Posten
über das Bildschirmmenü auswählen (S. 23).
– Der Kamerawinkel wird nur angezeigt, wenn der
Kamerawinkel aktiviert ist (S. 31).
Hinweis
Hinweis
BD DVD CD VIDEO MUSIC
BD DVD CD VIDEO MUSIC
PHOTO
BD DVD CD VIDEO MUSIC
BD DVD
BD DVD

9 De
BEDIENUNGSELEMENTE UND DEREN FUNKTIONEN
Deutsch
EINLEITUNG
1
TAUDIO : Ändert die Audiosprache oder
das Audioformat. Darüber hinaus können Sie diesen
Posten über das Bildschirmmenü auswählen (S. 23).
ID-Funktion
Sie können die Fernbedienungs-ID ändern, um eine
ungewollte Bedienung eines anderen Yamaha-Players, wie
beispielsweise eines DVD-Players, zu vermeiden. Wenn
Sie die Fernbedienungs-ID geändert haben, müssen Sie
sicherstellen, dass Sie die gleiche ID für das Hauptgerät
verwenden. Die Standardeinstellung lautet ID1.
1 Fernbedienungseinstellung
Um die ID von ID1 auf ID2 zu ändern, halten Sie
die rote Taste gedrückt und betätigen Sie 2 der
Zahlentasten gleichzeitig für 7 Sekunden. Um die
ID von ID2 auf ID1 zu ändern, halten Sie die rote
Taste gedrückt und betätigen Sie 1 der Zahlentasten
gleichzeitig für 7 Sekunden.
2 Hauptgeräteeinstellung
Halten Sie und auf dem
Frontdisplay gleichzeitig für zwei Sekunden
gedrückt, um die aktuelle ID in den folgenden
Fällen anzuzeigen:
–Es ist keine Disk in den Play eingelegt.
–Die Disklade ist geschlossen.
–Die Wiedergabe wurde angehalten.
–Es wird „NO DISC“ auf dem Frontdisplay
angezeigt.
Halten Sie die Tasten für weitere zwei Sekunden
gedrückt, um die ID zwischen ID1 und ID2 zu ändern.
– Befinden sich für wenige Minuten keine Batterien in
der Fernbedienung oder verbleiben verbrauchte
Batterien in der Fernbedienung, wird die
Fernbedienungs-ID automatisch auf ID1 gesetzt.
Wenn Sie die Fernbedienung in der ID2-Einstellung
verwenden möchten, legen Sie neue Batterien ein
und richten Sie die Fernbedienungs-ID erneut ein.
Hinweis
BD DVD

10 De
ANSCHLÜSSE
Machen Sie an Ihren Audio-/Videogeräten die entsprechenden Anschlüsse ausfindig. Wir empfehlen die Verwendung
der HDMI-Buchse, mit der über eine einzige Verbindung eine hohe digitale Audio- und Videoqualität erreicht wird.
Falls Sie die anderen Anschlüsse (Buchsen) verwenden, nehmen Sie zuerst die Videoverbindung vor. Anschließend folgt
dann die Audioverbindung.
■Rückseite
EINFÜHRUNG ZU DEN ANSCHLÜSSEN
Ja
Nein
AV-Receiver verwenden?
HDMI-Buchse am
AV-Receiver? *
HDMI-Buchse am
Fernseher?
HDMI-Buchse am
Fernseher?
HDMI-Buchse am
Fernseher?
Anschluss von Video und Audio an TV mittels HDMI-Kabel.
Anschluss von Video an TV.
Anschluss von Video an TV mittels
HDMI-Kabel.
Anschluss von Video an AV-Receiver.
Schließen Sie die Video- und
Audio-Anschlüsse mittels HDMI-
Kabel an den AV-Receiver an.
Siehe
Bedienungsanleitung des
AV-Receivers.
START
* Bei Anschluss an einen AV-Receiver, bei dem die Ausgabe des Toneingangs über
die HDMI-Buchse nicht möglich ist, wenden Sie sich an das Bedienungsanleitung
des AV-Receivers.
67 0 A93214 85

11 De
Deutsch
ANSCHLÜSSE
2
1NETWORK (S. 16)
2HDMI (S. 12)
3USB-Anschluss (S. 16)
4REMOTE CONTROL (IN/OUT/RS-232C) (S. 17)
57.1-Kanal-Surround (AUDIO OUT) (S. 15)
6MIXED 2CH (AUDIO OUT) (S. 15)
7VIDEO (S. 13)
8COMPONENT (S. 13)
9COAXIAL (S. 14)
0OPTICAL (S. 14)
AAC IN (S. 17)
Videoanschluss
Anschluss von Audio
an AV-Receiver.
Video-Anschluss an TV
Anschluss von Audio
an TV.
HDMI (S. 12)
A
Video- und Audio-Anschluss an
AV-Receiver
Audio-Anschluss an AV-Receiver
Video- und Audio-Anschluss an TV
Audio-Anschluss an TV
HDMI (S. 12)
A’
COMPONENT (S. 13)
B
VIDEO (S. 13)
C
an TV
an AV-Receiver
oder
COMPONENT (S. 13)
B’
VIDEO (S. 13)
C’
oder
COAXIAL (S. 14)
D
OPTICAL (S. 14)
E
oder
MIXED 2CH (S. 15)
F
oder
COAXIAL (S. 14)
D’
OPTICAL (S. 14)
E’
oder
MIXED 2CH (S. 15)
F’
oder
HDMI (S. 12)
A’
7.1-Kanal-Surround (S. 15)
G
oder

12 De
■Anschluss an die HDMI-Buchse
– Über die HDMI-Buchse können Sie eine hohe digitale Bild- und Tonqualität genießen.
– Verbinden Sie ein HDMI-Kabel (im Fachhandel erhältlich) fest mit der HDMI-Buchse.
– Näheres über die Audio-/Video-Ausgangsformate finden Sie auf Seite 35.
– Verwenden Sie HIGH SPEED HDMI-Kabel mit HDMI-Logo (wie auf Rückseite angezeigt).
Vorsicht!
Schließen Sie das Netzkabel des Players nicht an, bevor nicht alle anderen Anschlüsse
vorgenommen wurden.
HDMI ANSCHLÜSSE
HDMI IN
Dieser Player
An HDMI-Buchse
HDMI-Kabel
(im Fachhandel erhältlich)
– Bei Verwendung der HDMI Steuerung-
Funktion siehe „HDMI Steuerung“ (S. 30).
– Informationen über den Ausgangsmodus der
HDMI-Buchse finden Sie unter „HDMI“ (S. 34).
– Wird kein Bild angezeigt, bitte unter
„FEHLERSUCHE“ nachsehen (S. 39).
■Anschluss zur Wiedergabe
von Blu-ray 3D Disks
Um Blu-ray 3D auf diesem Player genießen zu
können, brauchen Sie folgende Geräte und
Anschlüsse:
– Ein Fernsehgerät und gegebenenfalls einen
AV-Receiver mit 3D Funktion.
– Sämtliche Komponenten müssen mit HDMI-
Kablen miteinander verbunden werden.
– Die Blu-ray Disk sollte 3D Bilder enthalten.
Tipps
AV-Receiver TV
AA’
An HDMI-
Eingangsbuchse

13 De
Deutsch
ANSCHLÜSSE
2
■Anschluss an Component-/Video-Buchse
– Der Anschluss über die Component-Buchsen ermöglicht eine besonders getreue Farbwiedergabe und hohe Bildqualität.
– Schließen Sie ein Component-Video-Kabel (im Fachhandel erhältlich) oder ein Video-Cinchkabel fest an die
COMPONENT-Buchsen/VIDEO-Buchse an.
– Näheres über die Video-Ausgangsformate finden Sie auf Seite 36.
Vorsicht!
Schließen Sie das Netzkabel des Players nicht an, bevor nicht alle anderen Anschlüsse
vorgenommen wurden.
– Wenn Sie das Bild über einen Videorekorder wiedergeben, kann sich durch die Kopierschutzfunktion eine
verschlechterte Bildqualität ergeben.
– Um auf diesem Player BD-3D Disks zu genießen, müssen Sie Ihren AV-Receiver, Ihren Fernseher und diesen
Player mit HDMI-Kabeln verbinden. Siehe auch vorherige Seite.
VIDEO-ANSCHLÜSSE
COMPONENT IN
Y
PB
PR
Dieser Player
Component-Video-Kabel
(im Fachhandel erhältlich)
AV-Receiver TV
(grün)
(blau)
(rot)
(grün)
(blau)
(rot)
An COMPONENT-
Buchsen
An die Component-
Eingangsbuchsen
BB’
(grün)
(blau)
(rot)
(grün)
(blau)
(rot)
VIDEO
AV INPUT
Dieser Player
Video-Cinchkabel
(im Lieferumfang
AV-Receiver TV
(gelb)
(gelb)
(gelb)
An VIDEO-
Buchse
An Video-
Eingangsbuchse
(gelb)
CC’
Hinweise

14 De
■Anschluss an digitale Audiobuchse
– Sie können ein Audiogerät oder einen Fernseher an die COAXIAL-Buchse/OPTICAL-Buchse anschließen.
– Schließen Sie ein Koaxial-Digitalaudiokabel (im Fachhandel erhältlich) oder ein Lichtleiterkabel (im Fachhandel
erhältlich) an die Koaxial-Digitalaudiobuchse oder die optische digitale Audiobuchse an.
– Näheres über die Audioausgangsformate finden Sie auf Seite 35.
Vorsicht!
Schließen Sie das Netzkabel des Players nicht an, bevor nicht alle anderen Anschlüsse
vorgenommen wurden.
– Informationen über den Ausgangsmodus der COAXIAL-/OPTICAL-Buchse finden Sie unter „Coaxial/Optical“ (S. 34).
AUDIO-ANSCHLÜSSE
Tipp
AV INPUT
COAXIAL
DIGITAL AUDIO IN
OPTICAL
Dieser Player
An OPTICAL-
Buchse
TVAV-Receiver
Lichtleiterkabel
(im Fachhandel erhältlich)
Koaxial-Digitalaudiokabel
(im Fachhandel erhältlich)
Dieser Player
AV-Receiver
DD’
An COAXIAL-
Buchse
An Koaxial-
eingangsbuchse An optische
Eingangsbuchse
TV
D’ EE’

AUDIO-ANSCHLÜSSE
15 De
Deutsch
ANSCHLÜSSE
2
■Anschluss an die Audiobuchsen
– Sie können ein Audiogerät oder einen Fernseher an die MIXED 2CH-/7.1-Kanal-Surround-Buchse anschließen.
– Schließen Sie die Audio-Cinchkabel (im Lieferumfang enthalten und im Fachhandel erhältlich) an die MIXED
2CH-Buchsen oder 7.1-Kanal-Surround-Buchsen an.
– Näheres über die Audioausgangsformate finden Sie auf Seite 35.
– Wenn Sie Multikanal-SA-CD- und DVD-Audio wiedergeben möchten, schließen Sie die 7.1-Kanal-Surround-
Buchsen mit Hilfe von im Fachhandel erhältlichen Audio-Cinchkabeln an die entsprechenden Eingangsbuchsen
des AV-Receivers an.
Vorsicht!
Schließen Sie das Netzkabel des Players nicht an, bevor nicht alle anderen Anschlüsse
vorgenommen wurden.
– Sie können einen Subwoofer direkt an die SUBWOOFER-Buchse anschließen. Wenn Sie einen Fernseher direkt
mit dem Player verbinden, schließen Sie einen aktiven Subwoofer, wie beispielsweise ein Yamaha Active Servo
Processing Subwoofer System, an diese Buchse an.
– Informationen über die Ausgabe des Audiosignals von den MIXED 2CH-/7.1-Kanal-Surround-Buchsen finden Sie
unter „Lautsprechereinstellung“ (S. 34).
AUDIO
AUDIO IN
LR
An AUDIO OUT-
MIXED 2CH-
Buchsen
Audio-Cinchkabel
(im Lieferumfang
enthalten)
(weiß)
(rot)
(weiß) (rot)
TVAV-Receiver
D
i
eser Player
An Audio-
Eingangsbuchsen
FF’
(weiß)
(rot)
(weiß)
(rot)
MULTICH IN
SURROUND
LR
SURROUND BACK
LR
FRONT
LR
CENTER SUBWOOFER
AV-Receiver
D
i
eser Player
G
(weiß)
(rot)
(weiß)
(rot)
(weiß)
(rot)
Audio-Cinchkabel
(im Lieferumfang
enthalten und im
Fachhandel
erhältlich)
(weiß)
(rot)
(weiß)
(rot)
(weiß)
(rot)
An 7.1-Kanal-
Surround-
Buchsen
An MULTI CH
IN-Buchsen
(weiß) (rot) (weiß) (rot) (weiß) (rot)
Tipps

16 De
■Anschluss an NETWORK-Buchse und USB-Anschluss
– Wird dieser Player mit einem Netzwerk verbunden, ist die Wiedergabe von Inhalten auf einem Computer möglich.
– Sie können auf verschiedene Inhalte mit interaktiven Funktionen zugreifen, wenn Sie beim Abspielen von
BD-Live-kompatiblen Disks eine Verbindung mit dem Internet herstellen. Auf Seite 26 finden Sie
Informationen über BD-Live-Funktionen.
– Sie können ein USB-Speichergerät (2 GB oder mehr Speicherplatz und FAT-32/16-formatiert) für BD
Speichermedium an den USB-Anschluss auf der Rückseite (oder Vorderseite) des Players anschließen, um die
BD-Live-Daten zu speichern oder die Software des Players zu aktualisieren.
– Schließen Sie ein Netzwerkkabel (im Fachhandel erhältlich) und ein USB-Speichergerät (im Fachhandel erhältlich)
an die NETWORK-Buchse und den USB-Anschluss an.
– Verwenden Sie ausschließlich ein abgeschirmtes verdrilltest Netzwerkkabel.
– Für die Nutzung des Internets ist wie unten gezeigt ein Breitband-lnternetanschluss erforderlich.
– Schließen Sie den anderen Stecker des Netzwerkkabels an den Hub oder Breitband-Router an.
Vor der Benutzung eines USB-Speichergeräts
Nach dem Anschließen
– Informationen über die manuelle Vornahme der Netzwerk-Einstellungen finden Sie unter „Netzwerk“ (S. 32).
– Informationen über die Wiedergabe von Inhalten auf einem Computer über das Netzwerk erhalten Sie unter
„Verwenden von Netzwerkinhalten“ (S. 21).
NETZWERK- UND USB-ANSCHLUSS
LAN
Dieser Player
– Für einen Breitband-lnternetanschluss ist ein
Vertrag mit einem Internetanbieter
erforderlich. Für nähere Auskünfte hierzu
wenden Sie sich bitte an einen
Internetanbieter.
– Orientieren Sie sich bitte an der
Bedienungsanleitung des verwendeten Geräts,
da die Geräte und Anschlussmethoden je nach
Internetumgebung unterschiedlich sein können.
– Netzwerkkabel und Router müssen den
10BASE-T/100BASE-TX-Standard
unterstützen.
VORSICHT:
– Während der Ausführung von BD-Live
(S. 26) oder der Software-Aktualisierung
dürfen weder das USB-Speichergerät
noch das Netzkabel abgezogen werden.
– Verbinden Sie ein USB-Speichergerät
nicht über ein USB-Verlängerungskabel
mit dem USB-Anschluss des Players.
Eine einwandfreie Funktion des Players
ist bei Verwendung eines USB-
Verlängerungskabels nicht gewährleistet.
– Yamaha kann nicht garantieren, dass die
USB-Speichergeräte aller Marken mit
diesem Player verwendbar sind.
Hinweise
Hinweis An NETWORK-
Buchse
Internet Modem
Netzwerkkabel
(im Fachhandel erhältlich)
Hub oder
Breitband-Router PC
An USB-
Anschluss
USB-Speichergerät
(im Fachhandel erhältlich)
Zur LAN-
Buchse
– Um BD-Live Daten mit
einem USB-Speichergerät
an der Vorderseite zu
speichern,
Speichermedium auf USB
Vorderseite setzen (S. 30).
Tipp

17 De
Deutsch
ANSCHLÜSSE
2
■Anschluss an REMOTE
CONTROL-Buchsen
– Die Fernbedienungssignale können über den
Anschluss an die REMOTE CONTROL-Buchsen
(OUT/IN) übertragen und empfangen werden.
– Schließen Sie Mono-3,5-mm-Miniklinkenkabel
(im Fachhandel erhältlich) an die REMOTE
CONTROL-Buchsen (OUT/IN) an.
– Wenn es sich bei Ihrem AV-Receiver um ein
Produkt von Yamaha handelt, das SCENE-
Steuerungssignale übertragen kann, können Sie die
SCENE-Funktion zur Bedienung des Players nutzen.
Vorsicht!
Schließen Sie das Netzkabel des Players
nicht an, bevor nicht alle anderen
Anschlüsse vorgenommen wurden.
– Informationen über die SCENE-Funktion finden Sie
in der Bedienungsanleitung, die im Lieferumfang
des Yamaha-AV-Receivers enthalten ist.
– Sie können eine Yamaha-Komponente (wie
beispielsweise einen CD-Player) mit SCENE-
Funktion an die REMOTE CONTROL-Buchse
(OUT) dieses Players anschließen.
– Die RS-232C-Buchse ist eine
Kontrollerweiterungsbuchse für den kommerziellen
Einsatz. Weitere Informationen erhalten Sie von
Ihrem Händler.
■Netzkabel anschließen
– Nach Vornahme aller Anschlüsse verbinden Sie das
mitgelieferte Netzkabel mit AC IN auf der Rückseite
des Players. Anschließend folgt dann der Anschluss
an eine Netzsteckdose.
– BERÜHREN SIE BEI ANGESCHLOSSENEM
NETZKABEL KEINE UNISOLIERTEN TEILE
VON KABELN, DA ANDERENFALLS
STROMSCHLAGGEFAHR BESTEHT.
WEITERE ANSCHLÜSSE
Tipps
REMOTE CONTROL IN
REMOTE CONTROL OUT
Dieser Player
An REMOTE
CONTROL-
Buchse (IN)
Mono-3,5-mm-
Miniklinkenkabel
(im Fachhandel
erhältlich)
Zur Fern-
bedienungs-
Ausgangsbuchse
Yamaha-Komponente
Zur Fern-
bedienungs-
Eingangsbuchse
Mono-3,5-mm-
Miniklinkenkabel
(im Fachhandel
erhältlich)
Infrarotsignal-Empfänger
oder Yamaha-Gerät
(wie AV-Receiver)
An REMOTE
CONTROL-
Buchse (OUT)
Hinweis
Zur Netzsteckdose
An AC IN

18 De
WIEDERGABE
■Einstellungen über
Konfigurationshilfe/Einfaches
Konfigurationsmenü
Über Konfigurationshilfe/Einfaches Konfigurationsmenü
ist die leichte Einstellung für die Sprache, die Auflösung
und das Bildseitenverhältnis möglich. Wenn Sie diesen
Player nach dem Erwerb oder der Aktualisierung das erste
Mal einschalten, wird der Bildschirm Konfigurationshilfe
angezeigt. Die gleiche Einstellung kann über das Menü
SETUP = System = Einfaches Konfigurationsmenü
vorgenommen werden.
1Wird der Bildschirm Einfaches Konfigurationsmenü
angezeigt, drücken Sie ENTER, um Einfaches
Konfigurationsmenü zu starten.
2Drücken Sie 5/a zur Wahl der Sprache für die
Bildschirmmenüs und drücken Sie dann ENTER.
3Drücken Sie 5/a zur Wahl der Auflösung und drücken
Sie dann ENTER. Weitere Informationen über die
Einstellposten finden Sie unter „Auflösung“ (S. 33).
4Drücken Sie 5/a zur Wahl des
Bildseitenverhältnisses und drücken Sie dann ENTER.
Weitere Informationen über die Einstellpunkte finden
Sie unter „TV Bildschirm“ (S. 32).
Einfaches Konfigurationsmenü ist abgeschlossen.
5Drücken Sie ENTER, um Einfaches
Konfigurationsmenü zu verlassen.
– Wenn nach Abschluss von Konfigurationshilfe/
Einfaches Konfigurationsmenü kein Bild angezeigt
wird, siehe „FEHLERSUCHE“ (S. 39).
– Beim Einschalten dieses Players erscheint eine
Warnmeldung hinsichtlich der Wiedergabe von 3D-
Videos. Drücken Sie ENTER, um diese Meldung
auszublenden oder CLEAR, um sie zu deaktivieren
(S. 30).
KONFIGURATIONSHILFE/EINFACHES KONFIGURATIONSMENÜ
Hinweise
ENTER
BeendenZurück
Einstellung
Seite: 5/5
Einfaches Konfigurationsmenü
Die Kofigurationshilfe kann jetzt beendet
werden.
Drücken Sie jetzt die Finish-Taste, um zum
SETUP-Menü zu gehen.

19 De
Deutsch
WIEDERGABE
3
Über die Menüs HOME und MEDIA können Sie
Multimediadateien auf Datendisks, USB-Speichergeräten
und Ihrem Netzwerk suchen und wiedergeben.
– Einzelheiten zu den abspielbaren Disks und
Formaten finden Sie auf Seite 3.
■Wiedergabe von Foto/Musik/Video
Grundbedienung
5/a: Versetzt die Markierung.
2: Kehrt zum übergeordneten Ordner zurück.
3: Markiert einzelne Ordner/Dateien und hebt die
Markierung auf.
HOME: Wechselt zum HOME-Menü und beendet dieses.
ENTER: Bestätigt den Ordner/die Datei.
Symbole auf dem MEDIA-Menü
: Gibt die Disk im Fach wieder oder zeigt die Inhalte
auf der Datendisk an.
: Zeigt die Inhalte auf dem USB-Speichergerät an,
das an den USB-Anschluss angeschlossen ist.
:
Sucht nach einem DLNA-Server (S. 21) im Netzwerk.
: Zeigt die Inhalte auf dem angeschlossenen DLNA-
Server an.
Allgemeine Bedienungen für die
Wiedergabe von Dateien in einem
ausgewählten Ordner
Beispiel: Auswahl einer Filmdatei auf einem USB-
Speichergerät
– Halten Sie die Wiedergabe des Videos an, bevor Sie
zum MEDIA-Menü wechseln.
1Drücken Sie HOME, um zum Menü HOME zu
wechseln.
Drücken Sie 2/3, um MEDIA auszuwählen und
drücken Sie dann ENTER.
2Es wird der Bildschirm MEDIA geöffnet.
3Wählen Sie den Posten aus, in dem die Datei enthalten
ist, die wiedergegeben werden soll, und drücken Sie
ENTER.
HOME-/MEDIA-MENÜ
Hinweis
TOP MENU
POP-UP/MENU
RETURN
ON SCREEN
ENTER
2ND
AUDIO
A/B
HOME
Hinweis

HOME-/MEDIA-MENÜ
20 De
4Wählen Sie den Foto-, Musik-, Video- oder AVCHD-
Ordner aus, der wiedergegeben werden soll, und
drücken Sie ENTER.
Um zum übergeordneten Ordner zurückzukehren,
drücken Sie 2 oder wählen aus.
– Beachten Sie, dass im nächsten Schritt nur der
Dateityp angezeigt wird, der in diesem Schritt
ausgewählt wurde. Wenn Sie beispielsweise in
diesem Schritt den Fotoordner ausgewählt haben,
werden nach diesem Schritt nur Fotodateien
angezeigt. Wenn Sie etwas anderes als Fotos
wiedergeben möchten, kehren Sie zu diesem Schritt
zurück und wählen den entsprechenden Dateityp aus.
5Wählen Sie den Ordner aus, in dem die Datei enthalten
ist, die wiedergegeben werden soll.
6Wählen Sie die Datei aus, die wiedergegeben werden
soll, und drücken Sie ENTER.
Wird eine Videodatei ausgewählt, startet die Wiedergabe.
Wird eine Musikdatei ausgewählt, wird der
Statusbildschirm angezeigt und die Wiedergabe startet.
Wird eine Fotodatei ausgewählt, startet die Diashow.
– Um die Diashow mit Musikuntermalung zu betrachten,
drücken Sie
HOME
, um zum HOME-Menü
zurückzukehren, während Musik wiedergegeben wird,
und wählen Sie die Fotodatei aus.
– Je nach Inhalt wird die angezeigte Datei eventuell
nicht wiedergegeben.
Bedienungen für die Betrachtung von
Fotos
Während des Betrachtens von Fotos haben die Tasten auf
der Fernbedienung die unten dargestellten Funktionen.
: Hält die Diashow an und kehrt zum Dateibrowser
zurück.
: Setzt die Diashow auf Pause.
: Gibt die Diashow wieder.
: Wechselt zum nächsten Foto.
: Wechselt zum vorherigen Foto.
: Erhöht die Geschwindigkeit der Diashow in drei
Schritten.
: Verringert die Geschwindigkeit der Diashow in
drei Schritten.
5: Invertiert ein Foto.
a: Spiegelt ein Foto.
2: Dreht ein Foto gegen den Uhrzeigersinn.
3: Dreht ein Foto im Uhrzeigersinn.
ZOOM: Vergrößert/verkleinert ein Foto (vergrößern/
verkleinern: je drei Schritte).
5/a/2/3: Schwenken Sie im Vergrößerungs-/
Verkleinerungsmodus, wenn ein Foto größer als der
Bildschirm sein sollte.
DIGEST: Wechselt in den Vorschaumodus (S. 7). Wenn
Vorschaubilder angezeigt werden, können Sie über /
zur vorherigen/nächsten Seite wechseln.
Hinweis
Tipp
Hinweis

HOME-/MEDIA-MENÜ
21 De
WIEDERGABE
3
Deutsch
■Verwenden von Netzwerkinhalten
Diese Player ist ein DLNA-zertifizierter digitaler
Medienplayer. Sie können Fotos, Musiktitel und Videos
verwalten, die auf DLNA-Servern in Ihrem Heimnetzwerk
gespeichert sind.
Infos DLNA
Über DLNA (Digital Living Network Alliance) ist eine
leichte Freigabe digitaler Medien über das Netzwerk
zuhause möglich. Darüber hinaus können Sie über diesen
Player mit Ihrem Fernsehgerät digitale Inhalte genießen,
die auf Ihrem DLNA-Server-Software-installierten
Computer oder anderen DLNA-kompatiblen Geräten
gespeichert sind. Um diesen Player an Ihren DLNA-
Server anzuschließen, müssen einige Einstellungen für
Ihren DLNA-Server oder das Gerät vorgenommen
werden. Einzelheiten finden Sie in den Beschreibungen
Ihrer DLNA-Server-Software oder des DLNA-Geräts.
Wiedergabe freigegebener Inhalte
1Um Dateien auf Ihrem Computer wiederzugeben,
installieren Sie eine DLNA-Server-Software, wie
beispielsweise Windows Media Player 12, und geben
Sie die Dateien frei, die Sie wiedergeben möchten.
2Schalten Sie den Computer ein, auf dem die DLNA-
Server-Software installiert oder an den das mit Ihrem
Heimnetzwerk verbundene DLNA-Gerät
angeschlossen ist.
3Drücken Sie HOME, um das HOME-Menü aufzurufen.
Wählen Sie dann MEDIA, um zum Menü MEDIA zu
wechseln. Die mit dem Netzwerk verbundenen DLNA-
Server werden auf dem Bildschirm aufgelistet.
– Wird Ihr DLNA-Server nicht aufgelistet, wählen Sie
DLNA-Suche aus, um ihn ausfindig zu machen.
– Je nach DLNA-Server muss dieser Player vom
Server zugelassen werden.
– Um die Datei auf dem DLNA-Server
wiederzugeben, müssen dieser Player und der Server
mit dem gleichen Zugangspunkt verbunden sein.
– Die Dateianforderungen sind eventuell nicht immer
kompatibel. Es können Einschränkungen in Bezug
auf Dateifunktionen und DLNA-Serverfunktionen
vorliegen.
4
Wählen Sie die Datei aus, die wiedergegeben werden soll.
– Die Wiedergabe und Bedienungsqualität können
vom Zustand des Heimnetzwerkes beeinträchtigt
werden.
– Dateien auf Wechseldatenträgern, wie USB-
Speichergeräten oder DVD-Laufwerken auf Ihrem
Medienserver, werden eventuell nicht
ordnungsgemäß freigegeben.
Hinweise
Hinweise

22 De
Sie können die Videos folgender Netzwerke direkt betrachten.
– YouTube
– Der Zugang zu von Drittanbietern zur Verfügung gestellten Inhalten erfordert eine schnelle Internetverbindung und
kann eventuell erst nach der Einrichtung und Registrierung eines Accounts oder eines kostenpflichtigen Abos
erfolgen.
– Inhaltsdienste von Drittanbietern können jederzeit ohne vorherige Mitteilung geändert, ausgesetzt, unterbrochen
oder eingestellt werden. In solchen Fälle lehnt Yamaha jegliche Haftung ab.
– Manche Inhalte stehen nur in bestimmten Ländern und/oder in bestimmten Sprachen zur Verfügung.
– Yamaha ist nicht für Inhaltsdienste von Drittanbietern verantwortlich und gewährt keinerlei Garantie, dass deren
Inhalte dauerhaft oder auch nur über eine bestimmte Zeitspanne hinweg zur Verfügung gestellt werden.
Mit diesem Player können Sie YouTube Videos im
Internet betrachten.
Dieser Dienst kann ohne Vorankündigung geändert
werden.
1Drücken Sie HOME, um das HOME-Menü
aufzurufen.
– Je nach Modell kann das HOME-Menü
unterschiedlich aussehen.
2Drücken Sie 5/a/2/ 3, um YouTube auszuwählen,
anschließend ENTER drücken.
– Um zum HOME Menü zurückzugelangen,
RETURN drücken.
VERWENDEN VON NETZWERKDIENSTEN
Hinweise
VIDEOS VON YouTube™ ABSPIELEN
Tipp
Tipp

23 De
Deutsch
WIEDERGABE
3
In diesem Kapitel wird die Wiedergabe von im Fachhandel
erhältlichen BD- und DVD-Disks, SA-CDs, CDs und
aufgenommenen DVD-RW/R-Disks beschrieben.
– Informationen über die grundlegende
Wiedergabebedienung finden Sie auf Seite 6.
■Bildschirmmenü
Um das Bildschirmmenü aufzurufen, drücken Sie ON
SCREEN. Drücken Sie danach 5/a/2/3, um einen
Punkt auszuwählen, und dann ENTER, um die
gewünschte Funktion aufzurufen.
Das Bildschirmmenü enthält die folgenden Punkte.
Titel : Zeigt die Nummer des
laufenden Titels an. Sie können zum gewünschten Titel
wechseln, indem Sie diesen hieraus auswählen.
Kapitel : Zeigt die Nummer des
laufenden Kapitels an. Sie können zum gewünschten
Kapitel wechseln, indem Sie dieses hieraus auswählen.
Track/Datei : Zeigt die
Nummer des laufenden Tracks/der laufenden Datei an. Sie
können zum gewünschten Track/zur gewünschten Datei
wechseln, indem Sie diesen/diese hieraus auswählen.
Zeit : Zeigt die
Spielzeit an. Wählen Sie den Anzeigetyp aus den
folgenden Optionen aus:
– Abgelaufene Spielzeit des Titels, des Kapitels,
der Disk, des Tracks oder der Datei
– Verbleibende Spielzeit des Titels, des Kapitels,
der Disk, des Tracks oder der Datei
Mode/Play Mode
: Zeigt den
aktuellen Wiedergabemodus an. Sie können den
Wiedergabemodus aus den folgenden Optionen
auswählen:
– Normal: Normale Wiedergabe.
– Shuffle: Jeder Track wird einmal in zufälliger
Reihenfolge und ohne Wiederholung
wiedergegeben.
– Random: Zufällige Wiedergabe. Es kann zu
Wiederholungen kommen.
– Normal
– Zufall CH (Kapitel)
– Zufall TT (Titel)
– Zufallswiedergabe Alle
– Zufalls-CH (Kapitel)
– Random TT (Titel)
– Random All
– Normal
– Zufall F (Ordner)
– Zufallswiedergabe Alle
– Random F (Ordner)
– Random All
Audio : Zeigt die Audiosprache/das
Audiosignal der aktuell ausgewählten BD-/DVD-Disk an.
Sie können die Audio-Einstellung ändern.
Winkel : Zeigt die gegenwärtig ausgewählte
Blickwinkelnummer an. Falls das Video mehrere
Blickwinkel enthält, können Sie den Blickwinkel wechseln.
Untertitel : Zeigt die gegenwärtig
ausgewählte Untertitelsprache an, wenn Untertitel
vorhanden sind.
Untertitel Modus : Zeigt den gegenwärtig
ausgewählten Untertitelstil an. Diese Funktion steht nur für
Video-Datei-externe Untertitel zur Verfügung. Sie können
den gewünschten Textstil der Untertitel auswählen.
Bitrate : Zeigt die
Bitrate des Audio-/Video-Signals an.
Zweitvideo : Schaltet die Bild-in-Bild-Funktion
ein/aus (S. 6).
Zweitton :
Schaltet die Zweittonfunktion ein/aus (S. 6).
Schnellsuche
: Springt um
30 Sekunden.
Sofortwiedergabe
: Zeigt den Inhalt
von vor zehn Sekunden erneut an.
Diashow :
Zeigt die Geschwindigkeit der Diashow an. Sie können
die Geschwindigkeit der Diashow auf Zeitlupe/Mittel/
Schnell einrichten.
Übergang : Zeigt an, wie Fotos auf dem
Bildschirm angezeigt werden. Sie können den
Übergangstyp auswählen.
Codepage : Wählt den Zeichencode der
Untertitel aus, die Sie zum DivX-Video hinzugefügt
haben (S. 41).
ERWEITERTE WIEDERGABEBEDIENUNG
Hinweis
BD DVD VIDEO
BD DVD VIDEO
CD VIDEO MUSIC PHOTO
BD DVD CD VIDEO MUSIC
DVD CD VIDEO MUSIC PHOTO
CD
DVD
VIDEO MUSIC PHOTO
BD DVD VIDEO
BD DVD
BD DVD VIDEO
BD
BD DVD CD VIDEO MUSIC
BD
BD
BD DVD CD VIDEO MUSIC
BD DVD CD VIDEO MUSIC
PHOTO
PHOTO
VIDEO

ERWEITERTE WIEDERGABEBEDIENUNG
24 De
■Status-Menü
Hierüber werden unterschiedliche Einstellungen
angezeigt, wie beispielsweise Untertitel, Blickwinkel und
aktuell wiedergegebene Titel-/Kapitel-/Tracknummer.
Um das Status-Menü aufzurufen, drücken Sie STATUS.
Das Status-Menü enthält die folgenden Untermenüs.
Beispiel: Symbole bei Wiedergabe von BD
1(Wiedergabestatus)
2(Disktyp/Videodateisymbol)
3(Laufende Titelnummer): Sie können über die
Taste SEARCH zum festgelegten Titel wechseln (S. 8).
4(Laufende Kapitelnummer): Sie können über
die Taste SEARCH zum festgelegten Kapitel
wechseln (S. 8).
5(Abgelaufene Spielzeit): Sie können über die
Taste SEARCH zum festgelegten Punkt springen (S. 8).
6(Aktuell ausgewählte Untertitelsprache):
Sie können die Untertitelsprache über die Taste
SUBTITLE auswählen.
7(Aktuell ausgewählte Audiosprache): Sie
können die Audiosprache über die Taste AUDIO
auswählen.
8
(Wiederholbetrieb):
Zeigt den aktuellen
Wiederholbetrieb an (S. 8).
Beispiel: Symbole bei der Wiedergabe einer Musikdatei
1(Wiedergabestatus)
2
(Wiederholbetrieb):
Zeigt den aktuellen
Wiederholbetrieb an (S. 8).
3(Disktyp/Musikdateisymbol)
4(Bebilderung) : Zeigt Bebilderung an, wenn
diese in der Datei enthalten ist.
5(Laufende Track-/Dateinummer): Sie können
über die Taste SEARCH zum festgelegten Track
wechseln (S. 8).
6(Informationen) : Zeigt
Musikinformationen an, wenn diese in der Datei
enthalten sein sollten.
7
(Abgelaufene Spielzeit):
Sie können über die
Taste
SEARCH
zum festgelegten Punkt springen (S. 8).
8(Fortschrittsleiste) : Zeigt den Fortschritt
des aktuellen Lieds an.
9(Audiopegelmesser): Zeigt den gegenwärtigen
Lautstärkepegel an.
1(Wiedergabestatus)
2(Fotodateisymbol)
3(Laufende Dateinummer)
4
(Wiederholbetrieb):
Zeigt den aktuellen
Wiederholbetrieb an (S. 8).
5(Geschwindigkeit der Diashow)
BD DVD VIDEO
13
678
245
DVD CD MUSIC
14327
89
65
MUSIC
MUSIC
MUSIC
PHOTO

ERWEITERTE WIEDERGABEBEDIENUNG
25 De
WIEDERGABE
3
Deutsch
■Verwenden von
Lesezeichen
Hierüber können Sie ein Lesezeichen am festgelegten
Punkt im Video festlegen. Nachdem ein Lesezeichen
gesetzt wurde, können Sie zu dem Punkt springen, an dem
diese Funktion eingerichtet wurde. Sie können bis zu
12 Lesezeichen setzen.
1Drücken Sie MARKER während der Wiedergabe des
Films, um ein Lesezeichen einzurichten. Die
Lesezeichen-Nummer und der Status werden angezeigt.
2
Nach der Einrichtung eines Lesezeichens drücken Sie
DIGEST
, um die Lesezeichen-Auswahlleiste anzuzeigen.
3Drücken Sie 2/3 zur Auswahl des Lesezeichens, ab
dem die Wiedergabe erfolgen soll, und drücken Sie
dann ENTER.
Drücken Sie CLEAR, um das ausgewählte
Lesezeichen zu löschen.
– Nach Abschluss der Wiedergabe (z. B. Ausgabe der
Disk, zweimal Drücken von ), werden die
Lesezeichen automatisch gelöscht.
■Programmwiedergabe
Hierüber können Sie die Wiedergabereihenfolge der
Audio-Disk-Tracks oder DVD-Kapitel programmieren.
Drücken Sie PROGRAM während der Wiedergabe,
um das PROGRAMM-Fenster für die Programmierung
der Wiedergabereihenfolge aufzurufen.
Sie können bis zu 15 Tracks/Kapitel programmieren.
Beispiel: Programmieren der Wiedergabereihenfolge
von CD-Tracks
1Drücken Sie während der Wiedergabe PROGRAM.
2
Drücken Sie
ENTER
, um die Wiedergabereihenfolge zu
programmieren.
Bei einer Audio-Disk drücken Sie
5
/
a
zur Wahl des
gewünschten Tracks und drücken Sie dann
ENTER
.
Bei einer DVD-Video-Disk wählen Sie den gewünschten
Titel (angezeigt als TT) und das gewünschte Kapitel
(angezeigt als CH) anstelle eines Tracks.
Um einen Track zu löschen, wählen Sie den
entsprechenden Track aus und drücken
CLEAR
.
Drücken Sie
RETURN
, um die Programmwiedergabe
abzubrechen.
3
Nach Abschluss der Programmierung drücken Sie ,
um die Programmwiedergabe einzurichten und zu starten.
4Um die Programmwiedergabe abzubrechen, halten Sie
die Wiedergabe vollständig an, indem Sie zweimal
drücken.
■Verwenden der Suche
Hierüber können Sie an einen bestimmten Punkt während
der Wiedergabe wechseln.
1Drücken Sie während der Wiedergabe SEARCH. Die
Statusleiste wird angezeigt.
2
Drücken Sie
5
/
a
/
2
/
3
, um einen der unten angegebenen
Punkte auszuwählen, und drücken Sie dann
ENTER
.
:
– Titelnummer (angezeigt als )
– Kapitelnummer (angezeigt als )
– Abgelaufende Spielzeit (angezeigt als )
– Abgelaufende Kapitelzeit (angezeigt als )
:
– Tracknummer (angezeigt als )
– Abgelaufende Trackzeit (angezeigt als )
– Abgelaufende Diskzeit (angezeigt als )
:
– Dateinummer (angezeigt als )
– Abgelaufende Dateizeit (angezeigt als )
3Drücken Sie 5/a oder die Zifferntasten, um den Wert
des hervorgehobenen Punkts einzurichten/anzupassen,
und drücken Sie dann ENTER, um zum festgelegten
Punkt zu wechseln.
4Um die Statusleiste zu schließen, drücken Sie STATUS.
Hinweis
DVD VIDEO
DVD CD
BD DVD CD VIDEO MUSIC
BD DVD
CD
VIDEO MUSIC

ERWEITERTE WIEDERGABEBEDIENUNG
26 De
■Spaß mit BONUSVIEW™
und BD-Live™
Dieser Player unterstützt die Wiedergabefunktionen von
BONUSVIEW (S. 41) (BD-ROM-Profil 1 Version 1.1)
und BD-Live (S. 41) (BD-ROM-Profil 2).
– Die Funktionen und die Wiedergabemethode sind
je nach Disk unterschiedlich. Befolgen Sie die
Anweisungen auf der Disk oder im mitgelieferten
Benutzerhandbuch.
■Verwenden der Bild-in-Bild-
Funktion (Zweitbild/Zweitton-
Wiedergabe)
Bei BD-Videos, die Zweitbild und -ton für die Bild-in-
Bild-Funktion unterstützen, lässt sich in einem kleinen
Fenster unten rechts auf dem Bildschirm zusätzlich zum
Hauptbild ein Zweitbild mit eigenem Ton anzeigen.
Während Bild im Bild Anzeige ( )
oder Zweittonauswahl ( )
wiedergegeben werden, drücken Sie
PIP, um die Bild-in-Bild-Funktion zu
aktivieren/deaktivieren.
– Für Zweitton-Wiedergabe müssen Sie die Audio-
Ausgang-Einstellung (Coaxial/Optical oder HDMI)
auf „PCM“ oder „Neuberechnen“ einrichten (S. 34).
– Je nach Disk müssen Sie, um die Zweitton-
Wiedergabe zu ermöglichen, die Funktion der
Zweitton-Wiedergabe im Top-Menü der Disk
aktivieren (S. 7).
– Je nach Inhalt kann die Zweitton und -bild-
Wiedergabe der Bild-in-Bild-Funktion automatisch
erscheinen und verschwinden. Außerdem kann der
Wiedergabebereich beschränkt sein.
■
Verwenden der BD-Live-Funktion™
1. Nehmen Sie die
Netzwerkeinstellung vor (S. 32).
2. Schließen Sie das USB-Speichergerät
an den Player an (S. 16).
BD-Live Daten werden auf einem an diesen Player
angeschlossenem USB-Speichergerät gespeichert. Um
diese Funktionen nutzen zu können, schließen Sie ein
USB-Speichergerät (2GB oder mehr Speicherplatz und
FAT-32/16-formatiert), das 2.0 High Speed (480 Mbit/
s) unterstützt, an den USB-Anschluss an, den Sie unter
Speichermedium ausgewählt haben (S. 30). Als Standard
ist der USB-Anschluss der Rückseite voreingestellt.
– Der BUDA-Ordner wird, wenn notwendig,
automatisch auf dem USB-Speichergerät erstellt.
– Wenn der Speicherplatz nicht ausreicht, werden die
Daten nicht kopiert/heruntergeladen. Löschen Sie in
diesem Falle nicht mehr benötigte Daten oder
verwenden Sie ein anderes USB-Speichergerät.
– Das Laden (Lesen/Schreiben) der Daten kann eine
Weile dauern.
– Yamaha kann nicht garantieren, dass die USB-
Speichergeräte aller Marken mit diesem Player
verwendbar sind.
– Verbinden Sie ein USB-Speichergerät nicht über ein
USB-Verlängerungskabel mit dem USB-Anschluss
des Players. Eine einwandfreie Funktion des Players
ist bei Verwendung eines USB-Verlängerungskabels
nicht gewährleistet.
3. Spielen Sie die Disk ab.
4. Führen Sie BD-Live gemäß den
Anweisungen auf der Disk aus.
– Beziehen Sie sich für Angaben zur Wiedergabeart
und Bedienung von BD-Live-Inhalten usw. auf die
Gebrauchsanweisung der BD-Disk.
– Um BD-Live-Funktionen genießen zu können,
nehmen Sie den Netzwerkanschluss (S. 16) und die
Netzwerk-Einstellungen (S. 32) vor.
– Näheres zur Begrenzung des Zugriffs auf BD-Live-
Inhalte finden Sie unter „BD-Live-Verbindung“ (S. 32).
– Wie viel Zeit benötigt wird, um Programme auf das
an diesem Player angeschlossene USB-
Speichergerät herunterzuladen, hängt von der
Internetverbindung sowie der Datenmenge ab.
– Es kann vorkommen, dass über das Internet
verfügbare BD-Live-Programme in Abhängigkeit
des Anbieters und der Internetverbindung nicht
angezeigt werden können. Nehmen Sie in solchen
Fällen die Disk heraus und legen Sie wieder ein.
– Falls der BD-Live-Bildschirm längere Zeit nach
Wählen der BD-Live-Funktion im BD-Disk-Menü
nicht angezeigt wird, verfügt das USB-Speichergerät
möglicherweise nicht über genügend verfügbaren
Speicherplatz. Nehmen Sie in solchen Fällen die Disk
heraus und löschen Sie dann die Daten auf dem USB-
Speichergerät über das Menü „Format“ unter
„Speichermedium“ (S. 30).
Hinweis
Hinweise
Hauptbild Zweitbild
Hinweise
Hinweise

27 De
Deutsch
EINSTELLUNGEN
4
EINSTELLUNGEN
Im SETUP-Menü können Sie mit der Fernbedienung verschiedene Bild-, Ton und Funktionseinstellungen vornehmen.
SETUP-MENÜ
Menü/Untermenü Posten Funktion Seite
Allgemeine
Einstellungen
System Bilds.Schoner Aktiviert/deaktiviert den Bildschirmschoner. 30
Disc Auto-
Wiedergabe
Richtet diesen Player darauf ein, die Disk-Wiedergabe
automatisch zu starten. 30
HDMI Steuerung Stellt diesen Player auf den Empfang von Steuersignalen
von der Fernbedienung des TV-/AV-Receivers ein. 30
Netzwerksterung Aktiviert/deaktiviert die Kontrolle über das Ethernet. 30
Werkseinstellung
laden
Stellt sämtliche Einstellungen, außer die Sicherheit-
Einstellung, auf die Werksvorgaben zurück. 30
Upgrade Führt die Aktualisierung des Players durch. 30
Einfaches
Konfigurationsmenü
Richtet Sprache, Auflösung, Bildseitenverhältnis ein. 30
Speichermedium Zeigt den Status von Speichermedium (S. 30) an, formatiert
Speichermedium und wählt den front-/rückseitigen USB-
Anschluss für Speichermedium aus.
30
3D Wiedergabe
Information
Beim Einschalten dieses Players erscheint eine
Warnmeldung hinsichtlich der Wiedergabe von 3D-Videos. 30
Sprache OSD Wählt die Sprache des Bildschirmmenüs aus. 31
Menü Legt die Priorität der Sprache für das Diskmenü fest. 31
Audio Legt die Priorität der Audiosprache fest. 31
Untertitel Legt die Priorität der Untertitelsprache fest. 31
Wiedergabe Untertitel Aktiviert/deaktiviert die geschlossenen Untertitel
(Closed Captions). 31
Kamerawinkel Stellt ein, ob der Kamerawinkel bei der Wiedergabe von
BD/DVD mit mehreren Blickwinkeln anzuzeigen ist. 31
Bild im Bild
Anzeige
Stellt ein, ob die Bild im Bild Anzeige bei der Wiedergabe
von BD/DVD mit Bild-in-Bild-Funktion anzuzeigen ist. 31
Zweittonauswahl Stellt ein, ob die Zweittonauswahl bei der Wiedergabe von
BD/DVD mit Zweitton anzuzeigen ist. 31
DivX(R) VOD DRM
Zeigt Registrierungscode für DivX(R)-Video an. 31
DVD-Audio Modus Setzt den DVD-Audio-Modus auf DVD-Audio/DVD-Video. 31
Sicherheit Passwort ändern Ändert das Kennwort für die Alterskontrolle und
den Ländercode. 31
Alterskontrolle Richtet die Alterskontrolle je nach dem Inhalt einer Disk ein. 31
Ländercode Richtet den Ländercode ein. 31
Netzwerk Internet Verbindung Richtet die Internetverbindung auf Aktivieren/
Deaktivieren ein. 32
Information Zeigt den Bildschirm der Netzwerkinformationen an. 32
Verbindungstest Führt den Test der Netzwerkverbindung durch. 32
IP Einstellungen Richtet die IP-Einstellung auf Auto/Manuell ein. 32
BD-Live-
Verbindung
Richtet die BD-Live-Verbindung auf Erlaubt/
Teilweise erlabut/Verboten ein. 32
DLNA Richtet DLNA auf Aktivieren/Deaktivieren ein. 32
Proxy-Einstellung Richtet die Proxyeinstellung ein. 32

SETUP-MENÜ
28 De
Anzeige
Einstellung
TV 3D Ausgang Wählt zwischen 3D- und 2D-Videos aus. 32
TV Bildschirm Stellt das Bildseitenverhältnis für den angeschlossenen
Fernseher und den Videoausgang ein. 32
Auflösung Wählt die Auflösung des Ausgabevideos aus. 33
TV-System Wählt das TV-System aus NTSC/PAL/Multi. 33
Farbraum Wählt den Farbraum aus den Optionen RGB/YCbCr 4:4:4/
YCbCr 4:2:2/Full RGB. 33
HDMI Deep Color Wählt HDMI Deep Color aus 30 bit/36 bit/Aus. 33
HDMI 1080p 24Hz Aktiviert/deaktiviert HDMI 1080p 24Hz. 33
Lip Sync Passt die Verzögerung zwischen Video und Audio an,
beispielsweise wenn die Lippenbewegungen nicht synchron
zur Sprache sind.
33
Video-
konfigurations-
menü
Video-Modus Passt das visuelle Bild an. 33
Farbanpassung Passt Helligkeit/Farbsätt/Farbton für jede Farbe an. 33
Auto-Kontrast Passt den Kontrast zur Optimierung des wiedergegebenen
Bildes an. 33
Rauschunterdrückung
Richtet den Pegel für Rauschunterdrückung ein. 33
De-Interlacing
Modus
Richtet ein, wie das Videosignal erkannt wird. 34
Audio-
Einstellungen
Audio-Ausgang Coaxial/Optical Wählt den Ausgabemodus der COAXIAL-Buchse/
OPTICAL-Buchse aus Bitstream/PCM/Neuberechnen/Aus. 34
HDMI Wählt den Ausgabemodus der HDMI-Buchse aus Bitstream/
PCM/Neuberechnen/Aus. 34
Downsampling Wählt die Down-Sampling-Frequenz des digitalen
Audiosignals aus 48k/96k/192k. 34
DRC Richtet die DRC (Dynamic Range Compression) ein. 34
SACD-Ausgang SACD Priorität Wählt Inhalte aus, wenn eine Hybrid-SA-CD
wiedergegeben wird. 34
HDMI Ausgang Wählt den Ausgabemodus der HDMI-Buchse von DSD/PCM
aus, wenn eine SA-CD wiedergegeben wird. 34
Lautsprecher-
einstellung
Konfiguration Richtet die Audio-Ausgabe von der 7.1-Kanal-Surround-
Buchse ein. 34
2 Kanal Downmix Wählt die Downmix-Methode für analogen 2-Kanal aus. 34
Post-Prozess Upmix Führt eine Mehrkanalisierung des 2-Kanal-Audiosignals
durch. 34
System-
information
Zeigt die Software-Version und die MAC-Adresse an (S. 42).
34
Menü/Untermenü Posten Funktion Seite

SETUP-MENÜ
29 De
EINSTELLUNGEN
4
Deutsch
■Beispiel für die Bedienung des
SETUP-Menüs
Um Einstellungen für diesen Player vornehmen zu können,
müssen Sie das SETUP-Menü aufrufen. Nachstehend ist die
Grundbedienung des SETUP-Menüs erläutert.
Beispiel: Einrichten der Alterskontrolle
– Einige Funktionen können während der Wiedergabe
nicht eingerichtet werden. Drücken Sie in diesem
Fall zweimal, um die Wiedergabe vor der
Einstellung vollständig anzuhalten.
1. Rufen Sie das SETUP-Menü auf.
Drücken Sie
SETUP
, um das SETUP-Menü aufzurufen.
Drücken Sie 2/3, um Allgemeine Einstellungen
auszuwählen, und drücken Sie dann ENTER oder a.
2. Wählen Sie ein Untermenü aus.
Drücken Sie 5/a, um Sicherheit auszuwählen, und
drücken Sie dann ENTER oder den Cursor 3.
3. Wählen Sie einen Menüpunkt aus.
Drücken Sie 5/a, um Alterskontrolle auszuwählen,
und drücken Sie dann ENTER oder den Cursor 3.
4. Geben Sie das Passwort ein.
Geben Sie Ihr Passwort über die Zifferntasten ein.
– Das Standardpasswort lautet 0000.
– Der nächste Einstellungsbildschirm erscheint
nicht, solange nicht das korrekte Passwort
eingegeben wurde.
– Informationen über das Ändern des Passworts
finden Sie unter „Passwort ändern“ (S. 31).
5. Wählen Sie den nächsten
Posten aus.
Drücken Sie
5
/
a
, um die Stufe für die Alterskontrolle
für BD/DVD auszuwählen, und drücken Sie dann
ENTER
.
6. Schließen Sie das Menü.
Drücken Sie 2, um zum vorherigen Menü
zurückzukehren.
Hinweis
TOP MENU
POP-UP/MENU
RETURN
ON SCREEN
ENTER
CLEAR SEARCH
SETUP
PIP
REPEAT
HOME

SETUP-MENÜ
30 De
■Allgemeine Einstellungen
Die Vorgabeeinstellungen sind mit einem Sternchen „ * “
gekennzeichnet.
System
Bilds.Schoner
Sie können den Bildschirmschon aktivieren oder deaktivieren.
Ist der Bildschirmschoner aktiviert, wechselt der Player in
den Bildschirmschonermodus, wenn drei Minuten lang keine
Bedienung erfolgt. Erfolgt weitere sechs Minuten keine
Bedienung, wechselt der Player in den Bereitschaftsmodus.
Ein*, Aus
Disc Auto-Wiedergabe
Sie können die Disc Auto-Wiedergabe aktivieren oder
deaktivieren. Bei Aktivierung wird die Disk nach dem
Laden automatisch wiedergegeben.
Ein*, Aus
HDMI Steuerung
Sie können den Player auf den Empfang von Steuersignalen
über das HDMI-Kabel von einem TV-/AV-Receiver einrichten,
der mit der HDMI Steuerung-Funktion kompatibel ist (S. 12).
Ein, Aus*
Netzwerksterung
Sie können die Kontrolle über das Ethernet aktiveren/
deaktivieren. Dieser Player nutzt das Protokoll Yamaha
Network Control (YNC).
Ein, Aus*
– Ist diese Option aktiviert, erhöht sich die
Leistungsaufnahme während des Bereitschaftsmodus
aufgrund der Netzwerkkontrollfunktion.
– Ist diese Option aktiviert, sinkt die für den
Systemstart benötigte Zeit.
Werkseinstellung laden
Sie können alle Einstellungen dieses Players,
ausgenommen der für Sicherheit, auf die Werksvorgaben
zurücksetzen (S. 31). Weitere Informationen über die
Werksvorgaben finden Sie auf den Seiten 27-34.
Upgrade
Sie können die Software manuell per Disk, USB-
Speichergerät oder über das Netzwerk aktualisieren.
Weitere Einzelheiten zur Software-Aktualisierung finden
Sie unter „SOFTWARE-UPGRADE“ (S. 37).
Einfaches Konfigurationsmenü
Sie können Einfaches Konfigurationsmenü durchführen
(S. 18).
Speichermedium
Sie können Speichermedium-Informationen anzeigen,
Speichermedium formatieren und USB Vorderseite/USB
Rückseite für die Speicherung von BD-Live-Daten
auswählen.
Um den „BUDA“ -Ordner auf dem USB-Speichermedium
zu formatieren (leeren), drücken Sie Information und dann
ENTER, wenn „Format“ auf dem Bildschirm
hervorgehoben wird.
USB Vorderseite, USB Rückseite*
– Speichermedium dient als Hilfsspeicher bei der
Wiedergabe einer Blu-ray Disk.
3D Wiedergabe Information
Sie können die Warnmeldung hinsichtlich der 3D-
Videowiedergabe, die beim Einschalten des Players
erscheint, an- oder ausschalten.
Ein*, Aus
Verwenden der HDMI Steuerung-Funktion
Mit der HDMI Steuerung-Funktion können Sie diesen
Player und Ihren (HDMI Steuerung-Funktions-
kompatiblen) Fernseher interaktiv bedienen.
Wenn Sie diesen Player mittels HDMI-Kabel an einen
Fernseher anschließen, der mit der HDMI Steuerung-
Funktion kompatibel ist, und die HDMI Steuerung-
Funktion im SETUP-Menü aktivieren (S. 30), können
Sie die unten aufgelisteten Funktionen durchführen.
• Automatische Eingangswahlfunktion
Wenn Sie die Wiedergabe dieses Players starten, wird
die Eingangswahl des Fernsehers (sowie eines AV-
Receivers, über den der Fernseher ggf. angeschlossen
ist) automatisch auf diesen Player eingestellt. Der
Fernseher wird ggf. automatisch eingeschaltet.
• Automatisches Ausschalten
Wenn der Fernseher ausgeschaltet wird, während die
Wiedergabe dieses Players gestoppt ist, und das
SETUP-Menü nicht angezeigt wird, wird dieser
Player ebenfalls automatisch ausgeschaltet.
– Je nach Fernseher funktioniert die Funktion
HDMI Steuerung eventuell nicht richtig.
– Je nach dem Fernseher und AV-Receiver sind andere
als die oben erwähnten Funktionen verfügbar.
– Um die Funktion HDMI Steuerung verfügbar zu
machen, nehmen Sie Einstellungen für die Funktion
HDMI Steuerung an ALLEN Komponenten (dieser
Player, TV und AV-Receiver) vor. Gewisse zusätzliche
Bedienungsvorgänge mögen erforderlich sein.
– Je nach dem Fernseher können einzelne Funktionen
separat aktiviert bzw. deaktiviert werden.
– Näheres zum Einstellen des Fernsehers und/oder
AV-Receivers finden Sie in der mitgelieferten
Bedienungsanleitungen.
– Ist diese Option aktiviert, erhöht sich die
Leistungsaufnahme im Bereitschaftsmodus
aufgrund der HDMI-Kontrollfunktion.
Hinweise
Hinweise
Tipp

SETUP-MENÜ
31 De
EINSTELLUNGEN
4
Deutsch
Sprache
OSD
Sie können die Sprache für die Bildschirmanzeige
auswählen. Hierbei handelt es sich um die Meldungen
oder die Menüs, die auf dem Bildschirm angezeigt
werden, z. B. das SETUP-Menü.
English*, , , , ,
, ,
Menü
Sie können die Priorität der Sprache für das Diskmenü
festlegen.
English*, , , , , ,
, Portugiesisch, Dänisch, , Finnisch,
Norwegisch, , Koreanisch, Japanisch, Weitere
Audio
Sie können die Priorität der Audiosprache für die BD-/
DVD-Wiedergabe festlegen. Weitere Informationen über
die Einstellposten finden Sie unter „Menü“ (S. 31).
Untertitel
Sie können die Priorität der Sprache die Untertitel festlegen.
English, , , , , ,
, Portugiesisch, Dänisch, , Finnisch,
Norwegisch, , Koreanisch, Japanisch, Weitere, Aus*
Wiedergabe
Untertitel
Sie können auswählen, ob die geschlossenen Untertitel
(Closed Captions) angezeigt werden sollen (S. 41), wenn
eine BD/DVD mit geschlossenen Untertiteln
wiedergegeben wird.
Ein, Aus*
Kamerawinkel
Sie können einrichten, ob der Kamerawinkel ( ) bei
der Wiedergabe von BD/DVD mit mehreren Blickwinkeln
angezeigt werden soll.
Ein*, Aus
Bild im Bild Anzeige
Sie können einrichten, ob die Bild im Bild Anzeige ( )
angezeigt werden soll, wenn eine BD mit Bild-in-Bild-
Funktion (S. 26) wiedergegeben wird.
Ein*, Aus
Zweittonauswahl
Sie können einrichten, ob die Zweittonauswahl ( )
angezeigt werden soll, wenn eine BD mit Zweitton
wiedergegeben wird.
Ein*, Aus
DivX(R) VOD DRM
Sie können den Registrierungscode für das DivX(R)-
Video anzeigen.
DVD-Audio Modus
Einige DVD-Audio-Disks enthalten DVD-Video-Inhalte
und DVD-Audio-Inhalte. Sie können den DVD-Audio-
oder den DVD-Video-Modus auswählen.
– Diese Einstellung ist nur verfügbar, wenn keine Disk
geladen ist.
Sicherheit
Passwort ändern
Sie können das Passwort für die Änderung der
Alterskontrolle und des Ländercodes einrichten. Siehe
„Alterskontrolle“ (S. 31) und „Ländercode“ (S. 31).
– Das Standardpasswort lautet 0000.
– Wenn Sie Ihr Passwort vergessen haben, sehen Sie
unter „FEHLERSUCHE“ nach (S. 38) und setzen
Sie alle Sicherheit-Einstellungen auf der
Werksvorgaben zurück.
Alterskontrolle
Manche BD/DVD-Disks sind mit einer Altersbegrenzung
für die Wiedergabe versehen. Sie können die auf dem
Bildschirm angezeigte Alterskontrolle je nach Diskinhalt
einrichten.
Das Passwort (siehe „Passwort ändern“ auf S. 31) muss
eingegeben werden, bevor die Stufen für die Alterskontrolle
eingerichtet werden können.
Nachdem Sie die Alterskontrolle eingerichtet haben,
erscheint ein Dialogfeld, wenn Sie eine Disk mit einer
höheren Stufe als der aktuellen Stufe für die Alterskontrolle
wiedergeben oder wenn Sie die Alterskontrolle ändern. In
diesem Dialogfeld werden Sie aufgefordert, ein Passwort
einzugeben.
Aus*, 1 bis 8
Ländercode
Sie können den Ländercode für das Land einrichten, in dem
Sie wohnen. Das Passwort (siehe „Passwort ändern“ auf
S. 31) muss eingegeben werden, bevor der Ländercode
eingerichtet wird. Diese Einstellung kann für die Einstufung
der Alterskontrolle und die Disk-Wiedergabe verwendet
werden.
Fran
ç
ais Español Deutsch Italiano
Svenska Nederlandse
Fran
ç
ais Español Deutsch Italiano
Nederlandse Svenska
Fran
ç
ais Español Deutsch Italiano
Nederlandse Svenska
DVD-AUDIO*Es werden sowohl DVD-Audio- als auch -Video-
Inhalte wiedergegeben. Je nach Disk wird eventuell
nur der DVD-Audio-Inhalt wiedergegeben.
DVD-VIDEO Es wird nur der DVD-Video-Inhalt wiedergegeben.
Hinweis
Hinweise

SETUP-MENÜ
32 De
Netzwerk
Internet Verbindung
Richten Sie diesen Punkt auf Aktivieren ein, wenn Sie BD-
Live (S. 26), DLNA (S. 21) und den Software-Upgrade aus
dem Netzwerk nutzen (S. 37).
Aktivieren*, Deaktivieren
Information
Sie können einen Bildschirm mit Netzwerkinformationen
anzeigen. Auf diesem Bildschirm können Sie die Informationen
für Interface (Ethernet), Adressentyp, IP Adresse,
Subnetzmaske, Standard Gateway und DNS ansehen.
Verbindungstest
Sie können einen Internetanschlusstest durchführen. Sollte
der Test fehlschlagen, prüfen Sie „IP Einstellungen“
(S. 32) und führen Sie den Test erneut durch.
IP Einstellungen
Sie können die Netzwerkeinstellungen konfigurieren.
–
Numerische Tasten
zur Eingabe von Zeichen.
–2/3Ändert die Hervorhebung.
–CLEAR Löscht ein Zeichen.
–ENTER Speichert die Einstellungen und
beendet das Menü.
BD-Live-Verbindung
Sie können Zugriffsbeschränkungen auf BD-Live-Inhalte
einrichten.
DLNA
Sie können die DLNA (S. 21) auf Aktivieren/Deaktivieren
einrichten. Wenn Sie die DLNA-Funktion nicht nutzen,
richten Sie die Option Deaktivieren ein.
Aktivieren*, Deaktivieren
Proxy-Einstellung
Sie können die Proxy-Einstellung einrichten. Richten Sie
die Option Deaktivieren für den normalen Gebrauch ein.
Richten Sie diese Option auf „Aktivieren“ ein, um die
Proxy-Einstellung einzurichten.
■Anzeige Einstellung
Die Vorgabeeinstellungen sind mit einem Sternchen „ * “
gekennzeichnet.
TV
3D Ausgang
Sie können zwischen 3D- oder 2D- Videoausgabe wählen.
– Selbst wenn Sie die „3D-Ausgabe“ auf „Auto“
eingestellt haben, kann der Player bei der
Wiedergabe einer Blu-ray 3D Disk 2D-Bilder
wählen - dies hängt von der Art der Anschlüsse, der
Einstellung Ihres Fernsehers usw. ab (S. 12).
TV Bildschirm
Sie können das Bildseitenverhältnis des angeschlossenen
Fernsehers und den Videoausgang einstellen.
Falls sich das Bildschirmformat des angeschlossenen
Fernsehers geändert hat (weil Sie z. B. ein neues Fernsehgerät
gekauft haben), müssen Sie die Einstellung von TV
Bildschirm ändern.
Auto* Auswählen zur automatischen Konfiguration der
Netzwerkeinstellungen dieses Players mit dem
DHCP-Server.
Manuell Auswählen zur manuellen Konfiguration der
Netzwerkeinstellungen (IP Adresse, Subnetzmaske ,
Standard Gateway, and DNS).
Tipps
Erlaubt Hierüber können alle BD-Live-Disks eine
Verbindung zum Netzwerk aufbauen.
Teilweise
erlabut*
Lässt nur Disks mit Besitzer-Zertifizierung zu.
Verboten Hierüber wird die Verbindung mit dem Netzwerk
für alle BD-Live-Disks unzulässig.
Aktivieren Aktiviert den Proxy-Host und die Proxy-
Anschlusseinstellung.
Deaktivieren*Hierüber wird der Proxy-Server deaktiviert. Wählen
Sie diesen Punkt aus, wenn der Proxy-Server nicht
verwendet wird.
Proxy Host Richtet den Proxy Host ein.
Proxy Port Richtet den Proxy-Anschluss ein.
Auto* Der Player wählt automatisch zwischen 3D- und 2D-
Videos aus
Aus Der Player wählt immer 2D-Videos aus.
Hinweis
16:9 Voll Wählen Sie diese Option aus, wenn der Player an
einen Fernseher mit einem Bildseitenverhältnis von
16:9 angeschlossen ist. Wenn ein Video mit einem
Bildseitenverhältnis von 4:3 wiedergegeben wird,
erfolgt die Wiedergabe wie unten angegeben.
16:9 Normal*Wählen Sie diese Option aus, wenn der Player an
einen Fernseher mit einem Bildseitenverhältnis von
16:9 angeschlossen ist. Wenn ein Video mit einem
Bildseitenverhältnis von 4:3 wiedergegeben wird,
erfolgt die Wiedergabe wie unten angegeben.
4:3 Pan Scan Wählen Sie diese Option aus, wenn der Player an
einen Fernseher mit einem Bildseitenverhältnis von
4:3 angeschlossen ist. Wenn ein Video mit einem
Bildseitenverhältnis von 16:9 wiedergegeben wird,
erfolgt die Wiedergabe wie unten angegeben.
4:3 Letterbox Wählen Sie diese Option aus, wenn der Player an
einen Fernseher mit einem Bildseitenverhältnis von
4:3 angeschlossen ist. Wenn ein Video mit einem
Bildseitenverhältnis von 16:9 wiedergegeben wird,
erfolgt die Wiedergabe wie unten angegeben.
Original-
Bildgröße
Auf einem 16:9-Fernseher (Breitbild)
16:9 Voll 16:9 Normal
4:3
Original-
Bildgröße
Auf einem 4:3-Fernseher
4:3 Pan Scan 4:3 Letterbox
16:9

SETUP-MENÜ
33 De
EINSTELLUNGEN
4
Deutsch
Auflösung
Die Optionen für die Video-Ausgabeauflösung sind: Auto,
480i/576i, 480p/576p, 720p, 1080i und 1080p. Ist die Option
Auto eingerichtet, wird die Auflösung auf die für den
angeschlossenen Fernseher maximale Option eingerichtet.
Weitere Informationen über die Ausgabeformate finden Sie
unter „Über die Video-Ausgangsformate“ (S. 36).
Auto*, 480i/576i, 480p/576p, 720p, 1080i, 1080p
– Um HD-Audio (wie beispielsweise Dolby TrueHD
oder DTS-HD Master Audio) von der HDMI-Buchse
auszugeben, richten Sie die Auflösung auf „Auto“
oder höher als „720p“ ein.
TV-System
Für das TV-System kann zwischen PAL, NTSC und Multi
ausgewählt werden. Richten Sie das TV-System Ihres
Fernsehers ein. Weitere Informationen über die
Ausgabeformate finden Sie unter „Über die Video-
Ausgangsformate“ (S. 36).
Farbraum
Sie können die Farbraum-Ausgabe (S. 41) aus HDMI
auswählen. Diese Funktion ist verfügbar, wenn der Player
mit einem HDMI-Kabel angeschlossen ist.
– Diese Funktion ist nur bei Fernsehern verfügbar, die
diese Funktion unterstützen.
HDMI Deep Color
Wenn Ihr TV- und/oder AV-Receiver mit Deep Color
(S. 41) kompatibel ist, richten Sie diesen Punkt gemäß
Ihrem TV-/AV-Receiver ein. Diese Funktion ist verfügbar,
wenn der Player mit einem HDMI-Kabel angeschlossen ist.
30 bit, 36 bit, Aus*
HDMI 1080p 24Hz
Hierüber wird BD-Video mit einer Bildrate von 24 Hz in
HDMI 1080p 24Hz ausgegeben. Über diese Funktion
kann die Wiedergabe des Videos geglättet werden. Diese
Funktion ist verfügbar, wenn Ihr TV-/AV-Receiver diese
Funktion unterstützt und wenn der Player mittels HDMI-
Kabel angeschlossen ist. Weitere Informationen über die
Ausgabeformate finden Sie unter „Über die Video-
Ausgangsformate“ (S. 36).
Auto*, Aus
– Diese Einstellung ist deaktiviert, wenn die
Ausgabeauflösung nicht 1080p ist.
Lip Sync
Sie können die Funktion S. 42 einstellen/anpassen.
Videokonfigurationsmenü
Video-Modus
Sie können den Video-Modus unten auswählen.
Farbanpassung
Sie können Helligkeit/Farbsätt/Farbton für jede Farbe
(Rot/Grün/Blau/Gelb/Cyan/Magenta) anpassen. Um diese
Funktion zu nutzen, setzen Sie Video-Modus auf Nutzer.
Weitere Informationen über die Einstellposten finden Sie
unter „Video-Modus“ (S. 33).
Die Standardeinstellung ist jeweils 0.
Auto-Kontrast
Passt den Kontrast zur Optimierung des wiedergegebenen
Bildes an.
Um diese Funktion zu nutzen, setzen Sie den Video-
Modus auf Nutzer.
Aus*, Ein
Rauschunterdrückung
Sie können die Rauschunterdrückung auf einen Wert
zwischen 0 und 3 einrichten. 0 bedeutet „deaktiviert“
und 3 ist der maximale Pegel.
0*, 1, 2, 3
Hinweis
NTSC, PAL*, Multi (Modelle für Australien, Asien, Europa und
Russland)
NTSC*, PAL, Multi (Modelle für die USA, Kanada und
Südamerika, Taiwan und Korea)
RGB Gibt ein Videosignal im normalen Signalbereich aus.
YCbCr 4:4:4*Richtet Farbraum auf YCbCr 4:4:4 ein.
YCbCr 4:2:2 Richtet Farbraum auf YCbCr 4:2:2 ein.
Full RGB Wählen Sie diese Option aus, wenn RGB
eingerichtet ist und Weiß und Schwarz auf dem
Bildschirm zu schwach angezeigt werden. Diese
Einstellung ist effektiv, wenn eine angeschlossene
Komponente den RGB-0-255-Bereich unterstützt.
Hinweis
Hinweis
Auto* Der Player passt die Funktion Lip Sync automatisch
an.
Manuell Sie können die Funktion Lip Sync manuell anpassen
Sie können die Audioverzögerung für 2D- und 3D-
Inhalte jeweils separat einstellen.
2D
3D
Aus Der Player passt die Funktion Lip Sync nicht an.
Standard* Das Bild ist besonders natürlich und ausgeglichen.
Dieser Modus ist für die normale Verwendung
geeignet.
Vivid Das Bild ist klarer und schärfer.
Kino Diese Option ist für das Betrachten von Filmen
in dunklen Räumen geeignet.
Nutzer Sie können das visuelle Bild manuell anpassen.
Drücken Sie 5/a, um den Parameter auszuwählen,
und drücken Sie dann 2/3, um die Zahl
anzupassen.
Helligkeit
Passt die Gesamthelligkeit des Bildes an.
Schärfe
Passt die Schärfe der Objekte im Video an.
Farbton
Passt den Farbton des Bildes an.
Farbsätt
Passt die Sättigung der Farbe des Bildes an.
Kontrast
Passt die hellen Bereiche (Weißstufen) im Bild an.
CTI
Macht die Kanten von Farbbildern weicher.
Farbbilder werden klarer gerendert.
Die Standardeinstellung ist jeweils 0.

SETUP-MENÜ
34 De
De-Interlacing Modus
Sie können auswählen, wie das Videosignal erkannt wird.
Richten Sie die Option Auto für den normalen Gebrauch
ein. Richten Sie diese Option auf Film/Video ein, wenn
horizontale Streifen auf dem Bildschirm erscheinen
sollten.
Auto*, Film, Video
■Audio-Einstellungen
Die Vorgabeeinstellungen sind mit einem Sternchen „ * “
gekennzeichnet.
Audio-Ausgang
Coaxial/Optical
Sie können den Ausgabemodus der COAXIAL-Buchse
und der OPTICAL-Buchse einrichten. Weitere
Informationen über die Ausgabeformate finden Sie unter
„Über Audioausgangsformate“ (S. 35).
HDMI
Sie können den Ausgabemodus der HDMI-Buchse
auswählen. Weitere Informationen über die Einstellposten
finden Sie unter „Coaxial/Optical“ (S. 34). Weitere
Informationen über die Ausgabeformate finden Sie unter
„Über Audioausgangsformate“ (S. 35).
Bitstream*, PCM, Neuberechnen, Aus
– Um HD-Audio (wie beispielsweise Dolby TrueHD
oder DTS-HD Master Audio) von der HDMI-Buchse
auszugeben, richten Sie die Auflösung auf Auto oder
höher als 720p (S. 33) ein.
Downsampling
Sie können die Down-Sampling-Frequenz des digitalen
Audiosignals auswählen. Diese Funktion ist für die
Audiosignalausgabe über die COAXIAL-Buchse/
OPTICAL-Buchse effektiv.
DRC
Sie können die DRC (Dynamic Range Compression) (S. 41)
aktivieren/deaktivieren/auf Auto einrichten. Ist die Option
Auto ausgewählt, wird die DRC für eine Quelle mit DRC-
Informationen im Dolby TrueHD-Format automatisch
aktiviert. DRC sorgt dafür, dass laute Töne, wie beispielsweise
Explosionen, geschwächt und Gespräche hörbarer werden.
Dies ist nützlich, wenn Sie nachts Filme anschauen.
Aus*, Ein, Auto
SACD-Ausgang
SACD Priorität
Sie können einen Inhalt, der über Multikanal wiedergegeben
wird, oder Stereo-(2-Kanal-)Inhalte auswählen, wenn eine
Hybrid-SA-CD (S. 4) geladen wird, die beides enthält.
Multikanal*, 2-Kanal
HDMI Ausgang
Sie können den Audiosignalausgang von der HDMI-
Buchse auswählen, wenn eine SA-CD wiedergegeben wird.
Lautsprechereinstellung
Konfiguration
Sie können die Ausgabe von 7.1-Kanal-Surround je nach
angeschlossenem Lautsprecher oder Verstärker einrichten.
1Drücken Sie 5/a, um einen Lautsprecher
auszuwählen, den Sie konfigurieren möchten, und
drücken Sie dann ENTER.
2Passen Sie die Zahlen unten an. Beachten Sie, dass
einige Optionen je nach ausgewähltem Lautsprecher
eventuell nicht angezeigt werden.
3Drücken Sie RETURN, um wieder zur
Lautsprecherauswahl zu gelangen.
2 Kanal Downmix
Sie können aus Stereo oder Lt/Rt die Downmix-Methode
zu analogem 2-Kanal auswählen.
Post-Prozess
Upmix
Sie können eine Mehrkanalisierung des 2-Kanal-
Audiosignals durchführen. Um eine Mehrkanalisierung
vorzunehmen, wählen Sie NEO6 und dann den Modus
„Kino“ oder „Musik“.
Aus*, NEO6
■Systeminformation
Software-Version und MAC-Adresse (S. 42) werden angezeigt.
Bitstream Gibt ein digitales Signal ohne Verarbeitung aus.
Der Zweitton wird nicht ausgegeben.
PCM Gibt 2-Kanal-PCM aus.
Neuberechnen*Gibt Bitstream mit Zweitton aus.
Aus Schaltet den Ton auf stumm.
Hinweis
48k*Die höchste Sampling-Rate der digitalen
PCM-Ausgabe ist 48 kHz.
96k Die höchste Sampling-Rate der digitalen
PCM-Ausgabe ist 96 kHz.
192k Die höchste Sampling-Rate der digitalen
PCM-Ausgabe ist 192 kHz.
DSD*Gibt das DSD-Rohsignal aus. Ist dieser Player an einen
DSD-kompatiblen AV-Receiver angeschlossen, wird
diese Option empfohlen.
PCM Gibt ein von diesem Player dekodiertes PCM-Signal aus.
Größe
Wählen Sie „Groß“ aus, wenn der Subwoofer-Bereich
des Lautsprechers 16 cm oder größer ist. Ist der
Bereich kleiner als 16 cm, wählen Sie „Klein“ aus.
Gross*, Klein
Trim -12 bis 0 dB (in Schritten von 0,5 dB)
Die Vorgabeeinstellung ist 0 dB.
Verzögerung 0,5 bis 10 m (in Schritten von 0,5 m)
Die Vorgabeeinstellung ist 3 m.
Deaktivieren Wählen Sie „Ja“ aus, wenn der gewählte
Lautsprecher nicht verwendet wird.
Ja, Nein*
Stereo*Ändert die Kanalausgabe auf Stereo, wodurch nur Ton
aus den beiden Frontlautsprechern ausgegeben wird.
Lt/Rt
Wählen Sie diese Option, wenn das Gerät an einen Dolby
Pro Logic-Decoder angeschlossen ist. Der Ton aus den
Rücklautsprechern wird auf 2-Kanal-Stereoton gemischt.

SETUP-MENÜ
35 De
EINSTELLUNGEN
4
Deutsch
■Über Audioausgangsformate
* „ZT“ steht für Zweitton.
** „MTT“ steht für Maustastenton, d. h. der Ton, der beim Öffnen von Popup-Menüs, usw. ausgegeben wird.
SA-CD-Ausgangsformate
– Wenn Coaxial/Optical oder HDMI auf Bitstream eingerichtet sind, wird kein Zweitton ausgegeben. (S. 34)
– Um HD-Audio (wie beispielsweise Dolby TrueHD oder DTS-HD Master Audio) von der HDMI-Buchse
auszugeben, richten Sie die Auflösung auf Auto oder höher als 720p (S. 33) ein.
– Bei der SA-CD-Wiedergabe ist die Konfiguration in der Lautsprechereinstellung (S. 34) nur effektiv, wenn
„HDMI Ausgang“ auf PCM eingerichtet ist.
HDMI COAXIAL/OPTICAL
MIXED 2CH-/
7.1-Kanal-
Surround
Quellformat Bitstream PCM Neuberechnen Bitstream PCM Neuberechnen
PCM-2ch PCM-2ch PCM-2ch 2ch
PCM-5.1ch PCM-5.1ch PCM-2ch 2ch/5.1ch
PCM-7.1ch PCM-7.1ch PCM-2ch 2ch/7.1ch
Dolby Digital Dolby Digital PCM bis
5.1ch Dolby Digital Dolby
Digital PCM-2ch Dolby Digital 2ch/5.1ch
mit ZT*
oder MTT**
Dolby Digital
Plus
Dolby Digital
Plus
PCM bis
7.1ch
Dolby Digital
Plus Dolby
Digital PCM-2ch Dolby Digital
2ch/7.1ch
mit ZT*
oder MTT** Dolby Digital
Dolby
TrueHD
Dolby
TrueHD
PCM bis
7.1ch
Dolby TrueHD Dolby
Digital PCM-2ch Dolby Digital
mit ZT*
oder MTT** Dolby Digital
DTS DTS PCM bis
5.1ch DTS DTS PCM-2ch DTS 2ch/5.1ch
mit ZT*
oder MTT**
DTS HD High
Resolution
DTS HD
High
Resolution
PCM bis
7.1ch
DTS HD High
Resolution DTS PCM-2ch DTS
2ch/7.1ch
mit ZT*
oder MTT** DTS
DTS-HD
Master Audio
DTS-HD
Master Audio
PCM bis
7.1ch
DTS-HD Master
Audio DTS PCM-2ch DTS
mit ZT*
oder MTT** DTS
Einstellungen für SACD-Ausgang
HDMI COAXIAL/OPTICAL
MIXED 2CH-/7.1-Kanal-
Surround
SACD Priorität HDMI Ausgang
Multikanal DSD DSD bis 5.1ch Kein Ausgang 2ch/5.1ch
PCM PCM bis 5.1ch Kein Ausgang 2ch/5.1ch
2-Kanal DSD DSD 2ch Kein Ausgang 2ch/2ch
PCM PCM 2ch Kein Ausgang 2ch/2ch
Hinweise

SETUP-MENÜ
36 De
■Über die Video-Ausgangsformate
Wenn das TV-System auf NTSC eingerichtet ist
* Je nach Disk oder Inhalt gibt dieser Player ein 480p Videosignal aus.
Wenn das TV-System auf PAL eingerichtet ist
* Je nach Disk oder Inhalt gibt dieser Player ein 576p Videosignal aus.
Wenn das TV-System auf Multi eingerichtet ist
Wenn TV-System auf „Multi“ eingerichtet ist, wird das Videosignal mit der gleichen Frequenz wie die Quelle
ausgegeben. Informationen über die Frequenzeinstellung des Fernsehers und die Auflösung des Ausgangsvideosignals
finden Sie in den Tabellen oben.
Wird ein Menü, wie beispielsweise das SETUP-Menü, angezeigt, wird das Videosignal mit der gleichen Frequenz wie
die Quelle ausgegeben.
– „Max.“ bedeutet, dass die Auflösung auf die maximal vom angeschlossenen Fernsehgerät unterstützte Auflösung
eingerichtet ist.
– Die HDMI 1080p 24Hz-Einstellung ist deaktiviert, wenn die Ausgabeauflösung nicht 1080p ist.
– Wenn dieser Player das 1080p 24 Hz Videosignal von HDMI ausgibt, liegen an den Ausgängen COMPONENT
und VIDEO keine Signale an.
– Wird eine im Fachhandel erhältliche DVD mit Component-Ausgang wiedergegeben, beträgt die maximale
Auflösung 480p/576p.
– Wenn das TV-System auf NTSC eingerichtet ist und die Videoquelle nicht 60 Hz ist, wird das Video-
Ausgangssignal in 60 Hz konvertiert.
– Wenn das TV-System auf PAL eingerichtet ist und die Videoquelle nicht 50 Hz ist, wird das Video-
Ausgangssignal in 50 Hz konvertiert.
Auflösung Auto 480i/576i 480p/576p 720p 1080i 1080p
24 Hz Andere
HDMI
Wiedergabe
BD Max. Max. Max. 720p 60 Hz 1080i 60 Hz 1080p 24 Hz 1080p 60 Hz
Andere 1080p 60 Hz
COMPONENT
Wiedergabe
von im
Fachhandel
erhältlicher
DVD 480i 480i
480p 480p 480p 480p
Wiedergabe
BD 480i 480i 480i Aus 480i
Andere 480p 720p 60 Hz * 1080i 60 Hz * 1080i 60 Hz *
VIDEO
Wiedergabe
BD 480i 480i 480i 480i 480i Aus 480i
Andere 480i
Auflösung Auto 480i/576i 480p/576p 720p 1080i 1080p
24 Hz Andere
HDMI
Wiedergabe
BD Max. Max. Max. 720p 50 Hz 1080i 50 Hz 1080p 24 Hz 1080p 50 Hz
Andere 1080p 50 Hz
COMPONENT
Wiedergabe
von im
Fachhandel
erhältlicher
DVD 576i 576i
576p 576p 576p 576p
Wiedergabe
BD 576i 576i 576i Aus 576i
Andere 576p 720p 50 Hz * 1080i 50 Hz * 1080i 50 Hz *
VIDEO
Wiedergabe
BD 576i 576i 576i 576i 576i Aus 576i
Andere 576i
Hinweise

37 De
EINSTELLUNGEN
4
Deutsch
Manche der neuesten BD-Disks sind nicht abspielbar ohne
Aktualisierung der Player-Software. Wir empfehlen, dass
Sie die Software dieses Players über den Software-
Upgrade aktualisieren, damit der Player mit der neuesten
Software betrieben werden kann.
Ob ein Software-Upgrade verfügbar ist, erfahren Sie auf
der Seite:
http://download.yamaha.com/downloads/service/top/
?site=europe.yamaha.com&language=en
– Die Software-Aktualisierung startet automatisch
nach dem Laden einer Disk, die das Dateipaket für
die Aktualisierung enthält.
– Entnehmen Sie nicht die Disk/das USB-
Speichergerät, versetzen Sie den Player nicht in den
Bereitschaftsmodus und ziehen Sie weder Netzkabel
noch LAN-Kabel, während das Software-Upgrade
durchgeführt wird.
■Aufrüsten der Software
1. Bereiten Sie sich auf den
Software-Upgrade vor.
Bei Aktualisierung der Software von Disk/USB-
Speichergerät:
1Speichern Sie die Upgrade-Dateien im
entsprechenden Ordner auf der Disk/dem USB-
Speichergerät. Weitere Einzelheiten finden Sie
im Dokument, das mit den Upgrade-Dateien
geliefert wird.
2Legen Sie die Disk ein oder schließen Sie das
USB-Speichergerät an.
Nach Einlegen der Disk startet die Software-
Aktualisierung automatisch. Wechseln Sie zu
Schritt 2.
Bei Aktualisierung der Software über das Netzwerk:
Stellen Sie sicher, dass der Player mit dem
Netzwerk verbunden ist.
2. Wählen Sie die Upgrade-Methode
aus und starten Sie das Upgrade
über das SETUP-Menü.
1Drücken Sie SETUP, um das SETUP-Menü
aufzurufen.
2Wählen Sie Allgemeine Einstellungen =
System = Upgrade.
3Wählen Sie den Ordner aus, in dem die
Aktualisierungsdateien auf der Disk/dem USB-
Speicher/dem Netzwerk enthalten sind.
3. Das System sucht nach Upgrade-
Dateien.
4. Drücken Sie ENTER, um das
Upgrade zu starten.
5. Das Upgrade ist abgeschlossen.
Das System wird neu gestartet.
SOFTWARE-UPGRADE
Tipp
Hinweise
Aktualisierungsdatei wird gesucht
Bitte warten. . .
Upgrade

38 De
ZUSÄTZLICHE INFORMATIONEN
Suchen Sie eine Lösung aus der unten angegebenen Tabelle, wenn dieser Player nicht richtig funktionieren sollte. Falls
Ihr Problem hier nicht aufgeführt wird oder die vorgeschlagene Lösung keine Abhilfe schafft, schalten Sie diesen Player
aus, ziehen Sie das Netzkabel ab und wenden Sie sich an den nächste Yamaha-Händler oder -Kundendienst.
■Strom
■Grundbedienung
■Disk-Wiedergabe
FEHLERSUCHE
Problem Mögliche Ursache und Lösung
Kein Spannungsversorgung. – Schließen Sie das Netzkabel richtig an.
– Drücken Sie p auf der Vorderseite, um die Spannung einzuschalten.
Die Stromversorgung des Players
schaltet sich aus.
– Die Spannung wird automatisch nach zehn Minuten Inaktivität (keine Wiedergabe)
ausgeschaltet.
Problem Mögliche Ursache und Lösung
Die Fernbedienung funktioniert nicht. – Benutzen Sie die Fernbedienung innerhalb ihres Wirkungsbereichs. (S. 5)
– Wechseln Sie die Batterien aus. (S. 5)
– Prüfen Sie die ID-Einstellungen für das Hauptgerät und die Fernbedienung. (S. 9)
Die Tasten funktionieren nicht. – Halten Sie p auf der Vorderseite für etwa fünf Sekunden gedrückt, um diesen Player
neu zu starten.
– Um diesen Player vollständig zurückzusetzen, ziehen Sie das Netzkabel für etwa 10
Sekunden aus der Steckdose, schließen Sie dann das Netzkabel wieder an die Steckdose
an und schalten Sie den Player ein.
Das Passwort wurde vergessen. – Halten Sie die Tasten und auf dem Frontdisplay gleichzeitig gedrückt, wenn
keine Disk eingelegt ist und die Wiedergabe angehalten ist, um den Player auf die
Werksvorgaben zurückzusetzen (die Einstellung für „Sicherheit“ (S. 31) wird ebenfalls
zurückgesetzt). Nachdem sich die Stromversorgung automatisch abgeschaltet hat,
drücken Sie p, um sie wieder einzuschalten.
Problem Mögliche Ursache und Lösung
Der Player kann die Disk nicht
wiedergeben.
– Nehmen Sie die Disk heraus und reinigen Sie sie. (S. 4)
– Vergewissern Sie sich, dass die Disk korrekt eingelegt ist (in der Disklade zentriert und
mit der Beschriftung nach oben). (S. 4)
– Verwenden Sie eine Disk, die vom Player unterstützt wird. (S. 3)
– Entnehmen Sie die Disk und prüfen Sie, ob der Player die Disk unterstützt. (S. 3)
– Prüfen Sie den Regionalcode. (S. 3)
– Prüfen Sie, ob die Disk defekt ist, indem Sie eine andere Disk ausprobieren.
– Die CD-R/RW, DVD+R/RW/R DL und DVD-R/RW/R DL-Disks müssen jeweils
abgeschlossen sein. (S. 3)
Video stoppt. – Der Player stoppt, wenn er Erschütterungen oder Vibrationen erkennt.
Der Player erzeugt beim
Wiedergabestart oder beim Einlegen
einer Disk ein Schnappgeräusch.
– Diese Geräusche sind normale Betriebsgeräusche und kein Hinweis auf eine Störung.

FEHLERSUCHE
39 De
ZUSÄTZLICHE INFORMATIONEN
5
Deutsch
■Bild
■Ton
Problem Mögliche Ursache und Lösung
Kein Bild. – Vergewissern Sie sich, dass die Kabel korrekt angeschlossen sind. (S. 10)
– Vergewissern Sie sich, dass der angeschlossene Fernseher oder AV-Receiver auf den
korrekten Eingang eingestellt ist. (S. 10)
– Schließen Sie den Player über die VIDEO-Buchse (S. 13) mit Hilfe des mitgelieferten
Video-Cinchkabels an den Fernseher an und richten Sie die Auflösung richtig ein.
(S. 33)
– TV-System ist falsch eingerichtet. Halten Sie DIMMER auf der Fernbedienung
gedrückt, um die Einstellung für das TV-System auf die Werksvorgabe zurückzusetzen.
Bildschirm blockiert und
Bedienungstasten wirkungslos. – Drücken Sie und starten Sie dann erneut die Wiedergabe.
– Schalten Sie die Stromversorgung aus und wieder ein.
– Halten Sie p auf der Vorderseite für etwa fünf Sekunden gedrückt, um diesen Player
neu zu starten.
Das Video wird nicht in der
gewünschten Auflösung
wiedergegeben.
– Richten Sie die gewünschte Auflösung ein. (S. 33)
Breitbild-Video erscheint vertikal
gedehnt, oder schwarze Balken
erscheinen am oberen und unteren
Bildrand. Video mit 4:3-Format erscheint
horizontal gedehnt.
– Ändern Sie das Bildseitenverhältnis Ihres Fernsehers. (S. 32)
Rechteckrauschen (Mosaik) erscheint
auf dem Bildschirm.
– Bei Szenen, die schnelle Bewegungen enthalten, können aufgrund der Eigenschaften
des digitalen Bildkomprimierungsverfahrens mosaikartige Blöcke im Bild auffällig
werden.
Das Wiedergabebild kann gestört sein,
wenn DVD-Videomaterial auf einem
Videorekorder aufgezeichnet oder
über einen Videorekorder
wiedergegeben wird.
– Dieser Player ist mit dem analogen Kopierschutzsystem kompatibel. Manche Disks
enthalten ein Kopierschutzsignal. Falls Sie versuchen, eine solche Disk über einen
Videorekorder wiederzugeben oder auf einem Videorekorder aufzuzeichnen und
wiederzugeben, verhindert der Kopierschutz eine normale Wiedergabe.
Ton wird nicht ausgegeben oder
die Bilder werden nicht einwandfrei
wiedergegeben.
– Bei manchen Disks, die mit kopiergeschütztem Material bespielt sind, ist eventuell
keine Tonausgabe oder einwandfreie Bildwiedergabe möglich.
Problem Mögliche Ursache und Lösung
Kein Ton oder der Ton ist verzerrt. – Prüfen Sie, ob das Audiokabel korrekt angeschlossen ist. (S. 10)
– Bei Standbild- und Zeitlupenwiedergabe sowie beim Vor- und Rücklauf erfolgt keine
Tonwiedergabe. (S. 7)
– Je nach Zustand der Audioaufzeichnung, z. B. wenn ein anderer Ton als ein
Audiosignal oder ein nicht standardgemäßes Audiosignal als Audioinhalt aufgezeichnet
ist, erfolgt u. U. keine Tonausgabe. (S. 3)
Der linke und rechte Tonkanal sind
vertauscht oder der Ton wird nur
auf einer Seite ausgegeben.
– Prüfen Sie den Audio-Anschluss. (S. 10)
Ton wird nicht ausgegeben oder
die Bilder werden nicht einwandfrei
wiedergegeben.
– Bei manchen Disks, die mit kopiergeschütztem Material bespielt sind, ist eventuell
keine Tonausgabe oder einwandfreie Bildwiedergabe möglich.
Ton nicht im gewünschten Audioformat
und/oder Anzahl Kanäle.
– Siehe Audio-Ausgang-Einstellung und „Über Audioausgangsformate“. (S. 34, 35)
Der Ton der Bild-in-Bild-Funktion
(Zweitton) ist nicht hörbar.
– Richten Sie Coaxial/Optical oder HDMI auf PCM/Neuberechnen ein. (S. 34)
– Um den Zweitton hören zu können, drücken Sie 2ND AUDIO. (S. 6)
– Je nach Disk müssen Sie die Funktion der Zweitton-Wiedergabe im Top-Menü
der Disk aktivieren (S. 7).

FEHLERSUCHE
40 De
■Netzwerk
■Meldungen auf dem Bildschirm
– Die folgenden Meldungen erscheinen auf dem Fernsehschirm, falls die Disk, die Sie abspielen wollen, ungeeignet
ist oder eine falsche Bedienung erfolgt.
Problem Mögliche Ursache und Lösung
Internet-Verbindung nicht herstellbar. – Schließen Sie das Netzwerkkabel richtig an.
– Schalten Sie das angeschlossene Gerät, wie beispielsweise einen Breitband-Router oder
ein Modem, ein.
– Schließen Sie den Breitband-Router und/oder das Modem richtig an.
– Richten Sie die richtigen Parameter in der Netzwerk-Einstellung ein. Prüfen Sie das
„Netzwerk“. (S. 32)
Ein Herunterladen von BD-Live-Inhalten
ist nicht möglich.
– Schließen Sie das Netzwerkkabel richtig an. (S. 16)
– Schließen Sie das USB-Speichergerät richtig an. Prüfen Sie, ob das USB-Speichergerät
an den USB-Anschluss des Players angeschlossen ist. (S. 16)
– Prüfen Sie, ob die BD-Disk BD-Live unterstützt.
– Prüfen Sie die Einstellung für die „Internet Verbindung“. (S. 32)
– Schließen Sie das für FAT16 oder FAT32 formatierte USB-Speichergerät an.
– Es wird empfohlen, ein USB-Speichergerät mit einem Mindestspeicherplatz von 2 GB
anzuschließen. Formatieren Sie das USB-Speichergerät, wenn nicht genügend
Speicherplatz vorhanden sein sollte. (S. 30)
– Sehen Sie in der Bedienungsanleitung der Disk nach oder fragen Sie den Hersteller.
Der DLNA-Server wird nicht erkannt. – Schließen Sie das Netzwerkkabel richtig an.
– Schalten Sie das angeschlossene Gerät, wie beispielsweise einen Breitband-Router oder
den Server, ein.
– Bestätigen Sie, dass Player und Server mit dem gleichen Zugangspunkt verbunden sind.
– Richten Sie die richtigen Parameter in der Netzwerk-Einstellung ein. Prüfen Sie das
„Netzwerk“. (S. 32)
– Je nach DLNA-Server muss dieser Player vom Server zugelassen werden.
Eine Wiedergabe der Datei auf dem
Heimnetzwerkserver ist nicht möglich.
– Stellen Sie sicher, dass die Datei abspielbar ist. (S. 3)
– Prüfen Sie die DLNA-Server-Einstellungen.
– Die Wiedergabe und Bedienungsqualität können vom Zustand des Heimnetzwerkes
beeinträchtigt werden.
Fehlermeldung Mögliche Ursache und Lösung
Not Support This File! – Die Datei wird vom Player nicht unterstützt. Siehe „Mit diesem Player kompatible Disks/Dateien“
(S. 3).
Falscher Regionalcode! – Die Disk hat einen inkompatiblen Regionalcode. Siehe „Information zu den Regionalcodes“ (S. 3).
Netzwerkfehler. – Der Player kann nicht mit dem Netzwerk verbunden werden. Prüfen Sie die Verbindung (S. 16) und
die Netzwerkeinstellung (S. 32).
Netzwerk ist OK, Proxyfehler. – Der Player kann nicht mit dem Proxy-Server verbunden werden. Siehe „Proxy-Einstellung“ (S. 32).
The Setting is prohibited,
please setup again.
– Die BD-Live-Verbindung ist nicht zulässig. Siehe „BD-Live-Verbindung“ (S. 32).
Keine gültige Upgrade-Datei
gefunden!
– Prüfen Sie, ob sich die Upgrade-Datei im richtigen Ordner befindet.
Upgrade konnte nicht
ausgeführt werden.
– Das Upgrade ist fehlgeschlagen. Prüfen Sie, ob die Upgrade-Datei beschädigt oder unlesbar ist.

41 De
ZUSÄTZLICHE INFORMATIONEN
5
Deutsch
AVCHD
AVCHD ist ein neues Format (Standard) für HD-
Camcorder zur Aufzeichnung und Wiedergabe von
hochauflösenden Videobildern.
BD-Live™
BD-Live ist ein BD-Standard, der eine
Netzwerkverbindung nutzt und dem Player ermöglicht,
online zu gehen, um Werbevideos und andere Daten
herunterzuladen.
BDMV
BDMV (Blu-ray Disc Movie, BD-MV) bezeichnet eines
der für BD-ROM verwendeten Anwendungsformate und
ist in den Blu-ray-Disk-Spezifikationen enthalten.
BDMV ist ein Aufnahmeformat, das DVD-Video bei der
DVD-Spezifikation entspricht.
Blu-ray 3D™
Blu-ray 3D erlaubt Ihnen das Abspielen
hochauflösender 3D-Bilder.
BONUSVIEW
Über BONUSVIEW-kompatible Disks können Sie
gleichzeitig Video-Kanal für zwei Bildschirme, Audio-
Unterkanal und Untertitel genießen. Innerhalb des
Hauptbildschirms wird während der Wiedergabe (Bild in
Bild) ein kleiner Bildschirm eingeblendet.
Closed Caption (geschlossene Untertitel)
Closed Captions (geschlossene Untertitel) sind eine Art
Untertitel. Der Unterschied zwischen Untertiteln und
Captions liegt darin, dass Untertitel für hörende Menschen
sind und Captions für hörgeschädigte Menschen. Untertitel
zeigen selten den gesamten Ton. Captions zeigen
beispielsweise auch Toneffekte (z. B. „Das Telefon
klingelt“ und „Schritte“). Bei Untertiteln ist dies nicht der
Fall. Bevor Sie diese Einstellung auswählen, stellen Sie
sicher, dass auf der Disk Closed Captions (geschlossene
Untertitel) enthalten sind.
Deep Color
Deep Color bezieht sich auf den Einsatz unterschiedlicher
Farbtiefen in der Anzeige, von den 24-Bit-Tiefen früherer
Versionen der HDMI-Spezifikation. Das Extra-Bit Tiefe
ermöglicht HDTVs und anderen Anzeigen, statt Millionen
Farben Milliarden anzuzeigen und Farbbänder auf dem
Bildschirm für sanfte Tonübergänge und gleichmäßige
Abstufungen zwischen den Farben zu eliminieren. Durch
das erhöhte Kontrastverhältnis können sehr viel mehr
Grauschattierungen zwischen Schwarz und Weiß
dargestellt werden. Darüber hinaus erhöht Deep Color die
Anzahl der verfügbaren Farben innerhalb der durch die
RGB- oder YCbCr-Farbräume festgelegten Grenzen.
DivX®
DivX® ist eine beliebte Medientechnologie der DivX, Inc.
DivX®-Mediendateien enthalten hoch komprimierte
Videodaten hoher visueller Qualität bei Aufrechterhaltung
einer relativ kleinen Dateigröße. DivX®-Dateien können
darüber hinaus erweiterte Medienfunktionen enthalten, wie
beispielsweise Menüs, Untertitel und alternative Audio-
Tracks. Viele DivX®-Mediendateien stehen online zum
Herunterladen zur Verfügung. Darüber hinaus können Sie
mit eigenen Inhalten und bedienerfreundlichen Tools von
DivX.com eigene Dateien erstellen.
Dolby Digital
Ein von Dolby Laboratories Inc. entwickeltes
Soundsystem, das der Audioausgabe das Ambiente
eines Kinos verleiht, wenn das Gerät an einen Dolby
Digital-Prozessor oder -Verstärker angeschlossen wird.
Dolby Digital Plus
Ein zur Erweiterung von Dolby Digital entwickeltes
Soundsystem. Diese Tonkodiertechnologie unterstützt
7.1-Mehrkanal-Surround-Sound.
Dolby TrueHD
Dolby TrueHD ist eine verlustfreie
Kodierungstechnologie, die bis zu 8-Kanal-Surround-
Sound für die nächste Generation der optischen Disks
unterstützt. Der reproduzierte Sound ist Bit für Bit eine
getreue Abbildung des Originaltons.
DRC (Dynamic Range Control)
DRC ermöglicht die Einstellung des Bereichs zwischen
dem lautesten und dem leisesten Ton (Dynamikbereich)
für Wiedergabe mit durchschnittlicher Lautstärke.
Verwenden Sie diese Einstellung, wenn die Dialoge
schlecht hörbar sind oder wenn die Wiedergabe die
Nachbarn stören könnte (z. B. nachts).
DSD (Direct Stream Digital)
Über die DSD-Technologie werden Audiosignale auf
digitalen Speichermedien, wie beispielsweise Super
Audio-CDs, gespeichert. Über DSD werden Signale als
einzelne Bitwerte mit einer hochfrequenten Abtastrate
von 2,8224 MHz gespeichert, während Rauschformung
und Übertastung zum Einsatz kommen, um
Verzerrungen zu verringern, die bei der hohen
Quantisierung von Audiosignalen als Nebeneffekt
häufig auftreten. Aufgrund der hohen Abtastrate kann
eine bessere Audioqualität erreicht werden als bei dem
von normalen Audio-CDs verwendeten PCM-Format.
DTS
Hierbei handelt es sich um ein von DTS, Inc. für den
Einsatz in Kinos entwickeltes digitales Soundsystem.
DTS-HD High Resolution Audio
DTS-HD High Resolution Audio ist eine neue
Technologie, die für die nächste Generation optischer
Disk-Formate mit hoher Auflösung entwickelt wurde.
DTS-HD Master Audio
DTS-HD Master Audio ist eine verlustfrei wirkende
Audio-Komprimiertechnik, die für die nächste
Generation optischer Disk-Formate mit hoher
Auflösung entwickelt wurde.
DTS-HD Master Audio | Essential
DTS-HD Master Audio | Essential ist eine verlustfrei
wirkende Audio-Komprimiertechnik, die für die nächste
Generation optischer Disk-Formate mit hoher
Auflösung entwickelt wurde.
Farbraum
Farbraum ist ein Farbbereich, der dargestellt werden kann.
RGB ist ein Farbraum, der auf dem RGB-Farbmodell
(Rot, Grün und Blau) basiert und üblicherweise für
Computermonitore zum Einsatz kommt. YCbCr ist ein
Farbraum, der auf einem Luminanzsignal (Y) und zwei
Farbunterschiedssignalen (Cb und Cr) basiert.
GLOSSAR

TECHNISCHE DATEN
42 De
HDMI
HDMI (High-Definition Multimedia Interface) ist eine
Schnittstelle, die sowohl Video als auch Audio über einen
einzigen digitalen Anschluss unterstützt. Die HDMI-
Schnittstelle überträgt Videosignale mit Standard- oder
hoher Auflösung sowie Mehrkanal-Audiosignale in
digitaler Form ohne Signalverschlechterung an AV-
Geräte wie ein HDMI-taugliches Fernsehgerät.
Letterbox (LB 4:3)
Bildschirmformat mit schwarzen Balken am oberen und
unteren Bildrand, um die Wiedergabe von Breitbild-
Software (16:9) auf einem angeschlossenen
Fernsehgerät mit Format 4:3 zu ermöglichen.
Linearer PCM-Ton
Linearer PCM-Ton ist ein bei einer Audio-CD und
manchen DVD- und Blu-ray-Disks verwendetes
Signalaufzeichnungsformat. Der Ton auf der Audio-CD
wird mit 44,1 kHz/16 Bit aufgenommen. (Auf DVD-
Disks erfolgt die Tonaufnahme zwischen 48 kHz mit
16 Bit und 96 kHz mit 24 Bit und auf BD-Disks mit
48 kHz mit 16 Bit und 192 kHz mit 24 Bit.)
Lip Sync
Lip Sync steht für „Lippensynchronisierung“. Dieser
Begriff bezieht sich sowohl auf das Problem als auch
auf die Möglichkeit der Aufrechterhaltung der
Synchronität zwischen Audio- und Videosignalen
während der Nachbearbeitung und Übertragung.
Während die Audio- und Videolatenz komplexe
Anpassungen durch den Benutzer erfordert, beinhaltet
die HDMI-Version 1.3 eine automatische Audio- und
Videosynchronisierung, über die Geräte ohne
Benutzereinwirkung automatisch und genau eine
Synchronisierung durchführen können.
Mac-Adresse
Die Mac-Adresse ist ein eindeutiger Wert, der einem
Netzwerkgerät zu Identifikationszwecken zugeordnet wird.
Pan Scan (PS 4:3)
Ein Bildschirmformat, das die Seiten des Bilds
abschneidet, um die Wiedergabe von Breitbild-Software
(16:9) auf einem angeschlossenen Fernsehgerät des
Formats 4:3 zu ermöglichen.
Top-Menü
Bei einer BD-/DVD-Video-Disk ist dies das Menü zum
Wählen von Punkten, wie beispielsweise das
wiederzugebende Kapitel oder die Untertitelsprache.
Bei manchen DVD-Videos ist das Top-Menü auch als
„Titelmenü“ bezeichnet.
Untertitel
Dies sind die auf DVD-Disks aufgezeichneten
Textzeilen, die am unteren Bildrand erscheinen und den
Dialog übersetzen oder schriftlich anzeigen. Bei vielen
DVD- und BD-Disks sind Untertitel verfügbar.
x.v.Color
x.v.Color reproduziert eine erweiterte Farbpalette und
kann fast sämtliche Farben darstellen, die vom
menschlichen Auge erfassbar sind.
■Allgemeines
Stromversorgung
[Modell für USA und Kanada]........ 110-240 V Wechselspannung, 60 Hz
[Modell für Südamerika]........... 110–240 V Wechselspannung, 50/60 Hz
[Modelle für Europa und Russland]....... 230 V Wechselspannung, 50 Hz
[Modell für Australien] ................... 110-240 V Wechselspannung, 50 Hz
[Modell für Asien] .................... 220–240 V Wechselspannung, 50/60 Hz
[Modell für Taiwan].................. 110–120 V Wechselspannung, 50/60 Hz
[Modell für Korea] ................................. 220 V Wechselspannung, 60 Hz
Leistungsaufnahme (normal)................................................................ 25 W
Leistungsaufnahme (Bereitschaft).............................................. max. 0,5 W
Abmessungen (B × H × T) ........................................... 435 × 96 × 316 mm
Gewicht ............................................................................................. 4,05 kg
■Audio-Ausgabe
Audio-Ausgangspegel (1 kHz, 0 dB, BD/DVD/CD-DA) .............. 2 ± 0,3 V
Signal-Rauschabstand (BD/DVD/CD-DA).................... mindestens 115 dB
Dynamikbereich
BD/DVD ..................................................................... mindestens 105 dB
CD-DA........................................................................ mindestens 100 dB
Klirrfaktor (1 kHz)
BD/DVD ............................................................................max. 0,0028 %
CD-DA.................................................................................max. 0,003 %
Frequenzgang
BD/DVD .........................................2 Hz bis 22 kHz (48-kHz-Abtastung)
2 Hz bis 44 kHz (96-kHz-Abtastung)
CD-DA............................................................................. 2 Hz bis 20 kHz
■Eingänge/Ausgänge
HDMI-Ausgang............................................................... Typ-A-Buchse × 1
480i/576i/480p/576p/720p/1080i/1080p/1080p bei 24Hz,
Unterstützung von Deep Color, x.v. Color
Component-Video-Ausgang ........................................ Y: 1 Vp-p (75 Ohm)
PB, PR: 0,7 Vp-p (75 Ohm)
Videoausgang.................................................................... 1 Vp-p (75 Ohm)
Digitalausgang......................................................... optisch × 1, koaxial × 1
Analoger Audio-Ausgang ............................................................ 7.1 ch × 1,
Mixed 2 ch × 1
USB................................................................................. Typ-A-Buchse × 2
Andere Ausgabegeräte ................................................ Remote IN/OUT × 1,
RS-232C × 1 (für Benutzerinstallation),
Ethernet × 1
Änderungen der technischen Daten ohne Vorankündigung vorbehalten.
TECHNISCHE DATEN

TECHNISCHE DATEN
43 De
ZUSÄTZLICHE INFORMATIONEN
5
Deutsch
■Urheberrecht
– Audiovisuelles Material kann urheberrechtlich
geschützt sein und darf eventuell ohne Genehmigung
des Eigentümers der Urheberrechte nicht
aufgenommen werden. Beziehen Sie sich auf die
entsprechenden nationalen Gesetze.
– Dieses Gerät enthält Urheberrechtsschutztechnologie,
die durch bestimmte US-Patente und andere geistige
Eigentumsrechte von Rovi Corporation geschützt ist.
Reverse Engineering und Disassemblierung sind
verboten.
– Hergestellt unter Lizenz von Dolby Laboratories.
Dolby und das Doppel-D-Symbol sind
Warenzeichen von Dolby Laboratories.
– Hergestellt unter Lizenz gemäß den U.S.-Patent-
Nummern: 5,451,942; 5,956,674; 5,974,380;
5,978,762; 6,226,616; 6,487,535; 7,212,872;
7,333,929; 7,392,195; 7,272,567 sowie andere in den
USA oder weltweit erteilte oder beantragte Patente.
DTS und das Symbol sind eingetragene
Warenzeichen, DTS-HD, DTS-HD Master Audio
und die DTS-Logos sind Warenzeichen von DTS,
Inc. Das Produkt enthält Software. © DTS, Inc. Alle
Rechte vorbehalten.
– „Blu-ray Disc™“, „Blu-ray™“, „Blu-ray 3D™“,
„BD-Live™“, „BONUSVIEW™“, und die Logos
sind Warenmarken der Blu-ray Disc Association.
– DVD ist ein Warenzeichen der DVD Format/
Logo Licensing Corporation.
– HDMI, das HDMI-Logo und High-Definition
Multimedia Interface sind Warenzeichen bzw.
eingetragene Warenzeichen von HDMI Licensing
LLC.
– „x.v.Color“ und das „x.v.Color“-Logo sind
Warenzeichen.
– „AVCHD“ und das „AVCHD“-Logo sind
Warenzeichen der Panasonic Corporation und Sony
Corporation.
– Java und alle Java-bezogenen Marken und Logos
sind Warenzeichen bzw.eingetragene Warenzeichen
von Sun Microsystems, Inc. in den Vereinigten
Staaten und/oder anderen Ländern.
– Dieses Produkt unterliegt den Patentportfolio-
Lizenzen für AVC und VC-1, laut welchen ein
Benutzer für den persönlichen und
nichtkommerziellen Gebrauch dazu ermächtigt ist,
(i) Video im AVC Standard und VC-1 Standard
(„AVC/VC-1 Video“) zu codieren und/oder (ii)
AVC/VC-1 Video zu decodieren, die durch einen
Benutzer für den persönlichen und
nichtkommerziellen Gebrauch codiert wurde und/
oder von einem Anbieter erhalten wurde, welcher
über eine Lizenz zum Anbieten von AVC/VC-1
Video verfügt. Eine Lizenz für andere Zwecke wird
weder erteilt noch impliziert. Zusätzliche
Informationen können von MPEG LA, LLC erhalten
werden.
Siehe http://www.mpegla.com.
– Windows Media Player ist ein eingetragenes
Warenzeichen oder Warenzeichen der Microsoft
Corporation in den USA und/oder anderen Ländern.
– DLNA und DLNA CERTIFIED sind Warenzeichen
und/oder Dienstleistungszeichen der Digital Living
Network Alliance.
– YouTube und das YouTube-Logo sind
Warenzeichen der Google. Inc.
– „DivX®, DivX Certified®, DivX Plus™ HD und
zugehörige Logos sind eingetragene Warenzeichen
von DivX, Inc. und unterliegen
Lizenzbedingungen.“
– „DivX Certified® zur Wiedergabe von DivX®- und
DivX Plus™ HD-Videos (H.264/.MKV) mit bis zu
1080p HD und Premium-Content.“
ABOUT DIVX VIDEO: DivX® ist ein digitales Videoformat, das von
DivX, Inc. entwickelt wurde. Dies ist ein DivX Certified® -Gerät, das
DivX-Videos abspielen kann. Besuchen Sie divx.com,um weitere
Informationen und Software-Tools zum Konvertieren Ihrer
Dateien in das DivX-Videoformat zu erhalten.
ABOUT DIVX VIDEO-ON-DEMAND: Dieses DivX Certified®
-Gerät muss registriert werden, damit erworbene DivX Video-on-
Demand (VOD)-Filme wiedergegeben werden können. Um Ihren
Registrierungscode zu erhalten, gehen Sie zum DivX VOD-Abschnitt
im Setup-Menü Ihres Geräts. Besuchen Sie vod.divx.com, um weitere
Informationen zu erhalten, wie Sie Ihre Registrierung abschließen
können.

Observera-i Sv
1Läs noga denna bruksanvisning för att kunna ha största
möjliga nöje av enheten. Förvara bruksanvisningen nära till
hands för framtida referens.
2Installera anläggningen på en väl ventilerad plats där det är
svalt, torrt, rent och se till att den inte utsätts för direkt solljus,
värmekällor, vibrationer, damm, fukt och/eller kyla. Lämna
följande mellanrum för ventilation.
Över: 10 cm
Bakom: 10 cm
Sidor: 10 cm
3Placera enheten på behörigt avstånd från andra elapparater,
motorer, transformatorer och annat som kan orsaka
störningar.
4Utsätt inte enheten för hastiga temperaturväxlingar och
placera den inte på ett ställe där luftfuktigheten är hög (t.ex.
nära en luftfuktare) då fuktbildning i enheten skapar risk för
brand, elstötar, skador på enheten eller personskador.
5Placera inte enheten på ett ställe där främmande föremål kan
tränga in i den eller där den kan utsättas för droppar eller
vattenstänk. Placera aldrig det följande ovanpå enheten:
– Övriga apparater då sådana kan orsaka skador och/
eller missfärgning av enhetens hölje.
– Brännbara föremål (t.ex. stearinljus) då sådana skapar
risk för brand, skador på enheten och/eller
personskador.
– Vätskebehållare som kan falla och spilla vätska över
enheten, vilket skapar risk för elstötar och/eller skador
på enheten.
6Täck aldrig över enheten med en tidning, duk, gardin
el.dyl. då detta skapar risk för överhettning. En alltför hög
temperatur inuti enheten kan leda till brand, skador på
enheten och/eller personskador.
7Anslut inte enheten till ett vägguttag förrän samtliga övriga
anslutningar slutförts.
8Använd aldrig enheten vänd upp och ned. Detta kan leda till
överhettning som orsakar skador.
9Hantera inte tangenter, reglage och kablar onödigt hårdhänt.
10 Fatta tag i själva kontakten när nätkabeln kopplas bort från
vägguttaget; dra aldrig i kabeln.
11 Använd aldrig några kemiska lösningar för rengöring då
dessa kan skada ytbehandlingen. Använd en ren, torr trasa.
12 Använd endast den spänning som står angiven på enheten.
Anslutning till en strömkälla med högre spänning än den
angivna kan orsaka brand, skador på enheten och/eller
personskador. Yamaha åtar sig inget ansvar för skador
beroende på att enheten används med en spänning utöver
den angivna.
13 Koppla bort nätkabeln från vägguttaget för att undvika skador
p.g.a. blixtnedslag om ett åskväder uppstår.
14 Försöka aldrig att utföra egna reparationer. Kontakta
en kvalificerad tekniker från Yamaha om servicebehov
föreligger. Du får inte under några omständigheter ta
av höljet.
15 Koppla bort nätkabeln från vägguttaget om enheten inte ska
användas under en längre tid (t.ex. under semestern).
16 Läs avsnittet ”FELSÖKNING” om vanligt förekommande
driftsproblem innan du förutsätter att enheten är söndrig.
17 Innan enheten flyttas ska du trycka på strömknappen p för att
ställa den i beredskapsläge och sedan koppla bort nätkabeln
från vägguttaget.
18 Kondensation (imma) uppstår, om den omgivande
temperaturen plötsligt ändras. Koppla i så fall loss nätkabeln
från nätuttaget och låt apparaten vila.
19 Vid långvarig användning kan det hända att apparaten blir
väldigt varm. Slå i så fall av strömmen och låt apparaten vila
tills den har svalnat.
20 Installera receivern nära ett nätuttag och där stickkontakten
lätt kan kommas åt.
21 Utsätt inte batterierna för kraftig värme från exempelvis
solljus, eld eller liknande.
LASERSÄKERHET
Apparaten använder sig av en laser. På grund av risken för
ögonskador bör ingen annan än en kvalificerad reparatör
öppna höljet eller försöka reparera apparaten.
FARA!
Apparaten avger synlig laserstrålning i öppet läge. Undvik
direkt ögonkontakt med strålen. Placera inte ögonen
i närheten av skivfacket eller någon annan öppning för att titta
in i apparaten, medan apparaten är ansluten till ett nätuttag.
OBSERVERA: LÄS DETTA INNAN ENHETEN TAS I BRUK.
Den här enheten är inte bortkopplad från nätströmmen
så länge den är inkopplad i vägguttaget, även om själva
enheten är avstängd med p. Detta tillstånd kallas för
beredskapsläget (standby). Enheten är konstruerad för
att förbruka en mycket liten mängd ström i detta
tillstånd.
VARNING
UTSÄTT INTE ENHETEN FÖR REGN ELLER
FUKT DÅ DETTA SKAPAR RISK FÖR BRAND
ELLER ELSTÖTAR.
Laserkomponenten i denna apparat kan avge en
strålning som överskrider gränsvärdet för klass 1.
LASER-specifikationer:
Klass 1 LASER-produkt
Våglängd: 790 nm (CD)/655 nm (DVD)/405 nm (BD)
Laseruteffekt: max. 1 mW

1 Sv
1
2
3
4
5
Svenska
VAD DU KAN GÖRA MED DENNA SPELARE .. 2
MEDFÖLJANDE DELAR..................................... 2
OM SKIVOR OCH FILER .................................... 3
Typer av skivor/filer som kan användas med denna
spelare ........................................................................ 3
Ladda en skiva................................................................ 4
Försiktighetsåtgärder gällande skivor............................. 4
KONTROLLER OCH FUNKTIONER................... 5
Frontpanel....................................................................... 5
Fjärrkontroll.................................................................... 6
INTRODUKTION TILL ANSLUTNINGAR ......... 10
Bakre panel................................................................... 10
HDMI ANSLUTNING.......................................... 12
Anslutning till HDMI-uttaget ....................................... 12
Anslutning för att spela upp 3D Blu-ray-skivor ........... 12
VIDEOANSLUTNINGAR ................................... 13
Ansluta till komponent/video-uttaget ........................... 13
LJUDANSLUTNINGAR ..................................... 14
Ansluta till den digitala Ijudutgången/uttaget .............. 14
Anslutning till ljudutgångarna...................................... 15
ANSLUTNING AV NÄTVERK OCH USB.......... 16
Anslutning till NETWORK-terminalen och
USB-porten .............................................................. 16
ANDRA ANSLUTNINGAR................................. 17
Ansluta till REMOTE CONTROL-utgångarna............ 17
Ansluta nätkabeln ......................................................... 17
INSTALLATIONSGUIDE/EASY SETUP ........... 18
Inställning med Installationsguide/Easy Setup............. 18
HOME/MEDIA-MENY ........................................ 19
Spela upp Foto/Musik/Video........................................ 19
Använda nätverksinnehåll ............................................ 21
ANVÄNDA NÄTVERKSTJÄNSTER.................. 22
SPELA UPP VIDEO FRÅN YouTube™............ 22
AVANCERADE
UPPSPELNINGSFUNKTIONER.................... 23
Skärmmeny................................................................... 23
Statusmeny.................................................................... 24
Använda Bokmärke ...................................................... 25
Programmerad uppspelning ......................................... 25
Använda sökning ......................................................... 25
Uppleva BONUSVIEW™ och BD-Live™.................. 26
Använda bild-i-bild-funktionen
(uppspelning av sekundärt ljud/video)..................... 26
Använda funktionen BD-Live™ .................................. 26
SETUP MENY.................................................... 27
Exempel på användning av SETUP-menyn ................. 29
Allmäna Inställningar ................................................... 30
Display inställningar..................................................... 32
Ljudinställning.............................................................. 34
System information....................................................... 34
Angående format för ljudutmatning ............................. 35
Angående format för videoutmatning........................... 36
PROGRAMVARU UPPGRADERING................ 37
Uppgradera programvaran............................................ 37
FELSÖKNING.................................................... 38
Ström............................................................................. 38
Grundläggande funktioner ............................................ 38
Skivuppspelning............................................................ 38
Bild................................................................................ 39
Ljud ............................................................................... 39
Nätverk.......................................................................... 40
Meddelanden på skärmen.............................................. 40
ORDLISTA ......................................................... 41
SPECIFIKATIONER........................................... 42
Allmänt.......................................................................... 42
Ljudprestanda................................................................ 42
ln-/Utgångar .................................................................. 42
Upphovsrätt................................................................... 43
(i siliter av denna bruksanvisning)
■Om denna handbok
– Denna handbok beskriver hur du använder denna
spelare med en fjärrkontroll förutom när fjärrkontrollen
inte är tillgänglig. Vissa av dessa handlingar kan även
utföras med knapparna på frontpanelen.
– Anteckningarna innehåller viktig information om
säkerhet och användningsinstruktioner. Tips
indikerar ett tips om användning.
– Denna handbok trycktes innan tillverkning. Design
och specifikationer kan ändras som resultat av
förbättringar, o.s.v. Om det finns skillnader mellan
handboken och produkten, har produkten prioritet.
Ikonerna som används i denna handbok
Ikoner används för att indikera tillgängliga knappar/
funktioner för ett visst format.
: BD-video
: DVD-video, DVD-VR, DVD+VR, DVD-audio
: Audio CD, Super Audio CD
: AVCHD, WMV, DivX
: MP3, WMA, WAV
: JPEG
INNEHÅLL
1. INTRODUKTION
2. ANSLUTNING
3. UPPSPELNING
4. INSTÄLLNINGAR
5. TILLÄGGSINFORMATION
Information about software ....................................i
BD
DVD
CD
VIDEO
MUSIC
PHOTO

2 Sv
INTRODUKTION
* Information om uppspelningsbara skivor och format finns på sida 3.
** Nätverksinställningar krävs för att använda denna funktion.
Kontrollera att följande delar medföljer produkten.
VAD DU KAN GÖRA MED DENNA SPELARE
Enkel inställning för språk, upplösning, skärmformat \s.18
Du kan göra språk- och TV-inställningar.
Spela upp kommersiella Blu-ray™/DVD/CD/SA-CD/DVD-Audio-
skivor*\s.23
Utöver Blu-ray-skivor™ (BD-skivor) kan spelaren även spela upp ett antal andra typer av skivor.
Spela upp BONUSVIEW™, BD-Live™, o.s.v.*\s.26
Du kan se fler filmer på de senaste BD-skivorna.
Spela upp Video, Musik och Fotofiler på en skiva*\s.19
Denna spelare kan spela upp skivor som du har spelat in.
Spela upp Video, Musik och Fotofiler på en skiva/
USBminnesenhet*\s.19
Filer som spelats in på skivor/USBminnesenheter kan spelas upp med denna spelare.
Spela upp Video, Musik och Fotofiler på en Hemmanätverksserver
*
**
\s.21
PC-innehåll kan spelas upp med en TV- eller AV-mottagare genom att ansluta denna spelare
till en nätverksserver.
Användning med fjärrkontrollen för TV:n, AV-mottagaren, o.s.v. \s.30
Om du ansluter enheter med en HDMI-kabel, kan du styra enheter med en fjärrkontroll med
funktionen HDMI Control.
Strömma uppspelningsinnehåll på nätverkstjänsterna** \s.22
Du kan direkt få tillgång till video över Internet med denna spelare.
MEDFÖLJANDE DELAR
Batterier (×2)
(AAA, R03, UM-4) StrömkabelFjärrkontroll Ljudkabel med stift Videokabel med stift

3 Sv
Svenska
INTRODUKTION
1
■Typer av skivor/filer som kan
användas med denna spelare
– 12 cm och 8 cm skivor kan spelas upp med denna
spelare. Använd inte en 8 cm eller 12 cm adapter.
– Använd skivor som överensstämmer med
kompatibla normer såsom anges av officiella
logotyper på skivetiketten. Vi kan inte garantera
uppspelning av skivor som inte uppfyller dessa
normer. Vi kan ej heller garantera optimal bild- eller
ljudkvalitet, även om skivorna kan spelas upp.
– BD/DVD-videospelare och -skivor är märkta med
regionskoder som anger i vilka regioner skivan kan
spelas.
– BD/DVD-video: handlingar och funktioner för BD/
DVD-video kan skilja sig från förklaringarna i denna
bruksanvisning och vissa manövreringar kan vara
otillåtna beroende på skivtillverkarens inställningar.
– Om en menyskärm eller instruktionsmeddelanden
visas vid uppspelning av en skiva ska du följa de
angivna anvisningarna.
– Beroende på skivan ifråga är det möjligt att vissa
skivor i tabellerna på vänstra spalten inte kan
spelas upp.
– Slutbehandla alla inspelningsmedier som spelas upp
i denna spelare.
– ”Slutbehandla” betyder att en brännare behandlar en
inspelad skiva så att den kan spelas på såväl denna
spelare som andra spelare/brännare. Enbart
slutbehandlade skivor kan spelas upp på denna
spelare. (Denna spelare har ingen funktion för att
slutbehandla skivor.)
– Uppspelning av alla filer på skivan,
USB-minnesenheten eller nätverket garanteras inte.
– Upphovsrättsskyddade filer kan inte spelas upp via
en USB-minnesenhet eller nätverket.
OM SKIVOR OCH FILER
Skivtyp Inspelningsformat Dataformat
BD-ROM/BD-R/
BD-RE
BD-video --
DVD-ROM DVD-video/DVD-
audio
--
DVD-R/DVD-R DL/
DVD-RW
DVD-video/DVD-
VR/AVCHD/
Dataskiva
DivX/WMV/MP3/
WAV/WMA/JPEG
DVD+R/DVD+R
DL/DVD+RW
DVD-video/
DVD+VR/AVCHD/
Dataskiva
DivX/WMV/MP3/
WAV/WMA/JPEG
CD-ROM CDDA/HDCD --
CD-R/CD-RW CDDA/Dataskiva DivX/WMV/MP3/
WAV/WMA/JPEG
SA-CD SA-CD --
USB -- DivX/WMV/MP3/
WAV/WMA/JPEG
Nätverk -- WMV/MP3/WMA/
WAV/JPEG
Information om regional hantering
Destination BD-video DVD-video
USA och Kanada Regionskod “A”
eller “ALL”
Regionsnummer “1”
eller “ALL”
Asien Regionskod ”A”
eller ”ALL”
Regionsnummer ”3”
eller ”ALL”
Taiwan Regionskod ”A”
eller ”ALL”
Regionsnummer ”3”
eller ”ALL”
Korea Regionskod ”A”
eller ”ALL”
Regionsnummer ”3”
eller ”ALL”
1ALL
3ALL
3ALL
3ALL
Central- och
Sydamerika
Regionskod ”A”
eller ”ALL”
Regionsnummer ”4”
eller ”ALL”
Europa Regionskod ”B”
eller ”ALL”
Regionsnummer ”2”
eller ”ALL”
Australien Regionskod “B”
eller “ALL”
Regionsnummer “4”
eller “ALL”
Ryssland Regionskod ”C”
eller ”ALL”
Regionsnummer ”5”
eller ”ALL”
Kommentarer
Information om regional hantering
Destination BD-video DVD-video
4ALL
2ALL
4ALL
5ALL

4 Sv
OM SKIVOR OCH FILER
Krav för MP3/WMA/WAV-ljudfiler
– Samplingsfrekvens: inom 32–48 kHz (MP3/WMA),
LPCM 44,1 kHz/16 bitars/Stereo (WAV)
– Bithastighet: inom 8–320 kbit/sek (MP3),
32–192 kbit/sek (WMA)
Krav för WMV-filer
– WMV9, max. upplösning 1 920 × 1 080.
Om Super Audio CD (SA-CD)
– Ljudformat baserat på de aktuella CD-standarderna
men som inkluderar en större mängd information
som ger ljud med högre kvalitet. Det finns tre typer
av skivor: enlagers, dubbellagers och hybridskivor.
Hybridskivan kan spelas upp på befintliga
CD-spelare såväl som på Super Audio CD-spelare
eftersom den innehåller både standardljud CD och
Super Audio CD-information.
– Den här spelaren stöder DSD-dataöverföring via
HDMI med en kompatibel AV-mottagare.
– Den här enheten visar inte textdata från skivorna på
frontpanelens display.
■Ladda en skiva
– Sätt i skivan med etikettsidan vänd uppåt.
– På en skiva som är inspelad på båda sidor ska sidan
du vill spela upp vara vänd nedåt.
– Uppspelning påbörjas automatiskt beroende på
skivan och spelarens inställning.
– Menyn kanske visas först, beroende på skiva.
– Skivladdningstiden kan variera beroende på skiva.
■Försiktighetsåtgärder gällande
skivor
Akta dig för repor och damm
– Skivtyperna BD, DVD och CD är känsliga för
damm, fingeravtryck och speciellt repor. En repig
skiva kan kanske inte spelas upp. Hantera skivorna
försiktigt och förvara dem på ett tryggt ställe.
Förvaring av skivor
Hanteringsföreskrifter
Rengöring av pickuplinsen
– Använd aldrig kommersiellt tillgängliga
rengöringsskivor. Dessa skivor kan orsaka
skador på linsen.
– Uppsök närmaste av Yamaha godkänd
serviceverkstad för rengöring av linsen.
Tips
Kommentar
Kommentarer
1
2
3
Super Audio CD-skivtyp
Enkellagerskiva
HD-lager
Dubbellagersskiva Hybridlagerskiva
HD-lager CD-lager
HD-lager
Hybrid Super Audio CD-skiva
CD-lager som kan spelas
upp på alla CD-spelare
- Högkvalitativ DSD-stereo
- Högkvalitativ DSD-multikanal
High Density-lager som
innehåller:
Placera skivan mitt i skivasken och
försvara asken och skivan upprätt.
Undvik att förvara skivor på ställen som
utsätts för solsken, nära värmekällor eller
på ställen med hög luftfuktighet.
Tappa ej skivan och utsätt den inte för
hårda stötar eller vibrationer.
Undvik att förvara skivor på ställen där det
är väldigt dammigt eller fuktigt.
– Om ytan blir smutsig ska du torka av den
med en mjuk, fuktig trasa (endast vatten).
När du torkar skivor bör du alltid föra
trasan från mitten och utåt.
– Använd inte skivrengöringssprejer,
bensol, thinner, vätska mot statisk
elektricitet eller andra lösningar.
– Vidrör aldrig skivytan med fingrarna.
– Fäst inte papper eller etiketter på skivan.
– Om skivans spelyta är smutsig eller repig kan
spelaren besluta att skivan är inkompatibel och
stöta ur skivan eller spela upp den felaktigt. Torka
av smuts på spelytan med en mjuk trasa.

5 Sv
Svenska
INTRODUKTION
1
■Frontpanel
1p (På/Standby)
2USB-port (s.16)
3SA-CD-indikator: Lyser när en SA-CD är laddad och
SA-CD-lagret (s.4) är valt.
4Frontpanelens display
5Skivfack (s.4)
6 (Mata ut): Öppnar/stänger skivfacket.
7 (Sök bakåt/Hoppa bakåt): Tryck för att
hoppa bakåt, tryck och håll ned för att söka bakåt.
8 (Sök framåt/Hoppa framåt):
Tryck för att hoppa framåt, tryck och håll ned för att
söka framåt.
9 (Uppspelning)
0 (Paus)
A (Stopp)
BPURE DIRECT: Tryck för att växla Pure Direct-läget
(s.7) till läge 1/läge 2/av. Den här knappen lyser när
Pure Direct-läget är inställt på läge 1/läge 2.
Isättning av batterier i fjärrkontrollen
– Utsätt inte fjärrkontrollen för stötar, vätskor eller
hög luftfuktighet.
– Fjärrkontrollen fungerar kanske inte om
fjärrkontrollsensorn på spelaren utsätts för solsken
eller annan skarp belysning.
– Felaktigt bruk av batterierna kan göra att de läcker
eller spricker. Läs noga anvisningarna och använd
batterierna på rätt sätt.
– Bland inte gamla och nya batterier eller batterier
av olika fabrikat.
– Ta ur batterierna om fjärrkontrollen inte ska användas
under en längre tid.
– Avyttra batterierna i enlighet med dina lokala
bestämmelser.
Fjärrkontrollens ungefärliga styromfång
KONTROLLER OCH FUNKTIONER
2 5 61 43 7 8 9 0 A B
Kommentarer
1
3
2
30˚30˚
Fjärrkontrollsensor
6 m

6 Sv
KONTROLLER OCH FUNKTIONER
■Fjärrkontroll
– visas längst upp till vänster på skärmen när den
tryckta knappen inte är tillgänglig.
1
Sändare infraröda signaler:
Skickar en infraröd
signal. Sikta detta fönster mot fjärrkontrollsensorn (s.5).
2MARKER : Ställer in Bokmärke
(s.25) vid en angiven plats i en film. När Bokmärke har
ställts in kan du välja den punkt du vill hoppa till
genom att trycka på DIGEST. Du kan ställa in upp till
12 bokmärken.
3: Öppnar/stänger skivfacket.
4PROGRAM : Ställer in uppspelningens
ordning (s.25). Du kan ställa in upp till 15 spår (för en
ljudskiva) eller titlar/kapitel (DVD-video).
5Färgknappar : Använd dessa knappar enligt
instruktionerna på skärmen.
6Sifferknappar: Anger nummer, eller hoppar till spåret/
kapitlet som motsvarar det inmatade numret under
uppspelning. De här knapparna är ev. inte tillgängliga
beroende på skivtyp och uppspelningsförhållanden.
7CLEAR: Raderar angivet nummer/inställt objekt.
8SETUP: Visar SETUP-menyskärmen (s.27).
9PIP : Stänger av bild-i-bild-funktionen (s.26).
Bild i Bild ( ) visas på skärmen när denna funktion
är tillgänglig. Du kan även välja detta objekt från
menyn på skärmen (s.23).
– Bild i Bild visas endast när Bild i Bild har ställts in
(s.31).
02ND AUDIO : Väljer det sekundära ljudet för
bild-i-bild (s.26) eller ljudkommentarer. Secondary
Audio ( ) visas på skärmen när denna funktion är
tillgänglig (s.34). Du kan även välja detta objekt från
menyn på skärmen (s.23).
– Secondary Audio visas endast när Secondary Audio
har ställts in (s.31).
Kommentar
Kommentar
Kommentar
DVD VIDEO
DVD CD
BD
BD
BD

7 Sv
KONTROLLER OCH FUNKTIONER
Svenska
INTRODUKTION
1
ATOP MENU : Visar översta menyskärmen
(s.42) om skivan innehåller en skivmeny. Välj önskat
objekt med 5/a/2/3 och ENTER.
– Specifika handlingar kan skilja sig från de som anges
här beroende på skivan. Följ instruktionerna på varje
menyskärm.
BMarkörknappar (5/a/2/3): Flyttar fokus på
menyskärmen.
ENTER: Väljer markerad meny/objekt.
CRETURN: Återgår till föregående meny eller skärm.
DSUBTITLE : Ändrar
undertextspråk (s.42) om tillgängligt. Du kan även
välja detta objekt från menyn på skärmen (s.23).
ESTATUS: Visar uppspelningsinformation (s.24).
FKontrollknappar
/
:
Söker bakåt/framåt. Sökningshastigheten ändras med
varje knapptryck (sök bakåt/framåt: 5 steg var). Tryck
på för att återuppta normal uppspelning.
: Ändrar hastigheten på ett bildspel (slower/
faster: 3 steg).
/ :
Håll intryckt för snabbsökning/återuppspelning.
Snabbsökning hoppar 30 sekunder framåt.
Snabbåteruppspelning spelar upp innehållet från
10 sekunder innan igen.
/: Hoppar bakåt/framåt.
: Stoppar uppspelning. Stoppa uppspelning helt
genom att trycka på knappen två gånger.
: Pausar uppspelning.
: Spelar upp innehåll.
()/ ()
: Spolar långsamt bakåt/framåt. Långsam
uppspelningshastighet ändras med varje knapptryck
(sök bakåt/framåt: 4 steg var).
Dessa knappar kan även användas för att spela upp
en bildruta i taget (bildruteuppspelning) framåt eller
bakåt under paus.
Tryck på för att återuppta normal uppspelning.
Många DVD-audio-skivor innehåller bildspel och
sidvändningsfunktioner Tryck på / för att gå till
föregående/nästa sida. Den här funktionen är bara
tillgänglig för DVD-audio.
– Vissa BD/DVD-skivor är inte kompatibla med
bildruteuppspelning framåt/bakåt.
– Beroende på skivan återtar spelaren uppspelningen
från den punkt där den senast stoppades. För att
spela upp från början, tryck på två gånger och
sedan på .
GSA-CD/CD: Växlar uppspelningslager för en hybrid-
SA-CD mellan SA-CD och CD (s.4).
– SA-CD/CD-indikatorn (s.5) på frontpanelen lyser
när en SA-CD är laddad och SA-CD-lagret är valt
(s.34).
– Ljudsignaler matas bara ut från AUDIO OUT-uttagen
(s.11) när SA-CD-lagret är valt.
– Ljudsignaler inspelade i DSD-flerkanals format kan
inte spelas upp på den här spelaren.
HPURE DIRECT: Ändrar Pure Direct-läge. Pure
Direct-läget som visas nedan ändras med varje
knapptryck. Pure Direct-läget förbättrar ljudkvaliteten.
PURE DIRECT på frontpanelen lyser när Pure Direct-
läget är inställt på läge 1/läge 2.
Läge 1: Frontpanelens display stängs av och inga
videosignaler matas ut. Det här läget passar för
musiklyssning.
Läge 2: Frontpanelens display stängs av och
videosignaler från andra än HDMI-terminalen matas
inte ut. Det här läget är lämpligt för filmtittande med
högkvalitativt ljud.
av: Normal uppspelning.
IDIMMER: Ändrar ljusstyrkan för frontpanelens
display i 5 steg.
JDIGEST : Visar 12 fotominiatyrer. När
miniatyrer visas kan du fortsätta till nästa/föregående
sida med / .
: Visar Bokmärke-valfältet (s.25).
K
p
:
Aktiverar spelaren eller ställer in den på Standby-läge.
LZOOM : Zoomar in/ut.
Storleken på skärmen ändras varje gång du trycker
på knappen (zooma in/ut: 3 steg var).
Kommentar
Kommentarer
BD DVD
BD DVD VIDEO
BD DVD CD VIDEO MUSIC PHOTO
BD DVD CD VIDEO MUSIC
PHOTO
BD DVD CD VIDEO MUSIC
BD DVD
Tips
Kommentarer
PHOTO
DVD VIDEO
DVD VIDEO PHOTO
Fortsättning på nästa sida.
\

8 Sv
KONTROLLER OCH FUNKTIONER
MSEARCH :
Hoppar till en angiven punkt under uppspelning.
Mer information om denna funktion finns i ”Använda
sökning” (s.25). Du kan även välja detta objekt från
statusmenyn (s.24).
NHOME: Visar HOME-menyskärmen (s.19).
OREPEAT
: Ändrar upprepningsläge. Upprepningsläget
som visas nedan ändras med varje knapptryck.
: Upprepar titeln som spelas upp.
: Upprepar kapitlet som spelas upp.
: Upprepar mappen som spelas upp.
: Upprepar alla spår/filer på skivan.
: Upprepar spåret/filen som spelas upp.
PA/B : Spelar upp
en specifik del som du vill upprepa.
1Tryck på A/B vid scenen där du vill ställa in
startpunkten. ”A-” visas på skärmen.
2Tryck på A/B igen vid scenen där du vill ställa in
slutpunkten. ”A-B” visas på skärmen. Upprepad
uppspelning påbörjas.
3Avbryt upprepad uppspelning genom att trycka på
A/B. ”A-B” försvinner och upprepad uppspelning
avslutas.
– Denna funktion kan ibland inte utföras beroende på
skivans specifikationer.
QPOP-UP/MENU : Visar popup-menyn.
Menyinnehållet som visas kan variera beroende på
skivan. För detaljer om hur popup-menyn kan visas
och manövreras, se skivans bruksanvisning.
Beroende på DVD-skivan, kan toppmenyskärmen
visas genom att trycka på POP-UP/MENU.
RON SCREEN: Visar Skärmmenyn (s.23).
S
ANGLE :
Ändrar kameravinkel om videon
spelades in med flera vinklar. Kameravinkel ( ) visas
på skärmen när denna funktion är tillgänglig. Du kan
även välja detta objekt från menyn på skärmen (s.23).
– Kameravinkel visas endast när Kameravinkel har
ställts in (s.31).
TAUDIO : Ändrar ljudspråk eller format.
Du kan även välja detta objekt från menyn på skärmen
(s.23).
Kommentar
Kommentar
BD DVD CD VIDEO MUSIC
BD DVD CD VIDEO MUSIC
PHOTO
BD DVD CD VIDEO MUSIC
BD DVD
BD DVD
BD DVD

9 Sv
KONTROLLER OCH FUNKTIONER
Svenska
INTRODUKTION
1
ID-funktion
Du kan ändra fjärrkontrollens ID för att förhindra oönskad
kontroll av den andra Yamaha-spelaren, t.ex. DVD-
spelaren. Om du har ändrat fjärrkontrollens ID måste
du kontrollera att du valt samma ID för huvudenheten.
Standardinställningen är ID1.
1 Fjärrkontrollinställning
Om du vill ändra ID från ID1 till ID2, håller du den
röda knappen och 2 intryckta samtidigt i 7 sekunder.
Om du vill ändra ID från ID2 till ID1, håller du den
röda knappen och 1 intryckta samtidigt i 7 sekunder.
2 Huvudenhetsinställning
Håll och på frontpanelen
intryckta samtidigt i 2 sekunder så visas det aktuella
ID:t när:
–Ingen skiva i den här spelaren.
–Skivfacket är stängt.
–Uppspelningen stoppas.
–”NO DISC” visas på frontpanelens display.
Fortsätt hålla knapparna intryckta i ytterligare
2 sekunder för att växla ID mellan ID1 och ID2.
– Om fjärrkontrollen är utan batterier i några
minuter eller om förbrukade batterier lämnas kvar
i fjärrkontrollen, ändras fjärrkontrollens ID automatiskt
till ID1. Om du vill använda fjärrkontrollen i ID2-
inställning sätter du i nya batterier och ställer sedan
in fjärrkontrollens ID igen.
Kommentar

10 Sv
ANSLUTNING
Leta upp motsvarande anslutningsmetod på din video-/audioutrustning. Vi rekommenderar att HDMI-uttaget används,
vilket ger ett högkvalitativt digitalt ljud och bild genom en enda anslutning. Om andra uttag/jack används bör video
anslutas först. Anslut sedan ljudet.
■Bakre panel
INTRODUKTION TILL ANSLUTNINGAR
Ja
Nej
Använder du
AV-mottagare?
HDMI-uttag på
AV-mottagare? *
HDMI-uttag på TV?
HDMI-uttag på TV?
HDMI-uttag på TV?
Anslut video och ljud till TV med HDMI-kabel.
Anslut video till TV.
Anslut video till TV med HDMI-kabel.
Anslut video till AV-mottagare.
Anslut video och ljud till AV-
mottagaren med HDMI-kabel.
Se AV-mottagarens
bruksanvisning.
START
* När du ansluter till en AV-mottagare som inte kan mata ut ljudet som kommer
in via HDMI-uttaget ska du hänvisa till AV-mottagarens bruksanvisning.
67 0 A93214 85

11 Sv
Svenska
ANSLUTNING
2
1NETWORK (s.16)
2HDMI (s.12)
3USB-port (s.16)
4REMOTE CONTROL (IN/OUT/RS-232C) (s.17)
57.1 ch surround (AUDIO OUT) (s.15)
6MIXED 2CH (AUDIO OUT) (s.15)
7VIDEO (s.13)
8COMPONENT (s.13)
9COAXIAL (s.14)
0OPTICAL (s.14)
AAC IN (s.17)
Videoanslutningar
Anslut ljud till
AV-mottagare.
Anslut video till TV
Videoanslutning till TV.
HDMI (s.12)
A
Video- och ljudanslutning till
AV-mottagaren
Ljudanslutning till AV-mottagare
Video- och ljudanslutning till TV
Ljudanslutning till TV
HDMI (s.12)
A’
COMPONENT (s.13)
B
VIDEO (s.13)
C
till TV
till AV-mottagare
eller
COMPONENT (s.13)
B’
VIDEO (s.13)
C’
eller
COAXIAL (s.14)
D
OPTICAL (s.14)
E
eller
MIXED 2CH (s.15)
F
eller
COAXIAL (s.14)
D’
OPTICAL (s.14)
E’
eller
MIXED 2CH (s.15)
F’
eller
HDMI (s.12)
A’
7.1 ch surround (s.15)
G
eller

12 Sv
■Anslutning till HDMI-uttaget
– HDMI-uttaget sörjer för en hög bild- och ljudkvalitet för digitala signaler.
– Anslut en HDMI-kabel (säljs separat) till HDMI-uttagen.
– Se sida 35 för information angående format för ljud-/videoutmatning.
– Använd HIGH SPEED HDMI-kablar med HDMI-logotypen (visas på bakre omslaget).
Observera!
Anslut inte spelarens strömkabel innan alla andra anslutningar har gjorts.
HDMI ANSLUTNING
HDMI IN
Denna spelare
Till HDMI-uttag
HDMI-kabel
(säljs separat)
– När du använder funktionen HDMI Control
ska du hänvisa till ”HDMI Control” (s.30).
– Information om utmatningsläget för HDMI-
uttaget finns i ”HDMI” (s.34).
– Om ingen bild visas, se “FELSÖKNING”
(s.39).
■Anslutning för att spela upp
3D Blu-ray-skivor
För att du ska kunna använda 3D Blu-ray-skivor på
denna spelare behöver du följande utrustning och
anslutningar:
– Du behöver en TV och en AV-mottagare (om
du behöver anskaffa en sådan) som har 3D-
funktionalitet.
– Alla komponenter måste anslutas med HDMI-
kablar.
– Blu-ray-skivan ska innehålla 3D-bilder.
Tips
AV-mottagare TV
AA’
Till HDMI-ingång

13 Sv
Svenska
ANSLUTNING
2
■Ansluta till komponent/video-uttaget
– Bildåtergivning av hög kvalitet med naturtrogna färger kan erhållas via komponentvideoutgångarna.
– Anslut en komponentvideokabel (säljs separat) eller en videokabel med stift till COMPONENT-uttagen/
VIDEO-uttaget.
– Se sida 36 för information angående format för videoutmatning.
Observera!
Anslut inte spelarens strömkabel innan alla andra anslutningar har gjorts.
– Vid bildåtergivning via en videobandspelare kan funktionen för kopieringsskydd orsaka försämrad bildkvalitet.
– För att kunna använda BD-3D-skivor i denna spelare måste du ansluta en AV-mottagare, en TV och denna spelare
med HDMI-kablar. Se föregående sida.
VIDEOANSLUTNINGAR
COMPONENT IN
Y
PB
PR
Denna spelare
Komponentvideokabel
(säljs separat)
AV-mottagare TV
(Grön)
(Blå)
(Vit)
(Grön)
(Blå)
(Vit)
Till COMPONENT-
utgångar
Till komponentingångarna
BB’
(Grön)
(Blå)
(Vit)
(Grön)
(Blå)
(Vit)
VIDEO
AV INPUT
Denna spelare
Videokabel med stift
(medföljer)
AV-mottagare TV
(Gul)
(Gul)
(Gul)
Till VIDEO-
utgång
Till video-ingången
(Gul)
CC’
Kommentarer

14 Sv
■Ansluta till den digitala Ijudutgången/uttaget
– Ljudutrustningen eller TV:n kan anslutas till COAXIAL-utgångarna/OPTICAL-uttaget.
– Anslut en koaxial-ljudkabel (säljs separat) eller optisk kabel (säljs separat) till koaxial digital-uttaget eller det
optiska digitala ljuduttaget.
– Se sida 35 för information angående format för ljudutmatning.
Observera!
Anslut inte spelarens strömkabel innan alla andra anslutningar har gjorts.
– Information om utmatningsläget för COAXIAL-utgången/OPTICAL-terminalen finns i ”Koaxial/Optisk” (s.34).
LJUDANSLUTNINGAR
Tips
AV INPUT
COAXIAL
DIGITAL AUDIO IN
OPTICAL
Denna spelare
Till OPTICAL-
uttag
TVAV-mottagare
Optisk kabel
(säljs separat)
Koaxial digital ljudkabel
(säljs separat)
Denna spelare
AV-mottagare
DD’
Till COAXIAL-
utgång
Till koaxial-
ingången
Till den optiska
ingången
TV
D’ EE’

LJUDANSLUTNINGAR
15 Sv
Svenska
ANSLUTNING
2
■Anslutning till ljudutgångarna
– Ljudutrustningen eller TV:n kan anslutas till MIXED 2CH/7.1 ch surround-uttagen.
– Anslut ljudkablar med stift ordentligt (medföljer och kan köpas separat) till MIXED 2CH-uttagen eller 7.1 ch
surround-uttagen.
– Se sida 35 för information angående format för ljudutmatning.
– Om du vill återge flerkanaligt SA-CD- och DVD-ljud, ansluter du 7.1 ch surround-uttagen till motsvarande uttag
på AV-receivern med vanliga ljudkablar med stift.
Observera!
Anslut inte spelarens strömkabel innan alla andra anslutningar har gjorts.
– Du kan ansluta en subwoofer direkt till SUBWOOFER-uttaget. När du ansluter TV:n direkt till den här spelaren
kan du ansluta en aktiv subwoofer, t.ex. Yamaha Active Servo Processing Subwoofer System, till det här uttaget.
– Information om hur du matar ut ljudsignalen från MIXED 2CH/7.1 ch surround-uttagen finns i ”Högtalarinställning”
(s.34).
AUDIO
AUDIO IN
LR
Till AUDIO OUT
MIXED 2CH-uttag
Ljudkabel med stift
(medföljer)
(Röd)
(Vit)
(Röd) (Vit)
TVAV-mottagare
Denna spelare
Till ljudingångsuttagen
FF’
(Röd)
(Vit)
(Röd)
(Vit)
MULTICH IN
SURROUND
LR
SURROUND BACK
LR
FRONT
LR
CENTER SUBWOOFER
AV-mottagare
Denna spelare
G
(Röd)
(Vit)
(Röd)
(Vit)
(Röd)
(Vit)
Ljudkablar med
stift (medföljer och
kan köpas separat)
(Röd)
(Vit)
(Röd)
(Vit)
(Röd)
(Vit)
Till 7.1 ch
surround-
uttag
Till MULTI
CH IN-
ingångar
(Röd) (Vit) (Röd) (Vit) (Röd) (Vit)
Tips

16 Sv
■Anslutning till NETWORK-terminalen och USB-porten
– PC-innehåll kan spelas upp genom att ansluta spelaren till nätverket.
– Ett brett innehåll med interaktiva funktioner kan erhållas genom anslutning till internet vid uppspelning av
BD-Live-kompatibla skivor. Hänvisa till sida 26 för mer information om BD-Live-funktioner.
– Du kan ansluta en USB-minnesenhet (2 GB eller större, formaterad med FAT 32/16) för BD Lagringsplats till
USB-uttaget på bakpanelen (eller frontpanelen) på spelaren för att spara BD-Live-data eller för att uppgradera
spelarens programvara.
– Anslut en nätverkskabel (säljs separat) och en USB-minnesenhet (säljs separat) till NETWORK-terminalen
och USB-porten.
– Använd endast en nätverkskabel av typen STP (shielded twisted pair).
– En bredbandsanslutning till internet enligt bilden nedan behövs för att använda internet.
– Anslut nätverkskabelns andra kontakt till hubben/bredbandsroutern.
Före användning av ett USB-minne
Efter anslutning
– När du ställer in Nätverk-inställningen manuellt, se ”Nätverk” (s.32).
– Spela upp PC-innehåll över ditt nätverk enligt ”Använda nätverksinnehåll” (s.21).
ANSLUTNING AV NÄTVERK OCH USB
LAN
Denna spelare
– När en bredbandsanslutning till internet
används krävs ett kontrakt med en
internetleverantör. Kontakta en lokal
internetleverantör för närmare information.
– Vi hänvisar till bruksanvisningen till den
utrustning som innehas, eftersom ansluten
utrustning och anslutningsmetod kan skilja
sig åt beroende på aktuell internetmiljö.
– Använd en nätverkskabel/router som stöder
10BASE-T/100BASE-TX.
OBSERVERA:
– Koppla inte loss USB-minnesenheten
eller nätkabeln under pågående BD-Live
(s.26) eller programvaru-uppgradering.
– Använd inte en USB-förlängningskabel
vid anslutning av en USB-minnesenhet
till spelarens USB-uttag. Om en USB-
förlängningskabel används kan spelaren
hindras från att fungera korrekt.
– Yamaha kan inte garantera att USB-
minnesenheter av alla märken kan drivas
med denna spelare.
Kommentarer
Kommentar
Till NETWORK-
uttag
Internet Modem
Nätverkskabel
(säljs separat)
Hubb eller
bredbandsrouter Dator
Till USB-port
USB-minnesenhet
(säljs separat)
Till LAN-uttaget
– För att spara BD-
Livedata på USB-minnet
anslutet till frontpanelen,
ställ in Lagringsplats till
USB på framsidan (s.30).
Tips

17 Sv
Svenska
ANSLUTNING
2
■Ansluta till REMOTE CONTROL-
utgångarna
– Du kan överföra och motta fjärrkontrollens signaler
genom att ansluta till utgångarna REMOTE
CONTROL (OUT/IN).
– Anslut enkanals 3,5 mm minikontaktkablar (säljs
separat) till utgångarna REMOTE CONTROL
(OUT/IN).
– Om din AV-mottagare är en produkt från Yamaha
och har möjlighet att överföra SCENE-styrsignaler
kan du styra spelaren med SCENE-funktionen.
Observera!
Anslut inte spelarens strömkabel innan
alla andra anslutningar har gjorts.
– Information om SCENE-funktionen finns
i bruksanvisningen som medföljde din
AV-mottagare från Yamaha.
– Du kan ansluta en komponent från Yamaha
(t.ex. en CD-spelare) som kan användas med
SCENE-funktionen till utgången REMOTE
CONTROL (OUT) på denna spelare.
– RS-232C-terminalen är en
kontrollutökningsterminal för kommersiell
användning. Rådfråga din återförsäljare för mer
information.
■Ansluta nätkabeln
– När alla anslutningar har slutförts ska du koppla in
den medföljande strömkabeln i AC IN på baksidan
av spelaren. Anslut den sedan till ett nätuttag.
– MINSKA RISKEN FÖR ELSTÖTAR GENOM ATT
EJ VIDRÖRA OISOLERADE KABELDELAR
NÄR NÄTKABELN ÄR ANSLUTEN.
ANDRA ANSLUTNINGAR
Tips
REMOTE CONTROL IN
REMOTE CONTROL OUT
Denna spelare
Till ingången
REMOTE
CONTROL (IN)
Enkanals 3,5 mm
minikontaktkabel
(säljs separat)
Till fjärr-
kontroll-
utgång
Yamaha komponent
Till fjärr-
kontroll-
ingång
Enkanals 3,5 mm
minikontaktkabel
(säljs separat)
Infraröd signalmottagare
eller Yamaha-komponent
(såsom en AV-mottagare)
Till utgången
REMOTE
CONTROL (OUT)
Kommentar
Till nätuttag
Till AC IN

18 Sv
UPPSPELNING
■Inställning med Installationsguide/
Easy Setup
Installationsguide/Easy Setup låter dig ställa in språk,
upplösning och skärmformat på ett enkelt sätt. Skärmen
Installationsguide visas när du aktiverar spelaren första
gången efter inköp eller uppgradering. Samma inställning
kan utföras från SETUP-menyn = System = Easy Setup.
1När skärmen Easy Setup visas, trycker du på ENTER
för att starta Easy Setup.
2Tryck på 5/a för att välja det språk du vill visa på
skärmen och tryck sedan på ENTER.
3Tryck på 5/a för att välja upplösning och tryck sedan
på ENTER. Information om inställningar finns
i ”Upplösning” (s.33).
4Tryck på 5/a för att välja skärmformat och tryck
sedan på ENTER. Information om inställningar finns
i ”TV Screen” (s.32).
Easy Setup har slutförts.
5Tryck på ENTER för att avsluta Snabbinstallation.
– Om ingen bild visas när Installationsguide/
Snabbinstallation har slutförts, se ”FELSÖKNING”
(s.39).
– Ett varningsmeddelande med avseende på
uppspelning av 3D-video visas när denna spelare är
på. Tryck på ENTER för att avfärda meddelandet
eller CLEAR för att avaktivera det (s.30).
INSTALLATIONSGUIDE/EASY SETUP
Kommentarer

19 Sv
Svenska
UPPSPELNING
3
Med alternativen på menyerna HOME och MEDIA kan
du bläddra i och spela upp multimediafiler på dataskivor,
USB-minnesenheter och ditt nätverk.
– Information om uppspelningsbara skivor och format
finns på sidan 3.
■Spela upp Foto/Musik/Video
Grundläggande funktioner
5/a: Flyttar fokus.
2: Återgår till den överordnade mappen.
3: Markerar/avmarkerar alla mappar/filer.
HOME: Flyttar till/avslutar HOME-menyskärmen.
ENTER: Bekräftar mapp/fil.
Ikoner längst upp i MEDIA-menyn
: Spelar upp skivan i facket eller visar innehållet
på dataskivan.
: Visar innehållet i USB-minnesenheten som är
ansluten till USB-porten.
: Söker efter en DLNA-server (s.21) i nätverket.
: Visar innehållet på den anslutna DLNA-servern.
Vanliga åtgärder för uppspelning av filer
i en vald mapp
Exempel: Välja en filmfil från en USB-minnesenhet
– Stoppa uppspelningen av videon innan du går till
MEDIA-menyskärmen.
1Tryck på HOME för att flytta till HOME-menyskärmen.
Tryck på 2/3 för att välja MEDIA och tryck sedan på
ENTER.
2MEDIA-skärmen visas.
3Välj objektet som innehåller filen som du vill spela upp
och tryck på ENTER.
HOME/MEDIA-MENY
Kommentar
TOP MENU
POP-UP/MENU
RETURN
ON SCREEN
ENTER
2ND
AUDIO
A/B
HOME
Kommentar

HOME/MEDIA-MENY
20 Sv
4Välj Foto-, Musik-, Video- eller AVCHD-mappen som
du vill spela upp och tryck sedan på ENTER.
Återgå till den överordnade mappen genom att trycka
på 2 eller välja .
– Observera att endast den filtyp som väljs i detta
steg visas i följande steg. Till exempel, om du valde
Fotomappen i detta steg, visas endast fotofiler efter
detta steg. När du vill spela upp något annat än foton
ska du återgå till mappstrukturen och välja
filtyp igen.
5Välj mappen/mapparna som innehåller filen som du
vill spela upp.
6Välj filen som du vill spela upp och tryck på ENTER.
När en videofil väljs, startar uppspelning.
När en musikfil väljs, visas statusskärmen och
uppspelning påbörjas.
När en fotofil väljs, startar bildspel.
– Upplev bildspel med musik genom att trycka på
HOME för att återgå till HOME-menyskärmen när
musik spelas och välj en fotofil.
– Den visade filen kanske inte spelas upp beroende på
innehållet.
Funktioner för visning av foton
När du visar foton fungerar knapparna på fjärrkontrollen
enligt följande.
: Stoppar bildspelet och återgår till fillistan.
: Gör paus i ett bildspel.
: Spelar upp ett bildspel.
: Flyttar till nästa foto.
: Flyttar till föregående foto.
: Gör ett bildspel snabbare i 3 steg.
: Gör ett bildspel långsammare i 3 steg.
5: Inverterar ett foto.
a: Skapar en spegelbild av ett foto.
2: Roterar ett foto motsols.
3: Roterar ett foto medsols.
ZOOM: Zoomar in/ut på ett foto (zooma in/ut: 3 steg var).
5/a/2/3: Panorera i zoomläge när ett foto är större
än skärmen.
DIGEST:
Växlar till miniatyrläge (s.7). När miniatyrer visas
kan du fortsätta till nästa/föregående sida med / .
Kommentar
Tips
Kommentar

HOME/MEDIA-MENY
21 Sv
UPPSPELNING
3
Svenska
■Använda nätverksinnehåll
Denna spelare är en DLNA-certifierad digital
mediaspelare. Du kan hantera foton, musik- och
videoinnehåll som sparats på DLNA-servrar i ditt
hemmanätverk.
Om DLNA
DLNA (Digital Living Network Alliance) erbjuder enkel
delning av digitala medier genom nätverket i hemmet och
du kan uppleva digitalt innehåll som lagrats på en PC som
installerats med DLNA-serverprogramvara eller en annan
DLNA-kompatibel enhet med din TV via denna spelare.
Om du vill ansluta denna spelare till dina DLNA-servrar
krävs vissa inställningar för DLNA-servern eller -enheten.
Hänvisa till DLNA-serverprogramvaran eller DLNA-
enheten för information.
Spela upp delat innehåll
1Spela upp filer på din PC genom att installera DLNA-
serverprogramvara, t.ex. Windows Media Player 12
och dela filerna som du vill spela upp.
2Slå på PC:n med DLNA-serverprogramvaran
installerad eller DLNA-enheten ansluten till ditt
hemmanätverk.
3Tryck på HOME för att visa HOME-menyskärmen.
Välj sedan MEDIA för att flytta till MEDIA-menyn.
DLNA-servrarna som är anslutna till nätverket visas
i listan på skärmen.
– Om din DLNA-server inte finns i listan väljer du
DLNA Sökning för att hitta den.
– Beroende på DLNA-servern, kanske spelaren inte
behöver tillstånd från servern.
– För att spela upp filen på DLNA-servern måste
spelaren och servern vara anslutna till samma
åtkomstpunkt.
– Kraven för filen kanske inte alltid är kompatibla.
Det kan finnas vissa begränsningar beroende på
filfunktioner och DLNA-serverns förmåga.
4Välj filen som du vill spela upp.
– Kvaliteten och funktionen av uppspelningen kan
påverkas av ditt hemmanätverks tillstånd.
– Filer från borttagbara media som USB-
minnesenheter eller DVD-enheten på din
mediaserver kanske inte delas ordentligt.
Kommentarer
Kommentarer

22 Sv
Du kan direkt titta på video som följande nätverkstjänster erbjuder.
– YouTube
– För att få tillgång till innehåll som tillhandahålls av tredje part behövs en snabb Internetuppkoppling. Eventuellt
krävs även en registrering av konto och ett betalt abonnemang.
– Tjänster från tredje part kan ändras, stängas av, avbrytas eller pausas när som helst utan föregående meddelande.
Yamaha frånsäger sig allt ansvar vid sådana händelser.
– En del innehåll kan enbart vara tillgängligt för vissa länder och kan presenteras på vissa bestämda språk.
– Yamaha kan inte garantera att tjänster kommer fortsätta att tillhandahållas eller vara tillgängliga för en given
tidsperiod, och Yamaha frånsäger sig varje sådant garantianspråk, uttalat eller underförstått,
Du kan titta på filmer från YouTube över Internet med
denna spelare.
Tjänsterna kan komma att ändras utan föregående
meddelande.
1Tryck på HOME för att visa HOME-menyskärmen.
– HOME-menyskärmen kan se olika ut beroende på
modellen.
2Tryck på 5/a/2/3 för att välja YouTube. Tryck
därefter på ENTER.
– För att återgå till HOME-menyskärmen, tryck på
RETURN.
ANVÄNDA NÄTVERKSTJÄNSTER
Kommentarer
SPELA UPP VIDEO FRÅN YouTube™
Tips
Tips
Gå inVälj

23 Sv
Svenska
UPPSPELNING
3
Detta kapitel förklarar uppspelning av kommersiellt
tillgängliga BD- och DVD-skivor, SA-CD, CD och
inspelade DVD-RW/R-skivor.
– Grundläggande uppspelningsfunktioner förklaras
på sida 6.
■Skärmmeny
Visa skärmmenyn genom att trycka på ON SCREEN.
Tryck sedan på 5/a/2/3 för att välja ett objekt och
tryck sedan på ENTER för att använda den önskade
funktionen.
Skärmmenyn innehåller följande objekt.
Titel : Visar titelnumret som spelas
upp. Du kan hoppa till den önskade titeln genom att välja
den här.
Kapitel : Visar kapitelnumret som
spelas upp. Du kan hoppa till det önskade kapitlet genom
att välja det här.
Spår/Fil : Visar spåret/
filen som spelas upp. Du kan hoppa till önskat spår/fil
genom att välja det här.
Tid : Visar
uppspelningstid. Välj hur tiden visas från följande
alternativ:
– Spelad tid för titeln, kapitlet, skivan, spåret
eller filen
– Återstående tid för titeln, kapitlet, skivan, spåret
eller filen
Mode/Spelläge
: Visar aktuellt
uppspelningsläge. Du kan välja uppspelningsläge från
följande alternativ:
– Normal: Normal uppspelning.
– Shuffle: Slumpvis uppspelning utan upprepning.
– Random: Slumpvis uppspelning med upprepning.
– Normal
– Shuffle CH (kapitel)
– Shuffle TT (titel)
– Shuffle Alla
– Random CH (kapitel)
– Random TT (titel)
– Random Alla
– Normal
– Shuffle F (mapp)
– Shuffle Alla
– Random F (mapp)
– Random Alla
Ljud : Visar ljudspråk/signalen för
BD/DVD-skivan som har valts. Det går att välja önskad
typ av ljud.
Vinkel : Visar det valda vinkelnumret.
Om videon spelats in med olika vinklar går det att
växla mellan dessa.
Undertitel : Visar det aktuella
valda undertextspåret när undertexter är tillgängliga.
Subtitle Style : Visar aktuellt val av stil för
undertexter. Denna funktion är endast tillgänglig för
externa undertexter i videofiler. Du kan välja önskad
textstil för undertexter.
Bitrate : Visar
bithastighet för ljud-/videosignalen.
Second Video : Aktiverar/avaktiverar PIP
(bild-i-bild) (s.6).
Second Audio : Aktiverar/avaktiverar sekundärt
ljud (s.6).
Ins Sök
:
Hoppar 30 sekunder.
Ins återuppspelning
: Spelar upp
innehållet från 10 sekunder innan igen.
Bildspel :
Visar hastighet för bildspelet. Du kan välja
bildspelshastighet från Långsam/Medium/Snabb.
Övergång : Visar hur fotot visas på skärmen.
Du kan välja en övergångstyp.
Codepage : Väljer teckenkod för undertext som
du har lagt till DivX-video (s.41).
AVANCERADE UPPSPELNINGSFUNKTIONER
Kommentar
BD DVD VIDEO
BD DVD VIDEO
CD VIDEO MUSIC PHOTO
BD DVD CD VIDEO MUSIC
DVD CD VIDEO MUSIC PHOTO
CD
DVD
VIDEO MUSIC PHOTO
BD DVD VIDEO
BD DVD
BD DVD VIDEO
BD
BD DVD CD VIDEO MUSIC
BD
BD
BD DVD CD VIDEO MUSIC
BD DVD CD VIDEO MUSIC
PHOTO
PHOTO
VIDEO

AVANCERADE UPPSPELNINGSFUNKTIONER
24 Sv
■Statusmeny
Detta visar olika inställningar, t.ex. undertexter,
vinkelinställningar och den titel/kapitel/spårnummer
som spelas upp. Visa statusmenyn genom att trycka
på STATUS. Statusmenyn innehåller följande menyer.
Exempel: Ikoner under uppspelning av BD
1(Uppspelningsstatus)
2(Ikon för skivtyp/videofil)
3(Titelnummer som spelas): Du kan hoppa till
en specifik titel med knappen SEARCH (s.8).
4(Kapitelnummer som spelas): Du kan hoppa
till ett specifikt kapitel med knappen SEARCH (s.8).
5(Spelad tid): Du kan hoppa till en specifik plats
med knappen SEARCH (s.8).
6(Vald undertext): Du kan ändra undertextspråk
med knappen SUBTITLE.
7(Valt ljud): Du kan ändra ljudspråk eller -format
med knappen AUDIO.
8
(
Upprepningsläge
):
Visar aktuellt
upprepningsläge (s.8).
Exempel: Ikoner vid uppspelning av musikfiler
1(Uppspelningsstatus)
2
(
Upprepningsläge
):
Visar aktuellt
upprepningsläge (s.8).
3(Ikon för skivtyp/musikfil)
4(Omslag) : Visar omslag om filen innehåller
sådana.
5(Spår-/filnummer som spelas): Du kan hoppa
till ett specifikt spår med knappen SEARCH (s.8).
6(Information) : Visar musikinformation om
filen innehåller sådan.
7(Spelad tid): Du kan hoppa till en specifik plats
med knappen SEARCH (s.8).
8(Förloppsrad) : Visar förloppsstatus för den
aktuella låten.
9(Ljudnivåmätare): visar aktuell volymnivå.
1(Uppspelningsstatus)
2(Ikon för fotofil)
3(Filnummer som visas)
4
(
Upprepningsläge
):
Visar aktuellt
upprepningsläge (s.8).
5(Bildspelets hastighet)
BD DVD VIDEO
13
678
245
DVD CD MUSIC
14327
89
65
MUSIC
MUSIC
MUSIC
PHOTO

AVANCERADE UPPSPELNINGSFUNKTIONER
25 Sv
UPPSPELNING
3
Svenska
■Använda Bokmärke
Med denna funktion kan du ställa in Bokmärke vid en
angiven plats i videon. Efter Bokmärke har ställts in kan
du flytta till platsen som ställdes in med denna funktion.
Du kan ställa in upp till 12 bokmärken.
1Tryck på MARKER under uppspelning för att ställa in
Bokmärke. Bokmärke-nummer och status visas.
2När Bokmärke har ställts in trycker du på DIGEST för
att visa fältet för val av Bokmärke.
3Tryck på 2/3 för att välja ett Bokmärke som du vill
spela upp och tryck sedan på ENTER.
Tryck på CLEAR för att radera det valda Bokmärke.
– När uppspelningen är klar (d.v.s. skivan matas ut,
trycks två gånger), raderas bokmärken
automatiskt.
■Programmerad uppspelning
Med denna funktion kan du programmera
uppspelningsordningen för ljudskivespår eller DVD-kapitel.
Tryck på PROGRAM under uppspelning för att visa
PROGRAM-fönstret och programmera
uppspelningsordningen.
Du kan programmera högst 15 spår/kapitel.
Exempel: Programmera uppspelningsordning för CD-spår
1Tryck på PROGRAM under uppspelning.
2Tryck på ENTER för att programmera
uppspelningsordningen.
För ljudskivor trycker du på 5/a för att välja ett
önskat spår och trycker sedan på ENTER.
För DVD-videoskivor väljer du en önskad titel (visas
som TT) och kapitel (visas som CH) istället för ett spår.
Radera ett inställt spår genom att välja spåret som du
vill radera och trycka på CLEAR.
Tryck på RETURN för att avbryta programmerad
uppspelning.
3När programmeringen är klar trycker du på för att
ställa in och starta programmerad uppspelning.
4Avbryt programmerad uppspelning genom att stoppa
uppspelning helt, tryck två gånger på .
■Använda sökning
Med denna funktion kan du hoppa till en angiven plats
under uppspelning.
1Tryck på SEARCH under uppspelning.
Statusraden visas.
2Tryck på 5/a/2/3 för att välja ett av objekten nedan
och tryck sedan på ENTER.
:
– Titelnummer (visas som )
– Kapitelnummer (visas som )
– Spelad tid (visas som )
– Spelad kapiteltid (visas som )
:
– Spårnummer (visas som )
– Spelad spårtid (visas som )
– Spelad skivtid (visas som )
:
– Filnummer (visas som )
– Spelad filtid (visas som )
3Tryck på 5/a eller sifferknapparna för att ställa in/
justera värdet för ett fokuserat objekt och tryck på
ENTER för att hoppa till en angiven plats.
4Stäng statusraden genom att trycka på STATUS.
Kommentar
DVD VIDEO
DVD CD
BD DVD CD VIDEO MUSIC
BD DVD
CD
VIDEO MUSIC

AVANCERADE UPPSPELNINGSFUNKTIONER
26 Sv
■
Uppleva BONUSVIEW™ och BD-
Live™
Denna spelare stöder uppspelningsfunktioner för
BONUSVIEW (s.41) (BD-ROM Profile 1 Version 1.1)
och BD-Live (s.41) (BD-ROM Profile 2).
– Funktioner och uppspelningsmetod kan variera
beroende på skivan. Se vägledningen på skivan eller
den medföljande handboken.
■Använda bild-i-bild-funktionen
(uppspelning av sekundärt
ljud/video)
BD-video som innehåller sekundärt ljud och video och
är kompatibel med bild-i-bild-visning, kan spelas av med
sekundärt ljud och video samtidigt som en liten bildruta
i hörnet.
När Bild i Bild ( ) eller Secondary
Audio ( ) visas trycker du på PIP för
att aktivera/avaktivera funktionen
bild-i-bild.
– Om du vill lyssna på sekundärt ljud ska du
kontrollera att inställningen för Ljudutgång
(Koaxial/Optisk eller HDMI) är inställd på PCM
eller Reencode (s.34).
– Beroende på skiva kanske du måste aktivera
sekundärt ljud i skivans översta meny för att lyssna
på sekundärt ljud (s.7).
– Beroende på innehållet kan det hända att sekundärt
ljud och video för bild-i-bild-visning spelas upp och
tas bort automatiskt. Vidare kan spelbara områden
vara begränsade.
■Använda funktionen BD-Live
™
1. Ställ in nätverksinställningen (s.32).
2. Anslut USB-minnesenheten till
denna spelare (s.16).
BD-Livedata sparas i ett USB-minne anslutet till
denna spelare. För att använda dessa funktioner ska
du ansluta ett USB-minne (2 GB eller mer,
formaterad med FAT 32/16) som stöder USB 2.0
High Speed (480 Mbit/sek) till USB-porten som du
väljer på Lagringsplats (s.30). Standardinställningen
är USB-porten på den bakre panelen.
– BUDA-mappen skapas automatiskt i USB-
minnesenheten vid behov.
– Data kopieras/nedladdas inte om lagringsutrymmet
är otillräckligt. Radera i så fall onödiga data eller
använd en ny USB-minnesenhet.
– Laddning (läsning/skrivning) av data kan ta en tid.
– Yamaha kan inte garantera att USB-minnesenheter
av alla märken går att använda med denna spelare.
– Använd inte en USB-förlängningskabel vid
anslutning av en USB-minnesenhet till spelarens
USB-uttag. Om en USB-förlängningskabel används
kan spelaren hindras från att fungera korrekt.
3. Spela upp skivan.
4. Kör BD-Live enligt instruktionerna
på skivan.
– Utför handlingar enligt anvisningarna
i bruksanvisningen till BD-skivan för korrekt
uppspelningsmetod av BD-Live-innehåll, o.s.v.
– Använd BD-Live-funktioner genom att utföra
nätverksanslutning (s.16) och göra Nätverk-
inställningar (s.32).
– Hänvisa till ”BD-Live anslutning” (s.32) angående
inställningar för att begränsa åtkomst till BD-Live-
innehåll.
– Den tid det tar att ladda ner försedda program till
USB-minnesenheten ansluten till spelaren beror på
hastigheten på Internetanslutningen och
programmets datavolym.
– BD-Live-program som förses genom Internet kanske
inte kan visa anslutningen beroende på leverantörens
status (uppgradering). Ta i sådana fall ut skivan och
försök igen.
– Om BD-Live-skärmen inte dyker upp en stund efter
att du valt BD-Live-funktionen i BD-skivmenyn,
kan USB-minnesenheten inte ha tillräckligt med
plats i minnet. I sådana fall bör du ta ut skivan ur
spelaren och radera data i USB-minnesenheten med
”Format”-menyn i ”Lagringsplats” (s.30).
Kommentar
Kommentarer
Primär video Sekundär video
Kommentarer
Kommentarer

27 Sv
Svenska
INSTÄLLNINGAR
4
INSTÄLLNINGAR
SETUP-menyn tillåter att olika ljud-/bildinställningar och justeringar av funktioner utförs med hjälp av fjärrkontrollen.
SETUP MENY
Meny/undermeny Objekt Funktion Sida
Allmäna
Inställningar
System Skärmsläckare Aktiverar/avaktiverar skärmsläckaren. 30
Automatisk
skivuppspelning
Ställer in spelaren på att starta skivuppspelning automatiskt. 30
HDMI Control Ställer in spelaren för att ta emot kontrollsignalen från
fjärrkontrollen på TV/AV-mottagaren. 30
Nätverkskontroll Ställer in kontroll via Ethernet på på/av. 30
Ladda Default Återställer alla inställningar till standardvärdena med
undantag av inställningen Säkerhet. 30
Uppgradera Uppgraderar spelaren. 30
Easy Setup Ställer in språk, upplösning, skärmformat. 30
Lagringsplats Visar status för Lagringsplats (s.30), formaterar
Lagringsplats och väljer den främre/bakre USB-porten
för Lagringsplats.
30
Meddelande vid 3D
uppspelning
Visar ett varningsmeddelande med avseende på uppspelning
av 3D-video när denna spelare är påslagen. 30
Språk OSD Väljer språk för visning på skärmen. 31
Meny Prioriterar språket för skivmenyn. 31
Ljud Prioriterar språket för ljud. 31
Undertitel Prioriterar språket för undertexter. 31
Spela upp Textning Ställer in parentesundertexter på på/av. 31
Kameravinkel Ställer in visning av Kameravinkel när en BD/DVD inspelad
i flera vinklar spelas upp. 31
Bild i Bild Ställer in visning av Bild i Bild när en BD/DVD med
bild-i-bild spelas upp. 31
Secondary Audio Ställer in visning av Secondary Audio när en BD/DVD
inspelad med sekundärt ljud spelas upp. 31
DivX(R) VOD
DRM
Visar registreringskoden för DivX(R)-video. 31
DVD-Audio läge Ställer in DVD-ljudläget på DVD-audio/DVD-video. 31
Säkerhet Ändra lösenord Byter lösenord för Föräldrakontroll och Landskod. 31
Föräldrakontroll Ställer in Föräldrakontroll beroende på skivans innehåll. 31
Landskod Ställer in din Landskod. 31
Nätverk Internetuppkoppling Ställer in Internetanslutningen på Möjliggöra/Inaktivera. 32
Information Visar skärmen med nätverksinformation. 32
Anslutningstest Utför nätverksanslutningstest. 32
IP inställningar Ställer in IP-inställningen på Auto/Manual. 32
BD-Live anslutning Ställer in BD-Live-anslutningen på Tillåten/Delvis Tillåten/
Förbjuden. 32
DLNA Ställer in DLNA på Möjliggöra/Inaktivera. 32
Proxyinställning Ställer in proxy-inställningen. 32

SETUP MENY
28 Sv
Display
inställningar
TV 3D uppspelning Väljer 3D- eller 2D-video. 32
TV Screen Ställer in skärmformatet för den anslutna TV:n och justerar
videoutmatningen. 32
Upplösning Väljer upplösning för utmatad video. 33
TVsystem Ställer in TVsystem på NTSC/PAL/Multi. 33
Färgrymd Väljer färgrymd mellan RGB/YCbCr 4:4:4/YCbCr 4:2:2/
Full RGB 33
HDMI Deep Color Ställer in HDMI Deep Color från 30 bits/36 bits/Av. 33
HDMI 1080p 24Hz Ställer in HDMI 1080p 24Hz på auto/av. 33
Läppsynk Justerar fördröjningen mellan bild och ljud, t.ex. när
munrörelserna inte är synkroniserade med rösten. 33
Video Process Videoläge Justerar bilden. 33
Justera färg Justerar Ljusstyrka/Färgmättnad/Färgton för varje färg. 33
Auto Kontrast Justerar kontrasten för att optimera den uppspelade bilden. 33
Brusreducering Ställer in nivån för Brusreducering. 33
De-interlacing läge Ställer in hur du vill känna av videosignalen. 34
Ljudinställning
Ljudutgång Koaxial/Optisk Väljer utgångsläget för COAXIAL-utgången/
OPTICAL-uttaget från Bitstream/PCM/Reencode/Av. 34
HDMI Väljer utmatningsläget för HDMI-uttaget från Bitstream/
PCM/Reencode/Av. 34
Downsampling Väljer nedsamplingsfrekvens för den digitala ljudsignalen
mellan 48k/96k/192k. 34
DRC Ställer in DRC (Dynamic Range Compression). 34
SACD-Utgång SACD-prioritet Väljer ett innehåll när en hybrid-SA-CD spelas upp. 34
HDMI-utgång Väljer utmatningsläge för HDMI-terminalen från DSD/PCM
när SA-CD spelas upp. 34
Högtalarinställning
Konfiguration Ställer in ljudutmatningen från 7.1 ch surround-uttaget. 34
Nedmixning till
2-kanals
Väljer nedmixningsmetod till 2 analoga kanaler. 34
Post Process Uppmixning Skapar flera kanaler utifrån den 2-kanaliga ljudsignalen. 34
System
information
Visar programvaruversion och MAC-adress (s.42).
34
Meny/undermeny Objekt Funktion Sida

SETUP MENY
29 Sv
INSTÄLLNINGAR
4
Svenska
■Exempel på användning
av SETUP-menyn
Du måste öppna SETUP-menyskärmen för att utföra
inställningarna på spelaren. Nedan förklaras de
grundläggande manövreringarna för SETUP-menyn.
Exempel: Ställa in Föräldrakontroll
– Vissa objekt kan inte ställas in under uppspelning.
I detta fall trycker du två gånger på för att stoppa
uppspelningen innan du utför inställningen.
1. Ta fram SETUP-menyskärmen.
Tryck på SETUP för att visa SETUP-menyskärmen.
Tryck på 2/3 för att välja Allmäna Inställningar
och tryck sedan på ENTER eller a.
2. Välj en undermeny.
Tryck på 5/a för att välja Säkerhet och tryck sedan
på ENTER eller 3.
3. Välj en menypost.
Tryck på 5/a för att välja Föräldrakontroll och
tryck sedan på ENTER eller 3.
4. Ange lösenord.
Ange ditt lösenord med sifferknapparna.
– Standardlösenordet är 0000.
– Du kan inte gå vidare till nästa inställningsskärm
förrän du matat in rätt lösenord.
– Byt lösenordet enligt ”Ändra lösenord” (s.31).
5. Välj nästa menypost.
Tryck på 5/a för att välja Föräldrakontroll-nivån
för BD/DVD och tryck sedan på ENTER.
6. Avsluta menyskärmen.
Tryck på 2 för att återgå till föregående meny.
Kommentar
TOP MENU
POP-UP/MENU
RETURN
ON SCREEN
ENTER
CLEAR SEARCH
SETUP
PIP
REPEAT
HOME

SETUP MENY
30 Sv
■Allmäna Inställningar
Standardinställningarna är markerade med ” * ”.
System
Skärmsläckare
Du kan ställa in skärmsläckaren på på/av.
När den aktiveras växlar spelaren till skärmsläckarläge om
den inte används på 3 minuter. Efter detta återgår spelaren
till standby-läge när den inte används på 6 minuter.
På*, Av
Automatisk skivuppspelning
Du kan ställa in Automatisk skivuppspelning på på/av.
När denna funktion är aktiverad spelas en skiva upp
automatiskt när den sätts i.
På*, Av
HDMI Control
Du kan göra en inställning så att spelaren mottar
en kontrollsignal från en TV/AV-mottagare som
är kompatibel med funktionen HDMI Control via
en HDMI-kabel (s.12).
På, Av*
Nätverkskontroll
Du kan ställa in kontroll via Ethernet på på/av. Den här
spelaren har YNC-protokollet (Yamaha Network Control).
På, Av*
– När du aktiverar den här funktionen ökar
strömförbrukningen i beredskapsläge pga.
nätverkskontrollfunktionen.
– När funktionen är aktiverad tar det kortare tid för
systemet att starta.
Ladda Default
Du kan återställa alla inställningar för spelaren till
standardvärdena, med undantag av inställningen Säkerhet
(s.31). Information om standard inställningar finns på
sidorna 27–34.
Uppgradera
Du kan uppgradera programvaran manuellt från skiva,
USB-minne eller nätverket. Mer information om
programvaruuppgradering finns i ”PROGRAMVARU
UPPGRADERING” (s.37).
Easy Setup
Du kan utföra Easy Setup (s.18).
Lagringsplats
Du kan visa Lagringsplats-information, formatera
Lagringsplats och välja , USB på framtidan/USB på
baksidan för att spara BD-Livedata.
Formatera (töm) mappen “BUDA” i USB-minnesenheten
genom att välja Information och trycka på ENTER när
“Format” är markerat på skärmen.
USB på framtidan, USB på baksidan*
– Den lokala lagringsplatsen används som extraminne
när en Blu-ray-skiva spelas upp.
Meddelande vid 3D uppspelning
Du kan slå på eller stänga av ett varningsmeddelande, med
avseende på 3D-video som visas på TV:n, när spelaren är
påslagen.
På*, Av
Använd funktionen HDMI Control
Med hjälp av HDMI Control kan interaktiv
manövrering utföras av spelaren och TV:n
(om funktionen HDMI Control stöds).
När du ansluter spelaren till en TV som är kompatibel
med HDMI Control med en HDMI-kabel och ställer in
HDMI Control i SETUP-menyn på (s.30), kan du utföra
funktionerna nedan.
• Funktion för automatiskt ingångsval
När uppspelning påbörjas på spelaren, så växlar TV:ns
ingångsväljare (och en AV-mottagare om spelaren är
ansluten till TV:n via AV-mottagaren) automatiskt om
till spelaren. Beroende på TV:n så kan det vara möjligt
att slå på TV:n automatiskt.
• Funktion för automatiskt avslagning
Om TV:n stängs av medan spelaren är i stopp-läge och
SETUP-menyskärmen inte visas, stängs även spelaren
av automatiskt.
– HDMI Control fungerar kanske inte som den ska
beroende på TV:n.
– Andra funktioner än de ovannämnda kan fungera,
beroende på TV:n och AV-mottagaren.
– För att göra HDMI Control tillgänglig, ställ
in inställningar för HDMI Control på ALLA
komponenter (Spelaren, TV:n och AV-mottagaren).
Det kan även behövas vissa manöver.
– Varje funktion kan ställas in självständigt för att
aktiveras/avaktiveras beroende på TV:n.
– Se bruksanvisningen som medföljer din TV och/
eller AV-mottagare för detaljer kring inställning.
– När du aktiverar den här funktionen ökar
strömförbrukningen i vänteläget pga. HDMI
kontrollfunktion.
Kommentarer
Kommentarer
Tips

SETUP MENY
31 Sv
INSTÄLLNINGAR
4
Svenska
Språk
OSD
Du kan välja språket för visning på skärmen, d.v.s.
meddelanden eller menyn som visas på skärmen som
SETUP-menyn.
English*, , , , , ,
,
Meny
Du kan prioritera språket för skivmenyn.
English*, , , , , ,
, Portugisiska, Danska, , Finska,
Norska, , Koreanska, Japanska, Mer
Ljud
Du kan prioritera ljudspråket för uppspelning av BD/DVD.
Information om inställningar finns i ”Meny” (s.31).
Undertitel
Du kan prioritera språket för Undertitel.
English, , , , , ,
, Portugisiska, Danska, , Finska,
Norska, , Koreanska, Japanska, Mer, Av*
Spela upp
Textning
Du kan ställa in visning av parentesundertexter (s.42) när
BD/DVD med parentesundertexter spelas upp.
På, Av*
Kameravinkel
Du kan ställa in visning av Kameravinkel ( ) när
BD/DVD med flera vinklar spelas upp.
På*, Av
Bild i Bild
Du kan ställa in visning av Bild i Bild ( ) när BD med
bild-i-bild (s.26) spelas upp.
På*, Av
Secondary Audio
Du kan ställa in visning av Secondary Audio ( ) när BD
med sekundärt ljud spelas upp.
På*, Av
DivX(R) VOD DRM
Du kan visa registreringskoden för DivX(R)-video.
DVD-Audio läge
Vissa DVD-audioskivor innehåller DVD-videoinnehåll
förutom DVD-audioinnehållet. Du kan välja DVD-audioläge
eller DVD-videoläge.
– Den här inställningen är bara tillgänglig när ingen
skiva är isatt.
Säkerhet
Ändra lösenord
Du kan ställa in ett lösenord för att ändra Föräldrakontroll-
nivån och Landskod. Se ”Föräldrakontroll” (s.31) och
”Landskod” (s.31).
– Standardlösenordet är 0000.
– Om du glömmer lösenordet, se “FELSÖKNING”
(s.38) och ställ in alla Säkerhet-inställningar till sina
standardvärden.
Föräldrakontroll
På vissa BD/DVD-skivor ställs kontrollnivån för visning
av skivan in beroende på tittarens ålder. Du kan ställa in
Föräldrakontroll som visas på skärmen beroende på
innehåll.
Lösenordet (se ”Ändra lösenord” på s.31) måste anges
innan Föräldrakontroll-nivån ställs in.
När du har ställt in Föräldrakontroll och spelar en skiva med
en nivå som är högre än den aktuella Föräldrakontroll-
nivån, eller om du vill ändra Föräldrakontroll-nivån, visas
en dialogruta som ber dig ange lösenordet.
Av*, 1 till 8
Landskod
Du kan ställa in Landskod för ditt land. Lösenordet
(se ”Ändra lösenord” på s.31) måste anges innan
Landskod ställs in. Denna inställning kan användas
för att ställa in Föräldrakontroll och skivuppspelning.
Fran
ç
ais Español Deutsch Italiano Svenska
Nederlandse
Fran
ç
ais Español Deutsch Italiano
Nederlandse Svenska
Fran
ç
ais Español Deutsch Italiano
Nederlandse Svenska
DVD-LJUD*Både DVD-audio/videoinnehåll spelas upp. Endast
DVD-audioinnehåll spelas upp, beroende på skivan.
DVD-VIDEO Endast DVD-videoinnehåll spelas upp.
Kommentar
Kommentarer

SETUP MENY
32 Sv
Nätverk
Internetuppkoppling
Ställ in detta objekt på Möjliggöra när du använder BD-Live
(s.26), DLNA (s.21) och programvaru uppgraderingar från
nätverket (s.37).
Möjliggöra*, Inaktivera
Information
Du kan visa en skärm med nätverksinformation. På denna
skärm kan du se information om gränssnitt (Ethernet),
Adresstyp, IP-adress, Subnet Mask, Standard Gateway,
och DNS.
Anslutningstest
Du kan utföra ett Internet-anslutningstest. Om testet
misslyckas ska du kontrollera ”IP inställningar” (s.32) och
utföra testet igen.
IP inställningar
Du kan konfigurera nätverksinställningarna.
–Siffertangenter Matar in tecken.
–2/3Flyttar markeringen.
–CLEAR Raderar ett tecken.
–ENTER Sparar inställningarna och går
ur menyn.
BD-Live anslutning
Du kan ställa in åtkomstbegränsning för BD-Live-innehåll.
DLNA
Du kan ställa in DLNA (s.21) på Möjliggöra/Inaktivera.
När du inte använder DLNA-funktionen, ska du ställa in
Inaktivera.
Möjliggöra*, Inaktivera
Proxyinställning
Du kan ställa in Proxyinställning. Ställ in på Inaktivera för
normal användning. Ställ in på Möjliggöra för att ange
proxy-inställningen.
■Display inställningar
Standardinställningarna är markerade med ” * ”.
TV
3D uppspelning
Du kan välja videoutmatning i 3D eller 2D från denna
spelare.
– Även om du ställer in “3D-utmatning” till “Auto”
och spelar upp 3D Blu-ray-skivor, väljer denna
spelare 2D-bilder utifrån anslutning, TV:ns
inställning osv. (s.12).
TV Screen
Du kan ställa in skärmformatet för den anslutna TV:n och
justera videoutmatningen.
Om du byter TV (d.v.s. om du köper en ny) och den
nya TV:n har ett annat skärmformat än den tidigare,
så behöver du ändra inställningen TV Screen.
Auto* Välj att automatiskt konfigurera denna spelares
nätverksinställningar med DHCP-servern.
Manual Välj att konfigurera nätverksinställningarna (IP-
adress, Subnet mask, Standardgateway och DNS)
manuellt.
Tips
Tillåten Låter alla BD-Live ansluta till nätverket.
Delvis
Tillåten*
Endast skivor med ägarintyg tillåts.
Förbjuden Förbjuder alla BD-Live att ansluta till nätverket.
Möjliggöra Aktiverar proxy-värd och proxy-portinställning.
Inaktivera*Avaktiverar proxy-servern. Välj detta objekt när
ingen proxy-server används.
Proxy Host Ställer in proxy-värd.
Proxy Port Ställer in proxy-port.
Auto* Denna spelare väljer automatiskt 3D- eller 2D-video.
Av Denna spelare väljer alltid 2D-video.
Kommentar
16:9 Full Välj detta när spelaren är ansluten till en TV
med skärmformatet 16:9. När en video med
skärmformatet 4:3 spelas upp, visas videon
enligt bilden nedan.
16:9 Normal*Välj detta när spelaren är ansluten till en TV
med skärmformatet 16:9. När en video med
skärmformatet 4:3 spelas upp, visas videon
enligt bilden nedan.
4:3 Pan Scan Välj detta när spelaren är ansluten till en TV
med skärmformatet 4:3. När en video med
skärmformatet 16:9 spelas upp, visas videon
enligt bilden nedan.
4:3 Letter Box Välj detta när spelaren är ansluten till en TV
med skärmformatet 4:3. När en video med
skärmformatet 16:9 spelas upp, visas videon
enligt bilden nedan.
Ursprunglig
bildstorlek
På 16:9 (bredskärm) TV
16:9 Full 16:9 Normal
4:3
Ursprunglig
bildstorlek
På 4:3 TV
4:3 Pan Scan 4:3 Letter Box
16:9

SETUP MENY
33 Sv
INSTÄLLNINGAR
4
Svenska
Upplösning
Du kan välja videoutmatningsupplösningen från Auto, 480i/
576i, 480p/576p, 720p, 1080i och 1080p. När du ställer in
Auto ställs upplösningen in på det högsta värdet för den
anslutna TV:n. Mer information om utmatningsformat finns
i ”Angående format för videoutmatning” (s.36).
Auto*, 480i/576i, 480p/576p, 720p, 1080i, 1080p
– Om du vill mata ut HD-ljud (t.ex. Dolby TrueHD
eller DTS-HD Master Audio) från HDMI-terminal,
ställer du in Upplösning på Auto eller mer än 720p.
TVsystem
Du kan välja TVsystem från PAL, NTSC och Multi. Ställ
in samma TVsystem som din TV har. Mer information om
utmatningsformat finns i ”Angående format för
videoutmatning” (s.36).
Färgrymd
Du kan välja Färgrymd (s.41) från HDMI. Denna funktion
är tillgänglig när spelaren är ansluten med en HDMI-
kabel.
– Denna funktion är endast tillgänglig på TV-apparater
som stöder funktionen.
HDMI Deep Color
När din TV och/eller AV-mottagare är kompatibel med
Deep Color (s.41) ska du ställa in detta alternativ enligt
din TV/AV-mottagare. Denna funktion är tillgänglig när
spelaren är ansluten med en HDMI-kabel.
30 bits, 36 bits, Av*
HDMI 1080p 24Hz
Detta matar ut BD-video som kodats med 24Hz
ramhastighet i HDMI 1080p 24Hz. Denna funktion kan ge
jämnare videouppspelning. Denna funktion är tillgänglig
när din TV/AV-mottagare stöder funktionen, och när
denna spelare är ansluten med en HDMI-kabel. Mer
information om utmatningsformat finns i ”Angående
format för videoutmatning” (s.36).
Auto*, Av
– Denna inställning avaktiveras när
utmatningsupplösningen är inställt på något annat
än 1080p.
Läppsynk
Du kan ställa in/justera läppsynkfunktionen (s.42).
Video Process
Videoläge
Du kan ställa in Videoläge nedan.
Justera färg
Du kan justera Ljusstyrka/Färgmättnad/Färgton för varje färg
(Röd/Grön/Blå/Gul/Cyan/Magenta). Om du vill använda den
här funktionen ställer du in Videoläge på Anpassad.
Information om inställningar finns i ”Videoläge” (s.33).
Standardinställningarna är 0.
Auto Kontrast
Justerar kontrasten för att optimera den uppspelade bilden.
Ställ in videoläget till Anpassat om du vill använda den
här funktionen, .
Av*, På
Brusreducering
Du kan ställa in Brusreducering på en nivå mellan 0 och 3.
0 är av och 3 är max.nivån.
0*, 1, 2, 3
Kommentar
NTSC, PAL*, Multi (Australien, Asien, Storbritannien, europeiska
och ryska modeller)
NTSC*, PAL, Multi (USA, Kanada, central- och sydamerikanska,
Taiwan och Korea modeller)
RGB Matar ut videosignalen i det normala
signalintervallet.
YCbCr 4:4:4*Ställer in Färgrymd på YCbCr 4:4:4.
YCbCr 4:2:2 Ställer in Färgrymd på YCbCr 4:2:2.
Full RGB När RGB är inställt och vita och svarta nyanser på
skärmen är för bleka, väljer du det här alternativen.
Den här inställningen är effektiv när en ansluten
komponent hanterar RGB 0–255-intervallet.
Kommentar
Kommentar
Auto* Denna spelare justerar läppsynkfunktionen
automatiskt.
Manual Du kan ställa in/justera läppsynkfunktionen
manuellt. Du kan ställa in fördröjningen av ljud för
2D- och 3D-innehåll oberoende av varandra.
2D
3D
Av Denna spelare justerar inte läppsynkfunktionen.
Standard* Bilden är mest naturlig och välbalanserad. Det här
läget passar för normal användning.
Vivid Bilden är mer livfull och skarp.
Cinema Bilden passar för filmtittande i mörka rum.
Anpassad Du kan justera bilden manuellt. Tryck på 5/a för
att välja parametern och tryck på 2/3 för att justera.
Ljusstyrka
Justerar bildens allmänna ljusstyrka.
Skärpa
Justera skärpan på föremål i bilden.
Färgton
Justerar bildens färgnyans.
Färgmättnad
Justera färgmättnaden i bilden.
Kontrast
Justerar de ljusa områdena (vitnivåer) i bilden.
CTI
Jämnar ut kanterna i färgbilder. Färgbilder renderas
mer distinkt.
Standardinställningarna är 0.

SETUP MENY
34 Sv
De-interlacing läge
Du kan välja hur du vill känna av videosignalen. Ställ in
på Auto för normal användning. När horisontellt bandbrus
visas på skärmen ställer du in det här alternativet på Film/
Video för att eliminera bruset.
Auto*, Film, Video
■Ljudinställning
Standardinställningarna är markerade med ” * ”.
Ljudutgång
Koaxial/Optisk
Du kan välja utmatningsläge för COAXIAL-utgången och
OPTICAL-uttaget. Mer information om utmatningsformat
finns i ”Angående format för ljudutmatning” (s.35).
HDMI
Du kan välja utmatningsläget för HDMI-uttaget.
Information om inställningar finns i ”Koaxial/Optisk” (s.34).
Mer information om utmatningsformat finns i ”Angående
format för ljudutmatning” (s.35).
Bitstream*, PCM, Reencode, Av
– Om du vill mata ut HD-ljud (t.ex. Dolby TrueHD
eller DTS-HD Master Audio) från HDMI-terminal,
ställer du in Upplösning på Auto eller mer än 720p
(s.33).
Downsampling
Du kan ställa in nedsamplingsfrekvensen för digitala
ljudsignaler. Denna funktion är effektiv för
ljudsignalutmatningen från COAXIAL-utgången/
OPTICAL-uttaget.
DRC
Du kan ställa in DRC (Dynamic Range Compression)
(s.41) på på/av/Auto. När du ställer in Auto, aktiveras
DRC automatiskt för en källa med DRC-information
i Dolby TrueHD-format. DRC gör att kraftiga ljud som
explosioner inte låter så högt och dialog blir tydligare.
Detta är användbart när du ser på filmer på natten.
Av*, På, Auto
SACD-Utgång
SACD-prioritet
Du kan välja ett innehåll som spelas upp från flerkanaligt
eller stereoinnehåll (2-kanals) när en hybrid-SA-CD (s.4)
med båda är isatt.
Multi-ch*, 2-ch
HDMI-utgång
Du kan välja ljudsignalsutmatning från HDMI-terminalen
när SA-CD spelas upp.
Högtalarinställning
Konfiguration
Du kan ställa in utmatningen av 7.1 ch surround beroende
på ansluten högtalare eller förstärkare.
1Tryck på 5/a för att välja en högtalare som du vill
konfigurera och tryck sedan på ENTER.
2Justera värdena nedan. Lägg märke till att en del av
alternativen inte visas beroende på den valda
högtalaren.
3Tryck på RETURN för att gå tillbaka till högtalarval.
Nedmixning till 2-kanals
Du kan välja nedmixningsmetod till 2 analoga kanaler
mellan Stereo och Lt/Rt.
Post Process
Uppmixning
Du kan skapa flera kanaler utifrån den 2-kanaliga
ljudsignalen. Om du vill skapa flera kanaler, väljer du
NEO6 och sedan Cinema- eller Music-läge.
Off*, NEO6
■System information
Programvaruversion och MAC-adress (s.42) visas.
Bitstream Matar ut en digital signal utan bearbetning.
Sekundärt ljud matas inte ut.
PCM Matar ut 2 kanalers PCM.
Reencode*Matar ut Bitstream med sekundärt ljud.
Av Stänger av ljudet.
Kommentar
48k*Den högsta samplingshastigheten för digital
PCM-utmatning är 48 kHz.
96k Den högsta samplingshastigheten för digital
PCM-utmatning är 96 kHz.
192k Den högsta samplingshastigheten för digital
PCM-utmatning är 192 kHz.
DSD*Matar ut den råa DSD-signalen. När den här spelaren
är ansluten till en DSD-kompatibel AV-mottagare
rekommenderas det här alternativet.
PCM Matar ut PCM-signalen som avkodas av den här
spelaren.
Storlek När baselementet i en högtalare är 16 cm eller större,
väljer du Large. När det är mindre än 16 cm, väljer
du Small.
Stor*, Liten
Trim –12 till 0 dB (i steg om 0,5 dB)
Standardinställningen är 0 dB.
Fördröjning 0,5 till 10 m (i steg om 0,5 m)
Standardinställningen är 3 m.
Inaktivera När den valda högtalaren inte används väljer
du Yes.
Ja, Nej*
Stereo*Ändrar kanalutmatning till stereo, vilket bara ger
ljud från de två fronthögtalarna.
Lt/Rt Välj detta alternativ när enheten är ansluten till en
Dolby Pro Logic-avkodare. Ljudet från de bakre
högtalarna mixas till 2-kanaligt stereoljud.

SETUP MENY
35 Sv
INSTÄLLNINGAR
4
Svenska
■Angående format för ljudutmatning
* ”SA” är sekundärt ljud.
** ”BCS” är knappklickljudet, ljudeffekten för popup-menyer, o.s.v.
SA-CD-Utgångsformat
– När Koaxial/Optisk eller HDMI ställs in på Bitstream matas inte sekundärt ljud ut. (s.34)
– Om du vill mata ut HD-ljud (t.ex. Dolby TrueHD eller DTS-HD Master Audio) från HDMI-terminal, ställer du in
Upplösning på Auto eller mer än 720p (s.33).
– För SA-CD-uppspelning, Konfiguration i högtalarinställning (s.34) kan bara användas när HDMI-utgång är
inställt på PCM.
HDMI COAXIAL/OPTICAL
MIXED 2CH/
7.1 ch
surround
Källformat Bitstream PCM Reencode Bitstream PCM Reencode
PCM 2ch PCM 2ch PCM 2ch 2ch
PCM 5.1ch PCM 5.1ch PCM 2ch 2ch/5.1ch
PCM 7.1ch PCM 7.1ch PCM 2ch 2ch/7.1ch
Dolby Digital Dolby Digital PCM upp
till 5.1ch Dolby Digital Dolby Digital PCM 2ch Dolby Digital 2ch/5.1ch
med SA*
eller BCS**
Dolby Digital
Plus
Dolby Digital
Plus
PCM upp
till 7.1ch
Dolby Digital
Plus Dolby Digital PCM 2ch Dolby Digital
2ch/7.1ch
med SA*
eller BCS** Dolby Digital
Dolby
TrueHD
Dolby
TrueHD
PCM upp
till 7.1ch
Dolby
TrueHD Dolby Digital PCM 2ch Dolby Digital
med SA*
eller BCS** Dolby Digital
DTS DTS PCM upp
till 5.1ch DTS DTS PCM 2ch DTS 2ch/5.1ch
med SA*
eller BCS**
DTS HD High
Resolution
DTS HD High
Resolution
PCM upp
till 7.1ch
DTS HD High
Resolution DTS PCM 2ch DTS
2ch/7.1ch
med SA*
eller BCS** DTS
DTS-HD
Master Audio
DTS-HD
Master Audio
PCM upp
till 7.1ch
DTS-HD
Master Audio DTS PCM 2ch DTS
med SA*
eller BCS** DTS
SACD-utgångsinställningar
HDMI COAXIAL/OPTICAL
MIXED 2CH/7.1ch
surround
SACD-prioritet HDMI-utgång
Multi-ch DSD DSD upp till 5.1ch Ingen utmatning 2ch/5.1ch
PCM PCM upp till 5.1ch Ingen utmatning 2ch/5.1ch
2-ch DSD DSD 2ch Ingen utmatning 2ch/2ch
PCM PCM 2ch Ingen utmatning 2ch/2ch
Kommentarer

SETUP MENY
36 Sv
■Angående format för videoutmatning
När TVsystem ställs in på NTSC
* Beroende på skivan eller innehållet matar denna spelar ut 480p videosignal.
När TVsystem ställs in på PAL
* Beroende på skivan eller innehållet matar denna spelar ut 576p videosignal.
När TVsystem ställs in på Multi
När TVsystem är inställt på Multi, matas videosignalen ut med samma frekvens som källan. Se tabellerna ovan för mer
information om TV:ns frekvensinställning och videoutsignalens upplösning.
När en menyskärm som SETUP visas matas videosignalen ut med samma frekvens som källan.
– ”Max” i tabellen betyder att upplösningen är inställd på den högsta upplösningen som stöds av den anslutna TV:n.
– HDMI 1080p 24Hz avaktiveras när utmatningsupplösningen är inställd på något annat än 1080p.
– När denna spelare skickar ut 1080p, 24 Hz videosignal från HDMI, skickas inga signaler ut från COMPONENT-
och VIDEO-uttagen.
– När kommersiella DVD-skivor spelas upp med komponentutmatning är maxupplösningen 480p/576p.
– När TVsystem ställs in på NTSC och videokällan inte är 60 Hz, konverteras videons utmatningssignal till 60 Hz.
– När TVsystem ställs in på PAL och videokällan inte är 50 Hz, konverteras videons utmatningssignal till 50 Hz.
Upplösning Auto 480i/576i 480p/576p 720p 1080i 1080p
24 Hz Övrigt
HDMI
Uppspelning
av BD Max Max Max 720p 60 Hz 1080i 60 Hz 1080p 24 Hz 1080p 60 Hz
annat 1080p 60 Hz
COMPONENT
Uppspelning
av
kommersiella
DVD 480i 480i
480p 480p 480p 480p
Uppspelning
av BD 480i 480i 480i av 480i
annat 480p 720p 60 Hz * 1080i 60 Hz * 1080i 60 Hz *
VIDEO
Uppspelning
av BD 480i 480i 480i 480i 480i av 480i
annat 480i
Upplösning Auto 480i/576i 480p/576p 720p 1080i 1080p
24 Hz Övrigt
HDMI
Uppspelning
av BD Max Max Max 720p 50 Hz 1080i 50 Hz 1080p 24 Hz 1080p 50 Hz
annat 1080p 50 Hz
COMPONENT
Uppspelning
av
kommersiella
DVD 576i 576i
576p 576p 576p 576p
Uppspelning
av BD 576i 576i 576i av 576i
annat 576p 720p 50 Hz * 1080i 50 Hz * 1080i 50 Hz *
VIDEO
Uppspelning
av BD 576i 576i 576i 576i 576i av 576i
annat 576i
Kommentarer

37 Sv
INSTÄLLNINGAR
4
Svenska
Vissa av de nyligen utgivna BD-videoskivorna
kan inte spelas upp såvida du inte uppgraderar
spelarens programvara till den senaste versionen.
Vi rekommenderar att du uppgraderar spelarens
programvara med programvaru uppgradering så
att spelaren fungerar med den senaste programvaran.
Kontrollera om det finns tillgängliga uppgraderingar
genom att besöka
http://download.yamaha.com/downloads/service/top/
?site=europe.yamaha.com&language=en
– Programvaruuppdateringen startas automatiskt när
en skiva satts i som innehåller ett
uppgraderingspaket.
– Ta inte ut skivan/USB-minnesenheten, försätt
inte spelaren i standby-läge och koppla inte ur
strömkabeln/LAN-kabeln när uppgraderingen utförs.
■Uppgradera programvaran
1. Förbered programvaru
uppgradering.
När du uppgraderar programvara från skiva/
USB-lagring:
1Spara uppgraderingsfilen i en lämplig mapp på
skivan/USB-minnesenheten. Mer information
finns i informationsdokumentet som medföljer
uppgraderingspaketet.
2Sätt i skivan eller anslut USB-minnesenheten.
När skivan laddats startar uppgraderingen
automatiskt. Hoppa över steg 2.
När du uppgraderar programvara från nätverk:
Bekräfta att spelaren är ansluten till nätverket.
2. Välj uppgraderingsmetod och
starta uppgraderingen från
SETUP-menyn.
1Tryck på SETUP för att visa SETUP-
menyskärmen.
2Välj Allmäna Inställningar = System =
Uppgradera.
3Välj det objekt som innehåller
uppgraderingspaketet från skivan/
USB-lagringsenheten/nätverket.
3. Systemet söker efter
uppgraderingspaketet.
4. Tryck på ENTER för att starta
uppgraderingen.
5. Uppgradering slutförs. Systemet
startas om.
PROGRAMVARU UPPGRADERING
Tips
Kommentar
Uppgradera
Söker efter uppgraderingsfil…
Vänta…

38 Sv
TILLÄGGSINFORMATION
Vi hänvisar till tabellen nedan när spelaren inte fungerar korrekt. Om du upplever ett problem som inte finns beskrivet
nedan eller om föreskrifterna nedan inte hjälper, stäng av spelaren, koppla ur strömkabeln och kontakta närmaste
Yamaha-återförsäljare eller serviceverkstad.
■Ström
■Grundläggande funktioner
■Skivuppspelning
FELSÖKNING
Problem Tänkbara orsaker och lösningar
Ingen ström. – Anslut nätkabeln ordentligt.
– Tryck på p på frontpanelen för att slå på strömmen.
Strömmen till spelaren slås av. – Strömmen stängs automatiskt av efter 10 minuters vila (ingen uppspelning).
Problem Tänkbara orsaker och lösningar
Fjärrkontrollen fungerar inte. – Använd fjärrkontrollen inom angivet styromfång. (s.5)
– Byt batterierna i fjärrkontrollen. (s.5)
– Kontrollera ID-inställningarna för huvudenheten och fjärrkontrollen. (s.9)
Knapparna fungerar inte. – Tryck och håll ned p på frontpanelen i cirka 5 sekunder för att starta om spelaren.
– Återställ spelaren helt genom att koppla ur strömkabeln från nätuttaget i 10 sekunder
eller mer, koppla in strömkabeln till nätuttaget igen och slå på strömmen till spelaren.
Glömt lösenord. – Håll ned och på frontpanelen samtidigt när ingen skiva är isatt och
uppspelningen stoppad för att ställa spelaren i standardläge (Säkerhetsinställning (s.31)
återställs också). Efter att strömmen automatiskt slagits av, tryck på p för att slå på
strömmen igen.
Problem Tänkbara orsaker och lösningar
Spelaren kan inte spela upp en skiva. – Ta ur skivan och rengör den. (s.4)
– Se till att sätta i skivan på rätt sätt (mitt i skivfacket och med etikettsidan vänd uppåt). (s.4)
– Använd en skivtyp som stöds av spelaren. (s.3)
– Ta ut skivan och kontrollera om spelaren stöder skivan eller inte. (s.3)
– Kontrollera regionskoden. (s.3)
– Kontrollera om det är fel på skivan genom att pröva med en annan skiva.
– CD-R/RW, DVD+R/RW/R DL och DVD-R/RW/R DL skivor måste slutbehandlas. (s.3)
Video stoppas. – Spelaren stoppas om den känner av stötar eller vibrationer.
Spelaren avger ett knäppande ljud när
avspelning startas eller vid isättning
av en skiva.
– Dessa ljud tyder inte på något fel på spelaren utan är normala driftsbetingelser.

FELSÖKNING
39 Sv
TILLÄGGSINFORMATION
5
Svenska
■Bild
■Ljud
Problem Tänkbara orsaker och lösningar
Ingen bild. – Kontrollera att alla kablar anslutits på rätt sätt. (s.10)
– Kontrollera att den anslutna TV:n eller AV-mottagaren är inställd på rätt ingångskälla. (s.10)
– Anslut denna spelare till TV:n med VIDEO-utgången (s.13) med den medföljande
videokabeln med stift och ställ in Upplösning ordentligt. (s.33)
– TV-system är inställt på fel läge. Håll DIMMER nedtryckt på fjärrkontrollen för att
återställa TV-systeminställningen till standardinställningen.
Skärmen fryses och
funktionsknapparna fungerar inte. – Tryck på och starta sedan uppspelningen på nytt.
– Slå av strömmen och slå sedan på den igen.
– Tryck och håll ned p på frontpanelen i cirka 5 sekunder för att starta om spelaren.
Video matas inte ut med önskad
upplösning.
– Ställ in på önskad upplösning. (s.33)
Bredskärmsbilder ter sig utsträckta
vertikalt, eller det uppträder svarta band
överst och underst på skärmen. Eller
4:3-videon visas utsträckt vågrätt.
– Ändra TV:ns bildformat. (s.32)
Fyrkantiga störningar (mosaikmönster)
uppträder på skärmen.
– Sådana störningar kan uppträda i scener med hastiga rörelser beroende av egenskaperna
för digital bildkomprimeringsteknik.
Den uppspelade bilden utsätts för
störningar om en DVD-skiva spelas
in på en videobandspelare eller spelas
upp via en videobandspelare.
– Denna spelare tillämpar analogt kopieringsskydd. Vissa skivor innehåller en signal som
förbjuder kopiering. Detta kopieringsskydd förhindrar normal uppspelning om du
försöker att spela upp en sådan skiva på en videobandspelare eller spela in via en
videobandspelare och sedan spela upp signalen.
Inget ljud matas ut eller bilder spelas
inte upp korrekt.
– För vissa skivor innehållande upphovsrättsskyddat material kan det hända att ljudet inte
matas ut eller att bilder inte spelas av korrekt.
Problem Tänkbara orsaker och lösningar
Inget ljud eller förvrängt ljud. – Kontrollera att Ijudkabeln är ansluten på rätt sätt. (s.10)
– Inget ljud hörs vid visning av en stillbild, uppspelning i slow motion eller snabbsökning
framåt/bakåt. (s.7)
– Ljudet matas kanske inte ut beroende på inspelningsstatus, t.ex. om skivan är inspelad
med ljud utöver rena ljudsignaler eller ljud som skiljer sig från normala ljudsignaler. (s.3)
Vänster och höger ljudkanal är
omkastade, eller ljudet matas bara
ut från ena sidan.
– Kontrollera ljudanslutningen. (s.10)
Inget ljud matas ut eller bilder spelas
inte upp korrekt.
– För vissa skivor innehållande upphovsrättsskyddat material kan det hända att ljudet inte
matas ut eller att bilder inte spelas av korrekt.
Kan inte höra den önskade ljudtypen
och/eller antal kanaler.
– Hänvisa till inställningen Ljudutgång och ”Angående format för ljudutmatning”. (s.34, 35)
Inget ljud hörs med PIP (bild-i-bild)
(sekundärt ljud).
– Ställ in Koaxial/Optisk eller HDMI på PCM/Reencode. (s.34)
– Lyssna på sekundärt ljud genom att trycka på 2ND AUDIO. (s.6)
– Beroende på skivan kanske du måste ställa in sekundärt ljud i skivans översta meny. (s.7)

FELSÖKNING
40 Sv
■Nätverk
■Meddelanden på skärmen
– Följande meddelanden visas på TV-skärmen om du försökt spela upp en olämplig skiva eller utfört en felaktig
manöver.
Problem Tänkbara orsaker och lösningar
Spelaren ansluter inte till Internet. – Anslut nätverkskabeln ordentligt.
– Aktivera ansluten utrustning, som bredbandsrouter eller modem.
– Anslut bredbandsroutern och/eller modemet ordentligt.
– Ställ in korrekta värden i nätverksinställningen. Kontrollera ”Nätverk”. (s.32)
Det går inte att ladda ned
BD-Live-innehåll.
– Anslut nätverkskabeln ordentligt. (s.16)
– Anslut USB-minnesenheten ordentligt. Kontrollera att USB-minnesenheten är ansluten
till USB-porten på denna spelare. (s.16)
– Kontrollera om BD-skivan stöder BD-Live.
– Kontrollera inställningen för ”Internetuppkoppling”. (s.32)
– Anslut en USB-minnesenhet som formaterats med FAT16 eller FAT32.
– Vi rekommenderar att du ansluter en USB-minnesenhet med minst 2 GB ledigt utrymme.
Om det inte finns tillräckligt med utrymme ska du formatera USB-minnesenheten. (s.30)
– Se den medföljande bruksanvisningen för skivan eller konsultera skivtillverkaren.
Det går inte att hitta DLNA-servern. – Anslut nätverkskabeln ordentligt.
– Aktivera ansluten utrustning, som bredbandsrouter eller server.
– Bekräfta att spelaren och servern är anslutna till samma åtkomstpunkt.
– Ställ in korrekta värden i nätverksinställningen. Kontrollera ”Nätverk”. (s.32)
– Beroende på DLNA-server, kanske spelaren inte behöver tillstånd från servern.
Det går inte att spela upp filen
på hemmanätverksservern.
– Kontrollera att filen är spelbar. (s.3)
– Kontrollera inställningarna för din DLNA-server.
– Kvaliteten och funktionen av uppspelningen kan påverkas av ditt hemmanätverks
tillstånd.
Felmeddelande Tänkbara orsaker och lösningar
Not Support This File! – Filen stöds inte av denna spelare. Se ”Typer av skivor/filer som kan användas med denna spelare” (s.3).
Fel regionskod! – Skivan har en inkompatibel regionskod. Se ”Information om regional hantering” (s.3).
Nätverket är FELAKTIGT. – Denna spelare kan inte anslutas till nätverket. Kontrollera anslutningen (s.16) och
nätverksinställningen (s.32).
Nätverket är OK, proxy är
FELAKTIG.
– Denna spelare kan inte anslutas till proxy-servern. Se ”Proxyinställning” (s.32).
The Setting is prohibited,
please setup again.
– BD-Live-anslutning är förbjuden. Se ”BD-Live anslutning” (s.32).
Inga giltiga
uppgraderingsfiler hittades!
– Kontrollera om uppgraderingsfilen finns i rätt mapp.
Uppgraderingen har
misslyckats av någon
anledning!
– Uppgradering misslyckades. Kontrollera om uppgraderingsfilen är skadad eller oläsbar.

41 Sv
TILLÄGGSINFORMATION
5
Svenska
AVCHD
AVCHD är ett nytt format (standard) för videokameror
med hög upplösning som kan användas för att spela in
och spela upp HD-bilder i hög upplösning.
BD-Live™
BD-Live är en BD-standard som använder en
nätverksanslutning, så att spelaren kan ansluta till
Internet och hämta videomaterial och andra data.
BDMV
BDMV (Blu-ray Disc Movie, BD-MV) hänvisar till en
av formaten som används för BD-ROM som är en av
specifikationerna för Blu-ray-skivor. BDMV är ett
inspelningsformat som motsvarar DVD-video för
DVD-specifikationen.
Blu-ray 3D™
Blu-ray 3D gör det möjligt för dig att titta på
högupplösta 3D-bilder.
BONUSVIEW
Med BONUSVIEW-kompatibla skivor kan du visa en
videounderkanal för två skärmar, ljudunderkanalen och
undertexter samtidigt. En liten skärm visas inom den
större skärmen under uppspelning (bild-i bild).
Deep Color
Deep Color hänvisar till användning av olika färgdjup
i displayer, upp från 24 bitars djup i tidigare versioner av
HDMI-specifikationen. Detta extra bitdjup gör det möjligt
för HDTV och andra displayer att gå från miljoner färger
till miljarder färger och eliminera färgband på skärmen för
att ge jämna färgtonsövergångar och subtila graderingar
mellan färger. Det ökade kontrastförhållandet kan
representera många gånger fler grå färgtoner mellan svart
och vitt. Deep Color ökar även antalet tillgängliga färger
inom gränserna som definieras av färgutrymmet RGB
eller YCbCr.
DivX®
DivX® är en populär mediateknik som skapats av DivX,
Inc. DivX®-mediafiler innehåller mycket komprimerad
video med hög visuell kvalitet och en relativt liten filstorlek.
DivX®-filer kan även innehålla avancerade
mediafunktioner som menyer, undertexter och alternativa
ljudspår. Många DivX®-mediafiler är tillgängliga online
för nedladdning och du kan skapa dina egna med ditt eget
personliga innehåll och lättanvända verktyg från DivX.com.
Dolby Digital
Ett ljudsystem utvecklat av Dolby Laboratories Inc. som
ger ljudet samma effekt som i en biosalong när produkten
är ansluten till en processor eller förstärkare som kan
hantera Dolby Digital.
Dolby Digital Plus
Ett ljudsystem utvecklat som är en utökning av Dolby
Digital. Denna ljudkodningsteknik stöder flerkanals
7.1- surroundljud.
Dolby TrueHD
Dolby TrueHD är en förlustfri kodningsteknik som
stöder upp till 8 kanaler av flerkanals surroundljud för
nästa generation av optiska skivor. Ljudet återger den
ursprungliga ljudkällan helt naturtroget.
DRC (Dynamic Range Control)
DRC gör det möjligt att justera omfånget mellan
de kraftigaste och svagaste ljuden (det dynamiska
omfånget) för avspelning på en medelhög volym.
Använd detta när det är svårt att höra dialog eller när
uppspelning kan störa grannarna.
DSD (Direct Stream Digital)
DSD-tekniken lagrar ljudsignaler på digitala
lagringsmedia, t.ex. Super Audio CD-skivor. Med DSD,
lagras signaler som enkla bitvärden med en hög
samplingsfrekvens om 2,8224 MHz, medan brusformning
och översampling används för att minska distorsionen,
en vanlig företeelse vid väldigt hög kvantifiering av
ljudsignaler. Pga. den höga samplingsfrekvensen kan
bättre ljudkvalitet erhållas än vad som erbjuds av det
PCM-format som används för vanliga ljud-CD-skivor.
DTS
Detta är ett digitalt ljudsystem utvecklat av DTS, Inc.
för användning i biografer.
DTS-HD High Resolution Audio
DTS-HD High Resolution Audio är en ny teknik
utvecklad för nästa generations optiska skivformat med
hög upplösning.
DTS-HD Master Audio
DTS-HD Master Audio är en förlustfri
ljudkomprimeringsteknik utvecklad för nästa
generations optiska skivformat med hög upplösning.
DTS-HD Master Audio | Essential
DTS-HD Master Audio | Essential är en förlustfri
ljudkomprimeringsteknik utvecklad för nästa
generations optiska skivformat med hög upplösning.
Färgrymd
Färgrymd är ett färgintervall som kan representeras. RGB
är ett färgutrymme baserat på färgmodellen RGB (röd,
grön och blå) och används normalt för PC-skärmar. YCbCr
är ett färgschema som är baserat på en luminanssignal (Y)
och två färgskillnadssignaler (Cb och Cr).
HDMI
HDMI (High-Definition Multimedia Interface =
multimediagränssnitt med hög upplösning) är ett
gränssnitt som stöder både bild och ljud med en enskild
digital anslutning. En HDMI-anslutning omvandlar
standard till högupplösta bildsignaler och
flerkanalsljudsignaler för AV-komponenter, såsom en
HDMI-utrustad TV i digital form, utan någon försämring.
Läppsynk
Läppsynk, en förkortning för läppsynkronisering, är en
teknisk term som rör både ett problem och en funktion
för att synkronisera ljud- och videosignaler under
efterproduktion och överföring. Där ljud- och
videolatensen kräver komplexa justeringar av
slutanvändare, har HDMI version 1.3 en funktion för
automatisk synkronisering av ljud och bild som gör det
möjligt för enheter att utföra denna synkronisering
automatiskt och exakt utan inblandning av användaren.
ORDLISTA

SPECIFIKATIONER
42 Sv
Letter Box (LB 4:3)
Ett skärmformat med svarta band överst och underst på
bilden som medger visning av bredskärmsbilder (16:9)
på en TV av formatet 4:3.
Linear PCM Sound
Linear PCM är ett signalinspelningsformat som används
för ljud-CD och vissa DVD- och Blu-ray-skivor. Ljudet
på ljud-CD inspelas vid 44,1 kHz med 16 bitar. (Ljudet
spelas in mellan 48 kHz med 16 bitar och 96 kHz med
24 bitar för DVD-videoskivor och mellan 48 kHz med
16 bitar och 192 kHz med 24 bitar för BD-videoskivor.)
Mac-adress
Mac-adressen är en unik värdetilldelning för en
nätverksenhet som används för identifiering.
Pan Scan (PS 4:3)
Ett skärmformat som skär av sidorna på bilden för att
tillåta visning av bredskärmsbilder (16:9) på en TV av
formatet 4:3.
Parentesundertexter
Parentesundertexter är en typ av undertext. Skillnaden
mellan undertexter och parentesundertexter är att
undertexter är avsedda för personer som kan höra
och parentesundertexter är avsedda för hörselskadade.
Undertexter visar sällan alla ord i ljudspåret. Till exempel
visar parentesundertexter ljudeffekter (t.ex. ”telefon
ringer” och ”fotsteg”), medan undertexter inte visar detta.
Innan du väljer denna inställning ska du kontrollera att
skivan innehåller information för parentesundertexter.
Toppmeny
På en BD-video/DVD-video används denna meny för att
välja sådant som kapitel att spela upp och språk för
undertexter. På vissa DVD-videor kan det hända att
toppmenyn kallas ”Titelmeny”.
Undertexter
Dessa är textraderna på undersidan av skärmen som
översätter eller skriver ut dialogen. Dessa är inspelade
på många DVD- och BD-skivor.
x.v.Color
x.v.Color återger ett större omfång färger än tidigare och
tillåter visning av nästan alla färger som det mänskliga
ögat kan uppfatta.
■Allmänt
Strömförsörjning
[Modell i USA och Kanada] ...................................AC 110-240 V, 60 Hz
[Modell i Central- och Sydamerika] .................AC 110–240 V, 50/60 Hz
[Europa- och Rysslandmodeller] ................................... AC 230 V, 50 Hz
[Modell i Australien]...............................................AC 110-240 V, 50 Hz
[Asienmodell]....................................................AC 220–240 V, 50/60 Hz
[Taiwanmodell]................................................. AC 110–120 V, 50/60 Hz
[Koreamodell] ................................................................AC 220 V, 60 Hz
Strömförbrukning (normal) .................................................................. 25 W
Effektförbrukning (beredskapsläge)................................0,5 W eller mindre
Mått (B × H × D) .......................................................... 435 × 96 × 316 mm
Vikt.................................................................................................... 4,05 kg
■Ljudprestanda
Ljudutmatningsnivå (1 kHz, 0 dB, BD/DVD/CD-DA)..................2 ± 0,3 V
Signal-brus-förhållande (BD/DVD/CD-DA) ..................... 115 dB eller mer
Dynamiskt omfång
BD/DVD ......................................................................... 105 dB eller mer
CD-DA............................................................................ 100 dB eller mer
Övertonsdistorsion (1 kHz)
BD/DVD ................................................................ 0,0028 % eller mindre
CD-DA....................................................................... 0,03 % eller mindre
Frekvensrespons
BD/DVD ........................................... 2 Hz till 22 kHz (48 kHz sampling)
2 Hz till 44 kHz (96 kHz sampling)
CD-DA............................................................................. 2 Hz till 20 kHz
■ln-/Utgångar
HDMI-utgång.................................................................. Typ-A-kontakt × 1
480i/576i/480p/576p/720p/1080i/1080p/1080p@24Hz,
Deep Color, x.v. Color support
Komponentvideoutgång ................................................ Y: 1 Vp-p (75 ohm)
PB, PR: 0,7 Vp-p (75 ohm)
Videoutgång ....................................................................... 1 Vp-p (75 ohm)
Digital utgång.......................................................... Optisk × 1, Koaxial × 1
Analog ljudutmatning...........................................................7.1-kanaler × 1,
Mixed 2 kanaler × 1
USB................................................................................. Typ A-kontakt × 2
Annan utrustning......................................................... Remote IN/OUT × 1,
RS-232C × 1 (för custominstallatörer),
Ethernet × 1
Rätten till ändring av tekniska data förbehålles.
SPECIFIKATIONER

SPECIFIKATIONER
43 Sv
TILLÄGGSINFORMATION
5
Svenska
■Upphovsrätt
– Audiovisuellt material kan bestå av
upphovsrättsskyddade verk som ej får spelas
in utan upphovsrättsinnehavarens tillstånd. Upplys
dig om gällande lagar i detta avseende.
– Denna produkt införlivar teknik för kopieringsskydd
som skyddas av patent i USA och annan immateriell
egendomsrätt tillhörande Rovi Corporation. Omvänd
ingenjörskonst och isärtagning är förbjudet.
– Tillverkas på licens från Dolby Laboratories. Dolby
och dubbel-D-symbolen är varumärken som tillhör
Dolby Laboratories.
– Tillverkad under licens under USA-patentnumren:
5,451,942; 5,956,674; 5,974,380; 5,978,762;
6,226,616; 6,487,535; 7,212,872; 7,333,929;
7,392,195; 7,272,567 och andra utfärdade och ansökta
patent i USA och resten av världen. DTS och
Symbolen är registrerade varumärken, & DTS-HD,
DTS-HD Master Audio och DTS-logotyperna är
varumärken som tillhör DTS, Inc.-produkten och som
innehåller programvara. © DTS, Inc. Alla rättigheter
förbehålls.
– “Blu-ray Disc™”, “Blu-ray™”, “Blu-ray 3D™”,
“BD-Live™”, “BONUSVIEW™” och logotyperna
är varumärken som tillhör Blu-ray Disc Association.
– är ett varumärke som tillhör DVD Format/
Logo Licensing Corporation.
– HDMI, logotypen HDMI och High-Definition
Multimedia Interface är varumärken eller
registrerade varumärken som tillhör HDMI
Licensing LLC.
– ”x.v.Color” och ”x.v.Color”-logotypen är
varumärken.
– ”AVCHD” och ”AVCHD”-logotypen är varumärken
som tillhör Panasonic Corporation och Sony
Corporation.
– Java och alla Java-baserade varumärken och
logotyper är varumärken eller registrerade
varumärken som tillhör Sun Microsystems, Inc.
i USA och/eller i övriga länder.
– Denna produkt är licensierad enligt patentportföljen
för AVC och VC-1 för personligt och icke
kommersiellt bruk där en användare får (i) koda
video i enlighet med AVC-standarden och VC-1-
standarden (”AVC/VC-1 Video”) och/eller (ii) koda
AVC/VC-1 Video kodad av en användare som
medverkat i en personlig och icke kommersiell
aktivitet och/eller erhållits från en videoleverantör
med licens att tillhandahålla AVC/VC-1 Video.
Ingen licens ges eller skall anges för något annat
bruk. Vidare information kan erhållas från
MPEG LA, LLC.
Se http://www.mpegla.com.
– Windows Media Player är ett registrerat varumärke
eller varumärke som tillhör Microsoft corporation
i U.S.A. och/eller i andra länder.
– DLNA och DLNA CERTIFIED är varumärken och/
eller tjänstemärken som tillhör Digital Living
Network Alliance.
– YouTube och logotypen YouTube är varumärken
som tillhör Google. Inc.
– ”DivX®, DivX Certified®, DivX Plus™ HD och
associerade logotyper är registrerade varumärken
som tillhör DivX, Inc. och som används under
licens.”
– ”DivX Certified® för att spela upp DivX® och
DivX Plus™ HD-video (H.264/.MKV) upp till
1080p HD och premiuminnehåll.”
ABOUT DIVX VIDEO: DivX® är ett digitalt videoformat som skapats
av DivX, Inc. Detta är en officiellt DivX Certified® enhet som spelar
DivX video. Se divx.com för mer information om programverktyg
för att konvertera dina filer till DivX video.
ABOUT DIVX VIDEO-ON-DEMAND: Denna DivX Certified® enhet
måste registreras för att kunna spela köpta DivX Video-on-Demand
(VOD)-filmer. För att erhålla din registreringskod tittar du i DivX VOD-
avsnittet i enhetens inställningsmeny. Gå till vod.divx.com
för mer information om hur du fyller i din registrering.

Attenzione-i It
1Per assicurarsi le migliori prestazioni dell’unità, leggere
questo manuale per intero. Conservarlo poi in un luogo sicuro
per poterlo riutilizzare al momento del bisogno.
2Installare l’unità in una posizione ben ventilata, fresco
asciutta e pulita – lontano da luce solare diretta, sorgenti
di calore, vibrazioni, polvere, umidità e/o freddo. Per
un’adeguata entilazione mantenere le seguenti distanze.
Sopra: 10 cm
Retro: 10 cm
Ai lati: 10 cm
3Installare quest’unità lontano da elettrodomestici, motori
o trasformatori, perché possono causare ronzi.
4Non esporre quest’unità a variazioni repentine della
temperatura ambiente e non installarle in stanze molto umide
(ad esempio dove è in uso un umidificatore) per evitare che in
essa si formi condensa, che a sua volta può causare
folgorazioni, incendi, guasti e/o ferite.
5Evitare di installare l’unità in una posizione dove possano su
di essa cadere oggetti o liquidi. Inoltre, non posare su di essa:
– Altri componenti, dato che possono causare danni e/o
lo scolorimento della superficie dell’apparecchio.
– Candele o altri oggetti che bruciano, dato che possono
causare incendi, danni all’unità e/o ferite a persone.
– Contenitori di liquidi, dato che possono cadere e
causare folgorazioni all’utente e guasti a quest’unità.
6Non coprire quest’unità con giornali, tovaglie, tende o altro
per non impedirne la dispersione del calore. Se la temperatura
al suo interno dovesse salire, può causare incendi, guasti e/o
ferite.
7Non collegare quest’unità ad una presa di corrente sino a che
tutti i suoi collegamenti sono completi.
8Non usare l’unità capovolta. Potrebbe surriscaldarsi
e guastarsi.
9Non agire con forza eccessiva su interruttori, manopole
e/o cavi.
10 Per scollegare un cavo, tirare la spina e mai il cavo stesso.
11 Non pulire mai quest’unità con solventi ed altre sostanze
chimiche. Essi possono danneggiarne le finiture. Usare
semplicemente un panno soffice e pulito.
12 Usare solo corrente elettrica del voltaggio indicato. L’uso di
voltaggi superiori è pericoloso e può causare incendi, guasti
e/o ferite. Yamaha non può venire considerata responsabile di
danni risultanti dall’uso di quest’unità con un voltaggio
superiore a quello prescritto.
13 Per evitare danni dovuti a fulmini, scollegare il cavo di
alimentazione dalla presa durante temporali.
14 Non tentare di modificare o riparare quest’unità. Affidare
qualsiasi riparazione a personale qualificato Yamaha. In
particolare, non aprirla mai per alcun motivo.
15 Se si prevede di non dover fare uso di quest’unità per qualche
tempo, ad esempio per andare in vacanza, scollegarne la spina
di alimentazione dalla presa di corrente.
16 Prima di concludere che l’unità è guasta, non mancate di
leggere la sezione di questo manuale dedicata alla
“RISOLUZIONE DEI PROBLEMI”.
17 Prima di spostare quest’unità, premere il pulsante p
portandolo nella modalità di attesa e scollegare la spina di
alimentazione di CA dalla presa di corrente.
18 Quando la temperatura ambiente cambia improvvisamente,
si forma condensa. Scollegare il cavo di alimentazione dalla
presa di corrente e lasciare riposare l’apparecchio.
19 Se viene usata a lungo, quest’unità si può surriscaldare.
Spegnerla e lasciarla riposare perché si raffreddi.
20 Installare quest’unità vicino ad una presa di corrente alternata
dove la spina del cavo di alimentazione possa venire
facilmente raggiunta.
21 Le batterie vanno protette da calore eccessivo, ad esempio
luce solare diretta, fiamme, e così via.
SICUREZZA DEL LASER
Quest’unità impiega un laser. Poiché è possibile causare
lesioni agli occhi, solo personale qualificato di assistenza
tecnica deve aprire la copertura o cercare di riparare questo
dispositivo.
PERICOLO
Radiazioni laser visibili emitte quando aperto. Evitare
l’esposizione agli occhi diretta al raggio laser. Quando
quest’unità è collegata ad una presa a muro, non avvicinare
gli occhi all’apertura del cassetto del disco o ad altre aperture
per guardare all’interno.
ATTENZIONE: PRIMA DI USARE QUEST’UNITÀ.
Questa unità non viene scollegata dalla fonte di
alimentazione CA fintanto che essa rimane collegata
alla presa di rete, ciò anche se l’unità viene spenta col
comando p. Questo stato viene chiamato modo di
standby. In questo stato l’unità consuma una quantità
minima di corrente.
AVVERTENZA
PER RIDURRE IL RISCHIO DI INCENDI
E FOLGORAZIONI, NON ESPORRE QUEST’UNITÀ
A PIOGGIA O UMIDITÀ.
Il laser contenuto in questo prodotto è in grado di
emettere radiazioni eccedenti i limiti fissati per la
Classe 1.
Specifiche LASER:
Prodotto con LASER classe 1
Lunghezza d’onda: 790 nm (CDs)/655 nm (DVDs)/
405 nm (BDs)
Emissione laser: max. 1 mW

1 It
1
2
3
4
5
Italiano
COSA È POSSIBILE FARE CON QUESTO
LETTORE......................................................... 2
DOTAZIONE ........................................................ 2
INFORMAZIONI SU DISCHI E FILE.................... 3
Tipi di dischi/file utilizzabili con questo lettore............. 3
Caricamento di un disco ................................................. 4
Precauzioni per i dischi................................................... 4
COMANDI E FUNZIONI....................................... 5
Pannello anteriore........................................................... 5
Telecomando .................................................................. 6
INTRODUZIONE AI COLLEGAMENTI.............. 10
Pannello posteriore ....................................................... 10
COLLEGAMENTO HDMI................................... 12
Collegamento al terminale HDMI ................................ 12
Collegamento per la riproduzione di dischi
Blu-ray 3D................................................................ 12
COLLEGAMENTI VIDEO .................................. 13
Collegamento alla presa component/video................... 13
COLLEGAMENTI AUDIO.................................. 14
Collegamento alla presa/terminale audio digitale ........ 14
Collegamento alle prese audio...................................... 15
RETE E COLLEGAMENTO USB ...................... 16
Collegamento al terminale NETWORK e alla
porta USB................................................................. 16
ALTRI COLLEGAMENTI................................... 17
Collegamento alle prese REMOTE CONTROL .......... 17
Collegamento del cavo di alimentazione...................... 17
INITIAL WIZARD/INSTALLAZIONE RAPIDA... 18
Impostazione con Initial Wizard/Installazione
rapida........................................................................ 18
MENU HOME/MEDIA ........................................ 19
Riproduzione di foto/
musica/video ............................................................ 19
Uso dei contenuti della rete .......................................... 21
USO DEI SERVIZI DI RETE .............................. 22
RIPRODUZIONE DI VIDEO DA YouTube™..... 22
FUNZIONAMENTO DI RIPRODUZIONE
AVANZATA.................................................... 23
Menu a schermo (On Screen) ....................................... 23
Menu di stato ................................................................ 24
Uso dei Bookmark ........................................................ 25
Riproduzione programmata .......................................... 25
Uso della ricerca ........................................................... 25
Riproduzione di BONUSVIEW™ e BD-Live™ ......... 26
Uso della funzione Picture in Picture
(riproduzione audio/video secondario) .................... 26
Uso della funzione di BD-Live™................................. 26
MENU SETUP.................................................... 27
Esempio di funzionamento del menu SETUP .............. 29
Impostazione Generale ................................................. 30
Impostazione Display ................................................... 32
Impostazione Audio...................................................... 34
Informazioni di sistema................................................. 34
Informazioni sui formati di uscita audio ....................... 35
Informazioni sui formati di uscita video ....................... 36
AGGIORNAMENTO DEL SOFTWARE ............. 37
Aggiornamento del software......................................... 37
RISOLUZIONE DEI PROBLEMI........................ 38
Alimentazione ............................................................... 38
Funzionamento di base.................................................. 38
Riproduzione disco ....................................................... 38
Immagine ...................................................................... 39
Suono ............................................................................ 39
Rete ............................................................................... 40
Messaggi su schermo .................................................... 40
GLOSSARIO...................................................... 41
DATI TECNICI.................................................... 42
Dati generali.................................................................. 42
Prestazioni audio ........................................................... 42
Ingresso/uscita............................................................... 42
Copyright ...................................................................... 43
(alla fine di questo manuale)
■Informazioni su questo manuale
– Il presente manuale descrive il funzionamento di
questo lettore mediante l’uso di un telecomando,
tranne nel caso in cui questo non sia disponibile.
Alcune di queste funzioni sono anche disponibili
mediante l’uso dei tasti del pannello anteriore.
– Le note contengono importanti informazioni sulle
istruzioni di sicurezza e di funzionamento.
I suggerimenti indicano consigli sul funzionamento.
– Questo manuale è stampato prima della produzione.
Design e specifiche sono soggetti a modifica in parte
come risultato di miglioramenti, ecc. In caso di
differenze tra il manuale e il prodotto, il prodotto
ha la priorità.
Le icone utilizzate in questo manuale
Le icone sono utilizzate per indicare i tasti e le funzioni
disponibili per un particolare formato.
: BD video
: DVD video, DVD-VR, DVD+VR, DVD audio
: CD Audio, Super Audio CD
: AVCHD, WMV, DivX
: MP3, WMA, WAV
: JPEG
INDICE
1. INTRODUZIONE
2. COLLEGAMENTI
3. RIPRODUZIONE
4. IMPOSTAZIONI
5. INFORMAZIONI AGGIUNTIVE
Information about software ....................................i
BD
DVD
CD
VIDEO
MUSIC
PHOTO

2 It
INTRODUZIONE
* Per dettagli sui dischi e formati riproducibili, consultare pagina 3.
** Per utilizzare questa funzione è necessaria l’impostazione della rete.
Accertarsi che i seguenti accessori siano in dotazione con il prodotto.
COSA È POSSIBILE FARE CON QUESTO LETTORE
Facile impostazione di lingua, risoluzione, rapporto di aspetto
dello schermo \P. 18
Lingua e impostazioni TV personalizzabili dall’utente.
Riproduzione dei dischi Blu-ray™/DVD/CD/SA-CD/DVD audio
disponibili in commercio*\P. 23
Oltre ai dischi Blu-ray™ (dischi BD), questo lettore supporta anche la riproduzione di una
varietà di altri dischi.
Riproduzione di BONUSVIEW™, BD-Live™, ecc.*\P. 26
È possibile apprezzare i filmati aggiuntivi presenti nei dischi BD più recenti.
Riproduzione di file Video, Musica o di Foto su disco*\P. 19
Il lettore è in grado di riprodurre i dischi registrati dall’utente.
Riproduzione di file video, musica o foto su disco/dispositivo
di archiviazione USB*\P. 19
Il lettore è in grado di riprodurre i file registrati su dischi/dispositivi di archiviazione USB.
Riproduzione di file Video, Musica o di Foto su un server di rete
domestica* ** \P. 21
Collegando il lettore a un server di rete, è possibile la riproduzione di contenuti PC con il TV
o il ricevitore AV.
Funzionamento mediante telecomando di TV, ricevitore AV, ecc. \P. 30
Collegando i dispositivi con un cavo HDMI, è possibile gestirli con un unico telecomando
mediante la funzione Controllo HDMI.
Riproduzione in streaming di contenuti sui servizi di rete** \P. 22
Con questo lettore è possibile apprezzare all’istante i video in Internet.
DOTAZIONE
Batterie (×2)
(AAA, R03, UM-4) Cavo di alimentazioneTelecomando Cavo con
spinotti audio Cavo con
spinotti video

3 It
Italiano
INTRODUZIONE
1
■Tipi di dischi/file utilizzabili con
questo lettore
– In questo lettore è possibile riprodurre dischi da
12 cm e da 8 cm. Non utilizzare un adattatore da
8 cm a 12 cm.
– Utilizzare dischi che rispettano le norme compatibili
come indicato dalla presenza dei loghi ufficiali
sull’etichetta del disco. La riproduzione dei dischi
non conformi a tali norme non è garantita. Inoltre
non è garantita la qualità dell’immagine e del suono
anche se è possibile riprodurre i dischi.
– I lettori video e i dischi BD/DVD sono muniti di
codici regionali che impongono le regioni in cui
un disco può essere riprodotto.
– Le operazioni e le funzioni per BD/DVD video
possono essere diverse dalle spiegazioni di questo
manuale e alcune di esse possono essere vietate
a causa delle impostazioni del produttore del disco.
– Se durante la riproduzione di un disco vengono
visualizzate una schermata di menu o istruzioni operative,
seguire la procedura di funzionamento visualizzata.
– A seconda del disco, la riproduzione di alcuni dischi
nella colonna sinistra della tabella potrebbe non
essere possibile.
– Finalizzare tutti i supporti di registrazione che
vengono riprodotti in questo lettore.
– Per “Finalizzazione” si intende il processo di
registrazione di un disco registrato in modo tale da
essere riproducibile anche in altri lettori/registratori
oltre che in questo lettore. Solo i dischi finalizzati
saranno riproducibili in questo lettore. (il lettore non
ha una propria funzione per finalizzare dischi).
– Non è garantita la riproduzione di tutti i file presenti
su disco, dispositivo di archiviazione USB e rete.
INFORMAZIONI SU DISCHI E FILE
Tipo di disco Formato di
registrazione Formato dei dati
BD-ROM/BD-R/
BD-RE
BD video --
DVD-ROM DVD video/DVD
audio
--
DVD-R/DVD-R DL/
DVD-RW
DVD video/DVD-
VR/AVCHD/Data
Disc
DivX/WMV/MP3/
WAV/WMA/JPEG
DVD+R/DVD+R
DL/DVD+RW
DVD video/
DVD+VR/AVCHD/
Data Disc
DivX/WMV/MP3/
WAV/WMA/JPEG
CD-ROM CDDA/HDCD --
CD-R/CD-RW CDDA/Data Disc DivX/WMV/MP3/
WAV/WMA/JPEG
SA-CD SA-CD --
USB -- DivX/WMV/MP3/
WAV/WMA/JPEG
Rete -- WMV/MP3/WMA/
WAV/JPEG
Informazioni sulla gestione della regione
Destinazione BD video DVD video
Stati Uniti e Canada Codice regionale
“A” o “ALL”
Numero regionale
“1” o “ALL”
Asia Codice regionale
“A” o “ALL”
Numero regionale
“3” o “ALL”
Taiwan Codice regionale
“A” o “ALL”
Numero regionale
“3” o “ALL”
1ALL
3ALL
3ALL
Corea Codice regionale
“A” o “ALL”
Numero regionale
“3” o “ALL”
America centrale
e meridionale
Codice regionale
“A” o “ALL”
Numero regionale
“4” o “ALL”
Europa Codice regionale
“B” o “ALL”
Numero regionale
“2” o “ALL”
Australia Codice regionale
“B” o “ALL”
Numero regionale
“4” o “ALL”
Russia Codice regionale
“C” o “ALL”
Numero regionale
“5” o “ALL”
Note
Informazioni sulla gestione della regione
Destinazione BD video DVD video
3ALL
4ALL
2ALL
4ALL
5ALL

4 It
INFORMAZIONI SU DISCHI E FILE
– Non è possibile riprodurre un file protetto da
copyright attraverso un dispositivo di archiviazione
USB o una rete.
Requisiti di file audio MP3/WMA/WAV
– Frequenza di campionamento: entro 32 – 48 kHz
(MP3/WMA), LPCM 44,1 kHz/16 bit/Stereo (WAV)
– Bitrate: entro 8 – 320 kbps (MP3),
32 – 192 kbps (WMA)
Requisiti di file WMV
– WMV9, la risoluzione massima è 1.920 × 1.080.
Informazioni su Super Audio CD (SA-CD)
– Formato audio basato sugli standard CD correnti, che
tuttavia include un maggior numero di informazioni
per una qualità audio superiore. Esistono tre tipi di
dischi: a singolo strato, a doppio strato e ibridi.
I dischi ibridi possono essere riprodotti su lettori CD
tradizionali, oltre che su lettori Super Audio CD,
poiché contengono sia informazioni audio CD
standard che Super Audio CD.
– Il lettore supporta la trasmissione di dati DSD
mediante HDMI utilizzando un ricevitore AV
compatibile.
– L’unità non visualizza sul display del pannello
anteriore i dati di testo inclusi nei dischi.
■Caricamento di un disco
– Inserire il disco con l’etichetta rivolta verso l’alto.
– Nel caso di un disco registrato su entrambi i lati,
girare verso il basso il lato da riprodurre.
– La riproduzione può cominciare automaticamente
a seconda del disco e delle impostazioni del lettore.
– A seconda del disco, potrebbe apparire prima
il menu.
– Il tempo necessario per caricare il disco può variare
a seconda del disco.
■Precauzioni per i dischi
Fare attenzione ai graffi e alla polvere
– I dischi BD, DVD e CD sono sensibili alla polvere,
alle impronte digitali e soprattutto ai graffi. Un disco
graffiato potrebbe non essere riproducibile.
Maneggiare i dischi con cura e conservarli
in un luogo sicuro.
Conservazione appropriata dei dischi
Precauzioni di utilizzo
Pulizia della lente del pickup
– Non utilizzare mai i dischi di pulizia disponibili in
commercio. L’uso di questi dischi può danneggiare
la lente.
– Rivolgersi al più vicino centro di assistenza Yamaha
autorizzato per la pulizia della lente.
Suggerimento
Nota
1
2
3
Tipo di disco Super Audio CD
Disco a singolo
strato
Strato ad alta densità
Disco a doppio
strato Disco a strati
ibridi
Strato ad alta densità
Strato CD
Strato ad alta densità
Disco Super Audio CD ibrido
Strato CD riproducibile su
qualsiasi lettore CD
- DSD Stereo ad alta qualità
- DSD multicanale ad alta qualità
Strato ad alta densità, contenente:
Note
Collocare il disco al centro della sua
custodia e conservare la custodia e il
disco in posizione verticale.
Evitare di conservare i dischi in luoghi
esposti alla luce solare diretta, vicino
ad apparecchiature di riscaldamento
o in luoghi molto umidi.
Non fare cadere i dischi, né sottoporli
a forti vibrazioni o colpi.
Evitare di conservare i dischi in luoghi
molto polverosi o molto umidi.
– Se la superficie è sporca, pulirla
delicatamente con un panno morbido
e inumidito (solo con acqua). Quando
si puliscono i dischi, muovere il panno
sempre dal foro centrale verso il bordo
esterno.
– Non utilizzare spray detergenti per dischi,
benzene, solvente, liquidi di prevenzione
per l’elettricità statica o altri solventi.
– Non toccare la superficie.
– Non attaccare carta o etichette adesive al disco.
– Se la superficie di riproduzione di un disco
è sporca o graffiata, il lettore può ritenere il disco
incompatibile e quindi espellerlo oppure può non
riprodurre correttamente il disco. Eliminare qualsiasi
traccia di sporco dalla superficie di riproduzione con
un panno morbido.

5 It
Italiano
INTRODUZIONE
1
■Pannello anteriore
1p (On/Standby)
2Porta USB (P. 16)
3Indicatore SA-CD: Si accende quando è caricato
un SA-CD ed è selezionato lo strato SA-CD (P. 4).
4Display del pannello anteriore
5Vassoio del disco (P. 4)
6 (Estrai): Apre/chiude il vassoio del disco.
7 (Ricerca all’indietro/Precedente):
Premere per passare alla traccia precedente e tenere
premuto per la ricerca all’indietro.
8 (Ricerca in avanti/Successivo):
Premere per passare alla traccia successiva e tenere
premuto per la ricerca in avanti.
9 (Riproduzione)
0 (Pausa)
A (Arresto)
BPURE DIRECT: Premere per impostare la modalità
Pure Direct (P. 7) su modalità 1/modalità 2/Spento.
Il tasto si accende quando la modalità Pure Direct
è impostata su modalità 1/modalità 2.
Caricamento delle batterie nel
telecomando
– Non sottoporre il telecomando a colpi, non esporlo
all’acqua o a eccessiva umidità.
– Il telecomando può non funzionare se il sensore
a distanza del lettore è esposto alla luce solare diretta
o ad altra forte sorgente luminosa.
– L’uso improprio delle batterie può provocare
fuoriuscita di liquido o lo scoppio. Leggere le
avvertenze per le batterie e utilizzarle correttamente.
– Non utilizzare insieme batterie vecchie e nuove
o batterie di marche diverse.
– Rimuovere le batterie se non si intende utilizzare
il telecomando per un lungo periodo di tempo.
– Smaltire le batterie in base alle normative locali
vigenti.
Campo operativo approssimativo del
telecomando
COMANDI E FUNZIONI
2 5 61 43 7 8 9 0 A B
Note
1
3
2
30˚30˚
Sensore del telecomando
6 m

6 It
COMANDI E FUNZIONI
■Telecomando
– Quando il tasto premuto non è disponibile, viene
visualizzato il simbolo nell’angolo in alto sinistro
dello schermo.
1Trasmettitore a infrarossi: Fa uscire il segnale
a infrarossi. Puntare questa finestra verso il sensore
del telecomando (P. 5).
2MARKER : Imposta il Bookmark
(P. 25) in un punto specifico del filmato. Una volta
impostato il Bookmark, premere DIGEST per
selezionare il punto impostato al quale saltare.
È possibile impostare fino a 12 Bookmark.
3: Apre/chiude il vassoio del disco.
4PROGRAM : Imposta l’ordine
di riproduzione (P. 25). È possibile impostare fino
a 15 tracce (per un disco audio) o titoli/capitoli
(DVD video).
5Tasti colore : Utilizzare questi tasti in base alle
istruzioni a schermo.
6Tasti numerici: Immettono numeri oppure, durante
la riproduzione, consentono il salto alla traccia/capitolo
corrispondente al numero indicato. I tasti potrebbero
non essere disponibili a seconda del tipo di disco
e delle condizioni di riproduzione.
7CLEAR: Cancella il numero immesso o la voce
impostata.
8SETUP: Visualizza la schermata del menu SETUP
(P. 27).
9PIP : Attiva/disattiva la funzione Picture in
Picture (P. 26). Quando questa funzione è disponibile
viene visualizzato Segno PIP ( ) sullo schermo.
È inoltre possibile selezionare questa voce dal menu
a schermo (P. 23).
– Segno PIP è disponibile solo se Segno PIP
è impostato su Acceso (P. 31).
02ND AUDIO : Seleziona l’audio secondario di
Picture in Picture (P. 26) o commenti sonori. Quando
questa funzione è disponibile viene visualizzato
Simbolo audio secondario ( ) sullo schermo
(P. 34). È inoltre possibile selezionare questa voce dal
menu a schermo (P. 23).
– Simbolo audio secondario è disponibile solo se
Simbolo audio secondario è impostato su Acceso
(P. 31).
Nota
Nota
Nota
DVD VIDEO
DVD CD
BD
BD
BD

7 It
COMANDI E FUNZIONI
Italiano
INTRODUZIONE
1
ATOP MENU : Visualizza la schermata
del menu principale (P. 42) se il disco contiene un
menu. Selezionare la voce desiderata con 5/a/2/3
e ENTER.
– A seconda del disco le operazioni specifiche
potrebbero essere diverse. Seguire le istruzioni
di ogni schermata di menu.
BTasti cursore (5/a/2/3): Spostano la selezione
nella schermata del menu.
ENTER: Attiva il menu/voce selezionato.
CRETURN: Torna al menu o alla schermata
precedente, ecc.
DSUBTITLE : Modifica le
lingue dei sottotitoli (P. 42) se disponibile. È inoltre
possibile selezionare questa voce dal menu a schermo
(P. 23).
ESTATUS: Visualizzazione delle informazioni
di riproduzione (P. 24).
FTasti di comando
/
:
Ricerca all’indietro/in avanti. A ogni pressione del
tasto la velocità di ricerca cambia (ricerca all’indietro/
in avanti: 5 fasi ognuna). Premere per riprendere
la riproduzione normale.
: Modifica la velocità di uno slide show (più
lento/più veloce: 3 fasi).
/ :
Tenere premuto per la ricerca/ripetizione istantanea.
La ricerca istantanea salta il contenuto di 30 secondi.
La ripetizione istantanea ripete il contenuto degli
ultimi 10 secondi riprodotti.
/: Salta all’indietro/in avanti.
:
Arresta la riproduzione. Per arrestare completamente
la riproduzione, premere due volte questo tasto.
: Mette in pausa la riproduzione.
: Riproduce i contenuti.
()/ ()
: Esegue la riproduzione lenta all’indietro/
in avanti. A ogni pressione del tasto la velocità di
riproduzione lenta cambia (lenta all’indietro/in avanti:
4 fasi ognuna).
Questi tasti eseguono anche la riproduzione
fotogramma per fotogramma in avanti/all’indietro
durante la pausa.
Premere per riprendere la riproduzione normale.
Molti dischi DVD audio includono funzioni di
presentazione e avanzamento nella pagina. Premere
/ per passare alla pagina precedente/successiva.
Questa funzione è valida solo per i DVD audio.
– Alcuni dischi BD/DVD non sono compatibili con la
riproduzione fotogramma per fotogramma in avanti/
all’indietro.
– A seconda del disco, il lettore riprende la
riproduzione dal punto in cui era stato messo in
pausa. Per effettuare la riproduzione dall’inizio,
premere due volte e quindi .
GSA-CD/CD: Alterna lo strato di riproduzione di un
SA-CD ibrido tra SA-CD e CD (P. 4).
– L’indicatore SA-CD/CD (P. 5) sul pannello anteriore
si accende quando è caricato un SA-CD ed
è selezionato lo strato SA-CD (P. 34).
– I segnali audio vengono emessi solo dalle prese AUDIO
OUT (P. 11) mentre è selezionato lo strato SA-CD.
– I segnali audio registrati in formato DSD multicanale
non possono essere riprodotti con questo lettore.
HPURE DIRECT: Cambia la modalità Pure Direct.
Ad ogni pressione del tasto, la modalità Pure Direct
cambia come indicato qui di seguito. La modalità Pure
Direct migliora la qualità audio. PURE DIRECT sul
pannello anteriore si accende quando la modalità Pure
Direct è impostata su modalità 1/modalità 2.
Modalità 1: Il display del pannello anteriore è spento
e i segnali video non vengono emessi. Questa modalità
è adatta per ascoltare contenuti audio.
Modalità 2: Il display del pannello anteriore è spento
e i segnali video provenienti da terminali diversi da
HDMI non vengono emessi. Questa modalità è adatta
per guardare film con un’alta qualità audio.
Spento: Riproduzione normale.
IDIMMER: Cambia la luminosità del display del
pannello anteriore in 5 fasi.
JDIGEST : Mostra 12 miniature di foto.
Quando le miniature vengono visualizzate, è possibile
passare alla pagina successiva/precedente con / .
: Visualizza la barra di selezione dei
Bookmark (P. 25).
Kp: Attiva il lettore o lo imposta in modalità Standby.
LZOOM : Ingrandisce/
rimpicciolisce. A ogni pressione del tasto le
dimensioni dello schermo cambiano (ingrandimento/
rimpicciolimento: 3 fasi ognuna).
Nota
BD DVD
BD DVD VIDEO
BD DVD CD VIDEO MUSIC PHOTO
BD DVD CD VIDEO MUSIC
PHOTO
BD DVD CD VIDEO MUSIC
BD DVD
Note
Suggerimento
Note
PHOTO
DVD VIDEO
DVD VIDEO PHOTO
Continua alla pagina successiva.
\

8 It
COMANDI E FUNZIONI
MSEARCH : Salta
a un punto specifico durante la riproduzione. Per
dettagli su questa funzione, consultare la sezione “Uso
della ricerca” (P. 25). È inoltre possibile selezionare
questa voce dal menu di stato (P. 24).
N
HOME:
Visualizza la schermata del menu HOME (P. 19).
OREPEAT
: modifica la modalità di ripetizione. Ad
ogni pressione del tasto la modalità di ripetizione
cambia, come indicato qui di seguito.
: Ripete il titolo attualmente riprodotto.
: Ripete il capitolo attualmente riprodotto.
: Ripete la cartella attualmente riprodotta.
: Ripete tutte le tracce/file nel disco.
: Ripete la traccia/file attualmente riprodotta.
PA/B : Riproduce
una parte specifica che si desidera ripetere.
1Premere A/B sulla scena che si desidera impostare
come inizio. Sullo schermo viene visualizzato “A-”.
2Premere nuovamente A/B sulla scena che si
desidera impostare come fine. Sullo schermo viene
visualizzato “A-B”. Ha inizio la sequenza ripetuta.
3Per annullare la sequenza ripetuta, premere A/B.
“A-B” scompare e la sequenza ripetuta termina.
– A seconda delle caratteristiche del disco, potrebbe
non essere possibile eseguire questa funzione.
QPOP-UP/MENU : Visualizza il menu
pop-up. I contenuti del menu visualizzato variano
a seconda del disco. Per dettagli sul metodo di
visualizzazione del menu pop-up e sul suo
funzionamento, consultare il manuale del disco.
La schermata del menu principale potrebbe essere
visualizzata premendo POP-UP/MENU a seconda
del DVD.
RON SCREEN: Visualizza il menu a schermo (P. 23).
SANGLE : Modifica l’angolo della
videocamera se il video è registrato con angolazioni
multiple. Quando questa funzione è disponibile viene
visualizzato Segno Angolo ( ) sullo schermo.
È inoltre possibile selezionare questa voce dal menu
a schermo (P. 23).
– Segno Angolo è disponibile solo se Segno Angolo
è impostato su Acceso (P. 31).
TAUDIO : Modifica la lingua o il formato
dell’audio. È inoltre possibile selezionare questa voce
dal menu a schermo (P. 23).
Nota
Nota
BD DVD CD VIDEO MUSIC
BD DVD CD VIDEO MUSIC
PHOTO
BD DVD CD VIDEO MUSIC
BD DVD
BD DVD
BD DVD

9 It
COMANDI E FUNZIONI
Italiano
INTRODUZIONE
1
Funzione ID
È possibile cambiare l’ID del telecomando per prevenire
l’azionamento indesiderato di altri lettori Yamaha, per
esempio del lettore DVD. Se l’ID del telecomando è stato
cambiato, verificare di aver selezionato lo stesso ID
dell’unità principale. L’impostazione predefinita è ID1.
1 Impostazione del telecomando
Per cambiare ID da ID1 a ID2, tenere premuti
simultaneamente il tasto rosso e il tasto numerico 2
per 7 secondi. Per cambiare ID da ID2 a ID1, tenere
premuti simultaneamente il tasto rosso e il tasto
numerico 1 per 7 secondi.
2 Impostazione dell’unità principale
Tenere premuti simultaneamente i tasti
e sul pannello anteriore per 2 secondi
per visualizzare l’ID corrente quando:
–Non sono caricati dischi nel lettore.
–Il vassoio del disco è chiuso.
–La riproduzione è in arresto.
–“NO DISC” è visualizzato sul display
del pannello anteriore.
Tenere premuti i tasti per altri 2 secondi
per cambiare l’ID tra ID1 e ID2.
– Se il telecomando resta privo di batterie per qualche
minuto o se contiene batterie esaurite, l’ID del
telecomando viene impostato automaticamente
su ID1. Per utilizzare il telecomando con
l’impostazione ID2, inserire batterie nuove
e impostare nuovamente l’ID del telecomando.
Nota

10 It
COLLEGAMENTI
Trovare il metodo di collegamento corrispondente sul proprio apparecchio audio/video. Si raccomanda di utilizzare il
terminale HDMI che fornisce audio e video di alta qualità in un singolo collegamento. Se si utilizzano gli altri terminali/
prese, collegare prima il video. e procedere poi con il collegamento audio.
■Pannello posteriore
INTRODUZIONE AI COLLEGAMENTI
Sì
No
Utilizzare un
ricevitore AV?
Terminale HDMI su
ricevitore AV? *
Terminale HDMI sul TV?
Terminale HDMI sul TV?
Terminale HDMI sul TV?
Collegare video e audio al TV con il cavo HDMI.
Collegare il video al TV.
Collegare il video al TV con il cavo HDMI.
Collegare il video al ricevitore AV.
Collegare video e audio al
ricevitore AV con il cavo HDMI.
Consultare il manuale
di istruzioni del
ricevitore AV.
INIZIO
* Se ci si collega a un ricevitore AV che non può far uscire il suono
attraverso il suo terminale HDMI, consultare il manuale di istruzioni
del ricevitore AV.
67 0 A93214 85

11 It
Italiano
COLLEGAMENTI
2
1NETWORK (P. 16)
2HDMI (P. 12)
3Porta USB (P. 16)
4REMOTE CONTROL (IN/OUT/RS-232C) (P. 17)
57.1 ch surround (AUDIO OUT) (P. 15)
6MIXED 2CH (AUDIO OUT) (P. 15)
7VIDEO (P. 13)
8COMPONENT (P. 13)
9COAXIAL (P. 14)
0OPTICAL (P. 14)
AAC IN (P. 17)
Collegamento video
Collegare l’audio
al ricevitore AV.
Collegamento video al TV
Collegare l’audio al TV.
HDMI (P. 12)
A
Collegamento video e audio
al ricevitore AV
Collegamento audio al ricevitore AV
Collegamento video e audio al TV
Collegamento audio al TV
HDMI (P. 12)
A’
COMPONENT (P. 13)
B
VIDEO (P. 13)
C
al TV
al ricevitore AV
o
COMPONENT (P. 13)
B’
VIDEO (P. 13)
C’
o
COAXIAL (P. 14)
D
OPTICAL (P. 14)
E
o
MIXED 2CH (P. 15)
F
o
COAXIAL (P. 14)
D’
OPTICAL (P. 14)
E’
o
MIXED 2CH (P. 15)
F’
o
HDMI (P. 12)
A’
7.1 ch surround (P. 15)
G
o

12 It
■Collegamento al terminale HDMI
– È possibile apprezzare immagini e suoni digitali di elevata qualità tramite il terminale HDMI.
– Collegare saldamente un cavo HDMI (disponibile in commercio) ai terminali HDMI.
– Vedere pagina 35 per informazioni sui formati di uscita audio/video.
– Utilizzare cavi HIGH SPEED HDMI con il logo HDMI (come mostrato sul retro della confezione).
Attenzione!
Non collegare il cavo di alimentazione di questo lettore fino a quando non sono stati
completati tutti gli altri collegamenti.
COLLEGAMENTO HDMI
HDMI IN
Il lettore
Al terminale HDMI
Cavo HDMI
(disponibile in commercio)
– Se si utilizza la funzione Controllo HDMI,
consultare la sezione “Controllo HDMI”
(P. 30).
– Per informazioni sulla modalità di uscita del
terminale HDMI, consultare la sezione
“HDMI” (P. 34).
– Se non appare alcuna immagine, consultare la
sezione “RISOLUZIONE DEI PROBLEMI”
(P. 39).
■Collegamento per la
riproduzione di dischi Blu-ray
3D
Per riprodurre i dischi Blu-ray 3D sul lettore, sono
necessarie le seguenti apparecchiature e
collegamenti:
– Una TV e un ricevitore AV (eventuale) con
funzioni 3D.
– Tutti i componenti devono essere collegati
tramite cavi HDMI.
– Il disco Blu-ray deve contenere immagini 3D.
Suggerimenti
Ricevitore AV TV
AA’
Al terminale di
ingresso HDMI

13 It
Italiano
COLLEGAMENTI
2
■Collegamento alla presa component/video
– È possibile apprezzare una precisa riproduzione del colore e immagini di alta qualità tramite le prese component.
– Collegare saldamente un cavo video component (disponibile in commercio) o un cavo con spinotti video alle prese
COMPONENT o alla presa VIDEO.
– Vedere pagina 36 per informazioni sui formati di uscita video.
Attenzione!
Non collegare il cavo di alimentazione di questo lettore fino a quando non sono stati
completati tutti gli altri collegamenti.
– Se si tenta di riprodurre l’immagine attraverso un videoregistratore, l’immagine può risultare di qualità scadente a
causa dell’intervento della funzione di protezione dalle copie non autorizzate.
– Per riprodurre dischi BD-3D sul lettore, è necessario collegare il lettore, un ricevitore AV e una TV utilizzando cavi
HDMI. Consultare la pagina precedente.
COLLEGAMENTI VIDEO
COMPONENT IN
Y
PB
PR
Il lettore
Cavo video component
(disponibile in commercio)
Ricevitore AV TV
(Verde)
(Blu)
(Rosso)
(Verde)
(Blu)
(Rosso)
Alle prese
COMPONENT
Alle prese di
ingresso component
BB’
(Verde)
(Blu)
(Rosso)
(Verde)
(Blu)
(Rosso)
VIDEO
AV INPUT
Il lettore
Cavo con spinotti video
(in dotazione)
Ricevitore AV TV
(Giallo)
(Giallo)
(Giallo)
Alla presa
VIDEO
Alla presa
d’ingresso video
(Giallo)
CC’
Note

14 It
■Collegamento alla presa/terminale audio digitale
– È possibile collegare apparecchiature audio o la TV alla presa COAXIAL/terminale OPTICAL.
– Collegare saldamente un cavo audio digitale Coassiale (disponibile in commercio) o un cavo ottico
(disponibile in commercio) alla presa audio digitale coassiale o al terminale audio digitale ottico.
– Vedere pagina 35 per informazioni sui formati di uscita audio.
Attenzione!
Non collegare il cavo di alimentazione di questo lettore fino a quando non sono stati
completati tutti gli altri collegamenti.
– Per informazioni sulla modalità di uscita della presa COAXIAL/terminale OPTICAL, consultare la sezione
“Coassiale/Ottico” (P. 34).
COLLEGAMENTI AUDIO
Suggerimento
AV INPUT
COAXIAL
DIGITAL AUDIO IN
OPTICAL
Il lettore
Al terminale
OPTICAL
TVRicevitore AV
Cavo ottico
(disponibile in commercio)
Cavo audio digitale coassiale
(disponibile in commercio)
Il lettore
Ricevitore AV
DD’
Alla presa
COAXIAL
Alla presa
d’ingresso
coassiale
Al terminale
d’ingresso
ottico
TV
D’ EE’

COLLEGAMENTI AUDIO
15 It
Italiano
COLLEGAMENTI
2
■Collegamento alle prese audio
– È possibile collegare apparecchiature audio o la TV alle prese MIXED 2CH/7.1 ch surround.
– Collegare saldamente un cavo con spinotti audio (in dotazione e disponibile in commercio) alle prese MIXED 2CH
o alle prese 7.1 ch surround.
– Vedere pagina 35 per informazioni sui formati di uscita audio.
– Se si desidera riprodurre SA-CD e DVD audio multicanale, collegare le prese 7.1 ch surround alle prese di ingresso
corrispondenti del ricevitore AV utilizzando cavi con spinotti audio disponibili in commercio.
Attenzione!
Non collegare il cavo di alimentazione di questo lettore fino a quando non sono stati
completati tutti gli altri collegamenti.
– È possibile collegare un subwoofer direttamente alla presa SUBWOOFER. Quando si collega il televisore
direttamente al lettore, collegare un subwoofer attivo come Yamaha Active Servo Processing Subwoofer System
a questa presa.
– Per emettere il segnale audio dalle prese MIXED 2CH/7.1 ch surround, vedere “Impostazione diffusori” (P. 34).
AUDIO
AUDIO IN
LR
Alle prese AUDIO
OUT MIXED 2CH
Cavo con spinotti
audio (in dotazione)
(Bianco)
(Rosso)
(Bianco) (Rosso)
TVRicevitore AV
Il lettore
Alle prese di
ingresso audio
FF’
(Bianco)
(Rosso)
(Bianco)
(Rosso)
MULTICH IN
SURROUND
LR
SURROUND BACK
LR
FRONT
LR
CENTER SUBWOOFER
Ricevitore AV
Il lettore
G
(Bianco)
(Rosso)
(Bianco)
(Rosso)
(Bianco)
(Rosso)
Cavi con
spinotti audio
(in dotazione
e disponibili
in commercio)
(Bianco)
(Rosso)
(Bianco)
(Rosso)
(Bianco)
(Rosso)
Alle prese
7.1 ch
surround
Alle
prese
MULTI
CH IN
(Bianco) (Rosso) (Bianco) (Rosso) (Bianco) (Rosso)
Suggerimenti

16 It
■Collegamento al terminale NETWORK e alla porta USB
– È possibile la riproduzione di contenuti PC collegando il lettore alla rete.
– È possibile apprezzare una grande varietà di contenuti con funzioni interattive collegandosi a Internet durante
la riproduzione di dischi BD-Live compatibili. Consultare pagina 26 per ulteriori informazioni sulle funzioni
BD-Live.
– È possibile collegare un dispositivo di archiviazione USB (2 GB o più, formattato con FAT 32/16) per BD Archivio
locale alla porta USB sul panello posteriore (o sul pannello anteriore) del lettore per salvare i dati BD-Live
o aggiornare il software del lettore.
– Collegare saldamente un cavo di rete (disponibile in commercio) e un dispositivo di archiviazione USB (disponibile
in commercio) al terminale NETWORK e alla porta USB.
– Utilizzare esclusivamente un cavo di rete schermato STP (Shielded Twisted Pair).
– Per utilizzare Internet è necessaria una connessione a banda larga come mostrato qui di seguito.
– Collegare l’altro connettore del cavo di rete all’hub/router a banda larga.
Prima di utilizzare il dispositivo di archiviazione USB
Dopo aver effettuato i collegamenti
– Quando si configura manualmente l’impostazione Rete, consultare la sezione “Rete” (P. 32).
– Per riprodurre i contenuti PC sulla propria rete, consultare la sezione “Uso dei contenuti della rete” (P. 21).
RETE E COLLEGAMENTO USB
LAN
Il lettore
– Nel caso si utilizzi una connessione Internet
a banda larga è necessario un contratto con
un fornitore di servizi Internet. Per maggiori
dettagli contattare il fornitore di servizi
Internet più vicino.
– Consultare il manuale d’istruzioni del
dispositivo dal momento che l’apparecchio
collegato e il metodo di connessione
possono differire a seconda del proprio
ambiente Internet.
– Utilizzare un cavo/router di rete che supporti
10BASE-T/100BASE-TX.
ATTENZIONE:
– Non rimuovere il dispositivo di
archiviazione USB o scollegare il cavo
di alimentazione durante l’esecuzione
delle operazioni per BD-Live (P. 26)
o durante l’aggiornamento del software.
– Non utilizzare un cavo di prolunga USB
quando si collega un dispositivo di
archiviazione USB alla porta USB del
lettore. L’utilizzo di un cavo di prolunga
USB potrebbe impedire il corretto
funzionamento del lettore.
– Yamaha non può garantire che tutte le
marche di dispositivi USB funzionino
correttamente con il lettore.
Note
Nota
Al terminale
NETWORK
Internet Modem
Cavo di rete
(disponibile in commercio)
Hub o router
a banda larga PC
Alla porta USB
Dispositivo di
archiviazione USB
(disponibile in commercio)
Al terminale
LAN
– Per salvare i dati BD-
Live sul dispositivo di
archiviazione USB sul
pannello anteriore,
impostare Archivio
locale su USB
Frontale (P. 30).
Suggerimento

17 It
Italiano
COLLEGAMENTI
2
■Collegamento alle prese REMOTE
CONTROL
– È possibile trasmettere e ricevere i segnali del
comando a distanza collegandosi alle prese
REMOTE CONTROL (OUT/IN).
– Collegare saldamente cavi mini RCA da 3,5 mm
monoaurali (disponibili in commercio) ai terminali
REMOTE CONTROL (OUT/IN).
– Se il ricevitore AV è un prodotto Yamaha ed è in
grado di trasmettere segnali di comando SCENE,
è possibile controllare il lettore con la funzione
SCENE.
Attenzione!
Non collegare il cavo di alimentazione di
questo lettore fino a quando non sono stati
completati tutti gli altri collegamenti.
– Per dettagli relativi alla funzione SCENE, consultare
il manuale di istruzioni in dotazione con il ricevitore
AV Yamaha.
– È possibile collegare un componente Yamaha (quale
un lettore CD) che supporta la funzione SCENE alla
presa REMOTE CONTROL (OUT) di questo
lettore.
– Il terminale RS-232C è un terminale di espansione
di controllo per uso commerciale. Per informazioni,
consultare il rivenditore.
■Collegamento del cavo di
alimentazione
– Una volta completati tutti i collegamenti, inserire il
cavo di alimentazione in dotazione nell’ingresso AC
IN sul lato posteriore del lettore, quindi inserirlo
nella presa CA esterna.
– PER PREVENIRE IL PERICOLO DI SCOSSE
ELETTRICHE NON TOCCARE LE PARTI NON
ISOLATE DEI CAVI MENTRE IL CAVO DI
ALIMENTAZIONE È COLLEGATO.
ALTRI COLLEGAMENTI
Suggerimenti
REMOTE CONTROL IN
REMOTE CONTROL OUT
Il lettore
Alla presa
REMOTE
CONTROL (IN)
Cavo mini RCA da
3,5 mm monoaurale
(disponibile in
commercio)
Alla presa
remote
control out
Componente
Yamaha
Alla presa
remote
control in
Cavo mini RCA da
3,5 mm monoaurale
(disponibile in
commercio)
Ricevitore a segnali
infrarossi o componente
Yamaha (es., un ricevitore AV)
Alla presa
REMOTE
CONTROL (OUT)
Nota
Alla presa CA
Ad AC IN

18 It
RIPRODUZIONE
■Impostazione con Initial Wizard/
Installazione rapida
Initial Wizard/Installazione rapida consente l’agevole
impostazione di lingua, risoluzione e rapporto di aspetto
dello schermo. La schermata di Initial Wizard viene
visualizzata quando il lettore viene attivato per la prima
volta dopo l’acquisto o l’aggiornamento. È possibile
eseguire la stessa impostazione dal menu SETUP =
Sistema = Installazione rapida.
1Quando viene visualizzata la schermata Installazione
rapida, premere ENTER per avviare Installazione
rapida.
2Premere 5/a per selezionare la lingua che si desidera
visualizzare sullo schermo, quindi premere ENTER.
3Premere 5/a per selezionare la risoluzione,
quindi premere ENTER. Per dettagli sulle voci
di impostazione, vedere “Risoluzione” (P. 33).
4Premere 5/a per selezionare il rapporto di aspetto dello
schermo, quindi premere ENTER. Per dettagli sulle
voci di impostazione, vedere “Teleschermo” (P. 32).
Installazione rapida è completato.
5Premere ENTER per uscire Installazione rapida.
– Se non appare alcuna immagine dopo il
completamento di Initial Wizard/Installazione
rapida, consultare la sezione “RISOLUZIONE
DEI PROBLEMI” (P. 39).
– Quando il lettore viene acceso, appare un messaggio
di avviso riguardante la riproduzione di video 3D.
Premere ENTER per ignorare il messaggio o
CLEAR per disabilitarlo (P. 30).
INITIAL WIZARD/INSTALLAZIONE RAPIDA
Note
ENTER
FinePrecedente
Impostazione
Pagina: 5/5
Installazione rapida
La procedura guidata è terminata!
Ora premere il tasto Fine per tornare alla schermata
principale. Buon divertimento!

19 It
Italiano
RIPRODUZIONE
3
I menu HOME e MEDIA consentono di sfogliare e quindi
riprodurre file multimediali presenti su data disc,
dispositivi di archiviazione USB e sulla propria rete.
– Per dettagli sui dischi e formati riproducibili,
consultare pagina 3.
■Riproduzione di foto/
musica/video
Funzionamento di base
5/a: Spostano la selezione.
2: Torna alla cartella precedente.
3: Seleziona/deseleziona una singola cartella/file.
HOME: Passa alla/esce dalla schermata menu HOME.
ENTER: Conferma la cartella/file.
Icone nella parte superiore del
menu MEDIA
: Riproduce il disco sul vassoio, oppure visualizza
i contenuti nel data disc.
: Visualizza i contenuti presenti sul dispositivo
di archiviazione USB collegato alla porta USB.
: Ricerca un server DLNA (P. 21) sulla rete.
: Visualizza i contenuti presenti sul server DLNA
collegato.
Operazioni comuni per la riproduzione
dei file in una cartella selezionata
Esempio: Selezione del file di un filmato su un
dispositivo di archiviazione USB
– Arrestare la riproduzione del video prima di portarsi
alla schermata del menu MEDIA.
1Premere HOME per passare alla schermata del
menu HOME.
Premere 2/3 per selezionare MEDIA, quindi
premere ENTER.
2Viene visualizzata la schermata MEDIA.
3Selezionare la voce che contiene il file che si desidera
riprodurre, quindi premere ENTER.
MENU HOME/MEDIA
Nota
TOP MENU
POP-UP/MENU
RETURN
ON SCREEN
ENTER
2ND
AUDIO
A/B
HOME
Nota

MENU HOME/MEDIA
20 It
4Selezionare la cartella Foto, Musica, Video o AVCHD
che si desidera riprodurre, quindi premere ENTER.
Per tornare alla cartella precedente, premere 2
o selezionare .
– Notare che nella fase successiva verrà visualizzato solo
il tipo di file selezionato in questa fase. Ad esempio, se
in questa fase si seleziona la cartella foto, da ora in poi
verranno visualizzati solo file di foto. Quando si
desidera riprodurre file diversi dalle foto, ritornare
indietro e selezionare un nuovo tipo di file.
5Selezionare la cartella contenente il file che si desidera
riprodurre.
6Selezionare il file che si desidera riprodurre, quindi
premere ENTER.
Quando viene selezionato un file video, parte la
riproduzione.
Quando viene selezionato un file musicale, viene
visualizzata la schermata di stato e quindi parte la
riproduzione.
Quando viene selezionato un file di foto, parte uno
slide show (presentazione tipo diapositive).
– Per godersi lo slide show con una base musicale,
premere HOME per tornare alla schermata del menu
HOME mentre viene riprodotta la musica
e selezionare il file di foto.
– Il file visualizzato potrebbe non essere riprodotto
a seconda del contenuto.
Operazioni per la visualizzazione
delle foto
Durante la visualizzazione delle foto, i tasti sul
telecomando funzionano come indicato qui di seguito.
: Arresta lo slide show e torna al browser dei file.
: Mette in pausa lo slide show.
: Riproduce uno slide show.
: Passa alla foto successiva.
: Passa alla foto precedente.
: Accelera uno slide show in 3 fasi.
: Rallenta uno slide show in 3 fasi.
5: Capovolge una foto.
a: Riflette una foto.
2: Ruota una foto in senso antiorario.
3: Ruota una foto in senso orario.
ZOOM: Ingrandisce/rimpicciolisce una foto
(ingrandimento/rimpicciolimento: 3 fasi ognuna).
5/a/2/3: Esegue una panoramica in modalità
zoom quando una foto è più grande dello schermo.
DIGEST: Passa alla modalità miniature (P. 7). Quando le
miniature vengono visualizzate, è possibile passare alla
pagina successiva/precedente con / .
Nota
Suggerimento
Nota

MENU HOME/MEDIA
21 It
RIPRODUZIONE
3
Italiano
■Uso dei contenuti della rete
Questo lettore è un lettore di supporti digitali certificati
DLNA. È possibile gestire contenuti di foto, musica
e video archiviati su server DLNA nelle propria rete
domestica.
Informazioni su DLNA
DLNA (Digital Living Network Alliance) fornisce
un’agevole condivisione dei supporti digitali attraverso la
rete domestica e quindi è possibile apprezzare attraverso
questo lettore i contenuti digitali archiviati sul proprio PC
su cui è installato un software del server DLNA o altro
dispositivo DLNA compatibile con il proprio TV. Per
connettere il lettore ai propri server DLNA, sono
necessarie alcune impostazioni per il server o il
dispositivo DLNA. Per dettagli, consultare il software
del server DLNA o il dispositivo DLNA.
Riproduzione di contenuti condivisi
1Per riprodurre file sul PC, installare il software di un
server DLNA, come ad es. Windows Media Player 12
e condividere i file che si desidera riprodurre.
2Accendere il PC con il software del server DLNA
installato oppure il dispositivo DLNA collegato alla
propria rete domestica.
3Premere HOME per visualizzare la schermata del
menu HOME. Quindi, selezionare MEDIA per passare
al menu MEDIA. I server DLNA collegati alla rete
sono elencati sulla schermata.
– Se il proprio server DLNA non è presente
nell’elenco, selezionare Ricerca DLNA per cercarlo.
– A seconda del server DLNA, questo lettore potrebbe
necessitare dell’autorizzazione da parte del server.
– Per riprodurre il file sul server DLNA, il lettore e il
server devono essere necessariamente connessi al
medesimo punto di accesso.
– I requisiti dei file potrebbero non sempre essere
compatibili. Potrebbero verificarsi alcune restrizioni
dipendenti dalle caratteristiche del file e dalla
capacità del server DLNA.
4Selezionare il file che si desidera riprodurre.
– La riproduzione e la qualità del funzionamento
potrebbero essere influenzate dalle condizioni della
propria rete domestica.
– I file provenienti da supporti rimovibili quali
i dispositivi di archiviazione USB o DVD sul
proprio media server, potrebbero non essere
riprodotti in modo corretto.
Note
Note

22 It
È possibile guardare all’istante i video offerti dai seguenti servizi di rete.
– YouTube
– L’accesso ai contenuti offerti da terzi richiede una connessione Internet ad alta velocità ed eventualmente la
registrazione di un account e di un abbonamento a pagamento.
– I servizi di contenuti di terzi possono subire modifiche, sospensioni, interruzioni o dismissioni in qualsiasi
momento senza preavviso. Yamaha non si assume alcuna responsabilità in merito.
– Alcuni contenuti potrebbero essere disponibili solamente per determinati paesi e presentati in determinate lingue.
– Yamaha non dichiara né garantisce che i servizi di contenuti continueranno a essere forniti o disponibili per un
determinato periodo di tempo e nega qualunque garanzia, esplicita o implicita, in tal senso.
Con il lettore è possibile guardare i filmati di YouTube in
Internet.
I servizi possono subire modifiche senza preavviso.
1Premere HOME per visualizzare la schermata del
menu HOME.
– La schermata del menu HOME può differire a
seconda del modello.
2Premere 5/a/2/3 per selezionare YouTube e
premere ENTER.
– Per tornare al menu HOME, premere RETURN.
USO DEI SERVIZI DI RETE
Note
RIPRODUZIONE DI VIDEO DA YouTube™
Suggerimento
Suggerimento
InvioSelezionare

23 It
Italiano
RIPRODUZIONE
3
Questo capitolo spiega la modalità di riproduzione dei
dischi BD e DVD disponibili in commercio, dei dischi
SA-CD e CD e dei dischi DVD-RW/R registrati.
– Per il funzionamento della riproduzione di base,
vedere pagina 6.
■Menu a schermo (On Screen)
Per visualizzare il menu a schermo, premere
ON SCREEN
.
Successivamente, premere
5
/
a
/
2
/
3
per selezionare una
voce, quindi premere
ENTER
per attivare la funzione
desiderata.
Il menu a schermo contiene le seguenti voci.
Titolo : Mostra il numero del titolo
attualmente riprodotto. È possibile passare al titolo
desiderato selezionandolo da questa voce.
Capitolo : Mostra il numero del
capitolo in corso di riproduzione. È possibile passare al
capitolo desiderato selezionandolo da questa voce.
Brano/File : Mostra il
numero di traccia/file attualmente riprodotto. È possibile
passare alla traccia/file desiderata selezionandolo da
questa voce.
Tempo : Mostra
il tempo di riproduzione. Selezionare il tipo di
visualizzazione desiderata dai seguenti:
– Tempo di riproduzione trascorso del titolo, capitolo,
disco, traccia o file
– Tempo di riproduzione rimanente del titolo, capitolo,
disco, traccia o file
Modalità/Modalità di riproduzione
: Mostra la
modalità di riproduzione attuale. È possibile selezionare la
modalità di riproduzione da una delle seguenti:
– Normale: La riproduzione normale.
– Shuffle: Riproduzione casuale senza ripetizione.
– Casuale: Riproduzione casuale con ripetizione.
– Normale
– Shuffle CH (capitolo)
– Shuffle TT (titolo)
– Shuffle All
– Random CH (capitolo)
– Random TT (titolo)
– Random All
– Normale
– Shuffle F (cartella)
– Shuffle All
– Random F (cartella)
– Random All
Audio : Mostra la lingua/segnale
audio del disco BD/DVD attualmente selezionato.
È possibile selezionare il tipo di audio desiderato.
Angolo : Mostra il numero di angolazione
attualmente selezionato. Se il video è registrato in più
angolazioni, è possibile modificare l’angolazione.
Sottotitolo : Mostra la lingua dei
sottotitoli attualmente selezionata quando sono disponibili
i sottotitoli.
Stile sottotitolo : Mostra lo stile dei sottotitoli
attualmente selezionato. Questa funzione è disponibile
solo per sottotitoli di file video esterni. È possibile
selezionare lo stile di testo dei sottotitoli desiderato.
Bitrate : Mostra il
bitrate del segnale audio/video.
Secondo Video : Attiva/disattiva il PIP (P. 6).
Secondo Audio : Attiva/disattiva l’audio
secondario (P. 6).
Ricerca Instantanea
: Salta 30 secondi.
Replay Instantaneo
: Ripete il contenuto
degli ultimi 10 secondi riprodotti.
Slide Show :
Mostra la velocità dello slide show. È possibile
selezionare la velocità dello slide show tra Lento/Medio/
Veloce.
Transizione : Mostra il modo in cui una foto
viene visualizzata sullo schermo. È possibile selezionare il
tipo di transizione.
Code Page : Seleziona il codice carattere del
sottotitolo aggiunto al video DivX (P. 41).
FUNZIONAMENTO DI RIPRODUZIONE AVANZATA
Nota
BD DVD VIDEO
BD DVD VIDEO
CD VIDEO MUSIC PHOTO
BD DVD CD VIDEO MUSIC
DVD CD VIDEO MUSIC PHOTO
CD
DVD
VIDEO MUSIC PHOTO
BD DVD VIDEO
BD DVD
BD DVD VIDEO
BD
BD DVD CD VIDEO MUSIC
BD
BD
BD DVD CD VIDEO MUSIC
BD DVD CD VIDEO MUSIC
PHOTO
PHOTO
VIDEO

FUNZIONAMENTO DI RIPRODUZIONE AVANZATA
24 It
■Menu di stato
Mostra varie impostazioni, quali l’impostazione dei
sottotitoli, dell’angolazione e il numero di titolo/capitolo/
traccia in corso di riproduzione. Per visualizzare il menu
di stato, premere STATUS. Il menu di stato contiene
i seguenti menu.
Esempio: Le icone durante la riproduzione di BD
1(Stato di riproduzione)
2(Icona tipo disco/file video)
3
(Numero titolo in riproduzione):
È possibile
saltare a un titolo specifico con il tasto
SEARCH
(P. 8).
4(Numero capitolo in riproduzione):
È possibile saltare a un capitolo specifico con il tasto
SEARCH (P. 8).
5(Tempo di riproduzione trascorso):
È possibile saltare a un punto specifico con il tasto
SEARCH (P. 8).
6(Sottotitoli attualmente selezionati):
È possibile modificare la lingua dei sottotitoli con il
tasto SUBTITLE.
7(Audio attualmente selezionato): È possibile
modificare la lingua o il formato dell’audio con il
tasto AUDIO.
8
(Modalità di ripetizione):
Mostra la modalità di
ripetizione attuale (P. 8).
Esempio: Le icone durante la riproduzione di file musicali
1(Stato di riproduzione)
2
(Modalità di ripetizione):
Mostra la modalità di
ripetizione attuale (P. 8).
3(Icona tipo disco/file musicale)
4(Immagine) : Visualizza l’eventuale
immagine contenuta nel file.
5(Numero traccia/file in riproduzione):
È possibile saltare a una traccia specifica con il tasto
SEARCH (P. 8).
6(Informazioni) : Visualizza le eventuali
informazioni musicali contenute nel file.
7(Tempo di riproduzione trascorso):
È possibile saltare a un punto specifico con il tasto
SEARCH (P. 8).
8(Barra di progresso) : Mostra lo stato
di progresso della canzone corrente.
9(Misuratore del livello audio): Visualizza il livello
di volume corrente.
1(Stato di riproduzione)
2(Icona file di foto)
3(Numero di file in visualizzazione)
4(Modalità di ripetizione): Mostra la modalità
di ripetizione attuale (P. 8).
5(Velocità slide show)
BD DVD VIDEO
13
678
245
DVD CD MUSIC
14327
89
65
MUSIC
MUSIC
MUSIC
PHOTO

FUNZIONAMENTO DI RIPRODUZIONE AVANZATA
25 It
RIPRODUZIONE
3
Italiano
■Uso dei Bookmark
Questa funzione consente l’impostazione di un Bookmark
in uno specifico punto del video. Una volta impostato il
Bookmark, è possibile portarsi al punto impostato
mediante questa funzione. È possibile impostare fino
a 12 Bookmark.
1Premere MARKER durante la riproduzione del filmato
per impostare il Bookmark. Vengono visualizzati il
numero del Bookmark e lo stato.
2Una volta impostato il Bookmark, premere DIGEST
per visualizzare la barra di selezione dei Bookmark.
3Premere 2/3 per selezionare il Bookmark che
si desidera riprodurre, quindi premere ENTER.
Premere CLEAR per eliminare il Bookmark
selezionato.
– Una volta terminata la riproduzione (es., espellendo
il disco, premendo per due volte ), i bookmark
vengono eliminati automaticamente.
■Riproduzione
programmata
Questa funzione consente di programmare l’ordine
di riproduzione delle tracce di un disco audio o dei
capitoli di un DVD.
Premere PROGRAM durante la riproduzione per
visualizzare la finestra PROGRAMMA per programmare
l’ordine di riproduzione.
È possibile programmare fino a 15 tracce/capitoli.
Esempio: Programmazione dell’ordine di riproduzione
delle tracce di un CD
1Premere PROGRAM durante la riproduzione.
2Premere ENTER per programmare l’ordine di
riproduzione.
Per i dischi audio, premere 5/a per selezionare una
traccia desiderata, quindi premere ENTER.
Per i dischi DVD video, selezionare un titolo
(indicato con TT) e un capitolo (indicato con CH)
desiderato invece di una traccia.
Per cancellare una traccia impostata, selezionare
la traccia da cancellare, quindi premere CLEAR.
Premere RETURN per annullare la riproduzione
programmata.
3Terminata la programmazione, premere per
impostare e avviare la riproduzione programmata.
4Per annullare la riproduzione programmata, arrestare
completamente la riproduzione premendo due volte
il tasto .
■Uso della ricerca
Questa funzione consente il salto a uno specifico punto
durante la riproduzione.
1Premere SEARCH durante la riproduzione. Viene
visualizzata la barra di stato.
2Premere 5/a/2/3 per selezionare una delle voci qui
di seguito, quindi premere ENTER.
:
– Numero titolo (indicato con )
– Numero capitolo (indicato con )
– Tempo trascorso del titolo (indicato con )
– Tempo trascorso del capitolo (indicato con )
:
– Numero traccia (indicato con )
– Tempo trascorso della traccia (indicato con )
– Tempo trascorso del disco (indicato con )
:
– Numero file (indicato con )
– Tempo trascorso del file (indicato con )
3Premere 5/a o i tasti numerici per impostare/regolare
il valore della voce selezionata, quindi premere
ENTER per saltare al punto specifico.
4Per chiudere la barra di stato, premere STATUS.
Nota
DVD VIDEO
DVD CD
BD DVD CD VIDEO MUSIC
BD DVD
CD
VIDEO MUSIC

FUNZIONAMENTO DI RIPRODUZIONE AVANZATA
26 It
■Riproduzione di BONUSVIEW™
e BD-Live™
Questo lettore supporta le funzioni di riproduzione
BONUSVIEW (P. 41) (BD-ROM Profilo 1 Versione 1.1)
e BD-Live (P. 41) (BD-ROM Profilo 2).
– Le funzioni e il metodo di riproduzione variano
a seconda del disco. Consultare la guida del disco
o il manuale d’uso in dotazione.
■Uso della funzione Picture in
Picture (riproduzione audio/
video secondario)
Un BD video che comprende audio e video secondari
compatibili con la funzione Picture in Picture può essere
riprodotto simultaneamente con audio e video secondario
come video in miniatura nell’angolo.
Quando viene visualizzato Segno PIP
( ) o Simbolo audio secondario ( ),
premere PIP per attivare o disattivare
la funzione Picture in Picture.
– Per ascoltare l’audio secondario, accertarsi che
l’impostazione Uscita audio (Coassiale/Ottico
o HDMI) sia PCM o Ricodifica (P. 34).
– A seconda del disco, per ascoltare l’audio
secondario, potrebbe essere necessario impostare
l’audio secondario su Acceso nel menu principale
del disco (P. 7).
– L’audio e video secondario per il Picture In Picture
può essere riprodotto automaticamente ed essere
rimosso a seconda del contenuto. Quindi le aree
riproducibili potrebbero essere limitate.
■Uso della funzione di BD-Live™
1. Impostare la rete (P. 32).
2. Collegare il dispositivo di archiviazione
USB a questo lettore (P. 16).
I dati BD-Live sono salvati in un dispositivo di
archiviazione USB collegato a questo lettore. Per
usufruire di queste funzioni, collegare un dispositivo
di archiviazione USB (2GB o più, formattato con
FAT 32/16) che supporti lo standard USB 2.0 High
Speed (480 Mbit/s) alla porta USB del Archivio
locale (P. 30). L’impostazione predefinita è la porta
USB sul pannello posteriore.
– Quando necessario, la cartella BUDA viene creata
automaticamente nel dispositivo di archiviazione USB.
– Se lo spazio di memoria è insufficiente i dati non
verranno copiati/scaricati. Cancellare i dati non
necessari o utilizzare un nuovo dispositivo di
archiviazione USB.
– Per il caricamento dei dati (lettura/scrittura) potrebbe
essere necessario del tempo.
– Yamaha non può garantire che tutte le marche di
dispositivi di archiviazione USB funzionino
correttamente con il lettore.
– Non utilizzare un cavo di prolunga USB quando si
collega un dispositivo di archiviazione USB alla
porta USB del lettore. L’utilizzo di un cavo di
prolunga USB potrebbe impedire il corretto
funzionamento del lettore.
3. Riprodurre il disco.
4. Eseguire BD-Live in base alle
istruzioni presenti sul disco.
– Per quanto riguarda il metodo di riproduzione dei
contenuti di BD-Live, ecc., eseguire le operazioni in
base alle istruzioni presenti nel manuale del disco BD.
– Per usufruire delle funzioni di BD-Live, eseguire la
connessione di rete (P. 16) e le impostazioni di Rete
(P. 32).
– Consultare la sezione “Connessione BD-Live”
(P. 32) per l’impostazione dell’accesso limitato ai
contenuti BD-Live.
– Il tempo richiesto per scaricare i programmi forniti
nel dispositivo di archiviazione USB connesso al
lettore varia a seconda della velocità di connessione
a Internet e al volume dati dei programmi.
– I programmi BD-Live forniti tramite Internet
potrebbero non essere in grado di visualizzare la
connessione a seconda dello stato (aggiornamento)
del provider. In tali casi, espellere il disco e riprovare.
– Se la schermata BD-Live non appare dopo aver
selezionato la funzione BD-Live nel menu del disco
BD, il dispositivo di archiviazione USB potrebbe
non avere spazio sufficiente. In tali casi, espellere
il disco dal lettore, quindi cancellare i dati contenuti
nel dispositivo di archiviazione USB utilizzando
il menu “Formato” nell’“Archivio locale” (P. 30).
Nota
Note
Video principale Video secondario
Note
Note

27 It
Italiano
IMPOSTAZIONI
4
IMPOSTAZIONI
Il Menu SETUP abilita varie impostazioni e regolazioni audio/visive per le funzioni utilizzando il telecomando.
MENU SETUP
Menu/Menu secondario Voce Funzione Pagina
Impostazione
Generale
Sistema Screen Saver Imposta l’attivazione/disattivazione dello screen saver. 30
Auto Riproduzione
disco
Imposta la riproduzione automatica del disco al momento
del suo inserimento nel lettore. 30
Controllo HDMI Imposta la ricezione del segnale di comando del lettore
dal comando a distanza della propria TV o del proprio
ricevitore AV.
30
Controllo Network Imposta l’attivazione/disattivazione del controllo via
Ethernet. 30
Caricare le
impostazioni
predefinite
Ripristina tutte le impostazioni ai valori di fabbrica
ad eccezione dell’impostazione Sicurezza. 30
Aggiornamento Esegue l’aggiornamento del lettore. 30
Installazione rapida Imposta lingua, risoluzione, rapporto di aspetto dello
schermo. 30
Archivio locale Visualizza lo stato dell’Archivio locale (P. 30), formatta
l’Archivio locale e seleziona la porta USB anteriore/
posteriore per l’Archivio locale.
30
Messaggio di
riproduzione in 3D
Quando il lettore viene acceso, visualizza un messaggio di
avviso riguardante la riproduzione di video 3D. 30
Lingua OSD Seleziona la lingua per l’On Screen Display. 31
Menu Imposta la lingua prioritaria per il menu disco. 31
Audio Imposta la lingua prioritaria per l’audio. 31
Sottotitolo Imposta la lingua prioritaria per i sottotitoli. 31
Riproduzione Closed Caption Imposta l’attivazione/disattivazione della Closed Caption. 31
Segno Angolo Imposta la visualizzazione del Segno Angolo quando viene
riprodotto un BD/DVD con angolazioni multiple. 31
Segno PIP Imposta la visualizzazione del Segno PIP quando viene
riprodotto un BD/DVD con Picture in Picture. 31
Simbolo audio
secondario
Imposta la visualizzazione del Simbolo audio secondario
quando viene riprodotto un BD/DVD con audio secondario. 31
DivX(R) VOD DRM
Visualizza il codice di registrazione per i video DivX(R). 31
Modalità
Audio-DVD
Imposta la modalità DVD audio su DVD audio/DVD video. 31
Sicurezza Cambiare password Cambia la password per Parental Control e Codice del paese. 31
Parental Control Imposta il Parental Control a seconda dei contenuti del disco. 31
Codice del paese Imposta il proprio Codice del paese. 31
Rete Connessione
Internet
Imposta la connessione Internet su Attivare/Disattivato. 32
Informazioni Visualizza la schermata delle informazioni sulla rete. 32
Prova connessione Esegue la prova di connessione alla rete. 32
Impostazioni IP Regola l’impostazione IP su Auto/Manuale. 32
Connessione
BD-Live
Imposta la connessione BD-Live su Permesso/
Permesso parziale/Vietato. 32
DLNA Imposta il DLNA su Attivare/Disattivato. 32
Impostazione Proxy Regola l’impostazione Proxy. 32

MENU SETUP
28 It
Impostazione
Display
TV Uscita 3D Seleziona i video 3D o 2D. 32
Teleschermo Imposta il rapporto di aspetto dello schermo del TV collegato
e regola l’uscita video. 32
Risoluzione Seleziona la risoluzione dell’uscita video. 33
Sistema TV Seleziona il Sistema TV tra NTSC/PAL/Multi. 33
Spazio colorato Seleziona Spazio colorato tra RGB/YCbCr 4:4:4/
YCbCr 4:2:2/Full RGB. 33
HDMI Deep Color Seleziona HDMI Deep Color tra 30 bits/36 bits/Spento. 33
HDMI 1080p 24Hz Imposta l’attivazione/disattivazione di HDMI 1080p 24Hz. 33
Lyp Sync Regola il ritardo tra video e audio, per esempio se il labiale
è fuori sincrono rispetto alla voce. 33
Video Process Modalità video Regola l’immagine visiva. 33
Regolazione colore Regola i valori di Luminosità/Saturazione/Tinta per
ogni colore. 33
Contrasto
automatico
Regola il contrasto per ottimizzare l’immagine riprodotta. 33
Riduzione del
rumore
Imposta il livello di Riduzione del rumore. 33
Modalità
deinterlacciamento
Imposta il metodo di rilevamento del segnale video. 34
Impostazione
Audio
Uscita audio Coassiale/Ottico Seleziona la modalità di uscita della presa COAXIAL/
terminale OPTICAL tra Bitstream/PCM/Ricodifica/Spento. 34
HDMI Seleziona la modalità di uscita del terminale HDMI
tra Bitstream/PCM/Ricodifica/Spento. 34
Downsampling
Seleziona la frequenza di sotto-campionamento
(Down Sampling) del segnale audio digitale tra 48k/96k/192k.
34
DRC Imposta la DRC (Dynamic Range Compression,
Compressione di gamma dinamica). 34
Uscita SACD SACD Priority Seleziona i contenuti quando si riproduce un SA-CD ibrido. 34
Uscita HDMI Seleziona la modalità di uscita del terminale HDMI tra
DSD/PCM quando si riproduce un SA-CD. 34
Impostazione
diffusori
Configurazione Imposta l’uscita audio dalla presa 7.1 surround. 34
Downmix 2 canali Seleziona il metodo di downmix analogico 2-ch. 34
Post Process Up Mix Trasmettere in modalità multicanale il segnale audio
a2canali. 34
Informazioni
di sistema
Visualizza la versione del software e l’indirizzo MAC (P. 42).
34
Menu/Menu secondario Voce Funzione Pagina

MENU SETUP
29 It
IMPOSTAZIONI
4
Italiano
■Esempio di funzionamento del
menu SETUP
È necessario richiamare la schermata menu SETUP per
eseguire le regolazioni sul lettore. Quella che segue è la
spiegazione per il funzionamento di base del menu SETUP.
Esempio: impostazione di Parental Control
– Non è possibile impostare alcune voci durante la
riproduzione. In questo caso, premere due volte
per arrestare completamente la riproduzione prima di
iniziare le impostazioni.
1. Visualizzare la schermata del
menu SETUP.
Premere SETUP per visualizzare la schermata del
menu SETUP.
Premere 2/3 per selezionare Impostazione
Generale, quindi premere ENTER o a.
2. Selezionare un sottomenu.
Premere 5/a per selezionare Sicurezza, quindi
premere ENTER o il tasto cursore 3.
3. Selezionare una voce del menu.
Premere 5/a per selezionare Parental Control,
quindi premere ENTER o il tasto cursore 3.
4. Immettere la password.
Immettere la propria password con i tasti numerici.
– La password predefinita è 0000.
– Non è possibile passare alla schermata successiva
finché non è stata inserita la password corretta.
– Per cambiare la password, consultare la sezione
“Cambiare password” (P. 31).
5. Selezionare una voce successiva.
Premere 5/a per selezionare il livello del Parental
Control per BD/DVD, quindi premere ENTER.
6. Uscire dalla schermata del menu.
Premere 2 per tornare al menu precedente.
Nota
TOP MENU
POP-UP/MENU
RETURN
ON SCREEN
ENTER
CLEAR SEARCH
SETUP
PIP
REPEAT
HOME

MENU SETUP
30 It
■Impostazione Generale
Le impostazioni predefinite sono contrassegnate con “ * ”.
Sistema
Screen Saver
È possibile impostare l’attivazione/disattivazione dello
screen saver.
Se è impostata su Acceso, il lettore passerà alla modalità
screen saver se non avverranno operazioni per 3 minuti.
Dopodiché, il lettore passerà alla modalità standby se non
avverranno operazioni per 6 minuti.
Acceso*, Spento
Auto Riproduzione disco
È possibile impostare l’attivazione/disattivazione dell’ Auto
Riproduzione disco. Se è impostata su Acceso, dopo il
caricamento avverrà la riproduzione automatica del disco.
Acceso*, Spento
Controllo HDMI
È possibile impostare il lettore per ricevere il segnale di
comando proveniente da un TV o da un ricevitore AV
compatibile con la funzione Controllo HDMI attraverso
un cavo HDMI (P. 12).
Acceso, Spento*
Controllo Network
È possibile impostare l’attivazione/disattivazione del
controllo via Ethernet. Il lettore utilizza il protocollo
Yamaha Network Control (YNC).
Acceso, Spento*
– Se attivato, il consumo energetico durante la
modalità di attesa aumenta a causa della funzione
di controllo di rete.
– Se attivato, il tempo di avvio del sistema diminuisce.
Caricare le impostazioni predefinite
È possibile azzerare tutte le impostazioni del lettore
ai valori di fabbrica ad eccezione dell’impostazione
Sicurezza (P. 31). Per dettagli sulle impostazioni
predefinite, vedere le pagine 27 – 34.
Aggiornamento
È possibile aggiornare il software manualmente tramite
disco, dispositivo di archiviazione USB o rete. Per dettagli
sull’aggiornamento del software, consultare la sezione
“AGGIORNAMENTO DEL SOFTWARE” (P. 37).
Installazione rapida
L’utente può eseguire l’Installazione rapida (P. 18).
Archivio locale
È possibile visualizzare le informazioni sull’Archivio
locale, formattare l’Archivio locale e selezionare USB
Frontale/USB Anteriore per salvare i dati BD-Live.
Per formattare (svuotare) la cartella “BUDA” sul
dispositivo di archiviazione USB, selezionare
Informazioni e premere ENTER quando “Formato” è
selezionato sullo schermo.
USB Frontale, USB Anteriore*
– Archivio locale viene utilizzato come memoria
ausiliaria durante la riproduzione del Blu-ray Disc.
Messaggio di riproduzione in 3D
È possibile attivare o disattivare il messaggio di avviso
riguardante la riproduzione 3D che appare sulla TV
quando si accende il lettore.
Acceso*, Spento
Uso della funzione Controllo HDMI
Utilizzando la funzione Controllo HDMI, è possibile far
funzionare il lettore in modo interattivo con la propria
TV (con il supporto della funzione Controllo HDMI).
Se si collega il lettore a una TV compatibile con la
funzione Controllo HDMI utilizzando un cavo HDMI
e impostando Controllo HDMI nel menu SETUP su
Acceso (P. 30), è possibile eseguire la funzioni elencate
qui di seguito.
• Funzione di selezione automatica dell’ingresso
Quando si inizia la riproduzione del lettore, il selettore
d’ingresso della TV (e di un ricevitore AV se il lettore
è collegato alla TV tramite ricevitore AV) verrà
commutato automaticamente al lettore. L’accensione
della TV avviene automaticamente a seconda del tipo
di apparecchio TV.
• Funzione di disattivazione automatica
Se si spegne la TV mentre il lettore è in modalità di arresto
e la schermata del menu SETUP non è visualizzata, anche
il lettore verrà automaticamente spento.
– La funzione Controllo HDMI potrebbe non
funzionare correttamente a seconda del tipo di TV.
– Funzioni diverse rispetto a quelle evidenziate in
precedenza potrebbero funzionare a seconda del
tipo di TV o di ricevitore AV.
– Per poter rendere disponibile la funzione
Controllo HDMI, regolare le impostazioni della
funzione Controllo HDMI su TUTTI i componenti
(il lettore, la TV e il ricevitore AV). Potrebbero
essere necessarie anche altre operazioni.
– È possibile attivare e disattivare ogni funzione in
modo indipendente a seconda del tipo di TV.
– Consultare il manuale di istruzioni in dotazione
con la TV e/o il ricevitore AV per ulteriori dettagli
riguardanti le impostazioni.
– Se attivato, il consumo energetico durante la modalità
di attesa aumenta a causa della funzione HDMI.
Note
Note
Suggerimento

MENU SETUP
31 It
IMPOSTAZIONI
4
Italiano
Lingua
OSD
È possibile selezionare la lingua dell’On Screen Display
che rappresenta i messaggi o il menu visualizzati sullo
schermo quali il menu SETUP.
English*, , , , , ,
,
Menu
È possibile impostare la lingua prioritaria per il menu disco.
English*, , , , , ,
, Portoghese, Danese, , Finlandese,
Norvegese, , Coreano, Giapponese, Altro
Audio
È possibile impostare la lingua prioritaria dell’audio per la
riproduzione del BD/DVD. Per dettagli sulle voci di
impostazione, vedere “Menu” (P. 31).
Sottotitolo
È possibile impostare la lingua prioritaria per i Sottotitolo.
English, , , , , ,
, Portoghese, Danese, , Finlandese,
Norvegese, , Coreano, Giapponese, Altro, Spento*
Riproduzione
Closed Caption
È possibile impostare la visualizzazione del Closed
Caption (P. 41) quando viene riprodotto un BD/DVD
con Closed Caption.
Acceso, Spento*
Segno Angolo
È possibile impostare la visualizzazione del Segno
Angolo ( ) quando viene riprodotto un BD/DVD
con angolazioni multiple.
Acceso*, Spento
Segno PIP
È possibile impostare la visualizzazione del Segno
PIP ( ) quando viene riprodotto un BD con la
funzione picture in picture (P. 26).
Acceso*, Spento
Simbolo audio secondario
È possibile impostare la visualizzazione del Simbolo
audio secondario ( ) quando viene riprodotto un
BD con audio secondario.
Acceso*, Spento
DivX(R) VOD DRM
È possibile visualizzare il codice di registrazione per
i video DivX(R).
Modalità Audio-DVD
Alcuni dischi DVD audio dispongono di contenuti DVD
video oltre ai contenuti DVD audio. È possibile
selezionare la modalità DVD audio o DVD video.
– Questa impostazione è disponibile solo quando non
sono caricati dischi.
Sicurezza
Cambiare password
È possibile impostare la password per modificare il livello
di Parental Control e Codice del paese. Consultare la
sezione “Parental Control” (P. 31) e “Codice del paese”
(P. 31).
– La password predefinita è 0000.
– Se si dimentica la password, consultare
“RISOLUZIONE DEI PROBLEMI” (P. 38) e
impostare tutte le impostazioni di Sicurezza sui
valori predefiniti.
Parental Control
In alcuni dischi BD/DVD, è impostato un livello di
controllo per la visione del disco in base all’età dello
spettatore. È possibile impostare il Parental Control
mostrato sullo schermo a seconda dei contenuti del disco.
La password (vedere “Cambiare password” a P. 31) va
immessa prima di impostare i livelli del Parental Control.
Dopo aver impostato il Parental Control, se viene
riprodotto un disco che presenta un livello di Parental
Control maggiore rispetto al livello corrente, oppure se si
desidera modificare il livello del Parental Control, verrà
visualizzata una finestra di dialogo a comparsa che
richiederà l’immissione della password.
Spento*, da 1 a 8
Codice del paese
È possibile impostare il Codice del paese del paese in
cui si vive. La password (vedere “Cambiare password”
a P. 31) va immessa prima di impostare il Codice del
paese. Questa impostazione è utilizzabile per classificare
il Parental Control e la riproduzione del disco.
Fran
ç
ais Español Deutsch Italiano Svenska
Nederlandse
Fran
ç
ais Español Deutsch Italiano
Nederlandse Svenska
Fran
ç
ais Español Deutsch Italiano
Nederlandse Svenska
DVD-AUDIO*Vengono riprodotti entrambi i contenuti DVD audio/
video. A seconda del disco, potrebbe essere
riprodotto solo il contenuto DVD audio.
DVD-VIDEO Viene riprodotto solo il contenuto DVD video.
Nota
Note

MENU SETUP
32 It
Rete
Connessione Internet
Impostare questa voce per Attivare quando si utilizza
BD-Live (P. 26), DLNA (P. 21) e l’aggiornamento
del software dalla rete (P. 37).
Attivare*, Disattivato
Informazioni
È possibile visualizzare la schermata delle informazioni
sulla rete. In questa schermata, è possibile visualizzare
le informazioni di Interfaccia (Ethernet), Tipo di indirizzo,
Indirizzo IP, Subnet Mask, Gateway predefinito e DNS.
Prova connessione
È possibile eseguire un test della connessione Internet.
Se la prova non va a buon fine, verificare le “Impostazioni
IP” (P. 32) e quindi eseguire nuovamente la prova.
Impostazioni IP
È possibile configurare le impostazioni di rete.
–
Tasti numerici
Inserisce i caratteri.
–2/3Sposta la selezione.
–CLEAR Cancella un carattere.
–ENTER Salva la impostazioni e esce dal
menu.
Connessione BD-Live
È possibile impostare le restrizioni di accesso ai contenuti
BD-Live.
DLNA
È possibile impostare il DLNA (P. 21) su Attivare/
Disattivato. Se non si utilizza la funzione DLNA,
impostare su Disattivato.
Attivare*, Disattivato
Impostazione Proxy
È possibile regolare le Impostazione Proxy. Impostare su
Disattivato per l’uso normale. Impostare su Attivare per
attivare l’impostazione proxy.
■Impostazione Display
Le impostazioni predefinite sono contrassegnate con “ * ”.
TV
Uscita 3D
È possibile selezionare l’uscita 3D o 2D per il lettore.
– Pur impostando l’“Uscita 3D” su “Auto” e
riproducendo un disco Blu-ray 3D, il lettore
seleziona le immagini 2D a seconda del
collegamento e delle impostazioni di TV, ecc.
(P. 12).
Teleschermo
È possibile impostare il rapporto di aspetto del televisore
collegato e regolare l’uscita video.
Se si cambia il TV (ad es. per l’acquisto di uno nuovo)
e il rapporto di aspetto dello schermo del TV collegato
cambia, sarà necessario cambiare l’impostazione
Teleschermo.
Auto* Selezionare per configurare automaticamente le
impostazioni di rete di questo lettore con il server
DHCP.
Manuale Selezionare per configurare manualmente le
impostazioni di rete (Indirizzo IP, Subnet Mask,
Gateway predefinito, e DNS).
Suggerimenti
Permesso Consente la connessione alla rete a tutti i dischi
BD-Live.
Permesso
parziale*
Consente l’accesso solo ai dischi con la
certificazione del produttore.
Vietato Proibisce la connessione alla rete a tutti i dischi
BD-Live.
Attivare Attiva le impostazioni Proxy Host e Proxy Port.
Disattivato*Imposta il server Proxy su Disattivato. Selezionare
questa voce quando il server non viene utilizzato.
Proxy Host Imposta il Proxy Host.
Proxy Port Imposta la Proxy Port.
Auto* Questo lettore seleziona automaticamente i video 3D
o 2D.
Spento Questo lettore seleziona sempre i video 2D.
Nota
16:9 Intero Selezionare questa impostazione quando il lettore
viene collegato a un TV con schermo 16:9. Quando
viene riprodotto un video con rapporto di aspetto 4:3,
viene visualizzato come illustrato qui di seguito.
16:9 Normale*Selezionare questa impostazione quando il lettore
viene collegato a un TV con schermo 16:9. Quando
viene riprodotto un video con rapporto di aspetto
4:3, viene visualizzato come illustrato qui di
seguito.
4:3 Pan Scan Selezionare questa impostazione quando il lettore
viene collegato a un TV con schermo 4:3. Quando
viene riprodotto un video con rapporto di aspetto
16:9, viene visualizzato come illustrato qui di seguito.
4:3 Letter Box Selezionare questa impostazione quando il lettore
viene collegato a un TV con schermo 4:3. Quando
viene riprodotto un video con rapporto di aspetto
16:9, viene visualizzato come illustrato qui di seguito.
Dimensioni
originali
dell’immagine
Su TV 16:9 (wide screen)
16:9 Intero 16:9 Normale
4:3
Dimensioni
originali
dell’immagine
Su TV 4:3
4:3 Pan Scan 4:3 Letter Box
16:9

MENU SETUP
33 It
IMPOSTAZIONI
4
Italiano
Risoluzione
È possibile selezionare la risoluzione di uscita video tra
Auto, 480i/576i, 480p/576p, 720p, 1080i e 1080p.
Se impostata su Auto, la risoluzione viene impostata
automaticamente alla risoluzione massima del TV collegato.
Per ulteriori dettagli sui formati di uscita, consultare la
sezione “Informazioni sui formati di uscita video” (P. 36).
Auto*, 480i/576i, 480p/576p, 720p, 1080i, 1080p
– Per emettere audio in alta definizione (per esempio
Dolby TrueHD o DTS-HD Master Audio) dal terminale
HDMI, impostare Risoluzione su Auto o su un valore
superiore a 720p.
Sistema TV
È possibile selezionare Sistema TV tra PAL, NTSC e Multi.
Impostare lo stesso Sistema TV che è impostato nel TV. Per
ulteriori dettagli sui formati di uscita, consultare la sezione
“Informazioni sui formati di uscita video” (P. 36).
Spazio colorato
È possibile selezionare l’uscita Spazio colorato (P. 41)
da HDMI. Questa funzione è disponibile quando il lettore
è collegato con un cavo HDMI.
– Questa funzione è disponibile solo su determinati TV.
HDMI Deep Color
Se il proprio TV e/o il ricevitore AV è compatibile con
Deep Color (P. 41), impostare questa voce in base al
proprio TV/ricevitore AV. Questa funzione è disponibile
quando il lettore è collegato con un cavo HDMI.
30 bits, 36 bits, Spento*
HDMI 1080p 24Hz
Questa impostazione fa uscire il BD video codificato in frame
rate 24Hz in HDMI 1080p 24Hz. Con questa funzione
potrebbe essere disponibile una riproduzione video più
scorrevole. Questa funzione è disponibile se il proprio TV/
ricevitore AV la supporta e se il lettore è collegato con un cavo
HDMI. Per ulteriori dettagli sui formati di uscita, consultare la
sezione “Informazioni sui formati di uscita video” (P. 36).
Auto*, Spento
– Questa impostazione è disabilitata se la risoluzione
di uscita è diversa da 1080p.
Lyp Sync
È possibile impostare/regolare la funzione Lyp Sync (P. 42).
Video Process
Modalità video
È possibile selezionare le Modalità video indicate
di seguito.
Regolazione colore
È possibile regolare i valori di Luminosità/Saturazione/
Tinta per ogni colore (Rosso/Verde/Blu/Giallo/Ciano/
Magenta). Per utilizzare questa funzione, impostare
Modalità video su Personalizzato. Per dettagli sulle
voci di impostazione, vedere “Modalità video” (P. 33).
Le impostazioni predefinite sono pari a 0.
Contrasto automatico
Regola il contrasto per ottimizzare l’immagine riprodotta.
Per utilizzare questa funzione, impostare Modalità video
su Personalizzato.
Spento*, Acceso
Riduzione del rumore
È possibile impostare Riduzione del rumore su un livello
da 0 a 3. 0 disattiva l’impostazione, mentre 3 è il livello
massimo.
0*, 1, 2, 3
Nota
NTSC, PAL*, Multi (Modelli per Australia, Asia, Regno Unito,
Europa e Russia)
NTSC*, PAL, Multi (Modelli per U.S.A., Canada, America
centrale e meridionale, Taiwan e la Corea)
RGB Fa uscire il segnale video alla gamma di segnale
normale.
YCbCr 4:4:4*Imposta Spazio colorato su YCbCr 4:4:4.
YCbCr 4:2:2 Imposta Spazio colorato su YCbCr 4:2:2.
Full RGB Se è impostata l’opzione RGB e i colori bianco
e nero a schermo sono troppo tenui, selezionare
questa voce. Questa impostazione è effettiva quando
un componente collegato supporta la gamma
RGB 0 – 255.
Nota
Nota
Auto* Questo lettore regola automaticamente la funzione
Lyp Sync.
Manuale È possibile impostare/regolare manualmente la
funzione Lyp Sync. È possibile impostare il ritardo
dell’audio individualmente per i contenuti 2D e 3D.
2D
3D
Spento Questo lettore non regola la funzione Lyp Sync.
Standard* L’immagine è più naturale e bilanciata. Questa
modalità è adatta all’uso normale.
Vivid L’immagine è più vivace e nitida.
Cinema L’immagine è adatta per la visione di film
in ambienti scuri.
Personalizzato È possibile regolare manualmente l’immagine
visiva. Premere 5/a per selezionare il parametro,
quindi premere 2/3 per regolare il parametro.
Luminosità
Regola la luminosità generale dell’immagine.
Nitidezza
Regola la nitidezza degli oggetti nel video.
Tinta
Regola la tinta dell’immagine proiettata.
Saturazione
Regola la saturazione del colore dell’immagine
proiettata.
Contrasto
Regola le aree luminose (livelli di bianco)
nell’immagine.
CTI
Smussa i bordi delle immagini a colori. Le
immagini a colori vengono rese in modo più
distinto.
Le impostazioni predefinite sono pari a 0.

MENU SETUP
34 It
Modalità deinterlacciamento
È possibile impostare il metodo di rilevamento del segnale
video. Impostare su Auto per l’uso normale. Se sullo
schermo compaiono disturbi a strisce orizzontali,
impostare su Film/Video per eliminare i disturbi.
Auto*, Film, Video
■Impostazione Audio
Le impostazioni predefinite sono contrassegnate con “ * ”.
Uscita audio
Coassiale/Ottico
È possibile selezionare la modalità di uscita della presa
COAXIAL e del terminale OPTICAL. Per ulteriori
dettagli sui formati di uscita, consultare la sezione
“Informazioni sui formati di uscita audio” (P. 35).
HDMI
È possibile selezionare la modalità di uscita del terminale
HDMI. Per dettagli sulle voci di impostazione, vedere
“Coassiale/Ottico” (P. 34). Per ulteriori dettagli sui formati
di uscita, consultare la sezione “Informazioni sui formati di
uscita audio” (P. 35).
Bitstream*, PCM, Ricodifica, Spento
– Per emettere audio in alta definizione (per esempio
Dolby TrueHD o DTS-HD Master Audio) dal
terminale HDMI, impostare Risoluzione su Auto
o su un valore superiore a 720p (P. 33).
Downsampling
È possibile selezionare la frequenza di sotto-
campionamento (Down Sampling) del segnale audio
digitale. Questa funzione è effettiva per l’uscita del segnale
audio dalla presa COAXIAL/terminale OPTICAL.
DRC
È possibile impostare la DRC (Dynamic Range
Compression, Compressione di gamma dinamica) (P. 41)
su Acceso/Spento/Auto. Se impostata su Auto, il DRC
viene attivato automaticamente per una sorgente con
informazioni DRC in formato Dolby TrueHD. La DRC
ottimizza la qualità del suono, rendendo più chiare
le conversazioni. È utile principalmente quando si guardano
film di notte.
Spento*, Acceso, Auto
Uscita SACD
SACD Priority
È possibile selezionare un contenuto riprodotto tra contenuti
multicanale o stereo (2 canali) quando è caricato un SA-CD
ibrido (P. 4) che li include entrambi.
Multi-ch*, 2-ch
Uscita HDMI
È possibile selezionare l’emissione dei segnali audio dal
terminale HDMI quando si riproduce un SA-CD.
Impostazione diffusori
Configurazione
È possibile impostare l’uscita 7.1 ch surround a seconda
dell’altoparlante o amplificatore collegato.
1Premere 5/a per selezionare un altoparlante da
configurare, quindi premere ENTER.
2Regolare i valori elencati di seguito. Notare che alcune
voci non vengono visualizzate a seconda
dell’altoparlante selezionato.
3Premere RETURN per tornare alla selezione degli
altoparlanti.
Downmix 2 canali
È possibile selezionare il metodo di downmix analogico
a 2 canali tra Stereo o Lt/Rt.
Post Process
Up Mix
È possibile trasmettere il segnale audio a 2 canali in modalità
multicanale. Per trasmettere in modalità multicanale, selezionare
NEO6, quindi selezionare la modalità Cinema o Musica.
Spento*, NEO6
■Informazioni di sistema
Sono visualizzate la versione del software e l’indirizzo
MAC (P. 42).
Bitstream Fa uscire il segnale digitale senza alcuna
elaborazione. Non avviene l’uscita dell’Audio
secondario.
PCM Fa uscire il PCM a 2 canali.
Ricodifica*Fa uscire Bitstream con Audio secondario.
Spento Silenzia il suono.
Nota
48k*La frequenza di campionamento più alta dell’uscita
PCM digitale è 48 kHz.
96k La frequenza di campionamento più alta dell’uscita
PCM digitale è 96 kHz.
192k La frequenza di campionamento più alta dell’uscita
PCM digitale è 192 kHz.
DSD*Emette un segnale DSD in formato RAW. Se il
lettore è collegato a un ricevitore AV compatibile
DSD, si consiglia di utilizzare questa voce.
PCM Emette un segnale PCM decodificato dal lettore.
Dimensione Se la sezione woofer di un altoparlante è di 16 cm
o superiore, selezionare Grande. Se è inferiore
a 16 cm, selezionare Piccolo.
Grande*, Piccolo
Trim Da -12 a 0 dB (a incrementi di 0,5 dB)
L’impostazione predefinita è 0 db.
Ritardo da 0,5 a 10 m (a incrementi di 0,5 m)
L’impostazione predefinita è 3 m.
Disattivato Se l’altoparlante selezionato non è in uso,
selezionare Sì.
Sì, No*
Stereo*Imposta l’uscita sui canali stereo, trasmettendo
l’audio solo dai due altoparlanti anteriori.
Lt/Rt Selezionare questa voce se l’unità è collegata a un
decoder Dolby Pro Logic. L’audio emesso dagli
altoparlanti posteriori viene miscelato all’audio
stereo a 2 canali.

MENU SETUP
35 It
IMPOSTAZIONI
4
Italiano
■Informazioni sui formati di uscita audio
* “SA” sta per Audio secondario (Secondary Audio).
** “BCS” sta per suono di clic del pulsante (Button Click Sound), l’effetto sonoro per i menu a comparsa, ecc.
Formati di uscita SA-CD
– Se Coassiale/Ottico o HDMI sono impostati su Bitstream, l’audio secondario non viene emesso. (P. 34)
– Per emettere audio in alta definizione (per esempio Dolby TrueHD o DTS-HD Master Audio) dal terminale
HDMI, impostare Risoluzione su Auto o su un valore superiore a 720p (P. 33).
– Per la riproduzione SA-CD, Configurazione in Impostazione diffusori (P. 34) è valido solo se Uscita HDMI è
impostato su PCM.
HDMI COAXIAL/OPTICAL
MIXED 2CH/
7.1 ch
surround
Formato sorgente Bitstream PCM Ricodifica Bitstream PCM Ricodifica
PCM 2ch PCM 2ch PCM 2ch 2ch
PCM 5.1ch PCM 5.1ch PCM 2ch 2ch/5.1ch
PCM 7.1ch PCM 7.1ch PCM 2ch 2ch/7.1ch
Dolby Digital Dolby Digital PCM fino
a5.1ch Dolby Digital Dolby Digital PCM 2ch Dolby Digital 2ch/5.1ch
con SA*
o BCS**
Dolby Digital
Plus
Dolby Digital
Plus
PCM fino
a7.1ch
Dolby Digital
Plus Dolby Digital PCM 2ch Dolby Digital
2ch/7.1ch
con SA*
o BCS** Dolby Digital
Dolby
TrueHD
Dolby
TrueHD
PCM fino
a7.1ch
Dolby
TrueHD Dolby Digital PCM 2ch Dolby Digital
con SA*
o BCS** Dolby Digital
DTS DTS PCM fino
a5.1ch DTS DTS PCM 2ch DTS 2ch/5.1ch
con SA*
o BCS**
DTS HD High
Resolution
DTS HD High
Resolution
PCM fino
a7.1ch
DTS HD High
Resolution DTS PCM 2ch DTS
2ch/7.1ch
con SA*
o BCS** DTS
DTS-HD
Master Audio
DTS-HD
Master Audio
PCM fino
a7.1ch
DTS-HD
Master Audio DTS PCM 2ch DTS
con SA*
o BCS** DTS
Impostazioni Uscita SACD
HDMI COAXIAL/OPTICAL
MIXED 2CH/7.1ch
surround
SACD Priority Uscita HDMI
Multi-ch DSD DSD fino a 5.1ch Nessuna uscita 2ch/5.1ch
PCM PCM fino a 5.1ch Nessuna uscita 2ch/5.1ch
2-ch DSD DSD 2ch Nessuna uscita 2ch/2ch
PCM PCM 2ch Nessuna uscita 2ch/2ch
Note

MENU SETUP
36 It
■Informazioni sui formati di uscita video
Se Sistema TV è impostato su NTSC
* A seconda del disco o dei contenuti, questo lettore emette un segnale video 480p.
Se Sistema TV è impostato su PAL
* A seconda del disco o dei contenuti, questo lettore emette un segnale video 576p.
Se Sistema TV è impostato su Multi
Se Sistema TV è impostato su Multi, il segnale video viene emesso alla stessa frequenza della sorgente. Vedere le tabelle
sopra per dettagli sull’impostazione di frequenza del televisore e sulla risoluzione del segnale video in uscita.
Durante la visualizzazione di una schermata menu, come quella del menu SETUP, il segnale video viene emesso alla
stessa frequenza della sorgente.
– “Max” nella tabella significa che l’impostazione della risoluzione è quella massima supportata dal TV collegato.
– L’impostazione HDMI 1080p 24Hz è disabilitata se la risoluzione di uscita è diversa da 1080p.
– Quando il lettore emette segnale video 1080p a 24 Hz dall’uscita HDMI, non vengono emessi segnali dalle prese
COMPONENT e VIDEO.
– Se un DVD disponibile in commercio viene riprodotto con uscita component, la massima risoluzione disponibile
sarà 480p/576p.
– Se Sistema TV è impostato su NTSC e la sorgente video non è 60 Hz, il segnale video in uscita viene convertito
a 60 Hz.
– Se Sistema TV è impostato su PAL e la sorgente video non è 50 Hz, il segnale video in uscita viene convertito
a 50 Hz.
Risoluzione Auto 480i/576i 480p/576p 720p 1080i 1080p
24Hz Altri
HDMI
Riproduzione
BD Max Max Max 720p 60 Hz 1080i 60 Hz 1080p 24 Hz 1080p 60 Hz
altri 1080p 60 Hz
COMPONENT
Riproduzione
DVD
disponibili in
commercio 480i 480i
480p 480p 480p 480p
Riproduzione
BD 480i 480i 480i spento 480i
altri 480p 720p 60 Hz * 1080i 60 Hz * 1080i 60 Hz *
VIDEO
Riproduzione
BD 480i 480i 480i 480i 480i spento 480i
altri 480i
Risoluzione Auto 480i/576i 480p/576p 720p 1080i 1080p
24Hz Altri
HDMI
Riproduzione
BD Max Max Max 720p 50 Hz 1080i 50 Hz 1080p 24 Hz 1080p 50 Hz
altri 1080p 50 Hz
COMPONENT
Riproduzione
DVD
disponibili in
commercio 576i 576i
576p 576p 576p 576p
Riproduzione
BD 576i 576i 576i spento 576i
altri 576p 720p 50 Hz * 1080i 50 Hz * 1080i 50 Hz *
VIDEO
Riproduzione
BD 576i 576i 576i 576i 576i spento 576i
altri 576i
Note

37 It
IMPOSTAZIONI
4
Italiano
Non è possibile riprodurre alcuni dischi BD di recente
produzione fino a quando non viene aggiornato il software
del lettore all’ultima versione. Si raccomanda di
aggiornare il software del lettore in modo che lo
stesso possa funzionare con il software più recente.
Per verificare la disponibilità di aggiornamenti software,
visitare
http://download.yamaha.com/downloads/service/top/
?site=europe.yamaha.com&language=en
– L’aggiornamento del software viene avviato
automaticamente dopo il caricamento del disco che
contiene il pacchetto dei file di aggiornamento.
– Durante l’esecuzione dell’aggiornamento del
software, non rimuovere il disco o il dispositivo
di archiviazione USB, non impostare il lettore
in modalità standby e non scollegare il cavo
di alimentazione/cavo LAN.
■Aggiornamento del software
1. Preparazione per l’aggiornamento
del software.
Se si aggiorna il software da disco/dispositivo
di archiviazione USB:
1Salvare il pacchetto dei file di aggiornamento
nella apposita cartella presente sul disco/
dispositivo di archiviazione USB. Per maggiori
dettagli, consultare la documentazione sulla
procedura allegata al pacchetto dei file di
aggiornamento.
2Caricare il disco o collegare il dispositivo di
archiviazione USB.
Caricando il disco, l’aggiornamento del software
viene avviato automaticamente. Saltare la fase 2.
Se si aggiorna il software tramite rete:
Accertarsi che il lettore sia collegato alla rete.
2. Selezionare il metodo di
aggiornamento, quindi avviare
l’aggiornamento dal menu SETUP.
1Premere SETUP per visualizzare la schermata
del menu SETUP.
2Selezionare Impostazione Generale = Sistema =
Aggiornamento.
3Selezionare la voce contenente il pacchetto dei
file di aggiornamento tra disco/dispositivo
di archiviazione USB/rete.
3. Il sistema cercherà il pacchetto
dei file di aggiornamento.
4. Premere ENTER per avviare
l’aggiornamento.
5. L’aggiornamento è completato.
Il sistema verrà riavviato.
AGGIORNAMENTO DEL SOFTWARE
Suggerimento
Note
Il file di aggiornamento è in fase di ricerca!
Attendere . . .
Aggiornamento

38 It
INFORMAZIONI AGGIUNTIVE
Consultare la tabella qui di seguito nel caso il lettore non funzioni correttamente. Se il problema riscontrato non risultasse
elencato qui di seguito o se le istruzioni fornite non fossero d’aiuto, spegnere il lettore, scollegare il cavo di alimentazione
e contattare il più vicino rivenditore o centro di assistenza Yamaha autorizzato.
■Alimentazione
■Funzionamento di base
■Riproduzione disco
RISOLUZIONE DEI PROBLEMI
Problema Possibili cause e soluzioni
Nessuna alimentazione. – Collegare correttamente il cavo di alimentazione CA.
– Premere p sul pannello anteriore per attivare l’alimentazione.
L’alimentazione del lettore si spegne. – L’alimentazione si spegnerà automaticamente dopo 10 minuti continui di inattività
(nessuna riproduzione).
Problema Possibili cause e soluzioni
Il telecomando non funziona. – Usare il telecomando nei limiti del suo campo d’azione. (P. 5)
– Sostituire le batterie. (P. 5)
– Controllare gli ID impostati per l’unità principale e il telecomando. (P. 9)
I tasti non funzionano. – Tenere premuto p sul pannello anteriore per circa 5 secondi per riavviare il lettore.
– Per azzerare completamente il lettore, scollegare il cavo di alimentazione dalla presa
CA per almeno 10 secondi, collegare nuovamente il cavo di alimentazione alla presa
CA e quindi riaccendere il lettore.
La password è stata dimenticata. – Tenere premuti e sul pannello frontale simultaneamente quando non sono
inseriti dischi e la riproduzione è in arresto, in modo da riportare il lettore alle
impostazioni predefinite (viene ripristinata anche l’impostazione Sicurezza (P. 31)).
Una volta disattivata automaticamente l’alimentazione, premere p per riaccendere
nuovamente il lettore.
Problema Possibili cause e soluzioni
Il lettore non riesce a riprodurre il disco. – Estrarre il disco e pulirlo. (P. 4)
– Accertarsi che il disco sia stato caricato correttamente (allineato nel cassetto del disco
con l’etichetta rivolta verso l’alto). (P. 4)
– Utilizzare un disco supportato dal lettore. (P. 3)
– Rimuovere il disco e quindi controllare se il lettore lo supporti o meno. (P. 3)
– Controllare il codice regionale. (P. 3)
– Controllare se il disco sia difettoso tentando con un altro disco.
– I CD-R/RW, i DVD+R/RW/R DL e i DVD-R/RW/R DL devono essere finalizzati. (P. 3)
Il video si interrompe. – Il lettore si arresta se rileva scosse o vibrazioni.
Il lettore emette un suono di scatto
quando si inizia la riproduzione
o il caricamento del disco.
– Questi suoni non indicano un malfunzionamento del lettore, ma sono normali
condizioni di funzionamento.

RISOLUZIONE DEI PROBLEMI
39 It
INFORMAZIONI AGGIUNTIVE
5
Italiano
■Immagine
■Suono
Problema Possibili cause e soluzioni
Nessuna immagine. – Accertarsi che i cavi siano stati collegati correttamente. (P. 10)
– Accertarsi che la TV o il ricevitore AV collegato sia impostato sull’ingresso
corretto. (P. 10)
– Collegare il lettore al TV con la presa VIDEO (P. 13) utilizzando il cavo con
spinotti video in dotazione e impostare correttamente la Risoluzione. (P. 33)
– Sistema TV è impostato su un’opzione scorretta. Tenere premuto DIMMER sul
telecomando per riportare l’impostazione Sistema TV all’opzione predefinita.
Lo schermo si blocca e i tasti operativi
non funzionano. – Premere , quindi riavviare la riproduzione.
– Spegnere il lettore e quindi riaccenderlo.
– Tenere premuto p sul pannello anteriore per circa 5 secondi per riavviare il lettore.
Il video non viene emesso con
la risoluzione desiderata.
– Impostare la risoluzione desiderata. (P. 33)
Il video widescreen appare allungato
verticalmente o appaiono delle bande
nere sopra o sotto lo schermo. Oppure
il video 4:3 appare allungato
orizzontalmente.
– Modificare il rapporto di aspetto del proprio TV. (P. 32)
Sullo schermo appaiono immagini
di disturbo quadrate (mosaici).
– Immagini in blocchi possono essere visibili nelle scene con movimento rapido a causa
delle caratteristiche della tecnologia di compressione dell’immagine digitale.
La schermata di riproduzione sarà
disturbata se il DVD video viene
registrato su un videoregistratore
o riprodotto tramite un videoregistratore.
– Questo lettore è compatibile con la protezione da copia analogica. Alcuni dischi
contengono un segnale che proibisce l’eventuale copia. Se si tenta di leggere tali
dischi tramite un videoregistratore o di registrare su un videoregistratore e riprodurre
il segnale, la protezione da copia ne impedirà la normale lettura.
L’audio non viene emesso o le immagini
non vengono riprodotte correttamente.
– L’audio potrebbe non essere emesso o le immagini non essere riprodotte correttamente
su alcuni dischi in cui sono registrati contenuti protetti da copyright.
Problema Possibili cause e soluzioni
Non viene emesso alcun suono
o vengono emessi suoni distorti.
– Controllare che il cavo audio sia collegato correttamente. (P. 10)
– Non c’è suono durante un fermo immagine, durante la riproduzione al rallentatore,
durante l’avanzamento rapido e la riproduzione rapida al contrario. (P. 7)
– L’audio potrebbe non essere emesso a seconda dello stato di registrazione dell’audio,
come quando viene registrato come contenuto audio un tipo di audio diverso da
un segnale audio oppure audio non in formato standard. (P. 3)
I canali sinistro e destro dell’audio
sono invertiti o il suono proviene
solo da un lato.
– Verificare i collegamenti audio. (P. 10)
L’audio non viene emesso o le immagini
non vengono riprodotte correttamente.
– L’audio potrebbe non essere emesso o le immagini non essere riprodotte correttamente
su alcuni dischi in cui sono registrati contenuti protetti da copyright.
Non si riesce a sentire il tipo di audio
e/o il numero dei canali desiderati.
– Consultare le impostazioni Uscita audio e “Informazioni sui formati di uscita audio”.
(P. 34, 35)
Impossibile sentire il suono del PIP
(audio secondario).
– Impostare Coassiale/Ottico o HDMI su PCM/Ricodifica. (P. 34)
– Per ascoltare l’audio secondario, premere 2ND AUDIO. (P. 6)
– A seconda del disco, potrebbe essere necessario impostare l’audio secondario
su Acceso nel menu superiore del disco (P. 7).

RISOLUZIONE DEI PROBLEMI
40 It
■Rete
■Messaggi su schermo
– Nel caso in cui il disco che si tenta di riprodurre non sia idoneo oppure l’operazione non sia corretta, sullo schermo
del TV vengono visualizzati i seguenti messaggi.
Problema Possibili cause e soluzioni
Impossibile collegarsi a Internet. – Collegare correttamente il cavo di rete.
– Accendere il dispositivo collegato, quale un router o un modem a banda larga.
– Collegare correttamente il router e/o il modem a banda larga.
– Inserire i valori corretti nelle impostazioni di rete. Controllare “Rete”. (P. 32)
Impossibile scaricare i contenuti
BD-Live.
– Collegare correttamente il cavo di rete. (P. 16)
– Collegare correttamente il dispositivo di archiviazione USB. Controllare che il
dispositivo di archiviazione USB sia collegato alla porta USB del lettore. (P. 16)
– Controllare che il disco BD supporti BD-Live.
– Controllare le impostazioni per la “Connessione Internet”. (P. 32)
– Collegare un dispositivo di archiviazione USB formattato in FAT16 o FAT32.
– Si raccomanda di collegare un dispositivo di archiviazione USB con almeno 2 GB
di spazio libero. Se non è presente spazio sufficiente, formattare il dispositivo di
archiviazione USB. (P. 30)
– Consultare il manuale di istruzioni del disco o rivolgersi al produttore del disco.
Impossibile rilevare il server DLNA. – Collegare correttamente il cavo di rete.
– Accendere il dispositivo collegato, quale un router a banda larga o il server.
– Accertarsi che il lettore e il server siano collegati allo stesso punto di accesso.
– Inserire i valori corretti nelle impostazioni di rete. Controllare “Rete”. (P. 32)
– A seconda del server DLNA, il lettore potrebbe necessitare dell’autorizzazione da parte
del server.
Impossibile riprodurre il file sul server
della rete domestica.
– Accertarsi che il file sia riproducibile. (P. 3)
– Verificare le impostazioni del server DLNA.
– La riproduzione e la qualità del funzionamento potrebbero essere influenzate dalle
condizioni della propria rete domestica.
Messaggio di errore Possibili cause e soluzioni
Not Support This File! – Il file non è supportato da questo lettore. Vedere “Tipi di dischi/file utilizzabili con questo lettore”
(P. 3).
Codice regione errato! – Il disco presenta un codice regionale incompatibile. Vedere “Informazioni sulla gestione della
regione” (P. 3).
Rete è fallita. – Il lettore non può essere collegato alla rete. Verificare la connessione (P. 16) e le impostazioni
della rete (P. 32).
Rete è OK, proxy è fallito. – Il lettore non può essere collegato al server Proxy. Vedere “Impostazione Proxy” (P. 32).
The Setting is prohibited,
please setup again.
– La connessione BD-Live è proibita. Vedere “Connessione BD-Live” (P. 32).
Nessun file di aggiornamento
è stato trovato!
– Verificare se il file di aggiornamento si trova nella cartella corretta.
L’aggiornamento non
è riuscito per qualche ragione!
– L’aggiornamento non è riuscito. Verificare se il file di aggiornamento è corrotto o illeggibile.

41 It
INFORMAZIONI AGGIUNTIVE
5
Italiano
AVCHD
AVCHD è un nuovo formato (standard) per le videocamere
ad alta definizione utilizzabile per registrare e riprodurre
immagini HD ad alta risoluzione.
BD-Live™
BD-Live è uno standard BD che utilizza la connessione
di rete, consentendo al lettore di accedere online per usufruire
di video promozionali e altri dati.
BDMV
BDMV (Blu-ray Disc Movie, BD-MV) si riferisce a uno dei
formati applicativi utilizzati per BD-ROM che rappresenta
una delle specifiche del Blu-ray Disc. BDMV è un formato di
registrazione equivalente al DVD video della specifica DVD.
Blu-ray 3D™
Blu-ray 3D consente di visualizzare le immagini 3D in
alta definizione.
BONUSVIEW
I dischi BONUSVIEW-compatibili consentono la possibilità
di apprezzare contemporaneamente sub-canale video per due
schermate, sub-canale audio e sottotitoli. Viene visualizzata
una piccola schermata all’interno della schermata principale
durante la riproduzione (Picture in Picture).
Closed caption
Le Closed Caption sono un particolare genere di sottotitoli,
la cui differenza con i normali sottotitoli sta nel fatto che
i sottotitoli sono previsti per persone normo-udenti mentre
le Caption sono previste per persone non-udenti. I sottotitoli
raramente riportano l’audio completo. A titolo di esempio,
le Caption riportano gli effetti sonori (es., “lo squillo di un
telefono” e “il rumore dei passi”), mentre i sottotitoli no.
Prima di selezionare questa impostazione, accertarsi che
il disco contenga le informazioni Closed Caption.
Deep Color
Deep Color si riferisce all’uso di varie profondità di colore
nelle visualizzazioni, a partire dalle profondità a 24-bit
nelle precedenti versioni delle specifiche HDMI. Questa
profondità di bit extra consente agli HDTV e ad altre
visualizzazioni di passare da milioni di colori a miliardi di
colori, eliminando così il banding del colore on-screen per
transizioni tonali uniformi e sottili gradazioni tra i colori.
L’aumentato rapporto di contrasto può rappresentare più
volte un maggior numero di gradazioni di grigio tra il nero
e il bianco. Deep Color aumenta inoltre il numero dei
colori disponibili all’interno dei limiti definiti dallo
spazio colorato RGB o YCbCr.
DivX®
DivX® è una tecnologia dei supporti popolare creata
da DivX, Inc. I media file DivX® contengono video
estremamente compressi ad elevata qualità visiva che
mantengono dimensioni relativamente piccole dei file.
I file DivX® possono inoltre comprendere caratteristiche
di supporto avanzato quali menu, sottotitoli e tracce audio
alternative. Numerosi media file DivX® sono disponibili
per lo scaricamento on-line ed è possibile crearne di propri
utilizzando contenuti personali e strumenti di facile
utilizzo garantiti da DivX.com.
Dolby Digital
Un sistema sonoro sviluppato da Dolby Laboratories Inc.
che fornisce qualità da sala cinematografica all’uscita
audio quando il prodotto è collegato a un processore
o amplificatore Dolby Digital.
Dolby Digital Plus
Un sistema sonoro sviluppato come estensione di Dolby
Digital. Questa tecnologia di codificazione audio supporta
audio surround 7.1 multicanale.
Dolby TrueHD
Dolby TrueHD è una tecnologia di codificazione senza
perdita di qualità che supporta fino a 8 canali di suono
surround multicanale per i dischi ottici di ultima
generazione. Il suono riprodotto è fedele alla fonte
originale bit per bit.
DRC (Dynamic Range Control, Gamma di controllo
dinamica)
DRC consente di regolare la gamma tra i suoni a volumi
più alti e quelli più bassi (gamma dinamica) per la
riproduzione a un volume medio. Utilizzare questa
funzione quando è difficile sentire i dialoghi, oppure nel
caso la riproduzione disturbi i vicini.
DSD (Direct Stream Digital)
La tecnologia DSD memorizza i segnali audio su supporti
di memorizzazione digitali, per esempio i Super Audio
CD. Con la tecnologia DSD, i segnali vengono
memorizzati come valori a bit singolo a un’elevata
frequenza di campionamento di 2,8224 MHz, mentre
si utilizzano le tecnologie di noise shaping
e sovracampionamento per ridurre la distorsione che
si verifica comunemente con una quantizzazione molto
elevata dei segnali audio. Grazie all’elevata frequenza di
campionamento, è possibile ottenere una migliore qualità
audio rispetto al formato PCM utilizzato per i normali
CD audio.
DTS
Questo è un sistema sonoro digitale sviluppato da DTS,
Inc. per l’uso nei cinema.
DTS-HD High Resolution Audio
DTS-HD High Resolution Audio è una nuova tecnologia
sviluppata per la nuova generazione di dischi ottici ad alta
definizione.
DTS-HD Master Audio
DTS-HD Master Audio è una nuova tecnologia di
compressione audio lossless sviluppata per la nuova
generazione di dischi ottici ad alta definizione.
DTS-HD Master Audio | Essential
DTS-HD Master Audio | Essential è una nuova tecnologia
di compressione audio lossless sviluppata per la nuova
generazione di dischi ottici ad alta definizione.
HDMI
HDMI (High-Definition Multimedia Interface = Interfaccia
multimediale ad alta definizione) è un’interfaccia che
supporta sia video che audio in un singolo collegamento
digitale. Il collegamento HDMI porta il segnale standard
a segnali video ad alta definizione e segnali audio
multicanale a componenti AV, quali TV muniti di HDMI,
in formato digitale senza degradazione.
GLOSSARIO

DATI TECNICI
42 It
Indirizzo Mac
L’indirizzo Mac è un valore unico assegnato a un
dispositivo in rete per scopi di identificazione.
Letter Box (LB 4:3)
Dimensione dello schermo che taglia la parte superiore
e inferiore dell’immagine per consentire la visione ad
ampio schermo (16:9) su un TV 4:3 collegato.
Lyp Sync
Lyp Sync, abbreviazione di Lip Synchronization
(sincronizzazione labiale), è un termine tecnico che
indica sia un problema che la funzione utilizzata per
mantenere sincronizzati i segnali audio e video in fase
di post produzione e trasmissione. Mentre la latenza
audio/video richiede regolazioni complesse da parte
dell’utente, la versione HDMI 1.3 integra una funzione
di sincronizzazione audio/video che consente ai
dispositivi di eseguirla in modo automatico,
senza interazioni da parte dell’utente.
Menu principale
In un BD video/DVD video questo è il menu per
selezionare opzioni quali il capitolo da riprodurre e la
lingua dei sottotitoli. In alcuni DVD video il menu
principale è anche denominato “Menu del titolo”.
Pan Scan (PS 4:3)
Dimensioni dello schermo che taglia i lati
dell’immagine per consentire la visione ad ampio
schermo (16:9) su un TV 4:3 collegato.
Sottotitoli
Righe di testo che appaiono sul fondo dello schermo
che traducono o trascrivono il dialogo. Sono registrate
su molti dischi DVD e BD.
Spazio colorato
Spazio colorato è una gamma di colori rappresentabile.
RGB è uno spazio colorato basato sul modello di colore
RGB (Red, Green and Blue, vale a dire rosso, verde e blu)
e viene tipicamente utilizzato per i monitor PC. YCbCr
è uno spazio colorato basato su un segnale di luminanza
(Y) e due segnali di differenza di colore (Cb e Cr).
Suono lineare PCM
Il PCM lineare è un formato di registrazione del segnale
utilizzato per i CD audio e per alcuni DVD e dischi Blu-ray.
Il suono sui CD audio è registrato a 44,1 kHz con 16 bit.
(Sui dischi DVD il suono è registrato tra 48 kHz con 16 bit
e 96 kHz con 24 bit mentre sui dischi BD è tra 48 kHz con
16 bit e 192 kHz con 24 bit.)
x.v.Color
x.v.Color riproduce una gamma di colore maggiore di
prima, mostrando pressoché tutti i colori che l’occhio
umano può rilevare.
■Dati generali
Alimentazione
[Modelli per Stati Uniti e Canada]..........................CA 110-240 V, 60 Hz
[Modelli per Centro e Sudamerica].................CA 110 – 240 V, 50/60 Hz
[Modelli per Europa e Russia] .......................................CA 230 V, 50 Hz
[Modello per Australia]...........................................CA 110-240 V, 50 Hz
[Modello per l’Asia]........................................CA 220 – 240 V, 50/60 Hz
[Modello per Taiwan ] ....................................CA 110 – 120 V, 50/60 Hz
[Modello per la Corea]................................................... CA 220 V, 60 Hz
Consumo di alimentazione (Normale) ................................................. 25 W
Consumo di alimentazione (Standby) .................................... 0,5 W o meno
Dimensioni (L × A × P) ................................................ 435 × 96 × 316 mm
Peso ................................................................................................... 4,05 kg
■Prestazioni audio
Livello di uscita audio (1 kHz, 0 dB, BD/DVD/CD-DA) ..............2 ± 0,3 V
Rapporto segnale rumore (BD/DVD/CD-DA)................115 dB o superiore
Gamma dinamica
BD/DVD ......................................................................105 dB o superiore
CD-DA.........................................................................100 dB o superiore
Distorsione armonica (1 kHz)
BD/DVD ...................................................................0,0028 % o inferiore
CD-DA........................................................................ 0,003 % o inferiore
Risposta in frequenza
BD/DVD ............................da 2 Hz a 22 kHz (campionamento a 48 kHz)
da 2 Hz a 44 kHz (campionamento a 96 kHz)
CD-DA........................................................................... da 2 Hz a 20 kHz
■Ingresso/uscita
Uscita HDMI.............................................................. Connettore tipo A × 1
480i/576i/480p/576p/720p/1080i/1080p/1080p@24Hz,
Supporto Deep Color, x.v.Color
Uscita componente video .............................................. Y: 1 Vp-p (75 ohm)
PB, PR: 0,7 Vp-p (75 ohm)
Uscita video........................................................................ 1 Vp-p (75 ohm)
Uscita digitale.........................................................Ottica × 1, Coassiale × 1
Uscita audio analogica ................................................................. 7.1 ch × 1,
Mixed 2 ch × 1
USB............................................................................ Connettore tipo A × 2
Altri apparecchi in uscita ............................................ Remote IN/OUT × 1,
RS-232C × 1 (per installazione personalizzata),
Ethernet × 1
I dati tecnici sono soggetti a modifiche senza preavviso.
DATI TECNICI

DATI TECNICI
43 It
INFORMAZIONI AGGIUNTIVE
5
Italiano
■Copyright
– Il materiale audiovisivo potrebbe consistere di lavori
soggetti a copyright che non devono essere registrati
senza l’autorizzazione del proprietario del copyright.
Si prega di fare riferimento alle leggi specifiche del
paese di appartenenza.
– Questo prodotto incorpora la tecnologia anticopia
protetta ai sensi dei brevetti USA e di altri diritti
sulla proprietà intellettuale di Rovi Corporation.
La ricostruzione e la scomposizione sono proibiti.
– Prodotto sotto licenza dalla Dolby Laboratories.
Dolby e il simbolo della doppia D sono marchi
di fabbrica della Dolby Laboratories.
– Prodotto con licenza ai sensi dei brevetti USA n.:
5,451,942; 5,956,674; 5,974,380; 5,978,762;
6,226,616; 6,487,535; 7,212,872; 7,333,929;
7,392,195; 7,272,567 e altri brevetti statunitensi
e mondiali registrati o in corso di registrazione. DTS
e il relativo simbolo sono marchi registrati e DTS-HD,
DTS-HD Master Audio e i relativi loghi DTS sono
marchi di DTS, Inc. Il prodotto include i rispettivi
software. © DTS, Inc. Tutti i diritti riservati.
– “Blu-ray Disc™”, “Blu-ray™”, “Blu-ray 3D™”,
“BD-Live™”, “BONUSVIEW™” e i relativi loghi
sono marchi della Blu-ray Disc Association.
– è un marchio di fabbrica della DVD Format/
Logo Licensing Corporation.
– HDMI, il logo HDMI e High-Definition Multimedia
Interface sono marchi di fabbrica o marchi registrati
di HDMI Licensing LLC.
– “x.v.Color” e il logo “x.v.Color” sono marchi
di fabbrica.
– Il logo “AVCHD” e “AVCHD” sono marchi di fabbrica
di Panasonic Corporation e Sony Corporation.
– Java e tutti i marchi e loghi basati su Java sono
marchi o marchi registrati di Sun Microsystems, Inc.
negli Stati Uniti e/o in altri paesi.
– Questo prodotto è concesso in licenza in base ai
termini della licenza d’uso del portafoglio di brevetti
AVC e della licenza d’uso del portafoglio di brevetti
VC-1 per uso personale e non commerciale del
consumatore per (i) la codifica video in conformità
con lo standard AVC e con lo standard VC-1
(“AVC/VC-1 Video”) e/o (ii) la decodifica video
AVC/VC-1 decodificata dal consumatore attuata
in attività personale e non commerciale e/o è stata
ottenuta da un fornitore video provvisto di licenza
per la fornitura video AVC/VC-1. Non si concede
alcuna licenza o non sarà implicita per altri usi.
Ulteriori informazioni sono disponibili da MPEG
LA, LLC.
Consultare http://www.mpegla.com.
– Windows Media Player è un marchio commerciale
registrato o un marchio commerciale di Microsoft
corporation negli Stati Uniti e/o altri paesi.
– DLNA e DLNA CERTIFIED sono marchi
commerciali e/o marchi di servizio di Digital Living
Network Alliance.
– Il logo YouTube e YouTube sono marchi di fabbrica
di Google. Inc.
– “DivX®, DivX Certified®, DivX Plus™ HD
e i loghi associati sono marchi registrati di
DivX, Inc. e sono utilizzati con licenza.”
– “DivX Certified® per riprodurre video DivX®
e DivX Plus™ HD (H.264/.MKV) fino a 1080p HD
e contenuti premium.”
ABOUT DIVX VIDEO: DivX® è un formato video digitale creato
da DivX, Inc. Si tratta di un dispositivo ufficiale DivX Certified® che
riproduce video DivX. Visitare divx.com per maggiori informazioni
e per gli strumenti software per convertire i propri file in video DivX.
ABOUT DIVX VIDEO-ON-DEMAND: il dispositivo DivX Certified®
deve essere registrato per riprodurre filmati DivX Video-on-Demand
(VOD) acquistati. Per ottenere il proprio codice di registrazione,
individuare la sezione DivX VOD nel menu di impostazione del
proprio dispositivo. Andare su vod.divx.com per maggiori
informazioni su come completare la registrazione.

Precaución-i Es
1Para asegurar el mejor rendimiento de este aparato, lea
atentamente este manual. Y luego guárdelo en un lugar
seguro para poder consultarlo en el futuro en caso de ser
necesario.
2Instale esta unidad en un lugar bien ventilado, fresco, seco y
limpio, alejado de la luz directa del sol, fuentes de calor,
vibración, polvo, humedad y/o frío. Para una adecuada
ventilación, permita que el equipo tenga el siguiente espacio
libre mínimo:
Superior: 10 cm
Posterior: 10 cm
Laterales: 10 cm
3Coloque este aparato lejos de otros aparatos eléctricos,
motores o transformadores, para evitar así los ruidos de
zumbido.
4No exponga este aparato a cambios bruscos de temperaturas,
del frío al calor, ni lo coloque en lugares muy húmedos (una
habitación con deshumidificador, por ejemplo), para impedir
así que se forme condensación en su interior, lo que podría
causar una descarga eléctrica, un incendio, daños en el
aparato y/o lesiones a las personas.
5Evite instalar este aparato en un lugar donde puedan caerle
encima objetos extraños y/o donde quede expuesto al goteo o
a la salpicadura de líquidos. Encima de este aparato no ponga:
– Otros componentes, porque pueden causar daños y/o
decoloración en la superficie de este aparato.
– Objetos con fuego (velas, por ejemplo), porque
pueden causar un incendio, daños en el aparato y/o
lesiones a las personas.
– Recipientes con líquidos, porque pueden caerse y
derramar el líquido, causando descargas eléctricas al
usuario y/o dañando el aparato.
6No tape este aparato con un periódico, mantel, cortina, etc.
para no impedir el escape del calor. Si aumenta la
temperatura en el interior del aparato, esto puede causar un
incendio, daños en el aparato y/o lesiones a las personas.
7No enchufe este aparato a una toma de corriente hasta
después de haber terminado todas las conexiones.
8No ponga el aparato al revés. Podría recalentarse y
posiblemente causar daños.
9No utilice una fuerza excesiva con los conmutadores, los
controles y/o los cables.
10 Cuando desconecte el cable de alimentación de la toma de
corriente, sujete la clavija y tire de ella; no tire del propio
cable.
11 No limpie este aparato con disolventes químicos porque
podría estropear el acabado. Utilice un paño limpio y seco
para limpiar el aparato.
12 Utilice solamente la tensión especificada en este aparato.
Utilizar el aparato con una tensión superior a la especificada
resulta peligroso y puede producir un incendio, daños en el
aparato y/o lesiones a las personas. Yamaha no se hará
responsable de ningún daño debido al uso de este aparato con
una tensión diferente de la especificada.
13 Para impedir daños debidos a relámpagos, desconecte el
cable de alimentación de la toma de corriente durante una
tormenta eléctrica.
14 No intente modificar ni arreglar este aparato. Póngase en
contacto con el personal de servicio Yamaha cualificado
cuando necesite realizar alguna reparación. La caja no deberá
abrirse nunca por ninguna razón.
15 Cuando no piense utilizar este aparato durante mucho tiempo
(cuando se ausente de casa por vacaciones, por ejemplo)
desconecte el cable de alimentación de la toma de corriente.
16 Asegúrese de leer la sección “RESOLUCIÓN DE
PROBLEMAS” antes de dar por concluido que su aparato
está averiado.
17 Antes de trasladar este aparato, pulse p para ponerlo en el
modo de espera, y luego desconecte el cable de alimentación
de CA de la toma de corriente.
18 La condensación se formará cuando cambie de repente la
temperatura ambiental. Desconecte en este caso el cable de
alimentación de la toma de corriente y no utilice el aparato.
19 El aparato se calentará cuando la utilice durante mucho
tiempo. Desconecte en este caso la alimentación y luego no
utilice el aparato para permitir que se enfríe.
20 Instale este aparato cerca de la toma de CA y donde se pueda
alcanzar fácilmente la clavija de alimentación.
21 Las baterías no deberán exponerse a un calor excesivo como,
por ejemplo, el que producen los rayos del sol, el fuego y
similares.
SEGURIDAD CONTRA LA RADIACIÓN LÁSER
Este aparato utiliza rayos láser. Debido a la posibilidad de
que se produzcan daños en los ojos, la extracción de la
cubierta del aparato o las reparaciones solamente deberán ser
realizadas por un técnico cualificado.
PELIGRO
Este aparato emite radiación láser visible cuando se abre.
Evite la exposición directa a los rayos láser. Cuando se
conecte este aparato a una toma de corriente no acerque sus
ojos a la abertura de la bandeja del disco ni a otras aberturas
para mirar al interior.
PRECAUCIÓN: LEA LAS INDICACIONES SIGUIENTES ANTES DE
UTILIZAR ESTE APARATO
Este aparato no se desconecta de la fuente de
alimentación de CA si está conectada a una toma de
corriente, aunque la propia aparato esté apagada con p.
A este estado se le llama modo de espera. En este
estado, este aparato ha sido diseñada para que consuma
un cantidad de corriente muy pequeña.
ADVERTENCIA
PARA REDUCIR EL RIESGO DE INCENDIO O
DESCARGA ELÉCTRICA, NO EXPONGA ESTE
APARATO A LA LLUVIA NI A LA HUMEDAD.
El componente láser de este producto es capaz de emitir
radiación que sobrepasa el límite establecido para la
clase 1.
Especificaciones LÁSER:
Producto LÁSER de Clase 1
Longitud de onda: 790 nm (CD)/655 nm (DVD)/405 nm (BD)
Salida de láser: máxima de 1 mW

1 Es
1
2
3
4
5
Español
QUÉ PUEDE HACER CON ESTE
REPRODUCTOR ............................................. 2
PIEZAS INCLUIDAS............................................ 2
INFORMACIÓN SOBRE DISCOS Y ARCHIVOS 3
Tipos de discos/archivos que se pueden utilizar
con este reproductor................................................... 3
Para cargar un disco........................................................ 4
Precauciones con los discos............................................ 4
CONTROLES Y FUNCIONES ............................. 5
Panel delantero ............................................................... 5
Mando a distancia........................................................... 6
INTRODUCCIÓN A LAS CONEXIONES........... 10
Panel trasero ................................................................. 10
HDMI CONEXIONES ......................................... 12
Conexión con el terminal HDMI.................................. 12
Conexión para la reproducción de discos 3D de
Blu-ray ..................................................................... 12
CONEXIONES DE VÍDEO ................................. 13
Conexión a la toma de vídeo componente.................... 13
CONEXIONES DE AUDIO................................. 14
Conexión con el terminal/toma de audio digital........... 14
Conexión con las tomas de audio ................................. 15
CONEXIÓN DE RED Y USB.............................. 16
Conexión con el terminal NETWORK
y el puerto USB........................................................ 16
OTRAS CONEXIONES...................................... 17
Conexión a las tomas REMOTE CONTROL............... 17
Conexión del cable de alimentación............................. 17
ASISTENTE INICIAL/CONFIGURACIÓN
SENCILLA ..................................................... 18
Configuración con el Asistente inicial/
Configuración Sencilla............................................. 18
MENÚ HOME/MEDIA ........................................ 19
Reproducción de Foto/Música/Vídeo........................... 19
Uso del contenido de red .............................................. 21
USO DE SERVICIOS DE RED .......................... 22
REPRODUCCIÓN DE VÍDEOS DESDE
YouTube™ .................................................... 22
FUNCIONAMIENTO DE REPRODUCCIÓN
AVANZADO ................................................... 23
Menú en pantalla .......................................................... 23
Menú de estado............................................................. 24
Uso de Marcador .......................................................... 25
Reproducción de programa........................................... 25
Uso de la búsqueda ....................................................... 25
Disfrute de BONUSVIEW™ y BD-Live™ ................. 26
Utilización de la función Imagen en Imagen
(reproducción de audio/vídeo secundario)............... 26
Utilización de la función de BD-Live™....................... 26
MENÚ SETUP.................................................... 27
Ejemplo de funcionamiento del menú SETUP............. 29
Configuración General ................................................. 30
Configuración de pantalla ............................................. 32
Configuración de audio................................................. 34
Sistema de Información ................................................ 34
Formatos de salida de audio.......................................... 35
Acerca de los formatos de salida de vídeo.................... 36
ACTUALIZACIÓN DE SOFTWARE .................. 37
Actualización del software............................................ 37
RESOLUCIÓN DE PROBLEMAS...................... 38
Alimentación................................................................. 38
Funcionamiento básico ................................................. 38
Reproducción de disco.................................................. 38
Imagen........................................................................... 39
Sonido ........................................................................... 39
Red ................................................................................ 40
Mensajes en pantalla ..................................................... 40
GLOSARIO ........................................................ 41
ESPECIFICACIONES ........................................ 42
Generalidades................................................................ 42
Rendimiento de audio ................................................... 42
Entrada/salida................................................................ 42
Propiedad intelectual..................................................... 43
(al final de este manual)
■Acerca de este manual
– Este manual describe cómo utilizar este reproductor
con un mando a distancia, excepto cuando no esté
disponible. También se puede acceder a algunas de
estas operaciones mediante los botones del panel
delantero.
– Las notas contienen información importante sobre
seguridad e instrucciones de funcionamiento. Las
indicaciones señalan consejos de funcionamiento.
– Este manual se ha impreso antes de la fabricación.
El diseño y las especificaciones están sujetos a cambios
en parte como resultado de mejoras, etc. En caso de
diferencias entre el manual y el producto, este último
tiene prioridad.
Iconos utilizados en este manual
Los iconos se utilizan para indicar botones/funciones
disponibles para un formato particular.
: Vídeo BD
: Vídeo DVD, DVD-VR, DVD+VR, DVD-Audio
: Audio CD, Super Audio CD
: AVCHD, WMV, DivX
: MP3, WMA, WAV
: JPEG
CONTENIDO
1. INTRODUCCIÓN
2. CONEXIONES
3. REPRODUCCIÓN
4. AJUSTES
5. INFORMACIÓN ADICIONAL
Information about software ....................................i
BD
DVD
CD
VIDEO
MUSIC
PHOTO

2 Es
INTRODUCCIÓN
* Para conocer los detalles sobre los discos y formatos que se pueden reproducir, consulte la página 3.
** Para utilizar esta función es necesaria la configuración de red.
Asegúrese de que con el producto se han suministrado los siguientes accesorios.
QUÉ PUEDE HACER CON ESTE REPRODUCTOR
Configuración sencilla de idioma, resolución, relación de aspecto
de la pantalla \pág. 18
Puede ajustar la configuración de idioma y TV.
Reproducción de discos Blu-ray™/DVD/CD/SA-CD/DVD-Audio
lanzados comercialmente*\pág. 23
Además de Blu-ray Discs™ (discos BD), este reproductor también admite la reproducción de
otros discos diversos.
Reproducción de BONUSVIEW™, BD-Live™, etc.*\pág. 26
Puede disfrutar de películas adicionales en los discos BD más recientes.
Reproducción de archivos de Vídeo, Música, Foto de un disco*\pág. 19
Este reproductor puede reproducir los discos que usted grabe.
Reproducción de archivos de Vídeo, Música, Foto de un disco/
dispositivos de memoria USB*\pág. 19
Con este reproductor se pueden reproducir archivos grabados en discos/dispositivos
de memoria USB.
Reproducción de archivos de Vídeo, Música, Foto de un servidor
doméstico de red* ** \pág. 21
El contenido del PC se puede reproducir en el televisor o el receptor de A/V conectando este
reproductor a un servidor de red.
Funcionamiento con el mando a distancia del televisor,
receptor de A/V, etc. \pág. 30
Puede conectar dispositivos con un cable HDMI y controlarlos con un único mando a distancia
utilizando la función Control HDMI.
Transferencia de contenidos de reproducción en los servicios de
red** \pág. 22
Puede disfrutar instantáneamente de vídeos a través de Internet con este reproductor.
PIEZAS INCLUIDAS
Pilas (×2)
(AAA, R03, UM-4) Cable de alimentaciónMando
adistancia Cable de clavijas
de audio Cable de clavijas
de vídeo

3 Es
Español
INTRODUCCIÓN
1
■Tipos de discos/archivos que se
pueden utilizar con este
reproductor
– En este reproductor se pueden reproducir discos
de 12 cm y 8 cm. No utilice un adaptador de 8 cm
a12cm.
– Utilice discos que sean compatibles con los
estándares que se indican con la presencia de
logotipos oficiales marcados en la etiqueta del disco.
La reproducción de discos que no cumplan con estos
estándares no está garantizada. Además, la calidad
de imagen o sonido no está garantizada incluso si
tales discos se pueden reproducir.
– Los discos y los reproductores de vídeo BD/DVD
tienen códigos de región que dictan las regiones en
las que se puede reproducir un disco.
– Las operaciones y funciones de vídeo BD/DVD
pueden ser diferentes de las explicaciones que
aparecen en este manual y algunas operaciones
pueden estar prohibidas debido a las configuraciones
del fabricante del disco.
– Si se visualiza una pantalla de menú o instrucciones de
funcionamiento durante la reproducción de un disco,
siga el procedimiento de funcionamiento visualizado.
– Según el disco, puede que no sea posible la
reproducción de algunos de los discos de las tablas
de la columna izquierda.
– Finalice todos los medios de reproducción que se
reproduzcan en este reproductor.
– “Finalizar” hace referencia a un procesamiento del
grabador sobre un disco grabado para que se pueda
reproducir en otros reproductores/grabadores, así como
en este reproductor. Sólo se podrán reproducir en el
reproductor los discos que se hayan finalizado. (Este
reproductor no dispone de función para finalizar discos.)
– No se garantiza la reproducción de todos los archivos
del disco, dispositivo de memoria USB y red.
INFORMACIÓN SOBRE DISCOS Y ARCHIVOS
Tipo de disco Formato
de grabación
Formato
de datos
BD-ROM/BD-R/
BD-RE
Vídeo BD --
DVD-ROM Vídeo DVD/DVD-
Audio
--
DVD-R/DVD-R DL/
DVD-RW
Vídeo DVD/DVD-
VR/AVCHD/disco
de datos
DivX/WMV/MP3/
WAV/WMA/JPEG
DVD+R/DVD+R
DL/DVD+RW
Vídeo DVD/
DVD+VR/AVCHD/
disco de datos
DivX/WMV/MP3/
WAV/WMA/JPEG
CD-ROM CDDA/HDCD --
CD-R/CD-RW CDDA/disco de
datos
DivX/WMV/MP3/
WAV/WMA/JPEG
SA-CD SA-CD --
USB -- DivX/WMV/MP3/
WAV/WMA/JPEG
Red -- WMV/MP3/WMA/
WAV/JPEG
Información de gestión de la región
Destino Vídeo BD Vídeo DVD
EE.UU. y Canadá Código de región
“A” o “ALL”
Número de región
“1” o “ALL”
Asia Código de región
“A” o “ALL”
Número de región
“3” o “ALL”
Taiwán Código de región
“A” o “ALL”
Número de región
“3” o “ALL”
1ALL
3ALL
3ALL
Corea Código de región
“A” o “ALL”
Número de región
“3” o “ALL”
América Central
y del Sur
Código de región
“A” o “ALL”
Número de región
“4” o “ALL”
Europa Código de región
“B” o “ALL”
Número de región
“2” o “ALL”
Australia Código de región
“B” o “ALL”
Número de región
“4” o “ALL”
Rusia Código de región
“C” o “ALL”
Número de región
“5” o “ALL”
Notas
Información de gestión de la región
Destino Vídeo BD Vídeo DVD
3ALL
4ALL
2ALL
4ALL
5ALL

4 Es
INFORMACIÓN SOBRE DISCOS Y ARCHIVOS
– Un archivo con propiedad intelectual protegida no se
puede reproducir a través de un dispositivo de
memoria USB o red.
Requisitos de archivos de audio MP3/
WMA/WAV
– Frecuencia de muestreo: entre 32 – 48 kHz (MP3/
WMA), LPCM 44,1 kHz/16 bits/estéreo (WAV)
– Bitrate: entre 8 – 320 kbps (MP3), 32 – 192 kbps
(WMA)
Requisitos de archivo WMV
– WMV9, la resolución máxima es 1.920 × 1.080.
Acerca de Super Audio CD (SA-CD)
– Formato de audio basado en los estándares actuales
de CD pero con mayor cantidad de información, lo
que se traduce en un sonido de una calidad superior.
Existen tres tipos de discos: de una capa, de doble
capa e híbridos. El disco híbrido puede reproducirse
en los reproductores de CD existentes y en los
reproductores de Super Audio CD, ya que contiene
información de CD de audio estándar y de Super
Audio CD.
– Este reproductor admite la transmisión de datos DSD
a través de HDMI con un receptor A/V compatible.
– Esta unidad no muestra los datos de texto incluidos
en los discos en el visor del panel delantero.
■Para cargar un disco
– Inserte el disco con la etiqueta hacia arriba.
– En el caso de un disco grabado por ambos lados,
ponga boca abajo el lado que va a reproducir.
– La reproducción podría iniciarse automáticamente,
dependiendo del disco y la configuración del
reproductor.
– El menú podrá visualizarse primero, según el disco.
– El tiempo para cargar el disco puede variar
dependiendo del disco.
■Precauciones con los discos
Tenga cuidado con los arañazos y el
polvo
– Los discos BD, DVD y CD son sensibles al polvo, a las
huellas dactilares y especialmente, a los arañazos.
Es posible que no se pueda reproducir un disco con
arañazos. Maneje los discos con cuidado y almacénelos
en un lugar seguro.
Almacenamiento apropiado de los
discos
Precauciones para el manejo
Limpieza de la lente lectora
– No utilice nunca discos de limpieza de venta en el
comercio. La utilización de esos discos podría dañar
la lente.
– Solicite la limpieza de la lente en el centro de atención
al cliente aprobado por Yamaha más cercano.
Consejo
Nota
1
2
3
Tipo de disco Super Audio CD
Disco de una
capa
Capa de HD
Disco de doble
capa Disco de capa
híbrida
Capa de HD Capa de CD
Capa de HD
Disco Super Audio CD híbrido
Capa de CD que se reproduce
en cualquier reproductor de CD
- DSD estéreo de alta calidad
- DSD multicanal de alta calidad
Capa de alta densidad que
Notas
Ponga el disco en el centro de la caja
y almacene la caja y el disco en posición
vertical.
Evite guardar los discos en lugares con luz
solar directa, cerca de dispositivos de
calefacción o en lugares con alta humedad.
No deje caer los discos ni los someta
a vibraciones o impactos fuertes.
Evite almacenar los discos en lugares
donde haya mucha cantidad de polvo
o humedad
– Si la superficie tiene manchas, límpiela
suavemente con un paño suave
humedecido (con agua solamente).
Cuando limpie los discos, mueva siempre
el paño desde el orificio central hacia el
borde exterior.
– No utilice pulverizadores de limpieza de
discos de vinilo, bencina, diluyente,
líquidos para prevención de electricidad
estática u otros disolventes.
– No toque la superficie.
– No adhiera papel ni etiquetas adhesivas en el disco.
– Si la superficie de reproducción de un disco está
manchada o raspada, el reproductor podrá decidir
que el disco es incompatible y expulsar la bandeja
portadiscos, o podría no reproducir el disco
correctamente. Limpie cualquier mancha de la
superficie de reproducción con un paño suave.

5 Es
Español
INTRODUCCIÓN
1
■Panel delantero
1p (Encendido/En espera)
2Puerto USB (pág. 16)
3Indicador SA-CD: Se enciende cuando se carga un
SA-CD y se selecciona la capa SA-CD (pág. 4).
4Visor del panel delantero
5Bandeja portadiscos (pág. 4)
6 (Expulsar): Abre/cierra la bandeja portadiscos.
7 (Búsqueda hacia atrás/Salto hacia
atrás): Pulse para saltar hacia atrás y mantenga
pulsado para buscar hacia atrás.
8 (Búsqueda hacia adelante/Salto
hacia adelante):
Pulse para saltar hacia adelante y mantenga pulsado
para buscar hacia adelante.
9 (Reproducción)
0 (Pausa)
A (Detener)
BPURE DIRECT: Pulse esta opción para cambiar el
modo Pure Direct (pág. 7) a modo 1/modo 2/
desactivado. Este botón se enciende cuando el modo
Pure Direct se sitúa en modo 1/modo 2.
Instalación de las pilas en el mando
a distancia
– No someta al mando a distancia a golpes, agua ni
humedad excesiva.
– El mando a distancia podría no funcionar si el sensor
del reproductor está expuesto a la luz solar directa
o cualquier otra luz fuerte.
– El uso incorrecto de las pilas puede provocar que
revienten o tengan fugas. Lea las advertencias para
las pilas y utilícelas correctamente.
– No mezcle pilas viejas y nuevas, ni mezcle diferentes
marcas.
– Extraiga las pilas si no va a utilizar el mando
a distancia durante un periodo de tiempo prolongado.
– Deshágase de las pilas según la normativa de su
región.
Alcance aproximado de funcionamiento
del mando a distancia
CONTROLES Y FUNCIONES
2 5 61 43 7 8 9 0 A B
Notas
1
3
2
30˚30˚
Sensor del mando a distancia
6 m

6 Es
CONTROLES Y FUNCIONES
■Mando a distancia
– En la esquina superior izquierda de la pantalla aparecerá
cuando la tecla pulsada no esté disponible.
1Transmisor de señales infrarrojas: Emite la
señal infrarroja. Oriente esta ventana al sensor del
mando a distancia (pág. 5).
2MARKER : Establece un Marcador
(pág. 25) en un punto especificado de una película.
Tras definir un Marcador, para seleccionar el punto de
ajuste al que desea saltar, pulse DIGEST. Puede definir
hasta 12 marcadores.
3: Abre/cierra la bandeja portadiscos.
4PROGRAM : Establece el orden de
reproducción (pág. 25). Puede configurar hasta
15 pistas (para discos de audio) o títulos/capítulos
(Vídeo DVD).
5Teclas de colores : Utilice estas teclas según
las instrucciones en pantalla.
6Teclas numéricas: Permiten introducir números,
o durante la reproducción, saltar a la pista/capítulo
correspondiente al número introducido. Es posible que
estos botones no estén disponibles en función del tipo
de disco y la situación de reproducción.
7CLEAR: Borra el número introducido o elemento
establecido.
8SETUP: Muestra la pantalla de menú SETUP
(pág. 27).
9PIP : Permite encender/apagar la función Imagen
en imagen (pág. 26). Marca PIP ( ) se muestra en
pantalla cuando esta función está disponible. También
puede seleccionar este elemento desde el menú en
pantalla (pág. 23).
– Marca PIP se muestra sólo cuando la Marca PIP está
encendida (pág. 31).
02ND AUDIO : Selecciona el audio secundario de
la función Imagen en imagen (pág. 26) o los
comentarios de audio. Cuando esta función está
disponible se muestra en pantalla Marca Audio
Secundario ( ) (pág. 34). También puede
seleccionar este elemento desde el menú en pantalla
(pág. 23).
– Marca Audio Secundario se muestra sólo cuando la
Marca Audio Secundario está encendida (pág. 31).
Nota
Nota
Nota
DVD VIDEO
DVD CD
BD
BD
BD

7 Es
CONTROLES Y FUNCIONES
Español
INTRODUCCIÓN
1
ATOP MENU : Muestra la pantalla de
menú principal (pág. 42) si el disco contiene un menú.
Seleccione el elemento deseado mediante 5/a/2/3
y ENTER.
– Las operaciones concretas pueden diferir dependiendo
del disco. Siga las instrucciones de cada pantalla
de menú,
BTeclas de cursor (5/a/2/3): Permiten mover la
selección en la pantalla de menú.
ENTER: Elige el menú/elemento seleccionado.
C
RETURN:
Permite volver al menú o pantalla anterior, etc.
DSUBTITLE : Permite cambiar
el idioma de los subtítulos (pág. 42) si está disponible.
También puede seleccionar este elemento desde el
menú en pantalla (pág. 23).
ESTATUS: Muestra la información de reproducción
(pág. 24).
FTeclas de control
/
:
Permite buscar hacia atrás/hacia adelante. La
velocidad de búsqueda cambiará cada vez que pulse la
techa (buscar hacia atrás/adelante: 5 pasos cada una).
Pulse para reanudar la reproducción normal.
: Permite cambiar la velocidad de un pase de
diapositivas (más lento/más rápido: 3 pasos).
/ :
Manténgalo pulsado para realizar una búsqueda o una
repetición instantánea. La búsqueda instantánea salta
30 segundos en el contenido. La repetición instantánea
reproduce el contenido desde 10 segundos antes.
/: Permite saltar hacia atrás/hacia adelante.
:
Detiene la reproducción. Para detener la
reproducción completamente, pulse este botón dos veces.
: Pausa la reproducción.
: Reproduce el contenido.
()/ ()
: Realiza una ejecución lenta hacia atrás/
hacia adelante. La velocidad de reproducción lenta
cambiará cada vez que pulse la tecla (reproducción
lenta hacia atrás/adelante: 4 pasos cada una).
Estos botones también permiten la reproducción de
avance/retroceso de fotograma durante la pausa.
Pulse para reanudar la reproducción normal.
Muchos discos de DVD-Audio permiten reproducir
pases de diapositivas y girar páginas. Pulse / para
pasar a una página anterior o siguiente. Esta función
sirve solamente para los DVD-Audio.
– Algunos discos BD/DVD no son compatibles con la
reproducción de avance/retroceso de fotograma.
– En función del disco, el reproductor reanuda la
reproducción desde el punto en el que se paró
anteriormente el reproductor. Para reproducir desde
el principio, pulse dos veces y después .
GSA-CD/CD: Cambia la capa de reproducción de un
SA-CD híbrido entre SA-CD y CD (pág. 4).
– El indicador SA-CD/CD (pág. 5), situado en el panel
delantero, se enciende cuando se carga un SA-CD
y se selecciona la capa SA-CD (pág. 34).
– Las señales de audio solamente se emiten desde las
tomas AUDIO OUT (pág. 11) si la capa SA-CD está
seleccionada.
– No es posible reproducir en este reproductor señales
de audio grabadas en formato DSD multicanal.
HPURE DIRECT: Permite cambiar el modo Pure
Direct. El modo Pure Direct mostrado a continuación
cambiará cada vez que se pulse el botón. El modo Pure
Direct mejora la calidad del sonido. En el panel
delantero, se enciende PURE DIRECT cuando el
modo Pure Direct está en modo 1/modo 2.
Modo 1:
el panel delantero se apaga y no se emiten
señales de vídeo. Este modo es ideal para escuchar audio.
Modo 2: el visor del panel delantero se apaga y no se
emiten las señales de vídeo que no sean del terminal
HDMI. Este modo es adecuado para ver películas con
sonido de alta calidad.
desactivado: Reproducción normal.
IDIMMER: Cambia el brillo del visor del panel
delantero en 5 pasos.
J
DIGEST :
Muestra 12 fotografías en
miniatura. Cuando se muestran las miniaturas, puede
continuar a la página siguiente o anterior con / .
: Muestra la barra de selección
Marcador (pág. 25).
K
p
:
Enciende el reproductor o lo pone en modo de espera.
LZOOM : Ampliar/reducir
zoom. El tamaño de la pantalla cambiará cada vez que
pulse la tecla (ampliar/reducir zoom: 3 pasos cada uno).
Nota
BD DVD
BD DVD VIDEO
BD DVD CD VIDEO MUSIC PHOTO
BD DVD CD VIDEO MUSIC
PHOTO
BD DVD CD VIDEO MUSIC
BD DVD
Notas
Consejo
Notas
PHOTO
DVD VIDEO
DVD VIDEO PHOTO
Continúa en la página siguiente.
\

8 Es
CONTROLES Y FUNCIONES
MSEARCH :
Permite saltar a un punto especificado durante la
reproducción. Para conocer los detalles sobre esta
función, consulte “Uso de la búsqueda” (pág. 25).
También puede seleccionar este elemento desde el
menú de estado (pág. 24).
NHOME: Muestra la pantalla de menú HOME (pág. 19).
OREPEAT
: Permite cambiar el modo de repetición. El
modo de repetición mostrado a continuación cambiará
cada vez que se pulse el botón.
: Permite repetir el título que se está
reproduciendo.
: Permite repetir el capítulo que se está
reproduciendo.
: Permite repetir la carpeta que se está
reproduciendo.
: Permite repetir todas las pistas o los archivos del
disco.
: Permite repetir la pista o el archivo que se está
reproduciendo.
PA/B : Permite
reproducir una parte específica que desee repetir.
1Pulse A/B en la escena donde desee establecer el
punto inicial. En la pantalla se muestra “A-”.
2Vuelva a pulsar A/B en la escena donde desee
establecer el punto final. En la pantalla se muestra
“A-B”. Se inicia la reproducción de repetición.
3Para cancelar la reproducción de repetición, pulse
A/B. “A-B” desaparece y finaliza la reproducción
de repetición.
– Es posible que esta función no se pueda realizar
dependiendo de las especificaciones del disco.
QPOP-UP/MENU : Muestra el menú
emergente. Los contenidos del menú que se visualiza
varían en función del disco. Consulte los detalles
sobre cómo ver y operar el menú emergente en el
manual del disco.
La pantalla del menú principal se puede mostrar
pulsando POP-UP/MENU, dependiendo del DVD.
RON SCREEN: Muestra el menú en pantalla (pág. 23).
S
ANGLE :
Permite cambiar el ángulo de la
cámara si el vídeo se ha grabado con varios ángulos.
Cuando esta función está disponible se muestra en pantalla
Marca de Angulo ( ). También puede seleccionar este
elemento desde el menú en pantalla (pág. 23).
Nota
BD DVD CD VIDEO MUSIC
BD DVD CD VIDEO MUSIC
PHOTO
BD DVD CD VIDEO MUSIC
BD DVD
BD DVD

9 Es
CONTROLES Y FUNCIONES
Español
INTRODUCCIÓN
1
– Marca de Angulo se muestra sólo cuando la Marca
de Angulo está encendida (pág. 31).
TAUDIO : Permite cambiar el idioma
o formato de audio. También puede seleccionar este
elemento desde el menú en pantalla (pág. 23).
Función ID
Puede modificar el ID del mando a distancia para evitar
una utilización no deseada de otro reproductor Yamaha,
como un reproductor de DVD. Si modifica el ID del
mando a distancia, seleccione el mismo ID para la unidad
principal. La configuración predeterminada es ID1.
1 Configuración del mando a distancia
Para modificar el ID de ID1 a ID2, mantenga
pulsado el botón de color rojo y el botón 2 de los
botones numéricos simultáneamente durante
7 segundos. Para modificar el ID de ID2 a ID1,
mantenga pulsado el botón de color rojo y el
botón 1 de los botones numéricos simultáneamente
durante 7 segundos.
2 Configuración de la unidad principal
Mantenga pulsado y en el
panel delantero simultáneamente durante
2 segundos para mostrar el ID actual si:
–No hay ningún disco en el reproductor.
–La bandeja portadiscos está cerrada.
–Se detiene la reproducción.
–“NO DISC” aparece en el visor del panel
delantero.
Mantenga pulsadas las teclas durante 2 segundos
más para cambiar el ID de ID1 a ID2.
– Si el mando a distancia está sin pilas durante unos
minutos o si se dejan pilas agotadas en el mando
a distancia, el ID del mando a distancia se ajusta
automáticamente en ID1. Si desea utilizar el mando
a distancia con el ajuste ID2, coloque pilas nuevas
y vuelva a configurar el ID del mando a distancia.
Nota
Nota
BD DVD

10 Es
CONEXIONES
Encuentre el método de conexión que corresponde a su equipo de vídeo/audio. Le recomendamos que utilice el terminal
HDMI que ofrece audio y vídeo digital de alta calidad en una única conexión. Si utiliza los demás terminales/conectores,
conecte el vídeo en primer lugar. A continuación, conecte el audio.
■Panel trasero
INTRODUCCIÓN A LAS CONEXIONES
Sí
No
¿Utilizar receptor de A/V?
¿Terminal HDMI en el
receptor de A/V? *
¿Terminal HDMI en el
televisor?
¿Terminal HDMI en el
televisor?
¿Terminal HDMI en el
televisor?
Conecte el vídeo y el audio al televisor mediante cable HDMI.
Conecte el vídeo al televisor.
Conecte el vídeo al televisor mediante cable HDMI.
Conecte el vídeo al receptor de AV.
Conecte el vídeo y audio al
receptor de A/V mediante cable
HDMI.
Consulte el manual de
instrucciones del
receptor de A/V.
INICIO
* Cuando conecte a un receptor de A/V que no pueda dar salida a la entrada de
sonido a través de su terminal HDMI, consulte el manual de instrucciones del
receptor de A/V.
67 0 A93214 85

11 Es
Español
CONEXIONES
2
1NETWORK (pág. 16)
2HDMI (pág. 12)
3Puerto USB (pág. 16)
4REMOTE CONTROL (IN/OUT/RS-232C)
(pág. 17)
5Sonido envolvente de 7.1 canales
(AUDIO OUT) (pág. 15)
6MIXED 2CH (AUDIO OUT) (pág. 15)
7VIDEO (pág. 13)
8COMPONENT (pág. 13)
9COAXIAL (pág. 14)
0OPTICAL (pág. 14)
AAC IN (pág. 17)
Conexiones para vídeo
Conecte el audio al
receptor de AV.
Conexiones de vídeo al televisor
Conecte el audio al
televisor.
HDMI (pág. 12)
A
Conexión de audio y vídeo
al receptor de A/V
Conexiones de audio para
el receptor de A/V
Conexiones de vídeo y audio
al televisor
Conexiones de audio al televisor
HDMI (pág. 12)
A’
COMPONENT (pág. 13)
B
VIDEO (pág. 13)
C
al televisor
al receptor de A/V
o
COMPONENT (pág. 13)
B’
VIDEO (pág. 13)
C’
o
COAXIAL (pág. 14)
D
OPTICAL (pág. 14)
E
o
MIXED 2CH (pág. 15)
F
o
COAXIAL (pág. 14)
D’
OPTICAL (pág. 14)
E’
o
MIXED 2CH (pág. 15)
F’
o
HDMI (pág. 12)
A’
Sonido envolvente de 7.1 canales (pág. 15)
G
o

12 Es
■Conexión con el terminal HDMI
– Puede disfrutar de imagen y sonido digital de alta calidad a través del terminal HDMI.
– Conecte con firmeza un cable HDMI (de venta en el comercio) a los terminales HDMI.
– Consulte la página 35 para obtener información sobre los formatos de salida de audio/vídeo.
– Utilice cables HIGH SPEED HDMI que dispongan del logotipo HDMI (tal como se muestra en la cubierta trasera).
¡Precaución!
No conecte el cable de alimentación del reproductor hasta haber finalizado todas las
conexiones.
HDMI CONEXIONES
HDMI IN
Este reproductor
Al terminal
HDMI
Cable HDMI
(de venta en el comercio)
– Cuando utilice la función Control HDMI,
consulte “Control HDMI” (pág. 30).
– Para más información sobre el modo de salida
del terminal HDMI, consulte “HDMI” (pág. 34).
– Si no se muestra la imagen, consulte
“RESOLUCIÓN DE PROBLEMAS”
(pág. 39).
■Conexión para la
reproducción de discos 3D
de Blu-ray
Para disfrutar de discos 3D de Blu-ray en este
reproductor, necesita los equipos y conexiones
siguientes:
– Necesita un televisor y un receptor de A/V (en
caso necesario) con funcionalidad 3D.
– Todos los componentes deben estar
conectados con cables HDMI.
– El disco Blu-ray debe contener imágenes 3D.
Consejos
Receptor de A/V TV
AA’
Al terminal de entrada
HDMI

13 Es
Español
CONEXIONES
2
■Conexión a la toma de vídeo componente
– Puede disfrutar de una reproducción de color precisa y de imágenes de alta calidad a través de las tomas de componente.
– Conecte con firmeza un cable de vídeo componente (vendido en comercios) o un cable de clavijas de vídeo a la
toma COMPONENT/toma de VIDEO.
– Consulte la página 36 para obtener información sobre los formatos de salida de vídeo.
¡Precaución!
No conecte el cable de alimentación del reproductor hasta haber finalizado todas las
conexiones.
– Si reproduce la imagen mediante una videograbadora, la imagen puede deteriorarse debido a la función de
protección contra la copia.
– Para disfrutar de discos BD-3D en este reproductor, necesita conectar un receptor de A/V, un televisor y este
reproductor con cables HDMI. Consulte la página anterior.
CONEXIONES DE VÍDEO
COMPONENT IN
Y
PB
PR
Este reproductor
Cable de vídeo componente
(de venta en el comercio)
Receptor de A/V TV
(Verde)
(Azul)
(Rojo)
(Verde)
(Azúl)
(Rojo)
A la toma
COMPONENT
A las tomas de entrada
de componente
BB’
(Verde)
(Azúl)
(Rojo)
(Verde)
(Azúl)
(Rojo)
VIDEO
AV INPUT
Este reproductor
Cable de clavijas de vídeo
(suministrado)
Receptor de A/V TV
(Amarillo)
(Amarillo)
(Amarillo)
A la toma
VIDEO
A la toma de entrada
de vídeo
(Amarillo)
CC’
Notas

14 Es
■Conexión con el terminal/toma de audio digital
– Puede conectar el equipo de audio o el televisor en la toma COAXIAL o el terminal OPTICAL.
– Conecte con firmeza un cable de audio digital coaxial (de venta en el comercio) o un cable óptico (de venta en el
comercio) a la toma de audio digital coaxial o al terminal de audio digital óptico.
– Consulte la información sobre los formatos de salida de audio en la página 35.
¡Precaución!
No conecte el cable de alimentación del reproductor hasta haber finalizado todas las
conexiones.
– Para más información sobre el modo de salida de la toma COAXIAL o terminal OPTICAL, consulte “Coaxial/
Optica” (pág. 34).
CONEXIONES DE AUDIO
Consejo
AV INPUT
COAXIAL
DIGITAL AUDIO IN
OPTICAL
Este reproductor
Al terminal
OPTICAL
TVReceptor de A/V
Cable óptico
(de venta en el comercio)
Cable de audio digital coaxial
(de venta en el comercio)
Este reproductor
Receptor de A/V
DD’
A la toma
COAXIAL
A la toma de
entrada coaxial
Al terminal de
entrada óptica
TV
D’ EE’

CONEXIONES DE AUDIO
15 Es
Español
CONEXIONES
2
■Conexión con las tomas de audio
– Puede conectar el equipo de audio o el televisor en las tomas MIXED 2CH/sonido envolvente de 7.1 canales.
– Conecte con firmeza cables de clavijas de audio (suministrados o vendidos en comercios) a las tomas MIXED 2CH
o las tomas de sonido envolvente de 7.1 canales.
– Consulte la información sobre los formatos de salida de audio en la página 35.
– Si desea reproducir audio SA-CD y DVD-Audio multicanal, conecte las tomas de sonido envolvente de 7.1 canales
a las tomas de entrada correspondientes del receptor de A/V mediante cables de clavijas de audio vendidos en
comercios.
¡Precaución!
No conecte el cable de alimentación del reproductor hasta haber finalizado todas las
conexiones.
– Puede conectar un altavoz de graves directamente a la toma SUBWOOFER. Si conecta el televisor directamente
a este reproductor, conecte un altavoz de graves activo, como el Yamaha Active Servo Processing Subwoofer
System, a esta toma.
– Para emitir la señal de audio desde las tomas MIXED 2CH/de sonido envolvente de 7.1 canales, consulte “Ajuste
de altavoz” (pág. 34).
AUDIO
AUDIO IN
LR
A las tomas
AUDIO OUT
MIXED 2CH
Cable de clavijas
de audio
(suministrado)
(Blanco)
(Rojo)
(Blanco) (Rojo)
TVReceptor de A/V
Este reproductor
A la toma de
entrada de audio
FF’
(Blanco)
(Rojo)
(Blanco)
(Rojo)
MULTICH IN
SURROUND
LR
SURROUND BACK
LR
FRONT
LR
CENTER SUBWOOFER
Receptor de A/V
Este reproductor
G
(Blanco)
(Rojo)
(Blanco)
(Rojo)
(Blanco)
(Rojo)
Cables de clavijas de
audio (suministrados
y vendidos en
comercios)
(Blanco)
(Rojo)
(Blanco)
(Rojo)
(Blanco)
(Rojo)
A las tomas de
sonido envolvente
de 7.1 canales
A la toma
MULTI CH IN
(Blanco) (Rojo) (Blanco) (Rojo) (Blanco) (Rojo)
Consejos

16 Es
■Conexión con el terminal NETWORK y el puerto USB
– El contenido del PC se puede reproducir conectando este reproductor a la red.
– Puede disfrutar de una variedad de contenido con funciones interactivas gracias a la conexión a Internet cuando
reproduzca discos compatibles BD-Live. Consulte la página 26 para obtener información adicional sobre las
funciones de BD-Live.
– Puede conectar un dispositivo de memoria USB (2 GB o superior y formateado con FAT 32/16) para BD
Almacenamiento Local al puerto USB del panel posterior (o delantero) del reproductor para guardar los datos
BD-Live o para actualizar el software de este reproductor.
– Conecte con firmeza un cable de red (vendido en comercios) y un dispositivo de memoria USB
(vendido en comercios) al terminal NETWORK y al puerto USB.
– Utilice sólo un cable de red STP (par trenzado blindado).
– Cuando se emplee Internet, se necesita una conexión a Internet de banda ancha como se muestra más abajo.
– Conecte el otro conector del cable de red al nodo/enrutador de banda ancha.
Antes de utilizar el dispositivo de memoria USB
Después de la conexión
– Para establecer el parámetro de Red manualmente, consulte “Red” (pág. 32).
– Para reproducir el contenido del PC en su red, consulte “Uso del contenido de red” (pág. 21).
CONEXIÓN DE RED Y USB
LAN
Este reproductor
– Cuando utilice una conexión a Internet de
banda ancha, es necesario un contrato con
un proveedor de servicios de Internet. Para
más información, póngase en contacto con
su proveedor de servicios de Internet más
cercano.
– Consulte el manual de manejo de su equipo
ya que el equipo conectado y el método de
conexión pueden variar dependiendo de su
entorno de Internet.
– Emplee un cable de red/enrutador
compatible con 10BASE-T/100BASE-TX.
PRECAUCIÓN:
– No desconecte el dispositivo de memoria
USB ni desenchufe el cable de alimentación
mientras se estén realizando las operaciones
de BD-Live (pág. 26) o se esté llevando a
cabo la actualización del software.
– No utilice un cable de extensión USB
cuando conecte un dispositivo de memoria
USB al puerto USB del reproductor. El uso
de un cable de extensión USB podría
impedir que el reproductor funcione
correctamente.
– Yamaha no puede garantizar que todas
las marcas de dispositivos de memoria
USB funcionen con este reproductor.
Notas
Nota
Al terminal
NETWORK
Internet Módem
Cable de red
(de venta en el comercio)
Nodo o enrutador
de banda ancha PC
Al puerto USB
Dispositivo de memoria USB
(de venta en el comercio)
Al terminal LAN
– Para guardar los datos de
BD-Live en el
dispositivo de memoria
USB del panel frontal,
establezca
Almacenamiento Local
en USB Frontal
(pág. 30).
Consejo

17 Es
Español
CONEXIONES
2
■Conexión a las tomas REMOTE
CONTROL
– Puede transmitir y recibir las señales del mando
a distancia conectando a las tomas REMOTE
CONTROL (OUT/IN).
– Conecte con firmeza cables con mini clavija mono
de 3,5 mm (de venta en el comercio) en los
terminales REMOTE CONTROL (OUT/IN).
– Si su receptor de AV es un producto Yamaha y tiene
la capacidad de transmitir señales de control
SCENE, puede controlar el reproductor con
la función SCENE.
¡Precaución!
No conecte el cable de alimentación del
reproductor hasta haber finalizado todas
las conexiones.
– Para más detalles sobre la función SCENE, consulte
el manual de instrucciones de su receptor de A/V
Yamaha.
– Puede conectar un componente Yamaha (como, por
ejemplo, un reproductor de CD) que sea compatible
con la función SCENE a la toma REMOTE
CONTROL (OUT) de este reproductor.
– El terminal RS-232C es un terminal de ampliación
de control para usos comerciales. Solicite más
información a su distribuidor.
■Conexión del cable de
alimentación
– Después de realizar todas las conexiones, enchufe el
cable de alimentación suministrado a la AC IN de la
parte trasera del reproductor. A continuación
enchúfelo en una toma de CA.
– PARA PREVENIR EL RIESGO DE DESCARGAS
ELÉCTRICAS, NO TOQUE LAS PARTES SIN
AISLAMIENTO DE NINGÚN CABLE CUANDO EL
CABLE DE ALIMENTACIÓN ESTÉ CONECTADO.
OTRAS CONEXIONES
Consejos
REMOTE CONTROL IN
REMOTE CONTROL OUT
Este reproductor
A la toma
REMOTE
CONTROL (IN)
Cable con mini clavija
mono de 3,5 mm
(de venta en el
comercio)
A la toma de
entrada del
mando
a distancia
Componente Yamaha
A la toma de
salida del
mando
a distancia
Cable con mini clavija
mono de 3,5 mm
(de venta en el
comercio)
Receptor de señales infrarrojas
o componente Yamaha
(por ejemplo, un receptor A/V)
A la toma
REMOTE
CONTROL (OUT)
Nota
A la toma de CA
A AC IN

18 Es
REPRODUCCIÓN
■Configuración con el Asistente
inicial/Configuración Sencilla
Asistente inicial/Configuración Sencilla le permite establecer
con facilidad el idioma, la resolución y la relación de aspecto
de pantalla. La pantalla Asistente inicial se muestra cuando
enciende el reproductor por primera vez después de la compra
o actualización. El mismo ajuste se puede realizar desde el
menú SETUP
=
Sistema
=
Configuración Sencilla.
1Cuando se muestre la pantalla Configuración Sencilla,
pulse ENTER para iniciar Configuración Sencilla.
2Pulse 5/a para seleccionar el idioma que desea ver en
la pantalla y, después, pulse ENTER.
3Pulse 5/a para seleccionar la resolución,
a continuación pulse ENTER. Para obtener detalles
sobre la configuración de elementos, consulte
“Resolución” (pág. 33).
4Pulse 5/a para seleccionar la relación de aspecto de
pantalla, a continuación pulse ENTER. Para más
detalles sobre la configuración de elementos, consulte
“Pantalla de TV” (pág. 32).
La Configuración Sencilla se ha completado.
5Pulse ENTER para salir de Configuración Sencilla.
– Si no se muestra la imagen tras completar Asistente
inicial/Configuración Sencilla, consulte
“RESOLUCIÓN DE PROBLEMAS” (pág. 39).
– Aparecerá un mensaje de advertencia acerca de la
reproducción de vídeo en 3D cuando este
reproductor esté encendido. Pulse ENTER para
descartar el mensaje o CLEAR para desactivarlo
(pág. 30).
ASISTENTE INICIAL/CONFIGURACIÓN SENCILLA
Notas
ENTER
FinalizarAnterior
Configuración
Página: 5/5
Configuración Sencilla
¡ se va a finalizar el asistente !
Ahora presione el botón Finalizar para ir al Menú
Inicio. Por favor, disfrútelo.

19 Es
Español
REPRODUCCIÓN
3
Los menús HOME y MEDIA le permiten examinar y
reproducir archivos multimedia en discos de datos,
dispositivos de memoria USB y su red.
– Para conocer los detalles sobre los discos y formatos
que se pueden reproducir, consulte la página 3.
■Reproducción de Foto/Música/
Vídeo
Funcionamiento básico
5/a: Mueve la selección.
2: Vuelve a la carpeta principal.
3: Activa/desactiva el archivo/carpeta simple.
HOME: Permite entrar/salir de la pantalla de menú HOME.
ENTER: Confirma la carpeta/archivo.
Iconos sobre el menú MEDIA
: Reproduce el disco que hay en la bandeja o muestra
el contenido del disco de datos.
: Muestra el contenido del dispositivo de memoria
USB conectado al puerto USB.
: Busca un servidor DLNA (pág. 21) en la red.
: Muestra el contenido del servidor DLNA conectado.
Operaciones comunes para la
reproducción de archivos en una
carpeta seleccionada
Ejemplo: Selección de un archivo de película en un
dispositivo de memoria USB
– Detenga la reproducción del vídeo antes de
desplazarse a la pantalla de menú MEDIA.
1Pulse HOME para pasar a la pantalla del menú HOME.
Pulse 2/3 para seleccionar MEDIA y pulse ENTER.
2Aparece la pantalla MEDIA.
3Seleccione el elemento que contiene el archivo que
desea reproducir, a continuación pulse ENTER.
MENÚ HOME/MEDIA
Nota
TOP MENU
POP-UP/MENU
RETURN
ON SCREEN
ENTER
2ND
AUDIO
A/B
HOME
Nota

MENÚ HOME/MEDIA
20 Es
4Seleccione la carpeta Foto, Música, Vídeo o AVCHD
que desea reproducir, a continuación pulse ENTER.
Para volver a la carpeta principal, pulse
2
o seleccione .
– Tenga en cuenta que en el siguiente paso sólo se
mostrarán los archivos del tipo que seleccione en
este paso. Por ejemplo, si selecciona la carpeta Foto
en este paso, sólo se mostrarán archivos de fotos
después de este paso. Cuando desee reproducir un
tipo de archivo distinto a foto, vuelva a esta jerarquía
y seleccione de nuevo el tipo de archivo.
5Seleccione las carpetas que contienen el archivo que
desea reproducir.
6Seleccione el archivo que desea reproducir,
a continuación pulse ENTER.
Cuando se selecciona un archivo de vídeo se inicia la
reproducción.
Cuando se selecciona un archivo de música, se muestra
la pantalla de estado y se inicia la reproducción.
Cuando se selecciona un archivo de fotografía se inicia
el pase de diapositivas.
– Para disfrutar del pase de diapositivas con música,
pulse
HOME
para volver a la pantalla de menú HOME
mientras se reproduce la música y seleccione archivo
de fotos.
– Es posible que el archivo mostrado no se reproduzca
dependiendo del contenido.
Operaciones para visualización de
fotos
Mientras se ven fotos los botones del mando a distancia
funcionan como se indica a continuación.
: Detiene el pase de diapositivas y vuelve al explorador
de archivos.
: Establece una pausa en un pase de diapositivas.
: Reproduce un pase de diapositivas.
: Pasa a la fotografía siguiente.
: Pasa a la fotografía anterior.
: Acelera un pase de diapositivas en 3 pasos.
: Ralentiza un pase de diapositivas en 3 pasos.
5: Invierte una foto.
a: Muestra la foto reflejada.
2: Gira una foto en sentido contrario a las agujas del reloj.
3: Gira una foto en el sentido de las agujas del reloj.
ZOOM: Amplía/reduce una foto (ampliar/reducir zoom:
3 pasos cada uno).
5/a/2/3: Permite desplazarse en modo de zoom
cuando la foto es mayor que la pantalla.
DIGEST: Cambia a modo de miniaturas (pág. 7). Cuando
se muestran las miniaturas, puede continuar a la página
siguiente o anterior con / .
Nota
Consejo
Nota

MENÚ HOME/MEDIA
21 Es
REPRODUCCIÓN
3
Español
■Uso del contenido de red
Este reproductor es un reproductor multimedia digital
certificado para DLNA. Puede administrar contenido de
fotos, música y vídeo almacenado en servidores DLNA en
su red doméstica.
Acerca de DLNA
DLNA (Digital Living Network Alliance) permite compartir
de forma sencilla medios digitales a través de una red
doméstica y puede disfrutar del contenido digital almacenado
en su software, PC instalado, servidor DLNA u otro
dispositivo compatible con DLNA con su TV a través de este
reproductor. Para conectar este reproductor a sus servidores
DLNA se requieren algunos ajustes del dispositivo o del
servidor DLNA. Para más detalles, consulte el software del
servidor DLNA o el dispositivo DLNA.
Reproducción de contenido compartido
1Para reproducir archivos en el PC, instale un software de
servidor DLNA como, por ejemplo Windows Media
Player 12 y comparta los archivos que desee reproducir.
2Encienda el PC con el software de servidor DLNA
instalado o el dispositivo DLNA conectado a su red
doméstica.
3Pulse HOME para mostrar la pantalla de menú HOME.
Seleccione MEDIA para pasar al menú MEDIA. Los
servidores DLNA conectados a la red aparecen en
pantalla.
– Si su servidor DLNA no aparece en la lista,
seleccione Buscar DLNA para buscarlo.
– Dependiendo del servidor DLNA, es posible que sea
necesario autorizar al reproductor desde el servidor.
– Para reproducir el archivo en el servidor DLNA, el
reproductor y el servidor deben estar conectados al
mismo punto de acceso.
– Es posible que los requisitos de archivo no siempre
sean compatibles. Podría haber algunas restricciones
dependiendo de las características de los archivos
y de la capacidad del servidor DLNA.
4Seleccione el archivo que desee reproducir.
– La calidad de funcionamiento y reproducción podría
verse afectada por las condiciones de la red doméstica.
– Es posible que los archivos de medios extraíbles
tales como dispositivos de memoria USB o unidades
de DVD del servidor de medios no se compartan
correctamente.
Notas
Notas

22 Es
Puede ver instantáneamente los vídeos que proporcionan los servicios de red siguientes.
– YouTube
– El acceso a contenido suministrado por terceros requiere una conexión de Internet de alta velocidad y también un
registro de cuenta y una suscripción de pago.
– Los servicios de contenido de terceros pueden modificarse, suspenderse, interrumpirse o dejar de proporcionarse en
cualquier momento sin previo aviso, y Yamaha no asume ninguna responsabilidad en relación con dichos sucesos.
– Es posible que parte del contenido sólo esté disponible para países específicos y que se presente en idiomas
específicos.
– Yamaha no representa ni garantiza que los servicios de contenido se seguirán proporcionando o estarán disponibles
durante un periodo de tiempo concreto, y se rechaza cualquier garantía de este tipo, ya sea expresa o implícita.
Puede ver películas desde YouTube a través de Internet
mediante este reproductor.
Los servicios pueden modificarse sin previo aviso.
1Pulse HOME para mostrar la pantalla de menú HOME.
– La pantalla de menú HOME puede variar en función
del modelo.
2Pulse 5/a/2/3 para seleccionar YouTube, a
continuación pulse ENTER.
– Para volver a la pantalla de menú HOME, pulse
RETURN.
USO DE SERVICIOS DE RED
Notas
REPRODUCCIÓN DE VÍDEOS DESDE YouTube™
Consejo
Consejo
EnterSeleccione

23 Es
Español
REPRODUCCIÓN
3
En este capítulo se explica la reproducción de discos BD
y DVD vendidos en comercios, SA-CD, CD y discos
DVD-RW/R grabados.
– Para conocer el funcionamiento básico de reproducción,
consulte la página 6.
■Menú en pantalla
Para mostrar el menú en pantalla, pulse ON SCREEN.
A continuación, pulse 5/a/2/3 para seleccionar un
elemento, después pulse ENTER para utilizar la función
deseada.
El menú en pantalla consta de los siguientes elementos.
Título : Muestra el número del
título que se está reproduciendo. Puede saltar al título
deseado seleccionándolo desde este elemento.
Capítulo : Muestra el número del
capítulo que se está reproduciendo. Puede saltar al
capítulo deseado seleccionándolo desde este elemento.
Pista/Archivo :
Muestra el número de la pista o archivo que se está
reproduciendo. Puede saltar a la pista o al archivo deseado
seleccionándolo desde este elemento.
Hora : Muestra el
tiempo de reproducción. Seleccione el tipo de
visualización entre los siguientes:
– Tiempo de reproducción transcurrido del título,
capítulo, disco, pista o archivo
– Tiempo de reproducción restante del título, capítulo,
disco, pista o archivo
Modo/Modo de reproducción
: Muestra el
modo de reproducción actual. Puede seleccionar uno de
los modos de reproducción siguientes:
– Normal: Reproducción normal.
– Shuffle: Reproducción aleatoria sin repetición.
– Aleatorio: Reproducción aleatoria con repetición.
– Normal
– Shuffle CH (capítulo)
– Shuffle TT (título)
– Shuffle All
– Aleatorio CH (capítulo)
– Aleatorio TT (título)
– Aleatorio All
– Normal
– Shuffle F (carpeta)
– Shuffle All
– Aleatorio F (carpeta)
– Aleatorio All
Audio : Muestra el idioma/señal de
audio del disco BD/DVD seleccionado actualmente.
Puede seleccionar el tipo de audio deseado.
Ángulo : Muestra el número del ángulo
seleccionado actualmente. Si el vídeo se ha grabado con
varios ángulos, puede cambiar el ángulo.
Subtítulo : Muestra el idioma de
los subtítulos seleccionados actualmente si hay subtítulos.
Estilo subtítulos : Muestra el estilo de los
subtítulos seleccionados actualmente. Esta función sólo
está disponible para subtítulos externos de archivo de
vídeo. Puede seleccionar el estilo de texto deseado de los
subtítulos.
Bitrate : Muestra el
bitrate de la señal de audio/vídeo.
Video secundario : Activa o desactiva PIP (pág. 6).
Audio Secundario : Activa o desactiva el audio
secundario (pág. 6).
Búsqueda Ins
: Salta 30 segundos.
Repetición Ins
: Reproduce el
contenido desde 10 segundos antes.
Pase de diapositivas :
Muestra la velocidad del pase de diapositivas. Puede
seleccionar la velocidad del pase de diapositivas entre
Lento/Medio/Rápido.
Transición : Muestra cómo aparece la foto en
la pantalla. Puede seleccionar el tipo de transición.
Code Page : Permite seleccionar el código de
caracteres de los subtítulos que ha agregado al vídeo DivX
(pág. 41).
FUNCIONAMIENTO DE REPRODUCCIÓN AVANZADO
Nota
BD DVD VIDEO
BD DVD VIDEO
CD VIDEO MUSIC PHOTO
BD DVD CD VIDEO MUSIC
DVD CD VIDEO MUSIC PHOTO
CD
DVD
VIDEO MUSIC PHOTO
BD DVD VIDEO
BD DVD
BD DVD VIDEO
BD
BD DVD CD VIDEO MUSIC
BD
BD
BD DVD CD VIDEO MUSIC
BD DVD CD VIDEO MUSIC
PHOTO
PHOTO
VIDEO

FUNCIONAMIENTO DE REPRODUCCIÓN AVANZADO
24 Es
■Menú de estado
Muestra varios ajustes, cómo los subtítulos, el ángulo y el
número de título/capítulo/pista reproducido actualmente.
Para mostrar el menú de estado, pulse STATUS. El menú
de estado consta de los siguientes menús.
Ejemplo: Iconos cuando se reproduce BD
1(Estado de reproducción)
2(Icono de tipo de disco/archivo de vídeo)
3(Número de título que se reproduce): Puede
saltar al título especificado con la tecla SEARCH
(pág. 8).
4(Número de capítulo que se reproduce):
Puede saltar al capítulo especificado con la
tecla SEARCH (pág. 8).
5(Tiempo de reproducción transcurrido):
Puede saltar al punto especificado con la
tecla SEARCH (pág. 8).
6(Subtítulos seleccionados actualmente):
Puede cambiar el idioma de los subtítulos con la
tecla SUBTITLE.
7(Audio seleccionado actualmente): Puede
cambiar el formato o idioma de audio con la
tecla AUDIO.
8
(Modo repetición):
Muestra el modo repetición
actual (pág. 8).
Ejemplo
: Iconos cuando se reproduce un archivo de música
1(Estado de reproducción)
2
(Modo repetición):
Muestra el modo repetición
actual (pág. 8).
3(Icono de tipo de disco/archivo de música)
4(Gráficos) : Muestra gráficos si están
contenidos en el archivo.
5(Número de pista/archivo que se
reproduce): Puede saltar a la pista especificada con
la tecla SEARCH (pág. 8).
6(Información) : Muestra información
musical si está contenida en el archivo.
7(Tiempo de reproducción transcurrido):
Puede saltar al punto especificado con la tecla
SEARCH (pág. 8).
8(Barra de progreso) : Muestra el estado de
progreso de la canción actual.
9(Medidor de nivel de audio): Muestra el nivel de
volumen actual.
1(Estado de reproducción)
2(Icono de archivo de fotos)
3(Número de archivo que se muestra)
4
(Modo repetición):
Muestra el modo repetición
actual (pág. 8).
5(Velocidad de pase de diapositivas)
BD DVD VIDEO
13
678
245
DVD CD MUSIC
14327
89
65
MUSIC
MUSIC
MUSIC
PHOTO

FUNCIONAMIENTO DE REPRODUCCIÓN AVANZADO
25 Es
REPRODUCCIÓN
3
Español
■Uso de Marcador
Le permite establecer un Marcador en un punto
especificado del vídeo. Después de establecer el
Marcador, puede saltar al punto utilizando esta función.
Puede definir hasta 12 marcadores.
1Pulse MARKER durante la reproducción de la película
para definir el Marcador. Se muestran el número de
Marcador y el estado.
2Después de establecer el Marcador, pulse DIGEST
para mostrar la barra de selección de Marcador.
3Pulse 2/3 para seleccionar el Marcador que desee
reproducir, a continuación pulse ENTER.
Pulse CLEAR para eliminar el Marcador seleccionado.
– Cuando finaliza la reproducción (por ejemplo,
al expulsar el disco o al presionar dos veces),
los marcadores se eliminan automáticamente.
■
Reproducción de programa
Esta opción le permite programar el orden de reproducción
de las pistas de un disco de audio o de los capítulos de DVD.
Pulse PROGRAM durante la reproducción para mostrar
la ventana PROGRAMA para programar el orden de
reproducción.
Puede programar hasta 15 pistas/capítulos.
Ejemplo: Programación del orden de reproducción de
pistas de CD
1Pulse PROGRAM durante la reproducción.
2Pulse ENTER para programar el orden de reproducción.
Para un disco de audio, pulse 5/a para seleccionar
una pista deseada y, a continuación, pulse ENTER.
Para un disco DVD-Vídeo, seleccione un título
deseado (mostrado como TT) y capítulo (mostrado
como CH) en lugar de una pista.
Para borrar una pista establecida, seleccione la pista
que desea borrar y, a continuación, pulse CLEAR.
Pulse RETURN para cancelar la reproducción del
programa.
3Una vez finalizada la programación, pulse para
definir e iniciar la reproducción del programa.
4Para cancelar la reproducción del programa, detenga la
reproducción por completo pulsando dos veces.
■Uso de la búsqueda
Esta opción le permite saltar a un punto específico durante
la reproducción.
1Pulse SEARCH durante la reproducción. Aparece la
barra de estado.
2Pulse 5/a/2/3 para seleccionar uno de los
elementos siguientes, a continuación pulse ENTER.
:
– Número de título (mostrado como )
– Número de capítulo (mostrado como )
– Tiempo de título transcurrido (mostrado como )
– Tiempo de capítulo transcurrido (mostrado como )
:
– Número de pista (mostrado como )
– Tiempo de pista transcurrido (mostrado como )
– Tiempo de disco transcurrido (mostrado como )
:
– Número de archivo (mostrado como )
– Tiempo de archivo transcurrido (mostrado como )
3Pulse 5/a o las teclas de número para definir o ajustar
el valor del elemento seleccionado y pulse ENTER
para saltar al punto especificado.
4Para cerrar la barra de estado, pulse STATUS.
Nota
DVD VIDEO
DVD CD
BD DVD CD VIDEO MUSIC
BD DVD
CD
VIDEO MUSIC

FUNCIONAMIENTO DE REPRODUCCIÓN AVANZADO
26 Es
■
Disfrute de BONUSVIEW™ y BD-
Live™
Este reproductor admite las funciones de reproducción de
BONUSVIEW (pág. 41) (BD-ROM Perfil 1 Versión 1.1)
y BD-Live (pág. 41) (BD-ROM Perfil 2).
– Las funciones y el método de reproducción varían
según el disco. Siga las indicaciones del disco o del
manual de usuario suministrado.
■Utilización de la función Imagen
en Imagen (reproducción de
audio/vídeo secundario)
El Vídeo BD que incluye audio y vídeo secundario
compatible con Imagen en Imagen se puede reproducir
con audio y vídeo secundario simultáneamente como un
vídeo pequeño en la esquina.
Mientras se muestra Marca PIP ( )
o Marca Audio Secundario ( ),
pulse PIP para activar o desactivar
la función Imagen en imagen.
– Para escuchar audio secundario, asegúrese de que el
ajuste Salida de audio (Coaxial/Optica o HDMI) se
ha definido en PCM o Recodificar (pág. 34).
– Dependiendo del disco, para escuchar audio
secundario, es posible que tenga que activar el audio
secundario en el menú principal del disco (pág. 7).
– Dependiendo del contenido, el audio y el vídeo
secundario para Imagen en Imagen pudiera
reproducirse y desaparecer automáticamente.
Además, pudiera haber restricción respecto a las
áreas que pueden visualizarse.
■
Utilización de la función de BD-
Live
™
1. Ajuste de la configuración de red
(pág. 32).
2. Conecte el dispositivo de memoria
USB al reproductor (pág. 16).
Los datos de BD-Live se guardan en un dispositivo de
memoria USB conectado a este reproductor. Para
disfrutar de estas funciones, conecte un dispositivo de
memoria USB (2 GB o superior y formateado con
FAT 32/16) compatible con USB 2.0 de alta velocidad
(480 Mbit/s) al puerto USB seleccionado en
Almacenamiento Local (pág. 30). La configuración
predeterminada es el puerto USB del panel trasero.
– La carpeta BUDA se crea automáticamente en el
dispositivo de memoria USB cuando es necesario.
– Si el espacio de almacenamiento es insuficiente, los datos
no se copiarán/descargarán. Elimine datos innecesarios
o utilice un nuevo dispositivo de memoria USB.
– Puede requerirse algún tiempo para que se carguen
(lectura/escritura) los datos.
– Yamaha no puede garantizar que todas las marcas de
dispositivos de memoria USB funcionen con este
reproductor.
– No utilice un cable de extensión USB cuando conecte un
dispositivo de memoria USB al puerto USB del
reproductor. El uso de un cable de extensión USB podría
impedir que el reproductor funcione correctamente.
3. Reproducción del disco.
4. Ejecute BD-Live siguiendo las
instrucciones del disco.
– En relación con el método de reproducción de contenidos
BD-Live, etc., lleve a cabo las operaciones de acuerdo
con las instrucciones del manual del disco BD.
– Para disfrutar de las funciones de BD-Live, realice la
conexión de red (pág. 16) y los ajustes de Red (pág. 32).
– Consulte la “Conexión BD-Live” (pág. 32) en
relación con la configuración para restringir el
acceso a contenidos BD-Live.
– El tiempo que se necesita para descargar los
programas que se ofrecen al dispositivo de memoria
USB conectado en este reproductor depende de las
velocidades de conexión a Internet y del volumen de
datos de los programas.
– Los programas BD-Live suministrados a través de
Internet podrían no ser capaces de mostrar la conexión
dependiendo del estado (actualización) del proveedor.
En tal caso, extraiga el disco y vuelva a intentarlo.
– Si la pantalla BD-Live no aparece durante un rato
después de seleccionar la función BD-Live en el menú
del disco BD, es posible que el dispositivo de memoria
USB no tenga suficiente espacio libre. En tal caso,
expulse el disco del reproductor y, a continuación, borre
los datos del dispositivo de memoria USB utilizando el
menú “Formato” de “Almacenamiento Local” (pág. 30).
Nota
Notas
Vídeo principal Vídeo secundario
Notas
Notas

27 Es
Español
AJUSTES
4
AJUSTES
El Menú SETUP permite realizar diversos ajustes y configuraciones audiovisuales en las funciones utilizando el mando
a distancia.
MENÚ SETUP
Menú/Submenú Elemento Función Página
Configuración
General
Sistema Protector de
pantalla
Activa/desactiva el protector de pantalla. 30
Reproducción
Automática Disco
Ajusta el reproductor para que inicie automáticamente
la reproducción del disco. 30
Control HDMI Configura el reproductor para que reciba la señal de control
desde el mando a distancia de su receptor de TV/AV. 30
Control de Red Activa o desactiva el control a través de Ethernet. 30
Cargar
configuración
por defecto
Restablece todos los ajustes a los valores predeterminados,
excepto el ajuste Seguridad. 30
Actualizar Realiza la actualización del reproductor. 30
Configuración
Sencilla
Ajusta el idioma, la resolución y la relación de aspecto
de la pantalla. 30
Almacenamiento
Local
Muestra el estado de Almacenamiento Local (pág. 30),
formatea Almacenamiento Local y selecciona el puerto
USB delantero o posterior de Almacenamiento Local.
30
Mensaje
Reproducción 3D
Muestra un mensaje de advertencia acerca de la reproducción
de vídeo en 3D cuando este reproductor esté encendido. 30
Idioma OSD Selecciona el idioma del menú en pantalla. 31
Menú Permite dar prioridad al idioma del menú del disco. 31
Audio Permite dar prioridad al idioma del audio. 31
Subtítulo Permite dar prioridad al idioma de los subtítulos. 31
Reproducción Subtítulos Activa o desactiva los subtítulos. 31
Marca de Angulo Ajuste para mostrar la Marca de Angulo cuando se reproducen
BD/DVD con ángulos múltiples. 31
Marca PIP Ajuste para mostrar la Marca PIP cuando se reproducen BD/
DVD con Imagen en imagen. 31
Marca Audio
Secundario
Ajuste para mostrar la Marca Audio Secundario cuando
se reproducen BD/DVD con audio secundario. 31
DivX(R) VOD
DRM
Muestra el código de registro del vídeo DivX(R). 31
Modo DVD-Audio Ajusta el modo DVD-Audio en DVD-Audio/DVD-Vídeo. 31
Seguridad Cambiar
Contraseña
Permite cambiar la contraseña de Control Paterno y Código
de país. 31
Control Paterno Establece el Control Paterno en función del contenido
del disco. 31
Código de país Establece el Código de país. 31
Red Conexión a Internet Permite definir la conexión a Internet en Permitir/Desactivar. 32
Información Muestra la pantalla de información de red. 32
Prueba de conexión Realiza la prueba de conexión de red. 32
Configuración IP Permite definir la configuración IP en Auto/Manual. 32
Conexión BD-Live Permite definir la conexión a BD-Live en Autorizada/
Permitida Parcialmente/Prohibido. 32
DLNA Permite definir la conexión a DLNA en Permitir/Desactivar. 32
Configuración
Proxy
Permite definir la configuración proxy. 32

MENÚ SETUP
28 Es
Configuración
de pantalla
TV Salida 3D Selecciona vídeos en 3D o 2D. 32
Pantalla de TV Ajusta la relación de aspecto de la pantalla del televisor
conectado, y ajusta la salida de vídeo. 32
Resolución Selecciona la resolución del vídeo de salida. 33
Sistema de TV Permite seleccionar el Sistema de TV entre NTSC/PAL/Multi. 33
Color Space Selecciona el espacio de color entre las opciones RGB/YCbCr
4:4:4/YCbCr 4:2:2/Full RGB. 33
HDMI Deep Color Permite seleccionar HDMI Deep Color entre 30 bits/36 bits/
Desactivar. 33
HDMI 1080p 24Hz Activa o desactiva HDMI 1080p 24Hz. 33
Sincronismo de
labios
Ajusta el retardo entre vídeo y audio, como por ejemplo
cuando el movimiento de la boca no se corresponde con la voz. 33
Procesamiento
de Video
Modo de Vídeo Ajusta la imagen visual. 33
Ajuste de color Ajusta Brillo/Saturación/Tonalidad para cada color. 33
Contraste
automático
Ajusta el contraste para optimizar la imagen reproducida. 33
Reducción de ruido Ajusta el nivel de Reducción de ruido. 33
Modo
desentrelazado
Ajusta cómo detectar la señal de vídeo. 34
Configuración
de audio
Salida de audio Coaxial/Optica Permite seleccionar el modo de salida de la toma COAXIAL/
terminal OPTICAL entre Bitstream/PCM/Recodificar/
Desactivar.
34
HDMI Permite seleccionar el modo de salida del terminal HDMI entre
Bitstream/PCM/Recodificar/Desactivar. 34
Downsampling Permite seleccionar la frecuencia de submuestreo de la señal de
audio digital entre 48k/96k/192k. 34
DRC Define el DRC (Control de gama dinámica). 34
Salida SACD Prioridad SACD Selecciona un contenido cuando se reproduce un SA-CD
híbrido. 34
Salida HDMI Selecciona el modo de salida del terminal HDMI entre DSD/
PCM cuando se reproduce un SA-CD. 34
Ajuste de
altavoz
Configuración Establece la salida de audio de la toma sonido envolvente de
7.1 canales. 34
Mezcla descendente
2 Canales
Selecciona el método de mezcla descendente de 2 canales
analógico. 34
Post-
procesamiento
Mezcla ascendente Convierte la señal de audio de 2 canales en multicanal. 34
Sistema de
Información
Muestra la versión de software y la dirección MAC (pág. 42).
34
Menú/Submenú Elemento Función Página

MENÚ SETUP
29 Es
AJUSTES
4
Español
■Ejemplo de funcionamiento del
menú SETUP
Debe llamar a la pantalla de menú SETUP para realizar
los ajustes en el reproductor. A continuación se explican
las operaciones básicas del menú SETUP.
Ejemplo: Ajuste de Control Paterno
– Algunos elementos no se pueden ajustar durante la
reproducción. En este caso, pulse dos veces para
detener la reproducción completamente antes de
realizar el ajuste.
1. Muestre la pantalla de menú SETUP.
Pulse
SETUP
para mostrar la pantalla de menú SETUP.
Pulse 2/3 para seleccionar Configuración General,
a continuación pulse ENTER o a.
2. Seleccione un submenú.
Pulse 5/a para seleccionar Seguridad,
a continuación pulse ENTER o el cursor 3.
3. Seleccione un elemento del menú.
Pulse 5/a para seleccionar Control Paterno,
a continuación pulse ENTER o el cursor 3.
4. Introduzca la contraseña.
Introduzca la contraseña con las teclas numéricas.
– La contraseña predeterminada es 0000.
– No puede ir a la siguiente pantalla de configuración
hasta que no haya introducido la contraseña correcta.
– Para cambiar la contraseña, consulte “Cambiar
Contraseña” (pág. 31).
5. Seleccione un elemento siguiente.
Pulse 5/a para seleccionar el nivel de Control
Paterno para BD/DVD, a continuación pulse ENTER.
6. Salga de la pantalla del menú
Pulse 2 para volver al menú anterior.
Nota
TOP MENU
POP-UP/MENU
RETURN
ON SCREEN
ENTER
CLEAR SEARCH
SETUP
PIP
REPEAT
HOME

MENÚ SETUP
30 Es
■Configuración General
Los ajustes predeterminados están marcados con “ * ”.
Sistema
Protector de pantalla
Puede definir el protector de pantalla en activado o desactivado.
Cuando se activa, el reproductor pasará a modo de protector
de pantalla si no se utiliza durante 3 minutos. Posteriormente,
el reproductor pasará a modo de espera cuando no se utilice
durante 6 minutos.
Activar*, Desactivar
Reproducción Automática Disco
Puede activar o desactivar la Reproducción Automática
Disco. Cuando se activa, el disco se reproducirá
automáticamente después de cargarlo.
Activar*, Desactivar
Control HDMI
Puede ajustar el reproductor para que reciba una señal de
control desde un receptor de TV/AV compatible con la
función Control HDMI a través de un cable HDMI (pág. 12).
Activar, Desactivar*
Control de Red
Puede activar el control a través de Ethernet. Este
reproductor utiliza el protocolo Yamaha Network
Control (YNC).
Activar, Desactivar*
– Cuando está activado, el consumo de energía durante
el modo de espera aumenta por la función de control
de red.
– Cuando está activado, se reduce el tiempo de inicio
del sistema.
Cargar configuración por defecto
Puede restablecer todos los ajustes de este reproductor al
ajuste predefinido, excepto el ajuste Seguridad (pág. 31).
Para conocer detalles sobre los ajustes predeterminados,
consulte las páginas 27-34.
Actualizar
Puede actualizar el software manualmente desde Disc,
USB Storage o Network. Para conocer detalles sobre la
actualización de software, consulte “ACTUALIZACIÓN
DE SOFTWARE” (pág. 37).
Configuración Sencilla
Puede realizar la Configuración Sencilla (pág. 18).
Almacenamiento Local
Puede mostrar información de Almacenamiento Local,
formatear Almacenamiento Local y seleccionar USB
Frontal/USB Trasera para guardar los datos de BD-Live.
Para formatear (vaciar) la carpeta “BUDA” en el
dispositivo de memoria USB, seleccione Información y
pulse ENTER mientras “Formato” está seleccionado en la
pantalla.
USB Frontal, USB Trasera*
– Almacenamiento Local se utiliza como memoria
auxiliar cuando se reproduce el disco Blu-ray.
Mensaje Reproducción 3D
Puede activar o desactivar un mensaje de advertencia
acerca de la reproducción de vídeo en 3D que aparezca en
el televisor cuando este reproductor está activado.
Activar*, Desactivar
Utilización de la función Control HDMI
Con la función de Control HDMI, puede operar
interactivamente este reproductor con su televisor
(si soporta la función de Control HDMI).
Cuando se conecta el reproductor al televisor compatible
con la función de Control HDMI mediante un cable HDMI
y se activa el Control HDMI en el menú SETUP (pág. 30),
puede realizar las funciones indicadas a continuación.
• Función de selección de entrada automática
Cuando inicie la reproducción en este reproductor, el
selector de entrada del televisor (y de un receptor A/V
si este reproductor esta conectado con el televisor
mediante un receptor A/V) cambia automáticamente
a este reproductor. La alimentación del televisor se
enciende automáticamente dependiendo del televisor.
• Función de apagado automático
Si apaga el televisor cuando este reproductor está en
modo de parada y no se visualiza menú SETUP, este
reproductor también se apagará automáticamente.
– Es posible que la función de Control HDMI no
funcione correctamente dependiendo del televisor.
– Otras funciones, aparte de las que se han
mencionado anteriormente, pueden funcionar
según el televisor o receptor A/V.
– Para hacer que la función de Control HDMI esté
disponible, configure los ajustes de la función de Control
HDMI en TODOS los componentes (este reproductor, el
televisor y el receptor de A/V). Es posible que también
sean necesarias determinadas operaciones.
– Cada función se puede configurar de forma independiente
para activar o desactivar según el televisor.
– Consulte los detalles relacionados con la
configuración en los manuales de funcionamiento que
se proporcionan con el televisor y/o el receptor A/V.
– Cuando está activado, el consumo de energía
durante el modo de espera aumenta por la función
de control de HDMI.
Notas
Notas
Consejo

MENÚ SETUP
31 Es
AJUSTES
4
Español
Idioma
OSD
Puede seleccionar el idioma de pantalla, es decir, el menú
o los mensajes mostrados en pantalla como, por ejemplo,
el menú SETUP.
English*, , , , ,
, ,
Menú
Puede dar prioridad al idioma del menú del disco.
English*, , , , , ,
, Portugués, Danés, , Finlandés,
Noruega, , Corea, Japonés, Más
Audio
Puede dar prioridad al idioma del audio para la reproducción
de BD/DVD. Para obtener detalles sobre la configuración de
elementos, consulte “Menú” (pág. 31).
Subtítulo
Puede dar prioridad al idioma de los Subtítulo.
English, , , , , ,
, Portugués, Danés, , Finlandés,
Noruega, , Corea, Japonés, Más, Desactivar*
Reproducción
Subtítulos
Puede ajustar que se visualicen los subtítulos (pág. 42)
cuando se reproducen BD/DVD con subtítulos.
Activar, Desactivar*
Marca de Angulo
Puede ajustar la visualización de Marca de Angulo ( )
cuando se reproducen BD/DVD con ángulos múltiples.
Activar*, Desactivar
Marca PIP
Puede ajustar la visualización de Marca PIP ( ) cuando
se reproducen BD (pág. 26) con Imagen en imagen.
Activar*, Desactivar
Marca Audio Secundario
Puede ajustar la visualización de Marca Audio Secundario
( ) cuando se reproducen BD con audio secundario.
Activar*, Desactivar
DivX(R) VOD DRM
Puede mostrar el código de registro del vídeo DivX(R).
Modo DVD-Audio
Algunos discos DVD-Audio contienen información de
DVD-Vídeo además del contenido de DVD-Audio. Puede
seleccionar el modo DVD-Audio o DVD-Vídeo.
– Este ajuste solamente está disponible si no hay
ningún disco cargado.
Seguridad
Cambiar Contraseña
Puede ajustar la contraseña para cambiar el nivel de
Control Paterno y Código de país. Consulte “Control
Paterno” (pág. 31) y “Código de país” (pág. 31).
– La contraseña predeterminada es 0000.
– Si olvida la contraseña, consulte “RESOLUCIÓN
DE PROBLEMAS” (pág. 38) y configure todos los
ajustes de Seguridad en sus valores predeterminados.
Control Paterno
En algunos discos de BD/DVD, existe un nivel de control
para la visualización del disco en función de la edad del
espectador. Puede ajustar el Control Paterno mostrado en
pantalla en función del contenido del disco.
Es necesario introducir la contraseña (consulte “Cambiar
Contraseña” en pág. 31) antes de ajustar los niveles
de Control Paterno.
Después de ajustar el Control Paterno, si reproduce un
disco con un nivel más alto del nivel de Control Paterno
actual o si desea cambiar el nivel de Control Paterno,
aparecerá un cuadro de diálogo solicitando que introduzca
la contraseña.
Desactivar*, 1 a 8
Código de país
Puede ajustar el Código de país en el que vive.
Es necesario introducir la contraseña (consulte “Cambiar
Contraseña” en pág. 31) antes de ajustar el Código de país.
Este parámetro podría utilizarse para la calificación
de Control Paterno y reproducción de discos.
Fran
ç
ais Español Deutsch Italiano
Svenska Nederlandse
Fran
ç
ais Español Deutsch Italiano
Nederlandse Svenska
Fran
ç
ais Español Deutsch Italiano
Nederlandse Svenska
DVD-AUDIO*Se reproducen los contenidos de DVD-Audio
y Vídeo. En función del disco, tal vez solamente
pueda reproducirse el contenido de DVD-Audio.
DVD-VÍDEO Solamente se reproduce el contenido
de DVD-Vídeo.
Nota
Notas

MENÚ SETUP
32 Es
Red
Conexión a Internet
Defina este elemento en Permitir cuando utilice BD-Live
(pág. 26), DLNA (pág. 21) y actualice el software desde la
red (pág. 37).
Permitir*, Desactivar
Información
Puede mostrar la pantalla de información de red. En esta
pantalla puede ver información de Interfaz (Ethernet),
Tipo de dirección, Dirección IP, Máscara de subred,
Puerta de enlace predeterminada y DNS.
Prueba de conexión
Puede realizar una prueba de conexión a Internet. Si la
prueba falla, compruebe la “Configuración IP” (pág. 32)
y vuelva a realizar la prueba.
Configuración IP
Puede configurar los ajustes de red.
–
Teclas numéricas
Permiten introducir caracteres.
–2/3Permiten desplazar el elemento
resaltado.
–CLEAR Permite eliminar un carácter.
–ENTER Permite guardar los valores y
salir del menú.
Conexión BD-Live
Puede definir la restricción de acceso al contenido
de BD-Live.
DLNA
Puede definir la función DLNA (pág. 21) en Permitir/
Desactivar. Cuando no utilice la función DLNA, defínala
en Desactivar.
Permitir*, Desactivar
Configuración Proxy
Puede definir Configuración Proxy. Defínalo en
Desactivar para uso normal. Seleccione Permitir para
definir la configuración del proxy.
■Configuración de pantalla
Los ajustes predeterminados están marcados con “ * ”.
TV
Salida 3D
Puede seleccionar salida de vídeo en 3D o 2D desde este
reproductor.
– Aunque establezca “Salida 3D” en “Auto” y
reproduzca un disco 3D de Blu-ray, este reproductor
selecciona imágenes en 2D en función de la
conexión y del ajuste del televisor, etc. (pág. 12).
Pantalla de TV
Puede ajustar la relación de aspecto de la pantalla del
televisor conectado, y ajustar la salida de vídeo.
Si cambia de televisor, por ejemplo, porque ha adquirido
uno nuevo, y la relación de aspecto de la pantalla del
televisor conectado cambia, también tendrá que cambiar
el ajuste Pantalla de TV.
Auto* Seleccione este valor para configurar
automáticamente los ajustes de red de este
reproductor con el servidor DHCP.
Manual Seleccione este valor para configurar los ajustes de
red (Dirección IP, Máscara de subred, Default
Gateway y DNS) manualmente.
Consejos
Autorizada Permite que todos los discos de BD-Live se conecten
a la red.
Permitida
Parcialmente*
Permite únicamente los discos con certificación
de propietario.
Prohibido Prohíbe que todos los discos de BD-Live se conecten
a la red.
Permitir Activa los ajustes del host y el puerto proxy.
Desactivar*Desactiva el servidor proxy. Seleccione esta opción
cuando no utilice el servidor proxy.
Host Proxy Define el host proxy.
Puerto proxy Define el puerto proxy.
Auto* Este reproductor selecciona automáticamente vídeos
en 3D o 2D.
Desactivar Este reproductor siempre selecciona vídeos en 2D.
Nota
16:9 Lleno Selecciónelo cuando conecte el reproductor a un
televisor con pantalla 16:9. Cuando se reproduce
vídeo con una relación de aspecto 4:3, el vídeo
se muestra como aparece en la ilustración.
16:9 Normal*Selecciónelo cuando conecte el reproductor a un
televisor con pantalla 16:9. Cuando se reproduce
vídeo con una relación de aspecto 4:3, el vídeo
se muestra como aparece en la ilustración.
4:3
Panorámico
Selecciónelo cuando conecte el reproductor a un
televisor con pantalla 4:3. Cuando se reproduce
vídeo con una relación de aspecto 16:9, el vídeo
se muestra como aparece en la ilustración.
4:3 Buzón Selecciónelo cuando conecte el reproductor a un
televisor con pantalla 4:3. Cuando se reproduce
vídeo con una relación de aspecto 16:9, el vídeo
se muestra como aparece en la ilustración.
Tamaño
de imagen
original
En televisor 16:9 (pantalla
panorámica)
16:9 Lleno 16:9 Normal
4:3
Tamaño
de imagen
original
En televisor 4:3
4:3 Panorámico 4:3 Buzón
16:9

MENÚ SETUP
33 Es
AJUSTES
4
Español
Resolución
Puede seleccionar la resolución de salida de vídeo entre
Auto, 480i/576i, 480p/576p, 720p, 1080i y 1080p. Cuando
se define en Auto, la resolución se ajusta a la resolución
máxima según el televisor conectado. Para obtener
detalles adicionales sobre los formatos de salida, consulte
“Acerca de los formatos de salida de vídeo” (pág. 36).
Auto*, 480i/576i, 480p/576p, 720p, 1080i, 1080p
– Para emitir audio HD (como Dolby TrueHD o DTS-HD
Master Audio) desde un terminal HDMI, configure
Resolución como Auto o un ajuste superior a 720p.
Sistema de TV
Puede seleccionar el valor de Sistema de TV entre PAL,
NTSC y Multi. Ajuste el mismo valor de Sistema de TV
que su televisor. Para obtener detalles adicionales sobre
los formatos de salida, consulte “Acerca de los formatos
de salida de vídeo” (pág. 36).
Color Space
Puede seleccionar la salida Color Space (pág. 41) desde
HDMI. Esta función está disponible cuando el reproductor
se conecta con un cable HDMI.
– Esta función sólo está disponible en televisores que
admitan dicha función.
HDMI Deep Color
Si su televisor y/o receptor de A/V es compatible con
Deep Color (pág. 41), ajuste este elemento según su
televisor o receptor de A/V. Esta función está disponible
cuando el reproductor se conecta con un cable HDMI.
30 bits, 36 bits, Desactivar*
HDMI 1080p 24Hz
Permite la salida del Vídeo BD codificado con una velocidad
de fotogramas de 24 Hz en HDMI 1080p 24Hz. Con esta
función es posible que disponga de una reproducción de
vídeo más suave. Esta función está disponible si el receptor
de A/V o el televisor admiten esta función y el reproductor
está conectado con un cable HDMI. Para obtener detalles
adicionales sobre los formatos de salida, consulte “Acerca de
los formatos de salida de vídeo” (pág. 36).
Auto*, Desactivar
– Este parámetro está desactivado cuando la
resolución de salida es diferente de 1080p.
Sincronismo de labios
Puede definir o ajustar la función Sincronismo de labios
(pág. 42).
Procesamiento de Video
Modo de Vídeo
Puede seleccionar Modo de Vídeo más abajo.
Ajuste de color
Ajusta Brillo/Saturación/Tonalidad para cada color (Rojo/
Verde/Azul/Amarillo/Cian/Magenta). Para utilizar esta
función, configure Modo de Vídeo como Particularizado.
Para obtener detalles sobre la configuración de elementos,
consulte “Modo de Vídeo” (pág. 33).
Los valores predeterminados son 0.
Contraste automático
Ajusta el contraste para optimizar la imagen reproducida.
Para utilizar esta función, configure Modo de vídeo como
Particularizado.
Desactivar*, Activar
Reducción de ruido
Puede configurar la Reducción de ruido a un nivel entre 0
y 3. 0 equivale a desactivado y 3 es el nivel máximo.
0*, 1, 2, 3
Nota
NTSC, PAL*, Multi (Modelos de Australia, Asia, Reino Unido,
Europa y Rusia)
NTSC*, PAL, Multi (Modelos de EE. UU., Canadá, América
Central y del Sur, Taiwán y Corea)
RGB Permite la salida de la señal de vídeo con el rango
normal de señal.
YCbCr 4:4:4*Permite definir Color Space en YCbCr 4:4:4.
YCbCr 4:2:2 Permite definir Color Space en YCbCr 4:2:2.
Full RGB Si se ha configurado RGB y el blanco y negro de la
pantalla está demasiado difuminado, seleccione este
elemento. Esta opción se aplica si un componente
conectado admite el intervalo RGB 0-255.
Nota
Nota
Auto* Este reproductor ajusta la función Sincronismo de
labios automáticamente.
Manual Puede ajustar la función Sincronismo de labios
manualmente. Puede establecer el retraso del audio
para contenido 2D y 3D de forma independiente.
2D
3D
Desactivar Este reproductor no ajusta la función Sincronismo de
labios.
Estándar* La imagen es más natural y equilibrada. Este modo
es adecuado para usos normales.
Rico La imagen es más viva e intensa.
Cine La imagen es adecuada para ver películas en
una habitación a oscuras.
Particularizado Puede ajustar la imagen visual manualmente. Pulse
5/a para seleccionar el parámetro, a continuación
pulse 2/3 para ajustar la figura.
Brillo
Ajusta el brillo global de la imagen.
Nitidez
Ajusta la nitidez de los elementos del vídeo.
Tonalidad
Ajusta el tono de la imagen proyectada.
Saturación
Ajusta la riqueza de color de la imagen proyectada.
Contraste
Ajusta las áreas claras (niveles blancos) de la imagen.
CTI
Suaviza los bordes de las imágenes en color. De este
modo, las imágenes en color se distinguen más.
Los valores predeterminados son 0.

MENÚ SETUP
34 Es
Modo desentrelazado
Puede seleccionar cómo detectar la señal de vídeo.
Defínalo en Auto para uso normal. Cuando aparece en la
pantalla un ruido de desgarro horizontal, configure esta
opción en Película/Vídeo para eliminar el ruido.
Auto*, Película, Vídeo
■Configuración de audio
Los ajustes predeterminados están marcados con “ * ”.
Salida de audio
Coaxial/Optica
Puede seleccionar el modo de salida de la toma COAXIAL
y del terminal OPTICAL. Para obtener detalles adicionales
sobre los formatos de salida, consulte “Formatos de salida de
audio” (pág. 35).
HDMI
Puede seleccionar el modo de salida del terminal HDMI.
Para obtener detalles sobre la configuración de elementos,
consulte “Coaxial/Optica” (pág. 34). Para obtener detalles
adicionales sobre los formatos de salida, consulte “Formatos
de salida de audio” (pág. 35).
Bitstream*, PCM, Recodificar, Desactivar
– Para emitir audio HD (como Dolby TrueHD
o DTS-HD Master Audio) desde un terminal HDMI,
configure Resolución como Auto o un ajuste
superior a 720p (pág. 33).
Downsampling
Puede seleccionar la frecuencia de submuestreo de
la señal de audio digital. Esta función está activa para
la salida de señal de audio desde la toma COAXIAL/
terminal OPTICAL.
DRC
Puede activar, desactivar o poner en modo Auto el DRC
(Control de gama dinámica) (pág. 41). Cuando se define
en Auto, DRC se enciende automáticamente para una
fuente con información DRC en formatoDolby TrueHD.
DRC hace que los sonidos fuertes como oclusivos suenen
más bajo y que las conversaciones sean más audibles.
Resulta útil cuando se ven películas de noche.
Desactivar*, Activar, Auto
Salida SACD
Prioridad SACD
Puede seleccionar un contenido reproducido desde datos
multicanal o estéreo (2 canales) si se carga un SA-CD
híbrido (pág. 4) o los dos.
Multi-ch*, 2-ch
Salida HDMI
Puede seleccionar la salida de la señal de audio desde el
terminal HDMI cuando se reproduce un SA-CD.
Ajuste de altavoz
Configuración
Puede definir la salida de sonido envolvente de 7.1 canales
dependiendo del altavoz o amplificador conectado.
1Pulse 5/a para seleccionar el altavoz que desea
configurar y, a continuación pulse ENTER.
2Ajuste las cifras siguientes. En función del altavoz
seleccionado algunos elementos no aparecen.
3Pulse RETURN para volver a la selección del altavoz.
Mezcla descendente 2 Canales
Puede seleccionar 2 canales analógico como método de
mezcla descendente desde Estéreo o Lt/Rt.
Post-procesamiento
Mezcla ascendente
Permite convertir la señal de audio de 2 canales en
multicanal. Para realizar esta conversión, seleccione
NEO6, y seleccione el modo Cinema o Music.
Desactivar*, NEO6
■Sistema de Información
Se muestran la versión de software y la dirección MAC
(pág. 42).
Bitstream
Permite la salida de la señal digital sin ningún
procesamiento. No se produce la salida del audio
secundario.
PCM Permite la salida de PCM de 2 canales.
Recodificar*
Permite la salida de Bitstream con audio secundario.
Desactivar Silencia el sonido.
Nota
48k*La tasa de muestreo más alta de la salida PCM
digital es 48 kHz.
96k La tasa de muestreo más alta de la salida PCM
digital es 96 kHz.
192k La tasa de muestreo más alta de la salida PCM
digital es 192 kHz.
DSD*Emite una señal DSD en bruto. Al conectar el
reproductor a un receptor A/V compatible con DSD,
esta puede resultar una opción útil.
PCM Emite una señal PCM descodificada por este
reproductor.
Tamaño Cuando la parte del altavoz de graves del altavoz
mide 16 cm o más, seleccione Grande. Si es inferior
a 16 cm, seleccione Pequeño.
Grande*, Pequeño
Trim -12 a 0 dB (en pasos de 0,5 dB)
La configuración predeterminada es 0 dB.
Retraso 0,5 a 10 m (en pasos de 0,5 m)
La configuración predeterminada es 3 m.
Desactivar Cuando el altavoz seleccionado no se utiliza,
seleccione Sí.
Sí, No*
Estéreo*Cambia la salida del canal a estéreo, con lo que
solamente se emite sonido desde los dos altavoces
frontales.
Lt/Rt Seleccione este elemento si la unidad está conectada
a un descodificador Dolby Pro Logic. El sonido de
los altavoces posteriores se mezcla con el sonido
estéreo de 2 canales.

MENÚ SETUP
35 Es
AJUSTES
4
Español
■Formatos de salida de audio
* “AS” es audio secundario.
** “SCB” es el sonido clic del botón, el efecto de sonido de los menús emergentes, etc.
Formatos de salida SA-CD
– Si Coaxial/Optica o HDMI se define en Bitstream, no se produce la salida de audio secundario. (pág. 34)
– Para emitir audio HD (como Dolby TrueHD o DTS-HD Master Audio) desde un terminal HDMI, configure
Resolución como Auto o un ajuste superior a 720p (pág. 33).
– Para la reproducción de SA-CD, la configuración de Ajuste del altavoz (pág. 34) solamente tiene efecto si Salida
HDMI está ajustada en PCM.
HDMI COAXIAL/OPTICAL
MIXED 2CH/
Sonido
envolvente
de 7.1
canales
Formato de origen Bitstream PCM Recodificar Bitstream PCM Recodificar
PCM 2 canales PCM 2 canales PCM 2 canales 2 canales
PCM 5.1 canales PCM 5.1 canales PCM 2 canales 2 canales/
5.1 canales
PCM 7.1 canales PCM 7.1 canales PCM 2 canales 2 canales/
7.1 canales
Dolby Digital Dolby Digital PCM hasta 5.1
canales Dolby Digital Dolby Digital PCM 2
canales Dolby Digital 2 canales/
5.1 canales
con AS*
oSCB
**
Dolby Digital
Plus
Dolby Digital
Plus
PCM hasta 7.1
canales
Dolby Digital
Plus Dolby Digital PCM 2
canales Dolby Digital
2 canales/
7.1 canales
con AS*
oSCB
** Dolby Digital
Dolby
TrueHD
Dolby
TrueHD
PCM hasta 7.1
canales
Dolby
TrueHD Dolby Digital PCM 2
canales Dolby Digital
con AS*
oSCB
** Dolby Digital
DTS DTS PCM hasta 5.1
canales DTS DTS PCM 2
canales DTS 2 canales/
5.1 canales
con AS*
oSCB
**
DTS HD High
Resolution
DTS HD High
Resolution
PCM hasta 7.1
canales
DTS HD High
Resolution DTS PCM 2
canales DTS
2 canales/
7.1 canales
con AS*
oSCB
** DTS
DTS-HD
Master Audio
DTS-HD
Master Audio
PCM hasta 7.1
canales
DTS-HD
Master Audio DTS PCM 2
canales DTS
con AS*
oSCB
** DTS
Ajustes de salida SACD
HDMI COAXIAL/OPTICAL
MIXED 2CH/7.1 canales
sonido envolvente
Prioridad SACD Salida HDMI
Multi-ch DSD DSD hasta 5.1 canales Sin salida 2 canales/5.1 canales
PCM PCM hasta 5.1 canales Sin salida 2 canales/5.1 canales
2-ch DSD DSD 2 canales Sin salida 2 canales/2 canales
PCM PCM 2 canales Sin salida 2 canales/2 canales
Notas

MENÚ SETUP
36 Es
■Acerca de los formatos de salida de vídeo
Si Sistema de TV se define en NTSC
* En función del disco o del contenido, este reproductor permite la salida de señal de vídeo de 480p.
Si Sistema de TV se define en PAL
* En función del disco o del contenido, este reproductor permite la salida de señal de vídeo de 576p.
Si Sistema de TV se define en Multi
Si Sistema de TV está configurado como Multi, la salida de la señal de vídeo tiene la misma frecuencia que la fuente.
Consulte las tablas anteriores para obtener información sobre la configuración de frecuencia del televisor y la resolución
de la señal de vídeo de salida.
Si se muestra una pantalla de menú como, por ejemplo, SETUP la salida de la señal de vídeo tiene la misma frecuencia
que el origen.
– “Máx.” en la tabla significa que la resolución se ha definido en la resolución máxima admitida por el televisor
conectado.
– El parámetro HDMI 1080p 24Hz está desactivado cuando la resolución de salida es diferente de 1080p.
– Cuando este reproductor permite la salida de vídeo de 1080p 24 Hz desde HDMI, no se emiten señales desde las
tomas COMPONENT y VIDEO.
– Cuando se reproduce un DVD comercial con salida de componente, la resolución máxima es 480p/576p.
– Cuando Sistema de TV se define en NTSC y el origen de vídeo no es 60 Hz, la salida de vídeo se convierte a 60 Hz.
– Cuando Sistema de TV se define en PAL y el origen de vídeo no es 50 Hz, la salida de vídeo se convierte a 50 Hz.
Resolución Auto 480i/576i 480p/576p 720p 1080i 1080p
24 Hz Otros
HDMI
Reproducción
de BD Máx. Máx. Máx. 720p 60 Hz 1080i 60 Hz 1080p 24 Hz 1080p 60 Hz
otros 1080p 60 Hz
COMPONENT
Reproducción
de DVD
comercial 480i 480i
480p 480p 480p 480p
Reproducción
de BD 480i 480i 480i desactivado 480i
otros 480p 720p 60 Hz * 1080i 60 Hz * 1080i 60 Hz *
VIDEO
Reproducción
de BD 480i 480i 480i 480i 480i desactivado 480i
otros 480i
Resolución Auto 480i/576i 480p/576p 720p 1080i 1080p
24 Hz Otros
HDMI
Reproducción
de BD Máx. Máx. Máx. 720p 50 Hz 1080i 50 Hz 1080p 24 Hz 1080p 50 Hz
otros 1080p 50 Hz
COMPONENT
Reproducción
de DVD
comercial 576i 576i
576p 576p 576p 576p
Reproducción
de BD 576i 576i 576i desactivado 576i
otros 576p 720p 50 Hz * 1080i 50 Hz * 1080i 50 Hz *
VIDEO
Reproducción
de BD 576i 576i 576i 576i 576i desactivado 576i
otros 576i
Notas

37 Es
AJUSTES
4
Español
Algunos de los discos BD recién lanzados no se pueden
reproducir a menos que actualice el software del
reproductor a la versión más reciente. Le recomendamos
la actualización para que el reproductor funcione con el
software más actual.
Para comprobar la disponibilidad de una actualización de
software, visite
http://download.yamaha.com/downloads/service/top/
?site=europe.yamaha.com&language=en
– La actualización del software se inicia
automáticamente tras cargar el disco que contiene el
paquete de actualización.
– No saque el disco/dispositivo de memoria USB, no
ponga el reproductor en modo de espera ni
desenchufe el cable de alimentación o el cable LAN
mientras se lleva a cabo la actualización de software.
■Actualización del software
1. Prepare la actualización de
software.
Si actualiza el software desde Disc/USB Storage:
1Guarde el paquete de archivos de actualización en
la carpeta correspondiente en el disco/dispositivo
de memoria USB. Para más información,
consulte el documento de procedimientos adjunto
con el paquete de archivos de actualización.
2Cargue el disco o conecte el dispositivo de
memoria USB.
Al cargar el disco, la actualización de software
se inicia automáticamente. Omita el paso 2.
Si actualiza el software desde Network:
Confirme que el reproductor está conectado
alared.
2. Seleccione el método de
actualización e inicie la
actualización desde el menú SETUP.
1Pulse SETUP para mostrar la pantalla de menú
SETUP.
2Seleccione Configuración General = Sistema =
Actualizar.
3Seleccione el elemento que contiene el paquete
de archivos de actualización desde Disc/USB
Storage/Network.
3. El sistema buscará el paquete
de archivos de actualización.
4. Pulse ENTER para iniciar
la actualización.
5. La actualización se ha
completado. El sistema se
reiniciará.
ACTUALIZACIÓN DE SOFTWARE
Consejo
Notas
¡ buscando archivo de actualización !
Por favor, espere. . .
Actualizar

38 Es
INFORMACIÓN ADICIONAL
Consulte la tabla inferior cuando el equipo no funcione correctamente. Si el problema que usted tiene no aparece en la
lista inferior o las instrucciones no le sirven de ayuda, apague este reproductor, desenchufe el cable de alimentación
y póngase en contacto con un centro de servicio o concesionario Yamaha autorizado.
■Alimentación
■Funcionamiento básico
■Reproducción de disco
RESOLUCIÓN DE PROBLEMAS
Problema Causas posibles y soluciones
No hay alimentación. – Conecte correctamente el cable de alimentación de CA.
–Pulse p en el panel delantero para encender la alimentación.
La alimentación del reproductor
está apagada.
– La alimentación se desconectará automáticamente pasados 10 minutos continuos
de inactividad (sin reproducción).
Problema Causas posibles y soluciones
El mando a distancia no funciona. – Utilice el mando a distancia dentro de su alcance operativo. (pág. 5)
– Cambie las pilas. (pág. 5)
– Compruebe la configuración de ID de la unidad principal y el mando a distancia. (pág. 9)
Las teclas no funcionan. – Mantenga pulsado p en el panel delantero durante unos 5 segundos para reiniciar
el reproductor.
– Para reiniciar completamente el reproductor, desenchufe el cable de alimentación de la
toma de CA durante 10 segundos o más, vuelva a enchufarlo y, a continuación, encienda
el reproductor.
Se ha olvidado la contraseña. – Mantenga pulsado y en el panel delantero a la vez si no hay ningún disco
insertado y con la reproducción detenida para situar el reproductor en la configuración
predeterminada (el ajuste de Seguridad (pág. 31) también se restablece). Una vez que la
alimentación se desconecte automáticamente, pulse p para volver a conectarla.
Problema Causas posibles y soluciones
El reproductor no puede reproducir
un disco.
– Extraiga el disco y límpielo. (pág. 4)
– Asegúrese de que se ha cargado correctamente el disco (alineado en la bandeja
portadiscos y con la cara de la etiqueta hacia arriba). (pág. 4)
– Utilice un disco admitido por el reproductor. (pág. 3)
– Extraiga el disco y compruebe si es un disco admitido por el reproductor o no. (pág. 3)
– Compruebe el código de región. (pág. 3)
– Compruebe si el disco está defectuoso probando con otro disco.
– Los discos CD-R/RW, DVD+R/RW/R DL y DVD-R/RW/R DL deben estar finalizados.
(pág. 3)
El vídeo se para. – El reproductor se parará si detecta golpes o vibraciones.
El reproductor hace un sonido
de chasquido cuando comienza
la reproducción o al cargar un disco.
– Estos sonidos no son averías sino condiciones normales de funcionamiento
del reproductor.

RESOLUCIÓN DE PROBLEMAS
39 Es
INFORMACIÓN ADICIONAL
5
Español
■Imagen
■Sonido
Problema Causas posibles y soluciones
No hay imagen. – Asegúrese de que los cables están correctamente conectados. (pág. 10)
– Asegúrese de que el televisor o receptor de A/V conectado está ajustado a la entrada
correcta. (pág. 10)
– Conecte el reproductor al televisor con la toma VIDEO (pág. 13) mediante el cable
de clavijas de vídeo suministrado y definiendo correctamente la Resolución. (pág. 33)
– El sistema de TV está mal ajustado. Mantenga pulsado DIMMER en el mando a
distancia para restablecer la configuración predeterminada del sistema de TV.
La pantalla se congela y las teclas
de operación no responden. – Pulse y, después, reinicie la reproducción.
– Desconecte la alimentación y conéctela de nuevo.
– Mantenga pulsado p en el panel delantero durante unos 5 segundos para reiniciar
el reproductor.
La salida de vídeo no tiene la resolución
deseada.
– Ajuste la resolución deseada. (pág. 33)
El vídeo de ancho horizontal aparece
estirado verticalmente, o aparecen
bandas negras en las partes superior
e inferior de la pantalla. O el vídeo 4:3
aparece estirado horizontalmente.
– Cambie la relación de aspecto del televisor. (pág. 32)
Aparece ruido cuadrado (mosaicos)
en la pantalla.
– Se podrían ver bloques en las imágenes en escenas que contengan movimientos rápidos
debido a las características de la tecnología de compresión de imagen digital.
La pantalla de reproducción
se perturbará si se graba vídeo DVD
en una videograbadora, o se reproduce
a través de una videograbadora.
– Este reproductor cumple con la protección contra copias analógicas. Algunos discos
contienen una señal de prohibición de copia. Si intenta reproducir tales discos a través
de una videograbadora, o grabar a una videograbadora y reproducir la señal,
la protección contra copia impedirá la reproducción normal.
No hay salida de audio o las imágenes
no se reproducen adecuadamente.
– En algunos discos en los que se ha grabado contenido protegido por derechos de autor
es posible que no haya salida de audio o que las imágenes no se reproduzcan
adecuadamente.
Problema Causas posibles y soluciones
No hay sonido o está distorsionado. – Compruebe que el cable de audio está correctamente conectado. (pág. 10)
– No hay sonido durante el modo de reproducción fija, cámara lenta, avance rápido
y retroceso rápido. (pág. 7)
– El audio puede no salir dependiendo del estado de grabación del audio, por ejemplo,
cuando se haya grabado como contenido de audio, audio que no sea una señal de audio
o audio no estándar. (pág. 3)
Los canales de audio izquierdo
y derecho están invertidos o el
sonido sólo sale por uno de ellos.
– Compruebe la conexión de audio. (pág. 10)
No hay salida de audio o las imágenes
no se reproducen adecuadamente.
– En algunos discos en los que se ha grabado contenido protegido por derechos de autor
es posible que no haya salida de audio o que las imágenes no se reproduzcan
adecuadamente.
No se puede escuchar el tipo de audio
que se desea y/o el número de canales.
– Consulte el ajuste Salida de audio y “Formatos de salida de audio”. (pág. 34, 35)
No se escucha el sonido de PIP
(audio secundario).
– Ajuste Coaxial/Optica o HDMI en PCM/Recodificar. (pág. 34)
– Para escuchar el audio secundario, pulse 2ND AUDIO. (pág. 6)
– Dependiendo del disco, es posible que tenga que activar el audio secundario en el menú
principal del disco. (pág. 7)

RESOLUCIÓN DE PROBLEMAS
40 Es
■Red
■Mensajes en pantalla
– Los mensajes siguientes aparecerán en la pantalla del televisor si el disco que intenta reproducir no es apropiado
o la operación no es correcta.
Problema Causas posibles y soluciones
No se puede conectar a Internet. – Conecte correctamente el cable de red.
– Encienda el equipo conectado como, por ejemplo, un módem o enrutador de banda ancha.
– Conecte correctamente el módem y/o el enrutador de banda ancha.
– Configure correctamente el valor o valores de la red. Compruebe “Red”. (pág. 32)
No se pueden descargar contenidos
BD-Live.
– Conecte correctamente el cable de red. (pág. 16)
– Conecte el dispositivo de memoria USB correctamente. Compruebe que el dispositivo
de memoria USB está conectado al puerto USB del reproductor. (pág. 16)
– Compruebe si el disco BD admite BD-Live.
– Compruebe el ajuste de “Conexión a Internet”. (pág. 32)
– Conecte el dispositivo de memoria USB formateado en FAT16 o FAT32.
– Se recomienda conectar el dispositivo de memoria USB con al menos 2 GB de espacio libre.
Si no hay suficiente espacio libre, formatee el dispositivo de memoria USB. (pág. 30)
– Consulte el manual del usuario suministrado del disco o póngase en contacto con el
fabricante del disco.
No se puede detectar el servidor DLNA. – Conecte correctamente el cable de red.
– Encienda el equipo conectado como, por ejemplo un enrutador de banda ancha
o el servidor.
– Asegúrese de que el reproductor y el servidor están conectados al mismo punto de
acceso.
– Configure correctamente el valor o valores de la red. Compruebe “Red”. (pág. 32)
– Dependiendo del servidor DLNA, es posible que sea necesario autorizar al reproductor
desde el servidor.
No se puede reproducir el archivo
en el servidor doméstico de red.
– Asegúrese de que el archivo se puede reproducir. (pág. 3)
– Compruebe la configuración del servidor DLNA.
– La calidad de funcionamiento y reproducción podría verse afectada por las condiciones
de la red doméstica.
Mensaje de error Causas posibles y soluciones
Not Support This File! – El reproductor no admite el archivo. Consulte “Tipos de discos/archivos que se pueden utilizar con
este reproductor” (pág. 3).
¡Código de región erróneo! – El disco tiene un código de región incompatible. Consulte “Información de gestión de la región”
(pág. 3).
La red ha fallado. – El reproductor no se puede conectar a la red. Compruebe la conexión (pág. 16) y los valores de la red
(pág. 32).
Red está bien, proxy ha
fallado.
– El reproductor no se puede conectar al servidor proxy. Consulte “Configuración Proxy” (pág. 32).
The Setting is prohibited,
please setup again.
– La conexión de BD-Live está prohibida. Consulte “Conexión BD-Live” (pág. 32).
¡No se encuentra un fichero
válido para actualización!
– Compruebe si el archivo de actualización está en la carpeta apropiada.
¡La actualización ha fallado
por alguna razón!
– La actualización ha fallado. Compruebe si el archivo de actualización está dañado o es ilegible.

41 Es
INFORMACIÓN ADICIONAL
5
Español
AVCHD
AVCHD es un nuevo formato (estándar) para cámaras
de vídeo de alta definición que se puede utilizar para
grabar y reproducir imágenes de alta definición (HD).
BD-Live™
BD-Live es un estándar de BD que utiliza una conexión
de red y permite al reproductor conectarse a la red para
descargar vídeos promocionales y otros datos.
BDMV
BDMV (Blu-ray Disc Movie, BD-MV=Películas en
disco Blu-ray BD-MV) se refiere a uno de los formatos
de aplicación utilizados para BD-ROM que constituye
una de las especificaciones de los discos Blu-ray.
BDMV es un formato de grabación equivalente al Vídeo
DVD de la especificación DVD.
Blu-ray 3D™
Blu-ray 3D le permite ver imágenes 3D de alta
definición completa.
BONUSVIEW
Los discos compatibles con BONUSVIEW le permiten
disfrutar simultáneamente de subcanal de vídeo para dos
pantallas, subcanal de audio y subtítulos. Aparece una
pequeña pantalla dentro de la pantalla principal durante
la reproducción (Imagen en imagen).
Buzón (LB 4:3)
Un tamaño de pantalla con barras negras en las partes
superior e inferior de la imagen para permitir la
visualización de material en pantalla ancha (16:9) en un
televisor 4:3 conectado.
Color Space
El Color Space es una gama de colores que se puede
representar. RGB es un espacio de color basado en el
modelo de color RGB (rojo, verde y azul) y se utiliza
normalmente para monitores de PC. YCbCr es un
espacio de color basado en una señal de luminancia (Y)
y dos señales de diferencia de color (Cb y Cr).
Deep Color
Deep Color se refiere al uso de diversas profundidades de
color en pantallas, a partir de las profundidades de 24 bits
de versiones anteriores de la especificación HDMI. Esta
profundidad de bits adicional permite que las pantallas
HDTV y otros tipos de pantallas pasen de millones a miles
de millones de colores y eliminan la aparición de bandas
de color en pantallas permitiendo unas transiciones tonales
suaves y una gradación ligera entre colores. La mayor
relación de contraste permite representar muchos más
tonos de gris entre blanco y negro. Además Deep Color
aumenta el número de colores disponibles dentro de los
límites definidos por el espacio de color RGB o YCbCr.
Dirección MAC
La dirección MAC es un valor único asignado a un
dispositivo de red para fines identificativos.
DivX®
DivX® es una tecnología multimedia popular creada por
DivX, Inc. Los archivos multimedia DivX® contienen
vídeo muy comprimido con una alta calidad visual que
mantiene un tamaño de archivo relativamente pequeño.
Los archivos DivX® también pueden incluir características
multimedia avanzadas como menús, subtítulos y pistas de
audio alternativas. Muchos archivos multimedia DivX®
están disponibles para descarga en línea y puede crear sus
propios archivos utilizando su propio contenido
y herramientas fáciles de utilizar de DivX.com.
Dolby Digital
Un sistema de sonido desarrollado por Dolby Laboratories
Inc. que da un ambiente de sala de cine a la salida de audio
cuando el producto está conectado con un amplificador
o procesador Dolby Digital.
Dolby Digital Plus
Un sistema de sonido desarrollado como una extensión
de Dolby Digital. Esta tecnología de codificación de
audio soporta sonido envolvente de 7.1 multicanales.
Dolby TrueHD
Dolby TrueHD es una tecnología de codificación sin
pérdidas que soporta hasta 8 canales de sonido envolvente
multicanal para los discos ópticos de próxima generación.
El sonido reproducido conserva fielmente, bit a bit,
la fuente original.
DRC (Control de gama dinámica)
DRC le permite ajustar la gama entre los sonidos más
alto y más bajo (gama dinámica) para reproducir a un
volumen intermedio. Utilícela cuando sea difícil
escuchar los diálogos o durante las horas en que la
reproducción pueda molestar a los vecinos.
DSD (Direct Stream Digital)
La tecnología DSD guarda señales de vídeo en soportes de
almacenamiento digitales, como Super Audio CD.
Mediante DSD, las señales se guardan como valores de un
solo bit en frecuencias de muestreo altas, de 2,8224 MHz,
mientras que el modelado del ruido y el sobremuestreo se
utilizan para reducir la distorsión, un fenómeno habitual en
situaciones de alta cuantificación de señales de audio.
Debido a la elevada frecuencia de muestreo, es posible
obtener una calidad de audio superior a la que ofrece el
formato PCM utilizado para CD de audio normales.
DTS
Un sistema de sonido digital desarrollado por DTS, Inc.
para su uso en salas de cine.
DTS-HD High Resolution Audio
DTS-HD High Resolution Audio es una nueva tecnología
desarrollada para el formato de disco óptico de alta
definición de próxima generación.
DTS-HD Master Audio
DTS-HD Master Audio es una tecnología de compresión
de audio sin pérdidas desarrollada para el formato de disco
óptico de alta definición de próxima generación.
DTS-HD Master Audio | Essential
DTS-HD Master Audio | Essential es una tecnología de
compresión de audio sin pérdidas desarrollada para el
formato de disco óptico de alta definición de próxima
generación.
GLOSARIO

ESPECIFICACIONES
42 Es
HDMI
HDMI (High-Definition Multimedia Interface, Interfaz
Multimedia de Alta Definición) es una interfaz que
soporta vídeo y audio en una sola conexión digital. La
conexión HDMI lleva señales de vídeo, lo mismo
estándar que de alta definición, y señales de audio en
multicanal a componentes A/V, por ejemplo, televisores
equipados con HDMI en forma digital y sin degradación.
Sonido PCM lineal
PCM lineal es un formato de grabación de señales
utilizado para CD de audio y en algunos discos DVD
y Blu-ray. El sonido de CD de audio se graba a 44,1 kHz
con 16 bits. (El sonido se graba entre 48 kHz con 16 bits
y 96 kHz con 24 bits en discos DVD y entre 48 kHz con
16 bits y 192 kHz con 24 bits en discos BD.)
Sincronismo de labios
Sincronismo de labios, una abreviatura de “lip
synchronization”, o sincronización de labios, es un
término que hace referencia tanto a un problema habitual
como a la posibilidad de mantener sincronizadas las
señales de audio y vídeo durante la posproducción y la
transmisión. La latencia de audio y vídeo requiere
complejos ajustes por parte del usuario, pero la versión
1.3 de HDMI incorpora una función de sincronización
automática de audio y vídeo que permite a los
dispositivos sincronizarse de forma automática y precisa
y sin la intervención del usuario.
Panorámico (PS 4:3)
Un tamaño de pantalla que recorta los costados de la
imagen para permitir la visualización de material de
pantalla ancha (16:9) en un televisor 4:3 conectado.
Subtítulos
Son las líneas de texto que aparecen en la parte inferior
de la pantalla y que traducen o transcriben el diálogo.
Están grabadas en muchos discos de vídeo DVD y BD.
Subtítulos
La audiodescripción es un tipo de subtítulos, la diferencia entre
los subtítulos y la audiodescripción es que los primeros están
diseñados para personas sin problemas auditivos, mientras que
los segundos lo están para personas que no oyen. Los
subtítulos no suelen mostrar todo el audio. La audiodescripción
muestra efectos de sonido (por ejemplo, un “suena el teléfono”
y “ruido de pasos”), mientras que los subtítulos no lo hacen.
Antes de seleccionar este ajuste, asegúrese de que el disco
contiene información de audiodescripción.
Menú principal
En un Vídeo BD/Vídeo DVD es el menú para
seleccionar elementos tales como el capítulo que se va
a reproducir y el idioma de los subtítulos. En algunos
vídeos DVD, al menú principal también se le denomina
“Menú de títulos”.
x.v.Color
x.v.Color reproduce una gama de colores más amplia
que antes, mostrando casi todos los colores que puede
■Generalidades
Alimentación
[Modelos de EE. UU. y Canadá].............................110-240 V CA, 60 Hz
[Modelos para América Central y del Sur] .....110 – 240 V CA, 50/60 Hz
[Modelos para Europa y Rusia] ..................................... CA 230 V, 50 Hz
[Modelo para Australia] ..........................................110-240 V CA, 50 Hz
[Modelo para Asia] .........................................CA 220 – 240 V, 50/60 Hz
[Modelo para Taiwán].....................................CA 110 – 120 V, 50/60 Hz
[Modelo para Corea] ...................................................... CA 220 V, 60 Hz
Consumo de energía (normal) .............................................................. 25 W
Consumo (en espera)............................................................. 0,5 W o menos
Dimensiones (Ancho × Alto × Largo) .......................... 435 × 96 × 316 mm
Peso ................................................................................................... 4,05 kg
■Rendimiento de audio
Nivel de salida de audio (1 kHz, 0 dB, BD/DVD/CD-DA) ...........2 ± 0,3 V
Relación señal/ruido (BD/DVD/CD-DA) ............................... 115 dB o más
Rango dinámico
BD/DVD .............................................................................. 105 dB o más
CD-DA................................................................................. 100 dB o más
Distorsión armónica (1 kHz)
BD/DVD ....................................................................... 0,0028% o menos
CD-DA........................................................................... 0,003 % o menos
Respuesta de frecuencia
BD/DVD ........................................... 2 Hz a 22 kHz (muestreo a 48 kHz)
2 Hz a 44 kHz (muestreo a 96 kHz)
CD-DA................................................................................ 2 Hz a 20 kHz
■Entrada/salida
Salida HDMI ................................................................. Conector tipo A × 1
480i/576i/480p/576p/720p/1080i/1080p/1080p@24Hz,
Soporte Deep Color, x.v. Color
Salida de vídeo componente......................................Y: 1 Vp-p (75 ohmios)
PB, PR: 0,7 Vp-p (75 ohmios)
Salida de vídeo ...............................................................1 Vp-p (75 ohmios)
Salida digital.............................................................Óptica × 1, Coaxial × 1
Salida de audio analógica...................................................... 7.1 canales × 1
Mixed 2 canales × 1
Conectores USB ...........................................................................Tipo A × 2
Otros equipos ............................................................... Remote IN/OUT × 1
RS-232C × 1 (instalación personalizada),
Ethernet × 1
Las especificaciones están sujetas a cambio sin previo aviso.
ESPECIFICACIONES

ESPECIFICACIONES
43 Es
INFORMACIÓN ADICIONAL
5
Español
■Propiedad intelectual
– El material audio-visual puede consistir de productos
con propiedad intelectual que no se deben grabar sin
la autorización del poseedor de dicha propiedad
intelectual. Remítase a las leyes aplicables en su país.
– Este producto contiene tecnología de protección de
copia que está protegida por patentes de los EE. UU.
y otros derechos de propiedad intelectual de Rovi
Corporation. Se prohíbe la ingeniería inversa o el
desarmado de la unidad.
– Fabricado bajo licencia de Dolby Laboratories.
Dolby y el símbolo de la doble D son marcas
comerciales de Dolby Laboratories.
– Fabricado con licencia bajo las patentes de EE.UU.
número: 5,451,942; 5,956,674; 5,974,380;
5,978,762; 6,226,616; 6,487,535; 7,212,872;
7,333,929; 7,392,195; 7,272,567 y otras patentes de
los EE.UU. e internacionales emitidas o pendientes.
DTS y el símbolo son marcas registradas y los
logotipos DTS-HD, DTS-HD Master Audio y DTS
son marcas comerciales de DTS, Inc.. El producto
comprende también el software. © DTS, Inc. Todos
los derechos reservados.
– “Blu-ray Disc™”, “Blu-ray™”, “Blu-ray 3D™”,
“BD-Live™”, “BONUSVIEW™” y los logotipos son
marcas comerciales de Blu-ray Disc Association.
– es una marca comercial de DVD Format/Logo
Licensing Corporation.
– HDMI, el logotipo HDMI y High-Definition
Multimedia Interface son marcas comerciales
o marcas registradas de HDMI Licensing LLC.
– “x.v.Color” y el logotipo “x.v.Color” son marcas
comerciales.
– “AVCHD” y el logotipo “AVCHD” son marcas
comerciales de Panasonic Corporation y Sony
Corporation.
– Java y todas las marcas comerciales y logotipos
basados en Java son marcas comerciales o marcas
registradas de Sun Microsystems, Inc. en los Estados
Unidos y/o otros países.
– Este producto se otorga con licencia bajo la licencia
de cartera de patentes AVC y la licencia de cartera
de patentes VC-1 para su uso personal y no
comercial por parte de un consumidor para (i)
codificar vídeo que cumpla con las normas AVC
y VC-1 (“AVC/VC-1 Video”) y/o (ii) descodificar
vídeo AVC/VC-1 codificado por un consumidor
dedicado a una actividad personal y no comercial y/o
que se obtuvo de un proveedor de vídeo con licencia
para proporcionar vídeo AVC/VC-1. No se otorga
o se da por supuesta licencia alguna para cualquier
otro uso. Se puede obtener información adicional de
MPEG LA, LLC.
Consulte http://www.mpegla.com.
– Windows Media Player es una marca comercial
o una marca comercial registrada de Microsoft
Corporation en Estados Unidos y/o en otros países.
– DLNA y DLNA CERTIFIED son marcas
comerciales y/o marcas de servicio de Digital Living
Network Alliance.
– YouTube y el logotipo YouTube son marcas
comerciales de Google. Inc.
– “DivX®, DivX Certified®, DivX Plus™ HD y los
logotipos asociados son marcas comerciales
registradas de DivX, Inc. y se utilizan con licencia.”
– “DivX Certified® para reproducir vídeo DivX®
y DivX Plus™ HD (H.264/.MKV) hasta 1080p HD
y contenido de calidad.”
ABOUT DIVX VIDEO: DivX® es un formato de vídeo digital creado
por DivX, Inc. Este equipo es un dispositivo DivX Certified® oficial
que reproduce vídeo DivX. Visite divx.com para obtener más
información y conseguir herramientas de software para convertir
sus archivos a vídeo DivX.
ABOUT DIVX VIDEO-ON-DEMAND: este dispositivo DivX
Certified® debe registrarse para poder reproducir películas DivX
Video-on-Demand (VOD) compradas. Para obtener el código de
registro, busque el apartado DivX VOD en el menú de configuración
del dispositivo. Visite el sitio vod.divx.com para obtener más
información sobre el proceso de registro.

LET OP-i Nl
1Om er zeker van te kunnen zijn dat u de optimale prestaties
uit uw toestel haalt, dient u deze handleiding zorgvuldig door
te lezen. Bewaar de handleiding op een veilige plek zodat u er
later nog eens iets in kunt opzoeken.
2Installeer dit toestel op een goed geventileerde, koele,
droge en schone plek – uit de buurt van direct zonlicht,
warmtebronnen, trillingen, stof, vocht, en/of kou. Zorg, ten
behoeve van voldoende ventilatie, minimaal voor de
volgende vrije ruimte.
Boven: 10 cm
Achter: 10 cm
Zijkanten: 10 cm
3Plaats dit toestel uit de buurt van andere elektrische
apparatuur, motoren of transformatoren om storend gebrom
te voorkomen.
4Stel dit toestel niet bloot aan plotselinge
temperatuurswisselingen van koud naar warm en plaats het
toestel niet in een omgeving met een hoge vochtigheidsgraad
(bijv. in een ruimte met een luchtbevochtiger) om te
voorkomen dat zich binnenin het toestel condens vormt,
wat zou kunnen leiden tot elektrische schokken, brand,
schade aan dit toestel en/of persoonlijk letsel.
5Vermijd plekken waar andere voorwerpen op het toestel
kunnen vallen, of waar het toestel blootstaat aan druppelende
of spattende vloeistoffen. Plaats de volgende dingen niet
bovenop dit toestel:
– Andere componenten, daar deze schade kunnen
veroorzaken en/of de afwerking van dit toestel kunnen
doen verkleuren.
– Brandende voorwerpen (bijv. kaarsen), daar deze
brand, schade aan dit toestel en/of persoonlijk letsel
kunnen veroorzaken.
– Voorwerpen met vloeistoffen, daar deze elektrische
schokken voor de gebruiker en/of schade aan dit
toestel kunnen veroorzaken wanneer de vloeistof
daaruit in het toestel terecht komt.
6Dek het toestel niet af met een krant, tafellaken, gordijn enz.
zodat de koeling niet belemmerd wordt. Als de temperatuur
binnenin het toestel te hoog wordt, kan dit leiden tot brand,
schade aan het toestel en/of persoonlijk letsel.
7Steek de stekker van dit toestel pas in het stopcontact als alle
aansluitingen gemaakt zijn.
8Gebruik het toestel niet wanneer het ondersteboven is
geplaatst. Het kan hierdoor oververhit raken, wat kan leiden
tot schade.
9Gebruik geen overdreven kracht op de schakelaars, knoppen
en/of snoeren.
10 Wanneer u de stekker uit het stopcontact haalt, moet u aan de
stekker zelf trekken, niet aan het snoer.
11 Maak dit toestel niet schoon met chemische oplosmiddelen;
dit kan de afwerking beschadigen. Gebruik alleen een schone,
droge doek.
12 Gebruik alleen het op dit toestel aangegeven voltage.
Gebruik van dit toestel bij een hoger voltage dan
aangegeven is gevaarlijk en kan leiden tot brand, schade aan
het toestel en/of persoonlijk letsel. Yamaha aanvaardt geen
aansprakelijkheid voor enige schade veroorzaakt door gebruik
van dit toestel met een ander voltage dan aangegeven staat.
13 Om schade door blikseminslag te voorkomen, dient u de
stekker uit het stopcontact te halen wanneer het onweert.
14 Probeer niet zelf wijzigingen in dit toestel aan te brengen
of het te repareren. Neem contact op met erkend Yamaha
servicepersoneel wanneer u vermoedt dat het toestel reparatie
behoeft. Probeer in geen geval de behuizing open te maken.
15
Wanneer u dit toestel voor langere tijd niet zult gebruiken
(bijv. vakantie), dient u de stekker uit het stopcontact te halen.
16 Lees het hoofdstuk "VERHELPEN VAN STORINGEN"
over veel voorkomende vergissingen bij de bediening voor
u de conclusie trekt dat het toestel een storing of defect
vertoont.
17 Voor u dit toestel verplaatst, dient u op p te drukken om dit
toestel uit (standby) te schakelen en de stekker uit het
stopcontact te halen.
18 Er zal zich condens vormen wanneer de
omgevingstemperatuur plotseling verandert. Haal de
stekker uit het stopcontact en laat het toestel met rust.
19 Wanneer het toestel langere tijd achter elkaar gebruikt wordt,
kan het warm worden. Schakel de stroom uit en laat het
toestel afkoelen.
20 Installeer dit toestel in de buurt van een stopcontact op een
plek waar u de stekker gemakkelijk kunt bereiken.
21 De batterijen mogen niet worden blootgesteld aan hitte, zoals
door direct zonlicht, vuur of iets dergelijks.
VEILIGHEIDSINFORMATIE BETREFFENDE DE LASER
Dit apparaat is voorzien van een laser. Om oogletsel te
voorkomen, mag u het verwijderen van de afdekking en het
uitvoeren van reparaties aan deze inrichting uitsluitend door
een bevoegde servicemonteur laten uitvoeren.
GEVAAR
Zichtbare laserstraling indien geopend. Voorkom
rechtstreekse blootstelling van de ogen aan de laserstraal. Als
dit toestel is aangesloten op een stopcontact, houdt u uw ogen
niet dicht bij de opening van de disclade en andere openingen
om naar binnen te kijken.
LET OP: LEES HET VOLGENDE VOOR U DIT TOESTEL IN GEBRUIK NEEMT.
De stroomvoorziening van dit toestel is niet afgesloten
zolang de stekker in het stopcontact zit, ook al is het
toestel zelf uitgeschakeld met p. Dit is de zogenaamde
standby-stand. In deze toestand is het toestel ontworpen
een zeer kleine hoeveelheid stroom te verbruiken.
WAARSCHUWING
OM DE RISICO'S VOOR BRAND OF
ELEKTRISCHE SCHOKKEN TE VERMINDEREN,
MAG U DIT TOESTEL IN GEEN GEVAL
BLOOTSTELLEN AAN VOCHT OF REGEN.
De lasercomponent in dit product is in staat stralen te
produceren die de limiet voor Klasse 1 overstijgen.
LASER specificatie:
Klasse 1 LASER product
Golflengte: 790 nm (CD's)/655 nm (DVD's)/
405 nm (BD's)
Laservermogen: max. 1 mW

1 Nl
1
2
3
4
5
Nederlands
WAT KUNT U DOEN MET DEZE SPELER......... 2
BIJGELEVERDE ONDERDELEN ....................... 2
OVER DISCS EN BESTANDEN.......................... 3
Disc-/bestandstypes die u met deze speler kunt
gebruiken.................................................................... 3
Een disc laden................................................................. 4
Voorzorgsmaatregelen voor discs .................................. 4
BEDIENING EN FUNCTIES ................................ 5
Voorpaneel...................................................................... 5
Afstandsbediening .......................................................... 6
INLEIDING TOT DE AANSLUITINGEN ............ 10
Achterpaneel................................................................. 10
HDMI AANSLUITINGEN.................................... 12
Gebruik van de HDMI-aansluiting............................... 12
Verbinding voor het afspelen van Blu-ray
3D-schijven .............................................................. 12
VIDEOAANSLUITINGEN................................... 13
Gebruik van de component-/videoaansluiting.............. 13
AUDIOAANSLUITINGEN .................................. 14
Gebruik van de digitale audioaansluiting ..................... 14
Gebruik van de audioaansluitingen .............................. 15
NETWERK- EN USB-AANSLUITING................ 16
Gebruik van de NETWORK-aansluiting en de
USB-poort ................................................................ 16
OVERIGE AANSLUITINGEN ............................ 17
Gebruik van de REMOTE
CONTROL-aansluitingen ........................................ 17
Aansluiten van het netsnoer.......................................... 17
INITIËLE WIZARD/SNELINSTELLING ............. 18
Instellingen doorvoeren met Initiële Wizard/
Snelinstelling............................................................ 18
MENU HOME/MEDIA ........................................ 19
Foto/Muziek/Video afspelen ........................................ 19
Netwerkinhoud gebruiken ............................................ 21
NETWERKSERVICES GEBRUIKEN ................ 22
VIDEO'S VAN YouTube™ AFSPELEN ............ 22
GEAVANCEERD AFSPELEN ........................... 23
Schermmenu ................................................................. 23
Statusmenu.................................................................... 24
Gebruiken Bookmark ................................................... 25
Programma afspelen ..................................................... 25
De zoekfunctie gebruiken............................................. 25
Genieten van BONUSVIEW™ en BD-Live™ ............ 26
De beeld-in-beeldfunctie gebruiken
(weergave van secundaire audio/video)................... 26
BD-Live™ gebruiken ................................................... 26
SETUP-MENU ................................................... 27
Voorbeeld van de werking van het SETUP-menu........ 29
Instellingen Algemeen.................................................. 30
Display Setting ............................................................. 32
Audio Setting................................................................ 34
System Information ...................................................... 34
Over de audio-uitgangsformaten .................................. 35
Over de video-uitgangsformaten................................... 36
SOFTWARE-UPGRADE.................................... 37
De software upgraden ................................................... 37
VERHELPEN VAN STORINGEN....................... 38
Stroom........................................................................... 38
Basisbediening .............................................................. 38
Afspelen van discs ........................................................ 38
Beeld ............................................................................. 39
Geluid............................................................................ 39
Netwerk......................................................................... 40
Meldingen op het scherm.............................................. 40
WOORDENLIJST............................................... 41
SPECIFICATIES ................................................ 42
Algemeen ...................................................................... 42
Audioprestaties.............................................................. 42
Ingangen/uitgangen....................................................... 42
Auteursrechten .............................................................. 43
(aan het einde van deze handleiding)
■Over deze handleiding
– Deze handleiding beschrijft hoe u de speler kunt
bedienen met een afstandsbediening, behalve
wanneer deze niet beschikbaar is. Sommige van de
handelingen kunnen eveneens worden uitgevoerd
met de knoppen op het voorpaneel.
– Opmerkingen bevatten belangrijke informatie over
de veiligheid en bediening. Tip(s) bevatten
aanwijzingen voor de bediening.
– Deze handleiding wordt voorafgaand aan de productie
gedrukt. Ontwerp en specificaties zijn onderhevig aan
wijzigingen ten gevolge van verbeteringen enz. In
geval van verschillen tussen de handleiding en het
product, heeft het product prioriteit.
Pictogrammen gebruikt in deze
handleiding
Pictogrammen worden gebruikt om te verwijzen naar
beschikbare knoppen/functies voor een bepaalde indeling.
: BD-Video
: DVD-Video, DVD-VR, DVD+VR, DVD-Audio
: Audio-cd, Super Audio CD
: AVCHD, WMV, DivX
: MP3, WMA, WAV
: JPEG
INHOUDSOPGAVE
1. INLEIDING
2. AANSLUITINGEN
3. AFSPELEN
4. INSTELLINGEN
5. AANVULLENDE INFORMATIE
Information about software ....................................i
BD
DVD
CD
VIDEO
MUSIC
PHOTO

2 Nl
INLEIDING
* Meer informatie over afspeelbare discs en -indelingen vindt u op pagina 3.
** Voor deze functie moeten netwerkinstellingen worden doorgevoerd.
Controleer of de volgende accessoires zijn bijgeleverd.
WAT KUNT U DOEN MET DEZE SPELER
Eenvoudige instelling van taal, resolutie, beeldverhouding \Blz. 18
U kunt taal- en tv-instellingen doorvoeren.
In de handel verkrijgbare Blu-ray™/DVD/CD/SA-CD/DVD-Audio-
discs afspelen*\Blz. 23
Naast Blu-ray Discs™ (BD schijven) kunt u met deze spelerook verschillende andere types
schijven afspelen.
BONUSVIEW™, BD-Live™ enz. afspelen*\Blz. 26
U kunt genieten van extra beeldmateriaal op de recentste BD-discs.
Video, Muziek, Foto op een disc afspelen*\Blz. 19
Met deze speler kunt u discs afspelen die u hebt opgenomen.
Video, Muziek, Foto op een disc/USB-geheugen afspelen*\Blz. 19
Met deze speler kunt u bestanden opgenomen op discs/USB-geheugens afspelen.
Video, Muziek, Foto op een thuisnetwerkserver afspelen* ** \Blz. 21
Pc-inhoud kan worden afgespeeld met een tv- of AV-ontvanger door deze speler aan te sluiten
op een netwerkserver.
Bediening van een tv, AV-ontvanger enz. met de
afstandsbediening \Blz. 30
Door apparaten via een HDMI-kabel aan te sluiten, kunt u deze bedienen met één
afstandsbediening via de functie HDMI Control.
Inhoud met streaming playback op de netwerkservices afspelen** \Blz. 22
U kunt met deze speler onmiddellijk via het internet van video's genieten.
BIJGELEVERDE ONDERDELEN
Batterijen (×2)
(AAA, R03, UM-4) NetsnoerAfstandsbediening Audiokabel Videokabel

3 Nl
Nederlands
INLEIDING
1
■Disc-/bestandstypes die u met
deze speler kunt gebruiken
– 12 cm- en 8 cm-discs kunnen met deze speler
worden afgespeeld. Gebruik geen 8 naar 12 cm-
adapter.
– Gebruik discs waarvan de compatibiliteit herkenbaar
is aan het officiële logo op de disc. Wij garanderen
niet dat discs die niet aan deze normen voldoen door
deze speler kunnen worden afgespeeld. Bovendien
kunnen wij voor dergelijke discs een goede beeld- en
geluidskwaliteit niet garanderen.
– BD/DVD-videospelers hebben een regiocode die
aangeeft in welke regio's de disc kan worden afgespeeld.
– De voorgeschreven bediening en de beschikbare functies
van BD/DVD-video's kunnen verschillen van de uitleg in
deze gebruiksaanwijzing en het kan voorkomen dat
bepaalde bedieningshandelingen niet toegestaan zijn in
verband met de fabrieksinstellingen van de disc.
– Als tijdens het afspelen van een disc een menuscherm
of bedieningsinstructies worden getoond, dient u de
aangegeven bedieningsprocedure te volgen.
– Afhankelijk van de disc is het mogelijk dat sommige
discs in de tabellen links hiernaast niet kunnen
worden afgespeeld.
– Finaliseer alle opnamemedia die met deze speler
worden afgespeeld.
– "Finaliseren" verwijst naar het proces waarbij een
opgenomen disc in een recorder zodanig wordt
bewerkt dat de disc in andere spelers/recorders en ook
in deze speler kan worden afgespeeld. In deze speler
kunnen alleen gefinaliseerde discs worden afgespeeld.
(Deze speler kan niet zelf discs finaliseren.)
– Het afspelen van alle bestanden op een disc, USB-
geheugen of netwerk wordt niet gegarandeerd.
OVER DISCS EN BESTANDEN
Disctype Opnameformaat Gegevensin-
deling
BD-ROM/BD-R/
BD-RE
BD-Video --
DVD-ROM DVD-Video/DVD-
Audio
--
DVD-R/DVD-R DL/
DVD-RW
DVD-Video/DVD-
VR/AVCHD/
Gegevensdisc
DivX/WMV/MP3/
WAV/WMA/JPEG
DVD+R/DVD+R
DL/DVD+RW
DVD-Video/
DVD+VR/AVCHD/
Gegevensdisc
DivX/WMV/MP3/
WAV/WMA/JPEG
CD-ROM CDDA/HDCD --
CD-R/CD-RW CDDA/
Gegevensdisc
DivX/WMV/MP3/
WAV/WMA/JPEG
SA-CD SA-CD --
USB -- DivX/WMV/MP3/
WAV/WMA/JPEG
Netwerk -- WMV/MP3/WMA/
WAV/JPEG
Regiobeheerinformatie
Bestemming BD-Video DVD-Video
V.S. en Canada Regiocode “A” of
“ALLEN”
Regionummer “1” of
“ALLEN”
Azië Regiocode "A"
of "ALL"
Regionummer "3"
of "ALL"
Taiwan Regiocode "A"
of "ALL"
Regionummer "3"
of "ALL"
1ALL
3ALL
3ALL
Korea Regiocode "A"
of "ALL"
Regionummer "3"
of "ALL"
Centraal- en Zuid-
Amerika
Regiocode "A"
of "ALL"
Regionummer "4"
of "ALL"
Europa Regiocode "B"
of "ALL"
Regionummer "2"
of "ALL"
Australië Regiocode “B” of
“ALLEN”
Regionummer “4” of
“ALLEN”
Rusland Regiocode "C"
of "ALL"
Regionummer "5"
of "ALL"
Opmerkingen
Regiobeheerinformatie
Bestemming BD-Video DVD-Video
3ALL
4ALL
2ALL
4ALL
5ALL

4 Nl
OVER DISCS EN BESTANDEN
– Een bestand dat door auteursrechten is beschermd,
kan niet worden afgespeeld vanaf een USB-
geheugen of een netwerk.
Vereisten voor MP3/WMA/WAV-
audiobestanden
– Bemonsteringsfrequentie: tussen 32 – 48 kHz (MP3/
WMA), LPCM 44,1 kHz/16 bit/stereo (WAV)
– Bitrate: tussen 8 – 320 kbps (MP3), 32 – 192 kbps
(WMA)
Vereisten voor WMV-bestanden
– WMV9, maximale resolutie van 1.920 × 1.080.
Over Super Audio CD (SA-CD)
– Audio-indeling gebaseerd op de huidige CD-normen.
Bevat meer informatie waardoor het geluid van een
betere kwaliteit is. Er zijn drie types discs: discs met
een enkele laag, discs met een dubbele laag en hybride
discs. De hybride disc kan worden afgespeeld op
bestaande CD-spelers evenals op Super Audio CD-
spelers, aangezien deze zowel standaardaudio-CD-
en Super Audio CD-informatie bevat.
– Deze speler ondersteunt overdracht van DSD-
gegevens via HDMI met behulp van een compatibele
AV-ontvanger.
– Dit toestel geeft de tekstgegevens die opgenomen
zijn op de disc niet weer op het uitleesvenster op het
voorpaneel.
■Een disc laden
– Plaats de disc met het label naar boven.
– Bij discs die aan beide zijden kunnen worden
afgespeeld, legt u de zijde die u wilt afspelen omlaag.
– Afhankelijk van de disc en de instellingen van de
speler is het mogelijk dat het afspelen automatisch
begint.
– Bij sommige discs wordt eerst het menu weergegeven.
– De tijd voor het laden van de disc varieert
afhankelijk van de disc.
■Voorzorgsmaatregelen voor discs
Vermijd krassen en stof
– BD-, DVD- en CD-discs zijn gevoelig voor stof,
vingerafdrukken en vooral krassen. Een disc met
krassen kan onbruikbaar zijn voor afspelen. Wees
voorzichtig met discs en bewaar ze op een veilige
plaats.
Juiste opslag van discs
Voorzorgsmaatregelen voor het
hanteren van discs
Schoonmaken van de pickuplens
– Gebruik nooit in de handel verkrijgbare
reinigingsdiscs. Bij gebruik van deze discs
kan de lens worden beschadigd.
– Neem contact op met het dichtstbijzijnde
servicecentrum goedgekeurd door Yamaha
om de lens te laten schoonmaken.
Tip
Opmerking
1
2
3
Super Audio CD-disctype
Disc met
enkele laag
HD-laag
Disc met
dubbele laag Disc met
hybride laag
HD-laag Cd-laag
HD-laag
Hybride Super Audio CD-disc
Cd-laag die kan worden
afgespeeld op alle cd-spelers
- Hoogwaardige DSD-stereo
- Hoogwaardige DSD-
meerkanaals
Laag met hoge densiteit met:
Opmerkingen
Plaats de disc in het midden van het doosje
en berg het doosje en de disc verticaal op.
Bewaar discs niet op plaatsen in direct
zonlicht, vlakbij verwarmingsapparatuur
of in een zeer vochtige omgeving.
Laat discs niet vallen en stel ze niet aan
sterke trillingen of schokken bloot.
Plaats discs niet in een omgeving met veel
stof of waar snel schimmelvorming kan
optreden.
– Als het oppervlak vuil is geworden, kunt
u dit voorzichtig met een zachte, vochtige
(alleen water) doek afnemen. Veeg
daarmee vanuit het midden naar de
rand toe.
– Gebruik geen sprays die bedoeld zijn
voor grammofoonplaten, wasbenzine,
white spirit, anti-statische vloeistoffen
of andere oplosmiddelen.
– Raak het oppervlak niet met uw vingers aan.
– Plak geen papier of stickers op de disc.
– Als de afspeelzijde van de disc vuil of krassen bevat,
kan de speler aannemen dat de disc niet geschikt is
en de disclade openen of zal de speler niet in staat
zijn om de disc op de juiste wijze af te spelen.
Verwijder eventueel vuil met een zachte doek
van de afspeelzijde van de disc.

5 Nl
Nederlands
INLEIDING
1
■Voorpaneel
1p (Aan/Stand-by)
2USB-poort (Blz. 16)
3
SA-CD-aanduiding:
Licht op wanneer een SA-CD
wordt geladen en de SA-CD-laag (Blz. 4) geselecteerd is.
4Display voorpaneel
5Disclade (Blz. 4)
6 (Uitwerpen): De disclade openen/sluiten.
7 (Achterwaarts zoeken/Achterwaarts
overslaan): Druk op deze knop om achterwaarts over
te slaan en houd deze ingedrukt om achterwaarts te
zoeken.
8 (Voorwaarts zoeken/Voorwaarts
overslaan):
Druk op deze knop om voorwaarts over te slaan en
houd deze ingedrukt om voorwaarts te zoeken.
9 (Weergave)
0 (Pauze)
A (Stop)
BPURE DIRECT: Druk hierop om de Pure Direct-
modus (Blz. 7) te wijzigen naar modus 1/modus 2/uit.
Deze knop licht op wanneer de Pure Direct-modus
ingesteld is op modus 1/modus 2.
De batterijen in de afstandsbediening
plaatsen
– Stel de afstandsbediening niet bloot aan schokken,
water of vocht.
– De afstandsbediening werkt niet als de
afstandsbedieningssensor op de speler in de volle
zon of elk ander sterk licht staat.
– Bij verkeerd gebruik van de batterijen kunnen deze
gaan lekken of openbarsten. Lees de waarschuwingen
op de batterijen en gebruik de batterijen op de juiste
manier.
– Gebruik geen oude en nieuwe batterijen door elkaar
en gebruik ook nooit verschillende typen door elkaar.
– Verwijder de batterijen als u de afstandsbediening
geruime tijd niet denkt te gebruiken.
– Verwijder batterijen in overeenstemming met de
plaatselijke regelgeving.
Bedieningsbereik van de
afstandsbediening
BEDIENING EN FUNCTIES
2 5 61 43 7 8 9 0 A B
Opmerkingen
1
3
2
30˚30˚
Sensor voor de afstandsbediening
6 m

6 Nl
BEDIENING EN FUNCTIES
■Afstandsbediening
– wordt weergegeven in de linkerbovenhoek van
het scherm wanneer de ingedrukte knop niet
beschikbaar is.
1Infraroodzender: Verstuurt infraroodsignalen. Richt
deze zone op de afstandsbedieningssensor (Blz. 5).
2MARKER : Stelt Bookmark (Blz. 25)
in op een specifiek punt van een film. Wanneer
Bookmark ingesteld is en u het punt wilt selecteren
waarnaar u wilt overschakelen, drukt u op DIGEST.
U kunt tot 12 bladwijzers instellen.
3: De disclade openen/sluiten.
4PROGRAM : De afspeelvolgorde
instellen (Blz. 25). U kunt tot 15 tracks instellen (voor
een audiodisc) of titels/hoofdstukken (DVD-Video).
5Kleurtoetsen : Gebruik deze toetsen in
overeenstemming met de instructies op het scherm.
6
Cijfertoetsen:
voor het invoeren van cijfers of om
tijdens het afspelen over te schakelen naar de track die/het
hoofdstuk dat overeenstemt met het ingevoerde cijfer.
Deze knoppen zijn mogelijk niet beschikbaar afhankelijk
van het disctype en de afspeelomstandigheid.
7CLEAR: Het ingevoerde cijfer/ingestelde item wissen.
8
SETUP:
Het SETUP-menuscherm weergeven (Blz. 27).
9PIP : Beeld-in-beeld in-/uitschakelen (Blz. 26).
PIP Mark ( ) wordt weergegeven op het scherm
wanneer deze functie beschikbaar is. U kunt dit item
ook selecteren via het schermmenu (Blz. 23).
– PIP Mark wordt alleen weergegeven wanneer PIP
Mark ingeschakeld is (Blz. 31).
02ND AUDIO : Voor het selecteren van de
secundaire audio van beeld-in-beeld (Blz. 26) of
audiocommentaren. Secundaire Audio Mark ( )
wordt weergegeven op het scherm wanneer deze
functie beschikbaar is (Blz. 34). U kunt dit item ook
selecteren via het schermmenu (Blz. 23).
– Secundaire Audio Mark wordt alleen weergegeven
wanneer Secundaire Audio Mark ingeschakeld is
(Blz. 31).
Opmerking
Opmerking
Opmerking
DVD VIDEO
DVD CD
BD
BD
BD

7 Nl
BEDIENING EN FUNCTIES
Nederlands
INLEIDING
1
ATOP MENU :
Het hoofdmenuscherm
weergeven (Blz. 42) als de disc een menu bevat.
Selecteer het gewenste item met
5
/
a
/
2
/
3
en
ENTER
.
– Afhankelijk van de disc kunnen specifieke
bedieningen verschillend zijn. Volg de instructies op
elk menuscherm.
BCursortoetsen (5/a/2/3): Voor het verplaatsen
van de markering op het menuscherm.
ENTER: Voor het selecteren van het gemarkeerde
menu/item.
CRETURN: Terugkeren naar het vorige menu of
scherm enz.
DSUBTITLE : Voor het wijzigen
van de ondertiteltalen (Blz. 42) indien beschikbaar.
U kunt dit item ook selecteren via het schermmenu
(Blz. 23).
ESTATUS: De afspeelinformatie weergeven (Blz. 24).
FBedieningstoetsen
/
:
zoekt voorwaarts/achterwaarts. Elke keer dat u de
toets indrukt, verandert de zoeksnelheid (achterwaarts/
voorwaarts zoeken: elk met 5 stappen). Druk op
om verder te gaan met normaal afspelen.
: verandert de snelheid van een diashow
(langzamer/sneller: met 3 stappen).
/ :
Ingedrukt houden voor onmiddellijk zoeken/herhalen.
Met onmiddellijk zoeken wordt de inhoud 30 seconden
overgeslagen. Met onmiddellijk herhalen wordt de
inhoud van de voorbije 10 seconden herhaald.
/: Achterwaarts/voorwaarts overslaan.
: Het afspelen stoppen. Om het afspelen volledig te
stoppen, drukt u twee keer op deze knop.
: Het afspelen pauzeren.
: De inhoud afspelen.
()/ ()
: Traag achterwaarts/voorwaarts. Telkens
wanneer u de toets indrukt, verandert de snelheid voor
traag afspelen (traag achterwaarts/voorwaarts: elk
4 stappen).
Met deze toetsen kunt u tijdens het pauzeren ook
voorwaartse/achterwaartse beeld-voor-beeldweergave
uitvoeren.
Druk op om verder te gaan met normaal afspelen.
Vele DVD-Audiodiscs bevatten functies voor
diavoorstellingen en pagina's omslaan. Druk op /
om naar een vorige/volgende pagina te gaan. Deze
functie werkt enkel voor DVD-Audio.
– Sommige BD/DVD-videodiscs zijn niet compatibel
met voorwaartse/achterwaartse beeld-voor-
beeldweergave.
– Afhankelijk van de disc gaat deze speler verder met
de weergave vanaf het punt waar de speler eerder
gestopt is. Om vanaf het begin af te spelen, drukt u
twee keer op en vervolgens op .
GSA-CD/CD: schakelt de afspeellaag van een hybride
SA-CD tussen SA-CD en CD (Blz. 4).
– De SA-CD/CD-aanduiding (Blz. 5) op het
voorpaneel licht op wanneer een SA-CD wordt
geladen en de SA-CD-laag geselecteerd is (Blz. 34).
– Audiosignalen worden alleen uitgevoerd via de AUDIO
OUT-aansluitingen (Blz. 11) wanneer de SA-CD-laag
geselecteerd is.
– Audiosignalen opgenomen in DSD-
meerkanaalsindeling kunnen niet worden afgespeeld
op deze speler.
HPURE DIRECT: Wijzigt de Pure Direct-modus.
Telkens als u deze toets indrukt, wijzigt de Pure
Direct-modus zoals hieronder weergegeven. De Pure
Direct-modus zorgt voor een betere geluidskwaliteit.
PURE DIRECT licht op in het voorpaneel wanneer de
Pure Direct-modus ingesteld is op modus 1/modus 2.
Modus 1: Het uitleesvenster op het voorpaneel wordt
uitgeschakeld en videosignalen worden niet uitgevoerd.
Deze modus is geschikt voor het beluisteren van audio.
Modus 2: Het uitleesvenster op het voorpaneel wordt
uitgeschakeld en videosignalen van andere bronnen
dan de HDMI-aansluiting worden niet uitgevoerd.
Deze modus is geschikt voor het bekijken van films
met geluid van een hoge kwaliteit.
Uit: normale weergave.
IDIMMER: wijzigt de helderheid van het display op
het voorpaneel in 5 stappen.
JDIGEST : Toont 12 fotominiaturen.
Wanneer miniaturen worden weergegeven, kunt
u doorgaan naar de volgende/vorige pagina
met / .
: Geeft de Bookmark-selectiebalk
weer (Blz. 25).
Kp: De speler inschakelen of de stand-bystand
activeren.
LZOOM : Inzoomen/
uitzoomen. Telkens wanneer u de toets indrukt,
verandert het formaat van het scherm (inzoomen/
uitzoomen: elk 3 stappen).
Opmerking
BD DVD
BD DVD VIDEO
BD DVD CD VIDEO MUSIC PHOTO
BD DVD CD VIDEO MUSIC
PHOTO
BD DVD CD VIDEO MUSIC
BD DVD
Opmerkingen
Tip
Opmerkingen
PHOTO
DVD VIDEO
DVD VIDEO PHOTO
Gaat verder op de volgende pagina.
\

8 Nl
BEDIENING EN FUNCTIES
MSEARCH :
Schakelt over naar een specifiek punt tijdens het
afspelen. Meer informatie over deze functie vindt u bij
"De zoekfunctie gebruiken" (Blz. 25). U kunt dit item
ook selecteren via het statusmenu (Blz. 24).
NHOME: Het HOME-menuscherm weergeven (Blz. 19).
OREPEAT
: wijzigt de herhalingsmodus. Elke keer dat
u de toets indrukt, wordt de hieronder getoonde
herhalingsmodus gewijzigd.
: herhaalt de titel die wordt afgespeeld.
: herhaalt het hoofdstuk dat wordt afgespeeld.
: herhaalt de map die wordt afgespeeld.
: herhaalt alle tracks/bestanden op de schijf.
:
herhaalt de track/het bestand dat wordt afgespeeld.
PA/B : Voor het
afspelen van een bepaald deel dat u wilt herhalen.
1Druk op A/B bij de scène waar u het beginpunt wilt
instellen. "A-" wordt weergegeven op het scherm.
2Druk op A/B bij de scène waar u het eindpunt wilt
instellen. "A-B" wordt weergegeven op het scherm.
De herhaalde weergave start.
3Om de herhaalde weergave te annuleren, drukt u op
A/B. "A-B" verdwijnt en de herhaalde weergave
eindigt.
– Deze functie kan niet worden uitgevoerd afhankelijk
van de specificaties van de disc.
QPOP-UP/MENU : Het pop-upmenu
weergeven. De weergegeven menu-inhoud verschilt
afhankelijk van de disc. Voor meer informatie over het
bekijken en bedienen van het pop-upmenu, raadpleegt
u de handleiding voor de disc.
Het hoofdmenuscherm kan worden weergegeven door te
drukken op
POP-UP/MENU
, afhankelijk van de DVD.
RON SCREEN: Het schermmenu weergeven (Blz. 23).
SANGLE : Voor het wijzigen van de
camerahoek als de scène vanuit meerdere hoeken is
opgenomen. Angle Mark ( ) wordt weergegeven
op het scherm wanneer deze functie beschikbaar is.
U kunt dit item ook selecteren via het schermmenu
(Blz. 23).
– Angle Mark wordt alleen weergegeven wanneer
Angle Mark ingeschakeld is (Blz. 31).
TAUDIO : De audiotaal of de indeling
wijzigen. U kunt dit item ook selecteren via het
schermmenu (Blz. 23).
Opmerking
Opmerking
BD DVD CD VIDEO MUSIC
BD DVD CD VIDEO MUSIC
PHOTO
BD DVD CD VIDEO MUSIC
BD DVD
BD DVD
BD DVD

9 Nl
BEDIENING EN FUNCTIES
Nederlands
INLEIDING
1
ID-functie
U kunt het ID van de afstandsbediening wijzigen om
ongewenste bediening te voorkomen van een andere
Yamaha-speler, zoals een DVD-speler. Als u het ID van
de afstandsbediening gewijzigd hebt, dient u ervoor te
zorgen dat u hetzelfde ID selecteert voor het
hoofdapparaat. De standaardinstelling is ID1.
1 Instelling afstandsbediening
Om het ID te wijzigen van ID1 naar ID2, houdt u de
rode knop en cijfertoets 2 gedurende 7 seconden
tegelijk ingedrukt. Om het ID te wijzigen van ID2
naar ID1, houdt u de rode knop en cijfertoets 1
gedurende 7 seconden tegelijk ingedrukt.
2 Instelling hoofdapparaat
Houd en op het voorpaneel
gedurende 2 seconden tegelijk ingedrukt om het
huidige ID weer te geven wanneer:
–Er geen disc in de speler is geplaatst.
–De disclade gesloten is.
–Het afspelen gestopt is.
–"NO DISC" wordt weergegeven op het
uitleesvenster op het voorpaneel.
Blijf de knoppen gedurende 2 seconden ingedrukt
houden om het ID te wijzigen tussen ID1 en ID2.
– Als er gedurende een paar minuten geen batterijen
of als er lege batterijen in de afstandsbediening
geplaatst zijn, wordt het ID van de afstandsbediening
automatisch ingesteld op ID1. Als u de
afstandsbediening wilt gebruiken met de instelling
ID2, moet u nieuwe batterijen plaatsen en het ID van
de afstandsbediening opnieuw instellen.
Opmerking

10 Nl
AANSLUITINGEN
Zoek de corresponderende aansluitmethode op uw video/audio-apparatuur. Wij raden aan dat u de HDMI-aansluiting
gebruikt die digitale audio en video van hoge kwaliteit biedt via één enkele aansluiting. Als u gebruik maakt van de
andere aansluitingen, sluit dan de video eerst aan. Maak daarna de audioverbindingen.
■Achterpaneel
INLEIDING TOT DE AANSLUITINGEN
Ja
Nee
U gebruikt een
AV-ontvanger?
HDMI-aansluiting
op AV-ontvanger? *
HDMI-aansluiting op tv?
HDMI-aansluiting op tv?
HDMI-aansluiting op tv?
Sluit video en audio aan op tv met HDMI-kabel.
Sluit video aan op tv.
Sluit video aan op tv met HDMI-kabel.
Sluit video aan op AV-ontvanger.
Sluit video en audio aan op de
AV-ontvanger met een HDMI-kabel.
Raadpleeg de
gebruiksaanwijzing
van de AV-ontvanger.
START
* Wanneer u verbinding maakt met een AV-ontvanger die het geluid
ingevoerd via de HDMI-aansluiting niet kan uitvoeren, raadpleegt
u de gebruiksaanwijzing van uw AV-ontvanger.
67 0 A93214 85

11 Nl
Nederlands
AANSLUITINGEN
2
1NETWORK (Blz. 16)
2HDMI (Blz. 12)
3USB-poort (Blz. 16)
4REMOTE CONTROL (IN/OUT/RS-232C) (Blz. 17)
57.1-kanaalssurround (AUDIO OUT) (Blz. 15)
6MIXED 2CH (AUDIO OUT) (Blz. 15)
7VIDEO (Blz. 13)
8COMPONENT (Blz. 13)
9COAXIAL (Blz. 14)
0OPTICAL (Blz. 14)
AAC IN (Blz. 17)
Videoaansluiting
Sluit audio aan
op AV-ontvanger.
Videoaansluiting op tv
Sluit audio aan op tv.
HDMI (Blz. 12)
A
Video- en audioaansluiting
op AV-ontvanger
Audioaansluiting op AV-ontvanger
Video- en audioaansluiting op tv
Audioaansluiting op tv
HDMI (Blz. 12)
A'
COMPONENT (Blz. 13)
B
VIDEO (Blz. 13)
C
naar tv
naar AV-ontvanger
of
COMPONENT (Blz. 13)
B'
VIDEO (Blz. 13)
C'
of
COAXIAL (Blz. 14)
D
OPTICAL (Blz. 14)
E
of
MIXED 2CH (Blz. 15)
F
of
COAXIAL (Blz. 14)
D'
OPTICAL (Blz. 14)
E'
of
MIXED 2CH (Blz. 15)
F'
of
HDMI (Blz. 12)
A'
7.1-kanaalssurround (Blz. 15)
G
of

12 Nl
■Gebruik van de HDMI-aansluiting
– Via de HDMI-aansluiting kunt u genieten van digitale beelden en geluid van hoge kwaliteit.
– Sluit een HDMI-kabel (los verkrijgbaar) stevig aan op de HDMI-aansluitingen.
– Zie pagina 35 voor informatie over audio/video-uitgangsformaten.
– Maak gebruik van HIGH SPEED HDMI-kabels waarop het HDMI-logo (zoals weergegeven op de achterflap)
wordt weergegeven.
Opgelet!
Verbind het netsnoer van deze speler pas als alle aansluitingen gemaakt zijn.
HDMI AANSLUITINGEN
HDMI IN
Deze speler
Naar HDMI-aansluiting
HDMI-kabel
(los verkrijgbaar)
– Raadpleeg "HDMI Control" (Blz. 30)
wanneer u de HDMI Control-functie gebruikt.
– Raadpleeg "HDMI" (Blz. 34) voor informatie
over de uitgangsstand van de HDMI-
aansluiting.
– Raadpleeg “VERHELPEN VAN
STORINGEN” (Blz. 39) als geen beeld wordt
weergegeven.
■Verbinding voor het afspelen
van Blu-ray 3D-schijven
Om op deze speler van Blu-ray 3D-schijven te
genieten, hebt u de volgende apparatuur en
aansluitingen nodig:
– u moet een tv en AV-ontvanger (indien nodig)
hebben die een 3D-functie hebben.
– alle componenten moeten met HDMI-kabels
worden aangesloten.
– Blu-ray-schijf moet 3D-beelden bevatten.
Tips
AV-ontvanger TV
AA'
Naar HDMI-ingang

13 Nl
Nederlands
AANSLUITINGEN
2
■Gebruik van de component-/videoaansluiting
– Via de componentaansluitingen kunt u genieten van een nauwkeurige kleurweergave en beelden van hoge
kwaliteit.
– Sluit een componentvideokabel (los verkrijgbaar) of een videokabel stevig aan op de COMPONENT-aansluitingen/
VIDEO-aansluiting.
– Zie pagina 36 voor informatie over de video-uitgangsformaten.
Opgelet!
Verbind het netsnoer van deze speler pas als alle aansluitingen gemaakt zijn.
– Als u het beeld via de videorecorder weergeeft, is het mogelijk dat de beeldkwaliteit minder goed is als gevolg van
de kopieerbeveiligingsfunctie.
– Om op deze speler van BD-3D-schijven te genieten, moet u een AV-ontvanger, een tv en deze speler met HDMI-
kabels aansluiten. Raadpleeg de vorige pagina.
VIDEOAANSLUITINGEN
COMPONENT IN
Y
PB
PR
Deze speler
Componentvideokabel
(los verkrijgbaar)
AV-ontvanger TV
(Groen)
(Blauw)
(Rood)
(Groen)
(Blauw)
(Rood)
Naar
COMPONENT-
aansluitingen
Naar
componentingangen
BB'
(Groen)
(Blauw)
(Rood)
(Groen)
(Blauw)
(Rood)
VIDEO
AV INPUT
Deze speler
Videokabel
(bijgeleverd)
AV-ontvanger TV
(Geel)
(Geel)
(Geel)
Naar VIDEO-
aansluiting
Naar video-
ingang
(Geel)
CC'
Opmerkingen

14 Nl
■Gebruik van de digitale audioaansluiting
– U kunt audioapparatuur of de tv aansluiten op de COAXIAL-aansluiting/OPTICAL-aansluiting.
– Sluit een coaxiale digitale audiokabel (los verkrijgbaar) of een optische kabel (los verkrijgbaar) stevig aan op de
coaxiale digitale audioaansluiting of de optische digitale audioaansluiting.
– Zie pagina 35 voor informatie over audio-uitgangsformaten.
Opgelet!
Verbind het netsnoer van deze speler pas als alle aansluitingen gemaakt zijn.
– Raadpleeg "Coaxial/Optical" (Blz. 34) voor meer informatie over de uitgangsstand van de COAXIAL-aansluiting/
OPTICAL-aansluiting.
AUDIOAANSLUITINGEN
Tip
AV INPUT
COAXIAL
DIGITAL AUDIO IN
OPTICAL
Deze speler
Naar OPTICAL-
aansluiting
TVAV-ontvanger
Optische kabel
(los verkrijgbaar)
Coaxiale digitale audiokabel
(los verkrijgbaar)
Deze speler
AV-ontvanger
DD'
Naar COAXIAL-
aansluiting
Naar coaxiale
ingang
Naar optische
ingang
TV
D' EE'

AUDIOAANSLUITINGEN
15 Nl
Nederlands
AANSLUITINGEN
2
■Gebruik van de audioaansluitingen
– U kunt audioapparatuur of de tv aansluiten op de MIXED 2CH/7.1-kanaalssurroundaansluitingen.
– Sluit audiokabels (bijgeleverd en los verkrijgbaar) stevig aan op de MIXED 2CH-aansluitingen of de
7.1-kanaalssurroundaansluitingen.
– Zie pagina 35 voor informatie over audio-uitgangsformaten.
– Als u een meerkanaals-SA-CD en DVD-Audio wilt weergeven, sluit u de 7.1-kanaalssurroundaansluitingen aan
op de overeenstemmende ingangen op uw AV-ontvanger met behulp van los verkrijgbare audiokabels.
Opgelet!
Verbind het netsnoer van deze speler pas als alle aansluitingen gemaakt zijn.
– U kunt een subwoofer rechtstreeks aansluiten op de SUBWOOFER-aansluiting. Wanneer u een tv rechtstreeks
aansluit op deze speler, sluit u een actieve subwoofer zoals Yamaha Active Servo Processing Subwoofer System
aan op deze aansluiting.
– Raadpleeg "Luidsprekerinstellingen" (Blz. 34) voor meer informatie over het uitvoeren van audiosignalen van de
MIXED 2CH/7.1-kanaalssurroundaansluitingen.
AUDIO
AUDIO IN
LR
Naar AUDIO OUT
MIXED 2CH-
aansluitingen
Audiokabel
(bijgeleverd)
(Wit)
(Rood)
(Wit) (Rood)
TVAV-ontvanger
Deze speler
Naar de audio-
ingangen
FF'
(Wit)
(Rood)
(Wit)
(Rood)
MULTICH IN
SURROUND
LR
SURROUND BACK
LR
FRONT
LR
CENTER SUBWOOFER
AV-ontvanger
Deze speler
G
(Wit)
(Rood)
(Wit)
(Rood)
(Wit)
(Rood)
Audiokabels
(bijgeleverd en
los verkrijgbaar)
(Wit)
(Rood)
(Wit)
(Rood)
(Wit)
(Rood)
Naar 7.1-
kanaalssurround-
aansluitingen
Naar MULTI CH
IN-aansluitingen
(Wit) (Rood) (Wit) (Rood) (Wit) (Rood)
Tips

16 Nl
■Gebruik van de NETWORK-aansluiting en de USB-poort
– U kunt pc-inhoud afspelen door deze speler op een netwerk aan te sluiten.
– U kunt genieten van verschillende soorten materiaal met interactieve functies door verbinding te maken met het
internet bij het afspelen van BD-Live compatibele discs. Zie pagina 26 voor meer informatie over de BD-Live-
functies.
– U kunt een USB-geheugen (2 GB of meer en geformatteerd met FAT 32/16) voor BD Externe opslag aansluiten
op de USB-poort op het achterpaneel (of voorpaneel) van de speler om de BD-Live-gegevens op te slaan of de
software van deze speler bij te werken.
– Sluit een netwerkkabel (los verkrijgbaar) en een USB-geheugen (los verkrijgbaar) stevig aan op de NETWORK-
aansluiting en de USB-poort.
– Gebruik hiervoor alleen een STP-netwerkkabel (Shielded Twisted Pair).
– Bij gebruik van internet is een breedbandinternetverbinding vereist zoals hieronder is aangegeven.
– Sluit de andere stekker van de netwerkkabel aan op de hub/breedbandrouter.
Voordat u het USB-geheugen gebruikt
Na het aansluiten
– Raadpleeg "Netwerk" (Blz. 32) wanneer u de Netwerkinstellingen handmatig doorvoert.
– Om pc-inhoud op uw netwerk af te spelen, raadpleegt u "Netwerkinhoud gebruiken" (Blz. 21).
NETWERK- EN USB-AANSLUITING
LAN
Deze speler
– Wanneer u een breedband-internetverbinding
wilt gebruiken, hebt u een contract met een
internetprovider nodig. Neem contact op met
uw dichtstbijzijnde internetprovider voor
verdere informatie.
– Raadpleeg tevens de handleidingen
van de aangesloten apparatuur, want de
aansluitmethode kan verschillen afhankelijk
van uw internetomgeving.
– Gebruik een netwerkkabel/router die
10BASE-T/100BASE-TX ondersteunt.
OPGELET:
– Verwijder het USB-geheugen niet en maak
het netsnoer niet los terwijl de handelingen
voor BD-Live (Blz. 26) of de software-
upgrade worden uitgevoerd.
– Gebruik geen USB-verlengkabel bij het
aansluiten van een USB-geheugen op de
USB-poort van de speler. Bij gebruik van
een USB-verlengkabel is het mogelijk
dat de speler niet juist functioneert.
– Yamaha kan niet garanderen dat de USB-
geheugens van alle merken functioneren
met deze speler.
Opmerkingen
Opmerking Naar NETWORK-
aansluiting
Internet Modem
Netwerkkabel
(los verkrijgbaar)
Hub of
breedband-router PC
Naar USB-
poort
USB-geheugen
(los verkrijgbaar)
Naar de LAN
aansluiting
– Stel Externe opslag in op
Front USB (Blz. 30) om
BD-Live-gegevens op
het USB-geheugen op het
voorpaneel op te slaan.
Tip

17 Nl
Nederlands
AANSLUITINGEN
2
■Gebruik van de REMOTE
CONTROL-aansluitingen
– U kunt de afstandsbedieningssignalen doorgeven
en ontvangen door aan te sluiten op de REMOTE
CONTROL (OUT/IN)-aansluitingen.
– Sluit monaurale 3,5 mm-ministekkerkabels
(los verkrijgbaar) stevig aan op de REMOTE
CONTROL (OUT/IN)-aansluitingen.
– Als uw AV-ontvanger een Yamaha-product is
en over de mogelijkheid beschikt om SCENE-
bedieningssignalen te versturen, kunt u de speler
bedienen met de SCENE-functie.
Opgelet!
Verbind het netsnoer van deze speler pas
als alle aansluitingen gemaakt zijn.
– Raadpleeg de gebruiksaanwijzing van uw Yamaha
AV-ontvanger voor meer informatie over de
SCENE-functie.
– U kunt een Yamaha-component (zoals een
CD-speler) die de SCENE-functie ondersteunt,
aansluiten op de REMOTE CONTROL (OUT)-
aansluiting van deze speler.
– De RS-232C-aansluiting is een aansluiting voor
bedieningsuitbreiding bedoeld voor commercieel
gebruik. Contacteer uw verdeler voor meer
informatie.
■Aansluiten van het netsnoer
– Wanneer alle aansluitingen doorgevoerd zijn, sluit
u het bijgeleverde netsnoer aan op de AC IN-ingang
aan de achterkant van de speler. Steek daarna de
stekker in het stopcontact.
– OM BRAND OF ELEKTRISCHE SCHOKKEN
TE VOORKOMEN MAG U NIET DE NIET-
GEÏSOLEERDE ONDERDELEN VAN DE
KABELS AANRAKEN WANNEER HET
NETSNOER OP EEN STOPCONTACT IS
AANGESLOTEN.
OVERIGE AANSLUITINGEN
Tips
REMOTE CONTROL IN
REMOTE CONTROL OUT
Deze speler
Naar REMOTE
CONTROL
(IN)-aansluiting
Monaurale 3,5 mm-
ministekkerkabel
(los verkrijgbaar)
Naar de uitgangs-
aansluiting voor de
afstandsbediening
Yamaha-component
Naar de ingangs-
aansluiting voor de
afstandsbediening
Monaurale 3,5 mm-
ministekkerkabel
(los verkrijgbaar)
Infraroodontvanger
of Yamaha-component
(zoals een AV-ontvanger)
Naar REMOTE
CONTROL
(OUT)-aansluiting
Opmerking
Naar het stopcontact
Naar AC IN

18 Nl
AFSPELEN
■Instellingen doorvoeren met
Initiële Wizard/Snelinstelling
Met Initiële Wizard/Snelinstelling kunt u eenvoudig de
taal, resolutie en beeldverhouding instellen. Wanneer
u deze speler de eerste keer gebruikt na de aankoop of
na een upgrade, wordt het scherm Initiële Wizard
weergegeven. U kunt dezelfde instelling uitvoeren
via het menu SETUP = Systeem = Snelinstelling.
1Wanneer het scherm Snelinstelling wordt
weergegeven, drukt u op ENTER om Snelinstelling
te starten.
2Druk op 5/a om de taal te selecteren die u op het
scherm wilt weergeven en druk vervolgens op ENTER.
3Druk op 5/a om de resolutie te selecteren en druk
vervolgens op ENTER. Zie "Resolutie" (Blz. 33) voor
meer informatie over instelitems.
4Druk op 5/a om de beeldverhouding te selecteren en
druk vervolgens ENTER. Zie "TV Scherm" (Blz. 32)
voor meer informatie over instelitems.
Snelinstelling is voltooid.
5Druk op ENTER om af te sluiten Snelinstelling.
– Wanneer er geen beeld wordt weergegeven nadat
Initiële Wizard/Snelinstelling voltooid is, raadpleegt
u "VERHELPEN VAN STORINGEN" (Blz. 39).
– Als deze speler wordt ingeschakeld, verschijnt een
waarschuwingsbericht betreffende het afspelen van
een 3D-video. Druk op ENTER om het bericht te
verwijderen of op CLEAR om het uit te schakelen
(Blz. 30).
INITIËLE WIZARD/SNELINSTELLING
Opmerkingen
ENTER
BeëindigenVorige
Instelling
Pagina: 1 / 3
Snelinstelling
wizard is klaar!
Druk nu op Voltooien knop om naar Home Menu
terug te gaan. Veel plezier met uw apparaat.

19 Nl
Nederlands
AFSPELEN
3
Met het menu HOME en MEDIA kunt u bladeren door
multimediabestanden op gegevensdiscs, USB-geheugens
en uw netwerk, en deze afspelen
– Meer informatie over afspeelbare discs en indelingen
vindt u op pagina 3.
■Foto/Muziek/Video afspelen
Basisbediening
5/a: De markering bewegen.
2: Terugkeren naar de hoofdmap.
3: Een map/bestand aanvinken/uitvinken.
HOME: Het HOME-menuscherm openen/sluiten.
ENTER: De map/het bestand bevestigen.
Pictogrammen boven aan het
MEDIA-menu
: Speelt de disc af die in de lade ligt of geeft de inhoud
weer op de gegevensdisc.
: Geeft de inhoud weer op het USB-geheugen
aangesloten op de USB-poort.
:
Zoeken naar een DLNA-server (Blz. 21) op het
netwerk.
: Inhoud weergeven op de aangesloten DLNA-server.
Basishandelingen voor het afspelen
van bestanden in een gekozen map
Voorbeeld: Een filmbestand selecteren op een USB-
geheugen
– Stop het afspelen van de video voor u overschakelt
naar het MEDIA-menuscherm.
1Druk op HOME om het HOME-menuscherm weer
te geven.
Druk op 2/3 om MEDIA te selecteren en druk
vervolgens op ENTER.
2Het MEDIA-scherm wordt weergegeven.
3Selecteer het item dat het bestand bevat dat u wilt
afspelen en druk vervolgens op ENTER.
MENU HOME/MEDIA
Opmerking
TOP MENU
POP-UP/MENU
RETURN
ON SCREEN
ENTER
2ND
AUDIO
A/B
HOME
Opmerking

MENU HOME/MEDIA
20 Nl
4Selecteer de map met foto's, muziek, video's of AVCHD
die u wilt afspelen en druk vervolgens op ENTER.
Om terug te keren naar de hoofdmap, drukt u op 2
of selecteert u .
– Merk op dat alleen het type bestanden dat u in deze stap
hebt geselecteerd, wordt weergegeven in de volgende
stap. Als u bijvoorbeeld foto's hebt geselecteerd in deze
stap, worden in de volgende stap alleen fotobestanden
weergegeven. Als u andere bestanden dan foto's wilt
afspelen, keert u terug naar deze hiërarchie en selecteert
u het bestandstype opnieuw.
5
Selecteer de map(pen) met het bestand dat u wilt afspelen.
6Selecteer het bestand dat u wilt afspelen en druk
vervolgens op ENTER.
Wanneer er een videobestand geselecteerd is, wordt het
afspelen gestart.
Wanneer er een muziekbestand geselecteerd is, wordt het
statusscherm weergegeven en wordt het afspelen gestart.
Wanneer er een fotobestand geselecteerd is, wordt er
een diavoorstelling gestart.
– Om te genieten van een diavoorstelling met muziek,
drukt u op HOME om terug te keren naar het HOME-
menuscherm terwijl er muziek wordt afgespeeld,
en selecteert u een fotobestand.
– Het weergegeven bestand wordt mogelijk niet
afgespeeld, afhankelijk van de inhoud.
Handelingen bij het bekijken van foto's
Bij het bekijken van foto's kunt u de knoppen op de
afstandsbediening als volgt gebruiken.
: De diavoorstelling stoppen en terugkeren naar
de bestandbrowser.
: De diavoorstelling pauzeren.
: De diavoorstelling afspelen.
: Doorgaan naar een volgende foto.
: Doorgaan naar een vorige foto.
: Een diavoorstelling versnellen (3 stappen).
: Een diavoorstelling vertragen (3 stappen).
5: Een foto omkeren.
a: Een foto spiegelen.
2: Een foto linksom draaien.
3: Een foto rechtsom draaien.
ZOOM: Inzoomen/uitzoomen op een foto (inzoomen/
uitzoomen: elk 3 stappen).
5/a/2/3: Verschuiven in de zoommodus wanneer
een foto groter is dan het scherm.
DIGEST:
Overschakelen naar miniatuurmodus (Blz. 7).
Wanneer miniaturen worden weergegeven, kunt u doorgaan
naar de volgende/vorige pagina met / .
Opmerking
Tip
Opmerking

MENU HOME/MEDIA
21 Nl
AFSPELEN
3
Nederlands
■Netwerkinhoud gebruiken
Deze speler is een digitale mediaspeler met DLNA-certificatie.
U kunt foto-, muziek- en video-inhoud die opgeslagen is op
een DLNA-server beheren op uw thuisnetwerk.
Over DLNA
Met DLNA (Digital Living Network Alliance) kunnen digitale
media eenvoudig worden gedeeld via een thuisnetwerk en
kunt u met uw tv via deze speler genieten van digitale inhoud
opgeslagen op uw pc waarop DLNA-serversoftware is
geïnstalleerd of een ander apparaat dat DLNA ondersteunt.
Om deze speler te verbinden met uw DLNA-servers, moeten
bepaalde instellingen voor de DLNA-server of het DLNA-
apparaat worden doorgevoerd. Meer informatie vindt u in
uw DLNA-serversoftware of uw DLNA-apparaat.
Gedeelde inhoud afspelen
1
Om bestanden op uw pc af te spelen, installeert u een
DLNA-serversoftware, zoals Windows Media Player 12,
en deelt u de bestanden die u wilt afspelen.
2Schakel de pc waarop DLNA-serversoftware is
geïnstalleerd of het DLNA-apparaat dat is aangesloten
op uw thuisnetwerk in.
3
Druk op
HOME
om het HOME-menuscherm weer
te geven. Selecteer vervolgens MEDIA om naar het
MEDIA-menu te gaan. De DLNA-servers die verbonden
zijn met het netwerk worden weergegeven op het scherm.
– Als uw DLNA-server niet wordt weergegeven,
selecteert u DLNA Search om deze te zoeken.
– Afhankelijk van de DLNA-server, is het mogelijk
dat u deze speler moet machtigen bij de server.
– Om het bestand op de DLNA-server af te spelen,
moeten deze speler en de server aangesloten zijn
op hetzelfde toegangspunt.
– De bestandsvereisten zijn mogelijk niet altijd
compatibel. Mogelijk gelden er bepaalde
beperkingen, afhankelijk van de bestandskenmerken
en de mogelijkheden van de DLNA-server.
4Selecteer het bestand dat u wilt afspelen.
– De afspeel- en bedieningskwaliteit kunnen beïnvloed
worden door de gesteldheid van uw thuisnetwerk.
– Bestanden op verwijderbare media, zoals USB-
geheugens of DVD-stations op uw mediaserver,
worden mogelijk niet goed gedeeld.
Opmerkingen
Opmerkingen

22 Nl
U kunt onmiddellijk video's bekijken die de volgende netwerkservices bieden.
– YouTube
– Toegang tot inhoud van derde partijen vereist een internetverbinding van hoge snelheid en kan ook
accountregistratie en een betaald abonnement vereisen.
– Deze inhoudsservices van derde partijen kunnen op elk moment, zonder enige mededeling worden gewijzigd,
uitgesteld, onderbroken of uitgeschakeld en Yamaha kan betreffende dergelijke zaken niet aansprakelijk worden
gesteld.
– Sommige inhoud kan alleen voor specifieke landen beschikbaar zijn en kan mogelijk in specifieke talen worden
gepresenteerd.
– Yamaha representeert of garandeert niet dat inhoudservices gedurende een bepaalde tijdsperiode geleverd of
beschikbaar zijn en op een dergelijke garantie, nadrukkelijk of geïmpliceerd, kan geen aanspraak worden gemaakt.
U kunt met deze speler via het internet films van YouTube
kijken.
De services kunnen zonder melding worden gewijzigd.
1Druk op HOME om het HOME-menuscherm weer te
geven.
– De HOME-menuweergave kan, afhankelijk van het
model, verschillen.
2Druk op 5/a/2/3 om YouTube te selecteren en druk
daarna op ENTER.
– Om naar de HOME-menuweergave terug te keren,
drukt u op RETURN.
NETWERKSERVICES GEBRUIKEN
Opmerking
VIDEO'S VAN YouTube™ AFSPELEN
Tip
Tip
EnterSelecteer

23 Nl
Nederlands
AFSPELEN
3
In dit hoofdstuk vindt u meer informatie over het afspelen
van in de handel verkrijgbare BD- en DVD-discs, SA-
CD's, CD's en opgenomen DVD-RW/R-discs.
– Zie pagina 6 voor de basishandelingen voor het afspelen.
■Schermmenu
Om het schermmenu weer te geven, drukt u op
ON SCREEN
.
Druk daarna op
5
/
a
/
2
/
3
om een item te selecteren en druk
vervolgens op
ENTER
om de gewenste functie te bedienen.
Het schermmenu bevat de volgende items.
Titel :
Toont het nummer van de titel
die wordt afgespeeld. U kunt overschakelen naar de
gewenste titel door deze via dit item te selecteren.
Hoofdstuk :
Toont het nummer van
het hoofdstuk dat wordt afgespeeld. U kunt overschakelen
naar het gewenste hoofdstuk door het hoofdstuk via dit item
te selecteren.
Spoor/Bestand :
Toont het nummer van de track/het bestand die/dat wordt
afgespeeld. U kunt overschakelen naar de gewenste track/
het gewenste bestand door deze/dit via dit item te
selecteren.
Tijd :
Toont de
speelduur. Selecteer het weergavetype uit de volgende types:
– Verstreken speelduur van de titel, het hoofdstuk,
de disc, de track of het bestand
– Resterende speelduur van de titel, het hoofdstuk,
de disc, de track of het bestand
Mode/Afspeelmodus
: toont de
huidige afspeelmodus. U kunt de afspeelmodus selecteren
uit de volgende opties:
– Normaal: Normaal afspelen.
– Shuffle: willekeurig afspelen zonder herhaling.
– Random: willekeurig afspelen met herhaling.
–Normaal
– Shuffle CH (hoofdstuk)
– Shuffle TT (titel)
– Shuffle All
– Random CH (hoofdstuk)
– Random TT (titel)
– Random All
–Normaal
– Shuffle F (map)
– Shuffle All
– Random F (map)
– Random All
Audio : Toont audiotaal/signaal
van de geselecteerde BD-/DVD-disc. U kunt het gewenste
type audio instellen.
Hoek : Toont het geselecteerde
camerahoeknummer. Als de scène vanuit meerdere
camerahoeken is opgenomen, kunt u van camerahoek
wisselen.
Ondertitel : Toont de geselecteerde
ondertitelingstaal wanneer er ondertitels beschikbaar zijn.
Ondertitel Style : Toont de geselecteerde
ondertitelingsstijl. Deze functie is alleen beschikbaar voor
externe ondertiteling voor videobestanden. U kunt de
gewenste tekststijl voor de ondertiteling instellen.
Bitrate : Toont de
bitrate van het audio/video-signaal.
Tweede Video : Schakelt PIP in/uit (Blz. 6).
Tweede Audio : Schakelt de secundaire audio in/uit
(Blz. 6).
Ins Zoeken
:
30 seconden overslaan.
Ins Spelen
: Herhaalt de inhoud
van de voorbije 10 seconden.
Slide Show :
Toont de snelheid van de diavoorstelling. U kunt Lngz/
Midden/Snel selecteren als snelheid voor
de diavoorstelling.
Overgang : Toont hoe foto's worden
weergegeven op het scherm. U kunt het overgangstype
selecteren.
Code Page : Selecteert de tekencode voor de
ondertiteling die u hebt toegevoegd aan DivX-video
(Blz. 41).
GEAVANCEERD AFSPELEN
Opmerking
BD DVD VIDEO
BD DVD VIDEO
CD VIDEO MUSIC PHOTO
BD DVD CD VIDEO MUSIC
DVD CD VIDEO MUSIC PHOTO
CD
DVD
VIDEO MUSIC PHOTO
BD DVD VIDEO
BD DVD
BD DVD VIDEO
BD
BD DVD CD VIDEO MUSIC
BD
BD
BD DVD CD VIDEO MUSIC
BD DVD CD VIDEO MUSIC
PHOTO
PHOTO
VIDEO

GEAVANCEERD AFSPELEN
24 Nl
■Statusmenu
Hier worden verschillende instellingen weergegeven,
zoals ondertiteling, camerahoek en de titel/het hoofdstuk/
het nummer van de track die wordt afgespeeld. Om het
statusmenu weer te geven, drukt u op STATUS. Het
statusmenu bevat de volgende menu's.
Voorbeeld: Pictogrammen bij het afspelen van een BD
1 (Afspeelstatus)
2 (Pictogram voor disctype/videobestand)
3 (Nummer van de titel die wordt
afgespeeld): U kunt overschakelen naar een
bepaalde titel met de knop SEARCH (Blz. 8).
4 (Nummer van het hoofdstuk dat wordt
afgespeeld): U kunt overschakelen naar een bepaald
hoofdstuk met de knop SEARCH (Blz. 8).
5 (Verstreken speelduur): U kunt overschakelen
naar een bepaald punt met de knop SEARCH (Blz. 8).
6 (Geselecteerde ondertiteling): U kunt de
ondertitelingstaal wijzigen met de knop SUBTITLE.
7(Geselecteerde audio): U kunt de audiotaal of
de indeling wijzigen met de knop AUDIO.
8
(
Herhaalfunctie
):
Toont de huidige
herhaalfunctie (Blz. 8).
Voorbeeld: Pictogrammen bij het afspelen van een
muziekbestand
1 (Afspeelstatus)
2
(
Herhaalfunctie
):
Toont de huidige
herhaalfunctie (Blz. 8).
3 (Pictogram voor disctype/muziekbestand)
4(Illustratie) : Geeft een illustratie weer als
het bestand hiermee is uitgerust.
5 (Nummer van de afgespeelde track/het
afgespeelde bestand): U kunt overschakelen naar
een bepaalde track met de knop SEARCH (Blz. 8).
6(Informatie) : Geeft muziekinformatie weer
als het bestand hierover beschikt.
7 (Verstreken speelduur): U kunt overschakelen
naar een bepaald punt met de knop SEARCH (Blz. 8).
8(Vooruitgangsbalk) : Toont de vooruitgang
van het huidige nummer.
9
(Audioniveaumeter):
Toont het huidige volumeniveau.
1 (Afspeelstatus)
2 (Pictogram fotobestand)
3 (Nummer van het bestand dat wordt
weergegeven)
4
(
Herhaalfunctie
):
Toont de huidige
herhaalfunctie (Blz. 8).
5(Snelheid diavoorstelling)
BD DVD VIDEO
13
678
245
DVD CD MUSIC
14327
89
65
MUSIC
MUSIC
MUSIC
PHOTO

GEAVANCEERD AFSPELEN
25 Nl
AFSPELEN
3
Nederlands
■
Gebruiken Bookmark
Hiermee kunt u een Bookmark invoegen op een bepaald
punt in een video. Wanneer een Bookmark ingesteld is,
kunt u met deze functie naar het ingestelde punt
overschakelen. U kunt tot 12 Bookmarks instellen.
1Druk op MARKER tijdens het afspelen van een film
om een Bookmark in te stellen. Het nummer en de
status van de Bookmark worden weergegeven.
2Nadat de Bookmark ingesteld is, drukt u op DIGEST
om de Bookmark-selectiebalk weer te geven.
3Druk op 2/3 om de Bookmark te selecteren die u wilt
afspelen en druk vervolgens op ENTER.
Druk op CLEAR om de geselecteerde Bookmark te
verwijderen.
– Wanneer het afspelen wordt beëindigd (bv. wanneer de
disc wordt uitgeworpen of u twee keer op drukt),
worden de bladwijzers automatisch verwijderd.
■Programma afspelen
Hiermee kunt u de afspeelvolgorde van audiodisctracks of
DVD-hoofdstukken programmeren.
Druk op PROGRAM tijdens het afspelen om het venster
PROGRAMMA weer te geven voor het programmeren
van de afspeelvolgorde.
U kunt tot 15 tracks/hoofdstukken programmeren.
Voorbeeld: De afspeelvolgorde van CD-tracks
programmeren
1Druk op PROGRAM tijdens het afspelen.
2
Druk op
ENTER
om de afspeelvolgorde te programmeren.
Druk voor een audiodisc op 5/a om een gewenste
track te selecteren en druk vervolgens op ENTER.
Selecteer voor een DVD-Videodisc een gewenste titel
(weergegeven als TT) en een gewenst hoofdstuk
(weergegeven als CH) in plaats van een track.
Om een ingestelde track te verwijderen, selecteert u de
track die u wilt verwijderen en drukt u vervolgens op
CLEAR.
Druk op
RETURN
om Programma afspelen te annuleren.
3Druk na het programmeren op om de instellingen
door te voeren en het geprogrammeerd afspelen te
starten.
4
Om het geprogrammeerd afspelen te annuleren, stopt
u het afspelen volledig door twee keer op te drukken.
■De zoekfunctie gebruiken
Hiermee kunt u tijdens het afspelen overschakelen naar
een gespecificeerd punt.
1Druk op SEARCH tijdens het afspelen. De statusbalk
wordt weergegeven.
2Druk op 5/a/2/3 om een van de onderstaande items
te selecteren en druk vervolgens op ENTER.
:
– Titelnummer (weergegeven als )
– Hoofdstuknummer (weergegeven als )
– Verstreken tijd titel (weergegeven als )
– Verstreken tijd hoofdstuk (weergegeven als )
:
– Tracknummer (weergegeven als )
– Verstreken tijd track (weergegeven als )
– Verstreken tijd disc (weergegeven als )
:
– Bestandsnummer (weergegeven als )
– Verstreken tijd bestand (weergegeven als )
3Druk op 5/a of een cijfertoets om de waarde van het
gemarkeerde item in te stellen/aan te passen en druk op
ENTER om over te schakelen naar het
gespecificeerde punt.
4Druk op STATUS om de statusbalk te sluiten.
Opmerking
DVD VIDEO
DVD CD
BD DVD CD VIDEO MUSIC
BD DVD
CD
VIDEO MUSIC

GEAVANCEERD AFSPELEN
26 Nl
■Genieten van BONUSVIEW™ en
BD-Live™
Deze speler ondersteunt afspeelfuncties voor
BONUSVIEW (Blz. 41) (BD-ROM Profile 1 versie 1.1)
en BD-Live (Blz. 41) (BD-ROM Profile 2).
– De functies en de afspeelmethode variëren
afhankelijk van de disc. Raadpleeg de richtlijnen bij
de disc of de bijgeleverde gebruiksaanwijzing.
■De beeld-in-beeldfunctie
gebruiken (weergave van
secundaire audio/video)
Een BD-Video die secundaire audio en video bevat die
compatibel is met beeld-in-beeld, kan gelijktijdig worden
afgespeeld met de secundaire audio en video in een klein
venster in de hoek van het beeldscherm.
Druk op PIP terwijl PIP Mark ( ) of
Secundaire Audio Mark ( ) wordt
weergegeven om de beeld-in-
beeldfunctie in/uit te schakelen.
– Om naar de secundaire audio te luisteren, moet
Audio Output (Coaxial/Optical of HDMI) op PCM
of Reencode (Blz. 34) staan.
– Afhankelijk van de disc moet u om te kunnen
luisteren naar secundaire audio de secundaire audio
inschakelen via het hoofdmenu van de disc (Blz. 7).
– De secundaire audio en video voor beeld-in-beeld
kan soms automatisch worden afgespeeld of
verdwijnen afhankelijk van de inhoud van de disc.
Ook is het mogelijk dat er beperkingen zijn voor
de afspeelbare gedeelten.
■BD-Live™ gebruiken
1. Voer de netwerkinstellingen door
(Blz. 32).
2. Sluit het USB-geheugen aan op
deze speler (Blz. 16).
BD-Live-gegevens worden in een USB-geheugenapparaat
opgeslagen die op deze speler is aangesloten. Om van deze
functies te genieten, sluit u een USB-geheugenapparaat aan
(2 GB of groter en met FAT 32/16 geformatteerd) die USB
2.0 hoge snelheid (480 Mbit/s) ondersteunt, aan op de USB-
poort die u op Externe opslag (Blz. 30) hebt geselecteerd.
De standaardinstelling is de USB-poort op het achterpaneel.
– De map BUDA wordt automatisch aangemaakt op
het USB-geheugen wanneer dat nodig is.
– Als er onvoldoende geheugenruimte is, zullen de
gegevens niet worden gekopieerd/gedownload. Wis
onnodige gegevens of gebruik een nieuw USB-geheugen.
– Het kan enige tijd duren voordat de gegevens zijn
geladen (lezen/schrijven).
– Yamaha kan niet garanderen dat de USB-geheugens
van alle merken functioneren met deze speler.
– Gebruik geen USB-verlengkabel bij het aansluiten
van een USB-geheugen op de USB-poort van de
speler. Bij gebruik van een USB-verlengkabel is het
mogelijk dat de speler niet juist functioneert.
3. Speel de disc af.
4. Gebruik BD-Live volgens de
instructies op de disc.
– Voor de afspeelmethode van BD-Live-inhoud enz.
wordt u verwezen naar de instructies in de
handleiding van de BD-disc.
– Om te genieten van BD-Live-functies, voert u de
netwerkverbinding (Blz. 16) en de Netwerkinstellingen
(Blz. 32) door.
– Zie "BD-Live-verbinding" (Blz. 32) voor het
doorvoeren van de instellingen voor het beperken
van toegang tot BD-Live-inhoud.
– De tijd die nodig is om de verstrekte programma's op
het met deze speler verbonden USB-geheugen te
downloaden naar deze speler, varieert afhankelijk
van de snelheden van de internetverbinding en het
gegevensvolume van de programma's.
– Het is mogelijk dat via internet verstrekte BD-Live-
programma's niet in staat zijn de verbinding weer te
geven afhankelijk van de status (upgraden) van de
provider. In dergelijke gevallen haalt u de disc eruit
en probeert u het nogmaals.
– Als het BD-Live-scherm niet even wordt weergegeven
nadat u de BD-Live-functie in het BD-discmenu
geselecteerd hebt, is het mogelijk dat het USB-geheugen
onvoldoende vrije ruimte heeft. In dergelijke gevallen
haalt u de disc uit de speler en wist u vervolgens de
gegevens op het USB-geheugen met behulp van het
menu "Formaat" in de "Externe opslag" (Blz. 30).
Opmerking
Opmerkingen
Primaire video Secundaire video
Opmerkingen
Opmerkingen

27 Nl
Nederlands
INSTELLINGEN
4
INSTELLINGEN
Met het SETUP-menu kunt u met behulp van de afstandsbediening diverse geluids-/beeldinstellingen doorvoeren voor de
functies.
SETUP-MENU
Menu/Submenu Item Functie Pagina
Instellingen
Algemeen
Systeem Screensaver De screensaver in-/uitschakelen. 30
Schijf Automatisch
afspelen
Instellen dat de speler discs automatisch begint af te spelen. 30
HDMI Control Stelt deze speler in om het bedieningssignaal van de
afstandsbediening van uw TV/AV-ontvanger te ontvangen. 30
Netwerk
Instellingen
Voor het instellen van bediening via ethernet op aan/uit. 30
Ladingsfout Voor het terugzetten van alle instellingen op de
standaardinstellingen, behalve de Veiligheid-instelling. 30
Bijwerken Voor het uitvoeren van upgrades voor de speler. 30
Snelinstelling Voor het instellen van taal, resolutie, beeldverhouding. 30
Externe opslag
Voor het weergeven van de status van Externe opslag (Blz. 30),
formatteren van Externe opslag en selecteren van de USB-poort
vooraan/achteraan voor Externe opslag.
30
3D Playback
bericht
Als deze speler wordt ingeschakeld, verschijnt een
waarschuwingsbericht betreffende het afspelen van een 3D-
video.
30
Taal OSD Voor het selecteren van de schermtaal. 31
Menu Geeft prioriteit aan de taal voor discmenu. 31
Audio Geeft prioriteit aan de taal voor audio. 31
Ondertitel Geeft prioriteit aan de taal voor ondertiteling. 31
Afspelen Closed Caption Ondertiteling voor gehoorgestoorden in-/uitschakelen. 31
Angle Mark Hiermee wordt de weergave van de Angle Mark ingesteld
wanneer er een BD/DVD wordt afgespeeld met meerdere
camerahoeken.
31
PIP Mark Hiermee wordt de weergave van de PIP Mark ingesteld
wanneer er een BD/DVD wordt afgespeeld met beeld-in-beeld. 31
Secundaire Audio
Mark
Hiermee wordt de weergave van de Secundaire Audio Mark
ingesteld wanneer er een BD/DVD wordt afgespeeld met
secundaire audio.
31
DivX(R) VOD
DRM
Geeft de registratiecode weer voor DivX(R)-video. 31
DVD-Audio Mode Voor het instellen van de modus DVD-Audio op
DVD-Audio/DVD-Video. 31
Veiligheid Wachtwoord
wijzigen
Het wachtwoord wijzigen voor Kinderbeveiliging en
Landcode. 31
Kinderbeveiliging Stelt de Kinderbeveiliging in afhankelijk van de discinhoud. 31
Landcode Uw Landcode instellen. 31
Netwerk Internetverbinding De internetverbinding instellen op In staat stellen/
Uitschakelen. 32
Informatie Het netwerkinformatiescherm weergeven. 32
Verbindingstest De netwerkverbindingstest uitvoeren. 32
IP Setting De IP-instelling instellen op Auto/Handm. 32
BD-Live-
verbinding
De BD-Live-verbinding instellen op Toegestaan/
Gedeeltelijke Toegestaan/Verboden. 32
DLNA De DLNA instellen op In staat stellen/Uitschakelen. 32
Proxy instellen De proxy-instellingen doorvoeren. 32

SETUP-MENU
28 Nl
Display Setting
TV 3D Uitgang Selecteert 3D- of 2D-video's. 32
TV Scherm Hier kunt u de beeldverhouding van de aangesloten TV
instellen en de video-uitgang afstellen. 32
Resolutie Selecteert de resolutie van de uitgevoerde video. 33
TV-systeem Voor het selecteren van het TV-systeem uit NTSC/PAL/Multi. 33
Kleurruimte De kleurruimte selecteren uit RGB/YCbCr 4:4:4/
YCbCr 4:2:2/Full RGB. 33
HDMI Deep Color
Voor het selecteren van HDMI Deep Color uit 30 bits/36 bits/Uit.
33
HDMI 1080p 24Hz Voor het instellen van HDMI 1080p 24Hz op auto/uit. 33
Lip Sync Voor het aanpassen van de vertraging tussen video en audio,
bijvoorbeeld wanneer de mondbewegingen niet synchroon
verlopen met de stem.
33
Video Process Videomodus Voor het aanpassen van het beeld. 33
Kleur aanpassen Voor het aanpassen van de Helderh/Verzadig./
Kleurtoon voor elke kleur. 33
Auto Contrast Voor het aanpassen van het contrast zodat het beeld optimaal
wordt weergegeven. 33
Ruisonderdrukking Voor het instellen van het niveau van Ruisonderdrukking. 33
De-interlacing
Mode
Voor het instellen van de manier waarop het videosignaal
gedetecteerd wordt. 34
Audio Setting
Audio Output Coaxial/Optical De uitvoermodus voor de COAXIAL-aansluiting/OPTICAL-
aansluiting selecteren uit Bitstream/PCM/Reencode/Uit. 34
HDMI De uitvoermodus voor de HDMI-aansluiting selecteren uit
Bitstream/PCM/Reencode/Uit. 34
Downsampling De neerwaartse bemonsteringsfrequentie voor het digitale
audiosignaal selecteren uit 48k/96k/192k. 34
DRC De DRC (Dynamic Range Compression) instellen. 34
SACD Output SACD Priority Voor het selecteren van de inhoud wanneer een hybride
SA-CD wordt afgespeeld. 34
HDMI Uitgang De uitvoermodus voor de HDMI-aansluiting selecteren uit
DSD/PCM wanneer een SA-CD wordt afgespeeld. 34
Luidspreker-
instellingen
Configuratie De audio-uitvoer van de 7.1-kanaalssurroundaansluiting
instellen. 34
2ch Downmix De downmixmethode instellen op 2-kanaals analoog. 34
Post Process Up-mix Het 2-kanaalsaudiosignaal omzetten naar meer kanalen. 34
System
Information
Geeft softwareversie en MAC-adres weer (Blz. 42).
34
Menu/Submenu Item Functie Pagina

SETUP-MENU
29 Nl
INSTELLINGEN
4
Nederlands
■Voorbeeld van de werking van het
SETUP-menu
U moet het SETUP-menuscherm oproepen om de
instellingen voor deze speler door te voeren. Hieronder volgt
de uitleg voor de basisbediening van het SETUP-menu.
Voorbeeld: Kinderbeveiliging instellen
– Sommige items kunnen niet worden ingesteld tijdens
het afspelen. Druk in dat geval twee keer op om
het afspelen volledig te stoppen voor u de instelling
doorvoert.
1. Geef het SETUP-menuscherm weer.
Druk op SETUP om het SETUP-menuscherm weer
te geven.
Druk op 2/3 om Instellingen Algemeen te
selecteren en druk vervolgens op ENTER of a.
2. Selecteer een submenu.
Druk op 5/a om Veiligheid te selecteren en druk
vervolgens op ENTER of 3.
3. Selecteer een menu-item.
Druk op 5/a om Kinderbeveiliging te selecteren en
druk vervolgens op ENTER of 3.
4. Voer uw wachtwoord in.
Voer uw wachtwoord in met behulp van de
cijfertoetsen.
– Het standaardwachtwoord is 0000.
– U kunt niet naar het volgende instelscherm gaan
voordat u het juiste wachtwoord hebt ingevoerd.
– Raadpleeg "Wachtwoord wijzigen" (Blz. 31) om
het wachtwoord te wijzigen.
5. Selecteer een volgend item.
Druk op 5/a om het niveau voor de
Kinderbeveiliging voor BD/DVD te selecteren
en druk vervolgens op ENTER.
6. Sluit het menuscherm.
Druk op 2 om terug te keren naar het vorige menu.
Opmerking
TOP MENU
POP-UP/MENU
RETURN
ON SCREEN
ENTER
CLEAR SEARCH
SETUP
PIP
REPEAT
HOME

SETUP-MENU
30 Nl
■Instellingen Algemeen
De standaardinstellingen zijn aangegeven met "*".
Systeem
Screensaver
U kunt de screensaver in- of uitschakelen.
Wanneer u deze inschakelt, zal de speler overschakelen
naar de screensaver als er gedurende 3 minuten geen
handelingen worden uitgevoerd. Daarna schakelt de speler
over naar de stand-bystand wanneer er gedurende
6 minuten geen handelingen worden uitgevoerd.
Aan*, Uit
Schijf Automatisch afspelen
U kunt Schijf Automatisch afspelen in- of uitschakelen.
Wanneer deze functie ingeschakeld is, wordt een disc
na het laden automatisch afgespeeld.
Aan*, Uit
HDMI Control
U kunt instellen dat de speler een bedieningssignaal
ontvangt van een TV/AV-ontvanger die compatibel is met
de functie HDMI Control via een HDMI-kabel (Blz. 12).
Aan, Uit*
Netwerk Instellingen
U kunt bediening via ethernet instellen op aan/uit. Deze
speler maakt gebruik van het protocol Yamaha Network
Control (YNC).
Aan, Uit*
– Wanneer deze functie ingeschakeld is, neemt het
energieverbruik tijdens de stand-bystand toe.
– Wanneer deze functie is ingeschakeld, duurt het
opstarten van het systeem korter.
Ladingsfout
U kunt alle instellingen van de speler terugzetten op de
standaardinstellingen, behalve de Veiligheid-instelling
(Blz. 31). Raadpleeg pagina's 27 – 34 voor meer
informatie over de standaardinstellingen.
Bijwerken
U kunt de software handmatig upgraden via Disc, USB
Storage of Netwerk. Meer informatie over software-
upgrade vindt u bij "SOFTWARE-UPGRADE" (Blz. 37).
Snelinstelling
U kunt Snelinstelling uitvoeren (Blz. 18).
Externe opslag
U kunt informatie over Externe opslag weergeven,
Externe opslag formatteren en Front USB/Rear USB
selecteren voor het opslaan van de BD-Live-gegevens.
Om de map “BUDA” op het USB-geheugen te
formatteren (ledigen), selecteert u Informatie en drukt u
op ENTER wanneer “Formaat” gemarkeerd is op het
scherm.
Front USB, Rear USB*
– Dit wordt als een hulpgeheugen gebruikt wanneer
een Blu-ray-schijf wordt afgespeeld.
3D Playback bericht
U kunt een waarschuwingsbericht betreffende het afspelen
van 3D-video's die op de tv verschijnt als deze speler is
ingeschakeld, in- of uitschakelen.
Aan*, Uit
De functie HDMI Control gebruiken
U kunt met de functie HDMI Control deze speler interactief
bedienen via uw tv (HDMI Control ondersteund).
Wanneer u deze speler via een HDMI-kabel aansluit op
een tv die compatibel is met de functie HDMI Control en
HDMI Control in het SETUP-menu inschakelt (Blz. 30),
kunt u de onderstaande functies uitvoeren.
• Automatische ingangsselectiefunctie
Wanneer u de weergave van deze speler start, wordt de
ingangsschakelaar van de TV (en een AV-ontvanger, als
deze speler is aangesloten op de TV via de AV-ontvanger)
automatisch ingesteld op deze speler. De tv wordt daarbij
automatisch ingeschakeld, afhankelijk van de tv.
• Automatische uitschakelfunctie
Wanneer u de tv uitzet terwijl deze speler in de stopstand
staat en het SETUP-menuscherm niet wordt weergegeven,
wordt deze speler ook automatisch uitgezet.
– Het is mogelijk dat de functie HDMI Control niet
goed werkt, afhankelijk van de tv.
– Andere functies dan die deze hierboven getoond
zijn kunnen werken, afhankelijk van de TV of
AV-ontvanger.
– Om de functie HDMI Control beschikbaar te maken,
activeert u de functie HDMI Control op ALLE
componenten (deze speler, tv en AV-ontvanger). Het is
mogelijk dat er hierbij bepaalde handelingen vereist zijn.
– Elke functie kan, afhankelijk van de TV, onafhankelijk
ingesteld worden om aan- of uitgezet te worden.
– Zie de bij de TV en/of AV-ontvanger geleverde
gebruikshandleiding voor details met betrekking
tot de setup.
– Wanneer op aan ingesteld, wordt wegens de
HDMI-besturingfunctie tijdens de stand-bymodus
het stroomverbruik verhoogt.
Opmerkingen
Opmerkingen
Tip

SETUP-MENU
31 Nl
INSTELLINGEN
4
Nederlands
Taal
OSD
U kunt de schermtaal selecteren die wordt gebruikt voor
de meldingen of menu's die worden weergegeven op het
scherm, zoals het SETUP-menu.
English*, , , , , ,
,
Menu
U kunt prioriteit geven aan de taal voor het discmenu.
English*, , , , , ,
, Portugees, Deens, , Fins, Noors,
, Koreaans, Japans, Meer
Audio
U kunt prioriteit geven aan de audiotaal voor BD-/DVD-
weergave. Zie ”Menu” (Blz. 31) voor meer informatie
over instelitems.
Ondertitel
U kunt prioriteit geven aan de taal voor Ondertitel.
English, , , , , ,
, Portugees, Deens, , Fins, Noors,
, Koreaans, Japans, Meer, Uit*
Afspelen
Closed Caption
U kunt instellen dat ondertiteling voor gehoorgestoorden
(Blz. 41) wordt weergegeven wanneer een BD/DVD met
ondertiteling voor gehoorgestoorden wordt afgespeeld.
Aan, Uit*
Angle Mark
U kunt instellen dat de Angle Mark ( ) wordt
weergegeven wanneer er een BD/DVD wordt afgespeeld
met meerdere camerahoeken.
Aan*, Uit
PIP Mark
U kunt instellen dat de PIP Mark ( ) wordt
weergegeven wanneer er een BD wordt afgespeeld met
beeld-in-beeld (Blz. 26).
Aan*, Uit
Secundaire Audio Mark
U kunt instellen dat de Secundaire Audio Mark ( )
wordt weergegeven wanneer er een BD wordt afgespeeld
met secundaire audio.
Aan*, Uit
DivX(R) VOD DRM
U kunt de registratiecode voor DivX(R)-video weergeven.
DVD-Audio Mode
Sommige DVD-Audiodiscs bevatten DVD-Video-inhoud
naast DVD-Audio-inhoud. U kunt de modus DVD-Audio
of DVD-Video selecteren.
– Deze instelling is alleen beschikbaar wanneer er
geen disc geladen is.
Veiligheid
Wachtwoord wijzigen
U kunt het wachtwoord instellen voor het wijzigen van het
niveau voor Kinderbeveiliging en de Landcode.
Raadpleeg "Kinderbeveiliging" (Blz. 31) en "Landcode"
(Blz. 31).
– Het standaardwachtwoord is 0000.
– Als u het wachtwoord vergeten bent, raadpleegt u
“VERHELPEN VAN STORINGEN” (Blz. 38) en
stelt u alle instellingen van Veiligheid in naar hun
standaardinstellingen.
Kinderbeveiliging
Bij sommige BD/DVD-discs is er een censuurinstelling
mogelijk voor weergave van de disc afhankelijk van de
leeftijd van de kijker. U kunt de Kinderbeveiliging voor
weergave op het scherm instellen, afhankelijk van de
inhoud van de disc.
Het wachtwoord (zie "Wachtwoord wijzigen" op Blz. 31)
moet worden ingevoerd vóór het niveau voor
Kinderbeveiliging wordt ingesteld.
Wanneer u na het instellen van de Kinderbeveiliging een
disc afspeelt met een niveau dat hoger ligt dan het huidige
niveau van de Kinderbeveiligingof wanneer u het niveau
van de Kinderbeveiliging wilt wijzigen, wordt er een
dialoogvenster weergegeven met de vraag uw
wachtwoord in te voeren.
Uit*, 1 tot 8
Landcode
U kunt de Landcode instellen van het land waar u woont.
Het wachtwoord (zie "Wachtwoord wijzigen" op Blz. 31)
moet worden ingevoerd vóór de Landcode wordt ingesteld.
Deze instelling kan worden gebruikt voor het classificeren
van de Kinderbeveiliging en de discweergave.
Fran
ç
ais Español Deutsch Italiano Svenska
Nederlandse
Fran
ç
ais Español Deutsch Italiano
Nederlandse Svenska
Fran
ç
ais Español Deutsch Italiano
Nederlandse Svenska
DVD-AUDIO*Zowel DVD-Audio- als -Video-inhoud wordt
afgespeeld. Afhankelijk van de disc wordt alleen
de DVD-Audio-inhoud afgespeeld.
DVD-VIDEO Alleen de DVD-Video-inhoud wordt afgespeeld.
Opmerking
Opmerkingen

SETUP-MENU
32 Nl
Netwerk
Internetverbinding
Stel dit item in op In staat stellen wanneer u BD-Live
(Blz. 26), DLNA (Blz. 21) en software-upgrade van het
netwerk (Blz. 37) gebruikt.
In staat stellen*, Uitschakelen
Informatie
U kunt het netwerkinformatiescherm weergeven. Op dit
scherm ziet u informatie over de interface (ethernet),
het adrestype, het IP-adres, het subnetmasker,
de standaardgateway en DNS.
Verbindingstest
U kunt een internetverbindingstest uitvoeren. Als de test
mislukt, controleert u "IP Setting" (Blz. 32) en voert u de
test opnieuw uit.
IP Setting
U kunt de netwerkinstellingen configureren.
–
Numerieke toetsen
Voert tekens in.
–2/3verplaatst de markering.
–CLEAR verwijdert een teken.
–ENTER slaat de instellingen op en sluit
het menu af.
BD-Live-verbinding
U kunt de toegang tot BD-Live-inhoud beperken.
DLNA
U kunt DLNA (Blz. 21) instellen op In staat stellen/
Uitschakelen. Kies voor Uitschakelen wanneer u de
DLNA-functie niet gebruikt.
In staat stellen*, Uitschakelen
Proxy instellen
U kunt Proxy instellen instellen. Kies Uitschakelen voor
normaal gebruik. Stel dit in op In staat stellen om de
proxy-instellingen door te voeren.
■Display Setting
De standaardinstellingen zijn aangegeven met "*".
TV
3D Uitgang
U kunt van deze speler 3D- of 2D-video-uitvoer
selecteren.
– Zelfs als u “3D-uitvoer” op “Auto” instelt en een
Blu-ray 3D-schijf afspeelt, selecteert deze speler,
afhankelijk van de aansluiting en instelling van de
tv, enz. (Blz. 12), 2D-beelden.
TV Scherm
Hier kunt u de beeldverhouding van de aangesloten TV
instellen en de video-uitgang afstellen.
Als u een andere tv hebt (omdat u bijvoorbeeld een
nieuwe hebt gekocht) en de beeldverhouding van de
aangesloten tv niet meer juist is, moet u de instelling voor
het TV Scherm veranderen.
Auto* Selecteer dit om de netwerkinstellingen van deze
speler met de DHCP-server automatisch te
configureren.
Handm. Selecteer dit om de netwerkinstellingen (IP adres,
Subnetmasker, Standaardgateway, en DNS)
handmatig te configureren.
Tips
Toegestaan Alle BD-Live-discs kunnen verbinding maken met
het netwerk.
Gedeeltelijke
Toegestaan*
Alleen toegang tot discs met eigenaarcertificatie.
Verboden Geen enkele BD-Live-disc kan verbinding maken
met het netwerk.
In staat
stellen
De instellingen voor proxyhost en proxypoort
inschakelen.
Uitschakelen*De proxyserver uitschakelen. Selecteer dit item
wanneer de proxyserver niet wordt gebruikt.
Proxy Host Voor het instellen van de proxyhost.
Proxypoort Voor het instellen van de proxypoort.
Auto* Deze speler selecteert automatisch 3D- of 2D-
video's.
Uit Deze speler selecteert altijd 2D-video's.
Opmerking
16:9 Vol Selecteer deze instelling wanneer de speler
aangesloten is op een tv met een beeldverhouding
van 16:9. Wanneer er een video met een
beeldverhouding van 4:3 wordt afgespeeld,
wordt de video zoals hieronder weergegeven.
16:9 Normaal*Selecteer deze instelling wanneer de speler
aangesloten is op een tv met een beeldverhouding
van 16:9. Wanneer er een video met een
beeldverhouding van 4:3 wordt afgespeeld,
wordt de video zoals hieronder weergegeven.
4:3 Pan Scan Selecteer deze instelling wanneer de speler
aangesloten is op een tv met een beeldverhouding
van 4:3. Wanneer er een video met een
beeldverhouding van 16:9 wordt afgespeeld,
wordt de video zoals hieronder weergegeven.
4:3 Letter Box Selecteer deze instelling wanneer de speler
aangesloten is op een tv met een beeldverhouding
van 4:3. Wanneer er een video met een
beeldverhouding van 16:9 wordt afgespeeld,
wordt de video zoals hieronder weergegeven.
Formaat
oorspronkelijk
beeld
Op 16:9-tv (breedbeeld)
16:9 Vol 16:9 Normaal
4:3
Formaat
oorspronkelijk
beeld
Op 4:3-tv
4:3 Pan Scan 4:3 Letter Box
16:9

SETUP-MENU
33 Nl
INSTELLINGEN
4
Nederlands
Resolutie
U kunt de uitgevoerde videoresolutie selecteren uit Auto,
480i/576i, 480p/576p, 720p, 1080i en 1080p. Wanneer
Auto ingesteld is, wordt de resolutie ingesteld op de
maximale resolutie voor de aangesloten tv. Meer informatie
over uitgangsformaten vindt u bij "Over de video-
uitgangsformaten" (Blz. 36).
Auto*, 480i/576i, 480p/576p, 720p, 1080i, 1080p
– Om HD-audio (zoals Dolby TrueHD of DTS-HD
Master Audio) uit te voeren via de HDMI-aansluiting,
stelt u Resolutie in op Auto of op meer dan 720p.
TV-systeem
U kunt het TV-systeem kiezen uit PAL, NTSC of Multi.
Kies hetzelfde TV-systeem als voor uw tv. Meer informatie
over uitgangsformaten vindt u bij "Over de video-
uitgangsformaten" (Blz. 36).
Kleurruimte
U kunt de Kleurruimte (Blz. 42) kiezen die wordt gebruikt
voor HDMI. Deze functie is beschikbaar wanneer de
speler aangesloten is via een HDMI-kabel.
– Deze functie is alleen beschikbaar op tv's die deze
functie ondersteunen.
HDMI Deep Color
Wanneer uw tv en/of AV-ontvanger compatibel is met
Deep Color (Blz. 41), stelt u dit item in overeenstemming
met uw tv/AV-ontvanger in. Deze functie is beschikbaar
wanneer de speler aangesloten is via een HDMI-kabel.
30 bits, 36 bits, Uit*
HDMI 1080p 24Hz
BD-Video gecodeerd met een framesnelheid van 24Hz
wordt uitgevoerd in HDMI 1080p 24Hz. Met deze functie
kan een vloeiendere beeldweergave worden bereikt. Deze
functie is beschikbaar wanneer uw tv/AV-ontvanger deze
ondersteunt en de speler aangesloten is via een HDMI-
kabel. Meer informatie over uitgangsformaten vindt u bij
"Over de video-uitgangsformaten" (Blz. 36).
Auto*, Uit
– Deze instelling is uitgeschakeld wanneer de uitgevoerde
resolutie niet 1080p is.
Lip Sync
U kunt de functie Lip Sync (Blz. 42) instellen/aanpassen.
Video Process
Videomodus
U kunt de onderstaande Videomodus selecteren.
Kleur aanpassen
U kunt de Helderh/Verzadig./Kleurtoon voor elk kleur
(Rood/Groen/Blauw/Geel/Cyaan/Magenta) aanpassen.
Om deze functie te gebruiken, stelt u Videomodus in
op Custom. Zie "Videomodus" (Blz. 33) voor meer
informatie over de instelitems.
De standaardinstellingen zijn 0.
Auto Contrast
Voor het aanpassen van het contrast zodat het beeld
optimaal wordt weergegeven.
Om deze functie te gebruiken, stelt u Videomodus in op
Aangepast.
Uit*, Aan
Ruisonderdrukking
U kunt de Ruisonderdrukking instellen op een niveau van
0 tot 3. 0 is uit en 3 is het maximumniveau.
0*, 1, 2, 3
Opmerking
NTSC, PAL*, Multi (Modellen voor Australië, Azië, V.K., Europa
en Rusland)
NTSC*, PAL, Multi (Modellen voor V.S., Canada, Centraal- Zuid-
Amerika, Taiwan en Korea)
RGB Voert het videosignaal uit met een normaal
signaalbereik.
YCbCr 4:4:4*Stelt de Kleurruimte in op YCbCr 4:4:4.
YCbCr 4:2:2 Stelt de Kleurruimte in op YCbCr 4:2:2.
Full RGB Wanneer RGB ingesteld is en de wit- en zwarttinten
op het scherm te flets zijn, selecteert u dit item. Deze
instelling werkt wanneer een aangesloten component
het bereik RGB 0 – 255 ondersteunt.
Opmerking
Opmerking
Auto* Deze speler stelt de functie Lip Sync automatisch af.
Handm. U kunt de functie Lip Sync handmatig afstellen. U
kunt de vertraging van de audio onafhankelijk
instellen voor 2D- en 3D-inhoud.
2D
3D
Uit Deze speler stelt de functie Lip Sync niet af.
Standaard* Het beeld is natuurlijk en goed uitgebalanceerd.
Deze modus is geschikt voor normaal gebruik.
Vivid Het beeld is levendiger en scherper.
Cinema Het beeld is geschikt voor het bekijken van een film
in een donkere ruimte.
Custom U kunt het visuele beeld handmatig aanpassen.
Druk op 5/a om de parameter te selecteren en druk
vervolgens op 2/3 om de waarde aan te passen.
Helderh
Past de algemene helderheid van het beeld aan.
Scherpte
Past de scherpte van objecten in de video aan.
Kleurtoon
Past de tint van het weergegeven beeld aan.
Verzadig.
Past de rijkheid van de kleur in het weergegeven
beeld aan.
Contr.
Pas de heldere delen (witniveaus) in het beeld aan.
CTI
Verzacht de randen van kleurbeelden. Kleurbeelden
worden duidelijker weergegeven.
De standaardinstellingen zijn 0.

SETUP-MENU
34 Nl
De-interlacing Mode
U kunt instellen hoe het videosignaal gedetecteerd wordt.
Kies Auto voor normaal gebruik. Wanneer er horizontale
ruis verschijnt op het scherm, stelt u deze functie in op
Film/Video om de ruis te onderdrukken.
Auto*, Film, Video
■Audio Setting
De standaardinstellingen zijn aangegeven met "*".
Audio Output
Coaxial/Optical
U kunt de uitvoermodus voor de COAXIAL-aansluiting
en de OPTICAL-aansluiting selecteren. Meer informatie
over uitgangsformaten vindt u bij "Over de audio-
uitgangsformaten" (Blz. 35).
HDMI
U kunt de uitvoermodus voor de HDMI-aansluiting selecteren.
Zie “Coaxial/Optical” (Blz. 34) voor meer informatie over
instelitems. Meer informatie over uitgangsformaten vindt
u bij "Over de audio-uitgangsformaten" (Blz. 35).
Bitstream*, PCM, Reencode, Uit
– Om HD-audio (zoals Dolby TrueHD of DTS-HD
Master Audio) uit te voeren via de HDMI-aansluiting,
stelt u Resolutie in op Auto of op meer dan 720p
(Blz. 33).
Downsampling
U kunt de neerwaartse bemonsteringsfrequentie voor
digitale audiosignalen selecteren. Deze functie is
beschikbaar voor het audiosignaal dat wordt uitgevoerd
via de COAXIAL-aansluiting/OPTICAL-aansluiting.
DRC
U kunt DRC (Dynamic Range Compression) (Blz. 41)
inschakelen/uitschakelen/instellen op Auto. Wanneer DRC
ingesteld is op Auto, wordt deze functie automatisch
ingeschakeld voor een bron met DRC-informatie in Dolby
TrueHD-indeling. DRC zorgt ervoor dat lage tonen nog
dieper klinken en conversaties verstaanbaarder worden.
Dit is nuttig wanneer u 's avonds films bekijkt.
Uit*, Aan, Auto
SACD Output
SACD Priority
U kunt de weer te geven inhoud selecteren uit meerkanaals-
of stereo-inhoud (2-kanaals) wanneer een hybride SA-CD
(Blz. 4) geladen is die beide types bevat.
Multi-ch*, 2-ch
HDMI Uitgang
U kunt audiosignaaluitvoer via de HDMI-aansluiting
selecteren wanneer een SA-CD wordt afgespeeld.
Luidsprekerinstellingen
Configuratie
U kunt de uitvoer instellen op 7.1-kanaalssurround
afhankelijk van de aangesloten luidspreker of versterker.
1Druk op 5/a om de luidspreker te selecteren die
u wilt configureren en druk vervolgens op ENTER.
2Pas de onderstaande waarden aan. Merk op dat
sommige items mogelijk niet worden weergegeven,
afhankelijk van de geselecteerde luidspreker.
3Druk op RETURN om terug te keren naar de
luidsprekerselectie.
2ch Downmix
U kunt de downmixmethode instellen op 2-kanaals
analoog met Stereo of Lt/Rt.
Post Process
Up-mix
U kunt het 2-kanaalsaudiosignaal omzetten naar meer
kanalen. Voor het omzetten naar meer kanalen selecteert
u NEO6 en daarna de modus Cinema of Muziek.
Uit*, NEO6
■System Information
Geeft de softwareversie en het MAC-adres weer (Blz. 42).
Bitstream Voert digitale signalen uit zonder verwerking.
Secundaire audio wordt niet uitgevoerd.
PCM Voert 2-kanaals-PCM uit.
Reencode*Voert Bitstream uit met secundaire audio.
Uit Het geluid wordt gedempt.
Opmerking
48k*De hoogste bemonsteringsfrequentie voor digitale
PCM-uitvoer is 48 kHz.
96k De hoogste bemonsteringsfrequentie voor digitale
PCM-uitvoer is 96 kHz.
192k De hoogste bemonsteringsfrequentie voor digitale
PCM-uitvoer is 192 kHz.
DSD*Voert een onbewerkt DSD-signaal uit. Wanneer deze
speler aangesloten is op een AV-ontvanger die
compatibel is met DSD, raden wij u dit item aan.
PCM Voert PCM-signalen uit die gedecodeerd zijn door
deze speler.
Grootte Wanneer het wooferonderdeel van een luidspreker
16 cm of groter is, selecteert u Groot. Wanneer dit
onderdeel kleiner is dan 16 cm, selecteert u Klein.
Groot*, Klein
Trim -12 tot 0 dB (in stappen van 0,5 dB)
De standaardinstelling is 0 dB.
Vertraging 0,5 tot 10 m (in stappen van 0,5 m)
De standaardinstelling is 3 m.
Uitschakelen
Wanneer de geselecteerde luidspreker niet
gebruikt wordt, selecteert u Ja.
Ja, Nee*
Stereo*Wijzigt de kanaaluitvoer naar stereo, wat betekent
dat er alleen geluid wordt uitgevoerd door de twee
voorluidsprekers.
Lt/Rt Selecteer dit item als dit toestel aangesloten is op
een Dolby Pro Logic-decoder. Het geluid van
de achterluidsprekers wordt gemixt in het
2-kanaalsstereogeluid.

SETUP-MENU
35 Nl
INSTELLINGEN
4
Nederlands
■Over de audio-uitgangsformaten
* "SA" staat voor secundaire audio.
** "KKG" is een knopklikgeluid, het geluidseffect voor pop-upmenu's enz.
SA-CD-uitgangsformaten
– Wanneer Coaxial/Optical of HDMI is ingesteld op Bitstream, wordt er geen secundaire audio uitgevoerd.
(Blz. 34)
– Om HD-audio (zoals Dolby TrueHD of DTS-HD Master Audio) uit te voeren via de HDMI-aansluiting, stelt
u Resolutie in op Auto of op meer dan 720p (Blz. 33).
– Voor het afspelen van een SA-CD werkt Configuratie bij Luidsprekerinstellingen (Blz. 34) alleen wanneer HDMI
Uitgang ingesteld is op PCM.
HDMI COAXIAL/OPTICAL
MIXED 2CH/
7.1-kanaals-
surround
Bronformaat Bitstream PCM Reencode Bitstream PCM Reencode
2-kan. PCM 2-kan. PCM 2-kan. PCM 2-kan.
5.1-kan. PCM 5.1-kan. PCM 2-kan. PCM 2-kan./
5.1-kan.
7.1-kan. PCM 7.1-kan. PCM 2-kan. PCM 2-kan./
7.1-kan.
Dolby Digital Dolby Digital tot 5.1-kan.
PCM Dolby Digital Dolby Digital 2-kan. PCM Dolby Digital 2-kan./
5.1-kan.
met SA*
of KKG**
Dolby Digital
Plus
Dolby Digital
Plus
tot 7.1-kan.
PCM
Dolby Digital
Plus Dolby Digital 2-kan. PCM Dolby Digital
2-kan./
7.1-kan.
met SA*
of KKG** Dolby Digital
Dolby
TrueHD
Dolby
TrueHD
tot 7.1-kan.
PCM
Dolby
TrueHD Dolby Digital 2-kan. PCM Dolby Digital
met SA*
of KKG** Dolby Digital
DTS DTS tot 5.1-kan.
PCM DTS DTS 2-kan. PCM DTS 2-kan./
5.1-kan.
met SA*
of KKG**
DTS HD High
Resolution
DTS HD High
Resolution
tot 7.1-kan.
PCM
DTS HD High
Resolution DTS 2-kan. PCM DTS
2-kan./
7.1-kan.
met SA*
of KKG** DTS
DTS-HD
Master Audio
DTS-HD
Master Audio
tot 7.1-kan.
PCM
DTS-HD
Master Audio DTS 2-kan. PCM DTS
met SA*
of KKG** DTS
SACD Output-instellingen
HDMI COAXIAL/OPTICAL
MIXED 2CH/7.1ch
surround
SACD Priority HDMI Uitgang
Multi-ch DSD DSD tot 5.1-kan. Geen uitvoer 2-kan./5.1-kan.
PCM PCM tot 5.1-kan. Geen uitvoer 2-kan./5.1-kan.
2-ch DSD DSD 2-kan. Geen uitvoer 2-kan./2-kan.
PCM PCM 2-kan. Geen uitvoer 2-kan./2-kan.
Opmerkingen

SETUP-MENU
36 Nl
■Over de video-uitgangsformaten
Wanneer TV-systeem ingesteld is op NTSC
* Afhankelijk van de schijf of inhoud, voert deze speler 480p-videosignaal uit.
Wanneer TV-systeem ingesteld is op PAL
* Afhankelijk van de schijf of inhoud, voert deze speler 576p-videosignaal uit.
Wanneer TV-systeem ingesteld is op Multi
Wanneer TV-systeem ingesteld is op Multi, wordt het videosignaal uitgevoerd met dezelfde frequentie als de bron.
Raadpleeg de bovenstaande tabellen voor meer informatie over de frequentie-instelling van de tv en de resolutie van
het uitgevoerde videosignaal.
Wanneer een menuscherm zoals SETUP-menu wordt weergegeven, wordt het videosignaal uitgevoerd met dezelfde
frequentie als de bron.
– "Max." in de tabel betekent dat de resolutie ingesteld is op de maximale resolutie die wordt ondersteund door
de aangesloten tv.
– De instelling HDMI 1080p 24Hz is uitgeschakeld wanneer de uitgevoerde resolutie niet 1080p is.
– Als deze speler het videosignaal van 1080p 24 Hz van HDMI uitvoert, worden van de COMPONENT- en
VIDEO-bussen geen signalen uitgevoerd.
– Wanneer een in de handel verkrijgbare DVD wordt afgespeeld via componentuitvoer, is de maximale resolutie
480p/576p.
– Wanneer TV-systeem ingesteld is op NTSC en de videobron geen 60 Hz is, wordt het uitgevoerde videosignaal
omgezet naar 60 Hz.
– Wanneer TV-systeem ingesteld is op PAL en de videobron geen 50 Hz is, wordt het uitgevoerde videosignaal
omgezet naar 50 Hz.
Resolutie Auto 480i/576i 480p/576p 720p 1080i 1080p
24 Hz Overige
HDMI BD afspelen Max. Max. Max. 720p 60 Hz 1080i 60 Hz 1080p 24 Hz 1080p 60 Hz
overige 1080p 60 Hz
COMPONENT
In de handel
verkrijgbare
DVD afspelen 480i 480i
480p 480p 480p 480p
BD afspelen 480i 480i 480i uit 480i
overige 480p 720p 60 Hz * 1080i 60 Hz * 1080i 60 Hz *
VIDEO BD afspelen 480i 480i 480i 480i 480i uit 480i
overige 480i
Resolutie Auto 480i/576i 480p/576p 720p 1080i 1080p
24 Hz Overige
HDMI BD afspelen Max. Max. Max. 720p 50 Hz 1080i 50 Hz 1080p 24 Hz 1080p 50 Hz
overige 1080p 50 Hz
COMPONENT
In de handel
verkrijgbare
DVD afspelen 576i 576i
576p 576p 576p 576p
BD afspelen 576i 576i 576i uit 576i
overige 576p 720p 50 Hz * 1080i 50 Hz * 1080i 50 Hz *
VIDEO BD afspelen 576i 576i 576i 576i 576i uit 576i
overige 576i
Opmerkingen

37 Nl
INSTELLINGEN
4
Nederlands
Enkele van de nieuw uitgebrachte BD-videodiscs kunnen
niet afgespeeld worden, tenzij u de software van deze
speler upgradet naar de nieuwste versie. Wij raden u aan
de software van deze speler te upgraden via de software-
upgrade zodat deze speler bediend wordt op basis van de
nieuwste software.
Om na te gaan of er een software-upgrade beschikbaar is,
gaat u naar
http://download.yamaha.com/downloads/service/top/
?site=europe.yamaha.com&language=en
– De software-upgrade wordt automatisch gestart na
het laden van de disc die het pakket met
upgradebestanden bevat.
– Terwijl de software-upgrade wordt uitgevoerd,
mag u de disc/het USB-geheugen niet verwijderen,
de speler niet in de stand-bystand zetten en het
netsnoer/de LAN-kabel niet loskoppelen.
■De software upgraden
1. Maak de nodige voorbereidingen
voor de software-upgrade.
Wanneer u de software upgradet via Disc/USB
Storage:
1Bewaar het pakket met upgradebestanden in de
juiste map op de disc/het USB-geheugen.
Raadpleeg het proceduredocument dat bijgevoegd
is bij het pakket met upgradebestanden voor meer
informatie.
2
Plaats de disc of sluit het USB-geheugen aan.
Wanneer de disc geladen wordt, wordt de software-
upgrade automatisch gestart. Sla stap 2 over.
Wanneer u de software upgradet via een netwerk:
Controleer of de speler aangesloten is op het
netwerk.
2. Selecteer de upgrademethode en
start de upgrade via het
SETUP-menu.
1Druk op SETUP om het SETUP-menuscherm
weer te geven.
2Selecteer Instellingen Algemeen = Systeem =
Bijwerken.
3Selecteer het item dat het pakket met
upgradebestanden bevat uit Disc/USB Storage/
Netwerk.
3. Het systeem gaat op zoek naar het
pakket met upgradebestanden.
4. Druk op ENTER om het upgraden
te beginnen.
5. De upgrade is voltooid. Het
systeem wordt herstart.
SOFTWARE-UPGRADE
Tip
Opmerkingen

38 Nl
AANVULLENDE INFORMATIE
Raadpleeg de tabel hieronder wanneer de speler niet naar behoren functioneert. Als het probleem niet hieronder vermeld
staat of als de aanwijzingen het probleem niet verhelpen, schakelt u de speler uit, haalt u de stekker uit het stopcontact en
neemt u contact op met uw dichtstbijzijnde Yamaha-dealer of -servicecentrum.
■Stroom
■Basisbediening
■Afspelen van discs
VERHELPEN VAN STORINGEN
Probleem Mogelijke oorzaken en oplossingen
Geen stroom. – Sluit het netsnoer correct aan.
–Druk op p op het voorpaneel om de speler in te schakelen.
De speler wordt vanzelf uitgeschakeld. – De speler wordt automatisch uitgeschakeld wanneer gedurende 10 minuten geen
handelingen worden uitgevoerd (geen weergave).
Probleem Mogelijke oorzaken en oplossingen
De afstandsbediening werkt niet. – Gebruik de afstandsbediening binnen het opgegeven werkzame bereik. (Blz. 5)
– Vervang de batterijen. (Blz. 5)
– Controleer de ID-instellingen van het hoofdapparaat en de afstandsbediening. (Blz. 9)
De knoppen werken niet. – Houd p op het voorpaneel ongeveer 5 seconden ingedrukt om de speler te herstarten.
– Om de speler volledig te resetten, verwijdert u gedurende 10 seconden of langer het
netsnoer uit het stopcontact, sluit u het netsnoer opnieuw aan en schakelt u vervolgens
de speler in.
Wachtwoord vergeten. – Houd en op het voorpaneel tegelijk ingedrukt wanneer er geen disc geplaatst is
en het afspelen gestopt is om de standaardinstellingen van de speler te herstellen (de
instelling Veiligheid (Blz. 31) wordt ook gereset). Nadat de netvoeding automatisch is
uitgeschakeld, drukt u op p om de netvoeding weer in te schakelen.
Probleem Mogelijke oorzaken en oplossingen
De speler kan geen disc afspelen. – Haal de disc eruit en maak deze schoon. (Blz. 4)
– Controleer of de disc juist geplaatst is (in de uitsparing van de disclade en met de
labelkant naar boven). (Blz. 4)
– Gebruik een disc die wordt ondersteund door de speler. (Blz. 3)
– Verwijder de disc en controleer of deze wordt ondersteund door de speler. (Blz. 3)
– Controleer de regiocode. (Blz. 3)
– Controleer of de disc defect is door een andere disc te testen.
– Een CD-R/RW, DVD+R/RW/R DL en DVD-R/RW/R DL moet gefinaliseerd zijn. (Blz. 3)
Het beeld stopt. – De speler stopt als deze schokken of trillingen vaststelt.
De speler maakt een klikkend geluid
wanneer deze met afspelen begint
of bij het laden van een disc.
– Deze geluiden duiden niet op een defect van de speler, maar zijn normale
werkingsgeluiden.

VERHELPEN VAN STORINGEN
39 Nl
AANVULLENDE INFORMATIE
5
Nederlands
■Beeld
■Geluid
Probleem Mogelijke oorzaken en oplossingen
Geen beeld. – Controleer of de kabels juist zijn aangesloten. (Blz. 10)
– Controleer of de juiste ingang op de aangesloten TV of de AV-ontvanger is gekozen.
(Blz. 10)
– Sluit deze speler aan op de tv via de VIDEO-aansluiting (Blz. 13) met de bijgeleverde
videokabel en stel de Resolutie correct in. (Blz. 33)
– TV-systeem is niet correct ingesteld. Houd DIMMER op de afstandsbediening
ingedrukt om de standaardinstelling voor TV-systeem te herstellen.
Het beeld bevriest en de
bedieningstoetsen werken niet. – Druk op en start het afspelen opnieuw.
– Schakel de speler uit en dan weer in.
– Houd p op het voorpaneel ongeveer 5 seconden ingedrukt om de speler te herstarten.
Video wordt niet uitgevoerd met
de gewenste resolutie.
– Stel de gewenste resolutie in. (Blz. 33)
Horizontale breedbeeldvideo wordt
verticaal uitgerekt weergegeven of er
zijn zwarte banden op de boven- en
onderrand van het TV-scherm. Of 4:3
video verschijnt horizontaal uitgerekt.
– Wijzig de beeldverhouding van uw tv. (Blz. 32)
Het beeld bevat vierkante ruis
(mozaïekpatroon).
– Beelden met blokvormen kunnen opvallen in scènes met snelle bewegingen als gevolg
van de eigenschappen van de digitale beeldcompressietechnologie.
Het weergavebeeld is vervormd als de
DVD-video op een videorecorder wordt
opgenomen of via een videorecorder
wordt weergegeven.
– Deze speler voldoet aan het kopieerbeveiligingssysteem voor analoog kopiëren.
Sommige discs bevatten een kopieerbeveiligingssignaal. Als u een dergelijke disc via
een videorecorder probeert weer te geven of op een videorecorder probeert op te nemen,
zal de kopieerbeveiliging normale weergave onmogelijk maken.
Er wordt geen geluid uitgevoerd of de
beelden worden niet juist weergegeven.
– Het is mogelijk dat er geen geluid wordt uitgevoerd of de beelden niet juist worden
weergegeven bij sommige discs waarop kopieerbeveiligingsgegevens zijn opgenomen.
Probleem Mogelijke oorzaken en oplossingen
Geen geluid of het geluid is vervormd. – Controleer of de audiokabel juist is aangesloten. (Blz. 10)
– Er is geen geluid tijdens weergave van een stilstaand beeld, vertraagde weergave
of versnelde weergave in voor- of achterwaartse richting. (Blz. 7)
– Het is mogelijk dat het geluid niet wordt uitgevoerd afhankelijk van de toestand van
de audio-opname, bijvoorbeeld wanneer andere audio dan een audiosignaal of niet-
standaardaudio is opgenomen als audiomateriaal. (Blz. 3)
Het linker en rechter kanaal van het
geluidssignaal is omgekeerd of er
komt slechts van één kant geluid.
– Controleer de audioverbinding. (Blz. 10)
Er wordt geen geluid uitgevoerd of de
beelden worden niet juist weergegeven.
– Het is mogelijk dat er geen geluid wordt uitgevoerd of de beelden niet juist worden
weergegeven bij sommige discs waarop kopieerbeveiligingsgegevens zijn opgenomen.
Het gewenste type audio en/of aantal
kanalen kan niet gehoord worden.
– Zie de instelling voor Audio Output en "Over de audio-uitgangsformaten". (Blz. 34, 35)
Het geluid van PIP (secundaire audio)
is niet hoorbaar.
– Stel Coaxial/Optical of HDMI in op PCM/Reencode. (Blz. 34)
– Druk op 2ND AUDIO om secundaire audio te beluisteren. (Blz. 6)
– Afhankelijk van de schijf moet u de secundaire audio inschakelen via het hoofdmenu
van de schijf (Blz. 7).

VERHELPEN VAN STORINGEN
40 Nl
■Netwerk
■Meldingen op het scherm
– De volgende meldingen verschijnen op het tv-scherm wanneer de disc die u probeert af te spelen niet geschikt is of
als de uitgevoerde bediening niet juist is.
Probleem Mogelijke oorzaken en oplossingen
Kan geen verbinding met internet
maken.
– Sluit de netwerkkabel correct aan.
– Schakel de aangesloten apparatuur zoals een breedbandrouter of modem in.
– Sluit de breedbandrouter en/of modem juist aan.
– Stel de juiste waarden in voor de netwerkinstellingen. Controleer "Netwerk". (Blz. 32)
Kan geen BD-Live-inhoud downloaden. – Sluit de netwerkkabel correct aan. (Blz. 16)
– Sluit het USB-geheugen correct aan. Controleer of het USB-geheugen op de USB-poort
van deze speler is aangesloten. (Blz. 16)
– Controleer of de BD-disc BD-Live ondersteunt.
– Controleer de instelling voor "Internetverbinding". (Blz. 32)
– Sluit een USB-geheugen aan dat geformatteerd is in FAT16 of FAT32.
– Wij raden u aan om een USB-geheugen met minstens 2 GB vrije ruimte aan te sluiten.
Als er onvoldoende vrije ruimte is, formatteert u het USB-geheugen. (Blz. 30)
– Raadpleeg de meegeleverde gebruikershandleiding van de schijf of raadpleeg de
schijffabrikant.
Kan de DLNA-server niet vinden. – Sluit de netwerkkabel correct aan.
– Schakel de aangesloten apparatuur zoals een breedbandrouter of server in.
– Controleer of de speler en de server aangesloten zijn op hetzelfde toegangspunt.
– Stel de juiste waarden in voor de netwerkinstellingen. Controleer "Netwerk". (Blz. 32)
– Afhankelijk van de DLNA-server, is het mogelijk dat u de speler moet machtigen bij
de server.
Kan een bestand op de
thuisnetwerkserver niet afspelen.
– Controleer of het bestand kan worden afgespeeld. (Blz. 3)
– Controleer de instellingen van uw DLNA-server.
– De afspeel- en bedieningskwaliteit kunnen beïnvloed worden door de gesteldheid
van uw thuisnetwerk.
Foutmelding Mogelijke oorzaken en oplossingen
Not Support This File! – Dit bestand wordt niet ondersteund door de speler. Zie "Disc-/bestandstypes die u met deze speler
kunt gebruiken" (Blz. 3).
Verkeerde regiocode! – De disc heeft een niet-ondersteunde regiocode. Zie "Regiobeheerinformatie" (Blz. 3).
Netwerk is MISLUKT. – De speler kan niet worden aangesloten op het netwerk. Controleer de verbinding (Blz. 16)
en de netwerkinstellingen (Blz. 32).
Netwerk is OK, proxy is
MISLUKT.
– De speler kan niet worden aangesloten op de proxyserver. Zie "Proxy instellen" (Blz. 32).
The Setting is prohibited,
please setup again.
– BD-Live-verbinding is niet toegestaan. Zie "BD-Live-verbinding" (Blz. 32).
Geen geldig upgrade
bestand gevonden!
– Controleer of het upgradebestand zich in de juiste map bevindt.
Upgrade is mislukt om een
aantal redenen!
– De upgrade is mislukt. Controleer of het upgradebestand corrupt of onleesbaar is.

41 Nl
AANVULLENDE INFORMATIE
5
Nederlands
AVCHD
AVCHD is een nieuw formaat (standaard) voor HD-
videocamera's dat gebruikt kan worden voor het
opnemen en afspelen van hoge resolutie HD-beelden.
BD-Live™
BD-Live is een BD-standaard die gebruik maakt van een
netwerkverbinding waarmee deze speler online kan gaan en
promotionele video's en andere gegevens kan downloaden.
BDMV
BDMV (Blu-ray Disc Movie, BD-MV) verwijst naar een
van de toepassingsformaten die gebruikt worden voor
BD-ROM, wat een van de Blu-ray Disc-specificaties is.
BDMV is een opnameformaat zoals DVD-Video van de
DVD-specificatie.
Blu-ray 3D™
Met Blu-ray 3D kunt u 3D-beelden in volledige high-
definition weergeven.
BONUSVIEW
Bij BONUSVIEW compatibele discs kunt u tegelijk
genieten van een videosubkanaal voor twee schermen,
een audiosubkanaal en subondertiteling. Een klein
scherm wordt weergegeven op het hoofdscherm tijdens
het afspelen (beeld-in-beeld).
Closed Caption
"Closed Captions" zijn een soort ondertitels; het
verschil tussen gewone ondertitels en "captions"
is dat ondertitels bedoeld zijn voor mensen zonder
gehoorproblemen en "captions" voor gehoorgestoorden.
Ondertitels geven zelden alle geluiden weer. "Captions"
tonen bijvoorbeeld ook geluidseffecten (bv. "telefoon
rinkelt" en "voetstappen"), wat niet het geval is bij
ondertitels. Voor u deze instelling selecteert, controleert
u of de disc ondertiteling voor gehoorgestoorden bevat.
Deep Color
Deep Color verwijst naar het gebruik van verschillende
kleurdieptes in schermen, vanaf de 24 bits-dieptes van
vorige versies van de HDMI-specificatie. Deze extra
bitdiepte zorgt ervoor dat HD-tv's en andere schermen
kunnen overschakelen van miljoenen kleuren naar
miljarden kleuren en elimineert kleurverloop op het
scherm zodat er vloeiende toonovergangen en subtiele
gradaties tussen kleuren worden bekomen. De verhoogde
contrastverhouding kan veel meer grijstinten weergeven
tussen zwart en wit. Deep Color verhoogt eveneens het
aantal beschikbare kleuren binnen de grenzen afgebakend
door de RGB- of YCbCr-kleurruimte.
DivX®
DivX® is een populaire mediatechnologie ontwikkeld door
DivX, Inc. DivX®-mediabestanden bevatten sterk
gecomprimeerde beelden met een hoogwaardige
beeldkwaliteit en behouden tegelijk een relatief kleine
bestandsgrootte. DivX®-bestanden bevatten eveneens
geavanceerde mediafuncties zoals menu's, ondertitels en
bijkomende audiotracks. Vele DivX®-mediabestanden
kunnen online worden gedownload. U kunt eigen bestanden
aanmaken met persoonlijke inhoud en gebruiksvriendelijke
tools op DivX.com.
Dolby Digital
Een geluidssysteem ontwikkeld door Dolby Laboratories
Inc. dat een geluidssignaal met de sfeer van een
bioscoopzaal genereert wanneer het apparaat op een
Dolby Digital processor of versterker is aangesloten.
Dolby Digital Plus
Een geluidssysteem ontwikkeld als uitbreiding van
Dolby Digital. Deze audiocoderingstechnologie
ondersteunt 7.1-multikanaals-surroundgeluid.
Dolby TrueHD
Dolby TrueHD is een verliesvrije coderingstechnologie
die multikanaals-surroundgeluid bestaande uit
maximaal 8 kanalen ondersteunt voor gebruik met
volgende generatie optische discs. Het weergegeven
geluid is bit voor bit getrouw aan het oorspronkelijke
brongeluid.
DRC (Dynamic Range Control)
Met DRC kunt u het bereik tussen de luidste en de
zachtste geluiden (dynamisch bereik) instellen bij
afspelen met gemiddeld volume. Gebruik deze optie
wanneer dialogen moeilijk hoorbaar zijn of wanneer het
afspelen de buren kan storen.
DSD (Direct Stream Digital)
DSD-technologie zorgt voor de opslag van
audiosignalen op digitale opslagmedia, zoals Super
Audio CD's. Met behulp van DSD worden signalen
opgeslagen als eenbitswaardes bij een hoge
bemonsteringsfrequentie van 2,8224 MHz. Tegelijk
worden noise shaping en oversampling gebruikt voor de
vermindering van vervorming, een typische gebeurtenis
bij uiterst hoge kwantisatie van audiosignalen. Door de
hoge bemonsteringsfrequentie kan een betere
audiokwaliteit bekomen worden dan bij de PCM-
indeling die wordt gebruikt voor normale audio-cd's.
DTS
Dit is een digitaal geluidssysteem, ontwikkeld door
DTS, Inc. voor gebruik in bioscopen.
DTS-HD High Resolution Audio
DTS-HD High Resolution Audio is een nieuwe
technologie die ontwikkeld is voor het optische
HD-discformaat van de volgende generatie.
DTS-HD Master Audio
DTS-HD Master Audio is een verliesvrije
audiocompressietechnologie die ontwikkeld is voor het
optische HD-discformaat van de volgende generatie.
DTS-HD Master Audio | Essential
DTS-HD Master Audio | Essential is een verliesvrije
audiocompressietechnologie die ontwikkeld is voor het
optische HD-discformaat van de volgende generatie.
HDMI
HDMI (High-Definition Multimedia Interface) is een
interface die zowel video als audio ondersteunt via een
enkele digitale verbinding. De HDMI-verbinding brengt
standaard- tot hogedefinitievideosignalen en
multikanaalsaudiosignalen in digitale vorm, dus zonder
kwaliteitsverlies, over naar AV-apparatuur zoals tv's
uitgerust met HDMI.
WOORDENLIJST

SPECIFICATIES
42 Nl
Hoofdmenu
Op een BD-Video/DVD-Video wordt dit menu gebruikt
voor het kiezen van het hoofdstuk dat u wilt afspelen,
de taal van de ondertiteling en dergelijke. Bij sommige
DVD-Video's wordt het hoofdmenu het "Titelmenu"
genoemd.
Kleurruimte
Kleurruimte is een kleurbereik dat kan worden voorgesteld.
RGB is een kleurruimte gebaseerd op het RGB-
kleurenmodel (rood, groen en blauw) en wordt vooral
gebruikt voor pc-schermen. YCbCr is een kleurruimte
gebaseerd op een luminantiesignaal (Y) en twee
kleurverschilsignalen (Cb en Cr).
Letter Box (LB 4:3)
Een beeldformaat met zwarte banden boven en onder
op het scherm om breedbeeldmateriaal (16:9) op een
aangesloten normale 4:3-tv te kunnen weergeven.
Lineair PCM-geluid
Lineaire PCM is een signaalopnameformaat dat gebruikt
wordt voor Audio-CD's en voor sommige DVD-discs
en Blu-ray-discs. Het geluid op Audio-CD's wordt
opgenomen bij een bemonsteringsfrequentie van 44,1 kHz
en met 16 bits. (Het geluid wordt opgenomen van 48 kHz
met 16 bits tot 96 kHz met 24 bits op DVD-discs en van
48 kHz met 16 bits tot 192 kHz met 24 bits op BD-discs.)
Lip Sync
Lip Sync, een afkorting voor Lip Synchronization
(lipsynchronisatie), is een technische term die zowel
betrekking heeft op een probleem als op een mogelijkheid
om audio- en videosignalen gesynchroniseerd te houden
tijdens de postproductie en de transmissie. Normaal
komen bij audio- en videolatentie complexe aanpassingen
door de eindgebruiker kijken. HDMI 1.3 bevat echter een
automatische audio- en videosynchronisatiefunctie
waarmee apparaten deze synchronisatie zonder
tussenkomst van de gebruiker automatisch en
nauwkeurig kunnen uitvoeren.
MAC-adres
Het MAC-adres is een unieke waarde die wordt toegekend
aan een netwerkapparaat voor identificatiedoeleinden.
Ondertitels
Dit zijn de tekstregels die onderaan op het scherm worden
getoond en die de dialoog vertalen of beschrijven.
Ondertiteling is opgenomen op de meeste DVD-
en BD-discs.
Pan Scan (PS 4:3)
Een beeldformaat waarbij de zijkanten van het beeld
zijn afgesneden om breedbeeldmateriaal (16:9) op een
aangesloten normale 4:3-tv te kunnen weergeven.
x.v.Color
x.v.Color produceert een groter bereik aan kleuren dan
voorheen, waarbij praktisch alle kleuren kunnen worden
weergegeven die het menselijk oog kan waarnemen.
■Algemeen
Stroomvoorziening
[Modellen voor V.S. en Canada] ............................AC 110-240 V, 60 Hz
[Modellen voor Centraal- en Zuid-Amerika]
......................................................... 110 – 240 V, 50/60 Hz wisselstroom
[Modellen voor Europa en Rusland].............. 230 V, 50 Hz wisselstroom
[Model voor Australië]............................................AC 110-240 V, 50 Hz
[Modellen voor Azië]...................... 220 – 240 V, 50/60 Hz wisselstroom
[Model voor Taiwan] ...................... 110 – 120 V, 50/60 Hz wisselstroom
[Model voor Korea] ....................................... 220 V, 60 Hz wisselstroom
Stroomverbruik (normaal).................................................................... 25 W
Stroomverbruik (stand-by) ..................................................0,5 W of minder
Afmetingen (B × H × D) .............................................. 435 × 96 × 316 mm
Gewicht ............................................................................................. 4,05 kg
■Audioprestaties
Audio-uitgangsniveau (1 kHz, 0 dB, BD/DVD/CD-DA) .............. 2 ± 0,3 V
Signaal-ruisverhouding (BD/DVD/CD-DA)........................ 115 dB of meer
Dynamisch bereik
BD/DVD ........................................................................... 105 dB of meer
CD-DA.............................................................................. 100 dB of meer
Harmonische vervorming (1 kHz)
BD/DVD ..................................................................... 0,0028% of minder
CD-DA.......................................................................... 0,003% of minder
Frequentierespons
BD/DVD .................................... 2 Hz tot 22 kHz (48 kHz-bemonstering)
2 Hz tot 44 kHz (96 kHz-bemonstering)
CD-DA..............................................................................2 Hz tot 20 kHz
■Ingangen/uitgangen
HDMI-uitgang.......................................................... Type A-aansluiting × 1
480i/576i/480p/576p/720p/1080i/1080p/1080p@24Hz,
Deep Color-, x.v. Color-ondersteuning
Component video-uitgang............................................. Y: 1 Vp-p (75 ohm)
PB, PR: 0,7 Vp-p (75 ohm)
Video-uitgang..................................................................... 1 Vp-p (75 ohm)
Digitale uitgang.................................................... Optisch × 1, Coaxiaal × 1
Analoge audio-uitgang ..............................................................7.1-kan. × 1,
Mixed 2-kan. × 1
USB.......................................................................... Type A-aansluiting × 2
Overige apparaten ....................................................... Remote IN/OUT × 1,
RS-232C × 1 (voor aangepaste installatie),
Ethernet × 1
Wijzigingen in specificaties voorbehouden zonder voorafgaande
kennisgeving.
SPECIFICATIES

SPECIFICATIES
43 Nl
AANVULLENDE INFORMATIE
5
Nederlands
■Auteursrechten
– Audiovisueel materiaal kan bestaan uit materiaal met
auteursrecht dat niet mag worden opgenomen zonder
toestemming van de eigenaar van het auteursrecht.
Raadpleeg de relevante wetten in uw land.
– Dit apparaat bevat technologie die de auteursrechten
beschermt die wordt beschermd door patenten in de
VS en andere wetten op intellectueel eigendom van
Rovi Corporation. Reverse-engineering en
decompilatie zijn niet toegestaan.
– Vervaardigd onder licentie van Dolby Laboratories.
Dolby en het dubbele D-symbool zijn
handelsmerken van Dolby Laboratories.
– Vervaardigd onder licentie onder de Amerikaanse
patentnummers 5,451,942; 5,956,674; 5,974,380;
5,978,762; 6,226,616; 6,487,535; 7,212,872;
7,333,929; 7,392,195; 7,272,567 en andere reeds
uitgegeven en aangevraagde patenten in de VS en
de rest van de wereld. DTS en het DTS-symbool
zijn gedeponeerde handelsmerken, en DTS-HD,
DTS-HD Master Audio en de DTS-logo's zijn
handelsmerken van DTS, Inc.. Dit product bevat
software. © DTS, Inc. Alle rechten voorbehouden.
– “Blu-ray Disc™”, “Blu-ray™”, “Blu-ray 3D™”,
“BD-Live™”, “BONUSVIEW™” en de logo's zijn
handelsmerken van de Blu-ray Disc Association.
– is een handelsmerk van DVD Format/
Logo Licensing Corporation.
– HDMI, het HDMI-logo en High-Definition
Multimedia Interface zijn handelsmerken of
gedeponeerde handelsmerken van HDMI
Licensing LLC.
– "x.v.Color" en het "x.v.Color"-logo zijn
handelsmerken.
– "AVCHD" en het "AVCHD"-logo zijn
handelsmerken van Panasonic Corporation en Sony
Corporation.
– Java en alle op Java gebaseerde handelsmerken
en logo's zijn handelsmerken of gedeponeerde
handelsmerken van Sun Microsystems, Inc. in
de Verenigde Staten en/of andere landen.
– Dit product is gelicentieerd onder de AVC
patentportfolio-licentie en de VC-1
patentportfoliolicentie voor het persoonlijk en niet-
commerciële gebruik van een consument om (i)
video te coderen in overeenstemming met de AVC-
norm en VC-1- norm ("AVC/VC-1 Video") en/of (ii)
AVC/VC-1 Video te coderen die is gecodeerd door
een consument die zich bezig houdt met een
persoonlijke en niet-commerciële activiteit en/of
die is verkregen van een video-aanbieder die
gelicentieerd is om AVC/VC-1 Video aan te bieden.
Er wordt geen licentie toegekend of impliciet
aangenomen voor enig ander gebruik. Extra
informatie kan worden verkregen van
MPEG LA, LLC.
Zie http://www.mpegla.com.
– Windows Media Player is een gedeponeerd
handelsmerk of een handelsmerk van Microsoft
corporation in de Verenigde Staten en/of andere
landen.
– DLNA en DLNA CERTIFIED zijn handelsmerken
en/of servicemerken van Digital Living Network
Alliance.
– YouTube en het YouTube-logo zijn handelsmerken
van Google. Inc.
– "DivX®, DivX Certified®, DivX Plus™ HD en
de overeenstemmende logo's zijn gedeponeerde
handelsmerken van DivX, Inc. en worden gebruikt
onder licentie."
– "DivX Certified® voor het afspelen van DivX®- en
DivX Plus™ HD-video's (H.264/.MKV) tot 1080p
HD en hoogwaardige inhoud."
ABOUT DIVX VIDEO: DivX® is een digitale video-indeling
ontwikkeld door DivX, Inc. Dit apparaat is een officieel DivX
Certified® -apparaat dat DivX-video's afspeelt. Surf naar divx.com
voor meer informatie en softwareprogramma's om uw bestanden
om te zetten naar DivX-video's.
ABOUT DIVX VIDEO-ON-DEMAND: dit DivX Certified®
-apparaat moet geregistreerd zijn om aangekochte DivX Video-on-
Demand (VOD)-films te kunnen afspelen. Om uw registratiecode
te verkrijgen, gaat u naar het onderdeel DivX VOD in het instelmenu
van uw apparaat. Surf naar vod.divx.com voor meer informatie over
het voltooien van uw registratie.
i
Information about software
This product uses the following software.
For information (copyright, etc) about each software, read the original sentences stated below.
■About Linux, Busybox, SquashFS, LIRC, U-boot
GNU GENERAL PUBLIC LICENSE
Version 2, June 1991
Copyright (C) 1989, 1991 Free Software Foundation, Inc.
51 Franklin St, Fifth Floor, Boston, MA 02110-1301 USA
Everyone is permitted to copy and distribute verbatim copies of this license document,
but changing it is not allowed.
Preamble
The licenses for most software are designed to take away your freedom to share and
change it. By contrast, the GNU General Public License is intended to guarantee your
freedom to share and change free software--to make sure the software is free for all its
users. This General Public License applies to most of the Free Software Foundation’s
software and to any other program whose authors commit to using it. (Some other Free
Software Foundation software is covered by the GNU Library General Public License
instead.) You can apply it to your programs, too.
When we speak of free software, we are referring to freedom, not price. Our General
Public Licenses are designed to make sure that you have the freedom to distribute
copies of free software (and charge for this service if you wish), that you receive source
code or can get it if you want it, that you can change the software or use pieces of it in
new free programs; and that you know you can do these things.
To protect your rights, we need to make restrictions that forbid anyone to deny you
these rights or to ask you to surrender the rights. These restrictions translate to certain
responsibilities for you if you distribute copies of the software, or if you modify it.
For example, if you distribute copies of such a program, whether gratis or for a fee, you
must give the recipients all the rights that you have. You must make sure that they, too,
receive or can get the source code. And you must show them these terms so they know
their rights.
We protect your rights with two steps: (1) copyright the software, and (2) offer you this
license which gives you legal permission to copy, distribute and/or modify the software.
Also, for each author’s protection and ours, we want to make certain that everyone
understands that there is no warranty for this free software. If the software is modified
by someone else and passed on, we want its recipients to know that what they have is
not the original, so that any problems introduced by others will not reflect on the
original authors’ reputations.
Finally, any free program is threatened constantly by software patents. We wish to
avoid the danger that redistributors of a free program will individually obtain patent
licenses, in effect making the program proprietary. To prevent this, we have made it
clear that any patent must be licensed for everyone’s free use or not licensed at all.
The precise terms and conditions for copying, distribution and modification follow.
GNU GENERAL PUBLIC LICENSE
TERMS AND CONDITIONS FOR COPYING, DISTRIBUTION AND
MODIFICATION
0. This License applies to any program or other work which contains a notice placed
by the copyright holder saying it may be distributed under the terms of this General
Public License. The “Program”, below, refers to any such program or work, and a
“work based on the Program” means either the Program or any derivative work
under copyright law: that is to say, a work containing the Program or a portion of it,
either verbatim or with modifications and/or translated into another language.
(Hereinafter, translation is included without limitation in the term “modification”.)
Each licensee is addressed as “you”.
Activities other than copying, distribution and modification are not covered by this
License; they are outside its scope. The act of running the Program is not restricted,
and the output from the Program is covered only if its contents constitute a work
based on the Program (independent of having been made by running the Program).
Whether that is true depends on what the Program does.
1. You may copy and distribute verbatim copies of the Program’s source code as you
receive it, in any medium, provided that you conspicuously and appropriately
publish on each copy an appropriate copyright notice and disclaimer of warranty;
keep intact all the notices that refer to this License and to the absence of any
warranty; and give any other recipients of the Program a copy of this License along
with the Program.
You may charge a fee for the physical act of transferring a copy, and you may at
your option offer warranty protection in exchange for a fee.
2. You may modify your copy or copies of the Program or any portion of it, thus
forming a work based on the Program, and copy and distribute such modifications
or work under the terms of Section 1 above, provided that you also meet all of these
conditions:
a) You must cause the modified files to carry prominent notices stating that you
changed the files and the date of any change.
b) You must cause any work that you distribute or publish, that in whole or in part
contains or is derived from the Program or any part thereof, to be licensed as a
whole at no charge to all third parties under the terms of this License.
c) If the modified program normally reads commands interactively when run, you
must cause it, when started running for such interactive use in the most
ordinary way, to print or display an announcement including an appropriate
copyright notice and a notice that there is no warranty (or else, saying that you
provide a warranty) and that users may redistribute the program under these
conditions, and telling the user how to view a copy of this License. (Exception:
if the Program itself is interactive but does not normally print such an
announcement, your work based on the Program is not required to print an
announcement.)
These requirements apply to the modified work as a whole. If identifiable sections of
that work are not derived from the Program, and can be reasonably considered
independent and separate works in themselves, then this License, and its terms, do not
apply to those sections when you distribute them as separate works. But when you
distribute the same sections as part of a whole which is a work based on the Program,
the distribution of the whole must be on the terms of this License, whose permissions
for other licensees extend to the entire whole, and thus to each and every part regardless
of who wrote it.
Thus, it is not the intent of this section to claim rights or contest your rights to work
written entirely by you; rather, the intent is to exercise the right to control the
distribution of derivative or collective works based on the Program.
In addition, mere aggregation of another work not based on the Program with the
Program (or with a work based on the Program) on a volume of a storage or distribution
medium does not bring the other work under the scope of this License.
3. You may copy and distribute the Program (or a work based on it, under Section 2)
in object code or executable form under the terms of Sections 1 and 2 above
provided that you also do one of the following:
a) Accompany it with the complete corresponding machine-readable source code,
which must be distributed under the terms of Sections 1 and 2 above on a
medium customarily used for software interchange; or,
b) Accompany it with a written offer, valid for at least three years, to give any
third party, for a charge no more than your cost of physically performing source
distribution, a complete machine-readable copy of the corresponding source
code, to be distributed under the terms of Sections 1 and 2 above on a medium
customarily used for software interchange; or,
c) Accompany it with the information you received as to the offer to distribute
corresponding source code. (This alternative is allowed only for
noncommercial distribution and only if you received the program in object
code or executable form with such an offer, in accord with Subsection b
above.)
The source code for a work means the preferred form of the work for making
modifications to it. For an executable work, complete source code means all the source
code for all modules it contains, plus any associated interface definition files, plus the
scripts used to control compilation and installation of the executable. However, as a
special exception, the source code distributed need not include anything that is
normally distributed (in either source or binary form) with the major components
(compiler, kernel, and so on) of the operating system on which the executable runs,
unless that component itself accompanies the executable.
If distribution of executable or object code is made by offering access to copy from a
designated place, then offering equivalent access to copy the source code from the same
place counts as distribution of the source code, even though third parties are not
compelled to copy the source along with the object code.
4. You may not copy, modify, sublicense, or distribute the Program except as
expressly provided under this License. Any attempt otherwise to copy, modify,
sublicense or distribute the Program is void, and will automatically terminate your
rights under this License. However, parties who have received copies, or rights,
from you under this License will not have their licenses terminated so long as such
parties remain in full compliance.
5. You are not required to accept this License, since you have not signed it. However,
nothing else grants you permission to modify or distribute the Program or its
derivative works. These actions are prohibited by law if you do not accept this
License. Therefore, by modifying or distributing the Program (or any work based
on the Program), you indicate your acceptance of this License to do so, and all its
terms and conditions for copying, distributing or modifying the Program or works
based on it.
6. Each time you redistribute the Program (or any work based on the Program), the
recipient automatically receives a license from the original licensor to copy,
distribute or modify the Program subject to these terms and conditions. You may
not impose any further restrictions on the recipients’ exercise of the rights granted
herein. You are not responsible for enforcing compliance by third parties to this
License.
7. If, as a consequence of a court judgment or allegation of patent infringement or for
any other reason (not limited to patent issues), conditions are imposed on you
(whether by court order, agreement or otherwise) that contradict the conditions of
this License, they do not excuse you from the conditions of this License. If you
cannot distribute so as to satisfy simultaneously your obligations under this License
and any other pertinent obligations, then as a consequence you may not distribute
the Program at all. For example, if a patent license would not permit royalty-free
redistribution of the Program by all those who receive copies directly or indirectly
through you, then the only way you could satisfy both it and this License would be
to refrain entirely from distribution of the Program.
If any portion of this section is held invalid or unenforceable under any particular
circumstance, the balance of the section is intended to apply and the section as a whole
is intended to apply in other circumstances.
It is not the purpose of this section to induce you to infringe any patents or other
property right claims or to contest validity of any such claims; this section has the sole
purpose of protecting the integrity of the free software distribution system, which is
implemented by public license practices. Many people have made generous
contributions to the wide range of software distributed through that system in reliance
on consistent application of that system; it is up to the author/donor to decide if he or
she is willing to distribute software through any other system and a licensee cannot
impose that choice.
ii
This section is intended to make thoroughly clear what is believed to be a consequence
of the rest of this License.
8. If the distribution and/or use of the Program is restricted in certain countries either
by patents or by copyrighted interfaces, the original copyright holder who places
the Program under this License may add an explicit geographical distribution
limitation excluding those countries, so that distribution is permitted only in or
among countries not thus excluded. In such case, this License incorporates the
limitation as if written in the body of this License.
9. The Free Software Foundation may publish revised and/or new versions of the
General Public License from time to time. Such new versions will be similar in
spirit to the present version, but may differ in detail to address new problems or
concerns.
Each version is given a distinguishing version number. If the Program specifies a
version number of this License which applies to it and “any later version”, you have the
option of following the terms and conditions either of that version or of any later
version published by the Free Software Foundation. If the Program does not specify a
version number of this License, you may choose any version ever published by the Free
Software Foundation.
10. If you wish to incorporate parts of the Program into other free programs whose
distribution conditions are different, write to the author to ask for permission. For
software which is copyrighted by the Free Software Foundation, write to the Free
Software Foundation; we sometimes make exceptions for this. Our decision will be
guided by the two goals of preserving the free status of all derivatives of our free
software and of promoting the sharing and reuse of software generally.
NO WARRANTY
11. BECAUSE THE PROGRAM IS LICENSED FREE OF CHARGE, THERE IS NO
WARRANTY FOR THE PROGRAM, TO THE EXTENT PERMITTED BY
APPLICABLE LAW. EXCEPT WHEN OTHERWISE STATED IN WRITING
THE COPYRIGHT HOLDERS AND/OR OTHER PARTIES PROVIDE THE
PROGRAM “AS IS” WITHOUT WARRANTY OF ANY KIND, EITHER
EXPRESSED OR IMPLIED, INCLUDING, BUT NOT LIMITED TO, THE
IMPLIED WARRANTIES OF MERCHANTABILITY AND FITNESS FOR A
PARTICULAR PURPOSE. THE ENTIRE RISK AS TO THE QUALITY AND
PERFORMANCE OF THE PROGRAM IS WITH YOU. SHOULD THE
PROGRAM PROVE DEFECTIVE, YOU ASSUME THE COST OF ALL
NECESSARY SERVICING, REPAIR OR CORRECTION.
12. IN NO EVENT UNLESS REQUIRED BY APPLICABLE LAW OR AGREED
TO IN WRITING WILL ANY COPYRIGHT HOLDER, OR ANY OTHER
PARTY WHO MAY MODIFY AND/OR REDISTRIBUTE THE PROGRAM AS
PERMITTED ABOVE, BE LIABLE TO YOU FOR DAMAGES, INCLUDING
ANY GENERAL, SPECIAL, INCIDENTAL OR CONSEQUENTIAL
DAMAGES ARISING OUT OF THE USE OR INABILITY TO USE THE
PROGRAM (INCLUDING BUT NOT LIMITED TO LOSS OF DATA OR DATA
BEING RENDERED INACCURATE OR LOSSES SUSTAINED BY YOU OR
THIRD PARTIES OR A FAILURE OF THE PROGRAM TO OPERATE WITH
ANY OTHER PROGRAMS), EVEN IF SUCH HOLDER OR OTHER PARTY
HAS BEEN ADVISED OF THE POSSIBILITY OF SUCH DAMAGES.
END OF TERMS AND CONDITIONS
How to Apply These Terms to Your New Programs
If you develop a new program, and you want it to be of the greatest possible use to the
public, the best way to achieve this is to make it free software which everyone can
redistribute and change under these terms.
To do so, attach the following notices to the program. It is safest to attach them to the
start of each source file to most effectively convey the exclusion of warranty; and each
file should have at least the “copyright” line and a pointer to where the full notice is
found.
<one line to give the program’s name and a brief idea of what it does.>
Copyright (C) <year> <name of author>
This program is free software; you can redistribute it and/or modify it under the
terms of the GNU General Public License as published by the Free Software
Foundation; either version 2 of the License, or (at your option) any later version.
This program is distributed in the hope that it will be useful, but WITHOUT ANY
WARRANTY; without even the implied warranty of MERCHANTABILITY or
FITNESS FOR A PARTICULAR PURPOSE. See the GNU General Public
License for more details.
You should have received a copy of the GNU General Public License along with
this program; if not, write to the Free Software Foundation, Inc., 51 Franklin St,
Fifth Floor, Boston, MA 02110-1301 USA
Also add information on how to contact you by electronic and paper mail.
If the program is interactive, make it output a short notice like this
when it starts in an interactive mode:
Gnomovision version 69, Copyright (C) year name of author Gnomovision comes
with ABSOLUTELY NO WARRANTY; for details type ‘show w’. This is free
software, and you are welcome to redistribute it under certain conditions; type
‘show c’ for details.
The hypothetical commands ‘show w’ and ‘show c’ should show the appropriate parts
of the General Public License. Of course, the commands you use may be called
something other than ‘show w’ and ‘show c’; they could even be mouse-clicks or menu
items--whatever suits your program.
You should also get your employer (if you work as a programmer) or your school, if
any, to sign a “copyright disclaimer” for the program, if necessary. Here is a sample;
alter the names:
Yoyodyne, Inc., hereby disclaims all copyright interest in the program
‘Gnomovision’ (which makes passes at compilers) written by James Hacker.
<signature of Ty Coon>, 1 April 1989
Ty Coon, President of Vice
This General Public License does not permit incorporating your program into
proprietary programs. If your program is a subroutine library, you may consider it more
useful to permit linking proprietary applications with the library. If this is what you
want to do, use the GNU Library General
Public License instead of this License..
■About glibc, libmtp, libusb, libusb-compat, DirectFB
GNU LESSER GENERAL PUBLIC LICENSE
Version 2.1, February 1999
Copyright (C) 1991, 1999 Free Software Foundation, Inc.
59 Temple Place, Suite 330, Boston, MA 02111-1307 USA
Everyone is permitted to copy and distribute verbatim copies of this license document,
but changing it is not allowed.
[This is the first released version of the Lesser GPL. It also counts as the successor of
the GNU Library Public License, version 2, hence the version number 2.1.]
Preamble
The licenses for most software are designed to take away your freedom to share and
change it. By contrast, the GNU General Public Licenses are intended to guarantee
your freedom to share and change free software--to make sure the software is free for
all its users.
This license, the Lesser General Public License, applies to some specially designated
software packages--typically libraries--of the Free Software Foundation and other
authors who decide to use it. You can use it too, but we suggest you first think carefully
about whether this license or the ordinary General Public License is the better strategy
to use in any particular case, based on the explanations below.
When we speak of free software, we are referring to freedom of use, not price. Our
General Public Licenses are designed to make sure that you have the freedom to
distribute copies of free software (and charge for this service if you wish); that you
receive source code or can get it if you want it; that you can change the software and
use pieces of it in new free programs; and that you are informed that you can do these
things.
To protect your rights, we need to make restrictions that forbid distributors to deny you
these rights or to ask you to surrender these rights. These restrictions translate to
certain responsibilities for you if you distribute copies of the library or if you modify it.
For example, if you distribute copies of the library, whether gratis or for a fee, you must
give the recipients all the rights that we gave you. You must make sure that they, too,
receive or can get the source code. If you link other code with the library, you must
provide complete object files to the recipients, so that they can relink them with the
library after making changes to the library and recompiling it. And you must show
them these terms so they know their rights.
We protect your rights with a two-step method: (1) we copyright the library, and (2) we
offer you this license, which gives you legal permission to copy, distribute and/or
modify the library.
To protect each distributor, we want to make it very clear that there is no warranty for
the free library. Also, if the library is modified by someone else and passed on, the
recipients should know that what they have is not the original version, so that the
original author’s reputation will not be affected by problems that might be introduced
by others.
Finally, software patents pose a constant threat to the existence of any free program.
We wish to make sure that a company cannot effectively restrict the users of a free
program by obtaining a restrictive license from a patent holder. Therefore, we insist
that any patent license obtained for a version of the library must be consistent with the
full freedom of use specified in this license.
Most GNU software, including some libraries, is covered by the ordinary GNU General
Public License. This license, the GNU Lesser General Public License, applies to
certain designated libraries, and is quite different from the ordinary General Public
License. We use this license for certain libraries in order to permit linking those
libraries into non-free programs.
When a program is linked with a library, whether statically or using a shared library, the
combination of the two is legally speaking a combined work, a derivative of the original
library. The ordinary General Public License therefore permits such linking only if the
entire combination fits its criteria of freedom. The Lesser General Public License
permits more lax criteria for linking other code with the library.
We call this license the “Lesser” General Public License because it does Less to protect
the user’s freedom than the ordinary General Public License. It also provides other free
software developers Less of an advantage over competing non-free programs. These
disadvantages are the reason we use the ordinary General Public License for many
libraries. However, the Lesser license provides advantages in certain special
circumstances.
For example, on rare occasions, there may be a special need to encourage the widest
possible use of a certain library, so that it becomes a de-facto standard. To achieve this,
non-free programs must be allowed to use the library. A more frequent case is that a
free library does the same job as widely used non-free libraries. In this case, there is
little to gain by limiting the free library to free software only, so we use the Lesser
General Public License.
In other cases, permission to use a particular library in non-free programs enables a
greater number of people to use a large body of free software. For example, permission
to use the GNU C Library in non-free programs enables many more people to use the
whole GNU operating system, as well as its variant, the GNU/Linux operating system.
Although the Lesser General Public License is Less protective of the users’ freedom, it
does ensure that the user of a program that is linked with the Library has the freedom
and the wherewithal to run that program using a modified version of the Library.
The precise terms and conditions for copying, distribution and modification follow.
Pay close attention to the difference between a “work based on the library” and a “work
that uses the library”. The former contains code derived from the library, whereas the
latter must be combined with the library in order to run.
iii
GNU LESSER GENERAL PUBLIC LICENSE
TERMS AND CONDITIONS FOR COPYING, DISTRIBUTION AND
MODIFICATION
0. This License Agreement applies to any software library or other program which
contains a notice placed by the copyright holder or other authorized party saying it
may be distributed under the terms of this Lesser General Public License (also
called “this License”). Each licensee is addressed as “you”.
A “library” means a collection of software functions and/or data prepared so as to be
conveniently linked with application programs (which use some of those functions and
data) to form executables.
The “Library”, below, refers to any such software library or work which has been
distributed under these terms. A “work based on the Library” means either the Library
or any derivative work under copyright law: that is to say, a work containing the
Library or a portion of it, either verbatim or with modifications and/or translated
straightforwardly into another language. (Hereinafter, translation is included without
limitation in the term “modification”.)
“Source code” for a work means the preferred form of the work for making
modifications to it. For a library, complete source code means all the source code for
all modules it contains, plus any associated interface definition files, plus the scripts
used to control compilation and installation of the library.
Activities other than copying, distribution and modification are not covered by this
License; they are outside its scope. The act of running a program using the Library is
not restricted, and output from such a program is covered only if its contents constitute
a work based on the Library (independent of the use of the Library in a tool for writing
it). Whether that is true depends on what the Library does and what the program that
uses the Library does.
1. You may copy and distribute verbatim copies of the Library’s complete source
code as you receive it, in any medium, provided that you conspicuously and
appropriately publish on each copy an appropriate copyright notice and disclaimer
of warranty; keep intact all the notices that refer to this License and to the absence
of any warranty; and distribute a copy of this License along with the Library.
You may charge a fee for the physical act of transferring a copy, and you may at your
option offer warranty protection in exchange for a fee.
2. You may modify your copy or copies of the Library or any portion of it, thus
forming a work based on the Library, and copy and distribute such modifications or
work under the terms of Section 1 above, provided that you also meet all of these
conditions:
a) The modified work must itself be a software library.
b) You must cause the files modified to carry prominent notices stating that you
changed the files and the date of any change.
c) You must cause the whole of the work to be licensed at no charge to all third
parties under the terms of this License.
d) If a facility in the modified Library refers to a function or a table of data to be
supplied by an application program that uses the facility, other than as an
argument passed when the facility is invoked, then you must make a good faith
effort to ensure that, in the event an application does not supply such function
or table, the facility still operates, and performs whatever part of its purpose
remains meaningful.
(For example, a function in a library to compute square roots has a purpose that is
entirely well-defined independent of the application. Therefore, Subsection 2d
requires that any application-supplied function or table used by this function must
be optional: if the application does not supply it, the square root function must still
compute square roots.)
These requirements apply to the modified work as a whole. If identifiable sections of
that work are not derived from the Library, and can be reasonably considered
independent and separate works in themselves, then this License, and its terms, do not
apply to those sections when you distribute them as separate works. But when you
distribute the same sections as part of a whole which is a work based on the Library, the
distribution of the whole must be on the terms of this License, whose permissions for
other licensees extend to the entire whole, and thus to each and every part regardless of
who wrote it.
Thus, it is not the intent of this section to claim rights or contest your rights to work
written entirely by you; rather, the intent is to exercise the right to control the
distribution of derivative or collective works based on the Library.
In addition, mere aggregation of another work not based on the Library with the Library
(or with a work based on the Library) on a volume of a storage or distribution medium
does not bring the other work under the scope of this License.
3. You may opt to apply the terms of the ordinary GNU General Public License
instead of this License to a given copy of the Library. To do this, you must alter all
the notices that refer to this License, so that they refer to the ordinary GNU General
Public License, version 2, instead of to this License. (If a newer version than
version 2 of the ordinary GNU General Public License has appeared, then you can
specify that version instead if you wish.) Do not make any other change in these
notices.
Once this change is made in a given copy, it is irreversible for that copy, so the ordinary
GNU General Public License applies to all subsequent copies and derivative works
made from that copy.
This option is useful when you wish to copy part of the code of the Library into a
program that is not a library.
4. You may copy and distribute the Library (or a portion or derivative of it, under
Section 2) in object code or executable form under the terms of Sections 1 and 2
above provided that you accompany it with the complete corresponding machine-
readable source code, which must be distributed under the terms of Sections 1 and 2
above on a medium customarily used for software interchange.
If distribution of object code is made by offering access to copy from a designated
place, then offering equivalent access to copy the source code from the same place
satisfies the requirement to distribute the source code, even though third parties are not
compelled to copy the source along with the object code.
5. A program that contains no derivative of any portion of the Library, but is designed
to work with the Library by being compiled or linked with it, is called a “work that
uses the Library”. Such a work, in isolation, is not a derivative work of the Library,
and therefore falls outside the scope of this License.
However, linking a “work that uses the Library” with the Library creates an executable
that is a derivative of the Library (because it contains portions of the Library), rather
than a “work that uses the library”. The executable is therefore covered by this License.
Section 6 states terms for distribution of such executables.
When a “work that uses the Library” uses material from a header file that is part of the
Library, the object code for the work may be a derivative work of the Library even
though the source code is not. Whether this is true is especially significant if the work
can be linked without the Library, or if the work is itself a library. The threshold for
this to be true is not precisely defined by law.
If such an object file uses only numerical parameters, data structure layouts and
accessors, and small macros and small inline functions (ten lines or less in length), then
the use of the object file is unrestricted, regardless of whether it is legally a derivative
work. (Executables containing this object code plus portions of the Library will still
fall under Section 6.)
Otherwise, if the work is a derivative of the Library, you may distribute the object code
for the work under the terms of Section 6. Any executables containing that work also
fall under Section 6, whether or not they are linked directly with the Library itself.
6. As an exception to the Sections above, you may also combine or link a ‘work that
uses the Library” with the Library to produce a work containing portions of the
Library, and distribute that work under terms of your choice, provided that the
terms permit modification of the work for the customer’s own use and reverse
engineering for debugging such modifications.
You must give prominent notice with each copy of the work that the Library is used in
it and that the Library and its use are covered by this License. You must supply a copy
of this License. If the work during execution displays copyright notices, you must
include the copyright notice for the Library among them, as well as a reference
directing the user to the copy of this License. Also, you must do one of these things:
a) Accompany the work with the complete corresponding machine-readable
source code for the Library including whatever changes were used in the work
(which must be distributed under Sections 1 and 2 above); and, if the work is an
executable linked with the Library, with the complete machine-readable “work
that uses the Library”, as object code and/or source code, so that the user can
modify the Library and then relink to produce a modified executable containing
the modified Library. (It is understood that the user who changes the contents
of definitions files in the Library will not necessarily be able to recompile the
application to use the modified definitions.)
b) Use a suitable shared library mechanism for linking with the Library. A
suitable mechanism is one that (1) uses at run time a copy of the library already
present on the user’s computer system, rather than copying library functions
into the executable, and (2) will operate properly with a modified version of the
library, if the user installs one, as long as the modified version is interface-
compatible with the version that the work was made with.
c) Accompany the work with a written offer, valid for at least three years, to give
the same user the materials specified in Subsection 6a, above, for a charge no
more than the cost of performing this distribution.
d) If distribution of the work is made by offering access to copy from a designated
place, offer equivalent access to copy the above specified materials from the
same place.
e) Verify that the user has already received a copy of these materials or that you
have already sent this user a copy.
For an executable, the required form of the “work that uses the Library” must include
any data and utility programs needed for reproducing the executable from it. However,
as a special exception, the materials to be distributed need not include anything that is
normally distributed (in either source or binary form) with the major components
(compiler, kernel, and so on) of the operating system on which the executable runs,
unless that component itself accompanies the executable.
It may happen that this requirement contradicts the license restrictions of other
proprietary libraries that do not normally accompany the operating system. Such a
contradiction means you cannot use both them and the Library together in an executable
that you distribute.
7. You may place library facilities that are a work based on the Library side-by-side in
a single library together with other library facilities not covered by this License,
and distribute such a combined library, provided that the separate distribution of the
work based on the Library and of the other library facilities is otherwise permitted,
and provided that you do these two things:
a) Accompany the combined library with a copy of the same work based on the
Library, uncombined with any other library facilities. This must be distributed
under the terms of the Sections above.
b) Give prominent notice with the combined library of the fact that part of it is a
work based on the Library, and explaining where to find the accompanying
uncombined form of the same work.
8. You may not copy, modify, sublicense, link with, or distribute the Library except as
expressly provided under this License. Any attempt otherwise to copy, modify,
sublicense, link with, or distribute the Library is void, and will automatically
terminate your rights under this License. However, parties who have received
copies, or rights, from you under this License will not have their licenses
terminated so long as such parties remain in full compliance.
iv
9. You are not required to accept this License, since you have not signed it. However,
nothing else grants you permission to modify or distribute the Library or its
derivative works. These actions are prohibited by law if you do not accept this
License. Therefore, by modifying or distributing the Library (or any work based on
the Library), you indicate your acceptance of this License to do so, and all its terms
and conditions for copying, distributing or modifying the Library or works based
on it.
10. Each time you redistribute the Library (or any work based on the Library), the
recipient automatically receives a license from the original licensor to copy,
distribute, link with or modify the Library subject to these terms and conditions.
You may not impose any further restrictions on the recipients’ exercise of the rights
granted herein. You are not responsible for enforcing compliance by third parties
with this License.
11. If, as a consequence of a court judgment or allegation of patent infringement or for
any other reason (not limited to patent issues), conditions are imposed on you
(whether by court order, agreement or otherwise) that contradict the conditions of
this License, they do not excuse you from the conditions of this License. If you
cannot distribute so as to satisfy simultaneously your obligations under this License
and any other pertinent obligations, then as a consequence you may not distribute
the Library at all. For example, if a patent license would not permit royalty-free
redistribution of the Library by all those who receive copies directly or indirectly
through you, then the only way you could satisfy both it and this License would be
to refrain entirely from distribution of the Library.
If any portion of this section is held invalid or unenforceable under any particular
circumstance, the balance of the section is intended to apply, and the section as a whole
is intended to apply in other circumstances.
It is not the purpose of this section to induce you to infringe any patents or other
property right claims or to contest validity of any such claims; this section has the sole
purpose of protecting the integrity of the free software distribution system which is
implemented by public license practices. Many people have made generous
contributions to the wide range of software distributed through that system in reliance
on consistent application of that system; it is up to the author/donor to decide if he or
she is willing to distribute software through any other system and a licensee cannot
impose that choice.
This section is intended to make thoroughly clear what is believed to be a consequence
of the rest of this License.
12. If the distribution and/or use of the Library is restricted in certain countries either
by patents or by copyrighted interfaces, the original copyright holder who places
the Library under this License may add an explicit geographical distribution
limitation excluding those countries, so that distribution is permitted only in or
among countries not thus excluded. In such case, this License incorporates the
limitation as if written in the body of this License.
13. The Free Software Foundation may publish revised and/or new versions of the
Lesser General Public License from time to time. Such new versions will be similar
in spirit to the present version, but may differ in detail to address new problems or
concerns.
Each version is given a distinguishing version number. If the Library specifies a
version number of this License which applies to it and “any later version”, you have the
option of following the terms and conditions either of that version or of any later
version published by the Free Software Foundation. If the Library does not specify a
license version number, you may choose any version ever published by the Free
Software Foundation.
14. If you wish to incorporate parts of the Library into other free programs whose
distribution conditions are incompatible with these, write to the author to ask for
permission. For software which is copyrighted by the Free Software Foundation,
write to the Free Software Foundation; we sometimes make exceptions for this.
Our decision will be guided by the two goals of preserving the free status of all
derivatives of our free software and of promoting the sharing and reuse of software
generally.
NO WARRANTY
15. BECAUSE THE LIBRARY IS LICENSED FREE OF CHARGE, THERE IS NO
WARRANTY FOR THE LIBRARY, TO THE EXTENT PERMITTED BY
APPLICABLE LAW. EXCEPT WHEN OTHERWISE STATED IN WRITING
THE COPYRIGHT HOLDERS AND/OR OTHER PARTIES PROVIDE THE
LIBRARY “AS IS” WITHOUT WARRANTY OF ANY KIND, EITHER
EXPRESSED OR IMPLIED, INCLUDING, BUT NOT LIMITED TO, THE
IMPLIED WARRANTIES OF MERCHANTABILITY AND FITNESS FOR A
PARTICULAR PURPOSE. THE ENTIRE RISK AS TO THE QUALITY AND
PERFORMANCE OF THE LIBRARY IS WITH YOU. SHOULD THE
LIBRARY PROVE DEFECTIVE, YOU ASSUME THE COST OF ALL
NECESSARY SERVICING, REPAIR OR CORRECTION.
16. IN NO EVENT UNLESS REQUIRED BY APPLICABLE LAW OR AGREED
TO IN WRITING WILL ANY COPYRIGHT HOLDER, OR ANY OTHER
PARTY WHO MAY MODIFY AND/OR REDISTRIBUTE THE LIBRARY AS
PERMITTED ABOVE, BE LIABLE TO YOU FOR DAMAGES, INCLUDING
ANY GENERAL, SPECIAL, INCIDENTAL OR CONSEQUENTIAL
DAMAGES ARISING OUT OF THE USE OR INABILITY TO USE THE
LIBRARY (INCLUDING BUT NOT LIMITED TO LOSS OF DATA OR DATA
BEING RENDERED INACCURATE OR LOSSES SUSTAINED BY YOU OR
THIRD PARTIES OR A FAILURE OF THE LIBRARY TO OPERATE WITH
ANY OTHER SOFTWARE), EVEN IF SUCH HOLDER OR OTHER PARTY
HAS BEEN ADVISED OF THE POSSIBILITY OF SUCH DAMAGES.
END OF TERMS AND CONDITIONS
How to Apply These Terms to Your New Libraries
If you develop a new library, and you want it to be of the greatest possible use to the
public, we recommend making it free software that everyone can redistribute and
change. You can do so by permitting redistribution under these terms (or, alternatively,
under the terms of the ordinary General Public License).
To apply these terms, attach the following notices to the library. It is safest to attach
them to the start of each source file to most effectively convey the exclusion of
warranty; and each file should have at least the “copyright” line and a pointer to where
the full notice is found.
<one line to give the library’s name and a brief idea of what it does.> Copyright (C)
<year> <name of author>
This library is free software; you can redistribute it and/or modify it under the terms
of the GNU Lesser General Public License as published by the Free Software
Foundation; either version 2 of the License, or (at your option) any later version.
This library is distributed in the hope that it will be useful, but WITHOUT ANY
WARRANTY; without even the implied warranty of MERCHANTABILITY or
FITNESS FOR A PARTICULAR PURPOSE. See the GNU Lesser General Public
License for more details.
You should have received a copy of the GNU Lesser General Public License along
with this library; if not, write to the Free Software Foundation, Inc., 59 Temple
Place, Suite 330, Boston, MA 02111-1307 USA
Also add information on how to contact you by electronic and paper mail.
You should also get your employer (if you work as a programmer) or your school, if
any, to sign a “copyright disclaimer” for the library, if necessary. Here is a sample;
alter the names:
Yoyodyne, Inc., hereby disclaims all copyright interest in the library ‘Frob’ (a
library for tweaking knobs) written by James Random Hacker.
<signature of Ty Coon>, 1 April 1990 Ty Coon, President of Vice
That’s all there is to it!
■About Fusion
DirectFB Fusion kernel module: introduction and API
by Niels Roest
Copyright (C) 2009 Niels Roest
This documentation is free software; you can redistribute it and/or modify it under the
terms of the GNU General Public License as published by
the Free Software Foundation; either version 2 of the License, or (at your option) any
later version.
This program is distributed in the hope that it will be useful, but WITHOUT ANY
WARRANTY; without even the implied warranty of
MERCHANTABILITY or FITNESS FOR A PARTICULAR PURPOSE. See the GNU
General Public License for more details.
You should have received a copy of the GNU General Public License along with this
program; if not, write to the Free Software Foundation, Inc.,
59 Temple Place, Suite 330, Boston, MA 02111-1307 USA
For more details see the ?le COPYING in the source distribution of Linux.
■About openssl
Copyright (C) 1998-2008 The OpenSSL Project. All rights reserved.
Redistribution and use in source and binary forms, with or without modification, are
permitted provided that the following conditions are met:
1. Redistributions of source code must retain the above copyright notice, this list of
conditions and the following disclaimer.
2. 2. Redistributions in binary form must reproduce the above copyright notice, this
list of conditions and the following disclaimer in the documentation and/or other
materials provided with the distribution.
3. All advertising materials mentioning features or use of this software must display
the following acknowledgment:
“This product includes software developed by the OpenSSL Project for use in the
OpenSSL Toolkit. (http://www.openssl.org/)”
4. The names “OpenSSL Toolkit” and “OpenSSL Project” must not be used to
endorse or promote products derived from this software without prior written
permission. For written permission, please contact openssl-core@openssl.org.
5. Products derived from this software may not be called “OpenSSL” nor may
“OpenSSL” appear in their names without prior written permission of the OpenSSL
Project.
6. Redistributions of any form whatsoever must retain the following
acknowledgment:
‘This product includes software developed by the OpenSSL Project for use in the
OpenSSL Toolkit (http://www.openssl.org/)”
THIS SOFTWARE IS PROVIDED BY THE OpenSSL PROJECT “AS IS” AND ANY
EXPRESSED OR IMPLIED WARRANTIES, INCLUDING, BUT NOT LIMITED
TO, THE IMPLIED WARRANTIES OF MERCHANTABILITY AND FITNESS FOR
A PARTICULAR PURPOSE ARE DISCLAIMED. IN NO EVENT SHALL THE
OpenSSL PROJECT OR ITS CONTRIBUTORS BE LIABLE FOR ANY DIRECT,
INDIRECT, INCIDENTAL, SPECIAL, EXEMPLARY, OR CONSEQUENTIAL
DAMAGES (INCLUDING, BUT NOT LIMITED TO, PROCUREMENT OF
SUBSTITUTE GOODS OR SERVICES; LOSS OF USE, DATA, OR PROFITS; OR
BUSINESS INTERRUPTION) HOWEVER CAUSED AND ON ANY THEORY OF
LIABILITY, WHETHER IN CONTRACT, STRICT LIABILITY, OR TORT
(INCLUDING NEGLIGENCE OR OTHERWISE) ARISING IN ANY WAY OUT OF
THE USE OF THIS SOFTWARE, EVEN IF ADVISEDOF THE POSSIBILITY OF
SUCH DAMAGE.
This product includes cryptographic software written by Eric Young
(eay@cryptsoft.com). This product includes software written by Tim Hudson
(tjh@cryptsoft.com).
v
Original SSLeay License
Copyright (C) 1995-1998 Eric Young (eay@cryptsoft.com) All rights reserved.
This package is an SSL implementation written by Eric Young (eay@cryptsoft.com).
The implementation was written so as to conform with Netscapes SSL.
This library is free for commercial and non-commercial use as long as the following
conditions are aheared to. The following conditions apply to all code found in this
distribution, be it the RC4, RSA, lhash, DES, etc., code; not just the SSL code. The
SSL documentation included with this distribution is covered by the same copyright
terms except that the holder is Tim Hudson (tjh@cryptsoft.com).
Copyright remains Eric Young’s, and as such any Copyright notices in the code are not
to be removed. If this package is used in a product, Eric Young should be given
attribution as the author of the parts of the library used. This can be in the form of a
textual message at program startup or in documentation (online or textual) provided
with the package.
Redistribution and use in source and binary forms, with or without modification, are
permitted provided that the following conditions are met:
1. Redistributions of source code must retain the copyright notice, this list of
conditions and the following disclaimer.
2. Redistributions in binary form must reproduce the above copyright notice, this list
of conditions and the following disclaimer in the documentation and/or other
materials provided with the distribution.
3. All advertising materials mentioning features or use of this software must display
the following acknowledgement:
“This product includes cryptographic software written by Eric Young
(eay@cryptsoft.com)” The word ‘cryptographic’ can be left out if the rouines from
the library being used are not cryptographic related :-).
4. If you include any Windows specific code (or a derivative thereof) from the apps
directory (application code) you must include an acknowledgement:
“This product includes software written by Tim Hudson (tjh@cryptsoft.com)”
THIS SOFTWARE IS PROVIDED BY ERIC YOUNG “AS IS” AND ANY EXPRESS
OR IMPLIED WARRANTIES, INCLUDING, BUT NOT LIMITED TO, THE
IMPLIED WARRANTIES OF MERCHANTABILITY AND FITNESS FOR A
PARTICULAR PURPOSE ARE DISCLAIMED. IN NO EVENT SHALL THE
AUTHOR OR CONTRIBUTORS BE LIABLE FOR ANY DIRECT, INDIRECT,
INCIDENTAL, SPECIAL, EXEMPLARY, OR CONSEQUENTIAL DAMAGES
(INCLUDING, BUT NOT LIMITED TO, PROCUREMENT OF SUBSTITUTE
GOODS OR SERVICES; LOSS OF USE, DATA, OR PROFITS; OR BUSINESS
INTERRUPTION) HOWEVER CAUSED AND ON ANY THEORY OF LIABILITY,
WHETHER IN CONTRACT, STRICT LIABILITY, OR TORT (INCLUDING
NEGLIGENCE OR OTHERWISE) ARISING IN ANY WAY OUT OF THE USE OF
THIS SOFTWARE, EVEN IF ADVISED OF THE POSSIBILITY OF SUCH
DAMAGE.
The licence and distribution terms for any publically available version or derivative of
this code cannot be changed. i.e. this code cannot simply be copied and put under
another distribution licence [including the GNU Public Licence.]
■About zlib
Copyright notice:
(C) 1995-2004 Jean-loup Gailly and Mark Adler
This software is provided ‘as-is’, without any express or implied warranty. In no event
will the authors be held liable for any damages arising from the use of this software.
Permission is granted to anyone to use this software for any purpose, including
commercial applications, and to alter it and redistribute it freely, subject to the
following restrictions:
1. The origin of this software must not be misrepresented; you must not claim that you
wrote the original software. If you use this software in a product, an
acknowledgment in the product documentation would be appreciated but is not
required.
2. Altered source versions must be plainly marked as such, and must not be
misrepresented as being the original software.
3. This notice may not be removed or altered from any source distribution.
Jean-loup Gailly Mark Adler
jloup@gzip.org madler@alumni.caltech.edu
If you use the zlib library in a product, we would appreciate *not* receiving lengthy
legal documents to sign. The sources are provided for free but without warranty of any
kind. The library has been entirely written by Jean-loup Gailly and Mark Adler; it does
not include third-party code.
If you redistribute modified sources, we would appreciate that you include in the file
ChangeLog history information documenting your changes. Please read the FAQ for
more information on the distribution of modified source versions.
■About FreeType
The FreeType Project LICENSE
2006-Jan-27
Copyright 1996-2002, 2006 by
David Turner, Robert Wilhelm, and Werner Lemberg
Introduction
The FreeType Project is distributed in several archive packages; some of them may
contain, in addition to the FreeType font engine, various tools and contributions which
rely on, or relate to, the FreeType Project.
This license applies to all files found in such packages, and which do not fall under their
own explicit license. The license affects thus the FreeType font engine, the test
programs, documentation and makefiles, at the very least.
This license was inspired by the BSD, Artistic, and IJG (Independent JPEG Group)
licenses, which all encourage inclusion and use of free software in commercial and
freeware products alike. As a consequence, its main points are that:
o We don’t promise that this software works. However, we will be interested in any
kind of bug reports. (‘as is’ distribution)
o You can use this software for whatever you want, in parts or full form, without
having to pay us. (‘royalty-free’ usage)
o You may not pretend that you wrote this software. If you use it, or only parts of it, in
a program, you must acknowledge somewhere in your documentation that you have
used the FreeType code. (‘credits’)
We specifically permit and encourage the inclusion of this software, with or without
modifications, in commercial products. We disclaim all warranties covering The
FreeType Project and assume no liability related to The FreeType Project.
Finally, many people asked us for a preferred form for a credit/disclaimer to use in
compliance with this license. We thus encourage you to use the following text:
Portions of this software are copyright (C) <year> The FreeType Project
(www.freetype.org). All rights reserved.
Please replace <year> with the value from the FreeType version you actually use.
Legal Terms
0. Definitions
Throughout this license, the terms ‘package’, ‘FreeType Project’, and ‘FreeType
archive’ refer to the set of files originally distributed by the authors (David Turner,
Robert Wilhelm, and Werner Lemberg) as the ‘FreeType Project’, be they named as
alpha, beta or final release.
‘You’ refers to the licensee, or person using the project, where ‘using’ is a generic term
including compiling the project’s source code as well as linking it to form a ‘program’
or ‘executable’. This program is referred to as ‘a program using the FreeType engine’.
This license applies to all files distributed in the original FreeType Project, including
all source code, binaries and documentation, unless otherwise stated in the file in its
original, unmodified form as distributed in the original archive. If you are unsure
whether or not a particular file is covered by this license, you must contact us to verify
this.
The FreeType Project is copyright (C) 1996-2000 by David Turner, Robert Wilhelm,
and Werner Lemberg. All rights reserved except as specified below.
1. No Warranty
THE FREETYPE PROJECT IS PROVIDED ‘AS IS’ WITHOUT WARRANTY OF
ANY KIND, EITHER EXPRESS OR IMPLIED, INCLUDING, BUT NOT LIMITED
TO, WARRANTIES OF MERCHANTABILITY AND FITNESS FOR A
PARTICULAR PURPOSE. IN NO EVENT WILL ANY OF THE AUTHORS OR
COPYRIGHT HOLDERS BE LIABLE FOR ANY DAMAGES CAUSED BY THE
USE OR THE INABILITY TO USE, OF THE FREETYPE PROJECT.
2. Redistribution
This license grants a worldwide, royalty-free, perpetual and irrevocable right and
license to use, execute, perform, compile, display, copy, create derivative works of,
distribute and sublicense the FreeType Project (in both source and object code forms)
and derivative works thereof for any purpose; and to authorize others to exercise some
or all of the rights granted herein, subject to the following conditions:
o Redistribution of source code must retain this license file (‘FTL.TXT’) unaltered;
any additions, deletions or changes to the original files must be clearly indicated in
accompanying documentation. The copyright notices of the unaltered, original files
must be preserved in all copies of source files.
o Redistribution in binary form must provide a disclaimer that states that the software
is based in part of the work of the FreeType Team, in the distribution documentation.
We also encourage you to put an URL to the FreeType web page in your
documentation, though this isn’t mandatory.
These conditions apply to any software derived from or based on the FreeType Project,
not just the unmodified files. If you use our work, you must acknowledge us. However,
no fee need be paid to us.
3. Advertising
Neither the FreeType authors and contributors nor you shall use the name of the other
for commercial, advertising, or promotional purposes without specific prior written
permission.
We suggest, but do not require, that you use one or more of the following phrases to
refer to this software in your documentation or advertising materials: ‘FreeType
Project’, ‘FreeType Engine’, ‘FreeType library’, or ‘FreeType Distribution’.
As you have not signed this license, you are not required to accept it. However, as the
FreeType Project is copyrighted material, only this license, or another one contracted
with the authors, grants you the right to use, distribute, and modify it. Therefore, by
using, distributing, or modifying the FreeType Project, you indicate that you understand
and accept all the terms of this license.
4. Contacts
There are two mailing lists related to FreeType:
o freetype@nongnu.org
Discusses general use and applications of FreeType, as well as future and wanted
additions to the library and distribution. If you are looking for support, start in this list if
you haven’t found anything to help you in the documentation.
o freetype-devel@nongnu.org
Discusses bugs, as well as engine internals, design issues, specific licenses, porting, etc.
Our home page can be found at
http://www.freetype.org
vi
■About Expat
Copyright (C) 1998, 1999, 2000 Thai Open Source Software Center Ltd
and Clark Cooper
Copyright (C) 2001, 2002, 2003, 2004, 2005, 2006 Expat maintainers.
Permission is hereby granted, free of charge, to any person obtaining a copy of this
software and associated documentation files (the “Software”), to deal in the Software
without restriction, including without limitation the rights to use, copy, modify, merge,
publish, distribute, sublicense, and/or sell copies of the Software, and to permit persons
to whom the Software is furnished to do so, subject to the following conditions:
The above copyright notice and this permission notice shall be included in all copies or
substantial portions of the Software.
THE SOFTWARE IS PROVIDED “AS IS”, WITHOUT WARRANTY OF ANY
KIND, EXPRESS OR IMPLIED, INCLUDING BUT NOT LIMITED TO THE
WARRANTIES OF MERCHANTABILITY, FITNESS FOR A PARTICULAR
PURPOSE AND NONINFRINGEMENT. IN NO EVENT SHALL THE AUTHORS
OR COPYRIGHT HOLDERS BE LIABLE FOR ANY CLAIM, DAMAGES OR
OTHER LIABILITY, WHETHER IN AN ACTION OF CONTRACT, TORT OR
OTHERWISE, ARISING FROM, OUT OF OR IN CONNECTION WITH THE
SOFTWARE OR THE USE OR OTHER DEALINGS IN THE SOFTWARE.
■About cURL
COPYRIGHT AND PERMISSION NOTICE
Copyright (C) 1996 - 2009, Daniel Stenberg, <daniel@haxx.se>.
All rights reserved.
Permission to use, copy, modify, and distribute this software for any purpose with or
without fee is hereby granted, provided that the above copyright notice and this
permission notice appear in all copies.
THE SOFTWARE IS PROVIDED “AS IS”, WITHOUT WARRANTY OF ANY
KIND, EXPRESS OR IMPLIED, INCLUDING BUT NOT LIMITED TO THE
WARRANTIES OF MERCHANTABILITY, FITNESS FOR A PARTICULAR
PURPOSE AND NONINFRINGEMENT OF THIRD PARTY RIGHTS. IN NO
EVENT SHALL THE AUTHORS OR COPYRIGHT HOLDERS BE LIABLE FOR
ANY CLAIM, DAMAGES OR OTHER LIABILITY, WHETHER IN AN ACTION
OF CONTRACT, TORT OR OTHERWISE, ARISING FROM, OUT OF OR IN
CONNECTION WITH THE SOFTWARE OR THE USE OR OTHER DEALINGS IN
THE SOFTWARE.
Except as contained in this notice, the name of a copyright holder shall not be used in
advertising or otherwise to promote the sale, use or other dealings in this Software
without prior written authorization of the copyright holder.
■About Independent JPEG group
The Independent JPEG Group’s JPEG software
README for release 7 of 27-Jun-2009
This distribution contains the seventh public release of the Independent JPEG Group’s
free JPEG software. You are welcome to redistribute this software and to use it for any
purpose, subject to the conditions under LEGAL ISSUES, below.
This software is the work of Tom Lane, Guido Vollbeding, Philip Gladstone, Bill
Allombert, Jim Boucher, Lee Crocker, Bob Friesenhahn, Ben Jackson, Julian
Minguillon, Luis Ortiz, George Phillips, Davide Rossi, Ge’ Weijers, and other members
of the Independent JPEG Group.
IJG is not affiliated with the official ISO JPEG standards committee.
DOCUMENTATION ROADMAP
This file contains the following sections:
OVERVIEW General description of JPEG and the IJG software.
LEGAL ISSUES Copyright, lack of warranty, terms of distribution.
REFERENCES Where to learn more about JPEG.
ARCHIVE LOCATIONS Where to find newer versions of this software.
ACKNOWLEDGMENTS Special thanks.
FILE FORMAT WARS Software *not* to get.
TO DO Plans for future IJG releases.
Other documentation files in the distribution are:
User documentation:
install.txt How to configure and install the IJG software.
usage.txt Usage instructions for cjpeg, djpeg, jpegtran, rdjpgcom, and
wrjpgcom.
*.1 Unix-style man pages for programs (same info as usage.txt).
wizard.txt Advanced usage instructions for JPEG wizards only.
change.log Version-to-version change highlights.
Programmer and internal documentation:
libjpeg.txt How to use the JPEG library in your own programs.
example.c Sample code for calling the JPEG library.
structure.txt Overview of the JPEG library’s internal structure.
filelist.txt Road map of IJG files.
coderules.txt Coding style rules --- please read if you contribute code.
Please read at least the files install.txt and usage.txt. Some information can also be
found in the JPEG FAQ (Frequently Asked Questions) article. See ARCHIVE
LOCATIONS below to find out where to obtain the FAQ article.
If you want to understand how the JPEG code works, we suggest reading one or more
of the REFERENCES, then looking at the documentation files (in roughly the order
listed) before diving into the code.
OVERVIEW
This package contains C software to implement JPEG image encoding, decoding, and
transcoding. JPEG (pronounced “jay-peg”) is a standardized compression method for
full-color and gray-scale images.
This software implements JPEG baseline, extended-sequential, and progressive
compression processes. Provision is made for supporting all variants of these processes,
although some uncommon parameter settings aren’t implemented yet. We have made
no provision for supporting the hierarchical or lossless processes defined in the
standard.
We provide a set of library routines for reading and writing JPEG image files, plus two
sample applications “cjpeg” and “djpeg”, which use the library to perform conversion
between JPEG and some other popular image file formats. The library is intended to be
reused in other applications.
In order to support file conversion and viewing software, we have included
considerable functionality beyond the bare JPEG coding/decoding capability; for
example, the color quantization modules are not strictly part of JPEG decoding, but
they are essential for output to colormapped file formats or colormapped displays.
These extra functions can be compiled out of the library if not required for a particular
application.
We have also included “jpegtran”, a utility for lossless transcoding between different
JPEG processes, and “rdjpgcom” and “wrjpgcom”, two simple applications for
inserting and extracting textual comments in JFIF files.
The emphasis in designing this software has been on achieving portability and
flexibility, while also making it fast enough to be useful. In particular, the software is
not intended to be read as a tutorial on JPEG. (See the REFERENCES section for
introductory material.) Rather, it is intended to be reliable, portable, industrial-strength
code. We do not claim to have achieved that goal in every aspect of the software, but
we strive for it.
We welcome the use of this software as a component of commercial products. No
royalty is required, but we do ask for an acknowledgement in product documentation,
as described under LEGAL ISSUES.
LEGAL ISSUES
In plain English:
1. We don’t promise that this software works. (But if you find any bugs, please let us
know!)
2. You can use this software for whatever you want. You don’t have to pay us.
3. You may not pretend that you wrote this software. If you use it in a program, you
must acknowledge somewhere in your documentation that you’ve used the IJG code.
In legalese:
The authors make NO WARRANTY or representation, either express or implied, with
respect to this software, its quality, accuracy, merchantability, or fitness for a particular
purpose. This software is provided “AS IS”, and you, its user, assume the entire risk as
to its quality and accuracy.
This software is copyright (C) 1991-2009, Thomas G. Lane, Guido Vollbeding.
All Rights Reserved except as specified below.
Permission is hereby granted to use, copy, modify, and distribute this software (or
portions thereof) for any purpose, without fee, subject to these conditions:
(1) If any part of the source code for this software is distributed, then this README file
must be included, with this copyright and no-warranty notice unaltered; and any
additions, deletions, or changes to the original files must be clearly indicated in
accompanying documentation.
(2) If only executable code is distributed, then the accompanying documentation must
state that “this software is based in part on the work of the Independent JPEG Group”.
(3) Permission for use of this software is granted only if the user accepts full
responsibility for any undesirable consequences; the authors accept NO LIABILITY for
damages of any kind.
These conditions apply to any software derived from or based on the IJG code, not just
to the unmodified library. If you use our work, you ought to acknowledge us.
Permission is NOT granted for the use of any IJG author’s name or company name in
advertising or publicity relating to this software or products derived from it. This
software may be referred to only as “the Independent JPEG Group’s software”.
We specifically permit and encourage the use of this software as the basis of
commercial products, provided that all warranty or liability claims are assumed by the
product vendor.
ansi2knr.c is included in this distribution by permission of L. Peter Deutsch, sole
proprietor of its copyright holder, Aladdin Enterprises of Menlo Park, CA. ansi2knr.c is
NOT covered by the above copyright and conditions, but instead by the usual
distribution terms of the Free Software Foundation; principally, that you must include
source code if you redistribute it. (See the file ansi2knr.c for full details.) However,
since ansi2knr.c is not needed as part of any program generated from the IJG code, this
does not limit you more than the foregoing paragraphs do.
The Unix configuration script “configure” was produced with GNU Autoconf. It is
copyright by the Free Software Foundation but is freely distributable. The same holds
for its supporting scripts (config.guess, config.sub, ltmain.sh). Another support script,
install-sh, is copyright by X Consortium but is also freely distributable.
The IJG distribution formerly included code to read and write GIF files. To avoid
entanglement with the Unisys LZW patent, GIF reading support has been removed
altogether, and the GIF writer has been simplified to produce “uncompressed GIFs”.
This technique does not use the LZW algorithm; the resulting GIF files are larger than
usual, but are readable by all standard GIF decoders.
We are required to state that
“The Graphics Interchange Format(c) is the Copyright property of
CompuServe Incorporated. GIF(sm) is a Service Mark property of
CompuServe Incorporated.”
REFERENCES
We recommend reading one or more of these references before trying to understand the
innards of the JPEG software.
The best short technical introduction to the JPEG compression algorithm is
Wallace, Gregory K. “The JPEG Still Picture Compression Standard”,
vii
Communications of the ACM, April 1991 (vol. 34 no. 4), pp. 30-44.
(Adjacent articles in that issue discuss MPEG motion picture compression, applications
of JPEG, and related topics.) If you don’t have the CACM issue handy, a PostScript file
containing a revised version of Wallace’s article is available at http://www.ijg.org/files/
wallace.ps.gz. The file (actually a preprint for an article that appeared in IEEE Trans.
Consumer Electronics) omits the sample images that appeared in CACM, but it
includes corrections and some added material. Note: the Wallace article is copyright
ACM and IEEE, and it may not be used for commercial purposes.
A somewhat less technical, more leisurely introduction to JPEG can be found in “The
Data Compression Book” by Mark Nelson and Jean-loup Gailly, published by M&T
Books (New York), 2nd ed. 1996, ISBN 1-55851-434-1. This book provides good
explanations and example C code for a multitude of compression methods including
JPEG. It is an excellent source if you are comfortable reading C code but don’t know
much about data compression in general. The book’s JPEG sample code is far from
industrial-strength, but when you are ready to look at a full implementation, you’ve got
one here...
The best currently available description of JPEG is the textbook “JPEG Still Image
Data Compression Standard” by William B. Pennebaker and Joan L. Mitchell,
published by Van Nostrand Reinhold, 1993, ISBN 0-442-01272-1. Price US$59.95,
638 pp. The book includes the complete text of the ISO JPEG standards (DIS 10918-1
and draft DIS 10918-2).
Although this is by far the most detailed and comprehensive exposition of JPEG
publicly available, we point out that it is still missing an explanation of the most
essential properties and algorithms of the underlying DCT technology.
If you think that you know about DCT-based JPEG after reading this book, then you are
in delusion. The real fundamentals and corresponding potential of DCT-based JPEG are
not publicly known so far, and that is the reason for all the mistaken developments
taking place in the image coding domain.
The original JPEG standard is divided into two parts, Part 1 being the actual
specification, while Part 2 covers compliance testing methods. Part 1 is titled “Digital
Compression and Coding of Continuous-tone Still Images, Part 1: Requirements and
guidelines” and has document numbers ISO/IEC IS 10918-1, ITU-T T.81. Part 2 is
titled “Digital Compression and Coding of Continuous-tone Still Images, Part 2:
Compliance testing” and has document numbers ISO/IEC IS 10918-2, ITU-T T.83.
The JPEG standard does not specify all details of an interchangeable file format. For the
omitted details we follow the “JFIF” conventions, revision 1.02. A copy of the JFIF
spec is available from:
Literature Department
C-Cube Microsystems, Inc.
1778 McCarthy Blvd.
Milpitas, CA 95035
phone (408) 944-6300, fax (408) 944-6314
A PostScript version of this document is available at http://www.ijg.org/files/jfif.ps.gz.
There is also a plain text version at http://www.ijg.org/files/jfif.txt.gz, but it is missing
the figures.
The TIFF 6.0 file format specification can be obtained by FTP from ftp://ftp.sgi.com/
graphics/tiff/TIFF6.ps.gz. The JPEG incorporation scheme found in the TIFF 6.0 spec
of 3-June-92 has a number of serious problems. IJG does not recommend use of the
TIFF 6.0 design (TIFF Compression tag 6). Instead, we recommend the JPEG design
proposed by TIFF Technical Note #2 (Compression tag 7). Copies of this Note can be
obtained from http://www.ijg.org/files/. It is expected that the next revision of the TIFF
spec will replace the 6.0 JPEG design with the Note’s design. Although IJG’s own code
does not support TIFF/JPEG, the free libtiff library uses our library to implement TIFF/
JPEG per the Note.
ARCHIVE LOCATIONS
The “official” archive site for this software is www.ijg.org. The most recent released
version can always be found there in directory “files”. This particular version will be
archived as http://www.ijg.org/files/jpegsrc.v7.tar.gz, and in Windows-compatible
“zip” archive format as http://www.ijg.org/files/jpegsr7.zip.
The JPEG FAQ (Frequently Asked Questions) article is a source of some general
information about JPEG. It is available on the World Wide Web at http://www.faqs.org/
faqs/jpeg-faq/ and other news.answers archive sites, including the official
news.answers archive at rtfm.mit.edu: ftp://rtfm.mit.edu/pub/usenet/news.answers/
jpeg-faq/. If you don’t have Web or FTP access, send e-mail to mail-
server@rtfm.mit.edu with body
send usenet/news.answers/jpeg-faq/part1
send usenet/news.answers/jpeg-faq/part2
ACKNOWLEDGMENTS
Thank to Juergen Bruder of the Georg-Cantor-Organization at the Martin-Luther-
University Halle for providing me with a copy of the common DCT algorithm article,
only to find out that I had come to the same result in a more direct and comprehensible
way with a more generative approach.
Thank to Istvan Sebestyen and Joan L. Mitchell for inviting me to the ITU JPEG (Study
Group 16) meeting in Geneva, Switzerland.
Thank to Thomas Wiegand and Gary Sullivan for inviting me to the Joint Video Team
(MPEG & ITU) meeting in Geneva, Switzerland.
Thank to John Korejwa and Massimo Ballerini for inviting me to fruitful consultations
in Boston, MA and Milan, Italy.
Thank to Hendrik Elstner, Roland Fassauer, and Simone Zuck for corresponding
business development.
Thank to Nico Zschach and Dirk Stelling of the technical support team at the Digital
Images company in Halle for providing me with extra equipment for configuration
tests.
Thank to Richard F. Lyon (then of Foveon Inc.) for fruitful communication about JPEG
configuration in Sigma Photo Pro software.
Last but not least special thank to Thomas G. Lane for the original design and
development of this singular software package.
FILE FORMAT WARS
The ISO JPEG standards committee actually promotes different formats like JPEG-
2000 or JPEG-XR which are incompatible with original DCT-based JPEG and which
are based on faulty technologies. IJG therefore does not and will not support such
momentary mistakes (see REFERENCES). We have little or no sympathy for the
promotion of these formats. Indeed, one of the original reasons for developing this free
software was to help force convergence on common, interoperable format standards for
JPEG files. Don’t use an incompatible file format! (In any case, our decoder will remain
capable of reading existing JPEG image files indefinitely.)
TO DO
v7 is basically just a necessary interim release, paving the way for a major breakthrough
in image coding technology with the next v8 package which is scheduled for release in
the year 2010.
Please send bug reports, offers of help, etc. to jpeg-info@jpegclub.org.
■About International Components for Unicode
ICU License - ICU 1.8.1 and later
COPYRIGHT AND PERMISSION NOTICE
Copyright (C) 1995-2003 International Business Machines Corporation and others
All rights reserved.
Permission is hereby granted, free of charge, to any person obtaining a copy of this
software and associated documentation files (the “Software”), to deal in the Software
without restriction, including without limitation the rights to use, copy, modify, merge,
publish, distribute, and/or sell copies of the Software, and to permit persons to whom
the Software is furnished to do so, provided that the above copyright notice(s) and this
permission notice appear in all copies of the Software and that both the above copyright
notice(s) and this permission notice appear in supporting documentation.
THE SOFTWARE IS PROVIDED “AS IS”, WITHOUT WARRANTY OF ANY
KIND, EXPRESS OR IMPLIED, INCLUDING BUT NOT LIMITED TO THE
WARRANTIES OF MERCHANTABILITY, FITNESS FOR A PARTICULAR
PURPOSE AND NONINFRINGEMENT OF THIRD PARTY RIGHTS. IN NO
EVENT SHALL THE COPYRIGHT HOLDER OR HOLDERS INCLUDED IN THIS
NOTICE BE LIABLE FOR ANY CLAIM, OR ANY SPECIAL INDIRECT OR
CONSEQUENTIAL DAMAGES, OR ANY DAMAGES WHATSOEVER
RESULTING FROM LOSS OF USE, DATA OR PROFITS, WHETHER IN AN
ACTION OF CONTRACT, NEGLIGENCE OR OTHER TORTIOUS ACTION,
ARISING OUT OF OR IN CONNECTION WITH THE USE OR PERFORMANCE
OF THIS SOFTWARE.
Except as contained in this notice, the name of a copyright holder shall not be used in
advertising or otherwise to promote the sale, use or other dealings in this Software
without prior written authorization of the copyright holder.
All trademarks and registered trademarks mentioned herein are the property of their
respective owners.
■About libpng
This copy of the libpng notices is provided for your convenience. In case of any
discrepancy between this copy and the notices in the file png.h that is included in the
libpng distribution, the latter shall prevail.
COPYRIGHT NOTICE, DISCLAIMER, and LICENSE:
If you modify libpng you may insert additional notices immediately following this
sentence.
libpng versions 1.2.6, August 15, 2004, through 1.2.35, February 14, 2009, are
Copyright (C) 2004, 2006-2008 Glenn Randers-Pehrson, and are distributed according
to the same disclaimer and license as libpng-1.2.5 with the following individual added
to the list of Contributing Authors
Cosmin Truta
libpng versions 1.0.7, July 1, 2000, through 1.2.5 - October 3, 2002, are Copyright
(C) 2000-2002 Glenn Randers-Pehrson, and are distributed according to the same
disclaimer and license as libpng-1.0.6 with the following individuals added to the
list of Contributing Authors
Simon-Pierre Cadieux
Eric S. Raymond
Gilles Vollant
and with the following additions to the disclaimer:
There is no warranty against interference with your enjoyment of the library or
against infringement. There is no warranty that our efforts or the library will fulfill
any of your particular purposes or needs. This library is provided with all faults,
and the entire risk of satisfactory quality, performance, accuracy, and effort is with
the user.
libpng versions 0.97, January 1998, through 1.0.6, March 20, 2000, are Copyright (C)
1998, 1999 Glenn Randers-Pehrson, and are distributed according to the same
disclaimer and license as libpng-0.96, with the following individuals added to the list of
Contributing Authors:
Tom Lane
Glenn Randers-Pehrson
Willem van Schaik
libpng versions 0.89, June 1996, through 0.96, May 1997, are Copyright (C) 1996, 1997
Andreas Dilger Distributed according to the same disclaimer and license as libpng-0.88,
with the following individuals added to the list of Contributing Authors:
John Bowler
Kevin Bracey
Sam Bushell
Magnus Holmgren
viii
Greg Roelofs
Tom Tanner
libpng versions 0.5, May 1995, through 0.88, January 1996, are Copyright (C) 1995,
1996 Guy Eric Schalnat, Group 42, Inc.
For the purposes of this copyright and license, “Contributing Authors” is defined as the
following set of individuals:
Andreas Dilger
Dave Martindale
Guy Eric Schalnat
Paul Schmidt
Tim Wegner
The PNG Reference Library is supplied “AS IS”. The Contributing Authors and Group
42, Inc. disclaim all warranties, expressed or implied, including, without limitation, the
warranties of merchantability and of fitness for any purpose. The Contributing Authors
and Group 42, Inc. assume no liability for direct, indirect, incidental, special,
exemplary, or consequential damages, which may result from the use of the PNG
Reference Library, even if advised of the possibility of such damage.
Permission is hereby granted to use, copy, modify, and distribute this source code, or
portions hereof, for any purpose, without fee, subject to the following restrictions:
1. The origin of this source code must not be misrepresented.
2. Altered versions must be plainly marked as such and must not be misrepresented
as being the original source.
3. This Copyright notice may not be removed or altered from any source or altered
source distribution.
The Contributing Authors and Group 42, Inc. specifically permit, without fee, and
encourage the use of this source code as a component to supporting the PNG file format
in commercial products. If you use this source code in a product, acknowledgment is
not required but would be appreciated.
A “png_get_copyright” function is available, for convenient use in “about” boxes and
the like:
printf(“%s”,png_get_copyright(NULL));
Also, the PNG logo (in PNG format, of course) is supplied in the files “pngbar.png” and
“pngbar.jpg (88x31) and “pngnow.png” (98x31).
Libpng is OSI Certified Open Source Software. OSI Certified Open Source is a
certification mark of the Open Source Initiative.
Glenn Randers-Pehrson
glennrp at users.sourceforge.net
February 14, 2009
■About tinyxml
www.sourceforge.net/projects/tinyxml
Original code (2.0 and earlier )copyright (C) 2000-2006 Lee Thomason
(www.grinninglizard.com)
This software is provided ‘as-is’, without any express or implied warranty. In no event
will the authors be held liable for any damages arising from the use of this software.
Permission is granted to anyone to use this software for any purpose, including
commercial applications, and to alter it and redistribute it freely, subject to the
following restrictions:
1. The origin of this software must not be misrepresented; you must not claim that you
wrote the original software. If you use this software in a product, an acknowledgment in
the product documentation would be appreciated but is not required.
2. Altered source versions must be plainly marked as such, and must not be
misrepresented as being the original software.
3. This notice may not be removed or altered from any source distribution.
■About dtoa and strtod
The author of this software is David M. Gay.
Copyright (C) 1991, 2000, 2001 by Lucent Technologies.
Permission to use, copy, modify, and distribute this software for any purpose without
fee is hereby granted, provided that this entire notice is included in all copies of any
software which is or includes a copy or modification of this software and in all copies
of the supporting documentation for such software.
THIS SOFTWARE IS BEING PROVIDED “AS IS”, WITHOUT ANY EXPRESS OR
IMPLIED WARRANTY. IN PARTICULAR, NEITHER THE AUTHOR NOR
LUCENT MAKES ANY REPRESENTATION OR WARRANTY OF ANY KIND
CONCERNING THE MERCHANTABILITY OF THIS SOFTWARE OR ITS
FITNESS FOR ANY PARTICULAR PURPOSE.
■About gSOAP
gSOAP Public License
Version 1.3b
The gSOAP public license is derived from the Mozilla Public License (MPL1.1). The
sections that were deleted
from the original MPL1.1 text are 1.0.1, 2.1.(c),(d), 2.2.(c),(d), 8.2.(b), 10, and 11.
Section 3.8 was added. The
modified sections are 2.1.(b), 2.2.(b), 3.2 (simplified), 3.5 (deleted the last sentence),
and 3.6 (simplified).
This license applies to the gSOAP software package, with the exception of the wsdl2h
source code located in
gsoap/wsdl, all code generated by wsdl2h, the UDDI source code gsoap/uddi2, and the
Web server sample
source code samples/webserver. To use all of the software commercially, a commercial
license has to be obtained
from www.genivia.com.
1 DEFINITIONS.
1.0.1.
1.1. “Contributor” means each entity that creates or contributes to the creation of
Modifications.
1.2. “Contributor Version” means the combination of the Original Code, prior
Modifications used by a Contributor, and the Modifications made by that particular
Contributor.
1.3. “Covered Code” means the Original Code, or Modifications or the combination of
the Original Code, and Modifications, in each case including portions thereof.
1.4. “Electronic Distribution Mechanism” means a mechanism generally accepted in
the software development community for the electronic transfer of data.
1.5. “Executable” means Covered Code in any form other than Source Code.
1.6. “Initial Developer” means the individual or entity identified as the Initial
Developer in the Source Code notice required by Exhibit A.
1.7. “Larger Work” means a work which combines Covered Code or portions thereof
with code not governed by the terms of this License.
1.8. “License” means this document.
1.8.1. “Licensable” means having the right to grant, to the maximum extent possible,
whether at the time of the initial grant or subsequently acquired, any and all of the rights
conveyed herein.
1.9. “Modifications” means any addition to or deletion from the substance or structure
of either the Original Code or any previous Modifications. When Covered Code is
released as a series of files, a Modification is: A.
Any addition to or deletion from the contents of a file containing Original Code or
previous Modifications. B.
Any new file that contains any part of the Original Code, or previous Modifications.
1.10. “Original Code” means Source Code of computer software code which is
described in the Source Code notice required by Exhibit A as Original Code, and which,
at the time of its release under this License is not already Covered Code governed by
this License.
1.10.1. “Patent Claims” means any patent claim(s), now owned or hereafter acquired,
including without limitation, method, process, and apparatus claims, in any patent
Licensable by grantor.
http://www.cs.fsu.edu/~engelen/license.html
1.11. “Source Code” means the preferred form of the Covered Code for making
modifications to it, including all modules it contains, plus any associated interface
definition files, scripts used to control compilation and installation of an Executable, or
source code differential comparisons against either the Original Code or another well
known, available Covered Code of the Contributor’s choice. The Source Code can be in
a compressed or archival form, provided the appropriate decompression or de-archiving
software is widely available for no charge.
1.12. “You” (or “Your”) means an individual or a legal entity exercising rights under,
and complying with all of the terms of, this License or a future version of this License
issued under Section 6.1. For legal entities, “You” includes any entity which controls, is
controlled by, or is under common control with You. For purposes of this definition,
“control” means (a) the power, direct or indirect, to cause the direction or management
of such entity, whether by contract or otherwise, or (b) ownership of more than fifty
percent (50%) of the outstanding shares or beneficial ownership of such entity.
2 SOURCE CODE LICENSE.
2.1. The Initial Developer Grant. The Initial Developer hereby grants You a world-
wide, royalty-free, non-exclusive license, subject to third party intellectual property
claims:
(a)
under intellectual property rights (other than patent or trademark) Licensable by Initial
Developer to use, reproduce, modify, display, perform, sublicense and distribute the
Original Code (or portions thereof) with or without Modifications, and/or as part of a
Larger Work; and
(b)
under patents now or hereafter owned or controlled by Initial Developer, to make, have
made, use and sell (“offer to sell and import”) the Original Code, Modifications, or
portions thereof, but solely to the extent that any such patent is reasonably necessary to
enable You to utilize, alone or in combination with other software, the Original Code,
Modifications, or any combination or portions thereof.
(c)
(d)
2.2. Contributor Grant.
Subject to third party intellectual property claims, each Contributor hereby grants You a
world-wide, royalty-free, non-exclusive license
(a)
under intellectual property rights (other than patent or trademark) Licensable by
Contributor, to use, reproduce, modify, display, perform, sublicense and distribute the
Modifications created by such Contributor (or portions thereof) either on an unmodified
basis, with other Modifications, as Covered Code and/or as part of a Larger Work; and
(b)
under patents now or hereafter owned or controlled by Contributor, to make, have
made, use and sell (“offer to sell and import”) the Contributor Version (or portions
thereof), but solely to the extent that any such patent is reasonably necessary to enable
You to utilize, alone or in combination with other software, the Contributor Version (or
portions thereof).
(c)
(d)
3 DISTRIBUTION OBLIGATIONS.
3.1. Application of License.
The Modifications which You create or to which You contribute are governed by the
terms of this License, including without limitation Section 2.2. The Source Code
version of Covered Code may be distributed only under the terms of this License or a
future version of this License released under Section 6.1, and You must include a copy
of this License with every copy of the Source Code You distribute. You may not offer
or impose any terms on any Source Code version that alters or restricts the applicable
version of this License or the recipients’ rights hereunder. However, You may include
an additional document offering the additional rights described in Section 3.5.
3.2. Availability of Source Code.
ix
Any Modification created by You will be provided to the Initial Developer in Source
Code form and are subject to the terms of the License.
3.3. Description of Modifications.
You must cause all Covered Code to which You contribute to contain a file
documenting the changes You made to create that Covered Code and the date of any
change. You must include a prominent statement that the Modification is derived,
directly or indirectly, from Original Code provided by the Initial Developer and
including the name of the Initial Developer in (a) the Source Code, and (b) in any notice
in an Executable version or related documentation in which You describe the origin or
ownership of the Covered Code.
3.4. Intellectual Property Matters.
(a) Third Party Claims.
If Contributor has knowledge that a license under a third party’s intellectual property
rights is required to exercise the rights granted by such Contributor under Sections 2.1
or 2.2, Contributor must include a text file with the Source Code distribution titled
“LEGAL” which describes the claim and the party making the claim in sufficient detail
that a recipient will know whom to contact. If Contributor obtains such knowledge after
the Modification is made available as described in Section 3.2, Contributor shall
promptly modify the LEGAL file in all copies Contributor makes available thereafter
and shall take other steps (such as notifying appropriate mailing lists or newsgroups)
reasonably calculated to inform those who received the Covered Code that new
knowledge has been obtained.
(b) Contributor APIs.
If Contributor’s Modifications include an application programming interface and
Contributor has knowledge of patent licenses which are reasonably necessary to
implement that API, Contributor must also include this information in the LEGAL file.
(c) Representations.
Contributor represents that, except as disclosed pursuant to Section 3.4(a) above,
Contributor believes that Contributor’s Modifications are Contributor’s original
creation(s) and/or Contributor has sufficient rights to grant the rights conveyed by this
License.
3.5. Required Notices.
You must duplicate the notice in Exhibit A in each file of the Source Code. If it is not
possible to put such notice in a particular Source Code file due to its structure, then You
must include such notice in a location (such as a relevant directory) where a user would
be likely to look for such a notice. If You created one or more Modification(s) You may
add your name as a Contributor to the notice described in Exhibit A. You must also
duplicate this License in any documentation for the Source Code where You describe
recipients’ rights or ownership rights relating to Covered Code. You may choose to
offer, and to charge a fee for, warranty, support, indemnity or liability obligations to
one or more recipients of Covered Code. However, You may do so only on Your own
behalf, and not on behalf of the Initial Developer or any Contributor.
3.6. Distribution of Executable Versions.
You may distribute Covered Code in Executable form only if the requirements of
Section 3.1-3.5 have been met for that Covered Code. You may distribute the
Executable version of Covered Code or ownership rights under a license of Your
choice, which may contain terms different from this License, provided that You are in
compliance with the terms of this License and that the license for the Executable
version does not attempt to limit or alter the recipient’s rights in the Source Code
version from the rights set forth in this License. If You distribute the Executable version
under a different license You must make it absolutely clear that any terms which differ
from this License are offered by You alone, not by the Initial Developer or any
Contributor. If you distribute executable versions containing Covered Code as part of a
product, you must reproduce the notice in Exhibit B in the documentation and/or other
materials provided with the product.
3.7. Larger Works.
You may create a Larger Work by combining Covered Code with other code not
governed by the terms of this License and distribute the Larger Work as a single
product. In such a case, You must make sure the requirements of this License are
fulfilled for the Covered Code.
3.8. Restrictions.
You may not remove any product identification, copyright, proprietary notices or labels
from gSOAP.
4 INABILITY TO COMPLY DUE TO STATUTE OR REGULATION.
If it is impossible for You to comply with any of the terms of this License with respect
to some or all of the Covered Code due to statute, judicial order, or regulation then You
must: (a) comply with the terms of this License to the maximum extent possible; and
(b) describe the limitations and the code they affect. Such description must be included
in the LEGAL file described in Section 3.4 and must be included with all distributions
of the Source Code. Except to the extent prohibited by statute or regulation, such
description must be sufficiently detailed for a recipient of ordinary skill to be able to
understand it.
5 APPLICATION OF THIS LICENSE.
This License applies to code to which the Initial Developer has attached the notice in
Exhibit A and to related Covered Code.
6 VERSIONS OF THE LICENSE.
6.1. New Versions.
Grantor may publish revised and/or new versions of the License from time to time.
Each version will be given a distinguishing version number.
6.2. Effect of New Versions.
Once Covered Code has been published under a particular version of the License, You
may always continue to use it under the terms of that version. You may also choose to
use such Covered Code under the terms of any subsequent version of the License.
6.3. Derivative Works.
If You create or use a modified version of this License (which you may only do in order
to apply it to code which is not already Covered Code governed by this License), You
must (a) rename Your license so that the phrase “gSOAP” or any confusingly similar
phrase do not appear in your license (except to note that your license differs from this
License) and (b) otherwise make it clear that Your version of the license contains terms
which differ from the gSOAP Public License. (Filling in the name of the Initial
Developer, Original Code or Contributor in the notice described in Exhibit A shall not
of themselves be deemed to be modifications of this License.)
7 DISCLAIMER OF WARRANTY.
COVERED CODE IS PROVIDED UNDER THIS LICENSE ON AN “AS IS” BASIS,
WITHOUT WARRANTY OF ANY KIND, WHETHER EXPRESS, IMPLIED OR
STATUTORY, INCLUDING, WITHOUT LIMITATION, THE IMPLIED
WARRANTIES OF MERCHANTABILITY, OF FITNESS FOR A PARTICULAR
PURPOSE, NONINFRINGEMENT OF THIRD PARTY INTELLECTUAL
PROPERTY RIGHTS, AND ANY WARRANTY THAT MAY ARISE BY REASON
OF TRADE USAGE, CUSTOM, OR COURSE OF DEALING. WITHOUT
LIMITING THE FOREGOING, YOU ACKNOWLEDGE THAT THE SOFTWARE
IS PROVIDED “AS IS” AND THAT THE AUTHORS DO NOT WARRANT THE
SOFTWARE WILL RUN UNINTERRUPTED OR ERROR FREE. LIMITED
LIABILITY THE ENTIRE RISK AS TO RESULTS AND PERFORMANCE OF THE
SOFTWARE IS ASSUMED BY YOU. UNDER NO CIRCUMSTANCES WILL THE
AUTHORS BE LIABLE FOR ANY SPECIAL, INDIRECT, INCIDENTAL,
EXEMPLARY OR CONSEQUENTIAL DAMAGES OF ANY KIND OR NATURE
WHATSOEVER, WHETHER BASED ON CONTRACT, WARRANTY, TORT
(INCLUDING NEGLIGENCE), STRICT LIABILITY OR OTHERWISE, ARISING
OUT OF OR IN ANY WAY RELATED TO THE SOFTWARE, EVEN IF THE
AUTHORS HAVE BEEN ADVISED ON THE POSSIBILITY OF SUCH DAMAGE
OR IF SUCH DAMAGE COULD HAVE BEEN REASONABLY FORESEEN, AND
NOTWITHSTANDING ANY FAILURE OF ESSENTIAL PURPOSE OF ANY
EXCLUSIVE REMEDY PROVIDED. SUCH LIMITATION ON DAMAGES
INCLUDES, BUT IS NOT LIMITED TO, DAMAGES FOR LOSS OF GOODWILL,
LOST PROFITS, LOSS OF DATA OR SOFTWARE, WORK STOPPAGE,
COMPUTER FAILURE OR MALFUNCTION OR IMPAIRMENT OF OTHER
GOODS. IN NO EVENT WILL THE AUTHORS BE LIABLE FOR THE COSTS OF
PROCUREMENT OF SUBSTITUTE SOFTWARE OR SERVICES. YOU
ACKNOWLEDGE THAT THIS SOFTWARE IS NOT DESIGNED FOR USE IN ON-
LINE EQUIPMENT IN HAZARDOUS ENVIRONMENTS SUCH AS OPERATION
OF NUCLEAR FACILITIES, AIRCRAFT NAVIGATION OR CONTROL, OR LIFE-
CRITICAL APPLICATIONS. THE AUTHORS EXPRESSLY DISCLAIM ANY
LIABILITY RESULTING FROM USE OF THE SOFTWARE IN ANY SUCH ON-
LINE EQUIPMENT IN HAZARDOUS ENVIRONMENTS AND ACCEPTS NO
LIABILITY IN RESPECT OF ANY ACTIONS OR CLAIMS BASED ON THE USE
OF THE SOFTWARE IN ANY SUCH ON-LINE EQUIPMENT IN HAZARDOUS
ENVIRONMENTS BY YOU. FOR PURPOSES OF THIS PARAGRAPH, THE
TERM “LIFE- CRITICAL APPLICATION” MEANS AN APPLICATION IN
WHICH THE FUNCTIONING OR MALFUNCTIONING OF THE SOFTWARE
MAY RESULT DIRECTLY OR INDIRECTLY IN PHYSICAL INJURY OR LOSS
OF HUMAN LIFE. THIS DISCLAIMER OF WARRANTY CONSTITUTES AN
ESSENTIAL PART OF THIS LICENSE. NO USE OF ANY COVERED CODE IS
AUTHORIZED HEREUNDER EXCEPT UNDER THIS DISCLAIMER.
8 TERMINATION.
8.1.
This License and the rights granted hereunder will terminate automatically if You fail to
comply with terms herein and fail to cure such breach within 30 days of becoming
aware of the breach. All sublicenses to the Covered Code which are properly granted
shall survive any termination of this License. Provisions which, by their nature, must
remain in effect beyond the termination of this License shall survive.
8.2.
8.3.
If You assert a patent infringement claim against Participant alleging that such
Participant’s Contributor Version directly or indirectly infringes any patent where such
claim is resolved (such as by license or settlement) prior to the initiation of patent
infringement litigation, then the reasonable value of the licenses granted by such
Participant under Sections 2.1 or 2.2 shall be taken into account in determining the
amount or value of any payment or license.
8.4.
In the event of termination under Sections 8.1 or 8.2 above, all end user license
agreements (excluding distributors and resellers) which have been validly granted by
You or any distributor hereunder prior to termination shall survive termination.
9 LIMITATION OF LIABILITY.
UNDER NO CIRCUMSTANCES AND UNDER NO LEGAL THEORY, WHETHER
TORT (INCLUDING NEGLIGENCE), CONTRACT, OR OTHERWISE, SHALL
YOU, THE INITIAL DEVELOPER, ANY OTHER CONTRIBUTOR, OR ANY
DISTRIBUTOR OF COVERED CODE, OR ANY SUPPLIER OF ANY OF SUCH
PARTIES, BE LIABLE TO ANY PERSON FOR ANY INDIRECT, SPECIAL,
INCIDENTAL, OR CONSEQUENTIAL DAMAGES OF ANY CHARACTER
INCLUDING, WITHOUT LIMITATION, DAMAGES FOR LOSS OF GOODWILL,
WORK STOPPAGE, COMPUTER FAILURE OR MALFUNCTION, OR ANY AND
ALL OTHER COMMERCIAL DAMAGES OR LOSSES, EVEN IF SUCH PARTY
SHALL HAVE BEEN INFORMED OF THE POSSIBILITY OF SUCH DAMAGES.
THIS LIMITATION OF LIABILITY SHALL NOT APPLY TO LIABILITY FOR
DEATH OR PERSONAL INJURY RESULTING FROM SUCH PARTY’S
NEGLIGENCE TO THE EXTENT APPLICABLE LAW PROHIBITS SUCH
LIMITATION. SOME JURISDICTIONS DO NOT ALLOW THE EXCLUSION OR
LIMITATION OF INCIDENTAL OR CONSEQUENTIAL DAMAGES, SO THIS
EXCLUSION AND LIMITATION MAY NOT APPLY TO YOU.
10 U.S. GOVERNMENT END USERS.
11 MISCELLANEOUS.
12 RESPONSIBILITY FOR CLAIMS.
As between Initial Developer and the Contributors, each party is responsible for claims
and damages arising, directly or indirectly, out of its utilization of rights under this
License and You agree to work with Initial Developer and Contributors to distribute
such responsibility on an equitable basis. Nothing herein is intended or shall be deemed
to constitute any admission of liability.
EXHIBIT A.
“The contents of this file are subject to the gSOAP Public License Version 1.3 (the
“License”); you may not use this
file except in compliance with the License. You may obtain a copy of the License
athttp://www.cs.fsu.edu/ engelen/soaplicense.html
x
Software distributed under the License is distributed on an “AS IS” basis, WITHOUT
WARRANTY OF ANY KIND, either express or implied. See the License for the
specific language governing rights and limitations under the License.
The Original Code of the gSOAP Software is: stdsoap.h, stdsoap2.h, stdsoap.c,
stdsoap2.c, stdsoap.cpp,
stdsoap2.cpp, soapcpp2.h, soapcpp2.c, soapcpp2_lex.l, soapcpp2_yacc.y, error2.h,
error2.c, symbol2.c, init2.c,
soapdoc2.html, and soapdoc2.pdf, httpget.h, httpget.c, stl.h, stldeque.h, stllist.h,
stlvector.h, stlset.h.
The Initial Developer of the Original Code is Robert A. van Engelen. Portions created
by Robert A. van Engelen are
Copyright (C) 2001-2004 Robert A. van Engelen, Genivia inc. All Rights Reserved.
Contributor(s):
“________________________.”
[Note: The text of this Exhibit A may differ slightly form the text of the notices in the
Source Code files of the Original code. You should use the text of this Exhibit A rather
than the text found in the Original Code Source Codefor Your Modifications.]
EXHIBIT B.
“Part of the software embedded in this product is gSOAP software.
Portions created by gSOAP are Copyright (C) 2001-2009 Robert A. van Engelen,
Genivia inc. All Rights Reserved. THE SOFTWARE IN THIS PRODUCT WAS IN
PART PROVIDED BY GENIVIA INC AND ANY EXPRESS OR IMPLIED
WARRANTIES, INCLUDING, BUT NOT LIMITED TO, THE IMPLIED
WARRANTIES OF MERCHANTABILITY AND FITNESS FOR A PARTICULAR
PURPOSE ARE DISCLAIMED. IN NO EVENT SHALL THE AUTHOR BE
LIABLE FOR ANY DIRECT, INDIRECT, INCIDENTAL, SPECIAL,
EXEMPLARY, OR CONSEQUENTIAL DAMAGES (INCLUDING, BUT NOT
LIMITED TO, PROCUREMENT OF SUBSTITUTE GOODS OR SERVICES; LOSS
OF USE, DATA, OR PROFITS; OR BUSINESS INTERRUPTION) HOWEVER
CAUSED AND ON ANY THEORY OF LIABILITY, WHETHER IN CONTRACT,
STRICT LIABILITY, OR TORT (INCLUDING NEGLIGENCE OR OTHERWISE)
ARISING IN ANY WAY OUT OF THE USE OF THIS SOFTWARE, EVEN IF
ADVISED OF THE POSSIBILITY OF SUCH DAMAGE.”
http://www.cs.fsu.edu/~engelen/license.html
■About fonts
Fonts are (c) Bitstream (see below). DejaVu changes are in public domain.
Glyphs imported from Arev fonts are (c) Tavmjong Bah (see below)
Bitstream Vera Fonts Copyright
------------------------------
Copyright (c) 2003 by Bitstream, Inc. All Rights Reserved. Bitstream Vera is a
trademark of Bitstream, Inc.
Permission is hereby granted, free of charge, to any person obtaining a copy of the fonts
accompanying this license (“Fonts”) and associated documentation files (the “Font
Software”), to reproduce and distribute the Font Software, including without limitation
the rights to use, copy, merge, publish, distribute, and/or sell copies of the Font
Software, and to permit persons to whom the Font Software is furnished to do so,
subject to the following conditions:
The above copyright and trademark notices and this permission notice shall be included
in all copies of one or more of the Font Software typefaces.
The Font Software may be modified, altered, or added to, and in particular the designs
of glyphs or characters in the Fonts may be modified and additional glyphs or
characters may be added to the Fonts, only if the fonts are renamed to names not
containing either the words “Bitstream” or the word “Vera”.
This License becomes null and void to the extent applicable to Fonts or Font Software
that has been modified and is distributed under the “Bitstream Vera” names.
The Font Software may be sold as part of a larger software package but no copy of one
or more of the Font Software typefaces may be sold by itself.
THE FONT SOFTWARE IS PROVIDED “AS IS”, WITHOUT WARRANTY OF
ANY KIND, EXPRESS OR IMPLIED, INCLUDING BUT NOT LIMITED TO ANY
WARRANTIES OF MERCHANTABILITY, FITNESS FOR A PARTICULAR
PURPOSE AND NONINFRINGEMENT OF COPYRIGHT, PATENT,
TRADEMARK, OR OTHER RIGHT. IN NO EVENT SHALL BITSTREAM OR THE
GNOME FOUNDATION BE LIABLE FOR ANY CLAIM, DAMAGES OR OTHER
LIABILITY, INCLUDING ANY GENERAL, SPECIAL, INDIRECT, INCIDENTAL,
OR CONSEQUENTIAL DAMAGES, WHETHER IN AN ACTION OF CONTRACT,
TORT OR OTHERWISE, ARISING FROM, OUT OF THE USE OR INABILITY TO
USE THE FONT SOFTWARE OR FROM OTHER DEALINGS IN THE FONT
SOFTWARE.
Except as contained in this notice, the names of Gnome, the Gnome Foundation, and
Bitstream Inc., shall not be used in advertising or otherwise to promote the sale, use or
other dealings in this Font Software without prior written authorization from the Gnome
Foundation or Bitstream Inc., respectively. For further information, contact: fonts at
gnome dot org.
Arev Fonts Copyright
------------------------------
Copyright (c) 2006 by Tavmjong Bah. All Rights Reserved.
Permission is hereby granted, free of charge, to any person obtaining a copy of the fonts
accompanying this license (“Fonts”) and associated documentation files (the “Font
Software”), to reproduce and distribute the modifications to the Bitstream Vera Font
Software, including without limitation the rights to use, copy, merge, publish,
distribute, and/or sell copies of the Font Software, and to permit persons to whom the
Font Software is furnished to do so, subject to the following conditions:
The above copyright and trademark notices and this permission notice shall be included
in all copies of one or more of the Font Software typefaces.
The Font Software may be modified, altered, or added to, and in particular the designs
of glyphs or characters in the Fonts may be modified and additional glyphs or
characters may be added to the Fonts, only if the fonts are renamed to names not
containing either the words “Tavmjong Bah” or the word “Arev”.
This License becomes null and void to the extent applicable to Fonts or Font Software
that has been modified and is distributed under the “Tavmjong Bah Arev” names.
The Font Software may be sold as part of a larger software package but no copy of one
or more of the Font Software typefaces may be sold by itself.
THE FONT SOFTWARE IS PROVIDED “AS IS”, WITHOUT WARRANTY OF
ANY KIND, EXPRESS OR IMPLIED, INCLUDING BUT NOT LIMITED TO ANY
WARRANTIES OF MERCHANTABILITY, FITNESS FOR A PARTICULAR
PURPOSE AND NONINFRINGEMENT OF COPYRIGHT, PATENT,
TRADEMARK, OR OTHER RIGHT. IN NO EVENT SHALL TAVMJONG BAH BE
LIABLE FOR ANY CLAIM, DAMAGES OR OTHER LIABILITY, INCLUDING
ANY GENERAL, SPECIAL, INDIRECT, INCIDENTAL, OR CONSEQUENTIAL
DAMAGES, WHETHER IN AN ACTION OF CONTRACT, TORT OR
OTHERWISE, ARISING FROM, OUT OF THE USE OR INABILITY TO USE THE
FONT SOFTWARE OR FROM OTHER DEALINGS IN THE FONT SOFTWARE.
Except as contained in this notice, the name of Tavmjong Bah shall not be used in
advertising or otherwise to promote the sale, use or other dealings in this Font Software
without prior written authorization from Tavmjong Bah. For further information,
contact: tavmjong @ free. fr.

xi
Limited Guarantee for European Economic Area (EEA) and Switzerland
Thank you for having chosen a Yamaha product. In the unlikely event that your Yamaha product needs guarantee service, please contact the dealer from
whom it was purchased. If you experience any difficulty, please contact Yamaha representative office in your country. You can find full details on our
website (http://www.yamaha-hifi.com/ or http://www.yamaha-uk.com/ for U.K. resident).
The product is guaranteed to be free from defects in workmanship or materials for a period of two years from the date of the original purchase. Yamaha
undertakes, subject to the conditions listed below, to have the faulty product or any part(s) repaired, or replaced at Yamaha’s discretion, without any charge
for parts or labour. Yamaha reserves the right to replace a product with that of a similar kind and/or value and condition, where a model has been
discontinued or is considered uneconomic to repair.
Conditions
1 The original invoice or sales receipt (showing date of purchase, product code and dealer’s name) MUST accompany the defective product, along with a
statement detailing the fault. In the absence of this clear proof of purchase, Yamaha reserves the right to refuse to provide free of charge service and the
product may be returned at the customer’s expense.
2 The product MUST have been purchased from an AUTHORISED Yamaha dealer within the European Economic Area (EEA) or Switzerland.
3 The product must not have been the subject of any modifications or alterations, unless authorised in writing by Yamaha.
4 The following are excluded from this guarantee:
a. Periodic maintenance and repair or replacement of parts due to normal wear and tear.
b. Damage resulting from:
(1) Repairs performed by the customer himself or by an unauthorised third party.
(2) Inadequate packaging or mishandling, when the product is in transit from the customer. Please note that it is the customer’s responsibility to
ensure the product is adequately packaged when returning the product for repair.
(3) Misuse, including but not limited to (a) failure to use the product for its normal purpose or in accordance with Yamaha’s instructions on the
proper use, maintenance and storage, and (b) installation or use of the product in a manner inconsistent with the technical or safety standards in
force in the country where it is used.
(4) Accidents, lightning, water, fire, improper ventilation, battery leakage or any cause beyond Yamaha’s control.
(5) Defects of the system into which this product is incorporated and/or incompatibility with third party products.
(6) Use of a product imported into the EEA and/or Switzerland, not by Yamaha, where that product does not conform to the technical or safety
standards of the country of use and/or to the standard specification of a product sold by Yamaha in the EEA and/or Switzerland.
5 Where the guarantee differs between the country of purchase and the country of use of the product, the guarantee of the country of use shall apply.
6 Yamaha may not be held responsible for any losses or damages, whether direct, consequential or otherwise, save for the repair or replacement of the
product.
7 Please backup any custom settings or data, as Yamaha may not be held responsible for any alteration or loss to such settings or data.
8 This guarantee does not affect the consumer’s statutory rights under applicable national laws in force or the consumer’s rights against the dealer arising
from their sales/purchase contract.
Information for Users on Collection and Disposal of Old Equipment and
Used Batteries
These symbols on the products, packaging, and/or accompanying documents mean that used electrical and
electronic products and batteries should not be mixed with general household waste.
For proper treatment, recovery and recycling of old products and used batteries, please take them to
applicable collection points, in accordance with your national legislation and the Directives 2002/96/EC
and 2006/66/EC.
By disposing of these products and batteries correctly, you will help to save valuable resources and prevent
any potential negative effects on human health and the environment which could otherwise arise from
inappropriate waste handling.
For more information about collection and recycling of old products and batteries, please contact your
local municipality, your waste disposal service or the point of sale where you purchased the items.
[Information on Disposal in other Countries outside the European Union]
These symbols are only valid in the European Union. If you wish to discard these items, please contact
your local authorities or dealer and ask for the correct method of disposal.
Note for the battery symbol (bottom two symbol examples):
This symbol might be used in combination with a chemical symbol. In this case it complies with the
requirement set by the Directive for the chemical involved.
English

xii
Garantie Limitée pour l’Espace Économique Européen et la Suisse
Merci d’avoir porté votre choix sur un produit Yamaha. Dans l’hypothèse où vous devriez recourir au service de notre garantie après-vente, veuillez
contacter votre revendeur Yamaha. Si vous rencontrez la moindre difficulté, n’hésitez pas à contacter directement Yamaha dans votre pays de résidence.
Vous pouvez trouver toutes informations complémentaires sur notre site Web (http://www.yamaha-hifi.com/ ou http://www.yamaha-uk.com/ pour les
résidents au Royaume-Uni).
Yamaha garantit votre produit contre tout défaut de fabrication, pièces et main d’oeuvre, pour une durée de 2 ans à compter de la première date de vente au
détail. Yamaha s’engage, dans les conditions décrites ci-après, à procéder à la réparation du produit défectueux (ou d’un quelconque de ses composants) ou
à son remplacement à l’appréciation de Yamaha en prenant à sa charge les coûts relatifs aux pièces détachées et à la main d’oeuvre. Yamaha se réserve le
droit de remplacer le produit par un modèle semblable, de par sa valeur et ses caractéristiques, dès lors que la commercialisation dudit produit a cessé ou
bien lorsque sa réparation s’avère économiquement injustifiée.
Conditions
1. La facture d’achat originelle ou un justificatif d’achat correspondant (indiquant la date d’achat, la référence du produit et le nom du revendeur) DOIT
accompagner le produit défectueux, ainsi qu’une description précise du dysfonctionnement constaté. En l’absence de cette preuve d’achat, Yamaha se
réserve le droit de refuser le service de la garantie et le produit peut être restitué aux frais du consommateur.
2. Le produit DOIT avoir été acheté chez un distributeur agréé Yamaha au sein de l’Espace Economique Européen ou en Suisse.
3. Le produit doit n’avoir fait l’objet d’aucune modification ou altération, sauf accord écrit de Yamaha.
4. Les cas suivants font obstacle à l’application de la garantie :
a. Entretien périodique et réparation ou remplacement de pièces ayant subi une usure ou défaillance normale.
b. Dommages résulótant de :
(1) réparation effectuée par le consommateur lui-même ou par un tiers non autorisé.
(2) emballage ou manutention inadéquats lors du transport du produit pour réparation. Veuillez noter qu’il est de la responsabilité de l’expéditeur de
s’assurer que le produit est correctement emballé.
(3) utilisation non-conforme du produit, correspondant aux cas non limitatifs (a) d’utilisation non conforme à l’objet normal du produit ou non-
conforme aux instructions d’utilisation, de maintenance ou d’installation publiées par Yamaha, (b) ou d’utilisation du produit incompatible avec
les normes techniques ou de sécurité en vigueur au sein du pays d’utilisation.
(4) accidents, foudre, dégât des eaux, incendie, ventilation incorrecte, fuite de pile ou toute autre cause échappant au contrôle de Yamaha.
(5) les défauts de la configuration dans laquelle ce produit est incorporé et/ou l’incompatibilité avec des produits tiers.
(6) produit importé au sein de l’EEE, et/ou en Suisse, par une autre entité que Yamaha, dès lors que ce produit n’est pas conforme aux normes
techniques ou de sécurité du pays d’utilisation et/ou aux normes des produits commercialisés par Yamaha au sein de l’EEE et/ou en Suisse.
5. Lorsque la garantie diffère entre le pays d’achat et le pays d’utilisation du produit, la garantie du pays d’utilisation est applicable.
6. Yamaha ne saurait être tenu pour responsable de quelconques pertes ou dommages, directs, consécutifs ou autres, sa responsabilité au titre de la garantie
étant strictement limitée à la réparation ou au remplacement du produit.
7. Nous vous invitons à sauvegarder toutes les données ou réglages personnalisés de votre produit, Yamaha ne pouvant être tenu responsable de leur
modification ou perte.
8. La présente garantie laisse intégralement subsister les droits que le consommateur peut détenir au titre de la garantie légale en vigueur ou au titre du
contrat de vente conclu avec son revendeur.
Information concernant la collecte et le traitement des piles usagées et
des déchets d’équipements électriques et électroniques
Les symboles sur les produits, l’emballage et/ou les documents joints signifient que les produits électriques
ou électroniques usagés ainsi que les piles ne doivent pas être mélangés avec les déchets domestiques
habituels.Pour un traitement, une récupération et un recyclage appropriés des déchets d’équipements
électriques et électroniques et des piles usagées, veuillez les déposer aux points de collecte prévus à cet
effet, conformément à la réglementation nationale et aux Directives 2002/96/EC et 2006/66/EC.
En vous débarrassant correctement des déchets d’équipements électriques et électroniques et des piles
usagées, vous contribuerez à la sauvegarde de précieuses ressources et à la prévention de potentiels effets
négatifs sur la santé humaine qui pourraient advenir lors d’un traitement inapproprié des déchets.
Pour plus d’informations à propos de la collecte et du recyclage des déchets d’équipements électriques et
électroniques et des piles usagées, veuillez contacter votre municipalité, votre service de traitement des
déchets ou le point de vente où vous avez acheté les produits.
[Information sur le traitement dans d’autres pays en dehors de l’Union Européenne]
Ces symboles sont seulement valables dans l’Union Européenne. Si vous souhaitez vous débarrasser de
déchets d’équipements électriques et électroniques ou de piles usagées, veuillez contacter les autorités
locales ou votre fournisseur et demander la méthode de traitement appropriée.
Note pour le symbole « pile » (les deux symboles du bas) :
Ce symbole peut être utilisé en combinaison avec un symbole chimique. Dans ce cas il respecte les
exigences établies par la Directive pour le produit chimique en question.
Français

xiii
Begrenzte Garantie für den Europäischen Wirtschaftsraum (EWR) und die Schweiz
Herzlichen Dank, dass Sie sich für ein Yamaha Produkt entschieden haben. In dem unwahrscheinlichen Fall, dass die Garantie für das Yamaha-Produkt in
Anspruch genommen werden muss, wenden Sie sich bitte an den Händler, bei dem es gekauft wurde. Sollten Sie auf Schwierigkeiten stoßen, wenden Sie
sich bitte an die Yamaha Repräsentanz in Ihrem Land. Auf unserer Internetseite (http://www.yamaha-hifi.com/ oder http://www.yamaha-uk.com/ für
Einwohner Großbritanniens) finden Sie alle Einzelheiten.
Wir garantieren für einen Zeitraum von zwei Jahren ab ursprünglichem Kaufdatum, dass dieses Produkt frei von Verarbeitungs- oder Materialfehlern
ist.Yamaha verpflichtet sich, gemäß der nachstehend angeführten Bedingungen, ein fehlerhaftes Produkt (oder Teile desselben) kostenfrei (gilt für Teile und
Arbeit) zu reparieren oder auszutauschen. Diese Entscheidung obliegt ausschließlich Yamaha. Yamaha behält sich vor, das Produkt gegen ein in Art und/
oder Wert und Zustand ähnliches Produkt auszutauschen, wenn das entsprechende Modell nicht mehr erzeugt wird, oder die Reparatur als unrentabel
angesehen wird.
Bedingungen
1. Dem defekten Produkt MUSS die Originalrechnung oder der Originalkaufbeleg (der Beleg muss das Kaufdatum, den Produkt-Code und den Namen des
Händlers aufweisen) beigelegt werden, ebenso eine Fehlerbeschreibung. Bei Fehlen einer eindeutigen Kaufbestätigung behält sich Yamaha das Recht
vor, den kostenfreien Service abzulehnen und das Produkt auf Kosten des Kunden zu retournieren.
2. Das Produkt MUSS von einem AUTORISIERTEN Yamaha-Händler innerhalb des Europäischen Wirtschaftsraums (EWR) oder der Schweiz gekauft
worden sein.
3. Es wurden keine wie auch immer gearteten Änderungen am Produkt vorgenommen, außer diese wurden von Yamaha schriftlich genehmigt.
4. Folgendes ist von der Garantie ausgeschlossen:
a. Regelmäßige Wartung und Reparatur oder Austausch von Verschleißteilen.
b. Schaden durch:
(1) Vom Kunden selber oder von nichtbefugten Dritten ausgeführte Reparaturen.
(2) Unsachgemäße Verpackung oder Handhabung während des Transports vom Kunden. Beachten Sie bitte, dass die sachgerechte Verpackung des
zur Reparatur gebrachten Produkts in der Verantwortung des Retournierenden liegt.
(3) Unsachgemäße Verwendung, einschließlich der, jedoch nicht beschränkt auf, (a) die Verwendung des Produkts zu anderen als den normalen
Zwecken oder Behandlung entgegen die Anweisungen Yamahas zur korrekten Handhabung, Wartung oder Lagerung und (b) die Installierung
oder Verwendung des Produkts auf andere Weise als dies den technischen oder Sicherheitsstandards jenes Landes entspricht, in dem das Produkt
verwendet wird.
(4) Unfälle, Blitzschlag, Wasser, Feuer, ungeeignete Belüftung, Auslaufen der Batterie oder jedem anderen Grund, den Yamaha nicht beeinflussen
kann.
(5) Defekte an jenem System, an welches dieses Produkt angeschlossen wird und/oder die Inkompatibilität mit Produkten anderer Hersteller.
(6) Die Verwendung eines nicht von Yamaha in den EWR und/oder die Schweiz importierten Produkts, wenn dieses Produkt nicht den technischen
oder Sicherheitsstandards jenes Landes, in dem es verwendet wird, und/oder der standardisierten Produktspezifikation für von Yamaha im EWR
und/oder der Schweiz vertriebene Produkte, entspricht.
5. Wenn es Unterschiede in den Garantiebedingungen zwischen jenem Land in dem das Produkt gekauft wurde, und jenem in dem das Produkt verwendet
wird, finden die Garantiebedingungen jenes Landes Anwendung, in dem das Produkt verwendet wird.
6. Yamaha kann für keinerlei Verluste oder Schäden, ob direkt, in Konsequenz oder anderweitig, verantwortlich gemacht werden, außer bezüglich der
Reparatur oder des Ersatzes eines Produkts.
7. Legen Sie bitte Kopien aller persönlichen Einstellungen und Daten an, da Yamaha weder für irgendwelche Änderungen noch für den Verlust solcher
Daten verantwortlich gemacht werden kann.
8. Diese Garantie beeinflusst nicht die gesetzlichen Verbraucherrechte unter dem geltenden nationalen Recht oder die Verbraucherrechte gegenüber dem
Händler, die durch einen Kaufvertrag entstehen.
Verbraucherinformation zur Sammlung und Entsorgung alter Elektrogeräte
und benutzter Batterien
Befinden sich diese Symbole auf den Produkten, der Verpackung und/oder beiliegenden Unterlagen, so
sollten benutzte elektrische Geräte und Batterien nicht mit dem normalen Haushaltsabfall entsorgt werden.
In Übereinstimmung mit Ihren nationalen Bestimmungen und den Richtlinien 2002/96/EC und 2006/66/
EC, bringen Sie bitte alte Geräte und benutzte Batterien zur fachgerechten Entsorgung,
Wiederaufbereitung und Wiederverwendung zu den entsprechenden Sammelstellen.
Durch die fachgerechte Entsorgung der Elektrogeräte und Batterien helfen Sie, wertvolle Ressourcen zu
schützen und verhindern mögliche negative Auswirkungen auf die menschliche Gesundheit und die
Umwelt, die andernfalls durch unsachgerechte Müllentsorgung auftreten könnten.
Für weitere Informationen zum Sammeln und Wiederaufbereiten alter Elektrogeräte und Batterien,
kontaktieren Sie bitte Ihre örtliche Stadt- oder Gemeindeverwaltung, Ihren Abfallentsorgungsdienst oder
die Verkaufsstelle der Artikel.
[Entsorgungsinformation für Länder außerhalb der Europäischen Union]
Diese Symbole gelten nur innerhalb der Europäischen Union. Wenn Sie solche Artikel ausrangieren
möchten, kontaktieren Sie bitte Ihre örtlichen Behörden oder Ihren Händler und fragen Sie nach der
sachgerechten Entsorgungsmethode.
Anmerkung zum Batteriesymbol (untere zwei Symbolbeispiele):
Dieses Symbol kann auch in Kombination mit einem chemischen Symbol verwendet werden. In diesem
Fall entspricht dies den Anforderungen der Direktive zur Verwendung chemischer Stoffe.
Deutsch

xiv
Begränsad garanti inom Europeiska ekonomiska samarbetsområdet (EES) och Schweiz
Tack för att du har valt en produkt från Yamaha. Var god kontakta återförsäljaren av produkten, om din Yamaha-produkt av någon oförutsedd anledning
kräver garantiservice. Var god kontakta Yamahas representantkontor i ditt land, om något problem uppstår. Fullständig information återfinns på vår
webbplats (http://www.yamaha-hifi.com/ eller http://www.yamaha-uk.com/ för boende i Storbritannien).
Produkten garanteras vara felfri när det gäller utförande och material i en period på två år från ursprungligt inköpsdatum. Yamaha åtar sig att, i enlighet med
nedanstående villkor, reparera, eller efter eget gottfinnande byta ut, en felaktig produkt eller någon av dess delar, utan att debitera för delar eller arbete
Yamaha förbehåller sig rätten att byta ut en produkt mot en av liknande typ och/eller värde och skick, då en viss modell har upphört eller anses ekonomisk
att reparera.
Villkor
1. Ursprunglig faktura eller ursprungligt försäljningskvitto (där inköpsdatum, produktkod och återförsäljarens namn står angivet) MÅSTE följa med den
felaktiga produkten, tillsammans med uppgifter om aktuellt fel. I avsaknad av ett tydligt bevis på inköp förbehåller sig Yamaha rätten att vägra erbjuda
avgiftsfri service och produkten kan då komma att återsändas på kundens bekostnad.
2. Produkten MÅSTE vara köpt av en AUKTORISERAD Yamaha-återförsäljare i ett EES-land eller Schweiz.
3. Produkten får inte ha blivit utsatt för någon modifiering eller förändring, såvida inte skriftligt tillstånd för detta erhållits av Yamaha.
4. Denna garanti inkluderar ej följande:
a. Periodiskt underhåll och reparation eller utbyte av delar på grund av normal förslitning.
b. Skada orsakad av:
(1) Reparation utförd av kunden själv eller av en icke-auktoriserad tredje part.
(2) Bristfällig emballering eller ovarsam hantering under transporten av produkten från kunden. Observera att det är kundens ansvar att se till att
produkten är ordentligt emballerad, när produkten sänds in för reparation.
(3) Felaktig användning, inklusive men ej begränsat till (a) underlåtenhet att använda produkten för dess normala syfte eller i enlighet med Yamahas
anvisningar för korrekt användning, underhåll och förvaring och (b) installation eller användning av produkten på ett sätt som är oförenligt med
de tekniska eller säkerhetsmässiga normer som gäller i det land där produkten används.
(4) Olycka, åska, vatten, brand, dålig ventilation, batteriläckage eller någonting annat utanför Yamahas kontroll.
(5) Fel på det system som denna produkt införlivas i och/eller inkompatibilitet med tredje parts produkter.
(6) Användning av en produkt importerad till ett EES-land och/eller Schweiz, ej av Yamaha, där den produkten inte är i överensstämmelse med de
tekniska eller säkerhetsmässiga normer som gäller i användarlandet och/eller med standardspecifikationen för en produkt såld av Yamaha i EES-
området och/eller Schweiz.
5. Om garantin skiljer sig åt mellan inköpslandet och användarlandet för produkten, så ska den garanti som gäller i användarlandet tillämpas.
6. Yamaha kan ej hållas ansvarigt för några förluster eller skador, vare sig direkta, indirekta eller av annat slag, utom reparationen eller utbytet av
produkten.
7. Se till att säkerhetskopiera eventuella egna inställningar eller data, eftersom Yamaha inte kan hållas ansvarigt för några ändringar eller förluster av
sådana inställningar eller data.
8. Denna garanti påverkar ej konsumentens lagstadgade rättigheter enligt gällande nationella lagar eller konsumentens rättigheter gentemot återförsäljaren,
vilka uppkommit genom gällande försäljnings/köpekontrakt.
Användarinformation, beträffande insamling och dumpning av gammal
utrustning och använda batterier
De symboler, som finns på produkterna, emballaget och/eller bifogade dokument talar om att de använda
elektriska och elektroniska produkterna, samt batterierna, inte ska blandas med allmänt hushållsavfall.För
rätt handhavande, återställande och återvinning av gamla produkter och gamla batterier, vänligen medtag
dessa till lämpliga insamlingsplatser, i enlighet med din nationella lagstiftning och direktiven 2002/96/EC
samt 2006/66/EC.
Genom att slänga dessa produkter och batterier på rätt sätt, kommer du att hjälpa till att rädda värdefulla
resurser och förhindra möjliga negativa effekter på mänsklig hälsa och miljö, vilka i annat fall skulle kunna
uppstå, p.g.a. felaktig sophantering.
För mer information om insamling och återvinning av gamla produkter och batterier, vänligen kontakta din
lokala kommun, ditt sophanteringsföretag eller inköpsstället för dina varor.
[Information om sophantering i andra länder utanför EU]
Dessa symboler gäller endast inom EU. Om du vill slänga dessa föremål, vänligen kontakta dina lokala
myndigheter eller försäljare och fråga efter det korrekta sättet att slänga dem.
Kommentar ang. batterisymbolen (de två nedersta symbolexemplen):
Denna symbol kan komma att användas i kombination med en kemisk symbol. I detta fall överensstämmer
den med de krav, som har ställts genom direktiven för den aktuella kemikalien.
Svenska

xv
Garanzia limitata per l’Area Economica Europea (AEE) e la Svizzera
Vi ringraziamo per aver scelto un prodotto Yamaha. Nel caso raro in cui il vostro prodotto abbia bisogno di riparazioni in garanzia, entrare in contatto con il
negozio in cui era stato acquistato. Se si avessero difficoltà, entrare in contatto con il rappresentante di Yamaha per il proprio paese. Sono disponibili
maggiori dettagli nel nostro sito (http://www.yamaha-hifi.com/ o http://www.yamaha-uk.com/, per i residenti nel Regno Unito).
Il prodotto viene garantito esente da difetti di fabbricazione e di materiali per un periodo di due anni a partire dalla data di acquisto originale. Yamaha si
impegna, entro i limiti delle condizioni illustrate di seguito, a riparare (o sostituire, a discrezione esclusiva di Yamaha) il prodotto difettoso o qualsiasi sua
parte senza alcun addebito per le parti o per il lavoro. Yamaha si riserva il diritto di sostituire un prodotto con uno di tipo, valore e/o condizione simile nel
caso un modello particolare non sia più in produzione o sia considerato troppo costoso da riparare.
Condizioni della garanzia
1. La fattura o ricevuta originale di pagamento (recante la data di acquisto, il numero di codice del prodotto e il nome del negozio di acquisto) DEVE
accompagnare sempre il prodotto difettoso unita ad una dichiarazione descrivente il problema accusato. In mancanza di prova esaustiva dell’avvenuto
acquisto, Yamaha si riserva il diritto di rifiutare di fornire riparazioni gratuite ed il prodotto può venire restituito a spese dell’utente.
2. Il prodotto DEVE esser stato acquistato da un rivenditore Yamaha AUTORIZZATO all’interno dell’Area Economica Europea (AEE) o in Svizzera.
3. Il prodotto non deve esser modificato o alterato se non dietro autorizzazione scritta di Yamaha.
4. Quanto segue viene escluso dalla presente garanzia:
a. Manutenzione periodica e riparazioni o sostituzione di pezzi dovute a normale invecchiamento.
b. Danni risultato di:
(1) Riparazioni eseguite dal cliente stesso o da terze parti non autorizzate.
(2) Imballaggio o trattamento inadeguato nel corso della spedizione del prodotto da parte del cliente. Tener presente che, al momento dell’invio del
prodotto per riparazioni, è responsabilità del cliente l’assicurarsi che questo sia imballato adeguatamente.
(3) L’uso scorretto, compresi ma senza limitazioni (a) il mancato uso del prodotto per il suo scopo previsto o in accordo con le istruzioni di Yamaha
per l’uso corretto, la manutenzione e la conservazione e (b) l’installazione o uso del prodotto in modo non conforme agli standard tecnici e di
sicurezza in vigore nel paese di uso.
(4) Gli incidenti, i fulmini, l’acqua, gli incendi, la ventilazione scorretta, la perdita di acido dalle batterie o qualsiasi altra causa non sotto il controllo
di Yamaha.
(5) Difetti di un sistema nel quale il prodotto è stato incorporato e/o incompatibilità con prodotti di terze parti.
(6) L’uso di un prodotto importato nella AEE e/o in Svizzera, non prodotto da Yamaha, nel caso il prodotto non sia conforme agli standard tecnici o
di sicurezza del paese di uso e/o alle caratteristiche tecniche standard dei prodotti Yamaha da vendersi nell’AEE e/o in Svizzera.
5. Dove i termini della garanzia differiscono fra il paese di acquisto e il paese di uso del prodotto, vale la garanzia del paese di uso.
6. Yamaha non può venire considerata responsabile di perdite o danni, diretti, indiretti, consequenziali o di altro tipo, se non in termini di riparazione o
sostituzione del prodotto.
7. Fare una copia di riserva di impostazioni o dati personalizzati, dato che Yamaha non può venire considerata responsabile di qualsiasi alterazione o
perdita di tali impostazioni o dati.
8. Questa garanzia non influenza i diritti statutari dell’utente stabiliti dalle leggi applicabili in vigore o i diritti sul negoziante derivanti dal contratto di
vendita/acquisto.
Informazioni per gli utenti sulla raccolta e lo smaltimento di vecchia
attrezzatura e batterie usate
Questi simboli sui prodotti, sull’imballaggio, e/o sui documenti che li accompagnano significano che i
prodotti e le batterie elettriche e elettroniche non dovrebbero essere mischiati con i rifiuti domestici
generici.
Per il trattamento, recupero e riciclaggio appropriati di vecchi prodotti e batterie usate, li porti, prego, ai
punti di raccolta appropriati, in accordo con la Sua legislazione nazionale e le direttive 2002/96/CE e
2006/66/CE.
Smaltendo correttamente questi prodotti e batterie, Lei aiuterà a salvare risorse preziose e a prevenire
alcuni potenziali effetti negativi sulla salute umana e l’ambiente, che altrimenti potrebbero sorgere dal
trattamento improprio dei rifiuti.
Per ulteriori informazioni sulla raccolta e il riciclaggio di vecchi prodotti e batterie, prego contatti la Sua
amministrazione comunale locale, il Suo servizio di smaltimento dei rifiuti o il punto vendita dove Lei ha
acquistato gli articoli.
[Informazioni sullo smaltimento negli altri Paesi al di fuori dell’Unione europea]
Questi simboli sono validi solamente nell’Unione europea. Se Lei desidera disfarsi di questi articoli,
prego contatti le Sue autorità locali o il rivenditore e richieda la corretta modalità di smaltimento.
Noti per il simbolo della batteria (sul fondo due esempi di simbolo):
È probabile che questo simbolo sia usato in combinazione con un simbolo chimico. In questo caso è
conforme al requisito stabilito dalla direttiva per gli elementi chimici contenuti.
Italiano

xvi
Garantía limitada para el Área Económica Europea (AEE) y Suiza
Gracias por haber elegido un producto Yamaha. En el caso poco probable de que su producto Yamaha necesite el servicio que concede la garantía, póngase
en contacto por favor con el concesionario a quien adquirió el producto. Si usted tiene alguna dificultad, póngase en contacto por favor con la oficina
representativa de Yamaha en su país. Podrá encontrar todos los detalles necesarios en nuestros sitios Web (http://www.yamaha-hifi.com/ o http://
www.yamaha-uk.com/ para los residentes del Reino Unido).
El producto tiene una garantía de dos años, a partir de la fecha de la compra original, que cubre las reparaciones de las averías que pueda tener debido a
defectos en la mano de obra o en los materiales empleados en su fabricación. Yamaha se compromete, sujeto a las condiciones listadas más abajo, a reparar
el producto o cualquier pieza (o piezas) que tenga defectos, o a sustituirlo, a discreción de Yamaha, sin cobrar ningún honorario por las piezas o la mano de
obra. Yamaha se reserva el derecho de reemplazar un producto por otro de clase y/o precio y condiciones similares, en el caso de que éste no se fabrique
más o se considere que las reparaciones resultan poco económicas.
Condiciones de la garantía
1 El producto defectuoso DEBERÁ ir acompañado de la factura o recibo de venta original (que muestre la fecha de la compra, el código del producto y el
nombre del concesionario), junto con una explicación que describa detalladamente la avería. Si falta esta prueba clara de la compra, Yamaha se reserva
el derecho a no proveer el servicio de reparaciones gratis, y el producto podrá ser devuelto al cliente corriendo éste con todos los gastos relacionados
con el envío.
2 El producto DEBERÁ haber sido adquirido en el establecimiento de un concesionario Yamaha AUTORIZADO dentro del Área Económica Europea
(AEE) o Suiza.
3 El producto no deberá haber sido sometido a ninguna modificación ni alteración, a menos que ésta haya sido autorizada por escrito por Yamaha.
4 De esta garantía se excluye lo siguiente:
a. El mantenimiento periódico y la reparación o sustitución de piezas debidos al desgaste natural.
b. Los daños debidos a:
(1) Reparaciones realizadas por el propio cliente o por un tercero que no cuente con ninguna autorización.
(2) Embalaje inadecuado o maltrato, cuando el producto está siendo transportado desde el lugar de residencia del cliente. Tenga en cuenta que el
cliente es el responsable de embalar el producto adecuadamente cuando éste es devuelto para ser reparado.
(3) Mal uso, incluyendo, pero sin limitarse a: (a) no usar el producto de forma normal o no seguir las instrucciones de uso, mantenimiento y
almacenamiento apropiadas indicadas por Yamaha, y (b) instalación o uso del producto de forma inconsistente con las normas técnicas o de
seguridad vigentes en el país donde éste se utiliza.
(4) Accidentes, rayos, agua, fuego, ventilación inadecuada, fuga de baterías o cualquier otra causa fuera del control de Yamaha.
(5) Defectos del sistema en el que se incorpora este producto e/o incompatibilidad con productos de terceros.
(6) Uso de un producto importado en la AEE y/o Suiza, no por Yamaha, donde ese producto no cumple con las normas técnicas o de seguridad del
país donde se usa y/o con la especificación estándar de un producto vendido por Yamaha en la AEE y/o en Suiza.
5 Cuando las garantías del país donde se compra el producto y del país donde éste se usa son diferentes se aplicará la garantía del país donde se usa el
producto.
6 Yamaha no se hará responsable de ninguna pérdida o daño directo, emergente o de cualquier otro tipo; sólo se hará responsable de la reparación o
sustitución del producto.
7 Haga una copia de seguridad de cualquier configuración o datos personalizados, ya que Yamaha no se hará responsable de ninguna alteración o pérdida
que tal configuración o datos puedan sufrir.
8 Esta garantía no afecta a los derechos legales del consumidor bajo las leyes nacionales aplicables vigentes, ni a los derechos del consumidor contra el
concesionario surgidos de su contrato de venta/compra.
Información para usuarios sobre recolección y disposición de
equipamiento viejo y baterías usadas
Estos símbolos en los productos, embalaje, y/o documentación que se acompañe significan que los
productos electrónicos y eléctricos usados y las baterías usadas no deben ser mezclados con desechos
domésticos corrientes.
Para el tratamiento, recuperación y reciclado apropiado de los productos viejos y las baterías usadas, por
favor llévelos a puntos de recolección aplicables, de acuerdo a su legislación nacional y las directivas
2002/96/EC y 2006/66/EC.
Al disponer de estos productos y baterías correctamente, ayudará a ahorrar recursos valiosos y a prevenir
cualquier potencial efecto negativo sobre la salud humana y el medio ambiente, el cual podría surgir de un
inapropiado manejo de los desechos.
Para más información sobre recolección y reciclado de productos viejos y baterías, por favor contacte a su
municipio local, su servicio de gestión de residuos o el punto de venta en el cual usted adquirió los
artículos.
[Información sobre la disposición en otros países fuera de la Unión Europea]
Estos símbolos sólo son válidos en la Unión Europea. Si desea deshacerse de estos artículos, por favor
contacte a sus autoridades locales y pregunte por el método correcto de disposición.
Nota sobre el símbolo de la batería (ejemplos de dos símbolos de la parte inferior)
Este símbolo podría ser utilizado en combinación con un símbolo químico. En este caso el mismo obedece
a un requerimiento dispuesto por la Directiva para el elemento químico involucrado.
Español

xvii
Beperkte garantie voor de Europese Economische Ruimte en Zwitserland
Hartelijk dank dat u een Yamaha-product hebt gekozen. In het onwaarschijnlijke geval dat uw Yamaha-product tijdens de garantie dient te worden
gerepareerd, dient u contact op te nemen met de dealer bij wie u het hebt gekocht. Indien u moeilijkheden ervaart, gelieve dan contact op te nemen met de
vertegenwoordiging van Yamaha in uw land. U vindt de gegevens op onze website (http://www.yamaha-hifi.com/ of http://www.yamaha-uk.com/ voor
inwoners van het V.K.).
Er wordt gegarandeerd dat het product vrij is van gebreken in fabricage en materialen voor een periode van twee jaar te rekenen vanaf de originele aankoop.
Yamaha zorgt ervoor, met inachtneming van onderstaande voorwaarden, dat een product dat gebreken vertoont, wordt gerepareerd of dat om het even welke
onderdelen worden gerepareerd of vervangen (naar goeddunken van Yamaha) zonder kosten voor de onderdelen of werkuren. Yamaha behoudt zich het
recht voor om een product te vervangen door een gelijkaardig met dezelfde eigenschappen en waarde, indien een model niet meer leverbaar is of het
onrendabel is dit te repareren.
Voorwaarden
1. De originele factuur of de kassabon (met vermelding van de aankoopdatum, de productcode en de naam van de dealer) MOET worden gevoegd bij het
product dat gebreken vertoont, samen met een verklaring waaruit het gebrek blijkt. In geval van afwezigheid van dit duidelijk aankoopbewijs, behoudt
Yamaha zich het recht voor om gratis service te weigeren en kan het product op kosten van de klant worden teruggezonden.
2. Het product MOET zijn gekocht bij een ERKENDE Yamaha dealer binnen de Europese Economische Ruimte (EEA) of Zwitserland.
3. Het product mag geen wijzigingen of veranderingen hebben ondergaan, tenzij deze schriftelijk door Yamaha werden toegestaan.
4. Het volgende is van garantie uitgesloten:
a. Regelmatig onderhoud of reparaties of vervanging van onderdelen vanwege normale slijtage.
b. Schade die voortkomt uit:
(1) Reparaties uitgevoerd door de klant zelf of een ongemachtigde derde.
(2) Een onjuiste verpakking of oneigenlijk gebruik wanneer het product door de klant wordt verstuurd. Het is belangrijk te weten dat het de
verantwoordelijkheid is van diegene die het product terugstuurt dat het product adequaat is ingepakt wanneer hij of zij het product terugstuurt met
het oog op reparatie.
(3) Oneigenlijk gebruik, met inbegrip van maar niet beperkt tot (a) verzuim om het product voor normale doeleinden te gebruiken of te gebruiken
overeenkomstig de instructies van Yamaha met betrekking tot eigenlijk gebruik, onderhoud en opslag, en (b) installatie of gebruik van het product
op een manier die niet overeenkomt met de van toepassing zijnde technische of veiligheidsnormen in de landen van gebruik.
(4) Ongevallen, blikseminslag, waterschade, brandschade, een onjuiste ventilatie, lekkende batterijen of een oorzaak die buiten de controle van
Yamaha ligt.
(5) Gebreken aan het systeem waarin het product wordt ingebouwd en/of onverenigbaarheid met derde producten.
(6) Gebruik van een product dat in de Europese Economische Ruimte en/of Zwitserland werd ingevoerd, maar niet door Yamaha, en dat niet voldoet
aan de technische of veiligheidsnormen van het land van gebruik en/of de standaardspecificaties van producten die door Yamaha in de Europese
Economische Ruimte en/of Zwitserland worden verkocht.
5. Indien de garantie verschilt tussen het land van aankoop en het land van gebruik, zal de garantie van het land van gebruik van toepassing zijn.
6. Yamaha kan niet aansprakelijk worden gesteld voor verlies of beschadiging, hetzij rechtstreekse schade of gevolgschade of anders, behalve voor de
reparatie of vervanging van het product.
7. Maak kopieën van standaardinstellingen of -gegevens omdat Yamaha niet aansprakelijk kan worden gesteld voor om het even welke wijzigingen aan of
verlies van dergelijke instellingen of gegevens.
8. Deze garantie heeft noch invloed op de statutaire rechten van klanten die van toepassing zijn binnen het kader van de nationale wetgevingen, noch op de
rechten van klanten ten opzichte van de dealer die voortkomen uit hun overeenkomst tot verkoop/aankoop.
Informatie voor gebruikers over inzameling en verwijdering van oude
apparaten en gebruikte batterijen
Deze tekens op de producten, verpakkingen en/of bijgaande documenten betekenen dat gebruikte
elektrische en elektronische producten en batterijen niet mogen worden gemengd met algemeen
huishoudelijk afval.
Breng alstublieft voor de juiste behandeling, herwinning en hergebruik van oude producten en gebruikte
batterijen deze naar daarvoor bestemde verzamelpunten, in overeenstemming met uw nationale wetgeving
en de instructies 2002/96/EC en 2006/66/EC.
Door deze producten en batterijen correct te verwijderen, helpt u natuurlijke rijkdommen te beschermen en
voorkomt u mogelijke negatieve effecten op de menselijke gezondheid en de omgeving, die zich zouden
kunnen voordoen door ongepaste afvalverwerking.
Voor meer informatie over het inzamelen en hergebruik van oude producten en batterijen kunt u contact
opnemen met uw plaatselijke gemeentebestuur, uw afvalverwerkingsbedrijf of het verkooppunt waar u de
artikelen heeft gekocht.
[Informatie over verwijdering in andere landen buiten de Europese Unie]
Deze symbolen zijn alleen geldig in de Europese Unie. Mocht u artikelen weg willen gooien, neem dan
alstublieft contact op met uw plaatselijke overheidsinstantie of dealer en vraag naar de juiste manier van
verwijderen.
Opmerking bij het batterijteken (onderste twee voorbeelden):
Dit teken wordt mogelijk gebruikt in combinatie met een scheikundig symbool. In dat geval voldoet het
aan de eis en de richtlijn, die is opgesteld voor het betreffende chemisch product.
Nederlands

BD-A1010
© 2011 Yamaha Corporation Printed in Malaysia WZ02560-1
BLU-RAY DISC PLAYER
LECTEUR BLU-RAY DISC
BD-A1010
OWNER’S MANUAL
MODE D’EMPLOI
BEDIENUNGSANLEITUNG
BRUKSANVISNING
MANUALE DI ISTRUZIONI
MANUAL DE INSTRUCCIONES
GEBRUIKSAANWIJZING
G
00_BD-A1010_G_cv.fm Page 1 Tuesday, May 24, 2011 9:45 AM