Yamaha CDR HD1500 Manual HD1500man
If not then CDR-HD1500man Manual: ://www.yamaha.com/yamahavgn/s/YEC/Separate_Components/Manual/CDR-HD1500man
User Manual: Yamaha CDR-HD1500 Manual
Open the PDF directly: View PDF
.
Page Count: 90
- English
- CONTENTS
- 1. GETTING STARTED
- 2. BASIC OPERATIONS
- 3. HDD RECORDING
- 4. CD-R/CD-RW COPYING
- 5. EDITING
- 6. OTHER FEATURES
- 7. APPENDIX
- Français
- SOMMAIRE
- 1. PRÉPARATION
- 2. FONCTIONNEMENT DE BASE
- ORGANIGRAMME DE FONCTIONNEMENT
- MISE SOUS/HORS TENSION DE L’APPAREIL
- SÉLECTION DU LECTEUR OPÉRATIONEL (HDD OU CDR)
- SÉLECTION DU MODE GROUP OU TRACK
- COMMUTATION DES INFORMATIONS SUR L’AFFICHEUR
- LECTURE DU DISQUE DUR OU D’UN DISQUE CD
- FONCTIONS DE LECTURE PRATIQUES
- Recherche par temps écoulé (Time Search)
- Sélection du style de lecture
- Lecture répétée d’une plage (Lecture répétée d’une seule plage)
- Répétition de la lecture du groupe sélectionné (Lecture répétée de toutes les plages)
- Lecture aléatoire (Lecture aléatoire)
- Lecture du début des plages seulement (Lecture des débuts de plage)
- UTILISATION DE LA LISTE DES SIGNETS
- UTILISATION DE L’AFFICHAGE SUR ÉCRAN (OSD)
- UTILISATION D’UN CASQUE
- 3. ENREGISTREMENT D’UN DISQUE DUR
- 4. COPIE DE DISQUES CD-R/CD-RW
- 5. MONTAGE
- 6. AUTRES FONCTIONS
- CONVERSION DE SIGNAUX DE SORTIE NUMÉRIQUES/ANALOGIQUES (MODE DAC)
- UTILITAIRE DISQUE DUR
- UTILITAIRE SYSTÈME
- Pour vérifier la version du firmware (Firm. Version)
- Paramètres d’initialisation (Initialize)
- Réglage de la luminosité de l’afficheur (Dimmer Setup)
- Pour activer/désactiver la sortie vidéo (VIDEO Output)
- Pour activer la lecture automatique (Auto Play)
- Pour mettre à jour la version du firmware (Firm. Update)
- 7. ANNEXES

YAMAHA ELECTRONICS CORPORATION, USA 6660 ORANGETHORPE AVE., BUENA PARK, CALIF. 90620, U.S.A.
YAMAHA CANADA MUSIC LTD. 135 MILNER AVE., SCARBOROUGH, ONTARIO M1S 3R1, CANADA
YAMAHA ELECTRONIK EUROPA G.m.b.H. SIEMENSSTR. 22-34, 25462 RELLINGEN BEI HAMBURG, GERMANY
YAMAHA ELECTRONIQUE FRANCE S.A. RUE AMBROISE CROIZAT BP70 CROISSY-BEAUBOURG 77312 MARNE-LA-VALLEE CEDEX02, FRANCE
YAMAHA ELECTRONICS (UK) LTD. YAMAHA HOUSE, 200 RICKMANSWORTH ROAD WATFORD, HERTS WD18 7GQ, ENGLAND
YAMAHA SCANDINAVIA A.B. J A WETTERGRENS GATA 1, BOX 30053, 400 43 VÄSTRA FRÖLUNDA, SWEDEN
YAMAHA MUSIC AUSTRALIA PTY, LTD. 17-33 MARKET ST., SOUTH MELBOURNE, 3205 VIC., AUSTRALIA
Printed in Malaysia WE86090-1
UAB
OWNER’S MANUAL
MODE D’EMPLOI
CDR-HD1500
HDD/CD Recorder
Enregistreur CD/Disque Dur
CDR-HD1500
TEXT/TIME MODE
MULTI JOG
DIGITAL REC LEVEL
PUSH ENTER
TRACK NO.
FINALIZE ERASE
BOOKMARK
COMPLETE
MENU
CLEAR
MIN MAX
OPTICAL
ANALOG REC LEVEL
INPUT
REC
COAXIAL
ANALOG
CLASS 1 LASER PRODUCT
LASER KLASSE 1 PRODUKT
LUOKAN 1 LASERLAITE
KLASS 1 LASER APPART
PRODUIT LASER DE CLASSE 1
LINE IN — LINE OUT IN OUT
DIGITAL
REC COAXIAL OPTICAL COAXIAL OPTICAL
RS–232C
VIDEO
VIDEO
OUT
S VIDEO
ANALOG
PLAY
R
L
R
L
4 3
CLASS 1 LASER PRODUCT
LASER KLASSE 1 PRODUKT
LUOKAN 1 LASERLAITE
KLASS 1 LASER APPART
PRODUIT LASER DE CLASSE 1
LINE IN — LINE OUT IN OUT
DIGITAL
REC COAXIAL OPTICAL COAXIAL OPTICAL
RS–232C
VIDEO
VIDEO
OUT
S VIDEO
ANALOG
PLAY
R
L
R
L
4 3
VARO!
AVATTAESSA JA SUOJALUKITUS OHITETTAESSA
OLET ALTTIINA NÄKYMÄTTÖMÄLLE
LASERSÄTEILYLLE. ÄLÄ KATSO SÄTEESEEN.
VARNING!
OSYNLIG LASERSTRÅLNING NÄR DENNA DEL ÄR
ÖPPNAD OCH SPÄRREN ÄR URKOPPLAD.
BETRAKTA EJ STRÅLEN.
CAUTION
Use of controls or adjustments or performance of
procedures other than those specified herein may
result in hazardous radiation exposure.
ATTENTION
L’emploi de commandes, de réglages ou un choix de
procédures différents des spécifications de cette
brochure peut entraîner une exposition à d’éventuelles
radiations pouvant être dangereses.
ACHTUNG
Die Verwendung von Bedienungselementen oder
Einstellungen oder die Durchführung von
Bedienungsvorgängen, die nicht in dieser Anleitung
aufgeführt sind, kann zu einem Kontakt mit
gefährlichen Laserstrahlen führen.
OBSERVERA
Användning av kontroller och justeringar eller
genomförande av procedurer andra än de som
specificeras i denna bok kan resultera i att du utsätter
dig för farlig strålning.
ATTENZIONE
Uso di controlli o regolazioni o procedure non
specificamente descritte può causare l’esposizione a
radiazioni di livello pericoloso.
PRECAUCIÓN
El uso de los controles o los procedimientos de ajuste
o utilización diferentes de los especificados en este
manual pueden causar una exposición peligrosa a la
radiación.
VOORZICHTIG
Gebruik van bedieningsorganen of instellingen, of
uitvoeren van handelingen anders dan staan
beschreven in deze handleiding kunnen leiden tot
blootstelling aan gevaarlijke stralen.
(For U.S.A. model)
(For U.K. and Europe models)
CLASS 1 LASER PRODUCT
LASER KLASSE 1 PRODUKT
LUOKAN 1 LASERLAITE
KLASS 1 LASER APPART
PRODUIT LASER DE CLASSE 1
CLASS 1 LASER PRODUCT
LASER KLASSE 1 PRODUKT
LUOKAN 1 LASERLAITE
KLASS 1 LASER APPART
PRODUIT LASER DE CLASSE 1
CAUTION
CLASS 3B INVISIBLE LASER RADIATION WHEN OPEN,AVOID
EXPOSURE TO THE BEAM.
VARNING
KLASSE 3B OSYNLIG LASERSTRÅLNING NÄR DENNA
DEL ÄR ÖPPNAD. UNDVIK ATT UTSÄTTA DIG FÖR STRÅLEN.
ADVARSEL
KLASSE 3B USYNLIG LASERSTRÅLING VED ÅBNING.
UNDGÅ UDSÆTTELSE FOR STRÅLING.
VARO !
AVATTAESSA OLET ALTTIINA NÄKYMÄTTÖMÄLLE
LUOKAN 3B LASERSÄ TEILYLLE. ÄLÄ KATSO SÄTEESEEN.
VORSICHT
BEI GEÖFFNETER ABDECKUNG IST UNSICHTBARE
LASERSTRAHLUNG DER KLASSE 3B IM GERÄTEINNEREN
VORHANDEN. AUGEN NICHT DEM LASERSTRAHL AUSSETZEN!
ATTENTION
RADIATIONS LASER INVISIBLES DE CLASSE 3B QUAND
OUVERT. ÉVITEZ TOUT EXPOSITION AU FAISCEAU.
©2005 All rights reserved.
000_HD1500(CA)_cover 5/24/05, 10:222

•Explanation of Graphical Symbols
The lightning flash with arrowhead symbol, within an
equilateral triangle, is intended to alert you to the
presence of uninsulated “dangerous voltage” within the
product’s enclosure that may be of sufficient magnitude
to constitute a risk of electric shock to persons.
The exclamation point within an equilateral triangle is
intended to alert you to the presence of important
operating and maintenance (servicing) instructions in
the literature accompanying the appliance.
1Read these instructions.
2Keep these instructions.
3Heed all warnings.
4Follow all instructions.
5Do not use this apparatus near water.
6Clean only with dry cloth.
7Do not block any ventilation openings. Install in accordance
with the manufacturer’s instructions.
8Do not install near any heat sources such as radiators, heat
registers, stoves, or other apparatus (including amplifiers)
that produce heat.
9Do not defeat the safety purpose of the polarized or
grounding-type plug. A polarized plug has two blades with
one wider than the other. A grounding type plug has two
blades and a third grounding prong. The wide blade or the
third prong are provided for your safety. If the provided plug
does not fit into your outlet, consult an electrician for
replacement of the obsolete outlet.
10 Protect the power cord from being walked on or pinched
particularly at plugs, convenience receptacles, and the point
where they exit from the apparatus.
11 Only use attachments/accessories specified by the
manufacturer.
12 Use only with the cart, stand, tripod,
bracket, or table specified by the
manufacturer, or sold with the apparatus.
When a cart is used, use caution when
moving the cart/apparatus combination to
avoid injury from tip-over.
13 Unplug this apparatus during lightning
storms or when unused for long periods of time.
14 Refer all servicing to qualified service personnel. Servicing
is required when the apparatus has been damaged in any
way, such as power-supply cord or plug is damaged, liquid
has been spilled or objects have fallen into the apparatus, the
apparatus has been exposed to rain or moisture, does not
operate normally, or has been dropped.
IMPORTANT!
Please record the serial number of this unit in the space below.
Model:
Serial No.:
The serial number is located on the rear of the unit.
Retain this Owner’s Manual in a safe place for future reference.
CAUTION
RISK OF ELECTRIC SHOCK
DO NOT OPEN
CAUTION: TO REDUCE THE RISK OF
ELECTRIC SHOCK, DO NOT REMOVE
COVER (OR BACK). NO USER-SERVICEABLE
PARTS INSIDE. REFER SERVICING TO QUALIFIED
SERVICE PERSONNEL.
IMPORTANT SAFETY INSTRUCTIONS
We Want You Listening For A Lifetime
YAMAHA and the Electronic Industries Association’s Consumer Electronics Group want you to get the most out of your
equipment by playing it at a safe level. One that lets the sound come through loud and clear without annoying blaring or
distortion – and, most importantly, without affecting your sensitive hearing. Since hearing damage from loud sounds is often
undetectable until it is too late, YAMAHA and the Electronic Industries Association’s Consumer Electronics Group recommend
you to avoid prolonged exposure from excessive volume levels.
i
100_HD1500(E)Caut.p65 3/20/05, 12:362

FCC INFORMATION (for US customers)
1. IMPORTANT NOTICE: DO NOT MODIFY THIS UNIT!
This product, when installed as indicated in the instructions
contained in this manual, meets FCC requirements.
Modifications not expressly approved by Yamaha may void
your authority, granted by the FCC, to use the product.
2. IMPORTANT: When connecting this product to
accessories and/or another product use only high quality
shielded cables. Cable/s supplied with this product MUST
be used. Follow all installation instructions. Failure to
follow instructions could void your FCC authorization to
use this product in the USA.
3. NOTE: This product has been tested and found to comply
with the requirements listed in FCC Regulations, Part 15 for
Class “B” digital devices. Compliance with these
requirements provides a reasonable level of assurance that
your use of this product in a residential environment will
not result in harmful interference with other electronic
devices.
This equipment generates/uses radio frequencies and, if not
installed and used according to the instructions found in the
users manual, may cause interference harmful to the
operation of other electronic devices.
Compliance with FCC regulations does not guarantee that
interference will not occur in all installations. If this product is
found to be the source of interference, which can be determined
by turning the unit “OFF” and “ON”, please try to eliminate the
problem by using one of the following measures:
Relocate either this product or the device that is being affected by
the interference.
Utilize power outlets that are on different branch (circuit breaker
or fuse) circuits or install AC line filter/s.
In the case of radio or TV interference, relocate/ reorient the
antenna. If the antenna lead-in is 300 ohm ribbon lead, change the
lead-in to coaxial type cable.
If these corrective measures do not produce satisfactory results,
please contact the local retailer authorized to distribute this type
of product. If you can not locate the appropriate retailer, please
contact Yamaha Electronics Corporation, U.S.A. 6660
Orangethorpe Avenue, Buena Park, CA 90620.
The above statements apply ONLY to those products distributed
by Yamaha Corporation of America or its subsidiaries.
(DECLARATION OF CONFORMITY PROCEDURE)
Responsible Party: Yamaha Electronics Corporation, U.S.A.
Address: 6660 Orangethorpe Avenue
Buena Park, CA 90620
Telephone: 714-522-9105
Fax: 714-670-0108
Type of Equipment: HDD/CD Recorder
Model Name: CDR-HD1500
This device complies with Part 15 of the FCC Rules.
Operation is subject to the following conditions:
1) this device may not cause harmful interference, and
2) this device must accept any interference received including interference that may cause undesired operation.
See the “TROUBLESHOOTING” section at the end of this manual if interference to radio reception is suspected.
COMPLIANCE INFORMATION STATEMENT
ii
100_HD1500(E)Caut.p65 3/20/05, 12:363

CAUTION: READ THIS BEFORE OPERATING THIS UNIT
•To assure the finest performance, please read this manual
carefully. Keep it in a safe place for future reference.
•Install this unit in a well ventilated, cool, dry, clean place – away
from direct sunlight, heat sources, vibration, dust, moisture, and/
or cold. Avoid ventilation space of at least 30 cm on the top, 20
cm on the left and right, and 10 cm on the back of this unit.
•Locate this unit away from other electrical appliances, motors, or
transformers to avoid humming sounds.
•Do not expose this unit to sudden temperature changes from cold
to hot, and do not locate this unit in a environment with high
humidity (i.e. a room with a humidifier) to prevent condensation
inside this unit, which may cause an electrical shock, fire, damage
to this unit, and/or personal injury.
•Avoid installing this unit where foreign object may fall onto this
unit and/or this unit may be exposed to liquid dripping or
splashing. On the top of this unit, do NOT place:
•Other components, as they may cause damage and/or
discoloration on the surface of this unit.
•Burning objects (i.e. candles), as they may cause fire, damage
to this unit, and/or personal injury.
•Containers with liquid in them, as they may fall and liquid
may electrical shock to the user and/or damage to this unit.
•Do not cover the rear panel of this unit with a newspaper,
tablecloth, curtain, etc. in order not to obstruct heat radiation. If
the temperature inside this unit rises, it may cause fire, damage to
this unit, and/or personal injury.
•Do not plug in this unit to a wall outlet until all connections are
complete.
•Do not operate this unit upside-down. It may overheat, possibly
causing damage.
• Do not use force on switches, knobs and/or cords.
•When disconnecting the power cord from the wall outlet, grasp
the plug; do not pull the cord.
•Do not clean this unit with chemical solvents; this might damage
the finish. Use a clean, dry cloth.
•Only voltage specified on this unit must be used. Using this unit
with a higher voltage than specified is dangerous and may cause
fire, damage to this unit, and/or personal injury. YAMAHA will
not be held responsible for any damage resulting from use of this
unit with a voltage other than specified.
•Do not attempt to modify or fix this unit. Contact qualified
YAMAHA service personnel when any service is needed. The
cabinet should never be opened for any reasons.
•When not planning to use this unit for long periods of time (i.e.
vacation), disconnect the AC power plug from the wall outlet.
•Be sure to read the “TROUBLESHOOTING” section on common
operating errors before concluding that this unit is faulty.
•Before moving this unit, first check that there is no disc in the disc
tray. Finally, press POWER to turn off this unit, and disconnect
the AC power plug from the wall outlet.
WARNING
TO REDUCE THE RISK OF FIRE OR ELECTRIC SHOCK,
DO NOT EXPOSE THIS UNIT TO RAIN OR MOISTURE.
Laser component in this product is capable of emitting radiation
exceeding the limit for Class 1.
SPECIAL INSTRUCTIONS FOR U.K. MODEL
IMPORTANT
The wires in this mains lead are coloures in accordance with the
following code:
GREEN-and-YELLOW:Earth
BLUE:Neutral
BROWN:Live
As the colours of the wires in the mains lead of this apparatus
may not correspond with the coloured markings identifying the
terminals in your plug proceed as follows: The wire which is
coloured GREEN-and-YELLOW must be connected to the
terminal in the plug which is marked by the letter E or by the
safety earth symbol or coloured GREEN or GREEN-and -
YELLOW. The wire which is coloured BLUE must be
connected to the terminal which is marked with the letter N or
coloured BLACK. The wire which is coloured BROWN must be
connected to the terminal which is marked with the letter L or
coloured RED.
For U.K. customers
If the socket outlets in the home are not suitable for the plug
supplied with this appliance, it should be cut off and an appropriate
3 pin plug fitted. For details, refer to the instructions described
above.
Note: The plug severed from the mains lead must be destroyed, as
a plug with bared flexible cord is hazardous if engaged in a live
socket outlet.
For Canadian Customers
To prevent electric shock, match wide blade of plug to wide slot
and fully insert.
This Class B digital apparatus complies with Canadian ICES–
003.
iii
100_HD1500(E)Caut.p65 5/23/05, 19:034

iv
CD/CD-R/CD-RW COMPATIBLE WITH THIS UNIT
■Discs that can be used for recording on
this unit
Be sure to use only CD-R and CD-RW discs made by reliable
manufacturers.
CD-R and CD-RW digital audio discs that display either of the
following marks can be used with this unit.
■Discs that can be used for recording
•CD-R discs can only be recorded on once, and the recorded
material cannot be erased.
•CD-RW discs can be recorded on, have the recorded material
erased, and then recorded on again.
■Discs that cannot be used for recording on
this unit
•Discs bearing marks other than those shown above.
•Discs intended for recording computer data.
•Discs intended for professional use or labeled “FOR
PROFESSIONAL USE ONLY”.
■79-minute CD-R disc
The actual recordable time of the CD-R disc with “80” written on
its package is 79 minutes 57 seconds. This manual describes such
CD-R disc as “79-minute CD-R disc”.
■Finalization of CD-R/CD-RW discs
To play back CD-R discs on a standard CD player and CD-RW
discs on CD-RW-compatible players, you need to perform the
process known as “finalization”. In the finalization process, the
Table of Contents (TOC) is written onto the discs.
Finalized CD-R discs
•CD-R discs can be played on a standard CD player.
•Further recording onto CD-R discs is not possible.
•Some CD players may not play back the finalized CD-R discs
properly due to differences in the playback system of different
manufacturers.
Finalized CD-RW discs
•CD-RW discs cannot be played on a standard CD player. CD-RW
discs can be played back on CD-RW-compatible players such as
this unit.
•Tracks written on CD-RW discs can be erased, and additional
tracks can be recorded after the TOC has been erased.
■Erasure or loss of data
Yamaha and suppliers accept no liability for the loss of data written
on the HDD and CD-R or CD-RW discs, or any problems caused as
a result of using this unit. As a precaution, it is recommended that
the discs are tested after they have been recorded on. Furthermore,
under no circumstances do Yamaha and suppliers guarantee the
reliability of the discs.
■Discs that can be played back
In addition to CD-R and CD-RW digital audio discs described
previously, commercially available CDs bearing the marks shown
below can also be played on this unit. If you use the CDs that do
not meet CD standards, this unit may operate properly.
■Playback of the CD-R disc copied with the
Audio Master Quality Recording mode
The Audio Master Quality Recording mode enables you to create a
CD with high quality sounds by increasing the linear velocity when
copying. The CD-R discs copied with this mode meet the CD
standards and can be played on a standard CD player. However,
some CD recorders may not play back these CD-R discs properly.
■Playback on DVD players
Before playing back a finalized CD-R or CD-RW discs on a DVD
player, please check whether the DVD player is compatible with
CD-R or CD-RW discs or not. Refer to the owner’s manual of the
DVD player for more information. CD-R or CD-RW discs cannot
be played on a DVD player that is not compatible with CD-R or
CD-RW discs.
IMPORTANT
•Please check the copyright laws in your country to record
from records, CDs, radio, etc. Recording of copyright material
may infringe copyright laws.
FOR CONSUMER
FOR CONSUMER USE
FOR MUSIC USE ONLY
100_HD1500(E)Caut.p65 3/20/05, 12:365

v
NOTES ON DISCS
■ Handling of discs
Heed the following notes on handling of discs not to create any
cause for a recording failure, a loss of the recorded data, or a
malfunction of this unit.
•This compact disc recorder is designed for use with CDs
(including 8cm [3”] discs) bearing the following marks only.
Never attempt to load any other type of disc into this unit.
•CDs are not subjected to wear during play. However if the disc is
handled improperly, damage may be created on the disc to
adversely affect the disc’s play.
•When writing on the label side of CD-R or CD-RW discs, use an
oil-based felt-tipped pen.
•Do not use cleaning discs or warped discs. All of these could
damage this unit.
•Although playback of CDs is generally not affected by small
particles of dust or fingerprints on their playing surface, dust,
fingerprints, small scratches and direct sunlight on the recording
surface of a CD-R or CD-RW disc may make recording impos-
sible. Therefore, for optimal performance of the recorder and for
long-term enjoyment of your CD collection, handle discs
correctly as outlined in the following guidelines.
1. Hold discs by touching only the edges or center hole. When
setting/removing a disc to/from the disc tray, be careful not to
damage the disc surface.
2. When a disc is not currently being used, remove it from the
recorder and store in an appropriate case.
3. With proper disc maintenance, cleaning should not be
necessary. However, should cleaning be required, wipe by
using a clean, dry cloth. Do not wipe with a circular motion;
wipe straight outward from the center.
•Do not try to clean the disc’s surface by using any type of disc
cleaner, record spray, antistatic spray or liquid, or any other
chemical-based liquid, because such substances might irreparably
damage the disc’s surface.
•Do not expose discs to direct sunlight, high temperature, or high
humidity for a long period of time, because this might warp or
otherwise damage the disc.
■ To prevent a malfunction of this
unit
•Do not use any non-standard shaped CDs (heart, flower shaped,
etc.) available on the market, because they are off-balance in their
weight.
If a non-standard shaped CD is loaded into this unit, it may create
problems such as improper playback, opening the disc tray,
creating an usual noise, and this unit’s failure.
•Be sure to use a felt-tip pen or similar writing tool when writing
on the label side of the disc. Do not use a ball-point pen, pencil, or
other hard-tipped writing tool, as these may damage the disc and
may adversely affect further recording on the disc.
•Do not use the discs with glue left on their surface. It may get
stuck in this unit or create damage to this unit.
•When using an 8cm (3”) disc, do not place a normal 12cm (5”)
disc on top of it.
•Do not use the discs printed with commercially available label
printers.
No!
100_HD1500(E)Caut.p65 3/20/05, 12:366

1
English
1
2
3
4
5
6
7
CONTENTS
1. GETTING STARTED
FEATURES ...................................................................... 2
ABOUT THIS MANUAL .................................................. 2
Structure ................................................................................ 2
About this manual .................................................................. 2
SUPPLIED ACCESSORIES ............................................ 3
NAMES OF BUTTONS AND CONTROLS ...................... 4
Front panel ............................................................................. 4
Remote control ...................................................................... 6
Display ................................................................................... 8
Rear panel .............................................................................. 9
CONNECTIONS ............................................................ 10
PREPARING THE REMOTE CONTROL ...................... 11
Installing batteries ............................................................... 11
Remote control operation range .......................................... 11
2. BASIC OPERATIONS
BASIC OPERATIONAL FLOW ..................................... 12
TURNING ON/OFF THE UNIT ...................................... 14
SELECTING THE OPERATIONAL DRIVE
(HDD/CDR) ................................................................ 14
SELECTING THE GROUP OR TRACK MODE ............ 15
Data on the HDD ................................................................. 16
Data on CDs ........................................................................ 17
SWITCHING DISPLAY INFORMATION ........................ 18
PLAYING BACK THE HDD OR CD .............................. 19
USEFUL PLAYBACK OPERATIONS ........................... 20
Searching by elapsed time (Time Search) ........................... 20
Setting the play style ........................................................... 20
Repeating playback of a track (Single Repeat) ................... 21
Repeating playback of the selected group (Full Repeat) ..... 22
Playing back randomly (Random Play) ............................... 22
Playing back only the beginning parts of tracks
(Intro Play) ...................................................................... 23
USING THE BOOKMARK LIST .................................... 24
Adding tracks to the bookmark list ..................................... 24
Playing back tracks in the bookmark list ............................. 24
Removing tracks from the bookmark list ............................ 24
USING ON-SCREEN DISPLAY (OSD) .......................... 25
USING HEADPHONES ................................................. 25
3. HDD RECORDING
COPYING FROM A CD ONTO THE HDD ..................... 26
Copying all tracks on a CD ................................................. 26
Copying selected tracks on a CD ......................................... 27
Selecting a target disc .......................................................... 28
Setting the HDD copy mode ................................................ 28
Setting the HDD copy menu ................................................ 29
RECORDING FROM AN EXTERNAL COMPONENT
ONTO THE HDD ........................................................ 31
Recording input audio source .............................................. 31
Using an external timer to record ........................................ 32
Adjusting the recording level .............................................. 34
Setting the HDD recording mode ........................................ 35
Adding track markers during recording
(Manual track marking) ................................................... 37
4. CD-R/CD-RW COPYING
COPYING FROM THE HDD ONTO A
CD-R/CD-RW DISC ................................................... 38
Copying all tracks in a group to a disc ................................ 38
Copying selected tracks on the HDD .................................. 40
Copying high quality sounds
(Audio Master Quality Recording) ................................. 41
Setting the CDR copy mode ................................................ 42
Setting the CDR copy menu ................................................ 43
DUPLICATING A CD ..................................................... 45
Duplicating with high quality sounds
(Audio Master Quality Recording) ................................. 46
FINALIZING A CD-R/CD-RW DISC ............................... 47
ERASING DATA ON A CD-RW DISC ............................ 48
Erasing last tracks ................................................................ 48
Erasing all tracks ................................................................. 48
Erasing TOC ........................................................................ 48
Initializing a CD-RW disc ................................................... 49
5. EDITING
LIST OF EDIT MENU .................................................... 50
Cursor button operations in the edit menu .......................... 50
Entering characters in the edit menu ................................... 51
EDITING ALBUMS ........................................................ 52
EDITING TRACKS ........................................................ 58
EDITING DISCS ............................................................ 66
CANCELING EDIT OPERATIONS (UNDO) .................. 70
6. OTHER FEATURES
CONVERTING DIGITAL/ANALOG OUTPUT SIGNALS
(DAC MODE) ............................................................. 71
HDD UTILITY ................................................................. 72
Checking HDD information (HDD Info.) ........................... 72
Formatting the HDD (HDD Format) ................................... 72
SYSTEM UTILITY .......................................................... 73
Checking firmware version (Firm. Version) ........................ 73
Initializing settings (Initialize) ............................................ 73
Setting the display brightness (Dimmer Setup) ................... 74
Setting the video output (VIDEO Output) ........................... 74
Starting playback automatically (Auto Play) ...................... 75
Updating the firmware version (Firm. Update) ................... 75
7. APPENDIX
TROUBLESHOOTING .................................................. 76
DISPLAY MESSAGES .................................................. 78
GLOSSARY ................................................................... 80
LIST OF SYSTEM MENU .............................................. 81
RULES OF DIGITAL RECORDING AND NOTES ON
SYSTEM .................................................................... 82
Rules of digital recording .................................................... 82
Notes on system ................................................................... 82
SPECIFICATIONS ......................................................... 83
101_HD1500(E)01-11.p65 3/22/05, 14:471

2
■ About this manual
• This manual is printed prior to production. Design and
specifications are subject to change in part for the reason of the
improvement in operativity ability, and others. In this case, the
product has priority.
•Some of the illustrations and names of the package contents etc
written in this manual may differ from the actual products and the
names written on the package etc.
♦ Beautiful design and easily-viewable front panel display
♦ Supporting 10x speed HDD recording, 8x speed CD-R copying, and 4x speed CD-RW copying
♦ Supporting high-capacity HDD (up to 400 GB HDD)
♦ Long continuous recording of external input source
♦ Digital (coaxial and optical) and analog input jacks
♦ Copying high-quality sounds with Audio Master Quality Recording (when copying onto CD-R discs)
♦ Bookmark feature for easy accesses to favorite tracks
♦ Timer playback (Auto Play) and timer recording features using a commercially available timer
♦ On-screen display feature for easy operations
♦ Va rious edit menus to customize music data on the HDD
ABOUT THIS MANUAL
■ Structure
This owner’s manual is composed of following sections.
1. GETTING STARTED
This section explains necessary preparations such as remote control
and connection. Please read this before using this unit.
2. BASIC OPERATIONS
This section explains frequently used operations such as group/
track selection or playback features.
3. HDD RECORDING
This section explains how to copy data from CDs to the HDD or
record external playback sources onto the HDD.
4. CD-R/CD-RW COPYING
This section explains how to copy data from the HDD to a CD-R or
CD-RW disc, duplicate a CD (copy from a CD to a CD-R/CD-RW),
or finalize a CD-RW disc.
5. EDITING
This section explains how to edit data (albums, tracks, and discs) on
the HDD. For the guideline, please refer to “LIST OF EDIT
MENU” (P.50).
6. OTHER FEATURES
This section explains how to check the HDD information or change
the system settings.
7. APPENDIX
This section provides you with the information about system setting
of this unit and troubleshooting.
FEATURES
101_HD1500(E)01-11.p65 3/22/05, 14:472

3
English
GETTING STARTED
1
SUPPLIED ACCESSORIES
Make sure the following items are included in your package.
•Remote Control • Batteries (size AA, UM-3, or R6) (2)
OPEN/CLOSE
COPY
FINALIZE
REPEAT
1
ABC
2
DEF
3
GHI
4
JKL
5
MNO
6
PQR
7
STU
0
SPACE
MODE
ENTER
MENU
COMPLETE
TRACK NO.
WRITE
HDD
CDR
GROUP SKIP
CLEAR
8
VWX
10
SYMBOL
BOOKMARK
9
YZ
A. M. Q. R.
ERASE
RANDOM
TIMER REC
INTRO
REC
INPUT
TEXT/TIME
•Audio Pin Cables (2)
•Optical Cable
•Video Pin Cable
•Power Cable (for U.S.A. model)
101_HD1500(E)01-11.p65 3/22/05, 14:473

4
1POWER
Turns on/off this unit (P.14).
2HDD
Sets the unit to the HDD operation mode (P.14).
3CDR
Sets the unit to the CDR drive operation mode (P.14).
4COPY
Sets the unit to the copy standby mode.
5Front panel display
Displays information on the current playback or recording.
You can switch information by pressing TEXT/TIME (P.18).
6Disc tray
Set a disc on here when playing a CD, recording track data
from a CD to the HDD, or copying track data from the HDD
to a CD-R or CD-RW disc.
7v (Open/Close)
Opens or closes the disc tray.
8TRACK NO./BOOKMARK
Adds track markers (P.37) or bookmarks (P.24) to favorite
tracks.
9TEXT/TIME
Switches display information (P.18).
0COMPLETE
Confirms specified operations or selected items.
qMODE
Press the button when configuring the settings of the
playback, recording, and copy modes.
NAMES OF BUTTONS AND CONTROLS
■ Front panel
wMULTI JOG knob/DIGITAL REC LEVEL control
Normally, press to switch between the GROUP and TRACK
modes, and rotate to select a group (disc or album) or track.
In the menu screen, rotate to select items or adjust
parameters, and press to decide.
eMENU
Displays the menu screen corresponding to the current status
of the unit.
rCLEAR
Deletes the selected item or clears the setting.
tPHONES jack
Connect headphones (P.25).
yPHONES LEVEL control
Adjusts the headphone volume when connecting headphone
to the PHONES jack (P.25).
uA.M.Q.R.
Turns on/off the Audio Master Quality Recording (P.41, 46)
when copying data onto a CD-R disc.
iREC
Sets the unit to the recording standby mode.
ot/e (Skip/Search)
Press to skip to the beginning of a current track (press
repeatedly to skip to a previous track), and press and hold to
fast-rewind the current playback (P.19).
pFINALIZE
Starts to finalize a CD-R or CD-RW disc (P.47).
NATURAL SOUND HDD
/
CD RECORDER
TEXT/TIME MODE
MULTI JOG
DIGITAL REC LEVEL
PUSH ENTER
TRACK NO.
FINALIZE ERASE
BOOKMARK
COMPLETE
MENU
CLEAR
MIN MAX
OPTICAL
ANALOG REC LEVEL
INPUT
REC
COAXIAL
ANALOG
COPY
A.M.Q.R.
CDRHDD
MIN MAX
LEVELPHONES
POWER
1
ty uiopasdfgh
23 4 5 6 7890q wer
101_HD1500(E)01-11.p65 3/22/05, 14:474

5
English
GETTING STARTED
1
NAMES OF BUTTONS AND CONTROLS
aERASE
Select items to be erased when erasing data (track data or
TOC) from a CD-RW disc (P.48).
sr/y (Search/Skip)
Press to skip to a next track and press and hold to fast-
forward the current playback (P.19).
dINPUT
Switches input sources (OPTICAL, COAXIAL, and
ANALOG) (P.31). The lamp for the selected input lights up.
fw/d (Play/Pause)
Starts playback of the currently selected group or track.
Pressing the button during playback stops the playback
temporarily (P.19).
In the copy or recording standby mode, press the button to
start recording.
gANALOG REC LEVEL control
Adjust the recording level when recording analog sources
(P.34).
ha (Stop)
Stops playback (P.19).
101_HD1500(E)01-11.p65 3/22/05, 14:475

6
NAMES OF BUTTONS AND CONTROLS
■ Remote control
OPEN/CLOSE
COPY
FINALIZE
REPEAT
1
ABC
2
DEF
3
GHI
4
JKL
5
MNO
6
PQR
7
STU
0
SPACE
MODE
ENTER
MENU
COMPLETE
TRACK NO.
WRITE
HDD
CDR
GROUP SKIP
CLEAR
8
VWX
10
SYMBOL
BOOKMARK
9
YZ
A. M. Q. R.
ERASE
RANDOM
TIMER REC
INTRO
REC
INPUT
TEXT/TIME
1
2
3
4
5
e
r
t
y
8
9
q
w
0
6
7
u
i
o
p
a
h
s
d
f
g
j
k
;
l
1v OPEN/CLOSE
Opens or closes the disc tray.
2COPY
Sets the unit to the copy standby mode.
3A.M.Q.R.
Turns on/off the Audio Master Quality Recording (P.41, 46)
when copying data onto a CD-R disc.
4FINALIZE
Starts to finalize a CD-R or CD-RW disc (P.47).
5ERASE
Select items to be erased when erasing data (track data or
TOC) from a CD-RW disc (P.48).
6REPEAT
Turns on/off the Repeat Play (Single Repeat and Full
Repeat) mode (P.21, 22).
7RANDOM
Turns on/off the Random Play mode (P.22).
8Alphabetical/numeric buttons
Selects track number to be played back or enters titles of
albums or tracks.
9MODE
Press the button when configuring the settings of the
playback, recording, and copy modes.
0Cursor buttons (H, G,
Q
,
W
), ENTER
Normally, press ENTER to switch between the GROUP and
TRACK modes. If the unit is in the GROUP mode, press H
or G to select a group, and press
Q
or
W
to select a track. If
the unit is in the TRACK mode, press the cursor buttons to
select a track.
In the menu screen, press the cursor buttons to select items
or adjust parameters, and press ENTER to decide.
qCOMPLETE
Confirms specified operations or selected items.
w+/–
Press + to move to the next menu and press – to move to the
previous menu. Also, you can use these buttons to adjust
parameters.
e1 (Search)
Press and hold to fast-rewind the current playback (P.19).
rA (Stop)
Stops playback (P.19)
t4 (Track Skip)
Press to skip to the beginning of the current track (press
repeatedly to skip to the previous track) (P.19).
101_HD1500(E)01-11.p65 3/22/05, 14:476

7
English
GETTING STARTED
1
NAMES OF BUTTONS AND CONTROLS
yW/D (Play/Pause)
Starts playback of the currently selected group or track.
Pressing the button during playback stops the playback
temporarily (P.19).
In the copy or recording standby mode, press the button to
start recording.
uREC
Sets the unit to the recording standby mode.
iTIMER REC
Press the button when configuring the time for timer
recording (P.32).
oINPUT
Switches input sources (OPTICAL, COAXIAL, and
ANALOG) (P.31). The lamp for the selected input lights up.
pTEXT/TIME
Switches display information (P.18).
aINTRO
Turns on/off the Intro Play mode (P.23).
sBOOKMARK
Adds bookmarks to favorite tracks (P.24).
dMENU
Displays the menu screen corresponding to the current status
of the unit.
fCLEAR
Deletes the selected item or clears the setting.
gHDD, CDR
Switches the unit between the HDD and CDR drive
operation modes (P.14).
hTRACK NO. WRITE
Adds track markers to tracks (P.37).
jR (Search)
Press and hold to fast-forward the current playback (P.19).
kY (Track Skip)
Press to skip to the next track (P.19).
lGROUP SKIP W
Press to skip to the next group (P.19).
;GROUP SKIP Q
Press to skip to the previous group (P.19).
101_HD1500(E)01-11.p65 3/22/05, 14:477

8
NAMES OF BUTTONS AND CONTROLS
■ Display
ALBM
MARK
A.M.Q.R. AUTO PRD DIG M
REC
LEVEL
TRACK
TOC GROUP
TIME
CDR W
L
R
dB –30 –10 –6 –2 0
MULTRNDM ALL SYNC ANLG
TOTAL
DUPLCT
SG A REP
8888888888888
8 r9 0 qw e t y
123 4 5 67
REP indicator
Lights when the Repeat Play mode is turned on. When
selecting the Single Repeat mode, “S REP” appears.
RNDM indicator
Lights when the Random Play mode is turned on.
qRecording/copying mode indicator
AUTO indicator
Lights when any AUTO feature is turned on. When selecting
the auto-period recording, “AUTO PRD” appears.
SYNC indicator
Lights when the unit is in a synchronized copying mode.
When selecting the multi-synchronized copying, “MULT
SYNC” appears, and when selecting the all-synchronized
copying, “ALL SYNC” appears.
wCopying method indicator
DIG indicator
Lights when the unit is in the digital copy process. When the
unit is in the Digital Move process, “DIG M” appears.
ANLG indicator
Lights when the unit is in the analog copy process.
eLevel meter
Displays the recording level or the progress of an executed
process (finalization, etc).
rTOC indicator
Lights when a disc set in the disc tray has a TOC (disc
information).
tDisc indicator
Displays the type of a disc set in the disc tray.
yMULTI JOG status indicator
Displays the currently selected MULTI JOG status (items or
settings controlled by MULTI JOG knob operations).
1HDD mark
Lights when the unit is in the HDD operation mode.
2TOTAL indicator
Lights when the total time (elapsed or remaining time) is
displayed.
3DUPLCT indicator
Lights when the unit is in the copy standby mode or copying
process when duplicating a CD.
4A.M.Q.R. indicator
Lights when the Audio Master Quality Recording is turned
on.
5Information display
Displays information (playback/recording time, titles, etc)
on the selected drive. You can switch information by
pressing TEXT/TIME (P.18).
6CDR mark
Lights when a disc is set in the disc tray and the unit is in the
CDR operation mode.
7REC indicator
Lights when the unit is in the copy standby mode or copying
process when recording/copying onto the HDD, CD-R disc,
or CD-RW disc.
8ALBM indicator
Lights when selecting an album.
9MARK indicator
Lights when selecting a bookmarked track.
0Playback mode/play style indicator
G indicator
Lights when “Style Group” is set as the play style.
A indicator
Lights when “Style All” is set as the play style.
101_HD1500(E)01-11.p65 3/22/05, 14:478

9
English
GETTING STARTED
1
NAMES OF BUTTONS AND CONTROLS
■ Rear panel
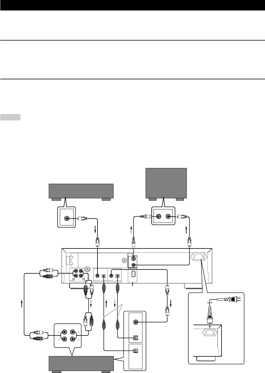
For details about HDD installation, refer to “INSTALLING THE HDD” of the “HDD Installation Manual”. For details about how to connect
other components, refer to “CONNECTIONS” (P.10).
LINE IN — LINE OUT IN OUT
DIGITAL
REC COAXIAL OPTICAL COAXIAL OPTICAL
RS–232C
VIDEO
VIDEO
OUT
S VIDEO
ANALOG
PLAY
R
L
R
L
4 3
12 3
5 64
(U.S.A. model)
5DIGITAL jacks
DIGITAL IN (COAXIAL) jack
Inputs digital signals.
DIGITAL IN (OPTICAL) jack
Inputs digital signals.
DIGITAL OUT (COAXIAL) jack
Outputs digital signals.
DIGITAL OUT (OPTICAL) jack
Outputs digital signals.
6RS-232C terminal
This terminal is for connecting a personal computer.
Information about the PC software (English version only) is
to be announced on the YAMAHA Website
(http://www.yamaha.co.jp/english/product/av/).
1HDD slot
Open the cover when replacing the HDD.
2VIDEO OUT jacks
S VIDEO jack
Outputs S-video signals.
VIDEO jack
Outputs composite video signals.
3AC inlet (U.S.A. model only)
Plug the power cable to this inlet. (Be sure to connect the
power cable after connecting all other cables.)
4ANALOG jacks
ANALOG LINE IN (REC) jacks
Inputs analog signals.
ANALOG LINE OUT (PLAY) jacks
Outputs analog signals.
101_HD1500(E)01-11.p65 5/24/05, 10:199

10
LINE IN — LINE OUT IN OUT
DIGITAL
REC COAXIAL OPTICAL COAXIAL OPTICAL
RS–232C
VIDEO
VIDEO
OUT
S VIDEO
ANALOG
PLAY
R
L
R
L
4 3
REC PLAY
OUT IN
DIGITAL
INPUT
COAXIAL
DIGITAL
OUTPUT
R
L
R
L
OPTICAL
OPTICAL
DIGITAL
OUTPUT
COAXIAL
VIDEO IN
S VIDEO VIDEO
Coaxial cable
(optional)
To wall outlet
S-video cable
(optional)
Video pin cable
(included)
*RS-232C terminal
Optical cable
(one included)
Coaxial cable
(optional)
Amplifier or receiver
Audio pin cable
(included)
Audio pin cable
(included)
(U.S.A. model)
Turn off the power of this unit and the other components, and unplug them from the wall outlet before making any connections. Follow the
diagram below to make connections with proper cables.
Digital connections
•To output signals from this unit to an external component, connect DIGITAL OUT jack of this unit to the digital input jack of the external
component. To input signals from an external component to this unit, connect DIGITAL IN jack of this unit to the digital output jack of the
external component.
•This unit cannot input digital signals other than PCM signals.
Analog connections
•To output signals from this unit to an external component, connect ANALOG LINE OUT jack of this unit to the analog input jack of the
external component. To input signals from an external component to this unit, connect ANALOG LINE IN jack of this unit to the analog
output jack of the external component. Be sure to connect L (left) and R (right) jacks respectively
•To connect the turntable directly to this unit, first connect it to the phono equalizer and then connect to the ANALOG LINE IN (REC) jacks
on this unit.
Memo
•When you play the data on the HDD or CDs, signals are output both from the ANALOG LINE OUT (PLAY) jack and from the DIGITAL
OUT (OPTICAL/COAXIAL) jacks.
•Signals that are output through the DIGITAL OUT (OPTICAL) jacks or the DIGITAL OUT (COAXIAL) jacks while playing the data on
the HDD do not have information about the track markers. Therefore if these signals are recorded by an MD player, the track markers may
not be placed correctly on the recorded MD disc.
Arrow marks (➞) in the illustration below
indicate the direction of signals.
CONNECTIONS
* This terminal is for connection of the personal computer. Information about the PC software (English version only) is to be
announced on the YAMAHA Website (http://www.yamaha.co.jp/english/product/av/).
DVD player, cable TV tuner, etc
Monitor
101_HD1500(E)01-11.p65 5/24/05, 10:1910

11
English
GETTING STARTED
1
CONNECTIONS
Connecting a monitor
You can display the list of groups or tracks to be played, copying/recording settings or the list of setting items on the monitor by connecting
the monitor to this unit. Connect the S VIDEO jack or the VIDEO jack whichever available on your monitor.
Connecting the power cable
[U.S.A. model]
Plug the power cable into the AC inlet when all connections are complete, and then plug in the power cable to the wall outlet.
[Europe, U.K. and Australia models]
Plug in this unit to the wall outlet when all connections are complete.
PREPARING THE REMOTE CONTROL
■ Installing batteries
1. Press the hook (h) of the battery cover to remove it.
2. Insert 2 batteries (AA, UM-3 or R6 type) according to
the polarity markings on the inside of the battery
compartment.
3. Close the cover until it snaps into place.
Battery replacement
If you find that the remote control must be used closer to this unit
than usual, the batteries are weak. Replace both batteries with new
ones.
Notes on batteries
•Use only AA, UM-3, or R6 type batteries for replacement.
•Do not mix a new battery with a used one.
•A rechargeable battery cannot be used.
•Do not mix different types of battery.
• Do not attempt to short out the batteries by directly connecting the
plus (+) and the minus (–) with a piece of metal.
•Remove the batteries if the remote control will not be used for an
extended period of time.
•
If the batteries leak, dispose of them immediately, taking care not
to touch the battery fluid. If the battery fluid comes into contact
with your eyes, mouth, or skin, rinse it off with water immediately,
and consult a doctor. Clean the battery compartment thoroughly
before installing new batteries.
■ Remote control operation range
Notes
•If operation of this unit by the remote control creates any
malfunction in any other components, change the placement of
the component.
•Do not spill any liquid on or drop the remote control. Do not
place it near a heater or in the bathroom where the temperature
and humidity become high.
•Make sure the remote control sensor is not exposed to direct
sunlight or strong lights. If it is, it may not function correctly.
NATURAL SOUND HDD
/
CD RECORDER
TEXT/TIME MODE
MULTI JOG
DIGITAL REC LEVEL
PUSH ENTER
TRACK NO.
FINALIZE ERASE
BOOKMARK
COMPLETE
MENU
CLEAR
MIN MAX
OPTICAL
ANALOG REC LEVEL
INPUT
REC
COAXIAL
ANALOG
COPY
A.M.Q.R.
CDRHDD
MIN MAX
LEVELPHONES
POWER
30°
30°
Within 6m (20’)
Remote control sensor
101_HD1500(E)01-11.p65 3/22/05, 14:4711

12
BASIC OPERATIONAL FLOW
Once you have finished all connections (P.10) and prepared the remote control (P.11), please follow the procedure below to copy music data
from a CD to the HDD and listen to it!
(In this procedure, we use a remote control to operate the unit although buttons on the unit control it in the same way.)
OPEN/CLOSE
COPY
FINALIZE
REPEAT
1
ABC
2
DEF
3
GHI
4
JKL
5
MNO
6
PQR
7
STU
0
SPACE
MODE
ENTER
MENU
COMPLETE
TRACK NO.
WRITE
HDD
CDR
GROUP SKIP
CLEAR
8
VWX
10
SYMBOL
BOOKMARK
9
YZ
A. M. Q. R.
ERASE
RANDOM
TIMER REC
INTRO
REC
INPUT
TEXT/TIME
COPY
W/D
HDD
A
1Press POWER on the unit to turn it
on.
The display shows the “WELCOME” message,
then the unit becomes ready to operate.
2Set a CD on the disc tray.
Press f to open/close the disc tray.
3Press COPY once to set the unit to
the copy standby mode.
The HDD and CDR marks in the display start to
blink.
NATURAL SOUND HDD
/
CD RECORDER
TEXT/TIME
TRACK NO.
FINALIZE ERA
BOOKMARK
REC
COPY
A.M.Q.R.
CDRHDD
MIN MAX
LEVELPHONES
POWER
fDisc tray
POWER
The unit starts to read the disc information (disc type and disc
capacity), then “Reading” appears in the display (the process
may take 10 to 20 seconds depending on the disc condition).
When the disc information is read completely, the display
changes as follows, and the unit becomes ready to be operated.
Place a CD properly as aligned in the recess with its label side
facing up.
L
R
dB –30 –10 –6 –2 0
Reading
14 6817
TOC GROUP
CD
L
R
dB –30 –10 –6 –2 0
1
TOC GROUP
CD
L
R
dB –30 –10 –6 –2 0
Total number of tracks Total time
001 1π1000
DIG
REC
TOC GROUP
CD
L
R
dB –30 –10 –6 –2 0
ALL SYNC
102_HD1500(E)12-25.p65 3/20/05, 12:3912

13
English
BASIC OPERATIONS
2
4Press W/D to start copy.
The display shows the progress of the copy
process.
5When copy is finished, press HDD to
select the HDD.
The HDD mark in the display lights and HDD
information appears.
6Press W/D to start playback of the
tracks you just recorded on the HDD.
To skip tracks or fast-rewind/-forward, refer to
“PLAYING BACK THE HDD OR CD” (P.19).
7To stop playback, press A.
If you press W/D again, playback starts from the
beginning of the currently selected track.
Now, please try various features of this unit!
•To enjoy playback with Repeat Play, Random Play, Intro Play features
“USEFUL PLAYBACK OPERATIONS” (P.20-23)
•To start playback automatically using external timer
“Starting playback automatically (Auto Play)” (P.75)
•To copy from the HDD to CD-R/CD-RW discs
“COPYING FROM THE HDD ONTO A CD-R/CD-RW DISC” (P.38-44)
•To record external sources on the HDD
“RECORDING FROM AN EXTERNAL COMPONENT ONTO THE HDD” (P.31-37)
•To edit the HDD data (albums, tracks and discs)
“5. EDITING” (P.50-70)
This unit equips various useful features other than those above.
Please read this manual carefully and enjoy pleasant music environment with this unit.
BASIC OPERATIONAL FLOW
001 1π1 001
DIG
REC
TOC GROUP
CD
L
R
dB –30 –10 –6 –2 0
ALL SYNC
D001 1 6545
GROUP
L
R
dB –30 –10 –6 –2 0
TOTAL
G
D001 1 004
GROUP
L
R
dB –30 –10 –6 –2 0
G
102_HD1500(E)12-25.p65 3/20/05, 12:3913

14
TURNING ON/OFF THE UNIT
This unit equips the HDD and CDR drive. When operating the unit, you need to select HDD or CDR drive in accordance with your purpose.
SELECTING THE OPERATIONAL DRIVE (HDD/CDR)
To operate the HDD drive, press HDD.
The HDD mark lights in the display, and the disc information
appears.
To operate the CDR drive, press CDR.
The unit starts to read the information of a disc set in the disc tray.
When the disc information is read completely, the CDR mark lights
in the display, and the disc information appears.
When no disc is set in the disc tray, the message “No Disc” appears.
Memo
If you set a disc in the disc tray, the unit automatically switches to
the CDR drive operation mode.
NATURAL SOUND HDD
/
CD RECORDER
TEXT/TIME MODE
MULTI JOG
DIGITAL REC LEVEL
PUSH ENTER
TRACK NO.
FINALIZE ERASE
BOOKMARK
COMPLETE
MENU
CLEAR
MIN MAX
OPTICAL
ANALOG REC LEVEL
INPUT
REC
COAXIAL
ANALOG
COPY
A.M.Q.R.
CDRHDD
MIN MAX
LEVELPHONES
POWER
POWER
NATURAL SOUND HDD
/
CD RECORDER
TEXT/TIME MODE
MULTI JOG
DIGITAL REC LEVEL
PUSH ENTER
TRACK NO.
FINALIZE ERASE
BOOKMARK
COMPLETE
MENU
CLEAR
MIN MAX
OPTICAL
ANALOG REC LEVEL
INPUT
REC
COAXIAL
ANALOG
COPY
A.M.Q.R.
CDRHDD
MIN MAX
LEVELPHONES
POWER
CDRHDD
MODE
ENTER
MENU
COMPLETE
TRACK NO.
WRITE
HDD
CDR
GROUP SKIP
CLEAR
HDD
CDR
Notes
•Do not turn off the unit during playback or recording. Doing so
may damage the HDD or data.
•If the message “Wait” appears in the display for 20 seconds or
more after turning on the unit, the HDD may not be installed
properly. Refer to the “HDD Installation Manual” and check the
connection.
Press POWER on the front panel.
When the unit turns on, the message “WELCOME TO YAMAHA
HDD/CD SYSTEM” appears on the front panel display, then the
unit becomes ready to be operated.
For information on specifications such as power consumption, refer
to “SPECIFICATIONS” (P.83).
102_HD1500(E)12-25.p65 3/20/05, 12:3914

15
English
BASIC OPERATIONS
2
SELECTING THE GROUP OR TRACK MODE
When starting playback or recording, you need to select the group or track mode at first, and then select an item (disc, album, track, etc) to
operate. The types of group you can select vary depending on the drives (HDD and CDR drive). For details, refer to “Data on the HDD”
(P.16) and “Data on CDs” (P.17).
1. Press the MULTI JOG knob (ENTER on the remote
control) to switch between the group and track mode.
When the group mode is selected, GROUP indicator lights.
When the track mode is selected, TRACK indicator lights.
When the group mode is selected
When the track mode is selected
2. Rotate the MULTI JOG knob (press +/–, H or G on the
remote control) to select an item to operate.
If you select the GROUP mode in step 1, the item changes as
follows:
(When the unit is in the HDD operation mode)
Disc (
1, 2...)
Album
(1, 2...)
Bookmark
(When the unit is in the CDR operation mode)
Disc
Bookmark
If you select the TRACK mode in step 1, the item changes as
follows:
Track1
Track2...
Track99
3. Start operations (playback, recording, etc) for any
purpose.
For details on playback operations, refer to “PLAYING BACK
THE HDD OR CD” (P.19). For details on recording operations,
refer to “3. HDD RECORDING” (P.26-37) or “4. CD-R/CD-
RW COPYING” (P.38-49).
NATURAL SOUND HDD
/
CD RECORDER
TEXT/TIME MODE
MULTI JOG
DIGITAL REC LEVEL
PUSH ENTER
TRACK NO.
FINALIZE ERASE
BOOKMARK
COMPLETE
MENU
CLEAR
MIN MAX
OPTICAL
ANALOG REC LEVEL
INPUT
REC
COAXIAL
ANALOG
COPY
A.M.Q.R.
CDRHDD
MIN MAX
LEVELPHONES
POWER
MULTI JOG
MODE
ENTER
MENU
COMPLETE
TRACK NO.
WRITE
HDD
CDR
GROUP SKIP
CLEAR
ENTER
+, –
H, G
LIVE AT CRANE
GROUP
L
R
dB –30 –10 –6 –2 0
G
PRIDE AND JOY
TRACK
L
R
dB –30 –10 –6 –2 0
G
GROUP indicator
TRACK indicator
102_HD1500(E)12-25.p65 3/20/05, 12:3915

16
SELECTING THE GROUP OR TRACK MODE
■ Data on the HDD
The data recorded onto the built-in HDD of this unit will be numbered and organized based on the following concept:
Group
A collection of disc(s), album(s), and a bookmark are generically
called “group”.
Disc
One consequent recording is counted and numbered as one unit of
disc. The HDD of this unit can record 999 discs at maximum.
(However, the number of discs to be created may be less than 999
for the space availability on the HDD.) The maximum length of one
disc on the HDD is 179 minutes 59 seconds.
Album
A group of the source programs selected from different discs and
recorded as the playlist is called “album”. “Album” corresponds to
the “program” function (to play back favorite tracks in the desired
order) of a standard CD player. This unit can record 999 albums at
maximum onto the HDD.
Bookmark
This unit can make a temporary bookmark on a favorite track as
playing back. The list of the program sources marked is called
“bookmark”. This marking is temporary and cannot be duplicated.
However, an album can be easily created by copying the
bookmarked tracks (P.54).
Track
99 tracks can be recorded onto a disc at maximum. (However the
number of discs tracks to be recorded may be less than 99 for the
space availability on the HDD.) One track must be 4 seconds at
shortest and 179 minutes 59 seconds at longest.
Disc1 Album1
Track1
Track2
Track3
Track4
Track99
Track1-1
Track1-2
Track1-3
Track1-4
...
Track1-99
✓
Disc2
Disc999
Track1
Track2
Track3
Track4
Track99
Track2-1
Track2-2
Track2-3
Track2-4
...
Track2-99
Track1
Track2
Track3
...
Link to Disc1:Track1
Link to Disc1:Track2
Link to Disc2:Track2
Track1
Track2
...
Link to Disc1:Track3
Link to Disc2:Track1
✓
✓
ALBUM
Bookmark
Track1
Track2
Track3
...
Link to Disc1:Track4
Link to Disc2:Track3
Link to Disc2:Track4
BOOK
MARK
Album
ALBUM
Album999
ALBUM
Bookmark
AlbumDisc
Memo
•Albums and bookmark list do not include any track data in themselves. They recall track data saved in discs using links.
•When playing the bookmark list, tracks are played in the order you added a bookmark.
102_HD1500(E)12-25.p65 3/20/05, 12:3916

17
English
BASIC OPERATIONS
2
SELECTING THE GROUP OR TRACK MODE
■ Data on CDs
You can operate CDs (including CD-R and CD-RW) set in the CDR drive by group (disc or bookmark) or track.
Track
The number of tracks recorded onto a disc varies. Also, storage
capacity varies depending types of discs. For details, refer to
descriptions stated in each disc.
Disc CD Bookmark
Track1
Track2
Track3
Track4
Track99
Track1
Track2
Track3
Track4
...
Track99 ✓
Track1
Track2
Track3
Link to Track1 on the disc
Link to Track4 on the disc
Link to Track99 on the disc
BOOK
MARK
Bookmark
Disc
✓
✓
Group
When operating CDs (including CD-R and CD-RW), you can select
disc or bookmark as a group. Since the unit can only read one disc
at a time, the number of discs available on a CD is always one. In
addition, bookmarks on a CD will be erased if CD is removed from
the unit or the unit is turned off.
102_HD1500(E)12-25.p65 3/20/05, 12:3917

18
Display while playing the data on the HDD
Group number, track number and elapsed time of the
track being played
Group number, track number and remaining time of the
track being played
Group number and group total time
Group number and group remaining time
Group title or track title
Group title
Track title
The group title with the GROUP indicator and the track title with
the TRACK indicator are switched by pressing the MULTI JOG
knob.
Display while recording onto the HDD
Disc number, track number and elapsed time of the track
being recorded
Disc number and total recorded time on the disc
The display located in the center of this unit provides the information about the drive (HDD or CDR drive) selected.
Each time TEXT/TIME is pressed, the display changes according to the operation.
D001 1 004
GROUP
L
R
dB –30 –10 –6 –2 0
G
D001 1 - 221
GROUP
L
R
dB –30 –10 –6 –2 0
G
D001 1 6545
GROUP
L
R
dB –30 –10 –6 –2 0
TOTAL
G
D001 1 -6240
GROUP
L
R
dB –30 –10 –6 –2 0
TOTAL
G
LIVE AT CRANE
GROUP
L
R
dB –30 –10 –6 –2 0
G
PRIDE AND JOY
TRACK
L
R
dB –30 –10 –6 –2 0
G
Display while playing a CD
Track number and elapsed time of the track being played
Track number and remaining time of the track being
played
Disc total time
Disc remaining time
CD TEXT (when available)
Disc title
Track title
Display while recording onto a CD-R or
CD-RW disc
Track number and elapsed time of the track being
recorded
Total recorded time on a disc
Total recordable time on a disc
D001 1 004
REC
L
R
dB –30 –10 –6 –2 0
D001 1543
REC
L
R
dB –30 –10 –6 –2 0
TOTAL
1004
TOC GROUP
CD
L
R
dB –30 –10 –6 –2 0
1-221
TOC GROUP
CD
L
R
dB –30 –10 –6 –2 0
6545
TOC GROUP
CD
L
R
dB –30 –10 –6 –2 0
TOTAL
-6240
TOC GROUP
CD
L
R
dB –30 –10 –6 –2 0
TOTAL
LIVE AT CRANE
TOC GROUP
CD
L
R
dB –30 –10 –6 –2 0
PRIDE AND JOY
TRACK
TOC
CD
L
R
dB –30 –10 –6 –2 0
1004
REC
GROUP
CDR W
L
R
dB –30 –10 –6 –2 0
1543
REC
GROUP
CDR W
L
R
dB –30 –10 –6 –2 0
TOTAL
1-221
REC
GROUP
CDR W
L
R
dB –30 –10 –6 –2 0
TOTAL
SWITCHING DISPLAY INFORMATION
102_HD1500(E)12-25.p65 3/20/05, 12:3918

19
English
BASIC OPERATIONS
2
PLAYING BACK THE HDD OR CD
Follow the procedure below to carry out basic playback operations. This unit also provides various useful functions for playback. For
details, refer to “USEFUL PLAYBACK OPERATIONS” (P.20-23).
To skip tracks
To skip to beginning of the current track, press t/e (T on the
remote control) once.
To skip to a previous track, press t/e (T on the remote
control) twice.
To skip to a next track, press r/y (Y on the remote control).
Memo
•You can also skip a track by rotating MULTI JOG knob (pressing
+/– or the cursor buttons on the remote control) while the unit is
in the track mode (P.15).
•You can also directly select a track number by pressing alphabeti-
cal/numerical buttons.
To skip groups
To skip to a previous group, press GROUP SKIP Q on the remote
control.
To skip to a next group, press GROUP SKIP W on the remote
control.
Memo
You can also skip a group by rotating MULTI JOG knob (pressing
+/–, H or G on the remote control) while the unit is in the group
mode (P.15).
ER
TEXT/TIME MODE
MULTI JOG
DIGITAL REC LEVEL
PUSH ENTER
TRACK NO.
FINALIZE ERASE
BOOKMARK
COMPLETE
MENU
CLEAR
MIN MAX
OPTICAL
ANALOG REC LEVEL
INPUT
REC
COAXIAL
ANALOG
COPY
A.M.Q.R.
MULTI JOG
t/ear/y w/d
1
ABC
2
DEF
3
GHI
4
JKL
5
MNO
6
PQR
7
STU
0
SPACE
MODE
ENTER
MENU
COMPLETE
TRACK NO.
WRITE
HDD
CDR
GROUP SKIP
CLEAR
8
VWX
10
SYMBOL
BOOKMARK
9
YZ
A
R
Y
+, –
E
T
W/D
Alphabetical/
numeric buttons
Cursor buttons
GROUP SKIP buttons
To start playback
After selecting a group or track (P.15), press w/d.
To stop playback
Press a.
Memo
If you press w/d after playback is stopped by pressing a, the unit
automatically starts playback from the beginning of the track that
has been stopped (Resume Play). To cancel the Resume Play
feature, press a while playback is stopped. In this case, the unit
starts playback from the beginning of the first track recorded on a
disc (or an album) or a CD.
To stop playback temporarily (Pause)
Press w/d during playback. To restart playback, press w/d again.
To fast-rewind or fast-forward
To fast-rewind, press and hold t/e (E on the remote control)
during playback. To fast-forward, press and hold r/y (R on
the remote control) during playback. To return to normal playback,
release the button.
Memo
•You can also use the search feature while playback pauses. In this
case, the unit does not output any sounds while searching.
•Neither search nor pause is possible at the interval added by
“Tr. Interval” in the album edit menu (P.57).
102_HD1500(E)12-25.p65 3/20/05, 12:3919

20
USEFUL PLAYBACK OPERATIONS
You can enjoy playback with various useful features with this unit.
■ Searching by elapsed time
(Time Search)
You can search the desired part by setting the time.
1. Press MODE to enter the playback mode setting.
“Time Search” appears on the display.
2. Press the MULTI JOG knob (ENTER on the remote
control).
The following message appears on the display.
3. To switch between minute and second, press t/e
or r/y (E, R,
Q
or
W
on the remote control). To
specify time, rotate the MULTI JOG knob (press +/–, H
or G on the remote control).
If you stop rotating the MULTI JOG knob, this unit starts
searching the set time and starts playback from the set time.
Memo
•You can skip to other tracks by pressing T or Y on the
remote control. When the track is skipped to another track,
the set time will be reset to “0:00”.
•You can skip to other groups by pressing GROUP SKIP Q or
GROUP SKIP W on the remote control. When the group is
skipped to another group, the set time will be reset to “0:00”.
•You cannot search (P.19) during the time search mode.
•You cannot search by time during the random play (P.22) or
the intro play (P.23).
4. Press w/d or MODE to return to the normal playback.
Time Search
L
R
dB –30 –10 –6 –2 0
G
D001 1 S 500
TIME
L
R
dB –30 –10 –6 –2 0
G
■ Setting the play style
Only when playing sources recorded on the HDD, you can set the
play style. The play style setting changes the range of playback.
1. While the unit is in the HDD operation mode, press
MODE to display the playback mode setting.
2. Rotate the MULTI JOG knob (press +/–, H or G on the
remote control) to display “Play Style”.
3. Press the MULTI JOG knob (ENTER on the remote
control) to start the play style setting.
4. Rotate the MULTI JOG knob (press +/–, H or G on the
remote control) to display “Style All” or “Style
Group”.
5. Press the MULTI JOG knob (ENTER on the remote
control) to confirm the selection.
When selecting “Style All”
The A indicator lights on the display.
Random play, full repeat play, or intro play can be set for one of the
group categories (disc, album, and bookmark) recorded on the
HDD.
Play Style
L
R
dB –30 –10 –6 –2 0
G
Style All
L
R
dB –30 –10 –6 –2 0
A
Style Group
L
R
dB –30 –10 –6 –2 0
G
A
Disc 1
Disc 2
Album 1
Album 2
Bookmark
Group category for making a
setting
102_HD1500(E)12-25.p65 3/20/05, 12:3920

21
English
BASIC OPERATIONS
2
USEFUL PLAYBACK OPERATIONS
• When random play is set, all tracks that belong to the selected
group category are played in a random sequence.
•When full repeat play is set, all tracks that belong to the selected
group category are repeatedly played.
•When intro play is set, the beginnings of all tracks that belong to
the selected group category are played one after another.
For example, if full repeat play is set during the playback of disc 1,
all tracks recorded to discs 1 and 2 are repeatedly played.
Memo
•If “Style All” is set and the title is shown on the display, the sound
may be missing when this unit switches from one disc to another.
To avoid this problem, switch the display to from the indication of
time by pressing TEXT/TIME (P.18).
•Select “Style All” when sequentially playing the sources recorded
for long hours extending several discs.
When selecting “Style Group”
The G indicator lights on the display.
Random play, full repeat play, or intro play can be set for one of the
groups (disc, album, and bookmark) recorded on the HDD.
• When random play is set, all tracks that belong to the selected
group are played in a random sequence.
•When full repeat play is set, all tracks that belong to the selected
group are repeatedly played.
•When intro play is set, the beginnings of all tracks that belong to
the selected group are played one after another.
For example, if full repeat play is set during the playback of disc 1,
all tracks recorded to disc 1 are repeatedly played.
Disc 1
Disc 2
Album 1
Album 2
Bookmark
Group for making a setting
G
■ Repeating playback of a track
(Single Repeat)
You can listen to a single desired track or to a track being played
repeatedly.
1. Press MODE to enter the playback mode setting, then
rotate the MULTI JOG knob (press +/–, H or G on the
remote control) to display “Repeat”.
2. Press the MULTI JOG knob (ENTER on the remote
control) to enter repeat play setting.
3. Rotate the MULTI JOG knob (press +/–, H or G on the
remote control) to display “Repeat Single”.
4. Press the MULTI JOG knob (ENTER on the remote
control) to confirm the selection.
The S REP indicator lights on the display.
Notes
•Single repeat play can be easily set by pressing REPEAT on the
remote control once.
• The track being played is repeatedly played even during playback
of an album or random play.
To cancel the Single Repeat setting
Select “Repeat Off” in step 3 or press REPEAT on the remote
control until the S REP indicator turns off on the display.
Repeat
L
R
dB –30 –10 –6 –2 0
Repeat Single
L
R
dB –30 –10 –6 –2 0
SREP
102_HD1500(E)12-25.p65 3/20/05, 12:3921

22
USEFUL PLAYBACK OPERATIONS
■ Playing back randomly
(Random Play)
You can listen to all tracks recorded in a group on the HDD or on a
CD in a random sequence.
1. Press MODE to enter the playback mode setting, then
rotate the MULTI JOG knob (press +/–, H or G on the
remote control) to display “Random”.
2. Press the MULTI JOG knob (ENTER on the remote
control) to enter random play setting.
3. Rotate the MULTI JOG knob (press +/–, H or G on the
remote control) to display “Random On”.
4. Press the MULTI JOG knob (ENTER on the remote
control) to confirm the selection.
The RNDM indicator lights on the display.
Notes
•Random play can be easily set by pressing RANDOM on the
remote control.
•If random play is set during playback, the new setting applies to
the next track.
To cancel the Random Play setting
Select “Random Off” in step 3 or press RANDOM on the remote
control until the RNDM indicator turns off on the display.
■ Repeating playback of the selected
group (Full Repeat)
You can repeatedly listen to all tracks recorded in a group (or a CD)
or group category.
1. Press MODE to enter the playback mode setting, then
rotate the MULTI JOG knob (press +/–, H or G on the
remote control) to display “Repeat”.
2. Press the MULTI JOG knob (ENTER on the remote
control) to enter repeat play setting.
3. Rotate the MULTI JOG knob (press +/–, H or G on the
remote control) to display “Repeat Full”.
4. Press the MULTI JOG knob (ENTER on the remote
control) to confirm the selection.
The REP indicator lights on the display.
Notes
•Full repeat play can be easily set by pressing REPEAT on the
remote control twice.
•The tracks are repeatedly played in the same random order if
played in the random play mode.
To cancel the Full Repeat setting
Select “Repeat Off” in step 3 or press REPEAT on the remote
control until the REP indicator turns off on the display.
Repeat
L
R
dB –30 –10 –6 –2 0
Repeat Full
L
R
dB –30 –10 –6 –2 0
G
GREP
Random
L
R
dB –30 –10 –6 –2 0
G
Random On
L
R
dB –30 –10 –6 –2 0
RNDM
G
RNDM
G
102_HD1500(E)12-25.p65 3/20/05, 12:3922

23
English
BASIC OPERATIONS
2
USEFUL PLAYBACK OPERATIONS
■ Playing back only the beginning
parts of tracks (Intro Play)
You can listen to the beginnings of the tracks for a set amount of
time one after another.
1. Press MODE to enter the playback mode setting, then
rotate the MULTI JOG knob (press +/–, H or G on the
remote control) to display “Intros Scan”.
2. Press the MULTI JOG knob (ENTER on the remote
control) to enter intro play setting.
3. Rotate the MULTI JOG knob (press +/–, H or G on the
remote control) to set the amount of time to play the
beginning of each track.
The playback time can be set in the 1 to 10 seconds range by 1
second steps and in the 10 seconds to 60 seconds range by 5
seconds steps.
4. Press the MULTI JOG knob (ENTER on the remote
control) or w/d to confirm the selection.
The unit starts intro play.
Memo
Intro play can be easily started by pressing INTRO on the remote
control. In this case, the unit automatically applies the playback
time setting adjusted last time.
To cancel the Intro Play setting
Press a (INTRO on the remote control).
Intros Scan
L
R
dB –30 –10 –6 –2 0
G
Interval: 5
L
R
dB –30 –10 –6 –2 0
G
102_HD1500(E)12-25.p65 3/20/05, 12:3923

24
You can easily listen to a group of desired tracks by selecting a list of tracks with bookmarks.
USING THE BOOKMARK LIST
■ Adding tracks to the bookmark list
Press TRACK NO./BOOKMARK on the remote control
during playback of the desired track until the MARK
indicator turns on.
Memo
•When the track with a bookmark is selected, the MARK indicator
lights on the display regardless of whether it is during playback or
stopped.
•You can create one list of the tracks with bookmarks on each the
HDD and a CD.
•The list of the tracks on the HDD with bookmarks will be stored
on the HDD. However, only one list of tracks with bookmarks can
be stored. If you wish to have more than one list, copy the playlist
in the album (P.54).
•The list of the tracks on a CD with bookmarks will be erased if
the CD is taken out or the power of this unit is turned off.
•You can create a new album by copying the list of tracks with
bookmarks. Select “Mark” as the group to be copied. See “Album
Copy” (P.54).
■ Playing back tracks in the book-
mark list
1. Press the MULTI JOG knob (ENTER on the remote
control) to turn on the GROUP indicator on the
display.
2. Rotate the MULTI JOG knob (press +/–, H or G on the
remote control) to select “Mark”.
3. Press w/d to start playback.
Tracks are played in the order that bookmarks have been
placed.
MARK G
Bookmark Clr
MARK
GROUP
L
R
dB –30 –10 –6 –2 0
G
Mark 1
MARK
TOC GROUP
CD
L
R
dB –30 –10 –6 –2 0
Mark 1
MARK
GROUP
L
R
dB –30 –10 –6 –2 0
G
When selecting “Mark” on a CD
When selecting “Mark” on the HDD
■ Removing tracks from the book-
mark list
Press TRACK NO./BOOKMARK on the remote control
during playback of the desired track until the MARK
indicator turns off.
To clear the bookmark list of the selected drive
Press CLEAR as pressing TRACK NO./BOOKMARK on the front
panel while this unit is in the stop mode. The following message
appears on the display, and all bookmarks are canceled.
102_HD1500(E)12-25.p65 5/23/05, 19:0524

25
English
BASIC OPERATIONS
2
You can display the list of groups or tracks to be played, copying/recording settings and the list of the setting items on the monitor by
connecting the monitor to this unit.
Memo
The unit does not output video signals when “VIDEO Output” (P.74) is set to “Video Off”. To use the OSD, select “Video On”.
List of groups or tracks
The numbers and titles of groups, or the numbers and titles of
tracks are displayed. Press the MULTI JOG knob to switch the list
displayed.
Memo
An asterisk (*) shown on the left of a track name indicates that the
track has been added to the bookmark list.
Display during copying
The settings for copying are displayed.
USING ON-SCREEN DISPLAY (OSD)
Example: when copying from a CD to the HDD
Example: when recording to the HDD
Display during recording
The setting for recording are displayed.
List of setting items
The names of items to be set are displayed.
Display during titling
This is displayed while the title is being assigned to albums (P.55),
tracks (P.65), or discs (P.69).
Grp Tr. 1 0:00
Dsc 1: MY DISC 1
Dsc 2: MY DISC 2
Dsc 3: CLASSIC
Alb 1: MY BEST
Alb 2: MY BEST 2
Mark : [Bookmark]
Grp Tr. 9 0:00
1- Jazz 1
2- Jazz 2
3- Classic 1
4- Classic 2
5- Classic 3
6- Rock 1
7- Rock 2
8- Rock 3
9- Pops 1
10- Pops 2
11- Hip Hop
≥Copy
Mode : All Synchro
Level : 0.0dB
Method : Digital Copy
Speed : Best Effort
D001… 1 π 1 0:00
Rec
Mode : Track Synchro
Level : 0.0dB
Input : OPTICAL
D001… 1 0:00
Example: when setting the menu
Album Edit
Track Edit
Disc Edit
Undo
HDD Utility
Sys. Utility
Synchro Setup
DAC Mode
Example: when titling the track
Dsc 3 Tr. 1
A
ABCDEFGHIJKLMNOPQRSTUVWX
YZabcdefghijklmnopqrstuv
wxyz0123456789!"#$&%'()*
+,-./:;<=>?@[÷]^å {|}`
'
NATURAL SOUND HDD
/
CD RECORDER
REC
COPY
A.M.Q.R.
CDRHDD
MIN MAX
LEVELPHONES
POWER
Connect your headphones to the PHONES jack and adjust the
volume with the LEVEL control.
Note
If the power of other components such as an amplifier connected to
this unit is not turned on, the sound of this unit may be distorted. If
this occurs, use the headphones with the other component’s power
turned on.
LEVEL control
PHONES jack
USING HEADPHONES
102_HD1500(E)12-25.p65 3/20/05, 12:3925

26
■ Copying all tracks on a CD
You can copy all tracks on a CD onto the HDD.
1. Set the CD in the disc tray.
This unit starts reading the information (type and capacity of
the CD) when the CD is loaded.
The following message appears during reading (the process
may take 10 to 20 seconds depending on the disc condition).
When reading the information has been completed, the display
changes as follows, and this unit becomes ready for operation.
2. Press COPY once.
The following message appears on the display, and this unit
enters the HDD copy standby mode. Copying has not been
started yet at this stage.
COPYING FROM A CD ONTO THE HDD
H
DD
/
CD RECORDER
TEXT/TIME MODE
MULTI JOG
DIGITAL REC LEVEL
PUSH ENTER
TRACK NO.
FINALIZE ERASE
BOOKMARK
COMPLETE
MENU
CLEAR
MIN MAX
OPTICAL
ANALOG REC LEVEL
INPUT
REC
COAXIAL
ANALOG
COPY
A.M.Q.R.
CDR
H
DD
w/d
COPY
ENTER
COMPLETE
TRACK NO.
WRITE
HDD
CDR
GROUP SKIP
CLEAR
OPEN/CLOSE
COPY
FINALIZE
REPEAT
1
ABC
2
DEF
3
GHI
4
JKL
5
MNO
6
PQR
7
STU
0
SPACE
MODE MENU
8
VWX
10
SYMBOL
BOOKMARK
9
YZ
A. M. Q. R.
ERASE
RANDOM
TIMER REC
INTRO
REC
INPUT
TEXT/TIME
W/D
COPY
L
R
dB –30 –10 –6 –2 0
Reading
14 6817
TOC GROUP
CD
L
R
dB –30 –10 –6 –2 0
1
TOC GROUP
CD
L
R
dB –30 –10 –6 –2 0
Total number of tracks Total time
Memo
•In the HDD copy standby mode, you can specify the settings
for HDD copy. For details, refer to “Setting the HDD copy
mode” (P.28) and “Settings HDD copy menu” (P.29).
•You can specify a disc to where data is copied. For details,
refer to “Selecting a target disc” (P.28). (When no disc is
specified, the unit automatically selects the smallest disc
number that does not contain any data.)
3. Press w/d to start copying.
The progress of the copy process is shown in the display.
The unit applies the following settings (default) if the HDD
copy menu settings (P.29) are never changed.
•Copy Method: “Digital Copy”
•Copy Level: 0dB
•Copy Speed: “Best Effort”
Memo
•It takes a few seconds for this unit to become ready to start
copying after w/d has been pressed.
•This unit may create some vibration and rotation noise while
performing the copying process by rotating a CD at high
speed.
To cancel copying, press a.
When copying has been completed, the operation of
the HDD and the CD automatically stops.
CD TEXT
If the CD to be copied contains CD TEXT that can be copied,
CD TEXT is automatically copied when the CD is copied onto
the HDD.
Output of the signals during copying
•During copying at 1x speed, signals are output both from the
ANALOG LINE OUT (PLAY) jack and from the DIGITAL
OUTPUT (OPTICAL/COAXIAL) jacks.
•During copying at 2x speed, signals are output only from the
ANALOG LINE OUT (PLAY) jack.
•During copying at other than 1x or 2x speed, signals are
output neither from the ANALOG LINE OUT (PLAY) jack
nor the DIGITAL OUTPUT (OPTICAL/COAXIAL) jacks.
HDD πCD-RW
DIG
REC
TOC GROUP
CD
L
R
dB –30 –10 –6 –2 0
ALL SYNC
001 1π1000
DIG
REC
TOC GROUP
CD
L
R
dB –30 –10 –6 –2 0
ALL SYNC
001 1π1 001
DIG
REC
TOC GROUP
CD
L
R
dB –30 –10 –6 –2 0
ALL SYNC
103_HD1500(E)26-37.p65 3/18/05, 15:3726

27
English
HDD RECORDING
3
COPYING FROM A CD ONTO THE HDD
■ Copying selected tracks on a CD
You can copy your favorite tracks on a CD onto the HDD.
1. Set the CD in the disc tray, then add bookmarks to
favorite tracks (P.24).
Tracks are listed and stored in order that the bookmarks have
been placed.
Memo
The bookmark placed to the track on the CD will be canceled if
the disc tray is open, or the power of this unit is turned off.
2. Press COPY once.
This unit enters the HDD copy standby mode. Copying has not
been started yet at this stage.
Memo
•In the HDD copy standby mode, you can specify the settings
for HDD copy. For details, refer to “Setting the HDD copy
mode” (P.28) and “Settings HDD copy menu” (P.29).
•You can specify a disc to where data is copied. For details,
refer to “Selecting a target disc” (P.28). (When no disc is
specified, the unit automatically selects the smallest disc
number that does not contain any data.)
3. Press TRACK NO./BOOKMARK (BOOKMARK on the
remote control).
The list of the track that the bookmark is placed to is selected
as the group to be copied (the MARK indicator lights on the
display). Press TRACK NO./BOOKMARK (BOOKMARK on
the remote control) again to return to the normal copy standby
mode.
4. Press w/d to start copying.
The progress of the copy process is shown in the display.
Memo
•It takes a few seconds for this unit to become ready to start
copying after w/d has been pressed.
•This unit may create some vibration and rotation noise while
performing the copying process by rotating a CD at high
speed.
To cancel copying, press a.
When copying has been completed, the operation of
the HDD and the CD automatically stops.
H
DD
/
CD RECORDER
TEXT/TIME MODE
MULTI JOG
DIGITAL REC LEVEL
PUSH ENTER
TRACK NO.
FINALIZE ERASE
BOOKMARK
COMPLETE
MENU
CLEAR
MIN MAX
OPTICAL
ANALOG REC LEVEL
INPUT
REC
COAXIAL
ANALOG
COPY
A.M.Q.R.
CDR
H
DD
w/d
TRACK NO./BOOKMARKCOPY
ENTER
COMPLETE
TRACK NO.
WRITE
HDD
CDR
GROUP SKIP
CLEAR
OPEN/CLOSE
COPY
FINALIZE
REPEAT
1
ABC
2
DEF
3
GHI
4
JKL
5
MNO
6
PQR
7
STU
0
SPACE
MODE MENU
8
VWX
10
SYMBOL
BOOKMARK
9
YZ
A. M. Q. R.
ERASE
RANDOM
TIMER REC
INTRO
REC
INPUT
TEXT/TIME
W/D
COPY
BOOKMARK
003 1π1 001
MARK
DIG
REC
TOC GROUP
CD
L
R
dB –30 –10 –6 –2 0
ALL SYNC
103_HD1500(E)26-37.p65 3/18/05, 15:3727

28
COPYING FROM A CD ONTO THE HDD
■ Selecting a target disc
While this unit is in the HDD copy standby mode, rotate
the MULTI JOG knob (press +/–, GROUP SKIP buttons, H
or G) to select the disc number to where the data is
copied.
Memo
When a disc number with recorded tracks is selected, new
recordings will be added to the end of the last track that has been
previously recorded.
ER
TEXT/TIME MODE
MULTI JOG
DIGITAL REC LEVEL
PUSH ENTER
TRACK NO.
FINALIZE ERASE
BOOKMARK
COMPLETE
MENU
CLEAR
MIN MAX
OPTICAL
ANALOG REC LEVEL
INPUT
REC
COAXIAL
ANALOG
COPY
A.M.Q.R.
MULTI JOG
7
STU
0
SPACE
MODE
ENTER
MENU
COMPLETE
TRACK NO.
WRITE
HDD
CDR
GROUP SKIP
CLEAR
8
VWX
10
SYMBOL
BOOKMARK
9
YZ
GROUP SKIP buttons
+, –
H, G
■ Setting the HDD copy mode
In the HDD copy mode, you can specify the number of tracks to be
copied on the HDD.
Initial setting: All Synchro
1. Press MODE while this unit is in the HDD copy
standby mode (P.26, 27).
You can select the copying mode.
2. Rotate the MULTI JOG knob (press +/–, H or G on the
remote control) to select the copying mode.
Choose one of the modes listed below.
All Synchro (All-synchronized copying mode)
This mode copies all of the material from a single audio source
at the same time as the source programs are being played.
Track markers are automatically placed between the tracks
being recorded.
Multi Synchro (Multi-synchronized copying mode)
This mode copies the set number of tracks at the same time as
the source programs are being played. The number of tracks to
be recorded can be set in the range of 1 to 99 tracks. This mode
is convenient to record a mix of tracks from different sources.
ER
TEXT/TIME MODE
MULTI JOG
DIGITAL REC LEVEL
PUSH ENTER
TRACK NO.
FINALIZE ERASE
BOOKMARK
COMPLETE
MENU
CLEAR
MIN MAX
OPTICAL
ANALOG REC LEVEL
INPUT
REC
COAXIAL
ANALOG
COPY
A.M.Q.R.
t/e, r/y
MULTI JOGMODE
0
MODE
ENTER
MENU
COMPLETE
TRACK NO.
WRITE
HDD
CDR
GROUP SKIP
CLEAR
10
+, –
Cursor buttons, ENTER
T
,
Y
MODE
Disc number to make the copy on
003 1π1000
DIG
REC
TOC GROUP
CD
L
R
dB –30 –10 –6 –2 0
ALL SYNC
103_HD1500(E)26-37.p65 3/18/05, 15:3728

29
English
HDD RECORDING
3
COPYING FROM A CD ONTO THE HDD
■ Setting the HDD copy menu
In the HDD copy menu, you can set the copy method, copy level,
and copy speed.
1. Press MENU while this unit is in the HDD copy
standby mode (P.26, 27).
You can start setting the HDD copying menu.
2. Rotate the MULTI JOG knob (press +/–, H or G on the
remote control) to select a HDD copy menu.
The copying menu (P.30) contains three items as follows:
•Copy Method
•Copy Level
•Copy Speed
3. Press the MULTI JOG knob (ENTER on the remote
control) to confirm the menu item to be adjusted.
4. Rotate the MULTI JOG knob (press +/–, H or G on the
remote control) to adjust the parameter.
5. Press the MULTI JOG knob (ENTER on the remote
control) to confirm the setting when adjustment has
been completed.
6. Press MENU to close the menu.
This unit returns to the HDD copy standby mode (P.26, 27).
ER
TEXT/TIME MODE
MULTI JOG
DIGITAL REC LEVEL
PUSH ENTER
TRACK NO.
FINALIZE ERASE
BOOKMARK
COMPLETE
MENU
CLEAR
MIN MAX
OPTICAL
ANALOG REC LEVEL
INPUT
REC
COAXIAL
ANALOG
COPY
A.M.Q.R.
MULTI JOG MENU
0
MODE
ENTER
MENU
COMPLETE
TRACK NO.
WRITE
HDD
CDR
GROUP SKIP
CLEAR
10
ENTER
MENU
+, –
H, G
3. Press the MULTI JOG knob (ENTER on the remote
control) to confirm the copying mode selected.
If “All Synchro” is confirmed, this unit returns to the HDD
copy standby mode.
If “Multi Synchro” is confirmed, the following message
appears on the display. Go to step 4.
4. Rotate the MULTI JOG knob (press +/–, H or G on the
remote control) to select the number of tracks.
The number can be selected in the 1 to 99 tracks range.
5. Press the MULTI JOG knob (ENTER on the remote
control) to confirm the number selected.
This unit returns to the copy standby mode (P.26, 27).
6. Press t/e or r/y (T, Y,
Q
or
W
on the remote
control) to select the track to start copy from.
To start copying all tracks from a CD, follow step 3 in
“Copying all tracks on a CD” (P.26).
To start copying selected tracks from a CD, follow step 3
in “Copying selected tracks on a CD” (P.27).
How many ?1
DIG
REC
TOC
CD
L
R
dB –30 –10 –6 –2 0
MULT SYNC
103_HD1500(E)26-37.p65 5/23/05, 19:0729

30
Copy Method
Setting of the copying method. Copying may fail if the setting for
“Copy Method” is not correctly made.
Initial setting: Digital Copy
Digital Copy
This method always makes digital copies. Copying is not possible if
the tracks are copy protected by the SCMS standard (P.82).
Auto Dig/Anlg
Digital and analog copying are automatically switched depending
on the track. If digital copying is prohibited by the SCMS standard
(P.82), an analog copy is made. For those tracks that can be
digitally copied, a digital copy is made.
Analog Copy
This method always makes analog copies.
Memo
• In analog copying, the data may be copied at a lower sound level.
•The setting is stored in the memory and applies to future copying.
Copy Level
Setting of the sound level for copying. Sound level adjustment is
not normally necessary. However it is possible to adjust the copying
sound level to suit you needs.
Adjustment is possible in the –12dB to +12dB range by 0.4dB
steps.
Memo
•Level adjustment is not possible during copying.
• If the red part on the peak level meter lights at the loudest sound
levels, stop copying to adjust the copying level, and then resume
copying.
• If the level is adjusted, copying is made at maximum 2x speed.
Copy Method
DIG
REC
TOC
CD
L
R
dB –30 –10 –6 –2 0
ALL SYNC
Copy Level
DIG
REC
TOC
CD
L
R
dB –30 –10 –6 –2 0
ALL SYNC
Level 0.0dB
DIG
REC
LEVEL
TOC
CD
L
R
dB –30 –10 –6 –2 0
ALL SYNC
Copy Speed
Setting of the copying speed.
Initial setting: Best Effort
Best Effort
Copying is made at the maximum speed possible depending on the
“Copy Method” and “Copy Level” settings.
•When “Digital Copy” is selected:
Max. 10x speed (2x speed when copy level is adjusted)
• When “Auto Dig/Anlg” is selected: 2x speed
•When “Analog Copy” is selected: 2x speed
2x Copy
Copying is always made at 2x speed.
1x Copy
Copying is always made at 1x speed.
Memo
•If there are scratches or dust on the CD, the copy speed may drop
automatically even when “Best Effort” is selected.
•The setting is stored in the memory and applies to future copying.
Copy Speed
DIG
REC
TOC
CD
L
R
dB –30 –10 –6 –2 0
ALL SYNC
COPYING FROM A CD ONTO THE HDD
103_HD1500(E)26-37.p65 3/18/05, 15:3730

31
English
HDD RECORDING
3
RECORDING FROM AN EXTERNAL COMPONENT ONTO THE HDD
■ Recording input audio source
You can make recordings from the component such as a cable TV tuner or DVD player connected to this unit.
Note
This unit cannot input digital signals other than PCM signals.
Memo
Recording onto the HDD is made in the unit called “disc”. The maximum length of one disc on the HDD is 179 minutes 59 seconds. If the
recording has been made exceeding the maximum length, the recording will be made continuously to the next available disc.
H
DD
/
CD RECORDER
TEXT/TIME MODE
MULTI JOG
DIGITAL REC LEVEL
PUSH ENTER
TRACK NO.
FINALIZE ERASE
BOOKMARK
COMPLETE
MENU
CLEAR
MIN MAX
OPTICAL
ANALOG REC LEVEL
INPUT
REC
COAXIAL
ANALOG
COPY
A.M.Q.R.
CDR
H
DD
w/d
INPUT aREC
ENTER
COMPLETE
TRACK NO.
WRITE
HDD
CDR
GROUP SKIP
CLEAR
OPEN/CLOSE
COPY
FINALIZE
REPEAT
1
ABC
2
DEF
3
GHI
4
JKL
5
MNO
6
PQR
7
STU
0
SPACE
MODE MENU
8
VWX
10
SYMBOL
BOOKMARK
9
YZ
A. M. Q. R.
ERASE
RANDOM
TIMER REC
INTRO
REC
INPUT
TEXT/TIME
W/D
A
REC
INPUT
1. Press REC while the HDD is selected (P.14).
The HDD mark flashes, and the disc and track numbers to be
recorded are indicated on the display. Recording has not been
started yet at this stage. (HDD recording standby mode)
Memo
•In the HDD recording standby mode, you can specify the
settings for HDD recording. For details, refer to “Setting the
HDD recording mode” (P.35).
•You can specify a disc to where data is copied. For details,
refer to “Selecting a target disc” (P.28). (When no disc is
specified, the unit automatically selects the smallest disc
number that does not contain any data.)
2. Select the input source to be recorded.
The lamp for the selected input (OPTICAL, COAXIAL, or
ANALOG) lights.
3. Adjust the recording level.
The adjustment of the digital recording level is not normally
necessary. However it is possible to adjust the recording level
(P.34) to suit your needs.
4. Press w/d to start recording.
5. Start playing the source.
Press w/d to stop recording temporarily. The HDD mark
flashes and the track number is advanced to the next.
Press w/d to resume recording.
Memo
This unit automatically adds track markers to track data while
recording external audio sources. To add track markers
manually, refer to “Adding track markers during recording
(Manual track marking)” (P.37).
6. Press a to stop recording.
The first track number of the disc at which recording has been
stopped is indicated on the display.
IMPORTANT
•Never turn off the power of this unit during recording.
Recording may not be correctly made, or the data on the HDD
may be damaged.
•During recording, make sure that this unit is not subjected to
shock or vibration as the HDD may be damaged.
Disc number to be
recorded
Track number to be recorded
D002 1 000
REC
GROUP
L
R
dB –30 –10 –6 –2 0
SYNC
D002 1 001
REC
L
R
dB –30 –10 –6 –2 0
SYNC
D002 1
GROUP
L
R
dB –30 –10 –6 –2 0
G
103_HD1500(E)26-37.p65 3/18/05, 15:3731

32
RECORDING FROM AN EXTERNAL COMPONENT ONTO THE HDD
■ Using an external timer to record
Notes on recording time setting
• This unit is not equipped with the clock function. Use an external timer when making a timer recording.
• It may take 30 seconds to 1 minute after the power of this unit is turned on by an external timer until an actual recording starts. (This length
of time is subject to change depending on the condition.) During this time, no recording is made. Therefore set the time that is 2-minute
earlier than the starting time of the program to be recorded for turning on this unit.
•As a characteristic of an HDD recorder, it is necessary to store information to control audio data as well as audio data itself. This informa-
tion is normally recorded when recording is stopped. Therefore if the power of this unit is turned off before recording is stopped, no
information to control audio data and no audio data are stored. Set the time that is longer than 3-minute after the program to be recorded
finishes for turning off this unit by an external timer.
•Set the time that is 2-minute longer than actual recording time for the total recording time.
Following chart indicates the time flow when this unit makes timer recordings.
Example: To record the program that starts at 9:00 and ends at 10:00.
•Set the external timer to be turned on at 8:58.
•Set the external timer to be turned off after 10:03.
• Set 1 hour 2 minutes for the total recording time on this unit.
Memo
• Actual recorded material includes a little more than the set amount of time at both beginning and end of the recording. Delete unnecessary
parts using the editing operation.
• Recording will be stopped if copy protected digital signals are input while timer recording is being made.
• If you set the total recording time over 179 minutes 59 seconds, recording will be made extending several discs. To play the recorded
materials sequentially, select “Style All” as the play style (P.20).
Time to be set on the external timer
(2 minutes + recording time + 3 minutes or longer)
Recording time to be set on the CDR-HD1500
(Recording time + 2 minutes)
Recording time
Program starting time
CDR-HD1500 starts recording
(30 seconds to 1 minute after the
external timer turns on.)
External timer turns on External timer turns off
Time flow
Program ending time
CDR-HD1500 finishes
recording
103_HD1500(E)26-37.p65 3/18/05, 15:3732

33
English
HDD RECORDING
3
RECORDING FROM AN EXTERNAL COMPONENT ONTO THE HDD
Setting for a timer recording
Memo
•You cannot set a timer recording for CD-R and CD-RW copying.
•You can skip to step 3 in the following procedure by pressing TIMER REC on the remote control.
U
RAL SOUND HDD
/
CD RECORDER
TEXT/TIME MODE
MULTI JOG
DIGITAL REC LEVEL
PUSH ENTER
TRACK NO.
FINALIZE ERASE
BOOKMARK
COMPLETE
MENU
CLEAR
MIN MAX
OPTICAL
ANALOG REC LEVEL
INPUT
REC
COAXIAL
ANALOG
COPY
A.M.Q.R.
CDRHDD
MAX
L
MULTI JOG
REC t/e, r/y
COPY
FINALIZE
REPEAT
1
ABC
2
DEF
3
GHI
4
JKL
5
MNO
6
PQR
7
STU
0
SPACE
MODE
ENTER
MENU
COMPLETE
TRACK NO.
WRITE
HDD
CDR
CLEAR
8
VWX
10
SYMBOL
BOOKMARK
9
YZ
A. M. Q. R.
ERASE
RANDOM
TIMER REC
INTRO
REC
INPUT
TEXT/TIME
Cursor buttons, ENTER
E, R
+, –
REC
1. Carry out steps 1 and 2 in “Recording input audio
source” (P.31).
For the HDD recording mode (P.35), select one of “Manual”
(manual recording), “Track Synchro” (track-synchronized
recording) or “Auto Period” (auto-period recording). Other
modes cannot be selected when timer recording is made.
2. Press and hold REC for approximately three seconds
(press TIMER REC on the remote control).
The following screen appears in the display.
3. Press t/e or r/y (press E, R,
Q
or
W
on the
remote control) to switch between hour and minute,
then rotate the MULTI JOG knob (press +/–, H or G on
the remote control) to adjust the total recording time.
4. Press the MULTI JOG knob (ENTER on the remote
control) to confirm the total time of timer recording.
“Timer Standby” appears on the display.
To cancel timer recording setting, press a.
T.Span 1h 2m
REC
TIME
L
R
dB –30 –10 –6 –2 0
SYNC
5. Leave the power of this unit on. Turn off the power
of this unit by the external timer.
If the power of this unit is turned on by the external timer,
“Timer Standby” flashes for approximately five seconds. Then
recording starts according to the setting.
Memo
Once timer recording is set, recording starts every time the power of
this unit is turned on. To cancel the setting, press a while “Timer
Standby” is flashing, or while recording is being made.
Timer Standby
L
R
dB –30 –10 –6 –2 0
G
103_HD1500(E)26-37.p65 3/18/05, 15:3733

34
RECORDING FROM AN EXTERNAL COMPONENT ONTO THE HDD
■ Adjusting the recording level
There is an adjusting procedure for each input source to be recorded as explained below. Choose the one for your input source and follow the
steps.
ER
TEXT/TIME MODE
MULTI JOG
DIGITAL REC LEVEL
PUSH ENTER
TRACK NO.
FINALIZE ERASE
BOOKMARK
COMPLETE
MENU
CLEAR
MIN MAX
OPTICAL
ANALOG REC LEVEL
INPUT
REC
COAXIAL
ANALOG
COPY
A.M.Q.R.
MULTI JOG
ANALOG REC LEVEL
MENU
0
MODE
ENTER
MENU
COMPLETE
TRACK NO.
WRITE
HDD
CDR
GROUP SKIP
CLEAR
10
ENTER
MENU
+, –
H, G
When recording a digital input source
(OPTICAL, COAXIAL)
The digital recording level is set to 0dB, the level of the input
source, as an initial setting. Further adjustment is not normally
necessary. However it is possible to adjust the recording level to
suit your needs.
1. Press MENU while this unit is in the HDD recording
standby mode (P.31).
The following screen appears on the display.
2. Play the loudest passage (highest sound level) of the
source to be recorded.
3. Rotate the MULTI JOG knob (press +/–, H or G on the
remote control) to adjust the recording level.
Adjustment is possible in the –12dB to +12dB range by 0.4dB
steps.
Adjust the recording level so that the red part on the peak level
meter does not light at the loudest sound levels.
4. Press the MULTI JOG knob (ENTER on the remote
control) to return to the previous display.
Memo
•The recording level can be adjusted while this unit is in either the
recording or recording standby mode. Once recording has been
stopped, the recording level is reset to 0dB.
•Adjustment of the recording level can be canceled by pressing
MENU when the level is adjusted in the recording standby mode.
•The recording level is set to 0dB by pressing CLEAR when the
level is adjusted in the recording standby mode.
When recording an analog input source
(ANALOG)
1. Play the loudest passage (highest sound level) of the
source to be recorded.
2. Adjust the recording level by rotating the ANALOG
REC LEVEL control.
Rotate the control clockwise to increase the level and
counterclockwise to decrease the level.
Adjust the recording level so that the red part on the peak level
meter does not light at the loudest sound levels.
Memo
The recording level can be adjusted while this unit is in either the
recording or recording standby mode.
Level 0.0dB
REC
LEVEL
L
R
dB –30 –10 –6 –2 0
SYNC
103_HD1500(E)26-37.p65 3/18/05, 15:3734

35
English
HDD RECORDING
3
RECORDING FROM AN EXTERNAL COMPONENT ONTO THE HDD
■ Setting the HDD recording mode
This unit provides various recording modes. Choose the mode that
suits your needs.
Initial setting: Track Synchro
1. Press MODE while this unit is in the HDD recording
standby mode (P.31, 33).
The recording mode can be selected.
2. Rotate the MULTI JOG knob (press +/–, H or G on the
remote control) to select the HDD recording mode.
Choose one of the modes listed below.
Manual (Manual recording mode)
All the recording operations including starting, stopping and
track marking are performed manually.
Track Synchro (Track-synchronized recording mode)
Starting and stopping are performed manually. Track markers
are automatically placed between the tracks being recorded.
Multi Synchro (Multi-synchronized recording mode)
This mode records the set number of tracks at the same time as
the source programs are being played. The number of tracks to
be recorded can be set in the range of 1 to 99 tracks. This mode
is convenient to record a mix of tracks from different sources.
All Synchro (All-synchronized recording mode)
This mode records all of the material from a single audio
source at the same time as the source programs are being
played. Track markers are automatically placed between the
tracks being recorded.
Auto Period (Auto-period recording mode)
This mode makes recording for the set amount of time while
placing track markers at the set time interval. The length
between track markers can be adjusted in the 10 seconds to 30
minutes range by 10-second steps. This mode is convenient to
search for material recorded from FM broadcasts.
0
MODE
ENTER
MENU
COMPLETE
TRACK NO.
WRITE
HDD
CDR
CLEAR
10
MODE
+, –
Cursor buttons, ENTER
E, R
ER
TEXT/TIME MODE
MULTI JOG
DIGITAL REC LEVEL
PUSH ENTER
TRACK NO.
FINALIZE ERASE
BOOKMARK
COMPLETE
MENU
CLEAR
MIN MAX
OPTICAL
ANALOG REC LEVEL
INPUT
REC
COAXIAL
ANALOG
COPY
A.M.Q.R.
MODE MULTI JOG
t/e, r/y
3. Press the MULTI JOG knob (ENTER on the remote
control) to confirm the recording mode selected.
If “Manual”, “Track Synchro” or “All Synchro” is confirmed,
this unit returns the HDD recording standby mode.
If “Multi Synchro” is confirmed, following message appears on
the display. Follow the “When Multi Synchro is selected”
procedure below.
If “Auto Period” is confirmed, following message appears on
the display. Follow the “When Auto Period is selected”
procedure below.
(When Multi Synchro is selected)
4. Rotate the MULTI JOG knob (press +/–, H or G on the
remote control) to specify the number of tracks.
The number can be set in the 1 to 99 tracks range.
5. Press the MULTI JOG knob (ENTER on the remote
control) to confirm the number of tracks to be set.
This unit returns to the HDD recording standby mode (P.31, 33).
(When Auto Period is selected)
4. Press t/e or r/y (press E, R,
Q
or
W
on the
remote control) to switch between hour and minute,
then rotate the MULTI JOG knob (press +/–, H or G on
the remote control) to adjust the time length between
track markers.
The time length can be set in the 10 seconds to 30 minutes
range by 10-seconds steps.
5. Press the MULTI JOG knob (ENTER on the remote
control) to confirm the setting.
The following screen appears on the display.
6. Press t/e or r/y (press E, R,
Q
or
W
on the
remote control) to switch between hour and minute,
then rotate the MULTI JOG knob (press +/–, H or G on
the remote control) to adjust the total recording time.
7. Press the MULTI JOG knob (ENTER on the remote
control) to confirm the total recording time.
This unit returns to the HDD recording standby mode (P.31, 33)
.
Memo
• When recording to the HDD in the auto period recording mode,
the recording will be performed continuously to the next available
disc if the time length between selected track markers exceeds the
group remaining time.
•In the auto period recording mode, a time error can occur in a
frame unit. Therefore, the time of each track or the group total
time may not match the confirmed time length between selected
track markers or the total recording time.
How many ?1
REC
L
R
dB –30 –10 –6 –2 0
MULT SYNC
Period ?300
AUTO PRD
REC
TIME
L
R
dB –30 –10 –6 –2 0
Total?0h4m
AUTO PRD
REC
TIME
L
R
dB –30 –10 –6 –2 0
103_HD1500(E)26-37.p65 5/23/05, 19:0735

36
RECORDING FROM AN EXTERNAL COMPONENT ONTO THE HDD
Setting a condition for synchronized
recording
This unit automatically detects track intervals when recording is
made in track-synchronized recording mode, multi-synchronized
recording mode, or all-synchronized recording mode. You can set
the condition for detecting track intervals. Setting items are as
follows.
1. Press MENU while this unit is in the stop mode.
Menu item selection appears on the display.
2. Rotate the MULTI JOG knob (press +/–, H or G on the
remote control) to select “Synchro Setup”.
3. Press the MULTI JOG knob (ENTER on the remote
control).
Setting item selection appears on the display.
4. Rotate the MULTI JOG knob (press +/–, H or G on the
remote control) to select a setting item.
OPT TH Level
Sets the signal level that judges the signals input through the
DIGITAL IN (OPTICAL) jack as “no signal”.
Initial setting: –50dB, Control range: –90 to –20dB
COAX TH Level
Sets the signal level that judges the signals input through the
DIGITAL IN (COAXIAL) jack as “no signal”.
Initial setting: –50dB, Control range: –90 to –20dB
ANLG TH Level
Sets the signal level that judges the signals input through the
ANALOG LINE IN (REC) jacks as “no signal”.
Initial setting: –40dB, Control range: –60 to –20dB
ER
TEXT/TIME MODE
MULTI JOG
DIGITAL REC LEVEL
PUSH ENTER
TRACK NO.
FINALIZE ERASE
BOOKMARK
COMPLETE
MENU
CLEAR
MIN MAX
OPTICAL
ANALOG REC LEVEL
INPUT
REC
COAXIAL
ANALOG
COPY
A.M.Q.R.
MULTI JOG MENU
0
MODE
ENTER
MENU
COMPLETE
TRACK NO.
WRITE
HDD
CDR
CLEAR
10
ENTER
MENU
+, –
H, G
Synchro Setup
L
R
dB –30 –10 –6 –2 0
Int. Time
Sets the length of silence (“no signal”) that judges track intervals.
When the set amount of silence continues, this unit judges it as a
track interval and places a track marker.
Initial setting: 2.0 seconds, Control range: 0.5 to 5.0 seconds
End Duration
Sets the length of silence (“no signal”) that judges the end of
playback when recording in the all-synchronized recording mode.
When the set amount of silence continues, recording will be
stopped.
Initial setting: 12.0 seconds, Control range: 2.0 to 60.0 seconds
Memo
•If you set a TH (threshold) level, a signal less than the specified
TH level is not input through the jack (considered as “no signal”).
•Settings for “Int. Time” and “End Duration” apply to each input
jack.
5. Press the MULTI JOG knob (ENTER on the remote
control) to confirm the setting item.
If “OPT TH Level”, “COAX TH Level” or “ANLG TH Level”
is confirmed, follow the “When OPT TH Level, COAX TH
Level, or ANLG TH Level is selected” procedure below.
If “Int. Time” or “End Duration” is confirmed, follow the
“When Int. Time or End Duration is selected” procedure below.
(When OPT TH Level, COAX TH Level, or ANLG TH Level
is selected)
6. Rotate the MULTI JOG knob (press +/–, H or G on the
remote control) to adjust the level.
Level can be set by 1dB step.
Example: To set “ANLG TH Level”
7. Press the MULTI JOG knob (ENTER on the remote
control) to confirm the level.
Setting item selection appears on the display.
(When Int. Time or End Duration is selected)
6. Rotate the MULTI JOG knob (+/–, H or G on the
remote control) to set an interval.
“Int. Time” can be set by 0.5-second steps, and “End Duration”
can be set by 1.0-second steps.
Example: To set “Int.Time”
7. Press the MULTI JOG knob (ENTER on the remote
control) to set an interval.
Setting item selection appears on the display.
Press MENU twice to close the menu and return to the normal stop
mode.
ANLG TH -40dB
LEVEL
L
R
dB –30 –10 –6 –2 0
Time 2.0sec
TIME
L
R
dB –30 –10 –6 –2 0
103_HD1500(E)26-37.p65 5/23/05, 19:0736

37
English
HDD RECORDING
3
RECORDING FROM AN EXTERNAL COMPONENT ONTO THE HDD
■ Adding track markers during recording (Manual track marking)
ER
TEXT/TIME MODE
MULTI JOG
DIGITAL REC LEVEL
PUSH ENTER
TRACK NO.
FINALIZE ERASE
BOOKMARK
COMPLETE
MENU
CLEAR
MIN MAX
OPTICAL
ANALOG REC LEVEL
INPUT
REC
COAXIAL
ANALOG
COPY
A.M.Q.R.
TRACK NO./BOOKMARK
0
MODE
ENTER
MENU
COMPLETE
TRACK NO.
WRITE
HDD
CDR
GROUP SKIP
CLEAR
10
TRACK NO.
WRITE
This unit can automatically place track markers. However you can
also manually place track markers during recording. (Manual track
marking)
Press TRACK NO./BOOKMARK (TRACK NO. WRITE on
the remote control) during your recording.
•A new track number is added at the location on the disc
corresponding to the time TRACK NO./BOOKMARK (TRACK
NO. WRITE on the remote control) is pressed.
•Manual track marking is possible after the recording has been
performed for 5 seconds from the beginning of the track, and a
disc cannot contain more than 99 tracks. Even if there is time
remaining on the disc, further recording is impossible once 99
track markers have been placed.
Memo
•The track markers may not be placed properly even if the
recording has been performed in the synchronized recording
according to the type of the source devices. To avoid this
problem, place the track markers manually.
•Manual track marking is possible even during synchronized
recording.
•You can place the track markers to the tracks that have been
recorded on the HDD by dividing the track. For details, refer to
“Track Divide” (P.62).
103_HD1500(E)26-37.p65 3/18/05, 15:3737

38
RECORDER
TEXT/TIME MODE
MULTI JOG
DIGITAL REC LEVEL
PUSH ENTER
TRACK NO.
FINALIZE ERASE
BOOKMARK
COMPLETE
MENU
CLEAR
MIN MAX
OPTICAL
ANALOG REC LEVEL
INPUT
REC
COAXIAL
ANALOG
COPY
A.M.Q.R.
CDR
MULTI JOGCOPY
FINALIZE w/d
MODE
ENTER
MENU
COMPLETE
TRACK NO.
WRITE
HDD
CDR
GROUP SKIP
CLEAR
OPEN/CLOSE
COPY
FINALIZE
REPEAT
1
ABC
2
DEF
3
GHI
4
JKL
5
MNO
6
PQR
7
STU
0
SPACE
MODE MENU
8
VWX
10
SYMBOL
BOOKMARK
9
YZ
A. M. Q. R.
ERASE
RANDOM
TIMER REC
INTRO
REC
INPUT
TEXT/TIME
W/D
GROUP SKIP buttons
+, –
H, G
COPY
FINALIZE
COPYING FROM THE HDD ONTO A CD-R/CD-RW DISC
■ Copying all tracks in a group to a disc
You can copy all tracks in a whole group of discs, albums or bookmark list.
1. Set a new or not finalized CD-R (or CD-RW) disc in
the disc tray.
This unit starts reading the information (type and capacity of a
CD-R or a CD-RW disc) when a CD-R or a CD-RW disc is
loaded.
The following message appears during reading (the process
may take 10 to 20 seconds depending on the disc condition).
When reading the information has been completed, the display
changes as follows, and this unit becomes ready for operation.
When copying onto a CD-R or CD-RW disc without
finalization
When copying onto a new CD-R or CD-RW disc
L
R
dB –30 –10 –6 –2 0
Reading
14 6817
GROUP
CDR
L
R
dB –30 –10 –6 –2 0
1
GROUP
CDR
L
R
dB –30 –10 –6 –2 0
New Disc
GROUP
CDR
L
R
dB –30 –10 –6 –2 0
0
GROUP
CDR
L
R
dB –30 –10 –6 –2 0
The number of recorded tracks Total recorded time
2. Press COPY twice.
The following message appears on the display, and this unit
enters in the CDR copy standby mode. Copying has not been
started yet at this stage.
Memo
In the CDR copy standby mode, you can specify the settings
for disc copy. For details, refer to “Setting the CDR copy
mode” (P.42) and “Setting the CDR copy menu” (P.43).
3. Rotate the MULTI JOG knob (press +/–, GROUP SKIP
buttons, H or G on the remote control) to select a
group to be copied onto the disc.
The following screen appears on the display depending on the
type of group you selected.
Memo
You can create a CD with high quality sounds using the Audio
Master Quality Recording feature. For details, refer to
“Copying high quality sounds (Audio Master Quality
Recording)” (P.41).
HDD “CD-RW
REC
GROUP
CDR
L
R
dB –30 –10 –6 –2 0
ALL SYNC ANLG
003 1“1000
REC
GROUP
CDR
L
R
dB –30 –10 –6 –2 0
ALL SYNC ANLG
104_HD1500(E)38-49.p65 3/22/05, 14:4938

39
English
CD-R/CD-RW COPYING
4
COPYING FROM THE HDD ONTO A CD-R/CD-RW DISC
When a disc is selected:
When an album is selected:
When a bookmark is selected:
4. Press w/d to start copying.
The progress of the copy process is shown in the display.
The unit applies the following settings (default) if the CDR
copy menu settings (P.43) are never changed.
•Copy Method: “Digital Copy”
•Copy Level: 0dB
•Copy Speed: “Best Effort”
Memo
•The OPC (Optimum Power Control) feature may start
automatically depending on disc conditions. In this case, the
message “OPC Adjust” appears on the display until the
adjustment is done (about 10 seconds) before the copy
process starts.
•The progress of elapsed time for the track being copied may
vary by the data processing inside this unit.
To cancel copying, press a.
003 1“1000
REC
GROUP
CDR
L
R
dB –30 –10 –6 –2 0
ALL SYNC ANLG
003 1“1000
ALBM
REC
GROUP
CDR
L
R
dB –30 –10 –6 –2 0
ALL SYNC ANLG
Mrk 1“1000
MARK
REC
GROUP
CDR
L
R
dB –30 –10 –6 –2 0
ALL SYNC ANLG
003 1“1001
REC
GROUP
CDR
L
R
dB –30 –10 –6 –2 0
ALL SYNC ANLG
Notes
•If copying is canceled by pressing a, only the data that has
been recorded on the CD-R or CD-RW disc before the
cancellation remains on the disc. When “Digital Move”
(P.43) is selected, the original data on the HDD that have
already been copied to a CD-R or CD-RW disc will be
deleted.
•CD TEXT is copied only when selecting “Full Auto” in the
CDR copy mode for a new CD-R or CD-RW disc.
•When the Audio Master Quality Recording is set or the
message “Recording” appears on the display, you cannot
cancel the copy process by pressing a.
When copying has been completed, the operation of
the HDD and the CD automatically stops.
5. To carry out the finalization process (P.47), press
FINALIZE.
Recording 1%
MARK
AUTO
REC
GROUP
CDR
L
R
dB –30 –10 –6 –2 0
SYNC ANLG
104_HD1500(E)38-49.p65 3/22/05, 14:4939

40
COPYING FROM THE HDD ONTO A CD-R/CD-RW DISC
■ Copying selected tracks on the HDD
You can copy favorite tracks on the HDD to a CD-R or CD-RW disc.
RECORDER
TEXT/TIME MODE
MULTI JOG
DIGITAL REC LEVEL
PUSH ENTER
TRACK NO.
FINALIZE ERASE
BOOKMARK
COMPLETE
MENU
CLEAR
MIN MAX
OPTICAL
ANALOG REC LEVEL
INPUT
REC
COAXIAL
ANALOG
COPY
A.M.Q.R.
CDR
w/dFINALIZE
COPY MULTI JOG
MODE
ENTER
MENU
COMPLETE
TRACK NO.
WRITE
HDD
CDR
GROUP SKIP
CLEAR
OPEN/CLOSE
COPY
FINALIZE
REPEAT
1
ABC
2
DEF
3
GHI
4
JKL
5
MNO
6
PQR
7
STU
0
SPACE
MODE MENU
8
VWX
10
SYMBOL
BOOKMARK
9
YZ
A. M. Q. R.
ERASE
RANDOM
TIMER REC
INTRO
REC
INPUT
TEXT/TIME
W/D
GROUP SKIP buttons
+, –
H, G
COPY
FINALIZE
1. Set a new or not finalized CD-R (or CD-RW) disc in
the disc tray, then select the HDD and add book-
marks to favorite tracks (P.24).
Tracks are listed and stored in order that the bookmarks have
been placed.
2. Press COPY twice.
This unit enters the CDR copy standby mode. Copying has not
been started yet at this stage.
Memo
In the CDR copy standby mode, you can specify the settings
for disc copy. For details, refer to “Setting the CDR copy
mode” (P.42) and “Setting the CDR copy menu” (P.43).
3. Rotate the MULTI JOG knob (press +/–, GROUP SKIP
buttons, H or G on the remote control) to select
“Mrk”.
Memo
You can create a CD with high quality sounds using the Audio
Master Quality Recording feature. For details, refer to
“Copying high quality sounds (Audio Master Quality
Recording)” (P.41).
4. Press w/d to start copying
The progress of the copy process is shown in the display.
Mrk 1“1000
MARK
REC
GROUP
CDR
L
R
dB –30 –10 –6 –2 0
ALL SYNC ANLG
Mrk 1“1001
MARK
REC
GROUP
CDR
L
R
dB –30 –10 –6 –2 0
ALL SYNC ANLG
Memo
The OPC (Optimum Power Control) feature may start
automatically depending on disc conditions. In this case, the
message “OPC Adjust” appears on the display until the
adjustment is done (about 10 seconds) before the copy process
starts.
Note
CD TEXT is copied only when selecting “Full Auto” in the
CDR copy mode for a new CD-R or CD-RW disc.
When copying has been completed, the operation of
the HDD and the CD automatically stops.
5. To carry out the finalization process (P.47), press
FINALIZE.
Recording 1%
MARK
AUTO
REC
GROUP
CDR
L
R
dB –30 –10 –6 –2 0
SYNC ANLG
104_HD1500(E)38-49.p65 3/22/05, 14:4940

41
English
CD-R/CD-RW COPYING
4
COPYING FROM THE HDD ONTO A CD-R/CD-RW DISC
■ Copying high quality sounds (Audio Master Quality Recording)
You can make your own CD with high quality sound with the Audio Master Quality Recording feature.
Notes
•Audio Master Quality Recording can be used only for copying from the HDD on a new CD-R disc.
•Recordable time is 63 minutes for a 74-minute CD-R disc, and 68 minutes for a 79-minute CD-R disc.
•Since “Digital Move” is automatically selected for “Copy Method” (P.43), the group or track data copied to a CD-R disc will be erased
after copying.
H
DD
/
CD RECORDER
TEXT/TIME MODE
MULTI JOG
DIGITAL REC LEVEL
PUSH ENTER
TRACK NO.
FINALIZE ERASE
BOOKMARK
COMPLETE
MENU
CLEAR
MIN MAX
OPTICAL
ANALOG REC LEVEL
INPUT
REC
COAXIAL
ANALOG
COPY
A.M.Q.R.
CDR
H
DD
A.M.Q.R. w/d
ENTER
COMPLETE
TRACK NO.
WRITE
HDD
CDR
GROUP SKIP
CLEAR
OPEN/CLOSE
COPY
FINALIZE
REPEAT
1
ABC
2
DEF
3
GHI
4
JKL
5
MNO
6
PQR
7
STU
0
SPACE
MODE MENU
8
VWX
10
SYMBOL
BOOKMARK
9
YZ
A. M. Q. R.
ERASE
RANDOM
TIMER REC
INTRO
REC
INPUT
TEXT/TIME
W/D
A.M.Q.R.
1. Press A.M.Q.R. while the unit is in the CDR copy
standby mode (P.40, 42).
The A.M.Q.R. indicator lights up on the display.
2. Press w/d to start copying.
The copying conditions are as follows:
•Copy Method: “Digital Move”
•Copy Level: 0dB
•Copy Speed: Best Effort
Notes
•Once copying starts, no button operation is effective until
copying is completed.
•Never turn off the power of this unit or unplug the AC power
cord during copying.
When copying has been completed, the operation of
the HDD and the CD automatically stops.
A.M.Q.R.
Notes
•When total time of the group to be copied exceeds recordable
time on a CD-R disc (63 minutes for a 74-minute CD-R disc and
68 minutes for an 79-minute CD-R disc), the following message
appears on the display. In this case, Audio Master Quality
Recording cannot be used.
•If you select the album with its tracks’ level adjusted as the group
to be copied, the following message appears on the display. In this
case, Audio Master Quality Recording cannot be used.
•When a CD-R disc other than a 74-minute, 79-minute or 4x
writing compatible CD-R disc is loaded, or a CD-RW disc is
loaded on this unit, the following message appears on the display.
In this case, Audio Master Quality Recording cannot be used.
AMQR 1%
A.M.Q.R. AUTO DIG M
REC
GROUP
CDR
L
R
dB –30 –10 –6 –2 0
SYNC
No Enough Spc
A.M.Q.R. AUTO DIG M
REC
GROUP
CDR
L
R
dB –30 –10 –6 –2 0
SYNC
Can't Tr.Lev.
A.M.Q.R. AUTO DIG M
REC
GROUP
CDR
L
R
dB –30 –10 –6 –2 0
SYNC
Unavailable
A.M.Q.R. AUTO DIG M
REC
GROUP
CDR
L
R
dB –30 –10 –6 –2 0
SYNC
104_HD1500(E)38-49.p65 3/22/05, 14:4941

42
COPYING FROM THE HDD ONTO A CD-R/CD-RW DISC
■ Setting the CDR copy mode
In the CDR copy mode, you can specify the number of tracks to be copied on the HDD or enable/disable the auto-finalization feature.
Initial setting: All Synchro
1. Press MODE while this unit is in the CDR copy
standby mode (P.38, 40).
2. Rotate the MULTI JOG knob (press +/–, H or G on the
remote control) to select the CDR copy mode.
Choose one of the modes listed below.
All Synchro (All-synchronized copying mode)
This mode copies all of the material from a single audio source
at the same time as the source programs are being played.
Track markers are automatically placed between the tracks
being recorded.
Full Auto (Full auto-synchronized copying mode)
This mode automatically performs finalization after all
synchronized copying is complete. A CD-R disc can be played
as a CD as soon as finalization has been completed.
Note
CD TEXT is copied only when selecting “Full Auto” in the
CDR copy mode for a new CD-R or CD-RW disc.
Multi Synchro (Multi-synchronized copying mode)
This mode copies the set number of tracks at the same time as
the source programs are being played. The number of tracks to
be recorded can be set in the range of 1 to 99 tracks. This mode
is convenient to record a mix of tracks from different sources.
3. Press the MULTI JOG knob (ENTER on the remote
control) to confirm the CDR copy mode selected.
If “All Synchro” or “Full Auto” is confirmed, this unit returns
to the CDR copy standby mode.
If “Multi Synchro” is confirmed, the following message
appears on the display. Go to step 4.
4. Rotate the MULTI JOG knob (press +/–, H or G on the
remote control) to select the number of tracks.
The number can be selected in the 1 to 99 tracks range.
5. Press the MULTI JOG knob (ENTER on the remote
control) to confirm the number selected.
This unit returns to the CDR copy standby mode (P.38, 40).
6. Rotate the MULTI JOG knob (press +/–, H or G on the
remote control) to select the group and track to start
copy from.
While the GROUP indicator lights, you can select a group, and
while the TRACK indicator lights, you can select a track. For
details, refer to “SELECTING THE GROUP OR TRACK
MODE” (P.15).
To start copying all tracks from a group, follow step 3 in
“Copying all tracks in a group to a disc” (P.38).
To start copying selected tracks from the HDD, follow
step 3 in “Copying selected tracks on the HDD” (P.40).
ER
TEXT/TIME MODE
MULTI JOG
DIGITAL REC LEVEL
PUSH ENTER
TRACK NO.
FINALIZE ERASE
BOOKMARK
COMPLETE
MENU
CLEAR
MIN MAX
OPTICAL
ANALOG REC LEVEL
INPUT
REC
COAXIAL
ANALOG
COPY
A.M.Q.R.
MULTI JOGMODE
0
MODE
ENTER
MENU
COMPLETE
TRACK NO.
WRITE
HDD
CDR
CLEAR
10
ENTER
+, –
H, G
MODE
How many ?1
REC
CDR
L
R
dB –30 –10 –6 –2 0
MULT SYNC ANLG
104_HD1500(E)38-49.p65 5/23/05, 19:0342

43
English
CD-R/CD-RW COPYING
4
COPYING FROM THE HDD ONTO A CD-R/CD-RW DISC
■ Setting the CDR copy menu
In the CDR copy menu, you can set the copy method, copy level,
copy speed, and imaging speed.
1. Press MENU while this unit is in the CDR copy
standby mode (P.38, 40).
2. In the HDD copy menu, you can set the copy method,
copy level, copy speed, and imaging speed.
The copying menu (P.43-44) contains four items as follows:
•Copy Method
•Copy Level
•Copy Speed
•Imaging Speed
3. Press the MULTI JOG knob (ENTER on the remote
control) to confirm the menu item to be adjusted.
4. Rotate the MULTI JOG knob (press +/–, H or G on the
remote control) to adjust the parameter for each item.
5. Press the MULTI JOG knob (ENTER on the remote
control) to confirm the setting when adjustment has
been completed.
6. Press MENU to close the menu.
This unit returns to the CDR copy standby mode (P.38, 40).
ER
TEXT/TIME MODE
MULTI JOG
DIGITAL REC LEVEL
PUSH ENTER
TRACK NO.
FINALIZE ERASE
BOOKMARK
COMPLETE
MENU
CLEAR
MIN MAX
OPTICAL
ANALOG REC LEVEL
INPUT
REC
COAXIAL
ANALOG
COPY
A.M.Q.R.
MULTI JOG MENU
0
MODE
ENTER
MENU
COMPLETE
TRACK NO.
WRITE
HDD
CDR
CLEAR
10
ENTER
+, –
H, G
MENU
Copy Method
Setting of the copying method. Copying may fail if the setting for
“Copy Method” is not correctly made.
Initial setting: Analog Copy
Analog Copy
This method always makes analog copies.
Digital Move
The data is moved from the HDD to the CD. Therefore, the track or
group data will be deleted from the HDD after they have been
moved to the CD-R or CD-RW disc by this method.
Digital Copy
This method always makes digital copies. Copying is not possible if
the tracks are copy protected by the SCMS standard (P.82).
Auto Dig/Anlg
Digital and analog copying are automatically switched depending
on the track. If digital copying is prohibited by the SCMS standard
(P.82), an analog copy is made. For those tracks that can be
digitally copied, a digital copy is made.
Memo
• In analog copying, the data may be copied at a lower sound level.
•The settings is stored in the memory and applied to future
copying.
•When copy level is adjusted or when carrying out Analog Copy,
the unit automatically creates an image file on the HDD before
starting the disc copy process.
Copy Method
REC
CDR
L
R
dB –30 –10 –6 –2 0
ALL SYNC ANLG
104_HD1500(E)38-49.p65 5/23/05, 19:0343

44
COPYING FROM THE HDD ONTO A CD-R/CD-RW DISC
Copy Level
Setting of the sound level for copying. Sound level adjustment is
not normally necessary. However it is possible to adjust the copying
sound level to suit you needs.
Adjustment is possible in the –12dB to +12dB range by 0.4dB
steps.
Memo
•Level adjustment is not possible during copying.
• If the red part on the peak level meter lights at the loudest sound
levels, stop copying to adjust the copying level, and then resume
copying.
•When copy level is adjusted, the unit automatically creates an
image file on the HDD with 1x or 2x speed before starting the
disc copy process.
Copy Level
REC
CDR
L
R
dB –30 –10 –6 –2 0
ALL SYNC ANLG
Level 0.0dB
REC
LEVEL
CDR
L
R
dB –30 –10 –6 –2 0
ALL SYNC ANLG
Copy Speed
Setting of the copying speed.
Initial setting: Best Effort
Best Effort
Copying is made at Max. 8x speed for a CD-R disc and 4x speed
for a CD-RW disc.
4x Copy
Copying is always made at 4x speed.
Memo
•Depending on the condition of the CD-R disc, the copy speed
may drop automatically even when “Best Effort” is selected.
•When “Analog Copy” or “Auto Dig/Anlg” is selected in “Copy
Method” (P.43), the unit automatically creates an image file on
the HDD with 1x or 2x speed before starting the disc copy
process.
•The settings is stored in the memory and applied to future
copying.
Imaging Speed
When copy level is adjusted or when carrying out an analog copy,
the unit automatically creates an image file on the HDD before
starting the disc copy process. By this setting, you can select 2x or
1x speed applied for an image file creation process.
Initial setting: 2x
2x
An image file is made at 2x speed.
1x
An image file is made at 1x speed.
Copy Speed
REC
CDR
L
R
dB –30 –10 –6 –2 0
ALL SYNC ANLG
Imaging Speed
REC
CDR
L
R
dB –30 –10 –6 –2 0
ALL SYNC ANLG
104_HD1500(E)38-49.p65 5/23/05, 19:0344

45
English
CD-R/CD-RW COPYING
4
DUPLICATING A CD
This unit equips the Duplicate feature that enables to create a copy CD easily and quickly.
Note
Duplication may not correctly made on a CD-R or CD-RW disc that does not support high speed writing. In this case, copy a CD onto the
HDD first, then perform “Digital Move” on a CD-R or CD-RW disc at 4x speed.
H
DD
/
CD RECORDER
TEXT/TIME MODE
MULTI JOG
DIGITAL REC LEVEL
PUSH ENTER
TRACK NO.
FINALIZE ERASE
BOOKMARK
COMPLETE
MENU
CLEAR
MIN MAX
OPTICAL
ANALOG REC LEVEL
INPUT
REC
COAXIAL
ANALOG
COPY
A.M.Q.R.
CDR
H
DD
w/d
COPY
ENTER
COMPLETE
TRACK NO.
WRITE
HDD
CDR
GROUP SKIP
CLEAR
OPEN/CLOSE
COPY
FINALIZE
REPEAT
1
ABC
2
DEF
3
GHI
4
JKL
5
MNO
6
PQR
7
STU
0
SPACE
MODE MENU
8
VWX
10
SYMBOL
BOOKMARK
9
YZ
A. M. Q. R.
ERASE
RANDOM
TIMER REC
INTRO
REC
INPUT
TEXT/TIME
COPY
W/D
1. Set the original CD in the disc tray.
This unit starts reading the information (type and capacity of a
CD) when a CD is loaded.
The following message appears during reading (the process
may take 10 to 20 seconds depending on the disc condition).
When reading the information has been completed, the display
changes as follows, and this unit becomes ready for operation.
2. Press COPY three times.
The following message appears on the display, and this unit
enters the duplicate standby mode. Duplication has not been
started yet at this stage.
DIG
REC
L
R
dB –30 –10 –6 –2 0
ALL SYNC
DUPLCT
Duplicate
TOC
CD
DIG
REC
L
R
dB –30 –10 –6 –2 0
ALL SYNC
DUPLCT
1π 1 000
TOC
CD
L
R
dB –30 –10 –6 –2 0
Reading
14 6817
TOC GROUP
CD
L
R
dB –30 –10 –6 –2 0
1
TOC GROUP
CD
L
R
dB –30 –10 –6 –2 0
Total number of tracks Total time
3. Press w/d to start copying from the CD onto the HDD.
The copying conditions are as follows:
•Copy Method: “Digital Copy”
•Copy Level: 0dB
•Copy Speed: “Best Effort”
Notes
•If copying is canceled by a being pressed, even the data that
has been copied before cancellation does not remain on the
HDD.
•If a track is copy protected by the SCMS standard (P.82), that
track cannot be copied onto the HDD.
When copying from the CD onto the HDD has been
completed, the following message appears on the
display.
4. Set a new CD-R or CD-RW disc in the disc tray.
The unit starts to read the disc information, then starts copying
track data from the HDD to a CD-R or CD-RW disc.
Change Discs!
DIG
REC
TOC
CD
L
R
dB –30 –10 –6 –2 0
ALL SYNC
DUPLCT
104_HD1500(E)38-49.p65 3/22/05, 14:4945

46
DUPLICATING A CD
Note
New recordings cannot be added to a CD-R or CD-RW disc on
which some tracks have been previously recorded.
The copying conditions are as follows:
•Copy Method: “Digital Move”
•Copy Level: 0dB
•Copy Speed: “Best Effort”
Recording 1%
AUTO DIG M
REC
CDR
L
R
dB –30 –10 –6 –2 0
SYNC
DUPLCT
Memo
The OPC (Optimum Power Control) feature may start
automatically depending on disc conditions. In this case, the
message “OPC Adjust” appears on the display until the
adjustment is done (about 10 seconds) before the copy process
starts.
CD TEXT
If a CD to be duplicated has CD TEXT that can be copied, CD
TEXT will be automatically copied at duplication.
■ Duplicating with high quality sounds (Audio Master Quality Recording)
You can duplicate a CD with high quality sound with the Audio Master Quality Recording feature.
Notes
• Audio Master Quality Recording can be used only for duplicating on a new CD-R disc.
•Recordable time is 63 minutes for a 74-minute CD-R disc, and 68 minutes for an 79-minute CD-R disc.
NATURAL SOUND HDD
/
CD RECORDER
TEXT/TIME MODE
MULTI JOG
DIGITAL REC LEVEL
PUSH ENTER
TRACK NO.
FINALIZE ERASE
BOOKMARK
COMPLETE
MENU
CLEAR
MIN MAX
OPTICAL
ANALOG REC LEVEL
INPUT
REC
COAXIAL
ANALOG
COPY
A.M.Q.R.
CDRHDD
MIN MAX
LEVELPHONES
POWER
A.M.Q.R.
OPEN/CLOSE
COPY
FINALIZE
REPEAT
1
ABC
2
DEF
3
GHI
4
JKL
5
MNO
6
PQR
7
STU
0
SPACE
MODE MENU
8
VWX
10
SYMBOL
BOOKMARK
9
YZ
A. M. Q. R.
ERASE
RANDOM
TIMER REC
INTRO
REC
INPUT
TEXT/TIME
A.M.Q.R.
1. Press A.M.Q.R. while the unit is in the duplicate
standby mode (P.45).
The A.M.Q.R. indicator lights up on the display.
2. Carry out steps 3 and 4 in “DUPLICATING A CD”
(P.45) to duplicate a CD (copy from a CD to the HDD
and copy from the HDD to a new CD-R or CD-RW
disc).
The copying conditions are as follows:
•Copy Method: “Digital Move”
•Copy Level: 0dB
•Copy Speed: Best Effort
A.M.Q.R.
DUPLCT
AMQR 1%
A.M.Q.R. AUTO DIG M
REC
CDR
L
R
dB –30 –10 –6 –2 0
SYNC
DUPLCT
Notes
•When total time of the CD to be duplicated exceeds
recordable time on a CD-R disc (63 minutes for a 74-minute
CD-R disc and 68 minutes for an 79-minute CD-R disc), the
following message appears on the display. In this case, Audio
Master Quality Recording cannot be used.
•When a CD-R disc other than a 74-minute, 79-minute or 4x
writing compatible CD-R disc is loaded, or a CD-RW disc is
loaded on this unit, the following message appears on the
display. In this case, Audio Master Quality Recording cannot
be used.
•Once copying starts, no button operation is effective until
copying is completed.
When copying has been completed, the operation of
the HDD and the CD automatically stops.
No Enough Spc
A.M.Q.R. DIG
REC
TOC
CD
L
R
dB –30 –10 –6 –2 0
ALL SYNC
DUPLCT
Unavailable
A.M.Q.R. DIG
REC
TOC
CD
L
R
dB –30 –10 –6 –2 0
ALL SYNC
DUPLCT
104_HD1500(E)38-49.p65 3/22/05, 14:4946

47
English
CD-R/CD-RW COPYING
4
FINALIZING A CD-R/CD-RW DISC
Finalization is the process that concludes recording, and allows a CD-R disc to be played on a standard CD player or a CD-RW disc to be
played on a CD-RW-compatible player.
ER
TEXT/TIME MODE
MULTI JOG
DIGITAL REC LEVEL
PUSH ENTER
TRACK NO.
FINALIZE ERASE
BOOKMARK
COMPLETE
MENU
CLEAR
MIN MAX
OPTICAL
ANALOG REC LEVEL
INPUT
REC
COAXIAL
ANALOG
COPY
A.M.Q.R.
w/dFINALIZE
ENTER
COMPLETE
TRACK NO.
WRITE
HDD
CDR
GROUP SKIP
CLEAR
OPEN/CLOSE
COPY
FINALIZE
REPEAT
1
ABC
2
DEF
3
GHI
4
JKL
5
MNO
6
PQR
7
STU
0
SPACE
MODE MENU
8
VWX
10
SYMBOL
BOOKMARK
9
YZ
A. M. Q. R.
ERASE
RANDOM
TIMER REC
INTRO
REC
INPUT
TEXT/TIME
W/D
FINALIZE
1. Set a not-finalized CD-R or CD-RW disc in the disc
tray.
2. Press FINALIZE.
The confirmation message appears on the display.
To cancel finalization, press a.
3. Press w/d to start finalization.
The level meter shows the finalization progress on the display.
When finalization is completed, the TOC indicator lights and
the unit enters the stop mode.
Finalize OK ?
CDR
L
R
dB –30 –10 –6 –2 0
When starting finalization
During finalization
Finalizing
REC
CDR
CDR
CDR
Notes
•Further recording is not possible onto a finalized CD-R disc.
Make sure that all recordings have been completed before
finalization.
•Make sure a CD-R or CD-RW disc has no scratches, dust,
fingerprints or similar marks before loading. Wipe a CD-R or
CD-RW disc if there is any dust on it.
•Once the finalization process has started, no other operation
is possible until finalization is completed.
•Never turn off the power or disconnect the power cord during
finalization.
TOC
CDR
104_HD1500(E)38-49.p65 3/22/05, 14:4947

48
ERASING DATA ON A CD-RW DISC
You can erase the data recorded on a CD-RW disc. New recordings can be made in the space created by erasing. The following four types of
erasing are possible with this unit.
■ Erasing last tracks
This operation erases the last track on a disc. “Last Track Erase”
cannot be performed if a CD-RW disc has been finalized, or only
one track has been recorded on the disc.
1. Set a not-finalized CD-RW disc in the disc tray, then
press ERASE.
“Erase Last ?” appears on the display.
Go to the next step when erasing only the last track. To erase
two or more tracks, rotate the MULTI JOG knob (press +/–, H
or G on the remote control) to specify the track number (to start
erasing from).
To cancel erasing, press a.
2. Press w/d to start erasing.
“Erasing” flashes on the display, and the level meter shows the
erasing progress.
Track to start erasing from Last track
Erase Last ?
TRACK
CDR W
L
R
dB –30 –10 –6 –2 0
Erase 2- 9?
TRACK
CDR W
L
R
dB –30 –10 –6 –2 0
■ Erasing all tracks
This operation erases all tracks recorded on a CD-RW disc. TOC
will be erased also if a CD-RW disc has been finalized.
1. Set a CD-RW disc in the disc tray, then press ERASE
repeatedly until “Erase ALL ?” appears on the
display.
To cancel erasing, press a.
2. Press w/d to start erasing.
“Erasing” flashes on the display, and the level meter shows the
erasing progress.
■ Erasing TOC
This operation erases TOC (Table of Contents) data from a finalized
CD-RW disc. After erasing TOC data, you can record another track
data onto the CD-RW disc.
1. Set a finalized CD-RW disc in the disc tray, then
press ERASE.
“Erase TOC ?” appears on the display.
To cancel erasing, press a.
2. Press w/d to start erasing.
“Erasing” flashes on the display, and the level meter shows the
erasing progress.
Memo
The TOC indicator turns off when “TOC Erase” has been com-
pleted.
Erase TOC ?
TOC
CDR W
L
R
dB –30 –10 –6 –2 0
Erase ALL ?
CDR W
L
R
dB –30 –10 –6 –2 0
ER
TEXT/TIME MODE
MULTI JOG
DIGITAL REC LEVEL
PUSH ENTER
TRACK NO.
FINALIZE ERASE
BOOKMARK
COMPLETE
MENU
CLEAR
MIN MAX
OPTICAL
ANALOG REC LEVEL
INPUT
REC
COAXIAL
ANALOG
COPY
A.M.Q.R.
w/dERASE
ENTER
COMPLETE
TRACK NO.
WRITE
HDD
CDR
GROUP SKIP
CLEAR
OPEN/CLOSE
COPY
FINALIZE
REPEAT
1
ABC
2
DEF
3
GHI
4
JKL
5
MNO
6
PQR
7
STU
0
SPACE
MODE MENU
8
VWX
10
SYMBOL
BOOKMARK
9
YZ
A. M. Q. R.
ERASE
RANDOM
TIMER REC
INTRO
REC
INPUT
TEXT/TIME
W/D
ERASE
104_HD1500(E)38-49.p65 3/22/05, 14:4948

49
English
CD-R/CD-RW COPYING
4
■ Initializing a CD-RW disc
This operation initializes a CD-RW disc.
1. Set a CD-RW disc in the disc tray, then press and
hold ERASE for about two seconds.
“Erase Disc ?” appears on the display.
To cancel erasing, press a.
2. Press w/d to start erasing.
“Erasing” flashes on the display, and the level meter shows the
erasing progress (the process takes about 20 minutes).
Notes
•“Erase Last” and “Erase TOC” cannot be applied to a CD-RW
disc recorded with “Full Auto” (P.42) (except for adding track
data to a disc without finalization) or a CD-RW disc recorded
with duplication.
•Never turn off the power of this unit during erasing.
•If “Check Disc” appears on the display during erasing, and
erasing stops, there may be dust or damage on the CD-RW disc.
Check the CD-RW disc and start the erasing operation again.
Erase Disc ?
CDR W
L
R
dB –30 –10 –6 –2 0
ERASING DATA ON A CD-RW DISC
104_HD1500(E)38-49.p65 3/22/05, 14:4949

50
LIST OF EDIT MENU
In the edit menu, you can edit album, track, and disc data stored in the HDD. Please select the menu listed below for any purpose. Also, the
Undo feature enables to cancel the last edit operation.
Album Edit
Track Edit
Disc Edit
Undo
Album New
Edit Stored
Album Copy
Album Rename
Album Delete
Album Pack
Album Title
Track Shuffle
Track Level
Tr. Interval
Track Rename
Track Adjust
Track Erase
Part Erase
Track Combine
Track Divide
Track Pack
Add Fade In
Add Fade Out
Track Title
Disc Rename
Disc Erase
Disc Combine
Disc Divide
Disc Pack
Disc Title
To create a new album
To edit an already created album
To copy other group as an album
To change the album number
To delete an album
To eliminate unused album numbers
To assign an album title
To change the order of tracks in an album
To adjust the track level in an album
To adjust each track interval in an album
To change a track number
To adjust the beginning of a track
To erase a track
To erase the part of a track
To combine a series of tracks
To divide one track into two
To eliminate unused track numbers
To add fade-in to the beginning of a track
To add fade-out to the end of a track
To assign a track title
To change a disc number
To erase a disc
To combine a series of discs
To divide one disc into two
To eliminate unused disc numbers
To assign a disc title
To cancel the editing operation
✕
✕
✕
✕
s
✕
s
s
s
s
s
s
s
s
s
s
✕
s
s
s
s
s
s
s
✕
s
✕
52
53
54
54
55
55
55
56
56
57
58
59
60
60
62
62
63
64
64
65
67
67
68
68
69
69
70
Edit menu Menu content
Selectable during
playback*
Page
*A menu with ✕ mark is not available during playback. A menu with s mark is available in any case. However, if you carry out an edit
operation during playback, you cannot select an item (album, disc, or track) other than one currently played back.
■ Cursor button operations in the edit menu
In the edit menu, you can also use the cursor buttons although cursor button operations are not explained in each procedure (P.52-69). It
makes edit operations easier.
H, G: Selects items or parameters.
Q
,
W
: Moves the insertion point.
ENTER : Confirms items or parameters selected by pressing +/–, H or G.
ENTER
105_HD1500(E)50-57.p65 3/18/05, 15:4350

51
English
EDITING
5
■ Entering characters in the edit
menu
Entering the title characters by using the
MULTI JOG knob
1. Rotate the MULTI JOG knob.
When the MULTI JOG knob is rotated clockwise, characters
appear in the order of alphabetical capital letters, alphabetical
lower case letters, numbers, and symbols.
2. Press the MULTI JOG knob to confirm the selected
character.
The cursor moves to the next space. Repeat steps 1 and 2 until
the title is complete. A title can contain up to 32 characters.
Entering the title characters by using the
alphabetical/numeric buttons on the remote
control
1. Select the character to be used for the title by using
the alphabetical/numeric buttons on the remote
control.
Alphabetical capital letters, alphabetical lower case letters, and
numbers switch each time the buttons are pressed. To insert a
space, press SPACE. To use a symbol, press SYMBOL to select
the desired symbol.
2. Select the next character by pressing one of the
alphabetical/numeric buttons.
The cursor automatically moves to the next space. When you
need to use the button same to step 1, press Y to move the
insertion point, then press the alphabetical/numeric button.
Correcting the characters
Move the cursor to the character to be corrected by pressing
t/e or r/y (T or Y on the remote control). To clear the
selected character, press CLEAR. To insert a character before the
selected character, use the MULTI JOG knob or alphabetical/
numeric buttons to select the character.
LIST OF EDIT MENU
105_HD1500(E)50-57.p65 3/18/05, 15:4351

52
You can select the desired tracks from among the ones recorded on the HDD and store them as an album in this unit’s memory. You can also
edit the album afterwards.
EDITING ALBUMS
R
AL SOUND HDD
/
CD RECORDER
TEXT/TIME MODE
MULTI JOG
DIGITAL REC LEVEL
PUSH ENTER
TRACK NO.
FINALIZE ERASE
BOOKMARK
COMPLETE
MENU
CLEAR
MIN MAX
OPTICAL
ANALOG REC LEVEL
INPUT
REC
COAXIAL
ANALOG
COPY
A.M.Q.R.
CDRHDD
MAX
L
MULTI JOG MENUCOMPLETE
CLEARt/e, r/y
0
MODE
ENTER
MENU
COMPLETE
TRACK NO.
WRITE
HDD
CDR
CLEAR
10
Cursor buttons, ENTER
+, –
COMPLETE
MENU
CLEAR
T, Y
1. Press MENU while the HDD is selected (P.14).
The display changes for the menu item selection.
2. Press MULTI JOG knob (ENTER on the remote
control).
The display changes for the editing the menu item selection.
3. Rotate the MULTI JOG knob (press +/–, H or G on the
remote control) to select a menu item, then press
MULTI JOG knob (ENTER on the remote control) to
confirm the selection.
The followings are the album editing menu items.
•Album New* (at right)
•Edit Stored* (P.53)
•Album Copy* (P.54)
•Album Rename* (P.54)
•Album Delete (P.55)
•Album Pack* (P.55)
•Album Title (P.55)
•Track Shuffle (P.56)
•Track Level (P.56)
•Tr. Interval (P.57)
An asterisk (*) next to a menu item indicates that the menu
cannot be selected during playback.
Memo
•If MENU is pressed during editing, entry of the selection is
canceled, and then this unit returns to the following state;
–This unit returns to the editing menu item selection if having
started editing during the stop mode.
–This unit returns to the playback if having started editing during
the playback.
• If a is pressed during editing, all entry of the selection is
canceled, and this unit returns to the stop mode.
Album Edit
L
R
dB –30 –10 –6 –2 0
Album New
You can create a new album by selecting the desired tracks from
among the ones recorded on the HDD.
1. If “Album New” is selected (at left), the following
screen appears.
2. Rotate the MULTI JOG knob (press +/– on the remote
control) to select the source disc.
3. Press the MULTI JOG knob (ENTER on the remote
control) to confirm the source disc.
The number of the source track flashes.
Press CLEAR to cancel the confirmed selection.
4. Rotate the MULTI JOG knob (press +/– on the remote
control) to select the source track.
5. Press the MULTI JOG knob (ENTER on the remote
control) to confirm the source track.
The track number of the album being created will be advanced
to the next, and the display returns to the one shown in step 1.
Repeat steps 2 to 5 to select other discs and tracks.
Press CLEAR to cancel the confirmed selection.
6. Press COMPLETE.
A new album is created with the selected tracks recorded on it.
This unit returns to the editing menu item selection.
Source disc
Track in the album to be created
Source track
D001 1≥1
GROUP
L
R
dB –30 –10 –6 –2 0
105_HD1500(E)50-57.p65 3/18/05, 15:4352

53
English
EDITING
5
Memo
•You can switch the display by pressing TEXT/TIME (P.18) while
an album is being made:
–If the title is assigned to the source disc or track, the title
appears.
–By pressing TEXT/TIME while the title is being displayed, the
total time of the album being made appears for approximately
one second, and the display returns to the one in step 1.
–If no title is assigned to the source disc or track, the total time of
the album being made appears for approximately one second,
and the display returns to the one in step 1.
•You can create a new album from the bookmark list (P.24). For
details, refer to “Album Copy” (P.54).
Edit Stored
You can add tracks to or delete tracks from an already created
album.
1. If “Edit Stored” is selected (P.52), the following
screen appears.
2. Rotate the MULTI JOG knob (press +/– on the remote
control) to select the album to be edited.
3. Press the MULTI JOG knob (ENTER on the remote
control) to confirm the album to be edited.
The following message appears on the display.
To add new tracks to the album, carry out steps 4 to 9 in “When
adding new tracks”. To delete tracks from the album, carry out
steps 4 to 6 in “When deleting tracks”.
(When adding new tracks)
4. Press t/e or r/y (T or Y on the remote
control) to select the track number to where a new
track will be added.
5. Rotate the MULTI JOG knob (press +/– on the remote
control) to select the disc where the original track is
stored.
EDITING ALBUMS
D001 1≥13
GROUP
L
R
dB –30 –10 –6 –2 0
Edit 001 ?
GROUP
L
R
dB –30 –10 –6 –2 0
Album to be edited
Disc number Track number
Track number in the album
D001 1≥15
GROUP
L
R
dB –30 –10 –6 –2 0
Track number (destination)
6. Press the MULTI JOG knob (ENTER on the remote
control) to confirm the disc.
Press CLEAR to cancel the confirmed selection.
7. Rotate the MULTI JOG knob (press +/– on the remote
control) to select the track to be added in the album.
8. Press the MULTI JOG knob (ENTER on the remote
control) to confirm the track.
When continuing to add tracks to the album, repeat steps 4 to 8.
9. Press COMPLETE.
The selected tracks are added to the album.
This unit returns to the editing menu item selection.
(When deleting tracks)
4. Press t/e or r/y (T or Y on the remote
control) to select the track number to be deleted.
5. Press CLEAR.
Memo
The tracks following the deleted track will automatically be
down-numbered.
When continuing to delete tracks from the album, repeat steps
4 and 5.
6. Press COMPLETE.
The selected tracks are deleted from the album.
This unit returns to the editing menu item selection.
D004 2≥11
GROUP
L
R
dB –30 –10 –6 –2 0
Track number to be deleted
105_HD1500(E)50-57.p65 3/18/05, 15:4453

54
EDITING ALBUMS
Album Copy
You can copy the entire disc, album, or bookmark to a new album.
1. If “Album Copy” is selected (P.52), the following
screen appears.
2. Rotate the MULTI JOG knob (press +/– on the remote
control) to select the group to be copied from.
The group to be copied from switches in the order of “disc” ➞
“album” ➞ “bookmark”.
3. Press the MULTI JOG knob (ENTER on the remote
control) to confirm the group to be copied from.
The display scrolls to the left to indicate the number of the
group to be copied from and the number of the album to be
copied to. The album to be copied on is assigned the smallest
available number.
Press CLEAR to cancel the confirmed selection.
4. Press COMPLETE.
The selected group is copied to a new album.
This unit returns to the editing menu item selection.
Group to be copied from
Copy D001?
GROUP
L
R
dB –30 –10 –6 –2 0
D001≥002
GROUP
L
R
dB –30 –10 –6 –2 0
Group to be copied from Album to be copied to
Album Rename
You can move the album and assign a new number.
1. If “Album Rename” is selected (P.52), the following
screen appears.
The number of the album to be moved flashes.
2. Rotate the MULTI JOG knob (press +/– on the remote
control) to select the album to be moved.
3. Press the MULTI JOG knob (ENTER on the remote
control) to confirm the album to be moved.
The display scrolls to the left to indicate the number of the
album to be moved and the new album number.
Press CLEAR to cancel the confirmed selection.
4. Rotate the MULTI JOG knob (press +/– on the remote
control) to select the new album number.
5. Press the MULTI JOG knob (ENTER on the remote
control) to confirm the new album number.
Press CLEAR to cancel the confirmed selection.
6. Press COMPLETE.
The selected album has been moved and assigned a new
number.
This unit returns to the editing menu item selection.
Memo
•If the selected new album number is already in use, the albums
following this renumbered album will be automatically up-
numbered by one. However, if there is any unused album number,
only the albums up to that number will be up-numbered.
•The original number of the album that has been renumbered will
be available for future use.
Album to be moved
Album to be moved New album number
A001≥002
GROUP
L
R
dB –30 –10 –6 –2 0
Rename 001?
GROUP
L
R
dB –30 –10 –6 –2 0
105_HD1500(E)50-57.p65 3/18/05, 15:4454

55
English
EDITING
5
EDITING ALBUMS
Album Delete
You can delete an existing album.
1. If “Album Delete” is selected (P.52), the following
screen appears.
If the edit menu is selected during playback, the unit
automatically selects the item to be edited. In this case, skip to
step 4 since you do not need to select an item.
2. Rotate the MULTI JOG knob (press +/– on the remote
control) to select the album to be deleted.
3. Press the MULTI JOG knob (ENTER on the remote
control) to confirm the album.
Press CLEAR to cancel the confirmed selection.
4. Press COMPLETE.
The selected album has been deleted.
This unit returns to the editing menu item selection.
Memo
The number of the deleted album will be available for future use.
Delete 001?
GROUP
L
R
dB –30 –10 –6 –2 0
Album to be deleted
Album Pack
You can re-organize the album numbers by eliminating unused
album numbers that have been created by changing album numbers
or deleting albums.
1. If “Album Pack” is selected (P.52), the following
screen appears.
2. Press COMPLETE.
The album numbers are re-organized without unused album
numbers.
This unit returns to the editing menu item selection.
Album Title
You can assign a title to a created album.
1. If “Album Title” is selected (P.52), the following
screen appears.
If the edit menu is selected during playback, the unit
automatically selects the item to be edited. In this case, skip to
step 4 since you do not need to select an item.
2. Rotate the MULTI JOG knob (press +/– on the remote
control) to select the album to assign a title to.
3. Press the MULTI JOG knob (ENTER on the remote
control) to confirm the album to assign a title to.
The cursor flashes. (If the selected album already has a title, the
title appears on the display.)
4. Use the MULTI JOG knob (press alphabetical/numeric
buttons on the remote control) to enter characters.
For details on selecting characters, refer to “Entering characters
in the edit menu” (P.51).
5. Press COMPLETE when all the characters have been
entered.
The title is assigned to the selected album. Press TEXT/TIME
to switch the display information as necessary (P.18).
This unit returns to the editing menu item selection. (If the edit
menu is carried on during playback, playback restarts.)
Pack ?
L
R
dB –30 –10 –6 –2 0
Title 001?
GROUP
L
R
dB –30 –10 –6 –2 0
Album to assign the title to
Before “Album Pack”
After “Album Pack” (Unused albums are removed)
1346
123456
L
R
dB –30 –10 –6 –2 0
105_HD1500(E)50-57.p65 3/18/05, 15:4455

56
EDITING ALBUMS
Track Shuffle
You can change the order of tracks in an album.
1. If “Track Shuffle” is selected (P.52), the following
screen appears.
If the edit menu is selected during playback, the unit
automatically selects the item to be edited. In this case, skip to
step 6 since you do not need to select an item.
2. Rotate the MULTI JOG knob (press +/– on the remote
control) to select the album to change its track’ order.
3. Press the MULTI JOG knob (ENTER on the remote
control) to confirm the album.
The number of the track to be moved flashes.
Press CLEAR to cancel the confirmed selection.
4. Rotate the MULTI JOG knob (+/– on the remote
control) to select the track to be moved.
5. Press the MULTI JOG knob (ENTER on the remote
control) to confirm the track.
The display scrolls to the left to indicate the number of the
album to change its tracks’ order, the number of the track to be
moved, and the new track number.
Press CLEAR to cancel the confirmed selection.
6. Rotate the MULTI JOG knob (press +/– on the remote
control) to select the new track number.
7. Press the MULTI JOG knob (ENTER on the remote
control) to confirm the new track number.
Press CLEAR to cancel the confirmed selection.
8. Press COMPLETE.
The selected track has been moved and assigned a new number.
This unit returns to the editing menu item selection.
Track number
Shuffle001 1?
GROUP
L
R
dB –30 –10 –6 –2 0
Album to change its tracks’ order
New track number
001 1≥2
TRACK
L
R
dB –30 –10 –6 –2 0
Track to be movedAlbum to change its
track’ order
Track Level
You can adjust the sound level of track in an album.
1. If “Track Level” is selected (P.52), the following
screen appears.
If the edit menu is selected during playback, the unit
automatically selects the item to be edited. In this case, skip to
step 6 since you do not need to select an item.
2. Rotate the MULTI JOG knob (press +/– on the remote
control) to select the album to adjust its tracks’ level.
3. Press the MULTI JOG knob (ENTER on the remote
control) to confirm the album.
The number of the track to adjust its level flashes.
Press CLEAR to cancel the confirmed selection.
4. Rotate the MULTI JOG knob (+/– on the remote
control) to select the track to adjust.
5. Press the MULTI JOG knob (ENTER on the remote
control) to confirm the track.
Playback of the confirmed track starts, and the following
message appears on the display.
Press CLEAR to cancel the confirmed selection.
6. Rotate the MULTI JOG knob (press +/– on the remote
control) to adjust the level.
Adjustment is possible in the –12dB to +12dB range by 0.4dB
steps.
You can compare the level with the previous or next track’ level
by pressing t/e or r/y (T or Y on the remote
control).
7. Press COMPLETE.
The level of the selected track is confirmed.
This unit returns to the editing menu item selection. (If the edit
menu is carried on during playback, playback restarts.)
Track to adjust its level
Level 001 1?
GROUP
L
R
dB –30 –10 –6 –2 0
Album to adjust its tracks’ level
Tr. 1 0.0dB
LEVEL
L
R
dB –30 –10 –6 –2 0
Track to adjust its level
105_HD1500(E)50-57.p65 3/18/05, 15:4456

57
English
EDITING
5
EDITING ALBUMS
Memo
•The level may change slightly out of the point that the track itself
changes during the playback of the album with its tracks’ level
adjusted. In this case, add the 1-to-2 second interval using the “Tr.
Interval” function (at right).
•You can not copy the album with its tracks’ level adjusted in the
Audio Master Quality Recording feature (P.41).
•You can also adjust the copy level (P.44) when copying the album
with its tracks’ level adjusted. The copy will be made in the total
level adjusted in “Track Level” and “Copy Level” in the copy
menu.
Tr. Interval
You can insert an interval at the beginning of the selected track of
an album.
1. If “Tr. Interval” is selected (P.52), the following screen
appears.
If the edit menu is selected during playback, the unit
automatically selects the item to be edited. In this case, skip to
step 6 since you do not need to select an item.
2. Rotate the MULTI JOG knob (press +/– on the remote
control) to select the album to adjust its tracks
interval.
3. Press the MULTI JOG knob (ENTER on the remote
control) to confirm the album.
The number of the track to be adjusted flashes.
Press CLEAR to cancel the confirmed selection.
4. Rotate the MULTI JOG knob (+/– on the remote
control) to select the track to adjust its interval.
5. Press the MULTI JOG knob (ENTER on the remote
control) to confirm the track.
The ending of the previous track for 5 seconds and the
beginning of the selected track for 5 seconds are repeatedly
played.
Press CLEAR to cancel the confirmed selection.
Memo
If there is no track before the track that is selected and
confirmed, “No Previous” appears on the display, and this unit
returns to step 4. (If the edit menu is selected during playback,
the unit cancels the edit operation.)
6. Rotate the MULTI JOG knob (press +/– on the remote
control) to adjust the interval.
Adjustment is possible in the 0 to 9.9 seconds range by 0.1-
second steps.
If you stop rotating the MULTI JOG knob, the ending of the
previous track for 5 seconds and the beginning of the selected
track for 5 seconds will be repeatedly played with the adjusted
interval.
7. Press COMPLETE.
The interval between the selected track and the previous track
is confirmed.
This unit returns to the editing menu item selection. (If the edit
menu is carried on during playback, playback restarts.)
Int. 001 1?
GROUP
L
R
dB –30 –10 –6 –2 0
Track number
Album to adjust its track interval
Int:3.5 513
TIME
L
R
dB –30 –10 –6 –2 0
Playing time of the trackTrack interval
105_HD1500(E)50-57.p65 3/18/05, 15:4457

58
You can do various editing operations on the tracks that have been recorded on the HDD.
EDITING TRACKS
1. Press MENU while the HDD is selected (P.14).
The display changes for the menu item selection.
2. Rotate the MULTI JOG knob (press +/–, H or G on the
remote control) to select “Track Edit”
3. Press MULTI JOG knob (ENTER on the remote
control).
The display changes for the editing menu item selection.
4. Rotate the MULTI JOG knob (press +/–, H or G on the
remote control) to select a menu item, then press
MULTI JOG knob (ENTER on the remote control) to
confirm the selection.
The followings are the track editing menu items:
•Track Rename (at right)
•Track Adjust (P.59)
•Track Erase (P.60)
•Part Erase (P.60)
•Track Combine (P.62)
•Track Divide (P.62)
•Track Pack* (P.63)
•Add Fade In (P.64)
•Add Fade Out (P.64)
•Track Title (P.65)
* “Track Pack” cannot be selected during playback.
Memo
•If MENU is pressed during editing, entry of the selection is
canceled, and then this unit returns to the following state;
–This unit returns to the editing menu item selection if having
started editing during the stop mode.
–This unit returns to the playback if having started editing during
playback.
• If a is pressed during editing, all entry of the selection is
canceled, and this unit returns to the stop mode.
Track Edit
L
R
dB –30 –10 –6 –2 0
Track Rename
You can move a track and assign a new number.
1. If “Track Rename” is selected (at left), the following
screen appears.
If the edit menu is selected during playback, the unit
automatically selects the item to be edited. In this case, skip to
step 6 since you do not need to select an item.
2. Rotate the MULTI JOG knob (press +/– on the remote
control) to select the disc that contains the track to
be moved.
3. Press the MULTI JOG knob (ENTER on the remote
control) to confirm the disc.
The number of the track to be moved flashes.
Press CLEAR to cancel the confirmed selection.
4. Rotate the MULTI JOG knob (press +/– on the remote
control) to select the track to be moved.
5. Press the MULTI JOG knob (ENTER on the remote
control) to confirm the track.
The display scrolls to the left to indicate the disc number that
contains the track to be moved, the existing track number, and
the new track number.
Press CLEAR to cancel the confirmed selection.
Disc that contains the track to be moved
Current track number New track number
001 1≥1
TRACK
L
R
dB –30 –10 –6 –2 0
Disc that contains the track to be moved
Track to be moved
Rename 001 1?
GROUP
L
R
dB –30 –10 –6 –2 0
R
AL SOUND HDD
/
CD RECORDER
TEXT/TIME MODE
MULTI JOG
DIGITAL REC LEVEL
PUSH ENTER
TRACK NO.
FINALIZE ERASE
BOOKMARK
COMPLETE
MENU
CLEAR
MIN MAX
OPTICAL
ANALOG REC LEVEL
INPUT
REC
COAXIAL
ANALOG
COPY
A.M.Q.R.
CDRHDD
MAX
L
MULTI JOG MENUCOMPLETE
CLEARt/e, r/y
0
MODE
ENTER
MENU
COMPLETE
TRACK NO.
WRITE
HDD
CDR
CLEAR
10
Cursor buttons, ENTER
+, –
COMPLETE
MENU
CLEAR
T, Y
E, R
106_HD1500(E)58-70.p65 3/18/05, 15:4558

59
English
EDITING
5
6. Rotate the MULTI JOG knob (press +/– on the remote
control) to select the new track number.
7. Press the MULTI JOG knob (ENTER on the remote
control) to confirm the new track number.
Press CLEAR to cancel the confirmed selection.
8. Press COMPLETE.
The selected track is renumbered.
This unit returns to the editing menu item selection. (If the edit
menu is carried on during playback, playback restarts.)
Memo
•If the selected new track number is already in use, the tracks
following this renumbered track will be automatically up-
numbered by one. However, if there is any unused track number,
only the tracks up to that number will be up-numbered.
•The original number of the track that has been renumbered will be
available for future use.
Track Adjust
You can change the beginning of the track forward or backward.
1. If “Track Adjust” is selected (P.58), the following
screen appears.
If the edit menu is selected during playback, the unit
automatically selects the item to be edited. In this case, skip to
step 6 since you do not need to select an item.
2. Rotate the MULTI JOG knob (press +/– on the remote
control) to select the disc that contains the track to
be adjusted.
3. Press the MULTI JOG knob (ENTER on the remote
control) to confirm the disc.
The number of the track to be adjusted flashes.
Press CLEAR to cancel the confirmed selection.
4. Select the track to be adjusted by rotating the MULTI
JOG knob (pressing +/– on the remote control).
5. Press the MULTI JOG knob (ENTER on the remote
control) to confirm the track.
The confirmed track will be played.
The following message appears in the display.
EDITING TRACKS
Memo
If there is no track before the track that is selected and
confirmed, “No Previous” appears on the display, and this unit
returns to step 4. (If the edit menu is selected during playback,
the unit cancels the edit operation.)
6. Rotate the MULTI JOG knob (press +/– on the remote
control) to adjust the time length (displacement).
The time length can be adjusted by “minute: second: frame”.
(Frame is the unit used for values smaller than 1 second. 75
frames make 1 second.) The unit to be set is flashing. Move the
flash to the unit to be adjusted by pressing t/e or r/y
(E or R on the remote control).
If you stop rotating the MULTI JOG knob, this unit searches
for the temporarily changed beginning point of the track
according to the time length setting made, and starts repeated
playback from the new beginning point to the end of the disc.
Press CLEAR to cancel the adjustment.
7. Press COMPLETE.
The new track beginning point is set.
This unit returns to the editing menu item selection. (If the edit
menu is carried on during playback, playback restarts.)
Memo
• If the adjusted track includes a part that cannot be copied digitally
before adjusting, the adjusted track itself cannot be copied
digitally either.
•When the emphasis status of the track to be adjusted is different
from that of the previous track, the emphasis status of the track to
be adjusted takes precedence over the previous track.
Disc that contains the track to be adjusted
Track to be adjusted
Adjust 001 2?
GROUP
L
R
dB –30 –10 –6 –2 0
The time length to be adjusted
012 + 01000
TIME
Playing time of the track
Before “Track Adjust”
After “Track Adjust” (Track 2 is displaced forward)
12
12
106_HD1500(E)58-70.p65 3/18/05, 15:4659

60
EDITING TRACKS
Track Erase
You can erase a selected track.
1. If “Track Erase” is selected (P.58), the following
screen appears.
If the edit menu is selected during playback, the unit
automatically selects the item to be edited. In this case, skip to
step 6 since you do not need to select an item.
2. Rotate the MULTI JOG knob (press +/– on the remote
control) to select the disc that contains the track to
be erased.
3. Press the MULTI JOG knob (ENTER on the remote
control) to confirm the disc.
The number of the track to be erased flashes.
Press CLEAR to cancel the confirmed selection.
4. Rotate the MULTI JOG knob (press +/– on the remote
control) to select the track to be erased.
5. Press the MULTI JOG knob (ENTER on the remote
control) to confirm the track.
Press CLEAR to cancel the confirmed selection.
To check the track to be erased, press w/d. This unit starts to
play the track to be erased repeatedly.
6. Press COMPLETE.
The selected track is erased.
This unit returns to the editing menu item selection. (If the edit
menu is carried on during playback, playback restarts.)
Memo
The number of the track that has been erased will be available for
future use.
Erase 001 1?
GROUP
L
R
dB –30 –10 –6 –2 0
Track to be erased
Disc that contains the track to be erased
Part Erase
You can erase part of a selected track.
1. If “Part Erase” is selected (P.58), the following screen
appears.
If the edit menu is selected during playback, the unit
automatically selects the item to be edited. In this case, skip to
step 6 since you do not need to select an item.
2. Rotate the MULTI JOG knob (press +/– on the remote
control) to select the disc that contains the track to
be partially erased.
3. Press the MULTI JOG knob (ENTER on the remote
control) to confirm the disc.
The number of the track to be partially erased flashes.
Press CLEAR to cancel the confirmed selection.
4. Rotate the MULTI JOG knob (press +/– on the remote
control) to select the track to be partially erased.
5. Press the MULTI JOG knob (ENTER on the remote
control) to confirm the track.
The passage between the point that is 5 seconds before the
temporary beginning point of the partial erase and the
temporary beginning point (the point that is 10 seconds elapsed
from the beginning of the track) is repeatedly played.
6. Rotate the MULTI JOG knob (press +/– on the remote
control) to select the beginning point of the partial
erase.
The beginning point of the partial erase can be set by “minute:
second: frame”. The unit to be set is flashing. Move the flash to
the unit to be set by pressing t/e or r/y (E or R on
the remote control).
If you stop rotating the MULTI JOG knob, this unit searches
for the beginning point according to the setting made, and starts
repeated playback of the passage between the point that is 5
seconds before the beginning point and the beginning point.
Prt.Er.001 1?
GROUP
L
R
dB –30 –10 –6 –2 0
Disc that contains the track to be partially erased
Track to be partially erased
005 A 01000
TIME
Beginning point (minute: second: frame)
Playing time of the track
106_HD1500(E)58-70.p65 3/18/05, 15:4660

61
English
EDITING
5
EDITING TRACKS
7. Press MULTI JOG knob (ENTER on the remote
control) to confirm the beginning point of the partial
erase.
The passage between the temporary ending point of the partial
erase (the point that is 10 seconds after the beginning point)
and the point that is 5 seconds after the temporary ending point
is repeatedly played.
Press CLEAR to cancel the confirmed selection.
8. Rotate the MULTI JOG knob (press +/– on the remote
control) to select the ending point of the partial
erase.
The ending point of the partial erase can be set by “minute:
second: frame”. The unit to be set is flashing. Move the flash to
the unit to be set by pressing t /e or r/y (E or R
on the remote control).
If you stop rotating the MULTI JOG knob, this unit searches
for the ending point according to the setting made, and starts
repeated playback of the passage between the ending point and
the point that is 5 seconds after the ending point.
9. Press MULTI JOG knob (ENTER on the remote
control) to confirm the ending point of the partial
erase.
The passage between the point that is 5 seconds before the
beginning point and the point that is 5 seconds after the ending
point of the partial erase is repeatedly played.
The following message appears on the display.
Notes
•The sound may be interrupted at the joint but it will be played
properly after the partial erase is completed.
•The minimum length of a track is four seconds. It is not
possible to create a track shorter than four seconds by erasing
partially.
Ending point of the partial erase
020 B 02000
TIME
Playing time of the track
Prt.Er. 005
L
R
dB –30 –10 –6 –2 0
Pt.Fix 006
L
R
dB –30 –10 –6 –2 0
1 2
3
Track
Track
: Part to be erased
1Repeated passage when setting the beginning point
2Repeated passage when setting the ending point
3Repeated passage after confirming the ending point
To change the ending point, press CLEAR once to return to
step 8.
To change the beginning point, press CLEAR twice to return to
step 6.
10.
Press COMPLETE.
The selected part is erased.
This unit returns to the editing menu item selection. (If the edit
menu is carried on during playback, playback restarts.)
106_HD1500(E)58-70.p65 3/18/05, 15:4661

62
EDITING TRACKS
Track Combine
You can combine a series of tracks into one.
1. If “Track Combine” is selected (P.58), the following
screen appears.
If the edit menu is selected during playback, the unit
automatically selects the item to be edited. In this case, skip to
step 6 since you do not need to select an item.
2. Rotate the MULTI JOG knob (press +/– on the remote
control) to select the disc that contains the first track
for the combination.
3. Press the MULTI JOG knob (ENTER on the remote
control) to confirm the disc.
The number of the track to be the first in the combination
flashes.
Press CLEAR to cancel the confirmed selection.
4. Rotate the MULTI JOG knob (press +/– on the remote
control) to select the first track for the combination.
5. Press the MULTI JOG knob (ENTER on the remote
control) to confirm the track.
The display scrolls to the left to indicate the disc number that
contains the first track to be combined, the track number to be
the first in the combination, and the track number to be the last
in the combination.
Press CLEAR to cancel the confirmed selection.
6. Rotate the MULTI JOG knob (press +/– on the remote
control) to select the second track for the
combination.
7. Press the MULTI JOG knob (ENTER on the remote
control) to confirm the track.
Press CLEAR to cancel the confirmed selection.
8. Press COMPLETE.
The two selected tracks and all those between are combined
into one track.
This unit returns to the editing menu item selection.
Memo
•When combining a series of tracks, the selected track numbers
following the selected first track will be available for future use.
•The track title for the first track is effective for the combined
track.
•If there is any track that cannot be copied digitally among the
tracks to be combined, the combined track cannot be copied
digitally either.
•When tracks with different emphasis status have been combined,
the emphasis status of the first track becomes effective for the
combined track.
Track Divide
You can divide a track into two at the selected point.
1. If “Track Divide” is selected (P.58), the following
screen appears.
If the edit menu is selected during playback, the unit
automatically selects the item to be edited. In this case, skip to
step 6 since you do not need to select an item.
2. Rotate the MULTI JOG knob (press +/– on the remote
control) to select the disc that contains the track to
be divided.
3. Press the MULTI JOG knob (ENTER on the remote
control) to confirm the disc.
The number of the track to be divided flashes.
Press CLEAR to cancel the confirmed selection.
4. Rotate the MULTI JOG knob (press +/– on the remote
control) to select the track to be divided.
5. Press the MULTI JOG knob (ENTER on the remote
control) to confirm the track.
The passage between the temporary dividing point (the point
that is 10 seconds elapsed from the beginning of the track) and
the point that is 5 seconds after the temporary dividing point is
repeatedly played.
Disc that contains the first track to be combined
Track to be the first in the combination
Comb. 001 1?
GROUP
L
R
dB –30 –10 –6 –2 0
Disc that contains the first track for the combination
First track for the
combination
Second track for the
combination
001 1-2
TRACK
L
R
dB –30 –10 –6 –2 0
Disc that contains the track to be divided
Track to be divided
Divide 001 1?
GROUP
L
R
dB –30 –10 –6 –2 0
Dividing point
012 + 01000
TIME
Playing time of the track
106_HD1500(E)58-70.p65 3/18/05, 15:4662

63
English
EDITING
5
EDITING TRACKS
6. Rotate the MULTI JOG knob (press +/– on the remote
control) to specify the dividing point.
The dividing point can be set by “minute: second: frame”. The
unit to be set is flashing. Move the flash to the unit to be set by
pressing t/e or r/y (E or R on the remote control).
If you stop rotating the MULTI JOG knob, this unit searches
for the dividing point according to the setting made, and starts
repeated playback of the passage between the dividing point
and the point that is 5 seconds after the dividing point.
7. Press COMPLETE.
The selected track is divided into two at the set dividing point.
This unit returns to the editing menu item selection. (If the edit
menu is carried on during playback, playback restarts.)
Notes
•The minimum length of a track is four seconds. It is not possible
to create a track that is shorter than four seconds by dividing a
track.
•One disc can contain up to 99 tracks. If the disc already contains
99 tracks, “Track No.Full” appears on the display.
Memo
The track numbers following the divided track will be up-numbered
by one. However, if there is any unused track number, only the
tracks up to that number will be up-numbered.
Track
Dividing point
Passage to be repeatedly played
12 456
123456
1346
123456
Before “Track Divide”
Divided into two
After “Track Divide” (When Track 1 is divided)
Track Pack
You can re-organize the track numbers by eliminating unused track
numbers, that have been created by changing track numbers or
erasing tracks.
1. If “Track Pack” is selected (P.58), the following
screen appears.
2. Rotate the MULTI JOG knob (press +/– on the remote
control) to select the disc to be organized.
3. Press the MULTI JOG knob (ENTER on the remote
control) to confirm the disc.
Press CLEAR to cancel the confirmed selection.
4. Press COMPLETE.
The disc is re-organized by eliminating unused track numbers.
This unit returns to the editing menu item selection.
Disc to be organized
Before “Track Pack”
After “Track Pack” (Unused track numbers have been eliminated.)
Pack 001 ?
L
R
dB –30 –10 –6 –2 0
106_HD1500(E)58-70.p65 3/18/05, 15:4663

64
EDITING TRACKS
Add Fade In
You can add fade-in at the beginning of a track. The beginning of
the track is played with gradually rising level when fade-in has
been added.
1. If “Add Fade In” is selected (P.58), the following
screen appears.
If the edit menu is selected during playback, the unit
automatically selects the item to be edited. In this case, skip to
step 6 since you do not need to select an item.
2. Rotate the MULTI JOG knob (press +/– on the remote
control) to select the disc that contains the track to
add fade-in.
3. Press the MULTI JOG knob (ENTER on the remote
control) to confirm the disc.
The number of the track to add fade-in flashes.
Press CLEAR to cancel the confirmed selection.
4. Rotate the MULTI JOG knob (press +/– on the remote
control) to select the track to add fade-in.
5. Press the MULTI JOG knob (ENTER on the remote
control) to confirm the track.
The beginning of the track for eight seconds is repeatedly
played with a three second (initial setting) fade-in.
6. Rotate MULTI JOG knob (+/– on the remote control)
to set the fade-in length.
The fade-in length can be set in the 1 to 10 second range by
one second steps.
If you stop rotating the MULTI JOG knob, this unit starts
repeated playback of the beginning of the track with a fade-in
of the length set in above step, with extra portion for further
five seconds.
Press CLEAR to cancel the setting.
7. Press COMPLETE.
The fade-in is added to the beginning of the selected track for
the selected length.
This unit returns to the editing menu item selection. (If the edit
menu is carried on during playback, playback restarts.)
Fd.In 001 1?
GROUP
L
R
dB –30 –10 –6 –2 0
Disc that contains the track to add fade-in
Track to add fade-in
F.In 3 001
TIME
L
R
dB –30 –10 –6 –2 0
Fade-in length
Playing time of the track
Memo
•Fade-in cannot be added to a track that is shorter than 21 seconds.
•The fade-in effect becomes ineffective if the following editing is
performed to the track which the fade-in is added to.
–Erasing a certain part of the track (Part Erase).
–Combining the track (Track Combine).
–Dividing the track (Track Divide).
–Adjusting the beginning of the track (Track Adjust).
•If “Track Adjust” has been performed, the fade-in effect of both
the adjusted track and the previous track becomes ineffective.
Add Fade Out
You can add fade-out at the end of a track. The end of the track is
played with gradually lowering the level when fade-out has been
added.
1. If “Add Fade Out” is selected (P.58), the following
screen appears.
If the edit menu is selected during playback, the unit
automatically selects the item to be edited. In this case, skip to
step 6 since you do not need to select an item.
2. Rotate the MULTI JOG knob (press +/– on the remote
control) to select the disc that contains the track to
add fade-out.
3. Press the MULTI JOG knob (ENTER on the remote
control) to confirm the disc.
The number of the track to add fade-out flashes.
Press CLEAR to cancel the confirmed selection.
4. Rotate the MULTI JOG knob (press +/– on the remote
control) to select the track to add fade-out.
5. Press the MULTI JOG knob (ENTER on the remote
control) to confirm the track.
The ending of the track for eight seconds is repeatedly played
with a three second (initial setting) fade-out.
Disc that contains the track to add fade-out
Track to add fade-out
Fd.Out 001 1?
GROUP
L
R
dB –30 –10 –6 –2 0
F.Out 3 1001
TIME
L
R
dB –30 –10 –6 –2 0
Fade-out length
Playing time of the track
106_HD1500(E)58-70.p65 3/18/05, 15:4664

65
English
EDITING
5
EDITING TRACKS
6. Rotate MULTI JOG knob (+/– on the remote control)
to set the fade-out length.
The fade-out length can be set in the 1 to 10 second range by 1-
second steps.
If you stop rotating the MULTI JOG knob, this unit starts
repeated playback of the ending of the track with a fade-out of
the length set in above step, with extra portion for further 5
seconds.
Press CLEAR to cancel the setting.
7. Press COMPLETE.
The fade-out is added to the end of the selected track for the
selected length.
This unit returns to the editing menu item selection. (If the edit
menu is carried on during playback, playback restarts.)
Memo
•Fade-out cannot be added to a track that is shorter than 21
seconds.
•The fade-out effect becomes ineffective if the following editing is
performed to the track which the fade-out is added to.
–Erasing a certain part of the track (Part Erase).
–Combining the track (Track Combine).
–Dividing the track (Track Divide).
–Adjusting the beginning of the track (Track Adjust).
•If “Track Adjust” has been performed, the fade-out effect of both
the adjusted track and the previous track becomes ineffective.
Track Title
You can assign a title to a track.
1. If “Track Title” is selected (P.58), the following screen
appears.
If the edit menu is selected during playback, the unit
automatically selects the item to be edited. In this case, skip to
step 6 since you do not need to select an item.
2. Rotate the MULTI JOG knob (press +/– on the remote
control) to select the disc that contains the track to
assign a title.
3. Press the MULTI JOG knob (ENTER on the remote
control) to confirm the disc.
When the disc has been confirmed, the disc number that
contains the track to assign a title to flashes.
Press CLEAR to cancel the confirmed selection.
4. Rotate the MULTI JOG knob (press +/– on the remote
control) to select the track to assign a title.
5. Press the MULTI JOG knob (ENTER on the remote
control) to confirm the track.
The following message appears on the display.
The cursor flashes. (If the selected track already has a title, the
title appears on the display.)
6. Use the MULTI JOG knob (press alphabetical/numeric
buttons on the remote control) to enter characters.
For details on selecting characters, refer to “Entering characters
in the edit menu” (P.51).
7. Press COMPLETE when all the characters have been
entered.
The title is assigned to the selected track. Press TEXT/TIME to
switch the display information as necessary (P.18).
This unit returns to the editing menu item selection. (If the edit
menu is carried on during playback, playback restarts.)
L
R
dB –30 –10 –6 –2 0
Title 001 1?
GROUP
L
R
dB –30 –10 –6 –2 0
Disc that contains the track to assign a title to
Track to assign a title to
106_HD1500(E)58-70.p65 3/18/05, 15:4665

66
EDITING DISCS
You can do various editing operations on the discs that have been recorded on the HDD.
R
AL SOUND HDD
/
CD RECORDER
TEXT/TIME MODE
MULTI JOG
DIGITAL REC LEVEL
PUSH ENTER
TRACK NO.
FINALIZE ERASE
BOOKMARK
COMPLETE
MENU
CLEAR
MIN MAX
OPTICAL
ANALOG REC LEVEL
INPUT
REC
COAXIAL
ANALOG
COPY
A.M.Q.R.
CDRHDD
MAX
L
MULTI JOG MENUCOMPLETE
CLEAR
0
MODE
ENTER
MENU
COMPLETE
TRACK NO.
WRITE
HDD
CDR
CLEAR
10
Cursor buttons, ENTER
+, –
COMPLETE
MENU
CLEAR
1. Press MENU while the HDD is selected (P.14).
The display changes for the menu item selection.
2. Rotate the MULTI JOG knob (press +/–, H or G on the
remote control) to select “Disc Edit”.
3. Press MULTI JOG knob (ENTER on the remote
control).
The display changes for the editing menu item selection.
4. Rotate the MULTI JOG knob (press +/–, H or G on the
remote control) to select a menu item, then press
MULTI JOG knob (ENTER on the remote control) to
confirm the selection.
The followings are the disc editing menu items:
•Disc Rename (P.67)
•Disc Erase (P.67)
•Disc Combine (P.68)
•Disc Divide (P.68)
•Disc Pack* (P.69)
•Disc Title (P.69)
* “Disc Pack” cannot be selected during playback.
Disc Edit
L
R
dB –30 –10 –6 –2 0
Memo
•If MENU is pressed during editing, entry of the selection is
canceled, and then this unit returns to the following state;
–This unit returns to the editing menu item selection if having
started editing during the stop mode.
–This unit returns to the playback of the disc to be edited if
having started editing during playback.
• If a is pressed during editing, all entry of the selection is
canceled, and this unit returns to the stop mode.
106_HD1500(E)58-70.p65 3/18/05, 15:4666

67
English
EDITING
5
EDITING DISCS
Disc Rename
You can move a disc and assign a new number.
1. If “Disc Rename” is selected (P.66), the following
screen appears.
If the edit menu is selected during playback, the unit
automatically selects the item to be edited. In this case, skip to
step 4 since you do not need to select an item.
2. Rotate the MULTI JOG knob (press +/– on the remote
control) to select the disc to be moved.
3. Press the MULTI JOG knob (ENTER on the remote
control) to confirm the disc to be moved.
The display scrolls to the left to indicate the disc number to be
moved and new number.
Press CLEAR to cancel the confirmed selection.
4. Rotate the MULTI JOG knob (press +/– on the remote
control) to select the new disc number.
5. Press the MULTI JOG knob (ENTER on the remote
control) to confirm the new disc number.
Press CLEAR to cancel the confirmed selection.
6. Press COMPLETE.
The selected disc has been moved to and assigned a new
number.
This unit returns to the editing menu item selection. (If the edit
menu is carried on during playback, playback restarts.)
Memo
•If the selected new disc number is already in use, the disc
numbers following this renumbered disc will be automatically up-
numbered by one. However, if there is any unused disc number,
only the discs up to that number will be up-numbered.
•The original number of the disc that has been renumbered will be
available for future use.
Rename 001?
GROUP
L
R
dB –30 –10 –6 –2 0
Disc to be moved
D002≥003
GROUP
L
R
dB –30 –10 –6 –2 0
G
Disc to be moved New disc number
Disc Erase
You can erase a selected disc.
1. If “Disc Erase” is selected (P.66), the following screen
appears.
If the edit menu is selected during playback, the unit
automatically selects the item to be edited. In this case, skip to
step 4 since you do not need to select an item.
2. Rotate the MULTI JOG knob (press +/– on the remote
control) to select the disc to be erased.
3. Press the MULTI JOG knob (ENTER on the remote
control) to confirm the disc to be erased.
Press CLEAR to cancel the confirmed selection.
4. Press COMPLETE.
The selected disc is erased.
This unit returns to the editing menu item selection. (If the edit
menu is carried on during playback, playback restarts.)
Memo
The number of the erased disc will be available for future use.
Erase 001?
GROUP
L
R
dB –30 –10 –6 –2 0
Disc to be erased
106_HD1500(E)58-70.p65 3/18/05, 15:4667

68
EDITING DISCS
Disc Combine
You can combine a series of discs into one.
1. If “Disc Combine” is selected (P.66), the following
screen appears.
If the edit menu is selected during playback, the unit
automatically selects the item to be edited. In this case, skip to
step 4 since you do not need to select an item.
2. Rotate the MULTI JOG knob (press +/– on the remote
control) to select the first disc for the combination.
3. Press the MULTI JOG knob (ENTER on the remote
control) to confirm the disc.
The display scrolls to the left to indicate the disc numbers to be
the first and the last in the combination.
Press CLEAR to cancel the confirmed selection.
4. Rotate the MULTI JOG knob (press +/– on the remote
control) to select the second disc for the
combination.
5. Press the MULTI JOG knob (ENTER on the remote
control) to confirm the disc.
Press CLEAR to cancel the confirmed selection.
6. Press COMPLETE.
The two selected discs and all those between are combined into
one disc.
This unit returns to the editing menu item selection. (If the edit
menu is carried on during playback, playback restarts.)
Notes
•One disc can contain up to 99 tracks. When the total track number
on a disc exceeds 99, “Track No.Full” appears on the display.
•The maximum length of one disc on the HDD is 179 minutes 59
seconds. When the total time of the discs to be combined exceeds
179 minutes 59 seconds, “No Enough Spc” appears on the
display.
Memo
• When combining a series of discs, the selected disc numbers
following the selected first disc will be available for future use.
•The disc title for the first disc is effective for the combined disc.
Combine 001?
GROUP
L
R
dB –30 –10 –6 –2 0
Disc to be the first in the combination
Disc to be the first in the
combination
Disc to be the last in the
combination
001 -002
GROUP
L
R
dB –30 –10 –6 –2 0
Disc Divide
You can divide a disc into two at the selected point.
1. If “Disc Divide” is selected (P.66), the following
screen appears.
If the edit menu is selected during playback, the unit
automatically selects the item to be edited. In this case, skip to
step 4 since you do not need to select an item.
2. Rotate the MULTI JOG knob (press +/– on the remote
control) to select the disc to be divided.
3. Press the MULTI JOG knob (ENTER on the remote
control) to confirm the disc.
“Div. from” and the dividing point (the number of the track to
be the first after dividing) appear on the display.
Press CLEAR to cancel the confirmed selection.
4. Rotate the MULTI JOG knob (press +/– on the remote
control) to specify the dividing point.
5. Press the MULTI JOG knob (ENTER on the remote
control) to confirm the dividing point.
Press CLEAR to cancel the confirmed selection.
6. Press COMPLETE.
The selected disc is divided into two at the selected dividing
point.
This unit returns to the editing menu item selection. (If the edit
menu is carried on during playback, playback restarts.)
Note
The HDD can contain up to 999 discs. If the HDD already contains
999 discs, “Disc No.Full” appears on the display.
Memo
The disc numbers following the divided disc will be up-numbered
by one. However, if there is any unused disc number, only the discs
up to that number will be up-numbered.
Divide 001?
GROUP
L
R
dB –30 –10 –6 –2 0
Disc to be divided
Track to be the first after dividing
Div. from 4?
TRACK
L
R
dB –30 –10 –6 –2 0
12 456
123456
Before “Disc Divide”
Divided into two
After “Disc Divide” (When Disc 1 is divided)
106_HD1500(E)58-70.p65 3/18/05, 15:4668

69
English
EDITING
5
EDITING DISCS
Disc Pack
You can re-organize the disc numbers by eliminating unused disc
numbers that have been created by changing disc numbers or
erasing discs.
1. If “Disc Pack” is selected (P.66), the following screen
appears.
2. Press COMPLETE.
The disc numbers are re-organized by eliminating unused disc
numbers.
This unit returns to the editing menu item selection.
Pack ?
L
R
dB –30 –10 –6 –2 0
1346
123456
Before “Disc Pack”
After “Disc Pack” (Unused disc numbers have been eliminated.)
Disc Title
You can assign a title to a recorded disc.
1. If “Disc Title” is selected (P.66), the following screen
appears.
If the edit menu is selected during playback, the unit
automatically selects the item to be edited. In this case, skip to
step 4 since you do not need to select an item.
2. Rotate the MULTI JOG knob (press +/– on the remote
control) to select the disc to assign a title.
3. Press the MULTI JOG knob (ENTER on the remote
control) to confirm the disc to assign a title to.
The cursor flashes. (If the selected disc already has a title, the
title appears on the display.)
4. Use the MULTI JOG knob (press alphabetical/numeric
buttons on the remote control) to enter characters.
For details on selecting characters, refer to “Entering characters
in the edit menu” (P.51).
5. Press COMPLETE when all the characters have been
entered.
The title is assigned to the selected disc. Press TEXT/TIME to
switch the display information as necessary (P.18).
This unit returns to the editing menu item selection. (If the edit
menu is carried on during playback, playback restarts.)
Title 001?
GROUP
L
R
dB –30 –10 –6 –2 0
Disc to assign a title to
L
R
dB –30 –10 –6 –2 0
106_HD1500(E)58-70.p65 3/18/05, 15:4669

70
NATURAL SOUND HDD
/
CD RECORDER
TEXT/TIME MODE
MULTI JOG
DIGITAL REC LEVEL
PUSH ENTER
TRACK NO.
FINALIZE ERASE
BOOKMARK
COMPLETE
MENU
CLEAR
MIN MAX
OPTICAL
ANALOG REC LEVEL
INPUT
REC
COAXIAL
ANALOG
COPY
A.M.Q.R.
CDRHDD
MIN MAX
LEVELPHONES
POWER
MULTI JOG
COMPLETE
MENU
0
MODE
ENTER
MENU
COMPLETE
TRACK NO.
WRITE
HDD
CDR
CLEAR
10
ENTER
+, –
H, G
COMPLETE
MENU
CANCELING EDIT OPERATIONS (UNDO)
1. Press MENU while this unit is in the stop mode.
2. Rotate the MULTI JOG knob (press +/–, H or G on the
remote control) to select “Undo”.
3. Press the MULTI JOG knob (ENTER on the remote
control) to display “Undo?”.
4. Press COMPLETE.
The previous editing operation and result are canceled.
The undo function does not work if any of the following
operations has been performed after the editing operation.
•After the editing operation, a recording has been made, or this
unit has been set in the recording pause mode to start
recording.
•After the editing operation, a copy has been made, or this unit
has been set in the copy standby mode to start copying.
•Further editing operations have been performed.
•The HDD has been formatted.
The following message appears on the display if the undo
function does not work.
You can cancel an operation and the result of a previous editing step on this unit (Undo function).
Memo
•The undo function does not apply to “Track Level” or “Tr.
Interval” in the Album Edit menu and “Add Fade In” or “Add
Fade Out” in the Track Edit menu because it can be canceled at
any time.
•The undo function does not apply to “Album Title”, “Track Title”,
or “Disc Title”.
Undo
L
R
dB –30 –10 –6 –2 0
No Undo data
L
R
dB –30 –10 –6 –2 0
106_HD1500(E)58-70.p65 3/18/05, 15:4670

71
English
OTHER FEATURES
6
This unit has the digital-analog converter (DAC) mode. When the DAC mode is turned on, the unit outputs audio sources (audio signals input
from the input jacks) from the both digital (OPTICAL and COAXIAL) and analog (ANALOG) jacks.
CONVERTING DIGITAL/ANALOG OUTPUT SIGNALS (DAC MODE)
TEXT/TIME MODE
MULTI JOG
DIGITAL REC LEVEL
PUSH ENTER
TRACK NO.
FINALIZE ERASE
BOOKMARK
COMPLETE
MENU
CLEAR
MIN MAX
OPTICAL
ANALOG REC LEVEL
INPUT
REC
COAXIAL
ANALOG
INPUT ANALOG
REC LEVEL
aw/d
MULTI JOGCOMPLETE MENU
MODE
ENTER
MENU
COMPLETE
TRACK NO.
WRITE
HDD
CDR
GROUP SKIP
CLEAR
OPEN/CLOSE
COPY
FINALIZE
REPEAT
1
ABC
2
DEF
3
GHI
4
JKL
5
MNO
6
PQR
7
STU
0
SPACE
MODE MENU
8
VWX
10
SYMBOL
BOOKMARK
9
YZ
A. M. Q. R.
ERASE
RANDOM
TIMER REC
INTRO
REC
INPUT
TEXT/TIME
W/D
A
ENTER
COMPLETE
MENU
+, –
H, G
INPUT
1. Press MENU while this unit is in the stop mode.
The display changes for the menu item selection.
2. Rotate the MULTI JOG knob (press +/–, H or G on the
remote control) to select “DAC Mode”.
3. Press the MULTI JOG knob (ENTER on the remote
control) to enter the DAC mode.
DAC Mode
L
R
dB –30 –10 –6 –2 0
4. Press INPUT to select the input sources (OPTICAL,
COAXIAL, or ANALOG).
The lamp for the selected input lights up and the unit outputs
the input source from ANALOG LINE OUT and DIGITAL
OUT (OPTICAL/COAXIAL) jacks.
Memo
•When OPTICAL or COAXIAL is selected, the MULTI JOG
knob functions as a volume control.
•When ANALOG is selected, the ANALOG REC LEVEL
control functions as a volume control.
5. Any of the following operation cancel the DAC mode
and start normal operation.
•Press w/d to play the drive that had been selected before
entering the DAC mode.
• Press a or COMPLETE to set this unit in the stop mode.
•Press MENU to return to the menu item selection.
107_HD1500(E)71-75.p65 3/20/05, 12:4371

72
■ Checking HDD information
(HDD Info.)
You can check the HDD utility (capacity, usage, and available
space) of this unit.
1. Press MENU while this unit is in the stop mode.
The display changes for the menu item selection.
2. Rotate the MULTI JOG knob (press +/–, H or G on the
remote control) to select “HDD Utility”.
3. Press the MULTI JOG knob (ENTER on the remote
control) to display “HDD Info.”.
4. Press the MULTI JOG knob (ENTER on the remote
control) again to display the capacity of the HDD.
Rotating the MULTI JOG knob (pressing +/–, H or G on the
remote control) changes the display as follows. The disc
capacity is indicated by time (hour and minute).
Memo
The times displayed are rough estimates.
5. Press a or MENU to exit.
The unit returns to the stop mode.
HDD UTILITY
Capacity (total time)
Usage (total used time)
Available space (recordable time)
HDD Utility
L
R
dB –30 –10 –6 –2 0
HDD Info.
L
R
dB –30 –10 –6 –2 0
Total 250h 4m
L
R
dB –30 –10 –6 –2 0
Used 1h 7m
L
R
dB –30 –10 –6 –2 0
Avail 248h56m
L
R
dB –30 –10 –6 –2 0
■ Formatting the HDD (HDD Format)
You can format the HDD in this unit.
Notes
•After the HDD has been formatted, all data about the recorded
tracks and settings will be erased from the HDD.
•After all data on the HDD have been initialized, the undo function
cannot be applied to any editing operations before formatting.
1. Carry out steps 1 to 3 in “Checking HDD information
(HDD Info.)” (at left).
The display changes for the HDD utility item selection.
2. Rotate the MULTI JOG knob (press +/–, H or G on the
remote control) to select “HDD Format”.
3. Press the MULTI JOG knob (ENTER on the remote
control) to display “Initialize ?”.
4. Press the w/d to display “Format Really ?”.
To format the HDD, press INPUT. If not, press a.
5. Press INPUT to display “Format OK” and restart the
unit.
Note
You cannot apply “HDD Format” for a new HDD. To format a
new HDD after installation, refer to “HDD Installation
Manual”.
HDD Format
L
R
dB –30 –10 –6 –2 0
Initialize ?
L
R
dB –30 –10 –6 –2 0
Format Really
L
R
dB –30 –10 –6 –2 0
107_HD1500(E)71-75.p65 3/20/05, 12:4372

73
English
OTHER FEATURES
6
■ Checking the firmware version
(Firm. Version)
Software that is called “firmware” is built into this unit. This
firmware controls the operation. The following steps describe the
firmware version check procedures.
1. Press MENU while this unit is in the stop mode.
The display changes for the menu item selection.
2. Rotate the MULTI JOG knob (press +/–, H or G on the
remote control) to select “Sys. Utility”.
3. Press the MULTI JOG knob (ENTER on the remote
control) to display “Firm. Version”.
4. Press the MULTI JOG knob (ENTER on the remote
control) again to display the version of the firmware.
Rotating the MULTI JOG knob (pressing +/–, H or G on the
remote control) changes the display as follows.
5. Press a or MENU to exit.
The unit returns to the stop mode.
SYSTEM UTILITY
Sys. Utility
L
R
dB –30 –10 –6 –2 0
Firm. Version
L
R
dB –30 –10 –6 –2 0
System firmware version
V1.0.00 Jun 2
L
R
dB –30 –10 –6 –2 0
CDR drive firmware version
CDRW 7.06
L
R
dB –30 –10 –6 –2 0
Model of HDD
ABCDEFGHIJKLM
L
R
dB –30 –10 –6 –2 0
■ Initializing settings (Initialize)
You can initialize the settings that have been changed. The OPC
data stored in this unit is also initialized.
1. Carry out steps 1 to 3 in “Checking the firmware
version (Firm. Version)” (at left).
The display changes for the system utility item selection.
2. Rotate the MULTI JOG knob (press +/–, H or G on the
remote control) to select “Initialize”.
3. Press the MULTI JOG knob (ENTER on the remote
control) to display “Initialize ?”.
Press a to cancel the initialization process.
4. Press COMPLETE.
The unit restarts with the initial settings.
Initialize
L
R
dB –30 –10 –6 –2 0
Initialize ?
L
R
dB –30 –10 –6 –2 0
107_HD1500(E)71-75.p65 3/20/05, 12:4373

74
SYSTEM UTILITY
■ Setting the display brightness
(Dimmer Setup)
You can change the brightness of the display.
1. Carry out steps 1 to 3 in “Checking the firmware
version (Firm. Version)” (P.73).
The display changes for the system utility item selection.
2. Rotate the MULTI JOG knob (press +/–, H or G on the
remote control) to select “Dimmer Setup”.
3. Press the MULTI JOG knob (ENTER on the remote
control) to display the current setting.
Rotating the MULTI JOG knob (pressing +/–, H or G on the
remote control) changes the setting as follows.
Memo
Initial setting is “Dimmer Bright”.
4. Press the MULTI JOG knob (ENTER on the remote
control) or COMPLETE.
The display brightness has been set.
5. Press a or MENU to exit.
The unit returns to the stop mode.
Dimmer Setup
L
R
dB –30 –10 –6 –2 0
Dimmer Bright
L
R
dB –30 –10 –6 –2 0
Dimmer Mid
L
R
dB –30 –10 –6 –2 0
Dimmer Dark
L
R
dB –30 –10 –6 –2 0
■ Setting the video output
(VIDEO Output)
You can switch the on-screen display output through the VIDEO
OUT jacks on and off.
1. Carry out steps 1 to 3 in “Checking the firmware
version (Firm. Version)” (P.73).
The display changes for the system utility item selection.
2. Rotate the MULTI JOG knob (press +/–, H or G on the
remote control) to select “VIDEO Output”.
3. Press the MULTI JOG knob (ENTER on the remote
control) to display the current setting.
Rotating the MULTI JOG knob (pressing +/–, H or G on the
remote control) switches the setting between “VIDEO On” and
“VIDEO Off”.
Memo
Initial setting is “VIDEO On”.
4. Press the MULTI JOG knob (ENTER on the remote
control) or COMPLETE.
The on-screen display output is set to on or off.
Memo
Select “VIDEO Off” if the on-screen display is not used so that you
can enjoy playback or recording with higher quality sounds.
5. Press a or MENU to exit.
The unit returns to the stop mode.
VIDEO Output
L
R
dB –30 –10 –6 –2 0
107_HD1500(E)71-75.p65 3/20/05, 12:4374

75
English
OTHER FEATURES
6
SYSTEM UTILITY
■ Starting playback automatically
(Auto Play)
You can set the auto play function which automatically starts
playback when the power of this unit is turned on. Using an
external timer with this feature enables timer playback.
1. Carry out steps 1 to 3 in “Checking the firmware
version (Firm. Version)” (P.73).
The display changes for the system utility item selection.
2. Rotate the MULTI JOG knob (press +/–, H or G on the
remote control) to select “Auto Play”.
3. Press the MULTI JOG knob (ENTER on the remote
control) to display the current setting.
Rotating the MULTI JOG knob (pressing +/–, H or G on the
remote control) switches the setting between “Auto Play On”
and “Auto Play Off”.
Memo
Initial setting is “Auto Play Off”.
4. Press the MULTI JOG knob (ENTER on the remote
control) or COMPLETE.
The auto play function is set to on or off.
If the auto play function is set to on, the setting will be applied
when the power of this unit is turned on the next time.
• This unit plays data on the drive that had been last selected
when the power of this unit was last turned off.
• This unit plays in the playback mode (such as random play)
that had been last set when the power of this unit was last
turned off.
5. To carry out timer playback, connect the power cable
of this unit to an external timer, then set the timer.
Memo
The setting for the timer recording takes precedence over the setting
for the auto play function. If the timer recording (P.32) is set, this
unit starts recording when the power of this unit is turned on the
next time even when “Auto Play On” is selected.
■ Updating the firmware version
(Firm. Update)
This menu is prepared for the expansion of the functions in the
future.
Auto Play
L
R
dB –30 –10 –6 –2 0
Auto Play Off
L
R
dB –30 –10 –6 –2 0
107_HD1500(E)71-75.p65 3/20/05, 12:4375

76
SYMPTOM
This unit does not turn on
when POWER is pressed.
Playback does not begin
with the CD loaded.
Playback is delayed, or
begins at the wrong place.
Recording/copying is not
possible.
Some vibration and rotation
noise are created during the
copying.
Continuous recording
cannot be made on a disc or
track on the HDD beyond
180 minutes.
The beginning of the track
is missing during the
playback when this unit is
connected digitally to an
amplifier.
The sound is missing when
this unit switches one disc
to another.
A CD-R or CD-RW that has
been recorded with this unit
cannot be played on the
other CD player or DVD
player.
Sound “skips”.
This unit makes noise.
If this unit fails to operate normally, check the following points to determine whether the fault can be corrected by the simple measures
suggested. If they cannot be corrected, or if the fault is not listed in the SYMPTOM column, disconnect the power cord and contact your
authorized YAMAHA dealer or service center for assistance.
CAUSE
The power cable is not completely connected.
There is moisture on the laser pick-up.
The CD has been loaded upside down.
The CD is dirty.
The CD may be scratched or damaged.
The CD-R or CD-RW disc has been finalized.
The CD-R or CD-RW disc that has completed
recording is loaded.
INPUT is not correctly set.
Further digital recording or copying has been
attempted from the digitally copied sources.
There is not enough available space left or 99
tracks have already been recorded on the
disc.
There is no available space on the HDD.
If the power cable was unplugged or there
was a power outage during recording, the
recorded material may be lost.
The CD-R or CD-RW disc is dirty or
damaged.
This unit copies by rotating the CD, CD-R or
CD-RW disc at high speed.
The maximum recordable time for a disc or
track on the HDD is 179 minutes 59 seconds.
The tracks that have different emphases have
been played.
The titles appear on the display during the
playback of the part that has been recorded
stretching over the two discs.
Your CD or DVD player is not compatible
with CD-R or CD-RW discs.
The CD-R or CD-RW disc has not been
finalized.
This unit and/or the component connected is
being subjected to vibration or impact.
The CD is dirty.
Connection has not correctly been made.
REMEDY
Securely connect the power cable (P.10).
Turn the power of this unit and wait 20 to 30 minutes
before trying to play (P.14).
Reload the CD with the label side facing up.
Clean the CD (P.v).
Check the CD carefully. Replace it if necessary.
Load a recordable CD that has not been finalized yet (P.iv).
Load a recordable CD (P.iv).
Set INPUT to the correct position according to the input
signal (P.31).
Switch to ANALOG to make a recording (P.31).
Load a recordable disc (for a CD-R or CD-RW disc) (P.iv).
Select the other discs (for the HDD) (P.16).
Erase the space not being used to create available space on
the HDD for further recording.
If the recording of a CD-RW disc is interrupted, try
recording again from the beginning. When the recording of
a CD-R disc is interrupted, start recording over again with
a disc that can be recorded on.
Clean or replace the CD-R or CD-RW disc (P.v).
Lower the copying speed to decrease vibration and rotation
noise.
Regardless of the recording mode, the recording will be
performed continuously to the next available disc after the
recording has been performed to one disc for its maximum
length.
Connect to the amplifier using the ANALOG LINE OUT
(PLAY) jacks (P.10).
Press TEXT/TIME to switch the display to the indication
of time (P.18).
Use a CD or DVD player compatible with CD-R or CD-
RW discs.
Finalize the CD-R or CD-RW disc (P.47).
Relocate the unit. (This is not possible if the skipping
sound is already on the recording due to vibrations or
impact that occurred during recording.)
Clean the CD (P.v).
Properly connect the audio pin cables. Replace the audio
cables (P.10).
TROUBLESHOOTING
108_HD1500(E)76-85.p65 3/20/05, 12:4476

77
English
APPENDIX
7
TROUBLESHOOTING
SYMPTOM
This unit does not operate
properly.
There is rotation noise of
the fan.
A noise occurs at the
change of the tracks that
has been recorded from the
analog record and edited.
Remote control does not
work.
TV does not correctly
function when the remote
control is being used.
The picture on the TV is
impaired.
CAUSE
The internal microcomputer has been frozen.
The temperature inside this unit rises.
A very low frequency component among the
wow and flutter of the analog record is being
output as a noise.
The batteries of the remote control are too
weak.
Remote control is from too far.
Remote control is being used at an incorrect
angle.
Direct sunlight or lighting (of an inverter type
of fluorescent lamp, etc.) is striking the
remote control sensor.
Remote control is being used near TV set
with a remote control sensor.
The indoor antenna is used.
REMEDY
Turn off the power of this unit and then turn on again after
about one minute (P.14).
The fan starts to rotate to cool off the temperature inside
this unit.
Improvement can be made by adding a short fade-in or
fade-out to the track (P.64).
Replace two batteries with new ones (P.11).
Use the remote control within 6 m and 60 degrees radius
(P.11).
Change the position so that the remote control sensor is not
exposed to strong lighting.
Relocate this unit away from the TV or cover the TV’s
remote control sensor.
Use an outdoor antenna, or set this unit away from the TV
set.
108_HD1500(E)76-85.p65 3/20/05, 12:4477

78
DISPLAY MESSAGES
Can’t Copy
This message is displayed for approximately 3 seconds when digital
recording or copying is not possible according to the SCMS
standard.
Refer to “Rules of Digital Recording” (P.82).
Can’t Edit
This message is displayed when a prohibited editing operation has
been attempted.
Can’t Tr.Lev.
The album with its tracks’ level adjusted is to be copied to a CD-R
disc in the Audio Master Quality Recording mode.
Can’t use HDD
The loaded HDD has been formatted by other CDR-HD1500s.
Reformat by the CDR-HD1500 on which you plan to use that HDD
(P.72).
Change Discs!
This message informs that a CD needs to be changed to a disc to be
used for duplicating when copying from a CD onto the HDD has
been completed.
Check Disc
This unit fails to read the CD because the CD has been loaded on
the disc tray upside down or the CD has remarkable scratch on it, or
some kind of error has been occurred during operation. Check the
disc, and exchange the CD if necessary.
Data Track
This message is displayed when the data track is being played.
Disc Full
This message is displayed when recording to a CD-R or CD-RW
disc cannot be performed any further because the recording has
been made up to the total recordable time.
Disc No.Full
When the number of discs recorded on the HDD has reached its
maximum of 999 discs, this message is displayed if more discs have
been attempted to be added.
Drive Check
Some kind of error has been occurred in the HDD or the CDR
drive. Contact the nearest authorized YAMAHA dealer or service
center. Or HDD is not set to “slave” precisely. Refer to the “HDD
Installation Manual” and set the HDD to “slave”.
Erasing
Erasing a CD-RW disc is being performed. The erasing progress is
indicated by the level meter.
Finalize OK?
This message confirms starting the finalization of a CD-R or CD-
RW disc. If you wish to finalize, press w/d.
Finalizing
Finalization is being performed. The finalization progress is
indicated by the level meter.
Format Really
This message confirms starting the format of the HDD after
“Initialize ?” appears.
HDD Full
This message is displayed when recording to the HDD cannot be
performed any further because the recording has been made up to
the total recordable time.
Initialize ?
This message confirms starting the format of the HDD, or the
initialization of each item.
Invalid Mode
The recording mode that cannot be selected during the timer
recording setting has been selected.
New Disc
The disc in the disc tray is either a new CD-R or CD-RW disc, or a
CD-RW disc that has been erased by using a “Disc Erase” or “All
Erase”.
No Data
There are no tracks (data) recorded on the HDD.
No Disc
There are no CDs on the disc tray.
No Enough Spc
There is not enough space for copying, or the track number exceeds
the maximum number when copying.
No Input
There are no input signals when attempting the recording from the
external components digitally.
No Previous
When making “Tr. Interval” on the ALBUM EDITING menu or
“Track Adjust” on the TRACK EDITING menu, there is no track
before the track to be edited.
No Source
There is no source recorded on the HDD or CDs when copying.
Not Audio
A non-audio CD-R or CD-RW disc, such as a CD-R or CD-RW disc
for PCs, has been loaded in the disc tray, and recording has been
attempted on that CD-R or CD-RW disc.
No Undo data
Undo is not possible.
OPC Adjust
This message is displayed while OPC (Optimum Power
Calibration) optimized the laser power to the reflectivity of the disc.
Approximately 10 seconds may be required to complete this
automatic adjustment. However, this time length may change
according to the type of the disc that has been loaded.
Pack Before !
This message is displayed when the editing operation cannot be
done unless “Pack” is performed.
108_HD1500(E)76-85.p65 3/20/05, 12:4478

79
English
APPENDIX
7
DISPLAY MESSAGES
Reading
This unit reads the format of the CD, CD-R, or CD-RW disc loaded
on the disc tray. Approximately 10 to 20 seconds may be required
to complete this automatic adjustment. However, this time length
may change according to the type of the CD, CD-R, or CD-RW disc
that has been loaded.
Standby
This message is displayed for several seconds after REC has been
pressed to record on a CD-R or CD-RW disc.
Timer Standby
This message is displayed after the timer recording setting has been
completed, or displayed for approximate five seconds before the
timer recording starts.
Track No.Full
One disc can contain up to 99 tracks. Recording is attempted on the
disc that has reached the maximum number.
Unavailable
The CD-R disc whose recordable time is other than 74 minutes or
79 minutes or the CD-R disc which does not support 4x writing, or
the CD-RW disc has been loaded when copying in the Audio
Master Quality Recording mode.
Unrecordable
In recording or copying onto a CD-R or CD-RW disc, the disc
cannot be used for recording or copying. Or in recording or copying
onto the HDD, no space is available.
Wait
This message flashes while this unit is writing information to the
PMA (Program Memory Area) after a is pressed in recording onto
a CD-R or CD-RW disc, or flashes while processing the data on the
HDD or detecting the loaded HDD when this unit is turned on.
108_HD1500(E)76-85.p65 3/20/05, 12:4479

80
GLOSSARY
Album
An album is a unit used while playing back or recording audio
signals on this unit. For detailed information, see “Data on the
HDD” (P.16).
Audio Master Quality Recording
Audio Master Quality Recording is a high quality recording mode
used to create an audio CD with its original quality. By minimizing
the jitter that subtly degrades the audio quality or even causes data
transmission failure, Audio Master Quality Recording actualizes a
clear sound close to the original sound.
Bookmark
A bookmark is a collection of audio tracks of your preference. You
can play back or record audio data using a bookmark, and an album
can be created from a bookmark. For detailed information, see
“Data on the HDD” (P.16) or “Data on CDs” (P.17).
CD TEXT
CD TEXT is text information (album title, track title, etc) recorded
on CDs and can be read only with a CD player or CD-ROM drive
that supports CD TEXT.
Digital Move
Digital move implies moving audio data recorded on the HDD onto
CD-R/RW discs. The audio data once digital moved onto CD-R/RW
discs are erased from the HDD. Because digital move is regarded as
one generation of digital copying, audio data can be digitally copied
from CDs onto the HDD and then from the HDD onto CD-R/RW
discs. However, audio data cannot be copied onto several CD-R/
RW discs at the same time.
Disc
A disc is a unit used while playing back or recording audio signals
on this unit. For detailed information, see “Data on the HDD”
(P.16) or “Data on CDs” (P.17).
Emphasis
Emphasis is a recording mode used to improve the quality of audio
data. Emphasis turns the volume of the upper register up before
recording and down while playing back, resulting in a decrease in
the noise level of the upper register.
Finalize
Finalize is a process to enable audio data recorded onto CD-R/RW
discs to be played back on CD players or other CD-RW compatible
devices. An audio disc created on this unit must be finalized to be
played back on other playback devices.
Group
A group is a unit used while playing back or recording audio signals
on this unit and is a collective term for albums, discs and book-
marks. A group consists of several audio tracks. For detailed
information, see “Data on the HDD” (P.16) or “Data on CDs”
(P.17).
SCMS
SCMS (Serial Copy Management System) is a system developed by
JASRAC (Japanese Society for Rights of Authors, Composers and
Producers) to prevent unlimited digital copying of CD’s and other
prerecorded media. In essence, SCMS prevents more than one
generation of digital copying (i.e. a copy of an SCMS copy-
protected source cannot be duplicated).
TOC
TOC (Table of Contents) is a disc index recorded on a finalized disc
and enables playback devices to distinguish audio tracks recorded
on the disc.
Track
A track is equivalent to one audio recording and is the smallest unit
used while playing back or recording audio signals on this unit. For
detailed information, see “Data on the HDD” (P.16) or “Data on
CDs” (P.17).
Track Mark
A track mark is a mark made at the beginning of a track and enables
playback devices to distinguish the starting position of each audio
track. A track mark also facilitates track search and intro playback.
You can make a track mark on this unit either automatically or
manually.
The following explains key terms used in this manual.
108_HD1500(E)76-85.p65 3/20/05, 12:4480

81
English
APPENDIX
7
LIST OF SYSTEM MENU
You can make the following operations on this unit’s system menu according to your needs.
* “Album Edit”, “Track Edit” and “Disc Edit” only display when the HDD is selected.
Album Edit*
Track Edit*
Disc Edit*
Undo
HDD Utility
Sys. Utility
Synchro Setup
DAC Mode
Album New
Edit Stored
Album Copy
Album Rename
Album Delete
Album Pack
Album Title
Track Shuffle
Track Level
Tr. Interval
Track Rename
Track Adjust
Track Erase
Part Erase
Track Combine
Track Divide
Track Pack
Add Fade In
Add Fade Out
Track Title
Disc Rename
Disc Erase
Disc Combine
Disc Divide
Disc Pack
Disc Title
HDD Info.
HDD Format
Firm. Version
Initialize
Dimmer Setup
VIDEO Output
Auto Play
Firm. Update
OPT TH Level
COAX TH Level
ANLG TH Level
Int. Time
End Duration
Edits the albums on the HDD. For detailed information on each menu, see
“LIST OF EDIT MENU” (P.50) or “EDITING ALBUMS” (P.52-57).
Edits the tracks on the HDD. For detailed information on each menu, see
“LIST OF EDIT MENU” (P.50) or “EDITING TRACKS” (P.58-65).
Edits the discs on the HDD. For detailed information on each menu, see
“LIST OF EDIT MENU” (P.50) or “EDITING DISCS” (P.66-69).
Cancels the editing operation.
Displays the HDD capacity.
Formats the HDD.
Displays the firmware version in use.
Initializes settings for various menus.
Adjusts the display brightness.
Turn on or off the video output.
Starts playback automatically when the power is on.
Updates the firmware version.
Adjusts the settings for detecting track intervals in the synchronized
recording mode. For detailed information, see “Setting a condition for
synchronized recording” (P.36).
Converts digital/analog output signals.
52-57
58-65
66-69
70
72
72
73
73
74
74
75
75
36
71
Menu PageMenu content
108_HD1500(E)76-85.p65 3/20/05, 12:4481

82
■ Rules of digital recording
SCMS (Serial Copy Management System)
As a digital audio component, this unit conforms with the Serial
Copy Management System (SCMS) standards. The Serial Copy
Management System restricts copies made by recording digital
signals to first-generation copies only.
The digital program sources that have been recorded cannot be
digitally recorded again.
There are 2 rules as follows:
Rule 1
Digital sources such as commercially available CDs can be copied
digitally onto other recordable digital media with this unit (a first-
generation digital copy). However, the first-generation digital copy
cannot be copied digitally any further.
Rule 2
The source that was recorded via the ANALOG LINE IN (REC)
jacks can be copied digitally onto other recordable digital media
(a first-generation digital copy). However, the first-generation
digital copy cannot be copied digitally any further.
This unit monitors the SCMS status for each track when a digital
recording is made. If the track is protected from digital recording
and copying, it is not possible to make a digital recording and copy
of that track.
The SCMS standard does not apply to analog recording and
copying.
When making a copy from a CD onto the HDD, or from the HDD
onto a CD-R or CD-RW disc, any of the copy methods described
below can be selected. The following selections are contained in
“Copy Method”.
•“Auto Dig/Anlg”:
Automatically switches to analog recording if the track cannot be
digitally recorded for SCMS.
•“Digital Copy”:
Performs digital copying of only those tracks that can be digitally
copied.
•“Digital Move”:
Performs digital copying of the tracks that cannot be digitally
copied by “Digital Copy” when copying from the HDD onto a
CD-R or CD-RW disc.
•“Analog Copy”:
Performs analog copying regardless of the SCMS standard.
Digital Move
This unit has a built-in HDD with large space that makes a long
recording possible. You can create your own CD by editing the
various program sources that have been recorded onto the HDD of
this unit and copying them onto a CD-R or CD-RW disc.
If you want to make a digital copy of the original data that has been
created on the HDD to a CD-R or CD-RW disc, the “Digital Move”
method is convenient. You can make a digital copy from the HDD
onto a CD-R or CD-RW disc even if the track is protected from
making a second-generation copy by the SCMS standard.
However, since the concept of “Digital Move” is that the data is
moved from the HDD onto a CD-R or CD-RW disc, the original
data on the HDD is erased when moving is complete.
RULES OF DIGITAL RECORDING AND NOTES ON SYSTEM
■ Notes on system
Number and length of recordable discs and
tracks
•One CD-R or CD-RW disc, or one disc on the HDD can be
recorded with up to 99 tracks on them.
•Once 99 tracks have been recorded, no further recording is
possible even if space for recording is available on the disc.
• The minimum length of one track must be 4 seconds. If a
recording is stopped while the track is less than 4 seconds long,
this unit will record for 4 seconds, and then stop recording. The
maximum length of one track is 179 minutes 59 seconds for the
HDD.
•999 discs can be created at maximum on the HDD of this unit.
However, the number of discs that can be created is limited
according to the space availability (total recordable time) on the
HDD.
•The maximum length of one disc on the HDD is 99 minutes 59
seconds. However, since each track on the HDD is handled in the
unit of frame (75 frames are equal to one second), the maximum
length of one track or disc may vary slightly.
•When recording on a CD-R or CD-RW disc, 2-second silence will
be automatically added to the beginning of the first track.
Therefore the actual total recordable time will be 2 seconds
shorter than the total recordable time of a CD-R or CD-RW disc.
Source sampling rate conversion
•Digital input of this unit supports sampling frequencies of 32kHz,
44.1kHz, 48kHz, and 96kHz. This unit converts these inputs to
the 44.1kHz,16-bit digital signals and records them onto the
HDD, or a CD-R or CD-RW disc.
• Analog input is also converted to the same digital signal to be
recorded.
•This unit outputs the signals at the sampling frequency of
44.1kHz, 16-bit from its digital output.
Recording of non-audio signals
•This unit is designed exclusively for recording audio signals.
Recording is only possible for audio signals.
•When a CD with CD TEXT is copied onto the HDD, CD TEXT
will be automatically copied if it is not copy protected. When a
CD with CD TEXT is recorded from an external CD player, CD
TEXT cannot be copied even if it is not copy protected. To copy
CD TEXT, use the built-in CDR drive of this unit.
•If the digital signals contain graphic data such as CD graphics, the
non-audio signals will not be recorded.
•It is not possible to record from non-audio sources such as CD-
ROM or DVD.
Data processing
•A small amount of space may be used for data processing besides
recording the actual program sources.
•Although this unit is capable of recording 999 albums at
maximum onto the HDD, the data processing speed may slow
down if a large number of albums is created.
108_HD1500(E)76-85.p65 3/20/05, 12:4482

83
English
APPENDIX
7
Audio Performance
Frequency response .................................... 5 to 20,000 Hz, ±0.5 dB
S/N ratio (EIAJ)
Playback ......................................................................... 105 dB
Recording ......................................................................... 92 dB
Total harmonic distortion (1 kHz)
Playback ........................................................................ 0.004 %
Recording ...................................................................... 0.006 %
Dynamic range
Playback ........................................................................... 99 dB
Recording ......................................................................... 92 dB
Laser Diode Properties
Material ................................................................................ GaAIAs
Wavelength ................................................................. 780 to 787 nm
Pulse durations and max. output at the objective lens of the laser
pickup unit
DC erase mode ................................ Max. 12 mW (Continuous)
Write mode ............................................................ Max. 70 mW
(Max. Cycle 98 ns, Min. Cycle 27 ns at Max. Speed)
Inputs
ANALOG LINE IN (REC)
Type ............................................................................... Pin jack
Standard input level ............................................ 500 mV/24 kΩ
DIGITAL IN (OPTICAL)
Type ............................................. Square optical connector jack
DIGITAL IN (COAXIAL)
Type ........................................................................ Coaxial jack
Standard input level .......................................... 0.5 Vp-p (75 Ω)
Outputs
ANALOG LINE OUT (PLAY)
Type ............................................................................... Pin jack
Standard output level (1 kHz, 0 dB) ..................... 2.0±0.5 Vrms
DIGITAL OUT (OPTICAL)
Type ............................................. Square optical connector jack
DIGITAL OUT (COAXIAL)
Type ........................................................................ Coaxial jack
Standard output level ........................................ 0.5 Vp-p (75 Ω)
PHONES
Standard output level (Input 150 Ω shorted, –20 dB)
............................................................................ 300 mV/150 Ω
General
Power supply
[U.S.A. model] ................................................ AC 120 V, 60 Hz
[Australia model] ............................................. AC 240 V, 50 Hz
[U.K. and Europe models] ............................... AC 230 V, 50 Hz
Power consumption .................................................................. 37 W
Operating environment
Temperature ............................................................... +5 to 35°C
Humidity .............................. 30 to 90 % RH (No condensation)
Dimensions (W x H x D) ............................ 435 x 115.5 x 414.5 mm
(17-1/8” x 4-1/2” x 16-5/16”)
Weight ........................................ 8.2 kg (18 lbs. 1 oz.) without HDD
Specifications are subject to change without notice.
SPECIFICATIONS
108_HD1500(E)76-85.p65 3/20/05, 12:4483

YAMAHA ELECTRONICS CORPORATION, USA 6660 ORANGETHORPE AVE., BUENA PARK, CALIF. 90620, U.S.A.
YAMAHA CANADA MUSIC LTD. 135 MILNER AVE., SCARBOROUGH, ONTARIO M1S 3R1, CANADA
YAMAHA ELECTRONIK EUROPA G.m.b.H. SIEMENSSTR. 22-34, 25462 RELLINGEN BEI HAMBURG, GERMANY
YAMAHA ELECTRONIQUE FRANCE S.A. RUE AMBROISE CROIZAT BP70 CROISSY-BEAUBOURG 77312 MARNE-LA-VALLEE CEDEX02, FRANCE
YAMAHA ELECTRONICS (UK) LTD. YAMAHA HOUSE, 200 RICKMANSWORTH ROAD WATFORD, HERTS WD18 7GQ, ENGLAND
YAMAHA SCANDINAVIA A.B. J A WETTERGRENS GATA 1, BOX 30053, 400 43 VÄSTRA FRÖLUNDA, SWEDEN
YAMAHA MUSIC AUSTRALIA PTY, LTD. 17-33 MARKET ST., SOUTH MELBOURNE, 3205 VIC., AUSTRALIA
Printed in Malaysia WE86090-1
UAB
OWNER’S MANUAL
MODE D’EMPLOI
CDR-HD1500
HDD/CD Recorder
Enregistreur CD/Disque Dur
CDR-HD1500
TEXT/TIME MODE
MULTI JOG
DIGITAL REC LEVEL
PUSH ENTER
TRACK NO.
FINALIZE ERASE
BOOKMARK
COMPLETE
MENU
CLEAR
MIN MAX
OPTICAL
ANALOG REC LEVEL
INPUT
REC
COAXIAL
ANALOG
CLASS 1 LASER PRODUCT
LASER KLASSE 1 PRODUKT
LUOKAN 1 LASERLAITE
KLASS 1 LASER APPART
PRODUIT LASER DE CLASSE 1
LINE IN — LINE OUT IN OUT
DIGITAL
REC COAXIAL OPTICAL COAXIAL OPTICAL
RS–232C
VIDEO
VIDEO
OUT
S VIDEO
ANALOG
PLAY
R
L
R
L
4 3
CLASS 1 LASER PRODUCT
LASER KLASSE 1 PRODUKT
LUOKAN 1 LASERLAITE
KLASS 1 LASER APPART
PRODUIT LASER DE CLASSE 1
LINE IN — LINE OUT IN OUT
DIGITAL
REC COAXIAL OPTICAL COAXIAL OPTICAL
RS–232C
VIDEO
VIDEO
OUT
S VIDEO
ANALOG
PLAY
R
L
R
L
4 3
VARO!
AVATTAESSA JA SUOJALUKITUS OHITETTAESSA
OLET ALTTIINA NÄKYMÄTTÖMÄLLE
LASERSÄTEILYLLE. ÄLÄ KATSO SÄTEESEEN.
VARNING!
OSYNLIG LASERSTRÅLNING NÄR DENNA DEL ÄR
ÖPPNAD OCH SPÄRREN ÄR URKOPPLAD.
BETRAKTA EJ STRÅLEN.
CAUTION
Use of controls or adjustments or performance of
procedures other than those specified herein may
result in hazardous radiation exposure.
ATTENTION
L’emploi de commandes, de réglages ou un choix de
procédures différents des spécifications de cette
brochure peut entraîner une exposition à d’éventuelles
radiations pouvant être dangereses.
ACHTUNG
Die Verwendung von Bedienungselementen oder
Einstellungen oder die Durchführung von
Bedienungsvorgängen, die nicht in dieser Anleitung
aufgeführt sind, kann zu einem Kontakt mit
gefährlichen Laserstrahlen führen.
OBSERVERA
Användning av kontroller och justeringar eller
genomförande av procedurer andra än de som
specificeras i denna bok kan resultera i att du utsätter
dig för farlig strålning.
ATTENZIONE
Uso di controlli o regolazioni o procedure non
specificamente descritte può causare l’esposizione a
radiazioni di livello pericoloso.
PRECAUCIÓN
El uso de los controles o los procedimientos de ajuste
o utilización diferentes de los especificados en este
manual pueden causar una exposición peligrosa a la
radiación.
VOORZICHTIG
Gebruik van bedieningsorganen of instellingen, of
uitvoeren van handelingen anders dan staan
beschreven in deze handleiding kunnen leiden tot
blootstelling aan gevaarlijke stralen.
(For U.S.A. model)
(For U.K. and Europe models)
CLASS 1 LASER PRODUCT
LASER KLASSE 1 PRODUKT
LUOKAN 1 LASERLAITE
KLASS 1 LASER APPART
PRODUIT LASER DE CLASSE 1
CLASS 1 LASER PRODUCT
LASER KLASSE 1 PRODUKT
LUOKAN 1 LASERLAITE
KLASS 1 LASER APPART
PRODUIT LASER DE CLASSE 1
CAUTION
CLASS 3B INVISIBLE LASER RADIATION WHEN OPEN,AVOID
EXPOSURE TO THE BEAM.
VARNING
KLASSE 3B OSYNLIG LASERSTRÅLNING NÄR DENNA
DEL ÄR ÖPPNAD. UNDVIK ATT UTSÄTTA DIG FÖR STRÅLEN.
ADVARSEL
KLASSE 3B USYNLIG LASERSTRÅLING VED ÅBNING.
UNDGÅ UDSÆTTELSE FOR STRÅLING.
VARO !
AVATTAESSA OLET ALTTIINA NÄKYMÄTTÖMÄLLE
LUOKAN 3B LASERSÄ TEILYLLE. ÄLÄ KATSO SÄTEESEEN.
VORSICHT
BEI GEÖFFNETER ABDECKUNG IST UNSICHTBARE
LASERSTRAHLUNG DER KLASSE 3B IM GERÄTEINNEREN
VORHANDEN. AUGEN NICHT DEM LASERSTRAHL AUSSETZEN!
ATTENTION
RADIATIONS LASER INVISIBLES DE CLASSE 3B QUAND
OUVERT. ÉVITEZ TOUT EXPOSITION AU FAISCEAU.
©2005 All rights reserved.
000_HD1500(CA)_cover 5/24/05, 10:222