Yamaha CD S300 Owner's Manual
User Manual: Yamaha CD-S300 Owner's Manual
Open the PDF directly: View PDF
.
Page Count: 16

Compact Disc Player
Lecteur Compact Disc
U
OWNER’S MANUAL
MODE D’EMPLOI

IMPORTANT SAFETY INSTRUCTIONS
i En
1Read these instructions.
2Keep these instructions.
3Heed all warnings.
4Follow all instructions.
5Do not use this apparatus near water.
6Clean only with dry cloth.
7Do not block any ventilation openings. Install in accordance
with the manufacturer’s instructions.
8Do not install near any heat sources such as radiators, heat
registers, stoves, or other apparatus (including amplifiers) that
produce heat.
9Do not defeat the safety purpose of the polarized or
grounding-type plug. A polarized plug has two blades with
one wider than the other. A grounding type plug has two
blades and a third grounding prong. The wide blade or the
third prong are provided for your safety. If the provided plug
does not fit into your outlet, consult an electrician for
replacement of the obsolete outlet.
10 Protect the power cord from being walked on or pinched
particularly at plugs, convenience receptacles, and the point
where they exit from the apparatus.
11 Only use attachments/accessories specified by the
manufacturer.
12 Use only with the cart, stand, tripod,
bracket, or table specified by the
manufacturer, or sold with the apparatus.
When a cart is used, use caution when
moving the cart/apparatus combination to
avoid injury from tip-over.
13 Unplug this apparatus during lightning storms or when unused
for long periods of time.
14 Refer all servicing to qualified service personnel. Servicing is
required when the apparatus has been damaged in any way,
such as power-supply cord or plug is damaged, liquid has
been spilled or objects have fallen into the apparatus, the
apparatus has been exposed to rain or moisture, does not
operate normally, or has been dropped.
We Want You Listening For A Lifetime
Yamaha and the Electronic Industries Association’s Consumer Electronics Group want you to get the most out of your
equipment by playing it at a safe level. One that lets the sound come through loud and clear without annoying blaring or
distortion – and, most importantly, without affecting your sensitive hearing. Since hearing damage from loud sounds is
often undetectable until it is too late, Yamaha and the Electronic Industries Association’s Consumer Electronics Group
recommend you to avoid prolonged exposure from excessive volume levels.
IMPORTANT SAFETY INSTRUCTIONS
• Explanation of Graphical Symbols
The lightning flash with arrowhead symbol, within an
equilateral triangle, is intended to alert you to the
presence of uninsulated “dangerous voltage” within
the product’s enclosure that may be of sufficient
magnitude to constitute a risk of electric shock to
persons.
The exclamation point within an equilateral triangle is
intended to alert you to the presence of important
operating and maintenance (servicing) instructions in
the literature accompanying the appliance.
IMPORTANT
Please record the serial number of this unit in the space
below.
MODEL:
Serial No.:
The serial number is located on the rear of the unit.
Retain this Owner’s Manual in a safe place for future
reference.
FOR CANADIAN CUSTOMERS
To prevent electric shock, match wide blade of plug to
wide slot and fully insert.
This Class B digital apparatus complies with Canadian
ICES-003.
CAUTION
CAUTION: TO REDUCE THE RISK OF
ELECTRIC SHOCK, DO NOT REMOVE
COVER (OR BACK). NO USER-SERVICEABLE
PARTS INSIDE. REFER SERVICING TO
QUALIFIED SERVICE PERSONNEL.
RISK OF ELECTRIC SHOCK
DO NOT OPEN

IMPORTANT SAFETY INSTRUCTIONS
ii En
FCC INFORMATION (for US customers)
1 IMPORTANT NOTICE: DO NOT MODIFY THIS
UNIT!
This product, when installed as indicated in the
instructions contained in this manual, meets FCC
requirements. Modifications not expressly approved by
Yamaha may void your authority, granted by the FCC, to
use the product.
2 IMPORTANT: When connecting this product to
accessories and/or another product use only high quality
shielded cables. Cable/s supplied with this product
MUST be used. Follow all installation instructions.
Failure to follow instructions could void your FCC
authorization to use this product in the USA.
3NOTE: This product has been tested and found to
comply with the requirements listed in FCC Regulations,
Part 15 for Class “B” digital devices. Compliance with
these requirements provides a reasonable level of
assurance that your use of this product in a residential
environment will not result in harmful interference with
other electronic devices.
This equipment generates/uses radio frequencies and, if
not installed and used according to the instructions found
in the users manual, may cause interference harmful to
the operation of other electronic devices.
Compliance with FCC regulations does not guarantee that
interference will not occur in all installations. If this
product is found to be the source of interference, which
can be determined by turning the unit “OFF” and “ON”,
please try to eliminate the problem by using one of the
following measures:
Relocate either this product or the device that is being
affected by the interference.
Utilize power outlets that are on different branch (circuit
breaker or fuse) circuits or install AC line filter/s.
In the case of radio or TV interference, relocate/reorient
the antenna. If the antenna lead-in is 300 ohm ribbon
lead, change the lead-in to coaxial type cable.
If these corrective measures do not produce satisfactory
results, please contact the local retailer authorized to
distribute this type of product. If you can not locate the
appropriate retailer, please contact Yamaha Electronics
Corp., U.S.A. 6660 Orangethorpe Ave., Buena Park, CA
90620.
The above statements apply ONLY to those products
distributed by Yamaha Corporation of America or its
subsidiaries.
CAUTION
Use of controls or adjustments or performance of
procedures other than those specified herein may result
in hazardous radiation exposure.

iii En
1To assure the finest performance, please read this manual
carefully. Keep it in a safe place for future reference.
2Install this sound system in a well ventilated, cool, dry, clean
place – away from direct sunlight, heat sources, vibration,
dust, moisture, and/or cold. For proper ventilation, allow the
following minimum clearances.
Top : 2.5 cm (1 inch)
Rear: 2.5 cm (1 inch)
Sides: 2.5 cm (1 inch)
3Locate this unit away from other electrical appliances, motors,
or transformers to avoid humming sounds.
4Do not expose this unit to sudden temperature changes from
cold to hot, and do not locate this unit in an environment with
high humidity (i.e. a room with a humidifier) to prevent
condensation inside this unit, which may cause an electrical
shock, fire, damage to this unit, and/or personal injury.
5Avoid installing this unit where foreign objects may fall onto
this unit and/or this unit may be exposed to liquid dripping or
splashing. On the top of this unit, do not place:
– Other components, as they may cause damage and/or
discoloration on the surface of this unit.
– Burning objects (i.e. candles), as they may cause fire,
damage to this unit, and/or personal injury.
– Containers with liquid in them, as they may fall and liquid
may cause electrical shock to the user and/or damage to
this unit.
6Do not cover this unit with a newspaper, tablecloth, curtain,
etc. in order not to obstruct heat radiation. If the temperature
inside this unit rises, it may cause fire, damage to this unit,
and/or personal injury.
7Do not plug in this unit to a wall outlet until all connections
are complete.
8Do not operate this unit upside-down. It may overheat,
possibly causing damage.
9Do not use force on switches, knobs and/or cords.
10 When disconnecting the power cable from the wall outlet,
grasp the plug; do not pull the cable.
11 Do not clean this unit with chemical solvents; this might
damage the finish. Use a clean, dry cloth.
12 Only voltage specified on this unit must be used. Using this
unit with a higher voltage than specified is dangerous and may
cause fire, damage to this unit, and/or personal injury.
Yamaha will not be held responsible for any damage resulting
from use of this unit with a voltage other than specified.
13 To prevent damage by lightning, keep the power cord
disconnected from a wall outlet or the unit during a lightning
storm.
14 Do not attempt to modify or fix this unit. Contact qualified
Yamaha service personnel when any service is needed. The
cabinet should never be opened for any reasons.
15 When not planning to use this unit for long periods of time
(i.e. vacation), disconnect the power cable from the wall
outlet.
16 Install this unit near the wall outlet and where the power cable
can be reached easily.
17 Be sure to read the “TROUBLESHOOTING” section in this
manual on common operating errors before concluding that
this unit is faulty.
18 Before moving this unit, press to turn off this unit and then
disconnect the power cable from the wall outlet.
19 The batteries shall not be exposed to excessive heat such as
sunshine, fire or like.
20 VOLTAGE SELECTOR (Asia and General models only)
The VOLTAGE SELECTOR on the rear panel of this unit
must be set for your local main voltage BEFORE plugging
into the wall outlet. Voltages are:
.....................................AC 110/120/220/230-240 V, 50/60 Hz
LASER SAFETY
This unit employs a laser. Due to possible eye injury, only a qualified
service person should remove the cover or attempt to service this
device.
DANGER
This unit emits visible laser radiation when open. Avoid direct eye
exposure to beam. When this unit is plugged into the wall outlet, do
not place your eyes close to the opening of the disc tray and other
openings to look into inside.
CAUTION: READ THIS BEFORE OPERATING YOUR UNIT.
As long as this unit is connected to the wall outlet, it is
not disconnected from the AC power source even if
you turn off this unit by .
WARNING
TO REDUCE THE RISK OF FIRE OR ELECTRIC
SHOCK, DO NOT EXPOSE THIS UNIT TO RAIN
OR MOISTURE.
The laser component in this product is capable of
emitting radiation exceeding the limit for Class 1.

OPERATION
ADDITIONAL
INFORMATION
1 En
INTRODUCTION English
CONTROLS AND FUNCTIONS ......................... 2
Front panel ................................................................. 2
Rear panel connections.............................................. 3
Remote control........................................................... 4
Program playback ................................... 5
PLAYING BACK iPod/USB DEVICE................. 6
Connecting iPod/USB devices................................... 6
Playing back iPod ...................................................... 6
Playing back USB devices......................................... 6
Disconnecting iPod/USB devices .............................. 7
Supported iPod/USB devices..................................... 7
PLAYABLE DISC AND FILE FORMAT............8
USING THE ADVANCED SETUP.......................9
TROUBLESHOOTING .......................................10
SPECIFICATIONS...............................................11
CONTENTS
INTRODUCTION
OPERATION
ADDITIONAL INFORMATION
■Features
• Optical Digital Output
• Coaxial Digital Output
• CD-R, CD-RW Disc Playability
(For details, refer to page 8.)
• MP3, WMA Disc Playability
• MP3, WMA File Playability Stored on USB Device
(For details, refer to page 8.)
• iPod Playability
• Program Play (Audio CD only)
• Random-Sequence Play
• Single Track/File, Entire Disc/Folder/Whole device
Repeat Play
• Repeat A-B Play (Audio CD only)
• Adjustable Display Information and Brightness
• PURE DIRECT Function
■Supplied accessories
Please check that you have received all of the following
parts.
• Power cable
• Remote control
• Batteries (AA, R6, UM-3) (×2)
• RCA stereo cable
■Notes on batteries
• Change all of the batteries if you notice that the
operation range of the remote control decreases.
• Use AA, R6, UM-3 batteries.
• Make sure that the polarities are correct. See the
illustration inside the battery compartment.
• Remove the batteries if the remote control is not used
for an extended period of time.
• Do not use old batteries together with new ones.
• Do not use different types of batteries (such as alkaline
and manganese batteries) together. Read the packaging
carefully as these different types of batteries may have
the same shape and color.
• If the batteries have leaked, dispose of them
immediately. Avoid touching the leaked material or
letting it come into contact with clothing, etc. Clean the
battery compartment thoroughly before installing new
batteries.
• Do not throw away batteries with general house waste;
dispose of them correctly in accordance with your local
regulations.
■Handling the remote control
• The area between the remote control and this unit must
be clear of large obstacles.
• Do not spill water or other liquids on the remote
control.
• Do not drop the remote control.
• Do not leave or store the remote control in the
following types of conditions:
– places of high humidity, such as near a bath
– places of high temperature, such as near a heater or a
stove
– places of extremely low temperatures
– dusty places
• Do not expose the remote control sensor to strong
lighting, in particular, an inverter type fluorescent
lamp; otherwise, the remote control may not work
properly. If necessary, position this unit away from
direct lighting.
■About this manual
•y indicates a tip for your operation.
• In this manual, audio CDs are referred to as “Audio
CD”, MP3/WMA discs as “Data Disc”, and MP3/
WMA files stored on the USB device as “USB”.
• The , and
icons indicate music data formats that can be used in
the operation.
• This manual is printed prior to production. Design and
specifications are subject to change in part as a result of
improvements, etc. In case of differences between the
manual and the product, the product has priority.
Audio CD Data Disc USB
Audio CD

2 En
INTRODUCTION
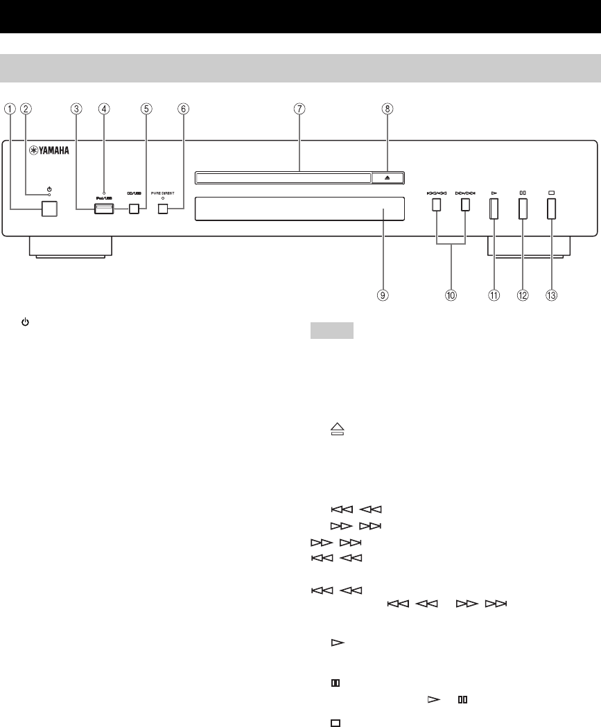
1 (Power)
Press to turn the power on/off.
y
• The power indicator above lights up when this unit is turned on.
• Playback starts automatically if the power is turned on while a
disc is set in the disc tray.
2Power indicator
Lights up as follows:
ON: Bright
OFF: Off
3iPod/USB port
Connect your iPod or USB device. See page 6 for details.
4iPod/USB indicator
Off: CD mode is selected.
Orange: Connection ready.
Green: iPod/USB is connected and playable files have
been detected (playback ready).
5CD/USB
Swithes between CD mode and iPod/USB mode (see
page 6).
y
When the iPod/USB indicator is not lit, this unit is in the CD
mode.
6PURE DIRECT
Turns on or off the PURE DIRECT mode to improve
audio quality.
y
• The PURE DIRECT indicator lights up.
• The digital output is turned off.
• The front panel display is turned off during playback and only
the minimum required indicators and messages are displayed
during in the operation.
Connect using the ANALOG OUT terminals when you use
PURE DIRECT mode (refer to page 3).
7Disc tray
Loads a disc.
8 (Open/Close)
Opens or closes the disc tray.
9Remote control sensor
Receives signals from the remote control.
0/ (Skip/Search backward),
/ (Skip/Search forward)
/ : Skips to the next track.
/ : Skips back to the beginning of the current
track.
/ (twice): Skips to the previous track.
Press and hold / or / to search
backward/forward.
A (Play)
Starts playback.
B (Pause)
Pauses playback. Press or to resume playback.
C (Stop)
Stops playback.
CONTROLS AND FUNCTIONS
Front panel
Note

English
3 En
INTRODUCTION
CONTROLS AND FUNCTIONS
DPlayback Status Indicator
Lights up when this unit is in the play or pause mode.
ESource type indicator
Indicates the type of content being played back.
FTime and playback mode indicator
Indicates the current playback mode and the status of the
time display (see pages 5 and 5 for playback modes, and
page 5 for time display).
GAdvanced setup indicator
Indicates the enabled special modes. See “USING THE
ADVANCED SETUP” (page 9) for details.
HMulti-information display
Before making any connection, switch OFF the power to the unit, the amplifier and any other component.
■VOLTAGE SELECTOR
(Asia and General models only)
The VOLTAGE SELECTOR on the rear panel of this unit
must be set for your local voltage BEFORE plugging the
power cable into the AC wall outlet. Improper setting of
the VOLTAGE SELECTOR may cause damage to this
unit and create a potential fire hazard.
Rotate the VOLTAGE SELECTOR clockwise or
counterclockwise to the correct position using a straight
slot screwdriver.
Voltages are as follows:
...............AC 110/120/220/230-240 V, 50/60 Hz
Rear panel connections
CAUTION
The audio signals are only output from the ANALOG OUT jacks
when the PURE DIRECT mode is on.
Optical digital cable
Coaxial digital
cable
Audio cable (supplied)
Amplifier
Connect the supplied power cable into
the AC IN inlet on the rear panel when
all connections are complete, and then
plug in the power cable to the AC outlet.
CAUTION
230-
240V
VO LTAG E
SELECTOR
Voltage indication

4 En
CONTROLS AND FUNCTIONS
■Installing batteries in the remote control
1Press the part and slide the battery
compartment cover off.
2Insert the two supplied batteries (AA, R6,
UM-3) according to the polarity markings (+
and –) on the inside of the battery
compartment.
3Slide the cover back until it snaps into place.
■Using the remote control
The remote control transmits a directional infrared beam.
Be sure to aim the remote control directly at the remote
control sensor on the front panel of this unit during
operation.
1Infrared signal transmitter
Sends infrared signals to this unit.
2CD/USB
Switches between CD mode and iPod/USB mode (see
page 6).
y
This setting is retained even if you turn off this unit.
3PROGRAM
Turns on or off the program playback mode. See
“Program playback” on the next page.
4DIMMER
Each time you press DIMMER, the brightness level
changes by 4 levels.
y
This setting is retained even if you turn off this unit.
5Numeric buttons
Use to select directly a track on the disc or a file in the
current folder.
6 (Search backward), (Search
forward)
Searches tracks backward/forward while the key is
pressed.
7 (Skip backward), (Skip forward)
: Skips to the next track.
: Skips back to the beginning of the current track.
(twice): Skips to the previous track.
Remote control
Within 6 m
(20 ft)

English
5 En
INTRODUCTION
CONTROLS AND FUNCTIONS
8FOLDER (Folder down), (Folder up)
: Skips to the previous folder.
: Skips to the next folder.
Refer to page 6 for details.
9OPEN/CLOSE
Opens or closes the disc tray.
0PURE DIRECT
Turns on or off the PURE DIRECT mode to improve
audio quality. See page 2 for details.
y
This setting is retained even if you turn off this unit.
ARANDOM
Turns on or off the random sequence playback mode.
The random playback mode is canceled when the disc is ejected.
BREPEAT
Repeats playback of a single track or all tracks. Each time
you press REPEAT during playback, the repeat playback
mode changes as follows:
• REP TRACK (single repeat playback): A single track
is played back repeatedly.
• REP ALL (all repeat playback): All tracks (the entire
disc) are played back repeatedly.
• REP FOLDER (folder repeat playback): All files (the
entire folder) are played back repeatedly.
y
Repeat play also works with program play and random-sequence
play.
CDISPLAY
Switches the time display. Each time you press DISPLAY
during playback, the time display changes as follows:
DA/B
Repeats playback of a specified section of a track. To set
the starting and end points (A and B), press A/B twice
during playback.
To cancel repeat A-B, press A/B again.
• You cannot set repeat A-B from one track to another track.
• You cannot set repeat A-B for Data Disc and USB.
• If you stop playback by pressing (Stop), repeat A-B is canceled.
• You cannot use repeat A-B when this unit is in the PURE
DIRECT mode.
ECLEAR
Erases the programmed track.
FENTER
Confirms a track number entered when you are
programming tracks.
G (Pause)
Pauses playback. Press or to resume playback.
H (Play)
Starts playback.
I (Stop)
Stops playback.
In the program playback mode, you can play back tracks
in a programmed sequence.
1Press PROGRAM while playback is stopped.
This unit is set to the program editing mode.
2Select a track by using the numeric buttons
and ENTER.
3Repeat step 2 to program the next track.
You can program up to 24 tracks.
y
To cancel the programmed track, press CLEAR.
4Press .
Playback starts from the beginning of the
programmed sequence.
y
To erase all programmed tracks, press CLEAR when the
playback is stopped.
The programmed tracks are erased when the disc is ejected or this
unit is turned off.
Note
Data Disc USB
Data Disc USB
Audio CD
Elapsed time of the current
track (default)
Remaining time of the current
track
Total remaining time of the
disc
Album name
Artist name
Track name
(CD TEXT disc only)
Data Disc USB
Elapsed time of the current
file (default)
Album name
Artist name
Title
(Files including tag
information only)
Notes
See pages 8 for more information on MP3/WMA
playback.
Program playback
Note
Audio CD
Audio CD

6 En
OPERATION
• Use the USB cable supplied with your iPod. If no USB cable is supplied, purchase one from Apple Inc.
• Turn off your iPod.
• Do not use a USB hub.
1Press CD/USB to select the iPod/USB mode.
The iPod/USB indicator on the front panel lights up
in orange, then changes to green when playback is
ready.
2Start playback.
Operate your iPod to start playback, select a track,
pause, and stop playback.
y
You can also use the following buttons: p (Playback), e
(Pause), s (Stop), b (Skip backward), a (Skip forward),
w (Search backward), and f (Search forward) on this unit
or Remote Control.
iPod may not function properly with this unit if software on iPod
is not updated. Be sure to use the latest version of iPod software.
1Press CD/USB to select the iPod/USB mode.
The iPod/USB indicator on the front panel lights up.
2Start playback.
Filename is displayed in the front panel display and
playback starts automatically in order by date and
time of creation if playable files are in the USB
device.
3Select a track.
Press FOLDER / on the remote control to
select a folder, and then press b/a or numeric
buttons to select a track.
4Stop playback.
Press s (Stop).
PLAYING BACK iPod/USB DEVICE
Connecting iPod/USB devices
Notes iPod
14
Connect your USB device or iPod via USB cable
Playing back iPod
Note
Playing back USB devices
See pages 8 for more information on MP3/WMA
playback.

English
7 En
OPERATION
PLAYING BACK iPod/USB DEVICE
Stop playback, and then disconnect your iPod or USB
device. It is recommended that you press CD/USB to
switch to the CD mode, confirm that the CD/USB
indicator goes off, and then disconnect your iPod/USB
device.
Do not disconnect your iPod or USB device while playing
back from the connected device, or while “USB
READING” appears in the front panel display.
■Supported iPod models
• iPod classic (including 120GB model)
• iPod nano (2nd, 3rd and 4th generations)
• iPod touch (1st and 2nd generations)
(as of April 2009)
• iPod is licensed on the condition that individuals perform
privately duplication and playback of uncopyrighted material or
material legally approved of duplication and playback.
Infringement of copyright is prohibited by law.
• Yamaha and suppliers accepts no liability for the loss of data
saved on iPod connected to this unit. As a precaution, it is
recommended that the files are made backup copies.
■Supported USB devices
This unit supports USB mass storage class devices (e.g.,
flash memories, card readers or portable audio players)
that use FAT16 or FAT32 format.
• Some devices may not work properly even if they meet the
requirements.
• This unit does not support encrypted USB memory devices.
• Do not connect devices other than USB mass storage class
devices: USB chargers, USB hubs, PCs, external HDD, etc.
• When you insert two or more memory cards at the same time
into a card reader connected to the iPod/USB port on this unit,
only one of the memory cards is recognized.
• Yamaha and suppliers accepts no liability for the loss of data
saved on the USB devices connected to this unit. As a
precaution, it is recommended that the files are made backup
copies.
• Playability of and power supply to all kinds of USB devices are
not guaranteed.
Disconnecting iPod/USB devices
CAUTION
Supported iPod/USB devices
Notes
Notes

8 En
ADDITIONAL INFORMATION
■Playable MP3 and WMA files (USB
device and Data Disc)
MP3
* Variable bitrate is also supported.
WMA
• Version 8
• Version 9 (Standard and variable bitrates are
supported. Professional and Lossless are not
supported.)
* Variable bitrate is also supported.
• Playback for Data Disc starts in alphanumeric order.
• Playback for USB starts in order by date and time of creation.
• Copyright-protected WMA (DRM) files cannot be played back
by this unit.
• The disc must be ISO 9660 compatible.
• Elapsed time may not be displayed correctly while playing back
variable bitrate contents.
■Playable discs
Use compact discs bearing the marks below.
To play back an 8-cm (3-inch) CD
Place it in the inner recessed area of the disc tray. Do not
put a normal (12-cm) CD on top of an 8-cm (3-inch) CD.
PLAYABLE DISC AND FILE FORMAT
Format Bitrate
(kbps)
Sampling
frequency
(kHz)
MPEG 1 Audio Layer-3 32-320 * 32/44.1/48
MPEG 2 Audio Layer-3, 2 8-160 * 16/22.05/24
MPEG-2.5 Audio Layer-2 8-160 * 8/11.025/12
Profile Bitrate
(kbps)
Sampling
frequency
(kHz)
High Profile 32-320 * 32/44.1/48
Mid Profile 16-32 16/22.05
Notes
Data Disc USB
Maximum file number 999 32767
Maximum folder number 256 256
Maximum file number per
folder
512 512
.... Compact discs (digital audio)
.... CD-R, CD-RW digital audio discs
• CD-R or CD-RW discs bearing one of
the following phrases.
FOR CONSUMER
FOR CONSUMER USE
FOR MUSIC USE ONLY
• Finalized CD-R or CD-RW discs.
This compact disc player may not be able to
play some CD-R/CD-RW discs or discs on
which recording was not made correctly.
.... CD-TEXT discs
• The disc title, artist name, and track
name are also displayed in addition to
the time displays when playing back a
CD with CD TEXT.
To prevent a malfunction of this unit:
• Do not use any nonstandard
shaped disc (heart, etc.) available
on the market because it might
damage the unit.
• Do not use a disc with tape, stickers, or paste on it. If
you use such a disc, the disc may get stuck in the
unit, or damage to the unit may result.
Note

English
9 En
PLAYABLE DISC AND FILE FORMAT
ADDITIONAL
INFORMATION
■Handling compact discs
• Always handle with care so that the playing surface is
not scratched. Do not warp discs.
• To keep clean the playing surface, wipe with a clean,
dry cloth. Do not use any type of disc cleaner, spray, or
any other chemical-based liquid.
• Do not wipe with a circular motion; wipe straight
outward from the center.
• Use a soft-tipped pen when writing on the label side of
the disc.
• When a disc is not being used, remove it from this unit
and store in an appropriate case.
• Do not expose discs to direct sunlight, high
temperature or high humidity for a long time.
This unit is equipped with the following two special
modes, which may be useful for special purposes at stores
or offices.
The special mode functions are incompatible with iPod.
Play mode memory
Retains the current playback mode (REPEAT and
RANDOM) after turning off the power, saving the time of
setting the playback mode again each time you turn on the
power.
The RESUM indicator in the front panel display lights up
when enabled.
Ready mode
Pauses playback after each track, allowing you to start the
next track at any desired timing.
The RDY indicator in the front panel display lights up
when enabled.
Note: Do not use any lens cleaners as they may be a
cause of malfunction.
USING THE ADVANCED SETUP
Note POWER OFF
PURE DIRECT + (Open/Close) + POWER ON
POWER OFF
(Play)
PLAY MEM OFF PLAY MEM ON
/
/
(Stop)
RDY MODE OFF RDY MODE ON
/
/
To activate and configure Advanced setup, follow the
steps below. Use the buttons on the front panel.
Activate
Advanced
setup
Play mode
memory
Ready
mode
Store
settings
Next time you turn on the power, the unit turns on with
the settings that you specified above.
*: Default Setting

10 En
If the unit fails to operate normally, check the following points to determine whether the problem can be corrected by the
simple measures suggested. If it cannot be corrected, or if the problem is not listed in the Problems column, disconnect
the power cable and contact your authorized Yamaha dealer or service center for help.
TROUBLESHOOTING
Problems Possible Causes Solutions Refer to
page
This unit fails to turn
on.
The power cable is not connected to the AC IN
inlet on the rear panel or not plugged in the wall
outlet.
Connect the power cable firmly.
3
The disc tray does
not close completely.
A foreign object is obstructing the tray. Carefully check the disc tray and remove the
foreign object. —
Disc playback does
not start.
The disc is damaged. Check the disc carefully; replace it if necessary. —
There is moisture on the laser pickup. Wait 20 to 30 minutes after turn on this unit ON
before trying to play back a disc. —
The disc is loaded upside down. Reload the disc with the label side up. —
The disc is dirty. Clean the disc. 9
The format of the MP3 or WMA file is not
compatible with this unit.
Replace the disc with a correctly recorded disc
playable with this unit. 9
The CD-RW (ReWritable) disc is not recorded
correctly.
Replace the disc with a correctly recorded disc
playable with this unit. 9
The disc is a non-standard disc not playable with
this unit.
Replace the disc with a correctly recorded disc
playable with this unit. 9
This unit is in iPod/USB mode. Switch to disc mode by pressing CD/USB. 2
iPod playback does
not start though iPod
is connected.
The connected iPod is not compatible with this
unit.
Connect an iPod compatible with this unit.
The compatible iPod are as follows:
• iPod classic (including 120GB model)
• iPod nano (2nd, 3rd and 4th generations)
• iPod touch (1st and 2nd generations)
(As of April 2009)
7
This unit is in disc mode. Switch to iPod/USB mode by pressing CD/
USB. 6
USB playback does
not start.
Improper USB device connections. Connect the USB device again. 6
The format of the MP3 or WMA file is not
compatible with this unit.
Replace the file with a correctly recorded file
playable with this unit. 8
This unit is in disc mode. Switch to iPod/USB mode by pressing CD/
USB. 6
Playback is delayed,
or begins at the
wrong place.
The disc may be scratched or damaged. Check the disc carefully; replace it if necessary.
8
No sound. Improper output cable connections. Connect the cables properly. If the problem
persists, the cables may be defective. 3
Improper amplifier operation. Set the amplifier controls to the correct input
selection. —
Sound of a
component
connected to the
DIGITAL OUT jacks
is not played.
PURE DIRECT is turned on. Turn PURE DIRECT off. Or make an analog
connection.
2, 3

English
11 En
TROUBLESHOOTING
ADDITIONAL
INFORMATION
Audio Section
• Frequency response ..................................... 2 Hz - 20 kHz, ± 0.5 dB
• Harmonic distortion + noise (1 kHz).........................0.003 % or less
• S/N ratio.................................................................... 105 dB or more
• Dynamic range............................................................ 96 dB or more
• Output voltage (1 kHz, 0 dB) ...........................................2.0 ± 0.3 V
Laser Diode Properties
• Material..................................................................................GaAlAs
• Wavelength.............................................................................790 nm
• Laser Output ..............................................................max. 1.23 μW*
* This output is the value measured at a distance of about 200 mm
from the objective lens surface on the Optical Pick-up Block.
General
• Power requirements
U.S.A. and Canada models .............................. AC 120 V, 60 Hz
Australia model ................................................ AC 240 V, 50 Hz
Europe and U.K. models .................................. AC 230 V, 50 Hz
Asia and General models ...... AC 110-120/220-240 V, 50/60 Hz
China model ..................................................... AC 220 V, 50 Hz
• Operating temperature............... +5 °C to +35 °C (+41 °F to +95 °F)
• Power consumption................................................................... 13 W
• Dimensions (W × H × D)................................... 435 × 86 × 260 mm
(17 1/8 × 3 3/8 × 10 1/4 in)
• Weight ........................................................................3.5 kg (7.7 lbs)
Please note that all specifications are subject to change
without notice.
iPod™
“iPod” is a trademark of Apple Inc., registered in U.S. and
other countries.
“Made for iPod” means that an electronic accessory has
been designed to connect specifically to iPod and has been
certified by the developer to meet Apple performance
standards.
Apple is not responsible for the operation of this device or
its compliance with safety and regulatory standards.
Sound “skips”. This unit is being subjected to vibrations or
impacts.
Relocate this unit. —
The disc is dirty. Clean the disc. 8
Sound “hums”. Improper cable connections. Securely connect the audio cables. If the
problem persists, the cables may be defective. 3
Noise from a nearby
tuner.
The tuner is too close to this unit. Move the tuner and this unit farther apart or turn
off this unit. —
Noise from inside of
the disc tray.
The disc may be warped. Replace the disc. —
The remote control
does not work or
function properly.
Wrong distance or angle. The remote control functions within a
maximum range of 6 m (20 ft) and no more than
30 degrees off-axis from the front panel.
4
Direct sunlight or lighting (from an inverter type
of fluorescent lamp, etc.) is striking the remote
control sensor of this unit.
Reposition this unit.
—
The batteries are weak. Replace all batteries. 4
SPECIFICATIONS
Problems Possible Causes Solutions Refer to
page

©
2009 Yamaha Corporation All rights reserved.
Printed in Malaysia WU27830