Yamaha DZR / DXS XLF Block Diagram Series Diagrams
User Manual: Yamaha DZR / DXS XLF Series Block Diagrams
Open the PDF directly: View PDF
.
Page Count: 1

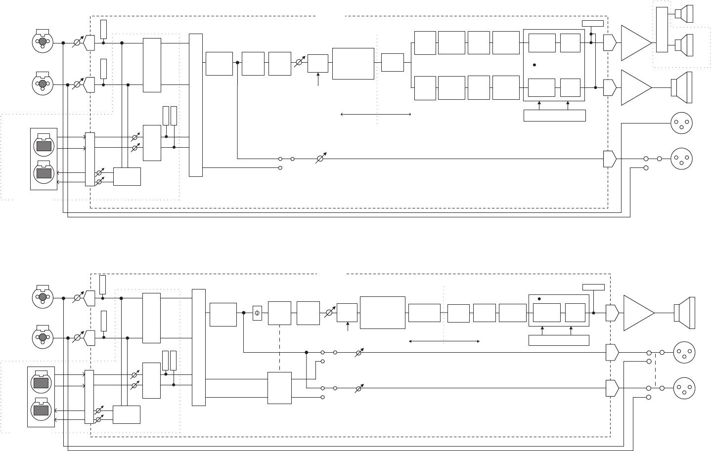
Block Diagram
DZR(-D)
DXS XLF(-D)
1 (LINE)
HF
LF
DA
HF
LF
2 (LINE)
MF
DELAY
0~
140ms
GAIN/
DELAY
DSP OUT
1
2
AD
IIR
Correct
EQ
GAIN/
DELAY
User EQ
(IIR)
6bands
MUTE
HPF
Off, 60~
120Hz
TOTAL
SP-EQ
DELAY
ALIGNMENT
METER
AD
METER
METER
DA
Network
DANTE
SENSITIVITY
3way model
ROUTER
LEVEL
FIR
Correct
EQ *1
LIMITER
MUTELIMITER
DA
DSP
Fs 96kHz
D-CONTOUR:
OFF(NORMAL),
FOH/MAIN,
MONITOR
LIMIT
INPUT
THRU/OUTPUT
ch1
ch2
1
2
DANTE
LEVEL
MASTER
LEVEL
A1
A2
D1
D2
SP OUT
POST EQ
A1 A2
D1
D2
FIR-X
LPF
FIR-X
HPF
User control Factory fixed
THRU
METER
METER
*1: MONITOR mode: IIR
Dante models
AMP
(LF)
AMP
(HF)
PROTECTION LOGIC
Dynamic
EQ
Dynamic
EQ
Dante models,
remote
MUTE
SRC
ROUTER
ch1
ch2
THRU
A2
To A2
1 (LINE)
LF
2 (LINE)
1
2
AD
THRU/OUTPUT
OMNI/
CARDIOID
HPF
60~
120Hz
TOTAL
SP-EQ
AD
METER
DA
DA
LEVEL
DA
D-XSUB:
OFF(NORMAL),
BOOST,
XTEND LF
INPUT
LIMIT
1
2
DANTE
LEVEL
MASTER
LEVEL
DELAY
ALIGNMENT
A1
ROUTER
A2
SP OUT
POST EQ DSP OUT
THRU
GAIN/
DELAY
DELAY
0~
140ms
User EQ
(IIR)
6bands
LPF
60~
120Hz
User control Factory fixed
Dante models
AMP
PROTECTION LOGIC
MUTELIMITER
Dynamic
EQ
Dante models,
remote
MUTE
METER METER
DANTE
SENSITIVITY
ch1
ch2
D1
D2
A1 A2
D1
D2
METER
METER
SRC
ROUTER
ch1
ch2
To A2
To A1
A2
A1
DSP
Fs 96kHz