Yamaha Dsp A990 Operation Manual E 1 26
Dsp-A990-Operation-Manual yamaha-dsp-a990-operation-manual-134507
DSP-A990 OWNER'S MANUAL DSP-A990
DSP-A990 to the manual f677c318-8a32-4bcc-a134-c23832e3c223
2014-12-13
: Yamaha Dsp-A990-Operation-Manual yamaha-dsp-a990-operation-manual-134507 pdf
Open the PDF directly: View PDF
.
Page Count: 50
- PRECAUTIONS & SAFETY INSTRUCTIONS
- SETUP & ADJUSTMENT
- GENERAL OPERATION
- 2-1. PLAYING A SOURCE * On the front panel, VCR 1, CD or LD can be selected directly by
- 2-2. RECORDING A SOURCE TO AUDIO/VIDEO TAPE (OR DUBBING FROM A TAPE TO ANOTHER)
- 2-3. DIGITAL SOUND FIELD PROGRAMS
- 2-4. SELECTING SOUND FIELD PROGRAMS
- 2-5. MUTING THE EFFECT SOUND
- 2-6. SUPERIMPOSED VIDEO PROGRAM/PARAMETER DISPLAY
- 2-7. DESCRIPTIONS OF THE SOUND FIELD PROGRAMS
- 2-8. REMOTE CONTROL “LEARNING” FUNCTION
- CREATING YOUR OWN SOUND FIELDS
- TROUBLESHOOTING
- SPECIFICATIONS

FRONT
R
REAR
L
–200m
FRONT
L
FRONT
REAR
LR
–200m 200m
REAR
R
200m
NATURAL SOUND DIGITAL SOUND FIELD PROCESSING AMPLIFIER DSP
-
A990
INPUT SELECTOR VCR I CD LD
PHONO
TV/DBS
PRO LOGIC
DECODER
SOUND FIELD
PROCESSOR
CINEMA DSP
7ch
DIGITAL SOUND FIELD PROCESSING AMPLIFIER / OPERATION MANUAL
AMPLIFICATEUR DE TRAITEMENT DE CHAMP SONORE NUMERIQUE / MODE D’EMPLOI
DIGITAL-KLANGFELDVERSTÄRKER / BEDIENUNGSANLEITUNG
DIGITAL LJUDFÄLTSFÖRSTÄRKARE / BRUKSANVISNING
AMPLIFICATORE DIGITALE DI PROCESSAMENTO DEL CAMPO SONORO / LIBRETTO D’ISTRUZIONI
AMPLIFICADOR DE PROCESAMIENTO DE CAMPO DE SONIDO DIGITAL / MANUAL DE INSTRUCCIONES
BEDIENINGSHANDLEIDING VOOR DIGITALE GELUIDSVELDPROCESSING-VERSTERKER
D
DS
S
P
P
-
-
A
A
9
99
90
0

Congratulations!
You are the proud owner of a Yamaha Digital Sound Field Processing (DSP) System—an
extremely sophisticated audio component. The DSP system takes full advantage of Yamaha’s
undisputed leadership in the field of digital audio processing to bring you a whole new world
of listening experiences. Follow the instructions in this manual carefully when setting up your
system, and the DSP system will sonically transform your room into a wide range of listening
environments—anything from a famous concert hall to a cozy jazz club. In addition, you get
incredible realism from Dolby-Surround encoded video sources using the built-in Dolby Pro
Logic Surround Decoder.
Seven built-in channels of amplification on the DSP-A990 mean that no additional
amplifiers are required to enjoy advanced digital sound field processing.
Rather than tell you about the wonders of digital sound field processing, however, let’s get
right down to the business of setting up the system and trying out its many capabilities.
Please read this operation manual carefully and store it in a safe place for later reference.

1
English
SAFETY INSTRUCTIONS
1. AVOID EXCESSIVE HEAT, HUMIDITY, DUST
AND VIBRATION
Keep the unit away from locations where it is likely to be
exposed to high temperatures or humidity—such as
near radiators, stoves, etc. Also avoid locations which
are subject to excessive dust accumulation or vibration
which could cause mechanical damage.
2. INSTALL THE UNIT IN WELL-VENTILATED
CONDITION
The openings on the cabinet assure proper ventilation
of the unit. If these openings are obstructed, the
temperature inside the cabinet will rise rapidly.
Therefore, avoid placing objects against these
openings, and install the unit in well-ventilated
condition. Make sure to allow a space of at least 10
cm behind and on the both sides and at least 20 cm
above the top panel of the unit. Otherwise it may not
only damage the unit, but also cause fire.
3. KEEP THE AC POWER PLUG
DISCONNECTED DURING VACATION ETC.
When not planning to use this unit for long periods of
time (ie., vacation, etc.), disconnect the AC power
plug from the wall outlet.
4. AVOID PHYSICAL SHOCKS
Strong physical shocks to the unit can cause damage.
Handle it with care.
5. DO NOT OPEN THE UNIT OR ATTEMPT
REPAIRS OR MODIFICATIONS YOURSELF
This product contains no user-serviceable parts. Refer
all maintenance to qualified Yamaha service personnel.
Opening the unit and/or tampering with the internal
circuitry will make servicing difficult and will endanger
you and your unit.
6. MAKE SURE POWER IS OFF BEFORE
MAKING OR REMOVING CONNECTIONS
Always turn power OFF prior to connecting or
disconnecting cables. This is important to prevent
damage to the unit itself as well as other connected
equipment.
7. HANDLE CABLES CAREFULLY
Always plug and unplug cables—including the AC
cord—by gripping the connector, not the cord.
8. CLEAN WITH A SOFT DRY CLOTH
Never use solvents such as benzine or thinner to clean
the unit. Wipe clean with a soft, dry cloth.
9. ALWAYS USE THE CORRECT POWER
SOURCE
Make sure that the power source voltage specified on
the rear panel matches your local AC mains supply.
10.KEEP AWAY FROM TUNERS
Digital signals generated by the unit may interfere with
other equipment such as tuners, receivers or TVs. Move
the system farther away from such equipment if
interference is observed.
IMPORTANT!
Please record the model and serial number of your
unit in the space below.
Model:
Serial No.:
The serial number is located on the rear of the unit.
Retain this Owner’s Manual in a safe place for future
reference.
Voltage Selector (General Model only)
The voltage selector on the rear panel of this unit
must be set for your local mains voltage
BEFORE plugging into the AC mains supply.
Voltages are 110/120/220/240 AC, 50/60 Hz.
WARNING
To reduce the risk of fire or electric shock, do not
expose this unit to rain or moisture.
For U.K. customers
If the socket outlets in the home are not suitable for
the plug supplied with this appliance, it should be cut
off and an appropriate 3 pin plug fitted. For details,
refer to the instructions described below.
Note: The plug severed from the mains lead must be
destroyed, as a plug with bared flexible cord is
hazardous if engaged in a live socket outlet.
SPECIAL INSTRUCTIONS FOR U.K. MODEL
IMPORTANT
The wires in the mains lead are coloured in
accordance with the following code.
Blue: NEUTRAL
Brown: LIVE
As the colours of the wires in the mains lead of this
apparatus may not correspond with the coloured
markings identifying the terminals in your plug,
proceed as follows. The wire which is coloured BLUE
must be connected to the terminal which is marked
with the letter N or coloured BLACK. The wire which is
coloured BROWN must be connected to the terminal
which is marked with the letter L or coloured RED.
Making sure that neither core is connected to the
earth terminal of the three pin plug.
This product complies with the radio frequency
interference requirements of the Council Directive
82/499/EEC and/or 87/308/EEC.
PRECAUTIONS & SAFETY INSTRUCTIONS
The apparatus is not disconnected from the AC
power source as long as it is connected to the wall
outlet, even if the apparatus itself is turned off.

PRECAUTIONS & SAFETY INSTRUCTIONS ..................................1
SETUP & ADJUSTMENT...................................................................3
1-1. GETTING STARTED....................................................................3
1-2. SETUP........................................................................................10
1-3. CONTROLS & ADJUSTMENTS ...............................................20
1-4. ADJUSTMENT...........................................................................24
GENERAL OPERATION...................................................................28
2-1. PLAYING A SOURCE................................................................28
2-2. RECORDING A SOURCE TO AUDIO/VIDEO TAPE
(OR DUBBING FROM A TAPE TO ANOTHER)........................29
2-3. DIGITAL SOUND FIELD PROGRAMS .....................................31
2-4. SELECTING SOUND FIELD PROGRAMS ..............................31
2-5. MUTING THE EFFECT SOUND...............................................32
2-6. SUPERIMPOSED VIDEO PROGRAM/PARAMETER
DISPLAY.....................................................................................32
2-7. DESCRIPTIONS OF THE SOUND FIELD PROGRAMS.........33
2-8. REMOTE CONTROL “LEARNING” FUNCTION.......................38
CREATING YOUR OWN SOUND FIELDS.......................................40
3-1. SELECTING AND EDITING PROGRAM PARAMETERS .......40
3-2. DESCRIPTIONS OF THE DIGITAL SOUND FIELD
PARAMETERS...........................................................................42
TROUBLESHOOTING......................................................................45
SPECIFICATIONS.............................................................................46
2
CONTENTS

1-1. GETTING STARTED
Unpacking
If you haven’t already done so, carefully remove this unit and its
accessories from the box and wrapping material.You should find the
unit itself and the following accessories.
Installing the Remote Control Unit Batteries
Since the remote control unit will be used for many of this unit’s
control operations, you should begin by installing the supplied
batteries.
1. Turn the remote control unit over and slide the battery
compartment cover downward in the direction of the arrow.
2. Insert the batteries (R6, AA, UM-3 type), being careful to align
them with the polarity markings on the inside of the battery
compartment.
3. Close the battery compartment cover.
3
English
SETUP & ADJUSTMENT
Remote control
User program sheets
Batteries

●When you notice that remote control operation has become
erratic, or the distance from which the remote control will function
has decreased, it’s time to replace the batteries. Always replace all
batteries at the same time.
●Make sure that the YPC/USER/LEARN switch on the remote
control unit is set to the YPC or USER position for normal
operation.
●This remote control uses an advanced, highly directional infrared
beam. Be sure to aim the remote control directly at the remote
control sensor on the main unit when operating.
Remote control transmitter operation range
Notes
●There should be no large obstacles between the remote
control transmitter and the main unit.
●If the remote control sensor is directly illuminated by strong
lighting (especially an inverter type of fluorescent lamp etc.),
it might cause the remote control transmitter to work
incorrectly. In this case, reposition the main unit to avoid
direct lighting.
Digital Sound Field Processing
What is it that makes live music so good? Today’s advanced
sound reproduction technology lets you get extremely close to the
sound of a live performance, but chances are you’ll still notice
something missing, the acoustic environment of the live concert hall.
Extensive research into the exact nature of the sonic reflections that
create the ambience of a large hall has made it possible for Yamaha
engineers to bring you this same sound in your own listening room,
so you’ll feel all the sound of a live concert. What’s more, our
technicians, armed with sophisticated measuring equipment, have
even made it possible to capture the acoustics of a variety of actual
concert halls, jazz clubs, theaters, etc. from around the world, to
allow you to accurately recreate any one of these live performance
environments, all in your own home.
4
30°
30°
Remote control
sensor
Within approximately
6 m (19.7 feet)

Dolby Pro Logic Surround
The Dolby Pro Logic Surround Decoder program lets you
experience the dramatic realism and impact of Dolby Surround movie
theater sound in your own home. Dolby Pro Logic gets its name from
its professional-grade steering logic circuitry, which provides greater
effective channel separation for a much higher degree of realism than
the “passive” Dolby Surround circuits found in today’s typical home
audio/video equipment. Dolby Pro Logic Surround provides a true
center channel, so that there are four independent channels, unlike
passive Dolby Surround, which has in effect only three channels: left,
right, and rear.This center channel allows listeners seated in even
less-than-ideal positions to hear the dialog originating from the action
on the screen while experiencing good stereo imaging.
This Dolby Pro Logic Surround Decoder employs a digital signal
processing system.This system improves the stability of sound at
each channel and crosstalk between channels, so that positioning of
sounds around the room is more accurate compared with
conventional analog signal processing systems.
In addition, this unit features a built-in automatic input balance
control.This always assures you the best performance without
manual adjustment.
Manufactured under license from Dolby Laboratories Licensing
Corporation. Additionally licensed under Canadian patent number
1,037,877. “Dolby”, “Pro Logic”, and the double-D symbol are
trademarks of Dolby Laboratories Licensing Corporation.
Dolby Pro Logic Surround +DSP
Additionally you can enjoy sound environment created by the
combination of Dolby Pro Logic and YAMAHA DSP. Precise sound
movement and orientation by the Dolby Pro Logic technology is
added to sound fields which are precisely recreated on the
basis of actual acoustic environments by the DSP technology,
so it is suitable for any Audio/Video source with video image.
This combination is used on sound field programs No. 8 through
No. 11, and “Enhanced DOLBY PRO LOGIC” of No. 12.
The YAMAHA “CINEMA DSP” logo indicates these programs are
created by the combination of Dolby Pro Logic and YAMAHA DSP
technology.
5
English
CINEMA DSP
7ch

Video superimpose
If you connect your video cassette recorder, video disc player,
video monitor, etc. to this unit, you can take advantage of this unit’s
capability to display program titles, parameter data and information
about other various settings and adjustments on your video monitor’s
screen.This information will be superimposed over the video image.
If there is no video source connected or it is turned off, the
information will be displayed over a blue colored background.
NOTE: The program titles, parameter data and other information are
also displayed on the display panel of this unit.
Open/close the control door
When it is not necessary to operate controls inside the control
door, close the door.
To open the door
To close the door
6
P01 CONCERT HALL 1
/
Hall A in Europe
INIT.DLY 30ms
ROOM SIZE 1.0
LIVENESS 5
....
....
.... ...
/
/
CONCERT HALL 1
Hall A in Europe

7
English
Setting Up Your Speaker System
This unit has been designed to provide the best sound field
quality with a full seven-speaker system setup, using two extra pairs
of effect speakers to generate the sound field plus one center
speaker for dialog, when using Dolby Pro Logic Surround decoding.
We therefore recommend that you use a seven-speaker setup. A
four-speaker system using only one pair of effect speakers for the
sound field will still provide impressive ambience and effects,
however, and may be a good way to begin with this unit.You can
always upgrade to the full seven speaker system later. In the 4 or 5
speaker system, the Digital Sound Field Processing is still
performed, but the main speakers are used for both the main
channels and the front effect channels.
Use of the Center Dialog Speaker Is Recommended
With digital sound field programs No. 8 through No. 12, by using
either the Directional Enhancement circuit or the Dolby Pro Logic
decoder, decoded signals will be output from the center channel.
Therefore, if you want to maximize the performance of your
Audio/Video home theater system, it is recommended that you use a
center channel speaker.
If for some reason it is not practical to use a center speaker, it is
possible to enjoy movie viewing without it. Best results, however, are
obtained with the full system.
It is also possible to further expand your system with the addition
of a subwoofer and amplifier.You may wish to choose the
convenience of a Yamaha Active Servo Processing Subwoofer
System, which has its own built-in power amp.

8
4 Speaker System
Simplest system.
You can enjoy widely diffused sound by
only adding two additional speaker units
at the rear.
FRONT MIX switch—Set to ON.
(See page 13.)
Center Mode—Set to PHNTM.
(See page 26.)
5 Speaker System
Good for Audio/Video sources and
Dolby Pro Logic Surround.
With sound field programs No. 8
through No. 12, which utilize the center
speaker effect, more precise center
localization can be obtained.
FRONT MIX switch—Set to ON.
(See page 13.)
Center Mode—Set to NRML or WD.
(See page 26.)
6 Speaker System
Good for sound fields from 2-channel
stereo sources.
With sound field programs No. 1
through No. 7, a sound effect matching
that of a 7-speaker system can be
obtained. The addition of front left and
right effect speakers produces a more
effective sound field.
FRONT MIX switch—Set to OFF.
(See page 13.)
Center Mode—Set to PHNTM.
(See page 26.)
7 Speaker System
This is the recommended speaker
system, providing the best sound
effects.
With sound field programs No. 1
through No. 7, using both sets of effect
speakers (front and rear), reproduces
the most effective sound field. With the
sound field programs No. 8 through No.
12, the center speaker provides precise
center localization.
FRONT MIX switch—Set to OFF.
(See page 13.)
Center Mode—Set to NRML or WD.
(See page 26.)
Four Possible Types of Speaker System Configurations Recommended

9
English
Speakers and Speaker Placement
Your full seven-speaker system will require three speaker pairs:
the MAIN SPEAKERS (your normal stereo speakers), the FRONT
EFFECT SPEAKERS and the REAR EFFECT SPEAKERS, plus the
CENTER SPEAKER.You may also be using a subwoofer.
You will probably use your present stereo speakers as the MAIN
SPEAKER pair.The front effect and rear effect do not need to be
equal with the MAIN SPEAKERS, although the center speaker
should be as close as possible.They should have enough power
handling capacity to accept the maximum output of the DSP system
or the external amps that will drive them.
Place the MAIN SPEAKERS in the normal position.
Place the FRONT EFFECT SPEAKERS further apart than the
MAIN SPEAKERS, on either side of and a few feet behind and above
the MAIN SPEAKER pair.
Place the REAR EFFECT SPEAKERS behind your listening
position.They should be nearly six feet up from the floor.
Place the CENTER SPEAKER precisely between the two MAIN
SPEAKERS. (To avoid interference, keep the speaker above or
below the television monitor, or use a magnetically shielded speaker.)
If using a SUBWOOFER, such as a Yamaha Active Servo
Subwoofer System, the position of the speaker is not so critical
because low bass tones are not highly directional.
Main speaker Effect speaker Center speaker

10
1-2. SETUP
Before you start making connections make sure all related electronic components are turned OFF.
REAR PANEL
5ch 7ch
ON OFF
TV/DBS
GND
FRONT
MIX
LOW
PASS
PRE OUT
MAIN IN
MAIN CH
REAR
—I0dB MAIN
0dB LEVEL
FRONT CENTER
COUPLER
FRONT
6
Ω
MIN./SPEAKER
6
Ω
MIN./HAUT–
PARLEUR
MAIN
6
Ω
MIN./SPEAKER
6
Ω
MIN./HAUT–
PARLEUR
REAR
6
Ω
MIN./SPEAKER
6
Ω
MIN./HAUT–
PARLEUR
CENTER
A B:4
Ω
MIN./SPEAKER
A OR B:6
Ω
MIN./SPEAKER
A B:4
Ω
MIN./
HAUT–PARLEUR
A OU B:6
Ω
MIN./
HAUT–PARLEUR
AB
+
+
A B
A OR B
+
AUX 1
PHONO
1
2
3
4
SPEAKERS
12
3456 7890
AB CDEFGHI
J
(General Model)

11
English
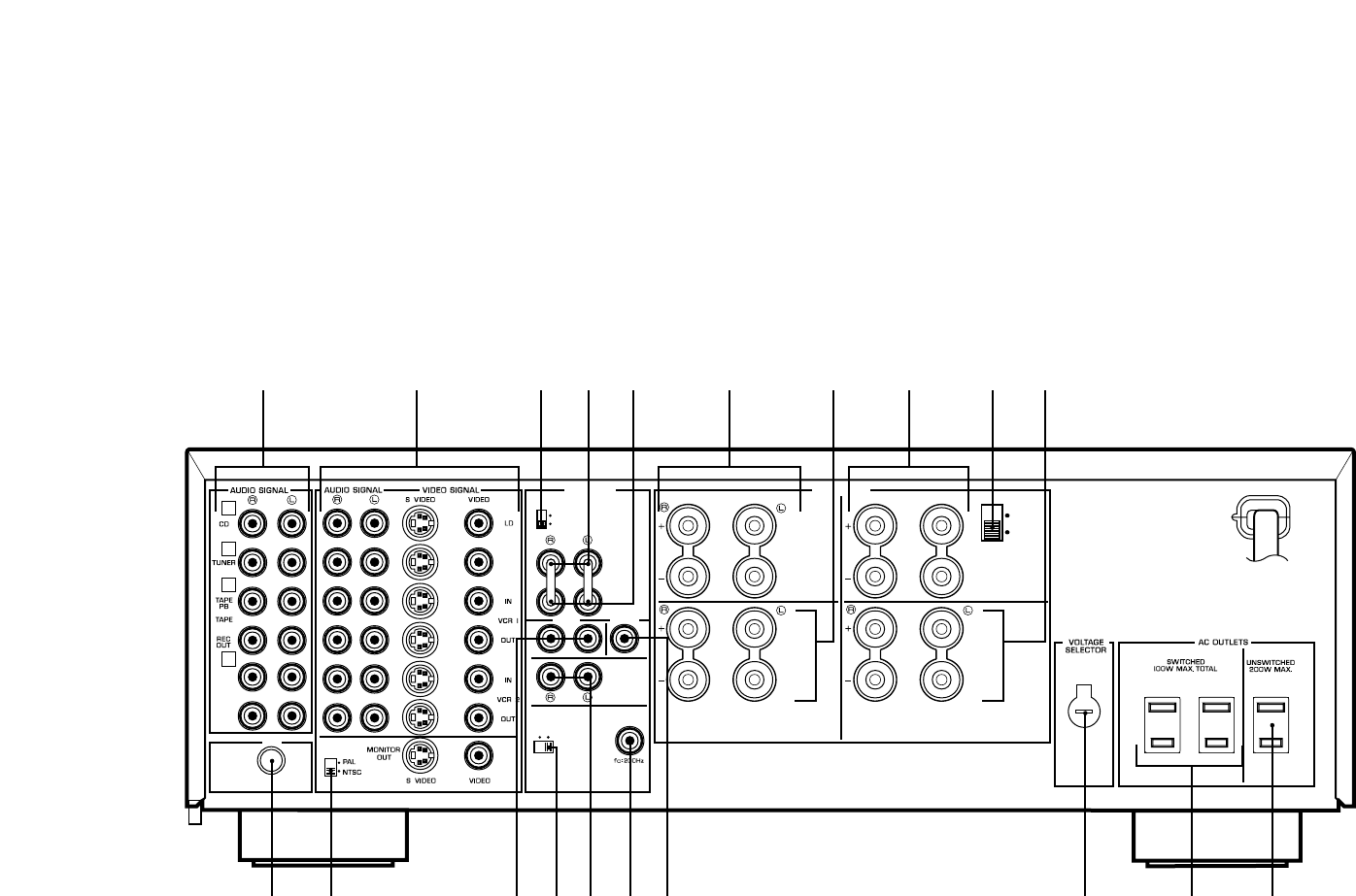
1Audio Signal Connection Jacks (for Audio Source Equipment)
Connect the inputs and/or outputs of your audio equipment.
2Audio/Video Signal Connection Jacks (for Video Source
Equipment)
Connect the audio and video inputs and/or outputs of your video
equipment. In place of the VIDEO jacks, the S VIDEO jacks can
be used for higher resolution and improved picture quality if your
VCR, monitor, etc. are equipped with S-VIDEO connectors.
3Main Level Switch
Normally set to “0 dB”. If desired, you can decrease the main-
channel output level at the MAIN speaker terminals by 10 dB by
setting this switch to “–10 dB”.
4Pre Out Jacks
Main-channel line output. Connected with jumper bars to MAIN
IN jacks when the built-in amplifier is used. Connected to input
jacks of external stereo power amplifier (MAIN IN or TAPE PLAY
jacks of integrated amplifier or receiver) when using external
amplification.
5Main In Jacks
Line input to built-in main-channel amplifier. Connected with
jumper bars to PRE OUT jacks when the built-in amplifier is used.
Not connected when using an external power amplifier.
6Main Speaker Terminals
When using this unit’s built-in main-channel amplifier, connect the
main speakers here.The jumper bars must be plugged in to
connect the MAIN IN jacks to the PRE OUT jacks.
7Front Effect Speaker Terminals
When using the built-in front-channel amplifier, connect the front
effect speakers here.
8Center Speaker Terminals
When using the built-in center-channel amplifier, connect one or
two center speakers here.
9Center Speaker Impedance Switch
Set to “A + B” when using two center speakers, or to “A OR B”
when using only one center speaker.
0Rear Effect Speaker Terminals
When using the built-in rear-channel amplifier, connect the rear
effect speakers here.
AGND Terminal
Connects the ground wire of the turntable to produce minimum
hum. In some cases, however, better results may be obtained
with the ground wire disconnected.
BVideo NTSC/PAL Switch (General Model only)
Set this switch to the position corresponding to the standard
that your video equipment employs.
CFront Effect Out Jacks
Front-channel line output. Not connected when the built-in
amplifier is used. Can be connected to input jacks of an
external stereo power amplifier driving the front effect
speakers.
DFront Mix Switch
Set to “OFF (7ch)” when setting up a full 7 or 6 speaker system,
or to “ON (5ch)” when setting up a 5 or 4 speaker system.
ERear Effect Out Jacks
Rear-channel line output. Not connected when the built-in
amplifier is used. Can be connected to input jacks of an
external stereo power amplifier driving the rear effect speakers.

12
FLow Pass Jack
When using a subwoofer, connect its amplifier input to this
jack. Frequencies below 200 Hz from the left main, right main
and center channels are output to this jack.
GCenter Out Jack
Center-channel line output. Not connected when the built-in
amplifier is used. Can be connected to input jack of an external
power amplifier to drive the center speaker.
HVoltage Selector (General Model only)
Be sure to set to the line voltage in your area before applying
power. Consult your dealer if unsure of the correct setting.
ISwitched AC Outlets
You may plug other audio components into these sockets as
long as their combined power consumption does not exceed
the specified value shown. “Switched” means that these
components are turned on and off by this unit’s power switch.
JUnswitched AC Outlet (General Model only)
The total power consumption of audio components plugged
into this socket should not exceed the specified value shown.
“Unswitched” means that power is available even when this unit
is off.
NOTE: If an external power amplifier is connected to the front
effect or rear effect output jacks, the corresponding internal
amplifier will be turned off and no output will be available at the
speaker terminals.

13
English
REAR PANEL SWITCH AND CONTROL SETTINGS
There are several switches and controls on the rear panel that
you’ll have to check before operating your system, and it’s a good
idea to do it before you connect cables. Locate the MAIN LEVEL
slide switch (3) and FRONT MIX slide switch (D). Make sure the
MAIN LEVEL switch is set to “0 dB” and the FRONT MIX switch is set
to “OFF” for 7 or 6 speaker driving.
In a 5 or 4 speaker system, set the FRONT MIX switch to “ON”.
Next, set the NTSC/PAL switch (B) to the position corresponding
to the standard which your video equipment employs. (General Model
only)
GENERAL INSTRUCTIONS FOR CONNECTIONS
Make sure that you have the left (L) and right (R) channels
correctly connected.That means that jacks marked “L” on this unit
must be connected to jacks marked “L” on other units. Likewise with
the “R” jacks. This is easy if you remember to always use the red plug
for the “R” jacks and the white plug for the “L” jacks.
With speaker connections you must also be sure that the polarity
is correct. For each amplifier and each channel, connect the plus (+)
terminal of the amplifier to the plus terminal of the speaker, and
connect the minus (–) terminal of the amplifier to the minus terminal
of the speaker.To keep track of polarity, use a speaker cable that has
one of the two wires marked by a stripe or a different color.

14
TV/DBS
GND
AUX 1
PHONO
1
2
3
4
AUDIO OUT
LINE OUT
LINE IN
OUTPUT
GND
LINE OUT
VIDEO OUT
AUDIO IN
VIDEO IN
AUDIO OUT
VIDEO OUT
OUTPUT
OUTPUT
AUDIO OUT
VIDEO OUT
AUDIO IN
VIDEO IN
AUDIO OUT
VIDEO OUT
VIDEO IN
CONNECTING AUDIO/VIDEO SOURCE EQUIPMENT TO THIS UNIT
*If you have YAMAHA components numbered as 1, 2, 3, etc. on the rear panel, connections can be made easily by making sure to
connect the output (or input) terminals of each component to the same-numbered terminals of this unit.
Monitor TV
Tuner
Tape deck 1
CD player
TV/Satellite tuner
Video cassette recorder 1
Video disc player
Video cassette recorder 2
Tape deck 2
Turntable

15
English
CONNECTING TO S VIDEO JACKS
If your video cassette recorder, video disc player, etc. and your
monitor are equipped with “S” (high-resolution) video terminals,
connect them to this unit’s S VIDEO jacks, and connect this unit’s
S VIDEO MONITOR OUT jack to the “S” video input of your monitor.
Otherwise, connect the composite video jacks from your video
cassette recorder, video disc player, etc. to the VIDEO jacks of this
unit, and connect this unit’s VIDEO MONITOR OUT jack to the
composite video input of your monitor.
NOTE: If video signals are sent to both S VIDEO input and VIDEO
input jacks, the signals will be sent to their respective output jacks
independently.
NOTE: If your unit is the General Model, be sure the NTSC/PAL
switch has been correctly set to the standard that your video
equipment employs. Singapore model has no switch and uses the
NTSC standard, while other models without a switch use the PAL
standard.
Notes about the Video superimpose
●If you watch a video source that is connected to both S VIDEO and
VIDEO input jacks of this unit, signals of screen display information
are output from only the S VIDEO MONITOR OUT jack.
●When no video signal is input to either S VIDEO or VIDEO input
jacks of this unit, signals of screen display information are output
from both S VIDEO MONITOR OUT and VIDEO MONITOR OUT
jacks with a color background.
* For the General Model, if the NTSC/PAL switch on the rear panel
is set to “PAL”, nothing will be output from either S VIDEO
MONITOR OUT or VIDEO MONITOR OUT jack in this case.
TV/DBS
S-VIDEO
OUT
VIDEO OUT
VIDEO
OUT
S-VIDEO OUT
VIDEO IN
S-VIDEO IN
S-VIDEO IN
VIDEO IN
VIDEO IN
S-VIDEO IN
VIDEO OUT
S-VIDEO OUT
S-VIDEO
OUT VIDEO
OUT
Monitor TV
TV/Satellite tuner
Video cassette recorder 1
Video disc player
Video cassette recorder 2

16
For connecting with a monitor TV that uses a 21 pin
connector for input (for Europe and U.K. models)
Make a connection as figured below with a commercially
available scart-plug connector cable.
CONNECTING SPEAKER SYSTEMS
Connect the SPEAKERS terminals to your speakers with wire of
the proper gauge, cut as short as possible. If the connections are
faulty, no sound will be heard from the speakers. Make sure that the
polarity of the speaker wires is correct, that is, + and – markings are
observed. If these wires are reversed, the sound will be unnatural
and will lack bass. Do not let the bare speaker wires touch each other
or any other metal part as this could damage this unit and/or
speakers.
NOTE: Use speakers with the specified impedance shown on the
rear of this unit.
Red: positive (+)
Black: negative (–)
➀Unscrew the knob.
➁Insert the bare wire.
[Remove approx. 5mm (1/4”)
insulation from the speaker
wires.]
➂Tighten the knob and
secure the wire.
NOTE: Banana Plug connections are also possible (Australia and
General models only). Simply insert the Banana Plug connector into
the corresponding terminal.
1
2
3
Monitor TV
Scart-plug
connector
cable
No connection
TV/DBS
VIDEO
AUDIO L
AUDIO R

17
English
CONNECTING THE MAIN SPEAKERS TO THIS UNIT
Connect the MAIN speakers to the MAIN speaker output
terminals of this unit. Make sure that the jumper bars between the
PRE OUT and MAIN IN jacks on the rear panel are in place. It is also
possible to use an external power amplifier if more power is desired.
In this case, remove the jumper bars and connect the PRE OUT
jacks to the INPUT jacks of a stereo power amplifier with a stereo pin
cable—making sure to connect the left and right channels correctly.
Connect the MAIN speakers to the speaker output terminals of the
power amplifier.
NOTE: If an external amplifier is used for the main speakers, it is
recommended to use the MAIN speaker terminals of this unit for the
rear effect speakers.
Connect the REAR output jacks to the MAIN IN jacks with a pin cord.
This combination is highly upgraded and ideal for the division of
sound quality, because the rear channel output of the Audio/Video
system is equally important as the center channel.
PRE OUT
INPUT
Main speaker
This unit
Main speaker
Power amplifier

18
CONNECTING THE EFFECT SPEAKERS AND THE
CENTER SPEAKER(S) TO THIS UNIT
Connect the FRONT effect speakers to the FRONT effect
speaker output terminals of this unit.
If the FRONT effect speakers are not used, the FRONT MIX
switch should be set to “ON”.
Connect the REAR effect speakers to the REAR effect speaker
output terminals of this unit.
Connect the CENTER speaker to the CENTER speaker output
terminals. If you will be using one CENTER speaker, connect it to
either the A or B terminals and set the CENTER speaker impedance
switch to “A OR B” (bottom position). If using two CENTER speakers,
connect them to the A and B terminals, and set the switch to “A + B”
(top position). If, however, you will not be using a CENTER speaker,
be sure to set the Center Mode to “PHNTM” (phantom). (See page
26.)
NOTE: The speaker connections above are fine for most
applications. If for some reason, however, you wish to use an external
power amp for any or all of the effect and center channels, connect
the line level output jack(s) for each channel to the INPUT jacks of
the external amp and connect the corresponding speaker pair to the
speaker terminals of the external amp.
NOTE: If the pin plug is inserted in the FRONT/REAR output jacks,
the speaker output from the built-in amplifier will be cut off.
LR
LR
Front effect
speaker
Rear effect
speaker Rear effect
speaker
Front effect
speaker
This unit
Center speaker
Center speaker
Center speaker

19
English
ADDING A SUBWOOFER
You may wish to add a subwoofer to reinforce the bass
frequencies.
This unit provides a line-level subwoofer output, which contains
only the frequencies under 200 Hz from the main and center
channels. Connect the LOW PASS jack to the INPUT jack of the
subwoofer amplifier, and connect the speaker terminals of the
subwoofer amplifier to the subwoofer.
With some subwoofers, including the Yamaha Active Servo
Processing Subwoofer System, the amplifier and subwoofer are in
the same unit.
5ch 7ch
ON OFF
FRONT
MIX
LOW
PASS
REAR
Subwoofer system

20
1-3. CONTROLS & ADJUSTMENTS
FRONT PANEL
1Power Switch
* STANDBY Mode
While the power is on, pressing the POWER key on the remote
control unit switches the unit to the STANDBY mode. (In this
mode, the power indicator is half illuminated.)
2Power Indicator
Lights up while the power is on.
3Display Panel
Shows program names, parameters and information about other
various settings and adjustments.
4SOUND FIELD PROCESSOR Indicator
Lights up while the built-in Sound Field Processor is being
activated.
5PRO LOGIC DECODER Indicator
Lights up while the built-in Dolby Pro Logic Surround Decoder is
being activated.
PHONO
TV/DBS
PRO LOGIC
DECODER
SOUND FIELD
PROCESSOR
INPUT SELECTOR VCR I CD LD
0
234567 8 9
ACDEF HG
1
B

21
English
6Remote Control Sensor
Signals from the remote control unit are received here.
7Input Source Indicators
Shows the currently selected input source by lights up the
corresponding indicator.
8Input Selector Switch
Sequentially selects the input source that you want to listen to
and/or watch in the §§or ©©direction. The indicator
corresponding to the selected input source lights up. The
selected input source is also shown by the display panel and
the monitor screen (When the monitor is on).
9Input Selector Switches for VCR 1, CD and LD
Directly selects VCR 1, CD or LD as the input source.
0Phones Jack
Plug in headphones here for private listening. If the FRONT
MIX and EFFECT switches are on, the effect channels will be
heard along with the main channels. Otherwise the main
channels only will be heard.
ARec Out Switch
Used to select the source to be recorded to tape deck or VCR
independent of the selection of input source. When pressed,
the indicator corresponding to the currently selected source to
be recorded flashes. While an indicator is flashing, you can
change the selection of the source to be recorded with the
input selector switches. The selected source is also shown by
the display panel and the monitor screen (when the monitor is
on).
BInput Trim Control
Adjusts the input level of each source respectively.
CProgram Selector
Sequentially selects the digital sound field processing
programs in the + or – direction.
DEffect Switch
Normally ON, this switch can be turned OFF to disable output
from the center and effect speakers so that the sound
becomes normal 2-channel stereo.
EBass and Treble Controls
Adjust the sound to match your tastes. Can also be used to
compensate for room acoustics. Defeated in the center
position.
FBalance Control
Adjusts the left and right output volume to the Main Speakers
to compensate for sound imbalance caused by speaker
positions or listening room conditions.
GAuxiliary Input Jacks (AUX 2)
Connect an auxiliary video or audio input source equipment
such as a camcorder to these jacks. If the connected video
equipment has a S video output terminal, connect it to the S
VIDEO jack to obtain a high resolution picture. The source
connected to these jacks can be selected by the input selector
switch.
HMaster Volume Control
Simultaneously controls signal level at all outputs: front effect,
main, rear effect, center, and subwoofer. (This does not affect
TAPE REC OUT level.)

22
REMOTE CONTROL UNIT 1Transmit/Learn Indicator
In LEARN mode, lights to indicate that the key just pressed is
ready for learning input. In USER mode, blinks when a learned
key is pressed to show that a control signal has been sent to your
equipment.
2YPC/USER/LEARN Switch
Set to YPC for operating this unit and Yamaha Audio/Video units.
Set to USER for using learned key functions. Set to LEARN for
learning new control functions. (See page 38.)
(“YPC” is the abbreviation of YAMAHA Preset Code.)
3Power Key
Turns the POWER on mode to the STANDBY mode and vice
versa.
4Input Selector Keys
Select the input source.
5CD/LD Function Keys
Operate functions on your Yamaha CD player and LD player.
When the 1/2 Switch is set to 1, they operate the CD player, and
when set to 2, they operate the LD player.
6Blank Keys
Have no preset functions, so are used for learning other remote
controller’s functions only.
7Test Switch
When pressed, sends a signal to the main left, center, main
right, and rear effect speakers in turn, and when pressed once
again, sends a signal to the main and front effect speakers in
turn for easy comparison of level settings.
TRANSMIT
/LEARN
YPC
LEARN
USER 12
POWER TV VCR 1 VCR 2
AUX 1
PHONO
TAPE
TUNER
CD
AUX 2
CD
-
LD
VCR 2 VCR 1 TV/DBS LD
TEST A/B/C/D/E
TUNER
VCR
-
TV
PRESET/CH
HALL 1 HALL 2 HALL 3 CHURCH
123 4
ROCK
CONCERT
FRONT
LEVEL JAZZ CLUB
ENTERTAINMENT
ON SCREEN
CENTER
LEVEL PARAMETER
EFFECT
RESET CLEAR
ON/OFF
REAR
LEVEL MUTING
SET MENU
TV
THEATER
567 8
CONCERT
VIDEO
VIDEO
THEATER
MOVIE
THEATER
PRO LOGIC
MASTER
VOLUME
9
10 11 12
TV/VCR
TAPE
-
VCR
DIR A PLAY DIR B
DECK
A/B PAUSE STOP
CHAPTER
PAUSE/STOP
PLAY
DIAPLAY
STILL SEARCH
1
3
2
4
5
7
9
8
0
A
BCDEFG
M
6
K
J
H
L
I
6

23
English
8Front Level +/– Keys
Increase (+) or decrease (–) the volume level of the front effect
speakers.
9Center Level +/– Keys
Increase (+) or decrease (–) the volume level of the center
speaker(s).
0Rear Level +/– Keys
Increase (+) or decrease (–) the volume level of the rear effect
speakers.
AReset Button
Press this button to “reset” the internal microcomputer which
controls remote control operations. Microcomputer “reset” is
necessary when the remote control freezes.
* Pressing the RESET button will not erase learned functions.
BOn Screen Display Key
Changes the type of display showing the program name and
parameters, or information about various settings and
adjustments on the connected monitor’s screen.
Whenever pressed, the screen changes to a full display, a simple
display and no display in turn.
CClear Button
Used in USER or LEARN mode to erase a learned function. (See
page 39.)
DEffect On/Off Key
Cuts off the sound’s output from the front, rear effect and center
speakers.To restore the output from those speakers, press this
key again.
EParameter Select Keys
Select DSP program parameters, or titles of the items in the SET
MENU mode.
FMuting Key
Mutes the master volume level by 20 dB. While muting, the
indicator on the master VOLUME control flashes on and off
continuously.
GParameter +/– Keys
Edit DSP program parameters or used for settings and
adjustments in the SET MENU mode.
HMaster Volume +/– Keys
Increase (+) or decrease (–) the master volume level.
IParameter/Set Menu Switch
When set to the PARAMETER position, the Parameter Select
Keys and Parameter +/– Keys will select and edit DSP program
parameters. When set to the SET MENU position, the Parameter
Select Keys and Parameter +/– Keys are used for settings and
adjustments in the SET MENU mode.
JProgram Select Keys (1 through 12)
Select DSP programs 1 through 12.
KTuner Function Keys
Operate Yamaha tuner functions.
LTape Deck Function Keys
Operate Yamaha tape deck functions.
M1/2 Switch
When the YPC/USER/LEARN Switch is set to YPC, this switches
the CD/LD Function Keys to keys for use with either the CD
player or LD player. (“1” for the CD player and “2” for the LD
player.) When the YPC/USER/LEARN Switch is set to USER or
LEARN, this switch selects the group 1 or 2 of the learnable
function keys. (See page 38.)

24
1-4. ADJUSTMENT
MAIN/CENTER/EFFECT SPEAKER LEVEL BALANCE
ADJUSTMENT
This operation uses an internal test-tone generator for balancing
the levels of the main, center and effect speakers.
1. Depress the TEST switch on the remote control so that “TEST
DOLBY SUR.” appears on the display panel to enter test mode. A
hiss-like calibration signal should be heard from the left main
speaker, center speaker(s), right main speaker and rear effect
speakers in turn (see diagram). Adjust the master VOLUME to a
normal listening level.
* The state of test-tone output is shown by the display panel and
the monitor screen. (On the monitor screen, it is shown by an
image of audio listening room.) This is convenient for adjusting
each speaker level.
2. Adjust the center and rear level by using the CENTER and REAR
LEVEL +/– keys on the remote control so that the sound coming from
the corresponding speakers seems to be at the same level as that
from the main speakers when you are at a normal listening position.
If there is insufficient volume from the effect speakers, you may
decrease the main speaker volume level by setting the MAIN LEVEL
switch on the rear panel to “–10 dB”, and adjust the center and rear
level again. Volume controls on external power amplifiers may also
be adjusted if necessary to achieve proper balance.
3. For the front effect speaker level adjustment, depress the TEST
switch on the remote control again so that “TEST DSP” appears on
the display panel. A calibration signal should be heard from the main
speakers and the front effect speakers in turn (see diagram).
4. Adjust the front level by using the FRONT LEVEL +/– keys on the
remote control so that the speaker volume is the same as that of the
main speakers.
NOTE: If not using a center speaker, be sure to set the CENTER
MODE to the PHNTM (phantom) position.You will then hear the
center channel test tone from the left and right main speakers.
When this adjustment is finished, press the TEST switch once
again.
NOTE: Once you have completed these adjustments, use only
VOLUME control of this unit or MASTER VOLUME keys of the
remote control unit to adjust the whole listening volume. Do not
change any other volume setting in the system.
Left main Center Right main
Rear
LEFT CENTER RIGHT
SURROUND
Main Front
MAIN FRONT

25
English
INPUT LEVEL ADJUSTMENT
This adjustment is important for obtaining the best performance
from the internal circuits of this unit.The optimum input level of this
unit is pre-adjusted on the basis of the CD source level. This
adjustment should be performed on all input sources in your system
respectively, so that their levels match the CD source level as closely
as possible.
1. Select the CD source.
2. Play the source.
3. Increase the setting of the master VOLUME control to a
convenient listening level (you will use this as your “reference” level).
4. Select any other source in your system (VCR, tuner, etc.) and
play that source.
5. Adjust the level of the source to be approximately equal to your
CD player’s “reference” level by using the INPUT TRIM control.
* This adjustment can also be done with the remote control unit.
For using the remote control unit, refer to “5. Input level
adjustment (INPUT LVL TRIM)” on page 27.
6. In the same way, adjust levels of other sources.
NOTE: The adjustments will be saved until it is readjusted.
PHONO
TV/DBS
INPUT SELECTOR VCR I CD LD
CD
MASTER
VOLUME
PHONO
TV/DBS
INPUT SELECTOR VCR I CD LD
TUNER
Front panel Remote control
or
Front panel
Front panel
Remote control
or
Front panel Remote control
or

26
OTHER IMPORTANT SETTINGS AND ADJUSTMENTS
IN THE “SET MENU” MODE
Make the following five types of settings and adjustments before
enjoying audio and video sources. Note that these settings and
adjustments cannot be done without monitoring the display
information (or the information displayed on the monitor screen).
1. CENTER MODE
2. CENTER GEQ
3. PARAMETER INIT
4. MEMORY GUARD
5. INPUT LVL TRIM
METHOD OF SETTING AND ADJUSTMENT
As described on page 6, you can make these settings and
adjustments watching the information displayed on the monitor
screen (or superimposed over the video image). So, first turn the
monitor on.
1. Set the PARAMETER/SET MENU switch to the SET MENU
position on the remote control unit.
2. Select the item (title) on which you will make a change.
3. Select any desired position or edit parameters on the item.
In the same way, make a setting or adjustment on any other item.
DESCRIPTIONS OF THE ITEMS
1. Selecting Center Mode (CENTER MODE NRML/WD/
PHNTM)
In Normal (NRML) position, any frequency below 100 Hz will
be divided between the main left and main right speakers. For this
reason even a speaker smaller than the main left and right
speakers can obtain a sufficient effect.
In Wide (WD) position, all range of frequencies for the center-
channel are output to the center speaker. Select this position if a
high quality center speaker is being used.
If not using the center speaker(s), be sure to select Phantom
(PHNTM) position, and the audio signals for the center channel
are output to the main speakers.
Remote control
Remote control
Remote control
PARAMETER
SET MENU

27
English
2. Adjusting Center Channel Graphic Equalizer (CENTER
GEQ)
The built-in five band graphic equalizer is used to tailor, over a
±6 dB range, the overall output frequency response of the center
channel. The five bands cover the complete audible sound
spectrum and are centered on 100 Hz, 300 Hz, 1 kHz, 3 kHz and
10 kHz frequencies. Adjustment should be done to each frequency
individually.
Adjusting method
After selecting the item (title) in step 2 on the previous page,
press the Parameter + or – key on the remote control to display
the condition of the equalizer. Then select a frequency with the
Parameter Select keys on the remote control and adjust its level
with the Parameter +/– keys.
3. Initializing parameters on a DSP program (PARAMETER
INIT)
You can initialize all parameter settings on a DSP program.
Note that a DSP program (except CHURCH) has two sub-
programs; all parameters on both sub-programs are initialized by
this operation.
Initializing method
After selecting this item (title) in step 2 on page 26, press the
Parameter + or – key to display the DSP program numbers (1 –
12). A program number whose parameters has been changed is
marked with “*”. Press a Program Select Key corresponding to the
program number of which parameters you want to initialize. When
initialized, the “*” mark will disappear.
4. Locking DSP parameters and other adjustments
(MEMORY GUARD)
If you wish to prevent accidental alteration to DSP parameters
or other adjustments on this unit, select “ON”. In this position, they
are locked and cannot be changed. The following functions on this
unit can be locked by this operation.
• DSP parameters
• Other items in the “SET MENU” mode
(CENTER MODE/CENTER GEQ/PARAMETER INIT/INPUT
LVL TRIM)
• ON SCREEN display key
• INPUT TRIM control
• FRONT, REAR and CENTER level +/– keys
• TEST switch
5. Input level adjustment (INPUT LVL TRIM)
This function is provided for all input sources. It can be
controlled from 0 to +6 dB in 2 dB steps.The sound level of each
input source should be the same as that of regular CDs.
To adjust the input level, either press the INPUT TRIM control
on the front panel (see page 25), or select the “5. INPUT LVL
TRIM” in step 2 on page 26.

28
2-1. PLAYING A SOURCE
1. Set the master VOLUME control to minimum.
2. Turn the power on.
3. Select an input source.
(The selected source is shown by the display panel, the monitor
screen and illumination of the corresponding input source
indicator on the front panel.)
* On the front panel, VCR 1, CD or LD can be selected directly by
pressing the corresponding switch.
4. Play the source.
5. Increase the setting of the master VOLUME control to your
listening level.
Adjust the BASS, TREBLE, BALANCE controls, etc., or select a
desired sound field program. (See page 31.)
NOTE: If a different audio source is selected with the input selector
keys on the remote control unit while enjoying a video source, the
sound from the newly selected audio source is heard, but the picture
from the video source can still be seen.
GENERAL OPERATION
POWER
MASTER
VOLUME
PHONO
TV/DBS
INPUT SELECTOR VCR I CD LD
CD
PHONO
TV/DBS
INPUT SELECTOR VCR I CD LD
Front panel
or
Remote control
Front panel
Front panel
Front panel
or
Remote control
Front panel
or
Remote control

29
English
To record the input source
1. Press the REC OUT switch (so that “REC OUT...” appears on the
display and the monitor screen).
Front panel
2. Within 5 seconds, select the “SOURCE” position with the input
selector switch (so that “REC OUT SOURCE” appears on the
display panel and the monitor screen).
Front panel
3. Press the REC OUT switch (so that “REC OUT SOURCE”
disappears from the display).
* The same result will be obtained after 5 seconds without any
operation.
4. Select an input source to be played (and to be recorded).
(See page 28 for the method of input source selection.)
Front panel Remote Control
5. Play the source.
6. Set the tape deck or VCR used for recording to the recording
mode.
* Adjust the recording level on the tape deck or VCR.
NOTE: To record picture from a video source and sound from
another audio source, in step 4, first select a video source with an
input selector switch on the front panel, and then select an audio
source with the input selector keys on the remote control unit.
2-2. RECORDING A SOURCE TO AUDIO/VIDEO TAPE
(OR DUBBING FROM A TAPE TO ANOTHER)
PHONO
TV/DBS
INPUT SELECTOR VCR I CD LD
CD
INPUT SELECTOR VCR I CD LD
REC OUT SOURCE
or

30
To record a source other than the input source
This unit has a function of selecting a source to be recorded to tape
deck or VCRs independent of the selection of input source.
1. Press the REC OUT switch (so that “REC OUT...” appears on the
display and the monitor screen).
Front panel
2. Within 5 seconds, select the source to be recorded with an input
selector switch. (The indicator corresponding to the selected
source to be recorded will flash.)
Front panel
3. Press the REC OUT switch (so that the indicator corresponding
to the selected source to be recorded stops flashing).
* The same result will be obtained after 5 seconds without any
operation.
4. Play the source and confirm it by selecting it with an input selector
switch and increasing the setting of the master VOLUME control.
Front panel
5. Set the tape deck or VCR used for recording to the recording
mode.
* Adjust the recording level on the tape deck or VCR.
6. While recording a source, you can enjoy listening to and/or
watching another source selected with the input selector switch.
While recording, you can monitor the audio and/or video signals
to be recorded by selecting the tape deck or VCR used for recording
with the input selector switch.
PHONO
TV/DBS
INPUT SELECTOR VCR I CD LD
REC OUT CD
PHONO
TV/DBS
INPUT SELECTOR VCR I CD LD
PHONO
TV/DBS
INPUT SELECTOR VCR I CD LD
TUNER
Front panel
or
Remote control

31
English
NOTE: Adjusting the master VOLUME, BASS, TREBLE controls,
etc., or selecting a sound field program has no effect on the material
being recorded.
NOTE: Composite video and S video signals pass independently
through this unit’s video circuits.Therefore, when recording or
dubbing video signals between two video cassette recorders, if your
source VCR is connected to provide only S video (or only composite
video) signals, you can record only a S video (or only a composite
video) signal on your second VCR.
NOTE: Please check the copyright laws in your country to record
from records, compact discs, radio, etc. Recording of copyright
material may infringe copyright laws.
If you watch a video software that uses scramble or
encoded signals to prevent it from being dubbed, there may
be a case that display information superimposed on the
picture and/or the picture itself is disturbed due to those
signals.
2-3. DIGITAL SOUND FIELD PROGRAMS
This unit has 12 programs for digital sound field processing, 7
from actual acoustic environments from around the world, and 5
programs for Audio/Video sources including sources encoded with
Dolby Pro Logic surround. Many of the programs contain various
parameters that can be adjusted to the listener’s taste.
2-4. SELECTING SOUND FIELD
PROGRAMS
1. Set the PARAMETER/SET MENU switch on the remote control to
the PARAMETER position.
2. Select the desired sound field program by pressing the
PROGRAM selector on the front panel or by using the Program
Select keys on the remote control.
HALL 1 HALL 2 HALL 3 CHURCH
123 4
ROCK
CONCERT JAZZ CLUB
ENTERTAINMENT
TV
THEATER
567 8
CONCERT
VIDEO
VIDEO
THEATER
MOVIE
THEATER
PRO LOGIC
9
10 11 12
For stereo audio
source
For audio/video
sources
PARAMETER
SET MENU
Remote control

32
3. All sound field programs except CHURCH have two “sub-
programs” (see “2-7. DESCRIPTIONS OF THE SOUND FIELD
PROGRAMS”).The sub-programs are selected using the
Parameter +/– keys on the remote control unit. The CONCERT
HALL 1 program, for example, contains the sub-programs “Hall A
in Europe” and “Hall B in Europe”. When the CONCERT HALL 1
program is first selected, the “Hall A in Europe” sub-program will
be selected and displayed on the front panel.To select “Hall B in
Europe”, press the Parameter + or – key.To return to Hall A in
Europe, press the Parameter + or – key again. The same selection
procedure applies to all other programs.
The sub program selection can also be done simply by pressing
the corresponding Program Select key on the remote control.
* If you will change the sub-program by pressing a Program
Select key while watching the monitor screen, press a key as
described below;
If the display type is a full display, press the key of the
corresponding program once. If the display type is a simple
display or no display, press the key twice.
2-5. MUTING THE EFFECT SOUND
The EFFECT switch on the front panel and the EFFECT ON/OFF
key on the remote control unit make it simple to compare the normal
stereo sound with the fully processed effect sound.
To mute the effect sound and monitor only the main sound, press
the EFFECT ON/OFF key or the EFFECT switch. Press the EFFECT
ON/OFF key or the EFFECT switch a second time to restore normal
operation.
2-6. SUPERIMPOSED VIDEO
PROGRAM/PARAMETER DISPLAY
You can select program names and edit parameters
watching their data displayed on your video monitor screen and
superimposed over the video image as described on page 6.
1. Turn your monitor on, and press the ON SCREEN display key
on the remote control unit to call the full display mode.
2. The current program name and its parameters will be displayed
on the monitor screen. The arrow-shaped cursor points to the
currently selected parameter. Parameters are selected and edited
using the Parameter Select keys and +/– keys. (See page 41 for
details.)
CONCERT HALL 1
Hall A in Europe
CONCERT HALL 1
Hall B in Europe

33
English
2-7. DESCRIPTIONS OF THE SOUND FIELD PROGRAMS
The following list gives brief descriptions of the sound fields produced by each of the DSP programs. Keep in mind that most of these are
precise digital recreations of actual acoustic environments.The data for them was recorded at the locations described using sophisticated sound
field measurement equipment.
* The channel level balance between the left rear effect speaker and the right rear effect speaker may vary depending on the sound
field you are listening to.This is due to the fact that most of these sound field recreations are actual acoustic environments.
1. CONCERT HALL 1
Hall A in Europe: This is a large fan-shaped concert hall in
Munich which has approximately 2500
seats. Almost the whole interior is made of
wood.There is relatively little reflection
from the right and left walls, and sounds
spread finely and beautifully.
Hall B in Europe: This is a large shoe-box type concert hall
with approximately 2500 seats. Almost the
whole interior except the ceiling is made of
wood, including mahogany reflective
panels. Special reflective paneling above
the stage produces strong frontal
reflections which tend to reinforce the
direct sound from the stage.This hall has a
very solid, powerful sound.
2. CONCERT HALL 2
Hall C in Europe: A classic shoe-box type concert hall with
approximately 1700 seats. Pillars and
ornate carvings create extremely complex
reflections.Those reflections and the
reflections from all directions of the hall
produce a very full, rich sound.
Hall D in U.S.A.: This is a large 2600-seat concert hall in the
United States which features a fairly
traditional European design.The interior is
relatively simple, suggesting an American
taste. Sound of the middle and high
frequencies are richly and beautifully
reproduced.

34
3. CONCERT HALL 3
Hall E in Europe: A classic large shoe-box type concert hall
with approximately 2200 seats. It has a
circular stage and seats located behind the
stage.
Live Concert: A large round concert hall with a rich
surround effect. Pronounced reflections
from all directions emphasize the
extension of sounds.You will experience
the sound field with a great deal of
presence sitting at about the center
position near the stage.
This sound field is also effective for
karaoke.This is because you feel as if you
are standing on a real stage.
4. CHURCH
A church in Tokyo shaped like a cross. There is the altar at the
upper side of the “cross”, and a pipe organ at the opposite side
(the lower side of the cross). It is a very unique shape with walls
all leaning inside, and pillars standing by the side of walls only.
The sound field has moderate reverberations of which time is 2.5
seconds.
5. ROCK CONCERT
The Roxy Theatre: The ideal program for lively, dynamic rock
music.The data for this program was
recorded at LA’s “hottest” rock club.
Arena: A big, powerful sound suited to rock music.
6. JAZZ CLUB
Village Gate: A jazz club in New York. It is in a basement
and has a relatively spacious floor area.
The reflection pattern is similar to that of a
small hall.
Cellar Club: This is a small, cozy jazz club with a low
ceiling.The sound is very close and
intimate.

35
English
7. ENTERTAINMENT
Stadium: This program gives you long delays
between direct sounds and effect sounds,
and extraordinarily spacious feel of a large
stadium.
Disco: This program recreates the acoustic
environment of a lively disco in the heart of
a very lively city. The sound is dense and
highly concentrated. It is also characterized
by a high-energy, “immediate” sound.
8. TV THEATER
Drama: The data of the sound field of a relatively
narrow space is used for the front presence
side. A moderately sized spatial sound field
without excessive sound extension and
reverberations gives reality to the characters
in a drama.
The data of the sound field of an opera
house is used for the rear surround side. In
a stereo program, background music is
reproduced more beautifully with much
depth, enhancing sound effects on the
drama. It’s natural sound effect will not make
you tired from long watching.
Variety/Sports: Though the front presence side of the sound
field is relatively narrow, the rear surround
side employs the sound environment of a
large concert hall. With this program, you
can enjoy watching various TV programs
such as the news, variety shows, music
programs or sports programs. In a stereo
broadcast of a sports game, the
commentator is oriented at the center
position, and the shouts and the atmosphere
in the stadium spreads on the surround side,
however, spreading of them to the rear side
is properly restrained.

36
9. CONCERT VIDEO
Classical/Opera: This program provides excellent depth of
vocals and overall clarity, restraining
excessive reverberation.
For opera, the orchestra pit and the stage
are ideally combined, letting you feel a full
presence sound.The rear surround side of
the sound field is relatively moderated,
however, it reproduces beautiful sound by
the use of the data of a concert hall.You
will not be tired from long watching of an
opera.
Pop/Rock: This program produces an enthusiastic
atmosphere and lets you feel that you are
in the midst of the action, as if attending an
actual jazz or rock concert.
The indirect sound constituent spreads on
the surround side of the sound field by the
use of data of a large round hall for the
surround side, so the image space around
the screen and the sound space are fully
expanded.
10.VIDEO THEATER
Fantasy: Powerful reverberations on the front
presence side of the sound field adds
depth to the image, so expanding the
image space. On the rear surround side,
sounds are reproduced lightly but vividly.
The sound field of this program matches
image effects of animated films regardless
of the genre. Conversations, sounds and
sound effects are reproduced with vitality
by this program. A source in stereo will
obtain more effect, letting you steep
yourself in a fantastic world of animations.
Classic Film: This program is for reproducing monaural
video sources (old movies etc.). Monaural
sounds are reproduced with much
presence by the front presence side of the
sound field and optimum reverberation
effect. The use of the center speaker
makes conversations more audible,
obtaining a pleasant mix of conversations
and picture.

37
English
11.MOVIE THEATER
Ideal for reproducing video discs, video tapes and similar sources
which are Dolby Surround encoded and bear the “DOLBY
SURROUND” logo.
70 mm Adventure: This program is ideal for precisely
reproducing the sound design of the
newest movies. The sound field is made
according to the design of the newest
movie theaters, so the reverberations of
the sound field itself are restrained as
much as possible.The three dimensional
feeling of the sound field is emphasized,
and dialog is precisely oriented on the
screen.You can enjoy watching Sci-Fi,
adventure movies, etc. with this program.
70 mm General: This program is for reproducing sounds on
a 70 mm multi-track film, and characterized
by a soft and extensive sound field.The
front presence side of the sound field is
relatively narrow. It spatially spreads all
around and toward the screen, restraining
echo effect of conversations without losing
clarity. For the surround side, the data of
the sound field of an opera house is used
on an enlarged scale, so the harmony of
music or chorus sounds beautifully in a
wide space at the rear of the sound field.
12.DOLBY PRO LOGIC SURROUND
Reproduces video discs, video tapes and similar sources which
are Dolby Surround encoded and bear the “DOLBY
SURROUND” logo.
Normal: The digital Dolby Pro Logic decoder
reproduces sounds and sound effects of a
source encoded in Dolby Surround. The
realization of a highly efficient decoding
process improves crosstalk and channel
separation and makes sound positioning
smoother and more precise.
Enhanced: This program ideally simulates the multi-
surround speaker systems of the 35 mm
film theater. Surround signals by the Dolby
Pro Logic decoder are processed on the
surround side of the sound field based on
the data of the sound field of a shoe-box
hall.The surround effects produced by this
sound field folds the viewer naturally from
the rear to the left and right and toward the
screen.
NOTE: The Dolby Pro Logic Surround system is designed to be used
with program material (mainly videotaped movie soundtracks)
encoded with the Dolby Surround system.
NOTE: If the main and center channel sound is considerably altered
by overadjustment of the BASS or TREBLE controls, the relationship
with the rear channels may produce an unnatural effect.

The remote control unit, in addition to controlling the most
commonly used functions of the main unit and other connected
Yamaha audio and video equipment, has a sophisticated “learning”
function that allows it to control other equipment in your system or
other household appliances equipped with infrared remote control
receivers. By setting the YPC/USER/LEARN switch on the remote
control unit to “LEARN”, all keys will turn into “learnable function
keys”, each capable of “learning” a different remote control
function. Also, each key can learn two different functions by
switching the learning group (1 or 2) with the 1/2 switch. However,
as for the keys shaded in the following figure, the
PARAMETER/SET MENU switch will select the learning group
number (1 or 2) instead of the 1/2 switch.
Learning a New Remote Control Function
1. Select the learning group number (1 or 2) by using the 1/2
switch.
2. Set the YPC/USER/LEARN switch to “LEARN”.
3. Aim the infrared transmitter window of the other remote control
unit.
4. Press the key that is to have a new function assigned to it. The
TRANSMIT/LEARN indicator will light up.
5. Press and hold down the button on the other remote control
unit corresponding to the new function to be learned. Hold the
button down until the TRANSMIT/LEARN indicator is extinguished.
The function has now been learned.
6. Repeat steps 4 and 5 to learn additional functions.
7. Set the YPC/USER/LEARN switch to “USER”. Pressing the
learned key will now perform the assigned function. Provided user
program sheets should be used to record the functions learned by
the various keys.
ON SCREEN
CENTER
LEVEL PARAMETER
EFFECT
RESET CLEAR
ON/OFF
REAR
LEVEL MUTING
SET MENU
VIDEO
THEATER THEATER
PRO LOGIC
MASTER
VOLUME
9
10 11 12
38
2-8. REMOTE CONTROL “LEARNING” FUNCTION
PARAMETER/SET MENU
switch 5–10 cm

39
English
NOTE: The originally preset function of a key is still available in the
USER position if the key does not learn a new function.
NOTE: If there is no more room in the memory area for a function
to be learned, the TRANSMIT/LEARN indicator will flash on and
off eight times. In this case, even if some keys are not occupied
with functions from other remote control units, no further learning
is possible.
The function learned by any key can be easily changed by
repeating the learning process with a different function. It is also
possible to erase learned functions so that the keys return to the
originally preset functions.
Erasing a Learned Function
1. Set the YPC/USER/LEARN switch to “USER”.
2. Use the point of a pencil or other similar object to press and
hold the CLEAR button.
3. Press and hold the key whose function is to be erased until the
TRANSMIT/LEARN indicator flashes on and off three times.
Erasing All Learned Functions
1. Set the YPC/USER/LEARN switch to “LEARN”.
2. Use the point of a pencil or other similar object to press and
hold the CLEAR button.
3. Press and hold any key until the TRANSMIT/LEARN indicator
flashes on and off seven times.
NOTE: All of the memorized functions will be retained while you
replace the batteries. However, if no batteries are installed for a
few hours, the memory will be erased and will have to be
programmed again.
NOTE: There may occasionally be instances in which, due to the
signal-coding and modulation systems employed by another
remote control unit, that this remote control unit will not be able to
learn its signals. In this case, the TRANSMIT/LEARN indicator will
flash on and off eight times.
NOTE: When the remote control freezes, press the RESET button
to “reset” the internal microcomputer which controls remote control
operations.
Pressing the RESET button will not erase learned functions.

40
3-1. SELECTING AND EDITING PROGRAM PARAMETERS
WHAT IS A SOUND FIELD?
In order to explain the impressive functions of the DSP system,
we need to first understand what a sound field really is.
What really creates the rich, full tones of a live instrument are the
multiple reflections from the walls of the room. In addition to making
the sound “live”, these reflections enable us to tell where the player is
situated, and the size and shape of the room in which we are sitting.
We can even tell whether it is highly reflective, with steel and glass
surfaces, or more absorbent—wood panels, carpeting and curtains.
THE ELEMENTS OF A SOUND FIELD
In any environment, in addition to the direct sound coming
straight to our ears from the player’s instrument, there are two distinct
types of sound reflections that combine to make up the sound field:
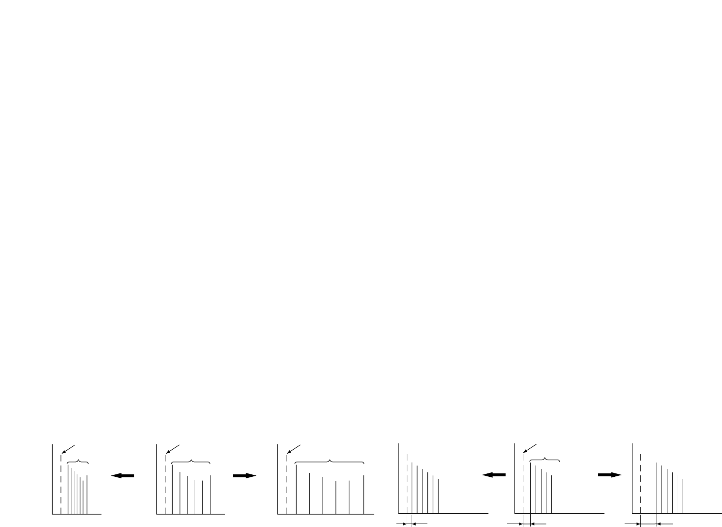
(1) Early Reflections. Reflected sounds reach our ears extremely
rapidly (50 ms — 100 ms after the direct sound), after reflecting from
one surface only—for example, from the ceiling or a wall. These
reflections fall into specific patterns as shown in the diagram on page
42 for any particular environment, and provide vital information to our
ears. Early reflections actually add clarity to the direct sound.
(2) Reverberations. These are caused by reflections from more than
one surface—walls, ceiling, the back of the room—so numerous that
they merge together to form a continuous sonic “afterglow”.They are
non-directional, and lessen the clarity of the direct sound.
Direct sound, early reflections and subsequent reverberation
taken together help us to determine the subjective size and shape of
the room, and it is this information that the DSP system reproduces
in order to create sound fields.
If you could create the appropriate early reflections and
subsequent reverberations in your listening room, you would be able
to create your own listening environment. The acoustics in your room
could be changed to those of a concert hall, a dance floor, or virtually
any size room at all.This ability to create sound fields at will is exactly
what Yamaha has done with the DSP system.
DSP programs consist of some parameters to determine
apparent room size, reverberation time, distance from you to the
performer, etc. In each program, those parameters are preset with
values precisely calculated by Yamaha to create the sound field
unique for the program. It is recommended to use DSP programs
without changing values of parameters, however, this unit also allows
you to create your own sound fields. Starting with one of the built-in
programs, you can adjust those parameters. Even if power is turned
off, your custom sound fields will remain in the DSP system’s
memory for about two weeks.The following pages detail how to
make your own sound fields.
CREATING YOUR OWN SOUND FIELDS

41
English
In addition to the “TYPE” parameter which selects the sub-
programs within each sound field program (e.g. “Hall A in Europe”
and “Hall B in Europe” for program 1, “CONCERT HALL 1”), each
program also has a set of parameters that allow you to change the
characteristics of the acoustic environment to create precisely the
effect you want. These parameters correspond to the many natural
acoustic factors that create the sound field you experience in an
actual concert hall or other listening environment. The size of the
room, for example, affects the length of time between the “early
reflections”—that is, the first few widely spaced reflections you
hear after the direct sound. The “ROOM SIZE” parameter provided
in many of the DSP programs alters the timing between these
reflections, thus changing the shape of the “room” you hear. In
addition to room size, the shape of the room and the
characteristics of its surfaces have a significant effect on the final
sound. Surfaces that absorb sound, for example, cause the
reflections and reverberations to die out quicker, while highly
reflective surfaces allow the reflections to carry on for a longer
period of time. The DSP parameters allow you to control these and
many other factors that contribute to your personal sound field,
allowing you to essentially “redesign” the concert halls and rooms
provided to create custom-tailored listening environments that
ideally match your mood and music.
Refer to “3-2. DESCRIPTIONS OF THE DIGITAL SOUND
FIELD PARAMETERS” on page 42 for a description of what each
parameter does, how it effects the sound, and its control range.
1. With the desired program selected, press the Parameter Select
(▼▼) key on the remote control unit once. This will recall the next
parameter after the program type. In the case of the CONCERT
HALL 1 program, for example, this would be the INIT. DLY
parameter.You can continue pressing the Parameter Select (▼▼)
key to select other parameters in sequence. Press the Parameter
Select (▲▲) key to scroll upward through the parameter list.
2. When the desired parameter has been recalled, use the
Parameter + (increment) and – (decrement) keys to change its
value to create the effect you want. + increases the value of the
selected parameter, and – decreases the value of the selected
parameter. In both cases you can hold the key down for
continuous incrementing or decrementing. The display will pause
for a moment at the initial value of the parameter as a reminder.
(On the monitor screen, *mark at the head of parameter name
disappears at the initial value of the parameter.)
NOTE: Parameter edits made in this way will remain in effect even
with power cut due to power failure or the power plug
disconnected from the AC outlet for up to about two weeks, after
which all parameters, as well as other adjustments or settings on
this unit, will return to their initial values or conditions.

42
3-2. DESCRIPTIONS OF THE DIGITAL SOUND FIELD PARAMETERS
Not all of the following parameters are found in every program.
●ROOM SIZE
How it Affects the Sound:
Changes the apparent size of the music venue.The larger the
value, the larger the simulated room will sound.
What it Does:
Adjusts the timing between the early reflections. Early reflections
are the first group of reflections you hear before the subsequent,
dense reverberation begins.
Control Range:
0.1 – 2.0
Standard setting is 1.0.
Changing this parameter from 1 to 2 increases the apparent
volume of the room eight times (length, width, and height all
doubled).
●INIT DLY (Initial Delay)
How it Affects the Sound:
Changes the apparent distance from the source sound.
Since the distance between a sound source and a reflective
surface determines the delay between the direct sound and the first
reflection, this parameter changes the location of the sound source
within the acoustic environment.
What it Does:
Adjusts the delay between the direct sound and the first reflection
heard by the listener.
Control Range:
1 – 49 milliseconds
For a small living room this parameter would be set for a small
value. Large values for a big room. Larger values produce an echo
effect.
INIT. DLY INIT. DLY INIT. DLY
Level Level
Small Small
Time
Small space Large space
Time Time Time Time Time
Large Large
Level Level Level Level
Direct sound Direct sound Direct sound Direct sound
Early reflections Early reflections Early reflections Early reflections

43
English
●LIVENESS
How it Affects the Sound:
This parameter changes the apparent reflectivity of the walls in
the hall.
The early reflections from a sound source will lose intensity
(decay) much faster in a room with acoustically absorbent wall
surfaces than in one which has mostly reflective surfaces. A room
with highly reflective surfaces in which the early reflections decay
slowly is termed “live”, while a room with absorbent characteristics in
which the reflections decay rapidly is termed “dead”.The LIVENESS
parameter lets you adjust the early reflection decay rate, and thus the
“liveness” of the room.
What it Does:
Changes the rate at which the early reflections decay.
Control Range:
0 – 10.
●REV.TIME (Reverberation Time)
How it Affects the Sound:
The natural reverberation time of a room depends primarily on its
size and the characteristics of its inner surfaces. This parameter,
therefore, changes the apparent size of the acoustic environment
over an extremely wide range.
What it Does:
Adjusts the amount of time it takes for the level of the dense,
subsequent reverberation sound to decay by 60 dB (@ 1 kHz).
Control Range:
1.0 – 5.0 seconds.
The reverb time in a small-to-medium size hall would be between
1 and 2, and in a large hall it is normally between 2 and 3.
REV. TIME
60 dB
REV. TIME
60 dB
REV. TIME
60 dB
Time Time Time Time
Reverberations Reverberations Reverberations
Time Time
Large LargeSmall
Small
Level Level Level Level Level Level
Direct sound Direct sound
Early reflections

44
●DIR. ENHANCEMENT (Directional Enhancement)
This circuit emphasizes the position of sound. If this circuit is
activated, the unity constituent of the input left and right channels
(those signals which are common to the left and right channels) will
be output from the center speaker, and the disparity constituent of
the left and right signals (the difference between the left and right
channels) will be output from the surround speakers.
Because the unity constituent signal determines localization,
precise localization is obtained even though a listener is left or right
of the ideal center listening position.
The primary sound field around the screen is obtained according
to processing based on left, center and right speakers as the sound
source. Also, with the processing of the surround sound source
based on the disparity constituent (which includes most of the
indirectional sound constituent), sound diffusion to the rear speakers
is obtained.Therefore, directional enhancement is an especially
effective processing option for vocal or operas.
With monaural sound sources, almost all sounds are output from
the center speaker instead of the left and right main speakers.
Selectable levels:
OFF/MIN/MID/MAX
●DOLBY PRO LOGIC (for MOVIE THEATER only)
By adding the Dolby Pro Logic Decoder to the DSP effect, the full
presence of a 70 mm film theater is reproduced without deteriorating
the channel separation.
With monaural sound sources, almost all sounds are output from
the center speaker instead of the left and right main speakers.
Selectivity:
ON/OFF
●DELAY
Adjusts the delay between the direct sounds (at the main left,
center and main right channels) and the effect sounds (at the front
effect and rear effect channels). The larger the value, the later the
effect sounds are generated.
Control Range:
15 – 30 milliseconds

45
English
PROBLEM
Power does not come on.
Hum.
No sound.
No sound from the effect speakers.
No sound from the front effect speakers.
No sound from the center speaker.
The sound suddenly goes off.
The volume level cannot be increased, or
sound is distorted.
DSP parameters or other settings on this unit
cannot be changed.
The sound field cannot be recorded.
Noise from nearby TV or tuner.
Continuous functions such as volume are
learned, but operate only for a moment
before stopping.
The sound is degraded when monitoring is
performed by using the headphones
connected to the compact disc player or
cassette deck which are connected with
this unit.
The remote control unit does not function
properly.
The remote control unit cannot learn a new
function from another remote control unit.
TROUBLESHOOTING
POSSIBLE CAUSE
AC cord not properly plugged in.
Bad cable connection.
Bad or incorrect input connection.
Incorrect input source selection.
The EFFECT switch is set off.
The DOLBY PRO LOGIC program is being used
with material not encoded with Dolby Surround.
The FRONT MIX switch is set to “ON”.
The center mode is in “PHNTM”.
Incorrect sound field program.
The protection circuit has activated because of
short circuit etc.
The power to the component connected to the
REC OUT jacks of this unit is off.
The “MEMORY GUARD” function is set ON.
It is not possible to record the sound field on a
tape deck connected to this unit’s TAPE REC
OUT jacks.
This unit is too close to the affected equipment.
Learning process incomplete.
The power to this unit is off.
Dead batteries.
Wrong distance or angle.
Direct sunlight or lighting (of an inverter type of
flourescent lamp etc.) is striking the
remotecontrol sensor of the main unit.
Memory is full.
There may occasionally be instances in which,
due to the signal-coding and modulation systems
employed by another remote control unit, that this
remote control unit will not be able to learn its
signals.
WHAT TO DO
Carefully plug AC plug into outlet.
Firmly plug in all connection cables.
Check connections.
Select the appropriate input source with the input selector switch.
Press the EFFECT switch to turn it on.
Use a different sound field program.
Set the FRONT MIX switch to “OFF”.
Select the appropriate center mode.
Select the appropriate program.
Turning the unit off and then on will reset the protection circuit.
Turn the power to the component on.
Turn the “MEMORY GUARD” OFF.
Move the unit further away from the affected equipment.
Be sure to press and hold the function key on the other remote
control until the TRANSMIT/LEARN indicator is extinguished.
Turn the power to this unit on.
Replace batteries.
The remote control unit will function from a maximum range of 6
meters, no more than 30 degrees off-axis from the front panel.
Change position of the main unit.
Erase unnecessary functions.

46
Minimum RMS Output Power Per Channel
Main (20 Hz – 20 kHz 0.015% THD 8Ω/6Ω) ................ 60W+60W/75W+75W
Center (20 Hz – 20 kHz 0.015% THD 8Ω/6Ω) ................................ 60W/75W
Front Effect (1 kHz 0.03% THD 8Ω/6Ω).........................22W+22W/25W+25W
Rear Effect (1 kHz 0.03% THD 8Ω/6Ω) ........................ 22W+22W/25W+25W
DIN Standard Output Power Per Channel [Europe and Singapore models]
(1 kHz 0.7% THD 4Ω) ............................................................................ 105W
IEC Power [Europe and Singapore models]
(1 kHz 0.015% THD 6Ω) .......................................................................... 80W
Damping Factor
Main, Center (1 kHz 8Ω) .......................................................... More than 100
Input Sensitivity/Impedance (100W/8Ω)
CD/TUNER/TAPE/LD/TVzDBS/VCR/AUX ................................ 150 mV/47 kΩ
PHONO MM................................................................................2.5 mV/47 kΩ
Maximum Input Signal
CD/TUNER/TAPE/LD/TVzDBS/VCR/AUX
(1 kHz 0.5% THD, EFFECT ON)........................................... More than 2.3V
PHONO (1 kHz 0.01% THD) ...............................................More than 130 mV
Output Level/Impedance
REC OUT (Phono) ...................................................................... 150 mV/1 kΩ
LOW PASS (fc=200 Hz) (EFFECT OFF) ..................................... 4.0V/3.3 kΩ
Headphone Jack Rated Output/Impedance
Output Level (input 50 mV, RL=8Ω) ....................................................... 0.19V
Impedance .............................................................................................. 100Ω
Frequency Response (20 Hz – 20 kHz)
CD/TUNER/TAPE/LD/TVzDBS/VCR/AUX to MAIN L/R SP OUT ..... 0±1.0 dB
RIAA Equalization Deviation (20 Hz – 20 kHz)
PHONO MM .......................................................................................0±0.5 dB
Total Harmonic Distortion
CD/TUNER/TAPE/LD/TVzDBS/VCR/AUX to SP OUT
35W/8Ω, MAIN L/R, 20 Hz – 20 kHz .................................. Less than 0.02%
10W/8Ω, FRONT L/RzREAR L/R, 1 kHz ............................... Less than 0.3%
PHONO MM to REC OUT 1V, 20 Hz – 20 kHz......................Less than 0.01%
Built-in amplifier
35W/8Ω, MAIN L/R, CENTER, 20 Hz – 20 kHz................ Less than 0.008%
10W/8Ω, FRONT L/RzREAR L/R, 20 Hz – 20 kHz ............. Less than 0.03%
Signal-to-Noise Ratio (IHF-A Network)
CD/TUNER/TAPE/LD/TVzDBS/VCR/AUX (Input Shorted 150 mV)
(EFFECT OFF) ..................................................................... More than 96 dB
PHONO MM (Input Shorted 5 mV) (EFFECT OFF) ...............More than 86 dB
Residual Noise (IHF-A Network)
MAIN L/R SP OUT............................................................... Less than 150 µV
Channel Separation Vol –30 dB
CD/TUNER/TAPE/LD/TVzDBS/VCR/AUX Input 5.1 kΩTerminated
(EFFECT OFF) 1 kHz/10 kHz .................................... More than 60 dB/45 dB
PHONO MM Shorted Vol. –30 dB (EFFECT OFF)
1 kHz/10 kHz................................................................More than 65 dB/50 dB
Tone Control Characteristics (MAIN L/R)
Bass
Boost/Cut .............................................................................. ±10 dB (50 Hz)
Turnover frequency ........................................................................... 350 Hz
Treble
Boost/Cut ............................................................................ ±10 dB (20 kHz)
Turnover frequency ........................................................................... 3.5 kHz
Filter Characteristics (Highcut Filter)
LOW PASS (fc = 200 Hz) ................................................................. 6 dB/oct.
Audio muting .......................................................................................... –20 dB
SPECIFICATIONS

47
English
Video Section
Video Signal Type
[Australia, Europe and U.K. models] ...................................................... PAL
[Singapore Model].................................................................................NTSC
[General Model] ........................................................................... NTSC/PAL
Video Signal Level ........................................................................ 1 Vp-p/75Ω
S-Video Signal Level
Y ............................................................................................... 1 Vp-p/75Ω
C ........................................................................................ 0.286 Vp-p/75Ω
Maximum Input Level ....................................................... More than 1.5 Vp-p
Signal-to-Noise Ratio ............................................................ More than 50 dB
Monitor Out Frequency Response ............................... 5 Hz – 10 MHz, –3 dB
Power Supply
Australia model ....................................................................... AC 240V/50 Hz
Europe, U.K. and Singapore models ...................................... AC 230V/50 Hz
General model .............................................. AC 110/120/220/240V 60/50 Hz
Power Consumption................................................................................. 280W
AC Outlets
2 SWITCHED OUTLETS
[General model] .................................................................. 100W max. total
1 SWITCHED OUTLET
[Australia, Europe, U.K. and Singapore models] ........................ 100W max.
1 UNSWITCHED OUTLET
[General model] .......................................................................... 200W max.
Dimensions (W x H x D) ............................................. 435 x 151.5 x 408.5 mm
(17-1/8” x 5-15/16” x 16-1/16”)
Weight ............................................................................ 14.0 kg (30 lbs. 13 oz.)
* Specifications are subject to change without notice.

YAMAHA ELECTRONICS CORPORATION, USA 6660 ORANGETHORPE AVE., BUENA PARK, CALIF. 90620, U.S.A.
YAMAHA CANADA MUSIC LTD. 135 MILNER AVE., SCARBOROUGH, ONTARIO M1S 3R1, CANADA
YAMAHA ELECTRONIK EUROPA G.m.b.H. SIEMENSSTR. 22-34, 25462 RELLINGEN BEI HAMBURG, F.R. OF GERMANY
YAMAHA ELECTRONIQUE FRANCE S.A. RUE AMBROISE CROIZAT BP70 CROISSY-BEAUBOURG 77312 MARNE-LA-VALLEE CEDEX02, FRANCE
YAMAHA ELECTRONICS (UK) LTD. YAMAHA HOUSE, 200 RICKMANSWORTH ROAD WATFORD, HERTS WD1 7JS, ENGLAND
YAMAHA SCANDINAVIA A.B. J A WETTERGRENS GATA 1, BOX 30053, 400 43 VÄSTRA FRÖLUNDA, SWEDEN
YAMAHA MUSIC AUSTRALIA PTY, LTD. 17-33 MARKET ST., SOUTH MELBOURNE, 3205 VIC., AUSTRALIA
VT 92200 Printed in Japan