Yamaha Dtxtreme Iis Owners Manual Dtxcover_M/print
Dtxtreme-Iis-Owners-Manual yamaha-dtxtreme-iis-owners-manual-134098
DTXTREME IIs Owner's Manual DTXTREMEIIsF
DTXTREME IIs to the manual cc7703a5-73d4-40bb-837f-8eec1cf0ccdc
2014-12-13
: Yamaha Dtxtreme-Iis-Owners-Manual yamaha-dtxtreme-iis-owners-manual-134098 pdf
Open the PDF directly: View PDF
.
Page Count: 103 [warning: Documents this large are best viewed by clicking the View PDF Link!]

Strings, Guitar & Percussion Division, Yamaha Corporation
© 2003 Yamaha Corporation
Printed in Taiwan
OWNER’S MANUAL
MODE D’EMPLOI
BEDIENUNGSANLEITUNG
MANUAL DE INSTRUCCIONES
MANUALE DELL’UTENTE
V908980
DIC379
EnglishFrançaisDeutschEspañolItaliano

SPECIAL MESSAGE SECTION
This product utilizes batteries or an external power supply (adapter). DO NOT
connect this product to any power supply or adapter other than one
described in the manual, on the name plate, or specifically recommended by
Yamaha.
WARNING:
Do not place this product in a position where anyone could walk on, trip over,
or roll anything over power or connecting cords of any kind. The use of an
extension cord is not recommended! IF you must use an extension cord, the
minimum wire size for a 25' cord (or less) is 18 AWG. NOTE: The smaller the
AWG number, the larger the current handling capacity. For longer extension
cords, consult a local electrician.
This product should be used only with the components supplied or; a cart,
rack, or stand that is recommended by Yamaha. If a cart, etc., is used, please
observe all safety markings and instructions that accompany the accessory
product.
SPECIFICATIONS SUBJECT TO CHANGE:
The information contained in this manual is believed to be correct at the time
of printing. However, Yamaha reserves the right to change or modify any of
the specifications without notice or obligation to update existing units.
This product, either alone or in combination with an amplifier and headphones
or speaker/s, may be capable of producing sound levels that could cause
permanent hearing loss. DO NOT operate for long periods of time at a high
volume level or at a level that is uncomfortable. If you experience any hearing
loss or ringing in the ears, you should consult an audiologist.
IMPORTANT: The louder the sound, the shorter the time period before
damage occurs.
Some Yamaha products may have benches and / or accessory mounting
fixtures that are either supplied with the product or as optional accessories.
Some of these items are designed to be dealer assembled or installed. Please
make sure that benches are stable and any optional fixtures (where
applicable) are well secured BEFORE using.
Benches supplied by Yamaha are designed for seating only. No other uses
are recommended.
NOTICE:
Service charges incurred due to a lack of knowledge relating to how a
function or effect works (when the unit is operating as designed) are not
covered by the manufacturer’s warranty, and are therefore the owners
responsibility. Please study this manual carefully and consult your dealer
before requesting service.
ENVIRONMENTAL ISSUES:
Yamaha strives to produce products that are both user safe and
environmentally friendly. We sincerely believe that our products and the
production methods used to produce them, meet these goals. In keeping with
both the letter and the spirit of the law, we want you to be aware of the
following:
Battery Notice:
This product MAY contain a small non-rechargeable battery which (if
applicable) is soldered in place. The average life span of this type of battery
is approximately five years. When replacement becomes necessary, contact a
qualified service representative to perform the replacement.
This product may also use “household” type batteries. Some of these may be
rechargeable. Make sure that the battery being charged is a rechargeable
type and that the charger is intended for the battery being charged.
When installing batteries, do not mix batteries with new, or with batteries of a
different type. Batteries MUST be installed correctly. Mismatches or incorrect
installation may result in overheating and battery case rupture.
Warning:
Do not attempt to disassemble, or incinerate any battery. Keep all batteries
away from children. Dispose of used batteries promptly and as regulated by
the laws in your area. Note: Check with any retailer of household type
batteries in your area for battery disposal information.
Disposal Notice:
Should this product become damaged beyond repair, or for some reason its
useful life is considered to be at an end, please observe all local, state, and
federal regulations that relate to the disposal of products that contain lead,
batteries, plastics, etc. If your dealer is unable to assist you, please contact
Yamaha directly.
NAME PLATE LOCATION:
The name plate is located on the bottom panel of the product. The name plate
lists the product’s model number, power requirements, and other information.
The serial number is located on the bottom panel. Please record the model
number, serial number, and date of purchase in the spaces provided below,
and keep this manual as a permanent record of your purchase.
Model
Serial No.
Purchase Date
PLEASE KEEP THIS MANUAL
92-BP (others)

MODE D’EMPLOI
Français

(3)-7
1/2
PRECAUTIONS D'USAGE
PRIERE DE LIRE ATTENTIVEMENT AVANT DE PROCEDER
A TOUTE MANIPULATION
* Ranger soigneusement ce manuel pour pouvoir le consulter dans la suite.
AVERTISSEMENT
Toujours observer les précautions élémentaires énumérées ci-après pour éviter de graves blessures, voire la mort,
causées par l'électrocution, les courts-circuits, dégâts, incendie et autres accidents. La liste des précautions données ci-
dessous n'est pas exhaustive :
• Utiliser seulement la tension requise par l'instrument. Celle-ci est imprimée sur la
plaque du constructeur de l'instrument.
• Utiliser seulement l'adaptateur spécifié (PA-5C ou PA-5D ou un adaptateur
équivalent conseillé par Yamaha). L'emploi d'un mauvais adaptateur risque
d'endommager l'instrument ou de le surchauffer.
•Vérifier périodiquement l'état de la prise électrique, la dépoussiérer et la nettoyer.
•Ne pas laisser l'adaptateur CA d'alimentation à proximité des sources de chaleur, telles
que radiateurs et appareils chauffants. Eviter de tordre et plier excessivement le cordon,
ou de l'endommager de façon générale, également de placer dessus des objets
pesants, ou de le laisser traîner là où l'on marchera dessus ou se prendra le pied
dedans; ne pas y déposer d'autres câbles enroulés.
• Ne pas ouvrir l'instrument, ni tenter d'en démonter les éléments internes, ou de les
modifier de quelque façon que ce soit. Aucun des éléments internes de l'instrument
ne prévoit d'intervention de l'utilisateur. Si l'instrument donne des signes de
mauvais fonctionnement, le mettre imédiatement hors tension et le donner à réviser
au technicien Yamaha.
•Eviter de laisser l'instrument sous la pluie, de l'utiliser près de l'eau, dans l'humidité
ou lorsqu'il est mouillé. Ne pas y déposer des récipients contenant des liquides qui
risquent de s'épancher dans ses ouvertures.
• Ne jamais toucher une prise électrique avec les mains mouillées.
• Ne pas déposer d'articles allumés, tels que des bougies, sur l'appareil. Ceux-ci
pourraient tomber et provoquer un incendie.
• Si le cordon de l'adaptateur CA s'effiloche ou est endomagé ou si l'on constate une
brusque perte de son en cours d'interprétation, ou encore si l'on décèle une odeur
insolite, voire de la fumée, couper immédiatement l'interrupteur principal, retirer la
fiche de la prise et donner l'instrument à réviser par un technicien Yamaha.
ATTENTION
Toujours observer les précautions élémentaires ci-dessous pour éviter à soi-même et à son entourage des blessures
corporelles, de détériorer l'instrument ou le matériel avoisinant. La liste de ces précautions n'est pas exhaustive :
•Toujours saisir la fiche elle-même, et non le câble, pour la retirer de l'instrument ou
de la prise d'alimentation.
• Débrancher l'adaptateur CA dès que vous n'utilisez plus l'instrument ou en cas
d'orage électrique (éclairs et tonnerre).
• Ne pas utiliser de connecteur multiple pour brancher l'instrument sur une prise
électrique du secteur. Cela risque d'affecter la qualité du son, ou éventuellement de
faire chauffer la prise.
• Ne pas abandonner l'instrument dans un milieu trop poussiéreux, ou un local
soumis à des vibrations. Eviter également les froids et chaleurs extrêmes (exposition
directe au soleil, près d'un chauffage, ou dans une voiture à midi) qui risquent de
déformer le panneau ou d'endommager les éléments internes.
• Ne pas utiliser l'instrument à proximité d'une TV, d'une radio, d'un équipement
stéréo, d'un téléphone portable ou d'autres appareils électriques. En effet,
l'instrument, la TV ou la radio pourraient produire des bruits.
• Ne pas installer l'instrument dans une position instable où il risquerait de se
renverser.
• Débrancher tous les câbles connectés, y compris celui de l'adaptateur, avant de
déplacer l'instrument.
• Utiliser le pied/bâti indiqué pour l'instrument. Pour la fixation du pied ou du bâti,
utiliser seulement les vis fournies par le fabricant, faute de quoi l'on risque
d'endommager les éléments internes ou de voir se renverser l'instrument.
•Ne pas placer d'objets devant la bouche d'aération de l'instrument, ce qui gênerait la
bonne ventilation des éléments internes et entraînerait de la surchauffe.
Alimentation/adaptateur secteur CA
Ne pas ouvrir
Avertissement en cas de présence d'eau
Avertissement en cas de feu
En cas d'anomalie
Alimentation/adaptateur secteur CA Emplacement

(3)-7
2/2
•Avant de raccorder l'instrument à d'autres éléments électroniques, mettre ces
derniers hors tension. Et avant de mettre sous/hors tension tous les éléments,
toujours ramener le volume au minimum. En outre, veillez à régler le volume de tous
les composants au minimum et à augmenter progressivement le volume sonore des
instruments pour définir le niveau d'écoute désiré.
•Utiliser un linge doux et sec pour le nettoyage de l'instrument. Ne jamais utiliser de
diluants de peinture, dissolvants, produits de nettoyage, ou tampons nettoyeurs à
imprégnations chimiques.
•N'insérez jamais d'objets en papier, métalliques ou autres dans les fentes du, du
panneau ou du clavier. Si c'est le cas, mettez immédiatement l'appareil hors tension et
débranchez le cordon d'alimentation de la prise secteur. Faites ensuite contrôler
l'appareil par un membre qualifié du service Yamaha.
• Ne pas déposer d'objets de plastique, de vinyle, ou de caoutchouc sur l'instrument,
ce qui risque de décolorer le panneau ou le clavier.
• Ne pas s'appuyer sur l'instrument, ni y déposer des objets pesants. Ne pas
manipuler trop brutalement les boutons, commutateurs et connecteurs.
• Ne pas jouer trop longtemps sur l'instrument à des volumes trop élevés, ce qui
risque d'endommager durablement l'ouïe. Si l'on constate une baisse de l'acuité
auditive ou des sifflements d'oreille, consulter un médecin sans tarder.
• L'instrument possède une pile auxiliaire au lithium intégrée. Lorsque vous
débranchez le cordon d'alimentation de la prise secteur, les données internes/
données SRAM sont conservées. Si la pile auxiliaire est totalement déchargée, ces
données seront toutefois perdues. Lorsque la pile auxiliaire est faible, le LCD
indique «Battery voltage is low». Dans ce cas, vous devez immédiatement
sauvegarder les données sur une carte mémoire (SmartMedia)/un support externe
tel que l'archiveur de données MIDI Yamaha MDF3, puis demander à une personne
qualifiée du service Yamaha de remplacer la pile auxiliaire.
Sauvegarde des données
•Les données DRAM sont perdues lorsque vous mettez l'instrument hors tension.
Sauvegardez les données sur une carte mémoire (SmartMedia)/un support externe
tel que l'archiveur de données MIDI Yamaha MDF3.
Sauvegarde de la carte mémoire (SmartMedia)/du support externe
• Pour éviter la perte de données à cause d'un support endommagé, nous vous
conseillons de sauvegarder toutes les données importantes sur deux cartes
mémoires (SmartMedia)/supports externes.
Yamaha n'est pas responsable des détériorations causées par une utilisation impropre de l'instrument, ou par des modifications apportées par l'utilisateur,
pas plus qu'il ne peut couvrir les données perdues ou détruites.
Toujours laisser l'appareil hors tension lorsqu'il est inutilisé.
Même lorsque le commutateur est en position « STANDBY », une faible dose d'électricité circule toujours dans l'instrument. Lorsque vous n'utilisez pas l'instrument pendant une
longue période, veillez à débrancher l'adaptateur secteur de la prise murale.
Veiller à éliminer les piles usées selon les règlements locaux.
Connexions
Entretien
Précautions d'utilisation
Pile auxiliaire
Sauvegarde des données

6
Introduction
Merci d’avoir choisi le module générateur de sons par capteurs pour batterie Yamaha DTXTREME IIs.
Le nouveau DTXTREME IIs intègre le célèbre générateur sonore AWM2 avec séquenceur. En plus des
fonctions de son prédécesseur, le DTXTREME IIs est totalement compatible avec les produits Yamaha à
capteurs. Il est équipé d’un port USB permettant l’échange de données MIDI connections (en plus des
ports MIDI classiques) — et d’une fonction d’échantillonnage vous permettant de créer vos propres sons
de batterie. Grâce à toutes ces fonctions, le DTXTREME IIs est le système de batterie à capteurs idéal,
offrant au batteur la meilleure solution de répétition à la maison, en studio et sur scène. Afin d’utiliser au
mieux les exceptionnelles possibilités de cet instrument, lisez ce manuel avec soin. Conservez-le pour
toute consultation ultérieure.
Comment utiliser ce manuel
Ce manuel décrit toutes les fonctions du DTXTREME IIs — pour le jeu (page 22), l’édition (page 33)
et les fonctions globales ou les utilitaires (page 73). Pour vous familiariser avec l’instrument, consultez
les sections suivantes:
•
Table des matières
(page 9) — permettant la recherche par fonctions et sujets
•
Plan de face avant
(page 10) — permettant en un coup d’œil la compréhension de toutes les fonctions
de la face avant
•
Index
(page 97) — permettant la recherche sur une fonction spécifique par mots-clefs et noms de
paramètres
•
Références croisées dans tout le texte
— pour toutes informations relatives à un sujet particulier
De plus, les icônes suivantes indiquent des informations spécifiques importantes :
Décrit des informations détaillées sur un sujet.
Indique les informations et avertissements permettant d’éviter la perte de données ou tout
dommage à l’instrument, etc.
Contenu
❏
DTXTREME IIs
❏
Adaptateur secteur (PA-5C ou PA-5D)
❏
Mode d’emploi
❏
Liste des données
❏
Guide d’installation du DTXTREME IIs
❏
Driver USB-MIDI (CD-ROM)
Intro_E.fm Page 6 Monday, April 26, 2004 11:03 AM

7
Caractéristiques générales
Le DTXTREME IIs a été conçu pour le batteur professionnel et offre de nombreuses fonctions de
déclenchement par Pads, une polyphonie de 64 REMARQUEs avec un générateur sonore compatible avec
la norme GM niveau 1. Il est équipé d’un séquenceur interne permettant l’enregistrement ou la lecture de
Patterns d’accompagnement, voire d’un morceau de musique. L’instrument est idéal dans pratiquement
tous les cas — scène, entraînement rythmique, création musicale, et enregistrement en studio.
Déclenchement des sons de batterie
•Contrôle externe flexible par 16 entrées de capteurs (un total de 12 Jacks), entrée pour charleston, et
Jack pour contrôle au pied. Ces Jacks permettent la connexion de tous les systèmes de déclenchement
Yamaha dont les Pads DTX/DTX APPUYEZ SUR LA TOUCHE, les capteurs de la série DT, ainsi
que les récents toms.
• Associé aux derniers pads de batterie, le DTXTREME IIs permet de reproduire le jeu de balai afin
d’offrir une sensibilité élevée et une large plage de dynamiques un contrôle manuel sur le ton de la voix
de batterie grâce à un bouton intégré.
•Entrées de contrôleur entièrement réglables. Chaque entrée de contrôleur peut être éditée et adaptée
au contrôleur utilisé, ce qui vous permet de régler la sensibilité du capteur, ainsi que d’autres réglages.
•Sons librement assignables. Grâce aux numéros de REMARQUEs MIDI, chaque capteur peut se voir
affecté un son spécifique. Vous pouvez sauvegarder vos configurations d’affectation des sons aux
contrôleurs dans des kits de batteries. Le DTXTREME IIs sauvegarde un maximum de 40 kits de
batterie en mémoire interne et 99 kits sur cartes de mémoire externes. De plus, le DTXTREME IIs
dispose de 90 Presets de kits de batteries.
•Chaque entrée contrôleur peut être configurée pour jouer plusieurs notes MIDI : simultanément ou en
séquence, vous permettant de jouer des accords ou des phrases mélodiques, voire des Patterns de
batteries entiers à l’aide d’un seul Pad.
Générateur de sons
• Large palette de sons de haute qualité avec une polyphonie de 64 REMARQUEs. Générateur AWM2
(PCM) compatible avec la norme GM niveau 1.
•
Sons intégrés : 2174 sons de batterie ou de percussion et 128 sons de clavier. Le DTXTREME IIs dispose de
sons de batterie dynamiques, dont les sons de batterie Yamaha de grande qualité, plus les derniers
échantillons et boucles sonores. Vous êtes sûr de trouver l’inspiration et de laisser libre cours à votre créativité.
•Une toute nouvelle fonction d’échantillonnage vous permet d’ajouter vos propres sons aux kits de
batterie. Le DTXTREME IIs peut également importer des échantillons (fichiers audio) depuis votre
ordinateur en utilisant les cartes de mémoire.
•Chaque son de batterie peut être édité sur de nombreux paramètres (effets, volume, panoramique,
hauteur, etc.).
Effects
•Vous disposez d’effets système numériques de qualité comme la réverbération et le Chorus. Deux
insertions d’effets très pratiques vous offrent 44 types d’effets.
• Le Localizer offre un effet stéréo tridimensionnel (3 D) simulant le son naturel de la batterie lors du
travail au casque.

8
Séquenceur
•Grande variété de morceaux présélectionnés. Le DTXTREME IIs dispose en outre d’une mémoire
interne capable de stocker jusqu’à 32 morceaux utilisateur.
•
Lecture des morceaux. En plus du morceau principal contrôlé par les touches de transport de la face avant
ou par MIDI, le DTXTREME IIs peut lire quatre morceaux contrôlés par Pads et assignées à un kit de
batterie. Ces morceaux peuvent être librement sélectionnés parmi les morceaux Preset ou utilisateur.
•La fonction de contrôle du Groove mesure la précision temporelle de votre jeu lorsque vous frappez les
Pads. Ceci s’avère particulièrement utile pour l’apprentissage ou les répétitions.
•Un clic vous permet de jouer avec le séquenceur. Vous pouvez sélectionner un son de clic indépendant
du kit de batterie choisi.
• Séquenceur deux pistes simple d’emploi pouvant être utilisé pour l’enregistrement en temps réel de
votre jeu ou pour enregistrer des séquences externes sous la forme de morceaux utilisateur. Chaque
piste peut contenir plusieurs canaux MIDI (1 à 16). La capacité du DTXTREME IIs à se synchroniser
sur un séquenceur externe vous permet de lancer l’enregistrement uniquement en frappant un Pad, en
appuyant sur la touche Start située en façade, ou par le séquenceur externe. Le séquenceur permet
également la programmation pas à pas à l’aide de l’écran LCD du DTXTREME IIs.
•
Fonction de lecture sélective. Vous pouvez couper la batterie ou tout autre instrument d’un morceau tout
en contrôlant le volume de chaque partie, ce qui est idéal pour travailler en coupant un seul instrument.
Utilisation d’une extrême simplicité et réglages pratiques
•
Écran LCD rétro éclairé et affichage à LED fournissant une visualisation claire des informations de jeu ou d’édition.
• Boutons de données. Ces cinq boutons situés sur le haut de la face avant offrent un accès aisé aux
paramètres indiqués sur l’écran LCD.
•Fonction de lecture en chaîne vous permettant de jouer les kits de batterie et les morceaux dans l’ordre
que vous spécifiez.
•Fonctions de mixage. Le curseur supérieur de volume vous permet de régler aisément l’équilibre de
niveau entre les divers instruments ou parties (kit de batterie, accompagnement et clic). Ces curseurs
peuvent également régler le niveau de retour de réverbération d’un kit entier, ainsi que le niveau de
départ de réverbération de chaque instrument du kit. Ceci simplifie les réglages de réverbération en
fonction de votre environnement acoustique. Deux curseurs supplémentaires permettent le réglage des
volumes de casque et de clic.
Interfaces et évolutivité
•Ports MIDI (IN, OUT, THRU) et USB offrant une connectivité polyvalente entre le DTXTREME IIs
et vos équipements MIDI externes (ordinateur, séquenceur, etc.) et permettant d’accroître les
possibilités d’enregistrement et de stockage.
•Sorties versatiles. En plus des sorties stéréo, vous disposez de six sorties individuelles pour les sons
(caisse claire, grosse caisse, toms, etc.). Vous pouvez ainsi attaquer directement une console externe.
Également, la nouvelle sortie numérique (S/PDIF) permet le transfert de la sortie stéréo du
DTXTREME IIs en qualité numérique.
•Entrée pour signal externe. Utilisez le Jack stéréo AUX IN pour connecter un lecteur audio (CD, MD,
K7, etc.) et jouez la partie de batterie sur votre morceau favori. Ce Jack est également utilisé pour
échantillonner à partir d’une source externe.
•Sauvegarde externe sur carte mémoire (SmartMedia). Vous pouvez utiliser la carte mémoire pour
sauvegarder et lire vos données de kits, de morceaux et de chaînes. La carte mémoire peut également
être utilisée pour fournir les échantillons (fichiers audio) supplémentaires à vos kits.

9
Introduction . . . . . . . . . . . . . . . . . . . . . . . . 6
Comment utiliser ce manuel . . . . . . . . . . . 6
Contenu . . . . . . . . . . . . . . . . . . . . . . . . . . . 6
Caractéristiques générales . . . . . . . . . . . . 7
Plan de face avant . . . . . . . . . . . . . . . . . . 10
Face avant . . . . . . . . . . . . . . . . . . . . . . . .10
Face arrière . . . . . . . . . . . . . . . . . . . . . . .12
Configuration . . . . . . . . . . . . . . .14
Pads et capteurs . . . . . . . . . . . . . . . . . . . 14
Produits compatibles . . . . . . . . . . . . . . . .14
Périphériques . . . . . . . . . . . . . . . . . . . . .17
Connexions MIDI . . . . . . . . . . . . . . . . . . .18
Alimentation . . . . . . . . . . . . . . . . . . . . . . . 19
Alimentation secteur . . . . . . . . . . . . . . . .19
Ordre de mise sous tension . . . . . . . . . .19
Opérations élémentaires . . . . . . . .20
Réglez les entrées Trigger Input en
fonction des Pads connectés . . . . . . . . .21
Section de reproduction . . . . . . . .22
Sélections élémentaires . . . . . . . . . . . . . 23
Réglages de lecture . . . . . . . . . . . . . . . . . 24
Lecture du clic . . . . . . . . . . . . . . . . . . . . .24
Lecture des morceaux . . . . . . . . . . . . . . .24
Curseurs . . . . . . . . . . . . . . . . . . . . . . . . .26
Fonction Tap Tempo . . . . . . . . . . . . . . . . 28
Fonction Groove Check . . . . . . . . . . . . . 29
Lecture en chaîne . . . . . . . . . . . . . . . . . . 30
Écran des chaînes . . . . . . . . . . . . . . . . . .30
Création ou édition d’une chaîne . . . . . . .30
Lecture d’une chaîne . . . . . . . . . . . . . . . .32
Les illustrations et écrans LCD utilisés dans ce mode d’emploi ne sont
indiqués qu’à des fins de compréhension et peuvent être différents de ce
que vous obtenez sur votre instrument.
Section d’édition . . . . . . . . . . . . .33
DTXTREME IIs comme système
de batterie . . . . . . . . . . . . . . . . . . . . . . . . . 33
Du signal de déclenchement au signal
de sortie . . . . . . . . . . . . . . . . . . . . . . . . . .33
Mémoire, mémoire tampon,
et sauvegarde . . . . . . . . . . . . . . . . . . . . . . 35
Réglages de déclenchement . . . . . . . . . 36
Pages d’édition et opérations
élémentaires . . . . . . . . . . . . . . . . . . . . . .36
Réglage des sons . . . . . . . . . . . . . . . . . . 48
Èdition des pages et opérations
élémentaires . . . . . . . . . . . . . . . . . . . . . .48
Réglages d’effets . . . . . . . . . . . . . . . . . . . 55
Reverb . . . . . . . . . . . . . . . . . . . . . . . . . . .55
Chorus . . . . . . . . . . . . . . . . . . . . . . . . . . .55
Insertion des effets 1 et 2 . . . . . . . . . . . .55
Effet Localizer . . . . . . . . . . . . . . . . . . . . .55
Enregistrement de morceau
et édition . . . . . . . . . . . . . . . . . .60
Caractéristiques du séquenceur
deux pistes . . . . . . . . . . . . . . . . . . . . . . . . 60
Préparation à l’enregistrement . . . . . . . . 60
Opérations d’enregistrement . . . . . . . . . 62
Fonction Song Job . . . . . . . . . . . . . . . . . 65
Édition des pages et opérations
élémentaires . . . . . . . . . . . . . . . . . . . . . .65
Fonctions utilitaires . . . . . . . . . . .73
Édition des pages et opérations
élémentaires . . . . . . . . . . . . . . . . . . . . . .73
Fonctions d’échantillonnage . . . . . . . . . .82
Fonctions de carte mémoire . . . . . . . . . .85
ANNEXE . . . . . . . . . . . . . . . . . . . .90
Manipulation de la carte mémoire
(SmartMedia™*) . . . . . . . . . . . . . . . . . . . . 90
Dépistage des pannes . . . . . . . . . . . . . . . 91
Messages d’erreur . . . . . . . . . . . . . . . . . . 94
Caractéristiques . . . . . . . . . . . . . . . . . . . . 96
Index . . . . . . . . . . . . . . . . . . . . .97
Table des matières
Plan de face
avant
Configuration
Opérations
élémentaires
Section Play
Section d’édition
Enregistrement
de morceau et
édition
Fonctions
utilitaires
ANNEXE

Plan de face avant
10
INDIVIDUAL OUTPUT
123564
SHIFT
CLICK
TAP GROOVE CHECK
RHYTHM
INS BASS
DEL OTHERS
MAX
MIN
MAIN OUT PHONES CLICK ACCOMP
REVERB SNARE KICK TOM HI-HAT CYMBAL MISC
DIGITAL
OUT USB
FOOT SWDC IN 12V
+
IN
HI-HAT
CONTROL
ON
STANDBY
OUTPUT
L MONO R
PLAN DE FACE AVANT
PHONES AUX IN AUX IN VOL
2
6
%^&* (º
78 ) !
15
3
¡™£¢
#$
@
9
fi fl ‡
fi fl ‡
Plan de face avant
Face avant
Opérations élémentaires
1
Touche SHIFT
Utilisez cette touche pour modifier
la fonction initiale des autre
touches (touches, boutons et
curseurs).
2
Touches Page (
▲
/
▼
)
Lorsque vous éditez chaque
fonction, utilisez ces touches pour
passer à la page suivante (
▼
) ou
précédente (
▲
). Maintenez les
touches enfoncées pour avancer
plus rapidement entre les pages.
En appuyant simultanément sur la
touche SHIFT et en appuyant sur
les touches, vous vous déplacez
encore plus rapidement.
3
Écran
L’écran LCD indique les
informations et les données de
diverses fonctions du DTXTREME
IIs. L’affichage à LED indique le
kit de batterie ou le tempo.
Sélection des parties en lecture
6
Touche RHYTHM/INS
Lors de la lecture d’un morceau, appuyez
sur cette touche pour activer ou annuler la
lecture d’une partie rythmique. En
enregistrement pas à pas, cette touche
sert à insérer les données au point du
curseur.
7
Touche BASS/DEL
Lors de la lecture d’un morceau, appuyez
sur cette touche pour activer ou couper la
basse. En enregistrement pas à pas, cette
touche sert à supprimer/insérer les
données au point du curseur.
8
Touche OTHERS
Lors de la lecture d’un morceau, appuyez
sur cette touche pour activer ou couper
les parties autres que la batterie ou la
basse.
9
Touche CLICK
Appuyez sur cette touche pour activer/
désactiver le clic (métronome). En
maintenant en même temps la touche
SHIFT appuyée, vous activez la fonction
Tap Tempo (page 28).
Touches de transport
)
Touche Reset ( )
Si vous appuyez sur cette touche lorsque
le morceau est à l’arrêt, ceci vous fait
revenir au début du morceau (fonction non
disponible lors de la lecture). En
maintenant en même temps la touche
SHIFT appuyée, vous accédez à la
fonction Groove Check (page 29).
!
Touche Rewind (
G
)
Appuyez sur cette touche pour revenir à la
mesure précédente (fonction non
disponible lors de la lecture).
@
Touche Start/Stop ( )
Appuyez sur cette touche pour lancer ou
arrêter la lecture ou l’enregistrement d’un
morceau. Appuyez sur la touche lors de la
lecture pour passer en pause. Appuyez
une seconde fois pour reprendre la lecture
du point d’arrêt.
#
Touche Forward (
H
)
Appuyez sur cette touche pour déplacer la
lecture à la mesure suivante (fonction non
disponible lors de la lecture).
$
Touche Record (
●
)
Appuyez sur cette touche pour préparer
l’enregistrement.
Face avant
CC
CC
Jack PHONES
Connectez votre casque à cette embase
pour écouter le signal du mixage stéréo
des sons du DTXTREME IIs.
DD
DD
Jack AUX IN
Connectez la sortie ligne d’un appareil
audio. Vous pouvez jouer sur le signal
d’une source audio externe (page 17), ou échantillonner un signal externe
(page 83).
EE
EE
Réglage AUX IN VOL
Détermine le niveau d’entrée d’une source audio connectée au Jack AUX IN.
Réglages de volume général
%
Curseur MAIN OUT
Règle le volume de sortie du mixage
stéréo des sorties Jack OUTPUT L/
MONO et R.
^
Curseur PHONES
Règle le volume de sortie du mixage
stéréo de la sortie PHONES. Ce
réglage est indépendant du réglage
des sorties stéréo MAIN OUT.
&
Curseur CLICK
Détermine le niveau de sortie du clic
sur le Jack de sortie spécifié (page 81).
*
Curseur ACCOMP/REVERB
Détermine le volume sonore sauf pour
les sons rythmiques (canal MIDI 10).
Appuyez sur la touche SHIFT tout en
utilisant ce curseur pour contrôler le
niveau global de retour de la
réverbération.

Plan de face avant
11
INDIVIDUAL OUTPUT
123564
CLICK
TAP GROOVE CHECK
T
HERS
DRUMKIT
PLAY
CHAIN
SONG
JOB
UTILITY
CARD
3.3V
EXIT
NO
EXIT
NO
MAX
MIN
L
ICK ACCOMP
REVERB SNARE KICK TOM HI-HAT CYMBAL MISC
DIGITAL
OUT USB
FOOT SW
L
H116
INPUT ATTENUATION
IN OUT
HI-HAT
CONTROL
THRU
MIDI
DRUM TRIGGER MODULE
TRIGGER
VOICE
EFFECT
STORE
ENTER
YES
&
*(º
8
)!
5
¡™£¢
∞
§
¶
•
‹
ª
‚
⁄
›
#
4
¤
$
@
9
fi
fl ‡
°
°
4
Touche Audition
Appuyez sur cette touche pour
écouter une voix cible lors de
l’édition d’un kit de batterie, tout
comme vous effleurez un pad pour
cette voix. En appuyant sur cette
touche tout en maintenant la touche
SHIFT, vous pouvez interrompre la
reproduction d’une voix en boucle
ou d’un morceau de pad.
5
Molette de données
Utilisez chaque bouton pour
régler la valeur de paramètre
affichée par l’écran LCD. En
appuyant simultanément sur la
touche SHIFT et en tournant le
bouton, vous pouvez augmenter/
diminuer la valeur par pas plus
importants.
Panneau latéral
Emplacement CARD
Insérez une carte de mémoire SmartMedia optionnelle (3,3 V) (page 90).
Modes de fonctionnement
∞
Touche PLAY
Sélectionne un kit de batterie ou un
morceau (mode d’utilisation
élémentaire).
§ Touche CHAIN
Appuyez pour utiliser des kit et
morceaux différents en chaîne.
¶ Touche UTILITY
Appuyez sur cette touche pour
accéder aux réglages système, aux
fonctions d’échantillonnage et aux
fonctions de carte mémoire.
• Touche SONG JOB
Appuyez pour éditer un morceau
utilisateur.
ª Touche TRIGGER
Appuyez pour éditer les paramètres de
déclenchement d’un kit.
‚ Touche VOICE
Appuyez pour éditer les paramètres de
sons d’un kit.
⁄ Touche EFFECT
Appuyez pour éditer les paramètres
d’effets d’un kit de batterie.
Autres opérations
¤ Touche STORE
Appuyez pour sauvegarder un kit ou
une chaîne.
‹ Touche EXIT/NO
Appuyez sur cette touche pour quitter
chaque mode de fonctionnement, ou
pour annuler une opération en
présence d’un message de
confirmation affiché à l’écran.
› Touche ENTER/YES
Appuyez sur cette touche pour
déterminer une valeur de paramètre,
ou pour exécuter une opération en
présence d’un message de
confirmation affiché à l’écran.
Réglages de volume des instruments de rythme et de batterie
( Curseur SNARE
Détermine le niveau de la caisse claire.
º Curseur KICK
Détermine le niveau de la grosse
caisse.
¡ Curseur TOM
Détermine le niveau des toms.
™ Curseur HI-HAT
Détermine le niveau du charleston.
£ Curseur CYMBAL
Détermine le niveau des cymbales.
¢ Curseur MISC
Détermine le niveau de divers sons de
batterie et de percussion — autres que
les sons de caisse claire, grosse
caisse, toms, charleston, et cymbales
Ride et Crash.
En maintenant la touche SHIFT
enfoncée et en déplaçant les
curseurs ( à ¢, vous pouvez
régler le niveau de départ de
réverbération ou le niveau de
la sortie individuelle de
l’instrument correspondant
(page 27).

Plan de face avant
12
INOUT
THRU
MIDI
IN
D
5
6
HI-HAT
CONTROL FOOT SW
18
9
16
INPUT ATTENUATION
L
H
PLAN DE FACE AVANT
Plan de face avant
Face arrière
E/S MIDI
Embase MIDI IN, OUT et THRU
Utilisez les embases MIDI pour transférer les données
MIDI entre le DTXTREME IIs et un équipement
externe (séquenceur, expandeur, etc.) (page 18).
Port USB
En connectant le DTXTREME IIs à votre ordinateur
par câble USB, vous pouvez transférer des données
MIDI entre deux appareils. Vous n’avez pas besoin
de câble ou d’interface MIDI, et vous libérez le port
série de l’ordinateur (page 18).
Entrées de contrôleurs Trigger
Commutateurs INPUT
ATTENUATION
Chaque commutateur correspond à
un Jack d’entrée de contrôleur et
règle sa sensibilité. Ceci permet la
connexion de Pads et capteurs
avec un signal plus faible. Réglez le
commutateur sur H pour augmenter
la sensibilité.
9/) KICK à %/^
Chacune de ces entrées accepte deux signaux de déclenchement
séparés de deux Pads mono connectés à l’aide d’un câble en Y avec un
Jack stéréo du côté de l’entrée Trigger et de deux connecteurs mono du
côté du Pad. Si vous utilisez un câble mono (câble blindé avec Jack
mono à chaque extrémité), le signal de déclenchement sera affecté aux
entrées impaires (9, !, #, or %).
Consultez le chapitre « Produits compatibles » (page 14) pour connaître
le Pad recommandé pour chaque entrée.

Plan de face avant
13
IN
OUTPUT
L MONO
R
INDIVIDUAL OUTPUT
12
3
54
6
HI-HAT
CONTROL FOOT SW DC IN 12V
STANDBY
ON +
USB DIGITAL OUT
Sorties Audio
Sorties individuelles 1 à 6
Chacun de ces Jacks permet la
sortie séparée des sons de
batterie (page 53) ou du clic (page
81) — utile pour la connexion à
une console de scène ou
d’enregistrement.
Jacks OUTPUT L/MONO et R
Transmet les signaux de sortie mixés en stéréo et à
niveau ligne du DTXTREME IIs à d’autres équipements
audio (amplis, console, etc.). Utilisez deux câbles
blindés avec un Jack 6,35 mm à l’une ou aux deux
extrémités. Connectez ces câbles aux Jacks L/MONO et
R Jacks pour une utilisation stéréo. Connectez
uniquement au Jack L/MONO pour une utilisation mono.
Alimentation
Interrupteur STANDBY/ON
Place le DTXTREME IIs sous/hors
tension.
Fixation du câble
Fixez le cordon de l’adaptateur
secteur pour l’ancrer correctement.
Embase DC IN
Connectez l’adaptateur secteur
fourni (PA-5C ou PA-5D).
1 SNARE à 8 HI-HAT
Chacune de ces entrées accepte
deux signaux de déclenchement
d’un double Pad connecté à l’aide
d’un câble stéréo (câble blindé
avec Jack stéréo à chaque
extrémité). Si vous utilisez un Pad
mono, utilisez uniquement le
signal de capteur de la peau.
Jack FOOT SW
Connectez un pédalier (Yamaha
FC4 ou FC5). Vous pouvez
assigner différentes fonctions aux
commutateurs au pied (page 46).
Jack HI-HAT CONTROL
Connectez un commutateur au
pied pour charleston (série
Yamaha HH). Vous pouvez
également utiliser ce contrôleur
comme contrôleur MIDI
(page 45).
Connecteur DIGITAL OUTPUT
Connectez à l’entrée numérique coaxiale (S/P DIF) de
l’équipement audionumérique externe. Ce connecteur
transmet le même signal audionumérique stéréo que le
signal disponible aux sorties Jack OUTPUT L/MONO et
R. Le curseur de volume MAIN OUT % n’a cependant
aucune incidence sur le volume de sortie de la sortie
numérique (le signal de la sortie numérique reste
constamment à son volume maximal).

Configuration
14
Pads et capteurs
Produits compatibles
Vous pouvez utiliser le DTXTREME IIs avec tous les Pads
Yamaha. Étant donné que chaque Pad est conçu pour une
application précise, vous devrez vérifier quels produits
correspondent le mieux à l’entrée spécifique du DTXTREME
IIs que vous souhaitez utiliser. Lors de l’achat de Pads
supplémentaires, consultez le tableau suivant pour vous
assurer d’une compatibilité maximale.
Pou obtenir de plus amples renseignements sur les Pads Yamaha,
consultez la brochure des produits DTXTREME IIs ou le site
Internet de Yamaha.
Pad de batterie (TP100/TP120SD)
Nouvelle série de pads de batterie possédant une tête en
caoutchouc dernier cri. Lorsque vous les utilisez avec une
caisse claire ou un tam-tam, ces pads peuvent produire un
véritable changement de ton continu grâce à un capteur de
position sur trois zones. Ces pads font également appel à un
nouveau contrôleur de pads qui permet d’ajuster le ton de la
caisse claire ou du tam-tam (au travers, par exemple, de
l’accordage) lors de la reproduction du kit.
Pads à véritable peau (séries RHP/KP)
Ces Pads offrent une caisse en bouleau et acajou avec une
véritable peau — comme sur une batterie acoustique. Cette
série offre trois Pads différents pour la grosse caisse, caisse
claire et les toms. Les Pads ont été conçus pour fonctionner
avec le Yamaha System Drums.
Pads caoutchouc (séries TP/PCY/KP/BP)
Gamme standard de Pads et capteurs en caoutchouc. En plus
des Pads simples et doubles traditionnels (les Pads doubles
possèdent un capteur supplémentaire sur le cercle), vous
disposez de quelques nouveaux Pads avec détection sur trois
zones de frappe. Ces Pads sont pratiques pour déclencher des
morceaux ou pour passer à un autre kit ou morceau dans le
cas d’une lecture en chaîne.
Contrôleur de charleston (séries HH/RHH)
Indispensable pour un jeu subtile au charleston dans une
configuration DTXTREME IIs. Sélectionnez votre
combinaison de « pédales et cymbales » de charleston
préférées, comme par exemple, un contrôleur de la série HH
et un Pad de la série TP. Vous pouvez même choisir un
véritable pied de charleston (comme les éléments de la série
HS Yamaha) et un Pad RHH130 avec détection sur deux
zones.
Capteurs pour batteries acoustiques (séries DT)
Ces capteurs sont conçus pour être montés sur batteries
acoustiques. Ils sont idéaux pour étendre les possibilités de
votre kit acoustique à l’aide des sons du DTXTREME IIs.
Chaque capteur produit un seul déclenchement. Le fait de
placer deux capteurs sur la caisse claire ne produira pas le
même résultat que si vous utilisez un Pad à double
déclenchement.
Configuration

Configuration
15
Fixation d’un capteur
Pour utiliser vos toms acoustiques pour déclencher un
module électronique, vous devez utiliser un capteur
Yamaha de la série DT. Suivez les précautions
suivantes et fixez les capteurs en suivant les indications
mentionnées dans l’illustration suivante.
• Tout d’abord, enlevez toute poussière ou toute trace
de saleté sur la peau ou le tom sur lequel vous
souhaitez appliquer le capteur, à l’aide d’un tissu
humide avec de l’eau ou de l’alcool (ne pas utiliser de
solvants chimiques), puis fixez le capteur.
• Couvrez le capteur et le cordon avec du ruban
adhésif pour éviter toute déconnexion accidentelle
causée par les vibrations.
• Le phénomène de double déclenchement accidentel
peut survenir si la peau produit un son long ou si les
vibrations sont irrégulières. Dans ce cas, modifiez
l’accordage ou étouffez la peau pour éviter les
vibrations. Nous vous conseillons d’utiliser un
étouffoir à bague.
Fixation sur une grosse caisse
Fixez le capteur près du cercle, sur la peau du côté de la
batte. Contrôlez que le capteur ne touche pas le cercle.
Fixation sur une caisse claire
Fixez le capteur à l’opposé du batteur sur la peau
supérieure près du cercle. Contrôlez que le capteur ne
touche pas le cercle.
Fixation sur un tom
Fixez le capteur sur la caisse près du cercle. Contrôlez
que le capteur ne touche pas le cercle ou d’autres
parties du kit (caisse claire, autres toms, instruments
de percussion, etc.).
Pour enlever un capteur
Vous devez ôter le capteur lors du remplacement d’une
peau. Avant de changer de peau, enlevez l’élément
actif du capteur avec une attention particulière -
utilisez un couteau ou tout autre objet similaire.
Attention à ne pas tirer sur le cordon.
Lorsque vous replacez le capteur, enlevez complètement
les restes du ruban adhésif et refixez le capteur en utilisant
un ruban adhésif neuf. Les restes de ruban non nettoyés
peuvent causer des problèmes de sensibilité de
déclenchement (mauvaise détection, double
déclenchement, etc.).
Papier collant
Papier collant

Configuration
16
Connexion des capteurs
En vous aidant du tableau suivant, connectez chaque Pad au Jack d’entrée capteur approprié du DTXTREME IIs
(face arrière). Les noms sont indiqués à côté de chaque Jack, simplifiant le repérage.
Tableau d’adaptation Pad/entrée
O=Oui, N=Non
●..........Trois voix à choisir parmi pad, rim 1 et rim 2.
■..........Deux voix à choisir parmi pad et rim.
▲..........Une voix à choisir parmi pad.
* Les combinaisons en parenthèses indiquent qu’elles ne correspondent pas avec le son du Preset.
Un contrôleur de charleston de la série HH connecté à l’embase Jack FOOT SW peut être utilisé comme deuxième grosse caisse (page 46).
Lorsque vous utilisez des capteurs sur des kits acoustiques, réglez les commutateurs INPUT ATTENUATION en position H (dans le
cas inverse, réglez sur L) et réglez la sensibilité de l’entrée du capteur (page 36).
Entrée capteur 1
Caisse claire
2, 3, 4, 5
Tom
6, 7
Cymbales
8
Charleston
9/10
Grosse caisse
11/12-15/16
Cymbales et autres
Configurations du cercle Commutateur
& piezo
Commutateur &
simple piezo
Commutateur
uniquement Commutateur
uniquement piezo
uniquement piezo
uniquement
Détection sur 3 zones OOOON N
Compatibilité de Pad
OONNN N
Nouveau
Modèle n° Nom du modèle 1 2, 3, 4, 5 6, 7 8 9/10
11/12 to 15/16
TP60 Pad de tom ▲▲(▲)▲(▲)▲
TP65 Pad de tom ●●(●)●(▲)▲
TP65S Pad de tom ●●(●)●(▲)▲
TP80 Pad de tom ▲▲(▲)▲(▲)▲
TP80S Pad de tom ■■(■)■(▲)▲
✓TP100 Pad de tom ●●(●)(●)(▲)▲
✓TP120SD Pad d caisse claire ●●(●)(●)(▲)▲
RHP80 Pad à vraie peau ■■(▲)▲(■)■
RHP100 Pad à vraie peau ■■(▲)▲(■)■
RHP120 Pad à vraie peau ■■(▲)▲(■)■
RHP120SD Pad à vraie peau ■■(▲)▲(■)■
✓RHH130 Pad de charleston (■)(■)(■)●(▲)(▲)
PCY10
Pad de cloche de cymbale
(▲)(▲)▲(▲)(▲)▲
PCY60 Pad de cymbale (▲)(▲)▲(▲)(▲)▲
PCY65 Pad de cymbale (▲)(▲)▲(▲)(▲)▲
PCY65S Pad de cymbale (■)(■)■(■)(▲)▲
PCY80 Pad de cymbale (▲)(▲)▲(▲)(▲)▲
PCY80S Pad de cymbale (■)(■)■(■)(▲)▲
✓PCY130 Pad de cymbale (▲)(▲)▲(▲)(▲)▲
✓PCY130S Pad de cymbale (■)(■)■(■)(▲)▲
✓PCY150S Pad de cymbale (●)(●)●(●)(▲)▲
KP60 Pad de grosse caisse (▲)(▲)(▲)(▲)(▲)▲
KP65 Pad de grosse caisse (▲)(▲)(▲)(▲)▲▲
KP80 Pad de grosse caisse (▲)(▲)(▲)(▲)▲▲
KP80S Pad de grosse caisse (▲)(▲)(▲)(▲)▲▲
KP120
Pad de vraie grosse caisse
(▲)(▲)(▲)(▲)▲▲
BP80 Bar Pad (▲)(▲)(▲)(▲)(■)■
DT10 Capteur pour tom ▲▲▲▲▲ ▲
DT20 Capteur pour tom ▲▲▲▲▲ ▲
DT30 Capteur pour tom ▲▲▲▲▲ ▲
HH80A
Contrôleur de charleston
HH60
Contrôleur de charleston
HH65
Contrôleur de charleston

Configuration
17
Périphériques
En plus de l’addition du système de gestion des capteurs intégré, le DTXTREME IIs est également équipé d’un
générateur de sons MIDI, d’un séquenceur, de fonctions de mixage et d’effets divers. Ce système complet vous
permet d’utiliser le DTXTREME IIs directement sans éléments extérieurs, dès que vous avez connecté les Pads et
placé l’appareil sous tension. De plus, le système peut aisément évoluer avec d’autres périphériques, grâce aux
nombreux formats de connexion dont il dispose. Nous allons vous indiquer quelques exemples de connexions audio
et MIDI au DTXTREME IIs.
Connexions audio
Lorsque vous enregistrez votre jeu sur le DTXTREME IIs ou lorsque vous mélangez les sons sur une console
externe, connectez comme suit (le Yamaha AW4416 sert de mélangeur et d’enregistreur dans les deux cas) :
Les Jacks OUTPUT (L/MONO et R) et INDIVIDUAL OUTPUT (1 à 6) fournissent des signaux à niveau ligne,
que vous ayez connecté un casque ou non. Ces Jacks sont mono. Utilisez des câbles avec un Jack mono du côté du
DTXTREME IIs et le connecteur adapté de l’autre côté.
Utilisez les deux sorties OUTPUT (L/MONO et R) pour travailler en stéréo. Pour travailler en mono utilisez la
sortie L/MONO.
Connectez le casque à la sortie PHONES pour écouter le signal de la sortie stéréo (identique aux sorties
OUTPUT). Vous ne pouvez pas écouter le son des sorties individuelles au casque.
La sortie DIGITAL OUTPUT transmet le signal stéréo en numérique par câble coaxial (S/PDIF). Le signal de la
sortie numérique est identique au signal de la sortie stéréo.
Les signaux externes connectés à l’entrée AUX IN peuvent être écoutés au casque avec les sons du DTXTREME IIs
(page 75) et peuvent être échantillonnés pour obtenir un son de batterie supplémentaire (page 83). Dans les deux
cas, vous pouvez régler le niveau de l’entrée AUX IN à l’aide du réglage AUX IN VOL.
DRUMTRIGGER MODULE
DIGITAL
OUT
DIGITAL
IN
AUX IN
AUX OUT
LINEOUT
INDIVIDUAL
OUTPUT
LINE IN
Lecteur de CD Enregistreur Minidisc
AW4416
DTXTREME IIs

Configuration
18
Connexions MIDI
Le DTXTREME IIs dispose de connexions USB et MIDI (IN/OUT/THRU) pour le transfert de données MIDI
de/vers un équipement MIDI externe.
Le port USB permet l’échange bi-directionnel de données MIDI entre le DTXTREME IIs et un ordinateur, à l’aide
d’un seul câble USB. Par la connexion USB, vous pouvez enregistrer ce que vous jouez sur la batterie — ainsi que
relire le morceau à l’aide du séquenceur MIDI de votre ordinateur. Vous pouvez également jouer les sons internes
du DTXTREME IIs depuis une séquence MIDI lue par l’ordinateur ou l’enregistrer comme morceau de musique
du DTXTREME IIs.
Les ports MIDI permettent le transfert unidirectionnel des données MIDI. Utilisez la sortie MIDI OUT pour
déclencher un module sonore externe à l’aide des Pads ou d’un morceau du DTXTREME IIs. Utilisez l’entrée
MIDI IN pour contrôler le module sonore du DTXTREME IIs par un appareil externe. Utilisez l’embase MIDI
THRU pour utiliser un expandeur supplémentaire. Les signaux sont les mêmes que ceux reçus en entrées MIDI
IN. Si vous souhaitez partager un expandeur externe entre le DTXTREME IIs et un contrôleur externe, connectez
le contrôleur à l’entrée MIDI IN, connectez l’expandeur à la sortie MIDI OUT et utilisez la fonction MIDI Merge
(page 79).
Vous ne pouvez pas utiliser à la fois les ports USB et MIDI. Lorsque vous connectez un câble USB au DTXTREME IIs, les ports
MIDI sont désactivés. Si vous utilisez les deux ports à la fois, les ports MIDI ne fonctionneront pas. Ceci dit, si vous souhaitez réaliser
une connexion USB temporaire à un ordinateur, laissez les appareils MIDI connectés au DTXTREME IIs. La connexion USB ne
risque en aucun cas d’endommager vos équipements MIDI.
DRUMTRIGGER MODULE
USB
Ordinateur
DTXTREME IIs
DRUMTRIGGER MODULE
MIDI THRU
MIDI
OUT
MIDI
OUT
MIDI
IN
MIDI
IN
SU200 AN200
DTXTREME IIs

Configuration
19
Alimentation
Alimentation secteur
Vérifiez que l’interrupteur STANDBY/ON est en position STANDBY. Raccordez l’adaptateur secteur à l’embase
DC IN du DTXTREME IIs (face arrière). Attachez le fil à la fixation. Branchez l’adaptateur à une prise secteur.
Toujours utiliser l’adaptateur fourni (PA-5C ou PA-5D). L’utilisation d’un adaptateur différent peut créer un dysfonctionnement voire
des dommages au DTXTREME IIs. Veillez à débrancher l’adaptateur de la prise secteur en cas de non-utilisation prolongée.
Ordre de mise sous tension
Lorsque vous avez réalisé toutes vos connexions, (contrôleurs, audio, MIDI), placez tous les volumes du
DTXTREME IIs et des autres équipements au minimum. Placez votre système sous tension dans l’ordre du trajet
du signal (d’abord le DTXTREME IIs, puis ensuite les amplificateurs ou enceintes actives).
Le DTXTREME IIs affiche un écran de chargement, puis l’écran du mode de lecture PLAY. Vous pouvez
commencer à jouer.
Si vous êtes prêt, lisez la page suivante pour obtenir de plus amples renseignements sur l’utilisation du système
DTXTREME IIs.
Lors de la mise hors tension de votre système, placez tous les volumes au minimum, puis placez vos équipements hors tension dans
l’ordre inverse du trajet du signal.
SNARETOM 1TOM 2 123
OUTPUT
L MONO
R
DC IN 12V
STANDBY
ON +
Adaptateur de courant
Vers la prise secteur
Crochet de cordon
Équipement audio
(d’abord le mixeur puis l’amplificateur)
Dispositifs MIDI maîtres DTXTREME IIs
DRUMTRIGGER MODULE
KIT=P1 SONG=P1 TEMPO BEAT CLICK
Kit name Songname =107 4/4

Opérations élémentaires
20
Toutes les fonctions du DTXTREME IIs sont gérées par les
différents réglages de la face avant et par l’écran. Dans ce
chapitre, nous expliquons comment utiliser ces réglages.
1Le DTXTREME IIs offre sept modes d’utilisation. Vous
pouvez sélectionner chaque mode en appuyant sur la
touche correspondante. Un témoin s’allume, vous
indiquant le mode utilisé. Lors de la mise sous tension ou
lorsque vous quittez un mode, le DTXTREME IIs revient
au mode PLAY - le témoin PLAY s’allume (vous ne pouvez
pas quitter ce mode).
2Utilisez les touches Page (▲/▼) pour vous déplacer parmi
les pages de réglage (écran LCD).
3Sous l’écran, vous trouverez cinq boutons. Chaque bouton
correspond à un paramètre indiqué sur l’écran LCD au-
dessus et permet de modifier la valeur du paramètre. Pour
modifier les valeurs plus rapidement maintenez la touche
SHIFT enfoncée pendant le réglage.
Lorsque vous éditez un kit de batterie et que vous
souhaitez utiliser le même paramètre pour différents
réglages (entrées Trigger 1 à 16, etc.), utilisez le bouton de
gauche pour changer de réglage sans quitter l’écran
affiché.
4Lorsque vous êtes sur une page spécifique ou lorsque vous
êtes en train de réaliser un réglage spécifique et que le
témoin ENTER/YES clignote, cela signifie que vous devez
répondre YES ou NO. Appuyez simplement sur la touche
ENTER/YES pour valider ou sur EXIT/NO pour annuler
l’opération.
Lorsque vous appuyez sur STORE pour sauvegarder des
données modifiées, le témoin ENTER/YES clignote.
Dans ce cas, appuyez sur la touche ENTER/YES pour
sauvegarder les modifications ou sur EXIT/NO pour
annuler la sauvegarde.
La plupart des réglages sont sauvegardés automatiquement :
vous n’avez besoin de confirmer que lorsque l’appareil vous le
demande.
En fait, vous savez déjà tout pour commencer à travailler avec
le DTXTREME IIs. Toutes les opérations importantes
doivent être confirmées ou annulées. Cependant, vous devez
tout d’abord réaliser un réglage très important avant de
pouvoir jouer. Voici un moyen de mettre en pratique ce que
nous venons de voir...
Opérations élémentaires
DRUM TRIGGER MODULE
2
1
4
3
[TrgSens1] Type Gain Curve PadCtrl
Input=1 RHP 32 3 - pitch

Opérations élémentaires
21
Réglez les entrées Trigger Input
en fonction des Pads connectés
Étant donné que chaque Pad possède ses propres
caractéristiques, vous devez régler l’entrée de chaque
instrument en fonction du Pad. Le DTXTREME IIs offre six
réglages de déclenchement. Sélectionnez le réglage
correspondant à votre équipement.
1. Appuyez sur la touche UTILITY. Appuyez ensuite
plusieurs fois sur la touche Page (▼) jusqu’à ce que la page
[UT 6] SYSTEM TRIGGER s’affiche.
2. Sélectionnez un réglage de déclenchement TrgSet parmi
les six Presets. Si vous avez acheté le DTXTREME IIs
avec les Pads recommandés, vous trouverez le réglage
correct (type1 à type6) pour votre configuration.
Les Pads avec la mention « any (Tout) » sont parfois limités dans
leur capacité à restituer tous les sons disponibles.
Consultez la section « Connexions des capteurs » (page 16).
3. Lorsque vous avez fini les réglages, appuyez sur la touche
EXIT/NO pour revenir en mode PLAY.
Vous êtes maintenant prêt à utiliser le DTXTREME IIs.
Passez à la section Play pour apprendre à utiliser certaines
fonctions de jeu du DTXTREME IIs.
Les Presets de déclenchement (type1 à type6) sont utilisés pour les
Presets de kits (P1 à P90). Lorsque vous utilisez l’un des kits
utilisateur (U1 à U40 ou C1 à C99), utilisez vos propres réglages de
déclenchement copiés à partir d’un Preset ou créés de toute pièce.
Consultez la section Réglages de déclenchement (page 36).
[UT 6] TrgLink TrgByps TrgSet EdgeAdj
SYSTEM indiv off type1 +20
Réglage Trigger
Réglage Trigger
Jack entrée
Trigger type1 type2 type3 type4 type5 type6
SNARE 1 TP
120SD TP
120SD any
RHP any
RHP TP
65S any
TP
TOM1 2 TP
100 TP
65S any
RHP any
TP any
TP any
TP
TOM2 3 TP
100 TP
65S any
RHP any
TP any
TP any
TP
TOM3 4 TP
100 TP
65S any
RHP any
TP any
TP any
TP
TOM4 5 TP
100 TP
65S any
RHP any
TP any
TP any
TP
RIDE 6 PCY
150S PCY
150S PCY
150S any
PCY any
PCY any
PCY
CRASH1 7 any
PCY any
PCY any
PCY any
PCY any
PCY any
PCY
HI-HAT 8 RHH
130 RHH
130 RHH
130 any
TP any
TP any
TP
KICK 9 any
KP any
KP KP
120 KP
120 any
KP any
KP
(réservé) 10 any
KP any
KP KP
120 KP
120 any
KP any
KP
CRASH2 11 any
PCY any
PCY any
PCY any
PCY any
PCY any
PCY
(réservé) 12 any TP
(réservé) 13 any PCY
(réservé) 14 any TP
(réservé) 15 any TP
(réservé) 16 any TP

Section Play
22
Lors de la mise sous tension, le DTXTREME IIs s’ouvre toujours sur le mode Play (Reproduction). Il s’agit du
mode qui vous permet de commencer à travailler et à jouer avec le DTXTREME IIs — simplement en
sélectionnant un kit de batterie et un morceau à reproduire (ou en procédant à des éditions dans d’autres modes).
D’autres fonctions liées aux performances sont également accessibles dans le mode Play.
Vous pouvez reproduire n’importe quel kit de batterie choisi parmi les 90 kits présélectionnés (P1 à P90) et les 40
kits utilisateur (U1 à U40) que vous pouvez créer et stocker dans la mémoire du DTXTREME IIs. Vous pouvez
également sélectionner un morceau principal parmi morceaux présélectionnés (numéros de morceau commençant
par P, Q et R) et 32 morceaux utilisateur que vous pouvez enregistrer dans la mémoire du DTXTREME IIs (page
60). En utilisant une carte mémoire en option pour stocker vos kits utilisateur (C1 à C99), vous disposez d’un
nombre quasiment illimité de kits de batterie.
Utilisez n’importe quelle combinaison de kit de batterie et de morceau pour vos répétitions, des concerts
improvisés, etc. Vous pouvez même créer un solo de batterie complexe en contrôlant la reproduction de jusqu’à
quatre morceaux à l’aide des pads (voir Morceau de pad, page 25).
Dans cette section, nous allons évoquer quelques fonctions du mode Play telles que:
• Sélections élémentaires
• Réglages de lecture
• Lecture du clic
• Lecture des morceaux
• Curseurs
• Fonction Tap Tempo
• Fonction Groove Check
• Lecture en chaîne
Section de reproduction

Section Play
23
Sélections élémentaires
Depuis cet écran par défaut, vous pouvez sélectionner et régler
certains paramètres élémentaires comme le kit de batterie, le
morceau, le tempo, le temps et le clic. Ces paramètres peuvent
être modifiés à volonté pendant le jeu (kit, clic, ou morceau).
1KIT
Sélectionne un kit de batterie. Le nom et le numéro du kit
s’affichent. P1 à P90 correspondent aux Presets, U1 à U40
correspondent aux kits utilisateur. C1 à C99 correspondent
aux kits utilisateur sur carte mémoire (disponibles
uniquement avec la carte insérée dans son support. Dans le
cas contraire, « No Card » s’affiche).
❏ Réglages: P1~P90, U1~U40, C1~C99
2SONG
Sélectionne le morceau principal souhaité avec le kit
sélectionné. Le nom et le numéro du morceau s’affiche. Les
numéros de morceaux commençant avec les lettres P, Q et R
sont des Presets. Les morceaux avec la lettre P sont des démos,
les morceaux avec la lettre Q conviennent pour
l’entraînement, les morceaux avec la lettre R conviennent
comme morceaux de Pad, les morceaux U1 à U32 sont des
morceaux utilisateur. C1 à C99 sont les morceaux utilisateur
sauvegardés sur carte mémoire (disponibles uniquement avec
la carte insérée dans son support. Dans le cas contraire, « No
Card » s’affiche).
❏ Réglages: Morceau Preset ou utilisateur
3TEMPO
Détermine le tempo du morceau ou du clic.
❏ Réglages: 30~300
Le TEMPO n’est pas réglable lorsque « =ext » est affiché (lorsque le
DTXTREME IIs est synchronisé sur une horloge externe
(page 82).
Étant donné que chaque morceau contient des informations sur le
tempo de lecture, votre réglage de tempo sera remplacé par celui du
morceau lors de la sélection d’un morceau ou du retour au début du
morceau. Si ceci vous gêne, vous pouvez décider de demander à
l’appareil d’ignorer le tempo initial sauvegardé avec le morceau et
d’utiliser VOTRE tempo (page 82).
4BEAT
Détermine la signature rythmique du morceau ou du clic.
❏ Réglages: 1/4~16/4, 1/8~16/8, 1/16~16/16
Si votre réglage de mesure est différent de celui du morceau chargé,
le clic de décompte spécifié par le réglage CLICK 5 ne
correspondra pas à la mesure du morceau. C’est tout à fait normal,
et c’est une technique utile pour compter sur une phrase difficile —
par exemple, utiliser un décompte en 3/8 sur un morceau en 4/4.
Le clic et le temps se synchronisent lorsque vous ramenez le morceau
au début, ou lorsque vous modifiez le réglage de temps du morceau
initial lors de la lecture.
5CLICK
Détermine le temps du métronome (comptage clic).
❏ Réglages: Pour un réglage de temps BEAT 4 de 3/8, 6/8, 9/8,
12/8, 15/8:
Noire pointée, croche, double-croche
Pour les autres réglages du paramètre BEAT 4:
Croche, triolet de noires, croche, triolet de croches,
double-croche, triolet de doubles-croches
Vous pouvez choisir le son du clic et son Jack de sortie (page 81).
KIT=P1 SONG=P1 TEMPO BEAT CLICK
Kit name Songname =107 4/4
12345

Section Play
24
Réglages de lecture
Utilisez les réglages de transport pour la lecture du morceau
ou le clic.
Lecture du clic
Vous pouvez utiliser le clic du métronome seul ou avec le
morceau.
1. Appuyez sur la touche CLICK 1 pour lancer la lecture du
clic au tempo courant. Le témoin du clic clignote sur le
tempo.
2. Appuyez à nouveau sur CLICK pour arrêter le clic.
Si vous appuyez sur la touche CLICK pendant la lecture d’un
morceau, le clic se synchronise avec le morceau. Si vous lancez
le morceau alors que le clic fonctionne déjà, le clic commence
en synchronisation sur le morceau.
Lecture des morceaux
En plus des fonctions départ/arrêt du morceau, le
DTXTREME IIs vous permet de contrôler comment le
morceau est lu, quelle partie, etc.
Réglages de transport
1. Appuyez sur la touche Start/Stop 4 pour lancer la lecture
du morceau. Le témoin Start/Stop s’allume.
2. Appuyez à nouveau sur la touche the Start/Stop pour
arrêter la lecture. Le témoin Start/Stop s’éteint. Si vous
appuyez à nouveau sur la touche Start/Stop, la lecture
reprend depuis le point d’arrêt.
Lorsque le morceau est arrêté, vous pouvez utiliser les touches
de contrôle suivantes pour déplacer le point de lecture :
2Reset — retour au début du morceau.
3Rewind — retour au premier temps de la mesure
précédente.
4Forward — avance au premier temps de la mesure
suivante.
Vous pouvez utiliser la touche Record 6 pour lancer
l’enregistrement d’un morceau utilisateur (page 60).
Réglages de morceau
Pour certains réglages de morceau spécifiques, vous pouvez
afficher l’écran de réglage des morceaux en appuyant sur la
touche Page (▼). Vous pouvez alors spécifier comment vous
souhaitez lire chaque piste et contrôler d’autres informations
relatives au morceau.
Les informations de morceau sont indiquées sur la ligne supérieure
de l’écran. Les réglages de tempo et de temps sont sauvegardés avec
le morceau. Vous pouvez les modifier temporairement dans l’écran
par défaut.
1Méthode de lecture
Détermine comment le morceau est lu. Lors de la lecture
normale, le morceau est lu du début à la fin et s’arrête
automatiquement. La lecture en mode Repeat lit le morceau
en boucle jusqu’à ce que vous l’arrêtiez manuellement.
❏ Réglages: (lecture normale), (lecture en boucle)
2TRACK 1 & TRACK 2
Détermine si certains instruments du morceau doivent être
joués ou coupés. Si une piste est vide, « none » s’affiche et le
réglage ne peut pas être modifié.
❏ Réglages: Play (lecture), Mute (coupure)
CLICK
TAP GROOVE CHECK
123456
CLICK
TAP
Clignote en rouge sur le premier temps
de la mesure
Clignote en vert sur le reste des temps
de la mesure
SONG=P1 Songname M001-01 =107 4/4
|- | Tr1=play Tr2=none
Numéro
de morceau Nom
de morceau
Tempo
Type de mesure
Affiche le numéro et le temps de
la mesure actuellement sélectionnée
12

Section Play
25
À propos des morceaux
Un morceau regroupe deux pistes de séquence (Tracks
1 et 2) et les données d’en-tête. Les données d’en-tête
du morceau contiennent les informations générales du
morceau comme le tempo, la signature rythmique, les
Program Change et les données de volume pour
chaque canal MIDI. Les données sont
automatiquement chargées avec le morceau. Chaque
piste de séquence peut contenir des informations de
jeu pour les canaux MIDI 1 à 16, comme avec un
séquenceur classique. Lorsque vous lancez la lecture
d’u morceau, ces données sont transmises au
générateur sonore intégré pour la lecture des sons.
Chaque morceau peut être lu comme morceau
principal ou comme morceau de Pad. Un morceau
principal est un morceau sélectionné dans l’écran par
défaut et lu à l’aide des touches de transport. Un
morceau de Pad est un morceau assigné à une entrée
de contrôleur et déclenché ou arrêté lorsque vous
frappez un Pad assigné à cette commande. Chaque kit
de batterie peut contenir des morceaux déclenchés par
Pad (page 40). Certains Preset de kits disposent de tels
morceaux. Étant donné que le DTXTREME IIs peut
jouer un morceau principal et jusqu’à quatre morceaux
déclenchés par Pad, vous pouvez déclencher une
phrase de guitare ou un Break de cuivres en accord en
frappant les Pads, tout en jouant sur le morceau
principal.
Lectures des différents instruments
Les touches de sélection Part vous permettent d’activer/
désactiver la lecture de certains instruments (canal MIDI) du
morceau. Par exemple, vous pouvez couper la partie
rythmique pour jouer le rythme vous-même à l’aide des Pads,
ou vous pouvez accompagner uniquement la basse, ou encore,
vous pouvez jouer avec un véritable bassiste en lisant tous les
autres instruments de l’accompagnement. Les témoins des
touches indiquent quels instruments sont activés (allumé) ou
non (éteint). La partie est activée ou désactivée à chaque
pression sur la touche. Appuyez sur la touche correspondante.
1Touche RHYTHM/INS
Active ou désactive la lecture de la partie rythmique (canal
MIDI 10) de la piste 1 du morceau. La partie rythmique de la
piste 2 n’est pas affectée.
2Touche BASS/DEL
Active ou désactive la basse (canal MIDI 3) du morceau.
3Touche OTHERS
Active ou désactive la lecture des instruments autres que la
basse et la section rythmique.
Le DTXTREME IIs utilise le canal MIDI 10 pour la partie rythme,
le canal 3 pour la basse, et le reste (canaux 1, 2, 4 à 9, 11 à 16) pour
les autres parties. Lorsque les touches de sélection de partie sont
utilisées pour couper un instrument, les données de jeu
correspondant aux canaux MIDI désactivés (y compris les données
des ports MIDI IN ou USB) ne sont pas transmises au générateur
sonore.
TR1
(Tracks 1)
TR2
(Tracks 2)
tempo
program
etc...
Data
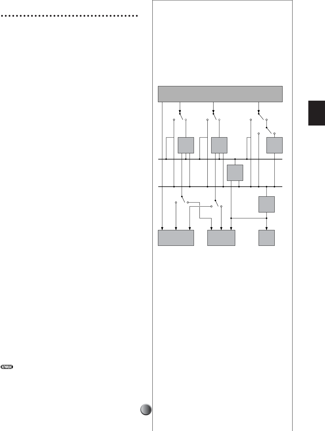
(MIDI channels 1 to 16)Header data
...
...
123
RHYTHM
INS BASS
DEL OTHERS

Section Play
26
Curseurs
Le DTXTREME IIs intègre un mélangeur simple mais
puissant. Vous disposez de dix curseurs en face avant pour
régler les balances, la réverbération, et le niveau des sorties
individuelles.
Réglage des balances
Les curseurs suivants vous permettent de régler la balance
entre les instruments du kit de batterie, entre le kit de batterie,
l’accompagnement, et le clic. Vous pouvez également régler le
niveau du signal stéréo mixé sur les sorties OUTPUT et
casque.
1Curseur MAIN OUT
Règle le volume du mixage stéréo des sorties OUTPUT (L/
MONO & R) et DIGITAL OUT.
2Curseur PHONES
Règle le niveau du mixage stéréo de la sortie casque
PHONES. Le niveau de ce signal est indépendant de celui des
sorties générales stéréo (curseur MAIN OUT 1).
3Curseur CLICK
Règle le niveau du clic sur la sortie spécifiée (page 81).
4Curseur ACCOMP
Règle le niveau des parties d’accompagnement (autres que le
canal MIDI 10) du morceau. Ceci vous permet de régler la
balance entre le kit de batterie et les parties
d’accompagnement lorsque vous accompagnez un morceau à
la batterie.
5Curseur SNARE
Règle le volume de la caisse claire.
6Curseur KICK
Règle le volume de la grosse caisse.
7Curseur TOM
Règle le volume des toms.
8Curseur HI-HAT
Règle le volume du charleston.
9Curseur CYMBAL
Règle le volume des autres cymbales (Ride, Crash, etc.).
)Curseur MISC
Règle le volume des sons rythmiques autres que ceux
mentionnés précédemment.
Chaque curseur fonctionne comme un curseur sur une console de
mixage. Vous pouvez régler le volume de chaque instrument
d’accompagnement (données de morceau, page 72), et le volume de
chaque instrument de percussion ou de la batterie (données de la
batterie, page 49). Vous pouvez utiliser les curseurs ACCOMP et
MISC pour régler le volume général du reste des instruments, tout
en conservant les volumes relatifs à la même proportion.
1234 56789 )
MAX
MIN
MAIN OUT PHONES CLICK ACCOMP SNARE KICK TOM HI-HAT CYMBAL MISC

Section Play
27
Réglage de la réverbération
Vous pouvez régler le niveau de réverbération (effet système)
appliquée à un instrument rythmique en déplaçant le curseur
de volume associé et en maintenant la touche SHIFT
enfoncée. Le curseurs doivent auparavant être réglés
correctement pour contrôler la réverbération (page 75).
1Touche SHIFT + curseur ACCOMP/REVERB
Règle le niveau de retour général de réverbération.
2Touche SHIFT + curseur SNARE
Règle le niveau de départ de réverbération de la caisse claire.
3Touche SHIFT + curseur KICK
Règle le niveau de départ de réverbération de la grosse caisse.
4Touche SHIFT + curseur TOM
Règle le niveau de départ de réverbération des toms.
5Touche SHIFT + curseur HI-HAT
Règle le niveau de départ de réverbération du charleston.
6Touche SHIFT + curseur CYMBAL
Règle le niveau de départ de réverbération des autres cymbales
(Ride, Crash, etc.).
7Touche SHIFT + curseur MISC
Règle le niveau de départ de réverbération de la caisse des sons
rythmiques autres que ceux mentionnés précédemment.
Gardez à l’esprit que ces réglages sont interdépendants ; la
modification d’un réglage peut ne pas avoir le résultat escompté. Par
exemple, vous risquez de n’avoir que très peu, ou pas du tout, de
réverbération si le réglage de départ est trop faible (page 53), ou si le
niveau général de départ ou de retour est trop faible (page 57).
Réglage de niveau des sorties individuelles
Vous pouvez régler le niveau des SORTIES
INDIVIDUELLES (Jacks 1 à 6) en maintenant la touche
SHIFT enfoncée et en déplaçant les curseurs (page 53).
Les sons de batterie assignés aux sorties individuelles sont exclus du
mixage stéréo et par conséquent, ne peuvent pas être écoutés sur les
sorties stéréo (PHONES, OUTPUT L&R, DIGITAL OUT).
1Touche SHIFT + curseur SNARE
Règle le niveau de la sortie INDIVIDUELLE 1.
2Touche SHIFT + curseur KICK
Règle le niveau de la sortie INDIVIDUELLE 2.
3Touche SHIFT + curseur TOM
Règle le niveau de la sortie INDIVIDUELLE 3.
4Touche SHIFT + curseur HI-HAT
Règle le niveau de la sortie INDIVIDUELLE 4.
5Touche SHIFT + curseur CYMBAL
Règle le niveau de la sortie INDIVIDUELLE 5.
6Touche SHIFT + curseur MISC
Règle le niveau de la sortie INDIVIDUELLE 6.
Étant donné que chaque instrument peut être assigné librement à
n’importe quelle sortie (page 75), vous pouvez régler le niveau
général de toutes les sorties avec un seul curseur. Par exemple, le
curseur CYMBAL peut devenir le réglage de niveau général de
toutes les cymbales, comprenant le charleston, ou uniquement pour
la caisse claire, en fonction du réglage des sorties.
1234567
MAX
MIN
ACCOMP SNARE KICK TOM HI-HAT CYMBAL MISC
SHIFT
123456
MAX
MIN
ACCOMP SNARE KICK TOM HI-HAT CYMBAL MISC
SHIFT

Section Play
28
Fonction Tap Tempo
Cette fonction très pratique vous permet de régler
automatiquement le tempo en frappant en rythme sur un Pad
ou sur la touche Audition. Ceci s’avère particulièrement
pratique lorsque vous souhaitez régler le tempo à la volée lors
de la lecture d’un morceau ou du clic.
1. Ouvrez l’écran Tap Tempo en appuyant à la fois sur
SHIFT et sur la touche TAP (CLICK). Lorsque vous
utilisez le Tap tempo, le tempo s’affiche sur l’affichage
LED.
2. Utilisez le bouton situé sous le paramètre BEAT pour
régler la signature rythmique de la mesure. Le tempo est
détecté sur une mesure de la signature spécifiée.
❏ Réglages: 1/4~16/4, 1/8~16/8, 1/16~16/16
3. Tapez régulièrement le rythme en frappant un Pad ou la
touche Audition sur une mesure. Si vous utilisez une
mesure en 4/4, frappez le Pad 5 fois pour compter les
temps 1 à 4, plus le premier temps de la mesure suivante.
Pour une mesure en 3/4, frappez 4 fois pour compter les
temps 1 à 3, plus le premier temps de la mesure suivante.
Le tempo est calculé en fonction de la façon dont vous
frappez le Pad. Il est indiqué par l’afficheur LED et affiché
sous forme de TEMPO (clignote) par l’écran LCD.
❏ Plage de reconnaissance du tempo: 30-300
La détection du tempo est calculée en fonction de la durée
entre deux temps jusqu’au premier temps de la mesure
suivante. De cette façon, si vous continuez à taper, le
tempo est calculé sur le premier temps de chaque mesure,
en commençant par la deuxième mesure.
Si vous ne tapez pas pendant un certain temps, le calcul du
tempo s’initialise. Dans ce cas, recommencez (frappez 5 fois
pour une mesure en 4/4).
4. Appuyez sur la touche ENTER/YES pour valider le tempo
calculé. La valeur de TEMPO cesse de clignoter et reste
affichée.
5. Répétez les étapes 2 à 4 si vous souhaitez recommencer le
calcul du tempo.
6. Appuyez sur la touche EXIT/NO pour achever le réglage
du tempo et revenir à l’écran Play.
La fonction Tap Tempo ne peut pas être utilisée lors d’un
enregistrement ou en attente d’enregistrement.
[TAP TEMPO] TEMPO BEAT
=138 4/4
Current tempo Current time signature
SHIFT CLICK
TAP
[TAP TEMPO] TEMPO BEAT
=115 4/4
1
2
(1)
Début du calcul
3
(2)
4
(3)
1
(4)
2
3
4
Frappez régulièrement
Fin du calcul

Section Play
29
Fonction Groove Check
Lorsque vous jouez sur la batterie ou lorsque vous frappez la
touche Audition sur un morceau ou sur le clic, vous pouvez
comparer votre tenue du tempo par rapport à une référence.
Spécifiez la durée de la note — ceci sert de référence pour la
vérification de la précision de votre jeu, avec une résolution
d’un 1/96ème de noire.
La fonction Groove Check ne fonctionne que lors de la lecture d’un
morceau ou du clic.
1. Ouvrez l’écran Groove Check en maintenant la touche
SHIFT enfoncée et en appuyant sur la touche GROOVE
CHECK (Reset).
2. Réglez la résolution de quantification (exprimée sous la
forme de durée de note) servant de base pour le contrôle
de précision de votre jeu. Les réglages sont les mêmes que
pour le CLICK (page 23).
Vous pouvez contrôler la précision de votre phrase avec des
subdivisions compliquées en réglant des durées de notes
différentes pour le CLICK.
3. Si nécessaire, réglez les valeurs TEMPO, BEAT et CLICK
comme celles de l’écran par défaut (page 23).
4. Jouez sur la batterie ou frappez la touche Audition en
rythme avec le morceau ou le clic. La différence de tempo
de chaque frappe est affichée sous forme graphique et
numérique.
Timing difference for each hit: Correspond à la
différence de tempo à chaque frappe - affiché sur une
plage de –48 à +48 (trop lent ou trop rapide). Les valeurs
négatives indiquent que vous jouez plus lentement que le
tempo du morceau. Une valeur positive indique que vous
jouez plus rapidement que le morceau. Une valeur de zéro
indique que vous êtes parfaitement synchronisé avec le
morceau. Ceci est pratique pour évaluer la précision d’un
instrument spécifique comme la caisse claire ou la grosse
caisse.
Average: La différence de tempo est calculée sous forme
de moyenne et affichée par une valeur comprise entre –48
et +48 (trop lent ou trop rapide). Les valeurs négatives
indiquent que vous jouez plus lentement que le tempo du
morceau. Une valeur positive indique que vous jouez plus
rapidement que le morceau. Une valeur de zéro indique
que vous êtes parfaitement synchronisé avec le morceau.
Très pratique pour évaluer la précision globale de votre
jeu.
5. Appuyez sur la touche EXIT/NO pour terminer et revenir
à l’écran Play.
[Groove]|------- -------| BEAT CLICK
0/ 0 Quant= =100 4/4 3
Quantification Tempo Type de
mesure Métronome
SHIFT
GROOVE CHECK
[Groove]|--- ---+-- ----| BEAT CLICK
- 9/+ 3 Quant= =100 4/4 3
Normal
(à temps)
Précision du temps de chaque toucher
Moyenne
En avanceEn retard

Section Play
30
Lecture en chaîne
AUne chaîne est une série de kits de batterie et de morceaux
organisés dans un ordre spécifique. Vous pouvez organiser
différents kits de batterie pour leur sélection dans un ordre
spécifique. Par exemple, pour correspondre à la liste de vos
morceaux en concert, ou pour organiser vos morceaux de
répétition par ordre croissant de difficulté. Le DTXTREME
IIs peut mémoriser 32 chaînes qui peuvent être chargées à
tout moment.
Écran des chaînes
Lorsque vous appuyez sur la touche CHAIN, l’écran Chain
Play apparaît, vous permettant de lire les chaînes existantes.
Appuyez à nouveau sur la touche CHAIN pour afficher
l’écran d’édition des chaînes. Vous pouvez alors créer une
nouvelle chaîne ou en éditer une existante. À chaque fois que
vous appuyez sur la touche CHAIN, vous passez d’un écran à
l’autre. Pour quitter, appuyez sur la touche EXIT/NO - vous
revenez à l’écran d’accueil.
Création ou édition d’une chaîne
Vous devez tout d’abord créer une chaîne. Vous pouvez aussi
en éditer une. Lorsque vous créez ou éditez une chaîne, vous
devez la sauvegarder avant de travailler sur une autre.
Sélectionnez une chaîne dans l’écran Chain Play pour commencer
(page 32).
Écran Chain Edit
Cet écran vous permet d’organiser vos kits ou vos morceaux
un par un dans la chaîne. Une chaîne peut contenir 32
éléments. Vous pouvez également lier une chaîne à une autre
si vous avez besoin de plus de 32 éléments dans votre chaîne.
Vous pouvez aussi lire une chaîne en boucle.
1Nom de chaîne
Saisissez le nom de chaîne souhaité à l’aide de huit caractères.
Utilisez le bouton de gauche pour déplacer le curseur à
l’écran. Utilisez alors le deuxième bouton en partant de la
gauche pour saisir le caractère souhaité. Répétez pour chaque
lettre du nom de la chaîne (huit maximum).
❏ Caractères disponibles:
2Step (nombre d’éléments de la chaîne)
Sélectionnez le nombre d’éléments de la chaîne (1 à 32).
CHAIN=32 Step=01 Kit=U1 Kit Name
ChainNam
[CHAIN]"ChanName" Step Type Num=U1
<90abc> 32 kit kit name
EXIT
NO
EXIT
NO
CHAIN
CHAIN
KIT=P1 SONG=P1 TEMPO BEAT CLICK
Kit name Songname =107 4/4
KIT=P1 SONG=P1 TEMPO BEAT CLICK
Kit name Songname =107 4/4
Écran Chain Play
Écran d'édition des chaînes
[CHAIN]"IniChain" Step Type Num=U1
<GHIJK> 1 kit Initkit
1234
!"#$%&’ ( ) * , . / 0123
456789: ;< >?@ABCDEFG
HIJKLMNOPQRSTUV XYZ [
¥]^_`abcdefghi j k lmno
pqr s tuvwxyz{|}
→←
=W
+-

Section Play
31
3Type
Spécifiez ce que vous souhaitez assigner à l’étape sélectionnée
(à l’étape 2 ci-dessus). Les possibilités sont : kit de batterie
(kit), morceau (song), lien vers une autre chaîne (jump), fin
de chaîne (END).
❏ Réglages: song, kit, jump, END
Si vous créez une chaîne avec un lien, les étapes situées après le point
de lien ne seront pas lues.
Si vous ne spécifiez pas de point de lien jump ou de fin END dans
une chaîne, la lecture continue jusqu’à l’étape 32.Pour utiliser une
chaîne de façon efficace, utilisez les ponts jump ou END sur l’étape
finale.
4Num=
Spécifiez la valeur en fonction du réglage de Type 3
Sélectionnez un kit de batterie avec la valeur kit, un morceau
avec la valeur song, ou une chaîne de destination avec la
valeur jump. Vous pouvez voir le nombre sur la ligne
supérieure et le nom sur la ligne du dessous. Si vous spécifiez
la chaîne courante comme destination, vous obtenez une
boucle. Vous n’avez pas besoin de spécifier de point de fin
END, étant donné que l’écran affiche « --- » (aucun réglage).
❏ Réglages: Lorsque Type 3 est réglé sur song: Moceau Preset ou
utilisateur
Lorsque Type 3 est réglé sur kit: Kit de batterie Preset
ou utilisateur
Lorsque Type 3 est réglé sur jump: 1~32 (chaîne)
Si vous sélectionnez un kit de batterie ou un morceau de la carte
mémoire (C1-C99 pour chacun), vous devez utiliser la bonne carte
de mémoire contenant le kit ou le morceau sélectionné. Dans le cas
contraire, « No Card » s’affiche à l’écran.
Procédure
Créez ou éditez une chaîne en suivant la procédure décrite
auparavant.
Dans l’écran Chain Edit, un point apparaît sur l’afficheur LED.
Cela signifie que vous avez édité la chaîne mais que vous ne l’avez
pas encore sauvegardée. Si, lors de l’édition, vous passez à l’écran
Chain Play et que vous sélectionnez une autre chaîne, vos éditions
seront perdues (le point de l’afficheur LED disparaît). Veillez à
sauvegarder vos éditions avant de sélectionner une autre chaîne.
1. Utilisez les deux boutons de gauche pour spécifier le nom
de la chaîne.
2. Utilisez le bouton central pour sélectionner une étape,
puis utilisez les deux boutons de droite pour spécifier le
type et le numéro de l’étape.
3. Saisissez les autres étapes de la même façon.
4. Appuyez sur la touche STORE pour sauvegarder la
chaîne.
5. Utilisez le deuxième bouton sur la droite pour sélectionner
un numéro de chaîne (1 à 32), sous lequel la chaîne que
vous venez de créer ou éditer doit être sauvegardée.
6. Appuyez sur ENTER/YES. Un message de confirmation
s’affiche.
7. Appuyez à nouveau sur la touche ENTER/YES pour
sauvegarder, ou appuyez sur la touche EXIT/NO pour
annuler.
8. Lorsque la chaîne est sauvegardée, l’écran indique « Done
» pendant une seconde et revient à l’écran Chain Play.
Lorsque la sauvegarde est annulée par la touche EXIT/
NO, vous pouvez continuer l’édition.
Store Current Chain to chain
10 My Chain
Store Current Chain to chain
Are You Sure ? [Yes/No]

Section Play
32
Lecture d’une chaîne
Pour lire une chaîne, tournez le bouton pour sélectionner
chaque étape. Vous pouvez aussi sélectionner une étape
supérieure ou inférieure à l’aide d’un Pad (page 77) ou à l’aide
d’un commutateur au pied (page 46).
Écran Chain Play
Lorsque vous créez une chaîne, lancez sa lecture depuis l’écran
Chain Play.
1CHAIN=
Sélectionnez la chaîne souhaitée.
❏ Réglages: 1~32
2Step=
Sélectionnez un numéro d’étape dans la chaîne courante 1,
correspondant à un kit ou à un morceau (le nom et numéro
apparaissent à droite).
Kit=xxx xxx, Song=xxx xxx.
❏ Réglages: 1~32 (varie selon la chaîne)
Procédure
En plus du bouton de face avant, vous pouvez assigner les
fonctions d’incrémentation et de décrémentation de trois
façons supplémentaires — par les Pads (page 77),
commutateurs au pied (page 46), ou les deux à la fois, vous
permettant de choisir chaque étape de la chaîne tout en
jouant.
1. Utilisez le bouton de gauche pour sélectionner la chaîne à
utiliser.
2. Utilisez le deuxième bouton de gauche, un Pad, ou le
commutateur au pied pour sélectionner une étape et
charger un kit ou un morceau.
Si l’étape sélectionnée est un point de lien jump, le lien se fait
vers le kit ou le morceau assigné à la première étape de la
nouvelle chaîne.
3. Jouez sur le kit de batterie ou lisez le morceau chargé.
4. Sélectionnez l’étape suivante de la même façon et chargez
un autre kit ou morceau.
CHAIN=1 Step=1 Kit=U1 Init Name
IniChain

Section d’édition
33
DTXTREME IIs comme système de batterie
Du fait de leur déclin rapide et de leur hauteur imprécise, les instruments de batterie et de percussion sont parfaits
en musique électronique. Les boîtes à rythme et les échantillonneurs facilitent l’utilisation de sons naturels et
organisent les rythmes de façon dynamique et naturelle. Cependant, la programmation de sons de batterie dans le
but de reproduire de façon réaliste l’énergie, la sensation de jeu, le Groove, et la dynamique naturelle de
l’instrument original est très difficile à obtenir. La plupart des musiciens pensent que rien ne vaut le son et le jeu
d’un véritable kit de batterie. Nos équipes de recherche et de développement se sont concentrées sur ce point très
important : obtenir un jeu et un son identiques à l’original. Nous avons créé un instrument associant le meilleur de
l’instrument acoustique avec l’électronique. Ainsi est né le DTXTREME IIs. Le DTXTREME IIs convertit les
intentions du batteur en signaux de déclenchement, et en les associant avec la norme MIDI (norme commune à
tous les instruments de musique électroniques), le DTXTREME IIs offre des possibilités de jeu créatives allant bien
au-delà de ce que vous pouvez attendre d’une batterie acoustique traditionnelle.
Du signal de déclenchement au signal de sortie
Avant de rentrer en détail dans le DTXTREME IIs, examinons son fonctionnement, structure, et les concepts
généraux sur lesquels il est basé.
Section d’édition
1 Entrée de déclenchement utilisant les Pads
Kit de batterie
Preset 1-59
Utilisateur 1-20 U40
P1
3 Réglages de sons Réglages pour
appareils externes
4 Réglages d’effets
5 Sortie du son
Ordinateur
ou
équipement MIDI
Carte mémoire
Chargement
Sauvegarde
13C#-1 96A#5
2 Réglages de
déclenchement

Section d’édition
34
1Transmettez les signaux de déclenchement au DTXTREME IIs en frappant les Pads (ou un fût équipé d’un capteur) connectés
aux entrées Jacks 1 à 16 et aux Jacks HI-HAT CONTROL et FOOT SW.
2Réglez correctement chaque entrée de contrôleur pour que le DTXTREME IIs reçoive les signaux de déclenchement. Assignez
également une fonction spécifique à chaque entrée de contrôleur. Vous pouvez assigner des morceaux (morceaux de Pad) ou
des numéros de notes autres que ceux du canal MIDI 10 (rythmes et batterie).
3Assignez un son de batterie à chaque numéro de note du canal MIDI 10 (rythmes et batterie) pour pouvoir jouer un son de
batterie en frappant un Pad. Vous pouvez également spécifier comment chaque son du kit de batterie doit être produit
(volume, panoramique, etc.). Vous avez l’option d’activer les réglages MIDI d’autres parties lorsque vous choisissez votre kit de
batterie.
4Réglez les effets système appliqués au kit entier et les effets d’insertion appliqués aux sons individuels.
5Jouez les sons de batterie et autres en sortie sous forme de signaux audio, selon les réglages ci-dessus 2 à 4.
La somme des réglages 2 à 4, forment un kit de batterie — comme indiqué sur la face avant (les trois boutons TRIGGER,
VOICE, et EFFECT soulignés par l’indication DRUMKIT. Lorsque vous appuyez sur l’un de ces boutons, vous pouvez éditer la
partie correspondante du kit de batterie courant. Vos kits peuvent être sauvegardés sous 40 kits utilisateur (U1 à U40) de la
mémoire du DTXTREME IIs, ou sous 99 kits utilisateur (C1 à C99) sur une carte mémoire externe.

Section d’édition
35
Mémoire, mémoire
tampon, et sauvegarde
Lorsque vous éditez un kit de batterie, vous devez comprendre
la relation entre la mémoire de sauvegarde et la mémoire
tampon. À chaque fois que vous sélectionnez (chargez) un
Preset de kit ou un kit utilisateur en mémoire interne du
DTXTREME IIs ou sur une carte mémoire externe, les
données du kit sont copiées dans la mémoire tampon.
Grâce à la mémoire tampon, vous pouvez sélectionner et éditer tous
les kits de batterie, même lorsqu’il s’agit d’un Preset de kit (mémoire
de lecture uniquement). Lorsque vous créez votre propre kit de
batterie, sélectionnez tout d’abord un Preset de kit ou un kit
utilisateur, éditez-le et sauvegardez-le comme nouveau kit utilisateur.
Les données du kit dans la mémoire tampon servent à tout —
pour le jeu ou l’édition. Lorsque vous éditez des données (c’est-
à-dire lorsque vous modifiez les données par rapport à ce qui est
sauvegardé), le point de droite de l’afficheur LED s’allume.
L’afficheur LED peut indiquer le tempo courant (page 76).
Si vous sélectionnez alors un autre kit, le point disparaît. Cela
signifie que de nouvelles données de kit sont copiées en
mémoire tampon, effaçant les données sur lesquelles vous
étiez en train de travailler. Si vous souhaitez sauvegarder vos
éditions, assurez-vous de le faire AVANT de sélectionner un
autre kit.
Pour sauvegarder les données de kit en cours, exécutez une
sauvegarde en appuyant sur la touche STORE.
Lorsque l’écran ci-dessus s’affiche, sélectionnez le kit
utilisateur de destination (U1 à U40, ou C1 à C99) où vos
données courantes sont sauvegardées. Vous n’avez pas besoin
de sélectionner une nouvelle destination si vous éditez un kit
utilisateur existant et si vous remplacez les anciennes données
par les nouvelles. Cependant, si vous éditez un Preset de kit
(P1 à P90) et souhaitez sauvegarder ce kit, vous devez le faire
sous un kit utilisateur en mémoire interne (U1 à U40) ou sur
une carte mémoire (C1 à C99).Après avoir sélectionné la
destination, appuyez sur la touche ENTER/YES. Le message
de confirmation suivant apparaît à l’écran.
Si vous sélectionnez C1 à C99 sans carte de mémoire insérée, dans le
port CARD, le message « No Card » s’affiche et la sauvegarde est
annulée. Insérez une carte mémoire (page 85) ou sauvegardez en
mémoire interne.
Appuyez à nouveau sur la touche ENTER/YES pour
sauvegarder. Le message « Done » indique la réussite de la
sauvegarde. Appuyez sur la touche EXIT/NO pour annuler
l’opération. Dans les deux cas, l’écran revient à l’écran Play.
Remarquez que le point de l’afficheur à LED s’éteint une fois
la sauvegarde exécutée.
Vous pouvez sauvegarder le kit courant quand vous le
souhaitez pendant l’édition. Sauvegardez souvent vos données
— vous éviterez ainsi toute perte de données.
DRUMTRIGGER MODULE
Mémoire interne
Carte
mémoire
externe
Presets de
kits
(ROM)
Kit
utilisateur
(RAM)
2. Copiez en mémoire tampon
mémoire tampon
1. Sélectionnez un kit 3. Édition/jeu
Point lumineux
Store Current Drumkit to Kit
C001 Initkit
STORE
Store Current Drumkit to Kit
Are You Sure ? [Yes/No]
ENTER
YES
ENTER
YES

Section d’édition
36
Réglages de
déclenchement
Appuyez sur la touche TRIGGER, désignée par DRUMKIT,
pour éditer les réglages de déclenchement de votre kit de batterie.
Les réglages de déclenchement Trigger sont très importants pour que
votre kit restitue correctement les différents sons de batterie. Si
nécessaire, copiez tout d’abord les réglages de déclenchement
existants (page 44) à partir d’un Preset de kit similaire au vôtre, puis
éditez-les dans votre kit de batterie.
La première page qui apparaît (la dernière a avoir été affichée) peut
être différente de l’illustration ci-dessus (page 76).
Pages d’édition et opérations
élémentaires
Les réglages de déclenchement se trouvent dans les 17 pages
suivantes, organisées par fonctions.
Dans les premières sept pages, vous pouvez configurer
chacune des entrées de contrôleur situées en face arrière du
DTXTREME IIs. Cela signifie sur vous disposez de sept
pages pour chacune des seize entrées. Cependant, vous pouvez
aisément passer à d’autres entrées en tournant le bouton de
gauche, et ce, tout en restant dans la même page. Ceci est
également utile pour comparer les réglages d’une entrée avec
d’autres.
Vous pouvez également sélectionner l’entrée cible en frappant le Pad
correspondant (page 76), ce qui est plus pratique si vous faites des
réglages fins de votre kit tout en jouant.
Consultez également la section « Opérations élémentaires » de
la page 20.
[TrgSens1] Type Gain Curve PadCtrl
Input=1 RHP 32 3 - pitch
TRIGGER
[TrgSens1] Type Gain Curve PadCtrl
Input=1 RHP 32 3 - pitch
[TrgSens2] Level(100%) Velocity(127)
Input=16 20% to 100% 32 to 127
[TrgSens3] SelfRej Rej Spec Rej
Input=16 6ms 4 9 from IN16
[TrgFunc] Func Song Repeat Mode
Input=16 padsong P1 off cutoff
[TrgMIDI1] Mode TrgAltG RimVel
Input=16 stkmono 16 --------
[TrgMIDI2] Note Note# GateTime Channel
Input=16 4th *88 E5 0.3s 10
[TrgMIDI3] Note VelXFade
Input=16 1st 1
[TrgCopy1]Input Kit Input
from 16 to current 16
[TrgCopy2]Copy Current Trigger to Kit
U1
[MIDI EG] Curve Time MIDI Type
3 - 32 10ch Ctl 16
Nom de page
[FootCtl1] Func Sens
HiHat 16
[FootCtl2] HHInput MIDI Type
IN8 10ch Ctl 4
[FootSw1] Func Velocity MIDI Type
HiHat 111 10ch Ctl127
[FootSw2]OnValue OffValue
127 127
[COMMON1] Volume WaveDir
127 No card
[COMMON2] Song Tempo 9to10 11to12
P1 200 off off
[KitName] Name "Acoustic"
<90abc>
[TrgSens1] Type Gain Curve PadCtrl
Input=1 RHP 32 3 - pitch

Section d’édition
37
Réglages élémentaires [TrgSens1] & [TrgSens2]
Ces deux pages contiennent les réglages relatifs à votre force
de frappe (niveau de déclenchement) et sa conversion en
évènements de Notes On MIDI. En général, lorsque vous
frappez fort, vous transmettez un message de vélocité avec une
valeur élevée, ce qui se traduit par un volume sonore élevé du
signal de sortie de l’instrument.
1Input=
Sélectionnez une entrée à éditer (1 à 16).
2Type
Sélectionnez le type de Pad assigné à l’entrée 1. La liste ci-
dessous indique les types de Pads ou capteurs pouvant être
réglés.
❏ Réglages: Consultez le tableau suivant :
Types de Pads du DTXTREME IIs
*1 « TP-1/Snr » et «TP-2/Snr » augmentez la sensibilité au rim 2 pour
faciliter le jeu en rimshot.
« TP-1/Tom » et « TP-2/Tom » réglez la même sensibilité aux rims 1 et 2.
*2 « TP-3 » déclenche un son assigné au rim 1 lorsque vous frappez le cercle
du Pad.
*3 « RHH » aussi compatible avec le Pad TP65S.
3Gain
Règle le gain d’entrée pour le type de Pad 2. La sensibilité
du Pad augmente avec la valeur.
❏ Réglages: 0~63
4Curve
Détermine la courbe de vélocité en fonction du signal de
déclenchement. Pour générer des valeurs plus élevées (son plus
fort), le Pad doit être frappé avec plus de force.
❏ Réglages: 1~5
5PadCtl
Lorsque vous utilisez un pad TP120SD ou TP100 pour la
caisse claire ou le tam-tam (connecté aux entrées de
déclencheur 1 à 6), vous pouvez utiliser le contrôleur de pads
pour régler le ton de la batterie. Spécifiez un paramètre de
voix (page 48) réglé à l’aide du contrôleur de pads.
Sélectionnez une valeur se terminant par la lettre « R » afin de
contrôler simultanément les voix pad et rim 1.
❏ Réglages: off (pas d’effet), pitch (R) (accordage), volume (R),
voice (R), pan (R), layer (R), filter (R), Q (R), attack
(R), decay (R), decay R+ (voir remarque), wave 1 (voix
de couche 1)*, wave 2*, XSfilter*, XSdecay*, balance*
* Contrôlable lorsque Type=XtrSnr est sélectionné dans les
réglages du son.
La valeur decay+R peut modifier le temps de chute du son de façon
continue et passer à un autre son sélectionné (son de caisse claire
sans tension, par exemple) avec un réglage minimum.
Vous pouvez sélectionner n’importe quel paramètre, mais le résultat
dépend du son de batterie sélectionné dans le réglage de son.
KP KP65/60/80S/80
TP-1/Snr TP120SD/100 (*1)
TP-1/Tom TP120SD/100 (*1)
TP-2/Snr TP65S (*1)
TP-2/Tom TP65S (*1)
TP-3 TP80S/80/65/60 (*2)
RHP RHP120SD/120/100/80
RHP Kick KP120
PCY-1 PCY150S
PCY-2 PCY130S/130/65S/65/80S/80
PCY-3 PCY80S/80/65S/65/60/10
RHH RHH130 (*3)
BP BP80
DT Snare DT10/20 capteur de caisse claire
DT HiTom DT10/20 capteur pour toms aigus
DT LoTom DT10/20 capteur pour toms graves
DT Kick DT10/20 capteur pour grosse caisse
TRG Snr Capteur générique pour caisse claire
TRG HTom Capteur générique pour toms aigus
TRG LTom Capteur générique pour toms graves
TRG Kick Capteur générique pour grosse caisse
[TrgSens1] Type Gain Curve PadCtrl
Input=1 RHP 32 3 - pitch
[TrgSens2] Level(100%) Velocity(127)
Input=16 20% to 100% 32 to 127
14532
67
TP120SD/
TP100
Rim 1
Rim 2
TP65S
Rim 1 Rim 2

Section d’édition
38
6Level
Détermine la plage des niveaux de déclenchement de l’entrée
en cours de réglage 1, sous la forme de valeurs minimum et
maximum. Les valeurs de déclenchement comprises dans la
plage spécifiée sont converties en valeurs de vélocité. Si le
niveau du signal de déclenchement est inférieur au niveau
minimum, aucun son n’est produit. Si le niveau du signal de
déclenchement excède la valeur maximum, la valeur de
vélocité maximale est appliquée (spécifiée à l’aide du
paramètre 7 Velocity). Lorsque vous frappez le Pad, le niveau
de déclenchement est affiché sous la forme de pourcentage à
droite de Level.
❏ Réglages: Niveau minimum: 0~99, Niveau maximum: 1~100
7Velocity
Détermine la plage des valeurs de vélocité correspondant à la
plage de niveau Level 6, sous forme de valeurs minimum et
maximum. Le son de batterie est produit avec la plage de
vélocité spécifiée. Lorsque vous frappez le Pad, la valeur de
vélocité convertie s’affiche à droite de Velocity.
❏ Réglages:
Vélocité minimum: 0~126, Vélocité maximum: 1~127
Un réglage élevé de vélocité minimum produit un son de fort niveau
lorsque vous frappez doucement le Pad. Cependant, ceci limite la
plage dynamique et réduit l’expressivité de votre jeu en ôtant tout
différence entre les sons faibles et les sons forts.
Relation entre niveau de
déclenchement et vélocité
Exemple. 1
Dans cette illustration, les valeurs de vélocité sont
produites pour des niveaux de déclenchement compris
entre 12 % et 99 %. Pour un niveau de déclenchement
de 12 %, la vélocité est de 001. Pour un niveau de
déclenchement de 99 %, la vélocité est de 127.
Exemple. 2
Dans cette illustration, les valeurs de vélocité sont
produites pour des niveaux de déclenchement compris
entre 50 % et 99 %. Pour un niveau de déclenchement
de 50 %, la vélocité est de 064. Pour un niveau de
déclenchement de 99 %, la vélocité est de 127. Aucun
son n’est produit (valeur de vélocité de zéro) pour les
niveaux de déclenchement compris entre 00 % et 49 %.
Cette conversion « niveau de déclenchement/vélocité » est
aussi appliquée à la vélocité du cercle (page 41). Lorsque
vous utilisez le cercle d’un Pad pour étouffer une cymbale,
le niveau de déclenchement généré en maintenant le cercle
est converti en valeur de vélocité zéro.
Vélocité
Courbe de
vélocité 1-5
1
5
127
001 99%12%
127
064
001 99%50%
0-49%
aucun son n'est produit
1
5
Vélocité
Courbe de
vélocité 1-5

Section d’édition
39
[TrgSens3] Rejection
Cette page contient trois réglages permettant d’éviter tout
faux déclenchement — tels que les doubles déclenchements
(rebond de la baguette), ou la diaphonie causée par la
vibration du Pad ou les interférences entre les entrées de
déclenchement. Ces signaux ne produisent aucun son.
1Input=
Sélectionnez une entrée à éditer (1 à 16).
2SelfRej
Utilisez cette fonction pour éviter les doubles déclenchements
causés par l’entrée 1, produits par le rebond de la baguette.
Si deux signaux de déclenchement sont détectés par l’entrée
1 dans un laps de temps spécifié, le second est ignoré.
❏ Réglages: 5 ms (millisecondes) ~10 s (secondes)
3Rej
Utilisez cette fonction pour éviter toute diaphonie induite par
vibration lors du jeu. Si un signal de déclenchement est généré
en entrée 1 et si son niveau est inférieur au niveau spécifié, le
signal est ignoré.
❏ Réglages: 0 (aucun rejet) ~9
4Spec Rej
Utilisez cette fonction pour éviter la diaphonie causée lorsque
vous frappez un Pad spécifique (interférence). Si un signal de
déclenchement en entrée 1 est généré avec niveau inférieur
au niveau spécifié, le signal est ignoré.
❏ Réglages: Level: 0 (aucun rejet) ~9, Input: IN1~IN16
Utilisez les deux boutons de droite pour régler le niveau et l’entrée
causant l’interférence.
[TrgFunc] Fonction Trigger
En plus de déclencher un son de batterie, les Pads connectés
aux entrées de contrôleurs peuvent réaliser diverse tâches.
Étant donné que cette fonction peut aussi être assignée au
cercle du Pad, vous pouvez jouer normalement sur le centre
du Pad et utiliser le cercle pour contrôler un paramètre ou une
fonction. Souvenez-vous qu’une peau ou un cercle de Pad
assigné à une fonction de contrôle ne peuvent servir à
déclencher un son.
1Input=
Sélectionnez une entrée (1 à 16). Pour les entrées 1 à 8, vous
pouvez sélectionner deux cercles (1R1, 1R2, ..., 8R1, 8R2).
Les réglages de cercle (Rim) ne sont valides qu’avec un Pad à double
déclenchement. Dans le tableau de compatibilité de la page 16, pour
les combinaisons « A (Excellent) » ou « B (Bon) », vous pouvez
utiliser deux cercles. Vous ne pouvez pas utiliser le cercle pour les
mentions « C (Acceptable) ».
2Func
Sélectionnez la fonction de l’entrée 1. Ceci indique ce que
vous pouvez la déclencher en frappant le Pad ou le cercle.
❏ Réglages:
• normal: Joue un son de batterie et transmet les données MIDI.
•Padsong: Contrôle un morceau de Pad. Spécifiez le morceau/
param. 3~5.
• click: Active/désactive le clic.
• inc: Incrémentation — Sélectionne le kit suivant à l’écran Play,
ou sélectionne l’étape suivante en lecture de chaînes.
• dec: Décrémentation — Sélectionne le kit précédent à l’écran
Play, ou sélectionne l’étape précédente en lecture de chaînes.
•bypass: Désactive les entrées de déclenchement autres que celle
sélectionnée 1 (page 37).
• strt/stp: Lecture/arrêt du morceau principal (identique au Start/
Stop des fonctions de transport).
•MIDI EG: Transmet en continu les données de Control Change
(page 44).
[TrgSens3] SelfRej Rej Spec Rej
Input=16 6ms 4 9 from IN16
1234
[TrgFunc] Func Song Repeat Mode
Input=16 padsong P1 off cutoff
21453

Section d’édition
40
Réglage d’un morceau déclenché par Pad
Vous pouvez jouer quatre morceaux déclenchés par Pad avec
un kit. Si vous avez déjà spécifié quatre morceaux de Pad pour
d’autres entrées de contrôleur, les paramètres 3~5 ne
peuvent être réglés et « --- » s’affiche à l’écran.
3Song
Sélectionnez un morceau à déclencher par Pad. Vous ne
pouvez pas choisir de morceau sur carte mémoire.
❏ Réglages: Morceau Preset ou utilisateur
4Repeat
Active/désactive la lecture en boucle du morceau déclenché
par Pad.
❏ Réglages: on (actif), off (désactivé)
5Mode
Spécifiez comment vous souhaitez que les morceaux
déclenchés par Pad soient lus.
❏ Réglages:
• play: La lecture commence/cesse à chaque frappe sur un Pad. Le
morceau commence toujours au début.
• chase: À chaque frappe, le morceau joue une mesure et s’arrête.
Si vous frappez le Pad lors de la lecture, le morceau recommence
à la mesure suivante.
• cutoff: Départ/arrêt du morceau à chaque frappe. Si vous lancez
un autre morceau déclenché par Pad lors de la lecture, le
morceau courant s’arrête.
Lorsque vous jouez plusieurs morceaux (morceau principal et
morceaux déclenchés par Pad) avec un kit, rappelez-vous des
affectations des canaux MIDI pour ces morceaux. Vous risquez
d’obtenir des résultats bizarres si des données différentes dans deux
morceaux partagent le même canal MIDI.
[TrgMIDI1] Mode Key On
Dans cette page, vous pouvez spécifier comment les messages
de MIDI Note On sont déclenchés lorsque vous frappez un
Pad. Le déclenchement par Pad peut être associé à la pression
sur une touche du clavier, et une note sera jouée selon une
règle précise. Cette règle est appelée le mode Key On.
1Input=
Sélectionnez une entrée (1 to 16). Pour les entrées 1 à 8, vous
pouvez choisir entre deux cercles (1R1, 1R2, ..., 8R1, 8R2).
Les réglages de cercles sont applicables uniquement aux Pads à
double déclenchement. Dans le tableau de compatibilité de la page
16, pour les combinaisons « A (Excellent) » ou « B (Bon) », vous
pouvez utiliser deux cercles. Vous ne pouvez pas utiliser le cercle
pour les mentions « C (Acceptable) ».
2Mode
Spécifiez le mode Key On pour les numéros de notes (page
42) assignées à l’entrée 1.
Chacune des entrées 1 à 16 (sauf pour les cercles) peut être
configurée pour jouer 6 notes en même temps (mode Stack),
ou neuf notes jouées en série (mode Alternate). Chacun offre
deux modes, mono et multi. En mode mono, les notes déjà
jouées sont coupées par les nouvelles.
❏ Réglages (R1 et R2, sauf pour cercles):
• stack: Mode stack & multi.
• alter: Mode alternate & multi.
• stkmono: Mode stack & mono.
• altmono: Mode alternate & mono.
• hold: Variation du mode stack & mono, les notes déclenchées
par le Pad durent jusqu’à ce vous frappiez une deuxième fois.
Si vous ne déclenchez qu’un son de batterie à l’aide du Pad (pas
d’accords (notes empilées) ou de phrases de notes), sélectionnez un
mode multi (stack ou alter). Si vous sélectionnez un mode mono, les
notes seront coupées avant leur fin.
[TrgMIDI1] Mode HoldGrp RimVel
Input=16 stkmono 16 --------
1432

Section d’édition
41
Il y a trois modes Key On pour les cercles : Single, convenant
aux rimshots fermés (baguette en travers de la peau) ; hold,
pour les sons de cercle et le mode withPad, convenant aux
rimshots ouverts (frappe sur peau+cercle).
❏ Réglages de cercle (R1 et R2 uniquement)
• single: Joue un son associé au cercle de l’entrée 1.
• hold: Variation du mode Single. Le son dure jusqu’à la nouvelle
frappe.
• withPad: Joue un son de batterie (et autres notes en accord ou en
phrase) et un son de cercle de l’entrée 1 à chaque frappe sur le
cercle.
Le mode WithPad ne nécessite pas que vous jouiez de vrais rimshots
ouverts (frappe peau+ cercle en même temps). Il vous permet de jouer
à la fois le son du Pad et du cercle uniquement en frappant le cercle.
3TrgAltG
Spécifiez le numéro de groupe en alternance de déclencheurs
auquel appartient l’entrée cible 1. Si plusieurs entrées de
déclencheurs sont attribuées au même numéro, vous ne
pouvez activer qu’une seule entrée de ce groupe à la fois. Par
conséquent, en effleurant un pad de ce groupe, vous
assourdissez les notes déclenchées par d’autres pads du même
groupe. Cette fonction est utile pour éviter un empilage
inutile de notes.
❏ Réglages: off (non groupé, valeur par défaut), 1~32
Cette fonction est utilisée en combinaison avec le réglage RvKeyOff
(page 52) dans le cas d’une voix de batterie associée à l’entrée du
déclencheur (par le numéro de note MIDI). Lorsqu’une entrée de
déclencheur est activée à partir d’un groupe en alternance de
déclencheurs, les autres entrées de déclencheurs appartenant au
même groupe génèrent respectivement un événement de
désactivation de note MIDI pour le numéro de note MIDI
correspondant. Cet événement de désactivation de note est alors
envoyé au générateur de sons interne et est utilisé pour assourdir une
voix de batterie attribuée à ce numéro de note MIDI. Si cette voix est
paramétrée de manière à recevoir l’événement de désactivation de
note (RvKeyOff=on), vous pouvez en assourdir le son grâce au
réglage du groupe en alternance de déclencheurs. Dans le cas
contraire (RvKeyOff=off), vous ne pourrez pas l’assourdir même si
l’événement de désactivation de note est généré et envoyé au
générateur de sons.
4RimVel
Ce paramètre n’est disponible que lorsqu’ un cercle (1R1 à
8R2) est sélectionné pour l’entrée 1 et détermine comment
restituer la vélocité du cercle en sortie. La conversion « niveau
de déclenchement/vélocité » (page 37) de l’entrée 1 est
appliquée à tous les réglages autres que les réglages fixes.
❏ Réglages:
• mute hi: Transmet une valeur de vélocité en fonction de la force
de frappe sur le cercle. Lorsque vous frappez le cercle avec une
force inférieure à un certain niveau, une valeur de vélocité de
zéro est transmise (aucun son). Sélectionnez cette valeur si vous
connectez un Pad de cymbale à l’entrée 1.
• mute lo: Identique à mute hi, mais la sensibilité de coupure est
inférieure. À utiliser si vous n’arrivez pas à obtenir la coupure
avec la valeur mute hi.
• variable: Transmet une valeur de vélocité relative à la force de
frappe sur le cercle. À sélectionner si vous connectez un Pad de
batterie à l’entrée 1.
• fix1~fix127: Transmet une valeur de vélocité fixe quelle que soit
la force de la frappe. Ceci dit, l’effet de coupure ne fonctionne
pas dans ce cas.
Si vous connectez et sélectionnez un Pad à vraie peau de la série
RHP en entrée 1, les indications mute hi ou mute lo de vélocité de
cercle 4 s’affichent entre parenthèses. Cela signifie que l’entrée et le
Pad ne correspondent pas (l’effet de coupure ne fonctionne pas).
[TrgMIDI2] Message Note On
Après avoir spécifié comment le signal de déclenchement est
converti en valeur de vélocité (page 38), et comment produire
un son (page 40), allez à cette page et spécifiez la note du son
avec sa hauteur et sa durée (numéro de note et temps de
Gate), ainsi que l’assignation du canal MIDI. Ceci détermine
le message MIDI spécifique de Note On (avec le canal, le n°
de note et la vélocité) transmis lors de la frappe. Vous pouvez
spécifier neuf notes (note du son de batterie comprise) selon le
mode Key On spécifié, jusqu’à deux notes pour les cercles et
une note optionnelle pour couper le son, par n° de note,
temps de Gate , et canal MIDI.
1Input=
Sélectionnez une entrée (1 à 16).
2NOTE
Sélectionnez une note cible (1ème à 9
ème pour un mode
Alternate, 1ème à 6
ème en mode Stack), des notes de cercle
(rim1, rim2), ou une note coupée.
Lorsque vous sélectionnez l’entrée 1 charleston, (page 45),
vous disposez de cinq notes au lieu des notes 1 à 9 :
• open: Pour un son de charleston ouvert lors de la frappe sur le Pad.
• clse: Pour un son de charleston fermé lors de la frappe sur le Pad.
• fcls: Pour un son de charleston fermé au pied.
• spls: Pour un son de charleston Splash au pied.
• clsRim: Pour obtenir un son de cercle en frappant le Pad
lorsque la pédale de charleston est enfoncée.
• opRim1: Pour obtenir un son de cercle rim1 en frappant le
Pad lorsque la pédale de charleston est relâchée.
• opRim2: Pour obtenir un son de cercle rim2 en frappant le
Pad lorsque la pédale de charleston est relâchée.
Le réglage de note de coupure (Mute note) est très pratique pour le
jeu vous permettant de couper le son du Pad, simplement en
touchant ou en frappant le bord ou le cercle. De plus, cela vous
permet de jouer un deuxième son. Par exemple, vous pouvez
bloquer la cymbale en attrapant le bord d’un Pad de cymbale —
et obtenir en même temps un son de cymbale inverse ou autre.
[TrgMIDI2] Note Note# GateTime Channel
Input=16 4th *88 E5 0.3s 10
14532

Section d’édition
42
3Note#
Assigne un numéro de note à la note 2 de l’entrée cible 1.
Étant donné que le n° de note est affiché avec le nom de la
note (note et octave), les deux changent lorsque vous tournez
le bouton associé. Consultez la section suivante.
❏ Réglages:
• off: Utilisez ceci comme marque de fin de la phrase. Si vous jouez
une phrase de six notes en utilisant un mode alternate, réglez la
7ème note sur off. Ceci vous permet de répéter la phrase en
frappant le Pad de façon continue. Pour les modes stack, ce
réglage est inopérant.
• note number: Le n° de notes inférieurs à 13 (C#-1) ou supérieurs
à 94 (A#5) sont indiqués entre parenthèses. Ces notes seront
transmises par MIDI, mais ne seront pas jouées par le générateur
sonore interne.
• skip: Disponible uniquement pour les modes alternate. À utiliser
pour faire une pause dans une phrase. Ceci vous permet de jouer
une phrase contenant des pauses en frappant le Pad à chaque
fois.
Un astérisque (*) affiché à gauche du n° de note signifie que le
même n° de note du canal MIDI 10 a déjà été assigné, ce qui veut
dire que le même son de batterie sera déclenché par plusieurs Pads.
Pour votre information, la copie des réglages de déclenchement
depuis un Preset de kit (page 44) vous assure que la 1ère note de
chaque entrée contrôleur déclenche le son correct (c’est à dire le son
de grosse caisse pour la valeur KICK, etc.).
4GateTime
Détermine la durée de Gate (durée de la note) pour que le n°
de note 3 corresponde à la longueur du jeu ou au tempo du
morceau principal, ou pour jouer naturellement une phrase
contenant des pauses. Pour le Note On du canal 10 5 (son
de batterie), sa longueur de note est déterminée en fonction
des réglages de son (page 52).
❏ Réglages: 0 s~9,9 s (par pas de 0,1 s), =1st
Pour déclencher un accord (multiples notes empilées en mode
Stack), vous pouvez aisément régler la même durée de note pour
toutes les notes. Réglez, si nécessaire, le temps de Gate de la 1ère
note, puis le même pour les autres.
5Channel
Affecte un canal MIDI au n° de note 3. Ce canal sera utilisé
en émission et en réception. Vous pouvez utiliser ce canal
pour commander le générateur sonore interne à partir d’un
contrôleur MIDI externe, ou transmettre le message de Note
On à un expandeur externe en frappant le Pad.
❏ Réglages: 1~16, =1st (idem GateTime, pratique pour jouer un
accord ou une phrase)
Réglage des numéros de notes
Le numéros de note MIDI sont utilisés pour spécifier
la hauteur d’un son. Le Do central, par exemple,
correspond à la note 60. En général, chaque note est
indiquée par son nom et son octave, comme par
exemple C3 pour le Do central. Ainsi, la note située
une octave au-dessus du C3 est C4, et le n° de note est
72. Cette standardisation facilite les choses lorsque
vous jouez les notes sur un expandeur externe.
Vous pouvez aisément configurer plusieurs n° de notes
pour un accord ou une phrase à la page [TrgMIDI2]
(disponible uniquement sur cet écran).
Utilisation d’un nom d’accord
Pour passer à la page suivante, appuyez à la fois sur la
touche SHIFT et sur la touche Rewind.
Utilisez le deuxième bouton à gauche et celui du
centre pour spécifier un accord par sa tonique et son
type. Vous pouvez également assigner
automatiquement l’accord à l’entrée du contrôleur, en
utilisant jusqu’à cinq n° de notes.
❏ Réglages:
• Root: C, C#, D, D#, E, F, F#, G, G#, A, A#, B
• Type: Maj7, Maj, 6th, m7(11), Maj9, add9, min, min6,
min7, m7(b5), mM7, min9, madd9, 7th, 7(#5), 7(b9),
7th9, 7(#9), 7(#11), 7(b13), 7(13), 7sus4, sus4, dim, aug
Après avoir sélectionné un accord, appuyez sur la
touche ENTER/YES. Le message « Are You Sure? »
vous demande confirmation. Appuyez à nouveau sur la
touche ENTER/YES pour valider le n° de note.
Appuyez sur la touche EXIT/NO pour annuler.
Lorsque vous revenez à la page précédente, essayez de
frapper le Pad. Vous pouvez jouer l’accord en mode
stack, ou en arpège en mode alternate.
240
Numéros de note MIDI
C0
36
C1
48
C2
60
C3
72
C4
84
C5
96
C6
108 127
C7
[Chord] ChordName
C Maj7
Tonique Type
SHIF T

Section d’édition
43
Utilisation d’un clavier MIDI externe
Vous pouvez assigner une note ou plusieurs (accord,
par exemple) à un clavier MIDI externe connecté à
l’entrée MIDI IN située en face arrière. Sélectionnez la
1ère note 2 puis jouez l’accord souhaité sur le clavier
MIDI. L’accord joué est automatiquement divisé et
programmé en notes numérotées individuellement
dans l’ordre joué (1 à 6 en modes stack, 1 à 9 avec les
modes alternate).
Si vous sélectionnez une note autre que la 1ère, seule la
première note (de l’accord) que vous jouez sera assignée à
cette note.
Affichage des affectations
actuelles
Appuyez simultanément sur les touches SHIFT et
TRIGGER pour appeler la page suivante.
Utilisez le bouton le plus à gauche pour sélectionner
l'entrée du déclencheur. Vous pouvez à présent
visualiser le réglage du mode Key (page 40) sous
l'entrée choisie et les numéros de note des positions « 1
» à « 9 » et « m » (de la 1ère à la 9ème, assourdissement
(mute)), par nom et par octave.
[TrgMIDI3] Velocity Crossfade
Nous avons vu plus haut comment convertir le signal de
déclenchement en valeur de vélocité, et vous devinez que les
notes des accords possèdent toutes le même volume. Dans
cette page, vous pouvez sélectionner une courbe de fondu
sonore (Crossfade) pour chaque note déclenchée, qui applique
un caractère aléatoire naturel à la vélocité des notes de
l’accord.
Pour ces raisons, les réglages de cette page ne sont valides que
lorsque vous utilisez les entrées de déclenchement en mode stack
(page 40). En mode alternate, chaque note peut être déclenchée
séparément avec une vélocité différente.
1Input=
Sélectionnez une entrée cible (1 à 16).
2NOTE
Sélectionnez une note cible (1 à 6).
❏ Réglages: 1st, 2nd, 3rd, 4th. 5th, 6th
Vous pouvez sélectionner d’autres notes, mais vous ne pouvez pas
définir de courbe de vélocité Crossfade 3 lorsque « ---- » est
affiché.
3VelXFade
Applique une courbe de vélocité (courbe de volume) pour les
notes 2, jouées sur les Pads (doucement à fort). Par exemple,
vous pouvez appliquer la courbe 2 à la première note et la
courbe 3 à la deuxième. Dans ce cas, la première note sera
plus forte lorsque vous jouerez plus doucement, et la
deuxième note sera plus forte lorsque vous jouerez plus fort.
❏ Réglages: 1~10
I=10 1.C#-2 2.D-1 3.E0 4.--- 5.---
altm 6.--- 7.--- 8.--- 9.--- m.E#0
SHIF T TRIGGER
[TrgMIDI3] Note VelXFade
Input=16 1st 1
132
1st
2nd
Volume
Vélocité
0
Volume
Vélocité
0
Volume
Vélocité
0
Volume
Vélocité
0
Volume
Vélocité
0
Volume
Vélocité
0
Volume
Vélocité
0
Volume
Vélocité
0
Volume
Vélocité
0
Volume
Vélocité
0
Volume
Vélocité
0
12
34
56
78
910

Section d’édition
44
[TrgCopy1] & [TrgCopy2] Fonction Trigger Copy
Vous pouvez copier les réglages de déclenchement pour créer
un deuxième kit reprenant les mêmes configurations de Pads
que le premier. Utilisez la page [TrgCopy1] pour copier les
réglages d’une entrée contrôleur. Utilisez la page [TrgCopy2]
pour copier les réglages du kit de batterie sur lequel vous êtes
en train de travailler (édition). Les deux copies sont réalisées
simplement en sélectionnant une cible et en appuyant sur la
touche ENTER/YES.
Copie depuis une entrée contrôleur
1(from) Input
Sélectionnez l’entrée source.
❏ Réglages: 1~16
2(to) Kit
Sélectionnez le kit de destination. Sélectionnez current
lorsque vous copiez sur le kit en cours d’utilisation.
❏ Réglages: current, U1~U40
3(to) Input
Sélectionnez l’entrée contrôleur de destination 2.
❏ Réglages: 1~16
Copie à partir du kit de batterie courant
1(to) Kit
Sélectionnez le kit de destination.
❏ Réglages: U1~U40
Opération de copie
Lorsque vous avez sélectionné la source et la destination,
appuyez sur la touche ENTER/YES. Le message « Are You
Sure? » s’affiche. Appuyez à nouveau sur la touche ENTER/
YES pour valider la copie. Appuyez sur la touche EXIT/NO
pour annuler. Lorsque vous revenez à la page de copie,
continuez de copier si vous le souhaitez, ou reprenez les
réglages de paramètres de déclenchement.
[MIDIEG] MIDI Envelope Generator
Cette page vous permet de créer un générateur d’enveloppe
MIDI déclenché par une peau ou un cercle de Pad (page 39).
Cette fonction transmet de façon continue les données de
Control Change et les contrôles sous forme de courbe
d’enveloppe. Par exemple, vous pouvez utiliser cette fonction
pour le contrôle en temps réel du positionnement stéréo ou
du contrôle du volume des sons longs à partir d’un
synthétiseur externe ou du générateur sonore intégré.
1Curve
Sélectionnez parmi 8 courbes d’enveloppes différentes.
Comme indiqué par l’illustration ci-dessus, les différentes
valeurs de Control Change sont transmises avec un temps de
transition 2 appliqué à la courbe d’enveloppe spécifiée.
❏ Réglages: 1~8
2Time
Détermine le temps de transition pour que la courbe
d’enveloppe 1 entre en action. Plus la valeur est élevée, plus
le temps est important.
❏ Réglages: 0~127
3MIDI
Détermine le canal MIDI utilisé pour transmettre les données
de Control Change.
❏ Réglages: 1ch~16ch
4Type
Détermine le n° de contrôleur utilisé pour transmettre les
données de Control Change.
❏ Réglages: Ctl0~Ctl119
Pour obtenir de plus amples informations sur les n° de contrôleur
disponibles, consultez la liste des numéros de contrôleurs dans la
liste de données séparée.
[TrgCopy1]Input Kit Input
from 16 to current 16
132
[TrgCopy2]Copy Current Trigger to Kit
U1
1
[MIDIEG] Curve Time MIDI Type
3 -- 32 1ch Ctl 16
1342
Valeur de Control Change
Exemple: courbe 3
Temps
0

Section d’édition
45
[FootCtrl1] & [FootCtrl2] Fonction HH
Controller
Ces deux pages vous permettent de spécifier les fonctions du
contrôleur de charleston (série Yamaha HH), connecté au
Jack HI-HAT CONTROL de la face arrière.
Vous pouvez ne pas obtenir de son de charleston ou perdre leur
contrôle si vous modifiez par mégarde les paramètres de ces deux
pages, lorsque vous utilisez des réglages normaux de charleston avec
un Pad de charleston connecté à l’entrée 8 (HI-HAT).
1Func
Détermine la fonction du contrôleur de charleston.
❏ Réglages:
• HiHatSP: Utilisé comme contrôleur de charleston. Vous pouvez
contrôler les changements de son de votre kit de batterie en
appuyant sur la pédale (défaut).
• HiHat: Utilisé uniquement comme contrôleur de charleston.
• MIDI: Utilisé uniquement comme contrôleur continu MIDI.
2Sens
Règle la sensibilité du contrôleur de charleston. La sensibilité
augmente avec la valeur.
❏ Réglages: 0~63
3HHInput
Sélectionne l’entrée à laquelle le Pad de charleston est
connecté. Ce réglage lie de façon interne le contrôleur de
charleston et le Pad de charleston lorsque vous sélectionnez
HiHatSP ou HiHat 1 pour contrôler la fonction. Si vous
sélectionnez none, les entrées 1 à 16 prennent les mêmes
réglages de déclenchement (page 40) — ce kit n’aura pas de
charleston. De plus, vous pouvez utiliser un commutateur au
pied pour contrôler le charleston (page 46).
❏ Réglages: none, IN1~IN16 (défaut: IN8)
Normalement, l’entrée 8 sert au charleston (comme indiqué en face
arrière). Ce paramètre vous permet d’affecter n’importe quelle
entrée au charleston (1 à 16) si vous souhaitez créer un kit spécial.
4MIDI
Détermine le canal MIDI transmettant les données du
contrôleur de charleston 5. Le canal par défaut est le canal
10 pour la batterie.
❏ Réglages: 1ch~16ch (défaut: 10ch)
5Type
Détermine le type de données MIDI transmises par le
contrôleur de charleston.
❏ Réglages:
• Ctl0~Ctl119: n° de contrôleur (défaut: 4)
• A/T: Aftertouch
• P/B up: Pitch Bend vers le haut
• P/Bdwn: Pitch Bend vers le bas
Pour obtenir de plus amples informations sur les n° de contrôleur
disponibles, consultez la liste des numéros de contrôleurs dans la
liste de données séparée.
[FootCtl1] Func Sens
HiHat 16
12
[FootCtl2] HHInput MIDI Type
IN8 10ch Ctl 4
354

Section d’édition
46
[FootSw1] & [FootSw2] Fonction Foot
Switch
Ces deux pages vous permettent de spécifier la fonction du
commutateur au pied (Yamaha FC4 ou FC5) connecté au
Jack FOOT SW de la face arrière.
1Func
Sélectionnez la fonction du commutateur au pied.
❏ Réglages:
• HiHat: Fonctionne comme contrôleur de charleston (son de
charleston ouvert ou fermé). Assurez-vous que vous utilisez une
valeur de vélocité correcte 2 lors de la sélection.
• click: Active/désactive le clic.
• inc: Incrémentation — sélectionne le kit suivant en mode Play,
ou sélectionne l’étape suivante en mode Chain Play.
• dec: Décrémentation — sélectionne le kit précédent en mode
Play, ou sélectionne l’étape précédente en mode Chain Play.
• bypass: Désactive temporairement les entrées de contrôleur (page
76).
• SStop: Contrôle la lecture du morceau principal (identique à la
fonction de transport Start/Stop).
•MIDI: Transmet les données de Control Change. Veillez à régler
les paramètres corrélés en détail 3~6.
• HH➝BD: Génère un signal de déclenchement sur l’entrée 9
(KICK) lorsque vous appuyez sur le commutateur au pied.
Veillez à régler correctement la courbe de vélocité 2.
2Velocity
Détermine la valeur de vélocité transmise par le commutateur
au pied lorsque HiHat ou HH➝BD est sélectionné 1.
❏ Réglages: 1~127
3MIDI
Détermine le canal MIDI des données de Control Change 4
transmises par le commutateur au pied lorsque MIDI est
sélectionné 1.
❏ Réglages: 1ch~16ch
4Type
Détermine le n° de contrôleur transmis par le commutateur
au pied lorsque MIDI est sélectionné 1.
❏ Réglages: Ctl0~Ctl119 (n° de contrôleur)
Pour obtenir de plus amples informations sur les n° de contrôleur
disponibles, consultez la liste des numéros de contrôleurs dans la
liste de données séparée.
5OnValue
Détermine la valeur de contrôle transmise lorsque vous
appuyez sur le commutateur au pied, lorsque MIDI est
sélectionné 1.
❏ Réglages: 0~127
6OffValue
Détermine la valeur de contrôle transmise lorsque vous
relâchez le commutateur au pied, lorsque MIDI est
sélectionné 1.
❏ Réglages: 0~127
[FootSw1] Func Velocity MIDI Type
HiHat 111 ---- ------
1432
[FootSw2]OnValue OffValue
127 127
56

Section d’édition
47
[COMMON1] & [COMMON2] Réglages
communs de kit
Ces deux pages vous permettent de réaliser divers réglages sur
le kit sur lequel vous êtes en train de travailler. Pour cette
raison, certains paramètres ne sont pas directement associés
aux réglages de déclenchement.
1Volume
Détermine le volume général de la section rythmique
comprenant le kit de batterie (canal MIDI 10).
❏ Réglages: 0~127
Identique au réglage de volume du canal MIDI 10 (page 54).
2WaveDir
Détermine le répertoire de la carte mémoire (page 86), où les
échantillons ou les données de son utilisées par le kit sont
stockés. La prochaine fois que vous sélectionnerez ce kit, ces
fichiers seront automatiquement chargés. Veillez à insérer la
carte correspondante dans le port CARD ; dans le cas
contraire, le message « No card » s’affiche.
❏ Réglages: Nom de répertoire sur carte mémoire
3Song
Détermine quel morceau est automatiquement chargé lorsque
vous sélectionnez ce kit de batterie. Spécifiez off pour annuler
la sélection automatique d’un morceau.
❏ Réglages: off, Morceau Preset ou utilisateur
4Tempo
Détermine le tempo automatiquement appliqué lorsque vous
sélectionnez le kit. Sélectionnez off pour annuler le
chargement automatique du tempo.
❏ Réglages: off, 30~300
59to10
Si vous sélectionnez la valeur on, le signal de déclenchements
généré en entrée 9 (KICK) est partagé avec l’entrée 10. Réglez
ensuite l’entrée 10 pour jouer les notes en mode alternate (par
exemple à partir d’un commutateur au pied ; aucun Pad
nécessaire). Dans ce cas, lorsque vous jouez la grosse caisse,
vous pouvez obtenir une phrase synchronisée
automatiquement à un Pattern de grosse caisse affecté à
l’entrée 9.
❏ Réglages: off, on
611to12
Si vous sélectionnez la valeur on, le signal de déclenchements
généré en entrée 11 est partagé avec l’entrée 12 (utilisation
identique que pour la section 5.
❏ Réglages: off, on
Les Jacks d’entrées 9/10 et 11/12 sont des paires stéréo. Cependant,
vous pouvez les utiliser comme quatre entrées mono si vous
connectez quatre Pads mono en utilisant deux câbles en Y et en
réglant les deux paramètres ci-dessus 5 & 6 sur off.
[KitName] Nom du kit de batterie
Vous pouvez saisir un maximum de 8 pour nommer le kit sur
lequel vous êtes en train de travailler.
Utilisez le deuxième bouton sur la gauche pour déplacer le
curseur. Utilisez le bouton central pour saisir un caractère sur
cette position. Répétez pour toutes les lettres du nom du kit
(maximum de huit caractères).
❏ Caractères disponibles:
Lorsque vous en avez terminé des réglages de
déclenchements, sauvegardez le kit (page 35).
[COMMON1] Volume WaveDir
127 No Card
12
[COMMON2] Song Tempo 9to10 11to12
P1 off off off
3654
[KitName] Name "Acoustic"
<90abc>
!"#$%&’ ( ) * , . / 0123
456789: ;< >?@ABCDEFG
HIJKLMNOPQRSTUV XYZ [
¥]^_`abcdefghi j k lmno
pqr s tuvwxyz{|}
→←
=W
+-

Section d’édition
48
Réglage des sons
Appuyez sur la touche VOICE de la face avant, repérée par la
mention DRUMKIT, pour éditer les réglages de sons du kit
en cours d’édition.
La première page à s’afficher (la dernière affichée) peut être
différente de l’exemple montré (page 76).
Èdition des pages et opérations
élémentaires
Les réglages de sons sont répartis dans les dix pages suivantes,
organisées par fonction.
Dans les six premières pages vous pouvez assigner un son de
batterie à chaque n° de note de la partie de batterie (canal
MIDI 10) et déterminer comment le son est joué. Tournez le
bouton de gauche, et notez le nombre impressionnant de n°
de notes disponibles — 82 en tout (13~94). Ceci correspond
au nombre total de notes de la batterie, ce qui est plus que
nécessaire pour créer un kit. Vous pouvez également avoir
besoin de faire des modifications sur le Preset de kit pour
l’adapter à votre utilisation personnelle, mais rarement
beaucoup. Dans le reste des pages, vous pouvez copier et créer
des configurations pour d’autres parties MIDI et les lire et
jouer en même temps que le kit de batterie.
Vous pouvez également sélectionner l’entrée en frappant le Pad
correspondant (page 76), ce qui vous permet de régler le kit tout en
jouant.
Consultez le chapitre sur les opérations élémentaires en page 20.
VOICE
[Voice1] Type Voice 42* Volume Tuning
38 D1 AcSnr1 MCA55 110 - 1.00
[Voice1] Type Voice 2* Volume Tuning
49C#2 XtrSnr rim 127 + 0.00
Wave1 Wave2 XSfilter XSdecay Balance
Mapl1370 warm type1 32 0
[Voice3] Pan Layer Filter Q
49C#2 R13 +63 +63 +63
[Voice4] Attack Decay
49C#2 0 0
[Voice5] KeyMode AltGrp RvKeyOn RvKeyOff
49C#2 semi2 127 off off
[Voice6] Output RevSend ChoSend
49C#2 stereo 127 127
[VoiceCopy] Note Kit Note
from 49C#2 to current 49C#2
[MIDI1] Transmit PC# BankMSB BankLSB
Ch=10 off 001 000 000
[MIDI2] Volume Pan Ctrl# / Value
Ch=10 127 R63 127 127
[MIDI3] RevSend ChoSend
Ch=10 127 127
[Voice1] Type Voice 2* Volume Tuning
49C#2 XtrSnr rim 127 + 0.00
Changements de réglages

Section d’édition
49
[Voice1] Réglages de base sur les sons
Cette page vous permet d’assigner un son de batterie et de
régler son volume et sa hauteur. Les sons sont organisés par
types, vous permettant de les sélectionner facilement, tout en
consultant à l’écran les informations sur le son (deux couches,
lecture en boucle, etc.).
1Note Number & Name
Détermine le n° de note cible (13~94 : C#-1~A#5). Chaque
n° de note est indiqué avec le nom de la note.
2Type
Détermine la catégorie du son. Vous pouvez sélectionner un
son 3 d’après sa catégorie. Sélectionnez Wave si vous
souhaitez charger un échantillon ou un fichier audio depuis la
carte mémoire. Sélectionnez XtrSnr si vous souhaitez une
caisse claire supplémentaire pouvant être personnalisée dans
l’écran suivant.
❏ Réglages: AcKick, ElKick, AcSnr1~2, EleSnr, OtrSnr, XtrSnr,
AcTom1~3, EleTom, Cymbal, HiHat, Percs1~2,
Efect1~3, Loop, Voice, Melody, Wave, UsrVce
UsrVce est un son créé en utilisant les paramètres externes de
System Exclusive. Ces sons ne peuvent pas être créés avec le
DTXTREME IIs directement, et les explications sur les messages
System Exclusive dépassent le cadre de ce manuel.
3Voice
Détermine le son dans la catégorie spécifiée 2. Votre
sélection est indiquée par un nombre sur la ligne du haut et
par le nom sur la ligne inférieure. Un son à deux couches est
indiqué par un astérisque (*) à la suite du numéro. Un son
affiché avec la mention est lu en boucle, ce qui vous
permet de le lire en répétition avec une seule frappe (page 52).
Appuyez sur la touche Audition tout en maintenant la touche
SHIFT enfoncée pour arrêter la lecture du son en boucle lors
de l’écoute.
❏ Réglages: Pour obtenir de plus amples renseignements sur chaque
son, consultez la liste des sons dans la liste séparée de
données.
Si vous utilisez toujours le même Pad pour déclencher un son
externe, réglez le paramètre NoAssign à ce Pad (n° de note) 3.
Cependant, si vous jouez un son 3 du générateur sonore interne, et
que vous le remplaciez parfois par un son externe, il est plus pratique
de couper temporairement le son interne en désactivant le message
de Note On transmis au générateur interne (page 80), ce qui vous
évite de re-paramétrer la fonction NoAssign à chaque fois que vous
avez besoin de remplacer un son par un autre.
4Volume
Détermine le volume du son spécifié 3. En réglant le volume
de chaque son, vous établissez l’équilibre sonore entre les
différents instruments du kit.
❏ Réglages: 0~127
5Tuning
Règle la hauteur de la note sélectionnée 3 d’environ un
centième (1/100ème de demi-ton).
❏ Réglages: –24.00~+24.00
[Voice1] Type Voice 2* Volume Tuning
49C#2 XtrSnr rim 127 + 0.00
12345

Section d’édition
50
Réglage d’une caisse claire
supplémentaire
Extra Snare est une voix de caisse Claire que vous
pouvez sélectionner lorsque vous choisissez la catégorie
de voix XtrSnr. Vous pouvez en outre personnaliser la
caisse claire à l’aide des paramètres suivants. (Ceux-ci
ne peuvent pas être réglés avec d’autres voix et « ---- »
apparaît à l’écran.)
La voix de caisse claire spéciale est une voix composite
à deux couches, qui est obtenue en associant deux voix
de batterie différentes, en réglant l’équilibre du volume
entre ces voix et en modifiant le ton de la voix
composite à l’aide des paramètres Filter (Filtre) et
Decay (Chute). Si vous utilisez un pad TP120SD ou
TP100 pour la caisse claire, vous pouvez également
utiliser le contrôleur de pads pour ajuster
dynamiquement l’un des paramètres suivants en vue
de procéder à une modification dynamique du ton
(page 37).
1Wave1
Sélectionnez une voix de batterie pour la couche 1.
❏ Réglages: Mapl1370, MCAbs55, MCVint55, Beech55,
Maple55, Alumin55, Brass35, Brass55, Brass65,
Steel65, Bamboo, FRPSnr
2Wave2
Sélectionnez une voix de batterie pour la couche 2.
❏ Réglages: warm, crisp, cool, short, punchy, BS, silky, bright,
old, VOX1, VOX2, VOX3, roll, trash
3XSfilter
Détermine l’effet de filtre.
❏ Réglages: thru (sans effet), type1, type2
4XSdecay
Règle la durée de votre caisse claire.
❏ Réglages: off (sans effet), 1~32
5Balance
Régle l’équilibre de volume entre les sons des couches
1 et 2.
❏ Réglages: -64~0~+63
[Voice3] Pan & Tone
Cette page vous permet de régler le panoramique stéréo et le
filtre du son assigné au numéro de note. Si vous sélectionnez
un son à deux couches, vous pouvez aussi spécifier la balance
de volume entre les couches.
1Note Number & Name
Détermine un numéro de note cible (13~94: C#-1~A#5).
Chaque numéro de note est indiqué avec son nom.
2Pan
Détermine le réglage de panoramique pour le son assigné au
numéro de note 1. Ce réglage détermine la position du son
dans le champ stéréo.
❏ Réglages: L64~C~R63 (gauche - centre - droite)
3Layer
Spécifiez la balance de volume entre les couches si vous avez
sélectionné un son à deux couches pour le numéro de note 1.
Si le son n’a qu’une seule couche, le paramètre ne peut être
modifié et « --- » s’affiche à l’écran.
❏ Réglages: –64~0~+63 (100:0~50:50~0:100)
4Filter
Détermine le réglage de filtre pour le son assigné au numéro
de note 1. Il s’agit d’un filtre passe-bas atténuant les
fréquences supérieures au point de coupure spécifié par ce
paramètre, comme indiqué ci-dessous.
❏ Réglages: –64~+63
5Q
Règle le facteur Q (largeur de bande) du filtre 4.
L’accentuation des fréquences autour du point de coupure est
indiquée par le schéma ci-dessous et accentue la pointe dans la
courbe.
❏ Réglages: –64~+63
Wave1 Wave2 XSfilter XSdecay Balance
Mapl1370 warm type1 32 0
14532
[Voice3] Pan Layer Filter Q
49C#2 R13 +63 +63 +63
14532
FréquenceFréquence
Point de coupure
Fréquences qui
passent au travers
du filtre
Filtre passe-bas et
fréquences basses
Q (Courbes Q)
Fréquences
bloquées
Niveau
Niveau
Q max.
Q min.

Section d’édition
51
[Voice4] Envelope
Cette page vous permet de régler le volume d’enveloppe du
son assigné au numéro de note. Chaque instrument de
musique possède sa propre enveloppe de volume qui lui
donne son caractère propre. Pour les instruments de batterie
ou de percussion, leur caractéristique unique vient du temps
d’attaque et de déclin (vitesses) de leur enveloppe de volume.
En réglant ces deux facteurs, vous pouvez créer de nombreuses
variations sonores.
1Note Number & Name
Détermine un numéro de note cible (13~94: C#-1~A#5).
Chaque numéro de note est indiqué avec son nom.
2Attack
Détermine la vitesse de l’attaque du son courant. Plus la
valeur positive est élevée, plus l’attaque est rapide. Plus la
valeur négative est élevée, plus l’attaque est lente. Gardez à
l’esprit que si le son initial possède une attaque rapide, le fait
de spécifier des valeurs plus élevées ne produira pas une
attaque plus rapide, passé un certain point.
❏ Réglages: –64~+63 (lent à rapide)
3Decay
Détermine le temps de déclin du son courant. Plus la valeur
négative est importante, plus le temps de déclin est lent. Plus
la valeur positive est importante, plus le temps de déclin est
rapide. Si vous souhaitez obtenir une cymbale avec un temps
de déclin long, utilisez une valeur négative importante pour le
paramètre de Decay. Une valeur positive élevée risque de
couper le son de manière non naturelle.
❏ Réglages: –64~+63 (lent à rapide)
[Voice5] Polyphony
Cette page vous permet de définir le nombre de voix
polyphoniques autorisées pour le numéro de note spécifié. Le
générateur sonore intégré peut jouer jusqu’à 64 notes en
même temps. Cependant, il y a des cas où cela ne suffit pas —
en particulier si vous jouez sur des morceaux comprenant de
nombreux instruments ou lorsque vous jouez sur un kit
utilisant de nombreuses notes longues. Vous pouvez éviter ceci
en limitant la polyphonie de chaque son de batterie.
1Note Number & Name
Détermine un numéro de note cible (13~94: C#-1~A#5).
Chaque numéro de note est indiqué avec son nom.
2KeyMode
Détermine comment le même son est joué en réponse à de
multiples notes.
❏ Réglages:
• poly: Aucune limite jusqu’à ce que le générateur sonore intégré
du DTXTREME IIs atteigne sa polyphonie maximale.
• semi8: Polyphonie maximum de huit notes — la première note
n’est pas jouée afin de jouer la 9ème.
• semi4: Polyphonie maximum de quatre notes — la première
note n’est pas jouée afin de jouer la 5ème.
• semi3: Polyphonie maximum de trois notes — la première note
n’est pas jouée afin de jouer la 4ème
• semi2: Polyphonie maximum de deux notes — la première note
n’est pas jouée afin de jouer la 3ème.
• mono: Une seule note — chaque note est coupée pour laisser
place à la suivante.
• himono: Idem mono, mais sans la priorité sur la dernière note —
les notes ne sont jamais coupées par d’autres.
Si un numéro de note (Pad de batterie) est réglé sur mono et assigné
avec un son long (cymbale, par exemple), le fait de frapper plusieurs
fois coupe le son précédent de façon non naturelle. Cependant,
régler chaque numéro sur poly pour éviter cette situation n’est pas
une bonne idée, car cela risque de limiter la polyphonie d’autres
parties importantes.
[Voice4] Attack Decay
49C#2 0 0
132
Niveau
Temps
ChuteAttaque
Sommet
[Voice5] KeyMode AltGrp RvKeyOn RvKeyOff
49C#2 semi2 125 off off
14532

Section d’édition
52
3AltGrp
Vous pouvez affecter de multiples numéros de notes 1 à un
groupe Alternate spécifique. En ajoutant plusieurs numéros
de notes au même groupe, vous pouvez éviter de les jouer en
même temps. Pour obtenir un son de charleston réaliste en
utilisant plusieurs sons, assignez le paramètre HHpedal au son
de pédale fermée et le paramètre HHpad à d’autres sons de
charleston déclenchés par le Pad de charleston et les cercles.
Ceci permet au son obtenu en appuyant avec le pied (fermé)
de couper tous les autres sons de charleston (le paramètre
HHpedal est prioritaire sur le son HHpad).
❏ Réglages: Une seule note peut être jouée à la fois dans le même
groupe, la priorité étant donnée à la dernière note
jouée.
Une seule note peut être jouée à la fois dans le même groupe, la
priorité étant donnée à la dernière note jouée.
4RvKeyOn
Détermine si le générateur sonore intégré reçoit les messages
de Note On pour le numéro de note 1. Ceci est utile lorsque
vous souhaitez transmettre les notes en sortie MIDI OUT
(face arrière), sans qu’elles soient jouées par le générateur
sonore intégré, et pour ne jouer les sons que sur un expandeur
externe. Réglez sur on si vous souhaitez que les notes soient
jouées par le générateur sonore intégré.
❏ Réglages: off, on
5RvKeyOff
Détermine si le générateur sonore intégré reçoit les messages
de Note Off pour le numéro de note 1. Réglez sur off si
vous souhaitez vous assurer q’un son de cymbale ou un
échantillon non bouclé soit joué pendant toute sa durée.
❏ Réglages: off, on
Utilisation des Note Off sur les
sons bouclés
La plupart des sons de batterie ne sont pas lus en
boucle et arrêtent automatiquement de jouer à leur fin
naturelle sans avoir besoin de recevoir de message de
Note Off (RvKeyOff = off). Si vous réglez ces sons
pour recevoir des messages de Note Off (RvKeyOff =
on), réglez correctement le temps de Gate (page 42) en
fonction de leur longueur. Dans le cas contraire, la
lecture du son sera coupée avant la fin du son. D’un
autre côté, le générateur sonore intégré dispose de sons
bouclés, qui doivent être réglés pour recevoir les
messages de Note Off (RvKeyOff = on). Dans le cas
contraire, ils seront joués sans fin. À cause de cela, la
fonction Note Off est cruciale pour lire les sons
bouclés. Pour utiliser correctement un son bouclé,
réglez son numéro de note pour qu’il génère un
message de Note Off (RvKeyOff = on), ainsi qu’un
temps de Gate approprié. Par exemple, vous pouvez
frapper le Pad toutes les deux mesures pour jouer un
son sans fin si le temps de Gate est réglé pour
correspondre à deux dans le tempo. Vous pouvez aussi
limiter sa polyphonie à une seule note (KeyMode =
mono).
Son bouclé
Temps de Gate
Son à
déclenchement
unique
RvKeyOff=on
Une phrase
La portion du son plus longue
que le temps de Gate spécifié
est jouée si RvKeyOff=off

Section d’édition
53
[Voice6] Output Routing
Cette page vous permet d’affecter la sortie du son assigné au
numéro de note. Bien que généralement vous utilisiez les
sorties INDIVIDUAL OUTPUT (1 à 6) ou les sorties stéréo
OUTPUT, vous pouvez les utiliser de différentes façons, avec
les effets (page 55).
1Note Number & Name
Détermine le numéro de note cible (13~94: C#-1~A#5).
Chaque numéro de note est indiqué avec son nom.
2Output
Détermine la sortie affectée au son assigné au numéro de note
1. Lorsqu’un son est affecté à une sortie individuelle, le son
ne peut pas être écouté au casque.
❏ Réglages:
• stereo: Affecté aux sorties OUTPUT (L/MONO et R).
• InsFx1, InsFx2: Affecté à l’insertion d’effet spécifié (1 ou 2).
Vous ne pouvez pas sélectionner cette option lorsque le Localizer
est actif.
• thru: Affecté aux sorties OUTPUT (L/MONO et R) sans passer
par le Localizer. Vous pouvez sélectionner cette option
uniquement lorsque le Localizer est actif.
• IND1&2, 3&4, 5&6: Affecté aux paires de sorties individuelles
spécifiées (en stéréo).
• IND1, 2, ... 6: Affecté aux sorties individuelles spécifiées (en
mono).
Si vous sélectionnez l’une des deux insertions d’effets (InsFX1 ou
InsFX2), la sortie finale sera déterminée par le réglage d’insertion
d’effets.
3RevSend
Détermine le niveau de départ de la réverbération (effet
système) pour le son assigné au numéro de note 1.
❏ Réglages: 0~127
4ChoSend
Détermine le niveau de départ du Chorus (effet système) pour
le son assigné au numéro de note 1.
❏ Réglages: 0~127
Le niveau de réverbération et de Chorus appliqué à chaque son de
batterie est déterminé par le niveau de départ général du kit
(page 58).
[VoiceCopy] Voice Copy
Vous pouvez copier les réglages de son d’un numéro de note
spécifique (MIDI canal 10) sur le kit que vous êtes en train
d’éditer, ceci vous permettant de recopier les mêmes réglages.
1(from) Note
Détermine le nom de la note source (du kit courant).
❏ Réglages: 13C#-1~94A#5
2(to) Kit
Détermine le kit de destination. Sélectionnez current lorsque
vous copiez sur le kit en cours.
❏ Réglages: current, U1~U40
3(to) Note
Détermine le nom de la note de destination du kit 2.
❏ Réglages: 13C#-1~94A#5
Copie
Après avoir sélectionné la source et la destination, appuyez sur
la touche ENTER/YES. Le message de confirmation « Are
You Sure? » s’affiche à l’écran. Appuyez à nouveau sur la
touche ENTER/YES pour valider la copie. Appuyez sur la
touche EXIT/NO pour annuler. Lorsque vous revenez à la
page de copie, vous pouvez continuer à copier, ou reprendre
les réglages de son.
[Voice6] Output RevSend ChoSend
49C#2 stereo 127 127
1432
[VoiceCopy] Note Kit Note
from 49C#2 to current 49C#2
132

Section d’édition
54
[MIDI1], [MIDI2] & [MIDI3] MIDI Setup
Utilisez ces trois pages pour effectuer les réglages d’un
ensemble MIDI en utilisant le générateur sonore intégré ou
un expandeur externe. Les données de réglages seront
transmises aux parties MIDI de façon interne ou externe (par
MIDI OUT ou USB) lorsque vous chargerez et utiliserez le
kit que vous avez édité.
1Ch=
Détermine le canal MIDI (1 à 16).
2Transmit
Détermine les données MIDI qui seront transmises sur le
canal sélectionné 1.
❏ Réglages:
• off: Ne transmet aucune donnée MIDI. Tous les paramètres qui
suivent ne peuvent être sélectionnés et « ---- » s’affiche à l’écran.
• all: Transmet les Program Change et les Control Change, et les
paramètres qui suivent peuvent être sélectionnés.
• PC: Transmet uniquement les données de Program Change, et
les paramètres relatifs aux Program Change deviennent
accessibles. Les paramètres de Control Change (2ème et 3ème
écran) sont inactifs.
Lors de la transmission et le réglage des Program Change
uniquement (Transmit=PC), vous pouvez aussi utiliser la fonction
Bank Select (message de Control Change).
3PC#
Détermine le n° de programme à transmettre. Si vous utilisez
le générateur sonore intégré, ceci spécifie un son GM.
❏ Réglages: 001~128
Si vous affectez un numéro de programme au canal 10 (Ch = 10), il
ne sera transmis que de façon externe, par MIDI OUT ou USB.
Étant donné qu’il n’est pas transmis au générateur sonore intégré,
votre kit n’est pas affecté.
4BankMSB & BankLSB
Si vous utilisez un expandeur externe avec plusieurs banques
sonores, vous pouvez utiliser ces deux messages pour
sélectionner une banque. En association avec le paramètre de
n° de programme 3, vous pouvez sélectionner un son
particulier. Cependant, il est inutile d’utiliser ces deux
messages pour le générateur sonore intégré qui ne possède
aucune banque.
❏ Réglages: 000~127 (pour MSB et LSB)
5Volume
Détermine la valeur du contrôleur 007 (volume). Si vous
l’utilisez avec le générateur sonore intégré, ceci affecte le
volume de chaque partie.
❏ Réglages: 000~127
6Pan
Détermine la valeur du contrôleur 010 (pan). Si vous l’utilisez
avec le générateur sonore intégré, ceci affecte le panoramique
de chaque partie.
❏ Réglages: 000~064~127 (gauche - centre - droite)
7Ctrl# & Value
Les messages de Control Change sont des données MIDI
utilisées pour contrôler le jeu d’un appareil MIDI. Vous
pouvez contrôler de nombreuses fonctions prédéfinies comme
n° de contrôleurs et leurs valeurs. Ces deux paramètres vous
permettent de créer un message spécifique de Control Change
en sélectionnant le n° de contrôleur (Ctrl#) et la valeur
(Value).
❏ Réglages: ---, 000~127 (Ctrl#), 001~127 (Value)
La sélection de « --- » pour Ctrl# affecte automatiquement « --- » à la
valeur Value, désactivant ce paramètre.
8RevSend
Détermine la valeur du contrôleur 091 (profondeur de l’effet).
Si vous l’utilisez avec le générateur sonore intégré, ceci spécifie
le niveau de départ général de la réverbération (effet système)
de chaque partie.
❏ Réglages: 000~127
9ChoSend
Détermine la valeur du contrôleur 093 (profondeur de l’effet).
Si vous l’utilisez avec le générateur sonore intégré, ceci spécifie
le niveau de départ général du Chorus (effet système) de
chaque partie.
❏ Réglages: 000~127
Si vous réglez un Control Change 7 qui vient en conflit avec les
réglages de Volume 5, Pan 6, RevSend 8, ou ChoSend 9, le
message de Control Change 7 prend la priorité.
Lorsque vous terminez les réglages de sons,
sauvegardez votre kit de batterie (page 35).
[MIDI1] Transmit PC# BankMSB BankLSB
Ch=10 on 001 000 000
1432
[MIDI2] Volume Pan Ctrl# / Value
Ch=10 127 R63 127 127
765
[MIDI3] RevSend ChoSend
Ch=10 127 127
98

Section d’édition
55
Réglages d’effets
Le DTXTREME IIs utilise la réverbération et le Chorus
comme effet système, ainsi que deux différentes insertions
d’effets et un effet tridimensionnel, le Localizer.
Reverb
Cet effet système regroupe 12 types de réverbérations qui
simulent un espace acoustique particulier — d’une petite
pièce à une grande salle de concert. Dans les réglages de sons
(page 53), vous pouvez spécifier la quantité de réverbération
appliquée à chaque son de batterie du kit. Ceci est pratique,
par exemple, si vous souhaitez plus de réverbération sur la
caisse claire, mais moins sur la grosse caisse.
Chorus
Cet effet système regroupe 13 types de Chorus avec une
modulation faible à forte (Chorus, Flanger, effet d’avion à
réaction, etc.). Dans les réglages de sons (page 53), vous
pouvez spécifier la quantité de Chorus appliquée à chaque son
de batterie du kit. Ceci est pratique, par exemple, si vous
souhaitez appliquer des sons uniques de Flanger aux
charleston et autres cymbales.
Insertion des effets 1 et 2
Ces effets traditionnels vous donnent des outils pour embellir
le son — ou pour le modifier radicalement. Chaque bloc
d’effet dispose de 44 types (Chorus, Flanger, distorsion, wah,
etc.). Ces deux insertions d’effets sont organisées en parallèle
pour vous permettre d’appliquer l’effet au son de batterie de
votre choix.
Effet Localizer
Cet effet est optimisé pour l’écoute au casque et pour créer
une image sonore réaliste en 3D de votre kit de batterie — en
plaçant chaque instrument dans un espace 3D spécifique.
Chaque son semble venir d’une direction différente. Cet effet
3D peut être affecté séparément à votre kit et à d’autres
instruments du morceau, et vous donne la sensation de jouer
dans un véritable orchestre. Cet effet 3D a été conçu pour
l’écoute au casque et s’avère moins efficace lors de l’écoute
avec des enceintes.
Les effets d’insertion et le Chorus sont automatiquement désactivés
lorsque le Localizer est actif.
Mixage sonore utilisant les
effets de façon optimale
Les curseurs de la face avant vous permettent de mixer
facilement les instruments du DTXTREME IIs.
Cependant, vous pouvez aussi créer des mixages plus
complexes en utilisant l’affectation des sons aux sorties
de chaque son de batterie (page 53) et en utilisant les
effets. Tout d’abord, regardez le schéma suivant. Il
indique des affectations possibles des sorties pour
chaque son avec quelques réglages.
Les réglages d’effets comprennent les affectations de
sortie, une fois que les sons reçoivent un effet. Ceci est
directement lié au réglage de sortie de chaque son de
batterie. En d’autres termes, le réglage de sortie d’un
son de batterie détermine également quel effet peut
être appliqué au son. À gauche du schéma, vous
trouverez quatre options de sortie de base — stereo,
InsFX1, InsFX2, IND — pour chaque son de batterie.
La fonction thru vient s’ajouter aux options lorsque
vous activez le Localizer.
(Suite à la page suivante)
Drum Voice Output
Localizer
Cho
Send
onon
Thru
ThruonThru
stereoInsFX1InsFX2IND
off
Rev
Send
Ins FX1
Chorus
Reverb
Stereo
Phones
Stereo
Output
Ins FX2
Individual
Output

Section d’édition
56
(Suite de la page précédente)
4 effets entièrement séparés
Si vous réglez la sortie de chaque son de batterie, vous
pouvez utiliser les effets système et deux insertions
d’effets, pour un total de quatre effets. Voici un
exemple montrant comment appliquer quatre effets
différents à quatre sons de batterie dirigés vers les Jacks
de sortie OUTPUT:
Réglages de la page [Voice6]...
• Pour le son 1:
Output = stereo, RevSend = (autre que zéro), ChoSend = 0
• Pour le son 2:
Output = stereo, RevSend = 0, ChoSend = (autre que zéro)
• Pour le son 3: Output = InsFX1
• Pour le son 4: Output = InsFX2
Réglages d’effets:
• Dans la page [Effect] (départ général réverbération et
Chorus): Localizer = off, RevSend = (autre que zéro),
ChoSend = (autre que zéro)
• Dans la page [Reverb] (retour général de réverbération):
RevRetrn = (autre que zéro)
• Dans les pages [Chorus] page (retour général de Chorus):
Cho→Rev = 0, ChoRetrn = (autre que zéro)
• Dans les pages [InsFX]: Type = (autre que THRU) pour
FX=1, et RevSend=0 (zéro), ChoSend=0, Output = stereo
• Dans les pages [InsFX]: Type = (autre que THRU) pour
FX = 2, et RevSend = 0, ChoSend = 0, Output = stereo
Si vous faites quatre affectations différentes (de son à
effet) et sélectionnez un effet différent (différent des
effets système de réverbération et de Chorus) pour
chaque insertion d’effet, vous obtenez en sortie chaque
son de batterie en stéréo, chacun avec un effet
différent.
Sorties individuelles avec effet
Vous pouvez aisément affecter un son de batterie à une
sortie individuelle INDIVIDUAL OUTPUT si vous
réglez le paramètre de son Output sur IND (paire
stéréo ou mono). Cependant, ces réglages ne
permettent que la transmission du son sans effet. Vous
pouvez aussi utiliser les insertions d’effets pour la
sortie des sons individuels avec effet.
Réglages de la page [Voice6]...
• Output = InsFX1 — pour la caisse claire
• Output = InsFX2 — pour la grosse caisse
• Output = IND3&4 — pour le tom 1
• Output = IND3&4 — pour le tom 2
• Output = IND5&6 — pour le tom 3
• Output = IND5&6 — pour le tom 4
• Output = stereo, RevSend = (n’importe quelle valeur),
ChoSend = (n’importe quelle valeur) — pour les cymbales
Réglages d’effets :
• Dans la page [Effect] (départ général réverbération et
Chorus): Localizer = off, RevSend = (autre que zéro),
ChoSend = (autre que zéro)
• Dans la page [Reverb] (retour général de réverbération):
RevRetrn = (autre que zéro)
• Dans la page [Chorus] (retour général de Chorus):
Cho→Rev = (n’importe quelle valeur), ChoRetrn = (autre
que zéro)
• Dans les pages [InsFX]: Type = 2BandEQ pour FX = 1, et
RevSend = (n’importe quelle valeur), ChoSend =
(n’importe quelle valeur), Output = IND1
• Dans les pages [InsFX]: Type = COMP pour FX = 2, et
RevSend = 0, ChoSend = 0, Output = IND2
Avec ces réglages, vous pouvez obtenir les résultats
suivants. Remarquez que vous pouvez utiliser la sortie
Stereo OUTPUT comme paire de sorties
individuelles.
• Sortie Snare drum: Signal mono sur la sortie
INDIVIDUAL OUTPUT 1 sans effets de réverbération
ou de Chorus système, après traitement par l’égaliseur deux
bandes de l’effet d’insertion 1.
• Sortie Bass drum: Sortie mono de la sortie INDIVIDUAL
OUTPUT 2, après traitement par compresseur de
l’insertion d’effet 2.
• Sorties Toms 1 et 2: Sortie stéréo des sorties
INDIVIDUAL OUTPUT 3 et 4 sans effets.
• Sorties Toms 3 et 4: Sortie stéréo des sorties
INDIVIDUAL OUTPUT 5 et 6 sans effets.
• Sortie Cymbals: Sortie stéréo des sorties OUTPUT
(L/MONO et R) avec réverbération et Chorus système
appliqués.
Dans ces exemples, l’affectation des signaux aux sorties
et l’application des effets sont directement liées.
Essayez d’autres affectations de sorties selon vos
besoins.

Section d’édition
57
[Effect] Réglages de base des effets
Appuyez sur la touche EFFECT de la face avant, repérée par
DRUMKIT, pour éditer les réglages d’effets du kit courant.
La première page qui apparaît (la dernière affichée) peut être
différente de celle affichée dans notre exemple (page 76).
1Localizer
Active (on) ou désactive (off) le Localizer.
❏ Réglages: on, off
Lorsque le Localizer est activé, vous ne pouvez utiliser que la
réverbération système comme autre effet. Étant donné que vous ne
pouvez pas utiliser les insertions d’effets et le Chorus système, leurs
pages d’éditions ne s’affichent pas. Si le Localizer est désactivé, ces
pages d’édition n’apparaissent pas.
2RevSend
Détermine le niveau de départ de la réverbération système
pour le kit entier, identique au départ général de réverbération
pour les sons de batterie (page 53).
❏ Réglages: 0~127
3ChoSend
Détermine le niveau de départ du Chorus système pour le kit
entier, identique au départ général de Chorus pour les sons de
batterie (page 53).
❏ Réglages: --- (désactivé lorsque le Localizer est actif), 0~127
Les paramètres RevSend 2 et ChoSend 3 ne sont applicables qu’à
la partie rythmique (canal MIDI 10) du générateur sonore intégré.
Ils sont équivalents aux départs de réverbération et de Chorus (page
54), disponibles lorsque la transmission au canal MIDI 10 est
activée.
[Reverb] Réverbération système
Configure la réverbération système. Ce paramètre est transmis
au générateur sonore intégré lorsque vous chargez le kit en
cours d’édition. Ces données sont partagées non seulement
avec chaque son de batterie (canal MIDI 10), mais également
avec toutes les autres parties du générateur sonore intégré.
1Type
Sélectionnez un type de réverbération. Pour la réverbération
système, vous pouvez choisir parmi les 12 types suivants.
Sélectionnez NONE si vous souhaitez temporairement
désactiver la réverbération système.
❏ Réglages:
NONE, HALL1~2, ROOM1~3, STAGE1~2, PLATE,
WHITEROOM, TUNNEL, CANYON, BASEMENT
Pour obtenir de plus amples explications sur les autres
paramètres, consultez la liste des types d’effets dans la liste
séparée de données. Remarquez que le même nom de
paramètre peut ne pas toujours représenter la même fonction.
La réverbération système offre un seul effet spécifié par cette
fonction, appliqué à toutes les parties du générateur sonore intégré.
Utilisez un effet d’insertion si vous souhaitez appliquer une autre
réverbération à un son de batterie.
EFFECT
[Effect]Localizer RevSend ChoSend
off 40 40
Catégorie Paramétre
123
[Reverb] Type Time Diffusion InitDlay
HALL1 2.1 10 12.7
1

Section d’édition
58
[Chorus] Chorus système
Configure le Chorus système. Ce paramètre est transmis au
générateur sonore intégré lorsque vous chargez le kit en cours
d’édition. Ces données sont partagées non seulement avec
chaque son de batterie (canal MIDI 10), mais également avec
toutes les autres parties du générateur sonore intégré.
Vous ne pouvez pas configurer le Chorus système lorsque le
Localizer est activé (page 57).
1Type
Sélectionnez un type de Chorus. Pour le Chorus système,
vous pouvez choisir parmi les 14 types suivants. Sélectionnez
NONE si vous souhaitez temporairement désactiver le
Chorus système.
❏
Réglages: NONE, CHORUS1~4, CELESTE1~4,
FLANGER1~3, SYMPHNIC, ENSEMBLE, PHASER
Pour obtenir de plus amples explications sur les autres
paramètres, consultez la liste des types d’effets dans la liste
séparée de données. Notez que le même paramètre peut ne pas
toujours suggérer la même fonction.
Le Chorus système offre un effet de Chorus unique appliqué à
toutes les parties du générateur sonore intégré. Utilisez un effet
d’insertion si vous souhaitez appliquer un effet de Chorus différent à
un son de batterie.
[InsFX] Effets d’insertion
Configure chacun des 2 effets d’insertion. En plus des effets
système, vous pouvez appliquer de nombreux effets aux sons
de batterie ou faire un mixage poussé directement dans le
DTXTREME IIs.
Vous ne pouvez pas configurer le Chorus système lorsque le
Localizer est activé (page 57).
1FX=
Sélectionnez l’effet d’insertion (1 ou 2) à l’aide du bouton de
gauche.
❏ Réglages: 1, 2
2Type
Sélectionnez un type d’effet à assigner. Vous pouvez assigner
n’importe lequel des 44 types pour chaque insertion d’effet.
❏ Réglages: THRU, HALL1~2, ROOM1~3, STAGE1~2, PLATE,
DelayLCR, DelayLR, ECHO, CrossDlay,
KARAOKE1~3, CHORUS1~4, CELESTE1~4,
FLANGER1~3, SYMPHONIC, ENSEMBLE,
ROTARY, TREMOLO, AUTOPAN, PHASER,
DISTORTION, OVERDRIVE, AMPSIM, 3BandEQ,
2BandEQ, FILTER, AUTOWAH, TOUCHWAH1~2,
ENHANCER, COMP, NOISEGATE
Pour obtenir de plus amples renseignements sur les autres
paramètres, consultez la liste des effets en annexe. Notez que
le même nom de paramètre peut ne pas toujours représenter la
même fonction.
[Loclizr] Localizer
Configure les effets 3D du Localizer. Ces effets ne sont
efficaces que lors de l’écoute au casque. Lors de l’écoute aux
enceintes, le son peut sembler bizarre.
[Chorus] Type LFO Depth FBLeval
CHORUS1 0.25Hz 54 +13
1
[InsFX] Type Dry/Wet L>RDlay R>LDlay
FX=1 CrossDlay (D=W) 170.0 170.0
12
[Loclizr] Type DrSens AcpSens HRTF
NORNAL 16 16 15
1432
[Loclizr]Rotation Dist Angle
120 10.0 30
567

Section d’édition
59
1Type
Détermine l’effet stéréophonique d’après 5 types de Presets.
Les schémas suivants indiquent comment chaque effet stéréo
(enceintes stéréo virtuelles) sonne au casque.
❏ Réglages: THRU, NORMAL, NEAR, FAR, WIDE, POINT
2DrSens
Détermine la position stéréo du kit de batterie. Plus la valeur
est élevée, plus le positionnement 3D est accentué. Plus la
valeur est faible, plus le panoramique stéréo normal est
accentué, comme spécifié pour chaque son de batterie dans les
réglages de sons (page 50). Pour une valeur de zéro, le
Localizer est coupé et aucun effet 3D n’est appliqué.
❏ Réglages: 0~16
3AcpSens
Détermine la position stéréo des instruments
d’accompagnement (autres que les instruments de la batterie).
Plus la valeur est élevée, plus le positionnement 3D est
accentué. Plus la valeur est faible, plus le panoramique stéréo
normal est accentué, comme spécifié pour chaque son de
batterie dans les réglages de sons (page 54). Pour une valeur de
zéro, le Localizer est coupé et aucun effet 3D n’est appliqué.
❏ Réglages: 0~16
4HRTF (Head Related Transfer Function)
La perception de l’image sonore est différente d’une personne
à une autre. Un effet marqué pour une personne pourra
sembler quasiment inaudible pour une autre. Ce paramètre
peu compenser ces différences de perception.
❏ Réglages: 0~20
5Rotation
Détermine la position (angle) de tous les instruments
disponibles dans le DTXTREME IIs. Il s’agit d’une position
de perception virtuelle qui fonctionne avec le casque. Avec
une valeur élevée, tous les instruments (y compris le kit de
batterie) se déplacent par la droite par rapport à l’auditeur
(centre), vers l’arrière (0 à 180 degrés). Avec une valeur
négative importante, tous les instruments (y compris le kit de
batterie) se déplacent par la gauche par rapport à l’auditeur
(centre), vers l’arrière (0 à 180 degrés).
❏ Réglages: –180~0~180 (d’arrière vers l’avant vers l’arrière,
unité: degrés)
6Dist
Détermine la distance de tous les instruments disponibles sur
le DTXTREME IIs. Il s’agit d’une distance virtuelle perçue
lors de l’écoute au casque. Plus la valeur est élevée, plus la
distance virtuelle de tous les instruments est importante, y
compris le kit de batterie.
❏ Réglages: 0.3~10.0 (mètres)
7Angle
Détermine la largeur stéréo (de gauche à droite) des sons du
DTXTREME IIs. Avec le centre à zéro, les sons s’étendent
avec un maximum de 180 degrés.
❏ Réglages: 0~180 (centre vers la gauche et droite, unité: degrés)
Lorsque vous en avez terminé avec les réglages d’effets,
sauvegardez le kit (page 35).
60 degrés
0,5 m
Les haut-parleurs gauche et droit
sont placés à 0,5 m de l'auditeur,
à un angle de 60 degrés.
60 degrés
0,3 m
Les haut-parleurs gauche et droit
sont placés à 0,3 m de l'auditeur, à
un angle de 60 degrés.
2m
60 degrés
Les haut-parleurs gauche et droit
sont placés à 2 m de l'auditeur, à
un angle de 60 degrés.
0,5 m
120 degrés
Les haut-parleurs gauche et droit
sont placés à 0,5 m de l'auditeur, à
un angle de 120 degrés.
0,5 m
Un haut-parleur placé à 0,5 m de
l'auditeur.
NORMAL
FAR (Loin)
NEAR (Proche)
WIDE (Large)
POINT (En un point)

Enregistrement de morceau et édition
60
Comme vous l’avez déjà remarqué en écoutant les Presets de
morceaux, le DTXTREME IIs possède un séquenceur MIDI
intégré. Ce séquenceur vous permet non seulement de jouer le
kit de batterie sur les Presets de morceaux, mais aussi
d’enregistrer facilement votre jeu sur le kit de batterie ou sur
un clavier MIDI sous forme de morceau utilisateur (U1~U32).
Vous pouvez jouer un morceau utilisateur comme morceau
principal ou comme morceau déclenché par Pad (page 25).
Caractéristiques du
séquenceur deux pistes
Avant d’enregistrer, lisez plus avant les différentes opérations
que vous pouvez réaliser avec le séquenceur intégré.
• Trois modes d’enregistrement
Vous pouvez enregistrer un morceau selon 3 modes
d’enregistrement — Replace, OverDub, Step (page 61). Avec
les modes Replace et OverDub, vous pouvez enregistrer en
temps réel. En spécifiant le nombre de mesures, le mode
Replace offre un mode sur une passe. Le mode OverDub
permet plusieurs enregistrements. En mode Step, vous pouvez
enregistrer les données MIDI manuellement, pas à pas,
donnée après donnée, sur une ou plusieurs mesures (saisie des
données). Vous pouvez aussi utiliser le mode Step pour éditer
les données MIDI que vous venez d’enregistrer avec les modes
Replace ou OverDub.
• Structure 2 pistes
Le séquenceur intégré dispose de 2 pistes de séquence (Tr1 et
Tr2) pour chaque morceau, et vous pouvez les utiliser pour
l’enregistrement ou la lecture. Chaque piste peut contenir
tout type de données sur n’importe quel canal MIDI (1 à 16).
Cela signifie que vous pouvez connecter un clavier à l’entrée
MIDI IN du DTXTREME IIs et (avec l’aide d’un ami
claviériste) enregistrer à la fois le clavier et la batterie en temps
réel sur deux pistes séparées. Si vous jouez de plusieurs
instruments, vous pouvez utiliser le mode OverDub pour
enregistrer plusieurs parties, les unes après les autres. Même
après avoir enregistré une partie en mode Replace, vous
pouvez passer en mode OverDub pour enregistrer d’autres
parties sur la même piste. Étant donné que vous pouvez
mélanger le contenu de deux pistes sur une seule, et ainsi
libérer une piste, (page 68), vous pouvez utiliser une piste
pour enregistrer une partie spécifique. Le séquenceur intégré
est très simple d’emploi, tout en vous offrant des possibilités
et des outils puissants pour réaliser vos enregistrements.
• MIDI I/O vers appareil externe
En enregistrement en temps réel, vous pouvez utiliser le
séquenceur intégré pour lire une séquence MIDI jouée par un
séquenceur externe ou un ordinateur. Pour cette application,
connectez le DTXTREME IIs à l’appareil pour le transfert des
données MIDI (page 18). Vous pouvez aussi synchroniser le
séquenceur intégré avec un appareil MIDI externe ou le régler
pour qu’il soit contrôlé par cet appareil.
• Utilisation des Presets de morceaux
Les Presets de morceaux (P1~P5, Q1~Q28, R1~R66) ne sont
disponibles qu’en lecture. Cependant, vous pouvez copier un
morceau sur un morceau utilisateur dans la mémoire du
DTXTREME IIs — coupez ensuite la piste de batterie et
accompagnez vous-même le morceau à la batterie, ou ajoutez vos
propres passages avec clavier MIDI externe en mode OverDub.
Préparation à
l’enregistrement
Avant d’enregistrer un morceau, Réglez le DTXTREME IIs
comme décrit ci-dessous:
Vous pouvez enregistrer un morceau même pendant l’édition d’un
kit de batterie ou lorsque vous êtes dans d’autres modes de
fonctionnement. Lorsque vous terminez ou annulez un
enregistrement, vous pouvez reprendre le travail à partir de la fenêtre
que vous venez de quitter.
1.
Sélectionnez le morceau utilisateur souhaité (U1~U32)
pour l’enregistrement dans l’écran Play (page 23). Si vous
sélectionnez un nouveau morceau, son nom par défaut
(EmptySng) s’affiche. Réglez le tempo, la mesure et le clic.
Vous pourrez modifier le tempo plus tard, lors de la lecture.
La mesure (signature rythmique) ne peut pas être modifiée après
l’enregistrement. Vous n’avez pas non plus besoin de spécifier le
tempo en mode Step.
Enregistrement de morceau et édition
KIT=P1 SONG=P1 TEMPO BEAT CLICK
Kit name Songname =120 4/4
KIT=P1 SONG=U1 TEMPO BEAT CLICK
Kit name EmptySng =120 4/4
Tournez le bouton

Enregistrement de morceau et édition
61
2. Modifiez les réglages suivants selon vos besoins :
• Décompte sur deux mesures avant l’enregistrement
(page 82): Par défaut, vous pouvez obtenir un décompte
sur deux mesures avant le début de l’enregistrement.
•
Battement du clic pendant l’enregistrement (page 81):
Par défaut, vous pouvez obtenir le clic pendant
l’enregistrement au tempo et selon la mesure spécifiés en 1.
• Synchronisation sur un appareil externe (page 82):
Vous pouvez contrôler le séquenceur intégré à partir d’un
séquenceur externe et le synchroniser sur son tempo.
3. Appuyez sur la touche Record. Le témoin s’allume en
rouge, indiquant que le séquenceur intégré est en attente
d’enregistrement. Si vous souhaitez annuler
l’enregistrement, appuyez à nouveau sur la touche Record
ou appuyez sur la touche EXIT/NO (pour revenir à
l’écran initial).
Lorsque vous sautez l’étape 1 et que vous appuyez sur la touche
Record, le premier morceau vide est automatiquement
sélectionné et nommé « no name » à l’écran. Si vous ne disposez
d’aucun morceau vide, vous ne pouvez pas sélectionner de
morceau utilisateur en appuyant sur la touche Record.
Dans cet écran, vous pouvez sélectionner les options telles que
le mode d’enregistrement, la piste cible, etc. Lorsque vous en
avez terminé avec ces fonctions, vous pouvez commencer
l’enregistrement (page 62).
1Mode d’enregistrement
Détermine le mode d’enregistrement.
❏ Réglages:
• Replace: Enregistrement en temps réel - une passe.
L’enregistrement cesse lorsque le nombre de mesures spécifié est
atteint ou lorsque vous appuyez sur la touche Start/Stop.
• OverDub: Enregistrement en temps réel - plusieurs passes.
L’enregistrement recommence directement après le nombre de
mesures spécifié jusqu’à ce que vous appuyiez sur la touche Start/
Stop.
• Step: Enregistrement pas à pas. Saisissez les données MIDI une à
une sur la ligne temporelle, selon une résolution de note que
vous choisissez 4.
2Track
Détermine la piste cible de l’enregistrement.
❏ Réglages: 1, 2
3MeasLen
Détermine le nombre de mesures pour l’enregistrement en
temps réel. Spécifiez la valeur lorsque vous enregistrez en
modes Replace ou OverDub.
❏ Réglages: 1~999
Si le morceau possède déjà des données enregistrées, la longueur de
la mesure est déjà déterminée et ne peut être dépassée. Vous pouvez
allonger le morceau avant d’enregistrer (page 70) si nécessaire, ce qui
est également utile en mode Step.
4Quantize
Détermine la durée de la note la plus courte utilisée pour
l’enregistrement. La valeur off n’est disponible qu’en mode
temps réel. Consultez la section suivante pour obtenir de plus
amples informations sur la quantisation.
❏ Réglages: off, quarter note (noire), quarter note triplet (triolets de
noires), 8th note (croches), 8th note triplet (triolets de
croches), 16th note (doubles-croches), 16th note triplet
(triolets de doubles-croches).
5Free Memory
Indique la mémoire disponible. Ceci vous donne une idée de
la quantité de données que vous pouvez enregistrer.
CLICK
TAP GROOVE CHECK
[RECORD] Track MeasLen Quantize Free 99%
Replace 1 1 off
1 2 3 4 5

Enregistrement de morceau et édition
62
Resolution et Quantize
Si vous utilisez une valeur 4 autre que off (ce qui
détermine la note la plus courte en enregistrement en
temps réel), votre jeu sera replacé dans le temps en
fonction de la résolution adoptée. Si vous utilisez la
valeur off, votre jeu sera enregistré sans correction
temporelle (en fait avec une résolution d’1/96ème de
noire).
Le réglage de la note la plus courte lorsque vous faites une
deuxième passe en enregistrement en mode OverDub peut
aussi corriger la précision de jeu des données existantes, si
elles dépassent la nouvelle valeur spécifiée. Vous pouvez
corriger le placement dans le temps des données
enregistrées plus tard, après l’enregistrement (page 67).
Vous pouvez utiliser les réglages de Quantize en
enregistrement pas à pas. Si vous enregistrez
(manuellement) une phrase en croches avec des notes
intermédiaires mal placées, vous pouvez enregistrer la
phrase correctement du premier coup en utilisant une
résolution à la croche. Ensuite, définissez une
résolution correcte pour les notes intermédiaires que
vous souhaitez conserver - elles seront placées au bon
endroit dans la mesure.
Opérations
d’enregistrement
Vous pouvez maintenant enregistrer avec le mode
d’enregistrement spécifié (page 60).
Enregistrement en temps réel
1. Appuyez sur la touche Start/Stop. L’enregistrement
commence véritablement après le décompte de deux
mesures au clic s’il est activé (page 82). Votre jeu est
enregistré sous forme de données MIDI, que vous utilisiez
un clavier ou les Pads.
Lorsque vous enregistrez en mode OverDub, vous pouvez
effacer tous les messages de Note On associés au Pad en
maintenant la touche BASS/DELETE enfoncée pendant que
vous appuyez sur le Pad. De la même façon, vous pouvez effacer
les données de Note On du clavier MIDI en maintenant la
touche BASS/DELETE enfoncée pendant que vous appuyez
sur les notes du clavier (une seule à la fois).
2. Appuyez à nouveau sur la touche Start/Stop pour arrêter
l’enregistrement. Vous pouvez éditer les données
enregistrées en utilisant les fonctions des morceaux (page
65) ou passer en mode Step pour corriger manuellement
ou éditer les données.
Si vous placez l’appareil hors tension pendant l’enregistrement,
vous risquez de perdre toutes les données de votre morceau
utilisateur.
Données Originales
Quantification
SONG=U1 no name M001-04 =100 4/4
Now Recording ...
Numéro
de morceau Nom
de morceau Affiche le numéro et le temps de
la mesure actuellement sélectionnée
Tempo Type
de mesure

Enregistrement de morceau et édition
63
Enregistrement pas à pas
1. Appuyez sur la touche Start/Stop pour afficher l’écran de
la ligne temporelle. La ligne temporelle vide suivante
apparaît si aucune donnée MIDI n’a été enregistrée.
un point (•) à l’écran, indique qu’il y a déjà des données MIDI
dans ce morceau.
1Measure/Beat/Clock
Indique la position actuelle du curseur pour la saisie des
données.
2Zone de données
Chaque mesure est séparée par une ligne verticale, où les
données saisies sont représentées par un point. La résolution
d’affichage varie en fonction du réglage de quantisation.
3Curseur
Vous pouvez saisir une donnée MIDI sur la position du
curseur. Vous pouvez aussi éditer ou effacer une donnée en
déplaçant le curseur sur un point.
4Empty
Indique qu’il n’y a pas de données à la position actuelle du
curseur (à la place des données MIDI).
2. Déplacez le curseur sur une position où vous souhaitez
saisir une donnée MIDI ou à l’endroit où vous souhaitez
éditer une donnée MIDI. Vous pouvez déplacer le curseur
comme suit:
• Bouton de gauche: Déplace le curseur selon la résolution
spécifiée (note la plus courte).
• Touche Forward: Déplace le curseur au début de la
mesure suivante.
• Touche Rewind: Déplace le curseur au début de la
mesure précédente.
• Touche Reset: Déplace le curseur au début du morceau.
Si vous placez le curseur sur une position où il y a plusieurs
données MIDI, tournez le bouton pour les afficher une à une.
Dans ce cas, le curseur ne se déplacera pas sur la position
suivante, tant que la dernière donnée n’aura pas été affichée.
3. Saisissez, ajoutez, modifiez, ou supprimez des données
MIDI selon vos besoins (voir plus bas).
4. Appuyez à nouveau sur la touche Start/Stop pour arrêter
l’enregistrement.
Saisie ou ajout de données MIDI
Appuyez sur la touche RHYTHM/INSERT. L’une des
options de données MIDI clignote, indiquant la position du
curseur. Saisissez les données souhaitées, en vous référant à la
section sur les événements MIDI disponibles en
enregistrement pas à pas.
Utilisez une fonction de morceau (page 70) si vous souhaitez
sélectionner une nouvelle signature rythmique.
Spécifiez un canal MIDI (1 à 16) 1, le type de données et
autres paramètres 2 pour l’évènement MIDI en cours de
saisie, en utilisant le bouton correspondant. Lorsque vous
appuyez sur la touche ENTER/YES pour déterminer
l’événement, il est ajouté à la position courante du curseur et
affiché sous la forme d’un point (•).
Modification ou suppression d’un événement
MIDI
Pour modifier les valeurs de paramètre de l’événement:
Déplacez le curseur pour afficher l’événement cible. Modifiez
la valeur en utilisant le bouton correspondant. Lorsque la
valeur clignote à l’écran, appuyez sur la touche ENTER/YES
pour la valider (la valeur reste allumée).
Pour effacer un événement existant:
Déplacez le curseur pour afficher l’événement cible. Appuyez
sur la touche BASS/DELETE pour l’effacer.
Vous ne pouvez pas changer un type d’événement pour un autre. Au
lieu de cela, effacez-le et saisissez le nouvel événement.
M001-01-16|----|----|----|----|----|----
Empty
1
3
2
4
M001-01-16|----|----|----|----|----|----
Ch=10 NoteOn ff C#4
1 2

Enregistrement de morceau et édition
64
Événements MIDI disponibles en
enregistrement pas à pas
Vous pouvez enregistrer les événements MIDI suivants en
enregistrement pas à pas.
Note On
Spécifiez un événement de Note On avec le numéro de note
sa vélocité et sa durée.
Vélocité et durée de note: Sélectionnez parmi les 72
combinaisons disponibles
❏ Réglages:
• Six valeurs de vélocité: pp (pianissimo), p (piano), mp (mezzo
piano), mf (mezzo forte), f (forte), ff (fortissimo)
• Douze valeurs de durée de note: ronde, blanche, noire pointée,
noire, triolet de noire, croche pointée, croche, triolet de croche,
double-croche pointée, double-croche, triolet de double-croche,
quadruple croche
Numéro de note: Le Do intermédiaire (C3) sur un piano
standard correspond au numéro de note 60 (page 42).
❏ Réglages: C-2~C3~G8 (0~60~127)
Program Change
Utilisez cette fonction pour changer de son en milieu de
morceau.
Vous pouvez aussi sauvegarder un Program Change avec chaque
partie, en début de morceau (page 72).
Program number: Détermine le n° de programme.
❏ Réglages: 1~128
Control Change
Les n° de Control Change sont des outils très puissants vous
offrant un contrôle expressif du son. Vous pouvez sélectionner
une fonction différente pour les n° de contrôleurs prédéfinis et
faire varier le paramètre avec une valeur comprise entre 0 et 127.
Controller number: Détermine le n° du contrôleur.
❏ Réglages: 0~127
Control value: Détermine la valeur du contrôleur.
❏ Réglages: 0~127
En réglant les deux banques, sélectionnez vos messages de Control
Change (page 72) avant d’envoyer un message de Program Change
event - vous pouvez ainsi sélectionner un son dans la banque de
votre choix d’un expandeur externe.
Pitch Bend
Réglez pour modifier la hauteur d’un son. Cette information
est identique à celle générée par une molette de Bend sur un
synthétiseur.
Amount: Détermine la variation de hauteur minimum/
maximum (correspondant au mouvement de la molette de
Pitch bend).
❏ Réglages: –8192~0~8191 (zéro: hauteur normale)
Channel Aftertouch
Autre fonction modifiant l’expressivité du son. Cette
information correspond au son généré lorsque vous appliquez
une pression sur la touche du clavier une fois celle-ci enfoncée -
vous pouvez ainsi modifier les caractéristiques sonores du son.
Amount: Détermine la valeur du paramètre Canal
Aftertouch.
❏ Réglages: 0~127
M001-01-16| ---| ---| ---| ---| ---|----
Ch=10 NoteOn ff C#4
Note On
Vélocité et durée de note
N° de note
M001-01-16|----|----|----|----|----|----
Ch=10 PC Num=127
Program Change
N° de programme
M001-01-16|----|----|----|----|----|----
Ch=10 CC Num=127 Val=127
Control Change
N° de contrôleur
Valeur de contrôleur
M001-01-16|----|----|----|----|----|----
Ch=10 PBend Val=-5000
Pitch Bend Quantité
M001-01-16|----|----|----|----|----|----
Ch=10 ChAfter Val=127
Channel Aftertouch
Quantité

Enregistrement de morceau et édition
65
Tempo Change
Permet de modifier le tempo en cours de morceau.
Vous pouvez régler le tempo initial sur celui du morceau (page 67).
Tempo value: Détermine le tempo, sous forme de noires par minute.
❏ Réglages: 30~300 bpm
Polyphonic Key Pressure
Encore un réglage d’expressivité de jeu. Cette information
correspond au son généré lorsque vous appliquez une pression sur
une touche du clavier une fois celle-ci enfoncée. Cependant,
contrairement au Channel Aftertouch expliqué plus tôt, la
pression génère une valeur différente pour chaque touche.
Note number: Détermine le n° de note qui génère un
message de Polyphonic Key Pressure.
❏ Réglages: 0~127
Amount: Détermine la pression générée par le numéro de
note spécifié.
❏ Réglages : 0~127
Le générateur sonore intégré ne reconnaît pas ou ne répond pas aux messages de
Polyphonic Key Pressure ou aux messages de Channel Aftertouch (sans effet).
Lorsque vous utilisez de tels messages avec un expandeur externe, assurez-vous
que l’appareil répond à ce type de messages.
Evénement de morceau de pad
Programmez cet événement dans le morceau de manière à ce
que ce dernier puisse « appuyer sur le pad » et lancer la
reproduction d’un morceau de pad. Le morceau de pad
déclenché est alors reproduit en fonction des réglages de
l’entrée de déclencheur correspondante (page 40).
Numéro de morceau de pad : Spécifiez un morceau de pad
ainsi que le numéro correspondant (voir remarque).
❏ Réglages : 1~4
Les numéros des morceaux de pad correspondent respectivem
ent à quatre entrées de déclencheur et ce, dans l’ordre ascendant. Si
vous attribuez un morceau à chacune des entrées de déclencheurs
11, 12, 15 et 16, le numéro de morceau de pad « 3 » détermine le
morceau attribué à l’entrée de déclencheur 15.
Fonction Song Job
Appuyez sur la touche SONG JOB de la face avant pour
éditer le morceau utilisateur courant (U1 à U32).
les Presets de morceaux ou morceaux utilisateurs de la carte
mémoire ne peuvent pas être édités, donc, si vous appuyez sur la
touche SONG JOB alors que vous travaillez avec un morceau sur
carte mémoire, l’incidence sera nulle.
la première page qui s’affiche (la dernière affichée) peut être
différente de celle représentée ci-dessus (page 76).
Édition des pages et opérations
élémentaires
Les fonctions Song job sont disponibles dans les quatorze
pages suivantes, divisées en catégories générales d’édition —
SONG, TRACK, MEASURE et VOICE.
Changement de tempo Valeur de Tempo
M001-01-16|---_---:-------:-------:-----
Tempo =100
M001-01-16|----|----|----|----|----|----
Ch=10 Polykey Num=127 Val=127
Polyphonic Key Pressure
N° de note Quantité
M001-01-16|----|----|----|----|----|----
PadSong Val= 1
Evénement de morceau de pad Numéro de morceau de pad
[Song1] Copy From Song
SONG P1 Horizon
SONG
JOB
[Song1] Copy From Song
SONG P100 FeelNite
[Song2] Clear Current Song
SONG
[Song3] Name "FeelNite" Tempo Repeat
SONG <90abc> 128 |- |
[Song4] Quantize Track Value
TRACK 1
[Song5] Mix Track1 + Track2 Track
TRACK 1
[Song6] Copy from Song / Track to Track
TRACK P100 1 2
[Song7] Clear Track
TRACK 1
[Song8] Copy from Track Measure
MEASURE Song=C100 1 001 004
[Song9] Create Track Beat Measure
MEASURE 001 x ( 1 16/16 ) 111
[Song10] Delete Track Measure
MEASURE 2 001 004
[Song11] Erase Track Measure
MEASURE 2 001 004

Enregistrement de morceau et édition
66
Utilisez le bouton de gauche pour passer à la première page de
chaque catégorie, puis ouvrez directement la page souhaitée
en faisant défiler à l’aide des touches Page.
Consultez également la section sur les opérations élémentaires
en page 20.
[Song1] Song Copy
Vous permet de copier un Preset ou morceau utilisateur sur le
morceau utilisateur courant.
1
Copy From Song (Copier à partir d’un morceau)
Sélectionnez le morceau source en utilisant le bouton central
(le nom du morceau s’affiche).
❏ Réglages: Morceau Preset ou utilisateur (les morceaux ne peuvent
pas être copiés depuis la carte mémoire)
Copie
Après avoir sélectionné le morceau source, appuyez sur la
touche ENTER/YES. Le message « Are You Sure? » s’affiche à
l’écran. Appuyez à nouveau sur la touche ENTER/YES pour
valider la copie. Appuyez sur la touche EXIT/NO pour
annuler.
Si le morceau courant n’est pas vide et si vous essayez de copier, le
message « Sequence data is not empty » s’affiche. Dans ce cas,
appuyez sur la touche ENTER/YES, puis appuyez sur la touche
EXIT/NO pour annuler l’opération. Sélectionnez un morceau
utilisateur vide et renouvelez l’opération, ou essayez de copier les
données de piste à partir d’un morceau source (page 68).
[Song2] Song Clear
Vous pouvez effacer toutes les données enregistrées dans le
morceau utilisateur courant.
Vous pouvez sélectionner une piste et effacer toutes les données
qu'elle contient (page 68).
Annuler une opération
Appuyez sur la touche ENTER/YES. Le message « Are You
Sure? » s’affiche à l’écran. Appuyez à nouveau sur la touche
ENTER/YES pour valider l’annulation. Appuyez sur la
touche EXIT/NO pour annuler.
[Song12] Ch Transmit Volume Pan
VOICE 16 on 100 064
[Song13] Ch PC# BankMSB BankLSB
VOICE 16 001 000 000
[Song14] Ch Filter RevSend ChoSend
VOICE 16 127 127 127
[Song1] Copy From Song
SONG P1 Horizon
[Song1] Copy From Song
SONG P1 Horizon
1
[Song2] Clear Current Song
SONG

Enregistrement de morceau et édition
67
[Song3] Song Set
Cette page vous permet de réaliser des réglages élémentaires
sur le morceau utilisateur courant.
1Name
Comme indiqué sur le schéma ci-dessus, utilisez le deuxième
bouton de gauche pour déplacer le curseur sur la valeur à
modifier, puis utilisez le bouton central pour saisir le caractère
souhaité sur cette position. Répétez pour tous les caractères du
nom du morceau (maximum de huit caractères).
❏ Caractères disponibles:
2Tempo
Détermine le tempo initial du morceau.
❏ Réglages: 30~300
Le tempo de lecture peut également être sauvegardé avec chaque kit
de batterie (page 47), avec le morceau associé au kit. Lorsque vous
sélectionnez un kit, le tempo système (de l’écran par défaut) repasse
au tempo du kit. Si vous sélectionnez alors un morceau avec un
tempo initial spécifié à cet endroit, le tempo système s’initialise sur
le tempo du morceau. Si ceci vous gêne, vous pouvez
temporairement désactiver tous les réglages de tempo contenus ou
enregistrés dans le morceau (page 82).
3Repeat
Permet la lecture en boucle du morceau (le morceau joue du
début à la fin et recommence). Réglez sur icon de sorte que la
lecture du morceau cesse automatiquement à la fin du
morceau.
❏ Réglages: (lecture normale), (lecture en boucle)
[Song4] Quantize Track
Vous permet de quantiser les données enregistrées (page 62)
sur la piste 1 ou 2 du morceau utilisateur courant.
Vous risquez de perdre le Grove de votre enregistrement à cause de la
quantisation. Assurez-vous que l'opération ne peut pas être annulée.
1Track
Détermine la piste à quantiser.
❏ Réglages: 1, 2
2Value
Détermine la valeur de note la plus faible utilisée pour la
quantisation (résolution).
❏ Réglages: Noire, triolet de noire quarter, croche, triolet de croche,
double-croche, triolet de double croche.
Opération de quantisation
Après avoir sélectionné la piste, appuyez sur la touche
ENTER/YES. Le message « Are You Sure? » s’affiche à l’écran.
Appuyez sur la touche ENTER/YES pour valider la
quantisation. Appuyez sur la touche EXIT/NO pour annuler.
[Song3] Name "no name " Tempo Repeat
SONG < !"> 120 |- |
Curseur
Nom du morceau
Mouvement du curseur
1
32
!"#$%&’ ( ) * , . / 0123
456789: ;< >?@ABCDEFG
HIJKLMNOPQRSTUV XYZ [
¥]^_`abcdefghi j k lmno
pqr s tuvwxyz{|}
→←
=W
+-
[Song4] Quantize Track Value
TRACK 1
12

Enregistrement de morceau et édition
68
[Song5] Mix Track
Vous permet de mélanger toutes les données des deux pistes
du morceau courant sur la piste 1 ou 2.
1Track
Détermine la piste devant recevoir les données mixées. Toute
piste non sélectionnée par cette fonction devient vide après
l’opération de mixage.
❏ Réglages: 1, 2
Opération de mixage
Après avoir sélectionné une piste cible, appuyez sur la touche
ENTER/YES. Le message « Are You Sure? » s’affiche à l’écran.
Appuyez à nouveau sur la touche ENTER/YES pour valider le
mixage. Appuyez sur la touche EXIT/NO pour annuler.
[Song6] Copy Track
Vous permet de copier une piste depuis une piste de Preset de
morceau ou de morceau utilisateur vers la piste spécifiée dans
le morceau utilisateur courant. Les données de la piste de
destination sont effacées et remplacées par les données
copiées.
1Copy from Song / Track
Sélectionnez le morceau en utilisant le bouton central, et
sélectionnez la piste source à l’aide du deuxième bouton de
droite.
❏ Réglages:
• n° de morceau: Morceau Preset ou utilisateur (copie depuis une
carte mémoire impossible)
• n° de piste: 1, 2
2to Track
Sélectionnez la piste de destination du morceau courant.
❏ Réglages: 1, 2
Opération de copie
Après avoir sélectionné le morceau source et la piste, ainsi que
la piste de destination du morceau courant, appuyez sur la
touche ENTER/YES. Le message « Are You Sure? » s’affiche à
l’écran. Appuyez à nouveau sur la touche ENTER/YES pour
valider la copie. Appuyez sur la touche EXIT/NO pour
annuler.
[Song7] Clear Track
Vous pouvez effacer toutes les données de la piste spécifiée du
morceau utilisateur courant.
1Track
Sélectionnez la piste que vous souhaitez supprimer.
❏ Réglages: 1, 2
Opération de suppression
Après avoir sélectionné la piste cible , appuyez sur la touche
ENTER/YES. Le message « Are You Sure? » s’affiche à l’écran.
Appuyez à nouveau sur la touche ENTER/YES pour valider la
suppression. Appuyez sur la touche EXIT/NO pour annuler.
[Song5] Mix Track1 + Track2 Track
TRACK 1
1
[Song6] Copy from Song / Track to Track
TRACK P1 1 2
12
[Song7] Clear Track
TRACK 1
1

Enregistrement de morceau et édition
69
[Song8] Copy Measure
Ceci vous permet de copier les données des mesures
sélectionnées dans une piste, dans un Preset de morceau ou un
morceau utilisateur, vers une mesure spécifique (et à la suite)
d’une piste du morceau courant. Toutes les données des
mesures de destination sont effacées et remplacées par les
données copiées.
Cette fonction a deux écrans: un pour le réglage de la source et
l’autre pour la destination. Vous pouvez spécifier la source dans le
premier écran et la destination dans le second. Appuyez sur la
touche ENTER/YES pour passer d’un écran à l’autre. Appuyez sur
la touche ENTER/YES du deuxième écran pour lancer la copie.
Vous pouvez appuyer sur la touche EXIT/NO du deuxième pour
revenir au premier écran.
1Copy from
Détermine le morceau source.
❏ Réglages: Morceau Preset ou utilisateur (copie depuis une carte
mémoire impossible)
2Track
Détermine la piste source du morceau source.
❏ Réglages: 1, 2
3Measure (from)
Détermine la première mesure de la piste du morceau source.
❏ Réglages: 001~999
4Measure (to)
Détermine la dernière mesure de la piste du morceau source.
❏ Réglages: 001~999
5Copy to Track
Détermine le n° de la piste de destination du morceau
utilisateur courant.
❏ Réglages: 1, 2
6Measure
Détermine la première mesure de la piste de destination du
morceau courant. Les données du morceau source sont
copiées à partir du début de la mesure spécifiée par ce
paramètre, et copiées sur les données du morceau courant.
❏ Réglages: 001~999
Opération de copie
Après avoir sélectionné la source (morceau, piste, et page de
mesure) dans le premier écran, appuyez sur la touche
ENTER/YES. Ensuite, sélectionnez la piste de destination et
la première mesure du morceau courant (destination) dans le
deuxième écran. Vous pouvez appuyer sur la touche EXIT/
NO pour revenir au premier écran et sélectionner à nouveau
la source. Appuyez sur la touche ENTER/YES. Le message «
Are You Sure? » s’affiche à l’écran. Appuyez à nouveau sur la
touche ENTER/YES pour valider la copie , ou appuyez sur
EXIT/NO pour annuler. Vous pouvez appuyer sur la touche
EXIT/NO pour annuler.
Le morceau peut ne pas se lire correctement après la copie si vous
avez remplacé des mesures contenant des messages de Program
Change ou d’autres messages MIDI de type Control Change, Pitch
Bend, etc.
[Song8] Copy from Track Measure
MEASURE Song=P1 1 001 004
1432
[Song8] Copy to Track Measure
MEASURE 1 001
56

Enregistrement de morceau et édition
70
[Song9] Create Measure
Cette fonction vous permet d’insérer une mesure vide avec la
signature rythmique souhaitée, au point spécifié du morceau
utilisateur courant.
1Create
Détermine le nombre de mesures vides à insérer.
❏ Réglages: 001~999
2Track
Détermine la piste sur laquelle les mesures vides doivent être
insérées.
❏ Réglages: 1+2, 1, 2
La sélection d'une piste unique (1 ou 2) donne une piste plus longue
après l'insertion des mesures, ce qui retarde la piste rallongée par
rapport à l'autre. Sélectionnez les deux pistes (1 et 2) pour obtenir la
même longueur.
3Beat
Détermine la signature rythmique des mesures à insérer.
❏ Réglages: 1/4~16/4, 1/8~16/8, 1/16~16/16
4Measure
Détermine le point de début d’insertion des mesures. Le
nombre de mesures spécifié sera inséré à partir de ce point.
❏ Réglages: 001~999
Insertion
Après avoir sélectionné le nombre de mesures et la signature
rythmique ainsi que la première mesure cible, appuyez sur la
touche ENTER/YES. Le message « Are You Sure? » s’affiche à
l’écran. Appuyez à nouveau sur la touche ENTER/YES pour
valider l’insertion. Appuyez sur la touche EXIT/NO pour
annuler.
Si vous spécifiez une signature rythmique différente de la signature
existante, l’écran indique la signature dans la ligne temporelle
utilisée en enregistrement pas à pas. Par exemple, si vous insérez une
mesure en 6/4 au milieu de mesures en 4/4, l’écran indique «
TimeSig 6/4 » au début de la première mesure insérée et « TimeSig
4/4 » s’affiche après la dernière mesure insérée.
[Song10] Delete Measure
Cette fonction vous permet d’effacer des mesures (y compris
les données enregistrées qui en font partie) de la piste du
morceau courant. Les mesures restantes après la section
effacée reviennent automatiquement remplir le vide laissé.
1Track
Détermine la piste cible.
❏ Réglages: 1+2, 1, 2
La sélection d'une piste unique (1 ou 2) donne une piste plus courte
après la suppression des mesures, ce qui fait lire la piste plus courte
en avance par rapport à l'autre. Sélectionnez les deux pistes (1 et 2)
pour obtenir la même longueur.
2Measure (from)
Détermine la première mesure devant être effacée.
❏ Réglages: 001~999
3Measure (to)
Détermine la dernière mesure devant être effacée.
❏ Réglages: 001~999
Suppression
Après avoir sélectionné la piste cible et les mesures, appuyez
sur la touche ENTER/YES. Le message « Are You Sure? »
s’affiche à l’écran. Appuyez à, nouveau sur la touche ENTER/
YES pour supprimer les mesures. Appuyez sur la touche
EXIT/NO pour annuler.
Le morceau peut ne pas se lire correctement après la suppression si
vous avez remplacé des mesures contenant des messages de Program
Change ou d’autres messages MIDI de type Control Change, Pitch
Bend, etc.
[Song9] Create Track Beat Measure
MEASURE 001 x ( 1 16/16 ) 111
1432
[Song10] Delete Track Measure
MEASURE 2 001 004
132

Enregistrement de morceau et édition
71
[Song11] Erase Measure
Cette fonction vous permet d’effacer toutes les données des
mesures spécifiées dans une piste du morceau courant. Étant
donné que ceci n’efface que les données, les mesures cibles
sont vides après l’opération, et les mesures situées après la
section effacée ne sont pas déplacées .
1Track
Détermine la piste cible.
❏ Réglages: 1, 2
2Measure (from)
Détermine la première mesure à effacer.
❏ Réglages: 001~999
3Measure (to)
Détermine la dernière mesure à effacer.
❏ Réglages: 001~999
Effacement
Après avoir sélectionné la piste cible et les mesures, appuyez
sur la touche ENTER/YES. Le message « Are You Sure? »
s’affiche à l’écran. Appuyez à nouveau sur la touche ENTER/
YES pour effacer les données. Appuyez sur la touche EXIT/
NO pour annuler.
Le morceau peut ne pas se lire correctement après l’effacement si
vous avez remplacé des mesures contenant des messages de Program
Change ou d’autres messages MIDI de type Control Change, Pitch
Bend, etc.
[Song12], [Song13] & [Song14]
Part Setup
Utilisez ces trois pages pour réaliser les réglages d’un ensemble
MIDI personnalisé, utilisant le générateur sonore intégré ou
un expandeur externe. Les réglages opérés ici seront transmis
aux parties MIDI internes ou externes (par MIDI OUT ou
USB) lors du prochain chargement du morceau utilisateur.
Des réglages de parties MIDI similaires existent aussi pour les kits
utilisateurs (page 54). Si vous activez les réglages des deux parties
MIDI, les réglages des parties MIDI changeront à la fois sur le
générateur sonore intégré du DTXTREME IIs et sur l’expandeur
externe — à chaque fois que vous sélectionnerez un morceau
utilisateur ou un kit utilisateur. De la même façon, si vous
sélectionnez un Preset kit ou un kit utilisateur pour lesquels les
réglages de partie MIDI sont désactivés, vous risquez de ne pas
obtenir le résultat escompté lors du jeu sur le kit de batterie. Cette
situation se produit si le dernier morceau utilisateur chargé a
modifié les réglages du canal MIDI 10 (batterie). Pour jouer le kit de
batterie chargé avec les réglages standards, sélectionnez simplement
un Preset de morceau. Les réglages courants du canal MIDI 10
seront automatiquement modifiés pour obtenir les réglages par
défaut.
1Ch
Détermine le canal MIDI cible (1 à 16).
Réglages: 1~16
2Transmit
Active (on) ou désactive (off) la transmission des données
MIDI spécifiées par les fonctions 3 à 9 ci-dessous, sur le
canal spécifié 1. Lorsque vous réglez sur off, vous ne pouvez
pas régler les valeurs 3 à 9 du canal cible 1, et « --- »
s’affiche à l’écran.
❏ Réglages: on, off
[Song11] Erase Track Measure
MEASURE 2 001 004
132[Song12] Ch Transmit Volume Pan
VOICE 16 on 100 064
1432
[Song13] Ch PC# BankMSB BankLSB
VOICE 16 001 000 000
65
[Song14] Ch Filter RevSend ChoSend
VOICE 16 0 040 000
1987
1

Enregistrement de morceau et édition
72
3Volume
Détermine la valeur du contrôleur 007 (volume). Si vous
l’utilisez sur le générateur sonore intégré, ceci détermine le
volume de chaque partie.
❏ Réglages: 000~127
4Pan
Détermine la valeur du contrôleur 010 (pan). Si vous l’utilisez
sur le générateur sonore intégré, ceci détermine le
panoramique de chaque partie.
❏ Réglages: 000~064~127 (de gauche à centre à droite)
5PC#
Détermine le n° de programme à transmettre. Si vous l’utilisez
sur le générateur sonore intégré, cette valeur spécifie un son
General MIDI.
❏ Réglages: 001~128
Si vous souhaitez utiliser de façon efficace les touches de sélection
de parties lors de la lecture d’un morceau, utilisez le canal MIDI 3
pour la partie de basse. La partie de batterie comprenant le kit de
batterie est fixée sur le canal 10.
6BankMSB & BankLSB
Si vous utilisez un expandeur externe avec plusieurs banques
de sons, vous pouvez utiliser ces deux messages pour
sélectionner la banque souhaitée. Utilisez ces paramètres avec
le n° de programme 5 pour sélectionner un n° de son
spécifique.
❏ Réglages: 000~127 (pour les paramètres MSB et LSB)
Le générateur sonore intégré ne possède pas de banques sonores.
Cependant, vous pouvez utiliser les deux messages de banque pour
sélectionner où vous souhaitez sauvegarder votre kit de batterie
préféré : Banque de Preset (MSB=125, LSB=0), banque utilisateur
(MSB=125, LSB=1), ou banque sur carte (MSB=125, LSB=2).
Spécifiez un Preset de kit, un kit utilisateur, ou un kit utilisateur sur
la carte mémoire utilisée avec le morceau courant.
7Filter
Détermine la valeur du contrôleur 074 (brillance ou
fréquence de coupure). Si vous utilisez ce paramètre sur le
générateur sonore intégré, celui-ci modifie le filtre de chaque
partie.
❏ Réglages: -64~0~+63
8RevSend
Détermine la valeur du contrôleur 091 (profondeur d’effet).
Si vous utilisez ce paramètre sur le générateur sonore intégré,
celui-ci modifie le niveau de départ général de réverbération
(effet système) filtre de chaque partie.
❏ Réglages: 000~127
9ChoSend
Détermine la valeur du contrôleur 093 (profondeur d’effet).
Si vous utilisez ce paramètre sur le générateur sonore intégré,
celui-ci modifie le niveau de départ général de Chorus (effet
système) filtre de chaque partie.
❏ Réglages: 000~127

Fonctions utilitaires
73
Les fonctions utilitaires englobent les réglages généraux
systèmes du DTXTREME IIs, les fonction d’échantillonnage
par l’entrée AUX IN (face avant) et les fonctions de carte
mémoire. Appuyez sur la touche UTILITY de la face avant
pour accéder à ces fonctions.
La première page à s’afficher peut être différente de celle de notre
illustration (page 76).
Édition des pages et opérations
élémentaires
Les fonctions utilitaires sont consultables dans les vingt-huit
pages qui suivent, classées selon les catégories suivantes:
EQ, TG, SYSTEM, MIDI, CLICK, WAVE, et CARD.
Fonctions utilitaires
[UT 1] Low(Freq Gain) Mid(Freq Gain)
EQ 100Hz + 0 800Hz 0
UTILITY
[UT 1] Low(Freq Gain) Mid(Freq Gain)
EQ 100Hz + 0 800Hz 0
[UT 2] High(Freq Gain)
EQ 2.0kHz 0
[UT 3] MasterTune Vol SwapL/R RevBypas
TG +000.0 127 off on
[UT 4] IndivOut Slider AuxIn
TG manual Revsend st+ph
[UT 5] LCDcont LEDdisp Learn JumpRecent
SYSTEM 32 drumkit always off
[UT 6] TrgLink TrgByps TrgSet
SYSTEM global on type1
[UT 7] FCoffset FCspt IncFunc DecFunc
SYSTEM +32 32 IN16 IN16
[UT 8] Factory Set
SYSTEM
[UT 9] Transmit Bulk Data
MIDI all data
[UT 10] Dev.No DumpIntrvl MIDImode Merge
MIDI all 150 native off
[UT 11] Receive10 PC PC10 SysEx
MIDI on off off on
[UT 12] Local SendHH
MIDI on on
[UT 13] VoiceSet Output Mode MIDIOut
CLICK CowBell phones play&rec off
[UT 14] Type Voice[High] Vol Tuning
CLICK Percs1 11 Bell 127 +10.25
[UT 15] Type Voice[Mid] Vol Tuning
CLICK Percs1 21 Clvs 127 +10.25
[UT 16] Type Voice[Low] Vol Tuning
CLICK Percs1 110 WoodBloc 127 +10.25
[UT 17] MIDICtl SyncMode
SEQ off internal
[UT 18] UseTempo PlayCount RecCount
SEQ song off on
[UT 19] Start LpStart End
WAVE x100k 0000256 0000512 0001024
[UT 20] TrigLevel Source FreeMemory
WAVE manual left 4193792(95.0s)
[UT 21] Delete All Waves
WAVE
[UT 22] Load FileName
CARD allChain "DTXSET01"
[UT 23] Save FileName Volume
CARD all kit "INITWAVE"
[UT 24] Delete FileName Volume
CARD all data "DTXSONG1"
[UT 25] Rename FromFile Volume
CARD all kit "INIT-SYS"
[UT 26] MoveWave FromFile ToVolume
CARD "VOLUME01 /NEW-FILE" VOLUME02
[UT 27] Create VolumeName
CARD VOLUME "UNTITLED"
[UT 28] Format Smart Media
CARD

Fonctions utilitaires
74
Utilisez le bouton de gauche pour passer à la première page de
chaque catégorie, puis ouvrez ensuite la page souhaitée en
utilisant les touches Page haut/bas.
Consultez également la section sur les opérations élémentaires
située en page 20.
[UT 1] & [UT 2] EQ
Les pages d’égalisation EQ vous permettent de régler
l’égaliseur général appliqué à la sortie générale stéréo du
générateur sonore intégré. Ces réglages d’égalisation
comprennent un égaliseur paramétrique pour les médiums et
deux correcteurs Baxendall pour les graves et les aigus.
1Low Freq
Détermine la fréquence du correcteur grave.
❏ Réglages: 32 Hz~2 kHz
2Low Gain
Détermine le gain/atténuation du correcteur grave.
❏ Réglages: –12~+12 (dB)
3Mid Freq
Détermine la fréquence du correcteur paramétrique médium.
❏ Réglages: 100 Hz~10 kHz
4Mid Gain
Détermine le gain/atténuation du correcteur médium.
❏ Réglages: –12~+12 (dB)
5High Freq
Détermine la fréquence du correcteur aigu.
❏ Réglages: 500Hz~16.0kHz
6High Gain
Détermine le gain/atténuation du correcteur aigu.
❏ Réglages: –12~+12 (dB)
L’égaliseur trois bandes n’affecte que le signal audio des sorties stéréo
OUTPUT et PHONES. L’égaliseur n’affecte pas le signal des sorties
individuelles INDIVIDUAL OUTPUT.
[UT 1] Low(Freq Gain) Mid(Freq Gain)
EQ 100Hz + 0 800Hz 0
[UT 1] Low(Freq Gain) Mid(Freq Gain)
EQ 100Hz +0 800Hz +0
123 4
[UT 2] High(Freq Gain)
EQ 2.0kHz +0
56

Fonctions utilitaires
75
[UT 3] & [UT 4] Tone Generator
Les pages du générateur sonore (Tone Generator) déterminent
les réglages de sortie des sons du générateur sonore intégré.
1MasterTune
Détermine la hauteur générale du générateur sonore intégré
par pas de 0,1 centièmes.
❏ Réglages: –102.4~+102.4
2Vol
Détermine le réglage de volume général du générateur sonore
intégré.
❏ Réglages: 0~127
Si cette valeur est trop faible, le volume général sera trop faible —
même si les réglages de curseurs individuels de la face avant sont au
maximum.
3SwapL/R
Inverse la position gauche/droite des sons de batterie. Ce
réglage modifie le panoramique de chaque son de batterie
(page 50).
❏ Réglages:
• off: Panoramique normal - comme stipulé par les réglages de
sons de batterie.
• on: Panoramique inversé de sons de batterie (le paramètre de Pan
de chaque son de batterie peut aussi être inversé).
4RevBypas
Active ou désactive temporairement les effets système
(réverbération et Chorus).
❏ Réglages:
• off: Effets système activés.
• on: Effets système désactivés.
5IndivOut
Affecte temporairement la sortie stéréo des sons de batterie
aux sorties INDIVIDUAL OUTPUT. Ce réglage est lié aux
réglages de sortie de chaque son de batterie (page 53).
❏ Réglages:
• manual: Affection normale des sorties selon le réglage spécifié
pour chaque son de batterie.
• auto: Les sons de batterie affectés aux sorties stéréo OUTPUT
sont regroupés en caisse claire, grosse caisse, toms, charleston,
cymbales, et autres instruments, et affectés respectivement aux
sorties INDIVIDUAL OUTPUT 1 à 6. Les sons de batterie
affectés aux sorties InsFX sont dirigés vers les insertions d’effets,
et sont alors envoyés aux sorties spécifiées pour les insertions
d’effets.
6Slider
Détermine la fonction des curseurs de face avant (SNARE,
KICK, TOM, HI-HAT, CYMBAL ou MISC) lorsque la
touche SHIFT est enfoncée.
❏ Réglages:
• RevSend: Niveau de départ de réverbération pour chaque son de
batterie.
• indiv: Volume de sortie de chaque sortie INDIVIDUAL
OUTPUT 1 à 6.
Si vous avez affecté chaque son de batterie aux sorties stéréo
OUTPUT, vous n’avez aucune raison de régler le paramètre Slider
sur indiv.
7AuxIn
Détermine l’affectation de sortie des signaux reçus en entrée
AUX IN.
❏ Réglages:
• stereo: Transmet aux sorties OUTPUT.
• phones: Transmet à la sortie PHONES.
• st+ph: Transmet aux sorties OUTPUT et PHONES.
[UT 3] MasterTune Vol SwapL/R RevBypas
TG +000.0 127 off on
1234
[UT 4] IndivOut Slider AuxIn
TG manual RevSend st+ph
567

Fonctions utilitaires
76
[UT 5] System Utility
La page System Utility contient de nombreux réglages système
pratiques vous permettant de paramétrer aisément le
DTXTREME IIs.
1LCDcont
Détermine l’intensité de l’écran LCD.
❏ Réglages: 0~63 (clair à sombre ; contraste croissant)
2LEDdisp
Détermine le contenu de l’affichage LED.
❏ Réglages:
• drumkit: Indique le n° du kit courant.
• tempo: Indique le tempo courant.
3Learn
Cette fonction vous permet d’obtenir le numéro de la note
associée avec une entrée particulière sélectionnée
automatiquement en appuyant sur le Pad correspondant. Ceci
est particulièrement pratique lorsque vous faites vos réglages
de son ou de déclenchement.
❏ Réglages:
• off: Désactive la fonction.
• w/shift: Active la fonction lorsque la touche SHIFT est enfoncée.
• always: Active la fonction à tout moment lors de l’édition des
réglages de déclenchement ou de son.
4JumpRecnt
Cette fonction vous permet de revenir automatiquement à la
dernière page affichée dans tous les modes. Ceci vous permet
d’éditer rapidement vos paramètres lorsque vous avez besoin
de revenir à la page suivante.
❏ Réglages:
• off: Affiche toujours la première page de chaque mode.
• on: Affiche la dernière page affichée.
[UT 6] & [UT 7] System Trigger
Les pages System Trigger permettent le réglage global du
déclenchement des entrées.
1TrgLink
La fonction Trigger link partage les réglages de déclenchement
du kit utilisateur 1 (U1) avec tous les autres kits. Lorsque cette
fonction est active, vous pouvez modifier les combinaisons de
Pads de votre système sans avoir à modifier les réglages de
déclenchement de chaque kit.
❏ Réglages:
•
global: Active le partage des réglages de déclenchement (y compris
les réglages des pages [TrgSens1] à [TrgSes3] pour le kit U1).
• indiv: Permet un réglage de déclenchement différent pour
chaque kit.
La fonction Trigger Link vous permet de partager les réglages de
base déclenchement/vélocité du kit U1. Si vous souhaitez utiliser les
mêmes réglages d’une entrée spécifique, utilisez la fonction Trigger
Copy (page 44).
2TrgByps
La fonction Trigger bypass désactive temporairement les
entrées de déclenchement — utile pour couper le son de votre
kit entre différentes parties d’un concert , par exemple.
Lorsque cette fonction est active, (on) la frappe sur les Pads ne
génère aucun son ou données MIDI. En utilisation normale,
utilisez la valeur (off).
❏ Réglages: off, on
Vous pouvez aussi assigner cette fonction à un Pad (page 37) ou au
commutateur au pied (page 46).
[UT 5] LCDcont LEDdisp Learn JumpRecent
SYSTEM 32 drumkit always off
1234
[UT 6] TrgLink TrgByps TrgSet
SYSTEM global on type1
123
[UT 7] FCoffset FCspt IncFunc DecFunc
SYSTEM +00 32 IN16 IN16
45 6

Fonctions utilitaires
77
3TrgSet
Détermine les réglages de déclenchement des Presets de kits
(page 21). Sélectionnez un des six différents Presets
correspondant le mieux à votre configuration de Pads.
❏ Réglages: type1~type6
Consultez les réglages de déclenchement (page 37) pour obtenir de
plus amples détails sur les types de Pads dans le tableau ci-dessus.
Cette fonction est désactivée si vous activez la fonction Trigger Link
de la même page.
4FCoffset
Détermine la position précise de la pédale par laquelle le son
de charleston ouvert passe à un son de charleston fermé,
lorsque vous utilisez le contrôleur de charleston. Cette
fonction simule le réglage d’ouverture physique que l’on
trouve sur un charleston (distance entre les deux cymbales).
Plus la valeur est faible, plus l’ouverture est « faible ».
❏ Réglages: –32~0~+32
5FCspt
Détermine la durée de déclenchement du son de charleston
lorsque vous fermez les cymbales au pied uniquement (son de
charleston ouvert joué uniquement par la pédale). Les valeurs
plus importantes facilitent le déclenchement du son au pied.
Cependant un réglage trop sensible peut entraîner des
déclenchements intempestifs.
❏ Réglages: 0~127
6IncFunc, DecFunc
Un Pad connecté à l’entrée spécifiée par ce paramètre sert de
commutateur d’incrémentation (IncFunc) ou de
décrémentation (DecFunc), quel que soit le réglage de
déclenchement (page 37). Vous pouvez revenir à la fonction
de déclenchement initiale en désactivant cette fonction (off).
❏ Réglages: off, IN1~IN16
Si vous spécifiez la même entrée de déclenchement pour les
paramètres IncFunc et DecFunc, le Pad connecté fonctionne
uniquement en incrémentation.
[UT 8] Factory Set
Cette page vous permet de revenir aux réglages d’usine de la
mémoire du DTXTREME IIs.
Retour aux réglages d’usine
Lorsque l’écran ci-dessus s’affiche, appuyez sur la touche
ENTER/YES. Le message « Are You Sure? » s’affiche à l’écran.
Appuyez à nouveau sur la touche the ENTER/YES pour
initialiser les réglages. Le DTXTREME IIs se relance
automatiquement et reprend ses valeurs d’usine. Appuyez sur
la touche EXIT/NO pour annuler l’opération.
Réglage Trigger
Jack entrée
Trigger
type1 type2 type3 type4 type5 type6
SNARE 1 TP
120SD TP
120SD any
RHP any
RHP TP
65S any
TP
TOM1 2 TP
100 TP
65S any
RHP any
TP any
TP any
TP
TOM2 3 TP
100 TP
65S any
RHP any
TP any
TP any
TP
TOM3 4 TP
100 TP
65S any
RHP any
TP any
TP any
TP
TOM4 5 TP
100 TP
65S any
RHP any
TP any
TP any
TP
RIDE 6 PCY
150S PCY
150S PCY
150S any
PCY any
PCY any
PCY
CRASH1 7 any
PCY any
PCY any
PCY any
PCY any
PCY any
PCY
HI-HAT 8 RHH
130 RHH
130 RHH
130 any
TP any
TP any
TP
KICK 9 any
KP any
KP KP
120 KP
120 any
KP any
KP
(réservé) 10 any
KP any
KP KP
120 KP
120 any
KP any
KP
CRASH2 11 any
PCY any
PCY any
PCY any
PCY any
PCY any
PCY
(réservé) 12 any TP
(réservé) 13 any PCY
(réservé) 14 any TP
(réservé) 15 any TP
(réservé) 16 any TP Lorsque vous revenez aux réglages d’usine, tous les
réglages courants sont remplacés par les réglages
d’usine initiaux et sont perdus. Nous vous
recommandons de sauvegarder vos données sur la
carte mémoire ou tout autre support externe.
[UT 8] Factory Set
SYSTEM

Fonctions utilitaires
78
[UT 9] MIDI Bulk Dump
Il s’agit de la première page MIDI de cette section. Elle vous
permet de transférer le contenu de la mémoire interne du
DTXTREME IIs sous la forme de données System Exclusive.
Vous pouvez enregistrer ces données sur un équipement
externe (Yamaha MDF3 MIDI Data Filer ou un séquenceur
MIDI capable d’enregistrer les données SysEx).
1Transmit Bulk Data
Détermine le type de données à transmettre.
❏ Réglages:
• all data: Transmet toutes les données.
• system: Transmet toutes les données utilitaires et système.
• cur DKIT: Transmet le kit courant (en mémoire tampon).
• all DKIT: Transmet les données de tous les kits utilisateur.
• curCHAIN: Données de la dernière chaîne sélectionnée
(indiquée dans l’écran des chaînes).
• allCHAIN: Données de toutes les chaînes.
• cur SONG: Données du morceau utilisateur courant (non
transmis si un Preset de morceau est sélectionné).
• all SONG: Données de tous les morceaux utilisateur.
Transmission de données en mode Bulk Data
Tout d’abord, vous devez configurer l’appareil externe pour
recevoir les données. Ensuite, sur le DTXTREME IIs,
sélectionnez le type de données dans l’écran évoqué ci-dessus
et appuyez sur la touche ENTER/YES. Le message « Are You
Sure? » s’affiche à l’écran. Appuyez à nouveau sur la touche
ENTER/YES pour valider. Une fois le transfert terminé,
l’écran précédent s’affiche à nouveau. Appuyez sur la touche
EXIT/NO pour annuler.
Pour optimiser la réception des données sur l’appareil externe, vous
devrez probablement définir un temps de pause entre les données.
Réception des données Bulk Data
Une fois que vous avez configuré le DTXTREME IIs pour
recevoir les données (page 80), vous pouvez lancer la
transmission depuis l’appareil externe à tout moment.
Lorsque le DTXTREME IIs commence à recevoir les
données, l’écran suivant apparaît.
Lorsque la transmission est terminée, l’écran ci-dessous
apparaît pendant quelques secondes, et revient à l’écran
précédent.
Lorsque vous transmettez des données d’un DTXTREME IIs vers
un autre DTXTREME IIs, assurez-vous que le paramètre Device ID
des deux appareils correspond.
[UT 9] Transmit Bulk Data
MIDI all data
1
Receiving Bulk data. in progress.
Receiving Bulk data. completed.

Fonctions utilitaires
79
[UT 10] MIDI I/O
La page MIDI I/O vous permet de spécifier comment
transmettre et recevoir les données MIDI, dont les Dump
SysEx et autres données MIDI standard.
1Dev.No
Détermine le numéro Device ID. Lorsque vous assignez le
même n° (1 à 16) au DTXTREME IIs et à l’autre appareil,
vous pouvez échanger des données System Exclusive data
(Dump ou modifications de paramètres). Le DTXTREME IIs
vous permet de recevoir les données SysEx à tout moment,
quel que soit le paramètre Dev.No: il vous suffit de régler ce
paramètre sur all.
❏ Réglages: all, 1~16
Le paramètre Dev.No est transmis avec les données System Exclusive
transmises par le DTXTREME IIs. Pour cette raison, vous n’avez
pas besoin d’utiliser une valeur autre que all, tant que les données
sauvegardées sur l’autre appareil ne sont utilisées que par un seul
DTXTREME IIs. Cependant, si vous utilisez deux DTXTREME
IIs ou plus (et chacun avec des réglages différents), vous devez faire
très attention aux réglages de Dev.No de chaque appareil.
2DumpIntrvl
Détermine le temps de pause entre la transmission de paquets
lors de l’envoi de données SysEx. Augmentez la valeur de la
pause lors de la transmission de données vers un appareil assez
ancien ou lent.
❏ Réglages: 50, 100, 150, 200, 250, 300 (millisecondes)
3MIDImode
Détermine comment le DTXTREME IIs répond à la
réception de données de Program Change sur le canal MIDI
10. Vous devez également configurer le DTXTREME IIs
pour qu’il reçoive les Program Change sur le canal MIDI 10.
❏ Réglages:
• native: Sélectionne les kits de batterie internes standards.
• GM: Sélectionne les kits qui correspondent à la liste des
programmes GM (ne permet pas la sélection de tous les kits).
4Merge
Cette fonction vous permet de mélanger les données MIDI
reçues par l’entrée MIDI IN avec les données MIDI générées
par le DTXTREME IIs et transmises en sortie MIDI OUT.
La fonction Merge est active lorsqu’elle prend la valeur on.
❏ Réglages: off, on
La fonction Merge est utile lorsque vous utilisez un contrôleur
MIDI externe et que vous souhaitez utiliser le DTXTREME IIs et le
contrôleur pour commander un expandeur externe.
Numéro de programme Nom du kit
1 GM std 1
2 GM std 2
9 GM Room
17 GM Rock
25 GM Elec
26 GM Analg
33 GM Jazz
41 GM Brush
49 GM Clasc
[UT 10] Dev.No DumpIntrvl MIDImode Merge
MIDI all 150 native off
12 3 4

Fonctions utilitaires
80
[UT 11] MIDI Receive
La page MIDI Receive vous permet de configurer le contrôle
par MIDI du générateur sonore intégré. La gestion par MIDI
regroupe les données MIDI externes et la lecture des
morceaux par le séquenceur intégré.
Lorsque vous désactivez le contrôle MIDI du générateur sonore
interne, vous pouvez ne l’utiliser qu’en utilisant les Pads de batterie.
1Receive10
Active ou désactive la réception de données MIDI reçues sur
le canal 10 (messages de canal). Réglez sur off si vous
souhaitez utiliser le générateur sonore intégré uniquement à
partir des Pads et de la touche Audition.
❏ Réglages: off, on
Les messages de canal comprennent les messages de Note On,
Program Change, Control Change, Pitch Bend, etc.
2PC
Active ou désactive la réception de données de Program
Change. Utilisez la valeur on si vous souhaitez sélectionner un
son pour chaque partie en utilisant les réglages du morceau ou
les données de Program Change reçues. Utilisez la valeur off
pour sélectionner un son pour d’autres parties en utilisant les
réglages sauvegardés avec le kit de batterie.
❏ Réglages: off, on
3PC10
Active ou désactive la réception des données de Program
Change sur le canal 10. Réglez ce paramètre et le paramètre
PC 2 sur on si vous souhaitez sélectionner un kit de batterie
en utilisant les réglages du morceau ou par réception de
Program Change.
❏ Réglages: off, on
4SysEx
Active ou désactive la réception de données System Exclusive.
Réglez sur off si vous ne souhaitez pas que le DTXTREME IIs
reçoive les données SysEx ou les messages de modification de
paramètres.
❏ Réglages: off, on
[UT 12] MIDI Send
La pages MIDI Send déterminent comment les contrôleurs
intégrés affectent l’instrument. Les contrôleurs MIDI
regroupent le déclenchement par les Pads et la lecture des
morceaux par le séquenceur intégré.
1Local
Active ou désactive les contrôleurs intégrés. Réglez sur off si
vous souhaitez contrôler le générateur sonore intégré
uniquement par données MIDI externes (MIDI IN ou USB).
❏ Réglages:
• off: Les données MIDI générées par les Pads et le morceau sont
transmises uniquement par les sorties MIDI OUT ou USB (pas
au générateur sonore intégré).
• on: Le générateur sonore intégré joue les sons des Pads et du
morceau.
Étant donné que le générateur sonore intégré fonctionne
séparément lorsque vous utilisez la valeur Local off, aucun son n’est
produit si vous désactivez (off) tous les paramètres de la page MIDI
Receive précédente et si vous désactivez la réception de données
MIDI.
2SendHH
Active (on) ou désactive (off) la transmission des données
MIDI générées par le contrôleur de charleston par les ports
MIDI OUT ou USB. Vous pouvez spécifier le type de
données MIDI dans les réglages de déclenchement (page 45).
❏ Réglages: off, on (défaut)
Les données du charleston sont transmises en continu au générateur
sonore intégré, quel que soit ce réglage.
[UT 11] Receive10 PC PC10 SysEx
MIDI on on on on
1234
[UT 12] Local SendHH
MIDI on on
12

Fonctions utilitaires
81
[UT 13] Click Basics
la page Click Basics vous permet de déterminer les
circonstances de lecture du clic et quels sons doivent être
utilisés.
1VoiceSet
Vous permet de sélectionner l’un des neuf sons de clic
présélectionnés, ou votre son préféré. Lorsque vous
sélectionnez user son, vous pouvez le sélectionner dans la page
Click Voice suivante.
❏ Réglages: Metronom, Cowbell, Claves, Stick, Man, FootStep,
Count, Count+Sk, user vce
2Output
Détermine quelle sortie transmet le son de clic. Vous pouvez
choisir stereo (OUTPUT), phones (PHONES), st+ph
(OUTPUT et PHONE), indiv1 à indiv6 (une des sorties
individuelles) et ph+ind1 à ph+ind6 (PHONES et une des
sorties INDIVIDUAL OUTPUT).
❏ Réglages: stereo, phones, st+ph, indiv1~indiv6,
ph+ind1~ph+ind6
3Mode
Sélectionnez comment et à quelle condition le clic est joué.
Vous pouvez lancer ou arrêter le clic à tout moment. Vous
pouvez également lancer/arrêter le clic en synchronisation
avec la lecture ou l’enregistrement.
❏ Réglages:
• manual: Départ/arrêt manuel par la touche CLICK.
• play: Départ/arrêt synchronisé sur la lecture du morceau.
• rec: Départ/arrêt synchronisé sur l’enregistrement.
• play&rec: Départ/arrêt synchronisé sur la lecture et
l’enregistrement du morceau.
4MIDIOut
Sélectionnez on pour transmettre le clic en MIDI (Note On
sur canal MIDI 10).
❏ Réglages: off, on
[UT 14], [UT 15] & [UT 16] Click Voice
Les pages Click Voice vous permettent de configurer le son du
clic, lorsque celui-ci est sélectionné à la page précédente Click
Basics. Si vous sélectionnez un Preset de clic, vous ne pouvez
pas modifier les paramètres ci-dessous (« --- » s’affiche à
l’écran).
Chaque page offre les mêmes paramètres. En utilisant
n’importe quel son de batterie, vous pouvez définir le son du
premier temps (accentué) en page [UT 14], le son de chaque
temps (autre que le premier temps) en page [UT 15], et le son
joué entre chaque temps à la page [UT 16].
1Type
Détermine la catégorie sonore du son de clic.
❏ Réglages: Identiques aux réglages de sons (page 48).
2Voice (High/Mid/Low)
Détermine le son de la catégorie spécifiée 1.
❏ Réglages: N° et nom du son de batterie.
3Vol
Détermine le volume du son de batterie spécifié 2.
❏ Réglages: 0~127
4Tuning
Détermine la hauteur du son de batterie spécifié 2.
❏ Réglages: –24.00~+24.00
[UT 13] VoiceSet Output Mode MIDIOut
CLICK CowBell phones play&rec off
12 34[UT 14] Type Voice[High] Vol Tuning
CLICK Percs1 11 Bell 127 +10.25
1234
[UT 15] Type Voice[Mid] Vol Tuning
CLICK Percs1 110 WoodBloc 127 +10.25
12 34
[UT 16] Type Voice[Low] Vol Tuning
CLICK Percs1 110 WoodBloc 80 +10.25
12 34

Fonctions utilitaires
82
[UT 17] & [UT 18] Séquenceur
Les pages SEQ déterminent le fonctionnement du séquenceur
intégré.
1MIDICtl
Active (on) ou désactive (off) la transmission/réception des
messages système MIDI en temps réel (Start, Stop, et
Continue).
❏ Réglages: off, on
2SyncMode
Active ou désactive la synchronisation du séquenceur intégré.
❏ Réglages:
• internal: Le séquenceur intégré est synchronisé sur l’horloge du
DTXTREME IIs.
• external: Le séquenceur intégré est synchronisé sur l’horloge
MIDI (F8) reçue par les ports MIDI IN ou USB.
Si vous souhaitez synchroniser le DTXTREME IIs sur un appareil
externe, placez le paramètre MIDICtl 1 sur on et SyncMode 2 sur
external. Le séquenceur intégré démarre ou s’arrête en
synchronisation avec l’appareil externe et sur son tempo.
3UseTempo
Active ou désactive l’utilisation du tempo assigné à un
morceau ou à un kit.
❏ Réglages:
• song: Utilise le tempo du morceau ou du kit de batterie.
• global: N’utilise pas le tempo du morceau ou du kit de batterie et
utilise le tempo saisi manuellement.
Vous devez spécifier le tempo sur l’appareil externe et régler le
paramètre SyncMode 2 sur external.
4PlayCount
Active ou désactive un décompte au clic de deux mesures
avant la lecture du morceau après avoir appuyé sur la touche
Start/Stop.
❏ Réglages: off, on
5RecCount
Active ou désactive un décompte au clic de deux mesures
avant l’enregistrement du morceau après avoir appuyé sur la
touche Start/Stop.
❏ Réglages: off, on
Fonctions d’échantillonnage
Vous pouvez utiliser le Jack AUX IN (niveau ligne) pour
échantillonner le signal d’un lecteur de CD ou autre. Une fois
l’échantillonnage terminé, vous pouvez éditer le son et
l’utiliser comme son de batterie. Cette fonction est disponible
à la page WAVE des fonctions utilitaires.
Si vous souhaitez utiliser un échantillon, sauvegardez-le tout d’abord
sur la carte mémoire après édition. Étant donné que l’échantillon est
perdu lors de la mise sous tension du DTXTREME IIs, insérez la
carte avant d’échantillonner.
[UT 17] MIDICtl SyncMode
SEQ off internal
12
[UT 18] UseTempo PlayCount RecCount
SEQ song off on
34 5
[UT 19] Start LpStart End
WAVE x100k 0000256 0000512 0001024
[UT 20] TrigLevel Source FreeMemory
WAVE manual left 4193792(95.0s)
[UT 21] Delete All Waves
WAVE

Fonctions utilitaires
83
[UT 20] Configuration pour
l’échantillonnage
Connectez une source à l’entrée AUX IN, et réglez le niveau
d’entrée à l’aide du bouton AUX VOL. Ouvrez la deuxième
page WAVE ([UT 20]) et réglez les paramètres suivants :
1TrgLevel
Détermine comment l’échantillonnage est déclenché.
❏ Réglages:
• manual: Sélectionnez cette option pour lancer l’enregistrement
manuellement.
• 1%~99%: Détermine le seuil du niveau d’entrée déclenchant
automatiquement l’échantillonnage. L’enregistrement
commence dès que le niveau du signal dépasse ce seuil.
2Source
Détermine le canal audio que vous souhaitez enregistrer. Si la
source est mono, vous pouvez sélectionner n’importe quelle
valeur.
❏ Réglages: left, right, L/Rmix (Left+Right)
3FreeMemory
La mémoire disponible pour l’échantillonnage est affichée en
octets (taille de la mémoire) et en secondes (durée). Vous
pouvez enregistrer un échantillon mono d’une durée
maximale de 95 secondes. Si vous avez déjà chargé des
données de forme d’onde, le temps disponible pour
l’échantillonnage sera raccourci d’autant.
Les données d’échantillon et de forme d’onde, que vous pouvez
charger depuis la carte mémoire, partagent le même espace mémoire
interne. Si les données de forme d’onde chargées pour un kit
utilisateur occupent de l’espace mémoire, vous devrez préalablement
les supprimer (page 84).
Enregistrement d'un échantillon
Lorsque le DTXTREME IIs est configuré pour
échantillonner, vous pouvez enregistrer.
Si vous testez une série d’enregistrements, le deuxième sera effectué
en effaçant l’échantillon du premier enregistrement. Si vous utilisez
l’échantillon pour des données de forme d’onde, enregistrez celles-ci
sur la carte mémoire (page 87) avant de procéder au second
enregistrement.
1. Appuyez sur la touche Record. L’écran suivant apparaît.
Lorsque vous réglez le niveau de seuil, l’écran affiche ce
seuil sous forme de trait. L’enregistrement commence
automatiquement lorsque le niveau du signal dépasse cette
barre.
Enregistrement manuel:
Enregistrement automatique:
Vous pouvez visualiser le niveau d’entrée dans les deux
écrans. En enregistrement manuel, si nécessaire, vous
pouvez régler le niveau par le bouton AUX IN VOL.
Vous pouvez commencer l’échantillonnage depuis n’importe
quelle page WAVE en appuyant sur la touche Record pour
appeler l’une des pages précédentes.
2. lancez la lecture de la source audio. En enregistrement
automatique, l’échantillonnage commence lorsque le
niveau de seuil est atteint. En enregistrement manuel,
appuyez sur la touche Start/Stop.
3. Appuyez sur la touche Start/Stop pour terminer
l’enregistrement. L’enregistrement cesse automatiquement
si la mémoire est pleine.
Lorsque vous affichez une page WAVE, vous pouvez
reproduire l’échantillon capturé en appuyant sur la touche
Start/Stop ou Audition. (L’échantillon capturé peut également
être reproduit en effleurant l’un des pads.) Pour interrompre
la reproduction de l’échantillon, il vous suffit d’appuyer sur la
touche Start/Stop ou Audition tout en maintenant la touche
SHIFT enfoncée. Si nécessaire, modifiez l’échantillon capturé.
[UT 20] TrigLevel Source FreeMemory
WAVE manual left 4193792(95.0s)
12 3
SAMPLING |======== |
waiting trigger
SAMPLING |======== | |
Now Recording ...
L’enregistrement commence automatiquement
lorsque le niveau du signal dépasse le seuil.

Fonctions utilitaires
84
[UT 19] Édition d’un échantillon
Vous pouvez revenir à la première page WAVE ([UT 19])
pour régler les points de début et de fin de l’échantillon et
obtenir un meilleur son ou un meilleur bouclage. Remarquez
que vous devez sauvegarder le son échantillonné en carte
mémoire pour l’utiliser dans un kit.
Les fonctions d’édition des échantillons de la page WAVE ne sont
applicables qu’aux échantillons enregistrés en mémoire. Vous ne
pouvez pas éditer les formes d’ondes de la carte mémoire.
1Editing step
Spécifie le point d’édition en augmentant ou diminuant
l’adresse du point d’édition en tournant le bouton. Utilisez
une valeur importante pour réaliser une édition rapide, et une
valeur faible pour une édition fine.
❏ Réglages: x1, x10, x1k, x10k, x100k (k=1 000 octets)
2Start
Détermine le point de début de la lecture. Vous pouvez
supprimer une portion du début avec une valeur supérieure à
zéro (tournez le bouton correspondant vers la droite).
3LpStart
Détermine le point de boucle. Sélectionnez loopOff pour un
déclenchement unique. Si vous saisissez une adresse,
l’échantillon joue en boucle.
Si vous utilisez la même adresse pour le point de début,
l’échantillon joue en boucle du point de début au point de fin.
Avec une adresse supérieure au point de début, l’échantillon
joue d’abord du point de début au point de fin et joue ensuite
le point de boucle jusqu’au point de fin.
4End
Détermine le point de fin de la lecture. Vous pouvez
supprimer une portion du début avec une valeur inférieure à
l’adresse originale (tournez le bouton correspondant vers la
gauche).
Les réglages d’adresse de départ, de boucle et de fin sont représentés
sous la forme « start point , loop point , end point ». Pendant
l’édition, vous pouvez écouter l’échantillon en utilisant la touche
Start/Stop.
[UT 21] Suppression d’un échantillon
Vous pouvez utiliser la troisième page WAVE ([UT 21]) pour
effacer tous les échantillons et formes d’ondes de la mémoire
du DTXTREME IIs. Ceci permet de libérer de la mémoire.
Dans l’écran suivant, appuyez sur la touche ENTER/YES. Le
message « Are You Sure? » s’affiche à l’écran. Appuyez à
nouveau sur la touche ENTER/YES pour valider la
suppression. Appuyez sur la touche EXIT/NO pour annuler.
[UT 19] Start LpStart End
WAVE x100k 0000256 0000512 0001024
12 34
[UT 21] Delete All Waves
WAVE

Fonctions utilitaires
85
Fonctions de carte mémoire
Vous pouvez sauvegarder 20 kits de batteries (U1 à U20), 32
morceaux (U1 à U32) et 32 chaînes dans la mémoire interne
du DTXTREME IIs. De plus, une carte de mémoire externe
(SmartMedia) permet la sauvegarde de kits, morceaux et
chaînes supplémentaires. La carte mémoire est aussi utile pour
sauvegarder les échantillons enregistrés par le DTXTREME
IIs et pour le transfert de formes d’ondes depuis un ordinateur
— vous pouvez ainsi les utiliser comme sons de batterie
supplémentaires. Certaines fonctions relatives à la carte
mémoire sont accessibles par les pages CARD des fonctions
utilitaires.
Pour obtenir de plus amples renseignements sur l’utilisation des
cartes mémoire, consultez la section « Gestion des cartes mémoire »
en annexe.
[UT 22] Formatage d’une carte mémoire
Toute nouvelle carte mémoire doit tout d’abord être formatée.
Vous pouvez formater dans la dernière page WAVE.
le DTXTREME IIs formate les cartes mémoire au format MS-DOS
(système de fichier FAT16), généralement utilisé par les PC. Vous
pouvez ainsi, également utiliser la carte avec votre ordinateur, à
condition d’utiliser un lecteur de carte compatible. Vous pouvez
aussi formater la carte mémoire sur l’ordinateur ; cependant, pour
obtenir de meilleurs résultats et éviter les erreurs d’écriture/lecture,
formatez toujours avec le DTXTREME IIs.
Formatage
Positionnez la carte avec les contacts dorés vers le haut,
insérez-la dans le support, et appuyez sur la touche ENTER/
YES. Le message « Are You Sure? » s’affiche. Appuyez sur la
touche ENTER/YES pour formater. Appuyez sur la touche
EXIT/NO pour annuler. L’écran affiche « Now executing,
Please wait. » pendant le formatage, puis indique « Done. »
lorsque l’opération est achevée. Vous revenez ensuite à l’écran
précédent.
Si vous avez des données sauvegardées en carte mémoire, veillez à
ne pas la formater. Le formatage efface toutes les données de la
carte mémoire.
[UT 22] Load FileName
CARD allChain "DTXSET01"
[UT 23] Save FileName Volume
CARD all kit "INITWAVE"
[UT 24] Delete FileName Volume
CARD all data "DTXSONG1"
[UT 25] Rename FromFile Volume
CARD all kit "INIT-SYS"
[UT 26] MoveWave FromFile ToVolume
CARD "VOLUME01 /NEW-FILE" VOLUME02
[UT 27] Create VolumeName
CARD VOLUME "UNTITLED"
[UT 28] Format Smart Media
CARD
[UT 28] Format Smart Media
CARD

Fonctions utilitaires
86
Structure de répertoire et
types de données sauvegardées
Une carte mémoire correctement formatée possède
l’arborescence suivante (répertoires). Chaque
opération des pages CARD (lecture, écriture,
renommer, suppression, etc.) est réalisée dans un
répertoire spécifique de l’arborescence, selon le type de
données.
1Le répertoire ALLDATA contient un fichier
regroupant toutes les données de réglage du
DTXTREME IIs. Ce répertoire est utilisé lorsque
vous sélectionnez all data comme cible de sauvegarde
des données pour chaque opération sur la carte
(CARD).
2Le répertoire SYSTEM contient un fichier
regroupant les réglages des pages SYSTEM des
fonctions utilitaires. Ce répertoire est utilisé lorsque
vous sélectionnez system comme cible de sauvegarde
des données pour chaque opération sur la carte
(CARD).
3Le répertoire ONEKIT contient un fichier
regroupant toutes les données de réglage du kit de
batterie courant (en mémoire tampon). Ce répertoire
est utilisé lorsque vous sélectionnez one kit comme
cible de sauvegarde des données pour chaque
opération sur la carte (CARD).
4Le répertoire ALLKIT contient un fichier regroupant
les réglages de tous les kits utilisateur (U1 to U40).
Ce répertoire est utilisé lorsque vous sélectionnez all
kit comme cible de sauvegarde des données pour
chaque opération sur la carte (CARD).
5Le répertoire ONECHAIN contient un fichier
regroupant les réglages de la chaîne courante
(mémoire tampon). Ce répertoire est utilisé lorsque
vous sélectionnez oneChain comme cible de
sauvegarde des données pour chaque opération sur la
carte (CARD).
6Le répertoire ALLCHAIN contient un fichier
regroupant les réglages de toutes les chaînes (1 à 32).
Ce répertoire est utilisé lorsque vous sélectionnez
allChain comme cible de sauvegarde des données
pour chaque opération sur la carte (CARD).
7Le répertoire ONESONG contient un fichier
regroupant les réglages du morceau utilisateur
courant. Ce répertoire est utilisé lorsque vous
sélectionnez oneSong comme cible de sauvegarde des
données pour chaque opération sur la carte (CARD).
8Le répertoire ALLSONG contient un fichier
regroupant les réglages de tous les morceaux
utilisateur (U1 à U32). Ce répertoire est utilisé
lorsque vous sélectionnez all song comme cible de
sauvegarde des données pour chaque opération sur la
carte (CARD).
9Le répertoire ALLVOICE contient un fichier
regroupant les réglages de tous les sons utilisateur. Ce
répertoire est utilisé lorsque vous sélectionnez
allVoice comme cible de sauvegarde des données pour
chaque opération sur la carte (CARD).
Les sons utilisateur sont créés en utilisant des données
externes de System Exclusive. Étant donné qu’ils ne
peuvent être créés sur le DTXTREME IIs lui-même, vous
ne devez normalement pas sélectionner allVoice.
)Le répertoire AUTOLOAD est utilisé pour charger
des fichiers d’échantillons. Si vous y stocker un fichier
audio AIFF ou WAV sur l’ordinateur, le
DTXTREME IIs chargera automatiquement ce
fichier lors de sa mise sous tension. Vous pouvez
utiliser l’échantillon chargé automatiquement en tant
que voix de batterie d’origine. A titre d’information,
un échantillon chargé automatiquement doit avoir un
nom de huit caractères commençant par un nombre à
deux chiffres (01 à 99), suivi d’une lettre spécifiant le
curseur utilisé pour contrôler le niveau du volume de
ce fichier audio (voix de batterie). Il doit s’agir de la
lettre C, H, K, M, S ou T — CYMBAL, HI-HAT,
KICK, MISC, SNARE ou TOM. Le nom doit en
outre se terminer par une extension comprenant trois
caractères. Des noms tels que « 01SFAT.AIF » (n°01
Fat Snare) ou « 32CSWISH.WAV » (n°32 Swish
Cymbal) permettent de contrôler le volume de
l’échantillon à l’aide d’un curseur approprié.
Le répertoire AUTOLOAD est utilisé uniquement avec un
ordinateur. Vous ne pouvez pas l’utiliser avec les fonctions
internes de gestion de la carte.
!Le répertoire VOLUME est un répertoire parent
utilisé pour sauvegarder un échantillon enregistré
avec le DTXTREME IIs. Si vous créez un volume
(page 87), il sera créé en sous-répertoire du répertoire
VOLUME. Vous pouvez utiliser ce sous-répertoire
pour enregistrer vos échantillons, et le spécifier
comme étant un répertoire de formes d’ondes (page
47) pour les échantillons de votre kit de batterie.
Vous pouvez utiliser votre ordinateur pour créer un
volume (sous-répertoire) à l’intérieur du répertoire
VOLUME. Une fois le volume créé, il peut aussi être
utilisé pour sauvegarder tous les fichiers nécessaires — kits
de batterie, morceaux, chaînes, échantillons, et même les
fichiers AIFF ou WAV créés sur l’ordinateur — pour des
situations spécifiques, comme les sessions d’enregistrement
ou les concerts. Vous disposez ainsi de toutes les
informations nécessaires sur la même carte. Vous devez
utiliser un ordinateur pour transférer les fichiers dans le
sous-répertoire (vous ne pouvez pas transférer les données
avec la fonction interne CARD).
(Suite à la page suivante)
YAMAHA
XXXX.MID
SMF
DTXTREME
ALLDATA 1
SYSTEM 2
ONEKIT 3
@ALLKIT 4
ONECHAIN 5
ALLCHAIN 6
ONESONG 7
ALLSONG 8
ALLVOICE 9
AUTOLOAD )
VOLUME !

Fonctions utilitaires
87
(Suite de la page précédente)
@Lorsque vous souhaitez jouer un fichier SMF
(Standard MIDI File Type 0) sur le DTXTREME IIs,
spécifiez son nom par huit caractères commençant
par un nombre à deux chiffres (01 à 99) plus une
extension « .MID » (par exemple, MYSONG.MID)
et placez-le à la racine du répertoire (où réside le
répertoire YAMAHA) de la carte mémoire. Vous
pouvez sélectionnez et jouer le fichier MIDI lorsque
vous spécifiez un morceau de la carte (C1 à C99) avec
la carte appropriée insérée dans le port CARD.
Règles relatives aux noms
Lorsque vous sauvegardez les données du
DTXTREME IIs sur une carte mémoire, vous devez
respecter les conventions de noms MS-DOS pour les
fichiers et répertoires. Vous pouvez utiliser les mêmes
caractères que ceux des kits ou morceaux utilisateur
(page 47), mais les caractères suivants seront remplacés
par un souligné (_).
❏ Les caractères illégaux sont: (espace), a~z (minuscules),
et autres caractères divers (“ ’ * + , . / : ; < = > ? ´ ` |)
[UT 27] Création d’un volume
Avant d’échantillonner et de sauvegarder avec le
DTXTREME IIs, vous devez créer un volume spécial sur la
carte mémoire.
1VolumeName
Saisissez le nom souhaité pour le nouveau volume en utilisant
huit caractères. Utilisez le deuxième bouton de droite pour
déplacer le curseur sous le caractère choisi et utilisez le bouton
central pour saisir ce caractère sur la position sélectionnée.
Répétez pour tous les caractères (huit caractères maximum).
Validation de la création du volume
Lorsque vous avez terminé les réglages, appuyez sur la touche
ENTER/YES. Le message « Are You Sure? » s’affiche. Appuyez
sur la touche ENTER/YES pour créer le volume. Appuyez sur
la touche EXIT/NO pour annuler. L’écran indique « Now
executing, Please wait. » lors de l’opération, et indique «
Done. » lorsque le volume est créé. Vous revenez ensuite à
l’écran précédemment affiché.
Si vous utilisez un nom déjà utilisé, par un autre volume (sous-
répertoire) situé au même endroit, la création n’est pas possible.
Spécifiez un autre nom pour le nouveau volume. De plus, vous ne
pouvez pas renommer un volume existant avec le DTXTREME IIs,
mais vous pouvez le faire avec l’ordinateur.
[UT 23] Sauvegarde d’un fichier
Vous pouvez sauvegardez des données de la mémoire du
DTXTREME IIs sur la carte mémoire.
1Save
Détermine le type de données à sauvegarder.
❏ Réglages: all data (toutes les données), system, one kit, all kit
(tous les kits), oneChain, allChain (toutes les chaînes),
one song, all song (tous les morceaux), allVoice (tous les
sons), wave (échantillon)
2FileName
Saisissez le nom du nouveau fichier en utilisant huit caractères.
Utilisez le deuxième bouton de droite pour déplacer le curseur
sous le caractère souhaité et utilisez le bouton central pour
saisir ce caractère sur la position sélectionnée. Répétez pour
tous les caractères (huit caractères maximum).
3Volume
Spécifiez le volume de destination lorsque vous sélectionnez
les données wave 1. Si « no file » s’affiche, aucun volume n’ a
été préparé pour la sauvegarde de l’échantillon. Créez tout
d’abord un volume et essayez à nouveau.
Lorsque vous enregistrez un échantillon de forme d’onde (onde),
attribuez-lui un nom du fichier de huit caractères maximum
commençant par un nombre à deux chiffres (00 à 99 ; utilisé
comme numéro de voix en cas de chargement), suivi de la lettre
correspondant au curseur utilisé pour contrôler le volume (C, H, K,
M, S ou T – pour CYMBAL, HI-HAT, KICK, MISC, SNARE ou
TOM). Le nom du fichier doit en outre avoir une extension de trois
lettres (AIF ou WAV).
Sauvegarde
Lorsque vous avez terminé, appuyez sur la touche ENTER/
YES. Le message « Are You Sure? » s’affiche. Appuyez sur la
touche ENTER/YES pour sauvegarder le fichier. Appuyez sur
la touche EXIT/NO pour annuler. L’écran affiche « Now
executing, Please wait. » lors de l’opération, et indique «
Done. » lorsque le fichier a été sauvegardé.
Si vous saisissez un nom de fichier déjà existant et si vous appuyez
sur la touche ENTER/YES, le message « File exist. Overwrite? »
s’affiche. Appuyez à nouveau sur la touche ENTER/YES pour
remplacer le fichier, ou appuyez sur la touche EXIT/NO pour
annuler.
[UT 27] Create VolumeName
CARD VOLUME "UNTITLED"
1
[UT 23] Save FileName Volume
CARD all kit "INITWAVE"
1 32

Fonctions utilitaires
88
[UT 22] Chargement d’un fichier
Vous pouvez charger un fichier de la carte mémoire.
1Load
Détermine les données à charger en mémoire du
DTXTREME IIs. Si vous sélectionnez one data, elles seront
chargées en mémoire tampon (page 35). Si vous sélectionnez
all data, elle seront chargées en mémoire utilisateur (pour les
kits de batterie ou les morceaux). Si vous sélectionnez
VOLUME, toutes les données du volume spécifié (répertoire)
seront chargées.
❏ Réglages: all data, system, one kit, all kit, oneChain, allChain,
one song, all song, allVoice, SMF, VOLUME
2FileName
Détermine le nom du fichier ou volume à charger. S’il n’y a
aucun fichier correspondant aux données souhaitées 1, le
message « no file » s’affiche.
Chargement
Lorsque vous avez terminé vos réglages, appuyez sur la touche
ENTER/YES. Le message « Are You Sure? » s’affiche. Appuyez
sur la touche ENTER/YES pour charger le fichier. Appuyez
sur la touche EXIT/NO pour annuler. L’écran indique « Now
executing, Please wait. » lors de l’opération, et indique «
Done. » lorsque le fichier a été chargé. Vous revenez ensuite au
dernier écran affiché.
[UT 24] Suppression d’un fichier
Vous pouvez supprimer un fichier de la carte mémoire.
1Delete
Détermine le type de données.
❏ Réglages: all data, system, one kit, all kit, oneChain, allChain,
one song, all song, allVoice, wave, volume
2FileName
Détermine le fichier ou volume à effacer. S’il n’y a aucun
fichier pour le type de données spécifiées 1, le message « no
file » s’affiche.
3Volume
Détermine le volume de destination lorsque vous sélectionnez
wave comme type de données 1 et spécifiez le fichier cible
2. Si « no file » s’affiche, le volume ou le fichier n’existe pas
sur la carte mémoire.
Suppression
Lorsque vous avez terminé les réglages, appuyez sur la touche
ENTER/YES. Le message « Are You Sure? » s’affiche.
Appuyez sur la touche ENTER/YES pour supprimer le
fichier. Appuyez sur la touche EXIT/NO pour annuler.
L’écran indique « Now executing, Please wait. » lors de
l’opération, et affiche « Done. » lorsque le fichier a été effacé,
avant de revenir à l’écran précédemment affiché.
Vous pouvez également supprimer un volume vide en spécifiant «
volume » comme type de données 1 et volume cible 2. Il peut
toutefois s’avérer nécessaire de supprimer préalablement tous les
fichiers du volume spécifié.
[UT 22] Load FileName
CARD allChain "DTXSET01"
1 2
[UT 24] Delete FileName Volume
CARD all data "DTXSONG1"
1 2 3

Fonctions utilitaires
89
[UT 25] Renommer un fichier
Vous pouvez renommer un fichier de la carte mémoire. Cette
opération utilise deux écrans, un pour spécifier le fichier cible
et l’autre pour spécifier le nouveau nom.
1Rename
Détermine le type de données.
❏ Réglages: all data, system, one kit, all kit, oneChain, allChain,
one song, all song, allVoice, wave
2FromFile
Détermine le fichier ou volume devant être renommé. Si « no
file » s’affiche, le volume ou le fichier n’existe pas.
3Volume
Détermine le volume de destination lorsque vous sélectionnez
wave comme type de données 1 et spécifiez le fichier cible
2. Si « no file » s’affiche, le volume ou le fichier n’existe pas
sur la carte mémoire.
Lorsque vous spécifiez le fichier cible, appuyez sur la touche
ENTER/YES pour passer à l’écran suivant. Appuyez sur la
touche EXIT/NO pour annuler l’opération.
4ToFile
Saisissez le nom souhaité pour le nouveau fichier, en utilisant
un maximum de huit caractères. Utilisez le deuxième bouton
de droite pour déplacer la position du curseur sous le caractère
choisi. Utilisez ensuite le bouton central pour saisir ce
caractère sur la position sélectionnée. Répétez pour chacun
des caractères.
Renommer un fichier
Lorsque vous avez réalisé les réglages, appuyez sur la touche
ENTER/YES. Le message « Are You Sure? » s’affiche.
Appuyez sur la touche ENTER/YES pour renommer le
fichier. Appuyez sur la touche EXIT/NO pour annuler.
L’écran indique « Now executing, Please wait. » lors de
l’opération, et affiche « Done. » lorsque le fichier a été effacé,
avant de revenir à l’écran précédemment affiché.
Si vous ne spécifiez pas de nouveau nom, vous ne pouvez pas
exécuter l’opération. Pour annuler, appuyez sur la touche EXIT/
NO.
[UT 26] Déplacement d’un échantillon
Vous pouvez déplacer un fichier d’échantillon entre volumes
(sous-répertoires placés sous le répertoire VOLUME).
1MoveWave/FromFile
Spécifiez le volume source avec le paramètre FromFile, puis
spécifiez le fichier cible dans ce volume avec le paramètre
MoveWave.
2ToVolume
Spécifiez le volume de destination.
Déplacement
Lorsque vous avez réalisé les réglages nécessaires, appuyez sur
la touche ENTER/YES. Le message « Are You Sure? »
s’affiche. Appuyez sur la touche ENTER/YES pour déplacer
l’échantillon. Appuyez sur la touche EXIT/NO pour annuler.
L’écran indique « Now executing, Please wait. » lors de
l’opération, et affiche « Done. » lorsque le fichier a été déplacé,
avant de revenir à l’écran précédemment affiché.
Si vous spécifiez le même volume pour les paramètres FromFile 1
et ToVolume 2, le déplacement n’est pas effectué.
[UT 25] Rename FromFile Volume
CARD all kit "INIT-SYS"
1 2 3
[UT 25] Rename ToFile
CARD all data "INIT-SYS"
4
[UT 26] MoveWave FromFile ToVolume
CARD "VOLUME01 /NEW-FILE" VOLUME02
1 2

ANNEXE
90
Manipulation de la carte mémoire (SmartMedia
™
*
)
Veillez à manipuler les cartes mémoire avec précaution. Suivez les consignes ci-dessous.
*SmartMedia est une marque de Toshiba Corporation.
■ Type de carte de mémoire compatible
Vous pouvez utiliser les cartes mémoire à 3,3V (3V). Les
cartes mémoire de type 5V ne sont pas compatibles avec cet
instrument.
■ Capacité mémoire
Il existe cinq sortes de cartes mémoire : 2Mo/4Mo/8Mo/
16Mo/32Mo. Vous pouvez également utiliser une carte dont
la capacité mémoire est supérieure à 32 Mo, à condition
qu’elle soit conforme aux normes du Forum SSFDC (carte
Solid State Floppy Disk, l’autre nom de SmartMedia).
■ Insertion/Retrait des cartes mémoire
• Pour insérer une carte mémoire:
Tenez la carte de manière à ce que sa partie connecteur (en
doré) soit orientée face vers le dessus et l’avant, en
direction de la fente destinée à la recevoir. Introduisez
soigneusement la carte dans la fente, en l’enfonçant
doucement jusqu’au bout.
N’insérez pas la carte dans le mauvais sens.
N’insérez rien d’autre que la carte mémoire dans la fente.
•Pour retirer une carte mémoire:
Avant de retirer la carte mémoire, vérifiez bien qu’elle n’est
pas en cours d’utilisation et que l’instrument ne tente pas
d’y accéder. Ensuite, retirez lentement la carte mémoire
avec la main. Si au même moment, l’instrument tente d’y
accéder*, un message s’affiche indiquant que la carte est en
cours d’utilisation.
* L’utilisation de la carte mémoire couvre les opérations
d’enregistrement, de chargement et de suppression de données,
de formatage et de création de répertoires. Vous devez également
savoir que, si vous insérez la carte lors de la mise sous tension de
l’instrument, celui-ci accède automatiquement à la carte pour
vérifier son type de support.
Ne tentez jamais de retirer la carte mémoire ou d’éteindre
l’instrument pendant qu’il accède à la carte. Vous risquez
d’endommager les données conservées dans l’instrument et sur la
carte et d’abîmer cette dernière.
■ Formatage des cartes mémoire
Pour qu’une carte mémoire puisse être utilisée sur votre
instrument, il faut d’abord la formater. Le formatage de la
carte détruit toutes les données qui y figurent. Par conséquent,
vérifiez d’abord qu’elle ne contient pas de données utiles avant
de la formater.
Les cartes mémoire formatées sur cet instrument risquent d’être
inutilisables sur d’autres instruments.
■ À propos des cartes mémoire
•Pour manipuler les cartes mémoire avec précaution:
L’électricité statique peut endommager les cartes mémoire.
Avant de manipuler celles-ci, il vaut mieux réduire
l’électricité statique en touchant une pièce métallique
comme par exemple une poignée de porte ou un châssis
en aluminium.
Retirez la carte mémoire de la fente si vous prévoyez de ne
pas utiliser l’instrument pendant une longue période de
temps.
N’exposez pas la carte mémoire à la lumière directe du
soleil, à une température extrêmement élevée ou faible, à
une humidité excessive, à la poussière ou à un liquide.
Ne posez pas d’objet lourd sur la carte mémoire, ne la
pliez pas et n’appliquez jamais de pression dessus.
Ne touchez pas à la partie métallique dorée de la carte et
ne posez pas d’objet métallique dessus.
N’exposez pas la carte à un champ magnétique comme
celui qui est produit par la télévision, par un haut-parleur,
un moteur, etc. En effet, les champs magnétiques risquent
d’effacer tout ou partie des données contenues dans la
carte, la rendant ainsi illisible.
N’attachez à la carte que les étiquettes fournies et
seulement à l’emplacement prévu à cet effet.
•Pour protéger vos données (protection en écriture):
Pour empêcher l’effacement accidentel de données
importantes, collez le sceau de protection en écriture livré
avec la carte sur la zone indiquée (à l’intérieur d’un cercle).
À l’inverse, pour enregistrer des données sur la carte,
n’oubliez pas d’en retirer le sceau de protection en
écriture.
Ne réutilisez pas un sceau que vous avez déjà décollé.
■ Sauvegarde des données
Pour la sécurité maximale de vos données, Yamaha vous
recommande de conserver deux copies de vos données
importantes sur deux cartes mémoire différentes. Ainsi, en cas
de perte ou de détérioration d’une carte mémoire, vous
disposez toujours d’une copie de sauvegarde.
ANNEXE

ANNEXE
91
Dépistage des pannes
Le DTXTREME IIs n’émet plus de son ou de son de déclenchement
●Vérifiez si les pads et les déclencheurs sont correctement connectés aux prises d’entrée du DTXTREME IIs.
●
Vérifiez que les connecteurs reliés à la prise de sortie OUTPUT du DTXTREME IIs (et non pas à la prise de
sortie individuelle INDIV. OUT) sont correctement branchés aux prises d’entrée de l’amplificateur ou du mixeur.
●Augmentez le volume à l’aide du curseur de volume coulissant.
●Vérifiez que le niveau d’entrée apparaît sur l’afficheur à cristaux liquides lorsque vous reproduisez un pad ou une
percussion avec déclencheur.
●Augmentez la valeur minimale de la plage de niveau.
●Vérifiez que les réglages de sortie de voix ne sont pas spécifiés sur « INDIV. OUT ».
●Vérifiez que l’interrupteur Trigger Bypass du mode Utility est réglé sur OFF.
●Vérifiez le paramètre Local Control en mode Utility. Il doit être normalement réglé sur « on ».
●Vérifiez les câbles.
Le générateur de sons externe ne produit pas de son
●Vérifiez que les connecteurs MIDI sont correctement branchés.
●
Vérifiez que les canaux MIDI correspondent aux numéros de prises d’entrée sur les dispositifs externes connectés.
●Vérifiez que les valeurs des numéros de note MIDI sont correctement réglées.
●Vérifiez que l’interrupteur Trigger Bypass du mode Utility est réglé sur « off ».
Le son ne correspond pas aux réglages
●
Vérifiez que vous n’avez pas branché la prise de casque mono alors que l’instrument est encore sous tension. Cela
a pour effet d’activer l’interrupteur de cerclage sur le DTXTREME IIs. Éteignez l’instrument puis rallumez-le.
●Vérifiez que le canal de sortie MIDI est réglé sur Drum Voice (ch=10).
●Vérifiez que le type de pad est correctement réglé. Si tel n’est pas le cas, les fonctions d’assourdissement et de
rebord ne fonctionnent pas correctement.
Le son de vélocité est trop faible
●Augmentez le réglage de gain.
●
Si les pads disposent d’un volume de commande de sortie ou de vélocité, il faut régler ces derniers en les augmentant.
●Augmentez la vélocité.
●Essayez une courbe de vélocité différente.
●Augmentez le volume de la voix.
●Vérifiez que le type d’entrée est correct.
●Réinitialisez le sélecteur d’atténuation de l’entrée INPUT ATTENUATION sur le panneau arrière.
Le son de déclenchement n’est pas stable
(lors de l’utilisation de percussions acoustiques)
●Vérifiez que vous avez sélectionné le type d’entrée adéquat. Essayez avec un instrument de batterie plus grand.
●Vérifiez que le capteur de déclenchement (de série DT) est fermement attaché à l’aide d’un ruban adhésif neuf.
●Assurez-vous que le câble est correctement inséré dans le Jack DT.

ANNEXE
92
Double déclenchement
●Si vous utilisez un capteur fabriqué par d’autres marques, il se peut que celui-ci émette un signal important qui
provoque le double déclenchement.
●Vérifiez que la peau ne provoque pas de vibration irrégulière. Si tel est le cas, il vaut mieux assourdir la peau.
●Vérifiez que le capteur est fixé près du cerclage et non près du centre de la peau.
●Vérifiez que rien n’entrave le capteur.
●Si les pads ont un volume de commande de sortie ou de vélocité, réglez ces valeurs en les diminuant.
●Augmentez la valeur du paramètre de rejet. Veillez à ne pas le spécifier sur une valeur trop élevée au risque
d’assourdir un son lorsqu’un autre kit de percussion est reproduit en même temps.
●Essayez d’activer le sélecteur INPUT ATTENUATION sur le panneau arrière.
Vous avez des problèmes de « diaphonie »
●Éloignez le capteur de la percussion la plus proche.
●Le niveau d’entrée minimal doit être haussé.
●Augmentez le réglage de gain.
●Augmentez le réglage du paramètre de rejet.
Le son est coupé lorsque vous jouez en continu
●Si vous jouez sur le rebord de la caisse claire, spécifiez le paramètre RIM Velocity (Vélocité de cerclage) du mode
Drum Kit Trigger Edit sur une valeur différente de « mute hi » (Assourdir les aiguës) et « mute lo » (Assourdir les
basses).
●Réglez les 2èmes notes inutiles sur « off » en mode Drum Kit Trigger Edit.
●Réglez le mode Key en mode Drum Kit Voice Edit sur « semi2 », « semi3 », « semi4 » etc.
Un seul son est émis uniquement lorsque 2 pads (percussions) sont reproduits
●Augmentez le réglage de gain du pad (percussion) qui ne produit pas de son.
●Diminuez la valeur du réglage du paramètre de gain du pad (percussion) qui ne produit pas de son.
●Vérifiez que les pads (percussions) ne sont pas affectés au même groupe dans les réglages Alternate Group
(Groupe en alternance) du mode Drum Kit Voice Edit.
Le son est trop fort (la vélocité est trop élevée en permanence)
●Diminuez la valeur du réglage de gain.
●Diminuez la valeur minimale de la plage de vélocité.
●Essayez une autre courbe de vélocité.
●Si vous utilisez un capteur d’une autre marque, il est possible qu’il émette un signal étendu.
●Réinitialisez le sélecteur INPUT ATTENUATION sur le panneau arrière.

ANNEXE
93
The Footswitch Works Oppositely
Le contacteur au pied du charleston fonctionne de façon inverse
●Placez à nouveau sous tension avec le pédalier connecté à l'embase située en face arrière. Le DTXTREME II
détecte automatiquement la polarité du contacteur et permet ainsi une utilisation directe (si l'appareil est déjà
sous tension, il vous suffit de le placer hors tension et de le replacer ensuite sous tension).
●Assurez-vous que vous n'appuyez pas sur le pédalier lors de la mise sous tension.
Les motifs de basses ou d’accords ne se reproduisent pas en mode Pattern ou Song
●Vérifiez que les pistes ne sont pas assourdies.
●Vérifiez que le paramètre Tr en mode Song Play n’est pas réglé sur « mute ».
Le DTXTREME IIs ne reçoit pas de données d’interrupteur ou de déclencheur
●Une erreur de données s’est produite. Mettez l’instrument hors tension puis sous tension à nouveau tout en
maintenant les touches Play et Trigger enfoncées. Le DTXTREME IIs est alors réinitialisé à ses valeurs par
défaut pour ces deux paramètres. Notez bien que toutes les données seront perdues. Il est recommandé de
sauvegarder fréquemment les données sur des dispositifs externes comme un archiveur MDF3 de Yamaha pour
prévenir toute perte de données.
Le son ne s’arrête pas
●Certains sons peuvent avoir une durée très importante lorsque la fonction Rev Key Off est activée. Dans ce cas,
appuyez sur la touche Audition tout en maintenant la touche SHIFT enfoncée pour arrêter temporairement le
son.

ANNEXE
94
Messages d’erreur
La mémoire tampon MIDI est saturée pour avoir reçu trop de
données MIDI en même temps via les ports MIDI IN ou TO
HOST. Réduisez le volume de données (taux de transfert de
données) ou augmentez l’intervalle entre chaque transfert sur
le dispositif émetteur.
Une erreur s’est produite en cours de réception des données
MIDI. Vérifiez si le câble MIDI est correctement connecté et
si les données MIDI sont appropriées.
Toutes les données de réglages sont initialisées parce que la
pile auxiliaire interne du DTXTREME IIs est épuisée.
Contactez le distributeur Yamaha le plus proche pour faire
remplacer la pile.
La pile auxiliaire à l’intérieur du DTXTREME IIs est épuisée.
Vous risquez de perdre toutes les données de réglage si vous
éteignez le DTXTREME IIs après l’affichage de ce message.
Essayez d’abord de sauvegarder les données essentielles sur
une carte mémoire, puis contactez le distributeur Yamaha le
plus proche pour remplacer la pile.
Le total de contrôle des données reçues en bloc est incorrect.
Vérifiez si les données ne sont pas corrompues ou
inappropriées pour le DTXTREME IIs, puis réessayez.
Les données reçues en bloc comportent des données
interdites. Vérifiez si les données ne sont pas corrompues ou
inappropriées pour le DTXTREME IIs, puis réessayez.
Ce message s’affiche si vous tentez d’exécuter une opération
alors que le séquenceur interne est en cours d’exécution.
Arrêtez le séquenceur et réessayez.
Ce message s’affiche si vous tentez d’enregistrer des données
sur une piste qui en contient déjà. Réessayez votre
enregistrement sur une piste vide.
La mémoire utilisateur est saturée. Enregistrez les données
utilisateur nécessaires sur la carte mémoire et effacez les
données inutiles pour libérer de la mémoire.
Ce message s’affiche si vous essayez d’enregistrer des données
sur une carte mémoire protégée en écriture. Désactivez la
protection en écriture et réessayez.
ERROR : MIDI input buffer full
push [ENTER]
ERROR : MIDI data error
push [ENTER]
WARNING: All data initialized
push [ENTER]
WARNING : Battery voltage is low
push [ENTER]
ERROR : MIDI check sum error
push [ENTER]
ERROR : MIDI Illegal data
push [ENTER]
ERROR : Sequencer is Running
push [ENTER]
ERROR : Sequence data is not empty
push [ENTER]
ERROR : Memory full
push [ENTER]
ERROR : Card is write protected
push [ENTER]

ANNEXE
95
Une erreur s’est produite pendant que le DTXTREME IIs
effectuait des opérations de lecture ou d’écriture sur une carte
mémoire. Formatez d’abord la carte une nouvelle fois et
réessayez. Si le message s’affiche toujours lorsque vous essayez
de lire ou d’écrire sur la carte mémoire formatée à nouveau, il
est probable que cette carte est déficiente. Remplacez la carte
mémoire. De toutes les façons, les données stockées sur une
telle carte risquent fort d’être corrompues.
Le DTXTREME IIs ne peut pas reconnaître le fichier spécifié
(format fichier). Vérifiez que le fichier est bien compatible
avec le DTXTREME IIs et qu’il n’est pas corrompu.
Ce message s’affiche si vous essayez de charger un morceau de
la carte mémoire ou de recevoir des données en bloc quand un
morceau présélectionné est choisi (en mode Drum Kit Play).
Sélectionnez d’abord un morceau utilisateur puis réessayez de
charger le morceau.
Ce message s’affiche si vous essayez de charger un morceau de
la carte mémoire ou de recevoir des données en bloc quand un
morceau conservé sur carte est sélectionné (en mode Drum
Kit Play). Sélectionnez d’abord un morceau sur carte puis
réessayez de charger le morceau.
Vous avez essayé de charger un fichier MIDI créé au format
SMF Type 1. Chargez le fichier MIDI après l’avoir sauvegardé
au format Type 0, en utilisant un séquenceur externe.
Vous avez essayé de supprimer un volume (répertoire) qui
contient un fichier. Supprimez d’abord tous les fichiers du
volume avant de supprimer ce dernier.
Vous avez essayé de renommer un fichier avec un nom déjà
utilisé. Saisissez un nom de fichier unique.
ERROR : Card read/write error
push [ENTER]
ERROR : File is unknown format
push [ENTER]
ERROR : Can't edit preset song
push [ENTER]
ERROR : Can't edit card song
push [ENTER]
ERROR : Can't play SMF Type1
push [ENTER]
ERROR : Volume is not empty
push [ENTER]
ERROR : File already exists
push [ENTER]

ANNEXE
96
Caractéristiques
Générateur sonore
16 bits AWM2 (PCM)
Mémoire d'ondes
DRAM : 16 Mo x 4 (94 s max. à 44,1 kHz)
Polyphonie
Maximum de 64 notes
Multitimbralité
16 parties
Sons
Batterie et percussions : 2174 sons
Mélodies GM : 128 son (GM niveau 1)
Effets système
2 Blocs (réverbération, Chorus)
Effets des kits de batterie
2 effets d'insertion
Séquenceur
Séquenceur MIDI 2 pistes
Modes
■8 modes
• Mode de jeu de la batterie
• Édition du déclenchement des instruments de la batterie
• Édition des sons de batterie
• Édition des effets de batterie
• Lecture de chaînes
• Morceaux
• Utilitaires
• Sauvegarde
Réglages
■Poussoirs: 23
PAGE ▲, PAGE ▼, RHYTHM/INS, BASS/DEL, OTHERS,
CLICK, TOP, REW, PLAY/STOP, FF, REC, PLAY, CHAIN,
SONG JOB, UTILITY, EXIT/NO, SHIFT, TRIGGER,
VOICE, EFFECT, STORE, ENTER/YES, AUDITION
■Curseurs de volume: 10
MAIN OUT, PHONES, CLICK, ACCOMP/REVERB,
SNARE, KICK, TOM, HI-HAT, CYMBAL, MISC
■Codeurs rotatifs: 5
Affichage
• Écran LCD rétroéclairé 40 x 2 caractères
• Triple afficheur à LED 7 segments
• 14 témoins lumineux LED
Carte mémoire
Cartes SmartMedia™ 3,3 V uniquement
Connecteurs
■Face arrière
• MIDI IN/OUT/THRU
• Connecteur USB
• FOOT SW (Jack mono) — FC4, FC5, HHséries
•
HI-HAT CONTROL (Jack stéréo) — Contrôleurs de
charleston de la série HH/RHH
• OUTPUT L/MONO (Jack mono)
• OUTPUT R (Jack mono)
• Sortie numérique DIGITAL OUT (EIAJ CP1201, IEC60958,
S/P DIF)
• INDIVIDUAL OUTPUT 1 - 6 (Jack mono)
• Entrées Trigger 1 - 8 (Jack stéréo — L: trigger, R: sw)
•
Entrées Input 9/10, 11/12, 13/14, 15/16 (Jack stéréo — L, R: trigger)
• Commutateur d'atténuation INPUT ATTENUATION 1 - 16
(DIP SW)
■Côté
• Port pour carte mémoire SmartMedia™
■Face avant
• PHONES (Jack stéréo) • AUX IN (Jack stéréo)
• AUX IN VOL
Alimentation
Adaptateur secteur 12 V cc
Dimensions (l x p x h)
300 mm x 229 mm x 71 mm
Poids
2,2 kg
Accessoires fournis
❏ Mode d’emploi ❏ Adaptateur secteur (PA-5C ou PA-5D)
❏ Liste des données ❏ Guide d’installation du DTXTREME IIs
❏ Carte de garantie ❏ CD-ROM (Driver USB-MIDI )
Les caractéristiques et descriptions de cette brochure ne sont livrées qu’à des
fins d’information. YAMAHA Corp. se réserve le droit de modifier les
produits ou leurs caractéristiques sans préavis. Étant donné que les
caractéristiques, options ou les équipements peuvent différer d’une région à
une autre, nous vous conseillons de consulter votre revendeur YAMAHA.
Toutes les marques commerciales et marques déposées sont la propriété de
leur propriétaire respectif.

97
Numerics
1 SNARE à 8 HI-HAT ...................................13
11to12 .............................................................47
4 effets entièrement séparés .............................56
9/10 KICK à 15/16 .........................................12
9to10 ...............................................................47
A
À propos des cartes mémoire ...........................90
À propos des morceaux ....................................25
AcpSens ...........................................................59
Alimentation secteur ........................................19
AltGrp .............................................................52
Angle ...............................................................59
Attack ..............................................................51
Aux In .............................................................75
B
Balance ............................................................50
BankMSB & BankLSB ............................. 54, 72
BEAT ..............................................................23
Beat .................................................................70
C
Capacité mémoire ...........................................90
Capteurs pour batteries acoustiques .................14
Caractéristiques du séquenceur deux pistes ......60
Ch ...................................................................71
Ch= .................................................................54
CHAIN= .........................................................32
Channel ..........................................................42
Channel Aftertouch .........................................64
Chargement ....................................................88
Chargement d’un fichier ..................................88
Chorus ..................................................... 55, 58
Chorus système ...............................................58
ChoSend ......................................53, 54, 57, 72
Clear Track .....................................................68
CLICK ............................................................23
Click Basics .....................................................81
Click Voice ......................................................81
COMMON1 ..................................................47
COMMON2 ..................................................47
Commutateurs INPUT ATTENUATION .....12
Configuration pour l’échantillonnage ..............83
Connecteur DIGITAL OUTPUT ...................13
Connexion des capteurs ...................................16
Connexions audio ...........................................17
Connexions MIDI ...........................................18
Control Change ..............................................64
Contrôleur de charleston .................................14
Copie ....................................................... 53, 66
Copie depuis une entrée contrôleur .................44
Copy from .......................................................69
Copy From Song (Copier à partir d’un morceau)
66
Copy from Song/Track ...................................68
Copy Measure .................................................69
Copy to Track .................................................69
Copy Track .....................................................68
Create ............................................................. 70
Create Measure ............................................... 70
Création d’un volume ..................................... 87
Création ou édition d’une chaîne .................... 30
Ctrl# ............................................................... 44
Ctrl# & Value ................................................. 54
Curseur ........................................................... 63
Curseur ACCOMP ......................................... 26
Curseur ACCOMP/REVERB ......................... 10
Curseur CLICK ........................................10, 26
Curseur CYMBAL ....................................11, 26
Curseur HI-HAT ......................................11, 26
Curseur KICK ..........................................11, 26
Curseur MAIN OUT ...............................10, 26
Curseur MISC ..........................................11, 26
Curseur PHONES ....................................10, 26
Curseur SNARE .......................................11, 26
Curseur TOM ..........................................11, 26
Curseurs .......................................................... 26
Curve ........................................................37, 44
D
Decay .............................................................. 51
Delete ............................................................. 88
Delete Measure ............................................... 70
Déplacement ................................................... 89
Déplacement d’un échantillon ........................ 89
Dev.No ........................................................... 79
Dist ................................................................. 59
DrSens ............................................................ 59
Du signal de déclenchement au signal de sortie 33
DumpIntrvl .................................................... 79
E
Écran .............................................................. 10
Écran Chain Edit ............................................ 30
Écran Chain Play ............................................ 32
Écran des chaînes ............................................ 30
Editing step ..................................................... 84
Édition d’un échantillon ................................. 84
Édition des pages et opérations élémentaires ..65,
73
Èdition des pages et opérations élémentaires ... 48
Effacement ...................................................... 71
Effect .............................................................. 57
Effet Localizer ................................................. 55
Effets d’insertion ............................................. 58
Embase DC IN ............................................... 13
Embase MIDI IN, OUT et THRU ................ 12
Empty ............................................................. 63
End ................................................................. 84
Enregistrement d'un échantillon ..................... 83
Enregistrement en temps réel .......................... 62
Enregistrement pas à pas ................................. 63
Envelope ......................................................... 51
EQ .................................................................. 74
Erase Measure ................................................. 71
Événements MIDI disponibles en enregistrement
pas à pas .......................................................... 64
F
Factory Set ...................................................... 77
FCoffset .......................................................... 77
FCspt ............................................................. 77
FileName .................................................. 87, 88
Filter ......................................................... 50, 72
Fixation d’un capteur ...................................... 15
Fixation du câble ............................................ 13
Fonction Foot Switch ..................................... 46
Fonction HH Controller ................................ 45
Fonction Song Job .......................................... 65
Fonction Trigger ............................................ 39
Fonction Trigger Copy ................................... 44
Fonctions d’échantillonnage ........................... 82
Fonctions de carte mémoire ............................ 85
FootCtrl1 ....................................................... 45
FootCtrl2 ....................................................... 45
FootSw1 ......................................................... 46
FootSw2 ......................................................... 46
Formatage ....................................................... 85
Formatage d’une carte mémoire ...................... 85
Formatage des cartes mémoire ........................ 90
Free Memory .................................................. 61
FreeMemory ................................................... 83
FromFile ......................................................... 89
Func ...................................................39, 45, 46
FX= ................................................................ 58
G
Gain ............................................................... 37
GateTime ....................................................... 42
Groove Check ................................................ 29
H
HHInput ........................................................ 45
High Freq ....................................................... 74
High Gain ...................................................... 74
HRTF (Head Related Transfer Function) ...... 59
I
IncFunc, DecFunc .......................................... 77
IndivOut ........................................................ 75
(from) Input ................................................... 44
(to) Input ....................................................... 44
Input= ................................... 37, 39, 40, 41, 43
Insertion ......................................................... 70
Insertion des effets 1 et 2 ................................ 55
Insertion/Retrait des cartes mémoire ............... 90
InsFX ............................................................. 58
Interrupteur STANDBY/ON ......................... 13
J
Jack AUX IN .................................................. 10
Jack FOOT SW ............................................. 13
Jack HI-HAT CONTROL ............................ 13
Jack PHONES ............................................... 10
Jacks OUTPUT L/MONO et R .................... 13
JumpRecnt ..................................................... 76
Index

98
K
KeyMode ........................................................51
KIT .................................................................23
(to) Kit ..................................................... 44, 53
KitName .........................................................47
L
Layer ...............................................................50
LCDcont .........................................................76
Learn ...............................................................76
Lecture d’une chaîne .......................................32
Lecture des morceaux ......................................24
Lecture du clic .................................................24
Lectures des différents instruments ..................25
LEDdisp ..........................................................76
Level ................................................................38
Load ................................................................88
Local ...............................................................80
Localizer ................................................... 57, 58
Loclizr .............................................................58
Low Freq .........................................................74
Low Gain ........................................................74
LpStart ............................................................84
M
Manipulation de la carte mémoire (SmartMe-
dia™*) ............................................................90
Master Tune ....................................................75
Master Vol ......................................................75
MeasLen ..........................................................61
Measure .................................................... 69, 70
Measure (from) .................................. 69, 70, 71
Measure (to) ....................................... 69, 70, 71
Measure/Beat/Clock ........................................63
Mémoire .........................................................35
mémoire ..........................................................35
Merge ..............................................................79
Message Note On ............................................41
Méthode de lecture ..........................................24
Mid Freq .........................................................74
Mid Gain ........................................................74
MIDI ................................................. 44, 45, 46
MIDI Bulk Dump ..........................................78
MIDI Envelope Generator ..............................44
MIDI I/O .......................................................79
MIDI I/O vers appareil externe .......................60
MIDI Receive ..................................................80
MIDI Send ......................................................80
MIDI Setup ....................................................54
MIDI1 ............................................................54
MIDI2 ............................................................54
MIDI3 ............................................................54
MIDICtl .........................................................82
MIDIEG .........................................................44
MIDImode ......................................................79
MIDIOut ........................................................81
Mix Track .......................................................68
Mixage sonore utilisant les effets de façon optimale
.........................................................................55
Mode ....................................................... 40, 81
Mode d’enregistrement ....................................61
Mode Key On .................................................40
Modification ou suppression d’un événement
MIDI ..............................................................63
Molette de données .........................................11
MoveWave/FromFile ......................................89
N
Nom de chaîne ............................................... 30
Nom du kit de batterie .................................... 47
NOTE ......................................................41, 43
(from) Note .................................................... 53
(to) Note ......................................................... 53
Note Number & Name ............... 49, 50, 51, 53
Note On ......................................................... 64
Note# ............................................................. 42
Num= ............................................................. 31
O
OffValue ......................................................... 46
OnValue ......................................................... 46
Opération de copie .............................44, 68, 69
Opération de mixage ....................................... 68
Opération de quantisation .............................. 67
Opération de suppression ................................ 68
Opérations d’enregistrement ........................... 62
Ordre de mise sous tension ............................. 19
Output ......................................................53, 81
Output Routing .............................................. 53
P
PadCtl ............................................................ 37
Pads à véritable peau ....................................... 14
Pads caoutchouc ............................................. 14
Pages d’édition et opérations élémentaires ....... 36
Pan .....................................................50, 54, 72
Pan & Tone .................................................... 50
Part Setup ....................................................... 71
PC .................................................................. 80
PC# ..........................................................54, 72
PC10 .............................................................. 80
Périphériques .................................................. 17
Pitch Bend ...................................................... 64
PlayCount ....................................................... 82
Polyphonic Key Pressure ................................. 65
Polyphony ....................................................... 51
Port USB ........................................................ 12
Préparation à l’enregistrement ......................... 60
Procédure ........................................................ 31
Program Change ............................................. 64
Q
Q .................................................................... 50
Quantize ......................................................... 61
Quantize Track ............................................... 67
R
RecCount ....................................................... 82
Receive10 ........................................................ 80
Réception des données Bulk Data ................... 78
Réglage AUX IN VOL .................................... 10
Réglage d’un morceau déclenché par Pad ........ 40
Réglage d’une caisse claire supplémentaire ....... 50
Réglage de la réverbération .............................. 27
Réglage de niveau des sorties individuelles ....... 27
Réglage des balances ........................................ 26
Réglage des numéros de notes ......................... 42
Réglages communs de kit ................................ 47
Réglages d’effets .............................................. 55
Réglages de base des effets ............................... 57
Réglages de base sur les sons ............................ 49
Réglages de déclenchement ............................. 36
Réglages de morceau ....................................... 24
Réglages de transport ...................................... 24
Réglages élémentaires ...................................... 37
Règles relatives aux noms ................................ 87
Rej .................................................................. 39
Rejection ........................................................ 39
Relation entre niveau de déclenchement et vélocité
........................................................................ 38
Rename .......................................................... 89
Renommer un fichier ...................................... 89
Repeat ...................................................... 40, 67
Resolution et Quantize ................................... 62
Retour aux réglages d’usine ............................. 77
RevBypas ........................................................ 75
Reverb ...................................................... 55, 57
Réverbération système .................................... 57
RevSend .......................................53, 54, 57, 72
RimVel ........................................................... 41
Rotation ......................................................... 59
RvKeyOff ....................................................... 52
RvKeyOn ....................................................... 52
S
Saisie ou ajout de données MIDI .................... 63
Sauvegarde ...................................................... 87
sauvegarde ...................................................... 35
Sauvegarde d’un fichier ................................... 87
Sauvegarde des données .................................. 90
Save ................................................................ 87
SelfRej ............................................................ 39
SendHH ......................................................... 80
Sens ................................................................ 45
Séquenceur ..................................................... 82
Slider .............................................................. 75
SONG ............................................................ 23
Song ......................................................... 40, 47
Song Clear ...................................................... 66
Song Copy ...................................................... 66
Song Set ......................................................... 67
Song1 ............................................................. 66
Song2 ............................................................. 66
Song3 ............................................................. 67
Song4 ............................................................. 67
Song5 ............................................................. 68
Song6 ............................................................. 68
Song7 ............................................................. 68
Song8 ............................................................. 69
Song9 ............................................................. 70
Song10 ........................................................... 70
Song11 ........................................................... 71
Song12 ........................................................... 71
Song13 ........................................................... 71
Song14 ........................................................... 71
Sorties individuelles 1 à 6 ............................... 13
Sorties individuelles avec effet ......................... 56
Source ............................................................ 83
Spec Rej .......................................................... 39
Start ................................................................ 84
Step (nombre d’éléments de la chaîne) ............ 30
Step= .............................................................. 32
Structure 2 pistes ............................................ 60
Structure de répertoire et types de données
sauvegardées ................................................... 86
Suppression .............................................. 70, 88
Suppression d’un échantillon .......................... 84
Suppression d’un fichier ................................. 88

99
Swap L/R ........................................................75
SyncMode .......................................................82
SysEx ...............................................................80
System Trigger ................................................76
System Utility .................................................76
système de batterie ...........................................33
T
Tableau d’adaptation Pad/entrée .....................16
tampon ............................................................35
Tap Tempo .....................................................28
TEMPO ..........................................................23
Tempo ..................................................... 47, 67
Tempo Change ...............................................65
Time ...............................................................44
to Track ..........................................................68
ToFile .............................................................89
Tone Generator ...............................................75
Touche Audition .............................................11
Touche BASS/DEL .................................. 10, 25
Touche CHAIN ..............................................11
Touche CLICK ...............................................10
Touche EFFECT ............................................11
Touche ENTER/YES ......................................11
Touche EXIT/NO ..........................................11
Touche Forward ..............................................10
Touche OTHERS .................................... 10, 25
Touche PLAY ..................................................11
Touche Record ................................................10
Touche Reset ...................................................10
Touche Rewind ...............................................10
Touche RHYTHM/INS .......................... 10, 25
Touche SHIFT ........................................ 10, 27
Touche SONG JOB ........................................11
Touche Start/Stop ...........................................10
Touche STORE ..............................................11
Touche TRIGGER .........................................11
Touche UTILITY ...........................................11
Touche VOICE ..............................................11
Touches Page ..................................................10
ToVolume .......................................................89
Track ............................... 61, 67, 68, 69, 70, 71
TRACK 1 & TRACK 2 ..................................24
Transmission de données en mode Bulk Data .78
Transmit .................................................. 54, 71
Transmit Bulk Data ........................................78
TrgAltG ..........................................................41
TrgByps ..........................................................76
TrgCopy1 .......................................................44
TrgCopy2 .......................................................44
TrgFunc ..........................................................39
TrgLevel ..........................................................83
TrgLink ...........................................................76
TrgMIDI1 ......................................................40
TrgMIDI2 ......................................................41
TrgMIDI3 ......................................................43
TrgSens1 .........................................................37
TrgSens2 .........................................................37
TrgSens3 .........................................................39
TrgSet .............................................................77
Trois modes d’enregistrement ..........................60
Tuning ..................................................... 49, 81
Type ..............31, 37, 45, 46, 49, 57, 58, 59, 81
Type de carte de mémoire compatible .............90
U
UseTempo ...................................................... 82
UT 1 ............................................................... 74
UT 2 ............................................................... 74
UT 3 ............................................................... 75
UT 4 ............................................................... 75
UT 5 ............................................................... 76
UT 6 ............................................................... 76
UT 7 ............................................................... 76
UT 8 ............................................................... 77
UT 9 ............................................................... 78
UT 10 ............................................................. 79
UT 11 ............................................................. 80
UT 12 ............................................................. 80
UT 13 ............................................................. 81
UT 14 ............................................................. 81
UT 15 ............................................................. 81
UT 16 ............................................................. 81
UT 17 ............................................................. 82
UT 18 ............................................................. 82
Utilisation d’un clavier MIDI externe ............. 43
Utilisation d’un nom d’accord ........................ 42
Utilisation des Note Off sur les sons bouclés ... 52
Utilisation des Presets de morceaux ................. 60
V
Validation de la création du volume ................ 87
Value .............................................................. 67
Velocity ....................................................38, 46
Velocity Crossfade .......................................... 43
VelXFade ........................................................ 43
Voice .............................................................. 49
Voice (High/Mid/Low) ................................... 81
Voice Copy ..................................................... 53
Voice1 ............................................................ 49
Voice3 ............................................................ 50
Voice4 ............................................................ 51
Voice5 ............................................................ 51
Voice6 ............................................................ 53
VoiceCopy ...................................................... 53
VoiceSet .......................................................... 81
Vol .................................................................. 81
Volume ......................47, 49, 54, 72, 87, 88, 89
VolumeName ................................................. 87
W
Wave1 ............................................................ 50
Wave2 ............................................................ 50
WaveDir ......................................................... 47
X
XSdecay .......................................................... 50
XSfilter ........................................................... 50
Z
Zone de données ............................................ 63
C1.fm Page 1 Friday, October 31, 2003 4:55 PM

NEDERLAND / THE NETHERLANDS
• Dit apparaat bevat een lithium batterij voor geheugen back-up.
• This apparatus contains a lithium battery for memory back-up.
• Raadpleeg uw leverancier over de verwijdering van de batterij op het
moment dat u het apparaat ann het einde van de levensduur afdankt of
de volgende Yamaha Service Afdeiing:
Yamaha Music Nederland Service Afdeiing
Kanaalweg 18-G, 3526 KL UTRECHT
Tel. 030-2828425
•For the removal of the battery at the moment of the disposal at the end of
the service life please consult your retailer or Yamaha Service Center as
follows:
Yamaha Music Nederland Service Center
Address : Kanaalweg 18-G, 3526 KL UTRECHT
Tel: 030-2828425
• Gooi de batterij niet weg, maar lever hem in als KCA.
• Do not throw away the battery. Instead, hand it in as small chemical
waste.
(lithium disposal)
ADVARSEL!
Lithiumbatteri—Eksplosionsfare ved fejlagtig håndtering. Udskiftning må
kun ske med batteri af samme fabrikat og type. Levér det brugte batteri
tilbage til leverandoren.
VARNING
Explosionsfara vid felaktigt batteribyte. Använd samma batterityp eller en
ekvivalent typ som rekommenderas av apparattillverkaren. Kassera använt
batteri enligt fabrikantens instruktion.
VAROITUS
Paristo voi räjähtää, jos se on virheellisesti asennettu. Vaihda paristo
ainoastaan laitevalmistajan suosittelemaan tyyppiin. Hävitä käytetty paristo
valmistajan ohjeiden mukaisesti.
(lithium caution)
Caution
Always use the supplied Yamaha AC Adaptor to power DTXTREME.
The use of an incompatible adaptor may cause a serious shock hazard.
FCC INFORMATION (U.S.A.)
1. IMPORTANT NOTICE: DO NOT MODIFY THIS UNIT!
This product, when installed as indicated in the instructions contained in
this manual, meets FCC requirements. Modifications not expressly
approved by Yamaha may void your authority, granted by the FCC, to use
the product.
2. IMPORTANT:
When connecting this product to accessories and/or another product use
only high quality shielded cables. Cable/s supplied with this product MUST
be used. Follow all installation instructions. Failure to follow instructions
could void your FCC authorization to use this product in the USA.
3. NOTE:
This product has been tested and found to comply with the requirements
listed in FCC Regulations, Part 15 for Class “B” digital devices. Compliance
with these requirements provides a reasonable level of assurance that your
use of this product in a residential environment will not result in harmful
interference with other electronic devices. This equipment generates/uses
radio frequencies and, if not installed and used according to the
instructions found in the users manual, may cause interference harmful to
the operation of other electronic devices. Compliance with FCC regulations
does not guarantee that interference will not occur in all installations. If this
product is found to be the source of interference, which can be determined
by turning the unit “OFF” and “ON”, please try to eliminate the problem by
using one of the following measures:
Relocate either this product or the device that is being affected by the
interference.
Utilize power outlets that are on different branch (circuit breaker or fuse)
circuits or install AC line filter/s.
In the case of radio or TV interference, relocate/reorient the antenna. If the
antenna lead-in is 300 ohm ribbon lead, change the lead-in to co-axial type
cable.
If these corrective measures do not produce satisfactory results, please
contact the local retailer authorized to distribute this type of product. If you
can not locate the appropriate retailer, please contact Yamaha Corporation
of America, Electronic Service Division, 6600 Orangethorpe Ave, Buena
Park, CA90620
The above statements apply ONLY to those products distributed by
Yamaha Corporation of America or its subsidiaries.
* This applies only to products distributed by YAMAHA CORPORATION OF AMERICA. (class B)

For details of products, please contact your nearest
Yamaha or the authorized distributor listed below.
Pour plus de détails sur les produits, veuillez-vous
adresser à Yamaha ou au distributeur le plus proche
de vous figurant dans la liste suivante.
Die Einzelheiten zu Produkten sind bei Ihrer unten
aufgeführten Niederlassung und bei Yamaha
Vertragshändlern in den jeweiligen
Bestimmungsländern erhältlich.
Para detalles sobre productos, contacte su tienda
Yamaha más cercana o el distribuidor autorizado
que se lista debajo.
Per dettagli concernenti i prodotti, si prega di
contattare il vostro rappresentante Yamaha più
vicino o il distributore autorizzato indicato sotto.
Neem voor meer productinformatie contact op met
uw dichtstbijzijnde Yamaha-dealer of de
onderstaande officiële distributeur.
CANADA
Yamaha Canada Music Ltd.
135 Milner Avenue, Scarborough, Ontario,
M1S 3R1, Canada
Tel: 416-298-1311
U.S.A.
Yamaha Corporation of America
6600 Orangethorpe Ave., Buena Park, Calif. 90620,
U.S.A.
Tel: 714-522-9011
MEXICO
Yamaha de Mexico S.A. De C.V.,
Departamento de ventas
Javier Rojo Gomez No.1149, Col. Gpe Del
Moral, Deleg. Iztapalapa, 09300 Mexico, D.F.
Tel: 55-5804-0600
BRAZIL
Yamaha Musical do Brasil LTDA.
Av. Rebouças 2636, São Paulo, Brasil
Tel: 011-3085-1377
ARGENTINA
Yamaha Music Latin America, S.A.
Sucursal de Argentina
Viamonte 1145 Piso2-B 1053,
Buenos Aires, Argentina
Tel: 1-4371-7021
PANAMA AND OTHER LATIN
AMERICAN COUNTRIES/
CARIBBEAN COUNTRIES
Yamaha Music Latin America, S.A.
Torre Banco General, Piso 7, Urbanización Marbella,
Calle 47 y Aquilino de la Guardia,
Ciudad de Panamá, Panamá
Tel: +507-269-5311
THE UNITED KINGDOM
Yamaha-Kemble Music (U.K.) Ltd.
Sherbourne Drive, Tilbrook, Milton Keynes,
MK7 8BL, England
Tel: 01908-366700
IRELAND
Danfay Ltd.
61D, Sallynoggin Road, Dun Laoghaire, Co. Dublin
Tel: 01-2859177
GERMANY
Yamaha Music Central Europe GmbH
Siemensstraße 22-34, 25462 Rellingen, Germany
Tel: 04101-3030
SWITZERLAND/LIECHTENSTEIN
Yamaha Music Central Europe GmbH,
Branch Switzerland
Seefeldstrasse 94, 8008 Zürich, Switzerland
Tel: 01-383 3990
AUSTRIA
Yamaha Music Central Europe GmbH,
Branch Austria
Schleiergasse 20, A-1100 Wien, Austria
Tel: 01-60203900
THE NETHERLANDS
Yamaha Music Central Europe,
Branch Nederland
Clarissenhof 5-b, 4133 AB Vianen, The Netherlands
Tel: 0347-358 040
BELGIUM/LUXEMBOURG
Yamaha Music Central Europe GmbH,
Branch Belgium
Rue de Geneve (Genevastraat) 10, 1140 - Brussels,
Belgium
Tel: 02-726 6032
FRANCE
Yamaha Musique France
BP 70-77312 Marne-la-Vallée Cedex 2, France
Tel: 01-64-61-4000
ITALY
Yamaha Musica Italia S.P.A.
Combo Division
Viale Italia 88, 20020 Lainate (Milano), Italy
Tel: 02-935-771
SPAIN/PORTUGAL
Yamaha-Hazen Música, S.A.
Ctra. de la Coruna km. 17, 200, 28230
Las Rozas (Madrid), Spain
Tel: 91-639-8888
GREECE
Philippos Nakas S.A. The Music House
147 Skiathou Street, 112-55 Athens, Greece
Tel: 01-228 2160
SWEDEN
Yamaha Scandinavia AB
J. A. Wettergrens Gata 1
Box 30053
S-400 43 Göteborg, Sweden
Tel: 031 89 34 00
DENMARK
YS Copenhagen Liaison Office
Generatorvej 8B
DK-2730 Herlev, Denmark
Tel: 44 92 49 00
FINLAND
F-Musiikki Oy
Kluuvikatu 6, P.O. Box 260,
SF-00101 Helsinki, Finland
Tel: 09 618511
NORWAY
Norsk filial av Yamaha Scandinavia AB
Grini Næringspark 1
N-1345 Østerås, Norway
Tel: 67 16 77 70
ICELAND
Skifan HF
Skeifan 17 P.O. Box 8120
IS-128 Reykjavik, Iceland
Tel: 525 5000
OTHER EUROPEAN COUNTRIES
Yamaha Music Central Europe GmbH
Siemensstraße 22-34, 25462 Rellingen, Germany
Tel: +49-4101-3030
Yamaha Corporation,
Asia-Pacific Music Marketing Group
Nakazawa-cho 10-1, Hamamatsu, Japan 430-8650
Tel: +81-53-460-2312
TURKEY/CYPRUS
Yamaha Music Central Europe GmbH
Siemensstraße 22-34, 25462 Rellingen, Germany
Tel: 04101-3030
OTHER COUNTRIES
Yamaha Music Gulf FZE
LB21-128 Jebel Ali Freezone
P.O.Box 17328, Dubai, U.A.E.
Tel: +971-4-881-5868
THE PEOPLE’S REPUBLIC OF CHINA
Yamaha Music & Electronics (China) Co.,Ltd.
25/F., United Plaza, 1468 Nanjing Road (West),
Jingan, Shanghai, China
Tel: 021-6247-2211
HONG KONG
Tom Lee Music Co., Ltd.
11/F., Silvercord Tower 1, 30 Canton Road,
Tsimshatsui, Kowloon, Hong Kong
Tel: 2737-7688
INDONESIA
PT. Yamaha Music Indonesia (Distributor)
PT. Nusantik
Gedung Yamaha Music Center, Jalan Jend. Gatot
Subroto Kav. 4, Jakarta 12930, Indonesia
Tel: 21-520-2577
KOREA
Yamaha Music Korea Ltd.
Tong-Yang Securities Bldg. 16F 23-8 Yoido-dong,
Youngdungpo-ku, Seoul, Korea
Tel: 02-3770-0660
MALAYSIA
Yamaha Music Malaysia, Sdn., Bhd.
Lot 8, Jalan Perbandaran, 47301 Kelana Jaya,
Petaling Jaya, Selangor, Malaysia
Tel: 3-78030900
PHILIPPINES
Yupangco Music Corporation
339 Gil J. Puyat Avenue, P.O. Box 885 MCPO,
Makati, Metro Manila, Philippines
Tel: 819-7551
SINGAPORE
Yamaha Music Asia Pte., Ltd.
No.11 Ubi Road 1, No.06-02,
Meiban Industrial Building, Singapore
Tel: 747-4374
TAIWAN
Yamaha KHS Music Co., Ltd.
3F, #6, Sec.2, Nan Jing E. Rd. Taipei.
Taiwan 104, R.O.C.
Tel: 02-2511-8688
THAILAND
Siam Music Yamaha Co., Ltd.
891/1 Siam Motors Building, 15-16 floor
Rama 1 road, Wangmai, Pathumwan
Bangkok 10330, Thailand
Tel: 02-215-2626
OTHER ASIAN COUNTRIES
Yamaha Corporation,
Asia-Pacific Music Marketing Group
Nakazawa-cho 10-1, Hamamatsu, Japan 430-8650
Tel: +81-53-460-2317
AUSTRALIA
Yamaha Music Australia Pty. Ltd.
Level 1, 99 Queensbridge Street, Southbank,
Victoria 3006, Australia
Tel: 3-9693-5111
NEW ZEALAND
Music Houses of N.Z. Ltd.
146/148 Captain Springs Road, Te Papapa,
Auckland, New Zealand
Tel: 9-634-0099
COUNTRIES AND TRUST
TERRITORIES IN PACIFIC OCEAN
Yamaha Corporation,
Asia-Pacific Music Marketing Group
Nakazawa-cho 10-1, Hamamatsu, Japan 430-8650
Tel: +81-53-460-2312
NORTH AMERICA
CENTRAL & SOUTH AMERICA
EUROPE
AFRICA
MIDDLE EAST
ASIA
OCEANIA
HEAD OFFICE
Strings, Guitar & Percussion Division, Yamaha Corporation
Nakazawa-cho 10-1, Hamamatsu, Japan 430-8650
Tel: +81-53-460-2581
SY33
SY33.fm Page 1 Friday, January 9, 2004 11:44 AM

Strings, Guitar & Percussion Division, Yamaha Corporation
© 2003 Yamaha Corporation
Printed in Taiwan
OWNER’S MANUAL
MODE D’EMPLOI
BEDIENUNGSANLEITUNG
MANUAL DE INSTRUCCIONES
MANUALE DELL’UTENTE
V908980
DIC379
EnglishFrançaisDeutschEspañolItaliano