Yamaha EMX5000 20/EMX5000 12_S 12 Owner's Manual EMX5000S
User Manual: Yamaha EMX5000-20/EMX5000-12 Owner's Manual
Open the PDF directly: View PDF
.
Page Count: 38
- Introducción
- Características
- Guía Rápida del EMX5000-20/ EMX5000-12
- Paneles frontal y posterior
- Panel de control
- Sección de control de canales
- Sección secundaria de entrada estéreo
- Sección principal de control
- Sección de 2TR IN
- Sección de efectos digitales
- Sección del ecualizador gráfico
- Sección del amplificador de potencia
- Indicador de alimentación (POWER)
- PROCESADOR DE ALTAVOZ YAMAHA
- n STAND-BY
- Otros indicadores y controles
- Panel de entrada/salida
- Panel posterior
- Panel de control
- Instalación/Conexión
- Operación básica
- Configuraciones de ejemplo
- Solución de problemas
- Especificaciones

Manual de instrucciones
S
Conserve este manual para futuras referencias.

4
EMX5000-20/EMX5000-12
Revisiones del Manual
de instrucciones
del EMX5000-20,
EMX5000-12
Gracias por adquirir el mezclador amplificado Yamaha EMX5000-20/EMX5000-12. Algunas partes del manual de instrucciones del
EMX5000-20, EMX5000-12 se han revisado. Consulte las siguientes revisiones en lugar de las correspondientes secciones del
manual de instrucciones original.
P.14
■
Sección del amplificador de
potencia
X
Indicador de limitador (LIMITER)
Si el nivel de salida de las señales recibidas en los jacks
SPEAKERS (la salida del amplificador interno) alcanzan
el máximo, el indicador se iluminará.
P.15
■
Otros indicadores y controles
^
Vúmetros
Esta pantalla de LEDs indica el
nivel de las señales recibidas en
el jack ST OUT (panel de
entrada/salida
0
).
P.18
Panel posterior
3
Tomas de altavoces (salida de altavoz)
(SPEAKERS)
Las tomas 1 son conectores del tipo Speakon. Utilice sólo
tomas Neutrik NL4FC para conectar conectores Speakon.
Las tomas 2 son tomas telefónicas de 1/4" de pulgada. El
ajuste del selector del amplificador de potencia
Y
del
panel de control determinará la señal que se emitirá a
estas tomas, y el número y la impedancia apropiada de los
altavoces que pueden conectarse.
P.34
■
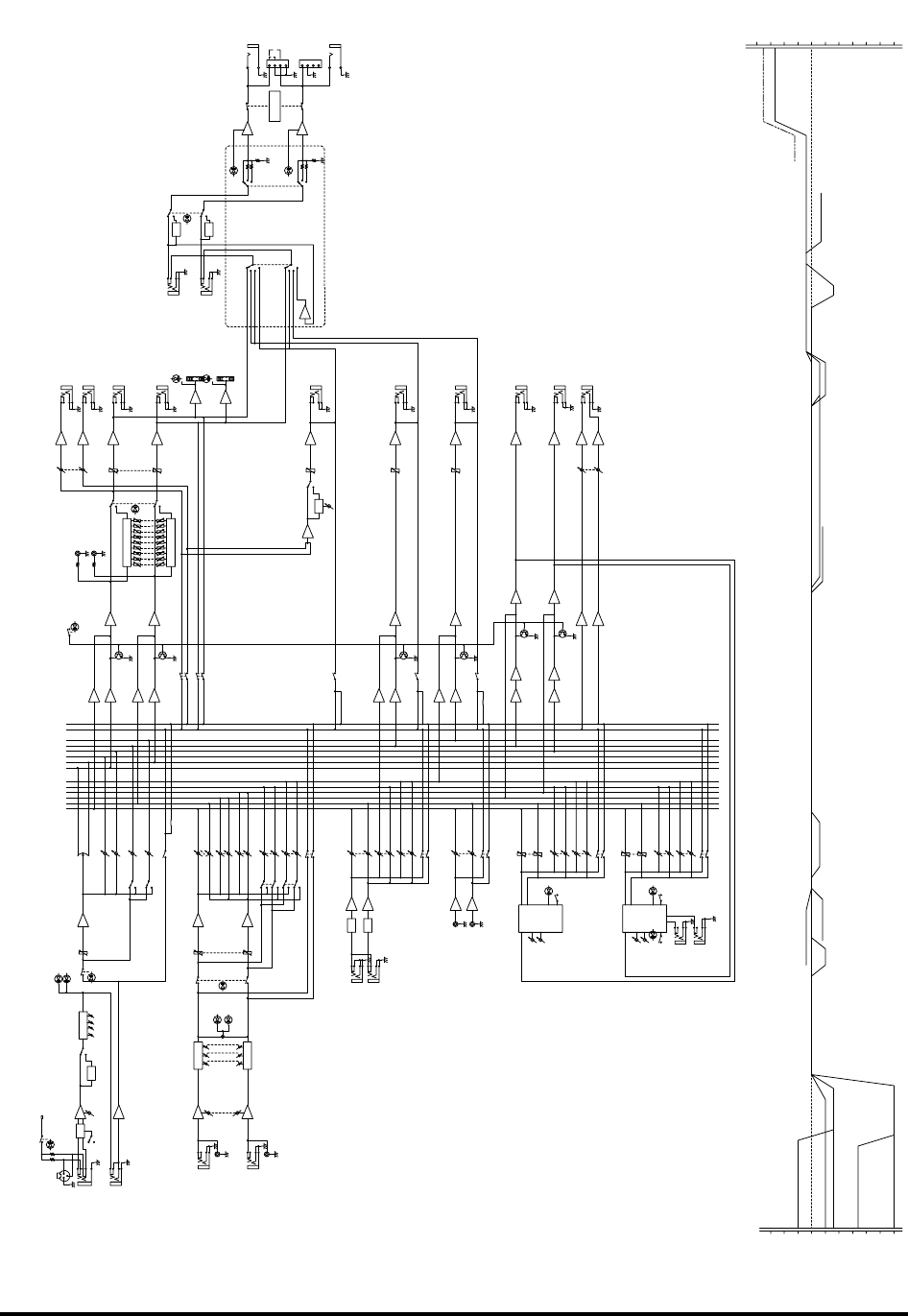
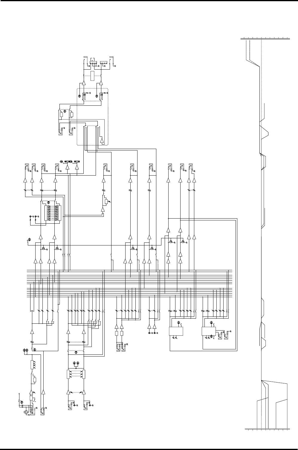
Diagrama en bloques y de nivel
Diagrama de nivel de la sección de salida del amplificador de
potencia (parte inferior derecha)
Estos esquemas muestran los niveles de salida nominal y de
salida máxima de las señales recibidas en los jacks SPEAKERS.
Si el nivel de salida es +4dB (Vúmetro “0”), el amplificador de
potencia interno proporcionará 100 W en una carga de 4
Ω
. Si
el nivel de salida es +11dB (se ilumina el indicador LIMITER),
el amplificador interno proporcionará un máximo de 500 W
en 4
Ω
.
S
Precaución:
Si el indicador LIMITER parpadea de
forma constante, indica que la sección del amplificador
está sometida a una sobrecarga excesiva y puede
presentar un funcionamiento anómalo. Reduzca el nivel
de salida en el deslizador ST OUT (
K
) por debajo del
nivel de forma que el indicador sólo parpadee
ligeramente en los picos transitorios más altos.
Nota:
Los jacks SPEAKERS 1 & 2 (panel posterior
3
)
entregan las señales recibidas en el jack ST OUT a través
del amplificador de potencia interno. Compruebe el
nivel de señal de salida a través del indicador LIMITER
(
X
). El indicador LIMITER se iluminará antes de que se
ilumine el vúmetro “8” o “PEAK” LED.
X
`
2–
2+
1+
1–
Neutrik NL4FC
CHANNEL A
STEREO/PARALLEL BRIDGE
1+ A+
1– A–
2+ B+
2– B–
CHANNEL B
1+ B+
1– B–
1+ +
1–
2+ –
2–
+30dB
+20dB
+10dB
0dB
PA
+11dB
+4dB
SPEAKERS OUT
MAXIMUM OUTPUT [500W/4Ω]
NOMINAL OUTPUT [100W/4Ω]

6
EMX5000-20/EMX5000-12
Block/Level Diagram
CH INPUT
[–60~–16dB]
[–34~+10dB]
CH INSERT I/O
[0dB]
EMX5000-12:CH1-8
EMX5000-20:CH1-16
EMX5000-12:CH1-8
EMX5000-20:CH1-16
A
B
GAIN
[–60~–16dB]
[–34~+10dB]
PHANTOM
8CH/SW
EMX5000-12:[CH1-8]
EMX5000-20:[CH1-8] [CH9-16]
PA D
HPF HPF
BA
HA
+48V
26dB
[0dB] [0dB]
[0dB]
3-Stage EQ
Lo Gain
Hi Gain
Mid f
Mid Gain
BA
ON
[–10dB] [0dB]
CH Fader
PEAK
SIGNAL
PA N
POST
PFL
POST
EFFECT1
EFFECT2
AUX1
AUX2
[0dB]
[–6dB]
[–6dB]
[–6dB]
[–6dB]
STEREO L (NON-MUTE)
STEREO R (NON-MUTE)
EFFECT1 (NON-MUTE)
EFFECT2 (NON-MUTE)
AUX1 (NON-MUTE)
AUX2 (NON-MUTE)
STEREO L (MUTE)
STEREO R (MUTE)
EFFECT1 (MUTE)
EFFECT2 (MUTE)
AUX1 (MUTE)
AUX2 (MUTE)
PFL L / AFL L
PFL R / AFL R
PFL
AFL
SUM
SUM
SUM
SUM
[0dB]
[0dB]
[0dB]
[0dB]
STAND-BY
EMX5000-12:CH1-8
EMX5000-20:CH1-16
SUM
SUM
[0dB]
[0dB]
REC OUT
[–10dBV]
L
R
9-Stage GEQ
9-Stage GEQ
63Hz
125Hz
250Hz
500Hz
1kHz
2kHz
4kHz
8kHz
16kHz
GEQ
BA
BA
BA
BA
[–6dB]
[–10dB]
ST OUT
ST SUB OUT
DR
DR
ST SUB OUT
[+4dB]
L
R
ST OUT
[+4dB]
L
R
PEAK
PEAK
YSP
YSP
POWER AMP IN
[+4dB]
YAMAHA
SPEAKER
PROCESSING
A
B
PA
LIMITTER
LIMITTER
PROTECTOR
Power Select
PA
SPEAKERS
[500Wmax@4ohms]
A
ABRIDGE
B
2
1
1
2
500W
300W
100W
500W
300W
100W
+1
–1
+2
–2
+1
–1
+2
–2
POWER AMP Controls
INV
Signal Select
MAIN L
AUX1
AUX1
MONO BRIDGE
MAIN R
MONO
AUX2
MONO BRIDGE
FREQ 80–120Hz
(12dB/oct)
INV
LPF
LPF
SUM
MONO OUT
[+4dB]
[–10dB]
MONO OUT
BA
BA AUX SEND1
[+4dB]
AUX SEND2
[+4dB]
[–10dB]
AUX1
[–10dB]
AUX2
AFL
AFL
AFL
SUM
SUM SUM
[0dB]
SUM
[0dB]
SUM
[0dB]
[0dB] [0dB]
SUM
[0dB]
SUMSUM
SUM
[–6dB]
SUM
[–6dB]
SUM
[0dB]
SUM
[0dB]
INV [0dB]
INV [0dB]
PFL
POST
POST
BAL
EFFECT1
EFFECT2
AUX1
AUX2
[0dB]
[–6dB]
[–6dB]
[–6dB]
[–6dB]
DN
BA
BA
[0dB] [0dB]
[–10dB]
ST CH Fader
PEAK
SIGNAL
GAIN
[–34~+10dB]
ST CH INPUT
[–34~+10dB]
EMX5000-12:CH9(L)/10(R),CH11(L)/12(R)
EMX5000-20:CH17(L)/18(R),CH19(L)/20(R)
HA
HA
[0dB]
L
R
3-Stage EQ
3-Stage EQ
Lo
Hi
Mid
BA
BA
PA D
PA D
PFL
AUX1
ST
AUX2
[0dB]
[+4dB] [–6dB]
[–6dB]
[–6dB]
[–6dB]
[–16dB]
[–16dB]
ST SUB IN 1,2
[+4dB]
L (MONO)
R
2TR IN
[–10dBV]
BA
BA
[0dB]
[–6dB]
[–6dB]
L
R
PROGRAM
PARAMETER
PROGRAM
PARAMETER
DIGITAL
EFFECT1
ON
ON
IN L OUT
R OUT
DIGITAL
EFFECT2
IN L OUT
R OUT
ST
EFFECT1 RTN
EFFECT2 RTN
PFL
PFL
PFL
AUX1
AUX2
[–12dB]
[–12dB]
AUX1
AUX2
[–12dB]
[–12dB]
FOOT SWITCH
TA P
TA P
ON/OFF
0dB=0.775V
0dBV=1V
+30dB
+20dB
+10dB
0dB
–10dB
–20dB
–30dB
–40dB
–50dB
–60dB
ST CH INPUT
GAIN Min. [+10dB]
ST CH INPUT
GAIN Max. [–34dB]
CH INPUT A, B
GAIN Max. [–60dB]
CH INPUT A, B GAIN Min. [–16dB]
ST SUB IN [+4dB] CH & ST CH to ST [0dB] (PAN, BAL turned hard left/right)
CH & ST CH to AUX/EFFECT [–6dB]
ST SUB IN to ST/AUX [–6dB]
2TR IN to ST [–6dB]
2TR IN [–10dBV]
fader [–10dB]
[PHONES 3mW@40ohms]
ST OUT•ST SUB OUT•MONO OUT [+4dB]
AUX SEND, EFFECT SEND [+4dB]
REC OUT [–10dBV]
PHONES [–16dB]
ST SUB level control [–6dB]
EFFECT [–6dB]
ST•MONO•AUX fader [–10dB]
SPEAKERS OUT
MAXIMUM OUTPUT [500W/4Ω]
NOMINAL OUTPUT [100W/4Ω]
+40dB
+30dB
+20dB
+10dB
0dB
–10dB
–20dB
–30dB
–40dB
–50dB
–60dB
INV
INV
INV
INV
EFFECT SEND1
[+4dB]
EFFECT SEND2
[+4dB]
PHONES
[3mW@40ohms]
[–16dB]
PHONES

FCC INFORMATION (U.S.A.)
1. IMPORTANT NOTICE: DO NOT MODIFY THIS UNIT! This product, when installed as indicated in the instructions contained in this manual, meets FCC
requirements. Modifications not expressly approved by Yamaha may void your authority, granted by the FCC, to use the product.
2. IMPORTANT: When connecting this product to accessories and/or another product use only high quality shielded cables. Cable/s supplied with this product MUST
be used. Follow all installation instructions. Failure to follow instructions could void your FCC authorization to use this product in the USA.
3. NOTE: This product has been tested and found to comply with the requirements listed in FCC Regulations, Part 15 for Class “B” digital devices. Compliance with
these requirements provides a reasonable level of assurance that your use of this product in a residential environment will not result in harmful interference with
other electronic devices. This equipment generates/uses radio frequencies and, if not installed and used according to the instructions found in the users manual, may
cause interference harmful to the operation of other electronic devices. Compliance with FCC regulations does not guarantee that interference will not occur in all
installations. If this product is found to be the source of interference, which can be determined by turning the unit “OFF” and “ON”, please try to eliminate the
problem by using one of the following measures: Relocate either this product or the device that is being affected by the interference. Utilize power outlets that are on
different branch (circuit breaker or fuse) circuits or install AC line filter/s. In the case of radio or TV interference, relocate/reorient the antenna. If the antenna lead-in
is 300 ohm ribbon lead, change the lead-in to coaxial type cable. If these corrective measures do not produce satisfactory results, please contact the local retailer
authorized to distribute this type of product. If you can not locate the appropriate retailer, please contact Yamaha Corporation of America, Electronic Service
Division, 6600 Orangethorpe Ave, Buena Park, CA 90620
The above statements apply ONLY to those products distributed by Yamaha Corporation of America or its subsidiaries.
• Explanation of Graphical Symbols
The lightning flash with arrowhead symbol
within an equilateral triangle is intended to
alert the user to the presence of uninsulated
“dangerous voltage” within the product’s
enclosure that may be of sufficient magni-
tude to constitute a risk of electric shock to
persons.
The exclamation point within an equilat-
eral triangle is intended to alert the user to
the presence of important operating and
maintenance (servicing) instructions in the
literature accompanying the product.
CAUTION: TO REDUCE THE RISK OF
ELECTRIC SHOCK, DO NOT REMOVE
COVER (OR BACK). NO USER-SERVICEABLE
PARTS INSIDE. REFER SERVICING TO
QUALIFIED SERVICE PERSONNEL.
CAUTION
RISK OF ELECTRIC SHOCK
DO NOT OPEN
The above warning is located on the
rear of the unit.
Especificaciones europeas solamente
Esta marca marca señala un terminal eléctrico activo y peli-
groso. Al conectar un cable externo a este terminal, es nece-
sario que la instalación la realice un “técnico especializado” o
que se utilicen cables y conectores fabricados de forma que se
pueda realizar la conexión de forma simple y sin problemas.
WARNING: THIS APPARATUS MUST BE EARTHED
IMPORTANT
THE WIRES IN THIS MAINS LEAD ARE COLOURED IN
ACCORDANCE WITH THE FOLLOWING CODE:
GREEN-AND-YELLOW : EARTH
BLUE : NEUTRAL
BROWN : LIVE
As the colours of the wires in the mains lead of this apparatus may
not correspond with the coloured markings identifying the terminals in
your plug, proceed as follows:
The wire which is coloured GREEN and YELLOW must be
connected to the terminal in the plug which is marked by the letter E
or by the safety earth symbol or coloured GREEN and YELLOW.
The wire which is coloured BLUE must be connected to the terminal
which is marked with the letter N or coloured BLACK.
The wire which is coloured BROWN must be connected to the
terminal which is marked with the letter L or coloured RED.
* This applies only to products distributed by YAMAHA KEMBLE
MUSIC (U.K.) LTD.

Precauciones
3
EMX5000-20/EMX5000-12—Manual de instrucciones
Precauciones
ATENCIÓN
• Conecte el cable de alimentación de esta unidad solamente a
un tomacorriente de CA del tipo indicado en este manual de
instrucciones, o marcado en la unidad. Si no lo hiciese, se
podría provocar el riesgo de descargas eléctricas o de un incen-
dio.
• No permita que entre agua dentro de la unidad, ni que ésta se
humedezca. Esto podría resultar en descargas eléctricas.
• No coloque recipientes con líquidos no objetos metálicos
pequeños sobre la unidad. Si dentro de la unidad entrasen
líquidos u objetos metálicos, se podrían producir descargas
eléctricas o un incendio.
• No coloque objetos pesados, incluyendo esta unidad, sobre
ningún cable de alimentación. Un cable de alimentación
dañado podría provocar el riesgo de descargas eléctricas o de
un incendio. En especial, tenga cuidado de no colocar objetos
pesados sobre un cable de alimentación cubierto por una
alfombra.
• Use sólo el cable de alimentación que se entrega con la unidad.
Si usa otros tipos de cables puede incurrir en riesgo de incen-
dio y de descarga eléctrica.
• Este dispositivo no queda completamente desconectado,
incluso con el interruptor de alimentacion en posicion de apa-
gado. Ubiquelo cerca de una toma de corriente para poder des-
enchufarlo facilmente en caso de necesidad.
• No raye, doble, retuerza, tire, ni caliente el cable de alimenta-
ción. Un cable de alimentación dañado podría causar descar-
gas eléctricas o un incendio.
• No extraiga la cubierta de la unidad. Podría sufrir una descarga
eléctrica. Si cree que su unidad necesita repararse, póngase en
contacto con su proveedor.
• No modifique la unidad. Si lo hiciese, supondría el riesgo de
descargas eléctricas o de un incendio.
• En caso de que vaya a producirse una tormenta eléctrica, des-
conecte la alimentación de la unidad y desenchufe el cable de
alimentación del tomacorriente lo antes posible.
• Si existe la posibilidad de que caiga un rayo, no toque el cable
de alimentación si está conectado. Si lo hiciese podría recibir
una descarga eléctrica.
• Si el cable de alimentación está dañado (es decir, cortado o con
conductores al descubierto), solicite a su proveedor que se lo
reemplace. La utilización de la unidad con el cable de alimenta-
ción dañado podría suponer el riesgo de descargas eléctricas o
de un incendio.
• Si esta unidad caído, o si la caja se ha dañado, desconecte la ali-
mentación, desconecte el enchufe de alimentación del tomaco-
rriente de CA, y póngase en contacto con su proveedor. Si
continuase utilizando la unidad sin haber tenido en cuente
estas instrucciones, podría recibir descargas eléctricas.
• Si nota cualquier anormalidad, como humo, olores, o ruido, o
si algún objeto extraño ha caído dentro de la unidad, desco-
necte inmediatamente su alimentación. Desenchufe el cable de
alimentación del tomacorriente de CA. Solicite la reparación
de la unidad a su proveedor. La utilización de la unidad en
estas condiciones podría suponer el riesgo de descargas eléctri-
cas o de un incendio.
PRECAUCIÓN
• Mantenga esta unidad alejada de los lugares siguientes:
- Lugares expuestos a salpicaduras de aceite o vapor, tales
como cerca de cocinas, humectadores, etc.
- Superficies inestables, como una mesa bamboleante o incli-
nada.
- Lugares expuestos a calor excesivo, como en el interior de un
automóvil con las ventanillas cerradas, o en sitios que reciban
la luz solar directa.
- Lugares sometidos a humedad o a acumulación excesiva de
polvo.
• Para desconectar el cable de alimentación del tomacorriente de
CA, tire del enchufe. No tire nunca del propio cable. Un cable
de alimentación dañado podría ser la causa de descargas eléc-
tricas o de un incendio.
• No toque nunca el enchufe con las manos desnudas. Si lo
hiciese, podría recibir una descarga eléctrica.
• Esta unidad cuenta con orificios de ventilación en la parte pos-
terior para evitar que la temperatura interior se eleve excesiva-
mente. No los bloquee. Si se bloquean los orificios de
ventilación puede incurrir en riesgos de incendio.
• Antes de reubicar la unidad, desconecte su alimentación,
extraiga el enchufe del tomacorriente de CA, y después desen-
chufe todos los cables conectores. Los cables dañados podrían
causar el riesgo de descargas eléctricas o de un incendio.
• Antes de conectar la unidad, desconecte todos los instrumen-
tos musicales, equipos de audio, y altavoces. Utilice los cables
conectores correctos y conéctelos como está especificado.
• Antes de desconectar la alimentación de la unidad, ponga el
control de volumen al mínimo. La salida repentina del sonido
podría dañar sus oídos.
• Utilice solamente los cables de altavoces suministrados cuando
conecte éstos a las salidas del amplificador. La utilización de
otros tipos de cables podría provocar un incendio.
• Cuando no vaya a utilizar esta unidad durante mucho tiempo,
como al ir de vacaciones, desenchufe el cable de alimentación
del tomacorriente de CA. Si lo dejase conectado, supondría el
riesgo de incendio.
• Limpie los contactos de la clavija telefónica antes de conectar la
toma SPEAKERS de esta unidad. Los contactos sucios podrían
generar calor.
• Para evitar descargas eléctrica cuando limpie la unidad, desen-
chufe el cable de alimentación del tomacorriente de CA.
Operación
Instalación
Si el funcionamiento no es normal
Instalación
Operación
Mantenimiento

4
Precauciones
EMX5000-20/EMX5000-12—Manual de instrucciones
PRECAUCIONES PARA EL USO – PARA UN USO CORRECTO –
• Los conectores de tipo XLR están cableados de la forma
siguiente: contacto 1: masa, contacto 2: activo (+), y contacto
3: pasivo (–).
• Las clavijas telefónicas están cableadas de la forma siguiente:
manguito: masa, puenta: transmisión, y anillo: retorno.
• El rendimiento de los componentes don contactos móviles,
tales como interruptores, controles giratorios, reguladores de
nivel, y conectores se deteriorará con el tiempo. Este deterioro
dependerá del entorno de utilización, y es inevitable. Con res-
pecto al reemplazo de componentes defectuosos, consulte a su
proveedor.
• La utilización de un teléfono móvil cerca de esta unidad puede
inducir ruido. Si se produce ruido, utilice el teléfono alejado de
la unidad.
• No ajuste todos los controles del ecualizador ni los reguladores
de nivel al máximo. Si lo hiciese, podría provocar oscilación
dependiendo de las condiciones de la unidad y de los altavoces
conectados, y dañar éstos.
• Los circuitos digitales de esta unidad pueden inducir cierto
ruido en aparatos de radio y televisión cercanos. Cuando se
produzca tal ruido, reubique el equipo afectado.
Sustituir los elementos sujetos a desgaste
Asignaciones de las patillas del conector
Ajuste del nivel del Volumen
Interferencia con otros unidades
Influencia sobre los teléfonos móviles

Introducción
5
EMX5000-20/EMX5000-12—Manual de instrucciones
Introducción
Muchas gracias por la adquisición del mezclador con amplificador EMX5000-20/
EMX5000-12 Yamaha. Para sacar el máximo partido del EMX5000-20/EMX5000-12 y
disfrutar de él durante mucho tiempo sin problemas, lea cuidadosamente este manual
de instrucciones, y guárdelo en un lugar seguro para futuras referencias.
Características
• El EMX5000-20/EMX5000-12 proporciona entradas
versátiles, como dos canales de entrada estéreo, y dos
entradas secundarias estéreo, así como 16 (EMX5000-20)
u 8 (EMX5000-12) canales de entrada monoaurales
compatibles con señales de micrófono/línea. El
mezclador posee también gran potencia, con una salida
máxima de 500 W + 500 W (1.000 W en caso de conexión
en puente), y es adecuada para una amplia gama de
aplicaciones desde sistemas instalados a pequeños
sistemas de audiodifusión.
• Esta unidad tiene incorporado un amplificador de
potencia de dos canales. Las señales que salen a los
altavoces pueden seleccionarse como estéreo (ST L-R),
AUX+monoaural (AUX 1-MONO), dos AUX (AUX1-
AUX2) o monoaurales (conexión en puente).
• Además de las tomas de salida para altavoces, se
incorporan dos canales de salida estéreo para señales de
nivel de línea, dos canales de salida AUX, dos salidas de
efectos, y una salida monoaural. Usted podrá ampliar
fácilmente el sistema añadiendo un amplificador de
potencia o altavoces con amplificador incorporado.
• El EMX5000-20/EMX5000-12 posee también una toma
PHONES, que es muy útil para comprobar el sonido.
Usted podrá monitorear solamente un canal específico o
la señal de bus a través de unos auriculares.
• Cada amplificador contiene un circuito limitador para
evitar la distorsión debida a niveles de entrada excesivos.
• Un selector de salida máxima le permite cambiar la salida
máxima del amplificador ente tres niveles. De este modo
usted puede ajustar la salida máxima del amplificador de
potencia interno como sea adecuado para el tamaño de la
sala o para la capacidad de entrada de los altavoces.
• Hay dos unidades de multiefectos incorporadas, y cada
una ofrece dieciséis tipos de efectos de calidad
equivalente a la famosa serie SPX de Yamaha de unidades
multiefectos. Los efectos pueden utilizarse para añadir
reverberación o ambiente a las voces o a los
instrumentos. Los dieciséis tipos (proporcionados por
cada una de las dos unidades de efectos) incluyen TAP
DELAY, que le permite ajustar con facilidad el tiempo de
retardo (delay).
• En el EMX5000-20/EMX5000-12 se ha hecho realidad la
más reciente tecnología de excitación de amplificadores
“EEEngine” Yamaha para crear una excitación de alta
eficacia sin rival. El diseño para ahorro de energía/poca
generación de calor EEEngine ha reducido el consumo de
energía hasta un 50% o menos, y la generación de calor
hasta un 35% o menos (en aplicaciones prácticas, en
comparación con modelos Yamaha anteriores), y ha
conducido a la reducción en el coste de la energía y a
unos requisitos de instalación menos restrictivos en
relación con la generación de calor.
Índice
Introducción.......................................................... 5
Características...................................................... 5
Guía Rápida del EMX5000-20/EMX5000-12 ............. 6
Paneles frontal y posterior ....................................... 10
Panel de control.................................................. 10
Panel de entrada/salida...................................... 16
Panel posterior ................................................... 18
Instalación/Conexión................................................ 19
Instalación .......................................................... 19
Conexiones......................................................... 19
Conexión de equipos de entrada/salida ............. 21
Operación básica ..................................................... 22
Conexión de micrófonos e instrumentos ............ 22
Utilización de efectos digitales ........................... 22
Configuraciones de ejemplo..................................... 24
Como sistema de sonido para sala de
conferencias/diversión .................................... 24
Como sistema de audiodifusión para una
banda .............................................................. 26
Utilización de un altavoz de subgraves .............. 28
Solución de problemas............................................. 29
Especificaciones ...................................................... 31
Especificaciones generales................................ 31
Especificaciones de entrada............................... 32
Especificaciones de salida ................................. 32
Dimensiones....................................................... 33
Instalación de un juego de montaje en bastidor
opcional........................................................... 33

6
Guía Rápida del EMX5000-20/EMX5000-12
EMX5000-20/EMX5000-12—Manual de instrucciones
Guía Rápida del
EMX5000-20/
EMX5000-12
Los pasos siguientes (1–5) describen el funciona-
miento básico y las conexiones del EMX5000-20/
EMX5000-12.
Además, lea también las secciones “Panels frontal
y posterior” y “Operación básica” de esta Guía
Rápida para poder aprovechar al máximo las
posibilidades del EMX5000-20/EMX5000-12.
Conexión
Conectar los altavoces
Cuando use cables para los altavoces, conecte
cada altavoz a la toma SPEAKERS A y a la toma B
en el panel posterior del EMX5000-20/
EMX5000-12.
• En el ejemplo mostrado por el diagrama de arriba,
dos altavoces principales están conectados (uno al
canal izquierdo y otro al derecho) en estéreo. Para
otros ejemplos de conexión, consulte las páginas 19–
20.
• Puede conectar en cualquiera de los dos jacks de los
altavoces.
• Utilice un cable específico para conectar altavoces.
• También pueden conectarse altavoces con conector
Speakon empleando un cable Speakon. En tales
casos, emplee las tomas SPEAKERS 1 para la salida
de la señal desde el EMX5000-20/EMX5000-12.
• Cuando conecte un conector Speakon al EMX5000-
20/EMX5000-12, asegúrese de girar la clavija hacia la
derecha para bloquear la conexión después de haber
insertado la clavija.
No conecte nunca los altavoces de la forma indi-
cada a continuación. Si lo hiciera, podría averiar
el amplificador integrado del EMX5000-20/
EMX5000-12.
Ajustar el modo del amplificador
Coloque el selector del amplificador (situado en
el ángulo derecho del panel) en la posición ST-L-
R.
•
Esta guía rápida explica la forma de conectar un alta-
voz principal al canal izquierdo y otro al derecho para
la operación estereofónica. Si el selector del amplifi-
cador de potencia se ajusta a la posición ST L-R,
como aquí se muestra, la señal R (derecha) estéreo
saldrá por las tomas SPEAKERS A, y la señal L
(izquierda) estéreo saldrá por las tomas SPEAKERS B.
Consulte en las páginas 14, 19, 20 otras posibles
conexiones y otros ajustes del selector del amplifica-
dor.
PASO 1
EMX5000-20 (EMX5000-12)
EMX5000-20 (EMX5000-12)
EMX5000-20
(EMX5000-12) Selector del amplificador
de potencia

Guía Rápida del EMX5000-20/EMX5000-12
7
EMX5000-20/EMX5000-12—Manual de instrucciones
Conectar un micrófono
Compruebe que el EMX5000-20/EMX5000-12
está desactivado.
Conecte los micrófonos a los canales 1–16
(EMX5000-20) ó 1–8 (EMX5000-12), empleando
las tomas INPUT A si el micrófono tiene clavija
XLR, o a las tomas INPUT B si el micrófono tiene
clavija telefónica.
Utilizar un micrófono de condensador
Conecte el interruptor PHANTOM (situado en la
esquina superior central del panel).
•
El interruptor PHANTOM suministra alimentación
fantasma a todas las entradas de los canales a un
mismo tiempo (EMX5000-20: 1–8 y 9–16,
EMX5000-12: 1–8), por lo que deben conectarse
micrófonos que no sean de condensador a las tomas
INPUT B.
• No conecte ni desconecte el micrófono de condensa-
dor si el equipo está activado y el conmutador
PHANTOM en la posición de activado.
Conectar un reproductor de CDs, un reproductor
de MDs y/o una pletina de cassettes
Conecte un reproductor de CDs un reproductor
de MDs a los jacks 2TR IN. Para más informa-
ción de los dispositivos de entrada salida, con-
sulte el manual de funcionamiento del
dispositivo.
• Para conectar un segundo reproductor, use los jacks
LINE.
• Conecte un grabador a los jacks REC OUT.
Conectar una guitarra eléctrica acústica o un bajo
eléctrico
Conecte guitarras eléctricas/acústicas o bajos
eléctricos a través de un procesador de efectos o
caja directa a la toma INPUT B.
• No puede usar los jacks INPUT A y INPUT B para el
mismo canal, al mismo tiempo. Si ya ha conectado
un micrófono al jack INPUT B de un canal, no puede
conectar una unidad de efectos al jack INPUT A del
canal.
EMX5000-20 (EMX5000-12)
Micrófono
EMX5000-20
(EMX5000-12)
Interruptor de alimentación
fantasma (PHANTOM)
EMX5000-20
(EMX5000-12)
Grabadora
(casetes, cinta audiodigital,
minidiscos)
Reproductor de
discos compactos
EMX5000-20
(EMX5000-12)
Caja de
conexión directa Generador de efectos
Contrabajo
eléctricos
Guitarra
acústica eléctrica

8
Guía Rápida del EMX5000-20/EMX5000-12
EMX5000-20/EMX5000-12—Manual de instrucciones
Conectar un instrumento electrónico musical
A los jacks LINE o ST SUB IN del EMX5000-20/
EMX5000-12, puede conectar un instrumento
electrónico musical como un sintetizador, una
unidad de ritmos, un procesador de señal conec-
tado a una guitarra eléctrica, etc. Consulte en el
diagrama siguiente como realizar una conexión
estéreo desde los jacks de salida (como L/MONO
y R) de un instrumento electrónico musical a los
jacks LINE o ST SUB IN estéreo.
Puesta en marcha
1 Active todos los dispositivos externos conectados
al EMX5000-20/EMX5000-12.
2 Asegúrese de que el control deslizante ST OUT
del EMX5000-20/EMX5000-12 esté bajado, y
entonces presione el interruptor POWER del
EMX5000-20/EMX5000-12 para conectar su ali-
mentación.
• Para no dañar los altavoces, asegúrese de seguir la
secuencia de activación descrita.
• Para corregir la gama baja, presione el conmutador
YAMAHA SPEAKER PROCESSING que se encuen-
tra en la parte superior derecha del panel.
Salida de sonido
Ajuste el control deslizante ST OUT y los contro-
les deslizantes del canal de entrada en la posición
“–
∞
” y, mientras toca el instrumento (o canta
con el micrófono) conectado al canal que desea
comprobar, suba el control GAIN del canal de
modo que el indicador PEAK de este canal se
encienda de vez en cuando.
• No pulse el conmutador 26 dB PAD si la fuente de
sonido es el micrófono. En caso contrario, pulse el
conmutador 26 dB PAD para activarlo.
Ajuste el control deslizante ST OUT en la posi-
ción “0”, y suba los controles deslizantes de los
canales de entrada para ajustar el volumen.
• Tenga presente que si el indicador PEAK del medidor
de nivel ST queda continuamente encendido durante
mucho tiempo seguido, es posible que se dañen el
amplificador interno o los altavoces conectados.
EMX5000-20
(EMX5000-12)
Sintetizador,
Batería electrónica,
Procesador de guitarra
PASO
2
EMX5000-20
(EMX5000-12)
PASO
3
EMX5000-20
(EMX5000-12)
EMX5000-20
(EMX5000-12)

Guía Rápida del EMX5000-20/EMX5000-12
9
EMX5000-20/EMX5000-12—Manual de instrucciones
Emplee el control deslizante ST OUT para ajustar el
volumen de los altavoces.
Aplicar los efectos integrados
1 Emplee el selector PROGRAM para seleccionar el
tipo de efecto que desee aplicar.
2 Active el conmutador (posición ON) de la sec-
ción EFFECT. Se ilumina el indicador ON del
conmutador.
3 Ajuste el control deslizante EFFECT RTN en la
posición “0”.
4 Si desea emplea el canal de efectos 1, ajuste la
profundidad del efecto girando el control EFF1
del canal al que desee aplicar el efecto.
Desactivación
1 Pulse el conmutador POWER del EMX5000-20/
EMX5000-12 para desactivar la unidad.
2 Desactive todos los dispositivos conectados.
• Para no dañar los altavoces, asegúrese de seguir la
secuencia de desactivación descrita.
• Como preparación para la siguiente vez que desee
emplear el EMX5000-20/EMX5000-12, le recomen-
damos ajustar los controles deslizantes del
EMX5000-20/EMX5000-12 en la posición “–
∞
”.
EMX5000-20
(EMX5000-12)
PASO
4
EMX5000-20
(EMX5000-12)
2
1
EMX5000-20
(EMX5000-12)
3
EMX5000-20
(EMX5000-12)
4
PASO
5

10
Paneles frontal y posterior
EMX5000-20/EMX5000-12—Manual de instrucciones
Paneles frontal y posterior
Panel de control
■
Sección de control de canales
En esta sección, usted podrá ajustar la ecualiza-
ción (respuesta en frecuencia), el nivel de volu-
men, el efecto, y los niveles de salida de AUX para
la señal de entrada de cada canal.
1
Interruptor pulsador de 26 dB
Este interruptor atenúa la señal de entrada en 26
dB. La atenuación se activa al presionar el inte-
rruptor hacia dentro.
2
Control de ganancia (GAIN)
Utilice este control para ajustar la sensibilidad de
acuerdo con el nivel de la señal de entrada a fin de
que el nivel de entrada sea apropiado.
A fin de conseguir el mejor equilibrio de la rela-
ción señal-ruido y de la gama dinámica, ajuste
este control de forma que el indicador de pico
0
se encienda raramente.
* Cuando el mando esté en la posición “ ”, la
sensibilidad de entrada será de +4 dB.
3
Interruptor (filtro de paso alto)
Es un interruptor de activación/desactivación
para el filtro de paso alto. El filtro de paso alto
está activado cuando se presiona el interruptor
hacia dentro, y la región de frecuencias por
debajo de 80 Hz se atenúan a 18 dB/octava.
4
Controles del ecualizador de bandas alta,
media, y baja (HIGH, MID, LOW)
Éste es un ecualizador de 3 bandas que ajusta las
gamas de frecuencias altas, medias, y bajas de
cada canal.
Cuando los mandos HIGH y LOW están en la
posición “
▼
”, las gamas altas y las bajas tendrán
una respuesta plana. Si se gira un mando hacia la
derecha, se reforzará la gama de frecuencias corres-
pondiente, y si se gira hacia la izquierda se cortará.
Para la gama de frecuencias medias, emplee el
mando MID de la parte superior para especificar
la frecuencia central de la gama, y emplee el
mando inferior para ajustar la cantidad de
refuerzo o de corte que debe producirse. La res-
puesta en frecuencia será placa cuando se justa el
mando inferior en la posición “
▼
”. Si se gira el
mando inferior hacia la derecha se reforzará la
gama de frecuencias correspondiente, y si se gira
hacia la izquierda, se cortará.
La frecuencia base (o frecuencia central), la gama
de refuerzo o de reducción, y el tipo de ecualiza-
ción de cada banda son como sigue:
HIGH: 10 kHz, ±15 dB, tipo de aplanamiento
MID: 250 Hz–5 kHz, ±15 dB, tipo de agudización
LOW: 100 Hz, ±15 dB, tipo de aplanamiento
1
3
2
4
5
7
9
4
5
8
9
AA
CC
BB
2
66
00
*

Panel de control
11
EMX5000-20/EMX5000-12—Manual de instrucciones
5
Controles de bus auxiliar 1 y 2 (AUX1,
AUX2)/interruptores de posición (POST)
Estos mandos ajustan el nivel al que se envía la
señal de entrada a los buses AUX1 y 2.
El nivel nominal se obtiene cuando se ajusta el
mando en la posición “
√
”. La posición desde la
que la señal se envía puede ajustarse con el inte-
rruptor POST a cualquiera de los controles previos
(antes del control deslizante de canal
C
) o contro-
les posteriores (después del control deslizante de
canal
C
). Cuando se presiona el interruptor hacia
dentro, se selecciona el control posterior.
La señal se emitirá desde los buses AUX1 y 2 a las
tomas AUX SEND 1 y 2 de la sección de entrada/
salida, y puede enviarse a amplificadores monito-
res externos o a altavoces con amplificador incor-
porado.
6
Controles de efectos 1 y 2 (EFFECT)
Controlan para cada canal la cantidad de señal
que se envía a los buses EFFECT 1 y 2.
La señal de los buses EFFECT 1 y 2 se envía a la
toma EFFECT SEND 1 y 2 (
9
del panel de
entrada/salida). También se envía al efecto incor-
porado cuando se activa el interruptor ON
S
de
la sección de efectos digitales.
7
Controles de panoramización (PAN)
(EMX5000-20: Canales 1–16,
EMX5000-12: Canales 1–8)
Estos controles ajustan la ubicación estéreo de la
señal que se transmite al bus STEREO. La señal se
sitúa en el centro cuando se sitúa el mando en
“
▼
”, a la derecha en R y a la izquierda en L.
8
Control de equilibrio (BAL)
(EMX5000-20: Canales 17/18–19/20,
EMX5000-12: Canales 9/10–11/12)
Estos controles ajustan el equilibrio entre los
canales izquierdo y derecho, y asignan las señales
recibidas en las entradas 17/18–19/20, 9/10–11/
12 al bus STEREO.
9
Interruptor e indicador de activación (ON)
Es un interruptor de activación/desactivación
para la señal de entrada de cada canal. El indica-
dor se encenderá si se conecta este interruptor.
0
Indicador de pico (PEAK)
Este indicador se encenderá 3 dB antes del des-
crestamiento, indicando que la señal está a punto
de recortarse.
A
Indicador de la señal (SIGNAL)
Este indicador se encenderá si se introduce una
señal en el canal correspondiente.
B
Interruptor de monitoreo pre-regulación
de nivel (PFL)
Los canales cuyo interruptor esté en ON emitirán
una señal desde una ubicación de pre-regulación
de nivel y post-ecualización a la toma PHONES
(panel de entrada/salida
D). Utilice este inte-
rruptor cuando desee usar los auriculares para
monitorear un canal específico.
CRegulador de nivel de canal
Este regulador controla el nivel de salida de la
señal del canal de entrada.
DIndicador de alimen-
tación fantasma
(PHANTOM)
Se encenderá cuando se
conecte el interruptor
PHANTOM (3 del panel
de entrada/salida).
■Sección secundaria de entrada estéreo
En esta sección podrá ajustar el nivel de entrada
de un equipo externo conectado a las tomas
ST SUB 1/2 del panel de entrada/salida.
EControles de los buses auxiliares 1 y 2
(AUX 1, 2)
Este mando ajusta la cantidad de señal enviada
desde las tomas ST SUB IN 1 y 2 (7 del panel de
entrada/salida) a los buses AUX 1 y 2.
Nota: La cantidad de señal que se envía al bus
EFFECT 1 y 2 desde cada canal se verá afectada
no sólo por el ajuste del control EFFECT 1 y 2,
sino también por el ajuste del control deslizan-
do del canal (transmisión del control posterior).
Nota: Si se conecta este interruptor, podrá mo-
nitorizar un canal aunque el control deslizante
del canal esté bajado, o aunque el interruptor
ON esté desconectado. Esto no afectará las se-
ñales que se envían al bus STEREO, a los buses
AUX 1 y 2, ni al bus EFFECT.
D
F
G
F
E
G
E

12 Paneles frontal y posterior
EMX5000-20/EMX5000-12—Manual de instrucciones
FControl de estéreo (ST)
Este control ajusta la cantidad de señal estéreo
transmitida de las tomas ST SUB IN 1 y 2 al bus
STEREO.
GInterruptor de monitoreo pre-regulación
de nivel (PFL)
Cuando este interruptor esté en ON, la señal del
punto anterior al control ST F se transmitirá a la
toma PHONES (D del panel de entrada/salida).
■Sección principal de control
En esta sección podrá ajustar el nivel final de las
salidas.
H
Control deslizante del bus auxiliar 1 (AUX 1)
El control deslizante AUX 1 ajusta el nivel final de
la señal enviada desde el bus AUX 1 a la toma
AUX SEND 1 (8 del panel de entrada/salida). Si
se ajusta el selector del amplificador de potencia
Y en AUX 1-MONO, empleando este control
podrá ajustar el nivel de la señal enviada desde las
tomas SPEAKERS A 1/2 a los altavoces.
I
Control deslizante del bus auxiliar 2 (AUX 2)
El control deslizante AUX 2 ajusta el nivel final de
la señal emitida desde el bus AUX 2 a la toma
AUX SEND 2 (8 del panel de entrada/salida). Si
se ajusta el selector del amplificador de potencia
Y en AUX 1-AUX-2, empleando este control
podrá ajustar el nivel de la señal enviada desde las
tomas SPEAKERS B 1/2 a los altavoces.
JRegulador de MONO OUT
Este regulador ajusta el nivel final de la señal
monoaural que sale del bus STEREO a la toma
MONO OUT (C del panel de entrada/salida).
Si el selector del amplificador de potencia Y está
ajustado a AUX 1-MONO, este regulador de nivel
ajustará el nivel de la señal transmitida desde las
tomas SPEAKERS B 1/2 a los altavoces.
Si se ajusta el selector del amplificador de poten-
cia Y en MONO BRIDGE, este control ajusta el
nivel de la señal enviada desde las tomas
SPEAKERS A 1 al altavoz.
KRegulador de ST OUT
Este regulador ajusta el nivel final de la señal
transmitida del bus STEREO a la toma ST OUT
(0 del panel de entrada/salida). Si el selector del
amplificador de potencia Y está ajustado a ST L-
R, este regulador ajustará también el nivel de la
señal transmitida a la toma SPEAKERS (panel
posterior 3).
LInterruptor de monitoreo post-regula-
ción de nivel) (AFL)
Cuando este interruptor esté en ON, la señal que
pasa a través del regulador de nivel correspon-
diente se transmitirá a la toma PHONES (D del
panel de entrada/salida). Utilice este interruptor
cuando desee monitorear un canal particular a
través de auriculares.
■Sección de 2TR IN
En esta sección, usted
podrá ajustar el nivel de
entrada de una graba-
dora de casetes o de un
reproductor de discos
compactos que haya
conectado a las tomas
2TR IN (5 del panel de
entrada/salida).
MRegulador de nivel de estéreo (ST)
Este regulador ajusta el nivel final de la señal
transmitida de la toma 2TR IN al bus STEREO.
NInterruptor de monitoreo pre-regulación
de nivel (PFL)
Cuando este interruptor esté en ON, la señal de
entrada a través de las tomas 2TR IN se enrutará
en el l punto anterior al control ST M a la toma
PHONES (D del panel de entrada/salida).
Nota: El control ST no afectará el nivel de la se-
ñal transmitida a los buses PFL/AFL (transmi-
sión pre-regulación de nivel).
H I J K
L
Nota: El ajuste de este regulador de nivel no
afectará la señal de salida del bus STEREO a la
toma ST SUB OUT.
N
M

Panel de control 13
EMX5000-20/EMX5000-12—Manual de instrucciones
■Sección de efectos digitales
Esta sección le permitirá activar/desactivar los
efectos digitales de dos canales incorporados y
seleccionar el tipo de efecto.
OSelector de programa
Este selector elije el tipo de efecto para los efectos
digitales internos.
PControl de parámetros
Este control ajusta el parámetro de tiempo de los
efectos digitales internos.
QControl de AUX 1/2
Este control ajusta el nivel de la señal de retorno
transmitida desde los efectos digitales incorpora-
dos a los buses AUX 1/2.
RConmutador TAP, Indicador de TAP
Sólo si ha seleccionado el selector PROGRAM
TAP DELAY como tipo de efecto interno, puede
pulsar este conmutador para ajustar el tiempo
delay deseado.
Pulse el conmutador TAP varias veces, y el inter-
valo entre las dos últimas pulsaciones se ajustará
como tiempo delay. El tiempo especificado se
recordará aunque se desconecte la fuente de ali-
mentación.
El LED al lado del conmutador parpadeará en
sincronización con el tiempo delay sólo cuando el
tipo de efecto sea TAP DELAY.
SConmutador EFFECT 1/2 ON
Este interruptor activa/desactiva los efectos digi-
tales internos.
TInterruptor de audición previa al control
(PFL)
Cuando se conecta este interruptor, la señal de
antes de pasar por los controles deslizantes
EFFECT 1/2 RTN U se enviará a la toma PHO-
NES (D del panel de entrada/salida).
UControl de EFFECT 1/2 RTN
Este control ajusta el nivel de la señal de retorno
transmitida desde los efectos digitales incorpora-
dos al bus STEREO.
PP
OO
QQ
R
SS
TT
UU

14 Paneles frontal y posterior
EMX5000-20/EMX5000-12—Manual de instrucciones
■Sección del ecualizador gráfico
Esta sección le permitirá ajustar el tono de la
señal del bus STEREO.
VEcualizador gráfico
Es un ecualizador gráfico de 9 bandas que le per-
mitirá ajustar la respuesta en frecuencia de la
señal del bus STEREO, proporcionando un
máximo de ±12 dB de corte/refuerzo para cada
banda de frecuencias.
Este ecualizador gráfico afecta tanto la señal del
bus estéreo, que se transmite a los altavoces,
como la señal de nivel de línea, que se transmite
desde las tomas ST OUT (0 del panel de
entrada/salida), y la toma MONO OUT (C del
panel de entrada salida).
WInterruptor (ON)
Este interruptor activa/desactiva el ecualizador
gráfico.
■Sección del amplificador de
potencia
Esta sección le permitirá seleccionar las señales
que entrarán al amplificador de potencia de dos
canales incorporado.
XIndicador de limitador (LIMITER)
Este indicador se encenderá cuando el nivel de la
señal de salida de la sección del amplificador lle-
gue al valor máximo y se active el limitador.
Ajuste el control ST OUT K y el control desli-
zante apropiado de forma que el indicador sola-
mente se enciende durante poco tiempo cuando
la señal llegue al nivel máximo.
YSelector del amplificador de potencia
Seleccione uno de los tres ajustes siguientes para
especificar las señales que desee enrutar a las
tomas correspondientes de acuerdo con la
conexión de los altavoces a las tomas
SPEAKER 3 del panel posterior.
• ST L-R
Las señales del bus STEREO saldrán a través de
las tomas SPEAKERSA 1/2 y SPEAKERS B 1/2. El
nivel final de estas señales se ajusta con el regula-
dor de nivel principal ST OUT.
• AUX 1-MONO
Las señales del bus AUX 1 saldrán a través de las
tomas SPEAKERS A 1/2, y la señal mezclada con
las señales del bus STEREO saldrá a través de las
tomas SPEAKERS B 1/2. El nivel final se ajusta
con el regulador de nivel principal AUX 1 y el
regulador de nivel MONO OUT.
• AUX 1-AUX 2
Las señales de los buses AUX 1 y 2 saldrán a través
de las tomas SPEAKERS A 1/2 y tomas
SPEAKERS B 1/2.
• MONO BRIDGE
La señal monoaural, que es una mezcla del bus
STEREO, saldrá a través de la toma SPEAKERS
A 1. El nivel final de esta señal se ajusta mediante
el regulador de nivel principal MONO OUT.
Ponga el selector en esta posición cuando haya
conectado un solo altavoz para reproducir con
volumen alto.
ZSelector de salida máxima
Este selector le permite cambiar el nivel de salida
máximo de los dos amplificadores de potencia
internos entre tres niveles.
Ajústelo como sea apropiado para el tamaño de la
sala o capacidad de entrada de los altavoces.
• 500W + 500W
Los dos amplificadores internos producirán un
máximo de 500W + 500W/4Ω.
• 300W + 300W
Los dos amplificadores internos producirán un
máximo de 300W + 300W/4Ω.
• 100W + 100W
Los dos amplificadores internos producirán un
máximo de 100W + 100W/4Ω.
V
W
X
YZ
Nota: El indicador se encenderá o parpadeará
durante más tiempo si la sección del amplifica-
dor de potencia está significativamente sobre-
cargada, lo que puede resultar en mal
funcionamiento. Evite tal situación.

Panel de control 15
EMX5000-20/EMX5000-12—Manual de instrucciones
■Indicador de alimentación
(POWER)
[Indicador de alimentación (POWER)
Este indicador se encenderá cuando conecte la
alimentación del EMX5000-20/EMX5000-12.
■PROCESADOR DE ALTAVOZ
YAMAHA
\Conmutador ON/OFF
Este conmutador le permite compensar la gama
de bajos de los altavoces. El balance de bajos
cuando el conmutador está activado, varia
dependiendo de los altavoces.
En primer lugar, compruebe el balance de bajos
escuchando el sonido resultante, luego, ajuste
este conmutador en on o en off.
■STAND-BY
]Conmutador ON/OFF
Enmudece (silencia) las señales de entrada de los
canales 1–16 (EMX5000-20) o de los canales 1–8
(EMX5000-12). El indicador parpadeará cuando
está activado.
■Otros indicadores y controles
_Indicador de nivel de pico
Este indicador le permitirá comprobar el nivel de
la señal que sale de la toma ST OUT. El indicador
“0” se encenderá cuanda el nivel de salida alcance
+4 dB.
aControl de PHONES
Este control ajusta el nivel de la señal monito-
reada a través de la toma PHONES (D del panel
de entrada/salida).
bControl de ST SUB OUT
Este control ajusta el nivel final de la señal trans-
mitida del bus STEREO a la toma ST SUB OUT
(A del panel de entrada/salida).
cControl de audición previa al control
(PFL),interruptor (ON/OFF)
Este interruptor aplica un filtro de paso bajo a la
señal que se emite desde el bus PFL/AFL a la toma
MONO OUT. La frecuencia se indica mediante la
posición de la ranura del control que hay en el
panel encima del interruptor. Para ajustar la fre-
cuencia, emplee un destornillador de punta plana
para girar el control a la posición deseada. De este
modo se emitirá la zona de debajo de la frecuencia
(80–120 Hz) que usted especifique con el control.
Empléelo cuando emplee un altavoz de subgraves.
[
\
]
Nota: El ajuste de este control no afectará las
señales transmitidas del bus STEREO a la toma
ST SUB OUT ni a las tomas SPEAKERS.
c
`
b
a

16 Paneles frontal y posterior
EMX5000-20/EMX5000-12—Manual de instrucciones
Panel de entrada/salida
1Tomas de entrada de canales 1–8
(INPUT A, INPUT B)
EMX5000-20: 1–16, EMX5000-12: 1–8
Utilizando el control GAIN (2 del panel de con-
trol), usted podrá conectar cualquiera de estas
tomas a una amplia gama de fuentes, desde
micrófonos a dispositivos de nivel de línea (inclu-
yendo sintetizadores y baterías electrónicas). Las
tomas INPUT A pueden proporcionar alimenta-
ción fantasma de +48 V, lo que le permitirá utili-
zar micrófonos electrostáticos.
El nivel de entrada nominal es de –16 dB a –60 dB
cuando el interruptor pulsador de 26 dB (1 del
panel de control) está desconectado, o desde +10
dB a –34 dB cuando está conectado.
Ambas tomas, INPUT A y INPUT B, están equili-
bradas.
Estas tomas son compatibles con micrófonos con
impedancia de salida de 50–600Ω, y con disposi-
tivos de nivel de línea de 600Ω.
A continuación se indican las conexiones de los
contactos para las tomas INPUT A y INPUT B.
* Usted también podrá conectar una clavija telefónica
desequilibrada normal.
2Tomas de entrada/salida de inserción
(INSERT I/O)
Éstas son tomas telefónicas TRS que le permiti-
rán insertar un procesador de efectos externo,
como un compresor/limitador, entre el ecualiza-
dor y el regulador de nivel de los canales de
entrada. Estas conexiones requieren un cable en
“Y” especial, como el mostrado en el diagrama
siguiente. Los niveles nominales de entrada son
de 0 dB.
A56 8EF
G
0
D
143
27B
C
9
Tomas INPUT A (tipo
XLR) Tomas INPUT B
(Tomas telefónicas TRS) *
Contacto 1: masa Manguito: masa
Contacto 2: activo (+) Punta: activo (+)
Contacto 3: pasivo (–) Anillo: pasivo (–)
GND
RST
+-
GND
+-
12
3
Nota: No es posible utilizar simultáneamente
las entradas INPUT A y INPUT B de un canal
dado. Para cada canal, utilice solamente una de
las entradas de acuerdo con la fuente de entra-
da. La alimentación fantasma se conectará/des-
conectará simultáneamente para los canales 9–
16 (EMX5000-20), 1–8 (EMX5000-12). Por
esta razón, los dispositivos (en particular los
desequilibrados) que no sean condensadores
electrostáticos deberán conectarse a las tomas
de entrada INPUT B de los canales 1–8 o a las
tomas de entrada 17/18–19/20 (EMX5000-20),
9/10–11/12 (EMX5000-12) si el interruptor
PHANTOM +48 V (3 del panel de control)
está en ON.
a la toma de entrada del
procesador externo
a la toma de salida del
procesador externo
a la toma INSERT I/O
Punta
Punta
Anillo
Manguito
Manguito

Panel de entrada/salida 17
EMX5000-20/EMX5000-12—Manual de instrucciones
3Interruptor de alimentación fantasma
(PHANTOM)
Es un interruptor de conexión/desconexión para
la alimentación fantasma suministrada a las
tomas INPUT A de los canales 1–8 y 9–16 (en el
EMX5000-20) o canales 1–8 (en el EMX5000-
12). Cuando este interruptor está conectado, se
enciende el indicador de la parte superior del
panel de control.
4
Tomas de entrada de línea (estéreo) (LINE)
EMX5000-20: 17/18–19/20,
EMX5000-12: 9/10–11/12
Éstas son las tomas de entrada para los canales
17/18–19/20, 9/10–11/12, y se utilizan para
conectarlas a las tomas de salida estéreo de ins-
trumentos electrónicos, grabadoras de casetes, o
reproductores de discos compactos.
Podrá conectar clavijas telefónicas o clavijas RCA,
como sea conveniente para el tipo de toma del
dispositivo que usted conecte. El nivel de entrada
nominal es de –34 dB a +10 dB.
5Tomas para 2TR IN
Éstas son las tomas
fono
que le permitirán añadir
la señal de entrada procedente de un dispositivo
externo, como una grabadora de casetes o un
reproductor de discos compactos, al bus STEREO.
El nivel nominal de entrada es de –10 dBV.
6Tomas para REC
Estas tomas fono se utilizan para realizar la
conexión a las entradas del dispositivo de graba-
ción, como una grabadora de casetes, para grabar
una señal desde el bus STEREO. El nivel nominal
de salida es –10 dBV.
7Toma secundaria estéreo 1 (ST SUB IN 1)
Toma secundaria estéreo 2 (ST SUB IN 2)
Estas tomas telefónicas se emplean para conectar
salidas estéreo de un mezclador secundario o
procesador de efectos externo. La entrada de
señal de estas tomas podrá enrutarse al bus
AUX1, bus AUX 2, y bus STEREO. El nivel de
entrada nominal es +4 dB.
8
Toma de AUX SEND 1, Toma de AUX SEND 2
Estas tomas telefónicas dan salida a señales de
nivel de línea de los buses AUX 1/2. Conecte aquí
los amplificadores o los altavoces con amplifica-
dor para monitoreo en escenario. Utilice el regu-
lador de nivel AUX 1 (H del panel de control) y
el regulador de nivel AUX 2 (I del panel de con-
trol) para ajustar, respectivamente, el nivel de las
señales que salen a través de estas tomas. El nivel
nominal de salida es +4 dB.
9Toma de EFFECT SEND 1,
Toma de EFFECT SEND 2
A esta toma podrá conectar la entrada de una uni-
dad de efectos externa, como de retardo o de eco.
La señal ajustada mediante el control EFF 1, 2 de
cada canal se envía al bus EFFECT 1 y 2 y se emite
desde esta toma.
El nivel nominal de salida es +4 dB.
0Tomas de salida estéreo (ST OUT)
Estas tomas telefónicas emiten la señal de nivel de
línea del bus STEREO. El nivel de salida final
desde estas tomas se ajusta mediante el control
deslizante ST OUT (K del panel de control). El
nivel de salida nominal es de +4 dB.
ATomas de ST SUB OUT
Estas tomas telefónicas dan salida a las señales de
nivel de línea del bus STEREO. Conecte a estas
tomas un mezclador externo o de un sistema de
audiodifusión adicional.
Emplee el control ST SUB OUT (b del panel de
control) para ajustar el nivel de salida final en las
tomas ST SUB OUT.
El nivel nominal de salida es +4 dB.
BTomas de entrada del amplificador de
potencia (P.AMP IN A, B)
Estas tomas telefónicas se utilizan para introducir
señales estéreo de nivel de línea al amplificador
de potencia de dos canales incorporado. Conecte
a estas tomas la salida de un mezclador externo.
El nivel nominal de entrada es de +4 dB.
CToma de MONO OUT
Esta toma telefónica mezcla las señales del bus
STEREO y da salida a una señal monoaural. Usted
podrá conectar aquí un sistema de audiodifusión
adicional. Utilice el regulador de nivel MONO
OUT (J del panel de control para ajustar el nivel
final de la señal que sale a través de esta toma.
El nivel nominal de salida es +4 dB.
Nota: El ajuste del ecualizador gráfico o del
control deslizante ST OUT del panel de control
no afectará las señales de salida de estas tomas.
Ajuste el nivel de grabación en el dispositivo de
grabación.
Nota: Para conectar un dispositivo de salida
monoaural, utilice solamente la toma L.
Nota: Si inserta una clavija en esta toma, el ca-
nal correspondiente del amplificador de poten-
cia se aislará, y no se transmitirán señales desde
la sección del mezclador.

18 Paneles frontal y posterior
EMX5000-20/EMX5000-12—Manual de instrucciones
DSala de PHONES
Ésta es una toma de salida de tipo telefónico esté-
reo que se utiliza para monitorear el canal elegido
mediante los selectores PFL del panel frontal y los
buses elegidos mediante los selectores AFL.
La salida nominal es 3 mW cuando haya conec-
tado unos auriculares estén conectados.
EToma para activación/desactivación del
efecto 2 del interruptor de pedal 2 (FOOT
SW EFFECT 2 ON/OFF)
A esta toma podrá conectarse un interruptor de
pedal FC5 vendido aparte, para emplear el pedal
para activar/desactivar el EFFECT 2 digital incor-
porado.
FToma de pulsador del interruptor de pedal
(efecto 2) (FOOT SW (EFFECT 2) TAP)
Cuando se selecciona TAP DELAY como tipo
de efecto interno para el canal EFFECT 2 RTN,
podrá conectar a esta toma un interruptor de
pedal FC5 vendido aparte, y pisar el interruptor
de pedal para ajustar el tiempo de retardo al
intervalo correspondiente. Cuando pise el inte-
rruptor de pedal varias veces, el tiempo de
retardo se ajustará al intervalo entre las dos últi-
mas pisadas.
GToma de lámpara (LAMP)
Es una toma de salida XLR (hembra de 3 contac-
tos) que suministra alimentación a una lámpara.
Panel posterior
1Toma de entrada de CA
Conecte en esta toma un extremo del cable
conector de alimentación de CA. Conecte el otro
extremo del cable en un tomacorriente de CA con
la tensión indicada debajo de la toma de entrada.
2Interruptor de alimentación (POWER)
Este interruptor conecta/desconecta la alimenta-
ción del EMX5000-20/EMX5000-12.
3Tomas de altavoces (salida de altavoz)
(SPEAKERS)
Las tomas 1 son conectores del tipo Speakon. Las
tomas 2 son tomas telefónicas de 1/4" de pulgada.
El ajuste del selector del amplificador de potencia
Y del panel de control determinará la señal que
se emitirá a estas tomas, y el número y la impe-
dancia apropiada de los altavoces que pueden
conectarse.
21
3
Nota: Antes de conectar o desconectar la ali-
mentación del EMX5000-20/EMX5000-12, de-
berá poner los reguladores de nivel y los
controles de la sección principal del panel de
control en la posición de nivel mínimo.

Instalación/Conexión 19
EMX5000-20/EMX5000-12—Manual de instrucciones
Instalación/Conexión
Instalación
El EMX5000-20/EMX5000-12 utiliza un sistema de enfriamiento forzado con entrada por la parte inferior y
salida por la parte posterior. Cuando coloque la unidad, cerciórese de que los orificios de ventilación no que-
den obstruidos.
Conexiones
Cuando vaya a conectar varios dispositivos, asegúrese de que los cables y clavijas sean del amperaje correcto.
Asegúrese de emplear los cables especialmente designados al conectar los altavoces en las tomas de los altavoces.
■Conexión de los altavoces principales
Puede conectar los altavoces al EMX5000-20/EMX5000-12 de tres formas distintas.
Los requisitos de impedancia de los altavoces varían dependiendo de la forma de conectarlos. Consulte los
diagramas siguientes para asegurarse de que la impedancia del altavoz no sea inferior al valor especificado.
■Cuando se ajusta el selector del amplificador de potencia en ST L-R, AUX 1-MONO o AUX 1-AUX 2:
Seleccione uno o dos altavoces para cada una de las tomas A y B. Efectúe las conexiones a las tomas 1 ó 2,
dependiendo del tipo de cable de altavoz que utilice.
Cuando el selector del amplificador de potencia está en la posición ST L-R, las señales del bus L y R estéreo se
emitirán desde los altavoces conectadas a las tomas A y B, respectivamente.
Cuando este selector está en la posición AUX 1-MONO, las señales del bus AUX 1 y del bus STEREO se com-
binarán y emitirán como señal monoaural por los altavoces conectados a estas tomas.
Cuando este selector está en la posición AUX 1-AUX 2, las señales del bus AUX 1 y del bus AUX 2 se emitirán
por los altavoces conectados a estas tomas respectivas.
Panel frontal
3 cm o
menos
3 cm o
menos
Entrada
Salida
NO
NO

20 Instalación/Conexión
EMX5000-20/EMX5000-12—Manual de instrucciones
• Conexiones de dos canales
Emplee altavoces con una impedancia dentro del margen de 4–8 ohmios si se propone conectar un solo alta-
voz a cada juego de salidas. Se obtendrá una salida máxima de 500W + 500W cuando se empleen altavoces de
4 ohmios.
• Conexiones en paralelo de dos canales
Si conecta en paralelo dos altavoces a las tomas SPEAKERS A y SPEAKERS B, emplee altavoces con una impe-
dancia dentro del margen de 8–16 ohmios. Se obtendrá una salida máxima de 500W + 500W cuando se
empleen altavoces de 8 ohmios.
■Cuando se ajusta el selector del amplificador de potencia en MONO BRIDGE:
•Conexión en puente
Conecte sólo un altavoz de 8–16 ohmios a la toma A1. El altavoz emitirá la señal monoaural combinada del
bus STEREO. Se obtendrá una salida máxima de 1.000W cuando se emplee un altavoz de 8 ohmios.
Si introduce una señal desde la toma P.AMP IN, introdúzcala a la toma A de P.AMP IN.
Precaución:
Cuando emplee una conexión en puente, no conecte un altavoz a la toma 2 B ni A.
4Ω–8Ω4Ω–8Ω
8Ω–16Ω8Ω–16Ω8Ω–16Ω8Ω–16Ω
Conexión de dos canales
Conexión en paralelo de dos canales
Altavoz
principal Altavoces
principales
Altavoz
principal/monitor Altavoces
principales/monitores
o
o
* Emplee las tomas 1 (Speakon) o
2 (telefónicas) de y . * Emplee las tomas 1 (Speakon) o
2 (telefónicas) de y .
8Ω–16Ω
Altavoz principal
Conexión en puente
Sin
conexion
* Emplee los contactos 1+(+) y
2+(–) de la toma 1.

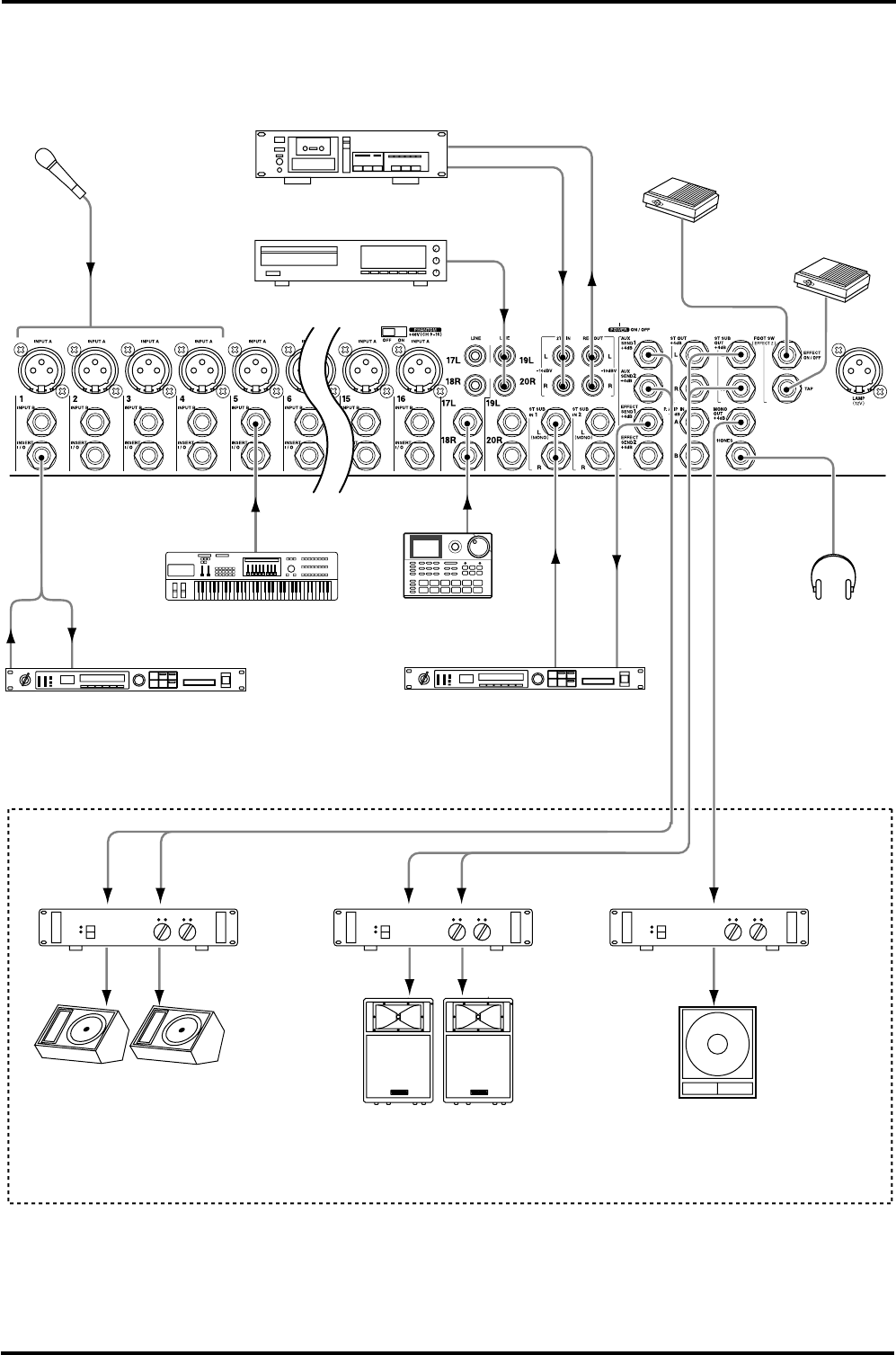
Conexión de equipos de entrada/salida 21
EMX5000-20/EMX5000-12—Manual de instrucciones
Conexión de equipos de entrada/salida
Interruptor de pedal
(YAMAHA FC5)
(EFFECT ON/OFF)
Interruptor de pedal
(YAMAHA FC5)
(TAP)
Grabadora de casetes
Micrófono
Reproductor de
discos compactos
Auriculares
Procesador de efectos (compresor)
Sintetizador
Procesador de efectos (reverberación)
Batería electrónica
Amplificador de
potencia
Amplificador de
potencia
Amplificador de
potencia
Sistema de audiodifusión adicional/alternativo
Los altavoces normalmente se conectan a las tomas del panel
trasero. Cuando necesite más salidas para altavoces, emplee
las tomas ST SUB OUT y la toma MONO OUT.
Para añadir altavoces
principales
Para añadir altavoces
monitores Para añadir un altavoz
de subgraves
88 88

22 Operación básica
EMX5000-20/EMX5000-12—Manual de instrucciones
Operación básica
Conexión de micrófonos e
instrumentos
1Antes de conectar micrófonos o instru-
mentos, cerciórese de desconectar la ali-
mentación de todos los equipos (cuando
sea aplicable). Además, cerciórese de que
el regulador de nivel de cada canal y los
reguladores de nivel de la sección princi-
pal estén ajustados a bajo nivel. Com-
pruebe si el selector del amplificador de
potencia del panel de control está ajus-
tado a ST L-R.
2Conecte los cables a sus micrófonos e ins-
trumentos, e inserte firmemente el otro
extremo de los cables en las tomas INPUT
A/INPUT B apropiadas (EMX5000-20:
canales 1–16, EMX5000-12: canales 1–8) o
las tomas 17L/18R–19L/20R (EMX5000-
20), 9L/10R–11L/12R (EMX5000-12).
3Conecte la alimentación de los dispositi-
vos periféricos, y después conecte la ali-
mentación del EMX5000-20/EMX5000-12.
4Hablando ante el micrófono (o tocando
un instrumento), ajuste el control GAIN
de forma que el indicador PEAK de canal
se encienda raramente al volumen
máximo.
5Aumente el valor del regulador de nivel
ST OUT de la sección principal hasta la
posición “10” y, hablando ante el micró-
fono (o tocando un instrumento), ajuste
el regulador de nivel de canal de forma
que el LED 0 del indicador de nivel de
pico se encienda raramente. Utilice el
control LEVEL para ajustar el nivel
máximo de los altavoces.
6Si desea ajustar el tono de cada canal, gire
los controles del ecualizador en la forma
deseada.
7Utilice el ecualizador gráfico y el regula-
dor de nivel ST de la sección principal
para ajustar el volumen y el tono globales.
Utilización de efectos digi-
tales
El EMX5000-20/EMX5000-12 posee un genera-
dor de efectos digitales que le permitirá añadir
reverberación o presencia ambiental a las voces o
a los sonidos instrumentales.
1Conecte un micrófono o un instrumento
al canal deseado, y ajuste el volumen y el
tono.
2Presione el interruptor ON de la sección
de efectos digitales.
3Utilice el selector de PROGRAM para ele-
gir el tipo de efecto que desee aplicar.
4Aumente el nivel del EFF 1 (o EFF 2) de los
canales a los que desee aplicar el efecto
digital.
5Emplee el control deslizante EFFECT 1 (o
EFFECT 2) RTN de la sección de efectos
digitales para ajustar el nivel del sonido
del efecto.
6Aumente el nivel del control PARAMETER
de la sección de efectos digitales hasta el
nivel deseado.
Nota: No utilice al mismo tiempo las tomas 1–
16 (EMX5000-20), 1–8 (EMX5000-12) INPUT
A y INPUT B.
Nota: Para desconectar la alimentación, in-
vierta la secuencia.
Nota: El nivel del volumen se verá afectado por
los ajustes de los ecualizadores de canales y el
ecualizador gráfico. Cuando ajuste los ecuali-
zadores, compruebe el indicador de nivel de
pico y ajuste el regulador de nivel ST en la for-
ma necesaria.
Nota: Usted podrá enviar el sonido con el efecto
al bus AUX 1/2 subiendo el control AUX 1/2 de la
sección de efectos digitales. Si se distorsiona el so-
nido con el efecto aunque el control ST y los con-
troles AUX 1/2 de la sección de efectos digitales se
han bajado por completo, baje los controles EFF
1 (o EFF 2) de la sección de efectos digitales.
Nota: El ajuste del regulador de nivel AUX 1/2
de la sección principal no afectará los efectos
internos.

Utilización de efectos digitales 23
EMX5000-20/EMX5000-12—Manual de instrucciones
Lista de programas de efectos digitales
Comunes para EFFECT 1 y 2
EFFECT 1
EFFECT 2
• El LED no puede parpadear más rápido que el intervalo de 256 ms (243,3 BPM)
Nº Programa Descripción Parámetro controlable
Parámetro Intervalo variable
REVERB HALL Reverberación simulando una ampliación espa-
ciosa como una sala de conciertos. Tiempo de
reverberación 0.3–10.0s
REVERB ROOM Reverberación simulando los acústicos para una
sala pequeña. Tiempo de
reverberación 0.3–3.2s
REVERB PLATE
Simulación de una unidad de reverberación de plato.
Produce una reverberación con un sonido duro.
Tiempo de
reverberación 0.3–10.0s
REVERB VOCAL 1
REVERB VOCAL 2
Reverberación ideal para voces. Tiempo de
reverberación 0.3–10.0s
VOCAL ECHO 1
VOCAL ECHO 2
Eco ideal para voces. Tiempo Delay 0–800ms
DELAY 1
DELAY 2
Efecto delay que retarda la señal. Tiempo Delay 0–800ms
MOD. DELAY Retardo monoaural con modulación. Tiempo Delay 0–800ms
REVERB GATE
Un efecto que simula reflexiones tempranas inversas.
Tamaño de la sala
0.1–10.0
PITCH CHANGE
Un efecto que cambia el tono de la señal de entrada.
Tono –12–+12
CHORUS Modula el tiempo de retardo de la señal para aña-
dir profundidad al sonido. Profundidad 0–100%
PHASER Un efecto que cambia la fase del sonido para
crear modulación. Frecuencia de
modulación 0.05–4.00Hz
RADIO VOICE Un efecto que produce un sonido de baja fidelidad
como el de una radio de AM. Unidad 0–100
TREMOLO Un efecto que añade modulación al sonido. Frecuencia de
modulación 0.05–10.00Hz
EARLY REF. Un efecto producido por la modificación de las
reflexiones tempranas. Le permite añadir profundi-
dad al sonido, o crear efectos parecidos al eco.
Tamaño de la
sala 0.1–10.0
GATE REVERB Un efecto producido al cortar la reverberación. Tamaño de la
sala 0.1–5.0
VOCAL DOUBLER Produce un efecto imitando un grupo de gente
cantando. Pitch fine 0–50
SYMPHONIC Da una profundidad de capas ricas al sonido. Profundidad 0–100%
FLANGE Añade un sentido de afinación al tono. Es efectivo
en sonidos que contenga varios armónicos. Frecuencia de
modulación 0.05–4.00Hz
DISTORTION El famoso efecto para distorsionar el sonido. Unidad 0–100
TAP DELAY
Este efecto ajusta el tiempo delay en el intervalo
en que se pulse el conmutador. La cantidad de
feedback se puede ajustar con el control PARA-
METER. El LED parpadeará en sincronización
con el tiempo delay.
Feedback gain 0–99%
Tiempo Delay 100ms (600bpm)–
2690ms (22.3bpm)*

24 Configuraciones de ejemplo
EMX5000-20/EMX5000-12—Manual de instrucciones
Configuraciones de ejemplo
En esta sección se ofrecen algunas formas de utilización del EMX5000-20/EMX5000-12, y se explican las
conexiones y la operación.
Como sistema de sonido para sala de conferencias/diver-
sión
A continuación se ofrece un ejemplo de utilización del EMX5000-20/EMX5000-12 como sistema de sonido
para una sala de conferencias o de diversión.
Altavoces
principales
Micrófono
Grabadora de casetes
(para grabación)
Reproductor de discos compactos
Grabadora de casetes
(para reproducción)

Como sistema de sonido para sala de conferencias/diversión 25
EMX5000-20/EMX5000-12—Manual de instrucciones
■Conexiones
• Conecte micrófonos a las entradas de canal 1–8.
• También podrá conectar un reproductor de dis-
cos compactos/grabadora de casetes a las tomas
de entrada de los canales 17/18 y 19/20
(EMX5000-20), 9/10 y 11/12 (EMX5000-12).
• Para grabar una reunión, conecte la toma REC
OUT del EMX5000-20/EMX5000-12 a la toma de
entrada de una grabadora de casetes, y para escu-
char la grabación en el EMX5000-20/EMX5000-
12, conecte la toma 2TR IN del EMX5000-20/
EMX5000-12 a la salida de la grabadora de case-
tes para grabación.
• Conecte los altavoces principales a las tomas
SPEAKERS A y B, y ajuste el selector del amplifi-
cador de potencia en ST L-R.
■Reproducción de un reproduc-
tor de discos compactos
1Conecte la alimentación de los dispositi-
vos periféricos, y después la del EMX5000-
20/EMX5000-12.
2Inicie la reproducción en el reproductor
de CD. Emplee el control GAIN del canal
17/18 (EMX5000-20), 9/10 (EMX5000-12)
de modo que el indicador PEAK que hay
debajo del control GAIN se encienda de
vez en cuando. Luego, suba el control
deslizante ST OUT a la posición “0”, y
ajuste el canal 17/18 (EMX5000-20), 9/10
(EMX5000-12) de modo que el LED 0 del
indicador de picos se encienda de vez en
cuando.
3Según sea apropiado para el tamaño de la
sala, emplee el selector de salida máxima
para ajustar el volumen (salida máxima).

26 Configuraciones de ejemplo
EMX5000-20/EMX5000-12—Manual de instrucciones
Como sistema de audiodifusión para una banda
A continuación se ofrece un ejemplo de utilización del EMX5000-20/EMX5000-12 como sistema de audiodi-
fusión pequeño para una banda. En este ejemplo, a los altavoces monitores se les transmite una mezcla que es
independiente de la mezcla de los altavoces MAIN. También puede utilizarse un efecto externo, como retardo
o reverberación.
88
Altavoces principales Altavoces monitores
D.I.*
generador
de efectos
Teclado
Guitarra
Guitarra baja
Micrófono
Procesador de efectos
* Caja de conexión
directa, generador
de efectos,
preamplificador, etc.

Como sistema de audiodifusión para una banda 27
EMX5000-20/EMX5000-12—Manual de instrucciones
■Conexiones
• Conecte micrófonos o instrumentos, tales como
teclados, a las tomas de entrada de canales 1–20
(EMX5000-20), 1–12 (EMX5000-12).
• Conecte los altavoces principales a las tomas
SPEAKERS B 1/2, y conecte los altavoces monito-
res a las tomas SPEAKERS A 1/2. Ajuste el selec-
tor del amplificador de potencia a “AUX 1-
MONO”.
• Si desea utilizar un generador de efectos externo,
como de retardo o de reverberación, conecte la
toma EFFECT del EMX5000-20/EMX5000-12 a
la toma de entrada de dicho generador, y después
conecte la toma de salida del generador a ST SUB
IN 1 del EMX5000-20/EMX5000-12.
■Transmisión de una mezcla inde-
pendiente a los altavoces moni-
tores
1Ponga el regulador de nivel AUX 1 en la
posición “0”.
2Aumente el nivel del control AUX 1 para
los canales que desee escuchar a través de
los altavoces monitores. Desconecte el
interruptor AUX 1 POST, dejándolo en la
posición no presionada (control previo).
3
Utilice el regulador de nivel AUX 1 de la sec-
ción principal para ajustar el volumen global.
■Utilización de un generador de
efectos externo
Es posible que a veces desee utilizar un procesa-
dor de efectos externo.
Siga los pasos indicados a continuación.
1Aumente el nivel de los controles EFF 1 (o
EFF 2) para los canales a los que desee
aplicar efectos externos.
2Ajuste el nivel de salida de la señal al pro-
cesador de efectos externo de modo que
el sonido no se distorsione en la entrada
del procesador de efectos externo.
3Utilice el regulador de nivel o el control
del canal al que desee introducir la señal
procesada desde el procesador de efectos
externo para ajustar el nivel del efecto.
Nota: Si desea utilizar un generador de efectos
externo, le recomendamos que reduzca el nivel
de los controles de la sección de efectos digita-
les.
Usted podrá conectar la salida de un generador
de efectos externo a los canales 17/18 y 19/20
(EMX5000-20), 9/10 y 11/12 (EMX5000-12)
para aplicar ecualización a la señal de retorno
de efectos. Sin embargo, en este caso, cerciórese
de que los controles EFF 1 (o EFF 2) estén al ni-
vel mínimo para los canales a través de los cua-
les esté introduciendo sonido con efectos. Si los
controles EFF 1 (o EFF 2)estuviesen ajustados a
alto nivel, se produciría retroalimentación, y
sus altavoces podrían dañarse.
Nota: Los controles AUX no se verán afectados
por los ajustes de nivel de cada canal. Esto le
permitirá crear una mezcla independiente de
los altavoces principales.

28 Configuraciones de ejemplo
EMX5000-20/EMX5000-12—Manual de instrucciones
Utilización de un altavoz de subgraves
Aquí se ofrece un ejemplo de utilización de un altavoz de subgraves en el sistema de altavoces.
Si emplea un altavoz de subgraves, presione el interruptor LPF ON/OFF (situado en la parte inferior derecha
del EMX5000-20/EMX5000-12) para enviar la señal de gama baja al altavoz de subgraves. La gama de frecuen-
cias por debajo de la frecuencia especificada por el control (80–120 Hz) se emitirá al altavoz de subgraves.
Altavoces
principales
Amplificador
de potencia
Altavoz de subgraves

29
EMX5000-20/EMX5000-12—Manual de instrucciones
Solución de problemas
La tabla siguiente describe posibles problemas de este aparto así como las acciones apropiadas que hay que tomar
en cada caso.
Problema Causa Acción
No se emite
ningún
sonido por
los altav-
oces.
El indicador
POWER está
apagado.
La carga aplicada a este dispositivo ha
sido demasiado grande, y se ha activado el
circuito protector de la unidad de aliment-
ación. Las causas posibles de esta carga
excesiva fueron la entrada excesiva a este
equipo o una ventilación inapropiada.
Espere un poco. La operación normal se repondrá
automáticamente después de enfriarse el equipo. Sin
embargo, compruebe los siguientes dos puntos para
evitar otra ocurrencia del problema.
Si la entrada a este equipo es mayor que el nivel nom-
inal, bájela hasta alcanzar el nivel nominal.
Si la ventilación del equipo es insuficiente, tome
medidas apropiadas para asegurar una ventilación
adecuada después de haber consultado las precau-
ciones dadas al principio de este manual.
El indicador
POWER está
encendido.
La carga aplicada al amplificador de este
equipo ha sido demasiado grande, y se ha
activado el circuito protector del amplifi-
cador. Las causas posibles de esta carga
excesiva son un ajuste del nivel excesivo
en la sección de control de canales o sec-
ción principal, insuficiente ventilación, o
una carga de impedancia insuficiente de
los altavoces conectados.
Espere un poco. La operación normal se repondrá
automáticamente después de enfriarse el equipo. Sin
embargo, compruebe los siguientes tres puntos para
evitar otra ocurrencia del problema.
Si el ajuste del nivel es excesivo, bájelo hasta alca-
nzar el nivel nominal. Cuando lo haga, podrá referirse
a los indicadores del nivel pico de la sección princi-
pal.
Si la ventilación del equipo es insuficiente, tome
medidas apropiadas para asegurar una ventilación
adecuada después de haber consultado las precau-
ciones dadas al principio de este manual.
Si la impedancia de la carga (incluyendo cortocircui-
tos) es insuficiente, consulte la sección sobre conex-
iones de este manual (página 19–20) y cambie las
conexiones de modo que la impedancia sea correcta.
Otros
Se han aflojado las conexiones entre los
equipos.
Compruebe las conexiones y corrija las conexiones
defectuosas que encuentre.
Otros Es posible que se haya producido un mal funciona-
miento en el equipo. Póngase en contacto con su dis-
tribuidor.

30
EMX5000-20/EMX5000-12—Manual de instrucciones
P & R para el Mezclador
P: Los efectos integrados no son efectivos. R: Es posible que el conmutador ON de la sección DIGI-
TAL EFFECT no esté en la posición de activado. O que
haya ajustado el control EFFECT de la sección de
canales o el regulador de EFFECT RTN de la sección
DIGITAL EFFECT.
P: El sonido de monitorización de los altavoces no es lo
bastante fuerte en relación con el sonido de entrada. R: Es posible que haya ajustado a valores negativos el
control LOW de cada canal del ecualizador a valores
negativos.
P: La señal se envía desde el jack EFFECT SEND al pro-
cesador de efectos conectado. Luego, el sonido del
efecto se devuelve al jack ST SUB IN. Sin embargo, no
se entrega señal al mezclador.
R: No se puede girar a la derecha el control ST o AUX de
la sección STEREO SUB INPUT.
P: Hay un altavoz con amplificador incorporado externo
conectado a la toma AUX SEND.
Sin embargo, la señal no se envía al altavoz aunque se
suba el control deslizante AUX de la sección MASTER
CONTROL.
R: Es posible que no se hayan ajustado los controles
MONITOR para los canales de entrada.
P: ¿Pueden usarse al mismo tiempo los jacks INPUT A y
INPUT B? R: No puede usar los jacks INPUT A y INPUT B para el
mismo canal, al mismo tiempo.
P: ¿Puede conectarse un solo altavoz al mezclador? R: Sí. Use un altavoz con una impedancia de entre 4-8
ohmios.

31
EMX5000-20/EMX5000-12—Manual de instrucciones
Especificaciones
■Especificaciones generales
Salida máxima de potencia
SPEAKERS: 500 W+500 W/4Ω@0,5% distorsión armónica total a 1k Hz
325 W+325 W/8Ω@0,5% distorsión armónica total a 1k Hz
BRIDGE: 1000 W/8Ω@0,5% distorsión armónica total a 1k Hz
Respuesta en frecuencia
20 Hz–20 kHz +1 dB, –3 dB @salida de 1 W con 8Ω (SPEAKERS OUT)
20 Hz–20 kHz +1 dB, –3 dB @salida de +4 dB con 600Ω
(ST OUT, ST SUB OUT, MONO OUT, AUX SEND, EFFECT SEND)
Distorsión armónica total
Menos del 0,5% @20 Hz–20 kHz, salida de 250 W con 4Ω (SPEAKERS OUT)
Menos del 0,3% @20 Hz–20 kHz, salida de +14 dB con 600Ω
(ST OUT, ST SUB OUT, MONO OUT, AUX SEND, EFFECT SEND)
Zumbido y ruido
(Media: Rs = 150Ω)
(filtro de paso bajo (BPF) de
20 Hz–20 kHz)
Ruido de entrada equivalente de –128 dB, Ruido de salida residual de –65 dB (SPEAKERS OUT)
Ruido de salida residual de –95 dB (ST OUT, ST SUB OUT, AUX SEND)
–84 dB (ST OUT, MONO OUT)
Regulador de nivel principal ST/MONO al nivel nominal
y los interruptores ON de todos los canales desconec-
tados y regulador de nivel de todos los canales al
mínimo.
–64 dB (relación señal/ruido de 68 dB)
(ST OUT, MONO OUT)
Regulador de nivel principal ST al nivel nominal y el interruptor
ON de un canal conectado y el regulador de nivel de un canal
al nominal, y el control de ganancia de un canal al nominal.
–81 dB (AUX SEND) Regulador de nivel principal al nivel nominal y contro-
les de nivel de todos los canales al mínimo.
–80 dB (EFFECT SEND) Controles de nivel de todos los canales al mínimo.
Ganancia máxima de tensión
108 dB INPUT A/B a SPEAKERS OUT
84 dB INPUT A/B a ST OUT, MONO OUT
80 dB INPUT A/B a AUX SEND (PRE)
90 dB INPUT A/B a AUX SEND (POST)
78 dB INPUT A/B a EFFECT SEND
58 dB ST CH IN a ST OUT
Diafonía Entrada adyacente de 68 dB, Entrada a salida de 68 dB
Ecualización de canal de entrada
±15 dB como máximo
HIGH (alta): 10 kHz (aplanamiento)*
MID (media): 250 Hz–5 kHz (agudizamiento)
LOW (baja): 100 Hz (aplanamiento)*
* Frecuencia de transición/atenuación progresiva de aplanamiento: 3 dB por debajo del nivel
variable máximo
Ecualización de canal de entrada
ST
±15 dB como máximo
HIGH (alta): 10 kHz (aplanamiento)*
MID (media): 2,5 kHz (agudizamiento)
LOW (baja): 100 Hz (aplanamiento)*
* Frecuencia de transición/atenuación progresiva de aplanamiento: 3 dB por debajo del nivel
variable máximo
Indicadores de pico de canal El LED rojo de cada canal se encenderá cuando la señal de post-ecualización alcance un nivel
de –3 dB por debajo del de recorte.
Indicadores de señal CH El LED verde de cada canal se encenderá cuando la señal de post-ecualización alcance un nivel
de –10 dB por debajo del de recorte.
Medidores LED METER de 13 elementos
Selector del amplificador de potencia
500W + 500W, 300W + 300W, 100W + 100W
Limitador Comp.: distorsión armónica total ≥0,5% (SPEAKERS OUT)
Indicadores LIMIT Encendidos: Distorsión armónica total ≥0,5% (SPEAKERS OUT)
Ecualizador gráfico 9 bandas (63, 125, 250, 500, 1k, 2k, 4k, 8k, 16k Hz), ±12 dB como máximo
Procesador de sonido digital
(DSP) interno 1 16 tipos, control de parámetro
Procesador de sonido digital
(DSP) interno 2
16 tipos, control de parámetro, control de tap delay, interruptor de pedal (DIGITAL EFFECT ON/
OFF, TAP)
Interruptor de pedal (FC5) Digital effect 2 mute: on/off, Tap delay
Circuito de protección
(amplificador de potencia)
Interruptor POWER, activación/desactivación de silenciamiento, detección de CC, temperatura
(temperatura del disipador térmico de ≥90˚C)

32
EMX5000-20/EMX5000-12—Manual de instrucciones
■Especificaciones de entrada
■Especificaciones de salida
Modelo para Europa
Información sobre el comprador/usuario especificada en EN55103-1 y EN55103-2.
Corriente de irrupción: 70A
Entorno de acuerdo con: E1, E2, E3 y E4
Circuito del ventilador parada — baja velocidad (50°C) — variable — alta velocidad (70°C)
Alimentación fantasma +48 V (entrada balanceada)
Option FC5 (Interruptor de pedal), RK-124 (EMX5000-12)
Alimentación/Alim consumo
EE.UU. y Canadá: 120 V CA, 60 Hz, 400 W
Europa: 230 V CA, 50 Hz, 550 W
Otros: 240 V CA, 50 Hz, 550 W
Dimensiones (An x Al x Prf) 682 × 158 × 538 mm (EMX5000-20) / 478 × 158 × 538 mm (EMX5000-12)
Peso 19 kg (EMX5000-20) / 15 kg (EMX5000-12)
Accesorios Cable de alimentación, Manual de instrucciones
Conectores de
entrada
Control
de
ganancia
Impedancia
de carga
real
Impedancia
nominal
Nivel de entrada Tipo de
conector
Sensibilidad1
1. Sensibilidad es el nivel más bajo que produce una salida de +4 dB (1,23 V) o el nivel de salida nominal cuando la unidad está ajustada a la ganancia
máxima.
Nominal Máx. antes del
descrestamiento
CH INPUT A
(CH1–8/1–16)
–60 5 kΩ50–600Ω
mic
–80 dB (0,078 mV) –60 dB (0,775 mV) –40 dB (7,75 mV) Tipo XLR-3-312
2. Equilibrados. (T=activo, R=pasivo, S=masa)
–16 –36 dB (12,3 mV) –16 dB (123 mV) +4 dB (1,23 V)
CH INPUT B
(CH1–8/1–16)
–60 50 kΩ
600Ω, línea
–80 dB (0,078 mV) –60 dB (0,775 mV) –40 dB (7,75 mV) Toma telefónica
(TRS)2
–16 –36 dB (12,3 mV) –16 dB (123 mV) +4 dB (1,23 V)
ST INPUT
(CH9–12/17–20)
–34
10 kΩ
–54 dB (1,55 mV) –34 dB (15,5 mV) –14 dB (155 mV)
Toma telefónica3
3. Desequilibradas.
• En estas especificaciones, cuando dB represente una tensión específica, 0 dB se refiere a 0,775 V de valor eficaz y 0 dBV a 1 V de valor eficaz.
+10 –10 dB (245 mV) +10 dB (2,45 V) +30 dB (24,5 V)
ST SUB IN (1, 2) –12 dB (195 mV) +4 dB (1,23 V) +20 dB (7,75 V)
2TR IN (L, R) –26 dBV (50,1 mV) –10 dBV (316 mV) +10 dBV (3,16 V) Toma fono3
INSERT IN (CH1–8/1–16) –20 dB (77,5 mV) 0 dB (0,775 V) +20 dB (7,75 V) Toma telefónica3
POWER AMP IN (A, B) –12 dB (195 mV) +4 dBV (1,23 V) +18 dB (6,16 V) Toma telefónica3
Conector de salida Impedancia de
carga real
Impedancia
nominal
Nivel de salida
Tipo de conector
Nominal Máx. antes del
descrestamiento
ST OUT (L/R)
150Ω600Ω línea +4 dB (1,23 V) +20 dB (7,75 V) Toma telefónica1
1. Desequilibradas.
ST SUB OUT (L/R)
MONO OUT
AUX SEND 1, 2
EFFECT SEND 1, 2
REC OUT (L/R) 600Ω10 kΩ línea –10 dBV (316 mV) +10 dBV (3,16 V) Toma fono1
INSERT OUT (CH1–8/1–16) 0 dB (775 mV) +20 dB (7,75 V) Toma telefónica1
PHONES (L/R) 100Ω40Ω línea 3 mW 75 mW Toma telefónica (TRS)2
2. Impedancia, equilibrados. (T=activo, R=pasivo, S=masa)
• En estas especificaciones, cuando dB represente una tensión específica, 0 dB se refiere a 0,775 V de valor eficaz y 0 dBV a 1 V de valor eficaz.
SPEAKERS 1 (A, B) 0,1Ω4/8Ω altavoz 100 W/4Ω500 W/4ΩSpeakon
SPEAKERS 2 (A, B) Toma telefónica1

33
EMX5000-20/EMX5000-12—Manual de instrucciones
■Dimensiones
Las especificaciones están sujetas cambio sin previo aviso.
■Instalación de un juego de montaje en bastidor opcional
Empleando el juego de montaje en bastidor RK124, podrá instalar el EMX5000-12 en un bastidor.
Antes de montar en un bastidor el EMX5000-20/EMX5000-12, asegúrese de que se mantenga una suficiente ven-
tilación. (No instale nunca la unidad en un bastidor hermético.)
Si se propone instalar varios dispositivos, incluyendo la unidad, en un bastidor, mantenga un espaciador 1U o
más entre los dispositivos. Emplee un panel sin nada con orificios de ventilación si desea insertar un panel entre
los dispositivos.
Necesitará un separador 13U para instalarlo en un bastidor.
Montaje de los accesorios para montaje en el bastidor.
1. Extraiga el panel lateral junto con los seis tornillos indicados por las flechas en el diagrama 1 de abajo.
2. Apriete el aparato en el bastidor empleando los tornillos en las posiciones indicadas por las flechas en el
diagrama 2-1 o 2-2.
La altura a la que se montará el panel (en el que están situados los mandos y controles deslizantes) se determi-
nará por el juego de orificios que emplee para fijar los accesorios de montaje en el bastidor.
3. Monte los accesorios de montaje en el bastidor del otro lado del mismo modo.
478 (EMX5000-12)
143
158
538
682 (EMX5000-20)
Unidades: mm
12-1 2-2

34
EMX5000-20/EMX5000-12—Manual de instrucciones
■Diagrama en bloques y de nivel
CH INPUT
[–60~–16dB]
[–34~+10dB]
CH INSERT I/O
[0dB]
EMX5000-12:CH1-8
EMX5000-20:CH1-16
EMX5000-12:CH1-8
EMX5000-20:CH1-16
A
B
GAIN
[–60~–16dB]
[–34~+10dB]
PHANTOM
8CH/SW
EMX5000-12:[CH1-8]
EMX5000-20:[CH1-8] [CH9-16]
PAD
HPF HPF
BA
HA
+48V
26dB
[0dB] [0dB]
[0dB]
3-Stage EQ
Lo Gain
Hi Gain
Mid f
Mid Gain
BA
ON
[–10dB] [0dB]
CH Fader
PEAK
SIGNAL
PAN
POST
PFL
POST
EFFECT1
EFFECT2
AUX1
AUX2
[0dB]
[–6dB]
[–6dB]
[–6dB]
[–6dB]
STEREO L (NON-MUTE)
STEREO R (NON-MUTE)
EFFECT1 (NON-MUTE)
EFFECT2 (NON-MUTE)
AUX1 (NON-MUTE)
AUX2 (NON-MUTE)
STEREO L (MUTE)
STEREO R (MUTE)
EFFECT1 (MUTE)
EFFECT2 (MUTE)
AUX1 (MUTE)
AUX2 (MUTE)
PFL L / AFL L
PFL R / AFL R
PFL
AFL
SUM
SUM
SUM
SUM
[0dB]
[0dB]
[0dB]
[0dB]
STAND-BY
EMX5000-12:CH1-8
EMX5000-20:CH1-16
SUM
SUM
[0dB]
[0dB]
REC OUT
[–10dBV]
L
R
9-Stage GEQ
9-Stage GEQ
63Hz
125Hz
250Hz
500Hz
1kHz
2kHz
4kHz
8kHz
16kHz
GEQ
BA
BA
BA
BA
[–6dB]
[–10dB]
ST OUT
ST SUB OUT
DR
DR
ST SUB OUT
[+4dB]
L
R
ST OUT
[+4dB]
L
R
PEAK
PEAK
YSP
YSP
POWER AMP IN
[+4dB]
YAMAHA
SPEAKER
PROCESSING
A
B
PA
LIMITTER
LIMITTER
PROTECTOR
Power Select
PA
SPEAKERS
[500Wmax@4ohms]
A
ABRIDGE
B
2
1
1
2
500W
300W
100W
500W
300W
100W
+1
–1
+2
–2
+1
–1
+2
–2
POWER AMP Controls
INV
Signal Select
MAIN L
AUX1
AUX1
MONO BRIDGE
MAIN R
MONO
AUX2
MONO BRIDGE
FREQ 80–120Hz
(12dB/oct)
INV
LPF
LPF
SUM
MONO OUT
[+4dB]
[–10dB]
MONO OUT
BA
BA AUX SEND1
[+4dB]
AUX SEND2
[+4dB]
[–10dB]
AUX1
[–10dB]
AUX2
AFL
AFL
AFL
SUM
SUM SUM
[0dB]
SUM
[0dB]
SUM
[0dB]
[0dB] [0dB]
SUM
[0dB]
SUMSUM
SUM
[–6dB]
SUM
[–6dB]
SUM
[0dB]
SUM
[0dB]
INV [0dB]
INV [0dB]
PFL
POST
POST
BAL
EFFECT1
EFFECT2
AUX1
AUX2
[0dB]
[–6dB]
[–6dB]
[–6dB]
[–6dB]
DN
BA
BA
[0dB] [0dB]
[–10dB]
ST CH Fader
PEAK
SIGNAL
GAIN
[–34~+10dB]
ST CH INPUT
[–34~+10dB]
EMX5000-12:CH9(L)/10(R),CH11(L)/12(R)
EMX5000-20:CH17(L)/18(R),CH19(L)/20(R)
HA
HA
[0dB]
L
R
3-Stage EQ
3-Stage EQ
Lo
Hi
Mid
BA
BA
PAD
PAD
PFL
AUX1
ST
AUX2
[0dB]
[+4dB] [–6dB]
[–6dB]
[–6dB]
[–6dB]
[–16dB]
[–16dB]
ST SUB IN 1,2
[+4dB]
L (MONO)
R
2TR IN
[–10dBV]
BA
BA
[0dB]
[–6dB]
[–6dB]
L
R
PROGRAM
PARAMETER
PROGRAM
PARAMETER
DIGITAL
EFFECT1
ON
ON
IN L OUT
R OUT
DIGITAL
EFFECT2
IN L OUT
R OUT
ST
EFFECT1 RTN
EFFECT2 RTN
PFL
PFL
PFL
AUX1
AUX2
[–12dB]
[–12dB]
AUX1
AUX2
[–12dB]
[–12dB]
FOOT SWITCH
TAP
TAP
ON/OFF
0dB=0.775V
0dBV=1V
+30dB
+20dB
+10dB
0dB
–10dB
–20dB
–30dB
–40dB
–50dB
–60dB
ST CH INPUT
GAIN Min. [+10dB]
ST CH INPUT
GAIN Max. [–34dB]
CH INPUT A, B
GAIN Max. [–60dB]
CH INPUT A, B GAIN Min. [–16dB]
ST SUB IN [+4dB] CH & ST CH to ST [0dB] (PAN, BAL turned hard left/right)
CH & ST CH to AUX/EFFECT [–6dB]
ST SUB IN to ST/AUX [–6dB]
2TR IN to ST [–6dB]
2TR IN [–10dBV]
fader [–10dB]
[PHONES 3mW@40ohms]
ST OUT•ST SUB OUT•MONO OUT [+4dB]
AUX SEND, EFFECT SEND [+4dB]
REC OUT [–10dBV]
PHONES [–16dB]
ST SUB level control [–6dB]
EFFECT [–6dB] ST•MONO•AUX fader [–10dB]
SPEAKERS OUT
MAXIMUM OUTPUT POWER 500W/4Ω
100W/4Ω
+40dB
+30dB
+20dB
+10dB
0dB
–10dB
–20dB
–30dB
–40dB
–50dB
–60dB
INV
INV
INV
INV
EFFECT SEND1
[+4dB]
EFFECT SEND2
[+4dB]
PHONES
[3mW@40ohms]
[–16dB]
PHONES

YAMAHA CORPORATION
V821310 R0 1 AP 36 Pro Audio & Digital Musical Instrument Division
P.O. Box 3, Hamamatsu, 430-8651, Japan
NP Printed in Taiwan