Yamaha HTR 6180 Owner's Manual U
User Manual: Yamaha HTR-6180 Owner's Manual
Open the PDF directly: View PDF
.
Page Count: 152 [warning: Documents this large are best viewed by clicking the View PDF Link!]
- English
- Features
- Untitled
- Notice
- Getting started
- Quick start guide
- Connections
- Rear panel
- Placing speakers
- Connecting speakers
- Information on jacks and cable plugs
- Information on HDMI™
- Audio and video signal flow
- Connecting a TV monitor or projector
- Connecting other components
- Using the VIDEO AUX jacks on the front panel
- Connecting the FM and AM antennas
- Connecting the power cable
- Setting the speaker impedance
- Turning this unit on and off
- Front panel display
- Using the remote control
- Optimizing the speaker setting for your listening room (YPAO)
- Selecting the SCENE templates
- Playback
- Basic procedure
- Selecting the MULTI CH INPUT component
- Selecting the front speaker set
- Selecting audio input jacks (AUDIO SELECT)
- Displaying the current status of this unit on a video monitor
- Using your headphones
- Muting the audio output
- Playing video sources in the background of an audio source
- Displaying the input source information
- Using the sleep timer
- Sound field programs
- Using audio features
- FM/AM tuning
- Using HD Radio™ features (U.S.A. model only)
- XM Satellite Radio tuning
- SIRIUS Satellite Radio™ tuning
- Using iPod™
- Using Bluetooth™ components
- Recording
- Advanced sound configurations
- Customizing this unit (MANUAL SETUP)
- Remote control features
- Using multi-zone configuration
- Advanced setup
- Troubleshooting
- Resetting the system
- Glossary
- Sound field program information
- Specifications
- Index
- APPENDIX
- Control Diagram

YAMAHA ELECTRONICS CORPORATION, USA
6660 ORANGETHORPE AVE., BUENA PARK, CALIF. 90620, U.S.A.
YAMAHA CANADA MUSIC LTD.
135 MILNER AVE., SCARBOROUGH, ONTARIO M1S 3R1, CANADA
YAMAHA ELECTRONIK EUROPA G.m.b.H.
SIEMENSSTR. 22-34, 25462 RELLINGEN BEI HAMBURG, GERMANY
YAMAHA ELECTRONIQUE FRANCE S.A.
RUE AMBROISE CROIZAT BP70 CROISSY-BEAUBOURG 77312 MARNE-LA-VALLEE CEDEX02, FRANCE
YAMAHA ELECTRONICS (UK) LTD.
YAMAHA HOUSE, 200 RICKMANSWORTH ROAD WATFORD, HERTS WD18 7GQ, ENGLAND
YAMAHA SCANDINAVIA A.B.
J A WETTERGRENS GATA 1, BOX 30053, 400 43 VÄSTRA FRÖLUNDA, SWEDEN
YAMAHA MUSIC AUSTRALIA PTY, LTD.
17-33 MARKET ST., SOUTH MELBOURNE, 3205 VIC., AUSTRALIA
©
2008 All rights reserved.
HTR-6180
Printed in Malaysia WN24840
HTR-6180
AV Receiver
OWNER’S MANUAL
U
HTR-6180_U-cv.fm Page 1 Monday, December 10, 2007 1:32 PM
Black process 45.0° 240.0 LPI

IMPORTANT SAFETY INSTRUCTIONS
Caution-i En
• Explanation of Graphical Symbols
The lightning flash with arrowhead symbol, within an
equilateral triangle, is intended to alert you to the
presence of uninsulated “dangerous voltage” within
the product’s enclosure that may be of sufficient
magnitude to constitute a risk of electric shock to
persons.
The exclamation point within an equilateral triangle
is intended to alert you to the presence of important
operating and maintenance (servicing) instructions in
the literature accompanying the appliance.
1Read Instructions – All the safety and operating instructions
should be read before the product is operated.
2Retain Instructions – The safety and operating instructions
should be retained for future reference.
3Heed Warnings – All warnings on the product and in the
operating instructions should be adhered to.
4Follow Instructions – All operating and use instructions
should be followed.
5Cleaning – Unplug this product from the wall outlet before
cleaning. Do not use liquid cleaners or aerosol cleaners.
6Attachments – Do not use attachments not recommended by
the product manufacturer as they may cause hazards.
7Water and Moisture – Do not use this product near water –
for example, near a bath tub, wash bowl, kitchen sink, or
laundry tub; in a wet basement; or near a swimming pool;
and the like.
8Accessories – Do not place this product on an unstable cart,
stand, tripod, bracket, or table. The product may fall,
causing serious injury to a child or adult, and serious
damage to the product. Use only with a cart, stand, tripod,
bracket, or table recommended by the manufacturer, or sold
with the product. Any mounting of the product should
follow the manufacturer’s instructions, and should use a
mounting accessory recommended by the manufacturer.
9A product and cart combination should be moved with care.
Quick stops, excessive force, and uneven surfaces may
cause the product and cart combination to
overturn.
10 Ventilation – Slots and openings in the cabinet are provided
for ventilation and to ensure reliable operation of the
product and to protect it from overheating, and these
openings must not be blocked or covered. The openings
should never be blocked by placing the product on a bed,
sofa, rug, or other similar surface. This product should not
be placed in a built-in installation such as a bookcase or rack
unless proper ventilation is provided or the manufacturer’s
instructions have been adhered to.
11 Power Sources – This product should be operated only from
the type of power source indicated on the marking label. If
you are not sure of the type of power supply to your home,
consult your product dealer or local power company. For
products intended to operate from battery power, or other
sources, refer to the operating instructions.
12 Grounding or Polarization – This product may be equipped
with a polarized alternating current line plug (a plug having
one blade wider than the other). This plug will fit into the
power outlet only one way. This is a safety feature. If you
are unable to insert the plug fully into the outlet, try
reversing the plug. If the plug should still fail to fit, contact
your electrician to replace your obsolete outlet. Do not
defeat the safety purpose of the polarized plug.
13 Power-Cord Protection – Power-supply cords should be
routed so that they are not likely to be walked on or pinched
by items placed upon or against them, paying particular
attention to cords at plugs, convenience receptacles, and the
point where they exit from the product.
14 Lightning – For added protection for this product during a
lightning storm, or when it is left unattended and unused for
long periods of time, unplug it from the wall outlet and
disconnect the antenna or cable system. This will prevent
damage to the product due to lightning and power-line
surges.
15 Power Lines – An outside antenna system should not be
located in the vicinity of overhead power lines or other
electric light or power circuits, or where it can fall into such
power lines or circuits. When installing an outside antenna
system, extreme care should be taken to keep from touching
such power lines or circuits as contact with them might be
fatal.
16 Overloading – Do not overload wall outlets, extension
cords, or integral convenience receptacles as this can result
in a risk of fire or electric shock.
17 Object and Liquid Entry – Never push objects of any kind
into this product through openings as they may touch
dangerous voltage points or short-out parts that could result
in a fire or electric shock. Never spill liquid of any kind on
the product.
18 Servicing – Do not attempt to service this product yourself
as opening or removing covers may expose you to
dangerous voltage or other hazards. Refer all servicing to
qualified service personnel.
19 Damage Requiring Service – Unplug this product from the
wall outlet and refer servicing to qualified service personnel
under the following conditions:
a) When the power-supply cord or plug is damaged,
b) If liquid has been spilled, or objects have fallen into the
product,
c) If the product has been exposed to rain or water,
IMPORTANT SAFETY INSTRUCTIONS
CAUTION
CAUTION: TO REDUCE THE RISK OF
ELECTRIC SHOCK, DO NOT REMOVE
COVER (OR BACK). NO USER-SERVICEABLE
PARTS INSIDE. REFER SERVICING TO
QUALIFIED SERVICE PERSONNEL.
RISK OF ELECTRIC SHOCK
DO NOT OPEN

IMPORTANT SAFETY INSTRUCTIONS
Caution-ii En
EXAMPLE OF ANTENNA GROUNDING
MAST
GROUND
CLAMP
ANTENNA
LEAD IN
WIRE
ANTENNA
DISCHARGE UNIT
(NEC SECTION 810–20)
GROUNDING CONDUCTORS
(NEC SECTION 810–21)
GROUND CLAMPS
POWER SERVICE GROUNDING
ELECTRODE SYSTEM
(NEC ART 250. PART H)
ELECTRIC
SERVICE
EQUIPMENT
NEC – NATIONAL ELECTRICAL CODE
d) If the product does not operate normally by following
the operating instructions. Adjust only those controls
that are covered by the operating instructions as an
improper adjustment of other controls may result in
damage and will often require extensive work by a
qualified technician to restore the product to its normal
operation,
e) If the product has been dropped or damaged in any
way, and
f) When the product exhibits a distinct change in perfor-
mance - this indicates a need for service.
20 Replacement Parts – When replacement parts are required,
be sure the service technician has used replacement parts
specified by the manufacturer or have the same
characteristics as the original part. Unauthorized
substitutions may result in fire, electric shock, or other
hazards.
21 Safety Check – Upon completion of any service or repairs to
this product, ask the service technician to perform safety
checks to determine that the product is in proper operating
condition.
22 Wall or Ceiling Mounting – The unit should be mounted
to a wall or ceiling only as recommended by the
manufacturer.
23 Heat – The product should be situated away from heat
sources such as radiators, heat registers, stoves, or other
products (including amplifiers) that produce heat.
24 Outdoor Antenna Grounding – If an outside antenna or
cable system is connected to the product, be sure the antenna
or cable system is grounded so as to provide some
protection against voltage surges and built-up static charges.
Article 810 of the National Electrical Code, ANSI/NFPA 70,
provides information with regard to proper grounding of the
mast and supporting structure, grounding of the lead-in wire
to an antenna discharge unit, size of grounding conductors,
location of antenna discharge unit, connection to grounding
electrodes, and requirements for the grounding electrode.
Note to CATV system installer:
This reminder is provided to call the CATV system
installer’s attention to Article 820-40 of the NEC that
provides guidelines for proper grounding and, in
particular, specifies that the cable ground shall be
connected to the grounding system of the building, as
close to the point of cable entry as practical.
FCC INFORMATION (for US customers)
1 IMPORTANT NOTICE: DO NOT MODIFY THIS
UNIT!
This product, when installed as indicated in the
instructions contained in this manual, meets FCC
requirements. Modifications not expressly approved by
Yamaha may void your authority, granted by the FCC, to
use the product.
2 IMPORTANT: When connecting this product to
accessories and/or another product use only high quality
shielded cables. Cable/s supplied with this product MUST
be used. Follow all installation instructions. Failure to
follow instructions could void your FCC authorization to
use this product in the USA.
3 NOTE: This product has been tested and found to comply
with the requirements listed in FCC Regulations, Part 15
for Class “B” digital devices. Compliance with these
requirements provides a reasonable level of assurance that
your use of this product in a residential environment will
not result in harmful interference with other electronic
devices.
This equipment generates/uses radio frequencies and, if
not installed and used according to the instructions found
in the users manual, may cause interference harmful to the
operation of other electronic devices.
Compliance with FCC regulations does not guarantee that
interference will not occur in all installations. If this
product is found to be the source of interference, which
can be determined by turning the unit “OFF” and “ON”,
please try to eliminate the problem by using one of the
following measures:
Relocate either this product or the device that is being
affected by the interference.
Utilize power outlets that are on different branch (circuit
breaker or fuse) circuits or install AC line filter/s.
In the case of radio or TV interference, relocate/reorient
the antenna. If the antenna lead-in is 300 ohm ribbon lead,
change the lead-in to coaxial type cable.
If these corrective measures do not produce satisfactory
results, please contact the local retailer authorized to
distribute this type of product. If you can not locate the
appropriate retailer, please contact Yamaha Electronics
Corp., U.S.A. 6660 Orangethorpe Ave., Buena Park, CA
90620.
The above statements apply ONLY to those products
distributed by Yamaha Corporation of America or its
subsidiaries.

CAUTION: READ THIS BEFORE OPERATING YOUR UNIT.
Caution-iii En
1To assure the finest performance, please read this manual
carefully. Keep it in a safe place for future reference.
2Install this sound system in a well ventilated, cool, dry, clean
place – away from direct sunlight, heat sources, vibration,
dust, moisture, and/or cold. Allow ventilation space of at least
30 cm on the top, 20 cm on the left and right, and 20 cm on
the back of this unit.
3Locate this unit away from other electrical appliances, motors,
or transformers to avoid humming sounds.
4Do not expose this unit to sudden temperature changes from
cold to hot, and do not locate this unit in an environment with
high humidity (i.e. a room with a humidifier) to prevent
condensation inside this unit, which may cause an electrical
shock, fire, damage to this unit, and/or personal injury.
5Avoid installing this unit where foreign objects may fall onto
this unit and/or this unit may be exposed to liquid dripping or
splashing. On the top of this unit, do not place:
– other components, as they may cause damage and/or
discoloration on the surface of this unit.
– burning objects (i.e. candles), as they may cause fire,
damage to this unit, and/or personal injury.
– containers with liquid in them, as they may fall and liquid
may cause electrical shock to the user and/or damage to
this unit.
6Do not cover this unit with a newspaper, tablecloth, curtain,
etc. in order not to obstruct heat radiation. If the temperature
inside this unit rises, it may cause fire, damage to this unit,
and/or personal injury.
7Do not plug in this unit to a wall outlet until all connections
are complete.
8Do not operate this unit upside-down. It may overheat,
possibly causing damage.
9Do not use force on switches, knobs and/or cords.
10 When disconnecting the power cable from the wall outlet,
grasp the plug; do not pull the cable.
11 Do not clean this unit with chemical solvents; this might
damage the finish. Use a clean, dry cloth.
12 Only voltage specified on this unit must be used. Using this
unit with a higher voltage than specified is dangerous and may
cause fire, damage to this unit, and/or personal injury. Yamaha
will not be held responsible for any damage resulting from use
of this unit with a voltage other than specified.
13 To prevent damage by lightning, keep the power cord and
outdoor antennas disconnected from a wall outlet or the unit
during a lightning storm.
14 Do not attempt to modify or fix this unit. Contact qualified
Yamaha service personnel when any service is needed. The
cabinet should never be opened for any reasons.
15 When not planning to use this unit for long periods of time
(i.e. vacation), disconnect the AC power plug from the wall
outlet.
16 Install this unit near the AC outlet and where the AC power
plug can be reached easily.
17 Be sure to read the “Troubleshooting” section on common
operating errors before concluding that this unit is faulty.
18 Before moving this unit, press LSYSTEM OFF to set this
unit to the standby mode, and then disconnect the AC power
plug from the AC wall outlet.
19 The batteries shall not be exposed to excessive heat such as
sunshine, fire or like.
20 Excessive sound pressure from earphones and headphones can
cause hearing loss.
Caution: Read this before operating your unit.
WARNING
TO REDUCE THE RISK OF FIRE OR ELECTRIC
SHOCK, DO NOT EXPOSE THIS UNIT TO RAIN
OR MOISTURE.
As long as this unit is connected to the AC wall outlet,
it is not disconnected from the AC power source even
if you turn off this unit by LSYSTEM OFF. In this
state, this unit is designed to consume a very small
quantity of power.
FOR CANADIAN CUSTOMERS
To prevent electric shock, match wide blade of plug to
wide slot and fully insert.
This Class B digital apparatus complies with Canadian
ICES-003.
POUR LES CONSOMMATEURS CANADIENS
Pour éviter les chocs électriques, introduire la lame la
plus large de la fiche dans la borne correspondante de
la prise et pousser jusqu’au fond.
Cet appareil numérique de la classe B est conforme à
la norme NMB-003 du Canada.
IMPORTANT
Please record the serial number of this unit in the space
below.
MODEL:
Serial No.:
The serial number is located on the rear of the unit.
Retain this Owner’s Manual in a safe place for future
reference.

1 En
PREPARATIONINTRODUCTION
BASIC
OPERATION
ADVANCED
OPERATION
ADDITIONAL
INFORMATION APPENDIX English
Features ................................................................... 2
Supplied accessories .................................................. 2
Notice ....................................................................... 3
Getting started ........................................................ 4
Quick start guide .................................................... 5
Connections ........................................................... 10
Optimizing the speaker setting for your listening
room (YPAO) .................................................... 32
Using AUTO SETUP .............................................. 32
Selecting the SCENE templates........................... 37
Selecting the desired SCENE template
to the SCENE buttons.......................................... 37
Creating your original SCENE templates................ 40
Using the remote control
for the SCENE feature......................................... 41
Playback ................................................................ 42
Basic procedure ....................................................... 42
Selecting the MULTI CH INPUT component......... 43
Selecting the front speaker set ................................. 43
Selecting audio input jacks (AUDIO SELECT)...... 44
Displaying the current status of this unit on a video
monitor ................................................................ 44
Using your headphones............................................ 45
Muting the audio output........................................... 45
Playing video sources in the background
of an audio source................................................ 45
Displaying the input source information ................. 46
Using the sleep timer ............................................... 47
Sound field programs .......................................... 48
Selecting sound field programs ............................... 48
Sound field program descriptions ............................ 48
Enjoying unprocessed input sources
(Straight decoding mode) .................................... 51
Using audio features ............................................. 52
Adjusting the speaker level...................................... 52
Enjoying pure hi-fi sound ........................................ 52
Adjusting the tonal quality....................................... 52
FM/AM tuning ...................................................... 53
Overview.................................................................. 53
Basic tuning operations............................................ 53
Using station preset feature ..................................... 54
Using HD Radio™ features
(U.S.A. model only)........................................... 57
Selecting HD Radio™ audio programs ................... 57
Displaying HD Radio™ information....................... 58
XM Satellite Radio tuning ................................... 59
Connecting the XM Mini-Tuner Dock .................... 59
Activating XM Satellite Radio ................................ 60
Basic XM Satellite Radio operations....................... 60
Setting the XM Satellite Radio
preset channels .................................................... 62
Displaying the XM Satellite Radio
information .......................................................... 63
SIRIUS Satellite Radio™ tuning .........................64
Connecting the SiriusConnect™ tuner .................... 64
Activating SIRIUS Satellite Radio™ subscription
.......... 65
Basic SIRIUS Satellite Radio™ operations ............ 65
Setting the SIRIUS Satellite Radio™
preset channels .................................................... 67
Setting the Parental Lock......................................... 67
Displaying the SIRIUS Satellite Radio™
information .......................................................... 69
Using iPod™ ..........................................................70
Controlling iPod™................................................... 70
Using Bluetooth™ components ............................72
Pairing the Bluetooth™ adapter and your Bluetooth
component ........................................................... 72
Playback of the Bluetooth™ component ................. 72
Recording ...............................................................73
Advanced sound configurations...........................74
Changing sound field parameter settings................. 74
Selecting decoders ................................................... 79
Customizing this unit (MANUAL SETUP).........82
Using SET MENU ................................................... 86
1 BASIC MENU...................................................... 87
2 VOLUME MENU ................................................ 91
3 SOUND MENU.................................................... 92
4 INPUT MENU...................................................... 95
5 OPTION MENU................................................... 98
Remote control features......................................102
Controlling this unit, a TV,
or other components .......................................... 102
Setting remote control codes ................................. 104
Resetting all remote control codes......................... 105
Using multi-zone configuration..........................106
Connecting Zone 2................................................. 106
Controlling Zone 2................................................. 107
Advanced setup....................................................109
Using the advanced setup ...................................... 109
Troubleshooting...................................................113
Resetting the system............................................122
Glossary................................................................123
Sound field program information......................126
Specifications .......................................................127
Index .....................................................................129
(at the end of this manual)
Front panel................................................................i
Remote control ....................................................... ii
List of remote control codes ................................. iii
Contents
INTRODUCTION
PREPARATION
BASIC OPERATION
ADVANCED OPERATION
ADDITIONAL INFORMATION
APPENDIX
“ASPEAKERS” or “4DVD” (example) indicates the name
of the parts on the front panel or the remote control. Refer to
the attached sheet or the pages at the end of this manual for
the information about each position of the parts.

FEATURES
2 En
Built-in 7-channel power amplifier
◆Minimum RMS output power
(1 kHz, 0.7% THD, 8 Ω)
Front: 120 W + 120 W
Center: 120 W
Surround: 120 W + 120 W
Surround back: 120 W + 120 W
SCENE function
◆Preset SCENE templates for various situations
◆SCENE templates for customizing capability
◆Controlling Yamaha SCENE control signal support
component (some models only) working with the SCENE
function
Sound field programs
◆Proprietary Yamaha technology for the creation of sound
fields
◆Compressed Music Enhancer mode
◆Virtual CINEMA DSP
◆SILENT CINEMA
Digital audio decoders
◆Dolby TrueHD, Dolby Digital Plus decoder
◆DTS-HD Master Audio, DTS-HD High Resolution Audio
decoder
◆Dolby Digital/Dolby Digital EX decoder
◆DTS/DTS-ES Matrix 6.1, Discrete 6.1, DTS 96/24 decoder
◆Dolby Pro Logic/Dolby Pro Logic II/Dolby Pro Logic IIx
decoder
◆Neural Surround decoder
◆SRS CS II decoder (U.S.A. model only)
Radio tuners
◆FM/AM tuning capability
◆HD Radio™ digital broadcast reception capability (U.S.A.
model only)
◆XM Satellite Radio tuning capability (using XM Mini-Tuner
and Home Dock, sold separately)
◆SIRIUS Satellite Radio™ tuning capability (using
SiriusConnect tuner, sold separately)
HDMI™ (High-Definition Multimedia Interface)
◆HDMI interface for standard, enhanced or
high-definition video as well as multi-channel digital audio
based on HDMI version 1.3a (HDMI is licensed by HDMI
Licensing, LLC.)
– Automatic audio and video synchronization (lip sync)
information capability
– Deep Color video signal (30/36 bit) transmission capability
– “x.v.Color” video signal transmission capability
– High refresh rate and high resolution video signals
capability
– High definition digital audio format signals capability
◆HDCP (High-bandwidth Digital Content Protection System)
licensed by Digital Content Protection, LLC.
◆Analog video to HDMI digital video up-conversion
(composite video ↔ S-video ↔ component video → HDMI
digital video) capability for monitor out
◆Analog video up-scaling from 480i (NTSC)/576i (PAL) or
480p/576p to 720p, 1080i or 1080p
DOCK terminal
◆DOCK terminal to connect a Yamaha iPod universal dock
(such as YDS-10, sold separately) or Bluetooth adapter (such
as YBA-10, sold separately)
Other features
◆YPAO (Yamaha Parametric Room Acoustic Optimizer) for
automatic speaker setup
◆192-kHz/24-bit D/A converter
◆OSD (on-screen display) menus that allow you to optimize
this unit to suit your individual audiovisual system
◆5.1 or 7.1-channel additional input jacks for discrete multi-
channel input
◆Component video input/output capability includes
(3 COMPONENT VIDEO INs and 1 MONITOR OUT)
◆Digital video signal conversion (composite video ↔ S-video
↔component video) capability for monitor out
◆Pure Direct mode for pure hi-fi sound for all sources
◆Adaptive dynamic range controlling capability
◆Adaptive DSP effect level controlling capability
◆iPod controlling capability
◆Remote control with preset remote control codes capability
◆Zone 2 custom installation facility
◆Bi-amplification connection capability
◆Sleep timer
Check that you received all of the following parts.
❏Remote control
❏Batteries (2) (AA, R6, UM-3)
❏Optimizer microphone
❏AM loop antenna
❏Indoor FM antenna
Features
Supplied accessories

Notice
3 En
INTRODUCTION English
We Want You Listening For A Lifetime
Yamaha and the Electronic Industries Association’s
Consumer Electronics Group want you to get the
most out of your equipment by playing it at a safe
level. One that lets the sound come through loud and
clear without annoying blaring or distortion – and,
most importantly, without affecting your sensitive
hearing. Since hearing damage from loud sounds is often
undetectable until it is too late, Yamaha and the Electronic
Industries Association’s Consumer Electronics Group
recommend you to avoid prolonged exposure from excessive
volume levels.
Manufactured under license from Dolby Laboratories.
“Dolby”, “Pro Logic”, and the double-D symbol are trademarks
of Dolby Laboratories.
Manufactured under license under U.S. Patent No’s:
5,451,942;5,956,674;5,974,380;5,978,762;6,226,616;6,487,535
& other U.S. and worldwide patents issued & pending. DTS is a
registered trademark and the DTS logos, Symbol, DTS-HD and
DTS-HD Master Audio are trademark of DTS, Inc. © 1996-2007
DTS, Inc. All Rights Reserved.
iPod™
“iPod” is a trademark of Apple Inc., registered in the U.S. and
other countries.
Bluetooth™
Bluetooth is a registered trademark of the Bluetooth SIG and is
used by Yamaha in accordance with a license agreement.
“HDMI”, the “HDMI” logo and “High-Definition Multimedia
Interface” are trademarks or registered trademarks of HDMI
Licensing LLC.
x.v.Color™
“x.v.Color” is a trademark of Sony Corporation.
“SILENT CINEMA” is a trademark of Yamaha Corporation.
The XM name and related logos are registered trademarks of XM
Satellite Radio Inc.
Neural Surround™ name and related logos are trademarks owned
by Neural Audio Corporation.
©2006 SIRIUS Satellite Radio Inc. “SIRIUS”, “SiriusConnect”,
the SIRIUS dog logo, channel names and logos are trademarks of
SIRIUS Satellite Radio Inc.
HD Radio™ Technology Manufactured Under License From
iBiquity Digital Corp. U.S. and Foreign Patents. HD Radio™ and
the HD Radio logo are proprietary trademarks of iBiquity Digital
Corp.
Circle Surround II, Dialog Clarity, TruBass, SRS and the
symbol are trademarks of SRS Labs, Inc.
Circle Surround II, Dialog Clarity and TruBass technologies are
incorporated under license from SRS Labs, Inc.
Notice
About this manual
•y indicates a tip for your operation.
• Some operations can be performed by using either the
buttons on the front panel or the ones on the remote
control. In case the button names differ between the front
panel and the remote control, the button name on the
remote control is given in parentheses.
• This manual is printed prior to production. Design and
specifications are subject to change in part as a result of
improvements, etc. In case of differences between the
manual and product, the product has priority.
•“
ASPEAKERS” or “4DVD” (example) indicates the
name of the parts on the front panel or the remote control.
Refer to the attached sheet or the pages at the end of this
manual for the information about each position of the
parts.
• The symbol “☞” with page number(s) indicates the
corresponding reference page(s).

GETTING STARTED
4 En
■Installing batteries in the remote control
1Take off the battery compartment cover.
2Insert the two supplied batteries
(AA, R6, UM-3) according to the polarity
markings (+ and –) on the inside of the
battery compartment.
3Snap the battery compartment cover back
into place.
• Change all of the batteries if you notice the following
conditions:
– the operation range of the remote control decreases.
–the
BTRANSMIT indicator does not flash or its light
becomes dim.
• Do not use an old battery together with a new one.
• Do not use different types of batteries (such as alkaline and
manganese batteries) together. Read the packaging carefully as
these different types of batteries may have the same shape and
color.
• If the batteries have leaked, dispose of them immediately. Avoid
touching the leaked material or letting it come into contact with
clothing, etc. Clean the battery compartment thoroughly before
installing new batteries.
• Do not throw away batteries with general house waste; dispose
of them correctly in accordance with your local regulations.
• If the remote control is without batteries for more than 2
minutes, or if exhausted batteries remain in the remote control,
the contents of the memory may be cleared. When the memory
is cleared, insert new batteries, set up the remote control code
and program any acquired functions that may have been
cleared.
Getting started
Notes
13
2

Quick start guide
5 En
INTRODUCTION English
The following steps describe the easiest way to enjoy DVD movie playback in your home theater. See pages 11 to 15 for
details of the speaker placement.
Prepare the following items.
❏Speakers
❏Front speakers ...................................x 2
❏Center speaker ..................................x 1
❏Surround speakers ............................ x 4
Select magnetically shielded speakers. The
minimum required speakers are two front speakers.
The priority of the requirement of other speakers is
as follows:
1. Two surround speakers
2. Center speaker
3. One (or two) surround back speaker(s)
❏Active subwoofer ................................... x 1
Select an active subwoofer equipped with an RCA
input jack.
❏Speaker cables ....................................... x 7
❏Subwoofer cable .................................... x 1
Select a monaural RCA cable.
❏DVD player .............................................. x 1
Select DVD player equipped with coaxial digital
audio output jack and composite video output
jack.
❏Video monitor ......................................... x 1
Select a TV monitor, video monitor or projector
equipped with a composite video input jack.
❏Video cable ............................................. x 2
Select an RCA composite video cable.
❏Digital coaxial audio cable .................... x 1
y
You can also connect two subwoofers to this unit. In this
case, prepare two active subwoofers and subwoofer cables.
Quick start guide
Front right
speaker
Subwoofer
Surround back
right speaker
Surround left
speaker
Front left
speaker
Surround back left
speaker
Surround right
speaker
Center
speaker
Video monitor
DVD player
Enjoy DVD playback!
Step 1: Set up your speakers
☞
P. 6
Step 2: Connect your DVD player
and other components
Step 3: Press SCENE 1 button
☞
P. 7
☞
P. 8
Preparation: Check the items

Quick start guide
6 En
Place your speakers in the room and connect them to this
unit.
1Place your speakers and subwoofer in the
room.
2Connect speaker cables to each speaker.
Be sure to connect the “+” (red) and “–” (black) properly.
Cables are colored or shaped differently, perhaps with a
stripe, groove or ridge. Connect the striped (grooved, etc.)
cable to the “+” (red) terminals of this unit and your speaker.
Connect the plain cable to the “–” (black) terminals.
3Connect each speaker cable to the
corresponding speaker terminal of this unit.
Be sure to connect the left channel (L), right channel
(R), “+” (red) and “–” (black) properly.
Front speakers and center speaker
Surround and surround back speakers
4Connect the subwoofer cable to the
SUBWOOFER PRE OUT 1 jack of this unit
and the input jack of the subwoofer.
y
You can also connect another subwoofer to the SUBWOOFER
PRE OUT 2 jack.
Step 1: Set up your speakers
AC OUTLETS
SWITCHED
120V 80Hz
100W MAX. TOTAL
0.8A MAX. TOTAL
R
L
AUDIO MULTI CH INPUT PRE OUT DOCK VIDEO
COMPONENT VIDEO
HDMI
DIGITAL INPUTXM
ANTENNA
REMOTE
SIRIUS DIGITAL
OUTPUT
TRIGGER
OUT
SPEAKERS
DVDSUBWOOFERFRONTSB (8CH) ZONE 2
OUT
SUB
WOOFER
SUR. BACKSURROUND
SINGLE CENTERCENTERFRONT (8CH)
SURROUND
DVD
DTV/CBL
S VIDEO
VIDEO
DTV/CBL
DVR
DVRMONITOR OUT
VCR
OUTININ OUT
12
DVD
DVDCDDTV/CBL
OPTICAL COAXIAL
DVD
DVR OUT
SURROUND BACK/BI-AMPSURROUND
SINGLE
CENTERFRONT A
AM
+12V
15mA MAX.
GND
HD Radio
FRONT B/ZONE B/
ZONE 2/PRESENCE
DTV/CBLDVD
MD/CD-R MD/CD-R
PHONO
GND
CD MD/
CD-R
IN
(PLAY) OUT
(REC) DTV/CBL DVR VCR
OUTININ OUT
IN OUT
MONITOR
OUT
FM
75Ω UNBAL.
RL
RL
RL
RL
65
4
321
IN2 IN3IN1
EXTRA SP
Y
P
R
P
B
Y
P
R
P
B
A B
C
Speaker terminals
PRE OUT SUBWOOFER 1 jack
(U.S.A. model)
12 3 4
4
1Make sure that this unit and the subwoofer are
unplugged from the AC wall outlets.
2Twist the exposed wires of the speaker cables
together to prevent short circuits.
3Do not let the bare speaker wires touch each
other.
4Do not let the bare speaker wires touch any
metal part of this unit.
To the front left
speaker
To the front right
speaker
To the center speaker
Loosen Insert Tighten
To the surround
right speaker
To the surround
back left speaker
To the surround
left speaker To the surround
back right speaker
PRE OUT DOCK
DVD
SUBWOOFER
SUR. BACK
R
ROUND
SINGLE CENTER
S VI
D
VID
E
12
SUBWOOFER PRE
OUT 1 jack
Subwoofer cable
Input jack
AV receiverSubwoofer

Quick start guide
7 En
INTRODUCTION English
1Connect the digital coaxial audio cable to the
digital coaxial audio output jack of your DVD
player and the DVD DIGITAL INPUT COAXIAL
jack of this unit.
2Connect the video cable to the composite
video output jack of your DVD player and
DVD VIDEO jack of this unit.
3Connect the video cable to the VIDEO
MONITOR OUT jack of this unit and the video
input jack of your video monitor.
4Connect the power plug of this unit and other
components into the AC wall outlet.
y
This unit is equipped with AC OUTLETS for the power
supply of the other components. See page 28 for details.
Step 2: Connect your DVD player
and other components
AC OUTLETS
SWITCHED
120V 80Hz
100W MAX. TOTAL
0.8A MAX. TOTAL
R
L
AUDIO MULTI CH INPUT PRE OUT DOCK VIDEO
COMPONENT VIDEO
HDMI
DIGITAL INPUTXM
ANTENNA
REMOTE
SIRIUS DIGITAL
OUTPUT
TRIGGER
OUT
SPEAKERS
DVDSUBWOOFERFRONTSB (8CH) ZONE 2
OUT
SUB
WOOFER
SUR. BACKSURROUND
SINGLE CENTERCENTERFRONT (8CH)
SURROUND
DVD
DTV/CBL
S VIDEO
VIDEO
DTV/CBL
DVR
DVRMONITOR OUT
VCR
OUTININ OUT
12
DVD
DVDCDDTV/CBL
OPTICAL COAXIAL
DVD
DVR OUT
SURROUND BACK/BI-AMPSURROUND
SINGLE
CENTERFRONT A
AM
+12V
15mA MAX.
GND
HD Radio
FRONT B/ZONE B/
ZONE 2/PRESENCE
DTV/CBLDVD
MD/CD-R MD/CD-R
PHONO
GND
CD MD/
CD-R
IN
(PLAY) OUT
(REC) DTV/CBL DVR VCR
OUTININ OUT
IN OUT
MONITOR
OUT
FM
75Ω UNBAL.
RL
RL
RL
RL
65
4
321
IN2 IN3IN1
EXTRA SP
Y
P
R
P
B
Y
P
R
P
B
A B
C
Make sure that this unit and the DVD
player are unplugged from the AC
wall outlets.
DVD DIGITAL INPUT COAXIAL jack DVD VIDEO jack
VIDEO MONITOR OUT jack
(U.S.A. model)
DVD
AUDIO
AUDIO
M
DIGITAL INPUT SPEAKERS
SB (8C
H
FRONT (8C
H
DVD
DVD
CD
OPTICAL COAXIAL
S
U
CENTER
FRONT A
FRONT B/ZONE B/
ZONE 2/PRESENCE
DVD
DVD DTV/CBL
D/
D
-R OUT
(REC) DTV/CBL DVR VCR
OUT
IN
IN OUT
R
RL
RL
6
5
4
3
IN1
EXTRA SP
Digital coaxial
audio output
jack
Digital coaxial audio
cable
DVD DIGITAL
INPUT COAXIAL
jack
DVD player
AV receiver
DOCK VIDEO
COMPONENT
V
DVD
DVD
DTV/CBL
S VIDEO
VIDEO
DVR
OUT
IN OUT
P
R
Y
P
R
P
B
A
Composite
video output
jack Video cable
DVD VIDEO jack
DVD player AV receiver
■For further connections
• Using the other kind of speaker combinations
☞ P. 11
• Connecting a video monitor via various ways of the
connection ☞ P. 20
• Connecting a DVD player via various ways of the
connection ☞ P. 21
• Connecting a DVD recorder or a digital video
recorder ☞ P. 22
• Connecting a set-top box ☞ P. 22
• Connecting a CD player, an MD recorder or a
turntable ☞ P. 23
• Connecting an external amplifier ☞ P. 24
• Connecting a DVD player via analog multi-channel
audio connection ☞ P. 25
• Connecting a Yamaha iPod universal dock or
Bluetooth adapter ☞ P. 25
• Using the REMOTE IN/OUT jacks ☞ P. 26
• Using the VIDEO AUX jacks on the front panel
☞ P. 26
• Connecting a FM/AM antenna ☞ P. 27
• Connecting the XM Mini-Tuner Dock ☞ P. 59
• Connecting the SiriusConnect tuner ☞ P. 64
VIDEO
COMPONENT VIDEO
DVD DTV/CBL
DVR
DVR
VCR
OUT
ININ OUT
MONITOR
OUT
Y
P
R
P
B
Y
P
B
B
C
Video monitor AV receiver
Video cable
VIDEO
MONITOR OUT
jack
Video input jack

Quick start guide
8 En
1Turn on the video monitor and then set the
input source selector of the video monitor to
this unit.
2Press SSCENE1 button.
This unit is turned on. “DVD Viewing” appears in the
front panel display, and this unit automatically
optimize own status for the DVD playback.
y
The indicator on the selected SCENE button lights up while
this unit is in the SCENE mode.
3Start playback of the desired DVD on your
player.
4Rotate JVOLUME to adjust the volume.
When you change the input source or sound field program,
the SCENE mode is deactivated.
■About SCENE function
Just by pressing one SCENE button, you can turn on this
unit and recall your favorite input source and sound field
program according to the SCENE template that has been
assigned to the SCENE button. The SCENE templates are
built combinations of input sources and sound field
programs.
y
If you connect a Yamaha product that has capability of the
SCENE control signals, this unit can automatically activate the
component and start playback. Refer to the instruction manual of
the DVD player for further information.
■The default assigned SCENE templates
*1 You must connect a cable TV or a satellite tuner to this unit in
advance. See page 22 for details.
*2 You need to connect the supplied FM and AM antennas to this
unit in advance. See page 27 for details.
*3 You must tune into the desired radio station in advance. See
pages 53 to 56 for tuning information.
*4 To achieve the best possible reception, orient the connected
AM loop antenna, or adjust the position of the end of the
indoor FM antenna.
y
You can change the assigned SCENE template for the SCENE
buttons. See page 37 for details.
Step 3: Press SCENE 1 button
Check the type of the connected speakers.
If the speakers are 6 ohm speakers, set “SP IMP.” to
“6Ω MIN” before using this unit (see page 28). 4 ohm
speakers can be also used as the front speakers (see
page 109).
Note
Default
SCENE
button
The name of the SCENE template
and its description
SCENE
1
DVD Viewing
– input source: DVD
– sound field program: Straight
For when you want to listen to a music disc from
the connected DVD player as the background
music for this room.
SCENE
2
Disc Listening
– input source: DVD
– sound field program: 7ch Stereo
For when you want to listen to a music disc from
the connected DVD player as the background
music for this room.
SCENE
3TV Viewing *1
– input source: DTV/CBL
– sound field program: Straight
For when you want to watch a TV program.
SCENE
4Radio Listening *2, *3, *4
– input source: TUNER
– sound field program: 7ch Enhancer
For when you want to listen to a music program
from the FM radio station.
Notes

Quick start guide
9 En
INTRODUCTION English
■After using this unit...
Press KMAIN ZONE ON/OFF to set this unit to
the standby mode.
This unit is set to the standby mode and consumes a small
amount of power in order to receive infrared signals from
the remote control. To turn on this unit from the standby
mode, press the desired SSCENE buttons
(or ASCENE) or KMAIN ZONE ON/OFF
(or DPOWER). See page 29 for details.
What do you want to do with this
unit?
■Customizing the SCENE templates
• Using various SCENE templates ☞ P. 37
• Creating your original SCENE templates
☞ P. 40
■Using various input sources
• Basic controls of this unit ☞ P. 42
• Enjoying FM/AM radio programs ☞ P. 53
• Enjoying XM Satellite Radio programs ☞ P. 59
• Enjoying SIRIUS Satellite Radio programs
☞ P. 64
• Using your iPod with this unit ☞ P. 70
• Using the Bluetooth components ☞ P. 72
■Using various sound features
• Using various sound field programs ☞ P. 48
• Using the pure direct mode for high
fidelity sound ☞ P. 52
• Customizing the sound field programs ☞ P. 74
■Adjusting the parameters of this unit
• Automatically optimizing the speaker parameters
for your listening room (AUTO SETUP) ☞ P. 32
• Manually adjusting various parameters of this unit
☞ P. 82
• Setting the remote control ☞ P. 102
• Adjusting the advanced parameters ☞ P. 109
■Additional feature
• Automatically turning off this unit ☞ P. 47

CONNECTIONS
10 En
9TRIGGER OUT jack
This is control expansion jack for custom installation.
Connections
Rear panel
AC OUTLETS
SWITCHED
120V 80Hz
100W MAX. TOTAL
0.8A MAX. TOTAL
R
L
AUDIO MULTI CH INPUT PRE OUT DOCK VIDEO
COMPONENT VIDEO
HDMI
DIGITAL INPUT
XM
ANTENNA
REMOTE
SIRIUS DIGITAL
OUTPUT
TRIGGER
OUT
SPEAKERS
DVDSUBWOOFERFRONTSB (8CH) ZONE 2
OUT
SUB
WOOFER
SUR. BACKSURROUND
SINGLE CENTERCENTERFRONT (8CH)
SURROUND
DVD
DTV/CBL
S VIDEO
VIDEO
DTV/CBL
DVR
DVRMONITOR OUT
VCR
OUTININ OUT
12
DVD
DVDCDDTV/CBL
OPTICAL COAXIAL
DVD
DVR OUT
SURROUND BACK/BI-AMPSURROUND
SINGLE
CENTERFRONT A
AM
+12V
15mA MAX.
GND
HD Radio
FRONT B/ZONE B/
ZONE 2/PRESENCE
DTV/CBLDVD
MD/CD-R MD/CD-R
PHONO
GND
CD MD/
CD-R
IN
(PLAY) OUT
(REC) DTV/CBL DVR VCR
OUTININ OUT
IN OUT
MONITOR
OUT
FM
75Ω UNBAL.
RL
RL
RL
RL
65
4
321
IN2 IN3IN1
EXTRA SP
Y
P
R
P
B
Y
P
R
P
B
A B
C
12 34567
89 0 A B
(U.S.A. model)
Name Page
1XM jack
(U.S.A. and Canada models only)
59
SIRIUS jack
(U.S.A. and Canada models only)
64
2AUDIO jacks 21
DIGITAL INPUT/OUTPUT jacks 17-23
3MULTI CH INPUT jacks 25
4ZONE2 OUT jacks 106
5PRE OUT jacks 24
6DOCK terminal 25
7Video component jacks
(VIDEO and S VIDEO)
17-22
COMPONENT VIDEO jacks 17-22
8ANTENNA terminals 27
9REMOTE IN/OUT jacks 26
0Speaker terminals 11-16
AHDMI jacks 18
BAC OUTLETS 28

11 En
Connections
PREPARATION English
The speaker layout below shows the speaker setting we recommend. You can use it to enjoy the CINEMA DSP and
multi-channel audio sources.
■7.1-channel speaker layout
7.1-channel speaker layout is highly recommended for playback the sound of high definition audio formats (Dolby
TrueHD, DTS-HD Master Audio, etc.) as well as the conventional audio sources with sound field programs. See page 14
for connection information.
y
We recommend that you also add the presence speakers for the effect sounds of the CINEMA DSP sound field program. See page 13 for
details.
Front left and right speakers
The front speakers are used for the main source sound plus effect sounds. Place these speakers at an equal distance from the
ideal listening position. The distance of each speaker from each side of the video monitor should be the same.
Center speaker
The center speaker is for the center channel sounds (dialog, vocals, etc.). If for some reason it is not practical to use a
center speaker, you can do without it. Best results, however, are obtained with the full system.
Surround left and right speakers
The surround speakers are used for effect and surround sounds.
Surround back left and right speakers
The surround back speakers supplement the surround speakers and provide more realistic front-to-back transitions.
Subwoofer(s)
The use of a subwoofer with a built-in amplifier, such as the Yamaha Active Servo Processing Subwoofer System, is
effective not only for reinforcing bass frequencies from any or all channels, but also for reproducing the high fidelity
sound of the LFE (low-frequency effect) channel included in Dolby Digital and DTS sources. You can connect one or
two subwoofer(s) to this unit. When you use two subwoofers, you can enjoy deeper bass sound. The position of the
subwoofer is not so critical, because low bass sounds are not highly directional. But it is better to place the subwoofer
near the front speakers. Turn it slightly toward the center of the room to reduce wall reflections.
y
When you use two subwoofers, select the same type of the subwoofer as another and set these subwoofers as same sound characteristics.
Place each subwoofer at the same distance from the listening position. The signal output at the SUBWOOFER PRE OUT 2 jack is the
same as the one output at the SUBWOOFER PRE OUT 1 jack.
Placing speakers
FR
FL
SBR
SBL
SL
SR
C
SW
SW
60˚
30˚
80˚
FR
SBL SBR
SL
SL
C
SR
SR
FL
Speaker indications
FL/FR: Front left/right
C: Center
SL/SR: Surround left/right
SBL/SBR: Surround back left/right
SW: Subwoofer
30 cm (12 in) or more

12 En
Connections
■6.1-channel speaker layout
See page 14 for connection information.
y
We recommend that you also add the presence speakers for the
effect sounds of the CINEMA DSP sound field program. See
page 13 for details.
Front left and right speakers
Center speaker
Surround left and right speakers
Subwoofer(s)
The functions and settings of each speaker are the same as
those for the 7.1-channel speaker layout (see page 11).
Surround back speaker
Connect a single surround speakers to the SURROUND
BACK SINGLE speaker terminal and place the single
surround back speaker behind the listening position. The
surround back left and right channel signals are mixed
down and output at the single surround back speaker when
you set “SUR.B L/R SP” to “SMLx1” or “LRGx1” (see
page 88).
■5.1-channel speaker layout
See page 14 for connection information.
y
We recommend that you also add the presence speakers for the
effect sounds of the CINEMA DSP sound field program. See
page 13 for details.
Front left and right speakers
Center speaker
Subwoofer(s)
The functions and settings of each speaker are the same as
those for the 7.1-channel speaker layout (see page 11).
Surround left and right speakers
Connect the surround speakers to the SURROUND
speaker terminals even if you place the surround speakers
behind the listening position. For the smooth and
unbroken sound field behind the listening position, place
the surround left and right speakers farther back compared
with the placement in the 7.1-channel speaker layout. The
surround back channel signals are directed to the surround
left and right speakers when “SUR.B L/R SP” is set to
“NONE” (see page 88).
FR
FL
SB
SL
SR
C
SW
SW
60˚
30˚
80˚
FR
SB
SL
SL
C
SR
SR
FL
Speaker indications
FL/FR: Front left/right
C: Center
SL/SR: Surround left/right
SB: Surround back
SW: Subwoofer
FR
FL
SL
SR
SW
SW
C
60˚
30˚
80˚
FR
SL
SL
C
SR
SR
FL
Speaker indications
FL/FR: Front left/right
C: Center
SL/SR: Surround left/right
SW: Subwoofer
For other speaker combinations
You can enjoy multi-channel sources with sound field programs by using a speaker combination other than the 7.1/
6.1/5.1-channel speaker combinations.
Use the automatic setup feature (see page 32) or set the “SPEAKER SET” parameters in “MANUAL SETUP” (see
page 87) to output the surround sounds at the connected speakers.

13 En
Connections
PREPARATION English
■Using presence speakers
The presence speakers supplement the sound from the front and surround back speakers with extra ambient effects
produced by the sound field programs (see page 48). You can adjust the vertical position of dialogues with using the
presence speakers (see page 75).
To use the presence speakers, connect the speakers to the EXTRA SP terminal (see page 14) and set “EXTRA SP
ASSIGN” to “PRESENCE” (see pages 33 and 87).
FR
PRPL
C
FL
0.5 to 1 m (1 to 3 ft)
1.8 m
(6 ft) or
higher
Speaker indications
FL: Front left
FR: Front right
C: Center
PL: Front presence left
PR: Front presence right
0.5 to 1 m (1 to 3 ft)
1.8 m
(6 ft) or
higher

14 En
Connections
Be sure to connect the left channel (L), right channel (R), “+” (red) and “–” (black) properly. If the connections are faulty,
this unit cannot reproduce the input sources accurately.
A speaker cord is actually a pair of insulated cables running side by side. Cables are colored or shaped differently, perhaps with a stripe,
groove or ridge. Connect the striped (grooved, etc.) cable to the “+” (red) terminals of this unit and your speaker. Connect the plain cable
to the “–” (black) terminals.
■For the 7.1-channel speaker setting
Connecting speakers
Caution
• Before connecting the speakers, make sure that the AC power plug is disconnected from the AC wall outlet.
• Do not let the bare speaker wires touch each other or let them touch any metal part of this unit. This could damage
this unit and/or the speakers. If the speaker wires are short-circuited, “CHECK SP WIRES” appears in the front
panel display when you turn on this unit.
• Use the magnetically shielded speakers. If this type of speaker still creates interference with the monitor, place the
speakers away from the monitor.
• If you are to use 6 ohm speakers, be sure to set “SP IMP.” to “6Ω MIN” before using this unit (see page 28). 4 ohm
speakers can be also used as the front speakers. For details about the speaker impedance setting, see page 109.
Note
AC OUTLETS
SWITCHED
120V 80Hz
100W MAX. TOTAL
0.8A MAX. TOTAL
R
L
AUDIO MULTI CH INPUT PRE OUT DOCK VIDEO
COMPONENT VIDEO
HDMI
DIGITAL INPUTXM
ANTENNA
REMOTE
SIRIUS DIGITAL
OUTPUT
TRIGGER
OUT
SPEAKERS
DVDSUBWOOFERFRONTSB (8CH) ZONE 2
OUT
SUB
WOOFER
SUR. BACKSURROUND
SINGLE CENTERCENTERFRONT (8CH)
SURROUND
DVD
DTV/CBL
S VIDEO
VIDEO
DTV/CBL
DVR
DVRMONITOR OUT
VCR
OUTININ OUT
12
DVD
DVDCDDTV/CBL
OPTICAL COAXIAL
DVD
DVR OUT
SURROUND BACK/BI-AMPSURROUND
SINGLE
CENTERFRONT A
AM
+12V
15mA MAX.
GND
HD Radio
FRONT B/ZONE B/
ZONE 2/PRESENCE
DTV/CBLDVD
MD/CD-R MD/CD-R
PHONO
GND
CD MD/
CD-R
IN
(PLAY) OUT
(REC) DTV/CBL DVR VCR
OUTININ OUT
IN OUT
MONITOR
OUT
FM
75Ω UNBAL.
RL
RL
RL
RL
65
4
321
IN2 IN3IN1
EXTRA SP
Y
P
R
P
B
Y
P
R
P
B
A B
C
Front speakers
(FRONT A)
Surround speakers
Subwoofers
Right
Center speaker
Surround back speakers
Left
Left Left
Right
Right
EXTRA SP terminals
Connect the alternative front speaker system (FRONT B), front speaker systems in another room
(ZONE B), presence speakers, or Zone 2 speakers. To select the function of the speakers connected
to the EXTRA SP terminals, set the “EXTRA SP ASSIGN” parameter in “SOUND MENU” (see
page 87).
y
You can also select the function of the speakers connected to the EXTRA SP terminals in “AUTO
SETUP” (see page 33).
(optional)

15 En
Connections
PREPARATION English
■For the 6.1-channel speaker setting
■For the 5.1-channel speaker setting
Surround back speaker
AUDIO MULTI CH INPUT PRE OUT DOCK
HDMI
DIGITAL INPUT
A
L
U
T
TRIGGER
OUT
SPEAKERS
SUBWOOFERFRONTSB (8CH) ZONE 2
OUT
SUB
WOOFER
SUR. BACKSURROUND
SINGLE CENTERCENTERFRONT (8CH)
SURROUND
12
DVD
DVDCDDTV/CBL
OPTICAL COAXIAL
DVD
DVR OUT
SURROUND BACK/BI-AMPSURROUND
SINGLE
CENTERFRONT A
A
M
1
2V
5
mA MAX.
FRONT B/ZONE B/
ZONE 2/PRESENCE
DTV/CBLDVD
D
-R MD/CD-R
D
MD/
CD-R
IN
(PLAY) OUT
(REC) DTV/CBL DVR VCR
OUTININ OUT
RL
RL
RL
RL
65
4
32
IN2 IN3IN1
EXTRA SP
Surround speakers
EXTRA SP terminals
(see page 14)
Left (SINGLE)
Center speaker
LeftRight
Front speakers
(FRONT A)
LeftRight
Subwoofers
(optional)
AUDIO MULTI CH INPUT PRE OUT DOCK
HDMI
DIGITAL INPUT
A
L
U
T
TRIGGER
OUT
SPEAKERS
SUBWOOFERFRONTSB (8CH) ZONE 2
OUT
SUB
WOOFER
SUR. BACKSURROUND
SINGLE CENTERCENTERFRONT (8CH)
SURROUND
12
DVD
DVDCDDTV/CBL
OPTICAL COAXIAL
DVD
DVR OUT
SURROUND BACK/BI-AMP
SINGLE
SURROUNDCENTERFRONT A
A
M
1
2V
5
mA MAX.
FRONT B/ZONE B/
ZONE 2/PRESENCE
DTV/CBLDVD
D
-R MD/CD-R
D
MD/
CD-R
IN
(PLAY) OUT
(REC) DTV/CBL DVR VCR
OUTININ OUT
RL
RL
RL
RL
65
4
32
IN2 IN3IN1
EXTRA SP
Surround speakers
EXTRA SP terminals
(see page 14)
Center speaker
LeftRight
Front speakers
(FRONT A)
LeftRight
Subwoofers
(optional)

16 En
Connections
■Connecting the speaker cable
1Remove approximately 10 mm (0.4 in) of
insulation from the end of each speaker
cable and then twist the exposed wires of the
cable together to prevent short circuits.
2Loosen the knob.
3Insert one bare wire into the hole on the side
of each terminal.
4Tighten the knob to secure the wire.
■Connecting the banana plug
(U.S.A. and Canada models only)
Tighten the knob and then insert the banana plug
connector into the end of the corresponding
terminal.
■Using bi-amplification connections
This unit allows you to make bi-amplification connections
to one speaker system. Check if your speakers support bi-
amplification.
To make the bi-amplification connections, use the FRONT
and SURROUND BACK/BI-AMP terminals as shown
below. To activate the bi-amplification connections, set
“BI-AMP” to “ON” in “ADVANCED SETUP” (see
page 112).
When you make the conventional connection, make sure that the
shorting bars are put into the terminals appropriately. Refer to the
instruction manuals of the speakers for details.
10 mm (0.4 in)
Red: positive (+)
Black: negative (–)
Caution
Remove the shorting bars or bridges of your speakers
to separate the LPF (low pass filter) and HPF (high
pass filter) crossovers.
Note
Red: positive (+)
Black: negative (–)
FRONT A
SURROUND BACK/
BI-AMP
SINGLE
L
RL
R
This unit
Left
Right
Front speakers

17 En
Connections
PREPARATION English
Connect one of the type of the audio jack(s) and/or video jack(s) that your input components are equipped with.
■Audio jacks
This unit has three types of audio jacks. Connection
depends on the availability of audio jacks on your other
components.
AUDIO jacks
For conventional analog audio signals transmitted via left
and right analog audio cables. Connect red plugs to the
right jacks and white plugs to the left jacks.
DIGITAL COAXIAL jacks
For digital audio signals transmitted via coaxial digital
audio cables.
DIGITAL OPTICAL jacks
For digital audio signals transmitted via optical digital
audio cables.
You can use the digital jacks to input PCM, Dolby Digital and
DTS bitstreams. When you connect components to both the
COAXIAL and OPTICAL jacks, priority is given to the signals
input at the COAXIAL jack. Optical input jacks are compatible
with digital signals with up to 96 kHz of sampling frequency.
■Video jacks
This unit has three types of video jacks. Connection
depends on the availability of input jacks on your video
monitor.
VIDEO jacks
For conventional composite video signals transmitted via
composite video cables.
S VIDEO jacks
For S-video signals, separated into the luminance (Y) and
chrominance (C) video signals transmitted on separate
wires of S-video cables.
COMPONENT VIDEO jacks
For component video signals, separated into the
luminance (Y) and chrominance (PB, PR) video signals
transmitted on separate wires of component video cables.
y
This unit is equipped with the video conversion function. See
pages 19 and 98 for details.
Information on jacks and cable plugs
Note
COAXIAL
DIGITAL
AUDIO
OPTICAL
DIGITAL
R
L
CO
R
L
Left and right
analog audio
cable plugs
Optical
digital
audio cable
plug
Coaxial
digital audio
cable plug
Audio jacks and cable plugs
(Red)(White) (Orange)
VIDEO S VIDEO
COMPONENT VIDEO
YR P B P
PBY
PR
S
V
Composite
video cable
plug
S-video
cable plug
Component
video cable
plugs
Video jacks and cable plugs
(Yellow) (Green)(Blue)(Red)

18 En
Connections
■HDMI signal compatibility
Audio signals
y
• If the input source component can decode the bitstream audio
signals of audio commentaries, you can play back the audio
sources with the audio commentaries mixed down by using the
following connections:
– multi-channel analog audio input (see page 25)
– DIGITAL INPUT OPTICAL (or COAXIAL)
• Refer to the supplied instruction manuals of the input source
component, and set the component appropriately.
• When CPPM copy-protected DVD-Audio is played back, video
and audio signals may not be output depending on the type of
the DVD player.
• This unit is not compatible with HDCP-incompatible HDMI or
DVI components.
• To decode audio bitstream signals on this unit, set the input
source component appropriately so that the component outputs
the bitstream audio signals directly (does not decode the
bitstream signals on the component). Refer to the supplied
instruction manuals for details.
• This unit is not compatible with the audio commentary features
(for example, the special audio contents downloaded via Internet)
of Blu-ray Disc or HD DVD. This unit does not play back the
audio commentaries of the Blu-ray Disc or HD DVD contents.
Video signals
This unit is compatible with the video signals of the
following resolutions:
Video signal format
– 480i/60 Hz
– 576i/50 Hz
– 480p/60 Hz
– 576p/50 Hz
– 720p/60 Hz, 50 Hz
– 1080i/60 Hz, 50 Hz
– 1080p/60 Hz, 50 Hz, 24 Hz
Default input assignment of HDMI input jacks
■HDMI jack and cable plug
y
• We recommend that you use an HDMI cable shorter than 5
meters (16 feet) with the HDMI logo printed on it.
• Use a conversion cable (HDMI jack ↔ DVI-D jack) to connect
this unit to other DVI components.
• Do not disconnect or connect the cable or turn off the power of
the HDMI components connected to the HDMI OUT jack of
this unit while data is being transferred. Doing so may disrupt
playback or cause noise.
• If you turn off the power of the video monitor connected to the
HDMI OUT jack via a DVI connection, this unit may fail to
establish the connection to the component.
• The analog video signals input at the composite video, S-video
and component video jacks can be digitally up-converted to be
output at the HDMI OUT jack. Set “VIDEO CONV.” to “ON”
in “MANUAL SETUP” (see page 98) to activate this feature.
Information on HDMI™
Audio signal
types
Audio signal
formats
Compatible
media
2ch Linear
PCM
2ch, 32-192 kHz,
16/20/24 bit
CD, DVD-Video,
DVD-Audio, etc.
Multi-ch
Linear PCM
8ch, 32-192 kHz,
16/20/24 bit
DVD-Audio, Blu-
ray Disc, HD DVD,
etc.
DSD 2/5.1ch,
2.8224 MHz, 1 bit
SA-CD, etc.
Bitstream Dolby Digital,
DTS
DVD-Video, etc.
Bitstream (High
definition audio)
Dolby TrueHD,
Dolby Digital Plus,
DTS-HD Master
Audio, DTS-HD High
Resolution Audio,
DTS Express
Blu-ray Disc,
HD DVD, etc.
Notes
HDMI input jack Assigned input source
IN1 DVD
IN2 DTV/CBL
IN3 DVR
Notes
HDMI
HDMI cable plug

19 En
Connections
PREPARATION English
■Audio signal flow
• 2-channel as well as multi-channel PCM, Dolby Digital and
DTS signals input at one of the HDMI IN jacks can be output at
the HDMI OUT jack only when “S.AUDIO” is set to “OTHER”
(see page 101).
• Audio signals input at the HDMI IN jacks are not output at the
AUDIO output and DIGITAL OUTPUT jacks.
■Video signal flow
• When the video signals are input at the HDMI, COMPONENT
VIDEO, S VIDEO, and VIDEO jacks, the priority order of the
input signals is as follows:
1. HDMI
2. COMPONENT VIDEO
3. S VIDEO
4. VIDEO
• Digital video signals input at one of the HDMI IN jacks cannot
be output from analog video output jacks.
• The analog component video signals with
480i (NTSC)/576i (PAL) of resolution are converted to the
S-video or composite video signals and output at the S VIDEO
MONITOR OUT and VIDEO MONITOR OUT jacks.
• The analog component video signals with 1080p of resolution
are only output at the COMPONENT VIDEO MONITOR OUT
jacks.
• Use the “HDMI RES.” parameter in “VIDEO SET” to
deinterlace and convert the resolution of the analog video
signals output at the HDMI OUT jack (see page 99).
Audio and video signal flow
Notes
DIGITAL AUDIO
(OPTICAL)
DIGITAL AUDIO
(COAXIAL)
HDMI
AUDIO
OutputInput
Analog output
Digital output
Notes
S VIDEO
VIDEO
COMPONENT
VIDEO
HDMI
Through
OutputInput
Video conversion ON (see page 98)

20 En
Connections
Connect your TV (or projector) to the HDMI OUT jack,
the COMPONENT VIDEO MONITOR OUT jacks, the
S VIDEO MONITOR OUT jack or the VIDEO
MONITOR OUT jack of this unit.
y
• You can choose to play back HDMI audio signals on this unit or
on another HDMI component connected to the HDMI OUT
jack of this unit. Use the “S.AUDIO” parameter in “OPTION
MENU” to select the component to play back HDMI audio
signals (see page 101).
• When you use the internal tuner of the TV as the input source,
connect the digital or analog audio output jacks of the TV and
digital or analog audio input jacks of this unit. Refer to
“Connecting a set-top box” on page 22 for connecting
information.
• If a video monitor is connected to this unit via a DVI
connection, you may not take full advantage of the HDMI
features.
• Some video monitors connected to this unit via a DVI
connection fail to recognize the HDMI audio/video signals
being input if they are in the standby mode. In this case, the
HDMI indicator flashes irregularly.
• If the connected video monitor is compatible with the automatic
audio and video synchronization feature (automatic lip sync
feature), this unit adjusts the audio and video timing
automatically (see page 94). Connect the video monitor to the
HDMI OUT jack of this unit to use the feature.
Connecting a TV monitor or projector
Make sure that this unit and other
components are unplugged from the
AC wall outlets.
Notes
DTV/CBL
AC OUTLETS
SWITCHED
120V 80Hz
100W MAX. TOTAL
0.8A MAX. TOTAL
AUDIO MULTI CH INPUT PRE OUT DOCK VIDEO
COMPONENT VIDEO
HDMI
DIGITAL INPUT SPEAKERS
DVDSUBWOOFERFRONTSB (8CH) ZONE 2
OUT
SUB
WOOFER
SUR. BACKSURROUND
SINGLE CENTERCENTERFRONT (8CH)
SURROUND
DVD
DTV/CBL
S VIDEO
VIDEO
DTV/CBL
DVR
DVRMONITOR OUT
VCR
OUTININ OUT
12
DVD
DVDCD
OPTICAL COAXIAL
DVD
DVR OUT
SURROUND BACK/BI-AMPSURROUNDCENTERFRONT A
FRONT B/ZONE B/
ZONE 2/PRESENCE
DTV/CBLDVD
D
/
D
-R OUT
(REC) DTV/CBL DVR VCR
OUTININ OUT
MONITOR
OUT
RL
RL
RL
RL
65
4
3
IN2 IN3IN1
EXTRA SP
Y
P
R
P
B
Y
P
R
P
B
A B
C
PRPBV
S
Y
O
TV (or projector)
Video in
Component video in
S-video in
HDMI in
(U.S.A. model)
Optical out
indicates recommended connections
indicates alternative connections
(One for the video connection, and one for the
audio connection)

21 En
Connections
PREPARATION English
• When “VIDEO CONV.” is set to “OFF” (see page 98), be sure
to make the same type of video connections as those made for
your TV (see page 20). For example, if you connected your TV
to the VIDEO MONITOR OUT jack of this unit, connect your
other components to the VIDEO jacks.
• When “VIDEO CONV.” is set to “ON” (see page 98), the
converted video signals are output only at the MONITOR OUT
jacks. To record a source, make the same type of video
connections between each component.
• To make a digital connection to a component other than the
default component assigned to each DIGITAL INPUT or
DIGITAL OUTPUT jack, select the corresponding setting for
“OPTICAL OUT”, “OPTICAL IN”, or “COAXIAL IN” in “I/O
ASSIGNMENT” (see page 95).
• If you connect your DVD player to both the DIGITAL INPUT
(OPTICAL) and the DIGITAL INPUT (COAXIAL) jacks,
priority is given to the signals input at the DIGITAL INPUT
(COAXIAL) jack.
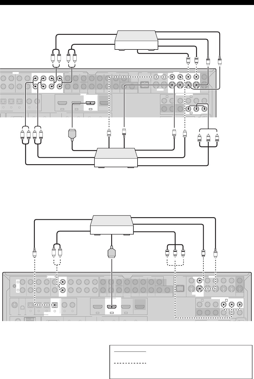
■Connecting a DVD player
Connecting other components
Notes
Make sure that this unit and other
components are unplugged from the
AC wall outlets.
AC OUTLETS
SWITCHED
120V 80Hz
100W MAX. TOTAL
0.8A MAX. TOTAL
R
L
AUDIO MULTI CH INPUT PRE OUT DOCK VIDEO
COMPONENT VIDEO
HDMI
DIGITAL INPUTXM
ANTENNA
REMOTE
SIRIUS DIGITAL
OUTPUT
TRIGGER
OUT
SPEAKERS
DVDSUBWOOFERFRONTSB (8CH) ZONE 2
OUT
SUB
WOOFER
SUR. BACKSURROUND
SINGLE CENTERCENTERFRONT (8CH)
SURROUND
DVD
DTV/CBL
S VIDEO
VIDEO
DTV/CBL
DVR
DVRMONITOR OUT
VCR
OUTININ OUT
12
DVD
DVDCDDTV/CBL
OPTICAL COAXIAL
DVD
DVR OUT
SURROUND BACK/BI-AMPSURROUNDCENTERFRONT A
AM
+12V
15mA MAX.
GND
HD Radio
FRONT B/ZONE B/
ZONE 2/PRESENCE
DTV/CBLDVD
MD/CD-R MD/CD-R
PHONO
GND
CD MD/
CD-R
IN
(PLAY) OUT
(REC) DTV/CBL DVR VCR
OUTININ OUT
IN OUT
MONITOR
OUT
FM
75Ω UNBAL.
RL
RL
RL
RL
65
4
3
21
IN2 IN3IN1
EXTRA SP
Y
P
R
P
B
Y
P
R
P
B
AB
C
RL
C
O
VS
PRPBY
DVD player
HDMI out
Component video out
S-video out
Video out
Optical out
Audio out
indicates recommended connections
indicates alternative connections
(One for the video connection, and one for the
audio connection)
Coaxial out
(U.S.A. model)

22 En
Connections
■Connecting a DVD recorder, PVR or VCR
■Connecting a set-top box
AC OUTLETS
AUDIO MULTI CH INPUT PRE OUT DOCK VIDEO
COMPONENT VIDEO
HDMI
DIGITAL INPUT SPEAKERS
DVDSUBWOOFERFRONTSB (8CH) ZONE 2
OUT
SUB
WOOFER
SUR. BACKSURROUND
SINGLE CENTERCENTERFRONT (8CH)
SURROUND
DVD
DTV/CBL
S VIDEO
VIDEO
DTV/CBL
DVR
DVRMONITOR OUT
VCR
OUTININ OUT
12
DVD
DVDCDDTV/CBL
OPTICAL COAXIAL
DVD
DVR OUT
SURROUND BACK/BI-AMPSURROUNDCENTERFRONT A
FRONT B/ZONE B/
ZONE 2/PRESENCE
DTV/CBLDVD
M
D/CD-R
MD/
CD-R
IN
(
PLAY) OUT
(REC) DTV/CBL DVR VC R
OUTININ OUT
MONITOR
OUT
RL
RL
RL
RL
65
4
32
IN2 IN3IN1
EXTRA SP
Y
P
R
P
B
Y
P
R
P
B
AB
C
VSSV
SS
V
V
YPBPR
R
L
R
L
RLRL
S-video in
Video out
Audio in
Audio out
VCR S-video out
S-video in
Video in
Video out
Audio out
Video in
Component video out
DVD recorder
or PVR
S-video out
HDMI out
Audio in
(U.S.A. model)
AC OUTLETS
R
L
AUDIO MULTI CH INPUT PRE OUT DOCK VIDEO
COMPONENT VIDEO
HDMI
DIGITAL INPUTXMSIRIUS DIGITAL
OUTPUT SPEAKERS
DVDSUBWOOFERFRONTSB (8CH) ZONE 2
OUT
SUB
WOOFER
SUR. BACKSURROUND
SINGLE CENTERCENTERFRONT (8CH)
SURROUND
DVD
DTV/CBL
S VIDEO
VIDEO
DTV/CBL
DVR
DVRMONITOR OUT
VCR
OUTININ OUT
12
DVD
DVDCDDTV/CBL
OPTICAL COAXIAL
DVD
DVR OUT
SURROUND BACK/BI-AMPSURROUNDCENTERFRONT A
FRONT B/ZONE B/
ZONE 2/PRESENCE
DTV/CBLDVD
MD/CD-R MD/CD-R
PHONO
GND
CD MD/
CD-R
IN
(PLAY) OUT
(REC) DTV/CBL DVR VC R
OUTININ OUT
MONITOR
OUT
RL
RL
RL
RL
65
4
321
IN2 IN3IN1
EXTRA SP
Y
P
R
P
B
Y
P
R
P
B
AB
C
O
V
RL
S
YPBPR
Satellite receiver, cable
TV receiver or HDTV
decoder
HDMI out
Component video out
Audio out
S-video out
Video out
Optical out
(U.S.A. model)
indicates recommended connections
indicates alternative connections
(One for the video connection, and one for the
audio connection)

23 En
Connections
PREPARATION English
■Connecting audio components
• To make a digital connection to a component other than the default component assigned to each the DIGITAL INPUT jack or the
DIGITAL OUTPUT jack, select the corresponding setting for “OPTICAL OUT”, “OPTICAL IN”, or “COAXIAL IN” in “I/O
ASSIGNMENT” (see page 95).
• Connect your turntable to the GND terminal of this unit to reduce noise in the signal. However, you may hear less noise without the
connection to the GND terminal for some turntables.
• The PHONO jacks are only compatible with a turntable with an MM or a high-output MC cartridge. To connect a turntable with a low-
output MC cartridge to the PHONO jacks, use an in-line boosting transformer or an MC-head amplifier.
• When you connect both the DIGITAL INPUT (OPTICAL) jack and the DIGITAL INPUT (COAXIAL) jack to an audio component,
the priority is given to the DIGITAL INPUT (COAXIAL) jack.
Notes
R
L
AUDIO MULTI CH INPUT PRE OU
T
HDMI
DIGITAL INPUTXM
ANTENNA
REMOTE
SIRIUS DIGITAL
OUTPUT
TRIGGER
OUT
SPEAKERS
FRONTSB (8CH) ZONE 2
OUT
SUB
WOOFER
S
U
SURROUND
S
CENTERFRONT (8CH)
SURROUND
DVD
DVDCDDTV/CBL
OPTICAL COAXIAL
DVD
DVR OUT
SURROUND BACK/BI-AMPSURROUNDCENTERFRONT A
AM
+12V
15mA MAX.
GND
HD Radio
FRONT B/ZONE B/
ZONE 2/PRESENCE
DTV/CBLDVD
MD/CD-R MD/CD-R
PHONO
GND
CD MD/
CD-R
IN
(PLAY) OUT
(REC) DTV/CBL DVR VCR
OUTININ OUT
IN OUT
FM
75Ω UNBAL.
RL
RL
RL
RL
65
4
321
IN2 IN3IN1
EXTRA SP
RL
RL
C
O
RL RL O
R
L
AUDIO MULTI CH INPUT PRE OU
T
HDMI
DIGITAL INPUTXM
ANTENNA
REMOTE
SIRIUS DIGITAL
OUTPUT
TRIGGER
OUT
SPEAKERS
FRONTSB (8CH) ZONE 2
OUT
SUB
WOOFER
S
U
SURROUND
S
CENTERFRONT (8CH)
SURROUND
DVD
DVDCDDTV/CBL
OPTICAL COAXIAL
DVD
DVR OUT
SURROUND BACK/BI-AMPSURROUNDCENTERFRONT A
AM
+12V
15mA MAX.
GND
HD Radio
FRONT B/ZONE B/
ZONE 2/PRESENCE
DTV/CBLDVD
MD/CD-R MD/CD-R
PHONO
GND
CD MD/
CD-R
IN
(PLAY) OUT
(REC) DTV/CBL DVR VCR
OUTININ OUT
IN OUT
FM
75Ω UNBAL.
RL
RL
RL
RL
65
4
321
IN2 IN3IN1
EXTRA SP
RL
RL
C
O
RL RL O
Turntable
CD recorder, MD
recorder or tape deck
Audio in
Optical in
Audio out
Optical out
Audio out
Coaxial
out
Audio
out
Ground
indicates recommended connections
indicates alternative connections
(One for the audio connection)
CD player
(U.S.A. model)

24 En
Connections
■Connecting an external amplifier
This unit has more than enough power for any home use. However, if you want to add more power to the speaker output
or if you want to use another amplifier, connect an external amplifier to the PRE OUT jacks. Each PRE OUT jack outputs
the same channel signals as the corresponding SPEAKERS terminals.
• When you make connections to the PRE OUT jacks, do not make connections to the SPEAKERS terminals.
• The signals output at the FRONT PRE OUT jacks are affected by the TONE CONTROL settings (see page 52).
• Adjust the volume level of the subwoofer with the control on the subwoofer (see page 52).
• Some signals may not be output at the SUBWOOFER PRE OUT jacks depending on the settings for “SPEAKER SET” (see page 87).
1FRONT PRE OUT jacks
Front channel output jacks.
2SURROUND PRE OUT jacks
Surround channel output jacks.
3SUR.BACK PRE OUT jacks
Surround back channel output jacks. When you only
connect one external amplifier for the surround back
channel, connect it to the SINGLE jack.
• When “BI-AMP” is set to “ON”, this unit outputs the front
channel audio signals at the SUR.BACK PRE OUT jacks.
• The audio signals output at the SUR.BACK PRE OUT jacks
differ depending on the “EXTRA SP ASSIGN” setting (see
pages 33 and 87).
4SUBWOOFER PRE OUT jacks
Connect one or two subwoofers with a built-in amplifier.
The signal output at the SUBWOOFER PRE OUT 2 jack is the
same as the one output at the SUBWOOFER PRE OUT 1 jack.
5CENTER PRE OUT jack
Center channel output jack.
Notes
Notes
Note
L
R
PRE OUT
SUBWOOFERFRONT
SUR. BACKSURROUND
SINGLE CENTER
12
1234
5

25 En
Connections
PREPARATION English
■Connecting a multi-format player or an external decoder
This unit is equipped with 6 additional input jacks (left and right FRONT, CENTER, left and right SURROUND and
SUBWOOFER) for discrete multi-channel input from a multi-format player, external decoder, sound processor or pre-
amplifier.
If you set “INPUT CH” to “8CH” in “MULTI CH” (see page 97), you can use the input jacks assigned as “FRONT” in
“MULTI CH” (see page 97) together with the MULTI CH INPUT jacks to input 8-channel signals.
Connect the output jacks on your multi-format player or external decoder to the MULTI CH INPUT jacks. Be sure to
match the left and right outputs to the left and right input jacks for the front and surround channels.
• When you select the component connected to the MULTI CH INPUT jacks as the input source (see page 43), this unit automatically
turns off the digital sound field processor, and you cannot select sound field programs.
• This unit does not redirect signals input at the MULTI CH INPUT jacks to accommodate for missing speakers. We recommend that
you connect at least a 5.1-channel speaker system before using this feature.
*1 The analog audio input jacks assigned as “FRONT” in “MULTI CH” (see page 97).
■Connecting a Yamaha iPod universal
dock or Bluetooth adapter
This unit is equipped with the DOCK terminal on the rear
panel that allows you to connect a Yamaha iPod universal
dock (such as YDS-10, sold separately) or Bluetooth
adapter (such as YBA-10 sold separately). Connect a
Yamaha iPod universal dock or Bluetooth adapter to the
DOCK terminal on the rear panel of this unit using its
dedicated cable.
y
Refer to “Using iPod™” on page 70 for playback of your iPod
and “Using Bluetooth™ components” on page 72 for playback of
your Bluetooth components.
Notes
L
R
MULTI CH INPUT
SB (8CH) SUB
WOOFER
CENTERFRONT (8CH)
SURROUND
L R LR
Subwoofer
out
Multi-format player/External
decoder (5.1-channel output)
Center out
Surround out
Front out
L
R
MULTI CH INPUT
SB (8CH) SUB
WOOFER
CENTERFRONT (8CH)
SURROUND
L
R
*1
L R LRL R
Multi-format player/External
decoder (7.1-channel output)
Front out
Subwoofer
out
Center out
Surround back out
Surround out
DOCK VIDEO
COMPONENT VIDEO
DVD
DVD
DTV/CBL
S VIDEO
VIDEO
DTV/CBL
DVR
DVRMONITOR OUT
VCR
OUTININ OUT MONITOR
OUT
Y
P
R
P
B
Y
P
R
P
B
A B
C
Yamaha iPod universal dock
or Bluetooth adapter

26 En
Connections
■Using REMOTE IN/OUT jacks
When the components are the Yamaha products and have
the capability of the transmission of the remote control
signals, connect the REMOTE IN jack and REMOTE
OUT jack to the remote control input and output jack with
the monaural analog mini cable as follows.
y
• If the components have the capability of the SCENE control
signals, this unit can automatically activate the corresponding
components and start the playback when you use one of the
SCENE buttons. Refer to the owner’s manuals for details about
the capability of the SCENE control signals of the components.
• If the component connected to the REMOTE OUT jack is not
the Yamaha product, set “SCENE IR” in the advanced setup
menu to “OFF” (see page 112).
Use the VIDEO AUX jacks on the front panel to connect a
game console or a video camera to this unit.
• The audio signals input at the DOCK terminal on the rear panel
take priority over the ones input at the VIDEO AUX jacks.
• To reproduce the source signals input at these jacks, select
“V-AUX” as the input source.
ANTENNA
REMOTE TRIGGER
OUT
AM
+12V
15mA MAX.
GND
HD Radio
IN OUT
FM
75Ω UNBAL.
Yamaha component
(CD or DVD player,
etc.)
Remote
control in
Remote
control out
Infrared signal
receiver or Yamaha
component
(U.S.A. model)
Using the VIDEO AUX jacks on the
front panel
Caution
Be sure to turn down the volume of this unit and other
components before making connections.
Notes
VOLUME
SILENT CINEMA
PHONES
TONE CONTROL STRAIGHT PURE DIRECT
SCENE
AUDIO SELECT OPTIMIZER MIC
EFFECT
PROGRAM INPUT
STANDBY
/ON
SYSTEM OFF
PRESET/TUNING/CHBANDSPEAKERS MEMORY INFO ON/OFF
ZONE 2
CONTROL
ZONE
CATEGORY
A/B/C/D/E
EDIT
SEARCH MODE
R
L
AUDIO OPTICAL
VIDEO AUX
VIDEOS VIDEO
1234
RL
OPTICAL
AUDIO
S VIDEO
VIDEO
O
V
S
L
R
Game console or
video camera
Optical output
Video output
S-Video output
Audio output
indicates recommended connections
indicates alternative connections
(One for the video connection, and
one for the audio connection)

27 En
Connections
PREPARATION English
Both FM and AM indoor antennas are supplied with this
unit. Connect each antenna correctly to the designated
terminals. In general, these antennas should provide
sufficient signal strength.
• The AM loop antenna should be placed away from this unit.
• A properly installed outdoor antenna provides clearer reception
than an indoor one. If you experience poor reception quality,
install an outdoor antenna. Consult the nearest authorized
Yamaha dealer or service center about outdoor antennas.
• The AM loop antenna should always be connected, even if an
outdoor AM antenna is connected to this unit.
Connecting the wire of the AM loop antenna
y
The wire of the AM loop antenna does not have any polarity
and you can connect either end of the wire to AM or GND
terminal.
Assembling the supplied AM loop antenna
Connecting the FM and AM
antennas
Notes
DIGITAL INPUTXM
ANTENNA
REMOTE
SIRIUS DIGITAL
OUTPUT
TRIGGER
OUT
CDDTV/CBL
OPTICAL COA
X
DVD
AMGND
HD Radio
FRONT B/ZONE B/
ZONE 2/PRESENCE
MD/CD-R MD/CD-R
FM
75Ω UNBAL.
R
RL
5
4
321
EXTRA SP
Indoor FM
antenna
(supplied)
Ground (GND terminal)
For maximum safety and minimum interference, connect the
antenna GND terminal to a good earth ground. A good earth
ground is a metal stake driven into moist earth.
AM loop antenna
(supplied)
Outdoor AM antenna
Use a 5 to 10 m (16 to 33
ft) vinyl-covered wire
extended outdoors from a
window.
(U.S.A. model)
Press and hold Insert Release
(U.S.A. model)
Open the lever Insert Close the lever
(Canada model)
(U.S.A. model)
(Canada model)

28 En
Connections
■AC OUTLETS (SWITCHED)
Use these 2 outlets to supply power to any connected
components. Connect the power cable of your other
components to these 2 outlets. Power to these 2 outlets is
supplied when this unit is turned on. However, power to
these 2 outlets is cut off when this unit is turned off. For
information on the maximum power or the total power
consumption of the components that can be connected to
these 2 outlets, see “Specifications” on page 127.
The power to AC OUTLETS of this unit is not cut off while this
unit is charging connected iPod even when this unit is in the
standby mode. When this unit completes charging or the iPod is
disconnected, the power is cut off automatically when this unit is
in the standby mode.
1Press LSYSTEM OFF on the front panel to
turn off this unit.
See page 29 for details.
2Press and hold MTONE CONTROL and
then press KMAIN ZONE ON/OFF to turn
on this unit.
This unit turns on, and the advanced setup menu
appears in the front panel display.
3Rotate the NPROGRAM selector to select
“SP IMP.”.
“SP IMP.” and the current speaker impedance setting
(“8Ω MIN”) appear in the front panel display.
4Press MTONE CONTROL repeatedly to
select “6Ω MIN”.
5Press LSYSTEM OFF to save the new
setting and turn off this unit.
The setting you made is reflected next time you turn on this
unit.
Connecting the power cable
Note
Memory back-up
The memory back-up circuit prevents the stored data
from being lost even if this unit is in the standby mode.
However, the stored data will be lost in case the power
cable is disconnected from the AC wall outlet or if the
power supply is cut off for more than one week.
AC OUTLETS
SWITCHED
120V 80Hz
100W MAX. TOTAL
0.8A MAX. TOTAL
DVRMONITOR OUT
C
To the AC wall outlet
(U.S.A. model)
Setting the speaker impedance
Caution
If you are to use 6 ohm speakers, set “SP IMP.” to
“6Ω MIN” as follows BEFORE using this unit. 4 ohm
speakers can be also used as the front speakers.
Note
TONE CONTROL
ON/OFF
MAIN ZONE
While holding
down

29 En
Connections
PREPARATION English
■Turning on this unit
Press KMAIN ZONE ON/OFF (or DPOWER) to
turn on this unit.
The main zone is turned on.
y
• When you turn on this unit, there will be delay for a few
seconds before this unit can reproduce sound.
• You can also turn on the main zone by pressing SSCENE (or
ASCENE) buttons.
■Set the main zone to the standby mode
Press
KMAIN ZONE ON/OFF
(or
CSTANDBY
)
to set the main zone to the standby mode.
In the standby mode, this unit consumes a small amount of
power in order to receive infrared signals from the remote
control.
y
Press LSYSTEM OFF to set the main zone and Zone 2 (see
page 108) to the standby mode simultaneously.
Turning this unit on and off

30 En
Connections
1HDMI indicator
Lights up when the signal of the selected input source is
input at the HDMI IN jacks (see page 18).
2ADAPTIVE DRC indicator
Lights up when the adaptive dynamic range control
feature is turned on (see page 91).
3DOCK indicator
• Lights up when you station your iPod in a Yamaha
iPod universal dock (such as YDS-10, sold separately)
connected to the DOCK terminal of this unit (see
page 25) and V-AUX is selected as the input source.
The DOCK indicator also lights up when this unit is
charging the battery of the stationed iPod in the
standby mode.
• Flashes while the connected Yamaha Bluetooth adapter
(such as YBA-10, sold separately) and the Bluetooth
component is in the paring or the Bluetooth adapter is
searching the Bluetooth component (see page 72).
• Light up while the Yamaha Bluetooth adapter is
connected to the Bluetooth component (see page 72).
4ENHANCER indicator
Lights up when the Compressed Music Enhancer mode is
selected (see page 50).
5Input source indicators
The corresponding cursor lights up to show the currently
selected input source.
The XM and SIRIUS indicator is only applicable to the U.S.A.
and Canada models and the cursor on the left of the XM indicator
or SIRIUS indicator lights up only when “XM” or “SIRIUS” is
selected as the input source.
6YPAO indicator
Lights up when you run “AUTO SETUP” and when the
speaker settings set in “AUTO SETUP” are used without
any modifications (see page 32).
7Tuner indicators
Lights up when this unit is in the FM, AM, XM Satellite
Radio, or SIRIUS Satellite Radio tuning mode (see
pages 53 to 69).
HD indicator is only applicable to the U.S.A. model only and
lights up when this unit is turned into the HD Radio reception
band.
896/24 indicator
Lights up when a DTS 96/24 signal is input to this unit.
9MUTE indicator and VOLUME level indicator
• The MUTE indicator flashes while the MUTE function
is on (see page 45).
• Indicates the current volume level.
0Input signal indicators
Lights up when this unit is reproducing PCM (Pulse Code
Modulation) or DSD (Direct Stream Digital) digital audio
signals.
ADecoder indicators
The respective indicator lights up when any of the
decoders of this unit function.
The neural indicator is only applicable to the U.S.A. and
Canada models and CSII indicator is only applicable to
the U.S.A. model.
BSound field indicators
Light up to indicate the active sound fields (see page 48).
CHeadphone indicator
Lights up when headphones are connected (see page 45).
Front panel display
MUTE
ms
dB
ft
VOL.
dB
DSD
neural
PCM
CS
96/24
VIRTUAL
AUTO
YPAO
MEMORY
HD
TUNED
STEREO
HOLD
SLEEP
MULTI CH
VCR DVR
V-AUX
DTV/CBL
DVD CD
MD/CD-R
TUNER PHONO SIRIUS
XM
MATRIX DISCRETE
MASTER AUDIO
HD
ES
ADAPTIVE DRC
DOCK ENHANCER
SILENT
CINEMA
ZONE 2
SP
A B
96
24
q
q
PL x
LFE
LL C R
SL SB SR
SBRSBL
TRUE HD
q
EX
q
DIGITAL PLUS
IHGED FCA B0
123456789
Note
Note
Note
Presence sound field
Listening position
Surround left
sound field
Surround right
sound field
Surround back sound field

31 En
Connections
PREPARATION English
DSP A B indicators
Light up according to the set of front speakers activated
(see page 43).
SP A: The FRONT A speakers are activated.
SP B: The FRONT B speakers are activated.
SP A B: The FRONT A and FRONT B speakers are
activated.
EZONE2 indicator
Lights up when Zone 2 is turned on (see page 107).
FDSP indicators
The respective indicator lights up when any of the sound
field programs are selected (see page 48).
CINEMA DSP indicator
Lights up when you select a CINEMA DSP sound
field program (see page 48).
VIRTUAL indicator
Lights up when the Virtual CINEMA DSP mode is
active (see page 51).
SILENT CINEMA indicator
Lights up when headphones are connected and a
sound field program is selected (see page 51).
GMulti-information display
Shows the name of the current sound field program and
other information when adjusting or changing settings.
HSLEEP indicator
Lights up while the sleep timer is on (see page 47).
IInput channel and speaker indicators
Input channel indicators
• Indicate the channel components of the current
digital input signal.
• Light up or flash according to the settings of the
speakers when this unit is in the automatic setup
procedure (see page 32) or in the “BASIC MENU”
in “MANUAL SETUP” (see page 89).
Presence speaker indicators
Light up or flash according to the setting of “EXTRA
SP ASSIGN” when this unit is in the automatic setup
procedure (see page 32) or in the “BASIC MENU” in
“MANUAL SETUP” (see page 87).
y
You can make settings for the presence and surround back
speakers automatically by running “AUTO SETUP” (see
page 32) or manually by adjusting settings for “SUR.B L/R
SP” (see page 88) in “SPEAKER SET”.
The remote control transmits a directional infrared ray.
Be sure to aim the remote control directly at the remote
control sensor on this unit during operation.
Infrared window (1)
Outputs infrared control signals. Aim this window at the
component you want to operate.
BTRANSMIT indicator
Flashes while the remote control is sending infrared
signals.
Operation mode selector (F)
The function of some buttons depends on the operation
mode selector position.
AMP
Operates the amplifier function of this unit.
SOURCE
Operates the component selected with an input
selector button (see page 103).
TV
Operates the TV assigned to either 4DTV/CBL or
4PHONO (see page 102).
• Do not spill water or other liquids on the remote control.
• Do not drop the remote control.
• Do not leave or store the remote control in the following types
of conditions:
– places of high humidity, such as near a bath
– places of high temperatures, such as near a heater or stove
– places of extremely low temperatures
– dusty places
• To set the remote control codes for other components, see
page 104.
Input channel indicators
LFE
LL C R
SL SB SR
SBRSBL
LFE indicator
Presence speaker indicators
Using the remote control
Notes
30 30
Approximately 6 m (20 ft)
Remote control sensor

OPTIMIZING THE SPEAKER SETTING FOR YOUR LISTENING ROOM (YPAO)
32 En
This unit employs the YPAO (Yamaha Parametric Room Acoustic Optimizer) technology which lets you avoid
troublesome listening-based speaker setup and achieves highly accurate sound adjustments automatically. The supplied
optimizer microphone collects and this unit analyzes the sound your speakers produce in your actual listening
environment.
• Be advised that it is normal for loud test tones to be output
during the “AUTO SETUP” procedure.
• To achieve the best results, make sure the room is as quiet as
possible while the “AUTO SETUP” procedure is in progress. If
there is too much ambient noise, the results may not be
satisfactory.
y
• Initial settings are indicated in bold.
• You can run “AUTO SETUP” using the system menu that
appears in the OSD or in the front panel display. This manual
uses the OSD illustrations to explain the “AUTO SETUP”
procedure.
• Before performing operations, set the operation mode selector
on the remote control to FAMP.
• This unit uses the speakers connected to the FRONT A speaker
terminals as the front speakers for the adjustment.
1Make sure of the following check points.
Before starting the automatic setup, check the following
check points.
❏Speakers are connected appropriately.
❏Headphones are disconnected from this unit.
❏This unit and the video monitor are turned on.
❏This unit is selected as the video input source of
the video monitor.
❏The connected subwoofer is turned on and the
volume level is set to about half way (or slightly
less).
❏The crossover frequency controls of the
connected subwoofer is set to the maximum.
❏The room is sufficiently quiet.
y
If you connect two subwoofers to this unit, the volume level
of each subwoofer is set to slightly less.
2Connect the supplied optimizer microphone
to the OPTIMIZER MIC jack on the front
panel.
“MIC ON View OSD menu” appears in the front
panel display.
The following menu screen appears on the video
monitor.
3Place the optimizer microphone at your
normal listening position on a flat level
surface with the omni-directional
microphone heading upward.
y
It is recommended that you use a tripod (etc.) to affix the
optimizer microphone at the same height as your ears would
be when you are seated in your listening position. You can
use the attached screw of a tripod (etc.) to fix the optimizer
microphone to the tripod (etc.).
Optimizing the speaker setting for your listening room (YPAO)
Using AUTO SETUP
Notes
Note
VOLUME
MIN MAX MIN MAX
CROSSOVER
HIGH CUT
Controls of a subwoofer (example)
VIDEO AUX
OPTIMIZER MIC
S VIDEO
VIDEO AUDIO
OPTICAL
LR
Omni-directional
microphone
AUTOSETUP
ZONEBPRESENCE
.EXTRASPASSIGN
>ZONE2 FRONTB
[]/[]:Select
NONE
SETUP;;;;;;;AUTO
EQ;;;;;;;NATURAL
START
[]/[]:Up/Down
[
[
[
[
Optimizer microphone

33 En
Optimizing the speaker setting for your listening room (YPAO)
PREPARATION English
4Press 8l / h to select the desired setting
for “EXTRA SP ASSIGN” and then press 8n.
Extra speaker assignment
EXTRA SP ASSIGN
Selects the function of the speakers connected to the
EXTRA SP terminals.
Choices: FRONT B, ZONE2, ZONE B,
PRESENCE, NONE
• When you use the alternative front speaker
system (see page 43)
Select “FRONT B”.
• When you use the Zone 2 speakers (see
page 107)
Select “ZONE2” to set the function of the speakers
to the Zone 2 speakers. This unit drives the Zone 2
speakers by using the internal amplifier.
• When you want to use another front
speaker system in Zone B
Select “ZONE B”.
• When you use the presence speakers (see
page 13)
Select “PRESENCE” to set the function of the
speakers to the presence speakers.
• When you do not use the EXTRA SP
terminals
Select “NONE” to deactivate the EXTRA SP
terminals.
If you select “ON” in “BI-AMP” (see page 112), you cannot
select “PRESENCE” or “ZONE2” in “EXTRA SP ASSIGN”.
5Press 8l / h to select “SETUP” and then
press 8n.
Choices: AUTO, RELOAD, UNDO, DEFAULT
• Select “AUTO” to automatically run the entire
“AUTO SETUP” procedure.
• Select “RELOAD” to reload the last “AUTO
SETUP” settings and override the previous
settings.
• Select “UNDO” to undo the last “AUTO SETUP”
settings and restore the previous settings.
• Select “DEFAULT” to reset the “AUTO SETUP”
parameters to the initial factory settings.
• “RELOAD” or “UNDO” is available only when you have
previously run “AUTO SETUP” and confirmed the results.
• “RELOAD” or “UNDO” is not available when you change
the setting of “BI-AMP” in the advanced setup (see
page 112) or “EXTRA SP ASSIGN” in “BASIC MENU”
(see page 87).
6Press 8l / h to select the desired setting of
“EQ”.
Parametric equalizer type EQ
Parametric equalizer adjusts the level of the specified
frequency bands. This unit automatically selects the
crucial frequency bands for the listening room and
adjusts the level of the selected frequency bands to
create a cohesive sound field in the room. You can
select the type of the parametric equalizer adjustment
from the following choices.
Choices: NATURAL, FLAT, FRONT
• Select “NATURAL” to average out the frequency
response of all speakers with higher frequencies
being all speakers to achieve more natural sound.
Recommended if the FLAT setting sounds a little
harsh.
• Select “FLAT” to average the frequency response
of all speakers. Recommended if all of your
speakers are of similar quality.
• Select “FRONT” to adjust the frequency response
of each speaker in accordance with the sound of
your front speakers. Recommended if your front
speakers are of much higher quality than your other
speakers.
Note
Notes

34 En
Optimizing the speaker setting for your listening room (YPAO)
7Press 8n to select “START” and then press
8ENTER to start the setup procedure.
The following message appears in the OSD.
When this unit starts the automatic setup procedure,
loud test tones are output at the speakers.
For more accurate measurements, keep quiet and
move to the wall where speakers are not around. We
recommend that you leave the listening room during
the automatic setup procedure.
Once you perform the next operation, this unit starts
the automatic setup procedure.
8Press 8ENTER to start the automatic setup
procedure.
The following screen appears in the OSD and setup
procedure starts in 10 seconds.
Loud test tones are output from each speaker during
the auto setup procedure. Once all items are set, the
“RESULT” display appears in the OSD.
• During the automatic setup procedure, do not perform any
operation on this unit.
• We recommend that you get out of the room while this unit
is in the auto setup procedure. It takes approximately 3
minutes for this unit to complete the auto setup procedure.
y
Press 8k to cancel the automatic setup procedure.
9Make sure that the following screen appears
and then press 8ENTER to display the
result screen.
The results displayed under “RESULT” are as
follows:
Number of speakers SP
Displays the number of speakers connected to this
unit in the following order:
Front/Back/Subwoofer
Speaker distance DIST
Displays the speaker distance from the listening
position in the following order:
Closest speaker distance/Farthest speaker distance
Speaker level LVL
Displays the speaker output level in the following
order:
Lowest speaker output level/Highest speaker output
level
• The signal output at the SUBWOOFER PRE OUT 2 jack
is the same as the one output at the SUBWOOFER PRE
OUT 1 jack. Therefore, even if you connect two
subwoofers, the number of the connected subwoofer is
indicated as “0.1”.
• If “E-10:INTERNAL ERROR” appears during the testing
procedure, restart from step 4.
• If you selected other than “AUTO” in step 5, no test tones
are output.
• If an error occurs during the “AUTO SETUP” procedure,
the setup procedure is canceled and an error screen
appears. For details, see “If an error screen appears” on
page 36.
• When this unit detects potential problems during the
“AUTO SETUP” procedure, “WARNING” and the
number of warning messages appears in the above of
“RESULT” (see page 36).
• Depending on the listening environment, “SWFR
PHASE:REV” appears during the automatic procedure
and “SUBWOOFER PHASE” in “SOUND MENU” (see
page 89) is automatically set to “REVERSE”.
Notes
NOTICE
output.
Loudtesttonesare
Pleasekeepquiet
orleavetheroom.
Press[ENTER]
AUTOSETUP
MeasurementStart
in 9seconds
[RETURN]:Cancel
Notes
AUTOSETUP
RESULT
SP : 3/4/0.1
DIST: 14.0/17.0ft
LVL : -9.0/+6.5dB
.SET CANCEL
[ ]/[ ]:Up/Down
[ENTER]:Enter
>
AUTOSETUP
Measurement Complete
Press [ENTER]

35 En
Optimizing the speaker setting for your listening room (YPAO)
PREPARATION English
10 Press 8k and then 8ENTER to display the
setup results in detail.
11 Press 8l / h repeatedly to toggle between
the setup result displays.
Press 8k / n to toggle between the parameters in a
results.
y
If you are not satisfied with the results or want to manually
adjust each parameter, use “MANUAL SETUP” (see
page 82).
• The distances displayed in the “DISTANCE” results may
be longer than the actual distance depending on the
characteristics of your subwoofer.
• In the “EQ” results, different values may be set for the
same frequency to provide finer adjustments.
12 Press 8ENTER to return to the top
result display.
13 Make sure the pointer is pointing at “SET”
and “CANCEL” and then press 8l / h to
select “SET” or “CANCEL”.
Choices: SET, CANCEL
• Select “SET” to confirm the “AUTO SETUP”
results.
• Select “CANCEL” to cancel the “AUTO SETUP”
results.
14 Press 8ENTER to confirm your selection.
The following screen appears. Disconnect the
optimizer microphone from this unit. The optimizer
microphone is sensitive to heat. Keep it away from
direct sunlight and do not place it on top of this unit.
AUTOSETUP
.RESULT
SP : 3/4/0.1
DIST: 14.0/17.0ft
LVL : -9.0/+6.5dB
SET CANCEL
[ ]/[ ]:Up/Down
[ENTER]:Detail
>
RESULT WIRING
FRONT L;;;;;;;OK
[ ]/[ ]:Select
[ENTER]:Return
[
[
Results of the speaker
connection and wiring
(WIRING)
Results of the speaker distance
from the listening position
(DISTANCE)
Results of the setting of each
speaker size
(SIZE)
Results of the parametric
equalizer of each speaker
(EQ)
Results of the speaker output level
(LEVEL)
Notes
AUTOSETUP
RESULT
SP : 3/4/0.1
DIST: 14.0/17.0ft
LVL : -9.0/+6.5dB
.SET CANCEL
[ ]/[ ]:Up/Down
[ENTER]:Enter
>
AUTOSETUP
RESULT
SP : 3/4/0.1
DIST: 14.0/17.0ft
LVL : -9.0/+6.5dB
.SET CANCEL
[ ]/[ ]:Up/Down
[ENTER]:Enter
>
AUTOSETUP
[MENU]:Exit
AUTOSETUPComplete
Disconnect Microphone
PRESS [ENTER]

36 En
Optimizing the speaker setting for your listening room (YPAO)
15 Press 8ENTER to confirm your selection.
The top “SET MENU” screen appears in the OSD.
16 Press ISET MENU to exit from “SET
MENU”.
y
If you change speakers, speaker positions, or the layout of your
listening environment, run “AUTO SETUP” again to recalibrate
your system.
■If an error screen appears
Press 8k / n / l / h to select “RETRY” or
“EXIT” and then press 8ENTER.
The following display is an example when “E-9:USER
CANCEL” appears in the OSD.
Choices: RETRY, EXIT
• Select “RETRY” to retry the “AUTO SETUP”
procedure.
• Select “EXIT” to exit from the “AUTO SETUP”
procedure.
y
If “E-5:NOISY” appears, “PROCEED” also appears in the
choices. When you select “PROCEED”, this unit continues the
measurements and settings, but the settings may not be optimal.
■If “WARNING” appears
When this unit detects potential problems during the
“AUTO SETUP” procedure, “WARNING” appears in the
top result display. Check the warning messages to correct
your speaker settings.
Warnings differ from errors in that warnings do not cancel the
“AUTO SETUP” procedure.
1Make sure the pointer is pointing at
“WARNING” and then press 8ENTER to
display the detailed information about the
warning.
The number on the right of “WARNING” indicates
the number of warning messages.
2Press 8l / h repeatedly to toggle between
the warning displays.
y
• For details about each warning message, see the “AUTO
SETUP” section in “Troubleshooting” on page 120.
• When the corresponding warning message is not
applicable to a speaker, “––” is displayed instead.
• If “SWFR: TOO LOUD” or “SWFR: TOO LOW” appears
in the “W-3: LEVEL ERROR” display, adjust the volume
level of the subwoofer(s).
3Press 8ENTER to return to the top result
display.
SET MENU
.;AUTO SETUP
;MANUAL SETUP
.A;SIGNAL INFO
[ ]/[ ]:Up/Down
[ENTER]:Enter
p
p
ERROR
.E-9:USER CANCEL
Don't operate
any function
>RETRY EXIT
[ ]/[ ]:Select
[ENTER]:Enter
[
[
Note
AUTOSETUP
RESULT
.WARNING(3)
>SET CANCEL
[ ]/[ ]:Up/Down
[ENTER]:Detail
SP : 3/4/0.1
DIST: 14.0/17.0ft
LVL : -9.0/+6.5dB
WARNING
W-1:OUTOFPHASE
Reverse Channel
FL --
CENTER
PL PR
SL SR
SBL SBR
[ ]/[ ]:Select
[ENTER]:Return
[
[

SELECTING THE SCENE TEMPLATES
37 En
BASIC
OPERATION English
This unit is equipped with 19 preset SCENE templates for
various situations of using this unit. As the initial factory
setting, the following SCENE templates are assigned to
each SCENE button (see page 8):
SCENE 1: DVD Viewing
SCENE 2: Disc Listening
SCENE 3: TV Viewing
SCENE 4: Radio Listening
If you want to use other SCENE templates, you can select
the desired SCENE templates from the SCENE template
library and assign the templates to the selected SCENE
buttons on the front panel and the remote control.
1Press and hold the SSCENE (or ASCENE)
button for 3 seconds.
The indicator on the selected SCENE button on the
front panel starts to flash, and the name of the
currently assigned SCENE template appears in the
front panel display.
2Rotate the RINPUT selector (or set the
operation mode selector to FAMP and then
press 8l / h) to select the desired
template.
3Press the SSCENE (or ASCENE) button
again to confirm the selection.
The selected SCENE template is assigned to the
SCENE button.
Once the desired SCENE templates are assigned to the
corresponding SCENE buttons, you need to set the input
source of the SCENE template on the remote control. See
page 41 for details.
Selecting the SCENE templates
Selecting the desired SCENE
template to the SCENE buttons
1
SCENE template library
(Image)
Select the desired SCENE
template
Assign the
SCENE
template to the
SCENE button
1
DVD Viewing
1
1
or
Remote control
Flashes
3 seconds 3 seconds
Front panel
1
Note
DVD MovieView
1
1
or
Remote control
Front panel

38 En
Selecting the SCENE templates
■Which SCENE template would you like to select?
*When iPod is connected to the Yamaha iPod universal dock or a Bluetooth component is connected to the Bluetooth adapter, this unit
plays back the audio sources input at the DOCK terminal.
y
You can create your original SCENE templates by editing the preset SCENE templates. See page 40 for details.
Note
1
2
3
4
Radio Listening
CD Hi-fi Listening
CD Listening
CD Music Listening
XM Listening
Dock Listening
DVD Live Viewing
DVD Movie Viewing
DVD Viewing
Disc Hi-fi Listening
Music Disc Listening
Disc Listening
DVR Viewing
TV Viewing
Action Game Playing
RPG Playing
DVD
V-AUX*
PHONO
DTV/CBL
TUNER (FM/AM)
DOCK*
CD
DVD
DVR
Video sources
(DVD video,
Recorded video)
TV programs
Video games
iPod or Bluetooth
component
Radio programs
Music discs (CD, SA-
CD or DVD-Audio)
SCENE templates
Which component do you
like for playback?
Vinyl records
Which source do you like to
play back?
LP Record Listening
XM
Default
SCENE buttons
TV Sports Viewing
SIRIUS SIRIUS Listening

39 En
Selecting the SCENE templates
BASIC
OPERATION English
■Preset SCENE templates descriptions
The illustrations of the SCENE button in the following table indicate the assigned SCENE buttons in the default setting.
*When the connected DVD player or CD player has the capability of the SCENE control signals and is connected to the REMOTE
OUT jack of this unit, this unit operates the DVD player or CD player worked with the SCENE features.
SCENE template Input source Playback mode Features
DVD Viewing DVD*Straight Select this SCENE template when you play back general
contents on the DVD player.
DVD Movie Viewing DVD*MOVIE
Sci-Fi
Select this SCENE template when you play back movies on
your DVD player.
DVD Live Viewing DVD*ENTERTAINMENT
Music Video
Select this SCENE template when you enjoy the music live
video on your DVD player.
DVR Viewing DVR MOVIE
Drama
Select this SCENE template when you play back movies on
your digital video recorder.
Disc Hi-fi Listening DVD*Pure Direct Select this SCENE template when you enjoy the high fidelity
sound of the music discs on your DVD player.
Music Disc
Listening
DVD*STEREO
2ch Stereo
Select this SCENE template when you play back music discs
on your DVD player.
Disc Listening DVD*STEREO
7ch Stereo
Select this SCENE template when you play back music
sources on your DVD player as the background music.
CD Hi-fi Listening CD*Pure Direct Select this SCENE template when you enjoy the high fidelity
sound of the music discs on your CD player.
CD Listening CD*STEREO
7ch Stereo
Select this SCENE template when you play back music discs
on your CD player.
CD Music Listening CD*STEREO
2ch Stereo
Select this SCENE template when you play back music source
on your CD player as the background music.
Radio Listening TUNER MUSIC ENHANCER
7ch Enhancer
Select this SCENE template when you enjoy FM or AM radio
programs.
XM Listening XM MUSIC ENHANCER
7ch Enhancer
Select this SCENE template when you enjoy XM Satellite
Radio programs.
SIRIUS Listening SIRIUS MUSIC ENHANCER
7ch Enhancer
Select this SCENE template when you enjoy SIRIUS Satellite
Radio programs.
Dock Listening V-AUX MUSIC ENHANCER
7ch Enhancer
Select this SCENE template when you play back music on
your iPod stationed in a Yamaha iPod universal dock or
Bluetooth component that is connected to the Bluetooth
adapter.
TV Viewing DTV/CBL Straight Select this SCENE template when you enjoy general
programs on your TV.
TV Sports Viewing DTV/CBL ENTERTAINMENT
Sports
Select this SCENE template when you enjoy sports programs
on your TV.
Action Game
Playing
V-AUX ENTERTAINMENT
Action Game
Select this SCENE template when you play action games such
as car racing and FPS games.
RPG Playing V-AUX ENTERTAINMENT
Roleplaying Game
Select this SCENE template when you play role-playing
games.
LP Record Listening PHONO Pure Direct Select this SCENE template when you play back vinyl records
on your turntable.
1
2
4
3

40 En
Selecting the SCENE templates
You can create your original SCENE templates for each
SCENE button. You can refer to the preset 19 SCENE
templates to create the original SCENE templates.
1Turn on the video monitor connected to this
unit.
2Press and hold the desired ASCENE button
for 3 seconds.
The SCENE template customizing screen appears on
the video monitor.
When the SCENE template you want to customize is not
assigned to any of the ASCENE buttons, press 8l / h
repeatedly to recall the desired SCENE template on the
menu screen.
3Press 8k / n to select the desired parameter
of the SCENE template and then 8l / h to
select the desired value of the selected
parameter.
You can adjust the following parameters for a
SCENE template:
•INPUT: The input source component.
•MODE: The active sound field programs,
“Straight” or “Pure Direct” mode.
4Press the ASCENE button again to confirm
the edit.
y
An asterisk mark (*) appears by the name of the original SCENE
template.
• Once the desired SCENE templates are assigned to the
corresponding ASCENE buttons, you need to set the input
source of the SCENE template on the remote control. See
page 41 for details.
• You can create a customized SCENE template for each SCENE
button, and if you create another customized SCENE template,
this unit overwrites the old customized SCENE template with
the new one.
• The newly created template is only available for the assigned
SCENE button.
■Rename the SCENE templates
Select the name of the SCENE template at step 3
of “Creating your original SCENE templates” and
then press 8ENTER.
•Press
8k / n to select the desired character.
•Press
8l / h to place an “_” (underscore) under the
space or the desired character.
•Press
9RETURN to cancel the new name.
•Press
8ENTER to confirm the new name.
Creating your original SCENE
templates
Note
: DVD Viewing
: DVD
SCENE
INPUT
SCENE : DVD Viewing
1
SCENE template library
(Image)
Select the desired SCENE
template
Assign the SCENE
template to the
SCENE button
Create an original SCENE
template
[RETURN]:EXIT
[SCENE1]:SET
[ENTER]:Rename
MODE:Straight
INPUT: DVD
.pDVDViewing[
SCENE1
[
Notes
[RETURN]:CANCEL
[ENTER]:SET
[p]/[[]:Position
[]/[]:Character
DVDViewing
RENAME
SCENE1
p
[
-

41 En
Selecting the SCENE templates
BASIC
OPERATION English
■Controlling the input source
components in the SCENE mode
You can operate both this unit and the input source
component by using the remote control. You must set the
appropriate remote control code for each input source in
advance (see page 104).
1Press the desired ASCENE button on the
remote control.
2Press the desired buttons in the * area below
to control the input source component of the
selected SCENE template.
*These buttons control the input source component. See
page 103 for details of the function of each button.
■Setting the input source of the
customized SCENE template on the
remote control
If you customize the input source of the selected SCENE
template, you must set the input source of the SCENE
template on the remote control to operate the input source
component correctly.
1Press the desired ASCENE button on the
remote control.
2Press and hold the ASCENE button and the
desired input selector button (4).
The BTRANSMIT indicator flashes twice.
3Keep holding down the buttons pressed in
step 2 until the BTRANSMIT indicator
flashes twice again.
If the setting of the input source is not successful, the
BTRANSMIT indicator flashes repeatedly. In this case, repeat
the setup procedure.
Using the remote control for the SCENE feature
Before performing the following operations, set the operation
mode selector on the remote control to FSOURCE.
Note
REC
SCENE
1234
VOLUME
TV VOL TV CH
AMP
SOURCE
TV
TRANSMITCODE SET
STANDBY
POWER
POWERPOWER
AVTV
DOCK CBL
PHONO
MUTE
TV MUTE TV INPUT
4321
8
10
7
09
65
SLEEP
SUR. DECODE
ENHANCER
PROG
ENT
PARAMETER
STRAIGHT
PURE DIRECT
AUDIO SEL
MULTI CH IN
MENUTITLE
SET MENU
SRCH MODE
MEMORY
LEVEL
DISPLAYRETURN
BAND
A-E/CAT.
ENTER
PRESET/CH
TUNER XM
CD CD-R
DVD
V-AU X
DVR VCR
DTV
MD
A
INFO PRG SELECT
SIRIUS
Set to
SOURCE
SCENE
buttons
*
Note

PLAYBACK
42 En
1Turn on the video monitor connected to this
unit.
y
See page 46 to display the input source information on the
video monitor.
2Rotate the RINPUT selector (or press one
of the input selector buttons (4)) to select
the desired input source.
The name of the currently selected input source
appears in the front panel display for a few seconds.
y
The corresponding input selector button on the remote
control for the currently selected input source lights up for
approximately 5 seconds after you press any buttons on the
remote control, showing which source component is
currently being operated.
3Start playback on the selected source
component or select a broadcast station.
• Refer to the operating instructions for the source
component.
• See page 53 for details about FM or AM tuning
instructions.
• See page 60 for details about XM Satellite Radio
tuning instructions.
• See page 65 for details about SIRIUS Satellite
Radio tuning instructions.
• See page 70 for details about iPod operations.
• See page 72 for details about Bluetooth operations.
4
Rotate
JVOLUME
(or press
EVOLUME +/–
)
to adjust the volume to the desired output
level.
y
• See page 52 to adjust the level of each speaker.
• This does not affect the AUDIO OUT (REC) level.
• You can set the initial volume level and maximum volume
level (see page 91).
5Rotate the NPROGRAM selector (or press
KPROG l / h repeatedly) to select the
desired sound field program.
The name of the selected sound field program
appears in the front panel display. See page 48 for
details about sound field programs.
Sound field programs cannot be selected when the
component connected to the MULTI CH INPUT jacks is
selected as the input source (see page 43).
y
• Choose a sound field program based on your listening
preference, not merely on the name of the program.
• When you select an input source, this unit automatically
selects the last sound field program used with the
corresponding input source.
• To display information about the currently selected sound
field program in the OSD, see page 74 for details.
Playback
Caution
Extreme caution should be exercised when you play
back CDs encoded in DTS. If you play back a CD
encoded in DTS on a DTS-incompatible CD player,
you will only hear some unwanted noise that may
damage your speakers. Check whether your CD player
supports CDs encoded in DTS. Also, check the sound
output level of your CD player before you play back a
CD encoded in DTS.
y
To play DTS-encoded CDs when using a digital audio
connection, set “DECODER MODE” in “INPUT MENU” to
“DTS” before the playback (see page 96).
Before performing the following operations, set the operation
mode selector on the remote control to FAMP.
Basic procedure
MULTI CH
VCR DVR
V-AUX
DTV/CBL
DVD CD
MD/CD-R
TUNER PHONO SIRIUS
XM
DVD
Currently selected input source
Available input sources
Note
Sci-Fi
Currently selected sound field program

43 En
Playback
BASIC
OPERATION English
Use this feature to select the component connected to the
MULTI CH INPUT jacks (see page 25) as the input
source.
Rotate the RINPUT selector to select “MULTI
CH” (or press OMULTI CH IN).
“MULTI CH” appears in the front panel display.
y
Use “MULTI CH” menu in “INPUT MENU” to set the
parameters for MULTI CH INPUT (see page 97).
Sound field programs cannot be selected when the component
connected to the MULTI CH INPUT jacks is selected as the input
source.
Use this feature to turn the front speaker system (FRONT
A and/or FRONT B) on or off.
Press ASPEAKERS on the front panel
repeatedly to turn on or off the set of front
speakers connected to the FRONT A and/or
EXTRA SP speaker terminals.
The active front speaker set changes as follows.
• FRONT A and B or FRONT B setting is not available when
“EXTRA SP ASSIGN” is set to “PRESENCE”, “ZONE 2” or
“NONE” (see page 87).
• Turn off the volume level of this unit when you switch the front
speaker setting.
■Using the Zone B feature
When you set “EXTRA SP ASSIGN” to “ZONE B” (see
page 87), you can use the speakers connected to the
EXTRA SP speaker terminals in another room (Zone B).
Press ASPEAKERS on the front panel
repeatedly to turn on or off the Zone B speakers.
When you activate the Zone B speakers, all the speakers in
the main room are muted.
If you select the sound field program and activate the Zone B
speakers, Virtual CINEMA DSP activates automatically (see
page 51).
Before performing the following operations, set the operation
mode selector on the remote control to FAMP.
Selecting the MULTI CH INPUT
component
Note
Selecting the front speaker set
Notes
Note
FRONT A FRONT B
FRONT A
and
FRONT B
OFF

44 En
Playback
This unit comes with a variety of input jacks. Use this
feature (audio input jack select) to switch between input
jacks when more than one input jack is assigned to the
same input source.
y
• We recommend that you set the audio input jack select to
“AUTO” in most cases.
• You can adjust the default audio input jack select of this unit by
using “AUDIO SELECT” in “OPTION MENU” (see
page 100).
Press QAUDIO SELECT (or PAUDIO SEL)
repeatedly to select the desired audio input jack
select setting.
This feature is not available when no digital input jacks
(OPTICAL, COAXIAL and HDMI) are assigned. In addition,
HDMI is not available as an audio input jack select setting when
the HDMI IN jacks are not used. Use “I/O ASSIGNMENT” in
“INPUT MENU” to reassign the respective input jack (see
page 95).
You can display the operating information of this unit on a
video monitor.
1Turn on the video monitor connected to this
unit.
2Press JDISPLAY on the remote control.
The current status screen appears in the OSD.
y
• You can select the amount of time that the current status is
displayed in the OSD by using the “OSD-AMP”
parameter in “OPTION MENU” (see page 98).
• To turn off the status screen, press JDISPLAY again.
The OSD signal is not output at the DVR and VCR VIDEO
OUT jacks and will not be recorded.
Before performing the following operations, set the operation
mode selector on the remote control to FAMP.
Selecting audio input jacks
(AUDIO SELECT)
AUDIO SELECT Function
AUTO Automatically selects input signals in the
following order:
(1) HDMI
(2) Digital signals
(3) Analog signals
HDMI Selects only HDMI signals. When HDMI
signals are not input, no sound is output.
COAX/OPT Automatically selects input signals in the
following order:
(1) Digital signals input at the COAXIAL
jack
(2) Digital signals input at the OPTICAL
jack
When no signals are input, no sound is
output.
ANALOG Selects only analog signals. If no analog
signals are input, no sound is output.
Note
MULTI CH
VCR DVR
V-AUX
DTV/CBL
DVD CD
MD/CD-R
TUNER PHONO SIRIUS
XM
A.SEL:AUTO
Currently selected audio input jack select setting
Available input sources
Displaying the current status of
this unit on a video monitor
Note
A.SEL:HDMI
INPUT:DVD
Sci-Fi
MOVIE
[DISPLAY]:STATUSOFF
STATUSVOL:-40.0dB

45 En
Playback
BASIC
OPERATION English
Connect a pair of headphones with a stereo
analog audio cable plug to the PHONES jack on
the front panel.
y
When you select a sound field program, SILENT CINEMA mode
activates automatically (see page 51).
• When you connect headphones, no signals are output at the
speaker terminals.
• All Dolby Digital and DTS audio signals are mixed down to the
left and right headphone channels.
Press GMUTE on the remote control to mute the
audio output.
Press GMUTE again to resume the audio output.
y
• You can also rotate JVOLUME (or press EVOLUME +/–) to
resume the audio output.
• You can adjust the muting level by using the “MUTE TYPE”
parameter in “VOLUME MENU” (see page 91).
• The MUTE indicator flashes in the front panel display when the
audio output is muted and disappears from the front panel
display when the audio output is resumed.
You can combine a video image from a video source with
sound from an audio source. For example, you can enjoy
listening to classical music while viewing beautiful
scenery from the video source on the video monitor.
Press the input selector buttons (4) on the
remote control to select a video source and then
an audio source.
y
• You can also select “MULTI CH” as the audio source (see
page 43). Set the operation mode selector to FAMP and then
press OMULTI CH IN.
• Set the “BGV” parameter in the “MULTI CH” menu to the
desired setting to select the default background video input
source of the MULTI CH INPUT sources (see page 97).
Using your headphones
Notes
Muting the audio output
VOLUME
SILENT CINEMA
PHONES
TONE CONTROL STRAIGHT PURE DIRECT
SCENE
AUDIO SELECT OPTIMIZER MIC
EFFECT
PROGRAM INPUT
STANDBY
/ON
SYSTEM OFF
PRESET/TUNING/CHBANDSPEAKERS MEMORY INFO ON/OFF
ZONE 2
CONTROL
ZONE
CATEGORY
A/B/C/D/E
EDIT
SEARCH MODE
R
L
AUDIO OPTICAL
VIDEO AUX
VIDEOS VIDEO
1234
Before performing the following operations, set the operation
mode selector on the remote control to FAMP.
Playing video sources in the
background of an audio source
TUNER
XM
V-AU X
DTV
MD
CBL
CD
DVD
DOCK
DVR
VCR
V-AU X
DTV
CBL
DVD
DOCK
DVR
VCR
CD-R
PHONO
SIRIUS
MULTI CH IN
9
Audio sources
Video sources
Video sources
Audio sources

46 En
Playback
You can display the audio and video information of the
current input signal.
1Set the operation mode selector to FAMP
and then press ISET MENU on the remote
control.
The top “SET MENU” display appears in the OSD.
2Press 8n repeatedly to select “SIGNAL
INFO” and then press 8ENTER.
The audio information about the input source appears
in the OSD.
3Press 8l / h to toggle between the audio
and video information displays.
4Press ISET MENU on the remote control
again to exit from “SET MENU”.
■Audio information
• “–––” appears when this unit cannot display the corresponding
information.
• (U.S.A. model only)
When the HD Radio signals include the flag data, the flag
information appears. We recommend that you select “SUR.
DECODE” to activate the corresponding surround decoder (see
page 79).
■Video information
“–––” appears when this unit cannot display the corresponding
information.
HDMI error and message
Displaying the input source
information
Information Descriptions
FORMAT Signal format. When this unit cannot detect a
digital signal, it automatically switches to
analog input.
SAMPLING The number of samples per second taken from
a continuous signal to make a discrete signal.
CHANNEL The number of source channels in the input
signal (front/surround/LFE). For example, a
multi-channel soundtrack with 3 front
channels, 2 surround channels and LFE, is
displayed as “3/2/0.1”.
BITRATE The number of bits passing a given point per
second.
FLAG Flag data encoded in DTS, Dolby Digital, or
PCM signals that cue this unit to automatically
switch decoders (“Surround EX”, etc.).
SET MENU
.;AUTO SETUP
;MANUAL SETUP
.A;SIGNAL INFO
[ ]/[ ]:Up/Down
[ENTER]:Enter
p
p
Notes
Information Descriptions
HDMI SIGNAL Type of the source video signals and
the video signals output at the HDMI
OUT jack of this unit.
HDMI RES. Resolution of the input signal (analog
or HDMI) and the output signal
(HDMI). When input video signals are
composite video or S-video signals,
the input video signals are indicated as
“Composite” or “S-Video”.
ANALOG RES. Resolution of the analog video signals
output at the COMPONENT VIDEO
MONITOR OUT jacks of this unit.
HDMI ERROR
(HDMI MESSAGE)
Error message for HDMI sources or
connected HDMI devices.
Note
Message Cause
DEVICE OVER The number of the connected HDMI
components is over the limit.
HDCP ERROR HDCP authentication failed.
Out of Res. Out of resolution. The connected monitor is
not compatible with the resolution of the
input video signal.

47 En
Playback
BASIC
OPERATION English
Use this feature to automatically set the main zone to the
standby mode after a certain amount of time. The sleep
timer is useful when you are going to sleep while this unit
is playing or recording a source. The sleep timer also
automatically turns off any external components
connected to the AC OUTLETS (see page 28).
Even if this unit is in the standby mode, this unit does not cut off
the power to AC OUTLETS while charging connected iPod (see
page 28).
Set the operation mode selector to FAMP and
then press HSLEEP repeatedly to set the
amount of time.
Each time you press HSLEEP, the front panel display
changes as shown below.
The SLEEP indicator flashes while you are switching the
amount of time for the sleep timer. Once the sleep timer is
set, the SLEEP indicator lights up in the front panel
display, and the display returns to the selected sound field
program.
■Canceling the sleep timer
Press HSLEEP on the remote control repeatedly
until “SLEEP OFF” appears in the front panel
display.
The SLEEP indicator turns off, and “SLEEP OFF”
disappears from the front panel display after a few
seconds.
y
The sleep timer setting can also be canceled by pressing
CSTANDBY (or KMAIN ZONE ON/OFF) to set the main
zone to the standby mode.
Using the sleep timer
Note
SLEEP 120min SLEEP 90min
SLEEP 60minSLEEP 30minSLEEP OFF
SLEEP
SLEEP 120min.
Flashes
SLEEP
Straight
Lights up
SLEEP OFF
Disappears

SOUND FIELD PROGRAMS
48 En
This unit is equipped with a variety of precise digital decoders that allow you to enjoy multi-channel playback from
almost any stereo or multi-channel sound source. This unit is also equipped with a Yamaha digital sound field processing
(DSP) chip containing several sound field programs which you can use to enhance your playback experience.
Rotate the NPROGRAM selector (or set the
operation mode selector to FAMP and then
press KPROG l / h repeatedly).
The name of the selected sound field program appears in
the front panel display and in the OSD.
• When you select an input source, this unit automatically selects
the last sound field program used with the corresponding input
source.
• Sound field programs cannot be selected when the component
connected to the MULTI CH INPUT jacks is selected as the
input source (see page 43).
• When you play back the Dolby TrueHD, Dolby Digital Plus,
DTS-HD Master Audio, or DTS-HD High Resolution Audio
sources, this unit does not activate any sound field program.
• When the sampling frequency of the input sources are higher
than 96 kHz, this unit does not apply any sound field programs.
y
Select a sound field program based on your listening preference, not merely on the name of the program, etc.
■For audio music sources
y
For audio music sources, we also recommend that you use the Pure Direct mode (see page 52).
• The available sound field parameters differ depending on the settings of the speakers.
• “DIALG.LIFT” is available only when “EXTRA SP ASSIGN” in “SPEAKER SET” is set to “PRESENCE” (see page 87).
CLASSICAL
Sound field programs
Selecting sound field programs
Notes
Sound field program descriptions
Notes
Program Descriptions
Hall in Munich
This sound field simulates a concert hall with approximately 2500 seats in Munich, using stylish
wood for the interior finishing as normal standards for European concert halls. Fine, beautiful
reverberations spread richly, creating a calming atmosphere. The listener’s virtual seat is at the
center left of the arena.
Hall in Vienna
This is an approximately 1700-seated, middle-sized concert hall with a shoebox shape that is
traditional in Vienna. Pillars and ornate carvings create extremely complex reflections from all
around the audience, producing a very full, rich sound.
Chamber This program creates a relatively wide space with a high ceiling like an audience hall in a palace. It
offers pleasant reverberations that are suitable for courtly music and chamber music.

49 En
Sound field programs
BASIC
OPERATION English
LIVE/CLUB
■For various sources
• The available sound field parameters and the created sound fields differ depending on the input sources and the settings of this unit.
• “DIALG.LIFT” is available only when “EXTRA SP ASSIGN” in “SPEAKER SET” is set to “PRESENCE” (see page 87).
ENTERTAINMENT
■For movie sources
y
You can select the desired decoder used with following sound field program (except “Mono Movie”). See page 79 for details.
• The available sound field parameters and the created sound fields differ depending on the input sources and the settings of this unit.
• “DIALG.LIFT” is available only when “EXTRA SP ASSIGN” in “SPEAKER SET” is set to “PRESENCE” (see page 87).
MOVIE
Program Descriptions
Cellar Club This program simulates a live house with a low ceiling and homey atmosphere. A realistic, live sound
field features powerful sound as if the listener is in a row in front of a small stage.
The Roxy Theatre This is the sound field of a rock music live house in Los Angeles, with approximately 460 seats. The
listener’s virtual seat is at the center left of the hall.
The Bottom Line This is the sound field at stage front in The Bottom Line, that was a famous New York jazz club once.
The floor can seat 300 people to the left and right in a sound field offering real and vibrant sound.
Notes
Program Descriptions
Sports
This program allows the listeners to enjoy stereo sport broadcasts and studio variety programs with
enriched live feeling. In sports broadcasts, the voices of the commentator and sportscaster are positioned
clearly at the center while the atmosphere of the stadium expands in an optimum space to offer the
listeners with a feeling of presence in the stadium.
Action Game
This sound field has been suitable for action games such as car racing and FPS games. It uses the
reflection data that limits the effects range per channel in order to offer a powerful playing environment
with a being-there feeling by enhancing various effects tones while maintaining a clear sense of
directions.
Roleplaying Game
This sound field has been suitable for role-playing and adventure games. It combines the sound field
effects for movies and the sound field designs for “Action Game” to represent the depth and 3D feeling of
the field during play, while offering movie-like surround effects in the movie scenes in the game.
Music Video
This sound field offers an image of a concert hall for live performance of pop, rock and jazz music. The
listener can indulge oneself in a hot live space thanks to the presence sound field that emphasizes the
vividness of vocals and solo play and the beat of rhythm instruments, and to the surround sound field that
reproduces the space of a big live hall.
Notes
Program Descriptions
Standard
This program creates a sound field emphasizing the surrounding feeling without disturbing the original
acoustic positioning of multi-channel audio such as Dolby Digital and DTS. It has been designed with the
concept of “an ideal movie theater”, in which the audience is surrounded by beautiful reverberations from
the left, right and rear.
Spectacle
This program represents the spectacular feeling of large-scale movie productions.
It reproduces a broad theater sound field matching the cinemascope and wider-screen movies with an
excellent dynamic range from very small to extremely large sound.
Sci-Fi
This program clearly reproduces the finely elaborated sound design of the latest science fiction and
special effects-featuring movies.
You can enjoy a variety of cinematographically created virtual spaces reproduced with clear separation
between dialog, sound effects and background music.

50 En
Sound field programs
The available parameters differ depending on the input sources and the settings of this unit.
STEREO
■The Compressed Music Enhancer
MUSIC ENHANCER
■Surround decode mode
SUR. DECODE
Adventure
This program is ideal for precisely reproducing the sound design of action and adventure movies.
The sound field restrains reverberations but puts emphasis on reproducing a powerful space expanded
widely to the left and right. The reproduced depth is also restrained relatively to ensure the separation
between audio channels and the clarity of the sound.
Drama
This sound field features stable reverberations that match a wide range of movie genres from serious
dramas to musicals and comedies. The reverberations are modest but offer an optimum 3D feeling,
reproducing effects tones and background music softly but cubically around clear words and center
positioning in a way that does not fatigue the listener even after long hours of viewing.
Mono Movie
This program is provided for reproducing monaural video sources such as a classic movie in an
atmosphere of a good old movie theater.
The program produces the optimum expansion and reverberation to the original audio to create a
comfortable space with a certain sound depth.
Note
Program Descriptions
2ch Stereo Use this program to mix down multi-channel sources to 2 channels.
7ch Stereo
Use this program to output sound from all speakers. When you play back multi-channel sources, this unit
downmixes the source to 2 channels, and then outputs the sound from all speakers. This program creates
a larger sound field and is ideal for background music at parties, etc.
Program Descriptions
Straight Enhancer Use this program to enhance the sound nearest to the original depth and width of the 2-channel or multi-
channel compression artifacts.
7ch Enhancer Use this program to play back compression artifacts in 7-channel stereo.
Program Descriptions
Sur. Decoder Select this program to playback sources with selected decoders. You can playback 2-channel sources on
multi-channels. See page 79 for details.
Program Descriptions

51 En
Sound field programs
BASIC
OPERATION English
■Using sound field programs without
surround speakers
(Virtual CINEMA DSP)
Virtual CINEMA DSP allows you to enjoy the CINEMA
DSP programs without surround speakers. It creates
virtual speakers to reproduce the natural sound field.
When you set “SUR. L/R SP” to “NONE” (see page 88),
Virtual CINEMA DSP activates automatically whenever
you select a sound field program (see page 48).
Virtual CINEMA DSP will not activate even when “SUR. L/R
SP” is set to “NONE” (see page 88) in the following cases:
– when the component connected to the MULTI CH INPUT
jacks is selected as the input source (see page 43).
– when headphones are connected to the PHONES jack.
– when this unit is in the “7ch Stereo” mode.
■Enjoying multi-channel sources and
sound field programs with headphones
(SILENT CINEMA)
SILENT CINEMA allows you to enjoy multi-channel
music or movie sound, including Dolby Digital and DTS
sources, through ordinary headphones. SILENT CINEMA
activates automatically whenever you connect headphones
to the PHONES jack while listening to sound field
programs (see page 48). When activated, the SILENT
CINEMA indicator lights up in the front panel display.
• SILENT CINEMA does not activate when the component
connected to the MULTI CH INPUT jacks is selected as the
input source (see page 43).
• SILENT CINEMA is not effective when the “Pure Direct” (see
page 52) or “2ch Stereo” mode (see page 50) is selected, or
when this unit is in the “Straight” mode (see page 51).
When this unit is in the “Straight” mode, 2-channel stereo
sources are output from only the front left and right
speakers. Multi-channel sources are decoded straight into
the appropriate channels without any additional effect
processing.
Press OSTRAIGHT (or NSTRAIGHT) to select
“Straight”.
■Deactivating the “Straight” mode
Press OSTRAIGHT (or NSTRAIGHT) so that
“Straight” disappears from the front panel
display.
The sound effect is turned back on.
Note
Notes
Before performing the following operation, set the operation
mode selector on the remote control to FAMP.
Enjoying unprocessed input
sources (Straight decoding mode)

USING AUDIO FEATURES
52 En
You can adjust the output level of each speaker while
listening to a music source. This is also possible when
playing sources input at the MULTI CH INPUT jacks.
This operation will override the level adjustments made in
“AUTO SETUP” (see page 32) and “SP LEVEL” (see page 89).
1Press 7LEVEL on the remote control and
then 8k / n repeatedly to select the speaker
you want to adjust.
y
• The available speaker channels differ depending on the
setting of the speakers.
• When the video monitor is turned on, the “LEVEL”
adjustment menu appears in the video monitor.
2Press 8l / h to adjust the speaker output
level.
• Press 8h to increase the value.
• Press 8l to decrease the value.
Control range: –10.0 dB to +10.0 dB
3Press 7LEVEL to turn off the speaker level
adjustment display.
Use the Pure Direct mode to enjoy the pure high fidelity
sound of the selected source. When the Pure Direct mode
is activated, this unit plays back the selected source with
the least circuitry.
Press PPURE DIRECT (or QPURE DIRECT)
to turn the Pure Direct mode on or off.
The PPURE DIRECT button on the front panel lights up
while this unit is in the Pure Direct mode. The front panel
display automatically dims.
• The following operations are not possible when this unit is in
the Pure Direct mode:
– switching the sound field program
– displaying the OSD
– adjusting the “SET MENU” parameters (except for level
settings)
– operating video functions (video conversion, etc.)
• The Pure Direct mode is automatically canceled whenever this
unit is turned off.
y
The front panel display turns on momentarily when an operation
is performed.
Use this feature to adjust the balance of bass and treble for
the front left and right speaker channels.
y
Speaker and headphone adjustments are stored independently.
1Press MTONE CONTROL on the front panel
repeatedly to select the high-frequency
response (TREBLE) or the low-frequency
response (BASS).
2Rotate the NPROGRAM selector to adjust
the high-frequency response (TREBLE) or
the low-frequency response (BASS).
Control range: –6 dB to +6 dB
• If you increase or decrease the high-frequency or the low-
frequency sound to an extreme level, the tonal quality of the
surround speakers may not match.
• TONE CONTROL is not effective when PURE DIRECT is
selected, or when MULTI CH INPUT is selected as the input
source.
Using audio features
Before performing the following operations, set the operation
mode selector on the remote control to FAMP.
Adjusting the speaker level
Note
Display Adjusted speaker
FRONT L Front left speaker
FRONT R Front right speaker
CENTER Center speaker
SUR. L Surround left speaker
SUR. R Surround right speaker
SBL Surround back left speaker
SBR Surround back right speaker
SWFR Subwoofer
PRNS L Presence left speaker
PRNS R Presence right speaker
Enjoying pure hi-fi sound
Notes
Adjusting the tonal quality
Notes

FM/AM TUNING
53 En
BASIC
OPERATION English
You can use two tuning modes to tune into the desired FM/AM station:
Frequency tuning mode (AUTO TUNING/MANUAL TUNING)
You can search or specify the frequency of the desired FM/AM station automatically or manually (see “Basic tuning
operations” on this page).
Preset tuning mode (PRESET TUNING)
You can preset the desired FM/AM station in advance, and then recall the station by specifying the preset group and
number (see “Using station preset feature” on page 54).
Orient the connected FM and AM antennas for the best reception.
1Rotate the RINPUT selector (or press
4TUNER) to select “TUNER” as the input
source.
2Press CBAND (or 7BAND) to select the
reception band.
“FM” or “AM” appears in the front panel display.
3Press BSEARCH MODE (or ISRCH
MODE) to select the desired tuning mode.
Automatic tuning mode (AUTO TUNING)
Use this feature when the signal from the station you
want to select is strong.
When this unit is in the automatic tuning mode,
“AUTO TUNING” appears in the front panel display
for a moment. The AUTO indicator appears in the
front panel display.
Manual tuning mode (MANUAL TUNING)
Use this feature if the signal from the station you
want to select is weak and you cannot tune by using
the automatic tuning. When this unit is in the manual
tuning mode, “MANUAL TUNING” appears in the
front panel display for a moment.
y
• Manually tuning into an FM station automatically
switches the tuner to monaural reception to increase the
signal quality.
• (U.S.A. model only)
If you tune into a hybrid HD Radio station by using the
manual tuning mode, this nit automatically selects the
analog radio service. You cannot select the HD Radio
audio programs (see page 57) and display the HD Radio
information (see page 58).
Preset tuning mode (PRESET TUNING)
Use this feature to recall the preset stations. When
this unit is in the preset tuning mode, “PRESET
TUNING” appears in the front panel display for a
moment. Frequency tuning is not possible. See
page 54 for details.
4Press EPRESET/TUNING/CH l / h (or
8PRESET/CH k / n) repeatedly to tune into
the desired station.
•Press
Eh (or 8k) to tune into a higher
frequency.
•Press
El (or 8n) to tune into a lower frequency.
FM/AM tuning
Overview
Note
Basic tuning operations
Before performing the following operations, set the operation
mode selector on the remote control to FSOURCE and then
press 4TUNER.
AUTO
AFM 88.9MHz
Lights up
No colon (:)
AFM 88.9MHz
No colon (:)

54 En
FM/AM tuning
y
• When this unit is tuned into a station, the TUNED indicator
lights up.
• Hold down the button to continue searching when this unit is in
the manual tuning mode.
• Press GINFO (or 0INFO) repeatedly to toggle the frequency
information and sound field program information in the front
panel.
• (U.S.A. model only)
If the station that this unit is tuned into is an HD Radio station,
you can toggle the HD Radio information in the front panel
display by pressing GINFO (or 0INFO) repeatedly. See
page 58 for details.
• (U.S.A. model only)
If the station that you tune this unit into is the HD Radio station,
the HD indicator also appears in the front panel display. See
page 57 for details about the HD Radio features.
■Direct frequency tuning
Use this feature tune into the desired station directly by
entering the frequency.
1Press 7BAND on the remote control
repeatedly to select the desired reception
band.
“FM” or “AM” appears in the front panel display.
2Press BSEARCH MODE (or ISRCH
MODE) repeatedly to select “AUTO TUNING”
or “MANUAL TUNING”.
y
If a colon (:) appears in the front panel display, manual
tuning is not possible. Press BSEARCH MODE (or
ISRCH MODE) to turn the colon (:) off.
3Enter the frequency of the desired station by
pressing the numeric buttons (6).
Example: To tune into 103.7 MHz
y
If the entered frequency is out of the range of the FM/AM tuning,
“WRONG STATION!” appears in the front panel display and
then this unit automatically tunes into the last selected station.
Use this feature to store up to 40 stations FM/AM stations
(A1 to E8: 8 preset station numbers in each of the 5 preset
station groups). Preset the desired stations to this unit by
using the automatic or manual preset tuning features in
advance (see “Automatic station preset” and “Manual
station preset” on page 55).
1Press BSEARCH MODE (or ISRCH
MODE) repeatedly to select “PRESET
TUNING”.
2Press EPRESET/TUNING/CH l / h (or
8PRESET/CH k / n) to select the desired
preset station number (A1 to E8).
The preset station group and number appear in the
front panel display along with the station band and
frequency.
y
You can select the preset station group (A to E) by pressing DA/
B/C/D/E (or 8A-E/CAT. l / h) repeatedly.
• (U.S.A. model only)
When you recall one of the sub-audio program (HD2 to HD8)
of an FM HD Radio station, it takes a few seconds for this unit
to recall the desired program. While this unit recalls the sub-
audio program, this unit outputs the sound of the analog service
of the station.
• (U.S.A. model only)
If the selected sub-audio program is currently not available, this
unit is tuned into the main audio program, and if the main audio
program is also not available, this unit is tuned into the analog
service.
Before performing the following operations, set the operation
mode selector on the remote control to FSOURCE and then
press 4TUNER.
AFM 88.9MHz
No colon (:)
1037
Using station preset feature
Before performing the following operations, set the operation
mode selector on the remote control to FSOURCE and then
press 4TUNER.
Note
A1:FM 88.9MHz
Preset group and preset station number

55 En
FM/AM tuning
BASIC
OPERATION English
■Automatic station preset
You can use the automatic preset tuning feature to store up
to 40 FM stations with strong signals (A1 to E8: 8 preset
station numbers in each of the 5 preset station groups) in
order.
(U.S.A. model only)
You can use the automatic preset tuning feature to store up
to 40 AM HD Radio, FM HD Radio, and analog FM radio
stations with strong signals.
1Rotate the RINPUT selector (or press
4TUNER) to select “TUNER” as the input
source.
(U.S.A. model)
2Press CBAND (or 7BAND) to select the
desired reception band.
“FM” or “AM” appears in the front panel display.
This unit searches the stations in the selected band
and then another band.
(Canada model)
2Press CBAND (or 7BAND) to select “FM”
as the reception band.
“FM” appears in the front panel display.
3Press and hold FMEMORY (or
9MEMORY) for more than 3 seconds.
The preset station number as well as the MEMORY
and AUTO indicators flashes. After approximately 5
seconds, automatic presetting starts from the current
frequency and proceeds toward higher frequencies.
When automatic preset tuning is completed, the
MEMORY indicator disappears.
y
• You can specify the preset number from which this unit stores
FM stations. Press DA/B/C/D/E (or 8A-E/CAT. l / h) and
then EPRESET/TUNING/CH l / h
(or 8PRESET/CH k / n) repeatedly after you perform step 3
to select the preset station number under which the first station
will be stored.
• To cancel the automatic station preset, press FMEMORY (or
9MEMORY) again.
• (U.S.A. model only)
When this unit stores the FM HD Radio stations with this
feature, this unit stores only the main audio program of the
stations (HD1). When you want to store the sub-audio programs
of the FM HD Radio stations, preset the stations manually.
• Any stored station data existing under a preset station number is
cleared when you store a new station under the same preset
station number.
• If the number of received stations does not reach 40 (E8),
automatic preset tuning automatically stops after searching for
all the available stations and copy the stored stations to the rest
preset station numbers.
• (Canada model only)
Only FM stations with sufficient signal strength are stored
automatically by automatic preset tuning. If the station you
want to store is weak in signal strength or an AM radio station,
tune into it manually and store it as described in “Manual
station preset” below.
■Manual station preset
Use this feature to store the AM or FM stations with weak
signals manually.
(U.S.A. model only)
You can store the analog AM/FM radio stations and AM/
FM HD Radio stations manually, and you can also store
the sub-audio programs of FM HD Radio station.
1Tune into a station.
See page 53 for tuning instructions.
y
(U.S.A. model only)
To store a sub-audio program of the HD Radio station (HD2
to HD8), press 0PRG SELECT b / a repeatedly to
select the desired audio program (see page 57).
2Press FMEMORY (or 9MEMORY).
The MEMORY indicator flashes in the front panel
display for approximately 30 seconds.
y
To cancel the preset memory mode, press FMEMORY (or
9MEMORY) again.
AUTO
MEMORY
A1:FM 88.9MHz
Flashes
Flash
Notes
MEMORY
Flashes

56 En
FM/AM tuning
3Press EPRESET/TUNING/CH l / h (or
8PRESET/CH k / n) repeatedly to select a
preset station group and number (A1 to E8)
while the MEMORY indicator is flashing.
• Press Eh (or 8k) to select a higher preset
station group and number.
• Press El (or 8n) to select a lower preset station
group and number.
y
You can select the preset station group (A to E) by pressing
DA/B/C/D/E (or 8A-E/CAT. l / h) repeatedly.
4Press FMEMORY (or 9MEMORY) while
the MEMORY indicator is flashing.
The station band and frequency appear in the front
panel display with the preset station group and
number you have selected. The MEMORY indicator
disappears from the front panel display.
• Any stored station data existing under a preset station number is
cleared when you store a new station under the same preset
station number.
• The reception mode (stereo or monaural) is stored along with
the station frequency.
■Exchanging preset stations
You can exchange the assignments of two preset stations
with each other. The example below describes the
procedure to exchange preset station “E1” with “A5”.
1Select preset station “E1” using DA/B/C/D/E
and EPRESET/TUNING/CH l / h.
See “Using station preset feature” on page 54.
2Press and hold BEDIT for more than 3
seconds.
“E1” and the MEMORY indicator flash in the front
panel display.
3
Select preset station “A5” using
DA/B/C/D/E
and
EPRESET/TUNING/CH l / h.
“A5” and the MEMORY indicator flash in the front
panel display.
See “Using station preset feature” on page 54.
4Press BEDIT again.
“EXCHANGE E1-A5” appears in the front panel
display and the assignments of the two preset stations
are exchanged.
Notes
MEMORY
A1:FM 88.9MHz
The displayed station has been stored as A1.
Flashes
Before performing the following operations, set the operation
mode selector on the remote control to FSOURCE and then
press 4TUNER.
MEMORY
E1:FM 88.9MHz
Flashes
Flashes
MEMORY
A5:FM 88.9MHz
Flashes
Flashes

USING HD RADIO™ FEATURES (U.S.A. MODEL ONLY)
57 En
BASIC
OPERATION English
HD Radio technology is a new technology that enables FM and AM radio stations to broadcast programs digitally.
Digital broadcasting provides listeners with radically improved audio quality and reception as well as new data services.
Furthermore, supplemental program services allow listeners to select from up to 8 HD Radio programs multicast on a
single FM HD Radio channel. For further information on HD Radio technology, visit “http://www.ibiguity.com/”.
This unit is equipped with an HD Radio reception feature, facilitating CD quality FM broadcasts as well as analog FM
stereo quality AM broadcasts. In addition, this unit can receive both audio and data (such as song titles, artist names,
program types, and comments) from supplemental program services (HD1 to HD8).
y
When the HD Radio signals include the audio signal flag data (“Neural”, etc.), the flag information appears in the “SIGNAL INFO”
screen (see page 46). We recommend that you select “SUR. DECODE” as the sound field program and activate the surround decoder
corresponding to the flag information (see page 80).
• The tuning method for HD Radio stations are same as analog FM/AM radio stations; however, if you tune into a hybrid HD Radio
station by using the manual tuning mode, this unit automatically selects the analog radio service. Use the automatic tuning mode,
preset tuning mode, or direct frequency tuning to tune into the desired HD Radio station (see pages 53 and 54).
• This unit is capable of receiving both hybrid and all-digital HD Radio station signals. However, this unit may not automatically receive
all-digital FM station signals and the automatic tuning operation may stop. In this case, enter the frequency of the desired all-digital
FM HD Radio station directly by using the numeric buttons (6) (see page 54).
Use this feature to select one of the 8 HD Radio audio
programs (HD1 to HD8) when the unit is in the tuner
mode. Each audio program contains data programs.
When the selected FM HD Radio station provides some
audio programs, currently selected audio program number
appears in the front panel display as follows.
Press 0PRG SELECT b / a on the remote
control repeatedly to toggle between HD Radio
audio programs.
The HD indicator may disappear from the front panel
display while toggling between data programs.
y
You can also select the desired HD Radio audio program by
pressing the numeric key. While this unit is in the automatic or
manual tuning mode, press a numeric button (1-8) (6) and then
HENT.
• Only 1 HD Radio audio program (HD1) is available for AM
broadcasts, while up to 8 audio programs (HD1 to HD8) are
available for FM broadcasts. The audio programs from HD2 to
HD8 can be selected only when they contain data programs.
• When reception for an audio program ceases, the HD indicator
disappears from the front panel display and HD1 is
automatically selected after approximately 20 seconds.
• Some audio programs may not contain data programs
depending on the broadcasting station and the time period.
Using HD Radio™ features (U.S.A. model only)
Notes
Before performing the following operations, set the operation
mode selector on the remote control to FSOURCE and then
press 4TUNER.
Selecting HD Radio™ audio
programs
HD
AFM88.9MHz2
Currently selected audio program
Notes

58 En
Using HD Radio™ features (U.S.A. model only)
Use this feature to display the HD Radio information in
the front panel display or video monitor.
■Front panel display
Press GINFO (or 0INFO) repeatedly to toggle
between the following HD Radio information
displays.
Back to “STATION INFO 1”
y
• You can set the front panel display mode by using “FL
SCROLL” in “DISPLAY SET” (see page 98).
• Press 8ENTER repeatedly to hold and release the current HD
Radio information. While this unit is holding the information,
the HOLD indicator flashes in the front panel display.
■Video monitor
Press JDISPLAY on the remote control.
The following information is displayed in the video
monitor.
[1] Preset station Category and number/
frequency/Audio program (only when multiple
audio programs are available)
[2] Program category
[3] Song title
[4] Album title
[5] Antenna reception level
[6] Tuning mode (see page 53)
[7] Station name/Audio program (only when
multiple audio programs are available)
[8] Artist name
y
• To turn off the displayed information screen, press
JDISPLAY again.
• Press 8ENTER repeatedly to hold and release the current HD
Radio information. While this unit is holding the information,
the “HOLD” appears in the OSD.
• You can set the time for which the HD Radio information is
displayed in the video monitor by using the “OSD-SOURCE”
parameter in “Manual Setup” (see page 98).
• The current HD Radio reception level appears on the top of the
HD Radio information screen. For the best reception, adjust the
orientation of the antenna so that “ ” or “ ” is displayed
here.
• When this unit is tuned into an analog FM/AM radio station,
“TUNER Information” appears as follows.
Displaying HD Radio™ information
STATION INFO 1 e.g.) A FM 88.9MHz2
Preset station group and number/Frequency/Audio
program (only when multiple audio programs are
available)
STATION INFO 2 e.g.) WXYZ-FM <2/3>
Station name/Audio program (only when multiple audio
programs are available)
CATEGORY INFO e.g.) Classic Rock
Program category
SONG INFO e.g.) Frankie Zipper
Artist name/Song title
ALBUM INFO e.g.) Made-to-order
Album title
ANTENNA INFO e.g.) ANTENNA
Antenna reception level
DSP PROG. INFO e.g.) The Bottom Line
Sound field program
-
TUNERInformationANT:
A1:FM88.9MHz2PRESET
WXYZ-FMHD<2/3>
:ClassicRock
:FrankieZipper
:RoadtoIndia
:Made-to-order
[1]
[2]
[5]
[6]
[7]
[8]
[3]
[4]
TUNERInformationANT:
A1:FM98.7MHzPRESET
AAAA____ANALOG
:
:
:
:

XM SATELLITE RADIO TUNING
59 En
BASIC
OPERATION English
XM Radio offers an extraordinary variety of commercial-free music, plus the best in premier sports, news, talk radio,
stand-up comedy, children’s and entertainment programming. XM is broadcast in superior digital audio quality from
coast to coast. From rock to reggae, from classical to hip hop, XM has something for every music fan.
The XM Satellite Radio service is only available in the 48 contiguous United States (not available in Alaska and Hawaii) and Canada.
■Enjoying XM HD Surround content
This unit is equipped with the Neural Surround decoder that plays back the XM HD surround sound content of the XM
Satellite Radio broadcasts in multi-channels, resulting in a full surround sound experience (see page 80).
Connect the XM Mini-Tuner and the XM Dock (sold
separately) to the XM jack on the rear panel of this unit.
For details, see the operating instructions provided with
the XM Mini-Tuner Dock.
y
To ensure optimal reception of the XM Satellite Radio signals,
the XM Mini-Tuner Dock must be placed at or near a southerly
facing window with no obstacles in the path to the sky. You can
mount it indoors or outdoors. Use the “ANTENNA INFO”
information in the front panel or “XM Information” screen in the
video monitor (see page 63) to check the antenna reception level
and adjust the orientation of the antenna.
If “CHECK ANTENNA” or “CHECK XM TUNER” appears in
the front panel display, the connection and setting of the antenna,
Home Dock, or XM Mini-Tuner may not correct (see page 117).
XM Satellite Radio tuning
XM Satellite Radio online information
For U.S. customers: http://www.xmradio.com/
For Canadian customers: http://www.xmradio.ca/
Note
XM READY legal disclaimer
XM monthly service subscription sold separately. XM Mini-Tuner and Home Dock required (each sold separately) to receive XM
service. It is prohibited to copy, decompile, disassemble, reverse engineer, hack, manipulate or otherwise make available any
technology or software incorporated in receivers compatible with the XM Satellite Radio System. Installation costs and other fees
and taxes, including a one-time activation fee may apply. All fees and programming subject to change. Channels with frequent
explicit language are indicated with an XL. Channel blocking is available for XM radio receivers by calling 1-800-XM-RADIO (US
residents) and 1-877-GET-XMSR (Canadian residents). For a full listing of the XM commercial- free channels and advertising-
supported channels, visit lineup.xmradio.com (US residents) or xmradio.ca (Canadian residents). Subscriptions subject to Customer
Agreement available at www.xmradio.com (US residents) and www.xmradio.ca (Canadian residents). Only available in the 48
contiguous United States and Canada. ©2008 XM Satellite Radio Inc. All rights reserved. All other trademarks are the property of
their respective owners.
Connecting the XM Mini-Tuner Dock
R
L
XMSIRIUS DIGITAL
OUTPUT
MD/CD-R
PHONO
GND
CD
1
XM Mini-Tuner and XM Dock
(sold separately)
Note

60 En
XM Satellite Radio tuning
Once you have installed the XM Mini-Tuner Dock,
inserted the XM Mini-Tuner, connected the XM Dock to
your XM Ready® home audio system, and installed the
antenna, you are ready to subscribe and begin receiving
XM programming. There are three places to find your
eight character XM Radio ID: On the XM Mini-Tuner, on
the XM Mini-Tuner package, and on XM Channel 0.
Record the XM Radio ID in the following eight squares
for reference.
The XM Radio ID does not use the letters “I”, “O”, “S” or “F”.
Activate your XM Satellite Radio service in the U.S. online at
http://activate.xmradio.com/ or call 1-800-XM-RADIO (1-800-
967-2346). Activate your XM Satellite Radio service in Canada
online at https://activate.xmradio.ca/ or call 1-877-GET-XMSR
(1-877-438-9677). You will need a major credit card. XM will
send a signal from the satellites to activate the full channel lineup.
Activation normally takes 10 to 15 minutes, but during peak busy
periods you may need to keep your XM Ready home audio
system on for up to an hour. When you can access the full lineup
on your XM Ready home audio system you are done.
1Rotate the RINPUT selector (or press
4XM) to select “XM” as the input source.
The cursor on the left of the XM indicator lights up in
the front panel display and the XM Satellite Radio
information (such as channel number, channel name,
category, artist name, or song title) for the currently
selected channel appears in the front panel display.
y
When you select “XM” as the input source, this unit
automatically recalls the previously selected channel.
• The XM Satellite Radio signals cannot be output at the
AUDIO OUT (REC) jacks.
• If a status message or an error message appears in the front
panel display or in the OSD, see the “XM Satellite Radio”
section in “Troubleshooting” on page 113 for appropriate
remedies.
2Search for a channel by using one of the XM
Satellite Radio search modes.
• To select a channel from the all channel list, see
“All Channel Search mode” on page 61.
• To select a channel by category, see “Category
Search mode” on page 61.
• To select a channel from the preset channels, see
“Preset Search mode” on page 61.
• To select the desired channel directly by entering
the channel number, see “Direct number access
mode” on page 61.
y
• You can use the Neural Surround decoder to enjoy the XM HD
surround sound content of the XM Satellite Radio broadcasts in
multi-channels (see page 80).
• You can set the XM Satellite Radio preset channels (see
page 62).
• You can display the XM Satellite Radio information in the front
panel display or in the OSD (see page 63).
Activating XM Satellite Radio
Note
Basic XM Satellite Radio
operations
Before performing the following operations, set the operation
mode selector on the remote control to FSOURCE.
Notes
MULTI CH
VCR DVR
V-AUX
DTV/CBL
DVD CD
MD/CD-R
TUNER PHONO SIRIUS
XM
001Preview
Lights up

61 En
XM Satellite Radio tuning
BASIC
OPERATION English
■All Channel Search mode
1Press BSEARCH MODE (or ISRCH
MODE) repeatedly to select “ALL CH
SEARCH”.
2Press EPRESET/TUNING/CH l / h (or
8PRESET/CH k / n) repeatedly to search
for a channel within all channels.
y
• You can search for a channel quickly by pressing and holding
EPRESET/TUNING/CH l / h (or 8PRESET/CH k / n).
• To display the XM Radio ID number displayed in the front
panel display, select channel “0”.
■Category Search mode
1Press BSEARCH MODE (or ISRCH
MODE) repeatedly to select “CAT SEARCH”.
2Press DCATEGORY (or 8A-E/CAT. l / h)
repeatedly to change the channel category.
3Press EPRESET/TUNING/CH l / h (or
8PRESET/CH k / n) repeatedly to search
for a channel within the selected channel
category.
y
You can search for a channel quickly by pressing and holding
EPRESET/TUNING/CH l / h (or 8PRESET/CH k / n).
■Preset Search mode
Prior to selecting a preset channel in the Preset Search
mode, you must preset XM Satellite Radio channels. For
details, see “Setting the XM Satellite Radio preset
channels” on page 62.
y
The initial factory setting of all preset channels (A1 to E8) is “001
Preview”.
1Press BSEARCH MODE (or ISRCH
MODE) repeatedly to select “PRESET
SEARCH”.
2Press DCATEGORY (or 8A-E/CAT. l / h)
repeatedly to change the preset channel
group (A to E).
3Press EPRESET/TUNING/CH l / h (or
8PRESET/CH k / n) repeatedly to change
the preset channel number (1 to 8).
y
You can also select the preset channel number directly by
pressing the numeric buttons (1 to 8) (6).
■Direct number access mode
1Press ISRCH MODE on the remote control
repeatedly to select “ALL CH SEARCH” or
“CAT SEARCH”.
2Press the numeric buttons (6) to enter the
desired three-digit channel number.
For example, to enter the number 123, press the
numeric buttons (6) as shown below.
y
• To enter a one-digit or two-digit channel number, press the
numeric buttons (6) on the remote control and then press
HENT to confirm the input number.
• Instead of pressing HENT to tune into the channel
immediately, you can wait a few seconds until this unit
confirms the entered channel number.
• Pressing a button other than the numeric buttons (6) or HENT
cancels the Direct Number Access mode procedure.
Before performing the following operations, set the operation
mode selector on the remote control to FSOURCE and then
press 4XM.
123

62 En
XM Satellite Radio tuning
You can use this feature to store up to 40 XM Satellite
Radio channels (A1 to E8: 8 preset channel numbers in
each of the 5 preset channel groups). You can then recall
any preset channel easily by selecting the preset channel
group and number as described in “Preset Search mode”
on page 61.
1Search for a channel you want to set as a
preset channel by using one of the XM
Satellite Radio search modes.
See “Basic XM Satellite Radio operations” on
page 60 for details.
2Press FMEMORY (or 9MEMORY).
The MEMORY indicator flashes in the front panel
display for approximately 30 seconds.
You must proceed to and carry out steps 3 through 4 while
the MEMORY indicator is flashing in the front panel
display.
3Press EPRESET/TUNING/CH l / h
(or 8PRESET/CH k / n) repeatedly to select
a preset channel group and number (A1 to
E8) while the MEMORY indicator is flashing.
The preset channel number appears in the front panel
display.
y
You can select the preset station group (A to E) by pressing
DA/B/C/D/E (or 8A-E/CAT. l / h) repeatedly.
4Press FMEMORY (or 9MEMORY) to set
the selected XM Satellite Radio channel as a
preset channel while the MEMORY indicator
is flashing.
A colon (:) appears next to the preset channel number
for confirmation, and the MEMORY indicator turns
off in the front panel display.
Once you set a new preset channel, the one previously stored in
the same preset channel group and number is cleared.
Before performing the following operations, set the operation
mode selector on the remote control to FSOURCE and then
press 4XM.
Setting the XM Satellite Radio
preset channels
Note
043XMU
Currently selected channel number
MEMORY
Flashes
Note
MEMORY
C5 043XMU
Selected preset channel group and number
Flashes
C5:043XMU
Colon (:)

63 En
XM Satellite Radio tuning
BASIC
OPERATION English
You can display the XM Satellite Radio information (such
as channel number, channel name, category, artist name,
or song title) for the currently selected channel in the front
panel display or in the OSD.
If a status message or an error message appears in the front panel
display or in the OSD, see the “XM Satellite Radio” section in
“Troubleshooting” on page 113 for appropriate remedies.
■Displaying the XM Satellite Radio
information in the front panel display
Press GINFO (or 0INFO) repeatedly to toggle
between the following XM Satellite Radio
information display modes.
Back to “CHANNEL INFO”
y
• The front panel display can indicate up to 14 alphanumeric
characters at once. You can set whether to display the XM
Satellite Radio information in the front panel display in a
continuous manner or by 14 alphanumeric characters at once by
using the “FL SCROLL” parameter in “OPTION MENU” (see
page 98).
• If the XM Satellite Radio information contains a character that
cannot be recognized by this unit, the character will be
displayed with a space.
• To hold the current XM Raido information, press 8ENTER on
the remote control while it is being displayed. The HOLD
indicator flashes in the front panel display while you are
holding the XM information. Press 8ENTER again to release
the held information.
• When the antenna of the XM Mini-Tuner Dock cannot receive
the signals, “NO SIGNAL” appears in the front panel display.
■Displaying the XM Satellite Radio
information in the OSD
Press JDISPLAY.
The following screen is displayed in the OSD.
[1] Search mode (see page 60)
[2] Channel category
[3] Song title
[4] Antenna reception level
[5] Channel number/name
[6] Artist name
y
• To turn off the OSD, press JDISPLAY again.
• XM status messages also appear in the OSD.
• You can select the amount of time the XM Satellite Radio
information is displayed in the OSD by using the “OSD-
SOURCE” parameter in “OPTION MENU” (see page 98).
• To hold the XM Satellite Radio information, press 8ENTER
on the remote control while it is being displayed in the OSD.
“HOLD” appears in the screen while you are holding the XM
information. Press 8ENTER again or change the XM Satellite
Radio channel to release the held information.
• The current XM Satellite Radio reception level appears on the
top of the XM Satellite Radio information screen. For the best
reception, adjust the orientation of the antenna of Home Dock
so that “ ” or “ ” is displayed here. “ ” is displayed if
the antenna cannot receive the signals correctly. In this case,
adjust the orientation of the antenna (see page 59).
Before performing the following operations, set the operation
mode selector on the remote control to FSOURCE and then
press 4XM.
Displaying the XM Satellite Radio
information
Note
CHANNEL INFO e.g.) 043 XMU
Channel number/name
CATEGORY INFO e.g.) ROCK
Channel category
SONG INFO e.g.) Coldplay / Sp
Artist name / Song title
ANTENNA INFO e.g.) 043 ANT:
Channel number/Antenna reception level
DSP PROG. INFO e.g.) 7ch Enhancer
Sound field program
-
XMInformationANT:
ALLCHSEARCH
043:XMU
:Rock
:Coldplay
:Speedofsound
[1]
[2]
[4]
[5]
[6]
[3]

SIRIUS SATELLITE RADIO™ TUNING
64 En
SIRIUS Satellite Radio provides over 130 channels of exclusive entertainment and 100% commercial-free music. Only
SIRIUS has more than 65 original music channels, from today’s hits to R&B, oldies, and classical masterpieces. From
authentic country and real bluegrass to cool jazz, hot latin, reggae, rock and many more. Best of all, it’s all 100%
commercial-free.
SIRIUS also has more than 55 channels of world-class sports, news and entertainment. Included as part of your
subscription, you get up to 16 NFL games a week, up to 40 NBA games a week and up to 40 NHL games a week. (Games
are broadcast during their respective seasons.)
Coupled with great sports news from ESPN, the SIRIUS sports offering is unrivaled. And don't forget a host of other
great news and entertainment, like NPR, CNBC, Fox News, Radio Disney and E! Entertainment Radio. For more
information, visit http://www.sirius.com/.
Connect the SiriusConnect tuner (sold separately) to the
SIRIUS jack on the rear panel of this unit. For details, see
the operating instructions provided with the SiriusConnect
tuner.
y
• To ensure optimal reception of the SIRIUS Satellite Radio
signals, the antenna of the SiriusConnect tuner must be placed
at or near a window with no obstacles in the path to the sky. The
orientation of the antenna for the best reception differs
depending on the area. Refer to the instruction manuals
supplied with the SiriusConnect tuner for the installation of the
antenna.You can mount it indoors or outdoors.
• Use the “ANTENNA INFO” information in the front panel or
“SIRIUS Information” screen in the video monitor (see
page 69) to check the antenna reception level and adjust the
orientation of the antenna.
• You need to connect the SiriusConnect tuner to the AC wall
outlet.
• If “CHECK SR TUNER” or “ANTENNA ERROR” appears in
the front panel display, the connection of the SiriusConnect
tuner or antenna is incorrect. In such cases, check the
connection of the SiriusConnect tuner and the antenna (see
page 118).
• If “NOT SUPPORTED” appears in the front panel display, this
unit does not support the connected SiriusConnect tuner.
SIRIUS Satellite Radio™ tuning
SIRIUS Satellite Radio legal disclaimer
SIRIUS is available in the U.S.A. for subscribers with addresses in the continental U.S.A. and is available in Canada for subscribers
with a Canadian address. To Get SIRIUS Satellite Radio a subscription and compatible tuner and antenna are required and sold
separately. Visit sirius.com for the most complete and up-to-date channel lineup and information.
“SIRIUS” and the SIRIUS dog logo and related marks are trademarks of SIRIUS Satellite Radio Inc.
Connecting the SiriusConnect™
tuner
R
L
XMSIRIUS DIGITAL
OUTPUT
MD/CD-R
PHONO
GND
CD
FM
1
DC 5V
ANT
SiriusConnect™ tuner and the antenna
(sold separately)
To the AC wall outlet
Notes

65 En
SIRIUS Satellite Radio™ tuning
BASIC
OPERATION English
Before using the SIRIUS Satellite Radio feature, you need
to activate your SIRIUS Satellite Radio subscription. To
activate the subscription you need the Sirius ID which is
uniquely assigned to the SiriusConnect tuner. Sirius ID is
12-digit number and it appears on the package of the
SiriusConnect tuner, on the label of the SiriusConnect
tuner, and when you tune into the SIRIUS Satellite Radio
channel “0” (see below).
■Displaying the Sirius ID of your
SiriusConnect tuner
1Set the operation mode selector on the
remote control to FSOURCE and then press
4SIRIUS.
2Press 60 and then HENT to display the
Sirius ID of your SiriusConnect tuner.
“000 Sirius IDxxxxxxxxxxxx” (“xxxxxxxxxxxx”
indicates the 12-digit Sirius ID of your SiriusConnect
tuner) appears in the front panel display.
y
To scroll the message again, press GINFO (or 0INFO).
Write the Sirius ID below.
3Contact SIRIUS Satellite Radio to activate
your subscription.
y
Status messages appear in the front panel display or video
monitor during the activation. For details, see “SIRIUS Satellite
Radio” section on page 118. Once the activation is finished,
“SUB UPDATED” appears.
1Rotate the RINPUT selector (or press
4SIRIUS) to select “SIRIUS” as the input
source.
The cursor on the left of the SIRIUS indicator lights
up in the front panel display and the SIRIUS Satellite
Radio information (such as channel number, channel
name, category, artist name, or song title) for the
currently selected channel appears in the front panel
display.
y
When you select “SIRIUS” as the input source, this unit
automatically recalls the previously selected channel.
• The SIRIUS Satellite Radio signals cannot be output at the
AUDIO OUT (REC) jacks.
• When you have not activated your subscription yet, you
can only select “184” or “000”.
• If a status message or an error message appears in the front
panel display or in the OSD, see the “SIRIUS Satellite
Radio” section in “Troubleshooting” on page 118 for
appropriate remedies.
2Search for a channel by using one of the
SIRIUS Satellite Radio search modes.
• To select a channel from the all channel list, see
“All Channel Search mode” on page 66.
• To select a channel by category, see “Category
Search mode” on page 66.
• To select a channel from the preset channels, see
“Preset Search mode” on page 66.
• To select the desired channel directly by entering
the channel number, see “Direct number access
mode” on page 66.
y
• If you tune into a channel that you do not subscribe, “CALL
888-539-SIRIUS TO SUBSCRIBE” appears in the front panel
display. To scroll the message again, press GINFO (or
0INFO).
• You can set the SIRIUS Satellite Radio preset channels (see
page 67).
• You can display the SIRIUS Satellite Radio information in the
front panel display or in the video monitor (see page 69).
Activating SIRIUS Satellite
Radio™ subscription
SIRIUS Satellite Radio online information
Contact for activation
URL: https//activate.siriusradio.com/
Phone: 1-888-539-SIRIUS (1-888-539-7474)
ID:
Basic SIRIUS Satellite Radio™
operations
Before performing the following operations, set the operation
mode selector on the remote control to FSOURCE.
Notes
MULTI CH
VCR DVR
V-AUX
DTV/CBL
DVD CD
MD/CD-R
TUNER PHONO SIRIUS
XM
184 SIRIUS Wea
Lights up

66 En
SIRIUS Satellite Radio™ tuning
■All Channel Search mode
1Press BSEARCH MODE (or ISRCH
MODE) repeatedly to select “ALL CH
SEARCH”.
2Press EPRESET/TUNING/CH l / h (or
8PRESET/CH k / n) repeatedly to search
for a channel within all channels.
y
• You can search for a channel quickly by pressing and holding
E
PRESET/TUNING/CH
l
/
h
(or
8
PRESET/CH
k
/
n
).
• You can skip channels to the previous or next category by
pressing DCATEGORY (or 8A-E/CAT. l / h).
■Category Search mode
1Press BSEARCH MODE (or ISRCH
MODE) repeatedly to select “CAT SEARCH”.
2Press DCATEGORY (or 8A-E/CAT. l / h)
repeatedly to change the channel category.
3Press EPRESET/TUNING/CH l / h (or
8PRESET/CH k / n) repeatedly to search
for a channel within the selected channel
category.
y
You can search for a channel quickly by pressing and holding
EPRESET/TUNING/CH l / h (or 8PRESET/CH k / n).
This unit skips the channels when this unit is All Channel Search
mode or Category Search mode in the following cases (it is not
malfunction of this unit):
– the channel is locked (see page 67).
– the channel is out of service.
– you do not subscribe to the channel.
■Preset Search mode
Prior to selecting a preset channel in the Preset Search
mode, you must preset SIRIUS channels. For details, see
“Setting the SIRIUS Satellite Radio™ preset channels” on
page 67.
1Press BSEARCH MODE (or ISRCH
MODE) repeatedly to select “PRESET
SEARCH”.
2Press DCATEGORY (or 8A-E/CAT. l / h)
repeatedly to change the preset channel
group (A to E).
3Press EPRESET/TUNING/CH l / h (or
8PRESET/CH k / n) repeatedly to change
the preset channel number (1 to 8).
y
You can also select the preset channel number directly by
pressing the numeric buttons (1 to 8) (6).
■Direct number access mode
1Press ISRCH MODE on the remote control
repeatedly to select “ALL CH SEARCH” or
“CAT SEARCH”.
2Press the numeric buttons (6) to enter the
desired three-digit channel number.
For example, to enter the number 123, press the
numeric buttons (6) as shown below.
y
• To display the Sirius ID number displayed in the front panel
display, select channel “0”.
• To enter a one-digit or two-digit channel number, press the
numeric buttons (6) on the remote control and then press
HENT to confirm the input number.
• Instead of pressing HENT to tune into the channel
immediately, you can wait a few seconds until this unit
confirms the entered channel number.
• If no button is pressed within a few seconds after you enter a
one-digit or two-digit number, this unit automatically confirms
the entered channel number.
• If the selected channel is locked, “PIN:___” appears in the front
panel display. Enter the four-digit Parental Lock code number
by using the numeric buttons (6) or press HENT to cancel
(see page 67).
Before performing the following operations, set the operation
mode selector on the remote control to FSOURCE and then
press 4SIRIUS.
Note
123

67 En
SIRIUS Satellite Radio™ tuning
BASIC
OPERATION English
You can use this feature to store up to 40 SIRIUS Satellite
Radio channels (A1 to E8: 8 preset channel numbers in
each of the 5 preset channel groups). You can then recall
any preset channel easily by selecting the preset channel
group and number as described in “Preset Search mode”
on page 66.
1Search for a channel you want to set as a
preset channel by using one of the SIRIUS
Satellite Radio search modes.
See “Basic SIRIUS Satellite Radio™ operations” on
page 65 for details.
2Press FMEMORY (or 9MEMORY).
The MEMORY indicator flashes in the front panel
display for approximately 30 seconds.
You must proceed to and carry out steps 3 through 4 while
the MEMORY indicator is flashing in the front panel
display.
3Press EPRESET/TUNING/CH l / h
(or 8PRESET/CH k / n) repeatedly to select
a preset channel group and number (A1 to
E8) while the MEMORY indicator is flashing.
The preset channel number appears in the front panel
display.
y
You can select the preset station group (A to E) by pressing
DA/B/C/D/E (or 8A-E/CAT. l / h) repeatedly.
4Press FMEMORY (or 9MEMORY) to set
the selected SIRIUS Satellite Radio channel
as a preset channel while the MEMORY
indicator is flashing.
A colon (:) appears next to the preset channel number
for confirmation, and the MEMORY indicator turns
off in the front panel display.
Once you set a new preset channel, the one previously stored in
the same preset channel group and number is cleared.
You can use the Parental Lock feature to limit the access
to the desired SIRIUS Satellite channels. This unit
automatically skips the locked channels when this unit is
in the All Channel Search mode or Category Search mode
and you search a channel by pressing EPRESET/
TUNING/CH l / h (or 8PRESET/CH k / n).
■Setting the code number and the locked
channels
Use this feature to set the Parental Lock code number
(PIN) and select the channels to be locked.
1Set the operation mode selector to FAMP
on the remote control and then press ISET
MENU to display.
2Press 8n to select “MANUAL SETUP” and
then press 8ENTER.
3Press 8n repeatedly to select “INPUT
MENU” and then press 8ENTER.
Before performing the following operations, set the operation
mode selector on the remote control to FSOURCE and then
press 4SIRIUS.
Setting the SIRIUS Satellite
Radio™ preset channels
Note
001 SIRIUS Hit
Currently selected channel number
MEMORY
Flashes
MEMORY
A1023 Hair Na
Currently selected preset channel group and
number
FlashesFlashes
Note
Setting the Parental Lock
A1:023 Hair Na
Colon (:)

68 En
SIRIUS Satellite Radio™ tuning
4Press 8k / n repeatedly to select “SIRIUS”
and then press 8ENTER.
The following menu screen appears.
5Press 8n repeatedly to select “PARENTAL
LOCK” and then press 8ENTER.
“NEW PIN:0000” appears.
If a SiriusConnect tuner is not connected to this unit, “Not
Available” appears.
y
If the Parental Lock code number is already set, “PIN:___”
appears instead of “NEW PIN:0000”. Refer to step 8 and
then proceed the operations.
6Enter the desired 4-digit code number by
using the numeric buttons (6).
y
Press 9RETURN to return the previous menu level
without setting the code number.
7Press 8ENTER to confirm the code number.
“OK” and then the SIRIUS Satellite Radio channel
list appears. Refer to the step 9 and then proceed the
operations.
8Enter the 4-digit code number you set at step
6 above to unlock the protection.
When the code number is correct, “OK” and then the
SIRIUS Satellite Radio channel list appears.
9Press 8l / h repeatedly to select the
desired channel category and then press
8k / n repeatedly to select the channel you
want to lock.
In the SIRIUS Satellite Radio channel list screen, this unit
outputs the sound of the selected channel even if the channel
is locked. Only the first eight characters of each channel
name are displayed in the list.
10 Press 8ENTER to lock the selected
channel.
Check mark appears before the locked channel.
y
When you select the locked channel and press 8ENTER,
this unit unlocks the selected channel.
11 Repeat steps 9 and 10 to lock the channels
you want.
12 Press 9RETURN to exit from the
“PARENTAL LOCK” screen.
13 Press ISET MENU to exit from the setup
menu.
This unit is tuned into the last channel you select in
the “PARENTAL LOCK” screen. If the channel is
locked, this unit is tuned into “184 SIRIUS Weather
& Emergency” or “000 Sirius IDxxxxxxxxxxxx”
(“xxxxxxxxxxxx” indicates the Sirius ID of your
SiriusConnect tuner).
y
• If you forget or want to change the Parental lock code number,
use “SR PIN” in “ADVANCED SETUP” to reset the Parental
Lock code number.
• When you select “ALL” in “INIT” (see page 112), all locked
channels are unlocked.
■Tuning into the locked channels
You can tune into the locked channels by the Direct
number access mode or preset tuning mode. When you
tune into the locked channel, following message appears
in the front panel display. Enter the code number you set
for the Parental Lock feature by using the numeric buttons
(6) or press HENT to cancel the tuning.
• If the entered code number is incorrect, “Wrong” appears in the
front panel display and this unit is tuned into the previously
selected channel.
• If a channel is unlocked, you can also select the channel in
Zone2.
Note
A) SIRIUS
.INPUTRENAME
VOL. TRIM;;;;;0.0dB
PARENTAL LOCK
[ ]/[ ]:Up/Down
[ENTER]:Enter
[
p
PARENTAL LOCK
NEWPIN:0000
[0] [9]:NUMBER
[ENT]:Enter
-
Note
Notes
PIN:____

69 En
SIRIUS Satellite Radio™ tuning
BASIC
OPERATION English
You can display the SIRIUS Satellite Radio information
(such as channel number, channel name, category, artist
name, composer name, or song title) for the currently
selected channel in the front panel display or in the OSD.
If a status message or an error message appears in the front panel
display or in the OSD, see the “SIRIUS Satellite Radio” section
in “Troubleshooting” on page 118 for appropriate remedies.
■Displaying the SIRIUS Satellite Radio
information in the front panel display
Press GINFO (or 0INFO) repeatedly to toggle
between the following SIRIUS Satellite Radio
information display modes.
Back to “CHANNEL INFO”
y
• The front panel display can indicate up to 14 alphanumeric
characters at once. You can set whether to display the SIRIUS
Satellite Radio information in the front panel display in a
continuous manner or by 14 alphanumeric characters at once by
using the “FL SCROLL” parameter in “OPTION MENU” (see
page 98).
• If the SIRIUS Satellite Radio information contains a character
that cannot be recognized by this unit, the character will be
displayed with a space.
• To hold the current SIRIUS Satellite Radio information, press
8ENTER on the remote control while it is being displayed.
Press 8ENTER again to release the held information.
• When the antenna of the SiriusConnect tuner cannot receive the
signals, “ACQUIRING” appears in the front panel display.
• When an information is unavailable, “–– ––” appears.
■Displaying the SIRIUS Satellite Radio
information in the OSD
Press JDISPLAY on the remote control.
The following screen is displayed in the OSD.
[1] Search mode (see page 65)
[2] Channel category
[3] Song title
[4] Composer name
[5] Antenna reception level
[6] Channel number/name
[7] Artist name
y
• To turn off the OSD, press JDISPLAY again.
• SIRIUS status messages also appear in the OSD.
• You can select the amount of time the SIRIUS Satellite Radio
information is displayed in the OSD by using the “OSD-
SOURCE” parameter in “OPTION MENU” (see page 98).
• To hold the SIRIUS Satellite Radio information, press
8ENTER on the remote control while it is being displayed in
the OSD. While this unit is holding the information screen,
“HOLD” appears in the OSD.
• The HOLD indicator flashes in the front panel display while
you are holding the SIRIUS information. Press 8ENTER
again or change the SIRIUS Satellite Radio channel to release
the held information.
Before performing the following operations, set the operation
mode selector on the remote control to FSOURCE and then
press 4SIRIUS.
Displaying the SIRIUS Satellite
Radio™ information
Note
CHANNEL INFO e.g.) 008 Big '80s
Channel number/name
CATEGORY INFO e.g.) Pop
Channel category
SONG INFO e.g.) Sanumemo / Roa
Artist name / Song title
COMPOSER INFO e.g.) Frankie Zipper
Composer name
ANTENNA INFO e.g.) 043 ANT:
Channel number/Antenna reception level
DSP PROG. INFO e.g.) 7ch Enhancer
Sound field program
-
SIRIUSInformationANT:
ALLCHSEARCH
008:Big'80s
:Pop
:Sanumemo
:RoadtoIndia
C:FrankieZipper
[1]
[2]
[5]
[6]
[7]
[3]
[4]

USING IPOD™
70 En
Once you have stationed your iPod in a Yamaha iPod universal dock (such as YDS-10, sold separately) connected to the
DOCK terminal of this unit (see page 25), you can enjoy playback of your iPod using the supplied remote control. You
can also use the Compressed Music Enhancer mode of this unit to improve the sound quality of the compression artifacts
(such as the MP3 format) stored on your iPod (see page 50).
• Only iPod (Click and Wheel), iPod nano, and iPod mini are supported.
• Some features may not be compatible depending on the model or the software version of your iPod.
y
• For a complete list of status messages that appear in the front panel display and in the OSD, see the “iPod” section in
“Troubleshooting” on page 119.
• Once the connection between your iPod and this unit is complete, “iPod connected” appears in the front panel display and the DOCK
indicator lights up in the front panel display.
• Only the analog audio and video signals of your iPod are input at the DOCK terminal, and the analog audio signals can be output at the
analog AUDIO OUT (REC) jacks for recording.
• Your iPod battery is automatically charged when your iPod is stationed in a Yamaha iPod universal dock connected to the DOCK
terminal of this unit as long as this unit is turned on. You can also select whether this unit charges the battery of the stationed iPod or
not when this unit is in the standby mode by selecting the “STANDBY CHARGE” parameter in “INPUT MENU” (see page 96). The
DOCK indicator turns on while this unit charges the battery of the connected iPod when this unit is in the standby mode.
You can control your iPod when “V-AUX” is selected as the input source. The operations of your iPod can be done with
the aid of the OSD of this unit (menu browse mode) or without it (simple remote mode).
■Remote control operation ■Controlling iPod in the simple remote
mode
You can perform the basic operations of your iPod (play,
stop, skip, etc.) using the supplied remote control without
the aid of the OSD of this unit.
y
• You can view the photos or video clips stored on your iPod
(some models only).
• Operations can be also done with the controls on your iPod.
Using iPod™
Notes
Controlling iPod™
Before performing the following operations, set the operation
mode selector on the remote control to FSOURCE and then
press 4V-AUX.
Button Function
8ENTER Subsequent menu
kMenu up
nMenu down
lPrevious menu
hSubsequent menu
0ll Search backward (Press and hold)
hh Search forward (Press and hold)
aSkip forward
bSkip backward
sStop
ePause (Menu browse mode)
Play/Pause (Simple remote mode)
pPlay (Menu browse mode)
Play/Pause (Simple remote mode)
IMENU Previous menu
JDISPLAY Display

71 En
Using iPod™
BASIC
OPERATION English
■Controlling iPod in the menu browse
mode
You can perform the advanced operations of your iPod
using the supplied remote control with the aid of the OSD
of this unit. You can browse the songs stored on your iPod
in the OSD. Further, you can change or adjust settings for
your iPod to suit your personal preferences.
y
• The name of the song being played also appears in the front
panel display according to the “FL SCROLL” parameter in
“OPTION MENU” (see page 98).
• You can select the amount of time the iPod menu and play
information is displayed in the OSD by using the “OSD-
SOURCE” in “OPTION MENU” (see page 98).
• Operations cannot be done with the controls on your iPod.
• There are some characters that cannot be displayed in the front
panel display or in the OSD of this unit. Those characters are
replaced with underscores “_”.
• The “Settings” parameters can be changed or adjusted only in
the OSD. Press 8ENTER or 8k/n repeatedly on the remote
control to toggle between the “Settings” parameter settings.
• You cannot browse the photos or video clips stored on your
iPod in the OSD. Use the simple remote mode to enjoy
watching the photos or video clips stored on your iPod.
1Set the operation mode selector to
FSOURCE and then press JDISPLAY on
the remote control.
The following display appears in the OSD.
2Press 8k / n / l / h to navigate the iPod
menu and then press 8ENTER to begin
playback of the selected song.
Choices: Playlists (playlists), Artists (artists), Albums
(albums), Songs (songs), Genres (genres),
Composers (composers), Settings (settings)
• Playlists > Songs
• Artists > Albums > Songs
• Albums > Songs
• Songs
• Genres > Artists > Albums > Songs
• Composers > Albums > Songs
• Settings > Shuffle, Repeat
Shuffle Shuffle
Use this feature to set this unit to play songs or albums in
random order.
Choices: Off, Songs, Albums
• Select “Off” to deactivate this feature.
• Select “Songs” to set this unit to play songs in random
order.
• Select “Albums” to set this unit to play albums in
random order.
y
When “Shuffle” is set to a setting other than “Off”, “ ” appears
in the top right corner while songs or albums are being shuffled.
Repeat Repeat
Use this feature to set this unit to repeat one song or a
sequence of songs.
Choices: Off, One, All
• Select “Off” to deactivate this feature.
• Select “One” to set this unit to repeat one song.
• Select “All” to set this unit to repeat a sequence of
songs.
y
When “Repeat” is set to a setting other than “Off”, “ ” or “ ”
appears in the top right corner while one song or a sequence of
songs are being repeated.
■The function of the play information
display
[1] Playback status
[2] Track number/total tracks
[3] Artist name
[4] Song title
[5] Progress bar
[6] Elapsed time
[7] Shuffle and repeat icons
[8] (playback), (pausing), (search
forward) and (search backward)
[9] Name of the album
[10] Remaining time
Notes
>
>
>
>
>
>
>
Playlists
Artists
Albums
Songs
Genres
Composers
Settings
iPod Top
1 All
iPod[Play]
1/9
FrankieZipper
Made-to-order
RoadtoIndia
||;;;;;;;;;;;;;;;;;;
0:51-7:44
All
[2]
[7]
[8]
[9]
[10]
[3]
[4]
[5]
[6]
[1]

USING BLUETOOTH™ COMPONENTS
72 En
You can connect a Yamaha Bluetooth adapter (such as YBA-10, sold separately) to the DOCK terminal of this unit and
enjoy the music contents stored in your Bluetooth component (such as a portable music player) without wiring between
this unit and the Bluetooth component. You need to perform “pairing” the connected Bluetooth adapter and your
Bluetooth component in advance.
Pairing must be performed when using a Bluetooth
component with the Bluetooth adapter connected to this
unit for the first time or if the pairing data has been
deleted. “Pairing” refers to the operation of registering a
Bluetooth component for Bluetooth communications.
y
• You only need the pairing operation for the first time that you
use the Bluetooth component with the Bluetooth adapter.
• Pairing requires operations on this unit and on the other
component with which Bluetooth communications are to be
established. If necessary, refer to the other component’s
operating instructions.
There are two pairing methods: pairing by using “START
PAIRING” in “SET MENU” and quick pairing.
■Pairing by using “SET MENU”
Use this feature to perform pairing with the video monitor.
Select “START PAIRING” in “INPUT MENU”. See
page 97 for details.
■Quick pairing
1Rotate the RINPUT selector (or set the
operation mode selector to FSOURCE and
then press 4V-AUX) to select “V-AUX” as
the input source.
2Turn on the Bluetooth component you want
to pair with.
3Press and hold CBAND (or 7BAND) for 3
seconds to start pairing.
Once the Bluetooth adapter starts pairing,
“Searching...” appears for a moment. While the
Bluetooth adapter is in the pairing mode, DOCK
indicator flashes in the front panel display.
y
To cancel the pairing, press CBAND (or 7BAND) again.
If the Bluetooth adapter is not connected to the DOCK
terminal of this unit, “No BT adapter” appears in the front
panel display.
4Check that the Bluetooth component detects
the Bluetooth adapter.
If the Bluetooth component detects the Bluetooth
adapter, “YBA-10 YAMAHA” (example) appears in
the Bluetooth device list.
5Select the Bluetooth adapter in the Bluetooth
device list and then enter the pass key
“0000” on the Bluetooth component.
When the pairing procedure is successful,
“Completed” appears in the front panel display.
The Yamaha Bluetooth adapter can be paired with up to eight
Bluetooth components. When pairing is conducted successfully
with a ninth component and the pairing data is registered, the
pairing data for the least recently used other component is
cleared.
1Rotate the RINPUT selector (or set the
operation mode selector to FSOURCE and
then press 4V-AUX) to select “V-AUX” as
the input source.
2Start playback of your Bluetooth component.
When the connected Bluetooth adapter detects the
Bluetooth component, “BT connected” and the
DOCK indicator appears in the front panel display.
y
• When you press 8ENTER on the remote control, the
connected Bluetooth adapter searches and connect to the last
connected Bluetooth component. If the Bluetooth adapter
cannot find the Bluetooth component, “Not found” appears in
the front panel display.
• To disconnect the Bluetooth adapter from the Bluetooth
component, press 9RETURN.
Using Bluetooth™ components
Pairing the Bluetooth™ adapter
and your Bluetooth component
To ensure security, a time limit of 8 minutes is set for the
pairing operation. You are recommended to read and fully
understand all the instructions before starting.
Note
Note
Playback of the Bluetooth™
component

RECORDING
73 En
BASIC
OPERATION English
Recording adjustments and other operations are performed from the recording components. Refer to the operating
instructions for those components.
• When this unit is set to the standby mode, you cannot record between other components connected to this unit.
• TONE CONTROL (see page 52) and VOLUME settings, the speaker level (see page 52) and the sound field programs (see page 48)
do not affect recorded material.
• The source connected to the MULTI CH INPUT jacks of this unit cannot be recorded.
• The XM Satellite Radio and SIRIUS Satellite Radio signals cannot be output at the AUDIO OUT (REC) jacks.
• HD Radio signals can be output at the analog AUDIO OUT (REC) jacks and DIGITAL OUTPUT jack for recording.
• Digital signals input at the DIGITAL INPUT jacks are not output at the analog AUDIO OUT (REC) jacks for recording. Likewise,
analog signals input at the AUDIO IN jacks are not output at the DIGITAL OUTPUT jack. Therefore, if your source component is
connected to provide only digital or analog signals, you can only record digital or analog signals.
• A given input source is not output on the same AUDIO OUT (REC) channel.
• S-video and composite video signals pass independently through the video circuits of this unit. Therefore, when recording or dubbing
video signals input from a video source component that provides only an S-video or a composite video signal, you can only record an
S-video or a composite video signal on your VCR.
• The analog audio signals input at the DOCK terminal can be output at the analog AUDIO OUT (REC) jacks for recording.
• Check the copyright laws in your country to record from CDs, radio, etc. Recording of copyrighted material may infringe copyright
laws.
y
Do a test recording before you start an actual recording.
1Turn on all the connected components.
2Rotate the RINPUT selector (or press one
of the input selector buttons (4)) to select
the source component you want to record
from.
3Start playback on the selected source
component or select a broadcast station.
4Start recording on the recording component.
Recording
Caution
The DTS signal is a digital bitstream. Attempting to digitally record the DTS bitstream will result in noise being
recorded. Therefore, if you want to use this unit to record sources encoded in DTS, the following considerations and
adjustments need to be made. To play DTS-encoded DVDs and CDs (when using a digital audio connection) on your
DTS-compatible player, follow its operating instructions to make a setting so that the analog signal will be output
from the player.
Notes
If you play back a video source that uses scrambled or encoded signals to prevent it from being dubbed, the picture
itself may be disturbed due to those signals.

ADVANCED SOUND CONFIGURATIONS
74 En
You can enjoy good quality sound with the initial factory
settings. Although you do not have to change the initial
factory settings, you can change some of the parameters to
better suit the input source or your listening room.
You cannot change the sound field parameter values when
“MEMORY GUARD” in “OPTION MENU” is set to “ON” (see
page 100). If you want to change the sound field parameter
values, set “MEMORY GUARD” to “OFF”.
1Turn on the video monitor connected to this
unit.
2Set the operation mode selector to FAMP
and then press RPARAMETER on the
remote control.
The following screen is shown in the OSD.
3Press KPROG l / h repeatedly to select
the desired sound field program you want to
adjust.
4Press 8k / n to select the desired sound
field parameter and then 8l / h to change
the selected sound field parameter value.
•Press
8h to increase the value.
•Press
8l to decrease the value.
y
• For details about the function and control range of each sound
field parameter, see page 76.
• When you set a sound field parameter to a value other than the
initial factory settings, an asterisk mark (*) appears by the
sound field parameter name in the OSD.
• Repeat steps 3 and 4 as necessary to change other sound field
program parameter settings.
• The available sound field parameters for some of the sound field
programs may be displayed on more than one page in the OSD.
In this case, press 8k / n to scroll through pages.
• To initialize the parameters of the selected sound field program,
press 8n repeatedly to select “INITIALIZE” and then press
8h. Once the confirmation screen appears in the OSD, press
8h to confirm or 8l to cancel the initialization.
5Press RPARAMETER to turn off the sound
field parameter screen.
Advanced sound configurations
Changing sound field parameter
settings
Note
Sound field program category
Sound field parameters Sound field parameter
values
[p]/[[]:
MOVIE 1/2
Sci-Fi
SUR.;;PLIIx Movie
DSP LEVEL;;;;;0dB
P.INIT.DLY;;;16ms
P.ROOM SIZE;;;1.0
S.INIT.DLY;;;16ms
S.ROOM SIZE;;;1.0
Select
.
Cursor
[[]:
MOVIE 2/2
Sci-Fi
SB INIT.DLY;;15ms
SB ROOM SIZE ;;1.0
DIALOG LIFT;;;;;0
INITIALIZE
Initialize
.

75 En
Advanced sound configurations
ADVANCED
OPERATION English
■Basic configuration of sound field
programs
Each sound field program has some parameters defining
the characteristics of the program. To customize the
selected sound field program, adjust “DSP LEVEL” and/
or “DIALG.LIFT” first, and then try other parameters.
y
To change sound field parameter settings, see page 74 for details.
Adjusting the effect sound level of the sound
field programs (DSP LEVEL)
Sound field programs add effect sounds (DSP effect
sounds) to the original source sound to create sound field
in the listening room. Use the “DSP LEVEL” parameter to
adjust the level of the effect sounds.
Adjust “DSP LEVEL” in the following cases:
Increase the value of “DSP LEVEL”
• The effect sound of the selected sound field
program is too weak.
• You cannot recognize any difference between the
sound field programs.
Decrease the value of “DSP LEVEL”
• The sound is vague.
• You feel that the additional sound effect is
excessive.
Control range: –6 dB to +3 dB
Adjusting the vertical dialogue position
(DIALG.LIFT)
Use this feature to adjust the vertical position of the
dialogues in movies. The ideal position of the dialogues is
at the center of the video monitor screen.
If the dialogues are heard at the lower position of the video
monitor screen, increase the value of “DIALG.LIFT”.
Choices: 0, 1, 2, 3, 4, 5
“0” (initial setting) is the lowest position, and “5” is the
highest position.
• “DIALG.LIFT” is only available only “EXTRA SP ASSIGN”
is set to “PRESENCE” (see page 72).
• You cannot move the dialogue position down from the initial
dialogue position.
The DSP effect
sound level is low.
The DSP effect sound
level is high.
Notes
The ideal
dialogue
position.
Move up to the ideal dialogue position.

76 En
Advanced sound configurations
■Sound field parameters for the advanced configurations
Use the following sound field parameters to customize sound field programs in detail.
y
To change sound field parameter settings, see page 74 for details.
Sound field parameter Features
INIT.DLY
P.INIT.DLY
S.INIT.DLY
SB INI.DLY
Initial delay. Presence, surround, and surround back sound field initial delay. Changes the
apparent distance from the source sound by adjusting the delay between the direct sound and the
first reflection heard by the listener. The smaller the value, the closer the sound source seems to
the reflection face.
y
When you adjust the initial delay parameters, we also recommend that you adjust the
corresponding room size parameters likewise. This adjustment is especially effective for the
CINEMA DSP programs.
Control range: 1 to 99 ms (INIT.DLY and P.INIT.DLY)
1 to 49 ms (S.INIT.DLY and SB INI.DLY)
Source sound
Early
reflections
Time Time Time
Delay Delay Delay
Sound source
Reflection face
Level
Small value = 1 ms Large value = 99 ms
Level
Level

77 En
Advanced sound configurations
ADVANCED
OPERATION English
ROOM SIZE
P.ROOM SIZE
S.ROOM SIZE
SB ROOM SIZE
Room size. Presence, surround, and surround back room size. Adjusts the apparent size of the
surround sound field. The larger the value, the larger the surround sound field becomes. As the
sound is repeatedly reflected around a room, the larger the hall is, the longer the time between
the original reflected sound and the subsequent reflections. By controlling the time between the
reflected sounds, you can change the apparent size of the virtual venue. Changing this parameter
from one to two doubles the apparent length of the room.
y
When you adjust the room size parameters, we also recommend that you adjust the
corresponding initial delay parameters likewise. This adjustment is especially effective for the
CINEMA DSP programs.
Control range: 0.1 to 2.0
LIVENESS
S.LIVENESS
SB LIVENESS
Liveness. Surround and surround back sound field liveness. Adjusts the reflectivity of the virtual
walls in the hall by changing the rate at which the early reflections decay. The early reflections of
a sound source decay much faster in a room with acoustically absorbent wall surfaces than in one
which has highly reflective surfaces. A room with acoustically absorbent surfaces is referred to
as “dead”, while a room with highly reflective surfaces is referred to as “live”. This parameter
lets you adjust the early reflection decay rate and thus the “liveness” of the room.
Control range: 0 to 10
Sound field parameter Features
Level
Level
Level
Time Time Time
Source sound
Early
reflections
Small value = 0.1 Large value = 2.0
Sound source
Source sound
Level
Level
Level
Dead
Live
Time Time Time
Small reflected
sound
Large reflected
sound
Small value = 0 Large value = 10

78 En
Advanced sound configurations
REV.TIME Reverberation time. Adjusts the amount of time taken for the dense, subsequent reverberation
sound to decay by 60 dB at 1 kHz. This changes the apparent size of the acoustic environment
over an extremely wide range. Set a longer reverberation time for “dead” sources and listening
room environments, and a shorter time for “live” sources and listening room environments.
Control range: 1.0 to 5.0 s
REV.DELAY Reverberation delay. Adjusts the time difference between the beginning of the direct sound and
the beginning of the reverberation sound. The larger the value, the later the reverberation sound
begins. A later reverberation sound makes you feel as if you are in a larger acoustic environment.
Control range: 0 to 250 ms
REV.LEVEL Reverberation level. Adjusts the volume of the reverberation sound. The larger the value, the
stronger the reverberation becomes.
Control range: 0 to 100%
Sound field parameter Features
Reverberation ReverberationSource sound
REV.TIME REV.TIME REV.TIME
Sound source Short
reverberation
Long
reverberation
Small value = 1.0 s Large value = 5.0 s
Early reflections
60 dB 60 dB 60 dB
(dB)
Level
Source sound
Reverberation
REV.TIME
REV.DELAY
Time
60 dB
(dB)
Source sound
Level
REV. LEVEL
Time

79 En
Advanced sound configurations
ADVANCED
OPERATION English
■Selecting decoders used with sound
field programs (SUR.)
Use this feature to select the desired decoder used with
MOVIE sound field programs (except “Mono Movie”).
See page 49 for details about MOVIE sound field
program.
Available decoders
■Selecting decoders for 2-channel
sources (surround decode mode)
Use this feature to play back sources with selected
decoders. You can play back 2-channel sources on multi-
channels.
Set the operation mode selector to FAMP and
then press MSUR. DECODE repeatedly on the
remote control to select the desired surround
decoder.
You can select from the following modes depending on the
type of source you are playing and your personal
preference.
y
You can change the decoder parameter settings (see page 81). Set
the operation mode to FAMP and then press RPARAMETER
to display the decoder parameters in the OSD. Press 8k / n
repeatedly to select the desired decoder parameter and then press
8l / h repeatedly to change the value of the selected
parameter.
DIRECT
(“2ch Stereo” only)
2-channel stereo direct. Bypasses the decoders and the DSP processors of this unit for pure hi-fi
stereo sound when playing 2-channel analog sources.
Choices: AUTO, OFF
y
• Select “AUTO” to bypass the decoders, the DSP processors and the tone control circuitry only
when “BASS” and “TREBLE” are set to 0 dB (see page 52).
• Select “OFF” not to bypass the decoders, the DSP processors and the tone control circuitry
when “BASS” and “TREBLE” are set to 0 dB.
• When multi-channel signals (Dolby Digital and DTS) are input, they are downmixed to 2
channels and output from the front left and right speakers.
• The low-frequency signals of the front left and right channels are redirected to the subwoofer
in the following cases:
– “LFE/BASS OUT” is set to “BOTH” (see page 87).
– “FRONT SP” is set to “SMALL” (see page 88) and “LFE/BASS OUT” is set to “SWFR”
(see page 87).
CT LEVEL
SL LEVEL
SR LEVEL
SB LEVEL
PL LEVEL
PR LEVEL
(“7ch Stereo” only)
7-channel stereo center, surround left, surround right, surround back, presence left and presence
right levels. Adjusts the volume level of each channel in the 7-channel stereo mode. The
available parameters differ depending on the setting of the speakers.
Control range: 0 to 100%
EFFECT LEVEL
(“Straight Enhancer” and
“7ch Enhancer” only)
Straight and 7-channel Compressed Music Enhancer effect level. The high-frequency signals of
some sources may be emphasized too much. In this case, set the effect level to “LOW”.
Choices: HIGH, LOW
• Select “HIGH” for a high effect level.
• Select “LOW” for a low effect level.
Sound field parameter Features
Decoder Functions
PLIIx Movie
PLII Movie
Dolby Pro Logic IIx (or Dolby Pro
Logic II) processing for movie
sources. The Pro Logic IIx decoder
is not available when “SUR.B L/R
SP” is set to “NONE” (see page 88).
Neo:6 Cinema DTS processing for movie sources.
Selecting decoders

80 En
Advanced sound configurations
■Decoder descriptions (SUR.)
y
When you select the surround decode mode for Dolby Digital, DTS or DTS 96/24 sources, this unit automatically selects “SURROUND
DECODE Dolby Digital”, “SURROUND DECODE DTS” or “SURROUND DECODE DTS 96/24” program.
Decoder Descriptions
Pro Logic Dolby Pro Logic processing for any sources.
PLIIx Movie
PLII Movie
Dolby Pro Logic IIx (or Dolby Pro Logic II) processing for movie sources.
The Pro Logic IIx
decoder is not available when “SUR.B L/R SP” is set to “NONE” (
see page 88
).
PLIIx Music
PLII Music
Dolby Pro Logic IIx (or Dolby Pro Logic II) processing for music sources.
The Pro Logic IIx
decoder is not available when “SUR.B L/R SP” is set to “NONE” (
see page 88
).
PLIIx Game
PLII Game
Dolby Pro Logic IIx (or Dolby Pro Logic II) processing for game sources.
The Pro Logic IIx decoder
is not available when “SUR.B L/R SP” is set to “NONE” (
see page 88
).
Neo:6 Cinema DTS processing for movie sources.
Neo:6 Music DTS processing for music sources.
CSII Cinema
(U.S.A. model only)
SRS Circle Surround II processing for movie sources.
CSII Music
(U.S.A. model only)
SRS Circle Surround II processing for music sources.
Neural Sur.
(U.S.A. and Canada models
only)
Neural Surround processing for any sources.
The Neural Surround decoder is compatible with PCM signals and analog 2-channel input sources.
When Neural Surround-incompatible signals are being input while the Neural Surround decoder is
selected, multi-channel sources are decoded straight into the appropriate channels without any
additional effect processing and the Neural Surround-incompatible PCM signals are played back in
stereo. The Neural Surround decoder is especially suitable for the XM HD Surround program of XM
Satellite Radio.

81 En
Advanced sound configurations
ADVANCED
OPERATION English
Decoder parameter descriptions
Decoder parameter Features
PANORAMA
(“PLIIx Music” and “PLII
Music” only)
Pro Logic IIx Music and Pro Logic II Music panorama. Sends stereo signals to the surround speakers as
well as the front speakers for a wraparound effect.
Choices: OFF, ON
DIMENSION
(“PLIIx Music” and “PLII
Music” only)
Pro Logic IIx Music and Pro Logic II Music dimension. Adjusts the sound field either towards the front
or towards the rear.
Control range: –3 (towards the rear) to +3 (towards the front)
Initial setting: STD (standard)
CENTER WIDTH
(“PLIIx Music” and “PLII
Music” only)
Pro Logic IIx Music and Pro Logic II Music center width. Moves the center channel output completely
towards the center speaker or towards the front left and right speakers. A larger value moves the center
channel output towards the front left and right speakers.
Control range: 0 (center channel sound is output only from the center speaker) to
7 (center channel sound is output only from the front left and right speakers)
Initial setting: 3
C. IMAGE
(“Neo:6 Music” only)
DTS Neo:6 Music center image. Adjusts the front left and right channel output relative to the center
channel to make the center channel more or less dominant as necessary.
Control range: 0.0 (center channel sound is output only from the front left and right speakers) to
1.0 (center channel sound output only from the center speaker)
Initial setting: 0.3
FOCUS
(“CSII Movie” and “CSII
Music” only)
SRS CSII Movie and SRS CSII Music focus. Adjusts the clearness of a sound image by elevating the
perception of the sound image to compensate for non-optimally placed speakers from a lower location.
A larger value makes speakers sound as if they are positioned at ear level.
Control range: 0 (lower location) to 8 (higher location)
TruBass
(“CSII Movie” and “CSII
Music” only)
SRS CSII Movie and CSII Music TruBass. Adjusts the lower register by producing the perception of
improved low frequency performance. A larger value improves bass even without a subwoofer and
provides deeper, richer bass in the presence of a subwoofer.
Control range: 0 (standard low-frequency performance) to 8 (enhanced low-frequency performance)

CUSTOMIZING THIS UNIT (MANUAL SETUP)
82 En
You can use the following parameters in “SET MENU” to adjust a variety of system settings and customize the way this
unit operates. Change the initial settings (indicated in bold under each parameter) to reflect the needs of your listening
environment.
■Auto setup AUTO SETUP
Use this feature to automatically adjust speaker and system parameters (see page 32).
■Manual setup MANUAL SETUP
Use this feature to manually adjust speaker and system parameters.
Basic menu 1 BASIC MENU
Customizing this unit (MANUAL SETUP)
Menu Parameter Functions Page
A)SPEAKER SET EXTRA SP ASSIGN Selects the function of the speakers connected to the EXTRA SP
speaker terminal.
87
LFE/BASS OUT Selects the speakers that output the LFE (low-frequency effect) and the
low-frequency signals.
87
FRONT SP Selects the size of the front speakers. 88
CENTER SP Selects the size of the center speaker. 88
SUR. L/R SP Selects the size and number of the surround speakers. 88
SUR.B L/R SP Selects the size and number of the surround back speakers. 88
CROSS OVER Selects the crossover frequency of all the speakers set to “SML” (or
“SMALL”) in “SPEAKER SET” (see page 88).
89
SUBWOOFER PHASE Switches the phase of your subwoofer if bass sounds are lacking or
unclear.
89
B)SP LEVEL FR.L/FR.R/CNTR/
SUR.L/SUR.R/
SBL/SBR/SWFR/
PR.L/PR.R
Adjust the balance the speaker levels between the front left or
surround left speakers and each speaker selected in “SPEAKER SET”
(see page 87).
89
C)SP DISTANCE UNIT Selects the unit to adjust the speaker distance. 90
FRONT L/FRONT R/
CENTER/SUR. L/
SUR. R/SBL/SBR/
SWFR/PRNS L/
PRNS R
Adjust the distance of each speaker and the delay applied to the
respective channel.
90
D)TEST TONE — Turns the test tone output on or off for the “SPEAKER SET”, “SP
LEVEL”, and “SP DISTANCE” settings.
90

83 En
Customizing this unit (MANUAL SETUP)
ADVANCED
OPERATION English
Volume menu 2 VOLUME MENU
Sound menu 3 SOUND MENU
Parameter Functions Page
ADAPTIVE DRC Selects whether this unit automatically adjusts the dynamic range in conjunction with the
volume level or not.
91
ADAPTIVE DSP LEVEL Selects whether this unit adjusts the DSP effect level automatically in conjunction with the
volume level or not.
91
MUTE TYPE Adjusts how much the mute function reduces the output volume (see page 45). 91
MAX VOL. Sets the maximum volume level of the main zone. 91
INIT. VOL. Sets the volume level of the main zone when the power of this unit is turned on. 91
Menu Parameter Functions Page
A)EQUALIZER EQ TYPE SELECT Selects the type of equalizer. 92
GEQ Adjusts the tonal quality of the speakers when you set “EQ TYPE
SELECT” to “GEQ”.
92
TEST Selects whether this unit outputs the test tone while making
adjustments of “GEQ” or not.
92
B)LFE LEVEL SPEAKER Adjusts the speaker LFE level. 93
HEADPHONE Adjusts the headphone LFE level. 93
C)DYNAMIC
RANGE
SPEAKER Adjusts the amount of the dynamic range compression of the speakers. 93
HEADPHONE Adjusts the amount of the dynamic range compression of the
headphones.
93
D)LIPSYNC HDMI AUTO Selects whether this unit activates the automatic audio and video
synchronization function (automatic lip sync) or not.
94
AUTO Makes fine adjustments of the audio delay when the automatic audio
and video synchronization function is active.
94
MANUAL Adjustment the audio delay manually when the connected video
monitor is not compatible with the automatic audio and video
synchronization function or “HDMI AUTO” is set to “OFF”.
94
E)EXTD SUR. — Use this feature to enjoy 6.1/7.1-channel playback for multi-channel
sources using the Dolby Pro Logic IIx, Dolby Digital EX, or DTS-ES
decoders by using the connected surround back speakers.
94

84 En
Customizing this unit (MANUAL SETUP)
Input menu 4 INPUT MENU
Some parameters described below may not be available for all input sources and some parameters are only available for specific input
sources.
Option menu 5 OPTION MENU
Note
Parameter Functions Page
I/O ASSIGNMENT Assigns the input/output jacks according to the component to be used if the initial settings of
this unit do not correspond to your needs.
95
INPUT RENAME Changes the name of the input source that appears in the OSD and in the front panel display. 96
VOL. TRIM Adjusts the level of the signal input at each jack. 96
DECODER MODE Switches the decoder activation mode. You can designate the reassigned digital input jacks for
DTS signals.
96
STANDBY CHARGE Selects whether this unit charges the battery of the stationed iPod or not when this unit is in the
standby mode (see page 29).
96
PARENTAL LOCK
(U.S.A. and Canada
models only)
Sets the SIRIUS Parental Lock code number and the channel lock configuration (see page 67) 96
START PAIRING Pair the connected Yamaha Bluetooth adapter (such as YBA-10, sold separately) with a
Bluetooth component (see page 72).
97
BGV Selects the video source played back in the background of the sources input at the MULTI CH
INPUT jacks.
97
INPUT CH Selects the number of channels input from an external decoder. 97
FRONT Selects the analog jacks at which the front channel signals from an external decoder are input
when you set “INPUT CH” to “8CH”.
97
Menu Parameter Functions Page
A)DISPLAY SET DIMMER Adjusts the brightness of the front panel display. 98
OSD SHIFT Adjusts the vertical position of the OSD. 98
OSD-SOURCE Sets the amount of time to display the HD Radio information (U.S.A.
model only), SIRIUS Satellite Radio information, XM Satellite Radio
information, or iPod menu in the video monitor after you perform a
certain operation.
98
OSD-AMP Sets the amount of time to display the status information screen after
you perform a certain operation.
98
FL SCROLL Selects the mode to display the information of the HD Radio
information (U.S.A. model only), SIRIUS Satellite Radio information,
XM Satellite Radio information, or iPod menu in the front panel
display.
98
B)VIDEO SET VIDEO CONV. Selects whether to convert the video signals input at the VIDEO,
S VIDEO, and COMPONENT VIDEO jacks.
98
HDMI RES. Selects whether this unit activates the HDMI up-conversion of the
analog video signals input at the VIDEO, S VIDEO, and
COMPONENT VIDEO jacks so that the up-scaled video signals are
output at the HDMI OUT jack.
99
HDMI ASPECT Adjusts the aspect ratio for analog video signals output at the HDMI
OUT jack.
99

85 En
Customizing this unit (MANUAL SETUP)
ADVANCED
OPERATION English
■Signal information SIGNAL INFO
Use this feature to check audio and video signal information (see page 46).
C)MEMORY GUARD — Prevents accidental changes to sound field program parameter values
and other system settings.
100
D)INIT. CONFIG AUDIO SELECT Designates the default audio input jack select setting for the input
sources connected to the DIGITAL INPUT jacks when you turn on the
power of this unit.
100
DECODER MODE Designates the default decoder mode for the input sources connected
to the DIGITAL INPUT jacks when you turn on the power of this unit.
100
EXTD SUR. Designates the extended decoder mode for the input sources connected
to the DIGITAL INPUT jacks when you turn on the power of this unit.
100
E)HDMI SET S.AUDIO Selects whether to play back HDMI audio signals on this unit or on
another HDMI component connected to the HDMI OUT jack.
101
F)ZONE2 SET MAX VOL. Adjusts the maximum volume level in Zone 2. 101
INIT. VOL. Sets the volume level of Zone 2 when you turn on the power of this
unit.
101
Menu Parameter Functions Page

86 En
Customizing this unit (MANUAL SETUP)
Use the remote control to access and adjust each
parameter.
y
• You can change the “SET MENU” parameters while this unit is
reproducing sound.
• If you press RPARAMETER during the “SET MENU”
operation, the “SET MENU” operation is canceled.
• Press 9RETURN to return to the previous menu level.
1Set the operation mode selector to FAMP
and then press ISET MENU to enter “SET
MENU”.
The top “SET MENU” display appears in the OSD.
2Press 8k / n to select “MANUAL SETUP”.
3Press 8ENTER to enter “MANUAL SETUP”.
The “MANUAL SETUP” display appears in the
OSD.
4Press 8k / n repeatedly and then press
8ENTER to select and enter the desired
menu.
The following displays are examples where “SOUND
MENU” is selected.
5Press 8k / n repeatedly and then press
8ENTER to select and enter the desired
submenu.
The following display is an example where “LFE
LEVEL” is selected.
6Press 8k / n to select the desired parameter
and then 8l / h to change the parameter
settings.
•Press
8h to increase the value.
•Press
8l to decrease the value.
7Press ISET MENU to exit from “SET
MENU”.
Using SET MENU
[]/[]:
[ENTER]:
[
p
SET MENU
;AUTO SETUP
;MANUAL SETUP
;SIGNAL INFO
Up/Down
Enter
.
[]/[]:
[ENTER]:
[
p
MANUAL SETUP
1 BASIC MENU
2 VOLUME MENU
3 SOUND MENU
4 INPUT MENU
5 OPTION MENU
Up/Down
Enter
.
[]/[]:
[ENTER]:
[
p
3 SOUND MENU
A)EQUALIZER
B)LFE LEVEL
C)DYNAMIC RANGE
D)LIPSYNC
E)EXTD SUR.
Up/Down
Enter
.
[]/[]:
[p]/[[]:
[
p
B)LFE LEVEL
SPEAKER;;;;;;0dB
HEADPHONE;;-20dB
Up/Down
Adjust
.

87 En
Customizing this unit (MANUAL SETUP)
ADVANCED
OPERATION English
Use this feature to manually adjust the basic speaker
settings. Most of the “BASIC MENU” parameters are set
automatically when you run the automatic setup.
y
Set “TEST TONE” to “ON” to output the test tone for the
“SPEAKER SET”, “SP LEVEL” and “SP DISTANCE”.
■Speaker settings A)SPEAKER SET
y
To select the desired parameter, press 8k / n repeatedly.
Extra speaker assignment EXTRA SP ASSIGN
Selects the function of the speakers connected to the
EXTRA SP terminals.
• This parameter shares the value with the “EXTRA SP
ASSIGN” parameter in “AUTO SETUP” (see page 33).
• If you select “ON” in “BI-AMP” (see page 112), you cannot
select “PRESENCE” or “ZONE2” in “EXTRA SP ASSIGN”.
• After changing the “EXTRA SP ASSIGN” setting, carry out
“AUTO SETUP” again (see page 32).
LFE/bass out LFE/BASS OUT
Use this feature to select the speakers that output the LFE
(low-frequency effect) and the low-frequency signals.
LFE signals output
Low-frequency signals output
*1 Output(s) the low-frequency signals of the front
channels and other speakers set to “SMALL”.
*2 Always output the low-frequency signals of the front
channels.
*3 Output the low-frequency signals if the speakers are set
to “LARGE”.
*4 Outputs the low-frequency signals of the speakers set to
“SMALL” or “NONE”.
1 BASIC MENU
Choice Descriptions
ZONE2 Select this setting when you use the Zone 2
speakers (see page 107).
FRONT B Select this setting when you use another front
speaker system in the main zone (see page 43).
ZONE B Select this setting when you use another front
speaker system in another room (see page 43).
PRESENCE Select this setting when you use the presence
speakers (see page 13).
NONE Select this setting when you do not use the
EXTRA SP terminals.
Notes
[]/[]:
[ENTER]:
[
p
1 BASIC MENU
A)SPEAKER SET
B)SP LEVEL
C)SP DISTANCE
D)TEST TONE
Up/Down
Enter
.
X
X
X
X
X
X
X
X
X
XXXX[]/[]:Up/DownXXXXX
XXXX[p]/[[]:EnterXXXXXXX
X
[
p
A)SPEAKER SET
EXTRA SP ASSIGN
ZONE2 >FRONT B
ZONE B PRESENCE
NONE
ZONE2 SET
Not Available
Choice
Subwoofer(s) and speakers
Subwoofer(s) Front
speakers
Other
speakers
BOTH Output No output No output
SWFR Output No output No output
FRONT No output Output No output
Choice
Subwoofer(s) and speakers
Subwoofer(s) Front
speakers
Other
speakers
BOTH *1 *2 *3
SWFR *4 *3 *3
FRONT No output *1 *3
A)SPEAKER SET
LFE/BASS OUT
SWFR FRONT >BOTH

88 En
Customizing this unit (MANUAL SETUP)
Front speakers FRONT SP
When “LFE/BASS OUT” is set to “FRONT”, you can select only
“LARGE” in “FRONT SP”. If the value of “FRONT SP” is set to
other than “LARGE” in advance, this unit change the value to
“LARGE” automatically.
Center speaker CENTER SP
When the center speaker is large:
Select “LARGE” (large).
When the center speaker is small:
Select “SMALL” (small).
When you do not use the center speaker:
Select “NONE” (none). The center channel signals are
directed to the front left and right speakers.
Surround left/right speakers SUR. L/R SP
Surround back left/right speakers
SUR.B L/R SP
If the Dolby TrueHD audio signals are input and “SUR.B L/R
SP” is set to “NONE”, the left and right surround back channels
are not directed to the surround left and right speakers.
Measure for the speaker size
The woofer section of a speaker is
– 16 cm (6.5 in) or larger: large
– smaller than 16 cm (6.5 in): small
Choice Descriptions
LARGE Select this setting when the front speakers are
large.
SMALL Select this setting when the front speakers are
small.
Note
Choice Descriptions
LARGE Select this setting when the center speaker is
large.
SMALL Select this setting when the center speaker is
small.
NONE Select this setting when you do not use the center
speaker. The center channel signals are directed
to the front left and right speakers.
A)SPEAKER SET
FRONT SP
SMALL >LARGE
A)SPEAKER SET
CENTER SP
NONE >SMALL LARGE
Choice Descriptions
LARGE Select this setting when the surround speakers
are large.
SMALL Select this setting when the surround speakers
are small.
NONE Select this setting when you do not use the
surround speakers. This unit is set to the Virtual
CINEMA DSP mode (see page 51), and “SUR.B
L/R SP” is automatically set to “NONE”.
Choice Descriptions
LRGx1 Select this setting when the single surround back
speaker is large.
LRGx2 Select this setting when the surround back left
and right speakers are Large.
SMLx1 Select this setting when the single surround back
speaker is small.
SMLx2 Select this setting when the surround back left
and right speakers are small.
NONE Select this setting when you do not use the
surround back speakers. The surround back
channel signals are directed to the surround left
and right speakers.
Note
A)SPEAKER SET
SUR. L/R SP
NONE >SMALL LARGE
A)SPEAKER SET
SUR.B L/R SP
SMLx1 >SMLx2 LRGx1

89 En
Customizing this unit (MANUAL SETUP)
ADVANCED
OPERATION English
Bass cross over CROSS OVER
Use this feature to select the crossover frequency of all the
speakers set to “SML” (or “SMALL”) in “SPEAKER
SET” (see page 87). All frequencies below the selected
frequency will be sent to the subwoofer(s) or front
speakers depending on the setting of “LFE/BASS OUT”
in “SPEAKER SET” (see page 87).
Choices: 40Hz, 60Hz, 80Hz, 90Hz, 100Hz, 110Hz,
120Hz, 160Hz, 200Hz
y
If your subwoofer can adjust the output volume and the crossover
frequency, set the volume to about half way (or slightly less) and
set the crossover frequency to the maximum.
Subwoofer phase SUBWOOFER PHASE
Use this feature to switch the phase of your subwoofer if
bass sounds are lacking or unclear.
■Speaker level B)SP LEVEL
Use this feature to manually balance the speaker levels
between the front left or surround left speakers and each
speaker selected in “SPEAKER SET” (see page 87).
Control range: –10.0 dB to +10.0 dB
Control step: 0.5 dB
Initial setting:
FR.L/FR.R/SWFR/PR.L/PR.R: 0 dB
CNTR/SUR.L/SUR.R/SBL/SBR: –1.0 dB
y
• If your subwoofer can adjust the output volume and the
crossover frequency, set the volume to about half way (or
slightly less) and set the crossover frequency to the maximum.
• Set “TEST TONE” to “ON” to output the test tone for the
“SPEAKER LEVEL” setting (see page 90).
• The available speaker channels differ depending on the setting
of the speakers.
• Instead of “SBL” and “SBR”, “SB” is displayed if “SUR. B L/R
SP” is set to either “SMLx1” or “LRGx1” (see page 88).
Choice Functions
NORMAL
(normal)
Does not change the phase of your subwoofer.
REVERSE
(reverse)
Sets the phase of your subwoofer to reverse.
A)SPEAKER SET
CROSS OVER
FREQ;;;;80Hz
A)SPEAKER SET
SUBWOOFER PHASE
>NORMAL REVERSE
SP LEVEL Adjusted speaker
FR.L Front left speaker
FR.R Front right speaker
CNTR Center speaker
SUR.L Surround left speaker
SUR.R Surround right speaker
SBL Surround back left speaker
SBR Surround back right speaker
SWFR Subwoofer
PR.L Presence left speaker
PR.R Presence right speaker
Notes
B)SP LEVEL 1/2
FR.L
FR.R
CNTR
SUR.L
SUR.R
.
B)SP LEVEL 2/2
SBL
SBR
SWFR
.

90 En
Customizing this unit (MANUAL SETUP)
■Speaker distance C)SP DISTANCE
Use this feature to manually adjust the distance of each
speaker and the delay applied to the respective channel.
Ideally, each speaker should be the same distance from the
main listening position. However, this is not possible in
most home situations. Thus, a certain amount of delay
must be applied to the sound from each speaker so that all
sounds will arrive at the listening position at the same
time.
Unit for the speaker distance adjustment UNIT
Initial setting:
[U.S.A. and Canada models]: feet (ft)
[Other models]: meters (m)
Speaker distances
Control range: 0.30 to 24.00 m (1.0 to 80.0 ft)
Control step: 0.10 m (0.5 ft)
Initial setting:
FRONT L/FRONT R/SWFR/PRNS L/PRNS R: 3.00 m
(10.0 ft)
CENTER: 2.60 m (8.5 ft)
SUR. L/SUR. R/SBL/SBR: 2.40 m (8.0 ft)
• The available speaker channels differ depending on the setting
of the speakers.
• Instead of “SBL” and “SBR”, “SUR.B” is displayed if “SUR.B
L/R SP” is set to either “SMLx1” or “LRGx1” (see page 88).
■Test tone D)TEST TONE
Turns the test tone output on or off for the “SPEAKER
SET”, “SP LEVEL”, and “SP DISTANCE” settings.
y
If you use a handheld sound pressure level meter, hold at arm’s
length and point upwards so that the meter is in the listening
position. With the meter set to the 70 dB scale and to C SLOW,
calibrate each speaker to 75 dB.
This function is automatically turned off if you exit from “BASIC
MENU”.
Choice Functions
meters (m) Adjusts speaker distances in meters.
feet (ft) Adjusts speaker distances in feet.
SP DISTANCE Adjusted speaker
FRONT L Front left speaker
FRONT R Front right speaker
CENTER Center speaker
SUR. L Surround left speaker
SUR. R Surround right speaker
SBL Surround back left speaker
SBR Surround back right speaker
SWFR Subwoofer
PRNS L Presence left speaker
PRNS R Presence right speaker
[]/[]:
[p]/[[]:
[
p
C)SP DISTANCE 2/2
SBL;;;;;;;;8.0ft
SBR;;;;;;;;8.0ft
SWFR;;;;;;;10.0ft
PRNS L;;;;;10.0ft
PRNS R;;;;;10.0ft
Up/Down
Adjust
.
[]/[]:
[p]/[[]:
[
p
C)SP DISTANCE 1/2
UNIT;;;;;;;;feet
FRONT L;;;10.0ft
FRONT R;;;10.0ft
CENTER;;;;;8.5ft
SUR. L;;;;;8.0ft
SUR. R;;;;;8.0ft
Up/Down
Select
.
Notes
Choice Functions
OFF This unit does not output the test tone for the
“SPEAKER SET”, “SP LEVEL”, and “SP
DISTANCE” settings.
ON This unit outputs the test tone for the
“SPEAKER SET”, “SP LEVEL”, and “SP
DISTANCE” settings.
Note
[p]/[[]:
[ENTER]:
D)TEST TONE
>OFF ON
Select
Return

91 En
Customizing this unit (MANUAL SETUP)
ADVANCED
OPERATION English
Use this menu to manually adjust the various volume
settings.
Adaptive dynamic range control
ADAPTIVE DRC
Use this feature to adjust the dynamic range in
conjunction with the volume level. This feature is useful
when you are listening at lower volumes or at night. When
“ADAPTIVE DRC” is set to “AUTO”, this unit controls
the dynamic range as follows:
– If the VOLUME setting is low:
the dynamic range is narrow
–If the VOLUME setting is high:
the dynamic range is wide
y
• You can also adjust the dynamic range of the bitstream signal
sources by using “DYNAMIC RANGE” in “SOUND MENU”
(see page 93).
• This function is also useful for listening with your headphones.
The adaptive dynamic range control feature does not function
when this unit is in the Pure Direct mode (see page 52).
Adaptive DSP level ADAPTIVE DSP LEVEL
Use this feature to make fine adjustments of the DSP
effect level (see page 75) automatically in conjunction
with the volume level.
Even if you set “ADAPTIVE DSP LEVEL” to “AUTO”, this unit
does not change but the fine-tunes the specified value of “DSP
LEVEL” (see page 75).
Muting type MUTE TYPE
Use this feature to adjust how much the mute function
reduces the output volume (see page 45).
Maximum volume MAX VOL.
Use this feature to set the maximum volume level in the
main zone. This feature is useful to avoid the unexpected
loud sound by mistake. For example, the original volume
range is –80.0 dB to +16.5 dB. However, when “MAX
VOL.” is set to –5.0 dB, the volume range becomes
–80.0 dB to –5.0 dB.
Control range: –30.0 dB to +15.0 dB, +16.5 dB
Control step: 5.0 dB
• When this unit is in the auto setup procedure, the volume level
is automatically set to 0 dB regardless of the current “MAX
VOL.” setting.
• The “MAX VOL.” setting takes priority over the initial volume
setting. For example, if “INI.VOL.” is set to –20.0 dB and
“MAX VOL.” is set to –30.0 dB, the volume level is
automatically set to –30.0 dB when you turn on the power of
this unit next time.
• Use “MAX VOL.” in “ZONE SET” to set the initial volume
level in Zone 2.
Initial volume INIT. VOL.
Use this feature to set the volume level of the main zone
when the power of this unit is turned on.
Choices: OFF, MUTE, –80.0 dB to +16.5 dB
Control step: 0.5 dB
The “MAX VOL.” setting takes priority over the initial volume
setting.
2 VOLUME MENU
Choice Functions
AUTO Adjusts the dynamic range automatically.
OFF Does not adjust the dynamic range automatically.
Note
[]/[]:
[p]/[[]:
[
p
2 VOLUME MENU
ADAPTIVE DRC;;;;OFF
ADAPTIVE DSP
LEVEL;;;;OFF
MUTE TYPE;;;;FULL
MAX VOL.;;;;+16.5dB
INIT. VOL.;;;;;;OFF
Up/Down
Select
.
Input level
Output level
Output level
Input level
AUTO
OFF
AUTO
OFF
VOLUME: low VOLUME: high
Choice Functions
AUTO Adjusts the DSP effect level in conjunction with
the volume level.
OFF Does not adjust the DSP effect level
automatically.
Note
Choice Functions
FULL Mutes all the audio output.
–20dB Reduces the current volume by 20 dB.
Notes
Note

92 En
Customizing this unit (MANUAL SETUP)
Use this feature to adjust the audio parameters.
■Equalizer A)EQUALIZER
Use this feature to select the parametric equalizer or the
graphic equalizer.
Equalizer type select EQ TYPE SELECT
Use this feature to select the type of equalizer.
y
Currently applied parametric equalizer type (see page 33) appears
under “AUTO PEQ”.
You can select “AUTO PEQ” only when you carry out “AUTO
SETUP” in advance (see page 32). In this case, “AUTO PEQ” is
automatically selected as the default setting.
Graphic equalizer GEQ
Use this feature to match the tonal quality of the center,
surround L/R and surround back L/R, and surround back
speakers with that of the front L/R speakers. You can
adjust 7 frequency bands (63 Hz, 160 Hz, 400 Hz, 1 kHz,
2.5 kHz, 6.3 kHz, 16 kHz).
Control range: –6.0 dB to +6.0 dB
Control step: 0.5 dB
y
Press 8k / n to select a frequency band and 8l / h to adjust
the selected frequency band.
The “GEQ” parameter can be adjusted only when “GEQ” is
selected in “EQ TYPE SELECT”.
Test tone TEST
Use this feature to make adjustments of “GEQ” while
listening to a test tone. To select “TEST”, press 8k / n
repeatedly in the graphic equalizer screen.
3 SOUND MENU
Choice Functions
AUTO PEQ Uses the parametric equalizer adjusted in
“AUTO SETUP” (see page 33).
GEQ Adjusts the built-in 7-frequency band graphic
equalizer so that the tonal quality of the speakers
matches. Press 8ENTER to display the graphic
equalizer screen.
OFF Deactivates the equalizing feature.
Note
[]/[]:
[ENTER]:
[
p
3 SOUND MENU
A)EQUALIZER
B)LFE LEVEL
C)DYNAMIC RANGE
D)LIPSYNC
E)EXTD SUR.
Up/Down
Enter
.
[p]/[[]:
[ENTER]:
A)EQUALIZER
EQ TYPE SELECT
AUTO PEQ >GEQ OFF
[NATURAL]
Select
Enter
Note
Choice Functions
OFF Does not output test tones and output the
currently selected source component.
ON Outputs test tones from the selected speakers.
[]/[]:
[p]/[[]:
[
p
A)EQUALIZER 1/2
TEST >OFF ON
CHANNEL;;;;FRONT L
63Hz 0dB
160Hz 0dB
400Hz 0dB
1kHz 0dB
Up/Down
Select
.
[]/[]:
[p]/[[]:
[
p
A)EQUALIZER 2/2
TEST >OFF ON
CHANNEL;;;;FRONT L
2.5kHz 0dB
6.3kHz 0dB
16kHz 0dB
Up/Down
Adjust
.
[]/[]:
[p]/[[]:
[
p
A)EQUALIZER 1/2
TEST >OFF ON
CHANNEL;;;;FRONT L
63Hz 0dB
160Hz 0dB
400Hz 0dB
1kHz 0dB
Up/Down
Select
.

93 En
Customizing this unit (MANUAL SETUP)
ADVANCED
OPERATION English
■Low-frequency effect level
B)LFE LEVEL
Use this feature to adjust the output level of the LFE (low-
frequency effect) channel according to the capacity of
your subwoofer or headphones. The LFE channel carries
low-frequency special effects which are only added to
certain scenes. This setting is effective when the input
signal contains the LFE channel.
Control range: –20 to 0 dB
Control step: 1 dB
Speakers SPEAKER
Adjusts the speaker LFE level.
Headphones HEADPHONE
Adjusts the headphone LFE level.
Depending on the settings of “LFE/BASS OUT” (see page 87),
some signals may not be output at the SUBWOOFER PRE OUT
jack.
■Dynamic range C)DYNAMIC RANGE
Use this feature to select the amount of dynamic range
compression to be applied to your speakers or
headphones. This setting is effective only when this unit is
decoding bitstream signals.
Speakers SPEAKER
Adjusts the dynamic range compression for the speakers.
Headphones HEADPHONE
Adjusts the dynamic range compression for the
headphones.
Note
[]/[]:
[p]/[[]:
[
p
B)LFE LEVEL
SPEAKER;;;;;;0dB
HEADPHONE;;;;0dB
Up/Down
Adjust
.
Choice Functions
MIN/AUTO • MIN: Adjusts the dynamic range to narrow
when this unit is decoding bitstream signals
(except Dolby TrueHD).
• AUTO: Adjusts the dynamic range according
to the instruction of the input source signals
when this unit is decoding Dolby TrueHD
signals.
STD Adjusts the dynamic range to medium. When
this unit is decoding Dolby TrueHD signals, the
dynamic range control is always active
regardless of the instruction of the input source
signals.
MAX Preserves the greatest amount of dynamic range.
[]/[]:
[p]/[[]:
[
p
C)DYNAMIC RANGE
SPEAKER;;;;;;;;;MAX
HEADPHONE;;;;;;;MAX
Up/Down
Select
.

94 En
Customizing this unit (MANUAL SETUP)
■Audio and video synchronization
(lip sync) D)LIPSYNC
Use this feature to adjust the audio and video
synchronization.
HDMI automatic lip sync mode HDMI AUTO
If the connected video monitor is connected to the HDMI
OUT jack of this unit and compatible with the automatic
audio and video synchronization function (automatic lip
sync), this unit adjusts the audio and video
synchronization automatically. Use this feature to activate
or deactivate the automatic lip sync.
Choices: ON, OFF
If the connected video monitor is compatible
with the automatic lip sync:
Select “ON”. Use “AUTO” to make fine adjustments of
the audio and video synchronization.
If the video monitor is not compatible with the
automatic lip sync or you do not want to use
the automatic lip sync:
Select “OFF”. Use “MANUAL” to adjust the audio and
video synchronization.
Auto delay AUTO
Use this feature to make fine adjustments of the audio and
video synchronization when you set “HDMI AUTO” to
“ON”.
Control range: 0 to 240 ms
Control step: 1 ms
y
“offset” indicates the difference between the value of the audio
delay that this unit sets automatically and the value of the audio
delay that you set in “AUTO”. This unit stores the value of
“offset” and applies the value to other automatic lip sync
compatible video monitors.
Manual delay MANUAL
Use this feature to adjust the delay of the sound output
manually to synchronize audio with video images when
you set “HDMI AUTO” to “OFF”.
Control range: 0 to 240 ms
Control step: 1 ms
■Extended surround E)EXTD SUR.
Use this feature to enjoy 6.1/7.1-channel playback for
multi-channel sources using the Dolby Pro Logic IIx,
Dolby Digital EX, or DTS-ES decoders by using the
connected surround back speakers.
[]/[]:
[p]/[[]:
[
p
D)LIPSYNC
HDMI AUTO;;;;;;OFF
AUTO;;;;;;;;;---ms
(offset;;;---ms)
MANUAL;;;;;;;;;0ms
Up/Down
Select
.
Choice Functions
AUTO Activates the optimum decoder to play back
signals in 6.1/7.1 channels when this unit
recognizes a signal flag being input.
PLIIxMovie Plays back Dolby Digital or DTS signals in 7.1
channels using the Pro Logic IIx movie decoder.
PLIIxMusic Plays back Dolby Digital or DTS signals in 6.1/
7.1 channels using the Pro Logic IIx music
decoder.
EX/ES Plays back Dolby Digital or DTS signals in 6.1/
7.1 channels using the Dolby Digital EX or DTS-
ES decoder.
OFF Does not use any decoders to create 6.1/7.1
channels.
[p]/[[]:
[ENTER]:
E)EXTD SUR.
EXTD SUR.;;;;;;AUTO
Select
Return
.

95 En
Customizing this unit (MANUAL SETUP)
ADVANCED
OPERATION English
Use this menu to adjust the parameters of each input
source.
Some parameters described above may not be available for all
input sources and some parameters are only available for specific
input sources.
Input/output assignment
I/O ASSIGNMENT
Use this feature to assign the input/output jacks according
to the component to be used if the initial settings of this
unit do not correspond to your needs. Change the
parameter to reassign the respective jacks and effectively
connect more components.
Once the input/output jacks are reassigned, you can select
the corresponding component by using the RINPUT
selector on the front panel (or the input selector buttons on
the remote control).
y
• “NONE” appears in the OSD when any input source is not
assigned to the input/output jack.
• Set “OPTICAL OUT” to “(1)” for the digital recording
component that you connect to the DIGITAL OUTPUT jack.
• You cannot select a specific item more than once for the same
type of jack.
• An asterisk (*) appears to the right of the input/output jack
names that have been changed from their previous settings.
• The currently assigned input source for the selected input/
output jack appears in the OSD (“Current( DTV/CBL )” in the
display example above).
4 INPUT MENU
Input source Parameter
A)SIRIUS
(U.S.A. and Canada
models only)
INPUT RENAME
VOL. TRIM
PARENTAL LOCK
B)XM
(U.S.A. and Canada
models only)
INPUT RENAME
VOL. TRIM
D)TUNER INPUT RENAME
VOL. TRIM
N)MULTI CH INPUT RENAME
VOL. TRIM
BGV
INPUT CH
FRONT
C)PHONO
E)CD
F)MD/CD-R
G)DVD
H)DTV/CBL
I)V-AUX
L)DVR
M)VCR
I/O ASSIGNMENT
INPUT RENAME
VOL. TRIM
DECODER MODE
J)DOCK INPUT RENAME
VOL. TRIM
STANDBY CHARGE
K)BLUETOOTH INPUT RENAME
VOL. TRIM
START PAIRING
Note
[]/[]:
[ENTER]:
[
p
4 INPUT MENU 1/2
A) SIRIUS
B) XM
C) PHONO
D) TUNER
E) CD
F) MD/CD-R
G) DVD
Up/Down
Enter
.
[]/[]:
[ENTER]:
[
p
4 INPUT MENU 2/2
H) DTV/CBL
I) V-AUX
J) DOCK
K) BLUETOOTH
L) DVR
M) VCR
N) MULTI CH
Up/Down
Enter
.
[p]/[[]:
[ENTER]:
L) DVR
COMPONENT IN;;;[B]*
COAXIAL IN;;;;NONE
OPTICAL IN;;;;NONE
OPTICAL OUT;;;NONE
HDMI IN;;;;;;;;[3]
Current( DTV/CBL )
Select
Enter
.

96 En
Customizing this unit (MANUAL SETUP)
Input rename INPUT RENAME
Use this feature to change the name of the input source
that appears in the OSD and in the front panel display.
1Press 8l / h to place the “_” (underscore)
under the space or the character you want to
edit.
2Press 8k / n to select the character you
want to use and then press 8l / h to move
to the next space.
• You can use up to 9 characters for each input.
•Press
8n to change the character in the following order,
or press 8k to go in the reverse order:
A to Z, 0 to 9, a to z, symbols (#, *, –, +, etc.), space.
3Repeat steps 1 through 2 to rename each
input source.
4Press 8ENTER to complete.
Volume trim VOL. TRIM
Use this feature to adjust the level of the signal input at
each jack. This feature is useful if you want to balance the
level of each input source to avoid sudden changes in
volume when switching between input sources.
Control range: –6.0 dB to +6.0 dB
Control step: 0.5 dB
Initial setting: 0.0 dB
y
This parameter also affects the signals output at the audio ZONE
OUT jacks.
Decoder mode DECODER MODE
Use this feature to switch the decoder activation mode.
When you select “DTS” and digital audio signals are
input, this unit always activates the DTS decoder and only
plays back the DTS digital audio signals.
“DECODER MODE” is only available when the digital audio
input jacks (HDMI, OPTICAL, and/or COAXIAL) are assigned
to the selected input source.
SIRIUS Satellite Radio parental lock
PARENTAL LOCK
Use this feature to set the code number for locking the
desired SIRIUS Satellite Radio channels. Refer to “Setting
the Parental Lock” on page 67 for details.
Charge on standby STANDBY CHARGE
Use this feature to select whether this unit charges the
battery of the stationed iPod or not when this unit is in the
standby mode.
Notes
[p]/[[]:
[ ]/[ ]:
[ENTER]:
[RETURN]:
[
p
L) DVR
INPUT RENAME
DVR .DVR
Position
Character
Enter
Return
[]/[]:
[p]/[[]:
[
p
D) TUNER
INPUT RENAME
VOL. TRIM;;;;+6.0dB
Up/Down
Adjust
.
Choice Functions
AUTO Automatically detects digital audio signal input
types and selects the appropriate decoder.
DTS Activates the DTS decoder and plays back only
DTS digital audio signals when digital audio
signals are input.
Note
Choice Functions
AUTO Charges the battery of the stationed iPod when
this unit is turned on and in the standby mode.
OFF Charges the battery of the stationed iPod only
when this unit is turned on.
[]/[]:
[p]/[[]:
[
p
E) CD
I/O ASSIGNMENT
INPUT RENAME
VOL. TRIM;;;;;0.0dB
DECODER MODE;;;AUTO
Up/Down
Select
.

97 En
Customizing this unit (MANUAL SETUP)
ADVANCED
OPERATION English
Start pairing START PAIRING
Use this feature to start pairing the connected Yamaha
Bluetooth adapter (such as YBA-10, sold separately) with
your Bluetooth component. For details about the pairing,
refer to “Pairing the Bluetooth™ adapter and your
Bluetooth component” on page 72.
1Press 8ENTER to start pairing.
The connected Bluetooth adapter starts searching
Bluetooth components. “Searching...” appears in the
video monitor.
2Check that the Bluetooth component detects
the Bluetooth adapter.
If the Bluetooth component the Bluetooth adapter,
“YBA-10 YAMAHA” (example) appears in the
Bluetooth device list.
3Select the Bluetooth adapter in the Bluetooth
device list and then enter the pass key
“0000” on the Bluetooth component.
Once this unit completes the pairing successfully,
“Pairing completed” appears.
y
To cancel the pairing, press 9RETURN to exit from
“START PAIRING”.
4Press 9RETURN to exit from “START
PAIRING”.
• If the connected Bluetooth adapter cannot find any Bluetooth
components, “Not found” appears.
• If a Bluetooth adapter is not connected to this unit, “No
Bluetooth Adapter” appears.
Multi-channel input BGV BGV
Use this feature to select the video source played in the
background of the sources input at the MULTI CH INPUT
jacks.
Input channels INPUT CH
Use this setting to select the number of channels input
from an external decoder (see page 25).
Choices: 6CH, 8CH
If the connected component outputs discrete
6-channel audio signals.
Select “6CH”.
If the connected component outputs discrete
8-channel audio signals.
Select “8CH”. Also set “FRONT” (see below) to the
analog audio jacks at which the front left and right
channel signals output from the connected component
are input.
Front left and right channels input jack FRONT
If you selected “8CH” in “INPUT CH”, you can select the
analog audio jacks at which the front left and right channel
signals output from the connected external decoder is
input.
Choices: CD, MD/CD-R, DVD, DTV/CBL, DVR, VCR,
V-AUX
“FRONT” parameter appears only when you set “INPUT CH” to
“8CH”.
To ensure security, a time limit of 8 minutes is set for
the pairing operation. You are recommended to read
and fully understand all the instructions before starting.
Notes
[]/[]:
[ENTER]:
[
p
N) MULTI CH
INPUT RENAME
VOL. TRIM;;;;;0.0dB
BGV;;;;;;;;;;;;LAST
INPUT CH;;;;;;;;6CH
Up/Down
Select
.
Choice Functions
LAST Automatically selects the last selected video
source as the background video source.
DVD, DTV/
CBL, DVR,
VCR, V-AUX
Selects the corresponding input source as the
background video source.
OFF Does not play the video source in the
background.
Note
[]/[]:
[ENTER]:
[
p
N) MULTI CH
INPUT RENAME
VOL. TRIM;;;;;0.0dB
BGV;;;;;;;;;;;;LAST
INPUT CH;;;;;;;;6CH
Up/Down
Select
.
[]/[]:
[ENTER]:
[
p
N) MULTI CH
INPUT RENAME
VOL. TRIM;;;;;0.0dB
BGV;;;;;;;;;;;;LAST
INPUT CH;;;;;;;;8CH
FRONT;;;;;;;;;;;DVD
Up/Down
Select
.

98 En
Customizing this unit (MANUAL SETUP)
Use this menu to adjust the optional system parameters.
■Display settings A)DISPLAY SET
Use “VIDEO” of “INIT” in “ADVANCED SETUP” to set “OSD
SHIFT” to the factory presets (see page 112).
Dimmer DIMMER
Use this feature to adjust the brightness of the front panel
display.
Control range: – 4 to 0
Control step: 1
• Press 8l to make the front panel display dimmer.
• Press 8h to make the front panel display brighter.
OSD shift OSD SHIFT
Use this feature to adjust the vertical position of the OSD.
Control range: –5 (downward) to +5 (upward)
Control step: 1
Initial setting: 0
• Press 8l to lower the position of the OSD.
• Press 8h to raise the position of the OSD.
Source feature OSD display time OSD-SOURCE
Use this feature to set the amount of time to display the
HD Radio (U.S.A. model only), XM Satellite Radio, or
SIRIUS Satellite Radio information or iPod menu in the
OSD after you perform a certain operation.
Amplifier function OSD display time OSD-AMP
Use this feature to set the amount of time to display the
status information screen after you perform a certain
operation.
Front panel display scroll FL SCROLL
Use this feature to set the mode to display the HD Radio
(U.S.A model only), XM Satellite Radio information,
SIRIUS Satellite Radio information, or iPod menu (such
as song title or channel name) in the front panel display.
■Video settings B)VIDEO SET
Use “VIDEO” of “INIT” in “ADVANCED SETUP” to set the
parameters in “VIDEO SET” to the factory presets (see
page 112).
Video conversion VIDEO CONV.
Use this feature to set whether to convert the video signals
input at the VIDEO, S VIDEO, and COMPONENT
VIDEO jacks.
5 OPTION MENU
Note
Choice Functions
ON Displays the OSD unceasingly during an
operation.
10S Turns off the OSD 10 seconds after you perform
a certain operation.
30S Turns off the OSD 30 seconds after you perform
a certain operation.
[]/[]:
[ENTER]:
[
p
5 OPTION MENU
A)DISPLAY SET
B)VIDEO SET
C)MEMORY GUARD
D)INIT. CONFIG
E)HDMI SET
F)ZONE2 SET
Up/Down
Enter
.
[]/[]:
[p]/[[]:
[
p
A)DISPLAY SET
DIMMER;;;;;;;;;;;;0
OSD SHIFT;;;;;;;;+5
OSD-SOURCE;;;;;;30S
OSD-AMP;;;;;;;;;30S
FL SCROLL;;;;;;CONT
Up/Down
Adjust
.
Choice Functions
ON Displays the OSD unceasingly during an
operation.
10S Turns off the OSD 10 seconds after you perform
a certain operation.
30S Turns off the OSD 30 seconds after you perform
a certain operation.
Choice Functions
CONT Continuous mode.
Select this to display the operation status in the
front panel display in a continuous manner.
ONCE Scroll-once mode.
Select this to display the operation status in the
front panel display by the first 14 alphanumeric
characters after scrolling all characters once.
Note
Choice Functions
ON Converts composite, S-video, and component
video signals interchangeably and up-converts
composite, S-video, and component video
signals to HDMI video signals.
OFF Does not convert any signals.
[]/[]:
[p]/[[]:
[
p
B)VIDEO SET
VIDEO CONV.;;;;;;ON
HDMI RES.;;;;*THRGH
Up/Down
Select
.

99 En
Customizing this unit (MANUAL SETUP)
ADVANCED
OPERATION English
• This unit does not convert 480 line video signals and 576 line
video signals interchangeably.
• The analog component video signals with 480i (NTSC)/576i
(PAL) of resolution are converted into the S-video or composite
video signals and output at the S VIDEO MONITOR OUT and
VIDEO MONITOR OUT jacks.
• The converted video signals are only output at the MONITOR
OUT jacks. When recording a video source, you must make the
same type of video connections between each component.
• When composite video or S-video signals from a VCR are
converted into component video signals, the picture quality may
suffer depending on your VCR.
• Unconventional signals input at the composite video or S-video
jacks cannot be converted or may be output abnormally. In such
cases, set “VIDEO CONV.” to “OFF”.
HDMI resolution HDMI RES.
Use this feature to activate or deactivate the HDMI up-
scaling of the analog video signals input at the VIDEO, S
VIDEO and COMPONENT VIDEO jacks so that the up-
scaled video signals are output at the HDMI OUT jack.
This unit up-scales the video signals as follows:
• 480i (NTSC)/576i (PAL) → 480p/576p, 1080i, 720p,
or 1080p
• 480p/576p → 1080i, 720p, or 1080p
• This unit does not up-scale the analog component video signals
with 720p or 1080i of resolution.
• The “HDMI RES.” parameter appears only when you set
“VIDEO CONV.” to “ON”.
• If you connect your video monitor via HDMI connection, this
unit automatically detects the available video signal resolution
of the video monitor, and an asterisk (*) appears on the left of
the available video signal resolution(s).
• If this unit cannot detect the available video signal resolution(s)
of the connected video monitor, set “MON. CHK” (see
page 112) to “SKIP” and then set “HDMI RES.” again.
• This unit does not convert between 480 line video signals and
576 line video signals.
HDMI aspect ratio HDMI ASPECT
Use this feature to select the adjustment of aspect ratio for
analog video signals output at the HDMI OUT jack.
• When “HDMI RES.” is set to “THROUGH”, you cannot make
any adjustments to “HDMI ASPECT”.
• If the aspect ratio of the input video source is other than 4:3, this
unit automatically ignores the setting of “HDMI ASPECT”.
• When “HDMI ASPECT” is set to “SMART”, the video images
of the edge of the video monitor are rather stretched.
• When the video signals are input at HDMI IN jacks or the
signals are input with 720p, 1080i or 1080p of resolution, the
setting of “HDMI ASPECT” does not affect the video signals
output at the HDMI OUT jack.
Notes
Choice Functions
THROUGH Does not up-scale any analog video signals.
480p (or 576p),
1080i, 720p,
1080p
Up-scales analog video signals to 480p or 576p,
1080i, 720p, or 1080p of resolution.
Notes
[p]/[[]:
[ENTER]:
B)VIDEO SET
HDMI RESOLUTION
>*THROUGH * 480p
* 720p *1080i
*1080p
Select
Enter
Choice Functions
THRGH Does not make any adjustments to the aspect
ratio for the HDMI video signal sources.
16:9 Displays video images with the aspect ratio of
4:3 on your video monitor with the aspect ratio
of 16:9. Black stripes appear on the right and left
sides as a result.
SMART Fits video images with the aspect ratio of 4:3 to
your video monitor with the aspect ratio of 16:9.
Notes
[p]/[[]:
[ENTER]:
B)VIDEO SET
VIDEO CONV.;;;;;;ON
HDMI RES.;;;;*1080p
HDMI ASPECT;;;THRGH
Up/Down
Select
.

100 En
Customizing this unit (MANUAL SETUP)
■Memory guard C)MEMORY GUARD
Use this feature to prevent accidental changes to sound
field program parameter and other system settings.
• You can change the following parameters even if “MEMORY
GUARD” is set to “ON”:
– “EXTD SUR.” in “SOUND MENU” (see page 94)
– “DECODER MODE” in “INPUT MENU” (see page 96)
– “PARENTAL LOCK” in “INPUT MENU” (see page 96)
– “MEMORY GUARD”
• When “MEMORY GUARD” is set to “ON”, “ ” appears at the
top right of the “SET MENU” screen.
• You can change the settings of “SUR.” in the sound field
program parameter screen (see page 79) even if “MEMORY
GUARD” is set to “ON”.
■Initial configuration D)INIT. CONFIG
Use this feature to select the settings of the audio input
jack select, active decoders and extended surround when
you turn on this unit.
Audio select AUDIO SELECT
Use this feature to designate the default audio input jack
select setting (see page 44) for the input sources connected
to the DIGITAL INPUT jacks when you turn on the power
of this unit.
Decoder mode DECODER MODE
Use this feature to designate the default decoder mode
(see page 96) for the input sources connected to the
DIGITAL INPUT jacks when you turn on the power of
this unit.
Extended surround EXTD SUR.
Use this feature to designate the extended decoder mode
(see page 94) for the input sources connected to the
DIGITAL INPUT jacks when you turn on the power of
this unit.
Choice Functions
OFF Turns off the “MEMORY GUARD” feature.
ON Protects:
– sound field program parameters
– “AUTO SETUP” items
– all speaker levels
– “MANUAL SETUP” items
Notes
[p]/[[]:
[ENTER]:
C)MEMORY GUARD
>OFF ON
Select
Return
G
[p]/[[]:
[ENTER]:
D)INIT. CONFIG
AUDIO SELECT;;AUTO
DECODER MODE;;AUTO
EXTD SUR.;;;;;AUTO
Select
Return
.
Choice Functions
AUTO Automatically detects the type of input signals
and selects the appropriate audio input jack
select setting.
LAST Automatically selects the last input jack select
setting used for the connected input source.
Choice Functions
AUTO Automatically detects the type of input signals
and select the appropriate decoder mode setting.
LAST Automatically selects the last decoder mode
setting used for the connected input source.
Choice Functions
AUTO Automatically detects the digital audio input
signals and activates the appropriate decoder.
LAST Automatically selects the last decoder mode set
for “EXTD SUR.” in “SOUND MENU”.

101 En
Customizing this unit (MANUAL SETUP)
ADVANCED
OPERATION English
■HDMI set E)HDMI SET
Use this feature to select the component to play back
HDMI audio signals.
Support audio S.AUDIO
Use this feature to select whether to play back HDMI
audio signals on this unit or on another HDMI component
connected to the HDMI OUT jack on the rear panel of this
unit.
• This unit transmits audio and video signals input at the HDMI
input jacks to the HDMI out jack only when this unit is turned
on even if “S.AUDIO” is set to “OTHER”.
• Available audio/video signals depend on the specification of the
connected video monitor. Refer to the instruction manual of
each connected component.
■Zone 2 settings F)ZONE2 SET
Zone 2 Maximum volume MAX VOL.
Use this feature to set the maximum volume level in the
Zone 2.
Control range: – 30.0 dB to +15.0 dB, +16.5 dB
Control step: 5.0 dB
• The “MAX VOL.” setting takes priority over the “INI.VOL.”
setting. For example, when “INI.VOL.” is set to –20.0 dB and
then “MAX VOL.” is set to –30.0 dB, the volume level is
automatically set to –30.0 dB when you turn on the power of
this unit next time.
• The “MAX VOL.” setting does not affect the output level at the
“ZONE 2 OUT” jacks.
Zone 2 Initial volume INI.VOL.
Use this feature to set the volume level of Zone 2 when the
power of this unit is turned on.
Choices: OFF, MUTE, –80.0 dB to +16.5 dB
Control step: 0.5 dB
• The “MAX VOL.” setting takes priority over the “INI.VOL.”
setting.
• When you select “FRONT B”, “PRNS”, “Zone B”, or “NONE”
in “EXTRA SP ASSIGN” (see page 87), “Zone 2 SP Not
Assigned” appears in the OSD and the “ZONE2 SET”
parameter is not available.
• The “INI.VOL.” setting does not affect the output level at the
“ZONE 2 OUT” jacks.
Choice Functions
HTR-6180 Plays back HDMI audio signals on this unit. The
HDMI audio signals input at the HDMI input
jacks of this unit are not output to the HDMI
component connected to the HDMI OUT jack on
the rear panel of this unit.
OTHER Plays back HDMI audio signals on another
HDMI component connected to the HDMI OUT
jack.
Notes
[p]/[[]:
[ENTER]:
E)HDMI SET
S. AUDIO;;;;HTR-6180
Select
Return
Notes
Notes
[]/[]:
[p]/[[]:
[
p
F)ZONE2 SET
MAX VOL.;;;+16.5dB
INIT. VOL.;;;;;OFF
Up/Down
Adjust
.

REMOTE CONTROL FEATURES
102 En
In addition to controlling this unit, the remote control can also operate other audiovisual components made by Yamaha
and other manufacturers. To control your TV or other components, you must set up the appropriate remote control code
for each input source (see page 104).
■Controlling this unit
Set the operation mode selector to FAMP to control this
unit.
*1 These buttons always control this unit regardless of the
operation mode selector position.
*2 These buttons control this unit only when the component
operation mode selector is set to FAMP.
*3 4A is the optional component control area button. You can
control the desired component without changing the input
source of this unit.
■Controlling a TV
Set the operation mode selector to FTV to control your
TV. To control your TV, you must set the appropriate
remote control code for 4DTV/CBL or 4PHONO (see
page 104). When you set the remote control codes for both
4DTV/CBL and 4PHONO, priority is given to the one
set for 4DTV/CBL.
*1 These buttons always control your TV regardless of the
operation mode selector position.
*2 These buttons control your TV only when the operation mode
selector is set to FTV. For details, see the “Digital TV/Cable
TV” column on page 103.
Remote control features
Controlling this unit, a TV, or other components
Notes
REC
SCENE
1234
VOLU ME
TV VOL TV CH
AMP
SOURCE
TV
TRANSMITCODE SET
STANDBY
POWER
POWERPOWER
AVTV
DOCK CBL
PHONO
MUTE
TV MUTE TV INPUT
4321
8
10
7
09
65
SLEEP
SUR. DECODE
ENHANCER
PROG
ENT
PARAMETER
STRAIGHT
PURE DIRECT
AUDIO SEL
MULTI CH IN
MENUTITLE
SET MENU
SRCH MODE
MEMORY
LEVEL
DISPLAYRETURN
BAND
A-E/CAT.
ENTER
PRESET/CH
TUNER XM
CD CD-R
DVD
V-AU X
DVR VCR
DTV
SIRIUS
A
INFO PRG SELECT
Set to AMP
*3
*1
*2
*1
Notes
Remote control Digital TV/Cable TV
TV POWER Turns the power on or off.
TV VOL +/– Increases or decreases the volume
level.
TV CH +/– Changes the channel number.
TV MUTE Mutes the audio output.
TV INPUT Changes the input source.
REC
SCENE
1234
VOLU ME
TV VOL TV CH
AMP
SOURCE
TV
TRANSMITCODE SET
STANDBY
POWER
POWERPOWER
AVTV
DOCK CBL
PHONO
MUTE
TV MUTE TV INPUT
4321
8
10
7
09
65
SLEEP
SUR. DECODE
ENHANCER
PROG
ENT
PARAMETER
STRAIGHT
PURE DIRECT
AUDIO SEL
MULTI CH IN
MENUTITLE
SET MENU
SRCH MODE
MEMORY
LEVEL
DISPLAYRETURN
BAND
A-E/CAT.
ENTER
PRESET/CH
TUNER XM
CD CD-R
DVD
V-AU X
DVR VCR
DTV
SIRIUS
A
INFO PRG SELECT
Set to TV
*1
*2

103 En
Remote control features
ADVANCED
OPERATION English
■Controlling other components
Set the operation mode selector to FSOURCE to control
other components selected with the input selector buttons
(4). You must set the appropriate remote control code for
each input source in advance (see page 104). The
following table shows the function of each control button
used to control other components assigned to each input
selector button (4). Be advised that some buttons may not
correctly operate the selected component.
y
The remote control has 12 modes (control areas) to control
components so that the remote control can operate up to 12
different components.
*1 This button is operational only when the original remote control supplied with the component has a POWER button.
*2 These buttons operate your VCR or DVD recorder only when you set the appropriate remote control code for DVR (see page 104).
REC
SCENE
1234
4321
8
10
7
09
65
SLEEP
SUR. DECODE
ENHANCER
PROG
ENT
PARAMETER
STRAIGHT
PURE DIRECT
AUDIO SEL
MULTI CH IN
MENUTITLE
SET MENU
SRCH MODE
MEMORY
LEVEL
DISPLAYRETURN
BAND
A-E/CAT.
ENTER
PRESET/CH
INFO PRG SELECT
[2]
[8]
[9]
[7]
[3]
[4]
[6]
[5]
VOLUME
TV VOL TV CH
AMP
SOURCE
TV
TRANSMITCODE SET
STANDBY
POWER
POWERPOWER
AVTV
DOCK CBL
PHONO
MUTE
TV MUTE TV INPUT
4321
SUR. DECODE
ENHANCER
PROG
TUNER XM
CD CD-R
DVD
V-AU X
DVR VCR
DTV
SIRIUS
A
[1]
Remote
control
DVD player/
recorder VCR Digital TV/
Cable TV LD player CD player MD/CD
recorder Tune r
[1] AV POWER Power *1 Power *1 Power *2 Power *1 Power *1 Power *1
[2] 1-9, 0, +10 Numeric buttons Numeric buttons Numeric buttons Numeric buttons Numeric buttons Numeric buttons
Preset stations
(1-8)/Numeric
buttons
[3] TITLE Title Band
[4] PRESET/CH
kUp VCR channel up Up Preset up (1-8)/
Tuning up
PRESET/CH
n
Down VCR channel
down Down
Preset down
(1-8)/Tuning
down
A-E/CAT. lLeft Left Preset down
(A-E)
A-E/CAT. hRight Right Preset up
(A-E)
ENTER Enter Enter Hold
[5] RETURN Return Return Memory
[6] REC Disc skip (player)
Rec (recorder) Rec Rec *2 Disc skip Rec
pPlay Play Play *2 Play Play Play
w/INFO Search backward Search backward Search backward
*2 Search backward Search backward Search backward Information
fSearch forward Search forward Search forward *2 Search forward Search forward Search forward
ePause Pause Pause *2 Pause Pause Pause
bSkip backward Skip backward
Skip backward
*2
Skip backward Skip backward Skip backward Audio program
down
aSkip forward Skip forward
Skip forward
*2
Skip forward Skip forward Skip forward Audio program
up
sStop Stop Stop *2 Stop Stop Stop
[7] ENT Title/Index Enter Enter Chapter/Time Index Index Enter
[8] MENU Menu Menu Search mode
[9] DISPLAY Display Display Display Display Display Display Display
Notes

104 En
Remote control features
You can control other components by setting the
appropriate remote control codes. For a complete list of
available remote control codes, refer to “List of remote
control codes” at the end of this manual.
Remote control code default settings
You may not be able to operate your Yamaha component even if a
Yamaha remote control code is preset as listed above. In this case,
try setting another Yamaha remote control code.
1Press one of the input selector buttons (4)
on the remote control to select the control
area you want to set up.
2Press 2CODE SET using a ballpoint pen or
a similar object.
The BTRANSMIT indicator on the remote control
flashes twice, and the selected input selector button
lights up.
3Press the numeric buttons (0 to 9) (6) to
enter the five-digit remote control code for
the component to be used.
The BTRANSMIT indicator on the remote control
flashes twice, and the remote control code for the
selected component is set.
y
Refer to “List of remote control codes” at the end of this
manual.
• If the manufacturer of your component has more than one
code, try each of them until you find the correct one.
• If you do not press any buttons within 30 seconds in step
3, the setup process is canceled. If this happens, repeat the
setup procedure.
• If you enter the code number “9980”, the remote control
code previously set for the selected control area is cleared.
Setting remote control codes
Input
source
Component
category Manufacturer Default
code
TUNER TUNER Yamaha 82915
XM TUNER Yamaha 82918
SIRIUS TUNER Yamaha 82176
A– – –
V-AUX
OTHER AUDIO
ACCESSORIES
(iPod)
Yamaha 82981
DTV/CBL – – –
CD CD Yamaha 62907
MD/CD-R CD-R Yamaha 71292
DVD DVD Yamaha 42543
DVR DVR Yamaha 52544
VCR – – –
PHONO –––
Note
Notes
DOCK CBL
PHONO
TUNER XM
SIRIUS
CD CD-R
DVD
V-AU X
DVR VCR
DTV
MD
A
STANDBY
POWER
POWER
POWER
AV
TV
TRANSMIT
CODE SET
DVD
Lights up
TRANSMIT
Flashes
TRANSMIT
4321
87
09
65
SUR. DECODE
ENHANCER
PROG
PARAMETER
STRAIGHT
PURE DIRECT
AUDIO SEL
MULTI CH IN
Flashes

105 En
Remote control features
ADVANCED
OPERATION English
Use this feature to clear all the remote control codes
previously set and reset all of them to the initial factory
settings.
1Press 2CODE SET using a ballpoint pen or
a similar object.
The BTRANSMIT indicator on the remote control
flashes twice.
2Press the numeric buttons (6) to enter the
code number “9981”.
The BTRANSMIT indicator on the remote control
flashes twice, and all the remote control codes
previously set are cleared and reset to the initial
factory settings.
y
If you do not press any buttons within 30 seconds after step 1, the
clearing process is canceled. In this case, repeat the clearing
procedure.
Resetting all remote control codes
TRANSMIT
STANDBY
POWER
POWER
POWER
AV
TV
TRANSMIT
CODE SET
Flashes
TRANSMIT
4321
87
09
65
SUR. DECODE
ENHANCER
PROG
PARAMETER
STRAIGHT
PURE DIRECT
AUDIO SEL
MULTI CH IN
Flashes

USING MULTI-ZONE CONFIGURATION
106 En
This unit allows you to configure a multi-zone audio system. The Zone 2 feature allows you to set this unit to reproduce
separate input sources in the main zone and the second zone (Zone 2). You can control this unit from the second zone
using the supplied remote control.
You need the following additional equipment to use the multi-zone functions of this unit:
• An infrared signal receiver in the second zone.
• An infrared signal emitter in the main zone. This emitter transmits the infrared signals from the remote control via the
infrared signal receiver in the second zone to a CD player or a DVD player, etc. in the main zone.
• An amplifier and speakers in the second zone.
y
• Since there are many possible ways to connect and use this unit in a multi-zone configuration, we recommend that you consult with
your nearest authorized Yamaha dealer or service center about the Zone 2 connections that best meet your requirements.
• Some Yamaha models are able to connect directly to the REMOTE jacks of this unit. If you own these products, you may not need to
use an infrared signal emitter. Up to 6 Yamaha components can be connected as shown below.
■Using the external amplifier
Connect the amplifier/receiver in the second zone and other components to this unit as follows.
To avoid unexpected noise, DO NOT USE the Zone 2 feature with CDs encoded in DTS.
Using multi-zone configuration
Only analog signals are sent to the second zone. Any source you want to listen to in the second zone must be
connected to the analog AUDIO IN jacks of this unit.
Connecting Zone 2
Note
OUTOUT IN
REMOTE
IN
REMOTE
OUT IN
REMOTE REMOTE
This unit Ya maha
component
Yamaha
component
Infrared signal
receiver
Infrared signal emitter
DVD player (etc.)
Amplifier
Remote control
Infrared signal receiver
Second zone
(Zone 2)
Main zone
This unit
From the ZONE 2 OUT jacks
From the REMOTE OUT jack From the REMOTE IN jack

107 En
Using multi-zone configuration
ADVANCED
OPERATION English
■Using the internal amplifier of this unit
Connect the speakers in the second zone to the EXTRA SP speaker terminals and then set the “EXTRA SP ASSIGN” to
“ZONE2” (see page 87).
y
• You can use the speakers connected EXTRA SP speaker terminals as the front speaker system of another zone. Set “EXTRA SP
ASSIGN” to “ZONE B” (see page 87).
• When you use the internal amplifiers for the Zone 2 speakers, you can adjust the volume level and set the initial volume level and
maximum volume level of the Zone 2 speakers (see page 101).
You can select and control Zone 2 by using the control
buttons on the front panel or on the remote control. The
available operations are as follows:
• Selecting the input source of Zone 2.
• Tuning into FM or AM when “TUNER” is selected as
the input source of Zone 2 (see page 53).
• Tuning into XM Satellite Radio when “XM” is selected
as the input source of Zone 2 (see page 59) (U.S.A. and
Canada models only).
• Tuning into SIRIUS Satellite Radio when “SIRIUS” is
selected as the input source of Zone 2 (see page 64)
(U.S.A. and Canada models only).
• Enjoying music stored on your iPod stationed in a
Yamaha iPod universal dock (such as YDS-10 sold
separately) connected to the DOCK terminal of this
unit when “V-AUX” is selected as the input source
(see page 70).
You must complete each step while the ZONE2 indicator is
flashing in the front panel display. Otherwise, the Zone 2 mode is
automatically canceled and this unit returns to the normal
operation mode. In this case, repeat the Zone 2 selection
procedure.
■Controlling Zone 2 with the front panel
Turning on Zone 2
Press HZONE 2 ON/OFF to turn on Zone 2.
Activating the Zone 2 operation mode
Press IZONE CONTROL to control Zone 2.
The ZONE2 indicator flashes in the front panel display for
approximately 10 seconds.
Important safety notice
The EXTRA SP speaker terminals of this Receiver should not be connected to a Passive Loudspeaker Selector Box or
more than one loudspeaker per channel.
Connection to a Passive Loudspeaker Selector Box or multiple speakers per channel could create an abnormally low
impedance load resulting in amplifier damage. See this owner’s manual for correct usage.
Compliance with minimum speaker impedance information for all channels must be maintained at all times. This
information is found on the back panel of your Receiver.
Controlling Zone 2
FRONT B/ZONE2/
PRESENCE
EXTRA SP
L
R
Second zone
(Zone 2) This unit
Main zone
Note
ZONE2
Flashes

108 En
Using multi-zone configuration
Operating Zone 2
Rotate the RINPUT selector to select the
desired input source while the ZONE2 indicator
is flashing in the front panel display.
• Select “TUNER” as the input source to use the TUNER
features in Zone 2. For details about the TUNER
operations, see “FM/AM tuning” on page 53.
• Select “XM” as the input source to use the XM
Satellite Radio features in Zone 2. For details about the
XM Satellite Radio operations, see “XM Satellite
Radio tuning” on page 59.
• Select “SIRIUS” as the input source to use the SIRIUS
Satellite Radio features in Zone 2. For details about the
SIRIUS Satellite Radio operations, see “SIRIUS
Satellite Radio™ tuning” on page 64.
• Select “V-AUX” as the input source to use iPod
features or Bluetooth features in Zone 2. For details
about the iPod operations, see “Using iPod™” on
page 70 or “Using Bluetooth™ components” on
page 72.
Set Zone 2 to the standby mode
Press HZONE 2 ON/OFF to set Zone 2 to the
standby mode.
y
Press LSYSTEM OFF to set the main zone and Zone 2 to the
standby mode simultaneously.
■Setting the remote control to the Zone 2
mode
The remote control is originally set to the main mode to
control the main zone. To control Zone 2 with the remote
control, you must first set the remote control to the Zone 2
mode.
1Press 2CODE SET using a ballpoint pen or
a similar object.
The BTRANSMIT indicator on the remote control
flashes twice.
2Press the numeric buttons (6) to enter the
code number “9992”.
■Controlling Zone 2 with the remote
control
Turning on Zone 2
Press and hold DPOWER or CSTANDBY and
then press 4 to set the remote control to the
Zone 2 mode.
• Press DPOWER when the main zone is turned on.
• Press CSTANDBY when the main zone is turned off.
The BTRANSMIT indicator on the remote control lights
up while the remote control is set to the Zone 2 mode.
• When the remote control is set to the Zone 2 mode,
DPOWER, CSTANDBY, EVOLUME +/–, GMUTE, and
the input selector buttons (4) are set to control Zone 2.
However, the rest of the remote control buttons remain in the
main mode.
• The remote control automatically exits from the Zone 2 mode in
the following cases:
– when you do not make any operations within 10 seconds after
the remote control is set to the Zone 2 mode.
– when you press a remote control button other than
DPOWER, CSTANDBY, EVOLUME +/–, GMUTE, the
ASCENE buttons and the input selector buttons (4).
Activating the Zone 2 operation mode
Press DPOWER to turn on Zone 2.
Operating Zone 2
Press one of the input selector buttons (4) to
select the desired input source of Zone 2.
Setting Zone 2 to the standby mode
Press CSTANDBY to set Zone 2 to the standby
mode.
Operate the following operations after activating the Zone 2
operation mode.
TRANSMIT
STANDBY
POWER
POWER
POWER
AV
TV
TRANSMIT
CODE SET
Flashes
Notes
TRANSMIT
4321
87
09
65
SUR. DECODE
ENHANCER
PROG
PARAMETER
STRAIGHT
PURE DIRECT
AUDIO SEL
MULTI CH IN
Flashes
POWER
STANDBY
PHONO
TRANSMIT
Lights up
While holding
down
or

ADVANCED SETUP
109 En
ADVANCED
OPERATION English
This unit has additional menus that are displayed in the front panel display. The advanced setup menu offers additional
operations to adjust and customize the way this unit operates. Change the initial settings (indicated in bold under each
parameter) to reflect the needs of your listening environment.
• The settings you make are reflected next time you press KMAIN ZONE ON/OFF to turn on this unit (see page 29).
• Only KMAIN ZONE ON/OFF, LSYSTEM OFF, MTONE CONTROL and the NPROGRAM selector are effective while you
are using the advanced setup menu.
• No other operations can be made while you are using the advanced setup menu.
• The advanced setup menu is only available in the front panel display.
1Press LSYSTEM OFF on the front panel to
set this unit to the standby mode.
2Press and hold MTONE CONTROL and
then press KMAIN ZONE ON/OFF to turn
on this unit.
This unit turns on, and the advanced setup menu
appears in the front panel display.
3Rotate the NPROGRAM selector to select
the parameter you want to adjust.
The name of the selected parameter appears in the
front panel display.
4Press MTONE CONTROL repeatedly to
change the selected parameter setting.
5Press LSYSTEM OFF to save the new
setting and set this unit to the standby mode.
y
The settings you made are reflected next time you turn on
this unit.
■Speaker impedance SP IMP.
Use this feature to set the speaker impedance of this unit
so that it matches that of your speakers.
Choices: 8Ω MIN, 6ΩMIN
•Select “8ΩMIN” to set the speaker impedance to 8 Ω.
• Select “6ΩMIN” to set the speaker impedance to 6 Ω.
*The Canada model cannot use two separate speaker systems
(A and B) simultaneously when “SP IMP.” is set to “8ΩMIN”.
Advanced setup
Notes
Using the advanced setup
TONE CONTROL
ON/OFF
MAIN ZONE
While holding
down
SPIMP.-8MIN
Currently selected
parameter setting
Currently selected
parameter
SP IMP. Speaker Impedance level
8ΩMIN
Front
If you use one set (A or B),
the impedance of each
speaker must be 8 Ω or
higher.
If you use two sets (A and
B), the impedance of each
speaker must be 16 Ω or
higher.*
Center
The impedance of each
speaker must be 8 Ω or
higher.
Surround
Surround back
6ΩMIN
Front
If you use one set (A or B),
the impedance of each
speaker must be 4 Ω or
higher.
If you use two sets (A and
B), the impedance of each
speaker must be 8 Ω or
higher.
Center
The impedance of each
speaker must be 6 Ω or
higher.
Surround
Surround back

110 En
Advanced setup
■Remote control AMP ID REMOTE AMP
Use this feature to set the AMP ID of this unit for remote
control recognition. This feature is useful when you
operate this unit and the other Yamaha receivers/
amplifiers in the same room separately.
Choices: ID1, ID2
• Select “ID1” when the remote control AMP ID code is
set to “00001”.
• Select “ID2” when the remote control AMP ID code is
set to “00002”.
Setting remote control AMP ID codes
You need to set the remote control AMP ID code for the
remote control.
1Press 2CODE SET using a ballpoint pen or
a similar object.
The BTRANSMIT indicator on the remote control
flashes twice.
2Press the numeric buttons (6) to enter the
code number “00001” or “00002”.
The BTRANSMIT indicator on the remote control
flashes twice, and the AMP ID code is changed.
*1 The remote control setting
*2 The setting of this unit
■Remote control TUNER ID REMOTE TU
Use this feature to set the TUNER ID of this unit for
remote control recognition.
Choices: ID1, ID2
• Select “ID1” when the remote control TUNER ID code
is set to “82915”.
• Select “ID2” when the remote control TUNER ID code
is set to “82178”.
Setting remote control TUNER ID codes
You need to set the remote control TUNER ID library
code for the remote control.
1Press 4TUNER to select “TUNER” as the
input source.
2Press 2CODE SET using a ballpoint pen or
a similar object.
The BTRANSMIT indicator on the remote control
flashes twice.
3Press the numeric buttons (6) to enter the
code number “82915” or “82178”.
The BTRANSMIT indicator on the remote control
flashes twice, and the TUNER ID code is changed.
*1 The remote control setting
*2 The setting of this unit
See page 109 for the operation of the advanced setup.
AMP ID
code *1 Function
Remote
control AMP
ID *2
00001
(initial setting)
To operate this unit using
the default code.
ID1
(initial setting)
00002 To operate this unit using
an alternative code. ID2
TRANSMIT
STANDBY
POWER
POWER
POWER
AV
TV
TRANSMIT
CODE SET
Flashes
TRANSMIT
4321
87
09
65
SUR. DECODE
ENHANCER
PROG
PARAMETER
STRAIGHT
PURE DIRECT
AUDIO SEL
MULTI CH IN
Flashes
TUNER ID
code *1 Function
Remote
control
TUNER ID *2
82915
(initial setting)
To operate this unit using
the default code.
ID1
(initial setting)
82178 To operate this unit using
an alternative code. ID2
TUNER
TRANSMIT
STANDBY
POWER
POWER
POWER
AV
TV
TRANSMIT
CODE SET
Flashes
TRANSMIT
4321
87
09
65
SUR. DECODE
ENHANCER
PROG
PARAMETER
STRAIGHT
PURE DIRECT
AUDIO SEL
MULTI CH IN
Flashes

111 En
Advanced setup
ADVANCED
OPERATION English
■Remote control XM ID REMOTE XM
(U.S.A. and Canada models only)
Use this feature to set the XM ID of this unit for remote
control recognition.
Choices: ID1, ID2
• Select “ID1” when the remote control XM ID code is
set to “82918”.
• Select “ID2” when the remote control XM ID code is
set to “82179”.
Setting remote control XM ID codes
You need to set the remote control XM ID code for the
remote control.
1Press 4XM to select “XM” as the input
source.
2Press 2CODE SET using a ballpoint pen or
a similar object.
The BTRANSMIT indicator on the remote control
flashes twice.
3Press the numeric buttons (6) to enter the
code number “82918” or “82179”.
The BTRANSMIT indicator on the remote control
flashes twice, and the XM ID code is changed.
*1 The remote control setting
*2 The setting of this unit
■Remote control SIRIUS ID REMOTE SR
(U.S.A. and Canada models only)
Use this feature to set the SIRIUS ID of this unit for
remote control recognition.
Choices: ID1, ID2
• Select “ID1” when the remote control SIRIUS ID code
is set to “82176”.
• Select “ID2” when the remote control SIRIUS ID code
is set to “82177”.
Setting remote control SIRIUS ID codes
You need to set the remote control SIRIUS ID code for the
remote control.
1Press 4TUNER to select “SIRIUS” as the
input source.
2Press 2CODE SET using a ballpoint pen or
a similar object.
The BTRANSMIT indicator on the remote control
flashes twice.
3Press the numeric buttons (6) to enter the
code number “82176” or “82177”.
The BTRANSMIT indicator on the remote control
flashes twice, and the SIRIUS ID code is changed.
*1 The remote control setting
*2 The setting of this unit
See page 109 for the operation of the advanced setup.
XM ID code
*1 Function
Remote
control XM
ID *2
82918
(initial setting)
To operate this unit using
the default code.
ID1
(initial setting)
82179 To operate this unit using
an alternative code. ID2
XM
TRANSMIT
STANDBY
POWER
POWER
POWER
AV
TV
TRANSMIT
CODE SET
Flashes
TRANSMIT
4321
87
09
65
SUR. DECODE
ENHANCER
PROG
PARAMETER
STRAIGHT
PURE DIRECT
AUDIO SEL
MULTI CH IN
Flashes
SIRIUS ID
code *1 Function
Remote
control
SIRIUS ID *2
82176
(initial setting)
To operate this unit using
the default code.
ID1
(initial setting)
82177 To operate this unit using
an alternative code. ID2
SIRIUS
TRANSMIT
STANDBY
POWER
POWER
POWER
AV
TV
TRANSMIT
CODE SET
Flashes
TRANSMIT
4321
87
09
65
SUR. DECODE
ENHANCER
PROG
PARAMETER
STRAIGHT
PURE DIRECT
AUDIO SEL
MULTI CH IN
Flashes

112 En
Advanced setup
■SIRIUS Satellite Radio Parental Lock
personal identification number reset
SR PIN
Use this feature to set the code number (personal
identification number) for the SIRIUS Satellite Radio
Parental Lock feature to the initial factory setting. This
feature is useful when you forget or want to change the
current code number.
Choices: RESET, CANCEL
• Select “RESET” to set the code number to the initial
factory setting.
• Select “CANCEL” to set the code number to the initial
factory setting.
Even if you set “SR PIN” to “RESET”, this unit does not unlock
the locked channels. The initial factory setting of the Parental
Lock code number is “0000”.
■Bi-amplifier setting BI-AMP
Use this feature to activate or deactivate the bi-amplifier
function (see page 16).
Choices: ON, OFF
• Select “ON” if you want to activate the bi-amplifier
function. “SUR.B L/R SP” is set to “NONE”
automatically, and this unit outputs the front channel
audio signals at the SURROUND BACK/BI-AMP
speaker terminals.
• Select “OFF” if you want to deactivate the bi-amplifier
function.
When “BI-AMP” is set to “ON”, you can only select “FRONT
B”, “ZONE B”, or “NONE” in “EXTRA SP ASSIGN” (see
page 87).
■SCENE IR code setting SCENE IR
Use this feature to output the remote control signals at the
REMOTE OUT jack automatically when this unit is in the
SCENE mode.
Choices: ON, OFF
• Select “ON” when the component connected to the
REMOTE OUT jack is the Yamaha component and has
the capability of the SCENE control signals. This unit
automatically sends the remote control signals to the
component.
• Select “OFF” when the component connected to the
REMOTE OUT jack is not the Yamaha component and
does not have the capability of the SCENE control
signals.
If noises are output when you operate the SCENE function, set
“SCENE IR” to “OFF”.
■Monitor check MON.CHK
Use this feature to activate or deactivate the monitor check
function of this unit. When “MON. CHK” is set to “YES”,
this unit receives the information of the available video
signal resolutions from the video monitor connected via
HDMI and you can only select the resolutions supported
by the video monitor in “HDMI RES.” (see page 99).
When “MON. CHK” is set to “SKIP”, you can select any
resolution in “HDMI RES.”.
Choices: YES, SKIP
■Parameter initialization INIT
Use this feature to reset the parameters of this unit to the
initial factory settings. You can select the category of
parameters to be initialized.
Choices: DSP PARAM, VIDEO, ALL, CANCEL
• Select “DSP PARAM” to initialize all the parameters
of the sound field programs (see page 74).
• Select “VIDEO” to initialize the parameters in
“VIDEO SET” (see page 98) and “OSD SHIFT” in
“DISPLAY SET” (see page 98).
• Select “ALL” to initialize all the parameters of this
unit.
• Select “CANCEL” to cancel the initialization
procedure.
Use “INITIALIZE” in the sound field program menu to initialize
the parameters of the desired program (see page 74).
See page 109 for the operation of the advanced setup.
Note
Note
Note
Note

TROUBLESHOOTING
113 En
ADDITIONAL
INFORMATION English
Refer to the table below when this unit does not function properly. If the problem you are experiencing is not listed below
or if the instruction below does not help, turn off this unit, disconnect the power cable, and contact the nearest authorized
Yamaha dealer or service center.
■General
Troubleshooting
Problem Cause Remedy See
page
This unit fails to turn
on or enters the
standby mode soon
after the power is
turned on.
The power cable is not connected or the
plug is not completely inserted.
Connect the power cable firmly. —
The speaker impedance setting is incorrect. Set the speaker impedance to match your speakers. 28
The protection circuitry has been activated. Make sure that all speaker wire connections on this
unit and on all speakers are secure and that the wires
for each connection do not touch anything other than
their respective connections.
14
This unit has been exposed to a strong
external electric shock (such as lightning or
strong static electricity).
Set this unit to the standby mode, disconnect the power
cable, plug it back in after 30 seconds and then use this
unit normally.
—
No sound. Incorrect input or output cable connections. Connect the cables properly. If the problem persists,
the cables may be defective.
20-26
The optimizer microphone is connected. Disconnect the optimizer microphone. 36
Audio input jack select is set to “HDMI”,
“COAX/OPT” or “ANALOG”.
Set Audio input jack select to “AUTO”. 44
Audio input jack select is set to
“ANALOG” while playing a source
encoded in Dolby Digital or DTS.
Set Audio input jack select to “AUTO” or
“COAX/OPT”.
44
No appropriate input source has been
selected.
Select an appropriate input source with the INPUT
selector on the front panel (or the input selector
buttons on the remote control).
42, 43
Speaker connections are not secure. Secure the connections. 14
The front speakers to be used have not been
selected properly.
Select the front speakers by pressing ASPEAKERS
on the front panel repeatedly.
43
The volume is turned down. Turn up the volume. —
The sound is muted. Press GMUTE or EVOLUME +/– on the remote
control to resume audio output and then adjust the
volume.
45
Signals this unit cannot reproduce are
being input from a source component, such
as a CD-ROM.
Play a source whose signals can be reproduced by this
unit.
—
The HDMI components connected to this
unit do not support the HDCP copy
protection standards.
Connect HDMI components that support the HDCP
copy protection standards.
18
“S.AUDIO” is set to “OTHER” and
“HDMI” audio signals are not being played
back on this unit.
Set “S.AUDIO” to “HTR-6180” in “MANUAL
SETUP”.
101
No picture. The output and input for the picture are
connected to different types of video jacks.
Set “VIDEO CONV.” to “ON” or connect your source
components in the same way as you connect your
video monitor to this unit.
98
Non-standard video signals are input.
The sound suddenly
goes off.
The protection circuitry has been activated
because of a short circuit, etc.
Check that the speaker impedance setting is correct. 28, 109
Check that the speaker wires are not touching each
other and then turn this unit back on.
—
The sleep timer has turned this unit off. Turn this unit on, and play the source again. —
The sound is muted. Press GMUTE or EVOLUME +/– on the remote
control to resume audio output.
45
Sound is heard from
the speaker on one
side only.
Incorrect cable connections. Connect the cables properly. If the problem persists,
the cables may be defective.
14
Incorrect settings in “SP LEVEL”. Adjust the “SP LEVEL” settings. 89

114 En
Troubleshooting
Only the center
speaker outputs
substantial sound.
When playing a monaural source with a
sound field program, the source signal is
directed to the center channel, and the front
and surround speakers output effect
sounds.
No sound is heard
from the center
speaker.
“CENTER SP” in “SET MENU” is set to
“NONE”.
Set “CENTER SP” to “SMALL” or “LARGE”. 88
One of the sound field programs (except
for “7ch Stereo”) has been selected.
Try another sound field program. 48
No sound is heard
from the presence
speakers.
The sound field programs are turned off. Press OSTRAIGHT to turn them on. 51
You are using a source or program
combination that does not output sound
from all channels.
Try another sound field program. 42
“EXTRA SP ASSIGN” is set to a setting
other than “PRESENCE”.
Set “EXTRA SP ASSIGN” to “PRESENCE”. 87
No sound is heard
from the surround
speakers.
“SUR. L/R SP” in “SET MENU” is set to
“NONE”.
Set “SUR. L/R SP” to “SML” or “LRG”. 88
This unit is in the “STRAIGHT” mode and
a monaural source is being played back.
Press OSTRAIGHT on the front panel so that
“STRAIGHT” disappears from the front panel display.
51
No sound is heard
from the surround
back speakers.
“SUR. L/R SP” in “SET MENU” is set to
“NONE” and “SUR.B L/R SP” is
automatically set to “NONE”.
Set “SUR. L/R SP” and “SUR.B L/R SP” to a setting
other than “NONE”.
88
“SUR.B L/R SP” in “SET MENU” is set to
“NONE”.
Set “SUR.B L/R SP” to a setting other than “NONE”. 88
Zone 2 speaker
settings are not
available in “SET
MENU”.
“EXTRA SP ASSIGN” is set to a setting
other than “ZONE2”.
Set “EXTRA SP ASSIGN” to “ZONE2”. 87
FRONT B speakers
cannot be activated.
“EXTRA SP ASSIGN” is set to a setting
other than “FRONT B”.
Set “EXTRA SP ASSIGN” to “FRONT B”. 87
No sound from the
center, surround or
surround back
speakers when the
FRONT B speakers are
activated.
“EXTRA SP ASSIGN” is set to
“ZONE B”.
Set “EXTRA SP ASSIGN” to “FRONT B”. 87
Presence speaker
settings are not
available in “SET
MENU”.
“EXTRA SP ASSIGN” is set to a setting
other than “PRESENCE”.
Set “EXTRA SP ASSIGN” to “PRESENCE”. 87
No sound is heard
from the subwoofer.
“LFE/BASS OUT” in “SET MENU” is set
to “FRONT” when a Dolby Digital or DTS
signal is being played.
Set “LFE/BASS OUT” to “SWFR” or “BOTH”. 87
“LFE/BASS OUT” in “SET MENU” is set
to “SWFR” or “FRONT” when a
2-channel source is being played.
Set “LFE/BASS OUT” to “BOTH”. 87
The source does not contain low-frequency
signals.
Dolby Digital or DTS
sources cannot be
played. (Dolby Digital
or DTS indicator in the
front panel display
does not light up.)
The connected component is not set to
output Dolby Digital or DTS digital
signals.
Make an appropriate setting following the operating
instructions for your component.
—
Audio input jack select is set to
“ANALOG”.
Set Audio input jack select to “AUTO”. 44
A humming sound is
heard.
Incorrect cable connections. Connect the audio cables firmly. If the problem
persists, the cables may be defective.
—
No connection from the turntable to the
GND terminal.
Connect the grounding cable of your turntable to the
GND terminal of this unit.
23
The volume level is
low while a record is
being played.
The record is being played on a turntable
with an MC cartridge.
Connect your turntable to this unit through an MC-
head amplifier.
23
Problem Cause Remedy See
page

115 En
Troubleshooting
ADDITIONAL
INFORMATION English
■HDMI
The volume level
cannot be increased,
or the sound is
distorted.
The component connected to the AUDIO
OUT (REC) jacks of this unit is turned off.
Turn on the power of the component. —
The sound effects
cannot be recorded.
It is not possible to record the sound effects
with a recording component.
A source cannot be
recorded by a digital
recording component
connected to the
DIGITAL OUTPUT jack.
The source component is not connected to
the DIGITAL INPUT jacks of this unit.
Connect the source component to the DIGITAL
INPUT jacks.
21, 23
Some components cannot record Dolby
Digital or DTS sources.
(U.S.A. model only)
HD Radio signals are not output at the
DIGITAL OUTPUT jacks.
Connect the recording component to the analog
AUDIO OUT (REC) jacks.
—
A source cannot be
recorded by an analog
component connected
to the AUDIO OUT
(REC) jacks.
The source component is not connected to
the analog AUDIO IN jacks of this unit.
Connect the source component to the analog AUDIO
IN jacks.
23
XM Satellite Radio and SIRIUS Satellite
Radio signals are not output at the AUDIO
OUT (REC) jacks.
The sound field
parameters and some
other settings of this
unit cannot be
changed.
“MEMORY GUARD” in “SET MENU” is
set to “ON”.
Set “MEMORY GUARD” to “OFF”. 100
This unit does not
operate properly.
The internal microcomputer has been
frozen by an external electric shock (such
as lightning or excessive static electricity)
or by a power supply with low voltage.
Disconnect the power cable from the AC wall outlet
and then plug it in again after about 30 seconds.
—
No sound is heard
from the connected
HDMI component.
The HDMI component does not accept the
multi-channel audio signals.
Convert the multi-channel audio signals to the
2-channel audio signals at the source component such
as a DVD player.
—
“CHECK SP WIRES”
appears in the front
panel display.
Speaker cables are short-circuited. Make sure all speaker cables are connected correctly. 14
There is noise
interference from
digital or radio
frequency equipment.
This unit is too close to the digital or high-
frequency equipment.
Move this unit further away from such equipment. —
The picture is
disturbed.
The video source uses scrambled or
encoded signals to prevent dubbing.
This unit suddenly
enters the standby
mode.
The internal temperature is too high and the
overheat protection circuitry has been
activated.
Wait about 1 hour for this unit to cool down and then
turn it back on.
—
Problem Cause Remedy See
page
Problem Cause Remedy See
page
No picture or sound. The number of the connected HDMI
components is over the limit.
Reduce the number of the connected HDMI
components.
—
HDCP authentication failed. Check that the connected HDMI components support
the HDCP copy protection standards.
—

116 En
Troubleshooting
■Tuner (FM/AM)
■HD Radio (U.S.A. model only)
Problem Cause Remedy See
page
FM
FM stereo reception is
noisy.
The characteristics of FM stereo
broadcasts may cause this problem
when the transmitter is too far away or
the antenna input is poor.
Check the antenna connections. 27
Try using a high-quality directional FM
antenna.
—
Use the manual tuning method. 53
There is distortion, and
clear reception cannot be
obtained even with a
good FM antenna.
There is multi-path interference. Adjust the antenna position to eliminate multi-
path interference.
—
The desired station
cannot be tuned into with
the automatic tuning
method.
The signal is too weak. Use a high-quality directional FM antenna. —
Use the manual tuning method. 53
Previously preset
stations can no longer be
tuned into.
This unit has been disconnected for a
long period.
Preset the stations again. 54
AM
The desired station
cannot be tuned into with
the automatic tuning
method.
The signal is weak or the antenna
connections are loose.
Tighten the AM loop antenna connections and
orient the antenna for the best reception.
—
Use the manual tuning method. 53
There are continuous
crackling and hissing
noises.
Noise can result from lightning,
fluorescent lamps, motors, thermostats
and other electrical equipment.
Use an outdoor antenna and a ground wire.
This will help somewhat, but it is difficult to
eliminate all noise.
—
There are buzzing and
whining noises.
A TV set is being used nearby. Move this unit away from the TV set. —
Problem Cause Remedy See
page
This unit cannot
receive the HD Radio
signals of the selected
radio station.
The radio station provides analog FM/AM
radio service only.
Select other radio stations that provides the HD Radio
service.
53
Tuning mode is set to “MANUAL
TUNING.
Set the tuning mode to “AUTO TUNING”. 53
The signal is too weak. Adjust the antenna position. —
Use a high-quality FM/AM antenna. —
This unit cannot select
other audio programs
than the main
program.
The radio station provides an audio
program only.
Select an FM HD Radio station that provides multiple
audio programs.
53
HD Radio information
does not appear.
The radio station does not provide the
information.
Select other radio stations that provides the HD Radio
information.
53

117 En
Troubleshooting
ADDITIONAL
INFORMATION English
■XM Satellite Radio
If an operation takes longer than usual or an error occurs, one of the following messages may appear in the front panel
display. In this case, read the cause and follow the corresponding remedies.
Status message Cause Remedy See
page
CHECK XM TUNER The XM Mini-Tuner is not installed in the
XM Mini-Tuner Dock or the XM Mini-
Tuner dock is not connected to this unit.
Confirm the XM Mini-Tuner is fully seated in the dock
and check the XM Mini-Tuner dock cable is connected
to this unit.
59, 63
CHECK ANTENNA The XM antenna is not connected to the
XM Mini-Tuner Dock or the XM antenna
cable has become damaged.
Check that the XM antenna is securely connected to
the XM Mini-Tuner Dock and check the antenna cable
for damage. Replace the XM antenna if the cable is
damaged.
59
LOADING The XM Mini-Tuner is acquiring audio or
program information from the XM satellite
signal. This message can also occur in
weak XM signal conditions. Note that this
unit may not respond to some operations
while this message is displayed.
This message should disappear in a few seconds in
good signal conditions. If you see this message often,
reposition the XM antenna to get better signal
reception. Use the “ANTENNA INFO” information in
the front panel or “XM Information” screen in the
video monitor to check the antenna reception level.
63
NO SIGNAL The XM Mini-Tuner is not receiving the
XM satellite signal. Something may be
blocking the XM antenna’s view of the
satellites or the antenna is not properly
aimed.
Check for antenna obstructions and reposition the XM
antenna to get better signal reception. Use the
“ANTENNA INFO” information in the front panel or
“XM Information” screen in the video monitor to
check the antenna reception level. See instructions
supplied with the XM Mini-Tuner and Dock for
antenna installation information.
59
OFF AIR The XM channel you selected is not
currently broadcasting.
Check back at a later time; in the mean time, select
another channel.
—
CH UNAUTH You may be attempting to tune to an XM
channel that is blocked or that you cannot
receive with your XM subscription
package.
Consult the latest channel guide at
http://www.xmradio.com/ (US residents) and
http://www.xmradio.ca/ (Canadian residents) for the
current list of channels. For information on receiving
this channel, visit http://www.xmradio.com/ (US
residents) and http://www.xmradio.ca/ (Canadian
residents) or contact XM Satellite Radio at
1-800-967-2346 (US residents) and 1-877-438-9677
(Canadian residents).
60
CH UNAVAIL The selected channel is not available. The
channel may have been reassigned to a
different channel number. This message
may occur initially with a new XM Mini-
Tuner or an XM Mini-Tuner that has not
received XM’s signal for an extended
period.
Consult the latest channel guide at
http://www.xmradio.com/ (US residents) and
http://www.xmradio.ca/ (Canadian residents) for the
current list of channels. For cases of a new XM Mini-
Tuner or an XM Mini-Tuner that has not received
XM’s signal for an extended period, allow the XM
Mini-Tuner to receive the XM satellite signal for at
least 5 minutes and then try to select the channel again.
—
- - - - No artist name or song title is available for
this selection.
No action required. —

118 En
Troubleshooting
■SIRIUS Satellite Radio
If an operation takes longer than usual or an error occurs, one of the following messages may appear in the front panel
display. In this case, read the cause and follow the corresponding remedies.
■Remote control
Status message Cause Remedy See
page
ANTENNA ERROR The antenna is not connected to the
SiriusConnect tuner properly.
Check the connection of the antenna and
SiriusConnect tuner.
64
CHECK SR TUNER The SiriusConnect tuner is not connected
to the SIRIUS jack of this unit correctly.
Check the connection of the SiriusConnect tuner and
this unit.
64
The SiriusConnect tuner is not connected
to the AC wall outlet.
Connect the power cable of the SiriusConnect tuner to
the AC wall outlet.
64
NOT SUPPORTED This unit does not support the connected
SIRIUS Satellite Radio tuner.
Connect the SiriusConnect tuner that this unit
supports,
64
ACQUIRING The signal is too weak. Adjust the orientation of the antenna of the
SiriusConnect tuner. Use the “ANTENNA INFO”
information in the front panel display or “SIRIUS
Information” screen in the video monitor to check the
antenna reception level.
64, 69
UPDATING The SiriusConnect tuner is updating the
channel list.
Wait until the updating is complete. —
The period of the subscription is end. Contact SIRIUS Satellite Radio to renew the
subscription.
65
F/W UPDATING The SiriusConnect tuner is updating the
firmware.
Wait until the updating is complete. —
CALL SIRIUS
(CALL 888-539-
SIRIUS TO
SUBSCRIBE)
The selected channel is not subscribed. Contact SIRIUS Satellite Radio to subscribe the
selected channel.
URL: https://activate.siriusradio.com/
Phone: 1-888-539-SIRIUS (1-888-539-7474)
65
Select another channel. 65
SUB UPDATED The subscription information is updated.
INVALID The selected channel is currently out of
service.
Select another channel. 65
Not Available The operation you made is not available.
Problem Cause Remedy See
page
The remote control
does not work or
function properly.
Wrong distance or angle. The remote control will function within a maximum
range of 6 m (20 ft) and no more than 30 degrees off-
axis from the front panel.
31
Direct sunlight or lighting (from an inverter
type of fluorescent lamp, etc.) is striking
the remote control sensor of this unit.
Reposition this unit. —
The batteries are weak. Replace all batteries. —
The operation mode selector is set
incorrectly.
Set the operation mode selector correctly.
When operating this unit, set it to the FAMP position.
When operating the component selected by the input
selector button, set it to the FSOURCE position.
When operating the TV set in the 4DTV or
4PHONO area, set it to the FTV position.
—
The remote control code was not correctly
set.
Set the remote control code correctly using “List of
remote control codes” at the end of this manual.
104
Try setting another code of the same manufacturer
using “List of remote control codes” at the end of this
manual.
104
The ID code of the remote control and the
remote control ID of this unit do not match.
Match the remote control ID of this unit with the
corresponding remote control ID code.
110

119 En
Troubleshooting
ADDITIONAL
INFORMATION English
■iPod
In case of a transmission error without a status message appearing in the front panel and in the OSD, check the connection to your iPod
(see page 25).
■Bluetooth
Note
Status message Cause Remedy See
page
Loading... This unit is in the middle of recognizing the
connection with your iPod.
This unit is in the middle of acquiring song
lists from your iPod.
Connect error There is a problem with the signal path
from your iPod to this unit.
Turn off this unit and reconnect the Yamaha iPod
universal dock to the DOCK terminal of this unit.
25
Try resetting your iPod. —
Unknown iPod The iPod being used is not supported by
this unit.
Only iPod (Click and Wheel), iPod nano, and iPod
mini are supported.
—
iPod connected Your iPod is properly stationed in a
Yamaha iPod universal dock (such as YDS-
10, sold separately) connected to the
DOCK terminal of this unit, and the
connection between your iPod and this unit
is complete.
Disconnected Your iPod was removed from a Yamaha
iPod universal dock (such as YDS-10 sold
separately) connected to the DOCK
terminal of this unit.
Station your iPod back in a Yamaha iPod universal
dock (such as YDS-10 sold separately) connected to
the DOCK terminal of this unit.
25
Unable to play This unit cannot play back the songs
currently stored on your iPod.
Check that the songs currently stored on your iPod are
playable.
—
Store some other playable music files on your iPod. —
Status message Cause Remedy See
page
Searching... The Bluetooth adapter and the Bluetooth
component is in the middle of the pairing.
The Bluetooth adapter and the Bluetooth
component is in the middle of establishing
the connection.
Completed The paring is completed.
Canceled The paring is canceled.
BT connected The connection between the Yamaha
Bluetooth adapter (such as YBA-10, sold
separately) and the Bluetooth component is
established.
Disconnected The Bluetooth component is disconnected
from the Yamaha Bluetooth adapter (such
as YBA-10, sold separately).
No BT adapter The Bluetooth adapter is not connected to
the DOCK terminal.
Connect the Yamaha Bluetooth adapter (such as YBA-
10, sold separately) to the DOCK terminal.
25

120 En
Troubleshooting
■AUTO SETUP
Before AUTO SETUP
During AUTO SETUP
Error message Cause Remedy See
page
Connect MIC! Optimizer microphone is not connected. Connect the supplied optimizer microphone
to the OPTIMIZER MIC jack on the front
panel.
32
Unplug HP! Headphones are connected. Unplug the headphones. —
Memory Guard! The parameters of this unit are protected. Set “MEMORY GUARD” to “OFF”. 100
Error message Cause Remedy See
page
E-1:NO FRONT SP Front L/R channel signals are not detected. Check the front L/R speaker connections. 14
E-2:NO SUR SP A surround channel signal is not detected. Check the surround speaker connections. 14
E-3:NO PRNS SP A presence channel signal is not detected. Check the presence speaker connections. 14
E-4:SBR->SBL Only a right surround back channel signal is
detected.
Connect the surround back speaker to the
LEFT SURROUND BACK SPEAKERS
terminal if you only have one surround back
speaker.
14
E-5:NOISY Background noise is too loud. Try running “AUTO SETUP” in a quiet
environment.
—
Turn off noisy electric equipment like air
conditioners or move them away from the
optimizer microphone.
—
E-6:CHECK SUR. Surround back speakers are connected,
though surround L/R speakers are not.
Connect surround speakers when you use
surround back speakers.
14
E-7:NO MIC The optimizer microphone was unplugged
during the “AUTO SETUP” procedure.
Connect the supplied optimizer microphone
to the OPTIMIZER MIC jack on the front
panel.
32
E-8:NO SIGNAL The optimizer microphone does not detect
test tones.
Check the microphone setting. 32
Check the speaker connections and
placement.
14
E-9:USER CANCEL The “AUTO SETUP” procedure was
cancelled due to user activity.
Run “AUTO SETUP” again. 32
E-10:INTERNAL ERROR An internal error occurred. Run “AUTO SETUP” again. 32

121 En
Troubleshooting
ADDITIONAL
INFORMATION English
After AUTO SETUP
• If the “ERROR” or “WARNING” screens appears, check the cause of the problem, then run “AUTO SETUP” again.
• If a warning message “W-1”, “W-2”, or “W-3” appears, corrections are made, but they may not be optimal.
• If an error message “E-10” occurs repeatedly, contact a qualified Yamaha service center.
Warning message Cause Remedy See
page
W-1:OUT OF PHASE Speaker polarity is not correct. This message
may appear depending on the speakers even
when the speakers are connected correctly.
Check the speaker connections for proper
polarity (+ or –).
14
W-2:OVER 24m (80ft) The distance between the speaker and the
listening position is over 24 m (80 ft).
Bring the speaker closer to the listening
position.
—
W-3:LEVEL ERROR The difference of volume level among
speakers is excessive.
Readjust the speaker installation so that all
speakers are set in locations with similar
conditions.
—
Check the speaker connections. 14
Use speakers of similar quality. —
When “SWFR: TOO LOUD”or “SWFR:
TOO LOW” appears in the result screen, the
output volume of the subwoofer.
32
W-4:CHECK PRNS “EXTRA SP ASSIGN” is set to
“PRESENCE”, though the presence channel
signals are not detected.
Check the presence speaker connections. 14
Set “EXTRA SP ASSIGN” to a setting other
than “PRESENCE”.
33
Notes

RESETTING THE SYSTEM
122 En
Use this feature to reset all the parameters of this unit to the initial factory settings.
• This procedure completely resets all the parameters of this unit including the “SET MENU” parameters.
• The initial factory settings are activated next time you turn on this unit.
y
To cancel the initialization procedure at any time without making any changes, press LSYSTEM OFF on the front panel.
1Press LSYSTEM OFF on the front panel to
set this unit to the standby mode.
2Press and hold MTONE CONTROL and
then press KMAIN ZONE ON/OFF to turn
on this unit.
This unit turns on, and the advanced setup menu
appears in the front panel display.
3Rotate the NPROGRAM selector to select
“INIT”.
4Press MTONE CONTROL repeatedly to
select “ALL”.
y
Select “CANCEL” to cancel the initialization procedure
without making any changes.
5Press LSYSTEM OFF to confirm your
selection and set this unit to the standby
mode.
Resetting the system
Notes
TONE CONTROL
ON/OFF
MAIN ZONE
While holding
down

GLOSSARY
123 En
ADDITIONAL
INFORMATION English
■Audio and video synchronization
(lip sync)
Lip sync, an abbreviation for lip synchronization, is a technical
term that involves both a problem and a capability of maintaining
audio and video signals synchronized during post-production and
transmission. Whereas the audio and video latency requires
complex end-user adjustments, HDMI version 1.3 incorporates an
automatic audio and video syncing capability that allows devices
to perform this synchronization automatically and accurately
without user interaction.
■Bi-amplification connection
A bi-amplification connection uses two amplifiers for a speaker.
One amplifier is connected to the woofer section of a loudspeaker
while the other is connected to the combined mid and tweeter
section. With this arrangement each amplifier operates over a
restricted frequency range. This restricted range presents each
amplifier with a much simpler job and each amplifier is less likely
to influence the sound in some way. The internal crossover of the
speaker consists of a LPF (low pass filter) and a HPF (high pass
filter). As its name implies, the LPF passes frequencies below a
cutoff and rejects frequencies above the cutoff frequency.
Likewise, the HPF passes frequencies above its cutoff.
■Component video signal
With the component video signal system, the video signal is
separated into the Y signal for the luminance and the PB and PR
signals for the chrominance. Color can be reproduced more
faithfully with this system because each of these signals is
independent. The component signal is also called the “color
difference signal” because the luminance signal is subtracted
from the color signal. A monitor with component input jacks is
required in order to output component signals.
■Composite video signal
With the composite video signal system, the video signal is
composed of three basic elements of a video picture: color,
brightness and synchronization data. A composite video jack on a
video component transmits these three elements combined.
■Deep Color
Deep Color refers to the use of various color depths in displays,
up from the 24-bit depths in previous versions of the HDMI
specification. This extra bit depth allows HDTVs and other
displays go from millions of colors to billions of colors and
eliminate on-screen color banding for smooth tonal transitions
and subtle gradations between colors. The increased contrast ratio
can represent many times more shades of gray between black and
white. Also Deep Color increases the number of available colors
within the boundaries defined by the RGB or YCbCr color space.
■Dolby Digital
Dolby Digital is a digital surround sound system that gives you
completely independent multi-channel audio. With 3 front
channels (front L/R and center), and 2 surround stereo channels,
Dolby Digital provides 5 full-range audio channels. With an
additional channel especially for bass effects, called LFE (Low
Frequency Effect), the system has a total of 5.1-channels (LFE is
counted as 0.1 channel). By using 2-channel stereo for the
surround speakers, more accurate moving sound effects and
surround sound environment are possible than with Dolby
Surround. The wide dynamic range from maximum to minimum
volume reproduced by the 5 full-range channels and the precise
sound orientation generated using digital sound processing
provide listeners with unprecedented excitement and realism.
With this unit, any sound environment from monaural up to a 5.1-
channel configuration can be freely selected for your enjoyment.
■Dolby Digital EX
Dolby Digital EX creates 6 full-bandwidth output channels from
5.1-channel sources. This is done using a matrix decoder that
derives 3 surround channels from the 2 in the original recording.
For the best results, Dolby Digital EX should be used with movie
sound tracks recorded with Dolby Digital Surround EX. With this
additional channel, you can experience more dynamic and
realistic moving sound especially with scenes with
“fly-over” and “fly-around” effects.
■Dolby Digital Plus
Dolby Digital Plus is an advanced audio technology developed
for high-definition programming and media including HD
broadcasts, HD DVD, and Blu-ray Disc. Selected as a mandatory
audio standard for HD DVD and as an optional audio standard for
Blu-ray Disc, this technology delivers multichannel sound with
discrete channel output. Supporting bitrates up to 6.0 Mbps,
Dolby Digital Plus can carry up to 7.1 discreet audio channels
simultaneously. Supported by HDMI version 1.3 and designed for
the optical disc players and AV receivers/amplifiers of the future,
Dolby Digital Plus also remains fully compatible with the
existing multichannel audio systems that incorporate Dolby
Digital.
■Dolby Pro Logic II
Dolby Pro Logic II is an improved technique used to decode vast
numbers of existing Dolby Surround sources. This new
technology enables a discrete 5-channel playback with 2 front left
and right channels, 1 center channel, and 2 surround left and right
channels instead of only 1 surround channel for conventional Pro
Logic technology. There are three modes available: “Music
mode” for music sources, “Movie mode” for movie sources and
“Game mode” for game sources.
■Dolby Pro Logic IIx
Dolby Pro Logic IIx is a new technology enabling discrete multi-
channel playback from 2-channel or multi-channel sources. There
are three modes available: “Music mode” for music sources,
“Movie mode” for movie sources (for 2-channel sources only)
and “Game mode” for game sources.
Glossary

124 En
Glossary
■Dolby Surround
Dolby Surround uses a 4-channel analog recording system to
reproduce realistic and dynamic sound effects: 2 front left and
right channels (stereo), a center channel for dialog (monaural),
and a surround channel for special sound effects (monaural). The
surround channel reproduces sound within a narrow frequency
range. Dolby Surround is widely used with nearly all video tapes
and laser discs, and in many TV and cable broadcasts as well. The
Dolby Pro Logic decoder built into this unit employs a digital
signal processing system that automatically stabilizes the volume
on each channel to enhance moving sound effects and
directionality.
■Dolby TrueHD
Dolby TrueHD is an advanced lossless audio technology
developed for high-definition disc-based media including HD
DVD and Blu-ray Disc. Selected as a mandatory audio standard
for HD DVD and as an optional audio standard for Blu-ray Disc,
this technology delivers sound that is bit-for-bit identical to the
studio master, offering a high-definition home theater experience.
Supporting bitrates up to 18.0 Mbps, Dolby TrueHD can carry up
to 8 discrete channels of 24-bit/96 kHz audio simultaneously.
Supported by HDMI version 1.3 and designed for the optical disc
players and AV receivers/amplifiers of the future, Dolby TrueHD
also remains fully compatible with the existing multichannel
audio systems and retains the metadata capability of Dolby
Digital, allowing dialog normalization and dynamic range
control.
■DSD
Direct Stream Digital (DSD) technology stores audio signals on
digital storage media, such as Super Audio CDs. Using DSD,
signals are stored as single bit values at a high-frequency
sampling rate of 2.8224 MHz, while noise shaping and
oversampling are used to reduce distortion, a common occurrence
with very high quantization of audio signals. Due to the high
sampling rate, better audio quality can be achieved than that
offered by the PCM format used for normal audio CDs.
■DTS 96/24
DTS 96/24 offers an unprecedented level of audio quality for
multi-channel sound on DVD video, and is fully backward-
compatible with all DTS decoders. “96” refers to a 96 kHz
sampling rate compared to the typical 48 kHz sampling rate. “24”
refers to 24-bit word length. DTS 96/24 offers sound quality
transparent to the original 96/24 master, and 96/24 5.1-channel
sound with full-quality full-motion video for music programs and
motion picture soundtracks on DVD video.
■DTS Digital Surround
DTS digital surround was developed to replace the analog
soundtracks of movies with a 6.1-channel digital sound track, and
is now rapidly gaining popularity in movie theaters around the
world. DTS, Inc. has developed a home theater system so that you
can enjoy the depth of sound and natural spatial representation of
DTS digital surround in your home. This system produces
practically distortion-free 6.1-channel sound (technically, front
left and right, center, surround left and right, and LFE 0.1
(subwoofer) channels for a total of 5.1 channels). This unit
incorporates a DTS-ES decoder that enables 6.1-channel
reproduction by adding the surround back channel to the existing
5.1-channel format.
■DTS Express
DTS Express is an advanced audio technology for the optional
feature on Blu-ray Disc or HD DVD, which offers high-quality,
low bit rate audio optimized for network streaming, and Internet
applications. DTS Express is used for the Secondary Audio
feature of Blu-ray Disc or the Sub Audio feature of HD DVD.
These features deliver audio commentaries (for example, the
additional commentaries made by the director of a film) on
demand by the users via the Internet, etc. DTS Express signals are
mixed down with the main audio stream on the player
component, and the component sends the mixed audio stream to
the AV receivers/amplifiers via digital coaxial, digital optical, or
analog connections.
■DTS-HD High Resolution Audio
DTS-HD High Resolution Audio is an high resolution audio
technology developed for high-definition disc-based media
including HD DVD and Blu-ray Disc. Selected as an optional
audio standard for both HD DVD and Blu-ray Disc, this
technology delivers sound that is virtually indistinguishable from
the original, offering a high-definition home theater experience.
Supporting bitrates up to 3.0 Mbps for HD DVD and 6.0 Mbps
for Blu-ray Disc, DTS-HD High Resolution Audio can carry up
to 7.1 discrete channels of 24-bit/96 kHz audio simultaneously.
Supported by HDMI version 1.3 and designed for the optical disc
players and AV receivers/amplifiers of the future, DTS-HD High
Resolution Audio also remains fully compatible with the existing
multichannel audio systems that incorporate DTS Digital
Surround.
■DTS-HD Master Audio
DTS-HD Master Audio is an advanced lossless audio technology
developed for high-definition disc-based media including HD
DVD and Blu-ray Disc. Selected as a mandatory audio standard
for both HD DVD and Blu-ray Disc, this technology delivers
sound that is bit-for-bit identical to the studio master, offering a
high-definition home theater experience. Supporting bitrates up to
18.0 Mbps for HD DVD and up to 24.5 Mbps for Blu-ray Disc,
DTS-HD Master Audio can carry up to 7.1 discrete channels of
24-bit/96 kHz audio simultaneously. Supported by HDMI version
1.3 and designed for the optical disc players and AV receivers/
amplifiers of the future, DTS-HD Master Audio also remains
fully compatible with the existing multichannel audio systems
that incorporate DTS Digital Surround.
■HDMI
HDMI (High-Definition Multimedia Interface) is the first
industry-supported, uncompressed, all-digital audio/video
interface. Providing an interface between any source (such as a
set-top box or AV receiver) and an audio/video monitor (such as a
digital television), HDMI supports standard, enhanced or high-
definition video as well as multi-channel digital audio using a
single cable. HDMI transmits all ATSC HDTV standards and
supports 8-channel digital audio, with bandwidth to spare to
accommodate future enhancements and requirements.
When used in combination with HDCP (High-bandwidth Digital
Content Protection), HDMI provides a secure audio/video
interface that meets the security requirements of content
providers and system operators. For further information on
HDMI, visit the HDMI website at
“http://www.hdmi.org/”.

125 En
Glossary
ADDITIONAL
INFORMATION English
■LFE 0.1 channel
This channel reproduces low-frequency signals. The frequency
range of this channel is from 20 Hz to 120 Hz. This channel is
counted as 0.1 because it only enforces a low-frequency range
compared to the full-range reproduced by the other 5/6 channels
in Dolby Digital or DTS 5.1/6.1-channel systems.
■Neo:6
Neo:6 decodes the conventional 2-channel sources for 6- channel
playback by the specific decoder. It enables playback with the
full-range channels with higher separation just like digital
discrete signal playback. There are two modes available: “Music
mode” for music sources and “Cinema mode” for movie sources.
■Neural Surround
Neural Surround™ represents the latest advancement in surround
technology and has been adopted by XM Satellite Radio for
digital radio broadcast of surround recordings and live events in
surround sound. Neural Surround™ employs psychoacoustic
frequency domain processing which allows delivery of a more
detailed sound stage with superior channel separation and
localization of audio elements. System playback is scalable from
5.1 to 7.1 multi-channel surround playback.
■PCM (Linear PCM)
Linear PCM is a signal format under which an analog audio
signal is digitized, recorded and transmitted without using any
compression. This is used as a method of recording CDs and
DVD audio. The PCM system uses a technique for sampling the
size of the analog signal per very small unit of time. Standing for
“Pulse Code Modulation”, the analog signal is encoded as pulses
and then modulated for recording.
■Sampling frequency and number of
quantized bits
When digitizing an analog audio signal, the number of times the
signal is sampled per second is called the sampling frequency,
while the degree of fineness when converting the sound level into
a numeric value is called the number of quantized bits. The range
of rates that can be played back is determined based on the
sampling rate, while the dynamic range representing the sound
level difference is determined by the number of quantized bits. In
principle, the higher the sampling frequency, the wider the range
of frequencies that can be played back, and the higher the number
of quantized bits, the more finely the sound level can be
reproduced.
■SRS CS II (SRS Circle Surround II)
SRS CS II (SRS Circle Surround II) is a high-performance
6.1 channel matrix surround sound decoding system. It is the
next-generation of the original SRS Circle Surround technology,
incorporating powerful industry-first features including the dialog
clarity enhancement technology and added cinema-like bass to
the front channels and subwoofer.
■S-video signal
With the S-video signal system, the video signal normally
transmitted using a pin cable is separated and transmitted as the Y
signal for the luminance and the C signal for the chrominance
through the S-video cable. Using the S VIDEO jack eliminates
video signal transmission loss and allows recording and playback
of even more beautiful images.
■“x.v.Color”
A color space standard supported by HDMI version 1.3. It is a
more extensive color space than sRGB, and allows the expression
of colors that could not be expressed before. While remaining
compatible with the color gamut of sRGB standards, “x.v.Color”
expands the color space and can thus produce more vivid, natural
images. It is particularly effective for still pictures and computer
graphics.

SOUND FIELD PROGRAM INFORMATION
126 En
■Elements of a sound field
What really creates the rich, full tones of a live instrument
are the multiple reflections from the walls of the room. In
addition to making the sound live, these reflections enable
us to tell where the player is situated as well as the size
and shape of the room in which we are sitting.
There are two distinct types of sound reflections that
combine to make up the sound field in addition to the
direct sound coming straight to our ears from the player’s
instrument.
Early reflections
Reflected sounds reach our ears extremely rapidly (50 ms
to 100 ms after the direct sound), after reflecting from one
surface only (for example, from a wall or the ceiling).
Early reflections actually add clarity to the direct sound.
Reverberations
These are caused by reflections from more than one
surface (for example, from the walls, and the ceiling) so
numerous that they merge together to form a continuous
sonic afterglow. They are non-directional and lessen the
clarity of the direct sound.
Direct sound, early reflections and subsequent
reverberations taken together help us to determine the
subjective size and shape of the room, and it is this
information that the digital sound field processor
reproduces in order to create sound fields.
If you could create the appropriate early reflections and
subsequent reverberations in your listening room, you
would be able to create your own listening environment.
The acoustics in your room could be changed to those of a
concert hall, a dance floor, or a room with virtually any
size at all. This ability to create sound fields at will is
exactly what Yamaha has done with the digital sound field
processor.
■CINEMA DSP
Since the Dolby Surround and DTS systems were
originally designed for use in movie theaters, their effect
is best felt in a theater having many speakers designed for
acoustic effects. Since home conditions, such as room
size, wall material, number of speakers, and so on, can
differ so widely, it is inevitable that there are differences in
the sound heard. Based on a wealth of actually measured
data, Yamaha CINEMA DSP uses Yamaha original sound
field technology to combine Dolby Pro Logic, Dolby
Digital and DTS systems to provide the audiovisual
experience of a movie theater in the listening room of your
own home.
■SILENT CINEMA
Yamaha has developed a natural, realistic sound effect
DSP algorithm for headphones. Parameters for
headphones have been set for each sound field so that
accurate representations of all the sound field programs
can be enjoyed on headphones.
■Virtual CINEMA DSP
Yamaha has developed a Virtual CINEMA DSP algorithm
that allows you to enjoy DSP sound field surround effects
even without any surround speakers by using virtual
surround speakers. It is even possible to enjoy Virtual
CINEMA DSP using a minimal two-speaker system that
does not include a center speaker.
■Compressed Music Enhancer
The Compressed Music Enhancer feature of this unit
enhances your listening experience by regenerating the
missing harmonics in a compression artifact. As a result,
flattened complexity due to the loss of high-frequency
fidelity as well as lack of bass due to the loss of low-
frequency bass is compensated, providing improved
performance of the overall sound system.
Sound field program information

SPECIFICATIONS
127 En
ADDITIONAL
INFORMATION English
AUDIO SECTION
• Minimum RMS Output Power for Front, Center, Surround,
Surround back
1 kHz, 0.7% THD, 8 Ω ....................................................... 120 W
• Dynamic Power (IHF)
Front L/R, 8/6/4/2 Ω ...................................... 140/175/205/250 W
• Maximum Output Power [Russia model]
Speaker impedance setting: 8 Ω, 1 kHz, 0.7% THD, 4 Ω
.......................................................................................... 155 W
• Dynamic Headroom [U.S.A. and Canada models]
8 Ω .................................................................................... 1.25 dB
• IEC Output Power [Russia model]
Front L/R, 1 kHz, 0.06% THD, 8 Ω ................................... 115 W
• Damping Factor (IHF)
Front L/R, SPEAKERS A, 20 Hz to 20 kHz, 8 Ω
................................................................................. 120 or more
• Input Sensitivity/Input Impedance
PHONO (MM)........................................................ 3.5 mV/47 kΩ
CD, etc. ................................................................. 200 mV/47 kΩ
MULTI CH INPUT ............................................... 200 mV/47 kΩ
• Maximum Input Voltage
PHONO (MM)
1 kHz, 0.1% THD .............................................. 60 mV or more
CD, etc.
Effect On, 1 kHz, 0.5% THD .............................. 2.3 V or more
• Rated Output Voltage/Output Impedance
OUT (REC) .......................................................... 200 mV/1.2 kΩ
PRE OUT .................................................................. 1.0 V/1.2 kΩ
SUBWOOFER (2ch Stereo, FRONT SP: SMALL)
................................................................................ 1.0 V/1.2 kΩ
ZONE 2 OUT ...................................................... 200 mV/1.2 kΩ
• Headphone Jack Rated Output/Impedance
CD, etc. (1 kHz, 50 mV, 8 Ω) ............................... 150 mV/100 Ω
• Frequency Response
CD to Front L/R, 10 Hz to 100 kHz
...................................................................................... +0/–3 dB
• RIAA Equalization Deviation
PHONO (MM) .............................................................. 0 ± 0.5 dB
• Total Harmonic Distortion
PHONO (MM) to OUT (REC)
20 Hz to 20 kHz, 1 V ............................................ 0.02% or less
CD, etc. to Front L/R
2ch Stereo, 20 Hz to 20 kHz, 50 W, 8 Ω .............. 0.06% or less
• Signal to Noise Ratio (IHF-A Network)
PHONO (MM, 5 mV) to OUT (REC)
[Russia model] ....................................................... 81 dB or more
[Other models] ....................................................... 86 dB or more
CD, etc. (Effect Off, 250 mV) to Front L/R
........................................................................... 100 dB or more
• Residual Noise (IHF-A Network)
Front L/R ............................................................... 150 µV or less
• Channel Separation (1 kHz/10 kHz)
PHONO (shortened) to Front L/R ............... 60 dB/55 dB or more
CD, etc. (5.1 kΩ shortened) to Front L/R
................................................................... 60 dB/45 dB or more
• Volume Control ...................................... MUTE/ –80 dB to 16.5 dB
• Tone Control (Front L/R)
BASS Boost/Cut ...................................................... ±10 dB/50 Hz
BASS Turnover Frequency .................................................350 Hz
TREBLE Boost/Cut .............................................. ±10 dB/20 kHz
TREBLE Turnover Frequency ...........................................3.5 kHz
• Filter Characteristics (fc=40/60/80/90/100/110/120/160/200 Hz)
H.P.F.
(FRONT SP, CENTER SP, SUR. L/R SP, SUR.B L/R SP:
SMALL/SML) ............................................................12 dB/oct.
L.P.F. (Subwoofer) .........................................................24 dB/oct.
VIDEO SECTION
• Video Format (Gray Back)
[U.S.A. and Canada models] ............................................... NTSC
[Russia model] ....................................................................... PAL
• Video Format (Video Conversion) ................................. NTSC/PAL
• Signal Level
Composite ................................................................. 1 Vp-p/75 Ω
S-video ............................ 1 Vp-p/75 Ω (Y), 0.286 Vp-p/75 Ω (C)
Component ................... 1 Vp-p/75 Ω (Y), 0.7 Vp-p/75 Ω (PB/PR)
• Maximum Input Level (Video Conversion Off)
............................................................................... 1.5 Vp-p or more
• Signal to Noise Ratio
.................................................................................... 50 dB or more
• Frequency Response (MONITOR OUT)
Component (Video Conversion Off)
.............................................................. 5 Hz to 100 MHz, –3 dB
FM SECTION
• Tuning Range
[U.S.A. and Canada models] ........................... 87.5 to 107.9 MHz
[Russia model] ............................................ 87.50 to 108.00 MHz
• 50 dB Quieting Sensitivity (IHF)
1 kHz, 100% MOD., Mono ............................... 2.8 µV (20.2 dBf)
• Signal to Noise Ratio (IHF)
Mono/Stereo .............................................................. 73 dB/70 dB
HD Radio (U.S.A. model) .................................................... 80 dB
• Harmonic Distortion (1 kHz)
Mono/Stereo .......................................................................... 0.5%
HD Radio (U.S.A. model) ................................................... 0.03%
• Antenna Input (unbalanced) ..................................................... 75 Ω
AM SECTION
• Tuning Range
[U.S.A. and Canada models] .............................. 530 to 1710 kHz
[Russia model] ................................................... 531 to 1611 kHz
Specifications

128 En
Specifications
GENERAL
• Power Supply
[U.S.A. and Canada models] .............................. AC 120 V, 60 Hz
[Russia model] ................................................... AC 230 V, 50 Hz
• Power Consumption
[U.S.A. and Canada models] ................................. 400 W/500 VA
[Russia model] ................................................................... 440 W
• Standby Power Consumption
[U.S.A. and Canada models] .................................... 0.8 W or less
[Russia model] ......................................................... 0.1 W or less
•AC Outlets
[U.S.A., Canada, and China models]
.......................................................... 2 (Total 100 W maximum)
[Russia model] ..................................... 2 (Total 50 W maximum)
• Dimensions (W x H x D) ................................ 435 x 171 x 393 mm
(17-1/8 x 6-3/4 x 15-1/2 in)
• Weight ............................................................. 11.9 kg (26 lbs 4 oz)
* Specifications are subject to change without notice.

INDEX
129 En
ADDITIONAL
INFORMATION English
■Numerics
1 BASIC MENU, Manual setup .......... 82
2 VOLUME MENU, Manual setup ..... 83
2ch STEREO,
Sound field program ........................ 50
3 SOUND MENU, Manual setup ........ 83
4 INPUT MENU, Manual setup .......... 84
5 OPTION MENU, Manual setup ....... 84
7ch Enhancer,
Sound field program ........................ 50
7ch STEREO,
Sound field program ........................ 50
96/24 indicator ..................................... 30
■A
A)DISPLAY SET, Option menu ......... 98
A)EQUALIZER, Sound menu ............. 92
A)SPEAKER SET, Basic menu ........... 87
AC OUTLETS (SWITCHED) ............. 28
ACQUIRING, SIRIUS Satellite Radio
status message ................................ 118
Action Game,
Sound field program ........................ 49
ADAPTIVE DRC indicator ................. 30
ADAPTIVE DRC, Volume menu ....... 91
ADAPTIVE DSP LEVEL,
Volume menu .................................. 91
Adaptive DSP level, Volume menu ..... 91
Adaptive dynamic range control,
Volume menu .................................. 91
Advanced setup .................................. 109
Advanced sound configurations ........... 74
Adventure, Sound field program ......... 50
ALL CH SEARCH, SIRIUS tuning .... 66
ALL CH SEARCH, XM tuning ........... 61
All Channel Search mode,
XM tuning .................................. 61, 66
All remote control codes
resetting ......................................... 104
AM antenna connection ....................... 27
AM tuning ............................................ 53
Amplifier function OSD display time,
Display settings ................................ 98
ANTENNA ERROR, SIRIUS Satellite
Radio status message ..................... 118
Audio and video synchronization,
Sound menu ..................................... 94
Audio cable plugs ................................ 17
Audio components connection ............. 23
Audio information ................................ 46
Audio input jacks selection .................. 44
AUDIO jacks ....................................... 17
Audio jacks .......................................... 17
AUDIO SELECT ................................. 44
AUDIO SELECT, Initial
configuration .................................. 100
Audio select,
Initial configuration ....................... 100
Audio signal flow ................................. 19
Auto delay, Lip sync ............................ 94
AUTO SETUP ...............................32, 82
Auto setup ............................................82
AUTO SETUP, Troubleshooting .......120
AUTO TUNING ..................................53
AUTO, Lip sync ...................................94
Automatic tuning mode,
FM/AM tuning .................................53
Available decoders with Sound field
programs ..........................................79
■B
B)LFE LEVEL, Sound menu ...............93
B)SP LEVEL, Basic menu ...................89
B)VIDEO SET, Option menu ..............98
BASIC MENU, Manual setup ..............87
Basic menu, Manual setup ...................82
Basic SIRIUS Satellite Radio
operation ..........................................65
Bass cross over, Speaker settings .........89
BGV, Input menu .................................97
BI-AMP, Advanced setup ..................112
Bi-Amplifier, Advanced setup ...........112
Bluetooth adapter connection ...............25
Bluetooth component playback ............72
Bluetooth component use .....................72
Bluetooth, Troubleshooting ................119
BT connected,
Bluetooth status message ...............119
■C
C)DYNAMIC RANGE,
Sound menu .....................................93
C)MEMORY GUARD,
Option menu ...................................100
C)SP DISTANCE, Basic menu ............90
C. IMAGE, Decoder parameter ...........81
Cable plugs ...........................................17
CALL SIRIUS,
SIRIUS Satellite Radio
status message ................................118
Canceled, Troubleshooting ................119
CAT SEARCH, SIRIUS tuning ...........66
CAT SEARCH, XM tuning .................61
Category Search mode,
SIRIUS tuning ..................................66
CD player connection ...........................23
Cellar Club, Sound field program ........49
CENTER PRE OUT jack
connection ........................................24
CENTER SP, Speaker settings .............88
Center speaker level,
Sound field parameter ......................79
Center speaker, Speaker settings ..........88
CENTER WIDTH,
Decoder parameter ...........................81
CH UNAUTH, XM Satellite Radio
status message ................................117
CH UNAVAIL, XM Satellite Radio
status message ................................117
Chamber, Sound field program ............48
Charge on standby, Input menu ........... 96
CHECK ANTENNA, XM Satellite Radio
status message ............................... 117
CHECK PRNS, Automatic setup warning
message ......................................... 121
CHECK SR TUNER, SIRIUS Satellite
Radio status message ..................... 118
CHECK SUR., Automatic setup error
message ......................................... 120
CHECK XM TUNER, XM Satellite Radio
status message ............................... 117
CINEMA DSP indicator ...................... 31
CLASSICAL,
Sound field category ........................ 48
Completed, Bluetooth
status message ............................... 119
COMPONENT VIDEO jacks .............. 17
Compressed Music Enhancer .............. 50
Connect error, iPod status message ... 119
Connect MIC!, Automatic setup
error message ................................. 120
Connection, AM antenna
connection ....................................... 27
Connection, audio components ........... 23
Connection, Bluetooth adapter ............ 25
Connection, CD player ........................ 23
Connection,
CENTER PRE OUT jack ................ 24
Connection, DVD player ..................... 21
Connection, DVD recorder .................. 22
Connection, External amplifier ........... 24
Connection, external decoder .............. 25
Connection, FM antenna ..................... 27
Connection,
FRONT PRE OUT jacks ................. 24
Connection, iPod universal dock ......... 25
Connection, Multi-format player ......... 25
Connection, Power cable ..................... 28
Connection, projector .......................... 20
Connection, PVR ................................. 22
Connection, set-top boxes ................... 22
Connection,
SiriusConnect tuner ......................... 64
Connection, speaker cable ................... 16
Connection,
SUBWOOFER PRE OUT jack ....... 24
Connection,
SUR.BACK PRE OUT jacks .......... 24
Connection,
SURROUND PRE OUT jacks ........ 24
Connection, Turntable ......................... 23
Connection, TV monitor ...................... 20
Connection, VCR ................................ 22
Connection,
XM Mini-Tuner Dock ..................... 59
CROSS OVER, Speaker settings ........ 89
CSII Cinema, Decoder type ................. 80
CSII Music, Decoder type ................... 80
CT LEVEL, Sound field parameter ..... 79
Current status display .......................... 44
Index

Index
130 En
■D
D)INIT. CONFIG, Option menu ....... 100
D)LIPSYNC, Sound menu .................. 94
D)TEST TONE, Basic menu ............... 90
Decoder descriptions ............................ 80
Decoder indicators ............................... 30
DECODER MODE,
Initial configuration ....................... 100
Decoder mode,
Initial configuration ....................... 100
DECODER MODE, Input menu ......... 96
Decoder mode, Input menu .................. 96
Decoder selection ................................. 79
DEVICE OVER,
HDMI error message ....................... 46
DIALG.LIFT,
Sound field parameter ...................... 75
Dialogue lift,
Sound field parameter ...................... 75
DIGITAL COAXIAL jacks ................. 17
DIGITAL OPTICAL jacks .................. 17
DIMENSION, Decoder parameter ...... 81
DIMMER, Display settings ................. 98
Dimmer, Display settings .................... 98
Direct number access mode,
SIRIUS tuning ................................. 66
Direct number access mode,
XM tuning ....................................... 61
DIRECT, Sound field parameter ......... 79
Disconnected,
Bluetooth status message ............... 119
Disconnected,
iPod status message ....................... 119
Display settings, Option menu ............. 98
Displaying HD Radio information ....... 58
DIST, Auto setup result ....................... 34
DOCK indicator ................................... 30
Drama, Sound field program ............... 50
DSP effect sound level,
Sound field parameter ...................... 75
DSP indicators ..................................... 31
DSP LEVEL,
Sound field parameter ...................... 75
DVD player connection ....................... 21
DVD recorder connection .................... 22
Dynamic range, Sound menu ............... 93
■E
E)EXTD SUR., Sound menu ............... 94
E)HDMI SET, Option menu .............. 101
E-1:NO FRONT SP, Automatic setup
error message ................................. 120
E-10:INTERNAL ERROR, Automatic
setup error message ....................... 120
E-2:NO SUR SP, Automatic setup
error message ................................. 120
E-3:NO PRNS SP, Automatic setup error
message .......................................... 120
E-4:SBR->SBL, Automatic setup error
message .......................................... 120
E-5:NOISY, Automatic setup error
message .......................................... 120
E-6:CHECK SUR., Automatic setup error
message .......................................... 120
E-7:NO MIC, Automatic setup error
message ..........................................120
E-8:NO SIGNAL, Automatic setup error
message ..........................................120
E-9:USER CANCEL, Automatic setup
error message .................................120
EFFECT LEVEL,
Sound field parameter ......................79
ENHANCER indicator .........................30
ENTERTAINMENT,
Sound field category ........................49
EQ TYPE SELECT, Equalizer ............92
EQ, Auto setup parameter ....................33
Equalizer type select, Equalizer ...........92
Equalizer, Sound menu ........................92
EXTD SUR., Initial configuration .....100
Extended surround,
Initial configuration .......................100
Extended surround, Sound menu .........94
External amplifier connection ..............24
External decoder connection ................25
EXTRA SP ASSIGN, Auto setup
parameter .........................................33
EXTRA SP ASSIGN,
Speaker settings ...............................87
Extra speaker assignment,
Auto setup parameter .......................33
Extra speaker assignment,
Speaker settings ...............................87
■F
F)ZONE2 SET, Option menu ............101
F/W UPDATING, SIRIUS Satellite Radio
status message ................................118
FL SCROLL, Display settings .............98
FM antenna ..........................................27
FM antenna connection ........................27
FM tuning .............................................53
FOCUS .................................................81
Front input, Input menu .......................97
Front panel display ...............................30
Front panel display scroll,
Display settings ................................98
FRONT PRE OUT jack
connection ........................................24
FRONT SP, Speaker settings ...............88
Front speaker set selection ...................43
Front speakers, Speaker settings ..........88
FRONT, Input menu ............................97
■G
GEQ, Equalizer ....................................92
Graphic equalizer, Equalizer ................92
■H
Hall in Munich,
Sound field program ........................48
Hall in Vienna,
Sound field program ........................48
HD Radio .............................................57
HD Radio information display .............58
HD Radio, Troubleshooting ...............116
HDCP ERROR,
HDMI error message .......................46
HDMI .................................................. 18
HDMI ASPECT .................................. 99
HDMI aspect ratio ............................... 99
HDMI AUTO, Lip sync ...................... 94
HDMI auto, Lip sync ........................... 94
HDMI indicator ................................... 30
HDMI RES., Video settings ................ 99
HDMI resolution, Video settings ........ 99
HDMI set, Option menu .................... 101
HDMI, troubleshooting ..................... 115
HEADPHONE, Dynamic range .......... 93
HEADPHONE,
Low frequency effect level .............. 93
Headphones ......................................... 45
Headphones indicator .......................... 30
Headphones, Dynamic range ............... 93
Headphones,
Low frequency effect level .............. 93
■I
I/O ASSIGNMENT, Input menu ......... 95
Infrared window .................................. 31
INI.VOL., Zone 2 settings ................. 101
INIT, Advanced setup ....................... 112
INIT.DLY,
Sound field parameter ..................... 76
INIT.VOL., Volume menu .................. 91
Initial configuration,
Option menu .................................. 100
Initial delay,
Sound field parameter ..................... 76
INTERNAL ERROR, Automatic setup
error message ................................ 120
Initial volume, Volume menu .............. 91
INPUT CH, Input menu ...................... 97
Input channel and speaker
indicators ......................................... 31
Input channel indicators ...................... 31
Input channels, Input menu ................. 97
INPUT MENU, Manual setup ............. 95
Input menu, Manual setup ................... 84
INPUT RENAME, Input menu ........... 96
Input rename, Input menu ................... 96
Input signal indicators ......................... 30
Input source indicators ........................ 30
Input source information display ......... 46
Input/output assignment,
Input menu ...................................... 95
INVALID, SIRIUS Satellite Radio
status message ............................... 118
iPod universal dock connection ........... 25
iPod use ............................................... 70
iPod, Troubleshooting ....................... 119
■J
Jacks .................................................... 17
■L
LEVEL ERROR, Automatic setup
warning message ........................... 121
LFE/BASS OUT, Speaker settings ..... 87
LFE/Bass out, Speaker settings ........... 87
Lip Sync, Sound menu ........................ 94

Index
131 En
ADDITIONAL
INFORMATION English
LIVE/CLUB,
Sound field category ........................ 49
LIVENESS, Sound field parameter ..... 77
Liveness, Sound field parameter .......... 77
LOADING, XM Satellite Radio status
message .......................................... 117
Loading..., iPod status message ......... 119
Low-frequency effect level,
Sound menu ..................................... 93
LVL, Auto setup result ........................ 34
■M
Manual delay, Lip sync ........................ 94
MANUAL SETUP ............................... 82
Manual setup ........................................ 82
MANUAL TUNING ............................ 53
Manual tuning mode,
FM/AM tuning ................................. 53
MANUAL, Lip sync ............................ 94
MAX VOL., Volume menu ................. 91
MAX VOL., Zone 2 settings ............. 101
Maximum volume, Volume menu ....... 91
Memory Guard!, Automatic setup
error message ................................. 120
Memory guard, Option menu ............. 100
MON.CHK, Advanced setup ............. 112
Monitor check, Advanced setup ........ 112
Mono Movie, Sound field program ..... 50
MOVIE, Sound field category ............. 49
MULTI CH INPUT component
selection ........................................... 43
MULTI CH INPUT jacks .................... 25
Multi-channel input BGV, Input menu,
BGV, Input menu ............................ 97
Multi-channel source playback
with headphones .............................. 51
Multi-format player connection ........... 25
Multi-information display .................... 31
MULTI-ZONE Configuration ........... 106
MUSIC ENHANCER,
Sound field category ........................ 50
Music Video,
Sound field program ........................ 49
MUTE .................................................. 45
MUTE indicator ................................... 30
Muting .................................................. 45
■N
Neo:6 Cinema, Decoder type ......... 79, 80
Neo:6 Music, Decoder type ................. 80
Neural Sur., Decoder type .................... 80
No BT Adapter, Bluetooth status
message .......................................... 119
NO FRONT SP, Automatic setup
error message ................................. 120
NO MIC, Automatic setup
error message ................................. 120
NO PRNS SP, Automatic setup
error message ................................. 120
NO SIGNAL, Automatic setup
error message ................................. 120
NO SIGNAL, XM Satellite Radio
status message ................................ 117
NO SUR SP, Automatic setup
error message .................................120
NOISY, Automatic setup
error message .................................120
Not Available, SIRIUS Satellite Radio
status message ................................118
NOT SUPPORTED, SIRIUS Satellite
Radio status message .....................118
Number of speakers,
Auto setup result ..............................34
■O
OFF AIR, XM Satellite Radio status
message ..........................................117
Operation mode selector ......................31
OPTIMIZER MIC jack ........................32
OPTION MENU, Manual setup ...........98
Option menu, Manual setup .................84
OSD SHIFT, Display settings ..............98
OSD shift, Display settings ..................98
OSD-AMP, Display settings ................98
OSD-SOURCE, Display settings .........98
Other components controlling
by remote control ...........................103
Other components controlling,
Remote control ...............................103
OUT OF PHASE, Automatic setup
warning message ............................121
Out of Res., HDMI message ................46
OVER 24m (80ft), Automatic setup
warning message ............................121
■P
P.INIT.DLY,
Sound field parameter ......................76
P.ROOM SIZE,
Sound field parameter ......................77
Pairing, Bluetooth operation ................72
PANORAMA, Decoder parameter ......81
Parameter initialization,
Advanced setup ..............................112
Parametric equalizer type,
Auto setup parameter .......................33
Parental Lock .......................................67
Parental Lock .......................................67
PARENTAL LOCK, Input menu .........68
PHONES jack .......................................45
PL LEVEL, Sound field parameter ......79
Playing video sources
in the background .............................45
PLII Game, Decoder type ....................80
PLII Movie, Decoder type ..............79, 80
PLII Music, Decoder type ....................80
PLIIx Game, Decoder type ..................80
PLIIx Movie, Decoder type ............79, 80
PLIIx Music, Decoder type ..................80
Power cable connection ........................28
PR LEVEL,
Sound field parameter ......................79
Presence left speaker level,
Sound field parameter ......................79
Presence right speaker level,
Sound field parameter ......................79
Presence sound field initial delay, Sound
field parameter ................................. 76
Presence sound field room size, Sound
field parameter ................................. 77
Presence speaker indicators ................. 31
Presence speaker using ........................ 13
Preset channel setting,
XM tuning ................................. 62, 67
Preset SCENE templates ..................... 39
Preset Search mode,
SIRIUS tuning ................................. 66
Preset Search mode, XM tuning .......... 61
PRESET SEARCH, SIRIUS tuning .... 66
PRESET SEARCH, XM tuning .......... 61
PRESET TUNING .............................. 53
Preset tuning mode,
FM/AM tuning ................................ 53
Pro Logic, Decoder type ...................... 80
Projector connection ............................ 20
Pure Direct ........................................... 52
Pure hi-fi sound ................................... 52
PVR connection ................................... 22
■R
Rear panel ............................................ 10
REMOTE AMP, Advanced setup ..... 110
Remote control AMP ID,
Advanced setup ............................. 110
Remote control code
default settings ............................... 104
Remote control codes ........................... iii
Remote control codes setting ............. 104
Remote control SIRIUS ID,
Advanced setup ............................. 111
Remote control TUNER ID,
Advanced setup ............................. 110
Remote control XM ID,
Advanced setup ............................. 111
REMOTE IN/OUT jacks ..................... 26
REMOTE SR, Advanced setup ......... 111
REMOTE TU, Advanced setup ......... 110
REMOTE XM, Advanced setup ........ 111
Rename, SCENE template ................... 40
Repeat .................................................. 71
Repeat, iPod playback ......................... 71
Resetting the system .......................... 122
REV.DELAY,
Sound field parameter ..................... 78
REV.LEVEL,
Sound field parameter ..................... 78
REV.TIME,
Sound field parameter ..................... 78
Reverberation delay,
Sound field parameter ..................... 78
Reverberation level,
Sound field parameter ..................... 78
Reverberation time,
Sound field parameter ..................... 78
Roleplaying Game,
Sound field program ........................ 49
ROOM SIZE,
Sound field parameter ..................... 77
Room size,
Sound field parameter ..................... 77

Index
132 En
■S
S VIDEO jacks ..................................... 17
S.Audio, HDMI set ............................ 101
S.INIT.DLY,
Sound field parameter ...................... 76
S.LIVENESS,
Sound field parameter ...................... 77
S.ROOM SIZE,
Sound field parameter ...................... 77
SB INI.DLY,
Sound field parameter ...................... 76
SB LEVEL,
Sound field parameter ...................... 79
SB LIVENESS,
Sound field parameter ...................... 77
SB ROOM SIZE,
Sound field parameter ...................... 77
SBR->SBL, Automatic setup error
message .......................................... 120
SCENE 1 ................................................ 8
SCENE 2 ................................................ 8
SCENE 3 ................................................ 8
SCENE 4 ................................................ 8
SCENE IR code setting,
Advanced setup ............................. 112
SCENE IR, Advanced setup .............. 112
SCENE template rename ..................... 40
Sci-Fi, Sound field program ................. 49
Searching...,
Bluetooth status message ............... 119
Selecting
HD Radio audio programs ............... 57
Selection, Audio input jacks ................ 44
Selection, Front speaker set ................. 43
Selection,
MULTI CH INPUT component ...... 43
Selection, SCENE template ................. 37
SET MENU usage ............................... 86
Set-top box connection ........................ 22
Shuffle, iPod playback ......................... 71
SIGNAL INFO .................................... 46
Signal information ............................... 85
SILENT CINEMA ............................... 51
SILENT CINEMA indicator ................ 31
Sirius ID ............................................... 65
SIRIUS Parental Lock personal
identification number reset,
Advanced setup ............................. 112
SIRIUS Satellite Radio ........................ 64
SIRIUS Satellite Radio activation ....... 65
SIRIUS Satellite Radio Parental Lock,
Input menu ....................................... 68
SIRIUS Satellite Radio,
Troubleshooting ............................. 118
SiriusConnect tuner
connection ........................................ 64
SL LEVEL,
Sound field parameter ...................... 79
SLEEP indicator .................................. 31
Sleep timer ........................................... 47
Sound field indicators .......................... 30
Sound field parameter changing .......... 74
Sound field programs ........................... 48
Sound field programs
with headphones ..............................51
Sound field programs
without surround speakers ...............51
SOUND MENU, Manual setup ...........92
Sound menu, Manual setup ..................83
Source feature OSD display time,
Display settings ................................98
SP A B indicators .................................31
SP IMP., Advanced setup ..................109
SP, Auto setup result ............................34
Speaker cable connection .....................16
Speaker distance,
Auto setup result ..............................34
Speaker distance,
Basic menu .......................................90
Speaker distances .................................90
Speaker impedance setting ...................28
Speaker impedance,
Advanced setup ..............................109
Speaker level adjustment .....................52
Speaker level, Auto setup result ...........34
Speaker level, Basic menu ...................89
Speaker settings, Basic menu ...............87
SPEAKER, Dynamic range .................93
SPEAKER,
Low frequency effect level ..............93
Speakers, Dynamic range .....................93
Speakers,
Low frequency effect level ..............93
Specifications .....................................127
Spectacle, Sound field program ...........49
Sports, Sound field program ................49
SR LEVEL,
Sound field parameter ......................79
SR PIN, Advanced setup ....................112
Standard, Sound field program ............49
STANDBY CHARGE,
Input menu .......................................96
Standby mode, Main zone ....................29
Standby mode, Zone 2 .......................108
START PAIRING, Input menu ...........97
STEREO, Sound field category ...........50
Straight .................................................51
Straight Enhancer,
Sound field program ........................50
STRAIGHT mode ................................51
SUB UPDATED, SIRIUS Satellite Radio
status message ................................118
SUBWOOFER PHASE,
Speaker settings ...............................89
Subwoofer phase, Speaker settings ......89
SUBWOOFER PRE OUT jack
connection ........................................24
Supplied accessories ..............................2
Support audio, HDMI set ...................101
SUR. L/R SP, Speaker settings ............88
SUR.B L/R SP, Speaker settings .........88
SUR.BACK PRE OUT jack
connection ........................................24
Surround back left/right speakers,
Speaker settings ...............................88
Surround back sound field initial delay,
Sound field parameter ......................76
Surround back sound field liveness,
Sound field parameter ..................... 77
Surround back sound field room size,
Sound field parameter ..................... 77
Surround back speaker level,
Sound field parameter ..................... 79
Surround decode mode ........................ 79
Surround left speaker level,
Sound field parameter ..................... 79
Surround left/right speakers,
Speaker settings ............................... 88
SURROUND PRE OUT jack
connection ....................................... 24
Surround right speaker level,
Sound field parameter ..................... 79
Surround sound field initial delay,
Sound field parameter ..................... 76
Surround sound field liveness,
Sound field parameter ..................... 77
Surround sound field room size,
Sound field parameter ..................... 77
SYSTEM OFF ..................................... 29
■T
Test tone, Basic menu ......................... 90
Test tone, Equalizer ............................. 92
TEST, Equalizer .................................. 92
The Bottom Line,
Sound field program ........................ 49
The Roxy Theatre,
Sound field program ........................ 49
Tonal quality adjustment ..................... 52
TRANSMIT indicator ......................... 31
Troubleshooting ................................. 113
TruBass ................................................ 81
Tuner indicators ................................... 30
Tuner, Troubleshooting ..................... 116
Turning off .......................................... 29
Turning on ........................................... 29
Turntable connection ........................... 23
TV Controlling, remote control ......... 102
TV monitor connection ....................... 20
■U
Unable to play,
iPod status message ....................... 119
UNIT, Speaker distance ...................... 90
Unit, Speaker distance ......................... 90
Unknown iPod,
iPod status message ....................... 119
Unplug HP!, Automatic setup
error message ................................ 120
Unprocessed input sources .................. 51
UPDATING, SIRIUS Satellite Radio
status message ............................... 118
USER CANCEL,
Automatic setup error message ..... 120
■V
VCR connection .................................. 22
VIDEO AUX jacks .............................. 26
VIDEO CONV.,
Video settings .................................. 98

Index
133 En
ADDITIONAL
INFORMATION English
Video conversion,
Video settings .................................. 98
Video information ................................ 46
VIDEO jacks ........................................ 17
Video jacks .......................................... 17
Video signal flow ................................. 19
Video sources in the background ......... 45
Virtual CINEMA DSP ......................... 51
VIRTUAL indicator ............................. 31
VOL. TRIM, Input menu ..................... 96
VOLUME level indicator .................... 30
Volume menu, Manual setup ............... 83
Volume Trim, Input menu ................... 96
■W
W-1:OUT OF PHASE, Automatic setup
warning message ............................ 121
W-2:OVER 24m (80ft), Automatic setup
warning message ............................ 121
W-3:LEVEL ERROR, Automatic setup
warning message ............................ 121
W-4:CHECK PRNS, Automatic setup
warning message ............................ 121
■X
XM Mini-Tuner Dock .......................... 59
XM Mini-Tuner Dock connection ....... 59
XM satellite radio activation ................ 60
XM Satellite Radio display .................. 63
XM satellite radio tuning ..................... 59
XM Satellite Radio,
Troubleshooting ............................. 117
XM Satellite Radio .............................. 59
■Y
YPAO indicator ................................... 30
■Z
Zone 2 ................................................ 106
Zone 2 Initial volume,
Zone 2 settings ............................... 101
Zone 2 Maximum volume,
Zone 2 settings .............................. 101
Zone 2 settings, Option menu ............ 101
Zone B .................................................. 43
ZONE2 indicator .................................. 31
“ASPEAKERS” or “4DVD”
(example) indicates the name of
the parts on the front panel or the
remote control. Refer to the
attached sheet or the pages at the
end of this manual for the
information about each position of
the parts.

i
■Front panel
SILENT CINEMA
PHONES
TONE CONTROLSYSTEM OFF STRAIGHT PURE DIRECT
SCENE
AUDIO SELECT
EFFECT
PROGRAM INPUT
ON/OFF
MAIN ZONE
PRESET/TUNING/CHBANDSPEAKERS MEMORY
CATEGORY
A/B/C/D/E
ZONE 2
ON/OFF
ZONE
CONTROL
EDIT
SEARCH MODE
1234
OPTIMIZER MIC
R
L
AUDIO OPTICAL
VIDEO AUX
VIDEOS VIDEO
VOLU ME
INFO
AB CD E F G H I J
KL M NO PQ R S

ii
APPENDIX
■Remote control
REC
SCENE
1234
VOLUME
TV VOL TV CH
AMP
SOURCE
TV
TRANSMITCODE SET
STANDBY
POWER
POWERPOWER
AVTV
DOCK CBL
PHONO
MUTE
TV MUTE TV INPUT
4321
8
10
7
09
65
SLEEP
SUR. DECODE
ENHANCER
PROG
ENT
PARAMETER
STRAIGHT
PURE DIRECT
AUDIO SEL
MULTI CH IN
MENUTITLE
SET MENU
SRCH MODE
MEMORY
LEVEL
DISPLAYRETURN
BAND
A-E/CAT.
ENTER
PRESET/CH
TUNER XM
CD CD-R
DVD
V-AUX
DVR VCR
DTV
MD
A
INFO PRG SELECT
SIRIUS
AUDIO SEL
MULTI CH IN
4321
87
09
6
5
PROG
PARAMETER
PURE DIRECT
STRAIGHT
SUR. DECODE
ENHANCER
1
2
RQPON
MLK
J
I
H
G
F
E
D
C
B
A
0
9
8
7
6
5
4
3

iii
List of remote control codes
CABLE TV RECEIVER
3M 10033
A-MARK 10008, 10144
ABC 10003, 10007,
10008, 10011,
10014, 10033,
10237
ACCUPHASE 10003, 10007,
10011, 10014
ACORN 10237
ACTION 10237
ACTIVE 10237
AICHI DENSHI11512
AMERICAST 10899
AMINO 11602, 11822
ARCHER 10237
BCC 10276
BELL & HOWELL
10014
BELL SOUTH 10899
BRITISH TELECOM
10003
CENTURY 10008
CLEARMASTER
10883
CLEARMAX 10883
COMTRONICS 10040
COOL BOX 10883
COOLMAX 10883
DIGEO 11187
DIGI 10637
DIRECTOR 10476
DUMONT 10637
DX ANTENNA 11500, 11502
EMERSON 10014
EVERQUEST 10040
FOSGATE 10276
FUJITSU 11497
GC ELECTRONICS
10040
GE 10144
GENERAL INSTRUMENT
10003, 10011,
10012, 10014,
10276, 10476,
10810
GIBRALTER 10003
GMI 10883
GOLDSTAR 10040, 10144
HAMLIN 10009, 10259,
10273
HITACHI 10003, 10008,
10009, 10011,
10033
HOUSTON 10011
HYTEK 10007
HYTEX 10007
I3 MICRO 11602
INSIGHT 10476, 10810
JEBSEE 10014
JERROLD 10003, 10011,
10012, 10014,
10276, 10476,
10810
MACOM 10033
MASPRO 11510
MEMOREX 10000
MITSUBISHI 10003
MOTOROLA 10014, 10276,
10476, 10810,
11106, 11187,
11254, 11376
MULTITECH 10883
MYRIO 11602, 11822
NEC 11496
NOVA VISION 10008
NOVAPLEX 10008
NSC 10012, 10637
OAK 10007
PACE 10008, 10237,
10877, 11877
PANASONIC 10000, 10008,
10107, 10144,
10375, 11488,
11758, 11759,
11760, 11936,
11937, 11938
PANTHER 10637
PARAGON 10000, 10008,
10525
PENNEY 10000, 10637
PHILIPS 10259, 10317,
11305
PIONEER 10144, 10533,
10877, 11021,
11500, 11782,
11877
PRISM 10012
PULSAR 10000, 10040
PULSER 10040
QUASAR 10000
R-LINE 10040
RADIOSHACK 10883
RCA 11256
REGAL 10259, 10273,
10276, 10279
REMBRANDT 10011, 10040
RUNCO 10000
SAMSUNG 10003, 10040,
10144
SCIENTIFIC ATLANTA
10000, 10003,
10008, 10012,
10237, 10477,
10877, 11510,
11877
SEJIN 11602
SIGNAL 10011, 10040
SIGNATURE 10011
SL MARX 10040
SONY 11006, 11460
SPRUCER 10144
STARCOM 10003, 10014
STARGATE 10014, 10040
STORM 10637
SUMITOMO 11500, 11503,
11504
SUPERCABLE 10276
SUPERMAX 10883
TELEAVIA 10040
TELEVIEW 10040
THOMSON 11256
TIMELESS 10040
TOCOM 10012
TORX 10003
TOSHIBA 10000, 11509
TRISTAR 10883
TV86 10040
UNITED ARTISTS
10007
UNITED CABLE
10003, 10011,
10014, 10276
US ELECTRONICS
10003, 10008,
10276
V2 10883
VIDEOWAY 10000
VIEWMASTER10883
VISION 10883
VORTEX VIEW10883
ZENITH 10000, 10525,
10899
CABLE/PVR
COMBINATION
AMERICAST 10899
AMINO 11822
DIGEO 11187
GENERAL INSTRUMENT
10810
JERROLD 10810
MOTOROLA 10810, 11106,
11187, 11376
MYRIO 11822
PACE 10237, 11877
PIONEER 10877, 11877
RCA 11256
SCIENTIFIC ATLANTA
10877, 11877
SONY 11006
SUPERCABLE 10276
THOMSON 11256
ZENITH 10899
DBS/PVR
COMBINATION
BELL EXPRESSVU
10775, 11170
DIRECTV 10099, 10392,
10639, 11076,
11142, 11377,
11392, 11442,
11443, 11444,
11640
DISH NETWORK SYSTEM
10775, 11505
DISHPRO 10775, 11505
ECHOSTAR 10775, 11170,
11505
EXPRESSVU 10775
HUGHES NETWORK SYSTEMS
11142, 11442,
11443, 11444
JVC 11170
MOTOROLA 10869
PHILIPS 11142, 11442
PROSCAN 10392
RCA 11392
SAMSUNG 11442
SHARP 11489
SONY 10639, 11640
STAR CHOICE 10869
TIVO 11142, 11442,
11443, 11444
ZENITH 11810
SATELLITE RECEIVER
AIWA 11514, 11515
ALPHASTAR 10772
AMSTRAD 10338
AUSTAR 10879
BELL EXPRESSVU
10775, 11170
CHAPARRAL 10216
COOLSAT 11806
CROSSDIGITAL
11109
DIRECTV 10099, 10247,
10392, 10566,
10639, 10724,
10749, 10819,
11076, 11108,
11109, 11142,
11377, 11392,
11414, 11442,
11443, 11444,
11609, 11639,
11640, 11749,
11856
DISH NETWORK SYSTEM
10775, 11005,
11170, 11505,
11775
DISHPRO 10775, 11005,
11505, 11775
DX ANTENNA 11530
ECHOSTAR 10775, 11005,
11170, 11505,
11775
ESAT 10879
EXPRESSVU 10775, 11775
FORTEC STAR 11821, 11948
FOXTEL 10879, 11356
FUNAI 10338, 11377
GE 10392, 10566
GENERAL INSTRUMENT
10869
GOI 10775, 11775
GOODMANS 11246
HISENSE 11535
HITACHI 10214, 10749,
10819, 11250,
11518, 11523,
11525
HOUSTON 10775
HTS 10775, 11775
HUGHES NETWORK SYSTEMS
10749, 11142,
11442, 11443,
11444, 11749
HUMAX 11781, 11790
ILO 11535
INNOVA 10099
JERROLD 10869
JVC 10492, 10775,
11170, 11507,
11531, 11532,
11775, 11793,
11797
LG 11226, 11414
MAGNAVOX 10722, 10724
MASPRO 11520, 11530
MATSUSHITA 10214
MCINTOSH 10869

iv
APPENDIX
MEMOREX 10724
MITSUBISHI 10749
MOTOROLA 10856, 10869
NEC 10496, 11270,
11519
NETSAT 10099
NEXT LEVEL 10869
OPTIMUS 10724
OPTUS 11356
PACE 11356
PANASAT 10879
PANASONIC 10214, 10247,
10701, 11508,
11526, 11527,
11528
PANSAT 11807
PAYSAT 10724
PHILIPS 10099, 10722,
10724, 10749,
10775, 10819,
11076, 11142,
11442, 11749
PIONEER 11142, 11442
PRIMESTAR 10869
PROSCAN 10392, 10566
PROTON 11535
RADIOSHACK 10566, 10775,
10869
RCA 10143, 10392,
10566, 10775,
10855, 11142,
11392, 11442
SAMSUNG 11108, 11109,
11142, 11276,
11377, 11442,
11609
SANYO 11182, 11219
SHARP 10494, 11489,
11513, 11517
SKY 10099, 10856
SONY 10163, 10275,
10294, 10639,
11524, 11639,
11640
STAR CHOICE 10869
STAR TRAK 10772, 10869
THOMSON 10392, 10566
TIVO 11142, 11442,
11443, 11444
TOSHIBA 10486, 10749,
10790, 11285,
11501, 11516,
11530, 11749
UEC 11356
ULTIMATETV 11392, 11640
ULTRASAT 11806
UNIDEN 10722, 10724,
11521
US DIGITAL 11535
USDTV 11535
VOOM 10869
ZENITH 10856, 11810,
11856
TV
3M 21616
A-MARK 20047, 20054,
20160
ACCURIAN 21803
ACCUSCAN 20047
ACTION 20030
ADMIRAL 20017, 20047,
20051, 20054,
20093, 20179,
20180, 20264,
20463
ADVENT 20761, 20783,
20815, 20817,
20842
ADVENTURI 20000
AGNA 20150
AIKO 20092
AIWA 21180
AKAI 20030, 20060,
20145, 20672,
20702, 20812,
21207, 21675,
21676, 21688,
21689, 21690,
21692, 21693,
21935
ALARON 20170, 20179
ALBA 20037
ALBATRON 20700, 20843
ALFIDE 20672
ALLERON 20030, 20170
AMBASSADOR
20150
AMERICA ACTION
20180
AMERICAN HIGH
20000, 20060
AMSTRAD 20171
AMTRON 20000, 20180
ANAM 20180
ANAM NATIONAL
20161
AOC 20030, 20180,
21365, 21590
APEX DIGITAL
20156, 20748,
20765, 20767,
20879, 20890,
21217
ASTAR 21531, 21548,
21738
AUDINAC 20180
AUDIOVOX 20092, 20179,
20180, 20451,
20623, 20802,
20875, 21284
AVENTURA 20171
BAYCREST 20186
BAYSONIC 20180
BEAUMARK 20017, 20030,
20178, 20179
BELCOR 20030
BELL & HOWELL
20054, 20093,
20154, 20179
BENQ 21032, 21212,
21315
BOXLIGHT 20893
BRADFORD 20180
BRILLIAN 21007, 21255,
21257, 21258
BROCKWOOD 20030, 20178
BROKSONIC 20180, 20236,
20463, 21935
BROTHER 20264
BYD:SIGN 21309, 21311,
21485, 21486
CADIA 21283
CANDLE 20030, 20186
CAPEHART 20017, 20030,
20036, 20092,
20178
CARNIVALE 20030
CARVER 20054, 20170
CASIO 21205
CCE 20037
CELEBRITY 20000
CELERA 20765
CHAMPION 21362
CHANGHONG 20156, 20765,
20767, 20783
CINERAL 20092, 20451
CITEK 20047
CITIZEN 20000, 20030,
20054, 20060,
20092, 20171,
20180, 20186,
20451, 20463,
21669, 21671,
21672, 21935
CLARION 20180
CLASSIC 20030, 20092
COLORTYME 20017, 20030,
20047, 20054,
20060, 20178
COMMERCIAL SOLUTIONS
20047, 21447
CONIC 20178
CONTEC 20180
CRAIG 20161, 20171,
20179, 20180
CROSLEY 20000, 20030,
20054, 20171,
20180
CROWN 20093, 20180,
20672
CROWN MUSTANG
20672
CURTIS MATHES
20000, 20030,
20037, 20047,
20051, 20054,
20060, 20093,
20145, 20154,
20166, 20178,
20179, 20180,
20451, 20702,
21147, 21347
CXC 20180
CYTRON 21326
DAEWOO 20036, 20092,
20178, 20264,
20451, 20623,
20661, 20672,
21661, 21755,
21756
DAYTON 20092
DAYTRON 20030, 20036,
20092, 20178
DELL 21080, 21178,
21264, 21403
DELTA 21369
DENON 20145, 20511
DREAM VISION
21164, 21297
DUMONT 20017, 20178,
20180
DURABRAND 20171, 20178,
20180, 20463,
21034
DWIN 20093
DYNEX 21463
EATON 20060
ELECTROBAND
20000
ELECTROGRAPH
21623, 21755
ELECTROHOME
20000, 20030,
20150, 20154,
20178, 20463,
21672
EMERALD 20178
EMERSON 20036, 20047,
20150, 20154,
20170, 20171,
20178, 20179,
20180, 20236,
20451, 20463,
20623, 21394
EMPREX 21422, 21546
ENVISION 20030, 20813,
21365
EPSON 20833, 20840,
21122, 21290
ESA 20171, 20812
FISHER 20000, 20054,
20154
FORTRESS 20093
FUJITSU 20179, 20186,
20683, 20809,
20853, 21181,
21607
FUJITSU GENERAL
20186
FUNAI 20000, 20171,
20179, 20180,
20264, 20342,
21271
FUTURETECH 20180
GATEWAY 21001, 21002,
21003, 21004,
21755, 21756
GE 20000, 20030,
20047, 20051,
20060, 20178,
20451, 21147,
21347, 21447
GEMINI 20047
GENERAL 20186
GIBRALTER 20000, 20017,
20030
GO VIDEO 20886
GOLDSTAR 20030, 20036,
20037, 20047,
20054, 20178,
21154, 21378
GOODMANS 20037
GPX 20179
GRADIENTE 20053, 20170
GRAN PRIX 20179
GRANADA 20037
GRUNDIG 20037, 20672,
20683, 20706
GRUNDY 20179, 20180
GRUNPY 20179, 20180
H & B 21366
HAIER 21034, 21748
HALLMARK 20178, 20179,
20180, 20236
HANNSPREE 21348, 21351,
21352, 21745
HARLEY DAVIDSON
20000, 20030,
20060, 20178,
20179, 20180
HARMAN/KARDON
20054
v
HARVARD 20180
HAVERMY 20093
HEATHKIT 20017
HELIOS 20865
HELLO KITTY 20451
HEWLETT PACKARD
21088, 21089,
21101, 21494,
21502, 21642
HISENSE 20748, 21660
HITACHI 20000, 20017,
20036, 20047,
20051, 20054,
20145, 20178,
20179, 21145,
21150, 21245,
21345, 21378,
21445
HP 21088, 21089,
21101, 21494,
21502, 21642
HUMAX 21501
HYUNDAI 20849, 20865,
21219, 21294
ICE 20264
ILO 21286, 21603,
21684
IMA 20178, 20179,
20180, 20236
INFINITY 20054
INFOCUS 21164, 21430,
21516
INITIAL 21603
INNOVA 20037
INSIGNIA 20171, 21204,
21326, 21517,
21564, 21641,
22002, 21710
INTEQ 20017, 20145
JBL 20054
JCB 20000
JENSEN 20761, 20815,
20817, 21299
JIL 20030
JINXING 20037
JUTAN 20030
JVC 20030, 20036,
20053, 20054,
20160, 20650,
20653, 20731,
21172, 21253,
21302, 21352,
21428, 21774
KAMP 20017, 20180
KAWASHO 20030
KDS 21498
KEC 20060, 20180
KENWOOD 20030, 20180
KLH 20156, 20180,
20765, 20767
KLOSS 20030
KONKA 20180
KOST 21262, 21483
KTV 20030, 20180,
20463
LARK 20154
LG 20030, 20054,
20060, 20178,
20442, 20700,
20856, 21154,
21178, 21265,
21325, 21378,
21423, 21663,
21758
LLOYD'S 20030, 20179,
20180, 20236
LOGIK 20179, 20180,
20236
LUMATRON 20037, 20264
LXI 20000, 20017,
20030, 20036,
20037, 20047,
20051, 20053,
20054, 20060,
20093, 20154,
20156, 20166,
20171, 20178,
20179
MACY 20186
MAG 21498
MAGNASONIC
20000, 20030,
20054, 20092,
20093, 20156,
20179
MAGNAVOX 20000, 20030,
20036, 20037,
20047, 20051,
20054, 20060,
20092, 20154,
20171, 20179,
20180, 20186,
20250, 20706,
20802, 21198,
21254, 21365,
21454, 21525,
21755
MAJESTIC 20017
MARANTZ 20030, 20037,
20054, 20704,
20854, 20855,
21154, 21398,
21454
MARK 20037
MATSUI 20036, 20037
MATSUSHITA 20051, 20161,
20250, 20650
MAXENT 21211, 21714,
21755, 21756,
21757
MEGAPOWER 20700
MEGATRON 20047, 20145,
20178
MEMOREX 20030, 20037,
20150, 20154,
20178, 20179,
20180, 20463
MERMAID 20037
MGA 20030, 20150,
20178
MGN TECHNOLOGY
20178
MICRO 21436
MICRO GENIUS
20150
MIDLAND 20017, 20047,
20051
MINATO 20037
MINTEK 21603
MITSUBISHI 20030, 20036,
20093, 20150,
20154, 20160,
20178, 20250,
20836, 20868,
21150, 21171,
21182, 21250,
21392, 21522,
21550
MONIVISION 20700, 20843
MOTOROLA 20051, 20054,
20093, 20150,
20835
MOXELL 20835
MTC 20030, 20060,
20092, 20180
MULTITECH 20179, 20180
NAD 20037, 20156,
20166, 20178,
20866, 21156
NAKAMICHI 21493
NEC 20030, 20036,
20047, 20156,
20170, 20178,
20474, 20704,
20882, 21398,
21456, 21704,
21797
NETTV 21755
NIKKO 20030, 20092,
20178
NIKKODO 20030, 20092,
20178
NIKO 21581, 21618
NISHI 20030
NORCENT 20748, 20824,
21089, 21365,
21589, 21590,
21591
NORWOOD MICRO
21286, 21296,
21303
NTC 20092
NYON 20000
OLEVIA 21144, 21240,
21331, 21610
ONWA 20180
OPTIMUS 20030, 20093,
20150, 20154,
20166, 20178,
20180, 20250,
20650
OPTOMA 20887, 21348,
21622, 21673,
21674
OPTONICA 20093
ORION 20017, 20178,
20179, 20180,
20236, 20463,
21463
PACE 20092
PACIFIC 20037
PALSONIC 20264
PANASONIC 20000, 20030,
20051, 20054,
20156, 20161,
20236, 20250,
20650, 20863,
21168, 21175,
21177, 21291,
21310, 21335,
21410, 21480,
21510
PANDA 20706
PAUSA 20179
PAXONIC 20030, 20060
PCE 20060, 20156,
20179
PENNEY 20000, 20030,
20036, 20037,
20047, 20051,
20060, 20156,
20161, 20178,
20250, 21347,
21378
PETTERS 21523
PHILCO 20030, 20054,
20145, 20179,
20186, 20463
PHILIPS 20030, 20037,
20054, 20171,
20186, 20690,
21154, 21254,
21454, 21455,
21483, 21744
PILOT 20030, 20051,
20060, 20178
PIONEER 20166, 20679,
20866, 21260,
21398, 21457
PLANAR 21496
POLAROID 20765, 20865,
21262, 21276,
21314, 21316,
21326, 21327,
21328, 21341,
21498, 21523,
21538, 21763,
21766, 21767,
21769, 22002
PORTLAND 20092, 20451
PRECISION 20180, 20236
PRIMA 20761, 20783,
20815, 20817
PRINCETON 20700
PRISM 20051, 20250
PROSCAN 20047, 21347,
21447
PROTEC 20037, 20264
PROTON 20178
PROTRON 21320, 21323
PROVIEW 20835, 21401,
21498
PROVISION 20037
PULSAR 20017, 20092
PULSER 20092, 20178
PUNEET 21546
QUARTZ 20150, 20178
QUASAR 20051, 20250,
20650
R-LINE 20037
RABBIT 20047
RADIOSHACK 20030, 20047,
20150, 20154,
20178, 20180
RCA 20000, 20047,
20051, 20054,
20090, 20093,
20178, 20679,
21047, 21147,
21247, 21347,
21447, 21547,
21781, 22002
REALISTIC 20030, 20047,
20150, 20154,
20178, 20180
REVOX 20037
RUNCO 20017, 20030,
20060, 21292,
21397, 21398,
21628, 21629,
21638, 21639,
21679
SAMPO 20030, 20047,
21755, 21756

vi
APPENDIX
SAMSUNG 20017, 20030,
20036, 20037,
20047, 20054,
20060, 20154,
20178, 20264,
20587, 20702,
20766, 20812,
20814, 21060,
21312, 21395,
21458
SANKY 20030, 20060
SANSUI 20030, 20060,
20463, 21935
SANYO 20000, 20036,
20037, 20047,
20054, 20088,
20154, 20171,
20376, 20424,
20463, 20799,
20893, 21142,
21179, 21755
SAVILLE 20060
SCEPTRE 20878, 21217,
21360, 21599
SCOTCH 20178
SCOTT 20030, 20178,
20179, 20180,
20236, 21711
SEARS 20000, 20017,
20030, 20036,
20037, 20047,
20051, 20053,
20054, 20060,
20093, 20154,
20156, 20166,
20171, 20178,
20179, 21007
SELECO 21297, 21351
SHARP 20036, 20054,
20093, 20179,
20180, 20256,
20787, 20818,
20851, 21165,
21453, 21459,
21602
SHENG CHIA 20093
SHERWOOD 21399
SHIVAKI 20037, 20178
SIEMENS 20145
SIGNATURE 20030, 20047,
20093, 20179
SIGNET 21262
SIM2 MULTIMEDIA
21297
SIMPSON 20030, 20178,
20186
SINGER 20060, 20092
SKY-NORTH 20037
SOLAR DRAPE20000
SOLE 20813
SONY 20000, 20017,
20036, 20053,
20150, 20154,
20810, 20834,
20867, 21100,
21167, 21300,
21317, 21651,
21685
SOUNDESIGN 20178, 20179,
20180, 20186
SOVA 21320
SOYO 21520, 21546
SPECTRAVISION
20156, 20178,
20179, 20186
SPECTRONIQ 21498
SQUAREVIEW 20171
SR 2000, 20154,
20171
SSS 20180
STARLITE 20180, 20236
STUDIO EXPERIENCE
20843
SUPERSCAN 20093, 20864
SUPRE-MACY 20186
SUPREME 20000
SV2000 20054
SVA 20587, 20748,
20865, 20870,
20871
SYLVANIA 20000, 20030,
20036, 20037,
20047, 20051,
20054, 20092,
20154, 20171,
20178, 20179,
20186, 21271,
21314, 21394
SYMPHONIC 20000, 20171,
20178, 20179,
20180
SYNTAX 21144, 21240,
21331, 21610
TANDY 20093
TATUNG 20000, 20037,
20051, 21101,
21285, 21286,
21287, 21288,
21361, 21756
TEAC 20037, 20154,
20264, 20706
TECHNICS 20051, 20054,
20250
TECHNOL ACE
20179
TECHNOVOX 20030
TECHWOOD 20051, 20060,
20250
TECO 21040
TEKNIKA 20054, 20060,
20092, 20150,
20178, 20179,
20180, 20186,
20463
TELECOLOR 20017
TELEFUNKEN 20702
TELETON 20186
TEVION 20037
THOMAS 20047, 20178
THOMSON 20047, 21447
TMK 20178, 20180,
20236
TNCI 20017
TOCOM 20156
TOSHIBA 20036, 20060,
20145, 20150,
20154, 20156,
20166, 20264,
20509, 20650,
20832, 20845,
21145, 21156,
21164, 21169,
21173, 21256,
21265, 21306,
21325, 21343,
21356, 21369,
21429, 21456,
21524, 21635,
21656, 21704,
21935
TOTEVISION 20051
TOYOMENKA 20178
TRUETONE 20051, 20250
TRUTECH 21723
TVS 20463
ULTRA 20092, 21323
UNIVERSAL 20047
UNIVERSUM 20036, 20037,
20170, 20264,
20474
US LOGIC 21286, 21303
V 20864, 20885,
21755, 21756
VECTOR RESEARCH
20030
VEOS 21007
VICTOR 20036, 20053,
20160, 20653,
21428
VIDIKRON 20054, 21292,
21302, 21397,
21398, 21628,
21629
VIDTECH 20036, 20178
VIEWSONIC 20857, 20864,
20885, 21330,
21542, 21578,
21627, 21640,
21742, 21755
VIKING 20060
VIORE 21207, 21684
VISART 21336
VIZIO 20864, 20885,
21499, 21755,
21756, 21758
WARDS 20000, 20017,
20030, 20037,
20047, 20051,
20054, 20093,
20154, 20166,
20178, 20179,
20186, 20236,
20866, 21156
WAYCON 20156
WELTON 20178
WESTINGHOUSE
20000, 20451,
20885, 20889,
20890, 21092,
21282, 21577,
21712
WHITE WESTINGHOUSE
20179, 20236,
20451, 20463,
20623, 20889
WINBOOK 21381
WORLD 20180, 20236,
20451, 20463
WYSE 21365
XR-1000 20154, 20171,
20179, 20180
YAMAHA 20030, 20769,
20833, 20839,
21405, 21406,
21407, 21526,
21522
YORX 20030
ZENITH 20000, 20017,
20030, 20037,
20047, 20092,
20093, 20145,
20160, 20171,
20178, 20463,
20812, 21145,
21265
PVR
ABS 31972
ALIENWARE 31972
CYBERPOWER31972
DELL 31972
DIRECTV 30739
GATEWAY 31972
GO VIDEO 30614
HEWLETT PACKARD
31972
HITACHI 30140, 31718
HOWARD COMPUTERS
31972
HP 31972
HUGHES NETWORK SYSTEMS
30739
HUMAX 30739, 31797,
31988
HUSH 31972
IBUYPOWER 31972
JVC 31279
LINKSYS 31972
MEDIA CENTER PC
31972
MICROSOFT 31972
MIND 31972
MITSUBISHI 31714
NIVEUS MEDIA
31972
NORTHGATE 31972
PANASONIC 30614, 30616,
31244, 31732,
31807, 31808,
31809
PHILIPS 30618, 30739
PIONEER 31337, 31803
RCA 30880
REPLAYTV 30614, 30616
SAMSUNG 30739
SHARP 31742, 31810,
31893
SONIC BLUE 30614, 30616
SONY 30636, 31447,
31448, 31636,
31972
STACK 9 31972
SYSTEMAX 31972
TAGAR SYSTEMS
31972
TIVO 30618, 30636,
30739, 31337
TOSHIBA 30828, 31008,
31739, 31972,
31988, 31996
TOUCH 31972
VICTOR 31706
VIEWSONIC 31972
VOODOO 31972
ZT GROUP 31972
VCR
A-MARK 30000, 30037,
30046, 30240,
30278
ABS 31972
ACCURIAN 30000
ADMIRAL 30020, 30039,
30047, 30048,
30060, 30062,
30065, 30104,
30209, 30479
ADVENTURA 30000, 30037,
30240
vii
ADYSON 30072
AIKO 30278
AIWA 30000, 30037,
30124, 30307,
30348, 30479,
31137, 31284,
31291, 31332,
31336
AKAI 30041, 30049,
30061, 30106,
30175, 30242
ALBA 30072, 30209,
30278, 30295
ALIENWARE 31972
ALLEGRO 30039, 31137
AMERICA ACTION
30278
AMERICAN HIGH
30035, 30081
AMSTRAD 30000
ANAM NATIONAL
30226
ASHA 30240
ASTRA 30035, 30240
AUDIO DYNAMICS
30040
AUDIOVOX 30037, 30038,
30054, 30278
AVIS 30000, 30072
BEAUMARK 30240
BELL & HOWELL
30000, 30035,
30039, 30046,
30048, 30104,
30479
BROKSONIC 30002, 30121,
30184, 30208,
30209, 30295,
30348, 30479,
31479
CALIX 30037
CANDLE 30037, 30038
CANON 30034, 30035
CAPEHART 30002, 30020,
30062
CARRERA 30240
CARVER 30035, 30081
CCE 30072, 30278
CINERAL 30278
CINEVISION 31137
CITIZEN 30000, 30035,
30036, 30037,
30209, 30240,
30278, 30479,
31278
CLASSIC 30037
COLORTYME 30035, 30045,
30060, 30278
COLT 30000, 30072
CRAIG 30037, 30047,
30072, 30240,
30271
CRITERION 30000, 30072
CROSLEY 30000, 30035,
30081, 30110,
30149
CROWN 30072, 30278
CURTIS MATHES
30000, 30035,
30041, 30060,
30162, 30240,
30278, 30432,
30643, 30760,
31035
CYBERNEX 30240
CYBERPOWER31972
DAEWOO 30020, 30037,
30045, 30046,
30278, 30561,
30637, 31137,
31278
DAYTRON 30020, 30037,
30278
DBX 30040
DELL 31972
DENON 30042, 30081
DERWENT 30041
DIRECTV 30739
DUAL 30000
DUMONT 30040
DURABRAND 30038, 30039
DYNATECH 30000, 30240
ELECTROHOME
30000, 30037,
30043, 30060,
30061, 30209,
30240
ELECTROPHONIC
30037
EMERALD 30121, 30184
EMEREX 30032
EMERSON 30000, 30002,
30036, 30037,
30043, 30061,
30068, 30121,
30184, 30202,
30208, 30209,
30212, 30240,
30278, 30295,
30348, 30378,
30479, 30510,
30561, 30593,
30637, 31278,
31479, 31593
ESA 31137
FISHER 30000, 30039,
30046, 30047,
30054, 30066,
30104
FUJI 30033, 30035
FUJITSU 30000, 30045
FUNAI 30000, 30037,
30072, 30278,
30593, 31333,
31593
GARRARD 30000
GATEWAY 31972
GE 30000, 30035,
30048, 30060,
30065, 30077,
30149, 30202,
30240, 30760,
30761, 30807,
31035, 31060
GEMINI 30060
GENERAL 30045
GENEXXA 30000, 30037,
30278
GO VIDEO 30240, 30279,
30432, 30526,
30614, 30643,
31137
GOLDSTAR 30000, 30035,
30037, 30038,
30039, 30054,
30278, 31137,
31237
GOODMANS 30000, 30020,
30037, 30062,
30072, 30081,
30278, 30637
GRADIENTE 30000, 30008,
30408
GRANADA 30042, 30081
GRUNDIG 30034, 30081,
30226
HARLEY DAVIDSON
30000
HARMAN/KARDON
30038, 30075,
30081
HARVARD 30068, 30072
HARWOOD 30068, 30072
HEADQUARTER
30046
HEWLETT PACKARD
31972
HI-Q 30000, 30035,
30047
HITACHI 30000, 30035,
30037, 30041,
30042, 30045,
30065, 30082,
30089, 30105,
30140, 30166,
30544, 31037,
31286, 31326,
31718
HOWARD COMPUTERS
31972
HP 31972
HUGHES NETWORK SYSTEMS
30042, 30739
HUMAX 30739, 31797,
31988
HUSH 31972
HYTEK 30000, 30036,
30047, 30072
IBUYPOWER 31972
INSTANT REPLAY
30035, 30226
ITT NOKIA 30041, 30240
JANEIL 30240
JENSEN 30041, 30067
JVC 30008, 30041,
30061, 30067,
30206, 31162,
31279, 31283,
31299, 31329
KEC 30037, 30278
KENWOOD 30038, 30041,
30046, 30067
KLH 30072
KODAK 30035, 30037
KTV 30000
LG 30037, 30038,
30240, 31037,
31137
LIFETEC 30348
LINKSYS 31972
LLOYD'S 30000, 30036,
30038, 30040,
30072, 30208,
30240
LOEWE 30081
LOGIK 30000, 30072,
30240
LUMATRON 30278
LUXOR 30046, 30106
LXI 30000, 30037,
30042, 30054,
30067
M ELECTRONIC
30240
MAGNASONIC
30000, 30020,
30037, 30072,
30082, 30240,
30278, 30593,
31278
MAGNAVOX 30000, 30035,
30037, 30039,
30048, 30054,
30081, 30110,
30149, 30226,
30240, 30563,
30593, 30618,
31593, 31781
MAGNIN 30240
MARANTZ 30035, 30038,
30062, 30081,
31381
MARTA 30037
MATSUI 30036, 30037,
30209, 30295,
30348
MATSUSHITA 30035, 30081,
30162, 30226,
31162
MEDIA CENTER PC
31972
MEDION 30348
MEI 30035
MEMOREX 30000, 30035,
30037, 30039,
30046, 30047,
30048, 30054,
30062, 30072,
30104, 30162,
30209, 30240,
30278, 30307,
30348, 30479,
31037, 31162,
31237, 31262
METZ 30037
MGA 30043, 30060,
30061, 30240
MGN TECHNOLOGY
30240
MICROSOFT 31972
MIDLAND 30240
MIND 31972
MINOLTA 30042, 30105
MITSUBISHI 30000, 30041,
30042, 30043,
30047, 30048,
30060, 30061,
30067, 30075,
30173, 30214,
30242, 30443,
30807, 31343,
31631, 31714
MOTOROLA 30035, 30048
MOVIE WALKER
30072
MTC 30000, 30072,
30240
MTX 30000
MULTITECH 30000, 30039,
30072
NAD 30104, 30240
NEC 30038, 30040,
30041, 30067,
30082, 30104,
31287, 31288
NEW TECH 30072
NIKKO 30037, 30278

viii
APPENDIX
NIKKODO 30037, 30278
NIKON 30034
NISHI 30240
NIVEUS MEDIA
31972
NOBLEX 30240
NORTHGATE 31972
OLYMPUS 30035, 30104,
30162, 30226
ONKYO 30222
OPTIMUS 30000, 30035,
30037, 30047,
30048, 30054,
30062, 30104,
30162, 30240,
30432, 30593,
31048, 31062,
31162, 31262
OPTONICA 30062
ORION 30000, 30002,
30036, 30104,
30121, 30184,
30208, 30209,
30240, 30278,
30295, 30479,
31479
PANAMA 30035
PANASONIC 30000, 30020,
30035, 30077,
30162, 30225,
30226, 30378,
30614, 30616,
31035, 31062,
31162, 31244,
31262, 31292,
31293, 31308,
31317, 31732,
31807, 31808,
31809
PENNEY 30000, 30035,
30037, 30038,
30040, 30042,
30047, 30054,
30067, 30077,
30081, 30162,
30240, 31035,
31237
PENTAX 30042, 30065,
30105
PHILCO 30000, 30035,
30081, 30110,
30209, 30479
PHILIPS 30000, 30034,
30035, 30045,
30048, 30062,
30081, 30110,
30162, 30209,
30616, 30618,
30739, 31081,
31181, 31266,
31381
PILOT 30037
PIONEER 30042, 30067,
30081, 30162,
31337, 31803
POLK AUDIO 30081
PORTLAND 30020, 30278
PRESIDIAN 31593
PROFITRONIC 30240
PROSCAN 30060, 30202,
30760, 30761,
31060
PROTEC 30000, 30072
PROTECH 30072
PULSAR 30039, 30240,
30278
PULSER 30240
QUARTER 30046
QUARTZ 30035, 30046,
30047
QUASAR 30002, 30035,
30077, 30162,
30226, 31035,
31162
RADIOSHACK 30000, 30035,
30037, 30046,
30047, 30048,
30062, 30066,
30104, 30162,
30240, 31037,
31162
RADIX 30037
RANDEX 30037
RCA 30000, 30035,
30042, 30045,
30048, 30054,
30060, 30065,
30077, 30105,
30106, 30149,
30166, 30202,
30240, 30760,
30761, 30807,
30880, 31035,
31060
REALISTIC 30000, 30035,
30037, 30046,
30047, 30048,
30062, 30065,
30066, 30104,
30121, 30162,
30240, 30278,
31162
REPLAYTV 30614, 30616
RICAVISION 31972
RICOH 30034
RIO 31137
RUNCO 30039
SALORA 30075
SAMSUNG 30000, 30038,
30045, 30060,
30077, 30240,
30432, 30739,
31014
SAMTRON 30240, 30643
SANKY 30039, 30048
SANSUI 30000, 30002,
30041, 30067,
30072, 30082,
30209, 30240,
30271, 30479,
31479
SANYO 30000, 30046,
30047, 30104,
30159, 30240,
30479, 31330,
31331
SCIENTIFIC ATLANTA
30008
SCOTT 30036, 30043,
30045, 30121,
30184, 30208,
30210, 30212
SEARS 30000, 30033,
30034, 30035,
30036, 30037,
30039, 30041,
30042, 30043,
30045, 30046,
30047, 30048,
30054, 30060,
30065, 30066,
30067, 30072,
30104, 30105,
30162, 30209,
31237
SHARP 30000, 30032,
30047, 30048,
30062, 30065,
30807, 30848,
31285, 31742,
31810, 31893
SHINTOM 30000, 30039,
30072, 30208,
30240
SHOGUN 30240
SIEMENS 30037, 30104
SIGNATURE 30000, 30035,
30037, 30046,
30048, 30060,
30065, 30066,
30149, 30479
SINGER 30037, 30072,
30240
SONIC BLUE 30614, 30616,
30643, 31137
SONOGRAPHE30046
SONY 30000, 30032,
30033, 30034,
30035, 30046,
30047, 30049,
30067, 30226,
30636, 31032,
31232, 31295,
31296, 31297,
31447, 31448,
31636, 31702,
31972
SOUNDMASTER
30000
STACK 9 31972
STS 30042, 30105
SV2000 30000, 30072
SVA 30000
SYLVANIA 30000, 30035,
30043, 30081,
30110, 30593,
31593, 31781
SYMPHONIC 30000, 30002,
30240, 30593,
31593
SYSTEMAX 31972
TAGAR SYSTEMS
31972
TANDY 30000, 30104
TASHIKO 30037
TATUNG 30000, 30008,
30041, 30048,
30067, 30081
TEAC 30000, 30041,
30067
TECHNICS 30000, 30035,
30037, 30162
TEKNIKA 30000, 30035,
30037
TELECORDER 30240
TELEFUNKEN 30041, 30208
TEVION 30479
THOMAS 30000, 30002
THOMSON 30041, 30060,
30202
TISONIC 30278
TIVO 30618, 30636,
30739, 31337,
31996
TMK 30000, 30036,
30208, 30240
TNIX 30037
TOCOM 30240
TOSHIBA 30000, 30041,
30042, 30043,
30045, 30054,
30062, 30066,
30209, 30210,
30212, 30240,
30544, 30828,
30845, 31008,
31145, 31289,
31290, 31323,
31325, 31739,
31972, 31988,
31996
TOSONIC 30278
TOTEVISION 30037, 30240
TOUCH 31972
TRIX 30037
ULTRA 30020, 30045,
30278
UNITECH 30240
VECTOR 30045
VECTOR RESEARCH
30038, 30040,
30184
VEXTRA 30072
VICTOR 30008, 30041,
30067, 31283,
31299, 31706
VIDEO CONCEPTS
30040, 30045,
30061, 30210,
30242
VIDEOMAGIC 30037
VIDEOSONIC 30000, 30072,
30240
VIEWSONIC 31972
VILLAIN 30000
VOODOO 31972
WARDS 30000, 30033,
30035, 30037,
30038, 30041,
30042, 30043,
30045, 30046,
30047, 30048,
30060, 30062,
30065, 30072,
30081, 30149,
30212, 30240,
30479, 30760
WHARFEDALE
30593
WHITE WESTINGHOUSE
30000, 30072,
30209, 30278,
30479, 30637
WORLD 30002, 30209,
30479
XR-1000 30000, 30035,
30072, 30208,
30240
YAMAHA 30038, 30041

ix
ZENITH 30000, 30033,
30034, 30037,
30039, 30041,
30209, 30278,
30479, 30637,
31137, 31139,
31479
ZT GROUP 31972
DVD PLAYER
3D LAB 40503, 40539
ACCURIAN 40675, 41072,
41416, 41737
ACOUSTIC SOLUTIONS
40730
ADCOM 41094
ADVENT 41016
AFREEY 40698
AIWA 40641
AKAI 40695, 40705,
40770, 40899,
41089
ALBA 40672, 40717
ALCO 40790
ALLEGRO 40869
AMPHION MEDIA WORKS
40872, 41245
AMW 40872, 41245
APEX DIGITAL
40533, 40672,
40717, 40755,
40794, 40795,
40796, 40797,
40830, 40856,
41004, 41020,
41056, 41061,
41100, 41126
ARCAM 40732
ARRGO 41023
ASPIRE DIGITAL
40594, 41168,
41391, 41407
ASTAR 41461, 41489,
41494, 41678,
41679
AUDIOLOGIC 40736
AUDIOVOX 40717, 40790,
41041, 41071,
41072, 41121,
41122
AWA 40730
AXION 41071, 41072
B & K 40655, 40662
BANG & OLUFSEN
41696
BBK 41224
BEL CANTO DESIGN
41571
BLADELIUS 41682
BLAUPUNKT 40717
BLUE PARADE40571
BLUE SKY 40695, 40699
BOSE 41895
BOSS AUDIO SYSTEMS
41680
BRANDT 40651
BROKSONIC 40695, 40868,
41419
BUSH 40690
BYD:SIGN 40872
CALIFORNIA AUDIO LABS
40490
CAMBRIDGE AUDIO
41471
CAMBRIDGE SOUNDWORKS
40690
CARY AUDIO DESIGN
41477
CAVS 41057, 41387
CELESTIAL 41020
CENTREX 40672, 41004
CENTRIOS 41577
CINEA 40831
CINEMATRIX 41052
CINEVISION 40833, 40869,
40876, 41483
CITIZEN 40695, 41003,
41277, 41587,
42116
CLAIRTONE 40571
CLASSE 41543
COBY 40778, 40852,
41077, 41086,
41107, 41165,
41177, 41321,
41351, 41628
CRAIG 40831
CREATIVE 40503, 40539
CURTIS MATHES
41087
CYBERHOME 40816, 40874,
41023, 41024,
41117, 41129,
41502, 41537
CYTRON 40705
D-LINK 41881
DAEWOO 40705, 40770,
40784, 40833,
40869, 41169,
41172, 41234,
41242, 41441,
41443
DANSAI 40770
DAYTEK 40122, 40872
DECCA 40770
DENON 40490, 40634,
41282, 41634,
42134
DENVER 40778
DESAY 41407, 41455
DIAMOND VISION
41316, 41609,
41610
DIGITALMAX 41738
DIGITREX 40672
DISNEY 40675, 41270
DIVIDO 40705
DUAL 40675, 41068,
41085
DURABRAND 41127
DVD2000 40521
ELECTROHOME
41003, 41729,
42116
ELTA 40690
EMERSON 40591, 40675,
40821, 41268
ENCORE 41374
ENTERPRISE 40591
ENTIVO 40503, 40539
ENZER 40770
ESA 40821, 41268,
41443
FIRSTLINE 40651
FISHER 40670
FUNAI 40675, 41268,
41334
GATEWAY 41073, 41077,
41158, 41194
GE 40522, 40717,
40815
GENICA 40750
GO VIDEO 40573, 40715,
40717, 40741,
40744, 40783,
40833, 40869,
41044, 41075,
41099, 41144,
41148, 41158,
41304, 41443,
41483, 41730
GO VISION 41071, 41072
GOLDSTAR 40741, 40801,
40869
GOODMANS 40790
GPX 40699, 40769
GRADIENTE 40490, 40651
GREENHILL 40717
GRUNDIG 40539, 40705
HARMAN/KARDON
40582, 40702
HELIOS 42080
HELLO KITTY 40831
HITACHI 40573, 40664,
41247, 41664,
41764, 41765,
41766
HITEKER 40672
HUMAX 41500, 41588
I-O DATA 41405
ILO 41348, 41472
INITIAL 40717, 41472
INNOVATIVE TECHNOLOGY
41542
INOI 41747
INSIGNIA 41013, 41268,
41712, 42095
INTEGRA 40571, 40627,
41634
INTERVIDEO 41124
IRT 40783
JATON 41078
JBL 40702
JENSEN 40174, 41016
JMB 40695
JSI 41423
JVC 40558, 40623,
40867, 41164,
41241, 41275,
41550, 41590,
41591, 41592,
41594, 41602
JWIN 41049, 41051,
41469, 41675
KALEIDESCAPE
41790
KAWASAKI 40790
KENWOOD 40490, 40534,
40682, 40737
KLH 40717, 40790,
41020, 41149,
41261
KLOSS 40533
KONKA 40711, 40719,
40720, 40721
KOSCH 41677
KOSS 40651, 40769,
40896, 41061,
41423
KREISEN 41421
KRELL 41498
LAFAYETTE 41369
LANDEL 40826
LASONIC 40627, 40798,
41173, 41747
LECSON 41533
LENOXX 41127
LEXICON 40671
LG 40591, 40741,
40801, 40869,
41526, 41600
LITEON 41058, 41158,
41416, 41440,
41656, 41738
LOEWE 40511, 40741
LOGIX 40783
MAGNASONIC40651, 40675
MAGNAVOX 40503, 40539,
40646, 40675,
40821, 41268,
41354, 41472,
41506
MALATA 40782, 41159
MARANTZ 40503, 40539,
40675, 41627
MCINTOSH 41273, 41373,
41533
MEDION 40651
MEMOREX 40695, 40831,
41270
MERIDIAN 41497
MICROSOFT 40522, 41708,
42083
MINATO 40752
MINTEK 40717, 40839,
41472
MITSUBISHI 40521, 41403,
41521, 41629
MIXSONIC 41130
MOMITSU 41082, 41626
MUSTEK 40730
MYRYAD 40894
NAD 40692, 40741
NAIKO 40770
NAKAMICHI 41222
NAXA 41473
NEC 40785, 40869,
41404
NESA 40717
NEUNEO 40509, 41454
NEXT BASE 40826
NEXXTECH 41402
NINTAUS 41051
NORCENT 40719, 40872,
41003, 41107,
41265, 41457,
41461
NOVA 41517, 41518,
41519, 41520
ONKYO 40503, 40627,
40792, 41417,
41418, 41612,
41627, 41769
OPPO 40575, 41224,
41525, 42115
OPTIMUS 40571
OPTOMEDIA ELECTRONICS
40896
ORION 41695
ORITRON 40651
PALSONIC 40672, 40852
PANASONIC 40490, 40503,
40571, 40632,
40703, 41010,
41011, 41282,
41362, 41462,
41490, 41632,
41641, 41762

x
APPENDIX
PHILCO 40675, 40690
PHILIPS 40503, 40539,
40646, 40671,
40675, 40854,
41260, 41267,
41340, 41354,
41846, 42056,
42084
PHONOTREND40699
PIANODISC 41024
PIONEER 40142, 40525,
40571, 40631,
40632, 40638,
41460, 41475,
41476, 41512,
41571
POLAROID 41013, 41020,
41061, 41086,
41245, 41261,
41316, 41478,
41480, 41482
POLK AUDIO 40539
PORTLAND 40770
PRESIDIAN 40675, 41072,
41738
PRIMA 41016
PRIMARE 40886, 41467,
41618
PRINCETON 40674
PROCEED 40672
PROSCAN 40522
PROSONIC 40699
PROTRON 41461
PROVISION 40778
QWESTAR 40651
RADIONETTE 40741
RADIOSHACK 40571
RCA 40522, 40571,
40717, 40790,
40822, 41013,
41022, 41132,
41193, 41769
REALISTIC 40571
REALMAGIC 40674
REOC 40752
REVOY 40699
RIO 40869
RJTECH 40118, 41360,
41376
ROTEL 40623, 41178,
41734
ROWA 40823, 41004
SABA 40651
SAMPO 40698, 40752,
41501
SAMSUNG 40199, 40490,
40573, 40744,
40820, 40899,
41044, 41075,
41470, 41599,
42069
SANSUI 40695, 41695
SANYO 40670, 40675,
40695, 40873,
41334, 41583
SCHNEIDER 40783
SCHWAIGER 40752
SENSORY SCIENCE
41158
SHARP 40630, 40675,
40752, 41256,
41556, 41642,
42550
SHARPER IMAGE
41117
SHERWOOD 40633, 40770,
41043, 41077,
41889
SHINSONIC 40533, 40839
SIGMA DESIGNS
40674
SILVERCREST 41368
SLIM ART 40784
SM ELECTRONIC
40690, 40730
SONIC BLUE 40573, 40715,
40783, 40869,
41099
SONY 40533, 40772,
40864, 41033,
41069, 41070,
41431, 41433,
41516, 41533,
41536, 41548,
41633
SOVA 41122
SUNGALE 41074, 41342,
41532
SUPERSCAN 40821
SVA 40717, 40860,
41105
SYLVANIA 40675, 40821,
41268
SYMPHONIC 40675, 40821,
41268, 41334
TAG MCLA RE N
40894
TATUNG 40770
TEAC 40571, 40692,
40717, 40790,
40809
TECHNICS 40490, 40703
TECHNIKA 40770
TECHNOSONIC
40730
TECHWOOD 40692
TERAPIN 41031, 41053,
41166
TEVION 40651
THETA DIGITAL
40571
THOMSON 40511, 40522
THULE AUDIO41007
TIVO 41503, 41512,
41588
TOSHIBA 40503, 40539,
40573, 40695,
41045, 41154,
41503, 41510,
41515, 41588,
41595, 41608,
41639, 41769
TREDEX 40799, 40800,
40803, 40804
UNIMAX 40770
UNITED 40730
UNIVERSUM 40591
URBAN CONCEPTS
40503, 40539
US LOGIC 40839
V 41064, 41126,
41226
VENTURER 40790
VIALTA 41509
VICTOR 41241, 41597
VIEWMAGE 41374
VIZIO 41064, 41126,
41226
VOCOPRO 41027, 41360
WESDER 40699
WINTEL 41131
WYSE 41652
XBOX 40522, 41708,
42083
XWAVE 41001
YAMAHA 40490, 40497,
40539, 40545,
40817, 41282,
42543, 42544
YAMAKAWA 40872
ZENITH 40503, 40591,
40741, 40869
ZEUS 40784
ZOECE 41265
BLU-RAY/HD DVD
PLAYER
LG 40741
ONKYO 41769
PANASONIC 41641
PHILIPS 42084
PIONEER 40142
RCA 41769
SAMSUNG 40199
SONY 41516
TOSHIBA 41515, 41769
LD PLAYER
AIWA 40203
CARVER 40064, 40194
DENON 40059, 40172,
40241
DISCO VISION
40023
FUNAI 40203
HARMAN/KARDON
40194
HITACHI 40023
KENWOOD 40236, 40258
MAGNAVOX 40064, 40194,
40217, 40241
MARANTZ 40064, 40194
MITSUBISHI 40059, 40241
NAD 40059
OPTIMUS 40059
PANASONIC 40204
PHILIPS 40064, 40194
PIONEER 40023, 40059,
40241
POLK AUDIO 40194
QUASAR 40204
REALISTIC 40203
SEGA 40023
SHARP 40001
SONY 40193, 40201
TECHNICS 40204
THETA DIGITAL
40194
TOSHIBA 40059
VICTOR 40245
WARDS 40059
YAMAHA 40217
DVD RECORDER
ACCURIAN 50675, 51416
APEX DIGITAL
51056
ASPIRE DIGITAL
51168
ASTAR 51489
BROKSONIC 51419
CITIZEN 52116
COBY 51086
CYBERHOME 51129, 51502
DENON 50490
DIGITALMAX 51738
ELECTROHOME
52116
EMERSON 50675
FUNAI 50675, 51334
GATEWAY 51073, 51158,
51194
GO VIDEO 50741, 51158,
51304, 51730
HITACHI 51664, 51764
ILO 51348
JVC 51164, 51275
KREISEN 51421
LG 50741
LITEON 51158, 51416,
51440, 51738
MAGNAVOX 50646, 50675,
51506
MITSUBISHI 51403, 51629
NEC 51404
PANASONIC 50490, 51010,
51011
PHILIPS 50646, 51340
PIONEER 50631, 51460,
51475, 51476,
51512
POLAROID 51086
PRESIDIAN 51738
RCA 50522
SAMSUNG 50490
SANYO 51583
SENSORY SCIENCE
51158
SHARP 50630, 50675,
51556, 51642,
52550
SONY 51033, 51069,
51070, 51431,
51433, 51536
SYLVANIA 50675
TOSHIBA 51510, 51588,
51639
VICTOR 51597, 51275
YAMAHA 52544
ZENITH 50741
CD PLAYER
ACOUSTIC RESEARCH
60420
ADC 60018
ADCOM 60234
ADMIRAL 60305
AIWA 60157
AKAI 60083, 60643,
61688
ALBA 60625
ANAM NATIONAL
60362
ARCAM 60157
AUDIO PRO 60437
AUDIO RESEARCH
60157
BURMESTER 60420
CAIRN 60157
CALIFORNIA AUDIO LABS
60029, 60303
CAMBRIDGE AUDIO
61731
CAMBRIDGE SOUNDWORKS
60157

xi
CARVER 60157, 60179,
60437
CARY AUDIO DESIGN
61876
CCE 60643
CLASSIC 61297
CURTIS MATHES
60032
DENON 60003, 60034,
60626, 60766,
60873
DKK 60000
DMX ELECTRONICS
60157
EMERSON 60305
FISHER 60000, 60179,
61325
FUNAI 60305
GARRARD 60420
GEMINI 60625
GENEXXA 60032, 60305
GOLDSTAR 61208
GPX 61296
GRUNDIG 60157
HAFLER 60173
HARMAN/KARDON
60083, 60100,
60157, 60173,
61202
HITACHI 60032
INKEL 60157, 60180
INTEGRA 60101
JERROLD 60003
JVC 60032, 60072,
61294
KENWOOD 60000, 60028,
60029, 60037,
60190, 60626,
60681, 60826,
61683
KLH 61318, 61711
KOSS 61317
KRELL 60157
KYOCERA 60018
LG 61208
LINN 60157
LUXMAN 60328, 60489
LXI 60179, 60305
MAGNAVOX 60038, 60157,
60274, 60305
MARANTZ 60029, 60038,
60157, 60180,
60373, 60435,
60626
MARK LEVINSON
61484
MATSUI 60157
MCINTOSH 60256, 60290,
60660, 61703
MCS 60029, 60043
MEMOREX 60000, 60032,
60179, 60420,
60437, 60468
MGA 60083
MICROMEGA 60157
MIRO 60000
MISSION 60157
MITSUBISHI 60083, 60098,
60808
MODULAIRE 60000, 60032,
60087, 60145,
60179, 60180,
60420, 60437,
60468
MTC 60420, 60625
MYRYAD 60157
NAD 61208
NAKAMICHI 60147, 60373
NEC 60043, 60234
NIKKO 60362, 60625
NSM 60157
ONKYO 60101, 60868,
61327, 61685
OPTIMUS 60000, 60032,
60037, 60087,
60145, 60179,
60305, 60420,
60437, 60468,
61063, 61075
PANASONIC 60029, 60303,
60388, 60752,
61682
PARASOUND 60420
PENNEY 60029
PHILIPS 60157, 60274,
60626
PIONEER 60032, 60305,
60468, 61062,
61063, 61087
POLK AUDIO 60157
PRIMARE 61852
PROCEED 60420
PROTON 60157
QED 60157
QUAD 60157
QUASAR 60029
RADIOSHACK 60000, 60032,
60179, 60180,
60420, 60437,
60468, 61075
RCA 60032, 60053,
60179, 60305,
60420, 60468,
60764, 61062
REALISTIC 60000, 60032,
60087, 60145,
60179, 60180,
60305, 60420,
60437, 60468
REVOX 60157
ROKSAN 60435
ROTEL 60157, 60420
SAE 60157
SAMSUNG 60524
SANSUI 60000, 60157,
60305, 61760
SANYO 60000, 60087,
60179
SCOTT 60305
SEARS 60179, 60305
SHARP 60034, 60037,
60180, 60861,
61684
SHERWOOD 60180, 61067,
61950
SHURE 60043
SONIC FRONTIERS
60157
SONY 60000, 60100,
60185, 60490,
61364, 61790
SOUNDESIGN 60145
STS 60018
SUGDEN 60157
SYLVANIA 60157
SYMPHONIC 60180, 60305
TAG MC L AR EN
60157
TANDY 60032
TASCAM 60420
TDK 61208
TEAC 60180, 60362,
60420, 60490
TECHNICS 60029, 60303
TECHWOOD 60303, 60362
THULE AUDIO
60157
TIVOLI AUDIO
61553
TOSHIBA 61693, 61694
UNIVERSUM 60437
VICTOR 60072
WARDS 60032, 60053,
60087, 60157,
60179
YAMAHA 60036, 60490,
60868, 60888,
61292, 62907,
62909
YBA 60625
YORX 60000
CD RECORDER
CLASSIC 71297
DENON 70626, 70766
FISHER 71325
GPX 71296
HARMAN/KARDON
71202
JVC 71294
KENWOOD 70626
LG 71208
MARANTZ 70626
NAD 71208
PHILIPS 70626
PIONEER 71062, 71087
RCA 70053, 70420
SONY 70000, 70100,
71364
TDK 71208
TEAC 70420
YAMAHA 70888, 71292
MD RECORDER
AKAI 71688
DENON 70873
KENWOOD 70681, 70826,
71683
ONKYO 70868, 71685
OPTIMUS 71063
PANASONIC 71682
PIONEER 71063
SANSUI 71760
SHARP 70861, 71684
SHERWOOD 71067
SONY 70490, 71790
YAMAHA 70490, 70888,
72909
TAPE DECK
AIWA 70197
DENON 70076, 70371,
70412
GARRARD 70308, 70309
JVC 70244, 70273
KENWOOD 70070, 70205,
70365
NIKKO 70365
ONKYO 70135, 70282
OPTIMUS 70027
PANASONIC 70229
PIONEER 70027, 70099
RCA 70027
SHARP 70205, 70371,
70412
SONY 70170, 70243,
70291
TEAC 70308, 70309,
70365
TECHNICS 70229
TECHNOVOX 70229
TECHWOOD 70365
VICTOR 70273
WARDS 70027
YAMAHA 70097, 70205,
70524
TUNER
ADC 80531
ADCOM 80616, 81616,
81617
AIWA 80121, 80158,
80189, 81243,
81321, 81347,
81388, 81405,
81641
AKAI 80224, 80346,
81255
ALCO 81390
AMC 81077
AMPLIFIER TECHNOLOGIES
81584
ANAM 81074, 81609
APEX DIGITAL
81257, 81430,
81774
ARCAM 81189
ATLANTIC TECHNOLOGY
81487
AUDIO PRO 80148
AUDIOPHASE 81387
AUDIOTRONIC
81189
AUDIOVOX 81390, 81627
B & K 80701, 80702,
80820, 80840
BEL CANTO DESIGN
81584
BK 80702
BOSE 80639, 81229,
81253, 81933
BRIX 81602
CAIRN 80189
CAMBRIDGE SOUNDWORKS
81477
CAPETRONIC 80531
CARVER 80008, 80121,
80189, 80360,
81189, 81289
CASIO 80195
CLARINETTE 80195
CLASSE 81920
CLATRONIC 80797
COBY 81263
CURTIS 80797, 81263
CURTIS MATHES
80014, 80080
DELL 81383
DELPHI 81414, 81846
DENON 80121, 80386,
81142, 81306,
81311, 81360
ELECTROHOME
82026
EMERSON 80195, 80424,
80531

xii
APPENDIX
FISHER 80008, 80219,
80360, 80797,
81409, 81801
FOSGATE 81487
GARRARD 80281, 80424,
80463
GATEWAY 81567
GLORY HORSE
81263
GOLDSTAR 80281
GOODMANS 80797
GPX 81299
GRUNDIG 80189, 80281,
81387
HARMAN/KARDON
80110, 80189,
80891, 81289,
81304, 81306
HITACHI 80386, 81273,
81801
INSIGNIA 81030, 81077
INTEGRA 80135, 80842,
81298, 81320,
81805
JBL 80110, 81306
JVC 80074, 80262,
80464, 81058,
81263, 81282,
81374, 81495,
81643, 81665,
81811
KAWASAKI 81390
KENWOOD 80027, 80077,
80186, 80262,
81313, 81363,
81569, 81570,
81770
KLH 81390, 81428
KOSS 80424, 81366,
81497
LEXICON 81076
LG 80281
LINN 80189
LIQUID VIDEO
81497
LLOYD'S 80195
MAGNAVOX 80128, 80189,
80195, 80391,
80531, 81189,
81266, 81269,
81514
MARANTZ 80039, 80128,
80189, 80200,
80891, 81189,
81269, 81289,
81671
MCINTOSH 81289
MCS 80039, 80346
MICROMEGA 80189, 81189
MITSUBISHI 81393, 81920,
81921, 81922,
81957
MODULAIRE 80195
MYRYAD 81189
NAD 80320
NAKAMICHI 80097, 80347,
81092, 81313,
81555
NEC 80235
NIKKO 80322
NIKKODO 80322
ONKYO 80135, 80380,
80842, 81298,
81320, 81677,
81805
OPTIMUS 80014, 80074,
80080, 80121,
80158, 80163,
80177, 80186,
80195, 80219,
80531, 80670,
80797, 80849,
81023, 81074
ORITRON 81366, 81497
OUTLAW 80391, 81487
PANASONIC 80039, 80309,
80367, 81275,
81288, 81308,
81316, 81350,
81363, 81509,
81518, 81548,
81633, 81675,
81763, 81764,
82967
PENNEY 80039, 80195
PHILIPS 80189, 80391,
80891, 81189,
81266, 81268,
81269, 81283,
81365, 81368
PIONEER 80014, 80080,
80150, 80281,
80346, 80531,
80630, 81023,
81123, 81284,
81343, 81384,
81678, 81823,
81935, 81986
POLK AUDIO 80189, 81289,
81414
PROCEED 81922
PROSCAN 81254
QUASAR 80039
RADIOSHACK 81263, 81609
RCA 80080, 80346,
80360, 80530,
80531, 81023,
81074, 81123,
81254, 81390,
81511, 81609
REALISTIC 80121, 80158,
80163, 80177,
80186, 80195,
81609
REVOX 80189
RIO 81383, 81869
SAMSUNG 81295, 81304,
81500
SANGEAN 82165
SANSUI 80148, 80189,
80346, 81092,
81189, 81764
SANYO 80219, 80360,
81251, 81801
SCOTT 80163, 80322
SEARS 80195, 80424
SHARP 80186, 80262,
81286, 81361,
81386
SHARPER IMAGE
80797, 81263,
81385, 81409,
81410, 81411,
81416
SHERWOOD 81077, 81423,
81567
SIRIUS 81602, 81627,
81770, 81811,
81987
SONIC 80281
SONIC BLUE 81383, 81869
SONY 80158, 80168,
81058, 81131,
81258, 81367,
81371, 81382,
81406, 81441,
81458, 81503,
81529, 81558,
81622, 81658,
81758, 81759,
81858
SOUNDESIGN 80670
STEREOPHONICS
81023
SUNFIRE 81313
SYLVANIA 80797
TEAC 80163, 80463,
81074, 81267,
81390, 81528
TECHNICS 80039, 80208,
80309, 81308,
81384, 81518,
81633, 81675
TECHWOOD 80281
THORENS 81189
TOSHIBA 80080, 80135,
80842, 81123,
81788
VENTURER 80849, 81390
VICTOR 80074
WARDS 80014, 80080,
80158, 80189
XM 81406, 81414,
81846
YAMAHA 80176, 80186,
80376, 81023,
81176, 81276,
81331, 81375,
81476, 81815,
81949, 82176,
82177, 82178,
82179, 82908,
82915, 82918,
82919
YBA 81921
YORX 80195
ZENITH 80281, 80346,
80857
OTHER AUDIO
ACCESSORIES
YAMAHA 82981, 82982,
(iPod) 82983

YAMAHA ELECTRONICS CORPORATION, USA
6660 ORANGETHORPE AVE., BUENA PARK, CALIF. 90620, U.S.A.
YAMAHA CANADA MUSIC LTD.
135 MILNER AVE., SCARBOROUGH, ONTARIO M1S 3R1, CANADA
YAMAHA ELECTRONIK EUROPA G.m.b.H.
SIEMENSSTR. 22-34, 25462 RELLINGEN BEI HAMBURG, GERMANY
YAMAHA ELECTRONIQUE FRANCE S.A.
RUE AMBROISE CROIZAT BP70 CROISSY-BEAUBOURG 77312 MARNE-LA-VALLEE CEDEX02, FRANCE
YAMAHA ELECTRONICS (UK) LTD.
YAMAHA HOUSE, 200 RICKMANSWORTH ROAD WATFORD, HERTS WD18 7GQ, ENGLAND
YAMAHA SCANDINAVIA A.B.
J A WETTERGRENS GATA 1, BOX 30053, 400 43 VÄSTRA FRÖLUNDA, SWEDEN
YAMAHA MUSIC AUSTRALIA PTY, LTD.
17-33 MARKET ST., SOUTH MELBOURNE, 3205 VIC., AUSTRALIA
©
2008 All rights reserved.
HTR-6180
Printed in Malaysia WN24840
HTR-6180
AV Receiver
OWNER’S MANUAL
U
HTR-6180_U-cv.fm Page 1 Monday, December 10, 2007 1:32 PM
Black process 45.0° 240.0 LPI

The circled numbers and alphabets correspond to those in the Owner’s Manual.
■Front panel
HTR-6180
U
SILENT CINEMA
PHONES
TONE CONTROLSYSTEM OFF STRAIGHT PURE DIRECT
SCENE
AUDIO SELECT
EFFECT
PROGRAM INPUT
ON/OFF
MAIN ZONE
PRESET/TUNING/CHBANDSPEAKERS MEMORY
CATEGORY
A/B/C/D/E
ZONE 2
ON/OFF
ZONE
CONTROL
EDIT
SEARCH MODE
1234
OPTIMIZER MIC
R
L
AUDIO OPTICAL
VIDEO AUX
VIDEOS VIDEO
VOLUME
INFO
ABCD E FGHI J
KL M NO PQ R S
00_sheet_HTR-6180_U.book Page 1 Monday, December 10, 2007 1:27 PM
Black process 45.0° 240.0 LPI

■Remote control
REC
SCENE
1234
VOLUME
TV VOL TV CH
AMP
SOURCE
TV
TRANSMITCODE SET
STANDBY
POWER
POWERPOWER
AVTV
DOCK CBL
PHONO
MUTE
TV MUTE TV INPUT
4321
8
10
7
09
65
SLEEP
SUR. DECODE
ENHANCER
PROG
ENT
PARAMETER
STRAIGHT
PURE DIRECT
AUDIO SEL
MULTI CH IN
MENUTITLE
SET MENU
SRCH MODE
MEMORY
LEVEL
DISPLAYRETURN
BAND
A-E/CAT.
ENTER
PRESET/CH
TUNER XM
CD CD-R
DVD
V-AUX
DVR VCR
DTV
MD
A
INFO PRG SELECT
SIRIUS
4321
87
09
6
5
PROG
PARAMETER
PURE DIRECT
STRAIGHT
AUDIO SEL
MULTI CH IN
SUR. DECODE
ENHANCER
1
2
A
0
9
8
7
6
5
4
3
J
I
H
G
F
E
D
C
B
RQPON
MLK
WN67520
Printed in Malaysia
00_sheet_HTR-6180_U.book Page i Monday, December 10, 2007 1:27 PM
Black process 45.0° 240.0 LPI