Yamaha Htr 5540 Owners Manual 0100HTR5540(U) Cv1
HTR-5540 Manual 01_om_htr-5540
HTR-5540 to the manual c0986e09-019c-407d-92eb-a5b5d57e554c
2015-01-15
: Yamaha Htr-5540-Owners-Manual yamaha-htr-5540-owners-manual-134003 yamaha pdf
Open the PDF directly: View PDF
.
Page Count: 59
- INTRODUCTION
- PREPARATION
- BASIC OPERATION
- ADVANCED OPERATION
- SET MENU
- Adjusting the items on the SET MENU
- 1 SPEAKER SET (speaker mode settings)
- 2 LFE LEVEL
- 3 SP DLY TIME (speaker delay time)
- 4 D. RANGE (dynamic range)
- 5 L/R BALANCE (balance of the main left and right speakers)
- 6 HP TONE CTRL (headphone tone control)
- 7 I/O ASSIGN (input/output assignment)
- 8 INPUT MODE (initial input mode)
- 9 DISPLAY SET
- 10 MEM. GUARD (memory guard)
- ADJUSTING THE LEVEL OF THE EFFECT SPEAKERS
- ADJUSTING THE DELAY TIME
- ADJUSTING THE PARAMETER SETTINGS FOR PRO LOGIC II MUSIC
- SET MENU
- ADDITIONAL INFORMATION

OWNER’S MANUAL
HTR-5540
U
AV Receiver
0100HTR5540(U)-cv1 12/24/01, 6:44 PM1

I CAUTION
SAFETY INSTRUCTIONS
CAUTION: TO REDUCE THE RISK OF
ELECTRIC SHOCK, DO NOT REMOVE
COVER (OR BACK). NO USER-SERVICEABLE
PARTS INSIDE. REFER SERVICING TO
QUALIFIED SERVICE PERSONNEL.
•Explanation of Graphical Symbols
The lightning flash with arrowhead symbol,
within an equilateral triangle, is intended to alert
you to the presence of uninsulated “dangerous
voltage” within the product’s enclosure that may
be of sufficient magnitude to constitute a risk of
electric shock to persons.
The exclamation point within an equilateral
triangle is intended to alert you to the presence of
important operating and maintenance (servicing)
instructions in the literature accompanying the
appliance.
1Read Instructions – All the safety and operating instructions
should be read before the product is operated.
2Retain Instructions – The safety and operating instructions
should be retained for future reference.
3Heed Warnings – All warnings on the product and in the
operating instructions should be adhered to.
4Follow Instructions – All operating and use instructions
should be followed.
5Cleaning – Unplug this product from the wall outlet before
cleaning. Do not use liquid cleaners or aerosol cleaners.
Use a damp cloth for cleaning.
6Attachments – Do not use attachments not recommended
by the product manufacturer as they may cause hazards.
7Water and Moisture – Do not use this product near water –
for example, near a bath tub, wash bowl, kitchen sink, or
laundry tub; in a wet basement; or near a swimming pool;
and the like.
8Accessories – Do not place this product on an unstable cart,
stand, tripod, bracket, or table. The product may fall,
causing serious injury to a child or adult, and serious
damage to the product. Use only with a cart, stand, tripod,
bracket, or table recommended by the manufacturer, or sold
with the product. Any mounting of the product should
follow the manufacturer’s instructions, and should use a
mounting accessory recommended by the manufacturer.
9A product and cart combination should be
moved with care. Quick stops, excessive
force, and uneven surfaces may cause the
product and cart combination to overturn.
10 Ventilation – Slots and openings in the cabinet are provided
for ventilation and to ensure reliable operation of the
product and to protect it from overheating, and these
openings must not be blocked or covered. The openings
should never be blocked by placing the product on a bed,
sofa, rug, or other similar surface. This product should not
be placed in a built-in installation such as a bookcase or
rack unless proper ventilation is provided or the
manufacturer’s instructions have been adhered to.
11 Power Sources – This product should be operated only from
the type of power source indicated on the marking label. If
you are not sure of the type of power supply to your home,
consult your product dealer or local power company. For
products intended to operate from battery power, or other
sources, refer to the operating instructions.
12 Grounding or Polarization – This product may be equipped
with a polarized alternating current line plug (a plug having
one blade wider than the other). This plug will fit into the
power outlet only one way. This is a safety feature. If you
are unable to insert the plug fully into the outlet, try
reversing the plug. If the plug should still fail to fit, contact
your electrician to replace your obsolete outlet. Do not
defeat the safety purpose of the polarized plug.
13 Power-Cord Protection – Power-supply cords should be
routed so that they are not likely to be walked on or pinched
by items placed upon or against them, paying particular
attention to cords at plugs, convenience receptacles, and the
point where they exit from the product.
14 Lightning – For added protection for this product during a
lightning storm, or when it is left unattended and unused for
long periods of time, unplug it from the wall outlet and
disconnect the antenna or cable system. This will prevent
damage to the product due to lightning and power-line
surges.
15 Power Lines – An outside antenna system should not be
located in the vicinity of overhead power lines or other
electric light or power circuits, or where it can fall into such
power lines or circuits. When installing an outside antenna
system, extreme care should be taken to keep from touching
such power lines or circuits as contact with them might be
fatal.
16 Overloading – Do not overload wall outlets, extension
cords, or integral convenience receptacles as this can result
in a risk of fire or electric shock.
17 Object and Liquid Entry – Never push objects of any kind
into this product through openings as they may touch
dangerous voltage points or short-out parts that could result
in a fire or electric shock. Never spill liquid of any kind on
the product.
18 Servicing – Do not attempt to service this product yourself
as opening or removing covers may expose you to
dangerous voltage or other hazards. Refer all servicing to
qualified service personnel.
19 Damage Requiring Service – Unplug this product from the
wall outlet and refer servicing to qualified service personnel
under the following conditions:
a) When the power-supply cord or plug is damaged,
b) If liquid has been spilled, or objects have fallen into
the product,
c) If the product has been exposed to rain or water,
WARNING
TO REDUCE THE RISK OF FIRE OR ELECTRIC SHOCK,
DO NOT EXPOSE THIS UNIT TO RAIN OR MOISTURE.
RISK OF ELECTRIC SHOCK
DO NOT OPEN
CAUTION
0101HTR5540_Cau_EN(U) 12/24/01, 6:44 PM2

SAFETY INSTRUCTIONSSAFETY INSTRUCTIONS
CAUTION II
1. IMPORTANT NOTICE : DO NOT MODIFY THIS
UNIT!
This product, when installed as indicated in the
instructions contained in this manual, meets FCC
requirements. Modifications not expressly approved
by Yamaha may void your authority, granted by the
FCC, to use the product.
2. IMPORTANT : When connecting this product to
accessories and/or another product use only high
quality shielded cables. Cable/s supplied with this
product MUST be used. Follow all installation
instructions. Failure to follow instructions could void
your FCC authorization to use this product in the USA.
3. NOTE : This product has been tested and found to
comply with the requirements listed in FCC
Regulations, Part 15 for Class “B” digital devices.
Compliance with these requirements provides a
reasonable level of assurance that your use of this
product in a residential environment will not result in
harmful interference with other electronic devices.
This equipment generates/uses radio frequencies and,
if not installed and used according to the instructions
found in the users manual, may cause interference
harmful to the operation of other electronic devices.
Compliance with FCC regulations does not guarantee
that interference will not occur in all installations. If
this product is found to be the source of interference,
which can be determined by turning the unit “OFF” and
“ON”, please try to eliminate the problem by using one
of the following measures:
Relocate either this product or the device that is being
affected by the interference.
Utilize power outlets that are on different branch (circuit
breaker or fuse) circuits or install AC line filter/s.
In the case of radio or TV interference, relocate/reorient
the antenna. If the antenna lead-in is 300 ohm ribbon
lead, change the lead-in to coaxial type cable.
If these corrective measures do not produce satisfactory
results, please contact the local retailer authorized to
distribute this type of product. If you can not locate the
appropriate retailer, please contact Yamaha Electronics
Corp., U.S.A. 6660 Orangethorpe Ave, Buena Park, CA
90620.
The above statements apply ONLY to those products
distributed by Yamaha Corporation of America or its
subsidiaries.
EXAMPLE OF ANTENNA GROUNDING
MAST
GROUND
CLAMP
ANTENNA
LEAD IN
WIRE
ANTENNA
DISCHARGE UNIT
(NEC SECTION 810–20)
GROUNDING CONDUCTORS
(NEC SECTION 810–21)
GROUND CLAMPS
POWER SERVICE GROUNDING
ELECTRODE SYSTEM
(NEC ART 250. PART H)
ELECTRIC
SERVICE
EQUIPMENT
NEC
– NATIONAL ELECTRICAL CODE
FCC INFORMATION (for US customers only)
Note to CATV system installer:
This reminder is provided to call the CATV system
installer’s attention to Article 820-40 of the NEC that
provides guidelines for proper grounding and, in particular,
specifies that the cable ground shall be connected to the
grounding system of the building, as close to the point of
cable entry as practical.
d) If the product does not operate normally by following
the operating instructions. Adjust only those controls
that are covered by the operating instructions as an
improper adjustment of other controls may result in
damage and will often require extensive work by a
qualified technician to restore the product to its
normal operation,
e) If the product has been dropped or damaged in any
way, and
f) When the product exhibits a distinct change in
performance - this indicates a need for service.
20 Replacement Parts – When replacement parts are
required, be sure the service technician has used
replacement parts specified by the manufacturer or have
the same characteristics as the original part.
Unauthorized substitutions may result in fire, electric
shock, or other hazards.
21 Safety Check – Upon completion of any service or
repairs to this product, ask the service technician to
perform safety checks to determine that the product is in
proper operating condition.
22 Wall or Ceiling Mounting – The unit should be mounted
to a wall or ceiling only as recommended by the
manufacturer.
23 Heat – The product should be situated away from heat
sources such as radiators, heat registers, stoves, or other
products (including amplifiers) that produce heat.
24 Outdoor Antenna Grounding – If an outside antenna or
cable system is connected to the product, be sure the
antenna or cable system is grounded so as to provide some
protection against voltage surges and built-up static
charges. Article 810 of the National Electrical Code, ANSI/
NFPA 70, provides information with regard to proper
grounding of the mast and supporting structure, grounding
of the lead-in wire to an antenna discharge unit, size of
grounding conductors, location of antenna discharge unit,
connection to grounding electrodes, and requirements for
the grounding electrode.
0101HTR5540_Cau_EN(U) 12/24/01, 6:44 PM3

1 To assure the finest performance, please read this
manual carefully. Keep it in a safe place for future
reference.
2 Install this unit in a well ventilated, cool, dry, clean
place with at least 30 cm on the top, 20 cm on the
left and right, and 10 cm at the back of this unit
— away from direct sunlight, heat sources,
vibration, dust, moisture, and/or cold.
3 Locate this unit away from other electrical
appliances, motors, or transformers to avoid
humming sounds. To prevent fire or electrical
shock, do not place this unit where it may get
exposed to rain, water, and/or any type of liquid.
4
Do not expose this unit to sudden temperature
changes from cold to hot, and do not locate this
unit in a environment with high humidity (i.e. a room
with a humidifier) to prevent condensation inside
this unit, which may cause an electrical shock, fire,
damage to this unit, and/or personal injury.
5 On the top of this unit, do not place:
– Other components, as they may cause damage
and/or discoloration on the surface of this unit.
–
Burning objects (i.e. candles), as they may cause
fire, damage to this unit, and/or personal injury.
– Containers with liquid in them, as they may
cause electrical shock to the user and/or
damage to this unit.
6 Do not cover this unit with a newspaper,
tablecloth, curtain, etc. in order not to obstruct
heat radiation. If the temperature inside this unit
rises, it may cause fire, damage to this unit, and/or
personal injury.
7 Do not plug in this unit to a wall outlet until all
connections are complete.
8 Do not operate this unit upside-down. It may
overheat, possibly causing damage.
9 Do not use force on switches, knobs and/or cords.
10 When disconnecting the power cord from the wall
outlet, grasp the plug; do not pull the cord.
11 Do not clean this unit with chemical solvents; this
might damage the finish. Use a clean, dry cloth.
12 Only voltage specified on this unit must be used.
Using this unit with a higher voltage than
specified is dangerous and may cause fire,
damage to this unit, and/or personal injury.
YAMAHA will not be held responsible for any
damage resulting from use of this unit with a
voltage other than specified.
CAUTION: READ THIS BEFORE OPERATING YOUR UNIT.
13 To prevent damage by lightning, disconnect the
power cord from the wall outlet during an
electrical storm.
14 Take care of this unit so that no foreign objects
and/or liquid drops inside this unit.
15 Do not attempt to modify or fix this unit. Contact
qualified YAMAHA service personnel when any
service is needed. The cabinet should never be
opened for any reasons.
16 When not planning to use this unit for long
periods of time (i.e. vacation), disconnect the AC
power plug from the wall outlet.
17 Be sure to read the “TROUBLESHOOTING” section
on common operating errors before concluding
that this unit is faulty.
18 Before moving this unit, press STANDBY/ON to set
this unit in the standby mode, and disconnect the
AC power plug from the wall outlet.
19 VOLTAGE SELECTOR (China and General models
only)
The VOLTAGE SELECTOR on the rear panel of this
unit must be set for your local main voltage
BEFORE plugging into the AC main supply.
Voltages are 110/120/220/240 V AC, 50/60 Hz.
This unit is not disconnected from the AC power
source as long as it is connected to the wall outlet,
even if this unit itself is turned off. This state is called
the standby mode. In this state, this unit is designed to
consume a very small quantity of power.
IMPORTANT
Please record the serial number of this unit in the
space below.
MODEL:
Serial No.:
The serial number is located on the rear of the unit.
Retain this Owner’s Manual in a safe place for future
reference.
FOR CANADIAN CUSTOMERS
To prevent electric shock, match wide blade of plug to
wide slot and fully insert.
This Class B digital apparatus complies with Canadian
ICES-003.
III CAUTION
We Want You Listening For A Lifetime
YAMAHA and the Electronic Industries Association’s Consumer
Electronics Group want you to get the most out of your equipment
by playing it at a safe level. One that lets the sound come through
loud and clear without annoying blaring or distortion – and, most
importantly, without affecting your sensitive hearing.
Since hearing damage from loud sounds is often
undetectable until it is too late, YAMAHA and the
Electronic Industries Association’s Consumer
Electronics Group recommend you to avoid
prolonged exposure from excessive volume levels.
0101HTR5540_Cau_EN(U) 12/24/01, 6:44 PM4

1
English
INTRODUCTION PREPARATION
BASIC
OPERATION
ADVANCED
OPERATION
ADDITIONAL
INFORMATION
CONTENTS
INTRODUCTION
INTRODUCTION
CONTENTS ............................................................ 1
FEATURES ............................................................. 2
GETTING STARTED ............................................ 3
Checking the package contents ................................. 3
Installing batteries in the remote control ................... 3
CONTROLS AND FUNCTIONS ......................... 4
Front panel ................................................................ 4
Remote control .......................................................... 6
Using the remote control ........................................... 7
Front panel display .................................................... 8
PREPARATION
SPEAKER SETUP ................................................. 9
Speakers .................................................................... 9
Speaker placement .................................................... 9
Connecting the speakers .......................................... 10
CONNECTIONS .................................................. 13
Before connecting components ............................... 13
Connecting video components ................................ 14
Connecting audio components ................................ 16
Connecting the antennas ......................................... 17
Connecting an external decoder .............................. 18
Connecting the power supply cords ........................ 18
Turning on the power .............................................. 19
SPEAKER MODE SETTINGS .......................... 20
ADJUSTING SPEAKER OUTPUT LEVELS .. 21
Using the test tone ................................................... 21
BASIC OPERATION
BASIC PLAYBACK ............................................ 23
Input modes and indications .................................... 25
Selecting a sound field program .............................. 26
DIGITAL SOUND FIELD PROCESSING
(DSP) ................................................................. 29
Understanding sound fields ..................................... 29
Hi-Fi DSP programs ................................................ 29
CINEMA-DSP ...................................................... 30
Sound design of CINEMA-DSP ............................. 30
CINEMA-DSP programs ........................................ 32
TUNING ................................................................ 34
Automatic and manual tuning ................................. 34
Presetting stations .................................................... 35
Tuning in to a preset station .................................... 37
Exchanging preset stations ...................................... 37
SLEEP TIMER ..................................................... 38
Setting the sleep timer ............................................. 38
Canceling the sleep timer ........................................ 38
RECORDING ....................................................... 39
ADVANCED OPERATION
SET MENU ........................................................... 40
Adjusting the items on the SET MENU .................. 40
1 SPEAKER SET (speaker mode settings) ............ 41
2 LFE LEVEL ........................................................ 42
3 SP DLY TIME (speaker delay time) ................... 43
4 D. RANGE (dynamic range) ............................... 43
5 L/R BALANCE (balance of the main left and
right speakers) ..................................................... 43
6 HP TONE CTRL (headphone tone control) ........ 43
7 I/O ASSIGN (input/output assignment) .............. 44
8 INPUT MODE (initial input mode) .................... 44
9 DISPLAY SET .................................................... 44
10MEM. GUARD (memory guard) ........................ 44
ADJUSTING THE LEVEL OF THE EFFECT
SPEAKERS ....................................................... 45
ADJUSTING THE DELAY TIME ..................... 46
ADJUSTING THE PARAMETER SETTINGS
FOR PRO LOGIC MUSIC ......................... 47
Changing parameter settings ................................... 47
PRO LOGIC Music parameter descriptions ....... 47
ADDITIONAL INFORMATION
TROUBLESHOOTING ...................................... 48
GLOSSARY .......................................................... 52
SPECIFICATIONS .............................................. 54
0102HTR5540_1-8_EN(U) 12/24/01, 6:44 PM1

2
Manufactured under license from Dolby Laboratories.
“Dolby”, “Pro Logic”, and the double-D symbol are trademarks
of Dolby Laboratories.
“DTS” and “DTS Digital Surround” are registered trademarks of
Digital Theater Systems, Inc.
FEATURES
Built-in 5-channel power amplifier
◆Minimum RMS output power
(0.06% THD, 20 Hz – 20 kHz, 8Ω)
[U.S.A. and Canada models]
Main: 75 W + 75 W
Center: 75 W
Rear: 75 W + 75 W
[Other models]
Main: 65 W + 65 W
Center: 65 W
Rear: 65 W + 65 W
Multi-mode digital sound field
processing
◆Dolby Pro Logic/Dolby Pro Logic Decoder
◆Dolby Digital/Dolby Digital + Matrix 6.1
Decoder
◆DTS/DTS + Matrix 6.1 Decoder
◆CINEMA DSP: Combination of YAMAHA DSP
Technology and Dolby Pro Logic, Dolby Digital
or DTS
◆Virtual CINEMA DSP
◆SILENT CINEMA DSP
Sophisticated AM/FM Tuner
◆40-Station random access preset tuning
◆Automatic preset tuning
◆Preset station shifting capability (Preset
editing)
Other features
◆96-kHz/24-bit D/A converter
◆“SET MENU” for optimizing this unit for your
Audio/Video system
◆Test tone generator for easier speaker balance
adjustment
◆6-channel external decoder input
◆Optical and coaxial digital audio signal jacks
◆Sleep timer
■About this manual
•y indicates a tip for your operation.
• Some operations can be performed by using either the buttons on the main unit or on the remote control. In cases when the button
names differ between the main unit and the remote control, the button name on the remote control is given in parentheses in this
manual.
• This manual is printed prior to production. Design and specifications are subject to change in part for the reason of the improvement
in operativity ability, and others. In this case, the product has priority.
0102HTR5540_1-8_EN(U) 12/26/01, 7:47 PM2

3
English
INTRODUCTION PREPARATION
BASIC OPERA-
TION
ADVANCED
OPERATION
ADDITIONAL
INFORMATION APPENDIX
2
1
3
POWER
POWER
6CH INPUTSLEEP
DVD D-TV/CBL VCR
V-AUX
CD TUNER MD/CD-R
– PRESET
+
A/B/C/D/E
PROGRAM
HALL
JAZZ
CLUB
ROCK
CONCERT
ENTER-
TAINMENT
TV
SPORTS
MONO
MOVIE
MOVIE
1 – THEATER – 2
MATRIX
6.1 SELECT
SET MENU
LEVEL
DSP
+–
STEREO
EFFECT
MUTE
VOLUME
TEST
/ DTS
SUR.
q
Installing batteries in the remote
control
Insert the batteries in the correct direction by aligning the
+ and – marks on the batteries with the polarity markings
(+ and –) inside the battery compartment.
1Press the part and slide off the battery
compartment cover.
2Insert the 2 supplied batteries (AA, R06,
UM-3) according to the polarity markings on
the inside of the battery compartment.
3Slide the cover back on so that it snaps into
place.
■Notes on batteries
•Change all of the batteries if you notice a decrease in
the operating range of the remote control, that the
indicator does not flash, or the light becoming dim.
•Do not use old batteries together with new ones.
•Do not use different types of batteries (such as alkaline
and manganese batteries) together. Read the packaging
carefully as these different types of batteries may have
the same shape and color.
•If the batteries have leaked, dispose of them
immediately. Avoid touching the leaked material or
letting it come into contact with clothing, etc. Clean
the battery compartment thoroughly before installing
new batteries.
AM loop antenna
(Europe, U.K., Australia and
Singapore models)
Indoor FM antenna
(U.S.A., Canada, China,
Korea and General models)
Batteries (2)
(AA, R06, UM-3)
Remote control
GETTING STARTED
Checking the package contents
Check your package to make sure it contains the following items.
75-ohm/300-ohm antenna
adapter (U.K. model)
A/V cable (U.S.A., Canada
and Australia models)
0102HTR5540_1-8_EN(U) 12/24/01, 6:44 PM3

4
NATURAL SOUND AV RECEIVER
SILENT
PHONES
STEREO PROGRAM
PRESET/TUNING
A/B/C/D/E
BASS
–+ –+
TREBLE
INPUT
INPUT M0DE
6CH INPUT
VOLUME
STANDBY
/
ON
MEMORY FM/AM
EDIT
PRESET/TUNING
MAN'L/AUTO FM AUTO/MAN'L MONO
TUNING MODE
EFFECT
1234567
90 e irt8qyuw
CONTROLS AND FUNCTIONS
Front panel
1STANDBY/ON
Turns this unit on, or set it to the standby mode. When
you turn this unit on, you will hear a click and there will
be a 4 to 5-second delay before this unit can reproduce
sound.
Standby mode
In this mode, this unit will consume a small amount of
power in order to receive infrared-signals from the
remote control.
2Remote control sensor
Receives signals from the remote control.
3Front panel display
Shows information about the operational status of this
unit.
4INPUT MODE
Sets the priority for the types of input signals (AUTO,
DTS, ANALOG) to receive when one component is
connected to two or more input jacks. Priority cannot be
set when 6CH INPUT is selected as the input source.
5INPUT l / h
Selects the input source you want to listen to or watch.
6VOLUME
Controls the output level of all audio channels.
This does not affect the OUT (REC) level.
76CH INPUT
Selects the audio source connected to the 6CH INPUT
jacks. This audio takes priority over the source selected
with INPUT l / h (or the input selector buttons on the
remote control).
0102HTR5540_1-8_EN(U) 12/25/01, 4:58 PM4

5
English
INTRODUCTION PREPARATION
BASIC OPERA-
TION
ADVANCED
OPERATION
ADDITIONAL
INFORMATION APPENDIX
CONTROLS AND FUNCTIONS
8 SILENT (PHONES jack)
Allows you enjoy DSP effect for private listening with
headphones. When you connect headphones, no signals
are output to the speakers.
9STEREO/EFFECT
Switches between normal stereo and DSP effect
reproduction. When STEREO is selected, 2-channel
signals are directed to the main left and right speakers
without effect sounds and all Dolby Digital and DTS
signals (except the LFE channel) are mixed down to the
main left and right speakers.
0PROGRAM l / h
Selects the DSP program.
qMEMORY (MAN’L/AUTO FM)
Stores the current station in the memory.
wTUNING MODE (AUTO/MAN’L MONO)
Switches the tuning mode between automatic and manual.
eFM/AM
Switches the reception band between FM and AM.
rPRESET/TUNING (EDIT)
Switches the function of PRESET/TUNING l / h
between selecting a preset station number and tuning (the
colon (:) turns on or off).
This button is also used to exchange the assignment of
two preset stations with each other.
tPRESET/TUNING l / h
Selects preset station numbers 1 to 8 when the colon (:)
appears in the front panel display.
Selects the tuning frequency when the colon (:) does not
appear.
yA/B/C/D/E
Selects preset station groups A to E.
uBASS
Adjusts the low-frequency response for the main left and
right channels.
Turn right to increase or turn left to decrease the low-
frequency response.
iTREBLE
Adjusts the high-frequency response for the main left and
right channels.
Turn right to increase or turn left to decrease the high-
frequency response.
0102HTR5540_1-8_EN(U) 12/25/01, 4:58 PM5

6
CONTROLS AND FUNCTIONS
POWER
6CH INPUTSLEEP
DVD D-TV/CBL VCR
V-AUX
CD TUNER MD/CD-R
–PRESET +
A/B/C/D/E
PROGRAM
HALL
JAZZ
CLUB
ROCK
CONCERT
ENTER-
TAINMENT
TV
SPORTS
MONO
MOVIE
MOVIE
1 – THEATER – 2
MATRIX
6.1 SELECT
SET MENU
LEVEL
DSP
+–
STEREO
EFFECT
MUTE
VOLUME
TEST
/ DTS
SUR.
q
q
w
e
r
2
1
4
3
5
6
7
8
9
0
Remote control
This section describes the remote control controls and
their functions.
1POWER
Turns this unit on, or set it to the standby mode.
2SLEEP
Sets the sleep timer.
3Input selector buttons
Select the input source.
4PRESET +/–
Selects preset station numbers 1 to 8.
5DSP program
Select DSP programs. Press a button repeatedly to select a
DSP program within that group.
6LEVEL
Selects the effect speaker channel to be adjusted.
7Multi control section
Used when changing the setting and to implement the
settings.
8TEST
Outputs the test tone to adjust the speaker levels.
9MUTE
Mutes the sound. Press again to restore the audio output
to the previous volume level.
0VOLUME h/g
Increases or decreases the volume level.
q6CH INPUT
Selects the audio source connected to the 6CH INPUT
jacks.
wA/B/C/D/E
Selects preset station groups A to E.
eSET MENU
Selects the SET MENU mode.
rSTEREO/EFFECT
Switches between normal stereo and DSP effect
reproduction. When STEREO is selected, 2-channel
signals are directed to the main left and right speakers
without effect sounds and all Dolby Digital and DTS
signals (except the LFE channel) are mixed down to the
main left and right speakers.
0102HTR5540_1-8_EN(U) 12/24/01, 6:44 PM6

7
English
INTRODUCTION PREPARATION
BASIC OPERA-
TION
ADVANCED
OPERATION
ADDITIONAL
INFORMATION APPENDIX
CONTROLS AND FUNCTIONS
POWER
6CH INPUTSLEEP
DVD D-TV/CBL VCR
V-AUX
CD TUNER MD/CD-R
–PRESET +
A/B/C/D/E
PROGRAM
HALL
JAZZ
CLUB
ROCK
CONCERT
ENTER-
TAINMENT
TV
SPORTS
MONO
MOVIE
MOVIE
1 – THEATER – 2
MATRIX
6.1 SELECT
SET MENU
LEVEL
+
–
DSP
STEREO
EFFECT
MUTE
VOLUME
TEST
/ DTS
SUR.
q
NATURAL SOUND AV RECEIVER
SILENT
PHONES
STEREO
EFFECT
PROGRAM
PRESET/TUNING
A/B/C/D/E
BASS
–+–+
TREBLE
INPUT
INPUT M0DE
6CH INPUT
VOLUME
STANDBY
/
ON
MEMORY FM/AM
EDIT
PRESET/TUNING
MAN'L/AUTO FM AUTO/MAN'L MONO
TUNING MODE
30°30°
Approximately 6 m (20 feet)
Using the remote control
The remote control transmits a directional infrared beam.
Be sure to aim the remote control directly at the remote
control sensor on the main unit during operation.
■Handling the remote control
•Do not spill water or other liquids on the remote
control.
•Do not drop the remote control.
•Do not leave or store the remote control in the
following types of conditions:
–high humidity or temperature such as near a heater,
stove or bath;
–dusty places; or
–in places subject to extremely low temperatures.
0102HTR5540_1-8_EN(U) 12/24/01, 6:44 PM7

8
CONTROLS AND FUNCTIONS
RL
LCR
RC RR
LFE
VIRTUAL
DSP
PCM
MATRIX
SILENT
DIGITAL
dB
mS
MUTE
SLEEP
STEREO
TUNED
MEMORY
AUTO
PRO LOGIC
/
VOLUME
DTS
MOVIE THTR
ENTERTAINMENT
12
DOLBY DIGITAL
PRO
LOGIC
VCR
V-AUX
DVD
TUNER CD
D-TV/CBL
MD/CD-R
1234
57890qwert
6
1Processor indicators
Lights up when the t, g, VIRTUAL,
PRO LOGIC
/
,
DSP
or MATRIX are activated.
2Input source indicator
Shows the current input source with a cursor.
3MUTE indicator
Flashes while the MUTE function is on.
4VOLUME level indicator
Indicates the volume level.
5v indicator
Lights up when this unit is reproducing PCM (pulse code
modulation) digital audio signals.
6SILENT indicator
Lights up when headphones are connected while the
digital sound field processor is on.
7Headphones indicator
Lights up when headphones are connected.
8DSP program indicators
The name of the selected DSP program lights up when the
ENTERTAINMENT, MOVIE THEATER 1, MOVIE
THEATER 2 or V/DTS SURROUND DSP program is
selected.
9Multi-information display
Shows the current DSP program name and other
information when adjusting or changing settings.
0STEREO indicator
Lights up when this unit is receiving a strong signal for an
FM stereo broadcast while the “AUTO” indicator is lit.
qTUNED indicator
Lights up when this unit is tuned to a station.
wMEMORY indicator
Flashes to show a station can be stored.
eAUTO indicator
Shows that this unit is in the automatic tuning mode.
rSLEEP indicator
Lights up while the sleep timer is on.
tInput channel indicator
Indicates the channel components of input signals being
received.
Front panel display
0102HTR5540_1-8_EN(U) 12/25/01, 4:58 PM8

9
English
INTRODUCTION PREPARATION
BASIC OPERA-
TION
ADVANCED
OPERATION
ADDITIONAL
INFORMATION APPENDIX
SPEAKER SETUP
Speakers
This unit has been designed to provide the best sound-
field quality with a 5-speaker system, using main left and
right speakers, rear left and right speakers and a center
speaker. If you use different brands of speakers (with
different tonal qualities) in your system, the tone of a
moving human voice and other types of sound may not
shift smoothly. We recommend that you use speakers
from the same manufacturer or speakers with the same
tonal quality.
The main speakers are used for the main source sound
plus effect sounds. They will probably be the speakers
from your present stereo system. The rear speakers are
used for effect and surround sounds. The center speaker is
for the center sounds (dialog, vocals, etc.).
The main speakers should be high-performance models
and have enough power-handling capacity to accept the
maximum output of your audio system. The other
speakers do not have to be equal to the main speakers. For
precise sound localization, however, it is ideal to use the
models of equivalent performance with the main
speakers.
■Use of a subwoofer expands your
sound field
It is also possible to further expand your system with the
addition of a subwoofer. The use of a subwoofer is
effective not only for reinforcing bass frequencies from
any or all channels, but also for reproducing the LFE
(low-frequency effect) channel with high fidelity when
playing back Dolby Digital or DTS signals. The
YAMAHA Active Servo Processing Subwoofer System is
ideal for natural and lively bass reproduction.
PREPARATION
Speaker placement
Refer to the following diagram when you place the
speakers.
■Main speakers
Place the main left and right speakers an equal distance
from the ideal listening position. The distance between
each speaker and each side of the video monitor should
also be the same.
■Center speaker
Align the front face of the center speaker with the front
face of your video monitor. Place the speaker as close to
the monitor as possible (such as directly over or under the
monitor) and centrally between the main speakers.
■Rear speakers
Place these speakers behind your listening position,
facing slightly inwards, nearly 1.8 m (6 feet) above the
floor.
■Subwoofer
The position of the subwoofer is not so critical, because
low bass sounds are not highly directional. But it is better
to place the subwoofer near the main speakers. Turn it
slightly toward the center of the room to reduce wall
reflections.
Note
•If you do not use any of effect speakers (rear and/or center),
change the settings of SPEAKER SET items at the SET MENU
to designate the signals to other terminals you connect speakers
to.
CAUTION
Use magnetically shielded speakers. If this type of
speakers still creates the interference with the monitor,
place the speakers away from the monitor.
Main
speaker (L) 1.8 m (6 feet)
Rear speaker (L)
Rear speaker (R)
Subwoofer
Main speaker (R)Center speaker
0103HTR5540_9-19_EN(U) 12/24/01, 6:45 PM9

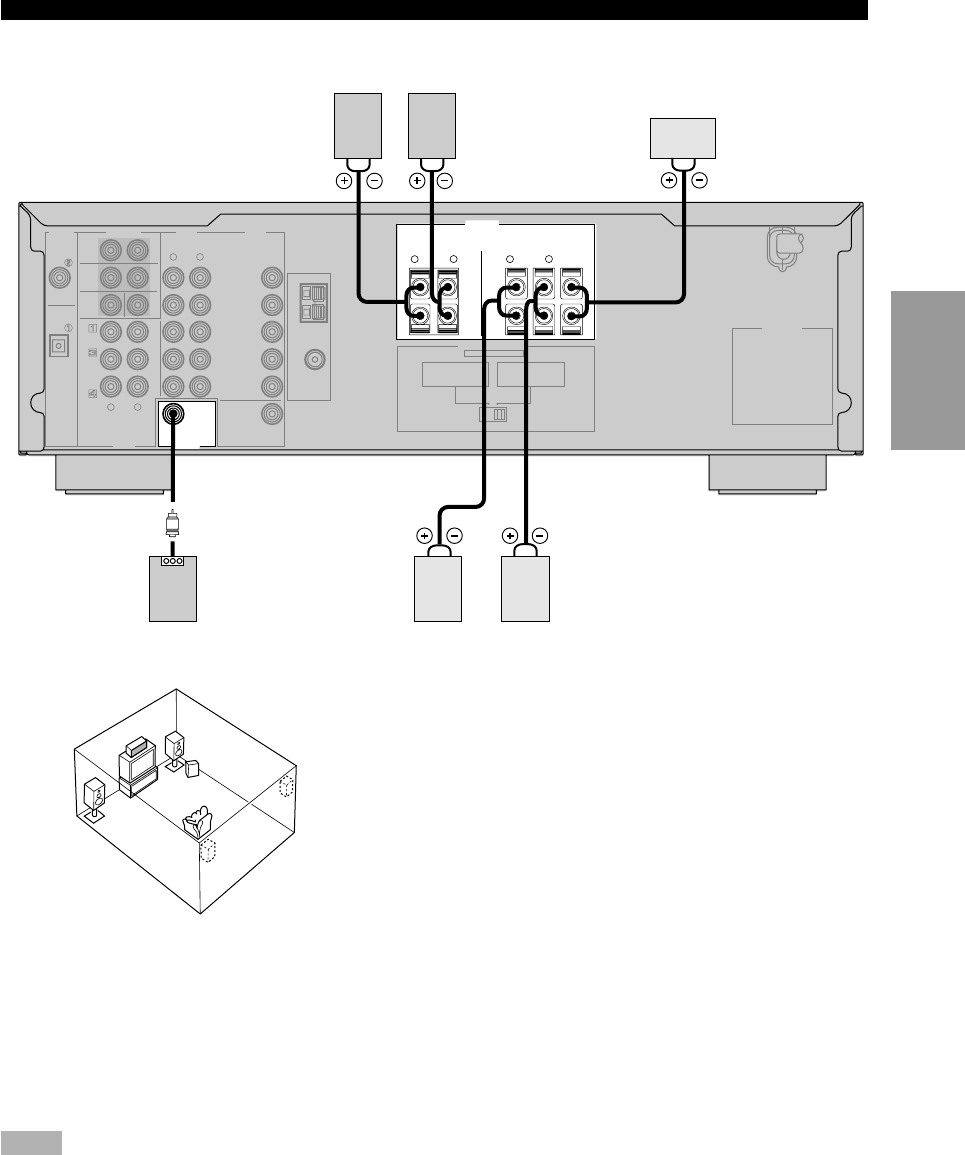
10
SPEAKER SETUP
Connecting the speakers
Be sure to connect the left channel (L), right channel (R), “+” (red) and “–” (black) properly. If the connections are
faulty, no sound will be heard from the speakers, and if the polarity of the speaker connections is incorrect, the sound
will be unnatural and lack bass.
CAUTION
•Use speakers with the specified impedance shown on the rear panel of this unit.
•Do not let the bare speaker wires touch each other or any metal part of this unit. This could damage this unit and/
or the speakers.
If necessary, use the SET MENU to change the speaker mode settings according to the number and size of the speakers
in your configuration after you finish connecting your speakers.
■Speaker cables
A speaker cord is actually a pair of insulated cables
running side by side. One cable is colored or shaped
differently, perhaps with a stripe, groove or ridge.
1Remove approximately 10 mm (3/8”) of
insulation from each of the speaker cables.
2Twist the exposed wires of the cable
together to prevent short circuits.
■Connecting to the SPEAKERS terminals
(Europe and U.K. models)
1Unscrew the knob.
2Insert one bare wire into the hole in the side
of each terminal.
3Tighten the knob to secure the wire.
(Other models)
1Open the tab.
2Insert one bare wire into the hole of each
terminal.
3Return the tab to secure the wire.
y
(U.S.A., Canada, Australia, China, Korea and General models)
•Banana plug connections are also possible. First, open the tab
and then insert the banana plug connector into the end of the
corresponding terminal.
■MAIN SPEAKERS terminals
A front speaker system can be connected to these terminals.
■REAR SPEAKERS terminals
A rear speaker system can be connected to these terminals.
■CENTER SPEAKER terminals
A center speaker can be connected to these terminals.
12
10 mm (3/8”)
Banana plug
(U.S.A. model)
2
1
3
Red: positive (+)
Black: negative (–)
Red: positive (+)
Black: negative (–)
23
1
0103HTR5540_9-19_EN(U) 12/24/01, 6:45 PM10

11
English
INTRODUCTION PREPARATION
BASIC OPERA-
TION
ADVANCED
OPERATION
ADDITIONAL
INFORMATION APPENDIX
SPEAKER SETUP
DIGITAL
INPUT
6CH INPUT AUDIO
TUNER
AM
ANT
FM
ANT
GND
75Ω UNBAL.
VIDEO
VIDEO
VIDEO
MONITOR
OUT
CD
COAXIAL
OPTICAL
DVD
DVD
VCR
IN
OUT
D-TV/CBL
MD
/CD-R
IN
(PLAY)
CD
V-AUX
SUB
WOOFER
SUB
WOOFER
SURROUND
CENTER
MAIN
OUT
(REC)
OUTPUTAUDIO
L
R
L
R
AC OUTLETS
SET BEFORE POWER ON
MAIN
: 8Ω
MIN. /SPEAKER
CENTER
: 8Ω
MIN. /SPEAKER
REAR
: 8Ω
MIN. /SPEAKER
MAIN
: 4Ω
MIN. /SPEAKER
CENTER
: 6Ω
MIN. /SPEAKER
REAR
: 6Ω
MIN. /SPEAKER
SPEAKERS
IMPEDANCE SELECTOR
MAIN REAR
(SURROUND)
CENTER
++
––
L
RL
R
1
56
3
2
4
Subwoofer
system
Center
speaker
Right
Rear speaker
■SUBWOOFER jack
When using a subwoofer with built-in amplifier, including the YAMAHA Active Servo Processing Subwoofer System,
connect the input jack of the subwoofer system to this jack. Low bass signals distributed from the main, center and/or
rear channels are directed to this jack in accordance with your SPEAKER SET selections. The LFE (low-frequency
effect) signals generated when Dolby Digital or DTS is decoded are also directed to this jack in accordance with your
SPEAKER SET selections.
Notes
•The cut-off frequency of the SUBWOOFER jack is 90 Hz.
•If you do not use a subwoofer, designate the signals to the main left and right speakers by changing the setting of SPEAKER SET
item “1D BASS” on the SET MENU to MAIN.
•Use the control on the subwoofer to adjust its volume level. It is also possible to adjust the volume level by using this unit’s remote
control (see “ADJUSTING THE LEVEL OF THE EFFECT SPEAKERS” on page 45).
Main speaker
Right Left
Left
1
2
4
3
6
5
The diagram shows the speaker layout in the listening
room.
0103HTR5540_9-19_EN(U) 12/24/01, 6:45 PM11

12
SPEAKER SETUP
SET BEFORE POWER ON
MAIN
: 8Ω
MIN. /SPEAKER
CENTER
: 8Ω
MIN. /SPEAKER
REAR
: 8Ω
MIN. /SPEAKER
MAIN
: 4Ω
MIN. /SPEAKER
CENTER
: 6Ω
MIN. /SPEAKER
REAR
: 6Ω
MIN. /SPEAKER
SPEAKERS
MAIN REAR
(SURROUND)
CENTER
++
––
L
RL
R
IMPEDANCE SELECTOR
Switch
position
Left
Right
Speaker
Main
Center
Rear
Main
Center
Rear
Impedance level
The impedance of each speaker must
be 4 Ω or higher.
The impedance must be 6 Ω or
higher.
The impedance of each speaker must
be 6 Ω or higher.
The impedance of each speaker must
be 8 Ω or higher.
The impedance must be 8 Ω or
higher.
The impedance of each speaker must
be 8 Ω or higher.
(U.S.A. model)
■IMPEDANCE SELECTOR switch
WARNING
Do not change setting of the IMPEDANCE SELECTOR switch when the power of this unit is on, this may damage
the unit. If this unit fails to turn on when STANDBY/ON (or POWER) is pressed, the IMPEDANCE SELECTOR
switch may not be fully slid to either position. If so, slide the switch all the way to either position when this unit is in
the standby mode.
Select the switch position (left or right) according to the impedance of the speakers in your system. Be sure to move this
switch only when this unit is in the standby mode.
0103HTR5540_9-19_EN(U) 12/24/01, 6:45 PM12

13
English
INTRODUCTION PREPARATION
BASIC OPERA-
TION
ADVANCED
OPERATION
ADDITIONAL
INFORMATION APPENDIX
CONNECTIONS
Before connecting components
CAUTION
Do not connect this unit or other components to the
mains power until all connections between the
components have been completed.
•Be sure all connections are made correctly, that is to
say L (left) to L, R (right) to R, “+” to “+” and “–” to
“–”. Some components require different connection
methods and have different jack names. Refer to the
operation instructions for each component to be
connected to this unit.
•When you connect other YAMAHA audio components
(such as a tape deck, MD recorder and CD player or
changer), connect them to the jack with the same
number labels as !, #, $ etc. YAMAHA applies this
labeling system to all its products.
•After you have completed all connections, check them
again to make sure they are correct.
•The name of jack corresponds to input selector.
■Connecting to digital jacks
This unit has digital jacks for direct transmission of
digital signals through either coaxial or fiber optic cables.
You can use the digital jacks to input PCM, Dolby Digital
and DTS bitstreams. To enjoy multi-channel sound track
of DVD software, etc. with DSP effect, you need to make
digital connection. All digital input jacks are acceptable
for 96-kHz sampling digital signals.
Note
•The OPTICAL jacks on this unit conform to the EIA standard.
If you use a fiber optic cable that does not conform to this
standard, this unit may not function properly.
DIGITAL
INPUT
6CH INPUT AUDIO
TUNER
AM
ANT
FM
ANT
GND
75Ω UNBAL.
VIDEO
VIDEO
VIDEO
CD
COAXIAL
OPTICAL
DVD
DVD
VCR
IN
OUT
D-TV/CBL
MD
/CD-R
IN
(PLAY)
CD
V-AUX
SUB
WOOFER
SUB
WOOFER MONITOR
OUT
SURROUND
CENTER
MAIN
OUT
(REC)
OUTPUTAUDIO
L
R
L
R
SPEAKERS
MAIN REAR
(SURROUND)
CENTER
++
––
L
RL
R
DIGITAL INPUT jacks
(pages 13-16)
6CH INPUT jacks
(page 18)
Video component jacks
(pages 14-15)
Audio component jacks
(page 16)
SUBWOOFER OUTPUT jack
(page 11) AC OUTLETS (page 18)
Antenna input terminals
(page 17)
SPEAKER terminals
(pages 10-11)
0103HTR5540_9-19_EN(U) 12/24/01, 6:45 PM13

14
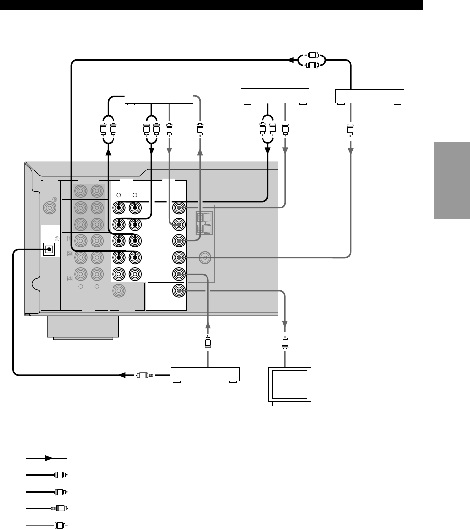
CONNECTIONS
Connecting video components
Refer to the connection examples on the next page.
■Connecting a video monitor
Connect the video input jack on your video monitor to the
MONITOR OUT VIDEO jack.
■Connecting a DVD player
Connect the optical digital audio signal output jack on
your component to the DIGITAL INPUT jack and
connect the video signal output jack on the component to
the VIDEO jack on this unit.
y
• The AUDIO jacks are available for a video component which
does not have optical digital output jack. However, multi-
channel reproduction cannot be obtained with audio signals
input from AUDIO jacks.
■Connecting a digital TV/cable TV
Connect the video signal output jack on the component to
the VIDEO jack on this unit.
Connect the audio signal output jacks on your video
component to the AUDIO jacks on this unit.
■Connecting another video
component
Connect the audio signal output jacks on your video
component to the AUDIO jacks and connect the video
signal output jack on the component to the VIDEO jack
on this unit.
y (U.S.A., Canada and Australia models)
• You can connect the supplied A/V cable to V-AUX jacks and
use female connectors to connect a portable device such as a
game console or camcorder.
■Connecting a VCR or DVR (digital
video recorder)
Connect the audio signal input jacks on your video
component to the AUDIO OUT jacks and connect the
video signal input jack on the video component to the
VIDEO OUT jack on this unit for picture recording.
Connect the audio signal output jacks on your component
to the AUDIO IN jacks and connect the video signal
output jack on the component to the VIDEO IN jack on
this unit to play a source from your recording component.
Note
• Once you have connected a recording component to this unit,
keep its power turned on while using this unit. If the power is
off, this unit may distort the sound from other components.
0103HTR5540_9-19_EN(U) 12/26/01, 1:35 PM14

15
English
INTRODUCTION PREPARATION
BASIC OPERA-
TION
ADVANCED
OPERATION
ADDITIONAL
INFORMATION APPENDIX
CONNECTIONS
DIGITAL
INPUT
6CH INPUT AUDIO
TUNER
AM
ANT
FM
ANT
GND
75Ω UNBAL.
VIDEO
VIDEO
VIDEO
CD
COAXIAL
OPTICAL
DVD
DVD
VCR
IN
OUT
D-TV/CBL
MD
/CD-R
IN
(PLAY)
CD
V-AUX
SUB
WOOFER
SUB
WOOFER MONITOR
OUT
SURROUND
CENTER
MAIN
OUT
(REC)
OUTPUTAUDIO
L
R
L
R
VIDEO
INPUT
V
VIDEO
OUTPUT
O
OPTICAL
OUTPUT
V
V V
AUDIO
INPUT
LR
VIDEO
OUTPUT
VIDEO
INPUT
LR
AUDIO
OUTPUT
V
VIDEO
OUTPUT
L
R
AUDIO
OUTPUT
V
AUDIO
OUTPUT
LR
VIDEO
OUTPUT
L
R
V
O
indicates video cables
indicates optical cables
indicates right analog cables
indicates left analog cables
indicates signal direction
Video monitor
VCR
DVD player
TV/digital TV/
cable TV
Another video
component
0103HTR5540_9-19_EN(U) 12/24/01, 6:45 PM15

16
CONNECTIONS
Connecting audio components
■Connecting a CD player
Connect the coaxial digital output jack on your CD player
to the DIGITAL INPUT CD jack.
y
•The AUDIO jacks are available for a CD player which does not
have coaxial digital output jack.
■Connecting a CD recorder or MD
recorder
Connect the input jacks on your CD recorder or MD
recorder to the MD/CD-R OUT (REC) jacks for analog
recording.
Connect the output jacks on your CD recorder or MD
recorder to the MD/CD-R IN (PLAY) jacks to play a
source from your recording component.
Note
•Once you have connected a recording component to this unit,
keep its power turned on while using this unit. If the power is
off, this unit may distort the sound from other components.
L
R
C
DIGITAL
INPUT
6CH INPUT AUDIO
TUNER
AM
ANT
FM
ANT
GND
75Ω UNBAL.
VIDEO
VIDEO
VIDEO
CD
COAXIAL
OPTICAL
DVD
DVD
VCR
IN
OUT
D-TV/CBL
MD
/CD-R
IN
(PLAY)
CD
V-AUX
SUB
WOOFER
SUB
WOOFER MONITOR
OUT
SURROUND
CENTER
MAIN
OUT
(REC)
OUTPUTAUDIO
L
R
L
R
AUDIO OUTPUT
AUDIO INPUT
L
R
L
R
COAXIAL
OUTPUT
C
indicates right analog cables
indicates left analog cables
indicates signal direction
CD player
CD recorder or
MD recorder
indicates coaxial cables
0103HTR5540_9-19_EN(U) 12/24/01, 6:45 PM16

17
English
INTRODUCTION PREPARATION
BASIC OPERA-
TION
ADVANCED
OPERATION
ADDITIONAL
INFORMATION APPENDIX
CONNECTIONS
TUNER
AM
ANT
FM
ANT
GND
75Ω UNBAL.
E
O
VIDEO
VIDEO
FREQUENCY
STEP
100kHz/10kHz
FREQUENCY
STEP
50kHz/9kHz
FM/AM
Ground (GND terminal)
For maximum safety and minimum
interference, connect the antenna GND
terminal to a good earth ground. A good
earth ground is a metal stake driven into
moist earth.
Indoor FM
antenna
(included)
AM loop antenna
(included)
Connecting the antennas
■Connecting the AM loop antenna
1Set up the AM loop antenna, then connect it.
2Press and hold the tab to insert the AM loop
antenna lead wires into the AM ANT and
GND terminals.
3Orient the AM loop antenna for the best
reception.
Notes
•The AM loop antenna should be placed away from this unit.
•The AM loop antenna should always be connected, even if an
outdoor AM antenna is connected to this unit.
A properly installed outdoor antenna provides clearer
reception than an indoor one. If you experience poor
reception quality, an outdoor antenna may improve the
quality. Consult the nearest authorized YAMAHA
dealer or service center about the outdoor antennas.
FREQUENCY STEP switch (China and General
models)
Because the interstation frequency spacing
differs in different areas, set the
FREQUENCY STEP switch (located on
the rear panel) according to the frequency
spacing in your area.
North, Central and South America:
100 kHz/10 kHz
Other area: 50 kHz/9 kHz
Before setting this switch, disconnect the
AC power plug of this unit from the AC
outlet.
Open the cover of the
included 75-ohm/300-ohm
antenna adapter.
Cut the external sleeve
of the 75-ohm coaxial
cable and prepare it for
connection.
Cut the lead wire and
remove it.
Insert the cable wire into the
slot, and clamp it with pliers.
Snap the cover into
place.
12
Unit: mm
(inch)
3
Lead wire
4
Clamp with
pliers.
Clamp
with
pliers.
Insert the wire
into the slot.
5
Both AM and FM indoor antennas are included with this
unit. In general, these antennas should provide sufficient
signal strength.
Connect each antenna correctly to the designated
terminals.
75-ohm/300-ohm antenna adapter (U.K. model)
11 (7/16)
8 (5/16)
6 (1/14)
0103HTR5540_9-19_EN(U) 12/24/01, 6:45 PM17

18
CONNECTIONS
Connecting an external decoder
This unit is equipped with 6 additional input jacks (MAIN
left and right, CENTER, SURROUND left and right and
SUBWOOFER) for discrete multi-channel input from an
external decoder, sound processor, or pre-amplifier.
Connect the output jacks on your external decoder to the
6CH INPUT jacks. Be sure to match the left and right
outputs to the left and right input jacks for the main and
surround channels.
Notes
•When you select 6CH INPUT as the input source, this unit
automatically turns off the digital sound field processor, and
you cannot listen to DSP programs.
•When you select 6CH INPUT as the input source, settings of
“1 SPEAKER SET” on the SET MENU do not apply (except
for “1E MAIN Lv”).
VO LTAG E
SELECTOR
SWITCHED
50W MAX. TOTAL
AC OUTLETS
VOLTAGE SELECTOR
(General model)
Connecting the power supply
cords
■Connecting the AC power cord
Plug in this unit to the wall outlet.
■AC OUTLETS (SWITCHED)
U.S.A., Canada, China, Europe, Singapore and
General models .............................................. 2 OUTLETS
U.K. and Australia model ................................ 1 OUTLET
Use these outlets to connect the power cords from your
components to this unit. The power to the AC OUTLETS
is controlled by this unit’s STANDBY/ON (or POWER).
These outlets will supply power to any source component
connected to this unit whenever this unit is turned on. The
maximum power (total power consumption of
components) that can be connected to the AC OUTLETS
varies depending on the area which it was purchasing.
China and General models.........................................50 W
Other models ........................................................... 100 W
■VOLTAGE SELECTOR
(China and General models)
The VOLTAGE SELECTOR on the rear panel of this unit
must be set for your local main voltage BEFORE
plugging into the AC main supply. Voltages are 110/120/
220/240 V AC, 50/60 Hz.
0103HTR5540_9-19_EN(U) 12/24/01, 6:45 PM18

19
English
INTRODUCTION PREPARATION
BASIC OPERA-
TION
ADVANCED
OPERATION
ADDITIONAL
INFORMATION APPENDIX
CONNECTIONS
NATURAL SOUND AV RECEIVER
SILENT
PHONES
STEREO
EFFECT
PROGRAM
PRESET/TUNING
A/B/C/D/E
BASS
–+–+
TREBLE
INPUT
INPUT M0DE
6CH INPUT
VOLUME
STANDBY
/
ON
MEMORY FM/AM
EDIT
PRESET/TUNING
MAN'L/AUTO FM AUTO/MAN'L MONO
TUNING MODE
1
POWER
6CH INPUTSLEEP
DVD D-TV/CBL VCR
V-AUX
CD TUNER MD/CD-R
PRESET
A/B/C/D/E
1
STANDBY
/ON
POWER
or
Remote control
Front panel
Turning on the power
When all connections are complete, turn on the power of
this unit.
1Press STANDBY/ON (POWER on the remote
control) to turn on the power of this unit.
The level of the main volume, and then the current
DSP program name appear on the front panel display.
2Turn on the video monitor connected to this
unit.
0103HTR5540_9-19_EN(U) 12/24/01, 6:45 PM19

20
Item
1A CENTER
1B MAIN
1C REAR LR
1D BASS
1E MAIN Lv
Description
Sets center speaker availability and size.
Sets main speaker size.
Sets rear L/R speakers availability and size.
Sets the speaker(s) to be used to output low bass signals.
Sets the main speaker level.
Possible settings (default
setting indicated in bold)
LRG/SML/NON
LARGE/SMALL
LRG/SML/NON
SWFR/MAIN/BOTH
Nrm (Normal)/–10 dB
SPEAKER MODE SETTINGS
This unit has 5 SPEAKER SET items on the SET MENU that you must set according to the number of speakers in your
configuration and their size. The following table summarizes these SPEAKER SET items, and shows the initial settings
as well as other possible settings.
If the initial settings shown in the following table are not appropriate for your speaker configuration,
see “1 SPEAKER SET” on pages 41-42 to change the settings.
Summary of SPEAKER SET items 1A through 1E
0104HTR5540_20-22_EN(U) 12/24/01, 6:45 PM20

21
English
INTRODUCTION PREPARATION
BASIC OPERA-
TION
ADVANCED
OPERATION
ADDITIONAL
INFORMATION APPENDIX
This section explains how to adjust speaker output levels
using the test tone generator. When this adjustment is
complete, the output level heard at the listening position
should be the same from each speaker. This is important
for best performance of the digital sound field processor,
and the various decoders (Dolby Digital, Dolby Pro
Logic, Dolby Pro Logic and DTS).
Note
•Since this unit cannot enter the test mode while headphones are
connected to this unit, be sure to unplug the headphones from
the PHONES jack when using the test tone.
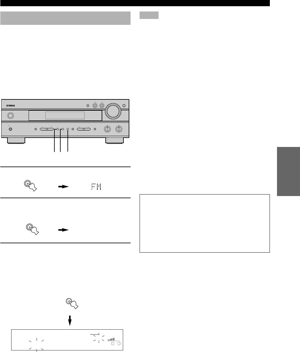
Using the test tone
Use the test tone to balance the output levels of the
speakers. The adjustment of each speaker output level
should be made at your listening position using the
remote control.
1Press TEST to output the
test tone.
TEST
BASS
–
+
TREBLE
–
+
SET MENU
LEVEL
DSP
+–
STEREO
EFFECT
MUTE
VOLUME
TEST
1,4
3
2
ADJUSTING SPEAKER OUTPUT LEVELS
NATURAL SOUND AV RECEIVER
SILENT
PHONES
STEREO
EFFECT
PROGRAM
PRESET/TUNING
A/B/C/D/E
BASS
–+–+
TREBLE
INPUT
INPUT M0DE
6CH INPUT
VOLUME
STANDBY
/
ON
MEMORY FM/AM
EDIT
PRESET/TUNING
MAN'L/AUTO FM AUTO/MAN'L MONO
TUNING MODE
2
2
VOLUME
VOLUME
Remote control
Front panel
or
2Set the BASS and TREBLE controls on the
front panel to the center position and adjust
the volume of this unit so you can hear the
test tone.
The test tone is heard (in order) from the main left
speaker, center speaker, main right speaker, rear right
speaker, rear left speaker, and the subwoofer. The
tone is produced for 2.5 seconds from each speaker.
* Subwoofer test tone is output after the rear left
speaker (LEFT SURROUND).
The front panel display shows which speaker is
outputting the test tone.
Note
•If the test tone cannot be heard, turn down the volume, set this
unit to standby mode and check the speaker connections.
L SUR. R SUR.
CENTER
RIGHT
LEFT
*SUBWOOFER
0104HTR5540_20-22_EN(U) 12/24/01, 6:45 PM21

22
ADJUSTING SPEAKER OUTPUT LEVELS
3Adjust the level of the
effect speakers using +/–
so that it matches the
level of the main
speakers.
While adjusting, the test tone
is heard from the selected
speaker.
Note
•To adjust the level of the main speakers, use VOLUME knob
(or VOLUME h/g on the remote control).
4When adjustment is
complete, press TEST to
stop the test tone.
Notes
•If “1A CENTER” on the SET MENU is set to NON and the
center speaker is not connected, the center channel sound is
automatically output from the main left and right speakers.
•If “1C REAR LR” on the SET MENU is set to NON, the
output level of the rear left and right speakers cannot be
adjusted in step 3. The test tone will be circulated skipping the
rear right and left speakers.
•If “1D BASS” on the SET MENU is set to MAIN, the test tone
will be circulated skipping the subwoofer.
y
•It is not necessary to readjust the speaker levels once they are
set (as long as you do not change the speakers). You can enjoy
listening to or watching the input source at the desired volume
simply by adjusting the VOLUME knob (or VOLUME h/g on
the remote control).
•If the output level of the effect speakers (center, rear left, and
rear right) cannot be increased enough to match the level of the
main speakers, set “1E MAIN Lv” on SET MENU to –10 dB
(see page 42). This setting decreases the main speaker output
level to about one-third of the normal level. After you have set
“1E MAIN Lv” on the SET MENU to –10 dB, adjust the levels
for the center and rear speakers again.
DSP
+–
TEST
0104HTR5540_20-22_EN(U) 12/24/01, 6:45 PM22

23
English
INTRODUCTION PREPARATION
BASIC
OPERATION
ADVANCED
OPERATION
ADDITIONAL
INFORMATION APPENDIX
BASIC PLAYBACK
1Press STANDBY/ON (POWER on the remote
control) to turn on the power.
2Turn on the video monitor connected to this
unit.
3Press INPUT l / h repeatedly (one of the
input selector buttons on the remote control)
to select the input source.
The selected input source name and input mode
appear on the front panel display for a few seconds.
To select the audio source connected to the 6CH
INPUT jacks
(When combining with a video source)
•You need to select the input to which the video source
component is connected before selecting audio source.
Press 6CH INPUT until “6CH INPUT” appears on the
front panel display.
Note
•If “6CH INPUT” is shown on the front panel display, no other
source can be played. To select another input source, first press
6CH INPUT to turn off “6CH INPUT” from the front panel
display.
INPUT
POWER
6CH INPUTSLEEP
DVD D-TV/CBL VCR
V-AUX
CD TUNER MD/CD-R
–PRESET +
A/B/C/D/E
1
3
3
PROGRAM
HALL
JAZZ
CLUB
ROCK
CONCERT
ENTER-
TAINMENT
TV
SPORTS
MONO
MOVIE
MOVIE
1 – THEATER – 2
MATRIX
6.1 SELECT
SET MENU
LEVEL
DSP
+–
STEREO
EFFECT
MUTE
VOLUME
TEST
/ DTS
SUR.
q
6
5
DVD D-TV/CBL VCR
V-AUX
CD TUNER MD/CD-R
LR
VOLUME
VCR
V-AUX
DVD
TUNER CD
D-TV/CBL
MD/CD-R
NATURAL SOUND AV RECEIVER
SILENT
PHONES
STEREO
EFFECT
PROGRAM
PRESET/TUNING
A/B/C/D/E
BASS
–+–+
TREBLE
INPUT
INPUT M0DE
6CH INPUT
VOLUME
STANDBY
/
ON
MEMORY FM/AM
EDIT
PRESET/TUNING
MAN'L/AUTO FM AUTO/MAN'L MONO
TUNING MODE
1
353
5
6
STANDBY
/ON
POWER
or
or
Remote control
Remote control
Front panel
Front panel
Selected input source
6CH INPUT
6CH INPUT
Remote controlFront panel
or
0105HTR5540_23-28_EN(U) 12/24/01, 6:45 PM23

24
BASIC PLAYBACK
4Start playback or select a broadcast station
on the source component.
Refer to the operation instructions for the
component.
5Adjust the volume to the desired level.
The volume level is displayed digitally.
Example: –70 dB
Control range: VOLUME MUTE (minimum) to
0 dB (maximum)
The volume level indicator also shows the current
volume level as a bar graph.
If desired, use BASS and TREBLE. These controls
only effect the sound from the main speakers.
Notes
•If you increase or decrease the high-frequency or the low-
frequency sound to an extreme level, the tonal quality from the
center and rear speakers may not match that of the main left
and right speakers.
•If you have connected a recording component to the VCR
OUT, or MD/CD-R OUT jacks, and you notice distortion or
low volume during playback of other components, try turning
the recording component on.
6Select a DSP program if desired.
Use PROGRAM l / h (DSP program buttons on
the remote control) to select a DSP program. See
pages 29 to 33 for details about DSP programs.
DVD D-TV/CBL VCR
V-AUX
CD TUNER MD/CD-R
VOLUME
VOLUME
BASS
–
+
TREBLE
–
+
Front panel
or
Remote control
■BGV (background video) function
The BGV function allows you to enjoy video images
from a video source together with sounds from an audio
source. For example, you can enjoy listening to classical
music while having beautiful scenery from a video source
on the video monitor.
Select a source from the video group, then select a source
from the audio group using the input selector buttons on
the remote control. BGV selections cannot be made with
INPUT l / h on the front panel.
■To mute the sound
1Press MUTE on the
remote control.
To resume the audio output,
press MUTE again.
y
• You can also cancel mute by pressing VOLUME h/g, etc.
•During muting, the “MUTE” indicator flashes on the front
panel display.
■When you have finished using
this unit
1Press STANDBY/ON (POWER on the remote
control) to set this unit in the standby mode.
PROGRAM
or
PROGRAM
HALL
JAZZ
CLUB
ROCK
CONCERT
ENTER-
TAINMENT
TV
SPORTS
MONO
MOVIE
MOVIE
1 – THEATER – 2
MATRIX
6.1 SELECT
/ DTS
SUR.
q
Front panel Remote control
STANDBY
/ON
or
POWER
Front panel Remote control
MUTE
0105HTR5540_23-28_EN(U) 12/24/01, 6:45 PM24

25
English
INTRODUCTION PREPARATION
BASIC
OPERATION
ADVANCED
OPERATION
ADDITIONAL
INFORMATION APPENDIX
BASIC PLAYBACK
Input modes and indications
This unit comes with a variety input jacks. You can select
the type of input signals you desire.
Each time you turn on the power of this unit, the input
mode is set according to “8 INPUT MODE” setting on
the SET MENU (see page 44 for details).
1Press INPUT MODE (the input selector
button that you have pressed to select the
input source on the remote control)
repeatedly until the desired input mode is
shown on the front panel display.
AUTO: In this mode, the input signal is selected
automatically as follows:
1) Digital signal
2) Analog signal
DTS: In this mode, only the digital input signal
encoded with DTS is selected, even if
another signal is input at the same time.
ANALOG: In this mode, only the analog input signal is
selected, even if a digital signal is input at
the same time.
Notes
•When AUTO is selected, this unit automatically determines the
type of signal. If this unit detects a Dolby Digital or DTS
signal, the decoder automatically switches to the appropriate
setting.
•When playing a disc encoded with Dolby Digital or DTS on
some LD or DVD players, the sound output delays for a
moment when playback resumes after a search because the
digital signal is selected again.
•When playing a LD source that has not been digitally recorded,
the sound may not be output for some LD players. In this case,
set the input mode to ANALOG.
INPUT MODE
DVD AUTO
LR
VOLUME
VCR
V-AUX
DVD
TUNER CD
D-TV/CBL
MD/CD-R
DVD D-TV/CBL VCR
V-AUX
CD TUNER MD/CD-R
Remote controlFront panel
or
Input mode
■Notes on 96-kHz sampling digital
signals
The digital input jacks of this unit can handle 96-kHz
sampling digital signals. Note the following when 96-kHz
sampling digital signal is input to this unit:
–DSP programs cannot be selected.
–Sound will be output as 2-channel stereo from only the
main left and right speakers. (There may be sound
output from the subwoofer depending on the
SPEAKER MODE settings on the SET MENU.)
Therefore, the level of the effect speakers cannot be
adjusted while listening to such a source.
■Notes on playing DTS-CD/LDs
•If the digital output data of the player has been
processed in any way, you may not be able to perform
DTS decoding even if you make a digital connection
between this unit and the player.
•If you play a source encoded with a DTS signal and
set the input mode to ANALOG, this unit may
reproduce the noise of an unprocessed DTS signal. In
this case, connect the source to a digital input jack and
set the input mode to AUTO or DTS.
•If you switch the input mode to ANALOG while
playing a source encoded with a DTS signal, this unit
reproduces no sound.
•If you play a source encoded with a DTS signal with
the input mode set to AUTO;
–This unit automatically switches to the DTS-
decoding mode (The “t” indicator lights up) after
having detected the DTS signal. When playback of
the DTS source is completed, the “t” indicator
may flash. While this indicator is flashing, only DTS
source can be played. If you want to play a normal
PCM source soon, set the input mode back to AUTO.
–When the input mode is set to AUTO and a search or
skip operation is performed during playback of a
DTS source, the “t” indicator may flash. If this
status continues for longer than 30 seconds, this unit
will automatically switch from “DTS-decoding”
mode to PCM digital signal input mode. The “t”
indicator will turn off.
0105HTR5540_23-28_EN(U) 12/24/01, 6:45 PM25

26
BASIC PLAYBACK
Selecting a sound field program
You can enhance your listening experience by selecting a
DSP program. For details about each program, see pages
29 to 33.
1Press one of the DSP program buttons on
the remote control to select the desired
program.
The name of the selected program appears on the
front panel display.
NATURAL SOUND AV RECEIVER
SILENT
PHONES
STEREO
EFFECT
PROGRAM
PRESET/TUNING
A/B/C/D/E
BASS
–+–+
TREBLE
INPUT
INPUT M0DE
6CH INPUT
VOLUME
STANDBY
/
ON
MEMORY FM/AM
EDIT
PRESET/TUNING
MAN'L/AUTO FM AUTO/MAN'L MONO
TUNING MODE
PROGRAM l / h
POWER
6CH INPUTSLEEP
DVD D-TV/CBL VCR
V-AUX
CD TUNER MD/CD-R
–PRESET +
A/B/C/D/E
PROGRAM
HALL
JAZZ
CLUB
ROCK
CONCERT
ENTER-
TAINMENT
TV
SPORTS
MONO
MOVIE
MOVIE
1 – THEATER – 2
MATRIX
6.1 SELECT
SET MENU
EVE
/ DTS
SUR.
q
1,2
2After selecting the desired program, press
the same button repeatedly to select the
desired sub-program if available.
Example: Pressing MOVIE THEATER 1 repeatedly
switches the sub-program between
“Sci-Fi” and “Spectacle”.
Notes
•There are 9 programs with sub-programs available with this
unit. However, the selection depends on the input signal format
and not all sub-programs can be used with all input signal
formats.
•The digital sound field processor cannot be used when a source
connected to the 6CH INPUT jacks of this unit is selected or
when 96-kHz sampling digital signals are input to this unit.
•The acoustics of your listening room affect the DSP program.
Minimize the sound reflections in your room to maximize the
effect created by the program.
•When you select an input source, this unit automatically selects
the last DSP program used with that source.
•When you set this unit in the standby mode, the current source
and DSP program are memorized and are automatically
selected when you turn on the power again.
•If a Dolby Digital or DTS signal is input when the input mode
is set to AUTO, the DSP program (No. 7–9) automatically
switches to the appropriate decoding program.
•When a monaural source is being played with PRO LOGIC/
Normal or PRO LOGIC/Enhanced, or PRO LOGIC Movie,
no sound will be heard from the main speakers and the rear
speakers. Sound can only be heard from the center speaker. (If
“1A CENTER” on the SET MENU is set to NON, the center
channel sound is output from the main speakers.)
y
• You can also select DSP program by pressing PROGRAM
l / h on the front panel.
•Select a program based on your listening preference. Program
names are just for reference.
DGTLzSci-Fi
RL
LCR
RR
LFE
DSP
PRO LOGIC
/
VOLUME
MOVIE THTR
1
VCR
V-AUX
DVD
TUNER CD
D-TV/CBL
MD/CD-R
Sub-program name
Program name
DGTL Spectacle
RL
LCR
RR
LFE
DSP
PRO LOGIC
/
VOLUME
MOVIE THTR
1
VCR
V-AUX
DVD
TUNER CD
D-TV/CBL
MD/CD-R
PROGRAM
HALL
JAZZ
CLUB
ROCK
CONCERT
ENTER-
TAINMENT
TV
SPORTS
MONO
MOVIE
MOVIE
1 – THEATER – 2
MATRIX
6.1 SELECT
/ DTS
SUR.
q
PROGRAM
HALL
JAZZ
CLUB
ROCK
CONCERT
ENTER-
TAINMENT
TV
SPORTS
MONO
MOVIE
MOVIE
1 – THEATER – 2
MATRIX
6.1 SELECT
/ DTS
SUR.
q
Program name
Sub-program name
0105HTR5540_23-28_EN(U) 12/24/01, 6:45 PM26

27
English
INTRODUCTION PREPARATION
BASIC
OPERATION
ADVANCED
OPERATION
ADDITIONAL
INFORMATION APPENDIX
BASIC PLAYBACK
3Press SELECT repeatedly to select the
decoder; PRO LOGIC or PRO LOGIC .
4After selecting on the decoder (PRO LOGIC
), select the mode appropriate for the
source by pressing q/DTS SUR.
The selection switches as follow;
PRO LOGIC Movie ↔ PRO LOGIC Music
y
•You can select PRO LOGIC, PRO LOGIC Movie, and PRO
LOGIC Music by pressing PROGRAM l / h on the front
panel repeatedly.
■Selecting PRO LOGIC
You can enjoy the 2-channel sources decoded into five
discrete channels by selecting PRO LOGIC in program
No. 9.
1Select a 2-channel source and start playback
on the source component.
2Press q/DTS SUR.
The previously selected sub program appears on the
front panel display.
PRO LOGIC
LR
DSP
PRO LOGIC
/
VOLUME
PRO
LOGIC
VCR
V-AUX
DVD
TUNER CD
D-TV/CBL
MD/CD-R
PROGRAM
HALL
JAZZ
CLUB
ROCK
CONCERT
ENTER-
TAINMENT
TV
SPORTS
MONO
MOVIE
MOVIE
1 – THEATER – 2
MATRIX
6.1 SELECT
/ DTS
SUR.
q
Remote control
PROGRAM
HALL
JAZZ
CLUB
ROCK
CONCERT
ENTER-
TAINMENT
TV
SPORTS
MONO
MOVIE
MOVIE
1 – THEATER – 2
MATRIX
6.1 SELECT
/ DTS
SUR.
q
PROGRAM
HALL
JAZZ
CLUB
ROCK
CONCERT
ENTER-
TAINMENT
TV
SPORTS
MONO
MOVIE
MOVIE
1 – THEATER – 2
MATRIX
6.1 SELECT
/ DTS
SUR.
q
NATURAL SOUND AV RECEIVER
SILENT
PHONES
STEREO
EFFECT
PROGRAM
PRESET/TUNING
A/B/C/D/E
BASS
–+–+
TREBLE
INPUT
INPUT M0DE
6CH INPUT
VOLUME
STANDBY
/
ON
MEMORY FM/AM
EDIT
PRESET/TUNING
MAN'L/AUTO FM AUTO/MAN'L MONO
TUNING MODE
PROGRAM l / h
POWER
6CH INPUTSLEEP
DVD D-TV/CBL VCR
V-AUX
CD TUNER MD/CD-R
–PRESET +
A/B/C/D/E
PROGRAM
HALL
JAZZ
CLUB
ROCK
CONCERT
ENTER-
TAINMENT
TV
SPORTS
MONO
MOVIE
MOVIE
1 – THEATER – 2
MATRIX
6.1 SELECT
SET MENU
EVE
/ DTS
SUR.
q
2,3,4
0105HTR5540_23-28_EN(U) 12/24/01, 6:45 PM27

28
BASIC PLAYBACK
■Playing Dolby Digital Surround
EX or DTS ES software
Press MATRIX 6.1 to turn on the Dolby Digital + Matrix
6.1 or DTS + Matrix 6.1 decoder.
The display changes AUTO → Matrix6.1 → OFF each
time the MATRIX 6.1 button is pressed.
AUTO: This mode automatically switches Dolby
Digital + Matrix 6.1 and DTS + Matrix 6.1
depending on the signal. Virtual rear center
speaker does not work for 5.1 channel
sources.
Matrix6.1: This setting produces 6-channel playback of
the input source using the Matrix 6.1
decoder. The virtual rear center speaker can
be used when playing a 5.1-channel source.
OFF: Virtual rear center speaker does not work in
this setting.
Notes
• The setting becomes AUTO once this unit turns into standby
mode.
• Some Dolby Digital Surround EX or DTS ES software may not
contain the signal that is necessary for this unit to switch to the
Matrix 6.1 decoding mode. To turn on the Matrix 6.1 decoder
when playing such a source, select “Matrix6.1”.
■Virtual CINEMA DSP
With Virtual CINEMA DSP, you can enjoy all DSP
programs without rear speakers. It creates virtual speakers
to reproduce a natural sound field.
You can listen to virtual CINEMA DSP by setting “1C
REAR LR” in the SET MENU to NON. Sound field
processing changes to VIRTUAL CINEMA DSP
automatically.
Note
• This unit is not set in the virtual CINEMA DSP mode even if
“1C REAR LR” is set to NON in the following cases:
– when the 5ch Stereo, DOLBY DIGITAL Normal, Pro Logic
Normal, Pro Logic , or DTS Normal program is selected;
– when the sound effect is turned off;
– when 6CH INPUT is selected as the input source;
– when 96-kHz sampling digital signals are input to this unit;
– when using the test tone; or
– when connecting the headphones.
MATRIX
6.1
The MATRIX indicator lights up.
STEREO
EFFECT
STEREO
EFFECT
Front panel
or
Remote control
Spectacle 6.1
DSP
MATRIX
DIGITAL
MOVIE THTR
1
VCR
V-AUX
DVD
TUNER
D-TV/CBL
MD/CD-R
DSP
+–
■SILENT CINEMA DSP
You can enjoy a powerful sound field similar to what you
could expert from actual speakers with SILENT
CINEMA DSP. You can listen to SILENT CINEMA DSP
by connecting your headphones to the PHONES jack
while the digital sound field processor is on. Enjoy all the
DSP program using the headphones. The “SILENT”
indicator lights up on the front panel display. (When
sound effects are off, you listen to the source with normal
stereo reproduction.)
Notes
• This feature is not available when 6CH INPUT is selected or
96-kHz sampling digital signals are input to this unit.
• The sound of LFE channel will be mixed and output from the
headphone.
■Normal Stereo Reproduction
1Press STEREO to turn off the sound effect
for normal stereo reproduction.
Press STEREO again to turn the sound effect back
on.
Notes
• If you turn off the sound effects, no sound is output from the
center speaker, rear speakers.
• If you turn off the sound effects while a Dolby Digital or DTS
signal is being output, the dynamic range of the signal is
automatically compressed and the sounds of the center and rear
speaker channels are mixed and output from the main speakers.
• The volume may be greatly reduced when you turn off the
sound effects or if you set “4 D. RANGE” on the SET MENU
to MIN. In this case turn on the sound effect.
• The sound of LFE channel will be directed to the main left and
right or the subwoofer (or both) channels depending on the
setting of “1D BASS” on the SET MENU.
y
During stereo reproduction, you can display information such as
the type, format and sampling frequency of the signal input from
the components connected to this unit.
(While playing a source)
1Press d to display the information about the
input signal.
0105HTR5540_23-28_EN(U) 12/26/01, 7:49 PM28

BASIC
OPERATION
29
English
INTRODUCTION PREPARATION
ADVANCED
OPERATION
ADDITIONAL
INFORMATION APPENDIX
DIGITAL SOUND FIELD PROCESSING (DSP)
Understanding sound fields
A sound field is defined as the “characteristic sound reflections of a
particular space.” In concert halls and other music venues, we hear
early reflections and reverberations as well as the direct sound
produced by the artist(s). The variations in the early reflections and
other reverberations among the different music venues is what gives
each venue its special and recognizable sound quality.
YAMAHA sent teams of sound engineers all around the world to
measure the sound reflections of famous concert halls and music
venues, and collect detailed sound field information such as the
direction, strength, range, and delay time of those reflections. Then
we stored this enormous amount of data in the ROM chips of this
unit.
■Recreating a sound field
Recreating the sound field of a concert hall or an opera house requires localizing the virtual sound sources in your
listening room. The traditional stereo system that uses only two speakers is not capable of recreating a realistic sound
field. YAMAHA’s DSP requires three effect speakers to recreate sound fields based on the measured sound field data.
The processor controls the strength and delay time of the signals output from the three effect speakers to localize the
virtual sound sources and fully encompass the listener.
Hi-Fi DSP programs
The following list gives you a brief description of the sound fields produced by each of the DSP programs. Keep in
mind that most of these are precise digital recreations of actual acoustic environments.
No.
1
2
3
4
Program
CONCERT HALL
JAZZ CLUB
ROCK CONCERT
ENTERTAINMENT/
Disco
ENTERTAINMENT/
5ch Stereo
Features
A large round concert hall with a rich surround effect. Pronounced reflections from all directions
emphasize the extension of sounds. The sound field has a great deal of presence, and your virtual
seat is near the center, close to the stage.
This is the sound field at stage front in “The Bottom Line”, a famous New York jazz club, that
seats up to 300 people. Its wide left to right seating arrangement offers a real and vibrant sound.
The ideal program for lively, dynamic rock music. The data for this program was recorded at
LA’s “hottest” rock club. The listener’s virtual seat is at the center-left of the hall.
This program recreates the acoustic environment of a lively disco in the heart of a big city. The
sound is dense and highly concentrated. It is also characterized by a high-energy, “immediate”
sound.
Using this program increases the listening position range. This is a sound field suitable for
background music at parties, etc.
0106HTR5540_29-33_EN(U) 12/24/01, 6:45 PM29

30
CINEMA-DSP
Sound design of CINEMA-DSP
Filmmakers intend for the dialog to be located right on the screen, the effect sound a little farther back, the music spread
even farther back, and the surround sound around the listener. Of course, all of these sounds must be synchronized with
the images on the screen.
CINEMA-DSP is an upgraded version of YAMAHA DSP specially designed for movie soundtracks. CINEMA-DSP
integrates the DTS, Dolby Digital, and Dolby Pro Logic surround sound technologies with YAMAHA DSP sound field
programs to provide a surround sound field. It recreates comprehensive movie sound design in your audio room. In
CINEMA-DSP sound field programs, YAMAHA’s exclusive DSP processing is added to the Main left and right, and
Center channels, so the listener can enjoy realistic dialogue, depth of sound, smooth transition between sound sources,
and a surround sound field that goes beyond the screen.
When a DTS or Dolby Digital signal is detected, the CINEMA-DSP sound field processor automatically chooses the
most suitable sound field program for that signal.
L SURROUND SOUND FIELD
R SURROUND SOUND FIELD
PRESENCE SOUND FIELD
DIALOG EFFECT MUSIC
In addition to the DSP, this unit is equipped with a variety of precise decoders; Dolby Pro Logic decoder for Dolby
Surround sources, Dolby Pro Logic decoder for Dolby Surround and 2-channel sources, Dolby Digital/DTS decoder
for multi-channel sources and Dolby Digital + Matrix 6.1 or DTS + Matrix 6.1 decoder for adding a rear center channel
(the rear center channel is outputted from virtual rear center speaker). You can select CINEMA-DSP programs to
optimize these decoders and the DSP sound patterns depending on the input source.
0106HTR5540_29-33_EN(U) 12/26/01, 7:53 PM30

31
English
INTRODUCTION PREPARATION
BASIC
OPERATION
ADVANCED
OPERATION
ADDITIONAL
INFORMATION APPENDIX
CINEMA-DSP
The 6-channel soundtracks found on 70-mm film produce precise sound field localization and rich, deep sound without
using matrix processing. This unit’s MOVIE THEATER programs provide the same quality of sound and sound
localization that 6-channel soundtracks do. The built-in Dolby Digital or DTS decoder brings the professional-quality
sound designed for movie theaters into your home. With this unit’s MOVIE THEATER programs, you can use Dolby
Digital or DTS technology to recreate a dynamic sound that gives you the feeling of being in a public theater.
■Dolby Digital/DTS + DSP sound field effect
These programs use YAMAHA’s tri-field DSP processing
on each of the Dolby Digital or DTS signals for the front,
left surround, and right surround channels. This
processing enables this unit to reproduce the immense
sound field and surround expression of a Dolby Digital-
or DTS-equipped movie theater without sacrificing the
clear separation of all channels.
■Dolby Digital/DTS + Matrix 6.1 + DSP sound field effect
These programs provide you with the maximum experience of the spacious surround effects by adding an extra rear
center DSP sound field created from the virtual rear center speaker.
■Dolby Pro Logic + DSP sound field effect
Most movie software has 4-channel (left, center, right,
and surround) sound information encoded by Dolby
Surround matrix processing and stored on the left and
right tracks. These signals are processed by the Dolby Pro
Logic decoder. The MOVIE THEATER programs are
designed to recreate the spaciousness and delicate
nuances of sound that tend to be lost in the encoding and
decoding processes.
■Dolby Pro Logic
Dolby Pro Logic decodes Dolby Surround software into 5 discrete full-range channels (3 channels in front and 2
channels in rear). There are 2 modes; MOVIE for movies and MUSIC for 2-channel audio sources.
Surround DSP
sound field
Right surround DSP
sound field
Presence DSP
sound field
Left surround DSP
sound field
Presence DSP
sound field
0106HTR5540_29-33_EN(U) 12/27/01, 1:00 PM31

32
CINEMA-DSP
CINEMA-DSP programs
■For movie programs: No. 7 to 9
This unit automatically chooses the appropriate decoder and DSP sound field pattern according to the input signal
format.
Table of Program Names for Each Input Format
MOVIE
THEATER 1
MOVIE
THEATER 2
DOLBY
DIGITAL
DTS DIGITAL
SUR
PRO LOGIC
PRO LOGIC
2 channel
Stereo
70 mm Spectacle
70 mm Sci-Fi
70 mm Adventure
70 mm General
—
—
—
—
Normal
Enhanced
Movie
Music
DOLBY DIGITAL
DGTL Spectacle
DGTL Sci-Fi
DGTL Adventure
DGTL General
Normal
Enhanced
—
—
—
—
—
—
5.1 channel
DTS
DTS Spectacle
DTS Sci-Fi
DTS Adventure
DTS General
—
—
Normal
Enhanced
—
—
—
—
DTS
Matrix 6.1
Spectacle 6.1
Sci-Fi 6.1
Adventure 6.1
General 6.1
—
—
Matrix 6.1
Enhanced 6.1
—
—
—
—
6.1 channel *
Input
Program
DOLBY DIGITAL
Matrix 6.1
Spectacle 6.1
Sci-Fi 6.1
Adventure 6.1
General 6.1
Matrix 6.1
Enhanced 6.1
—
—
—
—
—
—
* means the Matrix 6.1 decoder is ON.
y
• If a Dolby Digital signal or DTS signal is input when the input mode is set to AUTO, the DSP program will automatically switch to
the Dolby Digital playback sound field or DTS playback sound field.
• If Dolby Digital Surround EX software or DTS ES software is played when AUTO is selected by pressing the MATRIX 6.1 button
on the remote control, the Dolby Digital + Matrix 6.1 or DTS + Matrix 6.1 decoder usually turns on and the corresponding DSP
program is selected.
• MATRIX 6.1 on the remote control can be used to play Dolby Digital or DTS 5.1 channel sources with the virtual rear center
speaker. In this case the program name changes to the corresponding name for 6.1 channel.
• When playing a 6.1 channel source with MATRIX 6.1 on the remote control turned off, the program name changes to the
corresponding name for 5.1 channel.
Notes
• The “ ” indicator does not light up when selecting program No. 9 except in Enhanced mode.
• When playing a monaural source with a CINEMA DSP program, the source signal is directed to the center channel, main and rear
speakers output effect sounds.
No.
7
8
9
0106HTR5540_29-33_EN(U) 12/26/01, 7:54 PM32

33
English
INTRODUCTION PREPARATION
BASIC
OPERATION
ADVANCED
OPERATION
ADDITIONAL
INFORMATION APPENDIX
CINEMA-DSP
Program
Enhanced Mode
No.
4
5
6
Program
ENTERTAINMENT/
Game
ENTERTAINMENT/
Concert Video
TV SPORTS
MONO MOVIE
Features
This program adds a deep and spatial feeling to video game sounds.
This program adds a deep and spatial feeling to concert video sounds.
With this program, you can enjoy watching various TV programs such as news, variety shows,
music programs or sports programs. In a stereo broadcast of a sports game, the commentator is
oriented at the center position, and the shouts and the atmosphere in the stadium spread on the
surround side, while their spread to the rear is properly restrained.
This program is provided for reproducing monaural video sources (such as old movies). The
program produces the optimum reverberation to create sound depth by using only the presence
sound field.
■For audio-video sources: No. 4 to 6
The following list gives you a brief description of the sound fields produced by each of the DSP programs. Keep in
mind that most of these are precise digital recreations of actual acoustic environments. Select the DSP program that you
feel sounds best regardless of the name and description given for it below.
No.
7
8
9
Features
This program creates the extremely wide sound field of a 70-mm movie theater. It
precisely reproduces the source sound in detail, making both the video and the sound
field incredibly real. This is ideal for any kind of video source encoded with Dolby
Surround, Dolby Digital or DTS (especially large-scale movie productions).
This program clearly reproduces dialog and sound effects in the latest sound form of
science fiction films, thus creating a broad and expansive cinematic space amid the
silence. You can enjoy science fiction films in a virtual-space sound field that includes
Dolby Surround, Dolby Digital and DTS-encoded software employing the most advanced
techniques.
This program is ideal for precisely reproducing the sound design of the newest 70-mm
and multichannel soundtrack films. The sound field is made to be similar to that of the
newest movie theaters, so the reverberations of the sound field itself are restrained as
much as possible.
This program is for reproducing sounds from 70-mm and multichannel soundtrack films,
and is characterized by a soft and extensive sound field. The presence sound field is
relatively narrow. It spatially spreads all around and toward the screen, restraining the
echo effect of conversations without losing clarity.
This program ideally simulates the multi-surround speaker systems of the 35-mm film
theaters. Dolby Pro Logic decoding, Dolby Digital decoding or DTS decoding and digital
sound field processing create precise effects without altering the original sound
orientation.
The surround effects produced by this sound field wrap around the viewer naturally from
the back to the left and right, and toward the screen.
MOVIE
THEATER 1
MOVIE
THEATER 2
Spectacle
Sci-Fi
Adventure
General
0106HTR5540_29-33_EN(U) 12/24/01, 6:45 PM33

34
TUNING
4Press PRESET/TUNING l / h once to begin
automatic tuning.
Press h to tune in to a higher frequency, or press l
to tune in to a lower frequency.
When tuned in to a station, the “TUNED” indicator
lights up and the frequency of the received station is
shown on the front panel display.
y
•Use the manual tuning method if the tuning search does not
stop at the desired station because the signal is weak.
■Manual tuning
If the signal from the station you want to select is weak,
you must tune in to it manually.
1Select TUNER and the reception band
following steps 1 and 2 described in
“Automatic tuning” at left.
2Press TUNING MODE (AUTO/MAN’L MONO)
so that the “AUTO” indicator goes off from
the front panel display.
If the colon (:) appears on the front panel display,
press PRESET/TUNING (EDIT) to turn it off.
3Press PRESET/TUNING l/h to tune in to
the desired station manually.
Hold down the button to
continue the tuning search.
Note
•Manually tuning in to an FM station will automatically change
the reception mode to monaural to increase the signal quality.
Automatic and manual tuning
There are 2 ways to tune; automatic and manual.
Automatic tuning is effective when station signals are
strong and there is no interference.
■Automatic tuning
1Press INPUT l / h (TUNER on the remote
control) to select TUNER as the input source.
2Press FM/AM to select the reception band.
“FM” or “AM” appears on the front panel display.
3Press TUNING MODE (AUTO/MAN’L MONO)
so that the “AUTO” indicator lights up on the
front panel display.
If the colon (:) appears on the front panel display,
press PRESET/TUNING (EDIT) to turn it off.
INPUT
PRESET/TUNING
233
NATURAL SOUND AV RECEIVER
SILENT
PHONES
STEREO
EFFECT
PROGRAM
PRESET/TUNING
A/B/C/D/E
BASS
–+–+
TREBLE
INPUT
INPUT M0DE
6CH INPUT
VOLUME
STANDBY
/
ON
MEMORY FM/AM
EDIT
PRESET/TUNING
MAN'L/AUTO FM AUTO/MAN'L MONO
TUNING MODE
4
1
FM/AM
or
AUTO/MAN'L MONO
TUNING MODE
AUTO
Lights up
EDIT
PRESET/TUNING
DVD D-TV/CBL VCR
V-AUX
CD TUNER MD/CD-R
–PRESET +
A/B/C/D/E
or
Front panel Remote control
AUTO/MAN'L MONO
TUNING MODE
AUTO
Goes off
EDIT
PRESET/TUNING
PRESET/TUNING
A AM 144O
TUNED
VCR
V-AUX
DVD
TUNER
D-TV/CBL
MD/CD-R
A AM 144O
TUNED
VCR
V-AUX
DVD
TUNER
D-TV/CBL
MD/CD-R
A AM 144O
TUNED
VCR
V-AUX
DVD
TUNER
D-TV/CBL
MD/CD-R
0107HTR5540_34-39_EN(U) 12/24/01, 6:46 PM34

35
English
INTRODUCTION PREPARATION
BASIC
OPERATION
ADVANCED
OPERATION
ADDITIONAL
INFORMATION APPENDIX
TUNING
Presetting stations
■Automatically presetting stations
(for FM stations)
You can use the automatic preset tuning feature to store
FM stations. This function enables this unit to
automatically tune in to FM stations with strong signals,
and to store up to 40 (8 stations x 5 groups) of those
stations in order. This feature enables you to easily tune in
to any preset station by selecting the preset station
number (see page 37).
1Press FM/AM to select the FM band.
2Press TUNING MODE (AUTO/MAN’L MONO)
so that the “AUTO” indicator lights up on the
front panel display.
3Press and hold MEMORY (MAN’L/AUTO FM)
for more than 3 seconds.
The preset number and the “MEMORY” and
“AUTO” indicators flash. Then, after about
5 seconds, automatic preset tuning begins from the
frequency currently displayed toward the higher
frequencies.
When automatic preset tuning is completed, the front
panel display shows the frequency of the last preset
station.
AUTO/MAN'L MONO
TUNING MODE
MEMORY
MAN'L/AUTO FM
AUTO
A1:FM
LR
MEMORY
AUTO
VOLUME
VCR
V-AUX
DVD
TUNER CD
D-TV/CBL
MD/CD-R
NATURAL SOUND AV RECEIVER
SILENT
PHONES
STEREO
EFFECT
PROGRAM
PRESET/TUNING
A/B/C/D/E
BASS
–+–+
TREBLE
INPUT
INPUT M0DE
6CH INPUT
VOLUME
STANDBY
/
ON
MEMORY FM/AM
EDIT
PRESET/TUNING
MAN'L/AUTO FM AUTO/MAN'L MONO
TUNING MODE
1
23
Lights up
Notes
•Any stored station data existing under a preset number is
cleared when you store a new station under that preset number.
•When a station data is stored under a preset number, the
frequency and reception band are also stored.
•You can manually replace a preset station with another FM or
AM station by simply following the procedure in the section
“Manually presetting stations” on page 36.
•If the number of the received stations does not reach E8,
automatic preset tuning has automatically stopped after
searching all stations.
•Only FM stations with sufficient signal strength are stored
automatically by automatic preset tuning. If the station you
want to store is weak in signal strength, tune in to it manually
in the monaural mode, and store it by following the procedure
in “Manually presetting stations” on page 36.
Automatic preset tuning options
You can select the preset number from which this unit
will store FM stations and/or begin tuning toward lower
frequencies. After pressing MEMORY in step 3:
1. Press A/B/C/D/E and PRESET/TUNING l / h to
select the preset number under which the first station
will be stored. Automatic preset tuning will stop when
stations have all been stored up to E8.
2. Press PRESET/TUNING (EDIT) to turn off the colon
(:) and then press PRESET/TUNING l to begin
tuning toward lower frequencies.
Memory back-up
The memory back-up circuit prevents the stored data
from being lost even if this unit is set in the standby
mode, the power cord is disconnected from the AC
outlet, or the power supply is temporarily cut due to
power failure. However, if the power is cut for more
than one week, the preset stations may be cleared. If
so, store the stations again.
FM/AM
0107HTR5540_34-39_EN(U) 12/24/01, 6:46 PM35

36
TUNING
■Manually presetting stations
You can also store up to 40 stations (8 stations x 5
groups) manually.
1Tune in to a station.
See page 34 for tuning instructions.
When tuned in to a station, the front panel display
shows the frequency of received station.
2Press MEMORY (MAN’L/AUTO FM).
The “MEMORY” indicator flashes for about
5 seconds.
3Press A/B/C/D/E repeatedly to select a preset
station group (A to E) while the “MEMORY”
indicator is flashing.
The group letter appears and make sure that the
colon (:) appears on the front panel display.
MEMORY
MAN'L/AUTO FM
MEMORY
A/B/C/D/E
C :AM 63O kHz
LR
TUNED
MEMORY
VOLUME
VCR
V-AUX
DVD
TUNER CD
D-TV/CBL
MD/CD-R
4
NATURAL SOUND AV RECEIVER
SILENT
PHONES
STEREO
EFFECT
PROGRAM
PRESET/TUNING
A/B/C/D/E
BASS
–+–+
TREBLE
INPUT
INPUT M0DE
6CH INPUT
VOLUME
STANDBY
/
ON
MEMORY FM/AM
EDIT
PRESET/TUNING
MAN'L/AUTO FM AUTO/MAN'L MONO
TUNING MODE
32,5
Shows the displayed station has been stored as C3.
Flashes
4Press PRESET/TUNING l / h to select a
preset station number (1 to 8) while the
“MEMORY” indicator is flashing.
Press h to select a higher preset station number.
Press l to select a lower preset station number.
5Press MEMORY (MAN’L/AUTO FM) on the
front panel while the “MEMORY” indicator is
flashing.
The station band and
frequency appear on the front
panel display with the preset
group and number you have
selected.
6Repeat steps 1 to 5 to store other stations.
Notes
•Any stored station data existing under a preset number is
cleared when you store a new station under that preset number.
•The reception mode (stereo or monaural) is stored along with
the station frequency.
A AM 63O kHz
LR
TUNED
VOLUME
VCR
V-AUX
DVD
TUNER CD
D-TV/CBL
MD/CD-R
PRESET/TUNING
C3:AM 63O kHz
LR
TUNED
MEMORY
VOLUME
VCR
V-AUX
DVD
TUNER CD
D-TV/CBL
MD/CD-R
MEMORY
MAN'L/AUTO FM
C3:AM 63O kHz
LR
TUNED
VOLUME
VCR
V-AUX
DVD
TUNER CD
D-TV/CBL
MD/CD-R
0107HTR5540_34-39_EN(U) 12/24/01, 6:46 PM36

37
English
INTRODUCTION PREPARATION
BASIC
OPERATION
ADVANCED
OPERATION
ADDITIONAL
INFORMATION APPENDIX
TUNING
Exchanging preset stations
You can exchange the assignment of two preset stations.
The example below describes the procedure for
exchanging preset station “E1” with “A5”.
1Tune in to preset station “E1” by using the
A/B/C/D/E and PRESET/TUNING l / h.
See “Tuning in to a preset station” at left.
2Press and hold PRESET/TUNING (EDIT) for
more than 3 seconds.
“E1” and the “MEMORY” indicator flash on the
front panel display.
3Tune in to preset station “A5” by using the
A/B/C/D/E and PRESET/TUNING l / h.
“A5” and the “MEMORY” indicator flash on the
front panel display.
4Press PRESET/TUNING (EDIT) again.
The stations stored at the two preset assignments are
exchanged.
Tuning in to a preset station
You can tune any desired station simply by selecting the
preset station number under which it was stored.
1Press A/B/C/D/E (A/B/C/D/E on the remote
control) to select the preset station group.
The preset group letter appears on the front panel
display and changes each time you press A/B/C/D/E.
2Press PRESET/TUNING l / h (PRESET +/–
on the remote control) to select a preset
station number (1 to 8).
The preset group and number appear on the front
panel display along with the station band, frequency
and the “TUNED” indicator lights up.
EDIT
PRESET/TUNING
PRESET +–
PRESET/TUNING
A/B/C/D/E
A/B/C/D/E
A5:FM 9O.6 MHz
LR
TUNED
MEMORY
VOLUME
VCR
V-AUX
DVD
TUNER CD
D-TV/CBL
MD/CD-R
EDIT E1-A5
MEMORY
VCR
V-AUX
DVD
TUNER CD
D-TV/CBL
MD/CD-R
Shows the exchange of stations has
been completed.
Front panel
Remote control
or
Front panel
Remote control
or
NATURAL SOUND AV RECEIVER
SILENT
PHONES
STEREO
EFFECT
PROGRAM
PRESET/TUNING
A/B/C/D/E
BASS
–+–+
TREBLE
INPUT
INPUT M0DE
6CH INPUT
VOLUME
STANDBY
/
ON
MEMORY FM/AM
EDIT
PRESET/TUNING
MAN'L/AUTO FM AUTO/MAN'L MONO
TUNING MODE
1
2
–PRESET +
A/B/C/D/E
PROGRAM
HALL
JAZZ
CLUB
ROCK
CONCERT
ENTER-
TAINMENT
TV
SPORTS
MONO
MOVIE
MOVIE
1 – THEATER – 2
MATRIX
6.1 SELECT
/ DTS
SUR.
q
1
2
2,4 1,3 1,3
NATURAL SOUND AV RECEIVER
SILENT
PHONES
STEREO
EFFECT
PROGRAM
PRESET/TUNING
A/B/C/D/E
BASS
–+–+
TREBLE
INPUT
INPUT M0DE
6CH INPUT
VOLUME
STANDBY
/
ON
MEMORY FM/AM
EDIT
PRESET/TUNING
MAN'L/AUTO FM AUTO/MAN'L MONO
TUNING MODE
EDIT
PRESET/TUNING
E1:FM 87.5 MHz
TUNED
MEMORY
VCR
V-AUX
DVD
TUNER CD
D-TV/CBL
MD/CD-R
E1:FM 87.5 MHz
TUNED
VCR
V-AUX
DVD
TUNER CD
D-TV/CBL
MD/CD-R
0107HTR5540_34-39_EN(U) 12/24/01, 6:46 PM37

38
Use this feature to automatically set this unit in the
standby mode after the amount of time you have set. The
sleep timer is useful when you are going to sleep while
this unit is playing or recording a source. The sleep timer
also automatically turns off the external component(s)
connected to AC OUTLET(S).
The sleep timer can only be set with the remote control.
y
•By connecting a commercially available timer to this unit, you
can also set a wake-up timer. Refer to the operation instructions
of the timer.
Setting the sleep timer
1Select a source and start playback on the
source component.
2Press SLEEP repeatedly
to set the amount of time.
Each time you press SLEEP,
the front panel display changes
as shown below.
3The “SLEEP” indicator lights up on the front
panel display soon after the sleep timer has
been set.
The display then returns to the previous indication.
SLEEP
SLEEP
POWER
6CH INPUTSLEEP
DVD D-TV/CBL VCR
V-AUX
CD TUNER MD/CD-R
–PRESET +
A/B/C/D/E
1
2
SLEEP 12Omin
LR
DSP
PCM
SLEEP
VOLUME
VCR
V-AUX
DVD
TUNER CD
D-TV/CBL
MD/CD-R
CONCERT HALL
LR
DSP
PCM
SLEEP
VOLUME
VCR
V-AUX
DVD
TUNER CD
D-TV/CBL
MD/CD-R
SLEEP TIMER
Canceling the sleep timer
1Press SLEEP repeatedly until “SLEEP OFF”
appears on the front panel display.
After a few seconds, “SLEEP OFF” disappears, the
“SLEEP” indicator goes off and the display returns
to the previous indication.
y
•The sleep timer setting can also be canceled by setting this unit
in the standby mode by using POWER on the remote control
(or STANDBY/ON on the front panel) or by disconnecting the
AC power cord from the AC outlet.
0107HTR5540_34-39_EN(U) 12/24/01, 6:46 PM38

39
English
INTRODUCTION PREPARATION
BASIC
OPERATION
ADVANCED
OPERATION
ADDITIONAL
INFORMATION APPENDIX
INPUT
POWER
6CH INPUTSLEEP
DVD D-TV/CBL VCR
V-AUX
CD TUNER MD/CD-R
–PRESET +
A/B/C/D/E
2
DVD D-TV/CBL VCR
V-AUX
CD TUNER MD/CD-R
Front panel Remote control
or
RECORDING
Notes
•Do a test recording before you start an actual recording.
•When this unit is set in the standby mode, you cannot record
between the components connected to this unit.
•The setting of BASS, TREBLE, VOLUME, “5 L/R
BALANCE” on the SET MENU and DSP programs does not
effect the recorded material.
•A source connected to the 6CH INPUT jacks on this unit
cannot be recorded.
•A given input source is not output to the same OUT (REC)
channel. (For example, the signal input from VCR IN is not
output to VCR OUT.)
•Check the copyright laws in your country to record from
records, CDs, radio, etc. Recording of copyrighted material
may infringe copyright laws.
If you playback a video source that uses scrambled or
encoded signals to prevent it from being dubbed, the
picture itself may be disturbed due to those signals.
■Special considerations when
recording DTS software
The DTS signal is a digital bitstream. Attempting to
digitally record the DTS bitstream will result in noise
being recorded. Therefore, if you want to use this unit to
record sources that have DTS signals recorded on them,
the following considerations and adjustments need to be
made.
For LDs, DVDs and CDs encoded with DTS, when your
player is compatible with the DTS format, follow its
operation instruction to make a setting so that the analog
signal will be output from the player.
■Timer playback/recording
This unit can perform playback or recording with an
external timer (not supplied). Refer to the operating
instructions for the component and the timer to be used.
Notes
•Stored data, such as input source, will be reflected when
playback or recording with the timer.
•If you do not want any sound output when recording with a
timer, turn the volume down.
Memory back-up
The memory back-up circuit prevents the stored data
(input source, volume level, set menu settings and so
on) from being lost even if this unit is disconnected
from the AC outlet. However, if the timer is turned off
for more than one week, the stored data will be lost.
21
NATURAL SOUND AV RECEIVER
SILENT
PHONES
STEREO
EFFECT
PROGRAM
PRESET/TUNING
A/B/C/D/E
BASS
–+–+
TREBLE
INPUT
INPUT M0DE
6CH INPUT
VOLUME
MEMORY FM/AM
EDIT
PRESET/TUNING
MAN'L/AUTO FM AUTO/MAN'L MONO
TUNING MODE
STANDBY
/
ON
Recording adjustments and other operations are
performed from the recording components. Refer to the
operation instructions for these components.
1Turn on the power of this unit and all
connected component.
2Select the source component you want to
record from.
3Start playback (or select a broadcast station)
on the source component.
4Start recording on the recording component.
0107HTR5540_34-39_EN(U) 12/24/01, 6:46 PM39

40
DSP
+–
Adjusting the items on the SET
MENU
Adjustment should be made with the remote control.
Note
•Some items require extra steps.
1Press SET MENU to enter
the SET MENU.
2Press u/d repeatedly to
select the item you want
to adjust (1 to 10).
y
•By pressing SET MENU repeatedly, you can select items in the
same order as when pressing d.
3Press +/– once to enter
the setup mode of the
selected item.
The last setting you adjusted
appears on the front panel
display.
Depending on the item, press
u/d to select a sub item.
SET MENU
ADVANCED OPERATION
PROGRAM
HALL
JAZZ
CLUB
ROCK
CONCERT
ENTER-
TAINMENT
TV
SPORTS
MONO
MOVIE
MOVIE
1 – THEATER – 2
MATRIX
6.1 SELECT
SET MENU
LEVEL
DSP
+–
STEREO
EFFECT
TEST
/ DTS
SUR.
q
5
2,5 1
3
,
4
The SET MENU consists of 10 items including the
speaker mode setting. Choose the appropriate item and
adjust or select the values as necessary.
y
•You can adjust the items on the SET MENU while playing a
source.
Items Initial settings
1 SPEAKER SET
A CENTER LRG (large)
B MAIN LARGE
C REAR LR LRG (large)
D BASS BOTH
E MAIN Lv Nrm (Normal)
2 LFE LEVEL SP/HP 0 dB
3 SP DLY TIME 0 ms
4 D. RANGE SP/HP MAX
5 L/R BALANCE 0 dB for L/R
6
HP TONE CTRL BASS/TRBL
0 dB
7 I/O ASSIGN
C(optical input) (1) DVD
D(coaxial input) (2) CD
8 INPUT MODE AUTO
9 DISPLAY SET
DIMMER 0
10 MEM. GUARD OFF
•In the descriptions for each item from the following page, the
default setting is indicated in bold.
SET MENU
DSP
+–
DSP
+–
0108HTR5540_40-44_EN(U) 12/24/01, 6:46 PM40

41
English
INTRODUCTION PREPARATION
BASIC OPERA-
TION
ADVANCED
OPERATION
ADDITIONAL
INFORMATION APPENDIX
SET MENU
4Press +/– repeatedly to
change the setting of the
item.
5Press u/d repeatedly until the menu
disappears or simply press one of the DSP
program group buttons to exit SET MENU.
DSP
+–
DSP
+–
PROGRAM
HALL
JAZZ
CLUB
ROCK
CONCERT
ENTER-
TAINMENT
TV
SPORTS
MONO
MOVIE
MOVIE
1 – THEATER – 2
MATRIX
6.1 SELECT
/ DTS
SUR.
q
1 SPEAKER SET (speaker mode
settings)
Use this feature to select suitable output modes for your
speaker configuration.
Notes
•When 96-kHz sampling digital signals are input to this unit,
some items are not affected.
•When 6CH INPUT is selected as the input source, level
adjustments in items 1A through 1D are not affected.
■1A CENTER (center speaker
mode)
By adding a center speaker to your speaker configuration,
this unit can provide better dialog localization for several
listeners and superior synchronization of sound and
images.
Choices: LRG (large), SML (small), NON (none)
LRG
Select this if you have a large center speaker. The entire
range of the center channel signal is directed to the center
speaker.
SML
Select this if you have a small center speaker. The low-
frequency signals (90 Hz and below) of the center
channel are directed to the speakers selected with “1D
BASS”.
NON
Select this if you do not have a center speaker. All of the
center channel signal are directed to the main left and
right speakers.
■1B MAIN (main speaker mode)
Choices: LARGE, SMALL
LARGE
Select this if you have large main speakers. The entire
range of the main left and right channel signal is directed
to the main left and right speakers.
SMALL
Select this if you have small main speakers. The low-
frequency signals (90 Hz and below) of the main channel
are directed to the speakers selected with “1D BASS”.
or
Memory back-up
The memory back-up circuit prevents the stored data
from being lost even if this unit is in the standby
mode. However, if the power cord is disconnected
from the AC outlet, or the power supply is cut for
more than one week, the stored data will be lost. If so,
adjust the items again.
0108HTR5540_40-44_EN(U) 12/24/01, 6:46 PM41

42
SET MENU
■1C REAR LR (rear speaker mode)
Choices: LRG (large), SML (small), NON (none)
LRG
Select this if you have large rear left and right speakers or
if a rear subwoofer is connected to the rear speakers. The
entire range of the rear channel signal is directed to the
rear left and right speakers.
SML
Select this if you have small rear left and right speakers.
The low-frequency signals (90 Hz and below) of the rear
channel are directed to the speakers selected with “1D
BASS”.
NON
Select this if you do not have rear speakers.
y
•This unit is set in the virtual CINEMA DSP mode when you
select NON for “1C REAR LR”.
■1D BASS (LFE/bass out mode)
LFE signals carry low-frequency effects when this unit
decodes a Dolby Digital or DTS signal. Low-frequency
signals are defined as 90 Hz and below. The Low-
frequency signals can be directed to both main left and
right speakers, and the subwoofer (subwoofer can be used
for both stereo reproduction and the DSP program).
Choices: SWFR (subwoofer), MAIN, BOTH
SWFR
Select this if you use a subwoofer. The LFE signals are
directed to the subwoofer.
MAIN
Select this if you do not use a subwoofer. The LFE
signals are directed to the main speakers.
BOTH
The LFE signals are directed to the subwoofer. Low-
frequency signals designated to the main channels in
accordance with other speaker mode settings are directed
to both main speakers and a subwoofer.
Note
•When you select MAIN for “1D BASS”, the low-frequency
signals (90 Hz and below) of the main channel are directed to
the main speakers even if you select SMALL for the main
speaker mode.
■1E MAIN Lv (main level mode)
Change this setting if you cannot match the output level
of the center, and rear (L/R) speakers with the main
speakers because of unusually high-efficiency
performance from the main speakers.
Choices: Nrm (Normal), –10 dB
Nrm
Select this if you can match the output level of your effect
speakers with that of your main speakers when using the
test tone.
–10 dB
Select this if you cannot match the output level of your
effect speakers with that of your main speakers when
using the test tone.
2 LFE LEVEL
Use this feature to adjust the output level of the LFE
(low-frequency effect) channel when playing back a
Dolby Digital or DTS signal. The LFE signal carries the
low-frequency special effect sound which is only added to
certain scenes.
Control range:
SPEAKER ............ –20 to 0 dB
HEADPHONE ..... –20 to 0 dB
Initial setting: 0 dB
1Press d/u to select the item to be adjusted.
2Press – to adjust the LFE level.
Note
•Adjust the LFE level according to the capacity of your
subwoofer or headphones.
0108HTR5540_40-44_EN(U) 12/24/01, 6:46 PM42

43
English
INTRODUCTION PREPARATION
BASIC OPERA-
TION
ADVANCED
OPERATION
ADDITIONAL
INFORMATION APPENDIX
SET MENU
LC
C
R
RL RR
3 SP DLY TIME (speaker delay
time)
Use this feature to adjust the delay of the center channel
sounds. This feature works when there is sound output
from the center speaker, with a source like Dolby Digital
or DTS, etc. Ideally, the center speaker should be the
same distance from the main listening position as the left
and right speakers. However, in most home situations, the
center speaker is placed in line with the main speakers.
By delaying the sound from the center speaker, the
apparent distance from the center speaker to the main
listening position can be adjusted to make it seem the
same as the distance between the main left and right
speaker to the listening position. Adjusting the delay time
for the center speaker is especially important for giving
depth to the dialogue.
Control range:
CENTER .......................... 0 to 5 ms
Initial setting:
CENTER .......................... 0 ms
1Press +/– to increase or decrease the delay
of the center channel sounds.
Center speaker image
y
•Increasing the delay by 1 ms simulates moving the speakers
about 30 cm (one foot) farther away from the listening
position.
4 D. RANGE (dynamic range)
Use this feature to adjust the dynamic range. This setting
is effective only when this unit is decoding Dolby Digital
signals.
Choices: MAX, STD (standard), MIN (minimum)
MAX
Select the “MAX” for feature films.
STD
Select the “STD” for general use.
MIN
Select the “MIN” for listening to sources at low volume
levels.
5 L/R BALANCE (balance of the
main left and right speakers)
Use this feature to adjust the balance of the output level
from the main left and right speakers.
Control range: 20 steps for L/R
Initial setting: 0 dB for L/R
1Press + to decrease the output level for the
main left speaker. Press – for the main right
speaker.
6 HP TONE CTRL (headphone tone
control)
Use this feature to adjust the level of the bass and treble
when you use your headphones.
Control range (dB):
BASS ............... –6 to +3
TRBL (treble) .. –6 to +3
Initial setting:
BASS ............... 0 dB
TRBL ............... 0 dB
0108HTR5540_40-44_EN(U) 12/24/01, 6:46 PM43

44
SET MENU
9 DISPLAY SET
■DIMMER
You can adjust the brightness of the front panel display.
Control range: –4 to 0
Initial setting: 0
10 MEM. GUARD (memory guard)
Use this feature to prevent accidental changes to settings
on this unit.
Choices: ON, OFF
Select ON to protect the following features:
•All SET MENU items
•Center, rear speakers, and subwoofer levels
•DSP program parameters
Notes
•When this item is set to ON, you cannot use the test tone.
•When this item is set to ON, you cannot select any other SET
MENU items.
7 I/O ASSIGN (input/output
assignment)
It is possible to assign jacks according to the component
to be used if this unit’s DIGITAL INPUT jack settings
(component names for jacks) differ from that component.
This makes it possible to change the jack assignment and
effectively connect more components.
Once you assign, you can select that component with
INPUT l / h (or the input selector buttons on the
remote control).
■7C OPTICAL IN for OPTICAL
INPUT jacks
Choices: (1) MD/CD-R, CD, V-AUX, VCR,
D-TV/CBL, DVD
■7D COAXIAL IN for COAXIAL
INPUT jack
Choices: (2) MD/CD-R, CD, V-AUX, VCR,
D-TV/CBL, DVD
Notes
•You cannot select an item more than once for the same type of
jack.
•When you connect a component to both the COAXIAL and
OPTICAL jacks, priority is given to the input signals from the
COAXIAL jack.
8 INPUT MODE (initial input
mode)
Use this feature to designate the input mode for sources
connected to the DIGITAL INPUT jacks when you turn
on this unit (see page 25 for details about the input
mode).
Choices: AUTO, LAST
AUTO
Select this to allow this unit to automatically detect the
type of input signal and select the appropriate input mode.
LAST
Select this to set this unit to automatically select the last
input mode used for the respective source.
0108HTR5540_40-44_EN(U) 12/24/01, 6:46 PM44

45
English
INTRODUCTION PREPARATION
BASIC OPERA-
TION
ADVANCED
OPERATION
ADDITIONAL
INFORMATION APPENDIX
You can adjust the output level of each effect speaker
(center, rear left and right, and subwoofer) while listening
to a source.
Adjustment should be made with the remote control.
(While playing a source)
1Press LEVEL repeatedly to select the
speaker(s) you want to adjust.
Each time you press LEVEL, the selected speaker
changes and appears on the front panel display as
follows: center, rear right, rear left and subwoofer.
LEVEL
SET MENU
LEVEL
DSP
+–
STEREO
EFFECT
MUTE
VOLUME
TEST
1
2
1
DSP
+–
DSP
+–
LEVEL
ADJUSTING THE LEVEL OF THE EFFECT SPEAKERS
y
•Once you press LEVEL, you can also select the speaker(s) to
be adjusted by pressing d / u.
Center speaker output level
Subwoofer output level
Rear left speaker output
level
Rear right speaker output
level
2Press +/– to adjust the speaker output level.
•The control range for the center or rear left and
right speakers is from +10 dB to –10 dB.
•The control range for the subwoofer is from 0 dB
to –20 dB.
Notes
•When the speaker output modes for “1A CENTER” and “1C
REAR LR” are set to NON, and “1D BASS” to MAIN, the
output level of those speakers cannot be adjusted because there
is no sound coming from these speakers.
• When you adjust the output level with LEVEL, the settings you
made with the test tone will be changed.
•We recommend adjusting the speakers by following the steps
described in “Using the test tone” on pages 21 and 22.
■For 5ch Stereo
You can adjust the volume level for each channel in 5-
channel stereo mode.
Control range: 0 to 100%
•CT level (Center level)
•RL level (Rear left level)
•RR level (Rear right level)
1Select 5ch Stereo.
2Press u / d repeatedly to select the
speaker(s) you want to adjust.
3Press +/– to adjust the speaker output level.
Memory back-up
The memory back-up circuit prevents the stored data
from being lost even if this unit is in the standby
mode. However, if the power cord is disconnected
from the AC outlet, or the power supply is cut for
more than one week, the stored data will be lost. If so,
set the output level again.
0109HTR5540_45-47_EN(U) 12/24/01, 6:46 PM45

46
You can adjust the time difference between the beginning
of the sound from the main speakers and the beginning of
the sound effect from the rear speakers. The larger the
value, the later the sound effect is generated. The delay
time can be individually adjusted to all DSP programs.
The following table shows factory-set delay time.
PROGRAM
HALL
JAZZ
CLUB
ROCK
CONCERT
ENTER-
TAINMENT
TV
SPORTS
MONO
MOVIE
MOVIE
1 – THEATER – 2
MATRIX
6.1 SELECT
SET MENU
LEVEL
DSP
+–
STEREO
EFFECT
TEST
/ DTS
SUR.
q
1
2
3
DSP
+–
ADJUSTING THE DELAY TIME
Adjustment should be made with the remote control.
(While playing a source)
1Select a DSP program you want to adjust the
delay time.
2Press u / d so that “DELAY” appears on the
front panel display.
3Press +/– to adjust the delay time.
Notes
• Adding too much delay will cause an unnatural effect with
some sources.
•The sound is momentarily interrupted while adjusting the delay
time.
Memory back-up
The memory back-up circuit prevents the stored data
from being lost even if this unit is in the standby
mode. However, if the power cord is disconnected
from the AC outlet, or the power supply is cut for
more than one week, the stored data will be lost. If so,
adjust the delay time again.
Program
Preset value (ms)
1. CONCERT HALL 45
2. JAZZ CLUB 30
3. ROCK CONCERT 15
4. DISCO 26
GAME 36
CONCERT VIDEO 21
5. TV SPORTS 10
6. MONO MOVIE 69
7. 70 mm SPECTACLE 23
DGTL SPECTACLE 15
DTS SPECTACLE 15
Spectacle 6.1 15
70 mm SCI-FI 20
Sci-Fi 6.1 15
DGTL SCI-FI 15
DTS SCI-FI 15
8. 70 mm ADVENTURE 20
DGTL ADVENTURE 15
DTS ADVENTURE 15
Adventure 6.1 15
70 mm GENERAL 20
DGTL GENERAL 15
DTS GENERAL 15
General 6.1 15
9. PRO LOGIC/NORMAL 15
DOLBY DIGITAL/NORMAL 5
DTS DIGITAL SUR./NORMAL 5
Matrix 6.1 5
PRO LOGIC/ENHANCED 20
DOLBY DIGITAL/ENHANCED 5
DTS DIGITAL SUR./ENHANCED 5
Enhanced 6.1 5
PRO LOGIC Movie 15
PRO LOGIC Music 5
DELAY
0109HTR5540_45-47_EN(U) 12/24/01, 6:46 PM46

47
English
INTRODUCTION PREPARATION
BASIC OPERA-
TION
ADVANCED
OPERATION
ADDITIONAL
INFORMATION APPENDIX
Changing parameter settings
You can adjust the values of PRO LOGIC Music
parameters so the sound fields are recreated accurately in
your listening room.
Adjustments should be made with the remote control.
1Select PRO LOGIC Music.
2Press u / d to select the
parameter.
3Press +/– to change the
parameter value.
4Repeat steps 2 and 3 above as necessary to
change other parameters.
Note
•You cannot change parameter values when “10 MEM.
GUARD” on the SET MENU is set to ON.
Memory back-up
The memory back-up circuit prevents the stored data
from being lost even if this unit is set in the standby
mode, the power cord is disconnected from the AC
outlet, or the power supply is temporarily cut due to
power failure. However, if the power is cut for more
than one week, the parameter value you edited will
return to the factory setting. If so, edit the parameter
value again.
DSP
+–
DSP
+–
SELECT
/ DTS
SUR.
q
PROGRAM
HALL
JAZZ
CLUB
ROCK
CONCERT
ENTER-
TAINMENT
TV
SPORTS
MONO
MOVIE
MOVIE
1 – THEATER – 2
MATRIX
6.1 SELECT
SET MENU
LEVEL
DSP
+–
STEREO
EFFECT
TEST
/ DTS
SUR.
q
1
2
3
PRO LOGIC Music parameter
descriptions
■PANORAMA
Function: Turning the function on extends the front
stereo image to include the surround
speakers for wraparound effect.
Choices: OFF/ON, initial setting is OFF.
■DIMENSION
Function: Gradually adjusts the soundfield either
towards the front or towards the rear.
Control range: –3 (towards the rear) to +3 (towards the
front), initial setting is STD (standard).
■CT WIDTH (Center width)
Function: Adjusts the center image from all three
front speakers to varying degrees. The
larger the value, adjusts the center image
towards the main left and right speakers.
Control range: 0 (center channel sound is output only
from center speaker) to 7 (center channel
sound is output only from main left and
right speakers), initial setting is 3.
ADJUSTING THE PARAMETER SETTINGS FOR PRO LOGIC MUSIC
0109HTR5540_45-47_EN(U) 12/24/01, 6:46 PM47

48
TROUBLESHOOTING
Refer to the chart below when this unit does not function properly. If the problem you are experiencing is not listed
below or if the instruction below does not help, set this unit to the standby mode, disconnect the power cord, and
contact the nearest authorized YAMAHA dealer or service center.
■General
Problem
This unit fails to turn
on when STANDBY/
ON (or POWER) is
pressed, or enters in
the standby mode
soon after the power
has been turned on.
No sound.
Cause
The power cord is not connected or the
plug is not completely inserted.
The IMPEDANCE SELECTOR switch
on the rear panel is not fully set to either
the left or right position.
The protection circuitry has been
activated.
This unit has been exposed to a strong
external electric shock (such as lightning
and strong static electricity).
Incorrect input or output cable
connections.
An appropriate input source has not been
selected.
The speaker connections are not secure.
The volume is turned down.
The sound is muted.
Digital signals which this unit cannot
reproduce are being input to this unit by
playing a CD-ROM, etc.
Remedy
Firmly connect the power cord.
Set the switch fully to the left or right position when
this unit is in the standby mode.
Make sure all speaker wire connections on this unit
and on all speakers are secure and that the wire for
each connection does not touch anything other than
its respective connection.
Set this unit in the standby mode, disconnect the
power cord, plug it back in after 30 seconds, then
start operating.
Connect the cables properly. If the problem persists,
the cables may be defective.
Select an appropriate input source with INPUT
l / h
or 6CH INPUT (or the input selector buttons).
Secure the connections.
Turn up the volume.
Press MUTE or any operation buttons of this unit to
cancel a mute and adjust the volume.
Play a source whose signals this unit can reproduce.
Refer
to page
—
12
10, 11
—
10 – 16
23
10, 11
24
—
—
0110HTR5540_48-54_EN(U) 12/24/01, 6:46 PM48

49
English
INTRODUCTION PREPARATION
BASIC
OPERAIONT
ADVANCED
OPERATION
ADDITIONAL
INFORMATION APPENDIX
TROUBLESHOOTING
Problem
The sound suddenly
goes off.
Only the speaker on
one side can be
heard.
No sound from the
effect speakers.
No sound from the
center speaker.
No sound from the
rear speakers.
No sound from the
subwoofer.
Poor bass
reproduction.
Cause
The protection circuit has been activated
because of a short circuit, etc.
The sleep timer has functioned.
The sound is muted.
Incorrect cable connections.
Incorrect setting of “5 L/R BALANCE”
on the SET MENU.
The sound effect is off.
A Dolby Surround, Dolby Digital or
DTS decoding DSP program is being
used with material not encoded with
Dolby Surround, Dolby Digital or DTS.
A 96-kHz sampling digital signal is
being input to this unit.
The output level of the center speaker is
set to minimum.
“1A CENTER” on the SET MENU is set
to NON.
One of the Hi-Fi DSP programs (1 to 4)
has been selected (except for 5ch Stereo).
The source encoded with a Dolby Digital
or DTS signal does not have a center
channel signal.
The output level of the rear speakers is
set to minimum.
A monaural source is being played with
program 9.
“1D BASS” on the SET MENU is set to
MAIN when a Dolby Digital or DTS
signal is being played.
“1D BASS” on the SET MENU is set to
SWFR or MAIN when a 2-channel
source is being played.
The source does not contain low bass
signals (90 Hz and below).
“1D BASS” on the SET MENU is set to
SWFR or BOTH and your system does
not include a subwoofer.
The speaker mode settings (main, center,
or rear) on the SET MENU does not
match your speaker configuration.
Remedy
Check the IMPEDANCE SELECTOR switch is set
to the appropriate position and then turn this unit
back on.
Check the speaker wires are not touching each other
and then turn this unit back on.
Turn on the power, and play the source again.
Press MUTE or any operation buttons of this unit to
cancel a mute and adjust the volume.
Connect the cables properly. If the problem persists,
the cables may be defective.
Adjust it to the appropriate position.
Press STEREO/EFFECT to turn it on.
Select another DSP program.
Raise the level of the center speaker.
Select the appropriate mode for your center speaker.
Select another DSP program.
Raise the output level of the rear speakers.
Select another DSP program.
Select SWFR or BOTH.
Select BOTH.
Select MAIN.
Select the appropriate position for each speaker
based on the size of the speakers in your
configuration.
Refer
to page
12
—
—
—
10, 11
43
28
26 – 33
—
45
41
26 – 33
—
45
26 – 33
42
42
—
42
41, 42
0110HTR5540_48-54_EN(U) 12/24/01, 6:46 PM49

50
TROUBLESHOOTING
Problem
A “humming” sound
can be heard.
The volume level
cannot be increased, or
the sound is distorted.
The sound effect
cannot be recorded.
The sound field
parameters and some
other settings on this
unit cannot be
changed.
This unit does not
operate properly.
“CHECK SP WIRES”
appears on the front
panel display.
There is noise
interference from digital
or high-frequency
equipment, or this unit.
This unit suddenly
turns into the standby
mode.
Cause
Incorrect cable connections.
The component connected to the OUT
(REC) jacks of this unit is turned off.
It is not possible to record the sound
effect by a recording component.
“10 MEM. GUARD” in the SET MENU
is set to ON.
The internal microcomputer has been
frozen by an external electric shock (such
as lightning or excessive static electricity)
or by a power supply with low voltage.
Speaker cables are short circuited.
This unit is too close to the digital or
high-frequency equipment.
The internal temperature becomes too
high and the overheat protection circuitry
has been activated.
Remedy
Firmly connect the audio plugs. If the problem
persists, the cables may be defective.
Turn on the power to the component.
Set “10 MEM. GUARD” in the SET MENU to
OFF.
Disconnect the AC power cord from the outlet
and then plug it in again after about 30 seconds.
Make sure all speaker cables are connected
correctly.
Move this unit further away from such
equipment.
Wait until this unit cools down and then turn it
back on.
Refer
to page
10 – 16
—
—
—
—
—
—
—
0110HTR5540_48-54_EN(U) 12/24/01, 6:46 PM50

51
English
INTRODUCTION PREPARATION
BASIC
OPERAIONT
ADVANCED
OPERATION
ADDITIONAL
INFORMATION APPENDIX
TROUBLESHOOTING
■Tuner
FM stereo reception is
noisy.
There is distortion, and
clear reception cannot
be obtained even with a
good FM antenna.
The desired station
cannot be tuned in with
the automatic tuning
method.
Previously preset
stations can no longer
be tuned in.
The desired station
cannot be tuned in with
the automatic tuning
method.
There are continuous
crackling and hissing
noises.
There are buzzing and
whining noises
(especially in the
evening).
Problem
FM
AM
Cause
The characteristics of FM stereo
broadcasts may cause this problem
when the transmitter is too far away or
the antenna input is poor.
There is multipath interference.
The station is too weak.
This unit has been disconnected for a
long period.
The signal is weak or the antenna
connections are loose.
Noises result from lightning,
fluorescent lamps, motors, thermostats
and other electrical equipment.
A TV set is being used nearby.
Remedy
Check the antenna connections.
Try using a high-quality directional FM
antenna.
Use the manual tuning method.
Adjust the antenna position to eliminate
multipath interference.
Use a high-quality directional FM antenna.
Use the manual tuning method.
Re-store the stations.
Tighten the AM loop antenna connections
and orient it for best reception.
Use the manual tuning method.
Use an outdoor antenna and a ground wire.
This will help somewhat, but it is difficult to
eliminate all noise.
Move this unit away from the TV.
Refer
to page
17
34
—
17
34
35, 36
17
34
17
—
■Remote control
Problem
The remote control
does not work nor
function properly.
Cause
Wrong distance or angle.
Direct sunlight or lighting (from an
inverter type of fluorescent lamp, etc.) is
striking the remote control sensor of this
unit.
The batteries are weak.
Remedy
The remote control will function within a
maximum range of 6 m (20 feet) and no more
than 30 degrees off-axis from the front panel.
Reposition this unit.
Replace all batteries with new ones.
Refer to
page
7
—
3
0110HTR5540_48-54_EN(U) 12/24/01, 6:46 PM51

52
GLOSSARY
■Dolby Surround
Dolby Surround uses a 4 channel analog recording system
to reproduce realistic and dynamic sound effects: 2 main
left and right channels (stereo), a center channel for
dialog (monaural), and a rear channel for special sound
effects (monaural). The rear channel reproduces sound
within a narrow frequency range.
Dolby Surround is widely used with nearly all video tapes
and laser discs, and in many TV and cable broadcasts as
well. The Dolby Pro Logic decoder built into this unit
employs a digital signal processing system that
automatically stabilizes the volume on each channel to
enhance moving sound effects and directionality.
■Dolby Digital
Dolby Digital is a digital surround sound system that
gives you completely independent multi-channel audio.
With 3 front channels (left, center, and right), and 2 rear
stereo channels, Dolby Digital provides 5 full-range audio
channels. With an additional channel especially for bass
effects, called LFE (low frequency effect), the system has
a total of 5.1 channels (LFE is counted as 0.1 channel).
By using 2-channel stereo for the rear speakers, more
accurate moving sound effects and surround sound
environment are possible than with Dolby Surround. The
wide dynamic range (from maximum to minimum
volume) reproduced by the 5 full-range channels and the
precise sound orientation generated using digital sound
processing provide listeners with previously unheard of
excitement and realism.
With this unit, any sound environment from monaural up
to a 5.1-channel configuration can be freely selected for
your enjoyment.
■Matrix 6.1
The unit incorporates Matrix 6.1 decoder for Dolby
Digital and DTS multi-channel software that enables 6.1-
channel reproduction by adding the rear center channel to
existing 5.1-channel format. (The rear center channel is
created from rear left and right channels, and outputted
from virtual rear center speaker.) With this additional
channel, you can experience more dynamic and realistic
moving sound especially with scenes with “fly-over ” and
“fly-around ” effects.
■Dolby Pro Logic
Dolby Pro Logic is an improved technique used to
decode vast numbers of existing Dolby Surround
softwares. This new technology enables a discrete 5-
channel playback with 2 main left and right channels, 1
center channel, and 2 rear left and right channels (instead
of only 1 rear channel for conventional Pro Logic
technology). A music mode is also available for 2-channel
sources in addition to the movie mode.
■DTS (Digital Theater Systems)
Digital Surround
DTS digital surround was developed to replace the analog
soundtracks of movies with a 6-channel digital sound
track, and is now rapidly gaining popularity in movie
theaters around the world. Digital Theater Systems Inc.
has developed a home theater system so that you can
enjoy the depth of sound and natural spatial
representation of DTS digital surround in your home.
This system produces practically distortion-free 6-channel
sound (technically, a left, right and center channels, 2 rear
channels, plus an LFE 0.1 channel as a subwoofer, for a
total of 5.1 channels).
■LFE 0.1 channel
This channel is for the reproduction of low bass signals.
The frequency range for this channel is 20 Hz to 120 Hz.
This channel is counted as 0.1 because it only enforces a
low frequency range compared to the full-range
reproduced by the other 5 channels in a Dolby Digital or
DTS 5.1 channel systems.
■CINEMA DSP
DIGITAL
Since the Dolby Surround and DTS systems were
originally designed for use in movie theaters, their effect
is best felt in a theater having many speakers and
designed for acoustic effects. Since home conditions,
such as room size, wall material, number of speakers, and
so on, can differ so widely, it’s inevitable that there are
differences in the sound heard as well. Based on a wealth
of actually measured data, YAMAHA CINEMA DSP uses
YAMAHA original sound field technology to combine
Dolby Pro Logic, Dolby Digital and DTS systems to
provide the visual and audio experience of movie theater
in the listening room of your own home.
■SILENT CINEMA
YAMAHA has developed a natural, realistic sound effect
DSP algorithm for headphones.
Parameters for headphones have been set for each sound
field so that accurate representations of all the sound field
programs can be enjoyed using headphones.
0110HTR5540_48-54_EN(U) 12/24/01, 6:46 PM52

53
English
INTRODUCTION PREPARATION
BASIC
OPERAIONT
ADVANCED
OPERATION
ADDITIONAL
INFORMATION APPENDIX
GLOSSARY
■Virtual CINEMA DSP
YAMAHA has developed a virtual CINEMA DSP
algorithm that allows you to enjoy DSP sound field
surround effects even without any rear speakers by using
virtual rear speakers.
It is even possible to enjoy virtual CINEMA DSP using a
minimal 2-speaker system that does not include a center
speaker.
■PCM (Linear PCM)
Linear PCM is a signal format under which an analog
audio signal is digitized, recorded and transmitted without
using any compression. This is used as a method of
recording CDs and DVD audio. The PCM system uses a
technique for sampling the size of the analog signal per
very small unit of time. Standing for “pulse code
modulation”, the analog signal is encoded as pulses and
then modulated for recording.
■Sampling frequency and number
of quantized bits
When digitizing an analog audio signal, the number of
times the signal is sampled per second is called the
sampling frequency, while the degree of fineness when
converting the sound level into a numeric value is called
the number of quantized bits.
The range of rates that can be played back is determined
based on the sampling rate, while the dynamic range
representing the sound level difference is determined by
the number of quantized bits. In principle, the higher the
sampling frequency, the wider the range of frequencies
that can be played back, and the higher the number of
quantized bits, the more finely the sound level can be
reproduced.
0110HTR5540_48-54_EN(U) 12/24/01, 6:46 PM53

54
SPECIFICATIONS
AUDIO SECTION
•Minimum RMS Output Power for Main, Center, Rear
20 Hz to 20 kHz, 0.06% THD, 8 Ω
[U.S.A. and Canada models] .............................................. 75 W
[Other models] .................................................................... 65 W
1 kHz, 0.06% THD, 8 Ω
[U.S.A. and Canada models] .............................................. 80 W
[Other models] .................................................................... 70 W
•DIN Standard Output Power
1 kHz, 0.7% THD, 4 Ω ........................................................ 110 W
•Maximum Power (EIAJ)
[China, Korea and General models]
1 kHz, 10% THD, 8 Ω ........................................................... 95 W
•Dynamic Power (IHF)
8/6/4/2 Ω
[U.S.A. and Canada models] ......................... 95/115/140/160 W
[Other models] ............................................... 90/110/130/150 W
•Damping Factor
20 Hz to 20 kHz, 8 Ω ................................................... 80 or more
•Frequency Response
CD to Main L/R ...................................... 10 Hz to 100 kHz, –3 dB
•Total Harmonic Distortion
20 Hz to 20 kHz, 40 W, 8 Ω, Main L/R ................................ 0.06%
•Signal to Noise Ratio (IHF-A Network)
CD (250 mV, shorted) to Main L/R, Effect Off ................. 100 dB
•Residual Noise (IHF-A Network)
Main L/R ................................................................ 150 µV or less
•Channel Separation (1 kHz/10 kHz)
CD (5.1 kΩ terminated) to Main L/R ........................ 60 dB/45 dB
•Tone Control (Main L/R)
BASS Boost/Cut ...................................................... ±10 dB/50 Hz
TREBLE Boost/Cut ............................................... ±10 dB/20 kHz
•Phones Output ............................................................. 0.34 V/560 Ω
•Input Sensitivity
CD, etc .................................................................... 150 mV/47 kΩ
6CH INPUT ............................................................ 150 mV/47 kΩ
•Output Level
OUT (REC) ........................................................... 150 mV/1.2 kΩ
OUTPUT SUBWOOFER .......................................... 4.0 V/1.2 kΩ
VIDEO SECTION
•Video Signal Type ...................................................... NTSC or PAL
•Composite Video Signal Level ...................................... 1 Vp-p/75 Ω
•Signal to Noise Ratio ............................................................... 50 dB
•Frequency Response (MONITOR OUT) .... 5 Hz to 10 MHz, –3 dB
FM SECTION
•Tuning Range
[U.S.A. and Canada models] ............................ 87.5 to 107.9 MHz
[Other models] .............................................. 87.50 to 108.00 MHz
•50 dB Quieting Sensitivity (IHF, 100% mod.)
Mono/Stereo ........................ 2.0 µV (17.3 dBf) /25 µV (39.2 dBf)
•Selectivity (400 kHz) ............................................................... 70 dB
•Signal to Noise Ratio (IHF)
Mono/Stereo .............................................................. 76 dB/70 dB
•Harmonic Distortion (1 kHz)
Mono/Stereo ................................................................. 0.2%/0.3%
•Stereo Separation (1 kHz) ....................................................... 45 dB
•Frequency Response ........................... 20 Hz to 15 kHz +0.5, –2 dB
AM SECTION
•Tuning Range ......................................... 530/531 to 1710/1611 kHz
•Usable Sensitivity ............................................................. 300 µV/m
GENERAL
•Power Supply
[U.S.A. and Canada models] ............................... AC 120 V/60 Hz
[Australia model] ................................................. AC 240 V/50 Hz
[U.K., Europe and Singapore models] ................ AC 230 V/50 Hz
[Korea model] ..................................................... AC 220 V/60 Hz
[China and General models] ..... AC 110/120/220/240 V, 50/60 Hz
•Power Consumption
[U.S.A. model] .................................................................... 210 W
[Canada model] ...................................................... 210 W/260 VA
[Other models] ..................................................................... 230 W
Standby Mode ............................................................. max. 0.9 W
•AC Outlets
[U.S.A., Canada, Europe and Singapore models]
.......................................................... 2 (Total 100 W maximum)
[China and General models] .................. 2 (Total 50 W maximum)
[U.K. and Australia models] ......................... 1 (100 W maximum)
•Dimension (W x H x D)
...................... 435 x 151 x 380 mm (17” x 5-15/16” x 15-1/16”)
•Weight ................................................................... 10.0 kg (21.3 lbs)
•Accessories ............................................................... Remote control
Batteries
75-ohm/300-ohm antenna adapter [U.K. model]
A/V cable [U.S.A., Canada and Australia models]
AM loop antenna
Indoor FM antenna
*Specifications are subject to change without notice.
0110HTR5540_48-54_EN(U) 12/24/01, 6:46 PM54

YAMAHA ELECTRONICS CORPORATION, USA 6660 ORANGETHORPE AVE., BUENA PARK, CALIF. 90620, U.S.A.
YAMAHA CANADA MUSIC LTD. 135 MILNER AVE., SCARBOROUGH, ONTARIO M1S 3R1, CANADA
YAMAHA ELECTRONIK EUROPA G.m.b.H. SIEMENSSTR. 22-34, 25462 RELLINGEN BEI HAMBURG, F.R. OF GERMANY
YAMAHA ELECTRONIQUE FRANCE S.A. RUE AMBROISE CROIZAT BP70 CROISSY-BEAUBOURG 77312 MARNE-LA-VALLEE CEDEX02, FRANCE
YAMAHA ELECTRONICS (UK) LTD. YAMAHA HOUSE, 200 RICKMANSWORTH ROAD WATFORD, HERTS WD1 7JS, ENGLAND
YAMAHA SCANDINAVIA A.B. J A WETTERGRENS GATA 1, BOX 30053, 400 43 VÄSTRA FRÖLUNDA, SWEDEN
YAMAHA MUSIC AUSTRALIA PTY, LTD. 17-33 MARKET ST., SOUTH MELBOURNE, 3205 VIC., AUSTRALIA
Printed in Malaysia
V874680
0111HTR5540(U)-cv4 12/24/01, 6:46 PM1