Yamaha Mg124Cx Mg124C Owners Manual Owner's
Mg124C-Owners-Manual yamaha-mg124c-owners-manual-134520
Mg124C-Owners-Manual yamaha-mg124c-owners-manual-134520
MG124CX/MG124C Owner's Manual mg124cx_en_om
Yamaha_MG124cx Mixer Manaul Engelsk
2015-03-09
: Yamaha Mg124Cx-Mg124C-Owners-Manual yamaha-mg124cx-mg124c-owners-manual-646898 yamaha pdf
Open the PDF directly: View PDF
.
Page Count: 24

ES
FR
DE
EN
Owner’s Manual
Bedienungsanleitung
Mode d’emploi
Manual de instrucciones
Owner’s Manual
Bedienungsanleitung
Mode d’emploi
Manual de instrucciones
MIXING CONSOLE
MIXING CONSOLE
Features
Input Channels..............................................................page 12
With up to six mic/line inputs or up to four stereo inputs, the MG
mixer can simultaneously connect to a wide range of devices:
microphones, line-level devices, stereo synthesizers, and more.
Compression.................................................................page 10
Compression increases the overall level without introducing
distortion by compressing excessive peaks in the signals from
microphones and guitars.
AUX Sends and Stereo AUX Return............................page 14
You can use the AUX SEND jack to feed the signal sent to an
external signal processor, and then return the processed stereo
signal through the RETURN jack.
High-quality digital effects (MG124CX).................page 16, 17
With digital effects built in, the MG124CX can deliver a wide
range of sound variations all by itself.
Caractéristiques
Canaux d’entrée...............................................................page 44
Avec six entrées micro/ligne ou quatre entrées stéréo maximum,
la console de mixage MG peut connecter simultanément une
grande variété d’appareils : micros, appareils de ligne,
synthétiseurs stéréo, etc.
Compression....................................................................page 42
La compression augmente le niveau général sans engendrer de
distorsion en comprimant les pics excessifs des signaux des
micros et des guitares.
Envois AUX et retour AUX stéréo...................................page 46
Vous pouvez utiliser la prise jack AUX SEND pour envoyer le
signal vers une unité de traitement de signaux externes, puis pour
renvoyer le signal stéréo traité via la prise jack RETURN.
Effets numériques de qualité supérieure (MG124CX)
....
page 48, 49
Grâce aux effets numériques intégrés, la console MG124CX peut
proposer de nombreuses variations de sons.
Funktionen
Eingangskanäle............................................................Seite 28
Mit bis zu sechs Mikrofon-/Line-Eingängen oder bis zu vier
Stereoeingängen können viele Geräte gleichzeitig am MG-
Mischpult angeschlossen werden: Mikrofone, Geräte mit
Leitungspegel, Stereo-Synthesizer uvm.
Kompression................................................................Seite 26
Kompression erhöht den Durchschnittspegel, ohne Verzerrung
hinzuzufügen, indem übermäßige Pegelspitzen der Signale von
Mikrofonen oder Gitarren komprimiert werden.
AUX Sends und Stereo AUX Return...........................Seite 30
Von der AUX SEND-Buchse können Sie das Signal einzeln an
einen externen Signalprozessor führen, und das verarbeitete
Stereosignal über die RETURN-Buchse zurück in das Pult
führen.
Hochwertige Digitaleffekte (MG124CX)................Seite 32, 33
Mit den eingebauten digitalen Effekten kann das MG124CX aus
sich heraus eine Reihe von Klangvariationen liefern.
Características
Canales de entrada.......................................................página 60
Con un máximo de seis entradas de micrófono/línea o cuatro
entradas estereofónicas, la mezcladora MG puede conectarse
simultáneamente con una gran variedad de dispositivos:
micrófonos, dispositivos de nivel de línea, sintetizadores
estereofónicos, etc.
Compresión...................................................................página 58
La compresión aumenta el nivel general sin causar distorsión,
mediante la compresión del exceso de picos en las señales de
los micrófonos y guitarras.
Envíos AUX y retorno AUX estereofónico..................página 62
Puede utilizar la toma AUX SEND para introducir la señal enviada
en un procesador de señales externo y luego devolver la señal
estereofónica procesada a través de la toma RETURN (retorno).
Efectos digitales de alta calidad (MG124CX)...........page 64, 65
Gracias a sus efectos digitales incorporados, la mezcladora
MG124CX puede producir por sí misma una amplia gama de
variaciones de sonido.

2
MG124CX/MG124C Owner’s Manual
1. IMPORTANT NOTICE: DO NOT MODIFY THIS UNIT!
This product, when installed as indicated in the instructions con-
tained in this manual, meets FCC requirements. Modifications not
expressly approved by Yamaha may void your authority, granted by
the FCC, to use the product.
2. IMPORTANT: When connecting this product to accessories and/
or another product use only high quality shielded cables. Cable/s
supplied with this product MUST be used. Follow all installation
instructions. Failure to follow instructions could void your FCC
authorization to use this product in the USA.
3. NOTE: This product has been tested and found to comply with the
requirements listed in FCC Regulations, Part 15 for Class “B” digi-
tal devices. Compliance with these requirements provides a rea-
sonable level of assurance that your use of this product in a
residential environment will not result in harmful interference with
other electronic devices. This equipment generates/uses radio fre-
quencies and, if not installed and used according to the instruc-
tions found in the users manual, may cause interference harmful to
the operation of other electronic devices. Compliance with FCC
* This applies only to the MG124CX distributed by YAMAHA CORPORATION OF AMERICA, not the MG124C. (class B)
regulations does not guarantee that interference will not occur in
all installations. If this product is found to be the source of interfer-
ence, which can be determined by turning the unit “OFF” and “ON”,
please try to eliminate the problem by using one of the following
measures:
Relocate either this product or the device that is being affected by
the interference.
Utilize power outlets that are on different branch (circuit breaker or
fuse) circuits or install AC line filter/s.
In the case of radio or TV interference, relocate/reorient the
antenna. If the antenna lead-in is 300 ohm ribbon lead, change the
lead-in to co-axial type cable.
If these corrective measures do not produce satisfactory results,
please contact the local retailer authorized to distribute this type of
product. If you can not locate the appropriate retailer, please con-
tact Yamaha Corporation of America, Electronic Service Division,
6600 Orangethorpe Ave, Buena Park, CA90620
The above statements apply ONLY to those products distributed by
Yamaha Corporation of America or its subsidiaries.
FCC INFORMATION (U.S.A.)
IMPORTANT NOTICE FOR THE UNITED KINGDOM
Connecting the Plug and Cord
IMPORTANT. The wires in this mains lead are coloured in accordance with the following code:
BLUE : NEUTRAL
BROWN : LIVE
As the colours of the wires in the mains lead of this apparatus may not correspond with the coloured makings identifying the terminals in
your plug proceed as follows:
The wire which is coloured BLUE must be connected to the terminal which is marked with the letter N or coloured BLACK.
The wire which is coloured BROWN must be connected to the terminal which is marked with the letter L or coloured RED.
Making sure that neither core is connected to the earth terminal of the three pin plug.
• This applies only to products distributed by Yamaha-Kemble Music (U.K.) Ltd. (2 wires)

MG124CX/MG124C Owner’s Manual
3
(5)-4
PRECAUTIONS
PLEASE READ CAREFULLY BEFORE PROCEEDING
* Please keep this manual in a safe place for future reference.
WARNING
Always follow the basic precautions listed below to avoid the possibility of serious injury or even death from electrical
shock, short-circuiting, damages, fire or other hazards. These precautions include, but are not limited to, the following:
• Only use the voltage specified as correct for the device. The required voltage is
printed on the name plate of the device.
•
Use only the specified AC power adaptor (PA-20) or an equivalent recommended
by Yamaha).
If you intend to use the device in an area other than in the one you purchased,
the included power cord may not be compatible. Please check with your Yamaha
dealer.
•Do not place the power cord near heat sources such as heaters or radiators, and
do not excessively bend or otherwise damage the cord, place heavy objects on
it, or place it in a position where anyone could walk on, trip over, or roll anything
over it.
• Do not open the device or attempt to disassemble the internal parts or modify
them in any way. The device contains no user-serviceable parts. If it should
appear to be malfunctioning, discontinue use immediately and have it inspected
by qualified Yamaha service personnel.
•Do not expose the device to rain, use it near water or in damp or wet conditions,
or place containers on it containing liquids which might spill into any openings.
• Never insert or remove an electric plug with wet hands.
• If the power cord or plug becomes frayed or damaged, or if there is a sudden
loss of sound during use of the device, or if any unusual smells or smoke
should appear to be caused by it, immediately turn off the power switch,
disconnect the electric plug from the outlet, and have the device inspected by
qualified Yamaha service personnel.
• If this device or the AC power adaptor should be dropped or damaged,
immediately turn off the power switch, disconnect the electric plug from the
outlet, and have the device inspected by qualified Yamaha service personnel.
CAUTION
Always follow the basic precautions listed below to avoid the possibility of physical injury to you or others, or damage
to the device or other property. These precautions include, but are not limited to, the following:
• Remove the electric plug from the outlet when the device is not to be used for
extended periods of time, or during electrical storms.
• When removing the electric plug from the device or an outlet, always hold the
plug itself and not the cord. Pulling by the cord can damage it.
•To avoid generating unwanted noise, make sure there is 50cm or more between
the AC power adaptor and the device.
• Do not cover or wrap the AC power adaptor with a cloth or blanket.
• Before moving the device, remove all connected cables.
•When setting up the device, make sure that the AC outlet you are using is easily
accessible. If some trouble or malfunction occurs, immediately turn off the
power switch and disconnect the plug from the outlet.
•Avoid setting all equalizer controls and faders to their maximum. Depending on
the condition of the connected devices, doing so may cause feedback and may
damage the speakers.
•Do not expose the device to excessive dust or vibrations, or extreme cold or heat
(such as in direct sunlight, near a heater, or in a car during the day) to prevent
the possibility of panel disfiguration or damage to the internal components.
• Do not place the device in an unstable position where it might accidentally fall
over.
• Do not use the device in the vicinity of a TV, radio, stereo equipment, mobile
phone, or other electric devices. Doing so may result in noise, both in the device
itself and in the TV or radio next to it.
•Before connecting the device to other devices, turn off the power for all devices.
Before turning the power on or off for all devices, set all volume levels to
minimum.
• When turning on the AC power in your audio system, always turn on the power
amplifier LAST, to avoid speaker damage. When turning the power off, the power
amplifier should be turned off FIRST for the same reason.
• Do not insert your fingers or hands in any gaps or openings on the device.
•Avoid inserting or dropping foreign objects (paper, plastic, metal, etc.) into any
gaps or openings on the device If this happens, turn off the power immediately
and unplug the power cord from the AC outlet. Then have the device inspected
by qualified Yamaha service personnel.
• Do not use the device or headphones for a long period of time at a high or
uncomfortable volume level, since this can cause permanent hearing loss. If you
experience any hearing loss or ringing in the ears, consult a physician.
•Do not rest your weight on the device or place heavy objects on it, and avoid use
excessive force on the buttons, switches or connectors.
Power supply/Power cord
Do not open
Water warning
If you notice any abnormality
Power supply/Power cord
Location
Connections
Handling caution

4
MG124CX/MG124C Owner’s Manual
Always turn the power off when the device is not in use.
Even when the power switch is in the “STANDBY” position, electricity is still flowing to the device at the minimum level. When you are not using the device for a long time,
make sure you unplug the power cord from the wall AC outlet.
The performance of components with moving contacts, such as switches, volume controls, and connectors, deteriorates over time. Consult qualified Yamaha service
personnel about replacing defective components.
The MG mixer may heat up by as much as 15 to 20°C while the power is on. This is normal. Please note that the panel temperature may exceed 50°C in ambient tem-
peratures higher than 30°C, and use caution to prevent burns.
*This Owner’s Manual applies to both the MG124CX and MG124C. The main difference between the two models is that the MG124CX includes digital effects while
the MG124C has no internal effects.
*In this manual the term “MG mixsers” refers to both the MG124CX and MG124C. In cases where different features need to be described for each model, the
MG124CX feature will be described first, followed by the MG124C feature in brackets: MG124CX (MG124C).
* Illustrations herein are for explanatory purposes only, and may not match actual appearance during operation.
* Company names and product names herein are trademarks or registered trademarks of their respective companies.
Specifications and descriptions in this owner’s manual are for information purposes only. Yamaha Corp. reserves the right to change or modify products or specifications at any
time without prior notice. Since specifications, equipment or options may not be the same in every locale, please check with your Yamaha dealer.
XLR-type connectors are wired as follows (IEC60268 standard): pin 1: ground, pin 2: hot (+), and pin 3: cold (-).
Insert TRS phone jacks are wired as follows: sleeve: ground, tip: send, and ring: return.
Yamaha cannot be held responsible for damage caused by improper use or modifications to the device, or data that is lost or destroyed.
Copying of commercially available music or other audio data for purposes other than personal use is strictly prohibited by copyright law. Please respect all
copyrights, and consult with a copyright specialist if you are in doubt about permissible use.

MG124CX/MG124C Owner’s Manual
5
Introduction .......................................... 5
Contents ................................................................. 5
Before Turning on the Mixer ................................... 5
Turning the Power On............................................. 5
■
Mixer Basics
Quick Guide.......................................... 6
Making the Most of Your Mixer........... 8
Balanced, Unbalanced—What’s the Difference?.... 8
Signal Levels and the Decibel ................................ 8
To EQ or Not to EQ ................................................ 9
Ambience.............................................................. 10
The Modulation Effects: ........................................ 10
Phasing, Chorus, and Flanging ............................ 10
Compression......................................................... 10
■
Reference
Setup ................................................... 11
Front & Rear Panels........................... 12
Channel Control Section....................................... 12
Master Control Section ......................................... 14
DIGITAL EFFECT................................................. 16
Rear Input/Output Section .................................... 16
Digital Effect Program List .................................... 17
Jack List................................................................ 17
Troubleshooting................................. 18
Specifications..................................... 67
Introduction
Thank you for your purchase of the YAMAHA MG124CX/MG124C mixing console. The MG124CX/
MG124C feature input channels suitable for a wide range of usage environments. And the MG124CX
includes high-quality built-in digital effects that can provide some very serious sound. The mixer com-
bines ease of operation with support for multiple usage environments.
Please read through this manual carefully before beginning use, so that you will be able to take full
advantage of this mixer’s superlative features and enjoy trouble-free operation for years to come.
1
Be sure that the mixer’s power switch is in the
STANDBY position.
2
Connect the power adaptor to the AC ADAPTOR
IN connector (
1
) on the rear of the mixer, and
then turn the fastening ring clockwise (
2
) to
secure the connection.
3
Plug the power adaptor into a standard household
power outlet.
Press the mixer’s power switch to the ON position.
When you are ready to turn the power off, press the
power switch to the STANDBY position.
Before Turning on the Mixer
Use only the PA-20 adaptor included with this mixer.
Use of a different adaptor may result in equipment
damage, overheating, or fire.
•
Be sure to unplug the adaptor from the outlet when
not using the mixer, or when there are lightning
storms in the area.
•
To avoid generating unwanted noise, make sure
there is 50 cm or more between the power adaptor
and the mixer.
Turning the Power On
Note that trace current continues to flow while the
switch is in the STANDBY position. If you do not plan
to use the mixer again for a long while, please be
sure to unplug the adaptor from the wall outlet.
CAUTION
2
1
CAUTION
CAUTION
Contents
Accessories
Owner’s Manual
AC power adaptor (PA-20)
*
*May not be included depending on your particular
area. Please check with your Yamaha dealer.

Mixer Basics
6
MG124CX/MG124C Owner’s Manual
Quick Guide
We begin by connecting a pair of speakers and generating some stereo output. Note that oper-
ations and procedures will vary somewhat according to the input devices you are using.
Getting Sound to the Speakers
ON ON ON ON ON ON ON ON ON
PAN
1, 4
GAIN controls
4
PEAK indicators
Equalizer
5 ON switches
4 PFL switches
5 ST switches
1, 7 Channel faders 1 GROUP 1-2 fader
1, 6, 7
STEREO OUT
Master fader
4, 7
Level meter
3
PHANTOM switch
1, 3
POWER switch
2, 4
2, 4
2
Microphones,
instruments
2
Monitor Speakers
Headphones
Power Amp
Speakers
Mixer Basics

7
Mixer Basics
Quick Guide
MG124CX/MG124C Owner’s Manual
1
Be sure that your mixer is turned off
and that all level* controls are turned
all the way down.
*STEREO OUT Master Fader, Channel Fader,
GROUP 1-2 Fader, Gain Control, etc.
NOTE
Set the equalizer and the pan controls to their
t
posi-
tions.
2
Turn off any other external devices,
then connect microphones, instru-
ments, and speakers.
NOTE
*For information on connecting external devices see
the Connection Example on page 11.
*Connect electric guitars and basses through an
intermediary device such as a direct box, preamp,
or amp simulator. Connecting these instruments
directly to the MG mixer may result in degraded
sound and noise.
3
To avoid damage to your speakers,
power up the devices in the following
order: Peripheral devices
→→
→→
MG
mixer
→→
→→
power amps (or powered
speakers). Reverse this order when
turning power off.
NOTE
If you are using microphones that require phantom
power, turn the MG mixer’s phantom power switch on
before turning on the power to the power amp or pow-
ered speakers. See page 15 for more detail.
4
Adjust the channel GAIN controls so
that the corresponding peak indica-
tors flash briefly on the highest peak
levels.
NOTE
To use the LEVEL meter to get an accurate reading of
the incoming signal level, turn the channel PFL switch
on. Adjust the GAIN controls so that the LEVEL meter
indication occasionally rises above the “
t
” (0) level.
Note that the PHONES jack outputs the pre-fader signal
from all channels on which the PFL switch is ON so that
those signals can be monitored via the headphones.
5
Turn on the ON and ST switches for
each channel you are using.
6
Set the STEREO OUT Master fader to
the “0” position.
7Set the Channel faders to create the
desired initial balance, then adjust
the overall volume using the STEREO
OUT Master fader.
NOTE
*To use the LEVEL meter to view the level being
applied to the STEREO L/R buses, set the PFL
switch off ( ) and the MONITOR switch to STE-
REO ( ).
* If the PEAK indicator lights frequently, lower the
Channel faders a little to avoid distortion.

8
Mixer Basics
MG124CX/MG124C Owner’s Manual
Making the Most of Your Mixer
You’ve got yourself a mixer and now you’re ready to use it.
Just plug everything in, twiddle the controls, and away you go … right?
Well, if you’ve done this before you won’t have any problems, but if this is the first time you’ve
ever used a mixer you might want to read through this little tutorial and pick up a few basics
that will help you get better performance and make better mixes.
Balanced, Unbalanced—What’s the Difference?
In a word: “noise.” The whole point of balanced lines is noise rejection, and it’s something they’re very good at.
Any length of wire will act as an antenna to pick up the random electromagnetic radiation we’re constantly
surrounded by: radio and TV signals as well as spurious electromagnetic noise generated by power lines,
motors, electric appliances, computer monitors, and a variety of other sources. The longer the wire, the more
noise it is likely to pick up. That’s why balanced lines are the best choice for long cable runs. If your “studio” is
basically confined to your desktop and all connections are no more than a meter or two in length, then
unbalanced lines are fine—unless you’re surrounded by extremely high levels of electromagnetic noise.
Another place balanced lines are almost always used is in microphone cables. The reason for this is that the
output signal from most microphones is very small, so even a tiny amount of noise will be relatively large, and
will be amplified to an alarming degree in the mixer’s high-gain head amplifier.
Signal Levels and the Decibel
Let’s take a look at one of the most commonly used units in
audio: the decibel (dB). If the smallest sound that can be heard
by the human ear is given an arbitrary value of 1, then the
loudest sound that can be heard is approximately 1,000,000
(one million) times louder. That’s too many digits to deal with
for practical calculations, and so the more appropriate
“decibel” (dB) unit was created for sound-related
measurements. In this system the difference between the
softest and loudest sounds that can be heard is 120 dB. This
is a non-linear scale, and a difference of 3 dB actually results
in a doubling or halving of the loudness.
You might encounter a number of different varieties of the dB:
dBu, dBV, dBM and others, but the dBu is the basic decibel
unit. In the case of dBu, “0 dBu” is specified as a signal level of
0.775 volts. For example, if a microphone’s output level is –40
dBu (0.00775 V), then to raise that level to 0 dBu (0.775 V) in
the mixer’s preamp stage requires that the signal be amplified
by 100 times.
A mixer may be required to handle signals at a wide range of levels, and it is necessary match input and output
levels as closely as possible. In most cases the “nominal” level for a mixer’s input and outputs is marked on the
panel or listed in the owner’s manual.
Noise cancelled
Balanced noise cancellation
Noise
Hot (+)
Ground
Cold (–)
Receiving device
Phase
inversion
Noise-free
signal
Phase
inversion
Source Cable
To summarize
Microphones: Use balanced lines.
Short line-level
runs:
Unbalanced lines
are fine if you’re in a
relatively noise-free
environment.
Long line-level
runs:
The ambient
electromagnetic
noise level will be
the ultimate
deciding factor, but
balanced is best.
+ 20 dBu
0 dBu 0.775 V
-
20 dBu
-
40 dBu
-
60 dBu
The inputs and outputs on
home-use audio gear
usually have a nominal level
of –10 dBu.
Most professional mixers,
power amplifiers, and other
types of equipment have
inputs and outputs with a
nominal level of +4 dBu.
Microphone signal levels
vary over a wide range
depending on the type of
microphone and the source.
Average speech is about
–30 dBu, but the twittering
of a bird might be lower than
–50 dBu while a solid bass
drum beat might produce a
level as high as 0 dBu.

9
Mixer Basics
Making the Most of Your Mixer
MG124CX/MG124C Owner’s Manual
To EQ or Not to EQ
In general: less is better. There are many situations in which you’ll need to cut certain frequency ranges, but
use boost sparingly, and with caution. Proper use of EQ can eliminate interference between instruments in a
mix and give the overall sound better definition. Bad EQ—and most commonly bad boost—just sounds terrible.
Cut for a Cleaner Mix
For example: cymbals have a lot of energy in the mid
and low frequency ranges that you don’t really perceive
as musical sound, but which can interfere with the clarity
of other instruments in these ranges. You can basically
turn the low EQ on cymbal channels all the way down
without changing the way they sound in the mix. You’ll
hear the difference, however, in the way the mix sounds
more “spacious,” and instruments in the lower ranges will
have better definition. Surprisingly enough, piano also
has an incredibly powerful low end that can benefit from
a bit of low-frequency roll-off to let other instruments—
notably drums and bass—do their jobs more effectively.
Naturally you won’t want to do this if the piano is playing
solo.
The reverse applies to kick drums and bass guitars: you
can often roll off the high end to create more space in the
mix without compromising the character of the
instruments. You’ll have to use your ears, though,
because each instrument is different and sometimes
you’ll want the “snap” of a bass guitar, for example, to
come through.
Boost with Caution
If you’re trying to create special or unusual effects,
go ahead and boost away as much as you like.
But if you’re just trying to achieve a good-
sounding mix, boost only in very small increments.
A tiny boost in the midrange can give vocals more
presence, or a touch of high boost can give
certain instruments more “air.” Listen, and if things
don’t sound clear and clean try using cut to
remove frequencies that are cluttering up the mix
rather than trying to boost the mix into clarity.
One of the biggest problems with too much boost
is that it adds gain to the signal, increasing noise
and potentially overloading the subsequent
circuitry.
Some Frequency Facts
The lowest and highest frequencies than can be heard by the human ear are generally considered to be around 20 Hz
and 20,000 Hz, respectively. Average conversation occurs in the range from about 300 Hz to about 3,000 Hz. The
frequency of a standard pitchfork used to tune guitars and other instruments is 440 Hz (this corresponds to the “A3”
key on a piano tuned to concert pitch). Double this frequency to 880 Hz and you have a pitch one octave higher (i.e.
“A4” on the piano keyboard). In the same way you can halve the frequency to 220 Hz to produce “A2” an octave lower.
20 50 100 200 500 1 k 2 k 5 k 10 k 20 k (Hz)
Piano
Bass Drum
Snare Drum
Bass
Guitar
Trombone
Tr umpet
Cymbal
Fundamental: The frequency that determines the basic
musical pitch.
Harmonics: Multiples of the fundamental frequency that
play a role in determining the timbre of the
instrument.
The fundamental and harmonic frequency ranges of some
musical instruments.
Signal
Level (dB)
Frequency (Hz)
LOW Boost
LOW Flat
LOW Cut
MID Boost MID Flat
HIGH Boost
HIGH Flat
HIGH Cut
MID Cut

10
Making the Most of Your Mixer
Mixer Basics
MG124CX/MG124C Owner’s Manual
Ambience
Your mixes can be further refined by adding
ambience effects such as reverb or delay. The MG’s
internal effects can be used to add reverb or delay
to individual channels in the same way as external
effects processors. (Refer to page 16).
Reverb and Delay Time
The optimum reverb time for a piece of music will
depend on the music’s tempo and density, but as a
general rule longer reverb times are good for
ballads, while shorter reverb times are more suited
to up-tempo tunes. Delay times can be adjusted to
create a wide variety of “grooves”. When adding
delay to a vocal, for example, try setting the delay
time to dotted eighth notes corresponding to the
tune’s tempo.
Reverb Tone
Different reverb programs will have different “reverb
tone” due to differences in the reverb time of the
high or low frequencies. Too much reverb,
particularly in the high frequencies, can result in
unnatural sound and interfere with the high
frequencies in other parts of the mix. It’s always a
good idea to choose a reverb program that gives
you the depth you want without detracting from the
clarity of the mix.
Reverb Level
It’s amazing how quickly your ears can lose
perspective and fool you into believing that a totally
washed-out mix sounds perfectly fine. To avoid
falling into this trap start with reverb level all the way
down, then gradually bring the reverb into the mix
until you can just hear the difference. Any more than
this normally becomes a “special effect.”
The Modulation Effects:
Phasing, Chorus, and Flanging
All of these effects work on basically the same
principle: a portion of the audio signal is “time-
shifted” and then mixed back with the direct signal.
The amount of time shift is controlled, or
“modulated”, by an LFO (Low-frequency Oscillator).
For phasing effects the shift is very small. The
phase difference between the modulated and direct
signals causes cancellation at some frequencies
and reinforces the signal at others and this causes
the shimmering sound we hear.
For chorus and flanging the signal is delayed by
several milliseconds, with the delay time modulated
by an LFO, and recombined with the direct signal. In
addition to the phasing effect described above, the
delay modulation causes a perceived pitch shift
which, when mixed with the direct signal, results in a
harmonically rich swirling or swishing sound.
The difference between chorus and flanging effects
is primarily in the amount of delay time and
feedback used—flanging uses longer delay times
than chorus, whereas chorus generally uses a more
complex delay structure. Chorus is most often used
to thicken the sound of an instrument, while flanging
is usually used as an outright “special effect” to
produce otherworldly sonic swoops.
Compression
One form of compression known as “limiting” can,
when properly used, produce a smooth, unified
sound with no excessive peaks or distortion. A
common example of the use of compression is to
“tame” a vocal that has a wide dynamic range in
order to tighten up the mix. With the right amount of
compression you’ll be able to clearly hear whispered
passages while passionate shouts are still well
balanced in the mix. Compression can also be
valuable on bass guitar. Too much compression can
be a cause of feedback, however, so use it
sparingly.
Most compressors require several critical
parameters to be set properly to achieve the desired
sound. The MG compressor makes achieving great
sound much easier: all you need to do is set a single
“compression” control and all of the pertinent
parameters are automatically adjusted for you.
(Min)
(Max)
INPUT
OUTPUT

MG124CX/MG124C Owner’s Manual 11
Reference
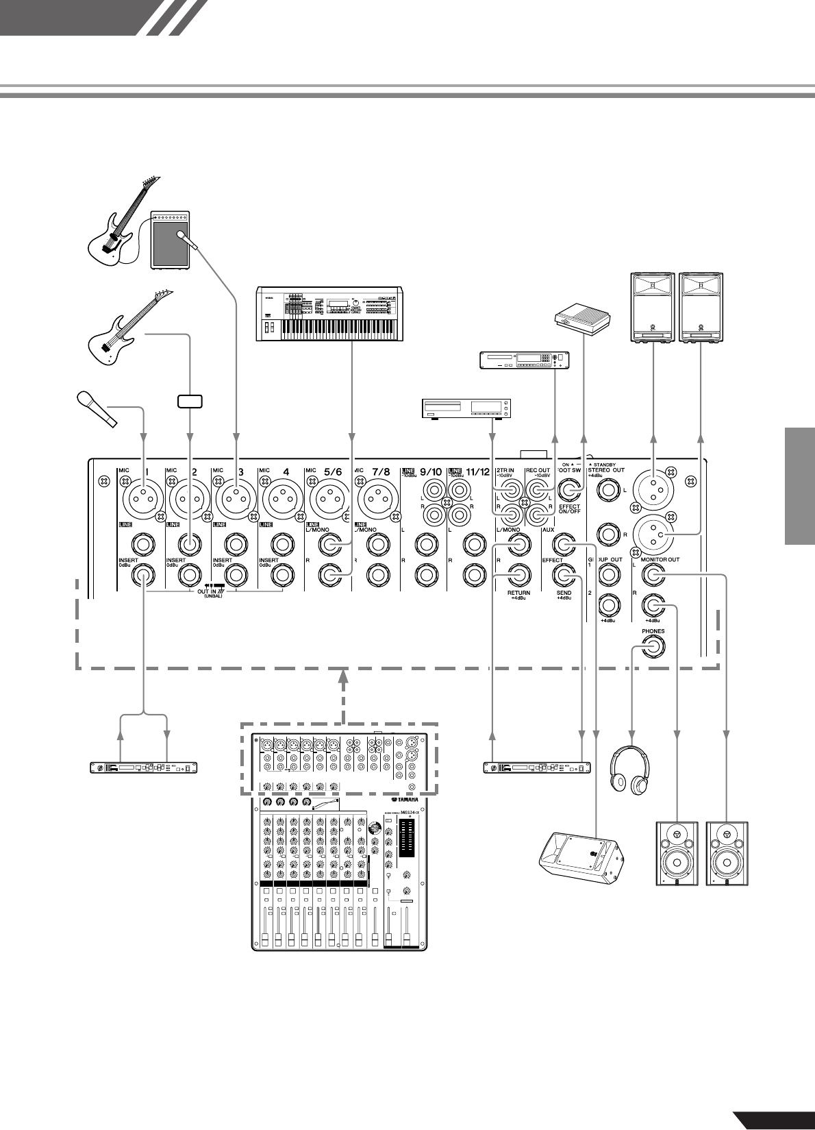
Setup
DI
Foot Switch
(YAMAHA FC5)
Recorder
Synthesizer
CD Player
Microphone
Powered Speakers
Powered Monitor
Speakers
Bass
Headphones
Guitar
Effect ProcessorEffect Processor
(exciter)
Powered Monitor
Speaker
MG124CX
Reference

12 MG124CX/MG124C Owner’s Manual
Reference
Front & Rear Panels
The following applies to both the MG124CX and MG124C. In cases where different features need to be described for each
model, the MG124CX feature will be described first, followed by the MG124C feature in brackets: MG124CX (MG124C).
Channel Control Section
1MIC Input Jacks (CHs 1 to 4, 5/6, 7/8)
These are balanced XLR-type microphone input jacks
(1:Ground; 2:Hot; 3:Cold).
2LINE Input Jacks (CHs 1 to 4)
These are balanced TRS phone-jack line inputs (T:Hot;
R:Cold; S:Ground).
You can connect either balanced or unbalanced phone plugs
to these jacks.
3LINE Input Jacks (CHs 5/6 to 11/12)
These are unbalanced phone-jack stereo line inputs.
4LINE Input Jacks (CHs 9/10, 11/12)
These are unbalanced stereo RCA pin jacks.
Where an input channel provides both a MIC input
jack and a LINE input jack, or a LINE input jack and
an RCA pin jack, you can use either jack but not both
at the same time. Please connect to only one jack on
each channel.
5INSERT Jacks (CHs 1 to 4)
Each of these jacks provides an insert point between the
equalizer and fader of the corresponding input channel (CHs
1 to 4). The INSERT jacks can be used to independently con-
nect devices such as graphic equalizers, compressors, or
noise filters into the corresponding channels. These are TRS
(tip, ring, sleeve) phone jacks that carry both the send and
return signal (tip = send/out; ring = return/in; sleeve =
ground).
Patching external devices via an INSERT jack
requires a special insert cable such as illustrated
below (insert cable sold separately).
6GAIN Control
Adjusts the input signal level.
To achieve the best balance between S/N ratio and dynamic
range, adjust the level so that the PEAK indicator 9 lights
only occasionally and briefly on the highest input transients.
The –60 to –16 scale is the MIC input adjustment range. The
–34 to +10 scale is the LINE input adjustment range.
ON
1
2
5
6
8
A
C
D
E
H
I
9
0
7
B
F
G
ON
1
6
A
C
D
E
H
I
9
0
3
7
B
F
G
ON
A
C
D
E
H
I
0
3
4
B
F
G
Channels
9/10 and 11/12
(Stereo)
Channels
1 to 4
(Monaural)
Channels
5/6 and 7/8
(Stereo)
MG124CX
The signal output from the INSERT jacks is
reverse-phased. This should not be a problem
when connecting to an effect unit, but please be
aware of the possibility of phase conflict when
connecting to other types of device.
NOTE
NOTE
To the input jack of the
external processor
To the output jack of the
external processor
Sleeve (Ground)
Tip: OUT
Tip: IN
To the INSERT I/O jack
Sleeve (Ground)
Sleeve (Ground)
Ring: IN
Tip: OUT
CAUTION

Front & Rear Panels
MG124CX/MG124C Owner’s Manual 13
Reference
7 Switch (High Pass Filter)
This switch toggles the HPF on or off. To turn the HPF on,
press the switch in ( ). The HPF cuts frequencies below 80
Hz (the HPF does not apply to the line inputs of stereo input
channels 34).
8COMP Control
Adjusts the amount of compression applied to the channel.
As the knob is turned to the right the compression ratio
increases while the output gain is automatically adjusted
accordingly. The result is smoother, more even dynamics
because louder signals are attenuated while the overall level
is boosted.
Avoid setting the compression too high, as the the
higher average output level that results may lead to
feedback.
9PEAK Indicator
The peak level of the post-EQ signal is detected, and the
PEAK indicator lights red when the level reaches 3 dB below
clipping. For XLR-equipped stereo input channels (5/6 and
7/8), both the post-EQ and post-mic-amp peak levels are
detected, and the indicator lights red if either of these levels
reaches 3 dB below clipping.
0Equalizer (HIGH, MID, and LOW)
This three-band equalizer adjusts the channel’s high, mid,
and low frequency bands. Channels 9/10 and 11/12 have two
bands: high and low. Setting the knob to the t position pro-
duces a flat response in the corresponding band. Turning the
knob to the right boosts the corresponding frequency band,
while turning to the left attenuates the band. The following
table shows the EQ type, frequency, and maximum cut/boost
for each of the three bands.
AAUX (AUX1) Control
Adjusts the level of the signal sent from the channel to the
AUX (AUX1) bus. The knob should generally be set close to
the t position.
On stereo channels, the signals from the L (odd) and R
(even) channels are mixed and sent to the AUX (AUX1) bus.
To send the signal to the buses set the ON switch to
on ( ).
BAUX PRE Switch
Selects whether the pre-fader or the post-fader signal is fed
to the AUX (AUX1) bus. If the switch is on ( ), the mixer
sends the pre-fader signal (the signal immediately prior to
the Channel fader I) to the AUX (AUX1) bus, so that AUX
(AUX1) output is not affected by the fader. If the switch is
off ( ) the mixer sends the post-fader signal to the AUX
(AUX1) bus.
CEFFECT (AUX2) Controls
Adjusts the level of the signal sent from the channel to the
EFFECT (AUX2) bus. Note that the signal level sent to the
bus is also affected by the Channel fader. On stereo channels
(5/6, 7/8, 9/10, or 11/12), the signals from the L (odd) and R
(even) channels are mixed and then sent to the EFFECT
(AUX2) bus.
DPAN Control (1 to 4)
PAN/BAL Control (5/6 and 7/8)
BAL Control (9/10 and 11/12)
The PAN control determines the stereo positioning of the
channel signal on the Group 1 and 2 buses or on the Stereo L
and R buses.
The BAL control knob sets the balance between left and right
channels. Signals input to the L input (odd channel) go to the
Group 1 bus or to the Stereo L bus; signals input to the R
input (even channel) go to the Group 2 bus or the Stereo R
bus.
On channels where this knob provides both PAN and
BAL control (channels 5/6 and 7/8), the knob oper-
ates as a PAN control when input is received via the
MIC jack or L (MONO) input only, and as a BAL
control when input is received via both L and R
inputs.
EON Switch
Turn this switch on to send the signal to the buses. The
switch lights orange when on.
FPFL (Pre-Fader Listen) Switch
This switch lets you monitor the channel’s pre-fader signal.
Press the switch in ( ) so that it lights to turn it on. When
the switch is on the channel pre-fader signal is output to the
PHONES and MONITOR OUT I jacks for monitoring.
G1-2 Switch
This switch assigns the channel’s signal to the Group 1 and 2
buses.
To send the signal to the Group buses engage the ON
switch ( ).
HST Switch
This switch assigns the channel’s signal to the Stereo L and
R buses.
To send the signal to the Stereo buses engage the ON
switch ( ).
IChannel Fader
Adjusts the level of the channel signal. Use these faders to
adjust the balance between the various channels.
Set the fader sliders for unused channels all the way
down to minimize noise.
Band Type Frequency Maximum
Cut/Boost
HIGH Shelving 10 kHz
±15 dBMID Peaking 2.5 kHz
LOW Shelving 100 Hz
NOTE
NOTE
NOTE
NOTE
NOTE
NOTE

14 MG124CX/MG124C Owner’s Manual
Front & Rear Panels
Reference
Master Control Section 12TR IN Jacks
These RCA pin jacks can be used to input a stereo sound
source. Use these jacks when you want to connect a CD
player directly to the mixer.
You can adjust the signal level using the 2TR IN con-
trol in the Master Control section.
2REC OUT (L, R) Jacks
These RCA pin jacks can be connected to an external
recorder such as an MD recorder in order to record the same
signal that is being output via the STEREO OUT jacks.
The mixer’s STEREO OUT Master Fader has no
affect on the signal output via these jacks. Be sure to
make appropriate level adjustments at the recording
device.
3RETURN L (MONO), R Jacks
These are unbalanced phone-jack type line inputs. The signal
received by these jacks is sent to the STEREO L/R buses and
the AUX (AUX1) bus. These jacks are typically used to
receive the signal returned from an external effect device
(reverb, delay, etc.).
These jacks can also be used as an auxiliary stereo
input. If you connect to the L (MONO) jack only, the
mixer will recognize the signal as monaural and will
send the identical signal to both the L and R jacks.
4SEND Jacks
•AUX (AUX1)
This is an impedance balanced* phone-jack type output. This
jack outputs the signals from AUX (AUX1) bus. You can use
this jack, for example, to connect to an effect unit, cue box,
or other monitoring system.
• EFFECT (AUX2)
This is an impedance balanced* phone-jack type output that
outputs the signal from the EFFECT (AUX2) bus. You can
use this jack, for example, to connect to an external effect
unit.
5STEREO OUT (L, R) Jacks
These jacks deliver the mixer’s stereo output. You can use
these jacks, for example, to connect to the power amplifier
driving your main speakers. You can also connect these jacks
to a recording device when you wish to record mixer’s stereo
output while using the STEREO OUT Master fader for level
control.
• XLR jacks
XLR-type balanced output jacks.
• LINE jacks
TRS phone-jack type balanced outputs.
6GROUP OUT (1, 2) Jacks
These impedance-balanced* phone jacks output the Group
1/2 signals. Use these jacks to connect to the inputs of a
multi-track recorder, external mixer, or other such device.
7MONITOR OUT Jacks
Connect these stereo phone-jack outputs to your monitor sys-
tem.
The signal output by these jacks is determined by the
MONITOR switch, the 2TR IN switch, and the PFL
switches on the input channels.
F
G
B
H
C
0
9
A
D
E
5
8
1
3
2
7
64
MG124CX
* impedance balanced
Since the hot and cold terminals of impedance balanced
output jacks have the same impedance, these output
jacks are less affected by induced noise.
NOTE
NOTE
NOTE
NOTE

Front & Rear Panels
MG124CX/MG124C Owner’s Manual 15
Reference
8PHONES Jack
Connect a pair of headphones to this stereo phone jack. The
PHONES jack outputs the same signal as the MONITOR
OUT jacks.
9PHANTOM +48 V Switch
This switch toggles phantom power on and off. When the switch
is on the mixer supplies +48V phantom power to all channels
that have XLR mic input jacks (CHs 1–4, 5/6, 7/8).
Turn this switch on when using one or more phantom-pow-
ered condenser microphones.
When this switch is on the mixer supplies DC +48 V
power to pins 2 and 3 of all XLR-type MIC INPUT
jacks.
0RETURN
•AUX (AUX1) Control
Adjusts the level at which the L/R signal received at the
RETURN jacks (L (MONO) and R) is sent to the AUX
(AUX2) bus.
• STEREO Control
Adjusts the level at which the signal received at the
RETURN jacks (L (MONO) and R) is sent to the STEREO
L/R buses.
If you supply a signal to the RETURN L (MONO)
jack only, the mixer sends the same signal to both the
L and R Stereo buses.
AMaster SEND
•Master AUX (AUX1) Control
Adjusts the signal level sent to the AUX (AUX1) SEND jack.
•Master EFFECT (AUX2) Control
Adjusts the level of the signal sent to the EFFECT (AUX2)
bus.
If you are using the MG124CX, the Master EFFECT
control does not affect the level of the signal sent
from the EFFECT bus to the internal digital effect
processor.
BPOWER Indicator
This indicator lights when the mixer’s power is ON.
CLevel Meter
This LED meter displays the level of the signal selected by
the MONITOR switch D, 2TR IN switch E and PFL
switch. The “0” segment corresponds to the nominal output
level. The PEAK segment lights red when the output reaches
the clipping level.
DMONITOR/PHONES
• MONITOR Switch
If this switch is set to GROUP ( ), the Group 1/2 bus sig-
nals are sent to the MONITOR OUT jacks, the PHONES
jack, and the level meter. If it is set to STEREO ( ), the
STEREO L/R bus signals are sent to these jacks and the level
meter.
• MONITOR Control
Controls the level of the signal output to the PHONES jack
and the MONITOR OUT jacks.
E2TR IN
• 2TR IN Switch
If this switch is set to TO MONITOR ( ), the signals input
via the 2TR IN jacks are sent to the MONITOR OUT jacks,
the PHONES jack, and the level meter. If it is set to TO STE-
REO ( ), the signals are sent to the STEREO L/R buses.
• 2TR IN control
Adjusts the level of the signal sent from the 2TR IN jacks to
the STEREO L/R buses.
The following illustration shows how the switch settings cor-
respond to the signal selection.
*: When overdubbing, you can adjust the levels of the
monitor playback signal and the signal being recorded separately.
MONITOR MIX Signal Flow
If the input channel PFL switch is on ( ), then only
the PFL output from that channel is sent to the C-R
OUT jacks, PHONES jacks, and level meter.
FGROUP 1-2 Fader
Adjusts the signal level sent to the GROUP OUT jacks.
GST Switch
If this switch is on ( ), the signals are sent to the STEREO
L/R buses via the GROUP 1-2 fader
F
. The Group 1 signal
goes to Stereo L and the Group 2 signal goes to Stereo R.
HSTEREO OUT Master Fader
Adjusts the signal level sent to the STEREO OUT jacks.
•Be sure to leave this switch off ( ) if you do
not need phantom power.
•When tuning the switch on ( ), be sure that
only condenser mics are connected to the
XLR input jacks (CHs: 1 to 7/8). Devices
other than condenser mics may be damaged if
connected to the phantom power supply. Note,
however, that the switch may be left on when
connecting to balanced dynamic microphones.
•
To avoid damage to speakers, be sure to turn
off amplifiers (or powered speakers) before
turning this switch on or off. We also recom-
mend that you turn all output controls (STE-
REO OUT Master Fader, GROUP 1-2 Fader,
etc.) to their minimum settings before operat-
ing the switch to avoid the risk of loud noises
that could cause hearing loss or device damage.
NOTE
CAUTION
NOTE
NOTE
Switches Signals output via the
MONITOR/PHONES
jacks
PFL MONITOR/
PHONES 2TR IN
ON — — PFL
OFF
STEREO
TO STEREO STEREO (+ 2TR IN)
TO MONITOR STEREO + 2TR IN
*
GROUP
TO STEREO GROUP
TO MONITOR GROUP (+ 2TR IN)
Playback
signal
Recording
signal
2TR IN 2TR IN Control
STEREO OUT Master Fader
MONITOR/PHONES Controls
STEREO
buses
REC OUT
MONITOR/
PHONES
jacks
NOTE

16 MG124CX/MG124C Owner’s Manual
Front & Rear Panels
Reference
DIGITAL EFFECT *Only the MG124CX has digital effects.
1FOOT SWITCH Jack
A YAMAHA FC5 foot switch (sold separately) can be connected to this
jack and used to toggle the digital effects ON and OFF.
2PROGRAM Dial
Selects one of the 16 internal effects. See page 17 for details about the
internal effects.
3PARAMETER Control
Adjusts the parameter (depth, speed, etc.) for the selected effect.
The last value used with each effect type is saved.
When you change to a different effect type, the mixer automat-
ically restores the value that was previously used with the
newly selected effect (regardless of the current position of the
PARAMETER Control knob).
These parameter values are reset when the power is turned off.
4AUX Control
Adjusts the level of the signal sent from the internal digital effect unit to
the AUX bus.
5ON Switch
Switches the internal effect on or off. The internal effect is applied only
if this switch is turned on. The switch lights orange when on.
An optional YAMAHA FC5 foot switch (sold separately) can be used to
toggle the digital effects ON and OFF.
The ON switch lights and the internal effect unit is active by
default when the power is initially turned on.
6PFL Switch
Turn this switch on to send the effect signal to the PFL bus.
7EFFECT RTN Fader
Adjusts the signal level sent from the internal digital effect unit to the
STEREO bus.
Rear Input/Output Section
1POWER Switch
Use this switch to turn the mixer’s power ON or to STANDBY mode.
2AC ADAPTOR IN Connector
Connect the supplied PA-20 power adaptor to this connector (see page
5).
Note that a small current continues to flow while the switch
is in the STANDBY position. If you do not plan to use the
mixer for a while, be sure to unplug the AC adaptor from the
wall outlet.
Use only the PA-20 adaptor included with this mixer. Use of
a different adaptor may result in fire or electric shock.
ON
4
3
5
7
2
6
1
MG124CX
NOTE
NOTE
1 2
CAUTION
CAUTION

Front & Rear Panels
MG124CX/MG124C Owner’s Manual 17
Reference
Digital Effect Program List
* “LFO” stands for Low Frequency Oscillator. An LFO is normally used to modulate another signal, determining the modulation speed and
waveform shape.
Jack List
* These jacks will also accept connection to monaural phone plugs. If you use monaural plugs, the connection will be unbalanced.
No Program Parameter Description
1 REVERB HALL 1 REVERB TIME Reverb simulating a large space such as a concert hall.
2 REVERB HALL 2 REVERB TIME
3 REVERB ROOM 1 REVERB TIME Reverb simulating the acoustics of a small space (room).
4 REVERB ROOM 2 REVERB TIME
5
REVERB STAGE 1 REVERB TIME Reverb simulating a large stage.
6 REVERB STAGE 2 REVERB TIME
7 REVERB PLATE REVERB TIME Simulation of a metal-plate reverb unit, producing a more hard-edged sound.
8 DRUM AMBIENCE REVERB TIME A short reverb that is ideal for use with kick drum.
9 KARAOKE ECHO DELAY TIME Echo designed for karaoke (sing-along) applications.
10 VOCAL ECHO DELAY TIME Echo suitable for vocals.
11
CHORUS 1 LFO Frequency Creates a thick sound by modulating the delay time.
The PARAMETER control adjusts the frequency of the LFO* that modulates the
delay time.
12
CHORUS 2 LFO Frequency
13
FLANGER LFO Frequency
A sweeping pitched effect.
The PARAMETER control adjusts the frequency of the LFO* that modulates the
delay time.
14
PHASER LFO Frequency
Phase modulation produces a cyclical phasing effect.
The PARAMETER control adjusts the frequency of the LFO* that modulates the
delay time.
15
AUTO WAH LFO Frequency
A wah-wah effect with cyclical filter modulation.
The PARAMETER control adjusts the frequency of the LFO* that modulates the
delay time.
16
DISTORTION DRIVE Adds a sharp-edged distortion to the sound.
Input and Output Jacks Polarities Configurations
MIC INPUT, STEREO OUT Pin 1: Ground
Pin 2: Hot (+)
Pin 3: Cold (–)
LINE INPUT(CH1 to 4)
GROUP OUT, STEREO OUT,
MONITOR OUT, AUX (AUX1),
EFFECT (AUX2)*
Tip: Hot (+)
Ring: Cold (–)
Sleeve: Ground
INSERT Tip: Output
Ring: Input
Sleeve: Ground
PHONES Tip: L
Ring: R
Sleeve: Ground
RETURN
LINE INPUT (CH5/6 to 11/12)
Tip: Hot
Sleeve: Ground
OUTPUTINPUT
TipSleeve
Ring
TipSleeve

Reference
18 MG124CX/MG124C Owner’s Manual
Troubleshooting
* The MG124CX feature is described first, followed by the MG124C feature in brackets: MG124CX (MG124C).
■Power doesn’t come
on.
❑Is the supplied power adaptor properly plugged into an appropriate AC
wall outlet?
❑Is the supplied power adaptor properly plugged into the mixer?
■No sound. ❑Are microphones, external devices, and speakers connected correctly?
❑Are the ON switch and ST switch of the channels you are using turned
ON?
❑Are the channel GAIN controls, Channel fader, STEREO OUT master
fader and GROUP 1-2 fader set to appropriate levels?
❑Are the MONITOR switch and 2TR IN switch set properly?
❑Are your speaker cables connected properly, or are they shorted?
❑If the above checks do not identify the problem, call Yamaha for service.
(Refer to the page 71 for a list of service centers.)
■Sound is faint, dis-
torted, or noisy.
❑Are the channel GAIN controls, Channel fader, STEREO OUT master
fader and GROUP 1-2 fader set to appropriate levels?
❑Are two different instruments connected to the XLR-type and phone jacks,
or to the phone and RCA pin jacks on one channel? Please connect to
only one of these jacks on each channel.
❑Is the input signal from the connected device set to an appropriate level?
❑Are you applying the effects at an appropriate level?
❑Are microphones connected to the MIC input jacks on channels 1 to 7/8?
❑If you are using condenser microphones, is the PHANTOM +48 V switch
turned ON?
■No effect is applied.
(If you are using
MG124CX)
❑Check that the EFFECT control on each channel is correctly adjusted.
❑Be sure that the internal effect unit’s ON switch is turned ON.
❑Be sure that the EFFECT PARAMETER control and EFFECT RTN fader
are correctly adjusted.
■I want spoken words
to be heard more
clearly.
❑Be sure that the switches are ON.
❑Adjust the equalizers (HIGH, MID and LOW) on each channel.
■I want to output a
monitor signal
through speakers.
❑Connect a powered speaker to the AUX (AUX1) jack* and turn the PRE
switch on each channel ON. Then adjust the output signal by using the
AUX (AUX1) controls on each channel and the Master SEND control.

MG124CX/MG124C Owner’s Manual 67
Reference
Specifications
■Electrical Specifications
■General Specifications
All faders are nominal if not specified.
Output impedance of signal generator: 150 ohms
* The MG124CX feature is described first, followed by the MG124C feature in brackets: MG124CX (MG124C)
MIN TYP
MAX
UNIT
Frequency Response STEREO OUT GAIN: min (CHs 1-7/8)
20 Hz-20 kHz
Nominal output level @1 kHz
Input: CHs 1 to 11/12, RETURN, 2TR IN –3.0 0.0 1.0 dB
GROUP OUT
EFFECT/AUX
(AUX1, 2*) SEND
MONITOR OUT, REC OUT
Total Harmonic Distortion
(THD + N)
STEREO OUT +14 dBu @ 20 Hz-20 kHz, Input GAIN Control at
minimum 0.1 %
Hum & Noise
Hum & Noise are measured
with a 6 dB/octave filter @
12.7 kHz; equivalent to a 20
kHz filter with infinite
dB/octave attenuation.
CH INPUT 1-4 MIC EIN (Equivalent Input Noise): Rs = 150 Ω, GAIN:
maximum
–128
dBu
STEREO OUT STEREO OUT, GROUP Master fader at nominal
level and all channels’ ST and 1-2 switches off. –88
GROUP OUT
EFFECT/AUX
(AUX1, 2*) SEND
Master EFFECT/AUX (AUX1, 2) control at nominal level
and all CH EFFECT/AUX (AUX1, 2) controls at minimum.
–81
STEREO OUT STEREO OUT, GROUP Master fader and one CH
fader at nominal level. –64
GROUP OUT
STEREO OUT Residual Output Noise –98
Crosstalk (1 kHz) Adjacent Input CHs 1-4 –70 dB
Input to Output
STEREO L/R, CHs 1-4, PAN: panned hard left or right
–70
Maximum voltage gain (1 kHz)
All faders and controls are
maximum when measured.
PAN/BAL: panned hard left
or hard right
Rs = 150 Ω
INPUT GAIN: maximum
MIC to CH INSERT OUT 60
dB
MIC to STEREO OUT 84
MIC to GROUP OUT
MIC to GROUP to ST 94
MIC to REC OUT 62.2
MIC to MONITOR OUT, ST TO MONITOR 94
MIC to PHONES OUT 83
MIC to AUX (AUX1*) SEND PRE 76
MIC to AUX (AUX1*) SEND POST, EFFECT
(AUX2*) SEND 86
CH 5/6, 7/8 LINE to STEREO OUT 58
CH 5/6, 7/8 LINE to GROUP OUT
CH 5/6, 7/8 AUX (AUX1*) SEND PRE 47
CH 5/6, 7/8 LINE to AUX (AUX1*) SEND POST,
EFFECT (AUX2*) SEND 57
CH 9/10, 11/12 to STEREO OUT 34
CH 9/10, 11/12 to GROUP OUT
Rs = 150 ΩRETURN to STEREO OUT 16
RETURN to EFFECT (AUX2*) SEND 9
Rs = 600 Ω2TR IN to STEREO OUT 27.8
Phantom Voltage MIC no load 48 V
Input HPF CHs 1-7/8, 80 Hz, 12 dB/oct
Input equalization
±15 dB maximum
Turn over/roll-off frequency
of shelving: 3 dB blow maxi-
mum variable level.
CHs 1-7/8 HIGH: 10 kHz (shelving)
MID: 2.5 kHz (peaking)
LOW: 100 Hz (shelving)
CH 9/10-11/12 HIGH: 10 kHz (shelving)
LOW: 100 Hz (shelving)
PEAK Indicator Red LED turns on when post EQ signal (either post MIC HA or post EQ signal
for CHs 5/6, 7/8) reaches –3 dB below clipping (+17 dBu).
Internal Digital Effect* 16 PROGRAM, PARAMETER control
Foot Switch (Digital Effect On/Off)
LED Level Meter Pre MONITOR Level
2x12 points LED meter (PEAK, +10, +6, +3, 0, –3, –6, –10, –15, –20, –25, –30 dB)
PEAK lights if the signal level reaches 3 dB below the clipping level.
Power Supply Adaptor PA-20 AC 35 VCT, 0.94 A, Cable Length = 3.6 m
Power Consumption 30 W
Dimensions (W x H x D) 346.2 mm x 86.1 mm x 436.6 mm
Net Weight 3.2 kg (MG124CX), 3 kg (MG124C)

68 MG124CX/MG124C Owner’s Manual
Specifications
Reference
■Input Specifications
Where 0 dBu = 0.775 Vrms and 0 dBV= 1 Vrms
* Sensitivity : The lowest level that will produce an output of +4 dB (1.23 V), or the nominal output level when the unit is set to the maximum
level. (All faders and level controls are at their maximum position.)
■Output Specifications
Where 0 dBu = 0.775 Vrms and 0 dBV= 1 Vrms
*The MG124CX feature is described first, followed by the MG124C feature in brackets: MG124CX (MG124C)
Input Connectors
Gain
Input
Impedance
Appropriate
Impedance
Sensitivity * Nominal Level
Max. before Clip-
ping
Connector Specifica-
tions
CH INPUT MIC
(CHs 1-4)
–60 dB
3kΩ50–600Ω
Mics
–80 dBu (0.078 mV) –60 dBu (0.775 mV) –40 dBu (7.75 mV)
XLR-3-31 type (bal-
anced [1 = GND, 2
= HOT, 3 = COLD])
–16 dB
–36 dBu (12.3 mV) –16 dBu (123 mV) +4 dBu (1.23 V)
CH INPUT LINE
(CHs 1-4)
–34 dB
10kΩ600Ω
Lines
–54 dBu (1.55 mV) –34 dBu (15.5 mV) –14 dBu (155 mV)
TRS phone jack
(balanced [Tip =
HOT, Ring = COLD,
Sleeve = GND])
+10 dB
–10 dBu (245 mV) +10 dBu (2.45 V) +30 dBu (24.5 V)
ST CH MIC
INPUT
(CHs 5/6, 7/8)
–60 dB
3kΩ50–600Ω
Mics
–80 dBu (0.078 mV) –60 dBu (0.775 mV) –40 dBu (7.75 mV)
XLR-3-31 type (bal-
anced [1 = GND, 2
= HOT, 3 = COLD])
–16 dB
–36 dBu (12.3 mV) –16 dBu (123 mV) –6 dBu (389 mV)
ST CH LINE
INPUT
(CHs 5/6, 7/8)
–34 dB
10kΩ600Ω
Lines
–54 dBu (1.55 mV) –34 dBu (15.5 mV) –14 dBu (155 mV)
Phone jack
(unbalanced)
+10 dB
–10 dBu (245 mV) +10 dBu (2.45 V) +30 dBu (24.5 V)
ST CH INPUT
(CHs 9/10, 11/12)
— 10kΩ600Ω
Lines
–30 dBu (24.5 mV) –10 dBu (245 mV) +10 dBu (2.45 V)
Phone jack (unbal-
anced)
RCA pin jack
CH INSERT IN
(CHs 1-4) — 10kΩ600Ω
Lines
–20 dBu (77.5 mV) 0 dBu (0.775 V) +20 dBu (7.75 V)
TRS phone Jack
(unbalanced [Tip =
Out, Ring = In,
Sleeve = GND])
RETURN (L, R) — 10kΩ600Ω
Lines
–12 dBu (195 mV) +4 dBu (1.23 V) +24 dBu (12.3 V)
Phone jack
(unbalanced)
2TR IN (L, R) — 10kΩ600Ω
Lines
–26 dBV (50.1 mV) –10dBV (0.316V) +10dBV (3.16 V)
RCA pin jack
Output Connectors Output
Impedance
Appropriate
Impedance Nominal Level Max. before
clipping Connector Specifications
STEREO OUT (L, R) 75Ω600Ω Lines +4dBu (1.23 V) +24 dBu (12.3 V)
XLR-3-32 type (balanced [1 = GND, 2
= HOT, 3 = COLD])
Phone Jack (balanced [Tip = HOT,
Ring = COLD, Sleeve = GND])
GROUP OUT (1, 2) 150Ω10kΩ Lines +4dBu (1.23 V) +20 dBu (7.75 V) Phone jack (impedance balanced [Tip
= HOT, Ring = COLD, Sleeve = GND])
EFFECT/AUX
(AUX1, 2*) SEND 150Ω10kΩ Lines +4dBu (1.23 V) +20 dBu (7.75 V) Phone jack (impedance balanced [Tip
= HOT, Ring = COLD, Sleeve = GND])
CH INSERT OUT
(CHs 1-4) 75Ω10kΩ Lines 0 dBu (0.775 V) +20 dBu (7.75 V) Phone jack (unbalanced [Tip = Out,
Ring = In, Sleeve = GND])
REC OUT (L, R) 600Ω10kΩ Lines –10 dBV (0.316 V) +10 dBV (3.16 V) RCA pin jack
MONITOR OUT (L, R)
150Ω10kΩ Lines +4 dBu (1.23 V) +20 dBu (7.75 V) Phone jack (impedance balanced [Tip
= HOT, Ring = COLD, Sleeve = GND])
PHONES OUT 100Ω40Ω Phones 3 mW 75 mW Stereo phone jack

Specifications
MG124CX/MG124C Owner’s Manual 69
Reference
■Dimensional Diagrams
346.2
436.6
86.1
79.6
2
433.9
Unit: mm

70 MG124CX/MG124C Owner’s Manual
Specifications
Reference
■Block Diagram and Level Diagram
HA
HA
HPF COMP 3-Stage EQ
BA
BA
SUM
SUM
BA
HA
BA
BA
HPF
HA
HA
3-Stage EQ
3-Stage EQ
2-Stage EQ
HA
INV
2-Stage EQ
INV
INV
INV
SUM
SUM
SUM
SUM
SUM
SUM
SUM
SUM
BA
BA
BA
BA
DR
DR
INV
INV
INV
INV
BA
BA
BA
BA
CH Fader
[0dBu]
[0dBu]
[0dBu]
[0dBu]
[0dBu]
[0dBu]
[0dBu]
[–6dBu]
[–6dBu]
[0dBu]
[–6dBu]
[0dBu]
[0dBu]
[0dBu]
TO ST
[–10dBu]
[–16dBu]
[0dBu] [–10dBu]
STEREO Fader
STEREO/GROUP
LED METER
LED METER
MONITOR/PHONES
GROUP Fader
[0dBu]
[–6dBu]
[–6dBu]
[0dBu]
[0dBu]
[0dBu]
[0dBu]
[0dBu]
PRE
PRE
PRE
PFL
+15V
PA N
BAL/PAN
BAL
G1-2
ST
ST
PFL
+15V
+15V
PFL
+15V
PFL
ON
YE
2TR IN
AUX
PARAMETER
PROGRAM
(1-16)
EFFECT RETURN
DIGITAL
EFFECT
(DSP)
only MG124CX
FOOT SW
EFFECT ON/OFF
+20dBu
+30dBu
CH IN LINE Gain:Min [+10dBu]
CH IN MIC Gain:Min [–16dBu]
Clip Level Clip Level
CH Level
ST CH Level
[Nominal:–10dB]
RETURN
2TR IN
[Nominal:–6dB]
GROUP Fader
[Nominal:–10dB]
MONITOR MIX
MODEL
*1
MG124CX
MG124C
AUX
AUX1
EFFECT
AUX2
FUNCTION NAME
GROUP OUT [+4dBu]
STEREO
OUT [+4dBu]
STEREO Master
[Nominal:–10dB] MONITOR/PHONES
[Nominal:–16dB]
PHONES [3mW @ 40ohms]
MONITOR OUT [+4dBu]
REC OUT [–7.8dBu]
AUX SEND *1
[Nominal:–6dB]
AUX SEND *1 [+4dBu]
CH AUX *1
[Nominal:–6dB]
ST CH AUX *1
DSP AUX
[Nominal:–6dB]
EFFECT RETURN
[Nominal:–10dB]
ST CH IN
[–10dBu]
RETURN [+4dBu]
2TR IN [–10dBV]
[–7.8dBu]
Clip Level Clip Level Clip Level Clip Level Clip Level
Clip Level
CH IN LINE Gain:Max [–34dBu]
CH IN MIC Gain:Max [–60dBu]
ST CH IN LINE Gain:Min [+10dBu]
ST CH IN MIC Gain:Min [–16dBu]
ST CH IN LINE Gain:Max [–34dBu]
ST CH IN MIC Gain:Max [–60dBu]
0dBu
+10dBu
–20dBu
–10dBu
–40dBu
–30dBu
+20dBu
+30dBu
0dBu
+10dBu
–20dBu
–10dBu
–30dBu
–60dBu
–50dBu
TO STEREO/TO MONITOR
[0dBu]
[0dBu]
[0dBu]
[0dBu]
[0dBu][0dBu]
[0dBu]
[0dBu]
[–6dBu]
AUX
*1
AUX SEND *1
EFFECT SEND *1
AUX SEND *1
EFFECT SEND *1
AUX *1
EFFECT *1
[–6dBu]
[–10dBu]
[0dBu]
[–14dBu]
LO
RO
IN
[–14dBu]
[–14dBu]
[–14dBu]
[0dBu]
G1-2
ST
G1-2
ST
AUX *1
STEREO L
STEREO R
GROUP 1
GROUP 2
PFL L
PFL R
PFL CTRL
EFFECT *1
EFFECT *1
EFFECT *1
[–14dBu]
[–14dBu]
[–10dBu]
CH Fader
[–10dBu]
ON
YE
YE
RE
LOW
MID
HIGH
LOW
MID
HIGH
LOW
HIGH
[+4dBu]
GROUP OUT
[+4dBu]
ST OUT
[–10dBV]
[–7.8dBu]
REC OUT
1
2
L
R
[+4dBu]
[+4dBu]
[+4dBu]
MONITOR OUT
[3mW @ 40ohms]
PHONES
L
R
L
R
CH Fader
[-10dBu]
[0dBu]
[16 to 60dB]
GAIN Trim
[–60 to –16dBu]
[0dBu]
[–34 to +10dBu]
MIC
[–60 to –16dBu]
MIC
[–34 to +10dBu]
[–34 to +10dBu]
HPF
[–34 to +10dBu]
LINE R
LINE L/MONO
ST CH INPUT
(CH9/10, 11/12)
[–10dBu]
2TR IN
[–10dBV]
[–7.8dBu]
RETURN
[+4dBu]
L
R
L/MONO
R
L
R
(CH5/6, 7/8)
ST CH INPUT
(CH1 to 4)
CH INPUT
[6 to 50dB]
GAIN Trim
LINE
INSERT
I/O
ON
YE
RE
+48V
HPF
TH+GAIN
PHANTOM
RE PEAK
ON
PEAK
AUX *1
AUX *1

For details of products, please contact your nearest Yamaha
representative or the authorized distributor listed below.
Pour plus de détails sur les produits, veuillez-vous adresser à
Yamaha ou au distributeur le plus proche de vous figurant dans la
liste suivante.
Die Einzelheiten zu Produkten sind bei Ihrer unten aufgeführten
Niederlassung und bei Yamaha Vertragshändlern in den jeweili-
gen Bestimmungsländern erhältlich.
Para detalles sobre productos, contacte su tienda Yamaha más
cercana o el distribuidor autorizado que se lista debajo.
CANADA
Yamaha Canada Music Ltd.
135 Milner Avenue, Scarborough, Ontario,
M1S 3R1, Canada
Tel: 416-298-1311
U.S.A.
Yamaha Corporation of America
6600 Orangethorpe Ave., Buena Park, Calif.
90620, U.S.A.
Tel: 714-522-9011
MEXICO
Yamaha de México S.A. de C.V.
Calz. Javier Rojo Gómez #1149,
Col. Guadalupe del Moral
C.P. 09300, México, D.F., México
Tel: 55-5804-0600
BRAZIL
Yamaha Musical do Brasil Ltda.
Rua Joaquim Floriano, 913 - 4' andar, Itaim Bibi,
CEP 04534-013 Sao Paulo, SP. BRAZIL
Tel: 011-3704-1377
ARGENTINA
Yamaha Music Latin America, S.A.
Sucursal de Argentina
Viamonte 1145 Piso2-B 1053,
Buenos Aires, Argentina
Tel: 1-4371-7021
PANAMA AND OTHER LATIN
AMERICAN COUNTRIES/
CARIBBEAN COUNTRIES
Yamaha Music Latin America, S.A.
Torre Banco General, Piso 7,
Urbanización Marbella, Calle 47 y Aquilino de la
Guardia, Ciudad de Panamá, Panamá
Tel: +507-269-5311
THE UNITED KINGDOM
Yamaha-Kemble Music (U.K.) Ltd.
Sherbourne Drive, Tilbrook, Milton Keynes,
MK7 8BL, England
Tel: 01908-366700
GERMANY
Yamaha Music Central Europe GmbH
Siemensstraße 22-34, 25462 Rellingen, Germany
Tel: 04101-3030
SWITZERLAND/LIECHTENSTEIN
Yamaha Music Central Europe GmbH,
Branch Switzerland
Seefeldstrasse 94, 8008 Zürich, Switzerland
Tel: 01-383 3990
AUSTRIA
Yamaha Music Central Europe GmbH,
Branch Austria
Schleiergasse 20, A-1100 Wien, Austria
Tel: 01-60203900
CZECH REPUBLIC/SLOVAKIA/
HUNGARY/SLOVENIA
Yamaha Music Central Europe GmbH,
Branch Austria, CEE Department
Schleiergasse 20, A-1100 Wien, Austria
Tel: 01-602039025
POLAND
Yamaha Music Central Europe GmbH
Sp.z. o.o. Oddzial w Polsce
ul. 17 Stycznia 56, PL-02-146 Warszawa, Poland
Tel: 022-868-07-57
THE NETHERLANDS/
BELGIUM/LUXEMBOURG
Yamaha Music Central Europe GmbH,
Branch Benelux
Clarissenhof 5-b, 4133 AB Vianen,
The Netherlands
Tel: 0347-358 040
FRANCE
Yamaha Musique France
BP 70-77312 Marne-la-Vallée Cedex 2, France
Tel: 01-64-61-4000
ITALY
Yamaha Musica Italia S.P.A.
Combo Division
Viale Italia 88, 20020 Lainate (Milano), Italy
Tel: 02-935-771
SPAIN/PORTUGAL
Yamaha-Hazen Música, S.A.
Ctra. de la Coruna km. 17, 200, 28230
Las Rozas (Madrid), Spain
Tel: 91-639-8888
SWEDEN
Yamaha Scandinavia AB
J. A. Wettergrens Gata 1
Box 30053
S-400 43 Göteborg, Sweden
Tel: 031 89 34 00
DENMARK
YS Copenhagen Liaison Office
Generatorvej 6A
DK-2730 Herlev, Denmark
Tel: 44 92 49 00
NORWAY
Norsk filial av Yamaha Scandinavia AB
Grini Næringspark 1
N-1345 Østerås, Norway
Tel: 67 16 77 70
OTHER EUROPEAN COUNTRIES
Yamaha Music Central Europe GmbH
Siemensstraße 22-34, 25462 Rellingen, Germany
Tel: +49-4101-3030
Yamaha Corporation,
Asia-Pacific Music Marketing Group
Nakazawa-cho 10-1, Hamamatsu,
Japan 430-8650
Tel: +81-53-460-2313
TURKEY/CYPRUS
Yamaha Music Central Europe GmbH
Siemensstraße 22-34, 25462 Rellingen, Germany
Tel: 04101-3030
OTHER COUNTRIES
Yamaha Music Gulf FZE
LB21-128 Jebel Ali Freezone
P.O.Box 17328, Dubai, U.A.E.
Tel: +971-4-881-5868
THE PEOPLE’S REPUBLIC OF CHINA
Yamaha Music & Electronics (China)
Co.,Ltd.
25/F., United Plaza, 1468 Nanjing Road (West),
Jingan, Shanghai, China
Tel: 021-6247-2211
INDONESIA
PT. Yamaha Music Indonesia (Distributor)
PT. Nusantik
Gedung Yamaha Music Center, Jalan Jend. Gatot
Subroto Kav. 4, Jakarta 12930, Indonesia
Tel: 21-520-2577
KOREA
Yamaha Music Korea Ltd.
Tong-Yang Securities Bldg. 16F 23-8
Yoido-dong, Youngdungpo-ku, Seoul, Korea
Tel: 02-3770-0660
MALAYSIA
Yamaha Music Malaysia, Sdn., Bhd.
Lot 8, Jalan Perbandaran, 47301 Kelana Jaya,
Petaling Jaya, Selangor, Malaysia
Tel: 3-78030900
SINGAPORE
Yamaha Music Asia Pte., Ltd.
#03-11 A-Z Building
140 Paya Lebor Road, Singapore 409015
Tel: 747-4374
TAIWAN
Yamaha KHS Music Co., Ltd.
3F, #6, Sec.2, Nan Jing E. Rd. Taipei.
Taiwan 104, R.O.C.
Tel: 02-2511-8688
THAILAND
Siam Music Yamaha Co., Ltd.
891/1 Siam Motors Building, 15-16 floor
Rama 1 road, Wangmai, Pathumwan
Bangkok 10330, Thailand
Tel: 02-215-2626
OTHER ASIAN COUNTRIES
Yamaha Corporation,
Asia-Pacific Music Marketing Group
Nakazawa-cho 10-1, Hamamatsu,
Japan 430-8650
Tel: +81-53-460-2317
AUSTRALIA
Yamaha Music Australia Pty. Ltd.
Level 1, 99 Queensbridge Street, Southbank,
Victoria 3006, Australia
Tel: 3-9693-5111
COUNTRIES AND TRUST
TERRITORIES IN PACIFIC OCEAN
Yamaha Corporation,
Asia-Pacific Music Marketing Group
Nakazawa-cho 10-1, Hamamatsu,
Japan 430-8650
Tel: +81-53-460-2313
NORTH AMERICA
CENTRAL & SOUTH AMERICA
EUROPE
AFRICA
MIDDLE EAST
ASIA
OCEANIA
HEAD OFFICE Yamaha Corporation, Pro Audio & Digital Musical Instrument Division
Nakazawa-cho 10-1, Hamamatsu, Japan 430-8650
Tel: +81-53-460-2441
PA14

Yamaha Pro Audio global web site:
http://www.yamahaproaudio.com/
Yamaha Manual Library
http://www.yamaha.co.jp/manual/
U.R.G., Pro Audio & Digital Musical Instrument Division, Yamaha Corporation
© 2006 Yamaha Corporation
WH63190 608POAP3.3-01A0
Printed in China