Yamaha Programmable Mixer 01 Getting Started Guide Pro Mixer01S2
User Manual: Yamaha Programmable Mixer 01 Getting Started Guide
Open the PDF directly: View PDF
.
Page Count: 63
- Bienvenido a Programmable Mixer 01
- Bienvenido a Programmable Mixer 01
- Manuales de uso Programmable Mixer 01
- Instalación
- Parte superior y posterior
- Especificaciones sónicas del Programmable Mixer 01
- Características generales del Programmable Mixer 01
- Características principales del Programmable Mixer 01
- Los secretos del Programmable Mixer 01
- Para comenzar
- Curso básico de mezcla
- Curso avanzado de mezcla
- Ejemplos de aplicación
- Mezcla y automatización

Getting Started Guide
Manuel de l’utilisateur
Kurzanleitung
Guía de introducción
20dB
–16 –60
GAIN
1
20dB
–16 –60
GAIN
2
20dB
–16 –60
GAIN
3
20dB
–16 –60
GAIN
4
20dB
–16 –60
GAIN
5
20dB
–16 –60
GAIN
6
20dB
–16 –60
GAIN
7
20dB
–16 –60
GAIN
8
20dB
–16 –60
GAIN
9
20dB
–16 –60
GAIN
10
20dB
–16 –60
GAIN
11
20dB
–16 –60
GAIN
12
20dB
–16 –60
GAIN
13
20dB
–16 –60
GAIN
14
20dB
–16 –60
GAIN
15
20dB
–16 –60
GAIN
16
CUE/ 2TR IN
010
LEVEL
MONITOR
OUT
010
LEVEL
PHONES
RECALL
METER
SEND 1
EQ LOW
STORE
PAN/ø
2
MID
GROUP
COMP
3
HIGH
UTILITY
PAIR
CUE
4
LIBRARY
MIDI
SEL
ON
1
6
0
5
10
20
40
60
00
1
SEL
ON
2
6
0
5
10
20
40
60
00
2
SEL
ON
3
6
0
5
10
20
40
60
00
3
SEL
ON
4
6
0
5
10
20
40
60
00
4
SEL
ON
5
6
0
5
10
20
40
60
00
5
SEL
ON
6
6
0
5
10
20
40
60
00
6
SEL
ON
7
6
0
5
10
20
40
60
00
7
SEL
ON
8
6
0
5
10
20
40
60
00
8
SEL
ON
9
6
0
5
10
20
40
60
00
9
SEL
ON
10
6
0
5
10
20
40
60
00
10
SEL
ON
11
6
0
5
10
20
40
60
00
11
SEL
ON
12
6
0
5
10
20
40
60
00
12
SEL
ON
13
6
0
5
10
20
40
60
00
13
SEL
ON
14
6
0
5
10
20
40
60
00
14
SEL
ON
15
6
0
5
10
20
40
60
00
15
SEL
ON
16
6
0
5
10
20
40
60
00
16
SEL
ON
6
0
5
10
20
40
60
00
ST IN
SEL
ON
6
0
5
10
20
40
60
00
RTN/
SEND
SEL
ON
6
0
5
10
20
40
60
00
ST OUT
ST IN RTN/
SEND ST OUT
CLIP
15
12
9
6
3
0
–6
–12
–18
–24
–40
ENTER
LR
RTN 1
RTN 2
SEND 3
SEND 4
FUNCTION
MEMORY
SEL CH
1 2 3 4 5 6 7 8 9 10 LR LR
ST IN 2TR IN
PAD
SCENE MEMORY
PARAMETER
11 12 13 14 15 16
INC +
DEC –

Guía de introducción
Español

i
Programmable Mixer 01 – Guía de introducción
Información importante
Antes de usar el Programmable Mixer 01, lea las siguientes recomen-
daciones.
Para su seguridad
•Asegúrese de que el cable de alimentación del Programmable
Mixer 01 no quede situado en una posición donde pueda ser pisado
o aplastado por otro equipo.
•Asegúrese de que el Programmable Mixer 01 sea debidamente
conectado a tierra.
•No exponga el Programmable Mixer 01 a la luz directa del sol, a
niveles extremos de temperatura o humedad, a exceso de polvo o
vibración, ni a fuertes sacudidas.
•Instale el Programmable Mixer 01 en un lugar cuya temperatura
ambiente sea de entre 10˚C y 35˚C (50˚F y 95˚F).
Advertencias
•El Programmable Mixer 01 debe ser conectado a un receptáculo
de CA del tipo descrito en este Manual de uso, o según se indique
en el Programmable Mixer 01.
•Para evitar descargas eléctricas, no abra el Programmable Mixer
01.
•Para evitar incendios o descargas eléctricas, no exponga el Progra-
mmable Mixer 01 a la lluvia ni a la humedad.
•En un ambiente extremadamente húmedo podrá producirse la
condensación de agua en el interior y exterior del Programmable
Mixer 01. En caso de producirse condensación, deje el Program-
mable Mixer 01 encendido, pero no lo use hasta que la condensa-
ción se haya disipado.
•El Programmable Mixer 01 no tiene en su interior piezas que pue-
dan ser reparadas por el usuario. Solicite todo servicio a personal
cualificado.
• El Programmable Mixer 01 utiliza circuitos digitales de alta fre-
cuencia. Al ser usado cerca de un televisor o radio, puede ocasionar
interferencias. Si esto sucediera, simplemente cambie de lugar al
Programmable Mixer 01 o al equipo afectado.
•En cualquiera de las siguientes situaciones, el Programmable
Mixer 01 deberá ser revisado por personal de servicio cualificado:
Si el cable de alimentación o la clavija del Programmable Mixer
01 se dañan de cualquier forma.

ii
Programmable Mixer 01 – Guía de introducción
En caso de que objetos metálicos o líquidos caigan dentro del Pro-
grammable Mixer 01.
Si el Programmable Mixer 01 es expuesto a la lluvia.
Si el Programmable Mixer 01 se cae, si su envuelta se daña, o ambos.
Si el Programmable Mixer 01 no opera en forma normal o si nota
un cambio marcado en su funcionamiento.
Propiedad intelectual
© 1994 Yamaha Corporation. Todos los derechos reservados.
Ninguna parte del software del Programmable Mixer 01 ni de sus
manuales de uso podrá ser reproducida o distribuida, en cualquier
forma o por cualquier medio, sin la previa autorización escrita de
Yamaha Corporation.
Marcas registradas
To das las marcas registradas son propiedad de sus respectivos tene-
dores.
Nota sobre los cables
El Programmable Mixer 01 ofrece una calidad sónica inigualable. Por
lo tanto, lo último que se desea es el deterioro de la señal debido al
uso de conectores baratos o corroídos. Lo mejor es comprar los cables
de conexión de más alta calidad que estén a su alcance. No olvide
mantenerlos limpios usando un limpiador de contactos de alta cali-
dad.
Interferencia
Bajo extrañas circunstancias, los canales CH 9–16 podrán captar
interferencia de radio o TV al usar el equipo con conectores asimé-
tricos. Por esta razón, le recomendamos usar conectores simétricos
siempre que sea posible.
Limpieza del Programmable Mixer 01
Si fuera necesario limpiar el Programmable Mixer 01, use un paño
suave ligeramente humedecido. Para quitar las manchas más difíciles,
use un detergente suave. No use limpiadores abrasivos o líquidos de
limpieza a base de solvente tales como alcohol o bencina.
Desembalaje
Con aproximadamente 12,5 kg (27,6 lb) de peso, el Programmable
Mixer 01 es un peso pesado; por lo tanto, le recomendamos que
alguien le ayude a desembalarlo. Si lo desea, conserve los materiales
de embalaje para usos futuros.

iii
Programmable Mixer 01 – Guía de introducción
Contenido de la caja
La caja de embalaje del Programmable Mixer 01 contiene los siguien-
tes artículos. Si no están todos los artículos presentes, contacte a su
distribuidor Yamaha.
•Programmable Mixer 01
• Esta
Guía de introducción
•
Manual de uso
•Protector de botón (para el botón ST OUT [ON])

iv
Programmable Mixer 01 – Guía de introducción
Indice
1 Bienvenido a Programmable Mixer 01 . . . . . 1
Bienvenido a Programmable Mixer 01 . . . . . . . . . . . . . . . . . . . . . . . . 2
Manuales de uso Programmable Mixer 01 . . . . . . . . . . . . . . . . . . . . . 2
Instalación . . . . . . . . . . . . . . . . . . . . . . . . . . . . . . . . . . . . . . . . . . . . . . . 3
Parte superior y posterior . . . . . . . . . . . . . . . . . . . . . . . . . . . . . . . . . . . 4
Especificaciones sónicas del Programmable Mixer 01 . . . . . . . . . . . 5
Características generales del Programmable Mixer 01 . . . . . . . . . . . 5
Características principales del Programmable Mixer 01 . . . . . . . . . . 6
Los secretos del Programmable Mixer 01 . . . . . . . . . . . . . . . . . . . . . 10
2 Para comenzar . . . . . . . . . . . . . . . . . . . . . . 11
Lo que usted necesitará . . . . . . . . . . . . . . . . . . . . . . . . . . . . . . . . . . . 12
Configuración básica . . . . . . . . . . . . . . . . . . . . . . . . . . . . . . . . . . . . . 12
Conexiones . . . . . . . . . . . . . . . . . . . . . . . . . . . . . . . . . . . . . . . . . . . . . 13
Conexión/desconexión (ON/OFF) de la alimentación . . . . . . . . . . 13
3 Curso básico de mezcla . . . . . . . . . . . . . . . 15
Ajuste del nivel de entrada . . . . . . . . . . . . . . . . . . . . . . . . . . . . . . . . . 16
Aplicación de ecualización (EQ) . . . . . . . . . . . . . . . . . . . . . . . . . . . . 17
Uso de la biblioteca EQ . . . . . . . . . . . . . . . . . . . . . . . . . . . . . . . . . . . 20
Función LCD CUE . . . . . . . . . . . . . . . . . . . . . . . . . . . . . . . . . . . . . . . 23
Ajuste del modo CUE . . . . . . . . . . . . . . . . . . . . . . . . . . . . . . . . . . . . . 24
Ajuste de los niveles de desvanecedor . . . . . . . . . . . . . . . . . . . . . . . . 24
Activación/desactivación (ON/OFF) de los canales . . . . . . . . . . . . 25
Control panorámico . . . . . . . . . . . . . . . . . . . . . . . . . . . . . . . . . . . . . . 25
4 Curso avanzado de mezcla . . . . . . . . . . . . . 27
Aplicación de efectos . . . . . . . . . . . . . . . . . . . . . . . . . . . . . . . . . . . . . 28
Recuperación de efectos . . . . . . . . . . . . . . . . . . . . . . . . . . . . . . . . . . . 29
Edición de efectos . . . . . . . . . . . . . . . . . . . . . . . . . . . . . . . . . . . . . . . . 29
Almacenamiento de efectos creados por el usuario . . . . . . . . . . . . . 30
Adición de un compresor . . . . . . . . . . . . . . . . . . . . . . . . . . . . . . . . . . 31
Almacenamiento de escenas de mezcla . . . . . . . . . . . . . . . . . . . . . . . 32
Recuperación de escenas de mezcla . . . . . . . . . . . . . . . . . . . . . . . . . 34
¿Con qué continuar después de esto? . . . . . . . . . . . . . . . . . . . . . . . . 35
5 Ejemplos de aplicación . . . . . . . . . . . . . . . . 37
Espectáculos en vivo . . . . . . . . . . . . . . . . . . . . . . . . . . . . . . . . . . . . . . 38
Mezcla de teclados en el escenario . . . . . . . . . . . . . . . . . . . . . . . . . . 40
Estudio MIDI . . . . . . . . . . . . . . . . . . . . . . . . . . . . . . . . . . . . . . . . . . . 42
Registro multipista . . . . . . . . . . . . . . . . . . . . . . . . . . . . . . . . . . . . . . . 44
6 Mezcla y automatización . . . . . . . . . . . . . . 47
Procedimiento general de mezcla . . . . . . . . . . . . . . . . . . . . . . . . . . . 48
Qué es automatización Programmable Mixer 01 . . . . . . . . . . . . . . 52
Un sistema de automatización . . . . . . . . . . . . . . . . . . . . . . . . . . . . . . 52
Escenas de mezcla y automatización . . . . . . . . . . . . . . . . . . . . . . . . . 53
Automatización de tiempo real . . . . . . . . . . . . . . . . . . . . . . . . . . . . . 54

Bienvenido a Programmable Mixer 01
1
Programmable Mixer 01 – Guía de introducción
Bienvenido a
Programmable Mixer 01
En este capítulo...
Bienvenido a Programmable Mixer 01 . . . . . . . . . . . . . . . . . . 2
Manuales de uso Programmable Mixer 01 . . . . . . . . . . . . . . 2
Instalación . . . . . . . . . . . . . . . . . . . . . . . . . . . . . . . . . . . . . . . . 3
Parte superior y posterior . . . . . . . . . . . . . . . . . . . . . . . . . . . . 4
Especificaciones sónicas del Programmable Mixer 01 . . . . . 5
Características generales del Programmable Mixer 01 . . . . . 5
Características principales del Programmable Mixer 01 . . . 6
Los secretos del Programmable Mixer 01 . . . . . . . . . . . . . . 10
1

2
Capítulo 1: Bienvenido a Programmable Mixer 01
Programmable Mixer 01 – Guía de introducción
Bienvenido a Programmable Mixer
01
Le agradecemos su compra y le damos la bienvenida
a—Programmable Mixer 01— el primer mezclador digital
programable del mundo que tiene un precio razonable. Con un
excelente rendimiento sónico, control MIDI total y un poderoso
conjunto de funciones, el Programmable Mixer 01 es un mezclador
para toda la vida—cualquiera sea su aplicación—ya sea mezcla de
teclados, estudio MIDI, sonido en vivo, instalación comercial,
submezclador, teatro, post-producción, grabación en disco duro, y
así sucesivamente.
Manuales de uso Programmable
Mixer 01
El Programmable Mixer 01 viene con dos manuales de uso. Esta
Guía
de introducción
y un
Manual de uso
. Esta
Guía de introducción
contiene
dos cursos de introducción a las operaciones de mezcla. Por otra parte,
el
Manual de uso
explica todas las funciones del Programmable Mixer
01 en detalle. Use el índice general para localizar temas generales, y
el índice específico para buscar temas específicos. También se ha
incluido un glosario con la terminología relacionada con el
Programmable Mixer 01.
Este señor es el experto en Programmable Mixer 01. El lo introducirá
a usted a cada sección de los cursos y vigilará su progreso a través de
sus auriculares. Sin embargo, debido a que el papel impreso no es un
medio interactivo, él no podrá ayudarle si usted se queda atascado en
algún problema. De cualquier manera, los cursos son bastante
directos y sencillos, por lo que usted no debería tener problemas.
Le recomendamos comenzar con esta
Guía de introducción
, y
continuar luego con el
Manual de uso
una vez que se haya
familiarizado un poco con el Programmable Mixer 01. Mientras usa
esta guía, usted también podrá consultar el
Manual de uso
cuando
desee obtener información más detallada.
En ambos manuales, los valores de las gamas de parámetros están
separados por un guión, por ejemplo: 0–100 %. Cuando la gama
consiste de valores positivos y negativos, los valores se separan por
tres puntos, por ejemplo: –99...+99. Esto es para evitar posibles
confusiones entre un signo negativo y un guión.

Instalación
3
Programmable Mixer 01 – Guía de introducción
Instalación
Instale el Programmable Mixer 01 sobre una superficie estable. Elija
un lugar que cumpla con las condiciones descritas en “Información
importante” en la página i. A los desvanecedores motorizados no les
importa escalar montañas, por lo que el Programmable Mixer 01
puede ser instalado en un ángulo de inclinación. El Programmable
Mixer 01 también puede ser montado en un bastidor usando el juego
opcional de montaje en bastidor. Además, usted podrá instalar
paneles laterales de madera opcionales para lograr un acabado más
atractivo. Si planea llevar el Programmable Mixer 01 consigo en sus
viajes, usted podrá adquirir un estuche opcional de transporte.
También están disponibles un juego de perillas de color para los
desvanecedores. Para mayores detalles, consulte a su distribuidor
Yamaha.

4
Capítulo 1: Bienvenido a Programmable Mixer 01
Programmable Mixer 01 – Guía de introducción
Parte superior y posterior
20dB
–16 –60
GAIN
1
20dB
–16 –60
GAIN
2
20dB
–16 –60
GAIN
3
20dB
–16 –60
GAIN
4
20dB
–16 –60
GAIN
5
20dB
–16 –60
GAIN
6
20dB
–16 –60
GAIN
7
20dB
–16 –60
GAIN
8
20dB
–16 –60
GAIN
9
20dB
–16 –60
GAIN
10
20dB
–16 –60
GAIN
11
20dB
–16 –60
GAIN
12
20dB
–16 –60
GAIN
13
20dB
–16 –60
GAIN
14
20dB
–16 –60
GAIN
15
20dB
–16 –60
GAIN
16
CUE/ 2TR IN
010
LEVEL
MONITOR
OUT
010
LEVEL
PHONES
RECALL
METER
SEND 1
EQ LOW
STORE
PAN/ø
2
MID
GROUP
COMP
3
HIGH
UTILITY
PAIR
CUE
4
LIBRARY
MIDI
SEL
ON
1
6
0
5
10
20
40
60
00
1
SEL
ON
2
6
0
5
10
20
40
60
00
2
SEL
ON
3
6
0
5
10
20
40
60
00
3
SEL
ON
4
6
0
5
10
20
40
60
00
4
SEL
ON
5
6
0
5
10
20
40
60
00
5
SEL
ON
6
6
0
5
10
20
40
60
00
6
SEL
ON
7
6
0
5
10
20
40
60
00
7
SEL
ON
8
6
0
5
10
20
40
60
00
8
SEL
ON
9
6
0
5
10
20
40
60
00
9
SEL
ON
10
6
0
5
10
20
40
60
00
10
SEL
ON
11
6
0
5
10
20
40
60
00
11
SEL
ON
12
6
0
5
10
20
40
60
00
12
SEL
ON
13
6
0
5
10
20
40
60
00
13
SEL
ON
14
6
0
5
10
20
40
60
00
14
SEL
ON
15
6
0
5
10
20
40
60
00
15
SEL
ON
16
6
0
5
10
20
40
60
00
16
SEL
ON
6
0
5
10
20
40
60
00
ST IN
SEL
ON
6
0
5
10
20
40
60
00
RTN/
SEND
SEL
ON
6
0
5
10
20
40
60
00
ST OUT
ST IN RTN/
SEND ST OUT
CLIP
15
12
9
6
3
0
–6
–12
–18
–24
–40
ENTER
LR
RTN 1
RTN 2
SEND 3
SEND 4
FUNCTION
MEMORY
SEL CH
1 2 3 4 5 6 7 8 9 10 LR LR
ST IN 2TR IN
PAD
SCENE MEMORY
PARAMETER
11 12 13 14 15 16
INC +
DEC –
Dial de parámetro
(PARAMETER)
Botones de
control del cursor
Medidores
izquierdo/derecho
(L/R) de salida
estereofónica
Botón de ingreso
(ENTER)
Control de
contraste del
visualizador LCD
Control de nivel de
salida de monitor
(MONITOR OUT
LEVEL)
Control de nivel
de los auriculares
(PHONES LEVEL)
Interruptor
CUE/2TR IN
Interruptor
atenuador
(PAD) de 20 dB
Control de
ganancia
(GAIN)
Visualizador
LCD
Botones de
memoria de
escena
(SCENE MEMORY)
Botones de
función LCD
Botón de
selección (SEL)
Botón de
activación (ON)
Desvanecedor
de canal
de entrada
Desvanecedor
de entrada
estereofónica
Desvanecedor
de salida
estereofónica
Desvanecedor
RTN/SEND
RL
2TR IN
PHANTOM
MASTER
CH1~8
ON OFF
(+48V) RL
ST IN 16 15 14 13 12 11 10 987654321
POWER
ON OFF
PHONES
MONITOR OUT
STEREO OUTAUX SEND
INPUT (BAL)
REC OUT MIDI
RL4 3R L
+4dB (BAL) RL
ANALOG DIGITAL
COAXIAL OUT IN
Interruptor principal de
alimentación fantasma Conectores de
entrada para 2 pistas
Conectores de entrada
estereofónica
Interruptor de
alimentación (POWER)
Conectores de entrada simérica
para los canales de entrada 9–16 XLRs de entrada simérica
para los canales de entrada 1–8
Conector de
salida de auriculares
(PHONES) Conectores de
salida de monitor
(MONITOR OUT)
Conectores de
salida auxiliar
(AUX SEND)
XLRs de salida
estereofónica
(STEREO OUT)
Salida de grabación
analóica (REC OUT)
Salida de grabación
digital (REC OUT)
Entrada/salida
(IN/OUT) MIDI
–10dB
(UNBAL) +4dB
(UNBAL)
+4dB
(UNBAL) +4dB
(UNBAL) –10dB
(UNBAL)

Especificaciones sónicas del Programmable Mixer 01
5
Programmable Mixer 01 – Guía de introducción
Especificaciones sónicas del
Programmable Mixer 01
•Convertidores A/D (CH, ST IN)lineales de 20 bits, con
sobremuestreo de 64 veces
•Convertidores (ST OUT) D/A lineales de 20 bits, con
sobremuestreo de 8 veces
•Gama dinámica de 105 dB (típica)
•Respuesta de frecuencia de 20 Hz–20 kHz +1, –3 dB
Características generales del
Programmable Mixer 01
•16 canales de entrada (ocho XLR, ocho conectores
fonográficos—todos simétricos)
•Control de ganancia de variación continua
•Atenuador de entrada de 20 dB
•Alimentación fantasma de 48 V para micrófonos electrostáticos
•Canal de entrada estereofónica
•Salidas estereofónicas XLR simétricas
•50 memorias de escena para almacenar escenas de mezcla
•Dos procesadores de efectos internos con 30 programas
preprogramados y 10 programas de usuario
•Tres procesadores dinámicos con 10 programas preprogramados
y 10 programas de usuario
•Ecualizador de tres bandas totalmente paramétrico
•Biblioteca EQ con 30 programas preprogramados y 20 programas
para el usuario
•Cuatro grupos de desvanecedores para control de un solo
desvanecedor o de varios desvanecedores
•Función de formación de pares de canales adyacentes para
operación estereofónica
•Control MIDI total
• CUE para prácticamente todas las entradas y salidas
•Cuatro emisores auxiliares: dos para efectos internos, dos para uso
externo
•Desvanecedores motorizados de 60 mm
•Controles panorámico de 33 posiciones
•Amplio visualizador LCD de 240 x 64 puntos, con iluminación
posterior

6
Capítulo 1: Bienvenido a Programmable Mixer 01
Programmable Mixer 01 – Guía de introducción
•Medidores LED estereofónicos de 12 segmentos
•Salida (OUT) digital para dos pistas
•Entrada/salida (IN/OUT) analógica para dos pistas
•Juego opcional de montaje en bastidor, estuche de transporte,
paneles laterales de madera y juego de perillas de color para los
desvanecedores
Características principales del
Programmable Mixer 01
Esta sección describe algunas de las características principales del
Programmable Mixer 01; qué significan y cómo usted puede
aprovecharlas.
Memorias de escena
Hasta ahora, la única forma de almacenar ajustes de mezcla era con
un lápiz destacador y cinta de enmascarar. Sin embargo, con las
memorias de escena del Programmable Mixer 01 todo esto ha
cambiado. Las memorias permiten recuperar
todos
los ajustes de
mezcla (es decir, una escena de mezcla) instantáneamente con sólo
presionar un botón, o ejecutar el comando de cambio de programa
MIDI. Y no son sólo silenciamientos y desvanecedores, sino que todos
los ajustes de mezcla. Por lo tanto, si usted trabaja en varios proyectos
al mismo tiempo, usted podrá almacenar la escena de mezcla actual
de manera que cuando retome dicho proyecto, usted podrá comenzar
justo desde el punto en que haya quedado. Las memorias de escena
también facilitan el trabajo de comprobación sónica que hay que
efectuar noche tras noche. Simplemente presione el botón de
recuperación para retornar a los ajustes de mezcla de la noche anterior.
Para trabajo de teatro, las memorias de escena permiten hacer cambios
de sonido precisos y repetibles entre las escenas. El Programmable
Mixer 01 tiene 50 memorias de escena.
Control MIDI
Además de sus ventajas sónicas, los sistemas de audio digital también
ofrecen una excelente capacidad de control. De hecho, la verdadera
capacidad del Programmable Mixer 01 puede notarse a través del
control MIDI. Con sólo conectar el Programmable Mixer 01 a un
secuenciador MIDI, usted obtendrá un control de mezcla total. Usted
podrá escuchar su mezcla en forma repetida y precisa mientras las
operaciones difíciles son efectuadas automáticamente para usted. Los
mensajes de cambio de programa MIDI pueden emplearse para
recuperar escenas de mezcla, lográndose una mezcla automatizada
ultrarrápida
. Los mensajes de cambio de programa MIDI también

Características principales del Programmable Mixer 01
7
Programmable Mixer 01 – Guía de introducción
pueden usarse para controlar prácticamente todos los parámetros de
mezcla en tiempo real, lo que permite lograr una automatización
dinámica
de la mezcla.
Amplio visualizador LCD
En el corazón de la interfaz de usuario del Programmable Mixer 01
hay un amplio visualizador gráfico LCD de 240 x 64 puntos. Este
entrega una clara información de los ajustes de mezcla y del estado
de operación. También indica numéricamente los valores de los
parámetros, representa gráficamente los desvanecedores y controles
rotativos, permitiendo visualizar las posiciones reales de los controles
panorámicos y de los desvanecedores. Asimismo, las curvas EQ son
exhibidas en forma gráfica, siendo ésta una función no disponible en
los mezcladores analógicos. Los niveles de señal de prácticamente
todas las entradas y salidas son medidos en el visualizador LCD, con
función de retención de crestas.
Beneficios digitales
Probablemente usted ya conoce muchos de los beneficios del audio
digital, pero ¿cuáles son exactamente los beneficios de la mezcla de
audio digital? Bien, un mezclador de audio tiene la función de
combinar señales de audio de distintas fuentes, a niveles e
impedancias diferentes, para formar por lo general una señal
estereofónica. Esta tarea tiene que realizarla sin añadir nuevas
distorsiones o ruidos. Los mezcladores analógicos hacen un trabajo
bastante bueno, pero incluso en los mejores diseños los efectos no
lineales causados por los componentes de los circuitos son inevitables.
En el reino digital, la mezcla de audio consiste de la adición y
multiplicación de números binarios que representan señales de audio.
Las plaquetas del DSP (procesador de señales digitales) usadas para
estos cálculos nunca se equivocan en las sumas. Por lo tanto, una vez
pasada la conversión A/D, las señales de audio son inmunes al
deterioro. Con el Programmable Mixer 01, el ruido, la distorsión y la
diafonía son prácticamente eliminados. Usted notará una nueva
claridad en las mezclas que realice.
Una vez dentro del reino digital, usted no le encontrará mayor sentido
a retornar al mundo analógico. El Programmable Mixer 01 incorpora
una salida digital S/PDIF para transferencia directa de la mezcla
principal a un DAT y a otros grabadores digitales.

8
Capítulo 1: Bienvenido a Programmable Mixer 01
Programmable Mixer 01 – Guía de introducción
El rendimiento sónico del Programmable
Mixer 01
Los convertidores A/D lineales de 20 bits y sobremuestreo de 64 veces
del Programmable Mixer 01 ofrecen una gama dinámica de 105 dB
(típica). Esto significa que la gama dinámica de un programa de audio,
desde niveles bajos a altos, es procesada intacta. El Programmable
Mixer 01 muestrea el audio a 48 kHz, la frecuencia de muestreo
profesional. Con esto se logra una respuesta de frecuencia en todo el
espectro de 20 Hz–20 khz +1, –3 dB. Para la conversión D/A, las salidas
estereofónicas incorporan sobremuestreo de 8 veces y 20 bits, y las
salidas de monitor tiene sobremuestreo de 8 veces y 18 bits. Las
técnicas de sobremuestreo y flujo de bits aumentan de manera efectiva
la frecuencia de muestreo interna, quedando así los efectos laterales
causados por los escarpados filtros LPF que se usan para filtrar los
componentes de la frecuencia de muestreo durante la conversión D/A,
virtualmente eliminados. Por consiguiente, la integridad de la señal
de audio es mantenida desde la entrada hasta la salida.
Efectos internos
El Programmable Mixer 01 incorpora dos procesadores multiefecto
estereofónicos internos. Se ha incluido una completa gama de efectos,
desde reverberaciones hasta efectos de modulación. Los procesadores
de efectos son alimentados a través de SEND1 y SEND2, y las señales
procesadas retornan a través de RTN1 y RTN2, respectivamente. La
incorporación de procesadores de efectos internos significa que usted
no tiene que adquirir unidades separadas, simplifica de manera
significativa el trabajo de aplicación de efectos, y mantiene los datos
de audio dentro del reino digital. Los efectos son almacenados en
escenas de mezcla y pueden ser controlados en tiempo real. Los efectos
han sido organizados en programas; hay 30 programas de efectos
preprogramados y 10 programas para efectos del usuario en los que
usted podrá almacenar sus propios ajustes. Además, usted podrá
conectar sus procesadores de efectos favoritos a SEND3 y SEND4.
Procesadores dinámicos
El Programmable Mixer 01 incorpora tres procesadores dinámicos
estereofónicos que pueden ser asignados a canales de entrada,
emisores auxiliares y salidas estereofónicas, para compresión,
limitación, conmutación y “ducking”. Los beneficios de los
procesadores dinámicos internos son similares a los de los efectos
internos; usted no tiene que adquirir unidades externas, las
conexiones provisionales se ven considerablemente simplificadas, y
los datos de audio permanecen en el reino digital. Los ajustes de
procesador dinámico son almacenados en escenas de mezcla y pueden
ser controlados en tiempo real. Los procesadores han sido
organizados en programas; hay 10 programas preprogramados y 10

Características principales del Programmable Mixer 01
9
Programmable Mixer 01 – Guía de introducción
programas para el usuario en los que usted podrá almacenar sus
propios ajustes.
EQ con biblioteca
Los canales de entrada, el canal de entrada estereofónica, RTN1,
RTN2, y las salidas estereofónicas del Programmable Mixer 01 están
equipados con un ecualizador de tres bandas totalmente paramétrico.
Los parámetros de ecualización consisten de ganancia, frecuencia y
Q, que se especifica en octavas. Desde un punto de vista musical, las
octavas son más intuitivas que los valores decimales. Los ajustes de
parámetros EQ se almacenan en escenas de mezcla y pueden ser
controlados en tiempo real. Se ha incluido una biblioteca de curvas
EQ preprogramadas diseñada para aplicaciones e instrumentos
específicos. Hay 30 programas EQ preprogramados y 20 programas
EQ para el usuario en los que usted podrá almacenar sus propios
ajustes. Los programas EQ preprogramados sirven como punto de
partida y referencia al hacer ajustes de ecualización.
Desvanecedores motorizados
El Programmable Mixer 01 incorpora desvanecedores motorizados.
Esto significa que pueden posicionarse por sí mismos cuando se
recupera una escena de mezcla. Al haber automatización de tiempo
real mediante el uso de un computador controlador o secuenciador
MIDI, los movimientos de los desvanecedores son automáticamente
repetidos. Los desvanecedores también pueden ser agrupados en uno
de cuatro grupos para control de desvanecedores múltiples a través
de un solo desvanecedor. Y cuando se parean canales de entrada
adyacentes, los desvanecedores de ambos canales se mueven
conjuntamente.

10
Capítulo 1: Bienvenido a Programmable Mixer 01
Programmable Mixer 01 – Guía de introducción
Los secretos del Programmable
Mixer 01
Los siguientes puntos le ayudarán a aprovechar plenamente el
Programmable Mixer 01.
•Aparte de DIGITAL REC OUT, las entradas y salidas son analógicas.
•Las entradas (INPUT) y la salida estereofónica (STEREO OUT) del
canal de entrada son simétricas. Todas las demás entradas y salidas
son asimétricas.
•En la función LCD PAN, ST OUT es un control de balance, no un
control panorámico.
•Cuando no haya ninguna clavija insertada en los conectores
fonográficos ST IN, las señales 2TR IN serán alimentadas al canal
de entrada estereofónica. Esto además de ser alimentadas al
interruptor CUE/2TR IN. Esto significa que usted puede aplicar EQ,
etc., a las señales 2TR IN. Sin embargo, al insertar clavijas en los
conectores ST IN, esta conexión se romperá.
•Cuando SEND3 y SEND4 sean configurados como un par
estereofónico, usted dispondrá de un control panorámico adicional
en cada canal de entrada y de un control de balance adicional en el
canal de entrada estereofónica. Estos controles adicionales aparecen
en la función LCD SEND3–4. Además, un control de balance de
salida SEND3–4 aparece en la función LCD PAN. SEND 3 y SEND4
se configuran como un par estereofónico usando la función LCD
MASTER CONFIGURATION (configuración principal) en el
menú UTILITY.
•Si usted presiona el botón [UTILITY] o [MIDI] y aparece una
función LCD en lugar de un menú, vuelva a presionar el botón para
obtener el menú.
•Al seleccionar la función LCD GROUP (grupo), usted podrá
monitorear una mezcla post-desvanecedor de los canales del grupo
seleccionado a través de CUE (el modo CUE deberá ser MIX o LAST
CUE, no ST FIX).
•CH se refiere a canales de entrada.
•ST IN es el canal de entrada estereofónica.
•ST OUT es la salida estereofónica principal.
•SEND1, SEND2, SEND3 y SEND4 son los cuatro emisores
auxiliares.
•RTN1 y RTN2 son las dos señales auxiliares de retorno.
•Effect1 y Effect2 son los procesadores de efectos internos.
•COMP1, COMP2 y COMP3 son los procesadores dinámicos. En
los Manuales de uso del Programmable Mixer 01 se hace referencia
a ellos principalmente como procesadores dinámicos, ya que
ofrecen más que sólo compresión.

Para comenzar
11
Programmable Mixer 01 – Guía de introducción
Para comenzar
En este capítulo...
Lo que usted necesitará . . . . . . . . . . . . . . . . . . . . . . . . . . . . . 12
Configuración básica . . . . . . . . . . . . . . . . . . . . . . . . . . . . . . . 12
Conexiones . . . . . . . . . . . . . . . . . . . . . . . . . . . . . . . . . . . . . . . 13
Conexión/desconexión (ON/OFF) de la alimentación . . . 13
2

12
Capítulo 2: Para comenzar
Programmable Mixer 01 – Guía de introducción
Lo que usted necesitará
Para realizar los siguientes cursos, usted necesitará:
•El Programmable Mixer 01.
•Una fuente de sonido: reproductor de CD, máquina de percusión,
sintetizador con canción de demostración.
•Un amplificador con altavoces o auriculares.
•Cables de conexión de audio.
Configuración básica
La siguiente ilustración muestra cómo configurar un sistema mínimo
que permita seguir los cursos que se describen a continuación.
SALIDA
DE MONITOR
ENTRADAS 9 y 10
Reproductor de CD
Amplificador
de potencia
A un receptáculo de CA

Conexiones
13
Programmable Mixer 01 – Guía de introducción
Conexiones
Advertencia:
Antes de hacer ninguna conexión, asegúrese de que la
alimentación a todos los equipos esté desconectada (OFF).
1. Conecte su fuente de sonido al canal de entrada 9.
Parece más lógico hacer la conexión al canal de entrada 1. Sin embargo,
como las entradas 1 a 8 utilizan conectores tipo XLR , y como no
sabemos si usted va a gritar por el micrófono en ambos cursos,
usaremos el canal de entrada 9. Si está usando una fuente de sonido
estereofónica, conéctela también al canal de entrada 10. No es esencial
usar una fuente estereofónica, y probablemente, para la mayor parte
del curso es más fácil trabajar con un solo canal.
2. Conecte las salidas de monitor (MONITOR OUT) a las entradas
del amplificador de potencia.
Si está usando auriculares, conéctelos al conector de auriculares
(PHONES).
3. Conecte el Programmable Mixer 01 a un receptáculo de CA
apropiado.
Advertencia:
El Programmable Mixer 01 debe ser conectado a un
receptáculo de CA de la tensión indicada en su panel trasero.
Conexión/desconexión (ON/OFF)
de la alimentación
En esta sección explica cómo encender y apagar el Programmable
Mixer 01:
Conexión (ON) de la alimentación
Conecte siempre la alimentación al sistema en el siguiente orden:
dispositivos de fuente de señal y amplificador de potencia.
Para enceder el Programmable Mixer 01, presione el interruptor de
alimentación (POWER) situado en su panel trasero. La pantalla de
arranque del Programmable Mixer 01 será exhibida durante algunos
segundos, los desvanecedores se autoinicilizarán, y luego será
reemplazada por la pantalla que haya estado en uso cuando la
alimentación al Programmable Mixer 01 fue desconectada.
Desconexión (OFF) de la alimentación
Desconecte siempre la alimentación al sistema en el siguiente orden:
amplificador de potencia y dispositivos de fuente de señal.
Para apagar el Programmable Mixer 01, presione el interruptor de
alimentación (POWER) situado en su panel trasero.
To dos los ajustes de mezcla, escenas de mezcla y demás datos serán
almacenados cuando la alimentación al Programmable Mixer 01 sea
desconectada (OFF).
POWER
ON OFF

14 Capítulo 2: Para comenzar
Programmable Mixer 01 – Guía de introducción

Curso básico de mezcla 15
Programmable Mixer 01 – Guía de introducción
Curso básico de mezcla
En este capítulo...
Ajuste del nivel de entrada . . . . . . . . . . . . . . . . . . . . . . . . . . 16
Aplicación de ecualización (EQ) . . . . . . . . . . . . . . . . . . . . . 17
Uso de la biblioteca EQ . . . . . . . . . . . . . . . . . . . . . . . . . . . . . 20
Función LCD CUE . . . . . . . . . . . . . . . . . . . . . . . . . . . . . . . . . 23
Ajuste del modo CUE . . . . . . . . . . . . . . . . . . . . . . . . . . . . . . 24
Ajuste de los niveles de desvanecedor . . . . . . . . . . . . . . . . . 24
Activación/desactivación (ON/OFF) de los canales . . . . . . 25
Control panorámico . . . . . . . . . . . . . . . . . . . . . . . . . . . . . . . 25
Nota: Le recomendamos comenzar desde el principio de este curso y
avanzar paulatinamente, tomando descansos cuando sea necesario.
Tenga presente que si usted se desvía demasiado de este curso, o si omite
algunas secciones del mismo, las operaciones descritas más adelante en
el curso podrán no dar los resultados esperados. Tenga también presente
que este curso no explica todas las funciones del Programmable Mixer
01, ni tampoco sirve como sustituto del Manual de uso. Para una
explicación detallada de todas las funciones del Programmable Mixer
01, consulte el Manual de uso.
3

16 Capítulo 3: Curso básico de mezcla
Programmable Mixer 01 – Guía de introducción
Ajuste del nivel de entrada
Suponiendo que el Programmable Mixer 01 está encendido y que su
fuente musical está siendo reproducida, ajustemos el nivel de entrada
a fin de optimizar el rendimiento.
1. Presione [METER].
La función LCD METER (medidor) aparecerá, indicando el nivel de
señal del canal 9.
2. Aumente un poco el nivel con el control de nivel de salida de
monitor (MONITOR OUT LEVEL). Si está usando auriculares,
use el control de nivel de auriculares (PHONES LEVEL) en su
lugar.
3. Presione el botón [SEL] del canal 9.
Ahora usted está escuchando el canal de entrada 9.
4. Si el sonido está distorsionado y el nivel está llegando a CLIP,
presione el interruptor atenuador (PAD) del canal 9 para
atenuar la señal de entrada en 20 dB.
5. Use el control de ganancia (GAIN) del canal 9 para optimizar
el nivel de la señal.
Lo ideal es que el nivel esté relativamente alto, y no importa que
ocasionalmente llegue a CLIP. Sin embargo, si se llega a CLIP con
frecuencia, baje un poco el control de ganancia (GAIN), o de lo
contrario la señal se distorsionará. El control de ganancia (GAIN)
debe ajustarse con cuidado; si es ajustado demasiado bajo, la relación
S/R será afectada, y si es ajustado demasiado alto, podrá producirse
una desagradable mutilación y distorsión de las señales.
6. La función de retención de crestas podrá serle de utilidad en
este punto. Para activarla (ON), presione [ENTER]. El nivel de
cresta es indicado por un rectángulo vacío. Para cancelar esta
función, presione [ENTER] dos veces.
La función de retención de crestas es extremadamente útil para
verificar el nivel antes de una grabación. Usted podrá dejar que una
mezcla sea reproducida en su ausencia; la función de retención de
crestas se encargará de vigilar los picos de las señales. Si alguno de los
niveles llega a CLIP, baje el control de ganancia (GAIN)
correspondiente y vuelva a reproducir la mezcla.
Por lo general, usted usará más de un canal de entrada, por lo que
tendrá que ajustar individualmente el nivel de la señal de entrada para
cada canal. Puesto que es relativamente fácil ajustar los niveles de

Aplicación de ecualización (EQ) 17
Programmable Mixer 01 – Guía de introducción
entrada en este punto, tómese su tiempo y hágalo con cuidado. Si más
tarde tiene que volver a ajustar los niveles durante el proceso de
mezcla, tal vez también tenga que reajustar los desvanecedores, efectos
y otros niveles.
Aplicación de ecualización (EQ)
Ahora aplicaremos un poco de ecualización (EQ) al canal 9.El
ecualizador del Programmable Mixer 01 es de 3 bandas y totalmente
paramétrico, con ganancia, frecuencia y Q variables.
Ajuste de la ganancia EQ
1. Presione [EQ LOW]
La función LCD EQ aparecerá como se muestra abajo..
Inicialmente, el parámetro de ganancia (G) baja (LOW) es
seleccionado.
2. Gire el dial de parámetro (PARAMETER) en el sentido de las
agujas del reloj para aumentar.
La ganancia aumentará en intervalos de 1 dB y la curva EQ cambiará.
En la sección de memoria (MEMORY) del visualizador, la palabra
EDIT (editar) aparecerá destacada. No le dé importancia en esta etapa.
Simplemente significa que los ajustes de mezcla han cambiado (es
decir, que son diferentes de la escena de mezcla 00 InitData).
Nota: La aplicación de demasiada intensificación EQ puede aumentar
el nivel de la señal lo suficiente como para causar distorsión. Si esto
sucediera, reduzca la cantidad de intensificación EQ o baje un poco el
control de ganancia (GAIN). Tenga presente que la función LCD
METER (medidor) indicará los niveles de señal previos a EQ. Así que
usted tendrá usar sus oídos para efectuar el ajuste.
3. Girando el dial de parámetro (PARAMETER) en el sentido
contrario a las agujas del reloj, vuelva a ajustar la ganancia a
0 dB.

18 Capítulo 3: Curso básico de mezcla
Programmable Mixer 01 – Guía de introducción
Ajuste de la frecuencia EQ
1. Presione [MID].
El parámetro de ganancia (G) media (MID) será seleccionado.
2. Ajuste la ganancia a –10 dB.
3. Vuelva a presionar [MID].
El parámetro de frecuencia (F) media (MID) será seleccionado.
4. Use el dial de parámetro (PARAMETER) para desplazarse por
la gama de frecuencias. La banda media (MID) cubre
prácticamente todo el espectro de audio, desde 32 Hz a 18
kHz.
Nota: A pesar de que puede tomar un poco de tiempo formar la curva
EQ, los circuitos internos de ecualización reflejarán sus ajustes en forma
inmediata.
Al igual que el valor de la frecuencia en Hz, la línea vertical punteada
de la gráfica EQ indica la posición de frecuencia actual.
5. Vuelva a ajustar la frecuencia media (MID) a 2,0 kHz.
6. Presione [MID] dos veces, y vuelva luego a ajustar la ganancia
a 0 dB.

Aplicación de ecualización (EQ) 19
Programmable Mixer 01 – Guía de introducción
Ajuste de la Q
La banda media (MID) es una ecualización del tipo agudización. Las
bandas baja (LOW) y alta (HIGH) vienen inicialmente configuradas
como ecualizaciones tipo “estantería”. Sin embargo, también pueden
ser configuradas como ecualizaciones tipo agudización.
1. Presione [EQ LOW] para seleccionar la ganancia baja (LOW).
2. Ajuste la ganancia a –10 dB.
3. Presione [EQ LOW] dos veces para seleccionar la Q baja (LOW
Q).
4. Gire el dial de parámetro (PARAMETER) un paso en el sentido
de las agujas del reloj.
La banda baja (LOW) cambiará de “estantería” a agudización con un
valor Q de 3 oct (3 octavas). Los valores Q del Programmable Mixer
01 se especifican como valores de octava musicalmente intuitivos, en
oposición a los valores decimales.
5. Mientras gira el dial de parámetro (PARAMETER) en el sentido
de las agujas del reloj, aumentando efectivamente la Q, la
banda de frecuencias afectada por la ecualización baja (LOW
EQ) se estrechará, como lo indica la gráfica EQ.
Una curva estrecha es útil para acentuar o suprimir frecuencias
específicas.
Además de usar los botones [EQ LOW], [MID] y [HIGH], usted
también podrá usar los botones de cursor.
6. Para cancelar (OFF) la ecualización (es decir, omitirla),
presione [ENTER]. Presione de nuevo el botón para volver a
activar (ON) la ecualización. Esto es útil para audición EQ A–B.
Y así es la ecualización del Programmable Mixer 01; flexible e intuitiva.
La siguiente indicación muestra algunos ajustes de EQ excesivos. A
pesar de que no suenan demasiado bien, estos ajustes sí muestran la
curva EQ.

20 Capítulo 3: Curso básico de mezcla
Programmable Mixer 01 – Guía de introducción
Uso de la biblioteca EQ
La biblioteca se EQ se usa para almacenar ajustes de EQ. la biblioteca
tiene 30 programas EQ preprogramados y 20 programas EQ para el
usuario en los que usted podrá almacenar sus propios ajustes de
ecualización. Primero veremos cómo recuperar programas EQ, y
luego cómo almacenar los ajustes que usted haga.
Recuperación de un programa EQ
1. Presione [LIBRARY].
La función LCD LIBRARY (biblioteca) aparecerá como se muestra
abajo.
2. Usando el dial de parámetro (PARAMETER), seleccione el
programa n.˚ 26 (TELEPHONE VOICE – voz telefónica).
La curva EQ del programa n.˚ 26 aparecerá a la derecha de la lista de
programas, y el nombre y número del mismo destellarán.
3. Presione [ENTER] para recuperar el programa.
El programa será recuperado y la ecualización del canal 9 será
seleccionada. Ahora, su fuente de sonido sonará como si viniera a
través de una llamada telefónica de larga distancia. El nombre y el
número del programa EQ dejarán de destellar y aparecerán
destacados, y el punto entre el nombre y el número cambiará a un
signo igual (=), indicando que el programa n.˚ 26 fue el último
programa seleccionado. Si el sonido no cambia, compruebe si ha
dejado la ecualización desactivada (OFF) en la función LCD EQ.

Uso de la biblioteca EQ 21
Programmable Mixer 01 – Guía de introducción
4. Presione [EQ LOW] para pasar a la función LCD EQ. Aquí usted
podrá ver con mayor detalle los valores de los parámetros y
la curva EQ.
Almacenamiento de un programa EQ
Ahora editaremos la curva EQ y la almacenaremos en la biblioteca
como un programa EQ del usuario.
1. Ajuste los parámetros EQ según lo desee.
2. Presione [LIBRARY] para retornar a la función LCD LIBRARY.
3. Presione el botón de cursor [√] para seleccionar STORE
(almacenar).
El programa EQ n.˚ 31, el primer programa de usuario, será
seleccionado en forma automática.
4. Presione [ENTER].
La indicación LIBRARY NAME (nombre de biblioteca) que se
muestra a continuación será exhibida en el visualizador.
Aquí usted podrá darle un nombre a su programa EQ de usuario para
facilitar su identificación. Los nombres de programa pueden ser de
hasta 15 caracteres de largo.
5. Use el dial de parámetro (PARAMETER) para seleccionar
caracteres, y los botones de cursor [√] y [®] para posicionar
el cursor en el nombre.
Usted podrá insertar espacios entre letras mayúsculas y minúsculas,
números y símbolos de puntuación. Uselos como espacios o para
borrar caracteres.

22 Capítulo 3: Curso básico de mezcla
Programmable Mixer 01 – Guía de introducción
En este ejemplo hemos llamado al programa “My EQ Program”.
6. Presione [ENTER] para almacenar el programa.
El mensaje <<Stored>> (almacenado) aparecerá brevemente,
después de lo cual la función LCD LIBRARY volverá a aparecer
exhibiendo su nuevo programa.
Ahora usted ha almacenado su propio programa EQ. Si está contento
con el sonido resultante, avance a la siguiente sección. Si no está
satisfecho, usted podrá volver a ajustar la ecualización recuperando
el programa EQ preprogramado n.˚ 01 (RESET). Mientras STORE
esté seleccionado, usted no podrá seleccionar y, por lo tanto, recuperar
programas EQ preprogramados. Presione el botón de cursor [®] para
seleccionar RECALL (recuperar), y use luego el dial de parámetro
(PARAMETER) para seleccionar los programas EQ preprogramados.

Función LCD CUE 23
Programmable Mixer 01 – Guía de introducción
Función LCD CUE
Hasta ahora hemos estado monitoreando el canal 9 usando el modo
MIX CUE. En este modo, el canal seleccionado mediante los botones
[SEL] es monitoreado. Sin embargo, cuando se seleccione la función
LCD CUE, la operación será un poco diferente, como ya lo veremos.
1. Presione [CUE].
La salida de sonido será suprimida, todos los LEDs de los botones
[SEL] se apagarán, y la función LCD CUE aparecerá en el visualizador
como se muestra a continuación.
El mensaje “Select a channel to CUE” (seleccionar un canal para
monitorear) nos indica que el Programmable Mixer 01 está esperando
a que elijamos los canales que deseamos monitorear.
2. Presione el botón [SEL] del canal 9.
La salida de sonido será restablecida, el LED del botón [SEL] del canal
9 se encenderá, y el visualizador exhibirá información diversa relativa
al canal 9. El nivel de la señal será indicado en el medidor de la derecha.
El modo MIX CUE permite monitorear una mezcla CUE
“predesvanecedor” de canales seleccionados. Los botones [SEL] se
usan para añadir y suprimir canales. Los LEDs de los botones [SEL]
indican qué canales han sido seleccionados para la mezcla CUE. la
función LCD CUE exhibe información relativa al último canal
añadido o suprimido.
Puesto que por el momento sólo estamos usando el canal 9, la
pulsación de los botones [SEL] de otros canales no hará mucho más
que encender sus respectivos LEDs. Para probar el modo MIX CUE
tal vez usted desee conectar una fuente de sonido distinta a otro canal
de entrada.
Además de MIX existen otros dos modos CUE: LAST CUE y ST FIX.
En la siguiente sección usaremos ST FIX. Para mayores detalles acerca
de los modos CUE, consulte el Manual de uso.

24 Capítulo 3: Curso básico de mezcla
Programmable Mixer 01 – Guía de introducción
También existe otro modo CUE llamado LAST CUE. CUE también
es afectado por la función LCD GROUP. Para mayores detalles,
consulte el Manual de uso.
Ajuste del modo CUE
Para el resto de este curso y para el siguiente usaremos el modo ST
FIX. En este modo, las señales MONITOR OUT (salida de monitor)
y PHONES (auriculares) son iguales que las de la salida estereofónica
(STEREO OUTPUT) principal.
1. Use el dial de parámetro (PARAMETER) para seleccionar ST
FIX.
ST FIX destellará.
2. Presione [ENTER] para confirmar el ajuste.
La salida de sonido se interrumpirá y ST FIX aparecerá destacado.
To dos los canales que se encontraban en el modo CUE MIX anterior
serán liberados. La siguiente indicación muestra la función LCD CUE
con el modo CUE ajustado a ST FIX y con el canal 9 seleccionado.
Ajuste de los niveles de
desvanecedor
Para poder volver a escuchar nuestra fuente de sonido necesitamos
alimentar la señal del canal 9 a las salidas estereofónicas principales
(es decir, la mezcla estereofónica principal).
1. Ajuste el desvanecedor del canal 9 a la posición 0 dB.
La posición 0 dB del desvanecedor es un buen lugar para comenzar
el ajuste de los niveles de desvanecedor. Es una buena posición con
respecto al nivel de la señal y al ruido, y deja la posibilidad de aumentar
el nivel más tarde si es necesario.
2. Ajuste el desvanecedor ST OUT a la posición 0 dB.
Ahora usted podrá escuchar su fuente de sonido, y los medidores de
salida estereofónica indicarán el nivel de salida estereofónica. La señal
estereofónica será emitida a las salidas estereofónicas (STEREO OUT)
y a las salidas de grabación digital y analógica (REC OUT).
Tenga presente que la función de retención de crestas, que se activa
en la función LCD METER (medidor), también funciona en los
medidores de salida estereofónica.

Activación/desactivación (ON/OFF) de los canales 25
Programmable Mixer 01 – Guía de introducción
Activación/desactivación (ON/OFF)
de los canales
Los botones [ON] se usan para activar (ON) y desactivar (OFF)
canales. Esta función a veces se conoce como silenciamiento (MUTE).
1. Presione el botón [ON] del canal 9.
La salida de sonido se interrumpirá y el LED del botón [ON] se
apagará.
2. Para volver a activar el canal, presione nuevamente el botón
[ON].
Observe como el nivel de la señal es exhibido en el visualizador LCD
aun cuando el canal está desactivado (OFF). Esto se debe a que la
señal del medidor es alimentada antes que el botón [ON]. Si desea
poner el modo CUE en LAST CUE mientras el canal 9 está
desactivado, el sonido volverá a aparecer para MONITOR OUT y
PHONES. El modo LAST CUE permite ajustar canales antes de
alimentarlos a la mezcla principal.
3. Mantenga el modo CUE ajustado a ST FIX y el canal 9 activado
(ON).
Control panorámico
Ahora usaremos el control panorámico para posicionar el canal 9
dentro del campo estereofónico.
1. Presione [PANØ].
La función LCD PAN aparecerá en el visualizador como se muestra
a continuación.
El número debajo del control panorámico n.˚ 9 aparecerá destacado.
El control panorámico del canal 9 se encuentra actualmente ajustado
al centro.
2. Gire el dial de parámetro (PARAMETER) en el sentido contrario
a las agujas del reloj para ajustar la posición del canal 9 hacia
la izquierda, y en el sentido de las agujas del reloj para ajustarla
hacia la derecha.
Incluyendo el centro, existen 33 posiciones de control panorámico.
Cuando el control panorámico sea ajustado, la línea dentro del control
indicará la posición seleccionada, igual que en un control panorámico
rotativo real. La posición aparente también es indicada por la barra

26 Capítulo 3: Curso básico de mezcla
Programmable Mixer 01 – Guía de introducción
horizontal situada debajo de los controles panorámicos. El número
a la izquierda de esta barra corresponde al número de canal. El valor
a la derecha indica la posición panorámica exacta. En la ilustración
de abajo, la posición panorámica del canal 9 ha sido totalmente
ajustada hacia la izquierda.
3. Antes de proseguir con el “Curso avanzado de mezcla” en la
página 27, vuelva a ajustar el control panorámico al centro.

Curso avanzado de mezcla 27
Programmable Mixer 01 – Guía de introducción
Curso avanzado de mezcla
En este capítulo...
Aplicación de efectos . . . . . . . . . . . . . . . . . . . . . . . . . . . . . . . 28
Recuperación de efectos . . . . . . . . . . . . . . . . . . . . . . . . . . . . 29
Edición de efectos . . . . . . . . . . . . . . . . . . . . . . . . . . . . . . . . . 29
Almacenamiento de efectos creados por el usuario . . . . . . 30
Adición de un compresor . . . . . . . . . . . . . . . . . . . . . . . . . . . 31
Almacenamiento de escenas de mezcla . . . . . . . . . . . . . . . . 32
Recuperación de escenas de mezcla . . . . . . . . . . . . . . . . . . . 34
¿Con qué continuar después de esto? . . . . . . . . . . . . . . . . . . 35
4

28 Capítulo 4: Curso avanzado de mezcla
Programmable Mixer 01 – Guía de introducción
Aplicación de efectos
El Programmable Mixer 01 incorpora dos procesadores de efectos
estereofónicos: Effect1 y Effect2. Hay 30 programas de efectos
preprogramados y 10 programas de efectos para el usuario en los que
usted podrá almacenar sus propios efectos. En el ejemplo aplicaremos
Effect1 al canal 9.
1. Presione [SEND1].
La función LCD SEND1 aparecerá en el visualizador como se indica
a continuación, y el desvanecedor del canal será ajustado a su posición
de mínimo.
Aun cuando el desvanecedor se haya ajustado a su posición de
mínimo, usted podrá seguir escuchando el sonido. Esto se debe a que
el desvanecedor ahora estará controlando el nivel de canal a SEND1,
y no el nivel de canal a mezcla estereofónica. Los desvanecedores del
Programmable Mixer 01 son desvanecedores multifunción, lo que
significa que se utilizan para controlar varios niveles de señal. El
desvanecedor destellante en la sección FUNCTION del visualizador
indica que los desvanecedores están controlando los niveles de canal
a SEND. Si usted presiona cualquier botón de función que no sea
[SEND1], [SEND2], [SEND3] o [SEND4], el desvanecedor retornará
a su modo normal de operación (es decir, control de nivel de canal a
mezcla estereofónica).
2. Ajuste el desvanecedor del canal 9 a la posición 0 dB.
Como no hay controles principales de nivel de emisión, la señal es
alimentada directamente a Effect1. Las señales de salida procesadas
de Effect1 retornan a través de RTN1, y los niveles de la señal
estereofónica son exhibidos en el visualizador.
3. Ajuste el desvanecedor RTN/SEND a la posición 0 dB.
Ahora usted podrá oir la impresionante reverberación del programa
de efectos n.˚ 1 (REVERB HALL 1), a medida que la señal procesada
de Effect1 retorna a la mezcla estereofónica a través de RTN1.
Ahora usted ha aplicado un efecto. A continuación veremos cómo
recuperar programas.

Recuperación de efectos 29
Programmable Mixer 01 – Guía de introducción
Recuperación de efectos
Ya hemos escuchado el programa de efectos n.˚ 1 (REVERB HALL).
Ahora escucharemos algunos de los otros programas de efectos
preprogramados.
1. Use el dial de parámetro (PARAMETER) para seleccionar un
programa de efectos.
El nombre y número del programa destellarán.
2. Presione [ENTER] para recuperar el programa de efectos
seleccionado.
El programa de efectos será recuperado y su nombre y número
aparecerán destacados. Repita los pasos 1 y 2 para recuperar otros
programas de efectos; con esto usted podrá formarse una idea acerca
de su tipo y calidad.
Edición de efectos
Usted podrá editar los programas de efectos preprogramados y luego
almacenarlos como programas de efectos del usuario. Aquí sólo
explicaremos el procedimiento de edición. Usted podrá ajustar los
valores de los parámetros según lo desee. Siéntase en libertad para
experimentar.
1. Seleccione y recupere un programa de efectos como se
describe en la página 29.
2. Presione el botón de cursor [®] para seleccionar EDIT (editar),
como se indica a continuación.
3. Presione [ENTER].
Una indicación de edición similar a la que se muestra abajo aparecerá
en el visualizador.
4. Use los botones de cursor [π] y [†] para seleccionar los
parámetros de los efectos, y el dial de parámetro
(PARAMETER) para ingresarlos.

30 Capítulo 4: Curso avanzado de mezcla
Programmable Mixer 01 – Guía de introducción
5. Cuando termine de editar, presione [ENTER].
El cursor se moverá a EXIT (salir).
6. Vuelva a presionar [ENTER].
La función LCD SEND1 aparecerá en el visualizador como se indica
a continuación.
7. Para almacenar su nuevo programa de efectos, avance a la
sección “Almacenamiento de efectos creados por el usuario”
en la página 30.
Almacenamiento de efectos
creados por el usuario
Existen 10 programas de efectos para el usuario en los que usted podrá
almacenar sus propios ajustes. A continuación explicaremos cómo
almacenar los ajustes.
1. Presione el botón de cursor [√] dos veces para seleccionar
STORE (almacenar).
El programa de efectos n.˚ 31, el primer programa de usuario, será
automáticamente seleccionado, y su nombre y número destellarán.
2. Presione [ENTER].
La indicación EFFECT NAME (nombre del efecto) aparecerá como
se indica a continuación.
Aquí usted podrá darle un nombre a su programa de efectos para
facilitar su identificación. Los nombres de programa pueden ser de
hasta 15 caracteres de largo.
3. Use el dial de parámetro (PARAMETER) para seleccionar
caracteres, y los botones de cursor [√] y [®] para posicionar
el cursor en el nombre.
Usted podrá insertar espacios entre letras mayúsculas y minúsculas,
números y símbolos de puntuación. Uselos como espacios o para
borrar caracteres.

Adición de un compresor 31
Programmable Mixer 01 – Guía de introducción
En este ejemplo hemos llamado al programa “My First Effect”.
4. Presione [ENTER] para almacenar el programa.
El mensaje <<Stored>> (almacenado) aparecerá brevemente,
después de lo cual la función LCD SEND1 volverá a aparecer
exhibiendo el nuevo programa.
Ahora usted ha almacenado su propio programa de efectos. Si está
contento con el sonido resultante, avance a la siguiente sección. Si no
está satisfecho, usted podrá cancelar el programa ajustando los
desvanecedores del canal 9 y RTN/SEND a sus posiciones de mínimo,
o recuperar otro programa de efectos. Mientras la opción STORE esté
seleccionada, usted no podrá seleccionar y, por lo tanto, recuperar
programas de efectos preprogramados. Presione el botón de cursor
[®] para seleccionar RECALL (recuperar), y use luego el dial de
parámetro (PARAMETER) para seleccionar los programas
preprogramados.
Adición de un compresor
El Programmable Mixer 01 incorpora tres compresores dinámicos
estereofónicos para compresión, limitación, conmutación y
“ducking”. A continuación añadiremos un compresor a la salida
estereofónica a fin de darle un poco más de fuerza al sonido.
1. Presione [COMP].
La función LCD COMP (compresor) aparecerá en el visualizador
como se indica a continuación.
2. Use los botones de cursor para seleccionar PATCH.

32 Capítulo 4: Curso avanzado de mezcla
Programmable Mixer 01 – Guía de introducción
3. Use el dial de parámetro (PARAMETER) para seleccionar
STEREO.
STEREO destellará.
4. Presione [ENTER] para confirmar la selección.
El procesador dinámico n.˚ 1 será añadido a las salidas estereofónicas,
y el sonido será comprimido. El programa n.˚ 1 (TOTAL COMP)
ofrece compresión 2:1 por encima del umbral 0 dB. Esto significa que
por cada cambio de 1 dB en un nivel de señal de entrada superior a
0 dB, habrá un cambio de 0,5 dB en el nivel de salida. Esto quiere decir
que usted podrá aumentar el nivel de salida un poco sin correr el
riesgo de mutilación. Esencialmente, las señales que estén por encima
del nivel umbral serán comprimidas, mientras que el nivel de las que
estén por debajo será efectivamente aumentado debido al hecho de
que usted ha aumentado el nivel de salida usando el desvanecedor ST
OUT. En otras palabras, la gama dinámica (es decir, la gama de niveles
desde silencio a fuerte) ha sido comprimida.
El nivel de la señal de salida del compresor y la cantidad de reducción
de ganancia (GR) aplicada son indicados en el visualizador. El
medidor GR funciona de arriba hacia abajo.
5. Para realizar pruebas de audición A – B, seleccione ON/OFF y
use el dial de parámetro (PARAMETER) para activar (ON) y
desactivar (OFF) el compresor.
Con COMP1 activado (ON), usted podrá ajustar el desvanecedor ST
OUT a un nivel superior a 0 dB, y el volumen general de salida
cambiará muy poco.
Si está satisfecho con el sonido comprimido, avance a la siguiente
sección. Si no está contento, seleccione PATCH y ajústelo a OFF. No
olvide presionar [ENTER] para confirmar la selección.
Almacenamiento de escenas de
mezcla
Las memorias de escena del Programmable Mixer 01 permiten
almacenar y recuperar todos los ajustes de mezcla, colectivamente
conocidos como una escena de mezcla, con sólo presionar un botón.
El término memoria de escena se refiere a las memorias RAM del
Programmable Mixer 01, mientras que el término escena de mezcla
se refiere a los ajustes de mezcla almacenados en una escena de mezcla.
Usted podrá almacenar hasta 50 escenas de mezcla.

Almacenamiento de escenas de mezcla 33
Programmable Mixer 01 – Guía de introducción
1. Presione [STORE].
Un mensaje diciendo que la escena de mezcla 00 es sólo de lectura
podrá ser exhibido brevemente. Luego, la función LCD MEMORY
(memoria) aparecerá en el visualizador como se indica a
continuación.
2. Use el dial de parámetro (PARAMETER) para seleccionar la
escena de mezcla n.˚ 01.
El nombre y número de la escena destellarán.
3. Presione [STORE].
La indicación MEMORY NAME (nombre de la memoria) aparecerá
como se indica a continuación.
Aquí usted podrá darle un nombre a su escena de mezcla para facilitar
su identificación. Los nombres de escena pueden ser de hasta ocho
caracteres de largo.
4. Use el dial de parámetro (PARAMETER) para seleccionar
caracteres, y los botones de cursor [√] y [®] para posicionar
el cursor en el nombre.
Usted podrá insertar espacios entre letras mayúsculas y minúsculas,
números y símbolos de puntuación. Uselos como espacios o para
borrar caracteres.
Como casi estamos en el final de este curso, hemos llamado la escena
de mezcla “Finale”, como se indica a continuación.
5. Presione [STORE] para almacenar la escena de mezcla.
El mensaje <<Stored>> (almacenado) aparecerá brevemente, y EDIT
desaparecerá de la sección MEMORY (memoria) del visualizador.

34 Capítulo 4: Curso avanzado de mezcla
Programmable Mixer 01 – Guía de introducción
Recuperación de escenas de mezcla
Ahora veremos cómo recuperar las escenas de mezcla almacenadas.
Como usted sólo ha almacenado una escena de mezcla hasta el
momento, primero recuperamos la escena de mezcla 00 para borrar
todos los ajustes de mezcla, y luego la escena de mezcla n.˚ 01 para
retornar a nuestros ajustes de mezcla anteriores. A diferencia de las
escenas de mezcla 01 a 50, la escena de mezcla 00 es sólo de lectura y
se usa para cancelar todos los ajustes de mezcla; no es posible
emplearla para el almacenamiento de ajustes.
Si viene de la sección “Almacenamiento de escenas de mezcla” en la
página 32, la función LCD MEMORY (memoria) que se muestra
abajo ya estará seleccionada. En caso de haber otra función LCD
seleccionada, primero usted tendrá que presionar el botón [RECALL]
(recuperar). Tenga presente que si presiona el botón [RECALL]
mientras la función LCD MEMORY está seleccionada, usted
almacenará los ajustes de mezcla actuales—no habrá ninguna
advertencia antes de que el almacenamiento sea ejecutado.
1. Use el dial de parámetro (PARAMETER) para seleccionar la
escena de mezcla n.˚ 00, “InitData”.
La indicación READ ONLY (sólo lectura) aparecerá en el visualizador,
y el nombre y número destellarán.
2. Presione [RECALL].
La salida de sonido se interrumpirá y todos los ajustes de mezcla será
puestos en sus valores iniciales. El mensaje <<Recalled>>
(recuperada) aparecerá brevemente. El nombre y el número de la
escena de mezcla, “InitData 00”, serán exhibidos en la sección
MEMORY del visualizador.
Ahora recuperaremos la escena de mezcla n.˚ 01 para retornar a
nuestros ajustes de mezcla anteriores.
3. Use el dial de parámetro (PARAMETER) para seleccionar la
escena de mezcla n.˚ 01.
El nombre y número de la escena destellarán.
4. Presione [RECALL].
La salida de sonido será restablecida y la escena de mezcla n.˚ 01 será
recuperada. Todos los ajustes de mezcla retornarán a los valores con
que quedaron al momento de ser almacenada la escena de mezcla n.˚
01, y los desvanecedores se moverán automáticamente a sus nuevas
posiciones. El visualizador aparecerá como se muestra abajo, con el

¿Con qué continuar después de esto? 35
Programmable Mixer 01 – Guía de introducción
nombre y número de la escena de mezcla exhibidos en la sección
MEMORY y “01=Finale” en la lista de escenas de mezcla. La palabra
EDIT (editar) habrá desaparecido.
Cuando cambie un ajuste de mezcla, la palabra EDIT (editar) volverá
a aparecer, indicando que los ajustes de mezcla actuales ya no
corresponden con los de la escena de mezcla n.˚ 01.
¿Con qué continuar después de
esto?
Y hemos llegado al final de los cursos. En el curso básico usted
aprendió a ajustar niveles de entrada, aplicar ecualización, usar la
biblioteca EQ, ajustar los modos CUE, ajustar desvanecedores, usar
los botones [ON] y ajustar el control panorámico. Con esto usted
debería tener ahora una buena comprensión de las funciones básicas
de mezcla del Programmable Mixer 01. En el curso avanzado, usted
aprendió a aplicar, recuperar, editar y almacenar efectos; a utilizar un
procesador dinámico; y a almacenar y recuperar escenas de mezcla.
Después de trabajar con sólo un canal de entrada, probablemente
ahora usted está listo para comenzar a hacer mezclas en serio. Conecte
varias fuentes de sonido y comience a mezclar usando las técnicas que
ha aprendido. Si es relativamente novato en la mezcla de audio,
consulte la sección “Procedimiento general de mezcla” en la
página 48.
Los ejemplos de sistema que se dan en el siguiente capítulo muestran
al Programmable Mixer 01 en acción en ciertas aplicaciones de la vida
real. Estas incluyen: espectáculos en vivo, mezcla de teclados en el
escenario, estudio MIDI y registro multipista. Usted podrá, por
supuesto, disponer y mezclar los componentes de su sistema según
sus necesidades.
A pesar de que usted ya ha recorrido mucho terreno con el
Programmable Mixer 01, la verdadera diversión recién está
comenzando. Recuerde que el control MIDI total permite recuperar
escenas de mezcla y controlar todos los parámetros de mezcla en
tiempo real. Todo lo que usted necesitará es un secuenciador MIDI.
Consulte la página 52 para detalles acerca de cómo configurar un
sistema de automatización con el Programmable Mixer 01. En caso
contrario, continúe con el Manual de uso Programmable Mixer
01—en él usted encontrará una explicación completa de todas las
funciones del Programmable Mixer 01. ¡Feliz mezcla!

36 Capítulo 4: Curso avanzado de mezcla
Programmable Mixer 01 – Guía de introducción

Ejemplos de aplicación 37
Programmable Mixer 01 – Guía de introducción
Ejemplos de aplicación
En este capítulo...
Espectáculos en vivo . . . . . . . . . . . . . . . . . . . . . . . . . . . . . . . 38
Mezcla de teclados en el escenario . . . . . . . . . . . . . . . . . . . . 40
Estudio MIDI . . . . . . . . . . . . . . . . . . . . . . . . . . . . . . . . . . . . . 42
Registro multipista . . . . . . . . . . . . . . . . . . . . . . . . . . . . . . . . . 44
Este capítulo muestra al Programmable Mixer 01 en varios ejemplos
de trabajo de la vida real, probablemente aplicaciones de primera
línea. Sin embargo, con sus insuperables especificaciones sónicas y su
excelente capacidad de control MIDI, el Programmable Mixer 01
puede ser usado prácticamente para cualquier aplicación de mezcla
que requiera una alta prestación.
5

38 Capítulo 5: Ejemplos de aplicación
Programmable Mixer 01 – Guía de introducción
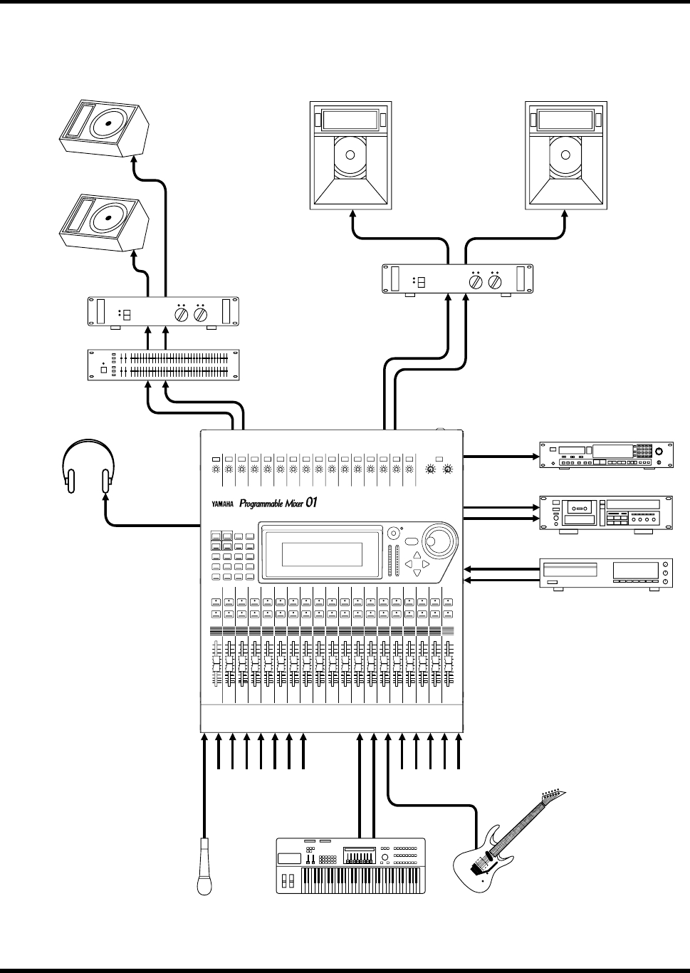
Espectáculos en vivo
DAT
Monitores de escenario
Altavoces principales
frente al edificio
Amplificador de potencia
Auriculares
Amplificador de potencia
STEREO OUT
SEND3
SEND4
DIGITAL
REC OUT
ANALOG
REC OUT
2TR IN
Micrófonos Fuentes de nivel de línea
Entradas 1–8 Entradas 9–16
Ecualizador gráfico

Espectáculos en vivo 39
Programmable Mixer 01 – Guía de introducción
Este ejemplo muestra al Programmable Mixer 01 en una aplicación de espectáculo en vivo. Se
pueden conectar ocho micrófonos simétricos a los canales de entrada 1 a 8, y se dispone de
alimentación fantasma de 48 V para micrófonos tipo condensador. Ocho fuentes de nivel de
línea pueden ser conectadas a los canales de entrada 9 a 16. Sin embargo, aparte de diferenciarse
por la alimentación fantasma y por el tipo de conector, las entradas 1 a 16 tienen todas el mismo
amplificador principal. Por lo tanto, usando el conector correcto, usted podrá conectar hasta
16 micrófonos: ocho con XLR simétrico, y ocho con clavija fonográfica TRS simétrica.
SEND3 y SEND4 se usan para dos mezclas independientes que alimentan a los monitores de
escenario a través de un ecualizador gráfico estereofónico y de un amplificador de potencia. La
mezcla principal tomada de los conectores de salida estereofónica (STEREO OUT) tipo XLR,
que alimentan a los amplificadores y altavoces frente al edificio. El ecualizador paramétrico de
3 bandas de la salida estereofónica se utiliza para equilibrar la acústica de la sala. La aguda
respuesta de corrección del ecualizador es ideal para filtrar el ruido no deseado y el zumbido
generado por la red de alimentación.
El espectáculo en vivo es grabado directamente al magnetófono DAT a través de la conexión
digital de salida de grabación (DIGITAL REC OUT). Un magnetófono de cassettes analógico
se conecta de manera similar a la salida de grabación analógica (ANALOG REC OUT). Un
reproductor de CD conectado a 2TR IN proporciona música de fondo para los intervalos.
Los efectos internos del Programmable Mixer 01 proporcionan reverberación y retardo a través
de SEND1 y SEND2. Las señales procesadas retornan internamente a través de RTN1 y RTN2,
respectivamente. La inclusión de efectos internos significa que usted no tendrá que preocuparse
por cables de interconexión ni por los ajustes de unidades externas. Todos los ajustes de efectos
se almacenan en escenas de mezcla, lo que permite recuperar distintos ajustes para distintas
partes del espectáculo.
Se han utilizado los tres procesadores dinámicos. Uno ha sido añadido a las salidas estereofónicas,
y los otros dos a SEND3 y SEND4. Todos se encuentran ajustados para operación de limitación,
protegiendo a los amplificadores de potencia y altavoces contra sobrecargas. Si lo desea, usted
podrá conectar una compuerta a un canal para micrófono de percusión a fin de mejorar la
separación entre tambores, o comprimir al vocalista principal para lograr un nivel de volumen
más estable.
Las escenas de mezcla del Programmable Mixer 01 realmente son de gran utilidad para
espectáculos que se repiten. Por ejemplo, las escenas de mezcla simplifican enormemente las
comprobaciones de sonido que normalmente deben realizarse noche tras noche; simplemente
presione el botón de recuperación para retornar a los ajustes de mezcla de la noche anterior. En
el caso de intérpretes/bandas múltiples, usted podrá almacenar distintos ajustes de mezcla (es
decir, efectos, EQ, desvanecedores) para cada intérprete/banda, y luego recuperarlos durante la
presentación. Para silenciar todas las entradas de micrófono con sólo presionar un botón,
simplemente almacene una escena de mezcla con todos los canales de entrada desactivados
(OFF).
El uso de un ecualizador de 3 bandas completamente paramétrico en todos los canales de entrada
permite suprimir ruidos y zumbidos no deseados, y evitar posible realimentación. También
puede emplearse para modelar sonidos que corten la mezcla, y para corregir anormalidades de
frecuencia de instrumentos individuales.
El amplio visualizador LCD indica los niveles de entrada, curvas EQ, y acción de los procesadores
dinámicos. Además tiene iluminación, lo que facilita su lectura en lugares oscuros.
Usted podrá adquirir un estuche de transporte para el Programmable Mixer 01 como accesorio
opcional.

40 Capítulo 5: Ejemplos de aplicación
Programmable Mixer 01 – Guía de introducción
Mezcla de teclados en el escenario
Monitores
motorizados
Auriculares MONITOR OUT
SEND3
SEND4
A la consola del
frente del edificio
Micrófono de órdenes Sintetizadores/generadores de tonos/muestreadores
88
ST IN
Procesador de efectos
STEREO OUT
Controlador de pie MIDI
Secuenciador MIDI
MIDI OUT
MIDI IN
Entradas1–8 Entradas 9–16
MIDI THRU A otros instrumentos MIDI
20 P128

Mezcla de teclados en el escenario 41
Programmable Mixer 01 – Guía de introducción
Este ejemplo muestra al Programmable Mixer 01 en una aplicación de
mezcla de teclados en el escenario. Las fuentes de nivel de línea se conectan
directamente a los canales de entrada 9 a 16. Usando lo conectores
correctos, también es posible conectar las fuentes de nivel de línea a los
canales de entrada 1 a 8. Usted también podrá conectar micrófonos
simétricos para intercalado o para uso con una caja de altavoz tipo rotativo.
Los canales de entrada adyacentes pueden ser configurados como pares
estereofónicos, de manera que los sintetizadores, generadores de tonos y
muestreadores con salidas estereofónicas puedan ser manejados con
facilidad.
Los desvanecedores pueden agruparse de manera tal que varios niveles de
sintetizador pueden ser controlados simultáneamente usando un solo
desvanecedor. Esto es útil cuando se utilizan varios sintetizadores para
crear sonidos estratificados.
SEND3 y SEND4 se usan para alimentar un procesador de efectos externo,
y las señales procesadas retornan a través del canal de entrada estereofónica.
Las salidas de monitor (MONITOR OUT) se conectan a un par de
monitores motorizados. El tecladista puede escuchar la mezcla de salida
estereofónica en modo ST IN CUE, o en canales individuales en modo
LAST CUE. La señal CUE también puede escucharse a través de los
auriculares. La alimentación de la consola principal en frente del edificio
es llevada a través conectores simétricos de salida estereofónica (STEREO
OUT) tipo XLR.
Los efectos internos del Programmable Mixer 01 proporcionan
reverberación y retardo a través de SEND1 y SEND2. Las señales procesadas
retornan internamente a través de RTN1 y RTN2, respectivamente. Todos
los ajustes de efectos se almacenan en escenas de mezcla, lo que permite
recuperar distintos ajustes para distintas partes del espectáculo.
Un procesador dinámico ajustado para compresión ha sido añadido al
canal de entrada vocal de respaldo a fin de lograr un nivel de volumen más
estable. Otro procesador dinámico ajustado para limitación ha sido
añadido a las salidas estereofónicas para evitar la sobrecarga de señales en
la consola del frente del edificio.
Las escenas de mezcla pueden emplearse para almacenar diferentes ajustes
de mezcla para cada canción de un espectáculo. En un sistema complejo
que consista de muchos sintetizadores, generadores de tonos y
muestreadores, las escenas de mezcla pueden emplearse para reconfigurar
los efectos internos, desactivar (OFF) lo canales que no estén en uso, y fijar
distintos niveles de desvanecedor para los sintetizadores si éstos son usados
para solos y partes de relleno.
El secuenciador MIDI transmite mensajes de cambio de programa a horas
específicas durante el espectáculo. Estos mensajes MIDI se usan para
recuperar escenas de mezcla del Programmable Mixer 01 y seleccionar
voces de sintetizador. También se usa un interruptor de pie MIDI para
recuperar escenas de mezcla y voces de sintetizador en forma manual.
El Programmable Mixer 01 puede ser montado en un bastidor si se emplea
el juego opcional de montaje en bastidor.

42 Capítulo 5: Ejemplos de aplicación
Programmable Mixer 01 – Guía de introducción
Estudio MIDI
DAT
Monitores
Amplificador
de potencia
Auriculares
MONITOR OUT
DIGITAL
REC OUT
ANALOG
REC OUT
Micrófonos
Entradas 1–8 Entradas 9–16
SEND3
SEND4
Teclado MIDI principal
88
ST IN
Procesador de efectos
Secuenciador MIDI
MIDI OUT
MIDI IN
MIDI THRU A otros sintetizadores/generadores
de tonos/muestreadores MIDI
2TR IN

Estudio MIDI 43
Programmable Mixer 01 – Guía de introducción
Este ejemplo muestra al Programmable Mixer 01 en una aplicación de estudio MIDI. Esta puede
ser una casa o un estudio experimental. Los micrófonos simétricos para las voces se conectan
a los canales de entrada 1 a 8, y se dispone de alimentación fantasma de 48 V para micrófonos
tipo condensador. Las fuentes de nivel de línea se conectan a los canales de entrada 9 a 16. Sin
embargo, aparte de diferenciarse por la alimentación fantasma y por el tipo de conector, las
entradas 1 a 16 tienen todas el mismo amplificador principal. Por lo tanto, usando el conector
correcto, usted podrá conectar cualquier combinación de micrófonos y fuentes de nivel de línea:
ocho con XLR simétrico, y ocho con clavija fonográfica TRS simétrica.
SEND3 y SEND4 se usan para alimentar un procesador de efectos externo, y las señales
procesadas retornan a través del canal de entrada estereofónica.
Las salidas de monitor (MONITOR OUT) se conectan a un amplificador de potencia
estereofónico y a altavoces para monitoreo. El modo CUE se ajusta a ST FIX para poder
monitorear la mezcla de salida estereofónica. La señal CUE también puede escucharse a través
de auriculares. La mezcla es grabada directamente al magnetófono DAT a través de la conexión
digital de salida de grabación (DIGITAL REC OUT). Un magnetófono de cassettes analógico
se conecta de manera similar a la salida de grabación analógica (ANALOG REC OUT). Las
salidas del magnetófono DAT se conectan a los conectores 2TR IN para reproducción en 2 pistas
y confiable monitoreo.
Los efectos internos del Programmable Mixer 01 proporcionan reverberación y coro a través
de SEND1 y SEND2. Las señales procesadas retornan internamente a través de RTN1 y RTN2,
respectivamente.
Un procesador dinámico ajustado para compresión ha sido añadido al canal de entrada vocal
a fin de lograr un nivel de volumen más estable. Otro procesador dinámico ajustado para
compresión 2:1 ha sido añadido a las salidas estereofónicas para darle un poco de fuerza adicional
a la mezcla final.
Si trabaja en varios proyectos al mismo tiempo, usted podrá almacenar una escena de mezcla
para cada proyecto, y luego, cuando retorne a un proyecto en particular, usted comenzar
exactamente desde el punto en que haya quedado. Si almacena una escena de mezcla antes de
experimentar con diferentes mezclas, usted podrá retornar a los ajustes anteriores si las cosas
no resultan como lo había planeado. Si almacena una escena de mezcla para cada mezcla
experimental, usted podrá escucharlas una por una y elegir la mejor. La recuperación de escenas
de mezcla anteriores puede emplearse como una función de cancelación de la mezcla actual.
El secuenciador MIDI se usa para grabar todas las operaciones manuales de recuperación de
escenas de mezcla. De esta forma, las escenas de mezcla luego son automáticamente recuperadas
durante la reproducción. Los mensajes de cambio de programa MIDI correspondientes pueden
ser posicionados con precisión si son editados en el secuenciador MIDI. Los programas de
efectos del procesador de efectos externo y las voces de sintetizador de otros instrumentos MIDI,
también pueden recuperarse a través de MIDI.
Al igual que las escenas de mezcla, el secuenciador MIDI también graba todas las operaciones
de mezcla (desvanecedores, silenciamientos, control panorámico, EQ y ajustes de efectos) como
mensajes de cambio de control MIDI. luego, estas operaciones de mezcla son automáticamente
reproducidas con precisión y posibilidad de repetición.
Los paneles laterales de madera hacen del Programmable Mixer 01 una atractiva pieza central
en un estudio MIDI.

44 Capítulo 5: Ejemplos de aplicación
Programmable Mixer 01 – Guía de introducción
Registro multipista
DAT
Monitores
Amplificador
de potencia
Auriculares
MONITOR OUT
DIGITAL
REC OUT
ANALOG
REC OUT
Micrófonos
Entradas 1–8 Entradas 9–16
SEND3
SEND4
Teclado MIDI principal
Secuenciador MIDI
MIDI OUT
MIDI IN
MIDI THRU A otros sintetizadores
/generadores de tonos
/muestreadores MIDI
2TR IN
Bastidor de interconexión
por cordones/selector de vía
Las salidas del grabador
se conectan a las entradas
del ProMix 01
Ecualizador
gráfico
MIDI IN
ST OUT

Registro multipista 45
Programmable Mixer 01 – Guía de introducción
Este ejemplo muestra al Programmable Mixer 01 en una aplicación de
registro multipista. Básicamente es igual a la aplicación de estudio
MIDI, con la adición de un grabador multipista. Aun cuando ha sido
específicamente diseñado para ser usado como mezclador de registro,
el registro multipista es posible con el Programmable Mixer 01 si se
realizan algunas conexiones. En la ilustración se muestra un grabador
de cinta multipista analógico. Sin embargo, igualmente podría ser un
grabador de disco duro.
ST OUT, SEND3 y SEND4 se conectan al bastidor de interconexión
por cordones, donde se puede acceder a los conectores de entrada del
grabador multipista. Para grabar en las pistas 1 y 2, por ejemplo, las
señales SEND3 y SEND4 se conectan a las entradas multipista 1 y 2.
Sin embargo, debido que la mayoría de las pistas es grabada en modo
monoauricular, usted probablemente sólo tendrá que hacer una
interconexión. Para registro estereofónico, SEND3 y SEND4 pueden
ser configuradas como un par estereofónico. En este caso, un control
panorámico adicional aparecerá en cada canal de entrada, así como un
control de balance en el canal de entrada estereofónica, lo que permitirá
realizar un mezcla estereofónica independiente en forma efectiva.
Las salidas del grabador multipista se conectan a las entradas del
Programmable Mixer 01. La conexión de todas las entradas del
Programmable Mixer 01 y de las salidas del grabador multipista a un
bastidor de interconexión por cordones, permite ir añadiendo canales
de cinta a medida que van siendo usados, dejando así las entradas del
Programmable Mixer 01 disponibles para la conexión de otros
instrumentos.
El grabador multipista se controla a través de una conexión MIDI desde
el secuenciador MIDI. Los comandos MMC (control de máquina
MIDI) hacen que el grabador asuma el modo de reproducción,
rebobinado, grabación, etc., al mismo tiempo que los controles de
transporte del secuenciador MIDI son movidos a sus distintas
posiciones de “clic” mediante un ratón. Si su grabador no se ajusta al
formato MMC, tal vez sea necesario usar una caja sincronizadora o
interfaz. Si esto no da resultado, se puede marcar la última pista de la
cinta con un código de tiempo SMPTE o con un código FSK, y usar
una caja convertidora para convertirlo a reloj MIDI o MTC (código de
tiempo MIDI), el que su secuenciador MIDI acepte. Luego, el
secuenciador MIDI puede ser conectado como esclavo al grabador.
Con el Programmable Mixer 01, un secuenciador MIDI y un grabador
multipista controlable, se logra una transferencia de mezcla totalmente
automatizada para instrumentos MIDI e instrumentos acústicos.
Conjuntamente con un secuenciador MIDI y un grabador multipista,
el Programmable Mixer 01 ofrece transferencia de mezcla totalmente
automatizada para instrumentos MIDI, instrumentos acústicos y
voces.

46 Capítulo 5: Ejemplos de aplicación
Programmable Mixer 01 – Guía de introducción

Mezcla y automatización 47
Programmable Mixer 01 – Guía de introducción
Mezcla y automatización
En este capítulo...
Procedimiento general de mezcla . . . . . . . . . . . . . . . . . . . . . 48
Qué es automatización Programmable Mixer 01 . . . . . . . . 52
Un sistema de automatización . . . . . . . . . . . . . . . . . . . . . . . 52
Escenas de mezcla y automatización . . . . . . . . . . . . . . . . . . 53
Automatización de tiempo real . . . . . . . . . . . . . . . . . . . . . . 54
6

48 Capítulo 6: Mezcla y automatización
Programmable Mixer 01 – Guía de introducción
Procedimiento general de mezcla
Esta sección es para usuarios relativamente novatos en la mezcla de
audio. Describe un procedimiento general de mezcla que se puede
aplicar al Programmable Mixer 01 para lograr buenos resultados.
•Ajuste todos los controles a sus posiciones iniciales—esto
es simple en el Programmable Mixer 01; simplemente recupere la
escena de mezcla 00. No olvide reajustar manualmente los
controles de ganancia (GAIN), interruptores atenuadores (PAD)
y controles de monitor.
•Conecte sus fuentes de sonido—las entradas 1 a 8 son
simétricas del tipo XLR, con alimentación fantasma de 48 V para
micrófonos electrostáticos, mientras que las entradas 9 a 16 son
conectores fonográficos TRS simétricos.
•Instale su monitor—si va a monitorear mediante auriculares o
a través de las salidas de monitor, suba el control de nivel de
auriculares o de salida de monitor (PHONES o MONITOR OUT
LEVEL) y seleccione un modo CUE. El modo LAST CUE permite
monitorear canales de entrada individuales y la salida
estereofónica principal mediante los botones [SEL]. Si va a
escuchar la mezcla de salida estereofónica, ajuste el desvanecedor
ST OUT aproximadamente a la posición 0 dB.
•Optimice los niveles de las señales de entrada—esta es
una etapa importante; tómese su tiempo y ajuste cuidadosamente
los niveles. Escuchando cada canal por turnos, use el control de
ganancia (GAIN) y el interruptor atenuador (PAD) para optimizar
el nivel de la señal de entrada. Los niveles de todos los canales de
entrada son exhibidos en el visualizador mediante la función LCD
METER (medidor). Para mayores detalles, consulte la sección
“Ajuste del nivel de entrada” en la página 16 de esta Guía de
introducción. Si va a monitorear a través de CUE, use los botones
[SEL] para seleccionar cada canal individualmente. Si va a
monitorear a través de las salidas estereofónicas, suba cada
desvanecedor en forma sucesiva a aproximadamente 0 dB. Usted
podrá reajustarlos más tarde en caso de ser necesario.
•Limpie los sonidos—los ruidos no deseados y la distorsión
reducen la claridad, haciendo que el sonido de la mezcla sea
apagado y confuso. Si no puede eliminar los problemas de ruido
en la fuente, use el ecualizador para suprimirlo, o añada una
compuerta para ruido. La biblioteca EQ contiene varios
programas preprogramados que sirven para reducir el zumbido
generado por la red, el siseo y el ruido.
•Aplique ecualización—usted podrá usar ecualización en esta
etapa para filtrar el ruido de fondo, el zumbido o las anormalidades
de frecuencia de un sonido. Si desea obtener un sonido natural, le
recomendamos intentar corregir la fuente de sonido en sí (es decir,
tipo de micrófono y posición), en lugar de aplicar ecualización.

Procedimiento general de mezcla 49
Programmable Mixer 01 – Guía de introducción
De cualquier manera, usted probablemente tendrá que reajustar
la ecualización al escuchar todos los sonidos de la mezcla.
•Ajuste la posición panorámica de los sonidos—el control
panorámico permite posicionar los sonidos de izquierda a derecha
en el campo estereofónico. Por lo general, esta función se usa para
proporcionarle espacio a los instrumentos individuales. Los
instrumentos de bajos y las voces principales normalmente se
posicionan alrededor del centro. La guitarra de acompañamiento
puede posicionarse a la izquierda, y la guitarra principal o el piano
hacia la derecha. En el caso de un juego de tambores con dos
micrófonos laterales en alto y un micrófono frontal, lo lógico sería
posicionar los dos micrófonos laterales totalmente a la izquierda
y totalmente a la derecha, respectivamente, y el micrófono frontal
en el centro. Las voces secundarias pueden posicionarse a la
izquierda o derecha, según sea necesario. Los sonidos bajos no son
muy direccionales, por lo que es mejor mantenerlos cerca del
centro.
•Equilibre los niveles—una vez que haya optimizado los niveles
de entrada, aplicado algo de ecualización correctiva, y posicionado
los instrumentos con el control panorámico, usted estará listo para
equilibrar los niveles. A estas alturas usted ya tiene que haberse
formado una idea acerca de cómo desea mezclar el sonido. Esto
dependerá, obviamente, de la aplicación y de los instrumentos que
se esté mezclando. Comience con todos los desvanecedores
aproximadamente en 0 dB. Este es un ajuste óptimo con respecto
al rendimiento del mezclador, y lo deja a usted con un cierto
espacio para aumentar los niveles más tarde. Si un instrumento
en particular está demasiado silencioso, en lugar de aumentar su
nivel puede ser mejor intentar reducir los niveles de algunos de
los otros instrumentos. Si usted aumenta los desvanecedores paso
por paso, pronto acabará con algunos desvanecedores ajustados
al máximo, sin espacio para realizar otros ajustes. Los niveles de
las voces e instrumentos deben equilibrarse para crear una mezcla
de sonido agradable. Nada demasiado fuerte, ni nada demasiado
suave. Lo que tiene que escucharse (voces, instrumentos solos) es
resaltado, y los instrumentos de respaldo quedan en el fondo.
•Equilibre el contenido tonal—ahora que todos los
instrumentos pueden escucharse conjuntamente, tal vez sea
necesario volver a ajustar alguno de sus ajustes de EQ anteriores.
Por ejemplo, los instrumentos con frecuencias que se superponen
por lo general causan picos en ciertos puntos del espectro de audio
al ser mezclados. Usando una ecualización corrección, usted podrá
reducir algunas de las frecuencias que se superponen. Esto
mejorará la separación entre los instrumentos y contribuirá a la
obtención de una mezcla más equilibrada desde el punto de vista
tonal. Además de los canales de entrada y los retornos de efectos,
las salidas estereofónicas también poseen ecualización
paramétrica de tres bandas. Usted podrá usar esta ecualización

50 Capítulo 6: Mezcla y automatización
Programmable Mixer 01 – Guía de introducción
para mejorar la acústica de una sala, empleando ecualización de
corrección para suprimir las frecuencias problemáticas. El sonido
general debería ser tonalmente equilibrado de manera tal que las
bandas baja, media y alta del espectro de audio contengan una
cantidad igual de energía sónica. Demasiados bajos o agudos
pueden causar fatiga auditiva. En el caso de EQ, por lo general es
mejor cortar que acentuar.
•CUE—al mezclar varios instrumentos, a veces puede resultar
difícil hacer juicios individuales acerca de ellos. CUE permite
escuchar los canales en forma aislada. Si escucha ruidos u otos
sonidos no deseados, use CUE para escuchar cada canal en forma
individual, sin afectar la mezcla principal, y haga las correcciones
que sean necesarias.
•Activación/desactivación (ON/OFF)—use los botones [ON]
para desactivar (OFF) los canales que no estén en uso. Estos
botones también sirven para desactivar (OFF) los micrófonos
entre los cambios de intérprete, banda y de estudio. Los canales
con fuentes de sonido ruidosas pueden ser activados (ON) cuando
es necesario, eliminándose así el ruido innecesario. Cuando los
canales son desactivados (OFF), éstos pueden ser monitoreados a
través de CUE, lo que permite realizar ajustes antes de añadir
sonidos a la mezcla.
•Grupos de desvanecedores—los grupos de desvanecedores
permiten controlar varios desvanecedores simultáneamente
usando sólo un desvanecedor. Esto puede emplearse para crear
una mezcla secundaria dentro de la mezcla principal, facilitando
el ajuste de, por ejemplo, los niveles de percusión, niveles de
teclados o niveles de voces. El Programmable Mixer 01 tiene cuatro
grupos de desvanecedores.
•Aplique efectos—esto depende realmente de a aplicación. En
el estudio, usted probablemente tendrá tiempo para experimentar
con distintos efectos. Sin embargo, en un espectáculo en vivo,
donde el show debe continuar, usted no dispondrá de tiempo para
experimentar. En lugares de reunión de calidad acústica irregular,
usted podrá pasarse todo el tiempo tratando de hacer que un mal
sonido suene bien. La adición de efectos en esta etapa tal vez sólo
complique la situación. De cualquier manera, los efectos del
Programmable Mixer 01 pueden utilizarse para simular las
reverberaciones y ecos que se producen en los ambientes naturales,
o como efectos especiales, para lograr sonidos originales y
excitantes.
•Utilice un procesador dinámico—si el vocalista principal
tiende a acercarse y alejarse del micrófono, podrá ser difícil ajustar
un nivel de desvanecedor promedio que permita escuchar al
cantante durante toda la canción. En un espectáculo en vivo, usted
podrá comprimir la voz principal; esto le permitirá aumentar el
nivel de las voces en la mezcla sin riesgo de realimentación. Para

Procedimiento general de mezcla 51
Programmable Mixer 01 – Guía de introducción
eliminar la diafonía y mejorar la separación entre los micrófonos
de la batería, intercale una compuerta para ruido. Esto es
especialmente útil en el caso de los micrófonos del tambor militar
y de los platillos, que por lo general están cerca el uno del otro. Las
compuertas para ruido también sirven para suprimir el ruido de
amplificadores de guitarra y pedales de efectos. Para evitar la
sobrecarga del amplificador de potencia y de los altavoces, añada
un limitador a la salida estereofónica.
•Biblioteca EQ—use la biblioteca EQ para almacenar los ajustes
de EQ que mejor funcionan con ciertos instrumentos o
micrófonos. Los programas EQ preprogramados son un buen
punto de partida y de referencia para hacer ajustes, ofreciendo
ajustes EQ para toda una gama de instrumentos. Después de
recuperar un programa preprogramado, usted podrá moldearlo
para una aplicación en particular, y luego almacenarlo para futuros
usos. Usted también podrá usar la biblioteca para copiar los ajustes
EQ entre los canales.
•Escenas de mezcla—usted podrá recuperar ajustes de mezcla
almacenados, con sólo presionar un botón. Las escenas de mezcla
son de gran utilidad para aplicaciones en que los ajustes de mezcla
se utilizan una y otra vez; por ejemplo, comprobaciones de sonido
que deben realizarse noche tras noche, cambios de escena en el
teatro, y espectáculos con intérpretes/bandas múltiples. Si trabaja
en varios proyectos al mismo tiempo, usted podrá almacenar la
escena de mezcla actual para que cuando retorne a dicho proyecto,
usted pueda comenzar exactamente desde el punto en que haya
quedado. Las escenas de mezcla también permiten experimentar
libremente. Usted podrá almacenar varias mezclas de prueba, y
luego escuchar cada una de ellas para seleccionar la mejor.
•Pares estereofónicos—los pares estereofónicos facilitan el
control de las señales de entrada estereofónicas. Si se enlazan los
canales de entrada adyacentes, los ajustes de EQ, desvanecedor y
ON/OFF que se hagan en el canal impar/izquierdo, se reflejarán
automáticamente en el canal par/derecho, y viceversa.
Ya hemos revisado lo básico de la mezcla de audio y algunas de las
características específicas del Programmable Mixer 01. A pesar de no
ser un curso completo de mezcla de audio, esta guía debería ser
suficiente para que usted pueda comenzar. Para mayor información,
consulte por publicaciones afines en su librería musical local, o pruebe
en una librería técnica especializada.

52 Capítulo 6: Mezcla y automatización
Programmable Mixer 01 – Guía de introducción
Qué es automatización
Programmable Mixer 01
Conjuntamente con un secuenciador MIDI o un computador
controlador, el Programmable Mixer 01 ofrece mezcla con
automatización total. Los mensajes de cambio de programa MIDI se
usan para recuperar escenas de mezcla, lo que permite lograr una
automatización ultrarrápida del proceso de mezcla. Los mensajes de
cambio de programa MIDI también se usan para controlar
prácticamente todos los parámetros de mezcla en tiempo real, con lo
que se logra una automatización dinámica de la mezcla.
Un sistema de automatización
La siguiente ilustración muestra un sistema básico para
automatización Programmable Mixer 01. Para automatización
simple (activación/desactivación de canal, recuperación de escena de
mezcla, y ajustes ocasionales de los desvanecedores), usted podrá
conectar el Programmable Mixer 01 junto con los otros dispositivos
MIDI de su sistema. Como esto no producirá demasiados datos MIDI,
el rendimiento del sistema no debería verse afectado. Sin embargo,
en el caso de una automatización más compleja, con varios ajustes de
desvanecedor, EQ de tiempo real y cambios de parámetros de efectos,
el sistema producirá una gran cantidad de datos de cambio de control
que pueden afectar su rendimiento. Por lo tanto, le recomendamos
conectar el Programmable Mixer 01 a conexiones MIDI IN y OUT
exclusivas, aparte de sus otros dispositivos MIDI. Usted podrá
adquirir interfaces MIDI multipuerta para la mayoría de los
secuenciadores computarizados. Para mayores detalles, consulte a su
distribuidor Yamaha.
Secuenciador MIDI
MIDI OUT
MIDI IN
A otros
dispositivos
MIDI

Escenas de mezcla y automatización 53
Programmable Mixer 01 – Guía de introducción
Escenas de mezcla y
automatización
Para recuperar escenas de mezcla mediante un secuenciador MIDI,
usted tendrá que:
•Activar (ON) los parámetros de transmisión y recepción de
programa (PROGRAM) en la función LCD MIDI SETUP
(configuración MIDI).
•Ajustar los canales de transmisión y recepción MIDI.
Ahora, el Programmable Mixer 01 transmitirá un mensaje de cambio
de programa cuando el botón [RECALL] sea presionado. Además
recuperará una escena de mezcla cuando se reciba un mensaje de
cambio de programa, siempre y cuando el mensaje de cambio de
programa haya sido asignado a una escena de mezcla. Todas las escenas
de mezcla ya han sido asignadas a cambios de programa y, a menos
que usted tenga alguna necesidad específica, le recomendamos no
cambiar estas asignaciones. En la sección de Apéndices del Manual
de uso, usted encontrará la tabla de “Asignación de escenas de mezcla
a cambios de programa” donde podrá ver las asignaciones iniciales.
En su secuenciador MIDI:
•Desactive (OFF) la función MIDI THRU (o ECHO BACK). De lo
contrario, se producirá un bucle de realimentación MIDI. Esto
significa que los datos MIDI transmitidos por el Programmable
Mixer 01 pasarán a través del secuenciador para luego regresar al
Programmable Mixer 01, lo que no es recomendable. Ciertos
secuenciadores permiten desactivar (OFF) MIDI THRU en sólo
un canal MIDI.
•Algunos secuenciadores tienen filtros MIDI que pueden filtrar los
mensajes de cambio de programa entrantes. Si su secuenciador
está equipado con este tipo de filtro, desactívelo (OFF) para que
los mensajes de cambio de programa puedan ser recibidos.
•Ajuste el canal MIDI de la pista del secuenciador de manera que
corresponda con los canales de transmisión y recepción del
Programmable Mixer 01.
Recomendaciones
•Grabe los cambios de programa para recuperación de escenas de
mezcla en una pista aparte. de esta forma, usted podrá editarlos
fácilmente.
•La recuperación de escenas de mezcla es prácticamente
instantánea. Aun cuando hay muchos parámetros que ajustar, sólo
requiere de un corto tiempo. El tiempo exacto depende del número
de parámetros a ser cambiado, siendo el promedio alrededor de
300 ms. La recuperación de programas de efectos, especialmente
reverberaciones, puede tomar un poco más de tiempo.

54 Capítulo 6: Mezcla y automatización
Programmable Mixer 01 – Guía de introducción
•Si la canción de su secuenciador comienza con un mensaje de
cambio de programa para recuperar la primera escena de mezcla,
tal vez usted desee retardar un poco los datos de la canción, para
asegurarse de que el Programmable Mixer 01 está listo para
funcionar. Por ejemplo, la escena de mezcla n.˚ 01, la primera
escena de mezcla, es recuperada en 00:0:00:00, siendo que los datos
de la canción comienzan en 00:00:02:00. Usted también podrá
transmitir cambios de programa a otros dispositivos MIDI en este
momento para, por ejemplo, recuperar voces de sintetizador o
generadores de tonos, o programas de procesadores de efectos
externos. Sin embargo, al recuperar escenas de mezcla entre las
canciones, esto no tiene mayor importancia.
•Al recuperar una escena de mezcla durante una mezcla, trate de
seleccionar un punto cuando los parámetros que vayan a ser
cambiados no estén en uso. Por ejemplo, active (ON) los canales
antes de que comience la reproducción de la fuente de sonido, y
desactívelos (OFF) cuando haya terminado. Trate también de
ajustar los niveles de desvanecedor antes de que el sonido
comience. Nada suena peor que los cambios abruptos de nivel a
la mitad de un solo de guitarra, o la desaparición repentina de un
solo de guitarra en desvanecimiento debido a un silenciamiento
prematuro. En el caso de escenas de mezcla que tengan programas
de efectos, trate de recuperarlas cuando ningún sonido esté siendo
procesado por Effect1 o Effect2.
•Si sólo desea cambiar un parámetro de efectos en lugar de usar
una escena de mezcla, grabe el cambio de parámetro en tiempo
real como datos de cambio de control.
•En el caso de los efectos, las escenas de mezcla sólo almacenan los
números de programa y ajustes de parámetro actuales para Effect1
y Effect2. No almacenan todos los 40 programas de efectos
disponibles. Igualmente en el caso de los procesadores dinámicos,
sólo los números de programa y ajustes de parámetro actuales de
COMP1, COMP2 y COMP3 son almacenados. Y en el caso de EQ,
todos los ajustes EQ son almacenados; no así los 50 programas de
la biblioteca EQ.
•Para garantizar que sólo los cambios de programa serán grabados,
usted podrá filtrar todos los demás tipos de datos MIDI.
Automatización de tiempo real
Para grabar y reproducir ajustes de mezcla en tiempo real, usted tendrá
que:
•Activar (ON) los parámetros de transmisión y recepción de control
(CONTROL) en la función LCD MIDI SETUP (configuración
MIDI).

Automatización de tiempo real 55
Programmable Mixer 01 – Guía de introducción
•Ajustar los canales de transmisión y recepción MIDI. Tenga
presente que este ajuste es afectado por el modo de cambio de
control que se explica a continuación.
•Ajuste el modo de cambio de control en la función LCD
CONTROL CHANGE ASSIGN (asignación de cambio de control)
a canal o registro. Estos modos se explican en detalle en el Manual
de uso. En modo de canal, los cambios de control son transmitidos
en varios canales MIDI. Con: con 96 parámetros como máximo
en cada canal MIDI, este modo utilizará por lo menos seis canales
MIDI. Pro: Si usted asigna estos canales MIDI a seis pistas del
secuenciador, usted tendrá una mayor oportunidad de editar los
datos, ya que estarán repartidos en seis pistas. Usted podría
reasignar parámetros de manera tal que, por ejemplo, todos los
cambios de control ON/OFF queden en un banco de un canal
MIDI, simplificándose aun más la edición de los datos. Algunos
secuenciadores le permiten grabar datos de varios canales MIDI
en una pista. En este caso, podrá grabar los datos de los seis canales
MIDI en cualquier pista. En modo de registro, todos los cambios
de control son transmitidos en el mismo canal MIDI, y el cambio
de control n.˚ 98 (LSB de parámetro no registrado) se usa para
especificar el banco. Con: todos los datos de cambio de control
son grabados en una pista, lo que hace que la edición sea más
complicada. Pro: sólo un canal MIDI es usado.
En su secuenciador MIDI:
•Desactive (OFF) la función MIDI THRU (o ECHO BACK). De lo
contrario, se producirá un bucle de realimentación MIDI. Esto
significa que los datos MIDI transmitidos por el Programmable
Mixer 01 pasarán a través del secuenciador para luego regresar al
Programmable Mixer 01, lo que no es recomendable. Ciertos
secuenciadores permiten desactivar (OFF) MIDI THRU en sólo
un canal MIDI.
•Algunos secuenciadores tienen filtros MIDI que pueden filtrar los
mensajes de cambio de programa entrantes. Si su secuenciador
está equipado con este tipo de filtro, desactívelo (OFF) para que
los mensajes de cambio de programa puedan ser recibidos.
•Si usa el modo de registro, ajuste el canal MIDI de la pista del
secuenciador de manera que corresponda con los canales de
transmisión y recepción del Programmable Mixer 01. Si usa el
modo de canal, en el que los cambios de control son transmitidos
en varios canales MIDI, usted tendrá las dos opciones siguientes:
ajustar la pista a OMNI para que todos los cambios de control sean
grabados en la pista independientemente del canal MIDI; o grabar
en varias pistas simultáneamente.

56 Capítulo 6: Mezcla y automatización
Programmable Mixer 01 – Guía de introducción
Recomendaciones
•El siguiente es probablemente el consejo más importante:
comience siempre una transferencia automatizada recuperando
una escena de mezcla. Esta escena de mezcla deberá contener los
ajustes iniciales de mezcla que usted desea aplicar al principio de
la canción. Si usted no hace esto, los parámetros de mezcla no
retornarán a sus ajustes iniciales cuando la mezcla principal sea
reproducida. Por ejemplo, si usted graba algunos ajustes de
desvanecedor, cuando vuelva a reproducir la canción, los
desvanecedores permanecerán donde usted los haya dejado
cuando terminó de grabar, para luego cambiar a las posiciones
grabadas. Esto no es muy práctico. Piense en esta primera escena
de mezcla como en un punto de partida que todos los ajustes de
mezcla tienen como referencia.
•Si su secuenciador MIDI incorpora la función “Chase Events”,
actívela (ON) para que todos los cambios de control sean
actualizados a sus valores correctos sin que importe el lugar desde
el cual usted inicie la reproducción.
•Si su secuenciador incorpora una función de reposición o parada,
desactívela (OFF) para que los cambios de control no sean
cancelados cada vez que usted detenga la reproducción.
•Algunos secuenciadores MIDI permiten reducir los datos de una
pista. Si desea reducir la cantidad de datos de cambio de control
relacionados con el Programmable Mixer 01, pruebe esta opción.
Sin embargo, los resultados son relativamente impredecibles;
reproduzca su mezcla completa para asegurarse de que sigue
funcionando correctamente. Recuerde que la función de
cancelación siempre está ahí si la necesita.
•Para garantizar que sólo los cambios de control serán grabados,
usted podrá filtrar todos los demás tipos de datos MIDI.
•No cuantifique los datos de cambio de control; éstos se arruinarían.

VT76440 R0 1 IP
YAMAHA CORPORATION
95 04 3000 AP Printed in Japan P.O.Box 1, Hamamatsu, Japan