Yamaha 795a(E/F)E01 26(99/5/31) RX V795a OWNER'S MANUAL
User Manual: Yamaha RX-V795a OWNER'S MANUAL
Open the PDF directly: View PDF
.
Page Count: 92
- English
- Codes
- Quick Reference Card

V293450
RX-V795a
U C A
OWNER’S MANUAL
MODE D’EMPLOI
Natural Sound AV Receiver
Ampli-tuner audio vidéo

1 Read Instructions – All the safety and operating
instructions should be read before the unit is operated.
2Retain Instructions – The safety and operating instructions
should be retained for future reference.
3Heed Warnings – All warnings on the unit and in the
operating instructions should be adhered to.
4Follow Instructions – All operating and other instructions
should be followed.
5Water and Moisture – The unit should not be used near
water – for example, near a bathtub, washbowl, kitchen
sink, laundry tub, in a wet basement, or near a swimming
pool, etc.
6Carts and Stands – The unit should be used only with a
cart or stand that is recommended by the manufacturer.
6A A unit and cart combination should be
moved with care. Quick stops, excessive
force, and uneven surfaces may cause
the unit and
cart combination to overturn.
7Wall or Ceiling Mounting – The unit
should be mounted to a wall or ceiling only as
recommended by the manufacturer.
8Ventilation – The unit should be situated so that its
location or position does not interfere with its proper
ventilation. For example, the unit should not be situated
on a bed, sofa, rug, or similar surface, that may block the
ventilation openings; or placed in a built-in installation,
such as a bookcase or cabinet that may impede the flow
of air through the ventilation openings.
9Heat – The unit should be situated away from heat
sources such as radiators, stoves, or other appliances
that produce heat.
10 Power Sources – The unit should be connected to a power
supply only of the type described in the operating
instructions or as marked on the unit.
11 Power-Cord Protection – Power-supply cords should be
routed so that they are not likely to be walked on or
pinched by items placed upon or against them, paying
particular attention to cords at plugs, convenience
receptacles, and the point where they exit from the unit.
12 Cleaning – The unit should be cleaned only as
recommended by the manufacturer.
13 Nonuse Periods – The power cord of the unit should be
unplugged from the outlet when left unused for a long
period of time.
14 Object and Liquid Entry – Care should be taken so that
objects do not fall into and liquids are not spilled into the
inside of the unit.
15 Damage Requiring Service – The unit should be serviced
by qualified service personnel when:
A. The power-supply cord or the plug has been
damaged; or
B. Objects have fallen, or liquid has been spilled into the
unit; or
C. The unit has been exposed to rain; or
D. The unit does not appear to operate normally or
exhibits a marked change in performance; or
E. The unit has been dropped, or the cabinet damaged.
16 Servicing – The user should not attempt to service the unit
beyond those means described in the operating
instructions. All other servicing should be referred to
qualified service personnel.
17 Power Lines – An outdoor antenna should be located away
from power lines.
18 Grounding or Polarization – Precautions should be taken
so that the grounding or polarization is not defeated.
SAFETY INSTRUCTIONS
RISK OF ELECTRIC SHOCK
DO NOT OPEN
CAUTION: TO REDUCE THE RISK OF
ELECTRIC SHOCK, DO NOT REMOVE
COVER (OR BACK). NO USER-SERVICEABLE
PARTS INSIDE. REFER SERVICING TO
QUALIFIED SERVICE PERSONNEL.
The lightning flash with arrowhead
symbol, within an equilateral triangle,
is intended to alert you to the
presence of uninsulated “dangerous
voltage” within the product’s
enclosure that may be of sufficient
magnitude to constitute a risk of
electric shock to persons.
The exclamation point within an
equilateral triangle is intended to alert
you to the presence of important
operating and maintenance
(servicing) instructions in the literature
accompanying the appliance.
•Explanation of Graphical Symbols
CAUTION
WARNING
TO REDUCE THE RISK OF FIRE OR ELECTRIC
SHOCK, DO NOT EXPOSE THIS UNIT TO RAIN
OR MOISTURE.
IMPORTANT
Please record the serial number of your unit
in the space below.
Model:
Serial No.:
The serial number is located on the rear of
the unit.
Retain this Owner’s Manual in a safe place
for future reference.

English
1. IMPORTANT NOTICE : DO NOT MODIFY THIS UNIT!
This product, when installed as indicated in the
instructions contained in this manual, meets FCC
requirements. Modifications not expressly approved by
Yamaha may void your authority, granted by the FCC, to
use the product.
2. IMPORTANT : When connecting this product to
accessories and/or another product use only high quality
shielded cables. Cable/s supplied with this product
MUST be used. Follow all installation instructions.
Failure to follow instructions could void your FCC
authorization to use this product in the USA.
3. NOTE : This product has been tested and found to
comply with the requirements listed in FCC Regulations,
Part 15 for Class “B” digital devices. Compliance with
these requirements provides a reasonable level of
assurance that your use of this product in a residential
environment will not result in harmful interference with
other electronic devices.
This equipment generates/uses radio frequencies and, if
not installed and used according to the instructions
found in the users manual, may cause interference
harmful to the operation of other electronic devices.
Compliance with FCC regulations does not guarantee that
interference will not occur in all installations. If this product
is found to be the source of interference, which can be
determined by turning the unit “OFF” and “ON”, please try
to eliminate the problem by using one of the following
measures:
Relocate either this product or the device that is being
affected by the interference.
Utilize power outlets that are on different branch (circuit
breaker or fuse) circuits or install AC line filter/s.
In the case of radio or TV interference, relocate/reorient the
antenna. If the antenna lead-in is 300 ohm ribbon lead,
change the lead-in to coaxial type cable.
If these corrective measures do not produce satisfactory
results, please contact the local retailer authorized to
distribute this type of product. If you can not locate the
appropriate retailer, please contact Yamaha Electronics
Corp., U.S.A. 6660 Orangethorpe Ave, Buena Park, CA
90620.
The above statements apply ONLY to those products
distributed by Yamaha Corporation of America or its
subsidiaries.
FCC INFORMATION (for US customers only)
YAMAHA and the Electronic Industries Association’s
Consumer Electronics Group want you to get the most out of
your equipment by playing it at a safe level. One that lets the
sound come through loud and clear without annoying blaring or
distortion – and, most importantly, without affecting your
sensitive hearing.
Since hearing damage from loud sounds is often
undetectable until it is too late, YAMAHA and the
Electronic Industries Association’s Consumer
Electronics Group recommend you to avoid
prolonged exposure from excessive volume levels.
We Want You Listening For A Lifetime
Note to CATV system installer:
This reminder is provided to call the CATV system
installer’s attention to Article 820-40 of the NEC that
provides guidelines for proper grounding and, in
particular, specifies that the cable ground shall be
connected to the grounding system of the building, as
close to the point of cable entry as practical.
19 For US customers only:
Outdoor Antenna Grounding – If an outside antenna is
connected to this unit, be sure the antenna system is
grounded so as to provide some protection against
voltage surges and built-up static charges. Article 810 of
the National Electrical Code, ANSI/NFPA 70, provides
information with regard to proper grounding of the mast
and supporting structure, grounding of the lead-in wire to
an antenna discharge unit, size of grounding conductors,
location of antenna discharge unit, connection to
grounding electrodes, and requirements for the grounding
electrode.
EXAMPLE OF ANTENNA GROUNDING
MAST
GROUND
CLAMP
ANTENNA
LEAD IN
WIRE
ANTENNA
DISCHARGE UNIT
(NEC SECTION 810–20)
GROUNDING CONDUCTORS
(NEC SECTION 810–21)
GROUND CLAMPS
POWER SERVICE GROUNDING
ELECTRODE SYSTEM
(NEC ART 250. PART H)
ELECTRIC
SERVICE
EQUIPMENT
NEC – NATIONAL ELECTRICAL CODE
Congratulations!
You are the proud owner of a Yamaha Digital Sound Field Processing (DSP)
System—an extremely sophisticated audio component. The DSP system takes full
advantage of Yamaha’s undisputed leadership in the field of digital audio processing
to bring you a whole new world of listening experiences. Follow the instructions in this
manual carefully when setting up your system, and the DSP system will sonically
transform your room into a wide range of listening environments—anything from a
famous concert hall to a cozy jazz club. In addition, you get incredible realism from
most of surround-sound encoded video sources available in the market using the built-
in Dolby Pro Logic Decoder, Dolby Digital Decoder and DTS Decoder.
Five built-in channels of amplification on this model mean that no additional
amplifiers are required to enjoy advanced digital sound field processing.
Rather than tell you about the wonders of digital sound field processing, however,
let’s get right down to the business of setting up the system and trying out its many
capabilities. Please read this operation manual carefully and store it in a safe place for
later reference.

1
English
SAFETY INSTRUCTIONS
........................................... Inside of the Front Cover
CAUTION .................................................................. 2
INTRODUCTION ....................................................... 3
Features .................................................................... 3
What’s DSP?............................................................. 4
GETTING STARTED ................................................ 7
Getting started.......................................................... 7
Unpacking .............................................................. 7
Installing batteries in the remote controller ........... 8
Notes about the remote controller.......................... 8
Controls and their functions................................... 9
Front panel............................................................. 9
Display panel........................................................ 11
PREPARATION ...................................................... 12
Speaker setup......................................................... 12
Connections ........................................................... 14
Audio/video source equipment ............................ 14
Speakers ............................................................. 20
Antennas ............................................................. 23
Plugging in this unit ............................................. 25
On screen display .................................................. 26
Selecting the output modes
(“SET MENU” mode) ............................................. 27
Speaker balance adjustment ................................ 30
BASIC OPERATION ............................................... 33
Playing a source .................................................... 33
Recording a source to tape (or MD) or dubbing
from tape (or MD) to tape (or MD)......................... 37
Sound control......................................................... 38
Tuning ..................................................................... 39
Basic operation ................................................... 39
Preset tuning........................................................ 40
Using digital sound field processor (DSP) ......... 43
Playing a source with an effect of the digital
sound field processor (DSP) ................................ 43
Adjusting output level of the center, right rear,
left rear speakers and subwoofer......................... 46
Brief overview of digital sound field programs...... 48
ADVANCED FEATURES ....................................... 51
“SET MENU” mode ............................................... 51
Creating your own sound fields .......................... 55
Setting the SLEEP timer ....................................... 60
REMOTE CONTROLLER ....................................... 61
Basic operation ..................................................... 61
Key name and function ......................................... 62
Entering manufacturer codes .............................. 67
Restoring the default codes ................................. 68
TROUBLESHOOTING ............................................ 69
SPECIFICATIONS .................................................. 72
LIST OF MANUFACTURE’S CODE
.............................................. The end of this manual
CONTENTS

2
1. To assure the finest performance, please read this manual
carefully. Keep it in a safe place for future reference.
2. Install this unit in a cool, dry, clean place – away from
windows, heat sources, sources of excessive vibration,
dust, moisture and cold. Avoid sources of humming
(transformers, motors). To prevent fire or electrical shock,
do not expose the unit to rain or water.
3. Never remove the unit cover. Contact your dealer if an
object falls inside the unit.
4. Do not use force on switches, controls or connection wires.
When moving the unit, first disconnect the power plug and
the wires connected to other equipment. Never pull on the
wires themselves.
5. The openings on the unit cover assure proper ventilation of
the unit. If these openings are obstructed, the temperature
inside the unit will rise rapidly. Therefore, avoid placing
objects against these openings, and install the unit in a
well-ventilated area to prevent fire and damage.
<Singapore model only>
Be sure to allow a space of at least 20 cm behind, 20 cm
on the both sides and 30 cm above the top panel of the
unit to prevent fire and damage.
6. The voltage used must be the same as that specified on
this unit. Using this unit with a higher voltage than
specified is dangerous and may result in fire or other
accidents. YAMAHA will not be held responsible for any
damage resulting from use of this unit with a voltage other
than specified.
7. Digital signals generated by this unit may interfere with
other equipment such as tuners, receivers or TVs. Move
this unit farther away from such equipment if interference
is observed.
8. Always set the VOLUME control to “– ∞” before starting
the audio source play. Increase the volume gradually to an
appropriate level after playback has been started.
9. Do not attempt to clean the unit with chemical solvents;
this might damage the finish. Use a clean, dry cloth.
10.Be sure to read the “TROUBLESHOOTING” section
regarding common operating errors before concluding that
the unit is faulty.
11.When not planning to use this unit for long periods of time,
disconnect the AC power plug from the wall outlet.
12.To prevent lightning damage, disconnect the AC power
plug and antenna cable when there is an electrical storm.
13.Grounding or polarization – Precautions should be taken
so that the grounding or polarization of an appliance is not
defeated.
14.Do not connect an audio unit to the AC outlet on the rear
panel if the equipment requires more power than the outlet
is rated to provide.
15.Voltage Selector (China and General Models only)
The voltage selector on the rear panel of this unit must
be set for your local main voltage BEFORE plugging
into the AC main supply.
Voltages are 110/120/220/240 V AC, 50/60 Hz.
This unit is not disconnected from the AC power source as
long as it is connected to the wall outlet, even if this unit
itself is turned off. This state is called the standby mode.
In this mode, this unit is designed to consume a small
amount of power.
FREQUENCY STEP switch (China and General Models
only)
Because the interstation frequency spacing differs in
different areas, set the FREQUENCY STEP switch (located
at the rear) according to the frequency spacing in your area.
Before setting this switch, disconnect the AC power plug of
this unit from the AC outlet.
For Canadian Customers
To prevent electric shock, match wide blade of plug to wide
slot and fully insert.
This Class B digital apparatus complies with Canadian
ICES–003.
WARNING
Do not change the IMPEDANCE SELECTOR switch
setting while the power to this unit is on, otherwise this
unit may be damaged.
If this unit fails to turn on when the STANDBY/ON switch is
pressed:
The IMPEDANCE SELECTOR switch may not be set to
either end. If so, set the switch to either end when this unit
is in the standby mode.
IMPEDANCE SELECTOR
: 6
Ω
MIN. /SPEAKER
: 6
Ω
MIN. /SPEAKER
A OR B: 4
Ω
MIN. /SPEAKER
A B: 8
Ω
MIN. /SPEAKER
SET BEFORE POWER ON
REAR
CENTER
MAIN
: 8
Ω
MIN. /SPEAKER
: 8
Ω
MIN. /SPEAKER
A OR B: 8
Ω
MIN. /SPEAKER
A B: I6
Ω
MIN. /SPEAKER
REAR
CENTER
MAIN
CAUTION
SEE INSTRUCTION
MANUAL FOR CORRECT SETTING.
REAR
(SURROUND)
SWITCHED
AC OUTLETS
60Hz
I00W MAX.TOTAL
I20V
IMPEDANCE SELECTOR
(U.S.A. model)
CAUTION : Read this before operating your unit.

3
English
5 Channel Power Amplification
Main: 85W + 85W (8Ω) RMS Output
Power, 0.04% THD, 20–20,000 Hz
Center: 85W (8Ω) RMS Output Power,
0.04% THD, 20–20,000 Hz
Rear: 85W + 85W (8Ω) RMS Output
Power, 0.04% THD, 20–20,000 Hz
Multi-Mode Digital Sound Field
Processing
●Digital Sound Field Processor (DSP)
●Dolby Digital Decoder
●Dolby Pro Logic Decoder
●DTS Decoder
●CINEMA DSP:Theater-like Sound
Experience by the Combination of
YAMAHA DSP Technology and Dolby
Digital, Dolby Pro Logic or DTS
●Automatic Input Balance Control for
Dolby Pro Logic Decoding
●Test Tone Generator for Easier Speaker
Balance Adjustment
●Speaker Output Mode Selection
Capability for the Most Suitable
Use of Your Speaker System
Sophisticated FM/AM Tuner
●40-Station Random Access Preset Tuning
●Automatic Preset Tuning
●Preset Station Shifting Capability (Preset
Editing)
●IF Count Direct PLL Synthesizer Tuning
System
Others
●“SET MENU” Mode which Provides You
with 13 Titles of Setting Changes and
Adjustments for Optimizing This Unit for
Your Audio/Video System
●BASS EXTENSION Button for Reinforcing
Bass Response
●On Screen Display Function Helpful in
Controlling This Unit
●SLEEP Timer
●OPTICAL and COAXIAL Digital Audio
Signal Terminals
●6 Channel External Decoder Input for
Other Future Formats
●Video Signal Input/Output Capability
(Including S Video Connections)
●Universal Remote Controller with Preset
Manufacturer Codes
Features
INTRODUCTION

4
Welcome to the exciting world of digital home entertainment.
This unit is one of the most complete and advanced AV
receiver available. Some of the more advanced features may
not be familiar to you, but they are easy to use. State-of-the-art
technologies such as Dolby Digital and Digital Theater
Systems (DTS) may be new to your home, but you have
probably experienced the amazing realism they bring to feature
films in theaters around the world.
To make the listening experience even more enjoyable, this
unit includes a number of exclusive, digitally created listening
environments known as digital sound fields. Choosing a sound
field program is like transporting yourself to such venues as an
outdoor arena, a European church, or a cozy jazz club. Take
some time now to read more about these features and enjoy
the new experiences this unit brings to your home theater.
Digital Sound Field Processing
Technological advances in sound reproduction over the last 30
years have enhanced the listening experience with improved
clarity, precision and power. However, something has still been
missing: The atmosphere and acoustic ambiance of the public
venue. Our Yamaha engineers have extensively researched
the nature of sound acoustics and the way sound reflects
inside a room. We sent these engineers to famous theaters
and concert halls around the world to measure the acoustics of
those venues with sophisticated microphones. The data they
collected is used to recreate these environments in digital
sound fields. Some of these digital sound fields are created
using data measured directly at the original venue; others are
created from combinations of data to form unique
environments for specific purposes.
Of course, that only solves half of the problem. These
engineers have no way of knowing the acoustics of your
listening room, so we’ve made it possible for you to adjust the
various parameters of this data to tailor each virtual venue to
your taste. You can use these sound fields to enhance any
source and in combination with any of the following surround
sound technologies. Some are designed especially for music,
and some especially for movies.
Dolby Pro Logic
Dolby Surround has been used in movie theaters since the
mid-seventies. It has also been available in home
entertainment systems since the late eighties and continues to
be a popular format for home theater systems. It uses four
discrete channels and five speakers to reproduce realistic and
dynamic sound effects: two main channels (left and right), a
center channel for dialog, and a rear channel for special sound
effects. The rear channel reproduces sound within a narrow
frequency range.
Most video tapes and laser discs include Dolby Surround
encoding as do many TV and cable broadcasts. The Dolby Pro
Logic decoder built into this unit employs a digital signal
processing system that stabilizes each channel for even more
accurate sound positioning than is available with standard
analog processors.
Introduction
What’s DSP?
INTRODUCTION

5
English
Dolby Digital is the next level of Dolby Surround sound system
developed for 35 mm film-movies by employing low bit-rate
audio coding.
Dolby Digital is a digital surround sound system that provides
completely independent multi-channel audio to you. Dolby
Digital provides five full range channels in what is sometimes
referred to as a “3/2” configuration: three front channels (left,
center and right), and two surround channels. A sixth bass-only
effect channel is also provided for output of LFE (low frequency
effect), or low bass effects that are independent of other
channels. (This is called the “LFE channel”.) This channel is
counted as 0.1, thus giving rise to the term 5.1 channels in
total.
Compared to Dolby Surround that is referred to a “3/1” system
(left front, center, right front and just one surround channel),
Dolby Digital features two surround channels, called stereo or
split surrounds, each offering the same full range fidelity as the
three front channels.
By using the built-in Dolby Digital decoder, you can experience
the dramatic realism and impact of Dolby Digital theater sound
in your home.
Wide dynamic range of sound reproduced by the five full range
channels and precise sound orientation by the digital sound
processing presents listeners much excitement and realism
that has never been experienced before.
Dolby Digital forms 5.1 channels as mentioned left, and
moreover, it can also form fewer channels, for example 2
channel stereo and monaural. You may be able to find some 2
channel stereo and/or monaural sources encoded with Dolby
Digital in the market.
Laserdisc and DVD are home audio formats that could benefit
from Dolby Digital. In the near future, Dolby Digital will also be
applied to DBS, CATV and HDTV. The ongoing release of
Dolby Digital theatrical films now underway will provide an
immediate source of Dolby Digital encoded video software.
Manufactured under license from Dolby Laboratories. “Dolby”,
“Pro Logic” and the double-D symbol are trademarks of Dolby
Laboratories.
DTS (Digital Theater Systems) system was developed to
replace analog soundtracks of movies with six discrete
channels of digital soundtracks, and now, it is installed in many
theaters around the world. The DTS digital playback system
changed the way we experienced movies in theaters with six
discrete channels of superb digital audio.
The DTS technology, through intense research and
development, made it possible to deliver a similar
encode/decode discrete technology to home audio surround-
sound entertainment.
The DTS Digital Surround is an encode/decode system which
delivers six channels of master-quality, 20-bit audio; technically
5.1 channels, which means 5 full-range (left, center, right and
two surround) channels, plus a subwoofer (LFE) channel (as
“0.1”). It is compatible with the 5.1 speaker configurations that
are currently available for home theater systems
The DTS Digital Surround algorithm is designed to encode the
six channels of 20-bit audio onto some laserdiscs, compact
discs and DVDs with considerably less data-compression.
By using the DTS decoder built into this unit, you can
experience the dramatic realism and impact of the DTS
installed theater’s high quality sound in your home.
Laserdisc, compact disc and DVD are home audio format
within which DTS can represent its high quality multi-channel
audio. (In addition to movies on laserdiscs, many exciting new
multi-channel music recordings will also become available in
the form of DTS-encoded compact discs.)
Manufactured under license from Digital Theater Systems, Inc.
US Pat. No. 5,451,942 and other world-wide patents issued
and pending. “DTS”, “DTS Digital Surround”, are trademarks of
Digital Theater Systems, Inc. Copyright 1996 Digital Theater
Systems, Inc. All Rights Reserved.
DTS Digital Surround
Dolby Digital
INTRODUCTION

6
Dolby Pro Logic + 2 Digital Sound Fields
Digital sound fields are created on the presence side and
the rear surround side of the Dolby Pro Logic decoded
sound field respectively. They create a wide acoustic
environment and emphasize surround-effect in the room,
letting you feel much presence as if you were watching a
movie in a popular Dolby Surround theater.
For details, refer to pages 48 to 49.
Dolby Digital or DTS + 3 Digital Sound Fields
Digital sound fields are created on the presence side and
the independent left and right surround sides of the Dolby
Digital-decoded or the DTS-decoded sound field
respectively. They create a wide acoustic environment and
much surround effect in the room without losing high
channel separation. With wide dynamic range of Dolby
Digital or DTS sound, this sound field combination lets you
feel as if you were watching a movie in the newest Dolby
Digital theater or DTS installed theater. This is the most
ideal home theater sound at the present time.
For details, refer to pages 48 to 49.
CINEMA DSP: Dolby Surround + DSP / DTS + DSP
The Dolby Surround sound and DTS systems show their full
ability in a large movie theater, because movie sounds are
originally designed to be reproduced in a large movie theater
that uses a multitude of speakers. Trying to create a sound
environment similar to that of a movie theater in your home is
difficult because of the room size, material inside the walls, the
number of speakers, and so on. In other words, your listening
room is very different from a movie theater.
However, Yamaha DSP technology allows you to create nearly
the same sound experience as that of a large movie theater in
your home by compensating for the lack of presence and
dynamics in the listening room with original digital sound fields
combined with Dolby Surround or DTS Digital Surround
sounds.
The YAMAHA “CINEMA DSP” logo indicates those programs
that are created by the combination of YAMAHA DSP
technology and Dolby Surround or DTS.
CINEMA DSP
INTRODUCTION

7
English
GETTING STARTED
Getting started
Remote controller
Batteries (size AA, R6, UM-3)
Indoor FM Antenna
AM Loop Antenna
Antenna adapter (U.S.A. and Canada models only)
A/B/C/D/E
+
100
+
10
SET UP RETURN
LEVEL
SET MENU
POWER
TV
POWER
STANDBY
13
CD
TUNER
TAPE/MD
DVD/LD
TV/DBS
VCR
PHONO
V-AUX
EXT. DEC
.
CH CH
VOLUME
MUTE
MOVIE
THEATER 1
MOVIE
THEATER 2
MONO MOVIE
/DTS
SURROUND
DISCO
TV SPORTS
ROCK
CHURCH
JAZZ CLUB
CLEAR
SLEEP
DIR DIR
ENTER
HALL TEST
EFCT
DISP
DSP
TV
DISC SKIP
PRESET
ON/OFF
CODE SET
INDEX
A/B
VCR REC TV INPUT
ON SCREEN
SELECT
AB
SUBTITLE ANGLE
AUDIO
ON/OFF
TITLE MENU
2
5
8
4
7
0
9
6
/
A
M
P
/
T
U
N
Unpacking
Carefully remove this unit and accessories from the box. You should find the unit itself and the following accessories.

8
Installing batteries in the remote
controller
Since the remote controller will be used for many of this unit’s
control operations, you should begin by installing the supplied
batteries.
1. Turn the remote controller over and slide the battery
compartment cover in the direction of the arrow.
2. Insert the batteries (AA, R6, UM-3 type) according to the
polarity markings on the inside of the battery compartment.
3. Close the battery compartment cover.
Notes about the remote controller
Battery replacement
If you find that the remote controller must be used closer to the
main unit, the batteries are weak. Replace both batteries with
new ones.
Notes
●Use AA, R6, UM-3 batteries.
●Be sure the polarities are correct. (See the illustration inside
the battery compartment.)
●Remove the batteries if the remote controller is not used for
an extended period of time.
●If batteries leak, dispose of them immediately. Avoid
touching the leaked material and contact with clothing, etc.
Clean the battery compartment thoroughly before installing
new batteries.
Be sure to insert the new batteries within 2 minutes after
you remove the old batteries from the remote controller. If
the remote controller is left for more than 2 minutes without
batteries, all of the codes you entered will be cleared and
the remote controller will return to the factory preset
condition.
Remote controller operation range
Notes
●The area between the remote controller and the main unit
must be clear of large obstacles.
●Do not expose the remote control sensor to strong lighting,
in particular, an inverter type fluorescent lamp. Otherwise,
the remote controller may not work properly. If necessary,
position the main unit away from direct lighting.
2
1
3
30°
30°
Remote control
sensor
Within approximately
6 m (19.7 feet)
GETTING STARTED

9
English
Controls and their functions
Front panel
NATURAL SOUND AV RECEIVER RX V795aRDS
SPEAKERSPHONES
A
ON OFF ON OFF
B
BASS TREBLE BALANCE
VIDEO AUX
S VIDEO VIDEO L AUDIO R
VOLUME
INPUT SELECTOR
55
4
3
2
l0l
2
3
4
55
4
3
2
l0l
2
3
4
LR
l6
20
28
40
60
l2
8
4
2
0
–dB
BASS
EXTENSION
TONE
BYPASS
55
4
3
2
l0l
2
3
4
LEVEL EFFECT
SET
MENU
PROGRAM
A
/
B
/
C
/
D
/
E
1
2345678
MEMORY EDIT FM/AM
DOWN
TUNING
UP
INPUT MODE
TUNING
MODE
MAN’L / AUTO FM AUTO / MAN’L MONO
PRESET
kHz
MHz
MEMORY
AM
FM
SLEEPAUTO
TAPE 2MONITOR
DIGITAL
STEREO
020 l00
ROOM 2 CONTROL
NORMAL WIDEPHANTOM
40 60
SPEAKERS
RT PS
PTY
PTY HOLD
EON
NEWS
INFO AFFAIRS SPORT
PCM AC—3
CT
DSP
PRO LOGIC
DIGITAL
AUTO TUNING
A
SPEAKERS
B
ROOM 2
70
mm
ENHANCED
dB
ms
TAPE/MD MON
/EXT. DECODER
STANDBY/ON
CINEMA DSP
1
8AB0C
DIJKNP
L
G
H
E
F
O
M
23 45 6
79
1STANDBY/ON switch
Press this switch to turn on the power. Press this switch again
to set this unit in the standby mode.
* A click from the switch and the initial rotation of the built-in
fan will be heard when the power is turned on.
Standby mode
This unit is still using a small amount of power in this mode
in order to be ready to receive infrared-signals from the
remote controller.
2Remote control sensor
Receives signals from the remote controller.
3Display panel
Displays a variety of information. (Refer to page 11 for details.)
4TAPE/MD MON/EXT. DECODER button
Press this button repeatedly until the “TAPE/MD MONITOR
”
indicator is illuminated
on the display. Sound source played or
recorded on the unit connected to the TAPE/MD IN
(PLAY)/OUT (REC) AUDIO SIGNAL terminals on the rear of
this unit is selected as the input source taking priority of the
INPUT SELECTOR’s setting.
Press this button repeatedly until the “EXT. DECODER”
appears
on the display. Sound signals input to the EXTERNAL
DECODER INPUT terminals on the rear of this unit is selected
as the input source taking priority of the INPUT SELECTOR’s
setting.
Press this button repeatedly until the original display mode is
restored to cancel the above input sources.
5INPUT SELECTOR
Turn this knob to select the input source.
The selected source will be shown on the display.
6Master VOLUME control
Simultaneously controls volume for all output sounds; main,
rear, center and subwoofer. (The REC OUT level is not
affected.)
* The indicator on the master VOLUME control will flash when
the volume is decreased by pressing the MUTE key on the
remote controller.
7PHONES jack
Headphones can be plugged into this jack for private listening.
You can listen to the sound to be output from the main
speakers through headphones. When listening with
headphones privately, set both SPEAKERS A and Bswitches
to the OFF position and turn off the digital sound field
processor by pressing the EFFECT button so that no DSP
program name is illuminated on the display panel.
For the remote controller, refer to pages 61 to 68.
GETTING STARTED
PHONES

10
8A/B/C/D/E button
Press this button to select a group (A–E) of preset stations.
9SPEAKERS switches
Press the switch A or B (or both) for the main speakers you will
use inward (ON). Press and release the switch for the main
speakers you do not use outward (OFF).
0Preset station number selector buttons
Select a preset station number (1 to 8).
ABASS EXTENSION button
Press this button inward (ON) to boost the bass frequency
response at the main left and right channels while maintaining
overall tonal balance. This function is effective for reinforcing
the bass frequencies when a subwoofer is not used.
BTONE BYPASS button
Press this button inward (ON) to bypass the tone (BASS and
TREBLE) control circuitry. This function is used for outputting
pure sound and checking the tone control settings. The tone
control circuitry can be used when this button is released
outward (OFF).
CBASS and TREBLE controls
Rotate these knobs to adjust the low and high frequency
response for the left and right main channels only.
DBALANCE control
This knob controls the sound from the main speakers only.
The balance of the output volume to the left and right main
speakers can be adjusted to compensate for sound imbalances
caused by the speaker location or listening room conditions.
EMEMORY (MAN’L/AUTO FM) button
Use this button to enter a station to memory. Refer to the
section “Manual preset tuning” on page 40 for details.
Hold down this button for more than 3 seconds to start
automatic preset tuning. Refer to page 41 for details.
FEDIT button
This button is used to exchange the places of two preset
stations with each other.
GTUNING MODE (AUTO/MAN’L MONO) button
Press this button to switch the tuning mode between automatic
and manual. To select the automatic tuning mode, press this
button so that the “AUTO” indicator is illuminated on the
display. To select the manual tuning mode, press this button so
that the “AUTO” indicator is not illuminated.
HFM/AM button
Press this button to switch the reception band between FM and
AM.
ILEVEL button
This button is used to adjust the output level of the center and
rear speakers, and subwoofer. First, press this button (several
times) to select the speaker(s). The name appears on the
display. Then press the +or –button (J) to change the output
level.
J–/+ button
Adjusts the level of the speaker(s) selected by pressing the
LEVEL button. Moreover, performs setting changes and
adjustments for functions selected by pressing the SET MENU
button (K).
KSET MENU button
Press this button once or more to select the desired function in
the SET MENU mode.
LTUNING DOWN/UP button
Used for tuning. Press the “UP” side to tune in to a higher
frequency, and press the “DOWN” side to tune in to a lower
frequency.
MPROGRAM selector button
Press this button in the or direction to select a digital
sound field processing program.
NEFFECT button
Press this button to turn on and off the output from the center
and rear speakers. The sound becomes normal 2-channel
when this function is turned off.
However, this does not apply to Dolby Digital or DTS. The
signals at all channels will be distributed to the main channels
and output from the main speakers, even if the output from the
center and rear speakers are turned off, when Dolby Digital or
DTS is decoded.
OVIDEO AUX terminals
Connect an auxiliary video or audio input source unit such as a
camcorder to these terminals. A video unit with a S video
output terminal can be connected to the S VIDEO terminal to
obtain a high resolution picture. The source can be selected
with the INPUT SELECTOR.
PINPUT MODE button
Press this button to select how input signals are received from
sources that output two or more types of signals. The “AUTO”,
“DTS” and “ANALOG” modes are available. Refer to page 36
for details.
GETTING STARTED

11
English
Display panel
DIGITAL
PRO LOGIC
DSP
CD
TUNER
PHONO
TAPE/MD
MONITOR
DVD/LD
TV/DBS
V-AUX
VCR
SLEEP
ENHANCED MOVIE THEATER 12 TV SPORTS
MONO MOVIE DISCO JAZZ CLUB
ROCK CONCERT CHURCH CONCERT HALL
MEMORY
AUTO
0 20 100
STEREO
12 3
45 689 A B
7 0
1indicators
Either “dts” indicators will be illuminated when the built-in DTS
decoder is turned on.
A red “dts” indicator will be illuminated when playing a compact
disc or laserdisc encoded with DTS.
An orange “dts” indicator will be illuminated when playing a
DVD encoded with DTS.
An orange “dts” indicator may be illuminated when playing a
laserdisc encoded with DTS after a video-CD or DVD on a
DVD/LD combi-player.
2Multi-information display
This display shows the current DSP program and the status of
adjustments and setting changes. Several statuses can be
viewed at one time. The current station frequency and band
(AM or FM) will also appear when the tuner source input mode
is selected.
3Input source indicators
One of the arrows for these indicators will be illuminated
depending on which source is selected.
4DIGITAL and PRO LOGIC indicators
The DIGITAL indicator will be illuminated when the built-in
Dolby Digital decoder is on and the signals of the source
encoded with Dolby Digital are not 2-channels.
The PRO LOGIC indicator will be illuminated when the
built-in Dolby Pro Logic decoder is on.
5DSP indicator
This indicator will be illuminated when the built-in digital sound
field processor is on.
6MEMORY indicator
A flashing MEMORY indicator means a station can be saved,
as explained in the following:
Press the MEMORY button. The MEMORY indicator will flash
about 5 seconds. While the indicator is flashing, program the
displayed station to memory by using the A/B/C/D/E and the
preset station number selector buttons.
7DSP program indicators
The name of the selected DSP program will be illuminated in
the following cases.
• When the tuner is selected as the input source
• When a DSP program parameter is selected or adjusted.
• When the DSP program No. 2, 3 or the subprogram
“Enhanced” of No. 1 is selected.
There is no illumination here when no DSP program is
selected
8AUTO indicator
This indicator will be illuminated during the automatic tuning
mode.
9STEREO indicator
This indicator will be illuminated when an FM stereo broadcast
with sufficient signal strength is received.
0Signal-level indicator
This indicator shows the signal level of the received station. If
multipath interference is detected, the indication decreases.
ATAPE/MD MONITOR indicator
This indicator will be illuminated when the tape deck (or MD
recorder etc.) connected to the TAPE/MD IN and OUT
terminals on the rear of this unit is selected as the input source
by pressing the TAPE/MD MON/EXT. DECODER button.
BSLEEP indicator
This indicator will be illuminated when the built-in SLEEP timer
is on.
GETTING STARTED

12
This unit has been designed to provide the best sound field
quality with a full five-speaker system setup, using a pair of
main speakers to output main source sounds, a pair of effect
speakers to generate the sound field plus one center speaker
for dialog. We therefore recommend that you use a five-
speaker setup. A four-speaker system using only one pair of
effect speakers for the sound field will still provide impressive
ambience and effects, however, and may be a good way to
begin with this unit. You can always upgrade to the five-
speaker system later.
Use of the center dialog speaker is
recommended
When playing back a source with Dolby Pro Logic decoded, or
playing back a source which contains center-channel signals
with Dolby Digital or DTS decoded, dialog, vocals etc. are
output from the center channel. Therefore, if you want to
maximize the performance of your Audio/Video home theater
system, it is recommended that you use a center channel
speaker.
If, for some reason, it is not practical to use a center speaker, it
is possible to enjoy the movie without it. Best results, however,
are obtained with the full system.
Use of a subwoofer expands your sound
field
It is also possible to further expand your system with the
addition of a subwoofer and amplifier. The use of a subwoofer
is effective not only for reinforcing bass frequencies from any
or all channels, but also for reproducing signals at the
subwoofer channel with high fidelity during playing back a
source with Dolby Digital or DTS decoded. You may wish to
choose the convenience of a Yamaha Active Servo Processing
Subwoofer System, which has its own built-in power amplifier.
Speaker setup
mSpeakers and speaker placement
Your full five-speaker system will require two speaker pairs:
the MAIN SPEAKERS (your normal stereo speakers) and the
REAR SPEAKERS, plus the CENTER SPEAKER. You may
also be using a SUBWOOFER.
The MAIN SPEAKERS should be high performance models
and have enough power handling capacity to accept the
maximum output of your audio system.
Other speakers do not have to be equal to the MAIN
SPEAKERS. For precise sound localization, however, it is
ideal to use high performance models that can reproduce
sounds in full range for the CENTER SPEAKER and REAR
SPEAKERS.
Place the MAIN SPEAKERS in the ordinary position.
Place the REAR SPEAKERS behind your listening position.
They should be nearly 1.8m above the floor.
Place the CENTER SPEAKER precisely between the two
MAIN SPEAKERS. (To avoid interference, keep the speaker
above or below the television monitor, or use a magnetically
shielded speaker.)
If using a SUBWOOFER, such as a Yamaha Active Servo
Processing Subwoofer System, the position of the speaker is
not so critical because low bass tones are not highly
directional.
mSetting up your speaker system
Main speaker Center speaker Rear speaker
Subwoofer
PREPARATION

13
English
5 Speaker System
The recommended system for enjoying Audio/Video
sources.
By the use of a center speaker, center channel sounds (dialog,
vocals etc.) are precisely localized.
1. CENTER SPEAKER—Set to “LRG” or “SML”.
(See page 27.)
4 Speaker System
Basic system.
You can enjoy widely diffused sound by only adding a pair of
rear speakers to a basic stereo speaker system.
However, center channel sounds must be output from the left
and right main speakers.
1. CENTER SPEAKER—Set to “NONE”. (See page 27.)
mSpeaker system configurations
PREPARATION

14
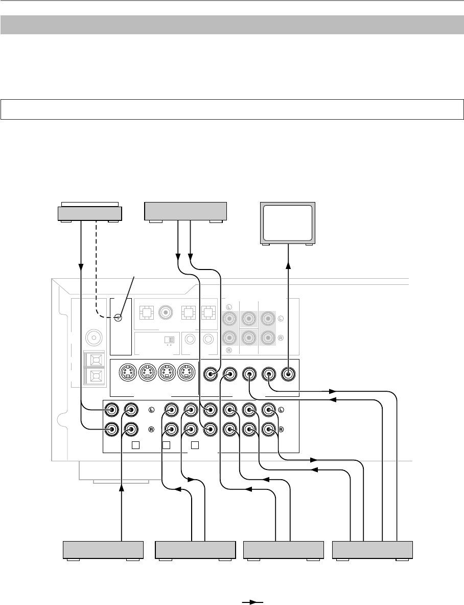
Caution: Plug in this unit and other components after all connections are completed.
All connections must be correct, that is to say L(left) to L, R(right) to R, “+” to “+” and “–” to “–”. Also refer to the owner’s manual for
each of your components.
Audio/video source equipment
●Use RCA type pin plug cables for audio/video units with the exception described later.
●The output (or input) terminals of YAMAHA audio/video units numbered as 1, 3, 4, etc. on the rear panel must be connected to
the same-numbered terminals of this unit.
PHONO CD TAPE
/
MD DVD/LD TV/DBS VCR
IN OUT
1 3 4
AUDIO SIGNAL
FM
ANT
AM
ANT
75
Ω
UNBAL.
GND
SUB
WOOFER
DVD/LD
COAXIALOPTICAL OPTICAL
DVD/LD TV/DBSCD
DIGITAL SIGNAL
IN (PLAY) OUT (REC)
EXTERNAL DECODER INPUT
MAIN CENTER
SURROUND
GND
VIDEO SIGNAL
MONITOR
OUT
DVD/LD TV/DBS
IN OUT
VCR
MONITOR
OUT
DVD/LD
IN OUT
VCR
S VIDEO SIGNAL
OUTPUT
LINE OUT
LINE IN
VIDEO OUT
AUDIO OUT
AUDIO OUT
AUDIO IN
VIDEO OUT
VIDEO IN
OUTPUT
GND
VIDEO
IN
AUDIO OUT
VIDEO OUT
ON SCREEN SELECTOR
S VIDEO VIDEO
REMOTE
CONTROL
IN OUT
(U.S.A. model)
Turntable
MD recorder,
Tape deck, etc.
CD player
mBasic connections
(*1): GND terminal (For turntable use)
Connecting the ground wire of the turntable to the GND
terminal will normally minimize hum, but in some cases
better results may be obtained with the ground wire
disconnected.
: Indicates the direction of signals.
Connections
PREPARATION
(*1)
LD player, DVD player, etc. TV monitor
Video cassette
recorder
TV/Satellite tuner

15
English
PREPARATION
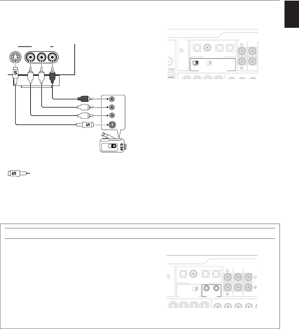
VIDEO AUX
S VIDEO VIDEO L AUDIO R
S VIDEO
L
R
VIDEO
VIDEO AUX
S VIDEO VIDEO L AUDIO R
VIDEO OUT
S VIDEO OUT
AUDIO OUT L
AUDIO OUT R
Camcorder
For Custom Installer (
For U.S.A., Canada and Australia models only)
(U.S.A. model)
VIDEO AUX terminals (on the front panel)
These terminals are used to connect a video input source such
as a camcorder.
PAL/NTSC switch (China and General
models only)
This unit is designed for use with the NTSC and PAL television
formats. Set this switch to the position for the format your TV
monitor employs.
PAL: Set to this position if your TV monitor employs the PAL
format.
Outputs signals in the PAL format no matter which
format (PAL or NTSC) of video signal is sent from an
external video unit to this unit.
NTSC: Set to this position if your TV monitor employs the
NTSC format.
Outputs signals in the NTSC format no matter which
format (PAL or NTSC) of video signal is sent from an
external video unit to this unit.
Note
Be sure to input a video signal which employs the same format
that your TV monitor employs, otherwise a picture will not be
played back normally.
UNBAL.
GND
SUB
WOOFER
OPTICAL
DIGITAL SIGNAL
EXTERNAL DEC
MAIN CENTER
S VIDEO VIDEO
PAL NTSC
ON SCREEN SELECTOR
DVD/LD
COAXIALOPTICAL
DVD/LD TV/DBSCD
GND
SUB
WOOFER
DVD/LD
COAXIALOPTICAL OPTICAL
DVD/LD TV/DBSCD
DIGITAL SIGNAL
EXTERNAL DECODER INPUT
MAIN CENTER
SURROUND
ON SCREEN SELECTOR
S VIDEO VIDEO
REMOTE
CONTROL
IN OUT
REMOTE CONTROL (IN, OUT) terminals
These terminals are used for custom installation system.
When this unit is connected to the components for custom
installation system, you can operate this unit with the system
remote control.
Connect the REMOTE CONTROL IN terminal of this unit to
the output terminal of the central controller for custom
installation system.
By connecting the REMOTE CONTROL OUT terminal of this
unit to the REMOTE CONTROL IN terminal of the other
component, you can also operate it with the system remote
control. In this way, up to 6 components can be connected in
series.
: S-video cable
(Refer to page 18 for details about the S
VIDEO terminal.)

16
Notes
●When you connect an audio/video unit to both of the digital
and analog terminals of this unit, make sure to connect to
both terminals of the same name.
●Be sure to attach the covers when the OPTICAL terminals
are not being used, in order to protect the terminals from
dust.
●The DOLBY DIGITAL RF signal output terminal of your
DVD/LD/CD combi-player, etc. cannot be connected directly
to this unit’s DVD/LD COAXIAL terminal.
See page 17 for proper connections to reproduce an LD
source encoded with Dolby Digital.
●In order to make this unit perform successful DTS-decoding,
the DTS bitstream must not be altered, manipulated or
corrupted in the process of sending the DTS bitstream from
the DIGITAL OUT terminal of an external unit to a digital
signal input terminal of this unit.
●All digital audio signal input terminals are applicable to the
sampling frequency of 32 kHz, 44.1 kHz and 48 kHz.
m Connecting to digital (OPTICAL and COAXIAL) terminals
If your CD player, LD player, DVD player, TV/satellite tuner,
etc. are equipped with coaxial or optical digital audio signal
output terminals, they can be connected to this unit’s COAXIAL
or OPTICAL, or both terminals.
Digital audio signals are transmitted with less loss than analog
audio signals. In addition, digital audio signal connections are
necessary, especially for an LD player, a DVD player or a CD
player to send signals encoded with Dolby Digital or DTS to
this unit.
To make an optical digital connection between this unit and an
external unit, remove the cover from each optical terminal, and
then connect them by using a commercially available optical
fiber cable that conforms to EIAJ standards. Other cables
might not function correctly.
Even if you connect an audio/video unit to the OPTICAL (or
COAXIAL) terminal of this unit, you must keep the unit
connected with the same named analog audio signal terminals
of this unit, because digital signal cannot be recorded by a tape
deck or VCR connected to this unit. You can switch the
selection of input signals between “digital” and “analog” easily.
(See page 36 for details.)
PHONO CD TAPE
/
MD DVD/LD TV/DBS VCR
IN OUT
1 3 4
AUDIO SIGNAL
FM
ANT
AM
ANT
75
Ω
UNBAL.
GND
SUB
WOOFER
DIGITAL SIGNAL
IN (PLAY) OUT (REC)
EXTERNAL DECODER INPUT
MAIN CENTER
SURROUND
GND
VIDEO SIGNAL
MONITOR
OUT
DVD/LD TV/DBS
IN OUT
VCR
MONITOR
OUT
DVD/LD
IN OUT
VCR
S VIDEO SIGNAL
OPTICAL
DVD/LD
COAXIALOPTICAL
DVD/LD TV/DBSCD
OPTICAL
DIGITAL OUT
COAXIAL
DIGITAL OUT OPTICAL
DIGITAL
OUT
OPTICAL
DIGITAL
OUT
ON SCREEN SELECTOR
S VIDEO VIDEO
REMOTE
CONTROL
IN OUT
TV/Satellite tuner
(U.S.A. model)
PREPARATION
: Optical fiber cable
: Coaxial cable
LD player, DVD player, etc.
CD player

17
English
m Connecting to DOLBY DIGITAL RF output of the DVD/LD/CD combi-player
PREPARATION
If your DVD/LD/CD combi-player has a DOLBY DIGITAL RF
signal output terminal, it can be connected to this unit by using
an RF demodulator (separate purchase).
First, connect the DOLBY DIGITAL RF signal output terminal of
the DVD/LD/CD combi-player to the DOLBY DIGITAL RF
signal input terminal of the RF demodulator. Next, connect the
coaxial digital signal output terminal of the RF demodulator to
the COAXIAL digital signal input terminal of this unit.
This connection is necessary for sending audio signals of an
LD source encoded with Dolby Digital to this unit.
It is also necessary to connect the DVD/LD/CD combi-player to
this unit’s analog audio signal input terminals regardless of the
DOLBY DIGITAL RF signal connection.
You must also connect the optical digital signal output terminal
of the DVD/LD/CD combi-player to the OPTICAL DVD/LD
digital signal input terminal of this unit.
This connection is necessary for playing back a DVD source
with Dolby Digital or DTS decoded, and playing back an LD
source with DTS decoded.
When these connections are completed, set the input mode of
the DVD/LD source to “AUTO”, and you will hear sounds
decoded with Dolby Digital even if signals are input to both
COAXIAL and OPTICAL digital signal input terminals of this
unit. This is because signals input to the COAXIAL terminal
take priority over signals input to the OPTICAL terminal.
Refer to page 36 for details about switching the input mode.
Notes
●If, for example, you play a CD on the DVD/LD/CD combi-
player, there is no input to the COAXIAL terminal, so the
signals input to the OPTICAL terminal take priority. In this
case, switch off the RF demodulator to listen to CD sound
without interference. However, if your RF demodulator is the
Yamaha model APD-1, you do not have to switch it off.
●When you want to play an LD source encoded with Dolby
Digital without decoding Dolby Digital, you must switch off
the power of the RF demodulator.
PHONO CD TAPE
/
MD DVD/LD TV/DBS VCR
IN OUT
1 3 4
AUDIO SIGNAL
FM
ANT
AM
ANT
75
Ω
UNBAL.
GND
SUB
WOOFER
DVD/LD
COAXIALOPTICAL OPTICAL
DVD/LD TV/DBSCD
DIGITAL SIGNAL
IN (PLAY) OUT (REC)
EXTERNAL DECODER INPUT
MAIN CENTER
SURROUND
GND
VIDEO SIGNAL
MONITOR
OUT
DVD/LD TV/DBS
IN OUT
VCR
MONITOR
OUT
DVD/LD
IN OUT
VCR
S VIDEO SIGNAL
COAXIAL
DIGITAL OUT
DOLBY DIGITAL
RF IN
OPTICAL
DIGITAL OUT
ANALOG
OUT
DOLBY DIGITAL
RF OUT
ON SCREEN SELECTOR
S VIDEO VIDEO
REMOTE
CONTROL
IN OUT
(U.S.A. model)
RF demodulator
DVD/LD/CD combi-
player, etc.

18
PHONO CD TAPE
/
MD DVD/LD TV/DBS VCR
IN OUT
1 3 4
AUDIO SIGNAL
FM
ANT
AM
ANT
75
Ω
UNBAL.
GND
SUB
WOOFER
DVD/LD
COAXIALOPTICAL OPTICAL
DVD/LD TV/DBSCD
DIGITAL SIGNAL
IN (PLAY) OUT (REC)
EXTERNAL DECODER INPUT
MAIN CENTER
SURROUND
GND
VIDEO SIGNAL
MONITOR
OUT
DVD/LD TV/DBS
IN OUT
VCR
MONITOR
OUT
DVD/LD
IN OUT
VCR
S VIDEO SIGNAL
VIDEO IN
S-VIDEO IN
VIDEO IN
VIDEO OUT
S-VIDEO IN
S-VIDEO
OUT
VIDEO OUT
S-VIDEO OUT
ON SCREEN SELECTOR
S VIDEO VIDEO
REMOTE
CONTROL
IN OUT
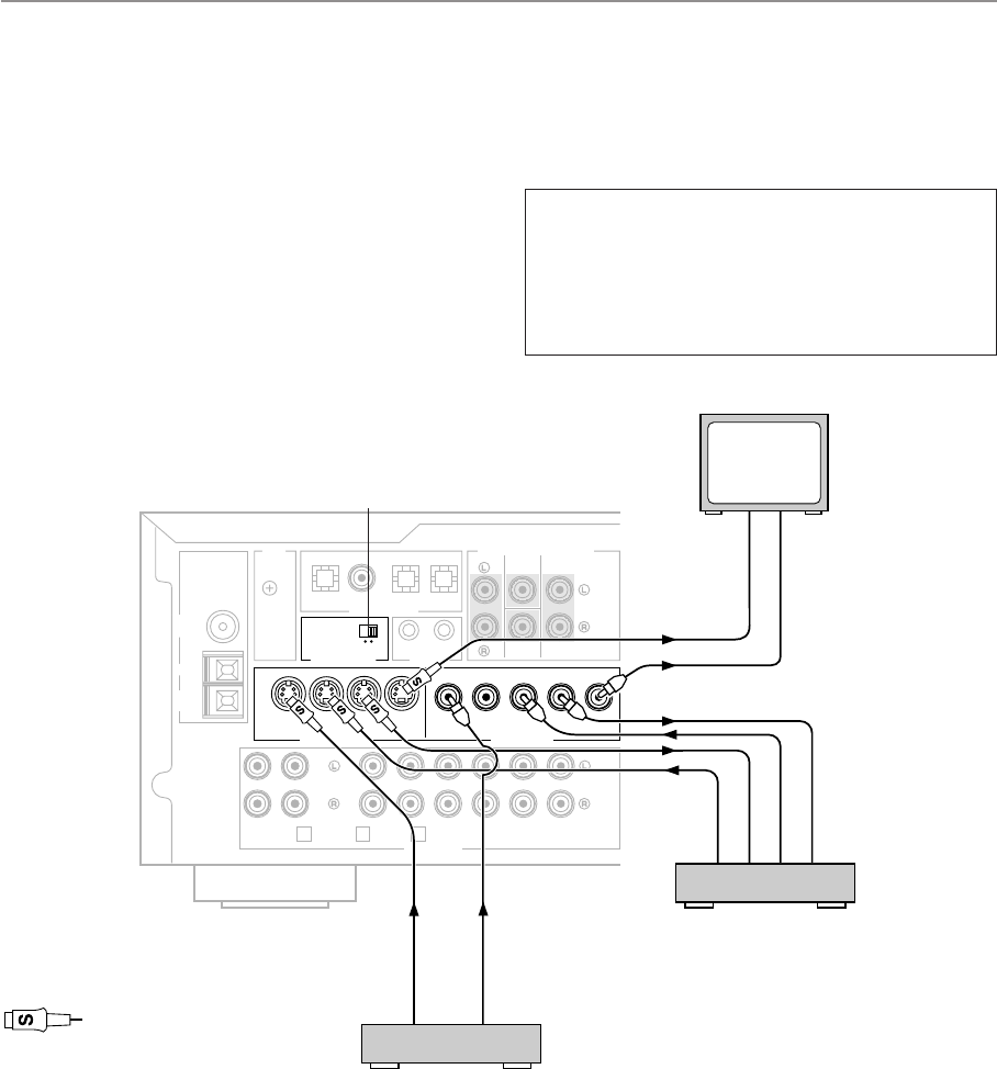
m Connecting to S VIDEO terminals
If your monitor has an “S” video input terminal and your video
cassette recorder, LD player, DVD player, etc. also have “S”
video terminals, connect them to this unit’s S VIDEO SIGNAL
terminals as illustrated below. In addition, a video unit which
has an “S” video output can be connected to the VIDEO AUX
S VIDEO terminal on the front of this unit.
With these connections, you can play back or record high
quality pictures. Otherwise, connect the “composite” video
terminals of your monitor, video cassette recorder, LD player,
DVD player, etc. to the “composite” VIDEO SIGNAL terminals
of this unit.
Note
If video signals are sent to both S VIDEO input and VIDEO
input terminals, the signals will be sent to their respective
output terminals.
S VIDEO terminals
This unit provides you with S VIDEO terminals in addition
to standard type VIDEO terminals.
S VIDEO terminals transmit video signals separated into
luminance (Y) signals and color (C) signals. In comparison
with S VIDEO terminals, standard type VIDEO terminals
transmit “composite” video signals.
Video cassette recorder
TV monitor
PREPARATION
: S-video cable
(*1): ON SCREEN SELECTOR S VIDEO/VIDEO switch
Set this switch to either position to select the TV monitor on
which you want to display the on-screen information.
S VIDEO: The on-screen information is displayed on the TV
monitor connected to the S VIDEO SIGNAL
MONITOR OUT terminal.
VIDEO: The on-screen information is displayed on the TV
monitor connected to the composite VIDEO
SIGNAL MONITOR OUT terminal.
(*1) (U.S.A. model)
LD player, DVD player, etc.

19
English
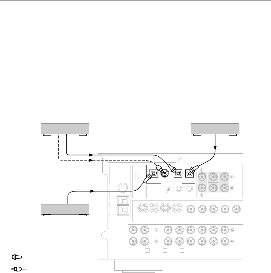
This unit is equipped with additional 6-channel audio signal
input terminals (for left main, right main, center, left rear
surround, right rear surround and subwoofer channels) for
inputting signals from an external decoder of a future format to
this unit.
To listen to a sound by reproducing signals input to these
terminals, press the TAPE/MD MON/EXT. DECODER button
on the front panel repeatedly until “EXT. DECODER” appears
on the display. By doing so, the signals input to these terminals
are sent to the corresponding SPEAKERS terminals and
OUTPUT terminals of this unit.
Notes
●When signals input to these terminals are selected, the
digital sound field processor cannot be used.
●The settings of “1. CENTER SPEAKER,” “2. REAR
SPEAKER”, “3. MAIN SPEAKER” and “4. LFE/BASS OUT”
in the SET MENU mode have no effect on the signals input
to these terminals. The setting of “5. MAIN LEVEL” is
effective. (Refer to pages 27 to 28 for details.)
●The adjustments of the output level of the center speakers,
rear speakers and subwoofer are effective when the signals
input to these terminals are selected as the input source.
(Refer to pages 46 to 47 for details.)
m
Connecting an external decoder of a future format to this unit
PHONO CD TAPE
/
MD DVD/LD TV/DBS VCR
IN OUT
1 3 4
AUDIO SIGNAL
FM
ANT
AM
ANT
75
Ω
UNBAL.
GND
SUB
WOOFER
DVD/LD
COAXIALOPTICAL OPTICAL
DVD/LD TV/DBSCD
DIGITAL SIGNAL
IN (PLAY) OUT (REC)
EXTERNAL DECODER INPUT
MAIN CENTER
SURROUND
GND
VIDEO SIGNAL
MONITOR
OUT
DVD/LD TV/DBS
IN OUT
VCR
MONITOR
OUT
DVD/LD
IN OUT
VCR
S VIDEO SIGNAL
ON SCREEN SELECTOR
S VIDEO VIDEO
REMOTE
CONTROL
IN OUT
SUBWOOFER OUT
SURROUND OUT
CENTER OUT
MAIN OUT
External decoder
(U.S.A. model)
PREPARATION

20
Speakers
SPEAKERS
MAIN CENTER REAR
(SURROUND)
OUTPUT
SUB
WOOFER
CAUTION
SEE INSTRUCTION
MANUAL FOR CORRECT SETTING.
MAIN
A
B
A
B
CENTER REAR
(SURROUND)
Center speaker
LeftRight
Main speakers B
Rear speakers
Subwoofer system
Left
Right
Right
Left
Use speakers with the specified impedance shown on the rear of this unit.
Red: positive (+)
Black: negative (–)
➀Loosen the knob.
➁Insert the bare wire.
[Remove approx. 5mm
(1/4”) insulation from
the speaker wires.]
➂Tighten the knob and
secure the wire.
<U.S.A., Canada, China, Australia and General models
only>
Banana Plug connections are also possible. Simply insert the
Banana Plug connector into the corresponding terminal.
1
2
3
How to Connect:
Connect the SPEAKERS terminals to your speakers with the wire of the proper gauge (keep as short as possible). If the
connections are faulty, no sound will be heard from the speakers. Make sure that the polarity of the speaker wires is correct. That is
the + and – markings are observed. If these wires are reversed, the sound will be unnatural and lack bass.
Caution
Do not let the bare speaker wires touch each other or any metal part of this unit. This could damage this unit or the
speakers, or both.
PREPARATION
Main speakers A

21
English
WARNING
Do not change the IMPEDANCE SELECTOR switch
setting while the power to this unit is on, otherwise this
unit may be damaged.
If this unit fails to turn on when the STANDBY/ON switch is
pressed:
The IMPEDANCE SELECTOR switch may not be set to
either end. If so, set the switch to either end when this unit
is in the standby mode.
Select the position whose requirements your speaker system
meets.
(Upper position)
Rear: The impedance of each speaker must be 6Ωor
higher.
Center: The impedance of the speaker must be 6Ωor higher.
Main: If you use one pair of main speakers, the impedance
of each speaker must be 4Ωor higher.
If you use two pairs of main speakers, the impedance
of each speaker must be 8Ωor higher.
(Lower position)
Rear: The impedance of each speaker must be 8Ωor
higher.
Center: The impedance of the speaker must be 8Ωor higher.
Main: <Except Canada model>
If you use one pair of main speakers, the impedance
of each speaker must be 8Ωor higher.
If you use two pairs of main speakers, the
impedance of each speaker must be 16Ωor higher.
<For Canada model only>
The impedance of each speaker must be 8Ωor
higher.
m IMPEDANCE SELECTOR switch
IMPEDANCE SELECTOR
: 6
Ω
MIN. /SPEAKER
: 6
Ω
MIN. /SPEAKER
A OR B: 4
Ω
MIN. /SPEAKER
A B: 8
Ω
MIN. /SPEAKER
SET BEFORE POWER ON
REAR
CENTER
MAIN
: 8
Ω
MIN. /SPEAKER
: 8
Ω
MIN. /SPEAKER
A OR B: 8
Ω
MIN. /SPEAKER
A B: I6
Ω
MIN. /SPEAKER
REAR
CENTER
MAIN
CAUTION
SEE INSTRUCTION
MANUAL FOR CORRECT SETTING.
REAR
(SURROUND)
SWITCHED
AC OUTLETS
60Hz
I00W MAX.TOTAL
I20V
(U.S.A. model)
IMPEDANCE SELECTOR
Note on main speaker connections:
One or two speaker systems can be connected to this unit. If you
use only one speaker system, connect it to either the
SPEAKERS A or Bterminals.
Note on a subwoofer connection:
You may wish to add a subwoofer to reinforce low frequencies or
to output low bass sound from the subwoofer channel when
reproducing discrete signals.
When using a subwoofer, connect the SUBWOOFER terminal of
this unit to the INPUT terminal of the subwoofer amplifier, and
connect the speaker terminals of the subwoofer amplifier to the
subwoofer.
With some subwoofers, including the Yamaha Active Servo
Processing Subwoofer System, the amplifier and subwoofer are
in the same unit. Such a subwoofer needs only the connection
between the SUBWOOFER terminal of this unit and the INPUT
terminal of the subwoofer.
(Refer to page 22 for details about the SUBWOOFER terminal.)
PREPARATION

22
The speaker connections described on page 20 are fine for
most applications. If for some reason, however, you wish to
drive main, center and/or rear speakers with your existing
amplifier, etc., the following terminals are available for
connecting external amplifier(s) to this unit.
1MAIN terminals
These terminals are for main channel line output.
If you drive main speakers with an external stereo power
amplifier, connect the input terminals of the external
amplifier (MAIN IN or AUX terminals of an amplifier or a
receiver) to these terminals.
There is no connection to these terminals when you use
the built-in amplifier.
* Output signals from the MAIN terminals are affected by
the use of BASS, TREBLE, BALANCE controls, BASS
EXTENSION button and the TONE BYPASS button.
2SUBWOOFER terminal
When using a subwoofer, connect its amplifier input to
this terminal. Low frequencies distributed from the main,
center and/or rear channels are output from this terminal.
(The cut-off frequency of this terminal is 90 Hz.) Signals
of LFE (low frequency effect) generated when Dolby
Digital or DTS is decoded are also output if they are
assigned to this terminal.
3CENTER terminal
This terminal is for center channel line output.
If you drive a center speaker with an external power
amplifier, connect the input terminal of the external
amplifier to this terminal.
There is no connection to this terminal when you use the
built-in amplifier.
4REAR (SURROUND) terminals
These terminals are for rear channel line output.
If you drive rear speakers with an external stereo power
amplifier, connect the input terminals of the external
amplifier (MAIN IN or AUX terminals of an amplifier or a
receiver) to these terminals.
There is no connection to these terminals when you use
the built-in amplifier.
Notes
•Output level of signals from all of these terminals are
adjusted by the use of VOLUME control on the front panel
or VOLUME keys on the remote controller.
•If an external power amplifier is connected to the MAIN,
CENTER, or REAR output terminals, do not use the
corresponding SPEAKERS terminals (MAIN, CENTER, or
REAR).
m To drive main, center and/or rear speakers with external amplifiers
MAIN CENTER REAR
(SURROUND)
OUTPUT
SUB
WOOFER
12 34
PREPARATION

23
English
Antennas
●Each antenna should be connected to the designated terminals correctly, as shown in the following figure.
●Both AM and FM indoor antennas are included with this unit. In general, these antennas will probably provide sufficient signal
strength. Nevertheless, a properly installed outdoor antenna will give clearer reception than an indoor one. If you experience poor
reception quality only with the indoor antennas, the use of an outdoor antenna may result in improvement.
PHONO CD TAPE
/
MD
1 3
FM
ANT
AM
ANT
75
Ω
UNBAL.
GND
COAXIALOPTICAL
DVD/LDCD
DIGITAL SIGNAL
IN (PLAY)
GND
DVD/LD
IN OUT
VCR
S VIDEO SIGNAL
ON SCREEN SELECTOR
S VIDEO VIDEO
Outdoor FM antenna Outdoor AM antenna
AM loop
antenna
(included)
Ground
75-ohm/300-ohm
antenna adapter
75-ohm coaxial cable
300-ohm flat
ribbon cable
Indoor FM
antenna
(included)
m Connecting the AM loop antenna
1.Press the tab and unlock the terminal hole.
2.Connect the AM loop antenna lead wires to the AM ANT and
GND terminals.
3.Return the tab back to the original position to lock the lead
wires. Lightly pull on the lead wires to confirm a good
connection.
4.Attach the loop antenna to the antenna stand.
5.Orient the AM loop antenna so that the best reception is
obtained.
Notes
●The AM loop antenna should be placed apart from the main
unit. The antenna may be hung on a wall.
●The AM loop antenna should be kept connected, even if an
outdoor AM antenna is connected to this unit.
1
2
3
PREPARATION
(U.S.A. model)
75-ohm/300-ohm
antenna adapter
Antenna stand
Loop antenna

24
m Connecting the indoor FM antenna
Connect the included indoor antenna to the 75ΩUNBAL. FM
ANT terminal.
Note
Do not use an outdoor FM antenna and the indoor FM
antenna at the same time.
GND terminal
For maximum safety and minimum interference, connect
the GND terminal to a good ground. A good ground is a
metal stake driven into moist earth.
m Optional outdoor FM antenna
Consult your dealer or authorized service center about the best
method of selecting and erecting an outdoor FM antenna.
The choice of the flat ribbon cable is also important. Flat ribbon
cable performs well electrically, and is cheaper and somewhat
easier to handle when routing it through windows and around
rooms. Coaxial cable is more expensive, does a much better
job of minimizing interference, is less prone to the effects of
weather and close-by metal objects, and is nearly as good a
signal conductor as flat ribbon cable. Coaxial cable is
somewhat more difficult to install at the point where the cable
enters the building. If coaxial cable is selected, make sure the
antenna is designed to be used with this type of cable.
* Use a 75-ohm/300-ohm antenna adapter (not included) or a
75-ohm antenna adapter (not included) for connections.
300-ohm flat ribbon cable 75-ohm coaxial cable
75-ohm/300-ohm antenna adapter
Notes for FM antenna installation
●To minimize the influence of automobile ignition noise,
locate the antenna as far from heavy traffic as possible.
●Keep the flat ribbon cable or coaxial cable as short as
possible. Do not bundle or roll up an excess of the cable.
●The antenna should be at least two meters (6.6 feet) from
reinforced concrete walls or metal structures.
300-ohm flat
ribbon cable 75-ohm coaxial
cable
75-ohm antenna
adapter
75-ohm coaxial
cable
m Optional outdoor AM antenna
If this unit is placed in steel buildings or an area far from
broadcasting stations, it may be necessary to install an outside
long wire antenna.
PREPARATION

25
English
•After completing all connections, plug the AC power cord
into an AC outlet. •Unplug the AC power cord from the AC outlet if this unit is
not to be used for a long period of time.
IMPEDANCE SELECTOR
: 6
Ω
MIN. /SPEAKER
: 6
Ω
MIN. /SPEAKER
A OR B: 4
Ω
MIN. /SPEAKER
A B: 8
Ω
MIN. /SPEAKER
SET BEFORE POWER ON
REAR
CENTER
MAIN
: 8
Ω
MIN. /SPEAKER
: 8
Ω
MIN. /SPEAKER
A OR B: 8
Ω
MIN. /SPEAKER
A B: I6
Ω
MIN. /SPEAKER
REAR
CENTER
MAIN
CAUTION
SEE INSTRUCTION
MANUAL FOR CORRECT SETTING.
REAR
(SURROUND)
SWITCHED
AC OUTLETS
I00W MAX.TOTAL
VOLTAGE SELECTOR
(General model)
Plugging in this unit
AC OUTLET(S)
(U.S.A., Canada, China, Singapore and General models)
.......................................................... 2 SWITCHED OUTLETS
(Australia model).................................. 1 SWITCHED OUTLET
Use these to connect the power cords of your components to
this unit.
The power to the SWITCHED outlets is controlled by this unit’s
STANDBY/ON switch or the remote controller’s POWER and
STANDBY keys. These outlets will supply power to any
connected unit whenever this unit is turned on.
The maximum power (total power consumption of components)
that can be connected to the SWITCHED AC OUTLET(S) is
100W.
Voltage Selector (China and General Models
only)
The voltage selector on the rear panel of this unit must be
set for your local main voltage BEFORE plugging into the
AC main supply.
Voltages are 110/120/220/240 V AC, 50/60 Hz.
PREPARATION
(*1): (*2):
(*1)
(*2)
To AC outlet

26
PREPARATION
If you connect your VCR, LD player, video monitor, etc. to this
unit, you can take advantage of this unit’s capability to display
program titles, parameter data and information for various
setting changes and adjustments on your video monitor
screen. This information will be superimposed over the video
image.
If there is no video source connected or it is turned off, the
information will be displayed over a blue colored background.
Note: The program titles, parameter data and other
information are also displayed on the display panel of this unit.
Selecting a type of display
You can change the type of display showing various
information on the monitor screen by pressing the ON
SCREEN display key on the remote controller.
Press this key to change the screen to a full or simple display,
or no display at all.
(Example)
Full display
Simple display
Goes off after being displayed for
several seconds.
Notes
●When making a setting change or adjustment in the SET
MENU mode, or adjusting the speaker balance by using the
test tone, information is fully displayed on the monitor
screen even if another type of display is currently selected.
●Information displayed on the monitor screen in this way
cannot be recorded by a VCR.
DISP
INDEX
ON SCREEN
On screen display

27
English
1. CENTER SPEAKER
Choices: LARGE (LRG)/SMALL (SML)/NONE
Preset position: LRG
LRG: When your center speaker is approximately the same
size as the main speakers.
SML: When you use a center speaker that is smaller than
the main speakers.
In this position, low bass signals (below 90 Hz) at the
center channel are output from the SUBWOOFER
terminals (or the main speakers if the MAIN position
is selected on “4. LFE/BASS OUT”).
NONE: When you do not have a center speaker.
The center channel sound will be output from the left
and right main speakers.
2. REAR SPEAKER
Choices: LARGE/SMALL
Preset position: LARGE
LARGE: If your rear speakers have a high ability for bass
reproduction, or a subwoofer is connected to the rear
speaker in parallel.
In this position, full range signals are output from the
rear speakers.
SMALL: If your rear speakers do not have a high ability for
bass reproduction.
In this position, low bass signals (below 90 Hz) at the
rear channels are output from the SUBWOOFER
terminals (or the main speakers if the MAIN position
is selected on “4. LFE/BASS OUT”).
The following functions control the output signals to the speakers in your audio system. When speaker connections are all
completed, select a proper position on each function to maximize the performance of your speaker system.
* For details about the SET MENU mode, refer to pages 51 to 54.
1. CENTER SPEAKER
2. REAR SPEAKER
3. MAIN SPEAKER
4. LFE/BASS OUT
5. MAIN LEVEL
m Function description
Selecting the output modes (“SET MENU” mode)
PREPARATION

28
3. MAIN SPEAKER
Choices: LARGE/SMALL
Preset position: LARGE
LARGE: If your main speakers have a high ability for bass
reproduction.
In this position, full range signals present at the main
channels are output from the main speakers.
SMALL: If your main speakers do not have a high ability for
bass reproduction. However, if your system does not
include a subwoofer, do not select this position.
In this position, low bass signals (below 90 Hz) at the
main channels are output from the SUBWOOFER
terminals (if the SW or BOTH position is selected on
“4. LFE/BASS OUT”).
4. LFE/BASS OUT
Choices: SW/MAIN/BOTH
Preset position: SW
MAIN: If your system does not include a subwoofer.
In this position, full range signals present at the main
channels, signals from the LFE channel and other
low bass signals that are selected on “1. CENTER
SPEAKER” to “3. MAIN SPEAKER” to be distributed
from other channels are output from the main
speakers.
SW/BOTH:
Select either the SW or BOTH position if your system
includes a subwoofer.
In either position, signals at LFE channel and other
low bass signals that are selected on “1. CENTER
SPEAKER” to “3. MAIN SPEAKER” to be distributed
from other channels are output from the
SUBWOOFER terminals.
When the LARGE position is selected on “3. MAIN
SPEAKER”, in the SW position, no signal is
distributed from the main channels to the
SUBWOOFER terminals, however in the BOTH
position, low bass signals from the main channels
are output to both of the main speakers and the
SUBWOOFER terminals.
5. MAIN LEVEL
Choices: Normal (Nrml)/–10dB
Preset position: Nrml
Normal: Normally, select this position.
–10dB: If the volume levels to the center and/or rear
speakers are lower than the level to the main
speakers even though they are adjusted to
maximum.
The volume level to the main speakers are
decreased by 10 dB, so you can adjust the speaker
output level balance properly.
PREPARATION
Note
The settings of “1. CENTER SPEAKER”, “2. REAR
SPEAKER”, “3. MAIN SPEAKER” and “4. LFE/BASS OUT”
have no effect on the signals input to the EXTERNAL
DECODER INPUT terminals on the rear of this unit.

29
English
m Changing selections
Refer to the display panel or the monitor screen when changing the selections.
When using the remote controller, the selector dial must be
set at “AMP/TUN”.
1Turn on the power of this unit. (If necessary, turn on the
power of the monitor to display information.)
2Select the function “1. CENTER SPEAKER” by using
one of the following methods.
3Use one of the buttons figured below to select the
desired position.
4Follow the same procedure for “2. REAR SPEAKER”,
“3. MAIN SPEAKER”, “4. LFE/BASS OUT” and/or
“5. MAIN LEVEL”.
First select the function by following step 2, and then
select the proper position by following step 3.
Front panel
Remote controlFront panel
Remote control
STANDBY/ON
SELECT
DIR
A
DIR
B
CD
TUNER
PHONO
DVD/LD
TV/DBS
V-AUX
VCR
CD
TUNER
PHONO
DVD/LD
TV/DBS
V-AUX
VCR
NATURAL SOUND AV RECEIVER
SPEAKERSPHONES
A
ON OFF ON OFF
B
BASS TREBLE BALANCE
VOLUME
INPUT SELECTOR
55
4
3
2
l0l
2
3
4
55
4
3
2
l0l
2
3
4
LR
l6
20
28
40
60
l2
8
4
2
0
–dB
BASS
EXTENSION
TONE
BYPASS
55
4
3
2
l0l
2
3
4
LEVEL EFFECT
SET
MENU
PROGRAM
A
/
B
/
C
/
D
/
E
1
2345678
MEMORY EDIT FM/AM
DOWN
TUNING
UP
INPUT MODE
TUNING
MODE
MAN’L/AUTO FM AUTO/MAN’L MONO
PRESET
kHz
MHz
MEMORY
AM
FM
SLEEPAUTO
TAPE 2MONITOR
DIGITAL
STEREO
020 l00
ROOM 2 CONTROL
NORMAL WIDEPHANTOM
40 60
SPEAKERS
RT PS
PTY
PTY HOLD
EON
NEWS
INFO AFFAIRS SPORT
PCM AC—3
CT
DSP
PRO LOGIC
DIGITAL
AUTO TUNING
A
SPEAKERS
B
ROOM 2
70
mm
ENHANCED
dB
ms
TAPE/MD MON
/EXT. DECODER
STANDBY/ON
CINEMA DSP
VIDEO AUX
S VIDEO VIDEO L AUDIO R
A/B/C/D/E
+
100
+
10
POWER
STANDBY
13
CD
TUNER
TAPE/MD
DVD/LD
TV/DBS
VCR
PHONO
V-AUX
EXT. DEC
.
MOVIE
THEATER 1
MOVIE
THEATER 2
MONO MOVIE
/DTS
SURROUND
DISCO
TV SPORTS
ROCK
CHURCH
JAZZ CLUB
CLEAR
ENTER
HALL TEST
EFCT
DSP
2
5
8
4
7
0
9
6
A
M
P
/
T
U
N
1
Remote control
Remote control
or
or
POWER
Changes.
PREPARATION
Front panel
LEVEL
SET
MENU
LEVEL
SET
MENU
SET MENU
AUDIO
MENU
SET MENU
AUDIO
MENU
2
3
SET UP RETURN
LEVEL
SET MENU
POWER
TV
CH CH
VOLUME
MUTE
SLEEP
DIR DIR
EFCT
DISP
DSP
TV
DISC SKIP
PRESET
ON/OFF
CODE SET
INDEX
A/B
VCR REC TV INPUT
ON SCREEN
SELECT
AB
SUBTITLE ANGLE
AUDIO
ON/OFF
TITLE MENU
/
1
3
2
or
POWER
STANDBY
A
M
P
/
T
U
N
2
AMP/TUN
Press once
or more.
Press once or
more.
Press once.
SELECT
DIR
A
DIR
B
Press once or
more.

30
1Set the selector dial of the remote controller to
“AMP/TUN”.
2
Set to the “∞” position.
3Select main speakers A or B.
* Both speakers A and B can be selected.
4Turn on the power.
5
Set to the “0” position.
6
Set to the “OFF ( )”.
7Press the TEST key on the remote controller to enter
the test mode.
This procedure lets you adjust the sound output level balance between the main, center and rear speakers using the built-in test
tone generator. After the adjustments, the sound output level heard at the listening position will be the same from each speaker.
This is important for the best performance of the digital sound field processor, the Dolby Digital decoder, the Dolby Pro Logic
decoder and the DTS decoder.
The adjustment of each speaker output level should be done at your listening position with the remote controller.
VOLUME
l6
20
28
40
60
l2
8
4
2
0
–dB
STANDBY/ON
2
4
NATURAL SOUND AV RECEIVER
SPEAKERSPHONES
A
ON OFF ON OFF
B
BASS TREBLE BALANCE
VOLUME
INPUT SELECTOR
55
4
3
2
l0l
2
3
4
55
4
3
2
l0l
2
3
4
LR
l6
20
28
40
60
l2
8
4
2
0
–dB
BASS
EXTENSION
TONE
BYPASS
55
4
3
2
l0l
2
3
4
LEVEL EFFECT
SET
MENU
PROGRAM
A
/
B
/
C
/
D
/
E
1
2345678
MEMORY EDIT FM/AM
DOWN
TUNING
UP
INPUT MODE
TUNING
MODE
MAN’L/AUTO FM AUTO/MAN’L MONO
PRESET
kHz
MHz
MEMORY
AM
FM
SLEEPAUTO
TAPE 2MONITOR
DIGITAL
STEREO
020 l00
ROOM 2 CONTROL
NORMAL WIDEPHANTOM
40 60
SPEAKERS
RT PS
PTY
PTY HOLD
EON
NEWS
INFO AFFAIRS SPORT
PCM AC—3
CT
DSP
PRO LOGIC
DIGITAL
AUTO TUNING
A
SPEAKERS
B
ROOM 2
70
mm
ENHANCED
dB
ms
TAPE/MD MON
/EXT. DECODER
STANDBY/ON
CINEMA DSP
VIDEO AUX
S VIDEO VIDEO L AUDIO R
63 5
A
/
B
/
C
/
D
/
E
+
100
+
10
POWER
STANDBY
13
CD
TUNER
TAPE/MD
DVD/LD
TV/DBS
VCR
PHONO
V-AUX
EXT. DEC
.
MOVIE
THEATER 1
MOVIE
THEATER 2
MONO MOVIE
/DTS
SURROUND
DISCO
TV SPORTS
ROCK
CHURCH
JAZZ CLUB
CLEAR
ENTER
HALL TEST
2
5
8
4
7
0
9
6
A
M
P
/
T
U
N
7
+100
CLEAR
TEST
Front panel
Front panel
Front panel
Front panel
4
Remote control
Remote control
POWER
or
CONTINUED
Speaker balance adjustment
PREPARATION
SPEAKERS
A
ON OFF
B
BASS TREBLE
55
4
3
2
l0l
2
3
4
55
4
3
2
l0l
2
3
4
BALANCE
55
4
3
2
l0l
2
3
4
LR
ON OFF
BASS
EXTENSION
TONE
BYPASS
1
Front panel
POWER
STANDBY
13
CD
TUNER
TAPE/MD
DVD/ D
VCR
MOVIE
THEATER 1
MOVIE
THEATER 2
MONO MOVIE
/DTS
SURROUND
DISCO
2
A
M
P
/
T
U
N
AMP/TUN

31
English
8Turn up the volume.
You will hear a test tone (like pink noise) from the left main
speaker, then the center speaker, then the right main
speaker, then the right rear speaker, and then the left rear
speaker, for about 2.5 seconds each. The display changes
as shown below.
* The state of the test tone output is also shown on the
monitor screen by an image of the audio listening room.
This is convenient for adjusting each speaker level.
* If the function “1. CENTER SPEAKER” in the SET MENU
mode is set in the “NONE” position, you will hear the
center channel test tone from the left and right main
speakers.
9Adjust the BALANCE control so that the effect sound
output level of the left main speaker and the right main
speaker are the same.
10 Adjust the sound output levels of the center speaker
and the rear speakers so that they become almost
the same as the main speakers.
How to adjust:
Pressing the or key adjusts the level to the
speaker (except the main speakers) currently
outputting the test tone.
* Pressing the key raises and the key lowers
the level.
* While adjusting, the test tone is fixed on the selected
speaker.
If desired, you can select a speaker to output the test
tone by pressing the or key once or more so
that “CENTER”, “R SUR.” or “L SUR.” appears on the
display.
* While holding the or key pressed, the test
tone is fixed on the selected speaker.
* “CENTER” shows the center speaker is selected,
“R SUR.” shows the right rear speaker, and “L SUR.”
shows the left rear speaker.
* The output level of the selected speaker can be
adjusted by the or key.
TV
VOLUME
MUTE
CODE SET
BALANCE
55
4
3
2
l0l
2
3
4
LR
Main (L)
Main (R)
Center
Rear (L)
Rear (R)
SELECT
DIR
A
DIR
B
SELECT
DIR
A
DIR
B
Remote control
Front panel
Remote control
Remote control
TEST DOLBY SUR.
EFFECT LEVEL
CENTER 2dB
+
NATURAL SOUND AV RECEIVER
SPEAKERSPHONES
A
ON OFF ON OFF
B
BASS TREBLE BALANCE
VOLUME
INPUT SELECTOR
55
4
3
2
l0l
2
3
4
55
4
3
2
l0l
2
3
4
LR
l6
20
28
40
60
l2
8
4
2
0
–dB
BASS
EXTENSION
TONE
BYPASS
55
4
3
2
l0l
2
3
4
LEVEL EFFECT
SET
MENU
PROGRAM
A
/
B
/
C
/
D
/
E
1
2345678
MEMORY EDIT FM/AM
DOWN
TUNING
UP
INPUT MODE
TUNING
MODE
MAN’L/AUTO FM AUTO/MAN’L MONO
PRESET
kHz
MHz
MEMORY
AM
FM
SLEEPAUTO
TAPE 2MONITOR
DIGITAL
STEREO
020 l00
ROOM 2 CONTROL
NORMAL WIDEPHANTOM
40 60
SPEAKERS
RT PS
PTY
PTY HOLD
EON
NEWS
INFO AFFAIRS SPORT
PCM AC—3
CT
DSP
PRO LOGIC
DIGITAL
AUTO TUNING
A
SPEAKERS
B
ROOM 2
70
mm
ENHANCED
dB
ms
TAPE/MD MON
/EXT. DECODER
STANDBY/ON
CINEMA DSP
VIDEO AUX
S VIDEO VIDEO L AUDIO R
SET UP RETURN
POWER
TV
CH CH
VOLUME
MUTE
SLEEP
DIR DIR
DISP
TV
CODE SET
INDEX
A/B
VCR REC TV INPUT
ON SCREEN
SELECT
AB
SUBT T E ANG E
/
8
10
9
CONTINUED
PREPARATION

32
11 When the adjustment is finished, press the TEST
key once again to cancel the test tone.
Notes
●Once you have completed these adjustments, you can
adjust the sound level on your audio system by using the
VOLUME control (or the VOLUME keys on the remote
controller) only.
●If you use external power amplifiers, you may also use
their volume controls to obtain proper balance.
●If the function “1. CENTER SPEAKER” in the SET MENU
mode is set in the “NONE” position, in step 10, the sound
output level of the center speaker cannot be adjusted.
This is because in this mode, the center sound is
automatically output from the left and right main speakers.
●If there is insufficient sound output from the center and
rear speakers, you may decrease the main speaker
output level by setting the function “5. MAIN LEVEL” in
the SET MENU mode in the “–10dB” position.
Remote control
Disappears
+100
CLEAR
TEST
A/B/C/D/E
+
100
+
10
POWER
TV
PHONO
V-AUX
EXT. DEC
.
CH CH
VOLUME
MUTE
ROCK
CHURCH
JAZZ CLUB
CLEAR
SLEEP
ENTER
HALL TEST
EFCT
DISP
DSP
TV
DISC SKIP
PRESET
ON/OFF
CODE SET
INDEX
A/B
VCR REC TV INPUT
ON SCREEN
8
7
0
9
/
11
PREPARATION

33
English
NATURAL SOUND AV RECEIVER
SPEAKERSPHONES
A
ON OFF ON OFF
B
BASS TREBLE BALANCE
VOLUME
INPUT SELECTOR
55
4
3
2
l0l
2
3
4
55
4
3
2
l0l
2
3
4
LR
l6
20
28
40
60
l2
8
4
2
0
–dB
BASS
EXTENSION
TONE
BYPASS
55
4
3
2
l0l
2
3
4
LEVEL EFFECT
SET
MENU
PROGRAM
A
/
B
/
C
/
D
/
E
1
2345678
MEMORY EDIT FM/AM
DOWN
TUNING
UP
INPUT MODE
TUNING
MODE
MAN’L/AUTO FM AUTO/MAN’L MONO
PRESET
kHz
MHz
MEMORY
AM
FM
SLEEPAUTO
TAPE 2MONITOR
DIGITAL
STEREO
020 l00
ROOM 2 CONTROL
NORMAL WIDEPHANTOM
40 60
SPEAKERS
RT PS
PTY
PTY HOLD
EON
NEWS
INFO AFFAIRS SPORT
PCM AC—3
CT
DSP
PRO LOGIC
DIGITAL
AUTO TUNING
A
SPEAKERS
B
ROOM 2
70
mm
ENHANCED
dB
ms
TAPE/MD MON
/EXT. DECODER
STANDBY/ON
CINEMA DSP
VIDEO AUX
S VIDEO VIDEO L AUDIO R
When using the remote controller, the selector dial must be
set at “AMP/TUN”.
1
Set to the “∞” position.
2Select main speakers A or B.
Front panel
* Both speakers A and B can be selected.
3Turn on the power.
4Select an input source.
(For video sources, turn on the TV/monitor.)
The selected source is shown on the display panel and
the monitor screen.
Name of the selected input source
To select the tape deck connected to this unit’s
TAPE/MD terminals or the source connected to this
unit’s EXTERNAL DECODER INPUT terminals, use one
of the buttons figured below. (Refer to page 35 for
details.)
STANDBY/ON
1
343
2
Front panel
or
Remote control
Front panel Remote control
CD
TUNER
PHONO
DVD/LD
TV/DBS
V-AUX
VCR
A/B/C/D/E
+
100
+
10
POWER
STANDBY
13
CD
TUNER
TAPE/MD
DVD/LD
TV/DBS
VCR
PHONO
V-AUX
EXT. DEC
.
MOVIE
THEATER 1
MOVIE
THEATER 2
MONO MOVIE
/DTS
SURROUND
DISCO
TV SPORTS
ROCK
CHURCH
JAZZ CLUB
CLEAR
ENTER
HALL TEST
2
5
8
4
7
0
9
6
A
M
P
/
T
U
N
Front panel Remote control
Remote control
POWER
or
BASIC OPERATION
Playing a source
SPEAKERS
A
ON OFF
B
CONTINUED
VOLUME
l6
20
28
40
60
l2
8
4
2
0
–dB
Front panel
EXT. DEC
.
HALL
0
3
TAPE/MD
MOVIE
THEATER 2
TAPE/MD MON
/EXT. DECODER
POWER
STANDBY
13
CD
TUNER
TAPE/MD
DVD/LD
TV/DBS
VCR
MOVIE
THEATER 1
MOVIE
THEATER 2
MONO MOVIE
/DTS
SURROUND
DISCO
TV SPORTS
2
46
A
M
P
/
T
U
N
or
AMP/TUN
4
A/B/C/D/E
+
100
+
10
13
CD
TUNER
TAPE/MD
DVD/LD
TV/DBS
VCR
PHONO
V-AUX
EXT. DEC
.
MOVIE
THEATER 1
MOVIE
THEATER 2
MONO MOVIE
/DTS
SURROUND
DISCO
TV SPORTS
ROCK
CHURCH
JAZZ CLUB
CLEAR
ENTER
HALL TEST
2
5
8
4
7
0
9
6

34
BASIC OPERATION
NATURAL SOUND AV RECEIVER
SPEAKERSPHONES
A
ON OFF ON OFF
B
BASS TREBLE BALANCE
VOLUME
INPUT SELECTOR
55
4
3
2
l0l
2
3
4
55
4
3
2
l0l
2
3
4
LR
l6
20
28
40
60
l2
8
4
2
0
–dB
BASS
EXTENSION
TONE
BYPASS
55
4
3
2
l0l
2
3
4
LEVEL EFFECT
SET
MENU
PROGRAM
A
/
B
/
C
/
D
/
E
1
2345678
MEMORY EDIT FM/AM
DOWN
TUNING
UP
INPUT MODE
TUNING
MODE
MAN’L/AUTO FM AUTO/MAN’L MONO
PRESET
kHz
MHz
MEMORY
AM
FM
SLEEPAUTO
TAPE 2MONITOR
DIGITAL
STEREO
020 l00
ROOM 2 CONTROL
NORMAL WIDEPHANTOM
40 60
SPEAKERS
RT PS
PTY
PTY HOLD
EON
NEWS
INFO AFFAIRS SPORT
PCM AC—3
CT
DSP
PRO LOGIC
DIGITAL
AUTO TUNING
A
SPEAKERS
B
ROOM 2
70
mm
ENHANCED
dB
ms
TAPE/MD MON
/EXT. DECODER
STANDBY/ON
CINEMA DSP
VIDEO AUX
S VIDEO VIDEO L AUDIO R
75
8
A/B/C/D/E
+
100
+
10
POWER
TV
13
CD
TUNER
TAPE/MD
DVD/LD
TV/DBS
VCR
PHONO
V-AUX
EXT. DEC
.
CH CH
VOLUME
MUTE
MOVIE
THEATER 1
MOVIE
THEATER 2
MONO MOVIE
/DTS
SURROUND
DISCO
TV SPORTS
ROCK
CHURCH
JAZZ CLUB
CLEAR
SLEEP
ENTER
HALL TEST
EFCT
DISP
DSP
TV
DISC SKIP
PRESET
ON/OFF
CODE SET
INDEX
A/B
VCR REC TV INPUT
ON SCREEN
2
5
8
4
7
0
9
6
/
5
8
8
7
5The current input mode is also shown for a source that
inputs two or more types of signals to this unit.
To change the input mode, press the INPUT MODE button
on the front panel or the input selector key for the currently
selected source on the remote controller. (Refer to page 36
for details on switching the input mode.)
6Play the source. (Refer to page 39 for details on
tuning.)
7
Adjust the output level.
8Adjust the BASS, TREBLE, BALANCE controls, etc.
(refer to page 38) and use the digital sound field
processor. (Refer to pages 43 to 45.)
Front panel
or
Remote control
Input mode
INPUT MODE
DVD/LD
MONO MOVIE
4
CD
TUNER
PHONO
DVD/LD
TV/DBS
V-AUX
VCR
Front panel
or
Remote control
VOLUME
l6
20
28
40
60
l2
8
4
2
0
–dB
TV
VOLUME
MUTE
CODE SET
8
When you finish using this unit
Press the STANDBY/ON switch on the front panel or the
STANDBY key on the remote controller to enter the standby
mode.
STANDBY/ON
Front panel Remote control
STANDBY
or

35
English
To select the tape deck connected to this
unit’s TAPE/MD terminals or the source
connected to this unit’s EXTERNAL
DECODER INPUT terminals as the input
source.
Use one of the buttons figured below to make the
corresponding indicator illuminated on the display.
“TAPE MONITOR”: Lights up for a few seconds just
after you select the tape deck
connected to the TAPE/MD
terminals.
“EXT. DECODER”: Lights up when the source
connected to the EXTERNAL
DECODER INPUT terminals is
selected.
Note
The input source selected in this way has priority over any
other input source already selected. To select another input
source, cancel both of the sources connected to the TAPE/MD
and EXTERNAL DECODER INPUT terminals.
To cancel both of the sources connected to the TAPE/MD
and EXTERNAL DECODER INPUT terminals.
Use one of the buttons figured above to make neither “EXT.
DECODER” nor “TAPE/MD MONITOR” are illuminated on the
display.
Notes on input source selection
●Note that selecting an input source means that the source
which is connected to the corresponding input terminals on
the rear panel is selected.
* To select the source connected to the VIDEO AUX
terminals on the front panel, select “V-AUX”.
●If you select a video input source without canceling the
source already selected in the way described on the left,
you will see the picture of the video input source and hear
the sound of the source already selected.
●If a different audio source is selected with the input selector
keys on the remote controller while enjoying a video source,
the sound from the newly selected audio source is heard,
but the picture from the video source can still be seen.
●When you select an input source, the DSP program (or the
state of no DSP program is used) which was used when the
same input source was last selected will be automatically
recalled.
●If a nonstandardized source is played back, or the unit
playing back a source is not operating correctly, “INPUT
DATA ERR” appears on the display.
Front panel
TAPE/MD MON
/EXT. DECODER
Remote control
EXT. DEC
.
HALL
0
3
TAPE/MD
MOVIE
THEATER 2
or
BASIC OPERATION
or
TAPE/MD
MONITOR
Press once or more.
TAPE/MD
MONITOR

This unit allows you to switch the input mode for sources that
send two or more types of signals to this unit.
The following three input modes are provided.
AUTO
This mode is automatically selected when you turn on the
power of this unit.
In this mode, input signal is automatically selected by the
following order of priority.
1. Digital signal encoded with Dolby Digital or DTS, or normal
digital input signals (PCM)
2. Analog input signal (ANALOG)
* For a DVD/LD source, if digital signals are input from both
of the OPTICAL and COAXIAL terminals, the digital signal
from the COAXIAL terminal is selected.
DTS
In this mode, only digital input signals encoded with DTS is
selected even though other signals are input at the same time.
ANALOG
In this mode, only analog input signals are selected even
though digital signals are input at the same time.
Select this mode when you want to use analog input signals
instead of digital input signals.
Notes on input mode selection
●The input mode for a TV/DBS source is selected with
function “12. TV/DBS INPUT” in the SET MENU mode.
This unit will be automatically set to the selected input mode
when the power is turned on.
●Set the input mode to the AUTO mode to play a DVD/LD
source encoded with Dolby Digital.
●Select the ANALOG mode to play a normal 2-channel
source with Dolby Surround decoded.
●The sound output may be interrupted in some LD and DVD
players in the following situation:
The input mode is set to AUTO. A search is made while
playing the disc encoded with Dolby Digital or DTS, then
disc playing is restored. The sound output is interrupted for
a moment because the digital input signal was selected
again.
●The input mode cannot be changed for PHONO, TUNER,
TAPE/MD, VCR and VIDEO AUX sources because only
analog signals are used.
●The present input mode appears on the front display and
monitor screen when the input source is changed to
DVD/LD, CD or TV/DBS, or the input mode is changed.
The present input signal is also shown on the monitor
screen when the input mode is changed to AUTO, as shown
below.
* However, the present input signal will not be shown when
the input mode is switched during the speaker test mode.
Only AUTO will be displayed.
Notes on playing a source encoded with DTS
●Select the DTS mode when playing an LD or CD source
encoded with DTS. (Red “dts” indicator is illuminated on
the display panel.) If the “AUTO” mode is selected, a
noise may be heard just after playback begins.
Do not play these sources in the ANALOG mode
because only background noise will be output from the
speakers.
●This unit is automatically locked in the DTS decoding
mode when playing a CD or LD source encoded with
DTS in the AUTO mode to prevent background noise in
future operation. The red “dts” indicator will be flashing.
In this mode, no sound will be heard if a disc with normal
digital signals (PCM) is played from a CD or LD source.
To play back the disc normally, press the INPUT MODE
button on the front panel, or, the input selector key for the
current source on the remote controller.
36
BASIC OPERATION
mSwitching the input mode for the CD, DVD/LD and TV/DBS sources

37
English
1Select the source you want to record.
2Play the source and then turn the VOLUME control up
to confirm the input source. (Refer to page 39 for
details on tuning.)
3Begin recording to the tape deck (or MD recorder etc.)
or VCR connected to this unit.
4If the tape deck (or MD recorder etc.) is used for
recording, you can monitor the sound of recording.
To monitor the sound of recording, light up the
“TAPE/MD MONITOR” indicator on the display by
pressing the TAPE/MD MON/EXT. DECODER button
or TAPE/MD key.
Notes on recording
●The VOLUME, BASS, TREBLE, BALANCE controls, the
BASS EXTENSION button and the settings of DSP have
no effect on the material being recorded.
●Turn off the “TAPE/MD MONITOR” indicator when the
recording is finished by pressing the TAPE/MD MON/EXT.
DECODER button once or more. Also, do not make “EXT.
DECODER” appear on the display.
●Composite video and S video signals pass independently
through this unit’s video circuits. Therefore, when recording or
dubbing video signals, if your video source unit is connected
to provide only a S video (or only a composite video) signal,
you can record only a S video (or only a composite video)
signal on your VCR.
●A source that is connected to this unit between optical or
coaxial digital terminals only cannot be recorded by a tape
deck or VCR connected to this unit.
●A source of signals input to the EXTERNAL DECODER
INPUT terminals of this unit cannot be recorded.
●Please check the copyright laws in your country to record
from records, compact discs, radio, etc. Recording of
copyright material may infringe on copyright laws.
If you play back a video source that uses scramble or
encoded signals to prevent it from being dubbed, there may
be a case that display information superimposed on the
picture and/or the picture itself is disturbed due to those
signals.
Front panel
or
Remote control
CD
/DTS
SURROUND
1
Front panel
or
Remote control
VOLUME
l6
20
28
40
60
l2
8
4
2
0
–dB
TV
VOLUME
MUTE
CODE SET
2
NATURAL SOUND AV RECEIVER
SPEAKERSPHONES
A
ON OFF ON OFF
B
BASS TREBLE BALANCE
VOLUME
INPUT SELECTOR
55
4
3
2
l0l
2
3
4
55
4
3
2
l0l
2
3
4
LR
l6
20
28
40
60
l2
8
4
2
0
–dB
BASS
EXTENSION
TONE
BYPASS
55
4
3
2
l0l
2
3
4
LEVEL EFFECT
SET
MENU
PROGRAM
A
/
B
/
C
/
D
/
E
1
2345678
MEMORY EDIT FM/AM
DOWN
TUNING
UP
INPUT MODE
TUNING
MODE
MAN’L/AUTO FM AUTO/MAN’L MONO
PRESET
kHz
MHz
MEMORY
AM
FM
SLEEPAUTO
TAPE 2MONITOR
DIGITAL
STEREO
020 l00
ROOM 2 CONTROL
NORMAL WIDEPHANTOM
40 60
SPEAKERS
RT PS
PTY
PTY HOLD
EON
NEWS
INFO AFFAIRS SPORT
PCM AC—3
CT
DSP
PRO LOGIC
DIGITAL
AUTO TUNING
A
SPEAKERS
B
ROOM 2
70
mm
ENHANCED
dB
ms
TAPE/MD MON
/EXT. DECODER
STANDBY/ON
CINEMA DSP
VIDEO AUX
S VIDEO VIDEO L AUDIO R
1
2
A/B/C/D/E
+
100
+
10
13
CD
TUNER
TAPE/MD
DVD/LD
TV/DBS
VCR
PHONO
V-AUX
EXT. DEC
.
CH CH
VOLUME
MUTE
MOVIE
THEATER 1
MOVIE
THEATER 2
MONO MOVIE
/DTS
SURROUND
DISCO
TV SPORTS
ROCK
CHURCH
JAZZ CLUB
CLEAR
ENTER
HALL TEST
EFCT
DSP
TV
DISC SKIP
PRESET
ON/OFF
CODE SET
INDEX
2
5
8
4
7
0
9
6
Recording a source to tape (or MD) or dubbing from tape (or MD)
to tape (or MD)
mRecording the playing source to tape (or MD)
BASIC OPERATION
Front panel
TAPE/MD MON
/EXT. DECODER
Remote control
3
TAPE/MD
MOVIE
THEATER 2
414
TAPE/MD
MONITOR
or

38
BASIC OPERATION
mAdjusting the BALANCE control
Adjust the balance of the output volume to the left and right
speakers to compensate for sound imbalance caused by
speaker location or listening room conditions.
Note
This control is effective only for the sound from the main
speakers.
mUsing the BASS EXTENSION
button
Press this button inward (ON) to boost the bass frequency
response at the main left and right channels while maintaining
overall tonal balance. This function is effective for reinforcing
the bass frequencies when a subwoofer is not used.
mAdjusting the BASS and TREBLE
controls
BASS : Turn this knob clockwise to increase (or counter-
clockwise to decrease) the low frequency
response.
TREBLE : Turn this knob clockwise to increase (or counter
clockwise to decrease) the high frequency response.
Note
These controls are effective only for the sound from the main
speakers.
mUsing the TONE BYPASS button
Press this button inward (ON) to bypass the tone (BASS and
TREBLE) control circuitry. This function is used for outputting
pure sound and checking the tone control settings. The tone
control circuitry can be used when this button is released
outward (OFF).
BASS TREBLE
55
4
3
2
l0l
2
3
4
55
4
3
2
l0l
2
3
4
ON OFF
BASS
EXTENSION
TONE
BYPASS
BALANCE
55
4
3
2
l0l
2
3
4
LR
ON OFF
BASS
EXTENSION
TONE
BYPASS
Sound control

39
English
Tuning
BASIC OPERATION
1Select “TUNER” as the input source.
2Select the reception band. “FM” or “AM” will be
illuminated.
3
4Tune to the desired station manually.
* Hold down the button to continue the tuning search.
1Select “TUNER” as the input source.
2Select the reception band. “FM” or “AM” will be
illuminated.
3
4Press the “UP” side once to tune in to a higher
frequency.
Press the “DOWN” side once to tune in to a lower
frequency.
* Press the button again if the tuning search does not stop at
the correct station.
* Use manual tuning if the tuning search does not stop at the
correct station because the signals are weak.
Quick automatic-search tuning (automatic tuning) is effective when the station signals are strong with no interference. However,
manual tuning can be used during less-than-ideal conditions.
Note
Manually selecting an FM station will automatically change the
reception to monaural to increase the signal quality.
mAutomatic tuning mManual tuning
FM
/
AM
TUNING
MODE
AUTO
/
MAN’L MONO
TUNING
MODE
AUTO
/
MAN’L MONO
DOWN
TUNING
UP
DOWN
TUNING
UP
Turn the “AUTO”
indicator off.
21
NATURAL SOUND AV RECEIVER
SPEAKERSPHONES
A
ON OFF ON OFF
B
BASS TREBLE BALANCE
VOLUME
INPUT SELECTOR
55
4
3
2
l0l
2
3
4
55
4
3
2
l0l
2
3
4
LR
l6
20
28
40
60
l2
8
4
2
0
–dB
BASS
EXTENSION
TONE
BYPASS
55
4
3
2
l0l
2
3
4
LEVEL EFFECT
SET
MENU
PROGRAM
A
/
B
/
C
/
D
/
E
1
2345678
MEMORY EDIT FM/AM
DOWN
TUNING
UP
INPUT MODE
TUNING
MODE
MAN’L/AUTO FM AUTO/MAN’L MONO
PRESET
kHz
MHz
MEMORY
AM
FM
SLEEPAUTO
TAPE 2MONITOR
DIGITAL
STEREO
020 l00
ROOM 2 CONTROL
NORMAL WIDEPHANTOM
40 60
SPEAKERS
RT PS
PTY
PTY HOLD
EON
NEWS
INFO AFFAIRS SPORT
PCM AC—3
CT
DSP
PRO LOGIC
DIGITAL
AUTO TUNING
A
SPEAKERS
B
ROOM 2
70
mm
ENHANCED
dB
ms
TAPE/MD MON
/EXT. DECODER
STANDBY/ON
CINEMA DSP
VIDEO AUX
S VIDEO VIDEO L AUDIO R
34
or
FM
/
AM
or
AUTO
Basic operation

40
BASIC OPERATION
1Tune to a station.
(Refer to the previous page for the tuning procedure.)
2Select a group (A – E) of preset stations.
3
4Select a preset station number (1 to 8) where you want
to program the station before the “MEMORY” indicator
goes off from the display.
* In the same way, program other stations to A2, A3 ... A8.
* You can program more stations to the preset station
numbers on other groups in the same way by selecting
other groups in step 2.
11Select the group of preset stations.
22Select the preset station number.
Notes
•A new setting can be programmed in place of the former
one.
•For presets, the setting of the reception mode (stereo or
monaural) is stored along with the station frequency.
Memory back-up
The memory back-up circuit prevents the programmed data
from being lost even if this unit is set to the standby mode or
the power plug is disconnected from the AC outlet or the
power is cut due to a temporary power failure. If, however, the
power is cut for more than one week, the memory may be
deleted. If so, it can be re-programmed by simply following
the Preset tuning steps.
mManual preset tuning
This unit can store station frequencies selected by the tuning operation. With this function, you can recall any desired station only by
selecting the preset station number. Up to 40 stations (8 stations x 5 groups) can be stored.
To store stations
2, 113
MAN’L
/
AUTO FM
MEMORY
MEMORY
A
/
B
/
C
/
D
/
E
Flashes on and off
for about 5 seconds.
CD
TUNER
PHONO
DVD/LD
TV/DBS
V-AUX
VCR
AUTO
0 20 100
STEREO
Shows the displayed station has been programmed to A1.
NATURAL SOUND AV RECEIVER
SPEAKERSPHONES
A
ON OFF ON OFF
B
BASS TREBLE BALANCE
VOLUME
INPUT SELECTOR
55
4
3
2
l0l
2
3
4
55
4
3
2
l0l
2
3
4
LR
l6
20
28
40
60
l2
8
4
2
0
–dB
BASS
EXTENSION
TONE
BYPASS
55
4
3
2
l0l
2
3
4
LEVEL EFFECT
SET
MENU
PROGRAM
A
/
B
/
C
/
D
/
E
1
2345678
MEMORY EDIT FM/AM
DOWN
TUNING
UP
INPUT MODE
TUNING
MODE
MAN’L/AUTO FM AUTO/MAN’L MONO
PRESET
kHz
MHz
MEMORY
AM
FM
SLEEPAUTO
TAPE 2MONITOR
DIGITAL
STEREO
020 l00
ROOM 2 CONTROL
NORMAL WIDEPHANTOM
40 60
SPEAKERS
RT PS
PTY
PTY HOLD
EON
NEWS
INFO AFFAIRS SPORT
PCM AC—3
CT
DSP
PRO LOGIC
DIGITAL
AUTO TUNING
A
SPEAKERS
B
ROOM 2
70
mm
ENHANCED
dB
ms
TAPE/MD MON
/EXT. DECODER
STANDBY/ON
CINEMA DSP
VIDEO AUX
S VIDEO VIDEO L AUDIO R
Preset tuning
To recall a preset station
1
2345678
A
/
B
/
C
/
D
/
E
1
2 3 4
A/B/C/D/E
+
10
ENTER
CH CH
DISC SKIP
PRESET
Front panel Remote control
Front panel Remote control
or
A/B/C/D/E
+
100
+
10
POWER
TV
13
DVD/LD
TV/DBS
VCR
PHONO
V-AUX
EXT. DEC
.
CH CH
VOLUME
MUTE
MONO MOVIE
DISCO
TV SPORTS
ROCK
CHURCH
JAZZ CLUB
CLEAR
SLEEP
ENTER
HALL TEST
EFCT
DISP
DSP
TV
DISC SKIP
PRESET
ON/OFF
CODE SET
INDEX
ON SCREEN
2
5
8
4
7
0
9
6
4, 22
22
2, 11
or
POWER
STANDBY
1
3
CD
TUNER
TAPE/MD
MOVIE
THEATER 1
MOVIE
THEATER 2
/DTS
SURROUND
A
M
P
/
T
U
N
Select “AMP/TUN”

41
English
1
2Press and hold for more than 3 seconds
3
To tune to higher frequencies, press the “UP” side once.
To tune to lower frequencies, press the “DOWN” side once.
* If the TUNING button is not pressed, in a while, the
automatic preset tuning begins automatically toward higher
frequencies.
The automatic preset tuning begins from the frequency
currently displayed. Received stations are programmed to
A1, A2 ... A8 sequentially.
* If more than 8 stations are received, they are also
programmed to the preset station numbers on other groups
(B, C, D and E) in that order.
If you want to store the first received station to the
desired preset station number.
If, for example, you want to store the first received station to
C5, select “C5” by using the A/B/C/D/E button and the preset
station number selector buttons after pressing the MEMORY
button in step 2. Then press the TUNING button. The first
received station is stored to C5, and next stations to C6, C7 ...
sequentially.
If stations are stored up to E8, the automatic preset tuning is
finished automatically.
When the automatic preset tuning is finished
The display shows the frequency of the last preset station.
Check the contents and the number of preset stations by
following the procedure of the section “To recall a preset
station” on page 40.
To recall a preset station
Simply follow the procedure of the section “To recall a preset
station” on page 40.
A recalled station is shown by the frequency on the display.
Notes
●You can replace a preset station by another FM or AM
station manually by simply following the procedure of the
section “To store stations” on page 40.
●If the number of received stations is not enough to be stored
up to E8, the search will be finished automatically after
searching all frequencies.
●With this function, only FM stations with sufficient signal
strength are stored automatically. If the station you want to
program is weak in signal strength, tune to it in monaural
manually and program it by following the procedure of the
section “To store stations” on page 40.
mAutomatic preset tuning
You can make use of an automatic preset tuning function for FM stations. With this function, this unit performs automatic tuning and
stores FM stations with strong signals sequentially. Up to 40 stations are stored automatically in the same way as in the manual
preset tuning method on page 40.
To store stations
NATURAL SOUND AV RECEIVER
SPEAKERSPHONES
A
ON OFF ON OFF
B
BASS TREBLE BALANCE
VOLUME
INPUT SELECTOR
55
4
3
2
l0l
2
3
4
55
4
3
2
l0l
2
3
4
LR
l6
20
28
40
60
l2
8
4
2
0
–dB
BASS
EXTENSION
TONE
BYPASS
55
4
3
2
l0l
2
3
4
LEVEL EFFECT
SET
MENU
PROGRAM
A
/
B
/
C
/
D
/
E
1
2345678
MEMORY EDIT FM/AM
DOWN
TUNING
UP
INPUT MODE
TUNING
MODE
MAN’L/AUTO FM AUTO/MAN’L MONO
PRESET
kHz
MHz
MEMORY
AM
FM
SLEEPAUTO
TAPE 2MONITOR
DIGITAL
STEREO
020 l00
ROOM 2 CONTROL
NORMAL WIDEPHANTOM
40 60
SPEAKERS
RT PS
PTY
PTY HOLD
EON
NEWS
INFO AFFAIRS SPORT
PCM AC—3
CT
DSP
PRO LOGIC
DIGITAL
AUTO TUNING
A
SPEAKERS
B
ROOM 2
70
mm
ENHANCED
dB
ms
TAPE/MD MON
/EXT. DECODER
STANDBY/ON
CINEMA DSP
VIDEO AUX
S VIDEO VIDEO L AUDIO R
DOWN
TUNING
UP
BASIC OPERATION
Flashes
MAN’L
/
AUTO FM
MEMORY
FM
/
AM
21 3
CD
TUNER
PHONO
DVD/LD
TV/DBS
V-AUX
VCR
MEMORY
AUTO
0 20 100
STEREO

42
BASIC OPERATION
mExchanging preset stations
You can exchange the places of two preset stations with each other as shown below.
Example)
If you want to exchange the preset stations on E1 and A5 with
each other.
1Recall the preset station on E1 (by following the
method of “To recall a preset station” on page 40).
2
3Recall the preset station on A5 by following the same
method with step 1.
4
Shows the exchange of stations is completed.
Flashes.
Flashes.
EDIT
MEMORY
MEMORY
2, 4
NATURAL SOUND AV RECEIVER
SPEAKERSPHONES
A
ON OFF ON OFF
B
BASS TREBLE BALANCE
VOLUME
INPUT SELECTOR
55
4
3
2
l0l
2
3
4
55
4
3
2
l0l
2
3
4
LR
l6
20
28
40
60
l2
8
4
2
0
–dB
BASS
EXTENSION
TONE
BYPASS
55
4
3
2
l0l
2
3
4
LEVEL EFFECT
SET
MENU
PROGRAM
A
/
B
/
C
/
D
/
E
1
2345678
MEMORY EDIT FM/AM
DOWN
TUNING
UP
INPUT MODE
TUNING
MODE
MAN’L/AUTO FM AUTO/MAN’L MONO
PRESET
kHz
MHz
MEMORY
AM
FM
SLEEPAUTO
TAPE 2MONITOR
DIGITAL
STEREO
020 l00
ROOM 2 CONTROL
NORMAL WIDEPHANTOM
40 60
SPEAKERS
RT PS
PTY
PTY HOLD
EON
NEWS
INFO AFFAIRS SPORT
PCM AC—3
CT
DSP
PRO LOGIC
DIGITAL
AUTO TUNING
A
SPEAKERS
B
ROOM 2
70
mm
ENHANCED
dB
ms
TAPE/MD MON
/EXT. DECODER
STANDBY/ON
CINEMA DSP
VIDEO AUX
S VIDEO VIDEO L AUDIO R
CD
TUNER
PHONO
DVD/LD
TV/DBS
V-AUX
VCR
MEMORY
0 20 100
EDIT

When the selector dial is set at a position other
than DSP:
* Do the next operation while the indicator is
illuminated. If the indicator goes off before you
do the next operation, press the DSP key
again.
43
English
Using digital sound field processor (DSP)
Playing a source with an effect of the digital sound field processor (DSP)
A/B/C/D/E
+
100
+
10
POWER
TV
13
CD
TUNER
TAPE/MD
DVD/LD
TV/DBS
VCR
PHONO
V-AUX
EXT. DEC
.
CH CH
VOLUME
MUTE
MOV
I
E
THEATER 1
MONO MOVIE
DISCO
TV SPORTS
ROCK
CHURCH
JAZZ CLUB
CLEAR
SLEEP
ENTER
HALL TEST
EFCT
DISP
DSP
TV
DISC SKIP
PRESET
ON/OFF
CODE SET
INDEX
ON SCREEN
2
5
8
4
7
0
9
6
This unit incorporates a sophisticated, multi-program digital sound field processor. The processor allows you to electronically expand
and change the shape of the audio sound field from both audio and video sources, creating a theater-like experience in your
listening room. You can create an excellent audio sound field by selecting a suitable sound field program (this will, of course, depend
on what you will be listening to), and adding desired adjustments.
In addition, this unit incorporates a Dolby Digital decoder and a Dolby Pro Logic decoder for multi-channel sound reproduction of
sources encoded with Dolby Surround, and a DTS decoder for multi-channel sound reproduction of sources encoded with DTS. The
operation of these decoders can be controlled by selecting a corresponding DSP program including a combined operation of
YAMAHA DSP and the Dolby Digital, Dolby Pro Logic or DTS decoder.
This unit has 10 programs for digital sound field processing; 5 programs for Audio sources and 5 programs for Audio/Video sources.
In addition, some programs have two subprograms. All programs contain parameters that can be adjusted to the listener’s taste.
For details about digital sound field programs, refer to pages 48 to 50.
2When operating on the front panel:
If no program name is illuminated on
the display panel, press the EFFECT
button to turn on the digital sound field
processor so that a name of a DSP
program appears on the display panel
and the monitor screen.
NATURAL SOUND AV RECEIVER
SPEAKERSPHONES
A
ON OFF ON OFF
B
BASS TREBLE BALANCE
VOLUME
INPUT SELECTOR
55
4
3
2
l0l
2
3
4
55
4
3
2
l0l
2
3
4
LR
l6
20
28
40
60
l2
8
4
2
0
–dB
BASS
EXTENSION
TONE
BYPASS
55
4
3
2
l0l
2
3
4
LEVEL EFFECT
SET
MENU
PROGRAM
A
/
B
/
C
/
D
/
E
1
2345678
MEMORY EDIT FM/AM
DOWN
TUNING
UP
INPUT MODE
TUNING
MODE
MAN’L/AUTO FM AUTO/MAN’L MONO
PRESET
kHz
MHz
MEMORY
AM
FM
SLEEPAUTO
TAPE 2MONITOR
DIGITAL
STEREO
020 l00
ROOM 2 CONTROL
NORMAL WIDEPHANTOM
40 60
SPEAKERS
RT PS
PTY
PTY HOLD
EON
NEWS
INFO AFFAIRS SPORT
PCM AC—3
CT
DSP
PRO LOGIC
DIGITAL
AUTO TUNING
A
SPEAKERS
B
ROOM 2
70
mm
ENHANCED
dB
ms
TAPE/MD MON
/EXT. DECODER
STANDBY/ON
CINEMA DSP
VIDEO AUX
S VIDEO VIDEO L AUDIO R
2
2
DVD/LD
TV/DBS
V-AUX
VCR
CONTINUED
EFFECT
BASIC OPERATION
POWER
STANDBY
CD
TAPE/MD
MOVIE
THEATER 1
MOVIE
THEATER 2
/DTS
SURROUND
A
M
P
/
T
U
N
DSP
The indicator lights up for
about 3 seconds.
When the selector dial is set
at DSP:
Go on to the next step.
When operating on the remote controller:
1Follow steps 1 to 7 shown in “Playing a source” on pages 33 to 34.
POWER
STANDBY
CD
TAPE/MD
MOVIE
THEATER 1
MOVIE
THEATER 2
/DTS
SURROUND
D
S
P
DSP

44
3Select a program that is suitable for the source.
The name of the selected program appears on the display panel and the monitor screen.
4●A
djust the output level of each speaker. (For details, refer to the corresponding descriptions on pages 46 and 47.)
●You can create your own sound field taste. (For details, refer to pages 55 to 59.)
Notes
●Program selection can be made to individual input sources. Once you select a program, it is linked with the input source selected
at this time. So, when you select the same input source the next time, the same program will be automatically recalled.
●If you prefer to cancel the DSP, press the EFFECT button. The sound will be the normal 2-channel stereo without surround
sound effect.
●When a monaural sound source is played with the program PRO LOGIC (Normal/Enhanced), a proper effect will not be
obtained. Moreover, sound may become unnatural depending on the settings of the speaker output modes (1. CENTER
SPEAKER to 4. LFE/BASS OUT) in the SET MENU mode.
●When this unit’s Dolby Pro Logic decoder, Dolby Digital decoder or DTS decoder is used, if the main-source sound is
considerably altered by overadjustment of the BASS or TREBLE control, the relationship between the center and rear channels
may produce an unnatural effect.
●When a source of signals input to the EXTERNAL DECODER INPUT terminals of this unit is selected, the DSP cannot be used
and the EFFECT button also will not function.
DSP
CD
TUNER
PHONO
DVD/LD
TV/DBS
V-AUX
VCR
MOVIE THEATER 1
A/B/C/D/E
+
100
+
10
13
CD
TUNER
TAPE/MD
DVD/LD
TV/DBS
VCR
PHONO
V-AUX
EXT. DEC
.
MOVIE
THEATER 1
MOVIE
THEATER 2
MONO MOVIE
/DTS
SURROUND
DISCO
TV SPORTS
ROCK
CHURCH
JAZZ CLUB
CLEAR
ENTER
HALL TEST
2
5
8
4
7
0
9
6
Subprogram name Program name
Press once or more.
a)
b) For the programs No. 1, 2 and 3 only, you can select
the desired subprogram by pressing the
corresponding DSP program selector key once or
more.
PROGRAM
A/B/C/D/E
+
100
+
10
13
CD
TUNER
TAPE/MD
DVD/LD
TV/DBS
VCR
PHONO
V-AUX
EXT. DEC
.
CH CH
VOLUME
MUTE
MOVIE
THEATER 1
MOVIE
THEATER 2
MONO MOVIE
/DTS
SURROUND
DISCO
TV SPORTS
ROCK
CHURCH
JAZZ CLUB
CLEAR
ENTER
HALL TEST
EFCT
DSP
TV
DISC SKIP
PRESET
ON/OFF
CODE SET
2
5
8
4
7
0
9
6
NATURAL SOUND AV RECEIVER
SPEAKERSPHONES
A
ON OFF ON OFF
B
BASS TREBLE BALANCE
VOLUME
INPUT SELECTOR
55
4
3
2
l0l
2
3
4
55
4
3
2
l0l
2
3
4
LR
l6
20
28
40
60
l2
8
4
2
0
–dB
BASS
EXTENSION
TONE
BYPASS
55
4
3
2
l0l
2
3
4
LEVEL EFFECT
SET
MENU
PROGRAM
A
/
B
/
C
/
D
/
E
1
2345678
MEMORY EDIT FM/AM
DOWN
TUNING
UP
INPUT MODE
TUNING
MODE
MAN’L/AUTO FM AUTO/MAN’L MONO
PRESET
kHz
MHz
MEMORY
AM
FM
SLEEPAUTO
TAPE 2MONITOR
DIGITAL
STEREO
020 l00
ROOM 2 CONTROL
NORMAL WIDEPHANTOM
40 60
SPEAKERS
RT PS
PTY
PTY HOLD
EON
NEWS
INFO AFFAIRS SPORT
PCM AC—3
CT
DSP
PRO LOGIC
DIGITAL
AUTO TUNING
A
SPEAKERS
B
ROOM 2
70
mm
ENHANCED
dB
ms
TAPE/MD MON
/EXT. DECODER
STANDBY/ON
CINEMA DSP
VIDEO AUX
S VIDEO VIDEO L AUDIO R
3
3
When operating on the front panel: When operating on the remote controller:
BASIC OPERATION
* Press “0” to select the program No. 10.
DSP
CD
TUNER
PHONO
DVD/LD
TV/DBS
V-AUX
VCR
Program name

45
English
mTo enjoy a video source encoded
with Dolby Surround, Dolby Digital
or DTS
When you select the program No. 1, 2 or 3, and the input
signal of the source is 2-channel stereo, Dolby Surround is
decoded. When some program is selected and the input signal of
the source is encoded with Dolby Digital, Dolby Digital is
automatically decoded.
When some program is selected and the input signal of the
source is encoded with DTS, DTS is automatically decoded.
The following indicators on the display panel show you what
sound processing is being made.
1Lights up when a DVD source encoded with DTS is played
back and DTS is decoded.
2Lights up when an LD source or a CD source encoded with
DTS is played back and DTS is decoded.
3Lights up when Dolby Digital is being decoded and the
signals of selected source encoded with Dolby Digital is
not in 2-channels.
4Lights up when Dolby Surround is being decoded.
5Lights up when Digital Sound Field Processor is turned
on.
The display panel or the monitor screen will show the selected
subprogram according to the type of the decoding.
Notes
●Dolby Digital will not be decoded if the source that is not
encoded with Dolby Digital.
DTS will not be decoded if the source that is not encoded
with DTS.
●If the input signals of source encoded with Dolby Digital
are in 2-channels only, the sound processing for them is
similar to that for analog or PCM audio signals.
Note
If you change the LD (or CD) being played back with DTS
decoded to another disc not encoded with DTS when the red
“dts” indicator is illuminated, playing back the newly selected
disc will output no sound. In this state, the red “dts” indicator
flashes to show that this unit is locked in the DTS-decoding
mode.
To play back the disc normally, change the current DTS-
decoding mode to another mode by pressing an input selector
key on the remote controller or the INPUT MODE button on
the front panel so that the red “dts” indicator turns off.
mTo cancel the effect sound
The EFFECT button on the front panel or the EFCT ON/OFF key
on the remote controller make it simple to compare the normal
stereo sound with the fully processed effect sound.
To cancel the effect sound and monitor only the main sound,
press the EFCT ON/OFF key or the EFFECT button. Press the
EFCT ON/OFF key or the EFFECT button a second time to
restore the effect sound.
Notes
●If the effect sound is canceled when signals encoded with
Dolby Digital or DTS are input to this unit, signals of all
channels are mixed and are output from the main speakers.
●If the EFFECT button or the EFCT ON/OFF key is pressed to
turn effect sounds off when Dolby Digital or DTS is decoded, it
may happen that sound is output faintly or not output normally
depending on a source. In that case, press the EFFECT
button or the EFCT ON/OFF key to turn effect sounds ON, or
use input signals not encoded with Dolby Digital or DTS.
DIGITAL
PRO LOGIC
DSP
DIGITAL SOURCE
AC 3 DTS PCM
3
4
5
12
Front panel
or
Remote control
EFFECT
EFCT
ON/OFF
BASIC OPERATION

46
Speakers
CENTER
RIGHT SURROUND (R SUR.)
LEFT SURROUND (L SUR.)
SUBWOOFER (SWFR)
Preset value
0
0
0
0
Control range (dB)
MIN, –20 to +10
MIN, –20 to +10
MIN, –20 to +10
MIN, –20 to 0
Adjusting output level of the center, right rear, left rear speakers and
subwoofer
You can adjust the sound output level of the each speaker
even if the output level is already set in “Speaker balance
adjustment” on pages 30 to 32.
CENTER
R SUR.
L SUR.
SWFR
(Center speaker output level)
(Right rear speaker output level)
(Left rear speaker output level)
(Subwoofer output level)
BASIC OPERATION

1Select the speaker(s) whose level you want to adjust by using one of the following methods.
When operating on the front panel: When operating on the Remote controller:
Press a button repeatedly until the name of the desired speaker(s) appears on the display.
2Adjust the level on the selected speaker(s).
3Repeat steps 1 and 2 to make adjustments on the other speaker(s).
47
English
Notes
●If the function “1. CENTER SPEAKER” in the SET MENU
mode is set in the “NONE” position, the sound output level
of the center speaker cannot be adjusted. This is because
in this mode, the center sound is automatically output from
the left and right main speakers.
●Once the output level is adjusted, the level value will be the
same in all the digital sound field programs.
●The value of each speaker output level you set the last time
will remain memorized even when this unit is in the standby
mode.
However, if the power cord is disconnected for more than
one week, these values will be automatically changed to the
factory default settings.
BASIC OPERATION
LEVEL
ON/OFF
TITLE
LEVEL
ON/OFF
TITLE
SELECT
DIR
A
DIR
B
m Method of adjustment
SELECT
DIR
A
DIR
B
1
Press once
or more. Press once
or more. Press once
or more.
Press once.
POWER
STANDBY
13
CD
TUNER
TAPE/MD
DVD/LD
VCR
MOVIE
THEATER 1
MOVIE
THEATER 2
MONO MOVIE
/DTS
SURROUND
DISCO
TV SPORTS
2
A
M
P
/
T
U
N
LEVEL
SET
MENU
LEVEL
SET
MENU
SET UP RETURN
LEVEL
SET MENU
POWER
TV
DIR DIR
A/B
VCR REC TV INPUT
ON SCREEN
SELECT
AB
SUBTITLE ANGLE
AUDIO
ON/OFF
TITLE MENU
/
2
1
Select “AMP/TUN.”
NATURAL SOUND AV RECEIVER
SPEAKERSPHONES
A
ON OFF ON OFF
B
BASS TREBLE BALANCE
VOLUME
INPUT SELECTOR
55
4
3
2
l0l
2
3
4
55
4
3
2
l0l
2
3
4
LR
l6
20
28
40
60
l2
8
4
2
0
–dB
BASS
EXTENSION
TONE
BYPASS
55
4
3
2
l0l
2
3
4
LEVEL EFFECT
SET
MENU
PROGRAM
A
/
B
/
C
/
D
/
E
1
2345678
MEMORY EDIT FM/AM
DOWN
TUNING
UP
INPUT MODE
TUNING
MODE
MAN’L/AUTO FM AUTO/MAN’L MONO
PRESET
kHz
MHz
MEMORY
AM
FM
SLEEPAUTO
TAPE 2MONITOR
DIGITAL
STEREO
020 l00
ROOM 2 CONTROL
NORMAL WIDEPHANTOM
40 60
SPEAKERS
RT PS
PTY
PTY HOLD
EON
NEWS
INFO AFFAIRS SPORT
PCM AC—3
CT
DSP
PRO LOGIC
DIGITAL
AUTO TUNING
A
SPEAKERS
B
ROOM 2
70
mm
ENHANCED
dB
ms
TAPE/MD MON
/EXT. DECODER
STANDBY/ON
CINEMA DSP
VIDEO AUX
S VIDEO VIDEO L AUDIO R
21

48
The following list gives you a brief description of the sound fields produced by each of the DSP programs. Keep in mind that most of
these are precise digital recreations of actual acoustic environments. The data for these sound fields were recorded at actual
locations using sophisticated sound field measurement equipment.
Note
The channel level balance between the left and right rear effect speakers may vary depending on the sound field you are
listening in. This is due to the fact that most of these sound field recreations are actual acoustic environments.
mProgram No. 1 to 5: CINEMA-DSP programs (for Audio/Video sources)
●These programs use the Dolby Pro Logic decoder, the Dolby Digital decoder or the DTS decoder.
●Speaker output: main, center, rear
Note: If the “NONE” position is selected on “1. CENTER SPEAKER” in the SET MENU mode, no sound is output from
the center speaker(s).
●Program No. 1 is for reproducing video discs, video tapes and similar sources which are encoded with Dolby Surround (bearing
the “DOLBY SURROUND” or “DOLBY DIGITAL” logo) or encoded with DTS (bearing the “dts” logo).
Brief overview of digital sound field programs
BASIC OPERATION
FEATURE
The built-in Dolby Pro Logic decoder, the Dolby Digital
decoder or the DTS decoder precisely reproduces sounds
and sound effects of a source encoded with Dolby
Surround or DTS. The realization of a highly efficient
decoding process improves crosstalk and channel
separation and makes sound positioning smoother and
more precise.
Ideally simulates the multi-surround speaker systems of
the newest film theater. The digital sound field processing
and the Dolby Surround decoding or the DTS decoding
are precisely performed without altering the originally
designed sound orientation. The surround effects
produced by this sound field fold the viewer naturally from
the rear to the left and right and toward the screen.
No. PROGRAM SUBPROGRAM (TYPE)
1 /DTS PRO LOGIC/Normal ()
SURROUND Functions when the input signal is analog
or PCM audio or encoded with Dolby
Digital in 2 channels.
DOLBY DIGITAL/Normal ()
Functions when the input signal is encoded
with Dolby Digital not in 2 channels.
DTS DIGITAL SUR/Normal ()
Functions when the input signal is encoded
with DTS.
PRO LOGIC/Enhanced
()
Functions when the input signal is analog
or PCM audio or encoded with Dolby
Digital in 2 channels.
DOLBY DIGITAL/Enhanced
()
Functions when the input signal is encoded
with Dolby Digital not in 2 channels.
DTS DIGITAL SUR/Enhanced
()
Functions when the input signal is encoded
with DTS.
DSP
DSP
DIGITAL
DSP
PRO LOGIC
DIGITAL
PRO LOGIC

49
English
BASIC OPERATION
FEATURE
Creates the extremely wide sound field of a movie
theater. It precisely reproduces the source sound in
detail, giving both the video and the sound field
incredible reality. Any kind of video sources encoded
with Dolby Surround or DTS (especially large-scale
movie productions) are ideal for use with this program.
Clearly reproduces dialog and sound effects in the latest
sound design of science fiction films, thus creating a
broad and expansive cinematic space amid the silence.
You can enjoy science fiction films in a virtual-space
sound field that includes Dolby Surround, Dolby Digital
and DTS-encoded software employing the most
advanced techniques.
Ideal for precisely reproducing the sound design of the
newest multi-track films. The sound field is made to be
similar to that of the newest movie theaters, so the
reverberations of the sound field itself are restrained as
much as possible. The data of the sound field of an
opera house are used for the front presence side, so the
three dimensional feeling of the sound field is
emphasized, and dialog is precisely oriented on the
screen. By using the data of the sound field of a concert
hall on the rear surround side, powerful reverberations
are generated. You can enjoy watching action, adventure
movies, etc. with much presence.
This program is for reproducing sounds on a multi-track
film, and characterized by a soft and extensive sound
field. The front presence side of the sound field is
relatively narrow. It spatially spreads all around and
toward the screen, restraining echo effect of
conversations without losing clarity. For the surround
side, the harmony of music or chorus sounds beautifully
in a wide space at the rear of the sound field.
No. PROGRAM SUBPROGRAM (TYPE)
2 MOVIE 70 mm Spectacle
THEATER 1 ()
Functions when the input signal is analog
or PCM audio or encoded with Dolby
Digital in 2 channels.
DGTL Spectacle
()
Functions when the input signal is encoded
with Dolby Digital not in 2 channels.
DTS Spectacle
()
Functions when the input signal is encoded
with DTS.
70 mm Sci-Fi
()
Functions when the input signal is analog
or PCM audio or encoded with Dolby
Digital in 2 channels.
DGTL Sci-Fi
()
Functions when the input signal is encoded
with Dolby Digital not in 2 channels.
DTS Sci-Fi
()
Functions when the input signal is encoded
with DTS.
3 MOVIE 70 mm Adventure
THEATER 2 ()
Functions when the input signal is analog
or PCM audio or encoded with Dolby
Digital in 2 channels.
DGTL Adventure
()
Functions when the input signal is encoded
with Dolby Digital not in 2 channels.
DTS Adventure
()
Functions when the input signal is encoded
with DTS.
70 mm General
()
Functions when the input signal is analog
or PCM audio or encoded with Dolby
Digital in 2 channels.
DGTL General
()
Functions when the input signal is encoded
with Dolby Digital not in 2 channels.
DTS General
()
Functions when the input signal is encoded
with DTS.
DSP
DSP
DIGITAL
DSP
PRO LOGIC
DSP
DSP
DIGITAL
DSP
PRO LOGIC
DSP
DSP
DIGITAL
DSP
PRO LOGIC
DSP
DSP
DIGITAL
DSP
PRO LOGIC
●Program No. 2 to 3 are suitable for reproducing video discs, video tapes and similar sources which are encoded with Dolby
Surround (bearing the “DOLBY SURROUND” or “DOLBY DIGITAL” logo) or encoded with DTS (bearing the “dts” logo).

50
mProgram No. 6 to 10: Hi-Fi DSP programs (for audio sources)
Speaker output: main, rear ( )
DSP
BASIC OPERATION
FEATURE
This program recreates the acoustic environment of a lively
disco in the heart of a very lively city. The sound is dense and
highly concentrated. It is also characterized by a high-energy,
“immediate” sound.
This program is ideally suited for rock music. You will
experience a very dynamic or lively sound field.
This is a small, cozy jazz club with a low ceiling. The sound is
very close and intimate.
This program recreates the acoustic environment of a big
church with a high pointed dome and columns along the sides.
This interior produces very long reverberations.
In this program, the center will appear to be deep behind the
main speakers, creating an expansive large hall ambience.
Orchestra and opera music are suited for this sound field.
PROGRAM
DISCO
ROCK CONCERT
JAZZ CLUB
CHURCH
CONCERT HALL
No.
6
7
8
9
10
FEATURE
This program is designed specifically to enhance mono
source programs. Compared to a strictly mono setting, the
sound image created in this mode is wider and slightly
forward of the speaker pair, lending an immediacy to the
overall sound. It is particularly effective when used with old
mono movies, news broadcasts and dialog.
This program is furnished with a tight sound field in which the
sound will not spread excessively on the front side, but the rear
surround side produces a dynamic sound expansion. This
program is the most suitable for sports programs.
PROGRAM
MONO MOVIE
TV SPORTS
No.
4
5
●For program No. 4 and 5 only, indicators light up as follows.
When the input signal is analog or PCM audio: ( )
When the input signal is encoded with the Dolby Digital (not in 2 channels): ( )
When the input signal is encoded with the DTS: ( )
DSP
DSP
DIGITAL
DSP

51
English
ADVANCED FEATURES
1. CENTER SPEAKER
2. REAR SPEAKER
3. MAIN SPEAKER
4. LFE/BASS OUT
5. MAIN LEVEL
6. DOLBY DGTL SET
LFE LEVEL
7. DOLBY DGTL SET
DYNAMIC RANGE
8. DTS SET
LFE LEVEL
19. CENTER DELAY
10. PARAMETER INI
11. MEMORY GUARD
12.TV/DBS INPUT
13. DIMMER
mChanges and adjustments
The following 13 functions maximize the performance of your system and increase the enjoyment of audio listening and video watching.
“SET MENU” mode
●Refer to the information in the display panel or monitor screen during operation. The monitor power must be turned on to display
information on the monitor.
●When using the remote controller, the selector dial must be set at “AMP/TUN” or “DSP”.
NATURAL SOUND AV RECEIVER
SPEAKERSPHONES
A
ON OFF ON OFF
B
BASS TREBLE BALANCE
VOLUME
INPUT SELECTOR
55
4
3
2
l0l
2
3
4
55
4
3
2
l0l
2
3
4
LR
l6
20
28
40
60
l2
8
4
2
0
–dB
BASS
EXTENSION
TONE
BYPASS
55
4
3
2
l0l
2
3
4
LEVEL EFFECT
SET
MENU
PROGRAM
A
/
B
/
C
/
D
/
E
1
2345678
MEMORY EDIT FM/AM
DOWN
TUNING
UP
INPUT MODE
TUNING
MODE
MAN’L/AUTO FM AUTO/MAN’L MONO
PRESET
kHz
MHz
MEMORY
AM
FM
SLEEPAUTO
TAPE 2MONITOR
DIGITAL
STEREO
020 l00
ROOM 2 CONTROL
NORMAL WIDEPHANTOM
40 60
SPEAKERS
RT PS
PTY
PTY HOLD
EON
NEWS
INFO AFFAIRS SPORT
PCM AC—3
CT
DSP
PRO LOGIC
DIGITAL
AUTO TUNING
A
SPEAKERS
B
ROOM 2
70
mm
ENHANCED
dB
ms
TAPE/MD MON
/EXT. DECODER
STANDBY/ON
CINEMA DSP
VIDEO AUX
S VIDEO VIDEO L AUDIO R
21
1To make changes, select the applicable function by using one of the following methods.
When operating on the front panel: When operating on the Remote controller:
2Select the desired position or edit parameter for the function by using the following keys.
3Repeat steps 1 and 2 to change a setting or adjust for another function.
SET MENU
AUDIO
MENU
SET MENU
AUDIO
MENU
SELECT
DIR
A
DIR
B
SELECT
DIR
A
DIR
B
Press once or more.
Press once
or more. Press once
or more.
Press once.
POWER
STANDBY
13
CD
TUNER
TAPE/MD
DVD/LD
VCR
MOVIE
THEATER 1
MOVIE
THEATER 2
MONO MOVIE
/DTS
SURROUND
DISCO
TV SPORTS
2
A
M
P
/
T
U
N
LEVEL
SET
MENU
LEVEL
SET
MENU
SET UP RETURN
LEVEL
SET MENU
POWER
TV
DIR DIR
A/B
VCR REC TV INPUT
ON SCREEN
SELECT
AB
SUBTITLE ANGLE
AUDIO
ON/OFF
TITLE MENU
/
21
Select “AMP/TUN” or “DSP”.
1

52
1. CENTER SPEAKER 3. MAIN SPEAKER 5. MAIN LEVEL
2. REAR SPEAKER 4. LFE/BASS OUT
(Selecting the output modes suitable for your speaker system)
Refer to pages 27 to 29 for details. (Once you have selected proper modes, you do not have to make a setting change, unless your
speaker system is modified.)
mFunction description
6. DOLBY DGTL SET
LFE LEVEL [Adjusting the output level at the LFE (low frequency effect) channel]
●Control range: –20 dB to 0 dB
Preset value: 0 dB
●This adjustment is effective only when Dolby Digital is
decoded and the signals of the selected source encoded
with Dolby Digital contain LFE signals.
Adjusts the output level at the LFE (low frequency effect)
channel. If the LFE signals are mixed with signals of other
channels and they are output from the same speakers, the ratio
of LFE signals to other signals can be adjusted. (Refer to page 5
for details about the LFE channel.)
ADVANCED FEATURES
●Choices: MAX/STD/MIN
Preset position: MAX
●This adjustment is effective only when Dolby Digital is
decoded.
“Dynamic range” is the difference between the maximum level
and the minimum level of sounds. Sounds on a movie
originally designed for movie theaters feature very wide
dynamic range.
Dolby Digital technology can bring the original sound track into
a home audio format with this wide dynamic range unchanged.
Powerful sounds of extremely wide dynamic range are not
always suitable for home use. Depending upon the condition of
your listening environment, it may not be possible to increase
the sound output level as high as a movie theater. However, in
a level suitable for listening in your room, the low level parts of
source sound cannot be heard well because they will be lost
among noises in your environment.
Dolby Digital technology also made it possible to reduce an
original sound track’s dynamic range for a home audio format
by “compressing” the data of sound.
MAX: In this position, a source encoded with Dolby Digital
is reproduced in the original sound track’s wide
dynamic range providing you with powerful sounds
like a movie theater.
Selecting this position will be more ideal if you can
listen to a source in a high output level in a room
specially soundproofed for audio/video enjoyment.
STD (Standard):
In this position, a source encoded with Dolby Digital
is reproduced in the “compressed” dynamic range of
the source suitable for low level listening.
MIN: In this position, dynamic range is more reduced than
in the STD position. Selecting this position will be
effective when you must listen to a source in an
extremely low level.
* In this position, it may happen that sound is output
faintly or not output normally depending on a
source. In that case, select the MAX or STD
position.
7. DOLBY DGTL SET
DYNAMIC RANGE (Adjusting dynamic range)

53
English
ADVANCED FEATURES
9. CENTER DELAY [Adjusting the delay of center sounds (dialog etc.)]
●Control range: 0 ms to 5 ms (in 1 ms step)
Preset value: 0 ms
●This adjustment is effective only when Dolby Digital or
DTS is decoded and the signals of the selected source
encoded with Dolby Digital or DTS contain center
channel signals.
Adjusts the delay between the main sounds (at the main
channels) and dialog etc. (at the center channel).
The larger the value, the later the dialog etc. is generated.
In your audio system, the distance from the center speaker to
your listening position may be shorter than the distance from
the left or right main speaker to your listening position. In that
case, sounds from the left main, center and right main
speakers can reach your listening position at the same time by
delaying the sound from the center speaker.
10. PARAMETER INI (Initializing parameters on a DSP program)
You can initialize all parameter settings on a DSP program.
Note that some DSP programs have two subprograms; all
parameters on both subprograms are initialized by this
operation.
Initializing method
Use the remote controller for the operation.
A program number whose parameters has been changed is
marked with “*”. First press the DSP key, and then press a
DSP program selector key which corresponds to the program
number whose parameters you want to initialize. When
initialized, the “*” mark will disappear.
Note
When the selector dial of the remote controller is set at “DSP”,
simply press the corresponding DSP program selector key.
8. DTS SET
LFE LEVEL [Adjusting the output level at the LFE (low frequency effect) channel]
●Control range: –10 dB to 10 dB
Preset value: 0 dB
●This adjustment is effective only when DTS is decoded and
the signals of the selected source encoded with DTS
contain LFE signals.
Adjusts the output level at the LFE (low frequency effect)
channel. If the LFE signals are mixed with signals of other
channels and they are output from the same speakers, the ratio
of LFE signals to other signals can be adjusted. (Refer to page 5
for details about the LFE channel.)

54
12. TV/DBS INPUT (Selecting the initial input mode of the source connected to the
TV/DBS input terminals)
For the source connected to the TV/DBS input terminals of this
unit, you can designate the input mode that is automatically
selected when the power of this unit is switched on.
AUTO: In this position, the AUTO input mode is always
selected when the power of this unit is switched on.
LAST: In this position, the input mode you have selected the
last time is memorized and will not be changed even if
the power of this unit is switched off.
* Refer to page 36 for details about switching the input mode.
13. DIMMER (Changing brightness of the display panel)
You can adjust the brightness of the display panel in five
degree increments.
11. MEMORY GUARD (Locking DSP parameters and other adjustments)
If you wish to prevent accidental alteration to DSP parameters
and other adjustments on this unit, select “ON”. In this position,
they are locked and cannot be changed. The following
functions on this unit can be locked by this operation.
• DSP parameters
• Other functions in the “SET MENU” mode
•ON SCREEN display key
•LEVEL key
•TEST key
ADVANCED FEATURES

55
English
What is a sound field?
In order to explain the impressive functions of the DSP, we
need to first understand what a sound field really is.
What really creates the rich, full tones of a live instrument are
the multiple reflections from the walls of the room. In addition
to making the sound “live”, these reflections enable us to tell
where the player is situated, and the size and shape of the
room in which we are sitting. We can even tell whether it is
highly reflective with steel and glass surfaces, or more
absorbent with wood panels, carpeting and curtains.
The elements of a sound field
In any environment, in addition to the direct sound coming
straight to our ears from the player’s instrument, there are two
distinct types of sound reflections that combine to make up the
sound field:
(1) Early Reflections.
Reflected sounds reach our ears extremely rapidly
(50 ms — 100 ms after the direct sound), after reflecting
from one surface only—for example, from the ceiling or a
wall. These reflections fall into specific patterns as shown
in the diagram on page 57 for any particular environment,
and provide vital information to our ears. Early reflections
actually add clarity to the direct sound.
(2) Reverberations.
These are caused by reflections from more than one
surface—walls, ceiling, the back of the room—so
numerous that they merge together to form a continuous
sonic “afterglow”. They are non-directional, and lessen the
clarity of the direct sound.
Direct sound, early reflections and subsequent reverberation
taken together help us to determine the subjective size and
shape of the room, and it is this information that the DSP
reproduces in order to create sound fields.
If you could create the appropriate early reflections and
subsequent reverberations in your listening room, you would
be able to create your own listening environment. The
acoustics in your room could be changed to those of a concert
hall, a dance floor, or virtually any size room at all. This ability
to create sound fields at will is exactly what Yamaha has done
with the DSP.
DSP programs consist of some parameters to determine
apparent room size, reverberation time, distance from you to
the performer, etc. In each program, these parameters are
preset with values precisely calculated by Yamaha to create
the sound field unique for the program. It is recommended to
use DSP programs without changing values of parameters,
however, this unit also allows you to create your own sound
fields. Starting with one of the built-in programs, you can adjust
those parameters. Even if the power cord of this unit is
disconnected from the AC outlet, your custom sound fields will
remain in the DSP’s memory for about one week. The
following page details how to make your own sound fields.
Each DSP program has a set of parameters that allow you to
change the characteristics of the acoustic environment to
precisely create the effect you want. For the programs which
have subprograms, each subprogram has a set of parameters.
These parameters correspond to the many natural acoustic
factors that create the sound field you experience in an actual
concert hall or other listening environment. The size of the
room, for example, affects the length of time between the
“early reflections”—that is, the first few widely spaced
reflections you hear after the direct sound. The “ROOM SIZE”
parameter provided in many of the DSP programs alters the
timing between these reflections, thus changing the shape of
the “room” you hear. In addition to room size, the shape of the
room and the characteristics of its surfaces have a significant
effect on the final sound. Surfaces that absorb sound, for
example, cause the reflections and reverberations to die out
quicker, while highly reflective surfaces allow the reflections to
carry on for a longer period of time. The DSP parameters allow
you to control these and many other factors that contribute to
your personal sound field, allowing you to essentially
“redesign” the concert halls, theaters, etc. provided to create
custom-tailored listening environments that ideally match your
mood and music.
Refer to “Descriptions of the digital sound field parameters” on
pages 57 to 59 for a description of what each parameter does,
how it effects the sound, and its control range.
Creating your own sound fields
ADVANCED FEATURES

56
mSelecting and editing program parameters
This adjustment can be made only by using the remote controller
and watching the monitor screen or the display panel.
Note
Information on the monitor screen would be
easier to see than the display panel.
1Set the selector dial of the remote controller to “DSP” or
“AMP/TUN”.
2Turn on your monitor. If the currently selected type of
display is not the full display, press the ON SCREEN
display key and select the full display.
3Select the desired program (or subprogram) by following
the steps 2 and 3 of “Playing a source with an effect
of the digital sound field processor (DSP)” on pages
43 and 44.
The selected program name and its parameters will be
displayed on the monitor screen. The arrow-shaped
cursor points to the first parameter or subprogram name.
4Select the parameter which you want to edit.
5Change the value on the selected parameter to create
the effect you want.
“ ” increases the value of the selected parameter, and
“ ” decreases the value of the selected parameter. In both
cases you can hold the key down to quickly move to the
desired value.
The display will pause for a moment at the initial set value of
the parameter as a reminder. (On the monitor screen, the *
mark at the head of the parameter name will disappear upon
reaching the initial set value of the parameter.)
DISP
INDEX
ON SCREEN
A/B/C/D/E
+
100
+
10
13
CD
TUNER
TAPE/MD
DVD/LD
TV/DBS
VCR
PHONO
V-AUX
EXT. DEC
.
MOVIE
THEATER 1
MOVIE
THEATER 2
MONO MOVIE
/DTS
SURROUND
DISCO
TV SPORTS
ROCK
CHURCH
JAZZ CLUB
CLEAR
ENTER
HALL TEST
2
5
8
4
7
0
9
6
SELECT
DIR
A
DIR
B
SELECT
DIR
A
DIR
B
ADVANCED FEATURES
A/B/C/D/E
+
100
+
10
13
CD
TUNER
TAPE/MD
DVD/LD
TV/DBS
VCR
PHONO
V-AUX
EXT. DEC
.
MOVIE
THEATER 1
MOVIE
THEATER 2
MONO MOVIE
/DTS
SURROUND
DISCO
TV SPORTS
ROCK
CHURCH
JAZZ CLUB
CLEAR
ENTER
HALL TEST
EFCT
DSP
DISC SKIP
PRESET
ON/OFF
2
5
8
4
7
0
9
6
SET UP RETURN
LEVEL
SET MENU
POWER
TV
SLEEP
DIR DIR
DISP
INDEX
A/B
VCR REC TV INPUT
ON SCREEN
SELECT
AB
SUBTITLE ANGLE
AUDIO
ON/OFF
TITLE MENU
/
32
4, 5
POWER
STANDBY
A
M
P
/
T
U
N
Notes
●For details about parameters, refer to pages 57 to 59.
●Parameter edits made in this way will remain in effect even
if power is lost due to a power failure or the power plug is
disconnected from the AC outlet for up to about one week,
after which all parameters, as well as other adjustments or
setting changes on this unit, will return to their initial values
or conditions.
DSP or AMP/TUN
A/B/C/D/E
+
100
+
10
13
CD
TUNER
TAPE/MD
DVD/LD
TV/DBS
VCR
PHONO
V-AUX
EXT. DEC
.
MOVIE
THEATER 1
MOVIE
THEATER 2
MONO MOVIE
/DTS
SURROUND
DISCO
TV SPORTS
ROCK
CHURCH
JAZZ CLUB
CLEAR
ENTER
HALL TEST
2
5
8
4
7
0
9
6
DSP
3
A
M
P
/
T
U
N
D
S
P

57
English
mDescriptions of the digital sound field parameters
Not all of the following parameters are found in every program.
●ROOM SIZE
How it Affects the Sound:
Changes the apparent size of the music venue. The larger
the value, the larger the simulated room will sound.
What it Does:
Adjusts the timing between the early reflections. Early
reflections are the first group of reflections you hear before
the subsequent, dense reverberation begins.
Control Range:
0.1 – 2.0
Standard setting is 1.0.
Changing this parameter from 1 to 2 increases the apparent
volume of the room eight times (length, width, and height all
doubled).
P. ROOM SIZE (Presence Room Size)
Adjusts the apparent space size of the front presence sound
field. The larger the value, the longer the interval between
reflections becomes, which increases the depth of the sound
source.
S. ROOM SIZE (Surround Room Size)
Adjusts the apparent space size of the rear surround sound field.
The larger the value, the larger the surround sound field
becomes.
●INIT. DELAY (Initial Delay)
How it Affects the Sound:
Changes the apparent distance from the source sound.
Since the distance between a sound source and a reflective
surface determines the delay between the direct sound and
the first reflection, this parameter changes the location of the
sound source within the acoustic environment.
What it Does:
Adjusts the delay between the direct sound and the first
reflection heard by the listener.
Control Range:
1 – 99 milliseconds
For a small living room this parameter would be set for a small
value. Large values for a big room. Larger values produce an
echo effect.
P. INIT. DLY (Presence Initial Delay)
Adjusts the delay between the direct sound and the first reflection
on the presence side of the sound field. The larger the value, the
later the first reflection begins.
Control Range:
1 – 99 milliseconds
S. INIT. DLY (Surround Initial Delay)
Adjusts the delay between the direct sound and the first reflection
on the rear surround side of the sound field. The larger the value,
the later the first reflection begins.
Control Range:
1 – 49 milliseconds
INIT. DLY INIT. DLY INIT. DLY
Level Direct sound
Early reflections
Time
Small space
Small
Level Direct sound
Early reflections
Time
Large
Level Direct sound
Early reflections
Time
Large space
Level
Time
Small
Level Level
Time Time
Large
Direct sound
Early reflections
ADVANCED FEATURES

58
●LIVENESS
How it Affects the Sound:
This parameter changes the apparent reflectivity of the walls
in the hall.
The early reflections from a sound source will lose intensity
(decay) much faster in a room with acoustically absorbent
wall surfaces than in one which has mostly reflective
surfaces. A room with highly reflective surfaces in which the
early reflections decay slowly is termed “live”, while a room
with absorbent characteristics in which the reflections decay
rapidly is termed “dead”. The LIVENESS parameter lets you
adjust the early reflection decay rate, and thus the “liveness”
of the room.
What it Does:
Changes the rate at which the early reflections decay.
Control Range:
0 – 10.
LIVENESS (Presence Liveness)
Adjusts the apparent reflectivity of the walls on the front presence
sound field. The larger the value, the more reflective the front
presence sound field becomes.
S. LIVENESS (Surround Liveness)
Adjusts the apparent reflectivity of the walls on the rear surround
sound field. The larger the value, the more reflective the rear
surround sound field becomes.
●REV.TIME (Reverberation Time)
How it Affects the Sound:
The natural reverberation time of a room depends primarily
on its size and the characteristics of its inner surfaces. This
parameter, therefore, changes the apparent size of the
acoustic environment over an extremely wide range.
What it Does:
Adjusts the amount of time it takes for the level of the dense,
subsequent reverberation sound to decay by 60 dB (1 kHz).
Control Range:
1.0 – 5.0 seconds.
The reverb time in a small-to-medium size hall would be
between 1 and 2, and in a large hall it is normally between 2
and 3.
REV. TIME
60 dB
REV. TIME
60 dB
REV. TIME
60 dB
Level
Time
Small
Level Level
Time Time
Large
Direct sound
Dead Live
Level
Reverberations Reverberations Reverberations
Time
Small
Level Level
Time Time
Large
Direct sound
Early reflections
ADVANCED FEATURES

59
English
●REV. LEVEL (Reverberation Level)
This parameter adjusts the volume of the reverberation sound.
The larger the value, the stronger the reverberation becomes.
Control Range:
0 – 100%
●S. DELAY (Surround Delay)
Adjusts the delay between the direct sound and the first reflection
on the rear surround side sound field. The larger the value, the
later the surround sound field is generated.
Control Range:
When Dolby Surround is decoded:
15 – 30 milliseconds
When Dolby Digital or DTS is decoded:
0 – 15 milliseconds
When a program without Dolby Surround or DTS
encoded is used:
15 – 49 milliseconds
REV. LEVEL
Level
Direct sound
Time
ADVANCED FEATURES

60
1Select the source using the INPUT SELECTOR and
start playback (or select a broadcast station) on the
source unit.
2Press the SLEEP key repeatedly until the desired
SLEEP time appears on the display.
* “SLEEP time” is the time that elapses before this unit
is automatically turned into the standby mode.
Each time you press the SLEEP key, the SLEEP time
changes as follows.
After a while, the display returns to the original indication.
To cancel the SLEEP timer
Press the SLEEP key repeatedly until “SLEEP OFF” appears
on the display. (After a while, the display returns to the original
indication.)
Note
The SLEEP timer setting can also be canceled by setting this
unit into the standby mode with the STANDBY/ON switch on
the front panel (or the STANDBY key on the remote controller)
or disconnecting the power plug of this unit from the AC outlet.
SLEEP
SLEEP
Use the built-in SLEEP timer to automatically turn this unit into the standby mode after the time you set elapses. The SLEEP timer is
useful when you plan to fall asleep while this unit is playing back or recording a source. The SLEEP timer also automatically turns off
external units connected to the SWITCHED AC OUTLET(S) on the rear of this unit. The SLEEP timer can only be set using the
remote controller.
To set the SLEEP time
120 90 60 30
SLEEP OFF
(The SLEEP timer is off.)
(Minutes)
Indicates the SLEEP time.
Flashes.
CD
TUNER
PHONO
DVD/LD
TV/DBS
V-AUX
VCR
SLEEP
Setting the SLEEP timer
ADVANCED FEATURES

1Select the position for the component that you want to
control by turning the selector dial.
Note: Turn the selector dial unitl it stops with a click.
2Press an operation key.
Note: Press a key with the remote controller aimed at the
front panel.
61
English
The remote controller is designed to control the most commonly used functions. If you have other Yamaha audio and video
components with remote control capability, this remote controller will also control various functions of them.
In addition, this remote controller can control other manufacturers’ audio and video components by programming the remote
controller with the codes for other manufacturers.
REMOTE CONTROLLER
Basic operation
POWER
STANDBY
13
CD
TUNER
TAPE/MD
DVD/LD
TV/DBS
VCR
MOVIE
THEATER 1
MOVIE
THEATER 2
MONO MOVIE
/DTS
SURROUND
DISCO
TV SPORTS
2
5
46
A
M
P
/
T
U
N
A
M
P
/
T
U
N
T
A
P
E
/
M
D
C
D
D
S
P
D
V
D
/
L
D
C
B
L
/
D
B
S
D
V
D
M
E
N
U
V
C
R
T
V
POWER
STANDBY
A
M
P
/
T
U
N
Selected position
is shown.
The indicator will flash
when a key is pressed.
Components which can be controlled
The selector dial can be turned to select nine positions. The components which can be controlled with the remote controller differs
depending on the selected position. Refer to the diagram below to know what components can be controlled for each position.
AMP/TUN
This unit can be controlled. Normally set to this position
TAPE/MD
Tape decks and MD recorders can be controlled.
* Keys are originally preset to control Yamaha tape decks. To control a Yamaha MD
recorder, enter the code for Yamaha MD recorders.
CD
CD players can be controlled.
* Keys are originally preset to control Yamaha CD players.
DSP
This unit can be controlled and DSP programs can be selected directly.
DVD/LD
DVD players and LD players can be controlled.
* To control the Yamaha model DVD-1000 or DVD-S700, enter the code number “4490”.
DVD MENU
DVD players can be controlled.
* A code for a DVD player cannot be entered in this position.
VCR
VCRs can be controlled.
CBL/DBS
Cable TVs or DBS tuners can be controlled.
TV
TVs can be controlled.
Notes
●You can program the remote controller with the codes for
other manufactures for all positions (except AMP/TUN and
DSP) respectively.
For example, if your CD player is not a Yamaha model,
enter the code for the manufacture of the CD player when
the CD position is selected. You can control your CD player
with the remote controller when the CD position is selected.
You can enter one code for one position.
Refer to page 67 for details about entering codes.
●Some Yamaha CD players and tape decks cannot be
controlled with the default codes. To control such a model,
enter the code for the model in the corresponding position.
●For the DVD/LD and DVD MENU positions:
If you enter a code for a DVD player in the DVD/LD position,
the keys in the DVD MENU position become also available
for controlling the DVD player. You cannot enter a code for
a DVD player when the DVD MENU is selected.
●
You can enter the code for your second (or third) VCR in the
CBL/DBS position if you do not use a cable TV, DBS tuner, etc.
You can also enter the code for your second (or third) VCR in
the DVD MENU position if you do not use a DVD player. In this
case, however, you must enter a code for an LD player in the
DVD/LD position even if you do not use an LD player.
Refer to page 67 for details.

62
mAMP/TUN
* The keys drawn in a light tone do not function.
Key name and function
The key functions differ depending on the position selected by the selector dial as shown below.
Note
TV POWER and TV VOLUME function if you have entered the
code for your TV.
1POWER
Press this key to turn on the power of this unit.
2Input selector keys
Press a key to select the input source.
3EXT. DEC.
Press this key to select the input signals from the EXTERNAL
DECODER INPUT terminals as the input source. This function
takes priority over the input selector key setting. “EXT.
DECODER” will be illuminated on the display panel.
The source selected with the input selector keys becomes the
current input source when “EXT. DECODER” is not illuminated
on the display panel.
* If the DSP key (5) is pressed, you can select the HALL
program by pressing this key while the indicator (C) is
illuminated.
4A/B/C/D/E
Press this key to select a group of preset stations.
5DSP
Press this key. While the indicator (C) is illuminated for about
three seconds, select a DSP program using the keys
(2, 3, D). No DSP program can be selected after the
indicator goes off.
6PRESET +/–
+: Press this key to select the next preset station number.
–: Press this key to select the previous preset station
number.
7VOLUME (up)/ (down)
Press these keys to increase or decrease the volume.
8MUTE
Press this key to mute the volume. The volume can be
returned to the original level by pressing any remote controller
key which controls this unit.
The indicator on the VOLUME control flashes during the mute
mode.
9SLEEP
Press this key to turn the built-in SLEEP timer on and off, and
set the SLEEP time. (Refer to page 60.)
0/ / /
The (up) and (down) keys select the DSP parameters,
or select speaker(s) or functions according to the mode
selected by the LEVEL or SET MENU key. The and
keys adjust or make changes in the selected parameter,
speaker(s) or function.
A/B/C/D/E
+
100
+
10
SET UP RETURN
LEVEL
SET MENU
POWER
TV
POWER
STANDBY
13
CD
TUNER
TAPE/MD
DVD/LD
TV/DBS
VCR
PHONO
V-AUX
EXT. DEC
.
CH CH
MOVIE
THEATER 1
MOVIE
THEATER 2
MONO MOVIE
/DTS
SURROUND
DISCO
TV SPORTS
ROCK
CHURCH
JAZZ CLUB
CLEAR
SLEEP
ENTER
HALL TEST
EFCT
DISP
DSP
TV
DISC SKIP
PRESET
ON/OFF
INDEX
A/B
VCR REC TV INPUT
ON SCREEN
SUBTITLE ANGLE
AUDIO
ON/OFF
TITLE MENU
2
5
8
4
7
0
6
/
VOLUME
MUTE
CODE SET
SELECT
DIR
A
DIR
B
A
M
P
/
T
U
N
9
(TV POWER)
(TV VOLUME)
E
B
D
C
F
G
H
1
2
3
4
5
6
7
8
9
0
A
A
M
P
/
T
U
N
REMOTE CONTROLLER

The functions of all keys are the same with the AMP/TUN
position except the DSP program selector keys figured on
the left.
DSP program selector keys
Press a key corresponding to the DSP program you want to
select. The program is directly selected.
Note: Press “0” to select the program No. 10.
63
English
REMOTE CONTROLLER
ALEVEL
This key is used to adjust the output level of the center
speaker, rear speakers and subwoofer. First, press this key.
Then select the speaker(s) by pressing this key repeatedly or
by using the or key (0). The name will be illuminated on
the display. Then press the or key (0) to change the
output level.
BSTANDBY
Press this key to set this unit in the standby mode.
CIndicator
This indicator flashes when a key is pressed on the remote
controller. (Transmitting infrared signals.)
DCHURCH
If the DSP key (5) is pressed, you can select the CHURCH
program by pressing this key while the indicator (C) is
illuminated.
ETEST
This key is used when adjusting the speaker balance. (Refer to
pages 30 to 32.)
FEFCT ON/OFF
Press this key to turn on/off the digital sound field processor,
which includes the Dolby Pro Logic decoder, Dolby Digital
decoder and DTS decoder.
GON SCREEN
Press this key to change the type of display on the monitor
screen. Three types of displays are available.
Each time the key is pressed, the information can be changed
to a full, simple and no display.
HSET MENU
Press this key to turn the unit into the SET MENU mode.
Select a function by pressing this key repeatedly or by using
the or key (0). The function name will be illuminated on
the display. Then press the or key (0) to adjust or
make settings in the function.
+
100
+
10
POWER
STANDBY
13
CD
TUNER
TAPE/MD
DVD/LD
TV/DBS
VCR
PHONO
V-AUX
EXT. DEC
.
MOVIE
THEATER 1
MOVIE
THEATER 2
MONO MOVIE
/DTS
SURROUND
DISCO
TV SPORTS
ROCK
CHURCH
JAZZ CLUB
CLEAR
ENTER
HALL TEST
2
5
8
4
7
0
9
6
D
S
P
DSP program
selector keys
mDSP
D
S
P

64
The keys drawn in a light tone do not function. For the keys which are not described here, see “AMP/TUN” on page 62. For details,
refer to the instruction manual for each of your components.
mTAPE/MD
Note
TV POWER and TV VOLUME function if you have entered the
code for your TV.
A/B/C/D/E
+
100
+
10
SET UP RETURN
LEVEL
SET MENU
POWER
TV
POWER
STANDBY
13
CD
TUNER
TAPE/MD
DVD/LD
TV/DBS
VCR
PHONO
V-AUX
EXT. DEC
.
CH CH
MOVIE
THEATER 1
MOVIE
THEATER 2
MONO MOVIE
/DTS
SURROUND
DISCO
TV SPORTS
ROCK
CHURCH
JAZZ CLUB
CLEAR
SLEEP
ENTER
HALL TEST
EFCT
DISP
DSP
TV
DISC SKIP
PRESET ON/OFF
INDEX
A/B
VCR REC TV INPUT
ON SCREEN
SUBTITLE ANGLE
AUDIO
ON/OFF
TITLE MENU
2
5
8
4
7
0
9
6
/
VOLUME
MUTE
CODE SET
SELECT
DIR
A
DIR
B
T
A
P
E
/
M
D
1
43
2
5
(TV POWER)
INPUT
(TV VOLUME)
8
7
9
6
0
A
For tape decks
1POWER
This key turns on this unit when the default code is used.
If another code is entered and your tape deck’s remote
controller has a power key, this key will turn on the tape deck.
2REC/PAUSE
Press this key to set the tape deck in the recording pause
mode.
3DIR A
Press this key to select the playing direction of DECK A.
4PLAY
Press this key to play a tape.
5REWIND
Press this key to rewind a tape.
7DECK A/B
Press this key to select A or B on a double cassette tape deck.
9DIR B
Press this key to select the playing direction of DECK B.
0STOP
Press this key to stop a tape.
AFAST FORWARD
Press this key to fast forward a tape.
For MD recorders
Enter the proper code for your MD recorder.
1POWER
This key turns on this unit if a code for a Yamaha MD recorder
is entered. If another manufactuer’s code is entered and your
MD recorder’s remote controller has a power key, this key will
turn on the MD recorder.
2REC/PAUSE
3SKIP
4PLAY
5BACKWARD
6DISPLAY
8PAUSE
9SKIP
0STOP
AFAST FORWARD
T
A
P
E
/
M
D
REMOTE CONTROLLER

65
English
The keys drawn in a light tone do not function. For the keys which are not described here, see “AMP/TUN” on page 62. For details,
refer to the instruction manual for each of your components.
mDVD/LD
Note
TV POWER,TV VOLUME and TV INPUT function if
you have entered the code for your TV.
Note
TV POWER,TV VOLUME and TV INPUT function if
you have entered the code for your TV.
mDVD MENU
A/B/C/D/E
+
100
+
10
SET UP RETURN
LEVEL
SET MENU
POWER
TV
POWER
STANDBY
13
CD
TUNER
TAPE/MD
DVD/LD
TV/DBS
VCR
PHONO
V-AUX
EXT. DEC
.
CH CH
MOVIE
THEATER 1
MOVIE
THEATER 2
MONO MOVIE
/DTS
SURROUND
DISCO
TV SPORTS
ROCK
CHURCH
JAZZ CLUB
CLEAR
SLEEP
ENTER
HALL TEST
EFCT
DISP
DSP
TV
DISC SKIP
PRESET ON/OFF
INDEX
A/B
VCR REC TV INPUT
ON SCREEN
SUBTITLE ANGLE
AUDIO
ON/OFF
TITLE MENU
2
5
8
4
7
0
9
6
/
VOLUME
MUTE
CODE SET
SELECT
DIR
A
DIR
B
D
V
D
/
L
D
(TV POWER)
SKIP/SEARCH
PLAY
SUBTITLE (DVD)/
BACKWARD (LD)
SUBTITLE
ON/OFF (DVD)
DISC SKIP
INPUT
POWER
(TV VOLUME)
DISPLAY
(TV INPUT)
PAUSE
STOP
ANGLE (DVD)
AUDIO (DVD)
A/B/C/D/E
+
100
+
10
SET UP RETURN
LEVEL
SET MENU
POWER
TV
POWER
STANDBY
13
CD
TUNER
TAPE/MD
DVD/LD
TV/DBS
VCR
PHONO
V-AUX
EXT. DEC
.
CH CH
MOVIE
THEATER 1
MOVIE
THEATER 2
MONO MOVIE
/DTS
SURROUND
DISCO
TV SPORTS
ROCK
CHURCH
JAZZ CLUB
CLEAR
SLEEP
ENTER
HALL TEST
EFCT
DISP
DSP
TV
DISC SKIP
PRESET ON/OFF
INDEX
A/B
VCR REC TV INPUT
ON SCREEN
SUBTITLE ANGLE
AUDIO
ON/OFF
TITLE MENU
2
5
8
4
7
0
9
6
/
VOLUME
MUTE
CODE SET
SELECT
DIR
A
DIR
B
D
V
D
M
E
N
U
(TV POWER)
+10
MENU LEFT
MENU SELECT
SET UP
TITLE
DISC SKIP
Numeric
keys
POWER
(TV VOLUME)
TITLE/INDEX
MENU RIGHT
(TV INPUT)
MENU UP
MENU DOWN
CLEAR
RETURN
MENU
mCD Note
TV POWER,TV VOLUME and TV INPUT function if you have entered the
code for your TV.
A/B/C/D/E
+
100
+
10
SET UP RETURN
LEVEL
SET MENU
POWER
TV
POWER
STANDBY
13
CD
TUNER
TAPE/MD
DVD/LD
TV/DBS
VCR
PHONO
V-AUX
EXT. DEC
.
CH CH
MOVIE
THEATER 1
MOVIE
THEATER 2
MONO MOVIE
/DTS
SURROUND
DISCO
TV SPORTS
ROCK
CHURCH
JAZZ CLUB
CLEAR
SLEEP
ENTER
HALL TEST
EFCT
DISP
DSP
TV
DISC SKIP
PRESET ON/OFF
INDEX
A/B
VCR REC TV INPUT
ON SCREEN
SUBTITLE ANGLE
AUDIO
ON/OFF
TITLE MENU
2
5
8
4
7
0
9
6
/
VOLUME
MUTE
CODE SET
SELECT
DIR
A
DIR
B
C
D
1
3
2
5
(TV POWER)
INPUT
(TV VOLUME)
(TV INPUT)
6
7
8
4
1POWER
This key turns on this unit when the
default code is used. If another code
is entered and your CD player’s
remote controller has a power key,
this key will turn on the CD player.
2DISC SKIP
Press these keys to skip to the next
or previous CD.
3, SKIP
Press to skip to the beginning of
the next track.
Press to skip to the beginning of
the current or previous track.
4PLAY
Press this key to play a CD.
5BACKWARD
Press this key to reverse playback
rapidly.
6PAUSE
Press this key to pause playback.
This key functions as PAUSE/STOP
for operating Yamaha CD players
under default settings.
7STOP
Press this key to stop playback.
This key functions as PAUSE/STOP
for operating Yamaha CD players
under default settings.
8FAST FORWARD
Press this key to advance playback
rapidly.
C
D
D
V
D
/
L
D
D
V
D
M
E
N
U
(*1) (*1): For a DVD player:
This key turns on this unit when
the default code is used.
For an CD player:
This key turns on this unit if a
code for a Yamaha LD player is
entered.
REMOTE CONTROLLER

66
The keys drawn in a light tone do not function. For the keys which are not described here, see “AMP/TUN” on page 62. For details,
refer to the instruction manual for each of your components.
mVCR mTV
Note
You can control your VCR if you have entered the code for it.
Note
TV POWER,TV VOLUME and TV INPUT function if you have
entered the code for your TV.
Note
TV POWER,TV VOLUME and TV INPUT function if you
have entered the code for your TV.
mCBL/DBS
A/B/C/D/E
+
100
+
10
SET UP RETURN
LEVEL
SET MENU
POWER
TV
POWER
STANDBY
13
CD
TUNER
TAPE/MD
DVD/LD
TV/DBS
VCR
PHONO
V-AUX
EXT. DEC
.
CH CH
MOVIE
THEATER 1
MOVIE
THEATER 2
MONO MOVIE
/DTS
SURROUND
DISCO
TV SPORTS
ROCK
CHURCH
JAZZ CLUB
CLEAR
SLEEP
ENTER
HALL TEST
EFCT
DISP
DSP
TV
DISC SKIP
PRESET ON/OFF
INDEX
A/B
VCR REC TV INPUT
ON SCREEN
SUBTITLE ANGLE
AUDIO
ON/OFF
TITLE MENU
2
5
8
4
7
0
9
6
/
VOLUME
MUTE
CODE SET
SELECT
DIR
A
DIR
B
V
C
R
(TV POWER)
CHANNEL
ENTER
VCR REC (*1)
PLAY
REWIND
CHANNEL
+(UP)/–(DOWN)
CHANNEL
POWER
(TV VOLUME)
DISPLAY
(TV INPUT)
PAUSE
STOP
FAST
FORWARD
A/B/C/D/E
+
100
+
10
SET UP RETURN
LEVEL
SET MENU
POWER
TV
POWER
STANDBY
13
CD
TUNER
TAPE/MD
DVD/LD
TV/DBS
VCR
PHONO
V-AUX
EXT. DEC
.
CH CH
MOVIE
THEATER 1
MOVIE
THEATER 2
MONO MOVIE
/DTS
SURROUND
DISCO
TV SPORTS
ROCK
CHURCH
JAZZ CLUB
CLEAR
SLEEP
ENTER
HALL TEST
EFCT
DISP
DSP
TV
DISC SKIP
PRESET ON/OFF
INDEX
A/B
VCR REC TV INPUT
ON SCREEN
SUBTITLE ANGLE
AUDIO
ON/OFF
TITLE MENU
2
5
8
4
7
0
9
6
/
VOLUME
MUTE
CODE SET
SELECT
DIR
A
DIR
B
T
V
TV POWER
TV MUTE
TV SLEEP
CHANNEL
ENTER
CHANNEL
+(UP)/–(DOWN)
CHANNEL
TV VOLUME
DISPLAY
TV EFFECT
ON/OFF
TV INPUT
(VCR)
A/B/C/D/E
+
100
+
10
SET UP RETURN
LEVEL
SET MENU
POWER
TV
POWER
STANDBY
13
CD
TUNER
TAPE/MD
DVD/LD
TV/DBS
VCR
PHONO
V-AUX
EXT. DEC
.
CH CH
MOVIE
THEATER 1
MOVIE
THEATER 2
MONO MOVIE
/DTS
SURROUND
DISCO
TV SPORTS
ROCK
CHURCH
JAZZ CLUB
CLEAR
SLEEP
ENTER
HALL TEST
EFCT
DISP
DSP
TV
DISC SKIP
PRESET ON/OFF
INDEX
A/B
VCR REC TV INPUT
ON SCREEN
SUBTITLE ANGLE
AUDIO
ON/OFF
TITLE MENU
2
5
8
4
7
0
9
6
/
VOLUME
MUTE
CODE SET
SELECT
DIR
A
DIR
B
C
B
L
/
D
B
S
(TV POWER)
MENU LEFT
CHANNEL
ENTER
MENU SELECT
CHANNEL
+(UP)/–(DOWN)
CHANNEL
POWER
(TV VOLUME)
DISPLAY
+100
(TV INPUT)
MENU UP
MENU RIGHT
RECALL
MENU DOWN
MENU
V
C
R
T
V
C
B
L
/
D
B
S
REMOTE CONTROLLER
(*1) Press this key twice to start recording.

67
English
Entering manufacturer codes
If you have a component which is not a Yamaha model, you can enter the code for the manufacturer of the component in the
corresponding position of the selector dial. By doing so, you can control the component with the remote controller.
Refer to the code list at the end of this manual for the code numbers you need.
Notes
●Some Yamaha CD players and tape decks cannot be controlled with the default codes. To control such a model, enter the code
for the model in the corresponding position.
●If there is no code applicable for your component in the code list, you must use the remote controller provided for the component.
1Set the selector dial to the position for controlling the
component. (For example, set to “VCR” for a VCR.)
2Press both of the VOLUME and keys at the
same time and hold them until the indicator flashes
twice.
3Use the numeric keys to enter the four-digit
manufacturer code for the component to be used.
Make sure that the indicator flashes twice.
* If the indicator does not flash, repeat step 3 and enter
the code again.
4Try operating the component with the remote controller
to check the code entering is successful.
Note
If the component cannot be controlled, enter another code for
the same manufacturer.
Entering a code
POWER
STANDBY
CD
TAPE/MD
MOVIE
THEATER 1
MOVIE
THEATER 2
/DTS
SURROUND
V
C
R
POWER
STANDBY
V
C
R
Flashes
twice.
Entering a code for a second (or third) VCR
You can use the CBL/DBS or DVD MENU position, or both of
them to control a second (and/or third) VCR if you do not use a
cable TV, DBS tuner, DVD player etc.
*
If you will use the DVD MENU position for a second (or third)
VCR, you must enter the code for an LD player in the DVD/LD
position.
1Set the selector dial to the CBL/DBS or DVD MENU
position.
2Press both of the VOLUME and keys at the
same time and hold them until the indicator flashes
twice.
3Press the MUTE key.
4Use the numeric keys to enter the four-digit
manufacturer code for the second (or third) VCR. Make
sure that the indicator flashes twice.
* If the indicator does not flash, repeat step 4 and enter
the code again.
5Try operating the component with the remote controller
to check the code entering is successful.
Note
If the component cannot be controlled, enter another code for
the same manufacturer.
POWER
STANDBY
CD
TAPE/MD
MOVIE
THEATER 1
MOVIE
THEATER 2
/DTS
SURROUND
D
V
D
M
E
N
U
TV
VOLUME
MUTE
CODE SET
POWER
STANDBY
D
V
D
M
E
N
U
Flashes
twice.
TV
VOLUME
MUTE
CODE SET
A/B/C/D/E
+
100
+
10
13
CD
TUNER
TAPE/MD
DVD/LD
TV/DBS
VCR
PHONO
V-AUX
EXT. DEC
.
MOVIE
THEATER 1
MOVIE
THEATER 2
MONO MOVIE
/DTS
SURROUND
DISCO
TV SPORTS
ROCK
CHURCH
JAZZ CLUB
CLEAR
ENTER
HALL TEST
2
5
8
4
7
0
9
6
POWER
STANDBY
V
C
R
Flashes
twice.
TV
VOLUME
MUTE
CODE SET
A/B/C/D/E
+
100
+
10
13
CD
TUNER
TAPE/MD
DVD/LD
TV/DBS
VCR
PHONO
V-AUX
EXT. DEC
.
MOVIE
THEATER 1
MOVIE
THEATER 2
MONO MOVIE
/DTS
SURROUND
DISCO
TV SPORTS
ROCK
CHURCH
JAZZ CLUB
CLEAR
ENTER
HALL TEST
2
5
8
4
7
0
9
6
POWER
STANDBY
D
V
D
M
E
N
U
Flashes
twice.
REMOTE CONTROLLER

68
Restoring the default codes
1Press both of the VOLUME and keys at the
same time and hold them until the indicator flashes
twice.
2Enter the code number “9987”.
* Make sure that the indicator flashes twice.
1Set the selector dial to the position for which you want to
restore the default code.
2Press both of the VOLUME and keys at the
same time and hold them until the indicator flashes
twice.
3Enter the code number “9999”.
* Make sure that the indicator flashes twice.
To restore the default codes for the all
positions. To restore the default code for each
position
Default codes
The following codes are preset as the default code.
<U.S.A., Canada, China, Singapore and General models><Australia model>
We recommend that you write all code numbers you have entered on the “Quick Reference Card”.
Position Component Code
TV TV 0047
CBL/DBS DBS tuner 2566
VCR VCR 3060
DVD/LD DVD player 4545 YAMAHA
CD CD player 6187 YAMAHA
TAPE/MD Tape deck 8524 YAMAHA
Position Component Code
TV TV 0037
CBL/DBS DBS tuner 2455
VCR VCR 3072
DVD/LD DVD player 4545 YAMAHA
CD CD player 6187 YAMAHA
TAPE/MD Tape deck 8524 YAMAHA
TV
VOLUME
MUTE
CODE SET
POWER
STANDBY
D
V
D
M
E
N
U
Flashes
twice.
POWER
STANDBY
D
V
D
M
E
N
U
Flashes
twice.
A/B/C/D/E
+
100
+
10
13
CD
TUNER
TAPE/MD
DVD/LD
TV/DBS
VCR
PHONO
V-AUX
EXT. DEC
.
MOVIE
THEATER 1
MOVIE
THEATER 2
MONO MOVIE
/DTS
SURROUND
DISCO
TV SPORTS
ROCK
CHURCH
JAZZ CLUB
CLEAR
ENTER
HALL TEST
2
5
8
4
7
0
9
6
POWER
STANDBY
D
V
D
M
E
N
U
Flashes
twice.
A/B/C/D/E
+
100
+
10
13
CD
TUNER
TAPE/MD
DVD/LD
TV/DBS
VCR
PHONO
V-AUX
EXT. DEC
.
MOVIE
THEATER 1
MOVIE
THEATER 2
MONO MOVIE
/DTS
SURROUND
DISCO
TV SPORTS
ROCK
CHURCH
JAZZ CLUB
CLEAR
ENTER
HALL TEST
2
5
8
4
7
0
9
6
TV
VOLUME
MUTE
CODE SET
POWER
STANDBY
D
V
D
M
E
N
U
Flashes
twice.
POWER
STANDBY
CD
TAPE/MD
MOVIE
THEATER 1
MOVIE
THEATER 2
/DTS
SURROUND
D
V
D
M
E
N
U
REMOTE CONTROLLER

69
English
Refer to the chart below when this unit does not function properly. If the problem you are experiencing is not listed below or if the
instruction below does not help, disconnect the power cord and contact your authorized YAMAHA dealer or service center.
Problem
The unit fails to turn on when the
STANDBY/ON switch is pressed, or turns
into the standby mode suddenly soon after
the power is turned on.
This unit does not work normally.
No sound or no picture.
No picture
The sound suddenly goes off.
Only one side speaker outputs the sound.
No sound from the effect speakers.
No sound from the center speaker.
Poor bass reproduction.
Sound “hums”.
The volume level is low while playing a
record.
The volume level cannot be increased, or
sound is distorted.
Cause
Power cord is not plugged in or is not
completely inserted.
The IMPEDANCE SELECTOR switch on the
rear panel is not set to either end.
There is an influence of strong external
noise (lightning, excessive static electricity,
etc.) or a misoperation on this unit while
using this unit.
Incorrect output cord connections.
Appropriate input source is not selected.
Speaker connections are not secure.
Digital signals other than PCM audio and
Dolby Digital (or DTS) encoded signals
which this unit cannot reproduce are input to
this unit by playing a CD-ROM etc.
There is no S video terminal connection
between this unit and the TV, though S
video signals are input to this unit.
The protection circuit has been activated
because of short circuit etc.
The SLEEP timer came on.
Incorrect setting of the BALANCE control.
Incorrect cord connections.
The EFFECT button is set off.
A Dolby Surround (or DTS) decoding
program is being used with material not
encoded with Dolby Surround (or DTS).
The function “1. CENTER SPEAKER” in the
SET MENU mode is set to the “NONE” position.
One of the DSP programs No. 6 to No. 10 is
selected when the input signal of source is
2-channel stereo (analog/PCM).
The input signals of source encoded with
Dolby Digital or DTS do not have center
channel signals.
The function “4. LFE/BASS OUT” in the SET
MENU mode is set in the SW or BOTH
position, though your system does not
include a subwoofer.
Output mode selection for each channel
(MAIN, CENTER or REAR) is improper.
Incorrect cord connections.
No connection from the turntable to the
GND terminal.
The record is being played on a turntable
with an MC cartridge.
The component connected to the TAPE/MD
OUT terminals of this unit is turned off.
What to Do
Firmly plug in the power cord.
Set the switch to either end when this unit is
in the standby mode.
Turn this unit into the standby mode and
disconnect the AC power cord from the AC
outlet. After about 30 seconds have passed,
connect the power and operate this unit
again.
Connect the cords properly. If the problem
persists, the cords may be defective.
Select the appropriate input source with the
INPUT SELECTOR or the TAPE/MD
MON/EXT. DECODER button.
Secure the connections.
Play a source whose signals this unit can
reproduce.
Connect this unit’s S VIDEO MONITOR OUT
terminal to the TV’s S video input terminal.
Turn this unit into the standby mode, and
then turn on to reset the protection circuit.
Cancel the SLEEP timer function.
Adjust it to the appropriate position.
Connect the cords properly. If the problem
persists, the cords may be defective.
Press the EFFECT button to turn it on.
Use a different sound field program.
Select the appropriate position.
Select another program.
Refer to the instructions for the source
currently played.
Select the MAIN position.
Make output mode selections suitable for
your speaker system.
Firmly connect the audio plugs. If the
problem persists, the cords may be defective.
Make the GND connection between the
turntable and this unit.
The player should be connected to the unit
through the MC head amplifier.
Turn on the power to the component.
General
TROUBLESHOOTING

70
TROUBLESHOOTING
Problem
The remote controller does not work.
The remote controller does not function
properly.
This unit or another component cannot be
controlled with the remote controller.
Cause
The batteries of this remote controller are
weak.
Wrong distance or angle.
Direct sunlight or lighting (of an inverter type
of fluorescent lamp etc.) is striking the remote
control sensor of the main unit.
The selector dial of the remote controller is
not set at the proper position.
The code for controlling the component is not
preset to the remote controller.
What to Do
Replace the batteries with new ones.
The remote controller will function from a
maximum range of 6 meters, no more than 30
degrees off-axis from the front panel.
Change position of the main unit.
Set the selector dial to the proper position.
Enter the code for controlling the component
in the corresponding position of the remote
controller.
Remote controller
Problem
DSP parameters and some other settings
on this unit cannot be changed.
“INPUT DATA ERR” appears on the display
and no sound is heard.
The sound field cannot be recorded.
This unit does not operate properly.
A source cannot be recorded by a tape
deck or VCR connected to this unit.
Noise from nearby TV or tuner.
The sound is degraded when listening with
the headphones connected to the compact
disc player or tape deck that is connected
with this unit.
Cause
The function “11. MEMORY GUARD” in the
SET MENU mode is set to the “ON” position.
A nonstandardized source is played back, or
the unit playing back a source is
misoperating.
It is not possible to record the sound field on
a tape deck connected to this unit’s
TAPE/MD OUT terminals.
The internal microcomputer has been frozen
by an external electric shock (lightning,
excessive static electricity, etc.) or power
supply with low voltage.
The source unit is connected to this unit
between digital terminals only.
This unit is too close to the affected
equipment.
This unit is in the standby mode.
What to Do
Set to the “OFF” position.
Check the source, or turn off the unit playing
back the source and then turn on again.
Unplug the AC power cord from the wall AC
outlet, and then plug in again after about one
minute.
Make additional connection between analog
terminals.
Move the unit further away from the affected
equipment.
Turn the power to this unit on.

71
English
TROUBLESHOOTING
Problem
A loud hissing noise is heard when you
play back a source encoded with DTS.
A percussive noise is heard when you
begin playing back a source encoded with
DTS.
No sound is heard when you play back a
source encoded with DTS, even though the
“AUTO” or “DTS” input mode is selected
on this unit.
No sound is heard when you play back an
MD onto which you have recorded a
source encoded with DTS.
No sound is heard when you play back a
DAT onto which you have recorded a
source encoded with DTS.
No sound is heard when you play back a
source (CD etc.) even though the currently
selected input mode is “AUTO”.
Problem
FM stereo reception is noisy.
There is distortion and clear reception
cannot be obtained even with a good
FM antenna.
A desired station cannot be tuned in
with the automatic tuning method.
Previously preset stations can no
longer be tuned in.
A desired station cannot be tuned in
with the automatic tuning method.
There are continuous crackling and
hissing noises.
There are buzzing and whining noises
(especially in the evening).
Cause
The player which plays back the source is
not connected to a digital audio signal input
terminal of this unit.
The “ANALOG” input mode is selected on
this unit.
If the “AUTO” input mode is selected,
depending on some sources, there may be a
case that a noise is heard while this unit is
identifying the format of input signal.
The DTS decoder built into this unit does not
function because the player has a digital
volume control and it is set at a position
other than “maximum”, “neutral” or
“ineffective”.
A source encoded with DTS cannot be
recorded onto an MD.
Depending on a DAT deck, a source
encoded with DTS cannot be recorded onto
a DAT.
In the “AUTO” mode, DTS-decoding mode
cannot be changed to the normal (PCM)
digital signal input mode automatically.
Cause
Because of the characteristics of FM stereo
broadcasts, this is limited to cases where
the transmitter is too far away or the
antenna input is poor.
There is multipath interference.
The station is too weak.
This unit has been unplugged for a long
period.
Weak signal or loose antenna connections.
Noises result from lightning, fluorescent
lamps, motors, thermostats and other
electrical equipment.
A television set is being used nearby.
What to Do
The player must be connected to a digital
audio signal input terminal of this unit besides
analog audio signal terminal connections.
Select a proper input mode on this unit to turn
on the DTS decoder built into this unit.
Set the input mode of the currently selected
input source to “DTS”.
Set the player’s digital volume control at the
maximum, neutral or ineffective position.
Press the INPUT MODE button on the front
panel or the input selector button (for the
currently selected source) on the remote
controller so that “PCM” appears on the
monitor screen.
What to Do
Check the antenna connections.
Try using a high quality directional FM
antenna.
Set the TUNING MODE button to the manual
tuning mode.
Adjust antenna placement to eliminate
multipath interference.
Use the manual tuning method.
Use a high quality directional FM antenna.
Repeat the presetting procedure.
Tighten the AM loop antenna connections
and rotate it for best reception.
Use the manual tuning method.
Use an outdoor antenna and a ground wire.
This will help somewhat but it is difficult to
eliminate all the noises.
Relocate this unit away from the TV.
When playing back a source encoded with DTS:
Tuner
Notes
•It is necessary to use a DTS decoder to play back a source encoded with DTS, so the player which plays back a source must be
connected to a digital audio input terminal of this unit in the way described in this manual. If this connection is not made or only a
D-to-A converter is used without using a DTS decoder, when you play back a source, only a loud hiss noise will be heard.
•If you make a search (or skip etc.) operation while playing back a source encoded with DTS, the “dts” indicator goes out from the
display. This is because this unit automatically changes the DTS-decoding mode to the standard (PCM) digital signal input mode
to prevent a noise from being output.
•A source encoded with DTS cannot be recorded onto analog audio and video tapes, and also, an analog tape recorded with a
source encoded with DTS cannot be played back.
The same result is obtained for MDs and DATs (depending on a DAT deck used for recording and/or playback).
FMAM
Although you make the operation for
recalling a preset station, the station
cannot be tuned in, or a station other than
the preset one is tuned in.
Some memory of the preset stations was
modified because the setting of the
FREQUENCY STEP switch was changed
after storing stations.
Repeat storing stations by following the
preset tuning procedure.
<For China and General models only>

72
SPECIFICATIONS
AUDIO SECTION
Minimum RMS Output Power Per Channel
(Power Amp. Section)
(When both channels are driven)
MAIN L/R
20 Hz to 20 kHz, 0.04% THD, 8 ohms
................................................ 85W+85W
1 kHz, 0.07% THD, 8 ohms
............................................ 100W+100W
CENTER
20 Hz to 20 kHz, 0.04% THD, 8 ohms
.......................................................... 85W
1 kHz, 0.07% THD, 8 ohms ............ 100W
REAR L/R
20 Hz to 20 kHz, 0.04% THD, 8 ohms
.................................................85W+85W
1 kHz, 0.07% THD, 8 ohms
.............................................100W+100W
Maximum Power (EIAJ) [China and General
models only]
1 kHz, 10% THD
, 8 ohms
(When both channels are driven)
MAIN L/R ................................125W+125W
CENTER.............................................125W
REAR L/R ...............................125W+125W
Dynamic Power Per Channel
(by IHF Dynamic Headroom Measuring Method)
MAIN L/R (8 ohms/6 ohms/4 ohms/2 ohms)
(When both channels are driven)
..................................115W/140W/170W/200W
Dynamic Headroom
[U.S.A. and Canada models only]
MAIN L/R (8 ohms) .......................... 1.31 dB
DIN Standard Output Power Per Channel
[Europe, U.K. and Singapore models only]
MAIN L/R (1 kHz, 0.7% THD, 4 ohms)
(When both channels are driven) ..... 130W
IEC Power
[Europe, U.K. and Singapore models only]
MAIN L/R (1 kHz, 0.04% THD, 8 ohms)
(When both channels are driven) ....... 95W
Power Band Width
8 ohms, 40W, 0.09% THD
(When both channels are driven)
MAIN L/R .........................10 Hz to 50 kHz
Damping Factor (SPEAKER A)
MAIN L/R (20 Hz to 20 kHz, 8 ohms)
..................................................... 80 or more
Input Sensitivity/Impedance
CD/TAPEzMD/DVDzLD/TVzDBS/VCR
/VIDEO AUX ................... 150 mV/47 k-ohms
PHONO MM......................2.5 mV/47 k-ohms
Maximum Input Signal
CD/TAPEzMD/DVDzLD/TVzDBS/VCR
/VIDEO AUX (EFFECT ON)
(1 kHz, 0.5% THD) ................... 2.2V or more
PHONO MM (1 kHz, 0.04% THD)
............................................ 110 mV or more
Output Level/Impedance
REC OUT....................... 150 mV/1.0 k-ohms
PRE OUT ............................ 2.6V/1.1 k-ohms
SUBWOOFER (MAIN SP: SMALL)
............................................ 4.0V/1.2 k-ohms
Headphone Jack Rated Output/Impedance
Output Level
CD/TAPEzMD/DVDzLD/TVzDBS/VCR
/VIDEO AUX Input: 1 kHz,
150 mV, RL=8 ohms ........................ 0.55V
Impedance .................................... 390 ohms
Frequency Response (20 Hz to 20 kHz)
CD/TAPEzMD/DVDzLD/TVzDBS/VCR
/VIDEO AUX to MAIN L/R SP OUT
........................................................ 0±0.5 dB
RIAA Equalization Deviation
PHONO MM ....................................0±0.5 dB
Total Harmonic Distortion (20 Hz to 20 kHz)
CD/TAPEzMD/DVDzLD/TVzDBS/VCR/VIDEO
AUX to MAIN SP OUT, 40W/8 ohms
.............................................. 0.025% or less
PHONO MM to REC OUT, 1V
................................................ 0.02% or less
Signal-to-Noise Ratio (IHF-A Network)
CD/TAPEzMD/DVDzLD/TVzDBS/VCR/VIDEO
AUX to SP OUT (Input Shorted 150 mV)
(EFFECT OFF) ...................... 96 dB or more
PHONO MM to REC OUT
(Input Shorted 5 mV)
[U.S.A., Canada, China and General
models] .................................86 dB or more
[Europe, U.K., Australia and Singapore
models] .................................82 dB or more
Residual Noise (IHF-A Network)
MAIN L/R SP OUT ................. 170 µV or less
Channel Separation (Vol. –30 dB, EFFECT
OFF)
CD/TAPEzMD/DVDzLD/TVzDBS/VCR/VIDEO
AUX Input 5.1 k-ohms Shorted
1 kHz/10 kHz
........................................ 60/45 dB or more
PHONO MM Input Shorted
1 kHz/10 kHz
.........................................60/55 dB or more
Tone Control Characteristics
Bass
Boost/Cut ........................... ±10 dB (50 Hz)
Turnover frequency ........................ 350 Hz
Treble
Boost/Cut ......................... ±10 dB (20 kHz)
Turnover frequency ....................... 3.5 kHz
Bass Extension (MAIN L/R) .......+6 dB (50 Hz)
Filter Characteristics
MAIN L/R, CENTER, REAR L/R
(MAIN, CENTER, REAR SP: SMALL)
(H.P.F.) .......................fc = 90 Hz, 12 dB/oct.
SUBWOOFER (L.P.F.)
.................................... fc = 90 Hz, 18 dB/oct.
Gain Tracking Error (0 to –60 dB)
MAIN L/R ....................................3 dB or less
VIDEO SECTION
Video Signal Type
[U.S.A. and Canada models]................NTSC
[Europe, U.K., Australia and Singapore
models] .................................................. PAL
[China and General models] ....... NTSC/PAL
Video Signal Level ................. 1 Vp-p/75 ohms
S-Video Signal Level
Y ......................................... 1 Vp-p/75 ohms
C .................................. 0.286 Vp-p/75 ohms
Maximum Input Level ........... 1.5 Vp-p or more
Signal-to-Noise Ratio ............... 50 dB or more
Monitor Out Frequency Response
..................................... 5 Hz to 10 MHz, –3 dB
FM SECTION
Tuning Range
[U.S.A. and Canada models]
..........................................87.5 to 107.9 MHz
[Europe, U.K., Australia, China, Singapore
and General models] ........87.5 to 108.0 MHz
50 dB Quieting Sensitivity (IHF, 75 ohms,
100% mod., 1 kHz)
[U.S.A., Canada, China and General
models only]
Mono.................................1.6 µV (15.3 dBf)
Stereo................................23 µV (38.5 dBf)
Usable Sensitivity (75 ohms)
[Europe, U.K., Australia and Singapore
models only]
DIN, Mono (S/N 26 dB) .....................0.9 µV
DIN, Stereo (S/N 46 dB).....................28 µV
Alternate Channel Selectivity (±400 kHz)
[U.S.A., Canada, China and General
models only]..........................................75 dB
Selectivity (two signals, 40 kHz Dev. ±300
kHz)
[Europe, U.K., Australia and Singapore
models only] .........................................55 dB
Signal-to-Noise Ratio
(IHF) Mono/Stereo
[U.S.A., Canada, China and General
models]..........................................81/75 dB
(DIN-Weighted, 40 kHz Dev.) Mono/Stereo
[Europe, U.K., Australia and Singapore
models]..........................................75/69 dB

73
English
SPECIFICATIONS
Harmonic Distortion (1 kHz)
Mono/Stereo ....................................0.1/0.2%
Stereo Separation (1 kHz).......................48 dB
Frequency Response
20 Hz to 15 kHz ..................................0±1 dB
Output Level (100% mod., 1 kHz)
[U.S.A., Canada, China and General models]
...........................................................550 mV
[Europe, U.K., Australia and Singapore
models (40 kHz Dev.)] ......................550 mV
AM SECTION
Tuning Range
[U.S.A., Canada, China and General models]
........................................... 530 to 1,710 kHz
[Europe, U.K., Australia and Singapore
models] ...............................531 to 1,611 kHz
Usable Sensitivity..............................300 µV/m
Signal-to-Noise Ratio ..............................52 dB
Output Level (30% mod., 1 kHz) .........150 mV
GENERAL
Power Supply
[U.S.A. and Canada models]
............................................. AC 120V/60 Hz
[Europe, U.K. and Singapore models]
............................................. AC 230V/50 Hz
[Australia model] .................. AC 240V/50 Hz
[China and General models]
.................. AC 110/120/220/240V, 50/60 Hz
Power Consumption
[U.S.A. model] ..................................... 310W
[Europe, U.K., Australia, China, Singapore
and General models] ............................350W
[Canada model]........................350W/440 VA
Maximum Power Consumption
[General model only] ...........................690W
AC Outlets
2 SWITCHED OUTLETS
[U.S.A., Europe, Canada, China, Singapore
and General models] ....... 100W max. total
1 SWITCHED OUTLET
[U.K. and Australia models] ..... 100W max.
Dimensions (W x H x D)
........................................ 435 x 151 x 391 mm
(17-1/8” x 5-15/16” x 15-3/8”)
Weight ......................... 13.0 kg (28 lbs. 10 oz)
Accessories..........................Remote controller
Batteries
AM loop antenna
Indoor FM antenna
Antenna adapter
(U.S.A. and Canada models only)
* Specifications are subject to change without
notice.

SETUP CODES FOR TV
Manufacturer Code
A-Mark 0003
AOC 0030, 0019, 0003, 0052, 0185
Abex 0032
Acura 0009
Admiral 0093
Adventura 0046
Adyson 0032
Aiko 0092
Akai 0030, 0208
Akura 0264
Alaron 0179, 0216
Alba 0009, 0037
Ambassador 0177
Amstrad 0009, 0171, 0177
Anam 0180, 0004, 0009, 0068
Anam National 0161
Anitech 0009, 0068
Arcam 0216
Archer 0003
Audinac 0391
Audiosonic 0037, 0109
Audiovox 0451, 0180, 0003, 0092
BPL 0282
Basic Line 0009
Baur 0037, 0512, 0535, 0554
Baysonic 0180
Belcor 0019
Bell & Howell 0154, 0016
Beon 0037
Blaupunkt 0535, 0554
Blue Star 0282
Bradford 0180
Brandt 0109
Britannia 0216
Brockwood 0019
Broksonic 0236, 0463, 0003, 0426
Bush 0282, 0009, 0037
CCE 0037
CS Electronics 0216
CXC 0180
Candle 0030, 0056, 0046, 0186
Carnivale 0030
Carver 0054, 0170
Cascade 0009
Cathay 0037
Celebrity 0000
Centurion 0037
Cimline 0009
Cineral 0451, 0092
Citizen 0060, 0030, 0056, 0039,
0046, 0092, 0186, 0280
Clairtone 0185
Clarivox 0037
Concerto 0056
Contec 0180, 0009, 0185, 0216
Craig 0180, 0161
Crosley 0054
Crown 0180, 0039, 0009, 0037, 0418
Curtis Mathes 0047, 0054, 0154, 0051,
0451, 0093, 0060, 0030,
0145, 0056, 0016, 0039, 0166
Daewoo 0451, 0019, 0039, 0009,
0037, 0066, 0092
Dansai 0037
Dayton 0009
Daytron 0019
De Graaf 0208
Decca 0037
Denon 0145
Dixi 0004, 0009, 0037
Dumont 0017, 0019
Ectec 0391
Electroband 0000, 0185
Elin 0037
Elta 0009
Emerson 0154, 0236, 0463, 0180,
0282, 0178, 0019, 0179,
0039, 0177, 0185, 0280
Envision 0030
Erres 0037
Ferguson 0037, 0109, 0287, 0560
Fidelity 0216
Finlandia 0208
Finlux 0179, 0037
Firstline 0009, 0216
Fisher 0154, 0159, 0208
Formenti 0037
Frontech 0264
Fujitsu 0179
Funai 0180, 0179, 0171, 0264
Futuretech 0180
GE 0047, 0051, 0451, 0093,
0282, 0178, 0021, 0135
GEC 0037
Geloso 0009
Gibralter 0017, 0030, 0019
GoldStar 0030, 0178, 0019, 0056,
0001, 0002, 0032, 0037, 0109
Goodmans 0179, 0037
Gradiente 0053, 0056, 0170
Granada 0037, 0208, 0339, 0502
Grandin 0282
Grundig 0037, 0535, 0554
Grunpy 0180, 0179
HCM 0282, 0009
Hallmark 0178
Hanseatic 0037
Harley Davidson 0179
Harvard 0180, 0068
Hinari 0179, 0009, 0037, 0283
Hisawa 0282
Hitachi 0145, 0056, 0032,
0109, 0151, 0576
Huanyu 0216
Hypson 0282, 0037, 0264
ICE 0264
ITT 0283
Imperial 0418
Indiana 0037
Infinity 0054
Inteq 0017
Interbuy 0068
Interfunk 0037, 0512
Intervision 0037, 0068, 0264
JBL 0054
JCB 0000
JEC 0502
JVC 0053, 0069, 0160
Janeil 0046
KEC 0180
KTV 0180, 0030, 0039, 0185, 0280
Kaisui 0282, 0009, 0216
Kamp 0216
Kawasho 0216
Kaypani 0052
Kendo 0037
Kenwood 0030, 0019
Kingsley 0216
Kloss 0046
Korpel 0037
Koyoda 0009
LG 0056
LXI 0047, 0054, 0154, 0156, 0178
Leyco 0037, 0264
Liesenk & Tter 0037
Lloytron 0032
Loewe 0512
Logik 0016, 0001
Luxman 0056
M Electronic 0009, 0037, 0068,
0109, 0287
MEI 0185
MGA 0150, 0030, 0178, 0019
MTC 0060, 0030, 0019, 0056,
0185, 0216, 0512
Magnavox 0054, 0030, 0179,
0186, 0187
Majestic 0016
Manesth 0264
Marantz 0054, 0030, 0037
Mark 0037
Matsui 0009, 0035, 0037, 0177, 0208
Matsushita 0250
Mediator 0037
LIST OF MANUFACTURER’S CODES
LISTE DES CODES FABRICANTS
For U.S.A. and Canada models
Modèles pour les Etats-Unis et le Canada

Megatron 0178, 0145, 0003
Memorex 0154, 0250, 0150, 0178,
0056, 0016, 0009
Metz 0535
Midland 0047, 0017, 0051,
0039, 0032, 0135
Minerva 0535, 0554
Minutz 0021
Mitsubishi 0093, 0150, 0178,
0019, 0512, 0535
Mivar 0216
Motorola 0093
Multitech 0180, 0009, 0216
NAD 0156, 0178, 0166
NEC 0030, 0019, 0056, 0170
NEI 0037
NTC 0092
Neckermann 0037, 0554
Nesco 0179
Nikkai 0032, 0035, 0037, 0216, 0264
Nikko 0030, 0178, 0092
Nisato 0391
Nordmende 0109, 0287, 0560
Noshi 0018
Onwa 0180
Optimus 0154, 0250, 0166
Optonica 0093, 0165
Orion 0236, 0463, 0179, 0037, 0177
Osaki 0032, 0264
Osume 0032
Otto Versand 0037, 0512, 0535, 0554
Palladium 0418
Panama 0264
Panasonic 0051, 0250, 0226
Pathe Cinema 0216
Pausa 0009
Penney 0047, 0156, 0051, 0060, 0030,
0178, 0021, 0019, 0018, 0056,
0039, 0002, 0003,
0032, 0135, 0149
Phase 0032
Philco 0054, 0463, 0030, 0145, 0019
Philips 0054, 0037, 0554
Phonola 0037
Pilot 0030, 0019, 0039
Pioneer 0109, 0166, 0287
Portland 0019, 0039, 0092
Prism 0051
Profex 0009
Proscan 0047
Protech 0009, 0037, 0264, 0418
Proton 0178, 0003, 0052
Pulsar 0017, 0019
Quasar 0051, 0250, 0165
Quelle 0037, 0252, 0512, 0535, 0554
R-Line 0037
RCA 0047, 0051, 0093, 0019,
0018, 0090, 0135
Radio Shack 0047, 0154, 0165, 0180,
0030, 0178, 0019, 0056,
0039, 0032
Radiola 0037
Realistic 0154, 0165, 0180, 0030,
0178, 0019, 0056, 0039, 0032
Revox 0037
Rex 0264
Rhapsody 0185, 0216
Roadstar 0009, 0264, 0418
Runco 0017, 0030
SBR 0037
SEG 0264
SEI 0177
SSS 0180, 0019
Saba 0109, 0287
Saisho 0009, 0177, 0264
Sampo 0030, 0039, 0032, 0052
Samsung 0060, 0030, 0178, 0019,
0056, 0039, 0009, 0032,
0037, 0090, 0264, 0427
Samsux 0039
Sandra 0216
Sansei 0451
Sansui 0463
Sanyo 0154, 0159, 0208, 0339
Schneider 0037
Scimitsu 0019
Scotch 0178
Scott 0236, 0180, 0178, 0019, 0179
Sears 0047, 0054, 0154, 0156, 0178,
0179, 0056, 0149, 0159, 0171
Semivox 0180
Semp 0156
Sentra 0035, 0283
Sharp 0093, 0165, 0039
Shogun 0019
Siemens 0037, 0535, 0554
Signature 0016
Simpson 0186, 0187
Sinudyne 0177
Solavox 0032
Sonitron 0208
Sonoko 0009, 0037
Sonolor 0208
Sontec 0037
Sony 0000, 0080
Soundesign 0180, 0178, 0179, 0186
Soundwave 0037, 0418
Spectricon 0003
Squareview 0171
Standard 0009
Starlite 0180
Supra 0056
Supre-Macy 0046
Supreme 0000
Sylvania 0054, 0030
Symphonic 0171
Sysline 0037
TMK 0178, 0056, 0177
Tandy 0093
Tatung 0003, 0037
Technics 0051, 0250
Technol Ace 0179
Techwood 0051, 0056, 0003
Teknika 0054, 0180, 0150, 0060,
0019, 0179, 0056, 0016,
0039, 0092, 0186
Telefunken 0056, 0109, 0252
Teletech 0009
Teleton 0186
Texet 0216
Thomson 0109, 0287
Thorn 0035, 0037, 0512, 0535
Tomashi 0282
Toshiba 0154, 0156, 0060,
0035, 0149, 0502
Tosonic 0185
Totevision 0039
Triumph 0177
Ultra 0391
Universum 0037, 0264, 0535
Vector Research 0030
Vestel 0037
Victor 0053
Vidikron 0054
Vidtech 0178, 0019
Viking 0046
Wards 0054, 0165, 0030, 0178, 0021,
0019, 0179, 0056, 0016, 0080
Watson 0037
White Westinghouse 0037, 0216
Yamaha 0030, 0019
Yoko 0037, 0264
Zenith 0017, 0016, 0092
Zonda 0003
SETUP CODES FOR CABLE
Manufacturer Code
ABC 1003, 1008, 1014, 1011
Allegro 1315
Archer 1797
BBT 1267
Belcor 1056
British Telecom 1003
Cable Star 1056
Citizen 1315
Colour Voice 1031
Comtronics 1040
Contec 1019
Emerson 1797
Everquest 1015, 1040
Focus 1400
GC Electronics 1056
Gemini 1015
General Instrument 1476, 1011
GoldStar 1144, 1040
Goodmind 1797
Hamlin 1020, 1259, 1009, 1034
Hitachi 1011
Jasco 1315
Jerrold 1003, 1012, 1476, 1014,
1015, 1011, 1024
MNet 1019
Magnavox 1027
Memorex 1000
Movie Time 1063
NSC 1063
Novaplex 1618
Oak 1019
Optimus 1021
PVP Stereo Visual Matrix 1003
Panasonic 1000, 1107, 1021
Paragon 1000
Philips 1027, 1031
Pioneer 1144, 1533
Popular Mechanics 1400
Prelude 1770
Pulsar 1000
RCA 1021
Radio Shack 1015, 1315
Recoton 1400
Regal 1020, 1259
Rembrandt 1011
Runco 1000
SL Marx 1040
Samsung 1144, 1040
Scientific Atlanta 1008, 1477
Signal 1015, 1040
Signature 1011
Sprucer 1021
StarSight 1422
Starcom 1003, 1015
Stargate 1015, 1040, 1770, 1797
Starquest 1015
TV86 1063
TeleCaption 1221
Teleview 1040
Timeless 1418
Tocom 1012
Toshiba 1000
Tusa 1015
United Cable 1003
Universal 1056, 1191
Viewstar 1063, 1027
Zenith 1000, 1054, 1525
Zentek 1400
SETUP CODES
FOR DBS TUNER
Manufacturer Code
AST 2321
Audio Ton 2364
Avalon 2396
Chaparral 2053, 2209
Connexions 2396
DNT 2396
Echostar 2396
Elta 2364
Expressvu 2775
Fuba 2396
Galaxis 2364
Galaxisat 2321
General Instrument 2361
Huth 2364
JSR 2364
JVC 2775
Jerrold 2361
Lemon 2692
NEC 2507
Neusat 2692
Next-Wave 2732
Primestar 2361
Radix 2396
SAT 2321
SatPartner 2692
Seemann 2396
Triad 2321
Wisi 2321, 2396
Zehnder 2321
(DSS)
AlphaStar 2772
Echostar 2775
General Instrument 2869
HTS 2775
Hitachi 2819
Hughes Network System 2749
Jerrold 2627
Magnavox 2724
Memorex 2724
Panasonic 2701
Philips 2724
Primestar 2627
RCA 2566
Sony 2639
Star Choice 2869
Toshiba 2790
Uniden 2724
SETUP CODES
FOR VCR
Manufacturer Code
ASA 3037, 3081
Admiral 3048
Adventura 3000
Aiko 3278
Aiwa 3037, 3000
Akai 3041, 3061, 3281, 3288
Akiba 3072
Akura 3271
Alba 3209, 3072, 3278, 3020, 3295
Ambassador 3020
American High 3035
Amstrad 3000, 3278
Anitech 3072
Asha 3240
Asuka 3037
Audiovox 3037
Baird 3000, 3104, 3041
Basic Line 3072, 3278, 3020
Beaumark 3240
Bell & Howell 3104
Blaupunkt 3162, 3034, 3195,
3226, 3227
Brandt 3187, 3320
Brandt Electronic 3041
Broksonic 3184, 3121, 3209, 3002,
3295, 3361, 3479
Bush 3209, 3072, 3278
CCE 3072, 3278
CGE 3000
Calix 3037
Canon 3035
Capehart 3020
Carver 3081
Catron 3020
Cimline 3072
Cineral 3278
Citizen 3037, 3278
Clatronic 3020
Colt 3072
Condor 3020
Craig 3037, 3047, 3240, 3072, 3271
Crown 3072, 3278, 3020
Curtis Mathes 3060, 3035, 3041, 3162
Cybernex 3240
Cyrus 3081
Daewoo 3045, 3278, 3020
Dansai 3072
Daytron 3020
De Graaf 3042, 3166
Decca 3081, 3000
Denon 3042
Dual 3041
Dumont 3081, 3000, 3104
Dynatech 3000
ESC 3240, 3278
Elbe 3038
Elcatech 3072
Electrohome 3037
Electrophonic 3037
Emerex 3032
Emerson 3037, 3184, 3000, 3121,
3043, 3209, 3002, 3278,
3036, 3061, 3068, 3208,
3212, 3295, 3361, 3479
Ferguson 3041, 3320
Fidelity 3000
Finlandia 3081, 3104
Finlux 3081, 3000, 3042, 3104
Firstline 3037, 3045, 3043, 3209, 3072
Fisher 3047, 3104, 3046, 3054, 3066
Frontech 3020
Fuji 3035, 3033
Funai 3000
GE 3060, 3035, 3048, 3240, 3202
GEC 3081
Garrard 3000
General 3020
GoldHand 3072
GoldStar 3037, 3038, 3225, 3471
Goodmans 3037, 3000, 3072, 3278,
3062, 3020
Gradiente 3000, 3008
Graetz 3240, 3104, 3041
Granada 3081, 3104, 3046
Grandin 3037, 3000, 3072
Grundig 3081, 3072, 3195, 3226
HCM 3072
HI-Q 3047
Hanseatic 3037
Harley Davidson 3000
Harman/Kardon 3038
Harwood 3072, 3068
Headquarter 3046
Hinari 3240, 3072, 3208
Hitachi 3240, 3000, 3042,
3041, 3166, 3235
Hypson 3072
ITT 3240, 3104, 3041, 3046, 3384
ITV 3037, 3278
Imperial 3000
Interfunk 3081
JVC 3067, 3041, 3008, 3384
Jensen 3041
KEC 3037, 3278
KLH 3072
Kaisui 3072
Kendo 3209
Kenwood 3067, 3041, 3038, 3384
Kodak 3035, 3037
Korpel 3072
LXI 3037
Lenco 3278
Leyco 3072
LIoyd’s 3000, 3208
Loewe 3037, 3081
Logik 3240, 3072
Luxor 3048, 3104, 3043, 3062, 3046
M Electronic 3000
MEI 3035
MGA 3240, 3043, 3061
MGN Technology 3240
MTC 3240, 3000
Magnasonic 3278
Magnavox 3035, 3039, 3081, 3000
Magnin 3240
Manesth 3045, 3072
Marantz 3035, 3081, 3062, 3295
Marta 3037
Matsui 3209, 3036, 3208, 3295
Matsushita 3035, 3162
Memorex 3035, 3037, 3048, 3039,
3047, 3240, 3000, 3104,
3162, 3046
Memphis 3072
Metz 3162, 3195, 3227
Minerva 3195
Minolta 3042
Mitsubishi 3048, 3081, 3067, 3043,
3061, 3173, 3196
Motorola 3035, 3048
Multitech 3000, 3072
Murphy 3000
NEC 3104, 3067, 3041, 3038, 3040
Neckermann 3081
Nesco 3072
Nikko 3037
Nikon 3034
Noblex 3240
Nokia 3240, 3104, 3041, 3046
Nordmende 3041, 3320, 3384
Oceanic 3000, 3041
Olympus 3035, 3226
Optimus 3037, 3048, 3104, 3162
Optonica 3062
Orion 3184, 3121, 3209, 3002,
3036, 3208, 3295, 3479
Osaki 3037, 3000, 3072
Otto Versand 3081
Palladium 3037, 3041, 3072
Panasonic 3035, 3162, 3225,
3226, 3227
Pathe Cinema 3036
Pathe Marconi 3041
Penney 3035, 3037, 3240, 3042,
3038, 3040, 3054
Pentax 3042
Perdio 3000
Philco 3035, 3209, 3038, 3479
Philips 3035, 3081, 3062, 3384
Phonola 3081
Pilot 3037
Pioneer 3081, 3067, 3162, 3235
Portland 3020
Profitronic 3240
Proline 3000
Proscan 3060, 3202
Protec 3072
Pulsar 3039
Pye 3081
Quarter 3046
Quartz 3046
Quasar 3035, 3162
Quelle 3081
RCA 3060, 3035, 3048,
3240, 3042, 3202
Radio Shack 3037, 3000
Radiola 3081
Radix 3037
Randex 3037
Realistic 3035, 3037, 3048, 3047,
3000, 3104, 3062, 3046, 3066
Rex 3041, 3384
Ricoh 3034
Roadstar 3037, 3240, 3072, 3278
Runco 3039
SBR 3081
SEG 3240
SEI 3081
STS 3042
Saba 3041, 3320, 3384
Saisho 3209, 3036, 3208
Salora 3043, 3046
Samsung 3240, 3045
Sanky 3048, 3039
Sansui 3000, 3067, 3041, 3271, 3479
Sanyo 3047, 3240, 3104, 3046
Schaub Lorenz 3000, 3104, 3041
Schneider 3081, 3000, 3072
Scott 3184, 3045, 3121, 3043, 3212
Sears 3035, 3037, 3047, 3000, 3042,
3104, 3046, 3054, 3066
Seleco 3041
Semp 3045
Sentra 3020
Sharp 3048, 3062
Shintom 3104, 3072
Shogun 3240
Siemens 3037, 3081, 3104, 3054, 3195
Silva 3037
Singer 3045, 3072
Sinudyne 3081
Solavox 3020
Sonolor 3046
Sontec 3037
Sony 3035, 3032, 3000, 3033, 3034
Sunstar 3000
Suntronic 3000
Sylvania 3035, 3081, 3000, 3043
Symphonic 3000
TMK 3240, 3036, 3208
Tashiko 3000
Tatung 3081, 3000, 3041
Teac 3000, 3041
Tec 3020
Technics 3035, 3162, 3226
Teknika 3035, 3037, 3000
Teleavia 3041
Telefunken 3041, 3187, 3320, 3384
Tenosal 3072

Tensai 3000
Thomas 3000
Thomson 3041, 3320, 3384
Thorn 3104, 3041, 3036
Toshiba 3081, 3045, 3043, 3041,
3066, 3212, 3366, 3384
Totevision 3037, 3240
Triumph 3208
Uher 3240
Unitech 3240
Universum 3037, 3081, 3240,
3000, 3195
Vector 3045
Vector Research 3038, 3040
Video Concepts 3045, 3040, 3061
Videosonic 3240
Wards 3060, 3035, 3048, 3047,
3081, 3240, 3000, 3042,
3072, 3062, 3212
White Westinghouse 3278
XR-1000 3035, 3000, 3072
Yamaha 3038
Yamishi 3072
Yokan 3072
Yoko 3240, 3020
Zenith 3039, 3000, 3033, 3034
SETUP CODES
FOR DVD PLAYER
Manufacturer Code
JVC 4558
Kenwood 4534
Magnavox 4503
Mitsubishi 4521
Onkyo 4503
Panasonic 4490
Philips 4503, 4539
Pioneer 4525
Proscan 4522
RCA 4522
Sony 4533
Technics 4490
Toshiba 4503
Yamaha 4490, 4545
Zenith 4503
SETUP CODES
FOR LD PLAYER
Manufacturer Code
Aiwa 5203
Carver 5064, 5194, 5323
Denon 5059, 5172
Disco Vision 5023
Funai 5203
Hitachi 5023
Magnavox 5194, 5217
Marantz 5064, 5194
Mitsubishi 5059
NAD 5059
Panasonic 5204
Philips 5064, 5194
Pioneer 5059, 5023
Quasar 5204
Realistic 5203
Salora 5064
Samsung 5323
Sega 5023
Sony 5193, 5201
Technics 5204
Telefunken 5059
Theta Digital 5194
Yamaha 5217
SETUP CODES
FOR CD PLAYER
Manufacturer Code
ADC 6018
Acoustic Research 6420
Adcom 6155
Aiwa 6157, 6012, 6124
Akai 6156
Arcam 6157
Audio Pro 6437
Audio Research 6157
Audio-Technica 6170
Audio Ton 6157
Audiolab 6157
Audiomeca 6157
BSR 6245
Bestar 6164
Burmester 6420
Bush 6245
California Audio Lab 6029
Carver 6157, 6179, 6437
Condor 6164
Crown 6122
Cyrus 6157
DAK 6245
DKK 6000
Denon 6003, 6034
Elektra 6393, 6437
Emerson 6305, 6155, 6164
Fisher 6179, 6048, 6088, 6342
Garrard 6420, 6393, 6245, 6280, 6425
Genexxa 6032, 6305, 6164, 6426
Goodmans 6305, 6245, 6280
Grundig 6157
Harman/Kardon 6426
Hitachi 6032, 6155
JVC 6072
Kenwood 6028, 6037, 6190, 6048
Kodak 6287
Krell 6157
Kyocera 6018
LXI 6305
Linn 6157
Luxman 6093
MCS 6029, 6043
MTC 6420
Magnavox 6157, 6305
Marantz 6029, 6157, 6180
Matsui 6157
Mclntosh 6287
Memorex 6032, 6305, 6155,
6164, 6180
Meridian 6157
Micromega 6157
Mission 6157
Mitsubishi 6156
NAD 6000
NEC 6043
NSM 6157
Nagaoka 6018
Naim 6157
Nakamichi 6147
Nikko 6164, 6170
Onkyo 6101
Optimus 6000, 6032, 6179, 6305,
6037, 6420, 6048, 6145,
6468, 6087, 6280, 6342,
6426, 6437
Panasonic 6029, 6303
Parasound 6420
Philips 6157, 6287
Pioneer 6032, 6305, 6468, 6244
Poppy 6164
Proton 6157
QED 6157
Quad 6157
Quasar 6029
RCA 6179, 6305, 6053, 6155
Realistic 6179, 6420, 6155, 6164, 6180
Revox 6157
Roadstar 6461
Rotel 6157, 6420
Royal 6420
SAE 6157
STS 6018
Sansui 6157, 6305, 6202
Sanyo 6179, 6048, 6087, 6342
Scott 6305, 6155, 6164

Sears 6305
Sharp 6037, 6180, 6261
Sherwood 6114, 6180, 6426
Shure 6043
Sony 6000, 6185
Soundesign 6145, 6425
Tascam 6420
Teac 6420, 6393, 6180
Technics 6029, 6303
Universum 6157, 6437
Victor 6072
Wards 6157, 6053
Yamaha 6036, 6187, 6261, 6082, 6712
Yorx 6461
SETUP CODES
FOR MD RECORDER
Manufacturer Code
Kenwood 7826
Sony 7490
Yamaha 7888, 7490
SETUP CODES
FOR TAPE DECK
Manufacturer Code
ADC 8171
Aiwa 8029, 8197
Akai 8283
Arcam 8076
Carver 8029
Denon 8076
Fisher 8074
Garrard 8308, 8309, 8375
GoldStar 8375
Grundig 8029, 8375
JVC 8244, 8274, 8303, 8304, 8310
Kenwood 8071, 8092, 8233, 8234
Kyocera 8171
Magnavox 8029
Marantz 8029, 8009
Memorex 8099
Mitsubishi 8283
Onkyo 8136, 8282
Optimus 8027, 8220, 8337
Panasonic 8229
Philips 8029
Phonotrend 8337
Pioneer 8027, 8220, 8099
Revox 8029, 8190
Sansui 8029, 8009
Sanyo 8074
Sharp 8231
Sherwood 8337
Sonic 8375
Sony 8243, 8170, 8291
Teac 8280, 8289, 8308, 8309
Technics 8229
Universum 8375
Victor 8274
Wards 8027
Yamaha 8097, 8094, 8478, 8524

SETUP CODES FOR TV
Manufacturer Code
Abex 0032
Acura 0009
Admiral 0093, 0163, 0213
Adyson 0217, 0032
Akai 0208, 0361
Akura 0218, 0264, 0369
Alaron 0216
Alba 0037, 0218, 0371, 0009,
0036, 0235
Allorgan 0294
Amplivision 0217
Amstrad 0371, 0009, 0362, 0369
Anam 0009, 0068
Anitech 0009, 0068, 0076
Arcam 0216, 0217
Asberg 0076
Asuka 0218
Atlantic 0206
Audiosonic 0037, 0109
Autovox 0206, 0076, 0336
BPL 0282
BSR 0294
BTC 0218
Baird 0343
Basic Line 0218, 0009
Baur 0037, 0010, 0554, 0349, 0361
Beko 0370
Beon 0037
Binatone 0217
Blaupunkt 0554, 0191, 0195, 0200,
0213, 0327, 0328
Blue Sky 0218
Blue Star 0282
Bondstec 0247
Boots 0217
Brandt 0109, 0196, 0198,
0205, 0333, 0335
Brionvega 0362
Britannia 0216
Bush 0037, 0218, 0374, 0371, 0294,
0009, 0282, 0036, 0349
CCE 0037, 0217
CGE 0074, 0076, 0084, 0247, 0306
CS Electronics 0216
CTC 0247
Carrefour 0036
Cascade 0009
Cathay 0037
Centurion 0037
Century 0213
Cimline 0009
Clarivox 0037
Clatronic 0370, 0076, 0247
Condor 0370, 0320
Contec 0216, 0009, 0036, 0157
Continental Edison 0196, 0198,
0205, 0333
Crosley 0074, 0076, 0084, 0213
Crown 0037, 0370, 0418, 0009, 0076
Crystal 0431
Curtis Mathes 0093
Cybertron 0218
Daewoo 0037, 0374, 0009
Dainichi 0218, 0215
Dansai 0037
Dayton 0009
De Graaf 0208
Decca 0037, 0072
Dixi 0037, 0009
Dual 0336, 0352
Dual Tec 0217
Dumont 0070
Elbe 0259
Elin 0037
Elite 0218, 0320
Elta 0009
Emerson 0282, 0213, 0361
Erres 0037, 0012
Expert 0206
Ferguson 0037, 0109, 0005, 0073,
0190, 0238, 0287, 0335, 0343
Fidelity 0216, 0361
Finlandia 0208, 0346, 0359
Finlux 0037, 0072, 0070, 0105, 0346
Firstline 0216, 0217, 0294, 0009,
0321, 0247
Fisher 0370, 0217, 0208, 0303
Flint 0455
Formenti 0037, 0320, 0213
Frontech 0264, 0431, 0163, 0247
Fujitsu 0072, 0206
Funai 0294, 0264, 0303
GE 0282, 0093
GEC 0037, 0217, 0072, 0043, 0205
GPM 0218
Geloso 0009, 0213
Genexxa 0218, 0163
GoldStar 0037, 0217, 0109,
0032, 0290
Goodmans 0037, 0217, 0374, 0371,
0072, 0036, 0235, 0317, 0343
Gorenje 0370
Gradiente 0053
Graetz 0163, 0361
Granada 0037, 0217, 0072, 0146,
0208, 0339, 0359
Grandin 0282
Grundig 0037, 0554, 0070, 0191,
0195, 0205
HCM 0009, 0282
Hanseatic 0037, 0320, 0361
Harley Davidson 0043
Harvard 0068
Hinari 0037, 0218, 0009, 0036
Hisawa 0282, 0455
Hitachi 0217, 0036, 0109, 0032, 0043,
0044, 0105, 0163, 0196,
0198, 0225, 0306, 0349
Huanyu 0216, 0374
Hypson 0037, 0282, 0264
ICE 0217, 0371, 0264
ICeS 0218
ITS 0371
ITT 0163, 0361
Imperial 0370, 0418, 0074, 0076,
0084, 0247
Indiana 0037
Ingelen 0163
Inno Hit 0072
Interbuy 0068
Interfunk 0037, 0163, 0247, 0361
Intervision 0037, 0217, 0264,
0102, 0068
Isukai 0218
JVC 0371, 0036, 0053, 0190, 0192
KTV 0217
Kaisui 0216, 0217, 0218, 0009, 0282
Kamp 0216
Kapsch 0206, 0163
Kawasho 0216
Kendo 0037, 0235, 0362
Kingsley 0216
Kneissel 0259
Korpel 0037
Koyoda 0009
Leyco 0037, 0294, 0072, 0264
Liesenk & Tter 0037
Lloytron 0032
Loewe 0075
Luma 0206
Luxor 0349, 0361
M Electronic 0037, 0217, 0374, 0009,
0109, 0068, 0105, 0163,
0287, 0346
MGA 0150
MTC 0216, 0349
Magnadyne 0102, 0247
Magnafon 0102, 0076, 0213
Magnavox 0036
Manesth 0217, 0320, 0264, 0235
Marantz 0037
Mark 0037
Matsui 0037, 0217, 0371, 0294,
0009, 0072, 0036, 0035,
0011, 0208, 0235
Matsushita 0250
McMichael 0043
Mediator 0037, 0012
Memorex 0009, 0250, 0150
Memphis 0337
Metz 0213, 0367
For Australia model
Modèle pour l’Austrarie
Midland 0032
Minerva 0554, 0070
Minoka 0369
Mitsubishi 0036, 0093, 0108, 0150
Mivar 0216, 0290, 0291, 0292
Motion 0076
Motorola 0093
Multitech 0216, 0217, 0009, 0102, 0076
NEC 0455, 0036
NEI 0037, 0431, 0337
Neckermann 0037, 0554, 0191,
0213, 0349
Nikkai 0037, 0216, 0218, 0072,
0264, 0035, 0032, 0337
Nikko 0317
Nobliko 0102, 0076
Nokia 0361
Nordmende 0109, 0196, 0198,
0213, 0287, 0343
Oceanic 0163, 0215, 0361
Optimus 0250
Optonica 0093
Orion 0037, 0294, 0320, 0321, 0235
Osaki 0217, 0218, 0072, 0264, 0032
Oso 0218
Osume 0072, 0032, 0157
Otake 0317
Otto Versand 0037, 0217, 0320, 0036,
0010, 0554, 0191, 0213,
0343, 0349
Palladium 0370, 0418
Panama 0217, 0264
Panasonic 0250, 0163, 0213, 0214,
0226, 0367
Pathe Cinema 0216, 0320, 0213, 0238
Pathe Marconi 0196, 0198, 0205, 0333
Pausa 0009
Penney 0032
Perdio 0320
Phase 0032
Philco 0074, 0076, 0084, 0213, 0247
Philips 0037, 0374, 0554, 0012,
0043, 0323
Phonola 0037, 0012
Pioneer 0109, 0163, 0287
Profex 0009, 0076, 0361
Proline 0321
Protech 0037, 0217, 0418, 0009,
0264, 0102, 0431, 0247, 0337
Pye 0012
Quasar 0250
Quelle 0037, 0010, 0554, 0011,
0070, 0074, 0084, 0200,
0213, 0306, 0327, 0328, 0361
Questa 0036
R-Line 0037
RBM 0070
RCA 0090, 0093
Radio Shack 0032
Radiola 0037, 0012, 0323
Rank Arena 0036
Realistic 0032
Rediffusion 0361
Revox 0037
Rex 0206, 0264, 0163, 0259
Rhapsody 0216
Roadstar 0218, 0418, 0009, 0264
SBR 0037, 0012, 0043
SEG 0217, 0264, 0036, 0076
SEI 0294, 0102, 0213
Saba 0109, 0075, 0163, 0196, 0198,
0205, 0213, 0287, 0335, 0343
Saccs 0238
Saisho 0009, 0264, 0431, 0011, 0235
Salora 0163, 0349, 0359, 0361
Sambers 0102, 0076, 0213
Sampo 0032
Samsung 0037, 0370, 0217, 0009,
0264, 0032, 0090, 0290
Sandra 0216
Sanyo 0072, 0036, 0011, 0146, 0157,
0208, 0213, 0339
Schaub Lorenz 0361
Schneider 0037, 0218, 0371, 0247,
0303, 0323, 0336, 0352
Sears 0146
Sei-Sinudyne 0010
Seleco 0206, 0163, 0259, 0362
Sentra 0035
Sharp 0036, 0093, 0157
Shorai 0294
Siarem 0102, 0213
Siemens 0037, 0554, 0157, 0191,
0195, 0200, 0213, 0327, 0328
Silver 0036
Sinudyne 0294, 0102, 0213, 0235
Solavox 0032, 0163
Sonitron 0208
Sonoko 0037, 0009
Sonolor 0163, 0208, 0215
Sontec 0037
Sony 0036, 0010, 0011
Soundwave 0037, 0418
Standard 0217, 0218, 0009
Stern 0206, 0163, 0259
Sunkai 0294, 0321
Susumu 0218
Sysline 0037
Tandy 0217, 0218, 0072, 0093, 0163
Tashiko 0217, 0036, 0043, 0359
Tatung 0037, 0217, 0072
Tec 0217, 0247
Technema 0320
Technics 0250
Teknika 0150
Teleavia 0205, 0333, 0343
Telefunken 0109, 0005, 0074, 0084,
0101, 0213, 0262, 0306,
0335, 0343
Telemeister 0320
Teletech 0009
Teleton 0217, 0206, 0349
Tensai 0218, 0294, 0320, 0317
Texet 0216, 0218
Thomson 0109, 0196, 0198, 0205,
0287, 0333, 0343, 0349
Thorn 0037, 0072, 0035, 0074,
0084, 0190, 0192, 0361
Thorn-Ferguson 0343
Tomashi 0282
Toshiba 0036, 0035, 0070, 0243
Trical 0157
Triumph 0243
Uher 0206, 0320, 0303
Ultra 0192
Ultravox 0102
Universum 0037, 0370, 0264,
0105, 0346
Vestel 0037
Victor 0053
Videosat 0247
Videotechnic 0217
Vidtech 0036
Vision 0320
Voxson 0163
Waltham 0217
Watson 0037, 0320
Watt Radio 0102
Wega 0036
White Westinghouse 0037, 0216, 0320
Yoko 0037, 0217, 0264, 0431
Zanussi 0206
SETUP CODES FOR CABLE
Manufacturer Code
ABC 1003, 1008, 1014, 1017
Birgmingham Cable Communications
1276
British Telecom 1003, 1105
Cabletime 1161, 1271, 1377
Clyde 1086
Contec 1019
Decsat 1423
Filmnet 1443
France Telecom 1451
GEC 1086
General Instrument 1276
GoldStar 1144
Jerrold 1003, 1276, 1014
MNet 1443, 1019
Magnavox 1032
Memorex 1000
Movie Time 1156
NSC 1156
Oak 1019
PVP Stereo Visual Matrix 1003
Panasonic 1000
Paragon 1000
Pioneer 1144, 1260
Pulsar 1000
Runco 1000
STS 1156
Salora 1382
Samsung 1144
Satbox 1375
Scientific Atlanta 1008, 1277, 1017
Starcom 1003
Tele+1 1443
Teleservice 1281
Toshiba 1000
Tudi 1286
United Cable 1003
Videoway 1250
Westminster 1105
Zenith 1000
SETUP CODES
FOR DBS TUNER
Manufacturer Code
AST 2321, 2351
Alba 2455, 2421, 2362, 2613
Aldes 2288
Allantide 2333
Amstrad 2080, 2252, 2345, 2461, 2501
Ankaro 2369, 2288, 2220, 2519, 2217
Anttron 2421, 2183
Arcon 2368
Armstrong 2243
Astra 2108, 2539
Astro 2520, 2173, 2358, 2501
Avalon 2396
Axis 2369, 2530
BT 2668
Barcom 2217
Beko 2189
Best 2369, 2217
Blaupunkt 2173
Boca 2243, 2513
Brain Wave 2332
Bush 2067
CNT 2520
Cambridge 2344
Channel Master 2362
Chaparral 2053, 2209
CityCom 2394
Commlink 2288
Connexions 2396
Crown 2243
Cyrus 2200
D-box 2723
DDC 2362
DNT 2396, 2200
Diskxpress 2217
Drake 2268
EIF 2417
Echostar 2396, 2871
Emanon 2421
FTE 2331
Ferguson 2183, 2067, 2189, 2336
Fidelity 2252
Finlux 2455, 2108, 2344, 2397
Fracarro 2871
Freecom 2421, 2335
Fuba 2421, 2369, 2396, 2217,
2297, 2417
G-Sat 2183
Galaxis 2288, 2834, 2863
Galaxisat 2321
GoldStar 2335
Gooding 2571
Goodmans 2189
Grothusen 2335
Grundig 2571, 2173, 2189, 2328
Harting und Helling 2333
Hinari 2183
Hirschmann 2502, 2173, 2573,
2287, 2333, 2397, 2398
Hitachi 2455
Houston 2668
Huth 2243, 2288, 2220, 2346
ITT 2108
InVideo 2871
Intervision 2592
JVC 2571
Johansson 2332
Kathrein 2173, 2200, 2092, 2331,
2358, 2394, 2442, 2480, 2504
Kosmos 2331, 2335
Kreiselmeyer 2173
Kyostar 2421
La Sat 2520, 2513, 2464
Lemon 2692
Lenco 2421, 2335
Lennox 2592
Lupus 2369
Luxor 2573, 2108
Manhattan 2455, 2592, 2520
Marantz 2200
Maspro 2092, 2328, 2336
Matsui 2571, 2344
Mediamarkt 2243
Micro Technology 2333, 2539
Minerva 2571
Morgan’s 2243, 2513
Multistar 2331, 2464
Muratto 2335
Navex 2332
Neuhaus 2501
Neusat 2692, 2834
Newhaus 2220
Nikko 2360
Nokia 2455, 2573, 2108, 2328,
2397, 2873
Nordmende 2362
Orbitech 2501
Oxford 2344
Pace 2455, 2183, 2067, 2328,
2336, 2791
Palcom 2297
Palladium 2571
Palsat 2501
Panda 2455
Philips 2455, 2571, 2200, 2292, 2328
Phonotrend 2288, 2592
Planet 2871
Plasmatic 2442
Polytron 2394
Promax 2455
Prosat 2288
Quadral 2362, 2519
RFT 2288, 2220, 2200
Radiola 2200
Radix 2396, 2882
SAT 2321, 2351, 2461
SEG 2421, 2369, 2539
STVI 2417
Saba 2520, 2336
Sabre 2455
Sagem 2820
Salora 2108
Samsung 2287
SatPartner 2421, 2332, 2520, 2502,
2335, 2692
Satcom 2605, 2346
Satec 2183, 2328
Satmaster 2346
Schwaiger 2183, 2394, 2504
Seemann 2396, 2530
Siemens 2173
Skymaster 2288, 2605, 2519
Star Trak 2421
Strong 2421
Sunstar 2513
TPS 2820
Tantec 2455, 2297, 2336
TechniSat 2262, 2501
Techniland 2346
Telefunken 2421
Teleka 2243, 2613
Telesat 2605
Thomson 2455
Tonna 2668, 2346
Triad 2321, 2333, 2335, 2351
Triasat 2501
Unitor 2332, 2217
Universum 2571, 2173
Vector 2333
Ventana 2200
Vortec 2421
Vtech 2351
Wevasat 2333
Winersat 2332
Wisi 2455, 2396, 2173, 2321,
2351, 2372, 2406, 2407
XSat 2889
Xcom Multimedia 2889
Zehnder 2520, 2321, 2331
SETUP CODES FOR VCR
Manufacturer Code
ASA 3037, 3081
Admiral 3048
Adventura 3000
Aiko 3278
Aiwa 3000, 3037, 3307, 3348, 3352
Akai 3315, 3106, 3041, 3053
Akiba 3072
Alba 3072, 3020, 3278, 3209,
3315, 3352
Ambassador 3020
Amstrad 3000, 3278, 3325, 3332
Anitech 3072
Asha 3240
Asuka 3037
Audiovox 3037
Baird 3000, 3041, 3104, 3107
Basic Line 3072, 3020, 3278
Beaumark 3240
Bell & Howell 3104
Blaupunkt 3034, 3226, 3195,
3003, 3006, 3154,
3162, 3227, 3403
Brandt 3320, 3187, 3321
Brandt Electronic 3041
Broksonic 3209
Bush 3072, 3278, 3209, 3352
CCE 3072, 3278
CGE 3000
Calix 3037
Capehart 3020
Carver 3081
Catron 3020
Cimline 3072
Cineral 3278
Citizen 3037, 3278
Clatronic 3020
Colt 3072
Combitech 3352
Condor 3020
Craig 3072, 3037, 3047, 3240
Crown 3072, 3020, 3278
Curtis Mathes 3041, 3162
Cybernex 3240
Cyrus 3081
Daewoo 3020, 3278, 3045
Dansai 3072
Daytron 3020
De Graaf 3042, 3166
Decca 3000, 3081
Denon 3042
Dual 3041
Dumont 3000, 3081, 3104
Dynatech 3000
ESC 3278, 3240
Elbe 3038
Elcatech 3072
Electrohome 3037
Electrophonic 3037
Emerex 3032
Emerson 3000, 3037, 3278, 3209,
3036, 3043, 3088
Ferguson 3320, 3041, 3107, 3321
Fidelity 3000
Finlandia 3081, 3104
Finlux 3000, 3081, 3042, 3104
Firstline 3072, 3037, 3209,
3045, 3043
Fisher 3046, 3047, 3054, 3104
Frontech 3020
Fuji 3033
Funai 3000
GE 3048, 3240
GEC 3081
Garrard 3000
General 3020
Go Video 3432
GoldHand 3072
GoldStar 3037, 3038, 3225
Goodmans 3072, 3000, 3020,
3037, 3278, 3403
Gradiente 3000, 3008
Graetz 3005, 3041, 3104, 3240
Granada 3081, 3046, 3104
Grandin 3072, 3000, 3037
Grundig 3072, 3081, 3347, 3226,
3195, 3003, 3006, 3007,
3207, 3349, 3403
HCM 3072
HI-Q 3047
Hanseatic 3037
Harley Davidson 3000
Harman/Kardon 3038
Harwood 3072
Headquarter 3046
Hinari 3072, 3004, 3240, 3352
Hitachi 3000, 3004, 3042, 3041,
3166, 3235, 3240
Hypson 3072
ITT 3106, 3046, 3384, 3005,
3041, 3104, 3240
ITV 3037, 3278
Imperial 3000
Ingersol 3004
Interfunk 3081
JVC 3067, 3384, 3008, 3041,
3206, 3207, 3486
Jensen 3041
KEC 3037, 3278
KLH 3072
Kaisui 3072
Kendo 3209, 3106
Kenwood 3067, 3384, 3038, 3041
Kodak 3037
Korpel 3072
LXI 3037
Lenco 3278
Leyco 3072
LIoyd’s 3000
Loewe 3037, 3004, 3081, 3006
Logik 3072, 3004, 3240
Luxor 3106, 3048, 3046, 3043, 3104

M Electronic 3000
MGA 3043, 3240
MGN Technology 3240
MTC 3000, 3240
Magnasonic 3278
Magnavox 3000, 3081
Magnin 3240
Manesth 3072, 3045
Marantz 3081, 3003, 3006
Marta 3037
Matsui 3209, 3004, 3036,
3088, 3348, 3352
Matsushita 3162
Memorex 3000, 3037, 3048,
3046, 3047, 3104,
3162, 3240, 3307
Memphis 3072
Metz 3347, 3195, 3003,
3006, 3162, 3227
Minerva 3195, 3006
Minolta 3042
Mitsubishi 3081, 3067, 3048, 3043
Motorola 3048
Multitech 3072, 3000
Murphy 3000
NEC 3067, 3038, 3041, 3104
Neckermann 3081
Nesco 3072
Nikko 3037
Nikon 3034
Noblex 3240
Nokia 3106, 3046, 3041, 3104, 3240
Nordmende 3320, 3384, 3041,
3297, 3321
Oceanic 3000, 3041
Okano 3315, 3348
Olympus 3226
Optimus 3037, 3432, 3048, 3104, 3162
Orion 3209, 3004, 3036,
3088, 3348, 3352
Osaki 3072, 3000, 3037
Otto Versand 3081
Palladium 3072, 3037, 3006, 3041
Panasonic 3226, 3162, 3225, 3227
Pathe Cinema 3036
Pathe Marconi 3041
Penney 3037, 3042, 3038, 3054, 3240
Pentax 3042
Perdio 3000
Philco 3209, 3038
Philips 3081, 3384, 3403
Phonola 3081
Pilot 3037
Pioneer 3081, 3067, 3162, 3235
Portland 3020
Profex 3322
Profitronic 3240
Proline 3000
Protec 3072
Pye 3081
Quarter 3046
Quartz 3046
Quasar 3162
Quelle 3081
RCA 3106, 3042, 3048, 3240
RFT 3403
Radio Shack 3000, 3037
Radiola 3081
Radix 3037
Randex 3037
Realistic 3000, 3037, 3048,
3046, 3047, 3104
Rex 3384, 3041
Ricoh 3034
Roadstar 3072, 3037, 3278, 3240
SBR 3081
SEG 3322, 3240
SEI 3004, 3081
STS 3042
Saba 3320, 3384, 3041, 3206,
3207, 3297, 3321
Saisho 3209, 3004, 3036, 3088
Salora 3106, 3046, 3043
Samsung 3432, 3045, 3053, 3240
Sanky 3048
Sansui 3000, 3067, 3041
Sanyo 3046, 3047, 3104, 3240
Saville 3352
Schaub Lorenz 3000, 3005,
3041, 3104
Schneider 3072, 3000, 3081
Scott 3045, 3043
Sears 3000, 3037, 3042, 3046,
3047, 3054, 3104
Seleco 3041
Semp 3045
Sentra 3020
Sharp 3048
Shintom 3072, 3104
Shogun 3240
Shorai 3004
Siemens 3037, 3081, 3195, 3003,
3006, 3054, 3104
Silva 3037
Singer 3072, 3045
Sinudyne 3004, 3081
Solavox 3020
Sonolor 3046
Sontec 3037
Sony 3000, 3032, 3033, 3034, 3011
Sunkai 3348
Sunstar 3000
Suntronic 3000
Sylvania 3000, 3081, 3043
Symphonic 3000
TMK 3036, 3240
Tashiko 3000
Tatung 3000, 3081, 3041
Teac 3000, 3041
Tec 3020
Technics 3226, 3162
Teknika 3000, 3037
Teleavia 3041
Telefunken 3320, 3384, 3041,
3187, 3321
Tenosal 3072
Tensai 3322, 3000
Thomas 3000
Thomson 3320, 3384, 3041
Thorn 3036, 3041, 3104
Toshiba 3081, 3045, 3384,
3041, 3043
Totevision 3037, 3240
Towada 3322
Uher 3240
Unitech 3240
Universum 3000, 3037, 3081, 3106,
3195, 3006, 3240, 3325
Vector 3045
Vector Research 3038
Video Concepts 3045
Videosonic 3240
Wards 3072, 3000, 3081, 3042,
3048, 3047, 3240
White Westinghouse 3278
XR-1000 3072, 3000
Yamaha 3038
Yamishi 3072
Yokan 3072
Yoko 3020, 3240
Zenith 3000, 3033, 3034
SETUP CODES
FOR DVD PLAYER
Manufacturer Code
Kenwood 4534
Magnavox 4503
Onkyo 4503
Panasonic 4490
Philips 4539, 4503
Pioneer 4525
Sony 4533
Technics 4490
Thomson 4551
Toshiba 4503
Yamaha 4490, 4545
Zenith 4503

SETUP CODES
FOR LD PLAYER
Manufacturer Code
Aiwa 5203
Carver 5064, 5194
Cyrus 5388
Denon 5059, 5172
Disco Vision 5023
Funai 5203
Hitachi 5023
Magnavox 5194, 5217
Marantz 5064, 5194
Mitsubishi 5059
NAD 5059
Panasonic 5204, 5496
Philips 5064, 5388, 5194
Pioneer 5023, 5059
Quasar 5204
Radiola 5388
Realistic 5203
Salora 5064
Sega 5023
Sharp 5001
Sony 5193, 5201
Technics 5204, 5496
Telefunken 5059
Theta Digital 5194
Thorn 5014
Yamaha 5217
SETUP CODES
FOR CD PLAYER
Manufacturer Code
Aiwa 6124, 6157, 6419
Akai 6108, 6156, 6199
Alba 6536, 6288, 6334
Arcam 6157
Audio Research 6157
Audio Ton 6157
Audiolab 6157
Audiomeca 6157
BSR 6134
Bestar 6164
Binatone 6452
California Audio Lab 6029
Carver 6157, 6179
Condor 6134, 6164
Cyrus 6157
DKK 6000
Denon 6003, 6034
Dual 6196
Emerson 6164
Fisher 6048, 6179, 6342
GE 6334
Genexxa 6032, 6164
GoldStar 6525, 6383
Goodmans 6536
Grundig 6157
Harman/Kardon 6108, 6173
Hitachi 6032, 6291
JVC 6072
Kenwood 6037, 6523, 6028,
6048, 6190
Kodak 6287
Krell 6157
Linn 6157
Luxman 6328
M Electronic 6525
MCS 6029
Magnavox 6157, 6038, 6129
Marantz 6157, 6029, 6038, 6129
Matsui 6157, 6288, 6307
Mclntosh 6287
Memorex 6032, 6164
Meridian 6157
Micromega 6157
Mission 6157
Mitsubishi 6108, 6156
NAD 6000
NSM 6157
Naim 6157
Nikko 6525, 6164
Onkyo 6101, 6102
Optimus 6000, 6032, 6037, 6536,
6048, 6179, 6196, 6342
Panasonic 6303, 6029, 6367
Philips 6157, 6274, 6287
Pioneer 6032
Poppy 6164
Proton 6157
QED 6157
Quad 6157
Quasar 6029
RCA 6179
Realistic 6164, 6179
Revox 6157, 6113
Roadstar 6461, 6525, 6527
Rotel 6157
SAE 6157
Sansui 6157, 6202, 6513
Sanyo 6048, 6179, 6342
Schneider 6134
Scott 6164
Sharp 6037, 6262, 6265
Sherwood 6114, 6196
Siemens 6516
Signature 6108
Sony 6000, 6490
Teac 6378
Technics 6207, 6303, 6029
Toshiba 6481
Universum 6157
Victor 6072
Wards 6157, 6108
Yamaha 6036, 6082, 6187, 6712
Yorx 6461
SETUP CODES
FOR MD RECORDER
Manufacturer Code
Kenwood 7826
Sony 7490
Yamaha 7888, 7490
SETUP CODES
FOR TAPE DECK
Manufacturer Code
Aiwa 8029, 8197, 8200
Akai 8188, 8189
Arcam 8076
Carver 8029
Denon 8076, 8412
Fisher 8074
Grundig 8029
Harman/Kardon 8182
JVC 8244, 8273, 8274
Kenwood 8070, 8071, 8092,
8205, 8233, 8234
Magnavox 8029
Marantz 8029, 8009
Memorex 8099, 8101
Mitsubishi 8189
Onkyo 8136, 8135
Optimus 8027, 8220
Panasonic 8229
Philips 8029
Pioneer 8027, 8099, 8101, 8220
Revox 8029
Sansui 8029, 8009
Sanyo 8074
Sharp 8205
Sony 8170, 8243
Technics 8229
Victor 8273, 8274
Wards 8027
Yamaha 8094, 8097, 8205, 8478, 8524

V416000
YAMAHA ELECTRONICS CORPORATION, USA 6660 ORANGETHORPE AVE., BUENA PARK, CALIF. 90620, U.S.A.
YAMAHA CANADA MUSIC LTD. 135 MILNER AVE., SCARBOROUGH, ONTARIO M1S 3R1, CANADA
YAMAHA ELECTRONIK EUROPA G.m.b.H. SIEMENSSTR. 22-34, 25462 RELLINGEN BEI HAMBURG, F.R. OF GERMANY
YAMAHA ELECTRONIQUE FRANCE S.A. RUE AMBROISE CROIZAT BP70 CROISSY-BEAUBOURG 77312 MARNE-LA-VALLEE CEDEX02, FRANCE
YAMAHA ELECTRONICS (UK) LTD. YAMAHA HOUSE, 200 RICKMANSWORTH ROAD WATFORD, HERTS WD1 7JS, ENGLAND
YAMAHA SCANDINAVIA A.B. J A WETTERGRENS GATA 1, BOX 30053, 400 43 VÄSTRA FRÖLUNDA, SWEDEN
YAMAHA MUSIC AUSTRALIA PTY, LTD. 17-33 MARKET ST., SOUTH MELBOURNE, 3205 VIC., AUSTRALIA
Printed in Malaysia

Quick Reference Card
A/B/C/D/E
+
100
+
10
SET UP RETURN
LEVEL
SET MENU
POWER
TV
POWER
STANDBY
13
CD
TUNER
TAPE/MD
DVD/LD
TV/DBS
VCR
PHONO
V-AUX
EXT. DEC
.
CH CH
MOVIE
THEATER 1
MOVIE
THEATER 2
MONO MOVIE
/DTS
SURROUND
DISCO
TV SPORTS
ROCK
CHURCH
JAZZ CLUB
CLEAR
SLEEP
ENTER
HALL TEST
EFCT
DISP
DSP
TV
DISC SKIP
PRESET
ON/OFF
INDEX
A/B
VCR REC TV INPUT
ON SCREEN
SUBTITLE ANGLE
AUDIO
ON/OFF
TITLE MENU
2
5
8
4
7
0
9
6
/
VOLUME
MUTE
CODE SET
SELECT
DIR
A
DIR
B
A
M
P
/
T
U
N
(TV POWER)
LEVEL
MUTE
SLEEP
A/B/C/D/E
PRESET +/–
INPUT
DSP
EXT. DEC.
POWER
(TV VOLUME)
EFFECT ON/OFF
ON SCREEN
STANDBY
TEST
SET MENU
VOLUME
UP/DOWN
A/B/C/D/E
+
100
+
10
POWER
STANDBY
13
CD
TUNER
TAPE/MD
DVD/LD
TV/DBS
VCR
PHONO
V-AUX
EXT. DEC
.
MOVIE
THEATER 1
MOVIE
THEATER 2
MONO MOVIE
/DTS
SURROUND
DISCO
TV SPORTS
ROCK
CHURCH
JAZZ CLUB
CLEAR
ENTER
HALL TEST
2
5
8
4
7
0
9
6
D
S
P
DSP program
mAMP/TUN
A
M
P
/
T
U
N
mDSP
D
S
P
A/B/C/D/E
+
100
+
10
SET UP RETURN
LEVEL
SET MENU
POWER
TV
POWER
STANDBY
13
CD
TUNER
TAPE/MD
DVD/LD
TV/DBS
VCR
PHONO
V-AUX
EXT. DEC
.
CH CH
MOVIE
THEATER 1
MOVIE
THEATER 2
MONO MOVIE
/DTS
SURROUND
DISCO
TV SPORTS
ROCK
CHURCH
JAZZ CLUB
CLEAR
SLEEP
ENTER
HALL TEST
EFCT
DISP
DSP
TV
DISC SKIP
PRESET
ON/OFF
INDEX
A/B
VCR REC TV INPUT
ON SCREEN
SUBTITLE ANGLE
AUDIO
ON/OFF
TITLE MENU
2
5
8
4
7
0
9
6
/
VOLUME
MUTE
CODE SET
SELECT
DIR
A
DIR
B
T
A
P
E
/
M
D
(TV POWER)
INPUT
REC/PAUSE
DIR A
SKIP (MD)
REWIND
BACKWARD
(MD)
DISPLAY (MD)
DECK A/B
DIR B
SKIP (MD)
PAUSE
STOP
FAST
FORWARD
PLAY
POWER
(TV VOLUME)
mTAPE/MD
T
A
P
E
/
M
D
mCD
C
D
A/B/C/D/E
+
100
+
10
SET UP RETURN
LEVEL
SET MENU
POWER
TV
POWER
STANDBY
13
CD
TUNER
TAPE/MD
DVD/LD
TV/DBS
VCR
PHONO
V-AUX
EXT. DEC
.
CH CH
MOVIE
THEATER 1
MOVIE
THEATER 2
MONO MOVIE
/DTS
SURROUND
DISCO
TV SPORTS
ROCK
CHURCH
JAZZ CLUB
CLEAR
SLEEP
ENTER
HALL TEST
EFCT
DISP
DSP
TV
DISC SKIP
PRESET
ON/OFF
INDEX
A/B
VCR REC TV INPUT
ON SCREEN
SUBTITLE ANGLE
AUDIO
ON/OFF
TITLE MENU
2
5
8
4
7
0
9
6
/
VOLUME
MUTE
CODE SET
SELECT
DIR
A
DIR
B
C
D
(TV POWER)
SKIP
PLAY
BACKWARD
INPUT
DISC SKIP
POWER
(TV VOLUME)
(TV INPUT)
PAUSE
STOP
FAST
FORWARD
DISPLAY
A/B/C/D/E
+
100
+
10
SET UP RETURN
LEVEL
SET MENU
POWER
TV
POWER
STANDBY
13
CD
TUNER
TAPE/MD
DVD/LD
TV/DBS
VCR
PHONO
V-AUX
EXT. DEC
.
CH CH
MOVIE
THEATER 1
MOVIE
THEATER 2
MONO MOVIE
/DTS
SURROUND
DISCO
TV SPORTS
ROCK
CHURCH
JAZZ CLUB
CLEAR
SLEEP
ENTER
HALL TEST
EFCT
DISP
DSP
TV
DISC SKIP
PRESET
ON/OFF
INDEX
A/B
VCR REC TV INPUT
ON SCREEN
SUBTITLE ANGLE
AUDIO
ON/OFF
TITLE MENU
2
5
8
4
7
0
9
6
/
VOLUME
MUTE
CODE SET
SELECT
DIR
A
DIR
B
D
V
D
/
L
D
(TV POWER)
SKIP/SEARCH
PLAY
SUBTITLE (DVD)/
BACKWARD (LD)
SUBTITLE
ON/OFF (DVD)
DISC SKIP
INPUT
POWER
(TV VOLUME)
DISPLAY
(TV INPUT)
PAUSE
STOP
ANGLE (DVD)/
FAST
FORWARD (LD)
AUDIO (DVD)
mDVD/LD
D
V
D
/
L
D
V296070

mVCR mTV
mCBL/DBS
V
C
R
T
V
C
B
L
/
D
B
S
mDVD MENU
D
V
D
M
E
N
U
A/B/C/D/E
+
100
+
10
SET UP RETURN
LEVEL
SET MENU
POWER
TV
POWER
STANDBY
13
CD
TUNER
TAPE/MD
DVD/LD
TV/DBS
VCR
PHONO
V-AUX
EXT. DEC
.
CH CH
MOVIE
THEATER 1
MOVIE
THEATER 2
MONO MOVIE
/DTS
SURROUND
DISCO
TV SPORTS
ROCK
CHURCH
JAZZ CLUB
CLEAR
SLEEP
ENTER
HALL TEST
EFCT
DISP
DSP
TV
DISC SKIP
PRESET
ON/OFF
INDEX
A/B
VCR REC TV INPUT
ON SCREEN
SUBTITLE ANGLE
AUDIO
ON/OFF
TITLE MENU
2
5
8
4
7
0
9
6
/
VOLUME
MUTE
CODE SET
SELECT
DIR
A
DIR
B
D
V
D
M
E
N
U
(TV POWER)
+10
MENU LEFT
MENU SELECT
SET UP
TITLE
DISC SKIP
Numeric
keys
POWER
(TV VOLUME)
TITLE/INDEX
MENU RIGHT
(TV INPUT)
MENU UP
MENU DOWN
CLEAR
RETURN
MENU
A/B/C/D/E
+
100
+
10
SET UP RETURN
LEVEL
SET MENU
POWER
TV
POWER
STANDBY
13
CD
TUNER
TAPE/MD
DVD/LD
TV/DBS
VCR
PHONO
V-AUX
EXT. DEC
.
CH CH
MOVIE
THEATER 1
MOVIE
THEATER 2
MONO MOVIE
/DTS
SURROUND
DISCO
TV SPORTS
ROCK
CHURCH
JAZZ CLUB
CLEAR
SLEEP
ENTER
HALL TEST
EFCT
DISP
DSP
TV
DISC SKIP
PRESET
ON/OFF
INDEX
A/B
VCR REC TV INPUT
ON SCREEN
SUBTITLE ANGLE
AUDIO
ON/OFF
TITLE MENU
2
5
8
4
7
0
9
6
/
VOLUME
MUTE
CODE SET
SELECT
DIR
A
DIR
B
C
B
L
/
D
B
S
(TV POWER)
MENU LEFT
CHANNEL
ENTER
MENU SELECT
CHANNEL
+(UP)/–(DOWN)
CHANNEL
POWER
(TV VOLUME)
DISPLAY
+100
(TV INPUT)
MENU UP
MENU RIGHT
RECALL
MENU DOWN
MENU
A/B/C/D/E
+
100
+
10
SET UP RETURN
LEVEL
SET MENU
POWER
TV
POWER
STANDBY
13
CD
TUNER
TAPE/MD
DVD/LD
TV/DBS
VCR
PHONO
V-AUX
EXT. DEC
.
CH CH
MOVIE
THEATER 1
MOVIE
THEATER 2
MONO MOVIE
/DTS
SURROUND
DISCO
TV SPORTS
ROCK
CHURCH
JAZZ CLUB
CLEAR
SLEEP
ENTER
HALL TEST
EFCT
DISP
DSP
TV
DISC SKIP
PRESET
ON/OFF
INDEX
A/B
VCR REC TV INPUT
ON SCREEN
SUBTITLE ANGLE
AUDIO
ON/OFF
TITLE MENU
2
5
8
4
7
0
9
6
/
VOLUME
MUTE
CODE SET
SELECT
DIR
A
DIR
B
T
V
TV POWER
TV MUTE
TV SLEEP
CHANNEL
ENTER
CHANNEL
+(UP)/–(DOWN)
CHANNEL
TV VOLUME
DISPLAY
TV EFFECT
ON/OFF
TV INPUT
(VCR)
(VCR)
A/B/C/D/E
+
100
+
10
SET UP RETURN
LEVEL
SET MENU
POWER
TV
POWER
STANDBY
13
CD
TUNER
TAPE/MD
DVD/LD
TV/DBS
VCR
PHONO
V-AUX
EXT. DEC
.
CH CH
MOVIE
THEATER 1
MOVIE
THEATER 2
MONO MOVIE
/DTS
SURROUND
DISCO
TV SPORTS
ROCK
CHURCH
JAZZ CLUB
CLEAR
SLEEP
ENTER
HALL TEST
EFCT
DISP
DSP
TV
DISC SKIP
PRESET
ON/OFF
INDEX
A/B
VCR REC TV INPUT
ON SCREEN
SUBTITLE ANGLE
AUDIO
ON/OFF
TITLE MENU
2
5
8
4
7
0
9
6
/
VOLUME
MUTE
CODE SET
SELECT
DIR
A
DIR
B
V
C
R
(TV POWER)
CHANNEL
ENTER
VCR REC (*1)
PLAY
REWIND
CHANNEL
+(UP)/–(DOWN)
CHANNEL
POWER
(TV VOLUME)
DISPLAY
(TV INPUT)
PAUSE
STOP
FAST
FORWARD
Quick Reference Card
*1: Press this key twice to start recording.
Appuyer deux fois sur cette touche pour démarrer l’enregistrement.
Diese Taste zweimal drücken, um die Aufnahme zu starten.
Tryck två gånger på denna knapp för att starta inspelningen.
Premere due volte questo tasto per iniziare la registrazione.
Oprima dos veces esta tecla para empezar a grabar.
Druk tweemaal op deze toets om met opnemen te beginnen.
V296070