Yamaha Rx V661 Owners Manual 01EN_00_RX V661_U
Rx-V661-Owners-Manual yamaha-rx-v661-owners-manual-134257
RX-V661 Owner's Manual RX-V661_U_bookmark
RX-V661 to the manual dc7be995-2981-42f8-92f6-6bd1c20133cf
2014-12-13
: Yamaha Rx-V661-Owners-Manual yamaha-rx-v661-owners-manual-134257 pdf
Open the PDF directly: View PDF
.
Page Count: 130 [warning: Documents this large are best viewed by clicking the View PDF Link!]
- INTRODUCTION
- PREPARATION
- Connections
- Rear panel
- Placing speakers
- Connecting speakers
- Information on jacks and cable plugs
- Information on HDMI™
- Audio and video signal flow
- Connecting a TV monitor or projector
- Connecting other components
- Using the VIDEO AUX jacks on the front panel
- Connecting the FM and AM antennas
- Connecting the power cable
- Setting the speaker impedance
- Turning this unit on and off
- Front panel display
- Using the remote control
- Optimizing the speaker setting for your listening room
- Connections
- BASIC OPERATION
- Selecting the SCENE templates
- Playback
- Basic procedure
- Selecting the MULTI CH INPUT component
- Selecting the front speaker set
- Selecting audio input jacks (AUDIO SELECT)
- Displaying the current status of this unit on a video monitor
- Using your headphones
- Muting the audio output
- Playing video sources in the background of an audio source
- Displaying the input source information
- Using the sleep timer
- Sound field programs
- Using audio features
- FM/AM tuning
- XM Satellite Radio tuning
- Using iPod™
- Recording
- ADVANCED OPERATION
- ADDITIONAL INFORMATION
- APPENDIX
- CONTROLS DIAGRAM
- ERRATA

YAMAHA ELECTRONICS CORPORATION, USA
6660 ORANGETHORPE AVE., BUENA PARK, CALIF. 90620, U.S.A.
YAMAHA CANADA MUSIC LTD.
135 MILNER AVE., SCARBOROUGH, ONTARIO M1S 3R1, CANADA
YAMAHA ELECTRONIK EUROPA G.m.b.H.
SIEMENSSTR. 22-34, 25462 RELLINGEN BEI HAMBURG, GERMANY
YAMAHA ELECTRONIQUE FRANCE S.A.
RUE AMBROISE CROIZAT BP70 CROISSY-BEAUBOURG 77312 MARNE-LA-VALLEE CEDEX02, FRANCE
YAMAHA ELECTRONICS (UK) LTD.
YAMAHA HOUSE, 200 RICKMANSWORTH ROAD WATFORD, HERTS WD18 7GQ, ENGLAND
YAMAHA SCANDINAVIA A.B.
J A WETTERGRENS GATA 1, BOX 30053, 400 43 VÄSTRA FRÖLUNDA, SWEDEN
YAMAHA MUSIC AUSTRALIA PTY, LTD.
17-33 MARKET ST., SOUTH MELBOURNE, 3205 VIC., AUSTRALIA
©
2007 All rights reserved.
RX-V661
Printed in Malaysia WJ69940
RX-V661
AV Receiver
OWNER’S MANUAL
U
RX-V661_U-cv.fm Page 1 Friday, December 8, 2006 7:25 PM

IMPORTANT SAFETY INSTRUCTIONS
Caution-i
• Explanation of Graphical Symbols
The lightning flash with arrowhead symbol, within an
equilateral triangle, is intended to alert you to the
presence of uninsulated “dangerous voltage” within
the product’s enclosure that may be of sufficient
magnitude to constitute a risk of electric shock to
persons.
The exclamation point within an equilateral triangle
is intended to alert you to the presence of important
operating and maintenance (servicing) instructions in
the literature accompanying the appliance.
1Read Instructions – All the safety and operating instructions
should be read before the product is operated.
2Retain Instructions – The safety and operating instructions
should be retained for future reference.
3Heed Warnings – All warnings on the product and in the
operating instructions should be adhered to.
4Follow Instructions – All operating and use instructions
should be followed.
5Cleaning – Unplug this product from the wall outlet before
cleaning. Do not use liquid cleaners or aerosol cleaners.
6Attachments – Do not use attachments not recommended by
the product manufacturer as they may cause hazards.
7Water and Moisture – Do not use this product near water –
for example, near a bath tub, wash bowl, kitchen sink, or
laundry tub; in a wet basement; or near a swimming pool;
and the like.
8Accessories – Do not place this product on an unstable cart,
stand, tripod, bracket, or table. The product may fall,
causing serious injury to a child or adult, and serious
damage to the product. Use only with a cart, stand, tripod,
bracket, or table recommended by the manufacturer, or sold
with the product. Any mounting of the product should
follow the manufacturer’s instructions, and should use a
mounting accessory recommended by the manufacturer.
9A product and cart combination should be moved with care.
Quick stops, excessive force, and uneven surfaces may
cause the product and cart combination to
overturn.
10 Ventilation – Slots and openings in the cabinet are provided
for ventilation and to ensure reliable operation of the
product and to protect it from overheating, and these
openings must not be blocked or covered. The openings
should never be blocked by placing the product on a bed,
sofa, rug, or other similar surface. This product should not
be placed in a built-in installation such as a bookcase or rack
unless proper ventilation is provided or the manufacturer’s
instructions have been adhered to.
11 Power Sources – This product should be operated only from
the type of power source indicated on the marking label. If
you are not sure of the type of power supply to your home,
consult your product dealer or local power company. For
products intended to operate from battery power, or other
sources, refer to the operating instructions.
12 Grounding or Polarization – This product may be equipped
with a polarized alternating current line plug (a plug having
one blade wider than the other). This plug will fit into the
power outlet only one way. This is a safety feature. If you
are unable to insert the plug fully into the outlet, try
reversing the plug. If the plug should still fail to fit, contact
your electrician to replace your obsolete outlet. Do not
defeat the safety purpose of the polarized plug.
13 Power-Cord Protection – Power-supply cords should be
routed so that they are not likely to be walked on or pinched
by items placed upon or against them, paying particular
attention to cords at plugs, convenience receptacles, and the
point where they exit from the product.
14 Lightning – For added protection for this product during a
lightning storm, or when it is left unattended and unused for
long periods of time, unplug it from the wall outlet and
disconnect the antenna or cable system. This will prevent
damage to the product due to lightning and power-line
surges.
15 Power Lines – An outside antenna system should not be
located in the vicinity of overhead power lines or other
electric light or power circuits, or where it can fall into such
power lines or circuits. When installing an outside antenna
system, extreme care should be taken to keep from touching
such power lines or circuits as contact with them might be
fatal.
16 Overloading – Do not overload wall outlets, extension
cords, or integral convenience receptacles as this can result
in a risk of fire or electric shock.
17 Object and Liquid Entry – Never push objects of any kind
into this product through openings as they may touch
dangerous voltage points or short-out parts that could result
in a fire or electric shock. Never spill liquid of any kind on
the product.
18 Servicing – Do not attempt to service this product yourself
as opening or removing covers may expose you to
dangerous voltage or other hazards. Refer all servicing to
qualified service personnel.
19 Damage Requiring Service – Unplug this product from the
wall outlet and refer servicing to qualified service personnel
under the following conditions:
a) When the power-supply cord or plug is damaged,
b) If liquid has been spilled, or objects have fallen into the
product,
c) If the product has been exposed to rain or water,
Important safety instructions
CAUTION
CAUTION: TO REDUCE THE RISK OF
ELECTRIC SHOCK, DO NOT REMOVE
COVER (OR BACK). NO USER-SERVICEABLE
PARTS INSIDE. REFER SERVICING TO
QUALIFIED SERVICE PERSONNEL.
RISK OF ELECTRIC SHOCK
DO NOT OPEN

Important safety instructions
Caution-ii
EXAMPLE OF ANTENNA GROUNDING
MAST
GROUND
CLAMP
ANTENNA
LEAD IN
WIRE
ANTENNA
DISCHARGE UNIT
(NEC SECTION 810–20)
GROUNDING CONDUCTORS
(NEC SECTION 810–21)
GROUND CLAMPS
POWER SERVICE GROUNDING
ELECTRODE SYSTEM
(NEC ART 250. PART H)
ELECTRIC
SERVICE
EQUIPMENT
NEC – NATIONAL ELECTRICAL CODE
d) If the product does not operate normally by following
the operating instructions. Adjust only those controls
that are covered by the operating instructions as an
improper adjustment of other controls may result in
damage and will often require extensive work by a
qualified technician to restore the product to its normal
operation,
e) If the product has been dropped or damaged in any
way, and
f) When the product exhibits a distinct change in perfor-
mance - this indicates a need for service.
20 Replacement Parts – When replacement parts are required,
be sure the service technician has used replacement parts
specified by the manufacturer or have the same
characteristics as the original part. Unauthorized
substitutions may result in fire, electric shock, or other
hazards.
21 Safety Check – Upon completion of any service or repairs to
this product, ask the service technician to perform safety
checks to determine that the product is in proper operating
condition.
22 Wall or Ceiling Mounting – The unit should be mounted
to a wall or ceiling only as recommended by the
manufacturer.
23 Heat – The product should be situated away from heat
sources such as radiators, heat registers, stoves, or other
products (including amplifiers) that produce heat.
24 Outdoor Antenna Grounding – If an outside antenna or
cable system is connected to the product, be sure the antenna
or cable system is grounded so as to provide some
protection against voltage surges and built-up static charges.
Article 810 of the National Electrical Code, ANSI/NFPA 70,
provides information with regard to proper grounding of the
mast and supporting structure, grounding of the lead-in wire
to an antenna discharge unit, size of grounding conductors,
location of antenna discharge unit, connection to grounding
electrodes, and requirements for the grounding electrode.
Note to CATV system installer:
This reminder is provided to call the CATV system
installer’s attention to Article 820-40 of the NEC that
provides guidelines for proper grounding and, in
particular, specifies that the cable ground shall be
connected to the grounding system of the building, as
close to the point of cable entry as practical.
FCC INFORMATION (for US customers)
1 IMPORTANT NOTICE: DO NOT MODIFY THIS
UNIT!
This product, when installed as indicated in the
instructions contained in this manual, meets FCC
requirements. Modifications not expressly approved by
Yamaha may void your authority, granted by the FCC, to
use the product.
2 IMPORTANT: When connecting this product to
accessories and/or another product use only high quality
shielded cables. Cable/s supplied with this product MUST
be used. Follow all installation instructions. Failure to
follow instructions could void your FCC authorization to
use this product in the USA.
3 NOTE: This product has been tested and found to comply
with the requirements listed in FCC Regulations, Part 15
for Class “B” digital devices. Compliance with these
requirements provides a reasonable level of assurance that
your use of this product in a residential environment will
not result in harmful interference with other electronic
devices.
This equipment generates/uses radio frequencies and, if
not installed and used according to the instructions found
in the users manual, may cause interference harmful to the
operation of other electronic devices.
Compliance with FCC regulations does not guarantee that
interference will not occur in all installations. If this
product is found to be the source of interference, which
can be determined by turning the unit “OFF” and “ON”,
please try to eliminate the problem by using one of the
following measures:
Relocate either this product or the device that is being
affected by the interference.
Utilize power outlets that are on different branch (circuit
breaker or fuse) circuits or install AC line filter/s.
In the case of radio or TV interference, relocate/reorient
the antenna. If the antenna lead-in is 300 ohm ribbon lead,
change the lead-in to coaxial type cable.
If these corrective measures do not produce satisfactory
results, please contact the local retailer authorized to
distribute this type of product. If you can not locate the
appropriate retailer, please contact Yamaha Electronics
Corp., U.S.A. 6660 Orangethorpe Ave., Buena Park, CA
90620.
The above statements apply ONLY to those products
distributed by Yamaha Corporation of America or its
subsidiaries.

CAUTION: READ THIS BEFORE OPERATING YOUR UNIT.
Caution-iii
1To assure the finest performance, please read this manual
carefully. Keep it in a safe place for future reference.
2Install this sound system in a well ventilated, cool, dry, clean
place – away from direct sunlight, heat sources, vibration,
dust, moisture, and/or cold. Allow ventilation space of at least
30 cm on the top, 20 cm on the left and right, and 20 cm on
the back of this unit.
3Locate this unit away from other electrical appliances, motors,
or transformers to avoid humming sounds.
4Do not expose this unit to sudden temperature changes from
cold to hot, and do not locate this unit in an environment with
high humidity (i.e. a room with a humidifier) to prevent
condensation inside this unit, which may cause an electrical
shock, fire, damage to this unit, and/or personal injury.
5Avoid installing this unit where foreign objects may fall onto
this unit and/or this unit may be exposed to liquid dripping or
splashing. On the top of this unit, do not place:
– Other components, as they may cause damage and/or
discoloration on the surface of this unit.
– Burning objects (i.e. candles), as they may cause fire,
damage to this unit, and/or personal injury.
– Containers with liquid in them, as they may fall and liquid
may cause electrical shock to the user and/or damage to
this unit.
6Do not cover this unit with a newspaper, tablecloth, curtain,
etc. in order not to obstruct heat radiation. If the temperature
inside this unit rises, it may cause fire, damage to this unit,
and/or personal injury.
7Do not plug in this unit to a wall outlet until all connections
are complete.
8Do not operate this unit upside-down. It may overheat,
possibly causing damage.
9Do not use force on switches, knobs and/or cords.
10 When disconnecting the power cable from the wall outlet,
grasp the plug; do not pull the cable.
11 Do not clean this unit with chemical solvents; this might
damage the finish. Use a clean, dry cloth.
12 Only voltage specified on this unit must be used. Using this
unit with a higher voltage than specified is dangerous and may
cause fire, damage to this unit, and/or personal injury. Yamaha
will not be held responsible for any damage resulting from use
of this unit with a voltage other than specified.
13 To prevent damage by lightning, keep the power cord and
outdoor antennas disconnected from a wall outlet or the unit
during a lightning storm.
14 Do not attempt to modify or fix this unit. Contact qualified
Yamaha service personnel when any service is needed. The
cabinet should never be opened for any reasons.
15 When not planning to use this unit for long periods of time
(i.e. vacation), disconnect the AC power plug from the wall
outlet.
16 Install this unit near the AC outlet and where the AC power
plug can be reached easily.
17 Be sure to read the “TROUBLESHOOTING” section on
common operating errors before concluding that this unit is
faulty.
18 Before moving this unit, press MASTER ON/OFF to release it
outward to the OFF position to turn off this unit, and then
disconnect the AC power plug from the AC wall outlet.
19 VOLTAGE SELECTOR (Asia and General models only)
The VOLTAGE SELECTOR on the rear panel of this unit
must be set for your local main voltage BEFORE plugging
into the AC wall outlet. Voltages are:
Asia model ............................ 220/230–240 V AC, 50/60 Hz
General model ........ 110/120/220/230–240 V AC, 50/60 Hz
20 The batteries shall not be exposed to excessive heat such as
sunshine, fire or like.
Caution: Read this before operating your unit.
WARNING
TO REDUCE THE RISK OF FIRE OR ELECTRIC
SHOCK, DO NOT EXPOSE THIS UNIT TO RAIN
OR MOISTURE.
As long as this unit is connected to the AC wall outlet,
it is not disconnected from the AC power source even
if you turn off this unit by MASTER ON/OFF. In this
state, this unit is designed to consume a very small
quantity of power.
FOR CANADIAN CUSTOMERS
To prevent electric shock, match wide blade of plug to
wide slot and fully insert.
This Class B digital apparatus complies with Canadian
ICES-003.
POUR LES CONSOMMATEURS CANADIENS
Pour éviter les chocs électriques, introduire la lame la
plus large de la fiche dans la borne correspondante de
la prise et pousser jusqu’au fond.
Cet appareil numérique de la classe B est conforme à
la norme NMB-003 du Canada.
IMPORTANT
Please record the serial number of this unit in the space
below.
MODEL:
Serial No.:
The serial number is located on the rear of the unit.
Retain this Owner’s Manual in a safe place for future
reference.

1 En
PREPARATIONINTRODUCTION
BASIC
OPERATION
ADVANCED
OPERATION
ADDITIONAL
INFORMATION APPENDIX English
Notice ....................................................................... 2
Features ................................................................... 3
Supplied accessories .................................................. 3
Getting started ........................................................ 4
Quick start guide .................................................... 5
Connections ........................................................... 11
Optimizing the speaker setting
for your listening room .................................... 28
Using AUTO SETUP .............................................. 28
Selecting the SCENE templates........................... 33
Selecting the desired SCENE template.................... 33
Creating your original SCENE templates................ 36
Playback ................................................................ 37
Basic procedure ....................................................... 37
Selecting the MULTI CH INPUT component......... 38
Selecting the front speaker set ................................. 38
Selecting audio input jacks (AUDIO SELECT)...... 39
Displaying the current status of this unit
on a video monitor............................................... 39
Using your headphones............................................ 40
Muting the audio output........................................... 40
Playing video sources
in the background of an audio source.................. 40
Displaying the input source information ................. 40
Using the sleep timer ............................................... 41
Sound field programs .......................................... 42
Selecting sound field programs ............................... 42
Sound field program descriptions............................ 42
Enjoying unprocessed input sources
(Straight decoding mode) .................................... 47
Using audio features ............................................. 48
Enjoying pure hi-fi sound ........................................ 48
Adjusting the tonal quality....................................... 48
Adjusting the speaker level...................................... 48
Enjoying multi-channel sources
in 2-channel stereo............................................... 49
Selecting the night listening mode........................... 49
FM/AM tuning ...................................................... 50
Automatic tuning ..................................................... 50
Manual tuning.......................................................... 50
Automatic preset tuning........................................... 51
Manual preset tuning ............................................... 51
Selecting preset stations........................................... 52
Exchanging preset stations ...................................... 52
XM Satellite Radio tuning ................................... 53
Connecting the XM Mini-Tuner Dock .................... 53
Activating XM Satellite Radio ................................ 54
Basic XM Satellite Radio operations....................... 54
Setting the XM Satellite Radio preset channels ...... 56
Displaying the XM Satellite Radio information...... 57
Using iPod™.......................................................... 58
Controlling iPod™................................................... 58
Recording .............................................................. 60
Advanced sound configurations...........................61
Changing sound field parameter settings................. 61
Selecting decoders ................................................... 66
Customizing this unit (MANUAL SETUP).........69
Using SET MENU................................................... 71
1 SOUND MENU.................................................... 72
2 INPUT MENU...................................................... 78
3 OPTION MENU................................................... 81
Remote control features........................................84
Using the remote control
for the SCENE feature......................................... 84
Controlling this unit, a TV,
or other components ............................................ 85
Setting remote control codes ................................... 87
Resetting all remote control codes........................... 88
Using multi-zone configuration............................89
Connecting Zone 2................................................... 89
Controlling Zone 2................................................... 90
Advanced setup......................................................92
Using the advanced setup ........................................ 92
Troubleshooting.....................................................96
Resetting the system............................................103
Glossary................................................................104
Sound field program information......................106
Parametric equalizer information .....................107
Specifications .......................................................108
Index .....................................................................110
(at the end of this manual)
Front panel................................................................i
Remote control ....................................................... ii
List of remote control codes ................................. iii
Contents
INTRODUCTION
PREPARATION
BASIC OPERATION
ADVANCED OPERATION
ADDITIONAL INFORMATION
APPENDIX
“1SPEAKERS” or “ADVD” (example) indicates the
name of the parts on the front panel or the remote control.
Refer to the attached sheet or the pages at the end of this
manual for the information about each position of the parts.

NOTICE
2 En
We Want You Listening For A Lifetime
Yamaha and the Electronic Industries Association’s
Consumer Electronics Group want you to get the
most out of your equipment by playing it at a safe
level. One that lets the sound come through loud and
clear without annoying blaring or distortion – and,
most importantly, without affecting your sensitive
hearing. Since hearing damage from loud sounds is often
undetectable until it is too late, Yamaha and the Electronic
Industries Association’s Consumer Electronics Group
recommend you to avoid prolonged exposure from excessive
volume levels.
Manufactured under license from Dolby Laboratories.
“Dolby”, “Pro Logic”, and the double-D symbol are trademarks
of Dolby Laboratories.
DTS-ES | NEO:6 | 96/24. Product “DTS” and “DTS-ES | NEO:6”
are registered trademarks of DTS, Inc.
“96/24” is a trademark of DTS, Inc.
“iPod” is a trademark of Apple Computer, Inc., registered in the
U.S. and other countries.
“HDMI”, the “HDMI” logo and “High-Definition Multimedia
Interface” are trademarks or registered trademarks of HDMI
Licensing LLC.
“SILENT CINEMA” is a trademark of YAMAHA
CORPORATION.
The XM name and related logos are registered trademarks of XM
Satellite Radio Inc.
Neural Surround™ name and related logos are trademarks owned
by Neural Audio Corporation.
Notice
About this manual
•y indicates a tip for your operation.
• Some operations can be performed by using either the
buttons on the front panel or the ones on the remote
control. In case the button names differ between the front
panel and the remote control, the button name on the
remote control is given in parentheses.
• This manual is printed prior to production. Design and
specifications are subject to change in part as a result of
improvements, etc. In case of differences between the
manual and product, the product has priority.
•“
1SPEAKERS” or “ADVD” (example) indicates the
name of the parts on the front panel or the remote control.
Refer to the attached sheet or the pages at the end of this
manual for the information about each position of the
parts.
• The symbol “☞” with page number(s) indicates the
corresponding reference page(s).
iPodTM

Features
3 En
INTRODUCTION English
Built-in 7-channel power amplifier
◆Minimum RMS output power
(20 Hz to 20 kHz, 0.06% THD, 8 Ω)
Front: 90 W + 90 W
Center: 90 W
Surround: 90 W + 90 W
Surround back: 90 W + 90 W
SCENE function
◆18 preset SCENE templates for various situations
◆4 original SCENE templates for customizing capability
◆Controlling Yamaha SCENE control signal support
component (some models only) working with the SCENE
function
Sound field programs
◆Proprietary Yamaha technology for the creation of sound
fields
◆Compressed Music Enhancer mode to improve the sound
quality of compression artifacts (such as the MP3 format) to
that of a high-quality stereo
◆Dolby Digital/Dolby Digital EX decoder
◆DTS/DTS-ES Matrix, Discrete, DTS Neo:6,
DTS 96/24 decoder
◆Dolby Pro Logic/Dolby Pro Logic II/Dolby Pro Logic IIx
decoder
◆Neural Surround decoder
◆Virtual CINEMA DSP
◆SILENT CINEMA
Sophisticated FM/AM tuner
◆40-station random and direct preset tuning
◆Automatic preset tuning
◆Preset station shifting capability (preset editing)
XM Satellite Radio
◆XM Satellite Radio tuning capability (using the “XM Mini-
Tuner Dock” sold separately)
◆Neural Surround decoder to play back the XM HD content of
XM Satellite Radio broadcasts in multi-channels, resulting in
a full surround sound experience
◆XM Satellite Radio information displaying capability
HDMI (High-Definition Multimedia Interface)
◆HDMI interface for standard, enhanced or high-definition
video (includes 1080p video signal transmission) as well as
multi-channel digital audio based on HDMI version 1.2a
iPod controlling capability
◆DOCK terminal to connect a Yamaha iPod universal dock
(such as the YDS-10, sold separately), which supports iPod
(Click and Wheel), iPod nano, and iPod mini
◆Playback information displaying capability
◆Battery charging capability
Other features
◆YPAO (Yamaha Parametric Room Acoustic Optimizer) for
automatic speaker setup
◆192-kHz/24-bit D/A converter
◆OSD (on-screen display) menus that allow you to optimize
this unit to suit your individual audiovisual system
◆5.1 or 7.1-channel additional input jacks for discrete multi-
channel input
◆S-video signal input/output capability
◆Component video input/output capability includes
(3 COMPONENT VIDEO INs and 1 MONITOR OUT)
◆Digital video signal conversion (composite video ↔ S-video
→component video) capability for monitor out
◆Optical and coaxial digital audio signal jacks
◆Pure Direct mode for pure hi-fi sound for all sources
◆Cinema and music night listening modes
◆Remote control with preset remote control codes capability
◆Zone 2 custom installation facility
◆Zone switching capability between the main zone and Zone 2
using ZONE CONTROL
◆Bi-amplification connection capability
◆Sleep timer
Check that you received all of the following parts.
The form of the supplied accessories varies depending on the models.
Features
Supplied accessories
Note
5678
90
+10
ENT
1234
MENU
TITLE
SET MENU
LEVEL
CLASSICAL
LIVE/CLUB
ENTERTAIN MOVIE
STEREO
ENHANCER
STRAIGHT
PURE DIRECT
SUR. DECODE
NIGHT
SLEEP
DISPLAY
RETURN
BAND
SRCH MODE
XM MEMORY
REC
SCENE
A-E/CAT.
ENTER
PRESET/CH
VOLUME
TV VOL
TV CH
TV MUTE
TV INPUT
MUTE
AMP
SOURCE
TV
CD
CD-R
DVD
DTV
MD
MULTI CH IN
AUDIO SEL
CBL
TUNER
V-AUX
DOCK
DVR
VCR
XM
PHONO
STANDBY
POWER
POWER
POWER
AV
TV
TRANSMIT
CODE SET
1
234
Remote control Batteries (2)
(AA, R6, UM-3) AM loop antenna
Optimizer microphone Indoor FM antenna

GETTING STARTED
4 En
■Installing batteries in the remote control
1Take off the battery compartment cover.
2Insert the two supplied batteries
(AA, R6, UM-3) according to the polarity
markings (+ and –) on the inside of the
battery compartment.
3Snap the battery compartment cover back
into place.
• Change all of the batteries if you notice the following
conditions:
– the operation range of the remote control decreases.
–the
VTRANSMIT indicator does not flash or its light
becomes dim.
• Do not use an old battery together with a new one.
• Do not use different types of batteries (such as alkaline and
manganese batteries) together. Read the packaging carefully as
these different types of batteries may have the same shape and
color.
• If the batteries have leaked, dispose of them immediately. Avoid
touching the leaked material or letting it come into contact with
clothing, etc. Clean the battery compartment thoroughly before
installing new batteries.
• Do not throw away batteries with general house waste; dispose
of them correctly in accordance with your local regulations.
• If the remote control is without batteries for more than 2
minutes, or if exhausted batteries remain in the remote control,
the contents of the memory may be cleared. When the memory
is cleared, insert new batteries, set up the remote control code
and program any acquired functions that may have been
cleared.
■VOLTAGE SELECTOR
(Asia and General models only)
The VOLTAGE SELECTOR on the rear panel of
this unit must be set for your local voltage
BEFORE plugging the power cable into the AC
wall outlet. Improper setting of the VOLTAGE
SELECTOR may cause damage to this unit and
create a potential fire hazard.
Rotate the VOLTAGE SELECTOR clockwise or
counterclockwise to the correct position using a
straight slot screwdriver.
Voltages are as follows:
Asia model .........................220/230–240 V AC, 50/60 Hz
General model ......110/120/220/230–240 V AC, 50/60 Hz
Getting started
Notes
13
2
Caution
230-
240V
VOLTAGE
SELECTOR
Voltage indication

Quick start guide
5 En
INTRODUCTION English
The following steps describe the easiest way to enjoy DVD movie playback in your home theater.
In these steps, you need the following supplied
accessories.
❏AM loop antenna
❏Indoor FM antenna
The following items are not included in the package of this
unit.
❏Speakers
❏Front speakers .................................... 2
❏Center speaker ................................... 1
❏Surround speakers ............................. 4
Select magnetically shielded speakers. The
minimum required speakers are two front speakers.
The priority of the requirement of other speakers is
as follows:
1. Two surround speakers
2. Center speaker
3. One (or two) surround back speaker(s)
❏Active subwoofer .................................... 1
Select an active subwoofer equipped with an RCA
input jack.
❏Speaker cables ........................................ 7
❏Subwoofer cable ..................................... 1
Select a monaural RCA cable.
❏DVD player ............................................... 1
Select DVD player equipped with coaxial digital
audio output jack and composite video output
jack.
❏Video monitor........................................... 1
Select a TV monitor, video monitor or projector
equipped with a composite video input jack.
❏Video cable .............................................. 1
Select an RCA composite video cable.
❏Digital coaxial audio cable ..................... 1
Quick start guide
Front right
speaker
Subwoofer
Surround back
right speaker
Surround left
speaker
Front left
speaker
Surround back left
speaker
Surround right
speaker
Center
speaker
Video monitor
DVD player
Enjoy DVD playback!
Step 1: Set up your speakers
☞
P. 6
Step 2: Connect your DVD player
and other components
Step 3: Turn on the power and
press SCENE 1 button
☞
P. 7
☞
P. 9
Preparation: Check the items

Quick start guide
6 En
Place your speakers in the room and connect them to this
unit.
1Place your speakers and subwoofer in the
room.
2Connect speaker cables to each speaker.
Be sure to connect the “+” (red) and “–” (black) properly.
Cables are colored or shaped differently, perhaps with a
stripe, groove or ridge. Connect the striped (grooved, etc.)
cable to the “+” (red) terminals of this unit and your speaker.
Connect the plain cable to the “–” (black) terminals.
3Connect each speaker cable to the
corresponding speaker terminal of this unit.
1Make sure that this unit and the subwoofer are
unplugged from the AC wall outlets.
2Twist the exposed wires of the speaker cables
together to prevent short circuits.
3Do not let the bare speaker wires touch each other.
4Do not let the bare speaker wires touch any metal
part of this unit.
Be sure to connect the left channel (L), right channel
(R), “+” (red) and “–” (black) properly.
Front speakers and center speaker
Surround and surround back speakers
5Connect the subwoofer cable to the
SUBWOOFER PRE OUT jack of this unit and
the input jack of the subwoofer.
Step 1: Set up your speakers
A B
C
PHONO CD (PLAY)
IN OUT
(REC)
DVD
DVD DTV/CBL CD DVD
MD/CD-RMD/CD-R
DTV/CBL
DTV/CBL
DVR
DVD
MONITOR OUT
DVR
DVD
IN OUT IN OUT
DTV/CBL
DVR
VCR
MONITOR
OUT
MD/
CD-R
OUTIN
VCR
SB(8CH)
FRONT(6CH)
SINGLE
CENTER CENTER
S VIDEO
VIDEO
OUT
SURROUND
SUB
WOOFER SUB
WOOFER
FRONT
SURROUND
SUR. BACK
MULTI CH
INPUT
ZONE 2
PRE OUT VIDEO
OUTIN
GND
FRONT B/ZONE2/
FRONT A
CENTER
SURROUND
PRESENCE
EXTRA SP
TRIGGER
COMPONENT VIDEO
AC OUTL ETS
SPEAKERS
HDMI
AUDIO
ANTENNA
AM
GND
FM
UNBAL
DIGITAL INPUT
DIGITAL
OUTPUT
XMDOCK
OUT
REMOTE
+12V
15mA MAX.
IN
OUT
SURROUND BACK/BI-AMP
SINGLE
OPTICAL COAXIAL
DTV/CBL OUTIN2
75
L
R
L
R
LR
1 2 3 4 5 6
L
RL L
R R
YP
B
P
R
YP
B
P
R
DVD IN1
12 3 4
4
To the front left
speaker
To the front right
speaker
Center speaker
Loosen Insert Tighten
To the surround
right speaker
To t he
surround back
left speaker
To the surround
left speaker
To the surround
back right speaker
SUBWOOFER
PRE OUT jack
Subwoofer cable
Input jack
AV receiverSubwoofer

Quick start guide
7 En
INTRODUCTION English
1Connect the digital coaxial audio cable to the
digital coaxial audio output jack of your DVD
player and the DVD COAXIAL jack of this
unit.
2Connect the video cable to the composite
video output jack of your DVD player and
DVD VIDEO jack of this unit.
3Connect the video cable to the VIDEO
MONITOR OUT jack of this unit and the video
input jack of your video monitor.
Step 2: Connect your DVD player
and other components
A B
C
PHONO CD (PLAY)
IN OUT
(REC)
DVD
DVD DTV/CBL CD DVD
MD/CD-RMD/CD-R
DTV/CBL
DTV/CBL
DVR
DVD
MONITOR OUT
DVR
DVD
IN OUT IN OUT
DTV/CBL
DVR
VCR
MONITOR
OUT
MD/
CD-R
OUTIN
VCR
SB(8CH)
FRONT(6CH)
SINGLE
CENTER CENTER
S VIDEO
VIDEO
OUT
SURROUND
SUB
WOOFER SUB
WOOFER
FRONT
SURROUND
SUR. BACK
MULTI CH
INPUT
ZONE 2
PRE OUT VIDEO
OUTIN
GND
FRONT B/ZONE2/
FRONT A
CENTER
SURROUND
PRESENCE
EXTRA SP
TRIGGER
COMPONENT VIDEO
AC OUTL ETS
SPEAKERS
HDMI
AUDIO
ANTENNA
AM
GND
FM
UNBAL
DIGITAL INPUT
DIGITAL
OUTPUT
XMDOCK
OUT
REMOTE
+12V
15mA MAX.
IN
OUT
SURROUND BACK/BI-AMP
SINGLE
OPTICAL COAXIAL
DTV/CBL OUTIN2
75
L
R
L
R
LR
1 2 3 4 5 6
L
RL L
R R
YP
B
P
R
YP
B
P
R
DVD IN1
Make sure that this unit and the DVD
player are unplugged from the AC
wall outlets.
Digital coaxial
audio output
jack
Digital coaxial audio
cable
DVD DIGITAL INPUT
coaxial jack
DVD player
AV receiver
Composite video
output jack Video cable
DVD VIDEO jack
DVD player
AV receiver
Video monitor
AV receiver
Video cable VIDEO MONITOR OUT jack
Video
input jack

Quick start guide
8 En
4Connect the supplied AM loop antenna and
indoor FM antenna to this unit.
See page 24 for the connection information.
y
The wire of the AM loop antenna does not have any polarity and
you can connect either end of the wire to AM or GND terminal
Assembling the supplied AM loop antenna
5Connect the power plug of this unit and other
components into the AC wall outlet.
y
This unit is equipped with AC OUTLET(S) for the power supply
of the other components (except Korea model). See page 24 for
details.
The type of the power plug is different depending on the models.
Note
Indoor FM antenna
AM loop antenna
Open the lever Insert Close the lever
■For further connections
• Using the other kind of speaker
combinations
☞ P. 12
• Connecting a video monitor via various
ways of the connection
☞ P. 18
• Connecting a DVD player via various ways
of the connection
☞ P. 19
• Connecting a DVD recorder or a digital
video recorder
☞ P. 20
• Connecting a set-top box
☞ P. 20
• Connecting a CD player, an MD recorder or
a turntable
☞ P. 21
• Connecting an external amplifier
☞ P. 22
• Connecting a DVD player via analog multi-
channel audio connection
☞ P. 22
• Connecting a Yamaha iPod universal dock
☞ P. 23
• Using the REMOTE IN/OUT jacks
☞ P. 23
• Using the VIDEO AUX jacks on the front
panel
☞ P. 23
• Connecting an outdoor FM/AM antenna
☞ P. 24
• Connecting the XM Mini-Tuner Dock
☞ P. 53

Quick start guide
9 En
INTRODUCTION English
1Turn on the video monitor connected to this
unit.
2Press BMASTER ON/OFF inward to the ON
position on the front panel.
3Press FSCENE1 button.
“DVD Viewing” appears in the front panel display,
and this unit automatically optimize own status for
the DVD playback.
y
The indicator on the selected SCENE button lights up while
this unit is in the SCENE mode.
4Start playback of the desired DVD on your
player.
y
If the connected DVD player is a Yamaha product and has
capability of the SCENE control signals with the REMOTE
OUT jack of this unit (see page 23), this unit can
automatically activate the DVD player and start playback
when you press the FSCENE1 button. Refer to the
instruction manual of the DVD player for further
information.
5Rotate 0VOLUME to adjust the volume.
When you change the input source or sound field program,
the SCENE mode is deactivated, and the indicator on the
selected SCENE button turns off.
■Using the other SCENE buttons
In the following cases, try pressing the corresponding
SCENE button to enjoy the playback of the desired
sources.
Case A: “I want to listen to a music disc from the
connected DVD player as the background
music for this room...”
Press FSCENE2 (or
FSCENE2) to select “Disc
Listening”.
Case B: “I want to watch a TV program...”
Press FSCENE3 (or
FSCENE3) to select “TV
Viewing”.
Case C: “I want to listen to a music program of the
FM/AM radio station...”
Press FSCENE4 (or
FSCENE4) to select “Radio
Listening”.
Step 3: Turn on the power and
press SCENE 1 button
Check the type of the connected speakers.
If the speakers are 6 ohm speakers, set “SP IMP.” to
“6Ω MIN” before using this unit (see page 25). 4 ohm
speakers can be also used as the front speakers (see
page 93).
Note

Quick start guide
10 En
• To use the “TV Viewing” template (Case B), you must connect
a satellite receiver, a cable TV receiver or an HDTV decoder to
this unit in advance. See page 20 for details.
• To use the “Radio Listening” template (Case C), you have to
tune into the desired radio station. See pages 50 to 52 for the
tuning information.
• To achieve the best possible reception, orient the connected AM
loop antenna, or adjust the position of the end of the indoor FM
antenna.
y
If you cannot find the desired situation, you can select and change
the assigned SCENE template for the SCENE buttons. See
page 33 for details.
■After using this unit...
Press AMAIN ZONE ON/OFF to set this unit to
the standby mode.
This unit is set to the standby mode and consumes a small
amount of power in order to receive infrared signals from
the remote control. To turn on this unit from the standby
mode, press the desired FSCENE buttons (or
FSCENE) or AMAIN ZONE ON/OFF on the front
panel (or HPOWER on the remote control). See page 25
for details.
Notes What do you want to do with this
unit?
■Customizing the SCENE templates
• Using various SCENE templates
☞ P. 33
• Creating your original SCENE templates
☞ P. 36
■Using various input sources
• Basic controls of this unit
☞ P. 37
• Enjoying FM/AM radio programs
☞ P. 50
• Enjoying XM Satellite Radio programs
☞ P. 53
• Using your iPod with this unit.
☞ P. 58
■Using various sound features
• Using various sound field programs
☞ P. 42
• Using the pure direct mode for high fidelity
sound
☞ P. 48
• Customizing the sound field programs
☞ P. 61
■Adjusting the parameters of this unit
• Automatically optimizing the speaker
parameters for your listening room
(AUTO SETUP)
☞ P. 28
• Manually adjusting various parameters of
this unit manually
☞ P. 71
• Setting the remote control
☞ P. 84
• Adjusting the advanced parameters
☞ P. 92
■Additional features
Automatically turning off this unit
☞ P. 41

CONNECTIONS
11 En
PREPARATION English
Connections
Rear panel
A B
C
PHONO CD (PLAY)
IN OUT
(REC)
DVD
DVD DT V/CBL CD DVD
MD/CD-RMD/CD-R
DTV/CBL
DTV/CBL
DVR
DVD
MONITOR OUT
DVR
DVD
IN OUT IN OUT
DTV/CBL
DVR
VCR
MONITOR
OUT
MD/
CD-R
OUTIN
VCR
SB(8CH)
FRONT(6CH)
SINGLE
CENTER CENTER
S VIDEO
VIDEO
OUT
SURROUND
SUB
WOOFER SUB
WOOFER
FRONT
SURROUND
SUR. BACK
MULTI CH
INPUT
ZONE 2
PRE OUT VIDEO
OUTIN
GND
FRONT B/ZONE2/
FRONT A
CENTER
SURROUND
PRESENCE
EXTRA SP
TRIGGER
COMPONENT VIDEO
AC OUTLETS
SPEAKERS
HDMI
AUDIO
ANTENNA
AM
GND
FM
UNBAL
DIGITAL INPUT
DIGITAL
OUTPUT
XMDOCK
OUT
REMOTE
+12V
15mA MAX.
IN
OUT
SURROUND BACK/BI-AMP
SINGLE
OPTICAL COAXIAL
DTV/CBL OUTIN2
75
L
R
L
R
LR
1 2 3 4 5 6
L
RL L
R R
YP
B
P
R
YP
B
P
R
DVD IN1
TRIGGER
ANTENNA
AM
GND
FM
UNBAL
REMOTE
+12V
15mA MAX.
IN
OUT
75
XM jack
(U.S.A. and Canada
models only)
Connect the XM Mini-
Tuner Dock (sold
separately).
☞ P. 53
DOCK terminal
Connect a Yamaha iPod
universal dock
(sold separately).
☞ P. 23
AUDIO jacks
Connect the analog audio cable
plugs.
☞ P. 18-21
MULTI CH INPUT jacks
Connect the input source
component equipped with the
multi-channel output jacks.
☞ P. 22
ZONE 2 OUT jacks
Connect the amplifier in Zone 2.
☞ P. 89
PRE OUT jacks
Connect external amplifiers and an
active subwoofer.
☞ P. 22
VOLTAGE SELECTOR
(Asia and General models
only)
☞ P. 4
HDMI connectors
Connect the HDMI components.
☞ P. 16
TRIGGER OUT
Outputs the control signals to external
components.
REMOTE IN/OUT jacks
Connect the remote control
input and output jacks of the
Yamaha components.
☞ P. 23
Speaker terminals
Connect the speakers.
☞ P. 13
Video jacks
Connect the video cable
plugs.
☞ P. 18-20
AC OUTLET(S)
☞ P. 24
ANTENNA terminals
Connect the FM and AM
antenna.
☞ P. 24
DIGITAL INPUT/OUTPUT
jacks
Connect the digital audio
cable plugs.
☞ P. 19-21

12 En
Connections
.
The speaker layout below shows the speaker setting we recommend. You can use it to enjoy CINEMA DSP and multi-
channel audio sources.
Front left and right speakers (FL and FR)
The front speakers are used for the main source sound plus effect sounds. Place these speakers at an equal distance from the
ideal listening position. The distance of each speaker from each side of the video monitor should be the same.
Center speaker (C)
The center speaker is for the center channel sounds (dialog, vocals, etc.). If for some reason it is not practical to use a
center speaker, you can do without it. Best results, however, are obtained with the full system.
Surround left and right speakers (SL and SR)
The surround speakers are used for effect and surround sounds.
Surround back left and right speakers (SBL and SBR)
The surround back speakers supplement the surround speakers and provide more realistic front-to-back transitions.
Presence left and right speakers (PL and PR)
The presence speakers supplement the sound from the front speakers with extra ambient effects produced by the sound field
programs (see page 42). To use the presence speakers, connect the speakers to EXTRA SP terminals and then set “EXTRA
SP ASSIGN” to “PRESENCE” (see pages 29 and 72).
Subwoofer (SW)
The use of a subwoofer with a built-in amplifier, such as the Yamaha Active Servo Processing Subwoofer System, is
effective not only for reinforcing bass frequencies from any or all channels, but also for high fidelity sound reproduction
of the LFE (low-frequency effect) channel included in Dolby Digital and DTS sources. The position of the subwoofer is
not so critical, because low bass sounds are not highly directional. But it is better to place the subwoofer near the front
speakers. Turn it slightly toward the center of the room to reduce wall reflections.
Placing speakers
60˚
30˚
PL
PR
SBR
SBL
FL
FR
C
SL
SR
SR
80˚
SL
30 cm (12 in) or more
SW
FR
PR
PL
FL
SBR
SBL
SL
SR
C
1.8 m (6 ft)
FR
PRPL
C
FL 1.8 m (6 ft)
0.5 to 1 m (1 to 3 ft) 0.5 to 1 m (1 to 3 ft)
1.8 m (6 ft)

13 En
Connections
PREPARATION English
Be sure to connect the left channel (L), right channel (R), “+” (red) and “–” (black) properly. If the connections are faulty,
this unit cannot reproduce the input sources accurately.
A speaker cord is actually a pair of insulated cables running side by side. Cables are colored or shaped differently, perhaps with a stripe,
groove or ridge. Connect the striped (grooved, etc.) cable to the “+” (red) terminals of this unit and your speaker. Connect the plain cable
to the “–” (black) terminals.
Connecting speakers
Caution
• Before connecting the speakers, make sure that this unit is turned off (see page 25).
• Do not let the bare speaker wires touch each other or let them touch any metal part of this unit. This could damage
this unit and/or the speakers. If the speaker wires are short-circuited, “CHECK SP WIRES” appears in the front
panel display when you turn on this unit.
• Use the magnetically shielded speakers. If this type of speaker still creates interference with the monitor, place the
speakers away from the monitor.
• If you are to use 6 ohm speakers, be sure to set “SP IMP.” to “6Ω MIN” before using this unit (see page 25). 4 ohm
speakers can be also used as the front speakers (see page 93).
Note
SUB
WOOFER
PRE OUT
FRONT B/ZONE2/
FRONT A
CENTER
SURROUND
PRESENCE
EXTRA SP
SPEAKERS
SURROUND BACK/BI-AMP
SINGLE
LR L
RL L
R R
Front speakers
(FRONT A)
Surround speakers
Subwoofer
Right
Center speaker
Surround back speakers
When you use single surround back speaker, connect
the speaker to the left SURROUND BACK terminal
(SINGLE).
Left
Left
Left
Right
Right
EXTRA SP terminals
Connect the alternative front speaker system (FRONT B), presence speakers or Zone 2 speakers.
To select the function of the speakers connected to the EXTRA SP terminals, set the “EXTRA SP
ASSIGN” parameter in “SOUND MENU” (see page 72).
y
You can also select the function of the speakers connected to the EXTRA SP terminals in “AUTO
SETUP” (see page 29).

14 En
Connections
■Connecting the speaker cable
1Remove approximately 10 mm (0.4 in) of
insulation from the end of each speaker
cable and then twist the exposed wires of the
cable together to prevent short circuits.
2Loosen the knob.
3Insert one bare wire into the hole on the side
of each terminal.
4Tighten the knob to secure the wire.
■Connecting the banana plug
(except Europe, Asia and Korea models)
Tighten the knob and then insert the banana
plug connector into the end of the
corresponding terminal.
■Using bi-amplification connections
This unit allows you to make bi-amplification connections
to one speaker system. Check if your speakers support bi-
amplification.
To make the bi-amplification connections, use the FRONT
and SURROUND BACK terminals as shown below. To
activate the bi-amplification connections, set “BI-AMP”
to “ON” in “ADVANCED SETUP” (see page 95).
When you make the conventional connection, make sure that the
shorting bars are put into the terminals appropriately. Refer to the
instruction manuals of the speakers for details.
10 mm (0.4 in)
Red: positive (+)
Black: negative (–)
Caution
Remove the shorting bars or bridges to separate the
LPF (low pass filter) and HPF (high pass filter)
crossovers.
Note
Red: positive (+)
Black: negative (–)
FRONT A
SURROUND BACK/
BI-AMP
SINGLE
L
RL
R
This unit
Left
Right
Front speakers

15 En
Connections
PREPARATION English
■Audio jacks
This unit has three types of audio jacks. Connection
depends on the availability of audio jacks on your other
components.
AUDIO jacks
For conventional analog audio signals transmitted via left
and right analog audio cables. Connect red plugs to the
right jacks and white plugs to the left jacks.
DIGITAL COAXIAL jacks
For digital audio signals transmitted via coaxial digital
audio cables.
DIGITAL OPTICAL jacks
For digital audio signals transmitted via optical digital
audio cables.
• You can use the digital jacks to input PCM, Dolby Digital and
DTS bitstreams. When you connect components to both the
COAXIAL and OPTICAL jacks, priority is given to the signals
input at the COAXIAL jack. All digital input jacks are
compatible with digital signals with up to 96 kHz of sampling
frequency.
• Pull out the cap from the optical jack before you connect the
fiber optic cable. Do not discard the cap. When you are not
using the optical jack, be sure to put the cap back in place. This
cap protects the jack from dust.
■Video jacks
This unit has three types of video jacks. Connection
depends on the availability of input jacks on your video
monitor.
VIDEO jacks
For conventional composite video signals transmitted via
composite video cables.
S VIDEO jacks
For S-video signals, separated into the luminance (Y) and
chrominance (C) video signals transmitted on separate
wires of S-video cables.
COMPONENT VIDEO jacks
For component video signals, separated into the
luminance (Y) and chrominance (PB, PR) video signals
transmitted on separate wires of component video cables.
y
This unit is equipped with the video conversion function. See
pages 17 and 81 for details.
Information on jacks and cable plugs
VIDEO S VIDEO
COMPONENT VIDEO
Y R PB P
PB
YPR
S
V
COAXIAL
DIGITAL
AUDIO
OPTICAL
DIGITAL
R
L
CO
R
L
Left and right
analog audio
cable plugs
Optical
digital
audio cable
plug
Coaxial
digital audio
cable plug
Composite
video cable
plug
S-video
cable plug
Component
video cable
plugs
Audio jacks and cable plugs Video jacks and cable plugs
(Red)(White) (Orange) (Yellow) (Green) (Blue) (Red)
Notes

16 En
Connections
■HDMI compatibility with this unit
• When CPPM copy-protected DVD audio is played back, video
and audio signals may not be output depending on the type of
the DVD player.
• This unit is not compatible with HDCP-incompatible HDMI or
DVI components.
• You can check the potential problem about the HDMI
connection (see page 41).
■HDMI jack and cable plug
y
• We recommend using an HDMI cable shorter than 5 meters (16
feet) with the HDMI logo printed on it.
• Use a conversion cable (HDMI jack ↔ DVI-D jack) to connect
this unit to other DVI components.
• Do not disconnect or connect the cable or turn off the power of
the HDMI components connected to the HDMI OUT jack of
this unit while data is being transferred. Doing so may disrupt
playback or cause noise.
• Audio signals input at input jacks other than the HDMI IN 1 or
HDMI IN 2 jack of this unit cannot be digitally output at the
HDMI OUT jack.
• If you turn off the power of the video monitor connected to the
HDMI OUT jack via a DVI connection, this unit may fail to
establish the connection to the component.
Information on HDMI™
Audio signal
types
Audio signal
formats
Compatible
HDMI
components
2ch Linear PCM 2ch, 32-192 kHz,
16/20/24 bit
CD, DVD-Video,
DVD-Audio, etc.
Multi-ch Linear
PCM
8ch, 32-192 kHz,
16/20/24 bit
DVD-Audio, etc.
DSD 2/5.1ch, 2.8224
MHz, 1 bit
SACD, etc.
Bitstream Dolby Digital, DTS DVD-Video, etc.
This unit’s HDMI interface is based on the following
standards:
• HDMI Version 1.2a (High-Definition Multimedia
Interface Specification Version 1.2a) licensed by
HDMI Licensing, LLC.
• HDCP Revision 1.1 (High-bandwidth Digital
Content Protection System Revision 1.1) licensed
by Digital Content Protection, LLC.
Notes
Notes
HDMI
HDMI cable plug

17 En
Connections
PREPARATION English
■Audio signal flow
• 2-channel as well as multi-channel PCM, Dolby Digital and
DTS signals input at the HDMI IN 1 or HDMI IN 2 jack can be
output at the HDMI OUT jack only when “SUPPORT AUDIO”
is set to “OTHER” (see page 77).
• Audio signals input at the HDMI IN jacks are not output at the
AUDIO output and DIGITAL OUTPUT jacks.
■Video signal flow
• When the analog video signals are input at the COMPONENT
VIDEO, S VIDEO and VIDEO jacks, the priority order of the
input signals is as follows:
1. COMPONENT VIDEO
2. S VIDEO
3. VIDEO
• Digital video signals input at the HDMI IN 1 or HDMI IN 2
jack cannot be output from analog video output jacks.
• This unit does not accept analog component video signals with
1080p of resolution.
• The OSD signal is not output at the VCR OUT, DVR OUT and
HDMI MONITOR OUT jacks and is not recorded.
• This unit does not deinterlace any analog video signals.
Audio and video signal flow
Notes
DIGITAL AUDIO
(OPTICAL)
DIGITAL AUDIO
(COAXIAL)
HDMI
AUDIO
OutputInput
Analog output
Digital output
Notes
S VIDEO
VIDEO
COMPONENT
VIDEO
HDMI
Through
OutputInput
Video conversion ON (see page 81)

18 En
Connections
Connect your TV (or projector) to the HDMI OUT jack,
the COMPONENT VIDEO MONITOR OUT jacks, the S
VIDEO MONITOR OUT jack or the VIDEO MONITOR
OUT jack of this unit.
y
You can choose to play back HDMI audio signals on this unit or
on another HDMI component connected to the HDMI OUT jack
of this unit. Use the “SUPPORT AUDIO” parameter in “SOUND
MENU” to select the component to play back HDMI audio
signals (see page 77).
• Some video monitors connected to this unit via a DVI
connection fail to recognize the HDMI audio/video signals
being input if they are in the standby mode. In this case, the
HDMI indicator flashes irregularly.
• When you connect your TV monitor or projector via HDMI
connection, the OSD does not appear. In such cases, connect the
TV monitor or projector via component, S-video or video
connection.
• Connect the input source components to the HDMI IN 1 or
HDMI IN 2 jack to display the video images on the video
monitor connected to the HDMI OUT jack.
Connecting a TV monitor or projector
Make sure that this unit and other
components are unplugged from the
AC wall outlets.
Notes
MONITOR OUT
MONITOR
OUT
S VIDEO
VIDEO
VIDEO
COMPONENT VIDEO
HDMI
OUT
YP
B
P
R
PRPB
V
S
Y
TV (or projector)
Video in
Component video in
S-video in
HDMI in
indicates recommended connections
indicates alternative connections

19 En
Connections
PREPARATION English
• When “VIDEO CONV.” is set to “OFF” (see page 81), be sure
to make the same type of video connections as those made for
your TV (see page 18). For example, if you connected your TV
to the VIDEO MONITOR OUT jack of this unit, connect your
other components to the VIDEO jacks.
• When “VIDEO CONV.” is set to “ON” (see page 81), the
converted video signals are output only at the MONITOR OUT
jacks. To record a source, make the same type of video
connections between each component.
• To make a digital connection to a component other than the
default component assigned to each DIGITAL INPUT or
DIGITAL OUTPUT jack, select the corresponding setting for
“OPTICAL OUT”, “OPTICAL IN”, or “COAXIAL IN” in “I/O
ASSIGNMENT” (see page 78).
• If you connect your DVD player to both the DIGITAL INPUT
(OPTICAL) and the DIGITAL INPUT (COAXIAL) jacks,
priority is given to the signals input at the DIGITAL INPUT
(COAXIAL) jack.
■Connecting a DVD player
Connecting other components
Notes
Make sure that this unit and other
components are unplugged from the
AC wall outlets.
A
DVD
DVD DVD
DVD
DVD
S VIDEO
VIDEO
VIDEO
COMPONENT VIDEO
HDMI
AUDIO
DIGITAL INPUT
OPTICAL COAXIAL
36
YP
B
P
R
DVD IN1
LR C
O
V
S
PRPBY
DVD player
HDMI out Component video
out
S-video out
Video out
Optical out
Audio out
indicates recommended connections
indicates alternative connections
Coaxial out

20 En
Connections
■Connecting a DVD recorder, PVR or VCR
■Connecting a set-top box
C
DVR
DVR
IN OUT IN OUT
DVR
VCR
OUTIN
VCR
S VIDEO
VIDEO
VIDEO
OUTIN
COMPONENT VIDEO
AUDIO
YP
B
P
R
LR
VS
VSSV
PRPBY
L
R
L
R
VS
LR
S-video in
S-video out
Video out
Audio out
DVD recorder, PVR or VCR
S-video in
Video out
Audio out
Audio in
Video in
Component
video out
DVD recorder, PVR
Audio in Video in
S-video out
B
DTV/CBL
DTV/CBL
DTV/CBL
DTV/CBL
S VIDEO
VIDEO
VIDEO
COMPONENT VIDEO
HDMI
AUDIO
DIGITAL INPUT
OPTICAL
DTV/CBL IN2
4
YP
B
P
R
O
V
L R
S
PRPBY
Satellite receiver, cable TV
receiver or HDTV decoder
HDMI out
Component video out
Audio out
S-video out
Video out
Optical out

21 En
Connections
PREPARATION English
■Connecting audio components
• To make a digital connection to a component other than the default component assigned to each the DIGITAL INPUT jack or the
DIGITAL OUTPUT jack, select the corresponding setting for “OPTICAL OUT”, “OPTICAL IN”, or “COAXIAL IN” in “I/O
ASSIGNMENT” (see page 78).
• Connect your turntable to the GND terminal of this unit to reduce noise in the signal. However, you may hear less noise without the
connection to the GND terminal for some turntables.
• The PHONO jacks are only compatible with a turntable with an MM or a high-output MC cartridge. To connect a turntable with a low-
output MC cartridge to the PHONO jacks, use an in-line boosting transformer or an MC-head amplifier.
• When you connect both the DIGITAL INPUT (OPTICAL) jack and the DIGITAL INPUT (COAXIAL) jack to an audio component,
the priority is given to the DIGITAL INPUT (COAXIAL) jack.
Notes
PHONO CD (PLAY)
IN OUT
(REC)
CD
MD/CD-RMD/CD-R
MD/
CD-R
GND
AUDIO
DIGITAL INPUT
DIGITAL
OUTPUT
COAXIAL
L
R
125
RL C
O
R L
O
RL
R L
Turntable
CD recorder, MD
recorder or tape deck
Audio in
Optical in
Audio out
Audio out
Ground
indicates recommended connections
indicates alternative connections
CD player
Audio out
Optical out
Coaxial out

22 En
Connections
■Connecting an external amplifier
This unit has more than enough power for any home use. However, if you want to add more power to the speaker output
or if you want to use another amplifier, connect an external amplifier to the PRE OUT jacks.
• When you make connections to the PRE OUT jacks, do not make connections to the SPEAKERS terminals.
• The signals output at the FRONT PRE OUT jacks are affected by the TONE CONTROL settings (see page 48).
• Each PRE OUT jack outputs the same channel signals as the corresponding SPEAKERS terminals.
• Adjust the volume level of the subwoofer with the control on the subwoofer (see page 48).
• Some signals may not be output at the SUBWOOFER PRE OUT jack depending on the settings for “SPEAKER SET” (see page 72)
and “LFE/BASS OUT” (see page 72).
1FRONT PRE OUT jacks
Front channel output jacks.
2SURROUND PRE OUT jacks
Surround channel output jacks.
3SUR.BACK PRE OUT jacks
Surround back channel output jacks. When you only
connect one external amplifier for the surround back
channel, connect it to the SINGLE jack.
• When “BI-AMP” is set to “ON”, this unit outputs the front
channel audio signals at the SUR.BACK PRE OUT jacks.
• The audio signals output at the SUR.BACK PRE OUT jacks
differ depending on the “EXTRA SP ASSIGN” setting (see
page 72).
4SUBWOOFER PRE OUT jack
Connect a subwoofer with a built-in amplifier.
5CENTER PRE OUT jack
Center channel output jack.
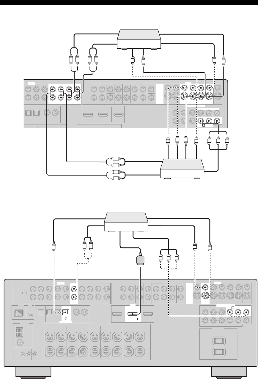
■Connecting a multi-format player or an external decoder
This unit is equipped with 6 additional input jacks (left and right FRONT, CENTER, left and right SURROUND and
SUBWOOFER) for discrete multi-channel input from a multi-format player, external decoder, sound processor or pre-
amplifier.
If you set “INPUT CH” to “8ch” in “MULTI CH SET” (see page 80), you can use the input jacks assigned as “FRONT”
in “MULTI CH SET” (see page 80) together with the MULTI CH INPUT jacks to input 8-channel signals.
Connect the output jacks on your multi-format player or external decoder to the MULTI CH INPUT jacks. Be sure to
match the left and right outputs to the left and right input jacks for the front and surround channels.
• When you select the component connected to the MULTI CH INPUT jacks as the input source (see page 38), this unit automatically
turns off the digital sound field processor, and you cannot select sound field programs.
• This unit does not redirect signals input at the MULTI CH INPUT jacks to accommodate for missing speakers. We recommend that
you connect at least a 5.1-channel speaker system before using this feature.
*1 The analog audio input jacks assigned as “FRONT” in
“MULTI CH SET” (see page 80).
Notes
L
R
SINGLE
CENTER
SUB
WOOFER
FRONT
SURROUND
SUR. BACK
PRE OUT
1234
5
Notes
Notes
SB(8CH)
FRONT(6CH)
CENTER
SURROUND
SUB
WOOFER
MULTI CH
INPUT
L
R
L R LR
Subwoofer
out
Multi-format player/External
decoder (5.1-channel output)
Center out
Surround out
Front out
L
R
SB(8CH)
FRONT(6CH)
CENTER
SURROUND
SUB
WOOFER
MULTI CH
INPUT
L
R
*1
L R LRL R
Multi-format player/External
decoder (7.1-channel output)
Front out
Subwoofer
out
Center out
Surround back out
Surround out

23 En
Connections
PREPARATION English
■Connecting a Yamaha iPod universal
dock
This unit is equipped with the DOCK terminal on the rear
panel that allows you to connect a Yamaha iPod universal
dock (such as the YDS-10, sold separately) where you can
station your iPod and control playback of your iPod using
the supplied remote control. Connect a Yamaha iPod
universal dock to the DOCK terminal on the rear panel of
this unit using its dedicated cable.
■Using REMOTE IN/OUT jacks
When the components are the Yamaha products and have
the capability of the transmission of the remote control
signals, connect the REMOTE IN jack and REMOTE
OUT jack to the remote control input and output jack with
the monaural analog mini cable as follows.
y
• If the components have the capability of the SCENE control
signals, this unit can automatically activate the corresponding
components and start the playback when you use one of the
SCENE buttons. Refer to the owner’s manuals for details about
the capability of the SCENE control signals of the components.
• Connect the REMOTE OUT jack of this unit and the remote
control input jack of the components to control the components
by using the SCENE feature.
• If the component connected to the REMOTE OUT jack is not
the Yamaha product, set “SCENE IR” in the advanced setup
menu to “OFF” (see page 95).
Use the VIDEO AUX jacks on the front panel to connect a
game console or a video camera to this unit.
• The audio signals input at the DOCK terminal on the rear panel
take priority over the ones input at the VIDEO AUX jacks.
• To reproduce the source signals input at these jacks, select
“V-AUX” as the input source.
DOCK
Yamaha iPod universal dock
(such as the YDS-10, sold
separately)
REMOTE
IN
OUT
Yama ha
component
Remote
control out
Remote
control in
Infrared signal
receiver or
Yamaha
component
Using the VIDEO AUX jacks on the
front panel
Caution
Be sure to turn down the volume of this unit and other
components before making connections.
Notes
ON/OFF
MAIN ZONE
MASTER
PHONES
TONE CONTROL
PROGRAM
SPEAKERS
PRESET/TUNING
FM/AM
A/B/C/D/E
PRESET/TUNING/CH MEMORY
TUNING
ON/OFF
CONTROL
AUTO/MA N'L
SEARCH MODE
CATEGORY
DISPLAY
ZONE 2
ZONE
EDIT
STRAIGHT
1
2
3
4
PURE DIRECT
SCENE
AUDIO SELECT
INPUT
VIDEO AUX
VOLUM E
OPTIMIZER MIC
S VIDEO
VIDEO AUDIO
OPTICAL
LR
EFFECT
SILENT CINEMA
ON
OFF
R
L
OPTICAL
AUDIO
S VIDEO
VIDEO
O
V
S
L
R
Game console or
video camera
Optical
output
Video
output
S-Video
output Audio
output

24 En
Connections
Both FM and AM indoor antennas are supplied with this
unit. Connect each antenna correctly to the designated
terminals. In general, these antennas should provide
sufficient signal strength.
y
See page 8 for connection information of the supplied indoor FM
antenna and AM loop antenna.
• The AM loop antenna should be placed away from this unit.
• The AM loop antenna should always be connected, even if an
outdoor AM antenna is connected to this unit.
• A properly installed outdoor antenna provides clearer reception
than an indoor one. If you experience poor reception quality,
install an outdoor antenna. Consult the nearest authorized
Yamaha dealer or service center about outdoor antennas.
■AC OUTLET(S) (SWITCHED)
U.K. and Australia models..................................... 1 outlet
Korea model............................................................... None
Other models......................................................... 2 outlets
Use these outlet(s) to supply power to any connected
components. Connect the power cable of your other
components to these outlet(s). Power to these outlet(s) is
supplied when the main zone or Zone 2 is turned on.
However, power to these outlet(s) is cut off when the main
zone and Zone 2 are turned off or when BMASTER ON/
OFF on the front panel is pressed and released outward to
the OFF position. For information on the maximum power
or the total power consumption of the components that can
be connected to these outlet(s), see “Specifications” on
page 108.
Connecting the FM and AM
antennas
Notes
ANTENNA
AM
GND
FM
Indoor FM
antenna
(supplied)
Ground (GND terminal)
For maximum safety and minimum interference, connect the
antenna GND terminal to a good earth ground. A good earth
ground is a metal stake driven into moist earth.
AM loop
antenna
(supplied)
Outdoor AM antenna
Use a 5 to 10 m (16 to 33
ft) vinyl-covered wire
extended outdoors from a
window.
Connecting the power cable
Memory back-up
The memory back-up circuit prevents the stored data
from being lost even if this unit is in the standby mode.
However, the stored data will be lost in case the power
cable is disconnected from the AC wall outlet or if the
power supply is cut off for more than one week.
AC OUTLETS
To the AC wall outlet
(U.S.A. model)

25 En
Connections
PREPARATION English
1Make sure this unit is turned off.
Refer to the right column for details.
2Press and hold CTONE CONTROL on the
front panel and then press BMASTER ON/
OFF inward to the ON position to turn on this
unit.
This unit turns on, and the advanced setup menu
appears in the front panel display.
3Rotate the DPROGRAM selector on the
front panel to select “SP IMP.”.
“SP IMP.” and the current speaker impedance setting
(“8Ω MIN”) appear in the front panel display.
4Press CTONE CONTROL on the front
panel repeatedly to select “6Ω MIN”.
5Press BMASTER ON/OFF on the front
panel to release it outward to the OFF
position to save the new setting and turn off
this unit.
The setting you made is reflected next time you turn on this
unit.
■Turning on this unit
Press BMASTER ON/OFF on the front panel
inward to the ON position to turn on this
unit.
When you turns on this unit by pressing BMASTER
ON/OFF, the main zone is turned on.
y
When you turn on this unit, there will be a 4 to 5-second delay
before this unit can reproduce sound.
■Turning off this unit
Press BMASTER ON/OFF on the front panel
again to release it outward to the OFF
position to turn off this unit.
•AMAIN ZONE ON/OFF on the front panel as well as
HPOWER and GSTANDBY on the remote control are
operational only when BMASTER ON/OFF is pressed
inward to the ON position.
• As usual, we recommend using the standby mode to turn off this
unit.
■Set the main zone to the standby mode
Press AMAIN ZONE ON/OFF
(or GSTANDBY) to set the main zone to the
standby mode.
In the standby mode, this unit consumes a small amount of
power in order to receive infrared signals from the remote
control.
■Turning on the main zone from the
standby mode
Press AMAIN ZONE ON/OFF (or HPOWER)
to turn on the main zone.
y
• You can also turn on the main zone by pressing FSCENE (or
FSCENE) buttons.
• When you turn on this unit, there will be a 4 to 5-second delay
before this unit can reproduce sound.
• These buttons are operational only when BMASTER ON/
OFF is pressed inward to the ON position.
Setting the speaker impedance
Caution
If you are to use 6 ohm speakers, set “SP IMP.” to
“6Ω MIN” as follows BEFORE using this unit. 4 ohm
speakers can be also used as the front speakers.
Note
TONE CONTROL
MASTER
ON
OFF
While holding
down
Turning this unit on and off
Notes

26 En
Connections
The XM indicator is only applicable to the U.S.A. and Canada models and the cursor on the left of the XM indicator lights up only when
“XM” is selected as the input source. For details, see “Basic XM Satellite Radio operations” on page 54.
1B Input signal indicators
Lights up when this unit is reproducing DSD (Direct
Stream Digital) or PCM (Pulse Code Modulation) digital
audio signals.
2CD Decoder indicators
The respective indicator lights up when any of the
decoders of this unit function.
3ENHANCER indicator
Lights up when the Compressed Music Enhancer mode is
selected (see page 46).
4HDMI indicator
Lights up when the signal of the selected input source is
input at HDMI IN 1 or HDMI IN 2 jacks (see page 16).
5SILENT CINEMA indicator
Lights up when headphones are connected and a sound
field program is selected (see page 46).
6DOCK indicator
Lights up when you station your iPod in a Yamaha iPod
universal dock (such as the YDS-10, sold separately)
connected to the DOCK terminal of this unit (see page 23)
and V-AUX is selected as the input source. The DOCK
indicator also lights up when this unit is charging the
battery of the stationed iPod in the standby mode.
7Input source indicators
The corresponding cursor lights up to show the currently
selected input source.
8YPAO indicator
Lights up when you run “AUTO SETUP” and when the
speaker settings set in “AUTO SETUP” are used without
any modifications (see page 28).
9Tuner indicators
Lights up when this unit is in the FM, AM or XM Satellite
Radio tuning mode (see pages 50 to 57).
0MUTE indicator
Flashes while the MUTE function is on (see page 40).
AVOLUME level indicator
Indicates the current volume level.
ESound field indicators
Light up to indicate the active DSP sound fields.
FVIRTUAL indicator
Lights up when Virtual CINEMA DSP is active (see
page 46).
GHeadphones indicator
Lights up when headphones are connected (see page 40).
HSP A B indicators
Light up according to the set of front speakers selected.
IZONE2 indicator
Lights up when Zone 2 is turned on (see page 90).
JNIGHT indicator
Lights up when you select a night listening mode (see
page 49).
KDSP indicators
The respective indicator lights up when any of the DSP
sound field programs are selected (see page 42).
Front panel display
Note
VCR DVR DVD CD
XM
V-AUX DTV/CBL
MD/CD-R
TUNER PHONO
96
24
q PL
q EX
q PL
ENHANCER
MATRIX DISCRETE
SILENT CINEMA
ZONE2 NIGHT
DOCK
AUTO
YPAO
TUNED
MUTE
VOLUME
MEMORY
SLEEP
VIRTUAL
PCM
q PL x
DSD
neural
A B
SP
mS
ft
dB
96/24
HiFi DSP
LFE
LCR
SL SB SR
q
DIGITAL
t
dB
STEREO
GB DC F I J ML O
NKE
71 4 65 8 9 A2 3 0
H
D........ U.S.A. and Canada models only

27 En
Connections
PREPARATION English
LMulti-information display
Shows the name of the current sound field program and
other information when adjusting or changing settings.
MSLEEP indicator
Lights up while the sleep timer is on (see page 41).
N96/24 indicator
Lights up when a DTS 96/24 signal is input to this unit.
OInput channel and speaker indicators
LFE indicator
Lights up when the input signal contains the LFE
signal.
Input channel indicators
Indicate the channel components of the current digital
input signal.
Presence and surround back speaker
indicators
Light up according to the number of presence and
surround back speakers set for “EXTRA SP ASSIGN”
(see page 72) and “SB L/R SP” (see page 73) in
“SOUND MENU” when this unit is in the auto setup
(see page 28) or the speaker level setting in “SOUND
MENU” (see page 74) procedure.
y
• You can make settings for surround back speakers automatically
by running “AUTO SETUP” (see page 28) or manually by
adjusting settings for “SB L/R SP” (see page 73) in “SOUND
MENU”.
• To use the presence speakers, set “EXTRA SP ASSIGN” to
“PRESENCE” (see pages 29 or 72).
The remote control transmits a directional infrared ray.
Be sure to aim the remote control directly at the remote
control sensor on this unit during operation.
Infrared window (W)
Outputs infrared control signals. Aim this window at the
component you want to operate.
VTRANSMIT indicator
Flashes while the remote control is sending infrared
signals.
Operation mode selector (K)
The function of some buttons depends on the operation
mode selector position.
AMP
Operates the amplifier function of this unit.
SOURCE
Operates the component selected with an input
selector button (see page 86).
TV
Operates the TV assigned to either DTV/CBL or
PHONO (see page 85).
• Do not spill water or other liquids on the remote control.
• Do not drop the remote control.
• Do not leave or store the remote control in the following types
of conditions:
– places of high humidity, such as near a bath
– places of high temperatures, such as near a heater or stove
– places of extremely low temperatures
– dusty places
• To set the remote control codes for other components, see
page 87.
Presence speaker indicators
Input channel indicators
Surround back speaker indicators
LCR
SL SB SR
LFE
LFE indicator
Using the remote control
Notes
30 30 Approximately 6 m (20 ft)
Remote control sensor

OPTIMIZING THE SPEAKER SETTING FOR YOUR LISTENING ROOM
28 En
This unit employs the YPAO (Yamaha Parametric Room Acoustic Optimizer) technology which lets you avoid
troublesome listening-based speaker setup and achieves highly accurate sound adjustments automatically. The supplied
optimizer microphone collects and this unit analyzes the sound your speakers produce in your actual listening
environment.
• Be advised that it is normal for loud test tones to be output
during the “AUTO SETUP” procedure.
• To achieve the best results, make sure the room is as quiet as
possible while the “AUTO SETUP” procedure is in progress. If
there is too much ambient noise, the results may not be
satisfactory.
y
• You can run “AUTO SETUP” using the system menu that
appears in the OSD or in the front panel display. This manual
uses the OSD illustrations to explain the “AUTO SETUP”
procedure.
• Before performing operations, set the operation mode selector
on the remote control to KAMP.
• This unit uses the speakers connected to the FRONT A speaker
terminals as the front speakers for the adjustment.
1Make sure of the following check points
before starting the AUTO SETUP operations.
❏Speakers are connected appropriately.
❏Headphones are disconnected from this unit.
❏This unit and the video monitor are turned on.
❏The connected subwoofer is turned on and the
volume level is set to about half way (or slightly
less).
❏The crossover frequency controls of the
connected subwoofer is set to the maximum.
❏The room is sufficiently quiet.
2Connect the supplied optimizer microphone
to the OPTIMIZER MIC jack on the front
panel.
The following menu screen appears on the video
monitor.
3Place the optimizer microphone at your
normal listening position on a flat level
surface with the omni-directional
microphone heading upward.
y
It is recommended that you use a tripod (etc.) to affix the
optimizer microphone at the same height as your ears would be
when you are seated in your listening position. You can use the
attached screw of a tripod (etc.) to fix the optimizer microphone
to the tripod (etc.).
Optimizing the speaker setting for your listening room
Using AUTO SETUP
Notes
VIDEO AUX
OPTIMIZER MIC
S VIDEO
VIDEO AUDIO
OPTICAL
LR
Omni-directional
microphone
AUTO:MENU
PRESENCENONE
.EXTRASPASSIGN
ZONE2 >FRONTB
SETUP;;;;;;;AUTO
EQ;;;;;;;NATURAL
START
[ ]/[ ]:Up/Down
[]/[]:Select
[
[
[
[
Optimizer microphone

29 En
Optimizing the speaker setting for your listening room
PREPARATION English
4Press Dl / h to select the desired setting
for “EXTRA SP ASSIGN” and then press Dn.
Extra speaker assignment
EXTRA SP ASSIGN
Selects the function of the speakers connected to the
EXTRA SP terminals.
Choices: FRONT B, ZONE2, PRESENCE, NONE
• When you use the alternative front speaker
system (see page 38)
Select “FRONT B”.
• When you use the Zone 2 speakers (see
page 90)
Select “ZONE2” to set the function of the speakers
to the Zone 2 speakers. This unit drives the Zone 2
speakers by using the internal amplifier.
• When you use the presence speakers (see
page 12)
Select “PRESENCE” to set the function of the
speakers to the presence speakers.
• When you do not use the EXTRA SP
terminals
Select “NONE” to deactivate the EXTRA SP
terminals.
If you select “ON” in “BI-AMP” (see page 95), you cannot
select “PRESENCE” or “ZONE2” in “EXTRA SP
ASSIGN”.
5Press Dl / h to select “SETUP”.
Choices: AUTO, RELOAD, UNDO, DEFAULT
• Select “AUTO” to automatically run the entire
“AUTO SETUP” procedure.
• Select “RELOAD” to reload the last “AUTO
SETUP” settings and override the previous
settings.
• Select “UNDO” to undo the last “AUTO SETUP”
settings and restore the previous settings.
• Select “DEFAULT” to reset the “AUTO SETUP”
parameters to the initial factory settings.
• “RELOAD” or “UNDO” is available only when you have
previously run “AUTO SETUP” and confirmed the results.
• “RELOAD” or “UNDO” is not available when you change
the setting of “BI-AMP” in the advanced setup (see
page 95) or “EXTRA SP ASSIGN” in “SOUND MENU”
(see page 72).
6Press Dl / h to select the desired setting of
“EQ” and then press Dn.
Parametric equalizer type EQ
Parametric equalizer adjusts the level of the specified
frequency bands. This unit automatically selects the
crucial frequency bands for the listening room and
adjusts the level of the selected frequency bands to
create a cohesive sound field in the room. You can
select the type of the parametric equalizer adjustment
from the following choices.
Choices: NATURAL, FLAT, FRONT
• Select “NATURAL” to average out the frequency
response of all speakers with higher frequencies
being less emphasized. Recommended if the FLAT
setting sounds a little harsh.
• Select “FLAT” to average the frequency response
of all speakers. Recommended if all of your
speakers are of similar quality.
• Select “FRONT” to adjust the frequency response
of each speaker in accordance with the sound of
your front speakers. Recommended if your front
speakers are of much higher quality than your other
speakers.
7Press Dn to select “START” and then press
DENTER to start the setup procedure.
This unit starts the auto setup procedure. Loud test
tones are output from each speaker during the auto
setup procedure. Once all items are set, the
“AUTO:RESULT” display appears in the OSD.
• During the auto setup procedure, do not perform any
operation on this unit.
• We recommend getting out of the room while this unit is in
the auto setup procedure. It takes approximately 3 minutes
for this unit to complete the auto setup procedure.
Note
Notes
Notes

30 En
Optimizing the speaker setting for your listening room
This unit performs the following checks:
Speaker wiring WIRING
Checks which speakers are connected and the
polarity of each speaker.
Speaker size SIZE
Checks the frequency response of each speaker and
sets the appropriate low-frequency crossover for each
channel.
Speaker distance DISTANCE
Checks the distance of each speaker from the
listening position and adjusts the timing of each
channel.
Equalizing EQUALIZING
Checks and adjusts the tonal characteristics of all the
speakers by the setting of “EQ”.
Speaker level LEVEL
Checks and adjusts the volume level of each speaker.
The display changes as follows.
The results displayed under “RESULT” are as
follows.
Number of speakers SP
Displays the number of speakers connected to this
unit in the following order:
Front/Back/Subwoofer
Speaker distance DIST
Displays the speaker distance from the listening
position in the following order:
Closest speaker distance/Farthest speaker distance
Speaker level LVL
Displays the speaker output level in the following
order:
Lowest speaker output level/Highest speaker output
level
• If “E-10:INTERNAL ERROR” appears during the testing
procedure, restart from step 4.
• If you selected “RELOAD” in step 4, no test tones are
output.
• If an error occurs during the “AUTO:CHECK” procedure,
the setup procedure is canceled and an error screen
appears. For details, see “If an error screen appears” on
page 32.
• When this unit detects potential problems during the
“AUTO SETUP” procedure, “WARNING” and the
number of warning messages appears in the above of
“RESULT” (see page 32).
• Depending on the listening environment, “SWFR
PHASE:REV” appears during the “AUTO:CHECK”
procedure and “SUBWOOFER PHASE” in “SOUND
MENU” (see page 74) is automatically set to
“REVERSE”.
8Press DENTER to display the setup results
in detail.
AUTO:MENU
PRESENCENONE
EXTRASPASSIGN
ZONE2 >FRONTB
SETUP;;;;;;;AUTO
EQ;;;;;;;NATURAL
.START
[ ]/[ ]:Up/Down
[]/[]:Select
[
[
[
[
AUTO:RESULT
.RESULT
SP : 3/4/0.1
DIST: 14.0/17.0ft
LVL : -9.0/+6.5dB
SET CANCEL
[ ]/[ ]:Up/Down
[ENTER]:Enter
>
AUTO:CHECK
INITIALIZING
.WIRING
SIZE/DISTANCE
EQUALIZING
LEVEL
CHECKCH=CENTER
|||||;;;;;;;;
[]:Exit
[
Notes
AUTO:RESULT
.RESULT
SP : 3/4/0.1
DIST: 14.0/17.0ft
LVL : -9.0/+6.5dB
SET CANCEL
[ ]/[ ]:Up/Down
[ENTER]:Enter
>
RESULT:WIRING
FRONT L;;;;;;;OK
[ ]/[ ]:Select
[ENTER]:Return
[
[

31 En
Optimizing the speaker setting for your listening room
PREPARATION English
9Press Dl / h repeatedly to toggle between
the setup result displays.
y
If you are not satisfied with the results or want to manually
adjust each parameter, run “MANUAL SETUP” (see
page 69).
• The distances displayed in the “DISTANCE” results may
be longer than the actual distance depending on the
characteristics of your subwoofer.
• In the “EQ” results, different values may be set for the
same frequency to provide finer adjustments.
10 Press DENTER to return to the top
“AUTO:RESULT” display.
11 Make sure the pointer is pointing at “SET”
and “CANCEL” and then press Dl / h to
select “SET” or “CANCEL”.
Choices: SET, CANCEL
• Select “SET” to confirm the “AUTO SETUP”
results.
• Select “CANCEL” to cancel the “AUTO SETUP”
results.
12 Press DENTER to confirm your selection.
The top “SET MENU” display appears in the OSD.
13 Press NSET MENU to exit from “SET
MENU”.
14 Disconnect the optimizer microphone from
this unit.
The optimizer microphone is sensitive to heat. Keep it
away from direct sunlight and do not place it on top
of this unit.
y
If you change speakers, speaker positions, or the layout of
your listening environment, run “AUTO SETUP” again to
recalibrate your system.
Notes
Results of the speaker
connection and wiring
Results of the speaker
distance from the
listening position
Results of the setting of
each speaker size
Results of the parametric
equalizer of each speaker
Results of the speaker
output level
AUTO:RESULT
.RESULT
SP : 3/4/0.1
DIST: 14.0/17.0ft
LVL : -9.0/+6.5dB
SET CANCEL
[ ]/[ ]:Up/Down
[ENTER]:Enter
>
AUTO:RESULT
RESULT
SP : 3/4/0.1
DIST: 14.0/17.0ft
LVL : -9.0/+6.5dB
.SET CANCEL
[ ]/[ ]:Up/Down
[ENTER]:Enter
>
SET MENU
.;AUTO SETUP
;MANUAL SETUP
.A;SIGNAL INFO
[ ]/[ ]:Up/Down
[ENTER]:Enter
p
p

32 En
Optimizing the speaker setting for your listening room
■If an error screen appears
Press Dk / n / l / h to select “RETRY” or
“EXIT” and then press DENTER.
The following display is an example where “E-9:USER
CANCEL” appears in the OSD.
Choices: RETRY, EXIT
• Select “RETRY” to retry the “AUTO SETUP”
procedure.
• Select “EXIT” to exit from the “AUTO SETUP”
procedure.
■If “WARNING” appears
When this unit detects potential problems during the
“AUTO SETUP” procedure, “WARNING” appears in the
“AUTO:RESULT” display. Check the warning messages
to correct your speaker settings.
Warnings differ from errors in that warnings do not cancel the
“AUTO SETUP” procedure.
1Make sure the pointer is pointing at
“WARNING” and then press DENTER to
display the detailed information about the
warning.
The number on the right of “WARNING” indicates
the number of warning messages.
2Press Dl / h repeatedly to toggle between
the warning displays.
y
• For details about each warning message, see the “AUTO
SETUP” section in “Troubleshooting” on page 101.
• When the corresponding warning message is not
applicable to a speaker, “– –” is displayed instead.
3Press DENTER to return to the top
“AUTO:RESULT” display.
Note
AUTO:ERROR
.E-9:USER CANCEL
Don't operate
any function.
>RETRY EXIT
[ ]/[ ]:Select
[ENTER]:Enter
[
[
AUTO:RESULT
RESULT
.WARNING(3)
>SET CANCEL
[ ]/[ ]:Up/Down
[ENTER]:Enter
SP : 3/4/0.1
DIST: 14.0/17.0ft
LVL : -9.0/+6.5dB
WARNING:W-1
<OUT OF PHASE>
Reverse Channel
FL --
CENTER
PL PR
SL SR
SBL SBR
[ ]/[ ]:Select
[ENTER]:Return
[
[

SELECTING THE SCENE TEMPLATES
33 En
BASIC
OPERATION English
This unit is equipped with 18 preset SCENE templates for
various situations of using this unit. As the initial factory
setting, the following SCENE templates are assigned to
each SCENE button:
SCENE 1: DVD Viewing
SCENE 2: Disc Listening
SCENE 3: TV Viewing
SCENE 4: Radio Listening
If you want to use other SCENE templates, you can select
the desired SCENE templates from the SCENE template
library and assign the templates to the selected SCENE
buttons on the front panel and the remote control.
1Press and hold the FSCENE (or FSCENE)
button for 3 seconds.
The indicator on the selected SCENE button on the
front panel starts to flash, and the name of the
currently assigned SCENE template appears in the
front panel display.
2Rotate the IINPUT selector (or set the
operation mode selector to KAMP and then
press Dl / h) to select the desired
template.
3Press the FSCENE (or FSCENE) button
again to confirm the selection.
The selected SCENE template is assigned to the
SCENE button.
• If you do not carry out any operation within 30 seconds
from the last operation in these steps, this procedure is
automatically canceled.
• Once the desired SCENE templates are assigned to the
corresponding SCENE buttons, you need to set the input
source of the SCENE template on the remote control. See
page 84 for details.
Selecting the SCENE templates
Selecting the desired SCENE
template
1
SCENE template library
(Image)
Select the desired SCENE
template
Assign the
SCENE
template to the
SCENE button
1
DVD Viewing
1
1
or
Remote control
Flashes
3 seconds 3 seconds
Front panel
Notes
DVD MovieView
1
1
or
Remote control
Front panel

34 En
Selecting the SCENE templates
■Which SCENE template would you like to select?
y
You can create your original SCENE templates by editing the preset SCENE templates. See page 36 for details.
1
2
3
4
Radio Listening
CD Hifi Listening
CD Listening
CD Music Listening
XM Listening
iPod Listening
DVD Live Viewing
DVD Movie Viewing
DVD Viewing
Disc Hifi Listening
Music Disc Listening
Disc Listening
DVR Viewing
TV Viewing
Action Game Playing
RPG Playing
DVD
V-AUX
PHONO
DTV/CBL
TUNER (FM/AM)
DOCK
CD
DVD
DVR
Video sources
(DVD video,
Recorded video)
TV programs
Video games
iPod
Radio programs
Music discs (CD,
SACD or DVD-Audio)
SCENE templates
Which component do you
like for playback?
Vinyl records
Which source do you like to
play back?
LP Record Listening
XM
Default
SCENE buttons
*To enjoy XM Satellite Radio programs, you need to connect
the XM Mini-Tuner Dock (sold separately) and activate the service (see
page 53).
TV Sports Viewing
*To listening to the iPod, you need to connect a Yamaha iPod universal
dock (sold separately) to this unit (see page 58).

35 En
Selecting the SCENE templates
BASIC
OPERATION English
■Preset SCENE templates descriptions
The illustrations of the SCENE button in the following table indicate the assigned SCENE buttons as the default setting.
*1 When the connected DVD player or CD player has the
capability of the SCENE control signals and is connected to
the REMOTE OUT jack of this unit, this unit operates the
DVD player or CD player worked with the SCENE features.
*2 You can select “V-AUX” as the input source even if your iPod
is stationed in the Yamaha Universal Dock connected to this
unit. When the SCENE mode is deactivated and your iPod is
stationed in the Yamaha Universal Dock, this unit selects
“DOCK” as the input source automatically.
SCENE template Input source Playback mode Features
DVD Viewing DVD*1 STRAIGHT Select this SCENE template when you play back general
contents on the DVD player.
DVD Movie Viewing DVD*1 MOVIE
Sci-Fi
Select this SCENE template when you play back movies on
your DVD player.
DVD Live Viewing DVD*1 ENTERTAINMENT
Music Video
Select this SCENE template when you enjoy the music live
video on your DVD player.
DVR Viewing DVR MOVIE Drama Select this SCENE template when you play back movies on
your digital video recorder.
Disc Hifi Listening DVD*1 PURE DIRECT Select this SCENE template when you enjoy the high
fidelity sound of the music discs on your DVD player.
Music Disc
Listening
DVD*1 STEREO
2ch STEREO
Select this SCENE template when you play back music
discs on your DVD player.
Disc Listening DVD*1 STEREO
7ch STEREO
Select this SCENE template when you play back music
sources on your DVD player as the background music.
CD Hifi Listening CD*1 PURE DIRECT Select this SCENE template when you enjoy the high
fidelity sound of the music discs on your CD player.
CD Listening CD*1 STEREO
2ch STEREO
Select this SCENE template when you play back music
discs on your CD player.
CD Music Listening CD*1 STEREO
7ch STEREO
Select this SCENE template when you play back music
source on your CD player as the background music.
Radio Listening TUNER MUSIC
ENHANCER
7ch Enhancer
Select this SCENE template when you enjoy FM or AM
radio programs.
XM Listening XM MUSIC
ENHANCER
7ch Enhancer
Select this SCENE template when you enjoy XM Satellite
Radio programs.
iPod Listening DOCK (V-AUX) MUSIC
ENHANCER
7ch Enhancer
Select this SCENE template when you play back music on
your iPod stationed in a Yamaha iPod universal dock.
TV Viewing DTV/CBL STRAIGHT Select this SCENE template when you enjoy general
programs on your TV.
TV Sports Viewing DTV/CBL ENTERTAINMENT
Sports
Select this SCENE template when you enjoy sports
programs on your TV.
Action Game
Playing
V-AUX*2ENTERTAINMENT
Action Game
Select this SCENE template when you play action games
such as car racing and FPS games.
RPG Playing V-AUX*2ENTERTAINMENT
Roleplaying Game
Select this SCENE template when you play role-playing
games.
LP Record Listening PHONO PURE DIRECT Select this SCENE template when you play back vinyl
records on your turntable.
1
2
4
3

36 En
Selecting the SCENE templates
You can create your original SCENE templates for each
SCENE button. You can refer to the preset 18 SCENE
templates to create the original SCENE templates.
1Turn on the video monitor connected to this
unit.
2Set the operation mode selector to KAMP
and then press and hold the desired
FSCENE button for 3 seconds.
The SCENE template customizing screen appears on
the video monitor.
When the SCENE template you want to customize is not
assigned to any of the FSCENE buttons, press Dl / h
repeatedly to recall the desired SCENE template on the
menu screen.
3Press Dk / n to select the desired parameter
of the SCENE template and then Dl / h to
select the desired value of the selected
parameter.
You can adjust the following parameters for a SCENE
template:
•INPUT: The input source component.
•MODE: The active sound field programs,
STRAIGHT or Pure Direct mode.
•NIGHT: The night listening mode (see page 49).
−SYSTEM: Keeps the current night listening
mode.
−CINEMA: Sets the night listening mode to the
CINEMA mode.
−MUSIC: Sets the night listening mode to the
MUSIC mode.
4Press the FSCENE button again to confirm
the edit.
y
An asterisk mark (*) appears by the name of the original SCENE
template.
• Once the desired SCENE templates are assigned to the
corresponding FSCENE buttons, you need to set the input
source of the SCENE template on the remote control. See
page 84 for details.
• You can create a customized SCENE template for each SCENE
button, and if you create another customized SCENE template,
this unit overwrites the old customized SCENE template with
the new one.
• The newly created template is only available for the assigned
SCENE button.
■Rename the SCENE templates
Select the name of the SCENE template at step 3
of “Creating your original SCENE templates” and
then press DENTER.
•Press
Dk / n to select the desired character.
•Press
Dl / h to place an “_” (underscore) under the
space or the desired character.
•Press
ERETURN to cancel the new name.
•Press
DENTER to confirm the new name.
Creating your original SCENE
templates
Note
1
SCENE template library
(Image)
Select the desired SCENE
template
Assign the SCENE
template to the
SCENE button
Create an original SCENE
template
[RETURN]:STATUS
[SCENE1]:SET
[ENTER]:Rename
NIGHT:SYSTEM
MODE:STRAIGHT
INPUT: DVD
.pDVDViewing[
SCENE1
[
Notes

PLAYBACK
37 En
BASIC
OPERATION English
y
Before performing operations, set the operation mode selector on
the remote control to KAMP.
1Turn on the video monitor connected to this
unit.
y
See page 40 to display the input source information.
2Rotate the IINPUT selector (or press one
of the input selector buttons (A)) to select
the desired input source.
The name of the currently selected input source
appears in the front panel display for a few seconds.
y
The corresponding input selector button on the remote
control for the currently selected input source lights up for
approximately 5 seconds after you press any buttons on the
remote control, showing which source component is
currently being operated.
3Start playback on the selected source
component or select a broadcast station.
• Refer to the operating instructions for the source
component.
• See page 50 for details about tuning instructions.
• See page 54 for details about XM Satellite Radio
tuning instructions.
4Rotate 0VOLUME (or press JVOLUME +/
–) to adjust the volume to the desired output
level.
y
• See page 48 to adjust the level of each speaker.
• This does not affect the AUDIO OUT (REC) level.
• You can set the initial volume level and maximum volume
level (see page 77).
5Rotate the DPROGRAM selector (or press
one of the sound field program selector
buttons (P) repeatedly) to select the desired
sound field program.
The name of the selected sound field program appears
in the front panel display. See page 42 for details
about sound field programs.
Sound field programs cannot be selected when the
component connected to the MULTI CH INPUT jacks is
selected as the input source (see page 38).
y
• Choose a sound field program based on your listening
preference, not merely on the name of the program.
• When you select an input source, this unit automatically
selects the last sound field program used with the
corresponding input source.
• To display information about the currently selected sound
field program in the OSD, see page 61 for details.
Playback
Caution
Extreme caution should be exercised when you play
back CDs encoded in DTS. If you play back a CD
encoded in DTS on a DTS-incompatible CD player,
you will only hear some unwanted noise that may
damage your speakers. Check whether your CD player
supports CDs encoded in DTS. Also, check the sound
output level of your CD player before you play back a
CD encoded in DTS.
y
To play DTS-encoded CDs when using a digital audio
connection, set “DECODER MODE” in “INPUT MENU” to
“DTS” before the playback (see page 80).
Basic procedure
INPUT:DVD
VCR DVR DVD CD
XM
V-AUX DTV/CBL
MD/CD-R
TUNER PHONO
Currently selected input
source
Available input sources
Note
Sci-Fi
Currently selected sound field program

38 En
Playback
■A quick guide to contents
Use this feature to select the component connected to the
MULTI CH INPUT jacks (see page 22) as the input
source.
Rotate the IINPUT selector to select MULTI CH
(or AMULTI CH IN).
“MULTI CH” appears in the front panel display.
y
Use “MULTI CH SET” menu in “INPUT MENU” to set the
parameters for MULTI CH INPUT (see page 80).
Sound field programs and the night listening mode cannot be
selected when the component connected to the MULTI CH
INPUT jacks is selected as the input source.
Use this feature to turn the front speaker system (FRONT
A and/or FRONT B) on or off.
Press 1SPEAKERS on the front panel
repeatedly to turn on or off the set of front
speakers connected to the FRONT A and/or
EXTRA SP speaker terminals.
The active front speaker set changes as follows:
• FRONT A and B or FRONT B setting is not available when
“EXTRA SP ASSIGN” is set to “PRESENCE”, “ZONE 2” or
“NONE” (see page 72).
• Turn off the volume level of this unit when you switch the front
speaker setting.
■Using the Zone B feature
When you set “FRONT B” to “ZONE B” (see page 72),
you can use the speakers connected to the EXTRA SP
speaker terminals in another room (Zone B).
Press 1SPEAKERS on the front panel
repeatedly to turn on or off the Zone B speakers.
When you activate the Zone B speakers, all the speakers in
the main room are muted.
• You cannot activate both the main room and Zone B speakers
simultaneously.
• If you select CINEMA DSP sound field program and activate
the Zone B speakers, Virtual CINEMA DSP activates
automatically (see page 46).
When you want to... See
page
Enjoy pure hi-fi stereo sound 48
Adjust the tonal quality of the front speakers 48
Adjust the parameters of sound field programs 61
Enjoy sources with a wide dynamic range at night 49
Use headphones 40
Enjoy multi-channel sources in 2-channel stereo 49
Select a decoder to play back sources with 66
Automatically set this unit to the standby mode 41
Selecting the MULTI CH INPUT
component
Note
Selecting the front speaker set
Notes
Notes
FRONT A FRONT B
FRONT A
and
FRONT B
OFF

39 En
Playback
BASIC
OPERATION English
This unit comes with a variety of input jacks. Use this
feature (audio input jack select) to switch between input
jacks when more than one input jack is assigned to as the
same input source.
y
• We recommend setting the audio input jack select to “AUTO”
in most cases.
• You can adjust the default audio input jack select of this unit by
using “AUDIO SELECT” in “OPTION MENU” (see page 82).
Press HAUDIO SELECT (or IAUDIO SEL)
repeatedly to select the desired audio input jack
select setting.
This feature is not available when no digital input jacks
(OPTICAL, COAXIAL and HDMI) are assigned. In addition,
HDMI is not available as an audio input jack select setting when
the HDMI IN 1 and HDMI IN 2 jacks are not used. Use “I/O
ASSIGNMENT” in “INPUT MENU” to reassign the respective
input jack (see page 78).
You can display the operating information of this unit on a
video monitor.
1Turn on the video monitor connected to this
unit.
2Set the operation mode selector to KAMP
and then press ODISPLAY on the remote
control.
The current status screen appears in the OSD.
y
You can select the amount of time that the current status is
displayed in the OSD by using the “OSD-AMP” parameter
in “OPTION MENU” (see page 81).
The OSD signal is not output at the VIDEO output jacks and
will not be recorded.
Selecting audio input jacks
(AUDIO SELECT)
AUTO Automatically selects input signals in the
following order:(1) HDMI (2) Digital
signals (3) Analog signals
HDMI Selects only HDMI signals. When HDMI
signals are not input, no sound is output.
COAX/OPT Automatically selects input signals in the
following order: (1) Digital signals input
at the COAXIAL jack. (2) Digital signals
input at the OPTICAL jack. When no
signals are input, no sound is output.
ANALOG Selects only analog signals. If no analog
signals are input, no sound is output.
Note
A.SEL:AUTO
VCR DVR DVD CD
XM
V-AUX DTV/CBL
MD/CD-R
TUNER PHONO
Currently selected audio input jack select setting
Available input sources
Displaying the current status of
this unit on a video monitor
Note
NIGHT:OFF
A.SEL:HDMI
INPUT:DVD
Sci-Fi
MOVIE
STATUSVOL:-40.0dB

40 En
Playback
Connect a pair of headphones with a stereo
analog audio cable plug to the PHONES jack on
the front panel.
y
When you select a sound field program, SILENT CINEMA mode
activates automatically (see page 46).
• When you connect headphones, no signals are output at the
speaker terminals.
• All Dolby Digital and DTS audio signals are mixed down to the
left and right headphone channels.
Press LMUTE on the remote control to mute the
audio output. Press LMUTE again to resume
the audio output.
y
• You can also rotate 0VOLUME on the front panel or press
JVOLUME +/– to resume the audio output.
• You can adjust the muting level by using the “MUTE TYPE”
parameter in “SOUND MENU” (see page 76).
• The MUTE indicator flashes in the front panel display when the
audio output is muted and disappears from the front panel
display when the audio output is resumed.
You can combine a video image from a video source with
sound from an audio source. For example, you can enjoy
listening to classical music while viewing beautiful
scenery from the video source on the video monitor.
Press the input selector buttons (A) on the
remote control to select a video source and then
an audio source.
y
Set the “BGV” parameter in the “MULTI CH SET” menu to the
desired setting to select the default background video input source
of the MULTI CH INPUT sources (see page 80).
You can display the format, sampling frequency, channel,
bit rate and flag data of the current input signal.
1Set the operation mode selector to KAMP
and then press NSET MENU on the remote
control.
The top “SET MENU” display appears in the OSD.
2Press Dn repeatedly to select “SIGNAL
INFO” and then press DENTER.
The audio information about the input source appears
in the OSD.
3Press Dl / h to toggle between the audio
and video information displays.
Using your headphones
Notes
Muting the audio output
ON/OFF
MAIN ZONE
MASTER
PHONES
TONE CONTROL
PROGRAM
SPEAKERS
PRESET/TUNING
SEARCH MODE
FM/AM
A/B/C/D/E
CATEGORY
PRESET/TUNING/CH MEMORY
TUNING
ON/OFF
CONTROL
AUTO/MA N'L
DISPLAY
ZONE 2
ZONE
EDIT
STRAIGHT
1
2
3
4
PURE DIRECT
SCENE
AUDIO SELECT
INPUT
VIDEO AUX
VOLUM E
OPTIMIZER MIC
S VIDEO
VIDEO AUDIO
OPTICAL
LR
EFFECT
SILENT CINEMA
ON
OFF
Playing video sources in the
background of an audio source
Displaying the input source
information
CD
CD-R
DVD
DTV
MD
MULTI CH IN
CBL
TUNER
V-AU X
DOCK
DVR
VCR
XM
PHONO
Audio sources
Video sources
SET MENU
.;AUTO SETUP
;MANUAL SETUP
.A;SIGNAL INFO
[ ]/[ ]:Up/Down
[ENTER]:Enter
p
p

41 En
Playback
BASIC
OPERATION English
4Press NSET MENU on the remote control
again to exit from “SET MENU”.
■Audio information
“---” appears when this unit cannot display the corresponding
information.
■Video information
Use this feature to automatically set the main zone to the
standby mode after a certain amount of time. The sleep
timer is useful when you are going to sleep while this unit
is playing or recording a source. The sleep timer also
automatically turns off any external components
connected to the AC OUTLET(S) (see page 24).
Set the operation mode selector to KAMP and
then press MSLEEP repeatedly to set the
amount of time.
Each time you press MSLEEP, the front panel display
changes as shown below.
The SLEEP indicator flashes while you are switching the
amount of time for the sleep timer. Once the sleep timer is
set, the SLEEP indicator lights up in the front panel
display, and the display returns to the selected sound field
program.
■Canceling the sleep timer
Press MSLEEP on the remote control repeatedly
until “SLEEP OFF” appears in the front panel
display.
The SLEEP indicator turns off, and “SLEEP OFF”
disappears from the front panel display after a few
seconds.
y
The sleep timer setting can also be canceled by pressing
GSTANDBY (or AMAIN ZONE ON/OFF) to set the main
zone to the standby mode.
FORMAT Signal format. When this unit cannot detect a
digital signal, it automatically switches to
analog input.
SAMPLING The number of samples per second taken from
a continuous signal to make a discrete signal.
CHANNEL The number of source channels in the input
signal (front/surround/LFE). For example, a
multi-channel soundtrack with 3 front
channels, 2 surround channels and LFE, is
displayed as “3/2/0.1”.
BITRATE The number of bits passing a given point per
second.
FLAG Flag data encoded in DTS, Dolby Digital, or
PCM signals that cue this unit to automatically
switch decoders.
Note
HDMI RES. Resolution of the HDMI signals input or
output at the HDMI IN/OUT jacks of this
unit.
HDMI ERROR Error message for HDMI sources or
connected HDMI devices. See page 101
for details.
Using the sleep timer
SLEEP 120min SLEEP 90min
SLEEP 60minSLEEP 30minSLEEP OFF
SLEEP
SLEEP120min
Flashes
SLEEP
STRAIGHT
Lights up
SLEEPOFF
Disappears

SOUND FIELD PROGRAMS
42 En
This unit is equipped with a variety of precise digital decoders that allow you to enjoy multi-channel playback from
almost any stereo or multi-channel sound source. This unit is also equipped with a Yamaha digital sound field processing
(DSP) chip containing several sound field programs which you can use to enhance your playback experience.
y
• The Yamaha HiFi DSP sound field programs recreate real-world acoustic environments made from precise measurements taken in
actual concert halls, music venues, movie theaters, etc. Thus, you may notice variations in the strength of the reflections coming from
the front, back, left and right.
• You can change sound field parameters. See page 61 for details.
Rotate the DPROGRAM selector (or set the
operation mode selector to KAMP and then
press one of the sound field selector buttons (P)
repeatedly).
The name of the selected sound field program appears in
the front panel display and in the OSD.
• When you select an input source, this unit automatically selects
the last sound field program used with the corresponding input
source.
• Sound field programs cannot be selected when the component
connected to the MULTI CH INPUT jacks is selected as the
input source (see page 38).
• When you play back DTS 96/24 sources with any sound field
program, this unit applies the selected program without
activating the DTS 96/24 decoder.
• Sampling frequencies higher than 48 kHz are sampled down to
48 kHz or lower and then sound field programs are applied.
• When the sampling frequency of the input sources are higher
than 96 kHz, this unit does not apply any sound field programs.
y
Select a sound field program based on your listening preference, not merely on the name of the program, etc.
Sound field programs
Selecting sound field programs
Notes
Sound field program descriptions
Sound field indicators
DIALG. LIFT
SB ROOM SIZES. ROOM SIZE
SB INI. DLYS.INIT. DLY
P.ROOM SIZE
Sci-Fi
MOVIE
P.INIT. DLY
DSP LEVEL
4
MOVIE
This program clearly reproduces the finely elaborated sound design of the latest science fiction and special effects-featuring movies.
You can enjoy a variety of cinematographically created virtual spaces reproduced with clear separation between dialog, sound effects and
background music.
Available sound field parameters (see page 63) Program description
Remote control
button
Name of the
program
Created sound
fields
Category of the
program
CINEMA DSP
or
HiFi DSP
Presence sound field
Listening position
Surround left
sound field
Surround right
sound field
Surround back sound field

43 En
Sound field programs
BASIC
OPERATION English
■For audio music sources
y
For audio music sources, we also recommend using the Pure Direct mode (see page 48).
• The available sound field parameters differ depending on the settings of the speakers.
• “DIALG.LIFT” is available only when “EXTRA SP ASSIGN” in “SPEAKER SET” is set to “PRESENCE” (see page 72).
Notes
CLASSICAL Hall in Munich
This sound field simulates a concert hall with approximately 2500 seats in Munich, using stylish wood for the interior finishing as normal
standards for European concert halls. Fine, beautiful reverberations spread richly, creating a calming atmosphere. The listener’s virtual seat is
at the center left of the arena.
DSP LEVEL
INIT. DLY
ROOM SIZE
LIVENESS
DIALG.LIFT
CLASSICAL Hall in Vienna
This is an approximately 1700-seated, middle-sized concert hall with a shoebox shape that is traditional in Vienna. Pillars and ornate carvings
create extremely complex reflections from all around the audience, producing a very full, rich sound.
DSP LEVEL
INIT. DLY
ROOM SIZE
LIVENESS
DIALG.LIFT
CLASSICAL Chamber
This program creates a relatively wide space with a high ceiling like an audience hall in a palace. It offers pleasant reverberations that are
suitable for courtly music and chamber music.
DSP LEVEL
INIT. DLY
LIVENESS
REV.TIME
REV.DELAY
REV. LEVEL
DIALG.LIFT
LIVE/CLUB Cellar Club
This program simulates a live house with a low ceiling and homey atmosphere. A realistic, live sound field features powerful sound as if the
listener is in a row in front of a small stage.
DSP LEVEL
INIT. DLY
ROOM SIZE
LIVENESS
DIALG.LIFT
LIVE/CLUB The Roxy Theatre
This is the sound field of a rock music live house in Los Angeles, with approximately 460 seats. The listener’s virtual seat is at the center left
of the hall.
DSP LEVEL
INIT. DLY
ROOM SIZE
LIVENESS
REV.TIME
REV.DELAY
REV. LEVEL
DIALG.LIFT
LIVE/CLUB The Bottom Line
This is the sound field at stage front in The Bottom Line, a famous New York jazz club. The floor can seat 300 people to the left and right in a
sound field offering real and vibrant sound.
DSP LEVEL
INIT. DLY
ROOM SIZE
LIVENESS
DIALG.LIFT
3
ENTERTAIN
1
CLASSICAL
HiFi DSP
3
ENTERTAIN
1
CLASSICAL
HiFi DSP
1
CLASSICAL
HiFi DSP
2
LIVE/CLUB
HiFi DSP
2
LIVE/CLUB
HiFi DSP
2
LIVE/CLUB
HiFi DSP

44 En
Sound field programs
■For various sources
• The available sound field parameters and the created sound fields differ depending on the input sources and the settings of this unit.
• “DIALG.LIFT” is available only when “EXTRA SP ASSIGN” in “SPEAKER SET” is set to “PRESENCE” (see page 72).
■For visual sources of music
• The available sound field parameters and the created sound fields differ depending on the input sources and the settings of this unit.
• “DIALG.LIFT” is available only when “EXTRA SP ASSIGN” in “SPEAKER SET” is set to “PRESENCE” (see page 72).
Notes
ENTERTAINMENT Sports
This program allows the listeners to enjoy stereo sport broadcasts and studio variety programs with enriched live feeling. In sports broadcasts,
the voices of the commentator and sportscaster are positioned clearly at the center while the atmosphere of the stadium expands in an
optimum space to offer the listeners with a feeling of presence in the stadium.
DSP LEVEL
P. INIT. DLY
P. RO O M S IZE
S. INIT. DLY
S. ROOM SIZE
SB INI. DLY
SB ROOM SIZE
DIALG.LIFT
ENTERTAINMENT Action Game
This sound field has been suitable for action games such as car racing and FPS games. It uses the reflection data that limits the effects range
per channel in order to offer a powerful playing environment with a being-there feeling by enhancing various effects tones while maintaining
a clear sense of directions.
DSP LEVEL
P. INIT. DLY
P. RO O M S IZE
S. INIT. DLY
S. ROOM SIZE
SB INI. DLY
SB ROOM SIZE
DIALG.LIFT
ENTERTAINMENT Roleplaying Game
This sound field has been suitable for role-playing and adventure games. It combines the sound field effects for movies and the sound field
designs for “Action Game” to represent the depth and 3D feeling of the field during play, while offering movie-like surround effects in the
movie scenes in the game.
DSP LEVEL
P. INIT. DLY
P. RO O M S IZE
S. INIT. DLY
S. ROOM SIZE
SB INI. DLY
SB ROOM SIZE
DIALG.LIFT
Notes
ENTERTAINMENT Music Video
This sound field offers an image of a concert hall for live performance of pop, rock and jazz music. The listener can indulge oneself in a hot
live space thanks to the presence sound field that emphasizes the vividness of vocals and solo play and the beat of rhythm instruments, and to
the surround sound field that reproduces the space of a big live hall.
DSP LEVEL
P. INIT. DLY
P. RO O M S IZE
S. INIT. DLY
S. ROOM SIZE
SB INI. DLY
SB ROOM SIZE
DIALG.LIFT
3
ENTERTAIN
3
ENTERTAIN
3
ENTERTAIN
2
LIVE/CLUB
3
ENTERTAIN
HiFi DSP

45 En
Sound field programs
BASIC
OPERATION English
■For movie sources
y
You can select the desired decoder used with following sound field program (except “Mono Movie”). See page 66 for details.
• The available sound field parameters and the created sound fields differ depending on the input sources and the settings of this unit.
• “DIALG.LIFT” is available only when “EXTRA SP ASSIGN” in “SPEAKER SET” is set to “PRESENCE” (see page 72).
Notes
MOVIE Standard
This program creates a sound field emphasizing the surrounding feeling without disturbing the original acoustic positioning of multi-channel
audio such as Dolby Digital and DTS. It has been designed with the concept of “an ideal movie theater”, in which the audience is surrounded
by beautiful reverberations from the left, right and rear.
DSP LEVEL
S. INIT. DLY
S. ROOM SIZE
S.LIVENESS
SB INI. DLY
SB ROOM SIZE
SB LIVENESS
DIALG.LIFT
MOVIE Spectacle
This program represents the spectacular feeling of large-scale movie productions.
It reproduces a broad theater sound field matching the cinemascope and wider-screen movies with an excellent dynamic range from very
small to extremely large sound.
DSP LEVEL
P. INIT. DLY
P. RO O M S IZE
S. INIT. DLY
S. ROOM SIZE
SB INI. DLY
SB ROOM SIZE
DIALG.LIFT
4
MOVIE
4
MOVIE
MOVIE Sci-Fi
This program clearly reproduces the finely elaborated sound design of the latest science fiction and special effects-featuring movies.
You can enjoy a variety of cinematographically created virtual spaces reproduced with clear separation between dialog, sound effects and
background music.
DSP LEVEL
P. INIT. DLY
P. RO O M S IZE
S. INIT. DLY
S. ROOM SIZE
SB INI. DLY
SB ROOM SIZE
DIALG.LIFT
4
MOVIE
MOVIE Adventure
This program is ideal for precisely reproducing the sound design of action and adventure movies.
The sound field restrains reverberations but puts emphasis on reproducing a powerful space expanded widely to the left and right. The
reproduced depth is also restrained relatively to ensure the separation between audio channels and the clarity of the sound.
DSP LEVEL
P. INIT. DLY
P. RO O M S IZE
S. INIT. DLY
S. ROOM SIZE
SB INI. DLY
SB ROOM SIZE
DIALG.LIFT
4
MOVIE
MOVIE Drama
This sound field features stable reverberations that match a wide range of movie genres from serious dramas to musicals and comedies. The
reverberations are modest but offer an optimum 3D feeling, reproducing effects tones and background music softly but cubically around clear
words and center positioning in a way that does not fatigue the listener even after long hours of viewing.
DSP LEVEL
P. INIT. DLY
P. RO O M S IZE
S. INIT. DLY
S. ROOM SIZE
SB INI. DLY
SB ROOM SIZE
DIALG.LIFT
4
MOVIE
MOVIE Mono Movie
This program is provided for reproducing monaural video sources such as a classic movie in an atmosphere of a good old movie theater.
The program produces the optimum expansion and reverberation to the original audio to create a comfortable space with a certain sound
depth.
DSP LEVEL
INIT. DLY
ROOM SIZE
LIVENESS
REV.TIME
REV.DELAY
REV. LEVEL
DIALG.LIFT
4
MOVIE

46 En
Sound field programs
■Stereo playback
The available parameters differ depending on the input sources and the settings of this unit.
■The Compressed Music Enhancer
■Using sound field programs without
surround speakers
(Virtual CINEMA DSP)
Virtual CINEMA DSP allows you to enjoy the CINEMA
DSP programs without surround speakers. It creates
virtual speakers to reproduce the natural sound field.
When you set “SUR. L/R SP” to “NONE” (see page 73),
Virtual CINEMA DSP activates automatically whenever
you select a CINEMA DSP or HiFi DSP sound field
program (see page 42).
Virtual CINEMA DSP will not activate even when “SUR. L/R
SP” is set to “NONE” (see page 73) in the following cases:
– when the component connected to the MULTI CH INPUT
jacks is selected as the input source (see page 38).
– when headphones are connected to the PHONES jack.
– when this unit is in the “7ch Stereo” mode.
■Enjoying multi-channel sources and
sound field programs with headphones
(SILENT CINEMA)
SILENT CINEMA allows you to enjoy multi-channel
music or movie sound, including Dolby Digital and DTS
sources, through ordinary headphones. SILENT CINEMA
activates automatically whenever you connect headphones
to the PHONES jack while listening to CINEMA DSP or
HiFi DSP sound field programs (see page 42). When
activated, the SILENT CINEMA indicator lights up in the
front panel display.
• SILENT CINEMA does not activate when the component
connected to the MULTI CH INPUT jacks is selected as the
input source (see page 38).
• SILENT CINEMA is not effective when the Pure Direct (see
page 48) or “2ch Stereo” mode (see page 49) is selected, or
when this unit is in the “STRAIGHT” mode (see page 47).
Note
STEREO 2ch STEREO
Use this program to mix down multi-channel sources to 2 channels. See page 49 for details.
DIRECT
5
STEREO
STEREO 7ch STEREO
Use this program to output sound from all speakers. When you play back multi-channel sources, this unit downmixes the source to 2
channels, and then outputs the sound from all speakers. This program creates a larger sound field and is ideal for background music at parties,
etc.
CT LEVEL
SL LEVEL
SR LEVEL
SB LEVEL
PL LEVEL
PR LEVEL
MUSIC ENHANCER 2ch Enhancer
The Compressed Music Enhancer feature of this unit enhances your listening experience by regenerating the missing harmonics in a
compression artifact. As a result, flattened complexity due to the loss of high-frequency fidelity as well as lack of bass due to the loss of low-
frequency bass is compensated, providing improved performance of the overall sound system.
Use this program to play back compression artifacts in 2-channel stereo.
Effect level
5
STEREO
HiFi DSP
6
ENHANCER
MUSIC ENHANCER 7ch Enhancer
Use this program to play back compression artifacts in 7-channel stereo.
Effect level
6
ENHANCER
Note
Notes

47 En
Sound field programs
BASIC
OPERATION English
When this unit is in the “STRAIGHT” mode, 2-channel
stereo sources are output from only the front left and right
speakers. Multi-channel sources are decoded straight into
the appropriate channels without any additional effect
processing.
Press ESTRAIGHT (or SSTRAIGHT) to select
“STRAIGHT”.
■Deactivating the “STRAIGHT” mode
Press ESTRAIGHT (or SSTRAIGHT) so that
“STRAIGHT” disappears from the front panel
display.
The sound effect is turned back on.
Enjoying unprocessed input
sources (Straight decoding mode)
STRAIGHT

USING AUDIO FEATURES
48 En
y
Before performing operations, set the operation mode selector on
the remote control to KAMP.
Use the Pure Direct mode to enjoy the pure high fidelity
sound of the selected source. When the Pure Direct mode
is activated, this unit plays back the selected source with
the least circuitry.
Press GPURE DIRECT (or TPURE DIRECT)
to turn the Pure Direct mode on or off.
The GPURE DIRECT button lights up while this unit
is in the Pure Direct mode. The front panel display
automatically dims.
• The following operations are not possible when this unit is in
the Pure Direct mode:
– switching the sound field program
– displaying the OSD
– adjusting the “SET MENU” parameters (except for level
settings)
– operating video functions (video conversion, etc.)
• The Pure Direct mode is automatically canceled whenever this
unit is turned off.
y
The front panel display turns on momentarily when an operation
is performed.
Use this feature to adjust the balance of bass and treble for
the front left and right speaker channels.
y
Speaker and headphone adjustments are stored independently.
1Press CTONE CONTROL on the front
panel repeatedly to select the high-frequency
response (TREBLE) or the low-frequency
response (BASS).
2Rotate the DPROGRAM selector to adjust
the high-frequency response (TREBLE) or
the low-frequency response (BASS).
• If you increase or decrease the high-frequency or the low-
frequency sound to an extreme level, the tonal quality of the
surround speakers may not match.
• TONE CONTROL is not effective when PURE DIRECT is
selected, or when MULTI CH INPUT is selected as the input
source.
You can adjust the output level of each speaker while
listening to a music source. This is also possible when
playing sources input at the MULTI CH INPUT jacks.
This operation will override the level adjustments made in
“AUTO SETUP” (see page 28) and “SPEAKER LEVEL” (see
page 74).
1Press CLEVEL on the remote control
repeatedly to select the speaker you want to
adjust.
y
• Once you press CLEVEL on the remote control, you can
also select the speaker by pressing Dk / n.
• Instead of “SUR.B.L” and “SUR.B.R”, “SUR.B” is
displayed if “SB L/R SP” is set to either “SMLx1” or
“LRGx1” (see page 73).
• The available speaker channels differ depending on the
setting of the speakers.
2Press Dl / h to adjust the speaker output
level.
•Press
Dh to increase the value.
•Press
Dl to decrease the value.
Control range: –10.0 dB to +10.0 dB
Using audio features
Enjoying pure hi-fi sound
Notes
Adjusting the tonal quality
Notes
Adjusting the speaker level
Note
Display Adjusted speaker
FRONT L Front left speaker
FRONT R Front right speaker
CENTER Center speaker
SWFR Subwoofer
SUR. L Surround left speaker
SUR. R Surround right speaker
SUR.B.L Surround back left speaker
SUR.B.R Surround back right speaker
PRNS L Presence left speaker
PRNS R Presence right speaker

49 En
Using audio features
BASIC
OPERATION English
You can mix down multi-channel sources to 2 channels
and enjoy playback in 2-channel stereo.
Press PSTEREO on the remote control
repeatedly to select “2ch Stereo”.
y
• You can use a subwoofer with this program when “LFE/BASS
OUT” is set to “SWFR” or “BOTH” (see page 74).
• You can also select the “2ch Stereo” mode by rotating the
DPROGRAM selector on the front panel.
• See page 66 for details about the parameters of the “2ch Stereo”
mode.
The night listening modes are designed to improve
listenability at lower volumes or at night.
1Press RNIGHT on the remote control
repeatedly to select “NIGHT:CINEMA” or
“NIGHT:MUSIC”.
Choices: NIGHT:CINEMA, NIGHT:MUSIC, OFF
• Select “NIGHT:CINEMA” when watching films to
reduce the dynamic range of film soundtracks and
make dialog easier to hear at lower volumes.
• Select “NIGHT:MUSIC” when listening to music
sources to preserve ease-of-listening for all sounds.
• Select “OFF” if you do not want to use this feature.
y
When a night listening mode is selected, the NIGHT
indicator lights up in the front panel display.
2Press Dl / h to adjust the effect level while
“NIGHT:CINEMA” or “NIGHT:MUSIC” is
displayed in the front panel display.
Choices: MIN, MID, MAX
• Select “MIN” for minimum compression.
• Select “MID” for standard compression.
• Select “MAX” for maximum compression.
y
“NIGHT:CINEMA” and “NIGHT:MUSIC” adjustments are
stored independently.
• You cannot use the night listening modes in the following
cases:
–when the Pure Direct mode (see page 48) is selected.
–when the component connected to the MULTI CH
INPUT jacks is selected as the input source (see
page 38).
–when headphones are connected to the PHONES jack.
• The night listening modes may vary in effectiveness
depending on the input source and surround sound settings
you use.
Enjoying multi-channel sources in
2-channel stereo
Selecting the night listening mode
Effect.Lvl:MID
Notes

FM/AM TUNING
50 En
There are 2 tuning methods: automatic and manual. Automatic tuning is effective when station signals are strong and
there is no interference. If the signal from the station you want to select is weak, tune into it manually. You can also use
the automatic and manual preset tuning features to store up to 40 stations (A1 to E8: 8 preset station numbers in each of
the 5 preset station groups). Furthermore, you can recall any preset stations and exchange the assignment of two preset
stations with each other.
Orient the connected FM and AM antennas for the best reception.
Automatic tuning is effective when station signals are
strong and there is no interference.
1Rotate the IINPUT selector on the front
panel to select “TUNER” as the input source.
2Press 3FM/AM to select the reception band.
“FM” or “AM” appears in the front panel display.
3Press 7TUNING AUTO/MAN’L so that the
AUTO indicator lights up in the front panel
display.
If a colon (:) appears in the front panel display, tuning
is not possible. Press 2PRESET/TUNING to turn
the colon (:) off.
4Press 5PRESET/TUNING/CH l / h once
to begin automatic tuning.
When this unit is tuned into a station, the TUNED
indicator lights up and the frequency of the received
station is shown in the front panel display.
• Press 5h to tune into a higher frequency.
• Press 5l to tune into a lower frequency.
If the signal received from the station you want to select is
weak, tune into it manually.
Manually tuning into an FM station automatically switches the
tuner to monaural reception to increase the signal quality.
1Rotate the IINPUT selector on the front
panel to select “TUNER” as the input source.
2Press 3FM/AM to select the reception band.
“FM” or “AM” appears in the front panel display.
3Press 7TUNING AUTO/MAN’L so that the
AUTO indicator disappears from the front
panel display.
If a colon (:) appears in the front panel display, tuning
is not possible. Press 2PRESET/TUNING to turn
the colon (:) off.
4Press 5PRESET/TUNING/CH l / h to
tune into the desired station manually.
y
Hold down the button to continue searching.
FM/AM tuning
Note
Automatic tuning
AFM88.9MHz
AUTO
Lights up
No colon (:)
Manual tuning
Note
AFM88.9MHz
No colon (:)

51 En
FM/AM tuning
BASIC
OPERATION English
You can use the automatic preset tuning feature to store up
to 40 FM stations with strong signals (A1 to E8: 8 preset
station numbers in each of the 5 preset station groups) in
order. You can then recall any preset station easily by
selecting the preset station number.
1Rotate the IINPUT selector on the front
panel to select “TUNER” as the input source.
2Press 3FM/AM to select “FM” as the
reception band.
“FM” appears in the front panel display.
3Press and hold 6MEMORY for more than 3
seconds.
The preset station number as well as the MEMORY
and AUTO indicators flashes. After approximately 5
seconds, automatic presetting starts from the current
frequency and proceeds toward higher frequencies.
When automatic preset tuning is completed, the front
panel display shows the frequency of the last preset
station.
y
• You can specify the preset number from which this unit
stores FM stations. Press 4A/B/C/D/E and then
5PRESET/TUNING/CH l / h repeatedly after you
perform step 3 to select the preset station number under
which the first station will be stored.
• You can begin tuning toward lower frequencies to store
FM stations automatically. Press 2PRESET/TUNING
so that the colon (:) disappears from the front panel
display and then press 5PRESET/TUNING/CH l after
pressing and holding 6MEMORY for more than 3
seconds.
• Any stored station data existing under a preset station
number is cleared when you store a new station under the
same preset station number.
• If the number of received stations does not reach 40 (E8),
automatic preset tuning automatically stops after
searching for all the available stations.
• Only FM stations with sufficient signal strength are stored
automatically by automatic preset tuning. If the station
you want to store is weak in signal strength, tune into it
manually and store it as described in “Manual preset
tuning” below.
You can also store up to 40 stations (A1 to E8: 8 preset
station numbers in each of the 5 preset station groups)
manually.
1Tune into a station.
See page 50 for tuning instructions.
2Press 6MEMORY on the front panel.
The MEMORY indicator flashes in the front panel
display for approximately 10 seconds.
3Press 4A/B/C/D/E repeatedly to select a
preset station group (A to E) while the
MEMORY indicator is flashing.
The selected preset station group letter appears.
Check that the colon (:) appears in the front panel
display.
Automatic preset tuning
A1:FM88.9MHz
AUTO MEMORY
Flashes
Flashes
Notes
Manual preset tuning
MEMORY
Flashes
A:FM88.9MHz
MEMORY
Preset station
group
Flashes
Colon (:)

52 En
FM/AM tuning
4Press 5PRESET/TUNING/CH l / h to
select a preset station number (1 to 8) while
the MEMORY indicator is flashing.
• Press 5h to select a higher preset station number.
• Press 5l to select a lower preset station number.
5Press 6MEMORY while the MEMORY
indicator is flashing.
The station band and frequency appear in the front
panel display with the preset station group and
number you have selected. The MEMORY indicator
disappears from the front panel display.
• Any stored station data existing under a preset station
number is cleared when you store a new station under the
same preset station number.
• The reception mode (stereo or monaural) is stored along
with the station frequency.
You can tune into any desired station simply by selecting
the preset station group and number under which it was
stored.
y
When performing this operation with the remote control, set the
operation mode selector to KSOURCE and then press TUNER
to select “TUNER” as the input source.
1Press 4A/B/C/D/E (or press DA-E/CAT. l /
h) to select the desired preset station group
(A to E).
The preset station group letter appears in the front
panel display and changes each time you press the
button.
2Press 5PRESET/TUNING/CH l / h on the
front panel (or DPRESET/CH k / n on the
remote control) to select the desired preset
station number (1 to 8).
The preset station group and number appear in the
front panel display along with the station band and
frequency.
You can exchange the assignments of two preset stations
with each other. The example below describes the
procedure to exchange preset station “E1” with “A5”.
1Select preset station “E1” using 4A/B/C/D/E
and 5PRESET/TUNING/CH l / h on the
front panel.
See “Selecting preset stations” on the left column.
2Press and hold 2EDIT for more than 3
seconds.
“E1” and the MEMORY indicator flash in the front
panel display.
3Select preset station “A5” using 4A/B/C/D/
E and 5PRESET/TUNING/CH l / h.
“A5” and the MEMORY indicator flash in the front
panel display.
See “Selecting preset stations” on the left column.
4Press 2EDIT again.
“EDIT E1–A5” appears in the front panel display and
the assignments of the two preset stations are
exchanged.
Notes
Selecting preset stations
A1:FM88.9MHz
MEMORY
Preset station number
Flashes
A1:FM88.9MHz
The displayed station has been stored as A1.
Exchanging preset stations
A1:FM88.9MHz
E1:FM88.9MHz
MEMORY
Flashes
Flashes
A5:FM88.9MHz
MEMORY
Flashes
Flashes

XM SATELLITE RADIO TUNING
53 En
BASIC
OPERATION English
XM Satellite Radio offers an extraordinary variety of commercial-free music, plus the best in sports, news, talk and
entertainment. XM is broadcast in superior digital audio from coast to coast. From rock to reggae, from classical to hip
hop, XM has something for every music fan. XM’s dedication to playing the richest selection of music is matched by its
passion for live sporting events, talk radio, up-to-the-minute news, stand-up comedy, children’s programming, and much
more.
For U.S. customers, information about XM Satellite Radio is available online at www.xmradio.com.
For Canadian customers, information about XM Canada is online at www.xmradio.ca.
This unit is equipped with the Neural Surround decoder that plays back the XM HD surround sound content of the XM
Satellite Radio broadcasts in multi-channels, resulting in a full surround sound experience.
The XM Satellite Radio service is only available in the 48 contiguous United States (not available in Alaska and Hawaii) and Canada.
■Information from XM Satellite Radio Inc.
Hardware and required monthly subscription sold separately. Other fees and taxes, including a one-time activation fee
may apply. Subscription fee is consumer only. All fees and programming subject to change. Subscriptions subject to
Customer Agreement available at xmradio.com (US residents) and xmradio.ca (Canadian residents). Only available in
the 48 contiguous United States and Canada. ©2006 XM Satellite Radio Inc. All rights reserved. All other trademarks are
the property of their respective owners.
Connect the XM Mini-Tuner and the XM Dock (sold
separately) to the XM jack on the rear panel of this unit.
For details, see the operating instructions provided with
the XM Mini-Tuner Dock.
y
• To ensure optimal reception of the XM Satellite Radio signals,
the XM Mini-Tuner Dock must be placed at or near a southerly
facing window with no obstacles in the path to the sky. You can
mount it indoors or outdoors.
• Use the “XM ANTENNA” parameter in “OPTION MENU”
(see page 83) to display the XM Satellite Radio reception level
in the OSD. For the best reception, orient the connected the XM
Mini-Tuner so that a value of 60% or more is displayed.
If “CHECK ANTENNA” appears in the front panel display, the
XM Mini-Tuner Dock may not be connected to the XM jack on
the rear panel of this unit properly.
XM Satellite Radio tuning
Note
Connecting the XM Mini-Tuner Dock
XM
XM Mini-Tuner and XM Dock
(sold separately)
Note

54 En
XM Satellite Radio tuning
Once you have installed the XM Mini-Tuner Dock,
inserted the XM Mini-Tuner, connected the XM Dock to
your XM Ready® home audio system, and installed the
antenna, you are ready to subscribe and begin receiving
XM programming. There are three places to find your
eight character XM Radio ID: on the XM Mini-Tuner, on
the XM Mini-Tuner package, and on XM Channel 0.
Record the Radio ID in the following eight squares for
reference.
The XM Radio ID does not use the letters “I”, “O”, “S” or “F”.
Activate your XM Satellite Radio service in the U.S. online at
http://www.xmradio.com/ or call 1-800-XM-RADIO (1-800-967-
2346). You will need a major credit card. XM will send a signal
from the satellites to activate the full channel lineup. Activation
normally takes 10 to 15 minutes, but during peak busy periods
you may need to keep your XM Ready home audio system on for
up to an hour. When you can access the full channel lineup on
your XM Ready home audio system you are done. For more
information or to subscribe in Canada, visit XM on the Web at
www.xmradio.ca or call XM’s Listener Care at 1-877-GET-
XMSR (1-877-438-9677).
y
Before performing operations, set the operation mode selector on
the remote control to KSOURCE.
1Rotate the IINPUT selector (or press
AXM) to select “XM” as the input source.
The cursor on the left of the XM indicator lights up in
the front panel display and the XM Satellite Radio
information (such as channel number, channel name,
category, artist name, or song title) for the currently
selected channel appears in the front panel display.
y
When you select “XM” as the input source, this unit
automatically recalls the previously selected channel.
The XM Satellite Radio signals cannot be output at the
AUDIO OUT (REC) jacks.
2Search for a channel by using one of the XM
Satellite Radio search modes.
• To select a channel from the all channel list, see
“All Channel Search mode” on page 55.
• To select a channel by category, see “Category
Search mode” on page 55.
• To select a channel from the preset channels, see
“Preset Search mode” on page 55.
• To select the desired channel directly by entering
the channel number, see “Direct number access
mode” on page 55.
y
• You can use the Neural Surround decoder to enjoy the XM
HD surround sound content of the XM Satellite Radio
broadcasts in multi-channels (see page 67).
• You can set the XM Satellite Radio preset channels (see
page 56).
• You can display the XM Satellite Radio information in the
front panel display or in the OSD (see page 57).
Activating XM Satellite Radio
Note
Basic XM Satellite Radio
operations
Note
[001] Preview
VCR DVR DVD CD
XM
V-AUX DTV/CBL
MD/CD-R
TUNER PHONO
Lights up

55 En
XM Satellite Radio tuning
BASIC
OPERATION English
■All Channel Search mode
1Press 2SEARCH MODE (or NSRCH
MODE) repeatedly to select “ALL CH
SEARCH”.
2Press 5PRESET/TUNING/CH l / h (or
DPRESET/CH k / n) repeatedly to search
for a channel within all channels.
y
• You can search for a channel quickly by pressing and
holding 5PRESET/TUNING/CH l / h (or
DPRESET/CH k / n).
• To display the XM Radio ID number displayed in the front
panel display, select channel “0”.
■Category Search mode
1Press 2SEARCH MODE (or NSRCH
MODE) repeatedly to select “CAT SEARCH”.
2Press 4CATEGORY (or DA-E/CAT. l / h)
repeatedly to change the channel category.
3Press 5PRESET/TUNING/CH l / h (or
DPRESET/CH k / n) repeatedly to search
for a channel within the selected channel
category.
y
You can search for a channel quickly by pressing and
holding 5PRESET/TUNING/CH l / h on the front
panel (or DPRESET/CH k / n on the remote control).
■Preset Search mode
Prior to selecting a preset channel in the Preset Search
mode, you must preset XM Satellite Radio channels. For
details, see “Setting the XM Satellite Radio preset
channels” on page 56.
y
The initial factory setting of all preset channels (A1 to E8) is
“[001] Preview”.
1Press 2SEARCH MODE (or NSRCH
MODE) repeatedly to select “PRESET
SEARCH”.
2Press 4CATEGORY (or DA-E/CAT. l / h)
repeatedly to change the preset channel
group (A to E).
3Press 5PRESET/TUNING/CH l / h (or
DPRESET/CH k / n) repeatedly to change
the preset channel number (1 to 8).
y
You can also select the preset channel number directly by
pressing the numeric buttons (1 to 8) (B).
■Direct number access mode
1Press NSRCH MODE on the remote control
repeatedly to select “ALL CH SEARCH” or
“CAT SEARCH”.
2Press the numeric buttons (B) to enter the
desired three-digit channel number.
For example, to enter the number 123, press the
numeric buttons (B) as shown below.
The display changes as follows.
y
• To enter a one-digit or two-digit channel number, press the
numeric buttons (B) on the remote control and then press
MENT to confirm the input number.
• Instead of pressing MENT to tune into the channel
immediately, you can wait a few seconds until this unit
confirms the entered channel number.
• If no button is pressed within a few seconds after you enter
a one-digit or two-digit number, this unit automatically
confirms the entered channel number.
• Pressing a button other than the numeric buttons (B) or
MENT cancels the Direct Number Access mode
procedure.
Before performing operations, set the operation mode selector
on the remote control to KSOURCE.
1
CLASSICAL
2
LIVE/CLUB
3
ENTERTAIN
<XM> --1
<XM> -12
<XM>123

56 En
XM Satellite Radio tuning
You can use this feature to store up to 40 XM Satellite
Radio channels (A1 to E8: 8 preset channel numbers in
each of the 5 preset channel groups). You can then recall
any preset channel easily by selecting the preset channel
group and number as described in “Preset Search mode”
on page 55.
1Search for a channel you want to set as a
preset channel by using one of the XM
Satellite Radio search modes.
See “Basic XM Satellite Radio operations” on
page 54 for details.
2Press 6MEMORY (or EXM MEMORY).
The MEMORY indicator flashes in the front panel
display for approximately 10 seconds.
You must proceed to and carry out steps 3 through 5 while
the MEMORY indicator is flashing in the front panel
display.
3Press 4CATEGORY (or DA-E/CAT. l / h)
repeatedly to select a preset channel group
(A to E) while the MEMORY indicator is
flashing.
The preset channel group letter appears in the front
panel display.
4Press 5PRESET/TUNING/CH l / h
(or DPRESET/CH k / n) repeatedly to select
a preset channel number (1 to 8) while the
MEMORY indicator is flashing.
The preset channel number appears in the front panel
display.
5Press 6MEMORY (or EXM MEMORY) to
set the selected XM Satellite Radio channel
as a preset channel while the MEMORY
indicator is flashing.
A colon (:) appears next to the preset channel number
for confirmation, and the MEMORY indicator turns
off in the front panel display.
Once you set a new preset channel, the one previously
stored in the same preset channel group and number is
cleared.
Setting the XM Satellite Radio
preset channels
Note
[043] XMU
Currently selected channel number
MEMORY
Flashes
C [043] XMU
MEMORY
Currently selected preset channel group
Flashes
Note
C5 [043] XMU
MEMORY
Currently selected preset channel number
Flashes
C5:[043] XMU
Colon (:)

57 En
XM Satellite Radio tuning
BASIC
OPERATION English
You can display the XM Satellite Radio information (such
as channel number, channel name, category, artist name,
or song title) for the currently selected channel in the front
panel display or in the OSD.
If a status message or an error message appears in the front panel
display or in the OSD, see the “XM Satellite Radio” section in
“Troubleshooting” on page 96 for appropriate remedies.
■Displaying the XM Satellite Radio
information in the front panel display
Press 7DISPLAY (or ODISPLAY) repeatedly to
toggle between the following XM Satellite Radio
information display modes.
When the channel number / name is displayed:
When the channel category is displayed:
When the artist name / song title is displayed:
y
• The front panel display can indicate up to 14 alphanumeric
characters at once. You can set whether to display the XM
Satellite Radio information in the front panel display in a
continuous manner or by 14 alphanumeric characters at once by
using the “FL SCROLL” parameter in “OPTION MENU” (see
page 81).
• If the XM Satellite Radio information contains a character that
cannot be recognized by this unit, the character will be
displayed with a space.
If you press 7DISPLAY (or ODISPLAY) while the XM
Satellite Radio information display is scrolling from right to left
in the front panel display, the XM Satellite Radio information
display mode toggles as described above.
■Displaying the XM Satellite Radio
information in the OSD
Press 7DISPLAY (or ODISPLAY).
The following screen is displayed in the OSD.
y
• To turn off the OSD, press 7DISPLAY (or ODISPLAY)
again.
• You can select the amount of time the XM Satellite Radio
information is displayed in the OSD by using the “OSD-
SOURCE” parameter in “OPTION MENU” (see page 81).
• To hold the XM Satellite Radio information screen, press
DENTER on the remote control while it is being displayed in
the OSD.
• The XM Satellite Radio information screen on hold is released
if you press DENTER on the remote control again or if you
change the XM Satellite Radio channel.
• This unit can save up to two XM Satellite Radio information
screens for future reference. To view the previous two XM
Satellite Radio information screens, press CTITLE on the
remote control repeatedly while the current XM Satellite Radio
information screen is hold.
Displaying the XM Satellite Radio
information
Note
Channel number / name
Channel category
Artist name / Song title
[043] XMU
<CAT>ROCK
Coldplay / Clo
Note
XM INFORMATION
ALL CH SEARCH
XM :043
CHAN :XMU
CAT :Rock
NAME :Coldplay
TITLE:Speed of sound
.( Coldplay/Spe)
[ ]/[ ]:CHANNEL
[ ]/[ ]:CATEGORY
[
[

USING IPOD™
58 En
Once you have stationed your iPod in a Yamaha iPod universal dock (such as the YDS-10, sold separately) connected to
the DOCK terminal of this unit (see page 23), you can enjoy playback of your iPod using the supplied remote control.
You can also use the Compressed Music Enhancer mode of this unit to improve the sound quality of the compression
artifacts (such as the MP3 format) stored on your iPod (see page 46).
• Only iPod (Click and Wheel), iPod nano, and iPod mini are supported.
• Some features may not be compatible depending on the model or the software version of your iPod.
y
• For a complete list of the remote control functions used to control your iPod, see the “iPod” column in “Controlling other
components” on page 86.
• For a complete list of status messages that appear in the front panel display and in the OSD, see the “iPod” section in
“Troubleshooting” on page 101.
• Once the connection between your iPod and this unit is complete, “iPod connected” appears in the front panel display and the DOCK
indicator lights up in the front panel display.
• Only the analog audio and video signals of your iPod are input at the DOCK terminal, and the analog audio signals can be output at the
analog AUDIO OUT (REC) jacks for recording.
• Your iPod battery is automatically charged when your iPod is stationed in a Yamaha iPod universal dock connected to the DOCK
terminal of this unit as long as this unit is turned on. You can also select whether this unit charges the battery of the stationed iPod or
not when this unit is in the standby mode by selecting the “STANDBY CHARGE” parameter in “OPTION MENU” (see page 83). The
DOCK indicator turns on while this unit charges the battery of the connected iPod when this unit is in the standby mode.
You can control your iPod when “V-AUX” is selected as
the input source. The operations of your iPod can be done
with the aid of the OSD of this unit (menu browse mode)
or without it (simple remote mode).
■Controlling iPod in the simple remote
mode
You can perform the basic operations of your iPod (play,
stop, skip, etc.) using the supplied remote control without
the aid of the OSD of this unit.
y
• You can view the photos or video clips stored on your iPod.
• Operations can be also done with the controls on your iPod.
■Controlling iPod in the menu browse
mode
You can perform the advanced operations of your iPod
using the supplied remote control with the aid of the OSD
of this unit. You can browse the songs stored on your iPod
in the OSD. Further, you can change or adjust settings for
your iPod to suit your personal preferences.
y
• The name of the song being played also appears in the front
panel display according to the “FL SCROLL” parameter in
“OPTION MENU” (see page 81).
• You can select the amount of time the iPod menu and play
information is displayed in the OSD by using the “OSD-
SOURCE” in “OPTION MENU” (see page 81).
• Operations cannot be done with the controls on your iPod.
• The YAMAHA logo appears in the display window of your
iPod.
• There are some characters that cannot be displayed in the front
panel display or in the OSD of this unit. Those characters are
replaced with underscores “_”.
• The “Settings” parameters can be changed or adjusted only in
the OSD. Press ENTER on the remote control to toggle between
the “Settings” parameter settings.
• You cannot browse the photos or video clips stored on your
iPod in the OSD. Use the simple remote mode to enjoy
watching the photos or video clips stored on your iPod.
Using iPod™
Notes
Controlling iPod™
Notes

59 En
Using iPod™
BASIC
OPERATION English
1Set the operation mode selector to
KSOURCE and then press ODISPLAY on
the remote control.
The following display appears in the OSD.
2Press Dk / n / l / h to navigate the iPod
menu and then press DENTER to begin
playback of the selected song.
Choices: Playlists (playlists), Artists (artists), Albums
(albums), Songs (songs), Genres (genres),
Composers (composers), Settings (settings)
• Playlists > Songs
• Artists > Albums > Songs
• Albums > Songs
• Songs
• Genres > Artists > Albums > Songs
• Composers > Albums > Songs
• Settings > Shuffle, Repeat
Shuffle Shuffle
Use this feature to set this unit to play songs or albums in
random order.
Choices: Off, Songs, Albums
• Select “Off” to deactivate this feature.
• Select “Songs” to set this unit to play songs in random
order.
• Select “Albums” to set this unit to play albums in
random order.
y
When “Shuffle” is set to a setting other than “Off ”, “ ” appears
in the top right corner while songs or albums are being shuffled.
Repeat Repeat
Use this feature to set this unit to repeat one song or a
sequence of songs.
Choices: Off, One, All
• Select “Off” to deactivate this feature.
• Select “One” to set this unit to repeat one song.
• Select “All” to set this unit to repeat a sequence of
songs.
y
When “Repeat” is set to a setting other than “Off ”, “ ” or “ ”
appears in the top right corner while one song or a sequence of
songs are being repeated.
■The function of the play information
display
1Track number/total tracks
2Name of the artist
3Name of the album
4Name of the song
5Progress bar
6Elapsed time
7Shuffle and repeat icons
8h (playback), e (pausing), f (search forward)
and w (search backward)
9Remaining time
>
>
>
>
>
>
>
Playlists
Artists
Albums
Songs
Genres
Composers
Settings
iPod Top
1 All
iPod[Play]
1/9
FrankieZipper
Made-to-order
RoadtoIndia
||||||||;;;;;;;;;;;;
0:51-7:44
All
1
2
3
4
5
69
8
7

RECORDING
60 En
Recording adjustments and other operations are performed from the recording components. Refer to the operating
instructions for those components.
• When this unit is set to the standby mode, you cannot record between other components connected to this unit.
• TONE CONTROL (see page 48) and VOLUME settings, the speaker level (see page 74) and the sound field programs (see page 42)
do not affect recorded material.
• The source connected to the MULTI CH INPUT jacks of this unit cannot be recorded.
• The XM Satellite Radio signals cannot be output at the AUDIO OUT (REC) jacks.
• Digital signals input at the DIGITAL INPUT jacks are not output at the analog AUDIO OUT (REC) jacks for recording. Likewise,
analog signals input at the AUDIO IN jacks are not output at the DIGITAL OUTPUT jack. Therefore, if your source component is
connected to provide only digital or analog signals, you can only record digital or analog signals.
• A given input source is not output on the same OUT (REC) channel.
• S-video and composite video signals pass independently through the video circuits of this unit. Therefore, when recording or dubbing
video signals input from a video source component that provides only an S-video or a composite video signal, you can only record an
S-video or a composite video signal on your VCR.
• The analog audio signals input at the DOCK terminal can be output at the analog AUDIO OUT (REC) jacks for recording.
• Check the copyright laws in your country to record from CDs, radio, etc. Recording of copyrighted material may infringe copyright
laws.
y
Do a test recording before you start an actual recording.
1Turn on all the connected components.
2Rotate the IINPUT selector (or press one
of the input selector buttons (A)) to select
the source component you want to record
from.
3Start playback on the selected source
component or select a broadcast station.
4Start recording on the recording component.
Recording
Caution
The DTS signal is a digital bitstream. Attempting to digitally record the DTS bitstream will result in noise being
recorded. Therefore, if you want to use this unit to record sources encoded in DTS, the following considerations and
adjustments need to be made. To play DTS-encoded DVDs and CDs (when using a digital audio connection) on your
DTS-compatible player, follow its operating instructions to make a setting so that the analog signal will be output
from the player.
Notes
If you play back a video source that uses scrambled or encoded signals to prevent it from being dubbed, the picture
itself may be disturbed due to those signals.

ADVANCED SOUND CONFIGURATIONS
61 En
ADVANCED
OPERATION English
You can enjoy good quality sound with the initial factory
settings. Although you do not have to change the initial
factory settings, you can change some of the parameters to
better suit the input source or your listening room.
You cannot change the sound field parameter values when
“MEMORY GUARD” in “OPTION MENU” is set to “ON” (see
page 82). If you want to change the sound field parameter values,
set “MEMORY GUARD” to “OFF”.
1Turn on the video monitor connected to this
unit.
2Set the operation mode selector to KAMP
and then press ODISPLAY on the remote
control.
The following status screen appears in the OSD.
3Press one of the sound field program
selector buttons (P) repeatedly to select the
desired sound field program you want to
adjust.
4Press Dk / n to select the desired sound
field parameter and then Dl / h to change
the selected sound field parameter value.
y
• For details about the function and control range of each sound
field parameter, see page 63.
• When you set a sound field parameter to a value other than the
initial factory settings, an asterisk mark (*) appears by the
sound field parameter name in the OSD.
• The available sound field parameters for some of the sound field
programs may be displayed on more than one page in the OSD.
In this case, press Dk / n to scroll through pages.
• If you press and hold Dl / h to change the sound field
parameter value, the initial factory settings are shown
momentarily in the front panel display.
• Use the “PARAM. INI” feature in “OPTION MENU” to
initialize the parameters of each sound field program within a
sound field program group (see page 82).
• You can select the amount of time that the current status is
displayed in the OSD by using the “OSD-AMP” parameter in
“OPTION MENU” (see page 81).
5Press ODISPLAY to turn off the sound field
parameter display.
Advanced sound configurations
Changing sound field parameter
settings
Note
NIGHT:OFF
A.SEL:HDMI
INPUT:DVD
Sci-Fi
MOVIE
STATUSVOL:-40.0dB
PARAMETER
MOVIE
. Sci-Fi 1/2
PROLOGIC
DSP LEVEL;;;;0dB
P.INIT.DLY;;16ms
P.ROOM.SIZE;;1.0
S.INIT.DLY;;20ms
[RETURN]:STATUS
Cursor

62 En
Advanced sound configurations
■Basic configuration of sound field
programs
y
To change sound field parameter settings, see page 61 for details.
Each sound field program has some parameters defining
the characteristics of the program. To customize the
selected sound field program, adjust “DSP LEVEL” and/
or “DIALG.LIFT” first, and then try other parameters.
Adjusting the effect sound level of the sound
field programs (DSP LEVEL)
Sound field programs add effect sounds (DSP effect
sounds) to the original source sound to create sound field
in the listening room. Use the “DSP LEVEL” parameter to
adjust the level of the effect sounds.
Adjust “DSP LEVEL” as follows:
Increase the value of “DSP LEVEL” when
• The effect sound of the selected sound field
program is too weak.
• You cannot recognize any difference between the
sound field programs.
Decrease the value of “DSP LEVEL” when
• The sound is vague.
• You feel that the additional sound effect is
excessive.
Control range: –6 dB to +3 dB
Adjusting the vertical dialogue position
(DIALG.LIFT)
Use this feature to adjust the vertical position of the
dialogues in movies. The ideal position of the dialogues is
at the center of the video monitor screen.
If the dialogues are heard at the lower position of the video
monitor screen, increase the value of “DIALG.LIFT”.
Choices: 0, 1, 2, 3, 4, 5
“0” (initial setting) is the lowest position, and “5” is the
highest position.
• “DIALG.LIFT” is only available only “EXTRA SP ASSIGN”
is set to “PRESENCE” (see page 72).
• You cannot move the dialogue position down from the initial
dialogue position.
The DSP effect
sound level is low.
The DSP effect sound
level is high.
Notes
The ideal
dialogue
position.
Move up to the ideal dialogue position.

63 En
Advanced sound configurations
ADVANCED
OPERATION English
■Sound field parameters for the advanced configurations
Use the following sound field parameters to customize sound field programs in detail.
y
To change sound field parameter settings, see page 61 for details.
Sound field parameter Features
INIT.DLY
P.INIT.DLY
S.INIT.DLY
SB INI.DLY
Initial delay. Presence, surround, and surround back sound field initial delay. Changes the
apparent distance from the source sound by adjusting the delay between the direct sound and the
first reflection heard by the listener. The smaller the value, the closer the sound source seems to
the listener.
y
When you adjust the initial delay parameters, we also recommend adjusting the corresponding
room size parameters likewise. This adjustment is especially effective for the CINEMA DSP
programs.
Control range: 1 to 99 ms (INIT.DLY and P.INIT.DLY)
1 to 49 ms (S.INIT.DLY and SB INI.DLY)
Source sound
Early
reflections
Time Time Time
Delay Delay Delay
Sound source
Reflection face
Level
Small value = 1 ms Large value = 99 ms
Level
Level

64 En
Advanced sound configurations
ROOM SIZE
P.ROOM SIZE
S.ROOM SIZE
SB ROOM SIZE
Room size. Presence, surround, and surround back room size. Adjusts the apparent size of the
surround sound field. The larger the value, the larger the surround sound field becomes. As the
sound is repeatedly reflected around a room, the larger the hall is, the longer the time between
the original reflected sound and the subsequent reflections. By controlling the time between the
reflected sounds, you can change the apparent size of the virtual venue. Changing this parameter
from one to two doubles the apparent length of the room.
y
When you adjust the room size parameters, we also recommend adjusting the corresponding
initial delay parameters likewise. This adjustment is especially effective for the CINEMA DSP
programs.
Control range: 0.1 to 2.0
LIVENESS
S.LIVENESS
SB LIVENESS
Liveness. Surround and surround back sound field liveness. Adjusts the reflectivity of the virtual
walls in the hall by changing the rate at which the early reflections decay. The early reflections of
a sound source decay much faster in a room with acoustically absorbent wall surfaces than in one
which has highly reflective surfaces. A room with acoustically absorbent surfaces is referred to
as “dead”, while a room with highly reflective surfaces is referred to as “live”. This parameter
lets you adjust the early reflection decay rate and thus the “liveness” of the room.
Control range: 0 to 10
Sound field parameter Features
Level
Level
Level
Time Time Time
Source sound
Early
reflections
Small value = 0.1 Large value = 2.0
Sound source
Source sound
Level
Level
Level
Dead
Live
Time Time Time
Small reflected
sound Large reflected
sound
Small value = 0 Large value = 10

65 En
Advanced sound configurations
ADVANCED
OPERATION English
REV.TIME Reverberation time. Adjusts the amount of time taken for the dense, subsequent reverberation
sound to decay by 60 dB at 1 kHz. This changes the apparent size of the acoustic environment
over an extremely wide range. Set a longer reverberation time for “dead” sources and listening
room environments, and a shorter time for “live” sources and listening room environments.
Control range: 1.0 to 5.0 s
REV.DELAY Reverberation delay. Adjusts the time difference between the beginning of the direct sound and
the beginning of the reverberation sound. The larger the value, the later the reverberation sound
begins. A later reverberation sound makes you feel as if you are in a larger acoustic environment.
Control range: 0 to 250 ms
REV.LEVEL Reverberation level. Adjusts the volume of the reverberation sound. The larger the value, the
stronger the reverberation becomes.
Control range: 0 to 100%
Sound field parameter Features
Reverberation ReverberationSource sound
REV.TIME REV.TIME REV.TIME
Sound source Short
reverberation Long
reverberation
Small value = 1.0 s Large value = 5.0 s
Early reflections
60 dB 60 dB 60 dB
(dB)
Level
Source sound
Reverberation
REV.TIME
REV.DELAY
Time
60 dB
Source sound
Level
REV. LEVEL
Time

66 En
Advanced sound configurations
■Selecting decoders used with sound
field programs (Decoder Type)
Use this feature to select the desired decoder used with
MOVIE sound field programs (except “Mono Movie”).
See page 45 for details about MOVIE sound field
program.
Available decoders
■Selecting decoders for 2-channel
sources (surround decode mode)
Use this feature to play back sources with selected
decoders. You can play back 2-channel sources on multi-
channels.
Set the operation mode selector to KAMP and
then press QSUR. DECODE repeatedly on the
remote control to select the desired surround
decoder.
You can select from the following modes depending on the
type of source you are playing and your personal
preference.
y
You can change the decoder parameter settings. Press DISPLAY
and then Dk / n repeatedly on the remote control to select the
desired decoder parameter. You can change the value of the
selected parameter by pressing Dl / h repeatedly on the
remote control.
2ch Stereo
DIRECT
2-channel stereo direct. Bypasses the decoders and the DSP processors of this unit for pure hi-fi
stereo sound when playing 2-channel analog sources.
Choices: AUTO, OFF
y
• Select “AUTO” to bypass the decoders, the DSP processors and the tone control circuitry only
when “BASS” and “TREBLE” are set to 0 dB (see page 48).
• Select “OFF” not to bypass the decoders, the DSP processors and the tone control circuitry
when “BASS” and “TREBLE” are set to 0 dB.
• When multi-channel signals (Dolby Digital and DTS) are input, they are downmixed to 2
channels and output from the front left and right speakers.
• The low-frequency signals input from the front left and right speakers are redirected to the
subwoofer in the following cases:
– “LFE/BASS OUT” is set to “BOTH” (see page 72).
– “FRONT SP” is set to “SMALL” (see page 73) and “LFE/BASS OUT” is set to “SWFR”
(see page 72).
7ch Stereo
CT LEVEL
SL LEVEL
SR LEVEL
SB LEVEL
PL LEVEL
PR LEVEL
7-channel stereo center, surround left, surround right, surround back, presence left and presence
right levels. Adjusts the volume level of each channel in the 7-channel stereo mode. The
available parameters differ depending on the setting of the speakers.
Control range: 0 to 100%
2ch Enhancer
7ch Enhancer
2-channel and 7-channel Compressed Music Enhancer effect level. The high-frequency signals
of some sources may be emphasized too much. In this case, set the effect level to “LOW”.
Choices: HIGH, LOW
• Select “HIGH” for a high effect level.
• Select “LOW” for a low effect level.
Sound field parameter Features
Decoder Functions
PRO LOGIC Dolby Pro Logic processing for any
sources
PLIIx Movie
PLII Movie
Dolby Pro Logic IIx (or Dolby Pro
Logic II) processing for movie
sources. The Pro Logic IIx decoder
is not available when “SB L/R SP”
is set to “NONE” (see page 73).
Neo:6 Cinema DTS processing for movie sources
Selecting decoders

67 En
Advanced sound configurations
ADVANCED
OPERATION English
■Decoder descriptions
y
When you select the surround decode mode for Dolby Digital, DTS or DTS 96/24 sources, this unit automatically selects “SURROUND
DECODE Dolby Digital”, “SURROUND DECODE DTS” or “SURROUND DECODE DTS 96/24” program.
SURROUND DECODE PRO LOGIC
Dolby Pro Logic processing for any sources.
SURROUND DECODE PLIIx Movie
PL II Movie
Dolby Pro Logic IIx (or Dolby Pro Logic II) processing for movie sources. The Pro Logic IIx decoder is not available when “SB L/R SP”
is set to “NONE” (see page 73).
SURROUND DECODE PLIIx Music
PL II Music
Dolby Pro Logic IIx (or Dolby Pro Logic II) processing for music sources. The Pro Logic IIx decoder is not available when “SB L/R SP”
is set to “NONE” (see page 73).
PANORAMA DIMENSION CENTER WIDTH
SURROUND DECODE PLIIx Game
PL II Game
Dolby Pro Logic IIx (or Dolby Pro Logic II) processing for game sources. The Pro Logic IIx decoder is not available when “SB L/R SP”
is set to “NONE” (see page 73).
CENTER WIDTHDIMENSION
PLIIMusic
PLIIxMusic
SURROUND DECODE
PANORAMA
9
SUR.DECODE
Dolby Pro Logic IIx (or Dolby Pro Logic II) processing for music sources. The Pro Logic IIx decoder is not
available when “SB L/R SP” is set to “NONE” (see page 73).
Available sound field parameters (see page 63) Program description
Remote control
button
Name of the
program
Category of the
program
9
SUR.DECODE
9
SUR.DECODE
9
SUR.DECODE
9
SUR.DECODE
SURROUND DECODE Neo:6 Cinema
DTS processing for movie sources.
9
SUR.DECODE
SURROUND DECODE Neo:6 Music
DTS processing for music sources.
C. IMAGE
SURROUND DECODE
Neural Sur.
(U.S.A. and Canada
models only)
Neural Surround processing for any sources.
The Neural Surround decoder is compatible with PCM signals (32 kHz, 44.1 kHz, 48 kHz, 64 kHz, 88.2 kHz and 96 kHz) and analog 2-
channel input sources. When Neural Surround-incompatible signals are being input while the Neural Surround decoder is selected, multi-
channel sources are decoded straight into the appropriate channels without any additional effect processing and the Neural Surround-
incompatible PCM signals are played back in stereo. The Neural Surround decoder is especially suitable for the XM HD Surround program of
XM Satellite Radio.
9
SUR.DECODE
9
SUR.DECODE

68 En
Advanced sound configurations
Decoder parameter descriptions
Decoder parameter Features
PRO LOGIC IIx Music
PRO LOGIC II Music
PANORAMA
Pro Logic IIx Music and Pro Logic II Music panorama. Sends stereo signals to the surround speakers as
well as the front speakers for a wraparound effect.
Choices: OFF, ON
PRO LOGIC IIx Music
PRO LOGIC II Music
DIMENSION
Pro Logic IIx Music and Pro Logic II Music dimension. Adjusts the sound field either towards the front
or towards the rear.
Control range: –3 (towards the rear) to +3 (towards the front)
Initial setting: STD (standard)
PRO LOGIC IIx Music
PRO LOGIC II Music
CENTER WIDTH
Pro Logic IIx Music and Pro Logic II Music center width. Moves the center channel output completely
towards the center speaker or towards the front left and right speakers. A larger value moves the center
channel output towards the front left and right speakers.
Control range: 0 (center channel sound is output only from the center speaker) to
7 (center channel sound is output only from the front left and right speakers)
Initial setting: 3
DTS Neo:6 Music
C.IMAGE
DTS Neo:6 Music center image. Adjusts the front left and right channel output relative to the center
channel to make the center channel more or less dominant as necessary.
Control range: 0.0 to 1.0
Initial setting: 0.3

CUSTOMIZING THIS UNIT (MANUAL SETUP)
69 En
ADVANCED
OPERATION English
You can use the following parameters in “SET MENU” to adjust a variety of system settings and customize the way this
unit operates. Change the initial settings (indicated in bold under each parameter) to reflect the needs of your listening
environment.
■Auto setup AUTO SETUP
Use this feature to automatically adjust speaker and system parameters (see page 28).
■Manual setup MANUAL SETUP
Use this feature to manually adjust speaker and system parameters.
Sound menu 1 SOUND MENU
Use this menu to manually adjust any speaker settings, alter the quality and tone of the sound output by the system or
compensate for video signal processing delays when using LCD monitors or projectors.
Input menu 2 INPUT MENU
Use this menu to manually reassign the input/output jacks, select the input mode or rename the input source.
Customizing this unit (MANUAL SETUP)
Parameter Features Page
A)SPEAKER SET Selects the size of each speaker, the speakers for low-frequency signal output, the crossover
frequency, and the assignment of the EXTRA SP terminal. 72
B)SPEAKER LEVEL Adjusts the output level of each speaker. 74
C)SP DISTANCE Adjusts the distance of each speaker. 75
D)EQUALIZER Adjusts the tonal quality of the center speaker. 75
E)LFE LEVEL Adjusts the output level of the LFE channel for Dolby Digital or DTS signals. 76
F)DYNAMIC RANGE Adjusts the dynamic range of Dolby Digital or DTS signals. 76
G)AUDIO SET Adjusts the muting level, audio delay, maximum volume level and initial volume level. 76
H)HDMI SET Selects the component to play back HDMI audio signals. 77
I)EXTD SUR. Selects the mode of the decoders for the 6.1/7.1-channel playback. 77
Parameter Features Page
A)I/O ASSIGNMENT Assigns the input/output jacks of this unit according to the component to be used. 78
B)INPUT RENAME Changes the name of the input source. 79
C)VOLUME TRIM Adjusts the output volume of each input source. 80
D)DECODER MODE Selects the input mode for the sources connected to the DIGITAL INPUT jacks on the rear
panel of this unit. 80
E)MULTI CH SET Sets the input channel numbers and other parameters of the multi channel input. 80

70 En
Customizing this unit (MANUAL SETUP)
Option menu 3 OPTION MENU
Use this menu to manually adjust the optional system parameters.
■Signal information SIGNAL INFO
Use this feature to check audio and video signal information (see page 40).
Parameter Features Page
A)DISPLAY SET Adjusts the brightness of the display and converts video signals. 81
B)MEMORY GUARD Locks sound field program parameters and other “SET MENU” settings. 82
C)AUDIO SELECT Designates the default audio input jack select setting for the input sources when you turn on
the power of this unit. 82
D)PARAM.INI Initializes the parameters of a group of sound field programs. 82
E)ZONE 2 SET Adjusts the Zone 2 parameters. 82
F)XM RADIO SET Displays the current reception level of the XM Satellite Radio signals. 83
G)DOCK SET Selects whether this unit charges the battery of the connected iPod or not when this unit is in
the standby mode. 83

71 En
Customizing this unit (MANUAL SETUP)
ADVANCED
OPERATION English
Use the remote control to access and adjust each
parameter.
y
• You can change the “SET MENU” parameters while this unit is
reproducing sound.
• Press ERETURN to return to the previous menu level.
1Set the operation mode selector to KAMP
and then press NSET MENU to enter “SET
MENU”.
The top “SET MENU” display appears in the OSD.
2Press Dk / n to select “MANUAL SETUP”
and then DENTER to enter “MANUAL
SETUP”.
The “MANUAL SETUP” display appears in the
OSD.
3Press Dk / n repeatedly and then press
DENTER to select and enter the desired
menu.
The following displays are examples where “SOUND
MENU” is selected.
4Press Dk / n repeatedly and then press
DENTER to select and enter the desired
submenu.
The following display is an example where “LFE
LEVEL” is selected.
5Press Dk / n to select the desired parameter
and then Dl / h to change the parameter
settings.
6Press NSET MENU to exit from “SET
MENU”.
Using SET MENU
SET MENU
.;AUTO SETUP
;MANUAL SETUP
.A;SIGNAL INFO
[ ]/[ ]:Up/Down
[ENTER]:Enter
p
p
MANUAL SETUP
.1 SOUND MENU
2 INPUT MENU
3 OPTION MENU
[ ]/[ ]:Up/Down
p
p
[ENTER]:Enter
MANUAL SETUP
1 SOUND MENU 1/2
.A)SPEAKER SET
B)SPEAKER LEVEL
C)SP DISTANCE
D)EQUALIZER
E)LFE LEVEL
[ ]/[ ]:Up/Down
p
p
[ENTER]:Enter
MANUAL SETUP
1 SOUND MENU 2/2
.F)DYNAMIC RANGE
G)AUDIO SET
H)HDMI SET
I)EXTD SUR.
[ ]/[ ]:Up/Down
p
p
[ENTER]:Enter
SOUND MENU
E)LFE LEVEL
.SPEAKER;;;;;;0dB
HEADPHONE;;;;0dB
[ ]/[ ]:Up/Down
p
p
p[
[ ]/[ ]:Adjust

72 En
Customizing this unit (MANUAL SETUP)
Use this feature to manually adjust speaker settings or
compensate for video signal processing delays when using
LCD monitors or projectors. Most of the SOUND MENU
parameters are set automatically when you run AUTO
SETUP (see page 28).
■Speaker settings A)SPEAKER SET
Use this feature to manually adjust any speaker settings.
Extra speakers assignment EXTRA SP ASSIGN
Selects the function of the speakers connected to the
EXTRA SP terminals.
Choices: FRONT B, ZONE2, PRESENCE, NONE
When you use the alternative front speaker
system (see page 38)
Select “FRONT B”.
When you use the Zone 2 speakers (see
page 90)
Select “ZONE2” to set the function of the speakers to
the Zone 2 speakers.
When you use the presence speakers (see
page 12)
Select “PRESENCE” to set the function of the
speakers to the presence speakers.
When you do not use the EXTRA SP terminals
Select “NONE” to deactivate the EXTRA SP
terminals.
• This parameter shares the value with the “EXTRA SP
ASSIGN” parameter in “AUTO SETUP”.
• If you select “ON” in “BI-AMP” (see page 95), you cannot
select “PRESENCE” or “ZONE2” in “EXTRA SP ASSIGN”.
• After changing the “EXTRA SP ASSIGN” setting, carry out
“AUTO SETUP” again (See page 28).
FRONT B speakers setting FRONT B
The “FRONT B” parameter is available only when you set
“EXTRA SP ASSIGN” to “FRONT B”.
Use this feature to select the location of the FRONT B
speakers.
Choices: FRONT, ZONE B
• Select “FRONT” to turn FRONT A and B on or off
when the FRONT B speakers are set in the main room.
• Select “ZONE B” if the FRONT B speakers are set in
another room. If FRONT A is turned off and FRONT B
is turned on, all the speakers including the subwoofer
in the main room are muted and this unit outputs sound
at the FRONT B terminals only.
• If you connect headphones to the PHONES jack of this unit, the
sound is output from both the headphones and the EXTRA SP
terminals when “FRONT B” is set to “ZONE B”.
• If a DSP program is selected when “FRONT B” is set to
“ZONE B”, this unit automatically enters the Virtual CINEMA
DSP mode (see page 46).
Presence/Surround back channel priority
PRIORITY
The “PRIORITY” parameter is available only when you
set “EXTRA SP ASSIGN” to “PRESENCE”.
Use this feature to prioritize either the presence or the
surround back speakers when playing sources that contain
surround back channel signals using the CINEMA DSP
sound field programs.
Choices: PRNS, SUR. B
• Select “PRNS” to use the presence speakers even when
surround back channel signals are input. The signals
for the surround back channels will be output from the
surround speakers.
• Select “SUR. B” to use the surround back speakers
when surround back channel signals are detected in a
CINEMA DSP program. The presence channel signals
are output from the front speakers.
1 SOUND MENU
Notes
MANUAL SETUP
1 SOUND MENU 1/2
.A)SPEAKER SET
B)SPEAKER LEVEL
C)SP DISTANCE
D)EQUALIZER
E)LFE LEVEL
[ ]/[ ]:Up/Down
p
p
[ENTER]:Enter
MANUAL SETUP
1 SOUND MENU 2/2
.F)DYNAMIC RANGE
G)AUDIO SET
H)HDMI SET
I)EXTD SUR.
[ ]/[ ]:Up/Down
p
p
[ENTER]:Enter
SOUND MENU
.EXTRA SP ASSIGN
ZONE2 >FRONT B
PRESENCE NONE
FRONT B;;;;FRONT
PRIORITY;;;;;---
ZONE2 SET
Not Available
Notes

73 En
Customizing this unit (MANUAL SETUP)
ADVANCED
OPERATION English
Front speakers FRONT SP
Choices: SMALL, LARGE
When the front speakers are large
Select “LARGE” (large).
When the front speakers are small
Select “SMALL” (small).
When “LFE/BASS OUT” is set to “FRNT” (see page 72), you
can select only “LARGE” in “FRONT SP”. If the value of
“FRONT SP” is set to a setting other than “LARGE” in advance,
this unit automatically changes the value to “LARGE”.
Center speaker CENTER SP
Choices: NONE, SML, LRG
When the center speaker is large
Select “LRG” (large).
When the center speaker is small
Select “SML” (small).
When you do not use the center speaker
Select “NONE” (none). The center channel signals are
directed to the front left and right speakers.
Surround left/right speakers SUR. L/R SP
Choices: NONE, SML, LRG
When the surround speakers are large
Select “LRG” (large).
When the surround speakers are small
Select “SML” (small).
When you do not use the surround speakers
Select “NONE” (none). This unit is set to the Virtual
CINEMA DSP mode (see page 46), and “SUR. B L/R
SP” is automatically set to “NONE”.
Surround back left/right speakers SUR. B L/R SP
Choices: NONE, SMLx1, SMLx2, LRGx1, LRGx2
When the surround back left and right
speakers are large
Select “LRGx2” (large x 2).
When the single surround back speaker is
large
Select “LRGx1” (large x 1).
When the surround back left and right
speakers are small
Select “SMLx2” (small x 2).
When the single surround back speaker is
small
Select “SMLx1” (small x 1).
When you do not use the surround back
speakers
Select “NONE” (none). The surround back channel
signals are directed to the surround left and right
speakers.
Woofer section of a speaker is 16 cm (6.5 in) or larger: large
Woofer section of a speaker is smaller than 16 cm (6.5 in): small
Note
SOUND MENU
FRONT SP
SMALL >LARGE
SOUND MENU
CENTER SP
NONE >SML LRG
SOUND MENU
SUR. L/R SP
NONE >SML LRG
SOUND MENU
SUR.B L/R SP
SMLx1 >SMLx2 LRGx1

74 En
Customizing this unit (MANUAL SETUP)
LFE/Bass out LFE/BASS OUT
Use this feature to select the speakers that output the LFE
(low-frequency effect) and the low-frequency signals.
Choices: SWFR, FRNT, BOTH
When a subwoofer is connected to this unit
and you want to get natural bass sound
Select “SWFR” (subwoofer). The LFE signals as well
as the low-frequency signals of other speakers set to
“SML” (or “SMALL”) are directed to the subwoofer.
When a subwoofer is connected to this unit
and you want to get rich bass sound
Select “BOTH” (both). The low-frequency signals of
any source are output from the subwoofer. The LFE
signals as well as the low-frequency signals of other
speakers set to “SML” (or “SMALL”) are directed to
the subwoofer. The low-frequency signals of the front
left and right channels are directed to the front left and
right speakers and the subwoofer regardless of the
“FRONT SP” setting.
When you do not use a subwoofer
Select “FRNT” (front). The LFE signals, the
low-frequency signals of the front left and right
channels, and the low-frequency signals of other
speakers set to “SML” (or “SMALL”) are all directed
to the front left and right speakers regardless of the
“FRONT SP” setting.
Bass crossover CROSSOVER
Use this feature to select the crossover frequency of all the
speakers set to “SML” (or “SMALL”) or to “NONE” in
“SPEAKER SET” (see page 73). All frequencies below
the selected frequency will be sent to the subwoofer or to
the speakers set to “LRG” (or “LARGE”) in “SPEAKER
SET” (see page 73).
Choices: 40Hz, 60Hz, 80Hz, 90Hz, 100Hz, 110Hz,
120Hz, 160Hz, 200Hz
Subwoofer phase SUBWOOFER PHASE
Use this feature to switch the phase of your subwoofer if
bass sounds are lacking or unclear.
Choices: NORMAL, REVERSE
• Select “NORMAL” if you do not want to reverse the
phase of your subwoofer.
• Select “REVERSE” to reverse the phase of your
subwoofer.
■Speaker level B)SPEAKER LEVEL
Use this feature to manually adjust the output level of each
speaker.
Control range: –10.0 to +10.0 dB
Control step: 0.5 dB
Initial setting: 0.0 dB
• The available speaker channels differ depending on the setting
of the speakers.
• Instead of “SBL” and “SBR”, “SB” is displayed if “SB.L/R SP”
is set to either “SMLx1” or “LRGx1” (see page 73).
SOUND MENU
LFE/BASS OUT
SWFR FRNT>BOTH
SOUND MENU
CROSSOVER
FREQ;;;80Hz
SPEAKER LEVEL Adjusted speaker
FL Front left speaker
FR Front right speaker
CCenter speaker
SWFR Subwoofer
SL Surround left speaker
SR Surround right speaker
SBR Surround back right speaker
SBL Surround back left speaker
PL Presence left speaker
PR Presence right speaker
Notes
SOUND MENU
SUBWOOFER PHASE
>NORMAL REVERSE
SOUND MENU
B)SPEAKER LEVEL 1/2
-__________+
.FL;;;;;;;;;;
FR;;;;;;;;;;
C;;;;;;;;;;
SWFR;;;;;;;;;;

75 En
Customizing this unit (MANUAL SETUP)
ADVANCED
OPERATION English
■Speaker distance C)SP DISTANCE
Use this feature to manually adjust the distance of each
speaker and the delay applied to the respective channel.
Ideally, each speaker should be the same distance from the
main listening position. However, this is not possible in
most home situations. Thus, a certain amount of delay
must be applied to the sound from each speaker so that all
sounds will arrive at the listening position at the same
time.
Unit UNIT
Choices: meters (m), feet (ft)
Initial setting:
[U.S.A. and Canada models]: feet (ft)
[Other models]: meters (m)
• Select “meters” to adjust speaker distances in meters.
• Select “feet” to adjust speaker distances in feet.
Speaker distances
Control range: 0.30 to 24.00 m (1.0 to 80.0 ft)
Control step: 0.10 m (0.5 ft)
Initial setting:
FRONT L/FRONT R/CENTER/SWFR/SUR. L/SUR. R/
PRNS L/PRNS R: 3.00 m (10.0 ft)
SB L/SB R: 2.10 m (7.0 ft)
• The available speaker channels differ depending on the setting
of the speakers.
• Instead of “SB L” and “SB R”, “SB” is displayed if “SB L/R
SP” is set to either “SMLx1” or “LRGx1” (see page 73).
■Equalizer D)EQUALIZER
Use this feature to select the parametric equalizer or the
graphic equalizer.
Equalizer type select EQ TYPE SELECT
Use this feature to select the type of equalizer.
Choices: AUTO PEQ, CENTER GEQ, EQ OFF
• Select “AUTO PEQ” to use the parametric equalizer
adjusted in “AUTO SETUP” (see page 28).
• Select “CENTER GEQ” to adjust the built-in 5-
frequency band graphic equalizer so that the tonal
quality of the center speaker matches that of the front
left and right speakers. Press Dk / n to display the
graphic equalizer screen.
• Select “EQ OFF” to deactivate the equalizing feature.
When you carry out “AUTO SETUP” in advance (see page 28),
“AUTO PEQ” is automatically selected as the default setting.
Test tone TEST
Use this feature to make adjustments for “CENTER GEQ”
while listening to a test tone.
Choices: OFF, ON
• Select “OFF” to stop test tones and output the currently
selected source component.
• Select “ON” to output test tones from the center and
front left speakers.
SP DISTANCE Adjusted speaker
FRONT L Front left speaker
FRONT R Front right speaker
CENTER Center speaker
SWFR Subwoofer
SUR. L Surround left speaker
SUR. R Surround right speaker
SB L Surround back left speaker
SB R Surround back right speaker
PRNS L Presence left speaker
PRNS R Presence right speaker
Notes
SOUND MENU
C)SP DISTANCE 1/2
.UNIT;;;;;;;;feet
FRONT L;;;10.0ft
FRONT R;;;10.0ft
CENTER;;;;10.0ft
SWFR;;;;;;10.0ft
[ ]/[ ]:Up/Down
[ ]/[ ]:Adjust
p
p
p[
Note
SOUND MENU
D)EQUALIZER
EQ TYPE SELECT
.CENTER GEQ
[ ]/[]:CT GEQ
[ ]/[ ]:Select
p
p
p[
SOUND MENU
.TEST >OFF ON
-______+
100Hz ;;;;;; 0dB
300Hz ;;;;;; 0dB
1kHz ;;;;;; 0dB
3kHz ;;;;;; 0dB
10kHz ;;;;;; 0dB
[ ]/[ ]:Up/Down
p
p
p[
[ ]/[ ]:Adjust

76 En
Customizing this unit (MANUAL SETUP)
Center graphic equalizer CENTER GEQ
Use to match the tonal quality of the center speaker with
that of the front left and right speakers. You can adjust 5
frequency bands (100 Hz, 300 Hz, 1 kHz, 3 kHz and
10 kHz).
Control range: –6.0 to +6.0 dB
Control step: 0.5 dB
y
Press Dk / n to select a frequency band and Dl / h to adjust
the selected frequency band.
The “CENTER GEQ” parameter can be adjusted only when
“CENTER GEQ” is selected in “EQ TYPE SELECT”.
■Low-frequency effect level
E)LFE LEVEL
Use this feature to adjust the output level of the LFE (low-
frequency effect) channel according to the capacity of
your subwoofer or headphones. The LFE channel carries
low-frequency special effects which are only added to
certain scenes. This setting is effective only when this unit
decodes Dolby Digital or DTS signals.
Control range: –20 to 0 dB
Control step: 1 dB
Speaker SPEAKER
Adjusts the speaker LFE level.
Headphone HEADPHONE
Adjusts the headphone LFE level.
Depending on the settings of “LFE/BASS OUT” (see page 72),
some signals may not be output at the SUBWOOFER OUTPUT
jack.
■Dynamic range F)DYNAMIC RANGE
Use this feature to select the amount of dynamic range
compression to be applied to your speakers or
headphones. This setting is effective only when this unit is
decoding Dolby Digital and DTS signals.
Choices: MIN, STD, MAX
• Select “MIN” (minimum) if you regularly listen at low
volume levels.
• Select “STD” (standard) for general use.
• Select “MAX” (maximum) to preserve the greatest
amount of dynamic range.
Speaker SP
Adjusts the speaker compression.
Headphone HP
Adjusts the headphone compression.
■Audio settings G)AUDIO SET
Use this feature to adjust the overall audio settings of this
unit.
Muting type MUTING TYPE
Use this feature to adjust how much the mute function
reduces the output volume (see page 40).
Choices: FULL, –20dB
• Select “FULL” to completely mute all the audio
output.
• Select “–20dB” to reduce the current volume by 20 dB.
Audio delay AUDIO DELAY
Use this feature to delay the sound output and synchronize
it with the video image. This may be necessary when
using certain LCD monitors or projectors.
Control range: 0 to 160 ms
Control step: 1 ms
Note
Note
SOUND MENU
TEST >OFF ON
-______+
.100Hz ;;;;;; 0dB
300Hz ;;;;;; 0dB
1kHz ;;;;;; 0dB
3kHz ;;;;;; 0dB
10kHz ;;;;;; 0dB
[ ]/[ ]:Up/Down
p
p
p[
[ ]/[ ]:Adjust
SOUND MENU
E)LFE LEVEL
.SPEAKER;;;;;;0dB
HEADPHONE;;;;0dB
[ ]/[ ]:Up/Down
p
p
p[
[ ]/[ ]:Adjust
SOUND MENU
F)DYNAMIC RANGE
.SP: MIN STD>MAX
HP: MIN STD>MAX
[ ]/[ ]:Up/Down
p
p
p[
[ ]/[ ]:Select
SOUND MENU
G)AUDIO SET
.MUTING TYPE;FULL
A.DELAY;;;;;;0ms
MAX VOL.;+16.5dB
INI.VOL.;;;;;OFF
[ ]/[ ]:Up/Down
p
p
p[
[ ]/[ ]:Select

77 En
Customizing this unit (MANUAL SETUP)
ADVANCED
OPERATION English
Maximum volume MAX VOL.
Use this feature to set the maximum volume level in the
main zone. This feature is useful to avoid the unexpected
loud sound by mistake. For example, the original volume
range is 16.5 dB to –80.0 dB. However, when “MAX
VOL.” is set to –5.0 dB, the volume range becomes
–5.0 dB to –80.0 dB.
Control range: 16.5 dB, 15.0 dB to –30.0 dB
Control step: 5.0 dB
• When this unit is in the auto setup procedure, the volume level
is automatically set to 0 dB regardless of the current “MAX
VOL.” setting.
• The “MAX VOL.” setting takes priority over the “Initial
Volume” setting. For example, if “INI VOL.” is set to –20.0 dB
and “MAX VOL.” is set to –30.0 dB, the volume level is
automatically set to –30.0 dB when you turn on the power of
this unit next time.
• Use “MAX VOL.” in “ZONE2 SET” to set the initial volume
level in Zone 2 (see page 83).
Initial volume INI VOL.
Use this feature to set the volume level of the main zone
when the power of this unit is turned on.
Choices: Off, –80.0 dB to +16.5 dB
Control step: 0.5 dB
• The “MAX VOL.” setting takes priority over the “INI VOL.”
setting.
• Use “INI VOL.” in “ZONE2 SET” to set the initial volume level
in Zone 2 (see page 83).
■HDMI setting H)HDMI SET
Use this feature to select the component to play back
HDMI audio signals.
Support audio SUPPORT AUDIO
Use this feature to select whether to play back HDMI audio
signals on this unit or on another HDMI component connected
to the HDMI OUT jack on the rear panel of this unit.
Choices: RX-V661, OTHER
• Select “RX-V661” to play back HDMI audio signals
on this unit. The HDMI audio signals input at the
HDMI IN jacks of this unit are not output to the HDMI
component connected to the HDMI OUT jack on the
rear panel of this unit.
• Select “OTHER” to play back HDMI audio signals on
another HDMI component connected to the HDMI
OUT jack.
The HDMI video signals input at the HDMI IN 1 or HDMI IN 2 jack
of this unit are always output at the HDMI OUT jack of this unit.
■Extended surround decoders
I)EXTD SUR.
Use this feature to enjoy 6.1/7.1-channel playback for
multi-channel sources using the Dolby Pro Logic IIx,
Dolby Digital EX or DTS-ES decoders by using the
connected surround back speakers.
Mode MODE
Use this feature to select the mode of the decoder driving.
Choices: AUTO, ON, OFF
• Select “AUTO” to activate the optimum decoder to
play back the signal in 6.1/7.1 channels when a signal
flag that can be recognized by this unit is input.
• Select “ON” to play back multi-channel sources using
the selected decoder type in “TYPE”.
• Select “OFF” not to use the decoders to create 6.1/7.1
channels.
Decoder type TYPE
Use this feature to select the decoders used to play back
multi-channel sources when you select “ON” in “MODE”.
Choices: PLIIxMovie, PLIIxMusic, EX/ES, EX
• Select “PLIIxMovie” to play back Dolby Digital or
DTS signals in 7.1 channels using the Pro Logic IIx
movie decoder.
• Select “PLIIx Music” to play back Dolby Digital or
DTS signals in 6.1/7.1 channels using the Pro Logic IIx
music decoder.
• Select “EX/ES” to play back Dolby Digital or DTS
signals in 6.1/7.1 channels using the Dolby Digital EX
or DTS-ES decoder.
• Select “EX” to play back Dolby Digital or DTS signals
in 6.1/7.1 channels using the Dolby Digital EX
decoder.
Notes
Notes
SOUND MENU
H)HDMI SET
SUPPORT AUDIO:
RX-V661
[ ]/[ ]:Select
p[
[ENTER]:Return
Note
SOUND MENU
I)EXTD SUR.
.MODE;;;;;;;;AUTO
p[
[ ]/[ ]:Select
SOUND MENU
I)EXTD SUR.
.MODE;;;;;;;;;;ON
TYPE;;;PL xMovieII
[ ]/[ ]:Up/Down
p
p
p[
[ ]/[ ]:Select

78 En
Customizing this unit (MANUAL SETUP)
y
Use this feature to activate the desired decoder manually when
this unit cannot detect the signal flag encoded to the input sources
correctly.
• The available decoders vary depending on the setting of the
speakers and the input sources.
• 6.1/7.1-channel playback is not possible in the following cases:
– when “SUR. L/R SP” (see page 73) or “SUR. B L/R SP” (see
page 73) is set to “NONE”.
– when the component connected to the MULTI CH INPUT
jacks is being played.
– when the source being played does not contain surround left
and right channel signals.
– when a Dolby Digital KARAOKE source is being played.
– when this unit is in the stereo playback, Compressed Music
Enhancer (see page 46) or Pure Direct (see page 48) mode.
– when “BI-AMP” is set to “ON” (see page 95).
• When this unit is turned off, this setting will be reset to
“AUTO”.
Use this menu to reassign the input/output jacks, select the
input mode or rename the input source.
■Input/output assignment
A)I/O ASSIGNMENT
Use this feature to assign the input/output jacks according
to the component to be used if the initial settings of this
unit do not correspond to your needs. Change the
following parameters to reassign the respective jacks and
effectively connect more components.
Once the input/output jacks are reassigned, you can select
the corresponding component by using the INPUT
selector on the front panel (or the input selector buttons on
the remote control).
y
The input source name in parentheses indicates the default
assigned input source.
For COMPONENT VIDEO jacks A, B and C
CMPNT-V INPUT
Choices: [A] DVD, DTV/CBL, V-AUX, DVR, VCR
[B] DVD, DTV/CBL, V-AUX, DVR, VCR
[C] DVD, DTV/CBL, V-AUX, DVR, VCR
Notes
2 INPUT MENU
MANUAL SETUP
2 INPUT MENU
.A)I/O ASSIGNMENT
B)INPUT RENAME
C)VOLUME TRIM
D)DECODER MODE
E)MULTI CH SET
[ ]/[ ]:Up/Down
[ENTER]:Enter
p
p
INPUT MENU
CMPNT-V INPUT
.[A];;;;; DVD
( DVD )
[B];;;;;DTV/CBL
(DTV/CBL))
[C];;;;; DVR
( DVR )

79 En
Customizing this unit (MANUAL SETUP)
ADVANCED
OPERATION English
For OPTICAL OUTPUT jack 1
OPTICAL OUT
Choices: (1) PHONO, CD, MD/CD-R, DVD, DTV/CBL,
V-AUX, VCR, DVR
• You cannot select a specific item more than once for the same
type of jack.
• When you connect a component to both the DIGITAL INPUT
(COAXIAL) and DIGITAL INPUT (OPTICAL) jacks, priority
is given to the signals input at the DIGITAL INPUT
(COAXIAL) jack.
For OPTICAL INPUT jacks 2, 3 and 4
OPTICAL IN
Choices: (2) PHONO, CD, MD/CD-R, DVD, DTV/CBL,
DVR, VCR
(3) PHONO, CD, MD/CD-R, DVD, DTV/CBL,
DVR, VCR
(4) PHONO, CD, MD/CD-R, DVD, DTV/CBL,
DVR, VCR
For COAXIAL INPUT jacks 5 and 6 COAXIAL IN
Choices: (5) PHONO, CD, MD/CD-R, DVD, DTV/CBL,
V-AUX, DVR, VC R
(6) PHONO, CD, MD/CD-R, DVD, DTV/CBL,
V-AUX, DVR, VC R
For HDMI IN jacks 1 and 2 HDMI IN
Choices: [IN1] DVD, DTV/CBL, V-AUX, DVR, VCR
[IN2] DVD, DTV/CBL, V-AUX, DVR, VCR
■Input rename B)INPUT RENAME
Use this feature to change the name of the input source
that appears in the OSD and in the front panel display.
y
• This feature is useful when you change the input or output
assignment for digital jacks and component video input jacks.
• You can only rename DOCK when iPod is stationed in the
Yamaha Universal Dock connected to this unit.
1Press one of the input selector buttons (A)
on the remote control to select the input
source you want to change the name of.
2 Press Dl / h to place the “_” (underscore)
under the space or the character you want to
edit.
3Press Dk / n to select the character you
want to use and then press Dl / h to move
to the next space.
• You can use up to 8 characters for each input.
•Press
Dn to change the character in the following order,
or press Dk to go in the reverse order:
A to Z, 0 to 9, a to z, symbols (#, *, –, +, etc.), space.
4Repeat steps 1 through 3 to rename each
input source.
5Press DENTER on the remote control to exit
from “INPUT RENAME”.
Notes
INPUT MENU
OPTICAL OUT
.(1);;;;;MD/CD-R
(MD/CD-R )
INPUT MENU
OPTICAL IN
.(2);;;;;MD/CD-R
(MD/CD-R )
(3);;;;; DVD
( DVD )
(4);;;;;DTV/CBL
(DTV/CBL )
INPUT MENU
COAXIAL IN
.(5);;;;; CD
(CD)
(6);;;;; DVD
( DVD )
(4);;;;;DTV/CBLTA
Notes
INPUT MENU
HDMI IN
.[IN1];;; DVD
( DVD )
[IN2];;;DTV/CBL
(DTV/CBL))
INPUT MENU
B)INPUT RENAME
DVD -> MY DVD
[ ]/[ ]:Position
[ ]/[ ]:Chara.
p
p
[
[

80 En
Customizing this unit (MANUAL SETUP)
■Volume Trim C)VOLUME TRIM
Use this feature to adjust the output level of each input
source. This is useful if you want to balance the level of
each input source to avoid sudden changes in volume
when switching between input sources.
Choices: XM, TUNER, PHONO, CD, MD/CD-R, DVD,
DTV/CBL, VCR, DVR, V-AUX, DOCK,
MULTI CH
Control range: –6.0 to +6.0 dB
Control step: 0.5 dB
Initial setting: 0.0 dB
y
• You can adjust the value for DOCK only when iPod is stationed
to the Yamaha Universal Dock connected to this unit.
• The default name (“DVD” in the display example above) and
the new name (“MY DVD”) of the selected input source
appears in the OSD.
■Decoder mode D)DECODER MODE
Decoder select mode
Use this feature to designate the default decoder mode for
the input sources connected to the DIGITAL INPUT jacks
when you turn on the power of this unit.
Choices: AUTO, LAST
• Select “AUTO” to if you want this unit to
automatically detect the type of input signals and select
the appropriate decoder mode.
• Select “LAST” to if you want this unit to automatically
select the last decoder mode used for the connected
input source.
DTS decoder prioritize setting
Choices: AUTO, DTS
• Select “AUTO” if you want this unit to automatically
detect input signal types and select the appropriate
input mode.
• Select “DTS” if you want this unit to select DTS as the
input mode.
■Multi channel input settings
E)MULTI CH SET
Use this feature to set the function of the multi channel
input.
BGV BGV
Use this feature to select the video source played in the
background of the sources input from the MULTI CH
INPUT jacks.
Choices: DVD, DTV/CBL, V-AUX, DVR, VCR, LAST,
OFF
• Select “LAST” to set this unit to automatically select
the last selected video source as the background video
source.
• Select “OFF” to set this unit not to play the video
source in the background.
Input channels INPUT CH
Use this setting to select the number of channels input
from an external decoder.
Choices: 6CH, 8CH
• Select “6CH” if you input 6-channel signals.
• Select “8CH” if you input 8-channel signals.
Front input FRONT
If you selected 8ch in “INPUT CH”, you can select the
analog jacks at which the front signals from an external
decoder will be input.
Choices: CD, MD/CD-R, DVD, DTV/CBL, V-AUX,
DVR, VCR
y
See page 22 for the connection information.
The “FRONT” parameter appears only when you set “INPUT
CH” to “8CH”.
INPUT MENU
C)VOLUME TRIM
MY DVD
DVD -> 0.0dB
[ ]/[ ]:Adjust
[RETURN]:Exit
[
[
INPUT MENU
D)DECODER MODE 1/2
.>AUTO LAST
CD ;;;;AUTO
MD/CD-R ;;;;AUTO
DVD ;;;;AUTO
[ ]/[ ]:Up/Down
[ ]/[ ]:Select
p
p
[
[
Note
INPUT MENU
E)MULTI CH SET
.BGV;;;;; LAST
INPUT CH;;;;;6CH
[ ]/[ ]:Up/Down
[ ]/[ ]:Select
p
p
[
[
INPUT MENU
E)MULTI CH SET
.BGV;;;;; LAST
INPUT CH;;;;;8CH
FRONT;;; DVD
[ ]/[ ]:Up/Down
[ ]/[ ]:Select
p
p
[
[

81 En
Customizing this unit (MANUAL SETUP)
ADVANCED
OPERATION English
Use this menu to adjust the optional system parameters.
■Display settings A)DISPLAY SET
Dimmer DIMMER
Use this feature to adjust the brightness of the front panel
display.
Control range: – 4 to 0
Control step: 1
•Press
Dl to make the front panel display dimmer.
•Press
Dh to make the front panel display brighter.
Video conversion VIDEO CONV.
Use this feature to set whether to convert the video signals
input at the VIDEO, S VIDEO and COMPONENT
VIDEO jacks.
Choices: ON, OFF
• Select “ON” to convert composite, S-video and
component video signals interchangeably.
• Select “OFF” not to convert any signals.
• This unit does not convert 480 line video signals and 576 line
video signals interchangeably.
• The converted video signals are only output at the MONITOR
OUT jacks. When recording a video source, you must make the
same type of video connections between each component.
• When composite video or S-video signals from a VCR are
converted to component video signals, the picture quality may
suffer depending on your VCR.
• Unconventional signals input at the composite video or S-video
jacks cannot be converted or may be output abnormally. In such
cases, set “VIDEO CONV.” to “OFF”.
• When non-standard video signals (such as video signals from a
game console) are input, this unit may not convert the signals
even if you set “VIDEO CONV.” to “ON”.
OSD shift OSD SHIFT
Use this feature to adjust the vertical position of the OSD.
Control range: –5 (upward) to +5 (downward)
Control step: 1
Initial setting: 0
• Press Dl to raise the position of the OSD.
• Press Dh to lower the position of the OSD.
Source feature OSD display time
OSD-SOURCE
Use this feature to set the amount of time to display the
XM Satellite Radio information or iPod menu in the OSD
after you perform a certain operation.
Choices: ON, 10s, 30s
• Select “ON” to display the OSD continuously during
an operation.
• Select “10s” to turn off the OSD 10 seconds after you
perform a certain operation.
• Select “30s” to turn off the OSD 30 seconds after you
perform a certain operation.
Amplifier function OSD display time
OSD-AMP
Use this feature to set the amount of time to display the
status and sound field parameters information screen after
you perform a certain operation.
Choices: ON, 10s, 30s
• Select “ON” to display the OSD constantly during an
operation.
• Select “10s” to turn off the OSD 10 seconds after you
perform a certain operation.
• Select “30s” to turn off the OSD 30 seconds after you
perform a certain operation.
Front panel display scroll FL SCROLL
Use this feature to set whether to display the information
(such as a song title or a channel name) in the front panel
display in a continuous manner or by the first 14
alphanumeric characters after scrolling all characters once
when “XM” or “DOCK” is selected as the input source.
Choices: CONT, ONCE
• Select “CONT” to display the operation status in the
front panel display in a continuous manner.
• Select “ONCE” to display the operation status in the
front panel display by the first 14 alphanumeric
characters after scrolling all characters once.
3 OPTION MENU
Notes
MANUAL SETUP
3 OPTION MENU 1/2
p
p
.A)DISPLAY SET
B)MEMORY GUARD
C)AUDIO SELECT
D)PARAM. INI
[ ]/[ ]:Up/Down
[ENTER]:Enter
MANUAL SETUP
3 OPTION MENU 2/2
p
p
.E)ZONE2 SET
F)XM RADIO SET
G)DOCK SET
[ ]/[ ]:Up/Down
[ENTER]:Enter
OPTION MENU
A)DISPLAY SET 1/2
.DIMMER;;;;;;;;;0
VIDEO CONV.;;;ON
OSD SHIFT;;;;;;0
[ ]/[ ]:Up/Down
[ ]/[ ]:Select
p
p
[
[
OPTION MENU
A)DISPLAY SET 2/2
.OSD-SOURCE;;;30s
OSD-AMP;;;;;;30s
FL SCROLL;;;CONT
[ ]/[ ]:Up/Down
[ ]/[ ]:Select
p
p
[
[

82 En
Customizing this unit (MANUAL SETUP)
■Memory guard B)MEMORY GUARD
Use this feature to prevent accidental changes to DSP
program parameter values and other system settings.
Choices: OFF, ON
• Select “OFF” to turn off the “MEMORY GUARD”
feature.
• Select “ON” to protect:
– sound field program parameters
– all “SET MENU” items
– all speaker levels
– SCENE template parameters
When “MEMORY GUARD” is set to “ON”, you cannot select
and adjust any other “SET MENU” items.
■Audio select C)AUDIO SELECT
Use this feature to designate the default audio input jack
select setting for the input sources when you turn on the
power of this unit.
Choices: AUTO, LAST
• Select “AUTO” if you want this unit to automatically
detect the type of input signals and select the
appropriate audio input jack select setting.
• Select “LAST” if you want this unit to automatically
select the last audio input jack select setting used for
the connected input source.
■Parameter initialization D)PARAM.INI
Use this feature to initialize the parameters of each sound
field program within a sound field program group. When
you initialize a sound field program group, all of the
parameter values within that group revert to their initial
factory settings.
Press the corresponding sound field program selector
buttons on the remote control to select the sound field
program that you want to initialize.
An asterisk (*) appears to the left of the sound field
program names that have been changed from their initial
factory settings.
Choices: CLASSICAL, LIVE/CLUB,
ENTERTAINMENT, MOVIE, STEREO,
ENHANCER, SUR. DECODE
• You cannot automatically revert to the previous parameter
settings once you initialize a sound field program group.
• You cannot separately initialize individual sound field
programs.
• You cannot initialize any sound field program groups when
“MEMORY GUARD” is set to “ON”.
■Zone 2 settings E)ZONE2 SET
Zone 2 Maximum volume MAX VOL.
Use this feature to set the maximum volume level in the
Zone 2.
Control range: 16.5 dB, 15.0 dB to – 30.0 dB
Control step: 5.0 dB
• The “MAX VOL.” setting takes priority over the “INI VOL.”
setting. For example, when “INI VOL.” is set to –20.0 dB and
then “MAX VOL.” is set to –30.0 dB, the volume level is
automatically set to –30.0 dB when you turn on the power of
this unit next time.
• The “MAX VOL.” setting does not affect the output level at the
“ZONE 2 OUT” jacks.
Note
OPTION MENU
B)MEMORY GUARD
>OFF ON
[ ]/[ ]:Select
[ENTER]:Return
[
[
OPTION MENU
C)AUDIO SELECT
>AUTO LAST
[ ]/[ ]:Select
[ENTER]:Return
[
[
Notes
Notes
OPTION MENU
D)PARAM. INI
CLASSICAL
LIVE/CLUB
*ENTERTAINMENT
*MOVIE
STEREO
SUR. DECODE
ENHANCER
Press DSP Key
OPTION MENU
E)ZONE2 SET
.MAX VOL.;+16.5dB
INI.VOL.;;;;;OFF
[ ]/[ ]:Up/Down
[ ]/[ ]:Select
p
p
[
[

83 En
Customizing this unit (MANUAL SETUP)
ADVANCED
OPERATION English
Zone 2 Initial volume INI VOL.
Use this feature to set the volume level of Zone 2 when the
power of this unit is turned on.
Choices: Off, –80.0 dB to +16.5 dB
Control step: 0.5 dB
• The “MAX VOL.” setting takes priority over the “INI VOL.”
setting.
• When you select “FRONT B”, “PRNS” or “NONE” in
“EXTRA SP ASSIGN” (see page 72), “Zone 2 SP Not
Assigned” appears in the OSD and the “ZONE2 SET”
parameter is not available.
• The “INI VOL.” setting does not affect the output level at the
“ZONE 2 OUT” jacks.
■XM Radio setting F)XM RADIO SET
XM Radio antenna XM ANTENNA
Use this feature to check the current reception level of the
XM Satellite Radio signals (see page 53). For the best
reception, orient the XM Mini-Tuner so that a value of
60% or more is displayed here.
Display status: NONE, 0 to 100%
“NONE” is displayed if the XM Mini-Tuner Dock is not
connected to this unit. In this case, check the antenna connections
(see page 53).
■iPod universal dock setting G)DOCK SET
Charge on standby STANDBY CHARGE
Use this feature to select whether this unit charges the
battery of the stationed iPod or not when this unit is in the
standby mode (see page 58).
Choices: AUTO, OFF
• Select “AUTO” to charge the battery of the stationed
iPod when this unit is turned on and in the standby
mode.
• Select “OFF” to charge the battery of the stationed
iPod only when this unit is turned on.
Notes
Note
OPTION MENU
F)XM RADIO SET
XM ANTENNA;;;95%
[ENTER]:Return
OPTION MENU
G)DOCK SET
STANDBY CHARGE:
AUTO
[ ]/[ ]:Select
[ENTER]:Return
[
[

REMOTE CONTROL FEATURES
84 En
In addition to controlling this unit, the remote control can also operate other audiovisual components made by Yamaha
and other manufacturers. To control your TV or other components, you must set up the appropriate remote control code
for each input source (see page 87).
■Controlling the input source
components in the SCENE mode
You can operate both this unit and the input source
component by using the remote control. You must set the
appropriate remote control code for each input source in
advance (see page 87).
1Press the desired FSCENE button on the
remote control.
2Press the desired buttons in the * area below
to control the input source component of the
selected SCENE template.
*These buttons control the input source component. See page 86
for details of the function of each button.
■Setting the input source of the
customized SCENE template on the
remote control
If you customize the input source of the selected SCENE
template, you must set the input source of the SCENE
template on the remote control to operate the input source
component correctly.
1Press the desired FSCENE button on the
remote control.
2Press and hold the FSCENE button and the
desired input selector button (A).
The VTRANSMIT indicator flashes twice.
3Keep holding down the buttons pressed in
step 2 until the VTRANSMIT indicator
flashes twice again.
If the setting of the input source is not successful, the
VTRANSMIT indicator flashes repeatedly. In this case,
repeat the setup procedure.
Remote control features
Using the remote control for the SCENE feature
Note
5678
90
+10
ENT
1234
MENU
TITLE
SET MENU
LEVEL
CLASSICAL
LIVE/CLUB
ENTERTAIN MOVIE
STEREO
ENHANCER
STRAIGHT
PURE DIRECT
SUR. DECODE
NIGHT
SLEEP
DISPLAY
RETURN
BAND
SRCH MODE
XM MEMORY
REC
SCENE
A-E/CAT.
ENTER
PRESET/CH
VOLUME
TV VOL
TV CH
TV MUTE
TV INPUT
MUTE
AMP
SOURCE
TV
CD
CD-R
DVD
DTV
MD
MULTI CH IN
AUDIO SEL
CBL
TUNER
V-AU X
DOCK
DVR
VCR
XM
PHONO
STANDBY
POWER
POWER
POWER
AV
TV
TRANSMIT
CODE SET
1
234
*Set to
SOURCE
SCENE
buttons
Note

85 En
Remote control features
ADVANCED
OPERATION English
■Controlling this unit
Set the operation mode selector to KAMP to control this
unit.
*1 These buttons always control this unit regardless of the
operation mode selector position.
*2 These buttons control this unit only when the component
operation mode selector is set to KAMP.
■Controlling a TV
Set the operation mode selector to KTV to control your
TV. To control your TV, you must set the appropriate
remote control code for DTV/CBL or PHONO (see
page 87). When you set the remote control codes for both
DTV/CBL and PHONO, priority is given to the one set for
DTV/CBL.
*1 These buttons always control your TV regardless of the
operation mode selector position.
*2 These buttons control your TV only when the operation mode
selector is set to KTV. For details, see the “Digital TV/Cable
TV” column on page 86.
Controlling this unit, a TV, or other components
Notes
5678
90
+10
ENT
1234
MENU
TITLE
SET MENU
LEVEL
CLASSICAL
LIVE/CLUB
ENTERTAIN MOVIE
STEREO
ENHANCER
STRAIGHT
PURE DIRECT
SUR. DECODE
NIGHT
SLEEP
DISPLAY
RETURN
BAND
SRCH MODE
XM MEMORY
REC
SCENE
A-E/CAT.
ENTER
PRESET/CH
VOLUME
TV VOL
TV CH
TV MUTE
TV INPUT
MUTE
AMP
SOURCE
TV
CD
CD-R
DVD
DTV
MD
MULTI CH IN
AUDIO SEL
CBL
TUNER
V-AU X
DOCK
DVR
VCR
XM
PHONO
STANDBY
POWER
POWER
POWER
AV
TV
TRANSMIT
CODE SET
1
234
*1
*2
*1
Notes
Remote control Digital TV/Cable TV
TV POWER Turns the power on or off.
TV VOL +/– Increases or decreases the volume
level.
TV CH +/– Changes the channel number.
TV MUTE Mutes the audio output.
TV INPUT Changes the input source.
5678
90
+10
ENT
1234
MENU
TITLE
SET MENU
LEVEL
CLASSICAL
LIVE/CLUB
ENTERTAIN MOVIE
STEREO
ENHANCER
STRAIGHT
PURE DIRECT
SUR. DECODE
NIGHT
SLEEP
DISPLAY
RETURN
BAND
SRCH MODE
XM MEMORY
REC
SCENE
A-E/CAT.
ENTER
PRESET/CH
VOLUME
TV VOL
TV CH
TV MUTE
TV INPUT
MUTE
AMP
SOURCE
TV
CD
CD-R
DVD
DTV
MD
MULTI CH IN
AUDIO SEL
CBL
TUNER
V-AU X
DOCK
DVR
VCR
XM
PHONO
STANDBY
POWER
POWER
POWER
AV
TV
TRANSMIT
CODE SET
1
234
*1
*2

86 En
Remote control features
■Controlling other components
Set the operation mode selector to KSOURCE to control
other components selected with the input selector buttons.
You must set the appropriate remote control code for each
input source in advance (see page 87). The following table
shows the function of each control button used to control
other components assigned to each input selector button.
Be advised that some buttons may not correctly operate
the selected component.
y
The remote control has 10 modes (input areas) to control
components so that the remote control can operate up to 10
different components.
*1 This button is operational only when the original remote control supplied with the component has a POWER button.
*2 These buttons operate your VCR or DVD recorder only when you set the appropriate remote control code for DVR (see page 87).
*3 Press and hold to search backward or forward.
*4 Simple remote mode (see page 58).
1234
CLASSICAL
LIVE/CLUB
ENTERTAIN MOVIE
VOLUME
TV VOL
TV CH
TV MUTE
TV INPUT
MUTE
AMP
SOURCE
TV
CD
CD-R
DVD
DTV
MD
MULTI CH IN
AUDIO SEL
CBL
TUNER
V-AU X
DOCK
DVR
VCR
XM
PHONO
STANDBY
POWER
POWER
POWER
AV
TV
TRANSMIT
CODE SET
5678
90
+10
ENT
1234
MENU
TITLE
SET MENU
LEVEL
CLASSICAL
LIVE/CLUB
ENTERTAIN MOVIE
STEREO
ENHANCER
STRAIGHT
PURE DIRECT
SUR. DECODE
NIGHT
SLEEP
DISPLAY
RETURN
BAND
SRCH MODE
XM MEMORY
REC
SCENE
A-E/CAT.
ENTER
PRESET/CH
1
234
2
8
9
7
3
4
6
5
1
Remote
control
DVD
player/
recorder
VCR Digital TV/
Cable TV LD player CD player MD/CD
recorder Tuner iPod
1AV POWER Power *1 Power *1 Power *2 Power *1 Power *1 Power *1
21-9, 0, +10 Numeric
buttons
Numeric
buttons
Numeric
buttons
Numeric
buttons
Numeric
buttons
Numeric
buttons
Preset stations
(1-8)
3TITLE Title Band
4PRESET/CH
kUp VCR channel
up Up Preset up (1-8) Up
PRESET/CH
nDown VCR channel
down Down Preset down
(1-8) Down
A-E/CAT. lLeft Left Preset down
(A-E) Previous menu
A-E/CAT. hRight Right Preset up
(A-E)
Subsequent
menu
ENTER Enter Enter Subsequent
menu
5RETURN Return Return
6REC Disc skip
(player)
Rec (recorder)
Rec Rec *2 Disc skip Rec
pPlay Play Play *2 Play Play Play Play
(Play/pause)*4
wSearch
backward
Search
backward
Search
backward *2
Search
backward
Search
backward
Search
backward
Search
backward *3
fSearch forward Search forward Search forward
*2 Search forward Search forward Search forward Search forward
*3
ePause Pause Pause *2 Pause Pause Pause Pause
(Play/pause)*4
bSkip backward Skip backward Skip backward
*2 Skip backward Skip backward Skip backward Skip backward
aSkip forward Skip forward Skip forward
*2 Skip forward Skip forward Skip forward Skip forward
sStop Stop Stop *2 Stop Stop Stop Stop
7ENT Title/Index Enter Enter Chapter/Time Index Index
8MENU Menu Menu Previous menu
9DISPLAY Display Display Display Display Display Display Display
Notes

87 En
Remote control features
ADVANCED
OPERATION English
You can control other components by setting the
appropriate remote control codes. For a complete list of
available remote control codes, refer to “List of remote
control codes” at the end of this manual.
Remote control code default settings
You may not be able to operate your Yamaha component even if a
YAMAHA remote control code is preset as listed above. In this
case, try setting another YAMAHA remote control code.
1Press one of the input selector buttons (A)
on the remote control to select the input area
you want to set up.
2Press UCODE SET using a ballpoint pen or
a similar object.
The VTRANSMIT indicator on the remote control
flashes twice, and the selected input selector button
lights up.
3Press the numeric buttons (0 to 9) (B) to
enter the five-digit remote control code for
the component to be used.
The VTRANSMIT indicator on the remote control
flashes twice, and the remote control code for the
selected component is set.
y
Refer to “List of remote control codes” at the end of this
manual.
• If the manufacturer of your component has more than one
code, try each of them until you find the correct one.
• If you do not press any buttons within 30 seconds in step
3, the setup process is canceled. If this happens, repeat the
setup procedure.
• If you enter the code number “9980”, the remote control
code previously set for the selected input area is cleared.
Setting remote control codes
Input
source
Component
category Manufacturer Default
code
CD CD YAMAHA 62000
MD/CD-R CD-R YAMAHA 71292
DVD DVD YAMAHA 42000
DTV/CBL – – –
TUNER TUNER YAMAHA 82005
XM TUNER YAMAHA 82006
V-AUX OTHER AUDIO
ACCESSORIES
(iPod)
YAMAHA 82000
DVR DVR YAMAHA 52001
VCR – – –
PHONO –––
Note
Notes
CD
CD-R
DVD
DTV
MD
CBL
TUNER
V-AU X
DOCK
DVR
VCR
XM
PHONO
TRANSMIT
STANDBY
POWER
POWER
POWER
AV
TV
TRANSMIT
CODE SET
DVD
Flashes
Lights up
TRANSMIT
5678
90
1234
CLASSICAL
LIVE/CLUB
ENTERTAIN MOVIE
STEREO
ENHANCER
STRAIGHT
PURE DIRECT
SUR. DECODE
NIGHT
Flashes

88 En
Remote control features
Use this feature to clear all the remote control codes
previously set and reset all of them to the initial factory
settings.
1Press UCODE SET using a ballpoint pen or
a similar object.
The VTRANSMIT indicator on the remote control
flashes twice.
2Press the numeric buttons (B) to enter the
code number “9981”.
The VTRANSMIT indicator on the remote control
flashes twice, and all the remote control codes
previously set are cleared and reset to the initial
factory settings.
y
If you do not press any buttons within 30 seconds after step
2, the clearing process is canceled. In this case, repeat the
clearing procedure.
Resetting all remote control codes
TRANSMIT
STANDBY
POWER
POWER
POWER
AV
TV
TRANSMIT
CODE SET
Flashes
TRANSMIT
5678
90
1234
CLASSICAL
LIVE/CLUB
ENTERTAIN MOVIE
STEREO
ENHANCER
STRAIGHT
PURE DIRECT
SUR. DECODE
NIGHT
Flashes

USING MULTI-ZONE CONFIGURATION
89 En
ADVANCED
OPERATION English
This unit allows you to configure a multi-zone audio system. The Zone 2 feature allows you to set this unit to reproduce
separate input sources in the main zone and the second zone (Zone 2). You can control this unit from the second zone
using the supplied remote control.
You need the following additional equipment to use the multi-zone functions of this unit:
• An infrared signal receiver in the second zone.
• An infrared signal emitter in the main zone. This emitter transmits the infrared signals from the remote control via the
infrared signal receiver in the second zone to a CD player or a DVD player, etc. in the main zone.
• An amplifier and speakers in the second zone.
y
• Since there are many possible ways to connect and use this unit in a multi-zone configuration, we recommend that you consult with
your nearest authorized Yamaha dealer or service center about the Zone 2 connections that best meet your requirements.
• Some Yamaha models are able to connect directly to the REMOTE jacks of this unit. If you own these products, you may not need to
use an infrared signal emitter. Up to 6 Yamaha components can be connected as shown below.
■Using the external amplifier
Connect the amplifier/receiver in the second zone and other components to this unit as follows.
To avoid unexpected noise, DO NOT USE the Zone 2 feature with CDs encoded in DTS.
Using multi-zone configuration
Only analog signals are sent to the second zone. Any source you want to listen to in the second zone must be
connected to the analog AUDIO IN jacks of this unit.
Connecting Zone 2
Note
OUTOUT IN
REMOTE
IN
REMOTE
OUT IN
REMOTE REMOTE
This unit Yamaha
component
Yamaha
component
Infrared signal
receiver
Infrared signal emitter
DVD player
Amplifier
Remote control
Infrared signal receiver
Second zone
(Zone 2)
Main zone
This unit
From the ZONE 2 OUT jacks
From the REMOTE OUT jacks From the REMOTE IN jacks

90 En
Using multi-zone configuration
■Using the internal amplifier of this unit
Connect the speakers in the second zone to the EXTRA SP speaker terminals and then set the “EXTRA SP ASSIGN” to
“ZONE2” (see page 72).
y
• You can use the FRONT B speakers as the front speaker system of another zone. Set “EXTRA SP ASSIGN” to “FRONT B” and then
“FRONT B” to “ZONE B” (see page 72).
• When you use the internal amplifiers for the Zone 2 speakers, you can adjust the volume level and set the initial volume level and
maximum volume level of the Zone 2 speakers (see page 82).
You can select and control Zone 2 by using the control
buttons on the front panel or on the remote control. The
available operations are as follows:
• Selecting the input source of Zone 2
• Tuning into FM or AM when “TUNER” is selected as
the input source of Zone 2 (see page 50)
• Tuning into XM Satellite Radio when “XM” is selected
as the input source of Zone 2 (see page 53) (U.S.A. and
Canada models only)
• Enjoying music stored on your iPod stationed in a
Yamaha iPod universal dock (such as YDS-10 sold
separately) connected to the DOCK terminal of this
unit when “V-AUX” is selected as the input source
(see page 58)
You must complete each step while the ZONE2 indicator is
flashing in the front panel display. Otherwise, the Zone 2 mode is
automatically canceled and this unit returns to the normal
operation mode. In this case, repeat the Zone 2 selection
procedure.
■Controlling Zone 2 with the front panel
Turning on Zone 2
Press 8ZONE 2 ON/OFF to turn on Zone 2.
y
8ZONE 2 ON/OFF is operational only when BMASTER
ON/OFF on the front panel is pressed inward to the ON position.
Once BMASTER ON/OFF on the front panel is pressed inward
to the ON position, you can also press HPOWER or
GSTANDBY on the remote control to turn on the main zone and
Zone 2 or set them to the standby mode.
Activating the Zone 2 operation mode
Press 9ZONE CONTROL to control Zone 2.
The ZONE2 indicator flashes in the front panel display for
approximately 10 seconds.
Important safety notice
The EXTRA SP speaker terminals of this Receiver should not be connected to a Passive Loudspeaker Selector Box or
more than one loudspeaker per channel.
Connection to a Passive Loudspeaker Selector Box or multiple speakers per channel could create an abnormally low
impedance load resulting in amplifier damage. See this owner’s manual for correct usage.
Compliance with minimum speaker impedance information for all channels must be maintained at all times. This
information is found on the back panel of your Receiver.
Controlling Zone 2
FRONT B/ZONE2/
PRESENCE
EXTRA SP
L
R
Second zone
(Zone 2) This unit
Main zone
Note
ZONE2
Flashes

91 En
Using multi-zone configuration
ADVANCED
OPERATION English
Operating Zone 2
Rotate the IINPUT selector to select the
desired input source while the ZONE2 indicator
is flashing in the front panel display.
• Select “TUNER” as the input source to use the TUNER
features in Zone 2. For details about the TUNER
operations, see “FM/AM tuning” on page 50.
• Select “XM” as the input source to use the XM
Satellite Radio features in Zone 2. For details about the
XM Satellite Radio operations, see “XM Satellite
Radio tuning” on page 53.
• Select “V-AUX” as the input source to use iPod
features in Zone 2. For details about the iPod
operations, see “Using iPod™” on page 58.
Set Zone 2 to the standby mode
Press 8ZONE 2 ON/OFF to set Zone 2 to the
standby mode.
■Setting the remote control to the Zone 2
mode
The remote control is originally set to the main mode to
control the main zone. To control Zone 2 with the remote
control, you must first set the remote control to the Zone 2
mode.
1Press UCODE SET using a ballpoint pen or
a similar object.
The VTRANSMIT indicator on the remote control
flashes twice.
2Press the numeric buttons (B) to enter the
code number “9992”.
■Controlling Zone 2 with the remote
control
Turning on Zone 2
Press and hold HPOWER or GSTANDBY and
then press A to set the remote control to the
Zone 2 mode.
• Press HPOWER when the main zone is turned on.
• Press GSTANDBY when the main zone is turned off.
The VTRANSMIT indicator on the remote control lights
up while the remote control is set to the Zone 2 mode.
• When the remote control is set to the Zone 2 mode,
HPOWER, GSTANDBY, JVOLUME +/–, LMUTE, and
the input selector buttons are set to control Zone 2. However,
the rest of the remote control buttons remain in the main mode.
• The remote control automatically exits from the Zone 2 mode in
the following cases:
– when you do not make any operations within 10 seconds after
the remote control is set to the Zone 2 mode.
– when you press a remote control button other than
HPOWER, GSTANDBY, JVOLUME +/–, LMUTE,
and the input selector buttons.
Activating the Zone 2 operation mode
Press HPOWER to turn on Zone 2.
Operating Zone 2
Press one of the input selector buttons (A) to
select the desired input source of Zone 2.
Setting Zone 2 to the standby mode
Press GSTANDBY to set Zone 2 to the standby
mode.
Operate the following operations after activating the Zone 2
operation mode.
TRANSMIT
STANDBY
POWER
POWER
POWER
AV
TV
TRANSMIT
CODE SET
Flashes
TRANSMIT
5678
90
1234
CLASSICAL
LIVE/CLUB
ENTERTAIN MOVIE
STEREO
ENHANCER
STRAIGHT
PURE DIRECT
SUR. DECODE
NIGHT
Flashes
Notes
POWER
STANDBY
PHONO
TRANSMIT
Lights up
While holding
down
or

ADVANCED SETUP
92 En
This unit has additional menus that are displayed in the front panel display. The advanced setup menu offers additional
operations to adjust and customize the way this unit operates. Change the initial settings (indicated in bold under each
parameter) to reflect the needs of your listening environment.
• The settings you make are reflected next time you press BMASTER ON/OFF inward to the ON position to turn on this unit (see
page 25).
•Only
BMASTER ON/OFF, CTONE CONTROL and the DPROGRAM selector are effective while you are using the advanced
setup menu.
• No other operations can be made while you are using the advanced setup menu.
• The advanced setup menu is only available in the front panel display.
1Press BMASTER ON/OFF on the front
panel to release it outward to the OFF
position to turn off this unit.
2Press and hold CTONE CONTROL and
then press BMASTER ON/OFF inward to
the ON position to turn on this unit.
This unit turns on, and the advanced setup menu
appears in the front panel display.
3Rotate the DPROGRAM selector to select
the parameter you want to adjust.
The name of the selected parameter appears in the
front panel display.
See page 93 for a complete list of available
parameters.
4Press CTONE CONTROL repeatedly to
change the selected parameter setting.
5Press BMASTER ON/OFF to release it
outward to the OFF position to save the new
setting and turn off this unit.
y
The settings you made are reflected next time you turn on
this unit.
Advanced setup
Notes
Using the advanced setup
TONE CONTROL
MASTER
ON
OFF
While holding
down
SPIMP.-8MIN
Currently selected
parameter setting
Currently selected
parameter

93 En
Advanced setup
ADVANCED
OPERATION English
■Speaker impedance SP IMP.
Use this feature to set the speaker impedance of this unit
so that it matches that of your speakers.
Choices: 8Ω MIN, 6Ω MIN
•Select “8Ω MIN” to set the speaker impedance to 8 Ω .
• Select “6Ω MIN” to set the speaker impedance to 6 Ω .
*The Canada model cannot use two separate speaker systems
(A and B) simultaneously when “SP IMP.” is set to “8Ω MIN”.
■User presets PRESET
Use this feature to reset all the parameters of this unit to
the initial factory settings (see page 103).
Choices: CANCEL, RESET
• Select “CANCEL” not to reset any parameters of this
unit.
• Select “RESET” to reset the parameters of this unit.
• This setting completely resets all the parameters of this unit
including the “SET MENU” parameters.
• The initial factory settings are activated next time you turn on
this unit.
■Remote control AMP ID REMOTE AMP
Use this feature to set the AMP ID of this unit for remote
control recognition. This feature is useful when you
operate this unit and the other Yamaha receivers/
amplifiers in the same room separately.
Choices: ID1, ID2
• Select “ID1” when the remote control AMP ID code is
set to “00001”.
• Select “ID2” when the remote control AMP ID code is
set to “00002”.
Setting remote control AMP ID codes
You need to set the remote control AMP ID code for the
remote control.
1Press UCODE SET using a ballpoint pen or
a similar object.
The VTRANSMIT indicator on the remote control
flashes twice.
2Press the numeric buttons (B) to enter the
code number “00001” or “00002”.
The VTRANSMIT indicator on the remote control
flashes twice, and the AMP ID code is changed.
*1 The remote control setting
*2 The setting of this unit
See page 92 for the operation of the advanced setup.
SP IMP. Speaker Impedance level
8Ω MIN
Front
If you use one set (A or B),
the impedance of each
speaker must be 8 Ω or
higher.
If you use two sets (A and
B), the impedance of each
speaker must be 16 Ω or
higher.*
Center
The impedance of each
speaker must be 8 Ω or
higher.
Surround
Surround back
6Ω MIN
Front
If you use one set (A or B),
the impedance of each
speaker must be 4 Ω or
higher.
If you use two sets (A and
B), the impedance of each
speaker must be 8 Ω or
higher.
Center
The impedance of each
speaker must be 6 Ω or
higher.
Surround
Surround back
Notes
AMP ID
code *1 Function
Remote
control AMP
ID *2
00001
(initial setting)
To operate this unit using
the default code.
ID1
(initial setting)
00002 To operate this unit using
an alternative code. ID2
TRANSMIT
STANDBY
POWER
POWER
POWER
AV
TV
TRANSMIT
CODE SET
Flashes
TRANSMIT
5678
90
1234
CLASSICAL
LIVE/CLUB
ENTERTAIN MOVIE
STEREO
ENHANCER
STRAIGHT
PURE DIRECT
SUR. DECODE
NIGHT
Flashes

94 En
Advanced setup
■Remote control TUNER ID REMOTE TUN
Use this feature to set the TUNER ID of this unit for
remote control recognition.
Choices: ID1, ID2
• Select “ID1” when the remote control TUNER ID code
is set to “82005”.
• Select “ID2” when the remote control TUNER ID code
is set to “81949”.
Setting remote control TUNER ID codes
You need to set the remote control TUNER ID library
code for the remote control.
1Press ATUNER to select “TUNER” as the
input source.
2Press UCODE SET using a ballpoint pen or
a similar object.
The VTRANSMIT indicator on the remote control
flashes twice.
3Press the numeric buttons (B) to enter the
code number “82005” or “81949”.
The VTRANSMIT indicator on the remote control
flashes twice, and the TUNER ID code is changed.
*1 The remote control setting
*2 The setting of this unit
■Remote control XM ID REMOTE XM
(U.S.A. and Canada models only)
Use this feature to set the XM ID of this unit for remote
control recognition.
Choices: ID1, ID2
• Select “ID1” when the remote control XM ID code is
set to “82006”.
• Select “ID2” when the remote control XM ID code is
set to “82007”.
Setting remote control XM ID codes
You need to set the remote control XM ID code for the
remote control.
1Press AXM to select “XM” as the input
source.
2Press UCODE SET using a ballpoint pen or
a similar object.
The VTRANSMIT indicator on the remote control
flashes twice.
3Press the numeric buttons (B) to enter the
code number “82006” or “82007”.
The VTRANSMIT indicator on the remote control
flashes twice, and the XM ID code is changed.
*1 The remote control setting
*2 The setting of this unit
See page 92 for the operation of the advanced setup.
TUNER ID
code *1 Function
Remote
control
TUNER ID *2
82005
(initial setting)
To operate this unit using
the default code.
ID1
(initial setting)
81949 To operate this unit using
an alternative code. ID2
TUNER
TRANSMIT
STANDBY
POWER
POWER
POWER
AV
TV
TRANSMIT
CODE SET
Flashes
TRANSMIT
5678
90
1234
CLASSICAL
LIVE/CLUB
ENTERTAIN MOVIE
STEREO
ENHANCER
STRAIGHT
PURE DIRECT
SUR. DECODE
NIGHT
Flashes
XM ID code
*1 Function
Remote
control XM
ID *2
82006
(initial setting)
To operate this unit using
the default code.
ID1
(initial setting)
82007 To operate this unit using
an alternative code. ID2
XM
TRANSMIT
STANDBY
POWER
POWER
POWER
AV
TV
TRANSMIT
CODE SET
Flashes
TRANSMIT
5678
90
1234
CLASSICAL
LIVE/CLUB
ENTERTAIN MOVIE
STEREO
ENHANCER
STRAIGHT
PURE DIRECT
SUR. DECODE
NIGHT
Flashes

95 En
Advanced setup
ADVANCED
OPERATION English
■SCENE IR code setting SCENE IR
Use this feature to output the remote control signals at the
REMOTE OUT jack automatically when this unit is in the
SCENE mode.
Choices: ON, OFF
• Select “ON” when the component connected to the
REMOTE OUT jack is the Yamaha component and has
the capability of the SCENE control signals. This unit
automatically sends the remote control signals to the
component.
• Select “OFF” when the component connected to the
REMOTE OUT jack is not the Yamaha component and
does not have the capability of the SCENE control
signals.
If noises are output when you operate the SCENE function, set
“SCENE IR” to “OFF”.
■Bi-amplifier setting BI-AMP
Use this feature to activate or deactivate the bi-amplifier
function (see page 14).
Choices: ON, OFF
• Select “ON” if you want to activate the bi-amplifier
function. “SUR. B L/R SP” is set to NONE”
automatically, and this unit outputs the front channel
audio signals at the SURROUND BACK speaker
terminals.
• Select “OFF” if you want to deactivate the bi-amplifier
function.
When “BI-AMP” is set to “ON”, you can only select “FRONT B”
or “NONE” in “EXTRA SP ASSIGN” (see page 72).
■Tuner frequency step TU
(Asia and General models only)
Use this feature to set the tuner frequency step according
to the frequency spacing in your area.
Choices: AM10/FM100, AM9/FM50
• Select “AM10/FM100” for North, Central and South
America.
• Select “AM9/FM50” for all other areas.
See page 92 for the operation of the advanced setup.
Note
Note

TROUBLESHOOTING
96 En
Refer to the table below when this unit does not function properly. If the problem you are experiencing is not listed below
or if the instruction below does not help, turn off this unit, disconnect the power cable, and contact the nearest authorized
Yamaha dealer or service center.
■General
Troubleshooting
Problem Cause Remedy See
page
This unit fails to turn
on or enters the
standby mode soon
after the power is
turned on.
The power cable is not connected or the
plug is not completely inserted.
Connect the power cable firmly. —
The speaker impedance setting is
incorrect.
Set the speaker impedance to match your speakers. 25
The protection circuitry has been
activated.
Make sure that all speaker wire connections on this
unit and on all speakers are secure and that the wires
for each connection do not touch anything other than
their respective connections.
13
This unit has been exposed to a strong
external electric shock (such as lightning
or strong static electricity).
Set this unit to the standby mode, disconnect the
power cable, plug it back in after 30 seconds and then
use this unit normally.
—
No sound. Incorrect input or output cable
connections.
Connect the cables properly. If the problem persists,
the cables may be defective.
18-23
The optimizer microphone is connected. Disconnect the optimizer microphone. 31
Audio input jack select is set to “HDMI”,
“COAX/OPT” or “ANALOG”.
Set Audio input jack select to “AUTO”. 39
Audio input jack select is set to
“ANALOG” while playing a source
encoded in Dolby Digital or DTS.
Set Audio input jack select to “AUTO” or
“COAX/OPT”.
39
No appropriate input source has been
selected.
Select an appropriate input source with the INPUT
selector on the front panel (or the input selector
buttons on the remote control).
37, 38
Speaker connections are not secure. Secure the connections. 13
The front speakers to be used have not
been selected properly.
Select the front speakers by pressing 1SPEAKERS
on the front panel repeatedly.
38
The volume is turned down. Turn up the volume. —
The sound is muted. Press LMUTE or JVOLUME +/– on the remote
control to resume audio output and then adjust the
volume.
40
Signals this unit cannot reproduce are
being input from a source component,
such as a CD-ROM.
Play a source whose signals can be reproduced by this
unit.
—
The HDMI components connected to this
unit do not support the HDCP copy
protection standards.
Connect HDMI components that support the HDCP
copy protection standards.
16
“SUPPORT AUDIO” is set to “OTHER”
and “HDMI” audio signals are not being
played back on this unit.
Set “SUPPORT AUDIO” to “RX-V661” in
“MANUAL SETUP”.
77
No picture. The output and input for the picture are
connected to different types of video
jacks.
Set “V CONV.” to “ON” or connect your source
components in the same way as you connect your
video monitor to this unit.
81
Non-standard video signals are input.

97 En
Troubleshooting
ADDITIONAL
INFORMATION English
Problem Cause Remedy See
page
The sound suddenly
goes off.
The protection circuitry has been activated
because of a short circuit, etc.
Check that the speaker impedance setting is correct. 25, 93
Check that the speaker wires are not touching each
other and then turn this unit back on.
—
The sleep timer has turned this unit off. Turn this unit on, and play the source again. —
The sound is muted. Press LMUTE or JVOLUME +/– on the remote
control to resume audio output.
40
Sound is heard from
the speaker on one
side only.
Incorrect cable connections. Connect the cables properly. If the problem persists,
the cables may be defective.
13
Incorrect settings in “SPEAKER
LEVEL”.
Adjust the “SPEAKER LEVEL” settings. 74
Only the center
speaker outputs
substantial sound.
When playing a monaural source with a
CINEMA DSP program, the source signal
is directed to the center channel, and the
front and surround speakers output effect
sounds.
No sound is heard
from the center
speaker.
“CENTER SP” in “SET MENU” is set to
“NONE”.
Set “CENTER SP” to “SML” or “LRG”. 73
One of the HiFi DSP programs (except for
“7ch Stereo”) has been selected.
Try another sound field program. 42
No sound from the
presence speakers.
The sound field programs are turned off. Press ESTRAIGHT to turn them on. 47
You are using a source or program
combination that does not output sound
from all channels.
Try another sound field program. 37
“EXTRA SP ASSIGN” is set to a setting
other than “PRESENCE”.
Set “EXTRA SP ASSIGN” to “PRESENCE”. 72
No sound is heard
from the surround
speakers.
“SUR. L/R SP” in “SET MENU” is set to
“NONE”.
Set “SUR. L/R SP” to “SML” or “LRG”. 73
This unit is in the “STRAIGHT” mode
and a monaural source is being played
back.
Press ESTRAIGHT on the front panel so that
“STRAIGHT” disappears from the front panel
display.
47
No sound is heard
from the surround
back speakers.
“SUR. L/R SP” in “SET MENU” is set to
“NONE” and “SB L/R SP” is
automatically set to “NONE”.
Set “SUR. L/R SP” and “SB L/R SP” to a setting
other than “NONE”.
73
“SUR. B L/R SP” in “SET MENU” is set
to “NONE”.
Set “SUR. B L/R SP” to a setting other than
“NONE”.
73
Zone 2 speaker
settings are not
available in “SET
MENU”.
“EXTRA SP ASSIGN” is set to a setting
other than “ZONE2”.
Set “EXTRA SP ASSIGN” to “ZONE2”. 72
FRONT B speakers
cannot be activated.
“EXTRA SP ASSIGN” is set to a setting
other than “FRONT B”.
Set “EXTRA SP ASSIGN” to “FRONT B”. 72
No sound from the
center, surround or
surround back
speakers when the
FRONT B speakers
are activated.
“FRONT B” in “SPEAKER SET” is set to
“ZONE B”.
Set “FRONT B” to “FRONT”. 72
Presence speaker
settings are not
available in “SET
MENU”.
“EXTRA SP ASSIGN” is set to a setting
other than “PRESENCE”.
Set “EXTRA SP ASSIGN” to “PRESENCE”. 72

98 En
Troubleshooting
Problem Cause Remedy See
page
No sound is heard
from the subwoofer.
“LFE/BASS OUT” in “SET MENU” is
set to “FRONT” when a Dolby Digital or
DTS signal is being played.
Set “LFE/BASS OUT” to “SWFR” or “BOTH”. 72
“LFE/BASS OUT” in “SET MENU” is
set to “SWFR” or “FRONT” when a 2-
channel source is being played.
Set “LFE/BASS OUT” to “BOTH”. 72
The source does not contain low-
frequency signals.
Dolby Digital or DTS
sources cannot be
played. (Dolby Digital
or DTS indicator in
the front panel
display does not light
up.)
The connected component is not set to
output Dolby Digital or DTS digital
signals.
Make an appropriate setting following the operating
instructions for your component.
—
Audio input jack select is set to
“ANALOG”.
Set Audio input jack select to “AUTO”. 39
A humming sound is
heard.
Incorrect cable connections. Connect the audio cables firmly. If the problem
persists, the cables may be defective.
—
No connection from the turntable to the
GND terminal.
Connect the grounding cable of your turntable to the
GND terminal of this unit.
21
The volume level is
low while a record is
being played.
The record is being played on a turntable
with an MC cartridge.
Connect your turntable to this unit through an MC-
head amplifier.
21
The volume level
cannot be increased,
or the sound is
distorted.
The component connected to the AUDIO
OUT (REC) jacks of this unit is turned
off.
Turn on the power of the component. —
The sound effects
cannot be recorded.
It is not possible to record the sound
effects with a recording component.
A source cannot be
recorded by a digital
recording component
connected to the
DIGITAL OUTPUT
jack.
The source component is not connected to
the DIGITAL INPUT jacks of this unit.
Connect the source component to the DIGITAL
INPUT jacks.
19, 21
Some components cannot record Dolby
Digital or DTS sources.
A source cannot be
recorded by an
analog component
connected to the
AUDIO OUT (REC)
jacks.
The source component is not connected to
the analog AUDIO IN jacks of this unit.
Connect the source component to the analog AUDIO
IN jacks.
21
The sound field
parameters and some
other settings of this
unit cannot be
changed.
“MEMORY GUARD” in “SET MENU”
is set to “ON”.
Set “MEMORY GUARD” to “OFF”. 82
This unit does not
operate properly.
The internal microcomputer has been
frozen by an external electric shock (such
as lightning or excessive static electricity)
or by a power supply with low voltage.
Disconnect the power cable from the AC wall outlet
and then plug it in again after about 30 seconds.
—
No sound is heard
from the connected
HDMI component.
The HDMI component does not accept the
multi-channel audio signals.
Convert the multi-channel audio signals to the 2-
channel audio signals at the source component such
as a DVD player.
—

99 En
Troubleshooting
ADDITIONAL
INFORMATION English
■Tuner
Problem Cause Remedy See
page
“CHECK SP WIRES”
appears in the front
panel display.
Speaker cables are short-circuited. Make sure all speaker cables are connected correctly. 13
There is noise
interference from
digital or radio
frequency equipment.
This unit is too close to the digital or high-
frequency equipment.
Move this unit further away from such equipment. —
The picture is
disturbed.
The video source uses scrambled or
encoded signals to prevent dubbing.
This unit suddenly
enters the standby
mode.
The internal temperature is too high and
the overheat protection circuitry has been
activated.
Wait about 1 hour for this unit to cool down and then
turn it back on.
—
Problem Cause Remedy See
page
FM
FM stereo reception is
noisy.
The characteristics of FM stereo
broadcasts may cause this problem
when the transmitter is too far away or
the antenna input is poor.
Check the antenna connections. 24
Try using a high-quality directional FM
antenna.
—
Use the manual tuning method. 50
There is distortion, and
clear reception cannot
be obtained even with a
good FM antenna.
There is multi-path interference. Adjust the antenna position to eliminate
multi-path interference.
—
The desired station
cannot be tuned into
with the automatic
tuning method.
The signal is too weak. Use a high-quality directional FM antenna. —
Use the manual tuning method. 50
Previously preset
stations can no longer
be tuned into.
This unit has been disconnected for a
long period.
Preset the stations again. 51
AM
The desired station
cannot be tuned into
with the automatic
tuning method.
The signal is weak or the antenna
connections are loose.
Tighten the AM loop antenna connections
and orient the antenna for the best reception.
—
Use the manual tuning method. 50
There are continuous
crackling and hissing
noises.
Noise can result from lightning,
fluorescent lamps, motors, thermostats
and other electrical equipment.
Use an outdoor antenna and a ground wire.
This will help somewhat, but it is difficult to
eliminate all noise.
—
There are buzzing and
whining noises.
A TV set is being used nearby. Move this unit away from the TV set. —

100 En
Troubleshooting
■ XM Satellite Radio
If an operation takes longer than usual or an error occurs, one of the following messages may appear in the front panel
display. In this case, read the cause and follow the corresponding remedies.
■Remote control
Status message Cause Remedy See
page
CHECK ANTENNA The XM Mini-Tuner and XM Dock are
not connected to the XM jack of this unit
or do not work properly.
Check XM Mini-Tuner and XM Dock connections
and orient for the best reception level.
53
UPDATING The XM user encryption code is being
updated.
Wait until the encryption code is updated. —
NO SIGNAL The signal is too weak. Adjust the orientation of the XM Mini-Tuner for the
best reception level.
53
LOADING It takes longer than four seconds for audio
or text data to be decoded.
Wait until the decoding process has finished. —
OFF AIR The XM Satellite Radio channel you
selected is not currently broadcasting any
signals.
Check the channel number again or select another
XM Satellite Radio channel.
—
<XM> - - - The Channel Station ID (SID) is no longer
available.
- - - / - - - No artist name or song title is available.
<CAT> - - - No channels are available for the selected
category.
Select another channel category by pressing
4CATEGORY on the front panel (or DA-E/CAT.
l / h on the remote control) repeatedly.
55
Problem Cause Remedy See
page
The remote control
does not work or
function properly.
Wrong distance or angle. The remote control will function within a maximum
range of 6 m (20 ft) and no more than 30 degrees off-
axis from the front panel.
27
Direct sunlight or lighting (from an
inverter type of fluorescent lamp, etc.) is
striking the remote control sensor of this
unit.
Reposition this unit.
—
The batteries are weak. Replace all batteries. —
The operation mode selector is set
incorrectly.
Set the operation mode selector correctly.
When operating this unit, set it to the KAMP
position.
When operating the component selected by the input
selector button, set it to the KSOURCE position.
When operating the TV set in the DTV or PHONO
area, set it to the KTV position.
—
The remote control code was not correctly
set.
Set the remote control code correctly using “List of
remote control codes” at the end of this manual. 87
Try setting another code of the same manufacturer
using “List of remote control codes” at the end of this
manual.
87
The ID code of the remote control and the
remote control ID of this unit do not
match.
Match the remote control ID of this unit with the
corresponding remote control ID code. 93

101 En
Troubleshooting
ADDITIONAL
INFORMATION English
■HDMI
■iPod
In case of a transmission error without a status message appearing in the front panel and in the OSD, check the connection to your iPod
(see page 23).
■AUTO SETUP
Before AUTO SETUP
Error message Cause Remedy See
page
DEVICE OVER The number of the connected HDMI
components is over the limit.
Reduce the number of the connected HDMI
components. —
HDCP ERROR HDCP authentication failed. Check that the connected HDMI components support
the HDCP copy protection standards. —
Note
Status message Cause Remedy See
page
Loading... This unit is in the middle of recognizing
the connection with your iPod.
This unit is in the middle of acquiring
song lists from your iPod.
Connect error There is a problem with the signal path
from your iPod to this unit.
Turn off this unit and reconnect the Yamaha iPod
universal dock to the DOCK terminal of this unit.
23
Try resetting your iPod. —
Unknown iPod The iPod being used is not supported by
this unit.
Only iPod (Click and Wheel), iPod nano, and iPod
mini are supported.
—
iPod connected Your iPod is properly stationed in a
Yamaha iPod universal dock (such as the
YDS-10, sold separately) connected to the
DOCK terminal of this unit, and the
connection between your iPod and this
unit is complete.
Disconnected Your iPod was removed from a Yamaha
iPod universal dock (such as YDS-10 sold
separately) connected to the DOCK
terminal of this unit.
Station your iPod back in a Yamaha iPod universal
dock (such as YDS-10 sold separately) connected to
the DOCK terminal of this unit.
23
Unable to play This unit cannot play back the songs
currently stored on your iPod.
Check that the songs currently stored on your iPod
are playable.
—
Store some other playable music files on your iPod. —
Error message Cause Remedy See
page
Connect MIC! Optimizer microphone is not connected. Connect the supplied optimizer microphone
to the OPTIMIZER MIC jack on the front
panel.
28
Unplug HP! Headphones are connected. Unplug the headphones. —

102 En
Troubleshooting
During AUTO SETUP
After AUTO SETUP
• If the “ERROR” or “WARNING” screens appears, check the cause of the problem, then run “AUTO SETUP” again.
• If a warning message “W-1” appears, corrections are made, but they may not be optimal.
• If a warning message “W-2” or “W-3” appears, no corrections are made.
• If an error message “E-10” occurs repeatedly, contact a qualified Yamaha service center.
Error message Cause Remedy See
page
E-1:NO FRONT SP Front L/R channel signals are not detected. Check the front L/R speaker connections. 13
E-2:NO SUR SP A surround channel signal is not detected. Check the surround speaker connections. 13
E-3:NO PRNS SP A presence channel signal is not detected. Check the presence speaker connections. 13
E-4:SBR->SBL Only a right surround back channel signal is
detected.
Connect the surround back speaker to the
LEFT SURROUND BACK SPEAKERS
terminal if you only have one surround
back speaker.
13
E-5:NOISY Background noise is too loud. Try running “AUTO SETUP” in a quiet
environment. —
Turn off noisy electric equipment like air
conditioners or move them away from the
optimizer microphone.
—
E-6:CHECK SUR. Surround back speakers are connected,
though surround L/R speakers are not.
Connect surround speakers when you use
surround back speakers. 13
E-7:NO MIC The optimizer microphone was unplugged
during the “AUTO SETUP” procedure.
Connect the supplied optimizer microphone
to the OPTIMIZER MIC jack on the front
panel.
28
E-8:NO SIGNAL The optimizer microphone does not detect
test tones.
Check the microphone setting. 28
Check the speaker connections and
placement. 13
E-9:USER CANCEL The “AUTO SETUP” procedure was
cancelled due to user activity.
Run “AUTO SETUP” again. 28
E-10:INTERNAL ERROR An internal error occurred. Run “AUTO SETUP” again. 28
Warning message Cause Remedy See
page
W-1:OUT OF PHASE Speaker polarity is not correct. This
message may appear depending on the
speakers even when the speakers are
connected correctly.
Check the speaker connections for proper
polarity (+ or –). 13
W-2:OVER 24m (80ft) The distance between the speaker and the
listening position is over 24 m (80 ft).
Bring the speaker closer to the listening
position. —
W-3:LEVEL ERROR The difference of volume level among
speakers is excessive.
Readjust the speaker installation so that all
speakers are set in locations with similar
conditions.
—
Check the speaker connections. 13
Use speakers of similar quality. —
Adjust the output volume of the subwoofer. 28
W-4:CHECK PRNS “EXTRA SP ASSIGN” is set to
“PRESENCE”, though the presence
channel signals are not detected.
Check the presence speaker connections. 13
Set “EXTRA SP ASSIGN” to a setting
other than “PRESENCE”. 72
Notes

RESETTING THE SYSTEM
103 En
ADDITIONAL
INFORMATION English
Use this feature to reset all the parameters of this unit to the initial factory settings.
• This procedure completely resets all the parameters of this unit including the “SET MENU” parameters. However, the advanced setup
menu parameters will not be initialized.
• The initial factory settings are activated next time you turn on this unit.
y
To cancel the initialization procedure at any time without making any changes, press BMASTER ON/OFF on the front panel to
release it outward to the OFF position.
1Press BMASTER ON/OFF on the front
panel to release it outward to the OFF
position to turn off this unit.
2Press and hold CTONE CONTROL and
then press BMASTER ON/OFF inward to
the ON position to turn on this unit.
This unit turns on, and the advanced setup menu
appears in the front panel display.
3Rotate the DPROGRAM selector to select
“PRESET”.
4Press CTONE CONTROL repeatedly to
select “RESET”.
y
Select “CANCEL” to cancel the initialization procedure
without making any changes.
5Press BMASTER ON/OFF to release it
outward to the OFF position to confirm your
selection and turn off this unit.
Resetting the system
Notes
TONE CONTROL
MASTER
ON
OFF
While holding
down

GLOSSARY
104 En
■Bi-amplification connection
A bi-amplification connection uses two amplifiers for a
speaker. One amplifier is connected to the woofer section
of a loudspeaker while the other is connected to the
combined mid and tweeter section. With this arrangement
each amplifier operates over a restricted frequency range.
This restricted range presents each amplifier with a much
simpler job and each amplifier is less likely to influence
the sound in some way. The internal crossover of the
speaker consists of a LPF (low pass filter) and a HPF (high
pass filter). As its name implies, the LPF passes
frequencies below a cutoff and rejects frequencies above
the cutoff frequency. Likewise, the HPF passes
frequencies above its cutoff.
■Component video signal
With the component video signal system, the video signal
is separated into the Y signal for the luminance and the PB
and PR signals for the chrominance. Color can be
reproduced more faithfully with this system because each
of these signals is independent. The component signal is
also called the “color difference signal” because the
luminance signal is subtracted from the color signal. A
monitor with component input jacks is required in order to
output component signals.
■Composite video signal
With the composite video signal system, the video signal
is composed of three basic elements of a video picture:
color, brightness and synchronization data. A composite
video jack on a video component transmits these three
elements combined.
■Dolby Digital
Dolby Digital is a digital surround sound system that gives
you completely independent multi-channel audio. With 3
front channels (front L/R and center), and 2 surround
stereo channels, Dolby Digital provides 5 full-range audio
channels. With an additional channel especially for bass
effects, called LFE (Low Frequency Effect), the system
has a total of 5.1-channels (LFE is counted as 0.1
channel). By using 2-channel stereo for the surround
speakers, more accurate moving sound effects and
surround sound environment are possible than with Dolby
Surround. The wide dynamic range from maximum to
minimum volume reproduced by the 5 full-range channels
and the precise sound orientation generated using digital
sound processing provide listeners with unprecedented
excitement and realism. With this unit, any sound
environment from monaural up to a 5.1-channel
configuration can be freely selected for your enjoyment.
■Dolby Digital EX
Dolby Digital EX creates 6 full-bandwidth output
channels from 5.1-channel sources. This is done using a
matrix decoder that derives 3 surround channels from the
2 in the original recording. For the best results, Dolby
Digital EX should be used with movie sound tracks
recorded with Dolby Digital Surround EX. With this
additional channel, you can experience more dynamic and
realistic moving sound especially with scenes with
“fly-over” and “fly-around” effects.
■Dolby Pro Logic II
Dolby Pro Logic II is an improved technique used to
decode vast numbers of existing Dolby Surround sources.
This new technology enables a discrete 5-channel
playback with 2 front left and right channels, 1 center
channel, and 2 surround left and right channels instead of
only 1 surround channel for conventional Pro Logic
technology. There are three modes available: “Music
mode” for music sources, “Movie mode” for movie
sources and “Game mode” for game sources.
■Dolby Pro Logic IIx
Dolby Pro Logic IIx is a new technology enabling discrete
multi-channel playback from 2-channel or multi-channel
sources. There are three modes available: “Music mode”
for music sources, “Movie mode” for movie sources (for
2-channel sources only) and “Game mode” for game
sources.
■Dolby Surround
Dolby Surround uses a 4-channel analog recording system
to reproduce realistic and dynamic sound effects: 2 front
left and right channels (stereo), a center channel for dialog
(monaural), and a surround channel for special sound
effects (monaural). The surround channel reproduces
sound within a narrow frequency range. Dolby Surround is
widely used with nearly all video tapes and laser discs,
and in many TV and cable broadcasts as well. The Dolby
Pro Logic decoder built into this unit employs a digital
signal processing system that automatically stabilizes the
volume on each channel to enhance moving sound effects
and directionality.
■DSD
Direct Stream Digital (DSD) technology stores audio
signals on digital storage media, such as Super Audio
CDs. Using DSD, signals are stored as single bit values at
a high-frequency sampling rate of 2.8224 MHz, while
noise shaping and oversampling are used to reduce
distortion, a common occurrence with very high
quantization of audio signals. Due to the high sampling
rate, better audio quality can be achieved than that offered
by the PCM format used for normal audio CDs.
Glossary

105 En
Glossary
ADDITIONAL
INFORMATION English
■DTS 96/24
DTS 96/24 offers an unprecedented level of audio quality
for multi-channel sound on DVD video, and is fully
backward-compatible with all DTS decoders. “96” refers
to a 96 kHz sampling rate compared to the typical 48 kHz
sampling rate. “24” refers to 24-bit word length. DTS 96/
24 offers sound quality transparent to the original 96/24
master, and 96/24 5.1-channel sound with full-quality full-
motion video for music programs and motion picture
soundtracks on DVD video.
■DTS (Digital Theater Systems) Digital
Surround
DTS digital surround was developed to replace the analog
soundtracks of movies with a 6.1-channel digital sound
track, and is now rapidly gaining popularity in movie
theaters around the world. Digital Theater Systems Inc.
has developed a home theater system so that you can enjoy
the depth of sound and natural spatial representation of
DTS digital surround in your home. This system produces
practically distortion-free 6.1-channel sound (technically,
front left and right, center, surround left and right, and
LFE 0.1 (subwoofer) channels for a total of 5.1 channels).
This unit incorporates a DTS-ES decoder that enables 6.1-
channel reproduction by adding the surround back channel
to the existing 5.1-channel format.
■HDMI
HDMI (High-Definition Multimedia Interface) is the first
industry-supported, uncompressed, all-digital audio/video
interface. Providing an interface between any source (such
as a set-top box or AV receiver) and an audio/video
monitor (such as a digital television), HDMI supports
standard, enhanced or high-definition video as well as
multi-channel digital audio using a single cable. HDMI
transmits all ATSC HDTV standards and supports 8-
channel digital audio, with bandwidth to spare to
accommodate future enhancements and requirements.
When used in combination with HDCP (High-bandwidth
Digital Content Protection), HDMI provides a secure
audio/video interface that meets the security requirements
of content providers and system operators. For further
information on HDMI, visit the HDMI website at “http://
www.hdmi.org/”.
■LFE 0.1 channel
This channel reproduces low-frequency signals. The
frequency range of this channel is from 20 Hz to 120 Hz.
This channel is counted as 0.1 because it only enforces a
low-frequency range compared to the full-range
reproduced by the other 5/6 channels in Dolby Digital or
DTS 5.1/6.1-channel systems.
■Neo:6
Neo:6 decodes the conventional 2-channel sources for 6-
channel playback by the specific decoder. It enables
playback with the full-range channels with higher
separation just like digital discrete signal playback. There
are two modes available: “Music mode” for music sources
and “Cinema mode” for movie sources.
■Neural Surround
Neural Surround™ represents the latest advancement in
surround technology and has been adopted by XM
Satellite Radio for digital radio broadcast of surround
recordings and live events in surround sound. Neural
Surround™ employs psychoacoustic frequency domain
processing which allows delivery of a more detailed sound
stage with superior channel separation and localization of
audio elements. System playback is scalable from 5.1 to
7.1 multi-channel surround playback.
■PCM (Linear PCM)
Linear PCM is a signal format under which an analog
audio signal is digitized, recorded and transmitted without
using any compression. This is used as a method of
recording CDs and DVD audio. The PCM system uses a
technique for sampling the size of the analog signal per
very small unit of time. Standing for “Pulse Code
Modulation”, the analog signal is encoded as pulses and
then modulated for recording.
■Sampling frequency and number of
quantized bits
When digitizing an analog audio signal, the number of
times the signal is sampled per second is called the
sampling frequency, while the degree of fineness when
converting the sound level into a numeric value is called
the number of quantized bits. The range of rates that can
be played back is determined based on the sampling rate,
while the dynamic range representing the sound level
difference is determined by the number of quantized bits.
In principle, the higher the sampling frequency, the wider
the range of frequencies that can be played back, and the
higher the number of quantized bits, the more finely the
sound level can be reproduced.
■S-video signal
With the S-video signal system, the video signal normally
transmitted using a pin cable is separated and transmitted
as the Y signal for the luminance and the C signal for the
chrominance through the S-video cable. Using the S
VIDEO jack eliminates video signal transmission loss and
allows recording and playback of even more beautiful
images.

SOUND FIELD PROGRAM INFORMATION
106 En
■Elements of a sound field
What really creates the rich, full tones of a live instrument
are the multiple reflections from the walls of the room. In
addition to making the sound live, these reflections enable
us to tell where the player is situated as well as the size
and shape of the room in which we are sitting.
There are two distinct types of sound reflections that
combine to make up the sound field in addition to the
direct sound coming straight to our ears from the player’s
instrument.
Early reflections
Reflected sounds reach our ears extremely rapidly (50 ms
to 100 ms after the direct sound), after reflecting from one
surface only (for example, from a wall or the ceiling).
Early reflections actually add clarity to the direct sound.
Reverberations
These are caused by reflections from more than one
surface (for example, from the walls, and the ceiling) so
numerous that they merge together to form a continuous
sonic afterglow. They are non-directional and lessen the
clarity of the direct sound.
Direct sound, early reflections and subsequent
reverberations taken together help us to determine the
subjective size and shape of the room, and it is this
information that the digital sound field processor
reproduces in order to create sound fields.
If you could create the appropriate early reflections and
subsequent reverberations in your listening room, you
would be able to create your own listening environment.
The acoustics in your room could be changed to those of a
concert hall, a dance floor, or a room with virtually any
size at all. This ability to create sound fields at will is
exactly what Yamaha has done with the digital sound field
processor.
■CINEMA DSP
Since the Dolby Surround and DTS systems were
originally designed for use in movie theaters, their effect
is best felt in a theater having many speakers designed for
acoustic effects. Since home conditions, such as room
size, wall material, number of speakers, and so on, can
differ so widely, it is inevitable that there are differences in
the sound heard. Based on a wealth of actually measured
data, Yamaha CINEMA DSP uses Yamaha original sound
field technology to combine Dolby Pro Logic, Dolby
Digital and DTS systems to provide the audiovisual
experience of a movie theater in the listening room of your
own home.
■SILENT CINEMA
Yamaha has developed a natural, realistic sound effect
DSP algorithm for headphones. Parameters for
headphones have been set for each sound field so that
accurate representations of all the sound field programs
can be enjoyed on headphones.
■Virtual CINEMA DSP
Yamaha has developed a Virtual CINEMA DSP algorithm
that allows you to enjoy DSP sound field surround effects
even without any surround speakers by using virtual
surround speakers. It is even possible to enjoy Virtual
CINEMA DSP using a minimal two-speaker system that
does not include a center speaker.
Sound field program information

PARAMETRIC EQUALIZER INFORMATION
107 En
ADDITIONAL
INFORMATION English
This unit employs Yamaha Parametric Room Acoustic
Optimizer (YPAO) technology, together with the
Parametric EQ settings (see page 75), to optimize the
frequency characteristics of its parametric equalizer to
match your listening environment. YPAO uses a
combination of the following three parameters
(Frequency, Gain and Q factor) to provide highly precise
adjustment of the frequency characteristics.
■Frequency
This parameter is adjustable in one-third octave
increments between 32 Hz and 16 kHz.
■Gain
This parameter is adjustable in increments of 0.5 dB
between –20 and +6 dB.
■Q factor
The width of the specified frequency band is referred to as
the Q factor. This parameter is adjustable between the
values 0.5 and 10.
YPAO adjusts frequency characteristics to suit your
listening requirements using a combination of the above
three parameters (Frequency, Gain and Q factor) for each
equalizer band in this unit’s parametric equalizer. This unit
has 7 equalizer bands for each channel.
The use of multiple equalizer bands enables more precise
adjustments of frequency characteristics (as in Figure 2).
This is not possible using only a single equalizer band (as
in Figure 1).
Figure 1
Figure 2
Parametric equalizer information
Gain
Frequency
Original frequency
characteristic
Band 1
Frequency
characteristic after
correction
Gain
Frequency
Band 1
Band 2
Frequency
characteristic after
correction
Original frequency
characteristic

SPECIFICATIONS
108 En
AUDIO SECTION
• Minimum RMS Output Power for Front, Center, Surround,
Surround back
20 Hz to 20 kHz, 0.06% THD, 8 Ω ...................................... 90 W
• Dynamic Power (IHF)
Front L/R, 8/6/4/2 Ω ..................................... 120/155/190/235 W
• Maximum Useful Output Power (JEITA)
[Asia, General, China and Korea models]
1 kHz, 10% THD, 6 Ω ....................................................... 130 W
• Maximum Output Power [U.K., Europe and Asia models]
1 kHz, 0.7% THD, 4 Ω ...................................................... 140 W
• Dynamic Headroom
8 Ω ....................................................................................... 1.4 dB
• IEC Output Power [U.K., Europe and Asia models]
Front L/R, 1 kHz, 0.06% THD, 8 Ω ................................... 100 W
• Damping Factor (IHF)
Front L/R, SPEAKERS A, 20 Hz to 20 kHz, 8 Ω
.................................................................................. 120 or more
• Input Sensitivity/Input Impedance
PHONO (MM) ........................................................ 3.5 mV/47 kΩ
CD, etc. ................................................................. 200 mV/47 kΩ
MULTI CH INPUT ............................................... 200 mV/47 kΩ
• Maximum Input Voltage
PHONO (MM)
1 kHz, 0.1% THD .............................................. 60 mV or more
CD, etc.
Effect On, 1 kHz, 0.5% THD ............................... 2.3 V or more
• Rated Output Voltage/Output Impedance
OUT (REC) .......................................................... 200 mV/1.2 kΩ
PRE OUT ................................................................. 1.0 V/1.2 kΩ
SUBWOOFER (2ch Stereo, FRONT SP: SMALL)
................................................................................ 1.0 V/1.2 kΩ
ZONE 2 OUT ....................................................... 200 mV/1.2 kΩ
• Headphone Jack Rated Output/Impedance
CD, etc. (1 kHz, 50 mV, 8 Ω) ................................ 150 mV/100 Ω
• Frequency Response
CD to Front L/R, 10 Hz to 100 kHz
...................................................................................... +0/–3 dB
• RIAA Equalization Deviation
PHONO (MM) ............................................................. 0 ± 0.5 dB
• Total Harmonic Distortion
PHONO (MM) to OUT (REC)
20 Hz to 20 kHz, 1 V ............................................ 0.02% or less
CD, etc. to Front L/R
2ch Stereo, 20 Hz to 20 kHz, 50 W, 8 Ω ............... 0.06% or less
• Signal to Noise Ratio (IHF-A Network)
PHONO (MM, 5 mV) to Front L/R
[Australia, U.K., Europe, Korea and Asia models]
.............................................................................. 81 dB or more
[Other models] ....................................................... 86 dB or more
CD, etc. (Effect Off, 250 mV) to Front L/R
............................................................................ 100 dB or more
• Residual Noise (IHF-A Network)
Front L/R ................................................................ 150 µV or less
• Channel Separation (1 kHz/10 kHz)
PHONO (shortened) to Front L/R ............... 60 dB/55 dB or more
CD, etc.
(5.1 kΩ shortened) to Front L/R .............. 60 dB/45 dB or more
• Volume Control ....................................... MUTE/–80 dB to 16.5 dB
• Tone Control (Front L/R)
BASS Boost/Cut ..................................................... ±10 dB/50 Hz
BASS Turnover Frequency ................................................. 350 Hz
TREBLE Boost/Cut .............................................. ±10 dB/20 kHz
TREBLE Turnover Frequency ........................................... 3.5 kHz
• Filter Characteristics (fc=40/60/80/90/100/110/120/160/200 Hz)
H.P.F.
(FRONT SP, CENTER SP, SUR. L/R SP, SUR. B L/R SP:
SMALL/SML) ............................................................ 12 dB/oct.
L.P.F. (Subwoofer) ......................................................... 24 dB/oct.
VIDEO SECTION
• Video Format (Gray Back)
[U.S.A., Canada, General and Korea models] ..................... NTSC
[U.K., Europe, Australia, Asia and China models] ................ PAL
• Video Format (Video Conversion) ................................. NTSC/PAL
• Signal Level
Composite ................................................................. 1 Vp-p/75 Ω
S-video ............................ 1 Vp-p/75 Ω (Y), 0.286 Vp-p/75 Ω (C)
Component ................... 1 Vp-p/75 Ω (Y), 0.7 Vp-p/75 Ω (PB/PR)
• Maximum Input Level (Video Conversion Off)
............................................................................... 1.5 Vp-p or more
• Signal to Noise Ratio
.................................................................................... 50 dB or more
• Frequency Response (MONITOR OUT)
Component (Video Conversion Off)
............................................................... 5 Hz to 60 MHz, –3 dB
FM SECTION
• Tuning Range
[U.S.A. and Canada models] .......................... 87.5 to 107.9 MHz
[Asia and General models] ....... 87.5/87.50 to 108.0/108.00 MHz
[Other models] ............................................ 87.50 to 108.00 MHz
• 50 dB Quieting Sensitivity (IHF)
Mono ................................................................. 2.8 µV (20.2 dBf)
• Signal to Noise Ratio (IHF)
Mono/Stereo ............................................................. 73 dB/70 dB
• Harmonic Distortion (1 kHz)
Mono/Stereo ......................................................................... 0.5%
• Antenna Input (unbalanced) ..................................................... 75 Ω
AM SECTION
• Tuning Range
[U.S.A. and Canada models] .............................. 530 to 1710 kHz
[Asia and General models] ................. 530/531 to 1710/1611 kHz
[Other models] .................................................... 531 to 1611 kHz
Specifications

109 En
Specifications
ADDITIONAL
INFORMATION English
GENERAL
• Power Supply
[U.S.A. and Canada models] ............................. AC 120 V, 60 Hz
[General model]
....................................... AC 110/120/220/230–240 V, 50/60 Hz
[Asia model]
..................................................... AC 220/230–240 V, 50/60 Hz
[China model] .................................................... AC 220 V, 50 Hz
[Korea model] .................................................... AC 220 V, 60 Hz
[Australia model] ............................................... AC 240 V, 50 Hz
[U.K. and Europe models] ................................. AC 230 V, 50 Hz
• Power Consumption
[U.S.A. and Canada models] ................................. 380 W/480 VA
[Other models] .................................................................... 390 W
• Standby Power Consumption ....................................... 0.1 W or less
• Maximum Power Consumption [General model only]
6ch, 10% THD .................................................................... 800 W
• AC Outlets
[U.S.A., Canada, and China models]
.......................................................... 2 (Total 100 W maximum)
[Asia, General and Europe models] ...... 2 (Total 50 W maximum)
[Australia and U.K. models] ............... 1 (Total 100 W maximum)
• Dimensions (W x H x D) ................................ 435 x 171 x 393 mm
(17-1/8 x 6-3/4 x 15-1/2 in)
• Weight .............................................................. 11.6 kg (25 lbs 9 oz)
* Specifications are subject to change without notice.

i
■Front panel
VOLUME
INPUT
PROGRAM
SCENE
S VIDEO VIDEO OPTICALL AUDIO R
VIDEO AUX
SEARCH MODE
EFFECT
PURE DIRECT
STRAIGHT
PHONES
SILENT CINEMA
ON/OFF
AUDIO SELECT
TONE CONTROL OPTIMIZER MIC
1234
SPEAKERS PRESET/TUNING
EDIT
FM/AM A/B/C/D/E
CATEGORY
MEMORY
TUNING AUTO/MAN'L
DISPLAY
ON/OFF
ZONE 2 CONTROL
ZONE
l
PRESET/TUNING/CH
h
MAIN ZONE
MASTER
ON
OFF
G
123456789 0
ACDEHBIJF

ii
APPENDIX
■Remote control
REC
SCENE
1234
VOLUME
TV VOL TV CH
AMP
SOURCE
TV
TRANSMITCODE SET
STANDBY
POWER
POWERPOWER
AVTV
MULTI CH IN
AUDIO SEL
DOCK
MD
CBL
PHONO
MUTE
TV MUTE TV INPUT
4321
8
10
7
09
65
SLEEP
MOVIE
ENTERTAIN
LIVE/CLUB
CLASSICAL
ENT
PURE DIRECT
STRAIGHT
STEREO
ENHANCER
NIGHT
SUR. DECODE
MENUTITLE
SET MENU
SRCH MODE
XM MEMORY
LEVEL
DISPLAYRETURN
BAND
A-E/CAT.
ENTER
PRESET/CH
CD CD-R
TUNER XM
V-AU X
DVD
DVR VCR
DTV
4321
87
09
65
MOVIE
ENTERTAIN
LIVE/CLUB
CLASSICAL
PURE DIRECT
STRAIGHT
STEREO
ENHANCER
NIGHT
SUR. DECODE
G
K
L
M
J
I
H
N
E
F
D
A
UVW
B
C
O
P
QRST

INDEX
110 En
■Numerics
1 SOUND MENU, Manual setup ........ 69
2 INPUT MENU, Manual setup .......... 69
2ch Enhancer, Sound field program .... 46
2ch STEREO, Sound field program .... 46
3 OPTION MENU, Manual setup ....... 70
7ch Enhancer, Sound field program .... 46
7ch STEREO, Sound field program .... 46
96/24 indicator ..................................... 27
■A
A)DISPLAY SET, Option menu ......... 81
A)I/O ASSIGNMENT, Input menu ..... 78
A)SPEAKER SET, Sound menu ......... 72
AC OUTLET(S) (SWITCHED) .......... 24
Action Game, Sound field program ..... 44
Advanced setup .................................... 92
Advanced sound configurations ........... 61
Adventure, Sound field program ......... 45
ALL CH SEARCH, XM tuning ........... 55
All Channel Search mode,
XM tuning ....................................... 55
All remote control codes resetting ....... 88
AM antenna connection ....................... 24
AM tuning ............................................ 50
Amplifier function OSD display time,
Display settings ............................... 81
Audio cable plugs ................................ 15
Audio components connection ............. 21
AUDIO DELAY, Audio settings ......... 76
Audio delay, Audio settings ................. 76
Audio information ................................ 41
Audio input jacks selection .................. 39
AUDIO jacks ....................................... 15
Audio jacks .......................................... 15
AUDIO SELECT ................................. 39
Audio select, Option menu .................. 82
Audio settings, Sound menu ................ 76
Audio signal flow ................................. 17
AUTO SETUP ............................... 28, 69
Auto setup ............................................ 69
AUTO: RESULT ................................. 31
Automatic preset tuning,
FM/AM tuning ................................. 51
Automatic tuning, FM/AM tuning ....... 50
Available decoders
with Sound field programs .............. 66
■B
B)INPUT RENAME, Input menu ....... 79
B)MEMORY GUARD,
Option menu .................................... 82
B)SPEAKER LEVEL, Sound menu .... 74
Bass cross over, Speaker settings ........ 74
BGV, Multi channel input settings ...... 80
BI-AMP, Advanced setup .................... 95
Bi-Amplifier, Advanced setup ............. 95
■C
C)AUDIO SELECT, Option menu ......82
C)SP DISTANCE, Sound menu ..........75
C)VOLUME TRIM, Input menu .........80
C.IMAGE, Decoder parameter ............68
Cable plugs ...........................................15
CAT SEARCH, XM tuning .................55
CD player connection ...........................21
Cellar Club, Sound field program ........43
CENTER GEQ, Equalizer ....................76
Center graphic equalizer, Equalizer .....76
CENTER PRE OUT jack
connection ........................................22
CENTER SP, Speaker settings .............73
Center speaker level,
Sound field parameter ......................66
Center speaker, Speaker settings ..........73
CENTER WIDTH,
Decoder parameter ...........................68
Chamber, Sound field program ............43
Charge on standby,
iPod universal dock setting ..............83
CLASSICAL, Sound field category .....43
CMPNT-V INPUT,
Input/output assignment ...................78
COAXIAL IN,
Input/output assignment ...................79
COAXIAL INPUT jack assignment,
Input/output assignment ...................79
COMPONENT VIDEO jack assignment,
Input/output assignment ...................78
COMPONENT VIDEO jacks ..............15
Compressed Music Enhancer ...............46
Compressed Music Enhancer effect level,
Sound field parameter ......................66
Connection, AM antenna connection ...24
Connection, audio components ............21
Connection, CD player .........................21
Connection,
CENTER PRE OUT jack .................22
Connection, DVD player ......................19
Connection, DVD recorder ..................20
Connection, External amplifier ............22
Connection, external decoder ...............22
Connection, FM antenna ......................24
Connection,
FRONT PRE OUT jacks ..................22
Connection, iPod universal dock .........23
Connection, Multi-format player .........22
Connection, Power cable ......................24
Connection, projector ...........................18
Connection, PVR .................................20
Connection, set-top boxes ....................20
Connection, speaker cable ....................14
Connection,
SUBWOOFER PRE OUT jack ........22
Connection,
SUR.BACK PRE OUT jacks ...........22
Connection,
SURROUND PRE OUT jacks ........ 22
Connection, Turntable ......................... 21
Connection, TV monitor ...................... 18
Connection, VCR ................................ 20
CROSSOVER, Speaker settings ......... 74
CT LEVEL, Sound field parameter ..... 66
Current status display .......................... 39
■D
D)DECODER MODE, Input menu ..... 80
D)EQUALIZER, Sound menu ............ 75
D)PARAM.INI, Option menu ............. 82
Decoder descriptions ........................... 67
Decoder indicators ............................... 26
Decoder mode ...................................... 80
Decoder mode, Input menu ................. 80
Decoder select mode, Decoder mode .. 80
Decoder selection ................................ 66
Decoder type,
Extended surround decoders ........... 77
DIALG.LIFT,
Sound field parameter ..................... 62
Dialogue left,
Sound field parameter ..................... 62
DIGITAL COAXIAL jacks ................. 15
DIGITAL OPTICAL jacks .................. 15
DIMENSION, Decoder parameter ...... 68
DIMMER, Display settings ................. 81
Dimmer, Display settings .................... 81
Direct number access mode,
XM tuning ....................................... 55
DIRECT, Sound field parameter ......... 66
DISPLAY SET .................................... 81
Display settings, Option menu ............ 81
DIST, Auto setup result ....................... 30
DISTANCE, Auto setup parameter ..... 30
DOCK indicator .................................. 26
Drama, Sound field program ............... 45
DSP effect level,
Sound field parameter ..................... 62
DSP indicators ..................................... 26
DSP LEVEL,
Sound field parameter ..................... 62
DTS decoder prioritize setting,
Decoder mode ................................. 80
DTS Neo:6 Music ................................ 68
DVD player connection ....................... 19
DVD recorder connection ................... 20
Dynamic range, Sound menu .............. 76
■E
E)LFE LEVEL, Sound menu .............. 76
E)MULTI CH SET, Input menu .......... 80
E)ZONE2 SET, Option menu ............. 82
ENHANCER indicator ........................ 26
ENTERTAINMENT,
Sound field category ....................... 44
EQ TYPE SELECT, Equalizer ............ 75
Index

Index
111 En
ADDITIONAL
INFORMATION English
EQ TYPE, Auto setup parameter ......... 29
Equalizer type select, Equalizer ........... 75
Equalizer, Sound menu ........................ 75
EQUALIZING,
Auto setup parameter ....................... 30
Extended surround decoders,
Sound menu ..................................... 77
External amplifier connection .............. 22
External decoder connection ................ 22
EXTRA SP ASSIGN,
Auto setup parameter ....................... 29
EXTRA SP ASSIGN,
Speaker settings ............................... 72
Extra speaker assignment,
Auto setup parameter ....................... 29
Extra speaker assignment,
Speaker settings ............................... 72
■F
F)DYNAMIC RANGE,
Sound menu ..................................... 76
F)XM RADIO SET, Option menu ....... 83
FL SCROLL, Display settings ............. 81
FM antenna .......................................... 24
FM antenna connection ........................ 24
FM tuning ............................................ 50
FRONT B speaker setting,
Speaker settings ............................... 72
FRONT B speakers setting .................. 72
FRONT B, Speaker settings ................. 72
Front input,
Multi channel input settings ............ 80
Front panel display ............................... 26
Front panel display scroll,
Display settings ................................ 81
FRONT PRE OUT jack connection ..... 22
FRONT SP, Speaker settings ............... 73
Front speaker set selection ................... 38
Front speakers, Speaker settings .......... 73
FRONT,
Multi channel input settings ............ 80
■G
G)AUDIO SET, Sound menu .............. 76
G)DOCK SET, Option menu ............... 83
■H
H)HDMI SET, Sound menu ................ 77
Hall in Munich,
Sound field program ........................ 43
Hall in Vienna,
Sound field program ........................ 43
HDMI ................................................... 16
HDMI IN jack assignment,
Input/output assignment .................. 79
HDMI IN, Input/output assignment ..... 79
HDMI indicator .................................... 26
HDMI setting, Sound menu ................. 77
HEADPHONE ..................................... 76
Headphone, Dynamic range ................. 76
HEADPHONE,
Low-frequency effect level .............. 76
Headphone,
Low-frequency effect level .............. 76
Headphones ..........................................40
Headphones indicator ...........................26
HP, Dynamic range ..............................76
■I
I)EXTD SUR., Sound menu .................77
Infrared window ...................................27
INI VOL., Audio settings .....................77
INI VOL., Zone 2 settings ....................83
INIT.DLY, Sound field parameter .......63
Initial delay, Sound field parameter .....63
Initial volume, Audio settings ..............77
INPUT CH,
Multi channel input settings .............80
Input channel and speaker indicators ...27
Input channel indicators .......................27
Input channels,
Multi channel input settings .............80
Input menu, Manual setup ....................69
Input rename, Input menu ....................79
Input signal indicators ..........................26
Input source indicators .........................26
Input source information display .........40
Input/output assignment, Input menu ...78
iPod universal dock connection ...........23
iPod universal dock setting ..................83
iPod universal dock setting,
Option menu .....................................83
iPod use ................................................58
■J
Jacks .....................................................15
■L
LEVEL, Auto setup parameter .............30
LFE indicator .......................................27
LFE/BASS OUT, Speaker settings ......74
LFE/Bass out, Speaker settings ............74
LIVE/CLUB, Sound field category ......43
LIVENESS, Sound field parameter .....64
Liveness, Sound field parameter ..........64
Low-frequency effect level,
Sound menu .....................................76
LVL, Auto setup result .........................30
■M
Manual preset tuning,
FM/AM tuning .................................51
MANUAL SETUP ...............................69
Manual setup ........................................69
Manual tuning, FM/AM tuning ............50
MASTER ON/OFF ..............................25
MAX VOL., Audio settings .................77
MAX VOL., Zone 2 settings ................82
Maximum volume ................................77
Maximum volume, Audio settings .......77
Memory guard, Option menu ...............82
MODE,
Extended surround decoders ............77
Mode, Extended surround decoders .....77
Mono Movie, Sound field program ......45
MOVIE, Sound field category .............45
MULTI CH INPUT
component selection .........................38
MULTI CH INPUT jacks .................... 22
Multi channel input settings,
Input menu ....................................... 80
Multi-channel source playback
in 2-channel stereo .......................... 49
Multi-channel source playback
with headphones .............................. 46
Multi-format player connection ........... 22
Multi-information display ................... 27
MULTI-ZONE Configuration ............. 89
MUSIC ENHANCER,
Sound field category ........................ 46
Music Video, Sound field program ..... 44
MUTE .................................................. 40
MUTE indicator ................................... 26
Muting ................................................. 40
MUTING TYPE, Audio settings ......... 76
Muting type, Audio settings ................ 76
■N
Neo:6 Cinema, Decoder type ........ 66, 67
Neo:6 Music, Decoder type ................. 67
Neural Sur., Decoder type ................... 67
NIGHT indicator ................................. 26
Night listening mode ........................... 49
Number of speakers,
Auto setup result .............................. 30
■O
Operation mode selector ...................... 27
OPTICAL IN,
Input/output assignment .................. 79
OPTICAL INPUT jack assignment,
Input/output assignment .................. 79
OPTICAL OUT,
Input/output assignment .................. 79
OPTICAL OUTPUT jack assignment,
Input/output assignment .................. 79
OPTIMIZER MIC jack ........................ 28
Option menu, Manual setup ................ 70
OSD SHIFT, Display settings ............. 81
OSD shift, Display settings ................. 81
OSD-AMP, Display settings ............... 81
OSD-SOURCE, Display settings ........ 81
Other components controlling
by remote control ............................ 86
Other components controlling,
Remote control ................................ 86
■P
P.INIT.DLY,
Sound field parameter ..................... 63
P.ROOM SIZE,
Sound field parameter ..................... 64
PANORAMA, Decoder parameter ...... 68
Parameter initialization,
Option menu .................................... 82
Parametric equalizer information ...... 107
Parametric equalizer type,
Auto setup parameter ...................... 29
Parametric equalizer,
Auto setup parameter ...................... 30
PHONES jack ...................................... 40
PL II Game, Decoder type ................... 67

Index
112 En
PL II Movie, Decoder type .................. 67
PL II Music, Decoder type ................... 67
PL LEVEL, Sound field parameter ...... 66
Playing video sources
in the background ............................ 40
PLII Movie, Decoder type ................... 66
PLIIx Game, Decoder type .................. 67
PLIIx Movie, Decoder type ........... 66, 67
PLIIx Music, Decoder type .................. 67
Power cable connection ....................... 24
PR LEVEL, Sound field parameter ..... 66
Presence and surround back speaker
indicators ......................................... 27
Presence left speaker level,
Sound field parameter ...................... 66
Presence right speaker level,
Sound field parameter ...................... 66
Presence sound field initial delay,
Sound field parameter ...................... 63
Presence sound field room size,
Sound field parameter ...................... 64
Presence/Surround back channel priority,
Speaker settings ............................... 72
Preset channel setting, XM tuning ....... 56
Preset SCENE templates ...................... 35
Preset Search mode, XM tuning .......... 55
PRESET SEARCH, XM tuning .......... 55
Preset station selection,
FM/AM tuning ................................. 52
Preset stations exchange,
FM/AM tuning ................................. 52
PRESET, Advanced setup ................... 93
PRIORITY, Speaker settings ............... 72
PRO LOGIC II Music .......................... 68
PRO LOGIC IIx Music ........................ 68
PRO LOGIC, Decoder type ........... 66, 67
Projector connection ............................ 18
Pure Direct ........................................... 48
Pure hi-fi sound .................................... 48
PVR connection ................................... 20
■R
Rear panel ............................................ 11
REMOTE AMP, Advanced setup ........ 93
Remote control AMP ID,
Advanced setup ............................... 93
Remote control code default settings ... 87
Remote control codes .............................. i
Remote control codes setting ............... 87
Remote control TUNER ID,
Advanced setup ............................... 94
Remote control XM ID,
Advanced setup ............................... 94
REMOTE IN/OUT jacks ..................... 23
REMOTE TUN, Advanced setup ........ 94
REMOTE XM, Advanced setup .......... 94
Rename, SCENE template ................... 36
Repeat .................................................. 59
Repeat, iPod playback .......................... 59
Resetting the system .......................... 103
REV.DELAY,
Sound field parameter ...................... 65
REV.LEVEL,
Sound field parameter ...................... 65
REV.TIME,
Sound field parameter ......................65
Reverberation delay,
Sound field parameter ......................65
Reverberation level,
Sound field parameter ......................65
Reverberation time,
Sound field parameter ......................65
Roleplaying Game,
Sound field program ........................44
ROOM SIZE,
Sound field parameter ......................64
Room size, Sound field parameter .......64
■S
S VIDEO jacks .....................................15
S.INIT.DLY,
Sound field parameter ......................63
S.LIVENESS,
Sound field parameter ......................64
S.ROOM SIZE,
Sound field parameter ......................64
SB INI.DLY,
Sound field parameter ......................63
SB L/R SP, Speaker settings ................73
SB LEVEL,
Sound field parameter ......................66
SB LIVENESS,
Sound field parameter ......................64
SB ROOM SIZE,
Sound field parameter ......................64
SCENE 1 ................................................9
SCENE 2 ................................................9
SCENE 3 ................................................9
SCENE 4 ................................................9
SCENE IR code setting,
Advanced setup ................................95
SCENE IR, Advanced setup ................95
SCENE template rename .....................36
Sci-Fi, Sound field program .................45
Selection, Audio input jacks ................39
Selection, Front speaker set .................38
Selection,
MULTI CH INPUT component .......38
Selection, SCENE template .................33
SET MENU usage ................................71
Set-top box connection .........................20
Shuffle, iPod playback .........................59
SILENT CINEMA ...............................46
SILENT CINEMA indicator ................26
SIZE, Auto setup parameter .................30
SL LEVEL, Sound field parameter ......66
SLEEP indicator ...................................27
Sleep timer ...........................................41
Sound field indicators ..........................26
Sound field programs ...........................42
Sound field programs
with headphones ..............................46
Sound field programs
without surround speakers ...............46
SOUND MENU, Manual setup ...........72
Sound menu, Manual setup ..................69
Source feature OSD display time,
Display settings ................................81
SP A B indicators ................................ 26
SP IMP., Advanced setup .................... 93
SP, Auto setup result ........................... 30
SP, Dynamic range .............................. 76
Speaker cable connection .................... 14
Speaker distance,
Auto setup parameter ...................... 30
Speaker distance, Auto setup result ..... 30
Speaker distance, Sound menu ............ 75
Speaker distances ................................ 75
Speaker impedance setting .................. 25
Speaker impedance,
Advanced setup ............................... 93
Speaker level adjustment ..................... 48
Speaker level,
Auto setup parameter ...................... 30
Speaker level, Auto setup result .......... 30
Speaker level, Sound menu ................. 74
Speaker settings, Sound menu ............. 72
Speaker size, Auto setup parameter .... 30
Speaker wiring,
Auto setup parameter ...................... 30
Speaker, Dynamic range ...................... 76
SPEAKER,
Low-frequency effect level ............. 76
Speaker, Low-frequency effect level ... 76
Specifications .................................... 108
Spectacle, Sound field program ........... 45
Sports, Sound field program ................ 44
SR LEVEL, Sound field parameter ..... 66
Standard, Sound field program ............ 45
STANDBY CHARGE,
iPod universal dock setting ............. 83
Standby mode, Main zone ................... 25
Standby mode, Zone 2 ......................... 91
STEREO, Sound field category ........... 46
STRAIGHT ......................................... 47
STRAIGHT mode ............................... 47
SUBWOOFER PHASE,
Speaker settings ............................... 74
Subwoofer phase, Speaker settings ..... 74
SUBWOOFER PRE OUT jack
connection ....................................... 22
Supplied accessories .............................. 3
SUPPORT AUDIO, HDMI setting ..... 77
Support audio, HDMI setting .............. 77
SUR. L/R SP, Speaker settings ........... 73
SUR.BACK PRE OUT jack
connection ....................................... 22
Surround back left/right speakers,
Speaker settings ............................... 73
Surround back sound field initial delay,
Sound field parameter ..................... 63
Surround back sound field liveness,
Sound field parameter ..................... 64
Surround back sound field room size,
Sound field parameter ..................... 64
Surround back speaker level,
Sound field parameter ..................... 66
Surround decode mode ........................ 66
SURROUND DECODE,
Decoder category ............................ 67
Surround left speaker level,
Sound field parameter ..................... 66

Index
113 En
ADDITIONAL
INFORMATION English
Surround left/right speakers,
Speaker settings ............................... 73
SURROUND PRE OUT jack
connection ........................................ 22
Surround right speaker level,
Sound field parameter ...................... 66
Surround sound field initial delay,
Sound field parameter ...................... 63
Surround sound field liveness,
Sound field parameter ...................... 64
Surround sound field room size,
Sound field parameter ...................... 64
■T
Test tone, Equalizer ............................. 75
TEST, Equalizer ................................... 75
The Bottom Line,
Sound field program ........................ 43
The Roxy Theatre,
Sound field program ........................ 43
Tonal quality adjustment ..................... 48
TRANSMIT indicator .......................... 27
Troubleshooting ................................... 96
TU, Advanced setup ............................ 95
Tuner frequency step,
Advanced setup ................................ 95
Tuner indicators ...................................26
Turning off ...........................................25
Turning on ............................................25
Turntable connection ............................21
TV Controlling, remote control ............85
TV monitor connection ........................18
TYPE,
Extended surround decoders ............77
■U
UNIT, Speaker distance .......................75
Unit, Speaker distance ..........................75
Unprocessed input sources ...................47
User presets, Advanced setup ..............93
■V
VCR connection ...................................20
VIDEO AUX jacks ..............................23
VIDEO CONV., Display settings ........81
Video conversion, Display settings ......81
Video information ................................41
VIDEO jacks ........................................15
Video jacks ...........................................15
Video signal flow .................................17
Video sources in the background .........40
Virtual CINEMA DSP .........................46
VIRTUAL indicator .............................26
VOLTAGE SELECTOR ........................4
Volume level ........................................30
VOLUME level indicator .....................26
Volume Trim, Input menu ....................80
■W
WIRING, Auto setup parameter .......... 30
■X
XM ANTENNA, XM Radio setting .... 83
XM Mini-Tuner Dock ......................... 53
XM Radio antenna,
XM Radio setting ............................ 83
XM Radio setting, Option menu ......... 83
XM satellite radio activation ............... 54
XM Satellite Radio display ................. 57
XM satellite radio tuning ..................... 53
■Y
YPAO indicator ................................... 26
■Z
Zone 2 .................................................. 89
Zone 2 Initial volume,
Zone 2 settings ................................ 83
Zone 2 Maximum volume,
Zone 2 settings ................................ 82
Zone 2 settings, Option menu .............. 82
Zone B ................................................. 38
ZONE2 indicator ................................. 26
About this manual
•y indicates a tip for your operation.
• Some operations can be performed by using either the buttons on the front panel or the ones on the remote control. In case the
button names differ between the front panel and the remote control, the button name on the remote control is given in
parentheses.
• This manual is printed prior to production. Design and specifications are subject to change in part as a result of improvements,
etc. In case of differences between the manual and product, the product has priority.
•“
1SPEAKERS” or “ADVD” (example) indicates the name of the parts on the front panel or the remote control. Refer to the
attached sheet or the pages at the end of this manual for the information about each position of the parts.
• The symbol “☞” with page number(s) indicates the corresponding reference page(s).

iii
List of remote control codes
CABLE TV RECEIVER
3M 10033
A-MARK 10008, 10144
ABC 10237, 10003,
10008, 10033
ACCUPHASE 10003
ACORN 10237
ACTION 10237
ACTIVE 10237
AMERICAST 10899
ARCHER 10237
BCC 10276
BELL SOUTH 10899
BRITISH TELECOM
10003
CENTURY 10008
DIRECTOR 10476
DX ANTENNA 11500
FOSGATE 10276
FUJITSU 11497
GE 10144
GENERAL INSTRUMENT
10476, 10810,
10276, 10003
GIBRALTER 10003
GOLDSTAR 10144
HITACHI 10003, 10008,
10033
INSIGHT 10476, 10810
JERROLD 10476, 10810,
10276, 10003
MACOM 10033
MEMOREX 10000
MITSUBISHI 10003
MOTOROLA 11376, 10476,
10810, 10276
NEC 11496
NOVA VISION 10008
NOVAPLEX 10008
PACE 11877, 10877,
10237, 10008
PANASONIC 10000, 10008,
10144, 10107,
10375, 11488
PARAGON 10000, 10008,
10525
PENNEY 10000
PHILIPS 11305, 10317
PIONEER 11877, 10877,
10144, 10533,
11021, 11500,
11782
PULSAR 10000
QUASAR 10000
REGAL 10276
RUNCO 10000
SAMSUNG 10003, 10144
SCIENTIFIC ATLANTA
11877, 10877,
10477, 10237,
10003, 10000,
10008
SONY 11006, 11460
SPRUCER 10144
STARCOM 10003
SUMITOMO 11500, 11503
SUPERCABLE 10276
TORX 10003
TOSHIBA 10000, 11509
UNITED CABLE
10276, 10003
US ELECTRONICS
10276, 10003,
10008
VIDEOWAY 10000
ZENITH 10000, 10525,
10899
CABLE/PVR
COMBINATION
AMERICAST 10899
GENERAL INSTRUMENT
10810
JERROLD 10810
MOTOROLA 11376, 10810
PACE 11877, 10237
PIONEER 11877, 10877
SCIENTIFIC ATLANTA
11877, 10877
SONY 11006
SUPERCABLE 10276
ZENITH 10899
DBS/PVR
COMBINATION
DIRECTV 11377, 10392,
10639, 11142,
11392, 11442,
11640
DISH NETWORK SYSTEM
11505, 10775
DISHPRO 11505, 10775
ECHOSTAR 11505, 10775
EXPRESSVU 10775
HUGHES NETWORK SYSTEMS
11142, 11442
PHILIPS 11142, 11442
PROSCAN 10392
RCA 11392
SAMSUNG 11442
SHARP 11489
SONY 10639, 11640
SATELLITE RECEIVER
AIWA 11514, 11515
ALPHASTAR 10772
AUSTAR 10879
BELL EXPRESSVU
10775
CHAPARRAL 10216
DIRECTV 11377, 10392,
10566, 10639,
11639, 11142,
10247, 10749,
11749, 10724,
10819, 11856,
11392, 11442,
11640
DISH NETWORK SYSTEM
11505, 11005,
10775, 11775
DISHPRO 11505, 11005,
10775, 11775
DX ANTENNA 11530
ECHOSTAR 11505, 11005,
10775, 11775
ESAT 10879
EXPRESSVU 10775, 11775
FOXTEL 10879, 11356
FUNAI 11377
GE 10392, 10566
GOI 10775, 11775
HITACHI 10749, 10819,
10214, 11250,
11518, 11523,
11525
HOUSTON 10775
HTS 10775, 11775
HUGHES NETWORK SYSTEMS
11142, 10749,
11749, 11442
JVC 10775, 10492,
11507, 11531,
11532, 11775
LG 11226
MAGNAVOX 10724, 10722
MASPRO 11520, 11530
MATSUSHITA 10214
MEMOREX 10724
MITSUBISHI 10749
MOTOROLA 10856
NEC 10496, 11270,
11519
OPTIMUS 10724
PACE 11356
PANASAT 10879
PANASONIC 10247, 10701,
10214, 11508,
11526, 11527,
11528
PAYSAT 10724
PHILIPS 11142, 10749,
11749, 10775,
10724, 10819,
10722, 11442
PIONEER 11142, 11442
PROSCAN 10392, 10566
RADIOSHACK 10566, 10775
RCA 10392, 10566,
11142, 10775,
10855, 10143,
11392, 11442
SAMSUNG 11377, 11142,
11276, 11442
SANYO 11219
SHARP 10494, 11489,
11513, 11517
SKY 10856
SONY 10639, 11639,
10163, 10275,
10294, 11524,
11640
STAR TRAK 10772
THOMSON 10392, 10566
TIVO 11142, 11442
TOSHIBA 10749, 11749,
10790, 10819,
10486, 11285,
11501, 11516,
11530
UEC 11356
ULTIMATETV 11392, 11640
UNIDEN 10724, 10722
ZENITH 10856, 11856
TV
A-MARK 20047, 20054,
20160
ACCUSCAN 20047
ACTION 20030
ADMIRAL 20017, 20047,
20051, 20054,
20093, 20179,
20180, 20264,
20463
ADVENT 20761, 20783,
20815, 20817,
20842
ADVENTURI 20000
AGNA 20150
AIKO 20092
AIWA 21180
AKAI 20030, 20060,
20145, 20672,
20702, 20812
ALARON 20170, 20179
ALBA 20037
ALBATRON 20700, 20843
ALFIDE 20672
ALLERON 20030, 20170
AMBASSADOR
20150
AMERICA ACTION
20180
AMERICAN HIGH
20000, 20060
AMSTRAD 20171
AMTRON 20000, 20180
ANAM 20180
ANAM NATIONAL
20161
AOC 20030, 20180
APEX DIGITAL20156, 20748,
20765, 20767,
20879
AUDINAC 20180
AUDIOVOX 20092, 20179,
20180, 20451,
20623, 20802,
20875
AVENTURA 20171
BAYCREST 20186
BAYSONIC 20180
BEAUMARK 20017, 20030,
20178, 20179
BELCOR 20030
BELL & HOWELL
20054, 20093,
20154, 20179
BENQ 21032
BRADFORD 20180
BROCKWOOD 20030, 20178
BROKSONIC 20180, 20236,
20463
BROTHER 20264
BYD:SIGN 21309, 21311,
21485, 21486
CANDLE 20030, 20186
CAPEHART 20017, 20030,
20036, 20092,
20178
CARNIVALE 20030

iv
APPENDIX
CARVER 20054, 20170
CCE 20037
CELEBRITY 20000
CELERA 20765
CHANGHONG 20156, 20765,
20767, 20783
CINERAL 20092, 20451
CITEK 20047
CITIZEN 20000, 20030,
20054, 20060,
20092, 20171,
20180, 20186,
20451, 20463
CLARION 20180
CLASSIC 20030, 20092
COLORTYME 20017, 20030,
20047, 20054,
20060, 20178
COMMERCIAL SOLUTIONS
20047, 21447
CONIC 20178
CONTEC 20180
CRAIG 20161, 20171,
20179, 20180
CROSLEY 20000, 20030,
20054, 20171,
20180
CROWN 20093, 20180,
20672
CROWN MUSTANG
20672
CURTIS MATHES
21347, 21147,
20702, 20451,
20180, 20179,
20178, 20166,
20154, 20145,
20093, 20060,
20054, 20051,
20047, 20037,
20030, 20000
CXC 20180
DAEWOO 20036, 20092,
20178, 20264,
20451, 20623,
20661, 20672,
21661, 21755,
21756
DAYTON 20092
DAYTRON 20030, 20036,
20092, 20178
DELL 21178
DENON 20145, 20511
DUMONT 20017, 20178,
20180
DURABRAND 20171, 20178,
20180, 20463,
21034
DWIN 20093
EATON 20060
ELECTROBAND
20000
ELECTROGRAPH
21755
ELECTROHOME
20000, 20030,
20150, 20154,
20178
EMERALD 20178
EMERSON 20036, 20047,
20150, 20154,
20170, 20171,
20178, 20179,
20180, 20236,
20451, 20463,
20623
ENVISION 20030
ESA 20171, 20812
FISHER 20000, 20054,
20154
FORTRESS 20093
FUJITSU 20179, 20186,
20683, 20809,
20853, 21181,
21607
FUJITSU GENERAL
20186
FUNAI 20000, 20171,
20179, 20180,
20264, 20342
FUTURETECH
20180
GATEWAY 21755, 21756
GE 20000, 20030,
20047, 20051,
20060, 20178,
20451, 21147,
21347, 21447
GEMINI 20047
GENERAL 20186
GIBRALTER 20000, 20017,
20030
GOLDSTAR 20030, 20036,
20037, 20047,
20054, 20178,
21378
GOODMANS 20037
GPX 20179
GRADIENTE 20053, 20170
GRAN PRIX 20179
GRANADA 20037
GRUNDIG 20037, 20672,
20683, 20706
GRUNDY 20179, 20180
GRUNPY 20179, 20180
HAIER 21034
HALLMARK 20178, 20179,
20180, 20236
HARLEY DAVIDSON
20000, 20030,
20060, 20178,
20179, 20180
HARMAN/KARDON
20054
HARVARD 20180
HAVERMY 20093
HEATHKIT 20017
HELIOS 20865
HELLO KITTY 20451
HISENSE 20748
HITACHI 20000, 20017,
20036, 20047,
20051, 20054,
20145, 20178,
20179, 21145,
21150, 21245,
21378
HYUNDAI 20849, 20865
ICE 20264
IMA 20178, 20179,
20180, 20236
INFINITY 20054
INNOVA 20037
INSIGNIA 20171
INTEQ 20017, 20145
JBL 20054
JCB 20000
JENSEN 20761, 20815,
20817
JIL 20030
JINXING 20037
JUTAN 20030
JVC 20030, 20036,
20053, 20054,
20160, 20653,
20731, 21172,
21253, 21428
KAMP 20017, 20180
KAWASHO 20030
KEC 20060, 20180
KENWOOD 20030, 20180
KLH 20156, 20180,
20765, 20767
KLOSS 20030
KONKA 20180
KTV 20030, 20180,
20463
LARK 20154
LG 20030, 20054,
20060, 20178,
20442, 20700,
20856, 21178,
21265, 21378
LLOYD'S 20030, 20179,
20180, 20236
LOGIK 20179, 20180,
20236
LUMATRON 20037, 20264
LXI 20179, 20178,
20171, 20166,
20156, 20154,
20093, 20060,
20054, 20053,
20051, 20047,
20037, 20036,
20030, 20017,
20000
MACY 20186
MAGNASONIC
20000, 20030,
20054, 20092,
20093, 20156,
20179
MAGNAVOX 21755, 21454,
21254, 20802,
20706, 20250,
20186, 20180,
20179, 20171,
20154, 20092,
20060, 20054,
20051, 20047,
20037, 20036,
20030, 20000
MAJESTIC 20017
MARANTZ 20030, 20037,
20054, 20704,
21454
MARK 20037
MATSUI 20036, 20037
MATSUSHITA 20051, 20161,
20250, 20650
MAXENT 21755, 21756
MEGAPOWER 20700
MEGATRON 20047, 20145,
20178
MEMOREX 20030, 20037,
20150, 20154,
20178, 20179,
20180, 20463
MERMAID 20037
MGA 20030, 20150,
20178
MGN TECHNOLOGY
20178
MICRO GENIUS
20150
MIDLAND 20017, 20047,
20051
MINATO 20037
MITSUBISHI 20030, 20036,
20093, 20150,
20154, 20160,
20178, 20250,
20836, 21150,
21171, 21182,
21250, 21522
MONIVISION 20700, 20843
MOTOROLA 20051, 20054,
20093, 20150
MTC 20030, 20060,
20092, 20180
MULTITECH 20179, 20180
NAD 20156, 20166,
20178, 20866
NEC 20030, 20036,
20047, 20156,
20170, 20178,
20474, 20704,
21182, 21456,
21704
NETTV 21755
NIKKO 20030, 20092,
20178
NIKKODO 20030, 20092,
20178
NISHI 20030
NORCENT 20748, 20824
NTC 20092
NYON 20000
ONWA 20180
OPTIMUS 20030, 20093,
20150, 20154,
20166, 20178,
20180, 20250,
20650
OPTONICA 20093
ORION 20017, 20178,
20179, 20180,
20236, 20463,
21463
PACE 20092
PACIFIC 20037
PALSONIC 20264
PANASONIC 20000, 20030,
20051, 20054,
20156, 20161,
20236, 20250,
20650, 21168,
21175, 21177
PANDA 20706
PAUSA 20179
PAXONIC 20030, 20060
PCE 20060, 20156,
20179
PENNEY 20000, 20030,
20036, 20037,
20047, 20051,
20060, 20156,
20161, 20178,
20250, 21347,
21378
PHILCO 20030, 20054,
20145, 20179,
20186, 20463

v
PHILIPS 20030, 20037,
20054, 20171,
20186, 20690,
21254, 21454,
21455
PILOT 20030, 20051,
20060, 20178
PIONEER 20166, 20679,
20866, 21260
POLAROID 20765, 20865
PORTLAND 20092, 20451
PRECISION 20180, 20236
PRIMA 20761, 20783,
20815, 20817
PRINCETON 20700
PRISM 20051, 20250
PROSCAN 20047, 21347,
21447
PROTEC 20037, 20264
PROTON 20178
PROVISION 20037
PULSAR 20017, 20092
PULSER 20092, 20178
QUARTZ 20150, 20178
QUASAR 20051, 20250,
20650
R-LINE 20037
RABBIT 20047
RADIOSHACK 20030, 20047,
20150, 20154,
20178, 20180
RCA 20000, 20047,
20051, 20054,
20090, 20093,
20178, 20679,
21047, 21147,
21247, 21347,
21447, 21547
REALISTIC 20030, 20047,
20150, 20154,
20178, 20180
REVOX 20037
RUNCO 20017, 20030,
20060
SAMPO 20030, 20047,
21755, 21756
SAMSUNG 20017, 20030,
20036, 20037,
20047, 20054,
20060, 20154,
20178, 20264,
20587, 20702,
20766, 20812,
20814, 21060
SANKY 20030, 20060
SANSUI 20030, 20060,
20463
SANYO 20000, 20036,
20037, 20047,
20054, 20088,
20154, 20171,
20376, 20424,
20463, 21179,
21755
SAVILLE 20060
SCOTCH 20178
SCOTT 20030, 20178,
20179, 20180,
20236
SEARS 20179, 20178,
20171, 20166,
20156, 20154,
20093, 20060,
20054, 20053,
20051, 20047,
20037, 20036,
20030, 20017,
20000
SHARP 20036, 20054,
20093, 20179,
20180, 20256,
20787, 21165
SHENG CHIA 20093
SHIVAKI 20037, 20178
SIEMENS 20145
SIGNATURE 20030, 20047,
20093, 20179
SIMPSON 20030, 20178,
20186
SINGER 20060, 20092
SKY-NORTH 20037
SOLAR DRAPE
20000
SONY 20000, 20017,
20036, 20053,
20150, 20154,
21100, 21167,
21300, 21651
SOUNDESIGN
20178, 20179,
20180, 20186
SPECTRAVISION
20156, 20178,
20179, 20186
SQUAREVIEW
20171
SR2000 20154, 20171
SSS 20180
STARLITE 20180, 20236
STUDIO EXPERIENCE
20843
SUPERSCAN 20093, 20864
SUPRE-MACY 20186
SUPREME 20000
SV2000 20054
SVA 20587, 20748,
20865, 20870,
20871
SYLVANIA 20000, 20030,
20036, 20037,
20047, 20051,
20054, 20092,
20154, 20171,
20178, 20179,
20186
SYMPHONIC 20000, 20171,
20178, 20179,
20180
TANDY 20093
TATUNG 20000, 20037,
20051, 21756
TEAC 20037, 20154,
20264, 20706
TECHNICS 20051, 20054,
20250
TECHNOL ACE
20179
TECHNOVOX 20030
TECHWOOD 20051, 20060,
20250
TEKNIKA 20054, 20060,
20092, 20150,
20178, 20179,
20180, 20186,
20463
TELECOLOR 20017
TELEFUNKEN
20702
TELETON 20186
TEVION 20037
THOMAS 20047, 20178
THOMSON 20047, 21447
TMK 20178, 20180,
20236
TNCI 20017
TOCOM 20156
TOSHIBA 21704, 21656,
21456, 21356,
21265, 21256,
21173, 21169,
21156, 21145,
20845, 20650,
20509, 20264,
20166, 20156,
20154, 20150,
20145, 20060,
20036
TOTEVISION 20051
TOYOMENKA 20178
TRUETONE 20051, 20250
TVS 20463
ULTRA 20092
UNIVERSAL 20047
UNIVERSUM 20036, 20037,
20170, 20264,
20474
V 20864, 20885,
21755, 21756
VECTOR RESEARCH
20030
VICTOR 20036, 20053,
20160, 20653
VIDIKRON 20054
VIDTECH 20036, 20178
VIEWSONIC 20857, 20864,
20885, 21755
VIKING 20060
VISIO 20864, 20885,
21755, 21756
VIZIO 20864, 20885,
21756
WARDS 20000, 20017,
20030, 20037,
20047, 20051,
20054, 20093,
20154, 20166,
20178, 20179,
20186, 20236,
20866, 21156
WAYCON 20156
WELTON 20178
WESTINGHOUSE
20000, 20451,
20885, 20889
WHITE WESTINGHOUSE
20179, 20236,
20451, 20463,
20623, 20889
WORLD 20180, 20236,
20451, 20463
XR-1000 20154, 20171,
20179, 20180
YAMAHA 20030, 20650,
20769, 21405,
21406, 21407,
21522
YORX 20030
ZENITH 20000, 20017,
20030, 20037,
20047, 20092,
20093, 20145,
20160, 20171,
20178, 20463,
20812, 21145,
21265
PVR
ABS 31972
ALIENWARE 31972
CYBERPOWER
31972
DELL 31972
DIRECTV 30739
GATEWAY 31972
HEWLETT PACKARD
31972
HITACHI 31718
HOWARD COMPUTERS
31972
HP 31972
HUGHES NETWORK SYSTEMS
30739
HUMAX 30739
HUSH 31972
IBUYPOWER 31972
JVC 31279
LINKSYS 31972
MEDIA CENTER PC
31972
MICROSOFT 31972
MIND 31972
MITSUBISHI 31714
NIVEUS MEDIA
31972
NORTHGATE 31972
PANASONIC 30616, 31244,
31732, 31807,
31808, 31809
PHILIPS 30618, 30739
PIONEER 31803
RCA 30880
REPLAYTV 30614, 30616
SAMSUNG 30739
SHARP 31742, 31810
SONIC BLUE 30614, 30616
SONY 30636, 31447,
31448, 31636,
31972
STACK 9 31972
SYSTEMAX 31972
TAGAR SYSTEMS
31972
TIVO 30618, 30636,
30739
TOSHIBA 30828, 31008,
31739, 31972,
31996
TOUCH 31972
VICTOR 31706
VIEWSONIC 31972
VOODOO 31972
ZT GROUP 31972

vi
APPENDIX
VCR
A-MARK 30037, 30240,
30000
ABS 31972
ADMIRAL 30060, 30048,
30039, 30047,
30104, 30209
ADVENTURA 30037, 30240,
30000
AIWA 30037, 30000,
30307, 30348,
31284, 31291,
31332, 31336
AKAI 30041
ALBA 30209
ALIENWARE 31972
ALLEGRO 30039
AMERICAN HIGH
30035, 30081
AMSTRAD 30000
ANAM NATIONAL
30226
ASHA 30240
ASTRA 30035, 30240
AUDIOVOX 30037, 30038
AVIS 30000
BEAUMARK 30240
BELL & HOWELL
30035, 30048,
30039, 30000,
30104
BROKSONIC 30184, 30121,
30209, 30348,
31479
CALIX 30037
CANDLE 30037, 30038
CANON 30035, 30034
CARRERA 30240
CARVER 30035, 30081
CITIZEN 30035, 30037,
30240, 30000,
30209, 31278
CLASSIC 30037
COLORTYME 30060, 30035,
30045
COLT 30000
CRAIG 30037, 30047,
30240
CRITERION 30000
CROSLEY 30035, 30081,
30000
CURTIS MATHES
30060, 30035,
30162, 30240,
30000, 30041,
31035
CYBERNEX 30240
CYBERPOWER
31972
DAEWOO 30037, 30045,
31278
DAYTRON 30037
DELL 31972
DENON 30081, 30042
DERWENT 30041
DIRECTV 30739
DUAL 30000
DURABRAND 30039, 30038
DYNATECH 30240, 30000
ELECTROHOME
30060, 30037,
30240, 30000,
30043, 30209
ELECTROPHONIC
30037
EMERALD 30184, 30121
EMEREX 30032
EMERSON 30037, 30184,
30240, 30000,
30121, 30043,
30209, 30348,
31278, 31479
FISHER 30039, 30047,
30000, 30104
FUJI 30035, 30033
FUJITSU 30045, 30000
FUNAI 30037, 30000,
31333
GARRARD 30000
GATEWAY 31972
GE 30060, 30035,
30048, 30240,
30000, 30807,
31035, 31060
GEMINI 30060
GENERAL 30045
GENEXXA 30037, 30000
GO VIDEO 30240, 30614
GOLDSTAR 30035, 30037,
30039, 30000,
30038, 31237
GOODMANS 30037, 30081,
30000
GRADIENTE 30000
GRANADA 30081, 30042
GRUNDIG 30081, 30034,
30226
HARLEY DAVIDSON
30000
HARMAN/KARDON
30081, 30038
HEWLETT PACKARD
31972
HI-Q 30035, 30047,
30000
HITACHI 30035, 30037,
30045, 30000,
30042, 30041,
30166, 31286,
31326, 31718
HOWARD COMPUTERS
31972
HP 31972
HUGHES NETWORK SYSTEMS
30042, 30739
HUMAX 30739
HUSH 31972
HYTEK 30047, 30000
IBUYPOWER 31972
ITT NOKIA 30240, 30041
JANEIL 30240
JENSEN 30067, 30041
JVC 30067, 30041,
31279, 31299,
31329
KEC 30037
KENWOOD 30067, 30041,
30038
KODAK 30035, 30037
KTV 30000
LG 30037, 30240,
30038
LIFETEC 30348
LINKSYS 31972
LLOYD'S 30240, 30000,
30038
LOEWE 30081
LOGIK 30240, 30000
LXI 30037, 30000,
30042, 30067
M ELECTRONIC
30240
MAGNASONIC
30037, 30240,
30000, 31278
MAGNAVOX 30035, 30037,
30048, 30039,
30081, 30240,
30000, 30226,
30618, 31781
MAGNIN 30240
MARANTZ 30035, 30081,
30038, 31381
MARTA 30037
MATSUI 30037, 30209,
30348
MATSUSHITA 30035, 30162,
30081, 30226
MEDIA CENTER PC
31972
MEDION 30348
MEI 30035
MEMOREX 30035, 30162,
30037, 30048,
30039, 30047,
30240, 30000,
30104, 30209,
30307, 30348,
31237
METZ 30037
MGA 30060, 30240,
30043
MGN TECHNOLOGY
30240
MICROSOFT 31972
MIDLAND 30240
MIND 31972
MINOLTA 30042
MITSUBISHI 30060, 30048,
30047, 30000,
30042, 30067,
30043, 30041,
30807, 31343,
31714
MOTOROLA 30035, 30048
MTC 30240, 30000
MTX 30000
MULTITECH 30039, 30000
NAD 30240, 30104
NEC 30104, 30067,
30041, 30038
NIKKO 30037
NIKKODO 30037
NIKON 30034
NISHI 30240
NIVEUS MEDIA
31972
NOBLEX 30240
NORTHGATE 31972
OLYMPUS 30035, 30162,
30104, 30226
OPTIMUS 31062, 30035,
30162, 30037,
30048, 30047,
30240, 30000,
30104
ORION 30184, 30240,
30000, 30104,
30121, 30209,
31479
PANAMA 30035
PANASONIC 31062, 30035,
30162, 30000,
30225, 30226,
30614, 30616,
31035, 31244,
31292, 31308,
31732, 31807,
31808, 31809
PENNEY 30035, 30162,
30037, 30047,
30081, 30240,
30000, 30042,
30067, 30038,
31035, 31237
PENTAX 30042
PHILCO 30035, 30081,
30000, 30209
PHILIPS 30035, 30162,
30048, 30081,
30045, 30000,
30209, 30034,
30616, 30618,
30739, 31381
PILOT 30037
PIONEER 30162, 30081,
30042, 30067,
31803
POLK AUDIO 30081
PROFITRONIC
30240
PROSCAN 30060, 31060
PROTEC 30000
PULSAR 30039, 30240
PULSER 30240
QUARTZ 30035, 30047
QUASAR 30035, 30162,
30226, 31035
RADIOSHACK
30035, 30162,
30037, 30048,
30047, 30240,
30000, 30104
RADIX 30037
RANDEX 30037
RCA 30060, 30035,
30048, 30240,
30045, 30000,
30042, 30166,
30807, 30880,
31035, 31060
REALISTIC 30035, 30162,
30037, 30048,
30047, 30240,
30000, 30104,
30121
REPLAYTV 30614, 30616
RICAVISION 31972
RICOH 30034
RUNCO 30039
SAMSUNG 30060, 30240,
30045, 30000,
30038, 30739,
31014
SAMTRON 30240
SANKY 30048, 30039
SANSUI 30240, 30000,
30067, 30209,
30041, 31479
SANYO 30047, 30240,
30000, 30104,
31330, 31331
SCOTT 30184, 30045,
30121, 30043

vii
SEARS 30060, 30035,
30162, 30037,
30048, 30039,
30047, 30033,
30045, 30000,
30042, 30104,
30067, 30043,
30209, 30041,
30034, 31237
SHARP 30048, 30047,
30032, 30000,
30807, 31285,
31742, 31810
SHINTOM 30039, 30240,
30000
SHOGUN 30240
SIEMENS 30037, 30104
SIGNATURE 30060, 30035,
30037, 30048,
30000
SINGER 30037, 30240
SONIC BLUE 30614, 30616
SONY 30035, 30047,
30032, 30033,
30000, 30067,
30034, 30226,
30636, 31232,
31295, 31296,
31447, 31448,
31636, 31972
SOUNDMASTER
30000
STACK 9 31972
STS 30042
SV2000 30000
SVA 30000
SYLVANIA 30035, 30081,
30000, 30043,
31781
SYMPHONIC 30240, 30000
SYSTEMAX 31972
TAGAR SYSTEMS
31972
TANDY 30000, 30104
TATUNG 30048, 30081,
30000, 30067,
30041
TEAC 30000, 30067,
30041
TECHNICS 30035, 30162,
30037, 30000
TEKNIKA 30035, 30037,
30000
TELECORDER 30240
TELEFUNKEN 30041
THOMAS 30000
THOMSON 30060, 30041
TIVO 30618, 30636,
30739, 31996
TMK 30240, 30000
TNIX 30037
TOCOM 30240
TOSHIBA 30240, 30045,
30000, 30042,
30043, 30209,
30041, 30828,
30845, 31008,
31145, 31323,
31739, 31972,
31996
TOTEVISION 30037, 30240
TOUCH 31972
TRIX 30037
ULTRA 30045
UNITECH 30240
VECTOR 30045
VECTOR RESEARCH
30184, 30038
VICTOR 30067, 30041,
31299, 31706
VIDEO CONCEPTS
30045
VIDEOMAGIC 30037
VIDEOSONIC 30240, 30000
VIEWSONIC 31972
VILLAIN 30000
VOODOO 31972
WARDS 30060, 30035,
30037, 30048,
30047, 30081,
30033, 30240,
30045, 30000,
30042, 30043,
30041, 30038
WHITE WESTINGHOUSE
30000, 30209
WORLD 30209
XR-1000 30035, 30240,
30000
YAMAHA 30041, 30038
ZENITH 30037, 30039,
30033, 30000,
30209, 30041,
30034, 31479
ZT GROUP 31972
DVD PLAYER
3D LAB 40503, 40539
ACCURIAN 41416
ADVENT 41016
AIWA 40641
AKAI 40695, 40705,
40770, 40899
ALBA 40672, 40717
ALCO 40790
ALLEGRO 40869
AMPHION MEDIA WORKS
40872
AMW 40872
APEX DIGITAL
40533, 40672,
40717, 40755,
40794, 40796,
40797, 40830,
41004, 41020,
41056, 41061,
41100
ARRGO 41023
ASPIRE DIGITAL
41168
AUDIOVOX 40717, 40790
BEL CANTO DESIGN
41571
BLAUPUNKT 40717
BLUE PARADE40571
BLUE SKY 40695
BRANDT 40651
BROKSONIC 40695
BYD:SIGN 40872
CALIFORNIA AUDIO LABS
40490
CELESTIAL 41020
CENTREX 40672, 41004
CINEA 40831
CINEVISION 40876, 40869
CITIZEN 41003, 41277
CLAIRTONE 40571
COBY 40778, 41086,
41107
CRAIG 40831
CREATIVE 40503, 40539
CURTIS MATHES
41087
CYBERHOME 40816, 40874,
41023, 41024,
41117, 41129
CYTRON 40705
DAEWOO 40784, 40705,
40770, 40869,
41169, 41172
DANSAI 40770
DAYTEK 40872
DECCA 40770
DENON 40490, 40634,
41282, 41634
DENVER 40778
DIGITREX 40672
DISNEY 40675, 41270
DIVIDO 40705
DUAL 40675
DURABRAND 41127
DVD2000 40521
ELECTROHOME
41003
EMERSON 40591, 40675,
40821, 41268
ENTERPRISE 40591
ENTIVO 40503, 40539
ENZER 40770
ESA 40821, 41268
FIRSTLINE 40651
FISHER 40670
FUNAI 40675, 41268
GATEWAY 41158
GE 40522, 40815,
40717
GO VIDEO 40573, 40744,
40717, 40741,
40783, 40869,
41044, 41075,
41099, 41158,
41304, 41730
GOLDSTAR 40741, 40801,
40869
GOODMANS 40790
GRADIENTE 40490, 40651
GREENHILL 40717
GRUNDIG 40539, 40705
HARMAN/KARDON
40582, 40702
HITACHI 40573, 40664,
41247, 41664,
41764
HITEKER 40672
I-O DATA 41405
ILO 41348
INITIAL 40717
INSIGNIA 41268
INTEGRA 40571, 40627,
41634
IRT 40783
JBL 40702
JENSEN 41016
JMB 40695
JVC 40558, 40623,
40867, 41164,
41241, 41275,
41590, 41592,
41594
KAWASAKI 40790
KENWOOD 40490, 40534
KLH 40717, 40790,
41020, 41149
KLOSS 40533
KOSS 40651, 41061
LASONIC 40627, 40798
LECSON 41533
LENOXX 41127
LG 40591, 40741,
40801, 40869,
41600
LITEON 41058, 41158,
41416, 41440
LOEWE 40741
LOGIX 40783
MAGNASONIC
40651, 40675
MAGNAVOX 40503, 40539,
40646, 40675,
40821, 41268
MARANTZ 40503, 40539,
40675, 41627
MCINTOSH 41533
MEDION 40651
MEMOREX 40695, 40831,
41270
MICROSOFT 40522, 41708
MINATO 40752
MINTEK 40839, 40717
MITSUBISHI 41521, 40521,
41403, 41629
NAD 40591, 40741
NAIKO 40770
NEC 40785, 40869,
41404
NESA 40717
NEXXTECH 41402
NORCENT 41003, 40872,
41107
ONKYO 40503, 40627,
40792, 41612,
41627
OPTIMUS 40571
ORION 41695
ORITRON 40651
PALSONIC 40672
PANASONIC 40503, 40490,
40571, 40703,
41010, 41011,
41282, 41362,
41462, 41490,
41632, 41641,
41762
PHILIPS 40503, 40539,
40646, 40675,
40854, 41260,
41267, 41354
PIANODISC 41024
PIONEER 40525, 40571,
40631, 40638,
41475, 41476,
41571
POLAROID 41020, 41061,
41086
POLK AUDIO 40539
PORTLAND 40770
PRESIDIAN 40675
PRIMA 41016
PROCEED 40672
PROSCAN 40522
PROVISION 40778
QWESTAR 40651
RADIONETTE 40741
RADIOSHACK
40571
RCA 40522, 40571,
40717, 40790,
40822, 41022,
41132

viii
APPENDIX
REALISTIC 40571
REOC 40752
RIO 40869
ROTEL 40623
ROWA 41004
SABA 40651
SAMPO 40752
SAMSUNG 40490, 40573,
40744, 40820,
40899, 41044,
41075, 41599
SANSUI 40695, 41695
SANYO 40670, 40675,
40695, 41583
SCHNEIDER 40783
SCHWAIGER 40752
SENSORY SCIENCE
41158
SHARP 40630, 40675,
40752, 41256,
41556, 41642,
42002
SHARPER IMAGE
41117
SHERWOOD 40770
SHINSONIC 40533, 40839
SLIM ART 40784
SONIC BLUE 40573, 40783,
40869, 41099
SONY 40533, 41533,
40864, 40772,
41033, 41069,
41070, 41431,
41633
SUPERSCAN 40821
SVA 40717
SYLVANIA 40675, 40821,
41268
SYMPHONIC 40675, 40821,
41268
TATUNG 40770
TEAC 40571, 40717,
40790
TECHNICS 40490, 40703
TECHNIKA 40770
TEVION 40651
THETA DIGITAL
40571
THOMSON 40522
TOSHIBA 40503, 40573,
40539, 40695,
41045, 41154,
41510, 41595,
41639
UNIMAX 40770
UNIVERSUM 40591
URBAN CONCEPTS
40503, 40539
US LOGIC 40839
VENTURER 40790
VICTOR 41241, 41597
WYSE 41652
XBOX 40522, 41708
YAMAHA 40490, 40539,
40545, 41282,
42000, 42001
YAMAKAWA 40872
ZENITH 40503, 40591,
40741, 40869
ZEUS 40784
LD PLAYER
AIWA 40203
CARVER 40064
DENON 40059, 40172,
40241
DISCO VISION
40023
FUNAI 40203
HITACHI 40023
KENWOOD 40236, 40258
MAGNAVOX 40064, 40217,
40241
MARANTZ 40064
MITSUBISHI 40059, 40241
NAD 40059
OPTIMUS 40059
PANASONIC 40204
PHILIPS 40064
PIONEER 40059, 40023,
40241
QUASAR 40204
REALISTIC 40203
SEGA 40023
SHARP 40001
SONY 40193, 40201
TECHNICS 40204
TOSHIBA 40059
VICTOR 40245
WARDS 40059
YAMAHA 40217
DVD RECORDER
ACCURIAN 51416
APEX DIGITAL
51056
ASPIRE DIGITAL
51168
COBY 51086
CYBERHOME 51129
DENON 50490
EMERSON 50675
FUNAI 50675
GATEWAY 51158
GO VIDEO 50741, 51158,
51304, 51730
HITACHI 51664, 51764
JVC 51164, 51275
LG 50741
LITEON 51158, 51416,
51440
MAGNAVOX 50646, 50675
MITSUBISHI 51629
PANASONIC 50490, 51010,
51011
PHILIPS 50646
PIONEER 50631, 51475,
51476
POLAROID 51086
RCA 50522
SAMSUNG 50490
SENSORY SCIENCE
51158
SHARP 50630, 50675,
51556, 51642,
52002
SONY 51033, 51069,
51070, 51431
SYLVANIA 50675
TOSHIBA 51510, 51639
VICTOR 51275
YAMAHA 52001
ZENITH 50741
CD PLAYER
ADC 60018
ADCOM 60234
AIWA 60157
AKAI 60083, 60643,
61688
ALBA 60625
ANAM NATIONAL
60362
ARCAM 60157
AUDIO RESEARCH
60157
CAIRN 60157
CALIFORNIA AUDIO LABS
60029, 60303
CAMBRIDGE SOUNDWORKS
60157
CARVER 60157
CCE 60643
CLASSIC 61297
CURTIS MATHES
60032
DENON 60873, 60626,
60003, 60034,
60766
DKK 60000
DMX ELECTRONICS
60157
FISHER 60000, 61325
GEMINI 60625
GENEXXA 60032
GOLDSTAR 61208
GPX 61296
GRUNDIG 60157
HARMAN/KARDON
60100, 60157,
60083, 61202
HITACHI 60032
INKEL 60157, 60180
INTEGRA 60101
JERROLD 60003
JVC 60032, 60072,
61294
KENWOOD 60681, 60826,
60626, 60000,
60029, 60028,
60190, 61683
KOSS 61317
KRELL 60157
KYOCERA 60018
LG 61208
LINN 60157
LUXMAN 60328, 60489
MAGNAVOX 60157, 60038,
60274
MARANTZ 60626, 60029,
60157, 60038,
60180, 60373,
60435
MATSUI 60157
MCS 60029, 60043
MEMOREX 60000, 60032,
60468
MGA 60083
MICROMEGA 60157
MIRO 60000
MISSION 60157
MITSUBISHI 60083, 60808
MODULAIRE 60000, 60032,
60087, 60180,
60468
MTC 60625
NAKAMICHI 60147, 60373
NEC 60043, 60234
NIKKO 60362, 60625
NSM 60157
ONKYO 60868, 61327,
60101, 61685
OPTIMUS 61063, 60000,
60032, 60087,
60468
PANASONIC 60029, 60303,
60388, 60752,
61682
PENNEY 60029
PHILIPS 60626, 60157,
60274
PIONEER 61063, 61062,
60032, 61087,
60468
POLK AUDIO 60157
PROTON 60157
QED 60157
QUAD 60157
QUASAR 60029
RADIOSHACK 60000, 60032,
60180, 60468
RCA 61062, 60032,
60053, 60468
REALISTIC 60000, 60032,
60087, 60180,
60468
REVOX 60157
ROKSAN 60435
ROTEL 60157
SAE 60157
SAMSUNG 60524
SANSUI 60000, 60157
SANYO 60000, 60087
SHARP 60861, 60034,
60180, 61684
SHERWOOD 61067, 60180
SHURE 60043
SONIC FRONTIERS
60157
SONY 60490, 60000,
60100, 61364,
60185, 61790
STS 60018
SUGDEN 60157
SYLVANIA 60157
SYMPHONIC 60180
TAG MC LARE N
60157
TANDY 60032
TDK 61208
TEAC 60490, 60180,
60362
TECHNICS 60029, 60303
TECHWOOD 60303, 60362
THULE AUDIO
60157
TOSHIBA 61693, 61694
VICTOR 60072
WARDS 60032, 60157,
60053, 60087
YAMAHA 60490, 60868,
60888, 60036,
61292, 62000,
62001
YBA 60625
YORX 60000

ix
CD RECORDER
CLASSIC 71297
DENON 70626
FISHER 71325
GPX 71296
HARMAN/KARDON
71202
JVC 71294
KENWOOD 70626
LG 71208
MARANTZ 70626
PHILIPS 70626
PIONEER 71062, 71087
RCA 70053
SONY 70000, 70100,
71364
TDK 71208
YAMAHA 70888, 71292
MD RECORDER
DENON 70873
KENWOOD 70681, 70826,
71683
ONKYO 70868, 71685
OPTIMUS 71063
PANASONIC 71682
PIONEER 71063
SHARP 70861, 71684
SHERWOOD 71067
SONY 70490, 71790
YAMAHA 70490, 70888,
72001
TAPE DECK
AIWA 70197
DENON 70076, 70371,
70412
GARRARD 70308, 70309
JVC 70244, 70273
KENWOOD 70070, 70205,
70365
NIKKO 70365
ONKYO 70135, 70282
OPTIMUS 70027
PANASONIC 70229
PIONEER 70027, 70099
RCA 70027
SHARP 70205, 70371,
70412
SONY 70243, 70170,
70291
TEAC 70308, 70309,
70365
TECHNICS 70229
TECHNOVOX 70229
TECHWOOD 70365
VICTOR 70273
WARDS 70027
YAMAHA 70097, 70205,
70524
TUNER
ADC 80531
AIWA 81405, 80158,
80121, 81388,
81641
ALCO 81390
ANAM 81609, 81074
ARCAM 81189
AUDIO PRO 80148
AUDIOTRONIC
81189
AUDIOVOX 81390
BOSE 81229, 81933
CAPETRONIC 80531
CARVER 81189, 80121
CURTIS MATHES
80014, 80080
DELPHI 81414, 81846
DENON 81360, 80121,
80386, 81142
EMERSON 80531
FISHER 80219
GARRARD 80281
GOLDSTAR 80281
GRUNDIG 80281
HARMAN/KARDON
80110
HITACHI 80386
INTEGRA 80135, 80842,
81298, 81320
JBL 80110
JVC 81058, 80074,
80262, 80464,
81374, 81495,
81665
KAWASAKI 81390
KENWOOD 80027, 80186,
80262
KLH 81390
LG 80281
MAGNAVOX 81189, 81269,
80531, 81266
MARANTZ 81189, 81269,
80039, 81671
MCS 80039
MICROMEGA
81189
MYRYAD 81189
ONKYO 80135, 80380,
80842, 81298,
81320, 81677
OPTIMUS 81023, 80158,
80074, 80014,
80080, 80121,
80186, 80219,
80531, 81074
PANASONIC 81308, 81518,
80039, 80367,
81275, 81288,
81316, 81548,
81633, 81675,
81763, 81764
PENNEY 80039
PHILIPS 81189, 81269,
81266
PIONEER 81023, 80014,
80080, 80150,
80281, 80531,
80630, 81284,
81384, 81678
POLK AUDIO 81414
PROSCAN 81254
QUASAR 80039
RADIOSHACK
81609
RCA 81023, 81609,
81254, 80080,
80531, 81074,
81390, 81511
REALISTIC 81609, 80158,
80121, 80186
SANSUI 81189, 80148,
81764
SANYO 80219
SHARP 80186, 80262
SONIC 80281
SONY 81058, 81441,
81258, 81759,
81622, 80158,
81406, 81558,
81658, 81758,
81858
STEREOPHONICS
81023
TEAC 81074, 81390
TECHNICS 81308, 81518,
80039, 81384,
81633, 81675
TECHWOOD 80281
THORENS 81189
TOSHIBA 80080, 80135,
80842
VENTURER 81390
VICTOR 80074
WARDS 80158, 80014,
80080
XM 81406, 81414,
81846
YAMAHA 81023, 80176,
80186, 80376,
81176, 81276,
81331, 81375,
82004
(TUNER ID1) 82005
(TUNER ID2) 81949
(XM ID1) 82006
(XM ID2) 82007
ZENITH 80281
OTHER AUDIO
ACCESSORIES
YAMAHA 82001, 82002
(iPod) 82000

YAMAHA ELECTRONICS CORPORATION, USA
6660 ORANGETHORPE AVE., BUENA PARK, CALIF. 90620, U.S.A.
YAMAHA CANADA MUSIC LTD.
135 MILNER AVE., SCARBOROUGH, ONTARIO M1S 3R1, CANADA
YAMAHA ELECTRONIK EUROPA G.m.b.H.
SIEMENSSTR. 22-34, 25462 RELLINGEN BEI HAMBURG, GERMANY
YAMAHA ELECTRONIQUE FRANCE S.A.
RUE AMBROISE CROIZAT BP70 CROISSY-BEAUBOURG 77312 MARNE-LA-VALLEE CEDEX02, FRANCE
YAMAHA ELECTRONICS (UK) LTD.
YAMAHA HOUSE, 200 RICKMANSWORTH ROAD WATFORD, HERTS WD18 7GQ, ENGLAND
YAMAHA SCANDINAVIA A.B.
J A WETTERGRENS GATA 1, BOX 30053, 400 43 VÄSTRA FRÖLUNDA, SWEDEN
YAMAHA MUSIC AUSTRALIA PTY, LTD.
17-33 MARKET ST., SOUTH MELBOURNE, 3205 VIC., AUSTRALIA
©
2007 All rights reserved.
RX-V661
Printed in Malaysia WJ69940
RX-V661
AV Receiver
OWNER’S MANUAL
U
RX-V661_U-cv.fm Page 1 Friday, December 8, 2006 7:25 PM

■Front panel
RX-V861/RX-V661
U
VOLUME
INPUT
PROGRAM
SCENE
S VIDEO VIDEO OPTICALL AUDIO R
VIDEO AUX
SEARCH MODE
EFFECT
PURE DIRECT
STRAIGHT
PHONES
SILENT CINEMA
ON/OFF
AUDIO SELECT
TONE CONTROL OPTIMIZER MIC
1234
SPEAKERS PRESET/TUNING
EDIT
FM/AM A/B/C/D/E
CATEGORY
MEMORY
TUNING AUTO/MAN'L
DISPLAY
ON/OFF
ZONE 2 CONTROL
ZONE
l
PRESET/TUNING/CH
h
MAIN ZONE
MASTER
ON
OFF
G
1234 5 6789 0
ACDEHBIJF
00_Sheet_RX-V861_661_U.book Page 1 Friday, December 8, 2006 5:49 PM

■Remote control
REC
SCENE
1234
VOLUME
TV VOL TV CH
AMP
SOURCE
TV
TRANSMITCODE SET
STANDBY
POWER
POWERPOWER
AVTV
MULTI CH IN
AUDIO SEL
DOCK
MD
CBL
PHONO
MUTE
TV MUTE TV INPUT
4321
8
10
7
09
65
SLEEP
MOVIE
ENTERTAIN
LIVE/CLUB
CLASSICAL
ENT
PURE DIRECT
STRAIGHT
STEREO
ENHANCER
NIGHT
SUR. DECODE
MENUTITLE
SET MENU
SRCH MODE
XM MEMORY
LEVEL
DISPLAYRETURN
BAND
A-E/CAT.
ENTER
PRESET/CH
CD CD-R
TUNER XM
V-AUX
DVD
DVR VCR
DTV
4321
87
09
65
MOVIE
ENTERTAIN
LIVE/CLUB
CLASSICAL
PURE DIRECT
STRAIGHT
STEREO
ENHANCER
NIGHT
SUR. DECODE
G
K
L
M
J
I
H
N
E
F
D
A
B
C
O
P
QRST
UV
W
WK14480
Printed in Malaysia
a
00_Sheet_RX-V861_661_U.book Page i Friday, December 8, 2006 5:49 PM

RX-V661
Page 35 (footnote *2)
Incorrect
*2 You can select “V-AUX” as the input source even if your iPod is stationed in the Yamaha Universal Dock connected to this
unit. When the SCENE mode is deactivated and your iPod is stationed in the Yamaha Universal Dock, this unit selects
“DOCK” as the input source automatically.
Correct
*2 You can select “V-AUX” as the input source even if your iPod is stationed in the Yamaha Universal Dock connected to this
unit.
WK52460
Printed in Malaysia
U