Yamaha Scuba Diving Equipment Bb 1000Ma Users Manual ELECTRIC BASS
BB-1000MA to the manual bd237086-4406-4622-bfe7-3f13dfd1afe9
2014-12-13
: Yamaha Scuba-Diving-Equipment-Bb-1000Ma-Users-Manual yamaha-scuba-diving-equipment-bb-1000ma-users-manual-133982 yamaha pdf
Open the PDF directly: View PDF
.
Page Count: 4

1.019K-411 Printed in Japan ’01.09
BB-1000MA
SERVICE MANUAL
EG 011595
ELECTRIC BASS
HAMAMATSU, JAPAN
CONTENTS
OVERALL ASSEMBLY .............................................. 2
CIRCUIT DIAGRAM ................................................... 4
WIRING ..................................................................... 4
SPECIFICATIONS .................................................. 4
20011001-80000
This document is printed on chlorine free (ECF) paper with soy ink.
WARNING : CHEMICAL CONTENT NOTICE!
The solder used in the production of this product contains LEAD. In addition, other electrical/
electronic and/or plastic (Where applicable) components may also contain traces of chemicals
found by the California Health and Welfare Agency (and possibly other entities) to cause cancer
and/or birth defects or other reproductive harm.
DO NOT PLACE SOLDER, ELECTRICAL/ELECTRONIC OR PLASTIC COMPONENTS IN YOUR
MOUTH FOR ANY REASON WHAT SO EVER!
Avoid prolonged, unprotected contact between solder and your skin! When soldering, do not
inhale solder fumes or expose eyes to solder/flux vapor!
If you come in contact with solder or components located inside the enclosure of this product,
wash your hands before handling food.

BB-1000MA
2
A01a
A seal is attached
on the rear of the neck.
BB1000-MA
A01
D01
E07 E08
E09 E10
G01
G02
G03
G04
G05
G06
E14
E13 E12 E11
E15
E12
E11
E13
E06
E04
E03
E19
E01 E02
E05
TONE: 05A 250KΩ
F01d
F03 F04
F08
E16
E17 E18 F01
E16a F01b
F05 F06 F07
F01c
VOLUME: 15A 250KΩ
E16
E16a F01a
F05 F06 F07
OVERALL ASSEMBLY
Bridge Assembly: Ping well YP-12N (Nickel)
E14
Jack Installation
F08b
F08a
F08c
F08
B01
B02

BB-1000MA
3
: New Parts RANK: Japan only
*
*
*
*
*
*
*
*
OVERALL ASSEMBLY BB-1000MA
A01 Neck Assembly BM
A01 Neck Assembly MGR
A01a Seal (QC64160)
D01 Body
E01 Tuning Machine Assembly Pingway RM1240 Nickel 4 13
E02 Round Head Wood Screw 2.4X10 FNM33G Nickel 12 01
E03 String Guide Nickel
E04 Round Head Wood Screw 2.7X13 FNM33G Nickel
E05 Nut 40mm UREA (Ivory) 07
E06 Strings H4030 1set (AA80931)
E07 Neck Plate Neck Joint Bush Black 4 04
E08 Oval Head Tapping Screw 5.0X40 FCM3BL Black 4 01
E09 Rod Cover ABS (Black) 03
E10 Oval Head Wood Screw 2.1X10 FCM3BL Black 01
E11 Strap Button Nickel 202
E12 Oval Head Tapping Screw 3.5X25 FNM33G Nickel 2
E13 Spacer Felt (Black) 201
E14 Bridge Assembly Ping well YP-12N Nickel
E15 Oval Head Tapping Screw 3.5X25 FNM33G Nickel 5
E16 Knob Assembly 207
E16a Screw M3.0X6 ZMC-BL Black 2 21
E17 Back Cover 05
E18 Oval Head Wood Screw 2.7X13 FCM3BL Black 4 03
E19 Spacer 01
F01 Electrical Unit 1set (QC64260)
F01a Variable Resistor 15A 250K ohm VOLUME 03
F01b Variable Resistor 05A 250K ohm TONE 03
F01c Ceramic Capacitor 0.047uF 01
F01d Pickup Switch 3-P Toggle #30046 06
F03 Round Nut with Pickup Switch
F04 Switch Washer 02
F05 Hexagonal Nut with Volume 2
F06 Flat Washer with Volume 2
F07 Toothed Lock Washer with Volume 4
F08 Jack 07
F08a Hexagonal Nut with Jack
F08b Toothed Lock Washer with Jack
F08c Rubber Ring with Jack
G01 Pickup Assembly FRONT 17
G02 Oval Head Wood Screw 3.1X32 FCM3BL Black 6
G03 Pickup Escutcheon Nickel
G04 Oval Head Wood Screw 2.7X13 FNM33G Nickel 6 01
G05 Pickup Assembly REAR 19
G06 Oval Head Wood Screw 2.7X13 FNM33G Nickel 4 01
H01 Accessory Unit G-1 1set 07
Cord D 05
Wrench #1.5
Wrench #5
Bridge Assembly Ping well YP-12N Nickel
B01 Bridge Base Nickel
B02 Bridge Piece Assembly 4
AAX30900
AAX30910
--
--
QC604900
EA620030
QC605800
QC669500
CB821090
--
QC205200
VI825000
CB821460
03706220
BB801850
EN230150
VB793700
QC642500
EN230150
QC620900
AAX16560
CB809560
EB620020
VJ382000
--
HS120090
HS120100
FG244470
QA024800
--
VA295700
--
--
--
QA209900
--
--
--
QC620700
EB630180
QC620800
EB620050
QC605300
EB620050
QC354000
QA262600
--
--
QC642500
AAX30920
AAX30930
REF NO.
PART NO. DESCRIPTION REMARKS
QTY RANK

BB-1000MA
4
SPECIFICATIONS
STANDARD SPECIFICA TIONS
Scale Length..............................863.6mm
Body-Neck Construction .........Bolt On
Length........................................ 1153.3mm
Width ......................................... 347mm
Net Weight ................................4.0kg
COLOR
Body
BM ........................................Black Metallic
MGR...................................... Mist Green
Neck
BM ........................................Black Metallic
MGR...................................... Mist Green
BODY
Material......................................Alder
Body Depth ...............................41mm
FINGERBOARD
Material......................................Rosewood
Fingerboard Width ................... 0-F 40.0 mm, 12-F 56.3 mm
No. of Frets................................ 21
NECK
Material......................................Maple
Neck Thickness ........................ 1-F 21.0 mm, 12-F 23.5 mm
PARTS
Hardware ...................................Nickel Plated
Nut.............................................. Urea
Bridge ........................................Ping well YP-12N: Nickel
Strings........................................ H4030
CONTROLS
Volume .......................................15A 250KΩ x 1
Tone ........................................... 05A 250KΩ x 1
Pickup Switch............................ 3 position Toggle Switch
PICKUPS
Front .......................................... Single Coil Split Type
Rear ............................................Single Coil
Magnet
Front/Rear .............................. Alnico 5
CIRCUIT DIAGRAM
WH
YE
WH WH
GR
RE
WH
WH
RE
GR
VOLUME
15A 250KΩTONE
05A 250KΩ
PICKUP
SWITCH
to bridge ground
OUTPUT
JACK
0.047uF
FRONT PICKUP
REAR PICKUP
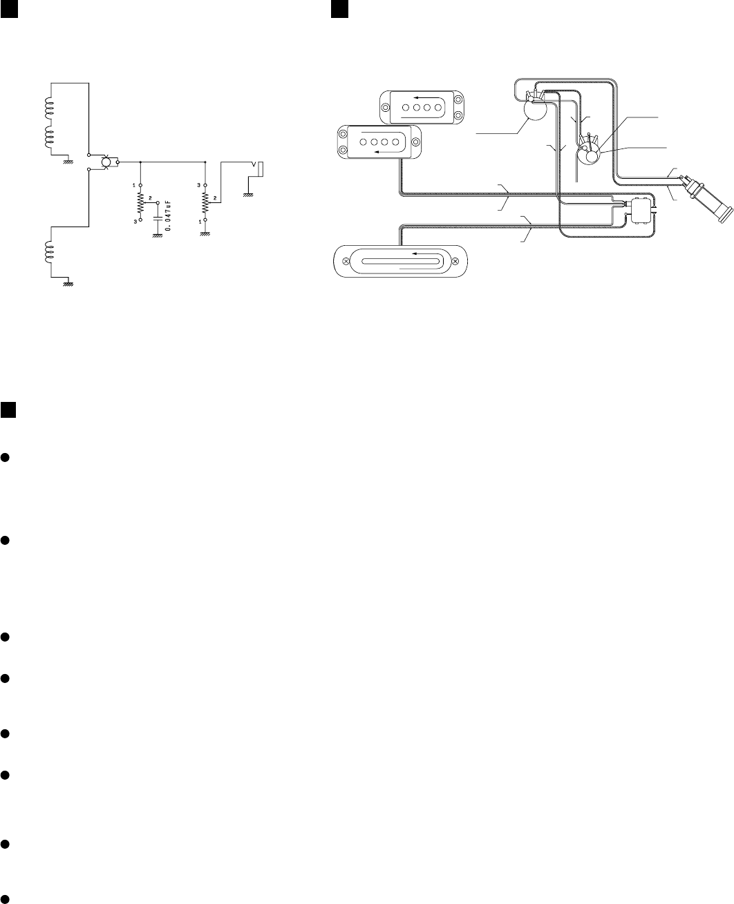
WIRING
FRONT PICKUP
VOLUMETONE OUTPUT
15A 250K
05A 250K
REAR PICKUP
PICKUP
SWITCH
(3position)
BPPJ-04