Yamaha Tyros_e Tyros2 Owner's Manual Nl Om
User Manual: Yamaha Tyros2 Owner's Manual
Open the PDF directly: View PDF
.
Page Count: 240 [warning: Documents this large are best viewed by clicking the View PDF Link!]
- WAARSCHUWING
- LET OP
- Gefeliciteerd!
- Paklijst
- Hoe deze handleiding te gebruiken
- Inhoudsopgave
- Bedieningspaneel & aansluitingen 14
- Achterpaneel en aansluitingen 16
- Het instrument aanzetten en de demo's afspelen 22
- Voices bespelen 25
- Een stijl selecteren en afspelen - Automatische begeleiding (ACMP) 31
- De Multi Pads 38
- Voice-effecten 39
- Ideale set-ups voor elke song oproepen - Music Finder 40
- Song afspelen 43
- Zingen via een aangesloten microfoon 47
- Toetsenbord- en stemoefeningen met de functie Guide (gids) functie 49
- Eigen paneelset-ups opslaan en terugroepen - Registration Memory 52
- Uw spel opnemen en songs creëren - songopname 55
- Audio opnemen op de Tyros2 - Hard Disk Recorder 59
- Aansluiten op een USB-opslagapparaat 64
- Aansluiten op een computer 66
- Basisbediening - uw gegevens organiseren 68
- Displayberichten 69
- Direct Access(directe toegang) - onmiddellijke selectie van displays 70
- Basisstructuur van bestand/map en geheugenstations 70
- Een nieuwe map maken 73
- Selecteren (openen) van een map of bestand 73
- Mappen/bestanden kopiëren (kopiëren en plakken) 74
- Bestanden verplaatsen (kopiëren en plakken) 74
- Mappen/bestanden verwijderen 75
- Bestanden opslaan 75
- Mappen/bestanden een naam geven 76
- Het beeld van de display Open/Save veranderen 77
- Toetsenbordgedeelten en hun functies 80
- Synchro Start aan/uit 80
- Voices en toetsenbordpartijen 84
- Voicetypen 85
- Voice-effecten 87
- De toonhoogte veranderen op de Tyros2 88
- Parameters 89
- Parameters 91
- Een voice maken - basisprocedure 94
- Een customvoice bewerken op de Tyros2 - Voice Set 101
- Een customvoicebank bewerken - Custom Voice Bank Edit 102
- Een enkele customvoice naar de Tyros2 laden - Individual Load 104
- Een customvoicebibliotheek naar de Tyros2 laden - Library Load 106
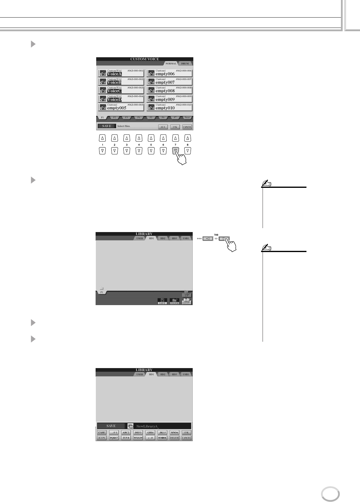
- Uw customvoices opslaan in een bibliotheek - Library Save 108
- Een customvoice op uw computer bewerken - Voice Editor 111
- Muzieknotatie weergeven 112
- Songteksten (Lyrics) weergeven 114
- Tekst weergeven 115
- De songteksten/tekst op een externe monitor weergeven 116
- Songpositie 117
- Parameters gerelateerd aan songafspelen 118
- Achtergrondpartijen spelen met de speelhulptechnologie (P.A.T.) 120
- Record Mode-instellingen (opstellen voor opnieuw opnemen) 122
- Gegevensbewerking per kanaal 123
- Stapsgewijze opname van akkoordgegevens via het eventoverzicht 125
- Stapsgewijze opname van noten via het eventoverzicht 127
- Stapsgewijze opname van systeemexclusief- boodschappen via het eventoverzicht 133
- Stapsgewijze opname van songteksten via het eventoverzicht 133
- Hardeschijfbestands- en -mapbewerkingen - display Open/Save 135
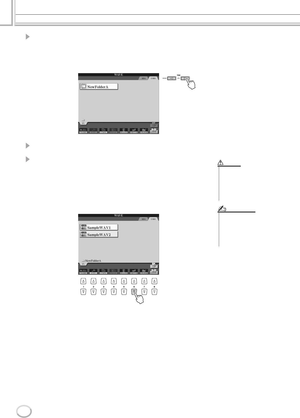
- Een audiobestand importeren 137
- Een audiobestand exporteren 139
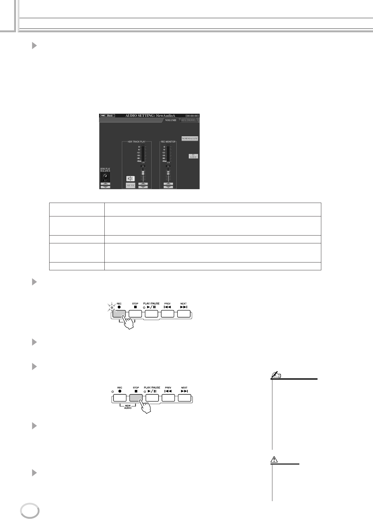
- Opnieuw opnemen 141
- De start-/eindpunten van de audio instellen 146
- Modus Playlist 147
- Een playlist maken 147
- Een Playlist afspelen 149
- Regelaars Playlist 151
- Stijlkarakteristieken 152
- Akkoordvingerzettingen 152
- Fade In/Out 154
- Tempo 154
- Synchro Start en Synchro Stop 155
- Programmeerbare One Touch Setting (OTS) 155
- Onmiddellijke stijlselectie 156
- Aan stijlafspelen gerelateerde instellingen 157
- Style Settings (stijlinstellingen) 157
- Splitpunt 158
- Basisinstellingen en realtime opnemen voor elke part (kanaal) 161
- Stapsgewijze opname van noten via het Eventoverzicht 162
- Een stijl assembleren met bestaande patterndata 163
- Groove en Dynamiek 163
- Gegevensbewerking per kanaal 165
- Style File Format-instellingen maken 165
- Custom Stijlopname via een Externe Sequencer 167
- Multi Pad bewerking via het Open/Save display 169
- Multi Pad creëren/bewerken (digitaal opnemen) 169
- Music Finder Record bewerking 171
- Music Finder Records opslaan als een enkele file 171
- Freeze 173
- Registration Sequence 173
- Vocal Harmony bewerken 175
- Talk Setting (Spreekinstelling) 177
- Microphone Overall Settings (Algemene microfooninstellingen) 177
- Partinstellingen 180
- Song Auto Revoice 181
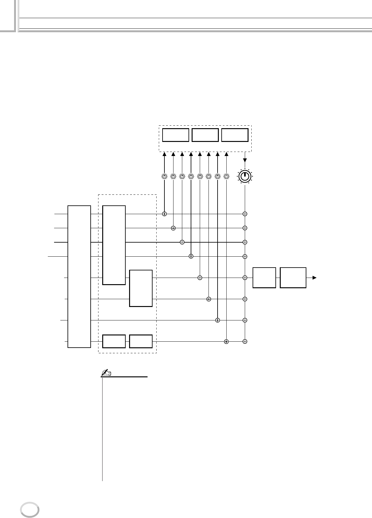
- Effecten 181
- Equalizer (EQ) 184
- Master Compressor 185
- Line Out instellingen 185
- Stemmen 187
- Voice Set (voice-instelling) 188
- Screen Out-instellingen 188
- Regelaar 189
- Harmony/Echo 191
- Overige instellingen (Utility) 193
- Het instrument verbinden met internet 197
- Toegang verkrijgen tot de speciale Tyros2-website 198
- Bewerkingen op de speciale Tyros2-website 198
- Data aanschaffen en downloaden 201
- Bladwijzers opslaan van uw favoriete pagina's 202
- De startpagina (homepage) veranderen 204
- Over de internetinstellingsdisplay 205
- Internetinstellingen initialiseren 208
- Verklarende woordenlijst van internettermen 209
- MIDI-systeeminstellingen 215
- MIDI-verzendinstellingen 215
- MIDI-ontvangstinstellingen 216
- Instelling van de akkoordgrondtoon voor het stijlafspelen via MIDI-ontvangst 217
- Instelling van het akkoordsoort voor het stijlafspelen via MIDI-ontvangst 217
- MFC10-instellingen 217
- Optionele luidsprekers
- Spanningsvoorziening
- Toepassingsindex
- Voorbereidingen voordat u het instrument aanzet
- Naar de Tyros2 luisteren
- Het toetsenbord bespelen
- Het toetsenbordspel oefenen
- De programma's en instellingen van de Tyros2 selecteren
- De LCD-display gebruiken
- Het afspelen van stijlakkoorden regelen met uw linkerhand en melodieën met uw rechter - functie automatische begeleiding (ACMP)
- Onmiddellijk selecteren van zelfgemaakte paneelinstellingen
- Geluiden, stijlen, songs en meer maken
- Begrip van de organisatie en structuur van de Tyros2
- Regelen en aanpassen van de toonhoogte
- Voetpedalen gebruiken
- Zingen via een aangesloten microfoon
- Tips en technieken voor live optredens
- Tips en technieken voor optredens met een groep
- Informatie over MIDI
- Externe apparatuur aansluiten op/installeren in de Tyros2
- Computertoepassingen
- Andere tips
- Bedieningspaneel en aansluitingen
- Muziekstandaard
- Het instrument aan-/uitzetten
- Het displaypaneel oplichten en neerlaten
- Het instrument aanzetten en de demo's afspelen
- Voices bespelen
- Een stijl selecteren en afspelen - Automatische begeleiding (ACMP)
- De Multi Pads
- Voice-effecten
- Ideale set-ups voor elke song oproepen - Music Finder
- Song afspelen
- Zingen via een aangesloten microfoon
- Toetsenbord- en stemoefeningen met de functie Guide (gids) functie
- Eigen paneelset-ups opslaan en terugroepen - Registration Memory
- Uw spel opnemen en songs creëren - songopname
- Audio opnemen op de Tyros2 - Hard Disk Recorder
- Aansluiten op een USB-opslagapparaat
- Aansluiten op een computer
- Initiële setup
- Toegang tot een hardeschijfstation via the USB-opslagmodus
- Basisbediening - uw gegevens organiseren
- Displaygerelateerde regelaars
- Map- en bestandsbewerkingen via de Open/Save-display
- Over de gemarkeerde cursor in de display
- Over de paneelknopkleuren
- Over het toetsenbord
- Functieboom
- Voices
- Organ Flutes (Footage-instellingen)
- Voicebewerking (Voice Set)
- Voice Creator - aangepaste voicebewerking
- Een voice maken - basisprocedure
- Een customvoice bewerken op de Tyros2 - Voice Set
- Een customvoicebank bewerken - Custom Voice Bank Edit
- Een enkele customvoice naar de Tyros2 laden - Individual Load
- Een customvoicebibliotheek naar de Tyros2 laden - Library Load
- Uw customvoices opslaan in een bibliotheek - Library Save
- Een customvoice op uw computer bewerken - Voice Editor
- Song afspelen
- Song Creator (digitaal opnemen)
- Record Mode-instellingen (opstellen voor opnieuw opnemen)
- Gegevensbewerking per kanaal
- Stapsgewijze opname van akkoordgegevens via het eventoverzicht
- Stapsgewijze opname van noten via het eventoverzicht
- Stapsgewijze opname van systeemexclusief-boodschappen via het eventoverzicht
- Stapsgewijze opname van songteksten via het eventoverzicht
- Audio opnemen met de Hard Disk Recorder
- Stijlafspelen (Automatische begeleiding)
- Stijlkarakteristieken
- Akkoordvingerzettingen
- Fade In/Out
- Tempo
- Synchro Start en Synchro Stop Beknopte handleiding op pagina 31
- Programmeerbare One Touch Setting (OTS) Beknopte handleiding op pagina 36
- Onmiddellijke stijlselectie
- Aan stijlafspelen gerelateerde instellingen
- Style Settings (stijlinstellingen)
- Splitpunt
- Style Creator (digitaal opnemen)
- De Multi Pads
- Music Finder
- Registration Memory-
- Een microfoon gebruiken
- Mixing Console
- Totaal (global) en andere belangrijke instellingen maken - Functie
- De Tyros2 rechtstreeks met internet verbinden
- Het instrument verbinden met internet
- Toegang verkrijgen tot de speciale Tyros2-website
- Bewerkingen op de speciale Tyros2-website
- Data aanschaffen en downloaden
- Bladwijzers opslaan van uw favoriete pagina's
- De startpagina (homepage) veranderen
- Over de internetinstellingsdisplay
- Internetinstellingen initialiseren
- Verklarende woordenlijst van internettermen
- MIDI
- De optionele luidsprekers installeren
- Een optionele harde schijf installeren
- De optionele DIMM's installeren
- Problemen oplossen
- Verklarende woordenlijst
- Specificaties
- Omgaan met de diskdrive (FDD) en diskettes
- In dit instrument kan een optioneel diskettestation UD-FD01 worden geïnstalleerd. Hiermee kunt u de originele data die u op het instrument heeft gecreëerd, opslaan op diskette en de data van diskette naar het instrument laden
- Behandel de diskettes en de diskdrive met zorg. Volg de onderstaande belangrijke voorzorgsmaatregelen.
- Numbers
- A
- B
- C
- D
- E
- F
- G
- H
- I
- J
- K
- L
- M
- N
- O
- P
- Q
- R
- S
- T
- U
- V
- W
- X
- Index

Gebruikershandleiding
NL
U.R.G., Pro Audio & Digital Musical Instrument Division, Yamaha Corporation
© 2005 Yamaha Corporation
BGAO
***XX*.*-**
Printed in Europe
Yamaha Home Keyboards Home Page (English Only)
http://music.yamaha.com/homekeyboard
Yamaha Manual Library
http://www.yamaha.co.jp/manual/
DIGITAL WORKSTATION Gebruikershandleiding

2
Tyros2 gebruikershandleiding
SPECIAL MESSAGE SECTION
PRODUCT SAFETY MARKINGS:
Yamaha electronic
products may have either labels similar to the graphics
shown below or molded/stamped facsimiles of these
graphics on the enclosure. The explanation of these
graphics appears on this page. Please observe all cautions
indicated on this page and those indicated in the safety
instruction section.
See bottom of Keyboard enclosure for graphic symbol markings.
The exclamation point within the
equilateral triangle is intended to alert
the user to the presence of important
operating and maintenance (servicing)
instructions in the literature
accompanying the product.
The lightning flash with arrowhead
symbol, within the equilateral triangle,
is intended to alert the user to the
presence of uninsulated “dangerous
voltage” within the product’s enclosure
that may be of sufficient magnitude to
constitute a risk of electrical shock.
IMPORTANT NOTICE:
All Yamaha electronic products
are tested and approved by an independent safety testing
laboratory in order that you may be sure that when it is
properly installed and used in its normal and customary
manner, all foreseeable risks have been eliminated.
DO NOT modify this unit or commission others to do so
unless specifically authorized by Yamaha. Product
performance and/or safety standards may be diminished.
Claims filed under the expressed warranty may be denied if
the unit is/has been modified. Implied warranties may also
be affected.
SPECIFICATIONS SUBJECT TO CHANGE:
The information contained in this manual is believed to be
correct at the time of printing. However, Yamaha reserves
the right to change or modify any of the specifications
without notice or obligation to update existing units.
ENVIRONMENTAL ISSUES:
Yamaha strives to produce
products that are both user safe and environmentally
friendly. We sincerely believe that our products and the
production methods used to produce them, meet these goals.
In keeping with both the letter and the spirit of the law,
we want you to be aware of the following:
Battery Notice:
This product MAY contain a small non-
rechargable battery which (if applicable) is soldered in
place. The average life span of this type of battery is
approximately five years. When replacement becomes
necessary, contact a qualified service representative to
perform the replacement.
Warning:
Do not attempt to recharge, disassemble,
or incinerate this type of battery. Keep all batteries away
from children. Dispose of used batteries promptly and as
regulated by applicable laws. Note: In some areas,
the servicer is required by law to return the defective parts.
However, you do have the option of having the servicer
dispose of these parts for you.
Disposal Notice:
Should this product become damaged
beyond repair, or for some reason its useful life is
considered to be at an end, please observe all local, state,
and federal regulations that relate to the disposal of products
that contain lead, batteries, plastics, etc.
NOTICE:
Service charges incurred due to lack of
knowledge relating to how a function or effect works (when
the unit is operating as designed) are not covered by the
manufacturer’s warranty, and are therefore the owners
responsibility. Please study this manual carefully and
consult your dealer before requesting service.
NAME PLATE LOCATION:
The graphic below indicates
the location of the name plate. The model number, serial
number, power requirements, etc., are located on this plate.
You should record the model number, serial number, and the
date of purchase in the spaces provided below and retain this
manual as a permanent record of your purchase.
Model
Serial No.
Purchase Date
CAUTION
RISK OF ELECTRIC SHOCK
DO NOT OPEN
CAUTION: TO REDUCE THE RISK OF ELECTRIC SHOCK.
DO NOT REMOVE COVER (OR BACK).
NO USER-SERVICEABLE PARTS INSIDE.
REFER SERVICING TO QUALIFIED SERVICE PERSONNEL.
92-469-
➀
(onderkant)

3
Tyros2 gebruikershandleiding
WARNING-
When using any electrical or electronic product,
basic precautions should always be followed. These precautions
include, but are not limited to, the following:
1.
Read all Safety Instructions, Installation Instructions,
Special Message Section items, and any Assembly Instructions
found in this manual BEFORE making any connections, including
connection to the main supply.
2.
Main Power Supply Verification: Yamaha products are
manufactured specifically for the supply voltage in the area where
they are to be sold. If you should move, or if any doubt exists about
the supply voltage in your area, please contact your dealer for
supply voltage verification and (if applicable) instructions.
The required supply voltage is printed on the name plate. For name
plate location, please refer to the graphic found in the Special
Message Section of this manual.
3.
This product may be equipped with a polarized plug (one
blade wider than the other). If you are unable to insert the plug into
the outlet, turn the plug over and try again. If the problem persists,
contact an electrician to have the obsolete outlet replaced. Do NOT
defeat the safety purpose of the plug.
4.
Some electronic products utilize external power supplies or
adapters. Do NOT connect this type of product to any power supply
or adapter other than one described in the owners manual, on the
name plate, or specifically recommended by Yamaha.
5.
WARNING:
Do not place this product or any other objects
on the power cord or place it in a position where anyone could walk
on, trip over, or roll anything over power or connecting cords of
any kind. The use of an extension cord is not recommended! If you
must use an extension cord, the minimum wire size for a 25’ cord
(or less) is 18 AWG. NOTE: The smaller the AWG number,
the larger the current handling capacity. For longer extension cords,
consult a local electrician.
6.
Ventilation: Electronic products, unless specifically
designed for enclosed installations, should be placed in locations
that do not interfere with proper ventilation. If instructions for
enclosed installations are not provided, it must be assumed that
unobstructed ventilation is required.
7.
Temperature considerations: Electronic products should be
installed in locations that do not significantly contribute to their
operating temperature. Placement of this product close to heat
sources such as; radiators, heat registers and other devices that
produce heat should be avoided.
8.
This product was NOT designed for use in wet/damp
locations and should not be used near water or exposed to rain.
Examples of wet/damp locations are; near a swimming pool,
spa, tub, sink, or wet basement.
9.
This product should be used only with the components
supplied or; a cart, rack, or stand that is recommended by the
manufacturer. If a cart, rack, or stand is used, please observe all safety
markings and instructions that accompany the accessory product.
10.
The power supply cord (plug) should be disconnected from
the outlet when electronic products are to be left unused for
extended periods of time. Cords should also be disconnected
when there is a high probability of lightning and/or electrical
storm activity.
11.
Care should be taken that objects do not fall and liquids are
not spilled into the enclosure through any openings that may exist.
12.
Electrical/electronic products should be serviced by a
qualified service person when:
a. The power supply cord has been damaged; or
b. Objects have fallen, been inserted, or liquids have been
spilled into the enclosure through openings; or
c. The product has been exposed to rain: or
d. The product dose not operate, exhibits a marked change
in performance; or
e. The product has been dropped, or the enclosure of the
product has been damaged.
13.
Do not attempt to service this product beyond that
described in the user-maintenance instructions. All other servicing
should be referred to qualified service personnel.
14.
This product, either alone or in combination with an
amplifier and headphones or speaker/s, may be capable of
producing sound levels that could cause permanent hearing loss.
DO NOT operate for a long period of time at a high volume level or
at a level that is uncomfortable. If you experience any hearing loss
or ringing in the ears, you should consult an audiologist.
IMPORTANT: The louder the sound, the shorter the time period
before damage occurs.
15.
Some Yamaha products may have benches and/or
accessory mounting fixtures that are either supplied as a part of the
product or as optional accessories. Some of these items are
designed to be dealer assembled or installed. Please make sure that
benches are stable and any optional fixtures (where applicable) are
well secured BEFORE using. Benches supplied by Yamaha are
designed for seating only. No other uses are recommended.
IMPORTANT SAFETY INSTRUCTIONS
INFORMATION RELATING TO PERSONAL INJURY, ELECTRICAL SHOCK,
AND FIRE HAZARD POSSIBILITIES HAS BEEN INCLUDED IN THIS LIST.
PLEASE KEEP THIS MANUAL
92-469-2

4
Tyros2 gebruikershandleiding
(2)-10
1/2
VOORZICHTIG
LEES DIT ZORGVULDIG DOOR VOORDAT U VERDERGAAT
* Bewaar deze gebruikershandleiding op een veilige plaats voor
eventuele toekomstige raadpleging.
WAARSCHUWING
Volg altijd de algemene voorzorgsmaatregelen op die hieronder worden opgesomd om te voorkomen dat u gewond
raakt of zelfs sterft als gevolg van elektrische schokken, kortsluiting, schade, brand of andere gevaren. De maatregelen
houden in, maar zijn niet beperkt tot:
• Gebruik alleen het voltage dat als juist wordt aangegeven voor het instrument.
Het vereiste voltage wordt genoemd op het naamplaatje van het instrument.
• Controleer de elektrische stekker regelmatig en verwijder al het vuil of stof dat
zich erop verzameld heeft.
• Gebruik alleen het bijgeleverde netsnoer/de bijgeleverde stekker.
• Plaats het netsnoer niet in de buurt van warmtebronnen zoals verwarming en
kachels, verbuig of beschadig het snoer niet, plaats geen zware voorwerpen op
het snoer. Leg het snoer uit de weg, zodat niemand er op trapt of erover kan
struikelen en zodat er geen zware voorwerpen overheen kunnen rollen.
• Dit instrument bevat geen door de gebruiker te repareren onderdelen. Haal de
interne onderdelen niet uit elkaar en modificeer ze op geen enkele manier.
• Stel het instrument niet bloot aan regen, gebruik het niet in de buurt van water
of onder natte of vochtige omstandigheden en plaats geen voorwerpen op het
instrument die vloeistoffen bevatten die in de openingen kunnen vallen.
• Haal nooit een stekker uit en steek nooit een stekker in het stopcontact als u
natte handen heeft.
• Plaats geen brandende voorwerpen, zoals kaarsen, op het instrument.
Een brandend voorwerp kan omvallen en brand veroorzaken.
• Als het netsnoer of de stekker beschadigd is of stuk gaat, als er plotseling
geluidsverlies optreedt in het instrument, of als er een ongebruikelijke geur
of rook uit het instrument komt, moet u het instrument onmiddellijk uitzetten,
de stekker uit het stopcontact halen en het instrument na laten kijken door
gekwalificeerd Yamaha-servicepersoneel.
LET OP
Volg altijd de algemene voorzorgsmaatregelen op die hieronder worden opgesomd om te voorkomen dat u of iemand
anders gewond raakt of dat het instrument of andere eigendommen beschadigd raken. De maatregelen houden in, maar
zijn niet beperkt tot:
• Als u de stekker uit het instrument of uit het stopcontact haalt, moet u altijd aan
de stekker trekken, nooit aan het snoer. Het snoer kan beschadigd raken als u
eraan trekt.
• Haal de stekker uit het stopcontact als u het instrument gedurende langere tijd
niet gebruikt of tijdens een elektrische storm.
• Sluit het instrument niet aan op een stopcontact via een verdeelstekker. Dit kan
resulteren in een verminderde geluidskwaliteit en hierdoor kan het stopcontact
oververhitten.
• Stel het instrument niet bloot aan overdreven hoeveelheden stof of trillingen,
of extreme kou of hitte (zoals in direct zonlicht, bij een verwarming of overdag
in een auto) om de kans op vervorming van het paneel of beschadiging van de
interne componenten te voorkomen.
• Gebruik het instrument niet in de nabijheid van een tv, radio, stereo-apparatuur,
mobiele telefoon of andere elektrische apparaten. Anders kan het instrument,
de tv of radio bijgeluiden opwekken.
• Plaats het instrument niet in een onstabiele positie, waardoor het per ongeluk
om kan vallen.
• Verwijder alle aangesloten kabels alvorens het instrument te verplaatsen.
• Zorg er bij het opstellen van het instrument voor dat het gebruikte stopcontact
makkelijk toegankelijk is. Schakel de POWER-schakelaar bij storingen of een
slechte werking onmiddellijk uit en trek de stekker uit het stopcontact.
• Gebruik alleen een voor het instrument bedoelde standaard. Als u het instrument
vastmaakt aan de standaard of het rek, gebruik dan uitsluitend de bijgeleverde
schroeven. Anders kan dit leiden tot beschadiging van de interne componenten
of het vallen van het instrument.
• Plaats geen voorwerpen voor de ventilatieopeningen van het instrument,
aangezien dit adequate ventilatie van de interne componenten zou kunnen
verhinderen, en mogelijk kan resulteren in het oververhit raken van het
instrument.
Spanningsvoorziening/netsnoer
Niet openen
Waarschuwing tegen water
Waarschuwing tegen brand
Als u onregelmatigheden opmerkt
Spanningsvoorziening/Netsnoer
Locatie

5
Tyros2 gebruikershandleiding
(2)-10
2/2
• Voordat u het instrument aansluit op andere elektronische componenten, moet u
alle betreffende apparatuur uitzetten. Voordat u alle betreffende apparatuur aan-
of uitzet, moet u alle volumes op het minimum zetten. Voer de volumes van alle
componenten, na het aanzetten, geleidelijk op tot het gewenste luisterniveau,
terwijl u het instrument bespeelt.
• Gebruik bij het schoonmaken een zachte droge doek. Gebruik geen
verfverdunners, oplosmiddelen, schoonmaakmiddelen of met chemicalieën
geïmpregneerde schoonmaakdoekjes.
• Steek geen vinger of hand in de openingen van het instrument.
• Steek of laat nooit papier, metaal of andere voorwerpen in de openingen op
het paneel of het toetsenbord vallen. Als dit gebeurt, zet dan onmiddellijk
het instrument uit en haal de stekker uit het stopcontact. Laat vervolgens
uw instrument nakijken door gekwalificeerd Yamaha-servicepersoneel.
• Plaats geen vinylen, plastic of rubberen voorwerpen op het instrument, aangezien
dit verkleuring van het paneel of het toetsenbord tot gevolg kan hebben.
• Leun niet op het instrument, plaats geen zware voorwerpen op het instrument en
vermijd het uitoefenen van overmatig veel kracht op de knoppen, schakelaars en
aansluitingen.
• Gebruik het instrument niet te lang op een oncomfortabel geluidsniveau
aangezien dit permanent gehoorverlies kan veroorzaken. Consulteer een
KNO-arts als u geruis in uw oren of gehoorverlies constateert.
Uw data opslaan en back-ups maken
De gegevens van de hieronder vermelde typen gaan verloren wanneer u het
instrument uitschakelt. Sla de gegevens op op het User-station (pagina 67) of een
geschikt extern medium.
• Opgenomen/bewerkte songs (pagina's 55, 59, 121, 135)
• Gemaakte/bewerkte stijlen (pagina 159)
• Gemaakte/bewerkte voices (pagina's 91, 94)
• Gemaakte Multi Pads (pagina 169)
• Onthouden One Touch Settings (pagina 155)
• Bewerkte MIDI-instellingen (pagina 214)
Gegevens in het User-station (pagina 71) kunnen verloren gaan als gevolg van een
onjuiste werking of bediening. Sla belangrijke gegevens op op een extern medium.
Opslagapparaat voor back-up/extern medium
• Om gegevensverlies door mediabeschadiging te voorkomen, adviseren wij u
belangrijke gegevens op twee USB-opslagapparaten/externe media op te slaan.
Zet het instrument altijd uit als u het niet gebruikt.
●
Auteursrechtvermelding
Hier volgen de titels, verantwoordelijken en auteursrechtvermeldingen voor de songs die vooraf in dit instrument zijn geïnstalleerd.
Beauty And The Beast
van Walt Disney’s BEAUTY AND THE BEAST
Teksten door Howard Ashman
Muziek door Alan Menken
© 1991 Walt Disney Music Company en Wonderland Music
Company, Inc.
Alle rechten voorbehouden Gebruikt met toestemming
Can’t Help Falling In Love
van de Paramount-film BLUE HAWAII
Tekst en muziek van George David Weiss, Hugo Peretti en
Luigi Creatore
Auteursrechten © 1961 door Gladys Music, Inc.
Auteursrechten zijn vernieuwd en toegewezen aan Gladys Music
Alle rechten vastgelegd door Cherry Lane Music Publishing
Company, Inc. en Chrysalis Music
Internationale auteursrechten veiliggesteld. Alle rechten
voorbehouden
Aansluitingen
Onderhoud
Zorgvuldig behandelen
Als u instellingen in een displaypagina wijzigt en die pagina verlaat, worden de
System Setup-gegevens (opgesomd in de Parameter Chart van de bijgeleverde
Data List) automatisch opgeslagen. De gewijzigde gegevens gaan echter
verloren als u het instrument uitzet zonder dat u de betreffende pagina eerst
hebt verlaten.
Data opslaan
Voorzichtig bij gegevenshandelingen
Zorg ervoor dat u de Tyros2 NOOIT uitzet tijdens wat voor een gegevenshandeling maar ook waarbij de USER-/USB-/HD-stations betrokken zijn, zoals wegschrijven,
verwijderen of kopiëren/plakken, tot de handeling volledig is voltooid. (Let op dat u wacht totdat het onderstaande waarschuwingsbericht is verdwenen.) Het uitzetten
van het instrument tijdens de handeling heeft tot gevolg dat de gegevens die opgeslagen zouden worden of geplakt zouden worden naar het betreffende station
verloren gaan.
Het aanhouden van het instrument gedurende zo'n handeling is met name belangrijk met betrekking
tot het USER-station. Het instrument uitzetten terwijl er een opslag-/verwijder-/plakhandeling naar het
USER-station wordt uitgevoerd, kan resulteren in het verloren gaan van ALLE gegevens op het USER-
station (bij het weer aanzetten), en niet alleen de betreffende gegevens. Met andere woorden, als u een
opslag-/verwijder-/plakbewerking uitvoert op alleen de songgegevens van het USER-station en u
het instrument uitzet voordat de handeling is voltooid, riskeert u het verlies van AL uw USER-
stationgegevens, waaronder alle voices, stijlen, Multi Pad-banken en Registration Memory Presets
die u op het USER-station hebt opgeslagen.
Deze waarschuwing is ook van toepassing op het maken van een nieuwe map op het USER-station of het resetten van fabrieksinstellingen (blz. 196).
Yamaha kan niet verantwoordelijk worden gesteld voor schade die wordt veroorzaakt door oneigenlijk gebruik van of modificaties aan het
instrument, of data die verloren zijn gegaan of gewist.
Op de volgende website is handige en bruikbare informatie over de Tyros2 te vinden:
http://music.yamaha.com/tyros2

6
Tyros2 gebruikershandleiding
Gefeliciteerd!
U bent de trotse bezitter van een zeer bijzonder elektronisch keyboard.
De Yamaha Tyros2 combineert de meest geavanceerde klankopwekkingstechniek
met hoogwaardige digitale elektronica en eigenschappen
om u te voorzien van een adembenemende geluidskwaliteit met maximale muzikale verscheidenheid.
Om optimaal gebruik te maken van de eigenschappen en het ontzaglijke speelpotentiaal van uw Tyros2,
verzoeken wij u dringend de handleiding grondig te lezen, terwijl u de verscheidene beschreven eigenschappen uitprobeert.
Bewaar deze handleiding op een veilige plaats voor latere raadpleging.
Paklijst
●
Tyros2
●
Cd-rom
●
Netsnoer x 1
●
Gebruikershandleiding (dit boek), Data List, Installatiehandleiding
●
Muziekstandaard en beugels
●
Schroeven voor het installeren van de optionele harddisk
■
Over de bijgeleverde cd-rom
De bijgeleverde cd-rom bevat speciale software voor gebruik met de Tyros2. Er is een Voice Editor (voicebewerker)
bijgeleverd, waardoor u over een uitgebreid en intuïtief bewerkingsprogramma voor de Tyros2 beschikt. Zie voor details,
de afzonderlijke Installatiehandleiding of de online-handleidingen die bij uw software zijn geleverd.
• De foto's van de klavecimbel (harpsichord), bandoneon, hackbrett, muziekdoos (music box), hakkebord (dulcimer) en cimbalom, die te
zien zijn in de displays van de Tyros2, zijn welwillend ter beschikking gesteld door Gakkigaku Shiryokan (Collection voor Organolgy),
Kunitachi Muziekcollege.
• De volgende instrumenten die in de displays van de Tyros2 worden weergegeven, zijn tentoongesteld in het Hamatsu Museum voor
muziekinstrumenten: balafon, gender, kalimba, kanoon, santur, gamelan gong, harp, hand bell, bagpipe, banjo, carillon, mandolin,
oud, pan flute, pungi, rabab. shanai, sitar, steel drum, tambra.
• Dit product is gefabriceerd onder licentie van de U.S. Patentnummers 5231671, 5301259, 5428708 en 5567901 van IVL Technologies Ltd.
• De in dit instrument gebruikte bitmapfonts zijn geleverd door,en het eigendom van Ricoh Co., Ltd.
• Dit product maakt gebruik van NF, een ingebouwde internetbrowser van ACCESS Co., Ltd. NF wordt gebruikt met het
gepatenteerde LZW, onder licentie van Unisys Co., Ltd. NF mag niet van dit product gescheiden worden, noch mag het op
de één of ander manier worden verkocht, uitgeleend of overgedragen. Tevens mag NF niet worden onderworpen aan reverse-engineering,
gedecompileerd, teruggeassembleerd of gekopieerd.
Deze software bevat een module die is ontwikkeld door de onafhankelijke JPEG Group.
• Windows is het geregistreerde handelsmerk van Microsoft® Corporation.
• Apple en Macintosh zijn handelsmerken van Apple Computer,Inc.,geregistreerd in de VS en andere landen.
• De bedrijfsnamen en productnamen in deze gebruikershandleiding zijn de handelsmerken of geregistreerde handelsmerken van hun
respectieve bedrijven.
De afbeeldingen en LCD-schermen zoals deze in deze handleiding te zien zijn, zijn uitsluitend bedoeld voor instructiedoeleinden en kunnen
dus enigszins afwijken van de werkelijkheid.
Merk op dat alle displayvoorbeelden die in deze handleiding te zien zijn in het Engels zijn.
Dit product bevat en gaat vergezeld van computerprogramma's en inhoud waarvan Yamaha alle auteursrechten heeft of waarvan het over de
licenties beschikt om gebruik te mogen maken van de auteursrechten van derden. Onder dergelijk materiaal waarop auteursrechten berusten,
vallen, zonder enige beperkingen, alle computersoftware, stijlbestanden, MIDI-bestanden, WAVE-gegevens, bladmuziek en geluidsopnamen.
Elk ongeautoriseerd gebruik van dergelijke programma's en inhoud, buiten het persoonlijke gebruik van de koper, is volgens de betreffende
wettelijke bepalingen niet toegestaan. Elke schending van auteursrechten heeft strafrechtelijke gevolgen. U MAG GEEN ILLEGALE KOPIEËN
MAKEN, DISTRIBUEREN OF GEBRUIKEN.
Dit apparaat kan muziekgegevens van verschillende typen en indelingen gebruiken door deze van tevoren naar de juiste
muziekgegevensindeling voor gebruik met het instrument te optimaliseren. Hierdoor wordt op dit apparaat muziek mogelijk niet exact zo
afgespeeld als de componist het oorspronkelijk heeft bedoeld.
Terwijl bepaalde reproducties en gebruik van muziek en ander geluidsmateriaal waarop auteursrechten rusten zijn toegestaan volgens de
betreffende wetten, kan dergelijke reproductie zonder licentie een inbreuk en andere overtreding van wetten vormen. Aangezien overtredingen
van wetten serieuze gevolgen kan hebben, kan het verstandig zijn om een gerechtelijke expert te raadplegen over de consequenties van het
door u geplande gebruik van dit product.
Het kopiëren of afspelen van in de handel verkrijgbare muziek en andere geluidproducten is ten strengste verboden, behalve voor persoonlijk gebruik.
Dit product kan worden gebruikt om analoge audiosignalen via de MIC/LINE INPUT te importeren/exporteren, en kan ook uw toetsenspel en
het afspelen van MIDI-songgegevens opnemen als digitale audiosignalen of met de indeling WAV. Als u in uw opname materiaal gebruikt
waarop auteursrechten rusten is het kopiëren of publiekelijk afspelen van dat materiaal, anders dan voor persoonlijk gebruik, ten strengste
verboden, zelfs als u uw eigen spel er aan toevoegt.
Het kopiëren van in de handel verkrijgbare muziekgegevens waaronder, maar niet beperkt tot, MIDI-gegevens en/of audiogegevens is ten
strengste verboden, behalve voor persoonlijk gebruik.
• Probeer nooit de bijgeleverde cd-rom op een audio-cd-speler af te spelen. Dit doen kan
resulteren in beschadiging van uw gehoor alsook van de cd-speler/audioluidsprekers.
LET OP

7
Tyros2 gebruikershandleiding
Hoe deze handleiding te gebruiken
Opstellen
............................................................................................pagina 18
Wij adviseren u ten zeerste om dit gedeelte eerst te lezen, voor u verder gaat naar een
ander deel van deze handleiding. Hierin wordt uitgelegd hoe u uw nieuwe Tyros2 in
gebruik kunt nemen en hoe u kunt beginnen erop te spelen.
Beknopte handleiding
..........................................................pagina 22
Tenzij u ervan houdt om handleidingen helemaal door te lezen, zult u nu wel popelen om
meteen op uw nieuwe Tyros2 te gaan spelen. Is dit het geval, lees dan dit gedeelte door.
Inhoudsopgave
.................................................................................pagina 8
Toepassingsindex
....................................................................pagina 10
Deze speciale index is gerangschikt op functies en toepassingen, niet door enkele
woorden, waardoor u snel en eenvoudig kunt vinden hoe een bepaalde bewerking uit
te voeren of hoe u een interessant item kunt verkennen.
Bedieningspaneel en aansluitingen
....................................pagina 14
Gebruik dit gedeelte om alle knoppen en andere bedieningselementen van de Tyros2
te leren kennen.
Basisbediening
...............................................................................pagina 68
Hier laten we u zien wat de basisstructuur is voor het bedienen en organiseren van de
gegevens van de Tyros2 in bestanden en de algemene bediening via de LCD-display.
Functieboom
....................................................................................pagina 81
Hier worden alle functies van de Tyros2 opgesomd overeenkomstig hun hiërarchische
structuur, waardoor u makkelijk de relaties van de verschillende functies kunt zien en
snel de gewenste informatie kunt vinden.
Naslagwerk
.......................................................................................pagina 84
Wanneer u eenmaal vertrouwd bent geraakt met al het bovenstaande, kunt u deze
uitgebreide gids van alle functies eens doorbladeren. U hoeft (of wilt) niet alles in één
keer te lezen, want het is meer bedoeld om te gebruiken als u informatie wilt opzoeken
over bepaalde mogelijkheden of een specifieke functie.
Problemen oplossen
.................................................................pagina 225
Als de Tyros2 niet functioneert zoals verwacht of u hebt problemen met het geluid of
de bediening, raadpleeg dan dit gedeelte voordat u contact opneemt met uw Yamaha-
dealer of -servicecenter. De meest voorkomende problemen en de oplossingen ervoor,
worden hier op een gemakkelijk te begrijpen manier beschreven.
Verklarende woordenlijst
........................................................pagina 227
Hier vindt u belangrijke woorden en technische termen die niet volledig in de
handleiding worden verklaard.
Data List
(afzonderlijk)
Dit bevat verscheidene belangrijke overzichten zoals de Direct Access Chart, Chord
Fingering Chart for Style playback, Voice List, Style List, Effect Type List, MIDI Data
Format, MIDI Implementation Chart.
Installatiehandleiding
(afzonderlijk)
Bij de Tyros2 worden enkele softwareprogramma's (op cd-rom) geleverd, waarmee u
de computer kunt gebruiken om voices voor de Tyros2 te maken. Kijk in deze
handleiding voor instructies over het installeren van de bijgeleverde software.

8
Tyros2 gebruikershandleiding
Inhoudsopgave
Gefeliciteerd! ........................................................................ 6
Paklijst................................................................................... 6
Hoe deze handleiding te gebruiken .................................... 7
Contents................................................................................ 8
Toepassingsindex .............................................................. 10
Bedieningspaneel en aansluitingen ................................. 14
Bedieningspaneel & aansluitingen.................................. 14
Achterpaneel en aansluitingen ....................................... 16
Opstarten 18
Spanningsvoorziening....................................................... 18
Optionele luidsprekers....................................................... 18
Muziekstandaard ................................................................ 19
Het instrument aan-/uitzetten............................................ 20
Het displaypaneel oplichten en neerlaten........................ 21
Beknopte handleiding 22
Het instrument aanzetten en de demo's afspelen......22
Het instrument aanzetten en de hoofddisplay bekijken... 22
De displaytaal veranderen.........................................23
De demo's afspelen...................................................24
Voices bespelen............................................................25
Een voice (RIGHT1) selecteren en het
toetsenbord bespelen ..........................................25
Twee of drie voices tegelijkertijd bespelen................26
Verschillende voices met de linker- en
rechterhand bespelen..........................................27
De octaafinstelling aanpassen ..................................27
Organ Flutes..............................................................28
Uw favoriete voices verzamelen op het
User-station of externe apparaten .......................29
Een stijl selecteren en afspelen —
Automatische begeleiding (ACMP) ........................... 31
Een melodie spelen met uw rechterhand en
akkoorden met uw linker......................................31
Patroonvariaties (secties)..........................................34
One Touch Setting ....................................................36
De volumebalans tussen de stijl en het
toetsenbord aanpassen .......................................36
De stijlpartijen aan-/uitzetten en voices wijzigen .......37
De Multi Pads.................................................................38
De Multi Pads bespelen ............................................38
Chord Match gebruiken .............................................38
Voice-effecten................................................................39
Harmony toepassen op uw rechterhandmelodie.......39
Ideale set-ups voor elke song oproepen —
Music Finder................................................................40
Het gewenste muziekgenre selecteren uit de
Record Lijst..........................................................40
De ideale set-ups zoeken met een trefwoord............41
Een set favoriete Records maken .............................42
Song afspelen ...............................................................43
Afspelen van songs van het USB-opslagapparaat....43
De songpositiemarkers gebruiken.............................44
De volumebalans tussen de song en het
toetsenbord aanpassen .......................................46
De songpartijen aan-/uitzetten ..................................46
Zingen via een aangesloten microfoon.......................47
Een microfoon aansluiten..........................................47
Meezingen met songteksten......................................47
Harmony aan uw voice toevoegen ............................48
Toetsenbord- en stemoefeningen met de functie
Guide (gids) functie ....................................................49
Selecteer een Guide-menu........................................49
Toetsoefeningen met 'Follow Lights' (volg de lampjes) ...50
Stemoefeningen met 'Vocal Cue Time' .....................51
Eigen paneelset-ups opslaan en terugroepen —
Registration Memory ..................................................52
Uw paneelset-ups opslaan in een Registration
Memory................................................................52
Uw Registration Memory wegschrijven naar het
User-station..........................................................53
Een Registration Memory-set-up terugroepen ..........54
Uw spel opnemen en songs creëren — songopname ....55
Quick Recording (snelopname).................................55
Multi Recording..........................................................57
Audio opnemen op de Tyros2 — Hard Disk Recorder .... 59
Het interne geluid van de Tyros2 opnemen...............59
Uw zang en spel samen opnemen ............................62
Aansluiten op een USB-opslagapparaat.....................64
USB-opslagapparaten gebruiken ..............................65
Aansluiten op een computer........................................66
Initiële setup ..............................................................67
Toegang tot een hardeschijfstation via the
USB-opslagmodus...............................................67
Basisbediening — uw gegevens
organiseren 68
Displaygerelateerde regelaars ..........................................68
Displayberichten .............................................................69
Direct Access(directe toegang) — onmiddellijke
selectie van displays .................................................70
Basisstructuur van bestand/map en geheugenstations .... 70
Map- en bestandsbewerkingen via de
Open/Save-display........................................................ 72
Een nieuwe map maken ................................................. 73
Selecteren (openen) van een map of bestand................ 73
Mappen/bestanden kopiëren (kopiëren en plakken)....... 74
Bestanden verplaatsen (kopiëren en plakken)................ 74
Mappen/bestanden verwijderen...................................... 75
Bestanden opslaan ......................................................... 75
Mappen/bestanden een naam geven ............................. 76
Het beeld van de display Open/Save veranderen .......... 77
Over de gemarkeerde cursor in de display...................... 79
Over de paneelknopkleuren ..............................................79
Over het toetsenbord .........................................................80
Toetsenbordgedeelten en hun functies........................... 80
Synchro Start aan/uit ...................................................... 80
Functieboom ....................................................................... 81
Naslagwerk 84
Voices .................................................................................. 84
Voices en toetsenbordpartijen ........................................ 84
Voicetypen ......................................................................85
Voice-effecten.................................................................87
De toonhoogte veranderen op de Tyros2 ....................... 88
Organ Flutes (Footage-instellingen)................................. 89
Parameters .....................................................................89

Inhoudsopgave
9
Tyros2 gebruikershandleiding
Voicebewerking (Voice Set)............................................... 91
Parameters ..................................................................... 91
Voice Creator — aangepaste voicebewerking................. 94
Een voice maken — basisprocedure .............................. 94
Een customvoice bewerken op de Tyros2 —
Voice Set................................................................. 101
Een customvoicebank bewerken — Custom
Voice Bank Edit....................................................... 102
Een enkele customvoice naar de Tyros2 laden —
Individual Load........................................................ 104
Een customvoicebibliotheek naar de Tyros2 laden —
Library Load ............................................................ 106
Uw customvoices opslaan in een bibliotheek —
Library Save............................................................ 108
Een customvoice op uw computer bewerken —
Voice Editor............................................................. 111
Song afspelen................................................................... 112
Muzieknotatie weergeven ............................................. 112
Songteksten (Lyrics) weergeven .................................. 114
Tekst weergeven .......................................................... 115
De songteksten/tekst op een externe monitor
weergeven............................................................... 116
Songpositie ................................................................... 117
Parameters gerelateerd aan songafspelen................... 118
Achtergrondpartijen spelen met de
speelhulptechnologie (P.A.T.)................................. 120
Song Creator (digitaal opnemen).................................... 121
Record Mode-instellingen (opstellen voor
opnieuw opnemen).................................................. 122
Gegevensbewerking per kanaal ................................... 123
Stapsgewijze opname van akkoordgegevens via
het eventoverzicht................................................... 125
Stapsgewijze opname van noten via het
eventoverzicht......................................................... 127
Stapsgewijze opname van systeemexclusief-
boodschappen via het eventoverzicht..................... 133
Stapsgewijze opname van songteksten via het
eventoverzicht......................................................... 133
Audio opnemen met de Hard Disk Recorder ................. 135
Hardeschijfbestands- en -mapbewerkingen —
display Open/Save.................................................. 135
Een audiobestand importeren....................................... 137
Een audiobestand exporteren....................................... 139
Opnieuw opnemen........................................................ 141
De start-/eindpunten van de audio instellen ................. 146
Modus Playlist............................................................... 147
Een playlist maken........................................................ 147
Een Playlist afspelen .................................................... 149
Regelaars Playlist ......................................................... 151
Stijlafspelen (Automatische begeleiding) ...................... 152
Stijlkarakteristieken....................................................... 152
Akkoordvingerzettingen ................................................ 152
Fade In/Out................................................................... 154
Tempo........................................................................... 154
Synchro Start en Synchro Stop .................................... 155
Programmeerbare One Touch Setting (OTS)............... 155
Onmiddellijke stijlselectie.............................................. 156
Aan stijlafspelen gerelateerde instellingen ................... 157
Style Settings (stijlinstellingen) ..................................... 157
Splitpunt........................................................................ 158
Style Creator (digitaal opnemen) .................................... 159
Basisinstellingen en realtime opnemen voor elke part
(kanaal) ................................................................... 161
Stapsgewijze opname van noten via het
Eventoverzicht......................................................... 162
Een stijl assembleren met bestaande patterndata ........163
Groove en Dynamiek.....................................................163
Gegevensbewerking per kanaal....................................165
Style File Format-instellingen maken ............................165
Custom Stijlopname via een Externe Sequencer..........167
De Multi Pads ....................................................................169
Multi Pad bewerking via het Open/Save display ...........169
Multi Pad creëren/bewerken (digitaal opnemen)...........169
Music Finder......................................................................171
Music Finder Record bewerking....................................171
Music Finder Records opslaan als een enkele file........171
Registration Memory- .......................................................173
Freeze ...........................................................................173
Registration Sequence..................................................173
Een microfoon gebruiken.................................................175
Vocal Harmony bewerken .............................................175
Talk Setting (Spreekinstelling).......................................177
Microphone Overall Settings
(Algemene microfooninstellingen) ...........................177
Mixing Console .................................................................179
Partinstellingen..............................................................180
Song Auto Revoice........................................................181
Effecten .........................................................................181
Equalizer (EQ)...............................................................184
Master Compressor.......................................................185
Line Out instellingen......................................................185
Totaal (global) en andere belangrijke instellingen
maken—Functie...........................................................187
Stemmen.......................................................................187
Voice Set (voice-instelling) ............................................188
Screen Out-instellingen.................................................188
Regelaar........................................................................189
Harmony/Echo...............................................................191
Overige instellingen (Utility)...........................................193
De Tyros2 rechtstreeks met internet verbinden ............197
Het instrument verbinden met internet ..........................197
Toegang verkrijgen tot de speciale Tyros2-website......198
Bewerkingen op de speciale Tyros2-website................198
Data aanschaffen en downloaden.................................201
Bladwijzers opslaan van uw favoriete pagina's .............202
De startpagina (homepage) veranderen .......................204
Over de internetinstellingsdisplay..................................205
Internetinstellingen initialiseren .....................................208
Verklarende woordenlijst van internettermen................209
MIDI ....................................................................................210
MIDI-systeeminstellingen ..............................................215
MIDI-verzendinstellingen...............................................215
MIDI-ontvangstinstellingen............................................216
Instelling van de akkoordgrondtoon voor
het stijlafspelen via MIDI-ontvangst.........................217
Instelling van het akkoordsoort voor het
stijlafspelen via MIDI-ontvangst...............................217
MFC10-instellingen .......................................................217
Appendix 219
De optionele luidsprekers installeren .............................219
Een optionele harde schijf installeren ............................221
De optionele DIMM's installeren ......................................223
Problemen oplossen.........................................................225
Verklarende woordenlijst .................................................227
Specificaties ......................................................................229
Omgaan met het diskettestation (FDD) en diskette.......231
Index...................................................................................232

10 Tyros2 gebruikershandleiding
Toepassingsindex
Voorbereidingen voordat u het instrument aanzet
●De muziekstandaard bevestigen.................................................................................................................... pagina 19
●Een hoofdtelefoon aansluiten ........................................................................................................................ pagina 14
●Optionele luidsprekers aansluiten................................................................................................................ pagina 219
●Het instrument aan-/uitzetten.................................................................................................................pagina's 20, 22
Naar de Tyros2 luisteren
●De demo's afspelen ...................................................................................................................................... pagina 24
●Songs afspelen
• Een song afspelen ....................................................................................................................................pagina 43
• Partijen (kanalen) van de song in-/uitschakelen........................................................................................ pagina 46
• De balans aanpassen tussen de song en uw toetsenbordspel................................................................. pagina 46
●Stijlen afspelen
• Presetstijlen afspelen ............................................................................................................................... pagina 31
• Partijen (kanalen) van de stijl in-/uitschakelen .......................................................................................... pagina 37
• De balans aanpassen tussen de stijl en uw toetsenbordspel ................................................................... pagina 36
●De Multi Pads bespelen ................................................................................................................................ pagina 38
Het toetsenbord bespelen
●Een voice (RIGHT 1) selecteren en het toetsenbord bespelen ..................................................................... pagina 25
●Twee of drie voices tegelijk bespelen ............................................................................................................ pagina 26
●Verschillende voices met de linker- en rechterhand bespelen....................................................................... pagina 27
●Begrip van de vier toetsenbordpartijen (RIGHT 1, 2, 3 en LEFT) ................................................................. pagina 80
●De drum-/percussievoices bespelen ............................................................................................................. pagina 85
●De Super Articulation-voices bespelen ......................................................................................................... pagina 86
●Begrip van aanslag en aftertouch........................................................................................................pagina's 87, 191
●De aanslaggevoeligheid van het toetsenbord instellen................................................................................ pagina 191
●De aanslaggevoeligheid voor elk toetsenbordpartij aan-/uitzetten (RIGHT1, 2, 3, LEFT)........................... pagina 191
●De aftertouch voor elke toetsenbordpartij aan-/uitzetten (RIGHT 1, 2, 3, LEFT) ........................................ pagina 191
●De aftertouch voor elke toetsenbordpartij aan-/uitzetten (RIGHT 1, 2, 3, LEFT) ........................................ pagina 191
Het toetsenbordspel oefenen
●De metronoom gebruiken ............................................................................................................................ pagina 193
●Weergeven van en meespelen met de muzieknotatie van de song
tijdens afspelen................................................................................................Song Score......................... pagina 112
Guide (gids)............................. pagina 49
De programma's en instellingen van de Tyros2 selecteren
●Voices ............................................................................................................................................................ pagina 25
●Customvoices ................................................................................................................................................ pagina 94
●Stijlen............................................................................................................................................................. pagina 31
●Multi Pad-banken........................................................................................................................................... pagina 38
●Songs (MIDI).................................................................................................................................................. pagina 43
●Songs (audio) ................................................................................................................................................ pagina 59
●Music Finder-records..................................................................................................................................... pagina 40
●Registration Memory-banken......................................................................................................................... pagina 54
●Registration Memory-nummers ..................................................................................................................... pagina 54
●One Touch Setting-nummers .........................................................................................................................pagina 36
● Harmony/Echo-typen .................................................................................................................................. pagina 191
●MIDI-sjablonen............................................................................................................................................. pagina 213
●Effecttypen................................................................................................................................................... pagina 183
●Vocal Harmony-typen .................................................................................................................................... pagina 48
●Master EQ-typen.......................................................................................................................................... pagina 184
● Master Compressor-typen........................................................................................................................... pagina 185

Toepassingsindex
11
Tyros2 gebruikershandleiding
De LCD-display gebruiken
●Begrip en gebruik van de hoofddisplay ......................................................................................................... pagina 22
●De Song Lyrics (songteksten) op de LCD-display bekijken................................................................... pagina 47, 114
●De Song Score (songnotatie) op de LCD-display bekijken.................................................................... pagina 51, 112
●Tekst op de LCD-display bekijken................................................................................................................ pagina 115
●De inhoud van de display op een afzonderlijke monitor bekijken ........................................................pagina's 16, 188
Het afspelen van stijlakkoorden regelen met uw linkerhand en melodieën met
uw rechter — functie automatische begeleiding (ACMP)
●Een stijl selecteren en bespelen.................................................................................................................... pagina 31
●Bepaalde akkoordtypen leren spelen ..............................................................Chord Tutor......................... pagina 152
●Bepaalde akkoorden leren spelen (aangeven) voor afspelen van stijlen.........Chord Fingering.................. pagina 152
●Automatisch harmonie of echo toepassen op de melodie
van uw rechterhand .........................................................................................Harmony/Echo............pagina's 39, 191
●Automatisch de akkoorden van de Multi Pads veranderen
via het linkerhandspel......................................................................................Chord Match......................... pagina 38
Onmiddellijk selecteren van zelfgemaakte paneelinstellingen
●Ideale paneelinstellingen oproepen...............................Programmeerbare Music Finder...................pagina's 40, 171
●Set-ups veranderen zodat ze bij de stijl passen.................Programmeerbare One Touch Setting (OTS)... pagina's 36, 155
●Zelfgemaakte paneelset-ups opslaan en terughalen.....Registration Memory ....................................pagina's 52, 173
Geluiden, stijlen, songs en meer maken
●Gegevens die met de voorzieningen van de Tyros2 kunnen worden gemaakt.............................................. pagina 71
●Uw eigen originele voices maken ....................................................................Voice Set .............................. pagina 91
Voice Creator........................ pagina 94
●Uw eigen originele voices maken ....................................................................Voice Set .............................. pagina 89
●Uw eigen originele stijlen maken .....................................................................Style Creator ...................... pagina 159
• Een eigen stijl samenstellen van bestaande patronen............................................................................ pagina 163
• Een ritmepatroon opnemen..................................................................................................................... pagina 161
• Paneelinstellingen vastleggen in de One Touch Setting die onderdeel uitmaken van de stijl ................. pagina 155
●Uw originele songs maken
• Uw toetsenspel opnemen............................................................................Song Creator ................pagina's 55–58
• Noten één voor één invoeren ......................................................................Song Creator ............pagina's 125–132
• Songteksten invoeren en bewerken ............................................................Song Creator ...................... pagina 133
• Markers in een song invoeren .....................................................................Song Creator ..............pagina's 44, 133
• Uw spel opnemen op het optionele hardeschijfstation................................Hard Disk Recorder....pagina's 59, 135
●Uw eigen Multi Pads maken ........................................................................................................................ pagina 169
●Een Registration Memory-bank maken .................................................................................................pagina's 53–54
●Nieuwe Music Finder-records maken .......................................................................................................... pagina 171
●Nieuwe Vocal Harmony-typen maken.......................................................................................................... pagina 175
●Nieuwe effecttypen maken........................................................................................................................... pagina 183
●Eigen Master EQ-instellingen maken .......................................................................................................... pagina 184
●Eigen Master Compressor-instellingen maken............................................................................................ pagina 185
●De gemaakte gegevens een naam geven ..................................................................................................... pagina 76
●De gemaakte gegevens opslaan als een bestand......................................................................................... pagina 75
Begrip van de organisatie en structuur van de Tyros2
●Over de verscheidene typen gegevens/bestanden die kunnen worden beheerd met de Tyros2................... pagina 71
●Over bestanden en mappen .......................................................................................................................... pagina 71
●Over de kleurgecodeerde knoplampjes ........................................................................................................ pagina 79
●Over de geheugenstructuur........................................................................................................................... pagina 71
●Over basisbediening..............................................................................................................................pagina's 68–80
●Over de toongeneratorpartijen..................................................................................................................... pagina 179
●Over de effectstructuur ................................................................................................................................ pagina 181

Toepassingsindex
12 Tyros2 gebruikershandleiding
Regelen en aanpassen van de toonhoogte
●De algehele toonhoogte van de Tyros2 aanpassen.........................................Master Tune........................ pagina 187
●De afzonderlijke noten van het toetsenbord stemmen.....................................Scale Tune.......................... pagina 187
●De octavering van het toetsenbord aanpassen ...................................................................................pagina's 27, 180
●Noten transponeren (Master Transpose, Keyboard Transpose, Song Transpose) ...............................pagina's 88, 180
●De knop [TRANSPOSE] instellen voor onafhankelijke regeling van afzonderlijke partijen.......................... pagina 191
●Het PITCH BEND-wiel gebruiken .................................................................................................................. pagina 88
●Het MODULATION-wiel gebruiken ................................................................................................................ pagina 88
Voetpedalen gebruiken
●Voetpedalen aansluiten op de Tyros2 ............................................................................................................ pagina 16
●Bepaalde functies toewijzen aan verschillende voetpedalen....................................................................... pagina 189
●Een voetpedaal gebruiken om van Registration
Memory-nummer te veranderen ......................................................................Registration Sequence ....... pagina 173
Zingen via een aangesloten microfoon
●Een microfoon aansluiten op de Tyros2......................................................................................................... pagina 47
●Automatisch vocale harmonieën op uw stem toepassen.................................Vocal Harmony ...................pagina's 48
●Effecten op uw stem toepassen................................................................................................................... pagina 175
●Zingen terwijl u de songteksten meeleest op de display .....................................................................pagina's 47, 114
●Zingen terwijl u de songteksten op een afzonderlijke monitor volgt............................................................. pagina 116
●Zingen met de Guide-functies en de pagina songafspelen ........................................................................... pagina 51
●De functie Talk Setting gebruiken ................................................................................................................ pagina 177
●De Song Transpose-instelling aanpassen aan een comfortabele toonhoogte voor het zingen ................... pagina 180
●De Keyboard Transpose-instelling aanpassen aan een comfortabele toonhoogte voor het zingen ............pagina 180
Tips en technieken voor live optredens
●Bepaalde paneelbewerkingen/-functies toewijzen aan pedaalregelaars ..................................................... pagina 189
●Registration Memory-nummers in een zelf
samengestelde volgorde oproepen .................................................................Registration Sequence ....... pagina 173
●Een pedaal gebruiken om van Registration Memory-nummer te veranderen ............................................. pagina 173
●Een optionele MFC10 Foot Controller gebruiken met de Tyros2 ................................................................. pagina 217
●De voorziening Fade In/Out......................................................................................................................... pagina 154
●Songpositiemarkers gebruiken om binnen een song te springen en secties te loopen................................. pagina 44
Tips en technieken voor optredens met een groep
●Onafhankelijk transponeren van de song- en de toetsenbordtoonhoogte om deze aan te passen aan
uw stembereik.............................................................................................................................................. pagina 180
●Het totaalgeluid van de Tyros2 stemmen om dit overeen te laten komen met dat van andere
instrumenten................................................................................................................................................ pagina 187
●De Tyros2 synchroniseren met andere MIDI-instrumenten.......................................................................... pagina 215
Informatie over MIDI
●Over MIDI-nootevents (het toetsenbord bespelen)...................................................................................... pagina 210
●Over MIDI-programmawijzigingen (voices selecteren) ................................................................................ pagina 210
●Over MIDI-events in songs, stijlen en Multi Pads......................................................................................... pagina 210

Toepassingsindex
13
Tyros2 gebruikershandleiding
Externe apparatuur aansluiten op/installeren in de Tyros2
●Een set optionele luidsprekers aansluiten ................................................................................................... pagina 219
●USB-opslagapparaten aansluiten.................................................................................................................. pagina 64
●Een optionele harddisk in de Tyros2 installeren........................................................................................... pagina 221
●De optioneel geïnstalleerde stations formatteren ........................................................................................ pagina 194
●Externe audioapparatuur en effectapparaten aansluiten............................................................................... pagina 17
●MIDI-instrumenten en -apparaten aansluiten .............................................................................................. pagina 211
●Een optionele MFC10 Foot Controller aansluiten........................................................................................ pagina 217
●Een computer via USB aansluiten................................................................................................................. pagina 66
●Een afzonderlijke monitor aansluiten........................................................................................................... pagina 116
Computertoepassingen
●Wat u met MIDI kunt doen bij gebruik van een computer en de Tyros2......................................................... pagina 66
●Een computer op de Tyros2 via een USB-kabel ............................................................................................ pagina 66
●De software Voice Editor gebruiken....................................................................................................... pagina 67, 111
●Het geïnstalleerde hardeschijfstation als station voor uw computer gebruiken ............................................. pagina 67
Andere tips
●Uw naam in de Tyros2 registreren ............................................................................................................... pagina 195
●Een favoriete afbeelding importeren voor de achtergrond van de hoofddisplay.......................................... pagina 195
●Een favoriete afbeelding importeren voor de achtergrond van de songteksten of teksten .......................... pagina 114
●Eigen iconen importeren voor voice-/stijl-/songaanduidingen in de display Open/Save................................ pagina 76
●De bankselectie en programmanummers in het voiceselectiescherm weergeven
(display Open/Save voor voices) .................................................................................................................pagina 193
●Stijlafspeelakkoorden aangeven via een extern MIDI-instrument................................................................ pagina 217

14 Tyros2 gebruikershandleiding
Bedieningspaneel en aansluitingen
■ Bedieningspaneel & aansluitingen
qPOWER ON/OFF-schakelaar .....................pagina's 20, 22
wMASTER VOLUME-regelaar............................... pagina 20
eINPUT VOLUME-regelaar........................... pagina 47, 175
rDEMO-knop ........................................................ pagina 24
tMIC/LINE IN-knoppen....................................... pagina 175
ySONG CONTROL-knoppen................................ pagina 43
uFADE IN/OUT-knop........................................... pagina 154
iSONG-knoppen ..........................................pagina's 43, 78
oSTYLE-knoppen ......................................... pagina 31, 156
!0 STYLE CONTROL-knoppen ...............................pagina 34
!1 METRONOME-knop..........................................pagina 193
!2 TAP TEMPO-knop .............................................pagina 154
!3 TEMPO-knoppen...............................................pagina 154
!4 TRANSPOSE-knoppen .......................................pagina 88
!5 MULTI PAD CONTROL-knoppen.............. pagina's 38, 169
!6 BALANCE-knop.......................................... pagina's 36, 46
!7 MIXING CONSOLE-knop..................................pagina 179
!8 CHANNEL ON/OFF-knop........................... pagina's 37, 46
q
e
w
#1 #2
r
u
i
t
y
!0
!1 !2 !3 !4
!6
!8!7
!9
!5
o
PHONES
Muziekstandaard
De Tyros2 is voorzien van een
muziekstandaard die u op het
instrument kunt bevestigen
zoals aangegeven.
Keyboard
Het toetsenbord van de Tyros2 is voorzien van aanslaggevoeligheid
(aanslag en aftertouch) waarmee u het niveau van de voices
dynamisch en expressief kunt besturen met uw aanslagsterkte,
net zoals bij een akoestisch instrument.
Pagina 19
Pagina 87
Hoofdtelefoon

Bedieningspaneel en aansluitingen
15
Tyros2 gebruikershandleiding
!9 REGISTRATION MEMORY-knoppen........pagina's 52, 173
@0 PROGRAMMABLE MUSIC
FINDER-knop ...........................................pagina's 40, 171
@1 FUNCTION-knop .............................................. pagina 187
@2 VOICE CREATOR-knop...................................... pagina 94
@3 DIGITAL RECORDING-knop ..........pagina's 121, 161, 169
@4 HARD DISK RECORDER-knop.................. pagina 59, 135
@5 VOICE-knoppen..........................................pagina's 25, 85
@6 PART SELECT-knoppen .............................pagina's 25, 84
@7 PART ON/OFF-knoppen............................. pagina's 25, 84
@8 VOICE EFFECT-knoppen........................... pagina's 39, 87
@9 PROGRAMMABLE ONE TOUCH
SETTING-knoppen................................... pagina's 36, 155
#0 UPPER OCTAVE-knoppen..................................pagina 27
#1 PITCH BEND-wiel ...............................................pagina 88
#2 MODULATION-wiel .............................................pagina 88
@1 @2
@0
@3
@4
@9 #0
@6
@7
@8
@5
USB TO DEVICE-aansluiting
Als u het instrument aansluit op een USB-opslagapparaat, kunt u de
gegevens die u hebt gemaakt, opslaan op het aangesloten apparaat en kunt
u tevens gegevens lezen van het aangesloten apparaat. U kunt ook een LAN-
adapter van het USB-type aansluiten voor rechtstreekse toegang tot speciale
internetsites voor dit instrument. (De achterkant van dit instrument bevat een
extra USB TO DEVICE-aansluiting.) Koppel het apparaat niet los terwijl het
READ/WRITE-lampje aan is of knippert. Dit doen kan resulteren in verlies of
beschadiging van de gegevens.
Liquid Crystal Display (LCD) en bijbehorende
knoppen/regelaars
Pagina 21, 68
Pagina 64
• LCD-contrast
• LCD-knoppen (A - J)
• TAB-knoppen
• LCD (1 - 8) op/neer-knoppen
• DIRECT ACCESS-knop
• EXIT-knop
• DATA ENTRY-draaischijf
• ENTER-knop

Bedieningspaneel en aansluitingen
16 Tyros2 gebruikershandleiding
■ Achterpaneel en aansluitingen
MFC10
Voor het installeren van een
optionele set luidsprekers.
Voor het plaatsen van de
bijgeleverde muziekstandaard.
Zie pagina 19.
Zie pagina 18.
• Omdat de Tyros2 geen ingebouwde
luidsprekers heeft, moeten de uitgangen
op een externe geluidsinstallatie worden
aangesloten. Als alternatief kunt u ook
een hoofdtelefoon gebruiken.
BELANGRIJK
• Zorg altijd dat de schakelaar POWER op OFF (uitstekend) staat
voordat u aansluitingen gemaakt. Zou u toch aansluitingen
maken terwijl de schakelaar POWER op ON staat, dan riskeert u
schade aan de externe apparatuur, zoals de versterker of de
luidsprekers.
LET OP
LET OP
Ventilatierooster
• Plaats geen voorwerpen op het ventilatierooster van
het instrument waardoor een goede ventilatie zou
worden belemmerd, omdat dit tot oververhitting
kan leiden.
• De standaardinstelling van de Tyros2 voor het externe televisie-/
videosignaal is 'PAL'. Afhankelijk van uw specifieke locatie kan de
standaard afwijken en moet de instelling wellicht overeenkomstig
worden aangepast. (In Noord-Amerika is NTSC bijvoorbeeld
gebruikelijk.) Controleer de standaard die door uw televisie of
videomonitor wordt ondersteund en als het geen PAL is, verander
de instelling in de display VIDEO OUT dan in 'NTSC' (pagina 188).
BELANGRIJK
Op één van deze aansluitingen aangesloten
optionele Yamaha FC4 of FC5 voetschakelaars
kunnen worden gebruikt om de sustain te
regelen, een effect op een Super Articulation-
voice aanschakelen en een keur aan andere
belangrijke functies regelen.
Een optioneel Yamaha FC7 voetregelaar
aangesloten op één van deze aansluitingen
kan worden gebruikt om het volume te regelen
en een keur aan andere belangrijke functies.
Zie pagina 189.
U kunt de Tyros2 aansluiten op een
televisie of videomonitor om de songtekst
en de akkoorden van uw songgegevens
op een groter scherm weer te geven.
Zie pagina 116.
Aansluiten op een
computer via USB
Zie pagina 66.
RCA-tulpstekker VIDEO IN
Via de geavanceerde MIDI-functies heeft u
een enorm potentieel om uw muzikale en
creatieve mogelijkheden te verbreden.
Zie pagina 217.
Als u het instrument
aansluit op een USB-
opslagapparaat, kunt u
de gegevens die u hebt
gemaakt, opslaan op het
aangesloten apparaat en
kunt u tevens gegevens
lezen van het aangesloten
apparaat. U kunt ook de
LAN-adapter van het
USB-type aansluiten voor
rechtstreekse toegang tot
speciale internetsites voor
dit instrument.
Zie pagina 64.
U kunt de Tyros2 rechtstreeks
op een computermonitor
aansluiten om de songteksten
en de akkoorden van uw
songgegevens op een groter
scherm weer te geven. Deze
uitgangsaansluiting levert een
hogere resolutie dan de
aansluiting VIDEO OUT.
Zie pagina 116.
• Als het beeld niet goed op
de monitor is uitgelijnd,
verander dan de instellingen
van de monitor zelf.
OPMERKING
Mini-D-sub 15-pins

Bedieningspaneel en aansluitingen
17
Tyros2 gebruikershandleiding
Voor het plaatsen van de
bijgeleverde muziekstandaard.
Zie pagina 19.
Voor het installeren van een
optionele set luidsprekers.
Zie pagina 18.
Zie pagina
185.
Met de knop
TRIM kan de
ingangsgevoeligh
eid van de
aansluitingen
AUX IN L/L+R
en R (LOOP
RETURN)
worden ingesteld
voor een optimale
niveauaanpassing
op de
aangesloten
apparatuur.
Met de knop TRIM kan de
ingangsgevoeligheid van
de aansluitingen MIC/
LINE IN worden ingesteld
voor een optimale
niveauaanpassing op de
aangesloten apparatuur.
Deze aansluitingen kunnen of als LINE IN of als MIC. worden
gebruikt. De aansluiting L/L+R/MIC kan op elke standaardmicrofoon
of lijnniveaubron worden aangesloten via een 6,3mm-steekplug
(een dynamische microfoon met een impedantie van 250 ohm wordt
aanbevolen). Door een externe geluidsbron op de aansluitingen R
en L/L+R/MIC aan te sluiten, kunt u die bron samen met uw spel
opnemen via de functie Hard Disk Recorder (hardeschijfopname).
Een bron alleen op de aansluiting L/L+R/MIC aansluiten geeft
een mono-ingangssignaal. Het zowel aansluiten van beiden
aansluitingen R en L/L+R/MIC (of alleen de aansluiting R) geeft
een stereo-ingangssignaal.
Zie pagina's 47, 175.
Deze aansluitingen kunnen worden gebruikt als AUX OUT of LOOP SEND en kunnen worden geselecteerd via het
functiemenu (pagina 193). Het geluid wordt op een vast niveau uitgestuurd, ongeacht de instelling van de regelaar [MASTER
VOLUME]. Gebruik de aansluitingen AUX OUT om het geluid van de Tyros2 via een extern geluidssysteem weer te geven of
het geluid op te nemen met een externe geluidsrecorder. Sluit de aansluitingen AUX OUT van de Tyros2 aan op de
aansluitingen AUX IN van het geluidssysteem en gebruik de juiste audiokabels. Als deze als LOOP SEND-aansluitingen
worden gebruikt, kunt u de uitgang van de Tyros2 naar een externe signaalprocessor of -processors voeren en het bewerkte
signaal via de aansluitingen AUX IN/LOOP RETURN terug laten komen in het instrument. Hierdoor kunt u uw favoriete
effecten op het totaalgeluid toepassen.
De aansluitingen LINE OUT kunnen worden gebruikt om de Tyros2 aan te sluiten op een
keyboardversterker, een stereo-installatie, een mengpaneel of een bandrecorder. Gebruik
alleen de aansluiting L/L+R als u de Tyros2 wilt aansluiten op een mono-geluidsinstallatie.
Als alleen deze aansluiting wordt gebruikt (standaardsteekplug), wordt er een monomix
van de gecombineerde linker- en rechterkanalen van het stereogeluid van de Tyros2 via
deze aansluiting uitgestuurd.
• Zie pagina 18.
BELANGRIJK
Stereo-installatie
Voorbeeld van Loop Send

18 Tyros2 gebruikershandleiding
Dit gedeelte bevat informatie over het opstellen van uw Tyros2 en de voorbereiding voor het spelen. Zorg ervoor dat
u dit gedeelte zorgvuldig doorleest voordat u het instrument aanzet.
1Zorg ervoor dat de schakelaar POWER ON/OFF op de
Tyros2 op OFF is ingesteld.
2Sluit het bijgeleverde netsnoer aan op de aansluiting AC
INLET op het achterpaneel van het instrument.
3Sluit het andere eind van het netsnoer aan op een
stopcontact. Zorg ervoor dat uw Tyros2 voldoet aan de
spanningsvereisten zoals die gelden voor het land of de
regio waarin u deze gebruikt.
Aangezien de Tyros2 geen ingebouwde luidsprekers heeft, zult u een extern luidsprekersysteem
moeten gebruiken, zoals de optionele TRS-MS02, die speciaal voor de Tyros2 is ontworpen.
Zie pagina 219 voor instructies over installatie van de TRS-MS02 op de Tyros2.
Spanningsvoorziening
• Controleer of het voltage dat vermeld wordt op
het achterpaneel van uw Tyros2 overeenkomt
met de netspanning van het land waar u woont.
Als het instrument op een verkeerde
netspanning wordt aangesloten, kan dit ernstige
beschadiging van de interne elektronica tot
gevolg hebben en zelfs schokken veroorzaken!
WAARSCHUWING
• Gebruik uitsluitend het bij de Tyros2 geleverde
netsnoer. Als het bijgeleverde netsnoer is
zoekgeraakt of is beschadigd en moet worden
vervangen, neemt u contact op met uw
Yamaha-leverancier. Het gebruik van een
ongeschikt vervangend netsnoer kan brand of
schokken veroorzaken!
WAARSCHUWING
• Het type netsnoer dat met de Tyros2 wordt
meegeleverd kan verschillen afhankelijk van
het land waar hij gekocht wordt (er kan b.v.
een derde pin zijn voor aarde).
Het onjuist aansluiten van de aardingsdraad
kan het gevaar van elektrische schokken
vergroten. Modificeer de stekker zoals die bij
de Tyros2 wordt geleverd NIET. Als de stekker
niet in het stopcontact past, laat dan een juist
stopcontact plaatsen door een erkende
installateur. Gebruik geen verloopstekker
zonder randaardeaansluiting.
WAARSCHUWING
Optionele luidsprekers
Hier is de optionele L-7S
Keyboardstandaard te zien.
Opstarten

Opstarten
19
Tyros2 gebruikershandleiding
Muziekstandaard
Controleer zorgvuldig of alle onderdelen (twee muziekstandaardbeugels en één muziekstandaard, zoals hieronder te
zien) zijn bijgeleverd voordat u verder gaat met de instructies hieronder.
1Bevestig de twee muziekstandaardbeugels aan het achterpaneel van
de Tyros2.
2Plaats de muziekstandaard in de beugels.
Bijgeleverd bij de Tyros2
Muziekstandaardbeugels (2) Muziekstandaard
Gebruik de
binnenste
sleuven (zoals
aangegeven).

Opstarten
20 Tyros2 gebruikershandleiding
Het instrument aan-/uitzetten
Aanzetten
Uitzetten
Sluit de spanningsvoorziening aan. Zie pagina 18.
Zorg ervoor dat [MASTER VOLUME] en [INPUT VOLUME] zijn
ingesteld op 'MIN' en zet de Tyros2 aan door op de schakelaar
[POWER ON/OFF] te drukken.
Sluit een (optionele)
hoofdtelefoon aan op
de Tyros2.
Installeer en sluit het optionele TRS-MS02
luidsprekersysteem op de Tyros2 aan
(pagina 219). Zet vervolgens het optionele
TRS-MS02 luidsprekersysteem aan.
Sluit alle externe apparaten of
randapparatuur (zoals een computer,
MIDI-instrumenten, geluidsapparatuur,
microfoon, enz.) aan op de Tyros2.
Zet alle aangesloten externe apparaten
en randapparatuur aan.
Sla indien nodig, alle gegevens die u hebt
gemaakt met behulp van externe apparaten
op geschikte media op.
Zet het optionele TRS-MS02
luidsprekersysteem uit.
Zet alle aangesloten externe apparaten
en randapparatuur uit.
Zie pagina 75.
Sla indien nodig, alle gegevens die u hebt gemaakt met behulp van de functies van de Tyros2
op in het User-station of op externe apparaten.
Zorg ervoor dat [MASTER VOLUME] en [INPUT VOLUME] zijn
ingesteld op 'MIN' en zet de Tyros2 aan door op de schakelaar
[POWER ON/OFF] te drukken.
• Zet het instrument niet
achtereenvolgens snel aan en
uit. Als u dit doet kan het
instrument beschadigd raken.
LET OP

Opstarten
21
Tyros2 gebruikershandleiding
Het displaypaneel oplichten en neerlaten
De Tyros2 beschikt over een semi-afneembaar displaypaneel dat kan worden gekanteld en aangepast, met vier
verschillende klikpunten, naar de meest optimale kijkhoek.
■ Het displaypaneel oplichten....................................................................
Open de sluiting aan de achterzijde van het displaypaneel. Licht vervolgens het paneel op
en kantel het naar u toe.
Het paneel klik terwijl u het achterover kantelt. Deze kliks geven de vier klikpunten aan.
Als u eenmaal een positie hebt gevonden die naar wens is, laat dan het paneel los. Deze
zal zachtjes terugvallen naar het eerstvolgende klikpunt.
■ Het displaypaneel sluiten.........................................................................
Om het paneel terug te zetten naar de gesloten en vergrendelde positie, haalt u het paneel
weer voorzichtig naar u toe tot het paneel volledig verticaal staat. Daarna duwt u het
vervolgens helemaal naar achteren totdat deze vastklikt op zijn plaats.
Het LCD-contrast instellen

22 Tyros2 gebruikershandleiding
Beknopte handleiding
Het instrument aanzetten en de demo's afspelen
Het instrument aanzetten en de hoofddisplay bekijken
Zet het instrument aan door op de schakelaar [POWER ON/OFF] te drukken (pagina 20), na het
opstellen van het instrument en het maken van alle nodige aansluitingen.
Er verschijnt een 'spetterende' openingsdisplay, gevolgd door de hoofddisplay. Dit is het
'basisscherm', dat alle basisinstellingen en belangrijke informatie voor het instrument laat zien.
Kijk hieronder voor de gegevens over elke gedeelte van de hoofddisplay. Relevante
paginanummers voor elk gedeelte staan erbij.
qTransponeren...................................................... pagina 88
wOctaveren ........................................................... pagina 27
eRegistration Sequence (wordt alleen
weergegeven als Registration Sequence
Enable is aangezet) .......................................... pagina 173
rDe audiosongtitel die is geselecteerd in de functie
Hard Disk Recorder (De status van de indicator 'Basic/
Playlist' is afhankelijk van de actieve modus Basic of
Playlist.) ............................................................ pagina 147
tSong ................................................................... pagina 43
yHuidige positie (maat/tel/tempo) in
song- afspelen of stijlafspelen ....................pagina's 31, 43
uStijl en akkoordgrondtoon/-type...........................pagina 31
iInternet Direct Connection.................................pagina 197
oMulti Pad-bank.....................................................pagina 38
!0 Splitpunt ..............................................................pagina 27
!1 Voices Right 1 - 3 ................................. pagina's 25, 26, 80
!2 Voice Left.............................................................pagina 27
!3 Registration Memory-bank en geselecteerde
Registration Memory ...........................................pagina 53
!4 Eenvoudige niveaumixer (BALANCE) .................pagina 36
De Tyros2 beschikt over een
uitgebreide verscheidenheid
van demosongs, die een goede
indruk geven van de rijke,
authentieke voices en zijn
dynamische ritmen en stijlen.
Schakelaar [POWER ON/OFF].
Knop [FUNCTION]
q ew
!0
!1
!2
!3
!4
u
r
y
o
i
t

Het instrument aanzetten en de demo's afspelen
Beknopte handleiding
23
Tyros2 gebruikershandleiding
De displaytaal veranderen
De Tyros2 kan tekst in vijf verschillende talen weergeven: Engels, Duits, Frans, Spaans of
Italiaans. De tekst wordt gebruikt voor de demo's (pagina 24) en de displayberichten (pagina 69).
Selecteer de gewenste taal door de onderstaande instructies te volgen.
1Druk op de knop [FUNCTION].
2Druk op de knop [I] om UTILITY te selecteren.
3Gebruik de [TAB]-knoppen om de tab OWNER te selecteren.
4Gebruik de knoppen [4] [5] om de gewenste taal te selecteren.

Het instrument aanzetten en de demo's afspelen
Beknopte handleiding
24 Tyros2 gebruikershandleiding
De demo's afspelen
De demo's zijn meer dan alleen maar songs. Ze voorzien ook in handige, makkelijk te begrijpen introducties van de
eigenschappen, functies en werkwijzen van de Tyros2. Eigenlijk zijn de demo's een soort interactieve 'minihandleiding', compleet
met geluidsdemonstratie en verklarende teksten over hoe u het instrument kunt gebruiken. Verder laten ze u ook zien wat het
instrument voor u kan doen.
1Druk op de knop [DEMO] om het herhaaldelijk afspelen van de
overzichtsmenudisplays van de demo te starten.
The demosong speelt herhaaldelijk af, waarbij achtereenvolgens de verschillende
displays worden opgeroepen.
2Gebruik de knoppen [7] [8] om specifieke demo-onderwerpen in de
overzichtsmenudisplay te selecteren.
3Druk op één van de LCD-knoppen om de display van de
corresponderende functie op te roepen.
Druk op één van de LCD-knoppen [1]–[8] die overeenkomt met het schermnummer,
als de demo meer dan één scherm bevat.
4Druk op de knop [EXIT] om de demo te verlaten.

Beknopte handleiding
25
Tyros2 gebruikershandleiding
Een voice (RIGHT1) selecteren en het toetsenbord bespelen
1Zet de partij RIGHT 1 aan door op de knop [PART ON/OFF] te drukken.
2Druk op één van [VOICE]-knoppen om de selectiedisplay voor
voices op te roepen.
3Selecteer een voice.
4Bespeel de geselecteerde voice.
● De voice-uitleg weergeven (voice-informatie)
Druk op de knop [6] boven voor de uitleg van de geselecteerde voice. Druk op de knop
[EXIT] om de uitleg te sluiten.
● Luisteren naar de demosongs van elke voice
Druk op de knop [8] onder om de demo voor de geselecteerde voice te starten. Om de
demo te stoppen, drukt u nogmaals op knop [8] onder.
De Tyros2 beschikt over een
kolossale selectie en diversiteit
muziekinstrumentvoices die u kunt
bespelen. Probeer zelf eens de
verschillende voices uit; via de
voicenaam die boven elke VOICE-knop
op het paneel is gedrukt of door in het
voiceoverzicht in het afzonderlijke
boekje Data List te kijken.
Gebruik indien
nodig de [TAB]-
knoppen om de
pagina PRESET
op te roepen.
• De hier getoonde selectiedisplay
voor voices wordt de display 'Open/
Save' (openen/opslaan) voor de
voice genoemd. De display Open/
Save heeft in feite twee verschillende
displaymodi: 1) een rechtstreekse
selectiedisplay (links te zien) en 2)
een numerieke invoerdisplay,
waarmee u een voice via het
voicenummer (bestandsnummer in
de map) kunt selecteren. Zie voor
details pagina 77.
• U kunt de display zo instellen dat
deze automatisch wordt geopend
met de momenteel geselecteerde
voice (wanneer één van de [VOICE]-
knoppen wordt ingedrukt) via de
instelling Voice Category Button
Options (voicecategorieknopopties)
(pagina 193).
OPMERKING
• De hier geselecteerde voice wordt
voice RIGHT1 genoemd.
Zie pagina 80 voor meer
informatie over voice RIGHT1.
OPMERKING
• Niet alle voices beschikken over
uitleg. Wanneer er een voice
wordt geselecteerd die uitleg
bevat, wordt er [INFORMATION]
onder in de LCD aangegeven.
OPMERKING
Naslaginformatie op pagina 84
Voices bespelen
Gebruik indien
nodig de [TAB]-
knoppen om de
pagina PRESET
op te roepen.

Voices bespelen
Beknopte handleiding
26 Tyros2 gebruikershandleiding
Twee of drie voices tegelijkertijd bespelen
1Zet de partij RIGHT 2 aan door op de knop [PART ON/OFF] te drukken.
2Druk op één van [VOICE]-knoppen om de selectiedisplay voor
voices op te roepen.
Doe dit op dezelfde manier als u in stap 2 op pagina 25 deed.
3Selecteer een voice.
Doe dit op dezelfde manier als u in stap 3 op pagina 25 deed.
4Bespeel de geselecteerde voices.
De voice die u heeft geselecteerd voor RIGHT1 (pagina 25) en de hier geselecteerde
voice klinken tegelijk.
Voice RIGHT 3 kan op dezelfde manier worden ingesteld als hierboven staat
beschreven, maar dan met knop [RIGHT 3] in plaats van [RIGHT2].
Probeer enkele andere voices...
Roep voor de karakteristieken voor elke voice, het corresponderende informatie-
venster op (zie pagina 25).
Categorie Voicenaam
PIANO Live! GrandPiano
E.PIANO Cool! SparkleStack
Cool! SuitcaseEP
ORGAN S.Articulation! JazzRotary
Cool! CurvedBars
STRINGS
S.Articulation! ConcertStrings
Live! Spiccato
Sweet! Violin
CHOIR Live! GospelVoices
DreamHeaven
BRASS S.Articulation! BigBandBrass
S.Articulation! BrassFalls f
TRUMPET S.Articulation! Trumpet
S.Articulation! GoldenTrumpet
SAXOPHONE S.Articulation! Saxophone
Sweet! SopranoSax
FLUTE&CLARINET
Sweet! Flute
Sweet! Oboe
Sweet! PanFlute
GUITAR
S.Articulation! ConcertGuitar
S.Articulation! SteelGuitar
S.Articulation! WarmSolid
S.Articulation! HeavyRock
PERC&DRUM Live!Drums PowerKit1 / PowerKit2
Live!SFX PopLatinKit
ACCORDION FrenchMusette
Sweet! Harmonica
PAD S.Articulation! MagicBell
SYNTH Oxygen
• De hier geselecteerde voice wordt
voice RIGHT2 genoemd.
Zie pagina 80 voor meer
informatie over voice RIGHT2.
OPMERKING

Voices bespelen
Beknopte handleiding
27
Tyros2 gebruikershandleiding
Verschillende voices met de linker- en rechterhand bespelen
1Zet de partij LEFT aan door op de betreffende [PART ON/OFF]-knop
te drukken.
2Druk op één van de [VOICE]-knoppen om de selectiedisplay voor
voices op te roepen.
Doe dit op dezelfde manier als u deed in stap 2 op pagina 25.
3Selecteer een voice.
Doe dit op dezelfde manier als u deed in stap 3 op pagina 25.
4Bespeel de geselecteerde voices.
De noten die u met uw linkerhand speelt geven de éne voice, terwijl de noten die u met
uw rechterhand speelt een andere voice (of voices) geven.
Voices RIGHT 1–3 zijn bedoeld om met de rechterhand te worden bespeeld. Voice
LEFT wordt bespeeld met de linkerhand.
De octaafinstelling aanpassen
Met de knop [UPPER OCTAVE] kunt u tegelijkertijd de partijen RIGHT1, RIGHT2 en RIGHT3
één octaaf omhoog of omlaag transponeren.
Splitpunt
Voice RIGHT 1, 2, 3
(UPPER)
Voice LEFT
(LOWER)
• Het punt op het toetsenbord dat
het gedeelte LEFT, RIGHT 3 en
RIGHT 1–2 scheidt, wordt het
'splitpunt' genoemd.
Raadpleeg pagina 158 voor
instructies over het instellen van
het splitpunt.
OPMERKING
• Druk de knoppen [+] en [-]
tegelijkertijd in om de
octaveerwaarde onmiddellijk naar
0 terug te zetten.
OPMERKING

Voices bespelen
Beknopte handleiding
28 Tyros2 gebruikershandleiding
Organ Flutes
De Tyros2 gebruikt geavanceerde digitale modelleringtechnologie om de legendarische klank te
imiteren van ’vintage’ orgels. Net als bij een traditioneel orgel kunt u uw eigen orgelklanken
samenstellen, door het volume van de verschillende voetmaten te verhogen of te verlagen.
1Druk op de knop [ORGAN FLUTES] om de selectiedisplay voor
Organ Flutes-voice op te roepen.
2Selecteer de gewenste Organ-voice en bespeel
het toetsenbord.
3Druk op de bovenste [5]-knop om de display op te roepen voor
aanpassing van de verscheidene parameters van de Organ
Flutes-voice. Gebruik de LCD [1] - [8]-knoppen om de voetmaten
aan te passen.
4Probeer eens enkele van de Organ Flutes-voices uit.
LET OP
U kunt de gewenste
voetmaat (16’ of 5 1/3’)
selecteren met knop [D].
Gebruik LCD-knop [1] om
de 16’ of 5 1/3’ voetmaat
aan te passen.
Gebruik deze om de
gewenste pagina te
selecteren.
De voetmaatinstellingen (footage) bepalen het basisgeluid
van de orgelfluiten.
De term 'voetmaat' refereert aan de klankopwekking met
traditionele orgelpijpen, waarbij het geluid wordt geproduceerd
door pijpen met verschillende lengten (in voeten).
Als u de instellingen hier wilt
opslaan, zorg er dan voor dat
u de instellingen als een User
Voice opslaat, voordat u een
andere voice selecteert of het
instrument uitzet (pagina 75).

Voices bespelen
Beknopte handleiding
29
Tyros2 gebruikershandleiding
Uw favoriete voices verzamelen op het User-station of externe apparaten
De Tyros2 beschikt over een enorme hoeveelheid aan voices van hoge kwaliteit, met een
uitzonderlijk breed bereik aan instrumentgeluiden. Het instrument is dan ook perfect voor
nagenoeg elke muziektoepassing. Het grote aantal voices kan eerst nogal overweldigend
overkomen. Daarom hebben we besloten u deze enigszins geavanceerde techniek voor het
verzamelen van de voices, die u het meest gebruikt, te laten zien waarmee u ze op één makkelijk-
te-gebruiken locatie kunt zetten.
Om te beginnen zou u iets over de geheugenstations en de display Open/Save moeten weten
(hieronder kort uitgelegd). Als u meer wilt weten: de details vindt u op pagina 71. Houd voor dit
moment echter in gedachten dat het User-station, USB-station en hardeschijfstation
geheugenlocaties zijn waar u uw belangrijke gegeven op kunt slaan en van terug kunt roepen.
● Geheugenstationtypen
● Display Open/Save .......... Via dit type display kunt u verscheidene bestanden selecteren
(openen), zoals voices (pagina's 25–28), stijlen (pagina 31), songs
(pagina 43) en Registration Memory-banken (pagina 53), alsook de
verschillende bestanden opslaan naar het User-station, het USB-
station en het hardeschijfstation.
1Druk op de knop [USER DRIVE] om de selectiedisplay (Open/Save)
voor voices voor het User-station op te roepen.
In dit geval kan elk van de toetsenbordpartijen (RIGHT 1–3) worden geselecteerd.
2Maak via deze display(-pad) een nieuwe map, waarin uw favoriete
voices zullen worden opgeslagen.
PRESET-station Intern geheugenstation waarop de voorgeprogrammeerde voices als presetvoices zijn
geïnstalleerd.
USER-station Intern geheugen waarbij gegevens zowel kunnen worden geschreven als gelezen.
Hardeschijfstation (HD)
(optioneel)
Voor het overdragen van gegevens van en naar een hardeschijfstation dat in het
instrument is geïnstalleerd.
USB-station (optioneel) Voor het overdragen van gegevens naar en van een aangesloten USB-
opslagapparaat.
De nieuwe map is gemaakt.
U kunt de nieuwe map een naam geven via
het pop-upvenster dat aan de onderkant van
de LCD-display verschijnt.
Zie pagina 76 voor details over naam geven.
Druk op de LCD-knop [FOLDER]
(onderste [7]-knop). Druk op de LCD-knop [OK]
(bovenste [8]-knop).

Voices bespelen
Beknopte handleiding
30 Tyros2 gebruikershandleiding
3Kopieer uw favoriete voices van het Preset-station naar het
User-station.
In dit geval kan elk van de toetsenbordpartijen (RIGHT 1 –3) worden geselecteerd.
4Herhaal stap 3 zo vaak als nodig is tot al uw favoriete voices in deze
display staan.
Probeer ook presetvoice(s) naar het externe apparaat te kopiëren, op dezelfde manier als
hier is uitgelegd.
Druk op de LCD-
knop [COPY]
(onderste [3]-knop).
Druk op de LCD-knop
[OK] (onderste [7]-knop).
De voice die zich in het PRESET-
station bevindt, wordt gekopieerd
naar het USER-station.
Selecteer de map die in stap 2 is
gemaakt.
Druk op de
knop [TAB].
Selecteer de te kopiëren voice(s).

Beknopte handleiding
31
Tyros2 gebruikershandleiding
Een stijl selecteren en afspelen — Automatische begeleiding (ACMP)
Een melodie spelen met uw rechterhand en akkoorden met uw linker
1Druk op één van de [STYLE]-knoppen om de selectiedisplay
voor stijlen op te roepen.
2Selecteer een stijl.
3Zet de automatische begeleiding aan.
Druk op de knop [ACMP ON/OFF] zodat zijn indicator oplicht. Het aangegeven
linkerhandgedeelte van het toetsenbord wordt het akkoordgedeelte (Chord) en
akkoorden die in dit gedeelte worden gespeeld worden automatisch gedetecteerd en
gebruikt als basis voor een volledig automatische begeleiding met de geselecteerde stijl.
Druk nogmaals op de knop [ACMP] om de automatische begeleiding uit te zetten.
4Zet Sync Start (synchroon starten) aan.
Druk op de knop [SYNC START] om gesynchroniseerd starten in te schakelen (stand-
by). (De indicator licht op.) Druk nogmaals op de knop [SYNC START] om synchroon
starten uit te zetten.
De automatische begeleidingsfunctie (stijlafspelen) plaatst
een volledige begeleidingsband onder uw vingers. Om dit te
gebruiken hoeft u met uw linkerhand slechts akkoorden te
spelen en de door u geselecteerde begeleidingsstijl, die bij uw
muziek past, volgt automatisch de akkoorden die u speelt.
Met de automatische begeleidingsfunctie (stijlafspelen),
kan zelfs een soloartiest genieten van het spelen met de
begeleiding van een complete band of orkest.
De Tyros2 beschikt over een verscheidenheid aan
begeleidingsstijlen (ritmepatronen) in verschillende muziekgenres.
Probeer zelf eens de verschillende stijlen uit — via de stijlnaam die
boven elke STYLE-knop op het paneel staat gedrukt of door in het
stijloverzicht in het afzonderlijke boekje Data List te kijken.
• De hier getoonde selectiedisplay
voor stijlen wordt de display
'Open/Save' voor de stijl
genoemd. De display Open/Save
heeft in feite twee verschillende
displaymodi: 1) een directe-
selectiedisplay (links te zien) en 2)
een numerieke-invoerdisplay,
waarmee u de stijl via het
stijlnummer (bestandsnummer in
de map) kunt invoeren. Zie voor
details pagina 77.
OPMERKING
• Gebruik de [TAB]-knoppen om
een ander station dan PRESET te
selecteren.
OPMERKING
Splitpunt ... de standaardinstelling is F#2/G2.
Akkoordgedeelte
• ACMP is een afkorting voor
ACCOMPANIMENT (begeleiding).
OPMERKING
• Zie de pagina's 80 en 158 voor
details over het splitpunt.
OPMERKING
• De knop [START/STOP] knippert
in de maat met het huidige
tempo (pagina 154) als Sync
Start aan staat.
OPMERKING
Naslaginformatie op pagina 152

Een stijl selecteren en afspelen — Automatische begeleiding (ACMP)
Beknopte handleiding
32 Tyros2 gebruikershandleiding
5Zodra u een akkoord met uw linkerhand speelt begint de
geselecteerde stijl.
Speel voor dit voorbeeld een C-majeurakkoord (zoals hieronder aangegeven).
6Probeer eens andere akkoorden met uw linkerhand
te spelen en speel een melodie met uw rechterhand.
Zie voor informatie over hoe akkoorden in te voeren pagina 152 en de Chord Fingering
Chart (Akkoordvingerzettingsoverzicht) in het afzonderlijke boekje Data List.
De akkoordgrondtoon/type die u speelt met uw linkerhand wordt aangegeven in het
midden van de hoofddisplay.
7Druk op de knop [START/STOP] om het stijlafspelen te stoppen.
Probeer ook eens enkele van deze andere stijlen...
Categorie Stijlnaam Omschrijving
Pop&Rock AcousticRock Deze stijl demonstreert een moderne, hoogwaardige productie. Luister naar Intro II dat naar Main B leidt,
om het geluid van een hedendaagse realistische band te horen.
Ballad 16BeatBallad1 Ultiem realisme is een belangrijk aandachtspunt van de Tyros2. Luister naar de nieuwe Mega Tenor Sax in
Intro III.
Dance 70’sDisco1 De Tyros2 levert ongekend realisme, ongeacht het genre. Luister naar de Disco Strings, Mega Brass en Mega
Solid-gitaar in zowel Intro II als Intro III. U kunt veel van discofavorieten uit de jaren 70 spelen.
Swing&Jazz OrchBigBand1 Een authentiek Big Band-geluid dat een recente opleving kent. Fantastisch voor Big Band/Jazz-klassiekers die
zijn gezongen door enkele van de grootste sterren. Luister naar de Brass-trillers in Intro III.
R&B
BluesRock Dit genre is ook kenmerkend voor eind jaren zeventig. Als u achterover gaat zitten en uw ogen sluit, is het moeilijk
om het verschil te kunnen horen tussen een keyboard en het origineel. Luister naar Intro III gevolgd door Main D.
70’sChartSoul Een andere fantastische R&B-variatie. Dit geeft een duidelijke demonstratie van de New Mega Tenor Sax en
Mega Brass. Luister naar zowel Intro II als Intro III.
Country
EasyCountry Countrymuziek beslaat veel verschillende klankpaletten en stijlen. Met EasyCountry kunt u een erg
kenmerkende indruk horen van een relaxte zanger/songschrijvers. Fantastisch voor vele klassiekers.
CountryShuffle Een kenmerkende meezing-countrysfeer en een hoogwaardige productie. Luister naar Intro III voor een indruk
van een onvervalste Country.
Latin BossaNova
Deze stijl kan voor bijna alle bossanovaklassiekers te gebruiken. Intro II demonstreert een ongelooflijke Mega
Nylon-gitaar compleet met schuiven en bijgeluiden voor extra realisme. Intro III introduceert de Sax, maar met
een veel warmere klank.
Ballroom EnglishWaltz
Neem uw partner bij de hand en dans de hele nacht door. De categorie Ballroom richt zich op
ballroomdansmuziek op het hoogste niveau. Luister naar zowel Intro II als Intro III. Als u de Trumpets hoort op
hoort komen, lijkt het alsof u voor een echt ballroomorkest zit.
Movie&Show BaroqueConcerto Speel gewoon de Intro's en Main's van deze stijl af om de verscheidenheid van stijlgenres te horen. U wordt
gelijk meegenomen naar de 17e eeuw.
Entertainer EuroPopOrgan
Een groots entertainmentgenre is dat van de Euro-organist uit de jaren 60 en 70. Deze stijl is erg veelzijdig en
omvat vele songs, maar dit toont de kracht van de Tyros2, of u nu luistert naar hoe echt het orkest klinkt of
naar de ongecompliceerde orgelmuziek. Het is allemaal ongelooflijk.
World IrishHymn Een fantastisch Keltisch geluid dat de afgelopen jaren erg populair is geworden. Speel een willekeurig Intro dat
u gelijk mee op reis neemt naar Ierland. Dit zal bij velen ook de fantastische filmmuziek in herinnering brengen.
• De knop [START/STOP] knippert
in de maat. Het knipperen in rood
geeft de eerste tel van de maat
aan en het knipperen in groen de
overige tellen.
OPMERKING
Splitpunt
Akkoordgedeelte
Akkoord-
gedeelte

Een stijl selecteren en afspelen — Automatische begeleiding (ACMP)
Beknopte handleiding
33
Tyros2 gebruikershandleiding
■ Functie Repertoire
De handige, makkelijk-te-gebruiken functie Repertoire roept de juiste paneelinstellingen op die
ontworpen zijn voor bij de geselecteerde stijl.
1Druk op de LCD-knop [REPERTOIRE] (bovenste [6]-knop) in de
display Open/Save voor stijlen.
Er worden verschillende bij de stijl passende paneelinstellingen aangegeven in de display.
2Gebruik de knoppen [1]–[3] om een instelling te selecteren.
De getoonde instellingen zijn Music Finder Records. Via de eigenschap Music Finder feature
(pagina 41) kunt u extra instellingen kiezen.
■ Functie Stop Accompaniment (stop begeleiding)
Als de automatische begeleiding is aangezet en Synchro Start is uit, kunt u akkoorden spelen in het
linkerhandgedeelte (begeleidings)van het toetsenbord terwijl de stijl niet loopt, maar toch de
begeleidingsakkoorden horen. In deze situatie, 'Stop begeleiding' genoemd, wordt elke geldige
akkoordvingerzetting (pagina 152) herkend en worden de akkoordgrondtoon en -type in de display
getoond. Aangezien de Tyros2 het akkoord juist herkent, kunt u ook de functie Chord Match (passend
akkoord) gebruiken (pagina. 38) met de Multi Pads of het Harmony effect (pagina 39) zonder dat u een
stijl hoeft af te spelen.

Een stijl selecteren en afspelen — Automatische begeleiding (ACMP)
Beknopte handleiding
34 Tyros2 gebruikershandleiding
Patroonvariaties (secties)
De Tyros2 beschikt over een grote verscheidenheid aan 'stijlsecties' waarmee u de arrangementen van
de begeleiding kunt variëren om ze te zorgen dat ze passen bij de song die u speelt. Dit zijn: Intro,
Main, Fill-in & Break en Ending. Door daar tussen te schakelen terwijl u speelt, kunt u eenvoudig de
dynamische elementen van een professioneel klinkend arrangement in uw spel brengen.
● INTRO ........................Dit wordt gebruikt voor het begin van de song. Als het intro klaar is met spelen, gaat het
afspelen door met de sectie main. De lengte van het intro (in maten) is verschillend en
afhankelijk van de geselecteerde stijl. De Tyros2 beschikt over drie verschillende intro's.
● MAIN.........................Deze wordt gebruikt voor het spelen van het hoofdgedeelte van de song. Deze speelt
een begeleidingspatroon van verscheidene maten en wordt eindeloos herhaald tot er
een andere sectieknop wordt ingedrukt. Er zijn vier variaties op het basispatroon,
A - D, en het afspelen van de stijl verandert harmonisch, gebaseerd op de akkoorden
die u met uw linkerhand speelt.
● FILL-IN .....................De fill-insecties laten u dynamische variaties en breaks aan het ritme van de
begeleiding toevoegen, om uw spel nog professioneler te laten klinken. Zet de knop
[AUTO FILL IN] aan, druk gewoon op één van de knoppen MAIN (A, B, C, D) terwijl
u speelt, en de geselecteerde fill-insectie speelt automatisch (AUTO FILL), waardoor
de automatische begeleiding wordt opgeluisterd. Als de fill-in klaar is, gaat deze
naadloos over in de geselecteerde mainsectie (A, B, C, D). Er zijn vier variaties voor
de fill-insecties, allemaal speciaal geprogrammeerd om bij de geselecteerde
mainsectie te passen. Zelfs als [AUTO FILL] wordt uitgezet, zal drukken op de knop
van de momenteel spelende sectie automatisch een fill-in geven, voordat wordt
teruggegaan naar dezelfde mainsectie.
● BREAK .....................Hiermee kunt u dynamische variaties en breaks aan het ritme van de begeleiding
toevoegen, om uw spel nog professioneler te laten klinken.
● ENDING .....................Dit wordt gebruikt voor het einde van de song. Als de ending klaar is, stopt het afspelen
van de stijl automatisch. De lengte van de ending (in maten) is verschillend en afhankelijk
van de geselecteerde stijl. De Tyros2 beschikt over drie verschillende endings.
1-4 Selecteer de gewenste stijl door middel van de op pagina 31
beschreven stappen.
5Zet [AUTO FILL IN] aan.
6Druk op één van de [INTRO]-knoppen.
7Zodra u een akkoord speelt met uw linkerhand, begint het intro van
de geselecteerde stijl te spelen.
Speel voor dit voorbeeld een C-majeurakkoord (zoals hieronder aangegeven).
8Druk op één van de gewenste begeleidings-
sectieknoppen. (Zie het 'Overzicht begeleidingsstructuur'
op de volgende pagina.)
Nadat de corresponderende Fill-in is afgespeeld, gaat deze automatisch over in de
mainsectie.
9Druk op één van de [ENDING]-knoppen.
Hierdoor wordt naar de endingsectie geschakeld. Als de ending is afgerond, stopt
het afspelen van de stijl automatisch.
• Niet alle secties bevatten data,
afhankelijk van de geselecteerde
stijl. De lamp van de sectieknop
die gegevens bevat licht groen op
en de lamp van de sectieknop die
geen gegevens bevat licht niet op
(pagina 79).
OPMERKING
Als het afspelen van het intro is
voltooid gaat deze automatisch
over in de mainsectie.
Akkoordsectie
Splitpunt

Een stijl selecteren en afspelen — Automatische begeleiding (ACMP)
Beknopte handleiding
35
Tyros2 gebruikershandleiding
■ Overzicht Begeleidingsstructuur
■ Andere handige regelaars
● Fade in/out...............De knop [FADE IN/OUT] kan gebruikt worden om geleidelijke fade-ins en
fade-outs te produceren bij het starten of stoppen van de begeleiding.
Dit geldt ook voor het afspelen van songs. pagina 154
● Tap ...........................De automatische begeleiding kan op elk gewenst tempo gestart worden door
het tempo in te tikken ('tapping') op de knop [TAP TEMPO] pagina 154.
● Synchro Stop...........Wanneer de Synchro Stop functie is geactiveerd, zal de begeleiding in zijn
geheel stoppen wanneer alle toetsen in het automatische begeleidingsgedeelte
van het toetsenbord worden losgelaten. Zo gauw er weer een noot of akkoord
wordt gespeeld, start de begeleiding weer. pagina 155
• De indicator van de te spelen bestemmingssectie (MAIN A/B/C/D) zal knipperen terwijl de corresponderende fill-in wordt gespeeld. U kunt op
dat moment de te spelen bestemmingssectie nog veranderen door op de betreffende knop MAIN [A], [B], [C] of [D] te drukken.
• Een Intro hoeft niet noodzakelijkerwijs aan het begin te worden toegepast! Als u wilt kunt u een INTRO-sectie in het midden van uw spel
afspelen door gewoon op het gewenste punt op de knop [INTRO] te drukken.
• Houd uw timing in de gaten bij de BREAK-secties. Als u te dicht bij het einde van de maat op een [BREAK]-knop drukt (dat wil zeggen na de
laatste achtste noot), begint de BREAK-sectie vanaf de volgende maat te spelen. Dit geldt ook voor de Auto Fill-in.
• Als u gelijk na een ending weer terug wilt keren naar de stijl, drukt u gewoon op de knop [INTRO] terwijl de endingsectie afspeelt.
• Als u op één van de [MAIN]-knoppen drukt terwijl de ending speelt, zal er onmiddellijk een fill-in beginnen te spelen (als de [AUTO FILL IN] is
aangezet), waarna wordt doorgegaan met de mainsectie.
• Als u op de knop [SYNC START] drukt terwijl er een stijl speelt, zal het stijlafspelen stoppen en zal Syncro Start worden aangezet.
• U kunt het afspelen van de stijl starten door een ending te gebruiken in plaats van een introsectie.
• Er speelt automatisch een fill-in voor het afspelen van de ending als u tijdens het afspelen van de mainsectie op de knop [ENDING I] drukt.
OPMERKING
Als AUTO FILL-IN is ingesteld op aan,
zal er automatisch een Fill-in tussen de
secties worden gespeeld, als één van de
[MAIN]-knoppen wordt ingedrukt. Zelfs als
[AUTO FILL] wordt uitgezet, zal drukken op
de knop van de momenteel spelende sectie
automatisch een fill-in geven, voordat wordt
teruggegaan naar dezelfde mainsectie.
INTRO
MAIN variatie
ENDING
Druk op één van de [ENDING]-knoppen.
• De sectieknoplampjes zijn handig
kleurgecodeerd overeenkomstig hun
specifieke werking, zoals hieronder
beschreven.
●
Uit
De sectie bevat geen gegevens en
kan niet worden gespeeld.
●
Groen
De sectie bevat gegevens en kan
worden gespeeld.
●
Rood
Tijdens het stijlafspelen geeft dit
de sectie aan die momenteel
speelt. Als het stijlafspelen is
gestopt geeft dit de sectie aan die
ingesteld is om af te spelen.
●
Rood (knipperend)
Dit geeft de sectie aan die als
volgende zal worden gespeeld,
volgend op degene waarvan de
knop rood is brandt (niet knippert).
OPMERKING
U kunt de ending geleidelijk laten vertragen
(ritardando) door nogmaals op dezelfde [ENDING]-
knop te drukken terwijl de ending speelt.

Een stijl selecteren en afspelen — Automatische begeleiding (ACMP)
Beknopte handleiding
36 Tyros2 gebruikershandleiding
One Touch Setting
One Touch Setting is een krachtige en handige eigenschap die automatisch door één druk op een knop de meest
geschikte paneelinstellingen (voicenummer, enz.) oproept voor de momenteel geselecteerde stijl.
1Selecteer een stijl.
2Druk op één van de [ONE TOUCH SETTING]-knoppen.
De automatische begeleiding en Sync Start zullen automatisch worden aangezet.
Daarbij kunnen verscheidene paneelinstellingen (zoals voices, effecten, enz.) die bij de
geselecteerde stijl passen onmiddellijk met een enkele druk op een knop worden
teruggeroepen.
3Zodra u een akkoord met uw linkerhand speelt begint de stijl.
4Probeer eens andere One Touch Setting-set-ups uit.
5Stop het stijlafspelen door op de knop STYLE [START/STOP] te
drukken of op één van de [ENDING] knoppen.
U kunt ook uw eigen One Touch Setting-set-ups maken. Raadpleeg pagina 155 voor details.
De volumebalans tussen de stijl en het toetsenbord aanpassen
Druk op de knop [BALANCE] zodat het mixervenster (pop-up) verschijnt onderin de LCD-display.
Met de LCD-knoppen [2], [5], [6], [7] en [8] kunt de volumebalans aanpassen tussen het stijlafspelen en het toetsenspel
van uw rechterhand.
Knop [BALANCE]
Knop [ONE TOUCH
SETTING]
Akkoordgedeelte
Splitpunt
Bepaalt het volume van
de toetsenbordpartij
(pagina 80)
Bepaalt het volume van het microfoongeluid (pagina 47)
Bepaalt het volume van het Multi Pad-afspelen (pagina 38)
Bepaalt het volume van het
songafspelen (pagina 43)
Bepaalt het volume van
het stijlafspelen

Een stijl selecteren en afspelen — Automatische begeleiding (ACMP)
Beknopte handleiding
37
Tyros2 gebruikershandleiding
De stijlpartijen aan-/uitzetten en voices wijzigen
Druk op de knop [CHANNEL ON/OFF] zodat het pop-upvenster verschijnt onder in de LCD display. U kunt
elke partij (kanaal) tijdens het stijlafspelen aan- of uitzetten met de onderste LCD-knoppen [1] - [8].
Drukken op één van de bovenste LCD-knoppen [1] - [8] roept de selectiedisplay voor voices op waarin u de
voice van de corresponderende partij (kanaal) kunt selecteren en wijzigen. Probeer de standaardvoice eens te
vervangen door een andere voice naar keuze.
Herhaaldelijk drukken op
de knop [CHANNEL ON/
OFF] schakelt tussen de
stijlpartijen (kanalen) en
songkanalen. Druk op de corresponderende LCD-knop.
Houd de betreffende knop van het kanaal ingedrukt
om zo het kanaal op SOLO te zetten, als u slechts
naar één instrument wilt luisteren. U kunt SOLO
annuleren door gewoon nogmaals op de
betreffende kanaalknop te drukken.
Via deze display kunt u de voice veranderen
die door de stijl wordt gebruikt. Selecteer de
gewenste voice op dezelfde manier als
beschreven op pagina 25.

38
Beknopte handleiding
Tyros2 gebruikershandleiding
Naslaginformatie op pagina 169
De Multi Pads
De Multi Pads bespelen
1Selecteer een Multi Pad-bank.
Druk op de knop [SELECT] om de selectiedisplay (Open/Save) voor Multi Pads-
banken op te roepen en selecteer de gewenste bank.
2Druk op één van de Multi Pads.
● Over de kleur van de Multi Pads
• Groen: geeft aan dat de corresponderende pad gegevens bevat (frase).
• Rood: geeft aan dat de corresponderende pad wordt afgespeeld.
● Multi Pad-gegevens
Er zijn twee soorten Multi Pad-gegevens. De ene soort wordt eenmaal afgespeeld en
stopt waneer het einde is bereikt.
De andere soort wordt oneindig herhaald totdat u op de knop [STOP] drukt.
● Het afspelen van de Multi Pads stoppen
• Als u alle pads wilt stoppen drukt u op de knop [STOP] en laat u deze weer los.
• Als u bepaalde pads wilt stoppen, houdt u de knop [STOP] ingedrukt en drukt u
tegelijkertijd op de pad of pads die u wilt stoppen.
Chord Match gebruiken
Veel van de Multi Pad-frasen bestaan uit melodieën of akkoorden en u kunt deze frasen automatisch de akkoorden laten
veranderen in overeenstemming met het spel van uw linkerhand. Speel gewoon een akkoord met uw linkerhand en druk op één
van de Multi Pads, terwijl er een stijl wordt afgespeeld en [ACMP] aan staat. Chord Match zorgt ervoor dat de toonhoogte wordt
gewijzigd in overeenstemming met de door u gespeelde akkoorden. U kunt deze functie ook gebruiken als de stijl is gestopt (met
de functie Stop Accompaniment; pagina 33). Houd in gedachte dat enkele Multi Pads niet worden beïnvloed door Chord Match.
BANK 01
De Multi Pads kunnen
worden gebruikt om een
aantal korte vooraf
opgenomen ritmische en
melodische sequences af
te spelen die kunnen
worden gebruikt om impact
en verscheidenheid aan uw
toetsenbordspel toe te
voegen.
De bijbehorende frase (in dit geval die van
Pad 1) begint af te spelen zodra u op de pad
drukt. Om deze te stoppen, drukt u op de
knop [STOP] en laat deze weer los.
• Tik gewoon op een willekeurig
moment, op een willekeurige Multi
Pad om de corresponderende
frase in het huidige ingestelde
tempo af te spelen.
• U kunt zelfs twee, drie of vier Multi
Pads tegelijkertijd bespelen.
• Door op de pad te drukken terwijl
deze al wordt afgespeeld, zal het
afspelen stoppen en weer starten
vanaf het begin.
OPMERKING
In dit voorbeeld zal de frase voor Pad 1 worden getransponeerd naar F-majeur voordat deze wordt
afgespeeld. Probeer eens verscheidene andere akkoordsoorten uit terwijl u de Multi Pads bespeelt.
Akkoordgedeelte

Beknopte handleiding
39
Tyros2 gebruikershandleiding
Naslaginformatie op pagina 87, 191
Voice-effecten
● HARMONY/ECHO....... Zie onder.
● INITIAL TOUCH .......... Deze knop zet de aanslaggevoeligheid van het toetsenbord aan of uit. Als deze uit staat wordt altijd hetzelfde
volume geproduceerd, ongeacht of u hard of zacht speelt.
● SUSTAIN ..................... Wanneer deze functie aan staat zullen alle noten die op het toetsenbord in het UPPER-gedeelte (RIGHT1,2,3)
worden gespeeld, langer doorklinken.
● MONO.......................... Hiermee wordt bepaald of de voice van de partij monofoon (één noot tegelijk) of polyfoon kan worden bespeeld.
● DSP ............................. Deze knop zet effecten afzonderlijk aan of uit voor de partijen RIGHT 1, RIGHT 2 , RIGHT 3 en LEFT.
● DSP VARIATION......... Deze knop kan worden gebruikt om te schakelen tussen variaties van het DSP-effect. U kunt er bijvoorbeeld de
rotatiesnelheid (slow/fast=langzaam/snel) van het rotaryspeakereffect mee veranderen.
Harmony toepassen op uw rechterhandmelodie
Onder de voice-effecten is Harmony één van de meest indrukwekkende. Het voegt automatisch harmoniepartijen toe aan de noten
die u met uw rechterhand speelt — onmiddellijk zorgend voor een voller en professioneler geluid.
1Zet de knop [Harmony/Echo] aan.
2Zet zowel de knop [ACMP] als de knop [SYNC START] aan (pagina 31) en zorg
ervoor dat de partij RIGHT 1 aan staat (pagina 25).
3Speel een akkoord met uw linkerhand om de stijl te starten (pagina 32) en
speel enkele noten in het rechterhandgedeelte van het toetsenbord.
U kunt het Harmony-effect ook gebruiken terwijl de stijl is gestopt (met de functie Stop Accompaniment;
pagina 33). Houd gewoon een akkoord ingedrukt met uw linkerhand en speel een melodie met uw rechter.
Probeer Harmony/Echo eens uit met de volgende voices...
Veel van de voices zijn automatisch ingesteld om bepaalde Harmony/Echo-typen te spelen die bij die bepaalde
voice passen. Probeer eens enkele van de onderstaande voices uit — terwijl u akkoorden speelt met uw
linkerhand en melodieën met uw rechter — en luister naar de verscheidene Harmony- en Echo-effecten.
Categorie Voice Harmony/Echo-type Categorie Voice Harmony/Echo-type
Piano Live! Grand Standard Trio Guitar CrunchGuitar RockDuet
Accordion TuttiAccordion Country Trio PedalSteel Country Duet
Strings
Live! Strings Block Saxophone Moonlight Full Chord
ChamberStrings 4-way Open Percussion Vibraphone Trill
Harp Strum Timpani Tremolo
De Tyros2 heeft een geavanceerd
multiprocessoreffectsysteem dat een buitengewone
diepte en expressie aan uw klank kan toevoegen.
Dit effectsysteem kan worden aan- of uitgezet door
de volgende knoppen te gebruiken.
Deze drie effectsystemen worden toegepast
op de momenteel geselecteerde
toetsenbordpartijen (RIGHT1, 2, 3 of LEFT).
In dit voorbeeld worden harmonienoten in C-majeur
(het met de linkerhand gespeelde akkoord) automatisch
toegevoegd aan de in het rechterhandbereik van het
toetsenbord gespeelde noten.
Akkoordgedeelte
Splitpunt

40
Beknopte handleiding
Tyros2 gebruikershandleiding
Ideale set-ups voor elke song oproepen — Music Finder
Het gewenste muziekgenre selecteren uit de Record Lijst
1Druk op de knop [MUSIC FINDER] om de display Music Finder op
te roepen.
De display Music Finder bevat verscheidene 'records', waarvan elk over van te voren
toegewezen paneelinstellingen beschikt die passen bij de corresponderende songtitel of
het muziekgenre.
Elke record heeft de volgende vier items.
● MUSIC................Bevat de songtitel of het muziekgenre waarmee de verschillende records
worden omschreven, zodat u gemakkelijk de gewenste muziekstijl
kunt vinden.
● STYLE................De aan de record toegewezen presetstijl
● BEAT..................Dit is de maatsoort die voor elke van de records is geregistreerd.
● TEMPO...............Dit is de toegewezen tempo-instelling voor de record.
2Selecteer de gewenste Record in de lijst.
Draai aan de draaischijf [DATA ENTRY] om de cursor in de Recordlijst te verplaatsen.
Als eenmaal de gewenste songnaam of het muziekgenre is geselecteerd, druk dan op
de knop [ENTER] om de corresponderende Music Finder-set-up op te roepen.
De paneelset-up die in feite wordt opgeroepen is degene die voorgeprogrammeerd is
als de One Touch Setting.
3Speel de stijlen af
Als u een bepaald muziekgenre wilt gaan spelen
maar niet goed weet welke stijl- en voice-
instellingen daarbij passen, dan kan de handige
functie Music Finder u hierbij helpen. Selecteer
gewoon het gewenste muziekgenre uit de 'Record'
die de Music Finder vormen en de Tyros2 maakt
automatisch alle geschikte paneelinstellingen,
zodat u in die muziekstijl kunt spelen!
Druk zonodig op de knop [BACK]/[NEXT] om
de pagina 'ALL' op te roepen. Alle preset-
Records die in de Tyros2 zijn ingebouwd
worden op deze pagina opgesomd.
Naslaginformatie op pagina 171

Ideale set-ups voor elke song oproepen — Music Finder
Beknopte handleiding
41
Tyros2 gebruikershandleiding
De ideale set-ups zoeken met een trefwoord
De eigenschap Music Finder van de Tyros2 beschikt over een uitgebreide reeks van meer dan
1800 verschillende records, waardoor deze uitzonderlijk veelzijdig is maar het moeilijk wordt om
de gewenste set-up te vinden. Daar komt de functie Search (zoeken) van pas. Het laat u snel en
makkelijk de record vinden die u wilt gebruiken.
1Druk op de LCD-knop [SEARCH1] ([I] knop) in de display Music
Finder om de display Search op te roepen.
2Voer de zoekcriteria in en start het zoeken.
3Selecteer de gewenste record uit de lijst in de
display SEARCH 1 en speel de muziekstijl.
Druk op één van deze knoppen
om het pop-upvenster op te
roepen, voor het zoeken op
muziekgenre of trefwoord.
Tekstinvoer wordt op dezelfde
manier gedaan als bij
bestandsnamen (pagina 76).
Na het invoeren van het
muziekgenre of trefwoord, drukt u
op de LCD-knop [OK] om terug te
keren naar deze display.
Druk op deze knop om de
selectiedisplay voor stijlen op te
roepen. Na de gewenste
instellingen gemaakt te hebben
drukt u op de knop [EXIT] om
terug te keren naar deze display.
Deze handige functie laat u alle
songs vinden die een bepaalde
begeleidingsstijl gebruiken.
Druk op deze knop om de
maatsoort aan te geven voor
het zoeken. Drukken op de
knop schakelt tussen de
selecties. Selecteren van 'Any'
zoekt door alle records,
ongeacht de maatsoort.
Selecteert een bepaalde
locatie voor het zoeken. U kunt
uw zoekactie verder begrenzen
door de selecties SEARCH 1
en 2 te gebruiken.
Wist het ingevoerde
item aan de linkerkant.
Selecteer het gewenste muziekgenre.
Druk op de LCD-knop
[START SEARCH] om de
zoekbewerking uit te voeren.
De display Search 1 verschijnt
waarin de zoekresultaten
worden gegeven.
Deze handige zoekeigenschap
laat u alle records zoeken die
binnen een bepaald
tempobereik vallen.
• Als u uw zoekbewerking verder wilt
begrenzen of een ander
muziekgenre wilt zoeken, gebruikt u
de display SEARCH 2.
• Betreffende de relevante records
die worden gevonden via de
geselecteerde stijl, kunt u dezelfde
resultaten verkrijgen door de functie
Repertoire te gebruiken
(pagina 33).
OPMERKING

Ideale set-ups voor elke song oproepen — Music Finder
Beknopte handleiding
42 Tyros2 gebruikershandleiding
Een set favoriete Records maken
Hoe makkelijk de zoekfunctie ook mag zijn om de diepte van de Music Finder records te
doorgronden, het kan zijn dat u een 'map' met favoriete records wilt maken, zodat u snel deze
stijlen en instellingen die u het meest gebruikt in uw spel, op kunt roepen.
■ Andere handige functies
De Music Finder beschikt over een verscheidenheid aan andere bruikbare functies, zoals
hieronder wordt beschreven. Deze zijn beschikbaar in alle Music Finder-pagina's.
Druk op de knop [H] om de geselecteerde record toe te
voegen aan de pagina 'Favorite'. (Als de bevestigingsvraag
verschijnt, selecteer dan [YES] om de record daadwerkelijk
toe te voegen.)
Druk op de knop [TAB]
om de pagina FAVORITE
op te roepen en te zien
of de aangegeven
record is toegevoegd.
Sorteert de records op elk van de items.
Wijzigt de volgorde van de records (oplopend of
aflopend). De volgorde wordt bepaald door het
sorteeritem erboven.
Laat het aantal records zien van de momenteel
weergegeven pagina.
Druk op deze knop om een nieuw record te maken door de
momenteel geselecteerde record te bewerken.
Pagina 171
Deze sets knoppen worden gebruikt als de Recordlijst is gesorteerd op
STYLE. Gebruik de op- of neerknop om door de stijlcategorieën te
springen, wanneer er op stijlnaam is gesorteerd. Druk tegelijkertijd op de
op- en neerknoppen om de cursor naar de eerste record te verplaatsen.
Deze sets knoppen worden gebruikt ongeacht de sortering.
Druk op de op- of neerknop om de cursor omhoog of omlaag te
bewegen en selecteer de nieuwe record.
Gebruik de op- of neerknop om alfabetisch door de muziektitels te
springen, wanneer er op MUSIC is gesorteerd. Druk tegelijkertijd op de
op- en neerknoppen om de cursor naar de eerste record te verplaatsen.
Dit wist de geselecteerde records van de pagina
Favorite (als de pagina Favorite is geselecteerd).
De record wordt alleen gewist van de pagina
Favorite en niet in de Music Finder.
Voorkomt het wijzigen van het tempo tijdens het stijlafspelen wanneer
een ander record wordt geselecteerd, ongeacht de instelling Tempo
Hold/Reset in Function (pagina 158).

Beknopte handleiding
43
Tyros2 gebruikershandleiding
Naslaginformatie op pagina 112
Song afspelen
Afspelen van songs van het USB-opslagapparaat
1Sluit het USB-opslagapparaat dat MIDI-
songgegevens bevat aan op de
aansluiting USB TO DEVICE.
2Druk op één van de SONG]-knoppen om de selectiedisplay voor
songs op te roepen.
3Selecteer een song van het USB-opslagapparaat.
Een song selecteren wordt op dezelfde manier gedaan als een voice of stijl selecteren.
4Druk op de knop SONG CONTROL [PLAY/PAUSE] om de
geselecteerde song te starten.
5Druk opnieuw op de knop SONG CONTROL [PLAY/PAUSE] om de
song te stoppen.
U kunt MIDI-songgegevens direct via de Tyros2
afspelen. Dit betreft niet alleen de presetdemosongs,
maar ook in de handel verkrijgbare songgegevens,
alsook songs die u heeft gemaakt met de functie
Song Record (pagina 55) of functie Song Creator
(pagina 121). (Zie pagina 212 voor informatie over
compatibele songgegevens.)
• Als u een diskettestation op de
aansluiting USB TO DEVICE heeft
aangesloten en een diskette
gebruikt, lees dan het gedeelte
'De diskdrive en diskettes
gebruiken' op pagina 231.
BELANGRIJK
Gebruik zonodig
de [TAB]-knoppen
om de pagina USB
op te roepen.
• De selectiedisplay voor songs die
hier te zien is wordt de display
'Open/Save' voor de song
genoemd. De display Open/Save
heeft in feite twee verschillende
displaymodi: 1) een
directeselectiedisplay (links te zien)
en 2) een numerieke-invoerdisplay,
waarmee u de song via het
songnummer kunt invoeren.
Zie voor details pagina 77.
OPMERKING
Via deze knoppen kunt u markers in de
songgegevens gebruiken voor makkelijke navigatie
en voor het instellen van afspeelloops (lussen).
Pagina 45
Gaat één maat naar voren als deze kort wordt
ingedrukt, of spoelt continu vooruit (snel vooruit) als
deze ingedrukt wordt gehouden.
Druk op deze knop om het pop-upvenster SONG
POSITION in de LCD-display op te roepen.
Gaat één maat terug als deze kort wordt ingedrukt,
of spoelt continu terug (snel achteruit) als deze
ingedrukt gehouden wordt.
Druk op deze knop om het pop-upvenster SONG
POSITION in de LCD-display op te roepen.
Via deze knop kunt u uw toetsenspel opnemen
als MIDI-songgegevens.
Pagina 55
Tijdens het afspelen kunt u de song terug
laten keren naar het begin en weer van het
begin af aan af laten spelen door op deze
knop te drukken. Als het afspelen is gestopt
zal drukken op deze knop de song terugzetten
naar het begin.

Song afspelen
Beknopte handleiding
44 Tyros2 gebruikershandleiding
■ Songteksten en songnotatie bekijken
● Wanneer de songgegevens songtekstgegevens bevatten, kunt u deze bekijken door de knop
[LYRICS/TEXT] te gebruiken................................................................................................................pagina 47
● Wanneer u tekstgegevens heeft die songtekstgegevens bevatten, kunt u deze bekijken
door de knop [LYRICS/TEXT] te gebruiken........................................................................................pagina 115
● U kunt ook de songmuzieknotatie bekijken door de knop [SCORE] te gebruiken................................ pagina 50
De songpositiemarkers gebruiken
Songpositiemarkers (SP 1 - SP 4) kunnen in de songgegevens worden geplaatst. Hierdoor kunt
u niet alleen snel en makkelijk door de songgegevens navigeren, maar ook handige afspeelloops
(lussen) instellen, waardoor u 'ter plekke' tijdens het spelen dynamische songarrangementen
kunt maken.
■ Springen tussen songposities .......................................................................
1Selecteer een song en start het afspelen vanaf het begin van de song.
Houd de knop [STOP] ingedrukt en druk op de knop [PLAY/PAUSE].
2Voer een marker in op de gewenste songpositie door op één van de
[SP]-knoppen te dubbelklikken tijdens het afspelen.
Als de song afspeelt dubbelklikt (twee keer snel drukken) u op één van de [SP1] - [SP4]-
knoppen op het punt waar u een marker wilt plaatsen. De corresponderende knop knippert
groen en de marker voor die knop wordt ingevoerd op de 1e tel van de betreffende maat.
Ga op dezelfde manier door met het invoeren van andere markers. De illustratie
hieronder laat een voorbeeld zien van hoe alle markers in een song kunnen worden
ingevoerd.
Beperkingen voor beveiligde songs
In de handel verkrijgbare songgegevens kunnen tegen kopiëren zijn beveiligd om illegaal kopiëren of onbedoeld
wissen te voorkomen. Ze worden aangegeven door de indicaties linksboven aan de zijkant van de bestandsnamen.
Hieronder volgt een gedetailleerde beschrijving van de indicaties en de van toepassing zijnde beperkingen.
Opmerking voor de procedure van de 'Prot. 2 Orig'- en 'Prot. 2 Edit'-songbestanden
Sla de 'Prot. 2 Edit'-song op naar de map die de originele 'Prot. 2 Orig'-song bevat. Anders kan de 'Prot. 2 Edit'-song
niet worden teruggespeeld. Als u een 'Prot. 2 Edit'-song verplaatst, moet u er ook voor zorgen dat u de originele 'Prot.
2 Orig'-song op hetzelfde moment verplaatst naar dezelfde locatie (map).
Prot. 1 Geeft op het User-station opgeslagen presetsongs aan. Deze kunnen niet naar externe apparaten worden
gekopieerd/verplaatst/opgeslagen.
Prot. 2 Orig Geeft door Yamaha als beveiligd ingedeelde songs aan. Deze songs kunnen niet worden gekopieerd.
Ze kunnen alleen worden verplaatst/opgeslagen naar het User-station en USB-opslagapparaten met een ID.
Prot. 2 Edit
Geeft bewerkte 'Prot. 2 Orig'-songs aan. Zorg ervoor dat deze songs worden opgeslagen naar dezelfde map
als de map met de bijbehorende 'Prot. 2 Orig'-song. Deze songs kunnen niet worden gekopieerd. Ze kunnen
alleen worden verplaatst/opgeslagen naar het User-station en USB-opslagapparaten met een ID.
Als u reeds een marker heeft ingevoerd
voor de knop, is de lamp groen of rood.
Dubbelklikken op de knop zal de marker
op een nieuwe songpositie instellen.
Begin van
de song [SP1] [SP2] [SP3] [SP4]
Eind van
de song
• Om uw markerinstellingen op te
slaan, slaat u de songgegevens
op op het User-station of op het
HD-station (als er een optioneel
hardeschijfstation is geïnstalleerd).
De markerinstellingen zullen
verloren gaan als u een andere
song selecteert of het instrument
uitzet zonder de songgegevens op
te slaan. Zie stap 8 op pagina 56
voor details over songgegevens
opslaan.
LET OP
• U kunt de marker ook invoeren
door de song op de gewenste
positie te stoppen en te
dubbelklikken met één van de
[SP1] - [SP4]-knoppen. Of u het
nu doet tijdens het afspelen of
terwijl het afspelen is gestopt, de
marker wordt altijd ingevoerd aan
het begin van de huidige maat.
OPMERKING

Song afspelen
Beknopte handleiding
45
Tyros2 gebruikershandleiding
3Stop het afspelen.
4Nu u markers heeft ingevoerd in stap 2 hierboven,
kunt u proberen door de song te springen en tussen de
songposities te navigeren.
5Stop het afspelen.
■ Markers gebruiken bij loop-afspelen...........................................................
Probeer de markers die u in stap 2 hiervoor heeft geregistreerd, te gebruiken om de afzonderlijke
'gedeelten' van de song in loops af te spelen.
1Ga naar het begin van de song waarin u de markers heeft ingevoerd
en start deze.
De knop [SP1] gaat van groen naar rood nadat het punt [SP1] is afgespeeld.
2Zet de knop [LOOP] aan nadat het punt [SP1] is gepasseerd.
De song speelt terug tot het punt [SP2] en gaat vervolgens terug naar [SP1] en loopt
(lust) tussen de twee punten (zoals aangegeven).
3Zet de knop [LOOP] uit door er nogmaals op te drukken.
De loop in stap 2 hiervoor gaat eindeloos door totdat u de knop [LOOP] uitzet. Zodra u
deze uitzet, gaat het spelen bij het punt [SP2] gewoon door naar [SP3]. (De knop [SP2]
gaat van groen naar rood als het punt [SP2] is gepasseerd.)
●Naar een marker springen en vervolgens het
afspelen starten.
●Naar een marker springen tijdens het afspelen
In dit voorbeeld begint het songafspelen bij het begin
van de maat die is toegewezen aan de knop [SP1]
(in stap 2 hiervoor).
In dit voorbeeld gaat het songafspelen door tot het eind van de huidige maat
en springt dan naar de geselecteerde marker; het begin van de maat die is
toegewezen aan de [SP4]-knop (in stap 2 hiervoor). U kunt het springen alleen
annuleren door nogmaals op dezelfde knop ([SP4]) te drukken voordat de sprong
daadwerkelijk heeft plaatsgevonden. (Let op dat u niet dubbelklikt met de knop.)
• Let er op dat u slechts één keer op
de [SP1] - [SP4]-knoppen drukt als
u tussen de markers springt. Twee
keer drukken (dubbelklikken) zal
de markerpositie wijzigen.
OPMERKING
Begin van
de song [SP1] [SP2] [SP3] [SP4]
Eind van
de song
Groen Groen Groen Groen
Begin van
de song [SP1] [SP2] [SP3] [SP4]
Eind van
de song
Rood Groen Groen Groen
Begin van
de song [SP1] [SP2] [SP3] [SP4]
Eind van
de song
Rood Groen Groen Groen
Groen Rood
Begin van
de song [SP1] [SP2] [SP3] [SP4]
Eind van
de song
Groen Groen

Song afspelen
Beknopte handleiding
46 Tyros2 gebruikershandleiding
4Zet de knop [LOOP] weer aan voordat het punt [SP3] wordt bereikt.
Het hier weer aanzetten van de knop [LOOP] start een nieuwe loop, maar nu tussen de
punten [SP2] en [SP3] (zoals aangegeven).
5Ga door met het loopen van de overgebleven 'gedeelten' van de
song ([SP2]- [SP3] en [SP3] - eind) op dezelfde manier, waarbij u de
stappen 3 en 4 hiervoor herhaalt.
6Stop het afspelen.
De volumebalans tussen de song en het toetsenbord aanpassen
Druk op de knop [BALANCE] zodat het mixervenster (pop-up) verschijnt onder in de
LCD-display (pagina 36). U kunt de volumebalans tussen het afspelen van de song en uw
spel met uw rechterhand op het toetsenbord aanpassen, door de LCD-knoppen [1], [5], [6], [7] en
[8] te gebruiken.
De songpartijen aan-/uitzetten
Druk op de knop [CHANNEL ON/OFF] zodat het pop-upvenster verschijnt onder in de
LCD display. U kunt elke partij (kanaal) tijdens het songafspelen aan- of uitzetten met de
onderste LCD-knoppen [1] - [8].
Groen Rood
Begin van
de song [SP1] [SP2] [SP3] [SP4]
Eind van
de song
Groen Groen
Herhaaldelijk drukken op de knop
[CHANNEL ON/OFF] schakelt
tussen de stijlpartijen (kanalen)
en songkanalen.
Druk op de LCD knop die
overeenkomt met de partij
(kanaal) die u aan of uit
wilt zetten.

Beknopte handleiding
47
Tyros2 gebruikershandleiding
Naslaginformatie op pagina 175
Een microfoon aansluiten
1Stel de regelaar [TRIM] op het achterpaneel en het [INPUT VOLUME]
op het bedieningspaneel allebei in op 'MIN'.
2Sluit een microfoon aan op de aansluiting L/L+R/MIC.
De aansluiting L/L+R/MIC accepteert 6,3mm-steekpluggen (1/4 inch).
3Zet het instrument aan.
4Pas de regelaar [TRIM] op het achterpaneel en het [INPUT VOLUME] op het
bedieningspaneel aan terwijl u in de microfoon zingt.
• Aangezien het ingangsniveau van de microfoon laag kan zijn, stelt u de regelaar [TRIM] in tot
bijna op 'MAX'.
• Pas de regelaars aan terwijl u de lampjes OVER en SIGNAL in de gaten houdt.
Meezingen met songteksten
Probeer eens een song af te spelen die songtekstgegevens bevat, en zing vervolgens mee terwijl u de aangesloten
microfoon gebruikt.
1Selecteer een song die songtekstgegevens bevat (pagina 44).
2Druk op de knop [LYRICS/TEXT] op de songtekstdisplay op te roepen.
De Tyros2 is uitgerust met een ingangsaansluiting (input),
waardoor u andere audiobronnen aan kunt sluiten, zoals een
microfoon voor uw stem, een elektrische gitaar of een cd-speler,
en deze kunt mengen met de geluiden van de Tyros2. Maar dat is
nog lang niet alles. Met de eigenschap Vocal Harmony (pagina 48)
kunt u ook verscheidene harmony- en echo-effecten op uw
stem of gitaarspel toepassen. Of gebruik de Tyros2 voor karaoke
en meezingers, waarbij u verscheidene DSP-effecten kunt
toepassen op uw stem terwijl u meezingt met de automatische
begeleiding of het songafspelen
• Houd de microfoon zoveel
mogelijk bij de luidsprekers
vandaan, om mogelijke feedback
(rondzingen) of andere
interferentie te vermijden.
OPMERKING
• Aangezien de aansluiting
L/L+R/MIC zeer gevoelig is,
kan deze zelfs als er niets op
is aangesloten ruis opvangen.
Zet het INPUT VOLUME altijd
op minimum als er niets is
aangesloten op de aansluiting L/
L+R/MIC/LINE, om dit te
voorkomen.
BELANGRIJK
Het lampje OVER licht op als het
ingangsniveau te hoog is. Zorg ervoor dat
u het INPUT VOLUME zo aanpast dat dit
lampje niet oplicht.
Het lampje SIGNAL licht op om aan te
geven dat er een audiosignaal wordt
ontvangen.
• Zorg ervoor dat u het [INPUT
VOLUME] instelt op 'MIN', voordat
u de volgende bewerkingen
uitvoert.
• Een microfoon aansluiten op de
Tyros2
• Een microfoon loskoppelen van
de Tyros2
• De Tyros2 uitzetten
• Wellicht klinkt het microfoongeluid
vervormd, terwijl het lampje OVER
niet oplicht. Probeer dan de
regelaar [TRIM] op het
achterpaneel meer in de richting
van 'MIN' in te stellen en stel dan
met het [INPUT VOLUME] op het
bedieningspaneel het juiste
niveau in.
• Stel de regelaar [TRIM] op het
achterpaneel in in de buurt van
'MIN', aangezien het
binnenkomende niveau van de
mixer of audioapparatuur hoog
kan zijn.
• De regelaar [TRIM] instellen op
'MIN' zet het volume niet op nul
(geen geluid). Zet de regelaar
[INPUT VOLUME] op 'MIN' als u
het volume op nul wilt instellen.
OPMERKING
Zingen via een aangesloten microfoon

Zingen via een aangesloten microfoon
Beknopte handleiding
48 Tyros2 gebruikershandleiding
3Zet desgewenst het effect voor het
microfoongeluid aan.
4Start het songafspelen.
5Zing de song terwijl u de songteksten in
de display bekijkt.
6Stop de song.
Harmony aan uw voice toevoegen
Gebruik de geavanceerde functie Vocal Harmony om automatisch harmony toe te voegen aan uw
stem, terwijl u in de aangesloten microfoon zingt.
1Zet Vocal Harmony aan.
2Druk op de knop [VH TYPE SELECT] om de selectiedisplay voor het
Vocal Harmony-type op te roepen en selecteer één van de typen.
3Zet de knop [ACMP] aan.
4Speel akkoorden en houd ze ingedrukt in
het linkerhandgedeelte van het toetsenbord terwijl
u meezingt met de begeleiding.
■ Vocal Harmony-akkoorden
Vocal Harmony wordt gestuurd door de akkoorden die u speelt. In de voorbeeldinstructies hierboven worden de
akkoorden die in het stijlakkoordgedeelte van het toetsenbord worden gespeeld gebruikt om de Vocal Harmony aan te
sturen. Afhankelijk van de Harmony-modusinstelling en de specifieke toepassing, kunnen verschillende akkoorden
worden gebruikt om de Vocal Harmony aan te sturen (zoals hieronder opgesomd). Zie voor details pagina 178.
Akkoorden die de Vocal Harmony aansturen Vereiste instellingen (Harmony-modus)
Akkoorden aangegeven in het stijlakkoordgedeelte van het toetsenbord CHORDAL
Akkoorden aangegeven in het Upper-gedeelte (RIGHT1 - 3) van het
toetsenbord
VOCODER
Akkoorden aangegeven in het Lower-gedeelte (LEFT) van het
toetsenbord
VOCODER
Akkoordgegevens die deel uitmaken van de XF-song CHORDAL
Gedetecteerde akkoorden op basis van noten die deel uitmaken van de
songgegevens
CHORDAL, VOCODER
• De in de LCD-display aangegeven
songteksten kunnen worden
uitgevoerd via de aansluiting
[RGB OUT]/[VIDEO OUT]. Zelfs
als er een andere display wordt
opgeroepen, kunt u alleen de
songteksten via de aansluiting
uitvoeren. Hierdoor kunt u andere
displays selecteren, terwijl u toch
de songteksten blijft zien op de
monitor. Zie pagina 188 voor
details.
OPMERKING
In dit voorbeeld is
'JazzSisters'
geselecteerd.
Akkoordgedeelte
Splitpunt
De harmony wordt toegepast
op uw stem overeenkomstig het
akkoord dat u speelt. Probeer
eens verschillende akkoorden uit.
• Als u vervormd of ontstemd geluid
krijgt bij de Vocal Harmony,
kan het zijn dat uw zangmicrofoon
vreemde geluiden oppikt (andere
dan uw stem), bijvoorbeeld het
geluid van het stijlafspelen van de
Tyros2. Vooral basklanken kunnen
de functie Vocal Harmony
verstoren. De oplossing voor dit
probleem is er voor te zorgen dat
zo weinig mogelijk vreemde
geluiden worden opgepikt door uw
zangmicrofoon.
• Zing zo dicht mogelijk bij de
microfoon.
• Gebruik een richtingsgevoelige
microfoon
• Zet de regelaar van het
MASTER VOLUME, STYLE-
volume of SONG-volume terug.
OPMERKING

Beknopte handleiding
49
Tyros2 gebruikershandleiding
Toetsenbord- en stemoefeningen met de functie Guide (gids) functie
Selecteer een Guide-menu
Roep de display SONG SETTING op door de procedure hieronder te volgen en selecteer een
Guide-menu.
■ Guide-menu voor speeloefeningen
● Follow Lights...........Als dit is geselecteerd pauzeert het songafspelen, daarbij wachtend tot u de noten juist speelt.
Als u de juiste noten speelt gaat het songafspelen verder. Follow Lights is ontwikkeld
voor de Yamaha Clavinova-serie. Deze functie wordt gebruikt voor oefendoeleinden,
met ingebouwde lampjes op het toetsenbord om de noten die moeten worden gespeeld aan
te geven. Ofschoon de Tysros2 niet over deze lampjes beschikt, kunt u dezelfde functie
gebruiken door de indicaties in de displaynotatie met de functie Song Score te gebruiken.
● Any Key ...................Met deze functie pauzeert het songafspelen en wacht deze totdat u een willekeurige toets
speelt. Als u het toetsenbord in de maat met de muziek bespeelt (maakt niet uit welke toets)
gaat het songafspelen verder. (Bij deze functie geven de noten van het toetsenbord
geen geluid.)
■ Guide-menu voor meezingen
● Karao-Key................Deze functie laat u het afspelen van de song en begeleiding regelen met slechts één
vinger terwijl u meezingt. Speel gewoon een toets op het toetsenbord in de maat met de
muziek (maakt niet uit welke toets) en de begeleidingspartijen van de song volgen uw spel.
(Bij deze functie geven de noten van het toetsenbord geen geluid.)
● Vocal Cue Time .......Met deze functie pauzeert het songafspelen, wachtend tot u de juiste noten zingt. Als u de
juiste noten zingt gaat het songafspelen verder.
De educatieve en leuke eigenschappen Guide (gids)
maken het leren van nieuwe muziek makkelijk. Ze geven
de noten aan die u zou moeten spelen, wanneer u ze zou
moeten spelen en hoe lang u ze ingedrukt moet houden.
Daarbij maakt de Tyros2 met een aangesloten microfoon
de meezingers ook nog leuker en interessanter.
Hier leert u ook hoe u effectief muziek kunt oefenen,
met behulp van de functie Song Score van de eigenschap
Guide, waardoor u de muzieknotatie in de LCD
kunt lezen.
Selecteer één van de vier Guide-menu's door
middel van de LCD-knoppen [A] en [B]. Kijk
hieronder voor details over de vier menu's.
Zet deze parameter op ON, aangezien het kan zijn
dat bij in de handel verkrijgbare songgegevens
reeds vaste kanalen voor de Guide-eigenschappen
zijn geprogrammeerd.

Toetsenbord- en stemoefeningen met de functie Guide (gids) functie
Beknopte handleiding
50 Tyros2 gebruikershandleiding
Toetsoefeningen met 'Follow Lights' (volg de lampjes)
1Selecteer de gewenste song voor de toetsoefeningen (pagina 43).
2Roep de display SONG SETTING op door de procedure te volgen die
beschreven staat op de voorgaande pagina en selecteer 'Follow
Lights'. Geef zonodig de kanaalinstellingen aan.
3Roep de display Song Score op door op de knop [SCORE] te drukken.
4Zet de knop [GUIDE] aan.
5Start het songafspelen.
6Het songafspelen pauzeert automatisch waarmee
wordt aangegeven dat u een bepaalde melodienoot
moet spelen.
Bekijk de notatie in de LCD om te zien welke noot.
7Om de oefensessie midden in een song te stoppen, stopt u het
songafspelen.

Toetsenbord- en stemoefeningen met de functie Guide (gids) functie
Beknopte handleiding
51
Tyros2 gebruikershandleiding
Stemoefeningen met 'Vocal Cue Time'
1Sluit een microfoon aan op de Tyros2 (pagina47).
2Selecteer de gewenste song voor meezingen.
3Roep de display SONG SETTING op door de procedure te volgen
die beschreven staat op pagina 49 en selecteer 'Vocal Cue TIME'.
Geef zonodig de kanaalinstellingen aan.
4Roep de display Song Score op door op de knop [SCORE] te drukken.
5Zet de knop [GUIDE] aan.
6Start het songafspelen.
7Het songafspelen pauzeert automatisch waarmee
wordt aangegeven dat u een bepaalde melodienoot
moet zingen.
Bekijk de notatie in de LCD om te zien welke noot.
8Om de oefensessie midden in een song te stoppen, stopt u het
songafspelen.
Druk op de onderste LCD-knop [4] zodat
de songteksten verschijnen in de notatie.

52
Beknopte handleiding
Tyros2 gebruikershandleiding
Naslaginformatie op pagina 173
Eigen paneelset-ups opslaan en terugroepen
— Registration Memory
Uw paneelset-ups opslaan in een Registration Memory
1Stel de paneelregelaars (zoals voice, stijl, effecten,
enzovoort) naar wens in.
2Druk op de knop [MEMORY] in het gedeelte
REGISTRATION MEMORY.
3Druk op de genummerde [REGISTRATION MEMORY]-knop
waaronder u de paneelset-up op wilt slaan.
4Sla verscheidene paneelset-ups op onder de overige knoppen door
de stappen 1 - 3 te herhalen.
5Sla de acht opgeslagen knoppen als een enkele Registration
Memory-bank op naar het User-station (page 29) overeenkomstig
de instructies op pagina 53.
Aangezien de Tyros2 zo'n geavanceerd instrument is
met zo'n verscheidenheid aan regelaars en functies,
zoals voice-, stijl- en effectinstellingen om er maar een
paar te noemen, kan het lastig zijn ze allemaal tegelijk te
bedienen. Hier komt de handige Registration Memory
van pas. Dit maakt het u mogelijk nagenoeg alle
paneelinstellingen op te slaan in een Registration Memory-
instelling, waardoor u dan onmiddellijk al uw zelfgemaakte
paneelinstellingen terug kunt roepen, met een enkele druk
op een knop.
• Zie voor een overzicht van Registration Memory-set-upparameters de Data List.
OPMERKING
U kunt bepalen welke instellingen
voor elke parametergroep moeten
worden onthouden (aan) of niet
(uit). Vink alleen die
parametergroepen af waarvan u
wilt dat ze worden onthouden.
Beweegt de cursor naar de parametergroep. U kunt
de cursor verplaatsen met behulp van de draaischijf
[DATA ENTRY].
Annuleert de
registratie en keert
terug naar de
voorgaande display.
Vinkt het geselecteerde
vakje (parametergroep) af.
Verwijdert het vinkje van
het geselecteerde vakje
(parametergroep).
• Als het vakje SONG is afgevinkt, kan het huidige
pad (de momenteel geselecteerd map) van het
songbestand worden opgeslagen in de
Registration Memory.
OPMERKING
De betreffende knop wordt rood.
De knop waaronder u zojuist de paneelset-up heeft opgeslagen, licht rood op en
de knop waaronder de vorige paneelset-up is opgeslagen licht groen op.
De oplichtende knoppen geven aan dat elk ervan paneelset-upgegevens bevat.
• Een paneelset-up die reeds was
geregistreerd onder de
geselecteerde REGISTRATION
MEMORY-knop (de indicator is
groen of rood) zal worden
gewist en vervangen door de
nieuwe instellingen.
LET OP
• Als u de acht huidige paneelset-
ups wilt verwijderen, stelt u de
knop [POWER] in op ON terwijl
u de toets B6 (de meest rechtse
B-toets op het toetsenbord)
ingedrukt houdt.
OPMERKING

Eigen paneelset-ups opslaan en terugroepen — Registration Memory
Beknopte handleiding
53
Tyros2 gebruikershandleiding
Uw Registration Memory wegschrijven naar het User-station
Met de Tyros2 kunt u alle acht opgeslagen knoppen opslaan als een enkele Registration Memory-bank. U kunt zoveel Registration
Memory-banken opslaan als u wilt, tot maximaal de interne geheugencapaciteit van de Tyros2.
Om ze later te kunnen terugroepen, zult u uw Registration Memory-instellingen weg op moeten slaan op het station.
In deze voorbeeldinstructies zullen we ze wegschrijven naar het User-station.
1Sla uw zelfgemaakte paneelinstellingen op onder elk van de acht
Registration Memory-knoppen, zoals beschreven staat op pagina 52.
Het is niet per se nodig onder alle acht knoppen instellingen op te slaan. Als een knop
geen gegevens bevat, licht deze niet op.
2Druk op de tegelijk op de beide REGIST BANK-knoppen [-] en [+] om
de selectiedisplay (Open/Save) voor Registration Memory-banken op
te roepen.
3Roep desgewenst de display Registration Edit op en maak andere
instellingen voor de Registration Memory, zoals namen geven.
Bank 04
Bank 03
Bank 01
Bank 02
Paneelinstellingen van
de Tyros2
Opslaan
User-station (gebruikersstation)
USB-station (optioneel)
Hardeschijfstation (optioneel)
Opslaan
Intern geheugen (RAM)
• U kunt de selectiedisplay voor
Registration Memory-banken ook
via de hoofddisplay oproepen.
OPMERKING
• Wanneer u verscheidene
Registration-banken achter elkaar
selecteert, verschijnt er mogelijk
een foutmelding. Als dit zich
voordoet zet het instrument dan
uit en weer aan.
OPMERKING
Voor het wissen
van overbodige
paneelset-ups.
Voor het geven van
een naam aan de
geselecteerde
paneelset-up.
Geeft de namen van de acht
paneelset-ups aan.

Eigen paneelset-ups opslaan en terugroepen — Registration Memory
Beknopte handleiding
54 Tyros2 gebruikershandleiding
4Ga terug naar de selectiedisplay (Open/Save) voor Registration
Memory-banken en voer de opslagbewerking (Save) uit.
Een Registration Memory-set-up terugroepen
1Druk op de tegelijk op de beide REGIST BANK-knoppen [-] en [+] om de
selectiedisplay voor Registration Memory-banken op te roepen.
2Selecteer een Registration Memory-bank.
Een Registration Memory-bank selecteren wordt op dezelfde manier gedaan als het selecteren van een
voice (pagina 25) of stijl (31).
Als u eenmaal een bank heeft geselecteerd, kunt u de voorgaande/volgende banken in dezelfde
map selecteren via de knoppen [-]/[+], zelfs als er een andere display dan de display Registration
Memory-bank wordt getoond.
3Druk op één van de groen-oplichtende genummerde knoppen in het
Registration Memory-gedeelte.
■ Bepaalde parameters niet laten beïnvloeden door de Registration Memory
— functie Freeze ................................................................................................... pagina 173
De Registration Memory laat u alle paneelinstellingen van de Tyros2 die u heeft gemaakt, terugroepen
met een enkele druk op een knop. Het kan echter voorkomen dat u wilt dat bepaalde parameters en
instellingen niet veranderen, zelfs niet als u de voorgeprogrammeerde Registration Memories verandert.
U kunt bijvoorbeeld de voice- of effectinstellingen om willen schakelen, terwijl u de begeleidingsstijl
wilt handhaven. Hier komt de functie Freeze van pas. Deze zorgt ervoor dat de instellingen van bepaalde
parametergroepen gehandhaafd blijven, waardoor ze niet worden gewijzigd, zelfs niet als u andere
Registration Memory-knoppen selecteert.
1Selecteer de parametergroep die u ongewijzigd wilt laten of 'bevriezen' (freeze)
(pagina 173).
2Zet de knop [FREEZE] aan.
3Wijzig het Registration Memory-nummer.
■ Registration Memory-nummers in volgorde oproepen
— Registration Sequence ................................................................................... pagina 173
Hoe handig de Registration Memory-knoppen ook zijn, het kan toch voorkomen dat u tijdens het spelen
snel tussen instellingen wilt schakelen zonder dat u uw handen van het toetsenbord hoeft te halen. Door
een voetschakelaar toe te wijzen aan het regelen van de Registration Sequence, kunt u uw voet gebruiken
om door de Registration Memory Presets te schakelen, in de volgorde die u heeft aangegeven.
Het pop-upvenster voor het invoeren van
de naam voor de Registration Memory-
bank verschijnt onder in de display.
Na invoering van de naam drukt u op de
LCD-knop [OK] (bovenste [8]-knop) om
de banknaam en de acht paneelset-ups
weg te schrijven naar het User-station.
Zie pagina 76 voor instructies over namen
invoeren.
Controleer of de juiste
paneelinstellingen worden
opgeroepen of niet.
• Als er een via de Hard Disk
Recorder opgenomen song wordt
geregistreerd, kan het even duren
voordat de song is geladen.
OPMERKING

Beknopte handleiding
55
Tyros2 gebruikershandleiding
Naslaginformatie op pagina 121
Uw spel opnemen en songs creëren — songopname
Quick Recording (snelopname)
1Druk tegelijkertijd op de SONG CONTROL-knoppen
[REC] en [STOP] om een lege song gereed te maken
('New Song') in het geheugengebied voor opname (zoals
hierboven is te zien).
2Druk op de knop [REC] om de modus Song Record
(songopname) te activeren.
De knoppen [REC] en [PLAY/PAUSE] knipperen.
3Breng de gewenste paneelinstellingen aan voor uw
toetsenspel. Hieronder staan enkele belangrijke zaken
die u misschien wilt of zou moeten regelen voordat u gaat
opnemen:
• Controleer de aan-/uitstatus van elke toetsenbordpartij (RIGHT 1, RIGHT 2, RIGHT 3, LEFT) ..................pagina's 25, 26, 27
• Controleer de voice van elke toetsenbordpartij (RIGHT 1, RIGHT 2, RIGHT 3, LEFT) ...............................pagina's 25, 26, 27
• Stel het gewenste tempo in ...................................................................................................................................... pagina 154
• Bepaal de maatsoort (tel) door een stijl te selecteren (zelfs als u geen stijl gebruikt) ................................................ pagina 31
• Zet de knoppen [ACMP] en [SYNC START] aan als u stijlafspelen wenst te gebruiken ............................................ pagina 31
• Maak de gewenste paneelinstellingen via de One Touch Setting, als u stijlafspelen wilt gebruiken .......................... pagina 36
• Controleer of de geselecteerde stijl passend is of niet. Selecteer zonodig de gewenste stijl ..................................... pagina 31
• Controleer of de geselecteerde Multi Pad-bank passend is of niet. Selecteer zonodig de gewenste bank ............... pagina 38
• Zet desgewenst [HARMONY/ECHO] aan .................................................................................................................. pagina 39
• Druk desgewenst op één van de REGISTRATION MEMORY-knoppen..................................................................... pagina 54
Met de krachtige en makkelijk-te-gebruiken functie Song
Creator , kunt u uw eigen toetsenspel opnemen en uw
eigen volledig georkestreerde composities creëren, die u
vervolgens kunt opslaan op het User-station, optionele
externe apparaten of het optioneel te installeren
hardeschijfstation. Met meerdere kanalen voor opname,
begrijpelijke bewerkingsfuncties, plus het gebruik van de
stijl en de Multi Pads, kunt u complexe, volledig
georkestreerde muziekstukken in elke muziekstijl of
arrangement opnemen; van pianosolo en kerkorgel tot
rockband, bigband, Latin ensemble en zelfs een groot
symfonieorkest, snel, makkelijk en allemaal door uzelf!
● Quick Recording (snelopname)
Met deze methode kunt u snel en gemakkelijk een song opnemen,
zonder dat u gedetailleerde instellingen hoeft te maken.
● Multi Recording
Met deze methode kunt u de gegevens van elk kanaal afzonderlijk
opnemen; één voor één, tot u klaar bent met een met multi-kanaalsong.
Met deze methode kunt u ook meerdere kanalen tegelijkertijd opnemen.
Stel in welke partij (Right1 - 3, LEFT, Multi Pad, elke partij van de
geselecteerde stijl, enz.) is toegewezen aan elk van de MIDI-kanalen
voordat u op gaat nemen, om dit te gebruiken.
Laad een song die moet worden opgenomen/bewerkt naar
dit gebied.
• Als u een nieuwe song creëert:
Laad de gegevens van een lege song naar dit geheugengebied,
door tegelijkertijd op de knoppen [REC] en [STOP] te drukken.
• Als u de reeds opgenomen song bewerkt/opnieuw
opneemt:
Laad de songgegevens naar dit geheugengebied door de
gewenste song te selecteren die is opgeslagen op het USER-/
USB-/HD-station (HD-station: hardeschijfstation is optioneel).
Geheugenstations voor het opslaan van de
opgenomen song
• User-station
• USB-station (optioneel)
• Hardeschijfstation (optioneel)
Geheugengebied
voor het opnemen
van een song (RAM)
Opnemen Opslaan
■ Geheugenbewerkingen bij songopname

Uw spel opnemen en songs creëren — songopname
Beknopte handleiding
56 Tyros2 gebruikershandleiding
4Start het opnemen.
De SONG CONTROL-knop [REC] (die knippert voor het opnemen) licht continu op zodra het opnemen is begonnen.
Hieronder vindt u de details over hoe het opnemen kan worden gestart.
● Het opnemen start zodra u een noot op het toetsenbord speelt.
• Als u [ACMP] en [SYNC START] aanzet, zullen het stijlafspelen en het opnemen tegelijkertijd starten zodra er
een akkoord wordt gespeeld in het stijlakkoordgedeelte van het toetsenbord (links van het splitpunt).
• Als u [ACMP] aanzet en [SYNC START] uit, begint het opnemen zodra er een akkoord wordt gespeeld in het
stijlakkoordgedeelte van het toetsenbord (links van het splitpunt) met Stop begeleiding (pagina 33).
● Het opnemen wordt gestart door op de SONG CONTROL-knop [PLAY/PAUSE] te drukken.
Als u op deze manier het opnemen start, worden 'lege' gegevens opgenomen totdat u een noot op het toetsenbord
speelt. Dit is handig als u bijvoorbeeld een maat of twee stilte voor het begin van een song wilt hebben. Het kan
ook worden gebruikt voor het beginnen van een song met één of twee (drum)tikken vooraf of een solo-inleiding.
• De ritmepartijen (kanalen) van het stijlafspelen en opnemen starten tegelijkertijd door op de STYLE CONTROL-
knop [START/STOP] te drukken.
● Multi Pad afspelen en het opnemen starten tegelijkertijd, zodra u op één van de Multi Pads drukt.
5Druk op de knop [REC] om het opnemen te stoppen.
6Luister naar de nieuwe opname van uw spel.
Druk op de knop [STOP] zodat de positie van het songafspelen teruggaat naar het begin en druk vervolgens op de SONG
CONTROL-knop [PLAY/PAUSE].
7Neem zonodig een bepaald gedeelte van de opgenomen song opnieuw
op of een extra gedeelte voor aan het eind van de opgenomen song.
Herhaal de stappen 2 - 6 hiervoor. U kunt selectief gedeelten van de song opnieuw opnemen door het opnemen tijdens
de song op het gewenste moment te starten en te stoppen, of u kunt doorgaan met opnemen tot het einde van de song.
8Zorg ervoor dat u de songgegevens opslaat op het USER- of USB-station wanneer het
opnemen is voltooid.
Roep de pagina USER of USB op van de selectiedisplay (Open/Save) voor songs, door op één van de SONG-knoppen
te drukken en het opslaan uit te voeren.
Geeft de positie aan
(maatnummer en tel) van de
momenteel opgenomen song.
Het pop-upvenster voor het invoeren van de
naam van het songbestand verschijnt onder
in de display. Na het invoeren van de naam
drukt u op de LCD-knop [OK] (bovenste
[8]-knop) om de songbestandsnaam en
opgenomen gegevens in het User-station
op te slaan.
Zie pagina 76 voor instructies over namen
invoeren.
• De opgenomen song zal verloren gaan als u van
song verandert of als u het instrument uitzet
zonder de opslagbewerking in stap 8 uit te
voeren. Let er dus op de opslagbewerking in
stap 8 uit te voeren.
LET OP

Uw spel opnemen en songs creëren — songopname
Beknopte handleiding
57
Tyros2 gebruikershandleiding
■ Eén song — zestien MIDI-kanalen ..........................................................................................
Op de Tyros2 kan een enkele song afzonderlijke gegevens voor tot zestien MIDI-kanalen bevatten. Als u uw
eigen spel opneemt, zult u iedere partij die u speelt toe moeten wijzen aan een afzonderlijk MIDI-kanaal.
Met Quick Recording (op de voorgaande pagina) neemt de Tyros2 dit karwei voor zijn rekening — waardoor
u een song op kunt nemen, zonder dat u zich zorgen hoeft te maken over welke partij op welk kanaal zit.
Uw begrip van het opnameproces zal echter toenemen, waardoor u flexibeler en met meer regelmogelijkheden
te werk kunt gaan, als u de hierop volgende gedeelten doorleest. Deze behandelen de opnameregels en
-karakteristieken en laten u zien hoe u Multi Record kunt gebruiken, alsook het opnieuw opnemen van een
bestaande Quick Recording-song.
Multi Recording
1Druk tegelijkertijd op de SONG CONTROL-knoppen [REC] en [STOP] om een lege
song gereed te maken ('New Song') in het geheugengebied voor opname (zoals
hierboven is te zien).
2Selecteer, terwijl u de knop [REC] ingedrukt houdt, het kanaal dat opgenomen moet
worden en wijs de partij toe aan het geselecteerde kanaal in het pop-upvenster dat
verschijnt onder in de LCD-display.
● Opnamemethode en standaardpartij-instellingen
Quick Recording Multi Recording
Als u een
nieuwe song
opneemt:
Alle kanalen worden
automatisch toegewezen
voor opname, waarbij elk
van de kanalen is
toegewezen aan een
bepaalde partij. (Zie het
overzicht links.)
Kanalen die worden
opgenomen moeten
handmatig voor opname
worden ingesteld. Partijen
worden echter automatisch
toegewezen aan MIDI-
kanalen, zoals aangegeven in
het overzicht links.
Als u een
reeds
opgenomen
song opnieuw
op wilt nemen:
Het kanaal-/de
partijtoewijzingen van de
originele opname worden
gehandhaafd.
Kanalen die worden
opgenomen moeten
handmatig voor opname
worden ingesteld. Het kanaal-/
de partijtoewijzingen van de
originele opname worden
gehandhaafd.
● Standaardtoewijzingen voor MIDI-kanaal/partij
MIDI-kanaal
opgenomen in
een song
Standaardpartij bij het opnemen
van een hele nieuwe song
1 RIGHT 1
Toetsenbord
partijen
2 LEFT
3 RIGHT 2
4 RIGHT 3
5 MULTI PAD 1
Multi Pads
6 MULTI PAD 2
7 MULTI PAD 3
8 MULTI PAD 4
9 RHYTHM 1
Stijlpartijen
10 RHYTHM 2
11 BASS
12 CHORD 1
13 CHORD 2
14 PAD
15 PHRASE 1
16 PHRASE 2
• U kunt kanaal-/partijtoewijzingen wijzigen ten opzichte van de
standaardinstellingen hierboven, voordat u daadwerkelijk gaat opnemen.
Sterker nog, zelfs na het activeren van de modus Record (stap 2 hieronder)
via Quick Recording, kunt u nog steeds handmatig kanalen toewijzen voor
opname, en kanaal-/partijtoewijzingen maken via Multi Recording.
OPMERKING
Terwijl u de knop [REC]
ingedrukt houdt...
...zet u het gewenste
kanaal op REC.
Wijs de partij toe aan
het kanaal dat ingesteld
is op REC.
* Selecteer het kanaal waarop opgenomen moet worden
en wijs de partij toe aan het geselecteerde kanaal.
Stel hier kanaal 1 in op 'REC'.

Uw spel opnemen en songs creëren — songopname
Beknopte handleiding
58 Tyros2 gebruikershandleiding
3Breng de gewenste paneelinstellingen aan voor uw toetsenspel.
(Raadpleeg het overzicht van mogelijke instellingen in stap 3 van
Quick Recording hiervoor.)
4Start het opnemen.
Het opnemen wordt op dezelfde manier gestart als bij Quick Recording.
5Druk op de knop [REC] om het opnemen te stoppen.
6Luister naar de nieuwe opname van uw spel.
Druk op de knop [STOP] zodat de positie van het songafspelen teruggaat naar het begin
en druk vervolgens op de SONG CONTROL-knop [PLAY/PAUSE].
7Neem desgewenst een andere kanaal op.
Herhaal de stappen 2 - 6 hiervoor.
8Zorg ervoor dat u de songgegevens opslaat op het USER- of USB-station
wanneer het opnemen is voltooid.
Roep de pagina USER of USB op via de selectiedisplay (Open/Save) voor songs en voer
het opslaan uit. Zie voor details stap 8 op pagina 56.
■ De reeds opgenomen song opnieuw opnemen of bewerken ......................
Hier in de 'Beknopte handleiding' heeft u geleerd hoe u een nieuwe song kunt creëren door
opnemen. De volgende eigenschappen van de functie Song Creator laten u een reeds
opgenomen song opnieuw opnemen of bewerken.
● Opnieuw opnemen van een bepaald gedeelte van de reeds opgenomen song
(Punch In/Out) .................................................................................................................pagina 121
● De opgenomen gegevens voor elk van de kanalen bewerken
• Quantizeren of de timing strak trekken ...................................................................pagina 123
• De gegevens van het opgegeven kanaal wissen....................................................pagina 123
• De gegevens van de aangegeven twee kanalen mengen ......................................pagina 124
• De opgenomen nootgegevens van elk kanaal transponeren..................................pagina 124
• Aanvangsinstellingen zoals voice, volume, tempo enzovoort.................................pagina 124
● De akkoordgegevens bewerken via het eventoverzicht ..................................................pagina 125
● De kanaalgegevens bewerken via het eventoverzicht.....................................................pagina 127
● De systeemexclusief-berichtgegevens bewerken via het eventoverzicht........................pagina 133
● De songtekstgegevens bewerken via het eventoverzicht................................................pagina 133
• Als u opneemt zonder stijlafspelen,
kan het gebruik van de
metronoomfunctie (pagina 193)
uw opnamesessies veel efficiënter
maken.
OPMERKING
• De opgenomen song zal
verloren gaan als u van
song verandert of als u het
instrument uitzet zonder de
opslagbewerking in stap 8 uit
te voeren. Let er dus op de
opslagbewerking in stap 8 uit
te voeren.
LET OP

Beknopte handleiding
59
Tyros2 gebruikershandleiding
Deze opnamemethode verschilt wezenlijk van het opnemen van uw spel zoals dat op pagina 55 is uiteengezet.
In dat gedeelte heeft u geleerd hoe u MIDI-gegevens kunt opnemen. Hier leert u hoe u de audio rechtstreeks
op een geïnstalleerd hardeschijfstation kunt opnemen, voor een smetteloze, absoluut ruisvrije audiokwaliteit.
Bovendien kunt u uw stem, een gitaar of andere akoestische en elektrische instrumenten opnemen. De opname
is een eenvoudig stereobestand, maar u kunt vrijelijk naar wens extra partijen overdubben. Als u een computer
en geluidsbewerkingssoftware heeft, kunt u het bestand zonodig bewerken en vervolgens terug in de Tyros2
importeren.
Met de Tyros2 kunt u geluidsbestanden opnemen van de volgende bronnen:
• Het interne geluid van de Tyros2.
• Invoer van een microfoon, gitaar of ander instrument (via de aansluitingen LINE IN/MIC).
• Invoer van een ander audioapparaat, zoals een cd-speler, mp3-speler of dergelijke (via de aansluitingen
LINE IN/MIC).
U kunt twee van deze bronnen tegelijk opnemen, bijvoorbeeld het interne geluid van de Tyros2 gemengd met dat van
de microfooningang, waardoor u zowel uw toetsenspel als uw zang tegelijk kunt opnemen.
De opgenomen gegevens die gebruikmaken van deze functie worden opgeslagen als:
• Stereowavegegevens (hier verwijst 'wave' naar de indeling WAV)
• 44,1 kHz samplefrequentie
• 16-bits resolutie
Het interne geluid van de Tyros2 opnemen.
In dit gedeelte bespeelt u het toetsenbord en neemt u het geluid van de Tyros2 op in de Hard Disk
Recorder. U kunt maximaal 80 minuten opnemen in één audiosong.
1Selecteer een voice voor de partij RIGHT 1.
Zie pagina 25 voor instructies over een voice selecteren.
2Druk op de HARD DISK RECORDER-knop [SETTING] om de display
Audio Setting (audio-instelling) op te roepen.
Gebruik de [TAB]-knoppen om de bovenstaande pagina Volume op te roepen, als deze
nog niet is geselecteerd.
3Bespeel het toetsenbord en controleer het signaal op de REC
MONITOR-meters.
Strikt gesproken is deze stap overbodig aangezien het opnameniveau van het interne
geluid van de Tyros2 vast ligt. Als u echter opneemt van andere bronnen moet u deze
meters gebruiken voor het optimale opnameniveau. Dit dient ook als een
faaltestaanduiding dat u voldoende audioniveau heeft voor opnemen.
• Controleer voordat u begint of
er op de juiste manier een
hardeschijfstation is
geïnstalleerd. (Zie pagina 221
voor instructies over het
installeren van een
hardeschijfstation.) Controleer
ook of er voldoende ruimte op
de schijf beschikbaar is voor
opname. Uw hardeschijfstation
moet minstens 100 MB zijn als
het station voor de eerste keer
wordt herkend door dit
instrument. Voor opname moet
uw hardeschijfstation minstens
50 MB zijn.
BELANGRIJK
• Als vuistregel kunt u aanhouden
dat één minuut stereo-opname
met de Hard Disk Recorder
(bij 44,1 kHz, 16 bits) grofweg
10 MB hardeschijfruimte in
beslag neemt.
OPMERKING
Naslaginformatie op pagina 135
Audio opnemen op de Tyros2 — Hard Disk Recorder

Audio opnemen op de Tyros2 — Hard Disk Recorder
Beknopte handleiding
60 Tyros2 gebruikershandleiding
4Druk tegelijkertijd op de HARD DISK RECORDER-knoppen [REC]
en [STOP].
Hierdoor wordt een audiobestand voor opnemen gemaakt.
5Voer een naam in voor het nieuwe bestand.
Zie pagina 76 voor instructies over namen geven.
6Druk op de LCD-knop [OK] (bovenste [8]-knop).
7Druk op de knop [REC] om het opnemen mogelijk te maken.
Om het opnemen te annuleren drukt u opnieuw op de knop [REC].
8Nu bent u klaar om op te nemen! Druk op de knop [PLAY/PAUSE]
om het opnemen te starten.
Bespeel het toetsenbord en neem uw spel op.
9Als u klaar bent met opnemen drukt u op de knop [STOP].
Bij deze twee knoppen staat ook
[NEW AUDIO] vermeld aangezien
u hiermee een nieuw
audiobestand kunt maken.

Audio opnemen op de Tyros2 — Hard Disk Recorder
Beknopte handleiding
61
Tyros2 gebruikershandleiding
10 Druk op de knop [PLAY/PAUSE] om uw nieuwe opname te horen.
Als u een fout heeft gemaakt of niet helemaal tevreden bent met uw spel, kunt u de
functie Undo (ongedaan maken) gebruiken om de laatste opname te wissen en het
opnieuw proberen (te beginnen bij stap 7 hiervoor). Zie voor details pagina 143.
11 Sla ten slotte de nieuwe opname op.
Aangezien de opgenomen gegevens worden gewist als er een ander bestand
wordt geselecteerd of het instrument wordt uitgezet, zult u de opname op het
hardeschijfstation moeten opslaan.
Druk hiervoor op de LCD-knop [SAVE] ([I]-knop) en vervolgens bij de
bevestigingsvraag op de LCD-knop [OK] ([G]-knop).
• U kunt ook op verschillende
manieren opnieuw opnemen.
U kunt bijvoorbeeld de nieuw
opgenomen gegevens mengen
met het origineel of een reeks
gegevens (pagina 141).
• Tijdens het afspelen of opnemen
van audiosongs mag het USB-
opslagapparaat niet worden
aangesloten of losgekoppeld.
Dit wel doen kan ervoor zorgen
dat het afspelen van de song niet
goed gaat.
OPMERKING
• Zelfs als u verzuimt de
opgenomen gegevens op te
slaan tijdens deze stap, zal er
een bestand met de in stap 5
hiervoor aangegeven naam op
het hardeschijfstation
achterblijven. Met andere
woorden, het bestand bestaat
op het hardeschijfstation maar
is leeg (aangezien het niet op de
juiste manier is opgeslagen.
Als u om een of andere reden
een bestand een naam geeft en
opneemt zonder deze op te
slaan, kunt u dit (lege) bestand
het beste verwijderen om
verwarring te voorkomen.
LET OP
Om de vorige/volgende audiosong te selecteren
Druk op de HARD DISK RECORDER-knop [PREV]/[NEXT]. Hiermee wordt alleen
de vorige/volgende song in dezelfde map geselecteerd.
• De HARD DISK RECORDER-
knoppen [PREV] [NEXT] kunnen
niet worden gebruikt wanneer de
display VOLUME, REC MODE of
START END POINT wordt
getoond.
OPMERKING

Audio opnemen op de Tyros2 — Hard Disk Recorder
Beknopte handleiding
62 Tyros2 gebruikershandleiding
Uw zang en spel samen opnemen
Nu u geleerd heeft hoe u de Hard Disk Recorder kunt gebruiken in een eenvoudige
opnamesituatie, zullen we deze keer iets complexers proberen. In dit gedeelte bespeelt
u het toetsenbord met een begeleidingsstijl en neemt u tegelijkertijd uw zang op.
1Sluit een microfoon aan op de Tyros2 en maak de benodigde
instellingen.
Zie pagina 47 voor instructies over het aansluiten en instellen van een microfoon.
2Selecteer een stijl en zet de automatische begeleiding aan.
Zie pagina 31 voor instructies over het selecteren van een stijl en het gebruik van de
automatische begeleiding.
3Selecteer een voice voor de partij RIGHT 1.
Zie pagina 25 voor instructies over een voice selecteren.
4Druk tegelijkertijd op de HARD DISK RECORDER-knoppen
[REC] en [STOP].
Hierdoor wordt een audiobestand voor opnemen gemaakt.
5Voer een naam in voor het nieuwe bestand.
Zie pagina 76 voor instructies over namen geven.
6Druk op de HARD DISK RECORDER-knop [SETTING] om de display
Audio Setting (audio-instelling) op te roepen.
Gebruik de [TAB]-knoppen om de bovenstaande pagina Volume op te roepen, als deze
nog niet is geselecteerd.
Bij deze twee knoppen staat ook
[NEW AUDIO] vermeld aangezien
u hiermee een nieuw
audiobestand kunt maken.

Audio opnemen op de Tyros2 — Hard Disk Recorder
Beknopte handleiding
63
Tyros2 gebruikershandleiding
7Oefen de partij die u wilt opnemen en controleer de niveaus op de
REC MONITOR-meters.
Start de stijl (zie pagina 31), bespeel het toetsenbord en zing tegelijkertijd. Controleer
of het niveau niet constant het 'rood' ingaat en of de indicator niet oplicht. Als dit wel
gebeurt moet u wellicht het microfooningangsniveau iets terugzetten.
Stop de stijl als u tevreden bent met de niveau-instellingen.
8Druk op de knop [REC] om het opnemen mogelijk te maken.
9Druk op de knop [PLAY/PAUSE] om het opnemen te starten.
Druk op de knop [START/STOP] in het gedeelte STYLE CONTROL of gebruik de
functie Sync Start om de begeleiding te starten. (Zie pagina 31.) Bespeel het toetsenbord
en zing mee met uw spel.
10 Als u klaar bent met opnemen drukt u op de knop [STOP].
11 Druk op de knop [PLAY/PAUSE] om uw nieuwe opname te horen.
12 Sla de nieuwe opname op.
Aangezien de opgenomen gegevens worden gewist als er een ander bestand
wordt geselecteerd of het instrument wordt uitgezet, zult u de opname op het
hardeschijfstation moeten opslaan.
Druk hiervoor op de LCD-knop [SAVE] ([I]-knop) en vervolgens bij de
bevestigingsvraag op de LCD-knop [OK] ([G]-knop).
• Zelfs als u verzuimt de
opgenomen gegevens op te
slaan tijdens deze stap, zal er
een bestand met de in stap
5 hiervoor aangegeven naam
op het hardeschijfstation
achterblijven. Met andere
woorden, het bestand bestaat
op het hardeschijfstation maar
is leeg (aangezien het niet op
de juiste manier is opgeslagen.
Als u om een of andere reden
een bestand een naam geeft en
opneemt zonder deze op te
slaan, kunt u dit (lege) bestand
het beste verwijderen om
verwarring te voorkomen.
LET OP
Om de vorige/volgende audiosong te selecteren
Druk op de HARD DISK RECORDER-knop [PREV]/[NEXT]. Hiermee wordt alleen
de vorige/volgende song in dezelfde map geselecteerd.
• De HARD DISK RECORDER-
knoppen [PREV] [NEXT] kunnen
niet worden gebruikt wanneer de
display VOLUME, REC MODE of
START END POINT wordt
getoond.
OPMERKING

64
Beknopte handleiding
Tyros2 gebruikershandleiding
Aansluiten op een USB-opslagapparaat
■ Compatibele USB-opslagapparaten
Er kunnen tot twee USB-opslagapparaten, zoals een diskettestation, hardeschijfstation,
cd-rom-station, flashgeheugenlezer/-schrijver, enz., worden aangesloten op de aansluiting
[USB TO DEVICE]. (Gebruik zonodig nodig een USB-hub.)
Andere USB-apparaten zoals een computertoetsenbord of muis kunnen niet worden
gebruikt. Het instrument ondersteunt niet noodzakelijkerwijs alle in de handel
verkrijgbare USB-opslagapparaten. Yamaha kan de werking van USB-opslagapparaten
die u aanschaft niet garanderen. Raadpleeg voordat u USB-opslagapparaten aanschaft,
alstublieft uw Yamaha-dealer, een geautoriseerde Yamaha-distributeur (zie het overzicht
achterin de gebruikershandleiding) of de volgende internetpagina:
http://music.yamaha.com/tyros2
Als u het instrument aansluit
op een USB-opslagapparaat,
kunt u de gegevens die u heeft
gemaakt, opslaan op het
aangesloten apparaat en kunt
u tevens gegevens lezen van
het aangesloten apparaat.
• Vermijd het snel achter elkaar aan-/uitzetten van het USB-
opslagapparaat, of het te vaak aansluiten/loskoppelen van de kabel.
Als u dit doet, loopt u het risico dat het instrument vastloopt. Haal de
USB-kabel NIET los, neem de media NIET uit het apparaat en zet
GEEN van de apparaten uit, terwijl het instrument toegang heeft tot de
gegevens (zoals bij het opslaan, kopiëren en verwijderen van gegevens
en terwijl de lampje READ/WRITE aan is of knippert). Hierdoor kunnen
de gegevens van één of beide apparaten worden beschadigd.
LET OP
• U kunt de aansluiting [USB TO DEVICE] ook gebruiken om een LAN-adapter
van het USB-type op aan te sluiten voor toegang tot speciale internetsites
(pagina 197).
OPMERKING
• Zelfs als er een computer is aangesloten op de aansluiting [USB TO HOST]
en er een USB-opslagapparaat is aangesloten op de aansluiting [USB TO
DEVICE], kunt u vanaf de computer via het instrument geen toegang krijgen
tot het USB-opslagapparaat.
OPMERKING
• Hoewel het instrument de USB 1.1-standaard ondersteunt, kunt u ook
een USB 2.0-opslagapparaat aansluiten en met het instrument gebruiken.
De overdrachtssnelheid is in dit geval echter wel die van USB 1.1.
OPMERKING
• Tijdens het afspelen van de Hard Disk Recorder mag het USB-
opslagapparaat niet worden aangesloten of losgekoppeld. Dit wel doen kan
ervoor zorgen dat het afspelen van de song van de Hard Disk Recorder niet
goed gaat.
OPMERKING
• Als u twee of drie apparaten
tegelijkertijd aansluit (zoals twee
USB-opslagapparaten en een
LAN-adapter), gebruik dan een
USB-hub. De USB-hub moet in
het eigen energieverbruik kunnen
voorzien (met eigen
voedingsbron) en moet aan staan.
Er kan slechts één USB-hub
worden gebruikt. Als er een
foutbericht verschijnt terwijl u de
USB-hub gebruikt, koppelt u de
hub los van het instrument, zet u
vervolgens het instrument aan en
sluit u de USB-hub opnieuw aan.
OPMERKING
• Hoewel cd-r/rw-stations kunnen
worden gebruikt om gegevens
naar het instrument in te lezen,
kunnen ze niet voor het opslaan
van gegevens worden gebruikt.
OPMERKING

Aansluiten op een USB-opslagapparaat
Beknopte handleiding
65
Tyros2 gebruikershandleiding
USB-opslagapparaten gebruiken
1Sluit het USB-opslagapparaat aan op de aansluiting
[USB TO DEVICE].
2Verlaat daarna eenmaal de selectiedisplay en keer vervolgens
weer terug naar de display (of druk tegelijkertijd op de beide
[TAB]-knoppen vanuit de selectiedisplay).
Deze bewerking vernieuwt de display waardoor de toegang tot USB-opslag wordt
aangegeven. De USB-tabs (USB 1, USB 2, enz.) worden automatisch opgeroepen,
waardoor u bestanden kunt opslaan en muziekgegevens van de apparaten kunt afspelen.
■ Uw gegevens beveiligen (schrijfbeveiliging)
Pas de schrijfbeveiliging toe die bij het opslagapparaat of het medium is geleverd,
om te voorkomen dat belangrijke gegevens onopzettelijk worden gewist. Schakel de
schrijfbeveiliging uit als u gegevens opslaat op het USB-opslagapparaat.
■ USB-opslagmedia formatteren
Als er een bericht verschijnt waarin u wordt gevraagd het apparaat/medium te
formatteren, voer dan de formatteerbewerking uit (pagina 194).
• De tabs die de aangesloten
USB-apparaten aangeven
(USB 1, USB 2, enz.) kunnen
tot USB 17 aangeven voor de
verschillende apparaten en
partities. De nummers liggen niet
vast en kunnen veranderen
overeenkomstig de volgorde
waarin de apparaten worden
aangesloten en losgekoppeld.
OPMERKING
Het vrije geheugen op het USB-opslagapparaat controleren
U kunt dit in de opgeroepen display controleren door de volgende bewerking:
[FUNCTION] → [I] UTILITY → [TAB] MEDIA
Selecteer het apparaat met de knoppen [A]/[B] in deze display en druk op de LCD-knop
[PROPERTY] ([F]-knop).
• De formatteerbewerking
overschrijft alle reeds
bestaande gegevens.
Ga voorzichtig te werk.
LET OP

66
Beknopte handleiding
Tyros2 gebruikershandleiding
Aansluiten op een computer
■ Wat u kunt doen met een computer
●Beheer bestanden in de Tyros2 met software die gratis gedownload kan worden op de Tyros2-website.
●Creëer zelf voices met gebruikmaking van de software Voice Editor van de bijgeleverde cd-rom.
●Speelgegevens opnemen (kanalen 1-16) waarbij het stijlafspelen van de Tyros2 wordt opgenomen in een
computer, waarop sequencesoftware zoals XGworks draait. Na het opnemen kunt u de gegevens bewerken
met de computer en deze vervolgens terugspelen, waarbij de toongenerator van de Tyros2 wordt gebruikt.
USB
Tyros2
• Er zijn twee manieren om de
Tyros2 aan te sluiten op een
computer: MIDI-kabel en USB-
kabel. In de volgende instructies
gebruiken we een USB-kabel.
OPMERKING
Door een computer aan te sluiten,
kunt u gegevens tussen de Tyros2 en
de computer via MIDI overdragen en
de computer gebruiken om de gegevens
in de Tyros2 te regelen, bewerken en
organiseren. U kunt bijvoorbeeld het
bijgeleverde programma Voice Editor
gebruiken om de zelfgemaakte voices
van de Tyros2 te bewerken. Er is ook
een speciaal programma File Utility
waarmee u uw computer kunt gebruiken
om de bestanden te beheren in het USER-/
USB-/HD-station (HD-station: optioneel
hardeschijfstation).
A type
B type
USB-kabel
Voorzorgsmaatregelen bij het gebruik van de aansluiting [USB TO HOST]
Neem de volgende punten in acht wanneer u de computer aansluit op de aansluiting [USB TO HOST].
Als u dit niet doet loopt u het risico dat de computer vastloopt en dat gegevens verloren gaan of
worden beschadigd. Zet het instrument uit en start de computer opnieuw op als de computer of het
instrument vastloopt.
• Haal de computer uit eventuele energiebesparende modi (zoals tijdelijk uitzetten, slaapstand,
stand-by), sluit alle lopende softwaretoepassingen en zet het instrument uit, voordat u de
computer aansluit op de aansluiting [USB TO HOST].
• Ga als volgt te werk voordat u het instrument uitzet of de USB-kabel loskoppelt van het
instrument of de computer.
• Sluit eventuele op de computer draaiende softwaretoepassingen.
• Zorg ervoor dat er geen gegevens door het instrument worden verzonden.
(Er worden alleen gegevens verzonden als er noten op het toetsenbord
worden bespeeld of als er een song wordt afgespeeld.)
• Als er een USB-apparaat op het instrument is aangesloten, wacht dan zes seconden of
langer tussen deze bewerkingen: het uitzetten en vervolgens weer aanzetten van het
instrument, of het aansluiten en vervolgens weer loshalen van de USB-kabel en andersom.
LET OP

Aansluiten op een computer
Beknopte handleiding
67
Tyros2 gebruikershandleiding
Initiële setup
De instructies hier geven alleen de hoofdlijnen aan. Zie voor details de afzonderlijke Installatiehandleiding.
1Controleer de minimumsysteemvereisten voor de software die u wenst te
gebruiken.
• Raadpleeg de afzonderlijke Installatiehandleiding voor software op de bijgeleverde cd-rom.
• Zie voor andere software de relevante handleiding of documentatie.
2Sluit de computer aan op de Tyros2 via een USB-kabel.
3Start de computer op en installeer het USB MIDI-stuurprogramma.
• Zie de afzonderlijke Installatiehandleiding.
4Installeer de gewenste software op de computer.
• Raadpleeg de afzonderlijke Installatiehandleiding voor het installeren van Voice Editor van de
bijgeleverde cd-rom. Zie 111 voor details over de Voice Editor.
• Raadpleeg de relevante handleiding of documentatie voor het installeren van andere software.
Toegang tot een hardeschijfstation via the USB-opslagmodus
Als de modus USB Storage (USB-opslag) is geselecteerd, kunnen er wave- en
songbestanden worden overgedragen tussen het interne hardeschijfstation (optioneel)
van de Tyros en de computer. In de 'normale' modus kan de USB-verbinding worden
gebruikt voor MIDI-besturing. De USB-interface verwerkt geen rechtstreekse
audiosignalen.
1Controleer of het hardeschijfstation in de Tyros2 is
geïnstalleerd en zet de computer aan.
2Zet de Tyros2 aan terwijl u de knop [MUSIC FINDER]
ingedrukt houdt.
3Beheer via de computer bestanden/mappen op het
hardeschijfstation dat in de Tyros2 is geïnstalleerd.
4Druk op de knop [EXIT] om de modus USB Storage te
verlaten en de hoofddisplay op te roepen.
• Windows-versies voorafgaand aan Windows98
SE zijn niet compatibel met deze USB-
opslagmodus.
OPMERKING
Voer de volgende bewerkingen uit voordat u de
modus USB Storage aan- of uitzet.
• Sluit alle toepassingsprogramma's.
• Als de modus USB Storage uit staat, controleer
dan of er geen gegevens worden uitgestuurd
door de Tyros2.
• Als de modus USB Storage is geactiveerd,
controleer dan of er geen lees- of
schrijfbewerking plaatsvindt.
• Als de modus USB Storage is geactiveerd, kunt
u na het sluiten van alle Tyros2-vensters veilig
de Tyros2 uit de Windows-werkbalk verwijderen
of de Tyros2-pictogrammen naar de prullenbak
slepen.
OPMERKING
• U kunt de Tyros2 niet via het paneel bedienen
terwijl de modus USB Storage is geactiveerd.
De Tyros2 kan ook geen MIDI-signalen
ontvangen of functies via de pedalen uitvoeren,
terwijl de modus actief is.
OPMERKING
• Formatteer het hardeschijfstation niet vanaf een
computer wanneer u toegang heeft tot het
station via de modus USB-Storage. Als u het
hardeschijfstation formatteert terwijl de modus
USB Storage actief is, kan het station wellicht
niet worden gebruikt in de Hard Disk Recorder.
OPMERKING
• Zoek geen toegang tot de map HDR ROOT
die de audiobestanden bevat die met de
functie Hard Disk Recorder heeft gemaakt.
Als u toegang zoekt tot de map of er
wijzigingen in aanbrengt (de map
verplaatsen of bestanden naar de map
kopiëren, enz.), zullen uw belangrijke
gegevens worden verwijderd of beschadigd.
LET OP

68 Tyros2 gebruikershandleiding
Basisbediening — uw gegevens organiseren
Displaygerelateerde regelaars
Zoals u heeft kunnen zien in de 'Beknopte Handleiding' hiervoor, beschikt de Tyros2 over een groot en intuïtief display.
Het geeft u in één oogopslag uitgebreide informatie over alle huidige instellingen en van daaruit kunt u de functies
van de Tyros2 op een comfortabele, intuïtieve manier bedienen.
■ LCD-knoppen (Liquid Crystal Display).......................................................
De LCD-knoppen [A] - [J] worden gebruikt om het bijbehorende menu te selecteren.
Zoals in de display Open/Save (pagina 72) hiervoor is te zien, kunnen de LCD-knoppen
[A] - [J] bijvoorbeeld worden gebruikt om de betreffende respectievelijke voices te
selecteren.
De LCD-knoppen [1] - [8] zijn verdeeld in acht paren 'op-/neerknoppen' die worden
gebruikt voor het maken van selecties, het veranderen van instellingen (omhoog of
omlaag) van de betreffende functies die er direct boven worden getoond. Zoals in de
display Open/Save (pagina 72) hierboven is te zien, kunnen de bovenste LCD-knoppen
[1] - [8] bijvoorbeeld worden gebruikt om de menu's [P1] - [UP] in de bovenste rij te
selecteren, en de onderste LCD-knoppen [1] - [8] kunnen worden gebruikt om de menu's
[NAME] - [DEMO] in de onderste rij te selecteren.
■ Draaischijf [DATA ENTRY] en knop [ENTER] ...........................................
Afhankelijk van de geselecteerde LCD-display, kan de draaischijf [DATA ENTRY] op de
volgende twee manieren worden gebruikt.
● De waarden invoeren
Voor parameters die onder in de hoofddisplay (Main) worden aangegeven (zoals de
schuifregelaars in het mixervenster, pagina 36) kunt u handig de draaischijf [DATA
ENTRY] in combinatie met de LCD-knoppen [1]–[8] gebruiken. Selecteer gewoonweg
de gewenste parameter met de betreffende LCD-knop (de naam verandert van kleur)
en gebruik vervolgens de draaischijf [DATA ENTRY] om deze aan te passen.
Deze handige techniek werkt ook goed bij pop-upparameters zoals Tempo en
Transponering. Druk gewoon op de betreffende knop (bijv. [TEMPO +]), draai vervolgens
aan de draaischijf [DATA ENTRY] en druk op [ENTER] om het venster te sluiten.
LCD-knoppen LCD-knoppen
Zie pagina 70.
Gebruik de onderste LCD-
knoppen [1] - [8] als er een
menu, functie of andere item
in dit gedeelte van de display
verschijnt.
Gebruik de bovenste
LCD-knoppen [1] - [8]
als er een menu, functie
of andere item in dit
gedeelte van de display
verschijnt.

Displaygerelateerde regelaars
Basisbediening — uw gegevens organiseren
69
Tyros2 gebruikershandleiding
● Bestanden selecteren (voice, stijl, song, enzovoort)
Als één van de displays Open/Save (pagina 72) wordt getoond, kunt u de draaischijf
[DATA ENTRY] en de knop [ENTER] gebruiken om een bestand (voice, stijl, song,
enzovoort) te selecteren. Draai aan de draaischijf [DATA ENTRY] om de cursor te
verplaatsen en druk op de knop [ENTER] om het gemarkeerde bestand daadwerkelijk op
te roepen. In de display Open/Save voor voices hierboven, draait u bijvoorbeeld aan de
draaischijf [DATA ENTRY] om de cursor naar de gewenste voice te verplaatsen en drukt
u op de knop [ENTER] om de geselecteerde voice daadwerkelijk op te roepen.
■ Knop [TAB] .............................................................................................................
Deze knoppen worden hoofdzakelijk gebruikt om de displaypagina te veranderen die
bovenin van 'tabs' zijn voorzien, zoals de display Open/Save (pagina 72).
■ Knop [EXIT]............................................................................................................
Waar u zich ook bevindt in de displayhiërarchie van de Tyros2, met de knop [EXIT] keert
u altijd weer terug naar de display van het hoogste niveau, of naar de voorgaande display.
Aangezien de Tyros2 zo veel verschillende displays heeft, kan het voorkomen dat u af en
toe in de war raakt over welke bedieningsdisplay op dat moment te zien is. In dat geval
kunt u naar de 'thuisbasis' terugkeren door verschillende keren op de knop [EXIT] te
drukken. Dit brengt de Tyros2 terug naar de standaard hoofddisplay (pagina 22), dezelfde
display die verschijnt als het instrument wordt aangezet.
Displayberichten
Dankzij het grote LCD-scherm kan de Tyros2 uitgebreide berichten en opmerkingen laten
zien, die u duidelijk door de verschillende bewerkingen loodsen. Volg gewoon de
instructies op die na het drukken op de betreffende LCD-knop verschijnen.
Tabs die
menu's aangeven

Displaygerelateerde regelaars
Basisbediening — uw gegevens organiseren
70 Tyros2 gebruikershandleiding
Direct Access (directe toegang) — onmiddellijke selectie van displays
Met de handige functie Direct Access (directe toegang) kunt u onmiddellijk de gewenste display oproepen door slechts op
één extra knop te drukken. Druk op de knop [DIRECT ACCESS] en er verschijnt een bericht in de display dat u vraagt op
de betreffende knop te drukken. Vervolgens drukt u gewoon op de knop die overeenkomt met de gewenste insteldisplay om
zo die display direct op te roepen. In het voorbeeld hieronder wordt Direct Access gebruikt om de display voor het selecteren
van Guide-instellingen op te roepen (pagina 49).
Raadpleeg de afzonderlijke Data List voor een lijst van de displays die kunnen worden opgeroepen met de functie Direct Access.
Basisstructuur van bestand/map en geheugenstations
De Tyros2 past een verscheidenheid aan gegevenstypen toe, waaronder voices, stijlen, songs en Registration Memory-
instellingen. Veel van deze gegevens zijn reeds geprogrammeerd en vastgelegd in de Tyros2; maar u kunt ook uw eigen
gegevens maken en bewerken met enkele van de functies van het instrument. Al deze gegevens worden in afzonderlijke
bestanden opgeslagen, net als bij een computer.
Hier laten we u de basisbediening van de displayregelaars zien bij het verwerken en organiseren van de gegevens van de
Tyros2 in bestanden en mappen met gebruikmaking van de verschillende geheugenstations.
Druk nogmaals op de knop
[DIRECT ACCESS] om terug te
keren naar de originele display.
• Zo kunt u eenvoudig terugkeren naar
de hoofddisplay (pagina 22 vanuit een
willekeurige andere display: druk gewoon
op de knop [DIRECT ACCESS] en
vervolgens op de knop [EXIT].
OPMERKING

Displaygerelateerde regelaars
Basisbediening — uw gegevens organiseren
71
Tyros2 gebruikershandleiding
■ Gegevensbestanden ........................................................................................................
De volgende typen gegevens kunnen door de Tyros2 als bestanden worden verwerkt. Deze kunnen worden
bekeken of geselecteerd door hoofdzakelijk gebruik te maken van de respectievelijke Open/Save-display.
● Voices (van muziekinstrumenten) ................................................................pagina's 25, 84
● Custom-voices ..................................................................................................... pagina 100
● Bibliotheekbestanden ......................................................................................... pagina 108
● Stijlen ............................................................................................................... pagina 31,152
● Songs............................................................................................................ pagina's 43, 112
● Audiogegevens ............................................................................................ pagina's 59, 135
● Multi Pad-banken ........................................................................................... pagina 38, 169
● Registration Memory-banken ....................................................................... pagina 52, 173
● User-effecten
• Vocal Harmony-typen*............................................................................... pagina's 48, 175
• User-effecten* ................................................................................................... pagina 183
• User Master EQ* ............................................................................................... pagina 184
• User Master Compressor*................................................................................. pagina 185
● MIDI-set-up
• MIDI-sjabloon .................................................................................................... pagina 213
● Systeemset-up ..................................................................................................... pagina 196
● Music Finder**...................................................................................... pagina's 40, 171, 196
● Main picture (algemene illustratie weergeven op de
achtergrond van de hoofddisplay)..................................................................... pagina 195
● Tekst...................................................................................................................... pagina 115
● Achtergrondillustratie songteksten/tekst.......................................................... pagina 114
*Deze gegevenstypen kunnen niet afzonderlijk worden opgeslagen op de externe apparaten.
**De functie Music Finder verwerkt alle records, waaronder de preset- en toegevoegde records, als een
enkel bestand.
■ Bestandsgroepen en -mappen ......................................................................................
De hierboven beschreven bestandstypen zijn georganiseerd in 'mappen' en worden als zodanig opgeslagen.
In het geval van voices worden dezelfde typen instrumentgeluiden samen opgeslagen als bestand in hun
eigen mappen, zoals Piano, Strings en Trumpet. De op dezelfde manier georganiseerde knoppen op het
paneel kunnen ook als mappen worden gezien, voor de verschillende voices en stijlen.
■ Geheugenstations waarop mappen/bestanden zijn opgeslagen .........................
De hierboven beschreven mappen en bestanden worden op de volgende geheugenstations opgeslagen.
● PRESET-station ...............De bestanden die zijn voorgeprogrammeerd en intern in de Tyros2 zijn
opgeslagen worden hier bewaard. Presetbestanden kunnen worden geladen
(opgeroepen) maar kunnen niet naar het station worden teruggeschreven
omdat deze gebruik maakt van ROM (Read Only Memory = alleen-lezen-
geheugen).
● USER station .................... Bestanden die hier worden bewaard zijn de bestanden die uw eigen originele
gegevens bevatten; gemaakt of bewerkt met behulp van de verschillende
functies van de Tyros2. Aangezien het interne station gebruikmaakt van Flash
ROM wordt de inhoud zelfs bewaard als het instrument wordt uitgezet.
● HD-station (optioneel).... Er kan een optioneel hardeschijfstation in de Tyros2 worden geïnstalleerd.
Gemaakte gegevens kunnen hier worden opgeslagen en teruggeroepen.
● USB-station (optioneel) ... Optionele USB-opslagapparaten kunnen op de Tyros2 worden aangesloten.
Gemaakte gegevens kunnen hier worden opgeslagen en teruggeroepen.
• De Main Picture
(algemene illustratie) en
de achtergrondillustratie
van de songteksten/
teksten kunnen niet via de
Tyros2 worden gemaakt.
OPMERKING
GrandPiano
WarmGrand
BrightPiano
BalladStack
MidiGrand
PIANO
Deze voices
(bestanden) worden
aangeven in de
display Open/Save.

Basisbediening — uw gegevens organiseren
72 Tyros2 gebruikershandleiding
Map- en bestandsbewerkingen via de Open/Save-display
De display Open/Save is de 'thuisbasis' voor map- en bestandsbewerkingen. Vanuit deze display slaat u gegevensbestanden
op en beheert u ze (zoals beschreven staat op pagina 71). Aangezien er elf verschillende gegevenstypen zijn, heeft de Tyros2
elf verschillende Open/Save-displays. De selectiedisplays voor voices, stijlen en songs die beschreven staan in de beknopte
handleiding zijn allemaal Open/Save-displays. Dit gedeelte legt de display Open/Save en de basisbewerkingen voor de display
uit, die essentieel zijn voor het bedienen van de Tyros2.
De illustratie hieronder laat zien hoe de display Open/Save voor elk gegevenstype (pagina 71) wordt opgeroepen en laat de
functiemenu's in de display zien.
Zoals beschreven staat op pagina 71 kunt u gegevens lezen van het Preset-station, maar u kunt er niet naartoe schrijven of er
op opslaan. Daarom zijn enkele van de bovenstaande functies niet beschikbaar voor mappen en bestanden in het Preset-station.
Zie onder voor details.
● Paneelknoppen
● Hoofddisplay
Multi Pad-bank
● Andere displays
(MIDI-sjabloon, enz.)
Voice
Song,
stijl
Voice
Registration
Memory-
bank
De display Open/
Save voor voices
is hier te zien.
● Voor het maken van een nieuwe map.
(pagina 73)
Song,
stijl ● Voor het selecteren
van de bovenliggende
map.
● Voor het opslaan van een bestand. (pagina 75)
● Voor het wissen van mappen en bestanden.
(pagina 75)
● Voor het kopiëren van mappen en bestanden (kopiëren en plakken).
(pagina 74)
● Voor het verplaatsen van mappen en bestanden (knippen en plakken).
(pagina 74)
● Voor het naam geven aan een map of bestand. (pagina 76)
● Voor het selecteren (openen) van een map of bestand. (pagina 73)
● Voor het veranderen
van de beeldindeling
van de display Open/
Save. (pagina 77)
PRESET-station
USER-station
USB-station
(optioneel)
HD-station
(hardeschijfstation)
(optioneel)
Kopiëren
(kopiëren en
plakken)
Er kunnen gegevens naar deze stations worden geschreven, waardoor
u alle bovengenoemde bestands-/mapbewerkingen kunt gebruiken,
waaronder het wijzigen van bestandsnamen, het wissen van bestanden
en het maken van nieuwe mappen.
Kopiëren*
(kopiëren en
plakken)
Kopiëren*
(kopiëren en
plakken)
Kopiëren** (kopiëren en plakken)
Verplaatsen** (knippen & plakken)
Kopiëren (kopiëren & plakken)
Verplaatsen (knippen & plakken)
Kopiëren**
(kopiëren en plakken)
Verplaatsen**
(knippen & plakken)
* Enkele bestanden kunnen niet van
het Preset-station worden
gekopieerd vanwege
auteursrechtelijke beperkingen.
**Bestanden die van het Preset-
station zijn gekopieerd, kunnen niet
worden gekopieerd of verplaatst
naar het USB-station, vanwege
auteursrechtelijke beperkingen.

Map- en bestandsbewerkingen via de Open/Save-display
Basisbediening — uw gegevens organiseren
73
Tyros2 gebruikershandleiding
Een nieuwe map maken
Naarmate de gegevensbibliotheek van uw Tyros2 groeit, zult u deze willen organiseren met behulp van verschillende mappen.
Deze bewerking laat u nieuwe mappen maken op User-stations, optionele USB-opslagapparaten en optionele hardeschijfstations.
De basisprocedure wordt hieronder beschreven. Zie pagina 29 in de 'Beknopte handleiding' voor een specifiek voorbeeld
(met voices).
1Roep de pagina (het pad) van de display Open/Save op, waarin u een
nieuwe map wilt aanmaken.
2Druk op de LCD-knop [NEW] (onderste [7]-knop) onder de LCD-display
om het pop-upvenster voor het invoeren van de mapnaam op te roepen.
3Voer de naam in van de nieuwe map. Zie pagina 76 voor instructies over
het invoeren van namen.
4Druk op de LCD-knop [OK] (bovenste [7]-knop) om de nieuwe map
daadwerkelijk te maken.
Selecteren (openen) van een map of bestand
U kunt een map of bestand op twee manieren selecteren: door gebruikmaking van de LCD-letterknoppen of door de draaischijf
[DATA ENTRY] te gebruiken.
• In het User-station kunnen
mappen tot vier lagen diep
worden genesteld. Het maximale
totale aantal bestanden en
mappen dat kan worden
opgeslagen is 2960, maar dit kan
verschillen afhankelijk van de
lengte van de bestandsnamen.
Het maximumaantal bestanden en
mappen dat in een map op de
User-, USB- en hardeschijfstations
kan worden opgeslagen is 500.
OPMERKING
1 1
2 2
3
3
Hoe een bestand te selecteren met de
LCD-knoppen
Als er zich meer mappen of bestanden
in het station bevinden dan op een
enkele pagina kunnen worden
getoond (het maximum is tien),
gebruik dan deze knoppen om de
volgende pagina('s) te selecteren.
Druk op de letterknop die correspondeert met
het bestand of de map die u wilt oproepen.
Draai aan de draaischijf om het
gewenste bestand of map te
selecteren. (Het geselecteerde item
wordt gemarkeerd aangegeven.)
Druk op de knop [ENTER] om het
geselecteerde bestand op te roepen.
Hoe een bestand te selecteren met de draaischijf
• Door op de betreffende knop [A] -[J] te dubbelklikken, roept u het
corresponderende bestand op en sluit u de display Open/Save.
OPMERKING
Selecteer een geheugenstation. Selecteer een geheugenstation.
• Dubbelklikken op de knop [ENTER] roept het corresponderende
bestand op en sluit de display Open/Save.
OPMERKING

Map- en bestandsbewerkingen via de Open/Save-display
Basisbediening — uw gegevens organiseren
74 Tyros2 gebruikershandleiding
Mappen/bestanden kopiëren (kopiëren en plakken)
Mappen en bestanden kunnen vrijelijk worden gekopieerd op de geïnstalleerde stations, met uitzondering van het Preset-station.
Gegevens kunnen van het Preset-station worden gekopieerd maar niet naar het Preset-station. De basisprocedure wordt hieronder
beschreven. Zie pagina 29 in de 'Beknopte handleiding' voor een specifiek voorbeeld (met voices).
1Roep de pagina (het pad) op van de display Open/Save, waar de
betreffende mappen of bestanden zich bevinden.
2Druk op de LCD-knop [COPY] (onderste [3]-knop) onder in de
LCD-display.
Het pop-upvenster voor de kopieerbewerking verschijnt onder in de LCD-display.
Om terug te keren naar de originele display drukt u op de LCD-knop [CANCEL].
3Selecteer de gewenste mappen of bestanden die moeten worden
gekopieerd.
Druk op de LCD-letterknop die correspondeert met de gewenste map/bestand.
Verscheidene bestanden/mappen kunnen samen worden geselecteerd, zelfs die van
verschillende pagina's. Druk op de LCD-knop [ALL] (onderste [6]-knop) om alle
mappen/bestanden die staan aangeven in de huidige display, inclusief die van de
volgende pagina('s), te selecteren. Als de LCD-knop [ALL] (onderste [6]-knop)
wordt ingedrukt, verandert [ALL] naar [ALL OFF] zodat u de selectie weer los
kunt laten of annuleren.
4Druk op de LCD-knop [OK] (onderste [7]-knop) om terug te keren naar de
display Open/Save.
5Roep de bestemmingsdisplay op.
Het Preset-stations kan niet als bestemming worden geselecteerd. Maak zonodig een
nieuwe map aan (pagina 73) in de bestemmingspagina (pad).
6Druk op de LCD-knop [PASTE] (onderste [4]-knop).
De mappen/bestanden die zijn gekopieerd van de bronpagina (pad) verschijnen in
de display.
Bestanden verplaatsen (kopiëren en plakken)
Bestanden kunnen vrijelijk worden gekopieerd op de geïnstalleerde stations, met uitzondering van het Preset-station.
Gegevens kunnen worden gekopieerd en verplaatst van het Preset-station, maar niet naar het Preset-station.
1Roep de pagina (het pad) op van de display Open/Save, waar de betreffende
bestanden zich bevinden.
2Druk op de LCD-knop [CUT] (onderste [2]-knop) onder in de LCD-display.
Het pop-upvenster voor de bewerking Cut (knippen) verschijnt onder in de display. Om terug te keren
naar de originele display drukt u op de LCD-knop [CANCEL].
3Selecteer de gewenste bestanden die moeten worden verplaatst.
De bewerking is hetzelfde als in stap 3 van 'Mappen/bestanden kopiëren (kopiëren en plakken)'.
Zie hierboven.
4Druk op de LCD-knop [OK] (onderste [7]-knop) om terug te keren naar de display
Open/Save.
5Roep de bestemmingsdisplay op.
Het Preset-station kan niet als bestemming worden geselecteerd. Maak zonodig een nieuwe map aan
(pagina 73) in de bestemmingspagina (pad).
6Druk op de LCD-knop [PASTE] (onderste [4]-knop).
De mappen die verplaatst zijn van de bronpagina (pad) verschijnen in de display.

Map- en bestandsbewerkingen via de Open/Save-display
Basisbediening — uw gegevens organiseren
75
Tyros2 gebruikershandleiding
Mappen/bestanden verwijderen
Mappen en bestanden kunnen vrijelijk van de geïnstalleerde stations worden verwijderd, met uitzondering van het Preset-station.
1Roep de pagina (het pad) op van de display Open/Save, waar de betreffende mappen/
bestanden zich bevinden.
2Druk op de LCD-knop [DELETE] (onderste [5]-knop) onder in de LCD-display.
Het pop-upvenster voor de bewerking Delete (verwijderen) verschijnt onder in de display. Om terug
te keren naar de originele display drukt u op de LCD-knop [CANCEL].
3Selecteer de gewenste mappen /bestanden die moeten worden verwijderd.
De bewerking is hetzelfde als in stap 3 van "Mappen/bestanden kopiëren (kopiëren en plakken)."
Zie pagina 74.
4Druk op de LCD-knop [OK] (onderste [7]-knop).
Er verschijnt een bevestigingsbericht.
5Volg de scherminstructies op.
Bestanden opslaan
Met deze bewerking kunt u uw originele eigen gegevens (zoals songs en voices die u heeft gemaakt) opslaan naar het Userstation,
het optionele USB-opslagapparaat of optionele hardeschijfstations.
Als u het bestand opslaat dat momenteel geopend is, is stap 1 niet nodig.
1Druk op de LCD-knop [SAVE] nadat u een song of voice heeft gemaakt in
de betreffende display.
De corresponderende display Open/Save verschijnt.
2Roep de bestemmingsdisplay op.
3Druk op de LCD-knop [SAVE] (onderste [6]-knop).
Het pop-upvenster voor de bewerking Save (opslaan) verschijnt onder in de display.
Om terug te keren naar de originele display drukt u op de LCD-knop [CANCEL].
4Voer de bestandsnaam in (pagina 76).
5Druk op de LCD-knop [OK] (onderste [7]-knop).
6Druk nogmaals op de knop [OK] om het bestand daadwerkelijk op te slaan.
• Voor enkele
bewerkingsbewerkingen zoals van
User Effect, User Master EQ en
User Master Compressor, wordt er
een pop-upvenster (zoals in stap 3
hier) opgeroepen in plaats van de
display Open/Save. In dat geval
zijn de stappen 2 en 3 overbodig.
OPMERKING

Map- en bestandsbewerkingen via de Open/Save-display
Basisbediening — uw gegevens organiseren
76 Tyros2 gebruikershandleiding
Mappen/bestanden een naam geven
Van mappen en bestanden op de geïnstalleerde stations kan de naam vrijelijk worden gewijzigd. U kunt ook bestanden die u heeft
gemaakt een naam geven.
De instructies hieronder zijn van toepassing als u de bewerking Name (naam geven) oproept via de display Open/Save. Ga voor
andere gevallen direct door naar stap 5 hieronder.
1Roep de pagina (het pad) op van de display Open/Save, waar de betreffende mappen/
bestanden zich bevinden.
2Druk op de LCD-knop [NAME] (onderste [1]-knop) onder in de LCD-display.
Het pop-upvenster voor de bewerking Name (naam geven) verschijnt onder in de display. Om terug te
keren naar de originele display drukt u op de LCD-knop [CANCEL].
3Selecteer de map of het bestand die u een naam wilt geven.
4Druk op de LCD-knop [OK] (onderste [7]-knop).
Het pop-upvenster voor het invoeren van de naam verschijnt onder in de display. Om terug te keren
naar de originele display drukt u op de LCD-knop [CANCEL].
5Voer de naam voor de geselecteerde map of het geselecteerde bestand in.
6Druk op de LCD-knop [OK] (onderste [8]-knop) om de nieuwe
naam voor het item daadwerkelijk in te voeren en terug te keren
naar de originele display.
Verander het lettertype door de bovenste [1]-knop te gebruiken.
• CASE ........... hoofdletters, cijfers, tekens
• case ............. kleine letters, cijfers, tekens
Verplaats de cursor naar de gewenste positie met
behulp van de draaischijf [DATA ENTRY]. Druk op de LCD-knop [OK] (bovenste [8]-knop)
om de nieuwe naam daadwerkelijk in te voeren
en terug te keren naar de originele display.
Druk op de betreffende knop die
overeenkomt met het letterteken
dat u in wilt voeren.
Er is een aantal verschillende
tekens toegewezen aan elke knop.
Telkens wanneer u op de knop
drukt wordt dus een ander teken
weergegeven.
Om het geselecteerde letterteken
daadwerkelijk in te voeren
verplaatst u de cursor of drukt u op
een andere letterinvoerknop Als u
even wacht wordt het letterteken
automatisch ingevoerd.
Selecteer het gewenste menu voor de bovenste
rij met de bovenste LCD-knoppen [1] - [8].
Verwijdert het letterteken bij de cursor.
Druk op de LCD-knop [CANCEL] (onderste [8]-knop)
om in één keer alle lettertekens van de regel te
wissen en terug te keren naar de originele display.
Roep de lijst met tekens (symbolen) op door op onderste [6]-knop te drukken.
Roep de display ICON SELECT op door op onderste [1]-knop te drukken.
Hiermee kunt u het icoon links van de bestandsnaam wijzigen.
Selecteer het gewenste menu voor de onderste
rij met de onderste LCD-knoppen [1] - [8].
• Het maximumaantal lettertekens dat bij het
naam geven kan worden gebruikt is 41.
• Druk op de betreffende knop en houd deze
even ingedrukt om nummers in te voeren
zonder herhaaldelijk op de knop te hoeven
drukken.
OPMERKING

Map- en bestandsbewerkingen via de Open/Save-display
Basisbediening — uw gegevens organiseren
77
Tyros2 gebruikershandleiding
Het beeld van de display Open/Save veranderen
De display Open/Save heeft in feite twee verschillende beeldindelingen. Eén daarvan is Direct Selection (directe selectie) die u
tot op heden heeft gezien. De andere is Number Input (nummerinvoer) waarmee u bestanden overeenkomstig hun nummer kunt
openen. Schakel tussen de twee soorten door op de bovenste LCD-knop [7] te drukken.
Bij het type Direct Selection selecteert u het gewenste bestand direct door op de betreffende LCD-letterknop te drukken. Bij het
type Number Input daarentegen, roept u het gewenste bestand op door het invoeren van het juiste bestandsnummer (zie onder).
Aangezien de Tyros2 over vele bestanden verspreidt over verscheidene pagina's beschikt, kan nummerinvoer sneller en handiger
zijn, ervan uitgaand dat u het nummer van het bestand weet.
■ Type Number Input — nummers invoeren ...............................................................
Om bijvoorbeeld voicenummer 128 te selecteren, drukt u achtereenvolgens op de LCD-knoppen [1],
[2] en [8], zoals hieronder aangegeven, en vervolgens op de knop [ENTER]. Het invoeren van één-
of twee-cijferige nummers wordt op dezelfde manier gedaan.
Druk op de knoppen [1] - [6] als u het volgende of voorgaande bestand wilt selecteren.
Display Open/Save — Direct Selection Display Open/Save — Number Input
Voer het
gewenste
nummer in.
Toont de
eigenschap van
het station/de
map/het bestand.
Verplaatst de
cursor naar het
begin van deze
pagina (pad).
Scrollt op en neer
door de het
bestandsoverzicht
op deze pagina
(pad).
Verplaatst de
cursor naar het
eind van deze
pagina (pad).
Roept de
bovenliggende
pagina op.
Druk hierop om
het nummer dat
u heeft ingevoerd
te annuleren en
terug te keren
naar de originele
display.

Map- en bestandsbewerkingen via de Open/Save-display
Basisbediening — uw gegevens organiseren
78 Tyros2 gebruikershandleiding
■ Type Number Input — nummers invoeren ...............................................................
De locatie van de mappen en bestanden die momenteel worden aangeven in de
LCD-display wordt een 'pad' genoemd. Via de display Open/Save voor songs en stijlen
kunt u het huidige pad opslaan onder één van de paneelknoppen. Zelfs als uw gegevens in
een complexe hiërarchie van mappen en paden zijn verspreid over het station, kunt u
onmiddellijk een bepaald bestand oproepen met een enkele druk op een knop, hoe diep
deze ook verstopt mag zitten.
In de voorbeeldinstructies onder wordt de display Open/Save voor songs gebruikt.
1Selecteer eerst het type Number Input en roep vervolgens het pad op
dat moet worden opgeslagen onder de knop, en druk vervolgens op de
LCD-knop [MEMORY] ([E]-knop).
2Druk op de gewenste knop in het gedeelte SONG (voor songs) waar het
pad (in stap 1 hiervoor geselecteerd) moet worden vastgehouden.
3Roep het andere pad op (bijvoorbeeld de display Open/Save voor voices)
en druk op dezelfde knop als in stap 2.
U zult dezelfde display zien als in stap 1.
Paden voor stijlbestanden kunnen ook worden vastgehouden zoals hierboven staat
uitgelegd. Zie pagina 156 voor details.

Basisbediening — uw gegevens organiseren
79
Tyros2 gebruikershandleiding
Wat we tot nu toe gezien hebben is dat de LCD-display u verschillende typen bestanden, zoals voice-,
stijl-, songbestanden, laat selecteren en u de parameterwaarde van de verschillende functies laat aanpassen.
De gemarkeerde cursor is een andere handige, kleurrijke eigenschap van de LCD-display, aangezien deze
duidelijk het bestand dat geselecteerd gaat worden of de parameter die aangepast gaat worden aangeeft
(met een rode rand en oplichtende achtergrond).
■ Cursorindicatie voor bestanden (voices, stijlen, songs, enz.) ........
■ Cursorindicatie voor parameters.......................................................
De momenteel geselecteerde
voice die zal klinken als u het
toetsenbord bespeelt.
U kunt de cursor in de display
Open/Save verplaatsen door
de draaischijf [DATA ENTRY]
te gebruiken. Het oplichtende
item is niet daadwerkelijk
geselecteerd, totdat u op de
knop [ENTER] drukt.
In deze display (Mixing
Console) is de voor
bewerking geselecteerde
parameter gemarkeerd.
Gebruik de draaischijf
[DATA ENTRY] om de
parameter aan te passen.
In deze display (Style Setting)
lichten de geselecteerde
pijlindicators rood op.
Gebruik de draaischijf
[DATA ENTRY] om de
geselecteerde parameter
aan te passen.
De paneelknoppen in het onderstaande overzicht lichten op in één van de volgende kleuren: groen of rood.
Dit makkelijk te begrijpen kleurcoderingsschema geeft de status aan van de knop/functie, zoals hier staat
beschreven.
● Uit ................Er zijn momenteel geen gegevens toegewezen aan de knop.
● Groen ..........Er zijn gegevens toegewezen aan de knop.
● Rood............Er zijn gegevens toegewezen aan de knop en de knop is actief of speelt af.
Zie onder voor details over alle instellingen en bewerkingen.
Uit Groen Rood
[REGISTRATION MEMORY]-
knoppen
Er zijn geen paneelinstellingen
opgeslagen onder de knop.
Er zijn paneelinstellingen
opgeslagen onder de knop.
Er zijn paneelinstellingen opgeslagen
onder de knop en de knop is actief
(is als laatste geselecteerd).
[PROGRAMMABLE ONE
TOUCH SETTING]-knoppen
Er zijn geen paneelinstellingen
opgeslagen onder de knop.
Er zijn paneelinstellingen
opgeslagen onder de knop.
Er zijn paneelinstellingen opgeslagen
onder de knop en de knop is actief
(is als laatste geselecteerd).
INTRO [I] - [III]-knoppen
MAIN VARIATION [A] - [D]-
knoppen
[BREAK]-knop
ENDING/rit.[I] - [III]-knoppen
De corresponderende sectie van
de geselecteerde stijl bevat geen
gegevens.
De corresponderende sectie van de
geselecteerde stijl bevat gegevens.
De corresponderende sectie van de
geselecteerde stijl bevat gegevens en
is actief.
[SP1] - [SP4]-knoppen
Er is geen songpositiemarker
toegewezen aan de knop.
Er is een songpositiemarker
toegewezen aan de knop.
Er is een songpositiemarker
toegewezen aan de knop en deze geeft
de meest recente marker aan die is
gepasseerd tijdens het afspelen.
MULTI PAD [1] - [4]-knoppen Er zijn geen gegevens
toegewezen aan de Multi Pad.
Er zijn gegevens toegewezen aan
de Multi Pad.
Actief (speelt af).
Over de gemarkeerde cursor in de display
Over de paneelknopkleuren

Basisbediening — uw gegevens organiseren
80 Tyros2 gebruikershandleiding
Over het toetsenbord
Het toetsenbord van de Tyros2 beschikt over verscheidene functies en speelhulpmiddelen die gewoon niet beschikbaar zijn op een
akoestisch instrument. Zoals bijvoorbeeld verklaard in de Beknopte handleiding, kunt u hiermee verschillende voices samen in een mix
te spelen, of één voice met uw linkerhand bespelen terwijl u een andere voice (of zelfs drie gemengde voices!) met uw rechterhand
bespeelt.
Hieronder staat een samenvatting van de toetsenbordgerelateerde functies en modi.
Toetsenbordgedeelten en hun functies
Synchro Start aan/uit
Met de handige functie Synchro Start kunt u het stijl- of songafspelen starten door gewoon een toets op het toetsenbord te bespelen. Natuurlijk
moet u deze op aan zetten (stand-by) als u deze wilt gebruiken.
● Synchro Start — stijlafspelen (pagina 31)
Zet deze aan of uit door op de knop [SYNC START] te drukken in het gedeelte STYLE CONTROL. Als Synchro Start aan
staat, kan het stijlafspelen zich op twee verschillende manieren gedragen, afhankelijk van de status van de knop [ACMP]:
• Als [ACMP] uit staat —
alleen de ritmepartij (kanaal) van de geselecteerde stijl begint zodra u een willekeurige toets op het
toetsenbord bespeelt.
• Als [ACMP] aan staat —
alle partijen van de geselecteerde stijl starten zodra u een toets/akkoord in het akkoordgedeelte van het
toetsenbord speelt. (Spelen in een ander gedeelte start de stijl niet.)
● Synchro Start — songafspelen
Om Synchro Start aan of uit te zetten houdt u de knop [STOP] ingedrukt en drukt u de knop [PLAY/PAUSE] in het gedeelte
SONG CONTROL erbij in. Als Synchro Start aan staat, begint de song vanaf de huidige positie zodra u het toetsenbord
bespeelt.
VOICE RIGHT 1
● Een enkele voice bespelen
● Twee voices gestapeld bespelen
VOICE RIGHT 1 + RIGHT 2
VOICE RIGHT 1–3
● Drie voices gestapeld bespelen
● Afzonderlijke voices met de rechter- en linkerhand bespelen
VOICE RIGHT 1–3
VOICE LEFT
Splitpunt............. Het punt op het toetsenbord dat het
linkerhandgedeelte scheidt van het
rechterhandgedeelte.
● Als [ACMP] (stijlafspelen) is aangezet:
VOICE RIGHT 1–3
Akkoordgedeelte
voor stijlafspelen
Splitpunt ............. Het punt op het toetsenbord dat het
akkoordgedeelte scheidt van het
rechterhandgedeelte.
VOICE RIGHT 1–3
Akkoordgedeelte +
VOICE LEFT
Splitpunt
Als het splitpunt voor het akkoordgedeelte en
het splitpunt voor de voice op verschillende
punten (noten) zijn ingesteld:
VOICE LEFT
Akkoordgedeelte
voor stijlafspelen
Splitpunt voor het akkoordgedeelte
VOICE RIGHT 1–3
Splitpunt voor de voice
RIGHT 3-splitpunt
U kunt een afzonderlijk splitpunt voor de voice R3 instellen.
Hierdoor kunt u bijvoorbeeld alleen het hoogste octaaf van
toetsenbord toewijzen aan een percussie- of geluidseffectvoice.

Basisbediening — uw gegevens organiseren
81
Tyros2 gebruikershandleiding
Functieboom
● Knop/regelaar ..................Geeft de knop/regelaar aan die u eerst zou moeten gebruiken om de corresponderende functie te activeren.
De nummers links komen overeen met die van 'Bedieningspaneel en aansluitingen' op pagina 14.
● LCD-titel...........................Deze verschijnt boven in de LCD-display die wordt opgeroepen door de knop/regelaar te bedienen. '---'
geeft aan dat er geen LCD-display wordt opgeroepen door de knop/regelaar te bedienen.
● Functie ..............................Beschrijft de functie die kan worden uitgevoerd in de LCD-display die is opgeroepen door de knop/
regelaar te bedienen. Beschrijft de functie van de knop/regelaar zelf als de LCD titel '---' is.
De nummers links van het overzicht komen overeen met die in het gedeelte 'Paneelregelaars en aansluitingen' op pagina 14.
Knop/regelaar LCD-titel Functie Pagina
qSchakelaar POWER ON/OFF --- Het instrument aan- of uitzetten 20, 22
wRegelaar MASTER VOLUME --- Het totaalvolume instellen 20
eRegelaar INPUT VOLUME --- Het volume van het microfoongeluid aanpassen 47, 175
rKnop DEMO DEMO Demosongs selecteren/afspelen 24
tKnoppen MIC/LINE IN
Knop [VOCAL HARMONY] --- Vocal Harmony aan- of uitzetten 48, 175
Knop [TALK] --- De spraakinstellingen voor het microfoongeluid oproepen 177
Knop [EFFECT] --- Het effect voor het microfoongeluid aan- of uitzetten 175
Knop [VH TYPE SELECT] VOCAL HARMONY TYPE Het effect Vocal Harmony selecteren/produceren 48, 175
Knop [MIC SETTING]
MICROPHONE SETTING
OVERALL SETTING Instellen van microfoongerelateerde parameters zoals EQ, Noise Gate en
Compressor 177
TALK SETTING Instellen van de aan de spraakinstelling gerelateerde parameters 177
yKnoppen SONG CONTROL
Knop [LYRICS/TEXT] LYRICS/TEXT De tekst van een song of een tekst tonen 114–115
Knop [SCORE] SCORE De notatie van een song tonen 112
Knop [GUIDE] --- De functie Guide (gids) aan- of uitzetten 50
Knop [P.A.T.] --- De Performance Assistant Technology (speelhulptechnologie) aan- of
uitzetten 120
Knoppen [SP1] - [SP4] --- Het invoeren van songpositiemarkers in de geselecteerde song en het
uitvoeren van sprongen tussen de markers. 44, 117
Knop [LOOP] --- Loop-afspelen (tussen markers) aan- of uitzetten 45, 117
Knop [REC] (Pop-upvenster) Een song opnemen 55
Knop [STOP] --- Het afspelen of opnemen van de geselecteerde song stoppen 43
Knop [PLAY/PAUSE] --- Het afspelen of opnemen van de geselecteerde song voortzetten/pauzeren 43
Knop [REW] (Pop-upvenster) Snel achteruitspoelen van de songafspeelpositie 43, 117
Knop [FF] (Pop-upvenster) Snel vooruitspoelen van de songafspeelpositie 43, 117
uKnop FADE IN/OUT --- Geleidelijke fade-ins en fade-outs produceren bij het starten of stoppen
van de stijl/song 154
iSONG-knoppen SONG De display Open/Save voor songs 43, 72
oSTYLE-knoppen De display Open/Save voor stijlen 31, 72
Knop [POP & ROCK] - [WORLD] STYLE (stijl) De display Open/Save van de categorie (pad) die overeenkomt met de
geselecteerde knop 156
Knop [FILE ACCESS] STYLE (stijl) De functie File Access (bestandstoegang) aan- of uitzetten 156
!0 STYLE CONTROL-knoppen
Knop [ACMP] --- De ACMP (automatische begeleiding) aan- of uitzetten 31
Knop [OTS LINK] --- De functie OTS Link aan- of uitzetten 155
Knop [AUTO FILL IN] --- De Auto Fill in aan- of uitzetten 35
[INTRO] knoppen --- De Intro-secties van de geselecteerde stijlafspelen 34
[MAIN VARIATION] knoppen --- De Main secties van de geselecteerde stijl afspelen 34
Knop [BREAK] --- De Break-secties van de geselecteerde stijl afspelen 34
Knop [ENDING / rit.] --- De Ending-secties van de geselecteerde stijl afspelen 34
Knop [SYNC STOP] --- Sync Stop aan- of uitzetten 155
Knop [SYNC START] --- Sync Start aan- of uitzetten 31, 155
Knop [START/STOP] --- Stijlafspelen starten/stoppen 32
!1 Knop METRONOME --- De metronoom starten/stoppen 193
!2 Knop TAP TEMPO --- Het tempo van het stijlafspelen intikken 154
!3 TEMPO-knoppen (Pop-upvenster) Het tempo wijzigen van het afspelen van de stijl/Multi Pad/song 154
!4 Knop TRANSPOSE (Pop-upvenster) De toonhoogte omhoog of omlaag transponeren 88

Functieboom
Basisbediening — uw gegevens organiseren
82 Tyros2 gebruikershandleiding
!5 MULTI PAD CONTROL-knoppen
Knop [SELECT] MULTI PAD Display Open/Save voor Multi Pads 38, 169
Knoppen [1] - [4] --- De Multi Pads bespelen 38, 169
Knop [STOP] --- Het afspelen van de Multi Pads stoppen 38, 169
!6 Knop BALANCE (Pop-upvenster) De volumebalans tussen de partijen aanpassen 36, 46
!7 Knop MIXING CONSOLE MIXING CONSOLE
VOL/VOICE Het volume en pan voor elke partij aanpassen en instellen van de Song
Auto Revoice 180
FILTER Het instellen van de harmonische inhoud en helderheid voor iedere partij 180
TUNE De toonhoogtegerelateerde parameters voor elke partij aanpassen,
inclusief de transponeerinstelling 180
EFFECT De effectdiepte voor elke partij aanpassen en het instellen van het
effecttype/parameter voor ieder blok 181
EQ Selecteren/produceren van een Master EQ-type en het aanpassen van de
EQ-versterking voor elke partij 184
CMP Selecteren/produceren van een Master Compressor-type 185
LINE OUT Lijnuitgangsinstellingen voor elke partij en voor elk instrument (toets)
van de drumvoice 185
!8 Knop CHANNEL ON/OFF (Pop-upvenster) Zet elk van de kanalen (partij) van het afspelen van de geselecteerde
song/stijl aan of uit 37, 46
!9 REGISTRATION MEMORY-knoppen
REGIST BANK-knoppen [+], [-] REGISTRATION BANK
Tegelijk drukken op beide knoppen [-] en [+]: display Open/Save voor
Registration Memory-banken
Druk op een van de knoppen [-]/[+]: pop-upvenster voor het selecteren van
de voorgaande/volgende Registration Memory-bank
53
Knop [FREEZE] --- De functie Freeze aan- of uitzetten 173
Knoppen [1] - [8] --- Verschillende paneelinstellingen oproepen 52
Knop [MEMORY] REGISTRATION MEMORY
CONTENTS
Alle huidige paneelinstellingen bewaren in de Registration Memory/One
Touch Setting 52
@0 Knop PROGRAMMABLE MUSIC FINDER MUSIC FINDER Selecteren/bewerken/zoeken van een Record van de Music Finder 40, 171
@1 Knop FUNCTION MASTER TUNE/SCALE TUNE
MASTER TUNE De basistoonhoogte van de Tyros2 instellen 187
SCALE TUNE Elke noot van het octaaf afzonderlijk stemmen 187
SONG SETTING Instellen van de aan songafspelen gerelateerde parameters, zoals Guide-
functie-instellingen 118
STYLE SETTING/SPLIT POINT/
CHORD FINGERING
STYLE SETTING Instellen van de aan stijlafspelen gerelateerde parameters. 157
SPLIT POINT Het splitpunt instellen 158
CHORD FINGERING De manier selecteren waarop u akkoorden met uw linkerhand zult spelen 152
CONTROLLER
FOOT PEDAL Toewijzen van de voetpedaalfunctie 189
KEYBOARD/PANEL Instellen van de aan het toetsenbord gerelateerde parameters, zoals
aanslag en aftertouch 191
REGIST SEQUENCE/
FREEZE/VOICE SET
REGISTRATION
SEQUENCE Instellen van de Registration Memory Sequence 173
FREEZE Specificeren welke instellingen door de functie Freeze worden beïnvloed 173
VOICE SET Bepalen of voorgeprogrammeerde instellingen wel of niet moeten worden
opgeroepen als er een nieuwe voice wordt geselecteerd 188
HARMONY/ECHO Een type Harmonie/Echo selecteren en instellen van gerelateerde parameters 39, 191
SCREEN OUT Monitorinstellingen die worden uitgestuurd naar een televisie of videomonitor
die is aangesloten op de aansluiting [RGB OUT] of [VIDEO OUT] 188
MIDI Een MIDI-sjabloon selecteren 213
SYSTEM MIDI-systeemgerelateerde parameterinstellingen 215
TRANSMIT Instellingen van de MIDI-zendkanalen 215
RECEIVE Instellingen van de MIDI-ontvangstkanalen 216
BASS De MIDI-grondtooninstellingen die bepalen of de Tyros2 wel of niet het
ontvangen nootevent herkent als de akkoordgrondtoon voor het stijlafspelen 217
CHORD DETECT De MIDI-grondtooninstellingen die bepalen of de Tyros2 wel of niet het
ontvangen nootevent herkent als het akkoordtype voor het stijlafspelen. 217
MFC10 Instellen van de parameters gerelateerd aan een aangesloten optionele MFC10 217
UTILITY
CONFIG 1 Het instellen van diverse parameters zoals de Fade In/Out en de metronoom 193
CONFIG 2
Instellen van de parameter die bepaalt of het voiceprogramma-
wijzigingsnummer zal worden aangeven in de display Open/Save voor
voices en de parameter die bepaalt of de optioneel geïnstalleerde
luidspreker zal klinken of niet.
193
MEDIA Voert de mediagerelateerde bewerkingen zoals formatteren uit 194
OWNER Uitvoeren van bewerkingen zoals het registreren van uw naam in de Tyros2 195
SYSTEM RESET Terugzetten van de fabrieksinstellingen in de interne flash-ROM 195
Knop/regelaar LCD-titel Functie Pagina

Functieboom
Basisbediening — uw gegevens organiseren
83
Tyros2 gebruikershandleiding
@2 Knop VOICE CREATOR WAVE IMPORT WAVE-audiobestanden importeren 94
CUSTOM VOICE BANK EDIT Eigen voicebanken organiseren 102
INDIVIDUAL LOAD Laden (selecteren en toewijzen) van eigen voices 104
LIBRARY LOAD Bibliotheekbestanden laden 106
LIBRARY SAVE Eigen voicebanken opslaan als bibliotheekbestanden 108
CUSTOM VOICE EDIT via pc Eigen voices op een pc bewerken via de bijgeleverde software Voice Editor 111
@3 Knop DIGITAL RECORDING SONG CREATOR Een Usersong (gebruikerssong) maken 121
REC MODE Instellen van parameters die bepalen hoe het opnemen begint en stopt,
zoals Punch In/Out-instellingen 122
CHANNEL Bewerken van opgenomen songgegevens voor elke partij (kanaal) 123
CHORD Akkoordgegevens opnemen voor het stijlafspelen via het Eventoverzicht 125
1-16 MIDI-events opnemen voor elk kanaal via het Eventoverzicht 127
SYS/EX. Systeemexclusief-berichten opnemen via het Eventoverzicht 133
LYRICS Songtekstgegevens opnemen via het Eventoverzicht 133
STYLE CREATOR Een Userstijl (gebruikersstijl) maken 159
BASIC Instellen van basisparameters, zoals maat, patroonlengte, sectie/partij
(kanaal) dat moet worden opgenomen 161
ASSEMBLY Een originele stijl assembleren door het combineren van bestaande
ritmepatronen van andere stijlen 163
GROOVE Veranderen van de timing van iedere sectie, de aanslagsterkte van noten
voor elk kanaal 163
CHANNEL Bewerken van opgenomen stijlgegevens voor elke partij (kanaal) 165
PARAMETER Het bewerken van diverse parameters die met Style File Format te maken
hebben 165
EDIT MIDI-events opnemen voor elk kanaal via het Eventoverzicht 162
MULTI PAD CREATOR Een User-Multi Pad (gebruikers-Multi Pad) maken 169
RECORD Aan- of uitzetten van Repeat en Chord Match en het opnemen een Multi Pad 169
EDIT MIDI-events opnemen voor elke pad via het Eventoverzicht 170
@4 Knop HARD DISK RECORDER
Knop [SELECT] AUDIO Display Open/Save voor audiosongs 59, 135
Knop [SETTING]
AUDIO SETTING
VOLUME Het volume van de audiosong aanpassen 142
REC MODE Instellen van de aan audiosongs gerelateerde parameters, zoals punch in/
out-opname 141, 143
Knop [REC] --- Een audiosong opnemen 59, 135
Knop [STOP] --- Het afspelen of opnemen van de geselecteerde song stoppen 59, 135
Knop [PLAY/PAUSE] --- Het afspelen of opnemen van de geselecteerde song voortzetten/pauzeren 59, 135
Knop [PREV] --- Audiosongs selecteren of snel achteruitspoelen van de songafspeelpositie 61, 149
Knop [NEXT] --- Audiosongs selecteren of snel vooruitspoelen van de songafspeelpositie 61, 149
@5 VOICE-knoppen VOICE Display Open/Save voor voices 25, 72
@6 PART SELECT-knoppen --- Selecteren van een toetsenbordpartij uit vier partijen (RIGHT 1, 2, 3, LEFT) 84
@7 PART ON/OFF-knoppen --- Aan -of uitzetten van elke toetsenbordpartij (RIGHT 1, 2, 3, LEFT) 80, 84
@8 VOICE EFFECT-knoppen
Knop [HARMONY/ECHO] --- Harmony/Echo aan- of uitzetten 39, 191
Knop [INITIAL TOUCH] --- Aan- of uitzetten van de aanslaggevoeligheid 39, 87
Knop [SUSTAIN] --- Sustain aan- of uitzetten 39, 87
Knop [MONO] --- De geselecteerde toetsenbordpartij op poly of mono zetten 39, 87
Knop [DSP] --- Instellen van het DSP-effect van de geselecteerde voicepartij op aan of uit 39, 87
Knop [DSP VARIATION] --- Instellen van de DSP-effectvariaties van de geselecteerde voicepartij op
aan of uit 39, 87
@9 PROGRAMMABLE ONE TOUCH SETTING-
knoppen
[1]–[4] --- Verschillende paneelinstellingen oproepen die bij de geselecteerde stijl
passen 36, 155
#0 UPPER OCTAVE knoppen --- De rechterhandpartijen (RIGHT1 - 3) één octaaf omhoog of omlaag
transponeren 27
#1 PITCH BEND-wiel --- Omhoog of omlaag buigen van op het toetsenbord gespeelde noten 88
#2 MODULATION-wiel --- Vibrato-effect toevoegen aan op het toetsenbord gespeelde noten 88
Knop/regelaar LCD-titel Functie Pagina

84 Tyros2 gebruikershandleiding
Naslagwerk
Voices
Voices en toetsenbordpartijen
Zoals u nu wel zult weten, beschikt de Tyros2 over een grote verscheidenheid aan muziekinstrumentgeluiden die 'voices' worden
genoemd. En zoals te zien is op pagina 80, kunt u met de Tyros2 op een aantal manieren tot vier voicepartijen afzonderlijk
selecteren en tegelijkertijd bespelen. Elk van de voices kan worden toegewezen aan een van de partijen. Aangezien er vier
verschillende partijen zijn is het belangrijk te controleren welke partijen zijn geselecteerd en dat u niet de éne partij voor een
andere aanziet wanneer u er voices voor selecteert.
Kijk hieronder voor details over het controleren van de momenteel geselecteerde partij en instructies over het selecteren
van partijen.
■ Nootnamen van het toetsenbord.......................................................................................
Iedere toets heeft een nootnaam. De laagste (meest linkse) toets van het toetsenbord heet bijvoorbeeld
E0 en de hoogste (meest rechtse) toets heet C6.
■ Left Hold (links vasthouden)...............................................................................................
Met deze functie kan de voice van de partij LEFT automatisch worden aangehouden, zelfs als de toetsen
worden losgelaten. Niet-wegstervende klanken, zoals strings, klinken dan zonder ophouden, terwijl
voices met een bepaalde wegsterftijd zoals piano, langzaam wegsterven (alsof het sustainpedaal is
ingedrukt). Deze functie is vooral effectief als deze bij het stijlafspelen wordt gebruikt. Als u
bijvoorbeeld een akkoord speelt en loslaat in het akkoordgedeelte van het toetsenbord (met de partij Left
aan en de Left-voice ingesteld op strings), zal de stringspartij sustain krijgen, waardoor een natuurlijk
rijkheid aan het totale begeleidingsgeluid wordt toegevoegd.
Upper-gedeelte van het
toetsenbord
Lower-gedeelte
van het
toetsenbord
U kunt de momenteel geselecteerde partij controleren door te
kijken welke lampje van de knoppen [PART SELECT] aan is.
Om de gewenste toetsenbordpartij te selecteren, drukt u op de
betreffende partijknop.
Druk op een van de knoppen [PART ON/
OFF] als u alleen een bepaalde partij wilt
aanzetten.
Splitpunt
C1
C1 - B1
D1 E1 F1 G1 A1 B1
C#1D#1F#1G#1A#1
C2 - B2 C3 - B3 C4 - B4 C5 - B5 C6

Voices
Naslagwerk
85
Tyros2 gebruikershandleiding
Voicetypen
De knoppen van het gedeelte VOICE (met uitzondering van USER DRIVE) worden gebruikt om de relevante selectiedisplay
(Open/Save) voor voices voor het Preset-station op te roepen. Drukken op één van de knoppen roept de selectiedisplay voor voices
op overeenkomstig de geselecteerde categorie, en de laatst geselecteerde voice in de categorie wordt automatisch opgeroepen.
Vijf van deze voicecategorieën (onder) wijken enigszins af van de overigen en verdienen speciale uitleg.
■ Organ Flutes-voices ...........................................................................................
Druk op de knop [ORGAN FLUTES] om de display Open/Save display voor het
selecteren van de speciale orgelvoices op te roepen. U kunt ook de functie Voice Set
(weergegeven als FOOTAGE (voetmaat) gebruiken om uw eigen originele orgelgeluiden
te creëren.
Net als bij een traditioneel orgel kunt u uw eigen orgelklanken samenstellen, door het
volume van de verschillende voetmaten aan te passen.
■ Percussie-/drumkitvoices.................................................................................
Als één van de drumkit- of SFX-kitvoices in de groep [PERC./DRUM] wordt
geselecteerd, kunt u verscheidene drums en percussie-instrumenten of SFX
(geluidseffecten) via het toetsenbord bespelen. De locaties van de drum- en
percussie-instrumenten worden onder de toetsen door symbolen aangegeven.
Een aantal drumkitgeluiden klinken ondanks dat ze dezelfde naam hebben,
toch anders, terwijl andere gewoon hetzelfde zijn.
Zie de afzonderlijke Data List voor een compleet overzicht van de drumkit- en
SFX-kittoewijzingen.
■ GM- en XG-voices en GM2-voices ................................................................
U kunt de GM-/XG-/GM2-voices (pagina 212) direct via het paneel selecteren. Druk op
één van de VOICE-knoppen om de display Open/Save voor voices op te roepen. Druk
vervolgens op de LCD-knop [UP] (onderste [8]-knop) en roep de pagina P2 op die de map
'GM&XG' en de 'GM2' bevat.
■ Customvoices (eigen voices) .........................................................................
De voices die u zelf heeft gemaakt met de functie Voice Creator (pagina 94) of met de
software Voice Editor (pagina's 66, 111) kunnen op het Preset-station worden opgeslagen
als customvoicegegevens. Customvoices weggeschreven naar het Preset-station kunnen
worden opgeroepen via de knop [CUSTOM VOICE].
De knop [USER DRIVE] geeft u direct toegang tot
die voices die zijn opgeslagen op andere stations
dan het Preset-station. Druk op deze knop en de
laatst geselecteerde voice van het User-station of
hardeschijfstation zal worden opgeroepen, samen met
de betreffende Open/Save-display.
Customvoices
Organ Flutes-
voices
Percussie-/drumvoices
Presetvoices
• De Transponeerfuncties
(pagina 88) hebben geen invloed
op de drumkit- of SFX-kitvoices.
OPMERKING
Seq Click H
Bell Tree
Jingle Bell
Triangle Open
Cuica Open
Wood Block L
Wood Block H
Guiro Long
Samba Whistle L
Samba Whistle H
Cabasa
Agogo H
Timbale H
Conga L
Conga H Mute
Bongo H
Ride Cymbal 2
Crash Cymbal 2
Splash Cymbal
Ride Cymbal Cup
Chinese Cymbal
High Tom
Mid Tom H
Mid Tom L
Low Tom
Floor Tom H
Floor Tom L
Snare Tight
Snare
Kick
Kick Tight
Kick Soft
Snare Soft
Snare Roll
Brush Tap Swirl
Brush Swirl
Brush Tap
Shaker
Triangle Mute
Cuica Mute
Claves
Guiro Short
Maracas
Agogo L
Timbale L
Conga H Open
Bongo L
Vibraslap
Cowbell
Tambourine
Ride Cymbal 1
Crash Cymbal 1
Hi-Hat Open
Hi-Hat Pedal
Hi-Hat Closed
Hand Clap
Side Stick
Open Rim Shot
Sticks
Castanet
Brush Slap
C1 C2 C3 C4 C5 C6
Als 'Standard Kit 1' is geselecteerd:

Voices
Naslagwerk
86 Tyros2 gebruikershandleiding
■ Voicekarakteristieken ......................................................................................................................................
Het voicetype met de bepalende karakteristieken wordt aangegeven boven de naam van
de presetvoice of customvoice.
Live! Deze akoestische instrumentgeluiden zijn in stereo gesampled, om een echt authentiek, vol geluid voort te
brengen, vol sfeer en ambiance.
Cool! Deze voices bevatten de dynamische motieven en subtiele nuances van elektrische instrumenten. Dit wordt
mogelijk gemaakt door een kolossale hoeveelheid geheugen en zeer geavanceerd programmeerwerk.
Sweet!
Deze akoestische instrumentgeluiden profiteren ook van de geavanceerde Yamaha-technologie en beschikken
over een geluid dat zo precies gedetailleerd en natuurlijk is, dat u zou zweren dat u het echte instrument
bespeelt!
Drums Verscheidene drum- en percussiegeluiden zijn aan afzonderlijke toetsen toegewezen, waardoor u deze via het
toetsenbord kunt bespelen.
SFX Verscheidene speciale effectgeluiden zijn aan afzonderlijke toetsen toegewezen, waardoor u de geluiden via
het toetsenbord kunt bespelen.
Organ Flutes! Met behulp van deze authentieke orgelvoice kunt u Voice Set gebruiken om de verscheidene voetmaten aan
te passen en zo uw eigen originele orgelgeluiden te vervaardigen. Zie voor details pagina 97.
Megavoice
De Megavoices zinniet ontworpen om via het toetsenbord te worden bespeeld, maar via opgenomen MIDI-
gegevens (waaronder songs en stijlen). Megavoices maken een bijzonder gebruik van aanslagomschakeling,
met compleet verschillende geluiden in de verschillende aanslagbereiken. Bij een gitaar-megavoice is
bijvoorbeeld een enorme verscheidenheid aan bepaalde speeltechnieken toegewezen aan verschillende
aanslagbereiken, waardoor het moeilijk is deze rechtstreeks te 'bespelen' (vanwege de benodigde aanslagen).
Maar deze is erg bruikbaar wanneer er realistische tracks met MIDI-gegevens worden gemaakt, vooral
wanneer u wilt voorkomen dat u verschillende voices nodig heeft om slechts een enkele instrumentpartij te
maken. Geluidsoverzichten van de Megavoices van de Tyros2 staan in het afzonderlijke boekje Data List.
S. Articulation!
De Super Articulationvoices klinken opmerkelijk authentiek en natuurlijk. Ze beschikken over de unieke
spelkarakteristieken van elk instrument, zoals bijvoorbeeld de schrapende geluiden bij een gitaar of de
legatofrasen bij blaasinstrumenten. Ze voorzien in veel dezelfde voordelen als de Megavoices, maar met een
betere bespeelbaarheid en expressieve besturing bij rechtstreekse bespeling. Om deze natuurlijke geluiden
van bepaalde voices te bespelen in een uitvoering, moet u wellicht het pitchbendwiel of de voetschakelaar
gebruiken. Roep het informatievenster op (door op de bovenste [6]-knop te drukken in de display Open/Save
voor voices), voor gegevens over hoe elke voice het best kan worden bespeeld.
Live!Drums Dit zijn hoogwaardige drumgeluiden die optimaal profijt trekken van stereosampling en dynamische sampling.
Live!SFX Dit zijn hoogwaardige Latin-percussiegeluiden die optimaal profijt trekken van stereosampling en dynamische
sampling. Ze voorzien in een breder en veelzijdiger bereik aan Latin-percussie dan de normale drumvoices.
Custom! Customvoices die u heeft gecreëerd door de functie Customvoice te gebruiken.
CustomWA! Customvoices die Wave-gegevens bevatten.
Opmerkingen voor Megavoices:
Onverwachte of ongewenste geluiden kunnen het resultaat
zijn van de instellingen of omstandigheden hieronder:
• Instelling Initial Touch in de [FUNCTION]
→
CONTROLLER
→
display KEYBOARD/PANEL
(pagina 191)
• Instelling Harmony/Echo in de [FUNCTION]
→
display
HARMONY/ECHO (pagina 191)
• Aan aanslaggevoeligheid gerelateerde instellingen in de
Voice Set (pagina 91)
• Toetsen spelen in het linkerhand-akkoordgedeelte terwijl
Stop Accompaniment (pagina 157) is ingesteld op
'STYLE'.
Onverwachte of ongewenste geluiden kunnen het resultaat
zijn van de instellingen of omstandigheden hieronder, bij het
bewerken of creëren van gegevens voor songs, stijlen en
Multi Pads:
• Als er een Megavoice wordt geselecteerd via de display
Revoice van een stijl (pagina 37).
• Als de aanslagsnelheidswaarden van verscheidene
noten tegelijk in de Eventoverzichtsdisplays van song,
stijl of Multi Pad worden veranderd (pagina 127).
• Als de aanslagsnelheidswaarden van verscheidene
noten tegelijk worden veranderd met de functie Velocity
Change (pagina 165) en de functie Dynamics
(pagina 163) in de functie Style Creator.
• Als de nootnummers van verscheidene aangegeven
kanalen tegelijk worden veranderd met de functie
Channel Transpose (pagina 124) in de functie Song
Creator.
Opmerkingen voor Super
Articulationvoices:
Onverwachte of ongewenste geluiden kunnen
het resultaat zijn van de instellingen of
omstandigheden hieronder:
• Gebruik van de Performance Assistant
Technology (speelhulptechnologie)
(pagina 120)
• Mono (pagina 87)
• Instelling Harmony/Echo in de
[FUNCTION]
→
display HARMONY/ECHO
(pagina 191)
• Instelling Sostenuto in de [FUNCTION]
→
CONTROLLER
→
FOOTPEDAL
→
Sostenuto (pagina 190)
• Parameter Pitch to Note in de [VH TYPE
SELECT]
→
Parameter in the display Edit
(pagina 48)
• Opnieuw opgenomen of bewerkte songs
Als de nootnummers van verscheidene
aangegeven kanalen tegelijk worden
veranderd met de functie Channel Transpose
(pagina 124) in de functie Song Creator,
kan dit resulteren in onverwachte en
ongewenste geluiden.
Bij sommige geluiden zorgt het spelen van
trillers er automatisch voor dat het geluid
monofoon klinkt, zelfs wanneer de voice
normaal polyfoon is.
Megavoices and Super
Articulationvoices zijn alleen compatibel
met andere modellen waarin deze twee
typen voices zijn geïnstalleerd. Alle
song-, stijl- en Multi Pad-gegevens die u
met gebruikmaking van de Megavoices
of Super Articulationvoices op de Tyros2
heeft gemaakt, zullen niet goed klinken
als ze worden afgespeeld op
instrumenten die niet over deze twee
typen voices beschikken.
OPMERKING
Maximale polyfonie
De Tyros2 heeft een maximale polyfonie van 128 noten. Aangezien het stijlafspelen een aantal van
de beschikbare noten gebruikt, zullen niet het volledig aantal van 128 noten beschikbaar zijn via het
toetsenbord, als er een stijl wordt afgespeeld. Hetzelfde geldt voor de Voice RIGHT1, RIGHT2,
RIGHT3, LEFT, Multi Pad en songfuncties. Wanneer de maximale polyfonie wordt overschreden,
krijgen de laatst gespeelde noten prioriteit.

Voices
Naslagwerk
87
Tyros2 gebruikershandleiding
Voice-effecten Beknopte handleiding op pagina 39
■ Harmony/Echo ...............................................................................................................................
Zie pagina 39 in de 'Beknopte handleiding' en pagina 191 in 'Naslaginformatie'.
■ Initial Touch (aanslag).................................................................................................................
Het toetsenbord van de Tyros2 is voorzien van aanraakgevoeligheid, waarmee u dynamisch en expressief
het niveau van de voices met uw speelsterkte kunt regelen, net als op een akoestisch instrument. Er zijn twee
typen aanraakgevoeligheid op het toetsenbord van de Tyros2 (hieronder beschreven): Initial Touch (aanslag)
en Aftertouch. Initial Touch kan worden aan- of uitgezet via het paneel.
De twee typen aanraakgevoeligheid via het toetsenbord waarmee de Tyros2 is uitgerust
● Initial Touch (aanslaggevoeligheid)
Met deze functie meet de Tyros2 hoe hard of zacht uw aanslag is en gebruikt dit gegeven om de klank
op diverse manieren te beïnvloeden, afhankelijk van de geselecteerde voice. Hierdoor kunt u met
meer expressiviteit spelen en effecten toevoegen middels uw speeltechniek.
U kunt de toetsenbordpartijen instellen waarop Initial Touch wordt toegepast via de
[FUNCTION] → CONTROLLER → Display PANEL CONTROLLER (pagina 191).
● Aftertouch
Met deze functie tast de Tyros2 af hoeveel druk u op de toetsen uitoefent nadat een toets is ingedrukt,
en gebruikt die druk om het geluid op verscheidene manieren te beïnvloeden, afhankelijk van de
geselecteerde voice. Dit geeft u ook meer expressieve regeling over het geluid en effecten.
U kunt de toetsenbordpartijen instellen waarop Aftertouch wordt toegepast via de [FUNCTION] →
CONTROLLER → Display KEYBOARD/PANEL (pagina 191).
De standaardinstellingen voor Aftertouch en hoe deze een voice beïnvloedt, kan worden gewijzigd
via de functie Voice Set (pagina 91) en worden samen met een User-voice opgeslagen.
■ Sustain ..............................................................................................................................................
Als deze eigenschap aan is, hebben alle noten die in het uppergedeelte van het toetsenbord (partijen RIGHT
1 - 3 ) worden gespeeld een langere sustain (uitsterftijd). Het sustainniveau voor elke voice kan worden
aangepast via de functie Voice Set (pagina 91) en kan worden opgeslagen als een User-voice.
■ Poly/Mono ........................................................................................................................................
Dit bepaalt of de voice van de partij monofoon (één noot tegelijk) of polyfoon kan worden bespeeld.
Ingesteld op 'MONO' kan het portamento-effect worden bestuurd (afhankelijk van de geselecteerde voice)
door gebonden (legato) te spelen.
De instelling Poly/Mono en de mate van het Portamento-effect (Portamento Time) zijn
voorgeprogrammeerd voor elke voice. Deze kunnen worden gewijzigd via de functie Voice Set (pagina 91)
en opgeslagen als een User-voice.
Portamento Time kan ook worden ingesteld via de Mixing Console (pagina 179).
■ DSP en DSP-variatie....................................................................................................................
Met de in de Tyros2 ingebouwde digitale effecten kunt u op verschillende manieren sfeer en diepte toevoegen
aan uw muziek. Zo kunt u reverb (nagalm) toevoegen waardoor het lijkt alsof u in een concertzaal speelt.
• De knop [DSP] zet het effect DSP (Digital Signal Processor) aan of uit voor de momenteel
geselecteerde toetsenbordpartij.
• Met de knop [DSP VARIATION] kunt u schakelen tussen twee variaties van het DSP-effect. U zou
dit kunnen gebruiken terwijl u speelt, om bijvoorbeeld de draaisnelheid (slow/fast=langzaam/snel)
van het effect Rotary Speaker te veranderen.
Deze knoppen schakelen het betreffende effect aan of uit voor de
momenteel geselecteerde partij (pagina 84).
Deze knop zet het sustaineffect aan of uit voor de partijen RIGHT 1 – 3.
Deze knop zet de aanslaggevoeligheid aan of uit voor de
toetsenbordpartijen aangegeven via de [FUNCTION] →
CONTROLLER → Display PANEL CONTROLLER (pagina 191).
Deze knop zet het effect Harmony/Echo aan of uit voor elk van de partijen
RIGHT1 - 3. U kunt de toetsenbordpartijen aangeven waarop dit effect wordt
toegepast via de [FUNCTION] → Display HARMONY/ECHO (pagina 191).

Voices
Naslagwerk
88 Tyros2 gebruikershandleiding
De toonhoogte veranderen op de Tyros2
De Tyros2 heeft een verscheidenheid aan toonhoogtegerelateerde regelaars en functies, zoals hieronder beschreven.
■ PITCH BEND-wiel................................................................................................................
Gebruik het PITCH BEND-wiel van de Tyros2 om de toonhoogte te verhogen (draai het wiel van
u af) of te verlagen (draai het wiel naar u toe) terwijl u het toetsenbord bespeelt. De pitchbend
wordt toegepast op alle toetsenbordpartijen (RIGHT1 - 3 en LEFT). Het PITCH BEND-wiel is
zelfcentrerend en zal automatisch terugspringen naar de normale toonhoogte wanneer u het loslaat.
■ MODULATION-wiel .............................................................................................................
De modulatiefunctie voegt een vibrato-effect toe aan noten die op het toetsenbord worden gespeeld.
Dit wordt toegepast op alle toetsenbordpartijen (RIGHT1 - 3 en LEFT).
Het MODULATION-wiel helemaal naar u toe draaien (naar MIN) vermindert de diepte van het
effect, terwijl van u af draaien (naar MAX) het verhoogt.
■ Transpose (transponeren)...............................................................................................
Met deze functie kunt u de toetsenbordtoonhoogte van de Tyros2 met stappen van een halve-
toonsafstand omhoog of omlaag transponeren, met een bereik van ±2 octaven. Er zijn drie
transponeermethoden beschikbaar (Keyboard, Song en Master). Selecteer de gewenste methode in
de [FUNCTION] → CONTROLLER → Display KEYBOARD/PANEL (pagina 191) en gebruik
vervolgend de [TRANSPOSE]-knoppen om de waarde te wijzigen.
● Keyboard Transpose (toetsenbordtransponering)
De [TRANSPOSE]-knoppen beïnvloeden de toonhoogte van het toetsenbordgeluid,
de toonhoogte van het stijlafspelen en de toonhoogte van de Multi Pads waarvoor Chord Match
is aangezet. Een gewijzigde transponering gaat pas in voor noten (of stijlakkoorden) die gespeeld
worden na het indrukken van één van de [TRANSPOSE]-knoppen.
● Song Transpose (songtransponering)
De [TRANSPOSE]-knoppen hebben alleen invloed op het songafspelen.
Een gewijzigde transponering gaat pas in voor noten die afgespeeld worden na het indrukken van
één van de [TRANSPOSE]-knoppen.
● Master Transpose (totaaltransponering)
De [TRANSPOSE]-knoppen hebben invloed op de algehele toonhoogte van de Tyros2.
De normale toonhoogte (transponeerwaarde '0') kan op elk moment worden teruggeroepen door
tegelijk op de knoppen [+] en [-] te drukken.
De transponering kan worden ingesteld in de display Mixing Console (pagina 180).
■ Upper Octave (octavering van Upper)............................................................
Zie pagina 27 in 'Beknopte handleiding'.
• Het maximale pitchbendbereik
kan worden gewijzigd via de
display MIXING CONSOLE
(pagina 180).
• Als het pitchbendbereik is
ingesteld op meer dan 1200 cents
(1 octaaf) via MIDI, kan de
toonhoogte van enkele voices
niet volledig worden verhoogd
of verlaagd.
OPMERKING
• Zorg ervoor dat het
MODULATION wiel op MIN is
ingesteld voordat u begint te
spelen, om per ongeluk
toepassen van modulatie te
vermijden.
• Het MODULATION-wiel kan
worden ingesteld om
verschillende andere parameters
dan vibrato te regelen (pagina 92).
OPMERKING

89
Tyros2 gebruikershandleiding
Naslagwerk
De Tyros2 beschikt over een verscheidenheid aan overvloedige, dynamische orgelvoices die u kunt oproepen met de
knop [ORGAN FLUTES]. Daarnaast voorziet het in de hulpmiddelen om uw eigen originele orgelgeluiden te maken
door de voetmaatinstellingen te veranderen. Net als bij een traditioneel orgel kunt u uw eigen orgelklanken
samenstellen, door het volume van de verschillende voetmaten aan te passen. Via deze display kunt u ook de
volume- en effectinstellingen wijzigen.
Parameters
De Organ Flutes-parameters zijn georganiseerd in drie verschillende pagina's en kunnen worden ingesteld zoals
beschreven in stap 3 van de 'Basisprocedure' hiervoor. Ze kunnen ook worden geprogrammeerd als onderdeel
van de Voice Set-parameters (pagina 188), om zo automatisch te worden opgeroepen als de voice wordt
geselecteerd.
■ FOOTAGE
ORGAN TYPE Deze LCD-knop bepaalt het type orgelklankopwekking dat moet worden gesimuleerd: Sine (sinus)
of Vintage.
ROTARY SP SPEED
Deze LCD-knop schakelt beurtelings tussen de langzaam en de snel draaiende luidspreker als er
een 'rotary speaker' effect is geselecteerd voor de Organ Flutes (zie 'DSP Type' hieronder), en de
knop VOICE EFFECT [DSP] is aangezet (de LCD-knop geeft hetzelfde effect als de knop VOICE
EFFECT [VARIATION]).
VIBRATO ON/OFF Deze LCD-knop schakelt het vibrato-effect van de Organ Flutes-voice beurtelings aan of uit.
VIBRATO DEPTH Deze LCD-knop zet de Vibrato-diepte op één van de drie niveaus: 1 (laag), 2 (midden) of 3 (hoog).
16'–1' (voetmaat)
Deze LCD-knoppen bepalen het basisgeluid van de organ flutes. De term 'voetmaat' refereert aan
de klankopwekking met traditionele orgelpijpen, waarbij het geluid wordt geproduceerd door pijpen
met verschillende lengten (in voeten). Hoe langer de pijp, hoe lager de toonhoogte. Vandaar dat de
instelling 16' (16 voet) de component van de voice vormt met de laagste toonhoogte van het geluid,
terwijl de instelling 1' de component vormt met de hoogste toonhoogte. Hoe groter de ingestelde
waarde, hoe hoger het volume van het betreffende register. Door de verschillende volumes van de
voetmaten te mengen kunt u uw eigen onderscheidende orgelgeluiden creëren.
Basisprocedure
1
4
3
2
1
4
3
2
LET OP
Als u een andere voice selecteert zonder de
instellingen op te slaan, zullen de instellingen
verloren gaan. Als u de instellingen hier wilt
opslaan, sla dan eerst de instellingen op als een
uservoice, voordat u een andere voice selecteert of
het instrument uitzet.
Druk op de knop [ORGAN FLUTES]
om de display Open/Save voor
orgelvoices op te roepen.
Druk op de LCD-knop
[FOOTAGE] (bovenste
[5]-knop) om de display
Footage op te roepen.
Selecteer het gewenste
menu met de [TAB]-
knoppen en stel de
betreffende parameters in.
Druk op de LCD-knop
[SAVE] om de display
Open/Save van het User-
station op te roepen en
de instellingen hier als
een uservoice op te slaan
op het station.
Zie voor details pagina
De [1]-knoppen worden gebruikt
om of de 16' of de 5-1/3' voetmaten
aan te passen. Selecteer de
gewenste voetmaat hier en pas
deze vervolgens aan met de
[1]-knoppen.
Pas de voetmaat aan.
Organ Flutes (Footage-instellingen) Beknopte handleiding op pagina 28

Organ Flutes (Footage-instellingen)
Naslagwerk
90 Tyros2 gebruikershandleiding
■ VOL/ATTACK
■ EFFECT/EQ
VOL (volume) Hiermee stelt u het totaalvolume in van de Organ Flutes. Hoe langer de grafische balk is,
hoe meer volume.
RESP (respons)
Heeft invloed op zowel het attack- als het release-gedeelte (pagina 93) van het geluid door
de responstijd te verlengen of te verkorten van het aanzwellen en uitsterven, gebaseerd op
de FOOTAGE-regelaars. Hoe hoger de waarde, hoe langzamer het aanzwellen en
uitsterven.
VIBRATO SPEED Hiermee wordt de snelheid bepaald van het vibrato-effect, dat wordt geregeld door de
hiervoor vermelde parameters Vibrato On/Off en Vibrato Depth.
MODE
Met de regelaar MODE wordt tussen twee modi geschakeld: FIRST en EACH. In de modus
FIRST wordt attack alleen toegepast op de eerste noten die worden gespeeld en
tegelijkertijd worden vastgehouden. Terwijl deze eerste noten worden vastgehouden, wordt
er geen attack toegepast op alle noten die daarna worden gespeeld. In de modus EACH
wordt attack toegepast op alle noten.
4', 2 2/3', 2'
Deze bepalen het geluidsvolume van de attack van de ORGAN FLUTE-voice. De regelaars
4', 2 2/3' en 2' verhogen of verlagen het volume van het attack-geluid bij de
corresponderende voetmaten. Hoe langer de grafische balk, hoe hoger het attack-
geluidsvolume.
LENG (lengte)
Deze parameter beïnvloedt het attack-gedeelte van het geluid waardoor een langere of
kortere decay (uitsterftijd) onmiddellijk na de aanvangs-attack wordt geproduceerd.
Hoe langer de grafische balk, hoe langer de decay.
REVERB DEPTH Zie 'Effect' op pagina 181.
CHORUS DEPTH Zie 'Effect' op pagina 181.
DSP DEPTH Zie 'Effect' op pagina 181.
DSP ON/OFF Zie 'Effect' op pagina 181.
DSP TYPE
Bepaalt het type DSP-effect dat wordt toegepast op de Organ Flutes-voice door het
selecteren van een categorie en een type. Als er een ander effecttype dan 'Rotary Speaker'
is geselecteerd, zal de LCD-knop [ROTARY SP SPEED] in de pagina FOOTAGE de
rotatiesnelheid van de luidspreker niet regelen. In plaats daarvan zal het hetzelfde effect
hebben als de knop VOICE EFFECT [DSP VARIATION].
VARIATION
ON/OFF
Zet de DSP-variatie aan of uit voor de geselecteerde orgelvoice.
PARAMETER
Geeft de parameter aan waarop de variatie wordt toegepast, afhankelijk van het
geselecteerde type DSP.
VALUE
Past de mate van de DSP-variatieparameter aan.
EQ LOW/HIGH Hiermee worden de frequentie en versterking bepaald van de lage en hoge EQ-banden.

91
Tyros2 gebruikershandleiding
Naslagwerk
Voicebewerking (Voice Set)
De Tyros2 heeft een Voice Set-functie waarmee u uw eigen voices kunt creëren door het bewerken van enkele
parameters van de bestaande voices. Als u eenmaal een voice heeft gemaakt, kunt u deze opslaan als een uservoice
op het User-station of externe apparaten, zodat u deze later kunt terugroepen.
Parameters
De Voice Set- parameters zijn georganiseerd in vijf verschillende pagina's en kunnen worden ingesteld zoals beschreven in
stap 3 van de 'Basisprocedure' hiervoor. Ze kunnen ook worden geprogrammeerd als onderdeel van de Voice Set-parameters
(pagina 188), om zo automatisch te worden opgeroepen als de voice wordt geselecteerd.
Deze parameters zijn niet van toepassing op de Organ Flutes-voices, die hun eigen instelparameters hebben (pagina 89).
■ COMMON (gemeenschappelijk)
VOLUME Bepaalt het volume van de huidige bewerkte voice.
TOUCH SENSE
De diepte bepaalt de mate waarin de
aanslag de voice beïnvloedt. Hogere
waarden maken de voice gevoeliger
voor verschillen in de aanslag. Offset
bepaalt het volumebereik waarop de
aanslag werkt. Bij lagere waarden
beïnvloedt de aanslag het
volumebereik van minimaal tot
middelhoog. Bij lagere waarden
beïnvloedt de aanslag een bereik van
middellaag to maximaal.
OCTAVE
Verschuift het octaafbereik van de geselecteerde voice omhoog of omlaag in octaven. Als de bewerkte voice
wordt gebruikt als een van de partijen RIGHT 1 - 3, is de parameter R1/R2/R3 beschikbaar. Als de bewerkte
voice wordt gebruikt als de partij LEFT, is de parameter LEFT beschikbaar.
MONO/POLY Bepaalt of de bewerkte voice monofoon of polyfoon wordt bespeeld (pagina 87).
PORTAMENTO TIME Stelt de portamentotijd in als de bewerkte voice hierboven is ingesteld op 'MONO'.
Basisprocedure
1
3
2
4
LET OP
Selecteer de gewenste voice (een andere
dan een Organ Flutes-voice).
Druk op de LCD-knop
[VOICE SET] (bovenste
[5]-knop) om de display
Voice Set op te roepen. U kunt het geluid van de
originele (onbewerkte) voice
vergelijken met dat van de
bewerkte voice.
Als u een andere voice selecteert zonder de instellingen
op te slaan, zullen de instellingen verloren gaan. Als u de
instellingen hier wilt opslaan, sla dan eerst de instellingen op
als een uservoice, voordat u een andere voice selecteert of
het instrument uitzet.
• Uservoices kunnen ook worden
gemaakt door customvoices
(gemaakt op een computer) te
bewerken. U kunt ook een
willekeurige eerder gemaakte
uservoice bewerken om een
nieuwe voice te maken.
OPMERKING
Selecteer het gewenste
menu met de [TAB]-
knoppen en stel de
betreffende parameters in.
Druk op de LCD-knop
[SAVE] -knop om de
display Open/Save van
het User-station op te
roepen en de instellingen
hier als een uservoice op
te slaan op het station.
Zie voor details pagina 75.
Nivea
Diepte = 127
Diepte = 64
Diepte = 32
Diepte = 0
Offset
= 64 Aanslagsnelheid (velocity)
Aanslagcurven bij enkele diepten.
(Offset = 64)
• Dit bepaalt het
volumebereik waarop de
aanslag werkt. Bij lagere
waarden beïnvloedt de
aanslag het volumebereik
van minimaal tot
middelhoog. Bij lagere
waarden beïnvloedt de
aanslag een bereik van
middellaag to maximaal.
OPMERKING

Voicebewerking (Voice Set)
Naslagwerk
92 Tyros2 gebruikershandleiding
■ CONTROLLER (regelaar)
● MODULATION
Het modulatiewiel kan worden gebruikt om de parameters hieronder, alsook de toonhoogte (vibrato)
te moduleren. Hier kunt u de mate instellen waarin het modulatiewiel elk van de volgende parameters
moduleert.
● AFTERTOUCH
Aftertouch kan worden gebruikt om de onderstaande parameters te moduleren. Hier kunt u de mate
instellen waarin aftertouch elke van de volgende parameters moduleert.
■ SOUND (geluid)
● FILTER
Filter is een processor die de klankkleur of klank van een geluid wijzigt door een bepaald frequentiebereik
te onderdrukken of door te laten. De parameters hieronder bepalen de totale klankkleur van het geluid door
een bepaald frequentiebereik op te krikken of te verzwakken. Naast dat het geluid helderder of milder
gemaakt kan worden, kan Filter worden gebruikt om elektronische, synthesizerachtige effecten te maken.
FILTER Bepaalt de mate waarin het modulatiewiel de Filter Cutoff Frequency
(filterafsnijfrequentie) moduleert. Zie de volgende pagina voor details over Filter.
AMPLITUDE Bepaalt de mate waarin het modulatiewiel de amplitude (volume) moduleert.
LFO PMOD Bepaalt de mate waarin het modulatiewiel de toonhoogte of het vibrato-effect
moduleert.
LFO FMOD Bepaalt de mate waarin het modulatiewiel de filtermodulatie of het wah-effect
moduleert.
LFO AMOD Bepaalt de mate waarin het modulatiewiel de amplitude of het tremolo-effect
moduleert.
FILTER Bepaalt de mate waarin aftertouch de Filter Cutoff Frequency (filterafsnijfrequentie)
moduleert. Zie de volgende pagina voor details over Filter.
AMPLITUDE Bepaalt de mate waarin aftertouch de amplitude (volume) moduleert.
LFO PMOD Bepaalt de mate waarin aftertouch de toonhoogte of het vibrato-effect moduleert.
LFO FMOD Bepaalt de mate waarin aftertouch de filtermodulatie of het wah-effect moduleert.
LFO AMOD Bepaalt de mate waarin aftertouch de amplitude of het tremolo-effect moduleert.
BRIGHTNESS Hiermee wordt de afsnijfrequentie of het effectieve frequentiebereik van het filter bepaald
(zie diagram). Hogere waarden resulteren in een helderder geluid.
HARMONIC CONTENT
Hiermee wordt de nadruk bepaald die aan de afsnijfrequentie (resonantie) wordt gegeven,
die bij BRIGHTNESS hierboven is ingesteld (zie diagram). Hogere waarden resulteren in
een meer geprononceerd effect.
Volume
Deze frequenties worden
'doorgelaten' door het filter. Afsnijbereik Frequentie
(toonhoogte)
Volume
Frequentie
(toonhoogte)
Resonance
(resonantie)
Cutoff Frequency
(afsnijfrequentie)

Voicebewerking (Voice Set)
Naslagwerk
93
Tyros2 gebruikershandleiding
● EG (Envelope Generator)
De EG-instellingen (Envelope Generator) bepalen hoe het niveau van het geluid wijzigt in de tijd. Dit laat
u veel geluidskarakteristieken van natuurlijke akoestische instrumenten reproduceren zoals de snelle attack
en decay van percussiegeluiden, of de lange release van een pianoklank met sustain.
● VIBRATO
■ EFFECT/EQ
Net als bij 'Organ Flutes' op pagina 90, met uitzondering van de parameter PANEL SUSTAIN die het
sustainniveau bepaalt dat wordt toegepast op de bewerkte voice als de knop [SUSTAIN] in de het
gedeelte VOICE EFFECT wordt aangezet.
■ HARMONY
Gelijk aan de [FUNCTION] → Display HARMONY/ECHO. Zie pagina 191.
ATTACK Hiermee wordt bepaald hoe snel het geluid het maximumniveau bereikt, nadat de toets is
gespeeld. Des te hoger de waarde, des te langzamer de attack.
DECAY Hiermee wordt bepaald hoe snel het geluid het sustainniveau bereikt (een net iets lager
niveau dan het maximum). Des te hoger de waarde, des te langzamer de decay.
RELEASE
Hiermee wordt bepaald hoe snel het geluid terugvalt (decay) naar stilte, nadat de toets is
losgelaten. Des te hoger de waarde, des te langzamer de release.
DEPTH Bepaalt de intensiteit van het vibrato-effect (zie diagram). Hogere instellingen resulteren in
een meer geprononceerde vibrato.
SPEED Bepaalt de snelheid van het vibrato-effect (zie diagram).
DELAY
Bepaalt de hoeveelheid tijd die verstrijkt tussen het spelen van een toets en het begin van
het vibrato-effect (zie diagram). Hogere instellingen vergroten de delay (vertraging) van de
vibrato-activering.
ATTAC K
RELEASE
DECAY
Tijd
Niveau
Toets aan Toets uit
Sustainniveau
Niveau
DELAY
SPEED
DEPTH
Tijd

Naslagwerk
94 Tyros2 gebruikershandleiding
Voice Creator — aangepaste voicebewerking
De krachtige Voice Creator-eigenschappen van de Tyros2 voorzien u van de hulpmiddelen om uw eigen originele
voices vanaf niets op te bouwen. Met Voice Creator kunt u uw eigen audiosamples en waveforms importeren en ze
aan de toetsen toewijzen, waardoor u volledig nieuwe voices met volledig nieuwe geluiden kunt maken. Het beschikt
ook over een Voice Set-functie waarmee u de basisparameters van de voice kunt bewerken, waaronder filter-,
envelope- en vibrato-instellingen, alsook modulatietoewijzingen voor de regelaars en effect-/EQ-processing.
De resulterende voice wordt een customvoice genoemd en kan op dezelfde manier worden geselecteerd en bespeeld
als alle andere Tyros2-voices. U kunt uw originele voices opslaan op een USB-opslagapparaat of een geïnstalleerd
hardeschijfstation, dan wel het User-station. U kunt ook de presetvoices of customvoices bewerken op een computer
door de software Voice Editor te gebruiken (te vinden op de bijgeleverde cd-rom).
Een voice maken — basisprocedure
Voor deze bewerking heeft u wat audiogegevens nodig. Dit moet een korte golfvorm (waveform)
of een instrumentgeluid zijn, een opname van een stem (gezongen of gesproken) of een
ritmeloop. Zolang de gegevens zijn opgeslagen met de indeling WAV of AIFF kunt u het in de
Tyros2 importeren. (In de Voice Creator verwijst 'Wave' naar gegevens met zowel de indeling
WAV als AIFF.) U kunt een USB-opslagapparaat (zoals een USB-flashgeheugen) gebruiken om
de audiogegevens op op te slaan en deze in de Tyros2 importeren, of u kunt de audiogegevens
opnemen/overdragen via een geïnstalleerd hardeschijfstation.
1Bereid de audiogegevens voor die u voor de nieuwe voice gebruikt.
De eenvoudigste manier is om dit op een computer, liefst met audiobewerkingssoftware.
U kunt uw eigen geluiden op de computer opnemen en ze bewerken, of bestaande
geluiden gebruiken (van commerciële samplebibliotheken en dergelijke).
Als de audiogegevens zich op een USB-opslagapparaat bevinden, sluit het apparaat dan
aan op de aansluiting USB TO DEVICE.
• Dit instrument herkent de extensie
.aiff niet. Als u een AIFF-bestand
gebruikt, wijzigt u de extensie in .aif.
OPMERKING
Zelfgemaakt voicebestand
(gemaakt met de bewerking
'Save' (opslaan).)
Wave-bestand
Customvoicebank
Kan met de knop [CUSTOM
VOICE] worden opgeroepen.
'Import'-
bewerking
'Toewijs'-
bewerking 128 gebieden
10 gebieden
DRUM
NORMAL
Customvoice
Voor toetsenbordvoices.
Voor stijlafspeelvoices.
Element 1
Element 8 (max., indien nodig)
Wave 1 Wave 2 Wave 3
Wave 4 Wave 5 Wave 6 Wave 7

Voice Creator — aangepaste voicebewerking
Naslagwerk
95
Tyros2 gebruikershandleiding
2Selecteer een customvoice.
Als u een customvoice vanaf niets opbouwt, is deze stap niet nodig. Als u een voice
maakt door een bestaande voice te bewerken, druk dan op de knop [CUSTOM VOICE]
en selecteer de gewenste voice.
De Tyros2 heeft een customvoicebank die lege voices bevat die voor dit doel kunnen
worden gebruikt. Selecteer de tab PRESET en vervolgens het gewenste voicenummer.
3Druk op de knop [VOICE CREATOR] om de display Voice Creator op
te roepen.
4Roep het menu WAVE IMPORT op door op de knop [A] te drukken.
5Selecteer het gewenste element.
• Als u in stap 2 geen voice heeft
geselecteerd, verschijnt er een
bericht om u te laten dat er een
lege voice wordt gemaakt.
Selecteer 'OK' om een nieuwe
voice te maken. Wanneer er een
nieuwe voice is gemaakt zal het
bespelen van het toetsenbord
geen geluid produceren.
OPMERKING
• Het gemaakte element kan met de
Voice Editor worden bewerkt.
OPMERKING

Voice Creator — aangepaste voicebewerking
Naslagwerk
96 Tyros2 gebruikershandleiding
6Druk op de LCD-knop [ADD WAVE] (knop [F]).
7Controleer of het opslagapparaat is geïnstalleerd of aangesloten
en druk vervolgens op de LCD-knop [FILE IMPORT] (knop [F]).
8Selecteer het gewenste audiobestand op het apparaat.
Alle beschikbare .wav- en .aif-bestanden worden getoond. Gebruik de [TAB]-knoppen
en LCD-knoppen om zonodig het betreffende apparaat, map en pagina te selecteren.
De geselecteerde bestandsnaam is gemarkeerd.
• Zie pagina 103 voor details over
de display Property (eigenschap).
OPMERKING
• Audiogegevens die voor de Voice
Creator worden gebruikt mogen
van elke samplefrequentie of
bitresolutie zijn. Alle
audiogegevens met een resolutie
van minder dan 16 bits wordt
automatisch geconverteerd naar
16bits-resolutie na te zijn geladen.
• Voice Creator ondersteunt
en herkent loops in de
audiogegevens, waardoor u tot
één loop in elk audiobestand
kunt gebruiken. (Sommige
samplebibliotheken beschikken
al over in de gegevens
geprogrammeerde loops. U kunt
ook audiobewerkingssoftware
gebruiken om zelf loops te
programmeren. Meervoudige
loops worden echter niet
ondersteund.)
• Audiobestanden die zijn
opgenomen met de Hard Disk
Recorder kunnen niet zomaar met
de Voice Creator worden gebruikt.
Als u een Hard Disk Recorder-
bestand wilt gebruiken, exporteer
het bestand dan (via de
Exportfunctie van de Hard Disk
Recorder) met de
gegevensindeling .wav.
OPMERKING

Voice Creator — aangepaste voicebewerking
Naslagwerk
97
Tyros2 gebruikershandleiding
9Druk op de LCD-knop [IMPORT] (onderste [6]-knop).
10 Druk op de LCD-knop [OK] (onderste [7]-knop).
De bestandseigenschappen van de audiogegevens worden getoond ter bevestiging.
11 Druk bij de vraag op de LCD-knop [YES] (knop [F]).
Druk op de LCD-knop [NO] (knop [G]) om te annuleren.
• Hier dubbelklikken op de
corresponderende LCD-knop
selecteert het bestand voor
importeren, waardoor u de
stappen 9 en 10 hieronder kunt
overslaan.
• Het maximumaantal Wave-
bestanden dat kan worden
geïmporteerd is 4096
monobestanden of 2048
stereobestanden. U kunt het
totaalaantal controleren via de
display Property (pagina 103).
• Importeer alleen Wave-gegevens
met de volgende
samplefrequenties: 96.000 Hz,
88.000 Hz, 48.000 Hz, 44.100 Hz,
32.000 Hz, 22.050 Hz of 11.025 Hz.
Anders kan het zijn dat de
gegevens niet met de juiste
toonhoogte worden afgespeeld.
OPMERKING

Voice Creator — aangepaste voicebewerking
Naslagwerk
98 Tyros2 gebruikershandleiding
12 Stel de parameters in.
Via deze display kunt u een aantal parameters instellen die te maken hebben met hoe
het geluid op het toetsenbord kan worden ingedeeld:
U kunt de toetsinstellingen (Center Key en Start Key) op drie manieren wijzigen:
• Door de corresponderende onderste en bovenste LCD-knoppen te gebruiken
(knopparen [3] en [5]).
• Door de draaischijf DATA ENTRY te gebruiken (na op een van de corresponderende
LCD-knoppen [2]–[5] te hebben gedrukt).
• Door gelijktijdig de LCD-knop [DIRECT KEY] ([2]- of [4]-knop) ingedrukt te
houden en op de gewenste toets op het toetsenbord te drukken.
13 Druk op de LCD-knop [EXECUTE] (knop [H]).
Via de display KEY MAPPING kunt u het volgende instellen:
U kunt de instelling op drie manieren wijzigen:
• Door de corresponderende onderste/bovenste LCD-knoppen te gebruiken.
• Door de draaischijf [DATA ENTRY] te gebruiken (na op een van de
corresponderende LCD-knoppen [1]–[7] te hebben gedrukt).
• Door gelijktijdig de LCD-knop [DIRECT KEY] ingedrukt te houden en op de
gewenste toets op het toetsenbord te drukken.
Als u de Wave wilt verwijderen, selecteer dan de Wave die verwijderd moet worden bij
de parameter 'WAVE' in de display KEY MAPPING en druk op de LCD-knoppen
[DELETE WAVE].
FIXED PITCH
Als dit op ON is ingesteld, zullen alle toetsen het wave-geluid met dezelfde toonhoogte afspelen. Als dit op OFF is
ingesteld, verandert de toonhoogte van het wave-geluid overeenkomstig de gespeelde toetsen, op basis van de
originele toonhoogte (ingesteld bij Center Key hieronder).
CENTER KEY
Dit bepaalt de toets waaraan de originele toonhoogte van het geluid wordt toegewezen. Als de Fixed Pitch
(hierboven) op OFF is ingesteld, zullen toetsen onder de Center Key het geluid progressief lager in toonhoogte
afspelen, terwijl de toetsen erboven het geluid progressief hoger zullen afspelen. Normaal gesproken zult u zeker
willen controleren of dit hetzelfde is als bij het originele geluid. Als de originele toonhoogte van de audiogegevens
bijvoorbeeld C3 was, stel Center Key dan in op C3 voor het beste resultaat. Als Fixed Pitch (hierboven) op ON is
ingesteld, heeft dit geen invloed.
START KEY Dit bepaalt de laagste toets waarop de wave zal klinken. Gebruik dit in combinatie met End Key (zie stap 12 onder)
om het toetsbereik voor de wave in te stellen.
WAVE VOLUME Dit bepaalt het afspeelvolume voor de aangegeven wave. Normaal zou dit moeten worden ingesteld op het maximum
(127); u kunt dit echter gebruiken om de balans tussen de meerdere geluiden in het element aan te passen.
WAVE Dit is alleen beschikbaar als er meer dan één wave is geïmporteerd. Als er meerdere waves beschikbaar zijn, kunt
u de gewenste selecteren voor bewerking.
START KEY Dit bepaalt de laagste toets waarop de wave zal klinken. Gebruik dit in combinatie met End Key (onder) om het
toetsbereik voor de wave in te stellen.
END KEY Dit bepaalt de hoogste toets waarop de wave zal klinken. Gebruik dit in combinatie met Start Key (boven) om het
toetsbereik voor de wave in te stellen.
• De parameters Fixed Pitch,
Center Key en Wave Volume
kunnen na het uitvoeren van de
volgende stap niet meet worden
gewijzigd. Als u de parameters na
de volgende stap wilt wijzigen, zult
u de gegevens opnieuw moeten
importeren.
OPMERKING

Voice Creator — aangepaste voicebewerking
Naslagwerk
99
Tyros2 gebruikershandleiding
14 Bewerk de voice met behulp van de Voice Set-parameters.
Bewerk de parameters van uw nieuwe voice, voor het opslaan.
1) Druk op de knop [EXIT] om de display WAVE IMPORT op te roepen.
2) Druk op de LCD-knop [VOICE SET] (knop [E]).
Raadpleeg het gedeelte 'Een voice bewerken' op pagina 91 voor details over de
Voice Set-parameters.
3) Druk op de knop [EXIT] om de display WAVE IMPORT weer op te roepen.
15 Sla de nieuw gemaakte voice op en wijs deze toe.
Druk op de LCD-knop [SAVE] (knop [J]). De opslagbewerking (Save) is in feite een
tweestapsprocedure:
Stap 1 — sla de voice op op een opslagapparaat
Deze stap zorgt ervoor dat de gegevens beschikbaar blijven, zelfs in het geval van een
stroomstoring of per ongeluk uitzetten van het instrument.
1) Druk op de LCD-knop [SAVE FILE] (knop [G]).
2) Selecteer de locatie en map via de [TAB]-knoppen en LCD-knoppen.
Maak zonodig een map door op de LCD-knop [FOLDER] (onderste [7]-knop)
te drukken.
3) Druk op de LCD-knop [SAVE] (onderste [6]-knop).
4) Voer een naam in voor de voice. (Zie pagina 76.)
5) Druk op de LCD-knop [OK] (bovenste [8]-knop).
• De bewerkte voice zal verloren
gaan als u van voice verandert
of als u het instrument uitzet
zonder de opslagbewerking uit
te voeren. Let op dat u de
opslagbewerking uitvoert.
LET OP
• Elke keer als u een Wave aan het
element toevoegt (of een element
toevoegt aan de voice), zou u de
voice moeten opslaan. Gebruik
gewoon steeds dezelfde naam
voor de voice en overschrijf elke
keer de gegevens. (Selecteer bij
de bevestigingsvraag [YES] met
de knop [F].)
• De voice opslaan op het USER-
station wordt niet aanbevolen,
aangezien het User-station niet
veel geheugenruimte heeft,
namelijk slechts 3 MB.
• Gebruik geen speciale tekens
(umlaut, leesteken, enz.) in de
voicenaam.
OPMERKING

Voice Creator — aangepaste voicebewerking
Naslagwerk
100 Tyros2 gebruikershandleiding
Stap 2 — wijs de voice toe aan een customvoicebank
Deze stap wijst de opgeslagen voice toe aan de customvoicebank, waardoor u deze op
dezelfde manier kunt selecteren en bespelen als andere voices. In deze stap wordt in
feite de koppeling tussen de customvoicebank en de opgeslagen voice opgeslagen.
1) Druk op de LCD-knop [ASSIGN BANK] (knop [J]).
2) Selecteer de gewenste locatie in de bank via de LCD-knoppen. (Gebruik de
bovenste LCD-knoppen [1]–[7] om verschillende pagina's in de bank te
selecteren.
3) Druk op de LCD-knop [ASSIGN] (onderste [6]-knop).
4) Dezelfde voicenaam als die u bij de opslagbewerking (Save) heeft ingevoerd
wordt automatisch geselecteerd. Normaal houdt u deze naam. Zie pagina 76 voor
instructies, als u de naam wilt veranderen.
5) Druk op de LCD-knop [OK] (bovenste [8]-knop).
De voices die zijn opgeslagen en toegewezen worden automatisch in het interne
geheugen geladen wanneer het instrument wordt aangezet. Als de voice zich op in
een USB-opslagapparaat bevindt, is het automatisch laden wellicht niet mogelijk
vanwege de tijd die nodig is om het apparaat te herkennen. Als dit gebeurt, kopieer
de voice dan naar een ander apparaat en probeer het opnieuw.
16 Voeg zonodig waves aan het geselecteerde element toe.
Druk op de knop [EXIT] om terug te keren naar de display WAVE IMPORT en
herhaal de stappen 6 - 15. Let er op dat u uw voice elke keer opslaat wanneer u er
wijzigingen in aanbrengt.
• Wanneer de beschikbare
geheugenruimte door grote
hoeveelheden audiogegevens in
beslag wordt genomen, wilt u
wellicht grote customvoices
verwijderen om ruimte te maken,
maar weet u niet welke voices
groot zijn en veel ruimte in beslag
nemen. In het algemeen geldt dat
hoe langer de afspeeltijd van een
customvoice is, hoe meer WAVEs
de voice heeft, hoe meer
geheugenruimte het in beslag
neemt. Verwijder als dat mogelijk
is deze grotere voices om ruimte
vrij te maken.
OPMERKING
Een andere customvoice maken
Als u een andere customvoice vanuit het niets opbouwt nadat u een voice heeft gemaakt, druk dan
op een van de voicecategorieknoppen (behalve op de customvoiceknop) en druk op de knop [VOICE
CREATOR] om het menu WAVE IMPORT te selecteren. Als u het menu WAVE IMPORT selecteert
na het maken van een andere customvoice, zonder eerst een andere voice te selecteren, kunt u geen
andere customvoice maken, maar alleen een andere element aan de huidige customvoice toevoegen.

Voice Creator — aangepaste voicebewerking
Naslagwerk
101
Tyros2 gebruikershandleiding
Een customvoice bewerken op de Tyros2 — Voice Set
Als u eenmaal de audiogegevens heeft geïmporteerd en een customvoice heeft gemaakt met de
Voice Creator-eigenschappen, kunt u de functie Voice Set op de Tyros2 gebruiken om het
bewerken van uw nieuwe voice te voltooien. Terwijl u met Voice Creator audiogegevens kunt
importeren en elementen kunt maken voor de voice, voorziet Voice Set in alle andere parameters
die u nodig heeft om de voice naar wens aan te passen en klaar te maken voor bespelen.
1Selecteer een customvoice.
Druk op de knop [CUSTOM VOICE] en selecteer de gewenste voice.
2Druk op de LCD-knop [VOICE SET] (bovenste [5]-knop) en gebruik
de Voice Set-regelaars om de voice te bewerken.
Zie pagina 91voor gegevens over het gebruik van Voice Set.
• Als u een computer heeft kunt
u ook de software Voice Editor
gebruiken om customvoices te
bewerken. (Zie pagina 111 voor
details.)
OPMERKING
• Als u de gegevens opslaat na
het instellen van de Voice Set-
parameters, bevat het opgeslagen
bestand alleen de Voice Set-
parameterinstellingen en het pad
naar de originele voice, maar niet
de voicegegevens zelf. Dit
betekent dat als u de locatie
wijzigt van de originele voice,
het opgeslagen bestand als een
andere voice zal klinken.
OPMERKING

Voice Creator — aangepaste voicebewerking
Naslagwerk
102 Tyros2 gebruikershandleiding
Een customvoicebank bewerken — Custom Voice Bank Edit
Met deze functie kunt u de voices in de customvoicebank organiseren, hun naam wijzigen,
hun locatie binnen de bank wijzigen of ze zelfs verwijderen als u dat wilt.
1Druk op de knop [VOICE CREATOR] om de display Voice Creator op
te roepen.
2Roep het menu CUSTOM VOICE BANK EDIT op door op de knop [B]
te drukken.
3Selecteer de tab NORMAL of DRUM en selecteer de gewenste
pagina in de customvoicebank.
Alle beschikbare customvoices worden getoond. Gebruik de [TAB]-knoppen om het
voicetype (Normal of Drum) te selecteren en gebruik de LCD-knoppen om zonodig de
gewenste pagina te selecteren. De map Normal bevat de voices die worden gebruikt als
u het toetsenbord bespeelt. De map Drum bevat de voices die worden gebruikt als u
stijlen afspeelt. U kunt geen DRUM-voices maken door Wave-gegevens te bewerken.
U kunt ze alleen maken door de drumvoices in het PRESET-station te bewerken. U kunt
de DRUM-voices gebruiken door ze te vervangen in stijlen via de display CHANNEL
ON/OFF (pagina 37).
4Gebruik de regelaars in de display om van de voices in de bank
naar wens de naam te wijzigen en ze te reorganiseren.
Wanneer u voices in deze display reorganiseert, organiseert u in feite de paden van de
voices. U kopieert of verplaatst de voices zelf niet.
Zie pagina's 74, 76.
Roept de pop-updisplay Property (eigenschap) op voor de
geselecteerde voice (pagina 103).
Voor het opnieuw laden van de customvoicebank.
Dit wordt gebruikt als de koppelingen van de voices zijn
verbroken. Als u deze display bijvoorbeeld opent zonder dat
het USB-opslagapparaat is aangesloten dat de toegewezen
customvoice, verschijnt het bericht 'Not Found!' (niet
gevonden) bij de voicenaam. Sluit in dat geval het
betreffende USB-opslagapparaat aan en laad de
customvoicebank opnieuw.

Voice Creator — aangepaste voicebewerking
Naslagwerk
103
Tyros2 gebruikershandleiding
■ Display Property (eigenschap) ...........................................................................
Gebruik deze Property-display om te weten te komen welke voice veel geheugenruimte
in beslag nemen en zouden moeten worden verwijderd of verplaats, als het bericht
'memory full' (geheugen vol) verschijnt.
● Memory Status (status van het geheugen)
● File Property (bestandseigenschap)
WAVE RAM
Geheugengrootte van de optioneel geïnstalleerde DIMM's. Na het
installeren van de DIMM's is het vooraf geïnstalleerde geheugen
(4 MB) uitgeschakeld en niet meer toegankelijk.
VOICE EDIT RAM
Grootte van het interne geheugen voor de Voice Creator. Aangezien
dit voor de structuur van de customvoices wordt gebruikt, zullen voices
die veel elementen of wave-gegevens gebruiken deze hoeveelheid
enorm verminderen. Dit geheugen kan niet worden uitgebreid. Er is
maximaal 1024 KB beschikbaar.
WAVE COUNT Totale aantal wave-bestanden. Er zijn maximaal 4096 monobestanden
of 2048 stereobestanden beschikbaar.
WAVEFORM COUNT
Totale aantal Waveforms. De term Waveform verwijst naar een set
wave-toewijzingsgegevens. Er zijn maximaal 512 waveforms
beschikbaar.
NAME Naam van het bestand.
PATH Locatie van het bestand.
VOICE SIZE Grootte van de customvoice.
Grootte van het
WAVE-bestand: Totale wave-grootte in de voice.
WAVE COUNT Zie het overzicht Memory Status hierboven.
WAVEFORM COUNT
Dit sluit de display Property en roept de display
Custom Voice Bank Edit terug.
Dit optimaliseert de DIMM's door de wave-bestandsgegevens
in het geheugen te defragmenteren. Na het defragmenteren
zal de WAVE RAM-grootte zijn verminderd.

Voice Creator — aangepaste voicebewerking
Naslagwerk
104 Tyros2 gebruikershandleiding
Een enkele customvoice naar de Tyros2 laden — Individual Load
Via deze bewerking kunt u een enkele customvoice naar de customvoicebank in het instrument
laden voor bespelen of bewerken.
1Druk op de knop [VOICE CREATOR] om de display Voice Creator op
te roepen.
2Roep het menu INDIVIDUAL LOAD op door op de knop [C]
te drukken.
3Selecteer de locatie of het apparaat dat de gewenste customvoice
bevat met de [TAB]-knoppen.
Als er bijvoorbeeld een hardeschijfstation is geïnstalleerd en een USB-opslagapparaat
op de Tyros2 is aangesloten, zijn er drie keuzen: USER, HD1 en USB1.
4Selecteer de gewenste customvoice door op de LCD-knop
te drukken.
Alle beschikbare customvoices op die locatie worden getoond. Gebruik zonodig de
LCD-knoppen om de gewenste pagina te selecteren. De geselecteerde bestandsnaam
wordt gemarkeerd.

Voice Creator — aangepaste voicebewerking
Naslagwerk
105
Tyros2 gebruikershandleiding
5Selecteer de bestemming voor de voice.
De customvoicebank verschijnt, waardoor u een specifieke locatie voor de afzonderlijke
voice kunt selecteren. Gebruik zonodig de bovenste LCD-knoppen om de gewenste
pagina te selecteren.
6Druk op de LCD-knop [ASSIGN] (onderste [6]-knop).
7Voer zonodig een naam in voor de voice.
Als er al een customvoice met dezelfde naam in de bank bestaat, zult u een nieuwe
naam voor de voice moeten invoeren. Zie pagina 76 voor specifieke instructies over
namen geven.
8Druk op de LCD-knop [OK] (bovenste [8]-knop).
Druk op de LCD-knop [CANCEL] (onderste [8]-knop) om te annuleren.
9Als u op de knop [CUSTOM VOICE] drukt, is de nieuw geladen
customvoice beschikbaar.
• Het laden van het bestand kan
van een paar seconden tot enkele
minuten duren, afhankelijk van
hoeveel gegevens de voice bevat.
OPMERKING

Voice Creator — aangepaste voicebewerking
Naslagwerk
106 Tyros2 gebruikershandleiding
Een customvoicebibliotheek naar de Tyros2 laden — Library Load
Met deze bewerking kunt u customvoices terugroepen die u in een bibliotheekbestand (Library)
heeft opgeslagen (met Library Save op pagina 108), en in de Tyros2 laden.
1Druk op de knop [VOICE CREATOR] om de display Voice Creator op
te roepen.
2Roep het menu LIBRARY LOAD op door op de knop [D] te drukken.
3Selecteer de locatie of het apparaat dat de gewenste
customvoicebibliotheek bevat met de [TAB]-knoppen.
Als er bijvoorbeeld een hardeschijfstation is geïnstalleerd en een USB-opslagapparaat
op de Tyros2 is aangesloten, zijn er drie keuzen: USER, HD1 en USB1.
4Selecteer het gewenste bibliotheekbestand door op de
corresponderende LCD-knop te drukken.

Voice Creator — aangepaste voicebewerking
Naslagwerk
107
Tyros2 gebruikershandleiding
5Laad het bibliotheekbestand.
Als het instrument geen bibliotheekbestand bevat wordt het geselecteerde bestand
automatisch geladen. Als het instrument bibliotheekbestanden bevat verschijnt het
bericht 'Load' (laden).
6Druk op de knop [EXIT] om terug te keren naar de hoofddisplay.
7Als u op de knop [CUSTOM VOICE] drukt, zijn de nieuw geladen
customvoices beschikbaar.
YES De huidige customvoices worden één voor één vervangen door die in
het bibliotheekbestand.
YES ALL
De huidige customvoices worden allemaal vervangen door de voices
in het bibliotheekbestand. U kunt dit gebruiken na enkele voices één
voor één te hebben vervangen via 'YES' en vervolgens de rest te
vervangen.
NO De in de display aangegeven voice wordt niet vervangen.
CANCEL Annuleert het laden van het bibliotheekbestand.
• Het laden van het bestand kan
enkele minuten duren, afhankelijk
van hoeveel customvoices zich in
de bibliotheek bevinden en
hoeveel gegevens ze bevatten.
Zet tijdens deze bewerking het
instrument niet uit en koppel geen
apparaten los.
OPMERKING

Voice Creator — aangepaste voicebewerking
Naslagwerk
108 Tyros2 gebruikershandleiding
Uw customvoices opslaan in een bibliotheek — Library Save
Als u enkele customvoices heeft gemaakt, zult u ze samen in een bibliotheek willen bewaren.
Met Library Save kunt u een bibliotheekbestand maken voor het bewaren van uw customvoices
en ze georganiseerd houden voor toekomstig gebruik.
1Druk op de knop [VOICE CREATOR] om de display Voice Creator op
te roepen.
2Roep het menu LIBRARY SAVE op door op de knop [E] te drukken.
3Selecteer de tab NORMAL of DRUM.
De map Normal bevat de voices die worden gebruikt als u het toetsenbord bespeelt.
De map Drum bevat de voices die worden gebruikt als u stijlen afspeelt. U kunt geen
DRUM-voices maken door Wave-gegevens te bewerken. U kunt ze alleen maken door
de drumvoices in het PRESET-station te bewerken. U kunt de DRUM-voices gebruiken
door ze te vervangen in stijlen via de display CHANNEL ON/OFF (pagina 37).
4Selecteer de gewenste customvoice.
Alle beschikbare customvoices worden getoond. Gebruik zonodig de LCD-knoppen om
de gewenste pagina te selecteren. De geselecteerde voicenaam wordt gemarkeerd.
U kunt hier verdergaan met het selecteren van zoveel extra customvoices als u wilt, zelfs
een mix van normale- en drumvoices. Als er meerdere pagina's (tabs) onderin worden
getoond, kunt u ook voices van deze displays selecteren.
Druk op de LCD-knop [ALL] (onderste [6]-knop) om alle beschikbare customvoices te
selecteren. Als u [ALL] selecteert worden alle voices in zowel de tabs NORMAL als
DRUM geselecteerd.

Voice Creator — aangepaste voicebewerking
Naslagwerk
109
Tyros2 gebruikershandleiding
5Druk op de LCD-knop [OK] (onderste [7]-knop).
6Selecteer de bestemming voor het opslaan van de gegevens via de
[TAB]-knoppen.
Als er bijvoorbeeld een hardeschijfstation is geïnstalleerd en een USB-opslagapparaat
op de Tyros2 is aangesloten, zijn er drie bestemmingskeuzen: USER, HD1 en USB1.
Maak zonodig een map door op de LCD-knop [FOLDER] (onderste [7]-knop)
te drukken.
7Druk op de LCD-knop [SAVE] (onderste [6]-knop).
8Voer de gewenste naam voor het bibliotheekbestand in en druk op
de LCD-knop [OK] (bovenste [8]-knop).
Zie pagina 76 voor specifieke instructies over namen geven.
• Alhoewel hier het User-station kan
worden geselecteerd, is er niet
genoeg geheugenruimte
beschikbaar in het station om
Voice Creator-gegevens op te
slaan. Gebruik een van de andere
bestemmingen.
OPMERKING
De opslagcapaciteit controleren
• Voordat u probeert gegevens op
de geselecteerde
opslagbestemming op te slaan,
wilt u wellicht controleren of er
genoeg geheugenruimte voor de
bewerking beschikbaar is. Als u
hier op de LCD-knop
[PROPERTY] (onderste [8]-knop)
drukt, wordt de display Property
display voor de geselecteerde
opslagbestemming opgeroepen.
Deze toont de totale capaciteit
alsook de vrije ruimte die
beschikbaar is voor het opslaan
van uw gegevens.
OPMERKING

Voice Creator — aangepaste voicebewerking
Naslagwerk
110 Tyros2 gebruikershandleiding
9Druk bij de pop-up 'Save' (opslaan) op de LCD-knop [ALL DATA]
(knop[F]) om alle geselecteerde customvoices op te slaan op de
aangegeven bestemming.
U kunt ook op de LCD-knop [ALIAS] (knop [G]) drukken om een snelkoppeling voor
de gegevens op te slaan (zie onder), of op de LCD-knop [CANCEL] (knop [H]) drukken
om de bewerking te annuleren.
● ALL DATA.........Slaat alle geselecteerde gegevens op op de aangegeven locatie.
Bij deze bewerking worden twee soorten gegevens opgeslagen: die van
het bibliotheekbestand en die van de geselecteerde customvoices.
Deze twee soorten bestanden worden op hetzelfde station opgeslagen
maar worden in verschillende Open/Save-displays getoond.
● ALIAS............... Slaat alleen snelkoppelingen van de geselecteerde gegevens op op
de aangegeven locatie. Hierdoor kunt u meerdere bibliotheken met
uw voicegegevens opslaan en meerdere mappen maken die
verschillende verzamelingen van uw voices bevatten, zonder dat er
extra geheugenruimte op het station in beslag wordt genomen. Zolang
de voicegegevens zich op één locatie op het station bevinden, kunt u
een snelkoppeling (Alias opslaan) die die gegevens zal terugroepen.
● CANCEL...........Annuleert de opslagbewerking.
• Het bibliotheekbestand bevat de
paden van de customvoices.
Daardoor kunt u de voices niet meer
via het bibliotheekbestand oproepen
als u na het maken van het
bibliotheekbestand voices verplaatst
of verwijderd. Het verplaatsen van
het bibliotheekbestand zelf heeft
echter geen invloed op het
terugroepen van de voices.
OPMERKING
• Als u het bibliotheekbestand
opslaat via ALL DATA, is het beter
om een nieuwe map te maken om
de bibliotheek in op te slaan
omdat anders de customvoices
worden gemengd met de
bestaande voices op het
bestemmingsstation.
OPMERKING
USB HD
HD
A
B
C
D
E
F
G
H
I
J
C
F
I
Library
Opslaan met de
selectie 'ALL DATA'
Customvoicebestanden (display Open/Save)
Bibliotheekbestand (display Open/Save)
Customvoicebestanden
Voorbeeld van het opslaan van een bibliotheekbestand met de selectie 'ALL DATA' op het
hardeschijfstation, waarbij customvoices van een USB-opslagapparaat worden gebruikt.
• Wanneer u een voice opslaat in
verschillende bibliotheken via
ALIAS en vervolgens de voice
bewerkt, zal de bewerking die u
uitvoert invloed hebben op alle
bibliotheken die de bewerkte voice
bevatten.
OPMERKING
USB HD
A
B
C
D
E
F
G
H
I
J
Library
Paden van de
geselecteerde
bestanden.
Opslaan met de
selectie 'ALIAS'
Bibliotheekbestand (display Open/Save)Customvoicebestanden
Voorbeeld van het opslaan van een bibliotheekbestand met de selectie 'ALIAS'
(snelkoppeling) waarbij customvoices van een USB-opslagapparaat worden gebruikt.
Controleren of de bibliotheekgegevens goed zijn opgeslagen:
1) Ga naar de Voice Creator-hoofddisplay (druk zonodig op de knop [VOICE CREATOR]).
2) Roep het menu LIBRARY LOAD op door op de knop [D] te drukken.
3) Selecteer de betreffende opslaglocatie met de [TAB]-knoppen. (Als u bijvoorbeeld de gegevens heeft
opgeslagen op een USB-apparaat, zorg dan dat het apparaat is aangesloten en selecteer 'USB1'.)
Het bibliotheekbestand dat u heeft opgeslagen moet in de display verschijnen.

Voice Creator — aangepaste voicebewerking
Naslagwerk
111
Tyros2 gebruikershandleiding
Een customvoice op uw computer bewerken — Voice Editor
Als u eenmaal een customvoice heeft gemaakt met de Voice Creator-eigenschappen, kunt u die
voice overdragen naar een computer en de uitgebreide software Voice Editor gebruiken (van de
bijgeleverde cd-rom) om alle parameters via uw computer te bewerken. De voices die u maakt
kunnen als customvoices worden weggeschreven naar het PRESET-station op de Tyros2 en
kunnen op elk moment worden opgeroepen door op de knop [CUSTOM VOICE] te drukken.
Bewerk de voices door de onderstaande stappen te volgen, nadat u de software heeft
geïnstalleerd.
1Zet eerst de computer aan en vervolgens de Tyros2.
2Start Voice Editor op de computer.
De display Custom Voice Edit Mode wordt op het instrument getoond. Druk op de knop
[VOICE CREATOR] en selecteer 'Custom Voice Edit via PC' om deze display alsnog
op te roepen als deze display niet verschijnt.
De Voice Editor kan alleen worden gebruikt als deze display wordt getoond.
3Bewerk de voiceparameters op de computer om uw originele voice
te maken.
Raadpleeg de Voice Editor-documentatie op de bijgeleverde cd-rom voor details.
4Wanneer u klaar bent met bewerken, sla de bewerkte voice dan op
en wijs deze toe op de Tyros2.
5De Voice Editor verlaten.
6Druk op de knop [CUSTOM VOICE] en bespeel uw customvoice.

Naslagwerk
112 Tyros2 gebruikershandleiding
Song afspelen
Via de songafspeeleigenschappen van de Tyros2 kunt u MIDI-songgegevens (sequence) afspelen. Dit bevat onder
andere het afspelen van in de handel verkrijgbare songgegevens op diskette (GM- of XG-compatibel) en spel dat u
zelf heeft opgenomen met de Song Recording-eigenschappen (pagina 55) en die u heeft opgeslagen op één van de
stations. Daarnaast kan de Tyros2 de muzieknotatie en songteksten weergeven en kunt u de geavanceerde Guide-
functies gebruiken om ook het toetsenspel en uw zangpartij te oefenen.
Dit gedeelte verklaart gedetailleerde songafspeelfuncties die niet zijn opgenomen in de 'Beknopte handleiding'.
Muzieknotatie weergeven
Druk op de knop [SCORE] om de muzieknotatie van de geselecteerde song te bekijken. Hierdoor kunt u de muziek
lezen terwijl de song afspeelt. Dat is echter niet alles; u kunt nog veel meer doen:
• Lees de notatie terwijl de song is gestopt en oefenen het zelfstandig.
• Gebruik de notatie om het spelen te oefenen van alleen de melodiepartij, terwijl de begeleiding voor de
achtergrond zorgt. Zet gewoon de rechterhandpartij (kanaal) uit via de display.
• Als de song over tekstgegevens beschikt kunt u de songteksten in de display lezen en meezingen terwijl
de song afspeelt. Sluit een microfoon aan en u kunt zelfs uw stem bij de song mengen terwijl deze afspeelt.
• Met de geavanceerde Guide-eigenschappen, kunt u de Tyros u laten 'leren' hoe de song juist af te spelen
en zelfs hoe de song te zingen met de juiste toonhoogtes.
Basisprocedure (Score)
3
2
4
1
5
Selecteer een song.
Druk op de knop [SCORE].
Als de song afspeelt stuitert
er een rode 'bal' mee door de
notatie, om de huidige positie
aan te geven.
Stel naar wens de parameters in
voor de weergave (view type).
Stel naar wens de gedetailleerde
parameters in voor de weergave
(view type).
• De weergegeven notatie wordt gegenereerd
door de Tyros op basis van de MIDI-gegevens
van de song. Hierdoor is het mogelijk dat dit
niet exact gelijk is aan de in de handel
verkrijgbare bladmuziek van dezelfde song
(vooral bij de weergegeven notatie van
complexe passages met veel korte noten).
• Sommige songgegevens voor de Tyros2 zijn
opgenomen met de speciale instelling 'free
tempo' (vrij tempo). Voor dergelijke
songgegevens worden het tempo, de tel, de maat
en de muzieknotatie niet goed weergegeven.
• Als alle noten van een bepaalde maat niet op
één regel passen, wordt de maat uitgebreid
naar de volgende regel.
• De notatiefuncties kunnen niet worden
gebruikt om songgegevens te maken door het
invoeren van noten. Zie pagina 127 voor
informatie over het maken van songgegevens.
• U kunt het aantal maten dat zal worden
weergegeven vergroten door het aantal andere
items dat wordt weergegeven te verminderen
(partijen, songteksten, akkoorden, enz.).
OPMERKING
• Er kan een optionele voetpedaal
worden gebruikt om de pagina's
om te slaan (pagina 189).
OPMERKING
Gebruik de [TAB]-knoppen om
andere pagina's te selecteren.
Beknopte handleiding op pagina 43

Song afspelen
Naslagwerk
113
Tyros2 gebruikershandleiding
■ Parameters Notation View (notatieweergave) (stap 4 op de vorige pagina)
■ Gedetailleerde parameters Notatie View (notatieweergave) (stap 5 op de vorige pagina)
LEFT
Schakelt het weergeven van het linkerhandtoetsgedeelte aan/uit. Afhankelijk van
andere instellingen kan deze parameter niet beschikbaar zijn en grijs worden
weergegeven. Als dit het geval is, ga dan naar de gedetailleerde instellingsdisplay
(hieronder beschreven; stap 4 op de vorige pagina) en stel de parameter LEFT CH
in op een kanaal, maar niet op 'AUTO'. Of ga naar de [FUNCTION] → Display
SONG SETTING (pagina 118) en stel de parameter LEFT in op een willekeurig
kanaal maar niet op 'OFF'. RIGHT (volgende parameter) en LEFT kunnen niet
tegelijkertijd worden uitgezet.
RIGHT
Schakelt het weergeven van het rechterhandtoetsgedeelte aan/uit. Kanaal 1 wordt
automatisch geselecteerd als de parameter LEFT CH. hieronder is ingesteld op
een willekeurig kanaal met uitzondering van 'AUTO' of [RIGHT] is ingesteld op
[OFF] via de [FUNCTION] → Display SONG SETTING (pagina 118). RIGHT en
LEFT (hierboven) kunnen niet tegelijkertijd worden uitgezet.
CHORD Schakelt het weergeven van de akkoorden aan/uit. Als de geselecteerde song
geen akkoordgegevens bevat, worden er geen akkoorden weergegeven.
LYRICS Schakelt het weergeven van de songtekst aan/uit. Als de geselecteerde song geen
songtekstgegevens bevat, worden songteksten niet weergegeven.
NOTE
Schakelt het weergeven van de nootnaam (toonhoogte) aan/uit. De nootnaam
wordt links van de noot aangeven. Als de ruimte tussen de noten te klein is, wordt
de indicatie wellicht linksboven de noot geplaatst.
COLOR Als dit is ingesteld op ON, verschijnen de noten in de display in kleur (C: rood,
D: geel, E: groen, F: oranje, G: blauw, A: paars en B: grijs).
SIZE Bepaalt de displayresolutie (oftewel het zoomniveau) van de notatie.
LEFT CH (kanaal)/RIGHT
CH (kanaal)
Bepaalt welk MIDI-kanaal in de songgegevens wordt gebruikt voor de linkerhand-/
rechterhandpartij. Deze instelling gaat terug naar AUTO als er een andere song
wordt geselecteerd.
AUTO
De MIDI-kanalen in de songgegevens voor de rechter- en linkerhandpartijen
worden automatisch toegewezen. Hierbij worden de partijen op hetzelfde
kanaal ingesteld als het kanaal dat is opgegeven bij [FUNCTION] → Display
SONG SETTING (pagina 118.
1-16
Het opgegeven MIDI-kanaal (1–16) wordt toegewezen aan één van de linker-
of rechterhandpartijen.
OFF (alleen LEFT CH)
Geen kanaal toewijzing. Hierdoor wordt het linkerhandtoetsbereik niet
weergegeven.
KEY SIGNATURE
Hiermee kunt u de toonsoort veranderen tijdens een song, op de positie waar deze
is gestopt. Dit menu is handig als de geselecteerde song geen
toonsoortinstellingen bevat voor weergeven van notatie.
QUANTIZE
Hiermee kunt u de nootresolutie in de notatie regelen, waarbij u de timing van alle
weergegeven noten kunt verschuiven of corrigeren zodat ze worden
rechtgetrokken naar een bepaalde nootwaarde. Selecteer de kortste nootwaarde
die in de song wordt gebruikt.
NOTE NAME
Hiermee wordt het type nootnaam geselecteerd dat links van de noot in de notatie
wordt aangegeven. De hierna volgende drie typen zijn mogelijk. De hiergenoemde
instellingen zijn beschikbaar als de parameter NOTE hierboven is ingesteld op ON.
A, B, C
Nootnamen worden aangeven met letters (C, D, E, F, G, A, B).
FIXED DO (vaste Do)
Nootnamen worden aangeven in solfège en verschillen, afhankelijk van de
geselecteerde taal (pagina 23).
Engels ............. Do Re Mi Fa Sol La Ti
Duits................ Do Re Mi Fa Sol La Si
Frans............... Ut Re Mi Fa Sol La Si
Spaans............ Do Re Mi Fa Sol La Si
Italiaans........... Do Re Mi Fa Sol La Si
MOVABLE DO (verplaatsbare Do)
Nootnamen worden aangegeven in solfège volgens de toonladderintervallen,
en zijn daardoor relatief ten opzichte van de toonsoort. De grondtoon wordt
aangegeven als Do. In de toonsoort G-majeur zou bijvoorbeeld de grondtoon
'Sol' worden aangegeven als 'Do'. Net als bij 'Fixed Do' is de indicatie
verschillend en afhankelijk van de geselecteerde taal.

Song afspelen
Naslagwerk
114 Tyros2 gebruikershandleiding
Songteksten (Lyrics) weergeven
Als de geselecteerde song tekstgegevens bevat, kunt u de songteksten in de display laten weergeven door op de
knop [LYRICS.TEXT] te drukken. De functie Lyrics biedt een aantal zeer bruikbare mogelijkheden:
• De frasen die moeten worden gezongen worden gemarkeerd aangegeven in de maat met de muziek,
waardoor het makkelijk wordt de woorden te volgen en mee te zingen met de song. Sluit een microfoon
aan en u kunt zelfs uw stem mengen met de songbegeleiding terwijl deze speelt.
• Sluit een externe monitor aan op de Tyros2 en u kunt de songteksten weer laten geven op de monitor, voor
groepsmeezingers en dergelijke. U kunt de Tyros2 zelfs zo instellen dat de songteksten worden getoond
op de monitor, terwijl de LCD van het instrument een andere bewerking of functie laat zien. (Selecteer
[FUNCTION] → SCREEN OUT.)
Via deze display kunnen verscheidene tekstgerelateerde instellingen worden gemaakt.
TEXT Schakelt het scherm naar de display Text. Zie 'tekst weergeven' op pagina pagina 115 voor
meer over de display Text.
TEXT FILE
Roept de display Open/Save op voor het selecteren van een tekstbestand. Druk op de knop
[EXIT] om terug te keren naar de display Lyrics, na het instellen. Zie 'tekst weergeven'
op pagina pagina 115 voor meer over de display Text.
BACKGROUND
Hiermee kunt u de achtergrondillustratie van de display Lyrics veranderen. De display Open/Save
wordt opgeroepen waardoor u een illustratiebestand kunt selecteren via deze parameter. Druk op
de knop [EXIT] om terug te keren naar de display Lyrics, na het maken van de instelling.
Basisprocedure (Lyrics = songteksten)
3
2
1
Selecteer een song.
Druk op de knop [LYRICS/TEXT].
Als de song afspeelt,
worden de songteksten
achtereenvolgens
aangegeven in de
LCD-display.
Gebruik de [TAB]-knoppen om
andere pagina's te selecteren.
• Er kan een optionele voetpedaal
worden gebruikt om de pagina's
om te slaan (pagina 189).
OPMERKING
• De voor songtekstweergave gebruikte taal wordt bepaald door de specifieke songtekstgegevens.
Als de songteksten verminkt of onleesbaar zijn, kunt u dit misschien oplossen door de instelling
'LYRICS LANGUAGE' vanuit de [FUNCTION]
→
Display SONG SETTING te veranderen.
• Als de achtergrondkleur wordt aangegeven in de songgegevens, kan de instelling
BACKGROUND niet worden gewijzigd.
• Als de geselecteerde song geen songtekstgegevens bevat, worden songteksten niet weergegeven.
• Als de geselecteerde song akkoordgegevens bevat, worden de akkoordnamen weergegeven bij
de songteksten.
OPMERKING

Song afspelen
Naslagwerk
115
Tyros2 gebruikershandleiding
Tekst weergeven
Met deze functie kunt tekstbestanden (gemaakt op een computer) weergeven in de display van de Tyros2, wat een
aantal bruikbare mogelijkheden biedt:
• U kunt zelfs songteksten invoeren en weergeven als de song geen songtekstgegevens bevat.
• U kunt alle soortentekst weergeven. Niet alleen songteksten, maar ook songteksten met akkoordnamen,
opmerkingen of tips.
• Sluit een externe monitor aan op de Tyros2 en u kunt tekst net zo op de monitor laten weergeven als in de
display Lyrics.
De volgende extra instellingen zijn beschikbaar in de display TEXT:
LYRICS Schakelt het scherm naar de display Lyrics.
CLEAR
Wist de tekst van het scherm (de tekstgegevens zelf worden niet gewist). Gebruik deze functie
als u de tekst in de display wilt wissen. Dit werkt zowel voor de display van het instrument als
voor een aangesloten monitor.
FIXED 16-
PROPORTIONAL 28
Bepaalt het teksttype (vast of proportioneel) en de grootte van het lettertype. Fixed (vast) is
geschikt voor het weergeven van songteksten met akkoordnamen, aangezien de positie van de
akkoordnamen verbonden is aan de corresponderende songteksten. Proportioneel is geschikt
voor het weergeven van songteksten zonder akkoordnamen of verklarende opmerkingen.
De getallen 16 - 28 geven de grootte van het lettertype aan.
BACKGROUND
Hiermee kunt u de achtergrondillustratie van de tekstdisplay wijzigen, net als bij de display
Lyrics die hiervoor werd beschreven. De achtergrondinstelling geldt voor zowel de display
Lyrics als Text.
Basisprocedure (Text)
3
2
4
1
Sluit het apparaat
aan dat het
tekstbestand
bevat dat in de
display moet
worden getoond.
Druk op de knop
[LYRICS/TEXT].
Druk op de
knoppen [5]/[6].
Selecteer een tekstbestand
en geef de tekst weer.
• Er kan een optionele
voetpedaal worden
gebruikt om de pagina's
om te slaan (pagina 189).
OPMERKING
Gebruik de [TAB]-
knoppen om de
pagina's om te slaan als
de tekst te lang is.
• Het toepassen van regeleinde (of 'carriage return') wordt niet automatisch gedaan in het
instrument. Als een zin niet volledig wordt weergegeven vanwege beperking in de schermruimte,
voer dan een regeleinde in op uw computer.
• Als de achtergrondkleur wordt aangegeven in de songgegevens, kan de instelling BACKGROUND
niet worden gewijzigd.
OPMERKING

Song afspelen
Naslagwerk
116 Tyros2 gebruikershandleiding
De songteksten/tekst op een externe monitor weergeven
De Tyros2 kan rechtstreeks op een externe monitor worden aangesloten, waardoor u de songteksten en akkoorden
van uw songgegevens of tekst die u heeft gemaakt kunt weergeven op een groot scherm. Er zijn twee soorten
uitgangsaansluitingen: RGB OUT en VIDEO OUT. Sluit een computermonitor aan op de aansluiting RGB OUT
en een televisie of videomonitor op de aansluiting VIDEO OUT. De aansluiting RGB OUT levert een hogere
resolutie dan de aansluiting VIDEO OUT.
1Sluit een monitor aan op de aansluiting RGB OUT of VIDEO OUT van de
Tyros2 (pagina 16).
2Zet de monitor en de Tyros2 aan.
3Stel MONITOR TYPE en SCREEN CONTENT (scherminhoud) in via de
[FUNCTION] → Display SCREEN OUT (pagina 188).
4Speel de song af door de 'Basisprocedure (Lyrics/Text)' te volgen op de
pagina's 114 en 115.
Over tekstgegevens
U kunt de volgende tekstgegevens gebruiken in dit instrument.
• Gewone tekstbestanden met de extensie .txt.
• Maximumgrootte is 60 KB.
• Regeleinden en eindepaginamarkeringen kunnen worden weergegeven.
• Gebaseerd op ISO-8859-1 Latin1 lettertekenset.
Als de parameter SCREEN CONTENT is
ingesteld op 'LYRICS/TEXT' worden alleen de
songteksten van de song uitgestuurd via RGB/
VIDEO OUT, ongeacht de display die op het
instrument zelf is opgeroepen. Hierdoor kunt u
andere displays selecteren terwijl de songteksten
of tekst nog steeds op de externe monitor worden
weergegeven.
Monitor

Song afspelen
Naslagwerk
117
Tyros2 gebruikershandleiding
Songpositie
De Tyros2 voorziet in de volgende songpositie-eigenschappen.
• De huidige songpositie wordt aangegeven in de hoofddisplay als maat-/telnummer tijdens het afspelen, waardoor u makkelijk kunt
zien waar u zit in de song.
• Drukken op de knop [FF] of [REW] roept automatisch een pop-upvenster op waarin het huidige maatnummer (of Phrase Mark-
nummer) wordt aangegeven in de hoofddisplay.
• U kunt songpositiemarkers in de songgegevens plaatsen via de knoppen [SP1] - [SP4] (pagina 44). Hierdoor kunt u niet alleen snel en
makkelijk door een song navigeren, maar kunt u ook handige afspeelloops instellen.
■ Songpositiemarker...........................................................................................................................................
Dit gedeelte behandelt twee extra markergerelateerde eigenschappen en details. Raadpleeg pagina 44 in de Beknopte
handleiding voor basisinformatie over het gebruik van de markers voor afspelen met sprongen en loops.
● Jump Markers (sprongmarkers)
De markers die worden verklaard in de Beknopte handleiding op pagina 44worden ook 'Jump Markers' (sprongmarkers) genoemd.
Ze kunnen worden ingesteld in de songgegevens door op de knoppen [SP1] - [SP4] te drukken. In de Eventoverzichtsdisplay van de
Song Creator (pagina 133) worden ze aangeven als 'SPJ-01' - 'SPJ-04'. In het eventoverzicht kunnen ze vrijelijk naar andere posities
worden verplaatst en kunnen ze zelfs gekopieerd worden om identieke markernummers op andere posities te creëren. Als hetzelfde
markernummer zich op meerdere locaties in de song bevindt, zal de laatste worden gebruikt als een Loop End Marker (onder).
● Loop End Marker (loopeindmarker)
Loop End Markers (loopeindmarkers) kunnen worden gebruikt om extra markers in songgegevens te plaatsen, voor een nog grotere
verscheidenheid. Een loopeindmarker maken wordt gedaan in het eventoverzicht (en niet met de knoppen [SP1] - [SP4] op het paneel)
door gewoon één 'SPJ'-sprongmarkerevent naar een andere positie in de song te kopiëren.
Raadpleeg pagina 45 in de Beknopte handleiding voor basisinformatie over loopafspelen tussen achtereenvolgende sprongmarkers.
De voorbeelden hieronder laten zien hoe loopeindmarkers kunnen worden gebruikt bij songafspelen.
In de bovenstaande voorbeelden zijn de daadwerkelijke gegevens van de loopeindmarker Marker gelijk aan het event waar deze van
gekopieerd is. Alleen de locatie van de gekopieerde marker zorgt voor deze andere functie.
Bij het songafspelen worden de markers die zijn ingedeeld als 'SPJ-xxxxx' (xxxxx: elk letterteken behalve 01 - 04, en elk aantal letters
is goed) als loopeindmarkers verwerkt. Aangezien het eventoverzicht in de functie Song Creator u niet vrijelijk markers laat benoemen,
worden de bovenstaande instructies aanbevolen voor het maken van nieuwe markers. Met sequencesoftware op een computer kunt u
echter nieuwe markers maken en er geschikte namen aan toewijzen. Door markers op deze manier een naam te geven kunt u makkelijk
onderscheid maken tussen loopeindmarkers en sprongmarkers in het eventoverzicht.
Dit menu verschijnt alleen als de songgegevens frasemarkeringen bevatten.
Door op de knop [E] te drukken kunt u schakelen tussen BAR en PHRASE
MARK. Als dit is ingesteld op 'PHRASE MARK' kunt u de knop [FF] of [REW]
gebruiken om door de frasemarkeringen in de song te navigeren.
Voor songs zonder frasemarkeringen Voor songs met frasemarkeringen
Geeft de huidige maat aan in het
songafspelen.
[SPJ-01] [SPJ-01] [SPJ-02] [SPJ-03] [SPJ-04]
[SPJ-01] [SPJ-02] [SPJ-01] [SPJ-03] [SPJ-04]
Begin van de
song
Eind van de
song
Gekopieerd in het
eventoverzicht Gekopieerde event wordt
loopeindmarker
Als de song afspeelt tussen de twee SPJ-01-punten, zal aanzetten van [LOOP] resulteren in het
afspelen van een loop tussen deze punten.
Als de song afspeelt tussen de tweede SPJ-01 en SPJ-02 en [LOOP] is aangezet, zal het afspelen
terugspringen naar de eerste SPJ-01 en loopen tussen de twee SPJ-01-punten.
Als de song afspeelt tussen SPJ-02 en de tweede SPJ-01, zal aanzetten van
[LOOP] resulteren in het afspelen van een loop tussen deze punten.
Als de song afspeelt tussen de tweede SPJ-01 en SPJ-03 en [LOOP] is
aangezet, zal het afspelen terugspringen naar SPJ-02 en loopen tussen
SPJ-02 en de tweede SPJ-01 (loopeindmarker).
Als de knop [LOOP] is aangezet terwijl de song afspeelt tussen het begin van de
song en SPJ-02, zal het afspelen loopen tussen SPJ-01 en SPJ-02.
Begin van de
song Eind van de
song
Gekopieerde event wordt
loopeindmarker
Gekopieerd in het
eventoverzicht
• Loopafspeelproblemen kunnen zich
voordoen als de achtereenvolgende
markers te dicht op elkaar staan.
• Als de effectinstellingen van de
sprongbestemming (de positie waar u naar
toe springt) verschilt van die van de
instellingen van de sprongbron (de positie
waar u vandaan springt), kunnen er zich
knetters of drop-outs in het geluid voordoen.
Dit is tengevolge van beperkingen van de
effectprocessors van de Tyros2.
• Als u de functie Guide gebruikt (het lampje
[GUIDE] is aan) met sprongafspelen, is de
Guide-indicatie misschien niet in staat in de
maat te blijven met de sprongen.
OPMERKING

Song afspelen
Naslagwerk
118 Tyros2 gebruikershandleiding
Parameters gerelateerd aan songafspelen
De Tyros2 heeft een verscheidenheid aan songafspeelfuncties, waartoe toegang kan worden verkregen door op
[FUNCTION] → SONG SETTING te drukken.
• Luister herhaaldelijk naar (of oefen herhaaldelijk mee met) uw favoriete song met Repeat Playback
(herhaald afspelen).
• Speel alle songs in een bepaalde map af, herhaaldelijk of willekeurig, voor uw luisterplezier.
• Speel alle songs in alle mappen af. Elk van de SONG-knoppen [I] - [VI] beschikt over een overvloed aan songs.
Zet ze allemaal samen en u heeft een heleboel muziek die u herhaaldelijk of in willekeurig volgorde kunt afspelen.
Als u wilt kunt u deze automatische jukebox op elk gewenst moment onderbreken en een song voor afspelen
selecteren door de LCD-knop [NEXT/CANCEL] in de selectiedisplay (Open/Save) voor songs te gebruiken. Voer
gewoon het nummer van de song in die u als volgende wilt horen in en deze wordt in roulatie genomen.
Hier worden de instellingen in de [FUNCTION] → SONG SETTING-display en de display Open/Save voor songs
samen met de bovenstaande punten uitgelegd.
Song Setting (songinstelling) — basisprocedure
3
2
1
Druk op de knop [FUNCTION].
Druk op de LCD-knop [SONG SETTING].
Stel de gewenste parameters
in (volgende pagina).
Selecteert één van de Guide-menu's (pagina 49).
Bepaalt het MIDI-kanaal
voor elke parameter. Bepaalt de taal van de
weergegeven songteksten.
Stelt de
herhalingsafspeel
methode in van
de song.
Zet Quick Start aan/uit.
Next/Cancel (volgende/annuleren) — basisprocedure
2
1
Terwijl een song afspeelt roept u de display Open/Save voor songs op.
Druk op de gewenste song-LCD-knop, zodat de NEXT-aanduiding in het bestandskader
verschijnt, om aan te geven dat de geselecteerde song is ingesteld om als volgende af te
spelen. U kunt deze instelling annuleren door op de LCD-knop [NEXT/CANCEL] te
drukken en een andere song te selecteren.

Song afspelen
Naslagwerk
119
Tyros2 gebruikershandleiding
De volgende parameters kunnen worden ingesteld in stap 3 in 'Basisprocedure' op pagina 118.
■ Parameters Repeat Playback (herhaaldelijk afspelen)
■ Parameters MIDI Channel (MIDI-kanaal)
■ Parameters Lyric Display (display songteksten)
■ Parameter Quick Start (snel starten)
REPEAT MODE
Bepaalt de methode van herhaaldelijk afspelen.
OFF
Speelt de geselecteerde song af en stopt vervolgens.
SINGLE
Speelt de geselecteerde song herhaaldelijk af.
ALL
Speelt herhaaldelijk alle songs in de aangegeven map af.
RANDOM
Speelt herhaaldelijk alle songs in de aangegeven map in willekeurige volgorde af.
REPEAT FOLDER
Bepaalt de map waarvan de songs achtereenvolgens worden afgespeeld als de
REPEAT MODE is ingesteld op 'ALL' of 'RANDOM'. Hier verwijst de map naar het
pad (pagina 78) dat voor elk van de SONG-knoppen [I] - [VI] is opgeslagen.
CURRENT
Speelt achtereenvolgens alle songs af die zich in de map bevinden die de
momenteel geselecteerde song bevat, te beginnen met de momenteel
geselecteerde song.
ALL
Speelt achtereenvolgens alle songs in alle mappen (opgeslagen onder de
SONG-knoppen [I] - [VI]) af. Het afspelen begint met de momenteel
geselecteerde song, vervolgens de overgebleven songs in de huidige map,
gevolgd door de songs in de andere mappen.
PHRASE MARK REPEAT
Een frasemarker is een voorgeprogrammeerd gedeelte van sommige
songgegevens, dat een bepaalde locatie aangeeft (een aantal maten) in de song.
Als dit aan staat wordt het gedeelte dat overeenkomt met het aangegeven
frasemarkernummer, herhaaldelijk afgespeeld (pagina 117).
LEFT CH
Deze parameter is beschikbaar als de AUTO CH SET hieronder is ingesteld op
'OFF'. Deze parameter bepaalt welk MIDI-kanaal in de songgegevens wordt
toegewezen aan de linkerhandpartij van de functies Guide en Song Score.
RIGHT CH
Deze parameter is beschikbaar als de AUTO CH SET hieronder is ingesteld op
'OFF'. Deze parameter bepaalt welk MIDI-kanaal in de songgegevens wordt
toegewezen aan de rechterhandpartij van de functies Guide en Song Score.
AUTO CH SET
Als deze is ingesteld op 'ON' stelt dit automatisch de juiste MIDI-kanalen in voor de
rechter- en linkerhandpartijen die zijn voorgeprogrammeerd in de in de handel
verkrijgbare songgegevens. Normaal zou deze moeten zijn ingesteld op 'ON'.
Als dit is ingesteld op 'OFF' zullen de bovenstaande parameters LEFT CH en
RIGHT CH beschikbaar zijn.
LYRICS LANGUAGE
Bepaalt de taal van de weergegeven songteksten.
AUTO
Als de taal is aangegeven in de songgegevens worden de songteksten
overeenkomstig weergegeven. Als de taal niet in de songgegevens
aangegeven, wordt de taal van de songteksten als INTERNATIONAL
beschouwd (zie onder).
JAPANESE
Behandelt de weergegeven songteksten als Japans.
INTERNATIONAL
Behandelt de weergegeven songteksten als een westerse taal.
QUICK START
Bij enkele in de handel verkrijgbare songgegevens worden bepaalde aan de song
gerelateerde instellingen (zoals voiceselectie, volume, enz.) opgenomen in de
eerste maat, voor de daadwerkelijke nootgegevens. Als Quick Start is ingesteld op
'ON' leest de Tyros2 alle initiële niet-nootgegevens van de song op de hoogst
mogelijke snelheid, om vervolgens te vertragen naar het passende tempo bij de
eerste noot. Dit maakt het u mogelijk om het afspelen zo snel mogelijk te beginnen,
met een minimale pauze voor het lezen van gegevens.

Song afspelen
Naslagwerk
120 Tyros2 gebruikershandleiding
Achtergrondpartijen spelen met de speelhulptechnologie (P.A.T.)
Deze eigenschap maakt het uitzonderlijk eenvoudig om de achtergrondpartijen mee te spelen met de
afgespeelde song.
1Selecteer een song (pagina 43).
2Druk op de knop [P. A. T.] om de functie aan te zetten.
3Druk op de SONG CONTROL-knop [PLAY/PAUSE] om het afspelen te starten.
4Bespeel het toetsenbord
Het instrument stemt uw spel op het toetsenbord automatisch af op het afspelen van de
song en de akkoorden, ongeacht welke toetsen u indrukt. Het past zelfs het geluid aan
in overeenstemming met uw manier van spelen. Probeer eens op de drie verschillende
onderstaande manieren te spelen.
5Druk op de SONG CONTROL-knop [STOP] om het afspelen te stoppen.
6Druk opnieuw op de knop [P. A. T.] om de functie uit te zetten.
•Voordat u speelhulptechnologie
gebruikt
U kunt de speelhulptechnologie
alleen gebruiken als de song
akkoordgegevens bevat. Als de song
deze gegevens bevat, zal de huidige
akkoordnaam tijdens het afspelen
van de song worden getoond in de
hoofddisplay. Zo kunt u eenvoudig
controleren of de song
akkoordgegevens bevat of niet.
OPMERKING
●Speel met de linker- en
rechterhand tegelijk (methode 1).
●Speel met de linker- en
rechterhand tegelijk (methode 2).
●Speel beurtelings met de
linker- en rechterhand.
Speel drie noten
tegelijkertijd met uw
rechterhand.
Speel verscheiden noten
achter elkaar met
verschillende vingers van
uw rechterhand.
Speel drie noten
tegelijkertijd met uw
rechterhand.

121
Tyros2 gebruikershandleiding
Naslagwerk
Song Creator (digitaal opnemen)
Dit gedeelte legt de bewerkingen uit die niet in de Beknopte handleiding zijn behandeld, inclusief Step Recording
(stapsgewijs opnemen) en het opnieuw opnemen of het bewerken van bestaande songgegevens. Zie voor
basisinformatie over een song opnemen met gebruikmaking van Quick (Snel) Recording en Multi Recording,
de Beknopte handleiding.
U kunt uw toetsenspel als MIDI-gegevens op twee verschillende manieren opnemen: Realtime en Step.
● Realtime Recording Met deze methode neemt u gegevens op in real time (terwijl u speelt) waarbij eventueel aanwezige gegevens
in het bestemmingskanaal worden overschreven. De nieuwe gegevens vervangen de reeds aanwezige
gegevens. Deze methode is behandeld in de 'Beknopte handleiding'.
● Step Recording Met deze methode kunt u muziek opnemen door event voor event te 'noteren'. Dit is een niet-realtime,
handmatige stapsgewijze opnamemethode, die veel weg heeft van het uitschrijven van partijen op
muziekpapier. Door het eventoverzicht (pagina's 125, 127, 133) te gebruiken kunt u noten, akkoorden en
andere events één voor één invoeren.
Deze realtime-opnamemethode laat u opnieuw opnemen, maar alleen over een bepaald gedeelte van de reeds opgenomen song.
Gegevens tussen het Punch In-punt en Punch Out-punt worden overschreven met het materiaal dat wordt opgenomen. De gedeelten voor en na
het Punch In/Out-gedeelte worden niet opnieuw opgenomen. Ze worden normaal afgespeeld om u in en uit de opname te begeleiden.
U kunt de Punch In- en Punch Out-punten van tevoren aangeven in maatnummers voor automatische werking, of handmatig het Punch
In/Out-opnemen uitvoeren door een pedaal te gebruiken of gewoon door het toetsenbord te bespelen.
Stel de aan Punch In/Out gerelateerde parameters in in de [DIGITAL RECORDING] → SONG CREATOR → REC MODE-display en neem
opnieuw de reeds opgenomen song op door de instructies op te volgen die beschreven staan in de 'Beknopte handleiding'.
Songgegevens worden opgebouwd met verscheidene opgenomen MIDI-events, waaronder global-events voor de gehele song en bepaalde events
voor elk kanaal. Het MIDI-eventoverzicht is een nuttig Song Creator-hulpmiddel dat alle events in een song in een chronologische volgorde
rangschikt (in maten, tellen, clocks) en waardoor u gedetailleerde wijzigingen in die events kunt aanbrengen. Onder de events bevinden zich:
• Akkoord/sectie .............................Via deze stijlafspeelevents kunt u akkoorden en secties (Intro, Main, Ending, enzovoort) invoeren.
• MIDI-kanaalgegevens (1 - 16) ....Kanaalspecifieke events, zoals noot aan/uit, programmawijziging (voicenummer),
besturingswijzigingsboodschappen (inclusief volume en pan van de Mixing Console-instellingen)
en pitchbend.
• Systeemexlusiefboodschappen.....Events die alle kanalen beïnvloeden, zoals tempo en tel (maatsoort).
• Lyrics............................................Songtekstgegevens
U kunt ook Realtime Recording gebruiken om een song, die reeds met Step Recording is opgenomen, opnieuw op te nemen.
Realtime Recording en Step Recording
Punch In/Out pagina 122
Step Recording via het eventoverzicht pagina's 125, 127, 133
Basisprocedure (Song Creator)
2
1
3 4
LET OP
Selecteer een reeds opgenomen
song of een nieuwe song (pagina 55).
Druk op de knop
[DIGITAL RECORDING].
De bewerkingen die overeenkomen met stap 4 worden behandeld op de
volgende pagina.
Bepaalt de Punch In/Out-instellingen op
deze pagina als u de reeds opgenomen
song opnieuw wilt opnemen.
Via deze pagina kunt u de
songgegevens maken via
het MIDI-eventoverzicht.
Druk op de LCD-knop [SONG
CREATOR].
Via deze pagina kunt u de reeds opgenomen
songgegevens bewerken door complete
bewerkingen per kanaal.
Voer de opslagbewerking uit na het
afronden van het maken van de song.
De opgenomen song zal verloren gaan
als u van song verandert of als u
het instrument uitzet zonder de
opslagbewerking uit te voeren.
Neem de song opnieuw op
door de instructies te volgen
(van stap 2 tot het einde) in
de Beknopte handleiding.
• Via de display Song Creator kunt u desgewenst snel-vooruit of terugspoelen door
de song, waardoor u snel naar de verschillende secties van de song kunt
navigeren en ze kunt controleren.
OPMERKING
Beknopte handleiding op
pagina's 55 - 58

Song Creator (digitaal opnemen)
Naslagwerk
122 Tyros2 gebruikershandleiding
Record Mode-instellingen (opstellen voor opnieuw opnemen)
De volgende parameters kunnen worden ingesteld als u de pagina REC MODE oproept in stap 4 van de basisprocedure. Stel de
onderstaande parameters in en druk op de knop [REC] om een bestaande song opnieuw op te nemen door de instructies te volgen
(van stap 2 tot het einde) in de 'Beknopte handleiding'.
■ REC START instellingen.....................................................................................................
■ REC END instellingen.........................................................................................................
■ PEDAL PUNCH IN/OUT-instellingen...................................................................................................
Als dit is ingesteld op ON, kunt u Foot Pedal 2 gebruiken om de punch-in- en punch-outpunten te regelen. Drukken
en ingedrukt houden van Foot Pedal 2 terwijl er een song afspeelt, activeert onmiddellijk Punch In-opnemen, terwijl
het pedaal loslaten het opnemen stopt (Punch Out). U kunt Foot Pedal 2 zo vaak indrukken en loslaten als u wilt
tijdens het afspelen, om het overschrijfopnemen "in" en "out" te "punchen". Merk op dat de huidige functietoewijzing
van het sostenutopedaal wordt geannuleerd als de functie Pedal Punch In/Out is ingesteld op ON.
Voorbeelden voor opnieuw opnemen afhankelijk van de REC MODE-instellingen
De Tyros2 beschikt over verschillende manieren waarop u opnieuw kunt opnemen of een bepaald gedeelte van een
reeds opgenomen kanaal kunt vervangen. De illustraties hieronder geven een verscheidenheid aan situaties, waarin
de geselecteerde maten in een achtmaatsfrase opnieuw worden opgenomen.
NORMAL Drukken op de SONG CONTROL-knop [PLAY/PAUSE] of het toetsenbord bespelen met [SYNC
START] aan, start het overschrijfopnemen.
FIRST KEY ON De song speelt normaal af en begint met het overschrijfopnemen zodra u het toetsenbord bespeelt.
PUNCH IN AT De song speelt normaal af tot aan de aangeven Punch In-maat en begint vervolgens het
overschrijfopnemen bij die aangegeven Punch In-maat (ingesteld met de corresponderende LCD-knop).
REPLACE ALL Dit verwijdert alle gegevens die volgen op het punt waarop het opnemen is gestopt.
PUNCH OUT De songpositie waarop het opnemen wordt gestopt, wordt als het Punch Out-punt beschouwd. Deze
instelling handhaaft alle gegevens die volgen op het punt waarop het opnemen is gestopt.
PUNCH OUT AT
Het feitelijke overschrijfopnemen gaat door tot de aangegeven Punch Out-maat (stel in met de
corresponderende LCD-knop), op welk punt het opnemen stopt en verder wordt gegaan met
normaal afspelen.
12345678
12345
12345678
12345678
12345
12345678
12345678
12345
12345678
68
12345 7
REC START-instelling
REC END-instelling
NORMAL
REPLACE ALL
NORMAL
PUNCH OUT
NORMAL
PUNCH OUT AT=006
FIRST KEY ON
REPLACE ALL
FIRST KEY ON
PUNCH OUT
FIRST KEY ON
PUNCH OUT AT=006
PUNCH IN AT=003
REPLACE ALL
PUNCH IN AT=003
PUNCH OUT
PUNCH IN AT=003
PUNCH OUT AT=006
Oorspronkelijke gegevens
Start overschrijf-
opnemen *1
Start overschrijf-
opnemen *1
Start
overschrijfopnemen *1
Speel
originele gegevens af
Speel
originele gegevens af
Speel
originele gegevens af
Speel
originele gegevens af
Speel
originele gegevens af
Speel
originele gegevens af
Bespeel het toetsenbord om het
overschrijfopnemen te starten
Bespeel het toetsenbord om het
overschrijfopnemen te starten
Bespeel het toetsenbord om het
overschrijfopnemen te starten
Start het overschrijfopnemen
Start het overschrijfopnemen
Start het overschrijfopnemen
Stop het opnemen *2
Stop het opnemen *2
Stop het overschrijfopnemen/
speel originele gegevens af
Stop het opnemen *2
Stop het opnemen *2
Stop het overschrijfopnemen/
speel originele gegevens af
Stop het opnemen *2
Stop het opnemen *2
Stop het overschrijfopnemen/
speel originele gegevens af
Verwijderd
Verwijderd
*1 Begin op te nemen vanaf maat 3,
om het overschrijven van de maten
1-2 te vermijden.
*2 Druk op de knop [REC] aan het eind
van maat 5 om het opnemen te
stoppen.
Eerder opgenomen gegevens
Nieuwe opgenomen gegevens
Verwijderde gegevens
Verwijderd

Song Creator (digitaal opnemen)
Naslagwerk
123
Tyros2 gebruikershandleiding
Gegevensbewerking per kanaal
Om de volgende parameters in te stellen roept u de pagina CHANNEL op in stap 4 van de Basisprocedure op pagina 121.
■ Quantizeren (stel in in stap 2 hiervoor).........................................................................................
Met Quantize kunt u de timing van een opgenomen track 'opruimen' of
'strakker' laten klinken. De volgende muziekpassage is bijvoorbeeld
geschreven met exacte kwart- en achtste-nootwaarden.
Als u de passage in realtime opneemt, kan het echter zijn dat u niet met
een perfecte nauwkeurigheid speelt. Quantizeren maakt het mogelijk
alle noten in een track gelijk te trekken, zodat de timing absoluut
accuraat is voor een aangegeven nootwaarde.
■ Delete (verwijderen)...........................................................................................................
Hiermee kunt u opgenomen gegevens van het aangegeven kanaal in de songgegevens wissen. Selecteer
het kanaal dat moet worden verwijderd met de onderste/bovenste LCD-knoppen [1] - [8] en druk op de
LCD-knop [EXECUTE].
CHANNEL Bepaalt welke MIDI-kanaal in de songgegevens moet worden gequantizeerd.
SIZE
Hiermee selecteert u de quantizeringsgrootte (resolutie). Stel de quantizeringsgrootte zo in dat
deze overeenkomt met de kleinste nootwaarde van het kanaal waarin u aan het werk bent.
Als de gegevens bijvoorbeeld zijn opgenomen met zowel kwartnoten als achtste noten, gebruik
dan de 1/8-noot als quantizeringsgrootte. Als u een quantizeringsgrootte van 1/4 zou
gebruiken, zouden de achtste noten naar de kwartnoten worden geplaatst.
Instellingen:
STRENGTH
Hiermee bepaalt u hoe sterk de noten zullen worden gequantizeerd. Als een waarde lager dan
100% wordt geselecteerd, zullen de noten slechts in de aangegeven hoeveelheid in de richting
van de juiste tel worden gequantizeerd. Het gebruik van een quantizering van minder dan 100%
zorgt ervoor dat er nog wat 'menselijk' gevoel in de opname gehandhaafd blijft.
1
3
2
4
LET OP
Voert de bewerking voor de
weergegeven pagina uit. Nadat de
bewerking (met uitzondering van
de pagina SETUP) is voltooid,
verandert deze knop naar [UNDO],
waardoor u de originele gegevens
kunt terugroepen als u niet
tevreden bent met het resultaat.
De functie Undo beschikt slechts
over één niveau, zodat alleen de
laatst uitgevoerde bewerking
ongedaan kan worden gemaakt.
Voer de opslagbewerking uit wanneer u
klaar bent met het maken /bewerken van
een song. De opgenomen song zal
verloren gaan als u van song verandert
of als u het instrument uitzet zonder de
opslagbewerking uit te voeren.
Selecteer een menu.
Stel de paneelregelaars
in zoals gewenst.
Eén maat van achtste noten
voor het quantizeren Na 1/8-noot quantizering
De drie quantizeringsinstellingen gemarkeerd met asterisken (*) zijn uitzonderlijk handig, aangezien
ze u de mogelijkheid geven naar twee verschillende nootwaarden tegelijkertijd te quantizeren, zonder
afbreuk te doen aan de kwaliteit van de quantizering van de beide nootwaarden. Als u bijvoorbeeld
zowel normale 1/8-noten als 1/8-noottriolen op hetzelfde kanaal heeft opgenomen en u quantizeert
naar normale 1/8-noten, worden alle noten van het kanaal gequantizeerd naar normale 1/8-noten,
waardoor elk trioolgevoel in het ritme volledig geëlimineerd wordt. Als u echter de 1/8-noot- + 1/8-
trioolinstelling gebruikt, worden zowel de normale noten als de triolen goed gequantizeerd.
1/4-noot
1/4-noot
triool
1/16-noot
1/16-noot
triool
1/32-noot
1/8-noot +
1/8-noottriool*
1/16-noot +
1/8-noottriool*
1/16-noot +
1/16-noottriool*
1/8-noot
1/8-noot
triool
Oorspronkelijke gegevens
(uitgaand van een 4/4-maat)
Quantizerings-
sterkte = 100
Quantizerings-
sterkte = 50
Lengte van kwartnoot

Song Creator (digitaal opnemen)
Naslagwerk
124 Tyros2 gebruikershandleiding
■ Mix (stel in in stap 2 op de vorige pagina) ....................................................................
Met deze functie kunt u de gegevens van twee kanalen mixen en de resultaten in een ander kanaal
plaatsen. U kunt de gegevens ook van één kanaal naar een ander kanaal kopiëren.
■ Channel Transpose (kanaaltransponering)...................................................................
Met dit menu kunt u de opgenomen gegevens van afzonderlijke kanalen omhoog of omlaag transponeren
met een maximum van twee octaven in stappen van halve noten.
■ Setup (stel in in stap 2 op de vorige pagina)................................................................
De huidige instellingen van de display Mixing Console (pagina 179) en de paneelknopinstellingen
kunnen worden opgenomen aan de beginpositie van de song als Setup-gegevens. De hier opgenomen
paneelinstellingen worden automatisch opgeroepen zodra de song begint.
SOURCE1
Bepaalt het MIDI-kanaal (1 –16) dat moet worden gemengd. Alle MIDI-events van
het kanaal dat hier is aangegeven, worden gekopieerd naar het
bestemmingskanaal.
SOURCE2
Bepaalt het MIDI-kanaal (1 –16) dat moet worden gemengd. Alleen nootevents van
het kanaal dat hier wordt aangegeven, worden gekopieerd naar het
bestemmingskanaal. Naast de waarden 1 –16, is er de instelling 'COPY' waarmee
u de gegevens Source 1 naar het bestemmingskanaal kunt kopiëren.
DESTINATION Bepaalt het kanaal waarin de mix- of kopieerresultaten zullen worden geplaatst.
SONG Hiermee neemt u de tempo-instelling en alle andere instellingen op die zijn
aangebracht vanuit de Mixing Console.
KEYBOARD VOICE
Neemt de huidige paneelinstellingen op, inclusief de voice van de via het
toetsenbord bespeelde partijen (RIGHT1, 2, 3 en LEFT) en hun aan/uit-status. Hier
opgenomen paneelinstellingen zijn gelijk aan de instellingen die zijn opgeslagen in
de One Touch Setting (pagina 155). In tegenstelling tot de andere items in dit
overzicht, kan dit op elk punt in een song worden opgenomen.
SCORE SETTING Neemt de instellingen van de display Score op.
GUIDE SETTING
Neemt de instellingen van de Guide-functies op. Als de instellingen zijn
opgenomen, zal het selecteren van een song automatisch de Guide-functies
aanzetten.
LYRICS SETTING Neemt de instellingen van de display Lyrics op.
MIC SETTING Slaat de microfooninstellingen van de Mixing Console (pagina 179) en de Vocal
Harmony-instellingen op.
Schakelt tussen de twee
kanaaldisplays: Kanalen 1 - 8
en kanalen 9-16.
Om tegelijkertijd alle kanalen op
dezelfde waarde in te stellen,
past u de kanaaltransponering
aan voor één van de kanalen
terwijl u deze knop ingedrukt
houdt.
Gebruik dit om het geselecteerde item
af te vinken. Afgevinkte items worden
opgenomen in de song.
Bepaalt welke
afspeeleigenschappen
en -functies automatisch
opgeroepen zullen worden
met de geselecteerde song.

Song Creator (digitaal opnemen)
Naslagwerk
125
Tyros2 gebruikershandleiding
Stapsgewijze opname van akkoordgegevens via het eventoverzicht
De uitleggingen hier zijn van toepassing als u de pagina CHORD oproept in stap 4 van de Basisprocedure op pagina 121.
Via deze eigenschap kunt u akkoordwijzigingen voor het stijlafspelen één voor één opnemen met exacte timing. Aangezien de
veranderingen niet in een vast tempo hoeven te worden opgenomen, kunt u hiermee zelfs de meest complexe
akkoordveranderingen en begeleiding maken, zelfs voordat u de melodie opneemt.
■ Het invoeren van geheel nieuwe akkoord-/sectie-events........................................
Het volgende akkoordenschema kan bijvoorbeeld worden ingevoerd via de onderstaande procedure.
1Druk op de knop [MAIN D] om deze sectie aan te geven en voer de akkoorden in zoals
rechts in wordt getoond.
001 : 1 : 0000
De songpositie waarop u de event bewerkt of invoert
wordt aangegeven met de volgende drie waarden.
Dit stelt de 'grootte' in van de volgende akkoord-/
sectie-event in dat moet worden ingevoerd met
stapsgewijze opname en bepaalt op welke positie
de aanwijzer verder zal gaan nadat de event is
ingevoerd.
Gebruik de display CHD als u de reeds opgenomen
akkoordevents één voor één wilt bewerken. Gebruik de display STEP RECORD als u geheel nieuwe
akkoordevents in wilt voeren.
Druk hierop om de
event op de huidige
cursorpositie te wissen.
Maatnummer (BAR)
Tel
Kloksignaal
(1920 kloksignalen per 1/4-noot)
CM7 Dm7 Em7 Dm7 G7 C
MAIN D FILL IN C MAIN C
CM7 Dm7 Em7
MAIN D
Selecteer deze resolutie en speel
akkoorden zoals rechts wordt getoond.
Sect:
Geeft het
sectiewijzigingsevent aan.
Chord:
Geeft aan het
akkoordwijzigingsevent aan.
001 : 1 : 000
CM7
001 : 3 : 000
Dm7
002 : 1 : 000
Em7
• Zorg ervoor dat [AUTO FILL IN]
uit staat.
OPMERKING

Song Creator (digitaal opnemen)
Naslagwerk
126 Tyros2 gebruikershandleiding
2Druk op de knop [AUTO FILL IN] en de knop [MAIN C] om de sectie (Fill In C) aan te
geven en voer vervolgens het akkoord in zoals rechts wordt aangegeven.
3Voer de akkoorden in zoals rechts wordt getoond.
4Verplaats de songpositie naar het begin en speel de song af om de nieuw opgenomen
akkoordprogressie te horen.
CM7 Dm7 Em7 Dm7 G7
MAIN D FILL IN C
Selecteer deze resolutie en speel
akkoorden zoals rechts wordt getoond.
002 : 3 : 000
Dm7
002 : 4 : 000
G7
CM7 Dm7 Em7 Dm7 G7 C
MAIN D FILL IN C MAIN C
Selecteer deze resolutie en speel
akkoorden zoals rechts wordt getoond.
003 : 1 : 000
C
004 : 1 : 000
C
De sectie [MAIN C] wordt
automatisch geselecteerd.
U kunt de songpositie
ook naar het begin van
de song verplaatsen
met deze LCD-knop.
•De akkoordprogressie kan alleen worden
teruggespeeld via deze STEP RECORD-
display. Om de akkoorden te spelen, moet
u op de LCD-knop [EXPAND] (volgende
pagina) drukken in de display CHORD om
de hier opgenomen events om te zetten
naar songgegevens.
BELANGRIJK

Song Creator (digitaal opnemen)
Naslagwerk
127
Tyros2 gebruikershandleiding
■ Bestaande akkoordevents bewerken .................................................................
De reeds via de display STEP RECORD ingevoerde akkoordevents kunnen worden bewerkt via de
display CHORD.
Met uitzondering van de hieronder uitgelegde functie Expand, zijn de bewerkingen voor de display
CHORD dezelfde als die van de bewerkingsdisplay voor kanaalgegevens (pagina 1-16) die beschreven
staat op pagina 132.
Events in de overzichtsdisplay Chord Event (pagina CHORD)
• Style
• Tempo
• Chord akkoordgrondtoon, akkoordtype, On Bass-akkoord
• Sect — stijlsectie (Intro, Main, Fill in, Break, Ending)
• OnOff — de aan/uit-status van elke partij (kanaal) van de stijl
• CH.Vol — volume van elke partij (kanaal) van de stijl
• S.Vol — totaalvolume van de stijl
Stapsgewijze opname van noten via het eventoverzicht
De uitleggingen hier zijn van toepassing als u de pagina '1 - 16' in stap 4 van de Basisprocedure op pagina 121 oproept.
Via deze methode kunt u een song maken door de noten één voor één in te voeren, zonder dat u ze in realtime hoeft te spelen.
De Tyros2 laat u de akkoorden voor het stijlafspelen en de melodie (wordt hier uitgelegd) afzonderlijk opnemen.
Druk hierop om de opgenomen
akkoord- en sectie-invoer om te
zetten in songgegevens. U zult
de bewerking Expand moeten
uitvoeren om de gegevens correct
af te spelen die u heeft ingevoerd
in de pagina STEP RECORD
(die beschreven staat op de
vorige pagina).
• Akkoord- en sectiegegevens die
zijn opgenomen met realtime
opname kunnen niet worden
aangegeven en bewerkt in
deze display.
OPMERKING
001 : 1 : 1440
De songpositie waarop u de event bewerkt of invoert
wordt aangegeven met de volgende drie waarden.
Dit stelt de 'grootte' in van de volgende nootevent die
moet worden ingevoerd, en bepaalt vanaf welke
positie de aanwijzer verder zal gaan nadat de noot is
ingevoerd.
Gebruik de display 1-16 als u reeds opgenomen nootevents één
voor één wilt bewerken voor elk kanaal. Gebruik de display STEP RECORD als u volledig nieuwe
noten wilt opnemen.
Telkens als u op deze
knop drukt, worden bij
de nootselectie (onder
in de display) andere
basisnootwaarden
weergegeven:
normaal, gepunteerd
en triool.
Maatnummer (BAR)
Tel
Kloksignaal
(1920 kloksignalen per 1/4-noot)
• Om rusten in te voeren geeft u gewoon de
positie voor de volgende noot aan (via de
LCD-knoppen [BAR], [BEAT] en [CLOCK])
en voert u de noot in. Elke 'lege' interval
tussen twee achtereenvolgende noten wordt
automatisch geregistreerd als een rust.
OPMERKING

Song Creator (digitaal opnemen)
Naslagwerk
128 Tyros2 gebruikershandleiding
■ Volledig nieuwe noten invoeren.........................................................................................
Dit gedeelte legt uit hoe u noten opneemt via stapsgewijs opnemen, via drie specifieke voorbeelden.
1Stel achtereenvolgens de onderstaande parameters in.
2Speel achtereenvolgens de toetsen C, D, E, F, G, A, B en C, zoals aangegeven in het
voorbeeld.
3Verplaats de cursor naar het begin van de song door op de knop [STOP] te drukken en druk
op de SONG CONTROL-knop [PLAY/PAUSE] om de nieuw ingevoerde noten te horen.
4Druk op de knop [EXIT] om de display Step Recording te verlaten.
5Druk op de knop [I] (SAVE) om de selectiedisplay Open/Save voor songs
op te roepen en sla vervolgens de gegevens op in de display Open/Save
(pagina 75).
Voorbeeld 1
Bepaalt de aanslagsnelheid (hardheid) van de noot die moet worden
ingevoerd. Hier selecteren we 'mf' zoals aangegeven in het voorbeeld.
Waarde Feitelijk opgenomen aanslag
Kbd.Vel
fff
ff
f
mf
mp
p
pp
ppp
Feitelijke speelsterkte
127
111
95
79
63
47
31
15
Bepaalt de Gate Time, of de lengte van de noot (in een percentage). Hier
selecteren we 'Tenuto' zoals aangegeven in het voorbeeld.
Waarde Feitelijk opgenomen aanslag
Normal
Tenuto
Staccato
Staccatissimo
Manual
80%
99%
40%
20%
De gate-tijd (nootlengte) kan
worden ingesteld op elk
gewenst percentage met de
draaischijf [DATA ENTRY].
Gebruik deze knoppen om de 'grootte' of 'resolutie'
in te stellen als huidige opnamestaplengte voor de
volgende noot die moet worden ingevoerd. Hier
stellen we de resolutie in op een 1/4-noot, zoals
aangegeven in het voorbeeld.
• De opgenomen songgegevens
gaan verloren als u een andere
song selecteert of het instrument
uitzet zonder dat u de
opslagbewerking heeft uitgevoerd.
LET OP

Song Creator (digitaal opnemen)
Naslagwerk
129
Tyros2 gebruikershandleiding
In dit voorbeeld moet er bij één van de stappen een toets op het toetsenbord ingedrukt worden
gehouden terwijl de bewerking wordt uitgevoerd.
1Stel achtereenvolgens de onderstaande parameters in.
2Voer de noot F in, zoals aangegeven in het voorbeeld.
3Stel achtereenvolgens de onderstaande parameters in.
4Speel achtereenvolgens de toetsen E, F en A, zoals aangegeven in het voorbeeld.
Voorbeeld 2
Bepaalt de aanslagsnelheid (hardheid) van de noot
die moet worden ingevoerd. Hier selecteren we
'mp', zoals aangegeven in het voorbeeld.
Bepaalt de gate-tijd of de lengte van de noot (in een
percentage). Hier selecteren we 'Ten.', zoals
aangegeven in het voorbeeld.
Gebruik deze knoppen om de resolutie van de
volgende noot/noten in te stellen. Hier stellen we de
resolutie in op een halve noot, zoals aangegeven in
het voorbeeld.
Druk op de LCD-knop 1/8-noot, terwijl u de F op het toetsenbord houdt
ingedrukt. Dit voert een halve noot in (voor 'F') en een gebonden 1/8-noot.
Bepaalt de gate-tijd of de lengte van de noot (in een
percentage). Hier selecteren we 'Stacatto', zoals
aangegeven in het voorbeeld.
Gebruik deze knoppen om de resolutie voor de
volgende noten in te voeren. Hier stellen we de
resolutie in op een 1/8-noot, zoals aangegeven
in het voorbeeld.

Song Creator (digitaal opnemen)
Naslagwerk
130 Tyros2 gebruikershandleiding
5Stel achtereenvolgens de onderstaande parameters in.
6Speel een A op het toetsenbord, zoals aangegeven in het voorbeeld.
7Stel achtereenvolgens de onderstaande parameters in.
8Speel een F op het toetsenbord, zoals aangegeven in het voorbeeld.
9Verplaats de cursor naar het begin van de song door op de knop [STOP] te drukken en druk
op de SONG CONTROL-knop [PLAY/PAUSE] om de nieuw ingevoerde noten te horen.
10 Druk op de knop [EXIT] om de display Step Recording te verlaten.
11 Druk op de knop [I] (SAVE) om de selectiedisplay Open/Save voor songs
op te roepen en sla vervolgens de gegevens op in de display Open/Save
(pagina 75).
Bepaalt de aanslagsnelheid (hardheid) van de noot
die moet worden ingevoerd. Hier selecteren we 'f',
zoals aangegeven in het voorbeeld.
Bepaalt de gate-tijd of de lengte van de noot (in een
percentage). Hier selecteren we 'Ten.', zoals
aangegeven in het voorbeeld.
Gebruik deze knoppen om de resolutie van de
volgende noot in te voeren. Hier stellen we de
resolutie in op een gepunteerde halve noot,
zoals aangegeven in het voorbeeld.
Gebruik deze knoppen om de resolutie van de
volgende noot in te voeren. Hier stellen we de
resolutie in op een 1/4-noot, zoals aangegeven
in het voorbeeld.
• De opgenomen songgegevens
gaan verloren als u een andere
song selecteert of het
instrument uitzet zonder dat
u de opslagbewerking heeft
uitgevoerd.
LET OP

Song Creator (digitaal opnemen)
Naslagwerk
131
Tyros2 gebruikershandleiding
Om de gebonden noten hier juist in te voeren, moeten de toetsen tijdens de hele bewerking ingedrukt
worden gehouden totdat alle noten zijn ingevoerd.
1Stel achtereenvolgens de onderstaande parameters in.
2Voer de noot C3 in, zoals aangegeven in het voorbeeld.
3Voer de noot E3 in.
4Voer de noot G3 in.
Voorbeeld 3
Bepaalt de aanslagsnelheid (hardheid) van de noot
die moet worden ingevoerd. Hier selecteren we 'ff',
zoals aangegeven in het voorbeeld.
Bepaalt de gate-tijd of de lengte van de noot (in een
percentage). Hier selecteren we 'Normal', zoals
aangegeven in het voorbeeld.
Gebruik deze knoppen om de resolutie van de
volgende noot in te voeren. Hier stellen we de
resolutie in op een 1/8-noot, zoals aangegeven
in het voorbeeld.
Laat de C3-noot nog niet los. Houd de
noot ingedrukt, terwijl u de volgende
stappen uitvoert.
Druk op de LCD-knop 1/8-noot, terwijl u de toets C3 ingedrukt houdt.
Laat de noten C3 en E3 nog niet los. Houd
de noten ingedrukt terwijl u de volgende
stappen uitvoert.
Druk op de LCD-knop 1/8 noot, terwijl u de toetsen C3 en E3 ingedrukt houdt.
Laat de noten C3, E3 en G3 nog niet los. Houd
de noten ingedrukt terwijl u de volgende stappen
uitvoert.
Druk op de LCD-knop 1/8-noot, terwijl u de toetsen C3, E3 en G3 ingedrukt houdt.

Song Creator (digitaal opnemen)
Naslagwerk
132 Tyros2 gebruikershandleiding
5Voer de noot C4 in.
6Verplaats de cursor naar het begin van de song door op de knop [STOP] te drukken en druk
op de SONG CONTROL-knop [PLAY/PAUSE] om de nieuw ingevoerde noten te horen.
7Druk op de knop [EXIT] om de display Step Recording te verlaten.
8Druk op de LCD-knop [SAVE] (knop [I] om de selectiedisplay Open/
Save voor songs op te roepen en sla vervolgens de gegevens op in
de display Open/Save (pagina 75).
■ Bestaande nootevents bewerken in de display STEP RECORD..........................
Nootevents en verscheidene andere kanaalevents die reeds zijn ingevoerd in de display STEP RECORD,
kunnen worden bewerkt via de display 1-16. De uitleggingen hier zijn ook van toepassing op andere
eventoverzichtsdisplays (CHORD, SYS/EX., LYRICS).
Events in de overzichtsdisplay Note Event (pagina 1-16)
Raadpleeg het afzonderlijke boekje Data List (MIDI Data Format) voor details over de bovenstaande events.
Note (noot aan/uit)
Boodschappen die door het spelen op het toetsenbord worden gegenereerd. Elke boodschap
bevat een bepaald nootnummer dat overeenkomt met de toets die wordt ingedrukt, plus een
aanslagsnelheidswaarde die is gebaseerd op hoe snel de toets is ingedrukt.
Ctrl (Control Change) Besturingsinstellingen zoals volume, pan (instelbaar via de Mixing Console, beschreven op
pagina 179), enz.
Prog (Program Change) Bepaalt het voicenummer (programmanummer). Raadpleeg het afzonderlijke boekje Data List
(Voice List) voor details over programmawijzigingsboodschappen en hoe ze in te stellen.
P.Bnd (Pitch Bend) Events die gegenereerd worden door het bedienen van het PITCH BEND-wiel. Deze events
buigen de toonhoogte van noten omhoog of omlaag.
A.T.(Aftertouch) Bepaalt de aftertouchwaarde.
Druk op de LCD-knop en vervolgens op de LCD-knop halve noot, terwijl u de toetsen C3, E3, G3
en C4 ingedrukt houdt. Alle noten in het voorbeeld zijn nu ingevoerd en u kunt de toetsen loslaten.
• De opgenomen songgegevens
gaan verloren als u een
andere song selecteert of het
instrument uitzet zonder dat u
de opslagbewerking heeft
uitgevoerd.
LET OP
Bepaalt het kanaal voor de MIDI-event die
hier wordt bewerkt of wordt ingevoerd in de
display STEP RECORD display.
Roept de display Filter op (pagina 134),
waardoor u alleen die events kunt selecteren
die u wilt zien in het eventoverzicht.
Door deze knop ingedrukt te houden terwijl
u de knoppen [A] en [B] gebruikt, kunt u
meerdere events selecteren. Met deze
handige functie kunt u meerdere events
tegelijk selecteren, waardoor u de waarden
van veel verschillende events gelijktijdig kunt
wijzigen, of om eenvoudig en snel vele events
naar een andere locatie te kopiëren.
Als de waarde bij de cursor is gewijzigd, zal
drukken hierop de originele waarde terugroepen.
Gebruik deze om de songpositie
(cursor) omhoog/omlaag te bewegen
en om de gewenste event te selecteren.
Verplaatst de songpositie (cursor) naar
de beginpositie van de gegevens.
Gebruik deze om de cursor naar links/
rechts te bewegen en selecteer de
gewenste parameter van de
gemarkeerde event.
Bepaalt de huidige positie van de
gegevens.
Voor grove instelling van de eventwaarde. De cursor van
de zojuist bewerkte waarde afhalen of het starten van het
song afspelen, voert automatisch die waarde in.
Voor fijnaanpassing van de eventwaarde. U kunt de
draaischijf [DATA ENTRY] gebruiken om de waarde aan
te passen. De cursor van de zojuist bewerkte waarde
afhalen of het starten van het song afspelen, voert
automatisch die waarde in. Voegt een nieuw event toe aan het eventoverzicht.
CUT (knippen), COPY (kopiëren), PASTE (plakken)
en DELETE (verwijderen) zijn dezelfde functies als
die in de display Open/Save, behalve dat ze nu van
toepassing zijn op MIDI-events en niet op bestanden.

Song Creator (digitaal opnemen)
Naslagwerk
133
Tyros2 gebruikershandleiding
Stapsgewijze opname van systeemexclusief-boodschappen via het eventoverzicht
De uitleggingen hier zijn van toepassing als u de pagina SYS/EX. oproept in stap 4 van de Basisprocedure op pagina 121. Via deze
display kunt u opgenomen systeemevents bewerken die niet tot een bepaald MIDI-kanaal behoren, zoals tempo en tel (maatsoort).
De instructies voor deze display zijn in principe dezelfde als die voor de bewerkingsdisplay voor kanaalgegevens (pagina 1-16 )
die beschreven staat op pagina 105.
Events in de systeemexclusief (SYS/EX.) eventsoverzichtsdisplay
Stapsgewijze opname van songteksten via het eventoverzicht
De uitleggingen hier zijn van toepassing als u de pagina LYRICS oproept in stap 4 van de Basisprocedure op pagina 121. Via deze
display kunt u opgenomen songtekstevents bewerken. De instructies voor deze display zijn in principe dezelfde als die voor de
bewerkingsdisplay voor kanaalgegevens (pagina 1-16 ) die beschreven staat op pagina 132.
Events in de eventsoverzichtsdisplay Lyrics
ScBar
(aanvangsmaatnotatie)
Dit bepaalt het nummer van de eerste maat. U kunt de songpositie niet verplaatsen naar
de maat voor de maat die hier is ingesteld. Als de song is geselecteerd, wordt het
maatnummer (bar) dat hier is ingesteld aangeven in de hoofddisplay. Drukken op de
knop [STOP] verplaatst de songpositie naar het hier ingestelde maatnummer (bar).
Tempo Bepaalt de tempowaarde.
Time (maatsoort) Bepaalt de maatsoort.
Key (toonsoort) Bepaalt de toonsoort, alsook de majeur/mineur-instelling. Deze instelling wordt gebruikt
voor het weergeven van de notatie (functie Song Score).
XG Prm (XG-parameters)
Maakt het u mogelijk verscheidene gedetailleerde wijzigingen in de gegevens te maken.
Raadpleeg voor meer informatie over XG-parameters het afzonderlijke boekje Data List
(MIDI Data Format).
SYS/EX. (systeemexclusief)
Toont de systeemexclusiefgegevens in de song. U kunt hier geen nieuwe gegevens
maken of inhoud van gegevens wijzigen. U kunt echter wel de gegevens verwijderen,
knippen, kopiëren en plakken.
Meta (Meta-event)
Toont de SMF-meta-events in de song. U kunt hier geen nieuwe gegevens maken of
inhoud van gegevens wijzigen. U kunt echter wel de gegevens verwijderen, knippen,
kopiëren en plakken.
Marker
(songpositiemarker)
Toont de songpositiemarker (SPJ-01 - 04) in de song. U kunt hier geen nieuwe
gegevens maken of inhoud van gegevens wijzigen. U kunt echter wel de gegevens
verwijderen, knippen, kopiëren en plakken.
HDR (HDR-
afspeelbediening)
Dit bestuurt het afspelen van audiosongs via songgegevens. Deze event wordt gebruikt
om achtereenvolgens een MIDI-song en een audiosong af te spelen. De audiosong kan
niet worden gesynchroniseerd met het afspelen van de MIDI-song.
Name (songnaam) Bepaalt de songnaam. Dit roept het pop-upvenster op voor het invoeren van een naam.
Lyrics Hier kunt u songteksten invoeren.
Code (overige regelaars) CR : Voert u een regeleinde in de songtekst in.
LF : Verwijdert de momenteel getoonde songteksten en toont de volgende set songteksten.
Drukken op één van deze knoppen van de display Lyrics roept het pop-
upvenster op voor het invoeren van songteksten naar de momenteel
geselecteerde positie. Songteksten invoeren wordt op dezelfde manier
gedaan als namen geven aan bestanden, zoals beschreven staat op
pagina 76.

Song Creator (digitaal opnemen)
Naslagwerk
134 Tyros2 gebruikershandleiding
Omdat de eventoverzichtsdisplays (CHD, 1-16, SYS/EX. en LYRICS) een grote verscheidenheid events
bevatten, kan het moeilijk zijn de events die u wilt bewerken te lokaliseren. En daar komt de functie
Filter mooi van pas. Deze laat u bepalen welke eventtypen in de eventoverzichtsdisplays zullen worden
getoond. Om de display Filter hieronder op te roepen, drukt u op de LCD-knop [FILTER] in één van de
eventoverzichtsdisplays.
Het eventoverzicht naar eigen wens aanpassen — Filter
Selecteer de gewenste Filtercategorie uit de drie hieronder,
en vink vervolgens de items af waarvan u wilt dat ze worden
aangegeven in de eventoverzichtsdisplays.
MAIN : Geeft alle algemene eventtypen aan.
CTRL CHG : Geeft alle specifieke.
besturingswijzigingsboodschapevents aan.
STYLE : Geeft alle typen van stijlafspelen gerelateerde
events aan.
Plaatst/verwijdert het vinkje voor het
geselecteerde eventtype. De afgevinkte
eventtypen kunnen worden aangegeven
in de eventoverzichtsdisplays.
Selecteer een eventtype
om af te vinken of om het
vinkje van weg te halen.
Selecteert alleen
nootgegevens; vinkjes van
alle andere vakjes worden
verwijderd.
Verandert het vinkje voor
alle vakjes afzonderlijk.
Het komt er dus op neer dat
hiermee vinkjes worden
geplaatst in uitgeschakelde
vakken, en andersom.
Vinkt alle eventtypen af.

135
Tyros2 gebruikershandleiding
Naslagwerk
Beknopte handleiding op pagina 59
Audio opnemen met de Hard Disk Recorder
Dit gedeelte verklaart bewerkingen die niet zijn behandeld
in de Beknopte handleiding, waaronder aanvullende audio
overdubben bij een bestaand bestand, het gebruik van de
Punch In/Out-opnamefuncties, het gebruik van de modus
Playlist voor afspelen van meerdere bestanden en
audiogegevens importeren van een computer of extern
opslagapparaat. Zie pagina 59in de Beknopte handleiding
voor basisinformatie over audiobestanden opnemen met de
Hard Disk Recorder.
Hardeschijfbestands- en -mapbewerkingen — display Open/Save
De bestands- en mapbewerkingen in de Hard Disk Recorder via de HARD DISK RECORDER-
knop [SELECT] worden uitgevoerd in de display Open/Save, op ongeveer dezelfde manier als
andere bestands-/mapbewerkingen op de Tyros2. Met de meeste van deze bewerkingen kunt u uw
opgenomen gegevens organiseren. De andere bewerkingen in deze menu's, zoals Wave Import,
Export en Playlist hebben echter specifiek betrekking op de Hard Disk Recorder. Zie pagina 72
voor algemene informatie en meer details over de Open/Save-displays.
• Audiobestanden kunnen worden geëxporteerd (voor bewerkings-
en opslagdoeleinden) en vervolgens terug worden geïmporteerd in de
Hard Disk Recorder. Ze kunnen echter niet rechtstreeks op de Tyros2
worden bewerkt.
• De indicator 'Basic/Playlist' linksboven in de display geeft aan of de Hard
Disk Recorder is ingesteld in de modus Basic (afspelen van een enkel
bestand of opnemen van uw spel) of de modus Playlist (automatisch
afspelen van meerdere bestanden). U kunt de Playlist actief houden op
de achtergrond, klaar om de bestanden in de lijst af te spelen wanneer u
wilt. (Zie pagina 147 voor details over de modus Playlist.)
OPMERKING
Zie pagina's 73, 76.
Dit schakelt naar de tweede Open/Save-menudisplay (zie onder).
Dit selecteert de bovenliggende map op het hardeschijfstation.
(De indicatie wordt 'schimmig' als de hoogste map is bereikt en er
geen bovenliggende mappen meer zijn.)
Roept de pop-updisplay Property (eigenschap) op van het momenteel
geselecteerde audiobestand (pagina 136).
Roept de huidige Playlist en de Playlist-bewerkingen op (pagina 147).
• Als u een map niet kunt kopiëren, kan de reden zijn
dat de map te veel bestanden bevat. Als dit het geval
is selecteer dan alle bestanden via 'ALL' in het
kopieerpop-upvenster en kopieer de bestanden.
OPMERKING
Om een audiobestand te exporteren naar een hardeschijfstation of USB-opslagapparaat (pagina 139).
Roept de bewerking Wave Import op (pagina 137).
Voor het maken van een nieuw audiobestand (pagina 60).
Dit schakelt naar de eerste Open/Save-menudisplay (zie boven).
Om audiobestanden toe te voegen aan de Playlist (pagina 147).
• Audiobestanden lijken 'bestanden' in de Open/Save-
display AUDIO, maar in feite zijn het mappen die
audiobestanden en wat andere gegevens. U kunt de
audiobestanden als mappen zien op uw computer.
OPMERKING
• Een bestand dat momenteel is geladen kan niet worden
verwijderd. Als u het geladen bestand wilt verwijderen,
moet u eerst een ander bestand laden en vervolgens het
gewenste bestand selecteren om te worden verwijderd.
OPMERKING

Audio opnemen met de Hard Disk Recorder
Naslagwerk
136 Tyros2 gebruikershandleiding
Display Property (eigenschap)
Parameters Property (eigenschap)
NAME Geeft de volledige naam van het audiobestand, inclusief de extensie.
PATH Geeft de locatie en het pad van het bestand.
SAMPLE RATE Geeft de samplefrequentie van de opgenomen audio.
SAMPLE SIZE Geeft de bitgrootte of resolutie van de opgenomen audio.
CHANNEL Geeft de configuratie van de audio.
TIME Geeft de tijd tussen de Start- en Endpunten van de audio in uren/minuten/
seconden/milliseconden.
Verlaat de display Property.
Roept het menu Start/End Setting op (pagina 146).

Audio opnemen met de Hard Disk Recorder
Naslagwerk
137
Tyros2 gebruikershandleiding
Een audiobestand importeren
Naast dat u met de Tyros2 rechtstreeks audio op kunt nemen, kunt u met de Hard Disk Recorder
audiogegevens importeren van een USB-opaslagapparaat. De voordelen van deze functie zijn
legio. U kunt bijvoorbeeld:
• Bestaand audiomateriaal (in de handel verkrijgbare samples, loops, geluidseffecten,
enz). gebruiken op de Tyros2.
• Uw spel opnemen op een ander apparaat (zoals een computer of audiosequencer), naar
wens andere zangpartijen en instrumenten opnemen, en vervolgens de voltooide audio
in de Tyros2 importeren.
• Een opname die op de Tyros2 is gemaakt exporteren naar een
audiobewerkingsprogramma op een computer, waardoor u over uitgebreidere
bewerkingsfuncties en meer bewerkingsgemak beschikt, en vervolgens de audio terug
in de Tyros2 importeren. (Zie 'Een audiobestand exporteren' op pagina 139.)
Bestanden die kunnen worden geëxporteerd moeten aan deze specificaties voldoen:
• Stereo-Wave-gegevens
• 44,1 kHz samplefrequentie
• 16-bits resolutie
• Een lengte van minder of gelijk aan 80 minuten
1Steek het USB-apparaat (of de verbindingskabel) in de aansluiting
USB TO DEVICE.
We gebruiken hier een USB-flashstation ter illustratie.
2Druk op de HARD DISK RECORDER-knop [SELECT] om de display
AUDIO op te roepen.
3Druk zonodig op de LCD-knop [CHANGE MENU] (onderste [8]-knop)
en roep vervolgens de functie Import op door op de LCD-knop
[WAVE IMPORT] (onderste [7]-knop) te drukken.

Audio opnemen met de Hard Disk Recorder
Naslagwerk
138 Tyros2 gebruikershandleiding
4Selecteer het gewenste apparaat via de [TAB]-knoppen.
In het algemeen zal een USB-apparaat als 'USB1' in de display verschijnen. Wanneer
het apparaat is geselecteerd worden automatisch alle mappen en audiobestanden op het
apparaat aangegeven.
5Druk op de knop [IMPORT] (onderste [6]-knop).
Als u slechts één bestand wilt importeren, kunt u het ook importeren door op de
betreffende knop [A] - [J] te drukken.
6Selecteer het gewenste audiobestand met de knoppen [A]–[J].
De geselecteerde bestandsnaam is gemarkeerd. U kunt doorgaan en net zoveel
bestanden toevoegen als uw wilt. Als er meerdere pagina's (tabs) onderin worden
getoond, kunt u ook bestanden van deze displays selecteren. Druk daarna op de
LCD-knop [OK] (onderste [7]-knop).
7Druk bij de vraag op de LCD-knop [YES] (knop [F]).
Druk op de LCD-knop [NO] om te annuleren.
Importeren kan van een paar seconden tot enkele minuten duren, afhankelijk van de
bestandsgrootte, alsook het aantal bestanden dat u importeert.
Druk op de knop [EXIT] om de display Open/Save voor AUDIO weer te geven en de
geïmporteerde bestanden te controleren.
• Koppel het apparaat niet los
terwijl het lampje READ/WRITE
aan is of knippert. Dit doen
kan resulteren in verlies of
beschadiging van de gegevens
of in niet goed functioneren van
het apparaat.
LET OP
• Als u meerdere bestanden
importeert en u annuleert het
importeren terwijl de bewerking
nog bezig is, zullen enkelen
bestanden worden geïmporteerd
en niet worden beïnvloed door het
annuleren van de bewerking.
OPMERKING

Audio opnemen met de Hard Disk Recorder
Naslagwerk
139
Tyros2 gebruikershandleiding
Een audiobestand exporteren
Via deze functie kunt u opgenomen audiobestanden overdragen naar een computer (via een USB-
opslagapparaat) voor verdere bewerking en/of opname. Zie 'Een audiobestand importeren' op
pagina 137.) voor instructies over het terug importeren van de bewerkte audio naar de Tyros2.
Bestanden die kunnen worden geëxporteerd zijn:
• Stereo-Wave-gegevens
• 44,1 kHz samplefrequentie
• 16-bits resolutie
• Een lengte van minder of gelijk aan 80 minuten
1Steek het USB-apparaat (of de verbindingskabel) in de aansluiting
USB TO DEVICE.
We gebruiken hier een USB-flashstation ter illustratie.
2Druk op de HARD DISK RECORDER-knop [SELECT] om de display
AUDIO op te roepen.
3Druk zonodig op de LCD-knop [CHANGE MENU] (onderste
[8]-knop) en roep vervolgens de functie Export op door op de
LCD-knop [EXPORT] (onderste [5]-knop) te drukken.
4Selecteer zonodig de gewenste map met de knoppen [A]–[J].
De gewenste map wordt geopend.
Als het apparaat tien of meer mappen bevat, gebruik dan de bovenste LCD-knoppen [1] -
[8] om door de mappen te navigeren.
5Selecteer het gewenste audiobestand met de knoppen [A]–[J].
De geselecteerde bestandsnaam is gemarkeerd. U kunt doorgaan en net zoveel
bestanden toevoegen als uw wilt. Als er meerdere pagina's (tabs) onderin worden
getoond, kunt u ook bestanden van deze displays selecteren.
Druk op de LCD-knop [ALL]] (onderste [6]-knop, als u alle bestanden in de huidige
map wilt selecteren.
Druk daarna op de LCD-knop [OK] (onderste [7]-knop).
• Alleen bestanden die zijn
opgeslagen kunnen worden
geëxporteerd. Als u het
opgenomen bestand nog niet
heeft opgeslagen, vraagt de
display u om het op te slaan voor
het gebruik van de functie Export.
OPMERKING

Audio opnemen met de Hard Disk Recorder
Naslagwerk
140 Tyros2 gebruikershandleiding
6Selecteer de gewenste bestemming voor exporteren via de
[TAB]-knoppen.
In het algemeen zal een USB-apparaat als 'USB1' in de display verschijnen. Wanneer
het apparaat is geselecteerd worden automatisch alle mappen en audiobestanden op het
apparaat aangegeven.
7Selecteer zonodig de gewenste map met de knoppen [A]–[J].
8Druk op de LCD-knop [EXECUTE] (onderste [6]-knop) om het
bestand of de bestanden te exporteren.
Exporteren kan van een paar seconden tot enkele minuten duren, afhankelijk van de
bestandsgrootte, alsook het aantal bestanden dat u exporteert.
Het audiobestand wordt in de indeling stereo-wave (44, 1 kHz samplefrequentie en
16bits-resolutie) naar het apparaat geëxporteerd en kan nu naar een computer worden
overgedragen voor bewerking.
• Koppel het apparaat niet los
terwijl het lampje READ/WRITE
aan is of knippert. Dit doen kan
resulteren in verlies of
beschadiging van de gegevens
of in niet goed functioneren van
het apparaat.
LET OP
• Als u meerdere bestanden
exporteert en u annuleert het
exporteren terwijl de bewerking
nog bezig is, zullen enkelen
bestanden worden geëxporteerd
en niet worden beïnvloed door het
annuleren van de bewerking.
OPMERKING

Audio opnemen met de Hard Disk Recorder
Naslagwerk
141
Tyros2 gebruikershandleiding
Opnieuw opnemen
U kunt de gegevens die u heeft gemaakt op de volgende vier manieren opnieuw opnemen.
• Alle gegevens vervangen: NORMAL REC .....................................................zie onder
• De opgenomen gegevens mengen: NORMAL REC (PLUS PLAYBACK)...zie onder
• Een bepaald bereik aan gegeven vervangen: PUNCH IN/OUT ...................pagina 143
• Een bepaald bereik aan gegeven overdubben: PUNCH IN/OUT
(MERGE) ......................................................................................................pagina 143
■ NORMAL REC/NORMAL REC (PLUS PLAYBACK)...........................
U kunt alle audiogegevens vervangen via NORMAL of de audiogegevens mengen met de
voorgaande via NORMAL REC (PLUS PLAYBACK). De methode NORMAL REC (PLUS
PLAYBACK) voegt geen tracks toe maar mengt gewoon de nieuwe opname met de bestaande
gegevens. (De Hard Disk Recorder in dit instrument is een eenvoudige stereorecorder.)
De gegevens vanaf het stoppunt worden gewist na het stoppen van het opnemen.
1Druk op de HARD DISK RECORDER-knop [SELECT] en selecteer
het bestand dat opnieuw opgenomen moet worden in de Open/
Save-display AUDIO.
2Druk op de HARD DISK RECORDER-knop [SETTING] en gebruik
vervolgens de [TAB]-knoppen om de tab REC MODE te selecteren.
3Selecteer een opnamemethode met de knoppen [A]/[B].
Alle gegevens vervangen: NORMAL REC
De opgenomen gegevens mengen: NORMAL REC (PLUS PLAYBACK)
• Herhaaldelijk opnieuw opnemen
van de gegevens zal
resulteren vermindering van
de geluidskwaliteit.
OPMERKING
• Aangezien u partijen bij deze audio
overdubt, kunt u de eerste opname
het best eenvoudig houden. U kunt
bijvoorbeeld eerst een ritmepatroon
opnemen (zoals bij het afspelen
van een stijl) of een eenvoudig
basloopje waar u andere partijen
aan kunt toevoegen.
OPMERKING

Audio opnemen met de Hard Disk Recorder
Naslagwerk
142 Tyros2 gebruikershandleiding
4Als u in de voorgaande stap NORMAL REC (PLUS PLAYBACK)
selecteert, speel dan de opgenomen audio af en oefen de partij die
u wilt overdubben terwijl de audio afspeelt. Wijzig zonodig de
volume-instellingen.
Selecteer de gewenste voice als u een via het toetsenbord bespeelde voice van de Tyros
wilt toevoegen. Sluit een microfoon of instrument aan en maak de betreffende
instellingen (pagina 47) als u uw zangpartij of een extern instrument wilt opnemen.
Pas de niveaus HDR Track Play en Rec Monitor naar wens aan.
5Druk op de knop [REC] om het opnemen mogelijk te maken.
De display schakelt automatisch naar de tab REC MODE.
6Druk op de knop [PLAY/PAUSE] om het opnemen te starten.
Bespeel het toetsenbord (of zing, enz) en neem uw spel op.
7Als u klaar bent met opnemen drukt u op de knop [STOP].
De gegevens vanaf het stoppunt worden gewist na het stoppen van het opnemen.
8Druk op de knop [PLAY/PAUSE] om uw nieuwe opname te horen.
Als u een fout heeft gemaakt of niet helemaal tevreden bent met uw spel, kunt u de
functie Undo (ongedaan maken) gebruiken om de laatste opname te wissen en het
opnieuw proberen (te beginnen bij stap 5 hiervoor). Zie het kader 'Undo/Redo
(ongedaan maken/opnieuw)' op pagina 143 voor details.
9Sla de opname op.
Zie 75 voor details over de opslagbewerking.
HDR PLAY
BALANCE
Dit bepaalt het afspeelniveau van het opgenomen bestand. Het heeft geen invloed op het niveau
van de opname. Tegelijkertijd op de beide [1]-knoppen drukken, roept de standaardwaarde terug.
HDR TRACK PLAY
Dit bepaalt het niveau van de afspeeltrack voor opnamedoeleinden. Gebruik dit met Rec Monitor
onder om de relatieve balans aan te passen tussen de voorheen opgenomen audio en de audio
die u overdubt. Tegelijkertijd op de beide [4]-knoppen drukken, roept de standaardwaarde terug.
MUTE Dit dempt het afspelen van het opgenomen bestand.
REC MONITOR
Dit bepaalt het niveau van de audio die wordt opgenomen. Gebruik dit met HDR Track Play boven
om de relatieve balans aan te passen tussen de audio die u overdubt en de voorheen opgenomen
audio. Tegelijkertijd op de beide [6]-knoppen drukken, roept de standaardwaarde terug.
NORMALIZE Zie pagina 143.
• De Hard Disk Recorder vermindert
automatisch het niveau van de
vorige track met een bepaalde
kleine hoeveelheid om ruimte te
maken voor de nieuwe opnamen.
Dit wordt gedaan om mogelijke
vervorming te minimaliseren. U kunt
het effect Normalize gebruiken om
het volume van het totaalgeluid te
maximaliseren. Zie het kader
'Normalize (normaliseren)' op
pagina 143 voor details.
OPMERKING
• Zelfs als u verzuimt de
opgenomen gegevens op te
slaan tijdens deze stap, zal de
originele opname (van voor het
opnieuw opnemen) op het
hardeschijfstation achterblijven.
LET OP

Audio opnemen met de Hard Disk Recorder
Naslagwerk
143
Tyros2 gebruikershandleiding
■ PUNCH IN OUT / PUNCH IN OUT (MERGE) ......................................
Deze opnamemethode kan alleen worden toegepast op een bestaande opnamen. Hiermee kunt
u opnieuw opnemen een over een bepaald gedeelte van het reeds opgenomen materiaal. U kunt
het originele gedeelte vervangen door de nieuwe opname met PUNCH IN/OUT, of het origineel
behouden en mengen met de nieuwe opname met PUNCH IN/OUT (MERGE). U kunt hiermee
een fout in de opname corrigeren of nieuwe delen in de nieuwe partij overdubben.
De gedeelten voor en na het Punch In/Out-gedeelte worden niet opnieuw opgenomen
blijven gelijk aan de originele gegevens. Ze worden normaal afgespeeld om u in en uit de
opname te begeleiden.
1Druk op de HARD DISK RECORDER-knop [SELECT] en selecteer
het bestand dat opnieuw opgenomen moet worden in de Open/
Save-display AUDIO.
2Druk op de HARD DISK RECORDER-knop [SETTING] en gebruik
vervolgens de [TAB]-knoppen om de tab REC MODE te selecteren.
3Selecteer een opnamemethode met de knoppen [A]/[B].
Opnieuw opnemen over een bepaald gedeelte van het reeds opgenomen materiaal:
PUNCH IN/OUT
Meng een bepaald gedeelte van het reeds opgenomen materiaal: PUNCH
IN/OUT (MERGE)
Normalize (normaliseren)
Normaliseren verhoogt het volume van de opgenomen audio naar het optimale niveau.
Gebruik dit om de opgenomen audio zo luid mogelijk te maken, zonder vervorming.
Technisch gezien scant deze bewerking het opgenomen bestand op het hoogst gebruikte
niveau en verhoogt vervolgens het volledige bestand zodat het hoogst gebruikte niveau
op het maximale, niet vervormde niveau wordt gebracht. Normalisatie wordt berekend
op basis van het luidste signaal dat in één van de kanalen van de stereo-opname
voorkomt en op beide kanalen wordt dezelfde versterking toegepast.
1 Zorg dat de pagina Volume is geselecteerd.
2 Druk op de LCD-knop [NORMALIZE] (knop [G]).
3 Druk bij de vraag op de LCD-knop [OK] (knop [G]) om het normaliseren van
het bestand te beginnen.
Druk op de LCD-knop [CANCEL] (knop [H]) om de bewerking te annuleren.
• Normaliseren kan alleen op
bestanden worden toegepast
die zijn opgeslagen. Als u het
opgenomen bestand nog niet heeft
opgeslagen, vraagt de display u
om het op te slaan voor het gebruik
van de functie Normalize.
OPMERKING
Undo/Redo (ongedaan maken/ opnieuw doen)
Wanneer u herhaaldelijk wijzigingen door overdubben maakt in een audiobestand, kunt
u met de functie Undo snel uw recentste opname 'ongedaan maken' (undo) en de
voorgaande versie van de gegevens terugroepen.
1 Zorg dat de pagina Rec Mode is geselecteerd.
2 Druk op de LCD-knop [UNDO] (knop [G]).
De laatste opname die u heeft gemaakt wordt geannuleerd en de voorgaand versie
wordt teruggeroepen. De LCD-knop [UNDO] verandert ook naar [REDO], waardoor
u de bewerking kunt terugdraaien en u de laatste opname weer terug kunt roepen.
• Undo/Redo kan alleen worden
gebruikt bij een opgenomen
bestand dat nog niet is opgeslagen.
Als u een bestand opslaan wordt
de LCD-knop [UNDO] 'schimmig'
en kan deze niet worden gebruikt.
• Als u het opnemen start door op
de knop [REC] te drukken en stopt
met opnemen zonder geluid te
hebben opgenomen, is de LCD-
knop [UNDO] 'schimmig' en kan
niet worden gebruikt.
OPMERKING
• U kunt alleen over één gedeelte
per keer opnieuw opnemen.
OPMERKING
• Het begin en eind van de met de
functie Punch In/Out opgenomen
gegevens worden automatisch in-
en uitgefadet. Dit wordt gedaan
om de kans op bijgeluiden aan het
begin en eind van de opgenomen
gegevens te minimaliseren.
We adviseren u de begin- en
eindpunten aan te geven in
gedeelten van de gegevens waar
het volume laag is.
OPMERKING

Audio opnemen met de Hard Disk Recorder
Naslagwerk
144 Tyros2 gebruikershandleiding
4Selecteer de gewenste Punch In/Out-modus met de
LCD-knoppen [1]/[2].
MANUAL Hiermee kunt u handmatig de Punch In/Out-opname uitvoeren door de bedieningsknoppen
van de Hard Disk Recorder ([REC], [PLAY/PAUSE], enz.) te gebruiken.
PEDAL Hiermee kunt u 'handmatig' het Punch In/Out-opnemen uitvoeren door een op de
aansluiting FOOT PEDAL 2 aangesloten voetpedaal te gebruiken.
AUTO Hierbij kunt u de Punch In- en Out-punten aangeven, waardoor u het Punch In/Out-
opnemen automatisch kunt uitvoeren (zie onder).
Het opnamebereik aangeven in de modus AUTO
Geef het opnamebereik aan en repeteer het opnemen met de functie Rehearsel
(repetitie) als u AUTO heeft geselecteerd als punch in/out-opnamemethode.
1 Geef het punch in/out-bereik aan door tijdens het afspelen van de
audiosong bij de punch in/out-punten op de LCD-knoppen [SET]
(knoppen [3]/[5]) te drukken.
2 Gebruik de functie Nudge wanneer u de punch in/out-punten enigszins
verplaatst.
In deze functie Nudge kunt u het punch in/out-punt enigszins (zelfs in eenheden
van een milliseconde) verplaatsen terwijl u naar het afspelen luistert.
2-1 Druk op de LCD-knop [NUDGE] (knop [7]) om de display Nudge Play
weer te geven.
2-2 Gebruik de draaischijf [DATA ENTRY] en de knop [PREV]/[NEXT] om
de NUDGE DATA POSITION naar de gewenste punch in/out-positie te
verplaatsen terwijl u naar het afspelen luistert (500 milliseconden
loopafspelen voor/na het aangegeven punt).
Met de draaischijf [DATA ENTRY] kunt u het punt in seconden
aanpassen en met de knoppen [PREV]/[NEXT] maakt u de aanpassingen
in milliseconden.
2-3 Druk op de LCD-knop [MODE] (knop [7] ) om After/Before (voor/na) te
selecteren.
'After' (na) herhaalt 500 milliseconden na de Nudge Data Position en
'Before' (voor) herhaalt 500 milliseconden voor de Nudge Data Position
als u de gegevens in de volgende stap afspeelt.
2-4 Druk op de LCD-knop [SET] (knoppen [3]/[5]) om het verplaatste punt
in te stellen.
Druk op de LCD-knop [RESET] om het begin-/eindpunt van de gegevens
te resetten.
2-5 Druk op de LCD-knop [CLOSE] (knop [8]).
3 Gebruik de functie REHEARSAL om het opnemen te repeteren voor het
daadwerkelijke opnemen.
3-1 Druk op de LCD-knop [REHEARSAL] (knop [8]).
Er wordt 'EXECUTING' (bezig uit te voeren) aangegeven boven de
knoppen [8].
3-2 Druk op de HARD DISK RECORDER-knop [REC] en druk op de knop
[PLAY/PAUSE].
De audiosong wordt herhaaldelijk afgespeeld en begint vier seconden
voor het punch inpunt en gaat door tot vier seconden na het punch
outpunt. Bespeel het toetsenbord of zing de gewenste partij om te
oefenen. Bij deze repeteerfunctie wordt het opnemen niet gestart.
3-3 Druk op de HARD DISK RECORDER-knop [STOP].
• Het kleinst mogelijke bereik van
de functie Auto punch in/out is
100 milliseconden.
OPMERKING
• Het herhaald afspelen van de
repeteerfunctie wordt na 99 keer
afspelen automatisch gestopt.
OPMERKING

Audio opnemen met de Hard Disk Recorder
Naslagwerk
145
Tyros2 gebruikershandleiding
5Neem het aangegeven gedeelte van de audiosong op via een van
de onderstaande methoden.
● Manual
Druk op de HARD DISK RECORDER-knop [REC] en druk op de knop [PLAY/
PAUSE] om de opnamemodus te activeren. Druk vervolgens tegelijkertijd op de
knoppen [REC] en [PLAY/PAUSE] om daadwerkelijk op te nemen. Als u het
opnemen wilt stoppen, drukt u op de HARD DISK RECORDER-knop [STOP].
Tijdens het opnemen op de HARD DISK RECORDER-knop [PLAY/PAUSE]
drukken pauzeert het opnemen.
● Pedal
Druk op de HARD DISK RECORDER-knop [REC] en druk op de knop [PLAY/
PAUSE] om de opnamemodus te activeren. Druk vervolgens op de voetschakelaar en
houd deze ingedrukt. Het punt waarop u de voetschakelaar indrukt is het punch
inpunt en het punt waarop u het pedaal loslaat is het punch outpunt.
● Auto
Druk op de HARD DISK RECORDER-knop [REC] en druk op de knop [PLAY/
PAUSE]. Het opnemen start en stopt automatisch op de punten die zijn aangegeven
in 'Het opnamebereik aangeven in de modus AUTO' hiervoor. Het afspelen van de
audiosong stopt automatisch vier seconden na het punch outpunt.
6Luister terug naar de nieuw bewerkte opname. Sla de opname op
als u tevreden bent met het resultaat. Zo niet, gebruik dan de
functie Undo om het origineel terug te roepen en probeer
vervolgens het Punch In/Out-opnemen opnieuw.
Druk op de LCD-knop [SAVE] (knop [I]) en vervolgens op de LCD-knop [OK] (knop
[G]) om de opname op te slaan.
Druk op de LCD-knop [UNDO] (knop [G]) om de nieuwe opname ongedaan te maken.

Audio opnemen met de Hard Disk Recorder
Naslagwerk
146 Tyros2 gebruikershandleiding
De start-/eindpunten van de audio instellen
Met deze functie (in het venster Property) kunt u de punten Start en End instellen voor het
audiobestand. Deze actie is non-destructief en heeft alleen invloed op het afspelen van de
gegevens. Het verwijderd niet daadwerkelijk enige gegevens van het begin of het einde van
het bestand.
1Selecteer het gewenste audiobestand (via de display Select).
2Druk op de LCD-knop [PROPERTY] (bovenste [7]-knop).
3Druk op de LCD-knop [START/END POINT] (knop [H]).
4Geef de start-/eindpunten aan.
De bewerking van het aangeven van de start-/eindpunten is gelijk aan het aangegeven
van de punch in/out-punten. Zie 'Het opnamebereik aangeven in de modus AUTO' op
pagina 144. voor instructies.
5Press op de LCD-knop [OK] (knop [F]) om de nieuwe instellingen in
het bestand in te voeren.
Druk op de LCD-knop [CANCEL] (knop [G]) om de bewerking te annuleren.
6Press op de LCD-knop [OK] (knop [F]) om het venster Property
te verlaten. • Wanneer u een song exporteert
waarvan de start-/eindpunten zijn
aangegeven, wordt alleen het
aangegeven bereik geëxporteerd.
OPMERKING

Audio opnemen met de Hard Disk Recorder
Naslagwerk
147
Tyros2 gebruikershandleiding
Modus Playlist
De Playlist is een handige functie in de Hard Disk Recorder waarmee u audiobestanden kunt
verzamelen en organiseren voor automatisch afspelen op een jukebox' manier. De modus Playlist
kan op de achtergrond worden geactiveerd (als bijvoorbeeld de hoofddisplay is geselecteerd),
waardoor u de bestanden in het overzicht af kunt spelen wanneer u wilt tijdens uw spel.
De indicator 'Basic/Playlist' linksboven in de display geeft aan of de Hard Disk Recorder is
ingesteld in de modus Basic (afspelen van een enkel bestand) of de modus Playlist (automatisch
afspelen van meerdere bestanden).
Een playlist maken
Wanneer u een aantal opgenomen of geïmporteerde bestanden op het geïnstalleerde
hardeschijfstation heeft, kunt u deze bestanden toewijzen aan de Playlist. De bestanden kunnen
in elke volgorde worden gezet en kunnen een aantal keer worden ingevoerd (oftewel een enkel
bestand kan meerdere keren voorkomen in een Playlist). De Playlist kan uitsluitend naar het
geïnstalleerde hardeschijfstation worden geïnstalleerd en er kan slechts één Playlist op het station
worden opgeslagen.
1Druk op de HARD DISK RECORDER-knop [SELECT] om de display
AUDIO op te roepen.
2Selecteer via de LCD-knoppen de betreffende map die het
gewenste audiobestand bevat.
3Druk zonodig op de LCD-knop [CHANGE MENU] (onderste [8]-
knop) en druk vervolgens op de LCD-knop [Add to PLAYLIST]
(onderste [6]-knop).
• Een Playlist kan uit maximaal
500 audiobestanden bestaan.
OPMERKING

Audio opnemen met de Hard Disk Recorder
Naslagwerk
148 Tyros2 gebruikershandleiding
4Selecteer de gewenste audiobestanden met de knoppen [A]–[J].
De geselecteerde bestandsnaam is gemarkeerd. U kunt doorgaan en net zoveel
bestanden toevoegen als uw wilt. Als er meerdere pagina's (tabs) onderin worden
getoond, kunt u ook bestanden van deze displays selecteren.
Druk op de LCD-knop [ALL]] (onderste [6]-knop om alle bestanden in de huidige map
te selecteren.
5Druk op de LCD-knop [OK] (onderste [7]-knop).
Druk op de LCD-knop [CANCEL] (onderste [8]-knop) om de bewerking te annuleren.
6Controleer de Playlist om te kijken of de bestanden zijn
toegevoegd.
Als de Playlist al audiobestanden bevat, worden toegevoegde bestanden automatisch
aan het eind van de lijst gezet. Toegevoegde bestanden worden automatisch
geselecteerd (afgevinkt) voor afspelen.
7Sla de Playlist op.
Druk op de LCD-knop [SAVE] (onderste [5]-knop). De Playlist kan uitsluitend naar het
geïnstalleerde hardeschijfstation worden geïnstalleerd en er kan slechts één Playlist op
het station worden opgeslagen.
• Als u op een paar na alle
bestanden in de map wilt
selecteren, is een snellere methode
de LCD-knop [ALL] gebruiken om
alle bestanden te selecteren en
vervolgens de knoppen [A]–[J]
gebruiken om bepaalde bestanden
te deselecteren.
OPMERKING

Audio opnemen met de Hard Disk Recorder
Naslagwerk
149
Tyros2 gebruikershandleiding
Een Playlist afspelen
Wanneer u een Playlist heeft gemaakt en/of bewerkt (pagina 147) en u heeft de modus the Playlist
geactiveerd, kunt u de bestanden in de lijst afspelen, op elk moment tijdens uw spel.
Het afspelen van de bestanden gebeurt niet ogenblikkelijk. Aangezien de Hard Disk Recorder elk
bestand eerst moet laden voor het afspelen, zal het afspelen grofweg twee seconden pauzeren
tussen de bestanden.
1Druk op de HARD DISK RECORDER-knop [SELECT] om de display
AUDIO op te roepen.
2Druk op de LCD-knop [PLAYLIST] (bovenste [6]-knop).
3Gebruik de LCD-knoppen [SELECT] ([7]-knoppen) om een bestand
voor afspelen te selecteren.
Na een paar seconden wordt het bestand groen gemarkeerd. Selecteer het eerste bestand
om de bestanden van het begin van de Playlist af te spelen. Een vinkje geeft aan dat het
bestand is ingeschakeld voor afspelen, een minteken (-) geeft aan dat het bestand wordt
overgeslagen en een uitroepteken geeft aan dat het bestand geen gegevens bevat.
De modus Playlist wordt actief zodra u een bestand in de Playlist selecteert.
De indicator linksboven in de display geeft nu 'Playlist' aan.
Terwijl de modus Playlist actief is fungeren de HARD DISK RECORDER-knoppen
[PREV]/[NEXT] als vorige/volgende-regelaars voor de Playlist. Drukken op de
betreffende knop roept een po-upvenster op en selecteert het vorige of volgende
audiobestand in de Playlist. U kunt vervolgens de knop [PLAY/PAUSE] gebruiken om
het afspelen van de Playlist te starten vanaf het geselecteerde bestand.
• De knop [SELECT] schakelt
tussen de displays Audio en
Playlist binnen de functie Hard
Disk Recorder.
OPMERKING
• Om een bestand te selecteren
kunt u ook de draaischijf [DATA
ENTRY] gebruiken om de cursor
te verplaatsten en op de knop
[ENTER] drukken om de song
daadwerkelijk te selecteren.
OPMERKING

Audio opnemen met de Hard Disk Recorder
Naslagwerk
150 Tyros2 gebruikershandleiding
4Druk op de HARD DISK RECORDER-knop [STOP] om het afspelen
te stoppen.
Druk op de LCD-knop [AUDIO] ([6]-knoppen) om de Open/Save-display AUDIO te
tonen en selecteer een audiosong om de modus Playlist uit te schakelen.

Audio opnemen met de Hard Disk Recorder
Naslagwerk
151
Tyros2 gebruikershandleiding
Regelaars Playlist
Hier wordt een voorbeeld van de display Playlist getoond met korte uitleg van de verschillende regelaars.
qREPEAT
Bepaalt hoe de audiobestanden zullen worden afgespeeld.
: Alle bestanden worden eenmaal achterelkaar afgespeeld tot
het eind (geen herhaling).
: Alle bestanden worden herhaaldelijk achterelkaar afgespeeld.
:Eén geselecteerd bestand wordt herhaaldelijk afgespeeld.
wSORT
Bepaalt of de audiobestanden in oplopende of aflopende volgorde op
naam worden gesorteerd.
eSHUFFLE
Drukken op deze knop herschikt de volgorde van de bestanden
willekeurig.
rUNDO/REDO
Drukken op deze knop (Undo) annuleert de laatste bewerking die op
de Playlist is toegepast. Nogmaals drukken (Redo) herstelt de
geannuleerde bewerking. Er is slechts een niveau Undo/Redo
beschikbaar.
tEXPORT
Roept de bewerking Export op voor het exporteren van het
geselecteerde audiobestand naar een hardeschijfstation of USB-
opslagapparaten. (Zie 'Een audiobestand exporteren' op pagina 139.)
yHDR PLAY BALANCE
Bepaalt het afspeelvolume van de complete Playlist.
Het afspeelvolume van de afzonderlijke bestanden kan in elk
van de bestanden zelf worden ingesteld.
uMOVE op/neer
Gebruik deze knoppen om het geselecteerde bestand naar een
andere locatie in de lijst te verplaatsen.
iCUT / COPY / INSERT / DELETE
Met deze bewerkingen kunt u afzonderlijke lijstinschrijvingen kopiëren
of knippen en plakken. Deze hebben geen enkel effect op de feitelijke
audiogegevens, maar alleen op de inschrijvingen in de lijst.
Cut en Insert (knippen en invoegen)
1) Druk op de LCD-knop [CUT] (bovenste [3]-knop) en selecteer de
gewenste bestandsinschrijving via de draaischijf [DATA ENTRY] en
de LCD-knop [SELECT] (onderste [5]-knop). De inschrijving wordt
verwijderd.
2) Verplaats de cursor naar de gewenste plaats in de lijst (met de
[SELECT]-knoppen) en druk op de LCD-knop [INSERT] (onderste
[3]-knop).
Copy en Insert (kopiëren en invoegen)
1) Druk op de LCD-knop [COPY] (bovenste [4]-knop) en selecteer de
gewenste bestandsinschrijving via de draaischijf [DATA ENTRY] en
de LCD-knop [SELECT] (onderste [5]-knop). De inschrijving wordt
gekopieerd.
2) Verplaats de cursor naar de gewenste plaats in de lijst (met de
[SELECT]-knoppen) en druk op de LCD-knop [INSERT] (onderste
[3]-knop).
Delete (verwijderen)
Verwijdert bestanden uit de Playlist. Dit heeft geen invloed op de
feitelijke audiogegevens, maar verwijdert een inschrijving van het
bestand in de lijst.
oRELOAD
Voor het opnieuw laden van de opgeslagen Playlist.
!0 SAVE
Voor het opslaan van de Playlist naar het geïnstalleerde
hardeschijfstation. Zodra de gegevens zijn opgeslagen is de functie
Undo/Redo niet meer beschikbaar.
!1 AUDIO
Roept de Open/Save display Audio op (pagina 147).
!2 SELECT op/neer
Gebruik deze knoppen om de bestandsinschrijvingen in de lijst te
selecteren. Er verschijnt een rood kader om de geselecteerde
inschrijving en de inschrijving wordt groen gemarkeerd als deze
daadwerkelijk wordt geselecteerd. Gebruik de draaischijf [DATA
ENTRY] om de cursor (rode kader) snel door de inschrijvingen te
verplaatsen en druk op de knop [ENTER].
!3 PLAY SELECT
Deze knoppen bepalen of het geselecteerde bestand wel of niet voor
afspelen wordt ingeschakeld. Selecteer een bestand (via de [SELECT]-
knoppen boven) en druk vervolgens op de bovenste [8]-knop om het
bestand af te vinken (in te schakelen) of druk op de onderste [8]knop om
het vinkje van het bestand te verwijderen (uit te schakelen). Indrukken
en ingedrukt houden van de bovenste [8]-knop vinkt alle bestanden af,
terwijl indrukken in ingedrukt houden van de onderste [8]-knop van alle
bestanden het vinkje verwijdert.
!4 Navigatieregelaars Playlist
: Verplaats de cursor/selectie naar het begin van de lijst.
: Verplaatst de cursor/selectie één pagina omhoog (als er
meerdere pagina's zijn).
: Verplaatst de cursor/selectie één pagina omlaag (als er
meerdere pagina's zijn).
: Verplaatst de cursor/selectie naar het eind van de lijst
(net onder het laatst ingevoerde bestand).
!5 PROPERTY
Roept het pop-upvenster Property (eigenschap) op dat de bestandsnaam
en het pad toont van de audiosong op de plaats van de cursor.
q
u
yi!0o!1 !2 !3
!4
!5
w
e
r
t

Naslagwerk
152 Tyros2 gebruikershandleiding
Stijlafspelen (Automatische begeleiding)
Dit gedeelte verklaart belangrijke stijlgerelateerde bewerkingen die niet zijn opgenomen in de Beknopte handleiding.
Raadpleeg de Beknopte handleiding voor basisinformatie over het afspelen van stijlen.
Stijlkarakteristieken
Het stijltype en de bepalende karakteristieken worden aangegeven boven de presetstijlnaam.
Akkoordvingerzettingen
De akkoorden (of vereenvoudigde akkoordindicaties) die u in het linkerhandgedeelte van het toetsenbord speelt, worden gebruikt
voor verscheidene speelfuncties:
• Als [ACMP] is aangezet (pagina 31), wordt het linkerhandgedeelte van het toetsenbord het akkoordgedeelte, en de
geselecteerde stijl wordt afgespeeld volgens de akkoorden die worden aangegeven in het linkerhandgedeelte van
het toetsenbord. De aangegeven akkoorden worden ook gebruikt voor Vocal Harmony (pagina 48), het Harmony-
effect (Voice) (pagina 39) en de Multi Pads (als ze worden gebruikt met Chord Match; pagina 38).
• Als de [ACMP] is uitgezet (pagina 31) en de partij LEFT is aangezet, worden de als LEFT-partij gespeelde noten
herkend als akkoorden. Deze akkoorden hebben geen invloed op het stijlafspelen, maar worden gebruikt voor
Vocal Harmony (pagina 48), het Harmony-effect (Voice) (pagina 39) en de Multi Pads (als ze worden gebruikt
met Chord Match; pagina 38).
Er is ook de handige functie Chord Tutor (akkoordleraar) die u laat zien welke noten u moet spelen om bepaalde akkoorden te
maken. (Druk op [FUNCTION] → CHORD FINGERING.)
De uitleg hier laten zien hoe u akkoorden dient aan te geven. Roep de [FUNCTION] → display CHORD FINGERING op en volg
de onderstaande instructies.
Pro
Deze stijlen bieden professionele en opwindende arrangementen in combinatie
met een uitstekende bespeelbaarheid. De resulterende begeleiding volgt de
akkoorden van de speler exact. Uw akkoordwijzigingen en kleurrijke harmonieën
worden dan ook onmiddellijk omgezet in levensechte muzikale begeleiding.
Session
Deze stijlen voorzien in een nog groter realisme en authentieke begeleiding door
originele akkoordtypen en -progressies in te voegen, alsook speciale riffs met
akkoordprogressies bij de Main-secties. Zij zijn geprogrammeerd om uw spel van
bepaalde songs en bepaalde genres te voorzien van wat 'smaak' en een vleugje
professionaliteit. De stijlen zijn niet per se geschikt (of zelfs juist op harmonisch
gebied) voor alle songs en gespeelde akkoorden. In enkele gevallen kan het spelen
van een eenvoudige majeurdrieklank bijvoorbeeld resulteren in een
septiemakkoord, of kan het spelen van een 'op-bas'-akkoord resulteren in een
onjuiste of onverwachte begeleiding.
Selecteert het vingerzettingstype dat
bepaalt hoe de akkoorden worden
aangegeven (welke noten u zou
moeten spelen). Zie hieronder
voor details.
Chord Tutor (akkoordleraar)
Geef hier de akkoordgrondtoon (Root)
en het akkoordtype aan, en de noten
van het akkoord worden aangeven in
de toetsenbordafbeelding hierboven.
Afhankelijk van het akkoord kunnen
enkele noten worden weggelaten.
Beknopte handleiding op
pagina's 31 - 37

Stijlafspelen (Automatische begeleiding)
Naslagwerk
153
Tyros2 gebruikershandleiding
■ Zeven typen akkoordvingerzettingen.......................................................................................................
● SINGLE FINGER
Met deze instelling kunt u eenvoudig een prachtig georkestreerde begeleiding produceren met
majeur-, septiem-, mineur- en mineurseptiemakkoorden door een minimaal aantal toetsen in te
drukken in het akkoordgedeelte van het toetsenbord. Hiervoor kunt u de volgende vereenvoudigde
akkoordvingerzettingen gebruiken:
● MULTI FINGER
Deze instelling detecteert automatisch Single Finger- of Fingered-akkoordvingerzettingen, zodat u
beide typen kunt gebruiken zonder te hoeven schakelen tussen vingerzettingstypen.
● FINGERED
Hiermee kunt u uw eigen akkoorden in het akkoordgedeelte van het toetsenbord spelen, terwijl de
Tyros2 zorgt voor een passend georkestreerde ritme-, bas- en akkoordbegeleiding in de geselecteerde
stijl. 'Fingered' herkent de verscheidene akkoordsoorten die zijn opgesomd in het afzonderlijke
boekje Data List en die kunnen worden opgezocht met gebruikmaking van de functie Chord Tutor
(akkoordleraar) hierboven.
● FINGERED ON BASS
Accepteert dezelfde vingerzettingen als de instelling Fingered maar de laagste noot die in het
akkoordgedeelte van het toetsenbord wordt gespeeld, wordt gebruikt als de basnoot. Hierdoor kunt
u 'op-bas'-akkoorden spelen (in de modus Fingered wordt de grondtoon van het akkoord altijd als
basnoot gebruikt).
● FULL KEYBOARD
Detecteert akkoorden in het gehele toetsbereik. Akkoorden worden gedetecteerd op een manier die
lijkt op Fingered, zelfs als u een split gebruikt tussen uw linker- en rechterhand. Dit is bijvoorbeeld
het geval als u een basnoot speelt met uw linkerhand en een akkoord met uw rechterhand, of als u
een akkoord speelt met uw linkerhand en een melodie met uw rechterhand.
● AI FINGERED
Is in principe gelijk aan FINGERED, met uitzondering van het feit dat er minder dan drie noten
kunnen worden gespeeld om het akkoord aan te geven (gebaseerd op het voorgaande gespeelde
akkoord, enz.).
● AI FULL KEYBOARD
Als dit geavanceerde vingerzettingstype is geactiveerd, zal de Tyros2 automatisch een passende
begeleiding creëren, waarbij het bijna niet uitmaakt wat u speelt, waar dan ook op het toetsenbord,
met beide handen. U hoeft zich geen zorgen te maken over het aangeven van de stijlakkoorden.
Ofschoon het type AI Full Keyboard is ontworpen voor een groot aantal songs, kan het zijn dat enkele
arrangementen niet geschikt zijn voor gebruik met deze functie. Dit type komt overeen met FULL
KEYBOARD, met uitzondering van het feit dat er minder dan drie noten kunnen worden gespeeld
om het akkoord aan te geven (gebaseerd op het voorgaand gespeelde akkoord, enz.). None- (9),
decime- (11) en tredecime-akkoorden (13) kunnen niet worden gespeeld. Dit type werkt alleen als
er een stijl wordt afgespeeld.
Het volgende overzicht laat de voorwaarden zien waarbij de in het linkerhandgedeelte van het toetsenbord
gespeelde noten kunnen worden herkend als een akkoord.
Geselecteerde
vingerzettingstype
[ACMP] uit, partij
LEFT uit [ACMP] uit, partij LEFT aan [ACMP] aan, partij LEFT uit [ACMP] aan, partij LEFT aan
SINGLE FINGER Wordt niet herkend Wordt herkend via FINGERED Wordt herkend via het
geselecteerde
vingerzettingstype.
Wordt herkend via het
geselecteerde
vingerzettingstype.
MULTI FINGER Wordt niet herkend Wordt herkend via FINGERED Wordt herkend via het
geselecteerde
vingerzettingstype.
Wordt herkend via het
geselecteerde
vingerzettingstype.
FINGERED Wordt niet herkend Wordt herkend via het
geselecteerde
vingerzettingstype.
Wordt herkend via het
geselecteerde
vingerzettingstype.
Wordt herkend via het
geselecteerde
vingerzettingstype.
FINGERED ON BASS Wordt niet herkend Wordt herkend via het
geselecteerde
vingerzettingstype.
Wordt herkend via het
geselecteerde
vingerzettingstype.
Wordt herkend via het
geselecteerde
vingerzettingstype.
FULL KEYBOARD Wordt niet herkend Wordt herkend via het
geselecteerde
vingerzettingstype.
Wordt herkend via het
geselecteerde
vingerzettingstype.
Wordt herkend via het
geselecteerde
vingerzettingstype.
AI FINGERED Wordt niet herkend Wordt herkend via het
geselecteerde
vingerzettingstype.
Wordt herkend via het
geselecteerde
vingerzettingstype.
Wordt herkend via het
geselecteerde
vingerzettingstype.
AI FULL KEYBOARD Wordt niet herkend Wordt niet herkend Wordt herkend via het
geselecteerde
vingerzettingstype.
Wordt herkend via het
geselecteerde
vingerzettingstype.
Cm
C
Cm7
C7
Voor een majeurakkoord drukt u
alleen op de grondtoontoets.
Voor een mineurakkoord drukt u
tegelijkertijd op de grondtoontoets
en een zwarte toets links daarvan.
Voor een septiemakkoord drukt u tegelijkertijd
op de grondtoontoets en een witte toets links
daarvan.
Voor een mineurseptiemakkoord drukt u
tegelijkertijd op de grondtoontoets en zowel een
witte als een zwarte toets links daarvan.

Stijlafspelen (Automatische begeleiding)
Naslagwerk
154 Tyros2 gebruikershandleiding
Fade In/Out
De knop [FADE IN/OUT] kan worden gebruikt om vloeiende fade-ins en fade-outs te maken bij het starten en stoppen van het
afspelen van stijlen en songs. Dit heeft invloed op het totale geluid van de Tyros2, waaronder uw toetsenspel en de Multi Pads,
alsook de stijlen en songs.
1Druk op de knop [FADE IN/OUT] zodat de indicator uit gaat.
2Start het stijlafspelen.
Het geluid zal geleidelijk infaden. De indicator [FADE IN/OUT] blijft knipperen tijdens
het fade-inproces en gaat uit wanneer het volledige volume is bereikt.
3Druk opnieuw op de knop [FADE IN/OUT] zodat de indicator oplicht.
De indicator blijft knipperen gedurende het fade-out proces en gaat uit wanneer dit
is voltooid.
Tempo
Elke stijl van de Tyros2 is met een standaardtempo geprogrammeerd. Deze kan echter worden
gewijzigd naar elke waarde tussen de 500 tellen per minuut via de knop [TEMPO]. Dit kan worden
gedaan voor en tijdens het stijlafspelen. U kunt bepalen of het huidige tempo wordt gehandhaafd of
wordt teruggezet naar het standaardtempo van een nieuw geselecteerde stijl (terwijl er een stijl
afspeelt) via de functie Style Change Behavior (Tempo Hold/Reset) (pagina 158).
■ Tapfunctie ...............................................................................................................
Met deze handige functie kunt u het gewenste tempo ritmisch met de knop [TAP TEMPO]
intikken en de stijl zal automatisch in dat tempo starten. Tik dus (druk in/laat los) simpelweg
het juiste aantal keren op de knop (vier keer voor een vierkwartsmaat) en het stijlafspelen
start automatisch in het door u ingetikte tempo. U kunt het tempo ook tijdens het spelen nog
wijzigen door slechts twee keer op de knop te tikken in het gewenste tempo.
• De tijd van de fade-in/fade-out kan
ook worden ingesteld (pagina 193).
• De functie fade in /out werkt niet
bij het afspelen van audiosongs.
OPMERKING
● Wanneer een vierkwartsmaat is geselecteerd
Tik 4 keer * Tik 3 keer als er een stijl met
driekwartsmaat is
geselecteerd.

Stijlafspelen (Automatische begeleiding)
Naslagwerk
155
Tyros2 gebruikershandleiding
Synchro Start en Synchro Stop Beknopte handleiding op pagina 31
Als [SYNC START] (synchroon starten) is aangezet, kunt u automatisch een stijl laten afspelen zodra u een akkoord speelt in het
akkoordgedeelte van het toetsenbord. Als [SYNC STOP] (synchroon stoppen) aan staat, speelt de begeleiding zolang u een akkoord
aanhoudt. Met andere woorden, u kunt de begeleiding abrupt stoppen door gewoon uw linkerhand van het toetsenbord te halen.
Aangezien het aanzetten van [SYNC STOP] automatisch de [SYNC START] ook aanzet, kunt u onmiddellijk de begeleiding
starten en stoppen door beurtelings akkoorden te spelen en ze weer los te laten.
Programmeerbare One Touch Setting (OTS) Beknopte handleiding op pagina 36
One Touch Setting (OTS) is een handige functie die het u mogelijk maakt de meest geschikte paneelinstellingen op te roepen voor
de momenteel geselecteerde stijl, met het indrukken van een enkele knop. Druk op één van de vier [ONE TOUCH SETTING]-
knoppen om onmiddellijk de volgende voorgeprogrammeerde instellingen voor stijlafspelen op te roepen.
• [ACMP] en [SYNC START] worden automatisch aangezet, zodat u de stijl kunt starten zodra u een akkoord met de
linkerhand op het toetsenbord speelt, in het akkoordgedeelte.
• Custom paneelinstellingen (voor voices, toetsenbordparts, effecten, enz.), ontworpen om het best bij de geselecteerde stijl
te passen, worden automatisch opgeroepen, waardoor u onmiddellijk het instrument opnieuw kunt configureren naar de
passende instellingen voor de muziek die u speelt.
De Tyros2 heeft in feite drie verschillende functies die u onmiddellijk complete paneelset-ups laten oproepen: One Touch Setting
(hier beschreven), Music Finder en Registration Memory. One Touch Setting verschilt in zoverre van de andere twee dat elke
OTS-paneelinstelling gekoppeld is aan een bepaalde stijl. Eerst selecteert u een stijl voor uw spel en dan drukt u op een [ONE
TOUCH SETTING]-knop die ervoor zorgt dat de paneelinstellingen passen bij die stijl.
■ OTS Link..................................................................................................................
De handige functie OTS (One Touch Setting) Link laat u automatisch de One Touch
Settings wijzigen als u een andere Main-sectie (A - D) selecteert. De Main-secties A, B,
C en D komen overeen met respectievelijk de One Touch Settings 1, 2, 3 en 4. Dit bewijst
vooral zijn nut bij live optredens, waar u onmiddellijk en makkelijk het instrument
opnieuw kunt configureren terwijl u speelt.
■ De paneelinstellingen wegschrijven naar de OTS .................................
De Tyros2 beschikt over vier verschillende One Touch Settings voor elk van de
presetstijlen. Alhoewel elk ervan speciaal is geprogrammeerd om bij de stijl te passen,
kunt u de instellingen desgewenst veranderen. De gewijzigde One Touch Settings kunnen
met de geselecteerde stijl worden opgeslagen naar het User-station of externe apparaten.
Stijl speelt
Aanzetten van de knop [SYNC STOP] zet
automatisch ook de knop [SYNC START] aan.
Het uitzetten zet beide knoppen uit.
• Het akkoord langer aanhouden dan aangegeven in de [FUNCTION]
→
display STYLE SETTING/SPLIT POINT (pagina 157) zal de functie
Synchro Stop annuleren, zelfs als [SYNC STOP] is aangezet.
• Synchro Stop kan niet aan worden gezet als de modus Fingering is
ingesteld op Full Keyboard/AI Keyboard of als [ACMP] uit staat.
OPMERKING
Indrukken en loslaten van de
toetsen in het akkoordgedeelte
zal beurtelings het stijlafspelen
starten en stoppen.
Stijl stopt
Akkoordgedeelte
Druk op de knop [MEMORY] van de Registration Memory en
druk op een van de [ONE TOUCH SETTING]-knoppen.
• Sla de OTS-instellingen op als
een stijlbestand naar het User-
station of externe apparaten
(zie Opslagbewerkingsinstructie
s op pagina 75, van stap 2 tot het
eind). De paneelinstellingen
opgeslagen onder elke OTS-
knop zullen verloren gaan, als u
van stijl verandert of het
instrument uitzet zonder de
opslagbewerking uit te voeren.
LET OP

Stijlafspelen (Automatische begeleiding)
Naslagwerk
156 Tyros2 gebruikershandleiding
Onmiddellijke stijlselectie
Als u uw eigen stijlen heeft gemaakt en een verzameling van stijlgegevens heeft opgebouwd op het User-station of het optionele
hardeschijfstation, zult u snel vele stijlbestanden hebben om uit te kiezen, waardoor het moeilijk wordt om uw favoriete stijlen
op te roepen. Deze functie laat u het pad opslaan van een bepaalde stijl onder een bepaalde STYLE-knop. Zelfs als uw gegevens
in een complexe hiërarchie van mappen en paden over het station zijn verspreid, kunt u onmiddellijk een bepaald bestand
oproepen, hoe diep deze ook genesteld mag zijn, met een enkele druk op een knop.
1Roep de display Open/Save voor stijlen op via het nummerinvoertype (pagina 77).
2Selecteer eerst de stijl die u op wilt slaan door het juiste pad op te roepen en druk
vervolgens op de LCD-knop [MEMORY].
3Controleer of het pad dat ingesteld is in stap 2 hierboven juist is opgeslagen. Roep
eerst een ander pad op (bijvoorbeeld de Open/Save display voor voices) en selecteer
vervolgens het pad dat u zojuist heeft opgeslagen door de knop [FILE ACCESS] aan
te zetten en op de betreffende STYLE-knop te drukken.
4Roep het andere pad op (bijvoorbeeld, de Open/Save display voor voices) en roep het
pad op dat is opgeslagen in stap 3 door de onderstaande instructies te volgen.
Zet [FILE ACCESS] aan en druk op betreffende
STYLE-knop (ingesteld in stap 3, hierboven).

Stijlafspelen (Automatische begeleiding)
Naslagwerk
157
Tyros2 gebruikershandleiding
Aan stijlafspelen gerelateerde instellingen
De Tyros2 heeft een verscheidenheid aan stijlafspeelfuncties, waaronder splitpunt en vele andere, waartoe toegang kan worden
verkregen door op [FUNCTION] → STYLE SETTING/SPLIT POINT te drukken.
Style Settings (stijlinstellingen)
■ Stop Accompaniment (stop begeleiding)......................................................................
Als de automatische begeleiding is aangezet en Synchro Start is uit, kunt u akkoorden
spelen in het linkerhandgedeelte (begeleidingsgedeelte) van het toetsenbord terwijl de stijl
niet loopt, maar toch de begeleidingsakkoorden horen. In deze situatie, 'Stop begeleiding'
genoemd, wordt elke geldige akkoordvingerzetting herkend en de akkoordgrondtoon en
het -type worden in de LCD getoond. Aangezien de Tyros2 het akkoord juist herkent, kunt
u ook de functie Chord Match (passend akkoord) gebruiken (pagina. 38) met de Multi
Pads of het Harmony effect (pagina 39) zonder dat u een stijl hoeft af te spelen.
Via de bovenstaande display kunt u bepalen of het akkoord dat in het akkoordgedeelte
wordt gespeeld wel of niet moet klinken bij de status Stop begeleiding.
• OFF..................................Het in het akkoordgedeelte gespeelde akkoord klinkt niet.
• STYLE.............................Het akkoord gespeeld in het akkoordgedeelte zal klinken met de voices
van de partij Pad en het baskanaal van de geselecteerde stijl.
• FIXED .............................Het in het akkoordgedeelte gespeelde akkoord klinkt via de opgegeven
voice, ongeacht de geselecteerde stijl.
■ OTS Link Timing .......................................................................................................................
Dit heeft betrekking op de functie OTS Link (pagina 155). Deze parameter bepaalt de timing waarmee
de One Touch Settings veranderen bij een wijziging van MAIN VARIATION [A] - [D]. (De knop [OTS
LINK] moet aan zijn.)
• Real Time.........................One Touch Setting wordt onmiddellijk opgeroepen als u op een [MAIN
VARIATION]-knop drukt.
• Next Bar...........................One Touch Setting wordt bij de volgende maat opgeroepen, nadat u op
een [MAIN VARIATION]-knop heeft gedrukt.
■ Synchro Stop-venster ............................................................................................................
Dit bepaalt hoe lang u een akkoord aan kunt houden, voordat de functie Synchro Stop automatisch wordt
geannuleerd. Als de knop [SYNC STOP] is aangezet en deze parameter is ingesteld op een andere
waarde dan 'OFF', wordt hierdoor automatisch de functie Synchro Stop geannuleerd als u een akkoord
langer aanhoudt dan de tijd die hier is ingesteld. Dit zet op een handige manier het stijlafspelen terug
naar normaal, waardoor u de toetsen los kunt laten en de stijl toch doorspeelt.
■ Style Touch.................................................................................................................................
Zet de aanslaggevoeligheid voor het stijlafspelen aan/uit. Als dit is ingesteld op 'ON' zal het stijlvolume
variëren in reactie op uw speelsterkte in het akkoordgedeelte van het toetsenbord.
• Een akkoord dat wordt gespeeld
en herkend tijdens 'Stop
begeleiding' kan ongeacht de
instelling hier worden opgenomen
in een song. De voicekeuze zal
worden opgenomen als 'STYLE' is
ingesteld, maar niet als 'OFF' of
'FIXED' is ingesteld.
OPMERKING

Stijlafspelen (Automatische begeleiding)
Naslagwerk
158 Tyros2 gebruikershandleiding
■ Section Set .................................................................................................................................
Bepaalt de standaardsectie die automatisch wordt opgeroepen bij het selecteren van andere
begeleidingsstijlen (als het stijlafspelen is gestopt). Als deze is ingesteld op 'OFF' en het stijlafspelen is
gestopt, wordt de actieve sectie gehandhaafd, zelfs wanneer er een andere stijl wordt geselecteerd.
Als één van de secties Main A-D geen onderdeel uitmaakt van de stijlgegevens, wordt automatisch de
dichtstbijzijnde sectie geselecteerd. Als bijvoorbeeld Main D geen onderdeel uitmaakt van de
geselecteerde stijl, zal Main C worden opgeroepen.
■ Tempo ...........................................................................................................................................
Bepaalt of het huidige tempo wordt gehandhaafd (HOLD) of wordt teruggezet naar het standaardtempo
van een nieuw geselecteerde stijl (RESET) wanneer u een andere stijl selecteert tijdens het stijlafspelen.
■ Part On/Off (partij aan/uit)....................................................................................................
Bepaalt of de huidige partij aan/uit-instelling wordt gehandhaafd (HOLD) of dat alle partijen worden
gereset wanneer u een andere stijl selecteert.
Splitpunt
Dit zijn de instellingen (er zijn drie splitpunten) waarmee de verschillende gedeelten van het toetsenbord
worden gescheiden: het akkoordgedeelte, het gedeelte voor partij LEFT, het gedeelte voor de partijen
RIGHT 1 - 2 en het gedeelte voor de partij RIGHT 3. De drie splitpuntinstellingen (hieronder) worden
aangegeven als nootnamen.
• Splitpunt (S) — scheidt het akkoordgedeelte voor het afspelen van stijlen van het gedeelte of de gedeelten
voor het bespelen van voices (RIGHT 1-3, LEFT)
• Splitpunt (L) — scheidt de twee gedeelten voor het bespelen van voices, LEFT en RIGHT 1-3.
• Splitpunt (L) — scheidt de twee gedeelten voor het bespelen van de rechtervoices, (Right 1 - 2, Right 3.
Gebruik de corresponderende LCD-knoppen [1] – [6] (desgewenst samen met de gegevensdraaischijf) om het
splitpunt in te stellen, of gebruik de knoppen [F] – [I] om de gewenste partij te selecteren (met 'S + L' kunt u
Style en Left tegelijk aanpassen) en draai vervolgens aan draaischijf [DATA ENTRY], of druk op de gewenste
toets op het toetsenbord terwijl de knoppen [F] – [I] ingedrukt worden gehouden.
Splitpunt (L) kan niet lager worden ingesteld dan Splitpunt (S) en Splitpunt (S) kan niet hoger worden
ingesteld dan Splitpunt (L).
Tegelijkertijd een song en een stijl afspelen
Als u een song en een stijl tegelijkertijd afspeelt, worden de kanalen 9 - 16 van de songgegevens
vervangen door de stijlkanalen, waardoor u de stijlen en stijleigenschappen kunt gebruiken in plaats
van de begeleidingspartijen van de song. Dit geeft een toegevoegde flexibiliteit aan uw spel,
waardoor u onafhankelijk het stijlafspelen en songafspelen kunt regelen.
• De stijl stopt wanneer u de song stopt. Als de begeleidingsstijl speelt en u start de song,
stopt de begeleiding automatisch.
• Sommige songs zijn gemaakt met gebruikmaking van de ingebouwde stijlen. Voor deze
songs worden de stijlen automatisch gestart wanneer het songafspelen wordt gestart.
OPMERKING
Splitpunt (S+L)
●De splitpunten S en L op dezelfde noot instellen ●De splitpunten S en L op verschillende noten instellen
Splitpunt (S) Splitpunt (L)
Akkoordgedeelte
+ Voice LEFT
VOICE RIGHT 1 – 3 Akkoordgedeelte Voice LEFT Voice
RIGHT 1 – 2
Splitpunt (R)
Voice
RIGHT 3

Naslagwerk
159
Tyros2 gebruikershandleiding
Style Creator (digitaal opnemen)
Met de krachtig eigenschap Style Creator kunt u uw eigen originele stijlen maken, die vervolgens gebruikt kunnen
worden voor het stijlafspelen, net als de presetstijlen.
Elke stijl is opgebouwd uit vijftien secties (Intro I - III,
Main A - D, FILL IN A - D, Break, Ending I - III) als
ritmepatroonvariaties. Elk van deze vijftien secties
heeft op zijn beurt weer acht verschillende parts
(kanalen), opgebouwd uit MIDI-sequencedata — dat
een totaal geeft van 120 afzonderlijke MIDI-datasets
per stijl. Met de Style Creator eigenschap, kunt u een
stijl creëren door de benodigde MIDI-data
afzonderlijk op te nemen, of door patterndata van
andere bestaande stijlen te importeren.
● Het gebruik van Preset Stijlen
Als u de interne preset stijl selecteert die het type
stijl dat u wilt creëren het dichtst benadert, wordt,
zoals in het overzicht rechts is te zien, de preset
stijldata gekopieerd naar een speciale
geheugenlocatie voor het creëren. U kunt een
originele stijl creëren door het toevoegen, wissen
of vervangen van data op deze geheugenlocatie.
● Opnemen en assembleren
De Style Creator geeft twee basismanieren om
MIDI-sequencedata te creëren voor elke part:
Opnemen, hetgeen u de mogelijkheid geeft parts
via het toetsenbord op te nemen (met realtime of
stapsgewijze opname) en assembleren, hetgeen
het u mogelijk maakt verschillende patterndata
samen te brengen door het kopiëren van andere
stijlen. Beide methodes, opnemen en assembleren,
vervangen de originele data door nieuwe data.
In het overzicht rechts bijvoorbeeld worden INTRO
I en MAIN A gecreëerd door nieuwe data op te
nemen voor alle parts en MAIN B wordt gecreëerd
door voor alle parts de patterndata te assembleren
van de andere stijlen. INTRO III en ENDING A - C
zijn gecreëerd door de originele data te houden en
te gebruiken. MAIN C en FILL IN A zijn gecreëerd
via drie manieren: opnemen, assembleren en met
gebruikmaking van de originele data.
Stijlgegevensstructuur — stijlen maken
Partij
Sectie
RHYTHM 1
INTRO I
INTRO II
INTRO III
MAIN B
MAIN A
MAIN C
MAIN D
FILL IN A
FILL IN B
FILL IN C
FILL IN D
BREAK
ENDING I
ENDING II
ENDING III
RHYTHM 2
BASS
CHORD 1 CHORD 2
PAD
PHRASE 1 PHRASE 2
Elke stijl bevat 120 MIDI-data sequences (15 secties x 8 parts)
Voor deze parts, die preset data bevatten, kan nieuw materiaal er bij
worden opgenomen (overdub).
Voor deze parts, die preset data bevatten, kan geen nieuw materiaal er
bij worden opgenomen (overdub). Deze parts kunnen alleen worden
opgenomen, na het wissen van hun presetdata.
Preset stijldata
Intern geheugen voor het
creëren van een stijl (RAM)
Copy
• De DSP1-effectinstellingen (pagina 181) kunnen niet
worden opgeslagen in de User stijldata en daardoor ook
niet worden bewerkt met de functie Style Creator.
Dit betekent dat alle DSP1 effectinstellingen in de Preset
stijl (zoals het veranderen van de snelheid van het Rotary
Speakereffect) zullen worden gewist van de gekopieerde
Preset stijldata, en niet beschikbaar zijn voor het creëren
van een stijl.
OPMERKING
Partij
Section
RHYTHM 1
INTRO I
INTRO II
INTRO III
MAIN B
MAIN A
MAIN C
MAIN D
FILL IN A
FILL IN B
FILL IN C
FILL IN D
BREAK
ENDING I
ENDING II
ENDING III
RHYTHM 2
BASS
CHORD 1 CHORD 2
PAD
PHRASE 1 PHRASE 2
Voorbeeld stijl — gecreëerde met opnemen, assembleren en originele data
Data creëren door opnemen
Data kopiëren van andere stijlen (assembleren)
Geen wijziging (de originele data blijven behouden)
Geen data

Style Creator (digitaal opnemen)
Naslagwerk
160 Tyros2 gebruikershandleiding
● Loop Recording en Overdub Recording
De Song Creator (songopname) functie neemt uw toetsenbordspel als MIDI-data op. Het opnemen van stijldata via de Style Creator, wordt
echter op een andere manier gedaan. Daarom nu enkele aspecten waarin het opnemen van stijlen afwijkt van het opnemen van songs:
• Loop Recording ..................Het stijlafspelen herhaalt de ritmepatterns van
verscheidene maten in een 'loop' en stijlopname
wordt ook gedaan met gebruikmaking van loops.
Als u bijvoorbeeld start met het opnemen van een
MAIN-sectie van twee maten, worden de twee
maten herhaaldelijk opgenomen. Opgenomen
noten zullen worden teruggespeeld bij de
volgende herhaling (loop), waardoor u opneemt
terwijl u het reeds opgenomen materiaal
terughoort.
• Overdub Recording............. Deze methode neemt nieuw materiaal op op een
track die reeds data bevat, zonder dat de originele
data worden gewist. Bij stijlopname worden de
opgenomen data niet gewist, behalve als u functies
zoals Rhythm Clear (pagina 162) of Delete
(pagina 161) gebruikt. Als u bijvoorbeeld start
met het opnemen van een MAIN-sectie van
twee maten, worden de twee maten vele malen
herhaald. Opgenomen noten spelen bij de
volgende herhaling al af, waardoor u nieuw
materiaal kunt 'overdubben' (toevoegen)
aan de loop, terwijl u het reeds opgenomen
materiaal hoort.
Met gebruikmaking van de bovenstaande opnamemethodes laat de Style Creator eigenschap u complete ritmepatterns (zoals die hierboven)
snel en makkelijk opnemen.
● Ritmeparts en Parts met toonhoogtedata
Het opnemen of creëren van ritmeparts (die geen toonhoogtedata bevatten) verschilt op de volgende manier van het opnemen van andere
parts (die toonhoogtedata bevatten).
• Nootdata kunnen worden overgedubd bij bestaande ritmeparts van een preset stijl, terwijl parts met toonhoogtedata alleen opnieuw
kunnen worden opgenomen, nadat alle bestaande presetdata van de part zijn gewist.
• Andere stijlparts (kanalen) dan ritmeparts worden afgespeeld overeenkomstig de akkoordgrondtoon en het akkoordsoort aangegeven
in het akkoordgedeelte van het toetsenbord. De nootuitvoer van andere stijlparts (kanalen) dan ritmeparts worden getransponeerd
op basis van het bronpattern (hieronder beschreven) volgens de akkoordgrondtoon en het akkoordsoort aangegeven in het
akkoordgedeelte van het toetsenbord. De Style Creator laat u de parameters instellen, die bepalen hoe de noot moet worden
getransponeerd en hoe ingedrukt gehouden noten moeten worden behandeld bij akkoordwisselingen.
Het Style File Format (SFF) combineert alle automatische begeleidings (stijl
afspeel) know-how van Yamaha in één enkel uniform format. Met gebruik van de
Style Creator kunt u voordeel trekken van de kracht van het SFF format, met de
vrijheid om zo uw eigen stijlen te creëren.
Het overzicht rechts geeft een indruk van de manier waarop de stijl wordt
teruggespeeld. (Dit is niet van toepassing op de ritmetrack). Deze parameters
kunnen worden ingesteld via de functie Style Creator.
● Source Pattern (bronpatroon)........................................pagina 166
Afhankelijk van de gekozen grondtoon en akkoordsoort, is er een verscheidenheid aan
afspeelmogelijkheden voor de noten van de stijl. De stijldata worden op de juiste manier
geconverteerd, afhankelijk van de akkoordwijzigingen die u maakt tijdens uw spel. Deze
basisstijldata die u met de Style Creator creëert wordt het 'Bronpattern' genoemd.
● Note Transposition (noottransponering) ......................pagina 166
Deze parametergroep beschikt over twee parameters die bepalen hoe de noten van het
bronpatroon moeten worden geconverteerd, als reactie op akkoordwisselingen.
● Overige instellingen .......................................................pagina 167
Met gebruikmaking van de parameters van deze groep, kunt u fijnregelen hoe het
stijlafspelen moet reageren op de akkoorden die u speelt. De Note Limit (nootlimiet)
parameter, bijvoorbeeld, maakt het u mogelijk de voices van de stijl zo realistisch
mogelijk te laten klinken, door de toonhoogte naar een authentiek bereik te schuiven —
zodat u er zeker van bent dat er geen noten zullen klinken die buiten het natuurlijke
bereik van het feitelijke instrument vallen (bijv. te lage noten van een piccolofluit).
Bass Drum
Snare Drum
Bass Drum
Snare Drum
Hi-Hat
Bass Drum
Speciale parameterinstellingen gebaseerd op het Stijl File Format
Source Pattern (bronpatroon)
PLAY ROOT
(Akkoordgrondtooninstelling van een bronpatroon)
PLAY CHORD
(Akkoordsoortinstelling van een bronpatroon)
Noottransponering
NTR
(NootTransponeringsRegel die wordt toegepast op de
akkoordgrondtoonwijzigingen)
NTT
(NootTransponeringsTabel die wordt toegepast op de
akkoordsoortwijzigingen)
Overige instellingen
HIGH KEY
(De bovengrens van de octaven van de noottransponering
naar aanleiding van de akkoordgrondtooninstelling)
NOTE LIMIT (nootbereik waarbinnen een noot klinkt)
RTR
(Retrigger Regel die bepaalt hoe noten die tijdens
akkoordwisselingen worden vastgehouden, moeten worden
behandeld.
Akkoordwisseling via
het akkoordgedeelte
van het toetsenbord.
Uitvoer

Style Creator (digitaal opnemen)
Naslagwerk
161
Tyros2 gebruikershandleiding
Basisinstellingen en realtime opnemen voor elke part (kanaal)
De uitleggingen hier zijn van toepassing als u de BASIC pagina oproept in stap 4 van de Basisprocedure hierboven. Zie de
illustraties hierboven voor informatie over de basisstijlcreatieparameters. Zie, voor daadwerkelijke instructiestappen voor
opnemen, de gedeelten hierna.
■ Nootevents opnemen naar een ritmepart (kanaal) ....................................................
1Selecteer één van de ritmeparts als opnamepart in de BASIC display (hierboven).
Basisprocedure (Style Creator)
1
2
3
4
• Alleen Drum Kit/SFX Kit kan worden geselecteerd voor
het RHY 2-kanaal.
• Voor de niet-ritmekanalen (BASS - PHR 2), kunnen alle
voices met uitzondering van de Drum Kit/SFX Kit worden
geselecteerd.
OPMERKING
• U kunt ook de gewenst sectie voor opnemen selecteren
door op de betreffende paneelknop te drukken. Drukken
op één van de sectieknoppen (inclusief de knop [AUTO
FILL IN]) roept het pop-up venster SECTION op, waarin
u secties kunt wijzigen.
• Om de wijziging daadwerkelijk in te voeren, drukt u op de
LCD-knop [OK].
OPMERKING
Selecteer eerst de gewenste stijl en één van
zijn secties.
Druk op de knop [DIGITAL RECORDING].
Selecteer een sectie en part (kanaal) die gecreëerd of
opgenomen moeten worden en stel de basisparameters
in voor het creëren van de stijl.
Druk op de LCD-knop [STYLE CREATOR].
Als u klaar bent met het creëren/bewerken
van een stijl, zorg er dan voor dat u de
opslagbewerking uitvoert. De opgenomen
stijl zal verloren gaan als u van stijl
verandert of als u het instrument uitzet
zonder de opslagbewerking uit te voeren
(pagina 75).
Voer de Realtime opname uit.
Voer het assembleren uit (pagina 163).
Bewerk de reeds opgenomen parts (kanalen).
Voer stapsgewijze opname uit voor
noten via het Eventoverzicht.
Stel de gewenste part (kanaal) in op 'REC' door op de corresponderende onderste
LCD-knop te drukken, terwijl u de knop [REC CH] ingedrukt houdt. Er kan slechts
één part (kanaal) per keer worden opgenomen.
Druk op de bovenste knop om het Open/Save-display op te roepen voor voices om
de voice van de geselecteerde part te wijzigen. Druk op de knop [EXIT] om terug te
keren naar deze display.
U kunt ook van elke part het afspelen tijdens het opnemen aan-/uitzetten door op
de onderste LCD-knop te drukken.
Druk hierop als u een stijl van de grond af wilt creëren
door alle data van de geselecteerde stijl te wissen.
Als u deze knop
ingedrukt houdt,
verschijnt er 'DELETE'
voor die parts die data
bevatten. Stel de
gewenst part in op
'DELETE' (wissen)
door op de
corresponderende
bovenste LCD-knop te
drukken, terwijl u deze
knop ingedrukt houdt
om alle data in de
corresponderende part
te wissen. Het wissen
wordt daadwerkelijk
uitgevoerd als u de
knop loslaat.
Deze bewerking, die overeenkomt met stap 4,
wordt behandeld op de volgende bladzijde.
Selecteer het gewenste aantal maten voor de geselecteerde
sectie (geldt niet voor FILL IN secties, omdat die zijn vastgelegd
op 1 maat). Druk op de LCD-knop [EXECUTE] om de nieuwe
instellingen daadwerkelijk in te voeren en controleer dit door op
de knop [START/STOP] te drukken in het STYLE CONTROL-
gedeelte om de stijl te horen afspelen.
Selecteer de te
creëren sectie.
• U kunt Intro/Ending 4 en drie Fill-secties niet selecteren via de paneelknoppen.
• U kunt geen nieuw materiaal overdubben (pagina 160) naar de parts (kanalen)
die presetdata bevatten, met uitzondering van de ritmeparts (kanalen). Zorg
ervoor dat de presetdata van niet-ritmeparts wordt gewist, voordat u opneemt,
met de LCD-knop [DELETE] hierboven.
OPMERKING
LET OP

Style Creator (digitaal opnemen)
Naslagwerk
162 Tyros2 gebruikershandleiding
2Druk nogmaals op de knop STYLE CONTROL [START/STOP] om het opnemen van de
ritmepartij te stoppen.
U kunt de geselecteerde stijl in loop horen afspelen, terwijl u opneemt. Zet de afspeelparts desgewenst aan/uit.
3Overdub drum-/percussie-instrumenten naar de part door de juiste toetsen te bespelen.
U kunt bepaalde percussiegeluiden wissen terwijl u opneemt. Druk, terwijl u de LCD-knop [RHY CLEAR]
ingedrukt houdt, op de toets op het toetsenbord die overeenkomt met het instrument dat u wilt annuleren.
Deze Rhythm Clearfunctie wist alle noten van het instrument in de part.
4Druk nogmaals op de knop STYLE CONTROL [START/STOP] om het opnemen
(loop afspelen) te stoppen.
■ Nootevents opnemen naar een Bass/Chord/Pad/Phrase part (kanaal).......................
1Selecteer één van de parts (anders dan een ritmepart) door de instructies in stap 4 van de
'Basisprocedure' op pagina 161 te volgen.
U kunt geen nieuw materiaal opnemen naar de Bass/Chord/Pad/Frase part (kanaal) die presetdata bevat.
Als de geselecteerde part die moet worden opgenomen presetdata bevat, zorg er dan voor deze te wissen
(in stap 4 van de 'Basisprocedure' op pagina 161).
2Start het opnemen.
U kunt dit op één van de volgende manieren doen:
• Druk op de knop STYLE CONTROL [START/STOP].
• Druk op de knop STYLE CONTROL [SYNC START] om Synchro Start stand-by aan te zetten en speel
vervolgens een toets op het toetsenbord.
Zet de afspeelparts desgewenst aan/uit.
De opname herhaalt oneindig in een "loop" (totdat er gestopt wordt). Noten die u opneemt, spelen bij de
volgende herhaling al af, zodat u kunt opnemen terwijl u het reeds opgenomen materiaal hoort afspelen.
Regels voor het opnemen van niet-ritmeparts
●Gebruik tijdens het opnemen van de BASS- en PHRASE-partijen alleen noten uit de
CM7-toonschaal (d.w.z. C, D, E, G, A en B).
●Gebruik tijdens het opnemen van de CHORD en PAD parts alleen de akkoordnoten
(d.w.z. C, E, G en B).
Met gebruikmaking van hier opgenomen data, wordt de automatische begeleiding
(het stijlafspelen) juist geconverteerd, afhankelijk van de akkoordwisselingen die
u maakt tijdens uw spel. Het akkoord dat de basis vormt voor deze nootconversie
wordt het bronakkoord genoemd, en is standaard ingesteld op CM7 (zoals in de
voorbeeldillustratie hierboven).
U kunt het bronakkoord veranderen (zijn grondtoon en soort) via de PARAMETER display op pagina 165.
Vergeet niet dat als u het bronakkoord van de standaardwaarde CM7 verandert in een ander akkoord,
de akkoordnoten en aanbevolen noten ook zullen worden gewijzigd. Zie pagina 166 voor details over
akkoordnoten en aanbevolen noten.
3Druk nogmaals op de knop STYLE CONTROL [START/STOP] om het opnemen
(en loop afspelen) te stoppen.
Stapsgewijze opname van noten via het Eventoverzicht
De uitleggingen hier zijn van toepassing als u de pagina EDIT oproept in stap 4 van de Basisprocedure op pagina 161. De EDIT pagina
bevat het Eventoverzicht, waarin u noten op kunt nemen met een absoluut precieze timing. Deze stapsgewijze opnameprocedure is
in principe gelijk aan die voor songopname (pagina 127 – 132), met uitzondering van de hieronder opgesomde punten:
• In de Song Creator kan de positie van de eindemarkering desgewenst worden veranderd; in de Style Creator is dit niet
het geval. De reden hiervoor is dat de lengte van de stijl automatisch is vastgelegd, afhankelijk van de geselecteerde
sectie. Als u bijvoorbeeld een stijl creëert op basis van een sectie van vier maten, wordt de positie van de Eindmarkering
automatisch aan het einde van de vierde maat geplaatst en kan hij niet worden verplaatst in de Step Recording display.
• Opnamekanalen (partijen) kunnen worden veranderd in de Song Creator; dit is echter niet het geval in de Style Creator.
• In de Style Creator kunnen alleen kanaalevents en Systeem Exclusieve boodschappen worden ingevoerd. Akkoord- en
songtekstgebeurtenissen zijn niet beschikbaar. U kunt schakelen tussen de twee typen gebeurtenisoverzichten door op
de knop [F] te drukken.
• Voor de INTRO en ENDING
secties, kan elk geschikte akkoord
of akkoordprogressie worden
gebruikt. (De hier links
beschreven regels gelden niet).
• Als u het pattern met een ander
bronakkoord wilt opnemen dan
CM7, stel dan de PLAY ROOT
en PLAY CHORD parameters
in de PARAMETER pagina
(pagina 165) in, voordat u
stap 2 uitvoert.
OPMERKING
CRC CRC
C = Akkoordnoten
C, R = Aanbevolen noten

Style Creator (digitaal opnemen)
Naslagwerk
163
Tyros2 gebruikershandleiding
Een stijl assembleren met bestaande patterndata
De uitleggingen hier zijn van toepassing als u de pagina ASSEMBLY oproept in stap 4 van de Basisprocedure op pagina 161.
Deze handige functie laat u stijlelementen combineren — zoals ritme-, bas- en akkoordpatterns — van bestaande stijlen en
ze gebruiken om uw eigen originele secties en stijlen te creëren.
Patterndata assembleren zoals hier linksonder aangegeven, met bijvoorbeeld 'Cool 8Beat' als basis, resulteert in het display
rechtsonder.
Groove en Dynamiek
De uitleggingen hier zijn van toepassing als u de GROOVE pagina oproept in stap 4 van de Basisprocedure op pagina 161.
Deze veelzijdige eigenschappen geven u een grote verscheidenheid aan hulpmiddelen voor het veranderen van het ritmische
gevoel van uw gecreëerde stijl.
Rhythm 1
Rhythm 2
Bass
Chord 1
Chord 2
Pad
Phrase 1
Phrase 2
8Beat Modern
Rhythm 1
Rhythm 2
Bass
Chord 1
Chord 2
Pad
Phrase 1
Phrase 2
Live 8Beat
Rhythm 1
Rhythm 2
Bass
Chord 1
Chord 2
Pad
Phrase 1
Phrase 2
Hard Rock
Selecteer de gewenste part
(kanaal) door op de
knoppen [A] – [D], [F] – [I]
te drukken en op dezelfde
knop te drukken om de
Open/Save-display op te
roepen, via welke u de
gewenste stijl kunt
selecteren. Na het
selecteren van de stijl, drukt
u op de knop [EXIT] om
terug te keren naar deze
display en selecteert u
vervolgens de gewenste
secties en kanalen die
gekopieerd moeten worden.
Bepaalt de afspeelinstellingen voor elk kanaal.
U kunt de begeleidingsstijl samenstellen
terwijl de stijlsectie en het kanaal dat zal
worden gekopieerd afspelen.
• SOLO
Schakelt alle kanalen, behalve het
geselecteerde kanaal, uit.
Alle parts (kanalen) die ingesteld zijn op ON,
in het RECORD pop-up venster op de
BASIC pagina, worden tegelijk afgespeeld.
• ON
Speelt de geselecteerde part (kanaal) af.
Alle parts (kanalen) die ingesteld zijn op ON,
in het RECORD pop-up venster op de
BASIC pagina, worden tegelijk afgespeeld.
• OFF
Schakelt de geselecteerde part (kanaal) uit.
Als u klaar bent met het creëren/bewerken
van een stijl, zorg er dan voor dat u de
opslagbewerking uitvoert. De opgenomen
stijl zal verloren gaan als u van stijl
verandert of als u het instrument uitzet
zonder de opslagbewerking uit te voeren
(pagina 75).
LET OP
Gebruik deze om de gewenste
bewerkingsbewerking te selecteren.
Voert de bewerking uit. Als de
bewerking is afgerond, kunt u het
resultaat horen en verandert deze
knop naar [UNDO], waardoor u de
originele data kunt terugroepen
als u niet tevreden bent met de
Groove of Dynamics resultaten.
De functie Undo beschikt slechts
over één niveau, zodat alleen de
laatst uitgevoerde bewerking
ongedaan kan worden gemaakt.
Dit menu is beschikbaar op zowel
de GROOVE pagina als de
DYNAMICS pagina.
Bepaalt de instellingen voor elk van
de Groove of Dynamics parameters
(zie volgende bladzijde).
Als u klaar bent met het creëren/bewerken
van een stijl, zorg er dan voor dat u de
opslagbewerking uitvoert. De opgenomen
stijl zal verloren gaan als u van stijl
verandert of als u het instrument uitzet
zonder de opslagbewerking uit te voeren
(pagina 75).
LET OP

Style Creator (digitaal opnemen)
Naslagwerk
164 Tyros2 gebruikershandleiding
■ Groove
Dit laat u swing toevoegen aan de muziek of de 'feel' (het gevoel) van de beat veranderen door subtiele
verschuivingen in de timing (clock) van de stijl te maken. De Groove instellingen worden toegepast op
alle parts van de geselecteerde stijl.
■ Dynamics
Dit wijzigt de aanslagsnelheid/het aanslagvolume (of accent) van bepaalde noten bij het stijlafspelen.
De Dynamics instellingen worden toegepast op elke part (kanaal) of alle parts (kanalen) van de
geselecteerde stijl.
ORIGINAL BEAT
Geeft de tellen aan waarop de Groove-timing wordt toegepast. Het komt erop neer
dat als '8 Beat' is geselecteerd, Groove-timing wordt toegepast op de achtste
noten; als '12 Beat' is geselecteerd, wordt Groove-timing toegepast op
achtstentriolen.
BEAT CONVERTER
(tempo-omzetter)
Wijzigt in feite de timing van de tellen (zoals opgegeven in de parameter ORIGINAL
BEAT hiervoor) in de geselecteerde waarde. Als bijvoorbeeld ORIGINAL BEAT is
ingesteld op '8 Beat' en BEAT CONVERTER is ingesteld op '12', krijgen alle achtste
noten in de sectie de timing van een achtstentriool. De '16A' en '16B' Beat
Converter die verschijnen als ORIGINAL BEAT is ingesteld op '12 Beat' zijn
variaties op de standaardinstelling voor zestiende noten.
SWING
Produceert een 'swing'-gevoel door de timing van de back-beats te verschuiven,
afhankelijk van de hiervoor genoemde parameter ORIGINAL BEAT.
Als bijvoorbeeld de aangegeven ORIGINAL BEAT-waarde "8 Beat" is, zal de
Swingparameter selectief de 2e, 4e, 6e en 8e tellen van elke maat vertragen om
een swinggevoel te creëren. De instellingen 'A' tot 'E' geven verschillende gradaties
van swing, waarbij 'A' de meest subtiele en 'E' de meest uitgesproken vorm is.
FINE
Selecteert een verscheidenheid aan 'Groove-templates' (sjablonen) die op de
geselecteerde sectie worden toegepast. De 'PUSH'-instellingen zorgen ervoor dat
bepaalde tellen eerder worden gespeeld, terwijl 'HEAVY'-instellingen de timing van
bepaalde tellen vertragen. De genummerde instellingen (2, 3, 4, 5) bepalen op
welke tellen ze invloed hebben. Alle tellen tot aan de aangegeven tel (maar niet de
eerste tel) zullen eerder of later worden gespeeld (bijvoorbeeld de 2e en 3e tel,
als '3' is geselecteerd). In alle gevallen geven de 'A'-typen een minimumeffect, 'B'-
typen een gemiddeld effect en 'C'-typen een maximumeffect.
CHANNEL Hiermee wordt het gewenste kanaal (gedeelte) geselecteerd waarop Dynamics
moet worden toegepast.
ACCENT TYPE
Hiermee wordt het type accent bepaald dat moet worden toegepast. Met andere
woorden, welke noten in de/het gedeelte(n) worden benadrukt door de Dynamics-
instellingen.
STRENGTH Hiermee wordt bepaald hoe sterk het geselecteerde accenttype (hierboven) zal
worden toegepast. Des te hoger de waarde, des te sterker het effect.
EXPAND/COMP.
Hiermee wordt het bereik aan aanslagsnelheidswaarden uitgebreid of verminderd.
Met waarden van meer dan 100% wordt het dynamische bereik vergroot, terwijl
met waarden van minder dan 100% het dynamisch bereik wordt verkleind.
BOOST/CUT
Hiermee worden alle aanslagsnelheidswaarden in de/het geselecteerde sectie/
kanaal versterkt (boost) of gedempt (cut) . Waarden boven 100% versterken de
totale aanslagsnelheid, terwijl waarden onder 100% deze dempen.

Style Creator (digitaal opnemen)
Naslagwerk
165
Tyros2 gebruikershandleiding
Gegevensbewerking per kanaal
De uitleggingen hier zijn van toepassing als u de pagina CHANNEL oproept in stap 4 van de Basisprocedure op pagina 161.
Style File Format-instellingen maken
De uitleggingen hier zijn van toepassing als u de pagina PARAMETER oproept in stap 4 van de
Basisprocedure op pagina 161. Deze display geeft een verscheidenheid aan stijlregelaars—zoals
bepalen hoe de toonhoogte en het geluid van de opgenomen stijl veranderen terwijl er akkoorden
in het linkerhandbereik van het toetsenbord worden gespeeld. Parameterinstellingen in deze
display zijn alleen beschikbaar als één van de niet-ritmeparts is ingesteld op 'REC' in het
RECORD pop-up venster in de BASIC pagina. Zie voor details over het verband tussen de
parameters, 'Style File Format' op pagina 160.
QUANTIZE Gelijk aan die van de Song Creator. Zie pagina 123.
VELOCITY CHANGE Hiermee wordt de aanslagsterkte van alle noten in het opgegeven kanaal versterkt of
verzwakt, volgens het hier opgegeven percentage.
BAR COPY (maat kopiëren)
Deze functie maakt het mogelijk data te kopiëren van één maat of een groep maten naar
een andere locatie binnen het opgegeven kanaal. SOURCE geeft de eerste (TOP) en
laatste (LAST) maat aan van het gedeelte dat gekopieerd moet worden. DEST geeft de
eerste maat aan van de bestemmingslocatie, waarnaar de data moet worden gekopieerd.
BAR CLEAR (maat wissen) Deze functie wist alle data in het opgegeven bereik van maten in het geselecteerde
kanaal.
REMOVE EVENT
(event verwijderen)
Met deze functie kunt u bepaalde gebeurtenissen verwijderen uit het geselecteerde
kanaal.
1
4
2 3
5
Gebruik deze om de
gewenste
bewerkingsbewerking
te selecteren.
Stel de parameters in
voor het uitvoeren van
de databewerking.
Voert de geselecteerde bewerking op
de respectievelijke pagina uit. Als de
bewerking is afgerond, kunt u het
resultaat horen en verandert deze
knop naar [UNDO], waardoor u de
originele data kunt terugroepen als u
niet tevreden bent met het resultaat
van de bewerking. De functie Undo
beschikt slechts over één niveau,
zodat alleen de laatst uitgevoerde
bewerking ongedaan kan worden
gemaakt. Selecteer een kanaal
(part) waarop de
databewerking moet
worden uitgevoerd.
Als u klaar bent met het
creëren/bewerken van een
stijl, zorg er dan voor dat u
de opslagbewerking
uitvoert. De opgenomen
stijl zal verloren gaan als u
van stijl verandert of als u
het instrument uitzet zonder
de opslagbewerking uit te
voeren (pagina 75).
LET OP
1
2 3
4
Gebruik deze
om de gewenste
bewerkings
bewerking te
selecteren.
Stel de parameters in
van het kanaal dat
links is aangegeven.
Selecteer het gewenste
kanaal (part) dat moet
worden bewerkt
Als u klaar bent met het
creëren/bewerken van een
stijl, zorg er dan voor dat u
de opslagbewerking
uitvoert. De opgenomen
stijl zal verloren gaan als u
van stijl verandert of als u
het instrument uitzet zonder
de opslagbewerking uit te
voeren (pagina 75).
LET OP
• Als NTR is ingesteld op 'Root
Fixed' en NTT is ingesteld op
'Bypass', worden de 'Source
Root'- en 'Source Chord'-
parameters gewijzigd naar
respectievelijk 'PLAY ROOT' en
'PLAY CHORD'. In dit geval kunt
u akkoorden veranderen en het
resulterende geluid horen van alle
kanalen.
OPMERKING
• Gewoonlijk kunt u in de Style
Creator uw originele stijl-in-
bewerking horen met het
bronpatroon. Er is echter een
manier om de stijl af te laten
spelen met een bepaald akkoord
en een bepaalde grondtoon.
Om dit te doen, stelt u NTR in op
'Root Fixed (grondtoon vast)' en
NTT to 'Bypass,' waarna u de
nieuwe getoonde 'Play Root' en
'Play Chord' parameters verandert
naar de gewenste instellingen.
OPMERKING

Style Creator (digitaal opnemen)
Naslagwerk
166 Tyros2 gebruikershandleiding
● SOURCE ROOT/CHORD
Deze instellingen bepalen de originele toonsoort van het bronpatroon (dat wil zeggen, de toonsoort die gebruikt wordt voor
het opnemen van het patroon). De standaardinstelling, CM7 (met een brongrondtoon 'C' en een bronakkoordsoort 'M7'),
wordt automatisch geselecteerd als de presetdata worden gewist voordat een nieuwe stijl wordt opgenomen, ongeacht de
bron grondtoon en het akkoord zoals die onderdeel uitmaken van de presetdata. Als u de/het brongrondtoon/-akkoord
wijzigt van de standaardinstelling CM7 in een ander akkoord, zullen ook de akkoordnoten en aanbevolen noten
veranderen, afhankelijk van de nieuwe geselecteerde akkoordsoort.
● NTR (Note Transposition Rule)
Hiermee wordt de relatieve positie van de grondtoon in het akkoord bepaald, wanneer conversie van het bronpatroon
plaatsvindt ten gevolge van akkoordwisselingen.
● NTT (NootTransponeringsTabel)
Hiermee wordt de noottransponeringstabel ingesteld voor het bronpatroon.
● NTT BASS ON/OFF
De part (kanaal) waarvoor deze parameter op aan is ingesteld, herkent on-bass akkoorden die zijn toegestaan in de
FINGERED ON BASS vingerzettingsmode, ongeacht de NTT instelling.
ROOT TRANS
(Grondtoon
transponeren)
Als de grondtoonnoot wordt getransponeerd, blijft het toonhoogteverband tussen
noten gehandhaafd. De noten c3, e3 en g3 in de toonsoort C worden bijvoorbeeld
f3, a3 en c4 als ze naar F worden getransponeerd. Gebruik deze instelling voor
kanalen met melodielijnen.
ROOT FIXED
(vaste grondtoon)
De noot wordt zo dicht mogelijk bij het voorgaande nootbereik gehouden. De noten
c3, e3 en g3 in de toonsoort C worden bijvoorbeeld c3, f3 en a3 als ze naar F
worden getransponeerd. Gebruik deze instelling voor kanalen met
akkoordgedeelten.
BYPASS Geen transponering. De part (kanaal) waarvan de NTT hierop is ingesteld, wordt afgespeeld zonder nootconversie, zelfs
als u van akkoord wisselt tijdens het stijlafspelen.
MELODY Geschikt voor melodielijntransponeringen. Gebruik dit voor melodiekanalen zoals Phrase 1 en Phrase 2.
CHORD Geschikt voor akkoordtransponering. Gebruik dit voor de Chord 1- en Chord 2-kanalen, vooral als deze piano- of
gitaarachtige akkoordgedeelten bevatten.
MELODIC MINOR
Als het gespeelde akkoord verandert van een majeur- in een mineur-akkoord, verlaagt deze tabel de tertsinterval in de
toonschaal met een halve toon. Als het akkoord verandert van een mineur- in een majeur-akkoord, wordt de
tertsmineurinterval met een halve toon verhoogd. Andere noten worden niet gewijzigd. Gebruik dit voor melodiekanalen
van secties die alleen op majeur/mineur-akkoorden reageren, zoals Intro's en Endings.
MELODIC MINOR
5th Var.
Als aanvulling op de Melodic Minor-transponering hierboven, hebben hier ook vermeerderde en verminderde akkoorden
invloed op de kwint van het bronpatroon.
HARMONIC MINOR
Als het gespeelde akkoord verandert van een majeur- in een mineur-akkoord, verlaagt deze tabel de terts- en de
sextinterval in de toonschaal met een halve toon. Als het akkoord verandert van een mineur- in een majeur-akkoord,
worden de tertsmineur- en de verminderde sextinterval met een halve toon verhoogd. Andere noten worden niet
gewijzigd. Gebruik dit voor akkoordkanalen van secties die alleen reageren op majeur/mineur-akkoorden, zoals Intro's
en Endings.
HARMONIC MINOR
5th Var.
Als aanvulling op de Harmonic Minor-transponering hierboven, hebben hier ook vermeerderde en verminderde
akkoorden invloed op de kwint van het bronpatroon.
NATURAL MINOR
Als het gespeelde akkoord verandert van een majeur- in een mineur-akkoord, verlaagt deze tabel de terts en de sext in
de toonschaal met een halve toon. Als het akkoord verandert van een mineur- in een majeur-akkoord, wordt de
mineurterst en de verminderde sext-interval met een halve toon verhoogd. Andere noten worden niet gewijzigd. Gebruik
dit voor akkoordkanalen van secties die alleen reageren op een majeur/mineur-akkoord, zoals Intro's en Endings.
NATURAL MINOR
5th Var.
Als aanvulling op de Natural Minor-transponering hiervoor, hebben hier ook vermeerderde en verminderde akkoorden
invloed op de kwint van het bronpatroon.
DORIAN
Als het gespeelde akkoord verandert van een majeur- in een mineur-akkoord, verlaagt deze tabel de terts en de sext in
de toonschaal met een halve toon. Als het akkoord verandert van een mineur- in een majeur-akkoord, worden de
tertsmineur en de verminderde septiem met een halve toon verhoogd. Andere noten worden niet gewijzigd. Gebruik dit
voor akkoordkanalen van secties die alleen reageren op een majeur/mineur-akkoord, zoals Intro's en Endings.
DORIAN 5th Var. Naast de Dorian transponering hierboven, ook vermeerderde en verminderde akkoorden.
CRC CR CRC C RCCRC C CRCRC C CR
C
CCC CR CCC C CRCCC C RCCRC
RCR
CR CR
C
CR CCR
C
CCR
CC
CR
RRCCC
CC RC
C
CC RC
CC
CR CC
CC
CR C CR
C
CC RC C
C
CR
CCR
CR R RC
CCR
CCC
C
CCC
C
CRC
CC
CCC C
C
CRC CR
CC
CRC CC
C
CCC
CC
CCCR
RCC
CCC
RCC
CRC CRR
C
CRC
RCC
CCCCR CCCCR CR
CM Cm
7
C
CM77
C(9) C(9)
6Caug
Cm6Cm7 7 7
Cm b5
7Cm (9) Cm (11) CmM77
CmM (9) Cdim
Cdim7C(9)
7C(13)
7C(b9)
7
Csus4C1+2+5
C1+8 C1+5
C b5
7
CM6
Cm (9)
7
CM (#11)
C(#11)
7
C(#9)
7C aug
7
CM aug
7
C sus4
7
CM add9
C(b13)
7
Als de brongrondtoon C is:
C = Akkoordnoten
C, R = Aanbevolen noten
Bij het spelen van
een C majeur-
akkoord.
Bij het spelen
van een F
majeur-akkoord.
Bij het spelen van
een C majeur-
akkoord.
Bij het spelen
van een F
majeur-akkoord.

Style Creator (digitaal opnemen)
Naslagwerk
167
Tyros2 gebruikershandleiding
● HIGH KEY
Hiermee wordt de hoogste toets (bovenste octaaflimiet) bepaald van de noottransponering voor de akkoordgrondtoonwijziging.
Alle noten die hoger berekend worden dan de hoogste toets, worden omlaag getransponeerd naar het octaaf net onder de hoogste toets.
Deze instelling is alleen beschikbaar als de parameter NTR (pagina 166) is ingesteld op 'Root Trans'.
● NOTE LIMIT
Hiermee wordt het nootbereik (hoogste en laagste noten) bepaald voor voices die zijn opgenomen naar de stijlkanalen. Door verstandige
instelling van dit bereik kunt u ervoor zorgen dat de voices zo realistisch mogelijk klinken. Met andere woorden, dat er geen noten buiten
het natuurlijke bereik klinken (bijvoorbeeld hoge basgeluiden of een laag piccologeluid). De daadwerkelijke noten die klinken worden
automatisch verschoven naar het ingestelde bereik.
● RTR
Deze instellingen bepalen of noten niet meer klinken en hoe de toonhoogte verandert naar aanleiding van akkoordwijzigingen.
Custom Stijlopname via een Externe Sequencer
Als u een favoriete sequencer of sequencesoftware heeft, kunt u die gebruiken om custom stijlen te creëren, in plaats van het gebruik van de Style
Creator op de Tyros2.
■ Aansluitingen ......................................................................................................................................
• Verbind de MIDI OUT van de Tyros2 met de MIDI IN van de sequencer, en de MIDI OUT van de sequencer met de
MIDI IN van de Tyros2.
• Zorg dat de 'ECHO' functie van de sequencer aan staat en de LOCAL ON/OFF (pagina 215) uit staat.
■ De data creëren ...................................................................................
• Neem alle secties en parts (kanalen) op met een CM7 (C majeur septiem) akkoord.
• Neem alle parts op via de onderstaande MIDI-kanalen, gebruikmakend van de interne
toongenerator van de Tyros2. Als de Tyros2 niet wordt gebruikt tijdens opnemen, zorg er dan
voor dat er XG voices op een XG- en SFF- (Stijl File Format) compatibele toongenerator
worden gebruikt, voor optimale resultaten.
• Neem de secties op in de volgorde van de tabel hiernaast, met een Marker Meta event aan het
begin van iedere sectie. Voer de Marker Meta-events exact in, zoals aangeven in het overzicht
op de volgende bladzijde (inclusief hoofd/kleine letters en spaties).
• Voer ook een "SFF1" Marker Meta event in, alsook een "SInt" Marker Meta event, en een
stijlnaam Meta event op 1|1|000 (het begin van de sequence track), en de GM on Sys/Ex
boodschap (F0, 7E, 7F, 09, 01, F7). (De 'Timing' in het overzicht is gebaseerd op 480 clocks
per kwartnoot. "1|1|000" is clock "0" van de eerste tel van de eerste maat.)
• De data van 1|1|000 t/m 1|4|479 is de "Aanvangssetup" en 2|1|000 t/m het einde van Ending
B is het "bronpattern."
• De timing van de Fill In AA en daaropvolgende Marker Meta events hangt af van de lengte
van iedere sectie.
STOP De noten stoppen met klinken.
PITCH SHIFT De toonhoogte van de noot zal afbuigen zonder een nieuwe attack,
in overeenstemming met de nieuwe akkoordsoort.
PITCH SHIFT TO ROOT De toonhoogte van de noot zal afbuigen zonder een nieuwe attack,
in overeenstemming met de grondtoon van het nieuwe akkoord.
RETRIGGER De noot wordt opnieuw getriggerd met een nieuwe attack met een nieuwe
toonhoogte, in overeenstemming met het volgende akkoord.
RETRIGGER TO ROOT De noot wordt opnieuw getriggerd met een nieuwe attack met de grondtoon van het
volgende akkoord. De octaafinstelling van de nieuwe noot blijft echter hetzelfde.
CM
C3-E3-G3
FM
F3-A3-C4
F#M
F#2-A#2-C#3
C#M
C#3-F3-G#3
Voorbeeld: als de hoogste toets F is.
Grondtoonwijzigingen
Gespeelde noten
CM
E3-G3-C4
FM
High Limit
Low Limit
F3-A3-C4
C#M
F3-G#3-C#4
Voorbeeld: als de laagste noot c3 is en de hoogste d4.
Grondtoonwijzigingen
Gespeelde noten
Partij MIDI-kan.
Rhythm1 9
Rhythm2 10
Bass 11
Chord1 12
Chord2 13
Pad 14
Phrase1 15
Phrase2 16
• Bij de uitleg hier wordt uitgegaan
van een sequencerresolutie van
480 clocks per kwartnoot.
De daadwerkelijke clock waarden
hier kunnen anders zijn,
afhankelijk van uw sequencer.
OPMERKING

Style Creator (digitaal opnemen)
Naslagwerk
168 Tyros2 gebruikershandleiding
• De Aanvangs-Setup 1|2|000 t/m 1|4|479 wordt gebruikt voor
de voice en effectinstellingen. Voer hier geen nooteventdata in.
• De Main A data begint bij 2|1|000. Elk aantal maten (1 - 255)
kan worden gebruikt.
• Fill In AA begint vanaf het begin van de maat die volgt op de laatste
maat van de Main A pattern. In de tabel is dat 4|1|00, maar het is
slechts een voorbeeld en de werkelijke timing hangt af van de
lengte van Main A. Onthoud hierbij dat alle Fill Ins slechts 1 maat
kunnen duren (raadpleeg de onderstaande Sectie/Lengte tabel).
De volgende overzichten geven de geldige MIDI-events aan voor
zowel de aanvangsset-updata als de Patterndata. Let er op om in
ieder geval GEEN events in te voeren die gemarkeerd zijn met een
streepje (—) en ook geen events die hier niet zijn aangegeven.
● Stijldata Format
Timing Marker
Meta-
Event
Inhoudsopgave Omschrijving
1
|
1
|
000
1
|
1
|
000
1
|
1
|
000
1
|
1
|
000
1
|
2
|
000
:
1
|
4
|
479
SFF1
Slnt
Stijlnaam
(Sequence/Track
Naam Meta-Event)
GM aan Sys/Ex
Initiële Instel Events
2
|
1
|
000
:
3
|
4
|
479
Main A 2 maten Main Pattern
(tot maximaal
255 maten)
Komt overeen
met MAIN A
4
|
1
|
000
:
4
|
4
|
479
Fill In AA 1 maat Fill In Pattern Komt overeen
met FILL IN A
5
|
1
|
000
:
6
|
4
|
479
Intro A 2 maten Intro Pattern
(tot maximaal
255 maten)
Komt overeen
met INTRO I
7
|
1
|
000
:
8
|
4
|
479
Ending A 2 maten Intro Pattern
(tot maximaal
255 maten)
Komt overeen
met ENDING I
9
|
1
|
000
:
10
|
4
|
479
Main B 2 maten Intro Pattern
(tot maximaal
255 maten)
Komt overeen
met MAIN B
11
|
1
|
000
:
11
|
4
|
479
Fill In BA 1 maat Fill In Pattern Komt overeen
met BREAK
12
|
1
|
000
:
12
|
4
|
479
Fill In BB 1 maat Fill In Pattern Komt overeen
met FILL IN B
13
|
1
|
000
:
14
|
4
|
479
Intro B 2 maten Intro Pattern
(tot maximaal
255 maten)
Komt overeen
met INTRO II
15
|
1
|
000
:
16
|
4
|
479
Ending B 2 maten Intro Pattern
(tot maximaal
255 maten)
Komt overeen
met ENDING II
17
|
1
|
000
:
18
|
4
|
479
Main C 2 maten Main Pattern
(tot maximaal
255 maten)
Komt overeen
met MAIN C
19
|
1
|
000
:
19
|
4
|
479
Fill In CC 1 maat Fill In Pattern Komt overeen
met FILL IN C
20
|
1
|
000
:
21
|
4
|
479
Intro C 2 maten Intro Pattern
(tot maximaal
255 maten)
Komt overeen
met INTRO III
22
|
1
|
000
:
23
|
4
|
479
Ending C 2 maten Intro Pattern
(tot maximaal
255 maten)
Komt overeen
met ENDING III
24
|
1
|
000
:
25
|
4
|
479
Main D 2 maten Main Pattern
(tot maximaal
255 maten)
Komt overeen
met MAIN D
26
|
1
|
000
:
26
|
4
|
479
Fill In DD 1 maat Fill In Pattern Komt overeen
met FILL IN D
Initiële set-upBronpatroon
Sectie Lengte
INTRO 255 maten maximaal
Main 255 maten maximaal
Fill In 1 maat
Ending 255 maten maximaal
Kanaalboodschap
Event Initiële
Setup
Bron
Pattern
Noot Uit —OK
Noot Aan —OK
Programmawijziging OK OK
Pitch Bend OK OK
Besturingsnr. 0 (bankselectie MSB) OK OK
Besturingsnr. 1 (Modulatie) OK OK
Besturingsnr. 6 (Data Invoer MSB) OK —
Besturingsnr. 7 (Master Volume) OK OK
Besturingsnr. 10 (Pan) OK OK
Besturingsnr. 11 (Expressie) OK OK
Besturingsnr. 32 (bankselectie LSB) OK OK
Besturingsnr. 38 (Data Invoer LSB) OK —
Besturingsnr. 71 (Harmonische Inhoud) OK OK
Besturingsnr. 72 (Release Tijd) OK —
Besturingsnr. 73 (Attack Tijd) OK —
Besturingsnr. 74 (Helderheid) OK OK
Besturingsnr. 84 (Portamento Besturing) —OK
Besturingsnr. 91 (Reverb Verzend Niveau) OK OK
Besturingsnr. 93 (Chorus Verzend Niveau) OK OK
Besturingsnr. 94 (Variatie zendniveau) OK OK
Besturingsnr. 98 (NRPN LSB) OK —
Besturingsnr. 99 (NRPN MSB) OK —
Besturingsnr. 100 (RPN LSB) OK —
Besturingsnr. 101 (RPN MSB) OK —
RPN & NRPN
Event Initiële
Setup
Bron
Pattern
RPN (Pitch Bend Gevoeligheid) OK —
RPN (Nauwkeurig Stemmen) OK —
RPN (Grof Stemmen) OK —
RPN (Nul) OK —
NRPN (Vibrato Snelheid) OK —
NRPN (Vibrato Delay) OK —
NRPN (EG Decay Tijd) OK —
NRPN (Drum Filter Cutoff Frequentie) OK —
NRPN (Drum Filter Resonantie) OK —
NRPN (Drum EG Attack Tijd) OK —
NRPN (Drum EG Decay Tijd) OK —
NRPN (Drum Instrument Toonhoogte Grof) OK —
NRPN (Drum Instrument Toonhoogte Fijn) OK —
NRPN (Drum Instrument Niveau) OK —
NRPN (Drum Instrument Pan) OK —
NRPN
(Drum Instrument Reverb Zendniveau)
OK —
NRPN
(Drum Instrument Chorus Zendniveau)
OK —
NRPN
(Drum Instrument Variatie Zendniveau)
OK —
Systeem Exclusief
Event Initiële
Setup
Bron
Pattern
Sys/Ex GM aan OK —
Sys/Ex XG aan OK —
Sys Ex XG Parameterwijziging (Effect1) OK —
Sys Ex XG Parameterwijziging (Multi Part) ——
DRY LEVEL (onbewerkte deel) OK OK
Sys Ex XG Parameterwijziging (Drum Set-up) ——
PITCH COARSE (toonhoogte grof) OK —
PITCH FINE (toonhoogte fijn) OK —
LEVEL (niveau) OK —
PAN OK —
REVERB SEND (Reverb zendniveau) OK —
CHORUS SEND (Chorus zendniveau) OK —
VARIATION SEND (Variatie zendniveau) OK —
FILTER CUTOFF FREQUENCY (Filter Cuttoff Frequentie) OK —
FILTER RESONANCE (Filterresonantie) OK —
EG ATTACK OK —
EG DECAY1 OK —
EG DECAY2 OK —

Naslagwerk
169
Tyros2 gebruikershandleiding
Beknopte handleiding op pagina 38
De Multi Pads
De basisinformatie over hoe de Multi Pads te spelen, wordt gegeven in de 'Beknopte handleiding'. Dit gedeelte verklaart
hoe de MULTI PAD data wordt beheerd via de Open/Save display en hoe Multi Pad data te creëren (op te nemen).
Multi Pad bewerking via het Open/Save display
Multi Pads zijn gegroepeerd in Banken van elk vier en worden verwerkt als files via het Open/Save display.
Multi Pad creëren/bewerken (digitaal opnemen)
De Multi Pad Creator laat u uw originele Multi Pad frases creëren.
Druk op de MULTI PAD
CONTROL-knop [SELECT].
om de display Open/Save
voor de Multi Padbanken op
te roepen.
Instructies voor deze
bewerkingen zijn gelijk aan die
in de andere Open/Save displays
(zoals voices, songs en stijlen).
Deze bewerkingen kunnen worden gebruikt voor elk
afzonderlijke pad, net als met de banken in de display links.
Instellingen hier kunnen worden opgeslagen naar de
userdrive of externe apparaten als een bank (file) via de
Open/Save display.
U kunt deze bewerkingen gebruiken om uw favoriete Multi
Pads te verzamelen en custom Multi Pad Banken op te slaan
naar de Userdrive of externe apparaten.
Basisprocedure (Multi Pad Creator)
2
14
3
Selecteer een Multi Pad Bank die bewerkt of
gecreëerd moet worden via de Open/Save display.
Druk op de knop [DIGITAL RECORDING].
Creëer de Multi Pad data.
Selecteer 'MULTI PAD CREATOR.'
De bewerkingen die overeenkomen met stap 4
worden behandeld op de volgende pagina.
Zorg ervoor, als u klaar bent met creëren/bewerken van een
MULTI PAD, dat u de opslagbewerking uitvoert. De opgenomen
MULTI PAD zal verloren gaan als u van bank wisselt of als u het
instrument uitzet zonder de opslagbewerking uit te voeren
(pagina 75).
Selecteer een menu.
LET OP

De Multi Pads
Naslagwerk
170 Tyros2 gebruikershandleiding
■ Multi Pad Realtime opnemen ..............................................................................................
De uitleggingen hier zijn van toepassing als u de pagina RECORD oproept in stap 4 van de
Basisprocedure op pagina 169.
● Repeat On/Off (herhaling aan/uit)
Als de parameter Repeat aan staat voor de geselecteerde pad, zal het afspelen van de
corresponderende pad doorgaan totdat de knop MULTI PAD [STOP] wordt ingedrukt.
Als u op de Multi Pads drukt, waarvan de Repeat is aangezet tijdens het song of
stijlafspelen, zal het afspelen starten en in de maat herhalen.
Als de parameter Repeat uit is voor de geselecteerde pad, zal het afspelen automatisch
stoppen zodra het eind van de frase is bereikt.
● Chord Match On/Off (Akkoordaanpassing aan/uit)
Als de parameter Chord Match aan staat voor de geselecteerde pad, wordt de
corresponderende pad afgespeeld volgens het akkoord dat is opgegeven in het
akkoordgedeelte van het toetsenbord, doordat [ACMP] aan staat, of aangegeven
in het LEFT-voicegedeelte van het toetsenbord doordat [LEFT] aan staat
(als [ACMP] uit staat).
■ Multi Pad stapsgewijze opnamen via het Eventoverzicht ......................................
De uitleggingen hier zijn van toepassing als u de pagina EDIT oproept in stap 4 van de
Basisprocedure op pagina 169. De pagina EDIT bevat het gebeurtenisoverzicht, dat u
in staat stelt om noten met absoluut precieze timing op te nemen. Deze stapsgewijze
opnameprocedure is in principe gelijk aan die voor songopname (pagina 127 – 132),
met uitzondering van de hieronder opgesomde punten:
• Er is geen LCD-knop voor het omschakelen van kanalen, aangezien Multi Pads
alleen data voor een enkele kanaal bevatten.
• In de Multi Pad Creator kunnen alleen kanaalgebeurtenissen en systeemeigen
berichten worden ingevoerd. Akkoord- en songtekstgebeurtenissen zijn niet
beschikbaar. U kunt schakelen tussen de twee typen gebeurtenisoverzichten door
op de knop [F] te drukken.
1
5
3 4
2
6
CRC CRC
Selecteer een bepaalde Multi Pad voor opname.
Als u de Multi Pad data van de grond af op wilt
bouwen, druk dan op de LCD-knop [NEW BANK]
om een lege bank op te roepen.
● Het opnemen stoppen
Druk op de LCD-knop [STOP] of op de
paneelknop MULTI PAD CONTROL [STOP]
om het opnemen te stoppen, wanneer u
klaar bent met het spelen van de frase.
Voer naar wens een naam
in voor elke Multi Pad.
Voert het realtime
opnemen uit.
Zorg ervoor, als u klaar
bent met creëren/
bewerken van een
Multi Pad, dat u de
opslagbewerking
uitvoert (pagina 75).
Zet de Repeat
van elke pad aan
of uit.
Zet Chord Match van
elke pad aan of uit.
● Start het opnemen
Druk op de LCD-knop [RECORD] om Synchro
Start mogelijk te maken. Het opnemen begint
automatisch zodra u op het toetsenbord begint
te spelen.
U kunt het opnemen ook starten door op
de knop STYLE CONTROL [START/STOP]
te drukken. Hierdoor kunt u zoveel stilte
opnemen als u wilt, voordat u de Multi
Pad-frase start.
Wanneer Chord Match van de op te
nemen Multi Pad aan staat, dient u bij
het opnemen noten te spelen van de C-
majeurseptiemtoonladder (C, D, E, G, A en B).
C = akkoordnoot
C, R = aanbevolen noot
• Multi Pads die met de volgende
icoon (hand op de fretten) worden
aangegeven zijn met een speciaal
noottransponering gecreëerd om
de natuurlijke akkoordligging van
de gitaar te produceren. Als de
Chord Match instelling op uit is
ingesteld, kan het zijn dat de Multi
Pads daardoor niet passend
klinken.
OPMERKING

Naslagwerk
171
Tyros2 gebruikershandleiding
Beknopte handleiding op pagina 40
Music Finder
Dit gedeelte laat kort zien hoe u Music Finder records kunt creëren en bewerken en geeft informatie over de structuur
en wijze van organisatie van Music Finder data. Zie voor basisinstructies over Music Finder de 'Beknopte handleiding.'
Music Finder Record bewerking
Via de [MUSIC FINDER] → RECORD EDIT display, kunt u bestaande records oproepen en ze bewerken om ze aan uw wensen
aan te passen. U kunt dit zelfs gebruiken om uw eigen Music Finder records te creëren die automatisch worden opgeslagen naar
de interne Flash ROM.
Music Finder Records opslaan als een enkele file
Alle Music Finder records, die gecreëerd en opgeslagen zijn in de interne Flash ROM, kunnen samen als een enkele file worden
behandeld. Houd in gedachte dat afzonderlijke records (paneelsetups) niet als afzonderlijke files behandeld kunnen worden.
Voer elke item op dezelfde manier in als
bij de Search display.
Wist de geselecteerde record.
Het gewiste recordnummer wordt leeg.
Druk hierop om de bewerking te annuleren en
terug te keren naar de MUSIC FINDER-display.
Voegt het huidig bewerkte record
toe aan de Favorite pagina.
Bepaalt het tempo dat wordt ingesteld
als deze record wordt geselecteerd.
Bepaalt het genre waartoe de
huidige record behoort.
Creëert een nieuw genre voor het invoegen van de
huidige record en laat u een genrenaam invoeren.
Druk op deze LCD-knop om de momenteel
bewerkte record toe te voegen aan de Music
Finder als een nieuw record.
Druk hierop om deze instellingen op te slaan naar
de huidige record in Flash ROM en terug te keren
naar de MUSIC FINDER display.
Selecteert de sectie die automatisch wordt opgeroepen
wanneer de record wordt geselecteerd. Dit komt
bijvoorbeeld erg van pas als u een geselecteerde stijl
automatisch wordt ingesteld en klaar wordt gezet om te
beginnen met een Intro-sectie.
• U kunt ook een vooraf ingestelde
record wijzigen om zo een nieuwe
te creëren. Als u de originele
preset wilt bewaren, zorg er dan
voor de bewerkte record te
benoemen en als een nieuwe
record te registreren. Preset
records kunt ook worden gewist.
• Denk eraan dat de hier ingestelde
telwaarde alleen geldt voor de
zoekfunctie van Music Finder;
de eigenlijke telinstelling van de
stijl zelf wordt hierdoor niet
beïnvloed.
• Het maximum aantal records is
2500, inclusief interne records.
OPMERKING
De Open/Save display voor de Music Finder,
opgeroepen via [FUNCTION] → UTILITY → SYSTEM
RESET → MUSIC FINDER, laat u de Music Finder file
wegschrijven naar de Userdrive of externe apparaten.
Alle records kunnen samen worden opgeslagen in
een enkele file.
Music Finder
Opnemen Opnemen
Preset Records
(te bewerken) Records toegevoegd via
de Music Finder display.
Er kunnen tot 2500 records worden gecreëerd en opgeslagen.
FlashROM

Music Finder
Naslagwerk
172 Tyros2 gebruikershandleiding
■ Terugroepen van de fabrieksgeprogrammeerde Music Finder.............................
De bewerking hieronder laat u de Tyros2' Music Finder terugzetten naar de originele fabrieksinstellingen.
■ De Music Finder files oproepen die zijn weggeschreven naar de Userdrive
of externe apparaten ..............................................................................................................
U kunt Music Finder data oproepen, die zijn weggeschreven naar één van de geïnstalleerde drives via de volgende
procedure.
2 3
4
1
Druk op de knop
[FUNCTION].
Selecteer 'UTILITY'. Vink het MUSIC FINDER vakje af.
Voert de bewerking Factory Reset uit
voor de Music Finder.
Deze bewerking wist automatisch al uw
originele records uit het interne geheugen
en vervangt ze door de Music Finder-
fabrieksdata.
LET OP
Selecteer de gewenste Music Finder file
van de Userdrive of externe apparaten.
Alle Music Finderrecords
kunnen samen w orden
opgeslagen in een enk ele file.
Als u een opgeslagen file
selecteer t, verschijnt er een
boodschap die vr aagt of u de
gewenste records wilt
vervangen of toevoegen.
REPLACE
Alle Music Finder-records die
zich momenteel in het
instrument be vinden, w orden
gewist en vervangen door de
records van de
geselecteerde file.
APPEND
De opgeroepen records
worden toege voegd aan de
vrije recordnummers.
Selecteer één v an de
instellingen hierbo ven om de
Music Finder-file op te roepen.
Selecteer 'CANCEL' om dez e
bewerking af te brek en.
Roep de Open/Save display voor de Music
Finder op via [FUNCTION] → UTILITY →
SYSTEM RESET → MUSIC FINDER.
U kunt een Music Finder file selecteren
van de Preset drive. Deze file is de
fabrieksgeprogrammeerde Music Finder. Selecteren van 'REPLACE'
wist automatisch al uw
originele records uit het
interne geheugen en vervangt
ze door de fabrieksdata van
Music Finder.
LET OP

Naslagwerk
173
Tyros2 gebruikershandleiding
Beknopte handleiding op pagina 52
Registration Memory-
Basisinstructies over gebruikmaking van de Registration Memory worden uitgelegd in de 'Beknopte handleiding.'
Dit gedeelte geeft gedetailleerde informatie over de Freeze en Registration Sequence functies die niet behandeld
worden in de 'Beknopte handleiding.'
■ Informatie over User Voices en Registration Memory.......................................................................
Als u een paneelset-up opslaat naar de Registration Memory, die gebruik maakt van een User Voice (op de Userdrive of
externe apparaten), vergeet dan niet dat de daadwerkelijke User Voice niet wordt opgeslagen naar Registration Memory —
maar alleen de instellingen.
Registration Memory slaat een User Voice op en herkent deze als:
• De preset voice waarop de User voice is gebaseerd
• De in Voice Set gemaakte parameterinstellingen
Selecteren van een Registration Memorynummer met een User voice roept de twee bovenstaande gegevens op en niet de
User voice van de drive Dit betekent dat de daadwerkelijke User voice zou kunnen worden gewijzigd of zelfs gewist kan
worden van de drive en toch beschikbaar blijft in de Registration Memory.
Freeze Beknopte handleiding op pagina 54
Dit gedeelte behandelt kort details over de Freeze functie. Zie voor basisinformatie over Freeze de "Beknopte handleiding".
1Roep de Registratie Freeze display op via [FUNCTION] → FREEZE en selecteer
de parametergroep die 'bevroren (freeze)' of ongewijzigd moet blijven.
2Zet de knop [FREEZE] aan.
3U kunt controleren of uw Freeze instellingen juist zijn of niet door van
Registration Memory nummer te wisselen.
Registration Sequence
Hoe handig de Registration Memory-knoppen ook zijn, het kan toch voorkomen dat u tijdens het spelen snel tussen instellingen
wilt schakelen zonder dat u uw handen van het toetsenbord hoeft te halen. De handige Registration Sequencefunctie laat u de
presets oproepen in de door u aangegeven volgorde, door gewoon de [TAB]-knoppen of het pedaal te gebruiken terwijl u speelt.
1Selecteer een Registration Memory bank waarvan de volgorde (sequence) is geprogrammeerd.
2Roep de Registration Sequence display op via [FUNCTION] → REGISTRATION SEQUENCE.
Selecteer een parametergroep
om ingesteld te worden.
• De instellingen van de Registratie
Freeze display kunnen worden
weggeschreven naar de Userdrive
of externe apparaten via de
[FUNCTION]
→
UTILITY
→
SYSTEM SETUP display als een
System Setupfile (pagina 196).
OPMERKING
Deze vinken de parametergroepen af en verwijderen de
afvinkingen. Als u wilt dat een parametergroep
ongewijzigd blijft, zelfs als u van Registration Memory
nummer wisselt, vink dan het betreffende vakje af.
Instellingen in de Registratie
Freeze display worden
automatisch opgeslagen in
Flash ROM zodra u de display
verlaat. Als u echter het
instrument uitzet zonder deze
display te verlaten, zullen de
instellingen verloren gaan.
LET OP
Er kunnen twee functies – het veranderen van een bank, volgens de volgorde
opgesomd in de Open/Save display en het veranderen van het Memory nummer,
volgens de volgorde bepaald in de Registration Sequence display – worden
toegewezen aan de [TAB]-knop en het pedaal aangesloten op de Tyros2.

Registration Memory-
Naslagwerk
174 Tyros2 gebruikershandleiding
3De Registration Sequence programmeren.
4Na het op aan instellen van REGISTRATION SEQUENCE ENABLE, drukt u op de knop [EXIT]
om terug te keren naar de Main display en om te controleren of de Registration Memory
nummers worden opgeroepen volgens de hierboven geprogrammeerde sequence.
• Gebruik de [TAB]-knop om de Registration Memory-nummers op te roepen in de volgorde van
de sequence, of gebruik de [TAB]-knop om ze in omgekeerde volgorde op te roepen. De [TAB]-knoppen
kunnen alleen worden gebruikt voor Registration Sequence als de hoofddisplay is opgeroepen.
• Gebruik een aangesloten pedaal om de Registration Memory nummers in volgorde te selecteren. De pedaal
kan worden gebruikt voor Registration Sequence ongeacht welke display is opgeroepen (met uitzondering
van de display in stap 3 hierboven).
5Roep de Open/Save display op voor de Registration Memory Bank en sla de
Registration Sequence instelling op als een Registration Memory Bank file.
LET OP
• Als zowel 'Regist (+) Pedal' en
'Regist (-) Pedal' zijn ingesteld op
'OFF', kunnen de pedalen niet
worden gebruikt om door de
Registration Sequence te
stappen; alleen de [TAB]-knoppen
kunnen worden gebruikt in de
MAIN-display.
OPMERKING
Zet de Registration Sequencefunctie
aan/uit. Als dit is ingesteld op 'ON,'
wordt de geprogrammeerde
Registration Sequence rechtsboven in
de Main display getoond en kunt u door
de sequence in deze display stappen
met de [TAB] knoppen of het pedaal.
Registration Sequencedata zijn
onderdeel van de Registration
Memorybankfile. Om uw nieuw
geprogrammeerde Registration
Sequence op te slaan, slaat u de
huidige Registration Memory Bank
file (in stap 5 hieronder) op. Alle
Registration Sequencedata gaan
verloren als u van Registration
Memory bank wisselt of als u het
instrument uitzet, tenzij u deze heeft
opgeslagen met de Registration
Memory Bank file.
Geeft de filenaam van de geselecteerde
Registration Memorybank aan.
Bepaalt welk pedaal wordt gebruikt om verder te
gaan (plus) door de sequence.
Bepaalt welk pedaal wordt gebruikt om terug te gaan (min)
door de sequence.
Geeft de Registration
Memorypresetnummers aan,
in de volgorde van de huidige
Registration Sequence.
Wist alle Registration
Memorynummers in de sequence.
Deze verplaatst de cursorpositie
in de sequence. Wist het nummer op de cursorpositie.
Vervangt het nummer op de cursorpositie met het momenteel
geselecteerde Registration Memorynummer.
De regelaars in dit gedeelte
worden gebruikt voor het
bepalen van de volgorde voor
het oproepen van de
Registration Memory nummers
als een Registration Sequence.
Bepaalt hoe Registration Sequence zich gedraagt als het einde van de sequence
wordt bereikt.
STOP Op de [TAB]-knop of het 'voorwaarts'-pedaal drukken heeft geen
effect. De sequence wordt 'gestopt'.
TOP De sequence begint weer aan het begin.
NEXTBANK De sequence gaat automatisch naar het begin van de volgende
Registration Memorybank in dezelfde map.
Zorgt ervoor dat het nummer van de momenteel
geselecteerde Registration Memorypreset wordt
tussengevoegd, onmiddellijk voor de cursorpositie.
De Registration Sequence wordt aangegeven
bovenin de Main display, waardoor u het huidig
geselecteerde nummer kunt controleren.
Als de SEQUENCE END is ingesteld op 'NEXT
BANK,' gaat de sequence automatisch naar het
begin van de volgende Registration Memory bank
in dezelfde map.
• Druk gelijktijdig op beide [TAB]-knoppen in de MAIN-display om
met één bewerking terug te gaan naar de eerste sequence.
Hierdoor wordt het momenteel geselecteerde sequencenummer
geannuleerd (de indicator rechtsbovenaan gaat uit). De eerste
sequence wordt geselecteerd door te drukken op een van de
[TAB]-knoppen of door het pedaal in te drukken.
OPMERKING

Naslagwerk
175
Tyros2 gebruikershandleiding
Beknopte handleiding op pagina 47
Een microfoon gebruiken
Sluit een microfoon aan op de Tyros2 en profiteer van de volgende eigenschappen:
● Song Score en Lyrics display (pagina's 112, 114) — voor het makkelijk volgen van een song.
● Guide (pagina 49) — voor het oefenen uw zang en het leren van de juiste toonhoogtes.
● Vocal Harmony (pagina 48) — voor het automatisch toevoegen van harmonische zangpartijen aan uw stem
● Talk (pagina 177) — voor het onmiddellijk veranderen van de microfooninstellingen of voor het maken van
aankondigingen tussen songs.
U kunt ook DSP effecten toepassen op uw stem of andere microfoongerelateerde instellingen maken via de Mixing
Console display (pagina 179).
Vocal Harmony bewerken
Dit gedeelte legt kort uit hoe u uw eigen Vocal Harmony types kunt creëren en geeft een overzicht van de gedetailleerde
parameters voor bewerken. Er kunnen tot tien Vocal Harmony-typen worden gecreëerd en opgeslagen. Raadpleeg pagina 34
van de 'Beknopte Handleiding' voor basisinformatie over het gebruik van de Vocal Harmony.
Vocal Harmony bewerkingsparameters
VOCODER TYPE Hiermee wordt bepaald welke harmony-noten worden toegevoegd aan het
microfoongeluid als de Harmony-modus (pagina 178) is ingesteld op 'VOCODER'.
CHORDAL TYPE Hiermee wordt bepaald hoe de harmony-noten worden toegepast op het
microfoongeluid als de Harmony-modus (pagina 178) is ingesteld op 'CHORDAL'.
Zorg ervoor dat u het INPUT VOLUME aanpast, zodat het
SIGNAL-lampje oplicht, maar het OVER-lampje niet.
Met deze knop zet u het Vocal Harmony-effect aan of uit. Als u een microfoon
aansluit op de Tyros2, kunt u met de song of automatische begeleiding
meezingen en worden de vocal harmony parts automatisch toegevoegd.
Dit roept de Microphone instellingsdisplay op en
laat u het niveau van de microfoon en het vocal
harmony-effect aanpassen.
Dit roept de Vocal Harmony Type selectie display op en
laat u niet alleen het gewenste harmonytype selecteren,
maar ook uw originele Vocal Harmony Type selecteren.
Bepaalt de aan/uit instelling van het effect dat wordt toegepast
op de microfoon, zoals ingesteld in de Mixing Console display.
Deze handige functie laat u tijdelijk de vocal harmony of andere
microfooneffecten annuleren als u een aangesloten microfoon
gebruikt. Dit is vooral bruikbaar als u tijdens uw optreden spreekt tussen
de songs.
2
3
5
4
1
LET OP
Druk op de knop
[VH TYPE SELECT].
Druk op de LCD-
knop [EDIT]. Selecteer de gewenste
parameter voor
bewerking en pas de
waarde aan. (Zie het
overzicht hieronder).
Selecteer het gewenste
VOCAL HARMONY TYPE
op dezelfde manier als bij
de Open/Save display. Selecteer een Vocal
Harmony type voor
bewerking.
Schrijf het bewerkte Vocal
Harmony type weg naar
de Userdrive.
De instellingen hier zullen
verloren gaan als u van
Vocal Harmony type wisselt
of als u het instrument uitzet
zonder de opslagbewerking
uit te voeren.

Een microfoon gebruiken
Naslagwerk
176 Tyros2 gebruikershandleiding
HARMONY GENDER TYPE
Hiermee wordt bepaald of het geslacht (gender) van het harmony-geluid wordt
gewijzigd of niet.
Uit
Het geslacht van het harmony-geluid wordt niet veranderd.
Auto
Het geslacht van het harmony-geluid wordt automatisch veranderd.
LEAD GENDER TYPE
Hiermee wordt bepaald of, en hoe, het geslacht van de solozangstem (het directe
microfoongeluid) zal worden veranderd. Merk op dat het aantal harmony-noten
verschilt en afhankelijk is van het geselecteerde type. Bij de instelling Off worden drie
harmony-noten geproduceerd. De overige instellingen geven twee harmony-noten.
Uit
Er vindt geen geslachtsverandering plaats.
Unison
Er vindt geen geslachtsverandering plaats. U kunt de LEAD GENDER DEPTH
hieronder aanpassen.
Male
De corresponderende geslachtsverandering wordt toegepast op de solostem.
Female
De corresponderende geslachtsverandering wordt toegepast op de solostem.
LEAD GENDER DEPTH
Hiermee wordt de mate aangepast van solostemgeslachtsverandering. Dit is
beschikbaar als het LEAD GENDER TYPE hierboven is ingesteld op een andere
instelling dan Off.
Des te hoger de waarde, des te 'vrouwelijker' wordt de harmony-stem. Des te lager
de waarde, des te 'mannelijker' de stem.
LEAD PITCH CORRECT
Deze parameter werkt alleen als het LEAD GENDER TYPE hierboven is ingesteld
op een andere instelling dan Off.
Als Smooth of Hard is geselecteerd, zal de toonhoogte van de solostem worden
gecorrigeerd naar stappen van zuivere halve noten.
UPPER GENDER
THRESHOLD
De geslachtsverandering gaat in werking wanneer de harmony-toonhoogte het
gespecificeerde aantal halve noten boven de solostemtoonhoogte bereikt of
overschrijdt.
LOWER GENDER
THRESHOLD
De geslachtsverandering gaat in werking wanneer de harmony-toonhoogte het
gespecificeerde aantal halve noten onder de solostemtoonhoogte bereikt of
overschrijdt.
UPPER GENDER DEPTH
Hiermee wordt de mate van geslachtsverandering bepaald die wordt toegepast op
harmony-noten die hoger zijn dan de UPPER GENDER THRESHOLD.
Des te hoger de waarde, des te 'vrouwelijker' wordt de harmony-stem. Des te lager
de waarde, des te 'mannelijker' de stem.
LOWER GENDER DEPTH
Hiermee wordt de mate van geslachtsverandering bepaald die wordt toegepast op
harmony-noten die lager zijn dan de LOWER GENDER THRESHOLD.
Des te hoger de waarde, des te 'vrouwelijker' wordt de harmony-stem. Des te lager
de waarde, des te 'mannelijker' de stem.
VIBRATO DEPTH
Hiermee wordt de diepte geregeld van de vibrato die aan het harmony-geluid wordt
toegevoegd. Heeft ook invloed op het solostemgeluid als het LEAD GENDER
TYPE hierboven is ingesteld op een andere instelling dan Off.
VIBRATO RATE Bepaalt de snelheid van het vibrato-effect. Heeft ook invloed op het solostemgeluid
als het LEAD GENDER TYPE hierboven is ingesteld op een andere instelling dan Off.
VIBRATO DELAY
Hiermee wordt de vertragingstijd ingesteld voordat het vibrato-effect in werking
treedt, nadat de noot begon te klinken. Hogere waarden resulteren in een grotere
vertraging.
HARMONY1/2/3 VOLUME Regelt het volume van de eerste/tweede/derde harmony-noot.
HARMONY1/2/3 PAN
Specificeert de stereo (pan) positie van de eerste/tweede/derde harmony-noot.
Random
De stereopositie van het geluid zal willekeurig veranderen, telkens wanneer het
toetsenbord bespeeld wordt.
-63–0–+63
De instelling -63 zet het geluid uiterst links, terwijl 0 het midden is en +63 uiterst
rechts.
HARMONY1/2/3 DETUNE Verstemt de eerste/tweede/derde harmony-noot het gespecificeerde aantal cents.
PITCH TO NOTE
Als dit is ingesteld op 'ON', kunt u de voices van de Tyros2 met uw stem bespelen.
(De Tyros2 detecteert de toonhoogte van uw stem en converteert deze naar
nootdata voor de toongenerator. Houd echter in gedachte dat dynamische
wijzigingen in uw stem geen invloed hebben op het volume van de toongenerator.)
PITCH TO NOTE PART Bepaalt welke parts van de Tyros2 zullen worden aangestuurd door de solostem
wanneer de Pitch to Note parameter op 'ON' staat.

Een microfoon gebruiken
Naslagwerk
177
Tyros2 gebruikershandleiding
Talk Setting (Spreekinstelling)
Deze functie is ideaal voor het maken van aankondigingen tussen uw zanguitvoeringen. Als u een song zingt, worden gewoonlijk
verscheidene effecten zoals reverb, delay en vocal harmony toegewezen aan de MIC/LINE IN Setup. Als u echter uw publiek
toespreekt, kunnen deze effecten storend of onnatuurlijk klinken. Als de knop [TALK] is aangezet, worden de Delay- en Vocal
Harmony-effecten uitgezet en de hoeveelheid reverb automatisch verlaagd. Talk-instellingen kunnen ook worden aangepast,
waardoor u alle gewenste effecten aan uw stem kunt toevoegen, als u uw publiek toespreekt. De knop [TALK] uitzetten, roept
automatisch weer de MIC/LINE IN Setup voor zingen op.
Talk Setting Parameters
Microphone Overall Settings (Algemene microfooninstellingen)
■ 3BAND EQ
EQ (Equalizer) is een processor die het frequentiespectrum in meerdere banden verdeelt, die naar wens kunnen worden
versterkt of verzwakt, om zo de frequentierespons naar wens aan te passen. De Tyros2 heeft een hoogwaardige driebands
equalizer functie voor het microfoongeluid.
● Hz ............... Past de middenfrequentie van de corresponderende band aan.
● dB...............Hiermee wordt het niveau van de desbetreffende band met maximaal 12 dB versterkt of verzwakt.
VOLUME Dit bepaalt het uitgangsvolume van het microfoongeluid.
PAN Hiermee stelt u de stereopositie van het microfoongeluid in.
REVERB DEPTH Dit stelt de diepte van het reverb effect in, dat wordt toegepast op het microfoongeluid.
CHORUS DEPTH Dit stelt de diepte van het chorus effect in, dat wordt toegepast op het microfoongeluid.
TOTAL VOLUME ATTENUATOR
Hiermee wordt de hoeveelheid verzwakking bepaald die wordt toegepast op het algehele
geluid (met uitzondering van de microfooningang). Zo kunt u effectief de balans aanpassen
tussen uw stem en het totaalgeluid van het instrument.
DSP MIC ON/OFF Hiermee wordt het DSP-effect aan- of uitgezet dat wordt toegepast op het microfoongeluid.
DSP MIC TYPE Hiermee wordt het DSP-effecttype geselecteerd dat wordt toegepast op het
microfoongeluid.
DSP MIC DEPTH Hiermee wordt de diepte ingesteld van het DSP-effect dat wordt toegepast op het
microfoongeluid.
• De instellingen van de Talk Setting
display kunnen worden
weggeschreven naar de Userdrive
of externe apparaten via de
[FUNCTION]
→
UTILITY
→
SYSTEM SETUP display als een
System Setupfile (pagina 196).
OPMERKING
Selecteer een menu.
Gebruik, indien nodig, de [TAB]-
knoppen om de Talk Setting display
op te roepen.
Druk op de knop
[MIC. SETTING].
Voor zingen Voor spreken
Instellingen in de Talk Settings display
worden automatisch opgeslagen in
Flash ROM, zodra u de display verlaat.
Als u echter het instrument uitzet
zonder deze display te verlaten, zullen
de instellingen verloren gaan.
LET OP
Selecteert de rij waarin
de gewenste parameters
zich bevinden door op
de corresponderende
LCD-knop te drukken.
Druk op de knop
[MIC. SETTING].
Stel elke parameter in.
Druk, indien nodig, op de [TAB]-knop
om de Microphone Overall Settings
display op te roepen.
Instellingen in de Microphone
Overall Settings display worden
automatisch opgeslagen in
Flash ROM, zodra u de display
verlaat. Als u echter het
instrument uitzet zonder deze
display te verlaten, zullen de
instellingen verloren gaan.
LET OP

Een microfoon gebruiken
Naslagwerk
178 Tyros2 gebruikershandleiding
■ NOISE GATE
Dit effect schakelt het microfoonsignaal uit wanneer het inkomende signaal beneden het gespecificeerde niveau komt.
Het sluit effectief ongewenste bijgeluiden uit, terwijl het gewenste signaal (zang, etc.) echter wel doorgelaten wordt.
● SW (Switch)............. Dit zet Noise Gate aan of uit.
● TH. (Threshold) ....... Dit past het ingangsniveau aan waarop de noise gate open gaat.
■ COMPRESSOR
Dit effect houdt het uitgangssignaal laag als het ingangssignaal van de microfoon een aangegeven niveau overschrijdt.
Dit is vooral handig voor het gelijkmatiger maken van zangstemmen met een grote wisselende dynamiek. Het komt
erop neer dat het signaal wordt 'gecomprimeerd', zodat zachte gedeeltes harder klinken en hardere gedeeltes zachter.
● SW (Switch)............. Dit zet Compressor aan of uit.
● TH. (Threshold) ....... Dit past het ingangsniveau aan waarop de compressie gaat worden toegepast.
● RATIO........................ Dit past de compressieratio (verhouding) aan.
● OUT............................ Past het uiteindelijke uitgangsniveau aan.
■ VOCAL HARMONY CONTROL
De volgende parameters bepalen hoe de harmony wordt geregeld.
● VOCODER CONTROL
Het Vocal Harmony-effect wordt bestuurd door nootdata — de noten die u op het toetsenbord speelt en/of de noten van
de songdata. Met deze parameter kunt u bepalen welke noten worden gebruikt om de harmony te besturen.
● BAL (Balans)
Hiermee kunt u de balans instellen tussen de solostem (uw eigen stem) en Vocal Harmony. Door deze waarde te verhogen
wordt het volume van de Vocal Harmony verhoogd en dat van de solostem verlaagd. Als dit is ingesteld op L<H63 (L: Lead
Vocal, H: Vocal Harmony), gaat alleen Vocal Harmony naar de uitgang; als het is ingesteld op L63>H, gaat alleen de
solostem naar de uitgang.
● MODE (Vocal Harmony mode)
Alle Vocal Harmony-typen vallen onder één van drie modi die op verschillende manieren harmony produceren.
Het harmony-effect is afhankelijk van de geselecteerde Vocal Harmony modus en deze parameter bepaalt hoe de harmony
op uw stem wordt toegepast. De drie modi worden hieronder beschreven.
● CHORD
De volgende parameters bepalen welke data in een opgenomen song worden gebruikt voor akkoorddetectie.
● Vocal Range
Stel dit in om de natuurlijkste vocal harmony te krijgen, afhankelijk van uw stem.
■ MIC/LINE IN (Microfoon)
De volgende parameters bepalen hoe het microfoongeluid wordt bestuurd.
SONG CHANNEL
MUTE/PLAY
OFF/1 –16
Bij de 'MUTE' instelling wordt het hieronder geselecteerde kanaal gemute (uitgezet) tijdens
toetsenbordspel of song afspelen.
Bij de instelling "Off" wordt de harmony-besturing via songdata uitgeschakeld. Bij één van de
instellingen wordt de nootdata (gespeeld van een song van diskette of externe MIDI-sequencer)
van het corresponderende kanaal gebruikt om de harmony te besturen.
KEYBOARD
OFF
UPPER
LOWER
De toetsenbordbesturing van de harmony wordt uitgezet.
De noten die rechts van het splitpunt (pagina 158) worden gespeeld besturen de harmony.
De noten die links van het splitpunt (pagina 158) worden gespeeld besturen de harmony.
VOCODER De harmony-noten worden bepaald door de noten die u op het toetsenbord speelt en/of door de songdata.
CHORDAL
De harmony-noten worden bepaald door de volgende drie typen akkoorden: akkoorden gespeeld in het
akkoordgedeelte van het toetsenbord (met de [ACMP] aangezet), akkoorden gespeeld in het LEFT voice gedeelte
van het toetsenbord (met de [ACMP] uitgezet en [LEFT] aangezet), en akkoorden van de songdata voor het
besturen van de harmony. (Niet beschikbaar als de song geen enkele akkoorddata bevat.)
AUTO Als de [ACMP] of [LEFT] is ingesteld op ON en als er akkoorddata in de song zit, wordt de mode automatisch
ingesteld op CHORDAL. In alle andere gevallen wordt de modus ingesteld op VOCODER.
OFF Akkoorden worden niet gedetecteerd in de songdata.
XF Akkoorden van de XF-indeling worden gebruikt voor de Vocal Harmony.
1–16 Akkoorden worden gedetecteerd op basis van nootdata op het aangegeven songkanaal.
Normal Normale instelling
Low Instelling voor lagere stem. Deze instelling is ook goed voor grommen en schreeuwen.
High (hoog) Instelling voor hogere stem. Deze instelling is ook goed voor dicht bij de microfoon zingen.
MUTE Bij de OFF instelling wordt het microfoongeluid uitgezet.
VOLUME Past het uitgangsvolume van het microfoongeluid aan.

Naslagwerk
179
Tyros2 gebruikershandleiding
Mixing Console
Er zijn vele componenten die het totale geluid van de Tyros2 bepalen. Deze bevatten MIDI-sequencedata van de
songs, stijlen en Multi Pads en audio-invoer via een microfoon, alsook de verscheidene parts van uw toetsenbordspel.
De Mixing Console geeft u besturing van de volume- en paninstellingen van elk van deze componenten — en ook
enkele andere instellingen — waardoor u het totale geluid van de Tyros2 kunt fijnregelen.
Sla, indien nodig, de instellingen van de Mixing Console display op.
Basisinstructies over het opslaan van de instellingen worden hieronder gegeven en een korte verklaring van de parameters
op de volgende bladzijde. Zie voor details over de parameters het afzonderlijke Engelstalige Data List boekje.
• De instellingen van de toetsenbordparts, stijlpart, Multi Pad part en microfoongeluidpart kunnen worden
opgeslagen in de Registration Memory (pagina 52).
• De instellingen van de Songpart kunnen worden weggeschreven naar de Userdrive of externe apparaten. Roep,
na het instellen, de CHANNEL display van de Song Creator op en druk vervolgens op de LCD-knop [EXECUTE]
in deze display om de songdata in RAM te actualiseren en schrijf vervolgens de song weg naar de Userdrive of
externe apparaten (pagina 56).
Parts die het geluid van de Tyros2 vormen
● Toetsenbordparts
Bestaan uit RIGHT 1, RIGHT 2, RIGHT 3, LEFT.
Splitpunt (pagina 158)
● Multi Pad parts
Bestaan uit Multi Pads 1, 2, 3 en 4
● Microfoongeluidpart
● Stijlparts
Bestaan uit Rhythm 1, 2, Bass, Chord1, 2, Pad,
Phrase 1, 2
● Songparts
Bestaan uit kanalen 1 –16.
Basisprocedure (Mixing Console)
1
4
4
5
32
Druk op de knop
[MIXING CONSOLE]
om de Mixing Console-
display op te roepen.
Gebruik de [TAB]-knoppen.
om de gewenste pagina op te roepen.
Stel elke parameter in.
Beknopte
handleiding op
pagina's 36, 37
en 46
Druk meermaals op de knop
[MIXING CONSOLE], totdat de
gewenste parts verschijnen.
Telkens als u op de knop
[MIXING CONSOLE] op drukt,
wisselt het scherm in de
hieronder getoonde volgorde:
Selecteert de
rij waarin de
gewenste
parameters
zich bevinden
door op de
corresponder
ende LCD-
knop te
drukken.
Partinstellingen
(pagina 180)
Line Out instellingen (pagina 185)
Master Compressor (pagina 185)
Partinstellingen (pagina 180), Equalizer (pagina 184)
Partinstellingen (pagina 181), Effecten (pagina 180)
Alle gedeelten
Stijlkanalen
Songkanalen 1-8
Songkanalen 9-16
De beschikbare displays
hierboven kunnen afwijken,
afhankelijk van de pagina die
u geselecteerd heeft in stap 2.
6

Mixing Console
Naslagwerk
180 Tyros2 gebruikershandleiding
Partinstellingen
De uitleggingen hier zijn van toepassing op stap 5 van de Basisprocedure op pagina 179. De parameters, die hieronder worden
uitgelegd, kunnen worden ingesteld in de displaypagina's die in stap 2 van de Basisprocedure op pagina 179 worden opgeroepen.
VOL/VOICE paginaparameters
FILTER paginaparameters
TUNE paginaparameters
EFFECT paginaparameters
EQ paginaparameters
SONG AUTO REVOICE
Zie pagina 181.
VOICE
Roept de VOICE display op, van waaruit u de gewenste voice voor iedere
part kunt selecteren. Als de Stijlkanalen zijn opgeroepen in stap 3 van de
Basisprocedure op pagina 179 kunnen er noch Organ Flutes Voices noch
User voices worden geselecteerd. Als de songkanalen worden
opgeroepen in stap 3 van de Basisprocedure op pagina 179, kunnen
User voices niet worden geselecteerd. Merk alstublieft op dat de voice
van de Multi Pad niet kan worden gewijzigd via de Mixing Console.
PANPOT
Hiermee wordt de stereopositie bepaald van het geselecteerde gedeelte
(kanaal). De instelling 0 zet het geluid uiterst links, terwijl 64 het midden
is en 127 uiterst rechts.
VOLUME Hiermee wordt het niveau bepaald van elk gedeelte of kanaal, zodat u de
balans tussen alle gedeelten nauwkeurig kunt regelen.
HARMONIC
CONTENT
Hiermee kunt u het resonantie-effect (pagina 92) voor elk gedeelte
aanpassen.
BRIGHTNESS Bepaalt de helderheid van het geluid voor elk gedeelte door de
afsnijfrequentie aan te passen (92).
PORTAMENTO TIME
Portamento is een functie die een geleidelijke overgang in toonhoogte
creëert van de noot die het eerst wordt gespeeld op het toetsenbord naar
de volgende. De Portamento-tijd bepaalt de overgangstijd van de
toonhoogte. Hogere waarden resulteren in een langere
toonhoogtewijzigingstijd. De instelling '0' resulteert in geen effect.
Deze parameter is beschikbaar wanneer het geselecteerde
toetsenbordgedeelte is ingesteld op Mono (pagina 87).
PITCH BEND RANGE
Bepaalt het bereik van het PITCH BEND-wiel voor elke toetsenbordpart.
Het bereik is van '0' tot '12' waarbij elke stap overeenkomt met één
halve noot.
OCTAVE
Bepaalt het bereik van de toonhoogtewijziging in octaven, tot twee
octaven omhoog of omlaag, voor elk toetsenbordpart. De hier ingestelde
waarde wordt toegevoegd aan de instelling via de knop [OCTAVE].
TUNING Hiermee wordt de toonhoogte bepaald van elk toetsenbordgedeelte.
TRANSPOSE
(transponeren)
Maakt het mogelijk de toonhoogte omhoog of omlaag te transponeren in
stappen van halve noten. Als hier 'MASTER' wordt ingesteld, wordt het
totale geluid van het instrument getransponeerd, terwijl bij 'SONG' het
songafspelen wordt getransponeerd en bij 'KEYBOARD' de
toetsenbordtoonhoogte, alsook dat van het stijlafspelen en de Multi Pads
(aangezien deze ook worden beïnvloed door het toetsenbordspel in het
linkerhandgedeelte).
TYPE Pagina 183
REVERB Past het Reverb zendniveau (pagina 182) aan voor elke part of kanaal.
CHORUS Past het Chorus zendniveau (pagina 182) aan voor elke part of kanaal.
DSP Past het DSP Effect Dry/Wetniveau aan voor elke part of kanaal.
TYPE Pagina 184
EDIT Pagina 184
EQ HIGH Hiermee wordt de middenfrequentie bepaald van de hoge EQ-band die
wordt verzwakt/versterkt voor elk gedeelte.
EQ LOW Hiermee wordt de middenfrequentie bepaald van de lage EQ-band die
wordt verzwakt/versterkt voor elk gedeelte.
• Het [RHY1] kanaal in de STYLE
PART display kan worden
toegewezen aan elke voice met
uitzondering van de Organ
Flutes voice.
• Als GM-songdata worden
afgespeeld, kan kanaal 10 (in de
display SONG CH 9 -16) alleen
worden gebruikt voor een Drum
Kit-voice.
• Als de ritme/percussie voices
(drum kits, enz.) van de stijl en
song via de VOICE parameter
worden veranderd, worden de
gedetailleerde instellingen
gerelateerd aan de drum voice
gereset en in enkele gevallen kan
het onmogelijk zijn het originele
geluid terug te roepen. In het geval
van het afspelen van een song,
kun u het originele geluid
terugroepen door terug te gaan
naar het begin van de song en af
te spelen vanaf dat punt. In het
geval van het spelen van een stijl,
kunt u het originele geluid
terugroepen door dezelfde stijl
opnieuw te selecteren.
OPMERKING
• Zoals hier links beschreven zijn er,
in aanvulling op de Master
Transpose instelling, nog twee
extra transponeerregelingen:
Keyboard Transpose en Song
Transpose. Deze kunnen worden
gebruikt om zowel de song als het
toetsenbord aan een bepaalde
toonsoort aan te passen. Laten
we bijvoorbeeld zeggen dat u
zowel wilt meespelen als
meezingen met een bepaalde
opgenomen song. De songdata
staan in F, maar u voelt zich het
best thuis bij het zingen in D,
en u bent gewend het toetsenbord
te bespelen in C. Zet om dit te
bereiken Master Transpose op '0',
Keyboard Transpose op '2' en
Song Transpose op '-3'. Hierdoor
gaat de toonhoogte van de
toetsen omhoog en dat van de
songdata omlaag, precies
aangepast aan het bereik
van uw stem.
OPMERKING

Mixing Console
Naslagwerk
181
Tyros2 gebruikershandleiding
Song Auto Revoice
Met deze functie van automatische voicetoewijzing, laat u het adembenemende geluid van de Tyros2 ten volle profijt trekken van
XG-compatibele songdata. Als u afzonderlijk aangeschafte XG-songdata of songdata die gecreëerd zijn op andere instrumenten
afspeelt, kunt u Auto Revoice gebruiken om automatisch de speciaal voor de gecreëerde voices van de Tyros2 (Live!, Cool!, enz.)
toe te wijzen, in plaats van de gelijksoortige conventionele XG-voices. Om dit te doen zet u gewoon Song Auto Revoice aan
(via de VOL/VOICE displaypagina) en de Tyros2 gebruikt zijn unieke, superieure geluidsset, in plaats van zijn normale XG
tegenhangers. U kunt zelfs uw eigen favoriete voices aangeven voor deze functie en andere gedetailleerde instellingen maken via
de LCD-knop [SETUP].
Effecten
De Tyros2 heeft een grote verscheidenheid aan hoge kwaliteit effecten — waaronder Reverb, Chorus en een diverse selectie van
DSP (Digital Signal Processor) effecten — die kunnen worden gebruikt om onafhankelijk het geluid van de verscheidene parts
(toetsenbord, stijl, song, Multi Pads en microfoongeluid) te verbeteren.
■ Effectblok
Parts waarop de effecten
worden toegepast Karakteristieken Effect
aansluiting
Aantal USER-
effecten
Reverb Alle gedeelten Reproduceert de warme entourage van het
spelen in een concertzaal of jazzclub.
Systeem 3
Chorus Alle gedeelten Produceert een vol, 'dik' geluid alsof verscheidene
gedeelten tegelijk worden gespeeld.
Systeem 3
DSP1
Stijlpart (alle kanalen)
+ Songpart (alle kanalen)
In aanvulling op de typen Reverb en Chorus
beschikt de Tyros2 over speciale DSP-effecten,
waaronder extra effecten die gewoonlijk gebruikt
worden voor een bepaalde part, zoals distortion
en tremolo.
Systeem/
Insertion
(invoegeffect)
3
DSP2
DSP3
DSP4
DSP5
RIGHT 1, RIGHT 2,
RIGHT 3, LEFT, Song part
(alle kanalen)
Alle ongebruikte DSP-blokken worden, indien
nodig, automatisch toegewezen aan de geschikte
gedeelten (kanalen).
Insertie 10
DSP6 Microfoongeluid Speciaal bedoeld voor gebruik met het
microfoongeluid.
Insertie 10
Vocal Harmony Microfoongeluid Pagina 175 Insertie 10
Master EQ Alle gedeelten Pagina 184 Systeem 2
Part EQ
Stijlpart (alle kanalen), Multi
Pad part, Song part
(alle kanalen), RIGHT 1,
RIGHT 2, RIGHT 3, LEFT
Pagina 180 —0
Master Compressor Alle gedeelten Pagina 185 Systeem 5
Zet de Song Auto Open
functie aan of uit.
Selecteert de XG voices
die zullen worden
vervangen (voices die
gewoonlijk worden gebruikt
tijdens het afspelen).
Selecteert de voices die
worden gebruikt om de XG-
voices te vervangen (als
SONG AUTO REVOICE is
ingesteld op ON).
Druk op deze LCD-knoppen om het
overzicht van vervangen voices te
wijzigen. Zie hieronder voor details.
Vervangt alle vervangbare XG
voices door de rijke en authentieke
voices van de Tyros2.
Vervangt alleen de aanbevolen
voices die geschikt zijn voor het
afspelen van de song.
Alle voices worden teruggezet naar
de originele XG-voices.
Druk op de LCD-knop [OK] om de
instellingen uit te voeren en de Auto
Revoice Setup display te sluiten.
Druk op de LCD-knop [CANCEL]
om het Auto Revoice Setup scherm
te sluiten zonder de instellingen uit te
voeren.
XG voices die gebruikt
worden in de songdata
Vervangen voices van
de Tyros2
Auto Revoice

Mixing Console
Naslagwerk
182 Tyros2 gebruikershandleiding
■ Systeemeffecten en Insertie-effecten
Alle effectblokken zijn aangesloten of verbonden op één van de volgende twee manieren: Systeem of
insertie. Systeem past het geselecteerde effect toe op alle parts, terwijl insertie het geselecteerde effect
toepast op één bepaalde part.
Het DSP 1 effect kan echter of als Systeem- of als Insertieverbinding worden geconfigureerd via de
Effectparameterinstellingen (pagina 183).
■ Effectsignaalbaanschema
RIGHT 1
RIGHT 2
RIGHT 3
LEFT
Songpart
(elk kanaal)
Stijlpart
(elk kanaal)
Multi Pad
Microfoongeluid
Insertie-effect
Automatisch waar nodig toegewezen
aan de respectievelijke parts.
DSP2
DSP3
DSP4
DSP5
DSP1
DSP6
Vocal
Harmony
Part EQ
Master
Compressor Master EQ
zendniveau
(in te stellen voor
elke part of kanaal) Retourniveau
(in te stellen voor alle
parts of kanalen)
DSP1ChorusReverb
systeemeffect
Als DSP1 is ingesteld
als een insertie-effect
Uitvoer
Als DSP1 is ingesteld als een systeemeffect
• Over DSP 1
In de meeste gevallen is het DSP effectblok beschikbaar voor of de song- of stijlpart. Voor songs en
stijlen, wordt het effectblok alleen toegepast op de laatst geselecteerde of gespeelde part.
Als u bijvoorbeeld een song selecteert of start tijdens het stijlafspelen, zal het DSP effect dat wordt
toegepast op de stijlpart worden geannuleerd en in plaats daarvan worden toegepast op de
songpart. Met name als de stijldata oorspronkelijk is bewerkt met een distortion effect van DSP 1,
kan deze bewerking resulteren in verstoring van de totale volumebalans tussen de stijlparts
(kanalen).
Merk op dat hetzelfde probleem zich voor kan doen als er tijdens het songafspelen een stijl wordt
gestart of geselecteerd.
• Over DSP 2 - 5
De effectblokken DSP 2 tot en met 5 zijn afzonderlijk beschikbaar voor de toetsenbordparts en
songparts. Alleen die part die is toegewezen aan een effectblok kan dat effect gebruiken. Als u
bijvoorbeeld een song selecteert of start, wordt het DSP effect dat wordt toegepast op het
toetsenbordpart geannuleerd en wordt in plaats daarvan toegepast op de song. Drukken op de
[DSP]-knop op het paneel zet het corresponderende effectblok terug naar de huidige
toetsenbordpart (van de song).
OPMERKING

Mixing Console
Naslagwerk
183
Tyros2 gebruikershandleiding
■ Een Effecttype selecteren en een User Effect creëren
Er is in verscheidene Effecttypes voorzien voor elk op pagina 182 aangegeven Effectblok. Elk Effecttype
kan worden bewerkt via de parameters (zie de effecttype Edit display hieronder) en opgeslagen als een
User Effecttype.
Selecteer een Effectblok en een part
waarop het corresponderende effect
moet worden toegepast. Merk op dat
een part niet kan worden geselecteerd
als het geselecteerde blok wordt
gebruikt als systeemeffect. Zie het
Effectblokoverzicht op pagina 181.
● Effecttype selectiedisplay voor elke blok
Selecteer een effecttype
na het selecteren van een
categorie.
● User effecttype opslaan● Effecttype bewerken
Stel de waarde van de links
geselecteerde parameter in.
Drukken op de LCD-knop
[SAVE] roept het pop-up
venster op voor het
invoeren van de naam van
het bewerkte effecttype.
Voer de gewenste naam in
en druk op de LCD-knop
[OK] om het bewerkte effect
weg te schrijven naar de
links aangegeven locatie.
Selecteer een effectcategorie/-type
om te bewerken.
Selecteer een parameter die u wilt bewerken.
Weergegeven parameters verschillen, afhankelijk
van het geselecteerde effecttype. Zie voor details
het afzonderlijke Data List boekje.
Als het bewerkte effectblok een
systeemeffect is, kan de Effect
Return Level parameter (pagina 182)
hier worden aangepast.
Selecteer een
blok waartoe
het gewenste
effecttype
behoort.
Selecteer de bestemming waarop
het effect moet worden opgeslagen.
Het aantal geheugenruimten dat
beschikbaar is voor de bestemming
is anders voor elk blok (pagina 181).
• Houd in gedachte dat er in enkele gevallen bijgeluiden
kunnen klinken, als u de effectparameters aanpast terwijl het
instrument speelt.
OPMERKING
De waarde van de parameters, als [VARIATION] aan is, kan net zo worden
ingesteld als voor de DSP2 –5 blokken.
Gebruik deze LCD-knoppen om te schakelen tussen de bovenste/onderste
parameters. Voor de onderste parameter kan de diepte worden gewijzigd als de
knop [VARIATION] is ingeschakeld.

Mixing Console
Naslagwerk
184 Tyros2 gebruikershandleiding
Equalizer (EQ)
De equalizer (ook wel 'EQ' genoemd) is een geluidsprocessor die het frequentiespectrum in meerdere banden verdeelt,
die desgewenst kunnen worden versterkt of verzwakt om de totale frequentierespons naar wens aan te passen.
Gewoonlijk wordt een equalizer gebruikt om het geluid van de luidsprekers te corrigeren zodat het wordt aangepast aan het
speciale karakter van de ruimte. Het geluid is opgedeeld in verscheidene frequentiebanden, waardoor u het geluid kunt corrigeren
door het niveau van elke band te verhogen of te verlagen. EQ maakt het u mogelijk de klank of klankkleur van het geluid aan te
passen om het zo geschikt te maken voor de ruimte waar u speelt, of om bepaalde akoestische karakteristieken in uw ruimte te
compenseren. U kunt er bijvoorbeeld de laagste frequenties mee verzwakken wanneer u speelt op podia of in grote studio's waar
het geluid 'bonkerig' klinkt, of er de hoogste frequenties mee versterken in kleine ruimten met een 'dode' akoestiek, zonder echo's.
De Tyros2 beschikt over een hoogwaardige vijfbands digitale EQ. Hiermee kan er een laatste effect — toonregeling — op het
geluid van uw instrument worden toegepast. U kunt zelfs uw eigen aangepaste EQ instellingen creëren door de frequentiebanden
aan te passen en de instellingen op te slaan naar één van twee User Master EQ-typen. Samen met de vijf Preset EQ instellingen
kunnen deze, indien nodig, worden opgeroepen via de [MIXING CONSOLE] → EQ display.
0
● Master EQ type selectie en Part EQ aanpassing
Selecteer het gewenste Master EQ type.
● Master EQ type bewerken
Het selecteren van een
Master EQ type stelt
automatisch de parameters
in die onderin deze display
worden weergegeven.
Zodra een EQ band wordt bewerkt, wordt de corresponderende EQ waarde
diapositief en het aantal bewerkte banden verschijnt boven de Q en FREQ
regelaars. De Q- en FREQ-regelaars kunnen dan worden gebruikt om de Q
(bandbreedte) en de FREQ (middenfrequentie) van de geselecteerde band
aan te passen. Des te hoger de Q instelling, des te smaller de bandbreedte.
Het beschikbare FREQ-bereik is verschillend voor elke band.
De PRESET en USER curves kunnen
naar wens bewerkt worden met de
corresponderende knoppen. Elk van
de vijf banden kan worden versterkt of
verzwakt met maximaal 12 dB.
Past de algehele
versterking van alle EQ-
banden tegelijkertijd aan.
Gebruik de LCD-knoppen
[STORE] om het pop-up
venster op te roepen voor
het invoeren van de naam
van het bewerkte Master
EQ type. Voer de
gewenste naam in en
druk op [OK] om op te
slaan. Er kunnen
maximaal twee EQ-typen
worden gecreëerd en
opgeslagen.
Bandbreedte (ook 'vorm' of 'Q' genoemd)
Versterking
Freq
(frequentie)
5 banden →LOW
EQ1
LOWMID
EQ2
MID
EQ3
HIGHMID
EQ4
HIGH
EQ5

Mixing Console
Naslagwerk
185
Tyros2 gebruikershandleiding
Master Compressor
Een compressor is een effect dat gewoonlijk wordt gebruikt om de dynamiek (volumeverschillen) van een audiosignaal te
begrenzen of te comprimeren. Voor signalen die erg verschillen in dynamiek, zoals zang- en gitaarpartijen, wordt het dynamische
bereik 'geknepen', waardoor in feite zachte geluiden harder en hardere geluiden zachter worden gemaakt. Als het gebruikt wordt
met versterking om het totale niveau op te krikken, creëert dit een krachtiger, consistenter hoog niveau geluid. Compressie kan
worden gebruikt om de sustain van een elektrische gitaar te vergroten, het volume van een zangpartij te egaliseren of een drumkit
of ritmepattern meer naar voren te halen in de mix.
De Tyros2 heeft een geavanceerde multi-bands compressor, die u een optimale klankregeling biedt, door het compressie-effect
voor afzonderlijke frequentiebanden aan te passen. U bewerkt en slaat uw eigen custom compressortypes op of selecteert
gemakkelijk van één van de presets door de [MIXING CONSOLE] → CMP display op te roepen.
Line Out instellingen
De [MIXING CONSOLE] → LINE OUT display maakt het u mogelijk het uitgangssignaal van een geselecteerde part of parts
naar de LINE OUT aansluitingen te sturen. U kunt bij de Drum Parts zelfs afzonderlijke drumgeluiden selecteren en deze
toewijzen aan deze uitgangen.
Over het algemeen voorzien de uitgebreide ingebouwde effecten en andere Part functies van de Tyros2 in al het nodige om
complete multi part songs uit te mixen. Alhoewel, er kunnen momenten zijn (bijvoorbeeld tijdens studio-opnames) dat u een
bepaalde voice wilt "oppoetsen" of bewerken met een extern effectapparaat. De Line Out instellingen zijn speciaal ontworpen
voor dit soort toepassingen.
● Master Compressor type selectie en bewerking
Selecteren van een Master Compressor
type stelt automatisch de parameters
(onderin het display) in op de optimale
waarden voor het type.
● Master Compressor opslaan
Bepaalt de
frequentiecurve voor de
Compressor of op welke
frequenties compressie
wordt toegepast.
Bepaalt de Threshold (minimum drempelniveau
waarop compressie begint) en Gain (mate van
versterking van het gecomprimeerde signaal
voor de drie afzonderlijke frequentiebanden).
De daadwerkelijke invloed van de Gain
instellingen is afhankelijk van het Basistype links.
Selecteer de bestemming waarop
de User Master compressor moet
worden opgeslagen.
Indrukken van de LCD-
knop [SAVE] roept het
pop-up venster op voor
het invoeren van de
naam van het bewerkte
compressortype. Voer
de gewenste naam in en
druk op de LCD-knop
[OK] om de bewerkte
compressor weg te
schrijven naar de links
aangegeven locatie.
De volgende display laat u de Master
Compressor instellingen opslaan, via de
display links, als een User Compressor type.
Zet het Master
Compressor
effect aan of uit.

Mixing Console
Naslagwerk
186 Tyros2 gebruikershandleiding
■ MAIN aansluitingen
Het part-, kanaal- of percussiegeluid waarvan het MAIN vakje is afgevinkt, zal worden
uitgestuurd via de volgende aansluitingen. Dit uitgangssignaal is inclusief de
effectinstellingen.
• MAIN aansluitingen op het achterpaneel
• PHONES aansluiting
• LOOP SEND aansluiting
• Optionele luidspreker
■ SUB aansluitingen
Het part-, kanaal- of percussiegeluid waarvan het SUB1, SUB2 of SUB1&2 vakje is
afgevinkt, zal worden uitgestuurd via de hieronder beschreven aansluitingen.
• Als één van de SUB1/SUB2/SUB1&2 vakjes is afgevinkt, zal het part- (kanaal) of
percussiegeluid worden uitgestuurd via de corresponderende aansluitingen. In dit
geval kunnen alleen de Insertie-effecten worden toegepast. Systeem- en andere
effecten zullen niet op het uitgangsgeluid worden toegepast.
• Als één van de SUB1/SUB2/SUB1&2 vakjes is afgevinkt, zal het part- (kanaal) of
percussiegeluid niet worden uitgestuurd via de MAIN/PHONES/LOOP SEND
aansluitingen of optioneel aangesloten luidsprekers.
• Als het SUB1&2 vakje is afgevinkt, zal het part- (kanaal) of percussiegeluid worden
uitgestuurd in stereo (1: links, 2: rechts).
• Als het SUB1/SUB2 vakje is afgevinkt, zal het part- (kanaal) of percussiegeluid
respectievelijk in mono worden uitgestuurd.
● Line Out instellingen voor elke part of kanaal
Selecteer de gewenste part.
● Line Out instellingen voor elke instrument (toets)
Stel de uitgangsconfiguratie in voor de
geselecteerde part door de
betreffende kolom (aansluiting) af te
vinken of het vinkje te verwijderen.
Stel de uitgangsconfiguratie in voor het geselecteerde
drumgeluid door de betreffende kolom (aansluiting) af te
vinken of het vinkje te verwijderen.
• Als u het vakje 'DEPEND ON PART' afvinkt:
Het geselecteerde drumgeluid zal worden uitgevoerd
via de aansluitingen die zijn ingesteld via de PANEL
pagina links.
• Als het vakje van een andere kolom dan 'DEPEND ON
PART' wordt afgevinkt:
Een individuele percussie-instelling krijgt prioriteit boven
de via de PANEL pagina links gemaakte instellingen.
Selecteer het gewenste druminstrument.
• Wanneer u gebruik maakt van één
van de SUB Line Out instellingen,
verzeker u er dan van dat u de
kabels heeft aangesloten op de
betreffende SUB LINE OUT
aansluitingen op het achterpaneel.
Als er alleen kabels zijn aangesloten
op de MAIN aansluitingen, wordt het
geluid van de part zelfs via de MAIN
aansluitingen uitgestuurd als één
van de SUB1/SUB2/SUB1&2 is
afgevinkt.
OPMERKING

Naslagwerk
187
Tyros2 gebruikershandleiding
Het Function-menu dat wordt opgeroepen door op de knop [FUNCTION] te drukken geeft u toegang tot verscheidene
geavanceerde functies gerelateerd aan het instrument als geheel. Deze geavanceerde functies laten u de Tyros2
aanpassen aan uw eigen muzikale wensen en voorkeuren.
Stemmen
Parameters ingesteld in de display, die wordt opgeroepen door het selecteren van 'MASTER TUNE/SCALE TUNE' in stap 2 van
de Basisprocedure hierboven, worden hierna verklaard.
■ MASTER TUNE...................................................................................................................................................
De [FUNCTION] → MASTER TUNE/SCALE TUNE → MASTER TUNE display maakt het u mogelijk fijne aanpassingen te maken
in de totale toonhoogte van het instrument, van 414 - 466,8 Hz met de corresponderende LCD-knoppen - waardoor u de stemming
nauwgezet overeen kunt laten komen met die van andere instrumenten. Druk tegelijkertijd op de op-en-neer-knoppen om de waarde
onmiddellijk terug te zetten naar de fabrieksinstelling: 440,0 Hz.
Merk op dat de Tune functie geen invloed heeft op de Drum Kit of SFX Kit voices.
■ SCALE TUNE.......................................................................................................................................................
De [FUNCTION] → MASTER TUNE/SCALE TUNE → SCALE TUNE display bepaalt het specifieke stemmingssysteem
(of temperatuur) voor het instrument. Deze functie maakt het mogelijk elke afzonderlijke noot van het octaaf te stemmen in cents
(1 cent = 1/100 van een halve noot) voor elke part – vooral bruikbaar voor spelen van stukken uit een bepaald tijdvak, zodat de stemming
klopt met het stemmingssysteem dat tijdens bepaalde muzikale tijdperken werd gebruikt.
Basisprocedure (Function)
12
3
Druk op de knop
[FUNCTION].
Selecteer het gewenste menu door op de
corresponderende LCD-knop te drukken.
Pagina 187
Pagina 118
Pagina's 152 en 157
Pagina 189
Pagina's 173 en 188
Pagina 191
Pagina 188
Pagina 214
Pagina 193
Enkele van de functies
worden verklaard in andere
gedeelten van de handleiding
en zijn aangeven door de
bladzijdereferenties
hierboven.
Stel de gewenste parameters in op
elke display.
• Hoe de instellingen moeten
worden opgeslagen is verschillend
en afhankelijk van het menu.
Zie voor details de bladzijde van
elk menu en de Parameter Chart
in de afzonderlijke Data List.
OPMERKING
Selecteer de part, waarop de
Scale Tune instelling hier
wordt toegepast, door het
vakje af te vinken.
De huidige
stemming van elke
noot staat in de
betreffende toets.
Selecteer een stemmingstype
zodat u onmiddellijk één van de
voorgeprogrammeerde Scale Tune
instellingen op kunt roepen.
Instelling waarmee de
grondtoon wordt bepaald
voor elke toonschaal. Als de
grondtoon wordt gewijzigd,
wordt de toonhoogte van het
toetsenbord getransponeerd.
De oorspronkelijke
toonhoogterelatie tussen
de noten blijft echter
gehandhaafd. Selecteer de gewenste noot en stem deze.
• De Scale Tune instellingen hier
kunnen worden opgeslagen
naar de Registration Memory.
OPMERKING
Totaal (global) en andere belangrijke instellingen maken — Functie

Totaal (global) en andere belangrijke instellingen maken — Functie
Naslagwerk
188 Tyros2 gebruikershandleiding
Voorgeprogrammeerde stemmingen
Voice Set (voice-instelling)
Parameters ingesteld in de VOICE SET display, die is opgeroepen via de [FUNCTION] → REGISTRATION MEMORY/FREEZE/VOICE
SET→VOICE SET worden hier uitgelegd.
Als voices veranderd worden (een voicefile selecteren), worden de instellingen die het best bij de voice passen — dezelfde als die ingesteld zijn
in de Voice Set — altijd en automatisch opgeroepen. Via deze pagina, kunt u de aan-/uitstatus voor elke part instellen. Het wordt aanbevolen
deze normaal gesproken in te stellen op 'ON.'
Screen Out-instellingen
Parameters ingesteld in de display, opgeroepen door het selecteren van 'SCREEN OUT' in stap 2 van de Basisprocedure op pagina 187, worden
hieronder uitgelegd. U kunt de Tyros2 aansluiten op een computermonitor, televisie of videomonitor om de songtekst en de akkoorden van uw
songgegevens op een groter scherm weer te geven. Zie pagina 16 voor informatie over de RGB OUT en VIDEO OUT verbindingen.
Stemmingsnaam Beschrijving
EQUAL
Het toonhoogtebereik van elk octaaf is gelijk onderverdeeld in twaalf delen, waarbij de
toonhoogte tussen elke halve toon gelijkmatig is verdeeld. Dit is de meestgebruikte
stemming in de hedendaagse muziek.
PURE MAJOR
PURE MINOR
Deze stemmingen houden de zuivere wiskundige intervallen van elke toonschaal in
stand, vooral voor drieklanken (grondtoon, terts, kwint). U kunt dit het best horen bij
daadwerkelijke vocale harmonieën — zoals koren en a capella zang.
PYTHAGOREAN
Deze stemming is uitgevonden door de beroemde Griekse filosoof en wordt
samengesteld door een serie reine kwinten, die zijn samengebracht in een enkel
octaaf. De tertsen in deze stemming zijn lichtelijk onstabiel, maar de kwarten en
kwinten zijn prachtig en geschikt voor bepaalde solo's.
MEAN-TONE
Deze stemming is gecreëerd als een verbetering van de Pythagoreaanse stemming,
door het majeur tertsinterval meer 'in stemming' te brengen. Deze stemming was vooral
populair van de 16e tot de 18e eeuw. Händel, onder andere, gebruikte deze stemming.
WERCKMEISTER
KIRNBERGER
Deze samengestelde stemming combineert de systemen van Werckmeister en
Kirnberger, die op zich verbeteringen van de middentoon- en Pythagoreaanse
stemmingen waren. De belangrijkste eigenschap van deze stemming is dat elke toets
zijn eigen unieke karakter heeft. De stemming werd op grote schaal gebruikt in de tijd
van Bach en Beethoven, en wordt zelfs nu nog vaak gebruikt als er muziek uit een
bepaald tijdperk wordt gespeeld op een klavecimbel.
ARABIC1, 2 Gebruik deze stemmingen bij het spelen van Arabische muziek.
Gebruik deze om de
gewenste part te
selecteren.
Dit laat u bepalen of de corresponderende
voice-gerelateerde instellingen
automatisch worden opgeroepen of
niet als u een voice selecteert. Deze
instellingen kunnen voor elke part
afzonderlijk worden aan- of uitgezet.
•Er kunnen sporadisch knipperende parallelle
lijnen op de televisie of videomonitor verschijnen.
Dit betekent niet dat uw televisie of videomonitor
defect is. U kunt dit wellicht verhelpen door de
Character Color- of Background Color-
parameters anders in te stellen. Probeer, voor
een optimaal resultaat, de kleurinstellingen van
de monitor zelf ook af te stellen.
•Voorkom dat u te lang achter elkaar naar monitor
blijft kijken, aangezien dit uw gezichtsvermogen
kan beschadigen. Pauzeer regelmatig en stel uw
ogen in op verder weg gelegen objecten om
oogirritatie te voorkomen.
•Houd in gedachte dat zelfs na het aanpassen
van alle hier aanbevolen instellingen,
de monitor die u gebruikt misschien toch de
display-inhoud van de Tyros2 niet weergeeft
zoals verwacht (de display-inhoud past
bijvoorbeeld niet op het scherm, de karakters
zijn niet scherp of de kleuren kloppen niet).
OPMERKING
Selecteer het gewenste monitoruitgangstype. (RGB OUT levert een
hogere resolutie dan VIDEO OUT.) Zet deze op de standaard
(VIDEO (NTSC) of VIDEO (PAL)) die door uw videoapparatuur wordt
gebruikt, als u VIDEO selecteert. De standaardinstelling is 'VIDEO
(PAL)'. Indien uw televisie of videomonitor geen PAL gebruikt (in
Noord Amerika bijvoorbeeld, waar over het algemeen NTSC wordt
gebruikt), verander de instelling dan in 'VIDEO (NTSC)'.
Bepaalt de inhoud van het VIDEO
OUT signaal, of welke data naar
de videomonitor worden
verzonden.
• LYRICS/TEXT
Alleen de songteksten van de
song worden uitgestuurd via
RGB OUT of VIDEO OUT,
ongeacht de display die op het
instrument zelf is opgeroepen.
Hierdoor kunt u andere displays
selecteren, terwijl u toch de
songteksten/teksten blijft zien
op de monitor.
• LCD
De momenteel geselecteerde
display wordt uitgestuurd via
RGB OUT of VIDEO OUT.

Totaal (global) en andere belangrijke instellingen maken — Functie
Naslagwerk
189
Tyros2 gebruikershandleiding
Regelaar
Parameters ingesteld in de display, opgeroepen door het selecteren van 'CONTROLLER' in stap 2 van de Basisprocedure op
pagina 187, worden hier uitgelegd. Deze display laat u de instellingen maken voor de regelaars (controllers) waarmee de Tyros2
is uitgerust (inclusief het toetsenbord, modulatiewiel, Pitch Bendwiel) en die zijn aangesloten op de Tyros2 (inclusief de
voetschakelaar en voetregelaar).
■ FOOT PEDAL (voetpedaal)...................................................................................................
Via de [FUNCTION] → CONTROLLER → FOOT PEDAL display, kunt u één van de verscheidene
functies toewijzen aan elke voetpedaal (voetschakelaar of voetregelaar) aangesloten op de Tyros2.
Functies die kunnen worden toegewezen aan het pedaal (voetschakelaar, voetregelaar)
VOLUME* Hiermee kunt u een voetregelaar gebruiken om het volume te regelen. U kunt deze pedaalfunctie aan-
of uitzetten voor elke part in deze display.
SUSTAIN
Als het pedaal wordt ingedrukt krijgen gespeelde noten een lange sustain. Als het pedaal wordt
losgelaten, worden alle aangehouden noten onmiddellijk gestopt (gedempt). U kunt deze pedaalfunctie
aan- of uitzetten voor elke toetsenbordpart in deze display.
SOSTENUTO
Als u hier het pedaal indrukt en het ingedrukt houdt, zal alleen de eerste noot sustain krijgen (de noot
die u speelde op het moment dat u het pedaal indrukte). Dit maakt het mogelijk om bijvoorbeeld een
akkoord sustain te geven, terwijl andere gespeelde noten staccato klinken. U kunt deze pedaalfunctie
aan- of uitzetten voor elke toetsenbordpart in deze display.
SOFT
Als u op de voetschakelaar trapt, wordt het soft (zacht) effect toegevoegd aan de via het toetsenbord
gespeelde noten. U kunt deze pedaalfunctie aan- of uitzetten voor elke toetsenbordpart in deze
display.
GLIDE
Als het pedaal wordt ingedrukt, verandert de toonhoogte. Zodra het pedaal wordt losgelaten, gaat de
toonhoogte weer terug naar de normale toonhoogte. De volgende parameters kunnen worden
ingesteld voor deze functie in deze display.
• UP/DOWN – bepaalt of de toonhoogte omhoog gaat of naar beneden
• RANGE – bepaalt het bereik van de toonhoogteverandering, in halve noten
• ON SPEED — bepaalt de snelheid van de toonhoogteverandering wanneer het pedaal wordt ingedrukt
• ON SPEED — bepaalt de snelheid van de toonhoogteverandering wanneer het pedaal wordt losgelaten
• LEFT, RIGHT 1, 2, 3 – zet deze pedaalfunctie aan of uit voor elk van de toetsenbordparts
PORTAMENTO
Het portamento-effect (een geleidelijke overgang tussen de noten) kan worden geproduceerd als het
pedaal wordt ingedrukt. Portamento is hoorbaar wanneer noten legato (gebonden) worden gespeeld
(d.w.z. als de volgende noot wordt gespeeld terwijl de vorige nog heel even wordt vastgehouden).
De portamentotijd kan worden ingesteld via de Mixing Console display. U kunt deze pedaalfunctie
aan- of uitzetten voor elke toetsenbordpart in deze display.
Voetregelaar FC7
(optioneel)
De werking van Pedaal aan/uit
kan verschillen, afhankelijk
van het specifieke pedaal dat u
op de Tyros2 instrument heeft
aangesloten. Het indrukken
van één pedaal bijvoorbeeld
kan de geselecteerde functie
aanzetten, terwijl het
indrukken van een pedaal van
een ander fabrikaat/merk de
functie uit kan zetten. Gebruik
indien nodig deze instelling om
de werking om te draaien.
Stel, indien nodig, de aan de
geselecteerde functie gerelateerde
parameters in. Weergegeven parameters
kunnen verschillen, afhankelijk van de
geselecteerde functie.
Bepaalt het specifieke pedaal
waaraan een functie moet
worden toegewezen.
Bepaalt de functie die moet
worden toegewezen aan het
geselecteerde pedaal.
Voetschakelaar
FC4 (optioneel) Voetschakelaar
FC5 (optioneel)
• De FC4, FC5 en FC7
kunnen op elk van de drie
aansluitingen worden
aangesloten.
OPMERKING
Als u hier op de voetschakelaar trapt en deze vasthoudt, krijgen alle noten sustain.
Als u hier het voetschakelaar indrukt en ingedrukt houdt, zal alleen de eerste noot sustain
krijgen (de noot die u speelde op het moment dat u de voetschakelaar indrukte).

Totaal (global) en andere belangrijke instellingen maken — Functie
Naslagwerk
190 Tyros2 gebruikershandleiding
* Gebruik voor de beste resultaten, de optionele Yamaha FC7 voetregelaar.
PITCHBEND*
Buigt de toonhoogte van noten omhoog of omlaag wanneer het pedaal wordt ingedrukt De volgende
parameters kunnen worden ingesteld voor deze functie in deze display.
• UP/DOWN – bepaalt of de toonhoogte omhoog gaat of naar beneden
• RANGE – bepaalt het bereik van de toonhoogteverandering, in halve noten
• LEFT, RIGHT 1, 2, 3 – zet deze pedaalfunctie aan of uit voor elk van de toetsenbordparts
MODULATION* Past een vibrato-effect toe op de via het toetsenbord gespeelde noten.
S. ARTICULATION
Wanneer u een Super Articulation voice gebruikt waarbij er een effect aan het pedaal is toegewezen,
kunt u het effect inschakelen door het voetpedaal in te drukken. U kunt deze functie aan- of uitzetten
voor elke toetsenbordpart in deze display.
DSP VARIATION
Hetzelfde als de knop [DSP VARIATION] op het paneel. U kunt deze pedaalfunctie aan- of uitzetten
voor elke toetsenbordpart in deze display. Dit maakt het u mogelijk om de voetpedaal te gebruiken om
de [DSP VARIATION] te regelen voor alleen de huidige toetsenbordpart of voor meerdere
toetsenbordparts tegelijkertijd.
HARMONY/ECHO Gelijk aan de knop [HARMONY/ECHO].
VOCAL HARMONY Gelijk aan de knop [VOCAL HARMONY].
TALK Gelijk aan de knop [TALK].
SCORE PAGE + Terwijl de song stil staat, kunt u naar de volgende notatiepagina omslaan (slechts één pagina per keer).
SCORE PAGE - Terwijl de song stil staat, kunt u naar de vorige notatiepagina omslaan (slechts één pagina per keer).
LYRICS PAGE + Terwijl de song stil staat, kunt u naar de volgende songtekstpagina omslaan (slechts één pagina per keer).
LYRICS PAGE + Terwijl de song stil staat, kunt u naar de vorige songtekstpagina omslaan (slechts één pagina per keer).
TEXT PAGE + U kunt naar de volgende tekstpagina omslaan (een pagina per keer)
TEXT PAGE + U kunt naar de vorige tekstpagina omslaan (een pagina per keer)
HDR PLAY/PAUSE Gelijk aan de knop HARD DISK RECORDER [PLAY/PAUSE].
SONG PLAY/PAUSE Gelijk aan de knop SONG [PLAY/PAUSE].
STYLE START/STOP Gelijk aan de knop STYLE [START/STOP].
TAP TEMPO Gelijk aan de de knop [TAP TEMPO].
SYNCHRO START Hetzelfde als de knop [SYNC. START].
SYNCHRO STOP Hetzelfde als de knop [SYNC. STOP].
INTRO 1 Hetzelfde als de knop [INTRO I].
INTRO 2 Hetzelfde als de knop [INTRO II].
INTRO 3 Hetzelfde als de knop [INTRO III].
MAIN A Gelijk aan de knop MAIN [A].
MAIN B Gelijk aan de knop MAIN [B].
MAIN C Gelijk aan de knop MAIN [C].
MAIN D Gelijk aan de knop [MAIN D].
FILL DOWN Er speelt een FILL-IN, automatisch gevolgd door de MAIN-sectie van de knop onmiddellijk links.
FILL SELF Er speelt een fill-in, automatisch gevolgd door de voorgaand gespeelde Main sectie.
FILL BREAK Er speelt een Break automatisch gevolgd door de voorgaand gespeelde Main sectie.
FILL UP Er speelt een FILL-IN, automatisch gevolgd door de MAIN-sectie van de knop onmiddellijk rechts.
ENDING1 Gelijk aan de knop [ENDING/rit. I].
ENDING2 Gelijk aan de knop [ENDING/rit. II].
ENDING3 Gelijk aan de knop [ENDING/rit. III].
FADE IN/OUT Gelijk aan de knop [FADE IN/OUT].
FINGERD/FING ON BASS Het pedaal schakelt beurtelings tussen twee akkoordvingerzettingstypes: Fingered en On Bass
(pagina 153).
BASS HOLD Terwijl het pedaal wordt ingedrukt, zal de stijlbasnoot worden vastgehouden, zelfs als het akkoord
wordt gewijzigd. Als de vingerzetting is ingesteld op 'FULL KEYBOARD', werkt de functie niet.
PERCUSSION De voetschakelaar speelt een percussie-instrument dat is geselecteerd met de LCD-knoppen [ASSIGN].
RIGHT 1 ON/OFF Gelijk aan de knop PART ON/OFF [RIGHT 1].
RIGHT 2 ON/OFF Gelijk aan de knop PART ON/OFF [RIGHT 2].
RIGHT 3 ON/OFF Gelijk aan de knop PART ON/OFF [RIGHT 3].
LEFT ON/OFF Gelijk aan de knop PART ON/OFF [LEFT].
OTS + Roept de volgende One Touch Setting op (één nummer hoger).
OTS- Roept de vorige One Touch Setting op (één nummer lager).
• De Sostenuto en Portamento
functies hebben geen invloed op
de Organ Flutes Voices en Super
Articulation Voices, zelfs niet als
ze zijn toegewezen aan de
voetpedalen.
OPMERKING

Totaal (global) en andere belangrijke instellingen maken — Functie
Naslagwerk
191
Tyros2 gebruikershandleiding
■ KEYBOARD/PANEL.................................................................................................................
De [FUNCTION] → CONTROLLER → KEYBOARD/PANEL display laat de parameters instellen die
gerelateerd zijn aan het toetsenbord en het modulatiewiel.
● INITIAL TOUCH (aanslaggevoeligheid).................................................................... pagina 87
U kunt Initial Touch aan- of uitzetten voor elke toetsenbordpart en de volgende parameters
instellen.
● AFTER TOUCH........................................................................................................... pagina 87
U kunt Aftertouch aan- of uitzetten voor elke toetsenbordpart en de volgende parameters instellen.
● MODULATION WHEEL .............................................................................................. pagina 88
U kunt bepalen of de modulatiewielbewerkingen wel of niet worden toegepast op de
noten voor elke van de parts.
● TRANSPOSE ASSIGN (transponeertoewijzing)...................................................... pagina 88
U kunt bepalen op welke parts de knop [TRANSPOSE] wordt toegepast.
U kunt hier de instelling controleren door het pop-up venster te bekijken dat wordt
opgeroepen met de knop [TRANSPOSE].
Merk op dat de transponeerfunctie geen invloed heeft op de Drum Kit of SFX Kit voices.
Harmony/Echo Beknopte handleiding op pagina 39
Parameters ingesteld in de display, die is opgeroepen door het selecteren van 'HARMONY/ECHO' in stap 2 van de Basisprocedure
op pagina 187, worden hier uitgelegd. Met deze display kunt u de parameters voor het Harmony/Echo-effect instellen. Dit effect
wordt toegepast op het toetsenbordspel als de knop [HARMONY/ECHO] is aangezet.
TOUCH Bepaalt de aanslaggevoeligheidsinstelling.
HARD 2 Krachtig spel is vereist om een hoog volume te produceren.
Het best voor spelers met een harde aanslag.
HARD 1 Matig krachtig spelen is vereist voor een hoog volume.
NORMAL Standaard aanslagreactie.
SOFT 1 Produceert een hoog volume bij spelen met gemiddelde sterkte.
SOFT 2 Produceert een relatief hoog volume zelfs bij een lichte
speelsterkte. Het best voor spelers met een lichte aanslag.
TOUCH OFF LEVEL Bepaalt het vaste volumeniveau als de TOUCH is ingesteld op 'OFF'.
TOUCH Bepaalt de aanslaggevoeligheidsinstelling.
HARD Er is een relatief sterke aftertouch druk nodig om een verandering te produceren.
NORMAL Produceert een redelijk normale aftertouchreactie.
SOFT Met slechts een heel lichte aftertouch druk worden er al relatief grote veranderingen
geproduceerd.
KEYBOARD
Als dit is geselecteerd, heeft de knop [TRANSPOSE] invloed op de toonhoogte van de
via het toetsenbord bespeelde voices, het stijlafspelen (bestuurd door het spel in het
akkoordgedeelte van het toetsenbord) en het Multi Pad afspelen (als Chord Match op
ON staat en de linkerhand akkoorden worden aangeven).
SONG Als dit is geselecteerd, heeft de knop [TRANSPOSE] alleen invloed op de toonhoogte
van de songs.
MASTER Als dit is geselecteerd, heeft de knop [TRANSPOSE] invloed op de toonhoogte van het
gehele instrument (toetsenbordvoices, stijlen en songs).
• Sommige voices zijn met opzet
ontworpen zonder
aanslaggevoeligheid om de echte
karakteristieken van het feitelijke
instrument te emuleren ( van
conventionele orgels bijvoorbeeld,
die niet aanslaggevoelig zijn).
OPMERKING
Selecteer een Harmony
type.
Stelt de gerelateerde parameters in.
De weergegeven parameters verschillen,
afhankelijk van het type dat links is geselecteerd.

Totaal (global) en andere belangrijke instellingen maken — Functie
Naslagwerk
192 Tyros2 gebruikershandleiding
■ TYPE.......................................................................................................................................................................
De Harmony/Echo-typen zijn onderverdeeld in de volgende groepen, afhankelijk van het specifieke effect dat wordt toegepast.
● Harmony-typen
Als één van de Harmony Types wordt geselecteerd, wordt het Harmony effect toegepast op de noot die wordt gespeeld in het
rechterhandgedeelte van het toetsenbord, overeenkomstig het type dat hierboven is geselecteerd en het akkoord aangegeven in het
akkoordgedeelte van het toetsenbord, zoals hieronder te zien.
● Echo-typen
Als één van de Echo Types is geselecteerd, wordt het corresponderende effect (echo, tremolo, trill) toegepast op de noot die wordt
gespeeld in het rechterhandgedeelte van het toetsenbord, in de maat met het momenteel ingestelde tempo, ongeacht de [ACMP] en
de LEFT part aan/uit status. Merk op dat twee noten die ingedrukt gehouden worden op het toetsenbord, beurtelings worden
gespeeld als Trill is geselecteerd.
● Type Multi Assign
Multi Assign wijst automatisch noten, die in het rechterhandgedeelte van het toetsenbord worden gespeeld,
toe aan afzonderlijke parts (voices). Als u bijvoorbeeld drie opeenvolgende noten speelt, wordt de eerste
gespeeld door de RIGHT 1 voice, de tweede door de RIGHT 2 voice en de derde door de RIGHT 3 voice.
Het Multi Assign effect wordt niet beïnvloed door de [ACMP] en LEFT part aan/uit status.
■ Gerelateerde parameters
● VOLUME Bepaalt het niveau van de harmony/echo noten die worden gegenereerd door het Harmony/Echo effect. Deze
parameter is beschikbaar voor alle typen met uitzondering van 'Multi Assign'.
● SPEED Bepaalt de snelheid van de Echo-, Tremolo- en Trilleffecten. Deze parameter is alleen beschikbaar als Echo,
Tremolo of Trill is geselecteerd bij Type hierboven.
● ASSIGN Dit laat u de toetsenbordpart bepalen, via welke de harmony/echo noten zullen klinken. Deze parameter is
beschikbaar voor alle typen met uitzondering van 'Multi Assign'.
● CHORD NOTE ONLY
Als dit is ingesteld op 'ON,' wordt het Harmony effect alleen toegepast op de noot die tot het akkoord behoort dat in het
akkoordgedeelte van het toetsenbord wordt gespeeld. Deze parameter is alleen niet beschikbaar voor het Harmony type hierboven.
● TOUCH LIMIT
Bepaalt de laagste aanslagsnelheidswaarde waarop de harmony-noot zal klinken. Dit maakt het u mogelijk om harmony selectief toe te
passen door middel van de speelsterkte. Hierdoor kunt u harmony-accenten creëren in de melodie. Het harmony-effect wordt toegepast als
u de toets hard indrukt (boven de ingestelde waarde). Deze parameter is beschikbaar voor alle typen met uitzondering van 'Multi Assign'.
Echotypen
Deze types passen het echo effect toe op de noot
in het rechterhandgedeelte van het toetsenbord,
in de maat met het momenteel ingestelde tempo.
Harmony-typen
Deze types passen het Harmony effect
toe op de noot in het rechterhandgedeelte
van het toetsenbord, volgens het akkoord
dat wordt aangegeven in het
linkerhandgedeelte van het toetsenbord.
(Merk op dat '1+5' en 'Octave' instellingen
niet beïnvloed worden door het akkoord.)
Multi Assign
Dit type past het speciale effect toe op
het akkoord dat wordt gespeeld in het
rechterhandgedeelte van het toetsenbord.
Splitpunt
(voor de voice)
LEFT voice en
akkoordgedeelte voor
het Harmony effect
RIGHT 1–3 voices
Akkoordgedeelte voor
het stijlafspelen en het
Harmony effect
Akkoordgedeelte voor
het stijlafspelen en het
Harmony effect
Splitpunt
Splitpunt
(voor het stijlafspelen)
Splitpunt
LEFT voice RIGHT 1–3 voices
RIGHT 1
RIGHT 2
RIGHT 3

Totaal (global) en andere belangrijke instellingen maken — Functie
Naslagwerk
193
Tyros2 gebruikershandleiding
Overige instellingen (Utility)
De parameters die worden ingesteld in de display, die wordt opgeroepen door het selecteren van 'UTILITY' in stap 2 van de
Basisprocedure op pagina 187, worden hier uitgelegd.
■ CONFIG1...............................................................................................................................................................
De volgende parameters kunnen worden ingesteld via de [FUNCTION] → UTILITY → CONFIG1 display.
● Parameters gerelateerd aan de Fade In/Out (pagina 154)
● Parameters gerelateerd aan de Metronoom
De metronoom geeft een klikgeluid, zorgend voor een accurate tempoaanduiding terwijl u oefent,
of laat u horen en controleren hoe een bepaald tempo klinkt. De metronoom start door op de
knop METRONOME [ON/OFF] te drukken. Pas het tempo aan met de [TEMPO]-knoppen
(pagina 154). Als u de metronoom wilt stoppen, drukt u opnieuw op de knop [ON/OFF].
● Parameter Lock
Deze functie wordt gebruikt om de aangegeven parameter "op slot (= lock)" te zetten, zodat ze alleen direct via de
paneelregelaars kunnen worden gewijzigd — met andere woorden, in plaats van via Registration Memory, One Touch
Setting, Music Finder of song - en sequencedata.
Als de splitpuntparameter bijvoorbeeld op slot wordt gezet, zullen de splitpuntinstellingen niet worden gewijzigd via
de Registration Memory, One Touch Setting, Music Finder. U kunt echter de splitpuntinstellingen rechtstreeks
veranderen via de [FUNCTION] → SPLIT POINT display.
● Parameters gerelateerd aan Tap (pagina 154)
Hiermee bepaalt u welk drumgeluid wordt gebruikt en met welk volume, tijdens het gebruik van de Tap functie.
■ CONFIG2...............................................................................................................................................................
De volgende parameters kunnen worden ingesteld via de [FUNCTION] → UTILITY → CONFIG2 display.
● Speaker (luidspreker)
Bepaalt of de optioneel geïnstalleerde luidspreker wel of niet zal klinken.
● AUX OUT/LOOP SEND
Selecteer het gewenste uitgangstype dat overeenkomt met de aansluiting AUX OUT/LOOP SEND.
● Voice Category Button Options (voicecategorieknopopties)
Bepaalt hoe de Open/Save display voor voices wordt geopend wanneer er op een van de
voiceknoppen wordt gedrukt.
● Display Voice Number (voicenummerweergave)
Bepaalt of de voicebank en het voicenummer wel of niet worden getoond in de
Voiceselectiedisplay (Open/Save display). Dit is nuttig als u de juiste bankselectie
MSB/LSB-waarden en het programmanummer wilt controleren die u moet instellen
als u de voice via een extern MIDI-apparaat selecteert.
● Display Style Tempo (stijltempoweergave)
Selecteert het standaardtempo van elke stijl in de Open/Save display voor stijlen.
● Popup Display Time (pop-upweergavetijd)
Bepaalt de tijd waarop het pop-upvenster na openen sluit. (Pop-upvensters worden getoond wanneer er op knoppen
wordt gedrukt zoals TEMPO, TRANSPOSE of UPPER OCTAVE, enz.)
FADE IN TIME Bepaalt de tijd die nodig is voor het volume om in te faden, of van minimum naar maximum te
gaan (bereik van 0 –20.0 seconden).
FADE OUT TIME Bepaalt de tijd die nodig is voor het volume om uit te faden, of van maximum naar minimum te
gaan (bereik van 0 –20.0 seconden).
FADE OUT HOLD TIME Bepaalt de tijd dat het volume wordt vastgehouden op 0, volgend op de fade out (bereik van
0 - 5,0 seconden).
VOLUME Hiermee wordt het niveau bepaald van het metronoomgeluid.
SOUND Bepaalt of een belaccent zal klinken of niet op de eerste tel van elke maat.
TIME SIGNATURE Hiermee wordt de maatsoort bepaald van het metronoomgeluid. Normaal gesproken wordt de
waarde behorend bij de geselecteerde stijl of song ingesteld.
HEADPHONE SW De luidsprekers klinken gewoon, maar worden afgesloten als er een hoofdtelefoon
op de PHONES-aansluiting wordt aangesloten.
ON Het luidsprekergeluid is altijd aan.
OFF Het luidsprekergeluid is uit.
OPEN & SELECT Opent het Open/Save display voor voices waarbij de eerste voice van de voicecategorie
automatisch wordt geselecteerd (als er op een van de voiceknoppen is gedrukt).
OPEN ONLY Opent de Open/Save display voor voices met de momenteel geselecteerde voice
(als er op een van de knoppen is gedrukt).
• Voor de GS-voices is het Display
Voice Number niet beschikbaar
(de programmawijzigingsnummers
worden niet getoond).
OPMERKING

Totaal (global) en andere belangrijke instellingen maken — Functie
Naslagwerk
194 Tyros2 gebruikershandleiding
■ MEDIA ....................................................................................................................................................................
Via de [FUNCTION] → UTILITY → MEDIA display, kunt u belangrijke mediumgerelateerde bewerkingen (zie hieronder)
instellen of uitvoeren voor de Tyros2. Het woord 'media' slaat ook op het optionele USB-opslagapparaat en het optioneel
geïnstalleerde hardeschijfstation.
● De overgebleven geheugenruimte op het medium controleren (PROPERTY)
U kunt de overgebleven geheugenruimte op het medium controleren.
1Selecteer het gewenste medium met de knoppen [A]/[B].
2Druk op de LCD-knop [PROPERTY] (knop [F]) om de
geheugenruimte te controleren.
● Een medium formatteren (FORMAT)
Het indelen van een medium voor gebruik met de Tyros2 wordt 'formatteren'
genoemd. Deze functie is ook handig voor het snel wissen van overbodige bestanden
op een reeds geformatteerd medium. Pas op bij het gebruik van deze functie aangezien
automatisch alle gegevens van het medium worden gewist.
1Selecteer het gewenste medium met de knoppen [A]/[B].
2Druk op de LCD-knop [FORMAT] ([knop H] ) om het medium te
formatteren.
Zet de Song Auto Open-functie aan of uit.
Als dit is ingesteld op 'ON' roept de Tyros2
automatisch de eerste song op het
medium op dat in het station is geplaatst.
• Afzonderlijk verkrijgbare
muziekgegevens worden
beschermd door auteursrechten.
Het kopiëren van afzonderlijk
verkrijgbare muziekdata is ten
strengste verboden, tenzij voor uw
eigen persoonlijke gebruik.
Sommige muzieksoftware is
opzettelijk kopieerbeveiligd en kan
niet worden gekopieerd.
OPMERKING
De optioneel geïnstalleerde harddisk zal na een
aangegeven tijd (sleeptime) van inactiviteit in de
'sleep' mode gaan, om zowel de levensduur van
de harddisk te verlengen als het onnodige
mechanische geluid te minimaliseren. Deze
parameter bepaalt de tijd van inactiviteit voor het
activeren van de slaapmode.
De overgebleven ruimte op het
medium controleren (zie onder).
Een medium formatteren (zie onder)
• Zet dit altijd op 'NEVER' (nooit) wanneer de
functie Hard Disk Recorder wordt gebruikt.
Als dit op iets anders dan 'NEVER' wordt
ingesteld, functioneert de Hard Disk Recorder
mogelijk niet goed.
OPMERKING
• Als u diskette gebruikt, lees dan
het gedeelte 'Omgaan met het
diskettestation (FDD) en
diskettes' op pagina 231.
BELANGRIJK
• Wanneer u ervoor kiest een song op een cd-
romstation automatisch te laten openen,
wordt de song wellicht niet automatisch
geopend als het lang duurt om het cd-
romstation te herkennen.
OPMERKING
• Een medium formatteren wist
volledig alle gegevens van het
medium. Zorg ervoor dat het
medium dat u formatteert geen
belangrijke gegevens bevat!
LET OP
• De Tyros2 is in staat een
geïnstalleerde harde schijf te
formatteren met een clustergrootte
van minder dan 32 KByte, waarbij
alleen een enkele partitie kan
worden gemaakt; meerdere
partities kunnen niet worden
gemaakt. Als de geïnstalleerde
harde schijf al van te voren is
geformatteerd in verscheidene
partities via een ander instrument
zoals de PSR-9000 of 9000Pro,
heeft de Tyros2 toegang tot
maximaal vier partities van de
harde schijf.
OPMERKING

Totaal (global) en andere belangrijke instellingen maken — Functie
Naslagwerk
195
Tyros2 gebruikershandleiding
■ Andere aanpassingsfuncties — display OWNER ..................................................................
Via de [FUNCTION] → UTILITY → OWNER display kunt u andere gebruikersinstellingen maken voor het instrument —
zoals het registreren van uw naam en het importeren van uw favoriete achtergrondillustraties.
● LANGUAGE (taal)
Bepaalt de taal die gebruikt wordt voor de displaymededelingen. Als u deze instelling eenmaal
wijzigt, zullen alle mededelingen worden getoond in de geselecteerde taal.
● OWNER NAME (naam eigenaar)
Druk op de LCD-knop [OWNER NAME] om een naam van de eigenaar in te voeren. Zie pagina 76 voor
instructies over namen geven. Deze naam wordt automatisch aangegeven als u het instrument aanzet.
Na het invoeren van de naam, drukt u op de knop [EXIT] om de UTILITY-display te verlaten,
het instrument uit te zetten en vervolgens weer aan. U kunt de ingevoerde naam onderin de
openingsdisplay zien.
● MAIN PICTURE (illustratie voor de hoofddisplay)
Deze functie laat u uw favoriete illustratie gebruiken als achtergrond voor de hoofddisplay.
Druk op de LCD-knop [MAIN PICTURE] in de [FUNCTION] → UTILITY → OWNER-display
om de Open/Save displays voor illustraties voor de hoofddisplay op te roepen. U kunt een illustratie
selecteren uit de verscheidene illustraties die reeds op de Preset drive staan. Druk, na het selecteren,
op de knop [EXIT] om terug te keren naar de Main display. De nu geselecteerde illustratie wordt
weergegeven als achtergrond van de hoofddisplay.
Uw eigen illustraties gebruiken
Ofschoon een verscheidenheid aan illustraties beschikbaar is op het presetstation,
kunt u uw eigen favoriete illustratiegegevens naar de Tyros2 laden voor gebruik als
achtergrond. Houd de volgende punten en beperkingen in gedachten, als u uw
eigen illustratiedata gebruikt.
• Alleen bitmapfiles (.BMP) kunnen worden gebruikt voor de achtergrond van
de hoofddisplay.
• Zorg ervoor dat u geen illustraties gebruikt die groter zijn dan 640 x
480 pixels. Kleinere illustraties worden automatisch gekopieerd en naast
elkaar gezet in de display.
• Als u een illustratiebestand van de externe apparaten selecteert, kan het even
duren voordat de achtergrond verschijnt. Als u deze tijd wilt verkorten,
sla dan de achtergrond van het apparaat op in het USER-station in de Open/
Save display voor illustraties.
• Als u een illustratie van externe apparaten selecteert, zal de geselecteerde
achtergrond niet worden aangegeven als het instrument weer wordt aangezet,
tenzij u hetzelfde apparaat dat de gegevens bevat weer heeft aangesloten.
De OWNER NAME wordt aangegeven
in de openingsdisplay (voordat de Main
display verschijnt).
Het versienummer weergeven
Druk de LCD-knop [OWNER NAME] (knop [I]) in en houd deze ingedrukt om het
versienummer van dit instrument te controleren.
• De uitleg over compatibiliteit van
illustraties links, is ook van
toepassing voor de achtergrond
van de display Song Lyric.
OPMERKING
• Als de illustratie voor de
hoofddisplay die geladen moet
worden van een extern apparaat
niet wordt weergegeven, kopieer
de illustratie dan naar het USER-
station in het instrument en stel
deze in als achtergrond voor de
hoofddisplay. Soms wordt de
hoofddisplay al eerder geladen
dan de illustratie van het externe
apparaat.
OPMERKING

Totaal (global) en andere belangrijke instellingen maken — Functie
Naslagwerk
196 Tyros2 gebruikershandleiding
■ System Reset (systeemreset)..................................................................................................
De uitleggingen hier zijn van toepassing op de [FUNCTION] → UTILITY → SYSTEM RESET display.
● Factory Reset — De fabrieksgeprogrammeerde instellingen terugplaatsen
Deze functie laat u de toestand van de Tyros2 terugzetten naar de originele fabrieksinstellingen. U kunt instellen welk
van de volgende zes items wel of niet moet worden teruggezet naar de originele fabrieksinstellingen voordat u de
bewerking uitvoert.
● Custom Reset — Uw eigen custominstellingen terugroepen
De vier categorieën instellingen hieronder geven u de mogelijkheid uw zelfgemaakte reset instellingen terug te roepen
van de files die zijn weggeschreven de User- of Diskdrive.
SYSTEM SETUP
Hiermee worden de System Setup-parameters teruggezet naar de originele fabrieksinstellingen.
U kunt ook alleen de System Setup-instellingen terugzetten door de hoogste toets op het
toetsenbord (C7) ingedrukt te houden en dan het instrument aan te zetten. Zie de afzonderlijke
Data List voor details over welke parameters behoren tot System Setup.
MIDI SETUP Zet de MIDI-instellingen, inclusief de MIDI-configuraties in de Userdrive, terug naar de originele
fabrieksinstellingen.
USER EFFECT
Zet de User Effect instellingen, inclusief de user effecttypes, user master EQ types, user
compressortypes en user vocal harmony-types die zijn gecreëerd via de Mixing Console display,
terug naar de originele fabrieksinstellingen.
MUSIC FINDER Zet de Music Finder data (alle records) terug naar de originele fabrieksinstellingen (pagina 172).
FILES & FOLDERS Wist alle files en mappen opgeslagen in de Userdrive.
REGIST
Hiermee worden de huidige REGISTRATION MEMORY-instellingen van de geselecteerde bank
tijdelijk gewist. Hetzelfde kan worden gedaan door de schakelaar [POWER] op ON te zetten, terwijl
u de toets B6 (de meest rechtse B-toets op het toetsenbord) ingedrukt houdt.
CUSTOM VOICE Wist alle Custom Voices (pagina 85) van de Preset drive.
SYSTEM SETUP FILES
Parameters die in de verschillende displays zijn ingesteld, zoals de display [FUNCTION] → UTILITY en
de display voor microfooninstelling worden als een enkele System Setup-file behandeld. Zie de
afzonderlijke Data List voor details over welke parameters behoren tot System Setup.
MIDI SETUP FILES De MIDI-instellingen, inclusief de MIDI-configuraties op de Userdrive, worden verwerkt als een enkele file.
USER EFFECT FILES
De User Effectinstellingen, inclusief de user effecttypes, user master EQ types, user compressortypes
en user vocal harmony types die zijn gecreëerd via de displays van de Mixing Console, worden
behandeld als een enkele file.
MUSIC FINDER FILES Alle preset en gecreëerde records van de Music Finder worden behandeld als een enkele file (pagina 172).
Gegevensback-up
Met deze functie kunt u een handige back-up maken voor als het interne geheugen
is beschadigd. De inhoud van de back-up bevat de instellingen van het instrument
en de gegevens van het USER-station, en kan als één bestand (Tyros2.bup)
worden opgeslagen op een USB-opslagapparaat.
Sluit het optionele USB-opslagapparaat aan op het instrument en druk op de
LCD-knop [BACKUP] (knop [D]) in de bovenstaande display OWNER, om een
back-up van de gegevens te maken. Sluit het apparaat dat het back-upbestand
bevat aan op het instrument en druk op de LCD-knop [RESTORE] (knop [E]) in
de display OWNER om het back-upbestand terug te laden in het instrument.
• De bewerking Backup/
Restore duurt een
paar minuten.
• Van beveiligde gegevens kan
geen back-up worden
gemaakt. Deze gegevens
blijven in het USER-station na
de poging tot het maken van
een back-up.
• U kunt geen back-up bestand
terugplaatsen dat op een
ander instrument dan de
Tyros2 is gemaakt.
OPMERKING
• Verplaats beveiligde songs die zich in het USER-station bevinden, voor het
terugzetten van de back-up. Anders worden de beveiligde songs gewist wanneer
de back-upgegevens worden teruggeplaatst.
LET OP
2
1
Vink het vakje af van het item
dat moet worden gereset naar
de fabrieksgeprogrammeerde
instellingen.
Custom Reset (uw eigen
gebruikersinstellingen)
Deze vier instellingen geven u
de mogelijkheid uw eigen
resetinstellingen te programmeren
voor de aangegeven categorieën.
Druk op de betreffende LCD-knop
om de Open/Save display op te
roepen voor de corresponderende
categorie en selecteer een file.
Factory Reset
(fabrieksgeprogrammeerde
instellingen)
Druk hierop om de Factory
Reset bewerking voor alle
items hieronder afgevinkte
items uit te voeren.

Naslagwerk
197
Tyros2 gebruikershandleiding
De Tyros2 rechtstreeks met internet verbinden
U kunt songdata en andere soorten data aanschaffen en downloaden via de speciale
Tyros2-website door een rechtstreekse verbinding met internet. Dit gedeelte bevat
termen die gerelateerd zijn aan computers en on-line communicatie. Als er enkele
termen zijn waar u niet bekend mee bent, raadpleeg dan de Verklarende
internetwoordenlijst (pagina 209).
Het instrument verbinden met internet
U kunt het instrument verbinden met een permanente on-line verbinding (ADSL, glasvezelkabel, kabelinternet, enz.) via een
router, of een modem die is uitgerust met een router. Zie voor specifieke instructies over het verbinden (alsook voor informatie
over compatibele LAN-adapters, routers, enz.) de Yamaha Tyros2-website:
http://music.yamaha.com/tyros2
U zult eerst een abonnement op een internetservice of bij een internetprovider moeten nemen,
voordat u de internetverbinding kunt gebruiken.
Aansluitvoorbeeld 1:
Aansluiten via een kabel (via een modem zonder ingebouwde router)
Aansluitvoorbeeld 2:
Aansluiten via de kabel (via een modem met ingebouwde router)
Aansluitvoorbeeld 3: Draadloze verbinding
Gebruik een computer om de verbinding met internet te maken en zorg dat u on-line bent
voordat u het instrument aansluit, aangezien er geen modem- of routerinstellingen via het
instrument zelf kunnen worden gemaakt.
• De speciale Tyros2-website
kan worden geopend bij een
rechtstreekse verbinding met
internet.
OPMERKING
• Afhankelijk van de
internetverbinding kan het zijn dat
u geen twee of meer apparaten
kunt aansluiten (bijvoorbeeld een
computer en het instrument),
afhankelijk van het contract
dat u met uw provider heeft.
Dit betekent dat u de verbinding
met de Tyros2 niet tot stand kunt
brengen. Controleer bij twijfel uw
contract of neem contact op met
uw provider.
OPMERKING
Modem*
Zonder
routermogelijkheden
Router
Kabelsoort
LAN-kabel
USB-LAN-adapter
* Hier verwijst 'modem' naar een ADSL-modem, optisch-netwerkapparaat (ONU) of kabelmodem.
LAN-kabel Tyros2
ADSL-modem
Routermogelijkheden
LAN-kabel
USB-LAN-adapter
LAN-kabel Tyros2
• Enkele soorten modems vereisen
een optioneel hub-netwerk voor
het tegelijkertijd aansluiten van
verscheidene apparaten (zoals
computer, muziekinstrument, enz.).
OPMERKING
Modem* Toegangspunt
Draadloze LAN-USB-adapter
* Hier verwijst 'modem' naar een ADSL-modem, optisch-netwerkapparaat (ONU) of kabelmodem.
Tyros2

De Tyros2 rechtstreeks met internet verbinden
Naslagwerk
198 Tyros2 gebruikershandleiding
Toegang verkrijgen tot de speciale Tyros2-website
Via de speciale Tyros2-website kunt u onder andere songdata beluisteren en aanschaffen. Druk
op de LCD-knop (INTERNET)(knop [D]) in de hoofddisplay, terwijl het instrument is verbonden
met internet, om toegang te verkrijgen tot de site.
Druk op de knop [EXIT] om de websitedisplay te sluiten en terug te keren naar de
bedieningsdisplay van het instrument.
Bewerkingen op de speciale Tyros2-website
■ Door de display schuiven...................................................................
Als de afmetingen van de webpagina te groot zijn om in één keer in de browserdisplay van het
instrument te worden weergegeven, verschijnt er een schuifbalk aan de rechterkant van de
display. Gebruik de knop [DATA ENTRY] om door de display te schuiven en die gedeelten van
de pagina te bekijken die niet worden weergegeven.
•Naar de hoofddisplay terugkeren
U kunt gemakkelijk terugkeren naar
de hoofddisplay vanuit elke andere
display door gewoon op de knop
[DIRECT ACCESS] te drukken en
vervolgens op de knop [EXIT].
•Tekens invoeren
Zie pagina 199 voor instructies
over het invoeren van tekens op
de website.
OPMERKING
Schuifbalk

De Tyros2 rechtstreeks met internet verbinden
Naslagwerk
199
Tyros2 gebruikershandleiding
■ Koppelingen volgen............................................................................
Als de pagina een koppeling bevat, wordt dit aangegeven in de vorm van een knop of in gekleurde
tekst, enz. Druk op de LCD-knoppen [<]/[s]/[t]/[>] om de koppeling te selecteren. Druk op
de LCD-knop [ENTER] (bovenste [8]-knop) om bestemming van de koppeling daadwerkelijk op
te roepen.
U kunt ook koppelingen selecteren en oproepen door de knop [DATA ENTRY] te gebruiken en
op de LCD-knop [ENTER] (bovenste [8]-knop) te drukken.
Gebruik de knoppen [A]- [J] als de koppelingen aan de linker-/rechterkant van de display zijn
uitgelijnd.
■ Tekens invoeren ..................................................................................
In dit gedeelte wordt uitgelegd hoe u tekens invoert op de website, wanneer u bijvoorbeeld een
wachtwoord moet opgeven of naar data wilt zoeken.
1Druk op de knop LCD-knop [ENTER] (bovenste [8]-knop) om de display
voor tekeninvoer op te roepen, terwijl de cursor zich op een veld voor
tekeninvoer bevindt (zoals een wachtwoordveld of een ander veld;
zie 'Koppelingen volgen', hierboven).
2Selecteer het gewenste tekensoort door op de knoppen [A]/[B] te drukken.
3Gebruik de LCD-knoppen [<]/[s]/[t]/[>] om de rode markering naar het
gewenste teken te verplaatsen.
U kunt ook de knop [DATA ENTRY] gebruiken om de rode markering naar de gewenste positie te
verplaatsen.
4
3
2
51

De Tyros2 rechtstreeks met internet verbinden
Naslagwerk
200 Tyros2 gebruikershandleiding
4Druk op de LCD-knop [ENTER] (bovenste [8]-knop) om de tekens in
te voeren.
U kunt ook de knop [ENTER] op het paneel gebruiken om de tekens in te voeren.
Tekens wissen
• Druk op de LCD-knop [DELETE] (bovenste [5]-knop) om het voorgaande teken te wissen.
• Als u een bepaald teken wilt wissen:
1 Verplaats de cursor naar het teken dat u wilt wissen.
1-1 Gebruik de LCD-knoppen [<]/[s]/[t]/[>] om de cursor te verplaatsen naar
'< >' onder het tekenvak.
1-2 Druk op de LCD-knop [ENTER] (bovenste [8]-knop) om de cursor te
verplaatsen.
2 Druk op de LCD-knop [DELETE] (bovenste [5]-knop) om het teken te wissen.
• Druk op de LCD-knop [CLEAR] (bovenste [4]-knop) om alle tekens in één keer te wissen.
Een teken invoegen
1 Verplaats de cursor naar de gewenste positie.
Gebruik dezelfde handelwijze als bij 'Tekens wissen' hiervoor.
2 Gebruik de LCD-knoppen [<]/[s]/[t]/[>] om de rode markering naar het
gewenste teken te verplaatsen.
3 Druk op de LCD-knop [ENTER] (bovenste [8]-knop) om het teken in te voeren.
Een spatie invoeren
1 Verplaats de cursor naar de gewenste positie.
Gebruik dezelfde handelwijze als bij 'Tekens wissen' hiervoor.
2 Druk op de LCD-knop [SPACE] (onderste [5]-knop) om een spatie in te voeren.
Een regeleinde (Return) invoeren
• Druk op de LCD-knop [RETURN] (onderste [4]-knop) om een regeleinde in te
voeren, wanneer u een tekstveld selecteert waarin u meerdere regels in kunt voeren.
5Druk op de LCD-knop [OK] (knop [1]) om de tekens daadwerkelijk in
te voeren.
Druk op de LCD-knop [CANCEL] (knop [2]) om de bewerking te annuleren.
■ Terugkeren naar de voorgaande webpagina ....................................
Druk op de LCD-knop [BACK] (knop [1]) om terug te keren naar de eerder geselecteerde
webpagina. Druk op de LCD-knop [FORWARD] (knop [2]) om terug te keren naar de pagina die
was geselecteerd voordat u op de LCD-knop [BACK] (knop [1]) drukte.

De Tyros2 rechtstreeks met internet verbinden
Naslagwerk
201
Tyros2 gebruikershandleiding
■ Een webpagina vernieuwen/het laden van een webpagina annuleren
Druk op de LCD-knop [REFRESH] ((knop [3]) om een webpagina te vernieuwen (om er zeker van
te zijn dat u de laatste versie van een pagina heeft), of om te proberen de pagina opnieuw te laden).
Druk op de LCD-knop [STOP] (knop [4]) om het laden van een pagina te annuleren (als het te
lang duurt voordat de pagina wordt geopend).
● De internetverbindingsstatus controleren
De drie iconen rechtsonder in de internetdisplay geven de huidige
internetverbindingsstatus aan.
Data aanschaffen en downloaden
U kunt songdata en andere soorten data aanschaffen en downloaden (voor afspelen op dit instrument) van de speciale Tyros2-
website. Zie de instructies op de site zelf voor details over het aanschaffen en downloaden van data. Als er verschillende apparaten
met het instrument zijn verbonden, wordt het apparaat voor het opslaan van de gegevens automatisch in de volgende volgorde
geselecteerd: USB-opslagapparaat > interne harde schijf > USER-station.
■ Bediening na aanschaffen en downloaden ......................................
Als het downloaden is voltooid, verschijnt er een bericht waarin u wordt gevraagd of u de
display Open/Save wel of niet wilt openen. Selecteer 'YES' om de display Open/Save op
te roepen, waarvandaan u de gedownloade data kunt selecteren. Selecteer 'NO' om terug
te keren naar de internetdisplay. Druk op de LCD-knop [UP] (bovenste [8]-knop om de
bovenliggende map op te roepen wanneer de display Open/Save open is.
De gedownloade gegevens worden opgeslagen in de map 'MyDownloads' in het
station. Druk op de LCD-knop [UP] (bovenste [8]-knop) in de display Open/Save om
de map te sluiten en de bovenloggende map op te roepen.
•SSL:
SSL (Secure Sockets Layer) is
een standaardmethode voor het
beveiligen van webcommunicatie
met data-encryptie en andere
hulpmiddelen.
OPMERKING
Berichtengebied
Online/Offline indicator
Als het instrument online (verbonden met
internet) of offline (niet verbonden met internet)
is, zijn er twee iconen in dit gebied te zien.
SSL-indicator
Deze indicator wordt getoond als de
opgevraagde website SSL gebruikt.
Dit betekent dat de data worden gecodeerd
voordat deze worden verzonden.
Ontvangststerkte-indicator
(bij gebruik van een draadloze LAN-verbinding)
Afhankelijk van de draadloze ontvangststerkte zijn
er vier iconen te zien in dit gebied.
Online (verbonden)
Offline (niet verbonden)
Geen ontvangst
Ontvangststerkte is laag
Ontvangststerkte is normaal
Ontvangststerkte is hoog
• Als u gegevens downloadt naar
het USB-opslagapparaat, gebruik
dan uitsluitend apparaten waarvan
de compatibiliteit door Yamaha is
bevestigd op de volgende
internetpagina:
http://music.yamaha.com/tyros2
OPMERKING
• De aangeschafte data zullen
verloren gaan als u het
instrument tijdens het
downloaden uitzet.
LET OP

De Tyros2 rechtstreeks met internet verbinden
Naslagwerk
202 Tyros2 gebruikershandleiding
Bladwijzers opslaan van uw favoriete pagina's
U kunt de pagina die u bekijkt 'aangeven met een bladwijzer' en een zelfgemaakte koppeling instellen naar deze pagina zodat de
pagina in de toekomst onmiddellijk kan worden opgeroepen.
1Druk op de LCD-knop [BOOKMARK] (bovenste [6]-knop) terwijl de
gewenste pagina momenteel is geselecteerd. De display BOOKMARK
verschijnt en geeft u een overzicht van de momenteel opgeslagen
bladwijzers (bookmarks).
De titel van de webpagina die momenteel is geselecteerd, wordt weergegeven onder de lijst.
2Roep de display op om bladwijzers te registreren door op de LCD-knop
[ADD] (knop [3]) te drukken.
3Selecteer de positie van de nieuwe bladwijzer door op de LCD-knop [UP/
DOWN] (knop [1]) te drukken.
4Druk op de LCD-knop [EXECUTE] (knop [7]) om de bladwijzer op te slaan,
of druk op de LCD-knop [CANCEL] (knop [8]) om te annuleren.
5Druk op de LCD-knop [CLOSE] (knop [8]) om terug te keren naar
de browser.
34

De Tyros2 rechtstreeks met internet verbinden
Naslagwerk
203
Tyros2 gebruikershandleiding
■ Een pagina openen die is voorzien van een bladwijzer ..................
1Druk op de LCD-knop [BOOKMARK] (bovenste [6]-knop) om de display
Bookmark op te roepen.
2Druk op de LCD-knop [UP/DOWN] (knop [1]) om de gewenste bladwijzer te
selecteren.
3Druk op de LCD-knop [JUMP] (knop [2]) om de pagina van de
geselecteerde bladwijzer te openen.
■ Bladwijzers bewerken.........................................................................
Via de display BOOKMARK kunt u de namen wijzigen en de volgorde van de
bladwijzers veranderen. Tevens kunt u onnodige bladwijzers in het overzicht wissen.
23
Cursor op/neer
Hiermee wordt de selectiepositie verplaatst in het bladwijzeroverzicht.
Jump
Hiermee wordt de webpagina van de geselecteerde bladwijzer geopend.
Add
Wordt gebruikt bij het opslaan van een bladwijzer (pagina 202).
Namen veranderen
Hiermee wordt de naam veranderd van de geselecteerde bladwijzer. Door te
drukken op de LCD-knop [CHANGE] (knop [4]) roept u de display op voor
tekeninvoer. Zie pagina 199 voor details over het invoeren van tekens.
Verwijderen
Hiermee wordt de geselecteerde bladwijzer in het bladwijzeroverzicht gewist.
Move
Hiermee wordt de volgorde veranderd van de bladwijzers.
1. Selecteer de bladwijzer die u wilt verplaatsen en druk
vervolgens op de LCD-knop [MOVE] (knop [6]).
Het onderste gedeelte van de display verandert,
waardoor u de nieuwe positie kunt selecteren voor de
bladwijzer.
2. Selecteer de bedoelde positie door op de LCD-knop [UP/
DOWN] (knop [1]) te drukken.
3. Verplaats de bladwijzer naar de geselecteerde positie
door op de LCD-knop [EXECUTE] (knop [7]) te drukken.
Close
Hiermee wordt de display BOOKMARK gesloten en
keert u terug naar de browserdisplay.

De Tyros2 rechtstreeks met internet verbinden
Naslagwerk
204 Tyros2 gebruikershandleiding
De startpagina (homepage) veranderen
In de standaardtoestand is de eerste pagina van de speciale Tyros2-website automatisch ingesteld als startpagina voor de browser.
U kunt echter elke gewenste pagina op de speciale Tyros2-website als startpagina instellen.
1Open de pagina die u als uw nieuwe startpagina wilt instellen.
2Druk op de LCD-knop [SETTING] (onderste [5]-knop) om de display
Internet Setting op te roepen.
3Druk op de [TAB]-knop om de tab BROWSER te selecteren.
4Druk op de LCD-knop [DOWN] (onderste [1]-knop) om de instelling
'Set this page as Home' te selecteren.
5Gebruik de LCD-knoppen [EDIT] (knoppen [2] en [3]) om de geselecteerde
pagina daadwerkelijk als uw nieuwe startpagina in te stellen.
6Druk op de LCD-knop [EXECUTE] (knop [7]) om terug te keren naar
de browser.
Druk op de LCD-knop [CANCEL] (knop [8]) om te annuleren.
4
3
56

De Tyros2 rechtstreeks met internet verbinden
Naslagwerk
205
Tyros2 gebruikershandleiding
Over de internetinstellingsdisplay
Via de display INTERNET SETTING kunt u verscheidene instellingen maken die gerelateerd zijn aan de internetverbinding,
inclusief voorkeuren voor de menu's en displays. De display INTERNET SETTING heeft vier subdisplays: BROWSER, LAN,
WIRELESS LAN en OTHERS.
1Druk op de LCD-knop [SETTING] (onderste [5]-knop) om de display
Internet Setting op te roepen.
2Druk op de [TAB]-knoppen om de gewenste display te selecteren.
3Selecteer het gewenste item door op de LCD-knop [UP/DOWN] (knop [1])
te drukken.
4Druk op de LCD-knoppen [EDIT] (knoppen [2] en [3]) om de betreffende
bewerkingsdisplay op te roepen.
Voor enkele items kan het zijn dat de bewerkingsdisplay niet wordt getoond, maar dat
de instelling of wijziging wordt uitgevoerd.
5Druk op de LCD-knop [UP/DOWN] (knop [2]) om de instelling te selecteren
of de waarde te wijzigen.
Dit kan ook worden gedaan door de knop [DATA ENTRY] te gebruiken.
6Druk op de LCD-knop [ENTER) (bovenste [3]-knop) om de instellingen uit te
voeren. Druk op de LCD-knop [CANCEL] (onderste [3]-knop) om te annuleren.
Basisprocedure
34
•Tekens invoeren
Als de tekeninvoerdisplay
geopend is, kunt u tekens
invoeren. (Raadpleeg 'Tekens
invoeren' op pagina 199.)
OPMERKING
65

De Tyros2 rechtstreeks met internet verbinden
Naslagwerk
206 Tyros2 gebruikershandleiding
7Druk op de LCD-knop [EXECUTE] (knop [7]) om alle instellingen die in de
display Internet Setting zijn gewijzigd, daadwerkelijk toe te passen.
Druk op de LCD-knop [CANCEL] (knop [8]) om te annuleren.
■ Browser ................................................................................................
■ LAN.......................................................................................................
Zowel het vaste LAN als het draadloze LAN moet in dit vak worden ingesteld.
Encode Hiermee wordt de tekencodering voor de browser geselecteerd.
Home Page Hiermee wordt de als homepage ingestelde webpagina weergegeven en kunt u deze
bewerken.
Set this page as Home Zie 'De startpagina (homepage) veranderen' op pagina 204 voor details.
Restore default Home Hiermee wordt de instelling voor de homepage opnieuw ingesteld.
Show images Beelddata en plaatjes op de webpagina worden in de browser getoond als dit wordt
ingesteld op 'ON'. Beelddata worden niet getoond als dit is ingesteld op 'OFF'.
Character entry keys
Met deze instelling kunt u de tekenvolgorde van het virtuele toetsenbord selecteren
voor het invoeren van tekens. Als dit is ingesteld op 'Alphabetical', staan de toetsen in
alfabetische volgorde. Als dit is ingesteld op 'ASCII', staan de toetsen ingedeeld als bij
een conventioneel 'QWERTY'-toetsenbord.
Time zone Hiermee wordt de tijdsinstelling voor de browser bepaald.
Use DHCP Hiermee wordt bepaald of DHCP wel of niet wordt gebruikt. Selecteer 'ON' als
uw router compatibel is met DHCP.
DNS server 1/DNS server 2
Hiermee worden de adressen bepaald van de primaire en secundaire
DNS-servers. Deze instellingen moet worden aangebracht als 'Use DHCP'
hierboven is ingesteld op 'ON (set DNS manually)' of 'OFF'.
IP address/Subnet mask/Gateway
Deze instellingen zijn alleen beschikbaar als DHCP niet wordt gebruikt.
De instellingen hier zijn: IP address, subnet mask en gateway server address.
Deze instellingen moeten worden aangebracht als 'Use DHCP' hierboven is
ingesteld op 'OFF'.
Noteer de hier vermelde instellingen, voor het geval
dat u ze later opnieuw in moet voeren.
Use DHCP
DNS server1
DNS server2
IP-adres
Subnet mask
Gateway

De Tyros2 rechtstreeks met internet verbinden
Naslagwerk
207
Tyros2 gebruikershandleiding
■ Draadloze LAN ....................................................................................
Voor de instelling van een draadloos LAN dient u zowel de LAN-instellingen
(pagina 206) als de draadloze-LAN-instellingen hieronder in te stellen.
■ Overige ................................................................................................
Access point
Selecteer een toegangspunt (access point) in de lijst Access point. Als u een
toegangspunt in de lijst selecteert met de knoppen [B]/[C] worden de SSDI en het
kanaal automatisch ingesteld. Voer na het verlaten van de lijst Access point een
WEP-sleuteltype, WEP-sleutellengte en WEP-sleutel in als u een versleuteld
toegangspunt gebruikt.
SSID Hiermee wordt de SSID-instelling bepaald.
Channel Hiermee wordt het kanaal bepaald.
Encryption Hiermee wordt bepaald of de data wel of niet worden gecodeerd.
WEP key type/WEP key length/WEP key Deze instellingen zijn alleen beschikbaar als 'Encryption' hierboven is aangezet.
Met de instellingen worden het type en de lengte ingesteld van de coderingssleutel.
Proxy server/Proxy port/Non-proxy server
Hiermee worden de proxyservernaam, het poortnummer en de hostnaam van
de niet-proxyserver bepaald. Deze instellingen zijn alleen nodig als u een
proxyserver gebruikt. Als u een niet-proxyserver gebruikt, voert u tussen alle
servernamen een scheidingsteken (komma) in.
Delete cookies De data van alle opgeslagen cookies worden gewist.
Delete all bookmarks Alle opgeslagen bladwijzers worden gewist.
Initialize setup
Hiermee worden alle instellingen in de display INTERNET SETTING
teruggezet naar de standaardinstellingen. Zie 'Internetinstellingen initialiseren'
op pagina 208.
Connect information Toont gedetailleerde informatie over de huidige verbinding.
Noteer de hier vermelde instellingen, voor het geval
dat u ze later opnieuw in moet voeren.
SSID
Channel
Encryption
WEP key type
WEP key length
WEP key

De Tyros2 rechtstreeks met internet verbinden
Naslagwerk
208 Tyros2 gebruikershandleiding
Internetinstellingen initialiseren
De instellingen van de internetfunctie worden niet geïnitialiseerd bij de bewerking Initialize van de Tyros2; internetinstellingen
moeten afzonderlijk worden geïnitialiseerd, zoals hier wordt uitgelegd. Met initialiseren zullen niet alleen de instellingen van de
browser worden teruggezet naar de standaardwaarden, maar ook alle instellingen die u in de display INTERNET SETTING heeft
gemaakt (met uitzondering van de cookies en bladwijzers), inclusief de aan de internetverbinding gerelateerde instellingen.
1Druk op de LCD-knop [SETTING] (onderste [5]-knop) om de display
Internet Settings op te roepen.
2Druk op de [TAB]-knop om de tab OTHERS te selecteren.
3Druk op de LCD-knop [UP/DOWN] (knop [1]) om 'Initialize' te selecteren.
4Gebruik de LCD-knoppen [EDIT] (knoppen [2] en [3]) om de
internetinstellingen te initialiseren.
Cookies/bladwijzers wissen
Cookies en bladwijzers worden ook na de initialiseringsbewerking hierboven
vastgehouden.
Gebruik de betreffende bewerkingen in de tabdisplay OTHERS om de cookies of
bladwijzers te wissen (pagina 207).
34
• Cookies bevatten persoonlijke
informatie.
OPMERKING

De Tyros2 rechtstreeks met internet verbinden
Naslagwerk
209
Tyros2 gebruikershandleiding
Verklarende woordenlijst van internettermen
Access point
(toegangspunt)
Het apparaat dat het signaal doorgeeft waardoor apparaten via draadloos LAN verbonden kunnen worden.
Gewoonlijk wordt dit een 'Wireless LAN access point' genoemd, maar bij dit instrument wordt het gewoon 'access
point' genoemd.
Broadband
(breedband)
Een internetverbindingstechnologie/-service (zoals ADSL en glasvezelkabel) die datacommunicatie op hoge
snelheden en met grote volumes mogelijk maakt.
Browser De software die wordt gebruikt om webpagina's te zoeken, op te vragen en te bekijken. Bij dit instrument verwijst deze
term naar de display waarin de inhoud van de webpagina's wordt weergegeven.
Cookie
Een systeem dat bepaalde informatie vastlegt die de gebruiker verzendt bij het bezoeken van een website en bij het
gebruiken van internet. De functie komt in zoverre overeen met een voorkeursfile in een conventioneel
computerprogramma, dat het bepaalde informatie 'onthoudt', zoals uw gebruikersnaam en wachtwoord, zodat u die
niet elke keer opnieuw in hoeft te voeren als u de site bezoekt.
DHCP Dit is een standaard of protocol waarbij IP-adressen en andere netwerkconfiguratie-informatie op laag niveau
dynamisch en automatisch kunnen worden toegewezen, telkens wanneer een verbinding met internet wordt gemaakt.
DNS Een systeem dat namen van computers, die zijn aangesloten op een netwerk, vertaalt naar hun corresponderende
IP-adressen.
Downloaden
Data overdragen van een groter 'host'-systeem naar de harddisk of ander plaatselijk opslagapparaat van een 'client'-
systeem, zoals het kopiëren van files van uw harddisk naar een diskette. Bij dit instrument verwijst deze term naar
het proces waarbij songs en andere data van een website naar het instrument worden overgedragen.
Gateway Een systeem dat verschillende netwerken of systemen koppelt, waardoor het mogelijk is data over te dragen en om
te zetten ongeacht de verschillende communicatiestandaards.
Homepage
(startpagina)
De eerste pagina die te zien is als u de browser opstart en een verbinding maakt met internet. Deze term wordt ook
gebruikt voor de welkomstpagina of eerste pagina van een website.
Internet Als een enorm netwerk dat is opgebouwd uit netwerken, maakt internet dataoverdracht op hoge snelheid mogelijk
tussen computers, mobiele telefoons en andere apparaten.
IP-adres Een reeks nummers die aan elke computer, die op een netwerk is aangesloten, is toegewezen en die de plaats van
het apparaat in het netwerk aangeeft.
LAN Dit is een afkorting voor Local Area Network, een netwerk voor dataoverdracht waarbij een groep computers op één
locatie (zoals in een kantoor of thuis) verbonden is via een speciale kabel.
Link
(koppeling)
Een gemarkeerd woord, een knop of icoon op een webpagina die, als erop wordt geklikt, een andere webpagina opent.
Modem
Een apparaat dat het mogelijk maakt een verbinding te maken met, en data over te dragen via een conventionele
telefoonlijn en een computer. Het apparaat zet de digitale signalen van de computer om in analoge audio voor
verzending over de telefoonlijn en andersom.
NTP
Een afkorting van Network Time Protocol, een standaard voor het instellen van de interne systeemklok van de
computer via een netwerk. Bij dit instrument wordt de interne klok van de computer gebruikt om de juiste tijd/datum
voor cookies en SSL aan te geven.
Provider Een communicatiebedrijf dat internetverbindingsdiensten levert. Om een verbinding te kunnen maken met internet is
het noodzakelijk een provider in te schakelen.
Proxy
Een proxyserver is een server waarmee alle computers van een lokaal netwerk moeten werken om toegang te
verkrijgen tot informatie op internet. Deze server onderschept alle of bepaalde verzoeken naar de echte server om te
kijken of de proxyserver zelf aan het verzoek kan voldoen. Zo niet, dan stuurt deze het verzoek door naar de echte
server. Proxyservers worden gebruikt om de prestatie en snelheid te verbeteren, en om verzoeken te filteren,
gewoonlijk voor de veiligheid en om ongeautoriseerde toegang tot het interne netwerk te voorkomen.
Router
Een apparaat voor het verbinden van netwerken met meerdere computers. Een router is bijvoorbeeld nodig als er
verscheidene computers in een huis of kantoor worden verbonden waarbij het voor allemaal mogelijk moet zijn om
toegang te krijgen tot internet en data uit te wisselen. Een router wordt gewoonlijk aangesloten tussen een modem
en een computer, ofschoon sommige modems een ingebouwde router hebben.
Server Een hardwaresysteem of computer die als een centraal punt in een netwerk wordt gebruikt, waarbij wordt voorzien in
toegang tot internet en diensten.
Site Een afkorting voor 'website' en een verwijzing naar de webpagina's die samen geopend zijn. Een verzameling
webpagina's waarvan het adres begint met 'http://www.yamaha.com/' wordt bijvoorbeeld de Yamaha-site genoemd.
SSID Dit is een identificatienaam voor het aangeven van een bepaald netwerk via een draadloze LAN (WLAN)-verbinding.
Communicatie is alleen mogelijk tussen aansluitingen met overeenkomende SSID-namen.
SSL Een afkorting voor Secure Sockets Layer en een standaard voor het verzenden van vertrouwelijke data over internet,
zoals creditcardnummers.
Subnet mask Een instelling die wordt gebruikt om een groot netwerk op te delen in verscheidene kleinere netwerken.
URL Een afkorting voor Uniform Resource Locator, een reeks lettertekens die wordt gebruikt om specifieke websites en -
pagina's op internet te identificeren en koppelen. Een volledige URL begint gewoonlijk met de lettertekens 'http://'.
Webpagina Verwijst naar elke van de afzonderlijke pagina's die samen een website vormen.
Draadloos
LAN
Een LAN-verbinding die het mogelijk maakt data via een draadloze verbinding, zonder kabels, over te dragen.

Naslagwerk
210 Tyros2 gebruikershandleiding
MIDI
Op het achterpaneel van de Tyros2 vindt u twee sets MIDI-aansluitingen (MIDI IN A/B, MIDI OUT A/B) en een USB-
aansluiting. Via de MIDI Functies heeft u een enorm potentieel om uw opname- en speelmogelijkheden uit te breiden.
Dit gedeelte legt uit wat MIDI is, wat het voor u kan betekenen en hoe u de MIDI op uw Tyros2 kunt gebruiken.
U zult zonder twijfel gehoord hebben van de uitdrukkingen 'akoestisch instrument' en 'digitaal instrument'. In de wereld van vandaag
zijn dit de twee hoofdcategorieën muziekinstrumenten. We nemen even een akoestische piano en een klassieke gitaar als representatieve
akoestische instrumenten. Ze zijn eenvoudig te begrijpen. Bij de piano slaat u een toets aan en intern slaat een hamertje tegen een snaar
en speelt een noot. Bij de gitaar tokkelt u direct aan de snaar en de noot speelt. Maar hoe speelt een digitaal instrument een noot?
Zoals in de bovenstaande illustratie is te zien, wordt bij een elektronisch instrument de gesamplede noot (van te voren opgenomen noot),
opgeslagen in het toongeneratorgedeelte, afgespeeld op basis van informatie die van het toetsenbord wordt ontvangen. Maar welke
informatie van het toetsenbord is dat precies, zodat het de basis kan vormen voor het produceren van een noot?
Laten we bijvoorbeeld zeggen dat u een kwartnoot 'C' speelt met het vleugelgeluid op het toetsenbord van de Tyros2. In tegenstelling tot een
akoestisch instrumentgeluid, stuurt het elektronische instrument informatie van het toetsenbord uit zoals 'met welke voice', 'met welke toets',
'hoe sterk', 'wanneer werd deze ingedrukt' en 'wanneer werd deze losgelaten'. Deze stukjes informatie worden vervolgens omgezet in numerieke
waarden en verzonden naar de toongenerator. Op basis van deze nummers speelt de toongenerator de opgeslagen gesamplede noot.
● Voorbeeld van toetsinformatie
Zoals hierboven beschreven, worden uw toetsenspel en paneelbewerkingen, zoals voiceselectie, verwerkt als MIDI-events. Alle stijl-,
song- en Multi Paddata die worden afgespeeld of opgenomen bestaan uit MIDI-boodschappen.
MIDI (Musical Instrument Digital Interface), laat elektronische muziekinstrumenten met elkaar communiceren, door het versturen en
ontvangen van compatibele nootdata, besturingswijzigingsdata, programmawijzigingsdata en verscheidene andere soorten MIDI-data
of -boodschappen. De Tyros2 kan een MIDI-apparaat besturen door nootgerelateerde data en verscheidene soorten besturingsdata te
versturen. De Tyros2 kan worden bestuurd door binnenkomende MIDI-boodschappen die automatisch de toongenerator mode bepalen,
de MIDI-kanalen, -voices en -effecten, parameterwaarden wijzigen en natuurlijk de voices voor de verschillende partijen bespelen.
MIDI-berichten kunnen worden onderverdeeld in twee groepen: kanaalberichten en systeemberichten.
Hieronder staat een uitleg van verschillende MIDI-boodschappen die de Tyros2 kan ontvangen/verzenden.
● Kanaalboodschappen (Channel Messages)
De Tyros2 is een elektronisch instrument dat kan omgaan met 32 kanalen (of 16 kanalen x 2 poorten). Er wordt dan meestal gezegd:
'het kan 32 instrumenten tegelijk spelen'. Met kanaalberichten wordt informatie als noot aan/uit, programmawijzigingen, voor elk
van de 32 kanalen afzonderlijk verzonden.
● Systeemboodschappen (System Messages)
Deze informatie geldt over het algemeen voor het hele MIDI-systeem. Systeemboodschappen bevatten boodschappen zoals System
Exclusieve boodschappen die data verzenden die per fabrikant verschillen, alsook Real time boodschappen die het MIDI-apparaat besturen.
Voicenummer (met welke voice) 01 (grand piano)
Nootnummer (met welke toets) 60 (C3)
Noot aan (wanneer ingedrukt) en noot
uit (wanneer losgelaten)
Timing numeriek uitgedrukt (kwartnoot)
Aanslag (hoe sterk) 120 (sterk)
Naam van bericht Tyros2 bediening/paneelinstelling
Note ON/OFF Berichten die door het spelen op het toetsenbord worden gegenereerd. Elk bericht bevat
een bepaald nootnummer dat overeenkomt met de toets die wordt ingedrukt, plus een
aanslagsnelheidswaarde die is gebaseerd op hoe snel de toets is ingedrukt.
Program Change (programmawijziging) Voice selectie
Control Change (besturingswijziging) Volume, panpot (MIXING CONSOLE), enz.
Pitch Bend Pitchbendwiel bewerkingen
Aftertouch Deze gebeurtenis wordt gegeneerd wanneer druk wordt uitgeoefend op een toets nadat
de noot is gespeeld.
Naam van bericht Tyros2 bediening/paneelinstelling
Systeemexclusiefbericht Effecttype-instellingen (MIXING CONSOLE), enz.
Realtime-berichten Clockinstelling, Start-/stopbewerking
Wat is MIDI
Gesamplede noot Gesamplede noot
Toongenerator
(Elektrische schakeling)
Het toetsenbord bespelen
L R
● Nootproductie bij een akoestische gitaar
Gebaseerd op de speelinformatie van het toetsenbord
wordt een in de toongenerator opgeslagen gesamplede
noot afgespeeld via de luidsprekers.
● Nootproductie bij een digitaal instrument
Tokkel aan een snaar en de kast resoneert
het geluid.

MIDI
Naslagwerk
211
Tyros2 gebruikershandleiding
MIDI-speeldata worden toegewezen aan één van zestien MIDI-kanalen.
Door deze kanalen (1 -16) te gebruiken, kunnen de speeldata voor zestien
verschillende instrumentgedeelten tegelijkertijd over één MIDI-kabel
worden verzonden.
Denk over MIDI-kanalen als over tv-kanalen. Elk tv-station verzendt zijn
uitzendingen over een bepaald kanaal. Uw TV ontvangt veel verschillende
programma's tegelijkertijd van verscheidene tv-stations en u selecteert het
betreffende kanaal om het gewenste programma te bekijken.
MIDI werkt op basis van hetzelfde principe. Het zendende instrument stuurt MIDI-data op een bepaald MIDI-
kanaal (MIDI-verzendkanaal) via één enkele MIDI-kabel naar het ontvangende instrument. Als het MIDI-
kanaal (MIDI-ontvangstkanaal) van het ontvangende instrument overeenkomt met het verzendkanaal, zal het
ontvangende instrument klinken overeenkomstig de door het verzendende instrument verzonden data.
Verscheidene parts (kanalen) kunnen bijvoorbeeld
tegelijkertijd worden verzonden, inclusief de stijldata
(zoals hier rechts aangegeven).
Zoals u kunt zien, is het essentieel om te bepalen over
welk MIDI-kanaal welke data moeten worden verzonden
als er MIDI-data worden verzonden (pagina 215).
De Tyros2 maakt het u ook mogelijk te bepalen hoe
de ontvangen data worden afgespeeld (pagina 216).
Alhoewel MIDI is ontworpen om tot zestien kanalen te
verwerken, maakt het gebruik van afzonderlijke MIDI-
'poorten' zelfs meer mogelijk De Tyros2 heeft twee
MIDI-poorten, waardoor er tweeëndertig kanalen
gelijktijdig kunnen worden gebruikt.
De hierboven beschreven MIDI-boodschappen (events) worden verzonden of ontvangen via twee sets MIDI-
aansluitingen (MIDI A IN/OUT, MIDI B IN/OUT) of de USB-aansluiting.
● MIDI IN Ontvangt MIDI-data van een ander MIDI-apparaat. Er zijn twee poorten (A, B) en elk
ervan kan MIDI-boodschappen van 16 kanalen ontvangen.
● MIDI OUT Verzendt de toetsenbordinformatie van de Tyros2 als MIDI-data naar een ander MIDI-
apparaat. Er zijn twee poorten (A, B) die elk de MIDI-boodschappen van 16 kanalen
kunnen verzenden.
● USB Verzendt/ontvangt MIDI-data naar/van een computer. Beide MIDI-poorten zijn
toegankelijk via USB.
Om MIDI-data tussen twee apparaten te verzenden/ontvangen is een juiste kabelverbinding nodig. U kunt de
Tyros2 aansluiten op een ander apparaat met MIDI-kabels (bij gebruik van de MIDI-aansluitingen) of met een
USB-kabel (bij gebruik van de USB-aansluitingen). (Zie pagina 66.)
MIDI-kanalen
Weerbericht
NIEUWS
1
2
2
NEWS
Voice R1 Kanaal 1 Track 1
Voice R2 Kanaal 2 Track 2
Voice R3 Kanaal 3 Track 3
Voice L Kanaal 4 Track 4
Multi Pad 1 Kanaal 5 Track 5
Multi Pad 2 Kanaal 6 Track 6
Multi Pad 3 Kanaal 7 Track 7
Multi Pad 4 Kanaal 8 Track 8
Style Rhythm 1 (sub) Kanaal 9 Track 9
Style Rhythm 2 (main) Kanaal 10 Track 10
Style Bass Kanaal 11 Track 11
Style Chord 1 Kanaal 12 Track 12
Style Chord 2 Kanaal 13 Track 13
Style Pad Kanaal 14 Track 14
Style Phrase 1 Kanaal 15 Track 15
Style Phrase 2 Kanaal 16 Track 16
MIDI-kabel of
USB-kabel
Externe sequencerTyros2-partij
MIDI-verbinding tussen de Tyros2 en andere MIDI-instrumenten
MIDI-ontvangst
(afspelen)
MIDI-verzending
MIDI OUTMIDI IN
MIDI INMIDI OUT
Tyros2 QY700 MIDI-ontvangst
(besturing)
MIDI-verzending
MIDI OUTMIDI IN
MIDI INMIDI OUT
MFC10
Tyros2
USB
Tyros2
B-type
A-type
USB-kabel
Tyros2
MIDI-verbinding via MIDI-kabel
MIDI-verbinding via USB-kabel

MIDI
Naslagwerk
212 Tyros2 gebruikershandleiding
Dit gedeelte bevat basisinformatie over datacompatibiliteit. In het gedeelte wordt beschreven of andere MIDI-apparaten
de data die door de Tyros2 zijn opgenomen, kunnen worden afgespeeld of niet en of de Tyros2 in de handel verkrijgbare
songdata die voor andere instrumenten of op een computer zijn gemaakt, kan afspelen of niet. Afhankelijk van het MIDI-
apparaat of datakarakteristieken, kan het zijn dat u de data zonder problemen kunt afspelen, maar het kan ook zijn dat u
bepaalde bewerkingen moet verrichten voordat de data kunnen worden afgespeeld. Als u problemen ondervindt met het
afspelen van data, raadpleegt u de volgende informatie.
Sequence-indeling:
Songdata worden opgenomen en opgeslagen in een verscheidenheid aan verschillende systemen, die 'sequence-
indelingen' worden genoemd.
Terugspelen is alleen mogelijk als de sequence-indeling van de songdata overeenkomt met die van het MIDI-apparaat.
● SMF (Standard MIDI File)
Dit is de meest gangbare sequence-indeling. Standard MIDI Files zijn over het algemeen beschikbaar in
twee typen: Format 0 of format 1. Veel MIDI-apparaten zijn compatibel met format 0 en de meeste in de
handel verkrijgbare software is opgenomen in format 0. De Tyros2 is compatibel met zowel format 0 als
format 2. Songdata opgenomen op de Tyros2 worden automatisch opgenomen als SMF format 0.
● ESEQ
Deze sequence-indeling is compatibel met veel Yamaha MIDI-apparaten, waaronder de Tyros2-
instrumenten. Dit is een veelvoorkomende indeling die wordt gebruikt door veel Yamaha-software.
De Tyros2 is compatibel met ESEQ.
● XF
De bestandsindeling XF van Yamaha voegt grotere functionaliteit en open uitbreidbaarheid toe aan de
industriestandaard SMF (Standaard-MIDI-bestand. De Tyros2 is in staat songteksten weer te geven als er
een XF-file met lyric (songtekst) data wordt afgespeeld.
● STYLE FILE
Het Style File Format (SFF) is de originele Yamaha-stijlbestandsindeling, die gebruikmaakt van een uniek
conversiesysteem om in een hoge kwaliteit automatische begeleiding te voorzien, gebaseerd op een
uitgebreide reeks akkoordsoorten. De Tyros2 gebruikt SFF intern, leest los verkrijgbare SFF stijldiskettes
en creëert SFF stijlen met de Stijl Creator functie.
Voicetoewijzingsindeling
Bij MIDI worden voices aan bepaalde nummers toegewezen, de zogeheten 'programmanummers'.
De standaardnummering (volgorde van voicetoewijzing) wordt 'voicetoewijzingsindeling' genoemd. Het kan
zijn dat voices niet worden afgespeeld zoals verwacht als de voicetoewijzingsindeling van de songdata niet
overeenkomt met die van het compatibele MIDI-apparaat dat voor het afspelen wordt gebruikt.
● GM System Level 1
'GM System Level 1' is een standaard specificatie waardoor de volgorde van de voices in een toongenerator
wordt bepaald, alsook zijn MIDI-functionaliteit, waardoor zeker kan worden gesteld dat data met nagenoeg
dezelfde geluiden op elke GM compatibele toongenerator kunnen worden afgespeeld, ongeacht de fabrikant
of het model.
● GM System Level 2
'GM System Level 2' is een standaard specificatie die een verbetering is ten opzichte van de originele
'GM System Level 1' en waarbij ook de songdata compatibiliteit is verbeterd. Het GM-systeemniveau 2
voorziet in een grotere polyfonie, uitgebreidere voiceselectie, uitgebreide voiceparameters en geïntegreerde
effectverwerking.
● XG
'XG' is een toongenerator format waarbij de voice volgorde van de 'GM System Level 1' specificaties zijn
uitgebreid om te voldoen aan de steeds hogere eisen die de huidige computerrandapparatuur verlangt,
waardoor rijkelijk wordt voorzien in expressieve mogelijkheden, terwijl een opwaartse compatibiliteit van
de data gehandhaafd blijft. 'XG' breidt op een fantastische manier 'GM System Level 1' uit door de manieren
vast te leggen waarop voices worden uitgebreid of kunnen worden bewerkt alsook de structuur en de types
effecten. Als commercieel beschikbare songdata die van het XG logo is voorzien wordt afgespeeld op een
toongenerator die voorzien is van het XG logo, zult u genieten van een volledige muzikale belevenis met
ondermeer een ongelimiteerde uitbreiding van voices en effectfuncties.
● GS
GS is door de Roland Corporation ontwikkeld. Op dezelfde manier als Yamaha XG, is GS een belangrijke
verbetering van de GM-specificatie om in meer voices en drumkits en hun variaties te voorzien, alsook in
een grotere expressieve besturing over voices en effecten.
MIDI-datacompatibiliteit

MIDI
Naslagwerk
213
Tyros2 gebruikershandleiding
De Tyros2 voorziet u van een stel veelomvattende, flexibele MIDI-regelaars. Maar ook van een set van tien
voorgeprogrammeerde sjablonen die u onmiddellijk en makkelijk het instrument opnieuw laten configureren,
overeenkomstig uw bepaalde MIDI-toepassing of externe apparaat. Roep deze sjablonen op via de [FUNCTION] →
MIDI-display (volgende pagina).
Naam van sjabloon Beschrijvingen
ALL PARTS Verzendt alle parts inclusief de toetsenbordparts (RIGHT 1, 2, 3, LEFT).
KBD & STYLE
In principe hetzelfde als 'ALL PARTS' met uitzondering van hoe toetsenbordparts worden
afgedaan. De rechterhandparts worden behandeld als een 'UPPER' in plaats van RIGHT 1 - 3
en de linkerhandpart wordt behandeld als een 'LOWER.'
Master KBD1
Met deze instelling zal de Tyros2 als een 'master' toetsenbord functioneren, daarbij één of meer
aangesloten toongenerators of andere apparaten (zoals een computer/sequencer) bespelend
of besturend.
Master KBD2 In principe gelijk aan 'Master KBD1' hierboven, met de uitzondering dat Aftertouch
boodschappen niet worden verzonden.
Clock Ext.A
Het afspelen of opnemen (song, stijl, Multi Pad, enz.) synchroniseert met een externe MIDI-
clock in plaats van de interne clock van de Tyros2. Dit sjabloon wordt opgeroepen als u het
tempo in wilt stellen op het op de Tyros2 aangesloten MIDI-apparaat. Het afspelen of opnemen
van de Tyros2 synchroniseert met een externe clock ontvangen via MIDI A.
MIDI Accord1
MIDI-accordeons geven u de mogelijkheid MIDI-data te verzenden en aangesloten
toongenerators te bespelen via het toetsenbord en de bas-/akkoordknoppen van de accordeon.
Dit sjabloon laat u melodieën spelen via het toetsenbord en het stijlafspelen op de Tyros2
besturen met de linkerhandknoppen.
MIDI Accord2 In principe gelijk aan 'MIDI Accord1' hierboven, met de uitzondering dat de akkoord-/basnoten
die u met uw linkerhand op de MIDI-accordeon speelt, ook worden herkend als nootevents.
MIDI Pedal1
MIDI-pedalen laten u aangesloten toongenerators bespelen met uw voeten (vooral handig voor
het spelen van een monofone baspartij). Dit sjabloon laat u de akkoordgrondtoon spelen/
besturen bij het stijlafspelen met een MIDI-pedaalapparaat (alleen aangesloten op MIDI B).
MIDI Pedal2 Dit sjabloon laat u de basspart voor het stijlafspelen spelen door gebruikmaking van een MIDI-
pedaalapparaat (alleen aangesloten op MIDI B).
MIDI OFF Er worden geen MIDI-signalen verzonden of ontvangen.
Preset MIDI-instellingen (sjablonen)

MIDI
Naslagwerk
214 Tyros2 gebruikershandleiding
Basisprocedure (Functie: MIDI)
2 31
4
5
6 7
Druk op de
[FUNCTION]-knop.
Instellingen voor een aangesloten MFC10 MIDI
Voetregelaar (pagina 217)
Selecteer 'MIDI.' Selecteer een MIDI-sjabloon (pagina 213).
Schrijf de MIDI-instellingen in de
displays in stap 5 weg naar de USER-
pagina als een MIDI-sjabloon.
Druk op de [EXIT]-knop om terug te
keren naar de MIDI-sjabloondisplay.
Stel desgewenst de MIDI-parameters in.
Druk op de [EDIT] LCD-knop om de display
op te roepen voor het instellen van de MIDI-
parameters.
Hier u kunt u de gedetailleerde instellingen zien
en bewerken die overeenkomen met de MIDI-
sjabloon die is geselecteerd in stap 3.
Instelling van het akkoordtype voor het stijlafspelen via
MIDI-ontvangst (pagina 217)
Instelling van de akkoordgrondtoon voor het
stijlafspelen via MIDI-ontvangst (pagina 217)
MIDI-ontvangstinstellingen (pagina 216)
MIDI-zendinstellingen (pagina 215)
MIDI-systeeminstellingen (pagina 215)

MIDI
Naslagwerk
215
Tyros2 gebruikershandleiding
MIDI-systeeminstellingen
De uitleggingen hier zijn van toepassing als u de pagina SYSTEM oproept in stap 5 van de Basisprocedure op pagina 214.
■ Local Control (Lokale besturing)................................................................................................................
Zet de lokale besturing voor elke part aan of uit. Als Local Control is ingesteld op 'ON,' bestuurt het toetsenbord van de Tyros2 zijn
eigen (lokale) interne toongenerator, waardoor de interne voices direct vanaf het toetsenbord kunnen worden bespeeld. Als u Local op
'OFF' instelt, worden het toetsenbord en de regelaars intern losgekoppeld van de toongeneratorsectie van de Tyros2, zodat er geen geluid
wordt geproduceerd als u het toetsenbord bespeelt of de regelaars gebruikt. Dit maakt het u bijvoorbeeld mogelijk om een externe MIDI-
sequencer te gebruiken om de interne voices van de Tyros2 te bespelen, en het toetsenbord te gebruiken om noten op te nemen in de
externe sequencer en/of een externe toongenerator te bespelen.
■ Clock instelling, enz.........................................................................................................................................
● CLOCK
Hiermee wordt bepaald of de Tyros2 wordt bestuurd door de eigen interne klok of door een MIDI-kloksignaal dat wordt ontvangen van
een extern apparaat. INTERNAL is de normale Clock instelling wanneer de Tyros2 alleen gebruikt wordt. Als u de Tyros2 gebruikt met
een externe sequencer, MIDI-computer of ander MIDI-apparaat en u wilt de Tyros2 synchroon laten lopen met het externe apparaat,
stelt u deze functie in op de betreffende instelling: MIDI A, MIDI B, USB 1 of USB 2. Zorg ervoor dat het externe apparaat correct is
aangesloten (bijvoorbeeld op de MIDI IN-aansluiting van de Tyros2), en dat het op de juiste manier een MIDI-kloksignaal uitzendt.
● TRANSMIT CLOCK
Zet MIDI-clockverzending aan of uit. Ingesteld op OFF, wordt er geen MIDI-clocksignaal of START/STOP-data verzonden zelfs als er
een song of stijl wordt afgespeeld.
● RECEIVE TRANSPOSE
Bepaalt of de transponeerinstelling (pagina 88) van de Tyros2 wordt toegepast op de nootevents die de Tyros2 ontvangt via MIDI of niet.
● START/STOP
Bepaalt of binnenkomende FA (start) en FC (stop) boodschappen invloed hebben op het song- of stijlafspelen.
■ Message Switch (boodschappenschakelaar) .......................................................................................................
● SYS/EX.
De "Tx"-instelling zet de MIDI-verzending van MIDI-systeem exclusieve boodschappen aan of uit.
De "Rx"-instelling zet de MIDI-ontvangst van MIDI-systeemexclusieve boodschappen, opgewekt door externe apparatuur, aan of uit.
● CHORD SYS/EX.
De "Tx"-instelling zet de MIDI-verzending van MIDI-akkoordexclusieve data (akkoorddetectie — grondtoon en soort) aan of uit.
Met de 'Rx'-instelling wordt de MIDI-ontvangst van akkoordeigen MIDI-data, die wordt gegenereerd door externe apparatuur,
aan- of uitgezet.
MIDI-verzendinstellingen
De uitleggingen hier zijn van toepassing als u de TRANSMIT pagina oproept in stap 5 van de Basisprocedure op pagina 214. Dit bepaalt welke
parts MIDI-data zullen verzenden en over welk MIDI-kanaal de data zullen worden verzonden.
De met de kanalen (1-16) overeenkomende
punten knipperen kort telkens wanneer data
worden verzonden op het kanaal/de kanalen.
Zet verzending van het aangegeven datatype (MIDI-boodschap) aan of
uit. Zie hieronder en pagina 132 voor details.
Selecteer een kanaal via welke de
geselecteerde part zal worden verzonden.
Selecteer het kanaal voor het
veranderen van verzendinstellingen.
Zie pagina 179 voor details over de
parts, met uitzondering van de twee
parts hieronder.
• UPPER
Een toetsenbordpart bespeeld op
het toetsenbord, rechts van het
splitpunt, voor de voices in plaats
van RIGHT 1, 2 en 3.
• LOWER
Een toetsenbordpart bespeeld via
de linkerkant van het toetsenbord
van het splitpunt voor de voices in
plaats van LEFT. Deze part wordt
niet beïnvloed door de aan/uit
status van de knop [ACMP].
• Als hetzelfde verzendkanaal wordt
toegewezen aan een aantal verschillende
gedeelten, worden de verzonden MIDI-
berichten samengevoegd tot een enkel
kanaal. Dit heeft als resultaat dat onverwachte
geluiden en mogelijk geknisper klinken in het
aangesloten MIDI-apparaat.
• GS-songs die worden verzonden via MIDI
worden juist afgespeeld door een XG-
geluidsbron te gebruiken die de GS-bank
(76H and 77H) ondersteunt.
• Schrijfbeveiligde songs kunnen niet worden
verzonden, zelfs niet als de juiste songkanalen
1–16 op verzenden zijn ingesteld.
OPMERKING

MIDI
Naslagwerk
216 Tyros2 gebruikershandleiding
■ MIDI-boodschappen die kunnen worden verzonden of ontvangen (herkend)
De volgende MIDI-berichten kunnen worden ingesteld in de display TRANSMIT/RECEIVE.
● NOTE...............................................................................................pagina 132
● CC (besturingswijziging) ..............................................................pagina 132
● PC (programmawijziging) .............................................................pagina 132
● PB (pitchbend)...............................................................................pagina 132
● AT (aftertouch)...............................................................................pagina 132
MIDI-ontvangstinstellingen
De uitleggingen hier zijn van toepassing als u de RECEIVE pagina oproept in stap 5 van de Basisprocedure op pagina 214.
Hiermee wordt bepaald welke gedeelten MIDI-data zullen ontvangen en via welke MIDI-kanalen de data zullen worden
ontvangen.
■ MIDI-verzending/ontvangst via de USB-aansluiting en MIDI-aansluitingen ...
De relatie tussen de MIDI-aansluitingen en de USB-aansluiting, die kunnen worden gebruikt voor de
verzending/ontvangst van MIDI-boodschappen over 32 kanalen (16 kanalen x 2 poorten) is als volgt:
De punten die overeenkomen met de
kanalen (1 -16) knipperen kort
telkens wanneer data worden
ontvangen op het kanaal/de kanalen.
Zet ontvangst van het aangegeven datatype op
het geselecteerde kanaal aan of uit.
Bepaalt de part waaraan de ontvangen MIDI-boodschappen van het
geselecteerde kanaal worden toegewezen. Zie pagina 179 voor details
over de parts, met uitzondering van de twee parts hieronder.
• KEYBOARD
De ontvangen nootberichten besturen het toetsenspel van de Tyros2.
• EXTRA PART1 –4
Er zijn vier parts speciaal gereserveerd voor het ontvangen en spelen
van MIDI-data. Normaal worden deze gedeelten niet gebruikt door het
instrument zelf. De Tyros2 kan worden gebruikt als een 32-kanaals
multitimbrale toongenerator door gebruikmaking van deze vier parts
naast de parts die beschreven staan op pagina179 (met uitzondering
van het microfoongeluid).
Selecteer een kanaal. De Tyros2 kan
MIDI-boodschappen over 32 kanalen
ontvangen (16 kanalen x 2 poorten).
● MIDI-ontvangst ● MIDI-verzending
MIDI A IN
aansluiting
USB-
aansluiting
MIDI B IN
aansluiting
MIDI A OUT
aansluiting
USB-
aansluiting
MIDI B OUT
aansluiting
Poortverwerking
USB2USB1
Mengen Mengen
MIDI A01 –16 MIDI B01 –16 MIDI A01 –16 MIDI B01 –16

MIDI
Naslagwerk
217
Tyros2 gebruikershandleiding
Instelling van de akkoordgrondtoon voor het stijlafspelen via MIDI-ontvangst
De uitleggingen hier zijn van toepassing als u de pagina BASS oproept in stap 5 van de Basisprocedure op pagina 214. Deze
instellingen laten u de akkoordgrondtoon bepalen voor het stijlafspelen, gebaseerd op de nootboodschappen ontvangen via MIDI.
De noot aan/uit boodschappen ontvangen op het kanaal/de kanalen die ingesteld zijn op 'ON', worden herkend als de
grondtoonnoten in het akkoordgedeelte. De grondtoonnoten zullen worden gedetecteerd ongeacht de [ACMP] aan/uit- en
splitpuntinstellingen. Als verscheidene kanalen tegelijkertijd zijn ingesteld op 'ON', wordt de grondtoonnoot gedetecteerd in de
gemengde MIDI-data die ontvangen worden op die kanalen.
Instelling van het akkoordsoort voor het stijlafspelen via MIDI-ontvangst
De uitleggingen hier zijn van toepassing als u de CHORD DETECT-pagina oproept in stap 5 van de Basisprocedure op pagina 214.
Deze instellingen laten u het akkoordsoort bepalen voor het stijlafspelen, gebaseerd op de via MIDI ontvangen nootboodschappen.
De noot aan/uit boodschappen ontvangen op het kanaal/de kanalen die zijn ingesteld op 'ON' worden herkend als de akkoordnoten
in het akkoordgedeelte. Welke akkoorden moeten worden gedetecteerd, is afhankelijk van het vingerzettingstype. De akkoorden
zullen worden gedetecteerd of [ACMP] nu aan- of uit staat en ongeacht de splitpuntinstelling. Wanneer diverse kanalen tegelijk
op 'ON' staan, zal het akkoord worden herkend uit de gecombineerde MIDI-data die door deze kanalen worden ontvangen.
De bedieningsprocedure is in principe hetzelfde als bij de display BASS hiervoor.
MFC10-instellingen
De uitleggingen hier zijn van toepassing als u de pagina MFC10 oproept in stap 5 van de Basisprocedure op pagina 214.
Door een optionele MFC10 MIDI-voetregelaar aan te sluiten op de Tyros2, kunt u gemakkelijk een uitgebreide reeks van
bewerkingen en functies besturen met gebruikmaking van uw voeten — perfect voor het veranderen van instellingen en het
besturen van het geluid terwijl u live speelt. Verschillende functies kunnen worden toegewezen aan elk van de voetschakelaars en
tot vijf voetregelaars(optioneel) kunnen worden aangesloten op de MFC10, voor extra klankbewerkende mogelijkheden.
Om de gewenste functies aan de juiste voetschakelaars/voetregelaars toe te wijzen op de Tyros2, selecteert u dan [FUNCTION] →
MIDI → EDIT → MFC10. Via deze display kunnen twee instellingen (hieronder) gemaakt worden.
• Elke voetschakelaar (F00 - F29) op de MFC10 stuurt een nootnummer naar de Tyros2 en de Tyros2 bepaalt hoe er
gereageerd moet worden op (welke functie wordt uitgevoerd door) dat nootnummer.
• Elke voetregelaar op de MFC10 stuurt besturingswijzigingsboodschappen met een bepaald besturingswijzigingsnummer naar de
Tyros2 en de Tyros2 bepaalt hoe er gereageerd wordt op (welke parameter wordt gewijzigd door) dat besturingswijzigingsnummer.
1Sluit de MIDI IN-aansluiting van de MFC10 aan op één van de MIDI OUT-aansluitingen
van de Tyros2 met een MIDI-kabel.
Stelt alle kanalen in
op OFF.
Stelt het gewenste kanaal in op ON of OFF.
Selecteert de kanalen in
groepen van acht.
MIDI OUTMIDI IN
MFC10
Sluit desgewenst extra
voetregelaars aan op
de MFC10.
• Sluit in dit stadium nog
niet de MIDI OUT-
aansluiting van de MFC10
aan op de MIDI IN van
de Tyros2.
OPMERKING

MIDI
Naslagwerk
218 Tyros2 gebruikershandleiding
2Stel in de MFC10 in op de normale modus en zet het lampje [FUNCTION] van de MFC10 aan.
3Voer de stappen 1 t/m 5 van de Basisprocedure op pagina 214 uit, om de MFC10
display op te roepen.
4Stel de parameters naar wens in via deze display en druk op de LCD-knop [SEND
MFC10 SETUP] om de instellingen hier naar de MFC10 te verzenden.
5Koppel de MIDI-kabel los van de Tyros2 en de MFC10 en sluit de MIDI OUT-aansluiting
van de MFC10 aan op de MIDI IN-aansluiting van de Tyros2, volgens de bovenstaande
instellingen, met de MIDI-kabel.
6Bedien de MFC10 om te controleren of u de Tyros2 kunt besturen vanaf de MFC10
zoals u heeft ingesteld in stap 4.
7Ga terug naar de MIDI-sjabloon selectiedisplay en schrijf, indien nodig,
de bovenstaande instellingen naar de Userdrive.
■ Een computer of een ander MIDI-instrument gebruiken in plaats van de MFC10.
De volgende twee instellingen in de [FUNCTION] → MIDI → EDIT → MFC10-display kunnen niet
worden opgeslagen in de MFC10, maar wel als een MIDI-sjabloon in het interne geheugen (flash-ROM)
van de Tyros2.
• Nootnummer/Tyros2-functietoewijzingssets
• Besturingswijzigingsnummer/Tyros2-parameterwijzigingstoewijzingssets
Als u geen MFC10 gebruikt, kunt u de Tyros2 besturen via de nootnummers en
besturingswijzigingsboodschappen vanaf elk ander geschikt MIDI-apparaat (zoals een computer,
sequencer of masterkeyboard). Zorg ervoor dat u het juiste kanaal in deze display instelt voor besturing
door het externe apparaat.
Bepaalt de MIDI-poort die moet worden gebruikt voor de
communicatie met de MFC10. Hier kan de USB-poort
(USB1, USB2) worden geselecteerd, hoewel de MFC10
niet over een USB-aansluiting beschikt. Dit wordt
veroorzaakt door het feit dat de computer moet kunnen
worden gebruikt in plaats van de MFC10. (De computer
kan gelijksoortige data als de MFC10 naar de Tyros2
verzenden. Zie voor details onder aan deze bladzijde.)
Selecteer 'FOOT SWITCH'
of 'FOOT CONTROLLER.'
Selecteer een voetschakelaarnummer (F00 - F29) of
een voetregelaarnummer (1 - 5) waaraan de functie
is toegewezen.
Merk op dat van te voren een nootnummer is
toegewezen aan elke voetschakelaar en een
besturingswijzigingsnummer is toegewezen aan elke
voetregelaar en u de instellingen niet kunt wijzigen.
Bepaalt de functie toegewezen aan de
voetschakelaar (in feite het
nootnummer), of de functie
toegewezen aan de voetregelaar (in
feite het besturingswijzigingsnummer).
Bepaalt de part waarop de functie
toegewezen aan de voetregelaar in de
rij wordt toegepast.
Bepaalt het MIDI-kanaal dat moet worden
gebruikt voor het communiceren met de MFC10.
Verzendt de instellingen in
deze display naar de MFC10.
• Zie pagina 189 voor details over de
functies die kunnen worden toegewezen
aan de voetschakelaar of voetregelaar.
OPMERKING
• In feite wordt de hierboven ingestelde
set voetschakelaarnummers en de
nootnummers, en de set
voetregelaarnummers en de
besturingswijzigingsnummers en het
MIDI-kanaal voor communicatie,
verzonden naar de MFC10.
OPMERKING
MIDI INMIDI OUT
MFC10
• Sluit in dit stadium niet de
MIDI IN-aansluiting van
de MFC10 aan op de
MIDI OUT van de Tyros2.
OPMERKING
Verzendt noot boodschappen
Verzendt
besturingswijzigingsboodschappen

219
Tyros2 gebruikershandleiding
Appendix
De optionele luidsprekers installeren
Controleer of u alle onderstaande onderdelen hebt, inclusief het luidsprekerpakket TRS-MS02.
1Zet de Tyros2 uit en koppel het netsnoer los. Zorg er ook voor dat het
keyboard is losgekoppeld van alle andere externe apparaten.
2Steek de twee luidsprekerbeugels in het achterpaneel van de Tyros2.
3Bevestig de satellietluidsprekers aan de linker- en rechterbeugel.
4Gebruik de RCA tulpplugkabels om de luidsprekers aan te sluiten op de
respectievelijke uitgangen van de Tyros2.
Satelliet
luidsprekers (2) Subwoofer
luidspreker (1) Luidsprekerbeugels (2) RCA tulpplug
kabels (2) RCA tulp/8-pins
combinatiekabel (1)
Gebruik de
buitenste
sleuven (zoals
aangegeven).
• Het maakt niet uit welke beugel u
op welke plaats bevestigd.
OPMERKING
Plaats de luidspreker
op de beugel. Pas de richting van de luidspreker naar wens aan
en bevestig deze dan stevig aan de beugel.
• Het maakt niet uit welke luidspreker
u op welke beugel plaatst.
• Als u de richting van de
satellietluidspreker wilt veranderen,
haal deze dan los van de beugel
door aan het hefboompje te
trekken, pas vervolgens de
luidsprekerpositie aan en duw
het hefboompje vervolgens weer
goed terug.
OPMERKING
• Het maakt niet uit welke kabel u
voor welke plaats gebruikt.
OPMERKING

De optionele luidsprekers installeren
Appendix
220 Tyros2 gebruikershandleiding
5Gebruik de RCA tulpplug/8pins-combinatiekabel om de subwoofer aan te sluiten op
de respectievelijke uitgangen van de Tyros2.
6Sluit de netsnoeren van de Tyros2 en de subwoofer aan op een geschikt stopcontact.
7Stel eerst de volumeregelaars (MASTER VOLUME op de Tyros2 en BASS op de subwoofer)
in op het minimum. Zet ten slotte eerst de subwoofer aan en vervolgens de Tyros2.
8Stel de volumeregelaars in (MASTER VOLUME op de Tyros2 en BASS op de
subwoofer) op geschikte niveaus.
Tyros2
Sub-Woofer
BASS
100
Zet de subwoofer aan
(op het achterpaneel)
Zet de Tyros2 aan.

Appendix
221
Tyros2 gebruikershandleiding
Een optionele harde schijf installeren
Door een optioneel hardeschijfstation in de Tyros2 te installeren, kunt u de opslagcapaciteit enorm uitbreiden, waardoor
u de functie Hard Disk Recorder kunt gebruiken of een grote bibliotheek belangrijke gegevens aan kunt leggen.
De harde schijf moet een 2,5 inch IDE-compatibel type zijn, hoewel sommige hiervan niet kunnen worden geïnstalleerd.
Zorg ervoor dat u, voordat u de stappen hieronder volgt, een geschikte harde schijf,
een kruiskopschroevendraaier en de vier bijgeleverde schoreven hebt.
1Zet de Tyros2 uit en koppel het netsnoer los. Zorg er ook voor dat het keyboard is
losgekoppeld van alle andere externe apparaten.
2Leg de Tyros2 ondersteboven op een deken of andere zachte ondergrond, zodat u
tegen de bodemplaat van het instrument aankijkt.
3Verwijder de vier schroeven van de deksel.
4Verwijder de vier schroeven uit de hardeschijfklep aan de binnenkant.
• Het wordt aanbevolen om handschoenen te dragen, om uw handen te
beschermen voor de metalen uitstekende delen aan optionele apparaten
en andere componenten. Door bedrading of connectors met uw blote
handen aan te raken kunt u uw vingers snijden, een mate van stroom
voelen, of elektrostatische schade veroorzaken.
• Behandel de optionele harde schijf met zorg. Ze laten vallen of blootstellen
aan wat voor schokken maar ook kan schade of storingen veroorzaken.
• Wees voorzichtig met statische elektriciteit. Statische elektrische
ontladingen kunnen de IC chips van de harde schijf beschadigen. Raak,
om de kans op statische elektriciteit te verminderen, voordat u de optionele
harde schijf vastpakt, altijd eerst even een ongelakt en ongeverfd metalen
onderdeel of de aardingader van een geaard apparaat aan.
• Raak nooit de metalen delen van een printplaat aan. Het aanraken
hiervan kan een slecht contact veroorzaken.
• Let op dat u de schroeven niet op een verkeerde plaats erin draait, want
u heeft ze allemaal nodig.
• Gebruik nooit andere schroeven dan die in het instrument zijn geïnstalleerd.
• Schakel, voordat u met het inbouwen begint, de stroom van de Tyros2 en
van alle daaraan aangesloten apparaten uit en trek hun stekkers uit het
stopcontact. Verwijder daarna alle verbindingskabels tussen de Tyros2 en
andere apparaten. (Het netsnoer aangesloten laten, kan resulteren in
elektrische schokken. Andere kabels kunnen u hinderen tijdens het werk.)
• Let op dat u geen schroeven in het instrument laat vallen tijdens de
installatiewerkzaamheden (dit kan worden voorkomen door de harde
schijf en de deksel niet boven het instrument te houden terwijl u ze aan
elkaar bevestigt). Als dit toch zou gebeuren, verwijder de schroeven dan
beslist voordat u het instrument aanzet. In het instrument losliggende
schroeven kunnen storingen of ernstige schade tot gevolg hebben.
Indien het u niet lukt om een schroef eruit te halen, raadpleeg dan uw
Yamaha dealer.
• Installeer de optionele apparaten zorgvuldig, zoals in de procedure
hieronder beschreven. Het op onjuiste wijze installeren kan kortsluiting
veroorzaken, wat kan leiden tot onherstelbare schade en brandgevaar.
• Demonteer niets, modificeer niets en oefen geen grote druk uit op de
printgedeelten en connectors van de optionele harde schijf. Buigen of
aanraken van de oppervlakken en connectors kan leiden tot elektrische
schokken, brand, of defecten.
OPMERKING
WAARSCHUWING LET OP
• Hardeschijfstations breder dan 12,7 mm kunnen niet worden geïnstalleerd in
de Tyros2.
• Vraag uw plaatselijke Yamaha-vertegenwoordiger of een van de officiële
Yamaha-distributeurs uit de lijst achter in de meertalige handleiding, voor
informatie over aanbevolen harde schijven. De installatie van een harde schijf
geschiedt op eigen risico. Yamaha aanvaardt geen enkele verantwoordelijkheid
voor schade of letsel als gevolg van het op onjuiste wijze installeren of door het
gebruik van een ander type dan welke aanbevolen door Yamaha.
http://music.yamaha.com/tyros2
Deksel

Een optionele harde schijf installeren
Appendix
222 Tyros2 gebruikershandleiding
5Bevestig het hardeschijfstation met de vier bijgeleverde schroeven aan de hardeschijfklep.
6Plaats de harde schijf en deksel (bij de harde schijf geleverd) terug in de Tyros2 zoals
aangegeven is in de illustratie.
7Bevestig de hardeschijfklep met de in stap 4 verwijderde schroeven.
8Plaats de deksel weer terug en bevestig deze met de vier schroeven die
u verwijderde in stap 3.
9Controleer of de geïnstalleerde harde schijf goed functioneert.
Deze twee schroeven moeten
het eerst worden vastgedraaid.
Zorg ervoor dat de onderkant van de harde schijf
naar boven is gericht. Kies al naar gelang van het
type hardeschijfstation dat u wilt installeren, de gaten
(A) of (B) om het hardeschijfstation te bevestigen.
* In deze illustratie worden de gaten (A) gebruikt.
Zorg ervoor de pinnen
niet te buigen.
Deze vier pinnen worden niet gebruikt.
Als de tab HD drive in de display Open/
Save verschijnt is de harde schijf in
orde. Als het station over meerdere
partities beschikt, zullen deze als
verschillende HD drive-tabs in de
display staan.
• Als u de harde schijf hebt
geïnstalleerd die al gebruikt was met
de PSR-9000/9000Pro/Tyros en u zet
de Tyros2 aan, dan kunt u onmiddellijk
de bestanden op de harde schijf
bekijken en de songbestanden van de
PSR-9000/9000Pro/Tyros gebruiken.
Om echter de stijl-, Multi Pad- en
Registration Memory-files van de
PSR-9000/9000Pro/Tyros goed te
kunnen gebruiken, is het nodig dat de
gegevens worden geconverteerd met
gebruikmaking van een computer en
de software File Converter (staat op
de bijgeleverde cd-rom).
OPMERKING

Appendix
223
Tyros2 gebruikershandleiding
De optionele DIMM's installeren
Door optionele DIMM's in de Tyros2 te installeren kunt u grote hoeveelheden voicegegevens opslaan die met de
functie Voice Creator zijn gemaakt. Dit gedeelte legt uit hoe u DIMM-geheugenmodules in de Tyros2 kunt installeren.
■ Compatibele DIMM's .................................................................................................................
De Tyros2 ondersteunt niet noodzakelijkerwijs alle in de handel verkrijgbare DIMM's. Yamaha kan de werking van
DIMM's die u aanschaft niet garanderen. Raadpleeg voordat u DIMM's aanschaft uw Yamaha-dealer of een geautoriseerde
Yamaha-distributeur (zie het overzicht achterin de gebruikershandleiding), of raadpleeg de volgende webpagina:
http://music.yamaha.com/tyros2
■ DIMM-type en DIMM-configuratie ............................................................................................
• Yamaha adviseert u DIMM's aan te schaffen die voldoen aan de JEDEC*-standaard. Voldoen aan deze standaard
garandeert echter niet dat de DIMM's goed zullen functioneren met de Tyros2.
* JEDEC (Joint Electron Device Engineering Council) bepaald standaarden voor aansluitingsconfiguraties in elektronische apparaten.
• Gebruik alleen 168pins-DIMM's met een capaciteit van 64, 128, 256 of 512 MB (gesynchroniseerde DRAM; PC100 of PC133).
• Gebruik alleen DIMM's die 38,2 mm of minder hoog zijn.
• Let er bij het installeren van DIMM's op dat ze in passende paren met dezelfde capaciteit worden geïnstalleerd. U kunt niet
slechts één module installeren en de tweede geheugenconnector leeg laten. Let er ook op dat allebei de DIMM's in het paar van
dezelfde fabrikant en hetzelfde type zijn. DIMM's van verschillende fabrikanten en configuraties werken mogelijk niet samen.
• Let er bij het aanschaffen op dat het DIMM-ontwerp niet meer dan 18 geheugenchips per module bevat. (DIMM's die
met meer dan 18 chips zijn opgebouwd functioneren niet goed op de Tyros2.)
■ DIMM-installatie.........................................................................................................................
Zorg dat u de juiste DIMM's en een kruiskopschroevendraaier hebt voordat u de volgende stappen uitvoert.
1Zet de Tyros2 uit en koppel het netsnoer los. Zorg er ook voor dat het
keyboard is losgekoppeld van alle andere externe apparaten.
2Leg de Tyros2 ondersteboven op een deken of andere zachte
ondergrond, zodat u tegen de bodemplaat van het instrument aankijkt.
3Verwijder de vier schroeven van de deksel.
• Raak nooit de metalen delen van een printplaat aan. Het
aanraken hiervan kan een slecht contact veroorzaken.
• Let op dat u de schroeven niet op een verkeerde plaats
erin draait, want u heeft ze allemaal nodig.
• Wees voorzichtig met statische elektriciteit. Ontlading
van statische elektriciteit kan de DIMM's of het
instrument beschadigen. Raak, om de kans op
statische elektriciteit te verminderen, voordat u de
DIMM's vastpakt, altijd eerst even een ongelakt en
ongeverfd metalen onderdeel of de aardingader van
een geaard apparaat aan.
• Gebruik nooit andere schroeven dan die in het
instrument zijn geïnstalleerd.
• Schakel, voordat u met het inbouwen begint, de stroom van de Tyros2 en van alle daaraan
aangesloten apparaten uit en trek hun stekkers uit het stopcontact. Verwijder daarna alle
verbindingskabels tussen de Tyros2 en andere apparaten. (Het netsnoer aangesloten laten,
kan resulteren in elektrische schokken. Andere kabels kunnen u hinderen tijdens het werk.)
• Let op dat u geen schroeven in het instrument laat vallen tijdens de installatiewerkzaamheden
(dit kan worden voorkomen door de harde schijf en de deksel niet boven het instrument te
houden terwijl u ze aan elkaar bevestigt). Als dit toch zou gebeuren, verwijder de schroeven
dan beslist voordat u het instrument aanzet. In het instrument losliggende schroeven kunnen
storingen of ernstige schade tot gevolg hebben. Indien het u niet lukt om een schroef eruit te
halen, raadpleeg dan uw Yamaha dealer.
• Installeer de optionele apparaten zorgvuldig, zoals in de procedure hieronder beschreven.
Het op onjuiste wijze installeren kan kortsluiting veroorzaken, wat kan leiden tot
onherstelbare schade en brandgevaar.
WAARSCHUWING LET OP
Deksel

De optionele DIMM's installeren
Appendix
224 Tyros2 gebruikershandleiding
4Plaats de twee DIMM's in de DIMM-connectors.
5Plaats de deksel die u in stap 3 hebt verwijderd in omgekeerde volgorde terug.
6
Controleer of de geïnstalleerde DIMM's goed functioneren.
Draai de Tyros2 weer om en steek het netsnoer weer in de AC INLET-aansluiting op het
achterpaneel en de stekker in het stopcontact. Zet het instrument aan en controleer de WAVE
RAMT in de pop-up PROPERTY van de functie Voice Creator (pagina 103). Als de DIMM's goed
zijn geïnstalleerd wordt de juiste hoeveelheid geheugenruimte in de display aangegeven.
■ DIMM's verwijderen..........................................................................................
168-pin DIMMs
Notch for alignment
Ejector
lever
Plaats voor de DIMM-installatie
DIMM-connector
De DIMM-modules in de connectors installeren
Let erop dat de DIMM-module goed is
uitgelijnd voordat u deze installeert.
Steek de DIMM verticaal in de
connector en zorg dat de palletjes
op één lijn liggen met de
uitsparingen.
Druk ze stevig aan totdat
ze op hun plaats klikken.
↑Achterpaneel
(Onderkant van de Tyros2)
Druk op het hefboompje
tot de DIMM loskomt.
Trek de DIMM verticaal
uit de connector.

Appendix
225
Tyros2 gebruikershandleiding
Problemen oplossen
PROBLEEM MOGELIJKE OORZAAK/OPLOSSING
Bij gebruik van een mobiele telef oon,
worden bijgeluiden gepr oduceerd.
Het gebruik van een mobiele telefoon in de nabijheid van de Tyros2 kan interferentie
veroorzaken. Zet om dit te voorkomen, de mobiele telefoon uit of gebruik hem wat
verder af van de Tyros2.
U krijgt geen geluid. • De RIGHT 1/RIGHT 2/RIGHT 3/LEFT voicevolume-instellingen in het BALANCE
pop-upvenster kunnen ook te laag ingesteld staan. Zorg ervoor dat de voicevolumes
zijn ingesteld op de geschikte niveaus (pagina 36).
• De Local Control functie kan zijn uitgeschakeld. Zorg ervoor dat Local Control aan
staat (pagina 215).
• De [MASTER VOLUME] knop of het voetvolume staat uit. Zet de [MASTER
VOLUME] knop en het voetvolume op een aangenaam luisterniveau.
• Zijn de gewenste toetsenbordparts aangezet? ([PART ON/OFF] knop—pagina 80)
•
Zijn de gewenste parts of kanalen aangezet? ([CHANNEL ON/OFF] knop—pagina 37)
•
Er is een hoofdtelefoon aangesloten op de hoofdtelefoonaansluiting. Haal de
hoofdtelefoon los.
• Er is een kabel aangesloten op één of meer van de LOOP SEND aansluitingen. Trek
de kabel(s) uit de LOOP SEND aansluiting(en).
• Is er een voetschakelaar aangesloten op de betreffende aansluiting (pagina 16)?
• De [FADE IN/OUT] knop (pagina 154) staat aan en heeft zijn eindpunt bereikt,
waardoor het geluid is uitgeschakeld. Druk op de [FADE IN/OUT] knop zodat het
lampje uitgaat.
• Controleer of de externe luidspreker correct is aangesloten.
• Is er een lege voice van de Custom Voice Bank geselecteerd (pagina 102) of is de
koppeling naar de Custom Voice Bank verbroken (pagina 108)?
De voice geselecteerd via de Open/Sa ve
display is niet te hor en.
Controleer of het geselecteerde gedeelte wel is aangezet (pagina 80).
Niet alle tegelijk ertijd gespeelde noten
klinken.
U overschrijdt waarschijnlijk de maximale polyfonie van de Tyros2. De Tyros2 kan tot
128 tegelijkertijd spelen, inclusief de noten voor voice RIGHT 2, voice RIGHT 3,
voice LEFT, de stijl, de song en multi pad. Wanneer de maximale polyfonie wordt
overschreden, zal de eerst gespeelde noot wegvallen om nieuw gespeelde noten te laten
klinken. Dit wordt 'last-note priority' genoemd.
Het stijlafspelen lijkt 'o ver te slaan' als het
toetsenbord wordt bespeeld.
De stijl of de song speelt niet af , zelfs niet
als er op de [START/STOP]-knop of
[PLAY/PAUSE]-knop wordt gedrukt.
Zorg ervoor de MIDI clock is ingesteld op 'INTERNAL' (pagina 215).
De Multi P ads spelen niet af , zelfs niet als
één v an de MULTI PAD knoppen wordt
ingedrukt.
De stijl start niet, zelfs niet als Synchr o
Start stand-by staat en er een toets w ordt
ingedrukt.
Wellicht probeert u de stijl te starten door in het rechterhandgedeelte van het
toetsenbord te spelen. Zorg ervoor dat u een toets bespeeld in het linkerhand (akkoord)
gedeelte van het toetsenbord om de stijl te starten met Synchro Start.
Alleen het ritmekanaal v an de stijl speelt. Zorg ervoor dat de [ACMP] is aangezet.
Bepaalde noten klink en op de v erkeerde
toonhoogte.
Zorg dat de Scale Tune waarde voor die noten op '0' staat (pagina 187).
Stijlakkoorden worden herkend ongeacht
het splitpunt of waar akkoorden worden
gespeeld op het toetsenbord.
Controleer of de vingerzettingsmode is ingesteld op 'Full Keyboard' of niet. Wanneer
de Full Keyboard vingerzettingsmode is geselecteerd, worden akkoorden over het
gehele toetsenbord herkend, ongeacht de splitpuntinstelling.
Het afspelen v an de song w ordt niet
gestart.
• Als het een song betreft waarop schrijfbeveiliging is toegepast (linksboven de
songnaam wordt 'Prot. 2 Edit' weergegeven), is het mogelijk dat de originele file zich
niet in dezelfde map bevindt. De song kan niet worden teruggespeeld, tenzij de
originele file (waarbij linksboven de naam van de song 'Prot.2 Orig' wordt
weergegeven) zich in dezelfde map bevindt.
• Als het een song betreft waarop schrijfbeveiliging is toegepast (linksboven de
songnaam wordt 'Prot. 2 Edit' weergegeven), is het mogelijk dat de originele filenaam
is gewijzigd. Hernoem de file naar de originele filenaam (zodat linksboven de
songnaam 'Prot.2 Orig' wordt weergegeven).
• Als het een song betreft waarop schrijfbeveiliging is toegepast (linksboven de
songnaam wordt 'Prot. 2 Edit' weergegeven), is het mogelijk dat de icoon van de file
is gewijzigd. Songs waarop schrijfbeveiliging is toegepast, kunnen niet worden
teruggespeeld als de icoon van de file van het origineel is gewijzigd.
• Mogelijk is de MIDI-clock ingesteld op 'EXTERNAL'. Zorg ervoor dat deze wordt
ingesteld op 'INTERNAL' (pagina 215).
Een audiosong kan niet w orden
gekopieerd of geknipt.
De bestandsnaam van de audiosong (die intern het bestandspad bevat) is wellicht te
lang. Maak de songnaam korter of kopieer/plak naar een bovenliggende map.

Problemen oplossen
Appendix
226 Tyros2 gebruikershandleiding
Er kan geen audiosong in de Playlist
worden geselecteerd, zelfs niet wanneer
die gege vens be vat.
Als u de bestandicoon wijzigt na toevoeging aan de Playlist, kan de song niet via de
Playlist worden herkend. Voeg het bestand opnieuw aan de lijst toe.
In de functie Hard Disk Recorder
verschijnt een f outmelding en de audio
kan niet op het geïnstalleerde
hardeschijfstation worden opgenomen.
De gegevens op het hardeschijfstation zijn gefragmenteerd en kunnen zo niet worden
gebruikt. Aangezien de Hard Disk Recorder geen defragmenteerfunctie kent, kan het
station alleen worden gedefragmenteerd door formatteren. Maak hiervoor eerst een
back-up van de gegevens naar een computer via de modus USB-opslag (pagina 67.
Formatteer vervolgens het station en kopieer ten slotte de gegeven terug naar het
station (weer via de modus USB-opslag). Het uitvoeren van deze kopieer/terugplaats-
handeling defragmenteert het station effectief, waardoor u deze weer kunt gebruiken.
De Vocal Harmony-effectgeluiden
vervormen of klinken ontstemd.
Het kan zijn dat uw zangmicrofoon vreemde geluiden oppikt, zoals het stijlgeluid van
de Tyros2. Met name basgeluiden kunnen de Vocal Harmony misleiden. U kunt dit als
volgt verhelpen:
• Zing zo dicht mogelijk bij de microfoon.
• Gebruik een richtingsgevoelige microfoon.
• Zet de MASTER VOLUME-, stijlvolume- of songvolumeregelaar lager.
• Houd de microfoon zo ver mogelijk bij de externe luidsprekers van het
instrument vandaan.
• Stel de Low band van de 3 Bands EQ functie in de MIC SETUP display in op een
lagere waarde (pagina 177).
Als een v oice w ordt gewijzigd, wordt het
daarvoor geselecteerde effect gewijzigd.
Dit is normaal, elke voice heeft zijn eigen geschikte voorgeprogrammeerde waarden
die automatisch worden opgeroepen als de corresponderende Voice Set parameters aan
staan (pagina 188).
Er is een klein v erschil in geluidskwaliteit
tussen de gespeelde noten op het toetsenbord.
Dit is normaal en is een gevolg van het samplingsysteem van de Tyros2.
Enkele v oices heb ben een loopinggeluid.
Er is wat ruis of vibrato merkbaar bij de
hogere toonhoogten, afhank elijk van
de voice.
Sommige v oices v erspringen een octaaf in
toonhoogte als er in de hoger e of lager e
registers gespeeld w ordt.
Sommige voices hebben een toonhoogtegrens die, als deze bereikt wordt, dit soort
toonhoogteverschuiving veroorzaakt. Dit is normaal.
Het stijlakkoord verandert niet wanneer u
een ander akk oord speelt of er wordt
helemaal geen akk oord herkend.
• Weet u zeker dat u op het linkerhandgedeelte van het toetsenbord speelt?
• Wellicht gebruikt u de 'Single-Finger' vingerzetting (pagina 153).
De aangege ven vrije geheugenruimte op de
disk komt niet o vereen met de werk elijkheid.
De aangegeven waarde is slechts een geschatte waarde.
De juiste harmony-noten w orden niet
geproduceerd door de Vocal Harmony-
functie.
Zorg ervoor dat u de juiste methode gebruikt om de harmonynoten aan te geven voor
de huidige Vocal Harmony-mode. Zie pagina 178.
De voice produceert overdreven ruis. Bepaalde voices ruisen, afhankelijk van het Filter (Harmonic Content/Brightness) of
de EQ instellingen van het Mixing Console Filter. Dit is een onvermijdelijk gevolg van
het klankopwekkings- en bewerkingssysteem van de Tyros2. Verander, om deze ruis te
verminderen, de bovengenoemde instellingen.
Het geluid klinkt v ervormd of ruist. • De MASTER VOLUME knop staat te hoog ingesteld.
• Dit kan veroorzaakt worden door de effecten. Probeer onnodige effecten uit te
schakelen, vooral distortion effecttypes.
• Sommige filterresonantie-instellingen in de Voice Set-display kunnen resulteren in
vervormd geluid.
• Is de gain (versterking) van de Low (lage) band te hoog ingesteld in de Master EQ
display (Mixing Console — pagina 184) ?
Er doet zich een 'fl anging' of
'verdubbeling' v an het geluid v oor.
• Staan zowel de parts RIGHT 1 als RIGHT 2 aan en is voor beide parts dezelfde voice
geselecteerd?
• Wanneer het MIDI signaal naar een sequencer loopt via de MIDI OUT van de
9000Pro en vandaar weer terug naar de MIDI IN van de Tyros2, is het verstandig om
Local Control (pagina 215) uit te zetten, om MIDI 'feedback' te voorkomen.
Het geluid is steeds iets v erschillend, elk e
keer als er toetsen w orden gespeeld.
De hoofddisplay verschijnt niet, zelfs niet
als het instrument w ordt aangezet.
Dit kan gebeuren als er een harddisk is geïnstalleerd in de Tyros2 Installatie van
sommige harddisks kan resulteren in een lange interval tussen het instrument aanzetten
en het verschijnen van de Main display.
De functie die aan het pedaal is
toegewezen werkt niet goed.
U kunt enkele functies aan het pedaal toewijzen —punch in/out van de Song/Hard Disk
Recorder (pagina's 122, 143), Registration Sequence (pagina 173) en vele functies via
de display Function (pagina 189). Als u meerdere functies aan het pedaal toewijst is de
prioriteitsvolgorde:
Punch in/out van Song of Hard Disk Recorder > Registration Sequence > Functies
PROBLEEM MOGELIJKE OORZAAK/OPLOSSING

Appendix
227
Tyros2 gebruikershandleiding
Verklarende woordenlijst
A
Aanslagsnelheid
Een parameter die onderdeel uitmaakt van de MIDI Noot-aan
boodschap die de snelheid waarmee de noot is ingedrukt tot
uitdrukking brengt.
Automatische begeleiding (stijlafspelen)
Een functie die voorgeprogrammeerde ritme, bas en
akkoorden genereert, in reactie op bepaalde gespeelde (of via
MIDI ontvangen) noten/akkoorden.
B
Besturingswijziging
Een set MIDI kanaalboodschappen die het besturen/regelen
van een grote verscheidenheid van geluidsparameters
mogelijk maakt, waaronder modulatie, pan, volume,
expressie, helderheid, effectdiepte en meer. Deze kunnen
worden aangepast met gebruikmaking van fysische regelaars,
zoals het modulatiewiel en de voetregelaar.
D
Depth
Verwijst naar de hoeveelheid of mate waarop een
parameterinstelling het originele geluid wijzigt.
E
Effect
Op de Tyros2 is een 'Effect' een verwerkingsblok dat het
uitgangsgeluid van de toongenerator van het instrument
verandert, met gebruikmaking van DSP (Digital Signal
Processing) schakelingen om het geluid op verscheidene
manieren te bewerken. De Tyros2 voorziet in twee types
effecten: de hierboven beschreven DSP effecten (zoals
Reverb, Chorus, DSP en DSP variatie) en andere effecten
(zoals Harmony/Echo , Initial Touch, Sustain en Poly/Mono).
Eventoverzicht
Een handig Song/stijl/Multi Pad Creator hulpmiddel dat alle
events in een song in chronologische volgorde (in maten,
tellen, clocks) zet en die het u mogelijk maakt gedetailleerd
wijzigingen in die events te maken.
F
Factory Reset
Refereert naar de originele, fabrieksgeprogrammeerde
instellingen van het User drivegeheugen, dat in het instrument
is geladen voordat het werd verscheept.
FlashROM
In tegenstelling tot een conventioneel ROM geheugen,
kan Flash ROM worden overschreven, zodat u uw eigen data
erin kunt bewaren.
G
Gate Time
Bij sequence opname bepaalt dit de daadwerkelijke tijdsduur
die een noot klinkt.
Als er de nootevents worden ingevoerd met Step Recording
(stapsgewijze opname) in de MIDI sequencer, wordt de Gate
Time vastgesteld als een procentuele waarde van de tijd van
een stap. Een instelling van ongeveer 50% produceert een
staccato geluid, waarden tussen ongeveer 80% en 90% geven
de normale nootlengte en een waarde van 100% geeft een
legato geluid.
K
Kloksignaal
[1]
Een eenheid voor nootresolutie voor MIDI sequencedata.
De sequencer bepaalt de afspeelpositie van de song of het
pattern (MIDI sequencedata) door gebruikmaking van de
volgende drie parameters: Maat, tel en clock.
[2]
Ook wel 'MIDI clock' genoemd en is als Systeem Realtime
Boodschap in MIDI gedefinieerd. Deze boodschap wordt
verzonden met een vaste interval (24 keer per 1/4 noot) om
aangesloten MIDI instrumenten te synchroniseren.
Op MIDI-sequencers kunt u selecteren of de interne clock als
clock voor de timing wordt gebruikt of dat de externe timing
clock, die wordt ontvangen via MIDI in, moet worden gebruikt.
Chorus
Één van de effecttypes.
Afhankelijk van het specifieke chorustype en de parameters,
kan dit een voice 'voller' laten klinken, alsof verscheidene
identieke instrumenten tegelijk hetzelfde spelen, of het kan
een voice meer warmte en diepte geven.
L
LFO
Een afkorting voor laag frequente oscillator, die een laag-
frequent signaal genereert in het toongeneratorblok.
Het signaal van de LFO kan worden gebruikt om de
toonhoogte, het filter en de amplitude te moduleren.
Moduleren van de toonhoogte geeft een vibrato effect,
moduleren van het filter geeft een wah-effect en moduleren
van de amplitude geeft een tremolo effect.
Linkerhandgedeelte van het toetsenbord
Het toetsgedeelte links van het splitpunt. Naast dat dit wordt
gebruikt voor het bespelen van de LEFT voice, kan het ook
worden gebruikt om de akkoorden te spelen en/of aan te
geven voor het stijlafspelen, alsook voor de Harmony en
Vocal Harmony effecten.
Lower
Een toetsenbordpart bespeeld via de linkerkant van het
toetsenbord van het splitpunt voor de voices in plaats van
LEFT. Deze part wordt niet beïnvloed door de aan/uit status
van de [ACMP] knop.

Verklarende woordenlijst
Appendix
228 Tyros2 gebruikershandleiding
N
Noot aan/uit
MIDI boodschappen die de gespeelde noten op een toetsenbord
of andere instrument vertegenwoordigen. Drukken op een toets
geeft een noot-aan boodschap, en er wordt een noot-uit
boodschap geproduceerd als de toets wordt losgelaten.
Noot-aan boodschappen bevatten een bepaald nootnummer
die overeenkomt met de toets die wordt ingedrukt, alsook een
aanslagsnelheidswaarde gebaseerd op hoe snel de toets is
ingedrukt.
P
Pad
Refereert naar de locatie van de mappen en files momenteel
aangeven in de LCD display.
Pop-up venster
Een 'klein' venster dat tijdelijk in de LCD display verschijnt.
Preset (vooraf ingesteld)
Voorgeprogrammeerde data die in het interne geheugen van
de Tyros2 zijn opgeslagen, toen deze de fabriek verliet. Er zijn
verscheidene soorten Preset data, zoals Preset voices, Preset
songs, Preset waves (golfvormen) — in tegenstelling tot User
data, die uw eigen originele gecreëerde data zijn .
Programmawijziging
Een MIDI kanaalboodschap die het voicenummer bepaalt
door een programmanummer aan te geven. Deze combineren
met een bankselectieboodschap maakt het u mogelijk elk van
de voices via MIDI te selecteren.
R
RAM
Een afkorting voor Random Access Memory (willekeurig
toegankelijk geheugen) dat zowel het lezen als schrijven van
data mogelijk maakt. Dit kan worden gebruikt voor de Edit
Buffer en de data die zijn gecreëerd door bewerken of opnemen.
Rechterhandgedeelte van het toetsenbord
Het toetsgedeelte rechts van het splitpunt, dat wordt gebruikt
om de RIGHT 1 – 3 voices te bespelen.
Reverb
Ook wel 'reverberation' (nagalm) genoemd. Dit refereert aan
de geluidsenergie in een kamer of afgesloten ruimte nadat het
oorspronkelijke geluid is gestopt. Gelijksoortig maar toch ook
verschillend van echo, is reverb het indirecte, verstrooide
geluid van reflecties via de muren en het plafond, die het
directe geluid vergezellen. De karakteristieken van dit
indirecte geluid zijn afhankelijk van de grootte van de kamer
of ruimte en de materialen en bekledingen in die ruimte.
Reverb Effecttypes gebruiken digitale signaal verwerking om
deze karakteristieken te simuleren.
Revoice
Een functie die de voice voor elke part of kanaal van de
geselecteerde stijl of song wijzigt naar één van de speciaal
gecreëerde voices van de Tyros2.
ROM
Een afkorting van 'Read Only Memory' (alleen-lezen geheugen)
Dit type geheugen kan wel worden uitgelezen, maar niet
worden beschreven of gewist. Alle preset data die met het
instrument wordt geleverd staat in ROM.
S
Songpositie
Verwijst naar de plaats in de songdata vanwaar het afspelen
moet worden gestart, is geëindigd of waar noten worden
ingevoerd tijdens stapsgewijs opnemen (step recording).
Dit wordt aangegeven in eenheden van Maat (Bar),
Tel, Clock.
U
Upper
Een toetsenbordpart bespeeld op het toetsenbord, rechts van
het splitpunt, voor de voices in plaats van RIGHT 1, 2 en 3.
User (gebruiker)
Verwijst naar de data die u creëert via de verscheidene
functies van de Tyros2.
Er zijn verscheidene types van User data, zoals User voices,
User songs, User waves — in tegenstelling tot Preset data,
die voorgeprogrammeerde data zijn, die zijn vastgelegd in
de Tyros2.
V
Vibrato
Een trillend, vibrerend geluid dat wordt geproduceerd door de
toonhoogte van de voice gelijkmatig te moduleren.

Appendix
229
Tyros2 gebruikershandleiding
Specificaties
Klankopwekking AWM dynamische stereosampling
Keyboard 61 toetsen (C1 - C6) met aanslaggevoeligheid/aftertouch)
LCD-display 640 X 480 pixels kleuren-LCD, VGA
Muzieknotatie, songteksten Ja
Text (tekst) Ja
RAM-capaciteit per tekst ongeveer 60 KB
Aanpasbare achtergrond Ja
Voice Polyfonie (max.) 128
Voiceselectie 504 voices (486 Normal + 18 Mega) + 10 Organ Flute
+ 480 XG-voices + 256 GM2-voices + 22 drumkits + 6 SFX-kits
(en GS-voices voor het afspelen van GS-songs)
MegaVoices (18 voices)
Small Strings, Large Strings, Brass, Tenor Sax, Trumpet, Nylon Guitar,
Solid Guitar 1/2, Steel Guitar, Hi String Guitar, 12Strings Guitar, Clean
Guitar, Overdrive, Distortion, Acoustic Bass, Finger Bass, Pick Bass,
Fretless Bass
Sweet! Voices (23 voices)
Jazz/Pop/Ballad TenorSax, Growl Sax, Tenor Sax, Alto Sax, Soprano
Sax, Jazz/Silver/Golden Trumpet, Cornet, Trumpet, Mute Trumpet,
Flugel Horn, Trombone, Violin, Harmonica, Mandolin, Oboe, Clarinet,
Flute, Pan Flute, Classical Flute
Live! Voices (58 voices)
Dynamic Strings, Spiccato, Dynamic Brass, Power Brass, French Horn,
Sax Section, Dynamic Steel Guitar, Grand Piano, Dynamic Nylon
Guitar, Gospel Choir, enz.
Live! Drums (9 drumkits)
Live! PowerKit 1/2, Live! Studio, Live! PowerKit 1/2, Live! Brush, Live!
Symphony, Live! PopLatin, Live! Cuban
Cool! Voices (39 voices)
Sparkle Stack, Curved Bars, Slide Solid, Clean Guitar, Jazz Guitar,
Power Lead, enz.
Organ Flutes! 10 presets
Super Articulation Voices (42 voices)
Concert Strings, Tremolo Bowing 1/2, Big Band Brass, Brass Fall f/mf,
Trumpet, Trumpet Shake1/2, Saxophone, Concert Guitar, Flamenco
Guitar, Steel Guitar, Warm Solid, Guitar Hero, Feedbacker, Magic Bell, enz.
Orkestratie Upper Right 1 – 3
Lower Linker
Split Left (standaardsplitpunt: F#2
Stijl (standaardsplitpunt: F#2)
Right 3 (standaardsplitpunt: G2)
Voice
uitbreidmogelijkheden
Functie Editor voor Voice-instellingen / Voice Creator met Wave Assign
Grootte voorgeïnstalleerd geheugen 4 MB
Toe te voegen
geheugen
Maximumgrootte 1024 MB (optioneel)
Sleuf 168pins-DIMM x 2
Hard Disk
Recorder
Besturing PLAY, PAUSE, STOP, REC, PREV, NEXT
Playlist Repeat, Sort, Shuffle, Marking
Bestandsindeling Wave (16-bits, 44,1 kHz, stereo)
Effecten Effectblokken Reverb/Chorus/DSP 6
Microfoon 1
Effecttypen Reverb/Chorus/DSP
Reverb : 34 presets + 3 users
Chorus : 30 presets + 3 users
DSP-effect voor stijl: 189 presets + 3 users
DSP-effect voor R1/R2/R3/Left: 189 presets + 10 users
DSP-effect voor microfoon: 189 presets + 10 users
Microfooneffecten Noise Gate x 1, Compressor x 1, 3-bands EQ x 1
Master EQ (5-bands)
5 presets +2 users
Master Compressor 5 presets +5 users
Part EQ (2-bands) 29 Parts (R1, R2, R3, Left, MultiPad, Stijl x 8, Song x 16)
Poly/mono ON/OFF
Vocal Harmony 60 presets + 10 users
Harmony/Echo 17 presets
Upper Octavering -1, 0, +1
Part Octavering -2, -1, 0, +1, +2
Pitch Bendwiel Beschikbaar
modulatiewiel Beschikbaar

Specificaties
Appendix
230 Tyros2 gebruikershandleiding
* De specificaties en beschrijvingen in deze gebruikershandleiding zijn uitsluitend voor informatieve doeleinden.
Yamaha Corp. behoudt zich het recht voor om producten of specificaties op elk gewenst moment zonder
voorafgaande kennisgeving te wijzigen of te modificeren. Aangezien specificaties, apparatuur en opties per locatie
kunnen verschillen, kunt u het beste contact opnemen met uw Yamaha-leverancier.
Begeleidingsstijl Begeleidingsstijlen 400 (11 categorieën)
Pro-stijlen 357
Session-stijlen 43
MegaVoice-stijlen (via presetstijlen gebruiken)
Vingerzetting Single Finger, Fingered, Fingered On Bass, Multi Finger, AI Fingered,
Full Keyboard, AI Full Keyboard
Besturing Intro x 3, Fill In x 4, Main x 4, Break x 1, Ending x 3, Fade In/Out,
Tap Tempo
Style Creator JA
OTS (One Touch Setting) 4 voor elke stijl (programmeerbaar)
OTS Link JA
Music Finder Preset (vooraf
ingesteld)
1835 records
Bewerken Programmeerbaar Tot 2500 records.
RAM-capaciteit per stijl ongeveer 120 KB
Song Vooraf ingestelde songs 5
Besturing PLAY, PAUSE, STOP, REC, FF, REW
Songpositiesprong 4 punten / Loop
Tracks 16
Guide Follow Lights, Any Key, Karao-Key, Vocal CueTIME
Speelhulptechnologie JA
Opnemen Quick Record, Multi Record, Step Record, Song Editing
Opnamekanalen 16
RAM-capaciteit per song ongeveer 300 KB
Multi Pad Preset (vooraf ingesteld) 120
Besturing Pad 1 – 4, Stop, Select
Tempo 5 – 500, Tap Tempo
Transponeren -12 – 0 – 12 (toewijsbaar toetsenbord/song/master)
Stemming 414,8 – 440 – 466,8 Hz
Directe internetverbinding Externe adapter (via USB TO DEVICE)
Geheugenapparaat Intern flashgeheugen voor user-station 3.2 MB
Hardeschijfstation (intern) 2,5-inch IDE (optioneel)
Opslagapparaten (via USB to DEVICE) USB-flashgeheugen, USB-hardeschijfstation, enz.
Registratie
Geheugen
Knoppen 8
Besturing Bank +/-, Regist Sequence, Freeze
Overige Demo JA
Taal voor display 5 talen (Engels, Duits, Frans, Spaans, Italiaans)
Direct Access JA
Stemmingstype 9 presets
Metronoom JA
Bussen USB TO HOST JA
USB TO DEVICE JA (2 aansluitingen: voor/achter)
MIDI MIDI A (IN/OUT), MIDI B (IN/OUT)
Besturing Foot Pedal 1 (Sustain) / 2 (S. Articulation) / 3 (Volume)
Functie toewijsbaar
Video Out NTSC / PAL composiet
RGB Out JA
Audio PHONES
Main Line Output (L/L+R, R)
Sub Output 1, Sub Output 2
Loop Send (L/L+R, R) / AUX Out (Level Fixed): keuzemogelijkheid
Loop Return (L/L+R, R) / Aux In
MIC / LINE IN (stereo)
voor optionele luidspreker To Satellite Speaker (L/R), To Sub Woofer (L/R)
Spanningsvoorziening AC INLET (netspanningsaansluiting)
Afmetingen [B x D x H] (inclusief muziekstandaard) 1140 x 450 x 137 mm (1140 x 536 x 371 mm)
Gewicht (inclusief muziekstandaard) 14,5 kg (15,5 kg)
Optionele
Accessoires
Speaker TRS-MS02
Hoofdtelefoon HPE-150/HPE-160/HPE-170
Voetschakelaar FC4/FC5
Voetregelaar FC7
MIDI-voetbesturing MFC-10
Diskdrive UD-FD01
Standaard (onderstel) L-7/L-7S

Appendix
231
Tyros2 gebruikershandleiding
Omgaan met de diskdrive (FDD) en diskettes
In dit instrument kan een optioneel diskettestation UD-FD01 worden geïnstalleerd. Hiermee kunt u de originele data
die u op het instrument heeft gecreëerd, opslaan op diskette en de data van diskette naar het instrument laden
Behandel de diskettes en de diskdrive met zorg. Volg de onderstaande belangrijke voorzorgsmaatregelen.
■Diskettecompatibiliteit
•Er kunnen 2DD- en 2HD-diskettes van 3,5 inch worden
gebruikt.
■Een diskette formatteren
•Als u problemen ondervindt met het gebruik van nieuwe, lege
diskettes of oude diskettes die met andere apparaten zijn
gebruikt, kan het zijn dat u ze moet formatteren. Zie voor
details over het formatteren van een diskette blz. 194. Houd
er rekening mee dat alle data op de diskette verloren gaan
door het formatteren. Zorg ervoor dat u van tevoren
controleert of de diskette geen belangrijke data bevat.
OPMERKING:
•Het kan zijn dat diskettes die op dit instrument geformatteerd zijn, in
hun huidige toestand wel of niet bruikbaar zijn op andere apparaten.
■Diskettes plaatsen/uitnemen
●Een diskette in de diskdrive plaatsen
•Houd de diskette zo dat het label van de diskette omhoog
gericht is en het sluitermechanisme naar voren, in de richting
van de diskettegleuf. Plaats de diskette zorgvuldig in de
opening, langzaam verder duwend tot het einde, waar deze op
zijn plaats klikt en waardoor de uitwerpknop naar buiten komt.
OPMERKING:
•Plaats nooit iets anders dan diskettes in de diskdrive. Andere
voorwerpen kunnen beschadiging van de diskdrive of diskettes
veroorzaken.
●Een diskette uitwerpen
•Nadat u hebt gecontroleerd of het instrument geen toegang
zoekt* tot de diskette (het lampje op het diskettestation is dan
uit), drukt u de uitwerpknop in de rechterbovenhoek van de
disksleuf helemaal in. Als de diskette uitgeworpen is, trekt u
deze helemaal uit de diskdrive. Als de diskette niet kan
worden uitgeworpen omdat deze blijft steken, probeert u
deze niet te forceren, maar probeert u in plaats daarvan de
uitwerpknop nogmaals in te drukken. U kunt ook proberen de
diskette weer terug te plaatsen en opnieuw uit te werpen.
* Toegang zoeken tot de diskette geeft een actieve handeling aan,
zoals het opnemen, afspelen of wissen van data. Als een diskette
wordt geplaatst terwijl het instrument aan staat, wordt er
automatisch toegang tot de diskette gezocht, aangezien het
instrument controleert of de diskette data bevat.
•Zorg ervoor dat u de diskette uit de diskdrive haalt voordat u
het instrument uitschakelt. Een diskette die gedurende
langere perioden in de diskdrive wordt gelaten, kan makkelijk
stof en vuil oppikken, die datalees- en -schrijffouten kunnen
veroorzaken.
■De lees-/schrijfkop reinigen
•Reinig de lees-/schrijfkop regelmatig. Dit instrument bevat
een precisie magnetische lees-/schrijfkop die na langdurig
gebruik een laag magnetische deeltjes vast kan houden,
die tenslotte lees_ en schrijffouten kunnen veroorzaken.
•Om de diskdrive in een optimaal werkende conditie te
houden, beveelt Yamaha het gebruik van een in de winkel
verkrijgbare koppenreinigingsdiskette (droge methode) aan
om ongeveer één keer per maand de kop te reinigen. Vraag
uw Yamaha-leverancier naar de beschikbaarheid van de
juiste koppenreinigingsdiskettes.
■Over diskettes
●Ga zorgvuldig met diskettes om en volg deze
voorzorgsmaatregelen:
•Plaats geen zware voorwerpen op de diskette, buig de
diskette niet en oefen er op geen enkele manier druk op uit.
Bewaar de diskettes altijd in hun beschermende doosjes als
ze niet worden gebruikt.
•Stel de diskette niet bloot aan direct zonlicht, extreme hoge
of lage temperaturen, buitensporige vochtigheid, stof of
vloeistoffen.
•Open het sluitermechanisme niet en raak het oppervlak van
de daadwerkelijke disk in de diskette niet aan.
•Stel de diskette niet bloot aan magnetische velden, zoals die
door televisies, luidsprekers, motors, etc., worden
geproduceerd, aangezien magnetische velden de data van
de diskette gedeeltelijk of geheel kunnen wissen, waardoor
deze onleesbaar wordt.
•Gebruik nooit een diskette met een verbogen
sluitermechanisme of behuizing.
•Plak niets anders dan de bijgeleverde labels op de diskette.
Let er ook op dat de labels op de juiste plaats worden geplakt.
●Om uw data te beveiligen (schrijfbeschermingsnokje):
•Schuif het schrijfbeveiligingsnokje van de diskette in de
'protect'-stand (vakje open) om te voorkomen dat er per
ongeluk belangrijke data worden gewist. Zorg er bij het
opslaan van data voor dat het schrijfbeveiligingsnokje van de
diskette is ingesteld op de 'overwrite'-stand (vakje dicht).
●Databack-up
•Om uw data optimaal veilig te stellen, beveelt Yamaha aan
om van belangrijke data twee kopieën op verschillende
diskettes te bewaren. Hierdoor heeft u zelfs nog een kopie
als een van de diskettes beschadigd of kwijt is.
•Werp de diskette niet uit of zet het instrument zelf niet uit
terwijl er toegang tot de diskette wordt gezocht. Dit kan niet
alleen resulteren in het verloren gaan van data op de diskette,
maar ook in beschadiging van de diskdrive.
LET OP
Write protect
schuifje ON
(geblokkeerd of
beveiligd tegen
schrijven)
Write protect
schuifje OFF (niet
geblokkeerd of
schrijven mogelijk)

Appendix
232 Tyros2 gebruikershandleiding
Numbers
3BAND EQ ............................... 177
A
Aanslaggevoeligheid .................... 91
Aanslagsnelheid ......................... 210
Aansluitingen......................... 16, 17
AC INLET (netsnoeraansluiting) .... 17
Accent Type............................... 164
ACMP ....................................... 81
ACMP (automatische begeleiding).... 31
After Touch ............................... 210
Aftertouch........................... 87, 191
AI Fingered ............................... 153
AI Full Keyboard
(AI volledig toetsenbord)........... 153
Amplitude .................................. 92
Any Key .................................... 49
APPEND .................................. 172
ARABIC................................... 188
ASSEMBLY................. 83, 159, 163
ASSIGN ................................... 192
ASSIGNABLE FOOT PEDAL....... 16
AT ........................................... 216
Attack ....................................... 93
AUTO FILL-IN...................... 34, 81
AUX IN..................................... 17
AUX OUT.................................. 17
B
Back-up .................................... 196
BALANCE....................... 36, 46, 82
Bank ......................................... 53
Bar Clear (maat wissen) ............... 165
Bar Copy (maat kopiëren)............. 165
BASIC................................ 83, 161
Basisbediening............................ 68
BASS ........................................ 82
BASS HOLD ............................. 190
Beat (tel)............................ 125, 127
Beat Converter ........................... 164
Begeleiding ................................ 31
Bericht....................................... 69
Bestemming .............................. 124
Besturingswijziging .................... 210
Bookmarks................................ 202
BREAK................................ 34, 81
Brightness (helderheid).......... 92, 180
Bron......................................... 124
C
CC........................................... 216
CD-ROM ..................................... 6
CHANNEL ................................ 83
CHANNEL (kanaal).................... 123
CHANNEL ON/OFF............... 37, 82
CHANNEL ON/OFF
(kanaal aan/uit)......................... 46
Channel Transpose
(kanaaltransponering) ............... 124
CHORD....................... 83, 152, 166
CHORD (akkoord)...................... 125
CHORD DETECT....................... 82
CHORD FINGERING.................. 82
CHORD FINGERING
(akkoordvingerzetting).............. 153
Chord Match
(akkoordaanpassing)........... 38, 170
CHORD NOTE ONLY
(alleen akkoordnoten) ............... 192
Chord Tutor (akkoordleraar) ......... 152
Chordal .................................... 178
Chorus...................................... 181
Clock (kloksignaal).............. 125, 127
CMP .................................. 82, 185
Compressor ............................... 178
Computer................................... 66
CONFIG............................. 82, 193
Control Change
(besturingswijziging)................ 132
CONTROLLER .......................... 82
Cool!-voices ............................... 86
Current (huidige) ........................ 119
Cursor ....................................... 79
CUSTOM VOICE....................... 196
Custom Voice Bank Edit ............... 83
Custom Voice Edit via pc .............. 83
Custom!-voices ........................... 86
Customvoice.......................... 85, 94
CustomWA!-voices...................... 86
Cut (knippen) ............................. 74
Cutoff Frequency (afsnijfrequentie). 92
D
Data downloaden........................ 201
DATA ENTRY (gegevensinvoer) .... 68
Decay........................................ 93
Delay (vertraging) ....................... 93
DEMO ................................. 24, 81
Depth (diepte)............................. 93
DIGITAL
RECORDING..... 83, 159, 161, 169
DIGITAL RECORDING
(digitaal opnemen) ................... 121
DIMM-installatie........................ 223
Direct Access (directe toegang) ...... 70
Diskdrive .................................. 231
Diskette .................................... 231
DORIAN .................................. 166
Drumkit..................................... 85
Drums ....................................... 86
DSP ................................ 39, 83, 87
DSP VARIATION............ 39, 87, 190
DSP1-6..................................... 181
DSP-type ................................... 90
Dynamische processor................. 163
E
Echotypen................................. 192
EDIT.................................. 83, 170
Een harde schijf installeren........... 221
EFFECT ................. 81, 82, 175, 181
EG............................................ 93
Eigenaarsnaam........................... 195
ENDING ....................... 34, 81, 190
ENTER ..................................... 68
Envelope Generator...................... 93
EQ..................................... 82, 184
EQUAL TEMPERAMENT .......... 188
Equalizer .................................. 184
ESEQ....................................... 212
Eventoverzicht... 121, 125, 127, 162, 170
exclusieve berichten .................... 210
EXIT......................................... 69
Index

Index
Appendix
233
Tyros2 gebruikershandleiding
F
Factory Reset............................. 196
FADE IN TIME.......................... 193
FADE IN/OUT... 35, 81, 154, 190, 193
FADE OUT HOLD TIME ............ 193
FADE OUT TIME ...................... 193
FF (snel vooruit).............. 43, 81, 117
File (bestand).............................. 71
FILE ACCESS ............................ 81
FILE ACCESS (bestandstoegang)... 156
FILL BREAK ............................ 190
FILL DOWN ............................. 190
FILL SELF................................ 190
FILL UP ................................... 190
FILL-IN..................................... 34
FILTER ......................... 82, 92, 180
Fine ......................................... 164
FINGERD/FING ON BASS ......... 190
Fingered ................................... 153
Fingered On Bass ....................... 153
Follow Lights......................... 49, 50
FOOT PEDAL ..................... 82, 189
Footage (voetmaat) ...................... 89
Formatteren ............................... 194
FREEZE ........................ 54, 82, 173
Full Keyboard
(volledige toetsenbord).............. 153
Functieboom............................... 81
FUNCTION ........................ 82, 187
G
Gedeelte ................................... 179
GLIDE ..................................... 189
GM........................................... 85
GM2 ......................................... 85
GROOVE............................ 83, 163
GS ........................................... 212
GUIDE................................. 49, 81
H
HARD DISK RECORDER (opnemen
op hardeschijfstation)..... 59, 83, 135
Harmonic Content (harmonische
inhoud) ............................ 92, 180
HARMONIC MINOR ................. 166
HARMONY/ECHO .. 39, 83, 190, 191
Harmony-modus.......................... 48
Harmony-typen .......................... 192
HDR PLAY/PAUSE .................... 190
HD-station ................................. 29
HD-station (hardeschijfstation)....... 71
Herhaling.................................. 170
HIGH KEY ........................ 160, 167
Hoofddisplay .............................. 22
I
IDC (Internet Direct Connection)... 197
INDIVIDUAL LOAD............ 83, 104
INITIAL TOUCH................... 83, 87
INITIAL TOUCH (aanslag)........... 39
INPUT VOLUME............ 47, 81, 175
Insertie-effect............................. 182
Internetinstellingen ..................... 205
Internetinstellingen initialiseren..... 208
Internetverbinding ...................... 197
INTRO ................................. 34, 81
J
Jump (springen) .......................... 44
Jump Marker (sprongmarker)........ 117
K
Kanaalboodschap........................ 210
Karao-key .................................. 49
Kbd. Vel (toetsaanslag) ................ 128
Key Signature (toonsoort)...... 113, 133
Keyboard Transpose
(toetsenbordtransponering) ......... 88
Kloksignaal ............................... 215
Kopiëren .................................... 74
L
Language (taal) .......................... 119
LCD................................... 68, 188
LCD-contrast.............................. 21
LCD-knoppen............................. 68
LEFT ............................ 27, 80, 190
Left Hold (links vasthouden).......... 84
Lengte....................................... 90
LFO.......................................... 92
LIBRARY LOAD........................ 83
LIBRARY LOAD
(bibliotheek laden) ................... 106
LIBRARY SAVE......................... 83
LIBRARY SAVE
(bibliotheek opslaan) ................ 108
LINE IN .................................... 17
LINE OUT..................... 17, 82, 185
Live!Drums-voices ...................... 86
Live!SFX-voices ......................... 86
Live!-voices ............................... 86
Local Control (Lokale besturing)... 215
LOOP ....................................... 81
LOOP (lus) ........................... 43, 44
Loop End Marker (loopeindmarker)... 117
Loop Recording (lusopname)........ 160
LOOP RETURN ......................... 17
LOOP SEND.............................. 17
Lower ...................................... 215
Luidspreker ................................ 18
LYRICS.............................. 83, 188
LYRICS (songteksten)................. 114
LYRICS PAGE +........................ 190
LYRICS/TEXT ............. 81, 114, 115
M
MAIN ...................................... 190
MAIN (LINE OUT)..................... 17
MAIN aansluitingen.................... 186
Main Picture (algemene illustratie) ... 71
Main Picture (illustratie voor
de hoofddisplay)...................... 195
MAIN VARIATION................ 34, 81
Map .......................................... 71
Marker ............................... 44, 133
Master Compressor.............. 181, 185
Master EQ.......................... 181, 184
Master Transpose
(totaaltransponering) ................. 88
MASTER TUNE.................. 82, 187
MASTER VOLUME............... 20, 81
Maximale polyfonie ..................... 86
MEAN-TONE ........................... 188
Measure (maat) ................... 125, 127
MEDIA .............................. 83, 194
Megavoice.................................. 86
MELODIC MINOR .................... 166
MEMORY ............................ 52, 82
Memory Drive (geheugenstations) .. 70

Index
Appendix
234 Tyros2 gebruikershandleiding
Message Switch
(boodschappenschakelaar) ......... 215
Meta Event................................ 133
Metronoom.......................... 81, 193
MFC10.......................... 16, 82, 217
MIC ................................... 17, 175
MIC SETTING ........................... 81
MIC/LINE IN ............ 17, 47, 81, 175
Microfoon ........................... 47, 175
MIDI.................................. 82, 210
MIDI A (IN/OUT) ....................... 16
MIDI B (IN/OUT) ....................... 16
MIDI-kanaal.............................. 211
MIDI-set-up ............................... 71
MIDI-setup................................ 196
MIDI-template (sjabloon)....... 71, 214
Mix.......................................... 124
MIXING CONSOLE............. 82, 179
MODULATION-wiel .............. 83, 88
MODULATION-wiel
(modulatiewiel) .......... 92, 190, 191
Modus ....................................... 90
Monitor .................................... 116
MONO ...................... 39, 83, 87, 91
Multi Assign .............................. 192
Multi Finger .............................. 153
Multi Pad ....................... 38, 71, 169
MULTI PAD CONTROL .. 38, 82, 169
Multi Pad-bank............................ 71
Multi Recording .......................... 57
Music Finder ........... 40, 71, 171, 196
Muziekstandaard .................... 14, 19
N
Naam ........................................ 76
NATURAL MINOR .................... 166
New Song (nieuwe song).......... 55, 57
Next/Cancel (volgende/annuleren) ... 118
Noise Gate ................................ 178
Noot Aan .................................. 210
Noot Uit.................................... 210
Nootnaam .................................. 84
Nootnummer.............................. 210
Noottransponering ...................... 160
Normalize (normaliseren)............. 143
Note (noot)................................ 132
Note Limit (nootlimiet)......... 160, 167
Note Name (nootnaam)................ 113
NTR.................................. 160, 166
NTSC........................................ 16
NTT.................................. 160, 166
O
Octave................................ 27, 180
Octavering.................................. 91
ONE TOUCH SETTING ....... 36, 155
Open/Save-display ............. 29, 72, 77
Opnemen ................................... 55
Opslaan ..................................... 75
Organ Flutes..................... 28, 85, 89
Organ Flutes!-voices .................... 86
Organ Type (orgeltype)................. 89
OTS .................................. 155, 190
OTS LINK .......................... 81, 155
OTS Link Timing ....................... 157
OVER ................................ 47, 175
Overdub Recording
(overdub opname) .................... 160
OWNER ............................. 83, 195
P
P.A.T. ........................................ 81
P.A.T. (speelhulptechnologie)........ 120
Pad ........................................... 78
PAL .......................................... 16
Panpot ...................................... 180
PARAMETER ..................... 83, 165
Parameter Lock .......................... 193
Part EQ..................................... 181
PART ON/OFF............ 25, 80, 83, 84
Part On/Off (partij aan/uit)............ 158
PART SELECT ................. 25, 83, 84
Partinstellingen .......................... 180
PB ........................................... 216
PC ........................................... 216
PEDAL PUNCH IN/OUT ............ 122
PERCUSSION........................... 190
Phrase Mark (frasemarkering) ... 117, 119
PITCH BEND............................ 190
Pitch Bend ................................ 210
Pitch Bendbereik ........................ 180
PITCH BEND-wiel................. 83, 88
Plakken ..................................... 74
PLAY/PAUSE............................. 83
Playlist ..................................... 147
Poly ..................................... 87, 91
Poly/mono ................................. 87
Polyfonie ................................... 86
PORTAMENTO......................... 189
Portamento................................. 87
Portamento Time
(portamentotijd) ................ 91, 180
POWER ON/OFF.............. 20, 22, 81
Preset-station.............................. 71
Presetstation ............................... 29
Program Change
(programmawijziging) .............. 132
Programmawijziging ................... 210
Property (eigenschap)............ 77, 136
Property (eigenschappen).............. 65
PUNCH IN AT........................... 122
Punch In/Out ............................. 121
PUNCH OUT AT ....................... 122
PURE MAJOR .......................... 188
PURE MINOR........................... 188
PYTHAGORIAN ....................... 188
Q
Quantize ................................... 123
Quick Recording (snelopname) ...... 55
Quick Start (snel starten).............. 119
R
Random (willekeurig).................. 119
Realtime boodschap .................... 210
Realtime Recording .................... 121
REC................................ 55, 81, 83
REC END................................. 122
REC MODE ........................ 83, 122
REC START.............................. 122
RECEIVE .................................. 82
Receive Transpose ...................... 215
RECORD............................ 83, 169
Record (Music Finder)........... 40, 171
Regelaars .............................. 14, 15
REGIST BANK ..................... 53, 82
REGISTRATION
MEMORY .................. 52, 82, 173

Index
Appendix
235
Tyros2 gebruikershandleiding
REGISTRATION MEMORY
CONTENTS ....................... 52, 82
Registration Memory-bank ............ 71
Registration Sequence ........... 54, 173
Release...................................... 93
Repeat (herhaaldelijk).................. 119
Repeat Folder (herhalingsmap)...... 119
Repertoire .................................. 33
REPLACE................................. 172
REPLACE ALL.......................... 122
Resonance (resonantie) ................. 92
Respons ..................................... 90
Reverb...................................... 181
REW (terugspoelen)......... 43, 81, 117
RGB OUT.................................. 16
RIGHT 1........................ 25, 80, 190
RIGHT 2........................ 26, 80, 190
RIGHT 3............................. 80, 190
rit.............................................. 34
ROOT FIXED............................ 166
ROOT TRANS........................... 166
Rotary Speaker Speed
(draaiende luidsprekersnelheid) ... 89
RTR .................................. 160, 167
S
S. ARTICULATION.............. 16, 190
S. Articulation!-voices .................. 86
SCALE TUNE ..................... 82, 187
SCORE...................................... 81
SCORE (notatie) ........................ 112
SCORE PAGE +......................... 190
SCREEN OUT..................... 82, 188
Search (zoeken)........................... 41
Sectie ........................................ 34
Section Set ................................ 158
SELECT ............................... 82, 83
SELECTEER.............................. 38
Sequence-indeling....................... 212
SETTING .................................. 83
Setup (instellen) ......................... 124
SFX .......................................... 86
SIGNAAL........................... 47, 175
Single Finger ............................. 153
Sleep Time ................................ 194
SMF......................................... 212
SOFT ....................................... 189
SONG ................ 43, 71, 78, 81, 112
Song Auto openen....................... 194
Song Auto Revoice ..................... 181
SONG CONTROL....................... 43
SONG CREATOR ................ 83, 121
SONG SETTING ........................ 82
SONG SETTING (songinstelling)... 118
Song Transpose (songtransponering)... 88
Songpositie ............................... 117
Songpositiemarker ............... 117, 133
Songtekstachtergrondillustratie....... 71
SOSTENUTO............................ 189
Source Chord (bronakkoord) ... 160, 166
Source Pattern (bronpatroon) ........ 160
Source Root (brongrondtoon) ... 160, 166
SP (songpositie) ..................... 43, 81
Speaker.............................. 193, 219
SPEED ..................................... 192
speelhulptechnologie................... 120
Splitpunt ........................ 31, 80, 158
START/STOP ...................... 81, 215
Stemming........................... 180, 187
Step Recording
(stapsgewijs opnemen).............. 121
STOP .............................. 81, 82, 83
Stop Accompaniment
(stop begeleiding) .................... 157
Stop begeleiding.......................... 33
STRENGTH.............................. 123
STYLE (stijl)...... 31, 71, 81, 152, 156
STYLE CONTROL ................ 34, 81
STYLE CREATOR............... 83, 159
Style Touch ............................... 157
SUB.......................................... 17
SUB aansluitingen ...................... 186
Super Articulation........................ 86
SUSTAIN ........... 16, 39, 83, 87, 189
Sweet!-voices ............................. 86
Swing....................................... 164
SYNC START .... 31, 80, 81, 155, 190
SYNC STOP ........... 35, 81, 155, 190
Synchro Stop-venster .................. 157
SYS/EX.............................. 83, 215
systeemeffect ............................. 182
Systeemeigen bericht................... 210
Systeemexclusieve Boodschap ...... 210
Systeemset-up............................. 71
Systeemsetup............................. 196
SYSTEM............................ 82, 215
SYSTEM RESET................. 83, 196
T
Taal ................................... 23, 195
TAB .......................................... 69
TALK................................. 81, 190
Talk Setting (Spreekinstelling) ...... 177
Tap .................................... 35, 154
TAP TEMPO ................ 81, 154, 190
Tekens invoeren .......................... 76
Tekens invoeren (Rechtstreekse
internetverbinding)................... 199
TEMPO................ 81, 133, 154, 158
Text (tekst)................................ 115
TEXT PAGE +........................... 190
Time Signature (maatsoort) .......... 133
TO DEVICE............................... 16
TO HOST .................................. 16
TO LEFT SPEAKER ................... 17
TO RIGHT SPEAKER ................. 16
TO SUB WOOFER...................... 17
Toetsenbord...................... 14, 80, 87
Toetsenbordpartij.................. 84, 179
TOUCH LIMIT.......................... 192
TRANSMIT ........................ 82, 215
TRANSMIT CLOCK
(clock versturen)...................... 215
TRANSPOSE
(transponeren).............. 81, 88, 180
TRANSPOSE ASSIGN
(transponeertoewijzing)............. 191
Trefwoord .................................. 41
TRIM........................................ 17
TUNE ....................................... 82
U
Upper....................................... 215
UPPER OCTAVE .............. 27, 83, 88
USB.......................................... 16
USB-......................................... 16
USB TO DEVICE ............. 15, 16, 64
USB TO HOST...................... 16, 66

Index
Appendix
236 Tyros2 gebruikershandleiding
USB-opslagapparaat..................... 64
USB-station........................... 29, 71
User Master Compressor ........ 71, 185
User Master EQ.................... 71, 184
USER-effect ....................... 183, 196
User-effect (gebruikerseffect)......... 71
User-station (gebruikersstation) ... 29, 71
UTILITY ............................ 82, 193
V
Verklarende woordenlijst internet... 209
Versienummer............................ 195
Verwijderen ......................... 75, 123
VH TYPE SELECT .............. 81, 175
VH TYPE SELECTIE .................. 48
Vibrato ...................................... 93
Vibrato Depth ............................. 89
Vibrato On/Off ............................ 89
Vibrato Speed (vibratosnelheid)...... 90
VIDEO OUT ....................... 16, 188
VIEW (beeld) ............................. 77
Vingerzetting ............................. 152
Vocal Cue Time...................... 49, 51
VOCAL HARMONY .. 48, 81, 181, 190
Vocal Harmony mode .................. 178
Vocal Harmony Type .................... 48
Vocoder .................................... 178
Voetschakelaar ........................... 189
Voetvolume ............................... 189
VOICE ................. 25, 71, 83, 84, 85
VOICE CREATOR ................. 83, 95
Voice Editor............................... 111
VOICE EFFECT ............... 39, 83, 87
VOICE SET............... 82, 89, 91, 188
Voice-informatie.......................... 25
Voicenummer............................. 193
Voicetoewijzingsindeling.............. 212
VOL/VOICE........................ 82, 180
VOLUME .......... 16, 90, 91, 189, 192
W
WAVE IMPORT ..................... 83, 94
X
XG............................................ 85

Tyros2 Owner’s Manual
Limited Warranty
90 DAYS LABOR 1 YEAR PARTS
Yamaha Corporation of America, hereafter referred to as Yamaha, warrants to the original consumer of a product included in the categories listed
below, that the product will be free of defects in materials and/or workmanship for the periods indicated. This warranty is applicable to all models
included in the following series of products:
DIGITAL WORKSTATION
If during the first 90 days that immediately follows the purchase date, your new Yamaha product covered by this warranty is found to have a defect
in material and/or workmanship, Yamaha and/or its authorized representative will repair such defect without charge for parts or labor.
If parts should be required after this 90 day period but within the one year period that immediately follows the purchase date, Yamaha will, subject
to the terms of this warranty, supply these parts without charge. However, charges for labor, and/or any miscellaneous expenses incurred are the
consumers responsibility. Yamaha reserves the right to utilize reconditioned parts in repairing these products and/or to use reconditioned units as
warranty replacements.
THIS WARRANTY IS THE ONLY EXPRESS WARRANTY WHICH YAMAHA MAKES IN CONNECTION WITH THESE PROD-
UCTS. ANY IMPLIED WARRANTY APPLICABLE TO THE PRODUCT, INCLUDING THE WARRANTY OF MERCHANT ABILITY
IS LIMITED TO THE DURATION OF THE EXPRESS WARRANTY. YAMAHA EXCLUDES AND SHALL NOT BE LIABLE IN ANY
EVENT FOR INCIDENTAL OR CONSEQUENTIAL DAMAGES.
Some states do not allow limitations that relate to implied warranties and/or the exclusion of incidental or consequential damages. Therefore, these
limitations and exclusions may not apply to you.
This warranty gives you specific legal rights. You may also have other rights which vary from state to state.
CONSUMERS RESPONSIBILITIES
If warranty service should be required, it is necessary that the consumer assume certain responsibilities:
1. Contact the Customer Service Department of the retailer selling the product, or any retail outlet authorized by Yamaha to sell the product for
assistance. You may also contact Yamaha directly at the address provided below.
2. Deliver the unit to be serviced under warranty to: the retailer selling the product, an authorized service center, or to Yamaha with an explanation
of the problem. Please be prepared to provide proof purchase date (sales receipt, credit card copy, etc.) when requesting service and/or parts
under warranty.
3. Shipping and/or insurance costs are the consumers responsibility.* Units shipped for service should be packed securely.
*Repaired units will be returned PREPAID if warranty service is required within the first 90 days.
IMPORTANT: Do NOT ship anything to ANY location without prior authorization. A Return Authorization (RA) will be issued that has
a tracking number assigned that will expedite the servicing of your unit and provide a tracking system if needed.
4. Your owners manual contains important safety and operating instructions. It is your responsibility to be aware of the contents of this manual and
to follow all safety precautions.
EXCLUSIONS
This warranty does not apply to units whose trade name, trademark, and/or ID numbers have been altered, defaced, exchanged removed, or to fail-
ures and/or damages that may occur as a result of:
1. Neglect, abuse, abnormal strain, modification or exposure to extremes in temperature or humidity.
2. Improper repair or maintenance by any person who is not a service representative of a retail outlet authorized by Yamaha to sell the product, an
authorized service center, or an authorized service representative of Yamaha.
3. This warranty is applicable only to units sold by retailers authorized by Yamaha to sell these products in the U.S.A., the District of Columbia,
and Puerto Rico. This warranty is not applicable in other possessions or territories of the U.S.A. or in any other country.
Please record the model and serial number of the product you have purchased in the spaces provided below.
Model___________________________ Serial #________________________________ Sales Slip #________________________________
Purchased from____________________________________________________________ Date______________________________________
(Retailer)
YAMAHA CORPORATION OF AMERICA
Electronic Service Division
6600 Orangethorpe Avenue
Buena Park, CA 90620
KEEP THIS DOCUMENT FOR YOUR RECORDS. DO NOT MAIL!

Tyros2 Owner’s Manual
1. IMPORTANT NOTICE: DO NOT MODIFY THIS UNIT!
This product, when installed as indicated in the instructions con-
tained in this manual, meets FCC requirements. Modifications not
expressly approved by Yamaha may void your authority, granted by
the FCC, to use the product.
2. IMPORTANT: When connecting this product to accessories and/
or another product use only high quality shielded cables. Cable/s
supplied with this product MUST be used. Follow all installation
instructions. Failure to follow instructions could void your FCC
authorization to use this product in the USA.
3. NOTE: This product has been tested and found to comply with the
requirements listed in FCC Regulations, Part 15 for Class “B” digital
devices. Compliance with these requirements provides a reason-
able level of assurance that your use of this product in a residential
environment will not result in harmful interference with other elec-
tronic devices. This equipment generates/uses radio frequencies
and, if not installed and used according to the instructions found in
the users manual, may cause interference harmful to the operation
of other electronic devices. Compliance with FCC regulations does
* This applies only to products distributed by YAMAHA CORPORATION OF AMERICA. (class B)
not guarantee that interference will not occur in all installations. If
this product is found to be the source of interference, which can be
determined by turning the unit “OFF” and “ON”, please try to elimi-
nate the problem by using one of the following measures:
Relocate either this product or the device that is being affected by
the interference.
Utilize power outlets that are on different branch (circuit breaker or
fuse) circuits or install AC line filter/s.
In the case of radio or TV interference, relocate/reorient the
antenna. If the antenna lead-in is 300 ohm ribbon lead, change the
lead-in to co-axial type cable.
If these corrective measures do not produce satisfactory results,
please contact the local retailer authorized to distribute this type of
product. If you can not locate the appropriate retailer, please con-
tact Yamaha Corporation of America, Electronic Service Division,
6600 Orangethorpe Ave, Buena Park, CA90620
The above statements apply ONLY to those products distributed by
Yamaha Corporation of America or its subsidiaries.
FCC INFORMATION (U.S.A.)
IMPORTANT NOTICE FOR THE UNITED KINGDOM
Connecting the Plug and Cord
IMPORTANT. The wires in this mains lead are coloured in accordance
with the following code:
BLUE : NEUTRAL
BROWN : LIVE
As the colours of the wires in the mains lead of this apparatus may not
correspond with the coloured makings identifying the terminals in your
plug proceed as follows:
The wire which is coloured BLUE must be connected to the terminal
which is marked with the letter N or coloured BLACK.
The wire which is coloured BROWN must be connected to the termi-
nal which is marked with the letter L or coloured RED.
Making sure that neither core is connected to the earth terminal of the
three pin plug.
• This applies only to products distributed by Yamaha-Kemble Music (U.K.) Ltd. (2 wires)
CAUTION: TO PREVENT ELECTRIC SHOCK, MATCH WIDE
BLADE OF PLUG TO WIDE SLOT, FULLY INSERT.
ATTENTION: POUR ÉVITER LES CHOCS ÉLECTRIQUES,
INTRODUIRE LA LAME LA PLUS LARGE DE LA FICHE DANS LA
BORNE CORRESPONDANTE DE LA PRISE ET POUSSER
JUSQU’AU FOND.
• This applies only to products distributed by Yamaha Canada Music Ltd. (polarity)
• Ceci ne s’applique qu’aux produits distribués par Yamaha Canada Musique Ltée.
This product contains a high intensity lamp that contains
a small amount of mercury. Disposal of this material
may be regulated due to environmental considerations.
For disposal information in the United States, refer to
the Electronic Industries Alliance web site:
www.eiae.org
(mercury)* This applies only to products distributed by
YAMAHA CORPORATION OF AMERICA.
* This applies only to products distributed by
YAMAHA CORPORATION OF AMERICA.
COMPLIANCE INFORMATION STATEMENT
(DECLARATION OF CONFORMITY PROCEDURE)
Responsible Party : Yamaha Corporation of America
Address : 6600 Orangethorpe Ave., Buena Park,
Calif. 90620
Telephone : 714-522-9011
Type of Equipment : DIGITAL WORKSTATION
Model Name : Tyros2
This device complies with Part 15 of the FCC Rules.
Operation is subject to the following conditions:
1) this device may not cause harmful interference, and
2) this device must accept any interference received including interfer-
ence that may cause undesired operation.
See user manual instructions if interference to radio reception is
suspected.
(FCC DoC)

For details of products, please contact your nearest Yamaha
representative or the authorized distributor listed below.
Neem voor gedetailleerde productinformatie contact op met de
dichtsbijzijndeYamaha-vertegenwoordiger of de onderstaande geau-
toriseerde Yamaha-distributeur.1
CANADA
Yamaha Canada Music Ltd.
135 Milner Avenue, Scarborough, Ontario,
M1S 3R1, Canada
Tel: 416-298-1311
U.S.A.
Yamaha Corporation of America
6600 Orangethorpe Ave., Buena Park, Calif. 90620,
U.S.A.
Tel: 714-522-9011
MEXICO
Yamaha de México S.A. de C.V.
Calz. Javier Rojo Gómez #1149,
Col. Guadalupe del Moral
C.P. 09300, México, D.F., México
Tel: 55-5804-0600
BRAZIL
Yamaha Musical do Brasil Ltda.
Av. Reboucas 2636-Pinheiros CEP: 05402-400
Sao Paulo-SP. Brasil
Tel: 011-3085-1377
ARGENTINA
Yamaha Music Latin America, S.A.
Sucursal de Argentina
Viamonte 1145 Piso2-B 1053,
Buenos Aires, Argentina
Tel: 1-4371-7021
PANAMA AND OTHER LATIN
AMERICAN COUNTRIES/
CARIBBEAN COUNTRIES
Yamaha Music Latin America, S.A.
Torre Banco General, Piso 7, Urbanización Marbella,
Calle 47 y Aquilino de la Guardia,
Ciudad de Panamá, Panamá
Tel: +507-269-5311
THE UNITED KINGDOM
Yamaha-Kemble Music (U.K.) Ltd.
Sherbourne Drive, Tilbrook, Milton Keynes,
MK7 8BL, England
Tel: 01908-366700
IRELAND
Danfay Ltd.
61D, Sallynoggin Road, Dun Laoghaire, Co. Dublin
Tel: 01-2859177
GERMANY
Yamaha Music Central Europe GmbH
Siemensstraße 22-34, 25462 Rellingen, Germany
Tel: 04101-3030
SWITZERLAND/LIECHTENSTEIN
Yamaha Music Central Europe GmbH,
Branch Switzerland
Seefeldstrasse 94, 8008 Zürich, Switzerland
Tel: 01-383 3990
AUSTRIA
Yamaha Music Central Europe GmbH,
Branch Austria
Schleiergasse 20, A-1100 Wien, Austria
Tel: 01-60203900
CZECH REPUBLIC/SLOVAKIA/
HUNGARY/SLOVENIA
Yamaha Music Central Europe GmbH,
Branch Austria, CEE Department
Schleiergasse 20, A-1100 Wien, Austria
Tel: 01-602039025
POLAND
Yamaha Music Central Europe GmbH
Sp.z. o.o. Oddzial w Polsce
ul. 17 Stycznia 56, PL-02-146 Warszawa, Poland
Tel: 022-868-07-57
THE NETHERLANDS/
BELGIUM/LUXEMBOURG
Yamaha Music Central Europe GmbH,
Branch Benelux
Clarissenhof 5-b, 4133 AB Vianen, The Netherlands
Tel: 0347-358 040
FRANCE
Yamaha Musique France
BP 70-77312 Marne-la-Vallée Cedex 2, France
Tel: 01-64-61-4000
ITALY
Yamaha Musica Italia S.P.A.
Viale Italia 88, 20020 Lainate (Milano), Italy
Tel: 02-935-771
SPAIN/PORTUGAL
Yamaha-Hazen Música, S.A.
Ctra. de la Coruna km. 17, 200, 28230
Las Rozas (Madrid), Spain
Tel: 91-639-8888
GREECE
Philippos Nakas S.A. The Music House
147 Skiathou Street, 112-55 Athens, Greece
Tel: 01-228 2160
SWEDEN
Yamaha Scandinavia AB
J. A. Wettergrens Gata 1
Box 30053
S-400 43 Göteborg, Sweden
Tel: 031 89 34 00
DENMARK
YS Copenhagen Liaison Office
Generatorvej 6A
DK-2730 Herlev, Denmark
Tel: 44 92 49 00
FINLAND
F-Musiikki Oy
Kluuvikatu 6, P.O. Box 260,
SF-00101 Helsinki, Finland
Tel: 09 618511
NORWAY
Norsk filial av Yamaha Scandinavia AB
Grini Næringspark 1
N-1345 Østerås, Norway
Tel: 67 16 77 70
ICELAND
Skifan HF
Skeifan 17 P.O. Box 8120
IS-128 Reykjavik, Iceland
Tel: 525 5000
OTHER EUROPEAN COUNTRIES
Yamaha Music Central Europe GmbH
Siemensstraße 22-34, 25462 Rellingen, Germany
Tel: +49-4101-3030
Yamaha Corporation,
Asia-Pacific Music Marketing Group
Nakazawa-cho 10-1, Hamamatsu, Japan 430-8650
Tel: +81-53-460-2312
TURKEY/CYPRUS
Yamaha Music Central Europe GmbH
Siemensstraße 22-34, 25462 Rellingen, Germany
Tel: 04101-3030
OTHER COUNTRIES
Yamaha Music Gulf FZE
LB21-128 Jebel Ali Freezone
P.O.Box 17328, Dubai, U.A.E.
Tel: +971-4-881-5868
THE PEOPLE’S REPUBLIC OF CHINA
Yamaha Music & Electronics (China) Co.,Ltd.
25/F., United Plaza, 1468 Nanjing Road (West),
Jingan, Shanghai, China
Tel: 021-6247-2211
HONG KONG
Tom Lee Music Co., Ltd.
11/F., Silvercord Tower 1, 30 Canton Road,
Tsimshatsui, Kowloon, Hong Kong
Tel: 2737-7688
INDONESIA
PT. Yamaha Music Indonesia (Distributor)
PT. Nusantik
Gedung Yamaha Music Center, Jalan Jend. Gatot
Subroto Kav. 4, Jakarta 12930, Indonesia
Tel: 21-520-2577
KOREA
Yamaha Music Korea Ltd.
Tong-Yang Securities Bldg. 16F 23-8 Yoido-dong,
Youngdungpo-ku, Seoul, Korea
Tel: 02-3770-0660
MALAYSIA
Yamaha Music Malaysia, Sdn., Bhd.
Lot 8, Jalan Perbandaran, 47301 Kelana Jaya,
Petaling Jaya, Selangor, Malaysia
Tel: 3-78030900
PHILIPPINES
Yupangco Music Corporation
339 Gil J. Puyat Avenue, P.O. Box 885 MCPO,
Makati, Metro Manila, Philippines
Tel: 819-7551
SINGAPORE
Yamaha Music Asia Pte., Ltd.
#03-11 A-Z Building
140 Paya Lebor Road, Singapore 409015
Tel: 747-4374
TAIWAN
Yamaha KHS Music Co., Ltd.
3F, #6, Sec.2, Nan Jing E. Rd. Taipei.
Taiwan 104, R.O.C.
Tel: 02-2511-8688
THAILAND
Siam Music Yamaha Co., Ltd.
891/1 Siam Motors Building, 15-16 floor
Rama 1 road, Wangmai, Pathumwan
Bangkok 10330, Thailand
Tel: 02-215-2626
OTHER ASIAN COUNTRIES
Yamaha Corporation,
Asia-Pacific Music Marketing Group
Nakazawa-cho 10-1, Hamamatsu, Japan 430-8650
Tel: +81-53-460-2317
AUSTRALIA
Yamaha Music Australia Pty. Ltd.
Level 1, 99 Queensbridge Street, Southbank,
Victoria 3006, Australia
Tel: 3-9693-5111
NEW ZEALAND
Music Houses of N.Z. Ltd.
146/148 Captain Springs Road, Te Papapa,
Auckland, New Zealand
Tel: 9-634-0099
COUNTRIES AND TRUST
TERRITORIES IN PACIFIC OCEAN
Yamaha Corporation,
Asia-Pacific Music Marketing Group
Nakazawa-cho 10-1, Hamamatsu, Japan 430-8650
Tel: +81-53-460-2312
NORTH AMERICA
CENTRAL & SOUTH AMERICA
EUROPE
AFRICA
MIDDLE EAST
ASIA
OCEANIA
HEAD OFFICE Yamaha Corporation, Pro Audio & Digital Musical Instrument Division
Nakazawa-cho 10-1, Hamamatsu, Japan 430-8650
Tel: +81-53-460-3273
[PK] 36

Gebruikershandleiding
NL
U.R.G., Pro Audio & Digital Musical Instrument Division, Yamaha Corporation
© 2005 Yamaha Corporation
BGAO
***XX*.*-**
Printed in Europe
Yamaha Home Keyboards Home Page (English Only)
http://music.yamaha.com/homekeyboard
Yamaha Manual Library
http://www.yamaha.co.jp/manual/
DIGITAL WORKSTATION Gebruikershandleiding