Yamaha UPDATE_RX V481_481D_E RX A1030/RX V1075 Firmware Update Version 1.70_Installation_Manual V481 481D E
User Manual: Yamaha RX-A1030/RX-V1075 Firmware Update Version 1.70_Installation_Manual
Open the PDF directly: View PDF
.
Page Count: 6

1
Choose from the following 2 methods to update to the latest firmware.
Click here for Firmware Update Through the Internet
(Connection to the Internet is required)
Click here for Firmware Update by USB
(A USB thumb drive is required)
In case of error, see the Troubleshooting section
IMPORTANT NOTICE
Do not attempt to update your Yamaha receiver using any other data file except those provided directly from the
Yamaha website or through your network connection.
Follow the instructions carefully and do not attempt any other procedures not specified in the instructions provided by
Yamaha.
Improperly updated products may cause improper operation, and any parts or service required to restore proper
operation will not be covered under the Yamaha Limited Warranty.
FIRMWARE UPDATING PROCEDURE

2
UPDATE SUCCESS POWER OFF! PLEASE...
Firmware Update Through the Internet
Requirement: Internet connection
Your receiver is connected to the Internet if you can receive Internet radio stations.
(See owner’s manual for details)
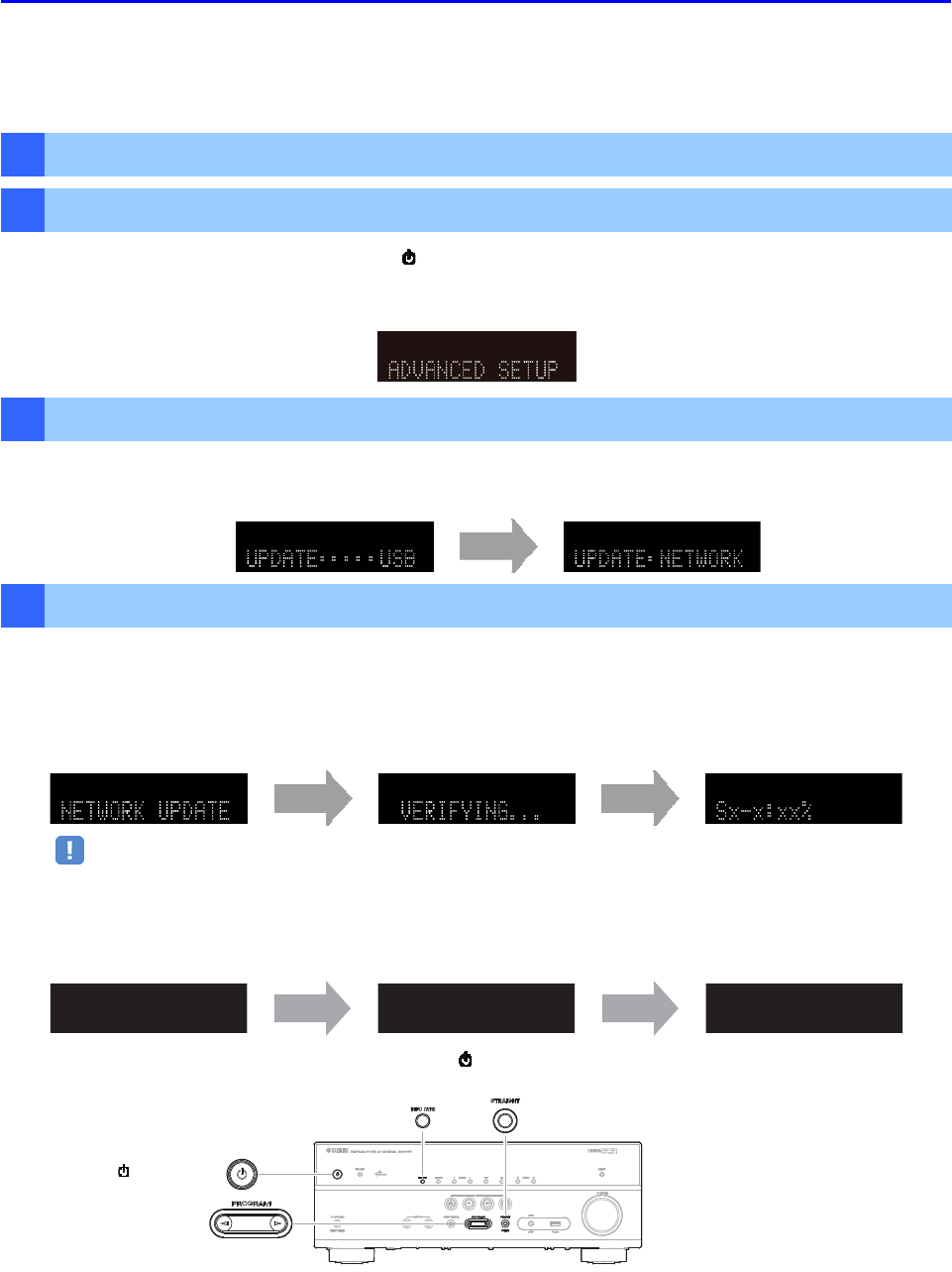
1 Power off the receiver (Standby mode)
2 Enter the ADVANCED SETUP mode
3 Select “FIRM UPDATE” from the menu
4 Start firmware update
While pressing the STRAIGHT key, press the (power) key and keep STRAIGHT key pressed until
“
ADVANCED SETUP
” appears on the front panel display.
* “
A
DVANCED SETUP
” is displayed only for a few seconds.
a. Press the
PROGRAM key until “
UPDATE.....USB
” is displayed.
b. Then, press
STRAIGHT key until “
UPDATE.NETWORK
” is displayed.
a. Press
INFO key to start the update.
(Update process may take up to 15 minutes)
* If “
UPDATE SUCCESS
” appears, this means your receiver is already up-to-date. In this case, power off to
exit from Advanced Setup. Your AV receiver is ready for normal use.
Firmware u
p
date in
p
ro
g
ress
Caution
DO NOT interrupt power during the update.
In case the power is accidentally cut off resulting in a condition where you can’t recover normal operation, refer to
the troubleshooting method (Troubleshooting CASE 2) on the last page.
b. When completed, “
UPDATE SUCCESS
” , “
PLEASE...
” and “
POWER OFF!
” appears on the display.
c. Turn off the power of the receiver by pressing the (power) key.
STRAIGHT ke
y
INFO ke
y
PROGRAM ke
y
(p
ower
)
ke
y
(Key layout may be different by models)

3
5 Check the updated firmware version
a. Power on the AV receiver and press the SETUP key on the remote control.
b. Select “Network” > “Network Update”.
c. Confirm that the firmware version is updated to the latest version.
SETUP ke
y
Congratulations!
You have completed the firmware update. Your AV receiver is ready for normal use.

4
Firmware Update by USB
Requirement: USB thumb drive, with enough free space to store over 25MB.
(File system with FAT16 or FAT32 format)
Firmware file provided by YAMAHA, “R0397-xxxx.bin”.
1 Prepare USB thumb drive for the update
Download the firmware, unzip and copy “R0397-xxxx.bin” into the root directory of the USB thumb drive.
Dra
g
& Dro
p
the file into USB thumb drive.
2 Power off the receiver (Standby mode)
3 Insert the USB thumb drive
USB port is located at the lower left corner of the front panel.
4 Enter the ADVANCED SETUP mode
While pressing the STRAIGHT key, press the (power) key and keep STRAIGHT key pressed until
“
ADVANCED SETUP
” appears on the front panel display.
5 Select firmware update from the menu
Press the PROGRAM key until “
UPDATE.....USB
” is displayed.
USB
p
ort
STRAIGHT ke
y
PROGRAM ke
y
(p
ower
)
ke
y
R0397-xxxx.bin
(Key layout may be different by models)

5
UPDATE SUCCESS POWER OFF! PLEASE...
6 Start firmware update
a. Press
INFO key to start the update.
(Update process may take up to 10 minutes)
* If “
UPDATE SUCCESS
” appears, this means your receiver is already up-to-date. In this case, power off to
exit from Advanced Setup. Your AV receiver is ready for normal use.
Firmware u
p
date in
p
ro
g
ress
Caution
DO NOT interrupt power during the update.
In case the power is accidentally cut off resulting in a condition where you can’t recover normal operation, refer to
the troubleshooting method (Troubleshooting CASE 2) on the last page.
b. When completed, “
UPDATE SUCCESS
” , “
PLEASE...
” and “
POWER OFF!
” appears on the display.
c. Turn off the power of the receiver by pressing the (power) key.
7 Check the updated firmware version
a. Power on the AV receiver and press the SETUP key on the remote control.
b. Select “Network” > “Network Update”.
c. Confirm that the firmware version is updated to the latest version.
SETUP ke
y
Congratulations!
You have completed the firmware update. Your AV receiver is ready for normal use.
USB
p
ort
(p
ower
)
ke
y
INFO ke
y
(Key layout may be different by models)

6
CASE 1 Error message appeared during the update
Cause: For some reason, the receiver can’t read the firmware data.
Method: For your solution, check the following
[Update through Internet]
❏
Check Internet connection.
Your Internet connection is working by playing an Internet radio station.
(See owner’s manual for details)
[Update by USB thumb drive]
❏
USB thumb drive is connected properly to the receiver.
❏
USB thumb drive is not password protected.
(AV receiver cannot read data from a security protected USB thumb drive)
❏
Make sure the USB thumb drive is inserted before the receiver is powered on for the
update.
❏
The firmware data, R0397-xxxx.bin is stored in the root directory of the USB thumb drive.
❏
There is no other data except the firmware data in the USB thumb drive.
❏
No folders are created in the USB thumb drive.
Else, retry the update by USB using another USB thumb drive.
CASE 2 Firmware update doesn’t start for other reasons
● Receiver doesn’t power up after the update.
● Or, error message appeared when confirming the firmware version.
Recovery method using USB method:
1. Unplug the AC power cable from wall outlet.
2. Insert the USB thumb drive which has the firmware data stored inside, into the USB port
located on the front panel.
3. Press and hold the INFO key and keep it pressed while you plug the AC power cable
back into the wall outlet again.
“
USB UPDATE
” will appear on the front display. Then, release the INFO key.
4. The update will start automatically.
5. When “
UPDATE SUCCESS
” , “
PLEASE...
” and “
POWER OFF!
” appears on
the display, firmware update is completed.
Power off the receiver and remove the USB thumb drive.
6. Confirm updated firmware version.
INFO ke
y
USB
p
ort
Troubleshooting
UPDATE SUCCESS POWER OFF! PLEASE...USB UPDATE
(Key layout may be different by models)