Yamaha YHT 800 Connection Diagram YHT800QC

User Manual: Yamaha YHT-800 Connection Diagram

Open the PDF directly: View PDF PDF.
Page Count: 12

QUICK-CONNECT GUIDE
YHT-800
YHT-800 QUICK-CONNECT GUIDE
2
INTRODUCTION
Yamaha developed the YHT-800 A/V Home Theater
package to turn your home into a theater. In addition to
enhancing the sound of a video source, like your TV,
DVD, or VCR, the YHT-800 also superbly reproduces
audio sources, such as a CD player or a cassette deck.
This Quick-Connect Guide will help you get started.
Study the speaker system plan (below), and then use
the interconnect diagrams (on the following pages) to
connect the receiver, DVD player and speakers to your
system.
For the video portion, you will need a television or
monitor. Refer to the Yamaha HTR-5550 Ownerís Manual,
as well as those that came with your other components,
for complete instructions and cautions. Be sure to turn off
all power while making connections.
Save this Quick-Connect Guide for future reference.
NOTE: Label the end of each speaker wire (i.e., left rear, right
front, etc.) before connecting them to the A/V receiver. For wire
runs over 30 feet, use larger 18- or 16-gauge speaker wire.
Wire strippers (optional)
Velcro (for secure fastening of NS-A540 on a TV)
Brackets, toggle bolts, molly anchor screws, or sheet
metal screws (for securing NS-A540 speakers to walls)
NOTE: If you are unsure of how to securely and safely fasten
speakers to a wall, please contact a reliable source about the best
type of hardware for your particular wall's construction.
Secure installation is the purchaser's responsibility.
TOOLS AND PARTS
The YHT-800 Home Theater package consists of
(1) HTR-5550 A/V receiver with (1) universal remote
control, (1) DV-C6480 DVD Player, (4) 2-way NS-A540
front/rear speakers and (1) NS-AC540 center-channel
speaker, 100' of speaker wire, (1) 0.5 m optical cable,
(1) 10' RCA audio cable, (1) YST-SW105 Powered
Subwoofer, and related owner's manuals.
SPEAKER SYSTEM PLAN
C
L
NS-A540
(left side, same height as TV)
R
NS-A540
(right side, same height as TV)
S
L = Left Channel
R = Right Channel
C = Center Channel
S = Surround Channel
NS-A540
(on stand or wall, at least
ear level or preferably higher)
S
NS-A540
(on stand or wall, at least
ear level or preferably higher)
8'~10' apart
NS-A540
(on top or below TV)
6'~8' apart
Couch
Listening Area
Sub
YST-SW105 Subwoofer (on floor)
You will also need:
YHT-800 QUICK-CONNECT GUIDE
3
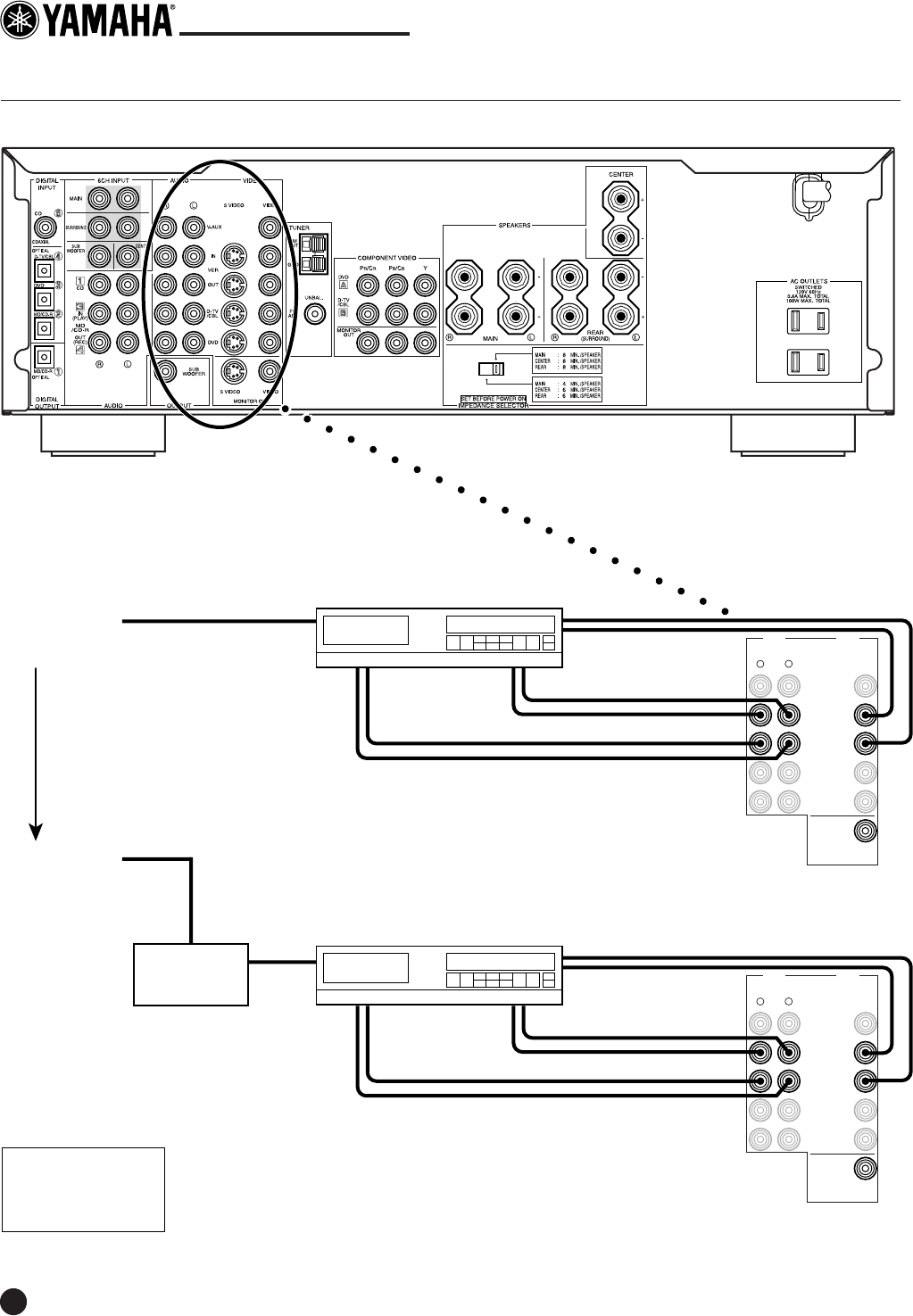
CONNECTING AUDIO COMPONENTS
NOTE: For your convenience, the Yamaha HTR-5550 receiver is equipped with
two switched AC outlets(1 00 W max.). If desired, use them to power on connected
components (e.g.,CD player) each time the receiver is turned on. However, do not
use them for components equipped with clocks (e.g.,VCR).
Yamaha HTR-5550 Receiver (Rear Panel)
R L
L Out
Use RCA Audio Cables For Audio Interconnections
R Out
R Out* L Out*
* Use Playback Or Line Out
** Use Line In
R In** L In**
RCA Cable Color Codes
Yellow = Video
White = Left Audio
Red = Right Audio
CD Player (Changer)
Cassette Deck,
CD or MD Recorder
DVD
MD
/CD-R
IN
(PLAY)
CD
OUT
(REC)
AUDIO
L
R
OUTPUT
++
+ +
INPUT
2AUTO
STANDBY
INPUT
1
POWER
OFF
ON
TO SPEAKERS
/MONO
LOW
OFF HIGH
FROM AMPLIFIER
INPUT
2AUTO
STANDBY
/MONO
LOW
OFF HIGH
 
 
YST-SW105
(Subwoofer Rear)
YHT-800 QUICK-CONNECT GUIDE
4
CONNECTING THE YHT-800 SPEAKERS
NS-AP540
(Center Channel)
Yamaha HTR-5550
A/V Receiver
(Rear Panel)
Set IMPEDANCE Selector
to right position.
Speaker
Wiring
Initial Settings
Strip /
14
" off ends of
speaker wires.
Loosen terminals.
Insert speaker wires;
tighten terminals.
RED = positive (+)
use clear wire
BLK = negative (-)
use clear with
white stripe wire
NS-A540
(Surround Right)
NS-A540
(Surround Left)
NS-A540
(Front Left Ch.)
Stripe
Wire
NS-A540
(Front Right Ch.)
Stripe
Wire
-+
+
-
Stripe
Wire
+
-
Stripe
Wire
+
-
Stripe
Wire
+
-
(on Front Panel also see page 9)
5
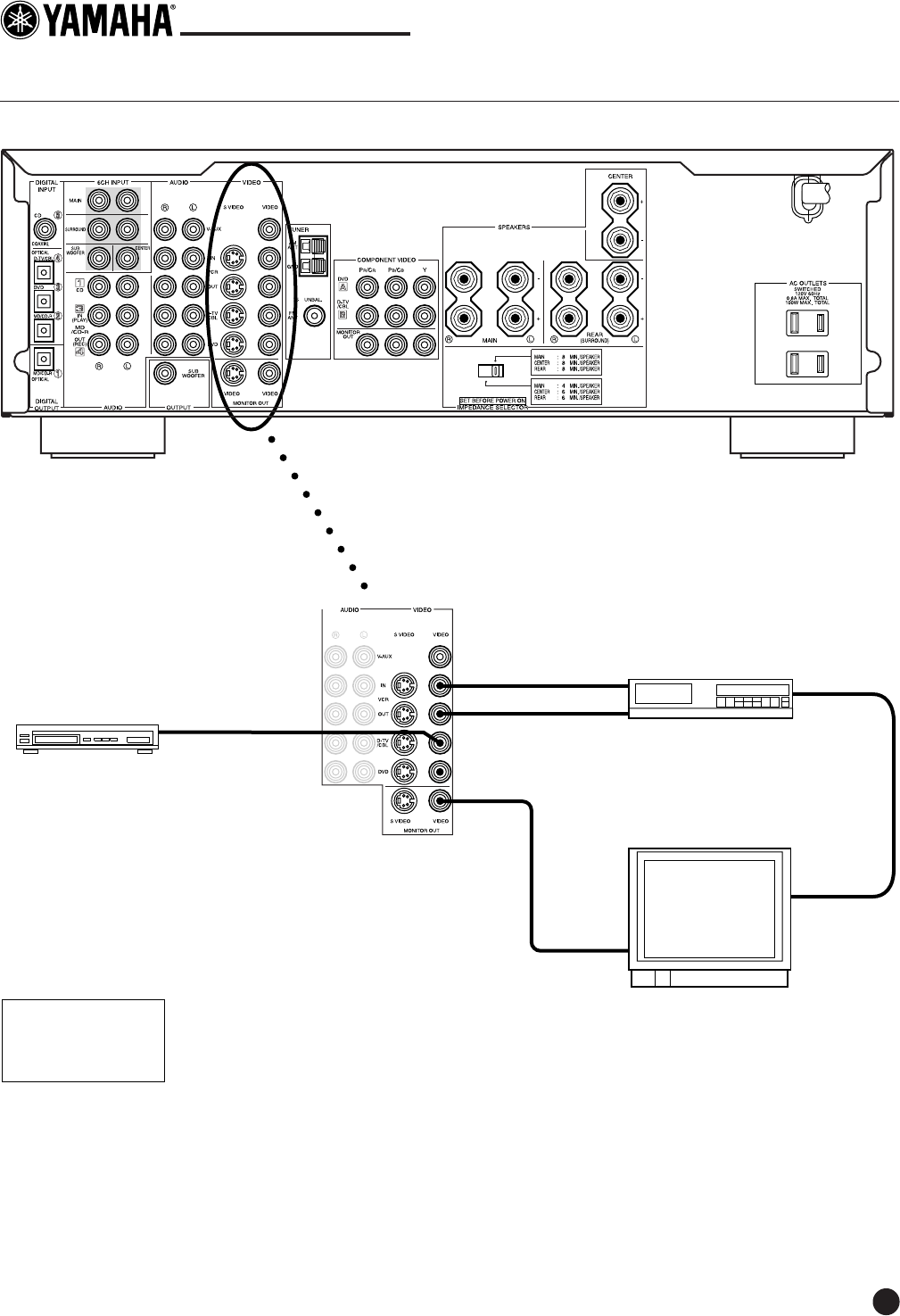
CONNECTING VIDEO CABLES FOR VIDEO COMPONENTS
NOTE: When using a hi-fi stereo VCR, set the Tuner/Line switch
(on the VCR) to Line position to record from another source
connected to the Yamaha HTR-5550 receiver.
RCA Cable Color Codes
Yellow = Video
White = Left Audio
Red = Right Audio
Use RCA Video Cables And Jacks For Video Interconnections
Optional 75-ohm
Coaxial Cable
Hi-Fi Stereo VCR
Video In
Video Out
Video Out
ANT In
ANT Out
(RF Out)
Video In
Monitor/TV
Satellite Receiver
(or Cable Box)
YHT-800 QUICK-CONNECT GUIDE
Yamaha HTR-5550 Receiver (Rear Panel)
For S Video Connections, Please Refer To The HTR-5550 Owner's Manual
6
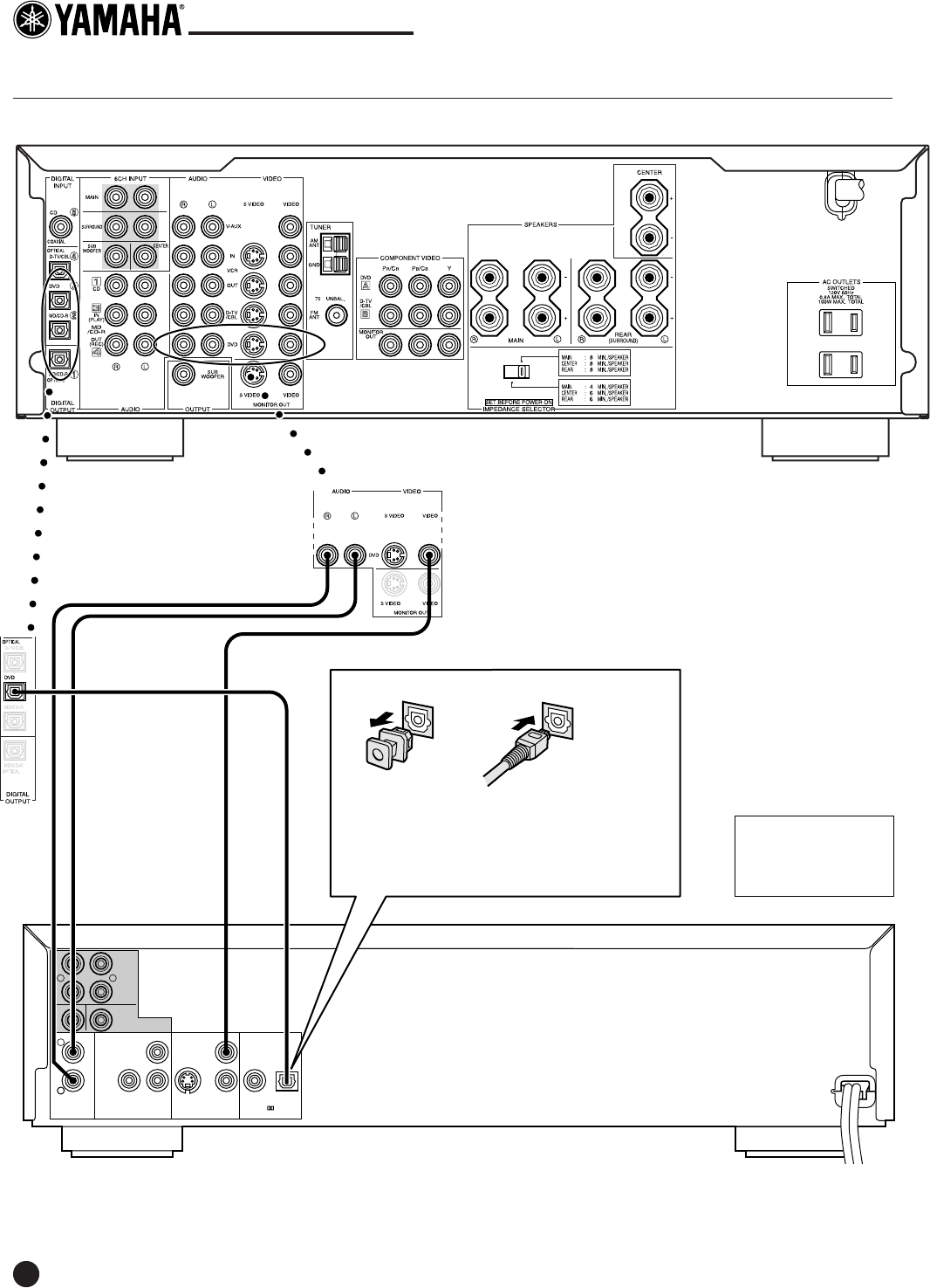
CONNECTING THE YAMAHA DV-C6480 DVD PLAYER
*Analog Audio Out connections are required for playback of CD-Rs and
recording from DVD to VCR.
Dolby Digital is a trademark of Dolby Laboratories Licensing Corporation.
DTS is a trademark of DTS Technology LLC.
Yamaha HTR-5550 Receiver (Rear Panel)
Yamaha DV-C6480 DVD Player (Rear Panel)
Analog Out*
R L V
DVD
NOTE: Use the optical connection to enjoy 5.1 - channel surround sound
found on DVDs recorded in the Dolby Digital or DTS Digital Surround format.
Optical Cable
(Included)
Use the Included RCA Cables for Analog and Video
Connections Between the DVD Player and Receiver.
RCA Cable Color Codes
Yellow = Video
White = Left Audio
Red = Right Audio
MAIN
6CH
DISCRETE
CENTER
SURROUND
SUB
WOOFER
L
L
R
R
MIXED 2CH
AUDIO OUT VIDEO OUT PCM/ DIGITAL
DTS
COMPONENT VIDEO OUT
(480p/480i)
P
R
Y
1
2
P
B
S VIDEO VIDEO COAXIAL OPTICAL
Remove dust cap.
Align plug with terminal
and insert cable.
NOTES:
On both ends of the optical cable, align and firmly insert
each plug into its mating terminal.
During connection, do not bend the optical cable.
Keep dust caps and reattach them if terminals are not used.
Connecting Optical Cable
YHT-800 QUICK-CONNECT GUIDE
7
CONNECTING AUDIO CABLES FOR VIDEO COMPONENTS
NOTE: When using a hi-fi stereo VCR, set the Tuner/Line switch (on the VCR) to Line
position to record from another source connected to the Yamaha HTR-5550 receiver.
Audio
L Out Audio
R Out Audio
L In Audio
R In
Use RCA Audio Cables And Jacks For Audio Interconnections
RCA Cable Color Codes
Yellow = Video
White = Left Audio
Red = Right Audio
Audio L Out
Audio R Out
Audio L Out
Audio R Out
Hi-Fi Stereo VCR
Video Player
(or Video Game Console)
Satellite
Receiver
R L V
YHT-800 QUICK-CONNECT GUIDE
Yamaha HTR-5550 Receiver (Rear Panel)
AUDIO VIDEO
VIDEO
VIDEO
MONITOR
OUT
DVD
VCR
IN
OUT
D-TV
/CBL
V-AUX
L
R
8
CABLE HOOK-UP (BASIC AND PREMIUM CHANNELS)
NOTE: When using a hi-fi stereo VCR, set the Tuner/Line
switch (on the VCR) to Line position to record from another
source connected to the Yamaha HTR-5550 receiver.
Audio
R Out
Audio L OutAudio
L In Audio
R In
RCA Audio Cables
RCA Audio Cables
ANT In Video In
Video Out
Basic Cable
(From Wall Jack)
ANT In
Premium Cable
(From Wall Jack)
(Channel 3 or 4
Output)
OR
RCA Cable Color Codes
Yellow = Video
White = Left Audio
Red = Right Audio
RCA Video 
Cables
Hi-Fi Stereo VCR
Hi-Fi Stereo VCR
(Tuner set to Channel 3 or 4)
Cable
Box
YHT-800 QUICK-CONNECT GUIDE
Yamaha HTR-5550 Receiver (Rear Panel)
R L V
AUDIO VIDEO
VIDEO
VIDEO
MONITOR
OUT
DVD
VCR
IN
OUT
D-TV
/CBL
V-AUX
L
R
Audio
R Out Audio L OutAudio
L In Audio
R In
RCA Audio Cables
RCA Audio Cables
Video In
Video Out
RCA Video 
Cables
R L V
AUDIO VIDEO
VIDEO
VIDEO
MONITOR
OUT
DVD
VCR
IN
OUT
D-TV
/CBL
V-AUX
L
R
9
INITIAL ADJUSTMENT OF THE YST-SW105 SUBWOOFER
YHT-800 QUICK-CONNECT GUIDE
To achieve optimum volume balance between the
YST-SW105 Subwoofer and the NS-A540 Main
perform the following procedure:
1. Insert the YST-SW105's power plug into an AC outlet.
2.On the YST-SW105's rear panel, set the POWER switch
to the ON position and the AUTO STANDBY to
3.On the YST-SW105's front panel, set the VOLUME
control to its midpoint position, and the B.A.S.S.
button to the MUSIC position, for audio software
(CD's) bass sound, or MOVIE position for best video
4. Play an audio source and adjust the HTR-5550's
VOLUME control to a desired listening level.
5. On the YST-SW105's front panel, increase the
VOLUME control gradually to adjust the balance
the volume between the YST-SW105 Subwoofer and
the NS-A540 Main Speakers.
NOTE: Once the volume is balanced between the
subwoofer and the main speakers, you can adjust the
volume of your whole sound system by using the
HTR-5550's VOLUME control.
Speakers,
bass sound.
MOVIE MUSIC
Press the STANDBY/ON button to the on position.
The indicator light will light up green. Then power
on all other components.
HIGH.
control to 0 (minimum setting), the HIGH CUT
STEREO
EFFECT
HALL
ENTER-
TAINMENT
TV
SPORTS MONO
MOVIE
SELECT
MATRIX 6.1
MOVIE
THEATER 1 MOVIE
THEATER 2
/DTS
SUR.
ROCK
CONCERT
JAZZ CLUB
21
5
9
6
0
7 8
3 4
ENTER
+10
10
PROGRAMMING THE UNIVERSAL REMOTE CONTROL
SETTING UP COMPONENTS
Perform the procedure for each component you own.
At the end of each step 5, the remote control's processor
will automatically assign the selected component's
control functions to its own buttons, ready for your use.
SETTING UP YOUR TV
1. Turn on the television set and look up a setup code
for your brand of television (codes are located at the
back of the HTR-5550 Owner's Manual).
2. On the remote control, press button B.
3. Press CODE SET using a ballpoint pen or similar
object. The TRANSMIT indicator LED will flash 
twice.
4. Using the keypad, enter the four-digit setup code.
The indicator LED will flash twice after your entry.
If the LED did not flash twice, repeat steps 3 and 4.
5. To verify the code works, aim the remote control at
the television set, press the TV POWER button.
The television set should turn off. If it doesn't
respond, use another code for the same manufac-
turer and repeat steps 3 through 5.
The YHT-800 Home Theater package includes a univer-
sal remote control. It comes pre-programmed with
factory codes to control your HTR-5550 receiver and
most Yamaha audio components. To program other
brands of components (i.e., TV, VCR, etc.) or if your
Yamaha unit does not respond, you will need to
program the remote control with the manufacturer's
codes (listed on the back pages of the HTR-5550
Owner's Manual).
NOTE: The universal remote control is designed to control
most major brands of audio and video components. For other
units, use the original remote control supplied with the product.
NOTE: If you wait more than 30 seconds during step 4, the
process will be canceled. If this happens, start from Step 2.
POWER ON
1. Load the supplied batteries into the remote control.
2. Aim the remote control at the receiver, press the
SYSTEM POWER button.
3. The receiver should turn on.
Indicator LED
Used to Change
and Implement
the Settings
Use Keypad
To Enter
Setup Codes
Turns On
Component's
Power
Component
Selector
Buttons
YHT-800 QUICK-CONNECT GUIDE
POWER
SLEEP
CODE SET
STANDBY
TRANSMIT
6CH INPUT
SYSTEM
V-AUX
D-TV/CBL
REC
DISC SKIP
SET MENU
SELECT
PRESET/CH
TV INPUTTV MUTE
A/B/C/D/E
AUDIO
VOLUME
LEVEL
MENU
TEST
STEREO
EFFECT
RETURN
DISPLAY
TITLE
MUTE
AMP
POWER POWER
AVTV
VCR A
DVD
MD/CD-R TUNERCD
+
+
-
+
-
+
-
TV CHTV VOL
-
HALL
ENTER-
TAINMENT
TV
SPORTS MONO
MOVIE
SELECT
MATRIX 6.1
MOVIE
THEATER 1 MOVIE
THEATER 2
/DTS
SUR.
ROCK
CONCERT
JAZZ CLUB
21
5
9
6
0
7 8
3 4
ENTER
+10
B
POWER
SLEEP
CODE SET
STANDBY
TRANSMIT
6CH INPUT
SYSTEM
V-AUX
D-TV/CBL
AMP
POWER POWER
AVTV
VCR A
DVD
MD/CD-R TUNERCD
B
CODE SET
TRANSMIT
CODE SET
TV
POWER
STANDBY
TRANSMIT
SYSTEM
POWER POWER
AV
11
PROGRAMMING THE UNIVERSAL REMOTE CONTROL (CONTINUED)
YHT-800 QUICK-CONNECT GUIDE
SETTING UP YOUR CABLE BOX (OR DSS)
1. Turn on the cable box (or DSS) and look up a setup
code for your brand of cable box (or DSS) (codes are
located at the back of the HTR-5550 Owner's Manual).
2. On the remote control, press D-TV/CBL.
3. Press CODE SET using a ballpoint pen or similar
object. The TRANSMIT indicator LED will flash
twice.
4. Using the keypad, enter the four-digit setup code.
The indicator LED will flash twice after your entry.
If the LED did not flash twice, repeat steps 3 and 4.
5. To verify the code works, aim the remote control at
the cable box (or DSS), press D-TV/CBL, and then
press AV POWER . The unit should turn off. If it
doesn'trespond, use another code for the same
manufacturer and repeat steps 3 through 5.
SETTING UP YOUR VCR
1. Turn on the VCR and look up a setup code for your
brand of VCR.
2. On the remote control, press VCR.
3. Press CODE SET using a ballpoint pen or similar
object. The TRANSMIT indicator LED will flash
twice.
4. Using the keypad, enter the four-digit setup code.
The indicator LED will flash twice after your entry.
If the LED did not flash twice, repeat steps 3 and 4.
5. To verify the code works, aim the remote control at
the VCR, press VCR, and then press AV POWER.
The VCR should turn off. If it doesn't respond, use
another code for the same manufacturer and repeat
steps 3 through 5.
SETTING UP OTHER COMPONENTS
1. Turn on the component (e.g., CD player, tape deck,
or MD player) and look up a setup code for your
brand of component.
2. On the remote control, press the desired component
button (e.g., CD or MD/CD-R).
4.
5.
Using the keypad, enter the four-digit setup code.
The indicator LED will flash twice after your entry.
If the LED did not flash twice, repeat steps 3 and 4.
To verify the code works, aim the remote control at the
component, press the appropriate component button,
and then press AV POWER. The unit should turn off.
If it doesn't respond, use another code for the same
manufacturer and repeat steps 3 through 5.
POWER
SLEEP
CODE SET
STANDBY
TRANSMIT
6CH INPUT
SYSTEM
V-AUX
D-TV/CBL
AMP
POWER POWER
AVTV
VCR A
DVD
MD/CD-R TUNERCD
B
POWER
SLEEP
CODE SET
STANDBY
TRANSMIT
6CH INPUT
SYSTEM
V-AUX
D-TV/CBL
AMP
POWER POWER
AVTV
VCR A
DVD
MD/CD-R TUNERCD
B
3. Press CODE SET using a ballpoint pen or similar
object. The TRANSMIT indicator LED will flash
twice.
CODE SET
TV
POWER
STANDBY
TRANSMIT
SYSTEM
POWER POWER
AV
NOTE: Your component's original remote control must have a
power On/Off function in order for this remote to control your
component's power function.
12
OPERATING THE UNIVERSAL REMOTE CONTROL
OVERVIEW
The universal remote control will control up to nine
different types of components each of which becomes
active when you press a selection ( except TV which
has priority and TV function buttons are always active).
We can only briefly describe some functions here, and
we encourage you use the HTR-5550 Owner's Manual
to gain additional experience with this powerful unit.
PLAYING A VIDEOCASSETTE
1. Aim the remote control at the HTR-5550, press
SYSTEM POWER to turn the receiver on. Press
VCR as the input for the receiver.
2. Aim the remote control at the TV, press the TV
POWER to turn the television on.
3. Aim the remote control at the VCR, press VCR to
select the component, and then press AV POWER
to turn the VCR on. Put a tape in the VCR, press 
(forward button) to start play.
NOTE: At this point, the VCR controls are assigned to
the remote control, since VCR was the last selected
component.
PLAYING A DVD
1. Aim the remote control at the HTR-5550, press
SYSTEM POWER to turn the receiver on.
Press DVD as the input for the receiver.
2. Press DVD and then press AV POWER to turn the
DVD player on.
NOTE: If the DVD player is plugged into the switched
outlet (on the back of the receiver) and its power switch AC
was already engaged, the unit will come on each time the
receiver is powered on.
3. Load a DVD into the DVD player.
4. Aim the remote control at the DVD player, and press
(forward button) to start play.
NOTE: The DVD player's controls are now assigned to
the remote control buttons, since DVD was the last
selected component.
RESETTING THE REMOTE CONTROL TO FACTORY CODES
You can reset the remote control to factory codes for
all components or a desired component, as follows:
RESETTING CODES FOR ALL COMPONENTS
1. Press any component selector.
2. Press CODE SET using a ballpoint pen or similar
object. The TRANSMIT indicator LED will flash twice.
3. Using the keypad, enter the code "9990".
4. The indicator LED will flash twice to confirm all
codes have been reset to factory values. If the LED
does not flash twice, repeat steps 1 through 3.
RESETTING CODES FOR A DESIRED COMPONENT
1. Press a component selector button that matches the
component you wish to reset to factory codes.
2. Press CODE SET. The TRANSMIT indicator LED
will flash twice.
3. Using the keypad, enter the code "0000".
4. The indicator LED will flash twice to confirm all
codes have been reset to factory values. If the LED
does not flash twice, repeat steps 1 through 3.
5. For your convenience, the following reference chart
lists the factory codes:
Component Component Code
Selector Button
CD CD 0005 Yamaha
MD/CD-R MD 0024 Yamaha
TUNER TUNER 0003 Yamaha
DVD DVD 0098 Yamaha
©2002 YAMAHA ELECTRONICS CORPORATION, USA
6660 Orangethorpe Avenue, Buena Park, CA 90620
PH: (714) 522-9105; FAX: (888) 435-7922
http://www.yamaha.com
YHT-800 QUICK-CONNECT GUIDE

Navigation menu