Yamaha EZ 300 Owner's Manual Ez300 Fr Om A0
User Manual: Yamaha EZ-300 Owner's Manual
Open the PDF directly: View PDF
.
Page Count: 108 [warning: Documents this large are best viewed by clicking the View PDF Link!]
- PRÉCAUTIONS D'USAGE
- AVIS
- Informations
- À propos des manuels
- Accessoires inclus
- Formats et fonctions
- Installation
- Guide de référence rapide
- Opérations de base
- Transfert de votre morceau MIDI préféré depuis l'ordinateurvers l'instrument
- Entraînement pour la reproduction d'un morceau à l'aidedes fonctions Lesson
- Reproduction avec le rythme et l'accompagnement (Styles)
- Enregistrement de votre performance
- Utilisation du métronome
- Réalisation de réglages détaillés (réglages des fonctions)
- Référence
- Reproduction de diverses sonorités de l'instrument
- Sélection d'une sonorité principale
- Reproduction de la sonorité « Grand Piano »
- Utilisation du métronome
- Ajout d'une couche – Dual Voice
- Reproduction de sonorités différentes avec les mains gauche et droite (Split)
- Modification de la fonction Touch Response du clavier
- Application d'effets au son
- Ajout de notes d'harmonie ou d'arpège
- Jeu au clavier à quatre mains (mode Duo)
- Reproduction de morceaux
- Sélection et reproduction d'un morceau
- Reproduction répétée de morceaux (fonction BGM)
- Opérations d'avance rapide, de retour rapide et de pause liées aux morceaux
- Changement de la sonorité de la mélodie du morceau
- Répétition A-B
- Activation et désactivation de chaque partie
- Transfert de morceaux depuis un ordinateur vers cet instrument
- Utilisation de la fonction Lesson pour des morceaux
- Apprendre à utiliser la commande « Touch » (Touch Tutor)
- Écoute et appréciation du son des accords (Chord Study)
- Reproduction d'accords à l'aide des progressions d'accords d'un morceau
- Reproduction avec le rythme et l'accompagnement (Styles)
- Réglage du type de doigté
- Réglage de la touche de l'accord intelligent
- Reproduction de styles
- Variations de style
- Types d'accords pour la reproduction du style
- Accords audibles lorsque Smart Chord est sélectionné
- Recherche d'accords à l'aide de Chord Dictionary
- Utilisation de la base de données musicale
- Enregistrement d'un fichier de style
- Enregistrement de votre performance
- Mémorisation de vos réglages de panneau préférés
- Sélection d'un réglage de l'égaliseur pour votre son préféré
- Connexion à d'autres appareils
- Sauvegarde et réinitialisation
- Les fonctions
- Reproduction de diverses sonorités de l'instrument
- Annexe

EZ-300 1
Before using the instrument, be sure to read
“PRECAUTIONS” on pages 5-7.
Avant d'utiliser l'instrument, lisez attentivement la
section « PRÉCAUTIONS D'USAGE » aux pages 5-7.
Antes de utilizar el instrumento, lea las “PRECAUCIONES,”
en las páginas 5-7.
Lesen Sie vor der Verwendung des Instruments unbedingt
die „VORSICHTSMASSNAHMEN“ auf den Seiten 5-7.
Перед началом работы с инструментом прочитайте
раздел «ПРАВИЛА ТЕХНИКИ БЕЗОПАСНОСТИ» на 5–7.

EZ-300
2
(weee_battery_eu_en_02)
(weee_battery_eu_fr_02)
Information for users on collection and disposal of old equipment and used batteries:
These symbols on the products, packaging, and/or accompanying documents mean that used electrical and elec-
tronic products and batteries should not be mixed with general household waste.
For proper treatment, recovery and recycling of old products and used batteries, please take them to applicable col-
lection points, in accordance with your national legislation.
By disposing of these products and batteries correctly, you will help to save valuable resources and prevent any
potential negative effects on human health and the environment which could otherwise arise from inappropriate
waste handling.
For more information about collection and recycling of old products and batteries, please contact your local munici-
pality, your waste disposal service or the point of sale where you purchased the items.
For business users in the European Union:
If you wish to discard electrical and electronic equipment, please contact your dealer or supplier for further informa-
tion.
Information on Disposal in other Countries outside the European Union:
These symbols are only valid in the European Union. If you wish to discard these items, please contact your local
authorities or dealer and ask for the correct method of disposal.
Note for the battery symbol (bottom two symbol examples):
This symbol might be used in combination with a chemical symbol. In this case it complies with the requirement set
by the EU Battery Directive for the chemical involved.
Informations concernant la collecte et le traitement des piles usagées et des déchets
d’équipements électriques et électroniques
Les symboles sur les produits, l'emballage et/ou les documents joints signifient que les produits électriques ou élec-
troniques usagés ainsi que les piles usagées ne doivent pas être mélangés avec les déchets domestiques habituels.
Pour un traitement, une récupération et un recyclage appropriés des déchets d’équipements électriques et élect-
roniques et des piles usagées, veuillez les déposer aux points de collecte prévus à cet effet, conformément à la
réglementation nationale.
En vous débarrassant correctement des déchets d’équipements électriques et électroniques et des piles usagées,
vous contribuerez à la sauvegarde de précieuses ressources et à la prévention de potentiels effets négatifs sur la
santé humaine qui pourraient advenir lors d'un traitement inapproprié des déchets.
Pour plus d'informations à propos de la collecte et du recyclage des déchets d’équipements électriques et électron-
iques et des piles usagées, veuillez contacter votre municipalité, votre service de traitement des déchets ou le point
de vente où vous avez acheté les produits.
Pour les professionnels dans l'Union européenne :
Si vous souhaitez vous débarrasser des déchets d’équipements électriques et électroniques, veuillez contacter
votre vendeur ou fournisseur pour plus d'informations.
Informations sur la mise au rebut dans d'autres pays en dehors de l'Union européenne :
Ces symboles sont seulement valables dans l'Union européenne. Si vous souhaitez vous débarrasser de déchets
d’équipements électriques et électroniques ou de piles usagées, veuillez contacter les autorités locales ou votre four-
nisseur et demander la méthode de traitement appropriée.
Note pour le symbole « pile » (deux exemples de symbole ci-dessous) :
Ce symbole peut être utilisé en combinaison avec un symbole chimique. Dans ce cas, il respecte les exigences établies
par la directive européenne relative aux piles pour le produit chimique en question.

EZ-300 3
(weee_battery_eu_es_02)
(weee_battery_eu_de_02)
Información para usuarios sobre la recogida y eliminación de los equipos antiguos y las
pilas usadas
Estos símbolos en los productos, embalajes y documentos anexos significan que los productos eléctricos y electrónicos
y sus pilas no deben mezclarse con los desperdicios domésticos normales.
Para el tratamiento, recuperación y reciclaje apropiados de los productos antiguos y las pilas usadas, llévelos a puntos
de reciclaje correspondientes, de acuerdo con la legislación nacional.
Al deshacerse de estos productos y pilas de forma correcta, ayudará a ahorrar recursos valiosos y a impedir los
posibles efectos desfavorables en la salud humana y en el entorno que de otro modo se producirían si se trataran
los desperdicios de modo inapropiado.
Para obtener más información acerca de la recogida y el reciclaje de los productos antiguos y las pilas, póngase en
contacto con las autoridades locales, con el servicio de eliminación de basuras o con el punto de venta donde
adquirió los artículos.
Para los usuarios empresariales de la Unión Europea:
Si desea desechar equipos eléctricos y electrónicos, póngase en contacto con su vendedor o proveedor para obte-
ner más información.
Información sobre la eliminación en otros países fuera de la Unión Europea:
Estos símbolos solamente son válidos en la Unión Europea. Si desea desechar estos artículos, póngase en contacto
con las autoridades locales o con el vendedor y pregúnteles el método correcto.
Nota sobre el símbolo de pila (dos ejemplos de símbolos en la parte inferior):
Este símbolo se puede utilizar en combinación con un símbolo químico. En este caso, cumple el requisito estable-
cido por la Directiva de la UE sobre pilas correspondiente a la sustancia química utilizada.
Verbraucherinformation zur Sammlung und Entsorgung alter Elektrogeräte und benutzter Batterien
Befinden sich diese Symbole auf den Produkten, der Verpackung und/oder beiliegenden Unterlagen, so sollten
benutzte elektrische Geräte und Batterien nicht mit dem normalen Haushaltsabfall entsorgt werden.
In Übereinstimmung mit Ihren nationalen Bestimmungen bringen Sie alte Geräte und benutzte Batterien bitte zur
fachgerechten Entsorgung, Wiederaufbereitung und Wiederverwendung zu den entsprechenden Sammelstellen.
Durch die fachgerechte Entsorgung der Elektrogeräte und Batterien helfen Sie, wertvolle Ressourcen zu schützen, und
verhindern mögliche negative Auswirkungen auf die menschliche Gesundheit und die Umwelt, die andernfalls durch
unsachgerechte Müllentsorgung auftreten könnten.
Für weitere Informationen zum Sammeln und Wiederaufbereiten alter Elektrogeräte und Batterien kontaktieren Sie
bitte Ihre örtliche Stadt- oder Gemeindeverwaltung, Ihren Abfallentsorgungsdienst oder die Verkaufsstelle der Artikel.
Information für geschäftliche Anwender in der Europäischen Union:
Wenn Sie Elektrogeräte ausrangieren möchten, kontaktieren Sie bitte Ihren Händler oder Zulieferer für weitere
Informationen.
Entsorgungsinformation für Länder außerhalb der Europäischen Union:
Diese Symbole gelten nur innerhalb der Europäischen Union. Wenn Sie solche Artikel ausrangieren möchten, kon-
taktieren Sie bitte Ihre örtlichen Behörden oder Ihren Händler und fragen Sie nach der sachgerechten Entsorgungs-
methode.
Anmerkung zum Batteriesymbol (untere zwei Symbolbeispiele):
Dieses Symbol kann auch in Kombination mit einem chemischen Symbol verwendet werden. In diesem Fall entspricht dies
den Anforderungen der EU-Batterierichtlinie zur Verwendung chemischer Stoffe.

EZ-300 Mode d'emploi
4
For the AC adaptor
Explication des symboles graphiques
L'éclair avec une flèche à l'intérieur d'un
triangle équilatéral est destiné à attirer
l'attention de l'utilisateur sur la présence
d'une « tension dangereuse » non isolée
à l'intérieur de l'appareil, pouvant être
suffisamment élevée pour constituer
un risque d'électrocution.
Le point d'exclamation à l'intérieur d'un
triangle équilatéral est destiné à attirer
l'attention de l'utilisateur sur la présence
d'instructions importantes sur l'emploi ou la
maintenance (réparation) de l'appareil dans
la documentation fournie.
1 Lisez les instructions ci-après.
2 Conservez ces instructions.
3 Tenez compte des avertissements.
4 Suivez toutes les instructions.
5 N'utilisez pas cet instrument dans un milieu humide.
6 Employez uniquement un chiffon sec pour nettoyer
l'instrument.
7 N'obstruez pas les ouvertures prévues pour la
ventilation. Installez l'instrument conformément aux
instructions du fabricant.
8 N'installez pas l'instrument près d'une source de
chaleur, notamment un radiateur, une bouche de
chaleur, un poêle ou autres (y compris les
amplificateurs).
9 Ne modifiez pas les caractéristiques de la fiche avec
mise à la terre polarisée. Une fiche polarisée est dotée
de deux broches (l'une est plus large que l'autre). Une
fiche avec mise à la terre comprend deux broches,
ainsi qu'une troisième qui relie l'instrument à la terre.
La broche la plus large (ou troisième broche) permet
de sécuriser l'installation électrique. Si vous ne
pouvez pas brancher le cordon d'alimentation dans la
prise d'alimentation, demandez à un électricien de la
remplacer.
10 Protégez le cordon d'alimentation. Cela permet d'éviter
de marcher dessus ou de le tordre au niveau de la
fiche, de la prise d'alimentation et des points de
contact sur l'instrument.
11 N'employez que les dispositifs/accessoires indiqués
par le fabricant.
12 Utilisez uniquement le chariot, le
socle, le trépied, le support ou le
plan indiqués par le fabricant ou
livrés avec l'instrument. Si vous
utilisez un chariot, soyez prudent
si vous le déplacez avec
l'instrument posé dessus pour
éviter de le renverser.
13 Débranchez l'instrument en cas d'orage ou lorsque
vous ne l'utilisez pas pendant des périodes
prolongées.
14 Confiez toutes les réparations à des techniciens
qualifiés. Des réparations sont nécessaires lorsque
l'instrument est endommagé, notamment dans les cas
suivants : cordon d'alimentation ou fiche défectueuse,
liquides ou objets projetés sur l'appareil, exposition
aux intempéries ou à l'humidité, fonctionnement
anormal ou chute.
(UL60065_03)
ATTENTION
RISQUE D'ÉLECTROCUTION
NE PAS OUVRIR
ATTENTION : POUR RÉDUIRE LES RISQUES D'ÉLECTROCUTION,
NE PAS RETIRER LE CAPOT (OU LE DOS). NE CONTIENT
PAS DE PIÈCES NÉCESSITANT L'INTERVENTION
DE L'UTILISATEUR. POUR TOUTE INTERVENTION,
FAIRE APPEL À DES PROFESSIONNELS QUALIFIÉS.
CONSIGNES DE SÉCURITÉ À LIRE
ATTENTIVEMENT
AVERTISSEMENT
N'UTILISEZ PAS L'INSTRUMENT SOUS LA PLUIE OU DANS UN ENVIRONNEMENT HUMIDE, FAUTE DE QUOI VOUS
RISQUEZ DE PROVOQUER UN INCENDIE OU DE VOUS ÉLECTROCUTER.
(bottom_fr_01)
Le numéro de modèle, le numéro de série,
l'alimentation requise, etc., se trouvent sur ou près
de la plaque signalétique du produit, située dans la
partie inférieure de l'unité. Notez le numéro de série
dans l'espace fourni ci-dessous et conservez ce
manuel en tant que preuve permanente de votre
achat afin de faciliter l'identification du produit en
cas de vol.
N° de modèle
N° de série

EZ-300 Mode d'emploi
5
PRÉCAUTIONS D'USAGE
PRIÈRE DE LIRE ATTENTIVEMENT AVANT DE
PROCÉDER À TOUTE MANIPULATION
Rangez ce manuel en lieu sûr et à portée de main afin de pouvoir le consulter
ultérieurement.
Adaptateur secteur
AVERTISSEMENT
• L'adaptateur secteur est conçu pour être utilisé exclusivement
avec les instruments de musique électroniques Yamaha. Ne
l'affectez pas à un autre usage.
• Utilisation en intérieur uniquement. N'utilisez pas l'adaptateur
dans un environnement humide.
ATTENTION
• Lors de l'installation, assurez-vous que la prise secteur est
facilement accessible. En cas de problème ou de
dysfonctionnement, désactivez immédiatement l'interrupteur
d'alimentation de l'instrument et retirez l'adaptateur secteur de la
prise de courant. Lorsque l'adaptateur secteur est branché dans la
prise secteur, gardez à l'esprit qu'une faible dose d'électricité
circule toujours dans l'instrument, même si l'interrupteur
d'alimentation est désactivé. Lorsque vous n'utilisez pas
l'instrument pendant une période prolongée, veillez à débrancher
le cordon d'alimentation de la prise murale.
Instrument
AVERTISSEMENT
Veillez à toujours observer les précautions élémentaires énumérées ci-après pour éviter de
graves blessures, voire la mort, en raison d'une électrocution, d'un court-circuit, de dégâts,
d'un incendie ou de tout autre risque. La liste de ces précautions n'est pas exhaustive :
• Ne laissez pas le cordon d'alimentation à proximité de sources de
chaleur telles que des radiateurs ou des éléments chauffants.
Évitez également de le plier de façon excessive ou de
l'endommager de quelque manière que ce soit ou de placer
dessus des objets lourds.
• N'utilisez que la tension requise pour l'instrument. Celle-ci est
indiquée sur la plaque du fabricant de l'instrument.
• Utilisez uniquement l'adaptateur spécifié (page 67). L'utilisation
d'un adaptateur inapproprié peut endommager l'instrument ou
entraîner une surchauffe.
• Vérifiez régulièrement l'état de la prise électrique, dépoussiérez-la
et nettoyez-la en prenant soin de retirer toutes les impuretés qui
pourraient s'y accumuler.
• L'instrument ne contient aucune pièce nécessitant l'intervention
de l'utilisateur. N'ouvrez pas l'instrument et ne tentez pas d'en
démonter les éléments internes ou de les modifier de quelque
façon que ce soit. Si l'appareil présente des signes de
dysfonctionnement, mettez-le immédiatement hors tension et
faites-le contrôler par un technicien Yamaha qualifié.
• N'exposez pas l'instrument à la pluie et ne l'utilisez pas près
d'une source d'eau, dans un milieu humide ou s'il a pris l'eau. Ne
déposez pas dessus des récipients (tels que des vases, des
bouteilles ou des verres) contenant des liquides qui risqueraient
de se déverser dans ses ouvertures. Si un liquide, tel que de l'eau,
pénètre à l'intérieur de l'instrument, mettez immédiatement ce
dernier hors tension et débranchez le cordon d'alimentation de la
prise secteur. Faites ensuite contrôler l'instrument par un
technicien Yamaha qualifié.
• N'essayez jamais de retirer ou d'insérer une fiche électrique avec
les mains mouillées.
• Ne placez pas sur l'appareil des objets présentant une flamme,
tels que des bougies. Ceux-ci pourraient se renverser et
provoquer un incendie.
• Veillez à respecter les précautions détaillées ci-après. Le non
respect de ces instructions risque de provoquer une explosion,
un incendie ou une fuite du liquide des piles.
Alimentation/Adaptateur secteur
Ne pas ouvrir
Prévention contre l'eau
Prévention contre les incendies
Piles
DMI-7
1/3

EZ-300 Mode d'emploi
6
- N'altérez pas les piles et n'essayez pas de les démonter.
- Ne jetez pas les piles au feu.
- Ne tentez pas de recharger une pile non rechargeable.
- Gardez les piles éloignées des objets métalliques tels que
les colliers, les épingles à cheveux, les pièces de monnaie ou
les clés.
- Utilisez uniquement le type de pile spécifié (page 67).
- Veillez à utiliser des piles neuves, de type et de modèle
identiques, issues du même fabricant.
- Prenez soin de respecter la polarité (+/-) lors de la mise en
place des piles.
- Lorsque les piles sont épuisées ou en cas de non-utilisation de
l'instrument pendant une durée prolongée, retirez les piles de
l'appareil.
- En cas d'utilisation de piles Ni-MH, suivez les instructions
fournies avec celles-ci. Pour charger les piles, servez-vous
exclusivement du chargeur approprié.
• Conservez les piles hors de portée des enfants car ceux-ci
risquent de les avaler.
• En cas de fuite du liquide des piles, évitez tout contact avec ce
liquide. En cas de contact avec les yeux, la bouche ou la peau,
rincez immédiatement à l'eau claire et consultez un médecin. Le
liquide présent dans la pile est corrosif et peut provoquer la cécité
ou des brûlures chimiques.
• Si l'un des problèmes suivants survient, coupez immédiatement
l'alimentation et retirez la fiche électrique de la prise.
(Si l'instrument fonctionne actuellement sur piles, retirez-en
toutes les piles.) Faites ensuite contrôler l'appareil par un
technicien Yamaha.
- Le cordon électrique s'effiloche ou est endommagé.
- L'instrument dégage une odeur inhabituelle ou de la fumée.
- Un objet est tombé à l'intérieur de l'instrument.
- Une brusque perte de son est intervenue durant l'utilisation de
l'instrument.
- L'instrument présente des fissures ou des cassures.
ATTENTION
Observez toujours les précautions élémentaires reprises ci-dessous pour éviter tout risque de
blessures corporelles, pour vous-même ou votre entourage, ainsi que la détérioration de
l'instrument ou de tout autre bien. La liste de ces précautions n'est pas exhaustive :
• N'utilisez pas de connecteur multiple pour brancher l'instrument
sur une prise secteur. Cela risque d'affecter la qualité du son,
voire de provoquer la surchauffe de la prise.
• Veillez à toujours saisir la fiche, et non le cordon, pour
débrancher l'instrument de la prise d'alimentation. Si vous tirez
sur le cordon, vous risquez de l'endommager.
• Débranchez la fiche électrique de la prise secteur lorsque vous
n'utilisez pas l'instrument pendant un certain temps ou en cas
d'orage.
• Ne placez pas l'instrument dans une position instable afin d'éviter
qu'il ne se renverse accidentellement.
• Avant de déplacer l'instrument, débranchez-en tous les câbles
afin d'éviter de les endommager ou de blesser quiconque
risquerait de trébucher dessus.
• Lors de l'installation de l'instrument, assurez-vous que la prise
secteur que vous utilisez est facilement accessible. En cas de
problème ou de dysfonctionnement, coupez immédiatement
l'alimentation et retirez la fiche de la prise. Même lorsque
l'interrupteur d'alimentation est en position d'arrêt, du courant
électrique de faible intensité continue de circuler dans
l'instrument. Si vous n'utilisez pas l'instrument pendant une
période prolongée, veillez à débrancher le cordon d'alimentation
de la prise murale.
• Utilisez uniquement le support spécifié pour l'instrument. Lors de
la fixation du support, utilisez uniquement les vis fournies, sous
peine d'endommager les composants internes ou de renverser
accidentellement l'instrument.
• Avant de raccorder l'instrument à d'autres appareils
électroniques, mettez ces derniers hors tension. Avant de mettre
ces appareils sous ou hors tension, réglez tous les niveaux de
volume sur le son minimal.
• Veillez également à régler tous les appareils sur le volume
minimal et à augmenter progressivement les commandes de
volume tout en jouant de l'instrument pour déterminer le niveau
sonore souhaité.
• Ne glissez pas les doigts ou la main dans les fentes de
l'instrument.
• Évitez d'insérer ou de laisser tomber des morceaux de papier, des
pièces métalliques ou tout autre objet dans les fentes du panneau.
Vous pourriez vous blesser ou provoquer des blessures à votre
entourage, endommager l'instrument ou un autre bien ou causer
des dysfonctionnements au niveau de l'instrument.
• Ne vous appuyez pas sur l'instrument et ne déposez pas dessus
des objets lourds. Évitez d'appliquer une force excessive lorsque
vous manipulez les touches, les sélecteurs et les connecteurs.
• N'utilisez pas l'instrument ou le casque de manière prolongée
à un niveau sonore trop élevé ou inconfortable pour l'oreille, au
risque d'endommager irrémédiablement votre ouïe. Si vous
constatez une baisse d'acuité auditive ou que vous entendez des
sifflements, consultez un médecin.
En cas d'anomalie
Alimentation/Adaptateur secteur
Emplacement
Connexions
Précautions de manipulation
DMI-7
2/3

EZ-300 Mode d'emploi
7
Mettez toujours l'instrument hors tension lorsque vous ne l'utilisez pas.
Notez que même lorsque l'interrupteur [ ] (Veille/Marche) est en position de veille (l'écran est éteint), une faible quantité de courant électrique
circule toujours dans l'instrument.
Lorsque vous n'utilisez pas l'instrument pendant une période prolongée, veillez à débrancher le cordon d'alimentation de la prise murale.
Veiller à éliminer les piles usagées selon les réglementations locales.
AVIS
Pour éviter d'endommager le produit, de
perturber son fonctionnement, de détruire des
données ou de détériorer le matériel avoisinant,
il est indispensable de respecter les avis
ci-dessous.
Manipulation
• N'utilisez pas l'instrument à proximité d'un téléviseur,
d'une radio, d'un équipement stéréo, d'un téléphone
mobile ou d'autres appareils électriques. Autrement, ces
équipements risquent de produire des interférences. Si
vous utilisez l'instrument en combinaison avec une
application téléchargée sur un appareil intelligent tel qu'un
smartphone ou une tablette, nous vous recommandons
d'activer l'option « Mode Avion » de l'appareil afin d'éviter
toute interférence produite par la liaison.
• Selon l'état des ondes radio environnantes, l'instrument
peut ne pas fonctionner correctement.
• Ne laissez pas l'instrument exposé à un environnement
trop poussiéreux, à des vibrations excessives ou à des
conditions de chaleur et de froid extrêmes (par exemple,
à la lumière directe du soleil, à proximité d'un radiateur
ou dans une voiture en pleine journée), au risque de
déformer le panneau, d'endommager les composants
internes ou de provoquer un dysfonctionnement de
l'appareil. (Plage de températures de fonctionnement
vérifiée : 5-40 °C.)
• Ne déposez pas d'objets en vinyle, en plastique ou en
caoutchouc sur l'instrument, car ceux-ci risquent de
décolorer le panneau ou le clavier.
• N'appuyez pas sur l'écran LCD avec le doigt car il s'agit
d'un composant sensible et de haute précision. Une
pression sur l'écran pourrait entraîner des anomalies au
niveau de l'affichage et donner lieu, par exemple,
à l'apparition d'une bande, même si le problème devrait
se résorber rapidement.
Entretien
• Pour nettoyer l'instrument, utilisez un chiffon doux.
N'utilisez jamais de diluants de peinture, de solvants,
d'alcool, de produits d'entretien liquides ou de tampons
de nettoyage imprégnés de produits chimiques.
Enregistrement des données
• Certaines des données de cet instrument (page 59)
restent en mémoire même après la mise hors tension. Les
données enregistrées peuvent toutefois être perdues à la
suite d'une défaillance, d'une erreur d'opération, etc. Par
conséquent, veillez à enregistrer vos données
importantes sur un appareil externe tel qu'un ordinateur
(page 57).
Informations
À propos des droits d'auteur
• La copie de données musicales disponibles dans le
commerce, y compris, mais sans s'y limiter, les données
MIDI et/ou audio, est strictement interdite, sauf pour
usage personnel.
• Ce produit comporte et intègre des contenus pour
lesquels Yamaha détient des droits d'auteur ou possède
une licence d'utilisation des droits d'auteurs de leurs
propriétaires respectifs. En raison des lois sur les droits
d'auteur ainsi que d'autres lois pertinentes, vous n'êtes
PAS autorisé à distribuer des supports sur lesquels ces
contenus ont été enregistrés ou mémorisés et sont
pratiquement identiques ou très similaires aux contenus
du produit.
* Les contenus décrits ci-dessus comprennent un
programme informatique, des données de style
d'accompagnement, des données MIDI, des données
WAVE, des données d'enregistrement de sonorité, une
partition, des données de partition, etc.
* Vous êtes autorisé à distribuer le support sur lequel
votre performance ou production musicale a été
enregistrée à l'aide de ces contenus, et vous n'avez pas
besoin d'obtenir l'autorisation de Yamaha Corporation
dans de tels cas.
À propos des fonctions et des données
intégrées à l'instrument
• Certains morceaux prédéfinis ont été modifiés en termes
de longueur ou d'arrangement et peuvent ne pas être
reproduits exactement tels que les originaux.
• Les polices bitmap utilisées sur cet instrument sont
fournies par Ricoh Co., Ltd, qui en est le propriétaire.
À propos de ce manuel
• Les illustrations et les pages d'écran figurant dans ce
manuel sont uniquement proposées à titre d'information
et peuvent être différentes de celles de votre instrument.
• Windows est une marque déposée de Microsoft
®
Corporation aux États-Unis et dans d'autres pays.
• Les noms de sociétés et les noms de produits
mentionnés dans ce manuel sont des marques
commerciales ou des marques déposées de leurs
sociétés respectives.
Yamaha ne peut être tenu responsable des détériorations causées par une mauvaise manipulation de l'instrument ou par des modifications
apportées par l'utilisateur, ni des données perdues ou détruites.
DMI-7
3/3

EZ-300 Mode d'emploi
8
Merci d'avoir choisi ce clavier numérique Yamaha !
Cet instrument dispose d'un clavier avec éclairage très pratique, qui permet aux débutants de jouer en
toute facilité. Il dispose également d'une grande variété de morceaux prédéfinis intégrés, notamment
de musique pop et classique, qui feront votre bonheur.
Nous vous conseillons de lire attentivement ce mode d'emploi afin de tirer pleinement profit des
fonctions avancées et extrêmement pratiques de cet instrument.
Nous vous recommandons également de garder le manuel à portée de main pour toute référence
ultérieure.
À propos des manuels
Outre ce mode d'emploi, les manuels en ligne (fichiers PDF) suivants sont disponibles :
Document inclus
Mode d'emploi
•Installation : Cette section vous explique comment installer et commencer à utiliser cet
instrument.
•Guide de référence rapide : Cette section vous explique brièvement comment utiliser les
fonctions de base.
•Référence : Cette section vous explique en détail comment utiliser les diverses fonctions.
•Annexe : Cette section contient les caractéristiques techniques, la liste des sonorités, etc.
Supports en ligne (PDF)
Drum Kit List (Liste des kits de batterie)
Cette liste contient des informations détaillées sur les sonorités de kit de batterie (sonorités n° 242
à 263 ; page 83). La sélection de ces sonorités entraîne l'affectation de sons de batterie,
de percussion et d'effets SFX aux différentes touches du clavier.
MIDI Reference (Référence MIDI)
Ce manuel contient des informations relatives à la norme MIDI, telles que le MIDI Implementation
Chart (Feuille d'implémentation MIDI).
Computer-related Operations (Opérations liées à l'ordinateur)
Ce manuel contient des instructions sur des fonctions liées à l'ordinateur.
Smart Device Connection Manual (Manuel de connexion des appareils intelligents)
Ce manuel fournit des explications sur les modalités de connexion de l'instrument à des appareils
intelligents tels que des smartphone, des tablettes, etc.
Pour accéder à ces manuels, allez sur la page Web Yamaha Downloads (Téléchargements de Yamaha)
et entrez le nom du modèle afin de lancer une recherche sur les fichiers souhaités.
Yamaha Downloads https://download.yamaha.com/
Song Book (Recueil de morceaux) (disponible en anglais, français, allemand et espagnol)
Ce recueil regroupe les partitions de musique des morceaux prédéfinis (à l'exception d'un morceau
de démonstration et de certains morceaux pour des questions de droits d'auteur) disponibles sur
l'instrument.
Pour obtenir ce Song Book, accédez au site Web de Yamaha et téléchargez-le à partir de la page Web
du produit.
Yamaha Global Site https://www.yamaha.com
• Pour une présentation générale de la norme MIDI et de son utilisation, recherchez « MIDI Basics » (Généralités sur
la norme MIDI) (en anglais, en allemand, en français et en espagnol uniquement) sur le site Web ci-dessus.
NOTE

EZ-300 Mode d'emploi
9
Accessoires inclus
• Mode d'emploi (ce manuel)
• Pupitre
• Online Member Product Registration
(Enregistrement en ligne des produits des
membres)
• Adaptateur secteur
*
* Peut ne pas être fourni dans votre région. Vérifiez auprès de
votre distributeur Yamaha.
Formats et fonctions
GM System Level 1
Le système « GM System Level 1 » constitue
un ajout à la norme MIDI qui garantit que les
données musicales compatibles avec le format
GM peuvent être reproduites convenablement
par n'importe quel générateur de sons
compatible GM, quel qu'en soit le fabricant. Le
logo GM est apposé sur tous les produits
matériels et logiciels prenant en charge la
norme GM System Level.
XGlite
Comme son nom l'implique, « XGlite » est une
version simplifiée du format de génération de
sons XG de qualité supérieure, créé par
Yamaha. Vous pouvez évidemment reproduire
n'importe quel type de données de
morceau XG à l'aide d'un générateur de sons
XGlite. N'oubliez cependant pas que la
reproduction de certains morceaux peut être
légèrement différente des données d'origine,
dans la mesure où le choix de paramètres de
contrôle et d'effets est plus limité.
Style File Format (SFF)
Le Style File Format (SFF, Format de fichier
de style) réunit en un seul format unifié tout
le savoir-faire de Yamaha en matière
d'accompagnement automatique.
USB
USB est l'abréviation d'Universal Serial Bus.
Il s'agit d'une interface série permettant de
raccorder un ordinateur à des appareils. Ce
système autorise une « connexion
à chaud » (raccordement d'appareils alors
que l'ordinateur est allumé).
Touch Response
La fonction Touch Response (Réponse au
toucher) vous permet d'avoir un contrôle
expressif optimal sur le niveau des
sonorités.

EZ-300 Mode d'emploi
10
PRÉCAUTIONS D'USAGE ................................. 5
AVIS .................................................................... 7
Informations ........................................................ 7
À propos des manuels ......................................... 8
Accessoires inclus ............................................... 9
Formats et fonctions ............................................ 9
Installation
Commandes et bornes du panneau 12
Installation 14
Alimentation ....................................................... 14
Mise sous tension .............................................. 15
Réglage de la fonction Auto Power Off
(Mise hors tension automatique)................... 15
Réglage du volume principal.............................. 16
Connexion d'un casque ou d'un haut-parleur
externe .......................................................... 16
Utilisation d'une pédale (sélecteur au pied) ....... 16
Utilisation du pupitre .......................................... 16
Eléments de l'écran 17
Guide de référence rapide
Opérations de base ............................18
Transfert de votre morceau MIDI préféré
depuis l'ordinateur
vers l'instrument .....................19
Entraînement pour la reproduction d'un
morceau à l'aide des
fonctions Lesson .....................20
Reproduction avec le rythme et
l'accompagnement (Styles) ........21
Enregistrement de votre performance ......22
Utilisation du métronome ....................23
Réalisation de réglages détaillés (réglages
des fonctions) .........................23
Référence
Reproduction de diverses sonorités de
l'instrument 24
Sélection d'une sonorité principale..................... 24
Reproduction de la sonorité « Grand Piano » .... 24
Utilisation du métronome ...................................24
Ajout d'une couche – Dual Voice .......................25
Reproduction de sonorités différentes avec les
mains gauche et droite (Split)........................25
Modification de la fonction Touch
Response du clavier ...................................... 26
Application d'effets au son .................................26
Ajout de notes d'harmonie ou d'arpège.............. 28
Jeu au clavier à quatre mains (mode Duo) 30
Reproduction de morceaux 31
Sélection et reproduction d'un morceau............. 32
Reproduction répétée de morceaux
(fonction BGM) ..............................................33
Opérations d'avance rapide, de retour rapide
et de pause liées aux morceaux.................... 33
Changement de la sonorité de la mélodie du
morceau.........................................................33
Répétition A-B .................................................... 34
Activation et désactivation de chaque partie......34
Transfert de morceaux depuis un ordinateur vers
cet instrument................................................34
Utilisation de la fonction Lesson pour des
morceaux 35
Clavier avec éclairage (fonction Light Guide) ....36
Keys to Success.................................................36
Phrase Repeat ...................................................38
Listening, Timing et Waiting ...............................39
Apprendre à utiliser la commande « Touch »
(Touch Tutor) 41
Écoute et appréciation du son des accords
(Chord Study) 42
Écoute et appréciation du son d'un
seul accord ....................................................42
Écoute et appréciation des progressions
d'accords de base .........................................42
Table des matières

EZ-300 Mode d'emploi
11
Reproduction d'accords à l'aide des
progressions d'accords d'un morceau 43
Jouer les accords en combinaison avec le mode
« Waiting » de la fonction Lesson ................. 43
Reproduction avec le rythme et
l'accompagnement (Styles) 44
Réglage du type de doigté ................................. 44
Réglage de la touche de l'accord intelligent....... 44
Reproduction de styles ...................................... 45
Variations de style.............................................. 46
Types d'accords pour la reproduction du style... 47
Accords audibles lorsque Smart Chord est
sélectionné .................................................... 48
Recherche d'accords à l'aide
de Chord Dictionary....................................... 49
Utilisation de la base de données musicale....... 50
Enregistrement d'un fichier de style ................... 50
Enregistrement de votre performance 51
Structure des pistes d'un morceau..................... 51
Enregistrement rapide........................................ 51
Enregistrement sur une piste spécifique............ 52
Effacement d'un morceau utilisateur.................. 52
Mémorisation de vos réglages de panneau
préférés 53
Rappel des réglages de panneau depuis la
mémoire de registration................................. 53
Mémorisation des réglages de panneau dans la
mémoire de registration................................. 54
Suppression de la mémoire de registration ....... 54
Désactivation du rappel d'éléments spécifiques
(Freeze)......................................................... 54
Sélection d'un réglage de l'égaliseur pour
votre son préféré 55
Connexion à d'autres appareils 56
Reproduction des sons d'un appareil audio
externe via les haut-parleurs intégrés de
l'instrument .................................................... 56
Connexion à un ordinateur................................. 57
Connexion d'un appareil intelligent .................... 58
Diminution du volume d'une partie mélodique
(fonction Melody Suppressor (Suppresseur de
mélodie)) ....................................................... 58
Sauvegarde et réinitialisation 59
Paramètres de sauvegarde................................ 59
Réinitialisation .................................................... 59
Les fonctions 60
Annexe
Résolution des problèmes .........................64
Caractéristiques techniques ......................66
Index.............................................................68
Échantillon de recueil de morceaux..........70
Liste des sonorités......................................80
Liste des kits standard 1 ............................87
Liste des morceaux.....................................88
Liste des styles............................................91
Liste des bases de données musicales ....93
Liste des types d'effets...............................95

EZ-300 Mode d'emploi
12
Commandes et bornes du panneau
Panneau avant
Installation
q
w
e
r
u
i
o
t
y
!1 !2 !3 !4 !5
!0
!6
!7
!8
@1 @2 @3
!9 @5
@6
@7
@8
@9
036
(C1)
048
(C2)
060
(C3)
072
(C4)
084
(C5)
096
(C6)
@4
@0
Liste des
morceaux
(page 88)
Liste des
bases de données
musicales
(page 93)
Écran
(page 17)
Liste des
sonorités
(page 80)
Liste des styles
(page 91)
Ainsi qu'illustré ci-dessus, chaque note du
clavier porte un numéro de note et un nom
spécifiques (par ex., 036/C1), qui sont
utilisés pour effectuer divers réglages,
notamment celui du point de partage
(page 45).

Commandes et bornes du panneau
EZ-300 Mode d'emploi
13
q
Interrupteur [ ] (Veille/Marche) ....................page 15
w
Cadran [MASTER VOLUME]
(Volume principal) ............................................page 16
e
Touche [DEMO] (Démonstration) ....................page 33
BGM...........................................................page 33
r
Touche [METRONOME] (Métronome).............page 24
TIME SIG. (Type de mesure) ....................page 24
t
Touche [TEMPO/TAP] (Tempo/Tapotement)...page 32
y
PART (Partie)
Touche [L] (G) ...................................................page 39
Touche [R] (D)...................................................page 39
y
Touche [REC TRACK 2]
(Piste d'enregistrement 2)................................page 52
Touche [REC TRACK 1]....................................page 52
u
Touche [KEYS TO SUCCESS]
(Clés du succès)...............................................page 36
i
Touche [PHRASE REPEAT]
(Répétition de phrase)......................................page 38
o
Touche [1 LISTENING 2 TIMING 3 WAITING]
(1 Écoute 2 Synchronisation 3 Attente)..........page 39
CHORD DICT. (Dictionnaire d'accords)
.... page 49
!0
Touche [A-B REPEAT] (Répétition A-B)..........page 34
!1
Touche [REW] (Rembobinage) ........................page 33
!2
Touche [FF] (Avance rapide) ...........................page 33
!3
Touche [PAUSE]................................................page 33
!0
Touche [ACMP ON/OFF] (Activation/Désactivation
de l'accompagnement).....................................page 45
SPLIT POINT (Point de partage)..............page 60
!1
Touche [INTRO/ENDING/rit.] (Intro/Coda/rit.)
... page 46
!2
Touche [MAIN/AUTO FILL] (Partie principale/
Variation automatique).....................................page 46
!3
Touche [SYNC START] (Début synchronisé)
... page 45
!4
Touche [START/STOP] (Début/Arrêt) ..............page 32
!5
Touche [REC] (Enregistrement) ......................page 51
CLEAR (Effacer)........................................page 52
!6
Touche [VOICE] (Sonorité)...............................page 24
SONG MELODY VOICE
(Sonorité de la mélodie du morceau) ............page 33
!7
Touche [SONG] (Morceau)...............................page 32
!8
Touche [STYLE]................................................page 45
!9
Touches numériques [0]–[9], [+/YES], [-/NO]
.........page 18
@0
Touche [PORTABLE GRAND]
(Piano à queue portable) .................................page 24
@1
Touche [DSP] ....................................................page 26
TYPE ..........................................................page 26
@2
Touche [ARTICULATION] .................................page 27
@3
Touche [REGIST MEMORY]
(Mémoire de registration) ................................page 53
MEMORY (Mémoire) .................................page 53
@4
Touche [FUNCTION] (Fonction)...................... page 60
LIGHT GUIDE (Témoin guide) ................. page 36
@5
Touche [MUSIC DATABASE]
(Base de données musicales)......................... page 50
@6
Touche [DUAL] (Duo)....................................... page 25
DUAL VOICE (Sonorité duo).................... page 25
@7
Touche [SPLIT] (Partage) ................................ page 25
SPLIT VOICE (Sonorité partagée) ........... page 25
@8
Touche [HARMONY/ARPEGGIO]
(Harmonie/Arpège)........................................... page 28
TYPE .......................................................... page 28
@9
Illustrations pour le kit de batteries ............... page 24
Ces illustrations représentent les instruments de batterie ou
de percussion affectés aux touches correspondantes sous
« Standard Kit 1 ».
#0
Prise [SUSTAIN] (Maintien).............................. page 16
#1
Prise [PHONES/OUTPUT] (Casque/Sortie) .... page 16
#2
Prise [AUX IN] (Entrée auxiliaire).................... page 56
#3
Borne [USB TO HOST] (USB vers hôte) ......... page 57
#4
Prise DC IN (Entrée CC)................................... page 14
En mode Lesson (Leçon)
En mode Recording (Enregistrement)
En mode Song (Morceau)
En mode Style
Configuration du panneau (Réglages du panneau)
Vous pouvez effectuer différents réglages en vous servant
des commandes du panneau, comme décrit sur cette
page. Ces réglages de l'instrument sont collectivement
désignés dans ce manuel par le terme « configuration du
panneau » ou « réglages du panneau ».
Symbole « Press and hold » (Appuyer et maintenir)
Les touches concernées par cette indication
peuvent être utilisées pour appeler une fonction
alternative lorsqu'elles sont maintenues
enfoncées. Appuyez sur la touche en question de
manière prolongée jusqu'à ce que la fonction soit
sélectionnée.
#1 #2 #3
#4
#0
Panneau arrière

EZ-300 Mode d'emploi
14
Installation
Alimentation
Bien que l'instrument puisse fonctionner à la fois
avec un adaptateur secteur et sur piles, Yamaha
vous conseille d'utiliser un adaptateur secteur
chaque fois que possible. En effet, celui-ci est, par
définition, moins nocif pour l'environnement que les
piles et ne présente pas de risque
d'appauvrissement des ressources.
Utilisation d'un adaptateur secteur
Branchez l'adaptateur secteur selon la séquence
indiquée dans l'illustration.
Utilisation des piles
Cet instrument nécessite six piles alcalines (LR6) ou au
manganèse (R6) de type « AA », ou bien au nickel-
métal-hydrure rechargeables (piles Ni-MH
rechargeables). Il est toutefois recommandé d'utiliser
des piles alcalines ou des piles Ni-MH rechargeables
sur cet instrument car les autres types de piles risquent
d'amoindrir les performances sur piles de l'appareil.
1
Vérifiez que l'instrument est hors tension.
2
Ouvrez le couvercle du compartiment réservé aux
piles situé sur le panneau inférieur de
l'instrument.
3
Insérez six piles neuves en respectant les
indications de polarité figurant à l'intérieur du
logement.
4
Remettez le couvercle du compartiment en place,
en vous assurant qu'il est correctement verrouillé.
Veillez à régler correctement le type de pile (page 15).
• Utilisez uniquement l'adaptateur secteur spécifié (page 67).
L'utilisation d'un adaptateur secteur inapproprié peut
endommager l'instrument ou entraîner sa surchauffe.
• Lorsque vous utilisez l'adaptateur secteur avec une fiche
amovible, assurez-vous de garder celle-ci fermement reliée
à l'adaptateur. L'utilisation de la fiche seule pourrait provoquer
une décharge électrique ou un incendie.
• Si la fiche se détache accidentellement de l'adaptateur secteur,
remettez-la en place en la faisant glisser jusqu'à ce qu'elle y soit
correctement installée, tout en prenant soin d'éviter de toucher
ses parties métalliques internes. Pour éviter tout risque de
décharge électrique, de court-circuit ou de dommage, assurez-
vous également de l'absence de toute particule de poussière
entre la fiche et l'adaptateur secteur.
• Lors de l'installation du produit, assurez-vous que la prise
secteur que vous utilisez est facilement accessible. En cas de
problème ou de dysfonctionnement, coupez immédiatement
l'alimentation et retirez la fiche de la prise murale.
• Suivez la procédure indiquée ci-dessus dans l'ordre inverse
pour débrancher l'adaptateur secteur.
2
1
Prise DC IN
(page 13)
Prise secteur
Adaptateur
secteur
AVERTISSEMENT
AVERTISSEMENT
Fiche
La forme de la fiche varie selon le pays.
Faites glisser la
fiche comme
indiqué.
ATTENTION
NOTE
• Lorsque les piles sont épuisées ou en cas de non-utilisation de
l'instrument pendant une durée prolongée, retirez les piles de
l'appareil.
• Le branchement ou le débranchement de l'adaptateur secteur
alors que les piles sont insérées dans l'instrument peut
provoquer la mise hors tension de ce dernier, et entraîner la
perte des données en cours d'enregistrement ou de transfert.
• Lorsque la puissance des piles est insuffisante pour assurer un
fonctionnement correct, le volume sonore risque de faiblir et le
son de se déformer. D'autres problèmes peuvent également
apparaître. Le cas échéant, procédez au remplacement de
toutes les piles par des piles neuves ou déjà rechargées.
AVERTISSEMENT
AVIS

Installation
EZ-300 Mode d'emploi
15
Configuration du type de pile
Selon le type de pile que vous utilisez, vous devez
modifier le réglage du type de pile sur l'instrument.
Les piles alcalines (et au manganèse) sont
sélectionnées par défaut. Après avoir installé des
piles neuves dans l'instrument et mis celui-ci sous
tension, prenez soin de définir correctement le
paramètre Battery Type (Type de pile) (rechargeable
ou non) à l'aide de la fonction n° 064 (page 63).
Mise sous tension
1
Tournez le cadran [MASTER VOLUME] vers le
bas pour régler le volume sur « MIN ».
2
Appuyez sur l'interrupteur [ ] (Veille/Marche)
pour mettre l'instrument sous tension.
Le nom de la sonorité apparaît à l'écran. Réglez
le volume à votre convenance tout en jouant au
clavier.
3
Maintenez l'interrupteur [ ] (Veille/Marche)
enfoncé pendant plusieurs secondes pour régler
l'instrument en mode veille.
Réglage de la fonction Auto
Power Off (Mise hors tension
automatique)
Pour empêcher toute consommation superflue
d'électricité, cet instrument est doté d'une fonction
Auto Power Off, qui éteint l'appareil dès qu'il n'est
plus utilisé pendant une durée déterminée. Par
défaut, le délai avant la mise hors tension
automatique est de 30 minutes ; vous pouvez
toutefois modifier ce réglage.
Pour définir le délai avant l'exécution
de la fonction Auto Power Off :
Appuyez sur la touche [FUNCTION] à plusieurs
reprises jusqu'à ce que l'indication « AutoOff »
(fonction 063 ; page 63) apparaisse, puis utilisez la
touche [+/YES] ou [-/NO] pour sélectionner la valeur
souhaitée.
Réglages :
oFF, 5, 10, 15, 30, 60, 120 (minutes)
Valeur par défaut :
30 (minutes)
Pour désactiver la fonction Auto Power Off :
Mettez l'instrument sous tension tout en maintenant
enfoncée la touche la plus basse du clavier. Le
message « oFF AutoOff » apparaît brièvement, puis
l'instrument démarre avec la fonction Auto Power Off
désactivée. Vous pouvez désactiver la fonction Auto
Power Off en sélectionnant la valeur « Off » pour la
fonction n° 063 (page 63).
• Cet instrument n'est pas en mesure de charger les piles. Pour
charger les piles, servez-vous exclusivement du chargeur
approprié.
• Lorsque l'adaptateur est branché, l'instrument fonctionne
automatiquement sur secteur, même s'il contient des piles.
• L'absence de réglage du type de pile risque de raccourcir
la durée de vie des piles. Veillez à régler correctement le
type de pile.
• Notez que lorsque l'interrupteur [ ] (Veille/Marche) est
en position de veille, une faible quantité de courant
électrique circule toujours dans le produit. Débranchez la
fiche électrique de la prise secteur lorsque vous n'utilisez
pas l'instrument pendant un certain temps ou en cas
d'orage.
• Appuyez uniquement sur l'interrupteur [ ] (Veille/
Marche) pour mettre l'instrument sous tension. Aucune
autre opération telle qu'enfoncer la pédale n'est autorisée.
Cela pourrait provoquer le dysfonctionnement de
l'instrument.
NOTE
AVIS
ATTENTION
AVIS
• Selon l'état de l'instrument, il est possible que le courant
ne puisse pas être coupé automatiquement, même après
l'écoulement du délai spécifié. Mettez toujours
l'instrument hors tension manuellement lorsque vous ne
l'utilisez pas.
• Lorsque l'instrument est inutilisé pendant un certain temps en
restant connecté à un appareil externe tel qu'un amplificateur,
un haut-parleur ou un ordinateur, prenez soin de suivre les
instructions du mode d'emploi pour le mettre hors tension,
ainsi que les appareils connectés, afin d'éviter d'endommager
ces derniers. Si vous ne voulez pas que l'instrument s'éteigne
automatiquement lorsqu'il est connecté à un appareil,
désactivez la fonction Auto Power Off.
• En général, les données et les réglages sont conservés
même après la mise hors tension à l'aide de la fonction Auto
Power Off. Pour plus de détails, reportez-vous à la page 59.
Touche la plus basse
AVIS
NOTE

Installation
EZ-300 Mode d'emploi
16
Réglage du volume principal
Pour régler le volume d'ensemble du clavier, utilisez le
cadran [MASTER VOLUME] tout en jouant de
l'instrument.
Connexion d'un casque ou d'un
haut-parleur externe
Connectez le casque à la prise [PHONES/OUTPUT].
Cette prise sert également de sortie externe. En la
branchant sur un ordinateur, un amplificateur de
clavier, un enregistreur ou tout autre appareil audio,
vous envoyez le signal audio de l'instrument vers
l'appareil externe. Les haut-parleurs de l'instrument
sont automatiquement coupés dès que vous
introduisez une fiche dans cette prise.
Utilisation d'une pédale
(sélecteur au pied)
Vous pouvez contrôler trois fonctions, Sustain
(Maintien), Articulation (page 27) et Arpeggio
(Arpège) (page 29), tandis que vous jouez en
appuyant sur un sélecteur au pied (FC5 ou FC4A ;
vendu séparément) branché sur la prise [SUSTAIN].
Par défaut, la fonction Sustain est attribuée à la
pédale de façon à ce que le son soit entendu de
façon prolongée même si vous retirez votre doigt du
clavier tout en appuyant sur le sélecteur au pied,
comme une pédale forte sur un piano. Pour utiliser
une fonction autre que Sustain, utilisez les réglages
des fonctions (fonction 029 ; page 61).
Utilisation du pupitre
Insérez le pupitre dans les fentes prévues à cet effet,
comme illustré.
• N'utilisez pas l'instrument à un volume élevé pendant une
période prolongée, car cela risquerait d'endommager
durablement votre ouïe.
• N'utilisez pas l'instrument ou le casque de manière
prolongée à des niveaux sonores trop élevés ou
inconfortables pour l'oreille, au risque d'endommager
durablement votre ouïe.
• Avant de raccorder l'instrument à d'autres appareils
électroniques, mettez ces derniers hors tension. En outre,
avant d'allumer ou d'éteindre un de ces dispositifs, réglez
toutes les commandes de volume sur le niveau minimal.
Sinon, vous risquez d'endommager les composants ou de
vous électrocuter.
• Pour éviter d'endommager les appareils externes, vous devez
d'abord mettre sous tension l'instrument, puis l'appareil
connecté. Inversez cet ordre pour la mise hors tension :
éteignez d'abord l'appareil externe, puis l'instrument.
• Lors de la connexion d'un casque ou d'un haut-parleur
externe à l'instrument, réglez l'égaliseur principal (page 55)
sur « 2 Headphone ». L'égaliseur principal peut être réglé
dans les réglages des fonctions (page 61 ; fonction 025).
ATTENTION
Prise casque
stéréo standard
ATTENTION
AVIS
NOTE
• Veillez à brancher/débrancher le sélecteur au pied lorsque
l'instrument est hors tension. Par ailleurs, évitez d'appuyer
dessus au moment de mettre l'instrument sous tension. Cela
a pour effet de modifier la polarité du sélecteur et d'inverser
son fonctionnement.
• La fonction Sustain n'affecte ni les sonorités partagées
(page 25) ni les styles (accompagnement automatique ;
page 44).
NOTE

EZ-300 Mode d'emploi
17
Eléments de l'écran
CncertGP
003
001
Sonorité/Morceau/Style
Cette zone indique que la fonction Lesson
est activée.
Keys to Success (page 36)
Phrase Repeat (page 38)
Chord Progression (page 43)
Indique l'état de réussite (page 37)
de la leçon Key to Success.
Indication relative à la fonction
Lesson
Harmonie (page 28)
Arpège (page 28)
Duo (page 25)
Partage (page 25)
DSP (page 26)
Duo (page 30)
Articulation (page 27)
État de la fonction
Indique l'accord actuellement reproduit dans la plage
d'accompagnement automatique (page 45) du clavier ou
spécifié via la reproduction du morceau.
Indique généralement le numéro de la mesure actuelle du
style ou du morceau actuellement sélectionné. Lorsque la
touche [FUNCTION] (page 60) est utilisée, indique le
numéro de la fonction.
Indique le temps actuel de la reproduction.
Indique les notes actuellement jouées (identique au clavier avec éclairage).
Indique les notes de la mélodie et de l'accord d'un morceau lorsque la fonction
Song Lesson est utilisée. Indique également les notes d'un accord, que ce soit
lors de la reproduction d'un accord ou de l'utilisation de la fonction Dictionary
(Dictionnaire).
Chord
Measure ou Function
Temps
Affichage du clavier
027
003
C3
Indique l'état d'activation/
désactivation de la reproduction du
morceau ou de la piste cible de
l'enregistrement du morceau (pages 34, 52).
Allumé : la piste contient des données
Éteint : la piste est assourdie ou ne contient
pas de données
Clignotant : la piste est sélectionnée en tant
que piste d'enregistrement
Apparaît lorsque la fonction A-B
Repeat est activée. (page 34)
Apparaît lorsque la fonction Auto
Accompaniment (Accompagnement
automatique) est activée. (page 45)
État des pistes du morceau
Répétition A-B
Accompagnement automatique
(page 53)
Mémoire de
registration
Réponse au toucher (page 26)
Indicateur de force
est un indicateur qui s'allume en fonction
de la force avec laquelle vous jouez au
clavier. (pages 26, 41).
représente la force cible lorsque vous
vous exercez avec des morceaux de la
catégorie « Touch Tutor » (Professeur de
sensibilité au toucher). (page 41)
Indicateur Touch
Mode de sélection de la sonorité
Mode Song
Mode Style
* Le repère en regard du nom du mode indique le mode
activé et le contenu pouvant être sélectionné à l'aide des
touches numériques ou des touches [+/YES]/[-/NO].
* apparaît en permanence, même en mode Song
ou Style.

EZ-300 Mode d'emploi
18
Guide de référence rapide
Guide de référence rapide
Cet instrument est doté de trois fonctions de base : Voice, Song et Style. Cette section vous explique
comment utiliser ces trois fonctions, de même que les touches numériques et les touches [+/YES] et
[-/NO] qui sont utiles pour diverses fonctions.
1
Appuyez sur l'une des touches suivantes pour sélectionner une fonction de base.
L'opération ci-dessus appelle le nom et le numéro de la sonorité, du morceau ou du style actuellement
sélectionné et l'affiche à l'écran.
2
Sélectionnez une sonorité, un morceau ou un style à l'aide des touches numériques
[0]–[9], [+/YES] et [-/NO].
3
Commencez à jouer la sonorité, le morceau ou le style sélectionné.
Sonorité ...............Jouez au clavier.
Morceau ...............Appuyez sur la touche [START/STOP] pour lancer la reproduction du morceau.
Style .....................Appuyez sur la touche [START/STOP] pour lancer uniquement la partie rythmique.
Pour obtenir des instructions sur la reproduction de la partie d'accompagnement
d'accords, reportez-vous à la page 45.
Opérations de base
..................... Sonorité du clavier
..................... Morceau
..................... Style
Touches numériques [0]–[9]
Vous pouvez utiliser les touches numériques pour
entrer directement le numéro d'une sonorité, d'un
morceau ou d'un style ou la valeur d'un
paramètre.
Appuyez sur les
touches numériques
[0], [0] et [3] ou
simplement sur [3].
Exemple : Sélection de la sonorité 003,
Bright Piano
Touches [+/YES], [-/NO]
Appuyez brièvement sur la touche [+/YES] pour
augmenter la valeur d'1 unité ou sur la touche [-/
NO] pour la diminuer d'1 unité. Maintenez l'une ou
l'autre touche enfoncée pour augmenter ou
diminuer la valeur en continu dans la direction
correspondante. Appuyez simultanément sur les
deux touches afin de restaurer la valeur par défaut
d'un paramètre.
Appuyez brièvement pour
augmenter la valeur.
Appuyez brièvement pour
diminuer la valeur.
Appuyez sur la touche [PORTABLE GRAND] pour
réinitialiser les réglages de sonorité sur la sonorité
Grand Piano (sonorité n° 001 Live!ConcertGrandPiano).

Guide de référence rapide
EZ-300 Mode d'emploi
19
Windows 10 est utilisé pour les exemples fournis dans ce manuel.
1
Connectez la borne [USB TO HOST] (page 13) située sur le panneau arrière de
l'instrument à l'ordinateur au moyen d'un câble USB.
2
Appuyez sur la touche [+/YES] dans les réglages des fonctions (Storage (Stockage) ;
fonction 059 ; page 63) pour activer Storage Mode (Mode de stockage).
3
Copiez le fichier de votre morceau favori depuis l'ordinateur vers le dossier de
l'instrument sur l'écran de l'ordinateur.
Pour obtenir d'autres informations importantes sur la copie de fichiers, reportez-vous au manuel
« Computer-related Operations » sur le site Web (page 8).
4
Une fois la copie terminée, retirez le lecteur de l'instrument de l'ordinateur.
5
Débranchez le câble USB qui relie l'instrument à l'ordinateur.
6
Appuyez sur la touche [-/NO] dans les mêmes réglages des fonctions qu'à l'étape 2
pour désactiver Storage Mode.
7
Lancez la reproduction du morceau transféré (morceau n° 208 –).
Pour obtenir des instructions sur la reproduction d'un morceau, reportez-vous à la page 32.
Transfert de votre morceau MIDI préféré depuis l'ordinateur
vers l'instrument
Ordinateur
Câble USB
Instrument
Borne USB Borne [USB TO HOST]
Storage
on
059
Lecteur de l'instrument Dossier contenant les fichiers de morceaux
1
2
3
Page 57

Guide de référence rapide
EZ-300 Mode d'emploi
20
Cet instrument est doté des fonctions Lesson suivantes. Sélectionnez vos morceaux prédéfinis
préférés et exercez-vous à les jouer ; améliorez votre jeu avec le Song Book, qui inclut les partitions
musicales des morceaux prédéfinis ou des points importants pour « Keys to Success », etc.
Keys to Success
Vous pouvez sélectionner quelques phrases du morceau (par exemple, celles que vous aimez le plus
ou sur lesquelles vous devez vous entraîner) et vous exercer à les jouer une à une. Profitez de cette
leçon en réussissant et en effectuant chaque étape.
Sélectionnez le morceau que vous souhaitez apprendre à jouer, puis appuyez sur les
touches [KEYS TO SUCCESS] et [START/STOP] pour démarrer la leçon.
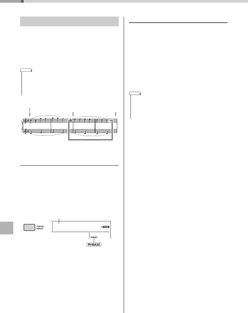
Phrase Repeat (Répétition de phrase)
Cette fonction vous permet de vous exercer à jouer des phrases difficiles de manière répétée. Elle est
idéale pour terminer un entraînement en beauté avant d'affronter l'étape finale, qui consiste à passer
en mode Keys to Success, ou pour s'exercer à jouer une phrase difficile plusieurs fois de suite.
Listening (Écoute), Timing (Synchronisation) et Waiting (Attente)
Vous pouvez vous exercer à jouer les morceaux prédéfinis en trois étapes, en utilisant la main droite, la
main gauche ou les deux mains à la fois.
Ces trois leçons peuvent être utilisées avec la fonction Keys to Success ou Phrase Repeat. Si vous
avez des difficultés pour jouer la phrase en question en mode Keys to Success, activez la fonction
Waiting pour mettre la phrase en pause jusqu'à ce que vous jouiez la note correcte (page 38).
-
Leçon 1 (Listening) ....... Écoutez attentivement la mélodie/les accords du modèle de la partie que vous
avez sélectionnée et mémorisez-les.
-
Leçon 2 (Timing) ............ Jouez les notes en respectant le rythme.
-
Leçon 3 (Waiting) ........... Jouez les notes correctes.
Sélectionnez le morceau que vous souhaitez apprendre, puis appuyez sur la touche
[1 LISTENING 2 TIMING 3 WAITING] pour lancer la leçon souhaitée.
Entraînement pour la reproduction d'un morceau à l'aide
des fonctions Lesson
Sélectionnez
le morceau
que vous
voulez
apprendre.
Entraînez-vous
à jouer
l'étape 1
Exercez-vous
sur les étapes 2,
3, 4… et ainsi de
suite.
Entraînez-
vous à jouer
la dernière
étape.
Bravo,
vous avez
terminé !
Étape réussie
★
Étape réussie
★★
Étape réussie
★★★
Page 35

Guide de référence rapide
EZ-300 Mode d'emploi
21
Cet instrument dispose d'une fonction Auto Accompaniment, qui reproduit les « styles » appropriés
(accompagnement de rythme + basse + accord) et que vous contrôlez simplement en jouant la note
fondamentale d'un accord. Ces styles vous permettent de contrôler automatiquement du bout du doigt
un orchestre d'accompagnement complet.
1
Appuyez sur la touche [STYLE].
2
Utilisez les touches numériques [0]–[9] et les touches [+/YES] et [-/NO] pour
sélectionner le style souhaité.
3
Appuyez sur la touche [ACMP ON/OFF] pour activer l'accompagnement automatique.
4
Appuyez sur la touche [SYNC START] pour activer la fonction Synchro Start.
Cette opération met la reproduction du style en attente. Celle-ci reprend dès que vous jouez au clavier.
5
Appuyez sur la touche [INTRO/ENDING/rit.].
Une introduction est ajoutée avant le début de la reproduction du style.
6
Jouez la note fondamentale d'un accord de la main gauche dans la plage de
l'accompagnement automatique pour lancer la reproduction du style.
7
Jouez la note fondamentale d'un accord de la main gauche et la partie mélodique de la
main droite.
8
Appuyez sur la touche [INTRO/ENDING/rit.] pour arrêter la reproduction du style.
La coda est ajoutée avant l'arrêt de la reproduction du style.
Reproduction avec le rythme et l'accompagnement (Styles)
Point de partage
Plage d'accom-
pagnement auto-
matique
Page 44

Guide de référence rapide
EZ-300 Mode d'emploi
22
Vous pouvez enregistrer votre performance.
1
Effectuez les réglages nécessaires, tels que la sélection de la sonorité, etc.
2
Appuyez sur la touche [REC] pour passer en mode Record Ready (Prêt à enregistrer).
Appuyez sur la touche [REC] pour quitter le mode Record Ready.
3
Jouez au clavier pour lancer l'enregistrement.
4
Appuyez sur la touche [START/STOP] pour arrêter l'enregistrement.
5
Appuyez sur la touche [START/STOP] pour reproduire le morceau enregistré.
Enregistrement de votre performance
001
User 1
EC
Numéro du morceau utilisateur
Clignote
Page 51

Guide de référence rapide
EZ-300 Mode d'emploi
23
1Appuyez sur la touche [METRONOME] pour lancer le métronome.
2Pour arrêter le métronome, appuyez à nouveau sur la touche [METRONOME].
Une pression sur la touche [TEMPO/TAP] vous permet de régler le tempo du métronome.
Après avoir appris à utiliser cet instrument, utilisez la touche [FUNCTION] pour régler divers
paramètres.
Cet instrument contient 64 réglages. Chaque fois que vous appuyez sur la touche [FUNCTION], les
éléments de réglage sont sélectionnés dans l'ordre et la valeur de l'élément sélectionné peut être
modifiée à l'aide des touches numériques [0]–[9] et des touches[+/YES] et [-/NO].
Il est possible de sélectionner les éléments de réglage en maintenant la touche [FUNCTION]
enfoncée tout en appuyant sur la touche [+/YES] ou [-/NO].
Si l'écran des réglages des fonctions n'apparaît pas, appuyez sur une des touches [VOICE], [SONG]
ou [STYLE], puis appuyez à nouveau sur la touche [FUNCTION].
Une pression sur une des touches [VOICE], [SONG] ou [STYLE] vous permet également de quitter
les réglages des fonctions.
Utilisation du métronome
Réalisation de réglages détaillés (réglages des fonctions)
Clavier avec éclairage (fonction Light Guide)
Cet instrument est doté de la fonction Light Guide, qui éclaire les touches sur lesquelles vous appuyez ou
celles spécifiées dans les données du morceau. Bien que cette fonction soit activée par défaut, vous pouvez
la désactiver en maintenant la touche [FUNCTION] enfoncée pendant plus d'une seconde.
Page 24
Page 60

EZ-300 Mode d'emploi
24
Reproduction de diverses sonorités de l'instrument
Outre le piano, l'orgue et d'autres instruments à clavier traditionnels, cet instrument vous
propose un large éventail de sonorités, notamment de guitare, de basse, d'instruments
à cordes, de saxophone, de trompette, de batterie et de percussions, ainsi que des effets
sonores. Vous disposez ainsi d'une vaste palette de sons musicaux.
1Appuyez sur la touche [VOICE].
Le numéro et le nom de la sonorité s'affichent.
2Utilisez les touches numériques [0]–[9]
et les touches [+/YES] et [-/NO] pour
sélectionner la sonorité souhaitée.
Reportez-vous à la liste des sonorités à la
page 80.
3Jouez au clavier.
Types de sonorités prédéfinies
Si vous souhaitez réinitialiser les différents réglages
sur leur valeur par défaut en vue de jouer
simplement un son de piano, appuyez sur la touche
[PORTABLE GRAND].
La sonorité « 001 Live!ConcertGrandPiano » est
automatiquement sélectionnée en tant que sonorité
principale.
Cet instrument dispose d'un métronome intégré,
autrement dit d'un dispositif qui permet de maintenir
le rythme sur un tempo précis, ce qui est fort
pratique pour s'exercer.
1Appuyez sur la touche [METRONOME]
pour lancer le métronome.
2Pour arrêter le métronome, appuyez
à nouveau sur la touche [METRONOME].
Pour modifier le tempo :
Appuyez sur la touche [TEMPO/TAP] pour appeler
l'élément Tempo, puis utilisez les touches
numériques [0]–[9] et les touches [+/YES] et [-/NO].
Appuyez simultanément sur les touches [+/YES]
et [-/NO] pour réinitialiser automatiquement le tempo
par défaut.
Pour régler le type de mesure :
Appuyez sur la touche [METRONOME] et
maintenez-la enfoncée pour appeler l'élément
« TimeSigN » (Type de mesure) (fonction 030 ;
page 62), puis utilisez les touches numériques et les
touches [+/YES] et [-/NO].
Pour régler le volume du métronome :
Vous pouvez régler le volume à l'aide de la fonction
n° 032 (page 62).
Sélection d'une sonorité principale
• apparaît toujours avec ou . Pour
plus de détails, reportez-vous à la section page 17.
001–241 Sonorités d'instrument (y compris les effets
sonores)
242–263
(Kit de batterie)
Divers sons de batterie et de percussion sont
attribués à des touches individuelles, via
lesquelles ils peuvent être reproduits. Vous
trouverez des détails sur les instruments et les
affectations de touches pour chaque kit de
batterie dans la Liste des kits standard 1 à la
page 87 et dans la Drum Kit List disponible sur
le site Web (page 8).
264–283 Les arpèges sont automatiquement reproduits
dès que vous jouez au clavier (page 28).
284–622 Sonorités XGlite (page 84)
000
One Touch Setting (Présélection immédiate)
La fonction One Touch Setting sélectionne
automatiquement la sonorité la mieux adaptée
au style ou au morceau choisi (sauf pour les
données de morceau transmises depuis
d'autres appareils). Il vous suffit de
sélectionner le numéro de sonorité « 000 »
pour activer cette fonction.
CncertGP
001
Nom de la sonorité
La sonorité qui apparaît ici
devient la sonorité
principale de l'instrument.
Numéro de la sonorité
apparaît lorsque
le mode de
sélection de la
sonorité est activé.
NOTE
Flute
134
Sélectionnez la sonorité que vous souhaitez jouer.
Reproduction de la sonorité
« Grand Piano »
Utilisation du métronome
Tempo
090
Valeur actuelle du tempo
Référence

Reproduction de diverses sonorités de l'instrument
EZ-300 Mode d'emploi
25
Outre la sonorité principale, il est possible de
superposer une autre sonorité sur l'ensemble du
clavier, appelée « Dual Voice » (Sonorité en duo).
1Appuyez sur la touche [DUAL] pour
activer la couche.
2Jouez au clavier.
3Pour quitter la couche, appuyez
à nouveau sur la touche [DUAL].
Pour sélectionner une autre sonorité en duo :
Bien que l'activation de la fonction Dual sélectionne
une sonorité en duo adaptée à la sonorité principale
actuellement sélectionnée, vous pouvez facilement
choisir une autre sonorité en duo en appuyant sur la
touche [DUAL] et en la maintenant enfoncée pour
appeler « D.Voice » (Sonorité en duo) (fonction 008 ;
page 61), puis en utilisant les touches numériques
[0]–[9] et les touches [+/YES] et [-/NO].
En partageant le clavier en deux plages distinctes,
vous pouvez jouer une sonorité de la main gauche et
une autre de la main droite.
De plus, vous pouvez jouer une sonorité principale et
une sonorité en duo dans la section à main droite du
clavier tout en jouant une autre sonorité (appelée
« Split Voice », ou sonorité partagée) dans la section
à main gauche.
La touche la plus haute de la section à main gauche est
appelée « point de partage » (Split Point) (fonction 003 ;
page 60
). Par défaut, le point de partage est défini sur la
touche F
#
2, mais il est possible de modifier ce réglage.
1Appuyez sur la touche [SPLIT] pour
activer la fonction Split.
Le clavier est divisé en deux plages correspondant
respectivement aux mains gauche et droite.
2Jouez au clavier.
3Pour quitter la fonction Split, appuyez de
nouveau sur la touche [SPLIT].
Pour sélectionner une autre sonorité partagée :
Appuyez sur la touche [SPLIT] et maintenez-la
enfoncée pour appeler l'élément « S.Voice »
(Sonorité partagée) (fonction 012 ; page 61), puis
utilisez les touches numériques [0]–[9] et les touches
[+/YES] et [-/NO].
Ajout d'une couche – Dual Voice
• Appuyez sur la touche [DUAL] et maintenez-la enfoncée
pendant plus d'une seconde pour appeler « D. Voice »
et sélectionner une autre sonorité en duo.
CncertGP
001
Apparaît lorsque la
couche est activée
NOTE
Deux sonorités
retentissent alors
en même temps.
Reproduction de sonorités
différentes avec les mains
gauche et droite (Split)
• Appuyez sur la touche [SPLIT] et maintenez-la enfoncée
pendant plus d'une seconde pour appeler « S. Voice »
et sélectionner une autre sonorité partagée.
Sonorité partagée
Sonorité principale et sonorité en duo
Réglage par défaut du point de partage : 054 (F#2)
036
(C1) 048
(C2)
060
(C3) 072
(C4) 084
(C5) 096
(C6)
Section à main
gauche
Section à main droite
CncertGP
001
Apparaît lorsque la fonction
Split est activée.
NOTE

Reproduction de diverses sonorités de l'instrument
EZ-300 Mode d'emploi
26
Lesson
Le clavier de cet instrument est doté d'une fonction
Touch Response (Réponse au toucher), qui vous
permet de contrôler de manière dynamique et
expressive le niveau des sonorités en fonction de
votre force de jeu au clavier.
1Appuyez plusieurs fois sur la touche
[FUNCTION] jusqu'à ce que
« TouchRes » (Réponse au toucher)
(fonction 004 ; page 60) apparaisse.
La réponse au toucher actuellement sélectionnée
s'affiche au bout de quelques secondes.
2Sélectionnez un réglage de réponse au
toucher compris entre 1 et 4 à l'aide des
touches numériques [1]–[4] et des
touches [+/YES] et [-/NO].
Réponse au toucher
3Jouez au clavier.
L'indicateur de force s'allume en fonction de la
force avec laquelle vous jouez au clavier.
Cet instrument permet d'appliquer au son les divers
effets ci-dessous.
- DSP
Le DSP (digital signal Processor) est un effet dans le
cadre duquel un traitement des signaux numériques
est appliqué au son afin de le modifier.
Il existe plusieurs types de DSP. Lorsque la fonction
DSP est activée, le type le plus approprié est
sélectionné pour accompagner la sonorité principale
actuelle. Si vous voulez sélectionner un type
spécifique, exécutez les étapes 2 et 3 ci-dessous.
Pour plus de détails sur les types de DSP, reportez-
vous à la page 99.
1
Vérifiez si le DSP est activé ou non.
Si l'icône « DSP » n'apparaît pas sur l'écran,
appuyez sur la touche [DSP].
Selon la sonorité sélectionnée, le DSP peut être
automatiquement activé.
2
Maintenez la touche [DSP] enfoncée pendant
plusieurs secondes pour appeler l'élément
« DSPType » (Type de DSP) (fonction 023 ;
page 99). Le type de DSP actuellement
sélectionné s'affiche au bout de quelques
secondes.
3
Utilisez les touches numériques [0]–[9] et les
touches [+/YES] et [-/NO] pour sélectionner le
type souhaité.
4
Jouez au clavier.
5
Appuyez de nouveau sur la touche [DSP] pour
désactiver l'effet DSP.
Modification de la fonction Touch
Response du clavier
1
Soft
(Atténué)
Produit un volume relativement élevé même
en cas de jeu de faible force. Idéal pour les
interprètes au toucher léger qui souhaitent
maintenir un volume relativement uniforme
et fort.
2Medium
(Moyen) Produit une réponse relativement
« standard » du clavier.
3Hard
(Fort)
Vous devez appuyer très fort sur les
touches pour obtenir un volume élevé. Ce
réglage est idéal pour obtenir une plage
dynamique étendue et un contrôle expressif
optimal du son, de pianissimo à fortissimo.
4Fixed Toutes les notes retentissent au même
volume, quelle que soit la force du jeu au
clavier.
• Lorsque la réponse au toucher est réglée sur « Fixed »,
l'indicateur de force est réglé sur une force moyenne fixe.
TouchRes
004
Medium
2
004
Apparaît lorsque la
fonction Touch Response
n'est pas définie sur
« Fixed » (Fixe).
Lorsque vous jouez
doucement
Lorsque vous jouez avec
une force moyenne
Lorsque vous jouez fort
NOTE
Application d'effets au son
• Le DSP est uniquement appliqué à la sonorité
principale. Il n'est pas appliqué pas à la sonorité en duo
(page 25) ou à la sonorité partagée (page 25).
• Le DSP ne peut pas être activé pendant les leçons.
CncertGP
001
Apparaît lorsque
l'effet DSP est activé.
NOTE
DSPType
023
EnsDet
32
023
Type de DSP actuellement sélectionné
Maintenez la
touche enfoncée
pendant plus
d'une seconde.

Reproduction de diverses sonorités de l'instrument
EZ-300 Mode d'emploi
27
- Articulation
L'articulation est un effet qui reproduit les méthodes
de jeu propres à des instruments spécifiques. L'effet
Articulation est appliqué aux notes que vous jouez
uniquement lorsque la touche [ARTICULATION] est
maintenue enfoncée.
La sonorité à laquelle l'effet Articulation est appliqué
est appelée « S. Art Lite Voice » (Super Articulation
Lite Voice). Les sonorités S. Art Lite Voice sont
suivies de l'indication « *** » dans la liste des
sonorités (page 80).
Exemples d'effet Articulation
Si vous sélectionnez une sonorité de guitare, vous
pourrez reproduire de manière réaliste les
techniques de jeu suivantes spécifiques à la guitare.
Exemple : Sonorité n° 044 « S.Art Lite Nylon
Guitar Harmonics »
Si vous jouez au clavier tout en maintenant la touche
[ARTICULATION] enfoncée, des sons harmoniques
sont produits.
Exemple : Sonorité n° 048 « S.Art Lite Distortion
Guitar »
Si vous appuyez sur la touche [ARTICULATION], un
bruit de grattement est produit.
Ce n'est que lorsque vous sélectionnez une sonorité
S. Art que l'effet Articulation le plus approprié est
appliqué automatiquement à la sonorité.
Lorsque d'autres sonorités sont sélectionnées, l'effet
de modulation est appliqué aux sonorités.
1
Sélectionnez la sonorité S. Art Lite de votre choix.
2
Appuyez sur la touche [ARTICULATION] tout en
jouant au clavier.
Relâchez la touche [ARTICULATION] pour
désactiver la fonction Articulation.
Ajout de l'effet Articulation au moyen de la pédale
Si vous affectez la fonction Articulation à la pédale
(sélecteur au pied) à l'aide de « PdlFunc »
(fonction 029 ; page 61), vous pouvez appliquer
l'effet en appuyant sur la pédale.
- Reverb (Réverbération)
Ajoute au son l'ambiance acoustique d'une salle de
concert ou d'une boîte de nuit. Bien que le type de
réverbération le mieux adapté soit automatiquement
appelé lorsque vous sélectionnez un morceau ou un
style, vous pouvez en choisir un autre via la fonction
n° 020 (page 61). Lorsque vous sélectionnez
« oFF », l'effet de réverbération est désactivé. Vous
pouvez également définir le niveau de réverbération
à l'aide de la fonction n° 021 (page 61).
- Chorus (Chœur)
Rend le son de la sonorité plus riche, plus chaud et
plus spacieux. Bien que le type de chœur le mieux
adapté soit automatiquement appelé lorsque vous
sélectionnez un morceau ou un style, vous pouvez
en choisir un autre via la fonction n° 022 (page 61).
Lorsque vous sélectionnez « oFF », l'effet de chœur
est désactivé. Vous pouvez également régler la
profondeur de chœur des sonorités à l'aide des
fonctions n° 007 (page 60), 011 et 015 (page 61).
La profondeur de chœur ne s'applique ni aux styles
ni aux morceaux.
- Sustain
L'activation du paramètre Sustain de la fonction
n° 024 (page 61) permet d'ajouter automatiquement
un maintien fixe aux sonorités principales/en duo
jouées au clavier. Vous pouvez également appliquer
un maintien naturel à l'aide du sélecteur au pied
(vendu séparément ; page 16).
NylnGtrH
044
Apparaît lorsque la sonorité
S.Art Lite est sélectionnée
• L'effet Articulation est uniquement appliqué à la sonorité
principale.
• Les sonorités S.Art Lite retentissent différemment en fonction
de la vélocité, etc.
• Même si vous activez la fonction Sustain, le maintien ne
s'applique pas à toutes les sonorités.
NOTE
NOTE

Reproduction de diverses sonorités de l'instrument
EZ-300 Mode d'emploi
28
Vous pouvez ajouter des notes d'harmonie ou des
notes arpégées à la sonorité jouée au clavier.
En spécifiant le type d'harmonie, vous avez la
possibilité d'appliquer des parties d'harmonie,
notamment un duo ou un trio, ou encore d'ajouter
des effets de trémolo ou d'écho au son de la sonorité
principale en cours de reproduction. De la même
manière, lorsque l'élément Arpeggio Type (Type
d'arpège) est sélectionné, des arpèges (accords
brisés) sont automatiquement reproduits dès que
vous jouez les notes appropriées au clavier. Vous
pouvez, par exemple, jouer un accord parfait
(fondamentale, tierce, quinte) et la fonction Arpeggio
générera automatiquement diverses phrases
arpégées intéressantes.
1Appuyez sur la touche [HARMONY/
ARPEGGIO] pour activer la fonction
Harmony ou Arpeggio.
Lorsque la fonction Harmony ou Arpeggio est
activée, la plus appropriée des deux est
sélectionnée pour accompagner la sonorité
principale actuelle.
Si vous voulez sélectionner un type spécifique,
faites-le en exécutant les étapes 2 et 3 à droite.
2
Maintenez la touche [HARMONY/
ARPEGGIO] enfoncée pendant plusieurs
secondes jusqu'à ce que l'élément « Harm/
Arp » (Harmonie/Arpège) (fonction n° 026 ;
page 61) s'affiche à l'écran.
La mention « Harm/Arp » s'affiche pendant
quelques secondes, suivie du type d'effet
actuellement sélectionné.
3
Utilisez les touches numériques [0]–[9]
et les touches [+/YES] et [-/NO] pour
sélectionner le type souhaité.
Si vous souhaitez définir un type d'harmonie,
reportez-vous à la liste des types d'harmonie à la
page 95 ; pour spécifier un type d'arpège,
consultez la liste des types d'arpège à la page 96.
4
Jouez une ou plusieurs notes au clavier
pour lancer l'effet Harmony ou Arpeggio.
Lorsqu'un type d'harmonie est sélectionné, vous
pouvez appliquer une partie d'harmonie (un duo
ou un trio, par exemple) ou un effet (trémolo ou
écho, par exemple) au son de la sonorité
principale en cours de reproduction.
De la même manière, lorsqu'un type d'arpège est
sélectionné, des arpèges (accords brisés) sont
automatiquement reproduits dès que vous jouez
les notes appropriées au clavier. La phrase
arpégée varie en fonction du nombre de notes
activées et de la section du clavier utilisée.
5
Pour désactiver la fonction Harmony ou
Arpeggio, appuyez de nouveau sur la
touche [HARMONY/ARPEGGIO].
Ajout de notes d'harmonie ou
d'arpège
• L'effet Harmony peut uniquement être ajouté à la sonorité
principale.
• La fonction Arpeggio est automatiquement activée
lorsque vous sélectionnez un numéro de sonorité
compris entre 264 et 283.
• Lorsque vous sélectionnez un type d'harmonie compris
entre 001 et 005, l'effet d'harmonie est uniquement ajouté
à la mélodie jouée de la main droite si vous activez le
style (page 45) et interprétez des accords dans la plage
d'accompagnement automatique du clavier.
NylnGtrH
044
CncertGP
001
Apparaît lorsque la fonction
Harmony est activée.
Apparaît lorsque la fonction
Arpeggio est activée.
ou
NOTE
• Lors de la reproduction d'un des types d'arpège compris
entre 143 et 176, sélectionnez la sonorité correspondante
ci-dessous en tant que sonorité principale.
143–173: Sonorités de kits de percussions (sonorités
n° 242-252)
174 (China) : StdKit1 + Chinese Perc. (Sonorité n° 253)
175 (Indian) : Indian Kit 1 (Sonorité n° 254) ou Indian
Kit 2 (Sonorité n° 255)
176 (Arabic) : Arabic Kit (Sonorité n° 259)
Harm/Arp
026
Trio
002
026
Type actuellement sélectionné
Maintenez la
touche enfoncée
pendant plus
d'une seconde.
NOTE

Reproduction de diverses sonorités de l'instrument
EZ-300 Mode d'emploi
29
Pour régler le volume de l'harmonie :
Utilisez la fonction n° 027 (page 61).
Pour régler la vélocité de l'arpège :
Utilisez la fonction n° 028 (page 61).
Maintien de la fonction Arpeggio
Playback (Reproduction d'arpège) à l'aide
de la pédale (sélecteur au pied) (Hold)
Vous pouvez régler l'instrument de manière
à maintenir la reproduction de l'arpège après le
relâchement des notes, en appuyant sur la pédale
connectée à la prise [SUSTAIN].
1
Appuyez plusieurs fois sur la touche
[FUNCTION] jusqu'à ce que l'élément
« PdlFunc » (Fonction de pédale)
(fonction n° 029 ; page 61) apparaisse
à l'écran.
L'indication « PdlFunc » apparaît à l'écran
pendant quelques secondes, suivie du réglage
actuellement sélectionné.
2
Sélectionnez la fonction souhaitée
à l'aide des touches numériques [1]–[3]
ou des touches [+/YES] et [-/NO]. (Dans
ce cas, appuyez sur la touche numérique
[2] pour sélectionner « Arp Hold »
(Maintien de l'arpège).)
Pour rétablir la fonction de sustain de la pédale,
sélectionnez « Sustain ». Si vous voulez utiliser
simultanément les fonctions de maintien et de
sustain, optez pour « Sus+ArpH ».
3
Essayez de jouer au clavier sur la
reproduction de l'arpège à l'aide de la
pédale.
La reproduction de l'arpège continue, même
après que les notes sont relâchées. Pour arrêter
la reproduction de l'arpège, relâchez le sélecteur
au pied.
Reproduction des différents types d'harmonie
• Type d'harmonie 001 à 005
Appuyez sur les touches de la section à main droite du
clavier tout en jouant des accords dans la plage de
l'accompagnement automatique, après avoir activé la
fonction Auto Accompaniment (page 45).
• Type d'harmonie 006 à 012 (Trill)
Maintenez deux touches enfoncées.
• Type d'harmonie 013 à 019 (Tremolo)
Maintenez les touches
enfoncées.
• Type d'harmonie 020 à 026 (Echo)
Jouez les notes.
• Type d'arpège 027 à 176
La fonction Arpeggio s'applique uniquement à la
sonorité principale et à la sonorité en duo.
La fonction Arpeggio s'applique
uniquement à la sonorité partagée.
Lorsque la fonction Split est désactivée :
Lorsque la fonction Split est activée :
• Les arpèges ne peuvent pas être appliqués
simultanément à la sonorité partagée, à la sonorité
principale et à la sonorité en duo.
• La sélection d'un numéro de sonorité compris
entre 274 et 283 en tant que sonorité principale
entraîne l'activation automatique des fonctions
Arpeggio et Split.
NOTE
La manière dont l'effet d'harmonie (01–26) retentit varie
en fonction du type d'harmonie sélectionné. Pour les
types 01–05, activez l'accompagnement automatique et
reproduisez-le en jouant un accord dans la section
d'accompagnement automatique du clavier, puis
quelques notes dans la partie à main droite pour obtenir
l'effet d'harmonie. Pour les types 06–26, l'activation et la
désactivation de l'accompagnement automatique sont
sans effet. Il est toutefois nécessaire de jouer deux notes
simultanément pour les types 06–12.
PdlFunc
029
Sustain
1
029
Arp Hold
2
029

EZ-300 Mode d'emploi
30
Jeu au clavier à quatre mains (mode Duo)
Lorsque le mode Duo est activé, deux interprètes peuvent jouer ensemble sur
l'instrument, en émettant le même son, sur la même plage d'octaves, à gauche pour l'un
et à droite pour l'autre. Ce mode est utile pour les applications d'apprentissage, dans le
cadre desquelles une personne (un enseignant, par exemple) exécute une performance
modèle, tandis que la deuxième observe et s'exerce tout en étant assise à côté de la
première.
1
Appuyez plusieurs fois sur la touche
[FUNCTION] jusqu'à ce que l'élément
« DuoMode » (Mode Duo) (fonction 051 ;
page 63) apparaisse à l'écran.
2
Utilisez la touche [+/YES] pour
sélectionner « on ».
La touche F
#
3 devient le point de partage du duo
et le clavier est divisé en deux sections : une
pour la sonorité de gauche et l'autre pour la
sonorité de droite.
3
Une personne peut jouer la section de la
sonorité de gauche du clavier et une
autre la sonorité de droite.
4
Pour quitter le mode Duo, sélectionnez
« oFF » dans « DuoMode » (fonction 051 ;
page 63) en exécutant l'étape 1.
Modification de la sonorité de gauche
Seule la sonorité de gauche peut être modifiée
via « DuoLVc » (Sonorité gauche en duo)
(fonction 052 ; page 63).
Modalités de l'émission des sons en mode Duo
Avec le réglage initial du mode Duo (« Separate »
(Séparé), le son de la performance de la sonorité
de gauche est émis via le haut-parleur de gauche
et celui de la sonorité de droite est diffusé par haut-
parleur de droite. Ce réglage de sortie peut être
modifié à l'aide du réglage « DuoType » (Type de
Duo) (fonction 058 ; page 63).
Utilisation du sustain en mode Duo
Le sustain peut être appliqué aux sections des
sonorités de gauche et de droite en mode Duo de
la même manière qu'il l'est normalement en
utilisant l'une des méthodes suivantes lorsque le
mode Duo est choisi comme mode habituel.
• Appuyez sur le sélecteur au pied (page 16)
connecté à la prise [SUSTAIN].
• Activez la fonction « Sustain » (fonction 024 ;
page 61). Le sustain est appliqué à toutes les
notes.
• La même sonorité principale (Main Voice) est définie
pour les sections des sonorités de droite et de gauche du
clavier.
• Le point de partage du mode Duo peut être modifié
à l'aide de la fonction n° 053 (page 63) en maintenant la
touche [ACMP ON/OFF] enfoncée pendant plusieurs
secondes.
DuoMode
on
Apparaît lorsque la fonction
Duo est activée.
Équivalent à C3
Duo Split Point
(réglage par défaut) : 066 (F#3)
Sonorité de gauche
Équivalent à C3
Sonorité de droite
NOTE
• Si vous jouez des sonorités différentes avec les mains
gauche et droite, le nom de cette dernière apparaît à
l'écran.
• Certaines fonctions comme Lesson, Harmony/Arpeggio
et Dual ne peuvent pas être utilisées en mode Duo.
• En mode Duo, le balayage panoramique, le volume et les
caractéristiques tonales du son stéréo peuvent différer de
ceux du mode normal, lorsque DuoType est défini sur
« Separate » (Distinct) (page 63). Cette différence est
particulièrement perceptible avec les kits de batterie, car
les touches d'un kit de batterie disposent chacune d'une
position de panoramique stéréo différente.
• Le sustain ne peut pas être appliqué séparément aux
sections des sonorités de gauche et de droite.
• Lorsque la fonction Sustain est activée via la
fonction 024, le réglage du maintien est conservé même
après la mise hors tension de l'instrument.
NOTE
NOTE
NOTE

EZ-300 Mode d'emploi
31
Reproduction de morceaux
Vous pouvez simplement goûter au plaisir d'écouter les morceaux internes ou utiliser
ceux-ci en combinaison avec n'importe quelle fonction (Lesson, par exemple).
-Catégorie des morceaux
Les morceaux sont organisés selon les catégories répertoriées ci-dessous.
N° du
morceau Catégorie des morceaux Description
001 DEMO Ce morceau de démonstration présente les différents sons de
l'instrument.
002–011 POP Cette catégorie propose une collection de morceaux à succès.
Amusez-vous à jouer votre morceau préféré.
012–042 FAVORITE
Nous avons sélectionné des chansons folkloriques du monde
entier, transmises de génération en génération, ainsi qu'un certain
nombre de chefs-d'œuvre de la musique classique. Essayez de
jouer les mélodies de ces morceaux.
043–051 INSTRUMENT MASTER Ces morceaux mettent en vedette des instruments solos autres que
le piano et vous permettent de jouer d'autres sonorités
instrumentales avec un accompagnement orchestral.
052–074 PIANO REPERTOIRE
Ces morceaux comprennent des œuvres célèbres en provenance
des quatre coins du monde, ainsi que des compositions pour piano.
Interprétez-les en solo ou avec un accompagnement orchestral
pour en apprécier le superbe son de piano résonant.
075–090 LEARN TO PLAY
Ces morceaux sont proposés en deux variantes : une version
simplifiée que les débutants peuvent facilement jouer et une version
plus difficile.
091–110 FAVORITE WITH STYLE
Goûtez au plaisir d'exécuter un morceau avec un style
d'accompagnement (données d'accompagnement automatique).
(Les leçons « Keys to Success » (page 36) sont conçues pour vous
aider à maîtriser la mélodie de la main droite, puis à apprendre les
notes fondamentales des accords de la main gauche.)
111–116 JAPANESE SONG
Cette catégorie regroupe une collection de morceaux bien connus
au Japon et appréciés depuis plusieurs générations. Découvrez ces
mélodies traditionnelles par vous-même.
117–129 DUET
Réunissez-vous avec un ami ou un membre de la famille afin de
faire de la grande musique ensemble. (Les morceaux ont été
agencés de façon à pouvoir être interprétés séparément.)
130–140 PIANO SOLO Cette catégorie regroupe une collection de compositions de piano
classiques bien connues. Appréciez les superbes sons du piano.
141–150 TOUCH TUTOR Apprenez à utiliser la commande de « toucher » expressif tout en
jouant au clavier en fonction du niveau de force affiché à l'écran.
151–162 CHORD STUDY Vous pourrez ainsi écouter et apprécier le son d'accords et de
progressions d'accords faciles tout en jouant sur le clavier avec
éclairage.
163–202 CHORD PROGRESSION Apprenez à jouer des accords en reproduisant des morceaux
comportant des progressions d'accords fondamentaux simples
àexécuter.
203–207 USER SONG Morceaux (morceaux utilisateur) que vous enregistrez vous-même.
208– FLASH MEMORY
Morceaux transférés depuis un ordinateur. Pour obtenir des
instructions pour le transfert, reportez-vous à la page 19 ou au
document « Computer-related Operations » sur le site Web (page 8).

Reproduction de morceaux
EZ-300 Mode d'emploi
32
1
Appuyez sur la touche [SONG], puis
utilisez les touches numériques [0]–[9]
et les touches [+/YES] et [-/NO] pour
sélectionner le morceau souhaité.
Reportez-vous à la Liste des morceaux (page 88).
2
Appuyez sur la touche [START/STOP]
pour démarrer la reproduction.
Pour arrêter la reproduction, appuyez à nouveau
sur la touche [START/STOP].
Modification du tempo
Appuyez sur la touche [TEMPO/TAP] pour appeler
l'élément Tempo, puis utilisez les touches
numériques et les touches [-/NO] et
[+/YES] pour régler la valeur du tempo.
Appuyez simultanément sur les touches [+/YES]
et [-/NO] pour réinitialiser le tempo du morceau ou
du style actuellement sélectionné sur sa valeur par
défaut (page 44).
Utilisation de la fonction Tap (Tapotement) :
Pendant la reproduction du morceau ou du style,
appuyez deux fois sur la touche [TEMPO/TAP] au
tempo souhaité en vue de modifier ce dernier. Tandis
que la reproduction du morceau ou du style est
à l'arrêt, tapotez plusieurs fois sur la touche
[TEMPO/TAP] afin de démarrer la reproduction au
tempo de votre choix, quatre fois pour un morceau
ou un style à 4 temps, et trois fois pour un morceau
ou un style à 3 temps.
Réglage du volume du morceau
Vous pouvez ajuster le volume du morceau de façon
à régler la balance de volume entre la reproduction
du morceau et votre propre performance au clavier.
Pour ce faire, utilisez la fonction n° 019 (page 61).
Sélection et reproduction d'un
morceau
Fur Elis
075
Nom du morceau
Numéro du morceau
Apparaît
lorsque le mode
Song est actif.
090
Tempo
Valeur actuelle du tempo

Reproduction de morceaux
EZ-300 Mode d'emploi
33
Par défaut, l'activation de la touche [DEMO] entraîne
la reproduction répétée de 11 morceaux (n° 001–011)
uniquement. Vous pouvez modifier ce réglage afin de
reproduire automatiquement, par exemple, tous les
morceaux internes, de manière à utiliser l'instrument
en tant que source de musique de fond.
1
Maintenez la touche [DEMO] enfoncée
pendant plusieurs secondes.
L'élément « DemoGrp » (Groupe de démos)
(fonction 061 ; page 63) apparaît quelques
secondes à l'écran, suivi de la cible de la
reproduction répétée actuellement sélectionnée.
2
Utilisez la touche [+/YES] ou [-/NO] pour
sélectionner un groupe pour la
reproduction.
3
Appuyez sur la touche [DEMO] pour
démarrer la reproduction.
Pour arrêter la reproduction, appuyez
à nouveau sur la touche [DEMO] ou sur
la touche [START/STOP].
Reproduction aléatoire de morceaux
Lorsque la fonction Demo Group (ci-dessus) est
réglée sur une valeur autre que « Demo », vous
pouvez modifier l'ordre de la reproduction entre ordre
numérique et ordre aléatoire à l'aide de la touche
[DEMO]. Pour ce faire, appuyez plusieurs fois sur la
touche [FUNCTION] jusqu'à ce que l'élément
« PlayMode » (Mode de reproduction) (fonction 062 ;
page 63) s'affiche. Sélectionnez ensuite « Normal »
ou « Random » (Aléatoire).
Ces fonctions de l'instrument sont identiques aux
commandes d'un lecteur audio. Elles vous
permettent de procéder respectivement à une
avance rapide (FF), à un retour rapide (REW) ou
à une pause momentanée (PAUSE) au cours de la
reproduction du morceau.
Vous pouvez remplacer la sonorité de la mélodie
d'un morceau par n'importe quelle autre sonorité de
votre choix.
1
Sélectionnez et reproduisez un morceau.
2
Sélectionnez la sonorité souhaitée.
3
Appuyez sur la touche [VOICE] et
maintenez-la enfoncée pendant
plusieurs secondes.
L'indication « SONG MELODY VOICE »
(Sonorité de la mélodie du morceau) apparaît sur
l'écran pendant quelques secondes et la sonorité
sélectionnée remplace celle d'origine.
Reproduction répétée de
morceaux (fonction BGM)
1 Demo Morceaux présélectionnés (001–011)
2 Preset Tous les morceaux prédéfinis (001–140)
3 User Tous les morceaux utilisateur (203–207)
4
Download
(Téléchargé)
Tous les morceaux transférés depuis un
ordinateur (208–)
• Les morceaux de démonstration sont reproduits
lorsqu'aucune donnée de morceaux utilisateur ou de
morceaux téléchargés n'existe.
Maintenez la touche
enfoncée pendant plus
d'une seconde.
NOTE
Opérations d'avance rapide, de
retour rapide et de pause liées
aux morceaux
• Lorsque la répétition d'un segment A-B (page 34) est définie, les
fonctions de retour rapide et d'avance rapide s'appliquent
uniquement à la plage comprise entre A et B.
• Les commandes [REW], [FF] et [PAUSE] ne peuvent pas être utilisées
durant la reproduction d'un morceau à l'aide de la touche [DEMO].
Changement de la sonorité de la
mélodie du morceau
• Vous pouvez modifier la sonorité de la mélodie même lorsque
la reproduction du morceau est à l'arrêt.
• La sélection d'un autre morceau annule le changement de
sonorité de la mélodie.
• Vous ne pouvez pas changer la sonorité de la mélodie d'un
morceau utilisateur.
Retour rapide
Durant la reproduction,
appuyez sur cette touche
pour revenir rapidement
à un point antérieur du
morceau.
Avance rapide
Durant la reproduction, appuyez
sur cette touche pour avancer
rapidement jusqu'à un point
ultérieur du morceau.
Pause
Durant la reproduction, appuyez
sur cette touche pour introduire
une pause à un point donné du
morceau et appuyez à nouveau
dessus pour reprendre l'exécution
à partir de ce point.
NOTE
NOTE

Reproduction de morceaux
EZ-300 Mode d'emploi
34
Vous pouvez reproduire en boucle une section
déterminée du morceau en réglant le point A (point
de début) et le point B (point de fin) par incréments
d'une mesure.
1
Lancez la reproduction du morceau
(page 32).
2
Lorsque la reproduction atteint le point
que vous souhaitez spécifier comme
point de début, appuyez sur la touche
[A-B REPEAT] pour définir le point A.
3
Lorsque la reproduction atteint le point
que vous souhaitez spécifier comme
point de fin, appuyez à nouveau sur la
touche [A-B REPEAT] afin de définir le
point B.
La section A-B spécifiée dans le morceau sera
désormais reproduite de façon répétée.
4
Pour annuler la reproduction répétée,
appuyez sur la touche [A-B REPEAT].
Pour arrêter la reproduction, appuyez sur la
touche [START/STOP].
Comme indiqué au-dessus des touches du panneau
(voir ci-dessous), les morceaux autres que ceux
portant les numéros 163–202 comprennent deux
parties, L et R, que vous pouvez activer ou
désactiver séparément en appuyant sur la touche L
ou R correspondante.
-Lorsqu'un morceau utilisateur
(numéro 203-207 ; page 51) est sélectionné
Les indicateurs L et R s'allument lorsque les pistes
contiennent des données et sont éteints lorsqu'une
piste est assourdie ou ne contient pas de données.
-Lorsque des morceaux autres que des
morceaux utilisateur sont sélectionnés
Les voyants L et R s'allument toujours, que la piste
contienne ou non des données.
En activant ou en désactivant les parties à main
gauche et droite pendant la reproduction, vous
pouvez écouter la partie activée ou vous exercer
à jouer l'autre (celle qui est désactivée) sur le clavier.
En utilisant un câble USB pour connecter la borne
[USB TO HOST] de l'instrument à un ordinateur,
vous pouvez transférer des fichiers de morceau
depuis l'ordinateur.
Pour plus d'informations, reportez-vous à la section
« Connexion à un ordinateur » à la page 57.
Répétition A-B
• Vous pouvez également régler la fonction A-B Repeat
lorsque le morceau est à l'arrêt. Il vous suffit d'utiliser les
touches [REW] et [FF] pour sélectionner les mesures
souhaitées, puis d'appuyer sur la touche [A-B REPEAT]
sur chacun des points définis, et de démarrer la
reproduction.
• Si vous souhaitez définir le point de début « A » en tout
début de morceau, appuyez sur la touche [A-B REPEAT]
avant de lancer la reproduction du morceau.
• La fonction A-B Repeat est annulée lorsque vous
sélectionnez un autre morceau.
AB
Reproduction répétée de cette section
Apparaît lorsque la
touche [A-B REPEAT]
est de nouveau
enfoncée à l'étape 3.
NOTE
NOTE
Activation et désactivation de
chaque partie
• La sélection d'un autre morceau annule l'état d'activation/
désactivation des parties.
Transfert de morceaux depuis
un ordinateur vers cet
instrument
010
Happy
002
NOTE

EZ-300 Mode d'emploi
35
Utilisation de la fonction Lesson pour des morceaux
Utilisez ces fonctionnalités pratiques pour vous entraîner à jouer des morceaux prédéfinis en
vue d'améliorer vos aptitudes de jeu. Les leçons sont organisées en vue de garantir un
apprentissage optimal et agréable. Par conséquent, sélectionnez celle qui vous semble le
mieux adaptée pour vous et améliorez votre jeu au clavier étape par étape.
Vous pouvez sélectionner quelques phrases du morceau (par exemple, celles que vous aimez le plus ou sur
lesquelles vous avez besoin de vous entraîner) et vous exercer à les jouer une à une. Cette leçon est idéale
pour les débutants.
Chaque morceau est constitué de plusieurs étapes. Chaque fois que vous arrivez au bout de l'étape en cours,
votre performance est évaluée. Une note de « 60 » et plus signifie que vous avez réussi cette étape et que vous
pouvez passer à la suivante, laquelle démarre automatiquement.
Votre réussite, signalée par le symbole
★
est enregistrée, mais vous avez la possibilité de passer à l'étape
suivante même sans avoir réussi l'étape précédente. Vous pouvez également tenter de jouer à nouveau l'étape
en question ultérieurement.
Vous pouvez vous exercer à jouer deux phrases ou plus
simultanément et de manière répétée, selon les besoins. Il suffit
pour cela de les spécifier. Cette fonction est idéale pour terminer
un entraînement en beauté avant d'affronter l'étape finale, qui
consiste à passer en mode Keys to Success, ou pour s'exercer
à jouer des phrases difficiles plusieurs fois de suite.
Vous pouvez vous exercer à jouer les morceaux prédéfinis en trois étapes, en utilisant la main droite, la main
gauche ou les deux mains à la fois. Cette méthode est idéale lorsque vous voulez vous exercer à jouer la partie
sélectionnée du début à la fin du morceau.
-
Leçon 1 (Listening)
....Écoutez la partie que vous cherchez à reproduire. Essayez autant que possible
de la mémoriser.
-
Leçon 2 (Timing)
........Apprenez à jouer les notes en respectant le rythme. Même si vous faites des
fausses notes, ce sont les notes correctes qui retentiront.
-
Leçon 3 (Waiting)
.......Apprenez à jouer les notes correctes. L'exécution du morceau est interrompue
jusqu'à ce que vous jouiez la note appropriée.
Vous pouvez combiner les leçons Keys to Success (page 36) et Phrase Repeat (page 38) avec la leçon
Listening, Timing ou Waiting (page 40). S'il vous semble difficile de jouer la phrase spécifiée dans le cadre de la
leçon Keys to Success, passez à la leçon Listening, Timing ou Waiting pour écouter la phrase en question, vous
entraîner à jouer les notes au bon timing ou mettre la reproduction en pause jusqu'à ce que vous jouiez les
notes correctes.
Vous pouvez vous reporter à la partition dans le Song Book (partitions téléchargeables gratuitement). Pour
obtenir le Song Book, accédez au site Web de Yamaha et téléchargez-le à partir de la page Web du produit.
https://www.yamaha.com
Keys to Success
(Page 36)
Sélectionnez le
morceau que
vous voulez
apprendre.
Entraînez-vous
à jouer l'étape 1
Entraînez-
vous à jouer
les étapes 2, 3,
4… et ainsi de
suite.
Entraînez-
vous à jouer la
dernière étape.
Bravo, vous
avez
terminé !
Étape réussie
★★★
Étape réussie
★
Étape réussie
★★
Phrase Repeat (Répétition de phrase)
(Page 38)
Repère de phrase
Reproduction répétée de cette section
Listening (Écoute), Timing (Synchronisation) et Waiting (Attente)
(Page 39)
Sélectionnez le
morceau que vous
voulez apprendre.
Sélectionnez la partie
que vous souhaitez
travailler (main droite,
main gauche ou les
deux mains).
Sélectionnez la
leçon 1, 2 ou 3.
Commencez la
leçon !

Utilisation de la fonction Lesson pour des morceaux
EZ-300 Mode d'emploi
36
Lorsque vous utilisez la fonction Song Lesson, les
touches sur lesquelles vous devez appuyer ensuite
s'allument tour à tour. Le clavier avec éclairage peut
vous aider à jouer facilement au clavier, même si vos
compétences en matière de lecture de musique sont
limitées.
Si vous ne souhaitez pas que le clavier s'allume :
Maintenez la touche [FUNCTION] enfoncée pendant
plus d'une seconde pour appeler l'élément « Light »
(Témoin) (fonction 037 ; page 62) et appuyez sur la
touche [-/NO] pour désactiver la fonction Light Guide.
Outre la fonction Song Lesson, les touches sur
lesquelles vous appuyez ou celles spécifiées par les
données du morceau s'allument.
Les données de morceau compatibles comprennent
non seulement les morceaux prédéfinis mais aussi
les morceaux transférés depuis l'ordinateur vers
l'instrument ou joués sur l'ordinateur.
Cette leçon vous permet de vous exercer à jouer des
phrases individuelles du morceau selon les
différentes étapes proposées afin d'arriver à maîtriser
le morceau tout entier de manière efficace.
1
Préparez le Song Book.
Téléchargez le Song Book sur le site Web
indiqué de Yamaha (page 8). Vous pouvez
également vous reporter aux partitions de
morceaux proposées à la fin de ce manuel.
Le nombre d'étapes et de parties de leçon (qui sont
préprogrammées) varie en fonction du morceau.
Pour plus de détails, reportez-vous au Song Book.
2
Appuyez sur la touche [SONG], puis
sélectionnez un morceau pour votre leçon.
Aux fins de cet exemple, sélectionnez le morceau
« Für Elise (Basic) » de la catégorie « LEARN TO
PLAY », puis ouvrez la page correspondante du
Song Book.
3
Appuyez sur la touche [KEYS TO
SUCCESS] pour lancer cette leçon.
L'icône du clavier, « Step01 » (Étape 01) et la
partie de la leçon (« R », « L » ou « LR »)
apparaissent à l'écran, indiquant que vous êtes sur
le point de démarrer cette leçon à partir de zéro. Si
vous avez déjà passé plusieurs étapes, le numéro
de l'étape suivante apparaît sur l'écran.
4
Appuyez sur la touche [START/STOP]
pour lancer la leçon.
Au terme de l'introduction, la reproduction de
l'étape en cours démarre.
5
Exercez-vous à jouer la phrase de l'étape
actuelle.
Reportez-vous à la partition du Song Book et
jouez au clavier avec éclairage.
En outre, différentes fonctions d'apprentissage vous sont proposées pour vous offrir une expérience de
jeu agréable :
- Touch Tutor (Professeur de sensibilité au toucher) (page 41)
- Chord Study (Étude d'accords) (page 42)
- Chord Progressions (Progressions d'accords) (page 43)
Clavier avec éclairage
(fonction Light Guide)
• Les touches s'allument uniquement lorsque vous jouez des
morceaux MIDI. Elles ne s'allument pas lors de la reproduction de
morceaux audio.
• Lors de la reproduction des données de morceaux MIDI sur un
ordinateur, vous pouvez déterminer le canal qui éclaire le clavier.
Pour plus de détails, reportez-vous à la fonction « Light Part 1
Setting » (Réglage de la partie éclairée 1) (fonction 038) ou « Light
Part 2 Setting » (fonction 039) à la page 62.
Keys to Success
• Tous les morceaux prédéfinis de 002 à 202 (à l'exclusion du
morceau 001) peuvent être utilisés dans ce mode, en
particulier ceux de la catégorie « LEARN TO PLAY »
(Apprendre à jouer).
NOTE
NOTE
• Pour rendre l'exercice plus agréable, un arrangement spécial
est appliqué à chaque morceau. De ce fait, le tempo de la
reproduction peut sembler plus lent que celui d'origine.
Fur Elis
075
Step01
Apparaît lorsque la fonction
Keys to Success est activée
Partie de leçon
: Leçon pour main droite
: Leçon pour main gauche
: Leçon pour les deux mains
Numéro de l'étape en cours
001
Step01
NOTE

Utilisation de la fonction Lesson pour des morceaux
EZ-300 Mode d'emploi
37
6
Vérifiez l'évaluation que vous avez
obtenue pour l'étape actuelle.
Au terme de l'étape actuelle, votre performance
est évaluée et la note attribuée (de 0 à 100)
s'affiche à l'écran.
Une note comprise entre 0 et 59 signifie que
vous n'avez pas réussi cette étape et que vous
devriez la recommencer. Celle-ci redémarre
automatiquement. Une note comprise entre 60
et 100 signifie que vous avez réussi cette étape
et que vous pouvez passer à la suivante (laquelle
démarre automatiquement).
7
Exécutez les étapes 02, 03, 04, etc.
La dernière étape de chaque morceau vous fait
répéter le morceau tout entier. Une fois que vous
avez réussi toutes les étapes, le mode Keys to
Success est automatiquement désactivé et la
reproduction s'arrête.
8
Pour arrêter cette leçon, appuyez sur la
touche [KEYS TO SUCCESS].
Vérification de l'état de réussite
Vous pouvez vérifier l'état de réussite de chaque
morceau en sélectionnant un morceau et en passant
en revue les différentes étapes.
-
Lorsqu'une étape est sélectionnée
-
Lorsqu'un morceau est sélectionné
Effacement de l'état de réussite
Vous pouvez supprimer les entrées relatives à l'état
de réussite du morceau tout entier ou d'une étape
spécifique.
-
Pour supprimer les entrées concernant l'état de
réussite pour toutes les étapes :
Sélectionnez le morceau souhaité, puis maintenez la
touche [KEYS TO SUCCESS] enfoncée pendant
plusieurs secondes après avoir pris soin de
désactiver le mode Keys to Success. Le message
« Cleared » (Effacé) apparaît à l'écran.
-
Pour supprimer l'entrée concernant l'état de
réussite d'une étape donnée :
Sélectionnez le morceau souhaité, activez le mode
Keys to Success, sélectionnez l'étape de votre choix,
puis maintenez la touche [KEYS TO SUCCESS]
enfoncée pendant plusieurs secondes. Le message
« Cleared » (Effacé) apparaît à l'écran.
• Si vous avez choisi une partie à deux mains, vous ne
pourrez réussir l'étape que lorsque vous jouez des deux
mains, même si vous jouez très bien d'une main. Seul un
message de type « Left Part is correct! » (Partie gauche
bien exécutée) apparaît à l'écran.
• Vous pouvez sélectionner une autre étape à l'aide des
touches [+/YES]/[-/NO], même au cours d'une leçon.
Excellen
068
S'affiche lorsque vous
avez réussi l'étape.
NOTE
NOTE
• Cette opération ne peut pas être exécutée en cours de
reproduction.
001
Step01
★
: Étape réussie
Pas d'indication : pas encore réussie
001
Fur Elis
075
★✩✩
: Une ou plusieurs étapes n'ont pas encore
été réussies en plus de la dernière
★✩★
: Seule la dernière étape a été réussie
★★✩
: Toutes les étapes ont été réussies
à l'exception de la dernière
★★★
: Toutes les étapes ont été réussies
NOTE

Utilisation de la fonction Lesson pour des morceaux
EZ-300 Mode d'emploi
38
Vous pouvez vous exercer à jouer une phrase difficile
de manière répétée en sélectionnant un nombre
donné de repères de phrase préprogrammés dans
les morceaux prédéfinis (à l'exception des
morceaux 001 et 141–202). Vous pouvez vérifier la
localisation des repères de phrase dans le Song
Book (page 8).
Entraînement sur une seule phrase
Tandis que le morceau est reproduit, appuyez sur la
touche [PHRASE REPEAT] au niveau de la phrase
sur laquelle vous souhaitez vous exercer. Le numéro
de phrase correspondant s'affiche à l'écran et la
reproduction répétée démarre au terme d'une
introduction. Désactivez la partie L ou R (page 34),
puis exercez-vous à jouer la phrase de manière
répétée jusqu'à ce que vous en soyez satisfait.
Pendant la reproduction répétée, vous pouvez
sélectionner un autre numéro de phrase à l'aide de
la touche [+/YES] ou [-/NO], de même que revenir
à la reproduction normale en appuyant à nouveau
sur la touche [PHRASE REPEAT].
Entraînement sur deux phrases ou plus
La configuration d'une phrase A (point de départ) et
d'une phrase B (point de fin) vous permet de vous
exercer à jouer deux phrases ou plus de façon
répétée. Lors de la reproduction en mode Phrase
Repeat, appuyez sur la touche [A-B REPEAT] pour
assigner la phrase actuelle en tant que phrase A.
Lorsque la reproduction atteint la phrase souhaitée,
appuyez à nouveau sur la touche [A-B REPEAT]
pour assigner la phrase B. « A-B Rep » apparaît sur
l'écran et la reproduction répétée entre les phrases A
et B démarre. Pour annuler ce réglage, appuyez
à nouveau sur la touche [A-B REPEAT].
Phrase Repeat
• Le repère de phrase est un repère préprogrammé dans
certaines données de morceau, qui indique un emplacement
spécifique dans le morceau.
• Selon le morceau sélectionné, certaines phrases ne
comprennent qu'une seule note.
NOTE
Repère de phrase
Reproduction répétée de
cette section
REPEAT
P03
Apparaît lorsque la fonction
Phrase Repeat est activée
Numéro de phrase
• Vous pouvez également régler les phrases A et B lorsque la
reproduction est à l'arrêt, en sélectionnant le numéro de la
phrase à l'aide des touches [+/YES] et [-/NO].
• Le fait de ne spécifier que le point A entraîne la répétition des
parties comprises entre ce point et la fin du morceau.
NOTE

Utilisation de la fonction Lesson pour des morceaux
EZ-300 Mode d'emploi
39
-
Leçon 1 — Listening
Dans cette leçon, il n'est nul besoin de jouer au
clavier. La mélodie et les accords modèles de la
partie que vous avez sélectionnée retentissent
automatiquement. Écoutez-la attentivement et
retenez-la bien.
Lorsque la fonction Light Guide (fonction 037 ;
page 62) est activée, les touches qui produisent un
son s'allument.
-
Leçon 2 — Timing
Dans cette leçon, appliquez-vous simplement à jouer
les notes en respectant le rythme. Jouez au clavier
au moment où les touches s'allument. Même si vous
faites des fausses notes, ce sont les notes correctes
qui retentiront.
-
Leçon 3 — Waiting
Dans cette leçon, essayez de jouer les notes
éclairées sur le clavier. Les notes correctes
apparaissent également à l'écran. La reproduction
du morceau est suspendue tant que vous ne jouez
pas la note correcte, et le tempo de la reproduction
varie pour s'adapter à votre vitesse d'exécution.
1
Appuyez sur la touche [SONG], puis
sélectionnez un morceau pour votre leçon.
2
Appuyez sur une des touches [R] ou [L]
ou sur les deux à la fois pour
sélectionner la partie sur laquelle vous
voulez vous exercer.
3
Appuyez sur la touche [1 LISTENING
2 TIMING 3 WAITING] jusqu'à ce que la
leçon souhaitée apparaisse à l'écran et
lancez-la.
En appuyant à plusieurs reprises sur cette
touche, vous basculez entre les numéros de
leçon comme suit : 1: LISTENING
2: TIMING
3: WAITING
off
1… .
4
Lorsque la reproduction de la leçon
arrive à son terme, vérifiez votre
évaluation à l'écran.
La manière dont vous vous êtes acquitté des
leçons « 2 Timing » et « 3 Waiting » est évaluée
selon quatre niveaux.
Une fois que l'écran d'évaluation disparaît,
la leçon reprend depuis le début.
5
Appuyez sur la touche [START/STOP]
pour arrêter le mode Lesson.
Listening, Timing et Waiting
• Si vous souhaitez conserver un tempo de reproduction
régulier pendant le déroulement de la leçon 3 : Waiting, réglez
le paramètre Your Tempo (Votre tempo) sur OFF via la
fonction 035 (page 62).
• Les sons de batterie ne sont pas reproduits lors de la leçon
Waiting.
• La fonction Song Lesson peut également être appliquée
aux morceaux transférés à partir d'un ordinateur
(page 57), mais pas aux morceaux utilisateur.
• Les morceaux 163 à 202 ne sont pas compatibles avec les
modes Listening, Timing, Waiting de la fonction Lesson.
NOTE
NOTE
NOTE
RightLeft
BothHand
Leçon à main
gauche Leçon à main
droite
Leçon à deux
mains
• Si « No LPart » (Pas de partie gauche) apparaître
à l'écran lorsque vous appuyez sur la touche [L], cela
signifie que le morceau actuellement sélectionné ne
contient pas de partie pour la main gauche.
• Vous pouvez modifier le mode Lesson en cours de
reproduction en appuyant sur cette touche. Vous pouvez
également interrompre la leçon à tout moment en
appuyant sur la touche [START/STOP].
• Lorsque vous jouez le morceau de la leçon, la sonorité
principale passe automatiquement au numéro « 000 »
(One Touch Setting ; page 24). Vous ne pouvez pas
activer la sonorité en duo ou partagée pendant la leçon.
• Lorsque vous changez la sonorité de la mélodie du
morceau, la position de la clé affichée à l'écran peut
changer également (par unités d'une octave) en fonction
de la sonorité sélectionnée.
NOTE
NOTE
~~~~~~~~
~~~~~~
~~~~
~~
Excellent!
Very Good!
Good
OK

Utilisation de la fonction Lesson pour des morceaux
EZ-300 Mode d'emploi
40
Désactivation de la note guide
Lorsque la fonction « Guide » est activée, vous
entendez la note guide lorsque vous vous exercez
sur la leçon 3 (Waiting), ce qui est très utile si vous
n'êtes pas sûr des notes qu'il faut jouer par la suite.
La note guide retentit avec un léger décalage pour
vous indiquer la note correcte dès que vous ne jouez
pas la note appropriée au rythme adéquat. Lorsque
vous jouez la note correcte au bon moment, la note
guide ne retentit pas et la reproduction continue.
Si vous ne souhaitez pas entendre la note guide,
désactivez la fonction lors des étapes suivantes.
1
Appuyez plusieurs fois sur la touche
[FUNCTION] jusqu'à ce que « Guide »
(fonction 036 ; page 62) apparaisse.
2
Utilisez les touches [+/YES] et [-/NO]
pour sélectionner la valeur « oFF ».
La valeur par défaut de cette fonction est « on »
(la note guide retentit).
La fonction Guide peut être utilisée pour tous les
morceaux prédéfinis, à l'exception des morceaux des
catégories « FAVORITE WITH STYLE » (partie
à main gauche) et « CHORD PROGRESSION »,
et du morceau n° 51.
Combinaison des fonctions Keys to
Success et Listening, Timing ou Waiting
Vous pouvez combiner les leçons Keys to Success
(page 36) et Listening, Timing ou Waiting (page 39).
1
Activez la leçon Keys to Success.
Reportez-vous aux étapes 1–3 de la page 36.
2
Sélectionnez l'étape souhaitée à l'aide des
touches [+/YES]/[-/NO], puis appuyez
plusieurs fois sur la touche [1 LISTENING
2 TIMING 3 WAITING] pour sélectionner la
leçon de votre choix.
La reproduction de la leçon sélectionnée
démarre en mode Keys to Success. Exercez-
vous à jouer la phrase de l'étape actuelle via la
leçon sélectionnée. En guise d'évaluation pour
chaque étape, vous verrez simplement
apparaître les messages « Timing is correct! »
(Synchro correcte !) ou « Your playing is
correct! » (Votre jeu est correct !). L'état de
réussite n'est pas disponible.
3
Pour revenir en mode Keys to Success
uniquement, appuyez sur la touche
[1 LISTENING 2 TIMING 3 WAITING]
autant de fois que nécessaire jusqu'à ce
que « StepXX » (XX : numéro) s'affiche
à l'écran.
4
Pour quitter le mode Lesson, appuyez
sur la touche [KEYS TO SUCCESS].
Utilisation de la fonction Phrase Repeat
avec la fonction Listening, Timing ou
Waiting
Après avoir activé le mode Phrase Repeat, appuyez
une, deux ou trois fois sur la touche [1 LISTENING
2 TIMING 3 WAITING] pour lancer la reproduction
de la leçon en mode Phrase Repeat. Si vous
appuyez à nouveau plusieurs fois sur la même
touche pour quitter le mode Lesson, la reproduction
s'arrête et vous pouvez uniquement utiliser le mode
Phrase Repeat.
• Le réglage de la fonction Guide ne peut pas être modifié
en mode Lesson.
Guide
036
NOTE
• Dans cet état, la fonction d'évaluation n'est pas disponible.
NOTE

EZ-300 Mode d'emploi
41
Apprendre à utiliser la commande
« Touch » (Touch Tutor)
Cette fonction pédagogique vous permet de vous exercer à moduler votre frappe au
clavier en alternant force et douceur pour un jeu plus expressif (appelé « Touch » dans
ce chapitre), lors de la reproduction des morceaux 141 à 150 (dans la catégorie « Touch
Tutor »). La reproduction des morceaux de cette catégorie affiche des indications sur la
force de frappe appropriée. Essayez de jouer en suivant les indications de niveau
affichées sur l'écran au fur et à mesure de la progression du morceau.
1
Sélectionnez un morceau parmi les
morceaux 141 à 150 de la catégorie
« Touch Tutor » en exécutant l'étape 1 de
la section « Sélection et reproduction
d'un morceau » à la page 32.
Pour reproduire la même sonorité que celle
utilisée dans les données de performance,
sélectionnez le numéro de sonorité « 000 »
(OTS ; page 24). Une fois cette opération
terminée, assurez-vous de revenir à l'écran
Touch Tutor en appuyant sur la touche [SONG].
2
Appuyez sur la touche [START/STOP]
pour reproduire le morceau sélectionné.
3
Lorsque l'écran suivant apparaît, jouez sur
le clavier avec éclairage au niveau de force
indiqué sur l'écran LCD.
Jouez au clavier tandis que le niveau de force est
affiché.
Les valeurs cibles en termes de force sont
indiquées par « ».
Votre force de jeu réelle est indiquée par « ».
Essayez de jouer en faisant en sorte que les
indications suivantes s'affichent (en tant que
valeurs cibles à atteindre).
Les positions de « » et « » s'affichent avec
un écart lorsque votre toucher est plus léger ou
plus fort que la valeur cible.
Votre toucher est plus fort que la valeur cible
(Valeur cible : moyen, votre toucher : fort)
Votre toucher correspond à la valeur cible
(Valeur cible : moyen, votre toucher : moyen)
Votre toucher est plus léger que la valeur cible
(Valeur cible : moyen, votre toucher : léger)
Lorsque votre toucher est précis, l'instrument
évalue la précision du toucher (vélocité) et affiche
les résultats de l'évaluation suivants à l'écran. Si
vous continuez à jouer les touches avec un
« toucher » correspondant à la valeur cible
à l'écran, votre note d'évaluation augmentera
progressivement. Si vous continuez à jouer les
touches de manière imprécise, votre note
d'évaluation diminuera progressivement.
Great!
>
VeryGood
>
Good
>
OK
4
Pour arrêter la reproduction, appuyez
sur la touche [START/STOP].
Pour quitter le mode Touch Tutor, sélectionnez un
morceau d'une catégorie autre que « Touch Tutor ».
• Prenez soin de régler le paramètre Touch Response
(page 26) sur une valeur autre que « Fixed », car celle-ci
entraîne la désactivation de la fonction Touch Tutor.
NOTE
TTutor01
141
003
TTutor01
141
Niveau de force (valeur cible)
: Léger
: Moyen
: Fort
Les notes à jouer apparaissent également sur
le clavier graphique affiché à l'écran.
• Cette fonction ne peut pas être utilisée avec la fonction
Keys to Success.
: Léger
: Moyen
: Fort
Valeur cible : moyen
Votre toucher : fort
Valeur cible : moyen
Votre toucher : moyen
Valeur cible : moyen
Votre toucher : léger
NOTE

EZ-300 Mode d'emploi
42
Écoute et appréciation du son des
accords (Chord Study)
Vous pouvez écouter et apprécier le son des accords utilisés dans une performance
type en reproduisant les morceaux 151 à 162 (dans la catégorie « Chord Study »). Les
morceaux 151 à 157 sont des morceaux très simples constitués d'un seul accord
(respectivement C, Dm, Em, F, G, Am et Bm) interprété dans diverses positions, ce qui
vous permet d'écouter et d'apprendre à maîtriser ces accords un par un. D'autre part,
les morceaux 158 à 162 sont constitués d'un enchaînement de plusieurs accords
formant un motif. Ils vous offrent ainsi la possibilité de découvrir et de comprendre les
progressions d'accords de base. Vous pouvez ainsi écouter et apprécier le son
d'accords simples et de progressions d'accords tout en reproduisant ces morceaux, et
jouez sur le clavier avec éclairage.
1
Sélectionnez un morceau parmi les
morceaux 151 à 157 de la catégorie
« CHORD STUDY » en exécutant
l'étape 1 de la section « Sélection et
reproduction d'un morceau » à la
page 32.
2
Appuyez sur la touche [START/STOP]
pour reproduire le morceau sélectionné.
3
Jouez sur le clavier avec éclairage.
Si vous avez des difficultés pour jouer les notes,
activez la fonction Waiting (page 39) afin que le
morceau se mette automatiquement en pause
jusqu'à ce que vous jouiez les notes correctes.
Appuyez plusieurs fois sur la touche
[1 LISTENING 2 TIMING 3 WAITING] jusqu'à ce
que « WAITING » apparaisse à l'écran. Pour
quitter la fonction Waiting, appuyez de nouveau
sur la même touche.
4
Pour arrêter la reproduction, appuyez
sur la touche [START/STOP].
1
Sélectionnez un morceau portant un
numéro compris entre 158 et 162 en
appuyant sur les touches [+/YES]/[-/NO].
2
Appuyez sur la touche [START/STOP]
pour reproduire le morceau sélectionné.
3
Jouez sur le clavier avec éclairage.
Écoutez la progression d'accords de base, et
jouez au clavier en même temps que la
reproduction du morceau autant de fois que
nécessaire jusqu'à ce que vous exécutiez les
accords et accompagniez les changements
d'accords avec souplesse et fluidité.
Si vous avez des difficultés pour jouer les notes,
activez la fonction Waiting (page 39) afin que le
morceau se mette automatiquement en pause
jusqu'à ce que vous jouiez les notes correctes.
Appuyez plusieurs fois sur la touche
[1 LISTENING 2 TIMING 3 WAITING] jusqu'à ce
que « WAITING » apparaisse à l'écran. Pour
quitter la fonction Waiting, appuyez de nouveau
sur la même touche.
4
Pour arrêter la reproduction, appuyez
sur la touche [START/STOP].
Écoute et appréciation du son
d'un seul accord
001
ChdStd01
151
Écoute et appréciation des
progressions d'accords de base

EZ-300 Mode d'emploi
43
Reproduction d'accords à l'aide des
progressions d'accords d'un morceau
Les morceaux 163 à 202 de la catégorie « Chord Progression » (Progression d'accords) sont
construits à partir de progressions d'accords types. Vous pouvez écouter et apprécier le son
des progressions d'accords en reproduisant le morceau et en jouant sur le clavier avec
éclairage. Le nombre de touches que vous devez jouer dans l'ordre augmente de manière
progressive, d'une seule note fondamentale, à deux, trois puis quatre notes, afin de vous
permettre de mémoriser naturellement et petit à petit les accords. En outre, vous pouvez
modifier la tonalité du morceau, de manière à vous entraîner à interpréter les progressions
dans toutes les tonalités pour une maîtrise parfaite des accords.
1
Sélectionnez un morceau parmi les
morceaux 163 à 202 de la catégorie
« Chord Progression » en exécutant
l'étape 1 de la section « Sélection et
reproduction d'un morceau », à la page 32.
2
Appuyez sur la touche [PHRASE REPEAT].
Lorsque « CHORD PROGRESSION » défile
à l'écran, la hauteur de ton du morceau sélectionné
ainsi que le nombre de notes à jouer s'affichent.
3
Appuyez sur les touches [+/YES]/[-/NO]
pour sélectionner le nombre de touches
à jouer.
Chaque fois que la touche [+/YES] est enfoncée,
le nombre de touches à jouer augmente d'une
note fondamentale ((1Note) à deux notes
(2Notes), trois notes (3Notes) et quatre notes
(All) (Toutes).
4
Appuyez sur la touche [START/STOP]
pour reproduire le morceau sélectionné.
5
Jouez sur le clavier avec éclairage.
6
Appuyez sur la touche [PHRASE REPEAT]
une nouvelle fois pour désactiver la
fonction Chord Progression.
Pour modifier la tonalité d'un morceau :
Lorsque la fonction Chord Progression est activée,
appuyez sur une des touches de l'octave supérieure
(C5–B5 ; indiquée à droite de « T » sur le
panneau, juste au-dessus des touches) pour
modifier la hauteur de ton du morceau.
Par exemple, si vous appuyez sur la touche D5
en cours de reproduction d'un morceau en
C majeur, la tonalité de ce dernier passe en D
majeur.
Vous pouvez vous entraîner à jouer des accords en
combinaison avec le mode « Waiting » (page 39) de
la fonction Lesson en appuyant simplement sur la
touche [1 LISTENING 2 TIMING 3 WAITING] à une
reprise.
• Le réglage de tonalité initial est en C majeur ou en A mineur.
• Vous pouvez également déterminer le nombre de touches à jouer
à l'aide des touches numériques [1]–[4].
• Lorsque vous jouez au clavier dans la plage C5–B5, les notes ne
retentissent pas.
C 1Note
CP9
Hauteur de ton du morceau sélectionné : C
Nombre de touches
à jouer : 1
Apparaît lorsque la fonction
Chord Progression est activée.
NOTE
C 2Notes
CP9
NOTE
001
C 1Note
CP9
NOTE
• La tonalité d'un morceau ne peut pas être modifiée en cours de
reproduction.
Nombre de touches à jouer
-
Une seule note fondamentale (1Note)
Appuyez uniquement sur la note fondamentale de l'accord.
-
Deux notes (2Notes)
Appuyez sur le 3
e
intervalle d'un accord en même temps
que sur la note fondamentale afin de comprendre la
différence entre un accord majeur et un accord mineur.
-
Trois notes (3Notes)
Appuyez sur le 5
e
intervalle d'un accord en même temps
que sur la note fondamentale et la 3
e
.
-
Quatre notes (All)
Appuyez sur toutes les notes qui composent l'accord. Très
souvent, les accords sont joués avec trois notes seulement,
mais il est parfois possible d'y ajouter un autre intervalle
(une septième, par exemple). Gardez toutefois à l'esprit que
certains accords ne comportent pas de 4
e
note.
Jouer les accords en combinaison
avec le mode « Waiting » de la
fonction Lesson
• Même si vous jouez des notes dans des octaves autres que les notes
indiquées sur le clavier avec éclairage (à l'exclusion de la plage C5
–
B5, qui sert à modifier la tonalité d'un morceau), ou effectuez des
inversions d'accords différentes, la reproduction se poursuit.
C
D
b
E
b
F
#
A
b
B
b
DEFGAB
Plage des
notes fonda-
mentales
NOTE
NOTE

EZ-300 Mode d'emploi
44
Reproduction avec le rythme et l'accompagnement (Styles)
Cet instrument dispose d'une fonction Auto Accompaniment, qui reproduit les
« styles » appropriés (accompagnement de rythme + basse + accord) et que vous
contrôlez simplement en jouant la note fondamentale ou toutes notes d'un accord de la
main gauche.
Vous pouvez choisir de jouer les accords selon deux méthodes différentes : « Smart
Chord » (Accord intelligent) permet de reproduire les accords en appuyant sur une
seule touche et « Multi Finger » (Doigté multiple) les joue normalement, avec toutes les
notes constitutives.
La manière dont vous jouez les styles est appelée
« type de doigté » et peut être définie à l'aide de la
fonction n° 017 (page 61). Cet instrument vous offre
la possibilité de choisir parmi deux types de doigté.
- Smart Chord (réglage par défaut)
Vous pouvez reproduire le style en jouant
uniquement la note fondamentale d'un accord.
- Multi Finger (Doigté multiple)
Le style est reproduit en jouant toutes les notes de
l'accord. Cependant, il est également possible de
jouer facilement des majeures, des mineurs, des
septièmes et des septièmes mineures en
appuyant sur une à trois touches.
Pour obtenir des informations détaillées sur les
accords, reportez-vous à la section « Types
d'accords pour la reproduction du style » (page 47)
ou utilisez la fonction Chord Dictionary (Dictionnaire
d'accords) (page 49).
1
Appuyez plusieurs fois sur la touche
[FUNCTION] jusqu'à ce que « FingType »
(fonction 017 ; page 61) apparaisse.
L'indication « FingType » apparaît quelques
secondes à l'écran, suivie du type de doigté
actuellement sélectionné.
2
Utilisez les touches numériques [0]–[9]
ou les touches [+/YES] et [-/NO] pour
sélectionner « SmartChd » ou « Multi ».
3
Appuyez sur la touche [STYLE] pour
quitter les réglages Fingering Type.
Si « SmartChd » est sélectionné en tant que type de
doigté, vous devez définir les touches des morceaux
que vous souhaitez jouer au préalable. La touche
spécifiée est appelée « touche de l'accord intelligent ».
1
Appuyez sur la touche [FUNCTION]
jusqu'à ce que « S.ChdKey »
(fonction 018 ; page 61) apparaisse.
La touche de l'accord intelligent actuellement
sélectionnée s'affiche.
2
Appuyez sur les touches [+/YES]
et [-/NO] pour sélectionner la touche de
l'accord intelligent correspondant à la
partition.
Par exemple, si vous voulez jouer la partition
musicale ci-dessous, vous devez régler la touche
de l'accord intelligent sur « FL2 » (2 bémols)
(page 48).
3
Appuyez sur la touche [STYLE] pour
quitter les réglages Smart Chord Key
(Touche de l'accord intelligent).
Réglage du type de doigté
FingType
017
SmartChd
1
017
Réglage de la touche de l'accord
intelligent
S.ChdKey
SP0
018

Reproduction avec le rythme et l'accompagnement (Styles)
EZ-300 Mode d'emploi
45
1
Appuyez sur la touche [STYLE], puis
utilisez les touches numériques [0]–[9]
et les touches [+/YES] et [-/NO] pour
sélectionner le style souhaité.
La liste des styles apparaît sur le panneau avant,
ainsi que dans la Liste des styles (page 91).
2
Appuyez sur la touche [ACMP ON/OFF]
pour activer l'accompagnement
automatique.
Cette opération transforme la partie du clavier
située à gauche du point de partage (054 : F
#
2)
en « plage d'accompagnement automatique »,
exclusivement affectée à la spécification des
accords.
Vous pouvez modifier le point de partage à l'aide
de la fonction n° 003 (page 60) en maintenant la
touche [ACMP ON/OFF] enfoncée pendant
plusieurs secondes.
3
Appuyez sur la touche [SYNC START]
pour activer la fonction Synchro Start.
Cette opération met la reproduction du style en
attente. Celle-ci reprend dès que vous jouez au
clavier.
4
Jouez une touche dans la plage de
l'accompagnement automatique pour
lancer la reproduction.
Si le type de doigté est défini sur « SmartChd »,
jouez uniquement la note fondamentale d'un
accord avec la main gauche. Si le type de doigté
est défini sur « Multi », jouez toutes les notes d'un
accord en vous référant à la page 47. Jouez une
mélodie de la main droite et des accords de la
main gauche.
5
Appuyez sur la touche [START/STOP]
pour arrêter la reproduction.
Vous pouvez ajouter une introduction, une coda
ou des variations rythmiques à la reproduction de
style en utilisant les sections disponibles. Pour
plus de détails, reportez-vous à la page 46.
Modification du tempo
Reportez-vous à la section « Modification du
tempo » à la page 32.
Réglage du volume du style
Vous pouvez ajuster le volume du style de façon
à régler la balance de volume entre la reproduction
du style et votre propre performance au clavier. Pour
ce faire, utilisez la fonction n° 016 (page 61).
Reproduction de styles
• L'indicateur de force (page 17) ne répond pas à la
reproduction dans la plage d'accompagnement
automatique.
BritRock
001
Nom du style
Numéro du style
Apparaît lorsque le
mode Style est
activé.
16Beat
022
Cette icône apparaît lorsque
l'accompagnement automatique est activé.
Réglage par défaut du point de partage : 054 (F#2)
Plage
d'accompagnement
automatique
036
(C1)
048
(C2)
060
(C3)
072
(C4)
084
(C5)
096
(C6)
NOTE
Pour reproduire la partie rythmique uniquement
Si vous appuyez sur la touche [START/STOP] (sans
appuyer sur la touche [ACMP ON/OFF] à l'étape 2),
seule la partie rythmique est reproduite, et vous pouvez
jouer la mélodie sur toute la plage du clavier.
16Beat
022
Clignote lorsque le début synchronisé est activé.
Point de
partage
• Dans la mesure où les styles de la catégorie Pianist
(197–205) ne possèdent pas de partie rythmique, aucun
son n'est audible lorsque vous lancez la reproduction du
rythme seul. Lors de la reproduction de ces styles,
prenez soin d'effectuer les étapes 2–4 de cette page.
NOTE

Reproduction avec le rythme et l'accompagnement (Styles)
EZ-300 Mode d'emploi
46
Chaque style comporte plusieurs « sections », qui
vous permettent de faire varier l'arrangement de
l'accompagnement en fonction du morceau que
vous jouez.
- INTRO
Cette section est utilisée en début de morceau. À la
fin de l'intro, la reproduction du style passe
directement à la section principale. La longueur de
l'introduction (en mesures) varie en fonction du style
sélectionné.
- MAIN (Principal)
Cette section est utilisée pour jouer la partie
principale du morceau. La reproduction de la section
principale se répète indéfiniment jusqu'à ce que vous
appuyiez sur la touche d'une autre section. Il existe
deux variations (A et B) et le son de la reproduction
du style change de façon harmonique en réponse
aux accords joués de la main gauche.
- AUTO FILL (Variation automatique)
Cette section est automatiquement ajoutée avant le
passage à la section principale A ou B.
- ENDING (Coda)
Cette fonction est utilisée pour conclure le morceau.
À la fin de la coda, la reproduction du style s'arrête
automatiquement. La longueur de la coda (en
mesures) varie en fonction du style sélectionné.
1
–
3
Identique aux étapes 1–3 de la page 45.
4
Appuyez sur la touche [MAIN/AUTO
FILL] pour sélectionner la section
principale A ou B.
5
Appuyez sur la touche [INTRO/ENDING/rit.].
Vous êtes désormais prêt à démarrer la
reproduction du style à partir de la section Intro.
6
Interprétez un accord de la main gauche
afin de lancer la reproduction de
l'introduction.
Par exemple, jouez un accord en C majeur.
Pour plus d'informations sur la saisie d'accords,
reportez-vous à la page 47.
7
À la fin de l'intro, jouez au clavier en
fonction de l'avancement du morceau
que vous interprétez.
Exécutez des accords à l'aide de la main gauche
tout en interprétant des mélodies de la main
droite, puis appuyez sur la touche [MAIN/AUTO
FILL] selon les besoins. La section bascule sur
Fill-in (Variation rythmique), puis sur Main A ou
Main B.
8
Appuyez sur la touche [INTRO/ENDING/rit.].
La section bascule sur la coda. Au terme de la
coda, la reproduction du style s'arrête
automatiquement. Vous pouvez ralentir
progressivement la coda (ritardando) en
appuyant à nouveau sur la touche [INTRO/
ENDING/rit.] durant la reproduction de la coda.
Variations de style
MAIN A
Section actuellement sélectionnée
INTRO≥A
Réglage par défaut du point de partage : 054 (F#2)
Plage d'accom-
pagnement
automatique
FILL A≥B
ENDING

Reproduction avec le rythme et l'accompagnement (Styles)
EZ-300 Mode d'emploi
47
Pour les utilisateurs novices en matière d'accords, ce tableau indique de façon claire comment jouer les accords les
plus courants dans la plage d'accompagnement automatique du clavier. Vous pouvez également utiliser la fonction
Chord Dictionary (Dictionnaire d'accords) (page 49) pour savoir comment jouer les accords. Dans la mesure où il existe
de nombreux accords utiles et où ils peuvent être utilisés de multiples façons sur le plan musical, consultez les recueils
d'accords disponibles dans le commerce pour plus d'informations à ce sujet.
Lorsque le type de doigté « Multi » est sélectionné, jouez les notes constituant l'accord dans la plage
d'accompagnement automatique. Lorsque le type de doigté « SmartChd » est sélectionné, jouez la note fondamentale
«» dans la plage d'accompagnement automatique.
indique la note fondamentale.
• Il est possible d'utiliser des inversions, y compris en position de « note fondamentale », sauf dans les cas suivants :
m7, m7
b
5, m7(11), 6, m6, sus4, aug, dim7, 7
b
5, 6(9), sus2
• L'inversion des accords 7sus4 n'est pas reconnue si les notes sont omises.
• Lorsque vous jouez un accord non reconnu par l'instrument, rien ne s'affiche à l'écran. Dans ce cas, seule une partie spécifique est reproduite (le
rythme, par exemple).
Types d'accords pour la reproduction du style
Majeur Mineur Septième Septième mineure Septième majeure
C
Cm
7
C
Cm7
CM7
D
Dm
7
D
Dm7
DM7
E
Em
7
E
Em7
EM7
F
Fm
7
F
Fm7
FM7
G
Gm
7
G
Gm7
GM7
A
Am
7
A
Am7
AM7
B
Bm 7
B
Bm7
BM7
Lorsque « Multi » est sélectionné, il est également possible de jouer facilement des majeures, des mineurs, des septièmes et des
septièmes mineures en appuyant sur une à trois touches.
Accords faciles pour la note
fondamentale « C »
Pour jouer un accord
majeur
Appuyez sur la note
fondamentale (
) de l'accord.
Pour jouer un accord
mineur
Appuyez simultanément sur la
note fondamentale et sur la
touche noire la plus proche
située à sa gauche.
Pour jouer un accord de
septième
Appuyez simultanément sur la
note fondamentale et sur la
touche blanche la plus proche
située à sa gauche.
Pour jouer un accord mineur de septième
Appuyez simultanément sur la note
fondamentale de l'accord et les touches
blanche et noire les plus proches
situées à sa gauche (soit sur trois
touches en même temps).
C
Cm
C7
Cm
7

Reproduction avec le rythme et l'accompagnement (Styles)
EZ-300 Mode d'emploi
48
Lorsque le type de doigté est « SmartChd », si vous définissez Smart Chord Key en fonction de la composition
de la partition (page 44), jouez la note fondamentale dans la plage d'accompagnement automatique. Cela vous
permet d'entendre les accords respectifs ci-dessous.
Accords audibles lorsque Smart Chord est sélectionné
Armature de
clé sur la
partition
musicale
Smart
Chord Key
(écran)
Note fondamentale
DbEbF#G#Bb
CDEFG AB
FL7 C dim Db m D
dim7 Eb
1+5 EF dim
F# 7GG# mA
Bb m7
b5B
FL6 C dim Db 7DEb mEF m7
b5F#G dim G# m A
dim7 Bb
1+5 B
FL5 C m7
b5DbD dim Eb m E
dim7 F 1+5 F#G dim G# 7ABb mB
FL4 C 1+5 DbD dim Eb 7EF mF#G m7
b5G#A dim Bb mB
dim7
FL3 C m DbD m7
b5EbE dim F m F#
dim7 G 1+5 G#A dim Bb 7B
FL2 C m Db
dim7 D 1+5 EbE dim F 7 F#G m G#A m7
b5BbB dim
FL1 C 7 DbD m EbE m7
b5FF#
dim G m G#
dim7 A 1+5 BbB dim
Pas d'armature
de clé
SP0
(Par
défaut)
CDb
dim D m Eb
dim7 E 1+5 F F#
dim G 7 G#A m BbB m7
b5
SP1 C Db
dim D 7 EbE m F F# m7
b5GG#
dim A m Bb
dim7 B 1+5
SP2 C Db m7
b5DEb
dim E m F
dim7 F#
1+5 GG#
dim A 7 BbB m
SP3 C
dim7 Db
1+5 DEb
dim E 7 F F# mG
G# m7
b5ABb
dim B m
SP4 C Db mD
Eb m7
b5EF dim
F# m G
dim7 G#
1+5 ABb
dim B 7
SP5 C dim Db m D
dim7 Eb
1+5 EF dim
F# 7GG# mA
Bb m7
b5B
SP6 C dim Db 7DEb mEF m7
b5F#G dim G# m A
dim7 Bb
1+5 B
SP7 C m7
b5DbD dim Eb m E
dim7 F 1+5 F#G dim G# 7ABb mB
NOTE
• L'indication de l'accord « 1 + 5 » qui apparaît sur l'écran de l'instrument est identique à celle d'un accord majeur.

Reproduction avec le rythme et l'accompagnement (Styles)
EZ-300 Mode d'emploi
49
La fonction Chord Dictionary peut se révéler fort utile
si vous connaissez le nom d'un accord et souhaitez
apprendre à le jouer rapidement.
1
Appuyez sur la touche [1 LISTENING
2 TIMING 3 WAITING] et maintenez-la
enfoncée pendant plusieurs secondes
afin d'appeler l'élément « Dict. ».
« Dict. » apparaît à l'écran.
Cette opération entraîne la division du clavier en
trois plages distinctes, illustrées ci-dessous.
• La plage située à droite de la section « » :
Cette plage vous permet de spécifier la note
fondamentale de l'accord, mais ne produit
aucun son.
• La plage comprise entre « » et
«»:
Cette plage vous permet de spécifier le type
d'accord, mais ne produit aucun son.
• La plage située à gauche de
«»:
Cette plage vous permet de jouer et de
vérifier l'accord spécifié dans les deux
plages ci-dessus.
2
À titre d'exemple, nous allons apprendre
à jouer l'accord GM7 (septième majeure G).
2-1.
Appuyez sur la touche « G » dans la
section du clavier située à droite de
« », afin d'afficher « G » comme
note fondamentale.
2-2.
Appuyez sur la touche « M7 » dans la
section située entre « » et
«».
Les notes que vous devez jouer pour
exécuter l'accord spécifié sont éclairées.
Elles apparaissent également sur le
clavier affiché.
Pour appeler les inversions possibles de l'accord,
appuyez sur les touches [+/YES]/[-/NO].
3
Essayez de jouer un accord dans la plage
située à gauche de « » en
vérifiant les indications fournies par la
notation et le schéma du clavier qui
s'affichent à l'écran.
Lorsque vous avez correctement interprété
l'accord, un carillon de cloche vous annonce que
vous avez réussi et le nom de l'accord clignote
àl'écran.
4
Pour quitter le mode Chord Dictionary,
appuyez sur la touche [VOICE], [SONG]
ou [STYLE].
Recherche d'accords à l'aide
de Chord Dictionary
Dict.
Maintenez la touche
enfoncée pendant plus
d'une seconde.
Plage des types d'accord
Plage des
notes fonda-
mentales
Plage de jeu
au clavier
• À propos des accords majeurs : les accords majeurs
simples sont généralement indiqués par leur note
fondamentale uniquement. Par exemple, « C » fait
référence à C majeur. Cependant, pour spécifier des
accords majeurs ici, vous devez sélectionner « M »
(majeur) après avoir appuyé sur la note fondamentale.
• Les accords suivants ne figurent pas dans la fonction
Chord Dictionary : 6(9), M7(9), M7(
#
11),
b
5, M7
b
5,
M7aug, m7(11), mM7(9), mM7
b
5, 7
b
5 et sus2.
001
Dict.
001
Dict.
Nom de l'accord (type et note fondamentale)
Notes individuelles de
l'accord (clavier)
NOTE

Reproduction avec le rythme et l'accompagnement (Styles)
EZ-300 Mode d'emploi
50
Si vous rencontrez des difficultés pour identifier et
sélectionner le style et la sonorité recherchés,
n'hésitez pas à vous servir de cette fonctionnalité.
Il vous suffit de sélectionner votre genre de musique
préféré dans la base de données musicale pour
appeler les réglages les mieux adaptés à celui-ci.
1
Appuyez sur la touche [MUSIC DATABASE].
L'accompagnement automatique et le début
synchronisé sont automatiquement activés.
2
Utilisez les touches numériques [0]–[9]
et les touches [+/YES] et [-/NO] pour
sélectionner la base de données
musicales souhaitée.
Cette opération appelle les réglages de panneau
tels que la sonorité et le style enregistrés dans la
base de données musicale choisie. Le nom de la
catégorie de la Liste des bases de données
musicales est indiqué sur le panneau avant, ainsi
que dans la Liste des bases de données
musicales (page 93).
3
Jouez au clavier comme indiqué aux
étapes 4–5 de la page 45.
Vous pouvez enregistrer ou charger des données de
style créées sur un autre instrument ou un ordinateur
sous les numéros de style 206–215 et les reproduire
en tant que styles internes prédéfinis.
1
Transférez le fichier de style (***.STY)
depuis l'ordinateur vers l'instrument en
connectant les deux appareils.
Pour obtenir des instructions, reportez-vous au
document « Computer-related Operations » sur
le site Web (page 8).
2
Appuyez plusieurs fois sur la touche
[FUNCTION] jusqu'à ce que « StyleReg »
(Enregistrer style) (fonction 060 ;
page 63) apparaisse.
Au bout de quelques secondes, le nom d'un
fichier de style enregistrable s'affiche.
3
Si certains fichiers de style ont déjà été
transférés vers l'instrument,
sélectionnez le style souhaité à l'aide de
la touche [+/YES] ou [-/NO].
4
Appuyez sur la touche [0].
Le message « ***Load To? » (Charger vers ?)
(*** : 206–215) apparaît à l'écran pour vous
permettre de sélectionner la destination du
chargement. Si nécessaire, sélectionnez un autre
numéro à l'aide de la touche [+/YES] ou [-/NO].
5
Appuyez sur la touche [0].
Un message de confirmation s'affiche. Pour
annuler l'opération, appuyez sur la touche [-/NO].
6
Appuyez sur la touche [+/YES] pour
charger le fichier.
Au bout d'un moment, un message s'affiche pour
indiquer que l'opération est terminée.
7
Appuyez sur la touche [STYLE], puis
utilisez la touche [+/YES] ou [-/NO] pour
sélectionner un style parmi les
numéros 206–215, et lancez sa
reproduction.
Pour obtenir des instructions sur la reproduction
du style, reportez-vous à la page 45.
Utilisation de la base de
données musicale
Enregistrement d'un fichier de
style
001
Jude Hey
• Une fois l'opération de chargement lancée, il est
impossible de l'annuler. Ne mettez jamais l'instrument
hors tension pendant cette opération car vous
risqueriez de perdre des données.
StyleReg
060
AVIS

EZ-300 Mode d'emploi
51
Enregistrement de votre performance
Vous pouvez enregistrer jusqu'à cinq de vos performances en tant que morceaux utilisateur
(User 1–5 : morceaux 203–207) et les reproduire ultérieurement sur l'instrument. Les morceaux
utilisateur enregistrés s'exécutent de la même manière que les morceaux prédéfinis.
Vous pouvez enregistrer votre performance sur les
deux pistes suivantes d'un morceau utilisateur, que
ce soit de façon séparée ou simultanée.
-
Piste 1 :
La mélodie jouée est enregistrée sur cette piste.
-
Piste 2 :
La mélodie jouée ou la reproduction du style
(changements d'accords et de sections) est
enregistrée sur cette piste.
-
Capacité d'enregistrement de données :
Au total, il est possible d'enregistrer environ
10 000 notes dans les cinq morceaux utilisateur.
Cette opération est pratique pour enregistrer un
nouveau morceau sans devoir spécifier de piste.
1
Effectuez les réglages souhaités,
notamment pour la sonorité et le style.
Pour enregistrer uniquement la mélodie jouée,
désactivez la fonction ACMP (page 45). Pour
enregistrer la reproduction du style ou du rythme
ainsi que la mélodie jouée, activez la fonction
ACMP (page 45).
2
Appuyez sur la touche [REC] pour
passer en mode Record Ready (Prêt
à enregistrer).
Cette opération sélectionne le morceau utilisateur
non enregistré portant le plus petit numéro
(« User 1 »–« User 5 ») en tant que cible de
l'enregistrement, pour autant qu'aucun morceau
utilisateur n'ait été spécifié au préalable ou que le
mode Record Ready ait été activé à partir du mode
Style. Pour sélectionner un autre morceau, utilisez
les touches [+/YES] et [-/NO].
Pour quitter le mode Record Ready, appuyez
à nouveau sur la touche [REC] pour stopper le
clignotement sur l'écran.
3
Jouez au clavier pour lancer
l'enregistrement.
Si la fonction ACMP est activée, vous pouvez
enregistrer séparément le son du rythme de la
reproduction du style en appuyant sur la touche
[START/STOP], puis en changeant de section
(page 46).
4
Appuyez sur la touche [START/STOP]
pour arrêter l'enregistrement.
En cas d'utilisation d'un style, vous pouvez
également arrêter l'enregistrement en appuyant
sur la touche [INTRO/ENDING/rit.], puis en
attendant la fin de la reproduction.
5
Appuyez sur la touche [START/STOP]
pour reproduire le morceau enregistré.
Structure des pistes d'un
morceau
Enregistrement rapide
001
User 1
EC
Numéro du morceau utilisateur
Clignote
• Si tous les morceaux utilisateur contiennent des données
enregistrées, le morceau « User 1 (Song Number 203) »
(Utilisateur 1 (Morceau n° 203)) est automatiquement
sélectionné. Dans ce cas, comme l'enregistrement
s'effectue par écrasement et efface toutes les données
précédemment stockées sous « User 1 », nous vous
recommandons d'enregistrer vos données importantes sur
un ordinateur (voir page 59).
• Vous ne pouvez pas activer ou désactiver la fonction ACMP
dans cet état. Vous pouvez par contre sélectionner un autre
style à l'aide de la touche [STYLE] et des touches numériques.
• Une fois l'enregistrement arrêté, le message « Writing! »
(Écriture en cours) s'affiche à l'écran pendant quelques
instants. N'essayez jamais de mettre l'instrument hors tension
lorsque ce message est affiché. Cela pourrait endommager la
mémoire interne et entraîner la perte de données.
Contraintes liées à l'enregistrement
• Vous ne pouvez enregistrer ni le niveau de réverbération,
ni le clic du métronome, ni les réglages de transposition et
d'accordage.
• Les réglages et les touches ci-dessous ne sont pas
disponibles et, si vous les manipulez, les nouveaux
réglages ne pourront pas être enregistrés :
ACMP ON/OFF, Split Point, Reverb Type (Type de
réverbération), Chorus Type (Type de chœur), Harmony
Type (Type d'harmonie)/Arpeggio Type (Type d'arpège),
touche [FUNCTION], touche [PORTABLE GRAND].
• Lorsque vous jouez au clavier avec le DSP activé et
enregistrez votre performance, veillez à l'enregistrer sur la
piste 1.
AVIS
NOTE
36 48 7260
Réglage par défaut du point de partage : 054 (F#2)
Plage
d'accompagnement
automatique
AVIS

Enregistrement de votre performance
EZ-300 Mode d'emploi
52
1
Effectuez les réglages souhaités,
notamment pour la sonorité ou le style.
Pour enregistrer la mélodie jouée, désactivez la
fonction ACMP (page 45). Pour enregistrer la
reproduction du style, activez la fonction ACMP
(page 45).
2
Maintenez la touche [REC] enfoncée et
appuyez sur la touche 1 ou 2
correspondant à la piste souhaitée pour
activer le mode Record.
Pour enregistrer la reproduction du style, prenez
soin de sélectionner la piste 2. Pour enregistrer la
mélodie jouée, sélectionnez la piste 1 ou 2 au
choix. Dans l'illustration ci-dessous, la piste 2 a
été sélectionnée.
Le morceau utilisateur s'affiche à l'écran.
Vous pouvez enregistrer votre performance tout
en reproduisant ou en assourdissant la piste
enregistrée. Pour reproduire ou assourdir la piste,
appuyez sur la touche [REC TRACK 1] ou [REC
TRACK 2]. Chaque fois que vous appuyez sur la
touche correspondante, la reproduction/
l'assourdissement est activé.
3
Appuyez sur les touches [+/YES]
et [-/NO] pour sélectionner le morceau
utilisateur que vous voulez enregistrer.
4
Procédez de la même façon qu'aux
étapes 3 à 5 (page 51) de la section
« Enregistrement rapide ».
Lorsque vous reproduisez le morceau enregistré,
appuyez sur la touche [REC TRACK 1] ou [REC
TRACK 2] pour mettre en sourdine la piste 1 ou la
piste 2. Chaque fois que vous appuyez sur la touche,
la reproduction/sourdine est activée.
1
Appuyez sur la touche [SONG], puis
utilisez les touches numériques pour
sélectionner le morceau utilisateur
souhaité.
2
Appuyez sur la touche [REC] et
maintenez-la enfoncée pendant
plusieurs secondes.
Un message de confirmation apparaît.
Pour annuler l'opération, appuyez sur la
touche [-/NO].
3
Appuyez sur la touche [+/YES].
Un message de confirmation apparaît à
nouveau.
Pour annuler l'opération, appuyez sur la
touche [-/NO].
4
Appuyez sur la touche [+/YES] pour
effacer le morceau.
Le message « Writing! » (Écriture en cours)
apparaît pendant l'effacement du morceau.
Enregistrement sur une piste
spécifique
001
User 1
EC
Morceau utilisateur
Clignotant : la piste est sélectionnée en tant que cible de
l'enregistrement
Allumé : la piste contient des données.
Éteint : la piste ne contient pas de données ou est assourdie.
Effacement d'un morceau
utilisateur
ClrUser1
YES
Maintenez la touche enfoncée
pendant plus d'une seconde.
Sure?
YES

EZ-300 Mode d'emploi
53
Mémorisation de vos réglages de panneau préférés
Cet instrument dispose d'une fonction Registration Memory qui vous permet de
mémoriser vos réglages préférés en vue de les rappeler aisément chaque fois que
nécessaire. Il est possible de mémoriser jusqu'à neuf configurations complètes et de
les attribuer aux touches numériques 1–9. (Les réglages d'usine sont enregistrés sur
les touches 1–9.)
1
Appuyez sur la touche
[REGIST MEMORY].
Le message « LoadNo.? » (N° à charger)
s'affiche à l'écran.
2
Appuyez sur une des touches [1]–[9]
pour appeler les réglages de panneau
que vous avez mis en mémoire.
Le numéro de la mémoire de registration
rappelée et le nom de la sonorité mémorisée
s'affichent à l'écran.
Vous pouvez modifier le numéro de la mémoire
de registration en appuyant sur une des autres
touches numériques [1]–[9]. Pour quitter la
mémoire de registration, appuyez sur la touche
[REGIST MEMORY].
Réglages d'usine
Rappel des réglages de
panneau depuis la mémoire de
registration
LoadNo.?
Apparaît lorsque vous appuyez sur la
touche [REGIST MEMORY].
NylnGtrH
01
Nom de la sonorité en
mémoire
Numéro de la mémoire
de registration
Numéro de la
mémoire de
registration Nom de la sonorité en mémoire
R01 S.Art Lite Nylon Guitar Harmonics
R02 S.Art Lite Steel Guitar Harmonics
R03 S.Art Lite Distortion Guitar
R04 S.Art Lite Slap Bass
R05 S.Art Lite Strings
R06 S.Art Lite Gospel Choir
R07 S.Art Lite Tenor Sax
R08 S.Art Lite Brass Section
R09 S.Art Lite Flute
Paramètres mémorisés dans la mémoire de
registration
-
Réglages de style*
Style Number, ACMP on/off, Style Volume, Tempo,
Main A/B, Fingering Type, Smart Chord Key
-
Réglages de sonorité
Réglages de la sonorité principale : numéro de la
sonorité et totalité des réglages des fonctions
connexes
Réglages de la sonorité en duo : activation/
désactivation de la sonorité en duo et totalité des
réglages des fonctions connexes
Réglages de la sonorité partagée : activation/
désactivation de la sonorité partagée et totalité des
réglages des fonctions connexes
-
Réglages des effets :
Reverb Type, Reverb level,
Chorus Type
, DSP on/off, DSP Type, Sustain on/off
-
Réglages Harmony/Arpeggio : activation/
désactivation des effets Harmony/Arpeggio et totalité
des réglages des fonctions connexes
-
Autres réglages :
Transpose
, Split Point, tous les
réglages de la fonction « DUO », Pedal Function
* Lorsqu'un morceau est sélectionné, il est impossible
d'appeler ou d'enregistrer les réglages du style.

Mémorisation de vos réglages de panneau préférés
EZ-300 Mode d'emploi
54
1
Effectuez les réglages souhaités,
notamment pour la sonorité et le style.
2
Maintenez la touche [REGIST MEMORY]
enfoncée pendant plusieurs secondes.
Le message « MemNo.? » (N° mémoire) s'affiche
à l'écran.
3
Appuyez sur une des touches [1]–[9]
pour mémoriser les réglages de
panneau actuels.
Si vous sélectionnez un numéro de mémoire de
registration qui contient déjà des données, le
message « Overwr? » (Remplacer ?) s'affiche.
Pour procéder à l'écrasement, appuyez sur la
touche [+/YES] ; pour annuler, appuyez sur [-/NO].
Lorsque la mémorisation est terminée, le
message « Mem OK » (Mémorisation OK)
s'affiche.
1
Maintenez la touche [REGIST MEMORY]
enfoncée pendant plusieurs secondes.
Le message « MemNo.? » s'affiche à l'écran.
2
Maintenez les touches [1]–[9]
correspondant au numéro de la mémoire
de registration que vous souhaitez
supprimer enfoncées pendant plusieurs
secondes.
Le message « ClrRegX? » (Effacer registration)
(où « X » correspond au numéro de la mémoire
de registration) apparaît à l'écran.
3
Appuyez sur la touche [+/YES] pour
supprimer la mémoire de registration.
Pour annuler la suppression de
la mémoire de registration,
appuyez sur la touche [-/NO].
Lorsque la mémoire de
registration est supprimée, son
numéro disparaît de l'écran.
La fonction Registration Memory vous permet de
rappeler toutes les configurations de panneau définies
en appuyant sur une seule touche. Cependant, en
fonction de la situation dans laquelle vous jouez, il est
possible que vous ne souhaitiez pas rappeler certains
réglages. Si vous voulez modifier les réglages de
sonorité tout en conservant ceux de style, par
exemple, vous pouvez « geler » uniquement les
réglages de style et faire en sorte qu'ils soient
conservés même lorsque vous sélectionnez un autre
numéro de mémoire de registration.
Sélectionnez les éléments que vous souhaitez geler
à l'aide des fonctions n° 048, 049 et 050 (page 63).
Mémorisation des réglages de
panneau dans la mémoire de
registration
• Si vous sélectionnez un numéro de mémoire de
registration qui contient déjà des données, les
données existantes sont effacées et remplacées par
les nouvelles.
• Pour restaurer toutes les mémoires de registration sur
les réglages d'usine, exécutez l'opération Backup
Clear (Effacer la sauvegarde) (page 59).
• Ne mettez pas l'instrument hors tension pendant la
mémorisation des réglages dans la mémoire de
registration. Sinon, vous risquez de perdre ou
d'endommager les données.
MemNo.?
Maintenez la
touche enfoncée
pendant plus
d'une seconde.
Clignote lorsque la touche [REGIST
MEMORY] est enfoncée et maintenue
pendant plusieurs secondes.
AVIS
Suppression de la mémoire de
registration
Désactivation du rappel
d'éléments spécifiques (Freeze)
MemNo.?
Maintenez la
touche enfoncée
pendant plus
d'une seconde.
Clignote lorsque la touche [REGIST
MEMORY] est enfoncée et maintenue
pendant plusieurs secondes.
Maintenez la touche
enfoncée pendant
plus d'une seconde.

EZ-300 Mode d'emploi
55
Sélection d'un réglage de l'égaliseur pour votre son préféré
Six réglages d'égaliseur (EQ) principal différents vous permettent de créer un son
optimal lors de l'écoute grâce aux différents systèmes de reproduction : haut-parleurs
internes de l'instrument, casque et système de haut-parleurs externes.
1
Appuyez plusieurs fois sur la touche
[FUNCTION] jusqu'à ce que l'élément
« MasterEQ » (Égaliseur principal)
(fonction 025 ; page 61) apparaisse
àl'écran.
L'indication « MasterEQ » apparaît à l'écran
pendant quelques secondes, suivie du type
d'égaliseur principal actuellement sélectionné.
2
Utilisez la touche [+/YES] ou [-/NO] pour
sélectionner le type d'égaliseur principal
de votre choix.
Types d'égaliseur principal
1 Speaker Idéal pour écouter le son via les
haut-parleurs intégrés de
l'instrument.
2Headphone
(Casque)
Idéal pour écouter le son via le
casque ou des haut-parleurs
externes.
3Boost
(Accentuation) Propose un son plus puissant.
4Piano Idéal pour des performances solo au
piano.
5 Bright (Clair)
Diminue la plage de moyennes
fréquences afin de produire un son
plus clair.
6Mild (Doux) Diminue la plage de hautes
fréquences afin de produire un son
plus doux.
MasterEQ
025
Speaker
1
025
Type d'égaliseur principal
actuellement sélectionné

EZ-300 Mode d'emploi
56
Connexion à d'autres appareils
Vous pouvez écouter le son d'un appareil audio, tel
qu'un smartphone, via les haut-parleurs intégrés de
l'instrument en le connectant avec un câble. Cela
vous permet de jouer au clavier en accompagnant le
morceau reproduit par le lecteur de musique.
1
Mettez l'appareil audio externe et
l'instrument hors tension.
2
Connectez l'appareil audio à la prise
[AUX IN] de l'instrument.
Pour établir la connexion à l'instrument, utilisez le
câble (sans résistance) doté d'une mini-fiche
stéréo d'un côté et d'une fiche correspondant à la
prise de sortie de l'appareil audio externe de
l'autre côté.
3
Mettez l'appareil audio externe, puis
l'instrument sous tension.
4
Lancez la reproduction sur l'appareil
audio externe connecté.
Le son de l'appareil audio est émis via les haut-
parleurs de l'instrument.
5
Réglez la balance de volume entre
l'appareil audio externe et l'instrument.
Ajustez le volume de lecture de l'appareil audio,
puis réglez le volume d'ensemble en tournant la
commande [MASTER VOLUME] de l'instrument.
6
Jouez au clavier en accompagnant le
son de l'appareil audio.
Vous pouvez annuler ou baisser le volume de la
partie mélodique de la reproduction audio. Pour
plus de détails, reportez-vous à la section
page 58.
7
Au terme de votre performance, arrêtez
la reproduction de l'appareil audio.
• Avant d'effectuer les connexions, mettez l'appareil audio externe et l'instrument hors tension. En outre, avant d'allumer ou
d'éteindre ces appareils, réglez toutes les commandes de volume sur le niveau minimal (0). Sinon, vous risquez d'endommager
les appareils, de recevoir une décharge électrique ou de subir une perte d'audition irréversible.
ATTENTION
Reproduction des sons d'un
appareil audio externe via les
haut-parleurs intégrés de
l'instrument
• Pour éviter d'endommager l'appareil audio externe ainsi
que l'instrument, vous devez d'abord mettre sous tension
l'appareil connecté, puis l'instrument. Lors de la mise hors
tension du système, éteignez l'instrument en premier, puis
l'appareil externe.
• Si vous utilisez un ordinateur ou un appareil intelligent tel
qu'un smartphone ou une tablette, vous pourrez également
connecter l'appareil à la borne [USB TO HOST] (voir la
section « Connexion à un ordinateur » à la page 57).
AVIS
NOTE
Appareil audio
(smartphone, etc.)
Mini-fiche
stéréo
• Vous pouvez régler le niveau du son entrant provenant de
l'appareil audio externe en appelant l'élément
« AuxInVol » à l'aide de la fonction 043 (page 62), puis
en utilisant les touches numériques [0]–[9] et les touches
[+/YES] et [-/NO]. Si le volume est réglé sur une valeur
supérieure à 50, le son de l'appareil audio risque d'être
déformé.
NOTE

Connexion à d'autres appareils
EZ-300 Mode d'emploi
57
En raccordant la borne [USB TO HOST] de l'instrument
à un ordinateur à l'aide d'un câble USB, vous pouvez
utiliser les fonctions bien pratiques suivantes.
Transfert de fichiers MIDI, tels que des
fichiers de morceau ou de style
Vous pouvez reproduire les fichiers de morceau
transférés depuis un ordinateur vers l'instrument
(page 19) ou prendre des morceaux utilisateur
(page 51) stockés sur l'instrument et les transférer vers
l'ordinateur afin de les éditer et/ou les enregistrer.
Vous devez activer les réglages de fonction
« Storage mode » (Mode de stockage) (fonction
059 ; page 63) avant de procéder au transfert de
fichiers. Pour plus de détails, reportez-vous au
document « Computer-related Operations »
disponible sur le site Web (page 8).
Transmission/réception de données MIDI
La connexion d'un câble USB à un ordinateur vous
permet d'écouter les morceaux MIDI reproduits sur
l'ordinateur ou d'enregistrer votre performance sur
l'instrument en tant que données MIDI sur l'ordinateur.
Transmission/réception de données
audio ((interface audio USB)
La connexion d'un câble USB à un ordinateur vous
permet également de reproduire des données audio
de l'ordinateur avec une qualité sonore élevée sur
l'instrument ou d'enregistrer votre performance sur
l'instrument en tant que données audio sur
l'ordinateur.
Un pilote dédié doit être installé pour la transmission/
réception de données audio. Pour plus de détails,
reportez-vous au document « Computer-related
Operations » disponible sur le site Web (page 8).
Connexion à un ordinateur
• Utilisez un câble USB de type AB d'une longueur inférieure
à3mètres.
• Les câbles USB 3.0 ne sont pas autorisés.
-
Fichiers susceptibles d'être transférés
• Fichiers de morceau (extension : .MID)
Les fichiers de morceau créés sur d'autres instruments
ou ordinateurs peuvent être transférés vers cet
instrument. Notez que les morceaux utilisateur créés
avec cet instrument ne peuvent pas être transférés vers
un ordinateur sous forme de fichier unique.
• Fichiers de style (extension : .STY)
Cet instrument ne dispose pas de fonction de création
de fichiers de style, mais vous pouvez importer un fichier
de style créé sur un autre appareil. La capacité
maximale par fichier est de 50 Ko. Les fichiers qui
dépassent cette limite ne sont pas reconnus sur cet
instrument.
• Fichiers de sauvegarde (extension : .BUP)
* Vous pouvez transférer les données de « paramètres
sauvegardés selon les besoins » (à l'exclusion de « État de
réussite de Keys to Success ») et des « Paramètres
sauvegardés lors de la mise hors tension de l'instrument »
de la page 59 vers l'ordinateur et enregistrer les données
sous forme de fichier de sauvegarde unique.
Câble USB
Borne
USB
InstrumentOrdinateur
Borne [USB TO
HOST]
NOTE
• Il est possible de transférer sur l'instrument des fichiers pour un
total d'environ 1,4 Mo.
• Si vous transférez un fichier de style vers cet instrument, vous
devez l'enregistrer avant de l'utiliser sur l'instrument. Pour plus
de détails, reportez-vous à la section « Enregistrement d'un
fichier de style » (page 50).
• Les fichiers transférés vers l'instrument sont répertoriés dans
l'instrument dans l'ordre suivant : symbole, numéro et alphabet.
NOTE
• Lorsque Storage Mode est activé, vous ne pouvez pas jouer de
l'instrument, ni transmettre/recevoir de données MIDI ou audio.
Activez Storage Mode uniquement lors du transfert de fichiers.
• Le volume est réglable depuis l'ordinateur et à l'aide du
cadran [MASTER VOLUME] de l'instrument. Vous pouvez
également régler le niveau du son d'entrée audio à l'aide de
la borne [USB TO HOST] en appelant l'élément « USBINVol »
(Volume d'entrée USB) à l'aide de la fonction 044 (page 62),
puis en utilisant les touches numériques [0]–[9] et les touches
[+/YES] et [-/NO].
• Lors de l'émission de la reproduction audio de l'instrument
sur l'ordinateur (par exemple, lors de l'enregistrement du son
d'entrée audio depuis la borne [USB TO HOST] avec la
performance jouée sur l'instrument), vous ne pouvez pas
régler le niveau des données audio à l'aide du cadran
[MASTER VOLUME].
• Si vous utilisez l'instrument avec une application de
production musicale, telle qu'une application DAW (station de
travail audionumérique), désactivez la fonction « Loopback »
(Mise en boucle) (fonction 045 ; page 62). Lorsque ce
paramètre est activé, un mélange de données audio et du
son de l'instrument est envoyé à l'application DAW, ce qui
risque de provoquer des hurlements et des sons forts
inattendus.
NOTE
NOTE

Connexion à d'autres appareils
EZ-300 Mode d'emploi
58
La connexion d'un appareil intelligent tel qu'un
smartphone ou une tablette à l'instrument vous
permet de profiter de diverses fonctions. Pour plus
de détails sur les connexions, reportez-vous au
document « Smart Device Connection Manual » sur
le site Web (page 8). Pour plus d'informations sur les
appareils intelligents et applications compatibles,
consultez la page Web suivante :
https://www.yamaha.com/kbdapps/
Lorsque la sortie d'un appareil audio externe ou d'un
ordinateur connecté à la prise [AUX IN] ou à la borne
[USB TO HOST] est émise via l'instrument, vous
avez la possibilité de couper ou diminuer le volume
de la partie mélodique de la reproduction audio.
Vous pouvez utiliser cette fonction pour vous exercer
à jouer la partie mélodique en accompagnement de
la reproduction audio.
1
Lancez la reproduction audio sur
l'appareil externe connecté.
2
Appuyez plusieurs fois sur la touche
[FUNCTION] pour appeler « MelodySP »
(fonction 046 ; page 62).
3
Appuyez sur la touche [+/YES] pour
sélectionner « on ».
4
Pour annuler la fonction Melody
Suppressor, appuyez sur la touche
[-/NO] pour sélectionner « oFF ».
Lorsque la mélodie ou le son vocal ne
peut pas être supprimé ou abaissé
comme prévu
1
Appuyez plusieurs fois sur la touche
[FUNCTION] pour appeler l'élément
« SupprPan » (fonction 047 ; page 63)
tandis que la fonction Melody
Suppressor est activée.
2
Réglez la position de balayage
panoramique du son que vous cherchez
à couper (ou à abaisser) à l'aide des
touches [+/YES] et [-/NO].
Connexion d'un appareil
intelligent
• Si vous utilisez l'instrument avec une application de
production musicale, telle qu'une application DAW (station de
travail audionumérique), désactivez la fonction « Loopback »
(fonction 045 ; page 62). S'il est activé, un mélange de
données audio et du son de l'instrument est envoyé
à l'application DAW, ce qui risque de provoquer des
hurlements et des sons forts inattendus.
• Utilisez un câble USB de type AB d'une longueur inférieure
à3mètres.
• Les câbles USB 3.0 ne sont pas autorisés.
• Vous pouvez régler le niveau du son d'entrée audio via la
borne [USB TO HOST] à l'aide des réglages de fonction
« USBINVol » (fonction 044 ; page 62).
Diminution du volume d'une partie
mélodique (fonction Melody
Suppressor (Suppresseur de
mélodie))
NOTE
046
MelodySP
on
Apparaît lorsque la
fonction Melody
Suppressor est activée.
Maintenez la touche enfoncée
pendant plus d'une seconde.
• Lorsque l'instrument est connecté à la borne [USB TO
HOST] et que la fonction Audio Loop Back (fonction 045 ;
page 62) est réglée sur OFF, la fonction Melody
Suppressor ne peut pas être utilisée.
• Selon le contenu musical, il est possible que la mélodie
ou le son vocal ne soit pas supprimé tel qu'escompté, et
ce même si la fonction Melody Suppressor est activée.
NOTE
SupprPan
C
047
L63 – C – R63
(Gauche – Centre – Droite)
NOTE

EZ-300 Mode d'emploi
59
Sauvegarde et réinitialisation
Les paramètres de sauvegarde décrits ci-après sont
conservés même en cas de mise hors tension de
l'instrument.
Outre les paramètres de sauvegarde ci-dessus,
toutes les données (y compris les données de style
qui n'ont pas été chargées) transférées depuis
l'ordinateur connecté sont conservées même si vous
mettez l'instrument hors tension.
Vous pouvez transférer et enregistrer sur un
ordinateur des paramètres de sauvegarde autres
que « État de réussite de Keys to Success » sous
forme de fichier de sauvegarde unique (avec
l'extension : .BUP). Ce fichier de sauvegarde peut
être chargé sur l'instrument ultérieurement.
Pour plus de détails sur l'utilisation d'un ordinateur
avec l'instrument, reportez-vous au document
« Computer-related Operations » sur le site Web
(page 8).
Erreur pendant l'opération de
sauvegarde
Lors de la connexion à un ordinateur avec la fonction
Storage Mode (fonction 059 ; page 63) activée, il est
possible qu'il n'y ait pas suffisamment d'espace
mémoire sur l'instrument pour créer un fichier de
sauvegarde en vue de son transfert vers l'ordinateur.
Dans ce cas, le message d'erreur « Not enough
storage for backup » (Espace de stockage insuffisant
pour la sauvegarde) s'affiche à l'écran. Si vous
voulez enregistrer un fichier de sauvegarde sur
l'ordinateur, supprimez des fichiers de morceau ou
de style inutiles sur l'instrument afin de libérer
suffisamment d'espace mémoire et désactivez, puis
réactivez Storage Mode. Un fichier de sauvegarde
est créé.
Si vous n'enregistrez pas de fichier de sauvegarde
sur l'ordinateur et qu'un message d'erreur s'affiche,
vous pouvez l'ignorer.
Vous pouvez réinitialiser les données d'origine
à l'aide des deux méthodes suivantes.
Backup Clear
Cette opération réinitialise les paramètres de
sauvegarde et les mémoires de registration.
Appuyez sur le commutateur [ ] (Veille/Marche) pour
mettre l'instrument sous tension tout en maintenant
enfoncée la touche blanche la plus haute.
Flash Clear (Effacer la mémoire flash)
Cette opération efface tous les morceaux et les
styles qui ont été transférés depuis un ordinateur.
Notez que les données de style enregistrées sous
les numéros de style 206–215 sont conservées.
Mettez l'instrument sous tension en appuyant sur le
commutateur [ ] (Veille/Marche) tout en
maintenant enfoncées la touche blanche et les trois
touches noires les plus hautes du clavier.
Paramètres de sauvegarde
Paramètres sauvegardés selon les besoins
• Morceaux utilisateur (page 51)
• Numéros de style 206–215 (page 50)
Paramètres sauvegardés lors de la mise hors tension
de l'instrument
• Mémoire de registration (page 53)
• État de réussite de Keys to Success (page 37)
• Réglages des fonctions : (page 60)
Tuning, Split Point, Touch Response, Style Volume,
Song Volume, Metronome Volume, Your Tempo,
Demo Group, Demo Play Mode, Master EQ type,
Sustain, Auto Power Off, Battery Type, Guide,
Audio Loop Back, Fingering Type, [AUX IN] Audio
Volume, [USB TO HOST] Audio Volume, Style
Freeze, Transpose Freeze, Voice Freeze
• La sauvegarde est automatiquement exécutée à la mise
hors tension de l'instrument. Lorsque l'instrument est mis
hors tension dans les cas suivants, la sauvegarde n'est pas
exécutée.
- Adaptateur secteur débranché
- Panne de courant
- Pile faible ou déchargée
AVIS
• La taille d'un fichier de sauvegarde varie en fonction de la
quantité de données stockées sur l'instrument. La capacité
maximale est d'environ 620 Ko.
• Même en l'absence de création d'un fichier de sauvegarde
en vue de son transfert sur un ordinateur, les données de
sauvegarde sont conservées dans l'instrument.
Réinitialisation
• Gardez à l'esprit que les fonctions Backup Clear et Flash
Clear peuvent également supprimer les données que vous
avez achetées. Prenez soin de sauvegarder les données
importantes sur un ordinateur.
NOTE
Touche blanche la plus haute
La touche blanche la plus
haute et les trois touches
noires les plus hautes
AVIS

EZ-300 Mode d'emploi
60
Les fonctions
Les fonctions permettent d'accéder à un vaste choix de paramètres détaillés de
l'instrument, tels que Tuning (Accordage), Split Point, des sonorités et des effets.
1
Appuyez plusieurs fois sur la touche
[FUNCTION] jusqu'à ce que l'élément
souhaité apparaisse.
Chaque fois que vous appuyez sur la touche
[FUNCTION], le numéro de la fonction augmente
d'une unité. Pour diminuer la valeur du numéro de
la fonction d'une unité, il suffit d'appuyer
brièvement sur la touche [-/NO] tout en maintenant
la touche [FUNCTION] enfoncée. Le fait d'appuyer
simplement sur la touche [+/YES] ou [-/NO] ne
modifie pas le numéro de la fonction.
Selon la fonction sélectionnée, il est possible que
le nom de la fonction soit remplacé par la valeur
du réglage au bout de quelques secondes.
2
Réglez la valeur à l'aide des touches
numériques [0]–[9] et des touches
[+/YES] et [-/NO].
3
Pour quitter les réglages des fonctions,
appuyez sur la touche [VOICE], [SONG]
ou [STYLE].
Liste des fonctions
• Si l'écran des réglages des fonctions n'apparaît pas, appuyez
sur une des touches [VOICE], [SONG] ou [STYLE], puis
appuyez à nouveau sur la touche [FUNCTION].
• Le numéro de la fonction n'apparaît pas à l'écran lors de la
reproduction du morceau, du style ou du métronome. C'est la
valeur du temps qui apparaît.
Transpos
00
001
Valeur actuelle
Numéro de la fonction
Nom de la fonction
Appuyez autant
de fois que
nécessaire
NOTE
Saisie
numérique
directe
• Augmente la
valeur
d'1 unité
•Oui
•Activation
Appuyez simultanément sur
les deux touches pour
rappeler le réglage par défaut.
• Diminue la
valeur
d'1 unité
•Non
• Désactivation
Numéro
de la
fonction
Nom de la
fonction Écran Plage/réglages Valeur par
défaut Description
Fonctions générales
001 Transpose Transpos -12–12 00 Détermine la hauteur de ton de l'instrument par incréments de
demi-tons.
002 Tuning Tuning 427.0Hz–453.0Hz 440.0Hz Détermine le réglage fin de la hauteur de ton pour l'ensemble de
l'instrument par incréments d'environ 0,2 Hz.
003 Split Point SplitPnt 036–096
(C1–C6)
54 (F#2)
Détermine la note la plus haute de la sonorité partagée et règle le
« point de partage », autrement dit la note qui sépare la sonorité
partagée (inférieure) et la sonorité principale (supérieure). Ce
réglage s'applique au réglage du point de partage de
l'accompagnement (page 45).
004 Touch Response TouchRes
1 (Soft),
2 (Medium),
3 (Hard),
4 (Fixed)
2 (Medium) Reportez-vous à la page 26.
Sonorité principale (page 24)
005 Volume M.Volume 000–127 * Détermine le volume de la performance au clavier lorsque vous
jouez en accompagnant la reproduction d'un morceau ou d'un
style.
006 Octave M.Octave -2 – +2 * Détermine la plage d'octaves de la sonorité principale.
007 Chorus Depth
(Profondeur de
chœur)
M.Chorus 000–127 * Détermine l'intensité du signal de la sonorité principale envoyé
à l'effet de chœur.

Les fonctions
EZ-300 Mode d'emploi
61
Sonorité en duo (page 25)
008 Dual Voice D.Voice 001–622 * Détermine la sonorité en duo.
009 Volume D.Volume 000–127 * Détermine le volume de la sonorité en duo.
010 Octave D.Octave -2 – +2 * Détermine la plage d'octaves de la sonorité en duo.
011 Chorus Depth D.Chorus 000–127 * Détermine l'intensité du signal de la sonorité en duo envoyé
à l'effet de chœur.
Sonorité partagée (page 25)
012 Split Voice S.Voice 001–622 * Détermine la sonorité partagée.
013 Volume S.Volume 000–127 * Détermine le volume de la sonorité partagée.
014 Octave S.Octave -2 – +2 * Détermine la plage d'octaves de la sonorité partagée.
015 Chorus Depth S.Chorus 000–127 * Détermine l'intensité du signal de la sonorité partagée envoyé
à l'effet de chœur.
Style (page 44)
016 Style Volume
(Volume de style) StyleVol 000–127 100 Détermine le volume du style lorsqu'un style est sélectionné
(page 45).
017 Fingering Type FingType 1 (SmartChd)
2 (Multi) 1
(SmartChd)
Détermine la méthode de détection des accords dans la partie
d'accompagnement lorsque vous jouez en vous faisant
accompagner par un style.
018 Smart Chord Key S.ChdKey
FL7 (7 bémols
b
) –
SP0 (Pas d'armature
de clé) – SP7
(7 dièses
#
)
SP0 (Pas
d'armature
de clé)
Détermine l'armature de clé lorsque le type de doigté d'accords
est réglé sur « SmartChd ». Par exemple, si la partition musicale
affiche 2 dièses (
#
), appuyez sur les touches [+/YES]/[-/NO]
jusqu'à ce que la mention « SP2 » apparaisse à l'écran.
Morceau (page 31)
019 Song Volume SongVol 000–127 100 Détermine le volume du morceau lorsqu'un morceau est
sélectionné (page 32).
Effets
020 Reverb Type Reverb
1–4 (Hall 1–4)
5 (Cathedral)
6–8 (Room 1–3)
9–10 (Stage 1–2)
11–12 (Plate 1–2)
13 (Off)
** Détermine le type de réverbération, y compris sa désactivation
(page 98)
021 Reverb Level RevLevel 000–127 064 Détermine l'intensité du signal de la sonorité envoyé à l'effet de
réverbération.
022 Chorus Type Chorus
1 (Chorus1)
2 (Chorus2)
3 (Chorus3)
4 (Flanger1)
5 (Flanger2)
6 (Off)
** Détermine le type de chœur, y compris sa désactivation
(page 98).
023 DSP Type DSPType 01–38 * Détermine le type d'effets DSP (page 99).
024 Sustain Sustain ON/OFF OFF Détermine si la fonction Sustain est activée ou désactivée.
(page 27).
025 Master EQ Type MasterEQ
1 (Speaker)
2 (Headphone)
3 (Boost)
4 (Piano)
5 (Bright)
6 (Mild)
1 (Speaker) Détermine le type d'égalisation appliqué à la sortie du haut-
parleur ou à la sortie du casque en vue de l'émission d'un son
optimal dans différentes situations d'écoute (page 55).
Harmony/Arpeggio (page 28)
026 Harmony/
Arpeggio Type Harm/Arp 001–026 (Harmony)
027–176 (Arpeggio) * Détermine le type d'harmonie ou d'arpège.
027 Harmony Volume HarmVol 000–127 * Détermine le volume de l'effet d'harmonie.
028 Arpeggio Velocity ArpVelo 1 (Original)
2 (Key) **
Détermine la vélocité de l'arpège. Si le réglage « Key » est
sélectionné, les arpèges sont reproduits à un volume
correspondant à la force avec laquelle vous jouez au clavier. Si le
réglage « Original » est sélectionné, les arpèges sont reproduits
à leur volume d'origine, quelle que soit votre force de frappe au
clavier.
Pédale (pages 27, 29)
029 Pedal Function PdlFunc
1 (Sustain)
2 (Arp Hold)
3 (Sus+ArpH)
4 (Articulation)
1 (Sustain)
Sustain : Le maintien est produit lorsque la pédale est maintenue
enfoncée.
Arp Hold : La reproduction de l'arpège se poursuit tant que la
pédale est maintenue enfoncée.
Sus + ArpH : Le maintien est produit et la reproduction de
l'arpège se poursuit tant que la pédale est maintenue
enfoncée.
Articulation : L'effet d'articulation est produit lorsque la pédale est
maintenue enfoncée.
Numéro
de la
fonction
Nom de la
fonction Écran Plage/réglages Valeur par
défaut Description

Les fonctions
EZ-300 Mode d'emploi
62
Métronome (page 24)
030
Time Signature
Numerator
(Numérateur du
type de mesure)
TimeSigN 00–60 ** Détermine le type de mesure du métronome.
031
Time Signature
Denominator
(Dénominateur du
type de mesure)
TimeSigD
Half note, Quarter
note, Eighth note,
Sixteenth note ** Détermine la longueur des temps du métronome.
032 Metronome
Volume MetroVol 000–127 100 Détermine le volume du métronome.
Leçon (page 35)
033 Lesson Track (R)
(Piste de leçon D) R-Part 01–16 01
Détermine le numéro de la piste appliquée à la leçon pour main
droite. Ce réglage est uniquement valable pour les morceaux
enregistrés au format SMF 0 et transférés depuis un ordinateur.
Choisissez d'abord le morceau que vous souhaitez utiliser pour
les besoins des leçons, puis sélectionnez « R−Part ». Utilisez
ensuite les touches numériques [0]–[9] et les touches [+/YES] et
[-/NO] pour sélectionner le canal à reproduire en tant que partie
à main droite. Nous vous conseillons d'opter pour le canal 1.
034 Lesson Track (L)
(Piste de leçon G) L-Part 01–16 02
Détermine le numéro de la piste appliquée à la leçon pour main
gauche. Ce réglage est uniquement valable pour les morceaux
enregistrés au format SMF 0 et transférés depuis un ordinateur.
Choisissez d'abord le morceau que vous souhaitez utiliser pour
les besoins des leçons, puis sélectionnez « L−Part ». Utilisez
ensuite les touches numériques [0]–[9] et les touches [+/YES] et
[-/NO] pour sélectionner le canal à reproduire en tant que partie
à main gauche. Nous vous conseillons d'opter pour le canal 2.
035 Your Tempo YourTemp ON/OFF ON
Ce paramètre est destiné à Lesson 3 « Waiting ». Lorsqu'il est
activé (ON), le tempo de la reproduction change afin de s'adapter
à la vitesse de votre jeu. Lorsqu'il est réglé sur OFF, le tempo de
la reproduction est maintenu en l'état, quelle que soit la vitesse
de votre jeu.
036 Guide Guide ON/OFF ON Détermine si la note guide retentit (ON) ou non (OFF) pendant la
leçon « Waiting ».
Témoin guide (clavier avec éclairage)
037 Light Guide Light ON/OFF ON Active et désactive la fonction Light Guide (page 36).
038 Light Part 1
Setting LightPt1 01–16 01 Détermine la première partie (canal) qui illumine le clavier lors de
la reproduction d'un morceau MIDI stocké sur l'ordinateur à l'aide
de l'instrument.
039 Light Part 2
Setting LightPt2 01–16 02 Détermine la deuxième partie (canal) qui illumine le clavier lors
de la reproduction d'un morceau MIDI stocké sur l'ordinateur
à l'aide de l'instrument.
MIDI
040 Local Control
(Commande
locale)
Local ON/OFF ON
Détermine si le clavier de l'instrument commande le générateur de
sons interne (ON) ou non (OFF). Réglez ce paramètre sur OFF
lorsque vous enregistrez votre performance au clavier à l'aide d'une
application logicielle installée sur l'ordinateur via MIDI.
041 External Clock
(Horloge externe)
ExtClock
ON/OFF OFF
Détermine si l'instrument est synchronisé sur sa propre horloge
interne (OFF) ou sur une horloge externe (ON). Réglez ce
paramètre sur ON lorsque vous enregistrez votre performance au
clavier à l'aide d'une application logicielle installée sur l'ordinateur
via MIDI.
042 Initial Send (Envoi
initial)
InitSend
YES/NO – Vous permet de transférer les données des réglages du panneau
à un ordinateur. Appuyez sur [+/YES] pour effectuer l'envoi ou sur
[-/NO] pour l'annuler.
Audio (pages 56, 57, 58)
043 [AUX IN] Audio
Volume
AuxInVol
000–127
050
Détermine le volume de la reproduction audio émise depuis la
prise [AUX IN] (page 56).
044 [USB TO HOST]
Audio Volume
USBINVol
000–127
100
Détermine le volume de la reproduction audio émise depuis la
borne [USB TO HOST] (page 57).
045 Audio Loop Back
Loopback
ON/OFF ON
Détermine si l'entrée audio provenant de la borne [USB TO
HOST] est renvoyée vers l'ordinateur ou non au cours de la
performance sur l'instrument. Si vous souhaitez envoyer
uniquement le son joué sur l'instrument à l'ordinateur, réglez ce
paramètre sur OFF.
046 Melody Suppressor
MelodySP
ON/OFF OFF
Lorsque le son d'un appareil audio externe ou d'un ordinateur
connecté à la prise [AUX IN] ou à la borne [USB TO HOST] est
émis via l'instrument, sélectionnez « ON » pour couper ou
diminuer le volume de la partie mélodique de la reproduction
audio (page 58).
Numéro
de la
fonction
Nom de la
fonction Écran Plage/réglages Valeur par
défaut Description

Les fonctions
EZ-300 Mode d'emploi
63
* La valeur appropriée est automatiquement réglée en fonction de la combinaison de sonorités utilisées.
** La valeur appropriée est automatiquement réglée pour chaque morceau, style ou arpège.
047 Suppressor Pan
(Suppresseur
panoramique)
SupprPan
L63–C–R63
C
Détermine la position du son de la reproduction de l'appareil
audio externe que vous cherchez à couper ou à diminuer
(page 58).
Gel de la registration (page 54)
048 Style Freeze (Gel
du style)
StyleFrz
ON/OFF OFF
Si vous voulez appeler la mémoire de registration sans écraser le
réglage de style actuellement sélectionné, sélectionnez « ON ».
049 Transpose Freeze
(Gel de la
transposition)
TransFrz
ON/OFF OFF
Si vous voulez appeler la mémoire de registration sans écraser le
réglage de transposition actuellement sélectionné, sélectionnez
«ON».
050 Voice Freeze (Gel
de la sonorité)
VoiceFrz
ON/OFF OFF
Si vous voulez appeler la mémoire de registration sans écraser le
réglage de sonorité actuellement sélectionné, sélectionnez « ON ».
Duo (page 30)
051 Duo Mode (Mode
Duo)
DuoMode
ON/OFF OFF
Active/désactive le mode Duo (page 30).
052 Duo L Voice
DuoLVc
001–622 * Détermine la sonorité de la section de gauche.
053 Duo Split Point
DuoPnt
036–096 (C1–C6)
066 (F
#
3) Définit la touche qui divise la plage du clavier en section de
gauche et section de droite.
054 Duo R Volume
DuoRVol
000–127 * Détermine le volume de la section de droite.
055 Duo L Volume
DuoLVol
000–127 * Détermine le volume de la section de gauche.
056 Duo R octave
DuoROct
-3 – +3 * Détermine la hauteur de ton de la section de droite en octaves.
057 Duo L Octave
DuoLOct
-3 – +3 * Détermine la hauteur de ton de la section de gauche en octaves.
058 Duo Type
DuoType
1 (Balance)
2 (Separate) 2 (Separate)
Cette fonction est disponible en mode Duo (page 30).
Balance : Les sons de la performance des sections de gauche et
de droite sont diffusés via les haut-parleurs de gauche et de
droite.
Separate : Le son de la performance de la section de gauche est
émis via le haut-parleur de gauche et le son de la performance
de la section de droite via le haut-parleur de droite.
Stockage
059 Storage Mode
Storage
ON/OFF OFF
Lorsque vous transférez des fichiers de morceau ou de style
entre l'instrument et l'ordinateur, réglez Storage Mode sur ON.
Lorsque Storage Mode est activé, vous ne pouvez pas jouer de
l'instrument.
Fichier de style
060 Style Register
(Enregistrement
de style)
StyleReg
001–nnn – Sélectionnez et enregistrez un fichier de style à partir des fichiers
flash chargés depuis un ordinateur (page 50).
Démo (page 33)
061 Demo Group
(Groupe de
démonstration)
DemoGrp
1 (Demo)
2 (Preset)
3 (User)
4 (Download)
1 (Demo) Détermine le groupe sélectionné pour la reproduction répétée.
062
Demo Play Mode
(Mode de
reproduction de
démonstration)
PlayMode
1 (Normal)
2 (Random) 1 (Normal) Détermine le mode de reproduction répétée.
Auto Power Off (page 15)
063
Auto Power Off
Time (Délai de
mise hors tension
automatique)
AutoOff
OFF, 5/10/15/30/60/
120 (minutes) 30 minutes Spécifie le délai qui s'écoule avant la mise hors tension
automatique
de l'instrument.
Pile (page 14)
064 Battery Type
(Type de pile)
Battery
1 (Alkaline)
2 (Ni-MH) 1 (Alkaline) Permet de sélectionner le type de pile installé dans l'instrument.
Alkaline : Pile alcaline/manganèse
Ni-MH : Pile rechargeable
Numéro
de la
fonction
Nom de la
fonction Écran Plage/réglages Valeur par
défaut Description

EZ-300 Mode d'emploi
64
Problème Cause possible et solution
Lors de la mise sous tension ou hors tension de
l'instrument, un son bref est temporairement
audible.
Ce son est tout à fait normal et indique que l'instrument est alimenté en
électricité.
L'utilisation d'un téléphone portable à proximité de
l'instrument génère du bruit.
L'utilisation d'un téléphone portable à proximité de l'instrument peut
provoquer des interférences. Pour éviter cela, éteignez votre téléphone
portable ou utilisez-le suffisamment loin de l'instrument.
Des interférences sont audibles au niveau des
haut-parleurs ou du casque de l'instrument lorsque
vous utilisez ce dernier avec une application
installée sur un appareil intelligent.
Si vous utilisez l'instrument en association avec une application
téléchargée sur votre appareil intelligent, nous vous recommandons
d'activer l'option « Mode Avion » de l'appareil afin d'éviter toute
interférence produite par la communication.
Aucun son n'est obtenu lorsque vous appuyez sur
les touches du clavier ou lancez la reproduction
d'un morceau ou d'un style.
Vérifiez qu'aucun câble n'est branché dans la prise [PHONES/OUTPUT]
située sur le panneau arrière. Aucun son n'est émis lorsqu'un casque
est branché sur cette prise.
Vérifiez si la fonction Local Control est activée/désactivée. (Reportez-
vous à la page 62, fonction 040.) Assurez-vous que Local Control est
réglé sur ON.
L'instrument ne répond pas lorsque vous l'utilisez. La fonction Storage Mode est-elle activée ? Assurez-vous que la
fonction Storage Mode est réglée sur OFF ; reportez-vous à la fonction
« Storage » à la page 63 (fonction 059).
Aucun son n'est émis lorsque vous jouez dans la
section à main droite du clavier.
Lorsque vous utilisez la fonction Dictionary (page 49), les touches de la
section à main droite du clavier servent uniquement à saisir le type et la
note fondamentale de l'accord.
Toutes les sonorités ne sont pas audibles ou le son
est entrecoupé.
L'instrument dispose d'une polyphonie maximale de 48 notes,
y compris pour la sonorité en duo, la sonorité partagée, le style,
le morceau et le métronome.
Les notes supérieures à cette limite ne produisent pas de son.
L'harmonie est inaudible. La manière dont l'effet d'harmonie (001–026) retentit varie en fonction
du type d'harmonie sélectionné. Pour les types 001–005, activez
l'accompagnement automatique et reproduisez-le en jouant un accord
dans la section d'accompagnement automatique du clavier, puis
quelques notes dans la partie à main droite pour obtenir l'effet
d'harmonie. Vous pouvez jouer les types 006–026 sans activer
l'accompagnement automatique. Il est toutefois nécessaire de jouer
deux notes simultanément pour les types 006–012.
Le style ou le morceau n'est pas reproduit lorsque
vous appuyez sur la touche [START/STOP].
La fonction External Clock est-elle activée (ON) ? Vérifiez que External
Clock est réglé sur OFF ; reportez-vous aux réglages des fonctions à la
page 62 (fonction 041).
L'indicateur ACMP ON n'apparaît pas lorsque vous
appuyez sur la touche [ACMP ON/OFF].
• Commencez toujours par appuyer sur la touche [STYLE] lorsque vous
prévoyez d'utiliser une fonction liée au style.
• L'indicateur ACMP ON ne s'affiche pas lorsque le mode Duo est activé.
Le style émet un son bizarre. Vérifiez que la fonction Style Volume (page 61, fonction 016) est réglée
sur un niveau sonore approprié.
Le point de partage est-il réglé sur une touche appropriée pour les
accords que vous jouez ? Réglez le point de partage sur une touche
appropriée (page 60, fonction 003).
Le voyant « ACMP » apparaît-il à l'écran ? Si ce n'est pas le cas,
appuyez sur la touche [ACMP ON/OFF] pour l'afficher.
Résolution des problèmes
Annexe

Résolution des problèmes
EZ-300 Mode d'emploi
65
Le style n'émet aucun son lorsque vous jouez un
accord.
Si Fingering Type (fonction 017 ; page 61) est réglé sur Multi, les
conditions suivantes se produisent.
• Parfois, l'accompagnement automatique n'est pas modifié lorsque les
accords correspondants sont joués en séquence (par exemple,
certains accords mineurs suivis par la septième mineure).
• Les doigtés à deux notes produisent un accord reposant sur le
précédent accord joué.
• Si vous jouez deux notes fondamentales identiques dans des octaves
adjacentes, l'accompagnement reposera uniquement sur la note
fondamentale.
Le sélecteur au pied (pour le maintien) semble
produire l'effet inverse. Par exemple, lorsque vous
appuyez dessus, vous coupez le son et lorsque
vous le relâchez, vous maintenez le son.
La polarité du sélecteur au pied est inversée. Avant de mettre
l'instrument sous tension, vérifiez que la fiche du sélecteur au pied est
branchée correctement sur la prise [SUSTAIN].
Le son de la sonorité varie d'une note à l'autre. C'est normal. La méthode de génération des sons AWM utilise
plusieurs enregistrements (échantillons) d'un instrument sur toute la
plage du clavier. Par conséquent, le son réel d'une sonorité risque d'être
légèrement différent d'une note à l'autre.
• Le son est trop faible.
• La qualité du son est mauvaise.
• Le rythme s'arrête inopinément ou ne
s'exécute pas.
• Les données enregistrées du morceau, etc. ne
sont pas correctement reproduites.
• L'écran LCD s'obscurcit brusquement et tous les
réglages de panneau se réinitialisent.
Les piles sont faibles ou déchargées. Remplacez les six piles par des
nouvelles ou utilisez l'adaptateur secteur fourni.
L'appareil a été mis hors tension de manière
soudaine et inopinée.
C'est normal ; la fonction Auto Power Off a peut-être été activée (page
15). Pour désactiver la fonction Auto Power Off, sélectionnez « Off »
dans les réglages des fonctions (fonction 063 ; page 63).
Lorsque l'instrument est sous tension, il s'éteint
brusquement de manière inopinée.
Le circuit de protection a été activé en raison d'une surtension. Cela
peut se produire lorsqu'un adaptateur secteur autre que celui spécifié
est utilisé ou qu'un adaptateur secteur est endommagé. Utilisez
uniquement l'adaptateur spécifié (page 67). Si l'appareil présente des
signes de dysfonctionnement, mettez-le immédiatement hors tension et
faites-le contrôler par un technicien Yamaha qualifié.
L'application sur votre appareil intelligent ne
reconnaît pas l'instrument.
La fonction Storage Mode est-elle activée ? Vérifiez que Storage Mode
est réglé sur OFF ; reportez-vous aux réglages des fonctions à la page
63 (fonction 059).
Problème Cause possible et solution

EZ-300 Mode d'emploi
66
Caractéristiques techniques
EZ-300
Nom du produit
Clavier numérique
Taille/poids
Dimensions (L x P x H) 945 mm x 369 mm x 118 mm
Poids 4,8 Kg
(sans les piles)
Interface de
commande
Clavier
Nombre de touches 61
Réponse au toucher Soft, Medium, Hard, Fixed
Light Guide Oui
Écran Type LCD
Rétroéclairage Oui
Langue Anglais
Panneau Langue Anglais
Sonorités
Génération de
sons Technologie de
génération de sons Échantillonnage stéréo AWM
Polyphonie (max.) 48
Prédéfinies Nombre de sonorités 622
(241 sonorités de panneau +22 kits de batterie/SFX + 20 arpèges +
339 sonorités XGlite)
Compatibilité GM/XGlite
Effets
Type s
DSP 38 types
Réverbération 12 types
Chœur 5 types
Égaliseur principal 6 types
Fonctions
Dual Oui
Split Oui
Sustain Oui
Harmony 26 types
Arpeggio 150 types
Melody Suppressor Oui
Articulation Oui (11 sonorités Super Articulation Lite)
Styles d'accom-
pagnement
Prédéfinis
Nombre de styles 205
Doigté Smart Chord, Multi Finger
Commande de style ACMP ON/OFF, SYNC START, START/STOP, INTRO/ENDING/rit.,
MAIN/AUTO FILL
Styles externes 10
Autres
fonctionnalités
Base de données
musicale 170
Présélection immédiate
(OTS) Oui
Compatibilité Style File Format (SFF)
Morceaux (MIDI)
Prédéfinis Nombre de morceaux
prédéfinis
202
(y compris Touch Tutor : 10, Chord Study : 12, Chord Progression : 40)
Enregistrement
Nombre de morceaux 5
Nombre de pistes 2
Capacité des données Environ 10 000 notes
Format Reproduction Formats SMF 0 et 1
Enregistrement Format de fichier d'origine
Fonctions
Lesson Keys to Success, Lesson 1–3 (Listening, Timing, Waiting),
Phrase Repeat, A-B Repeat, Chord Dictionary, Touch Tutor,
Chord Study, Chord Progression
USB Audio (USB TO HOST) 44,1 kHz, 16 bits, stéréo
Mémoire de
registration Nombre de touches 9
Commandes
générales
Métronome Oui
Plage de tempo 11–280
Transposition -12 à 0, 0 à +12
Accordage 427,0–440,0–453,0 Hz (par incréments d'environ 0,2 Hz)
Duo Oui
Divers Touche PIANO Oui (touche [PORTABLE GRAND])
Stockage et
connectivité
Stockage Mémoire interne Environ 1,4 Mo
Connectivité
DC IN 12 V
Casque/Sortie Prise jack stéréo standard (PHONES/OUTPUT)
Sustain Sustain, Articulation, Arpeggio
AUX IN Oui (mini-fiche stéréo)
USB TO HOST Oui
Système sonore
Amplificateurs 2,5 W + 2,5 W
Haut-parleurs 12 cm x 2

Caractéristiques techniques
EZ-300 Mode d'emploi
67
* Le contenu de ce mode d’emploi s’applique aux dernières caractéristiques techniques connues à la date de publication du manuel. Pour
obtenir la version la plus récente du manuel, accédez au site Web de Yamaha puis téléchargez le fichier du manuel concerné. Étant donné
que les caractéristiques techniques, les équipements et les accessoires vendus séparément varient d’un pays à l’autre, adressez-vous pour
cela à votre distributeur Yamaha.
Alimentation
Alimentation
Adaptateur secteur Utilisateurs résidant aux États-Unis ou en Europe : PA-130 ou tout
modèle équivalent recommandé par Yamaha
Autres : PA-3C,PA-130 ou équivalent recommandé par Yamaha
Piles
Six piles de type « AA » de 1,5 V alcalines (LR6), au manganèse (R6) ou
six piles rechargeables Ni-MH de type « AA » de 1,2 V (HR6)
Consommation électrique 5 W (en cas d'utilisation de l'adaptateur secteur PA-130)
Mise hors tension automatique Oui (le délai peut être réglé)
Accessoires inclus
• Mode d'emploi
• Pupitre
• Adaptateur secteur * (PA-130 ou un modèle équivalent
recommandé par Yamaha)
• Online Member Product Registration
* Peut ne pas être fourni selon la région où vous résidez. Veuillez vérifier
auprès de votre distributeur Yamaha.
Accessoires vendus séparément
(Peuvent ne pas être fournis dans votre région.)
• Adaptateur secteur :
Utilisateurs aux États-Unis ou en Europe : PA-130 ou tout modèle équivalent
recommandé par Yamaha
Autres : (PA-3C, PA-130 ou tout modèle équivalent recommandé par Yamaha
• Support de clavier : L-2C
• Casque : HPH-50/HPH-100/HPH-150
• Sélecteur au pied : FC4A/FC5

EZ-300 Mode d'emploi
68
Index
A
Accord .....................................47
Adaptateur secteur ..................14
Affichage du clavier .................17
Appareil audio..........................56
Appareil intelligent ...................58
Arpège.....................................28
Arpeggio..................................16
Arpeggio Velocity.....................61
Articulation.........................16, 27
Auto Accompaniment.........21, 45
AUTO FILL...............................46
Auto Power Off...................15, 63
AUX IN.....................................56
Avance rapide..........................33
B
Backup Clear...........................59
Base de données musicale .....50
Battery Type.............................63
BGM ........................................33
C
Caractéristiques techniques ....66
Casque ....................................16
Catégorie de morceaux ...........31
Chord.......................................17
Chord Dictionary......................49
Chord Study.............................42
Chorus.....................................27
Chorus Type ............................61
Computer-related Operations ....8
Consommation ........................14
Copyright ...............................103
Couche ....................................25
D
DEMO......................................33
Drum Kit List..............................8
DSP .........................................26
DSP Type.................................61
Dual .........................................25
Dual Voice..........................25, 61
Duo..........................................30
Duo Split Point...................30, 63
E
Échantillon de recueil de
morceaux .............................70
Écran .......................................17
Effacer (morceau utilisateur)....52
Effet .........................................26
Égaliseur principal ...................55
ENDING ..................................46
Enregistrement.................. 22, 51
État de réussite .......................37
External Clock......................... 62
F
Fichier de style........................ 50
Flash Clear.............................. 59
Fonctions...........................23, 60
Freeze ..................................... 54
G
GM System Level 1 ................... 9
Guide....................................... 40
H
Harmonie ................................ 28
I
Initial Send ..............................62
Interface audio USB................57
INTRO ..................................... 46
K
Key
Transpose.....................60
Keys To Success ............... 20, 36
L
Lesson............................... 20, 35
Light Guide........................ 23, 36
Liste des bases de données
musicales............................. 93
Liste des fonctions...................60
Liste des kits standard 1.......... 87
Liste des morceaux.................88
Liste des sonorités ..................80
Liste des styles........................91
Liste des types d'effets ............ 95
Listening............................20, 39
Local Control ...........................62
M
MAIN ....................................... 46
Measure .................................. 17
Melody Suppressor ................. 58
Mémoire de registration........... 53
Métronome ........................ 23, 24
Métronome, volume................. 24
MIDI Basics............................... 8
MIDI Reference ......................... 8
Morceau .................................. 31
Morceau utilisateur.................. 51
Multi Finger .............................44
O
One Touch Setting................... 24
Ordinateur..........................19, 57
P
Partie ...................................... 34
Pause...................................... 33
Pédale................................16, 29
Phrase Repeat.................. 20, 38
Piles.........................................14
Piste.................................. 51, 52
Pitch
Transpose .................. 60
Pitch
Tuning ........................ 60
Plage d'accompagnement
automatique......................... 45
Point de partage ............... 25, 45
PORTABLE GRAND ..........18, 24
Progressions d'accords........... 43
Pupitre......................................16
R
Réinitialisation......................... 59
Répétition A-B......................... 34
Reproduction aléatoire............ 33
Résolution des problèmes ...... 64
Retour rapide .......................... 33
Reverb .................................... 27
Reverb Type ............................ 61
rit. (ritardando) ........................ 46
Rythme ................................... 45
S
Sauvegarde............................. 59
Sections .................................. 46
Sélecteur au pied...............16, 29
Smart Chord ..................... 44, 48
Smart Chord Key .................... 44
Smart Device Connection
Manual................................... 8
Song ........................................18
Song Book .......................... 8, 36
Song Volume..................... 32, 61
Sonorité .................................. 24
Sonorité de la mélodie du
morceau .............................. 33
Split......................................... 25
Split Voice ......................... 25, 61
Storage Mode ....................19, 57
Style.............................18, 21, 44
Style File................................... 9
Style Volume..................... 45, 61
Sustain...............................16, 27
Synchro Start.......................... 45

EZ-300 Mode d'emploi
69
Index
T
Tap, fonction ............................32
Tempo................................24, 32
Temps......................................17
Timing................................20, 39
Touch Response......................26
Touch Tutor ..............................41
Transposition ...........................60
Tuning......................................60
Type d'arpège..........................29
Type d'harmonie ......................29
Type de doigté .........................44
Type de mesure.......................24
Type de pile .............................15
Types d'effets Chorus ..............98
Types d'effets Harmony ...........95
Types d'effets Reverb...............98
Types d'égaliseur principal ......55
Types d’arpeges ......................96
Types de DSP..........................99
U
USB TO HOST ........................57
V
Voice........................................18
Volume (AUX IN) .....................62
Volume (harmonie)..................61
Volume (métronome).........24, 62
Volume (sonorité en duo) ........61
Volume (sonorité partagée) .....61
Volume (sonorité principale)....60
Volume (USB TO HOST) .........62
Volume principal ......................16
W
Waiting.........................20, 39, 43
X
XGlite.........................................9

EZ-300
70
Song Book Sample / Échantillon de recueil de morceaux / Libro de canciones de muestra /
Amostra do Song Book / Notenheft-Beispiel /
Сэмпл сборника композиций
This score is provided with the part of the Song Book (free downloadable scores). The Song Book contains not only the
scores for all internal songs (excepting for a Demo Song and some Songs due to copyright issues) but also music terms and
important points for your practice. To obtain the Song Book, complete the user registration at the following website.
Cette partition est fournie dans le recueil de morceaux (partitions téléchargeables gratuitement). Le Song Book contient non
seulement les partitions de l'ensemble des morceaux internes (à l'exception d'un morceau de démonstration et de certains
morceaux pour des questions de droits d'auteur), mais également des termes musicaux et des points essentiels pour vous
exercer. Pour obtenir le recueil de morceaux, remplissez la fiche d'enregistrement utilisateur, accessible via le site Web suivant :
Esta partitura se suministra con la parte del libro de canciones (partituras que se pueden descargar de forma gratuita). El
documento Song Book (Libro de canciones) no solo contiene todas las partituras de las canciones internas (excepto la canción de
demostración y algunas otras canciones por motivos de derechos de autor), sino que también incluye términos musicales y
aspectos importantes para la práctica. Para obtener el libro de canciones, complete el registro de usuario en el siguiente sitio web.
Esta partitura é fornecida com parte do Song Book (partituras para download gratuito). O Song Book contém não apenas as partituras de
todas as músicas internas (exceto por uma música demo e algumas músicas devido a questões de direitos autorais), mas também os termos
de músicasÞ os pontos importantes para que você possa praticar. Para obter o Song Book, conclua o registro de usuário no site a seguir.
Diese Partitur ist im Notenheft enthalten (kostenlos herunterladbare Partituren). Das Song Book enthält nicht nur die Noten
aller internen Songs (mit Ausnahme eines Demo-Songs und einiger anderer Songs aufgrund urheberrechtlicher Probleme),
sondern auch Musikbegriffe und hilfreiche Hinweise für Ihre Übungen. Um das Notenheft zu erhalten, füllen Sie die
Anwenderregistrierung auf der folgenden Webseite aus.
Эта партитура поставляется в части книги композиций (бесплатно загружаемые партитуры). Книга композиций
содержит не только партитуры всех внутренних композиций (за исключением демонстрационных композиций и
композиций, защищенных авторскими правами), но также музыкальные термины и важные замечания для разучивания.
Для получения книги композиций заполните регистрационные данные пользователя на следующем веб-сайте.
* The Song Book is provided in English, French, German and Spanish.
This example introduces part of the English Song Book.
* Le recueil de morceaux est disponible en anglais, en français, en allemand et en espagnol.
Cet exemple fournit un aperçu du recueil de morceaux en anglais.
* El libro de canciones se proporciona en inglés, francés, alemán y español.
En este ejemplo se incluyen partes del libro de canciones en inglés.
* O Livro de músicas é fornecido em inglês, francês, alemão e espanhol.
Este exemplo apEZ-300resenta parte do Livro de músicas em inglês.
* Das Notenheft (Song Book) ist erhältlich auf Englisch, Französisch, Deutsch und Spanisch.
Dieses einführende Beispiel ist der englischen Ausgabe des Notenhefts entnommen.
* Сборник композиций Song book предоставляется только на английском, французском, немецком и испанском языках.
Этот пример представляет сборник композиций на английском языке.
Yamaha Global Site https://www.yamaha.com
Für Elise
Für Elise is an all-time classical favorite.
The beautiful, well-known melody is repeated a number of times.
In each step you won’t be practicing alone. You have a wonderful orchestra to back you up!
First, listen to the example a few times. It won’t be long before you’ll want to start playing it yourself!
Für Elise With Step Map .......................................................................68
Song No.075
Basic
Warm-up Exercise - “The Semitone Mystery” .................................... 70
Diligent Practice Time ................................................................71
Warm-up Exercise - “Basic Accompaniment” ..................................... 72
Diligent Practice Time ................................................................72
First Half Review ...................................................................... 73
Diligent Practice Time ................................................................73
Warm-up Exercise - “The Jump Competition” ....................................74
“EEEEE!” ................................................................................ 74
“Left! Right! Left! Right!” ............................................................ 75
Second Half Review ................................................................... 75
Play the Whole Song! ................................................................. 75
L. v. Beethoven

EZ-300 71
Song Book Sample / Échantillon de recueil de morceaux / Libro de canciones de muestra /
Amostra do Song Book / Notenheft-Beispiel / Сэмпл сборника композиций
Before Playing...
Sit Correctly Finger Numbering
Left Right
3
1
1
5
3
44
5
2
2
Sit near the middle of the keyboard.
Reading the Score
The Keyboard, Staff Lines, and Clef
BDEFGACBDEFGA BDCEFGAC BDEFGACBDE FGACC
M
i
d
d
l
e
Treble clef
Bass clef
Time Signatures and Counting Time
4/4 time 2/2 time 2/4 time
3/4 time 6/8 time 9/8 time
1 octave
2 black keys 3 black keys
Accidentals
(Sharp) Raise a semitone
B (Flat) Lower a semitone
N (Natural) Return to normal pitch
Key signature
Clef
Time signature
Notes and Rests
Whole note
Dotted half note
Half note
Dotted quarter note
Quarter note
Eighth note
Sixteenth note
Whole note rest
Dotted half note rest
Half note rest
Dotted quarter note rest
Quarter note rest
Eighth note rest
Sixteenth note rest
1234

Song Book Sample / Échantillon de recueil de morceaux / Libro de canciones de muestra /
Amostra do Song Book / Notenheft-Beispiel / Сэмпл сборника композиций
EZ-300
72
Song No.075
Play with both hands as if gently telling a story. It might help to sing or hum the melody as you play.
Similar melody lines and rhythms are repeated in this song, so there aren’t as many sections to practice as
you might think. Enjoy learning each section as you build proficiency.
Für Elise
Song No.004
Basic
With Step Map
From here...

EZ-300 73
Song Book Sample / Échantillon de recueil de morceaux / Libro de canciones de muestra /
Amostra do Song Book / Notenheft-Beispiel / Сэмпл сборника композиций
Song No.075 Für Elise Basic
...to here From here...
...to here
Für Elise
Song No.004 Basic

Song Book Sample / Échantillon de recueil de morceaux / Libro de canciones de muestra /
Amostra do Song Book / Notenheft-Beispiel / Сэмпл сборника композиций
EZ-300
74
Song No.075 Für Elise Basic
Für Elise
Song No.004 Basic
Warm-up Exercise - “The Semitone Mystery”
Let’s start with a warm-up exercise using three fingers of the right hand.
We’ll start by ascending and descending the white and black keys. Check out the
illustrations until you understand how the fingers are supposed to move, then get
started!
You’ll find it easier to play if you bend your fingers slightly.
F
i
n
g
e
r
s
u
s
e
d
f
o
r
t
h
i
s
e
x
e
r
c
i
s
e
Right
Tip-toe
ABCD
C
M
i
d
d
l
e
E
C
M
i
d
d
l
e
A E
C
M
i
d
d
l
e
Go back to the beginning and play it again.

EZ-300 75
Song Book Sample / Échantillon de recueil de morceaux / Libro de canciones de muestra /
Amostra do Song Book / Notenheft-Beispiel / Сэмпл сборника композиций
Song No.075 Für Elise Basic
Für Elise
Song No.004 Basic
Diligent Practice Time
Right! Now that we’re warmed up let’s try playing along with the orchestra in 3/4 time.
The melody will be built up little by little.
Compare each line... notice that many of the shapes formed by the notes are very similar.
Short break
Almost done E

Song Book Sample / Échantillon de recueil de morceaux / Libro de canciones de muestra /
Amostra do Song Book / Notenheft-Beispiel / Сэмпл сборника композиций
EZ-300
76
Song No.075 Für Elise Basic
Für Elise
Song No.004 Basic
Warm-up Exercise - “Basic Accompaniment”
And now a warm-up exercise for the left hand.
It’s important to spread your fingers widely from the start.
Don’t play the black keys too strongly.
Left hand
AEAE C
M
i
d
d
l
e
Diligent Practice Time
Connect the notes smoothly, as if the left hand were passing them to the right hand. You’ll be able to play
smoothly if you move the left hand into position for the next phrase as soon as it finishes playing the first
phrase.

EZ-300 77
Song Book Sample / Échantillon de recueil de morceaux / Libro de canciones de muestra /
Amostra do Song Book / Notenheft-Beispiel / Сэмпл сборника композиций
Song No.075 Für Elise Basic
Für Elise
Song No.004 Basic
Diligent Practice Time
OK, let’s begin the second half!
You’ll be able to play the melody nicely if you lift your fingers from the keyboard between the slurs.
It might be easier to grasp the key release timing if you sing along with the melody.
Don’t panic and play too strongly where the left hand has to play short notes.
First Half Review
You’ve reached the halfway step! Have you learned all the material provided in the preceding steps?
Now let’s go back and play through all the first-half exercises. If you find that you’re having trouble
playing any of the material, go back and review the steps using the Step Map as a guide.
Always have left-hand finger 5 ready to play the next note!

Song Book Sample / Échantillon de recueil de morceaux / Libro de canciones de muestra /
Amostra do Song Book / Notenheft-Beispiel / Сэмпл сборника композиций
EZ-300
78
Song No.075 Für Elise Basic
Für Elise
Song No.004 Basic
EEE
Jump to the
next E!
And again!
C
M
i
d
d
l
e
Warm-up Exercise - “The Jump Competition”
The first note has a staccato dot.
Spread your fingers wide and jump quickly to the next note!
Left hand
“EEEEE!”
The only note in this step is E!
Make the connection between the left and right hands as smooth as possible.
Y
o
u
c
a
n
p
l
a
y
t
h
i
s
w
i
t
h
o
n
l
y
t
h
e
s
e
f
i
n
g
e
r
s
!

EZ-300 79
Song Book Sample / Échantillon de recueil de morceaux / Libro de canciones de muestra /
Amostra do Song Book / Notenheft-Beispiel / Сэмпл сборника композиций
Song No.075 Für Elise Basic
Left
Right
Für Elise
Song No.004 Basic
“Left! Right! Left! Right!”
Play “D E” repeatedly, alternating the left and right hands.
Have the next hand ready in position to play D so you won’t have to rush.
Second Half Review
Try playing all the way through the second half.
As we did after the first half, if there are places you can’t play with confidence go back and review the steps.
Play the Whole Song!
This is the finishing step!
Don’t be afraid of making mistakes. Just concentrate on playing the entire song from start to finish.
Practice this with the lessons learned in each step in mind, and gradually you’ll master the whole song.

EZ-300
80
Voice List / Liste des sonorités / Lista de voces / Lista de vozes /
Voice-Liste /
Список тембров
Maximum Polyphony
The instrument has 48-note maximum polyphony. This means
that it can play a maximum of up to 48 notes at once,
regardless of what functions are used. Auto accompaniment
uses a number of the available notes, so when auto
accompaniment is used the total number of available notes for
playing on the keyboard is correspondingly reduced. The same
applies to the Split Voice and Song functions. If the maximum
polyphony is exceeded, earlier played notes will be cut off and
the most recent notes have priority (last note priority).
Polyphonie maximale
L'instrument dispose d'une polyphonie maximale de 48 notes.
Cela signifie que l'instrument peut reproduire au maximum 48
notes à la fois, indépendamment des fonctions utilisées.
L'accompagnement automatique fait appel à un certain
nombre de notes disponibles. Dès lors, lorsque
l'accompagnement automatique est utilisé, le nombre total de
notes disponibles pour l'interprétation au clavier est réduit en
conséquence. Cela vaut aussi pour les fonctions Split Voice et
Song. Lorsque la polyphonie maximale est dépassée, les notes
jouées en premier ne produisent aucun son et seules les notes
interprétées en dernier sont audibles (priorité à la dernière
note).
Polifonía máxima
El instrumento tiene una polifonía máxima de 48 notas. Esto
significa que puede tocar un máximo de 48 notas a la vez,
independientemente de las funciones que se usen. El
acompañamiento automático utiliza una parte de las notas
disponibles, de forma que cuando este se utiliza el número de
notas disponibles se reduce proporcionalmente. Lo mismo
puede aplicarse a las funciones Split Voice (voz de división) y
Song (canción). Si se excede la polifonía máxima, las notas
tocadas con anterioridad se cortan y se da prioridad a las notas
más recientes (prioridad de la última nota).
Polifonia máxima
O instrumento tem polifonia máxima de 48 notas. Isso significa
que ele pode reproduzir um número máximo de 48 notas ao
mesmo tempo, independentemente das funções utilizadas.
A função de acompanhamento automático utiliza uma parte
das notas disponíveis. Portanto, quando tal função é ativada, o
número total de notas disponíveis para reprodução no teclado
é reduzido de modo correspondente. O mesmo se aplica às
funções de voz dividida e música. Se a polifonia máxima for
excedida, as notas tocadas anteriormente serão cortadas, e as
notas mais recentes terão prioridade (prioridade da última
nota).
Maximale Polyphonie
Das Instrument verfügt über eine maximale Polyphonie von 48
Noten. Dies bedeutet, dass es unabhängig von den aktivierten
Funktionen maximal 48 Noten gleichzeitig spielen kann. Eine
bestimmte Anzahl der verfügbaren Noten wird von der
automatischen Begleitung belegt; bei deren Einsatz verringert
sich somit die Anzahl der für das Spiel auf der Tastatur
verfügbaren Noten entsprechend. Das Gleiche gilt für Split
Voices und Song-Funktion. Wenn die maximale Polyphonie
überschritten wird, werden die am frühesten gespielten Noten
ausgeschaltet und die zuletzt gespielten Noten haben Vorrang
(Last Note Priority).
• The Voice List includes MIDI program change numbers for each
voice. Use these program change numbers when playing the
instrument via MIDI from an external device.
• Program change numbers are often specified as numbers “0–127. ” For
these cases, it is necessary to subtract 1 from the intended program
change number to select the appropriate sound, because this list uses
a “1–128” numbering system. For example, to select program change
number 38 in the list below, transmit program change number 37.
• Some voices may sound continuously or have a long decay after the
notes have been released while the sustain pedal (footswitch) is held.
NOTE
• La liste des sonorités comporte des numéros de changement de pro-
gramme MIDI pour chaque sonorité. Utilisez ces numéros lorsque
vous jouez de l'instrument via MIDI à partir d'un appareil externe.
• Les numéros de changement de programme sont souvent spécifiés
de 0 à 127. Dans ces cas-là, il est nécessaire de soustraire 1 du
numéro de changement de programme prévu afin de sélectionner
le son approprié, car cette liste utilise un système de numérotation
allant de 1 à 128. Par exemple, pour sélectionner le changement de
programme n° 38 dans la liste ci-dessous, il faut transmettre le
changement de programme n° 37.
• Certaines sonorités peuvent présenter un son prolongé ou un long
déclin après le relâchement des touches, et ceci pendant la durée
de maintien de la pédale de sustain (sélecteur au pied).
NOTE
• La lista de voces incluye números de cambio de programa MIDI para
cada voz. Utilice estos números de cambio de programa cuando
toque el instrumento a través del MIDI desde un dispositivo externo.
• Los números de cambio de programa se especifican a menudo
como “0–127”. En estos casos, se debe restar 1 del número de cam-
bio de programa deseado para seleccionar el sonido adecuado,
porque esta lista utiliza un sistema de numeración “1–128”. Por ejem-
plo, para seleccionar el número de cambio de programa 38 en la
lista siguiente, transmita el número de cambio de programa 37.
• Algunas voces podrían sonar de forma continuada o presentar una
larga disminución después de soltar las notas mientras se mantiene
pisado el pedal de resonancia.
NOTA
• A Lista de vozes inclui números de alteração de programas MIDI
para cada voz. Utilize esses números ao tocar o instrumento via
MIDI usando um dispositivo externo.
• Os números da alteração de programa são frequentemente especi-
ficados como números de "0 a 127. " Nesses casos, é necessário
subtrair 1 do número da alteração de programa pretendido para
selecionar o som adequado, pois esse sistema usa um sistema de
numeração de "1 a 128." Por exemplo, para selecionar o número
de alteração de programa 38 na lista abaixo, transmita o número de
alteração de programa 37.
• Algumas vozes poderão ter uma sonoridade contínua ou apresen-
tar um longo declínio depois de serem liberadas enquanto o pedal
de sustentação estiver pressionado.
OBSERVAÇÃO
• In der Liste der Voices sind für jede Voice MIDI-Programmwechsel-
Nummern enthalten. Verwenden Sie diese Programmwechsel-Num-
mern, wenn Sie das Instrument über MIDI von einem externen
Gerät aus ansteuern.
• Die Programmwechselnummern werden häufig als Nummern
„0–127“ angegeben. Da diese Liste das Nummerierungssystem
„1–128“ verwendet, muss in diesen Fällen von den gesendeten
Programmwechselnummern die Zahl 1 abgezogen werden, um den
gewünschten Sound zu erhalten. Wenn Sie z. B. aus der nachste-
henden Liste das Programm Nr. 38 auswählen möchten, senden Sie
die Programmwechselnummer 37.
• Solange das Haltepedal (der Sustain-Fußschalter) gedrückt ist,
ertönen einige Voices nach dem Loslassen der Taste eventuell kon-
tinuierlich oder mit einer langen Abklingzeit (Decay).
HINWEIS

Voice List / Liste des sonorités / Lista de voces / Lista de vozes / Voice-Liste /
Список тембров
EZ-300 81
Panel Voice List / Liste des sonorités de panneau /
Lista de voces del panel / Lista de vozes do painel /
Liste der Bedienfeld-Voices / Список тембров панели
Voice
No.
Bank Select
MIDI
Program
Change#
(1–128)
Voice Name
MSB
(0–127)
LSB
(0–127)
PIANO
1 0 115 1 Live! Concert Grand Piano
2 0 112 1 Grand Piano
3 0 112 2 Bright Piano
4 0 112 7 Harpsichord
5 0 112 4 Honky Tonk Piano
6 0 112 3 MIDI Grand Piano
701133CP80
E.PIANO
8 0 118 5 Cool! SuitcaseEP
9 0 118 6 JazzChorusEP
10 0 120 5 PhaseEP
11 0 119 5 Cool! TremoloEP
12 0 121 5 Cool! ElectricPiano
13 0 117 5 StageEP
14 0 114 5 Cool! Galaxy Electric Piano
15 0 113 6 Hyper Tines
16 0 112 5 Funky Electric Piano
17 0 112 6 DX Modern Electric Piano
18 0 114 6 Venus Electric Piano
19 0 112 8 Clavi
20 0 113 8 WahClavi
ORGAN
21 0 118 19 Cool! Organ
22 0 117 19 Cool! Rotor Organ
23 0 112 17 Jazz Organ 1
24 104 49 17 Jazz Organ 1+RotaryFast
25 0 113 17 Jazz Organ 2
26 104 50 17 Jazz Organ 2+RotaryFast
27 0 112 19 Rock Organ
28 0 120 19 Octave Shift Organ
29 0 114 19 Purple Organ
30 0 112 18 Click Organ
31 0 116 17 Bright Organ
32 0 127 19 Theater Organ
33 0 121 20 16'+2' Organ
34 0 120 20 16'+4' Organ
35 0 113 20 Chapel Organ
36 0 112 20 Pipe Organ
37 0 112 21 Reed Organ
ACCORDION
38 0 112 22 Musette Accordion
39 0 113 22 Traditional Accordion
40 0 113 24 Bandoneon
41 0 113 23 Modern Harp
42 0 114 23 Blues Harp
43 0 115 23 Harmonica
GUITAR
44 8 96 1 S.Art Lite
Nylon Guitar Harmonics ***
45 8 96 2 S.Art Lite
Steel Guitar Harmonics ***
46 8 97 1 S.Art Lite
Nylon Guitar Slide ***
47 8 97 2 S.Art Lite Steel Guitar Slide ***
48 8 96 6 S.Art Lite Distortion Guitar ***
49 0 116 25 Dynamic Nylon Guitar
50 0 118 30 Dynamic Overdriven
51 0 121 31 Dynamic Distortion Guitar
52 0 122 25 Nylon Guitar
53 0 112 25 Classical Guitar
54 104 25 26 Steel Guitar
55 0 112 26 Folk Guitar
56 0 112 27 Jazz Guitar
57 0 117 28 60s Clean Guitar
58 0 113 26 12Strings Guitar
59 0 112 28 Clean Guitar
60 0 127 28 Wah Guitar
61 0 113 27 Octave Guitar
62 0 112 29 Muted Guitar
63 0 112 30 Overdriven Guitar
64 0 112 31 Distortion Guitar
65 0 127 31 Wah Distortion Guitar
BASS
66 8 96 18 S.Art Lite Slap Bass ***
67 0 116 34 Dynamic Electric Bass
68 0 112 34 Finger Bass
69 0 112 33 Acoustic Bass
70 0 112 35 Pick Bass
71 0 112 36 Fretless Bass
72 0 112 37 Slap Bass
73 0 121 40 Funk Bass
74 0 112 39 Synth Bass
75 0 113 39 Hi-Q Bass
76 0 113 40 Dance Bass
STRINGS
77 8 96 50 S.Art Lite Strings ***
78 0 117 50 Live! Strings
79 104 23 49 Studio Strings
80 0 112 49 Strings
Voice
No.
Bank Select
MIDI
Program
Change#
(1–128)
Voice Name
MSB
(0–127)
LSB
(0–127)
Максимальная полифония
Максимальная полифония данного инструмента — 48 нот.
Это означает, что независимо от используемых функций
на инструменте можно одновременно брать до 48 нот.
Часть нот используется автоаккомпанементом, то есть
при включенном автоаккомпанементе общее количество
нот, доступных для игры на клавиатуре, сокращается. Это
замечание относится также к функциям разделенного
тембра и композиции. В случае превышения
максимальной полифонии ранее сыгранные ноты
отсекаются, а ноты, сыгранные последними, получают
более высокий приоритет (приоритет последней ноты).
• В список тембров включены номера изменения программ MIDI
для каждого тембра. Эти номера используются при воспроиз-
ведении на инструменте с внешнего устройства через интер-
фейс MIDI.
• Номера изменения программ часто представляются в виде
чисел от 0 до 127. В подобных случаях необходимо вычитать 1
из желаемого номера изменения программы для выбора необ-
ходимого звука, поскольку в этом списке используется систе-
ма нумерации от 1 до 128. Например, для выбора номера
изменения программы 38 в списке ниже передайте номер
изменения программы 37.
• При нажатой педали сустейна (ножной переключатель) неко-
торые тембры могут звучать непрерывно или долго затухать
после отпускания клавиш.
ПРИМЕЧАНИЕ

Voice List / Liste des sonorités / Lista de voces / Lista de vozes / Voice-Liste /
Список тембров
EZ-300
82
81 0 112 50 Chamber Strings
82 0 115 50 Marcato Strings
83 0 113 50 Slow Strings
84 0 112 45 Tremolo Strings
85 0 112 51 Synth Strings
86 0 112 46 Pizzicato Strings
87 0 116 46 Orchestra Pizzicato Strings
88 0 113 41 Sweet! Violin
89 0 112 41 Violin
90 0 112 43 Cello
91 0 112 44 Contrabass
92 0 112 47 Harp
93 0 112 56 Orchestra Hit
CHOIR
94 8 96 55 S.Art Lite Gospel Choir ***
95 0 112 53 Choir
96 104 12 54 Gospel Hmm
97 104 13 54 Gospel Wow
98 0 113 53 Vocal Ensemble
99 0 112 55 Air Choir
100 0 112 54 Vox Humana
SAXOPHONE
101 8 96 83 S.Art Lite Tenor Sax ***
102 0 122 67 Sax Section
103 0 117 67 Sweet! Tenor Sax
104 0 112 67 Tenor Sax
105 0 112 66 Alto Sax
106 0 112 65 Soprano Sax
107 0 112 68 Baritone Sax
108 0 114 67 Breathy Tenor Sax
109 0 116 66 Small Sax Section
110 0 112 72 Clarinet
111 0 112 69 Oboe
112 0 112 70 English Horn
113011271Bassoon
TRUMPET
114 0 112 57 Trumpet
115 0 127 57 Distortion Trumpet
116 0 112 58 Trombone
117 0 113 58 Trombone Section
118 0 112 60 Muted Trumpet
119 0 112 61 French Horn
120 0 112 59 Tuba
BRASS
121 8 96 57 S.Art Lite Brass Section ***
122 0 117 63 Live! Brass
123 0 112 62 Brass Section
124 0 113 62 Big Band Brass
125 0 116 62 Octave Brass
126 0 113 63 80s Brass
127 0 119 62 Mellow Horns
128 0 115 63 Funky Brass
129 0 114 63 Techno Brass
130 0 112 63 Synth Brass
FLUTE
131 8 96 74 S.Art Lite Flute ***
132 0 114 74 Sweet! Flute
133 0 115 74 Sweet! Classical Flute
134 0 112 74 Flute
135 0 112 73 Piccolo
136 0 112 76 Pan Flute
137 0 112 75 Recorder
Voice
No.
Bank Select
MIDI
Program
Change#
(1–128)
Voice Name
MSB
(0–127)
LSB
(0–127)
138 0 112 80 Ocarina
SYNTH
139 104 20 91 Gemini
140 104 21 91 Hands Up!
141 0 112 81 Square Lead
142 0 112 82 Sawtooth Lead
143 0 108 82 RS Tech Saw
144 0 112 88 Under Heim
145 0 112 85 Portatone
146 0 115 82 Analogon 1
147 0 119 82 Fargo 1
148 104 53 82 Analogon 2
149 104 54 82 Fargo 2
150 0 112 86 Voice Lead
151 0 121 82 Funky Lead
152 0 118 89 Sweet Heaven
153 0 121 89 Dream Heaven
154 0 113 89 Symbiont
155 0 112 99 Stardust
156 0 112 101 Brightness
157 0 112 92 Xenon Pad
158 0 112 95 Equinox
159 0 112 89 Fantasia
160 0 113 90 Dark Moon
161 0 113 101 Bell Pad
162 0 126 90 RS Analog Pad
163 0 116 91 RS Short Resonance
PERCUSSION
164 0 112 12 Vibraphone
165 0 113 12 Jazz Vibes
166 0 112 13 Marimba
167 0 112 14 Xylophone
168 0 112 115 Steel Drums
169 0 112 9 Celesta
170 0 112 11 Music Box
171 0 112 15 Tubular Bells
172 0 112 48 Timpani
WORLD
173 0 112 106 Banjo
174 0 0 111 Fid d le
175 0 0 110 Bagpipe
176 0 0 16 Dulcimer 1
177 0 35 16 Dulcimer 2
178 0 96 16 Cimbalom
179 0 121 16 Santur
180 0 97 108 Kanoon
181 0 98 106 Oud
182 0 96 106 Rabab
1830 0109Kalimba
184 0 113 21 Harmonium 1 (Single Reed)
185 0 114 21 Harmonium 2 (Double Reed)
186 0 115 21 Harmonium 3 (Triple Reed)
187 0 114 105 Tanpura
188 0 96 112 Pungi
189 0 117 74 Bansuri
1900 0105Sitar 1
191 0 32 105 Detuned Sitar
192 0 35 105 Sitar 2
193 0 0 112 Shehnai
194 0 97 106 Gopichant
195 0 116 117 Tabla
196 0 115 111 Er Hu
Voice
No.
Bank Select
MIDI
Program
Change#
(1–128)
Voice Name
MSB
(0–127)
LSB
(0–127)

Voice List / Liste des sonorités / Lista de voces / Lista de vozes / Voice-Liste /
Список тембров
EZ-300 83
* When you select a Voice of the DUAL category, two voices
sound at the same time.
** Selecting a Voice number between 264 and 283 will turn
on Arpeggio.
*** S.Art Lite voice (page 27)
* Lorsque vous sélectionnez une sonorité de la catégorie
DUAL, deux sonorités retentissent en même temps.
** La sélection d'un numéro de sonorité compris entre 264 et
283 entraîne l'activation de l'arpège.
*** Sonorité S.Art Lite (page 27)
* Cuando se selecciona una voz de la categoría DUAL,
suenan dos voces al mismo tiempo.
** Si se selecciona número de voz entre 264 y 283, se
activará automáticamente la función Arpeggio.
*** Voz S.Art Lite (página 27)
* Ao selecionar uma voz da categoria DUAL, duas vozes
são reproduzidas simultaneamente.
** Selecionar um número de voz entre e 264 e 283 ativa o
arpejo.
*** Voz S.Art Lite (página 27)
* Wenn Sie eine Voice der DUAL-Kategorie auswählen,
erklingen zwei Voices gleichzeitig.
** Wenn Sie eine Voice-Nummer zwischen 264 und 283
wählen, wird das Arpeggio eingeschaltet.
*** S.Art-Lite-Voice (Seite 27)
* При выборе тембра категории DUAL два тембра
звучат одновременно.
** При выборе номера тембра в диапазоне 264–283
включается функция арпеджио.
*** Тембр S.Art Lite (стр. 27)
197 0 118 74 Di Zi
198 0 116 106 Pi Pa
199 0 113 108 Gu Zheng
200 0 40 47 Yang Qin
201 0 120 111 Morin Khuur
202 0 124 74 Suling
203 0 0 107 Shamisen
204 0 0 108 Koto
205 0 96 108 Taisho-kin
DUAL*
206 – – – Octave Piano
207 – – – Piano & Strings
208 – – – Piano Pad
209 – – – Octave Harpsichord
210 – – – Tiny Electric Piano
211 – – – Electric Piano Pad
212–––Full Organ
213 – – – Octave Jazz Guitar
214 – – – Octave Strings
215 – – – Orchestra Section
216 – – – Octave Pizzicato Strings
217 – – – Strings Session
218 – – – Brass Tutti
219 – – – Orchestra Tutti
220 – – – Octave French Horns
221 – – – Octave Harp
222 – – – Orchestra Hit & Timpani
223 – – – Octave Choir
224 – – – Jazz Brass Section
225 – – – Jazz Section
226 – – – Ballroom Sax Ensemble
227 – – – Ballroom Brass
228 – – – Flute & Clarinet
229 – – – Trumpet & Trombone
230 – – – Fat Synth Brass
231 – – – Octave Lead
232 – – – Super 5th Lead
SOUND EFFECTS
233 0 0 121 Fret Noise
234 0 0 122 Breath Noise
235 0 0 123 Seashore
236 0 0 124 Bird Tweet
237 0 0 125 Telephone Ring
238 0 0 126 Helicopter
239 0 0 127 Applause
240 0 113 116 Hand Clap
241 0 0 128 Gunshot
DRUM KITS
242 127 0 88 Power Kit
243 127 0 1 Standard Kit 1
244 127 0 2 Standard Kit 2
245 127 0 9 Room Kit
246 127 0 17 Rock Kit
247 127 0 25 Electronic Kit
248 127 0 26 Analog Kit
249 127 0 113 Dance Kit
250 127 0 33 Jazz Kit
251 127 0 41 Brush Kit
252 127 0 49 Symphony Kit
253 126 0 128 StdKit 1 + Chinese Perc.
254 126 0 40 Indian Kit 1
255 126 0 115 Indian Kit 2
Voice
No.
Bank Select
MIDI
Program
Change#
(1–128)
Voice Name
MSB
(0–127)
LSB
(0–127)
256 126 0 55 StdKit 1 + Indonesian Perc. 1
257 126 0 56 StdKit 1 + Indonesian Perc. 2
258 126 0 57 StdKit 1 + Indonesian Perc. 3
259 126 0 37 Arabic Kit
260 126 0 41 Cuban Kit
261 126 0 1 SFX Kit 1
262 126 0 2 SFX Kit 2
263 126 0 113 Sound Effect Kit
ARPEGGIO**
264 – – – Concerto
265 – – – Latin Rock
266 – – – Brass Section
267 – – – Piano Ballad
268 – – – Synth Sequence
269 – – – Guitarist
270 – – – Pickin'
271 – – – Spanish
272 – – – Funky Clavi
273 – – – Harpeggio
274 – – – Finger Bass Left
275 – – – Combo Jazz Left
276 – – – Paul's Bass Left
277 – – – Trance Bass Left
278 – – – Acid Bass Left
279 – – – Piano Ballad Left
280 – – – Salsa Piano Left
281 – – – Piano Arpeggio Left
282 – – – Guitar Arpeggio Left
283 – – – Strum Left
Voice
No.
Bank Select
MIDI
Program
Change#
(1–128)
Voice Name
MSB
(0–127)
LSB
(0–127)

Voice List / Liste des sonorités / Lista de voces / Lista de vozes / Voice-Liste /
Список тембров
EZ-300
84
XGlite Voice List / Liste des sonorités XGlite / Lista de
voces de XGlite / Lista de vozes XGlite / Liste der
XGlite-Voices / Список тембров XGlite
Voice
No.
Bank Select
MIDI
Program
Change#
(1–128)
Voice Name
MSB
(0–127)
LSB
(0–127)
XG PIANO
284 0 0 1 Grand Piano
285 0 1 1 Grand Piano KSP
286 0 40 1 Piano Strings
287 0 41 1 Dream
288 0 0 2 Bright Piano
289 0 1 2 Bright Piano KSP
290 0 0 3 Electric Grand Piano
291 0 1 3 Electric Grand Piano KSP
292 0 32 3 Detuned CP80
293 0 0 4 Honky Tonk Piano
294 0 1 4 Honky Tonk Piano KSP
295 0 0 5 Electric Piano 1
296 0 1 5 Electric Piano 1 KSP
297 0 32 5 Chorus Electric Piano 1
298 0 0 6 Electric Piano 2
299 0 1 6 Electric Piano 2 KSP
300 0 32 6 Chorus Electric Piano 2
301 0 41 6 DX + Analog Electric Piano
302 0 0 7 Harpsichord 1
303 0 1 7 Harpsichord KSP
304 0 35 7 Harpsichord 2
305 0 0 8 Clavi
306 0 1 8 Clavi KSP
XG CHROMATIC
307 0 0 9 Celesta
308 0 0 10 Glockenspiel
309 0 0 11 Music Box 1
310 0 64 11 Music Box 2
311 0 0 12 Vibraphone
312 0 1 12 Vibraphone KSP
313 0 0 13 Marimba
314 0 1 13 Marimba KSP
315 0 64 13 Sine Marimba
316 0 97 13 Balimba
317 0 98 13 Log Drums
318 0 0 14 Xylophone
319 0 0 15 Tubular Bells
320 0 96 15 Church Bells
321 0 97 15 Carillon
XG ORGAN
322 0 0 17 Drawbar Organ 1
323 0 32 17 Detuned Drawbar Organ
324 0 33 17 60s Drawbar Organ 1
325 0 34 17 60s Drawbar Organ 2
326 0 35 17 70s Drawbar Organ 1
327 0 37 17 60s Drawbar Organ 3
328 0 40 17 16+2'2/3 Organ
329 0 64 17 Organ Bass
330 0 65 17 70s Drawbar Organ 2
331 0 66 17 Cheezy Organ
332 0 67 17 Drawbar Organ 2
333 0 0 18 Percussive Organ 1
334 0 24 18 70s Percussive Organ
335 0 32 18 Detuned Percussive Organ
336 0 33 18 Light Organ
337 0 37 18 Percussive Organ 2
338 0 0 19 Rock Organ
339 0 64 19 Rotary Organ
340 0 65 19 Slow Rotary Organ
341 0 66 19 Fast Rotary Organ
342 0 0 20 Church Organ 1
343 0 32 20 Church Organ 3
344 0 35 20 Church Organ 2
345 0 40 20 Notre Dame
346 0 64 20 Organ Flute
347 0 65 20 Tremolo Organ Flute
348 0 0 21 Reed Organ
349 0 40 21 Puff Organ
350 0 0 22 Accordion
351 0 0 23 Harmonica 1
352 0 32 23 Harmonica 2
353 0 0 24 Tango Accordion 1
354 0 64 24 Tango Accordion 2
XG GUITAR
355 0 0 25 Nylon Guitar 1
356 0 25 25 Nylon Guitar 3
357 0 43 25 Velocity Guitar Harmonics
358 0 96 25 Ukulele
359 0 0 26 Steel Guitar
360 0 35 26 12-string Guitar
361 0 40 26 Nylon & Steel Guitar
362 0 41 26 Steel Guitar with Body Sound
363 0 96 26 Mandolin
364 0 0 27 Jazz Guitar
365 0 32 27 Jazz Amp
366 0 0 28 Clean Guitar
367 0 32 28 Chorus Guitar
368 0 0 29 Muted Guitar
369 0 40 29 Funk Guitar
370 0 41 29 Muted Steel Guitar
371 0 45 29 Jazz Man
372 0 0 30 Overdriven Guitar
373 0 43 30 Guitar Pinch
374 0 0 31 Distortion Guitar
375 0 40 31 Feedback Guitar 1
376 0 41 31 Feedback Guitar 2
377 0 0 32 Guitar Harmonics 1
378 0 65 32 Guitar Feedback
379 0 66 32 Guitar Harmonics 2
XG BASS
380 0 0 33 Acoustic Bass
381 0 40 33 Jazz Rhythm
382 0 45 33 Velocity Crossfade Upright Bass
383 0 0 34 Finger Bass 1
384 0 18 34 Finger Bass Dark
385 0 40 34 Bass & Distorted Electric Guitar
386 0 43 34 Finger Slap Bass
387 0 45 34 Finger Bass 2
388 0 65 34 Modulated Bass
389 0 0 35 Pick Bass
390 0 28 35 Muted Pick Bass
391 0 0 36 Fretless Bass 1
392 0 32 36 Fretless Bass 2
393 0 33 36 Fretless Bass 3
394 0 34 36 Fretless Bass 4
395 0 0 37 Slap Bass 1
396 0 32 37 Punch Thumb Bass
397 0 0 38 Slap Bass 2
398 0 43 38 Velocity Switch Slap
399 0 0 39 Synth Bass 1
Voice
No.
Bank Select
MIDI
Program
Change#
(1–128)
Voice Name
MSB
(0–127)
LSB
(0–127)

Voice List / Liste des sonorités / Lista de voces / Lista de vozes / Voice-Liste /
Список тембров
EZ-300 85
400 0 40 39 Techno Synth Bass
401 0 0 40 Synth Bass 2
402 0 6 40 Mellow Synth Bass
403 0 12 40 Sequenced Bass
404 0 18 40 Click Synth Bass
405 0 19 40 Synth Bass 2 Dark
406 0 40 40 Modular Synth Bass
407 0 41 40 DX Bass
XG STRINGS
408 0 0 41 Violin
409 0 8 41 Slow Violin
410 0 0 42 Viola
411 0 0 43 Cello
412 0 0 44 Contrabass
413 0 0 45 Tremolo Strings
414 0 8 45 Slow Tremolo Strings
415 0 40 45 Suspense Strings
416 0 0 46 Pizzicato Strings
417 0 0 47 Orchestral Harp
418 0 0 48 Timpani
XG ENSEMBLE
419 0 0 49 Strings 1
420 0 3 49 Stereo Strings
421 0 8 49 Slow Strings
422 0 35 49 60s Strings
423 0 40 49 Orchestra 1
424 0 41 49 Orchestra 2
425 0 42 49 Tremolo Orchestra
426 0 45 49 Velocity Strings
427 0 0 50 Strings 2
428 0 3 50 Stereo Slow Strings
429 0 8 50 Legato Strings
430 0 40 50 Warm Strings
431 0 41 50 Kingdom
432 0 0 51 Synth Strings 1
433 0 64 51 Synth Strings 4
434 0 0 52 Synth Strings 2
435 0 0 53 Choir Aahs
436 0 3 53 Stereo Choir
437 0 32 53 Mellow Choir
438 0 40 53 Choir Strings
439 0 0 54 Voice Oohs
440 0 0 55 Synth Voice 1
441 0 40 55 Synth Voice 2
442 0 41 55 Choral
443 0 64 55 Analog Voice
444 0 0 56 Orchestra Hit 1
445 0 35 56 Orchestra Hit 2
446 0 64 56 Impact
XG BRASS
447 0 0 57 Trumpet
448 0 32 57 Warm Trumpet
449 0 0 58 Trombone 1
450 0 18 58 Trombone 2
451 0 0 59 Tuba
452 0 0 60 Muted Trumpet
453 0 0 61 French Horn 1
454 0 6 61 French Horn Solo
455 0 32 61 French Horn 2
456 0 37 61 Horn Orchestra
457 0 0 62 Brass Section
458 0 35 62 Trumpet & Trombone Section
Voice
No.
Bank Select
MIDI
Program
Change#
(1–128)
Voice Name
MSB
(0–127)
LSB
(0–127)
459 0 0 63 Synth Brass 1
460 0 20 63 Resonant Synth Brass
461 0 0 64 Synth Brass 2
462 0 18 64 Soft Brass
463 0 41 64 Choir Brass
XG REED
464 0 0 65 Soprano Sax
465 0 0 66 Alto Sax
466 0 40 66 Sax Section
467 0 0 67 Tenor Sax
468 0 40 67 Breathy Tenor Sax
469 0 0 68 Baritone Sax
470 0 0 69 Oboe
471 0 0 70 English Horn
472 0 0 71 Bassoon
473 0 0 72 Clarinet
XG PIPE
474 0 0 73 Piccolo
475 0 0 74 Flute
476 0 0 75 Recorder
477 0 0 76 Pan Flute
478 0 0 77 Blown Bottle
479 0 0 79 Whistle
480 0 0 80 Ocarina
XG SYNTH LEAD
481 0 0 81 Square Lead 1
482 0 6 81 Square Lead 2
483 0 8 81 LM Square
484 0 18 81 Hollow
485 0 19 81 Shroud
486 0 64 81 Mellow
487 0 65 81 Solo Sine
488 0 66 81 Sine Lead
489 0 0 82 Sawtooth Lead 1
490 0 6 82 Sawtooth Lead 2
491 0 8 82 Thick Sawtooth
492 0 18 82 Dynamic Sawtooth
493 0 19 82 Digital Sawtooth
494 0 20 82 Big Lead
495 0 24 82 Heavy Synth
496 0 96 82 Sequenced Analog
497 0 0 83 Calliope Lead
498 0 65 83 Pure Lead
499 0 0 84 Chiff Lead
500 0 0 85 Charang Lead
501 0 64 85 Distorted Lead
502 0 0 86 Voice Lead
503 0 0 87 Fifths Lead
504 0 35 87 Big Five
505 0 0 88 Bass & Lead
506 0 16 88 Big & Low
507 0 64 88 Fat & Perky
508 0 65 88 Soft Whirl
XG SYNTH PAD
509 0 0 89 New Age Pad
510 0 64 89 Fantasy
511 0 0 90 Warm Pad
512 0 0 91 Poly Synth Pad
513 0 0 92 Choir Pad
514 0 66 92 Itopia
515 0 0 93 Bowed Pad
516 0 0 94 Metallic Pad
Voice
No.
Bank Select
MIDI
Program
Change#
(1–128)
Voice Name
MSB
(0–127)
LSB
(0–127)

Voice List / Liste des sonorités / Lista de voces / Lista de vozes / Voice-Liste /
Список тембров
EZ-300
86
517 0 0 95 Halo Pad
518 0 0 96 Sweep Pad
XG SYNTH EFFECTS
519 0 0 97 Rain
520 0 64 97 Harmo Rain
521 0 65 97 African Wind
522 0 66 97 Carib
523 0 0 98 Sound Track
524 0 27 98 Prologue
525 0 0 99 Crystal
526 0 12 99 Synth Drum Comp
527 0 14 99 Popcorn
528 0 18 99 Tiny Bells
529 0 35 99 Round Glockenspiel
530 0 40 99 Glockenspiel Chimes
531 0 41 99 Clear Bells
532 0 42 99 Chorus Bells
533 0 65 99 Soft Crystal
534 0 70 99 Air Bells
535 0 71 99 Bell Harp
536 0 72 99 Gamelimba
537 0 0 100 Atmosphere
538 0 18 100 Warm Atmosphere
539 0 19 100 Hollow Release
540 0 40 100 Nylon Electric Piano
541 0 64 100 Nylon Harp
542 0 65 100 Harp Vox
543 0 66 100 Atmosphere Pad
544 0 0 101 Brightness
545 0 0 102 Goblins
546 0 64 102 Goblins Synth
547 0 65 102 Creeper
548 0 67 102 Ritual
549 0 68 102 To Heaven
550 0 70 102 Night
551 0 71 102 Glisten
552 0 96 102 Bell Choir
553 0 0 103 Echoes
554 0 65 103 Big Pan
555 0 0 104 Sci-Fi
XG WORLD
556 0 0 78 Shakuhachi
557 0 97 105 Tamboura
558 0 0 106 Banjo
559 0 28 106 Muted Banjo
XG PERCUSSIVE
560 0 0 113 Tinkle Bell
561 0 96 113 Bonang
562 0 97 113 Altair
563 0 98 113 Gamelan Gongs
564 0 99 113 Stereo Gamelan Gongs
565 0 100 113 Rama Cymbal
566 0 0 114 Agogo
567 0 0 115 Steel Drums
568 0 97 115 Glass Percussion
569 0 98 115 Thai Bells
570 0 0 116 Woodblock
571 0 96 116 Castanets
572 0 0 117 Taiko Drum
573 0 96 117 Gran Cassa
574 0 0 118 Melodic Tom 1
575 0 64 118 Melodic Tom 2
Voice
No.
Bank Select
MIDI
Program
Change#
(1–128)
Voice Name
MSB
(0–127)
LSB
(0–127)
576 0 65 118 Real Tom
577 0 66 118 Rock Tom
578 0 0 119 Synth Drum
579 0 64 119 Analog Tom
580 0 65 119 Electronic Percussion
581 0 0 120 Reverse Cymbal
XG SOUND EFFECTS
582 64 0 1 Cutting Noise 1
583 64 0 2 Cutting Noise 2
584 64 0 4 String Slap
585 64 0 17 Flute Key Click
586 64 0 33 Shower
587 64 0 34 Thunder
588 64 0 35 Wind
589 64 0 36 Stream
590 64 0 37 Bubble
591 64 0 38 Feed
592 64 0 49 Dog
593 64 0 50 Horse
594 64 0 51 Bird Tweet 2
595 64 0 56 Maou
596 64 0 65 Phone Call
597 64 0 66 Door Squeak
598 64 0 67 Door Slam
599 64 0 68 Scratch Cut
600 64 0 69 Scratch Split
601 64 0 70 Wind Chime
602 64 0 71 Telephone Ring 2
603 64 0 81 Car Engine Ignition
604 64 0 82 Car Tires Squeal
605 64 0 83 Car Passing
606 64 0 84 Car Crash
607 64 0 85 Siren
608 64 0 86 Train
609 64 0 87 Jet Plane
610 64 0 88 Starship
611 64 0 89 Burst
612 64 0 90 Roller Coaster
613 64 0 91 Submarine
614 64 0 97 Laugh
615 64 0 98 Scream
616 64 0 99 Punch
617 64 0 100 Heartbeat
618 64 0 101 Footsteps
619 64 0 113 Machine Gun
620 64 0 114 Laser Gun
621 64 0 115 Explosion
622 64 0 116 Firework
Voice
No.
Bank Select
MIDI
Program
Change#
(1–128)
Voice Name
MSB
(0–127)
LSB
(0–127)

EZ-300 87
Standard Kit 1 List / Liste des kits standard 1 / Lista de kits de batería / Lista do conjunto
padrão 1 / Standard Kit 1 List /
Список Standard Kit 1 (Стандартный набор 1)
• For drum kits other than Standard Kit 1, refer to “Drum Kit List” on the website (page 8).
• Pour les kits de batterie autres que Standard Kit 1, reportez-vous à la « Drum Kit List » disponible sur le site Web (page 8).
• Para obtener kits de batería distintos de Standard Kit 1 (kit estándar 1), consulte el documento “Drum Kit List” (Lista de kits de batería) en el sitio web
(página 8).
• Para obter conjuntos de percussão além do conjunto padrão 1, consulte "Drum Kit List" (Lista do conjunto de percussão) no site (página 8).
• Für andere Schlagzeug-Sets außer Standard Kit 1 beachten Sie die „Drum Kit List“ auf der Website (Seite 8).
• Сведения о наборах ударных, отличных от Standard Kit 1, см. в разделе «Список наборов ударных» на веб-сайте Yamaha (ст. 8).
F5
G5
A5
B5
F#5
G#5
A#5
C6
A4
B4
C5
D5
E5
F3
G3
A3
B3
F#3
G#3
A#3
C#4
D#4
C4
D4
E4
F4
G4
G#4
F#4
A#4
C#5
D#5
A1
B1
C2
D2
E2
C#1
D#1
C1
D1
E1
F1
G1
G#1
F#1
A#1
C#2
D#2
F2
G2
A2
B2
F#2
G#2
A#2
C#3
D#3
C3
D3
E3
Voice No. 243
Standard Kit 1
C1Seq Click H
C#1Brush Tap
D1Brush Swirl
D#1Brush Slap
E1Brush Tap Swirl
F1Snare Roll
F#1Castanet
G 1 Snare Soft
G#1Sticks
A 1 Bass Drum Soft
A#1 Open Rim Shot
B 1 Bass Drum Hard
C 2 Bass Drum
C#2 Side Stick
D 2 Snare
D#2 Hand Clap
E 2 Snare Tight
F 2 Floor Tom L
F#2 Hi-Hat Closed
G 2 Floor Tom H
G#2 Hi-Hat Pedal
A2 Low Tom
A#2 Hi-Hat Open
B 2 Mid Tom L
C 3 Mid Tom H
C#3 Crash Cymbal 1
D 3 High Tom
D#3 Ride Cymbal 1
E 3 Chinese Cymbal
F 3 Ride Cymbal Cup
F#3 Tambourine
G 3 Splash Cymbal
G#3Cowbell
A 3 Crash Cymbal 2
A#3Vibraslap
B 3 Ride Cymbal 2
C 4 Bongo H
C#4 Bongo L
D4 Conga H Mute
D#4 Conga H Open
E4 Conga L
F4 Timbale H
F#4 Timbale L
G 4 Agogo H
G#4 Agogo L
A 4 Cabasa
A#4 Maracas
B 4 Samba Whistle H
C 5 Samba Whistle L
C#5Guiro Short
D 5 Guiro Long
D#5 Claves
E 5 Wood Block H
F 5 Wood Block L
F#5Cuica Mute
G 5 Cuica Open
G#5 Triangle Mute
A 5 Triangle Open
A#5Shaker
B 5 Jingle Bells
C6 Bell Tree
Voice No. 243
Standard Kit 1
The lowest key

EZ-300
88
Song List / Liste des morceaux / Lista de canciones / Lista de músicas /
Song-Liste /
Список композиций
Song
No. Song Name
Demo
001 Demo (Yamaha Original)
POP
002 Happy (Pharrell Williams)
003 It's My Life
(Jon Bon Jovi/Martin Sandberg/Richie Sambora)
004 Viva La Vida
(Guy Berryman/Jon Buckland/Will Champion/Chris Martin)
005 Bad Romance (Stefani Germanotta/Nadir Khayat)
006
Shape Of You
(Ed Sheeran/Kevin Briggs/Kandi Burruss/
Tameka Cottle/Steve Mac/Johnny McDaid)
007
Duele El Corazon
(Enrique Iglesias/M. Hasibur Rahman/Francisco Sal-
dana/Juan Luis Morera/Servando Moriche Primera Mus-
sett/Patrick Ingunza/Silverio Ramon Lozada Schwarck)
008 Titanium
(David Guetta/Sia Furler/Giorgio Tuinfort/Nick Van De Wall)
009 Perfect (Ed Sheeran)
010 Treasure (Bruno Mars/Ari Levine/Philip Lawrence/Fre-
drick Brown/Thibaut Berland/Christopher Acito)
011 Something Just Like This (Andrew Taggart/Chris Mar-
tin/Guy Berryman/Jonny Buckland/Will Champion)
FAVORITE
012 Frère Jacques (Traditional)
013 Der Froschgesang (Traditional)
014 Aura Lee (Traditional)
015 London Bridge (Traditional)
016 Sur le pont d'Avignon (Traditional)
017 Old MacDonald Had a Farm (Traditional)
018 Nedelka (Traditional)
019 Aloha Oe (Q. Liliuokalani)
020 Sippin' Cider Through a Straw (Traditional)
021 Old Folks at Home (S. C. Foster)
022 Bury Me Not on the Lone Prairie (Traditional)
023 Santa Lucia (A. Longo)
024 If You're Happy and You Know It (Traditional)
025 Beautiful Dreamer (S. C. Foster)
026 Greensleeves (Traditional)
027 Kalinka (Traditional)
028 Holdilia Cook (Traditional)
029 Ring de Banjo (S. C. Foster)
030 La Cucaracha (Traditional)
031 Funiculi Funicula (L. Denza)
032 Largo (from the New World) (A. Dvořák)
033 Brahms' Lullaby (J. Brahms)
034 Liebesträume Nr.3 (F. Liszt)
035 Pomp and Circumstance (E. Elgar)
036 Chanson du Toreador (G. Bizet)
037 Jupiter, the Bringer of Jollity (G. Holst)
038 The Polovetsian Dances (A. Borodin)
039 Die Moldau (B. Smetana)
040 Salut d'Amour op.12 (E. Elgar)
041 Humoresques (A. Dvořák)
042
Symphony No.9 (from the New World - 4th movement)
(A. Dvořák)
INSTRUMENT MASTER
043 Sicilienne/Fauré (G. Fauré)
044 Swan Lake (P. I. Tchaikovsky)
045 Grand March (Aida) (G. Verdi)
046 Serenade for Strings in C major, op.48
(P. I. Tchaikovsky)
047 Pizzicato Polka (J. Strauss II)
048 Romance de Amor (Traditional)
049 Menuett BWV Anh.114 (J. S. Bach)
050 Ave Verum Corpus (W. A. Mozart)
051 Radetzky Marsch (J. Strauss I)
PIANO REPERTOIRE
052 Wenn ich ein Vöglein wär (Traditional)
053 Die Lorelei (F. Silcher)
054 Home Sweet Home (H. R. Bishop)
055 Scarborough Fair (Traditional)
056 My Old Kentucky Home (Traditional)
057 Loch Lomond (Traditional)
058 Silent Night (F. Gruber)
059 Deck the Halls (Traditional)
060 O Christmas Tree (Traditional)
061 Sonata Pathétique 2nd Adagio Cantabile
(L. v. Beethoven)
062 Ave Maria/J. S. Bach - Gounod
(J. S. Bach/C. F. Gounod)
063 Jesus bleibet meine Freude (J. S. Bach)
064 Prelude op.28-15 “Raindrop” (F. Chopin)
065 Nocturne op.9-2 (F. Chopin)
066 Etude op.10-3 “Chanson de L'adieu” (F. Chopin)
067 Romanze (Serenade K.525) (W. A. Mozart)
068 Arabesque (J. F. Burgmüller)
069 La Chevaleresque (J. F. Burgmüller)
070 Für Elise (L. v. Beethoven)
071 Turkish March (W. A. Mozart)
072 24 Preludes op.28-7 (F. Chopin)
073 Annie Laurie (Traditional)
074 Jeanie with the Light Brown Hair (S. C. Foster)
LEARN TO PLAY
075 Für Elise (Basic) (L. v. Beethoven)
076 Für Elise (Advanced) (L. v. Beethoven)
077 Twinkle Twinkle Little Star (Basic) (Traditional)
078 Twinkle Twinkle Little Star (Advanced) (Traditional)
Song
No. Song Name

Song List / Liste des morceaux / Lista de canciones / Lista de músicas / Song-
Liste / Список композиций
EZ-300 89
079 Turkish March (Basic) (W. A. Mozart)
080 Turkish March (Advanced) (W. A. Mozart)
081 Ode to Joy (Basic) (L. v. Beethoven)
082 Ode to Joy (Advanced) (L. v. Beethoven)
083 The Entertainer (Basic) (S. Joplin)
084 The Entertainer (Advanced) (S. Joplin)
085 Londonderry Air (Basic) (Traditional)
086 Londonderry Air (Advanced) (Traditional)
087 The Last Rose of Summer (Basic) (Traditional)
088 The Last Rose of Summer (Advanced) (Traditional)
089 Amazing Grace (Basic) (Traditional)
090 Amazing Grace (Advanced) (Traditional)
FAVORITE W ITH STYLE
091 O du lieber Augustin (Traditional)
092 Mary Had a Little Lamb (Traditional)
093 When Irish Eyes Are Smiling (E. R. Ball)
094 Little Brown Jug (Traditional)
095 Ten Little Indians (Traditional)
096 On Top of Old Smoky (Traditional)
097 My Darling Clementine (P. Montrose)
098 Oh! Susanna (S. C. Foster)
099 Red River Valley (Traditional)
100 Turkey in the Straw (Traditional)
101 Muffin Man (R. A. King)
102 Pop Goes the Weasel (Traditional)
103 Grandfather’s Clock (H. C. Work)
104 Camptown Races (S. C. Foster)
105 When the Saints Go Marching In (Traditional)
106 Yankee Doodle (Traditional)
107 Battle Hymn of the Republic (Traditional)
108 I’ve Been Working on the Railroad (Traditional)
109 American Patrol (F. W. Meacham)
110 Down by the Riverside (Traditional)
JAPANESE SONG
111 Furusato (T. Okano)
112 Momiji (T. Okano)
113 Aogeba Totoshi (Traditional)
114 Haruga Kita (T. Okano)
115 Soushunfu (A. Nakada)
116 Akatonbo (K. Yamada)
DUET
117 O Christmas Tree (Traditional)
118 We Wish You a Merry Christmas (Traditional)
119 Im Mai (Traditional)
120 Mary Had a Little Lamb (Traditional)
121 Yankee Doodle (Traditional)
122 Ten Little Indians (Traditional)
Song
No. Song Name
123 Scarborough Fair (Traditional)
124 Three Blind Mice (Traditional)
125 Battle Hymn of the Republic (Traditional)
126 My Darling Clementine (P. Montrose)
127 The Cuckoo (Traditional)
128 London Bridge (Traditional)
129 Close Your Hands, Open Your Hands
(J. J. Rousseau)
PIANO SOLO
130 Valse op.64-1 “Petit Chien” (F. Chopin)
131 Menuett/Beethoven (L. v. Beethoven)
132 Andante grazioso (Sonate K.331) (W. A. Mozart)
133 Melodie (Album für die Jugend) (R. Schumann)
134 Fröhlicher Landmann (Album für die Jugend)
(R. Schumann)
135 Von fremden Ländern und Menschen
(Kinderszenen) (R. Schumann)
136 Thema (Impromptus D.935-3) (F. Schubert)
137 Invention Nr.1 (J. S. Bach)
138 Gavotte/J. S. Bach (J. S. Bach)
139 Arietta/Grieg (E. Grieg)
140 To a Wild Rose (E. A. MacDowell)
Song No. SPECIAL APPENDIX
TOUCH TUTOR
141–150 Touch Tutor 01–Touch Tutor 10
CHORD STUDY
151–162 Chord Study 01–Chord Study 12
CHORD PROGRESSION
163–202 Maj1234–min1736
Song
No. Song Name
Next Page

Song List / Liste des morceaux / Lista de canciones / Lista de músicas / Song-
Liste / Список композиций
EZ-300
90
• Some Songs have been edited for length or for ease in learning, and
may not be exactly the same as the original.
• A Song Book (free downloadable scores) is available that includes
scores for internal Songs (excepting for a Demo Song and some
Songs due to copyright issues). To obtain this Song Book, access the
Yamaha website and download it from the product web page.
https://www.yamaha.com
• Certains morceaux ont été modifiés pour des raisons de longueur ou
pour faciliter l'apprentissage et peuvent, de ce fait, être légèrement
différents des originaux.
• Un Song Book (partitions téléchargeables gratuitement) est disponible ;
il contient les partitions des morceaux internes (à l'exception d'un
morceau de démonstration et de certains morceaux pour des questions
de droits d'auteur). Pour obtenir ce SONG BOOK, accédez au site Web
de Yamaha et téléchargez-le à partir de la page Web du produit.
https://www.yamaha.com
• Algunas de las canciones se han editado para adaptar su longitud o
facilidad de interpretación, por lo que pueden diferir de la pieza
original.
• Tiene a su disposición el documento Song Book (Libro de canciones)
con partituras descargables gratuitas de todas las canciones internas
(excepto la canción de demostración y algunas otras canciones por
motivos de derechos de autor). Para obtener el documento SONG
BOOK, acceda al sitio web de Yamaha y descárguelo desde la página
web del producto.
https://www.yamaha.com
• Algumas músicas foram editadas, na duração ou para facilitar a
aprendizagem, e podem não ser exatamente iguais às originais.
• Está disponível um Song Book (partituras para download gratuito) que
inclui partituras das músicas internas (exceto por uma música demo e
algumas músicas devido a questões de direitos autorais). Para obter o
SONG BOOK, acesse o site da Yamaha e faça download pela página
da Web do produto.
https://www.yamaha.com
• Einige Songs wurden gekürzt oder vereinfacht und weichen
möglicherweise vom Original ab.
• Es ist ein Notenheft (Song Book; kostenlose herunterladbare Noten)
erhältlich, das die Noten aller integrierten Songs enthält (mit
Ausnahme eines Demo-Songs und einiger anderer Songs aufgrund
urheberrechtlicher Probleme). Um dieses Notenheft zu erhalten,
besuchen Sie die Yamaha- Website und laden Sie es von der Produkt-
Web-Seite herunter.
https://www.yamaha.com
•Некоторые композиции отредактированы с целью уменьшения
продолжительности или облегчения исполнения и,
следовательно, могут не совпадать с оригиналом.
•Можно получить книгу композиций (партитуры, бесплатно
загружаемые с веб-сайта), содержащую партитуры встроенных
композиций (за исключением демонстрационных композиций и
композиций, защищенных авторскими правами). Загрузить SONG
BOOK можно с веб-страницы данного изделия на сайте
корпорации Yamaha.
https://www.yamaha.com

EZ-300 91
Style List / Liste des styles / Lista de estilos / Lista de estilos /
Style-Liste /
Список стилей
Style
No. Style Name
8BEAT
1 BritPopRock
2 8BeatModern
3 Cool8Beat
4 Happy8Beat
5 Shake8Beat
6 BoyBandPop
7SweetPop
8 ContemporaryRock
9 StadiumRock
10 70sRock
11 HardRock 1
12 60sGuitarPop
13 8BeatAdria
14 60s8Beat
15 8Beat
16 OffBeat
17 Folkrock
18 60sRock
19 HardRock 2
20 RockShuffle
21 8BeatRock
16BEAT
22 16Beat
23 DancehallPop
24 CinematicPop
25 PopShuffle
26 GuitarPop
27 16BeatUptempo
28 KoolShuffle
29 HipHopLight
BALLAD
30 70sGlamPiano
31 EpicDivaBallad
32 OrchestraRockBallad
33 PianoBallad
34 LoveSong
35 6/8ModernEP
36 6/8SlowRock
37 OrganBallad
38 PopBallad
39 16BeatBallad
DANCE
40 ClubBeat
41 SkyPop
42 AgagBeat
43 Electronica
44 FunkyHouse
45 RetroClub
46 USHipHop
47 MellowHipHop
48 Chillout
49 EuroTrance
50 Ibiza
51 SwingHouse
52 Clubdance
53 ClubLatin
54 Garage 1
55 Garage 2
56 TechnoParty
57 UKPop
58 HipHopGroove
59 HipShuffle
60 HipHopPop
DISCO
61 ModernDisco
62 70sDisco
63 LatinDisco
64 SaturdayNight
65 DiscoHands
SWING&JAZZ
66 BigBandFast
67 BigBandBallad
68 AcousticJazz
69 AcidJazz
70 JazzClub
71 Swing 1
72 Swing 2
73 Five/Four
74 Dixieland
75 Ragtime
R&B
76 BluesRock
77 UK Soul
78 JustR&B
79 WorshipAcoustic1
80 WorshipAcoustic2
81 WorshipRockBallad
82 Soul
83 DetroitPop
84 60sRock&Roll
85 6/8Soul
86 CrocoTwist
87 Rock&Roll
88 ComboBoogie
89 6/8Blues
COUNTRY
90 CountryPop
91 CountrySwing
92 Country2/4
93 Bluegrass
LATIN
94 BrazilianSamba
95 BrazilianBossa
Style
No. Style Name
96 Bachata
97 CubanSon
98 Guajira
99 BossaNova
100 Forro
101 Sertanejo 1
102 Sertanejo 2
103 Baião
104 TangoArgentino
105 CumbiaPeruana
106 CumbiaColombiana
107 Vallenato
108 Joropo
109 Parranda
110 Merengue
111 ReggaetonPop
112 Reggaeton
113 Tijuana
114 PasoDuranguense
115 CumbiaGrupera
116 BaladaBanda
117 MexicanMambo
118 Mamb o
119 Sal sa
120 Beguine
121 Reggae
WORLD
122 Hawaiian
123 CelticDance
124 ScottishReel
125 4/4Standart
126 Rumba2/4
127 Saeidy
128 WehdaSaghira
129 IranianElec
130 Emarati
131 AfricanGospelReggae
132 HighLife1
133 AfricanGospel
134 Makossa
135 ModernAfrobeat
136 HighLife2
137 OrganHighLife
138 IgboHighLife
139 SocaCalypso
140 Azonto
141 IndianPop
142 Bhangra
143 Bhajan
144 BollyMix
145 Tamil
146 Kerala
Style
No. Style Name

Style List / Liste des styles / Lista de estilos / Lista de estilos / Style-Liste /
Список стилей
EZ-300
92
147 GoanPop
148 Rajasthan
149 Dandiya
150 Qawwali
151 FolkHills
152 ModernDangdut1
153 Keroncong
154 ModernDangdut2
155 DangdutUmum
156 DangdutSlowLegend
157 Dangdut3/4
158 KoploRampak
159 LanggamModern
160 DangdutJawa
161 Congdut
162 VietnamesePopBallad
163 Vietnamese6/8Ballad
164 XiQingLuoGu
165 YiZuMinGe
166 JingJuJieZou
BALLROOM
167 VienneseWaltz
168 EnglishWaltz
169 Slowfox
170 Foxtrot
171 Quickstep
172 Tango
173 Pasodoble
174 Samba
175 ChaChaCha
176 Rumba
177 Jive
TRADITIONAL
178 US March
179 6/8March
180 GermanMarch
181 PolkaPop
182 OberkrainerPolka
183 Tarantella
184 Showtune
185 ChristmasSwing
186 ChristmasWaltz
WALTZ
187 ItalianWaltz
188 SwingWaltz
189 JazzWaltz
190 ValsMexicano
191 CountryWaltz
192 OberkrainerWalzer
193 Musette
CHILDREN
194 Learning2/4
Style
No. Style Name
195 Learning4/4
196 Learning6/8
PIANIST
197 Stride
198 PianoSwing
199 PianoBoogie
200 Arpeggio
201 Habanera
202 SlowRock
203 8BeatPianoBallad
204 6/8PianoMarch
205 PianoWaltz
Style
No. Style Name

EZ-300 93
Music Database List / Liste des bases de données musicales /
Lista de la base de datos musical / Lista de bancos de dados de músicas /
Musikdatenbankliste /
Список готовых наборов стилей
MDB No. MDB Name
ALL TIME HITS
1 Jude Hey
2 Jumping
3 WrldRock
4 All OK
5YourTune
6USA Surf
7 JustCall
8Get Home
9 GtrWheel
10 IWasBorn
11 Sailing
12 BluJeans
13 Holiday
14 Imagine
15 Marriage
16 WiteShde
17 NowNever
18 Hard Day
19 USA Pie
20 Norway
21 YesterBd
22 A Magic
POP & ROCK
23 UR Shape
24 Love Me
25 Ideal
26 SweetPop
27 Just Way
28 Speed
29 Cheerful
30 SwftShke
31 Watches
32 PrtTmLvr
33 S Party
34 MoonShdw
35 NikitSng
36 GirlsMne
37 Radio
38 Attempt
39 OnAStrng
40 WhatWant
41 ThankFor
42 Tmbourin
43 RubyGirl
44 TopWorld
45 TeachSng
46 Each Min
47 ShakenUp
48 CrocRock
49 HurryLov
50 Champion
51 Jailhous
52 Rock&Rll
53 HonkyTnk
54 JustU&Me
55 LveSmile
56 Wish I
BALLAD
57 StayWith
58 DontMiss
59 HiBallad
60 Red Lady
61 IvoryAnd
62 TheWorld
63 Paradise
64 Whisper
65 Woman
66 CndleWnd
67 Fly Away
68 Love You
69 SavingAl
70 InTheDrk
71 Say You
72 Way Were
73 Inspirng
OLDIES
74 Diana's
75 Tonight
76 SandLter
77 No Rain
78 Ghetto
79 PrettyWm
80 Sherry
81 Sally's
DANCE & DISCO
82 SkyStars
83 Bad Love
84 PokerPop
85 FevrNite
86 StyAlive
87 Westerly
88 Run Free
89 DISCO
90 JoelLife
91 Coupled
92 SingBack
93 Janeiro
94 BoomRoom
95 DontHide
96 RewCraig
97 LondonRU
98 WerUBeen
99 MkeMusic
100 10,2 Sun
101 Trust
MDB No. MDB Name
102 MarieClb
SWING & JAZZ
103 Moon Of
104 Patrol
105 Rhythm
106 CatSwing
107 Misbehav
108 Safari
109 SoWhatIs
110 TimeGone
111 TasteH ny
112 Two Foot
113 Blk &Whte
114 En te rRag
115 TakeFour
116 Birdland
117 Mi s tyF ln
COUNTRY
118 OnTheRd
119 BlueSong
120 InMyMind
121 RoadHome
122 GreenGrs
123 EverNeed
124 Lucille
125 Tennesse
LATIN
126 LoveAmor
127 Brasil
128 ChryPink
129 MyShadow
130 BosaWave
131 DntWorry
132 I'm Pola
133 Mambo Jm
134 One Note
135 PasoCani
136 Beguine
137 Tijuana
138 Puntuali
139 Cielito
140 The Liar
141 Unfrgivn
ENTERTAINMENT
142 Raindrop
143 Califrag
144 CatMemry
145 MyPrince
146 Showbiz
147 JinglBel
148 SilentNt
149 Christms
150 Favorite
MDB No. MDB Name

Music Database List / Liste des bases de données musicales / Lista de la base
de datos musical / Lista de bancos de dados de músicas / Musikdatenbankliste
EZ-300
94
151 RedRdolf
152 Moon Wlz
153 AroundWd
WALTZ & TRAD
154 DadClock
155 RockBaby
156 SomeLara
157 Doodah!
158 Dreamer
159 Birthday
160 Sunshine
161 Tex Rose
162 ThePolka
163 Yankee's
164 DanubeWz
165 D'amor
166 Reine de
167 MnchHaus
168 Comrades
169 Van Maas
170 ClariPka
MDB No. MDB Name

EZ-300 95
Effect Type List / Liste des types d'effets / Lista de tipos de efectos / Lista
de tipos de efeito / Effekttypenliste /
Список типов эффектов
Harmony Types / Types d'effets Harmony / Tipos de armonía / Tipos de harmonia / Harmony-Typen / Типы
гармонизации
No. Harmony Type Description
001 Duet
If you want to sound one of the harmony types 01–05, play keys to the right side of the Split Point while playing
chords in the left side of the keyboard after turning Auto Accompaniment on. One, two or three notes of
harmony are automatically added to the note you play. When playing back a Song that includes chord data,
harmony is applied whichever keys are played.
Si vous voulez entendre un des types d'harmonie 01–05, jouez des notes à droite du point de partage tout en
jouant des accords dans la partie gauche du clavier après avoir activé l'accompagnement automatique. Une,
deux ou trois notes d'harmonie sont automatiquement ajoutées à la note que vous jouez. Lors de la
reproduction d'un morceau contenant des données d'accord, l'harmonie est appliquée quelles que soient les
notes jouées.
Si desea que suene uno de los tipos de armonía 01–05, toque las teclas del lado derecho del punto de
división, mientras toca los acordes del lado izquierdo del teclado después de activar el acompañamiento
automático. Se añaden automáticamente una, dos o tres notas de armonía a la nota que esté tocando.
Cuando interprete una canción que incluya datos de acordes, se aplica la armonía a cualquier tecla que se
toque.
Se você quiser tocar um dos tipos de harmonia, 01 a 05, toque as teclas à direita do Split Point (Ponto de
divisão) enquanto toca os acordes no lado esquerdo do teclado, depois de ativar o Acompanhamento
Automático. Uma, duas ou três notas de harmonia são adicionadas automaticamente à nota tocada. Ao
reproduzir uma música que inclua dados de acorde, a harmonia é aplicada, qualquer que seja a tecla tocada.
Wenn Sie möchten, dass einer der Harmonietypen 01-05 erklingt, schlagen Sie bitte nach Aktivierung der
Begleitautomatik Tasten rechts vom Splitpunkt an, während Sie auf der linken Tastaturseite Akkorde spielen.
Der von Ihnen gespielten Note werden automatisch eine, zwei oder drei Harmonienoten hinzugefügt. Bei der
Wiedergabe von Songs mit Akkorddaten wird der Harmonieeffekt angewendet, gleichgültig, welche Tasten
angeschlagen werden.
Если нужно озвучить тип гармонизации с номером от 01 до 05, после включения автоаккомпанемента
исполняйте мелодию справа от точки разделения, играя аккорды на левой части клавиатуры. К
каждой исполняемой ноте автоматически добавляется одна, две или три созвучные ноты. При
воспроизведении композиции, включающей данные аккордов, гармонизация применяется к каждой
нажатой клавише.
002 Trio
003 Block
004 Country
005 Octave
006 Trill 1/4 note If you keep holding down two different notes, the notes alternate (in a trill) continuously.
(The trill speed differs depending on the selected type.)
Si vous maintenez deux notes différentes enfoncées, les notes alternent en continu (dans une
trille). (La vitesse des trilles varie en fonction du type sélectionné.)
Si sigue pulsando dos notas diferentes, las notas se alternan de forma continua (como si fuera
un trino). (La velocidad de trino varía según el tipo seleccionado.)
Se você mantiver duas notas diferentes pressionadas, elas se alternarão continuamente (em
um garganteio). (A velocidade de trinado difere, dependendo do tipo selecionado.)
Wenn Sie zwei verschiedene Noten gedrückt halten, werden die Noten fortlaufend
abwechselnd gespielt (als Triller). (Die Trillergeschwindigkeit hängt vom ausgewählten Typ ab.)
Если удерживать две разные клавиши, ноты непрерывно чередуются трелью.
(Скорость эффектов Trill (Трель) зависит от выбранного типа.)
007 Trill 1/6 note
008 Trill 1/8 note
009 Trill 1/12 note
010 Trill 1/16 note
011 Trill 1/24 note
012 Trill 1/32 note
013 Tremolo 1/4 note If you keep holding down a note, the note is repeated continuously.
(The repeat speed differs depending on the selected type.)
Si vous maintenez une note enfoncée, celle-ci sera répétée en continu.
(La vitesse de répétition varie en fonction du type sélectionné.)
Si mantiene pulsada una nota, esta se repite de forma continua.
(la velocidad de repetición varía según el tipo seleccionado.)
Se você mantiver uma nota pressionada, ela se repetirá continuamente.
(A velocidade de repetição difere, dependendo do tipo selecionado.)
Wenn Sie eine Note gedrückt halten, wird die Note fortlaufend wiederholt.
(Die Wiederholungsgeschwindigkeit hängt vom ausgewählten Typ ab.)
Если удерживать нажатой клавишу, нота непрерывно повторяется.
(Скорость повторения зависит от выбранного типа.)
014 Tremolo 1/6 note
015 Tremolo 1/8 note
016 Tremolo 1/12 note
017 Tremolo 1/16 note
018 Tremolo 1/24 note
019 Tremolo 1/32 note
020 Echo 1/4 note If you play a note, echo is applied to the note played.
(The echo speed differs depending on the selected type.)
Si vous jouez une note, un écho sera appliqué à la note jouée.
(La vitesse de l'écho varie en fonction du type sélectionné.)
Si toca una nota, se le aplica eco.
(la velocidad de eco varía según el tipo seleccionado.)
Se você tocar uma nota, um efeito de eco será aplicado à nota tocada.
(A velocidade do eco difere, dependendo do tipo selecionado.)
Wenn Sie eine Note spielen, wird auf die gespielte Note die Echofunktion angewendet. (Die
Echogeschwindigkeit hängt vom ausgewählten Typ ab.)
К проигрываемой ноте применяется эффект эха.
(Скорость эффекта эха зависит от выбранного типа.)
021 Echo 1/6 note
022 Echo 1/8 note
023 Echo 1/12 note
024 Echo 1/16 note
025 Echo 1/24 note
026 Echo 1/32 note

Effect Type List / Liste des types d'effets / Lista de tipos de efectos / Lista de
tipos de efeito / Effekttypenliste / Список типов эффектов
EZ-300
96
Arpeggio Types / Types d’arpeges / Tipos de arpegios / Tipos de arpejos / Arpeggio-Typen / Типы арпеджио
Arpeggio No. Arpeggio Name
027 UpOct
028 DownOct
029 UpDwnOct
030 SynArp1
031 SynArp2
032 SynArp3
033 SynArp4
034 SyncEcho
035 PulsLine
036 StepLine
037 Random
038 Down&Up
039 SuperArp
040 AcidLine
041 TekEcho
042 VelGruv
043 Planet
044 Trance1
045 Trance2
046 Trance3
047 ChordAlt
048 SynChrd1
049 SynChrd2
050 Syncopa
051 Hybrid1
052 Hybrid2
053 Hybrid3
054 Hybrid4
055 Hybrid5
056 PfArp1
057 PfArp2
058 PfArp3
059 PfArp4
060 PfClub1
061 PfClub2
062 PfBallad
063 PfChd8th
064 EPArp
065 PfShufle
066 PfRock
067 Clavi1
068 Clavi2
069 RocknPf
070 70RockPf
071 SlowflPf
072 SoulPf
073 ChordUp
074 ChdDance
075 LatinRck
076 Salsa1
077 Salsa2
078 Reggae1
079 Reggae2
080 Reggae3
081 6/8R&B
082 Gospel
083 BalladEP
084 Strum1
085 Strum2
086 Strum3
087 Strum4
088 Pickin1
089 Pickin2
090 Funky
091 GtrChrd1
092 GtrChrd2
093 GtrChrd3
094 GtrArp
095 FngrPck1
096 FngrPck2
097 CleanGtr
098 Slowfl
099 Samba1
100 Samba2
101 Spanish1
102 Spanish2
103 Harp1
104 Harp2
105 FngrBas1
106 FngrBas2
107 FngrBas3
108 CoolFunk
109 SlapBass
110 AcidBas1
111 AcidBas2
112 FunkyBas
113 Cm b JazB1
114 Cm b JazB2
115 Cm b JazB3
116 NewR&BBs
117 HipHopBs
118 S m oo t hB s
119 DreamBas
120 TranceBs
121 LatinBas
122 Strings1
123 Strings2
124 Strings3
125 Strings4
126 StrngDwn
127 StrngUp
128 OrcheStr
129 Jupiter
130 Pizz1
131 Pizz2
132 BrasSec1
133 BrasSec2
134 BrasSec3
135 FunkBras
136 SoulReed
137 DiscoLd
138 SmoothPd
139 PercArp
140 Ethnic
141 Cresendo
142 DiscoCP
143 Perc1
144 Perc2
145 R&B
146 Funk1
147 Funk2
148 Funk3
149 Soul
150 ClscHip
151 Smooth
152 NewGospl
Arpeggio No. Arpeggio Name
153 CmbJazz1
154 CmbJazz2
155 Bebop
156 JazzHop
157 FolkRock
158 Unpluggd
159 HipHop
160 Trance
161 Dream
162 2 Step
163 ClubHs1
164 ClubHs2
165 EuroTek
166 House
167 Ibiza1
168 Ibiza2
169 Ibiza3
170 Garage
171 Samba
172 African
173 Latin
174 China
175 Indian
176 Arabic
Arpeggio No. Arpeggio Name

Effect Type List / Liste des types d'effets / Lista de tipos de efectos / Lista de
tipos de efeito / Effekttypenliste / Список типов эффектов
EZ-300 97
• When playing one of the Arpeggio Types 143 to 176, select the
corresponding Voice below as the Main Voice.
143–173: Select a Drum Kit (Voice No.242–252).
174 (China): Select “StdKit1 + Chinese Perc.” (Voice No.253).
175 (Indian): Select “Indian Kit 1” (Voice No.254) or “Indian Kit 2”
(Voice No.255).
176 (Arabic): Select “Arabic Kit” (Voice No.259).
• Lors de la reproduction d'un des types d'arpège compris entre 143 et
176, sélectionnez la sonorité correspondante ci-dessous en tant que
sonorité principale.
143–173 : sélectionnez un kit de batterie (sonorités n° 242–252).
174 (China) : sélectionnez « StdKit1 + Chinese Perc » (sonorité n°
253).
175 (Indian) : sélectionnez « Indian Kit 1 » (Sonorité n° 254) ou «
Indian Kit 2 » (Sonorité n° 255).
176 (Arabic) : sélectionnez « Arabic Kit » (Sonorité n° 259).
• Al tocar uno de los tipos de arpegio del 143 al 176, seleccione la voz
correspondiente indicada a continuación como voz principal.
143–173: Seleccione un kit de batería (voces n.º 242–252).
174 (China): seleccione “StdKit1 + Chinese Perc.” (voz n.º 253).
175 (Indian): seleccione “Indian Kit 1” (voz n.º 254) o “Indian Kit 2”
(voz n.º 255).
176 (Arabic): seleccione “Arabic Kit” (voz n.º 259).
• • Ao tocar um dos tipos de arpejo de 143 a 176, selecione a voz
correspondente abaixo como a voz principal.
143–173: selecione um conjunto de bateria (voz número 242 a 252).
174 (China): selecione "StdKit1 + Chinese Perc." (voz número 253).
175 (Indiano): selecione "Indian Kit 1" (voz número 254) ou "Indian
Kit 2" (voz número 255).
176 (Árabe): selecione "Arabic Kit" (voz número 259).
• Wenn Sie einen der Arpeggio-Typen 143 bis 176 spielen, wählen Sie
wie angegeben die entsprechende Voice als Main Voice aus.
143–173: Wählen Sie ein Drum-Kit aus (Voice Nr. 242–252).
174 (China): Wählen Sie „StdKit1 + Chinese Perc.” (Voice Nr. 253)
aus.
175 (Indian): Wählen Sie „Indian Kit 1” (Voice Nr. 254) oder „Indian
Kit 2” (Voice Nr. 255) aus.
176 (Arabic): Wählen Sie „Arabic Kit” (Voice Nr. 259) aus.
•При воспроизведении типов арпеджио в диапазоне 143–176
выберите в качестве основного тембра соответствующий тембр
ниже.
143–173: выберите набор ударных (тембр № 242–252).
174 (китайский строй): выберите StdKit1 + Chinese Perc (тембр
№ 253).
175 (индийский строй): выберите Indian Kit 1 (тембр № 254) или
Indian Kit 2 (тембр № 255).
176 (арабский строй): выберите Arabic Kit (тембр № 259).

Effect Type List / Liste des types d'effets / Lista de tipos de efectos / Lista de
tipos de efeito / Effekttypenliste / Список типов эффектов
EZ-300
98
Reverb Types / Types d'effets Reverb / Tipos de reverberación / Tipos de reverberação /
Reverb-Effekttypen / Типы реверберации
Chorus Types / Types d'effets Chorus / Tipos de coro / Tipos de coro / Chorus-Effekttypen / Типы эффекта Chorus
No. Reverb Type Description
01–04 Hall 1–4
Concert hall reverb.
Réverbération d'une salle de concert.
Reverberación de sala de conciertos.
Reverberação de Sala de concertos.
Nachhall in einem Konzertsaal.
Реверберация концертного зала.
05 Cathedral
Rich reverb simulating the acoustics of a cathedral. Good for pipe organ sounds.
Réverbération riche simulant l'acoustique d'une cathédrale. Idéal pour les sons d'orgue à tuyaux.
Reverberación rica que simula la acústica de una catedral. Es idónea para los sonidos de órgano de tubos.
Simulação de reverberação avançada da acústica de uma catedral. Boa para sons de órgão de tubo.
Satter Halleffekt, der die Akustik einer Kathedrale simuliert. Gut geeignet für Kirchenorgelklänge.
Богатая реверберация, имитирующая акустику кафедрального собора. Подходит для получения звука органа.
06–08 Room 1–3
Small room reverb.
Réverbération d'une petite salle.
Reverberación de sala pequeña.
Reverberação de Sala pequena.
Nachhall in einem kleineren Raum.
Реверберация небольшого помещения.
09–10 Stage 1–2
Reverb for solo instruments.
Réverbération pour instruments solo.
Reverberación para instrumentos solistas.
Reverberação para Instrumentos. Solistas.
Halleffekte für Soloinstrumente.
Реверберация для сольных инструментов.
11–12 Plate 1–2
Simulated steel plate reverb.
Simulation de la réverbération d'une plaque d'acier.
Reverberación de placas.
Reverberação de placa metálica simulada.
Simulation des Halls in einer Stahlplatte.
Имитатор реверберации стальной пластины.
13 Off
No effect.
Pas d'effet.
Sin efecto.
Sem efeito.
Kein Effekt.
Никакого эффекта.
No. Chorus Type Description
1–3 Chorus 1–3
Conventional chorus program with rich, warm chorusing.
Programme de choeur classique avec un effet de choeur riche et chaud.
Programa de coros convencionales con coros cálidos y complejos.
Programa de coros convencionais com coros quentes e complexos.
Herkömmlicher Chorus-Effekt mit vollem und warmem Klang.
Традиционная хоровая программа с насыщенным теплым звуком.
4–5 Flanger 1–2
This produces a rich, animated wavering effect in the sound.
Vous obtenez un effet d'ondulation riche et animé dans le son.
Así se produce en el sonido un efecto ondulación completo y animado.
Produz um animado e avançado efeito de flutuação ao som.
Hiermit wird eine volltönende und lebhafte Tonhöhenschwankung erzeugt.
Придает звуку богатый живой эффект «дрожания».
6Off
No effect.
Pas d'effet.
Sin efecto.
Sem efeito.
Kein Effekt.
Никакого эффекта.
NOTE
• Some Styles/Songs may have types that are not listed above.
• The Reverb/Chorus Type is reset when you select another Style/Song.

Effect Type List / Liste des types d'effets / Lista de tipos de efectos / Lista de
tipos de efeito / Effekttypenliste / Список типов эффектов
EZ-300 99
DSP Types / Types de DSP / Tipos de DSP / Tipos de DSP / DSP-Typen / Типы DSP
No. DSP Type Description
01 Dual Rotary Speaker Bright Slow Simulates a rotary speaker.
Simule un haut-parleur rotatif.
Simula un altavoz rotativo.
Simula um alto-falante giratório.
Simulation eines Rotary Speaker (Rotorkabinett).
Имитация вращающегося динамика.
02 Dual Rotary Speaker Bright Fast
03 Rotary Speaker Slow
04 Rotary Speaker Fast
05 Small Stereo Distortion
Stereo distortion for guitar. Setting for distortion sound.
Distorsion stéréo pour la guitare. Réglage pour le son de distorsion.
Distorsión estéreo para guitarra. Ajuste para sonido de distorsión.
Distorção estéreo para violão. Configuração para som de distorção.
Stereo-Verzerrung für Gitarre. Einstellung für verzerrten Sound.
Стереоэффект искажения для гитары. Настройки для эффекта искажения
звука.
06 Small Stereo Overdrive
Stereo distortion for guitar. Setting for overdrive sound.
Distorsion stéréo pour la guitare. Réglage pour le son de surmodulation.
Distorsión estéreo para guitarra. Ajuste para sonido de saturación.
Distorção estéreo para violão. Configuração para som de sobremarcha.
Stereo-Verzerrung für Gitarre. Einstellung für Overdrive-Sound.
Стереоэффект искажения для гитары. Настройки для овердрайва.
07 Small Stereo Vintage Amp
Stereo distortion for guitar. Setting for vintage sound.
Distorsion stéréo pour la guitare. Réglage pour le son vintage.
Distorsión estéreo para guitarra. Ajuste para sonido clásico.
Distorção estéreo para violão. Configuração para som vintage.
Stereo-Verzerrung für Gitarre. Einstellung für historischen Sound.
Стереоэффект искажения для гитары. Настройки для звука старинных
инструментов.
08 British Combo Classic
British combo amp simulator. Setting for classic sound.
Simulateur d'amplificateur combiné britannique. Réglage pour le son classique.
Simulador de amplificador combo británico. Ajuste para sonido clásico.
Simulador britânico de amplificador combinado. Configuração para som clássico.
Simulation eines britischen Combo-Amps. Einstellung für klassischen Sound.
Симулятор английского комбинированного усилителя. Настройки для
классического звука.
09 British Combo Top Boost
British combo amp simulator. Setting for "TOP BOOST" sound.
Simulateur d'amplificateur combiné britannique. Réglage pour le son « TOP
BOOST ».
Simulador de amplificador combo británico. Ajuste para sonido "TOP BOOST".
Simulador britânico de amplificador combinado. Configuração para o som "TOP
BOOST".
Simulation eines britischen Combo-Amps. Einstellung für „TOP BOOST“-Sound
(Höhenanhebung).
Симулятор английского комбинированного усилителя. Настройки для звука
TOP BOOST (Максимальное усиление).
10 British Combo Heavy
British combo amp simulator. Setting for heavy sound.
Simulateur d'amplificateur combiné britannique. Réglage pour le son du heavy.
Simulador de amplificador combo británico. Ajuste para sonido intenso.
Simulador britânico de amplificador combinado. Configuração para som pesado.
Simulation eines britischen Combo-Amps. Einstellung für Heavy-Sound.
Симулятор английского комбинированного усилителя. Настройки для
тяжелого звука.
11 British Legend Blues
British stack amp simulator. Setting for blues sound.
Simulateur d'amplificateur en pile britannique. Réglage pour le son du blues.
Simulador de amplificador apilable británico. Ajuste para sonido de blues.
Simulador britânico de amplificador de conjunto. Configuração para som de blues.
Simulation eines britischen Stack-Amps. Einstellung für Blues-Sound.
Симулятор английского стекового усилителя. Настройки для блюзового
звука.

Effect Type List / Liste des types d'effets / Lista de tipos de efectos / Lista de
tipos de efeito / Effekttypenliste / Список типов эффектов
EZ-300
100
12 British Legend Heavy
British stack amp simulator. Setting for heavy sound.
Simulateur d'amplificateur en pile britannique. Réglage pour le son du heavy.
Simulador de amplificador apilable británico. Ajuste para sonido intenso.
Simulador britânico de amplificador de conjunto. Configuração para som pesado.
Simulation eines britischen Stack-Amps. Einstellung für Heavy-Sound.
Симулятор английского стекового усилителя. Настройки для тяжелого звука.
13 British Legend Clean
British stack amp simulator. Setting for clean sound.
Simulateur d'amplificateur en pile britannique. Réglage pour le son pur.
Simulador de amplificador apilable británico. Ajuste para sonido limpio.
Simulador britânico de amplificador de conjunto. Configuração para som limpo.
Simulation eines britischen Stack-Amps. Einstellung für Clean-Sound.
Симулятор английского стекового усилителя. Настройки для чистого звука.
14 Stereo Amp Sim Crunch Stereo amp simulator.
Simulateur d'amplificateur stéréo.
Simulador de amplificador estéreo.
Simulador de amplificador estéreo.
Stereo-Amp-Simulation.
Имитатор стереоусилителя.
15 Stereo Amp Sim Blues
16 Chorus 1 Conventional chorus program with rich, warm chorusing.
Programme de choeur classique avec un effet de choeur riche et chaud.
Programa de chorus convencional con chorus cálidos y complejos.
Programa de coro convencional com efeito de coro harmonioso e acolhedor.
Herkömmlicher Chorus-Effekt mit vollem und warmem Klang.
Традиционная программа хоруса с насыщенным теплым звучанием.
17 Chorus 3
18 Chorus 4
19 Chorus 5
20 Celeste 2
A 3-phase LFO adds modulation and spaciousness to the sound.
Un LFO triphasé ajoute de la modulation et de l'espace au son.
Un LFO de tres fases aporta modulación y amplitud al sonido.
Um LFO de três fases adiciona modulação e amplitude ao som.
Ein 3-phasiger LFO verleiht dem Klang Modulation und Räumlichkeit.
Трехфазный низкочастотный осциллятор (LFO) придает звуку модуляцию и
объемность.
21 Symphonic
Adds more stages to the modulation of Celeste.
Ajoute d'autres étapes à la modulation de Celeste.
Añade más etapas a la modulación de Celeste.
Adiciona mais estágios à modulação de Celeste.
Fügt der Modulation der Celesta mehr Stufen hinzu.
Добавление дополнительных ступеней модуляции для эффекта Celeste.
22 Flanger1
Creates a sound similar to that of a jet airplane.
Crée un son similaire à celui d'un avion à réaction.
Crea un sonido similar al de un avión a reacción.
Cria um som semelhante ao de um avião a jato.
Erzeugt einen Klang ähnlich dem eines Düsenflugzeugs.
Создание звука, напоминающего звук реактивного самолета.
23 Vintage Phaser Stereo
This simulates an analog phaser, giving a strong vintage flavor to the sound. It is
effective in stereo.
Simule un synchroniseur de phases analogique, en conférant une saveur vintage
majeure au son. Il est efficace en mode stéréo.
Simula un phaser analógico que aporta un intenso sabor vintage al sonido.
Resulta efectivo en estéreo.
Simula um phaser analógico, dando um forte toque vintage ao som. É eficaz em
estéreo.
Dies simuliert einen analogen Phaser und verleiht dem Signal einen urigen
Charakter. Er ist in stereo wirksam.
Имитация аналогового фазера, придающая звуку выраженный винтажный
оттенок. Действует в стереоформате.
24 Phaser
Cyclically modulates the phase to add modulation to the sound.
Produit une modulation cyclique de la phase pour ajouter de la modulation au son.
Modula cíclicamente la fase para aportar modulación al sonido.
Modula a fase de forma cíclica para adicionar modulação ao som.
Moduliert die Phase zyklisch, um dem Klang Modulation hinzuzufügen.
Циклическая модуляция фазы для добавления модуляции к звуку.
No. DSP Type Description

Effect Type List / Liste des types d'effets / Lista de tipos de efectos / Lista de
tipos de efeito / Effekttypenliste / Список типов эффектов
EZ-300 101
25 E-Piano Phaser
Cyclically modulates the phase to add modulation to the sound. For electric piano.
Produit une modulation cyclique de la phase pour ajouter de la modulation au son.
Pour le piano électrique.
Modula cíclicamente la fase para aportar modulación al sonido. Para piano eléctrico.
Modula a fase de forma cíclica para adicionar modulação ao som. Para piano elétrico.
Moduliert die Phase zyklisch, um dem Klang Modulation hinzuzufügen. Für E-Piano.
Циклическая модуляция фазы для добавления модуляции к звуку. Для
электрического пианино.
26 Auto Wah
Cyclically modulates the center frequency of a wah filter.Cyclically modulates the
center frequency of a wah filter.
Produit une modulation cyclique de la fréquence centrale d'un filtre wah.
Modula cíclicamente la frecuencia central de un filtro wah.
Modula de forma cíclica a frequência central de um filtro wah.
Ändert die Arbeitsfrequenz eines Wah-Filters zyklisch.
Циклическая модуляция центральной частоты фильтра вау-эффекта.
27 Auto Wah + Distortion
Distortion can be applied to the output of Auto Wah.
La distorsion peut être appliquée à la sortie de la fonction Auto Wah (Wah
automatique).
Permite aplicar distorsión a la salida de Auto Wah.
A distorção pode ser aplicada à saída do Auto Wah.
Auf den Auto Wah-Ausgang können Verzerrungen angewendet werden.
Искажение можно применить на выход автоматического вау-эффекта.
28 Clavi Touch Wah
Clavinet Touch Wah
Touch Wah de Clavinet
Clavinet Touch Wah
Toque Wah de Clavinet
Clavinet Touch Wah
Вау-эффект Touch Wah
29 Tremolo Rich Tremolo effect with both volume and pitch modulation.
Effet de trémolo riche avec modulation du volume et de la hauteur de ton.
Efecto de trémolo rico con modulación de volumen y tono.
Efeito harmonioso de tremolo com modulação de volume e altura.
Voller Tremolo-Effekt mit Modulation der Lautstärke und der Tonhöhe.
Богатый эффект тремоло с модуляцией как по громкости, так и по высоте.
30 E-Piano Tremolo
31 Guitar Tremolo
32 Ensemble Detune
Chorus effect without modulation, created by adding a slightly pitch-shifted sound.
Effet de choeur sans modulation, créé par l'ajout d'un son dont la hauteur de ton
est légèrement décalée.
Efecto de chorus sin modulación que se crea agregando un sonido con un tono
ligeramente cambiado.
Efeito de coro sem modulação, criado pela adição de um som com a afinação
ligeiramente distorcida.
Chorus-Effekt ohne Modulation, erzeugt durch Hinzufügen eines leicht
höhenverschobenen Sounds.
Эффект хоруса без модуляции, создаваемый путем добавления звука с
небольшим смещением высоты.
33 Tempo Auto Pan
Tempo-synchronized auto pan.
Balayage panoramique automatique synchronisé sur le tempo.
Efecto panorámico automático con sincronización de tempo.
Panorâmica automática sincronizada com o tempo.
Temposynchronisierter Auto-Pan-Effekt.
Автопанорама c синхронизацией по темпу.
34 Echo
Two delayed sounds (L and R), and independent feedback delays for L and R.
Deux sons retardés (G et D) et retards de feedback indépendants pour G et D.
Dos sonidos retardados (L y R) y retrasos de realimentación independientes para
L y R.
Dois sons com atraso (L e R) e atrasos de resposta independentes para L e R.
Zwei Delay-Sounds (L und R), und unabhängiges Feedback-Delay für L und R.
Два звука с задержкой (левый и правый) и задержка по левому и правому
каналу с независимой обратной связью.
No. DSP Type Description

Effect Type List / Liste des types d'effets / Lista de tipos de efectos / Lista de
tipos de efeito / Effekttypenliste / Список типов эффектов
EZ-300
102
35 Cross Delay
The feedback of the two delayed sounds is crossed.
Feedback croisé de deux sons retardés.
Cruce de la realimentación de dos sonidos retardados.
O feedback dos dois sons com atraso é cruzado.
Das Feedback der beiden verzögerten Signale wird über Kreuz geführt.
Перекрестная обратная связь для звуков с задержкой по двум каналам.
36 Compressor Medium
Compressor with medium setting.
Compresseur avec réglage moyen.
Compresor con ajuste medio.
Compressor com configuração média.
Kompressor mit mittlerer Einstellung.
Компрессор со средней настройкой.
37 3Band EQ
A mono EQ with adjustable LOW, MID, and HIGH equalization.
Égaliseur mono avec égalisation LOW, MID et HIGH réglable.
Un ecualizador mono con ecualización LOW, MID y HIGH ajustable.
Equalizador monofônico com equalização LOW, MID e HIGH ajustável.
Ein Mono-EQ mit einstellbarem LOW-, MID- und HIGH-Equalizer.
Моноэквалайзер с выравниванием по частотам LOW (Нижние),
MID (Средние) и HIGH (Верхние).
38 Harmonic Enhancer
Adds new harmonics to the input signal to make the sound stand out.
Ajoute de nouvelles harmoniques au signal d'entrée pour rehausser le son.
Aporta nuevos armónicos a la señal de entrada para que el sonido destaque.
Adiciona novos harmônicos ao sinal de entrada para fazer o som se sobressair.
Fügt dem Eingangssignal neue Harmonien hinzu, um den Klang hervorzuheben.
Добавление гармоник к входному сигналу для обеспечения ясного звука.
No. DSP Type Description
EZ-300 103
Credits and Copyrights for the preset Songs
Bad Romance
Words and Music by Stefani Germanotta and Nadir Khayat
Copyright (c) 2009 Sony/ATV Music Publishing LLC and House Of Gaga Publishing Inc.
All Rights Administered by Sony/ATV Music Publishing LLC, 424 Church Street, Suite 1200, Nashville, TN 37219
International Copyright Secured All Rights Reserved
Duele El Corazon
Words and Music by Enrique Iglesias, M. Hasibur Rahman, Francisco Saldana, Juan Luis Morera, Servando Moriche Primera Mussett,
Patrick Ingunza and Silverio Ramon Lozada Schwarck
Copyright (c) 2016 Kobalt Music Copyrights SARL, Xuanlu Music Inc., EMI Blackwood Music Inc., Blue Kraft Music Publishing,
Sony/ATV Music Publishing LLC, Yele Publishing, Sony/ATV Bailar, Warner-Tamerlane Publishing Corp., Patrick Ingunza Music,
WB Music Corp. and Azul Siete Music
All Rights for Kobalt Music Copyrights SARL and Xuanlu Music Inc. Administered Worldwide by Kobalt Music Group Ltd.
All Rights for EMI Blackwood Music Inc., Blue Kraft Music Publishing, Sony/ATV Music
Publishing LLC, Yele Publishing and Sony/ATV Bailar Administered by Sony/ATV Music
Publishing LLC, 424 Church Street, Suite 1200, Nashville, TN 37219
All Rights for Patrick Ingunza Music Administered by Warner-Tamerlane Publishing Corp.
All Rights for Azul Siete Music Administered by WB Music Corp.
All Rights Reserved Used by Permission
Happy
from DESPICABLE ME 2
Words and Music by Pharrell Williams
Copyright (c) 2013 EMI April Music Inc., More Water From Nazareth and Universal Pictures Global Music
All Rights on behalf of EMI April Music Inc. and More Water From Nazareth Administered by Sony/ATV Music Publishing LLC, 424
Church Street, Suite 1200, Nashville, TN 37219
All Rights on behalf of Universal Pictures Global Music Controlled and Administered by Universal Music Works
International Copyright Secured All Rights Reserved
It's My Life
Words and Music by Jon Bon Jovi, Martin Sandberg and Richie Sambora
Copyright (c) 2000 Universal Music Publishing International Ltd., Bon Jovi Publishing, GV-MXM, Sony/ATV Music Publishing LLC
and Aggressive Music
All Rights for Universal Music Publishing International Ltd. and Bon Jovi Publishing Administered by Universal Music Works
All Rights for GV-MXM Administered Worldwide by Kobalt Songs Music Publishing
All Rights for Sony/ATV Music Publishing LLC and Aggressive Music Administered by Sony/ATV Music Publishing LLC, 424 Church
Street, Suite 1200, Nashville, TN 37219
All Rights Reserved Used by Permission
Perfect
Words and Music by Ed Sheeran
Copyright (c) 2017 Sony/ATV Music Publishing (UK) Limited
All Rights Administered by Sony/ATV Music Publishing LLC, 424 Church Street, Suite 1200, Nashville, TN 37219
International Copyright Secured All Rights Reserved
Shape Of You
Words and Music by Ed Sheeran, Kevin Briggs, Kandi Burruss, Tameka Cottle, Steve Mac and Johnny McDaid
Copyright (c) 2017 Sony/ATV Music Publishing (UK) Limited, EMI April Music Inc., Air Control Music, Kandacy Music, Tiny Tam
Music, Shek'em Down Music, Pepper Drive Music, Tony Mercedes Music, Rokstone Music and Spirit B-Unique Polar Patrol
All Rights on behalf of Sony/ATV Music Publishing (UK) Limited, EMI April Music Inc., Air Control Music, Kandacy Music and Tiny
Tam Music Administered by Sony/ATV Music Publishing LLC, 424 Church Street, Suite 1200, Nashville, TN 37219
All Rights on behalf of Shek'em Down Music Administered by Songs Of Windswept Pacific and Hitco Music
All Rights on behalf of Songs Of Windswept Pacific and Hitco Music Administered by BMG Rights Management (US) LLC
All Rights on behalf of Pepper Drive Music Administered by Warner-Tamerlane Publishing Corp.
All Rights on behalf of Tony Mercedes Music Administered by WB Music Corp.
All Rights on behalf of Rokstone Music in the United States and Canada Administered by Universal - PolyGram International Publish-
ing, Inc.
All Rights on behalf of Spirit B-Unique Polar Patrol Controlled and Administered by Spirit B-Unique Polar Patrol Songs
International Copyright Secured All Rights Reserved
- contains samples of "No Scrubs" by Kevin Briggs, Kandi Burruss and Tameka Cottle (c) 1999 EMI April Music Inc., Air Control
Music, Kandacy Music, Tiny Tam Music, Shek'em Down Music, Pepper Drive Music and Tony Mercedes Music
EZ-300
104
Something Just Like This
Words and Music by Andrew Taggart, Chris Martin, Guy Berryman, Jonny Buckland and Will Champion
Copyright (c) 2017 Sony/ATV Music Publishing LLC, EMI April Music Inc., Nice Hair Publishing and Universal Music Publishing
MGB Ltd.
All Rights on behalf of Sony/ATV Music Publishing LLC, EMI April Music Inc. and Nice Hair Publishing Administered by Sony/ATV
Music Publishing LLC, 424 Church Street, Suite 1200, Nashville, TN 37219
All Rights on behalf of Universal Music Publishing MGB Ltd. Administered in the United States and Canada by Universal Music -
MGB Songs
International Copyright Secured All Rights Reserved
Titanium
Words and Music by David Guetta, Sia Furler, Giorgio Tuinfort and Nick Van De Wall
Copyright (c) 2011 What A Publishing Ltd., KMR Music Royalties II SCSp, EMI Music Publishing Ltd., Sony/ATV Music Publishing
LLC and Afrojack Publishing
All Rights for What A Publishing Ltd. and KMR Music Royalties II SCSp Administered Worldwide by Kobalt Songs Music Publishing
All Rights for EMI Music Publishing Ltd. and Sony/ATV Music Publishing LLC Administered by Sony/ATV Music Publishing LLC,
424 Church Street, Suite 1200, Nashville, TN 37219
All Rights for Afrojack Publishing Administered by BMG Rights Management (US) LLC
All Rights Reserved Used by Permission
Treasure
Words and Music by Bruno Mars, Ari Levine, Philip Lawrence, Fredrick Brown, Thibaut Berland and Christopher Acito
(c) 2012 BMG GOLD SONGS, MARS FORCE MUSIC, UNIVERSAL MUSIC CORP., TOY PLANE MUSIC, NORTHSIDE INDE-
PENDENT MUSIC PUBLISHING LLC, WB MUSIC CORP., ROC NATION MUSIC, MUSIC FAMAMANEM and SONGS
MUSIC PUBLISHING, LLC o/b/o BECAUSE EDITIONS LTD.
All Rights for BMG GOLD SONGS and MARS FORCE MUSIC Administered by BMG RIGHTS MANAGEMENT (US) LLC
All Rights for TOY PLANE MUSIC Controlled and Administered by UNIVERSAL MUSIC CORP.
All Rights for ROC NATION MUSIC and MUSIC FAMAMANEM Administered by WB MUSIC CORP.
All Rights Reserved Used by Permission
Viva La Vida
Words and Music by Guy Berryman, Jon Buckland, Will Champion and Chris Martin
Copyright (c) 2008 by Universal Music Publishing MGB Ltd.
All Rights in the United States and Canada Administered by Universal Music - MGB Songs
International Copyright Secured All Rights Reserved

LIMITED 1-YEAR WARRANTY ON
PORTABLE KEYBOARDS
(NP, PSRE, PSREW, PSRF, PSRI, PSS, SHS, EZ, DGX230, DGX530,
YPG AND YPT SERIES)
Thank you for selecting a Yamaha product. Yamaha products are designed and manufactured to provide a high level of defect-free
performance. Yamaha Corporation of America (“Yamaha”) is proud of the experience and craftsmanship that goes into each and every
Yamaha product. Yamaha sells its products through a network of reputable, specially authorized dealers and is pleased to offer you, the
Original Owner, the following Limited Warranty, which applies only to products that have been (1) directly purchased from Yamaha’s
authorized dealers in the fifty states of the USA and District of Columbia (the “Warranted Area”) and (2) used exclusively in the Warranted
Area. Yamaha suggests that you read the Limited Warranty thoroughly and invites you to contact your authorized Yamaha dealer or
Yamaha Customer Service if you have any questions.
Coverage: Yamaha will, at its option, repair or replace the product covered by this warranty if it becomes defective, malfunctions or
otherwise fails to conform with this warranty under normal use and service during the term of this warranty, without charge for labor or
materials. Repairs may be performed using new or refurbished parts that meet or exceed Yamaha specifications for new parts. If Yamaha
elects to replace the product, the replacement may be a reconditioned unit. You will be responsible for any installation or removal charges
and for any initial shipping charges if the product(s) must be shipped for warranty service. However, Yamaha will pay the return shipping
charges to any destination within the USA if the repairs are covered by the warranty. This warranty does not cover (a) damage,
deterioration or malfunction resulting from accident, negligence, misuse, abuse, improper installation or operation or failure to follow
instructions according to the Owner’s Manual for this product; any shipment of the product (claims must be presented to the carrier); repair
or attempted repair by anyone other than Yamaha or an authorized Yamaha Service Center; (b) any unit which has been altered or on
which the serial number has been defaced, modified or removed; (c) normal wear and any periodic maintenance; (d) deterioration due to
perspiration, corrosive atmosphere or other external causes such as extremes in temperature or humidity; (e) damages attributable to
power line surge or related electrical abnormalities, lightning damage or acts of God; or (f) RFI/EMI (Interference/noise) caused by
improper grounding or the improper use of either certified or uncertified equipment, if applicable. Any evidence of alteration, erasing or
forgery of proof-of-purchase documents will cause this warranty to be void. This warranty covers only the Original Owner and is not
transferable.
In Order to Obtain Warranty Service: Warranty service will only be provided for defective products within the Warranted Area.
Contact your local authorized Yamaha dealer who will advise you of the procedures to be followed. If this is not successful, contact
Yamaha at the address, telephone number or website shown below. Yamaha may request that you send the defective product to a local
authorized Yamaha Servicer or authorize return of the defective product to Yamaha for repair. If you are uncertain as to whether a dealer
has been authorized by Yamaha, please contact Yamaha’s Service Department at the number shown below, or check Yamaha’s website at
www.Yamaha.com. Product(s) shipped for service should be packed securely and must be accompanied by a detailed explanation of the
problem(s) requiring service, together with the original or a machine reproduction of the bill of sale or other dated, proof-of-purchase
document describing the product, as evidence of warranty coverage. Should any product submitted for warranty service be found
ineligible therefore, an estimate of repair cost will be furnished and the repair will be accomplished only if requested by you and upon
receipt of payment or acceptable arrangement for payment.
Limitation of Implied Warranties and Exclusion of Damages: ANY IMPLIED WARRANTIES, INCLUDING
WARRANTIES OF MERCHANTABILITY AND FITNESS FOR A PARTICULAR PURPOSE SHALL BE LIMITED IN DURATION TO THE
APPLICABLE PERIOD OF TIME SET FORTH ABOVE. YAMAHA SHALL NOT BE RESPONSIBLE FOR INCIDENTAL OR
CONSEQUENTIAL DAMAGES OR FOR DAMAGES BASED UPON INCONVENIENCE, LOSS OF USE, DAMAGE TO ANY OTHER
EQUIPMENT OR OTHER ITEMS AT THE SITE OF USE OR INTERRUPTION OF PERFORMANCES OR ANY CONSEQUENCES.
YAMAHA’S LIABILITY FOR ANY DEFECTIVE PRODUCT IS LIMITED TO REPAIR OR REPLACEMENT OF THE PRODUCT, AT
YAMAHA’S OPTION. SOME STATES DO NOT ALLOW LIMITATIONS ON HOW LONG AN IMPLIED WARRANTY LASTS OR THE
EXCLUSION OR LIMITATION OF INCIDENTAL OR CONSEQUENTIAL DAMAGES, SO THE ABOVE LIMITATION OR EXCLUSION MAY
NOT APPLY TO YOU. This Warranty gives you specific legal rights, and you may also have other rights which vary from state to state. This
is the only express warranty applicable to the product specified herein; Yamaha neither assumes nor authorizes anyone to assume for it
any other express warranty.
If you have any questions about service received or if you need assistance in locating an authorized Yamaha Servicer, please contact:
CUSTOMER SERVICE
Yamaha Corporation of America
6600 Orangethorpe Avenue, Buena Park, California 90620-1373
Telephone: 800-854-1569
www.yamaha.com
Do not return any product to the above address without a written Return Authorization issued by YAMAHA.
© 2020 Yamaha Corporation of America.


CANADA
Yamaha Canada Music Ltd.
135 Milner Avenue, Toronto, Ontario M1S 3R1,
Canada
Tel: +1-416-298-1311
U.S.A.
Yamaha Corporation of America
6600 Orangethorpe Avenue, Buena Park, CA 90620,
U.S.A.
Tel: +1-714-522-9011
MEXICO
Yamaha de México, S.A. de C.V.
Av. Insurgentes Sur 1647 Piso 9, Col. San José
Insurgentes, Delegación Benito Juárez, México,
D.F., C.P. 03900, México
Tel: +52-55-5804-0600
BRAZIL
Yamaha Musical do Brasil Ltda.
Praça Professor José Lannes, 40, Cjs 21 e 22, Brooklin
Paulista Novo CEP 04571-100 – São Paulo – SP,
Brazil
Tel: +55-11-3704-1377
ARGENTINA
Yamaha Music Latin America, S.A.,
Sucursal Argentina
Olga Cossettini 1553, Piso 4 Norte,
Madero Este-C1107CEK,
Buenos Aires, Argentina
Tel: +54-11-4119-7000
PANAMA AND OTHER LATIN
AMERICAN REGIONS/
CARIBBEAN REGIONS
Yamaha Music Latin America, S.A.
Edificio Torre Davivienda, Piso: 20
Avenida Balboa, Marbella, Corregimiento de Bella
Vista, Ciudad de Panamá, Rep. de Panamá
Tel: +507-269-5311
THE UNITED KINGDOM/IRELAND
Yamaha Music Europe GmbH (UK)
Sherbourne Drive, Tilbrook, Milton Keynes,
MK7 8BL, U.K.
Tel: +44-1908-366700
GERMANY
Yamaha Music Europe GmbH
Siemensstrasse 22-34, 25462 Rellingen, Germany
Tel: +49-4101-303-0
SWITZERLAND/LIECHTENSTEIN
Yamaha Music Europe GmbH, Branch
Switzerland in Thalwil
Seestrasse 18a, 8800 Thalwil, Switzerland
Tel: +41-44-3878080
AUSTRIA/CROATIA/
CZECH REPUBLIC
/
HUNGARY/ROMANIA/SLOVAKIA/
SLOVENIA
Yamaha Music Europe GmbH, Branch Austria
Schleiergasse 20, 1100 Wien, Austria
Tel: +43-1-60203900
POLAND
Yamaha Music Europe
Sp.z o.o. Oddział w Polsce
ul. Wielicka 52, 02-657 Warszawa, Poland
Tel: +48-22-880-08-88
BULGARIA
Dinacord Bulgaria LTD.
Bul.Iskarsko Schose 7 Targowski Zentar Ewropa
1528 Sofia, Bulgaria
Tel: +359-2-978-20-25
MALTA
Olimpus Music Ltd.
Valletta Road, Mosta MST9010, Malta
Tel: +356-2133-2093
NETHERLANDS/BELGIUM/
LUXEMBOURG
Yamaha Music Europe, Branch Benelux
Clarissenhof 5b, 4133 AB Vianen, The Netherlands
Tel: +31-347-358040
FRANCE
Yamaha Music Europe
7 rue Ambroise Croizat, Zone d'activités de Pariest,
77183 Croissy-Beaubourg, France
Tel: +33-1-6461-4000
ITALY
Yamaha Music Europe GmbH, Branch Italy
Via Tinelli N.67/69 20855 Gerno di Lesmo (MB),
Italy
Tel: +39-039-9065-1
SPAIN/PORTUGAL
Yamaha Music Europe GmbH Ibérica, Sucursal
en España
Ctra. de la Coruña km. 17,200, 28231
Las Rozas de Madrid, Spain
Tel: +34-91-639-88-88
GREECE
Philippos Nakas S.A. The Music House
19th klm. Leof. Lavriou 190 02 Peania – Attiki,
Greece
Tel: +30-210-6686260
SWEDEN
Yamaha Music Europe GmbH Germany filial
Scandinavia
JA Wettergrensgata 1, 400 43 Göteborg, Sweden
Tel: +46-31-89-34-00
DENMARK
Yamaha Music Denmark,
Fillial of Yamaha Music Europe GmbH, Tyskland
Generatorvej 8C, ST. TH., 2860 Søborg, Denmark
Tel: +45-44-92-49-00
FINLAND
F-Musiikki Oy
Antaksentie 4
FI-01510 Vantaa, Finland
Tel: +358 (0)96185111
NORWAY
Yamaha Music Europe GmbH Germany -
Norwegian Branch
Grini Næringspark 1, 1332 Østerås, Norway
Tel: +47-6716-7800
ICELAND
Hljodfaerahusid Ehf.
Sidumula 20
IS-108 Reykjavik, Iceland
Tel: +354-525-5050
CYPRUS
Nakas Music Cyprus Ltd.
Nikis Ave 2k
1086 Nicosia
Tel: + 357-22-511080
Major Music Center
21 Ali Riza Ave. Ortakoy
P.O.Box 475 Lefkoşa, Cyprus
Tel: (392) 227 9213
RUSSIA
Yamaha Music (Russia) LLC.
Room 37, entrance 7, bld. 7, Kievskaya street,
Moscow, 121059, Russia
Tel: +7-495-626-5005
OTHER EUROPEAN REGIONS
Yamaha Music Europe GmbH
Siemensstrasse 22-34, 25462 Rellingen, Germany
Tel: +49-4101-303-0
Yamaha Music Gulf FZE
JAFZA-16, Office 512, P.O.Box 17328,
Jebel Ali FZE, Dubai, UAE
Tel: +971-4-801-1500
TURKEY
Yamaha Music Europe GmbH
Merkezi Almanya Türkiye İstanbul Şubesi
Mor Sumbul Sokak Varyap Meridian Business
1.Blok No:1 113-114-115
Bati Atasehir Istanbul, Turkey
Tel: +90-216-275-7960
ISRAEL
RBX International Co., Ltd.
P.O Box 10245, Petach-Tikva, 49002
Tel: (972) 3-925-6900
OTHER REGIONS
Yamaha Music Gulf FZE
JAFZA-16, Office 512, P.O.Box 17328,
Jebel Ali FZE, Dubai, UAE
Tel: +971-4-801-1500
THE PEOPLE’S REPUBLIC OF CHINA
Yamaha Music & Electronics (China) Co., Ltd.
2F, Yunhedasha, 1818 Xinzha-lu, Jingan-qu,
Shanghai, China
Tel: +86-400-051-7700
HONG KONG
Tom Lee Music Co., Ltd.
11/F., Silvercord Tower 1, 30 Canton Road,
Tsimshatsui, Kowloon, Hong Kong
Tel: +852-2737-7688
INDIA
Yamaha Music India Private Limited
P-401, JMD Megapolis, Sector-48, Sohna Road,
Gurugram-122018, Haryana, India
Tel: +91-124-485-3300
INDONESIA
PT. Yamaha Musik Indonesia (Distributor)
Yamaha Music Center Bldg. Jalan Jend. Gatot
Subroto Kav. 4, Jakarta 12930, Indonesia
Tel: +62-21-520-2577
KOREA
Yamaha Music Korea Ltd.
11F, Prudential Tower, 298, Gangnam-daero,
Gangnam-gu, Seoul, 06253, Korea
Tel: +82-2-3467-3300
MALAYSIA
Yamaha Music (Malaysia) Sdn. Bhd.
No.8, Jalan Perbandaran, Kelana Jaya, 47301
Petaling Jaya, Selangor, Malaysia
Tel: +60-3-78030900
SINGAPORE
Yamaha Music (Asia) Private Limited
Block 202 Hougang Street 21, #02-00,
Singapore 530202, Singapore
Tel: +65-6740-9200
TAIWAN
Yamaha Music & Electronics Taiwan Co., Ltd.
2F., No.1, Yuandong Rd., Banqiao Dist.,
New Taipei City 22063, Taiwan (R.O.C.)
Tel: +886-2-7741-8888
THAILAND
Siam Music Yamaha Co., Ltd.
3, 4, 15, 16th Fl., Siam Motors Building,
891/1 Rama 1 Road, Wangmai,
Pathumwan, Bangkok 10330, Thailand
Tel: +66-2215-2622
VIETNAM
Yamaha Music Vietnam Company Limited
15th Floor, Nam A Bank Tower, 201-203 Cach
Mang Thang Tam St., Ward 4, Dist.3,
Ho Chi Minh City, Vietnam
Tel: +84-28-3818-1122
OTHER ASIAN REGIONS
https://asia-latinamerica-mea.yamaha.com/
index.html
AUSTRALIA
Yamaha Music Australia Pty. Ltd.
Level 1, 80 Market Street, South Melbourne,
VIC 3205 Australia
Tel: +61-3-9693-5111
NEW ZEALAND
Music Works LTD
P.O.BOX 6246 Wellesley, Auckland 4680,
New Zealand
Tel: +64-9-634-0099
REGIONS AND TRUST
TERRITORIES IN PACIFIC OCEAN
https://asia-latinamerica-mea.yamaha.com/
index.html
NORTH AMERICA
CENTRAL & SOUTH AMERICA
EUROPE
AFRICA
MIDDLE EAST
ASIA
OCEANIA
DMI28Head Office/Manufacturer: Yamaha Corporation 10-1, Nakazawa-cho, Naka-ku, Hamamatsu, 430-8650, Japan
(For Europe) Importer: Yamaha Music Europe GmbH Siemensstrasse 22-34, 25462 Rellingen, Germany
For details of products, please contact your nearest Yamaha
representative or the authorized distributor listed below.
Pour plus de détails sur les produits, veuillez-vous adresser à Yamaha ou
au distributeur le plus proche de vous figurant dans la liste suivante.
Para detalles sobre productos, contacte su tienda Yamaha más cercana o
el distribuidor autorizado que se lista debajo.
Para obter detalhes de produtos, entre em contato com o representante mais
próximo da Yamaha ou com o distribuidor autorizado relacionado a seguir.
Die Einzelheiten zu Produkten sind bei Ihrer unten aufgeführten
Niederlassung und bei Yamaha Vertragshändlern in den jeweiligen
Bestimmungsländern erhältlich.
Подробные сведения об инструменте можно получить у местного
представителя корпорации Ya m aha или уполномоченного
дистрибьютора, указанного в следующем списке.

Yamaha Global Site
https://www.yamaha.com/
Yamaha Downloads
https://download.yamaha.com/
Published 09/2020 POTY*.*-**A0
Manual Development Group
© 2020 Yamaha Corporation
VDH6210