Yamaha MG32/14FX_MG24/14FX_F MG32/14FX MG24/14FX Owner's Manual Mg32 14fxf
User Manual: Yamaha MG32/14FX MG24/14FX Owner's Manual
Open the PDF directly: View PDF
.
Page Count: 29

MIXING CONSOLE
Mode d’emploi
MG32/14 FX
MG24/14 FX
F

Please read carefully before connecting a lamp to the LAMP Jack. (page 18)
• Do not use a lamp that grounds Pin 2 or Pin 3 to the shell (body). Use of the wrong lamp type may result in damage
to the mixer. Recommended lamps: Littlite’s X-HI series of gooseneck lamps.
• Do not inadvertently connect a talkback microphone to the LAMP jack. A microphone may sustain damage if con-
nected to this jack.
Supported lamps: 12V (AC or DC), max. 5W.
Supplies 12V to Pins 2 and 3. Pin 1 is not connected.
Bitte lesen Sie diesen Abschnitt sorgfältig, bevor Sie die Leuchte an der Buchse LAMP anschließen. (Seite 18)
• Verwenden Sie keine Leuchte, die Pin 2 oder Pin 3 mit der Masse verbindet (Chassis). Einsatz der falschen Leuchte
kann Schäden am Mischpult verursachen. Empfohlene Leuchten: Schwanenhalsleuchten der Reihe X-HI von Littlite.
• Schließen Sie nicht versehentlich ein Talkback-Mikrofon an der Buchse LAMP an. Ein an dieser Buchse angeschlosse-
nes Mikrofon könnte beschädigt werden.
Unterstützte Leuchten: 12 V (Gleich- oder Wechselstrom), max. 5 W.
Liefert 12 V an Pins 2 und 3. Pin 1 ist nicht verbunden.
Prière de lire attentivement avant de brancher une lampe dans la Prise jack LAMP. (page 18)
• N’utilisez pas de lampe mettant à la masse les broches 2 ou 3 sur le boîtier. L’utilisation d’un type de lampe incorrect
peut endommager la console. Lampes recommandées : lampes en col de cygne Littlite, série X-HI.
• Ne branchez pas par inadvertance un microphone talkback dans la prise jack LAMP.
Tout microphone branché dans cette prise risque d’être endommagé.
Lampes prises en charge : 12 V (c.a. ou c.c.), puissance max. de 5 W.
Fournit une tension de 12 V aux broches 2 et 3. La broche 1 n’est pas connectée.
Important Notice – connecting a lamp –
Wichtiger Hinweis – eine Leuchte anschließen –
Remarque importante – Branchement d’une lampe –
Wrong lamp type
12
3
Correct lamp type
12
3
Shell
12
3
E
NOTE
Falscher Leuchtentyp
12
3
Richtiger Leuchtentyp
12
3
Masse
12
3
HINWEIS
G
Type de lampe incorrect
12
3
Type de lampe correct
12
3
Boîtier
12
3
REMARQUE
F

MG32/14FX, MG24/14FX
2
The above warning is located on the rear
of the unit
• Explanation of Graphical Symbols
The lightning flash with arrowhead symbol
within an equilateral triangle is intended to
alert the user to the presence of uninsulated
“dangerous voltage” within the product’s
enclosure that may be of sufficient magnitude
to constitute a risk of electric shock to persons.
The exclamation point within an equilateral
triangle is intended to alert the user to the pres-
ence of important operating and maintenance
(servicing) instructions in the literature
accompanying the product.
IMPORTANT SAFETY INSTRUCTIONS
CAUTION: TO REDUCE THE RISK OF
ELECTRIC SHOCK, DO NOT REMOVE
COVER (OR BACK). NO USER-SERVICEABLE
PARTS INSIDE. REFER SERVICING TO
QUALIFIED SERVICE PERSONNEL.
CAUTION
RISK OF ELECTRIC SHOCK
DO NOT OPEN
1 Read these instructions.
2 Keep these instructions.
3 Heed all warnings.
4 Follow all instructions.
5 Do not use this apparatus near water.
6 Clean only with dry cloth.
7 Do not block any ventilation openings. Install in
accordance with the manufacturer’s instruc-
tions.
8 Do not install near any heat sources such as
radiators, heat registers, stoves, or other appa-
ratus (including amplifiers) that produce heat.
9 Do not defeat the safety purpose of the polar-
ized or grounding-type plug. A polarized plug
has two blades with one wider than the other. A
grounding type plug has two blades and a third
grounding prong. The wide blade or the third
prong are provided for your safety. If the pro-
vided plug does not fit into your outlet, consult
an electrician for replacement of the obsolete
outlet.
10 Protect the power cord from being walked on or
pinched particularly at plugs, convenience
receptacles, and the point where they exit from
the apparatus.
11 Only use attachments/accessories specified by
the manufacturer.
12 Use only with the cart, stand,
tripod, bracket, or table spec-
ified by the manufacturer, or
sold with the apparatus.
When a cart is used, use cau-
tion when moving the cart/
apparatus combination to
avoid injury from tip-over.
13 Unplug this apparatus during lightning storms
or when unused for long periods of time.
14 Refer all servicing to qualified service person-
nel. Servicing is required when the apparatus
has been damaged in any way, such as power-
supply cord or plug is damaged, liquid has been
spilled or objects have fallen into the apparatus,
the apparatus has been exposed to rain or mois-
ture, does not operate normally, or has been
dropped.
WARNING
TO REDUCE THE RISK OF FIRE OR ELECTRIC SHOCK,
DO NOT EXPOSE THIS APPARATUS TO RAIN OR MOISTURE.

MG32/14FX, MG24/14FX
3
PRECAUTIONS D’USAGE
PRIERE DE LIRE ATTENTIVEMENT AVANT DE PROCEDER A TOUTE
MANIPULATION
* Ranger soigneusement ce manuel pour pouvoir le consulter par la suite.
AVERTISSEMENT
Toujours observer les précautions élémentaires énumérées ci-après pour éviter de graves blessures, voire la mort, causées
par l’électrocution, les courts-circuits, dégâts, incendie et autres accidents. La liste des précautions décrites ci-dessous
n’est pas exhaustive :
• Utiliser seulement la tension requise pour l’appareil. Celle-ci
est imprimée sur la plaque du constructeur de l’appareil.
• Utiliser uniquement le cordon d’alimentation fourni.
• Ne pas laisser le cordon d’alimentation à proximité de sources
de chaleur, telles que des radiateurs ou des appareils chauf-
fants. Eviter de le tordre de manière excessive ou de l’endom-
mager de manière générale, d’y déposer des objets lourds ou
de le placer à un endroit où quiconque pourrait marcher des-
sus, y trébucher ou enrouler d’autres câbles autour.
• Ne pas ouvrir l’appareil, ni tenter d’en démonter les éléments
internes ou de les modifier de quelque façon que ce soit.
Aucun des éléments internes de l’appareil ne prévoit l’inter-
vention de l’utilisateur. Si l’appareil présente des signes de
dysfonctionnement, le mettre immédiatement hors tension et
le faire contrôler par un technicien Yamaha qualifié.
• Eviter de laisser l’appareil sous la pluie, de l’utiliser près de
l’eau ou en cas d’humidité. Ne pas y déposer de récipients
contenant des liquides risquant de s’épancher dans ses ouver-
tures.
• Ne jamais toucher une prise électrique avec les mains
mouillées.
• Si le cordon d’alimentation s’effiloche ou est endommagé, ou
en cas de brusque perte de son en cours d’interprétation ou
encore d’une odeur insolite (de la fumée par exemple), couper
immédiatement l’alimentation, retirer la fiche de la prise et faire
contrôler l’appareil par un technicien Yamaha qualifié.
• Si l’appareil tombe ou est endommagé, couper immédiate-
ment l’alimentation, retirer la fiche électrique de la prise et faire
contrôler l’appareil par un technicien Yamaha qualifié.
ATTENTION
Toujours respecter les précautions élémentaires décrites ci-dessous pour éviter des blessures corporelles à soi-même ou à
son entourage, ou d’endommager l’appareil ou d’autre matériel. La liste des précautions décrites ci-dessous n’est pas
exhaustive :
• Retirer la fiche électrique de la prise lorsque l’appareil n’est
pas utilisé pendant un certain temps ou lors d’orages.
• Toujours saisir la fiche elle-même et non le cordon lorsque
vous la retirez de l’appareil ou d’une prise. Si vous tirez sur le
cordon, vous risquez de l’endommager.
• Le transport ou le déplacement de l’appareil nécessite deux
personnes minimum.
• Débrancher tous les câbles avant de déplacer l’appareil.
• Eviter de régler les commandes de l’égaliseur et les curseurs
sur le niveau maximum. En fonction de l’état des appareils
connectés, un tel réglage peut provoquer une rétroaction
acoustique et endommager les haut-parleurs.
• Ne pas placer l’appareil dans une pièce trop poussiéreuse ou
soumise à de fortes vibrations, ou ne pas l’exposer à des tem-
pératures extrêmement élevées ou basses (exposition directe
aux rayons du soleil, près d’un chauffage ou dans une voiture
à midi) afin d’éviter une déformation du panneau ou des
dégâts au niveau des éléments internes.
• Ne pas mettre l’appareil dans une position instable qui risque-
rait de le faire tomber.
• Ne jamais boucher les trous d’aération lors de l’utilisation de
l’appareil. Les trous d’aérations se trouvent sur la face supé-
rieure, inférieure, avant et arrière de cet appareil, ainsi que sur
les côtés. Ils ne doivent pas être bouchés, sinon l’appareil ris-
que de surchauffer.
Pour garantir une ventilation adéquate, ne jamais utiliser cet
appareil…
- A l’envers ou sur le côté
- Dans une pièce mal aérée (dans un placard, une
bibliothèque, etc.)
- Sans avoir déplié au préalable ses pieds en caoutchouc
- Sur un revêtement épais ou autre surface de ce type
- Alors qu’il se trouve dans une housse de transport sans
aération
Le non-respect des précautions ci-dessus peut provoquer une
surchauffe de l’appareil et ainsi endommager le matériel et
déclencher un incendie.
• Ne pas utiliser l’appareil à proximité d’une télévision, d’une
radio, d’un équipement stéréo, d’un téléphone portable ou
d’autres appareils électriques. Sinon, l’appareil, la télévision
ou la radio peut produire des bruits.
• Avant de raccorder la console à d’autres appareils, mettre ces
derniers hors tension. Avant de mettre sous/hors tension tous
les appareils, régler tous les niveaux de volume au minimum.
• Veillez à ne pas introduire vos doigts ou votre main dans les
fentes ou ouvertures de l’appareil (trous d’aération, etc.).
• Eviter d’insérer ou de faire tomber des objets étrangers
(papier, plastique, métal, etc.) dans les fentes ou les ouvertu-
res de l’appareil (trous d’aération, etc.). Si c’est le cas, metttre
immédiatement l’appareil hors tension et débrancher le cordon
d’alimentation de la prise secteur. Faire ensuite contrôler
l’appareil par un technicien Yamaha qualifié.
• Ne pas utiliser l’appareil ou le casque trop longtemps à des
volumes élevés, sinon vous risquez de perdre l’ouïe. En cas
de baisse de l’acuité auditive ou en cas de sifflements d’oreille,
consulter un médecin.
• Ne pas s’appuyer sur l’appareil, ni y déposer d’objets lourds.
Ne pas manipuler trop brutalement les boutons, commutateurs
ou connecteurs.
Alimentation/cordon d’alimentation
Ne pas ouvrir
Avertissement en cas de présence d’eau
En cas d’anomalie
Alimentation/cordon d’alimentation
Emplacement
Connexions
Précautions d’utilisation

MG32/14FX, MG24/14FX
4
Toujours laisser l’appareil hors tension lorsqu’il est inutilisé.
Les performances des éléments comportant des contacts mobiles, tels que des commutateurs, des commandes de volume et des connecteurs,
diminuent avec le temps. Contacter le technicien Yamaha qualifié pour le remplacement des éléments défectueux.
La copie d’enregistrements musicaux disponibles dans le commerce et/ou de fichiers audio numériques est strictement interdite sauf pour votre
usage personnel.
Les illustrations fournies dans ce document ont un rôle explicatif uniquement et peuvent ne pas correspondre exactement à la situation réelle
rencontrée pendant l’utilisation.
Les noms de sociétés et les noms de produits mentionnés dans ce Mode d’emploi sont des noms de marques ou des marques déposées
appartenant à leurs sociétés respectives.
* This applies only to products distributed by YAMAHA CORPORATION OF AMERICA. (class B)
•
This applies only to products distributed by Yamaha-Kemble Music (U.K.) Ltd. (3 wires).
Les connecteurs de type XLR sont câblés comme suit (norme CEI60268) : broche 1 : masse, broche 2 : à chaud (+) et broche 3 : à froid (–).
Les prises jack téléphoniques TRS sont câblées comme suit : gaine : masse, pointe : envoi et anneau : retour.
Yamaha ne peut être tenu responsable des dommages résultants d’une utilisation incorrecte ou de modifications de l’appareil, ni de la
perte ou de la destruction de données.
IMPORTANT NOTICE FOR THE UNITED KINGDOM
Connecting the Plug and Cord
WARNING:
THIS APPARATUS MUST BE EARTHED
IMPORTANT. The wires in this mains lead are coloured in accordance with the following code:
GREEN-AND-YELLOW : EARTH
BLUE : NEUTRAL
BROWN : LIVE
As the colours of the wires in the mains lead of this apparatus may not correspond with the coloured makings identifying the terminals in your
plug proceed as follows:
The wire which is coloured GREEN-and-YELLOW must be connected to the terminal in the plug which is marked by the letter E or by the safety
earth symbol or coloured GREEN or GREEN-and-YELLOW.
The wire which is coloured BLUE must be connected to the terminal which is marked with the letter N or coloured BLACK.
The wire which is coloured BROWN must be connected to the terminal which is marked with the letter L or coloured RED.
1. IMPORTANT NOTICE: DO NOT MODIFY THIS UNIT!
This product, when installed as indicated in the instructions
contained in this manual, meets FCC requirements. Modifications
not expressly approved by Yamaha may void your authority,
granted by the FCC, to use the product.
2. IMPORTANT: When connecting this product to accessories
and/or another product use only high quality shielded cables.
Cable/s supplied with this product MUST be used. Follow all
installation instructions. Failure to follow instructions could void
your FCC authorization to use this product in the USA.
3. NOTE: This product has been tested and found to comply with
the requirements listed in FCC Regulations, Part 15 for Class “B”
digital devices. Compliance with these requirements provides a
reasonable level of assurance that your use of this product in a
residential environment will not result in harmful interference with
other electronic devices. This equipment generates/uses radio
frequencies and, if not installed and used according to the
instructions found in the users manual, may cause interference
harmful to the operation of other electronic devices. Compliance
with FCC regulations does not guarantee that interference will
not occur in all installations. If this product is found to be the
source of interference, which can be determined by turning the
unit “OFF” and “ON”, please try to eliminate the problem by using
one of the following measures:
Relocate either this product or the device that is being affected by
the interference.
Utilize power outlets that are on different branch (circuit breaker
or fuse) circuits or install AC line filter/s.
In the case of radio or TV interference, relocate/reorient the
antenna. If the antenna lead-in is 300 ohm ribbon lead, change
the lead-in to co-axial type cable.
If these corrective measures do not produce satisfactory results,
please contact the local retailer authorized to distribute this type
of product. If you can not locate the appropriate retailer, please
contact Yamaha Corporation of America, Electronic Service
Division, 6600 Orangethorpe Ave, Buena Park, CA90620
The above statements apply ONLY to those products distributed
by Yamaha Corporation of America or its subsidiaries.
FCC INFORMATION (U.S.A.)

MG32/14FX, MG24/14FX
5

MG32/14FX, MG24/14FX
6
Introduction
Merci d’avoir acheté la console de mixage YAMAHA MG32/14FX ou MG24/14FX. Cette
console offre un excellent rapport coût-performances et est idéale pour être utilisée comme
console principale dans une installation SR ou comme partie d’un système installé.
Veuillez lire attentivement ce Mode d’emploi avant d’utiliser votre console de mixage. Vous
pourrez ainsi profiter sans problème de tous ses avantages et ses caractéristiques
exceptionnelles au cours des années à venir. Veillez à conserver ce manuel dans un endroit
sûr.
●
Possède 24 (MG32/14FX) ou 16 (MG24/14FX) canaux d’entrée
de type mono permettant une connexion aux microphones et aux
dispositifs en ligne. Possède également quatre entrées stéréo en
ligne.
●
La boîte à effets numériques doubles intégrée, basée sur la
technologie multi-effets SPX de Yamaha, peut appliquer une
vaste gamme d’effets internes aux entrées vocales et
instrumentales.
●
La fonction “tap delay”, très pratique, permet de définir la
temporisation de l’effet interne en tapant sur un bouton (ou en
appuyant sur un commutateur au pied vendu séparément).
●
Possède des sorties stéréo doubles, deux sorties d’effets, six
sorties AUX et quatre sorties de groupes (pour un total de 14
sorties). Les sorties AUX et GROUP utilisées simultanément
permettent de se connecter à des appareils externes (tels que des
boîtes à effets et MTR) et de créer des mixages personnalisés
pour des haut-parleurs ou amplis spécifiques pour le monitoring
de scène.
●
Une prise jack de sortie de type MONO contrôlée
indépendamment envoie un mixage du signal de sortie ST
principale, idéal pour une connexion à un caisson ou à une autre
extension système SR.
●
Les canaux mono sont équipés d’une prise jack INSERT I/O
permettant une connexion indépendante à une boîte à effets
externe.
●
Comprend des commutateurs PFL indépendants pour chaque
canal d’entrée, pour chaque retour AUX et pour le bus 2TR IN,
ainsi que des commutateurs AFL indépendants pour chaque
sortie AUX et GROUP et pour la sortie ST principale. Ces
commutateurs facilitent le contrôle ponctuel des signaux
d’entrée et de sortie via les haut-parleurs branchés à la prise jack
PHONES.
●
L’alimentation fantôme peut fournir du courant continu +48 V à
toutes les prises jack d’entrée XLR et permet ainsi de connecter
des consoles directes et des micros à condensateur avec
alimentation fantôme à n’importe quelle combinaison de canaux
mono. L’alimentation fantôme peut être indépendamment activée
et désactivée dans des blocs de 8 canaux.
●
Des prises jack RETURN doubles peuvent envoyer des signaux
de retour AUX vers le bus ST et vers 4 des bus AUX. Ces prises
jack peuvent également être utilisées comme entrée stéréo
auxiliaire.
Introduction ............................................................... 6
Caractéristiques................................................... 6
Raccordement ..................................................... 7
Installation ........................................................... 7
Panneaux avant et arrière ......................................... 8
Bloc de commandes des canaux....................... 10
Bloc de commandes principales........................ 13
Bloc d’entrée/sortie arrière ................................ 19
Annexe .................................................................... 22
Fiche technique ................................................. 22
Schémas dimensionnels.................................... 25
Schéma synoptique et Schéma de niveau ........ 26
Caractéristiques Table des matières

Introduction
MG32/14FX, MG24/14FX
7
(1) Vérifiez que la console de mixage est hors tension ( ).
(2) Branchez l’extrémité femelle du cordon d’alimentation sur le
connecteur AC IN à l’arrière de la console.
(3) Raccordez l’autre extrémité du cordon à une prise secteur
standard.
Veillez à débrancher le cordon d’alimentation de la
prise si vous ne prévoyez pas d’utiliser la console
pendant un certain temps et lorsque la foudre
menace dans les environs.
(1) Avant de connecter les microphones et les instruments, vérifiez
que tous les appareils sont hors tension. Vérifiez également que
tous les curseurs de potentiomètre de réglage des canaux et des
commandes principales de la console de mixage sont placés en
position basse.
(2) Pour chaque connexion, raccordez une extrémité du câble au
microphone ou à l’instrument souhaité et raccordez l’autre
extrémité à la prise jack d’entrée appropriée de la console de
mixage.
Vous pouvez utiliser la prise INPUT A ou la prise
INPUT B de chaque canal mono, mais pas
simultanément. Si les canaux stéréo disposent
d’une prise jack d’entrée téléphonique et d’une
prise jack d’entrée à fiche RCA, vous pouvez utiliser
l’une ou l’autre, mais ne pouvez pas utiliser les deux
prises simultanément. Veuillez ne connecter qu’une
seule de ces prises sur chaque canal.
(3) Mettez les appareils sous tension dans l’ordre suivant :
périphériques
→
console de mixage
→
amplis de puissance (ou
haut-parleurs amplifiés).
Lors de l’arrêt du système, mettez les différents
appareils hors tension dans l’ordre opposé : amplis
de puissance (haut-parleurs amplifiés)
→
console
de mixage
→
périphériques.
Ne pas boucher les trous d’aération. Les trous
d’aérations se trouvent sur la face supérieure,
inférieure, avant et arrière de cet appareil, ainsi que
sur les côtés. Ils ne doivent pas être bouchés, sinon
l’appareil risque de surchauffer.
Raccordement
Installation
REMARQUE
REMARQUE

MG32/14FX, MG24/14FX
8
Panneaux avant et arrière
Panneau avant
Remarque : Dans ce manuel, toutes les illustrations de panneaux correspondent au panneau de la console MG32/14FX.
11
8
10
342
76 5
1
9
8
Bloc de commandes des canaux Bloc de commandes principales
1
Section CANAUX MONO (p. 10)
3
Section STEREO/MONO (p. 13)
2
Section CANAUX STEREO (p. 10)
4
Section GROUP (Groupe) (p. 14)
5
Section SEND (Envoi) (p. 14)
6
Section RETURN (p. 15)
7
Section INTERNAL DIGITAL EFFECTS
(Effets numériques internes) (p. 16)
8
Section METER/PHONES (Indicateurs/prise jack et
commande PHONES) (p. 17)
9
Section 2TR INPUT (Entrée 2TR) (p. 17)
10
Section TALKBACK (p. 18)
11
Prise jack LAMP (p. 18)

Panneaux avant et arrière
MG32/14FX, MG24/14FX
10
■
Section CANAUX MONO
Section CANAUX STEREO
1
Commutateur PAD
Lorsque ce commutateur est activé ( ), la console atténue le
signal d’entrée de 26 dB.
2
Commande GAIN
Permet de régler le gain appliqué au niveau du signal d’entrée.
Pour obtenir le meilleur équilibre entre le rapport signal/bruit et
la gamme dynamique, réglez le gain de sorte que l’indicateur
de crête PEAK (
B
) ne s’allume que lorsque le signal
s’approche de son niveau maximal.
Canaux mono :
lorsque le commutateur PAD (
1
) est désactivé
( ), la commande GAIN permet de régler les niveaux
d’entrée entre –60 dBu et –16 dBu. Lorsque le commutateur
PAD est activé ( ), la commande GAIN permet de régler les
niveaux d’entrée entre –34 dBu et +10 dBu.
Canaux stéréo :
la commande GAIN permet de régler les
niveaux d’entrée entre –34 dBu et +10 dBu.
3
Commutateur (filtre passe-haut)
Ce commutateur permet d’activer/désactiver le filtre passe-haut
(HPF). Pour activer le filtre passe-haut (HPF), appuyez sur le
commutateur ( ). Le filtre passe-haut (HPF) atténue les
fréquences inférieures à 80 Hz.
4
Commandes de l’égaliseur
• Canaux mono
Un égaliseur à trois bandes permet de régler les bandes de
fréquence haute, moyenne et basse des canaux. Lorsque le
bouton est placé en position , la bande de fréquence
correspondante du signal n’est pas modifiée. La bande de
fréquence correspondante est accentuée ou atténuée selon que
le bouton est tourné vers la droite ou vers la gauche. Le
tableau suivant indique le type d’égalisation (EQ), la
fréquence de référence et les valeurs maximales
d’atténuation/accentuation (cut/boost) pour chacune des trois
bandes.
• Canaux stéréo
Un égaliseur à quatre bandes permet de régler les bandes de
fréquence haute, moyennement haute, moyennement basse et
basse des canaux. Lorsque le bouton est placé en position ,
la bande de fréquence correspondante du signal n’est pas
modifiée. La bande de fréquence correspondante est
accentuée ou atténuée selon que le bouton est tourné vers la
droite ou vers la gauche. Le tableau suivant indique le type
d’égalisation (EQ), la fréquence de référence et les valeurs
maximales d’atténuation/accentuation (cut/boost) pour
chacune des quatre bandes.
Bloc de commandes des canaux
1
2
3
4
7
6
8
9
0
A
B
C
D
E
F
55
G
Canaux mono
1 à 24 (MG32/14FX)
1 à 16 (MG24/14FX)
Canaux stéréo
25/26 à 31/32 (MG32/14FX)
17/18 à 23/24 (MG24/14FX)
Bande Type Fréquence de
référence
Atténuation/accentuati
on maximales
HIGH
(haute) Plateau 10 kHz
±15 dB
MID
(moyenne) Crête 250 Hz à 5 kHz
(variable)
LOW
(basse) Plateau 100 Hz
Bande Type Fréquence de
référence
Atténuation/accent
uation maximales
HIGH (haute) Plateau 10 kHz
±15 dB
HI-MID
(moyennement
haute)
Crête 3 kHz
LO-MID
(moyennement
basse)
Crête 800 Hz
LOW (basse) Plateau 100 Hz

Panneaux avant et arrière
MG32/14FX, MG24/14FX
11
5
Commandes AUX (AUX1 à AUX6)
Ces boutons permettent de régler les niveaux des signaux des
canaux vers les bus AUX1 à 6. Chaque bouton permet le
contrôle du signal du bus AUX correspondant.
Pour AUX1 à AUX4, utilisez le commutateur PRE (
6
) pour
déterminer si le signal envoyé vers le bus est le signal pré-fader
(avant potentiomètre) ou post-fader (après potentiomètre). Pour
AUX5 et AUX6, seul le signal post-fader peut être envoyé.
En général, le bouton doit être réglé autour de la position .
Pour les canaux stéréo, les signaux d’entrée L (gauche/impair)
et R (droite/pair) sont mixés avant d’être envoyés vers le bus
AUX.
Vous devez activer le commutateur AUX5/AUX6
(
8
) pour pouvoir utiliser AUX5 et AUX6.
6
Commutateur PRE
Indique si le signal envoyé au couple correspondant de bus
AUX est le signal pré-fader (avant potentiomètre) ou post-fader
(après potentiomètre). Le commutateur PRE supérieur permet
de contrôler le signal vers AUX1et AUX2, le commutateur
inférieur le signal vers AUX3 et AUX4. Si le commutateur est
activé ( ), la console envoie le signal pré-fader (avant
potentiomètre) vers les bus correspondants. S’il est désactivé
( ), la console envoie le signal post-fader (après
potentiomètre).
Il n’existe pas de commutateur PRE pour AUX5 et
AUX6. Seul le signal post-fader (après potentiomè-
tre) est disponible pour ces bus.
7
Commandes EFFECT
Ces boutons permettent de régler les niveaux des signaux des
canaux des bus EFFECT 1 et 2. Le signal vers les bus EFFECT
étant post-fader (après potentiomètre), le niveau est toujours
déterminé par l’association de la commande EFFECT et du
potentiomètre de canal.
Pour les canaux stéréo, les signaux d’entrée L (gauche/impair)
et R (droite/pair) sont mixés avant d’être envoyés vers le bus
EFFECT.
Ces boutons ne fonctionnent comme les comman-
des EFFECT que si le commutateur AUX5/AUX6
est désactivé ( ). Si le commutateur est activé,
ces boutons permettent de régler la sortie vers les
bus AUX5 et AUX6. (Voir
8
ci-dessous.)
8
Commutateur AUX5, AUX6
Indique si le signal du canal est envoyé vers les bus AUX5 et 6
ou vers les bus EFFECT l et 2. Si le commutateur est activé
( ), le signal est envoyé vers les bus AUX5 et 6 ; s’il est
désactivé ( ), le signal est envoyé vers les bus EFFECT. Le
signal envoyé vers ces bus est toujours post-fader (après
potentiomètre).
9
Commande PAN (canaux mono)
Commande BAL (canaux stéréo)
La commande PAN permet de régler le positionnement
panoramique du signal sur les paires de bus Group 1-2 et 3-4
ainsi que sur les lignes L et R du bus Stereo.
Le bouton de commande BAL permet de déterminer la balance
entre le canal gauche et droit. Les signaux de l’entrée L (canal
impair) alimentent les bus Group 1 et Group 3 ainsi que la ligne
L du bus Stereo. Les signaux de l’entrée R (canal pair)
alimentent les bus Group 2 et Group 4 ainsi que la ligne R du
bus Stereo.
Si vous utilisez uniquement la prise jack L (MONO)
comme entrée vers un canal stéréo, le bouton BAL
fonctionne comme un bouton PAN.
0
Commutateur ON
Permet d’activer/désactiver le canal. Pour activer le canal,
appuyez sur le commutateur ( ) de sorte qu’il s’allume en
orange. Veillez à activer tous les canaux que vous souhaitez
utiliser. Si vous désactivez le canal ( ), vous atténuez tous
ses signaux envoyés vers les bus ST, GROUP, AUX et
EFFECT.
• Le commutateur ON n’affecte pas le fonctionne-
ment du commutateur PFL (
A
). Vous pouvez
contrôler le signal pré-fader (avant potentiomètre)
du canal grâce à la prise jack PHONES même si
le commutateur ON est désactivé.
• Pour réduire le bruit, désactivez tous les canaux
inutilisés ( ).
A
Commutateur PFL (Pre-Fader Listen – écoute
pré-fader)
Ce commutateur permet d’envoyer le signal pré-fader (avant
potentiomètre) du canal vers le bus PFL, de sorte à pouvoir
contrôler le signal provenant de la prise jack PHONES. Pour
activer l’écoute pré-fader, appuyez sur le commutateur ( )
de sorte qu’il s’allume.
• Si vous activez l’envoi vers les bus PFL et AFL, la
console n’envoie que le signal PFL.
• Si vous activez le commutateur PFL pour plu-
sieurs canaux, la console envoie le signal mixé
des canaux vers le bus PFL.
B
Indicateur de crête PEAK
S’allume lorsque le niveau du signal post-égaliseur du canal est
de 3 dB inférieur au niveau d’écrêtage.
CIndicateur SIGNAL
S’allume lorsqu’un signal entre dans le canal.
DCommutateurs GROUP
Ces commutateurs permettent d’envoyer le signal du canal vers
les bus GROUP 1-2 et/ou GROUP 3-4. L’activation du
commutateur ( ) a pour effet d’envoyer le signal vers les bus
GROUP correspondants.
Ces commutateurs vous permettent d’attribuer
indépendamment le signal aux groupes, quel que
soit le réglage du commutateur ST (E).
ECommutateur ST (stéréo)
Activez ce commutateur ( ) pour envoyer le signal du canal
vers le bus ST.
FPotentiomètre de canal
Permet de régler le niveau de sortie du signal du canal. Utilisez
ces potentiomètres pour régler la balance du volume entre les
différents canaux.
Pour réduire le bruit, positionnez les curseurs de
potentiomètre des canaux inutilisés en position
basse.
REMARQUE
REMARQUE
REMARQUE
REMARQUE
REMARQUE
REMARQUE
REMARQUE
REMARQUE

Panneaux avant et arrière
MG32/14FX, MG24/14FX
12
G
Commutateur PHANTOM +48 V
Permet d’activer/désactiver l’alimentation fantôme pour un
ensemble de huit canaux adjacents. La console MG32/14FX
possède trois commutateurs : pour les canaux 1 à 8, 9 à 16 et 17
à 24. La console MG24/14FX en possèdent deux : pour les
canaux 1 à 8 et 9 à 16. Si vous utilisez des microphones à
condensateur, activez le commutateur ( ) pour tous les
canaux auxquels sont connectés ces microphones.
Si ce commutateur est activé ( ), la console
alimente en courant continu +48 V les broches 2 et
3 de toutes les prises jack de type XLR des canaux
correspondants.
• Veillez à désactiver ces commutateurs ( ) si
vous n’utilisez pas l’alimentation fantôme. Si vous
connectez un appareil asymétrique ou un transfor-
mateur non relié à la terre lorsque ce commutateur
est activé ( ), des bourdonnements, voire des
dommages, risquent de se produire. Mais si vous
connectez des microphones dynamiques symétri-
ques, ce commutateur peut rester activé sans pro-
blème.
• Pour éviter d’endommager les haut-parleurs, veillez
à désactiver les amplificateurs (ou haut-parleurs
amplifiés) avant d’activer ou de désactiver ces
commutateurs.
Canaux mono
Canaux stéréo
REMARQUE

Panneaux avant et arrière
MG32/14FX, MG24/14FX 13
■Section STEREO/MONO
Cette section permet de régler indépendamment les niveaux des
sorties du bus ST. Vous pouvez régler indépendamment la sortie
stéréo principale, la sortie stéréo secondaire et la sortie mono
mixée.
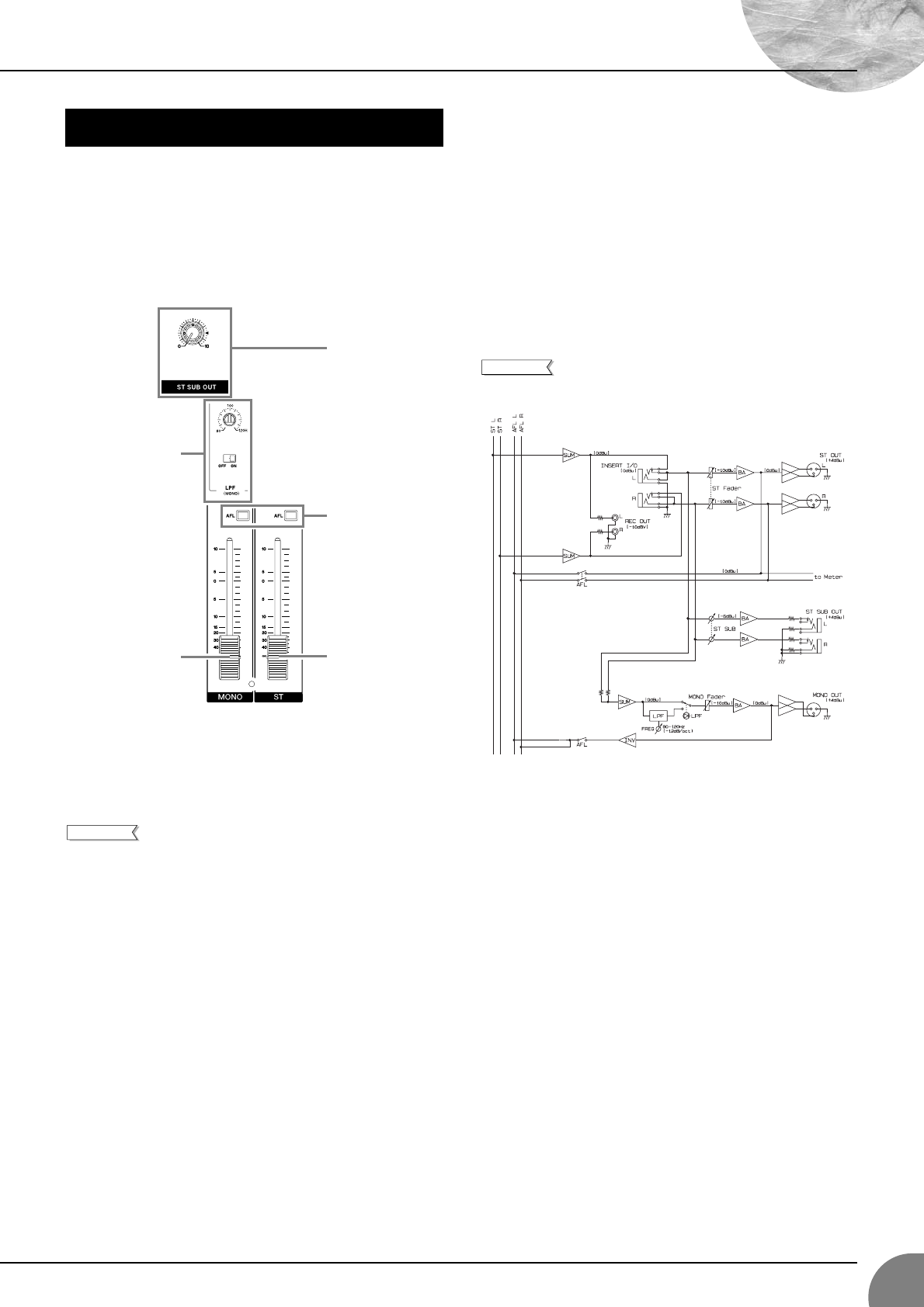
1Commande ST SUB OUT
Permet de régler le niveau du signal envoyé depuis le bus ST
vers la prise jack ST SUB OUT (8 à la page 20).
Cette commande n’a aucun effet sur le niveau de
sortie vers les prises jack ST OUT.
2Commutateur AFL (After-Fader Listen – écoute
post-fader)
Permet d’envoyer, vers le bus AFL, le signal se dirigeant vers
les prises jack ST OUT et MONO, de sorte à pouvoir contrôler
ce signal au niveau de la prise jack PHONES.
3Potentiomètre principal ST
Permet de régler le niveau du signal envoyé depuis le bus ST
vers les prises jack ST OUT (9 à la page 20).
4Potentiomètre MONO
Permet de régler le niveau du signal envoyé depuis le bus ST
vers la prise jack MONO (0 à la page 20).
5Filtre passe-bas LPF (MONO)
• Commutateur LPF
Activez ce commutateur pour appliquer un filtre passe-bas au
signal provenant de la prise jack de sortie MONO, ou
désactivez-le pour ne pas appliquer ce filtre. Si le
commutateur est activé, le filtre passe-bas atténue les
fréquences supérieures à la fréquence de coupure définie par
le bouton de réglage de la fréquence.
• Bouton de réglage de la fréquence
Permet de régler la fréquence de coupure pour le filtre
passe-bas. La plage de réglage s’étend de 80 Hz à 120 Hz. Ce
bouton n’est efficace que si le commutateur LPF est activé.
Utilisez un tournevis droit ou un outil similaire pour
tourner le bouton.
Bloc de commandes principales
2
1
5
34
REMARQUE
REMARQUE

Panneaux avant et arrière
MG32/14FX, MG24/14FX
14
■Section GROUP (Groupe)
Cette section permet de régler le niveau et de contrôler le flux des
signaux provenant des quatre bus GROUP. Alors que le signal pro-
venant de chaque bus GROUP est toujours envoyé vers la prise jack
GROUP OUT correspondante (voir page 20), vous pouvez éga-
lement utiliser les commutateurs TO ST et AFL pour envoyer sélec-
tivement ces groupes vers les bus ST et AFL.
1Commande PAN
Si vous envoyez le signal depuis le bus GROUP vers le bus ST
(c’est-à-dire, si le commutateur TO ST correspondant (2) est
activé), ce bouton contrôle le positionnement du signal sur les
lignes ST L/R.
2Commutateurs TO ST
Pour chaque groupe : Si le commutateur est activé ( ), la
console envoie le signal depuis le bus GROUP vers le bus ST,
après l’avoir fait passer au préalable par le potentiomètre
GROUP (4) et la commande PAN (1).
3Commutateur AFL (After-Fader Listen – écoute
post-fader)
Permet d’envoyer le signal GROUP OUT correspondant vers le
bus AFL, de sorte à pouvoir contrôler ce signal au niveau de la
prise jack PHONES.
4Potentiomètre de réglage de groupe
Chaque potentiomètre permet de régler le niveau du signal
envoyé vers la prise jack GROUP OUT correspondante.
■Section SEND (Envoi)
Cette section permet de régler les niveaux et de contrôler le flux des
signaux provenant des six bus AUX et des deux bus EFFECT. Cha-
cun de ces signaux est envoyé vers la prise jack de sortie SEND cor-
respondante (vers AUX1–AUX6, EFF1 et EFF2, respectivement).
1Commandes AUX (AUX1 à AUX6)
Chaque bouton permet de régler le niveau du signal envoyé
depuis le bus AUX indiqué vers la prise jack AUX SEND
correspondante.
2Commandes EFFCTS (EFF1, EFF2)
Chaque bouton permet de régler le niveau du signal envoyé
depuis le bus EFFECT indiqué vers la prise jack EFFECT
SEND correspondante et vers l’effet numérique interne
correspondant.
Vous utilisez, pour chaque canal, le commutateur
AUX5/6 du canal (voir page 11) pour choisir entre
une alimentation des bus AUX5 et 6 ou une
alimentation des bus EFFECT 1 et 2. Si le
commutateur est activé ( ), le signal est envoyé
vers les prises jack AUX5 et AUX6 SEND. Si le
commutateur est désactivé ( ), le signal est
envoyé vers les prises jack EFF1 et EFF2 SEND.
3Commutateurs AFL (After-Fader Listen – écoute
post-fader)
Pour chaque bus AUX et EFFECT : Utilisez ce commutateur
pour envoyer le signal AUX SEND ou EFF SEND
correspondant vers le bus AFL. Il permet d’envoyer le signal
AUX SEND ou EFF SEND correspondant vers le bus AFL, de
sorte à pouvoir contrôler ce signal au niveau de la prise jack
PHONES.
Si vous activez ce commutateur pour EFF1 ou
EFF2, vous pouvez utiliser la prise jack PHONES
pour contrôler le signal par rapport à l’effet
numérique interne correspondant.
1
2
3
4
3
1
2
REMARQUE
REMARQUE

Panneaux avant et arrière
MG32/14FX, MG24/14FX 15
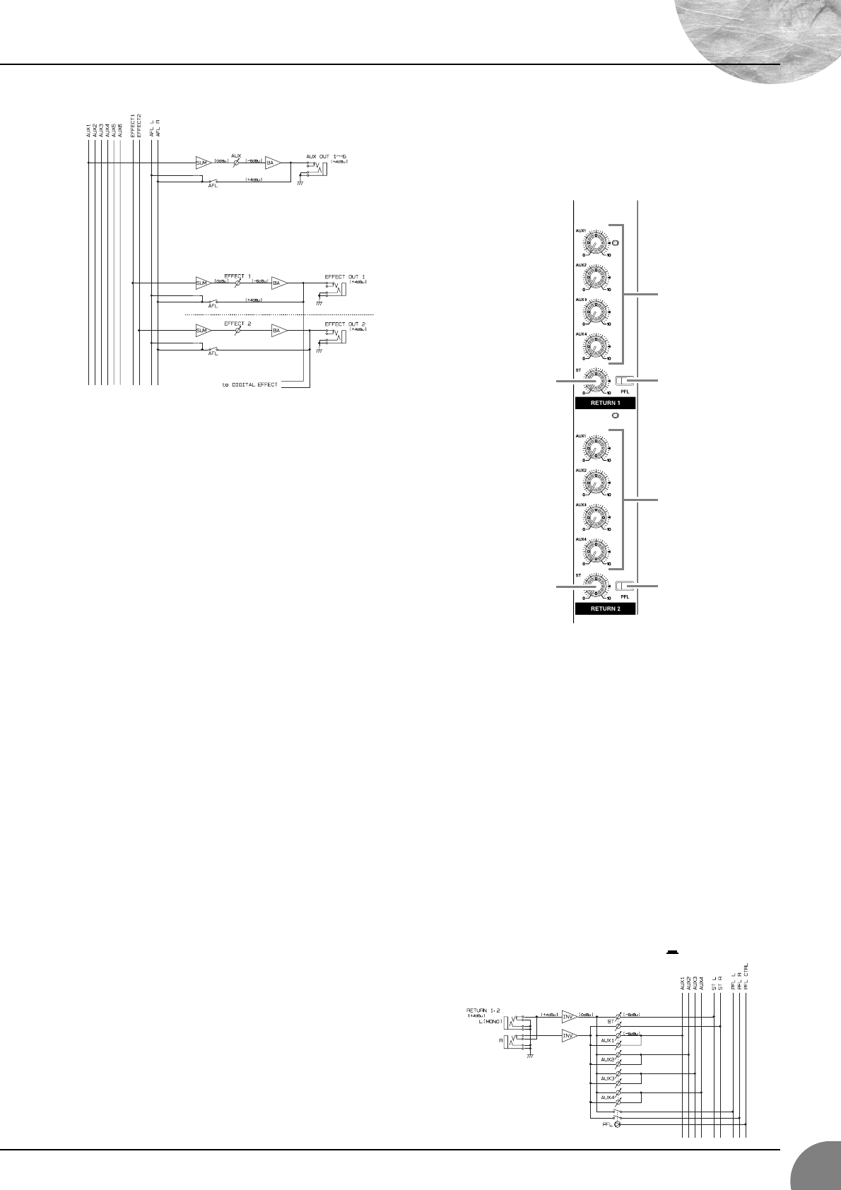
■Section RETURN
Cette section permet de régler les niveaux de l’entrée provenant des
prises jack RETURN 1 et RETURN 2 (voir page 20). Pour chaque
section RETURN, vous pouvez définir des niveaux indépendants
d’alimentation dans le bus ST et les bus AUX1 à 4.
1Commandes de mixage AUX (1 à 4)
Chaque bouton permet de régler le niveau du signal envoyé
depuis la prise jack RETURN correspondante vers le bus AUX
correspondant (AUX1 à AUX4). Si vous entrez un signal
stéréo, les signaux L et R sont mixés avant d’être envoyés vers
les bus AUX.
2Commande ST
Permet de régler le niveau du signal envoyé depuis la prise jack
RETURN correspondante vers le bus ST. Si vous entrez un
signal stéréo, le signal L rejoint la ligne ST L et le signal R la
ligne ST R. Si vous entrez un signal mono, le même signal est
transmis aux deux lignes (ST L et ST R).
3Commutateur PFL (Pre-Fader Listen – écoute
pré-fader)
Ce commutateur permet d’envoyer le signal RETURN
correspondant, capté avant les commandes de mixage ST et
AUX, vers le bus PFL, de sorte à pouvoir contrôler le signal au
niveau de la prise jack PHONES. Pour activer l’écoute
pré-fader, appuyez sur le commutateur ( ).
3
2
1
3
2
1

Panneaux avant et arrière
MG32/14FX, MG24/14FX
16
■Section INTERNAL DIGITAL EFFECTS
(Effets numériques internes)
Cette section permet de contrôler le processeur d’effets internes
doubles : sélection des deux types d’effets, activation/désactivation
des effets et réglage des niveaux et flux de signaux correspondants.
1Boutons PROGRAM
Ce bouton détermine le type d’effet pour l’effet numérique
interne correspondant. Pour plus d’informations sur les types
d’effets, voir page 24.
2Commandes PARAMETER
Ce bouton détermine la valeur du paramètre pour l’effet
numérique interne correspondant. Ce réglage s’applique au
type d’effet sélectionné.
La console enregistre la dernière valeur utilisée
avec chaque type d’effet. Lorsque vous utilisez un
type d’effet différent, la console récupère
automatiquement la valeur précédemment utilisée
pour le nouvel effet sélectionné (indépendamment
de la position du bouton de commande des
paramètres). Ces valeurs de paramètres restent en
mémoire, même après la mise hors tension de
l’appareil.
3Commandes AUX PRE (1 à 4)
Chaque bouton permet de régler le niveau du son avec effets
dans le bus AUX correspondant (AUX1 à AUX4).
4Bouton et voyant TAP
Cette fonction permet de définir la temporisation pour l’effet
interne EFFECT 2 en tapant sur le bouton. Elle ne fonctionne
que si vous avez réglé le type d’effet pour EFFECT 2 sur [16]
TAP DELAY. Pour définir la temporisation, tapez sur le bouton
à l’intervalle approprié. La console mesure l’intervalle entre les
deux dernières pressions et le détermine comme temps de
temporisation. Continuez de taper, si nécessaire, jusqu’à
obtenir l’intervalle correct.
La console mémorise le dernier intervalle défini même après sa
mise hors tension et le récupère dès que le type d’effet est de
nouveau réglé sur TAP DELAY. Le voyant en regard du bouton
clignote en synchronisation avec le temps de temporisation.
5Commutateurs ON
Ce commutateur permet d’activer ( )/désactiver ( ) l’effet
numérique interne correspondant.
6Commutateurs PFL (Pre-Fader Listen – écoute
pré-fader)
Ce commutateur permet d’envoyer le signal d’effet numérique
correspondant, capté avant le potentiomètre EFFECT RTN,
vers le bus PFL, de sorte à pouvoir contrôler le signal depuis la
prise jack PHONES. Pour activer l’écoute pré-fader, appuyez
sur le commutateur ( ).
Si le commutateur ON d’effets est désactivé (5), le
signal n’est pas envoyé vers le bus PFL.
7Commutateurs GROUP
Activez le commutateur ( ) pour envoyer le signal d’effet
numérique interne correspondant vers les bus GROUP
correspondants. Le bouton supérieur envoie le signal vers les
groupes 1 et 2 ; le bouton inférieur l’envoie vers les groupes 3
et 4.
8Commutateurs ST
Activez ce commutateur pour envoyer le signal d’effet
numérique interne correspondant vers le bus ST.
9Potentiomètres EFFECT RTN (1, 2)
Ce potentiomètre permet de régler le niveau du son avec effets
vers les bus ST et GROUP.
1
5
6
7
8
2
3
4
9
REMARQUE
REMARQUE

Panneaux avant et arrière
MG32/14FX, MG24/14FX 17
■Section METER/PHONES
(Indicateurs/prise jack et commande PHONES)
Ces indicateurs permettent de visualiser différents niveaux de signal
:
les niveaux vers les prises jack ST OUT, les niveaux PFL et AFL
ainsi que les niveaux vers les prises jack GROUP OUT. Les signaux
PFL ou AFL représentés par ces indicateurs peuvent être contrôlés
grâce à la prise jack PHONES.
1Voyant POWER
S’allume lorsque la console de mixage est sous tension.
2Indicateurs de niveau STEREO
Si le commutateur GROUP (4) est désactivé, les indicateurs
de gauche et de droite affichent respectivement le niveau vers
les prises jack ST OUT L et R. Si le commutateur GROUP est
activé, les indicateurs de gauche et de droite affichent
respectivement le niveau vers les prises jack GROUP OUT 1 et
2. La position “0” correspond au niveau standard. L’indicateur
de crête PEAK s’allume en rouge lorsque le niveau atteint le
point d’écrêtage.
3Indicateurs de niveau PFL-AFL
Si le commutateur GROUP (4) est désactivé, ces indicateurs
affichent les niveaux vers la prise jack PHONES. Si le
commutateur GROUP est activé, l’indicateur de gauche affiche
le niveau vers la prise jack GROUP OUT 3 et l’indicateur de
droite le niveau vers la prise jack GROUP OUT 4. La position
“0” correspond au niveau standard. L’indicateur de crête PEAK
s’allume en rouge lorsque le niveau atteint le point d’écrêtage.
Si les signaux apparaissent sur les deux bus PFL et
AFL, la prise jack PHONES n’envoie que le signal
PFL. Ces indicateurs n’affichent donc que le niveau
PFL.
4Commutateur GROUP
Permet d’indiquer si les indicateurs affichent les niveaux
GROUP ou les niveaux ST et PFL/AFL. Si le commutateur est
activé ( ), les quatre indicateurs affichent les niveaux vers
les prises jack GROUP OUT 1 à 4, dans l’ordre. Si le
commutateur est désactivé ( ), les indicateurs fonctionnent
comme décrit ci-dessus.
5Prise jack et commande PHONES
• Prise jack PHONES
Prise jack téléphonique stéréo de sortie asymétrique, pour le
raccordement d’un casque.
• Commande PHONES
Permet de contrôler le niveau de sortie du signal vers la prise
jack PHONES, pour contrôle.
L’indicateur de niveau PFL-AFL (3) affiche le
niveau du signal contrôlé grâce à la prise jack
PHONES.
■Section 2TR INPUT (Entrée 2TR)
Cette section permet de régler l’entrée du signal provenant de la
prise jack 2TR IN (voir page 20).
1Commande 2TR IN
Permet de régler le niveau du signal envoyé depuis la prise jack
2TR IN vers le bus ST.
2Commutateur PFL (Pre-Fader Listen – écoute
pré-fader)
Ce commutateur permet d’envoyer le signal provenant de la
prise jack 2TR IN, capté avant la commande 2TR IN, vers le
bus PFL, de sorte à pouvoir le contrôler depuis la prise jack
PHONES. Pour activer l’écoute pré-fader, appuyez sur le
commutateur ( ).
3
4
2
1
5
REMARQUE
REMARQUE
1
2

Panneaux avant et arrière
MG32/14FX, MG24/14FX
18
■Section TALK BACK
1Prise jack MIC
Prise jack d’entrée de type XLR asymétrique, pour le
raccordement à un microphone talkback.
Cette prise jack ne fournit pas d’alimentation
fantôme.
2Commande TALKBACK
Permet de régler le niveau de la commande talkback.
3Commutateur AUX1-4
Si ce commutateur est activé ( ), la console envoie le signal
depuis la prise jack MIC vers les bus AUX1 à 4.
4Commutateur ST (stéréo)
Si ce commutateur est activé ( ), la console envoie le signal
depuis la prise jack MIC vers le bus ST.
■Prise jack LAMP
Prise jack LAMP
Prise de sortie à fiche de type XLR3, pour le branchement
d’une ampoule.
Lampes prises en charge : 12 V (c.a. ou c.c.),
puissance max. de 5 W.
Fournit une tension de 12 V aux broches 2 et 3. La
broche 1 n'est pas connectée.
1
2
3
4
REMARQUE
IMPORTANT : À lire attentivement avant de
connecter la lampe.
• N'utilisez pas de lampe mettant à la masse les
broches 2 ou 3 sur le boîtier.
L'utilisation d'un type de lampe incorrect peut
endommager la console.
Lampes recommandées : lampes en col de cygne
Littlite, série X-HI.
Type de lampe correct
Type de lampe incorrect
• Ne branchez pas par inadvertance un
microphone talkback dans la prise jack LAMP.
Tout microphone branché dans cette prise
risque d'être endommagé.
REMARQUE
12
3
Boîtier
12
3
12
3

Panneaux avant et arrière
MG32/14FX, MG24/14FX 19
■Section CHANNEL I/O
1Prises jack d’entrée des canaux mono
(MG32/14FX : canaux 1 à 24,
MG24/14 : canaux 1 à 16)
• INPUT A
Il s’agit de prises jack d’entrée symétriques XLR.
• INPUT B
Il s’agit de prises jack téléphoniques d’entrée symétriques.
Vous pouvez connecter des fiches téléphoniques symétriques
ou asymétriques à ces prises.
Vous pouvez utiliser la prise INPUT A ou la prise
INPUT B de tout canal donné, mais pas
simultanément. Si vous vous connectez à ces deux
entrées, seule INPUT B sera effective.
2Prises jack INSERT I/O
Il s’agit de prises jack bidirectionnelles téléphoniques de type
TRS (pointe, anneau, gaine) asymétriques. Vous pouvez utiliser
ces prises jack pour connecter des canaux à des unités telles
que des égaliseurs graphiques, des compresseurs et des filtres
de bruit.
La connexion à une prise jack INSERT I/O
nécessite un câble d’insertion spécial, vendu
séparément. (Voir illustration ci-dessous.)
3Prises jack d’entrée des canaux stéréo
(MG32/14FX : canaux 25/26, 27/28, 29/30, 31/32)
(MG24/14FX : canaux 17/18, 19/20, 21/22, 23/24)
• Prises jack téléphoniques
(MG32/14FX : canaux 25/26, 27/28, 29/30, 31/32)
(MG24/14FX : canaux 17/18, 19/20, 21/22, 23/24)
Il s’agit de prises jack téléphoniques d’entrée asymétriques.
Vous pouvez utiliser chaque paire de prises jack pour envoyer
un signal stéréo. Envoyez le signal L vers le canal portant un
chiffre impair et le signal R vers le canal portant un chiffre
pair.
• Prises à fiche RCA
(MG32/14FX : canaux 29/30, 31/32)
(MG24/14FX : canaux 21/22, 23/24)
Il s’agit de prises jack d’entrée à fiche RCA asymétriques.
Vous pouvez utiliser chaque paire de prises jack pour envoyer
un signal stéréo. Envoyez le signal L vers le canal portant un
chiffre impair et le signal R vers le canal portant un chiffre
pair.
• Lorsqu’un canal dispose à la fois d’une prise jack
téléphonique et d’une prise à fiche RCA, vous
pouvez utiliser l’une ou l’autre, mais ne pouvez
utiliser les deux prises simultanément. Veuillez ne
connecter qu’une seule de ces prises sur chaque
canal.
• Certaines prises jack téléphoniques
(MG32/14FX : canaux 25/26, 27/28 ;
MG24/14FX : canaux 17/18, 19/20)
supportent également une entrée mono. En
particulier, si vous utilisez seulement le signal de
la prise jack L (MONO) de chaque paire (en
laissant la prise R vide), la console de mixage
transmettra le même signal au niveau des prises
d’entrée L (MONO) et R.
Bloc d’entrée/sortie arrière
2
13
REMARQUE
REMARQUE
Vers la prise jack INSERT
I/O (Insertion E/S)
Vers la prise jack d’entrée de l’unité de
traitement externe
Vers la prise jack de sortie de l’unité de
traitement externe
Anneau
Gaine
Pointe
Gaine Pointe
REMARQUE

Panneaux avant et arrière
MG32/14FX, MG24/14FX
20
■Section MASTER I/O
1Prises jack RETURN (1, 2)
Il s’agit de prises jack téléphoniques d’entrée asymétriques. Le
signal de chacune de ces prises jack est envoyé vers le bus ST
et vers les bus AUX1 à 4. Ces prises sont généralement utilisées
pour recevoir le signal de retour provenant d’une boîte à effets
(réverbération, temporisation, etc.)
Ces prises jack peuvent également être utilisées
comme entrée stéréo auxiliaire. Si vous connectez
uniquement la prise gauche L (MONO), la console
traitera le signal comme un signal mono et le
transmettra de manière identique sur les prises jack
L et R (gauche et droite).
2Prises jack 2TR IN
Ces prises à fiche RCA asymétriques sont destinées à l’entrée
d’une source sonore stéréo. Le signal de chacune de ces prises
jack est envoyé vers le bus ST. Utilisez ces prises pour
connecter une source sonore stéréo (lecteur CD ou DAT)
directement à la console de mixage pour contrôle.
3Prises jack REC OUT (L, R)
Il s’agit de prises de sortie à fiche RCA asymétriques. En
connectant ces prises jack à un enregistreur externe, vous
pouvez enregistrer le même signal que celui des prises de sortie
ST OUT.
Le signal provenant de ces prises jack n’est pas
ajusté par le potentiomètre principal ST ni affecté
par l’entrée ou la sortie au niveau des prises jack
INSERT I/O. Lorsque vous utilisez ces prises jack
pour enregistrer, réglez le niveau approprié sur
l’appareil d’enregistrement externe.
4Prises jack SEND
• Prises jack AUX (1 à 6)
Il s’agit de prises jack téléphoniques à impédance symétrique.
Ces prises envoient les signaux provenant de AUX1 à AUX6,
respectivement. Vous pouvez utiliser ces prises, par exemple,
pour connecter un système de contrôle, une boîte à effets ou
tout autre équipement de ce type.
• Prises jack EFFECT (1, 2)
Ces prises jack téléphoniques à impédance symétriques
envoient les signaux provenant des bus EFFECT. Vous
pouvez en général utiliser ces prises pour connecter une boîte
à effets externe.
5Prises jack GROUP INS I/O (1 à 4)
Il s’agit de prises jack bidirectionnelles téléphoniques de type
TRS (pointe, anneau, gaine) asymétriques. Vous pouvez utiliser
ces prises jack pour connecter des groupes individuels à des
unités telles que des égaliseurs graphiques, des compresseurs et
des filtres de bruit.
La connexion à une prise jack INSERT I/O
nécessite un câble d’insertion spécial, vendu
séparément. (Voir illustration ci-dessous.)
6Prises jack GROUP OUT (1 à 4)
Il s’agit de prises jack téléphoniques de sortie à impédance
symétrique. Ces prises jack envoient les signaux provenant des
bus GROUP1 à 4. Utilisez ces prises pour connecter les prises
jack d’entrée des MTR, les consoles de mixage externes et tout
autre appareil de ce type.
BA87 1
2345690C
REMARQUE
REMARQUE
REMARQUE
Vers la prise jack INSERT
I/O (Insertion E/S)
Vers la prise jack d’entrée de l’unité de
traitement externe
Vers la prise jack de sortie de l’unité de
traitement externe
Anneau
Gaine
Pointe
Gaine Pointe

Panneaux avant et arrière
MG32/14FX, MG24/14FX 21
7Prises jack ST INSERT I/O (L, R)
Il s’agit de prises jack bidirectionnelles téléphoniques de type
TRS (pointe, anneau, gaine) symétriques. Vous pouvez utiliser
ces prises jack, par exemple, pour connecter une boîte à effets
externe, une console de mixage secondaire ou tout autre
appareil de ce type.
La connexion à une prise jack INSERT I/O
nécessite un câble d’insertion spécial, vendu
séparément. (Voir illustration ci-dessous.)
8Prises jack ST SUB OUT (L et R)
Il s’agit de prises jack téléphoniques de sortie à impédance
symétrique. Ces prises jack envoient une réplique exacte du
signal stéréo mixé provenant du bus ST dont le niveau est réglé
par la commande ST SUB OUT du bloc de commandes
principales (voir page 13). Vous pouvez en général utiliser ces
prises pour connecter une console de mixage externe ou un
système SR supplémentaire.
Le potentiomètre principal ST n’a aucun effet sur
les signaux de ces prises jack.
9Prises jack ST OUT (L, R)
Il s'agit de prises jack de sortie de type XLR symétriques. Ces
prises jack envoient le signal stéréo mixé provenant du bus ST
de la console dont le niveau est réglé par le potentiomètre prin-
cipal ST du bloc de commandes principales (voir page 13).
Vous pouvez en général utiliser les prises jack pour connecter
votre sortie principale, telle que les amplificateurs de puissance
qui alimentent vos haut-parleurs principaux.
0Prise jack MONO
Cette prise jack d’entrée de type XLR symétrique envoie un
mixage mono du signal stéréo provenant du bus ST dont le
niveau est contrôlé par le potentiomètre MONO du bloc de
commandes principales (voir page 13). La sortie correspond à
un mixage des signaux L et R du bus ST.
APrise jack FOOT SWITCH TAP
Cette prise jack téléphonique d’entrée est utilisée pour connec-
ter un commutateur au pied, à utiliser avec la fonction TAP
DELAY. Si vous connectez le commutateur au pied YAMAHA
FC5 (vendu séparément) à cette prise jack, puis réglez la prise
EFFECT 2 interne sur TAP DELAY [16], vous pouvez utiliser
le commutateur au pied (comme alternative au bouton TAP)
pour déterminer la temporisation. La console de mixage déter-
minera automatiquement la temporisation en fonction des deux
dernières pressions.
BCommutateur POWER
Ce commutateur permet de mettre la console de mixage sous
tension (ON) et hors tension (OFF). Appuyez sur le commuta-
teur pour mettre la console sous tension ( ), puis appuyez de
nouveau dessus pour la mettre hors tension ( ).
CConnecteur AC IN
Permet de connecter l’extrémité femelle du cordon d’alimenta-
tion c.a. fourni avec la console de mixage.
Polarités du connecteur
*Ces prises permettent également de brancher des fiches téléphoniques de type mono. Si vous utilisez des fiches mono, la connexion sera
asymétrique.
REMARQUE
Vers la prise jack INSERT
I/O (Insertion E/S)
Vers la prise jack d’entrée de l’unité de
traitement externe
Vers la prise jack de sortie de l’unité de
traitement externe
Anneau
Gaine
Pointe
Gaine Pointe
REMARQUE
INPUT A, ST OUT, MONO
Broche 1 : Masse
Broche 2 : Chaud (+)
Broche 3 : Froid (–)
MIC (Talkback)
Broche 1 : Masse
Broche 2 : Chaud (+)
Broche 3 : Masse
INPUT B, GROUP OUT, AUX SEND (1 à 6),
EFFECT SEND (1, 2), ST SUB OUT*
Pointe : Chaud (+)
Anneau : Froid (–)
Gaine : Masse
INSERT I/O,
GROUP INS I/O, ST INSERT I/O
Pointe : Sortie
Anneau : Entrée
Gaine : Masse
PHONES
Pointe : L (gauche)
Anneau : R (droit)
Gaine : Masse
Prises jack d’entrée des canaux stéréo,
RETURN (1, 2)
Pointe : Chaud
Gaine : Masse
Prises jack d’entrée des canaux stéréo,
2TR IN,
REC OUT
INPUT OUTPUT
INPUT
Anneau
Gaine Pointe
Gaine Pointe
Gaine Pointe
MG32/14FX_MG24/14FX_F.book Page 21 Monday, April 26, 2004 4:24 PM

MG32/14FX, MG24/14FX
22
Annexe
■Caractéristiques générales
Avec 0 dBu = 0,775 V et 0 dBV = 1 V
1Rs = 150 ohms
Mesuré avec un filtre passe-bas de 12,7 kHz, –6 dB/oct. (équivalent à un filtre –∞ de 20 kHz).
2En tournant le bouton de commande PAN/BAL vers la gauche ou vers la droite.
3Fréquence de plateau/atténuation : 3 dB avant le niveau maximal de coupure ou d’accentuation.
Fiche technique
Caractéristiques de fréquence
(sortie principale) 20 Hz–20 kHz +1 dB, –3 dB @+4 dBu, 600 Ω (avec la commande de gain au niveau minimum)
Distorsion typique (sortie principale)
0,1 % (THD+N) @+14 dBu, 20 Hz–20 kHz, 600 Ω (avec la commande de gain au niveau maximum)
Bourdonnement et bruit (20 Hz - 20 kHz) 1
Entrée GAIN = Maximum
Entrée PAD = OFF
Sensibilité d’entrée = –60 dBu
–
128 dBu
Bruit d’entrée équivalent (canaux 1 à 24 (MG32/14FX)/canaux 1 à 16
(MG24/14FX))
–
99 dBu
Bruit de sortie résiduel (ST, MONO OUT, AUX, EFFECT, GROUP OUT)
–
83 dBu (rapport
signal/bruit 87 dB)
Potentiomètre principal ST, MONO et GROUP au niveau nominal ; tous les
commutateurs des canaux sur Off.
–
78 dBu (rapport
signal/bruit 82 dB)
Commande principale AUX au niveau nominal ; toutes les commandes des
canaux de mixage au niveau minimum.
–
64 dBu (rapport
signal/bruit 68 dB)
Potentiomètre principal ST, GROUP et un potentiomètre de canal au
niveau
nominal.
(canaux 1 à 24 (MG32/14FX)/canaux 1 à 16 (MG24/14FX))
Amplification de tension maximale2
60 dB CH IN → CH INSERT OUT
84 dB CH IN → GROUP OUT/ST OUT (CH vers ST)
94 dB CH IN → ST OUT (GROUP vers ST)
70 dB CH IN → GROUP INSER OUT, ST INSERT OUT (CH vers ST)
62,2 dB CH IN → REC OUT (CH vers ST)
76 dB CH IN → AUX SEND (PRE)
86 dB CH IN → AUX SEND (POST)/EFF SEND
80 dB CH IN → ST SUB OUT (CH vers ST)
58 dB ST CH IN → GROUP OUT/ST OUT (ST CH vers ST)
47 dB ST CH IN → AUX SEND (PRE)
57 dB ST CH IN → AUX SEND (POST)/EFF SEND
16 dB RETURN → ST OUT
9 dB RETURN → AUX SEND
27,8 dB 2TR INPUT → ST OUT
Commande de gain d’entrée mono/stéréo 44 dB variable
Filtre passe-haut mono 80 Hz 12 dB/octave
Entrée de canaux PAD 0 dB/26 dB
Diaphonie (1 kHz) –70 dB entre les canaux d’entrée
–70 dB entre les canaux d’entrée/sortie (CH INPUT)
Egalisation des canaux d’entrée mono :
Variation maxi3
±15 dB Plateau 10 kHz HIGH (haut)
Crête 0,25–5 kHz MID (moyenne)
Plateau 100 Hz LOW (bas)
Egalisation des canaux d’entrée stéréo :
Variation maxi3
±15 dB Plateau 10 kHz HIGH (haut)
Crête 3 kHz HI-MID (moyennement haute)
Crête 800 Hz LO-MID (moyennement basse)
Plateau 100 Hz LOW (bas)
Effets numériques internes
Effect 1 : 16 programmes, commande des paramètres
Effect 2 : 16 programmes, commande des paramètres
Commande TAP DELAY, commutateur au pied (TAP)
Filtre passe-bas MONO 80 - 120 Hz 12 dB/octave
Indicateur de crête d’entrée mono/stéréo Un voyant LED rouge par canal. Il s’allume si le signal post-EQ atteint +17 dBu.
Indicateur de signal d’entrée mono/stéréo Un voyant LED vert par canal. Il s’allume si le signal post-EQ atteint –10 dBu.
Indicateurs de niveau
Quatre indicateurs LED à 12 diodes [Stereo (L, R), PFL/AFL, GROUP (1 - 4)]
Point de crête : indicateur rouge
points +5, +3, +1 et 0 : indicateurs jaunes
–1, –3, –5, –7, –10, –15, –20: indicateurs verts
Alimentation fantôme en courant continu
+48 V
(entrée symétrique)
Alimentation en courant continu +48 V des entrées symétriques. ACTIVATION/DESACTIVATION
possible dans les groupes de 8 canaux. (Un commutateur pour chaque huit canaux.)
Accessoires fournis Cordon d’alimentation, Mode d’emploi
En option FC5 (Commutateur au pied)
Ampoule Type XLR-3-31 (12 V c.a. entre les broches 2 et 3 ; puissance max. de 5 W) Reportez-vous à la
page 18 pour plus d'informations.
Alimentation
USA et Canada : 120 V c.a., 60 Hz
Corée : 220 V c.a., 60 Hz
Autres: 230 V c.a., 50 Hz
Consommation électrique MG32/14FX : 120 W, MG24/14FX : 100 W
Dimensions hors tout (L × H × P) MG32/14FX : 1027 × 140 × 551 mm, MG24/14FX : 819 × 140 × 551 mm
Poids MG32/14FX : 22 kg, MG24/14FX : 18,5 kg
<
=
MG32/14FX_MG24/14FX_F.book Page 22 Monday, April 26, 2004 4:24 PM

Annexe
MG32/14FX, MG24/14FX 23
■Caractéristiques d’entrée
Avec 0 dBu = 0,775 V et 0 dBV = 1 V
1Sensibilité d’entrée : le plus faible niveau d’entrée qui produit un signal de sortie de niveau nominal lorsque la console est réglée sur le gain
maximum.
2MG32/14FX: CH29(L)/30(R), CH31(L)/32(R), MG24/14FX: CH21(L)/22(R), CH23(L)/24(R)
■Caractéristiques de sortie
Avec 0 dBu = 0,775 V et 0 dBV = 1 V
Les caractéristiques et les descriptions du présent Mode d’emploi sont fournies à titre d’information uniquement. Yamaha Corp. se réserve le
droit de modifier les produits et les caractéristiques à tout moment et sans avis préalable. Les caractéristiques, le matériel ou les options
peuvent varier selon le lieu de distribution; veuillez vérifier avec votre revendeur Yamaha.
Pour les modèles distribués en Europe
Les informations d’achat/utilisation sont décrites dans les documents EN55103-1 et EN55103-2.
Courant d’appel : 14 A
Conformité aux normes environnementales : E1, E2, E3 et E4
Connecteur d’entrée PAD Gain Impédance
d’entrée
Impédance
appropriée Sensibilité1Niveau
calibré
Max. avant
écrêtage
Caractéristiques
des connecteurs
CH INPUT (A, B)
(MG32/14FX : canaux 1 à 24)
(MG24/14FX : canaux 1 à 16)
0
–60
3 kΩ50–600 Ω mic
600 Ω ligne
–80 dBu
(0,078 mV)
–60 dBu
(0,775 mV)
–40 dBu
(7,75 mV)
A : Type XLR-3-31
(symétrique)
B : Prise jack téléphonique
(TRS)
(symétrique
[T : chaud; R : froid;
S : masse])
26 –54 dBu
(1,55 mV)
–34 dBu
(15,5 mV)
–14 dBu
(155 mV)
0
–16
–36 dBu
(12,3 mV)
–16 dBu
(123 mV)
+4 dBu
(1,23 V)
26 –10 dBu
(245 mV)
+10 dBu
(2,45 V)
+30 dBu
(24,5 V)
ST CH INPUT
(MG32/14FX : canaux
25(L)/26(R) à 31(L)/32(R))
(MG24/14FX : canaux
17(L)/18(R) à 23(L)/24(R))
–34
10 kΩ600 Ω ligne
–54 dBu
(1,55 mV)
–34 dBu
(15,5 mV)
–14 dBu
(155 mV) Prise jack téléphonique
(asymétrique), prise à
fiche RCA2
+10 –10 dBu
(245 mV)
+10 dBu
(2,45 V)
+30 dBu
(24,5 V)
ST INSERT IN [L, R]
GROUP INSERT IN (1 - 4) 10 kΩ600 Ω ligne –10 dBu
(245 mV)
0 dBu
(0,775 V)
+20 dBu
(7,75 V) Prise jack téléphonique
(TRS)
(asymétrique
[T : sortie; R : entrée;
S : masse])
CH INSERT IN
(MG32/14FX : canaux 1 à 24)
(MG24/14FX : canaux 1 à 16)
10 kΩ600 Ω ligne –20 dBu
(77,5 mV)
0 dBu
(0,775 V)
+20 dBu
(7,75 V)
RETURN (1, 2) (L, R) 10 kΩ600 Ω ligne –12 dBu
(195 mV)
+4 dBu
(1,23 V)
+24 dBu
(12,3 V)
Prise jack téléphonique
(TRS)
(asymétrique)
TALK BACK 10 kΩ50 - 600 Ω
mic
–66 dBu
(0,388 mV)
–50 dBu
(2,45 mV)
–30 dBu
(24,5 mV)
Type XLR-3-31
(asymétrique)
2TR IN (L, R) 10 kΩ600 Ω ligne –26 dBV
(50,1 mV)
–10 dBV
(316 mV)
+10 dBV
(3,16 V) Prise à fiche RCA
Connecteurs de sortie Impédance
de sortie
Impédance
appropriée Niveau calibré Max. avant
écrêtage Caractéristiques des connecteurs
ST OUT (L, R)
MONO 150 Ω600 Ω ligne +4 dBu (1,23 V) +24 dBu (12,3 V) Type XLR-3-32 (symétrique)
GROUP OUT (1-4)
AUX SEND (1-6) 150 Ω600 Ω ligne +4 dBu (1,23 V) +20 dBu (7,75 V)
Prise jack téléphonique (TRS)
(impédance symétrique [T : chaud; R : froid;
S : masse])
ST SUB OUT (L, R)
EFFECT SNED (1, 2) 150 Ω10 kΩ ligne +4 dBu (1,23 V) +20 dBu (7,75 V)
Prise jack téléphonique (TRS)
(impédance symétrique [T : chaud; R : froid;
S : masse])
REC OUT (L, R) 600 Ω10 kΩ ligne –10 dBV (316 mV) +10 dBV (3,16 V) Prise à fiche RCA
CH INSERT OUT
(MG32/14FX : canaux 1 à 24)
(MG24/14FX : canaux 1 à 16)
150 Ω10 kΩ ligne 0 dBu (0,775 V) +20 dBu (7,75 V)
Prise jack téléphonique (TRS)
(asymétrique [T : sortie; R : entrée;
S : masse])
GROUP INSERT OUT (1-4)
ST INSERT OUT (L, R)
PHONES 100 Ω40 Ω phone 3 mW 75 mW Prise jack téléphonique stéréo

Annexe
MG32/14FX, MG24/14FX
24
■Liste des types d’effets numériques
• Communs à EFFECT 1 et 2
• EFFECT 1
• EFFECT 2
* Le voyant LED ne peut pas clignoter plus vite que l’intervalle de 256 ms (234,3 bpm).
N˚Type Description Paramètre contrôlable
Paramètre Plage variable
1REVERB HALL Réverbération simulant une zone spacieuse comme une salle de
concert.
Temps de
réverbération
0,3–10,0 s
2REVERB ROOM Réverbération simulant l’acoustique d’une petite salle. Temps de
réverbération
0,3–3,2 s
3REVERB PLATE Simulation d’une réverbération par plaque. Produit une réverbération
dure.
Temps de
réverbération
0,3–10,0 s
4REVERB VOCAL 1 Réverbération idéale pour le chant. Temps de
réverbération
0,3–10,0 s
5REVERB VOCAL 2
6VOCAL ECHO 1 Echo idéal pour le chant. Temps de
temporisation
0–800 ms
7VOCAL ECHO 2
8DELAY 1 Effet Delay qui retarde le signal. Temps de
temporisation
0–800 ms
9DELAY 2
0MOD. DELAY Temps de temporisation mono avec modulation. Temps de
temporisation
0–800 ms
AREVERB GATE Effet qui simule des réflexions précoces inversées. Taille de la salle 0,1–10,0
BPITCH CHANGE Effet qui modifie la hauteur du signal d’entrée. Hauteur –12–+12
CCHORUS Module le temps de temporisation du signal pour donner de la
profondeur au son.
Profondeur 0–100 %
DPHASER Effet qui modifie la phase du son pour créer une modulation. Fréquence de
modulation
0,05–4,00 Hz
ERADIO VOICE Effet qui produit un son lo-fi semblable à celui d’une émission AM. Drive 0–100
FTREMOLO Effet qui ajoute une modulation au son. Fréquence de
modulation
0,05–10,00 Hz
0EARLY REF. Effet produit par l’altération des premières réflexions. Donne de la
profondeur au son ou crée des effets de type écho.
Taille de la salle 0,1–10,0
AGATE REVERB Effet produit par la coupure de la réverbération. Taille de la salle 0,1–5,0
BVOCAL DOUBLER Simule le chant de deux personnes. Hauteur fine 0–50
CSYMPHONIC Donne au son une profondeur aux couches multiples. Profondeur 0–100 %
DFLANGE Souligne la hauteur du son. Efficace pour des sons contenant de
nombreuses harmoniques.
Fréquence de
modulation
0,05–4,00 Hz
EDISTORTION Distorsion du son. Drive 0–100
FTAP DELAY Cet effet détermine le temps de temporisation en fonction des
pressions exercées sur le commutateur. Le feedback peut être réglé
par la commande PARAMETER. Le voyant LED clignote en
synchronisation avec le temps de temporisation.
Feedback 0–99 %
Temps de
temporisation
100 ms (600 bpm)
–2690 ms
(22,3 bpm)*

Annexe
MG32/14FX, MG24/14FX 25
■MG32/14FX
■MG24/14FX
Schémas dimensionnels
1027
765 98.5
101
140
551
415 48
Unité : mm
819
98.5
557
101
140
551
415 48
Unité : mm

Annexe
MG32/14FX, MG24/14FX
26
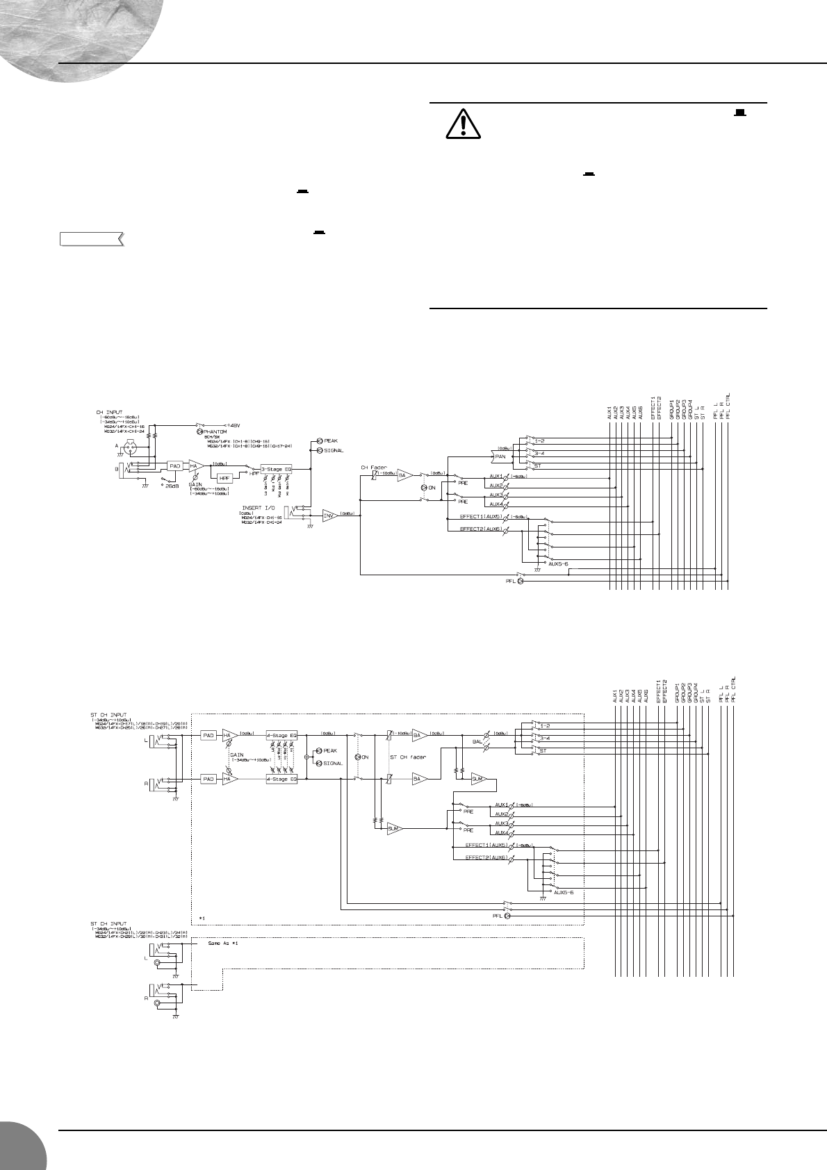
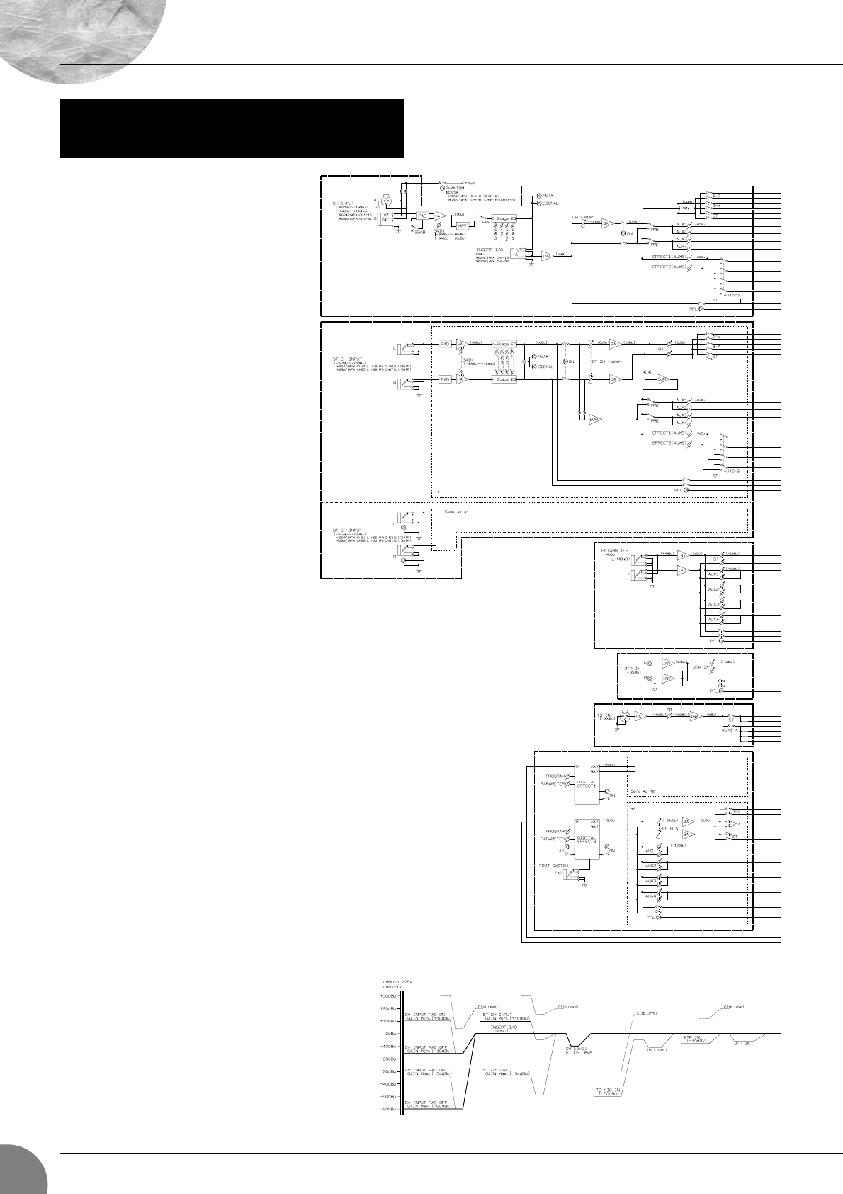
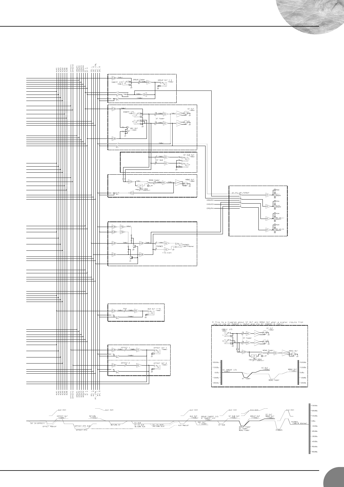
Schéma synoptique et Schéma de
niveau

Annexe
MG32/14FX, MG24/14FX 27

U.R.G., Pro Audio & Digital Musical Instrument Division, Yamaha Corporation
© 2003 Yamaha Corporation
WA66550 406CRZC1.3-01D0
Printed in Indonesia
Yamaha Manual Library
http://www2.yamaha.co.jp/manual/french/
For details of products, please contact your nearest Yamaha
representative or the authorized distributor listed below.
Pour plus de détails sur les produits, veuillez-vous adresser à Yamaha ou
au distributeur le plus proche de vous figurant dans la liste suivante.
Die Einzelheiten zu Produkten sind bei Ihrer unten aufgeführten
Niederlassung und bei Yamaha Vertragshändlern in den jeweiligen
Bestimmungsländern erhältlich.
Para detalles sobre productos, contacte su tienda Yamaha más cercana
o el distribuidor autorizado que se lista debajo.
CANADA
Yamaha Canada Music Ltd.
135 Milner Avenue, Scarborough, Ontario,
M1S 3R1, Canada
Tel: 416-298-1311
U.S.A.
Yamaha Corporation of America
6600 Orangethorpe Ave., Buena Park, Calif. 90620,
U.S.A.
Tel: 714-522-9011
MEXICO
Yamaha de México S.A. de C.V.
Calz. Javier Rojo Gómez #1149,
Col. Guadalupe del Moral
C.P. 09300, México, D.F., México
Tel: 55-5804-0600
BRAZIL
Yamaha Musical do Brasil Ltda.
Av. Reboucas 2636-Pinheiros CEP: 05402-400
Sao Paulo-SP. Brasil
Tel: 011-3085-1377
ARGENTINA
Yamaha Music Latin America, S.A.
Sucursal de Argentina
Viamonte 1145 Piso2-B 1053,
Buenos Aires, Argentina
Tel: 1-4371-7021
PANAMA AND OTHER LATIN
AMERICAN COUNTRIES/
CARIBBEAN COUNTRIES
Yamaha Music Latin America, S.A.
Torre Banco General, Piso 7, Urbanización Marbella,
Calle 47 y Aquilino de la Guardia,
Ciudad de Panamá, Panamá
Tel: +507-269-5311
THE UNITED KINGDOM
Yamaha-Kemble Music (U.K.) Ltd.
Sherbourne Drive, Tilbrook, Milton Keynes,
MK7 8BL, England
Tel: 01908-366700
GERMANY
Yamaha Music Central Europe GmbH
Siemensstraße 22-34, 25462 Rellingen, Germany
Tel: 04101-3030
SWITZERLAND/LIECHTENSTEIN
Yamaha Music Central Europe GmbH,
Branch Switzerland
Seefeldstrasse 94, 8008 Zürich, Switzerland
Tel: 01-383 3990
AUSTRIA
Yamaha Music Central Europe GmbH,
Branch Austria
Schleiergasse 20, A-1100 Wien, Austria
Tel: 01-60203900
THE NETHERLANDS
Yamaha Music Central Europe,
Branch Nederland
Clarissenhof 5-b, 4133 AB Vianen, The Netherlands
Tel: 0347-358 040
BELGIUM/LUXEMBOURG
Yamaha Music Central Europe GmbH,
Branch Belgium
Rue de Geneve (Genevastraat) 10, 1140 - Brussels,
Belgium
Tel: 02-726 6032
FRANCE
Yamaha Musique France
BP 70-77312 Marne-la-Vallée Cedex 2, France
Tel: 01-64-61-4000
ITALY
Yamaha Musica Italia S.P.A.
Combo Division
Viale Italia 88, 20020 Lainate (Milano), Italy
Tel: 02-935-771
SPAIN/PORTUGAL
Yamaha-Hazen Música, S.A.
Ctra. de la Coruna km. 17, 200, 28230
Las Rozas (Madrid), Spain
Tel: 91-639-8888
SWEDEN
Yamaha Scandinavia AB
J. A. Wettergrens Gata 1
Box 30053
S-400 43 Göteborg, Sweden
Tel: 031 89 34 00
DENMARK
YS Copenhagen Liaison Office
Generatorvej 8B
DK-2730 Herlev, Denmark
Tel: 44 92 49 00
NORWAY
Norsk filial av Yamaha Scandinavia AB
Grini Næringspark 1
N-1345 Østerås, Norway
Tel: 67 16 77 70
OTHER EUROPEAN COUNTRIES
Yamaha Music Central Europe GmbH
Siemensstraße 22-34, 25462 Rellingen, Germany
Tel: +49-4101-3030
Yamaha Corporation,
Asia-Pacific Music Marketing Group
Nakazawa-cho 10-1, Hamamatsu, Japan 430-8650
Tel: +81-53-460-2313
TURKEY/CYPRUS
Yamaha Music Central Europe GmbH
Siemensstraße 22-34, 25462 Rellingen, Germany
Tel: 04101-3030
OTHER COUNTRIES
Yamaha Music Gulf FZE
LB21-128 Jebel Ali Freezone
P.O.Box 17328, Dubai, U.A.E.
Tel: +971-4-881-5868
THE PEOPLE’S REPUBLIC OF CHINA
Yamaha Music & Electronics (China) Co.,Ltd.
25/F., United Plaza, 1468 Nanjing Road (West),
Jingan, Shanghai, China
Tel: 021-6247-2211
INDONESIA
PT. Yamaha Music Indonesia (Distributor)
PT. Nusantik
Gedung Yamaha Music Center, Jalan Jend. Gatot
Subroto Kav. 4, Jakarta 12930, Indonesia
Tel: 21-520-2577
KOREA
Yamaha Music Korea Ltd.
Tong-Yang Securities Bldg. 16F 23-8 Yoido-dong,
Youngdungpo-ku, Seoul, Korea
Tel: 02-3770-0660
MALAYSIA
Yamaha Music Malaysia, Sdn., Bhd.
Lot 8, Jalan Perbandaran, 47301 Kelana Jaya,
Petaling Jaya, Selangor, Malaysia
Tel: 3-78030900
SINGAPORE
Yamaha Music Asia Pte., Ltd.
#03-11 A-Z Building
140 Paya Lebor Road, Singapore 409015
Tel: 747-4374
TAIWAN
Yamaha KHS Music Co., Ltd.
3F, #6, Sec.2, Nan Jing E. Rd. Taipei.
Taiwan 104, R.O.C.
Tel: 02-2511-8688
THAILAND
Siam Music Yamaha Co., Ltd.
891/1 Siam Motors Building, 15-16 floor
Rama 1 road, Wangmai, Pathumwan
Bangkok 10330, Thailand
Tel: 02-215-2626
OTHER ASIAN COUNTRIES
Yamaha Corporation,
Asia-Pacific Music Marketing Group
Nakazawa-cho 10-1, Hamamatsu, Japan 430-8650
Tel: +81-53-460-2317
AUSTRALIA
Yamaha Music Australia Pty. Ltd.
Level 1, 99 Queensbridge Street, Southbank,
Victoria 3006, Australia
Tel: 3-9693-5111
COUNTRIES AND TRUST
TERRITORIES IN PACIFIC OCEAN
Yamaha Corporation,
Asia-Pacific Music Marketing Group
Nakazawa-cho 10-1, Hamamatsu, Japan 430-8650
Tel: +81-53-460-2313
NORTH AMERICA
CENTRAL & SOUTH AMERICA
EUROPE
AFRICA
MIDDLE EAST
ASIA
OCEANIA
HEAD OFFICE
Yamaha Corporation, Pro Audio & Digital Musical Instrument Division
Nakazawa-cho 10-1, Hamamatsu, Japan 430-8650
Tel: +81-53-460-2441
PA10
