Yamaha P 85/P 85S Owner's Manual P85 De Om C0
User Manual: Yamaha P-85/P-85S Owner's Manual
Open the PDF directly: View PDF
.
Page Count: 38

ENGLISHDEUTSCHFRANÇAISESPAÑOL
ES
FR
DE
EN
Owner’s Manual
Bedienungsanleitung
Mode d’emploi
Manual de instrucciones

SPECIAL MESSAGE SECTION
This product utilizes batteries or an external power supply (adapter). DO
NOT connect this product to any power supply or adapter other than one
described in the manual, on the name plate, or specifically recom-
mended by Yamaha.
WARNING:
Do not place this product in a position where anyone could
walk on, trip over, or roll anything over power or connecting cords of any
kind. The use of an extension cord is not recommended! If you must use
an extension cord, the minimum wire size for a 25’ cord (or less) is 18
AWG. NOTE: The smaller the AWG number, the larger the current han-
dling capacity. For longer extension cords, consult a local electrician.
This product should be used only with the components supplied or; a
cart, rack, or stand that is recommended by Yamaha. If a cart, etc., is
used, please observe all safety markings and instructions that accom-
pany the accessory product.
SPECIFICATIONS SUBJECT TO CHANGE:
The information contained in this manual is believed to be correct at the
time of printing. However, Yamaha reserves the right to change or modify
any of the specifications without notice or obligation to update existing
units.
This product, either alone or in combination with an amplifier and head-
phones or speaker/s, may be capable of producing sound levels that
could cause permanent hearing loss. DO NOT operate for long periods
of time at a high volume level or at a level that is uncomfortable. If you
experience any hearing loss or ringing in the ears, you should consult an
audiologist.
IMPORTANT: The louder the sound, the shorter the time period before
damage occurs.
Some Yamaha products may have benches and / or accessory mounting
fixtures that are either supplied with the product or as optional accesso-
ries. Some of these items are designed to be dealer assembled or
installed. Please make sure that benches are stable and any optional fix-
tures (where applicable) are well secured BEFORE using.
Benches supplied by Yamaha are designed for seating only. No other
uses are recommended.
NOTICE:
Service charges incurred due to a lack of knowledge relating to how a
function or effect works (when the unit is operating as designed) are not
covered by the manufacturer’s warranty, and are therefore the owners
responsibility. Please study this manual carefully and consult your dealer
before requesting service.
ENVIRONMENTAL ISSUES:
Yamaha strives to produce products that are both user safe and environ-
mentally friendly. We sincerely believe that our products and the produc-
tion methods used to produce them, meet these goals. In keeping with
both the letter and the spirit of the law, we want you to be aware of the
following:
Battery Notice:
This product MAY contain a small non-rechargeable battery which (if
applicable) is soldered in place. The average life span of this type of bat-
tery is approximately five years. When replacement becomes necessary,
contact a qualified service representative to perform the replacement.
This product may also use “household” type batteries. Some of these
may be rechargeable. Make sure that the battery being charged is a
rechargeable type and that the charger is intended for the battery being
charged.
When installing batteries, do not mix batteries with new, or with batteries
of a different type. Batteries MUST be installed correctly. Mismatches or
incorrect installation may result in overheating and battery case rupture.
Warning:
Do not attempt to disassemble, or incinerate any battery. Keep all batter-
ies away from children. Dispose of used batteries promptly and as regu-
lated by the laws in your area. Note: Check with any retailer of
household type batteries in your area for battery disposal information.
Disposal Notice:
Should this product become damaged beyond repair, or for some reason
its useful life is considered to be at an end, please observe all local,
state, and federal regulations that relate to the disposal of products that
contain lead, batteries, plastics, etc. If your dealer is unable to assist
you, please contact Yamaha directly.
NAME PLATE LOCATION:
The name plate is located on the bottom of the product. The model num-
ber, serial number, power requirements, etc., are located on this plate.
You should record the model number, serial number, and the date of pur-
chase in the spaces provided below and retain this manual as a perma-
nent record of your purchase.
Model
Serial No.
Purchase Date
PLEASE KEEP THIS MANUAL
92-BP
(bottom)

IMPORTANT NOTICE FOR THE UNITED KINGDOM
Connecting the Plug and Cord
IMPORTANT. The wires in this mains lead are coloured in accor-
dance with the following code:
BLUE : NEUTRAL
BROWN : LIVE
As the colours of the wires in the mains lead of this apparatus
may not correspond with the coloured makings identifying the ter-
minals in your plug proceed as follows:
The wire which is coloured BLUE must be connected to the ter-
minal which is marked with the letter N or coloured BLACK.
The wire which is coloured BROWN must be connected to the
terminal which is marked with the letter L or coloured RED.
Making sure that neither core is connected to the earth terminal
of the three pin plug.
• This applies only to products distributed by Yamaha-Kemble
Music (U.K.) Ltd.
(2 wires)
1. IMPORTANT NOTICE: DO NOT MODIFY THIS UNIT!
This product, when installed as indicated in the instructions con-
tained in this manual, meets FCC requirements. Modifications not
expressly approved by Yamaha may void your authority, granted by
the FCC, to use the product.
2. IMPORTANT: When connecting this product to accessories and/
or another product use only high quality shielded cables. Cable/s
supplied with this product MUST be used. Follow all installation
instructions. Failure to follow instructions could void your FCC
authorization to use this product in the USA.
3. NOTE: This product has been tested and found to comply with the
requirements listed in FCC Regulations, Part 15 for Class “B” digital
devices. Compliance with these requirements provides a reason-
able level of assurance that your use of this product in a residential
environment will not result in harmful interference with other elec-
tronic devices. This equipment generates/uses radio frequencies
and, if not installed and used according to the instructions found in
the users manual, may cause interference harmful to the operation
of other electronic devices. Compliance with FCC regulations does
not guarantee that interference will not occur in all installations. If
this product is found to be the source of interference, which can be
determined by turning the unit “OFF” and “ON”, please try to elimi-
nate the problem by using one of the following measures:
Relocate either this product or the device that is being affected by
the interference.
Utilize power outlets that are on different branch (circuit breaker or
fuse) circuits or install AC line filter/s.
In the case of radio or TV interference, relocate/reorient the
antenna. If the antenna lead-in is 300 ohm ribbon lead, change the
lead-in to co-axial type cable.
If these corrective measures do not produce satisfactory results,
please contact the local retailer authorized to distribute this type of
product. If you can not locate the appropriate retailer, please contact
Yamaha Corporation of America, Electronic Service Division, 6600
Orangethorpe Ave, Buena Park, CA90620
The above statements apply ONLY to those products distributed by
Yamaha Corporation of America or its subsidiaries.
FCC INFORMATION (U.S.A.)
* This applies only to products distributed by YAMAHA CORPORATION OF AMERICA. (class B)
OBSERVERA!
Apparaten kopplas inte ur växelströmskällan (nätet) så länge som den
ar ansluten till vägguttaget, även om själva apparaten har stängts av.
ADVARSEL: Netspæendingen til dette apparat er IKKE afbrudt,
sålæenge netledningen siddr i en stikkontakt, som er t endt — også
selvom der or slukket på apparatets afbryder.
VAROITUS: Laitteen toisiopiiriin kytketty käyttökytkin ei irroita koko
laitetta verkosta.
(standby)
1

P-85
Bedienungsanleitung
DEUTSCH
4
VORSICHTSMASSNAHMEN
BITTE SORGFALTIG DURCHLESEN, EHE SIE WEITERMACHEN
* Heben Sie diese Anleitung sorgfältig auf, damit Sie später einmal nachschlagen können.
WARNUNG
Befolgen Sie unbedingt die nachfolgend beschriebenen grundlegenden Vorsichtsmaßnahmen, um die Gefahr einer
schwer wiegenden Verletzung oder sogar tödlicher Unfälle, von elektrischen Schlägen, Kurzschlüssen,
Beschädigungen, Feuer oder sonstigen Gefahren zu vermeiden. Zu diesen Vorsichtsmaßnahmen gehören die folgenden
Punkte, die jedoch keine abschließende Aufzählung darstellen:
•Verwenden Sie ausschließlich die für das Instrument vorgeschriebene richtige
Netzspannung. Die erforderliche Spannung finden Sie auf dem Typenschild des
Instruments.
•Ausschließlich den vorgeschriebenen Adapter (PA-5D, PA-150 oder einen
gleichwertigen, von Yamaha empfohlenen) verwenden. Wenn Sie den falschen
Adapter einsetzen, kann dies zu Schäden am Instrument oder zu Überhitzung
führen.
• Prüfen Sie den Netzstecker in regelmäßigen Abständen und entfernen Sie
eventuell vorhandenen Staub oder Schmutz, der sich angesammelt haben kann.
•Verlegen Sie das Netzkabel niemals in der Nähe von Wärmequellen, etwa
Heizkörpern oder Heizstrahlern, biegen Sie es nicht übermäßig und
beschädigen Sie es nicht auf sonstige Weise, stellen Sie keine schweren
Gegenstände darauf und verlegen Sie es nicht an einer Stelle, wo jemand
darauftreten, darüber stolpern oder etwas darüber rollen könnte.
•Versuchen Sie nicht, das Instrument zu öffnen oder Teile im Innern zu zerlegen
oder sie auf irgendeine Weise zu verändern. Das Instrument enthält keine Teile,
die vom Benutzer gewartet werden könnten. Wenn das Instrument nicht richtig
zu funktionieren scheint, benutzen Sie es auf keinen Fall weiter und lassen Sie
es von einem qualifizierten Yamaha-Kundendienstfachmann prüfen.
•Achten Sie darauf, dass das Instrument nicht durch Regen nass wird, verwenden
Sie es nicht in der Nähe von Wasser oder unter feuchten oder nassen
Umgebungsbedingungen und stellen Sie auch keine Behälter mit Flüssigkeiten
darauf, die herausschwappen und in Öffnungen hineinfließen könnte. Wenn eine
Flüssigkeit wie z. B. Wasser in das Instrument gelangt, schalten Sie sofort die
Stromversorgung aus und ziehen Sie das Netzkabel aus der Steckdose. Lassen
Sie das Instrument anschließend von einem autorisierten Yamaha-Kundendienst
überprüfen.
• Schließen Sie den Netzstecker niemals mit nassen Händen an oder ziehen Sie
ihn heraus.
• Stellen Sie keine offenen Flammen, wie z.B. Kerzen, auf dem Gerät ab.
Eine offene Flamme könnte umstürzen und einen Brand verursachen.
•Wenn das Kabel des Adapters ausgefranst oder beschädigt ist, wenn es während
der Verwendung des Instruments zu einem plötzlichen Tonausfall kommt, oder
wenn es einen ungewöhnlichen Geruch oder Rauch erzeugen sollte, schalten
Sie sofort den Einschalter aus, ziehen Sie den Adapterstecker aus der
Netzsteckdose und lassen Sie das Instrument von einem qualifizierten Yamaha-
Kundendienstfachmann prüfen.
VORSICHT
Befolgen Sie unbedingt die nachfolgend beschriebenen grundlegenden Vorsichtsmaßnahmen, um die Gefahr von
Verletzungen bei Ihnen oder Dritten, sowie Beschädigungen des Instruments oder anderer Gegenstände zu vermeiden.
Zu diesen Vorsichtsmaßnahmen gehören die folgenden Punkte, die jedoch keine abschließende Aufzählung darstellen:
•Wenn Sie den Netzstecker aus dem Instrument oder der Netzsteckdose
abziehen, ziehen Sie stets am Stecker selbst und niemals am Kabel. Wenn Sie
am Kabel ziehen, kann dieses beschädigt werden.
• Ziehen Sie während eines Gewitters oder wenn Sie das Instrument längere Zeit
nicht benutzen den Netzadapter aus der Netzsteckdose.
• Schließen Sie das Instrument niemals mit einem Mehrfachsteckverbinder an
eine Steckdose an. Hierdurch kann sich die Tonqualität verschlechtern oder sich
die Netzsteckdose überhitzen.
• Setzen Sie das Instrument niemals übermäßigem Staub, Vibrationen oder
extremer Kälte oder Hitze aus (etwa durch direkte Sonneneinstrahlung, die Nähe
einer Heizung oder Lagerung tagsüber in einem geschlossenen Fahrzeug), um
die Möglichkeit auszuschalten, dass sich das Bedienfeld verzieht oder Bauteile
im Innern beschädigt werden.
• Betreiben Sie das Instrument nicht in der Nähe von Fernsehgeräten, Radios,
Stereoanlagen, Mobiltelefonen oder anderen elektrischen Geräten. Anderenfalls
kann durch das Instrument oder die anderen Geräte ein Rauschen entstehen.
• Stellen Sie das Instrument nicht an einer instabilen Position ab, wo es
versehentlich umstürzen könnte.
• Ehe Sie das Instrument bewegen, trennen Sie alle angeschlossenen Adapter
oder sonstigen Kabelverbindungen ab.
• Achten Sie beim Aufstellen des Produkts darauf, dass die verwendete
Netzsteckdose leicht erreichbar ist. Sollten Probleme auftreten oder es zu einer
Fehlfunktion kommen, schalten Sie das Produkt sofort aus, und ziehen Sie den
Stecker aus der Steckdose. Auch wenn das Produkt ausgeschaltet ist, fließt eine
geringe Menge Strom durch das Produkt. Falls Sie das Produkt für längere Zeit
nicht nutzen möchten, sollten Sie unbedingt das Netzkabel aus der Steckdose
ziehen.
•Verwenden Sie nur den Ständer der bzw. das für dieses Instrument
vorgeschrieben ist. Beim Anbringen des Ständers oder des Regals
ausschließlich die mitgelieferten Schrauben verwenden. Andernfalls kann es zu
Beschädigung von Bauteilen im Innern kommen oder das Instrument umfallen.
Stromversorgung/Netzadapter
Ö
ffnen verboten!
Gefahr durch Wasser
Brandschutz
Falls Sie etwas Ungewöhnliches am Gerät bemerken
Stromversorgung/Netzadapter
Aufstellort
(3)-11
1/2
32

P-85
Bedienungsanleitung
DEUTSCH
5
• Ehe Sie das Instrument an andere elektronische Komponenten anschließen,
schalten Sie die Stromversorgung aller Geräte aus. Ehe Sie die
Stromversorgung für alle Komponenten an- oder ausschalten, stellen Sie bitte
alle Lautstärkepegel auf die kleinste Lautstärke ein. Auch immer sicherstellen,
dass die Lautstärke aller Komponenten auf den kleinsten Pegel gestellt werden
und die Lautstärke dann langsam gesteigert wird, während das Instrument
gespielt wird, um den gewünschten Hörpegel einzustellen.
•Verwenden Sie zur Reinigung des Instruments ein weiches, trockenes Tuch.
Verwenden Sie keinesfalls Farbverdünner, Lösungsmittel,
Reinigungsflüssigkeiten oder chemisch inprägnierte Wischtücher.
• Stecken Sie weder einen Finger noch eine Hand in irgendeinen Spalt des
Instruments.
•Stecken Sie niemals Papier, Metallteile oder andere Gegenstände in die Schlitze
am Bedienfeld oder der Tastatur, und lassen Sie nichts dort hineinfallen. Lassen
Sie derartige Gegenstände auch nicht in diese Öffnungen fallen. Falls dies doch
geschieht, schalten Sie sofort die Stromversorgung aus und ziehen Sie das
Netzkabel aus der Steckdose. Lassen Sie das Instrument anschließend von
einem autorisierten Yamaha-Kundendienst überprüfen.
• Legen Sie ferner keine Vinyl-, Kunststoff- oder Gummigegenstände auf das
Instrument, da sich hierdurch das Bedienfeld oder die Tastatur verfärben
könnten.
•Lehnen oder setzen Sie sich nicht auf das Instrument, legen Sie keine schweren
Gegenstände darauf und üben Sie nicht mehr Kraft auf Tasten, Schalter oder
Steckerverbinder aus als unbedingt erforderlich.
• Benutzen Sie das Instrument/Gerät oder die Kopfhörer nicht über eine längere
Zeit mit zu hohen oder unangenehmen Lautstärken. Hierdurch können bleibende
Hörschäden entstehen. Falls Sie Gehörverlust bemerken oder ein Klingeln im
Ohr feststellen, lassen Sie sich von Ihrem Arzt beraten.
Speichern und Sichern Ihrer Daten
• Einige Daten werden im internen Speicher des Instruments abgelegt. Die Daten
bleiben auch beim Ausschalten erhalten.
Gespeicherte Daten können aufgrund einer Fehlfunktion verloren gehen.
Speichern Sie wichtige Daten auf einem Computer (Seite 27).
Stellen Sie stets die Stromversorgung aus, wenn das Instrument nicht verwendet wird.
Auch wenn sich der Netzschalter in der „STANDBY“-Position, weist das Instrument noch einen minimalen Stromverbrauch auf. Falls Sie das Instrument für längere Zeit nicht
nutzen möchten, sollten Sie unbedingt den Netzadapter aus der Steckdose ziehen.
Anschlüsse
Wartung
Vorsicht bei der Handhabung
Sichern von Daten
Yamaha ist nicht für solche Schäden verantwortlich, die durch falsche Verwendung des Instruments oder durch Veränderungen am Instrument
hervorgerufen wurden, oder wenn Daten verloren gehen oder zerstört werden.
(3)-11
2/2
33

P-85
Bedienungsanleitung
DEUTSCH
6
Einführung
Vielen Dank für den Kauf dieses Yamaha P-85/P-85S!
Wir empfehlen Ihnen, dieses Handbuch genau durchzulesen,
so dass Sie alle Vorzüge der fortschrittlichen
und praktischen Funktionen des P-85/P-85S nutzen können.
Außerdem empfehlen wir, diese Anleitung griffbereit an einem
sicheren Ort für späteres Nachschlagen aufzubewahren.
Die wichtigsten Leistungsmerkmale
Graded-Hammer-Tastatur
Dank unserer Erfahrung als weltweit führendem Hersteller akustischer Flügel haben wir eine Tastatur mit einem
Anschlagsgefühl entwickelt, das von dem einer echten Tastatur kaum zu unterscheiden ist. Wie bei einem
herkömmlichen akustischen Flügel haben die Tasten in tieferen Lagen einen schwereren Anschlag, während die
höheren Tasten leichter und schneller auf den Anschlag reagieren. Die Anschlagempfindlichkeit der Tastatur kann
sogar Ihrem Spielstil angepasst werden. Die Graded-Hammer-Technik im P-85 ermöglicht ein authentisches
Anschlagsgefühl auch bei einem leichtgewichtigen Instrument.
AWM Stereo Sampling
Das Yamaha P-85 bietet einen unerreicht realistischen Klang und einen natürlichen Anschlag wie bei einem echten
Flügel, und es verwendet die von Yamaha entwickelte Technik „AWM Stereo Sampling“ für volle, musikalische
Instrumentenklänge.
Insbesondere die Voices Grand Piano 1 und 2 beinhalten Samples, die mit höchster Genauigkeit von einem großen
Konzertflügel gesampelt wurden, und die Voices Electric Piano 1 und 2 besitzen sogar mehrere Samples für
verschiedene Anschlagstärken (Dynamic Sampling); die Samples werden also je nach Ihrer Anschlagstärke
umgeschaltet.
34

P-85
Bedienungsanleitung
DEUTSCH
7
Über diese Bedienungsanleitung
Die Dokumentation für dieses Instrument beinhaltet: Bedienungsanleitung (dieses Dokument), Quick Operation Guide
und Datenliste.
Bedienungsanleitung
●
Einführung (Seite 6):
Lesen Sie dieses Kapitel bitte zuerst.
●
Referenz (Seite 14):
In diesem Kapitel wird erklärt, wie die detaillierten Einstellungen der verschiedenen Funktionen des Instruments
vorgenommen werden.
●
Anhang (Seite 34):
Dieser Abschnitt enthält viele wichtige Detailinformationen zum Instrument.
Quick Operation Guide
Hier werden die Tastenzuordnungen des Instruments und ihre Nutzung erläutert.
Datenliste
Die Datenliste enthält Informationen über MIDI. Die Datenliste kann von der Yamaha Manual Library
heruntergeladen werden.
Yamaha Manual Library
http://www.yamaha.co.jp/manual/
*Die Abbildungen in dieser Bedienungsanleitung dienen lediglich der Illustration und können vom tatsächlichen Aussehen auf
Ihrem Gerät abweichen.
*Das Kopieren von kommerziell erhältlichen Musikdaten (einschließlich, jedoch ohne darauf beschränkt zu sein, MIDI- und/oder
Audio-Daten) ist mit Ausnahme für den privaten Gebrauch strengstens untersagt.
*Der Einfachheit halber werden in dieser Bedienungsanleitung ab jetzt beide Modelle, P-85 und P-85S, als „P-85“ bezeichnet.
•Die in diesem Handbuch erwähnten Firmen- und Produktnamen sind Warenzeichen bzw. eingetragene Warenzeichen der betref-
fenden Firmen.
Zubehör
• Bedienungsanleitung
Diese Anleitung enthält die vollständigen Anweisungen zur Bedienung Ihres Instruments.
• Quick Operation Guide
• Notenablage
• Pedal (FC5)
• Netzadapter (Yamaha PA-5D, PA-150 oder gleichwertig*)
* Wird u. U. in Ihrem Gebiet nicht mitgeliefert. Bitte wenden Sie sich an Ihren Yamaha-Fachhändler.
Dieses Produkt enthält und bündelt Computerprogramme und Inhalte, die von Yamaha urheberrechtlich geschützt sind oder für
die Yamaha die Lizenz zur Benutzung der urheberrechtlich geschützten Produkte von Dritten besitzt. Dieses urheberrechtlich
geschützte Material umfasst ohne Einschränkung sämtliche Computersoftware, Styles-Dateien, MIDI-Dateien, WAVE-Daten,
Musikpartituren und Tonaufzeichnungen. Jede nicht genehmigte Benutzung von solchen Programmen und Inhalten, die über den
persönlichen Gebrauch hinausgeht, ist gemäß den entsprechenden Gesetzen nicht gestattet. Jede Verletzung des Urheberrechts wird
strafrechtlich verfolgt. DAS ANFERTIGEN, WEITERGEBEN ODER VERWENDEN VON ILLEGALEN KOPIEN IST VERBOTEN.
35

P-85 Bedienungsanleitung
DEUTSCH
8
Inhalt
Einführung
Die wichtigsten Leistungsmerkmale............................................................6
Über diese Bedienungsanleitung.................................................................7
Zubehör........................................................................................................7
Anwendungsverzeichnis ..............................................................................9
Bedienelemente und Anschlüsse ...............................................................10
Vor der Verwendung .................................................................................11
Einschalten des Instruments ....................................................................................... 11
Einstellen der Lautstärke............................................................................................. 11
Verwenden der Pedale................................................................................................. 12
Einsatz von Kopfhörern .............................................................................................. 13
Notenablage ................................................................................................................. 13
Referenz
Anhören der Demo-Songs .........................................................................14
Anhören der Preset-Songs für Klavier .......................................................15
Verwenden des Metronoms ......................................................................16
Auswählen und Spielen von Voices ...........................................................18
Auswählen von Voices................................................................................................. 18
Kombinieren von Voices (Dual-Modus) ................................................................... 19
Klangvariationen – Reverb.......................................................................................... 20
Transposition............................................................................................................... 21
Feinstimmen der Tonhöhe ......................................................................................... 21
Anschlagempfindlichkeit ............................................................................................ 22
Aufnehmen des eigenen Spiels..................................................................23
Aufzeichnen des Spiels ................................................................................................ 23
Wiedergabe des aufgezeichneten Spiels...................................................................... 24
Ändern der Grundeinstellungen (der am Song-Anfang aufgezeichneten Daten) ... 25
Anschließen von MIDI-Instrumenten ........................................................26
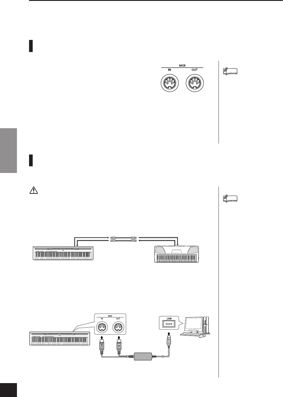
Anschließen der MIDI-Buchsen [IN] [OUT]............................................................ 26
Möglichkeiten von MIDI ............................................................................................ 26
Anschließen eines Computers .................................................................................... 27
Übertragen von Daten zwischen Computer und Instrument................................... 27
MIDI-Funktionen ........................................................................................28
Auswahl des MIDI-Sende-/Empfangskanals ............................................................. 28
Local Control ON/OFF (Lokalsteuerung ein/aus) .................................................... 28
Program Change ON/OFF (Programmwechsel ein/aus).......................................... 29
Control Change ON/OFF (Controller-Meldungen ein/aus) .................................... 30
Fehlerbehebung.........................................................................................31
Optionales Zubehör ...................................................................................31
Index...........................................................................................................32
Anhang
Liste der voreingestellten Songs ...............................................................34
Technische Daten.......................................................................................35
36

P-85
Bedienungsanleitung
DEUTSCH
9
Anwendungsverzeichnis
Verwenden Sie dieses Verzeichnis zur Suche nach Referenzseiten. Dies kann für Ihre Anwendung und Situation sehr
nützlich sein.
Anhören
Anhören von Demo-Songs mit verschiedenen Voices ........................................................... Anhören der Demo-Songs auf Seite 14
Anhören der Preset-Songs für Klavier ..................................................................Anhören der Preset-Songs für Klavier auf Seite 15
Spielfunktionen
Verwenden des Haltepedals ............................................................................................................ Verwenden der Pedale auf Seite 12
Tonart des P-85 ändern, um das Spiel in schwierigen/ungewohnten Tonarten zu erleichtern.................Transposition auf Seite 21
Feineinstellen der Tonhöhe des gesamten Instruments im Zusammenspiel
mit anderen Instrumenten oder zu Musik von CD................................................................Feinstimmen der Tonhöhe auf Seite 21
Auswählen der Anschlagempfindlichkeit.................................................................................. Anschlagempfindlichkeit auf Seite 22
Verwenden des eingebauten Metronoms.............................................................................. Verwenden des Metronoms auf Seite 16
Umschalten der Voices
Anzeigen der Voice-Liste................................................................................................................. Auswählen von Voices auf Seite 18
Simulieren eines Konzertsaals .................................................................................................Klangvariationen – Reverb auf Seite 20
Kombinieren zweier Voices................................................................................Kombinieren von Voices (Dual-Modus) auf Seite 19
Aufnahme
Aufnehmen des eigenen Spiels ..........................................................................................Aufnehmen des eigenen Spiels auf Seite 23
Anschließen des P-85 an andere Geräte
Was ist MIDI? ....................................................................................................................................................Über MIDI auf Seite 26
Anschließen an einen Computer....................................................................................... Anschließen eines Computers auf Seite 27
37

Bedienelemente und Anschlüsse
P-85
Bedienungsanleitung
DEUTSCH
10
Bedienelemente und Anschlüsse
1
[STANDBY/ON]-Schalter ............. Seite 11
Schaltet das Gerät ein oder aus.
2
[MASTER VOLUME]
-Schieberegler.............................. Seite 11
Zum Einstellen der Lautstärke des gesamten
Instruments.
3
[DEMO/SONG]-Taste............Seiten 14,15
Zur Wiedergabe der Demo-Songs und der Preset-
Songs für Klavier.
4
SELECT-Tasten [
QQ
QQ
] [
WW
WW
] / TEMPO-Tasten
[
gg
gg
] [
hh
hh
]................................. Seiten 14, 15
Bei Wiedergabe einer Voice-Demo oder eines Preset-
Songs für Klavier kann mit diesen Tasten der jeweils
vorherige oder nächste Song ausgewählt werden. Mit
diesen Tasten kann auch das Song-Tempo geändert
werden.
5[METRONOME]-Taste .................. Seite 16
Zur Benutzung des Metronoms.
6[REC]-Taste................................... Seite 23
Zum Aufnehmen Ihres Spiels auf der Tastatur.
7[PLAY]-Taste .................................Seite 24
Zur Wiedergabe des aufgezeichneten Spiels.
8VOICE-Tasten ...............................Seite 18
Zum Auswählen aus 10 internen Voices einschließlich
Grand Piano 1 und 2. Sie können auch zwei Voices
kombinieren und gleichzeitig spielen.
9[PEDAL UNIT]-Buchse ..................Seite 12
Zum Anschließen einer optionalen Pedaleinheit (LP-5).
)[DC IN 12V]-Buchse .....................Seite 11
Zum Anschließen des Netzadapters.
!MIDI-Buchsen [IN] [OUT] ............Seite 26
Zum Anschließen externer MIDI-Geräte für den
Einsatz vieler verschiedener MIDI-Funktionen.
@[SUSTAIN]-Buchse........................Seite 12
Zum Anschließen des mitgelieferten Pedals (FC5),
des optionalen Fußpedals FC3 oder des optionalen
Fußschalters FC4.
#[PHONES]-Buchse ........................Seite 13
Zum Anschließen eines herkömmlichen Stereokopf-
hörers zum ungestörten (und nicht störenden) Üben.
9) ! @
#
12345
867
Zeigt die
Buchsen und
Anschlüsse
von der
Rückseite des
Instruments
aus
betrachtet.
Zeigt die
Buchsen und
Anschlüsse
von der
Rückseite des
Instruments
aus
betrachtet.
38

Vor der Verwendung
P-85 Bedienungsanleitung
DEUTSCH
11
Vor der Verwendung
Einschalten des Instruments
1. Schließen Sie den Netzadapter an der
Stromversorgungsbuchse an.
2. Stecken Sie das Steckernetzteil in eine
Netzsteckdose.
WARNUNG
Verwenden Sie für den Netzbetrieb Ihres Instruments
AUSSCHLIESSLICH den Yamaha-Netzadapter PA-5D/PA-150 (oder
einen anderen von Yamaha ausdrücklich empfohlenen Adapter).
Der Gebrauch eines anderen Netzadapters kann zu irreparablen
Schäden am Adapter und am P-85 führen.
VORSICHT
Ziehen Sie bei Nichtbenutzung des Instruments oder während eines
Gewitters den Netzadapter aus der Steckdose.
3. Um das Instrument einzuschalten, drücken
Sie den Schalter [STANDBY/ON].
Die Spannungsanzeige links neben dem [STANDBY/ON]-
Schalter leuchtet auf.
Drücken Sie den Schalter ein weiteres Mal, um das Instrument
wieder auszuschalten.
VORSICHT
Auch wenn das Instrument ausgeschaltet ist, fließt eine geringe Menge Strom durch das Instrument.
Falls Sie das Instrument für längere Zeit nicht nutzen möchten, sollten Sie unbedingt den Netzadapter aus der Steckdose
ziehen.
Einstellen der Lautstärke
Stellen Sie den Schieberegler [MASTER VOLUME] etwa auf die Mitte
zwischen den Einstellungen „MIN“ und „MAX“. Während Sie spielen,
können Sie den [MASTER VOLUME]-Regler auf die gewünschte
Lautstärke nachregeln.
TERMINOLOGIE MASTER VOLUME:
Die Lautstärke der gesamten Tastatur
1.
2.
Adapter
Netzsteckdose
3.
Höhere Lautstärke.Geringere Lautstärke.
39

Vor der Verwendung
P-85 Bedienungsanleitung
DEUTSCH
12
Ver wenden der Pedale
[SUSTAIN]-Buchse
Diese Buchse dient dem Anschluss des mitgelieferten Pedals (FC5).
Das Pedal funktioniert genauso wie das Haltepedal (Dämpferpedal,
Fortepedal) eines akustischen Klaviers. Schließen Sie das optionale Pedal
an dieser Buchse an und betätigen Sie es, um die momentan gespielten
Noten zu halten.
Das optionale Fußpedal FC3 oder der optionale Fußschalter FC4 kann
ebenfalls an dieser Buchse angeschlossen werden.
Vermeiden Sie eine Betätigung des Fußschalters beim Einschalten.
Hierdurch wird dessen Polarität – und Schaltfunktion – umgekehrt.
Wenn Sie ein optionales Pedal des Typs FC3 anschließen, kann die
Halbpedal-Funktion* verwendet werden.
* Halbpedal-Funktion
Wenn Sie beim Spielen mit SUSTAIN auf der Tastatur den verwischten
Klang entfernen möchten, nehmen Sie den Fuß etwas vom Pedal hoch,
so dass es nur halb gedrückt wird.
[PEDAL UNIT]-Buchse
Diese Buchse dient zum Anschließen einer
optionalen Pedaleinheit LP-5. Achten Sie beim
Anschließen der Pedaleinheit darauf, die Einheit
auch an einem optionalen Tastatur-Stativ zu
montieren (L-85/L-85S).
Stellen Sie sicher, dass das Instrument ausgeschaltet
ist, während Sie das Pedal anschließen oder entfernen.
Funktionen der Pedaleinheit
Die optionale Pedaleinheit besitzt drei Fußpedale, mit denen Sie eine Reihe
von Ausdruckseffekten erzeugen können, die denjenigen eines akustischen
Klaviers ähneln.
Fortepedal (rechts)
Das Fortepedal funktioniert genauso wie das Fortepedal eines
akustischen Klaviers. Wenn das Fortepedal betätigt wird, werden die
Noten länger gehalten. Durch Loslassen des Pedals werden die
gehaltenen Noten sofort unterbrochen (gedämpft).
Wenn Sie auf dem P-85 die Voice GRAND PIANO 1 auswählen, werden
durch die Betätigung des Fortepedals die speziellen „Sustain Samples“
(Halte-Samples) des Instruments aktiviert, um die unverwechselbare
Resonanz von Resonanzboden und Saiten eines akustischen Flügels
originalgetreu nachzuahmen. Der „Halbpedal“-Effekt ermöglicht die
Erzeugung partieller Sustain-Effekte mit dem Fortepedal, je nachdem,
wie weit Sie das Pedal herunterdrücken.
Sostenuto-Pedal (Mitte)
Wenn Sie eine Note oder einen Akkord auf der Tastatur spielen und das
Sostenuto-Pedal betätigen, während die Noten noch gehalten werden,
werden diese solange gehalten, bis das Pedal losgelassen wird (wie bei
Betätigung des Fortepedals). Alle anschließend gespielten Noten werden
nicht gehalten. Auf diese Weise können Sie beispielsweise einen Akkord
halten (sustain) und gleichzeitig andere Noten „staccato“ spielen.
Leisepedal (links)
Das Leisepedal reduziert die Lautstärke und bewirkt eine leichte
Änderung der Klangfarbe der Noten, die gespielt werden, wenn das
Pedal gedrückt wird. Das Leisepedal hat keine Auswirkung auf Tasten,
die vor seiner Betätigung angeschlagen wurden.
FC5
LP-5
(optional)
L-85/L-85S
(optional)
HINWEIS
Wenn Sie hier das Fortepedal
drücken, klingen die Noten, die
Sie vor dem Drücken des Pedals
gespielt haben, länger nach.
Wenn Sie das Sostenuto-Pedal
hier betätigen, während Sie die
Taste gedrückt halten, klingt die
Note so lange aus, wie Sie das
Pedal gedrückt halten.
40

Vor der Verwendung
P-85 Bedienungsanleitung
DEUTSCH
13
Einsatz von Kopfhörern
Schließen Sie an einer der [PHONES]-Buchsen einen Kopfhörer an.
Es stehen zwei [PHONES]-Buchsen zur Verfügung.
Sie können also zwei normale Stereokopfhörer anschließen. (Wenn Sie
nur einen Kopfhörer verwenden, spielt es keine Rolle, an welcher der
beiden Buchsen Sie ihn anschließen.)
VORSICHT
Um Ihr Gehör zu schützen, vermeiden Sie es, das P-85 für längere Zeit mit
hoher Lautstärke zu hören.
Notenablage
Zum Lieferumfang des P-85 gehört eine Notenablage, die am Instrument befestigt werden kann. Setzen Sie dazu die
Notenablage in die Öffnungen über dem Bedienfeld ein.
Die eingebauten Lautsprecher befinden sich an der Unterseite des Instruments.
Sie können zwar auch auf dem Instrument spielen, wenn es auf einem Pult oder Tisch steht, aber wir empfehlen
Ihnen die Verwendung eines optionalen Tastatur-Stativs, um einen besseren Klang zu erzielen.
41

Anhören der Demo-Songs
P-85 Bedienungsanleitung
DEUTSCH
14
Anhören der Demo-Songs
Das Instrument verfügt über Demo-Songs, die Ihnen alle Voices auf eindrucksvolle Weise vorführen.
1. Drücken Sie den Schalter
[STANDBY/ON], um das
Instrument einzuschalten.
Wenn das Instrument eingeschaltet ist (ON),
leuchtet die Spannungsanzeige links neben dem
[STANDBY/ON]-Schalter auf.
2. Stellen Sie die Lautstärke ein.
Stellen Sie den Schieberegler [MASTER VOLUME]
etwa auf die Mitte zwischen den Einstellungen
„MIN“ und „MAX“. Während Sie spielen, können
Sie den [MASTER VOLUME]-Regler auf die
gewünschte Lautstärke nachregeln.
3. Halten Sie die Taste [DEMO/SONG] gedrückt und
drücken Sie eine der Voice-Tasten, um sich die
Demo-Songs anzuhören.
Die Wiedergabe des Demo-Songs startet. Die Demo-Songs der einzelnen Voices
werden nacheinander abgespielt, bis Sie die [DEMO/SONG]-Taste drücken.
Demo-Song umschalten
Sie können während der Wiedergabe mit den SELECT-Tasten [
QQ
QQ
]/[
WW
WW
] auf einen
anderen Demo-Song umschalten.
Sie können während der Wiedergabe auch durch Drücken einer der Voice-
Tasten auf einen anderen Demo-Song umschalten.
Halten Sie die [METRONOME]-Taste gedrückt und stellen Sie mit den TEMPO-
Tasten [gg
gg]/[hh
hh] das Wiedergabetempo ein.
Liste der Demo-Songs
• Bei den oben aufgeführten Demostücken handelt es sich um kurze, neu arrangierte
Auszüge der Originalkompositionen.
• Alle anderen Songs sind Originalkompositionen (© 2005 Yamaha Corporation).
4. Stoppen Sie die Wiedergabe eines Demo-
Songs mit der Taste [DEMO/SONG].
Weitere Informationen zu den
Eigenschaften der Preset-Voices
finden Sie in der Voice-Liste auf
Seite 18.
Die Demo-Songs werden nicht
über MIDI übertragen.
HINWEIS
HINWEIS
Sie können einfach die [DEMO/
SONG]-Taste drücken, und die
Demo-Songs der einzelnen
Voices werden nacheinander
abgespielt, angefangen mit dem
Demo-Song der Voice GRAND
PIANO 1.
HINWEIS
Voice-Name Titel Komponist
HARPSICHORD 1 Gavotte J.S. Bach
HARPSICHORD 2 Invention Nr. 1 J.S. Bach
Referenz
42

Anhören der Preset-Songs für Klavier
P-85 Bedienungsanleitung
DEUTSCH
15
Anhören der Preset-Songs für Klavier
Das P-85 enthält Spieldaten einiger Klavierkompositionen und Voice-Demo-Songs für Ihr
Hörvergnügen.
1. Halten Sie die [DEMO/SONG]-Taste gedrückt und
schlagen Sie eine der Tasten C2–C##
##6 an, um einen
Song für die Wiedergabe auszuwählen.
Die Nummern der einzelnen Preset-Songs für Klavier sind den Tasten C2–C#6
zugeordnet.
Die genauen Tastenzuordnungen finden Sie im Quick Operation Guide.
Die Preset-Songs werden nacheinander abgespielt, bis Sie die [DEMO/SONG]-
Taste drücken.
Drücken Sie eine der SELECT-Tasten [
QQ
QQ
] und [
WW
WW
], um zum nächsten Klavier-
Song zu wechseln.
Halten Sie die [METRONOME]-Taste gedrückt und stellen Sie mit den TEMPO-
Tasten [gg
gg]/[hh
hh] das Wiedergabetempo ein.
2. Drücken Sie die [DEMO/SONG]-Taste, um die
Wiedergabe anzuhalten.
Um weitere Songs abzuspielen, fahren Sie fort mit Schritt 1 (siehe oben).
TERMINOLOGIE
Song:
Beim P-85 werden Spieldaten als
„Song“ bezeichnet. Dazu zählen
auch die Demomelodien und die
voreingestellten „Preset“-
Melodien für Klavier.
Preset:
Voreingestellte Daten, die im
internen Speicher des P-85
abgelegt sind und mit denen das
Instrument werksmäßig
ausgeliefert wird.
Die Liste der Preset-Songs finden
Sie auf Seite 34.
Sie können die Preset-Songs auf
der Tastatur begleiten. Außerdem
können Sie die auf der Tastatur
gespielte Voice umschalten.
Wenn Sie einen anderen Song
auswählen (oder wenn während
der fortlaufenden Wiedergabe ein
anderer Song abgespielt wird),
wird der entsprechende Reverb-
Typ eingestellt.
Die Preset-Songs für Klavier
werden nicht über MIDI
übertragen.
HINWEIS
HINWEIS
HINWEIS
HINWEIS
C2 C3 C4 C5 C6
C#6
43

Verwenden des Metronoms
P-85 Bedienungsanleitung
DEUTSCH
16
Ver wenden des Metronoms
Dieses Instrument verfügt über ein eingebautes Metronom (ein Gerät, das das Tempo genau
vorgibt), das sehr praktisch zum Üben ist.
1. Drücken Sie die [METRONOME]-
Taste, um das Metronom
einzuschalten.
Starten Sie das Metronom.
Taktmaß festlegen
Halten Sie die [METRONOME]-Taste gedrückt und schlagen Sie eine der Tasten
A0–D1 an.
Der erste Schlag wird mit einem Glockenton betont; die anderen Schläge
ertönen als Klicks.
Der Standardwert ist 0/4 (A0). Bei dieser Einstellung erklingt auf allen Schlägen
ein Klickgeräusch.
Das Taktmaß kann auch mit dem folgendem Bedienvorgang geändert werden.
Halten Sie die [METRONOME]-Taste gedrückt und drücken Sie eine der Voice-
Tasten (GRAND PIANO 1–C.ORGAN 2).
Tempo einstellen
Das Tempo des Metronoms und der Song-Wiedergabe kann zwischen 32 und
280 BPM (Taktschläge bzw. Beats pro Minute) eingestellt werden.
Jeder der folgenden Tastaturtasten ist eine Nummer zugeordnet.
Halten Sie die [METRONOME]-Taste gedrückt und schlagen Sie
nacheinander drei der Tasten F3–D4 an, um die gewünschte dreistellige Zahl
einzugeben.
Beginnen Sie die Eingabe mit der linken Ziffer (den Hundertern).
Um beispielsweise das Tempo „95“ einzugeben, drücken Sie die Tasten
F3 (0), D4 (9) und A#3 (5) in dieser Reihenfolge.
Taste Taktmaß
A0 0/4
A#0 2/4
H0 3/4
C1 4/4
C#1 5/4
D1 6/4
TERMINOLOGIE
Standardeinstellung:
Bei der Standardeinstellung
(„Default“) oder Werksvorgabe
handelt es sich um die
Einstellung, die beim erstmaligen
Einschalten des P-85 vorliegt.
A0 D1C0
2/40/4 3/4 4/4 5/4 6/4
F3 D4
44

Verwenden des Metronoms
P-85 Bedienungsanleitung
DEUTSCH
17
Um den Tempowert in Einerschritten zu erhöhen:
Halten Sie die [METRONOME]-Taste gedrückt und schlagen Sie die
Taste F#4 an.
Um den Tempowert in Einerschritten zu verringern:
Halten Sie die [METRONOME]-Taste gedrückt und schlagen Sie die
Taste E4 an.
Um den Tempowert in Zehnerschritten zu erhöhen:
Halten Sie die [METRONOME]-Taste gedrückt und schlagen Sie die
Taste G4 an.
Um das Tempo in Zehnerschritten zu verringern:
Halten Sie die [METRONOME]-Taste gedrückt und schlagen Sie die
Taste D#4 an.
Um das Tempo auf den Standardwert zurückzusetzen:
Halten Sie die [METRONOME]-Taste gedrückt und schlagen Sie die
Taste F4 an.
Der Tempowert kann auch mit dem folgendem Bedienvorgang geändert
werden.
Halten Sie die [METRONOME]-Taste gedrückt und verwenden Sie die
TEMPO-Tasten [gg
gg]/[hh
hh], um den Tempowert in Einerschritten zu erhöhen
oder zu verringern.
Halten Sie die [METRONOME]-Taste gedrückt und drücken Sie beide TEMPO-
Tasten [gg
gg]/[hh
hh] gleichzeitig, um das Standardtempo wiederherzustellen.
Lautstärke einstellen
Sie können die Lautstärke des Metronomklangs verändern.
Halten Sie die [METRONOME]-Taste gedrückt und schlagen Sie eine der Tasten
A-1–F#0 an, um die Lautstärke festzulegen.
Das Anschlagen einer höheren Taste im Tastaturbereich bewirkt eine höhere
Lautstärke, während das Anschlagen einer niedrigeren Taste eine geringere
Lautstärke bewirkt.
2. Drücken Sie die [METRONOME]-
Taste erneut, um das Metronom
auszuschalten.
G4(+10)
E4(-1)
D#4(-10) F#4(+1)
F4 (Standardeinstellung)
Metronomlautstärkebereich:
A-1 (1)–F#0 (10)
Standardeinstellung: D#0 (7)
HINWEIS
A-1(1)
F#0(10)
45

Auswählen und Spielen von Voices
P-85 Bedienungsanleitung
DEUTSCH
18
Auswählen und Spielen von Voices
Auswählen von Voices
1. Drücken Sie eine der Voice-Tasten.
2. Stellen Sie die Lautstärke ein.
Stellen Sie beim Spielen mit dem Regler [MASTER VOLUME] die gewünschte
Hörlautstärke ein.
Hören Sie sich die Demo-Songs
für jede Voice-Gruppe an
(Seite 14), um die Voices kennen
zu lernen.
TERMINOLOGIE
Voice:
Beim P-85 ist mit dem Begriff
„Voice“ der „Instrumentenklang“
gemeint.
Wenn Sie eine Voice auswählen,
wird automatisch ein dazu
passender Halltyp (Reverb-Typ)
ausgewählt (Seite 20).
HINWEIS
HINWEIS
Voice-Name Beschreibung
Grand Piano 1
Von einem Konzertflügel aufgenommene Samples. Ideal geeignet für
klassische Kompositionen und alle Stile, bei denen der Klang eines
akustischen Klaviers benötigt wird.
Grand Piano 2 Klarer Klavierklang mit hellem Nachhall. Gut geeignet für
Popmusik.
E.Piano 1 Ein durch FM-Synthese erzeugter Sound eines elektronischen
Klaviers. Gut geeignet für Popmusik.
E.Piano 2
Der Klang eines E-Pianos mit Metallzungen und mit Hartgummi
belegten Hämmern. Weicher Klang bei weichem Anschlag und
aggressiver Klang bei hartem Anschlag.
C.Organ 1
(Kirchenorgel) Dies ist ein typischer Orgelpfeifenklang (8 Fuß + 4 Fuß
+ 2 Fuß). Gut geeignet für sakrale Musik aus dem Barock.
C.Organ 2
Dies ist der voll registrierte Klang einer Orgel, der häufig mit Bachs
„Toccata und Fuge“ assoziiert wird.
Strings
Voluminöses Streicherensemble mit großer Besetzung. Probieren Sie
diese Voice im DUAL-Modus einmal zusammen mit einer Klavier-Voice
aus.
Harpsichord 1
Cembalo, das häufigste Tasteninstrument in der Barockmusik. Da die
Saiten des Cembalos gezupft werden, gibt es keine
Anschlagsempfindlichkeit.
Harpsichord 2
Mischt dieselbe Voice eine Oktave höher, um einen strahlenderen
Klang zu erzielen.
Vibraphone
Dies ist der Klang eines mit weichen Klöppeln gespielten Vibraphons.
46

Auswählen und Spielen von Voices
P-85 Bedienungsanleitung
DEUTSCH
19
Kombinieren von Voices (Dual-Modus)
Sie können auf der ganzen Tastatur zwei Voices gleichzeitig spielen. Auf diese Weise können
Sie zwei ähnliche Voices miteinander kombinieren, um einen volleren Klang zu erzeugen.
1. Drücken Sie gleichzeitig zwei Voice-Tasten, um den
Dual-Modus zu aktivieren.
Diejenige Voice, deren Taste auf dem Bedienfeld weiter links ist, wird als Voice 1
festgelegt, die andere als Voice 2.
Im Dual-Modus lassen sich folgende Einstellungen für die Voices 1 und 2
vornehmen:
Einstellen der Oktavlage
Sie können die Tonhöhe für Voice 1 und Voice 2 unabhängig voneinander in
Oktavschritten nach oben und unten verschieben. Je nachdem, welche Voices
Sie im Dual-Modus miteinander kombinieren, klingt die Kombination
möglicherweise besser, wenn eine der Voices um eine Oktave nach oben oder
unten verschoben wird.
Halten Sie die [METRONOME]-Taste gedrückt und schlagen Sie eine der Tasten
A4–D5 an.
Balance einstellen
Sie können das Lautstärkeverhältnis der beiden Voices einstellen. Beispielsweise
können Sie eine Voice als Main-Voice (Haupt-Voice) lauter und die andere Voice
leiser einstellen.
Halten Sie die [
METRONOME
]-Taste gedrückt und schlagen Sie eine der Tasten
F#5–F#6 an.
Die Einstellung „0“ erzeugt ein ausgewogenes Verhältnis der beiden Voices im
Dual-Modus. Bei Einstellungen unter „0“ wird die Lautstärke von Voice 2
gegenüber Voice 1 erhöht, während bei Einstellungen über „0“ die Lautstärke von
Voice 1 gegenüber Voice 2 erhöht wird.
2. Drücken Sie eine der Voice-Tasten, um den Dual-
Modus zu beenden und zum normalen Spiel mit
einer Voice zurückzukehren.
Reverb (Hall) im Dual-Modus
Der Reverb-Typ für Voice 1 hat
Vorrang. Wenn der Reverb-Typ
für Voice 1 ausgeschaltet wird
(OFF), wird der Reverb-Typ von
Voice 2 aktiviert.
HINWEIS
Voice 1
A4 -1
Voice 2
C5 -1
A#40 C#50
H4 +1 D5 +1
D5A4
Voice 2Voice 1
C6 (0)
F#6 (+6)F#5 (-6)
47

Auswählen und Spielen von Voices
P-85 Bedienungsanleitung
DEUTSCH
20
Klangvariationen – Reverb
Mit diesem Bedienungselement können Sie vier verschiedene Halleffekte auswählen, die dem Klang
mehr Tiefe und Ausdruck verleihen, um eine realistische akustische Umgebung zu erzeugen.
Reverb-Typ auswählen
Halten Sie die [METRONOME]-Taste gedrückt und schlagen Sie eine der Tasten
G#6–C7 an, um einen Reverb-Typ auszuwählen.
Reverb-Intensität einstellen
Halten Sie die [METRONOME]-Taste gedrückt und schlagen Sie eine der Tasten
F1–C#3 an, um die, um die Hallintensität für die ausgewählte Voice
einzustellen.
Halten Sie die [METRONOME]-Taste gedrückt und schlagen Sie die Taste D3 an,
um die am besten passende Reverb-Intensität für die ausgewählte Voice
einzustellen.
Taste Reverb-Typ Beschreibung
G#6 Room (Raum) Mit dieser Einstellung wird dem Klang ein Halleffekt hinzugefügt,
der dem akustischen Nachhall in einem Raum ähnelt.
A6 Hall1
(Saal 1) Um den Halleffekt zu intensivieren, können Sie die Einstellung
HALL 1 verwenden. Dieser Effekt simuliert den natürlichen Hall eines
kleinen Konzertsaals.
A#6 Hall2
(Saal 2) Um einen sehr großen Halleffekt zu erzielen, verwenden Sie die
Einstellung HALL 2. Dieser Effekt simuliert den natürlichen Hall eines
großen Konzertsaals.
H6 Stage (Bühne) Simuliert den Nachhall einer Bühnenumgebung.
C7 Off (Aus) Es wird kein Halleffekt angewendet.
C7
G#6
Intensitätsbereich
des Reverb-Effekts:
0 (kein Effekt) –
20 (maximale Intensität)
HINWEIS
D3
Je höher die gespielte Taste, desto größer die Intensität.
C#3: Intensität 20
F1: Intensität 0
Die Standardeinstellungen für
Reverb-Typ (einschließlich OFF)
und Reverb-Intensität sind für
jede Voice verschieden.
HINWEIS
48

Auswählen und Spielen von Voices
P-85 Bedienungsanleitung
DEUTSCH
21
Transposition
Mit der Transpose-Funktion können Sie die Tonhöhe der gesamten Tastatur in Halbtonintervallen nach
oben oder unten transponieren. Dies erleichtert das Spielen in schwierigen Tonarten sowie das Anpassen
der Tonart an den Tonumfang eines Sängers oder anderer Instrumente. Wenn Sie den Transponierungswert
beispielsweise auf „+5“ einstellen, wird beim Anschlagen der Taste C der Ton F erzeugt. So können Sie
einen Song in C-Dur spielen, und das P-85 transponiert ihn automatisch nach F-Dur.
Transpositionsbetrag einstellen
Halten Sie die Tasten [DEMO/SONG] und [METRONOME] gedrückt und
schlagen Sie eine der Tasten F#2–F#3, um die gewünschte Stärke der
Transponierung einzustellen.
Zum Transponieren nach unten (in Halbtonschritten)
Halten Sie die Tasten [DEMO/SONG] und [METRONOME] gedrückt und
schlagen Sie eine beliebige Taste zwischen F#2 und H2 an.
Zum Transponieren nach oben (in Halbtonschritten)
Halten Sie die Tasten [DEMO/SONG] und [METRONOME] gedrückt und
schlagen Sie eine beliebige Taste zwischen C#3 und F#3 an.
Zum Wiederherstellen der Standardtonhöhe
Halten Sie die Tasten [DEMO/SONG] und [METRONOME] gedrückt und
schlagen Sie die Taste C3 an.
Feinstimmen der Tonhöhe
Sie können die Tonhöhe des gesamten Instruments feinstimmen. Diese Funktion ist nützlich,
wenn Sie das P-85 zusammen mit anderen Instrumenten oder mit Musik von CD spielen.
Tonhöhe einstellen
So heben Sie die Tonhöhe
in Schritten von ca. 1 Cent
an (100 Cents = 1 Halbton):
Halten Sie die Tasten A-1, H-1
und C0 gleichzeitig gedrückt und
schlagen Sie eine beliebige Taste
zwischen C3 und H3 an.
So senken Sie die Tonhöhe
in Schritten von ca. 1 Cent
ab (100 Cents = 1 Halbton):
Halten Sie die Tasten A-1, H-1
und C#0 gleichzeitig gedrückt
und schlagen Sie eine beliebige
Taste zwischen C3 und H3 an.
Zum Wiederherstellen der
Standardtonhöhe:
Halten Sie die Tasten A-1, H-1,
C0 und C#0 gleichzeitig gedrückt
und schlagen Sie eine beliebige
Taste zwischen C3 und H3 an.
TERMINOLOGIE
Transponieren:
Ändern der Tonart. Transponieren
ändert beim P-85 die Tonhöhe der
gesamten Tastatur.
Transponierungsbereich:
F#2 (-6 Halbtöne) –
C3 (normale Tonhöhe) –
F#3 (+6 Halbtöne)
HINWEIS
F#3F#2
0-1
-2 +1 +3-4
-3-5 +2 +4 +5
-6 +6
Einstellbereich: -65 – +65 Cents
Die Standardeinstellung (0 Cent)
ist A3 = 440 Hz. Im Bereich von
440 Hz entspricht 1 Hz ungefähr
4 Cents. Wird beispielsweise die
Taste 8-mal angeschlagen, so
wird A3 auf ungefähr 442 Hz
eingestellt.
TERMINOLOGIE
Standardeinstellung:
Bei der Standardeinstellung
(„Default“) oder Werksvorgabe
handelt es sich um die
Einstellung, die beim erstmaligen
Einschalten des P-85 nach
Auslieferung vorliegt.
HINWEIS
C1 C2 C3 B3C0A-1
B-1
C1 C2 C3 B3A-1
B-1
C#0
C1 C2 C3 B3C0A-1
B-1
C#0
49

Auswählen und Spielen von Voices
P-85 Bedienungsanleitung
DEUTSCH
22
Anschlagempfindlichkeit
Sie können einstellen, wie sich die Lautstärke ja nach Stärke bzw. Geschwindigkeit Ihres Anschlags
verändert. Es stehen die folgenden vier Einstellungen zur Verfügung.
Anschlagempfindlichkeit einstellen
Halten Sie die Tasten [DEMO/SONG] und [METRONOME] gedrückt und
schlagen Sie eine der Tasten A6–C7 an, um die gewünschte
Anschlagempfindlichkeit auszuwählen.
Taste Anschlagempfindlichkeit
(Touch Sensitivity) Beschreibung
A6 FIXED (fixiert) Die Lautstärke ändert sich nicht, egal wie hart oder weich Sie die
Tasten anschlagen.
A#6 SOFT (weich) Die Lautstärke ändert sich sehr wenig, wenn Sie die Tasten hart
oder weich anschlagen.
H6 MEDIUM (mittel) Dies ist die normale Anschlagdynamik (Grundeinstellung).
C7 HARD
(hart) Die Lautstärke ändert sich sehr deutlich von pianissimo bis
fortissimo für dynamischen und dramatischen Ausdruck. Sie müssen die
Tasten sehr hart anschlagen, um einen lauten Klang zu erzeugen.
Die Einstellung der
Anschlagempfindlichkeit wirkt
sich auf bestimmte Voices wie
C.ORGAN 1 und 2 sowie
Harpsichord 1 und 2, die
normalerweise nur in geringem
Umfang auf die Tastaturdynamik
reagieren, wenig oder gar nicht
aus.
Standardeinstellung: H6
HINWEIS
C7A6
50

Aufnehmen des eigenen Spiels
P-85 Bedienungsanleitung
DEUTSCH
23
Aufnehmen des eigenen Spiels
Die Möglichkeit, Ihr Spiel auf der Tastatur des P-85 aufzuzeichnen und wiederzugeben,
kann eine wertvolle Hilfe beim Üben darstellen.
Der Song-Rekorder des P-85 ermöglicht die Aufnahme eines eigenen Songs (User-Song).
Aufzeichnen des Spiels
1. Legen Sie alle Grundeinstellungen fest.
Wählen Sie vor Beginn der Aufnahme die aufzuzeichnende Voice aus (bzw. die
Voices, falls Sie den Dual-Modus verwenden). Nehmen Sie alle sonstigen
gewünschten Einstellungen vor (Reverb, Tempo usw.). Stellen Sie ggf. die
Lautstärke ein.
Mit dem [MASTER VOLUME]-Regler können Sie außerdem die
Wiedergabelautstärke einstellen.
2. Drücken Sie die [REC]-Taste, um die
Aufnahmebereitschaft einzuschalten.
Die [REC]-Taste blinkt.
In diesem Schritt können Sie das Metronom einschalten und mit den TEMPO-
Tasten [gg
gg]/[hh
hh] das Tempo regulieren. (Wertebereich: 32–280)
Die Aufnahmebereitschaft lässt sich vor der Aufnahme deaktivieren, indem Sie
die [REC]-Taste erneut drücken.
3. Starten Sie die Aufnahme.
Die Aufnahme beginnt automatisch, sobald Sie eine Note auf der Tastatur
spielen oder die [PLAY]-Taste drücken.
Das [REC]-Lämpchen leuchtet während der Aufnahme auf, und das [PLAY]-
Lämpchen blinkt im aktuellen Tempo.
TERMINOLOGIE
Aufnehmen oder Speichern:
Das Format der Musikdaten, die Sie z. B. auf einer Kassette aufgenommen haben, unterscheidet
sich von dem Format, in dem die Spieldaten am P-85 aufgezeichnet werden. Ein
Kassettenrekorder zeichnet Audiosignale auf. Das P-85 „speichert“ Daten bezüglich
Spielzeitpunkt der Noten, Voices und einen Tempowert, aber keine Audiosignale. Wenn Sie
aufgezeichnete Songs wiedergeben, erzeugt das P-85 den Sound neu, anhand der
gespeicherten Daten. Aus diesem Grund ist es zutreffender, beim P-85 vom „Datenspeicherung“
zu sprechen und nicht von „Aufnahme“. Dennoch wird in dieser Anleitung häufig von der
„Aufnahme“ gesprochen, da dieser Ausdruck den Sinn dieses Vorgangs besser wiedergibt.
Wenn das Instrument einen
Demo- oder Preset-Song
abspielt, kann der
Aufnahmemodus nicht aktiviert
werden.
HINWEIS
Aufnahmekapazität
Das P-85 kann bis zu 65 KB
aufnehmen (etwa 11.000 Noten).
HINWEIS
Wenn das Metronom bereits bei
Aufnahmebeginn eingeschaltet
war, können Sie sich mit Ihrem
Spieltempo an das Metronom
halten, ohne dass das Ticken des
Metronoms aufgenommen wird.
HINWEIS
Weitere Informationen zur
Aufnahme finden Sie auf Seite 24.
HINWEIS
51

Aufnehmen des eigenen Spiels
P-85 Bedienungsanleitung
DEUTSCH
24
4. Drücken Sie die [REC]- oder die [PLAY]-Taste,
um die Aufnahme zu stoppen.
Wenn die Aufnahme beendet wurde, blinken das [REC]- und das [PLAY]-
Lämpchen, um anzuzeigen, dass die aufgezeichneten Daten jetzt automatisch
auf dem Instrument gespeichert werden. Wenn die Daten gespeichert wurden,
erlischt das [REC]-Lämpchen, und das [PLAY]-Lämpchen leuchtet.
VORSICHT
Schalten Sie das Instrument nicht aus, wenn die Lämpchen blinken. Dadurch kann
die Speicherung Ihrer aufgezeichneten Song-Daten verhindert werden.
Wiedergabe des aufgezeichneten Spiels
Drücken Sie die [PLAY]-Taste, um das aufgezeichnete Spiel wiederzugeben. Um die Wiedergabe
mitten im Song anzuhalten, drücken Sie erneut die [PLAY]-Taste.
Halten Sie die [METRONOME]-Taste gedrückt und stellen Sie mit den TEMPO-
Tasten [gg
gg]/[hh
hh] das Wiedergabetempo ein.
Die Lämpchen beider Tasten,
[REC] und [PLAY], beginnen zu
blinken, wenn der Speicher des
Rekorders fast voll ist. Sobald der
Speicher voll ist, hält die
Aufnahme automatisch an.
(Alle bis zu diesem Zeitpunkt
aufgezeichneten Daten bleiben
erhalten.)
Sie können die aufgezeichneten
Daten auf einem Computer
speichern. Sie können die
aufgezeichneten Daten vom
Computer zurück in das
Instrument laden und dort
abspielen (Seite 27).
HINWEIS
HINWEIS
Der User-Song-Rekorder zeichnet die folgenden Daten auf:
Neben den von Ihnen gespielten Noten und Voices werden weitere Daten
aufgezeichnet.
• Gespielte Noten
• Voice-Auswahl
• Pedal (Halte-/Leise-/Sostenuto-Pedal)
• Reverb-Intensität
• Voices für Dual-Modus
• Dual Balance (Lautstärkeverhältnis im Dual-Modus)
• Dual Octave Shift (Verschiebung der Dual-Oktave)
• Tempo
• Reverb-Typ (einschließlich OFF)
Wenn Sie die [REC]-Taste
drücken, um die Aufnahme zu
starten, und anschließend die
[PLAY]-Taste drücken, werden
alle zuvor aufgezeichneten Daten
gelöscht.
Eine Neuaufnahme mitten in
einem Song ist nicht möglich.
HINWEIS
HINWEIS
52

Aufnehmen des eigenen Spiels
P-85 Bedienungsanleitung
DEUTSCH
25
Ändern der Grundeinstellungen (der am Song-Anfang
aufgezeichneten Daten)
Die Grundeinstellungen (die am Song-Anfang aufgezeichneten Daten) können nach der Aufnahme
bearbeitet werden.
So können Sie beispielsweise die Voice ändern, um eine andere Atmosphäre zu erzeugen, oder das
Song-Tempo modifizieren.
Die folgenden Grundeinstellungen können geändert werden:
1. Drücken Sie die [REC]-Taste, um die
Aufnahmebereitschaft zu aktivieren.
Die [REC]-Taste blinkt.
2. Ändern Sie die Einstellungen über die
Steuerelemente des Bedienfelds.
Wenn Sie beispielsweise die aufgezeichnete Voice von [E.PIANO 1] in
[E.PIANO 2] ändern möchten, drücken Sie die Taste [E.PIANO 2]. Wenn Sie
den Anteil des Forte-/Leisepedals ändern möchten, betätigen Sie das Pedal und
halten Sie es gedrückt.
Achten Sie darauf, nicht die [PLAY]-Taste zu drücken oder eine Taste auf der
Tastatur anzuschlagen, da ansonsten in beiden Fällen eine Aufnahme gestartet
wird und alle zuvor in dem ausgewählten Part aufgezeichneten Daten gelöscht
werden.
3. Drücken Sie die [REC]-Taste, um den Record-Modus
zu beenden.
Achten Sie darauf, nicht die [PLAY]-Taste zu drücken oder eine Taste auf der
Tastatur anzuschlagen, da ansonsten in beiden Fällen eine Aufnahme gestartet
wird und alle zuvor aufgezeichneten Daten gelöscht werden.
• Voice-Auswahl
• Voices für Dual-Modus
• Sustain/Soft Pedal Depth (Wirkungstiefe des Halte-/Leisepedals)
• Tempo
53

Anschließen von MIDI-Instrumenten
P-85 Bedienungsanleitung
DEUTSCH
26
Anschließen von MIDI-Instrumenten
Das P-85 besitzt MIDI-IN/OUT-Buchsen, über die Sie es mit anderen Instrumenten und Geräten –
einschließlich Computern – verbinden können und so die verschiedenen Funktionen von MIDI-
Anwendungen für Spiel und Aufzeichnung nutzen können.
Anschließen der MIDI-Buchsen [IN] [OUT]
MIDI-Buchsen [IN] [OUT]
An diesen Buchsen können Sie externe MIDI-Geräte über
MIDI-Kabel anschließen.
Über MIDI
MIDI (Musical Instrument Digital Interface) ist ein Standardformat zur
Datenübertragung/zum Datenempfang. Dadurch wird die Übertragung der Spieldaten
und Befehle zwischen MIDI-Geräten und Computer ermöglicht. Mit MIDI können Sie
ein angeschlossenes MIDI-Gerät vom P-85 aus ansteuern oder das P-85 von einem
angeschlossenen MIDI-Gerät oder Computer aus ansteuern.
Möglichkeiten von MIDI
Mit den MIDI-Funktionen können Sie Spieldaten zwischen MIDI-Geräten übertragen.
VORSICHT
Bevor Sie das Instrument mit anderen elektronischen Geräten verbinden, schalten Sie bitte alle
Geräte aus.
●Übertragen von Spieldaten von und zu einem anderen
MIDI-Gerät
●Übertragen von MIDI-Daten von und zu einem
Computer
Da es vom MIDI-Gerätetyp
abhängt, welche MIDI-Daten
übertragen oder empfangen
werden können, prüfen Sie im
Abschnitt „MIDI-
Implementationstabelle“, welche
MIDI-Daten und -Befehle Ihre
Geräte übertragen oder
empfangen können.
Die MIDI-Implementationstabelle
ist in der Datenliste enthalten, die
Sie auf der Yamaha-Website
finden (siehe Seite 7).
HINWEIS
Sie können weder die Voice-
Demo-Songs noch die Preset-
Songs für Klavier vom P-85 an ein
anderes MIDI-Gerät übertragen.
Für MIDI-Verbindungen
verwenden Sie ein (zusätzliches)
Standard-MIDI-Kabel, das Sie in
den meisten Musikgeschäften
erhalten.
HINWEIS
Instrument
MIDI-Buchse [OUT] MIDI-Kabel
(optional)
MIDI-Buchse [IN] MIDI-Buchse [OUT] MIDI-Buchse [IN]
MIDI-Gerät
Instrument
Computer
USB-Schnittstelle
USB-MIDI-
Schnittstellengerät
(optional)
Buchse
MIDI [OUT]
Buchse
MIDI [IN]
54

Anschließen von MIDI-Instrumenten
P-85 Bedienungsanleitung
DEUTSCH
27
Anschließen eines Computers
Indem Sie einen Computer an die MIDI-Buchsen anschließen, können Sie Daten zwischen dem
P-85 und dem Computer über MIDI austauschen.
VORSICHT
Schalten Sie zunächst sowohl das P-85 als auch den Computer aus, bevor Sie irgendwelche Kabel
zwischen den beiden Geräten anschließen. Nachdem Sie alle Anschlüsse vorgenommen haben,
schalten Sie zuerst den Computer ein und dann das P-85.
Verbinden des USB-Ports des Computers mit dem
P-85 über eine optionale USB-MIDI-Schnittstelle
(z. B. Yamaha UX16)
Verwenden Sie ein USB-MIDI-Schnittstellengerät, um den USB-Port Ihres Computers
mit den MIDI-Buchsen des P-85 zu verbinden. Sie müssen einen Treiber für die USB-
MIDI-Schnittstelle (z. B. die UX16) installieren. Weitere Informationen finden Sie in
der Bedienungsanleitung für die USB-MIDI-Schnittstelle.
Übertragen von Daten zwischen Computer und Instrument
Sie können Sicherungsdaten dieses Instruments wie z. B. aufgenommene Songs auf einem
Computer speichern, sowie die gespeicherten Daten vom Computer zurück in das Instrument laden.
Um die Sicherungsdaten zu übertragen, müssen Sie zunächst die Software „Musicsoft
Downloader“ (freie Software) unter der folgenden URL von der Yamaha-Website
herunterladen und auf Ihrem Computer installieren.
http://music.yamaha.com/download/
Bitte besuchen Sie die vorstehende URL, um die neuesten Informationen über die
Anforderungen an das Computersystem zu erhalten.
Weitere Informationen zum Übertragen von Daten finden Sie unter „Übertragung von
Daten zwischen Computer und Instrument (für ungeschützte Daten)“ in der mit
Musicsoft Downloader bereitgestellten Hilfedatei.
VORSICHT
Schalten Sie dieses Instrument während der Datenübertragung nicht aus, und ziehen Sie die Kabel
nicht ab. Anderenfalls werden die übertragenen Daten nicht gespeichert. Außerdem kann der
Betrieb des Flash-Speichers instabil werden, wodurch beim Ein- oder Ausschalten des Instruments
der gesamte Speicherinhalt gelöscht wird.
VORSICHT
Benennen Sie die Sicherungsdatei nicht am Computer um. Anderenfalls wird sie nicht erkannt,
wenn sie an das Instrument gesendet wird.
Einstellungen initialisieren
Schalten Sie das Instrument aus. Schalten Sie das Instrument dann mit der Taste
[POWER] wieder ein, während Sie die Taste C7 (die Taste ganz rechts auf der Tastatur)
gedrückt halten. Wenn Sie die Einstellungen initialisieren, werden sämtliche Daten,
ausgenommen die von einem Computer geladenen Aufnahmedaten, initialisiert und
auf die Werkseinstellungen zurückgesetzt.
VORSICHT
Schalten Sie dieses Instrument nicht aus, während es die Daten in seinem internen Speicher
initialisiert (d. h. während die Lämpchen der Tasten [REC] und [PLAY] blinken).
Wenn das P-85 als Klangmodul
eingesetzt wird, werden
Spieldaten mit Voices, die auf
dem P-85 nicht vorhanden sind,
nicht korrekt wiedergegeben.
HINWEIS
Sie müssen eine Software-
Anwendung auf dem Computer
installieren, um MIDI-Daten
zwischen dem P-85 und einem
Computer übertragen zu können.
HINWEIS
Instrument
Computer
USB-Schnittstelle
USB-MIDI-
Schnittstellengerät
(optional)
Buchse
MIDI [OUT]
Buchse
MIDI [IN]
Sicherungsdaten
Folgende Daten werden im Flash-
Speicher dieses Instrument
gespeichert. Diese Daten bleiben
erhalten, wenn Sie das Instrument
ausschalten.
• Metronomlautstärke
• Metronomtempo
•Anschlagempfindlichkeit
•Tuning (Stimmung)
• Aufgenommene Spieldaten
Die Datei mit den
Sicherungsdaten erhält
automatisch den Namen
„NPP88.BUP“.
Beachten Sie, dass während der
Verwendung von Musicsoft
Downloader die Lämpchen der
Tasten [REC] und [PLAY]
leuchten.
Schließen Sie das Fenster von
Musicsoft Downloader und
beenden Sie die Anwendung,
bevor Sie dieses Instrument
verwenden.
Falls dieses Instrument eine
Betriebsstörung oder Fehlfunktion
hat, schalten Sie das Instrument
aus, und führen Sie dann das
Initialisierungsverfahren durch.
HINWEIS
HINWEIS
HINWEIS
HINWEIS
HINWEIS
55

MIDI-Funktionen
P-85 Bedienungsanleitung
DEUTSCH
28
MIDI-Funktionen
Sie können detaillierte MIDI-Einstellungen vornehmen.
Auswahl des MIDI-Sende-/Empfangskanals
Bei jeder Einrichtung eines MIDI-Systems müssen die MIDI-Kanäle der
Sende- und Empfangsgeräte angepasst werden, damit die Daten
richtig übertragen werden.
Mit diesem Parameter können Sie den Kanal einstellen, über den das
P-85 MIDI-Daten sendet oder empfängt.
Sendekanal einstellen
Halten Sie die Tasten [DEMO/SONG] und [METRONOME] gedrückt und
schlagen Sie eine der Tasten C1–E2 an.
Empfangskanal einstellen
Halten Sie die Tasten [DEMO/SONG] und [METRONOME] gedrückt und
schlagen Sie eine der Tasten C4–F5 an.
Local Control ON/OFF
(Lokalsteuerung ein/aus)
„Lokale Steuerung“ bedeutet, dass normalerweise die Tastatur des P-85 dessen integrierten
Klangerzeugung ansteuert, so dass die internen Voices direkt von der Tastatur aus gespielt werden
können. Diese Situation wird als „Local Control On“ bezeichnet, da der Klangerzeuger lokal von
seiner eigenen Tastatur gesteuert wird.
Die Lokalsteuerung kann jedoch ausgeschaltet werden (Local OFF), so dass die Tastatur des P-85 die
internen Voices nicht spielt, die entsprechenden MIDI-Informationen jedoch an die Buchse MIDI
OUT überträgt, wenn Tasten angeschlagen werden. Gleichzeitig reagiert der interne Klangerzeuger
auf MIDI-Informationen, die über die Buchse MIDI IN empfangen werden.
Halten Sie die Tasten [DEMO/SONG] und [METRONOME] gedrückt und
schlagen Sie die Taste C6 an. Durch mehrfaches Anschlagen der Taste C6
schalten Sie zwischen Local Control On und Off um.
Im Dual-Modus werden die Daten
von Voice 1 auf dem Kanal dieser
Voice gesendet; die Daten von
Voice 2 werden auf der
nächsthöheren Kanalnummer
gesendet. In diesem Fall werden
keine Daten übertragen, wenn
der Übertragungskanal
ausgeschaltet ist (OFF).
ALL:
„Multi-Timbre“-Empfang
(Empfang mehrerer Kanäle). Dies
ermöglicht den gleichzeitigen
Empfang verschiedener Parts auf
allen 16 MIDI-Kanälen – so kann
das P-85 von einem Computer
oder Sequenzer empfangene
Songdaten mit mehreren Kanälen
wiedergeben.
1+2:
„1+2“-Empfang. Dies ermöglicht
den gleichzeitigen Empfang nur
auf den Kanälen 1 und 2 – so
kann das P-85 von einem
Computer oder Sequenzer
empfangene Song-Daten der
Kanäle 1 und 2 wiedergeben.
Programmwechsel und andere
empfangene Kanalmeldungen
haben keine Auswirkungen auf
die Bedienfeld-Einstellungen des
P-85 oder auf die Noten, die Sie
auf der Tastatur spielen.
Daten der Demo-Songs und der
Preset-Songs für Klavier können
nicht über MIDI übertragen
werden.
HINWEIS
C1 C4
E2 F5
11 14 169
56810121315
OFF
31
742 11 14 169
56810121315
1+2
ALL
31
742
Sendekanal
(C1–E2)
Empfangskanal
(C4–F5)
Standardeinstellung: ON (Ein)
C6
56

MIDI-Funktionen
P-85 Bedienungsanleitung
DEUTSCH
29
Program Change ON/OFF
(Programmwechsel ein/aus)
Normalerweise reagiert das P-85 auf MIDI-Programmwechsel, die es von einer externen Tastatur
oder einem anderen MIDI-Gerät empfängt. Dadurch wird die Voice mit der entsprechenden
Nummer auf dem entsprechenden Kanal ausgewählt (die Tastatur-Voice ändert sich nicht).
Das P-85 sendet normalerweise auch immer einen MIDI-Programmwechsel, wenn eine seiner
Voices ausgewählt wird. Dadurch wird die Voice oder das Programm mit der entsprechenden
Nummer auf dem externen MIDI-Gerät ausgewählt, falls das Gerät so eingerichtet ist, dass es
MIDI-Programmwechsel empfängt und darauf reagiert. Durch diese Funktion ist es möglich, den
Empfang und die Übertragung von Programmwechseln zu unterbinden, so dass am P-85 Voices
ausgewählt werden können, ohne dass sich dies auf das externe MIDI-Gerät auswirkt.
Halten Sie die Tasten [DEMO/SONG] und [METRONOME] gedrückt und
schlagen Sie die Taste C#6 an. Durch mehrmaliges Anschlagen der Taste C#6
schalten Sie zwischen Program Change On und Off um.
PROGRAM CHANGE
Datenformat: [CnH] -> [ppH]
CnH = Programmereignis (n = Kanalnummer)
ppH = Programmwechselnummer
•Wenn der Empfang von Programmwechseln ausgeschaltet ist (OFF), werden keine
Program-Change-Daten gesendet oder empfangen.
•Wenn Sie einen Programmwechsel als Nummer des Wertebereichs von 0-127 angeben
möchten, geben Sie eine um 1 niedrigere Zahl als die vorstehend aufgelistete
Programmwechselnummer ein. Um zum Beispiel die Programmwechselnummer 1
festzulegen, müssten Sie den Wert 0 angeben.
Standardeinstellung: ON (Ein)
Voice-Name MSB LSB P.C.#
Grand Piano 1 0 122 1
Grand Piano 2 0 112 1
E.Piano 1 0 122 6
E.Piano 2 0 122 5
C.Organ 1 0 123 20
C.Organ 2 0 122 20
Strings 0 122 49
Harpsichord 1 0 122 7
Harpsichord 2 0 123 7
Vibraphone 0 122 12
P. C .# = Program-Change-Nummer
C#6
57

MIDI-Funktionen
P-85 Bedienungsanleitung
DEUTSCH
30
Control Change ON/OFF
(Controller-Meldungen ein/aus)
Normalerweise reagiert das P-85 auf MIDI-Controller-Daten, die es von einem externen MIDI-Gerät
oder einer externen Tastatur empfängt. Dadurch wirken sich die vom steuernden Gerät
empfangenen Pedal- und sonstigen Controller-Einstellungen auf die Voice auf dem entsprechenden
Kanal aus (die Tastatur-Voice ändert sich nicht). Außerdem überträgt das P-85 MIDI-Controller-
Informationen, wenn das Pedal oder der sonstige Controller betätigt wird.
Durch diese Funktion ist es möglich, den Empfang und die Übertragung von Controller-Daten zu
unterbinden, so dass beispielsweise das Pedal und die sonstigen Controller des P-85 betätigt
werden können, ohne sich auf ein externes MIDI-Gerät auszuwirken.
Halten Sie die Tasten [DEMO/SONG] und [METRONOME] gedrückt und
schlagen Sie die Taste D6 an. Durch mehrmaliges Anschlagen der Taste D6
schalten Sie zwischen Control Change On und Off um. Informationen zu Controller-
Daten, die mit dem P-85
verwendet werden können, finden
Sie im Abschnitt „MIDI-
Datenformat“ der Datenliste, die
auf der Yamaha-Website
erhältlich ist (siehe Seite 7).
Standardeinstellung: ON (Ein)
HINWEIS
D6
58

Fehlerbehebung
P-85 Bedienungsanleitung
DEUTSCH
31
Fehlerbehebung
Optionales Zubehör
Fußpedal (FC3/FC4)
Tastatur-Stativ (L-85/L-140S)
Pedaleinheit (LP-5)
USB-MIDI-Schnittstelle (UX16)
Kopfhörer (HPE-150/HPE-30)
Problem Mögliche Ursache und Lösung
Das P-85 lässt sich nicht einschalten.
Das P-85 wurde nicht richtig angeschlossen. Schließen Sie den weiblichen Stecker
an der Netzeingangsbuchse des P-85 an und stecken Sie den männlichen Stecker in
eine ordnungsgemäß installierte Netzsteckdose (Seite 11).
Aus dem Lautsprecher bzw. Kopfhörer sind
Geräusche zu hören.
Rauschen oder Geräusche werden möglicherweise durch Störungen von einem in
der Nähe des P-85 betriebenen Mobiltelefon verursacht. Schalten Sie das
Mobiltelefon aus oder nutzen Sie es in einem größeren Abstand zum P-85.
Die Grundlautstärke ist gering, oder es ist
kein Ton zu hören.
Die Gesamtlautstärke (Master Volume) wurde zu leise eingestellt; stellen Sie diese
mit dem Regler [MASTER VOLUME] auf einen geeigneten Pegel ein (Seite 11).
Stellen Sie sicher, dass kein Kopfhörer an einer der Kopfhörerbuchsen
angeschlossen ist (Seite 13).
Vergewissern Sie sich, dass Local Control (Seite 28) eingeschaltet ist („ON“).
Das Pedal zeigt keine Wirkung.
Das Pedalkabel/der Pedalstecker wurde möglicherweise nicht richtig angeschlossen.
Vergewissern Sie sich, dass der Pedalstecker richtig an die Buchse SUSTAIN /
PEDAL UNIT angeschlossen wurde (Seite 12).
59

Index
DEUTSCH
P-85 Bedienungsanleitung
32
Index
A
Anschlagempfindlichkeit ................................................22
Anschließen eines Computers ........................................27
Aufnahme ........................................................................23
Auswahl des MIDI-Sende-/Empfangskanals .................28
B
Bedienelemente und Anschlüsse ....................................10
C
Control Change ON/OFF
(Controller-Meldungen ein/aus) .................................30
D
DC IN 12V.......................................................................11
[DEMO/SONG]-Taste..............................................14, 15
Demo-Songs ....................................................................14
Dual-Modus ....................................................................19
F
Fehlerbehebung...............................................................31
K
Kombinieren von Voices (Dual-Modus).......................19
L
Lautstärke ........................................................................11
Local Control ON/OFF (Lokalsteuerung ein/aus) ........28
M
[MASTER VOLUME]-Schieberegler .............................11
Metronom........................................................................16
MIDI [IN] [OUT] ...........................................................26
MIDI-Buchsen.................................................................26
Musicsoft Downloader....................................................27
N
Notenablage.....................................................................13
O
Optionales Zubehör........................................................31
P
[PEDAL UNIT]-Buchse..................................................12
[PHONES]-Buchse .........................................................13
[PLAY]-Taste ..................................................................24
Preset-Songs ➝ Preset-Songs für Klavier ................15, 34
Preset-Songs für Klavier ...........................................15, 34
Program Change ON/OFF
(Programmwechsel ein/aus) ........................................29
R
[REC]-Taste ....................................................................23
Reverb (Hall)...................................................................20
S
SELECT-Tasten [
QQ
QQ
] [
WW
WW
]............................................ 14, 15
Sicherungsdaten..............................................................27
Song .................................................................................15
Standardeinstellung ........................................................21
[STANDBY/ON]-Schalter..............................................11
Starten/Stoppen der Wiedergabe ...................................15
Demo-Songs..............................................................14
Preset-Songs für Klavier ...........................................15
Stimmen ➝ Feinstimmen der Tonhöhe........................21
[SUSTAIN]-Buchse ........................................................12
T
Technische Daten............................................................35
TEMPO-Tasten [gg
gg] [hh
hh]..........................................14, 15
Transposition ..................................................................21
V
Voice ................................................................................18
VORSICHTSMASSNAHMEN.........................................4
60

P-85 Bedienungsanleitung
DEUTSCH
33
Memo
61

P-85 Owner’s Manual / Bedienungsanleitung / Mode d’emploi / Manual de instrucciones
34
Preset Song List / Liste der voreingestellten Songs /
Liste des morceaux prédéfinis /
Lista de canciones preseleccionadas
No. Title Composer
1Invention No. 1 J.S.Bach
2Invention No. 8 J.S.Bach
3Gavotte J.S.Bach
4Prelude (Wohltemperierte Klavier I No.1) J.S.Bach
5 Menuett G dur BWV.Anh.114 J.S.Bach
6 Le Coucou L-C.Daquin
7 Piano Sonate No.15 K.545 1st mov. W.A.Mozart
8Turkish March W.A.Mozart
9 Menuett G dur W.A.Mozart
10 Little Serenade J.Haydn
11 Perpetuum mobile C.M.v.Weber
12 Ecossaise L.v.Beethoven
13 Für Elise L.v.Beethoven
14 Marcia alla Turca L.v.Beethoven
15 Piano Sonate op.13 “Pathétique” 2nd mov. L.v.Beethoven
16 Piano Sonate op.27-2 “Mondschein” 1st mov. L.v.Beethoven
17 Piano Sonate op.49-2 1st mov. L.v.Beethoven
18 Impromptu op.90-2 F.P.Schubert
19 Moments Musicaux op.94-3 F.P.Schubert
20 Frühlingslied op.62-2 J.L.F.Mendelssohn
21 Jägerlied op.19b-3 J.L.F.Mendelssohn
22 Fantaisie-Impromptu F.F.Chopin
23 Prelude op.28-15 “Raindrop” F.F.Chopin
24 Etude op.10-5 “Black keys” F.F.Chopin
25 Etude op.10-3 “Chanson de l’adieu” F.F.Chopin
26 Etude op.10-12 “Revolutionary” F.F.Chopin
27 Valse op.64-1 “Petit chien” F.F.Chopin
28 Valse op.64-2 F.F.Chopin
29 Valse op.69-1 “L’adieu” F.F.Chopin
30 Nocturne op.9-2 F.F.Chopin
31 Träumerei R.Schumann
32 Fröhlicher Landmann R.Schumann
33 La prière d’une Vierge T.Badarzewska
34 Dolly’s Dreaming and Awakening T.Oesten
35 Arabesque J.F.Burgmüller
36 Pastorale J.F.Burgmüller
37 La chevaleresque J.F.Burgmüller
38 Liebesträume Nr.3 F.Liszt
39 Blumenlied G.Lange
40 Barcarolle P.I.Tchaikovsky
41 Melody in F A.Rubinstein
42 Humoresque A.Dvorák
43 Tango (España) I.Albéniz
44 The Entertainer S.Joplin
45 Maple Leaf Rag S.Joplin
46 La Fille aux Cheveux de Lin C.A.Debussy
47 Arabesque 1 C.A.Debussy
48 Clair de lune C.A.Debussy
49 Rêverie C.A.Debussy
50 Golliwog’s Cakewalk C.A.Debussy
ˇ
Anhang
122

P-85 Owner’s Manual / Bedienungsanleitung / Mode d’emploi / Manual de instrucciones 35
Specifications / Technische Daten /
Caractéristiques techniques / Especificaciones
•When an optional FC3 Foot Pedal or an optional LP-5 Pedal Unit is connected, the half pedal effect can be used.
•Wenn ein optionales Fußpedal FC3 oder eine optionale Pedaleinheit LP-5 angeschlossen wird, kann der Halbpedal-Effekt verwendet
werden.
•Lorsqu'une pédale au pied FC3 ou une unité de pédales LP-5 fournies en option sont connectées, il est possible d'utiliser l'effet de
pédale à mi-course.
•Si se conecta un pedal FC3 o una unidad de pedal LP-5 opcionales, se puede utilizar el efecto de medio pedal.
•Specifications and descriptions in this owner’s manual are for information purposes only. Yamaha Corp. reserves the right to change
or modify products or specifications at any time without prior notice. Since specifications, equipment or options may not be the
same in every locale, please check with your Yamaha dealer.
•Die technischen Daten und Beschreibungen in dieser Bedienungsanleitung dienen nur der Information. Yamaha Corp. behält sich
das Recht vor, Produkte oder deren technische Daten jederzeit ohne vorherige Ankündigung zu verändern oder zu modifizieren. Da
die technischen Daten, das Gerät selbst oder Sonderzubehör nicht in jedem Land gleich sind, setzen Sie sich im Zweifel bitte mit
Ihrem Yamaha-Händler in Verbindung.
•Les caractéristiques techniques et les descriptions du mode d’emploi ne sont données que pour information. Yamaha Corp. se
réserve le droit de changer ou modifier les produits et leurs caractéristiques techniques à tout moment sans aucun avis. Du fait que
les caractéristiques techniques, les équipements et les options peuvent différer d’un pays à l’autre, adressez-vous au distributeur
Yamaha le plus proche.
•Las especificaciones y descripciones de este manual del propietario tienen sólo el propósito de servir como información. Yamaha
Corp. se reserva el derecho a efectuar cambios o modificaciones en los productos o especificaciones en cualquier momento sin pre-
vio aviso. Puesto que las especificaciones, equipos u opciones pueden no ser las mismas en todos los mercados, solicite información
a su distribuidor Yamaha.
Keyboard 88 keys (A-1–C7)
Sound Source AWM Stereo Sampling
Polyphony (Max.) 64
Voice Selection 10
Effect Reverb
Volume Master Volume
Controls Dual, Metronome, Transpose, Tuning, Touch (Hard/Medium/Soft/Fixed)
Pedal SUSTAIN PEDAL*
Demo Songs 10 Voice Demo Songs, 50 Piano Preset Songs
Recording/Playback one song: 65 KB (approx. 11,000 notes)
MIDI Local On/Off, Transmit/Recieve channel, Program change On/Off,
Control change On/Off
Jacks/Connectors MIDI (IN/OUT), PHONES, DC IN 12V, SUSTAIN, PEDAL UNIT
Main Amplifiers 6 W + 6 W
Speakers (12 cm × 6 cm) × 2
Dimensions (W × D × H) 1,326mm × 295mm × 151.5mm [52-3/16" × 11-5/8" × 5-15/16"]
Weight 11.6 kg (25 lbs., 9 oz.)
Power Supply Adaptor: PA-5D, PA-150, or an equivalent recommended by Yamaha
Power Consumption 20 W
Accessories Owner’s Manual, Quick Operation Guide,
AC Power Adaptor, Pedal (FC5), Music Rest
123

P-85 Owner’s Manual / Bedienungsanleitung / Mode d’emploi / Manual de instrucciones
36
Memo
124

For details of products, please contact your nearest Yamaha
representative or the authorized distributor listed below.
Pour plus de détails sur les produits, veuillez-vous adresser à Yamaha ou
au distributeur le plus proche de vous figurant dans la liste suivante.
Die Einzelheiten zu Produkten sind bei Ihrer unten aufgeführten
Niederlassung und bei Yamaha Vertragshändlern in den jeweiligen
Bestimmungsländern erhältlich.
Para detalles sobre productos, contacte su tienda Yamaha más cercana
o el distribuidor autorizado que se lista debajo.
CANADA
Yamaha Canada Music Ltd.
135 Milner Avenue, Scarborough, Ontario,
M1S 3R1, Canada
Tel: 416-298-1311
U.S.A.
Yamaha Corporation of America
6600 Orangethorpe Ave., Buena Park, Calif. 90620,
U.S.A.
Tel: 714-522-9011
MEXICO
Yamaha de México S.A. de C.V.
Calz. Javier Rojo Gómez #1149,
Col. Guadalupe del Moral
C.P. 09300, México, D.F., México
Tel: 55-5804-0600
BRAZIL
Yamaha Musical do Brasil Ltda.
Rua Joaquim Floriano, 913 - 4' andar, Itaim Bibi,
CEP 04534-013 Sao Paulo, SP. BRAZIL
Tel: 011-3704-1377
ARGENTINA
Yamaha Music Latin America, S.A.
Sucursal de Argentina
Viamonte 1145 Piso2-B 1053,
Buenos Aires, Argentina
Tel: 1-4371-7021
PANAMA AND OTHER LATIN
AMERICAN COUNTRIES/
CARIBBEAN COUNTRIES
Yamaha Music Latin America, S.A.
Torre Banco General, Piso 7, Urbanización Marbella,
Calle 47 y Aquilino de la Guardia,
Ciudad de Panamá, Panamá
Tel: +507-269-5311
THE UNITED KINGDOM
Yamaha Music U.K. Ltd.
Sherbourne Drive, Tilbrook, Milton Keynes,
MK7 8BL, England
Tel: 01908-366700
IRELAND
Danfay Ltd.
61D, Sallynoggin Road, Dun Laoghaire, Co. Dublin
Tel: 01-2859177
GERMANY
Yamaha Music Central Europe GmbH
Siemensstraße 22-34, 25462 Rellingen, Germany
Tel: 04101-3030
SWITZERLAND/LIECHTENSTEIN
Yamaha Music Central Europe GmbH,
Branch Switzerland
Seefeldstrasse 94, 8008 Zürich, Switzerland
Tel: 01-383 3990
AUSTRIA
Yamaha Music Central Europe GmbH,
Branch Austria
Schleiergasse 20, A-1100 Wien, Austria
Tel: 01-60203900
CZECH REPUBLIC/SLOVAKIA/
HUNGARY/SLOVENIA
Yamaha Music Central Europe GmbH,
Branch Austria, CEE Department
Schleiergasse 20, A-1100 Wien, Austria
Tel: 01-602039025
POLAND
Yamaha Music Central Europe GmbH
Sp.z. o.o. Oddzial w Polsce
ul. 17 Stycznia 56, PL-02-146 Warszawa, Poland
Tel: 022-868-07-57
THE NETHERLANDS/
BELGIUM/LUXEMBOURG
Yamaha Music Central Europe GmbH,
Branch Benelux
Clarissenhof 5-b, 4133 AB Vianen, The Netherlands
Tel: 0347-358 040
FRANCE
Yamaha Musique France
BP 70-77312 Marne-la-Vallée Cedex 2, France
Tel: 01-64-61-4000
ITALY
Yamaha Musica Italia S.P.A.
Viale Italia 88, 20020 Lainate (Milano), Italy
Tel: 02-935-771
SPAIN/PORTUGAL
Yamaha Música Ibérica, S.A.
Ctra. de la Coruna km. 17, 200, 28230
Las Rozas (Madrid), Spain
Tel: 91-639-8888
GREECE
Philippos Nakas S.A. The Music House
147 Skiathou Street, 112-55 Athens, Greece
Tel: 01-228 2160
SWEDEN
Yamaha Scandinavia AB
J. A. Wettergrens Gata 1, Box 30053
S-400 43 Göteborg, Sweden
Tel: 031 89 34 00
DENMARK
YS Copenhagen Liaison Office
Generatorvej 6A, DK-2730 Herlev, Denmark
Tel: 44 92 49 00
FINLAND
F-Musiikki Oy
Kluuvikatu 6, P.O. Box 260,
SF-00101 Helsinki, Finland
Tel: 09 618511
NORWAY
Norsk filial av Yamaha Scandinavia AB
Grini Næringspark 1, N-1345 Østerås, Norway
Tel: 67 16 77 70
ICELAND
Skifan HF
Skeifan 17 P.O. Box 8120, IS-128 Reykjavik, Ice-
land
Tel: 525 5000
RUSSIA
Yamaha Music (Russia)
Office 4015, entrance 2, 21/5 Kuznetskii
Most street, Moscow, 107996, Russia
Tel: 495 626 0660
OTHER EUROPEAN COUNTRIES
Yamaha Music Central Europe GmbH
Siemensstraße 22-34, 25462 Rellingen, Germany
Tel: +49-4101-3030
Yamaha Corporation,
Asia-Pacific Music Marketing Group
Nakazawa-cho 10-1, Naka-ku, Hamamatsu,
Japan 430-8650
Tel: +81-53-460-2312
TURKEY/CYPRUS
Yamaha Music Central Europe GmbH
Siemensstraße 22-34, 25462 Rellingen, Germany
Tel: 04101-3030
OTHER COUNTRIES
Yamaha Music Gulf FZE
LOB 16-513, P.O.Box 17328, Jubel Ali,
Dubai, United Arab Emirates
Tel: +971-4-881-5868
THE PEOPLE’S REPUBLIC OF CHINA
Yamaha Music & Electronics (China) Co.,Ltd.
25/F., United Plaza, 1468 Nanjing Road (West),
Jingan, Shanghai, China
Tel: 021-6247-2211
HONG KONG
Tom Lee Music Co., Ltd.
11/F., Silvercord Tower 1, 30 Canton Road,
Tsimshatsui, Kowloon, Hong Kong
Tel: 2737-7688
INDONESIA
PT. Yamaha Music Indonesia (Distributor)
PT. Nusantik
Gedung Yamaha Music Center, Jalan Jend. Gatot
Subroto Kav. 4, Jakarta 12930, Indonesia
Tel: 21-520-2577
KOREA
Yamaha Music Korea Ltd.
8F, 9F, Dongsung Bldg. 158-9 Samsung-Dong,
Kangnam-Gu, Seoul, Korea
Tel: 080-004-0022
MALAYSIA
Yamaha Music Malaysia, Sdn., Bhd.
Lot 8, Jalan Perbandaran, 47301 Kelana Jaya,
Petaling Jaya, Selangor, Malaysia
Tel: 3-78030900
PHILIPPINES
Yupangco Music Corporation
339 Gil J. Puyat Avenue, P.O. Box 885 MCPO,
Makati, Metro Manila, Philippines
Tel: 819-7551
SINGAPORE
Yamaha Music Asia Pte., Ltd.
#03-11 A-Z Building
140 Paya Lebor Road, Singapore 409015
Tel: 747-4374
TAIWAN
Yamaha KHS Music Co., Ltd.
3F, #6, Sec.2, Nan Jing E. Rd. Taipei.
Taiwan 104, R.O.C.
Tel: 02-2511-8688
THAILAND
Siam Music Yamaha Co., Ltd.
891/1 Siam Motors Building, 15-16 floor
Rama 1 road, Wangmai, Pathumwan
Bangkok 10330, Thailand
Tel: 02-215-2626
OTHER ASIAN COUNTRIES
Yamaha Corporation,
Asia-Pacific Music Marketing Group
Nakazawa-cho 10-1, Naka-ku, Hamamatsu,
Japan 430-8650
Tel: +81-53-460-2317
AUSTRALIA
Yamaha Music Australia Pty. Ltd.
Level 1, 99 Queensbridge Street, Southbank,
Victoria 3006, Australia
Tel: 3-9693-5111
NEW ZEALAND
Music Houses of N.Z. Ltd.
146/148 Captain Springs Road, Te Papapa,
Auckland, New Zealand
Tel: 9-634-0099
COUNTRIES AND TRUST
TERRITORIES IN PACIFIC OCEAN
Yamaha Corporation,
Asia-Pacific Music Marketing Group
Nakazawa-cho 10-1, Naka-ku, Hamamatsu,
Japan 430-8650
Tel: +81-53-460-2312
NORTH AMERICA
CENTRAL & SOUTH AMERICA
EUROPE
AFRICA
MIDDLE EAST
ASIA
OCEANIA
HEAD OFFICE Yamaha Corporation, Pro Audio & Digital Musical Instrument Division
Nakazawa-cho 10-1, Naka-ku, Hamamatsu, Japan 430-8650
Tel: +81-53-460-3273
EKB43

U.R.G., Pro Audio & Digital Musical Instrument Division, Yamaha Corporation
© 2007 Yamaha Corporation
WK66530 004POXXXX.X-XXC0
Printed in China
Yamaha Home Keyboards Home Page (English Only)
http://music.yamaha.com/homekeyboard
Yamaha Manual Library
http://www.yamaha.co.jp/manual/