Yamaha PSR 3000/1500 3000/PSR 1500 Owner's Manual Psr3000 De
User Manual: Yamaha PSR-3000/PSR-1500 Owner's Manual
Open the PDF directly: View PDF
.
Page Count: 220 [warning: Documents this large are best viewed by clicking the View PDF Link!]
- VORSICHTSMASSNAHMEN
- Inhaltsverzeichnis
- Einführung
- Kurzanleitung
- Abspielen der Demos
- Bedienungsschritte in den wichtigsten Displays
- Das Spielen von Voices
- Üben mit den vorprogrammierten Songs
- Wiedergabe von Begleitparts mit dem Spielassistenten
- Das Begleitungsspiel mit der Begleitautomatik (Style-Wiedergabe)
- Die Multi-Pads
- Aufrufen idealer Einstellungen für einen Song mit dem Music Finder
- Singen zu einer Song-Wiedergabe (Karaoke) oder zu Ihrem eigenen Spiel
- Grundlagen der Bedienung
- Referenzteil
- Voices verwenden, anlegen und bearbeiten
- Einsatz, Erstellung und Bearbeitung von Styles der Begleitautomatik
- Die Multi-Pads
- Registrieren und Abrufen benutzerdefinierter Bedienfeldeinstellungen – Registration Memory
- Einsatz, Erstellung und Bearbeitung von Songs
- Direkter Internet-Anschluss für das PSR-3000/1500
- Das Instrument mit dem Internet verbinden
- Zugriff auf die spezielle Website
- Funktionen auf der speziellen Website
- Blättern im Display
- Links aufrufen
- Eingeben von Zeichen
- Rückkehr zur vorhergehenden Web-Seite
- Aktualisieren einer Webseite/Abbrechen des Ladens einer Webseite
- Erwerb und Herunterladen von Daten
- Lesezeichen Ihrer bevorzugten Seiten speichern
- Wechseln der Homepage
- Das Display INTERNET SETTING
- Internet-Einstellungen initialisieren
- Glossar der Internet-Begriffe
- Verwenden eines Mikrofons (PSR-3000)
- Einsatz Ihres Instruments mit anderen Geräten
- Anschließen von Audio- und Videogeräten
- 4 Anschluss eines Mikrofons oder einer Gitarre (Buchse [MIC./LINE IN]) (PSR-3000)
- 5 Verwendung des Fußschalters oder Fußreglers (Buchse [FOOT PEDAL])
- 6 Anschließen externer MIDI- Geräte ([MIDI]-Buchsen)
- Anschließen eines Computer oder USB-Geräts
- Was ist MIDI?
- MIDI-Einstellungen
- Bedienungsgrundlagen
- Vorprogrammierte MIDI-Vorlagen
- MIDI-Systemeinstellungen
- Einstellungen für das Senden von MIDI-Daten
- Einstellungen für den Empfang von MIDI-Daten
- Einstellung des Akkordgrundtons für die Style-Wiedergabe über MIDI-Empfang
- Einstellung des Akkordtyps für die Style- Wiedergabe über MIDI-Empfang
- Anhang
- Index

Yamaha PK CLUB (Portable Keyboard Home Page, English only)
http://www.yamahaPKclub.com/
Yamaha Manual Library
http://www2.yamaha.co.jp/manual/german/
BEDIENUNGSANLEITUNG
BEDIENUNGSANLEITUNG
PSR-3000/1500
BGA0
404YCXX3.2-01
Printed in Europe
U.R.G., Pro Audio & Digital Musical Instrument Division, Yamaha Corporation
© 2004 Yamaha Corporation
DE

SPECIAL MESSAGE SECTION
This product utilizes batteries or an external power supply
(adapter). DO NOT connect this product to any power sup-
ply or adapter other than one described in the manual, on
the name plate, or specifically recommended by Yamaha.
WARNING: Do not place this product in a position where
anyone could walk on, trip over, or roll anything over
power or connecting cords of any kind. The use of an
extension cord is not recommended! IF you must use an
extension cord, the minimum wire size for a 25' cord (or
less) is 18 AWG. NOTE: The smaller the AWG number,
the larger the current handling capacity. For longer exten-
sion cords, consult a local electrician.
This product should be used only with the components
supplied or; a cart, rack, or stand that is recommended by
Yamaha. If a cart, etc., is used, please observe all safety
markings and instructions that accompany the accessory
product.
SPECIFICATIONS SUBJECT TO CHANGE:
The information contained in this manual is believed to be
correct at the time of printing. However, Yamaha reserves
the right to change or modify any of the specifications
without notice or obligation to update existing units.
This product, either alone or in combination with an ampli-
fier and headphones or speaker/s, may be capable of pro-
ducing sound levels that could cause permanent hearing
loss. DO NOT operate for long periods of time at a high
volume level or at a level that is uncomfortable. If you
experience any hearing loss or ringing in the ears, you
should consult an audiologist.
IMPORTANT: The louder the sound, the shorter the time
period before damage occurs.
Some Yamaha products may have benches and / or
accessory mounting fixtures that are either supplied with
the product or as optional accessories. Some of these
items are designed to be dealer assembled or installed.
Please make sure that benches are stable and any
optional fixtures (where applicable) are well secured
BEFORE using.
Benches supplied by Yamaha are designed for seating
only. No other uses are recommended.
NOTICE:
Service charges incurred due to a lack of knowledge relat-
ing to how a function or effect works (when the unit is
operating as designed) are not covered by the manufac-
turer’s warranty, and are therefore the owners responsibil-
ity. Please study this manual carefully and consult your
dealer before requesting service.
ENVIRONMENTAL ISSUES:
Yamaha strives to produce products that are both user
safe and environmentally friendly. We sincerely believe
that our products and the production methods used to pro-
duce them, meet these goals. In keeping with both the let-
ter and the spirit of the law, we want you to be aware of the
following:
Battery Notice:
This product MAY contain a small non-rechargeable
battery which (if applicable) is soldered in place. The
average life span of this type of battery is approxi-
mately five years. When replacement becomes neces-
sary, contact a qualified service representative to
perform the replacement.
This product may also use “household” type batteries.
Some of these may be rechargeable. Make sure that
the battery being charged is a rechargeable type and
that the charger is intended for the battery being
charged.
When installing batteries, do not mix batteries with new,
or with batteries of a different type. Batteries MUST be
installed correctly. Mismatches or incorrect installation
may result in overheating and battery case rupture.
Warning:
Do not attempt to disassemble, or incinerate any battery.
Keep all batteries away from children. Dispose of used
batteries promptly and as regulated by the laws in your
area. Note: Check with any retailer of household type
batteries in your area for battery disposal information.
Disposal Notice:
Should this product become damaged beyond repair,
or for some reason its useful life is considered to be at
an end, please observe all local, state, and federal reg-
ulations that relate to the disposal of products that con-
tain lead, batteries, plastics, etc. If your dealer is
unable to assist you, please contact Yamaha directly.
NAME PLATE LOCATION:
The name plate is located on the bottom of the prod-
uct. The model number, serial number, power require-
ments, etc., are located on this plate. You should
record the model number, serial number, and the date
of purchase in the spaces provided below and retain
this manual as a permanent record of your purchase.
PLEASE KEEP THIS MANUAL
Model
Serial No.
Purchase Date
92-BP (bottom)

3
PSR-3000/1500 Bedienungsanleitung
VORSICHTSMASSNAHMEN
BITTE SORGFÄLTIG DURCHLESEN, EHE SIE WEITERMACHEN
* Heben Sie diese Anleitung sorgfältig auf, damit Sie später einmal nachschlagen können.
WARNUNG
Befolgen Sie unbedingt die nachfolgend beschriebenen grundlegenden Vorsichtsmaßnahmen, um die Gefahr einer
schwer wiegenden Verletzung oder sogar tödlicher Unfälle, von elektrischen Schlägen, Kurzschlüssen,
Beschädigungen, Feuer oder sonstigen Gefahren zu vermeiden. Zu diesen Vorsichtsmaßnahmen gehören die folgenden
Punkte, die jedoch keine abschließende Aufzählung darstellen:
• Verwenden Sie ausschließlich die für das Instrument vorgeschriebene richtige
Netzspannung. Die erforderliche Spannung finden Sie auf dem Typenschild des
Instruments.
• Ausschließlich den vorgeschriebenen Adapter (PA-300 oder einen
gleichwertigen, von Yamaha empfohlenen) verwenden. Wenn Sie den falschen
Adapter einsetzen, kann dies zu Schäden am Instrument oder zu Überhitzung
führen.
• Prüfen Sie den Netzstecker in regelmäßigen Abständen und entfernen Sie
eventuell vorhandenen Staub oder Schmutz, der sich angesammelt haben kann.
• Verlegen Sie das Netzkabel niemals in der Nähe von Wärmequellen, etwa
Heizkörpern oder Heizstrahlern, biegen Sie es nicht übermäßig und
beschädigen Sie es nicht auf sonstige Weise, stellen Sie keine schweren
Gegenstände darauf und verlegen Sie es nicht an einer Stelle, wo jemand
darauftreten, darüber stolpern oder etwas darüber rollen könnte.
• Verlegen Sie das Kabel des Adapters niemals in der Nähe von Wärmequellen,
etwa Heizkörpern oder Heizstrahlern, biegen Sie es nicht übermäßig und
beschädigen Sie es nicht auf sonstige Weise, stellen Sie keine schweren
Gegenstände darauf und verlegen Sie es nicht an einer Stelle, wo jemand
darauftreten, darüber stolpern oder etwas darüber rollen könnte.
• Achten Sie darauf, dass das Instrument nicht durch Regen nass wird, verwenden
Sie es nicht in der Nähe von Wasser oder unter feuchten oder nassen
Umgebungsbedingungen und stellen Sie auch keine Behälter mit Flüssigkeiten
darauf, die herausschwappen und in Öffnungen hineinfließen könnte.
• Schließen Sie den Netzstecker niemals mit nassen Händen an oder ziehen Sie
ihn heraus.
• Stellen Sie keine offenen Flammen, wie z.B. Kerzen, auf dem Gerät ab. Eine
offene Flamme könnte umstürzen und einen Brand verursachen.
• Wenn das Kabel des Adapters ausgefranst oder beschädigt ist, wenn es während
der Verwendung des Instruments zu einem plötzlichen Tonausfall kommt, oder
wenn es einen ungewöhnlichen Geruch oder Rauch erzeugen sollte, schalten
Sie sofort den Einschalter aus, ziehen Sie den Adapterstecker aus der
Netzsteckdose und lassen Sie das Instrument von einem qualifizierten Yamaha-
Kundendienstfachmann prüfen.
VORSICHT
Befolgen Sie unbedingt die nachfolgend beschriebenen grundlegenden Vorsichtsmaßnahmen, um die Gefahr von
Verletzungen bei Ihnen oder Dritten, sowie Beschädigungen des Instruments oder anderer Gegenstände zu vermeiden.
Zu diesen Vorsichtsmaßnahmen gehören die folgenden Punkte, die jedoch keine abschließende Aufzählung darstellen:
• Wenn Sie den Netzstecker aus dem Instrument oder der Netzsteckdose
abziehen, ziehen Sie stets am Stecker selbst und niemals am Kabel. Wenn Sie
am Kabel ziehen, kann dieses beschädigt werden.
• Ziehen Sie während eines Gewitters oder wenn Sie das Instrument längere Zeit
nicht benutzen den Netzadapter aus der Netzsteckdose.
• Schließen Sie das Instrument niemals mit einem Mehrfachsteckverbinder an
eine Steckdose an. Hierdurch kann sich die Tonqualität verschlechtern oder sich
die Netzsteckdose überhitzen.
• Setzen Sie das Instrument niemals übermäßigem Staub, Vibrationen oder
extremer Kälte oder Hitze aus (etwa durch direkte Sonneneinstrahlung, die Nähe
einer Heizung oder Lagerung tagsüber in einem geschlossenen Fahrzeug), um
die Möglichkeit auszuschalten, dass sich das Bedienfeld verzieht oder Bauteile
im Innern beschädigt werden.
• Betreiben Sie das Instrument nicht in der Nähe von Fernsehgeräten, Radios,
Stereoanlagen, Mobiltelefonen oder anderen elektrischen Geräten. Anderenfalls
kann durch das Instrument oder die anderen Geräte ein Rauschen entstehen.
• Stellen Sie das Instrument nicht an einer instabilen Position ab, wo es
versehentlich umstürzen könnte.
• Ehe Sie das Instrument bewegen, trennen Sie alle angeschlossenen Adapter
oder sonstigen Kabelverbindungen ab.
• Verwenden Sie nur den Ständer, der bzw. das für dieses Instrument
vorgeschrieben ist. Beim Anbringen des Ständers oder des Regals
ausschließlich die mitgelieferten Schrauben verwenden. Andernfalls kann es zu
Beschädigung von Bauteilen im Innern kommen oder das Instrument umfallen.
Stromversorgung/Netzadapter
Öffnen verboten!
Gefahr durch Wasser
Brandschutz
Falls Sie etwas ungewöhnliches am Gerät bemerken
Stromversorgung/Netzadapter Aufstellort
(3)

PSR-3000/1500 Bedienungsanleitung
4
• Ehe Sie das Instrument an andere elektronische Komponenten anschließen,
schalten Sie die Stromversorgung aller Geräte aus. Ehe Sie die
Stromversorgung für alle Komponenten an- oder ausschalten, stellen Sie bitte
alle Lautstärkepegel auf die kleinste Lautstärke ein. Auch immer sicherstellen,
dass die Lautstärke aller Komponenten auf den kleinsten Pegel gestellt werden
und die Lautstärke dann langsam gesteigert wird, während das Instrument
gespielt wird, um den gewünschten Hörpegel einzustellen.
• Verwenden Sie zur Reinigung des Instruments ein weiches, trockenes Tuch.
Verwenden Sie keinesfalls Farbverdünner, Lösungsmittel,
Reinigungsflüssigkeiten oder chemisch inprägnierte Wischtücher.
• Stecken Sie nicht einen Finger oder die Hand in Öffnungen der
Klaviaturabdeckung oder des Instruments.
• Stecken Sie niemals Papier, metallene oder sonstige Gegenstände in die
Öffnungen des Bedienfeldes oder der Klaviatur. Lassen Sie derartige Gegenstände
auch nicht in diese Öffnungen fallen. Falls dies doch geschieht, schalten Sie sofort
die Stromversorgung aus und ziehen Sie das Netzkabel aus der Steckdose. Lassen
Sie das Instrument anschließend von einem autorisierten Yamaha-Kundendienst
überprüfen.
• Legen Sie ferner keine Vinyl-, Kunststoff- oder Gummigegenstände auf das
Instrument, da sich hierdurch das Bedienfeld oder die Tastatur verfärben
könnten.
• Lehnen oder setzen Sie sich nicht auf das Instrument, legen Sie keine schweren
Gegenstände darauf und üben Sie nicht mehr Kraft auf Tasten, Schalter oder
Steckerverbinder aus als unbedingt erforderlich.
• Spielen Sie das Instrument nicht länge Zeit mit hoher oder unangenehmer
Lautstärke, da es hierdurch zu permanentem Gehörverlust kommen kann. Falls
Sie Gehörverlust bemerken oder ein Klingeln im Ohr feststellen, lassen Sie sich
von Ihrem Arzt beraten.
Sichern von Daten und Erstellen von Sicherungskopien
• Die unten aufgelisteten Datentypen gehen verloren, wenn Sie das Instrument
ausschalten. Speichern Sie die Daten in der USER-Anzeige (Seite 27), auf
Diskette, SmartMedia oder geeigneten externen Medien.
• Aufgenommene/bearbeitete Songs (Seite 42, 141, 156)
• Erzeugte/bearbeitete Styles (Seite 112)
• Bearbeitete Voices (Seite 95)
• Gespeicherte One-Touch-Einstellungen (Seite 50)
• Bearbeitete MIDI-Einstellungen (Seite 201)
Daten in der USER-Anzeige (Seite 27) können aufgrund von Fehlfunktion oder
fehlerhafter Bedienung verloren gehen. Speichern Sie wichtige Daten auf
Diskette, SmartMedia oder auf externen Medien.
Wenn Sie Einstellungen auf einer Anzeigeseite ändern und dann diese Seite
verlassen, werden die Daten der Systemeinstellung (aufgeführt in der
Parameter-Tabelle der separaten Daten-Liste) automatisch gespeichert. Die
Änderungen an den Einstellungen gehen jedoch verloren, wenn Sie das Gerät
ausschalten, ohne das Display vorher ordnungsgemäß zu schließen.
Yamaha ist nicht für solche Schäden verantwortlich, die durch falsche Verwendung des Instruments oder durch Veränderungen am Instrument hervorgerufen wurden,
oder wenn Daten verloren gehen oder zerstört werden.
Stellen Sie stets die Stromversorgung aus, wenn das Instrument nicht verwendet wird.
Auch wenn sich der Netzschalter in der „STANDBY“-Position, weist das Instrument noch einen minimalen Stromverbrauch auf. Falls Sie das Instrument für längere Zeit nicht
nutzen möchten, sollten Sie unbedingt den Netzadapter aus der Steckdose ziehen.
Anschlüsse
Wartung
Vorsicht bei der Handhabung
Sichern von Daten
(3)

PSR-3000/1500 Bedienungsanleitung 5
Vielen Dank für den Kauf dieses Yamaha PSR-3000/1500!
Wir empfehlen Ihnen, diese Anleitung aufmerksam zu lesen, damit Sie die hoch entwickelten und praktischen
Funktionen des Instruments voll ausnutzen können.
Außerdem empfehlen wir Ihnen, dieses Handbuch an einem sicheren und leicht zugänglichen Ort
aufzubewahren, um später darin nachschlagen zu können.
Über diese Bedienungsanleitung und die Datenliste
Dieses Handbuch ist in folgende Abschnitte eingeteilt.
Bedienungsanleitung
Einführung (Seite 12).............................. Lesen Sie bitte diesen Abschnitt zuerst.
Kurzanleitung (Seite 24) ......................... In diesem Abschnitt werden die Grundfunktionen des Instruments
erklärt.
Grundlagen der Bedienung (Seite 60)..... In diesem Kapitel wird die grundlegende Bedienung des Instruments
einschließlich der Display-Funktionen beschrieben.
Referenz (Seite 76) ................................. In diesem Abschnitt wird erklärt, wie detaillierte Einstellungen für
verschiedene Funktionen vorgenommen werden.
Anhang (Seite 206)................................. Dieser Abschnitt enthält zusätzliche Informationen wie Fehlerbehebung
und technische Daten.
Datenliste
Liste der Voices, MIDI-Datenformat, usw.
• Die in dieser Bedienungsanleitung dargestellten Abbildungen und LCD-Bildschirme dienen nur zur Veranschaulichung und können vom
tatsächlichen Aussehen Ihres Instruments abweichen.
• Die in diesem Handbuch gezeigten Beispielsdisplays der Bedienungsanleitung wurden vom PSR-3000 übernommen und sind in
englischer Sprache.
• Das Anfertigen von Kopien der kommerziell verfügbaren Software ist außer für den persönlichen Gebrauch strengstens untersagt.
• Die in den Displays des PSR-3000 gezeigten Fotos von Cembalo, Bandoneon, Hackbrett, Spieluhr, Cymbala und Klavizimbel wurden uns
von der Gakkigaku Shiryokan (Organologie-Sammlung) des Kunitachi College of Music zur Verfügung gestellt.
• Die folgenden in den Displays des PSR-3000 gezeigten Instrumente werden im Hamamatsu Museum of Musical Instruments ausgestellt:
Balafon, Gender, Kalimba, Kanoon, Santur, Gamelan-Gong, Harfe, Handglocke, Dudelsack, Banjo, Carillon, Mandoline, Oud, Panflöte,
Pungi, Rabab, Shanai, Sitar, Steel Drum, Tambra.
• Dieses Produkt wurde in Lizenz hergestellt (U.S. Patente Nr. 5231671, Nr. 5301259, Nr. 5428708 und Nr. 5567901 der IVL Technologies
Ltd.).
• Die in diesem Instrument verwendeten Bitmap-Schriftarten wurden von der Ricoh Co., Ltd. zur Verfügung gestellt und sind Eigentum
dieses Unternehmens.
• Dieses Produkt verwendet NF, ein integrierter Internet-Browser von ACCESS Co., Ltd. NF wird mit dem patentierten LZW
verwendet, unter Lizenz von Unisys Co., Ltd. NF darf weder von diesem Produkt getrennt noch verkauft, verliehen oder auf
sonstige Weise übertragen werden. NF darf auch nicht nachkonstruiert, rückwärtskompiliert, rückwärtsassembliert oder
kopiert werden.
Diese Software enthält ein Modul, das von der Independent JPEG Group entwickelt wurde.
Marken:
• Windows ist eingetragene Handelsmarke der Microsoft® Corporation.
• SmartMedia ist eine Handelsmarke der Toshiba Corporation.
• Alle weiteren Marken sind Eigentum der jeweiligen Inhaber.
Dieses Produkt enthält und bündelt Computerprogramme und Inhalte, die von Yamaha urheberrechtlich geschützt sind, oder für die
Yamaha eine Lizenz zur Benutzung der urheberrechtlich geschützten Produkte von Dritten besitzt. Dieses urheberrechtlich geschützte
Material umfasst ohne Einschränkung sämtliche Computersoftware, Styles-Dateien, MIDI-Dateien, WAVE-Daten und
Klangaufzeichnungen. Jede nicht genehmigte Benutzung von solchen Programmen und Inhalten, die über den persönlichen Gebrauch
hinausgeht, ist nach geltenden Gesetzen nicht gestattet. Jede Verletzung des Urheberrechts wird strafrechtlich verfolgt. DAS ANFERTIGEN,
WEITERGEBEN ODER VERWENDEN VON ILLEGALEN KOPIEN IST VERBOTEN.

PSR-3000/1500 Bedienungsanleitung
6
Zubehör
Anleitung für die Anwender-/Produktregistrierung als Yamaha-Online-Mitglied
Zubehör-CD für Windows
Bedienungsanleitung
Datenliste
Installationshandbuch für die Zubehör-CD für Windows
Je nach Land, in dem Sie das Instrument erwerben, gehören folgende Dinge zum Lieferumfang oder sind als
Zubehör erhältlich:
Diskettenlaufwerk
SmartMedia-Karte
Netzteil PA-300

PSR-3000/1500 Bedienungsanleitung 7
Inhaltsverzeichnis
Einführung
Was bietet Ihnen das PSR-3000/1500? ........... 12
Bedienfeldelemente ........................................ 14
Spielen auf dem Keyboard .............................. 16
Stromversorgung ......................................... 16
Einschalten des Instruments ......................... 17
Einrichten des PSR-3000/1500 ........................ 18
Notenablage ................................................ 18
Verwendung von Kopfhörern ...................... 18
Änderung der Display-Sprache ..................... 19
Display-Einstellungen ................................... 19
Der Umgang mit Diskettenlaufwerk
(Floppy Disk Drive, FDD) und Disketten ......... 22
Der Umgang mit SmartMediaTM*
-Speicherkarten ............................................... 23
Kurzanleitung
Abspielen der Demos ........................................... 24
Bedienungsschritte in den wichtigsten
Displays ................................................................ 26
Bedienung des MAIN-Displays ..................................26
Bedienung des Displays für die Dateiauswahl ...........26
Bedienung des FUNCTION-Displays .........................27
Das Spielen von Voices ........................................ 29
Spielen der vorprogrammierten Voices .....................29
Üben mit den vorprogrammierten Songs ........... 35
Wiedergabe und Anhören von Songs
vor dem Üben ..........................................................35
Stummschalten des Parts der rechten
oder linken Hand für die Notenanzeige ....................39
Üben mit der Wiederholungsfunktion ......................41
Aufzeichnen Ihres Spiels ...........................................42
Wiedergabe von Begleitparts mit dem
Spielassistenten .................................................... 43
Das Begleitungsspiel mit der
Begleitautomatik (Style-Wiedergabe) ................. 45
„Mary Had a Little Lamb“ mit Begleitautomatik .......45
Die Multi-Pads ...................................................... 51
Abspielen von Multi-Pad-Sequenzen ........................51
Anpassung von Akkorden (Chord Match) .................52
Aufrufen idealer Einstellungen für einen
Song mit dem Music Finder ................................. 52
Singen zu einer Song-Wiedergabe (Karaoke) oder
zu Ihrem eigenen Spiel ........................................ 54
Anschluss eines Mikrofons (nur PSR-3000) ................54
Singen mit Gesangstextanzeige ................................55
Praktische Karaoke-Funktionen .................................55
Praktische Funktionen für das Singen zu Ihrer eigenen
Begleitung ...............................................................58
Grundlagen der Bedienung
Ausprobieren der wichtigsten Funktionen
(Help) ....................................................................60
Meldungen, die im Display angezeigt
werden ..................................................................60
Sofortige Auswahl einzelner
Displays – Direktzugriff ........................................61
Wichtige Displays (MAIN- und
Dateiauswahl-Display) ..........................................62
MAIN-Display ...........................................................62
Konfiguration des Displays für die Dateiauswahl
und die Grundlagen seiner Bedienung .....................63
Aktionen mit Dateien/Ordnern im Display für
die Dateiauswahl ......................................................66
Wiederherstellen der werksseitig
programmierten Einstellungen ............................73
Wiederherstellen der werksseitig programmierten
Einstellungen ............................................................73
Unabhängige Wiederherstellung der
Werksvoreinstellungen für jeden Eintrag ...................73
Speichern und Abrufen Ihrer eigenen
Einstellungen als Einzeldatei .....................................74
Datensicherung ....................................................75
Sicherungsverfahren .................................................75
Referenzteil
Voices verwenden, anlegen
und bearbeiten ..............................76
Eigenschaften der Voices .....................................76
Gleichzeitig unterschiedliche Voices
spielen ...................................................................77
Tastatur-Parts (Right 1, Right 2, Left) ........................77
Zwei Voices gleichzeitig spielen
(Part Right 1 und 2) .................................................78
Mit der linken und der rechten Hand verschiedene
Voices spielen (Parts Right 1 und Left) ......................80
Ändern der Tonhöhe ............................................81
Transponieren ..........................................................81
Feineinstellung der Tonhöhe des gesamten
Instruments ..............................................................81
Scale Tuning (Skalierung) .........................................81
Effekte für die auf der Tastatur gespielten
Voices hinzufügen ................................................83
Lautstärke- und Klangverhältnis bearbeiten
(MIXING CONSOLE) .............................................86
Allgemeine Vorgehensweise .....................................86
Erstellen einer Voice—Sound Creator ..................95
Allgemeine Vorgehensweise .....................................95
Erstellung eigener Organ-Flutes-Voices .....................99

PSR-3000/1500 Bedienungsanleitung
8
Einsatz, Erstellung und
Bearbeitung von Styles
der Begleitautomatik ................... 102
Style-Charakteristik ............................................ 102
Auswahl eines Akkord-Fingersatzes .................. 102
Wiedergabe nur der Rhythmus-Kanäle
eines Styles ......................................................... 103
Einstellungen für die Style-Wiedergabe ............ 105
Bearbeiten der Style-Lautstärke
und -Klangbalance (MIXING CONSOLE) ........... 107
Praktische Funktion – der Music Finder ............. 107
Durchsuchen der Datensätze ..................................107
Erstellen einer Kollektion von bevorzugten
Datensätzen (Favoriten) .........................................108
Bearbeiten von Datensätzen ...................................109
Speichern von Datensätzen ....................................110
Style Creator ...................................................... 112
Style-Struktur .........................................................112
Erstellen eines Styles ...............................................112
Bearbeiten des erstellten Styles ...............................118
Die Multi-Pads .............................. 126
Erstellen von Multi-Pads mit dem
Multi-Pad-Creator .............................................. 126
Multi-Pad-Echtzeitaufnahme ..................................126
Multi-Pad-Einzelschrittaufnahme (EDIT) .................127
Bearbeiten von Multi-Pads mit dem
Multi-Pad-Creator .............................................. 128
Registrieren und Abrufen
benutzerdefinierter
Bedienfeldeinstellungen –
Registration Memory ................... 129
Registrieren und Speichern benutzer-definierter Be-
dienfeldeinstellungen ........................................ 129
Aufrufen registrierter
Bedienfeldeinstellungen .................................... 130
Löschen einer nicht mehr benötigten
Bedienfeldeinstellung / Benennen einer
Bedienfeldeinstellung .............................................131
Den Aufruf bestimmter Einstellungen deaktivieren (Free-
ze-Funktion) ...........................................................132
Aufruf der Registrierungsspeicher-Nummern in einer
Reihenfolge – Registration Sequence ......................132
Einsatz, Erstellung und Bearbeitung
von Songs ..................................... 134
Kompatible Song-Typen .................................... 134
Anleitung für die Song-Wiedergabe ................. 135
Anpassen von Lautstärke-Balance, Voice-
Kombination usw. (MIXING CONSOLE) ............ 138
Üben von Songs mit den Guide-Funktionen ..... 139
Auswahl des Typs der Guide-Funktion ....................139
Aufzeichnen Ihres Spiels .................................... 141
Aufnahmemethoden ..............................................141
Bearbeiten eines aufgenommenen Songs ...............156
Direkter Internet-Anschluss für das
PSR-3000/1500 ............................165
Das Instrument mit dem Internet verbinden ....165
Zugriff auf die spezielle Website ........................166
Funktionen auf der speziellen Website ..............166
Blättern im Display .................................................166
Links aufrufen .........................................................167
Eingeben von Zeichen ............................................167
Rückkehr zur vorhergehenden Web-Seite ...............168
Aktualisieren einer Webseite/Abbrechen
des Ladens einer Webseite ......................................169
Erwerb und Herunterladen von Daten ....................169
Lesezeichen Ihrer bevorzugten Seiten speichern .....170
Wechseln der Homepage .......................................173
Das Display INTERNET SETTING .............................174
Internet-Einstellungen initialisieren .........................178
Glossar der Internet-Begriffe .............................179
Verwenden eines Mikrofons
(PSR-3000) ...................................180
Bearbeitung von Vocal-Harmony-Parametern ...180
Einstellen des Mikrofon- und
Harmony-Klanges ...............................................183
Talk Setting (Spracheinstellungen) ....................187
Einsatz Ihres Instruments mit
anderen Geräten ..........................189
Anschließen von Audio- und Videogeräten .......189
Verwenden von externen Audiogeräten für
Wiedergabe und Aufnahme (Buchsen [OUTPUT], [AUX
OUT (LEVEL FIXED)], [OPTICAL OUT]) ....................189
Externe Audiogeräte über die integrierten
Lautsprecher betreiben ...........................................190
Anzeige des Instrument-Displays auf einem
separaten Fernsehbildschirm (PSR-3000) ................190
Anschluss eines Mikrofons oder einer Gitarre
(Buchse [MIC./LINE IN]) (PSR-3000) ..................190
Verwendung des Fußschalters oder Fußreglers
(Buchse [FOOT PEDAL]) .....................................191
Den einzelnen Fußpedalen bestimmte
Funktionen zuweisen ..............................................191
Anschließen externer MIDI-Geräte
([MIDI]-Buchsen) ................................................194
Anschließen eines Computer oder USB-Geräts .194
Anschließen eines Computers (Anschlüsse
[USB TO HOST] und [MIDI]) ...................................194
Anschließen an einen LAN-Adapter vom
Typ USB und an ein USB-Speichergerät
(über die Buchse [USB TO DEVICE]) .......................195
Was ist MIDI? ......................................................197

PSR-3000/1500 Bedienungsanleitung 9
Using Your Instrument with Other Devices
Einführung
Kurzanleitung
Grundlagen der Bedienung
Einsatz, Erstellung und Bearbeitung
von Styles der Begleitautomatik
Die Multi-Pads
Einsatz, Erstellung und Bearbeitung von Songs
Verwendung eines Mikrofons (PSR-3000)
Direkter Internet-Anschluss
für das PSR-3000/1500
Anhang
Registrieren und Abrufen benutzerdefinierter
Bedienfeldeinstellungen
Referenzteil
Voices verwenden, anlegen und bearbeiten
Einsatz Ihres Instruments
mit anderen Geräten
MIDI-Einstellungen ............................................ 201
Bedienungsgrundlagen ..........................................201
Vorprogrammierte MIDI-Vorlagen ..........................201
MIDI-Systemeinstellungen ......................................203
Einstellungen für das Senden von MIDI-Daten ........203
Einstellungen für den Empfang von MIDI-Daten..... 204
Einstellung des Akkordgrundtons für
die Style-Wiedergabe über MIDI-Empfang ..............204
Einstellung des Akkordtyps für die
Style-Wiedergabe über MIDI-Empfang ...................205
Anhang
Fehlerbehebung ............................................ 206
Technische Daten .......................................... 211
Index .............................................................. 213

PSR-3000/1500 Bedienungsanleitung
10
Verzeichnis der Anwendungen
Vorbereitungen vor dem Einschalten des Instruments
•Aufstellen der Notenablage ....................................................................................................................................................Seite 18
•Anschließen der Kopfhörer .....................................................................................................................................................Seite 18
•Ein- und Ausschalten des Instruments.....................................................................................................................................Seite 17
Musikwiedergabe auf dem PSR-3000/1500
•Wiedergabe der Demos..........................................................................................................................................................Seite 24
•Wiedergabe von Songs...........................................................................................................................................................Seite 35
–Wiedergabe eines vorprogrammierten Songs........................................................................................................ Seite 35
–Ein- und Ausschalten von Song-Parts (Kanälen) .................................................................................................. Seite 140
–Lautstärkeverhältnis zwischen Song und Keyboard anpassen ............................................................................. Seite 138
•Wiedergabe von Styles .........................................................................................................................................................Seite 102
–Wiedergabe vorprogrammierter Styles................................................................................................................ Seite 103
–Ein- und Ausschalten von Style-Parts (Kanälen)................................................................................................... Seite 104
–Lautstärkeverhältnis zwischen Style und Keyboard anpassen.............................................................................. Seite 107
•Wiedergabe der Multi-Pads ....................................................................................................................................................Seite 51
Spielen auf dem Keyboard
•Auswählen einer Voice (RIGHT1) und Spielen auf dem Keyboard...........................................................................................Seite 77
•Gleichzeitiges Spielen von zwei oder drei Voices ...................................................................................................................Seite 78
•Spielen verschiedener Voices mit der linken und der rechten Hand .......................................................................................Seite 80
•Spielen der Drum-/Percussion-Voices ....................................................................................................................................Seite 76
•Einstellen der Anschlagsempfindlichkeit des Keyboards .........................................................................................................Seite 27
•Ein- und Ausschalten von Initial Touch für einzelne Keyboard-Bereiche (RIGHT1, 2, LEFT) ....................................................Seite 77
•Einstellen des Modulationsrades für einzelne Keyboard-Bereiche (RIGHT 1, 2, LEFT) ............................................................Seite 33
Üben auf dem Keyboard
•Benutzung des Metronoms.....................................................................................................................................................Seite 33
•Anzeige der Noten eines Songs und Spielen dazu während der Wiedergabe..........................................................................Seite 38
Auswahl der Programme des PSR-3000/1500
•Voice......................................................................................................................................................................................Seite 76
•Style .....................................................................................................................................................................................Seite 102
•Multi-Pad-Bank.....................................................................................................................................................................Seite 126
•Song.....................................................................................................................................................................................Seite 134
•Music-Finder-Datensatz..........................................................................................................................................................Seite 52
•Registrierungsspeicher-Bank .................................................................................................................................................Seite 132
•Registrierungsspeicher-Nummer ...........................................................................................................................................Seite 132
•One-Touch-Setting-Nummer ..................................................................................................................................................Seite 50
•Harmony-/Echo-Typ ...............................................................................................................................................................Seite 85
•MIDI-Vorlage .......................................................................................................................................................................Seite 201
•Effekt-Typ ...............................................................................................................................................................................Seite 90
•Vocal-Harmony-Typ (PSR-3000)...........................................................................................................................................Seite 180
•Master-EQ-Typ........................................................................................................................................................................Seite 93
Verwendung der LCD-Anzeige (Display)
•Beschreibung und Verwendung des MAIN-Displays ...............................................................................................................Seite 26
•Anzeige der Song-Texte auf dem Display................................................................................................................................Seite 26
•Anzeige der Song-Noten auf dem Display ..............................................................................................................................Seite 38
•Anzeige des Display-Inhalts auf einem gesonderten TV-Bildschirm (PSR-3000).....................................................................Seite 190
Style-Akkordspiel mit der linken und Melodiespiel mit der rechten Hand
•Auswahl und Wiedergabe eines Styles..................................................................................................................................Seite 103
•Unterweisung in das Spiel bestimmter Akkordarten ......................................................................Akkord-Tutorial ................Seite 49
•Unterweisung in das Spiel (durch Andeuten) von Akkorden für die Style-Wiedergabe ...................Akkord-Fingersatz ............ Seite 49
•Einsatz automatischer Harmonien oder Echoeffekte für das Melodiespiel mit der rechten Hand....Harmony/Echo ................. Seite 83
•Automatisches Ändern der Multi-Pad-Akkorde durch das Spiel mit der linken Hand......................Chord Match.................... Seite 52

PSR-3000/1500 Bedienungsanleitung 11
Direktabruf eigener Bedienfeldeinstellungen
•Abrufen idealer Bedienfeldeinstellungen .......................................................................................Music Finder ....................Seite 52
•Ändern von Einstellungen in Bezug auf einen Style ......................................................................One Touch Setting............Seite 50
•Speichern und Abrufen eigener Bedienfeldeinstellungen ...............................................................Registrierungsspeicher....Seite 129
Erstellen eigener Voices, Styles, Songs und mehr
•Erstellen Ihrer eigenen Voice..........................................................................................................Sound Creator ..................Seite 95
•Erstellen Ihrer eigenen Organ Flutes-Voice ....................................................................................Sound Creator ..................Seite 99
•Erstellen Ihres eigenen Styles.........................................................................................................Style Creator................... Seite 112
•Erstellen Ihres eigenen Songs..................................................................................................................................................Seite 42
–Aufzeichnen Ihres Keyboard-Spiels ..................................................................................................................... Seite 42
•Eingabe von Einzelnoten ...............................................................................................................Song Creator ..................Seite 147
•Eingeben und Bearbeiten...............................................................................................................Song Creator ..................Seite 156
•Erstellen Ihrer eigenen Multi-Pads..................................................................................................Multi Pad Creator ...........Seite 126
•Erstellen einer Registrierungsspeicher-Bank ..........................................................................................................................Seite 132
•Erstellen neuer Datensätze für den Music Finder ..................................................................................................................Seite 108
•Erstellen neuer Vocal-Harmony-Typen (PSR-3000)................................................................................................................Seite 180
•Erstellen neuer Effekttypen......................................................................................................................................................Seite 90
•Erstellen eigener Master-EQ-Einstellungen ..............................................................................................................................Seite 93
Steuern und Anpassen der Tonhöhe
•Anpassen der Gesamtstimmung des PSR-3000/1500 .....................................................................Master Tune...................... Seite 81
•Stimmen einzelner Töne des Keyboards.........................................................................................Scale Tune........................ Seite 81
•Anpassen der Oktave auf dem Keyboard
•Transponieren von Noten (Master Transpose, Keyboard Transpose, Song Transpose) ...............................................................Seite 58
•Einstellen der [TRANSPOSE]-Taste für die unabhängige Steuerung separater Bereiche
•Verwendung des Pitch-Bend-Rades .......................................................................................................................................Seite 32
•Verwendung des Modulationsrades .......................................................................................................................................Seite 33
Singen mit angeschlossenem Mikrofon (PSR-3000)
•Anschließen eines Mikrofons an das PSR-3000/1500 ...........................................................................................................Seite 190
•Automatischer Einsatz von Vokalharmonien für Ihre Stimme..........................................................Vocal Harmony................ Seite 56
•Singen bei gleichzeitigem Lesen des Gesangstextes auf dem Display......................................................................................Seite 55
•Singen bei gleichzeitigem Lesen des Gesangstextes auf einem separaten TV-Bildschirm .........................................................Seite 55
•Singen mit Guide-Funktionen und Song-Wiedergabe .............................................................................................................Seite 40
•Verwendung der Sprecheinstellung ......................................................................................................................................Seite 187
•Abstimmen der Einstellung für die Song-Transposition auf eine bequeme Gesangslage...........................................................Seite 58
•Abstimmen der Einstellung für die Keyboard-Transposition auf eine bequeme Gesangslage ...................................................Seite 81
Tipps und Techniken für die Live-Performance
•Zuweisen bestimmter Bedienfeldfunktionen an das Fußpedal...............................................................................................Seite 191
•Aufruf von Registrierungsspeicher-Nummern in selbstdefinierter Reihenfolge ...............................Registrierungsfolge ......... Seite 132
•Änderung einer Registrierungsspeicher-Nummer mit dem Fußpedal.....................................................................................Seite 191
•Ein- und Ausblenden ......................................................................................................................................................Seiten 47, 48
Tips und Techniken für das Zusammenspiel in einer Gruppe
•Unabhängiges Transponieren der Song- und Keyboard-Stimmung zum Anpassen an die Gesangslage.................................... Seite 55
•Anpassen der Gesamtstimmung des PSR-3000/1500 an die Stimmung anderer Instrumente..................................................Seite 81.
•Synchronisieren des PSR-3000/1500 mit anderen MIDI-Instrumenten ..................................................................................Seite 201
Sonstige Tipps
•Registrierung Ihres Namens für das PSR-3000/1500 ...............................................................................................................Seite 21
•Import eigener Bilder für die Voice/Style/Song-Hinweise im Auswahl-Display ........................................................................Seite 70
•Anzeige der Bankauswahl- und Programmnummern im Display für die Voice-Auswahl .......................................................Seite 205

PSR-3000/1500 Bedienungsanleitung
12
Einführung
Was bietet Ihnen das PSR-3000/1500?
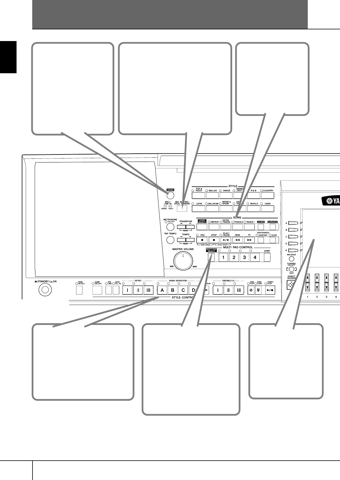
[SONG]-Tasten
Spielen Sie zuvor
aufgenommene Songs ab
(Seite 35, 54, 135)
Genießen Sie eine große
Vielzahl voreingestellter
Songs sowie Songs, die Sie
im Handel auf Datenträgern
erwerben können.
Multi-Pad-Tasten
Würzen Sie Ihr Spiel mit
speziellen dynamischen Phrasen
(Seite 51, 126)
Durch einfaches Drücken einer der
Multi-Pad-Tasten können Sie eine
kurze Rhythmus- oder
Melodiephrase spielen. Sie können
auch Ihre eigenen Multi-Pad-Phrasen
erstellen, indem Sie diese direkt
über das Keyboard aufnehmen.
[DEMO]-Taste
Erkunden Sie die
mitgelieferten Demos
(Seite 24)
Diese führen nicht nur die
überragenden Voices und Styles
des Instrumentes vor, sondern
führen Sie auch in die
verschiedenen Funktionen und
Leistungsmerkmale ein und
vermitteln Ihnen hautnah die
Bedienung des PSR-3000/1500!
[STYLE]-Tasten
Begleiten Sie Ihr Spiel mit der
Begleitautomatik (Seite 45, 102)
Wenn Sie mit der linken Hand einen
Akkord spielen, setzt die
Begleitautomatik sofort ein. Wählen Sie
einen Begleitstyle aus – z. B. Pop, Jazz,
Latin, usw. – und lassen Sie das PSR-
3000/1500 als Ihre Begleitband spielen!
[Vocal Harmony]-Taste
(nur PSR-3000)
Ergänzen Sie Ihren Gesang automatisch
mit Begleitstimmen (Seite 180)
Die fantastische Funktion „Vocal Harmony“
(PSR-3000) erzeugt automatisch begleitende
Vokalharmonien für die Hauptstimme, die Sie
in ein Mikrofon singen. Sie können sogar das
Geschlecht der Harmoniestimmen ändern.
Beispielsweise können Sie einen weiblichen
Background zu Ihrer eigenen männlichen
Stimme (oder umgekehrt) hinzufügen.
LCD
Der große LCD-Bildschirm
(Flüssigkeitskristall-Display)
ermöglicht (in Verbindung
mit den verschiedenen
Bedienfeldtasten) eine
umfassende und leicht
verständliche Bedienung des
PSR-3000/1500.

13
PSR-3000/1500 Bedienungsanleitung
Einführung
LCD
CONTRAST MIDI INPUT
VOLUME MIC./
LINE IN
DC IN 16V
LR RL/L+R
AUX OUT
(LEVEL FIXED) OUTPUT
RL/L+R
AUX IN
OUTIN
TO HOSTTO DEVICE
[MUSIC FINDER]-Taste
Rufen Sie den perfekten
Begleitstyle auf
(Seite 52, 107)
Wenn Sie wissen, welchen Song Sie
spielen möchten, nicht aber, welcher
Musikstil oder welcher
Instrumentklang dafür geeignet wäre,
lassen Sie sich vom Music Finder
helfen. Wählen Sie einfach den
Songtitel aus, und das PSR-3000/1500
ruft automatisch den am besten
passenden Style und die zugehörige
Voice auf.
[VOICE]-Tasten
Genießen Sie eine große
Vielzahl realistischer
Voices (Seite 29, 76)
Das PSR-3000/1500 besitzt
eine große Auswahl
außergewöhnlich
authentischer und
dynamischer Voices,
einschließlich Klavier,
Streicher, Holzbläser und
anderer!
[ORGAN FLUTES]-Taste
Stellen Sie Ihre eigenen
Orgelklänge her (Seite 99)
Mit dieser speziellen Funktion steht
Ihnen nicht nur ein volles Set an
reichen und üppigen Orgelklängen
zur Verfügung, Sie können auch
Ihre eigenen Orgelklänge erstellen,
indem Sie (wie bei einer
traditionellen Orgel) die
Pfeifenlängen vergrößern oder
verkleinern und Perkussionsklänge
hinzufügen.
[USB TO HOST]-Anschluss
Machen Sie Musik mit Ihrem Computer–
schnell und einfach (Seite 194)
Tauchen Sie ein, und nutzen Sie die weite Welt
der Computer-Software für Musik. Die
Kabelverbindungen und die Einstellungen sind
sehr einfach, und Sie können die im Computer
aufgenommenen Parts mit den Klängen
verschiedener Instrumente abspielen – alles mit
einem einzigen PSR-3000/1500!
[DIGITAL RECORDING]-Taste
Zeichnen Sie Ihr eigenes Spiel auf
(Seite 42, 141)
Mit den leistungsfähigen und einfachen
Funktionen der Song-Aufzeichnung können Sie
Ihr eigenes Spiel auf dem Keyboard aufnehmen,
und Ihre eigenen, voll orchestrierten und
arrangierten Kompositionen erstellen, die Sie
dann auf dem USER- oder einem SmartMedia-
Laufwerk speichern und später wieder abrufen
können.
[USB TO DEVICE]-Anschluss
Schließen Sie das Instrument direkt an das Internet
(Seite 165) oder an ein USB-Speichergerät an
(Seite 195)
Durch Anschluss eines USB-LAN-Adapters an diese
Buchse können Sie auf eine Internet-Website zugreifen
und Songdaten herunterladen.
Wenn Sie hier ein USB-Speichergerät (wie Disketten- oder
Festplattenlaufwerk) anschließen, können Sie alle
möglichen Arten von Daten speichern, die Sie auf dem
Instrument erstellt haben.

PSR-3000/1500 Bedienungsanleitung
14
Einführung
Bedienfeldelemente
1[STANDBY/ON]-Schalter ................................................. S. 16
Drehregler (Rad)
2[PITCH BEND]-Rad.......................................................... S. 32
3[MODULATION]-Rad...................................................... S. 33
Kopfhörer
4[PHONES]-Buchse........................................................... S. 18
5[DEMO]-Taste.................................................................. S. 24
Mikrofon
6[MIC/LINE IN]-Tasten (PSR-3000)................................... S. 190
7[MIC SETTING/VOCAL HARMONY]-Taste (PSR-3000)
........................................................................................ S. 56
Metronom
8[METRONOME]-Taste...................................................... S. 33
[TRANSPOSE]
9[+]/[-]-Tasten.................................................................... S. 55
[TEMPO]
0[TAP TEMPO]-Taste.......................................................... S. 47
A[–][+]-Tasten .................................................................... S. 34
Lautstärke
B[MASTER VOLUME]-Regler.............................................. S. 17
[STYLE]
C[STYLE]-Tasten ................................................................. S. 46
[SONG]
D[SONG SELECT]-Taste...................................................... S. 35
E[REPEAT]-Taste .................................................................S. 41
F[EXTRA TRACKS]-Taste...................................................S. 141
G[TRACK 2]-Taste ...............................................................S. 41
H[TRACK 1]-Taste ...............................................................S. 39
I[SCORE]-Taste..................................................................S. 38
J[KARAOKE]-Taste .............................................................S. 55
K[REC]-Taste.......................................................................S. 42
L[STOP]-Taste ....................................................................S. 36
M[PLAY/PAUSE]-Taste .........................................................S. 36
N[REW]/[FF]-Taste ............................................................S. 136
O[PERFORMANCE ASSISTANT]-Taste.................................S. 44
P[GUIDE]-Taste..................................................................S. 39
[MULTI PAD CONTROL]
Q[MULTI PAD SELECT]-Taste............................................S. 128
R[MULTI PAD CONTROL]-Tasten [1]–[4].........................S. 128
S[STOP]-Taste ..................................................................S. 126
T[FADE IN/OUT]-Taste.......................................................S. 47
[STYLE CONTROL]
U[ACMP ON/OFF]-Taste.....................................................S. 46
V[OTS LINK]-Taste..............................................................S. 50
W[AUTO FILL IN]-Taste.......................................................S. 47
X[INTRO]-Tasten [I]/[II]/[III] ...............................................S. 47
Y[MAIN VARIATION]-Tasten [A]/[B]/[C]/[D].......................S. 48
Z[BREAK]-Taste ..................................................................S. 48
[[ENDING/rit.]-Tasten [I]/[II]/[III].......................................S. 48
\[SYNC STOP]-Taste ..........................................................S. 48
][SYNC START]-Taste.........................................................S. 47
Siehe Seite 189.

15
PSR-3000/1500 Bedienungsanleitung
Einführung
^[START/STOP]-Taste......................................................... S. 47
aDisplay-Tasten [A]–[J] ...................................................... S. 26
b[BALANCE]-Taste ............................................................. S. 40
c[CHANNEL ON/OFF]-Taste ................................... S. 104, 140
d[DIRECT ACCESS]-Taste ................................................... S. 61
eDisplay-Tasten [1
π†
]–[8
π†
] ..................................... S. 26
f[TAB]-Tasten [
√
][
®
]........................................................ S. 27
][MIXING CONSOLE]-Taste .............................................. S. 86
h[EXIT]-Taste...................................................................... S. 27
i[DATA ENTRY]-Rad.......................................................... S. 65
j[ENTER]-Taste .................................................................. S. 65
[VOICE]
k[VOICE]-Tasten ................................................................ S. 29
l[VOICE EFFECT]-Taste...................................................... S. 83
[MUSIC FINDER]
m[MUSIC FINDER]-Taste .................................................... S. 52
[MENU]
n[HELP]-Taste .................................................................... S. 60
o[FUNCTION]-Taste .......................................................... S. 27
p[SOUND CREATOR]-Taste............................................... S. 95
q[DIGITAL RECORDING]-Taste ............................... S. 118, 145
[UPPER OCTAVE]
r[UPPER OCTAVE]-Tasten [–][+]........................................ S. 62
Part
s[PART SELECT]-Tasten, [PART ON/OFF]-Tasten................ S. 77
[REGISTRATION MEMORY]
t) [REGIST. BANK]-Taste ....................................................S. 130
u[FREEZE]-Taste ...............................................................S. 132
v[REGISTRATION MEMORY]-Tasten [1]–[8] ....................S. 129
w[MEMORY]-Taste............................................................S. 129
[ONE TOUCH SETTING]
xTasten [1]–[4] ...................................................................S. 50
Rückseite
^[LCD CONTRAST]-Regler ................................................S. 19
z[DC IN 16 V]-Anschlussbuchse ........................................S. 16
{[CARD]-Steckplatz ...........................................................S. 23
Informationen über die Buchsen und Anschlüsse links unten
am Instrument finden Sie auf Seite 189.

PSR-3000/1500 Bedienungsanleitung
16
Einführung
Spielen auf dem Keyboard
Stromversorgung
1Achten Sie darauf, dass derPSR-3000/1500 [STANDBY/ON]-Schalter
auf STANDBY gestellt ist (d.h. OFF).
2Schließen Sie das Netzkabel an das PA-300 an.
3Stecken Sie den Klinkenstecker des PA-300 in den [DC IN 16V]-
Anschluss des PSR-3000/1500 auf der Rückseite des Instruments.
4Schließen Sie das andere Ende (normaler Wechselstromstecker) an
die nächstgelegene Netzsteckdose an.
WARNUNG
Versuchen Sie nicht, ein
anderes Netzteil als Yamaha
PA-300 bzw. ein von Yamaha
empfohlenes, gleichwertiges
Produkt zu verwenden. Der
Gebrauch eines
inkompatiblen Netzteils kann
zu irreparablen Schäden PSR-
3000/1500 führen. Darüber
hinaus setzen Sie sich der
Gefahr von ernsthaften
Verletzungen durch
Stromschläge aus! ZIEHEN SIE
DAS NETZTEIL STETS AUS
DER STECKDOSE, WENN DAS
PSR-3000/1500 NICHT
VERWENDET WIRD.
VORSICHT
Unterbrechen Sie während
einer Aufnahme nie die
Stromversorgung (z. B. durch
Trennen vom Netzteil) des
PSR-3000/1500! Das kann zu
einem Datenverlust führen.
VORSICHT
Auch wenn der Schalter auf
STANDBY steht, fließt immer
noch geringfügig Strom in
das Instrument. Wenn Sie das
PSR-3000/1500 längere Zeit
nicht verwenden, sollten Sie
das Netzteil immer aus der
Steckdose ziehen.
DC IN
Zur Netzsteckdose

PSR-3000/1500 Bedienungsanleitung 17
Einführung
Einschalten des Instruments
Bevor Sie das PSR-3000/1500 ein- oder ausschalten, drehen Sie Lautstärke aller angeschlossenen
Audiogeräte herunter.
1Drücken Sie den [STANDBY/ON]-Schalter.
Auf dem LCD-Bildschirm wird das MAIN-Display sichtbar.
Wenn Sie das Gerät wieder ausschalten möchten, drücken Sie den
[STANDBY/ON]-Schalter erneut.
Das Display und das Lämpchen unten links am Laufwerk gehen aus.
2Einstellen der Lautstärke
Stellen Sie mithilfe des Drehreglers [MASTER VOLUME] die Lautstärke auf
einen geeigneten Wert ein.
VORSICHT
Um mögliche Schäden an den
Lautsprechern oder anderen
angeschlossenen
elektronischen Geräten zu
verhindern, schalten Sie
immer zuerst das PSR-3000/
1500 ein, bevor Sie die
Aktivlautsprecher oder
Mischpult und Verstärker
einschalten. Schalten Sie auf
gleiche Weise das PSR-3000/
1500 immer erst aus,
NACHDEM Sie die
Aktivlautsprecher bzw.
Mischpult und Verstärker
ausgeschaltet haben.
HINWEIS
STANDBY ON
STYLE CONTROL
DIRECT
ACCESS
CHANNEL
ON OFF
BALANCE
A
B
C
D
E
F
TAB
G
H
I
J
87654321
MIXING
PART
CONSOLE
EXIT
PART
PHONES

PSR-3000/1500 Bedienungsanleitung
18
Einführung
Einrichten des PSR-3000/1500
Notenablage
Zum Lieferumfang des PSR-3000/1500 gehört eine Notenablage, die am
Instrument befestigt werden kann. Setzen Sie dazu die Notenablage in die Schlitze
hinten am Bedienfeld ein.
Verwendung von Kopfhörern
Schließen Sie am [PHONES]-Anschluss einen Kopfhörer an. Das eingebaute
Stereo-Lautsprechersystem wird automatisch abgeschaltet, sobald Sie einen
Kopfhörer-Stecker in die [PHONES]-Buchse stecken.
VORSICHT
Benutzen Sie die Kopfhörer
nicht längere Zeit bei hoher
Lautstärke. Ihr Gehör könnte
dadurch Schaden erleiden.
STANDBY ON
STYLE CONTROL
DIRECT
ACCESS
CHANNEL
ON OFF
BALANCE
A
B
C
D
E
F
TAB
G
H
I
J
87654321
MIXING
PART
CONSOLE
EXIT
PART
PHONES
PHONES

PSR-3000/1500 Bedienungsanleitung 19
Einführung
Änderung der Display-Sprache
Mit diesem Verfahren können Sie die im Display für Meldungen, Dateinamen und
die Zeicheneingabe verwendete Sprache festlegen.
1Rufen Sie das Bedienungsdisplay auf.
[FUNCTION] → [I] UTILITY → TAB[
√
][
®
] OWNER
2Drücken Sie die Tasten [4
ππ
ππ††
††
]/[5
ππ
ππ††
††
], um eine Sprache
auszuwählen.
Display-Einstellungen
Kontrast
Sie können den Kontrast des Displays einstellen, indem Sie den Regler [LCD
CONTRAST] auf dem rückwärtigen Bedienfeld betätigen.

PSR-3000/1500 Bedienungsanleitung
20
Einführung
Helligkeit
So stellen Sie die Helligkeit des Displays ein.
1Rufen Sie das Bedienungsdisplay auf.
[FUNCTION]→ [I] UTILITY → TAB[
√
][
®
] CONFIG 2
2Drücken Sie die [2
ππ
ππ††
††
]-Taste, um die Helligkeit des Displays
einzustellen.

PSR-3000/1500 Bedienungsanleitung 21
Einführung
Eingabe des Besitzernamens für den
Eröffnungsbildschirm
Sie können es einrichten, dass Ihr Name im Eröffnungsbildschirm (der ersten
Anzeige nach Einschalten des Instruments) angezeigt wird.
1Rufen Sie das Bedienungsdisplay auf.
[FUNCTION] → [I] UTILITY → TAB[
√
][
®
] OWNER
2Drücken Sie die [I]-Taste (OWNER NAME), um das Display OWNER
NAME (Besitzername) aufzurufen.
Einzelheiten über die Zeicheneingabe finden Sie auf Seite 71.

PSR-3000/1500 Bedienungsanleitung
22
Einführung
Der Umgang mit Diskettenlaufwerk (Floppy Disk Drive, FDD) und Disketten
(Je nach Land, in dem Sie das Instrument erwer-
ben, gehört das Diskettenlaufwerk zum Liefer-
umfang oder ist als Zubehör erhältlich.)
Dadurch haben Sie die Möglichkeit, eigene Daten, die Sie
am Instrument erzeugt haben, auf einer Diskette zu spei-
chern und Daten von einer Diskette in das Instrument zu
laden.
Behandeln Sie Disketten und das Diskettenlaufwerk vor-
sichtig. Beachten Sie die nachfolgenden wichtigen Vor-
sichtsmaßnahmen.
Kompatible Diskettenformate
•Es können sowohl 2DD- als auch 2HD-3,5-Zoll-Disket-
ten verwendet werden.
Formatieren von Disketten
•Falls Sie feststellen, dass Sie neue, leere Disketten oder
Disketten, die in anderen Geräten verwendet wurden,
nicht verwenden können, müssen Sie sie möglicher-
weise formatieren. Einzelheiten zum Formatieren von
Disketten finden Sie auf Seite 66. Denken Sie daran,
dass durch den Formatierungsvorgang alle Daten auf der
Diskette verlorengehen. Sie sollten vorher überprüfen,
ob die Diskette wichtige Daten enthält.
Mit diesem Gerät formatierte Disketten sind für andere Geräte
möglicherweise nicht verwendbar.
Einlegen/Auswerfen von Disketten
Einlegen einer Diskette in das Disketten-
laufwerk:
•Halten Sie die Diskette so, dass das Etikett der Diskette
nach oben und der Metallschieber nach vorne weist (in
Richtung des Schlitzes der Laufwerköffnung). Legen Sie
die Diskette vorsichtig in die Diskettenöffnung ein, und
schieben Sie die Diskette nach vorne, bis sie hörbar ein-
rastet und die Auswurftaste herausspringt.
Stecken Sie keine anderen Gegenstände als Disketten in das Dis-
kettenlaufwerk. Andere Gegenstände können das Diskettenlauf-
werk oder die Disketten beschädigen.
Auswerfen einer Diskette
•Drücken Sie, nachdem Sie sich vergewissert haben, dass
das Instrument nicht auf die Diskette zugreift* (achten
Sie darauf, dass die LED des Laufwerks nicht leuchtet),
die Auswurftaste oben rechts vom Diskettenschacht ganz
hinein. Sobald die Diskette ausgeworfen wurde, ziehen
Sie sie aus dem Laufwerk. Sollte ein Auswerfen der Dis-
kette nicht möglich sein, da sie festgeklemmt ist, ziehen
Sie nicht mit Gewalt an der Diskette. Betätigen Sie statt
dessen erneut die Auswurftaste, oder schieben Sie die
Diskette wieder in das Diskettenfach hinein und starten
Sie einen erneuten Auswurfversuch.
* Der Zugriff auf die Diskette zeigt Betriebsaktivität an, wie
z.B. Aufnahme, Wiedergabe oder Löschen von Daten. Falls
eine Diskette bei eingeschaltetem Instrument eingelegt wird,
wird automatisch auf die Diskette zugegriffen, da das Instru-
ment überprüft, ob die Diskette Daten enthält.
•Nehmen Sie immer die Diskette aus dem Laufwerk,
bevor Sie das Gerät ausschalten. Wenn Sie eine Diskette
längere Zeit im Laufwerk eingelegt lassen, kann die Dis-
kette leicht verstauben und Schmutz ansammeln. Dies
kann zu Schreib- und Lesefehlern führen.
Reinigung des Schreib-/Lesekopfs der
Diskette
•Reinigen Sie den Schreib-/Lesekopf regelmäßig. Dieses
Gerät besitzt einen magnetischen Präzisions-Schreib-/
Lesekopf, der im Laufe der Zeit durch winzige Magnetp-
artikel der verwendeten Disketten verunreinigt wird.
Dies kann zu Schreib- und Lesefehlern führen.
•Um das Diskettenlaufwerk in einen optimalen Betriebs-
zustand zu halten, empfiehlt Yamaha, den Schreib-/Lese-
kopf einmal im Monat mit einer handelsüblichen
Trocken-Reinigungsdiskette zu reinigen. Wenden Sie
sich an Ihren Yamaha-Händler um zu erfahren, wo Sie
geeignete Reinigungsdisketten für den Schreib-/Lesekopf
erhalten können.
Über Disketten
Gehen Sie mit Disketten vorsichtig um,
und befolgen Sie diese Vorsichtsmaß-
nahmen:
•Legen Sie keine schweren Gegenstände auf eine Dis-
kette, verbiegen Sie diese nicht, und üben Sie keinerlei
Druck auf Disketten aus. Bewahren Sie zeitweilig nicht
benötigte Disketten immer in ihren Schutzhüllen auf.
•Setzen Sie die Diskette weder direktem Sonnenlicht
noch extrem hohen oder niedrigen Temperaturen, hoher
Feuchtigkeit, Staub oder Flüssigkeiten aus.
•Öffnen Sie den gefederten Metallschieber nicht, und
berühren Sie auf keinen Fall die ungeschützte Oberflä-
che der Scheibe im Inneren des Diskettengehäuses.
•Setzen Sie die Diskette keinen starken Magnetfeldern
aus, wie sie von Fernsehern, Lautsprechern, Motoren
usw. ausgehen. Magnetische Felder können die Daten
teilweise oder vollständig löschen und die Diskette
unlesbar machen.
•Benutzen Sie niemals eine Diskette mit beschädigtem
Metallschieber oder Gehäuse.
•Kleben Sie nichts anderes als die dafür vorgesehenen Eti-
ketten auf die Disketten. Achten Sie darauf, dass die Auf-
kleber an der richtigen Stelle angebracht werden.
So schützen Sie Ihre Daten (Schreib-
schutzschieber):
•Um ein versehentliches Löschen wichtiger Daten zu ver-
hindern, schieben Sie den
•Schreibschutzschieber der Diskette auf die Position
„geschützt“ (offener Schieber). Achten Sie beim Spei-
chern von Daten darauf, den Schreibschutzschieber der
Diskette in die Stellung „überschreiben“ zu bringen
(geschlossener Schieber).
HINWEIS
HINWEIS
VORSICHT
Werfen Sie die Diskette nicht aus und schalten Sie das
Instrument selbst nicht aus, während auf die Diskette
zugegriffen wird. Andernfalls können die Daten auf der
Diskette oder sogar das Diskettenlaufwerk selbst beschä-
digt werden.
Schreibschutzlasche
geöffnet
(schreibgeschützt)

PSR-3000/1500 Bedienungsanleitung 23
Einführung
Der Umgang mit SmartMediaTM*-Speicherkarten
*SmartMedia ist ein Warenzeichen der Toshiba Cor-
poration..
Dieses Instrument hat einen eingebauten Steckplatz für
SmartMedia-Karten (an der Vorderseite). Dadurch haben
Sie die Möglichkeit, eigene Daten, die Sie am Instrument
erzeugt haben, auf einer SmartMedia-Karte zu speichern
und Daten einer SmartMedia-Karte auf das Instrument zu
laden. Behandeln Sie SmartMedia-Karten vorsichtig.
Beachten Sie die nachfolgenden wichtigen Vorsichtsmaß-
nahmen.
Kompatible SmartMedia-Formate
•Verwenden Sie ausschließlich 3,3-V-(3-V-)SmartMedia-
Karten. 5V-SmartMedia-Karten sind nicht mit diesem
Instrument kompatibel.
•Das Instrument kann SmartMedia-Karten mit sieben ver-
schiedenen Speicherkapazitäten verwenden (2 MB, 4
MB, 8 MB, 16 MB, 32 MB, 64 MB und 128 MB). Smart-
Media-Karten über 32MB können verwendet werden,
wenn sie dem Standard des SSFDC-Forums entsprechen.
SSFDC ist die Abkürzung von Solid State Floppy Disk Card (Halb-
leiter-Diskettenkarte, eine andere Bezeichnung für SmartMedia-
Karten). Das SSFDC-Forum ist eine freiwillige Organisation, die
zur Förderung von SmartMedia-Karten gegründet wurde.
Formatieren von SmartMedia-Karten
Falls Sie feststellen, dass Sie neue, leere SmartMedia-Kar-
ten oder Karten, die in anderen Geräten verwendet wur-
den, nicht verwenden können, müssen Sie sie
möglicherweise formatieren. Einzelheiten zum Formatie-
ren von SmartMedia-Karten finden Sie auf Seite 66. Den-
ken Sie daran, dass durch den Formatierungsvorgang alle
Daten auf der Karte verlorengehen. Sie sollten vorher über-
prüfen, ob die Karte wichtige Daten enthält.
Mit diesem Gerät formatierte SmartMedia-Karten sind für andere
Geräte möglicherweise nicht verwendbar.
Einsetzen/Entnehmen von SmartMedia-
Karten
So setzen Sie eine SmartMedia-Karte ein
•Schieben Sie die SmartMedia-Karte mit der (vergoldeten)
Anschlussseite nach unten in den Kartensteckplatz, bis
sie richtig sitzt.
•Setzen Sie die SmartMedia-Karte nicht falsch herum ein.
•Setzen Sie ausschließlich SmartMedia-Karten in den
Steckplatz ein.
Entnehmen von SmartMedia-Karten
•Vergewissern Sie sich vor der Entnahme der SmartMe-
dia-Karte, dass die Karte zurzeit nicht verwendet wird
oder dass das Gerät zurzeit nicht auf die Karte zugreift.
Ziehen Sie dann die SmartMedia-Karte mit der Hand
langsam heraus. Falls gerade auf die SmartMedia-Karte
zugegriffen wird*, werden Sie durch eine Displaymel-
dung am Instrument darauf hingewiesen.
* Beim Zugriff auf die Karte kann es sich um das Speichern,
Laden, Formatieren, Löschen und das Anlegen eines Ver-
zeichnisses handeln. Beachten Sie außerdem, dass das
Instrument automatisch auf die SmartMedia-Karte zugreift,
um den Medientyp zu überprüfen, wenn diese bei einge-
schaltetem Instrument eingesetzt wird.
Über SmartMedia-Karten
Gehen Sie mit SmartMedia-Karten vor-
sichtig um, und befolgen Sie diese Vor-
sichtsmaßnahmen:
•In bestimmten Situationen sind SmartMedia-Karten
Gefahren durch elektrostatische Entladung ausgesetzt.
Bevor Sie eine SmartMedia-Karte anfassen, sollten Sie
einen Gegenstand aus Metall wie z.B. einen Türgriff oder
eine Aluminiumjalousie berühren, um die Möglichkeit
einer elektrostatischen Aufladung zu verringern.
•Denken Sie daran, die SmartMedia-Karte aus dem Steck-
platz zu entnehmen, wenn sie längere Zeit nicht ver-
wendet wird.
•Setzen Sie die SmartMedia-Karte nicht direktem Sonnen-
licht, extrem hohen oder niedrigen Temperaturen, hoher
Feuchtigkeit, Staub oder Flüssigkeiten aus.
•Legen Sie keine schweren Gegenstände auf die Smart-
Media-Karte, verbiegen Sie sie nicht, und üben Sie kei-
nen Druck auf sie aus.
•Berühren Sie nicht die vergoldeten Anschlussstellen der
SmartMedia-Karte, und bringen Sie die Anschlussstellen
auch nicht in Kontakt mit metallbeschichteten Gegen-
ständen.
•Setzen Sie die SmartMedia-Karte keinen Magnetfeldern
aus, wie sie beispielsweise von Fernsehern, Lautspre-
chern, Motoren usw. erzeugt werden. Magnetfelder kön-
nen die Daten teilweise oder völlig zerstören und die
SmartMedia-Karte unlesbar machen.
•Kleben Sie nichts anderes als die dafür vorgesehenen Eti-
ketten auf die SmartMedia-Karte. Achten Sie darauf, dass
die Aufkleber an der richtigen Stelle angebracht werden.
So schützen Sie Ihre Daten (Schreib-
schutz):
•Um ein versehentliches Löschen wichtiger Daten zu ver-
hindern, bringen Sie an der dafür vorgesehenen Stelle
der SmartMedia-Karte (innerhalb des Kreises) das
Schreibschutzsiegel an (im Lieferumfang der Karte ent-
halten). Wenn Sie hingegen auf der SmartMedia-Karte
Daten speichern möchten, denken Sie daran, das Siegel
von der Karte zu entfernen.
•Verwenden Sie keine Siegel, die bereits benutzt und
wieder abgezogen wurden.
HINWEIS
HINWEIS
VORSICHT
Entnehmen Sie die SmartMedia-Karte niemals, und
schalten Sie das Gerät niemals aus, während ein Zugriff
auf die Karte erfolgt. Andernfalls können die Daten auf
dem Instrument oder sogar die SmartMedia-Karte selbst
beschädigt werden.

PSR-3000/1500 Bedienungsanleitung
24
Kurzanleitung
Kurzanleitung
Abspielen der Demos
Die Demos sind mehr als nur Songs – sie dienen auch als hilfreiche, leichtverständliche Einführungen in die
Merkmale, Funktionen und Bedienungsabläufe des Instruments. Auf gewisse Weise sind die Demos
interaktive „Mini-Handbücher“, die mit Sound-Demonstrationen und Texthinweisen über den jeweiligen
Zweck komplett ausgestattet sind.
1Rufen Sie mit der [HELP]-Taste die
Anzeige für die Sprachauswahl auf.
2Wählen Sie mit der [6
ππ
ππ††
††
]/
[7
ππ
ππ††
††
]-Taste die gewünschte
Sprache aus.
Die Demos werden ununterbrochen
abgespielt, bis sie gestoppt werden.
Nachdem die Demo beendet ist, wird
wieder das MAIN-Display angezeigt.
1Wählen Sie die gewünschte Sprache aus.
1
2
2Starten Sie die Demos mit der [DEMO]-Taste.
3Stoppen Sie die Wiedergabe eines Demo-Songs mit der [EXIT]-Taste.

Kurzanleitung
PSR-3000/1500 Bedienungsanleitung 25
Wiedergabe bestimmter Demo-Themen
Um zum vorigen Display
zurückzukehren, drücken Sie die [J]-
Taste.
Falls das Demo mehr als einen
Bildschirm hat:
Drücken Sie diejenige [
π†
]-Taste, die
der Bildschirmnummer entspricht.
1
Rufen Sie im DEMO-Display mit der [7
ππ
ππ††
††
]/[8
ππ
ππ††
††
]-Taste das spezifische Demo-Menü auf.
2Mit einer der Tasten [A]–[J] können Sie ein bestimmtes Demo abspielen.
3Drücken Sie die [EXIT]-Taste, um die Demos zu beenden.

Kurzanleitung
PSR-3000/1500 Bedienungsanleitung
26
Bedienungsschritte in den wichtigsten Displays
Zunächst sollten Sie sich ein wenig mit den wichtigsten Displays, die in der Kurzanleitung vorkommen,
vertraut machen. Die drei wichtigsten Displays sind folgende:
MAIN-Display ➤Siehe weiter unten.
Dateiauswahl-Display ➤Siehe weiter unten.
FUNCTION-Display ➤Seite 27
Bedienung des MAIN-Displays
Das MAIN-Display zeigt die Grundeinstellungen und wichtige Informationen über das Instrument an. Es ist identisch
mit dem Display, das nach dem Einschalten des Instruments angezeigt wird. Sie können auch Display-Seiten aufrufen,
die sich auf eine im MAIN-Display dargestellte Funktion beziehen.
Weitere Informationen über das MAIN-Display
Siehe Seite 62.
1Die Tasten [A]–[J]
Diese Tasten beziehen sich auf die Einstellungen,
die rechts bzw. links von ihnen im Display
angezeigt werden.
Wenn Sie zum Beispiel die [F]-Taste drücken,
wird das Display für die Voice-Auswahl
(RIGHT1) angezeigt.
2[1
ππ
ππ††
††
]–[8
ππ
ππ††
††
]-Tasten
π†π†
Diese Tasten beziehen sich auf die
Parameter, die über ihnen im Display bezeichnet
werden.
Wenn Sie zum Beispiel die Taste [1
π
] drücken,
wird die Lautstärke des Songs (Seite 35) erhöht.
3Die Tasten [DIRECT ACCESS] und [EXIT]
Mit ihnen können Sie bequem von jeder Anzeige
zum MAIN-Display zurückkehren: Drücken Sie
einfach die Taste [DIRECT ACCESS] und
anschließend die Taste [EXIT].
Bedienung des Displays für die Dateiauswahl
Im Display für die Dateiauswahl können Sie Voices (Seite 29), Songs (Seite 35), Styles (Seite 45) usw. auswählen.
Im nachfolgenden Beispiel möchten wir das Display für die Song-Auswahl aufrufen und benutzen.
HINWEIS
11
23
3
3,
5 3,
5
1
2
4

Kurzanleitung
PSR-3000/1500 Bedienungsanleitung 27
Über PRESET/USER/CARD
PRESET .............. Interner Speicherbereich, in dem die vorprogrammierten Daten als so genannte „Preset“-
Daten installiert sind.
USER ................. Interner Speicherbereich, der das Lesen wie auch das Schreiben von Daten zulässt.
CARD ................ Dient dem Austausch von SmartMedia-Daten über den [CARD]-Steckplatz des PSR-3000/
1500.
Wenn ein USB-Speichergerät wie z.B. ein Diskettenlaufwerk am USB-Anschluss [TO DEVICE] angeschlossen ist, dann
wird im Display für die Dateiauswahl USB1 angezeigt.
In einem Ordner können mehrere Songs
gespeichert sein. In diesem Fall wird der
Ordner im Display angezeigt (siehe
Abbildung rechts). Drücken Sie eine der
Tasten [A]–[J], um einen Ordner
auszuwählen.
Wenn das Laufwerk mehr als zehn Songs enthält, wird die Anzeige auf mehrere Seiten verteilt. Die Seiten
werden am unteren Rand des Displays angegeben. Drücken Sie eine der Tasten [1
π
]–[6
π
], um eine Seite
auszuwählen.
Sie können einen Song auch über das Datenrad [DATA ENTRY] auswählen, und dann die [ENTER]-Taste
drücken, um den Befehl auszuführen.
Bedienung des FUNCTION-Displays
Im FUNCTION-Display können detaillierte Einstellungen vorgenommen werden.
Im nachfolgenden Beispiel möchten wir das Display für die Einstellung der Anschlagsempfindlichkeit aufrufen und
benutzen.
Daraufhin werden die Kategorien für detaillierte Einstellungen angezeigt.
1
Drücken Sie die Taste [SONG SELECT], um das Display für die Song-Auswahl aufzurufen.
2Wählen Sie mit den [TAB]-Tasten [
√
]/[
®
] das gewünschte Laufwerk aus (PRESET/
USER/CARD).
HINWEIS
3Wählen Sie einen Ordner aus (falls erforderlich).
4Wählen Sie eine Seite aus (falls die Anzeige aus mehreren Seiten besteht).
5Drücken Sie eine der Tasten [A]–[J], um einen Song auszuwählen.
6Mit der Taste [EXIT] kehren Sie zum vorhergehenden Display zurück.
1Drücken Sie die [FUNCTION]-Taste.
*Beachten Sie, dass VIDEO OUT nur auf dem PSR-3000 verfügbar ist.

Kurzanleitung
PSR-3000/1500 Bedienungsanleitung
28
Wenn die ausgewählte Kategorie in
weitere Unterkategorien aufgeteilt ist,
werden die entsprechenden
Registerkarten im Display angezeigt.
Wenn die Einstellung in weitere
Einstellungen unterteilt ist, wird im
Display eine Liste angezeigt.
2Drücken Sie die [D]-Taste, um die Kategorie CONTROLLER auszuwählen.
3Drücken Sie die [TAB]-Taste [
®
], um die Registerkarte KEYBOARD/PANEL
auszuwählen.
4Mit der [A]-Taste wählen Sie das erste Element INITIAL TOUCH aus.
4
5
5Drücken Sie die Taste [1
ππ
ππ††
††
]/[2
ππ
ππ††
††
], um die Anschlagsempfindlichkeit für das
Keyboard einzustellen.
In den Anweisungen dieses Handbuchs wird mithilfe von Pfeilen eine Kurzform für den Aufruf von Displays und
Funktionen dargestellt.
Die obigen Anweisungen können z.B. auch in folgender Kurzform dargestellt werden: [FUNCTION] → [D]
CONTROLLER → TAB [
®
] KEYBOARD/PANEL → [A] 1 INITIAL TOUCH.

Kurzanleitung
PSR-3000/1500 Bedienungsanleitung 29
Das Spielen von Voices
Das PSR-3000/1500 bietet eine große Palette außerordentlich realistischer Voices wie Klavier, Gitarre,
Streicher, Holzbläser und mehr.
Spielen der vorprogrammierten Voices
Die vorprogrammierten („Preset“) Voices sind nach Kategorien geordnet und in entsprechenden Ordnern gespeichert.
Die Voice-Tasten auf dem Bedienfeld entsprechen den Kategorien der vorprogrammierten Voices. Wenn Sie zum
Beispiel auf die [PIANO]-Taste drücken, werden verschiedene Piano-Voices angezeigt.
Die verschiedenen Voices
Einzelheiten finden Sie in der Voice-Liste der separaten Broschüre „Datenliste“.
Die hier ausgewählte Voice ist RIGHT 1. Zum Voice-Part siehe Seite 77.
METRONOME
-Taste (Seite 33)
VOICE-Tasten (Seite 29)
HINWEIS
1Drücken Sie auf die [PART ON/OFF]-Taste [RIGHT 1], um den Part der rechten Hand
einzuschalten.
2
Drücken Sie auf eine der VOICE-Tasten, um eine Voice-Kategorie auszuwählen und das Display
für die Voice-Auswahl aufzurufen.

Kurzanleitung
PSR-3000/1500 Bedienungsanleitung
30
Der Voice-Typ und sein definierendes Merkmal werden oberhalb des Namens der Preset-Voice angezeigt. Mehr über
diese Merkmale finden Sie auf Seite 76.
Sie können sofort zur MAIN-Anzeige zurückgelangen, wenn Sie auf eine der Tasten [A]–[J] „doppelklicken“.
3Drücken Sie die [TAB]-Taste [
√
], um die Registerkarte PRESET auszuwählen.
HINWEIS
44
3
4Drücken Sie auf eine der Tasten [A]–[J], um die gewünschte Voice auszuwählen.
HINWEIS
5Spielen Sie nun auf dem Keyboard.
So merken Sie sich leicht Ihre Lieblings-Voices
Das PSR-3000/1500 hat eine riesige Anzahl hochwertiger Voices, die ein außergewöhnlich breites Spektrum von
Instrumentklängen abdecken – wodurch es für praktisch jede Musikanwendung perfekt geeignet ist. Allerdings könnte
Ihnen diese große Fülle von Voices jedoch anfangs überwältigend vorkommen. Es gibt zwei Methoden, mit denen Sie
sich Ihre Lieblings-Voices merken können:
●Speichern Sie Ihre Lieblings-Voice auf der USER-Registerkarte im Display für die Voice-Auswahl,
und rufen Sie diese über die VOICE-Taste [USER] wieder auf.
1Kopieren Sie Ihre Lieblings-Voices vom PRESET-Laufwerk in das USER-Laufwerk.
Einzelheiten über den Kopiervorgang finden Sie auf Seite 68.
2Drücken Sie die VOICE-Taste [USER], um das Display für die Voice-Auswahl aufzurufen, und drücken Sie dann
eine der Tasten [A]–[J], um die gewünschte Voice auszuwählen.
●Registrieren Sie Ihre Lieblings-Voice im Registrierungsspeicher, und rufen Sie diese über die
[REGISTRATION MEMORY]-Tasten [1]–[8] wieder auf.
Einzelheiten über den Umgang mit dem Registrierungsspeicher finden Sie auf Seite 129.

Kurzanleitung
PSR-3000/1500 Bedienungsanleitung 31
Wiedergabe der Voice-Demos
Wenn Sie sich die verschiedenen Voices anhören und erfahren möchten, wie diese besonders im Zusammenhang
klingen, können Sie für jede Voice einen Demo-Song abspielen.
1Drücken Sie im Display für die Voice-Auswahl (siehe Seite 29, Schritt 2) auf die [8
††
††
]-
Taste (DEMO), um die Demonstration der ausgewählten Voice zu starten.
2Um die Demo anzuhalten, drücken Sie die [8
††
††
]-Taste (DEMO) noch einmal.
Auswahl von von Perkussionsklängen
Wenn eine der Drum-Kit-Voices aus der Gruppe [PERCUSSION & DRUM KIT] ausgewählt wird, können Sie
verschiedene Klänge von Schlagzeugen und Perkussionsinstrumenten auf dem Keyboard spielen. Einzelheiten finden
Sie in der Drum-Kit-Liste der separaten Datenliste.
Um zu prüfen, welche Perkussionsklänge aus dem „Standard Kit 1“ den einzelnen Tasten zugeordnet sind, schauen
Sie auf die unterhalb der Tasten aufgedruckten Symbole.
Auswahl von Sound-Effekten
Sie können über das Keyboard einzelne Sound-Effekte wie Vogelgezwitscher oder Meeresrauschen abspielen. Die
Sound-Effekte sind in der Kategorie „GM&XG/GM2“ zusammengefasst.
1Drücken Sie die [PART-SELECT]-Taste [RIGHT 1], um das Display für die Voice-Auswahl aufzurufen.
2Drücken Sie die [8
π
]-Taste (UP), um die Voice-Kategorien aufzurufen.
3Drücken Sie die [2
π
]-Taste, um die Seite 2 aufzurufen.
4Drücken Sie die [E]/[F]-Taste, um „GM&XG/GM2“ auszuwählen.
5Drücken Sie die [2
π
]-Taste, um die Seite 2 aufzurufen.
6Drücken Sie die [F]-Taste, um „SoundEffect“ auszuwählen.
7Drücken Sie auf eine der Tasten [A]–[J], um den gewünschten Sound-Effekt auszuwählen.
8Spielen Sie nun auf dem Keyboard.
Auswahl von GM/XG/GM2-Voices
Sie können die GM/XG/GM2-Voices direkt über das Bedienfeld auswählen. Führen Sie die oben beschriebenen
Schritte 1–4 aus, wählen Sie die gewünschte Kategorie und dann die gewünschte Voice aus.
Das gleichzeitige Spielen verschiedener Voices
Das PSR-3000/1500 kann verschiedene Voices gleichzeitig spielen (Seite 77).
• Überlagern zweier verschiedener Voices
Dies wird verwendet, um einen vollen und kräftigen Klang zu erzeugen.
• Einstellen getrennter Voices für den linken und rechten Bereich auf dem Keyboard
Sie können mit der linken und der rechten Hand verschiedene Voices spielen. Sie können zum Beispiel die Tastatur
so einrichten, dass Sie mit der linken Hand die Bass-Voice und mit der rechten die Piano-Voice spielen.

Kurzanleitung
PSR-3000/1500 Bedienungsanleitung
32
Verwendung des [PITCH BEND]-Rades
Während Sie auf dem Keyboard spielen, können Sie mit dem [PITCH BEND]-Rad die Tonhöhe einzelner Noten nach
oben (wenn Sie das Rad von sich wegdrehen) oder nach unten (wenn Sie das Rad zu sich hindrehen) „ziehen“. Pitch-
Bend wirkt sich auf alle Keyboard-Parts aus (RIGHT 1, 2 und LEFT). Das [PITCH BEND]-Rad ist selbstzentrierend und
kehrt beim Loslassen automatisch in die Ausgangslage (normale Tonhöhe) zurück.
Wenn der Pitch-Bend-Bereich über MIDI auf mehr als 1200 Cents (eine Oktave) eingestellt wird, kann es sein, dass die Tonhöhe
einiger Voices nicht in vollem Umfang geändert wird.
Der durch das [PITCH BEND]-Rad hervorgerufene Effekt wirkt sich nicht auf den LEFT-Part aus, wenn der Akkordfingersatz nicht auf
FULL KEYBOARD oder AI FULL KEYBOARD eingestellt ist, während ACMP und der LEFT-Part eingeschaltet sind.
Einstellen der Anschlagsempfindlichkeit der Tastatur
Sie können das Anschlagsverhalten des Instruments festlegen, d.h. wie der Klang auf die Art und Weise reagiert, mit
der Sie die Tasten anschlagen. Dieser eingestellte Typ der Anschlagsempfindlichkeit gilt dann für alle Voices.
1Rufen Sie das Funktionsdisplay auf:
[FUNCTION] → [D] CONTROLLER → TAB [
®
] KEYBOARD/
PANEL → [A] 1 INITIAL TOUCH
2Drücken Sie die [1
π†
]/[2
π†
]-Taste, um den Anschlag
festzulegen.
HARD 2..... Erfordert einen kräftigen Anschlag, um laut zu spielen.
Geeignet für Spieler mit hartem Anschlag.
HARD 1..... Erfordert einen mittelkräftigen Anschlag, um laut zu
spielen.
NORMAL... Standardanschlag.
SOFT 1....... Erzeugt schon bei mittlerem Anschlag eine hohe
Lautstärke.
SOFT 2....... Erzeugt schon bei leichtem Anschlag relativ hohe
Lautstärken. Geeignet für Spieler mit zartem Anschlag.
•Diese Einstellung wirkt sich nicht auf den Widerstand der Tastatur
aus.
•Wenn Sie die Anschlagsempfindlichkeit nicht einsetzen möchten,
stellen Sie den Anschlag mithilfe der Tasten [5
†
]–[7
†
]für die
entsprechenden Bereiche auf OFF (aus). Wenn die Anschlagstärke
ausgeschaltet ist, können Sie mithilfe der Taste [4
π†
] eine feste
Lautstärke bestimmen.
HINWEIS
PITCH BEND
MODULATION
HINWEIS
HINWEIS
Der maximale Bereich der Tonhöhenverschiebung kann mithilfe der nachfolgenden Anweisungen geändert
werden.
1Rufen Sie das Display für die Einstellung der „Pitch Bend Range“ auf.
[MIXING CONSOLE] → TAB [
®
] → TUNE → [H] PITCH BEND RANGE
2Stellen Sie mithilfe der Tasten [5
π†
]/[6
π†
]/[7
π†
] den Tonhöhen-Verschiebungsbereich für den jeweiligen
Part ein.
[5
π†
]-Taste............Einstellung für den LEFT-Part.
[6
π†
]-Taste............Einstellung für den RIGHT1-Part.
[7
π†
]-Taste............Einstellung für den RIGHT2-Part.

Kurzanleitung
PSR-3000/1500 Bedienungsanleitung 33
Verwendung des Modulationsrades
Mit der Modulationsfunktion wird ein Vibrato-Effekt auf die Noten angewendet, die Sie auf dem Keyboard spielen. Das
gilt für alle Tastatur-Parts (RIGHT 1, 2 und LEFT). Wenn Sie das [MODULATION]-Rad nach unten (Richtung MIN)
bewegen, verringert sich die Modulationstiefe, eine Bewegung nach oben (Richtung MAX) erhöht sie.
•Um die versehentliche Anwendung der Modulation zu vermeiden, achten Sie vor dem Spielen darauf, dass das
[MODULATION]-Rad auf MIN steht.
•Das Modulationsrad kann auf die Steuerung eines anderen Parameters als Vibrato eingestellt werden (Seite 96).
Der durch das [MODULATION]-Rad hervorgerufene Effekt wirkt sich nicht auf den LEFT-Part aus, wenn der Akkordfingersatz nicht
auf FULL KEYBOARD oder AI FULL KEYBOARD eingestellt ist, während ACMP und der LEFT-Part eingeschaltet sind.
Verwendung des Metronoms
Das Metronom erzeugt ein Klickgeräusch, das als genaue Tempovorgabe beim Üben dient oder es Ihnen ermöglicht,
ein bestimmtes Tempo zu testen.
PITCH BEND
MODULATION
HINWEIS
HINWEIS
Sie können festlegen, ob der durch das Modulationsrad hervorgerufene Effekt sich auf einen bestimmten
Keyboard-Part auswirken soll oder nicht.
1Rufen Sie das Funktionsdisplay auf.
[FUNCTION] → [D] CONTROLLER → TAB [
®
] → KEYBOARD/PANEL → [A]/[B] 2 MODULATION WHEEL
2Legen Sie mithilfe der Tasten [5
π†
]/[6
π†
]/[7
π†
] fest, ob der durch das Modulationsrad
hervorgerufene Effekt sich auf einen bestimmten Keyboard-Part auswirken soll oder nicht.
[5
π†
]-Taste............Einstellung für den LEFT-Part.
[6
π†
]-Taste............Einstellung für den RIGHT1-Part.
[7
π†
]-Taste............Einstellung für den RIGHT2-Part.
1Drücken Sie die Taste [METRONOME ON/OFF], um das Metronom zu starten.
2Um das Metronom anzuhalten, drücken Sie noch einmal auf die Taste [METRONOME
ON/OFF].

Kurzanleitung
PSR-3000/1500 Bedienungsanleitung
34
Anpassen von Tempo oder Taktmaß des Metronomklangs.
■Anpassen des Metronom-Tempos
1Drücken Sie auf die TEMPO-Taste [–]/[+], um das Popup-Display für die Tempoeinstellung
aufzurufen.
2Stellen Sie mit den TEMPO-Tasten [–]/[+] das gewünschte Tempo ein.
Wenn Sie eine dieser Tasten gedrückt halten, können Sie den Wert auch kontinuierlich erhöhen oder
verringern.
Sie können ebenso den Wert mit dem Datenrad [DATA ENTRY] einstellen. Um das Tempo zurückzusetzen,
drücken Sie beide TEMPO-Tasten [–]/[+] gleichzeitig.
Die Tempo-Anzeige
Die Zahl in der Anzeige zeigt an, wie viele Viertelschläge pro Minute erfolgen. Der Tempobereich liegt zwischen 5 und
500. Je höher der Wert, desto schneller ist das Tempo.
3Drücken Sie die [EXIT]-Taste, um die Tempo-Anzeige zu schließen.
■Festlegen des Taktmaßes und andere Metronom-Einstellungen
1Rufen Sie das Funktionsdisplay auf:
[FUNCTION] → [I] UTILITY → TAB [
√
] CONFIG 1 → [B] 2 METORONOME
2Legen Sie die Parameter mithilfe der Tasten
[2
ππ
ππ††
††
]–[7
ππ
ππ††
††
] fest.
VOLUME Legt die Lautstärke des Metronomklangs fest.
SOUND Legt den Klang fest, der für das Metronom zu
verwenden ist.
BELL OFF ........... Konventioneller
Metronomklang ohne
Glocke.
BELL ON ............ Konventioneller
Metronomklang mit
Glocke.
TIME
SIGNATURE
Legt die Taktart des Metronomklangs fest.
HINWEIS

Kurzanleitung
PSR-3000/1500 Bedienungsanleitung 35
Üben mit den vorprogrammierten Songs
Song
Das Wort „Song“ bedeutet aufgezeichnete Spieldaten für das PSR-3000/1500.
Wiedergabe und Anhören von Songs vor dem Üben
Das PSR-3000/1500 enthält mehrere vorprogrammierte („Preset“-) Songs. In diesem Abschnitt werden die Grundlagen
der Wiedergabe von Preset-Songs oder der auf einer SmartMedia-Karte gespeicherten Songs behandelt. Sie können
auch die Noten des ausgewählten Songs im Display anzeigen lassen.
Wiedergabe eines vorprogrammierten Songs
Sie können die Datei auch über das Datenrad [DATA ENTRY] auswählen, und dann die [ENTER]-Taste
drücken, um den Befehl auszuführen.
Sie können sofort zur MAIN-Anzeige zurückgelangen, wenn Sie auf eine der Tasten [A]–[J] „doppelklicken“.
[GUIDE]-Taste
HINWEIS
1Drücken Sie die Taste [SONG SELECT], um das Display für die Song-Auswahl
aufzurufen.
2Drücken Sie auf die [TAB]-Taste [
√
], um die Registerkarte PRESET auszuwählen.
3,
43,
4
2
3Drücken Sie die [A]-Taste, um die Kategorie „Sample Songs“ auszuwählen.
4Drücken Sie eine der Tasten [A]–[E], um den gewünschten Song auszuwählen.
HINWEIS

Kurzanleitung
PSR-3000/1500 Bedienungsanleitung
36
5Drücken Sie die SONG-Taste [PLAY/PAUSE], um die Wiedergabe zu starten.
6Drücken Sie die SONG-Taste [STOP], um die Wiedergabe zu beenden.
Wiedergabe eines Songs von einer SmartMedia-Karte
VORSICHT
Lesen Sie unbedingt vorher Seite 23, wo Sie erfahren, wie Sie mit SmartMedia-Karten und dem Kartensteckplatz
umgehen sollten.
1Halten Sie die SmartMedia-Karte so, dass die goldene Anschlussleiste der Karte mit der Oberseite nach unten und
nach vorn in Richtung des Steckplatzes zeigt. Schieben Sie die Speicherkarte vorsichtig in den Steckplatz und
schieben Sie die Karte langsam ganz hinein, bis sie fest sitzt.
2Drücken Sie die Taste [SONG SELECT], um das Display für die Song-Auswahl aufzurufen.
3Drücken Sie die TAB-Taste [
√
][
®
], um die Registerkarte CARD auszuwählen.
4Drücken Sie auf eine der Tasten [A]–[J], um den gewünschten Song auszuwählen.
Wiedergabe von Songs in Folge
Sie können alle Songs in einem Ordner der Reihe nach abspielen.
1Wählen Sie einen Song im gewünschten Ordner aus.
2Rufen Sie das Funktionsdisplay auf.
[FUNCTION] → [B] SONG SETTING
3Drücken Sie die [H]-Taste (REPEAT MODE), um „ALL“ auszuwählen.
4Drücken Sie die SONG-Taste [PLAY/PAUSE], um die Wiedergabe zu starten.
Alle im Ordner gespeicherten Songs werden der Reihe nach abgespielt.
5Um das sequenzielle Abspielen der Songs auszuschalten, drücken Sie im Display von Schritt 2 die Taste [H],
um die Option „OFF“ zu wählen.

Kurzanleitung
PSR-3000/1500 Bedienungsanleitung 37
So erhöhen Sie die Lautstärke des zu übenden Parts
Im PSR-3000/1500 kann ein einziger Song getrennte Daten für bis zu sechzehn MIDI-Kanäle enthalten. Legen Sie den
Kanal fest, mit dem Sie üben möchten, und erhöhen Sie dessen Wiedergabelautstärke.
1Wählen Sie einen Song aus. Die Methode für die Auswahl eines Songs ist dieselbe wie unter „Wiedergabe eines
vorprogrammierten Songs“ (Seite 35) oder „Wiedergabe eines Songs von einer SmartMedia-Karte“ (Seite 36)
beschrieben.
2Drücken Sie die Taste [MIXING CONSOLE], um das Display MIXING CONSOLE aufzurufen.
3Drücken Sie die [TAB]-Taste [
√
][
®
], um die Registerkarte VOL/VOICE auszuwählen.
4Drücken Sie solange die Taste [MIXING CONSOLE], bis oben im Display „MIXING CONSOLE (SONG CH1-8)“
angezeigt wird.
5Drücken Sie die Taste [E]/[J], um „VOLUME“ auszuwählen.
6Um die Lautstärke der gewünschten Kanäle anzuheben, drücken Sie die entsprechenden Tasten [1
π†
]–[8
π†
].
Wenn der gewünschte Kanal im Display MIXING CONSOLE (SONG CH1–8) nicht angezeigt wird, drücken Sie
die Taste [MIXING CONSOLE], um das Display MIXING CONSOLE (SONG CH9–16) aufzurufen.
Falls Sie nicht wissen, für welchen Kanal Sie die Lautstärke anheben müssen:
•Betrachten Sie die Abbildungen der Instrumente unterhalb von „VOICE“.
•Beobachten Sie die Kanalanzeigen, die während der Wiedergabe des Songs leuchten. Wenn Sie diese beim
Zuhören beobachten, können Sie einen Hinweis darüber erhalten, welchen Kanal Sie hervorheben möchten.
3
2,
4

Kurzanleitung
PSR-3000/1500 Bedienungsanleitung
38
Anzeigen der Notenschrift (Partitur)
Sie können die Notendarstellung eines ausgewählten Songs anzeigen. Wir empfehlen, dass Sie die Notendarstellung
durchlesen, bevor Sie mit dem Üben beginnen.
•Das PSR-3000/1500 kann kommerziell erhältliche Musikdaten oder von Ihnen selbst aufgenommene Songs in Noten darstellen.
•Die angezeigten Noten werden vom PSR-3000/1500 anhand der Song-Daten erzeugt. Das hat zur Folge, dass diese nicht genau
den Druckversionen von Songs in Notenheften entsprechen – besonders dann, wenn komplizierte Passagen oder viele kurze
Noten dargestellt werden müssen.
•Die Notationsfunktionen können nicht benutzt werden, um Song-Daten per Noteneingabe (Step Recording) zu erzeugen. Weitere
Informationen zur Erstellung von Song-Daten finden Sie auf Seite 141.
Lesen Sie die gesamte Partitur durch, bevor Sie den Song abspielen.
Drücken Sie die [TAB]-Taste [
√
], um nachfolgende Seiten auszuwählen.
Sie können die Auswahl der nachfolgenden Seiten auch über das Fußpedal treffen (Seite 192).
Der „Ball“ springt durch die Noten und zeigt Ihnen immer die aktuelle Position.
Ändern der Notendarstellung
Sie können die Notendarstellung so ändern, dass sie Ihren
persönlichen Bedürfnissen entspricht.
1Drücken Sie die [SCORE]-Taste, um die
Notendarstellung anzuzeigen.
2Ändern Sie die folgenden Einstellungen so, wie Sie es
wünschen.
●Ändern der Schriftgröße der Notendarstellung
Drücken Sie die Taste [7
π†
], um die Schriftgröße der
Notendarstellung zu ändern.
●Anzeige der Noten nur des Parts der rechten/
linken Hand
Drücken Sie die Taste [1
π†
]/[2
π†
], um die Anzeige
des jeweiligen Parts zu deaktivieren.
●Anpassen der Notendarstellung
• Anzeige des Notennamens links von der Note
1Drücken Sie die Taste [5
π†
] (NOTE), um den Notennamen anzuzeigen.
2Drücken Sie die [8
π†
]-Taste (SET UP), um die Anzeige für die detaillierte Einstellung aufzurufen.
3Drücken Sie die [6
†
]-Taste (NOTE NAME), um die Option „Fixed Do“ (Anzeige in festen
Solmisationssilben) auszuwählen.
4Drücken Sie die [8
π
]-Taste (OK), um die Einstellung zu übernehmen.
• Einschalten der Notenfarben (nur PSR-3000)
Drücken Sie die [6
π†
]-Taste, um die Option COLOR zu aktivieren.
Notenfarben
Die Farben sind für jede Note festgelegt und können nicht geändert werden.
C: rot, D: gelb, E: grün, F: orange, G: blau, A: lila und B (=H): grau
●Erhöhen der Zahl der Takte pro Anzeige
Sie können die Anzahl der angezeigten Takte erhöhen, indem Sie die Anzahl der übrigen darstellbaren
Elemente verringern (Parts, Liedtexte, Akkorde usw.).
Drücken Sie die Tasten [1
π†
]–[4
π†
], um die Elemente zu deaktivieren, die nicht angezeigt werden
sollen.
HINWEIS
1Wählen Sie einen Song aus (Seite 35).
2Drücken Sie die [SCORE]-Taste, um die Notendarstellung anzuzeigen.
HINWEIS
3Drücken Sie die SONG-Taste [PLAY/PAUSE], um die Wiedergabe zu starten.
4Drücken Sie die SONG-Taste [STOP], um die Wiedergabe zu beenden.
HINWEIS

Kurzanleitung
PSR-3000/1500 Bedienungsanleitung 39
Legen Sie die Darstellungsparameter nach Wunsch fest.
1Drücken Sie die Taste [8
ππ
ππ††
††
] (SET UP), um die Anzeige für die detaillierte Einstellung aufzurufen.
2Drücken Sie die Tasten [1
ππ
ππ††
††
]–[6
ππ
ππ††
††
], um den Darstellungstyp festzulegen.
Speichern der Einstellungen für die Notendarstellung
Die Einstellungen für die Notendarstellung können als Teil des Songs gespeichert werden (Seite 160).
Stummschalten des Parts der rechten oder linken
Hand für die Notenanzeige
Die Anzeige, die Sie über die [SCORE]-Taste aufrufen, gibt an, welche Noten Sie spielen sollten, wann Sie sie spielen
und wie lang sie ausgehalten werden sollten. Sie können dabei auch in Ihrem ganz eigenen Tempo üben – die
Begleitung wartet, bis Sie die Noten korrekt spielen. In dem Fall schalten Sie den Part der rechten oder der linken Hand
stumm und üben diesen Part.
Üben des Parts der rechten Hand (TRACK 1)
LEFT CH/RIGHT CH
Legt fest, welcher MIDI-Kanal in den Song-Daten für den linken und den rechten Part benutzt wird.
Diese Einstellung schaltet zurück auf AUTO, wenn ein anderer Song ausgewählt wird.
AUTO
Die MIDI-Kanäle in den Song-Daten für die Parts der rechten und linken Hand werden
automatisch zugewiesen - die Parts werden denselben Kanälen zugewiesen, wie in [FUNCTION]
→ [B] SONG SETTING festgelegt ist.
1–16
Weist den angegebenen MIDI-Kanal (1–16) den Parts für die linke und für die rechte Hand zu.
OFF (nur LEFT CH)
Keine Kanalzuweisung: Deaktiviert die Darstellung des Tastenbereichs für die linke Hand.
KEY SIGNATURE Hiermit können Sie an der Position, an der der Song angehalten wurde, einen Wechsel der Tonart
eingeben. Dieses Menü ist hilfreich, wenn der ausgewählte Song keine Tonarteinstellungen für die
Notendarstellung enthält.
QUANTIZE
Mit dieser nützlichen Funktion können Sie die Notenauflösung in der Partitur steuern: so können Sie
die Zeitwerte aller angezeigten Noten ändern oder korrigieren, so dass sie nach einem bestimmten
Notenwert arrangiert werden. Achten Sie darauf, dass Sie den kleinsten Notenwert eingeben, der im
Song vorkommt.
NOTE NAME
Wählt aus den folgenden drei Arten die Art des Notennamens, der links von den Noten angegeben
wird. Die nachfolgenden Einstellungen stehen zur Verfügung, wenn der NOTE-Parameter „Anzeige
des Notennamens links von der Note“ in Schritt 1 auf ON gesetzt ist.
A, B, C
Die Notennamen werden als Buchstaben angegeben (C, D, E, F, G, A, B) (Anm. d. Üb.: „B“ ist im
Deutschen die Note „H“).
FIXED DO
Die Noten werden als Solmisationssilben in der gewählten Sprache angezeigt.
Die Sprache wird unter LANGUAGE im HELP-Display (Seite 60) festgelegt.
MOVABLE DO
(„Bewegliches Do“) Die Noten werden als Solmisationssilben entsprechend den Intervallen auf
der Tonleiter angezeigt, und zwar unterschiedlich je nach der jeweiligen Tonart. Der Grundton
wird als Do angezeigt. In der Tonart G-Dur würde der Grundton Sol (G) beispielsweise als „Do“
angezeigt. Wie bei „Fixed Do“ hängt die Anzeige von der gewählten Sprache ab.
3Drücken Sie die [8
ππ
ππ
]-Taste (OK), um die Einstellung zu übernehmen.
HINWEIS
1Wählen Sie einen Song aus (Seite 35), und drücken Sie dann die [SCORE]-Taste, um die
Notendarstellung aufzurufen.
2Drücken Sie die Taste [GUIDE].
2
4
3

Kurzanleitung
PSR-3000/1500 Bedienungsanleitung
40
Das Lämpchen der [TRACK 1]-Taste geht aus. Jetzt können Sie den Part selbst spielen.
Üben Sie den stummgeschalteten Part, indem Sie dabei die Noten lesen.
Anpassen des Tempos
1Drücken Sie die [TEMPO]-Taste [–]/[+], um die Tempo-Anzeige aufzurufen.
2Drücken Sie die [TEMPO]-Taste [–]/[+], um das Tempo einzustellen. Zum übergangslosen Erhöhen oder Vermindern
des Werts können Sie auch eine der Tasten gedrückt halten. Sie können ebenso den Wert mit dem Datenrad [DATA
ENTRY] einstellen.
Schnelles Ändern des Tempos während der Wiedergabe (Tap-Funktion)
Das Tempo kann auch während der Wiedergabe geändert werden. Klopfen Sie dazu zweimal im gewünschten Tempo
auf die [TAP]-Taste.
3Drücken Sie die [SONG]-Taste [TRACK 1], um den Part der rechten Hand stumm zu
schalten.
4Drücken Sie die SONG-Taste [PLAY/PAUSE], um die Wiedergabe zu starten.
HINWEIS
5Drücken Sie die [SONG]-Taste [STOP], um die Wiedergabe zu beenden.
6Drücken Sie die Taste [GUIDE] erneut, um die Funktion auszuschalten.
Anpassen des Lautstärkeverhältnisses zwischen Song-Wiedergabe und Tastaturspiel
Hiermit können Sie das Lautstärkeverhältnis zwischen Song-Wiedergabe und dem auf der Tastatur erzeugtem Klang
einstellen.
1Drücken Sie die Taste [BALANCE], um die Anzeige für die Lautstärke-Balance aufzurufen.
2Um die Lautstärke der Song-Wiedergabe anzupassen, drücken Sie die Taste [1
π†
]. Um die Lautstärke der
Tastatur (RIGHT 1) anzupassen, drücken Sie die Taste [6
π†
].
3Drücken Sie die [EXIT]-Taste, um die Anzeige für die Lautstärke-Balance zu schließen.
Zu den Tastatur-Parts (Right 1, Right 2, Left)
Siehe Seite 77.
3
2 2
1
HINWEIS
Andere Guide-Funktionen
In der obigen Anleitung für das „Stummschalten des Parts der rechten oder linken Hand für die Notenanzeige“ wurde
die Anfangseinstellung „Follow Lights“ (Folge den Lichtern) verwendet. Es gibt jedoch noch weitere Guide-Funktionen,
wie nachfolgend beschrieben. Zur Auswahl einer Guide-Funktion siehe Seite 139.
Für das Spiel auf dem Keyboard
• Any Key (Jede Taste)
Hiermit können Sie das Timing beim Spiel auf den Tasten üben.
Für Karaoke
• Karao Key („Karaoke-Taste“)
Steuert automatisch das Timing der Song-Wiedergabe, damit es zu Ihrem Gesang passt – eine praktische Funktion
für das Singen zum Spiel auf dem Keyboard.
• Vocal CueTIME (PSR-3000)
Steuert automatisch das Timing der Begleitung, damit sie der Intonation Ihres Gesangs folgt, wodurch Sie das
Singen in der richtigen Tonhöhe üben können.
Weiteres über Karaoke
Siehe Seite 54.
HINWEIS

Kurzanleitung
PSR-3000/1500 Bedienungsanleitung 41
Üben des Parts der linken Hand (TRACK 2) mit Notenanzeige
Das Lämpchen für die [TRACK 2 (L)]-Taste erlischt. Jetzt können Sie den Part selbst spielen.
Üben mit der Wiederholungsfunktion
Die Wiederholungsfunktion kann dazu verwendet werden, die Wiedergabe eines Songs oder eines bestimmten
Taktbereichs innerhalb eines Songs ständig zu wiederholen. Das ist sinnvoll für das wiederholte Üben schwierig zu
spielender Phrasen.
Wiederholtes Abspielen eines Songs
1Wählen Sie einen Song aus (Seite 35).
2Drücken Sie die [REPEAT]-Taste, um den Wiederholungsmodus einzuschalten.
3Drücken Sie die [SONG]-Taste [PLAY/PAUSE], um die Wiedergabe zu starten.
Die Song-Wiedergabe wird solange wiederholt, bis Sie die SONG-Taste [STOP] drücken.
4Drücken Sie die [REPEAT]-Taste, um den Wiederholungsmodus wieder auszuschalten.
Angabe eines Taktbereichs und dessen wiederholte
Wiedergabe (A-B Repeat)
1Wählen Sie einen Song aus (Seite 35).
2Drücken Sie die [SONG]-Taste [PLAY/PAUSE], um die Wiedergabe zu starten.
3Legen Sie den Wiederholungsbereich fest.
Drücken Sie die [REPEAT]-Taste beim Startpunkt (A) des zu wiederholenden Bereichs. Drücken Sie beim
Endpunkt (B) die [REPEAT]-Taste erneut. Nach einer automatischen Einsatzvorgabe (mit der Sie sich in das
Tempo der Phrase einfühlen können), wird der Bereich von Punkt A bis Punkt B wiederholt abgespielt.
Sofortige Rückkehr zu Punkt A
Unabhängig davon, ob die Song-Wiedergabe läuft oder angehalten wurde, kehren Sie mit der Taste [TOP] zurück zu
Punkt A.
4Drücken Sie die [SONG]-Taste [STOP], um die Wiedergabe zu beenden.
5Drücken Sie die [REPEAT]-Taste, um den Wiederholungsmodus wieder auszuschalten.
1,2 Befolgen Sie dieselben Schritte wie bei „Üben des Parts der rechten Hand
(TRACK 1) auf Seite 39.
3Drücken Sie die [SONG]-Taste [TRACK 2 ], um den Part der linken Hand stumm zu
schalten.
4Drücken Sie die [SONG]-Taste [PLAY/PAUSE], um die Wiedergabe zu starten und den
stummgeschalteten Part zu üben.
5Drücken Sie die [SONG]-Taste [STOP], um die Wiedergabe zu beenden.
6Drücken Sie die [GUIDE]-Taste erneut, um die Funktion auszuschalten.
HINWEIS

Kurzanleitung
PSR-3000/1500 Bedienungsanleitung
42
Andere Methoden für das Festlegen eines A-B-Wiederholungsbereichs
●Festelegen des Wiederholungsbereichs, wenn die Song-Wiedergabe beendet ist.
1Drücken Sie die [FF]-Taste, um zum Punkt A zu gelangen.
2Drücken Sie die [REPEAT]-Taste, um Punkt A festzulegen.
3Drücken Sie die [FF]-Taste, um zum Punkt B zu gelangen.
4Drücken Sie die [REPEAT]-Taste, um Punkt B festzulegen.
●Festlegen eines Wiederholungsbereichs zwischen Punkt A und dem Ende des Songs.
Wenn Sie nur Punkt A angeben, wird der Bereich von Punkt A bis zum Ende des Songs wiederholt.
Aufzeichnen Ihres Spiels
Sie können Ihr Spiel mithilfe der Schnellaufzeichnungsfunktion (Quick Recording) aufzeichnen. Sie ist ein effektives
Übungsmittel, über das Sie Ihr eigenes Spiel leicht mit dem originalen Song, den Sie gerade üben, vergleichen können.
Sie können die Funktion auch dazu verwenden, allein Duette zu üben, sofern Ihr(e) Lehrer(in) oder Partner(in) seinen
(ihren) Part bereits vorher aufgenommen hat.
Es wird automatisch ein leerer Song für die Aufnahme eingerichtet.
Die Aufnahme wird automatisch gestartet, sobald Sie eine Note auf dem Instrument spielen.
Es erscheint eine Meldung, die Sie auffordert, das aufgezeichnete Spiel zu speichern. Um die Meldung zu
schließen, drücken Sie die [EXIT]-Taste.
1Drücken Sie gleichzeitig die Tasten [REC] und [STOP].
2Wählen Sie eine Voice aus (Seite 29). Die ausgewählte Voice wird aufgenommen.
3Drücken Sie die [REC]-Taste.
4Starten Sie die Aufnahme.
5Drücken Sie die SONG-Taste [STOP], um die Aufzeichnung zu beenden.

Kurzanleitung
PSR-3000/1500 Bedienungsanleitung 43
1Drücken Sie die Taste [SONG SELECT], um das Display für die Song-Auswahl aufzurufen.
2Drücken Sie die [TAB]-Taste [
√
]/[
®
], um die entsprechende Registerkarte für das Laufwerk (USER,
CARD usw.) auszuwählen, auf dem Sie die Daten speichern möchten. Wählen Sie USER, wenn Sie
die Daten im internen Speicher ablegen möchten, oder CARD, wenn die Daten auf einer
SmartMedia-Karte gespeichert werden sollen.
3Drücken Sie die [6
††
††
]-Taste (SAVE), um die Anzeige für die Dateibenennung aufzurufen.
4Geben Sie den Dateinamen ein (Seite 71).
5Drücken Sie die [8
ππ
ππ
]-Taste (OK), um die Datei zu speichern.
Um die Speicherung abzubrechen, drücken Sie die [8
†
]-Taste (CANCEL).
VORSICHT
Der aufgenommene Song geht verloren, wenn Sie auf einen anderen Song umschalten, oder wenn Sie das Gerät
ausschalten, ohne vorher gespeichert zu haben.
Wiedergabe von Begleitparts mit dem
Spielassistenten
Diese Funktion macht es besonders einfach, eine Begleitung zusammen mit dem Song abzuspielen.
Bevor Sie den Spielassistenten verwenden
Wenn Sie den Spielassistenten verwenden möchten, müssen im Song Akkorddaten gespeichert sein. Wenn dies der Fall ist, wird
während der Song-Wiedergabe im MAIN-Display der jeweils aktuelle Akkordname angezeigt, wodurch Sie leicht überprüfen
können, ob im Song Akkorddaten gespeichert sind oder nicht.
Für die Anweisungen in diesem Beispiel sind die Songs aus dem Ordner „Sample Songs“ zu verwenden.
6Drücken Sie zur Wiedergabe des aufgenommenen Spiels die [SONG]-Taste [PLAY/
PAUSE].
7Speichern Sie den aufgenommenen Song.
Wenn die folgende Meldung angezeigt wird: „Song“ changed. Save?/„Song“ speichern?/
„Song“ modifié. Sauv.?/„Song“ cambiado. ¿Guardar?/Salvare „Song“ ?
Die aufgezeichneten Daten wurden noch nicht gespeichert. Um dies zu tun, drücken Sie die [G]-Taste (YES), um das
Display für die Songauswahl zu öffnen und die Daten zu speichern (siehe weiter oben). Um den Vorgang
abzubrechen, drücken Sie die [H]-Taste (NO).
HINWEIS
1Wählen Sie einen Song aus (Seite 35).

Kurzanleitung
PSR-3000/1500 Bedienungsanleitung
44
Das Instrument stimmt Ihr Spiel auf der Tastatur automatisch auf die Song-Wiedergabe und dessen Akkorde
ab, egal welche Tasten Sie anschlagen. Es ändert sogar den Sound je nach Art Ihres Spiels. Spielen Sie einmal
in den drei verschiedenen Arten, die unten aufgeführt sind.
2Drücken Sie die Taste [PERFORMANCE ASSISTANT], um die Funktion einzuschalten.
3Drücken Sie die [SONG]-Taste [PLAY/PAUSE], um die Wiedergabe zu starten.
4Spielen Sie nun auf dem Keyboard.
Spiel mit der linken und der rechten
Hand zusammen (Methode 1).
Spiel mit der linken und der rechten
Hand zusammen (Methode 2).
Abwechselndes Spiel einmal mit der linken
und einmal mit der rechten Hand.
Spielen Sie drei Noten
gleichzeitig mit Ihrer
rechten Hand.
Spielen Sie mehrere Noten
nacheinander mit verschiedenen
Fingern Ihrer rechten Hand.
Spielen Sie drei Noten
gleichzeitig mit Ihrer
rechten Hand.
●● ●
5Drücken Sie die [SONG]-Taste [STOP], um die Wiedergabe zu beenden.
6Drücken Sie erneut die Taste [PERFORMANCE ASSISTANT], um die Funktion wieder
auszuschalten.

Kurzanleitung
PSR-3000/1500 Bedienungsanleitung 45
Das Begleitungsspiel mit der Begleitautomatik
(Style-Wiedergabe)
Die Begleitautomatik erlaubt es Ihnen, durch einfaches Spielen von „Akkorden“ mit Ihrer linken Hand
automatisch eine Begleitung wiederzugeben. Dadurch können Sie automatisch den Klang einer ganzen
Band oder eines Orchesters erzeugen – selbst wenn Sie nur allein spielen. Der Klang der Begleitautomatik
setzt sich aus den Rhythmus-Mustern von Styles zusammen. Die Styles des Instruments decken einen weiten
Bereich unterschiedlicher musikalischer Genren einschließlich Pop, Jazz und vieler anderer ab.
„Mary Had a Little Lamb“ mit Begleitautomatik
122 233 35
1 1 1
321 2 3 2 3 2 1
1 1 4 1
4
CCGC
C
GCC
MARY HAD A LITTLE LAMB
Traditional
Style: Country Pop
Ending

Kurzanleitung
PSR-3000/1500 Bedienungsanleitung
46
Typ und definierender Charakter eines Styles werden oberhalb des Namens des Preset-Styles angezeigt. Mehr über
diese Merkmale finden Sie auf Seite 102.
Sie können sofort zum MAIN-Display zurückgelangen, wenn Sie auf eine der Tasten [A]–[J] „doppelklicken“.
Benutzen Sie den linken Teil der Tastatur (Bassbereich), um die Akkorde für die Begleitautomatik zu spielen.
Versuchen Sie, mit der linken Hand Akkorde und mit der rechten Hand eine Melodie zu spielen.
Akkordfingersätze
Es gibt sieben verschiedene Methoden, mit denen Sie den Fingersatz für Akkorde angeben können (Seite 102).
Wenn die Wiedergabe der Schlusssequenz beendet ist, wird die Style-Wiedergabe automatisch gestoppt.
•Die verschiedenen Styles
Einzelheiten finden Sie in der Style-Liste der separaten Broschüre „Datenliste“.
•Schnelles Ändern des Style-Tempos während der Wiedergabe (Tap-Funktion)
Das Tempo kann auch während der Wiedergabe geändert werden. Klopfen Sie dazu zweimal im gewünschten
Tempo auf die Taste [TAP].
•Festlegen der Trennlinie zwischen den Bereichen für die rechte und linke Hand auf dem Keyboard.
Siehe Seite 105.
•Ein-/Ausschalten der Anschlagsempfindlichkeit für die Style-Wiedergabe (Style Touch)
Siehe Seite 106.
1
Drücken Sie eine der [STYLE]-Tasten, um die Anzeige für die Style-Auswahl aufzurufen.
122
HINWEIS
2Wählen Sie den gewünschten Style mithilfe der Tasten [A]–[J] aus.
HINWEIS
3Drücken Sie die Taste [ACMP ON/OFF], um die Begleitautomatik einzuschalten.
345 6
4Drücken Sie die Taste [SYNC START], um die Begleitautomatik auf Standby zu schalten,
wodurch Sie erreichen, dass die Begleitung in dem Augenblick einsetzt, in dem Sie zu
spielen beginnen.
5Die Begleitautomatik startet, sobald Sie einen Akkord mit der linken Hand spielen.
HINWEIS
6Sie können automatisch einen geeigneten Schluss spielen, wenn Sie am Punkt in der
Partitur, der mit „Ending“ markiert ist, auf eine der [ENDING]-Tasten drücken.
HINWEIS

Kurzanleitung
PSR-3000/1500 Bedienungsanleitung 47
Pattern-Variationen
Sie können während Ihres Spiels automatisch speziell erstellte Vor- und Nachspiele, sowie Variationen der Rhythmus-
und Akkordmuster (patterns) hinzufügen, um ein dynamischer und professioneller klingendes Spiel zu erreichen. Für
jede Situation gibt es verschiedene Pattern-Variationen der Begleitautomatik: zu Beginn des Spiels, während des Spiels
und zum Abschluss des Spiels. Probieren Sie die Variationen aus und kombinieren Sie diese nach Belieben.
Beginn der Wiedergabe
●Start/Stop
Die Styles beginnen mit der Wiedergabe, sobald die [STYLE CONTROL]-Taste [START/STOP] gedrückt wird.
●Intro
Wird für den Anfang des Songs benutzt. Jeder vorprogrammierte Style hat drei Intros. Wenn das Intro beendet ist,
wechselt die Begleitung zum Hauptteil über (siehe „Main“ unter „Während der Style-Wiedergabe“ weiter unten).
Drücken Sie vor Beginn der Style-Wiedergabe eine der [INTRO]-Tasten [I]–[III], und drücken Sie dann die [STYLE
CONTROL]-Taste [START/STOP], um Style-Wiedergabe zu starten.
●Synchronstart
Hierdurch können Sie die Wiedergabe automatisch starten, sobald Sie auf dem Keyboard zu spielen beginnen.
Drücken Sie die Taste [SYNC START], während die Style-Wiedergabe nicht läuft, und spielen Sie im Akkordabschnitt
der Tastatur einen Akkord, um die Style-Wiedergabe zu starten.
●Fade-In
Generiert ein sanftes Einblenden (Fade-In) zu Beginn des Styles.
Drücken Sie die Taste [FADE IN/OUT], während die Style-Wiedergabe nicht läuft, und drücken Sie die [STYLE
CONTROL]-Taste [START/STOP], um die Style-Wiedergabe zu starten.
●Tap
Sie können das Tempo vorklopfen (tap) und damit automatisch die Style-Wiedergabe im so vorgegebenen Tempo
starten. Tippen Sie einfach auf die [TAP]-Taste (drücken und sofort wieder loslassen, bei einem 4/4-Takt viermal), und
die Begleitung startet automatisch in dem Tempo, dass Sie vorgeklopft haben.
Bei Verwendung der Tap-Funktion kann ein bestimmter Schlagzeug-Sound und die Anschlagstärke (d.h. Lautstärke) des Klangs im
folgenden Display ausgewählt werden.
[FUNCTION] →→
→→ [I] UTILITY →→
→→TAB[
√
] CONFIG 1 →→
→→ [B] 4 TAP
Anpassen des Lautstärkeverhältnisses zwischen Style-Wiedergabe und Keyboard
Hiermit können Sie das Lautstärkeverhältnis zwischen Style-Wiedergabe und dem auf dem Keyboard erzeugten Klang
einstellen.
1Drücken Sie die Taste [BALANCE], um die Anzeige für die Lautstärke-Balance aufzurufen.
2Um die Lautstärke des Styles anzupassen, drücken Sie die Taste [2
π†
]. Um die Lautstärke der Tastatur (RIGHT 1)
anzupassen, drücken Sie die Taste [6
π†
].
3Drücken Sie die [EXIT]-Taste, um die Anzeige für die Lautstärke-Balance zu schließen.
HINWEIS

Kurzanleitung
PSR-3000/1500 Bedienungsanleitung
48
Während der Style-Wiedergabe
●Main
Wird für die Wiedergabe des Song-Hauptteils verwendet. Es wird ein Begleit-Pattern von mehreren Takten gespielt und
dann unendlich wiederholt. Jeder vorprogrammierte Style hat vier verschiedene Patterns.
Drücken Sie während der Style-Wiedergabe eine der [MAIN VARIATION]-Tasten [A]–[D].
●Fill In
In diesem Abschnitt können Sie Dynamikvariationen und Breaks in den Rhythmus der Begleitung einfügen, um Ihr
Spiel noch professioneller zu gestalten.
Schalten Sie die Taste [AUTO FILL IN] ein, bevor Sie mit der Style-Wiedergabe beginnen, oder während der
Wiedergabe. Drücken Sie dann während Ihres Spiels einfach eine der [MAIN VARIATION]-Tasten [A]–[D], und der
ausgewählte Fill-In-Abschnitt spielt automatisch (AUTO FILL), wodurch die Begleitautomatik angereichert wird. Wenn
das Fill-In beendet ist, geht es nahtlos in den ausgewählten Main-Abschnitt (A, B, C, D) über.
Auch wenn die [AUTO FILL IN]-Taste deaktiviert ist, wird vor der Rückkehr zum aktuellen Abschnitt automatisch ein
Fill-In gespielt, wenn Sie dieselbe Taste des aktuell gespielten Abschnitts drücken.
●Break
Hiermit lassen sich dynamische Breaks in den Begleitrhythmus einfügen, wodurch Ihr Spiel noch professioneller wirkt.
Drücken Sie während der Style-Wiedergabe die Taste [BREAK].
Zum Abschluss des Spiels
●Start/Stop
Die Styles beenden die Wiedergabe, sobald die [STYLE CONTROL]-Taste [START/STOP] erneut gedrückt wird.
●Ending
Wird als Schlusssequenz eines Songs verwendet. Jeder vorprogrammierte Style hat drei verschiedene
Schlusssequenzen. Nach der Schlusssequenz wird der Style automatisch beendet.
Drücken Sie während der Style-Wiedergabe auf eine der [ENDING/rit.]-Tasten [I]–[III]. Sie können veranlassen, dass
die Schlusssequenz allmählich langsamer wird (Ritardando), wenn Sie während deren Wiedergabe die Taste [ENDING/
rit.] noch einmal drücken.
●Fade-Out
Generiert ein sanftes Ausblenden (Fade-Out) als Style-Abschluss.
Drücken Sie während der Style-Wiedergabe die Taste [FADE IN/OUT].
Einzelheiten über das Einstellen der Zeiten für Fade-In und Fade-Out finden Sie auf Seite 104.
Sonstiges
●Synchro Stop
Wenn Synchro Stop (Synchronstop) eingeschaltet ist, können Sie den Style zu jedem gewünschten Zeitpunkt anhalten
und wieder starten, indem Sie einfach (im Akkord-Abschnitt der Tastatur) die Tasten loslassen bzw. anschlagen. Dies ist
eine hervorragende Methode, um Ihrem Spiel einige dramatische Pausen und Akzente hinzuzufügen.
Drücken Sie die Taste [SYNC STOP], bevor Sie mit der Style-Wiedergabe beginnen.
•Synchro Stop durch Anschlagen/Loslassen von Tasten aktivieren (Synchro-Stop-Fenster)
Siehe Seite 106.
•Pattern-Korrektur des Abschnitts zu Intro oder Main (Section Set)
Sie können zum Beispiel diese Funktion auf Intro einstellen, um immer dann automatisch ein Intro zu spielen, wenn Sie einen
Style auswählen Seite 106.
HINWEIS

Kurzanleitung
PSR-3000/1500 Bedienungsanleitung 49
Lernen, wie Akkorde für die Style-Wiedergabe gespielt
(angedeutet) werden
Welche Noten für bestimmte Akkorde gespielt werden
Wenn Sie den Namen eines Akkords kennen, aber nicht wissen, wie er gespielt wird, können Sie vom Instrument
erfahren, welche Noten gespielt werden müssen (Chord-Tutor-Funktion).
[FUNCTION] → [C] STYLE SETTING/SPLIT POINT/CHORD FINGERING → TAB[√][®] CHORD FINGERING
Die Noten, die Sie spielen müssen, um den Akkord zu produzieren, werden im Display angezeigt.
Die angezeigten Noten entsprechen dem Fingersatztyp „Fingered“, unabhängig davon, welcher Fingersatztyp
ausgewählt worden ist (Seite 103).
Die Tasten-LEDs für die einzelnen Abschnitte (INTRO/MAIN/ENDING)
•Grün
Der Abschnitt wurde nicht ausgewählt.
•Rot
Der Abschnitt zurzeit aktuell.
•Aus
Der Abschnitt enthält keine Daten und kann nicht gespielt werden.
Aushalten der Voice für die linke Hand (LEFT HOLD)
Diese Funktion lässt die Voice für die linke Hand weiterklingen, auch wenn die Tasten losgelassen werden. Nicht
ausklingende Voices (wie Streicher) werden gleichmäßig gehalten, während ausklingende Voices (z. B. Klavier)
langsamer ausklingen (wie durch Treten des Haltepedals). Durch diese Funktion erhält der Begleitklang eine
zusätzliche, natürliche Fülle.
1Drücken Sie die [PART ON/OFF]-Taste [LEFT], um den Part der linken Hand
einzuschalten.
2Drücken Sie die Taste [LEFT HOLD], um die Haltefunktion einzuschalten.
21
1Rufen Sie das Funktionsdisplay auf.
2Drücken Sie die Taste [6
ππ
ππ††
††
], um den Grundton auszuwählen.
2 3
3Drücken Sie die Taste [7
ππ
ππ††
††
]/[8
ππ
ππ††
††
], um den Akkordtyp auszuwählen.
HINWEIS

Kurzanleitung
PSR-3000/1500 Bedienungsanleitung
50
Passende Bedienfeldeinstellungen für einen ausgewählten
Style (One Touch Setting)
One Touch Setting (OTS) ist eine leistungsstarke und praktische Funktion, die es Ihnen erlaubt, mit einem einzigen
Tastendruck automatisch die für den aktuell ausgewählten Style passendsten Bedienfeldeinstellungen (Voices, Effekte
usw.) aufzurufen. Wenn Sie bereits entschieden haben, welchen Style Sie verwenden möchten, können Sie über OTS
automatisch die passende Voice auswählen.
Dadurch werden nicht nur sämtliche
Einstellungen (Voices, Effekte usw.)
aufgerufen, die zum aktuellen Style passen,
sondern auch ACPM und SYNC START
werden automatisch eingeschaltet, so dass
Sie sofort mit dem Spielen des Styles
beginnen können.
Parametersperre
Sie können bestimmte Parameter (z.B. Effekt, Split Point usw.) „sperren“, damit diese nur über die Steuerelemente des
Bedienfelds aktiviert werden können (Seite 131).
1Wählen Sie einen Style aus (Seite 46).
2Drücken Sie eine der [ONE TOUCH SETTING]-Tasten [1]–[4].
3Der ausgewählte Style startet, sobald Sie mit der linken Hand einen Akkord spielen.
HINWEIS
Hilfreiche Tipps für den Einsatz von One Touch Setting
● Automatisches Ändern der One Touch Settings bei Wechsel der Main-Abschnitte (OTS Link)
Mit der praktischen Funktion „OTS-Link“ können Sie automatisch One Touch Settings ändern, wenn Sie zu einem
anderen Main-Abschnitt (A–D) wechseln. Um diese Funktion zu verwenden, drücken Sie auf die Taste [OTS LINK].
Einstellen des Timings für OTS-Änderungen
Die One Touch Settings können so eingestellt werden, dass sie sich bei Abschnittswechsel zu einem von zwei
verschiedenen Zeitpunkten ändern (Seite 106).
● Speichern der Bedienfeldeinstellungen für OTS
Sie können auch Ihre eigenen One Touch-Einstellungen erstellen.
1Stellen Sie die Steuerelemente im Bedienfeld (wie z.B.
Voice, Style, Effekte usw.) Ihren Vorstellungen
entsprechend ein.
2Drücken Sie die [MEMORY]-Taste.
3Drücken Sie eine der [ONE TOUCH SETTING]-Tasten
[1]–[4].
Im Display wird eine Meldung angezeigt, die Sie dazu auffordert, die Bedienfeldeinstellungen zu speichern.
4Drücken Sie die [F]-Taste (YES), um die Anzeige für die Style-Auswahl aufzurufen, und speichern Sie die
Bedienfeldeinstellungen als Style-Datei (Seite 67).
VORSICHT
Die unter einer OTS-Taste gespeicherten Bedienfeldeinstellungen gehen verloren, wenn Sie auf einen anderen Style
umschalten oder das Gerät ausschalten, ohne vorher gespeichert zu haben.
HINWEIS
23

Kurzanleitung
PSR-3000/1500 Bedienungsanleitung 51
Die Multi-Pads
Mit den Multi-Pads können Sie eine Reihe von kurzen, vorher aufgenommenen rhythmischen und melodischen
Sequenzen abspielen, die Ihr Spiel wirkungsvoller und abwechslungsreicher gestalten.
Multi-Pads werden in Banken zu je vier Sequenzen angeordnet. Das PSR-3000/1500 bietet eine Vielfalt von Multi-Pad-
Banken in vielen unterschiedlichen Musikgattungen.
Abspielen von Multi-Pad-Sequenzen
Wählen Sie mithilfe der Tasten [1
π
]–[6
π
] eines der verschiedenen Menüs (P1–P6) für Multi-Pad-Banken
und dann mithilfe der Tasten [A]–[J] die gewünschte Bank aus.
Die entsprechende Phrase (in diesem Beispiel für Pad 1) wird vollständig abgespielt, sobald Sie auf das Pad
drücken. Drücken Sie zum Stoppen der Wiedergabe kurz auf die [STOP]-Taste.
Drücken Sie einfach, wann immer Sie möchten, eine beliebige Multi-Pad-Taste, um die zugehörige Phrase
im aktuell eingestellten Tempo wiederzugeben. Sie können auch zwei, drei oder vier Multi-Pads zur selben
Zeit spielen. Wenn Sie während der Wiedergabe erneut auf die Pad-Taste drücken, wird die Wiedergabe
angehalten, und sie beginnt von vorne.
1Drücken Sie die Taste [MULTI PAD SELECT], um das Display für die Auswahl einer
Multi-Pad-Bank aufzurufen, und wählen Sie dann die gewünschte Bank aus.
2Spielen Sie eine Multi-Pad-Phrase ab, indem Sie auf eine der [MULTI PAD CONTROL]-
Tasten [1] - [4] drücken.
● Zur Farbe der Multi-Pads
• Grün: Zeigt an, dass das entsprechende Pad Daten (eine Phrase) enthält.
• Rot: Zeigt an, dass das entsprechende Pad gerade wiedergegeben wird.
● Multi-Pad-Daten
Es gibt zwei Typen von Multi-Pad-Daten. Der erste Typ wird nach einmaligem Abspielen sofort angehalten. Der andere
Typ wird solange wiederholt, bis Sie auf die Taste [STOP] drücken.
● Die Wiedergabe der Multi-Pads anhalten
• Um alle Pads anzuhalten, drücken Sie kurz die [STOP]-Taste.
• Wenn Sie bestimmte Pads anhalten möchten, drücken Sie gleichzeitig die [STOP]-Taste und die Tasten der
anzuhaltenden Pads.

Kurzanleitung
PSR-3000/1500 Bedienungsanleitung
52
Anpassung von Akkorden (Chord Match)
Bei vielen der Multi-Pad-Phrasen handelt es sich um Melodie- oder Akkordphrasen, und Sie können erreichen, dass
diese Phrasen entsprechend Ihrem Spiel mit der linken Hand automatisch die Akkorde wechseln. Während ein Style
wiedergegeben wird und [ACMP] aktiviert ist, spielen Sie einfach mit der linken Hand einen Akkord und drücken ein
beliebiges Multi-Pad – durch Chord Match wird die Tonhöhe an die von Ihnen gespielten Akkorde angepasst. Das
funktioniert auch bei angehaltenem Style (mit der Funktion „Stop Accompaniment“). Denken Sie daran, dass Chord
Match manche Multi-Pads nicht beeinflusst.
Aufrufen idealer Einstellungen für einen Song
mit dem Music Finder
Wenn Sie eine bestimmte Musikgattung spielen möchten, aber nicht wissen, welche Style- und Voice-Einstellungen
geeignet sind, kann Ihnen die Funktion „Music Finder“ behilflich sein. Wählen Sie einfach die gewünschte Gattung aus
der Musikdatenbank (den „Datensätzen“ des Music Finder) aus, und das PSR-3000/1500 übernimmt automatisch alle
erforderlichen Bedienfeldeinstellungen zum Spielen in diesem Musikstil.
Ein neuer Datensatz kann dadurch erstellt werden, dass Sie den aktuell ausgewählten bearbeiten (Seite 109).
Die Datensätze des Music Finder sind nicht mit Song-Daten identisch und können daher nicht abgespielt werden.
+
In diesem Beispiel wird die Phrase
von Pad 2 zur Wiedergabe nach
F-Dur transponiert. Probieren Sie
auch verschiedene andere
Akkordtypen aus, während Sie die
Multi-Pads abspielen.
HINWEIS
1Drücken Sie die Taste [MUSIC FINDER], um das Display MUSIC FINDER aufzurufen.
3
1
2

Kurzanleitung
PSR-3000/1500 Bedienungsanleitung 53
Diese enthält die vordefinierten Datensätze.
•Sie können den gewünschten Datensatz auch über das Datenrad [DATA ENTRY] auswählen, und dann die [ENTER]-
Taste drücken, um den Befehl auszuführen.
•Durchsuchen der Datensätze
Der Music Finder verfügt zusätzlich über eine bequeme Suchfunktion, mit der Sie einen Songtitel oder einen
Suchbegriff eingeben und damit sofort alle Datensätze aufrufen können, die den Suchkriterien entsprechen
(Seite 107).
• MUSIC ..............Diese Spalte enthält den Songtitel oder die Musikgattung, wodurch jeder Datensatz
beschrieben wird, so dass Sie den gewünschten Musikstil leicht finden können.
Alphabetisch in der Songliste vorwärts oder rückwärts blättern
Wenn die Datensätze nach Songtitel sortiert sind, können Sie über die Taste [1
π†
] die
alphabetische Songliste vorwärts oder rückwärts durchblättern. Drücken Sie gleichzeitig die Tasten
[
π†
], um den Cursor auf den ersten Eintrag zu platzieren.
•STYLE.................Dies ist der Preset-Style, der dem Datensatz zugewiesen ist.
Alphabetisch in der Style-Liste vorwärts oder rückwärts blättern
Wenn die Datensätze nach Style-Name sortiert sind, können Sie über die Tasten [4
π†
]/
[5
π†
]die alphabetische Style-Liste vorwärts oder rückwärts durchblättern. Drücken Sie
gleichzeitig die Tasten [
π†
], um den Cursor auf den ersten Eintrag zu platzieren.
•BEAT ..................In dieser Spalte ist die jedem Datensatz zugeordnete Taktart angegeben.
•TEMPO ..............Gibt das dem jeweiligen Datensatz zugewiesene Tempo an.
Beachten Sie, dass die Bedienfeldeinstellungen automatisch geändert worden sind, um sich an die
Musikgattung des ausgewählten Datensatzes anzupassen.
•Temposperre
Durch die Funktion der Temposperre (Tempo Lock) können Sie verhindern, dass während der Stylewiedergabe sich das Tempo
ändert, wenn ein anderer Datensatz ausgewählt wird. Um die Temposperre einzuschalten, drücken Sie im MUSIC FINDER-
Display die [6
π†
]/[7
π†
]-Taste (TEMPO LOCK).
•Parametersperre
Sie können bestimmte Parameter (z.B. Effekt, Split Point usw.) „sperren“, damit diese nur über die Steuerelemente des Bedienfelds
aktiviert werden können (Seite 131).
2Drücken Sie auf die TAB-Taste [
√
], um die Registerkarte ALL auszuwählen.
3Wählen Sie den gewünschten Datensatz über die nachfolgenden vier Suchkategorien
aus. Um einen Datensatz auszuwählen, drücken Sie die Taste [2
ππ
ππ††
††
]/[3
ππ
ππ††
††
].
HINWEIS
HINWEIS
HINWEIS
4Spielen Sie nun auf dem Keyboard.
HINWEIS
Sortieren der Datensätze
Drücken Sie die [F]-Taste (SORT BY), um die Datensätze zu sortieren.
•MUSIC .................. Die Datensätze werden nach Songtitel sortiert.
•STYLE.................... Die Datensätze werden nach Stylename sortiert.
•BEAT ..................... Die Datensätze werden nach Taktart sortiert.
•TEMPO ................. Die Datensätze werden nach Tempo sortiert.
Ändern der Datensatz-Reihenfolge
Drücken Sie die [G]-Taste (SORT ORDER), um die Reihenfolge der Datensätze (aufsteigend oder absteigend) zu
ändern.

Kurzanleitung
PSR-3000/1500 Bedienungsanleitung
54
Singen zu einer Song-Wiedergabe (Karaoke)
oder zu Ihrem eigenen Spiel
Wenn der ausgewählte Song auch einen Gesangstext enthält, können Sie veranlassen, dass dieser im Display
angezeigt wird, wenn Sie den Song wiedergeben. Singen Sie den Song, während Sie den Gesangstext vom
Display ablesen. Da das PSR-3000 mit einem [MIC/LINE IN]-Anschluss versehen ist, können Sie einen Song
auch über ein Mikrofon singen.
Anschluss eines Mikrofons (nur PSR-3000)
Drehen Sie INPUT VOLUME immer auf Minimalpegel, wenn an
der Buchse [MIC/LINE IN] kein Gerät angeschlossen ist. Da die
Buchse [MIC/LINE IN] hochempfindlich ist, könnte sie
ansprechen und sogar ein Rauschen erzeugen, wenn gar nichts
angeschlossen ist.
Überprüfen Sie beim Einstellen des Reglers die Lämpchen OVER und SIGNAL.
Das Lämpchen SIGNAL leuchtet auf um anzuzeigen, dass ein Audiosignal
empfangen wird. Achten Sie darauf, [INPUT VOLUME] so einzustellen, dass
dieses Lämpchen leuchtet. Wenn der Eingabepegel zu hoch ist, leuchtet das
Lämpchen OVER auf. [INPUT VOLUME] sollte so eingestellt werden, dass
dieses Lämpchen nicht leuchtet.
Abziehen des Mikrofons
1
Stellen Sie den Drehregler [INPUT VOLUME] auf der Rückseite des Instruments auf Minimalpegel.
2
Ziehen Sie das Mikrofon von der Buchse [MIC/LINE IN] ab.
Bevor Sie das Instrument ausschalten, drehen Sie immer den Regler [INPUT VOLUME] auf Minimalpegel.
1Überprüfen Sie, ob Ihnen ein konventionelles, dynamisches Mikrofon zur Verfügung
steht.
2Stellen Sie den Drehregler [INPUT VOLUME] auf der Rückseite des Instruments auf
Minimalpegel.
3Schließen Sie das Mikrofon an die Buchse [MIC/LINE IN] an.
MIC LINE
INPUT
VOLUME
MIC
/
LINE IN
I I
24 3
HINWEIS
4Stellen Sie den Schalter [MIC LINE] auf MIC.
5(Bei Mikrofonen, die eine eigene Stromversorgung haben, müssen Sie diese zuerst
einschalten.) Passen Sie den Drehregler [INPUT VOLUME] an, während Sie in das
HINWEIS

Kurzanleitung
PSR-3000/1500 Bedienungsanleitung 55
Singen mit Gesangstextanzeige
Probieren Sie zu singen, während Sie einen Song abspielen, der Gesangstext enthält
Singen Sie, während Sie den Gesangstext am Display mitlesen. Die Farbe des Gesangstextes ändert sich
während der Song-Wiedergabe.
•Wenn der Gesangstext nicht leserlich ist
Es kann erforderlich sein, die Sprache des Gesangstextes im Display für die Songeinstellung ([FUNCTION] → [B] SONG
SETTING) auf „International“ oder „Japanisch“ einzustellen, sollte der Gesangstext verstümmelt oder unleserlich sein. Diese
Einstellung kann als Teil der Song-Daten gespeichert werden (Seite 160).
•Ändern des Hintergrundbildes für den Gesangstext (PSR-3000)
Sie können das Hintergrundbild der Textdarstellung ändern. Drücken Sie im Gesangstext-Display auf die Taste [7
π†
]/[8
π†
]
(BACKGROUND), um die Anzeige für die Gesangstextbildauswahl aufzurufen, die verfügbaren Bilddateien anzuzeigen und dann
die gewünschte auszuwählen. Drücken Sie die Taste [EXIT], um zur vorhergehenden Anzeige zurückzukehren.
•Ändern des Gesangstextes
Sie können den Gesangstext nach Belieben verändern (Seite 164).
Praktische Karaoke-Funktionen
Transponieren
Mit dieser Funktion können Sie die Tonart des Songs anpassen, falls er für Sie zu hoch oder zu tief liegt.
•Song-Tonart nach oben transponieren.. Drücken Sie die [TRANSPOSE]-Taste [+].
•Song-Tonart nach unten transponieren. Drücken Sie die [TRANSPOSE]-Taste [-].
•Transposition zurücksetzen .................. Drücken Sie gleichzeitig die [TRANSPOSE]-Tasten [+] und [–].
Anpassen des Tempos ➤Seite 34 PSR-3000/1500
Transponieren ➤Siehe weiter unten.
Effekte für Ihre Stimme einsetzen ➤Seite 56
PSR-3000Harmoniestimmen zur eigenen Stimme hinzufügen ➤Seite 56
Gesangsübung für die richtige Intonation (Vocal CueTIME) ➤Seite 139
1Wählen Sie einen Song aus (Seite 35).
2Drücken Sie die Taste [KARAOKE], um den Gesangstext anzuzeigen.
3Drücken Sie die [SONG]-Taste [PLAY/PAUSE], um die Wiedergabe zu starten.
4Drücken Sie die [SONG]-Taste [STOP], um die Wiedergabe zu beenden.
12
FOOT PEDAL VIDEO OUT
Anzeige des Gesangstextes auf einem externen TV-Bildschirm (PSR-3000)
Der im Display angezeigte Gesangstext kann auch über die [VIDEO OUT]-Buchse ausgegeben werden.
1Verwenden Sie ein geeignetes Videokabel, um den [VIDEO
OUT]-Anschluss des PSR-3000 mit dem Videoeingang des
Fernsehbildschirms zu verbinden.
2Stellen Sie, falls erforderlich, das Signal des externen TV/Video-
Monitors entsprechend ein (NTSC oder PAL).
1Rufen Sie das Funktionsdisplay auf.
[FUNCTION] → [G] VIDEO OUT
2Drücken Sie die Taste [1
π†
], um das externe TV/Video-
Monitorsignal auszuwählen.
HINWEIS

Kurzanleitung
PSR-3000/1500 Bedienungsanleitung
56
Um das TRANSPOSE-Display zu schließen, drücken Sie die [EXIT]-Taste.
Effekte für Ihre Stimme einsetzen (PSR-3000)
Sie können für Ihre Stimme auch verschiedene Effekte einsetzen.
Auswählen eines Effekttyps
Sie können die Art des Effekts am Mischpult auswählen (Seite 90).
Harmoniestimmen zur eigenen Stimme hinzufügen (PSR-3000)
Sie können für Ihre Stimme auch verschiedene Harmoniestimmen einsetzen.
Wenn dies der Fall ist, wird während der Song-Wiedergabe im MAIN-Display der jeweils aktuelle
Akkordname angezeigt, wodurch Sie leicht überprüfen können, ob im Song Akkorddaten gespeichert sind
oder nicht.
1Drücken Sie die Taste [MIC SETTING/VOCAL HARMONY], um das gleichnamige Display
aufzurufen.
2Drücken Sie die [4
ππ
ππ††
††
]/[5
ππ
ππ††
††
]-Taste, um den Effekt einzuschalten.
HINWEIS
1Wählen Sie einen Song aus, der Akkorddaten enthält (Seite 35).
2Drücken Sie die Taste [MIC SETTING/VOCAL HARMONY], um das Display für die
Einstellung der Harmoniestimmen (Vocal Harmony) aufzurufen.
2
3
4

Kurzanleitung
PSR-3000/1500 Bedienungsanleitung 57
Weitere Informationen über Vocal-Harmony-Typen finden Sie in der gesonderten Broschüre „Datenliste“.
Der Harmonieeffekt wird nach den Akkorddaten auf Ihre Stimme angewendet.
3Drücken Sie die [6
ππ
ππ††
††
]/[7
ππ
ππ††
††
]-Taste, um VOCAL HARMONY einzuschalten.
4Drücken Sie die [H]-Taste, um das Display für die Auswahl der Vokalharmonien
aufzurufen.
5Drücken Sie eine der Tasten [A]–[J], um den Vocal-Harmony-Typ auszuwählen.
6Drücken Sie die Taste [ACMP ON/OFF], um die Begleitautomatik einzuschalten.
7Drücken Sie die SONG-Taste [PLAY/PAUSE], und singen Sie in das Mikrofon.
Anpassen von Mikrofon und Song-Lautstärke (PSR-3000)
Sie können die Lautstärke-Balance zwischen Song-Wiedergabe und Mikrofon anpassen.
1Drücken Sie die Taste [BALANCE], um das Display für die Lautstärke-Balance aufzurufen.
2Um die Lautstärke des Mikrofons anzupassen, drücken Sie die Taste [4
π†
].
Um die Lautstärke der Song-Wiedergabe anzupassen, drücken Sie die Taste [1
π†
].
3Drücken Sie die [EXIT]-Taste, um das Display für die Lautstärke-Balance zu schließen.

Kurzanleitung
PSR-3000/1500 Bedienungsanleitung
58
Praktische Funktionen für das Singen zu Ihrer eigenen
Begleitung
Ändern der Tonart (Transponieren)
Sie können den Song und Ihr Keyboard-Spiel auf eine bestimmte Tonart festlegen. Die Song-Daten sind zum Beispiel in
F. Sie möchten jedoch in D singen und sind gewohnt, auf der Tastatur in C zu spielen. Um die Tonarten in Einklang zu
bringen, stellen Sie den MASTER TRANSPOSE-Wert auf 0, den KEYBOARD TRANSPOSE-Wert auf 2 und den SONG
TRANSPOSE-Wert auf -3. Die Tonart des Tastatur-Parts wird so nach oben und die der Song-Daten nach unten
transponiert und an Ihre gewünschte Gesangstonart angepasst.
[FUNCTION] → [D] CONTROLLER → TAB [
®
] KEYBOARD/PANEL → [B] TRANSPOSE ASSIGN
Die folgenden Typen stehen zur Verfügung. Wählen Sie den für Ihren Zweck am besten geeigneten Typ aus.
● KEYBOARD
Transponiert die Tonhöhe der auf dem Keyboard gespielten Voices und die Style-Wiedergabe (die durch Ihre
Tastenanschläge im Akkordbereich der Tastatur gesteuert wird).
● SONG
Transponiert die Tonhöhe der Song-Wiedergabe.
● MASTER
Transponiert die Gesamttonhöhe des PSR-3000/1500.
Sie können den Wert in Halbtonschritten einstellen.
Um die Transposition wieder zurückzusetzen, drücken Sie die [TRANSPOSE]-Tasten [+][–] gleichzeitig.
Anzeige der Partitur auf dem Instrument und des
Gesangstextes auf einem Fernsehbildschirm (PSR-3000)
Diese praktische Mitsingfunktion erlaubt Ihnen, die Noten des Songs auf dem Display des Instruments (zum Spielen)
anzuzeigen, während nur der Gesangstext auf einem separaten TV-Monitor (Seite 55) angezeigt wird, damit das
Publikum mitsingen kann.
[FUNCTION] → [G] VIDEO OUT
Ändern der Tonart (Transponieren) ➤Siehe weiter unten. PSR-3000/1500
Anzeige der Partitur auf dem Instrument und des Gesangstextes auf
einem Fernsehbildschirm
➤Seite 58
PSR-3000
Ansagen zwischen den Songs ➤Seite 59
Steuerung des Taktmaßes durch Ihre Stimme (Karaoke-Taste) ➤Seite 139 PSR-3000/1500
1Rufen Sie das Funktionsdisplay auf.
2Drücken Sie die [4
ππ
ππ††
††
]/[5
ππ
ππ††
††
]-Taste, um den gewünschten Transpositionstyp
auszuwählen.
3Press the [TRANSPOSE]-Tasten [–] oder [+], um die Transposition vorzunehmen.
4Drücken Sie die [EXIT]-Taste, um das TRANSPOSE-Display zu schließen.
1Rufen Sie das Funktionsdisplay auf.
2Drücken Sie die Taste [3
ππ
ππ
]/[4
ππ
ππ
], um LYRICS auszuwählen.

Kurzanleitung
PSR-3000/1500 Bedienungsanleitung 59
Ansagen zwischen einzelnen Songs (PSR-3000)
Diese Funktion ist ideal für Ansagen zwischen Gesangseinlagen. Wenn Sie einen Song singen, werden gewöhnlich
dem Mikrofon verschiedene Effekte zugeordnet. Sobald Sie jedoch zu Ihrem Publikum sprechen möchten, können
diese Effekte stören oder unnatürlich wirken. Wenn die TALK-Funktion eingeschaltet ist, werden diese Effekte
automatisch ausgeschaltet.
Die Talk-Einstellungen können ebenfalls angepasst werden; so können Sie Ihre Stimme mit jeden beliebigen Effekt
versehen, wenn Sie zu Ihrem Publikum sprechen (Seite 187).
1Drücken Sie vor Beginn Ihrer Aufführung die Taste [MIC SETTING/VOCAL HARMONY],
um das gleichnamige Display aufzurufen.
2
1
2Drücken Sie die [2
ππ
ππ
]/[3
ππ
ππ
]-Taste (TALK), um die Funktion einzuschalten.
HINWEIS

PSR-3000/1500 Bedienungsanleitung
60
Grundlagen der Bedienung
Grundlagen der Bedienung
Ausprobieren der wichtigsten
Funktionen (Help)
Die Hilfefunktion (Help) stellt einige der Grundfunktionen des Instruments vor.
Probieren Sie diese aus, und befolgen Sie die Anweisungen im HELP-Display.
1Drücken Sie die [HELP]-Taste, um das HELP-Display aufzurufen.
2Falls erforderlich, wählen Sie mithilfe der [6
ππ
ππ††
††
]/[7
ππ
ππ††
††
]-Taste die
Sprache aus.
3Wählen Sie mit den Tasten [1
ππ
ππ††
††
]–[5
ππ
ππ††
††
] eine der Funktionen aus,
die Sie erproben möchten.
4Drücken Sie die Taste [8
ππ
ππ††
††
] zur Bestätigung Ihrer Auswahl.
Es erscheint eine Anzeige mit einer Beschreibung der ausgewählten
Funktion. Sie können mit den [TAB]-Tasten [
√
][
®
] weitere Seiten aufrufen,
falls vorhanden (die Registerkarten P1, P2, usw. werden angezeigt).
5Drücken Sie die [EXIT]-Taste, um zur vorhergehenden Anzeige
zurückzukehren.
Meldungen, die im Display
angezeigt werden
Manchmal erscheint zur Erleichterung der Bearbeitung in im Display eine Meldung
(Information oder Bestätigungsdialog). Wenn die Meldung angezeigt wird, drücken
Sie einfach die entsprechende Taste.
Die hier ausgewählte Sprache
wird auch für die verschiedenen
Meldungen benutzt, die
während der Bedienung
angezeigt werden.
1
2 43
A
uswa
hl
d
er
Meldungssprache
Sie können die gewünschte
Sprache der Display-Meldungen
im HELP-Display auswählen
(siehe oben).
Drücken Sie in diesem Beispiel die [F]-Taste (YES), um mit
der Formatierung der SmartMedia-Karte zu beginnen.

Grundlagen der Bedienung
Grundlagen der Bedienung
Sofortige Auswahl einzelner Displays – Direktzugriff
PSR-3000/1500 Bedienungsanleitung 61
Sofortige Auswahl einzelner
Displays – Direktzugriff
Mit der praktischen Direktzugriffsfunktion (Direct Access) können Sie das
gewünschte Display mit einem einzigen Tastendruck aufrufen.
1Drücken Sie die Taste [DIRECT ACCESS].
Es erscheint eine Meldung im Display, die Sie auffordert, die zugehörige
Taste zu drücken.
2Drücken Sie die Taste, für die die Seite mit den Einstellungen
angezeigt werden soll, und das entsprechende Display wird direkt
aufgerufen.
Weitere Informationen über Displays, die mit der Direktzugriffsfunktion
aufgerufen werden können, finden Sie in der gesonderten Datenliste.
Beispiel für den Aufruf des Displays mit den Guide-Funktionen
Drücken Sie die Taste [DIRECT ACCESS] und anschließend die [GUIDE]-
Taste.
1
2
R
üc
kk
e
h
r zum
MAIN
-
Di
sp
l
ay
So können Sie bequem von jeder
Anzeige zum MAIN-Display
zurückkehren: Drücken Sie
einfach die Taste [DIRECT
ACCESS] und anschließend die
[EXIT]-Taste.

Grundlagen der Bedienung
Wichtige Displays (MAIN- und Dateiauswahl-Display)
PSR-3000/1500 Bedienungsanleitung
62
Wichtige Displays (MAIN- und
Dateiauswahl-Display)
Zwei der wichtigsten Displays sind das MAIN-Display und das Display für die
Dateiauswahl. Im Folgenden werden die einzelnen Display-Bereiche und deren
Bedienung erklärt.
MAIN-Display
Das MAIN-Display zeigt die aktuellen Grundeinstellungen des Instruments wie
aktuell ausgewählte(r) Voice und Style an, so dass Sie diese mit einem Blick
erfassen können. Dieses Display sehen Sie gewöhnlich, wenn Sie auf dem
Keyboard spielen.
1Songname und weitere Informationen
Zeigt Namen, Taktmaß und Tempo des momentan ausgewählten Songs an.
Wenn der Song Akkorddaten enthält, wird der aktuelle Akkordname im Bereich CHORD
angezeigt (siehe weiter unten 3).
Wenn Sie [A]-Taste drücken, können Sie das Display für die Songauswahl aufrufen
(Seite 35).
2Songname und weitere Informationen
Zeigt Namen, Taktmaß und Tempo des aktuellen Styles an. Drücken Sie die [B]-Taste, um
das Display für die Style-Auswahl aufzurufen (Seite 46).
3Aktueller Akkordname
Wenn die Taste [ACMP ON/OFF] eingeschaltet ist (ON), wird der Name des Akkords
angezeigt, der im Akkordbereich des Keyboards angegeben ist.
4Name der Multi-Pad-Bank
Gibt den Namen der ausgewählten Multi-Pad-Bank an (Seite 126). Drücken Sie die [D]-
Taste, um die Anzeige für die Style-Auswahl aufzurufen (Seite 127).
5Internet-Funktion
Mit der [E]-Taste rufen Sie das Display INTERNET DIRECT CONNECTION (Internet-
Direktverbindung, Seite 165) auf.
6Transposition
Zeigt die Transposition in Halbtonschritten an (Seite 55).
7Oktave
Mit den [UPPER OCTAVE]-Tasten können Sie die Tonhöhe des Keyboards in
Oktavschritten nach oben oder unten verschieben. Diese Anzeige gibt an, um wie viel
Oktaven der Wert verschoben ist.
8Tempo
Zeigt das aktuelle Tempo des Songs oder Styles an.
9Takt
Zeigt die aktuelle Position im Song mit Taktnummer und Schlagnummer vom Beginn der
Style-Wiedergabe an.
)Registrierungssequenz
Wird angezeigt, wenn die Registrierungssequenz aktiviert ist (Seite 132).
R
üc
kk
e
h
r zum
MAIN
-
Di
sp
l
ay
So können Sie bequem von jeder
anderen Anzeige zum MAIN-
Display zurückkehren: Drücken
Sie einfach die Taste [DIRECT
ACCESS] und anschließend die
[EXIT]-Taste.
1
!
$
@
#
9
6 7 8)
2
3
4
5

Grundlagen der Bedienung
Grundlagen der Bedienung
Wichtige Displays (MAIN- und Dateiauswahl-Display)
PSR-3000/1500 Bedienungsanleitung 63
!Voice-Name
•RIGHT 1 (angezeigt rechts im Display):
Name der Voice, die z.Zt. für den Part RIGHT 1 ausgewählt ist (Seite 77).
•RIGHT 2 (angezeigt rechts im Display):
Name der Voice, die z.Zt. für den Part RIGHT 2 ausgewählt ist (Seite 77).
•LEFT (angezeigt rechts im Display):
Name der Voice, die z.Zt. für den Part LEFT ausgewählt ist (Seite 77).
Wenn Sie eine der Tasten [F], [G] oder [H] drücken, wird das Display für die Voice-
Auswahl des betreffenden Parts aufgerufen (Seite 29).
@Splitpunkt
Splitpunkte sind bestimmte Positionen (Noten), durch die das Keyboard in verschiedene
Bereiche eingeteilt wird. Es gibt zwei Arten von Splitpunkten: „S“ trennt den
Akkordbereich vom übrigen Keyboard, und „L“ trennt die Bereiche für die linke und
rechte Hand voneinander.
#Name der Registrierungsspeicher-Bank
Zeigt den Namen der aktuell ausgewählten Registrierungsspeicher-Bank an.
Mit der Taste [J] können Sie das Display zur Auswahl der Registrierungsspeicher-Bank
aufrufen (Seite 130).
$Volume Balance (Lautstärkeverhältnis)
Zeigt das Lautstärkeverhältnis zwischen den Parts an.
Stellen Sie das Lautstärkeverhältnis zwischen den Parts mit den Tasten [1
π†
]–[8
π†
]
ein.
Konfiguration des Displays für die Dateiauswahl und die
Grundlagen seiner Bedienung
Das Display für die Dateiauswahl wird angezeigt, wenn Sie eine der unten angegebenen Tasten drücken. Von
diesem Display aus können Sie dann Voices, Styles und andere Daten auswählen.
Ei
nste
ll
en
d
es
S
p
li
tpun
k
ts
Drücken Sie im MAIN-Display
die [I]-Taste, um das Fenster für
die Einstellung des Splitpunktes
aufzurufen.
Drücken Sie die [F]-Taste (S+L),
und drehen Sie dann das
Datenrad [DATA ENTRY], um
den Splitpunkt (S) und Splitpunkt
(L) auf dieselbe Notennummer
einzustellen.
Drücken Sie die [H]-Taste (S)
oder die [G]-Taste (L), und
drehen Sie dann das Datenrad
[DATA ENTRY], um den
Splitpunkt (S) oder den
Splitpunkt (L) auf getrennte
Noten einzustellen.
Auswahltasten für
Voice-Kategorien
Taste
[SONG SELECT]
Taste
[REGIST. BANK]

Grundlagen der Bedienung
Wichtige Displays (MAIN- und Dateiauswahl-Display)
PSR-3000/1500 Bedienungsanleitung
64
Konfiguration von Displays für die Dateiauswahl
• Speicherort (Laufwerk) der Daten
• Dateien und Ordner
Alle Daten, sowohl die vorprogrammierten als auch Ihre eigenen, werden als „Dateien“ gespeichert.
Sie können Dateien in einem Ordner ablegen.
Preset
Speicherort, an dem die
vorprogrammierten (Preset-)
Daten gespeichert sind.
User
Der Speicherort, an dem
die aufgenommenen oder
bearbeiteten Daten
gespeichert werden.
Card
Der Speicherort, an dem die
Daten einer SmartMedia-
Karte gespeichert werden.
Ordner
Ordner-
Symbol
Datei

Grundlagen der Bedienung
Grundlagen der Bedienung
Wichtige Displays (MAIN- und Dateiauswahl-Display)
PSR-3000/1500 Bedienungsanleitung 65
Grundsätzliche Bedienung das Displays für die Dateiauswahl
1Wählen Sie mithilfe der [TAB]-Tasten [
√
]/[
®
] die Registerkarte mit der gewünschten Datei aus.
2Wählen Sie mit den Tasten [1
ππ
ππ
]–[7
ππ
ππ
] (Tasten [1
ππ
ππ
]–[6
ππ
ππ
] für Voices und Songs) die Seite mit
der gewünschten Datei aus.
3Wählen Sie die Datei aus. Es gibt hierfür zwei verschiedene Methoden.
•Drücken Sie eine der Tasten [A]–[J].
•Wählen Sie die Datei mit dem Datenrad [DATA ENTRY] aus, und drücken Sie dann zur Ausführung die
[ENTER]-Taste.
4Drücken Sie die Taste [EXIT], um zum vorhergehenden Display zurückzukehren.
2
4
1
3
3
3
Dieses Display zeigt die Voice-Dateien
des Ordners „Piano" an.
Die nächsthöhere Ebene (in diesem Fall
Ordner) wird angezeigt. Jeder hier
gezeigte Ordner enthält die Voices der
entsprechenden Kategorie.
Schließen des aktuellen Ordners und Aufrufen des nächsthöheren Ordners
Um den aktuellen Ordner zu schließen und den nächsthöheren Ordner zu öffnen, drücken Sie die
[8
π
]-Taste (UP).
Beispiel des Displays für die Auswahl einer PRESET-Voice
Die PRESET-Voice-Dateien sind in Kategorien eingeteilt und in entsprechenden Ordnern gespeichert.

Grundlagen der Bedienung
Wichtige Displays (MAIN- und Dateiauswahl-Display)
PSR-3000/1500 Bedienungsanleitung
66
Aktionen mit Dateien/Ordnern im Display für
die Dateiauswahl
•Speichern von Dateien............................................................................Seite 67
•Kopieren von Ordnern und Dateien (Kopieren & Einfügen) .....................Seite 68
•Verschieben von Ordnern und Dateien (Ausschneiden & Einfügen)......... Seite 69
•Löschen von Dateien und Ordnern .........................................................Seite 69
•Umbenennen von Dateien und Ordnern................................................. Seite 70
•Auswahl benutzerdefinierter Symbole für Dateien (links vom Dateinamen
angezeigt) ...............................................................................................Seite 70
•Anlegen eines neuen Ordners .................................................................Seite 71
•Eingeben von Zeichen............................................................................. Seite 71
Formatieren einer Diskette
Um eine Diskette zu
formatieren, wählen Sie im
Schritt 3 rechts die Option USB
aus.
VORSICHT
Lesen Sie unbedingt vorher
auf Seite 22 über den
Umgang mit
Diskettenlaufwerken und
Disketten. 4
3
Formatieren einer SmartMedia-Karte
Eine neue SmartMedia-Karte, oder eine solche, die vorher mit anderen
Geräten verwendet wurde, kann nicht ohne Weiteres mit dem PSR-3000/
1500 benutzt werden. Wenn auf die SmartMedia-Karte, die Sie im
Kartensteckplatz des Instruments eingelegt haben, vom Instrument aus nicht
zugegriffen werden kann, müssen Sie die Karte für das Instrument
formatieren.
VORSICHT
• Durch das Formatieren werden sämtliche Daten auf der Karte unwiderruflich
gelöscht. Vergewissern Sie sich deshalb vor dem Formatieren, dass die SmartMedia-
Karte keine wichtigen Daten enthält!
• Lesen Sie in jedem Fall auf Seite 23 über den Umgang mit der SmartMedia-Karte
und dem Kartensteckplatz.
• SmartMedia-Karten, die für dieses Instrument formatiert wurden, können für
andere Instrumente unbrauchbar werden.
1Legen Sie eine zu formatierende SmartMedia-Karte in den
Kartensteckplatz ein.
2Rufen Sie das Funktionsdisplay auf.
[FUNCTION] → [I] UTILITY → TAB [
√
]/[
®
] MEDIA
3Wählen Sie mit der [A]-Taste den Eintrag CARD aus.
4Formatieren Sie die Karte mit der Taste [H].

Grundlagen der Bedienung
Grundlagen der Bedienung
Wichtige Displays (MAIN- und Dateiauswahl-Display)
PSR-3000/1500 Bedienungsanleitung 67
Speichern von Dateien
Mit diesem Vorgang können Sie Ihre eigenen Daten (wie selbst erstellte Songs und
Voices) in einer Datei speichern.
1Nachdem Sie in den entsprechenden Displays SONG CREATOR oder
SOUND CREATOR einen Song komponiert oder eine Voice
programmiert haben, drücken Sie im Display die [I]-Taste (SAVE).
Das Dateiauswahl-Display für die entsprechenden Daten erscheint.
Bedenken Sie, dass der Speichervorgang vom Dateiauswahl-Display aus
durchgeführt wird.
2Wählen Sie mit den [TAB]-Tasten [
√
]/[
®
] die passende Registerkarte
(USER, CARD usw.) aus, je nachdem, wo Sie die Daten speichern
möchten.
3Drücken Sie die [6
††
††
]-Taste (SAVE), um das Display zur Benennung
von Dateien aufzurufen.
4Geben Sie den Dateinamen ein (Seite 71).
5Drücken Sie die [8
ππ
ππ
]-Taste (OK), um die Datei zu speichern.
Zum Abbruch des Speichervorgangs drücken Sie die [8
†
]-Taste (CANCEL).
Die gespeicherte Datei wird automatisch an der richtigen Stelle in
alphabetischer Reihenfolge einsortiert.
Kapazität des internen
Speichers (Registerkarte
USER)
Die Kapazität des internen
Speichers liegt bei etwa 1,5 MB
(PSR-3000)/650 KB (PSR-1500).
Diese Kapazität bezieht sich auf
alle Dateitypen einschließlich
Voice-, Style-, Song- und
Registrierungsdateien.

Grundlagen der Bedienung
Wichtige Displays (MAIN- und Dateiauswahl-Display)
PSR-3000/1500 Bedienungsanleitung
68
Ordner/Dateien kopieren (Kopieren & Einfügen)
Hiermit können Sie eine Datei/einen Ordner kopieren und an einem anderen
Speicherort (Ordner) einfügen.
1Rufen Sie das Display auf, welches die Datei oder den Ordner enthält,
die oder den Sie kopieren möchten.
2Drücken Sie die [3
††
††
]-Taste (COPY), um die Datei oder den Ordner zu
kopieren.
Das Popup-Fenster für den Kopiervorgang wird unten im Display eingeblendet.
3Drücken Sie eine der Tasten [A]–[J] für die entsprechende Datei bzw.
den Ordner.
Zum Aufheben der Auswahl drücken Sie dieselbe Taste [A]–[J] noch einmal.
■ Alle Dateien/Ordner auswählen
Um alle Ordner und Dateien im aktuellen Display einschließlich aller
anderen Seiten auszuwählen, drücken Sie die [6
†
]-Taste (ALL).
Zum Aufheben der Auswahl drücken Sie dieselbe [6
†
]-Taste (ALL OFF)
noch einmal.
4Drücken Sie die [7
†
]-Taste (OK), um die Datei-/Ordnerauswahl zu
bestätigen.
Zum Abbrechen des Kopiervorgangs drücken Sie die [8
†
]-Taste (CANCEL).
5Wählen Sie mit den [TAB]-Tasten [
√
]/[
®
] die Ziel-Registerkarte
(USER, CARD usw.) aus, in der die Datei oder der Ordner eingefügt
werden soll.
6Fügen Sie die Datei oder den Ordner mit der [4
††
††
]-Taste (PASTE) ein.
Die/der kopierte und eingefügte Datei bzw. Ordner erscheint im Display an
der richtigen Stelle in alphabetischer Reihenfolge.
Einschränkungen für geschützte Songs
Im Handel erhältliche Songdaten können kopiergeschützt sein, um illegales
Kopieren oder versehentliches Löschen zu vermeiden. Diese sind anhand der
Markierungen oben links vom Dateinamen zu erkennen. Die Markierungen
und die zugehörigen Einschränkungen werden unten ausgeführt.
Hinweis für Dateioperationen mit den Songs vom Typ „Prot. 2
Orig“ und „Prot. 2 Edit“
Achten Sie darauf, den „Prot. 2 Edit“-Song im selben Ordner zu speichern,
in dem sich der „Prot. 2 Orig“-Song befindet. Anderenfalls kann der „Prot. 2
Edit“-Song nicht abgespielt werden. Wenn Sie einen „Prot. 2 Edit“-Song
verschieben, achten Sie darauf, auch den originalen „Prot. 2 Orig“-Song an
denselben Speicherort (Ordner) zu verschieben.
Prot. 1
Markiert Preset Songs, die auf der Registerkarte USER gespeichert
wurden, sowie Songs vom Typ Disk Orchestra Collection (DOC) und
Disklavier Piano Soft. Diese können auf externe Geräte wie
SmartMedia-Karten oder Festplatten weder kopiert noch verschoben
noch gespeichert werden.
Prot. 2 Orig
Markiert Songs im Yamaha-Schutzformat. Diese lassen sich nicht
kopieren. Sie lassen sich nur in die USER-Registerkarten und auf
SmartMedia-Karten mit ID verschieben/speichern.
Prot. 2 Edit
Markiert bearbeitete Songs des Typs Prot. 2 Orig“. Speichern Sie diese
Songs immer im Ordner des dazugehörigen „Prot. 2 Orig“-Songs. Sie
lassen sich nicht kopieren. Die Songs können nur in die USER-
Registerkarten und auf SmartMedia-Karten mit ID verschoben/
gespeichert werden.

Grundlagen der Bedienung
Grundlagen der Bedienung
Wichtige Displays (MAIN- und Dateiauswahl-Display)
PSR-3000/1500 Bedienungsanleitung 69
Dateien verschieben (Ausschneiden & Einfügen)
Hiermit können Sie eine Datei ausschneiden und an einen anderen Speicherort
(Ordner) verschieben.
1Rufen Sie das Display mit der Datei auf, die Sie verschieben möchten.
2Drücken Sie die [2
ππ
ππ
]-Taste (CUT), um die Datei auszuschneiden.
Das Popup-Fenster zum Ausschneiden wird am unteren Rand des Displays
eingeblendet.
3Drücken Sie eine der Tasten [A]–[J] für die gewünschte Datei.
Zum Aufheben der Auswahl drücken Sie dieselbe Taste [A]–[J] noch einmal.
■ Alle Dateien auswählen
Um alle Dateien im aktuellen Display auszuwählen, einschließlich der auf
den anderen Seiten, drücken Sie die [6
†
]-Taste (ALL).
Zum Aufheben der Auswahl drücken Sie dieselbe [6
†
]-Taste (ALL OFF)
noch einmal.
4Drücken Sie die [7
††
††
]-Taste (OK), um die Dateiauswahl zu bestätigen.
Für Abbruch des Ausschneidevorgangs drücken Sie die [8
†
]-Taste
(CANCEL).
5Wählen Sie mit den [TAB]-Tasten [
√
]/[
®
] die Ziel-Registerkarte
(USER, CARD usw.) aus, in der die Datei eingefügt werden soll.
6Fügen Sie die Datei mit der [4
††
††
]-Taste (PASTE) ein.
Die kopierte und eingefügte Datei erscheint im Display an der richtigen
Stelle in alphabetischer Reihenfolge.
Löschen von Dateien und Ordnern
Hiermit können Sie eine Datei oder einen Ordner löschen.
1Rufen Sie das Display mit der Datei/dem Ordner auf, die/den Sie
löschen möchten.
2Drücken Sie die [5
††
††
]-Taste (DELETE).
Das Dialogfeld für den Löschvorgang wird unten im Display eingeblendet.
3Drücken Sie eine der Tasten [A]–[J] für die gewünschte Datei bzw.
Ordner.
Zum Aufheben der Auswahl drücken Sie dieselbe Taste [A]–[J] noch einmal.
■ Alle Dateien/Ordner auswählen
Um alle Ordner und Dateien im aktuellen Display einschließlich aller
anderen Seiten auszuwählen, drücken Sie die [6
†
]-Taste (ALL).
Zum Aufheben der Auswahl drücken Sie dieselbe [6
†
]-Taste (ALL OFF)
noch einmal.

Grundlagen der Bedienung
Wichtige Displays (MAIN- und Dateiauswahl-Display)
PSR-3000/1500 Bedienungsanleitung
70
4Drücken Sie die [7
†
]-Taste (OK), um die Datei-/Ordnerauswahl zu
bestätigen.
Für Abbruch des Löschvorgangs drücken Sie die [8
†
]-Taste (CANCEL).
5Folgen Sie den Anweisungen auf dem Display.
YES ........................Datei/Ordner löschen
YES ALL .................Alle ausgewählten Dateien/Ordner löschen
NO ........................Datei(en)/Ordner nicht verändern (nicht löschen)
CANCEL.................Löschvorgang abbrechen
Dateien/Ordner umbenennen
Hiermit können Sie Dateien/Ordner umbenennen.
1Rufen Sie das Display mit der Datei/mit dem Ordner auf, die/den Sie
umbenennen möchten.
2Drücken Sie die [1
††
††
]-Taste (NAME).
Das Popup-Fenster für die Umbenennung wird unten im Display
eingeblendet.
3Drücken Sie eine der Tasten [A]–[J] für die gewünschte Datei bzw.
Ordner.
4Drücken Sie die [7
††
††
]-Taste (OK), um die Datei-/Ordnerauswahl zu
bestätigen.
Für Abbruch der Umbenennung drücken Sie die [8
††
††
]-Taste (CANCEL).
5Geben Sie den Namen (Zeichen) für den ausgewählten Ordner oder
die Datei ein (Seite 71).
Die umbenannte Datei bzw. der Ordner erscheint im Display an der
richtigen Stelle in alphabetischer Reihenfolge.
Auswahl benutzerdefinierter Symbole für
Dateien (links vom Dateinamen angezeigt)
Sie können eigene Symbole für Dateien auswählen (diese werden links vom
Dateinamen angezeigt).
1–4 Die Bedienung ist die gleiche wie im obigen Abschnitt „Dateien/
Ordner umbenennen“.
5Drücken Sie die [1
††
††
]-Taste (ICON), um das ICON-Display aufzurufen.
6Wählen Sie mit den Tasten [A]–[J] oder [3
ππ
ππ††
††
]–[5
ππ
ππ††
††
] das Symbol
aus.
Die ICON-Anzeige enthält mehrere Seiten. Wählen Sie mit den [TAB]-
Tasten [
√
]/[
®
] unterschiedliche Seiten aus.
Für Abbruch des Vorgangs drücken Sie die [8
†
]-Taste (CANCEL).
7Drücken Sie die [8
ππ
ππ
]-Taste (OK), um das ausgewählte Symbol
anzuwenden.
Löschen aller Daten auf einer
SmartMedia-Karte
Durch das Formatieren einer
SmartMedia-Karte werden alle
Daten auf der Karte vollständig
gelöscht (Seite 66).

Grundlagen der Bedienung
Grundlagen der Bedienung
Wichtige Displays (MAIN- und Dateiauswahl-Display)
PSR-3000/1500 Bedienungsanleitung 71
Einen neuen Ordner anlegen
Hiermit können Sie neue Ordner anlegen. Ordner können nach Wunsch erstellt,
benannt und organisiert werden, so dass Sie Ihre eigenen Daten besser auffinden
und auswählen können.
1Rufen Sie im Display für die Dateiauswahl die Seite auf, auf der Sie
einen neuen Ordner anlegen möchten.
2Rufen Sie mit der [7
††
††
]-Taste (FOLDER) das Display für die
Benennung von Ordnern auf.
3Geben Sie den Namen des neuen Ordners ein (siehe unten).
Eingabe von Zeichen
Die folgenden Anweisungen zeigen, wie Sie beim Benennen von Dateien/Ordnern
sowie bei der Eingabe des Schlüsselbegriffs für den Music Finder Zeichen eingeben
können. Die Eingabemethode ähnelt der Eingabe von Ziffern, Buchstaben und
Satzzeichen in einem gewöhnlichen Mobiltelefon. Die Zeicheneingabe erfolgt
über das folgende Display.
1Mit der [1
ππ
ππ
]-Taste können Sie den Zeichentyp ändern.
• Wenn Sie eine andere Sprache als Japanisch ausgewählt haben
(Seite 60), stehen die folgenden Zeichentypen zur Verfügung:
CASE......................Alphabet (Großbuchstaben, halbe Größe), Ziffern
(halbe Größe), Symbole (halbe Größe)
case.......................Alphabet (Kleinbuchstaben, halbe Größe), Ziffern
(halbe Größe), Symbole (halbe Größe)
• Wenn Sie als Sprache Japanisch ausgewählt haben (Seite 60),
können die folgenden Arten von Zeichen und Schriftgrößen
eingegeben werden:
(kana-kan) ...Hiragana und Kanji, Symbole (volle Größe)
(kana) ............Katakana (Normalgröße), Symbole (volle Größe)
(kana) ..............Katakana (halbe Größe), Symbole (halbe Größe)
A B C.....................Alphabet (Groß- und Kleinbuchstaben, volle Größe),
Ziffern (volle Größe), Symbole (volle Größe)
ABC.......................Alphabet (Groß- und Kleinbuchstaben, halbe
Größe), Ziffern (halbe Größe), Symbole (halbe
Größe)
2Bewegen Sie den Cursor mit dem Datenrad [DATA ENTRY] zur
gewünschten Position.
A
u
f
d
er
R
eg
i
ster
k
arte
PRESET
können keine neuen Ordner
angelegt werden.
Ordnerverzeichnisse für die
Registerkarte USER
Ordner-Verzeichnisse können
auf der Registerkarte USER bis zu
vier Verzeichnisebenen
enthalten. Die maximale
Gesamtanzahl an Dateien und
Ordnern, die gespeichert werden
können, beträgt 740 (PSR-3000)
bzw. 370 (PSR-1500); sie hängt
jedoch auch von der Länge der
Dateinamen ab. Die maximale
Anzahl von Dateien/Ordnern,
die in einem Ordner auf der
Registerkarte USER angelegt
werden können, beträgt 250.

Grundlagen der Bedienung
Wichtige Displays (MAIN- und Dateiauswahl-Display)
PSR-3000/1500 Bedienungsanleitung
72
3Drücken Sie die Tasten [2
ππ
ππ††
††
]–[6
ππ
ππ††
††
] und [7
ππ
ππ
], je nachdem,
welches Zeichen Sie eingeben möchten.
• Zeichen löschen
Bewegen Sie den Cursor mit dem Datenrad [DATA ENTRY] auf das zu
löschende Zeichen, und drücken Sie die [7
†
]-Taste (DELETE). Um alle
Zeichen der Zeile zu löschen, drücken und halten Sie die [7
†
]-Taste
(DELETE).
• Eingabe des Zeichens
Bewegen Sie den Cursor oder drücken Sie eine der anderen Tasten für
die Zeicheneingabe.
• Abbruch der Zeicheneingabe
Drücken Sie die [8
†
]-Taste (CANCEL).
• Eingabe von Sonderzeichen (Umlaute, Akzentzeichen, japanische
Zeichen „ “ und „ “)
Wählen Sie ein Zeichen, das zu einem Sonderzeichen geändert werden
soll und drücken Sie (vor der eigentlichen Eingabe) die [6
†
]-Taste.
• Eingabe von Marken
1Drücken Sie nach der tatsächlichen Zeicheneingabe durch Bewegen
des Cursors die Taste [6
†
] zum Aufrufen der Markenliste.
2Bewegen Sie den Cursor mit dem Datenrad [DATA ENTRY] auf die
gewünschte Marke, und drücken Sie dann die [8
π
]-Taste (OK).
• Eingabe von Ziffern
Wählen Sie zuerst einen der folgenden Einträge aus: „A B C“ (Alphabet
volle Größe), „ABC“ „CASE“ (Großbuchstaben halbe Größe) und „case“
(Kleinbuchstaben halbe Größe). Halten Sie dann die entsprechende
Taste [2
π†
]–[5
π†
], [6
π
] oder [7
π
] eine Weile gedrückt, oder
drücken Sie wiederholt so lange, bis die gewünschte Zahl erreicht ist.
• Konvertierung in „Kanji“ (japanische Sprache)
Wenn die eingegebenen „Hiragana“-Zeichen invertiert dargestellt, d.h.
markiert sind, drücken Sie einmal oder wiederholt die Eingabetaste
[ENTER]. Die Zeichen werden in das entsprechende Kanji konvertiert.
Um die Eingabe abzuschließen, drücken Sie die [8
π
]-Taste (OK), oder
geben Sie das nächste Zeichen ein.
Wenn die eingegebenen „Hiragana“-Zeichen invertiert
(markiert) sind:
• Rückumwandlung der Zeichen in ein anderes Kanji
Drücken Sie die [ENTER]-Taste.
• Ändern des invertierten Bereichs
Benutzen Sie das Datenrad [DATA ENTRY].
• Konvertiertes Kanji zurück zu „Hiragana“ ändern
Drücken Sie die [7
†
]-Taste (DELETE).
• Löschen des invertierten Bereichs
Drücken Sie die [8
†
]-Taste (CANCEL).
• „Hiragana“ direkt eingeben (ohne Konvertierung)
Drücken Sie die [8
π
]-Taste (OK).
4Um den neuen Namen zu übernehmen und zur vorherigen Anzeige
zurückzukehren, drücken Sie die [8
ππ
ππ
]-Taste (OK).
Die folgenden Symbole in halber
Größe können nicht als Datei-/
Ordnernamen eingegeben
werden.
¥ \ / : * ? " < > |
Jeder Taste sind mehrere Zeichen zugeordnet. Sie
erreichen das jeweilige Zeichen, indem Sie die
entsprechende Taste mehrfach drücken.
F
ür
Z
e
i
c
h
en,
di
e
k
e
i
ne
Sonderzeichen-Varianten
besitzen (Ausnahmen: Katakana
in halber Größe und Kanakan),
können Sie nach der Auswahl
eines Zeichens (vor der
eigentlichen Eingabe) mit der
[6
†
]-Taste die Zeichenliste
aufrufen.

Grundlagen der Bedienung
Grundlagen der Bedienung
Wiederherstellen der werksseitig programmierten Einstellungen
PSR-3000/1500 Bedienungsanleitung 73
Wiederherstellen der werksseitig
programmierten Einstellungen
Wiederherstellen der werksseitig
programmierten Einstellungen
Schalten Sie das Instrument mit der [POWER]-Taste ein, während Sie die Taste C6
(die Taste ganz rechts auf der Tastatur) gedrückt halten.
Dieser Vorgang führt zum gleichen Ergebnis und ist eine Abkürzung für die
Funktion „System Setup Restore“, die in Schritt 2 des folgenden Abschnitts
beschrieben wird.
Unabhängige Wiederherstellung der
Werksvoreinstellungen für jeden Eintrag
1Rufen Sie das Funktionsdisplay auf.
[FUNCTION] → [I] UTILITY → TAB[
®
] SYSTEM RESET
2Wählen Sie die Einträge durch Drücken der Tasten [1
ππ
ππ††
††
]–[3
ππ
ππ††
††
].
Di
e
F
un
k
t
i
on
d
er
Wiederherstellung der
Werksvoreinstellungen betrifft
nicht die Internet-Einstellungen.
Zum Zurücksetzen der Internet-
Einstellungen lesen Sie bitte auf
Seite 178.
VORSICHT
Dieser Vorgang löscht alle
Ihre eigenen Daten des
entsprechenden Eintrags
(MIDI SETUP, USER EFFECT,
MUSIC FINDER und
FILES&FOLDERS).
SYSTEM SETUP Stellt die System-Setup-Parameter auf die ursprünglichen
Werkseinstellungen ein. Welche Parameter zu „System Setup“
gehören, können Sie dem Heft „Datenliste“ entnehmen.
MIDI SETUP Setzt die MIDI-Einstellungen einschließlich der MIDI-Vorlagen
auf der Registerkarte User auf den ursprünglichen Werksstatus
zurück.
USER EFFECT Setzt die User-Effect-Einstellungen einschließlich der im Display
MIXING CONSOLE erstellten benutzerdefinierten Effekttypen,
Master EQ-Typen, Kompressortypen und Vocal-Harmony-Typen
auf die ursprünglichen Werkseinstellungen zurück.
MUSIC FINDER Setzt die Music Finder-Daten (alle Datensätze) auf die
ursprünglichen Werkseinstellungen zurück.
FILES&FOLDERS Löscht alle Dateien und Ordner auf dem USER-Laufwerk.
REGIST Löscht vorübergehend die aktuellen Einstellungen des
Registrierungsspeichers der ausgewählten Bank. Dasselbe kann
durch Einschalten mit der [POWER]-Taste bei gedrückt
gehaltener Taste B5 bewirkt werden (das am weitesten rechts
liegende H auf dem Keyboard).
3
4
2

Grundlagen der Bedienung
Wiederherstellen der werksseitig programmierten Einstellungen
PSR-3000/1500 Bedienungsanleitung
74
3Markieren Sie mit Taste [4
ππ
ππ††
††
] die Kästchen der Elemente, deren
Werkseinstellungen wiederhergestellt werden sollen.
4Drücken Sie die [D]-Taste, um für alle aktivierten Elemente den
Factory Reset durchzuführen.
Speichern und Abrufen Ihrer eigenen
Einstellungen als Einzeldatei
Für die folgenden Einträge können Sie Ihre eigenen Einstellungen als einzelne
Datei speichern, um diese später abrufen zu können.
1Nehmen Sie alle zu speichernden Einstellungen am Instrument vor.
2Rufen Sie das Funktionsdisplay auf.
[FUNCTION] → [I] UTILITY → TAB[
®
] SYSTEM RESET
3Drücken Sie eine der Tasten [F]-[I], um das entsprechende Display zur
Speicherung der Daten auszuwählen.
4Wählen Sie mit den [TAB]-Tasten [
√
][
®
] eine der Registerkarten
(außer PRESET) aus.
Bedenken Sie, dass die auf der Registerkarte PRESET angezeigte Datei die
Datei der Werksvoreinstellungen ist. Wenn Sie dies auswählen, werden die
Werkseinstellungen für den entsprechenden Eintrag aufgerufen. (Dies führt
zum gleichen Ergebnis wie der auf Seite 73 beschriebene Vorgang
„Unabhängige Wiederherstellung der Werksvoreinstellungen für jeden
Eintrag“.)
5Speichern Sie Ihre Datei (Seite 67).
6Wenn Sie Ihre Datei wieder aufrufen möchten, wählen Sie die
Registerkarte und die Seite, auf der Sie die Datei gespeichert haben
(wie in Schritt 4 angegeben), und drücken Sie dann die
entsprechende Taste [A]–[J].
SYSTEM SETUP Die Parameter, die in verschiedenen Anzeigen wie [FUNCTION]
→ UTILITY und der Anzeige für Mikrofoneinstellungen festgelegt
werden, werden als eine einzelne System-Setup-Datei
verarbeitet. Welche Parameter zu den „System Setup“-
Parametern gehören, können Sie dem Heft „Datenliste“
entnehmen.
MIDI SETUP Die MIDI-Einstellungen, die die MIDI-Vorlagen auf der
Registerkarte USER umfassen, werden als eine einzelne Datei
verarbeitet.
USER EFFECT Die User-Effect-Einstellungen, die die in den Displays MIXING
CONSOLE erstellten benutzerdefinierten Effekttypen, Master-
EQ-Typen und Vocal-Harmony-Typen (PSR-3000) umfassen,
werden als eine einzelne Datei verarbeitet.
MUSIC FINDER Alle voreingestellten und vom Benutzer erstellten Datensätze
des Music Finders werden als eine einzelne Datei verwaltet.

Grundlagen der Bedienung
Grundlagen der Bedienung
Datensicherung
PSR-3000/1500 Bedienungsanleitung 75
Datensicherung
Um Ihre Daten so gut wie möglich zu schützen,
empfiehlt Ihnen Yamaha, wichtige Daten auf
separate Speichermedien wie z.B. eine SmartMedia-
Karte oder ein USB-Speichergerät zu kopieren bzw.
dort zu speichern. Auf diese Weise erhalten Sie eine
praktische Sicherungskopie für den Fall, dass der
interne Speicher beschädigt wird.
Die Sicherungsverfahren für die oben unter Punkt 1
und 2 genannten Datentypen sind unterschiedlich.
Sicherungsverfahren
1Setzen Sie das Sicherungsmedium (das
Zielmedium wie z.B. eine SmartMedia-
Karte oder ein USB-Speichergerät) ein
bzw. schließen Sie es an.
2Rufen Sie das Display mit der Datei auf,
die Sie kopieren möchten.
Song:
Drücken Sie die Taste [SONG SELECT].
Style:
Drücken Sie eine der [STYLE]-Tasten.
Multi-Pads:
Drücken Sie die Taste [MULTI PAD SELECT].
Registration-Memory-Bank:
Drücken Sie die Taste [REGIST. BANK].
Voice:
Drücken Sie eine der [VOICE]-Tasten.
3Wählen Sie mithilfe der [TAB]-Tasten
[
√
][
®
] die Registerkarte USER aus.
4Kopieren Sie die Datei/den Ordner mit
der [3
††
††
]-Taste (COPY).
Das Popup-Fenster für den Kopiervorgang
wird unten im Display eingeblendet.
5Um alle im aktuellen Display sowie auf
allen anderen Seiten angezeigten
Dateien/Ordner auszuwählen, drücken Sie
die [6
††
††
]-Taste (ALL).
Zum Aufheben der Auswahl drücken Sie
dieselbe [6
†
]-Taste (ALL OFF) noch einmal.
6Drücken Sie die [7
††
††
]-Taste (OK), um die
Datei-/Ordnerauswahl zu bestätigen.
Zum Abbrechen des Kopiervorgangs drücken
Sie die [8
†
]-Taste (CANCEL).
7Wählen Sie mit den [TAB]-Tasten [
√
]/[
®
]
die Ziel-Registerkarte (CARD oder USB),
unter dem die Datei/der Ordner eingefügt
werden soll.
8Fügen Sie die Datei/den Ordner mit der
[4
††
††
]-Taste (PASTE) ein.
1Setzen Sie das Sicherungsmedium (das
Zielmedium wie z.B. eine SmartMedia-
Karte oder ein USB-Speichergerät) ein
bzw. schließen Sie es an.
2Rufen Sie das Funktionsdisplay auf.
[FUNCTION] → [I] UTILITY → TAB [
√
]/[
®
]
SYSTEM RESET
3Drücken Sie eine der Tasten [F]-[I], um das
entsprechende Display zur Speicherung
der Daten auszuwählen.
4Wählen Sie mit den TAB-Tasten [
√
]/[
®
]
die passende Registerkarte (CARD oder
USB), je nachdem, wo Sie die Daten
speichern möchten.
5Speichern Sie Ihre Daten (Seite 67).
Daten, die gespeichert werden können
1Song*, Style, Multi-Pad, Registrierungsspeicher-
Bank und Voice
2Music Finder-Datensatz, Effect**, MIDI-Vorlage
und Systemdatei
* Geschützte Songs (oben links vom Dateinamen mit
„Prot.1/Prot.2“ gekennzeichnet) können nicht
gespeichert werden.
Songs mit der Kennzeichnung „Prot.2“ können
jedoch auf eine SmartMedia-Karte mit ID
verschoben werden (durch Ausschneiden und
Einfügen). Songs mit der Kennzeichnung „Prot.1“
können nicht auf externe Medien verschoben
werden.
**Zu den Effektdaten gehören folgende Daten:
- Am Mischpult bearbeitete oder gespeicherte
Daten vom Typ „EFFECT/EQ“
- Bearbeitete oder gespeicherte Daten vom Typ
VOCAL HARMONY (nur PSR-3000).
Song, Style, Multi-Pad,
Registrierungsspeicher-Bank und Voice-Daten
Music Finder-Datensatz, Effektdaten, MIDI-
Vorlage und Systemdaten
Falls eine Meldung erscheint, dass die
Daten nicht kopiert werden können
Unter den kopierten Dateien befinden sich
geschützte Songs (oben links vom
Dateinamen mit „Prot.1/Prot.2“
gekennzeichnet). Diese geschützten Songs
lassen sich nicht kopieren. Songs mit der
Kennzeichnung „Prot.2“ können jedoch auf
eine SmartMedia-Karte mit ID verschoben
werden (durch Ausschneiden und Einfügen).

PSR-3000/1500 Bedienungsanleitung
76
Voices verwenden, anlegen und bearbeiten Referenzteil
Referenzteil
Voices verwenden, anlegen und bearbeiten
Eigenschaften der Voices
Der Voice-Typ und sein definierendes Merkmal werden über dem Namen der
Preset-Voice angezeigt.
Die entsprechenden Seiten in der Kurzanleitung:
Das Spielen von Voices .................................................................. Seite 29
Spielen der vorprogrammierten Voices .................................... Seite 29
Kompatibilität mit Mega
Voices (PSR-3000)
Mega-Voices gibt es nur im
PSR-3000; sie sind nicht
kompatibel zu anderen
Modellen. Song- oder Style-
Daten, die Sie am PSR-3000
mithilfe der Mega-Voices erstellt
haben, klingen nicht richtig,
wenn Sie diese auf anderen
Instrumenten wiedergeben.
Live! Diese Sounds akustischer Instrumente wurden in stereo gesampelt, um
einen wirklich authentischen, vollen Sound zu erzeugen, der viel
Atmosphäre und Raumklang besitzt.
Cool! Diese Voices reproduzieren die dynamischen Texturen und feinen
Nuancen elektronischer Instrumente – dank eines riesigen
Speicherbereichs und äußerst ausgefeilter Programmierung.
Sweet! Diese Klänge akustischer Instrumente profitieren ebenfalls von den
ständig weiterentwickelten Technologien von Yamaha – und besitzen
einen derart feinen und natürlichen Klang, dass Sie das Gefühl haben
werden, Sie spielten das Originalinstrument!
Drums Hier sind verschiedene Schlagzeug- und Percussion-Instrumente
einzelnen Tasten zugeordnet, so dass Sie die Sounds auf der Klaviatur
spielen können.
SFX Hier sind verschiedene Effekt-Sounds einzelnen Tasten zugeordnet, so
dass Sie diese auf der Klaviatur spielen können.
Organ Flutes! Bei dieser authentischen Orgel-Voice können Sie den Sound Creator
verwenden, um die verschiedenen Pfeifenlängen und somit Ihre
eigenen Orgel-Sounds einzustellen. Weitere Einzelheiten auf Seite 99.
Mega Voice
(PSR-3000)
Die Mega-Voices sind nicht für das Spiel auf der Tastatur gedacht. Sie
wurden in erster Linie für die Verwendung in Verbindung mit
aufgenommenen MIDI-Sequenzdaten geschaffen (wie Songs oder
Styles). Besonders zu erwähnen sind einige der Bass- und Gitarren-
Voices, die als Mega-Voices für das PSR-3000 entwickelt wurden und
die sich leicht von den anderen, normalen Voices im Voice-
Auswahldisplay unterscheiden lassen.
Das Besondere an den Mega-Voices ist der spezielle Einsatz der
Velocity-Umschaltung. Normale Voices können dieses „Velocity
Switching“ ebenfalls verwenden – um Klang und/oder Lautstärke der
Voice je nach Anschlagstärke zu variieren. Dadurch klingen die Voices
des PSR-3000 authentisch und natürlich. Bei den Mega-Voices jedoch
erzeugt jeder Velocity-Bereich (das Maß Ihrer Anschlagstärke) einen
völlig eigenen Klang.
Eine Mega-Gitarren-Voice enthält zum Beispiel die Klänge
verschiedener Spieltechniken: Bei herkömmlichen MIDI-Instrumenten
müssten verschiedene Voices mit diesen verschiedenen Sounds über
MIDI aufgerufen und in Kombination gespielt werden, um den
gewünschten Effekt zu erzielen. Mit den Mega-Voices kann hingegen
eine überzeugende Gitarrenspur mit nur einer einzigen Voice realisiert
werden, indem bestimmte Velocity-Werte für den Abruf der
verschiedenen Sounds genutzt werden.
Aufgrund der komplexen Natur dieser Voices und den erforderlichen
genauen Velocity-Werten zum Spielen der Sounds sind sie nicht dazu
gedacht, per Tastatur gespielt zu werden. Sie sind jedoch äußerst
praktisch und sinnvoll bei der Aufnahme von MIDI-Spuren – besonders
dann, wenn Sie mehrere unterschiedliche Voices für ein einzelnes
Instrument benötigen.

Referenzteil Voices verwenden, anlegen und bearbeiten
Gleichzeitig unterschiedliche Voices spielen
PSR-3000/1500 Bedienungsanleitung 77
Gleichzeitig unterschiedliche Voices
spielen
Die Tastatur des PSR-3000/1500 enthält verschiedene Funktionen und Spielhilfen,
die auf einem akustischen Instrument nicht zur Verfügung stehen. Sie können
verschiedene Voices als „Layer“ (übereinander geschichtet) spielen, oder Sie
spielen eine Voice mit der linken Hand, während Sie mit der rechten Hand eine
andere Voice (oder sogar zwei Voices in einem Layer!) spielen.
Tastatur-Parts (Right 1, Right 2, Left)
Den einzelnen Tastatur-Parts können unabhängig voneinander Voices zugewiesen
werden: Right 1, Right 2 und Left. Mithilfe der Tasten PART ON/OFF können Sie
diese Parts kombinieren, um einen vollen Ensemble-Klang zu erzeugen.
Kombinationen von Tastatur-Parts
■Eine einzige Voice spielen (Part Right 1)
Sie können im gesamten Tastaturbereich eine einzige Voice spielen. Diese
Einstellung wird für das normale Spiel verwendet – beispielsweise mit der
Piano-Voice.
■Zwei Voices gleichzeitig spielen (Part Right 1 und Right 2)
So können Sie ein Melodienduett simulieren oder zwei ähnliche Voices
kombinieren, um einen kräftigeren Klang zu erzeugen.
Bedienungshinweise zur Voice-Auswahl für den Part Right 2 finden Sie auf
Seite 78.
■Mit der linken und der rechten Hand verschiedene Voices spielen (Part
Right 1 und Left)
Sie können mit der linken und der rechten Hand verschiedene Voices spielen.
Probieren Sie doch einmal aus, mit der linken Hand Bass und mit der rechten
Klavier zu spielen.
Bedienungshinweise zur Voice-Auswahl für den Part Left finden Sie auf Seite 80.
■Mit der linken und der rechten Hand drei verschiedene Voices spielen
(Part Right 1, Right 2 und Left)
Einstellen des
Lautstärkeverhältnisses
zwischen den Parts
Das Lautstärkeverhältnis
zwischen den Parts wird im
BALANCE-Display eingestellt
(Seite 40).
Einstellen des Splitpunkts
(der Grenze zwischen den
Bereichen für die rechte und
linke Hand).
Siehe Seite 105.
Part Right 1
Part Right 2
Part Right 1
Part Left Part Right 1

Voices verwenden, anlegen und bearbeiten
Gleichzeitig unterschiedliche Voices spielen
PSR-3000/1500 Bedienungsanleitung
78
Sie können diese drei Parts kombinieren, um einen vollen Ensemble-Klang zu
erzeugen.
Zwei Voices gleichzeitig spielen (Part Right 1
und 2)
Mit den Parts Right 1 und 2 können Sie zwei Voices gleichzeitig spielen.
1Vergewissern Sie sich, dass die Taste PART ON/OFF [RIGHT 1]
eingeschaltet ist.
2Drücken Sie die Taste PART ON/OFF [RIGHT 2], um sie einzuschalten.
3Drücken Sie eine der VOICE-Tasten, um das Display zur Voice-Auswahl
für den Part Right 2 aufzurufen.
4Drücken Sie die Taste TAB [
√
], um das PRESET-Display aufzurufen.
5Drücken Sie zum Auswählen einer Voice eine der Tasten [A] bis [J].
Part Left Part Right 1
Part Right 2
Im MAIN-Display erscheint für
den ausgewählten Part rechts
neben dem Voice-Namen das
Zeichen
√
.
Schnellauswahl von Voices für
die Parts Right 1 und 2
Voices für die Parts Right 1 und 2
können Sie ganz einfach mit den
Voice-Tasten auswählen.
Drücken und halten Sie eine
Voice-Taste, und drücken Sie
dann eine andere. Die Voice der
zuerst gedrückten Taste wird
automatisch für den Part Right 1
eingestellt, die der als zweites
gedrückten Taste für den Part
Right 2.
4
55

Gleichzeitig unterschiedliche Voices spielen
PSR-3000/1500 Bedienungsanleitung 79
Voices verwenden, anlegen und bearbeiten
6Spielen Sie auf der Tastatur.
7Drücken Sie erneut die Taste PART ON/OFF [RIGHT 2], um sie
auszuschalten. Den Part Right 2 mit einem
Pedal ein- und ausschalten
Sie können ein Pedal
verwenden, um den Part Right 2
ein- und auszuschalten (wenn
der Part Right 2 ordnungsgemäß
zugewiesen ist; Seite 191). Das
ist hilfreich, um den Part Right 2
während Ihres Spiels ein- oder
auszuschalten.

Voices verwenden, anlegen und bearbeiten
Gleichzeitig unterschiedliche Voices spielen
PSR-3000/1500 Bedienungsanleitung
80
Mit der linken und der rechten Hand verschiedene
Voices spielen (Parts Right 1 und Left)
Sie können mit der linken und der rechten Hand verschiedene Voices spielen (Parts
Right 1 und Left).
1Vergewissern Sie sich, dass die Taste PART ON/OFF [RIGHT 1]
eingeschaltet ist.
2Drücken Sie die Taste PART ON/OFF [LEFT], um sie einzuschalten.
3Drücken Sie eine der VOICE-Tasten, um das Display für die Voice-
Auswahl für den Part LEFT aufzurufen.
4Drücken Sie die Taste TAB [
√
], um das PRESET-Display aufzurufen.
5Drücken Sie zum Auswählen einer Voice eine der Tasten [A] bis [J].
6Spielen Sie auf der Tastatur.
7Drücken Sie erneut die Taste PART ON/OFF [LEFT], um sie
auszuschalten.
Im Main-Display erscheint für
den ausgewählten Part rechts
neben dem Voice-Namen das
Zeichen
√
.
4
55
Den Part Left mit einem Pedal
ein- und ausschalten
Sie können ein Pedal
verwenden, um den Part LEFT
ein- und auszuschalten (wenn
der Part LEFT ordnungsgemäß
zugewiesen ist; Seite 191). Das
ist hilfreich, um den Part Left
während Ihres Spiels ein- oder
auszuschalten.
Einstellen des Splitpunkts (der
Grenze zwischen den
Bereichen für die rechte und
linke Hand).
Siehe Seite 105.

Ändern der Tonhöhe
PSR-3000/1500 Bedienungsanleitung 81
Voices verwenden, anlegen und bearbeiten
Ändern der Tonhöhe
Transponieren
Transponiert („Transpose“) die Tonhöhe der Tastatur in Halbtonschritten nach oben
oder unten.
• Während des Spiels transponieren
Durch Drücken der Tasten TRANSPOSE [-]/[+] können Sie die gewünschte
Transposition der Gesamttonhöhe des Instruments bequem einstellen.
• Vor dem Spielen transponieren
Ändern Sie die Transpositionseinstellung im Display „MIXING CONSOLE“
(Mischpult). Sie können die Transposition für die Tonhöhe der Tastatur (KBD), die
Song-Wiedergabe (SONG) oder für das gesamte Instrument (MASTER)
einstellen.
1Rufen Sie das Funktionsdisplay auf.
[MIXING CONSOLE] → TAB [
√
][
®
] TUNE
2Benutzen Sie die Tasten [1
ππ
ππ††
††
]–[3
ππ
ππ††
††
], um die Transposition
einzustellen.
Feineinstellung der Tonhöhe des gesamten
Instruments
Sie können die Tonhöhe des ganzen Instruments anpassen, was praktisch ist, wenn
Sie mit dem PSR-3000/1500 zu anderen Instrumenten oder zu CD-Musik spielen.
1Rufen Sie das Funktionsdisplay auf.
[FUNCTION] → [A] MASTER TUNE/SCALE TUNE → TAB [
√
] MASTER
TUNE
2Benutzen Sie die Tasten [4
ππ
ππ††
††
]/[5
ππ
ππ††
††
], um die Stimmung
einzustellen.
Drücken Sie gleichzeitig die 4er- oder 5er-Tasten [
π
] und [
†
], um den
Wert auf die Werksvorgabe von 440,0 Hz zurückzusetzen.
Scale Tuning (Skalierung)
Sie können verschiedene Skalen auswählen – für benutzerspezifische Stimmungen,
bestimmte historische Epochen oder Musikgenres.
1Rufen Sie das Funktionsdisplay auf.
[FUNCTION] → [A] MASTER TUNE/SCALE TUNE → TAB [
®
] SCALE TUNE
2Wählen Sie mithilfe der Tasten [6
ππ
ππ††
††
]/[7
ππ
ππ††
††
] den Part aus, dessen
Tonleiter eingestellt werden soll.
Kreuzen Sie durch Drücken der Taste [8
π
] das Kästchen an.
3Benutzen Sie die Tasten [A]/[B], um die gewünschte Skala
auszuwählen.
Die Stimmung der einzelnen Töne der aktuell ausgewählten Skala wird in
der Tastaturabbildung rechts oben im Display angezeigt.
Beachten Sie, dass die Tune-
Funktion sich nicht auf die
Drum-Kit- oder SFX-Kit-Voices
auswirkt.
Hz (Hertz):
Diese Maßeinheit bezieht sich
auf die Frequenz eines Klangs
und gibt an, wie oft eine
Schallwelle pro Sekunde
schwingt.

Voices verwenden, anlegen und bearbeiten
Ändern der Tonhöhe
PSR-3000/1500 Bedienungsanleitung
82
4Nehmen Sie nach Bedarf die folgenden Einstellungen vor.
• Die einzelnen Töne der Tastatur stimmen (TUNE)
1Drücken Sie die Taste [3
ππ
ππ††
††
], um den Ton zum Stimmen
auszuwählen.
2Benutzen Sie die Tasten [4
ππ
ππ††
††
]/[5
ππ
ππ††
††
], um die Stimmung in
Cents einzustellen.
• Bestimmt den Grundton für jede Temperierung (die Tonskala).
Drücken Sie die Taste [2
π†
], um den Grundton auszuwählen.
Wenn der Grundton geändert wird, wird die Tonhöhe der Tastatur
transponiert, wobei die ursprünglichen Tonhöhenverhältnisse zwischen
den Noten beibehalten werden.
Voreingestellte Tonleitertypen
Die Werte der voreingestellten Tonleitern stimmen
(Grundton: C) (in Cents)
* Im Display wird der gerundete Wert angezeigt.
Cent:
In der Musik ist ein „Cent“ ein
1/100stel eines Halbtons.
(100 Cents entsprechen einem
Halbton.)
Schnellaufruf der
gewünschten Skala
Speichern Sie die gewünschte
Tonleiter im Registration
Memory. Denken Sie beim
Speichern daran, den Eintrag
SCALE anzukreuzen (Seite 129).
EQUAL
TEMPERAMENT
Der Frequenzbereich jeder einzelnen Oktaven wird gleichmäßig in
zwölf Teile unterteilt, wobei der Tonhöhenabstand zwischen den
Halbtonschritten immer gleich ist. Dies ist die in der heutigen Musik am
häufigsten verwendete Temperierung.
PURE MAJOR
PURE MINOR
Diese Temperierungen bewahren die reinen mathematischen Intervalle
jeder Tonleiter, insbesondere bei Dreiklängen (Grundton, Terz, Quinte).
Sie können dies am besten in Vokalharmonien hören, beispielsweise
bei Chören und A-Capella-Gesängen.
PYTHAGOREAN Diese Temperierung wurde von dem großen griechischen Philosophen
erarbeitet und wird aus Serien vollständiger Quinten erstellt, die zu
einer einzigen Oktave zusammengeschoben werden. Die Terzen in
dieser Stimmung schweben ein wenig, aber die Quarten und Quinten
sind sehr schön und eignen sich für gewisse führende Stimmen.
MEAN-TONE Diese Temperierung wurde als Verbesserung der pythagoreischen
Tonleiter aufgestellt, indem man die Durterz „besser stimmte“.
Besonders beliebt war sie vom 16. bis zum 18. Jahrhundert. Unter
anderen hat auch Händel diese Tonleiter verwendet.
WERCKMEISTER
KIRNBERGER
Diese kombinierte Tonleiter vereint die Systeme von Werckmeister und
Kirnberger, welche selbst Verbesserungen der mitteltönigen und der
Pythagoreischen Tonleitern waren. Das Hauptmerkmal dieser Tonleiter
ist, dass jede Note ihren eigenen, unverwechselbaren Charakter hat.
Die Tonleiter wurde zurzeit von Bach und Beethoven viel genutzt, und
sogar heute wird sie häufig eingesetzt, wenn die Musik früherer
Epochen auf dem Cembalo gespielt wird.
ARABIC Verwenden Sie diese Temperierungen zum Spielen von arabischer
Musik.
CC#DEbEFF#GAbAHbB
EQUAL TEM-
PERAMENT 0 00000000000
PURE MAJOR 0 -29,7 3,9 15,6 -14,1 -2,3 -9,4 2,3 -27,3 -15,6 18,0 -11,7
PURE MINOR 0 33,6 3,9 15,6 -14,1 -2,3 31,3 2,3 14,1 -15,6 18,0 -11,7
PYTHAGOREAN
0 14,1 3,9 -6,3 7,8 -2,3 11,7 2,3 15,6 6,3 -3,9 10,2
MEAN-TONE 0 -24,2 -7,0 10,2 -14,1 3,1 -20,3 -3,1 -27,3 -10,2 7,0 -17,2
WERCKMEISTER
0 -10,2 -7,8 -6,3 -10,2 -2,3 -11,7 -3,9 -7,8 -11,7 -3,9 -7,8
KIRNBERGER 0 -10,2 -7,0 -6,3 -14,1 -2,3 -10,2 -3,1 -7,8 -10,2 -3,9 -11,7
ARABIC 1 0 0 -50,0 0 0 0 0 0 0 -50,0 0 0
ARABIC 2 0 0 0 0 -50,0 0 0 0 0 0 0 -50,0

Effekte für die auf der Tastatur gespielten Voices hinzufügen
PSR-3000/1500 Bedienungsanleitung 83
Voices verwenden, anlegen und bearbeiten
Effekte für die auf der Tastatur
gespielten Voices hinzufügen
Das PSR-3000/1500 bietet ein hochentwickeltes Multi-Prozessor-Effektsystem, das
Ihrem Sound besondere Tiefe und mehr Ausdruck verleihen kann.
1Wählen Sie durch Drücken einer der Tasten PART SELECT den Part
aus, dem Sie Effekte hinzufügen möchten.
2Drücken Sie die Taste [VOICE EFFECT], um das Display „VOICE
EFFECT“ aufzurufen.
3Benutzen Sie die Tasten im unteren Displaybereich, um Effekte auf
die Voices anzuwenden.
Effektparameter
Auswahl des Harmony-/Echo-Typs
Den Harmony-/Echo-Typ können Sie aus einer Vielzahl von Typen auswählen.
Damit der hier ausgewählte Typ wirksam wird, schalten Sie HARMONY/ECHO in
dem in Schritt 2 (siehe oben) gezeigtem Display auf „On“ (Ein).
1Rufen Sie das Funktionsdisplay auf.
[FUNCTION] → [F] HARMONY/ECHO
12
Zum Ein- und Ausschalten von
Harmony/Echo können Sie ein
Pedal verwenden (Seite 191).
Portamento:
Die Portamento-Funktion
erzeugt einen gleitenden
Tonhöhenwechsel zwischen
zwei auf der Tastatur gespielten
Noten. Die Portamento-Zeit (die
Dauer des Tonhöhenübergangs)
kann im Display „MIXING
CONSOLE“ eingestellt werden
(Seite 88).
DSP:
Steht für: Digital Signal
Processor (bzw. Processing). DSP
verändert und bereichert das
Audiosignal im digitalen
Bereich, um ein breites Spektrum
von Effekten zu erzeugen.
INITIAL TOUCH
Schaltet die Anschlagsempfindlichkeit des Keyboards ein oder aus. Ist
diese Funktion ausgeschaltet (OFF), wird unabhängig davon, in welcher
Stärke Sie die Tasten anschlagen, immer die gleiche Lautstärke erzeugt.
HARMONY/ECHO
Die Harmony-/Echo-Typen werden auf die Voices der rechten Hand
angewendet (Seite 85).
SUSTAIN
Wenn diese Sustain-Funktion (Haltefunktion) eingeschaltet ist, klingen
alle Noten, die auf dem Keyboard gespielt werden (nur bei den Parts
RIGHT 1/2), länger aus. Sie können auch die Sustain-Tiefe einstellen
(Seite 98).
MONO/POLY
Dieser Parameter bestimmt, ob die Voice des Parts monophon (einstimmig)
oder polyphon (mehrstimmig) gespielt wird. Im MONO-Modus können
Sie einzelne führende Klänge (wie z.B. Blechbläser) realistischer spielen.
Außerdem können Sie den Portamento-Effekt ausdrucksvoll steuern (je
nach ausgewählter Voice), indem Sie legato spielen.
DSP/DSP
VARIATION
Mit den digitalen Effekten des PSR-3000/1500 können Sie Ihrem Spiel auf
verschiedene Weise Atmosphäre und Tiefe verleihen. Beispielsweise
können Sie Hall hinzufügen, so dass es klingt, als ob Sie in einem
Konzertsaal spielen.
•Mit dem DSP-Schalter schalten Sie den DSP- (Digital Signal Processor)
Effekt für den momentan ausgewählten Tastatur-Part ein und aus.
•Der Schalter „DSP Variation“ wird verwendet, um zwischen den
Variationen des DSP-Effekts hin- und herzuschalten. Beispielsweise
wird hiermit die Rotationsgeschwindigkeit des Leslie-Effekts zwischen
langsam und schnell umgeschaltet.

Voices verwenden, anlegen und bearbeiten
Effekte für die auf der Tastatur gespielten Voices hinzufügen
PSR-3000/1500 Bedienungsanleitung
84
2Benutzen Sie die Tasten [1
ππ
ππ††
††
]-[3
ππ
ππ††
††
], um den Harmony-/Echo-Typ
auszuwählen (Seite 85).
3Benutzen Sie die Tasten [4
ππ
ππ††
††
]-[8
ππ
ππ††
††
], um verschiedene Harmony-
/Echo-Einstellungen auszuwählen (Seite 86).
Welche Einstellungen verfügbar sind, hängt vom Harmony-/Echo-Typ ab.

Effekte für die auf der Tastatur gespielten Voices hinzufügen
PSR-3000/1500 Bedienungsanleitung 85
Voices verwenden, anlegen und bearbeiten
Harmony-/Echo-Typen
Die Harmony-/Echo-Typen lassen sich je nach angewendetem Effekt in die
folgenden Gruppen einteilen.
●Harmony-Typen
Wenn einer der Harmony-Typen ausgewählt ist, wird der Harmonieeffekt
entsprechend dem oben ausgewählten Typ und dem im Akkordbereich der
Tastatur angegebenen Akkord auf die Noten angewendet, die im Tastaturbereich
für die rechte Hand (siehe unten) gespielt werden.
● Typ „Multi Assign“
Der Multi-Assign-Effekt weist gleichzeitig im Tastaturbereich der rechten Hand
gespielte Noten automatisch verschiedenen Parts (Voices) zu. Beide Tastatur-Parts –
[RIGHT 1] und [RIGHT 2] – sollten eingeschaltet sein, wenn Sie den Multi-Assign-
Effekt verwenden. Die Voices von Right 1 und 2 werden abwechselnd in der von
Ihnen gespielten Reihenfolge den Noten zugewiesen.
● Echo-Typen
Wenn einer der Echo-Typen ausgewählt ist, wird der entsprechende Effekt (Echo,
Tremolo, Triller) synchron zum aktuell eingestellten Tempo auf die im
Tastaturbereich für die rechte Hand gespielte Note angewendet, und zwar
unabhängig vom On/Off-Status von [ACMP] und dem Part LEFT. Denken Sie daran,
dass TRILL angewendet wird, wenn Sie auf der Tastatur zwei Tasten gleichzeitig
gedrückt halten (die letzten beiden Noten, falls Sie mehr als zwei Noten gedrückt
halten) – diese beiden Noten werden dann abwechselnd gespielt.
Echo-Typen
Diese Typen wenden
Echo-Effekte synchron
zum aktuell eingestellten
Tempo auf die im
Tastaturbereich für die
rechte Hand gespielten
Noten an.
Harmony-Typen
Diese Typen wenden den
Harmonieeffekt entsprechend dem
im Tastaturbereich für die linke Hand
angegebenen Akkord auf die im
Tastaturbereich für die rechte Hand
gespielten Noten an. (Beachten Sie,
dass die Einstellungen „1+5“ und
„Octave“ nicht vom Akkord
beeinflusst werden.)
Typ „Multi Assign“
Dieser Typ wendet den Special Effect
auf im Tastaturbereich für die rechte
Hand gespielte Akkorde an.
Ausschalten des Akkordklangs
für den Harmonieeffekt
Hierdurch wird der Klang des im
Akkordbereich des Keyboards
gespielten Akkords unterdrückt,
so dass Sie nur noch den
Harmonieeffekt hören. Setzen
Sie [ACMP ON/OFF] auf ON,
[SYNC START] auf OFF, und
wählen Sie OFF als Parameter für
Stop Accompaniment.
Split Point Split Point
Akkordbereich für Style-Wiedergabe und
Harmony-Effekt Left-Voice und
Akkordbereich für
Harmony-Effekt
Splitpunkt
(für den Style) Splitpunkt
(für die Tastatur-Voice)
Voices von
Right 1,
Voices
Akkordbereich
für Style-
Wiedergabe
und Harmony-
Effekt
Left-Voice Voices von
Right 1,
Voices

Voices verwenden, anlegen und bearbeiten
Lautstärke- und Klangverhältnis bearbeiten (MIXING CONSOLE)
PSR-3000/1500 Bedienungsanleitung
86
Harmony-/Echo-Einstellungen
Lautstärke- und Klangverhältnis
bearbeiten (MIXING CONSOLE)
Mit dem Mischpult können Sie bestimmte Aspekte der Tastatur-Parts und Song-/
Style-Kanäle intuitiv steuern, u.a. das Lautstärkeverhältnis und die Klangfarbe der
Sounds. Hier können Sie den Pegel und die Stereoposition (Pan) der einzelnen
Voices einstellen, um ein optimales Verhältnis und Stereobild zu erreichen, und
auch, wie die Effekte angewendet werden sollen.
Allgemeine Vorgehensweise
1Drücken Sie die Taste [MIXING CONSOLE], um das MIXING
CONSOLE-Display aufzurufen.
VOLUME Dieser Parameter ist für alle Typen mit Ausnahme von „Multi Assign“
verfügbar. Er legt die Lautstärke der vom Harmony-/Echo-Effekt
erzeugten Harmony-/Echo-Noten fest.
SPEED Dieser Parameter ist nur verfügbar, wenn der Typ ECHOI, TREMOLO
oder TRILL ausgewählt ist. Er bestimmt die Geschwindigkeit der Effekte
ECHO, TREMOLO und TRILL.
ASSIGN Dieser Parameter ist für alle Typen mit Ausnahme von „Multi Assign“
verfügbar. Hiermit können Sie den Tastatur-Part festlegen, über den die
Harmony-/Echo-Noten wiedergegeben werden.
CHORD NOTE
ONLY (Nur
Akkordnote)
Dieser Parameter ist verfügbar, wenn einer der Harmony-Typen
ausgewählt ist. Bei Aktivierung (ON) wird der Harmony-Effekt nur auf
die (im Tastaturbereich für die rechte Hand gespielte) Note angewendet,
die zu einem im Bereich der Begleitautomatik der Tastatur gespielten
Akkord gehört.
TOUCH LIMIT
(Anschlagstärke-
Limit)
Dieser Parameter ist für alle Typen mit Ausnahme von „Multi Assign“
verfügbar. Er legt den niedrigsten Geschwindigkeitswert fest, für den die
Harmonienote noch ertönen soll. Mit dieser Option können Sie den
Harmony-Effekt selektiv durch Ihre Spielstärke einsetzen, wodurch Sie
Harmonieakzente in der Melodie erzeugen können. Der Harmony-
Effekt wird dann angewendet, wenn Sie die Taste stark anschlagen
(stärker als der eingestellte Wert).
2
5
44
1, 3

Lautstärke- und Klangverhältnis bearbeiten (MIXING CONSOLE)
PSR-3000/1500 Bedienungsanleitung 87
Voices verwenden, anlegen und bearbeiten
2Benutzen Sie die Tasten TAB [
√
]/[
®
], um das betreffende
Einstellungsdisplay aufzurufen.
Einzelheiten zu den verfügbaren Parametern finden Sie im Abschnitt
“Einstellbare Menüpunkte (Parameter) in den MIXING CONSOLE-Displays
auf Seite 88.
3Drücken Sie mehrmals die Taste [MIXING CONSOLE], um MIXING
CONSOLE-Display für die betreffenden Parts aufzurufen.
Diese Displays bestehen aus mehreren verschiedenen Part-Anzeigen.
Der Notenname wird im oberen Displaybereich angezeigt. Die
verschiedenen Mischpultanzeigen wechseln zwischen den folgenden
Parameteranzeigen:
PANEL PART-Display→ STYLE PART-Display → SONG CH 1-8-Display →
SONG CH 9-16-Display
4Drücken Sie eine der Tasten [A]-[J], um den gewünschten Parameter
auszuwählen.
5Benutzen Sie die Tasten [1
ππ
ππ††
††
]–[8
ππ
ππ††
††
], um den Wert einzustellen.
6Speichern Sie Ihre Mischpult-Einstellungen.
• Speichern der Einstellung im PANEL-PART-Display
Speichern Sie diese im Registration Memory (Seite 129).
• Speichern der Einstellungen im STYLE-PART-Display
Speichern Sie diese als Style-Daten.
1Drücken Sie die Taste [DIGITAL RECORDING].
2Drücken Sie die Taste [B], um das Display „STYLE CREATOR“
aufzurufen.
3Drücken Sie die Taste [EXIT], um das RECORD-Display zu schließen.
4Drücken Sie die Taste [I] (SAVE), um das Style-Auswahldisplay zum
Speicher Ihrer Daten aufzurufen, und speichern Sie diese dann
(Seite 67).
• Speichern der Einstellungen des SONG CH 1-8/9-16-Displays
Registrieren Sie zuerst die bearbeiteten Einstellungen als Teil der
Songdaten (SET UP), und speichern Sie dann den Song.
Siehe die Erklärung zu SONG CREATOR → Display „CHANNEL“ →
Menüpunkt „SETUP“ auf Seite 160.
Üb
er
P
arts
Siehe weiter unten.
Alle Parts sofort auf
denselben Wert einstellen
Wenn Sie in Schritt 4 einmal
einen Parameter ausgewählt
haben, können Sie allen anderen
Parts sofort denselben Wert
zuweisen. Halten Sie hierzu eine
der Tasten [A]–[J] gedrückt, und
benutzen Sie die Tasten [1]–[8]
oder das Datenrad [DATA
ENTRY].
Über Parts
PANEL PART
Im PANEL PART-Display von MIXING CONSOLE können Sie die
Lautstärkebalance zwischen den Keyboard-Parts (RIGHT 1, RIGHT 2 und
LEFT), SONG, STYLE, MULTI PAD und MIC-Parts (PSR-3000) unabhängig von
einander einstellen. Die Part-Komponenten sind dieselben wie diejenigen, die
im Display erscheinen, wenn Sie die Taste [BALANCE] drücken.
STYLE PART
Ein Style besteht aus acht separaten Kanälen. Hier können Sie das
Lautstärkeverhältnis dieser acht Kanäle oder Parts zueinander einstellen.
Diese Part-Komponenten sind dieselben wie diejenigen, die im Display
erscheinen, wenn Sie die Bedienfeldtaste [CHANNEL ON/OFF] drücken,
um das STYLE-Display aufzurufen.
SONG CH 1-8/9-16
Ein Song besteht aus sechzehn unabhängigen Kanälen. Hier können Sie das
Lautstärkeverhältnis dieser sechzehn Kanäle oder Parts zueinander
einstellen. Diese Part-Komponenten sind dieselben wie diejenigen, die im
Display erscheinen, wenn Sie die Bedienfeldtaste [CHANNEL ON/OFF]
drücken, um das SONG-Display aufzurufen.

Voices verwenden, anlegen und bearbeiten
Lautstärke- und Klangverhältnis bearbeiten (MIXING CONSOLE)
PSR-3000/1500 Bedienungsanleitung
88
Einstellbare Menüpunkte (Parameter) in den
Mischpultanzeigen
Die folgenden Erläuterungen behandeln die in den Mischpultanzeigen zur
Verfügung stehenden Menüpunkte (Parameter).
VOL/VOICE
FILTER
TUNE
EFFECT
•Der Kanal RHY2 im STYLE-
PART-Display kann nur Drum-
Kit-Voices und SFX-Kit-Voices
zugewiesen werden.
•Bei der Wiedergabe von GM-
Songdaten kann Kanal 10 (auf
der Seite SONG CH 9–16) nur
für eine Drum Kit-Voice
verwendet werden.
•Für den Kanal RHY2 kann nur
„Drum Kit/SFX Kit“ ausgewählt
werden.
SONG AUTO REVOICE Siehe Seite 89.
[VOICE] Hier können Sie für die einzelnen Parts andere Voices
auswählen. Wenn die Style-Kanäle aufgerufen wurden, können
weder Organ-Flutes-Voices noch User-Voices ausgewählt
werden. Wenn die Song-Kanäle aufgerufen wurden, können
keine User-Voices ausgewählt werden.
PANPOT Legt die Stereoposition des ausgewählten Parts (Kanals) fest.
VOLUME Legt die Lautstärke jedes Parts oder Kanals fest, wodurch Sie die
Möglichkeit zur Feineinstellung der Balance aller Parts haben.
HARMONIC CONTENT (Obertongehalt) Ermöglicht die Einstellung des Resonanzeffekts
(Seite 97) für jeden Part.
BRIGHTNESS Legt für jeden Part die Helligkeit des Klangs durch die Einstellung
der Cutoff-Frequenz (Grenzfrequenz) fest (Seite 97).
PORTAMENTO TIME Die Portamento-Funktion erzeugt einen gleitenden
Tonhöhenwechsel zwischen zwei auf der Tastatur gespielten
Noten. Die Portamento-Zeit legt die Dauer des
Tonhöhenübergangs fest. Höhere Werte erzeugen einen
längeren Übergang von einem Ton zum nächsten. Bei einem
Wert von „0“ wird kein Effekt erzeugt. Dieser Parameter ist
verfügbar, wenn der ausgewählte Tastatur-Part auf „Mono“
eingestellt ist (Seite 83).
PITCH BEND RANGE Legt für die einzelnen Tastatur-Parts den PITCH-BEND-Bereich in
Halbtönen fest (wenn dieser Funktion ein Pedal zugewiesen ist).
OCTAVE Legt für die einzelnen Tastatur-Parts den Bereich der
Tonhöhenänderung in Oktaven fest.
TUNING (Stimmung) Legt die Tonhöhe jedes Tastatur-Parts fest.
[TRANSPOSE] Hier können Sie die Transposition für die Tonhöhe der Tastatur
(KBD), die Song-Wiedergabe (SONG) oder das gesamte
Instrument (MASTER) einstellen.
TYPE Wählen Sie den gewünschten Effekttyp aus (Seite 91). Nach der
Bearbeitung verschiedener Parameter für den ausgewählten
Effekttyp können Sie ihn als eigenen Effekt speichern.
REVERB Stellt den Anteil des Reverb-Signals für die einzelnen Parts oder
Kanäle ein. Rechts neben der Titelanzeige „REVERB“ ist der
Name des momentan ausgewählten Reverb-Typs zu sehen.
CHORUS Stellt den Anteil des Chorus-Signals für die einzelnen Parts oder
Kanäle ein.
DSP Stellt den Anteil des DSP-Signals für die einzelnen Parts oder
Kanäle ein.

Lautstärke- und Klangverhältnis bearbeiten (MIXING CONSOLE)
PSR-3000/1500 Bedienungsanleitung 89
Voices verwenden, anlegen und bearbeiten
EQ (Equalizer)
Song Auto Revoice
Mit dieser Funktion können Sie die hervorragende Klangqualität des Instruments
für die Wiedergabe XG-kompatibler Songdaten nutzen. Wenn Sie im Handel
erhältliche oder auf anderen Instrumenten erstellte XG-Songdaten abspielen,
können Sie „Auto Revoice“ einsetzen, um automatisch die speziellen Voices des
PSR-3000/1500 (Live!, Cool! usw.) anstelle der konventionellen XG-Voices
gleicher Art zu benutzen.
1–3Die Bedienschritte sind dieselben wie in „Allgemeine
Vorgehensweise“ auf Seite 86. Wählen Sie in Schritt 2 die
Registerkarte VOL/VOICE.
4Drücken Sie die Taste [G] (SETUP), um die Anzeige „AUTO REVOICE
SETUP“ aufzurufen.
5Benutzen Sie die Tasten [1
ππ
ππ††
††
]-[3
ππ
ππ††
††
], um die Voice auszuwählen,
die Sie ersetzen möchten.
6Benutzen Sie die Tasten [4
ππ
ππ††
††
]-[6
ππ
ππ††
††
], um die Voice auszuwählen,
die Sie an die Stelle der in Schritt 5 ausgewählten XG-Voice setzen
möchten.
Mit den Tasten [F]/[I]/[J] können Sie auf mehrere unterschiedliche Revoice-
Einstellungen zugreifen – so können die empfohlenen Revoice-
Einstellungen mit einem Befehl bequem aufgerufen werden.
ALL REVOICE: Ersetzt sämtliche austauschbaren XG-Voices durch
die hochwertigen Voices des PSR-3000/1500.
BASIC REVOICE: Ersetzt nur die empfohlenen Voices, die für die
Wiedergabe des Songs passend sind.
ALL NO REVOICE: Alle Voices werden auf die ursprünglichen XG-
Voices zurückgesetzt.
TYPE Wählen Sie den zu Musikart und Vortragsumgebung geeigneten
EQ-Typ aus (Seite 93). Diese Einstellung beeinflusst den
Gesamtklang des PSR-3000/1500.
EDIT Zum Bearbeiten des EQ (Seite 93).
EQ HIGH Legt die mittlere Frequenz des EQ-Bands für Höhen fest, das für
jeden Part abgesenkt/angehoben wird.
EQ LOW Legt die mittlere Frequenz des EQ-Bands für Tiefen fest, das für
jeden Part abgesenkt/angehoben wird.
567

Voices verwenden, anlegen und bearbeiten
Lautstärke- und Klangverhältnis bearbeiten (MIXING CONSOLE)
PSR-3000/1500 Bedienungsanleitung
90
7Drücken Sie die Taste [8
ππ
ππ
] (OK), um Ihre Revoice-Einstellungen zu
übernehmen.
Um den Revoice-Vorgang abzubrechen, drücken Sie die Taste [8
†
]
(CANCEL).
8Drücken Sie auf der Registerkarte VOL/VOICE die Taste [F], um SONG
AUTO REVOICE einzuschalten (ON).
Effekttyp
■Auswählen eines Effekttyps
1–3Die Bedienschritte sind dieselben wie in „Allgemeine
Vorgehensweise“ auf Seite 86. Wählen Sie in Schritt 2 die
Registerkarte EFFECT.
4Drücken Sie die Taste [F] (TYPE), um das Effekttyp-Auswahldisplay
aufzurufen.
5Benutzen Sie die Tasten [1
ππ
ππ††
††
]/[2
ππ
ππ††
††
], um den Effekt-BLOCK
auszuwählen.
DSP:
Steht für: Digital Signal
Processor (bzw. Processing). DSP
verändert und bereichert das
Audiosignal im digitalen
Bereich, um ein breites Spektrum
von Effekten zu erzeugen.
56 78

Lautstärke- und Klangverhältnis bearbeiten (MIXING CONSOLE)
PSR-3000/1500 Bedienungsanleitung 91
Voices verwenden, anlegen und bearbeiten
6Benutzen Sie die Tasten [3
ππ
ππ††
††
]/[4
ππ
ππ††
††
], um den Part auszuwählen,
auf den Sie den Effekt anwenden möchten.
7Benutzen Sie die Tasten [5
ππ
ππ††
††
]/[6
ππ
ππ††
††
], um die Effekt-CATEGORY
auszuwählen.
8Benutzen Sie die Tasten [7
ππ
ππ††
††
]/[8
ππ
ππ††
††
], um den Effekt-TYPE
auszuwählen.
Wenn Sie die Effektparameter bearbeiten möchten, gehen Sie zum nächsten
Bedienschritt.
■Bearbeiten und Speichern des ausgewählten Effekts
9Drücken Sie die Taste [F] (PARAMETER), um das Display zum
Bearbeiten der Effektparameter anzuzeigen.
10 Wenn Sie in Schritt 5 einen der Effektblöcke DSP 2–4 ausgewählt
haben:
Sie können sowohl seine Standardparameter als auch seine
Variationsparameter bearbeiten.
Um den Standardtyp der Parameter auszuwählen, drücken Sie die Taste [B].
Um seine Variationsparameter auszuwählen, drücken Sie die Taste [E].
Effektblock Parts, auf die Effekte
angewendet werden
können
Effekteigenschaften
REVERB Alle Parts Reproduziert die warme Atmosphäre beim
Spiel in einem Konzertsaal oder in einem
Jazzclub.
CHORUS Alle Parts Erzeugt einen vollen, „fetten“ Sound, so als
ob mehrere Parts simultan gespielt werden.
DSP1 STYLE PART
SONG CHANNNEL 1-16
Zusätzlich zu den Typen Nachhall und
Chorus besitzt das PSR-3000/1500 noch
besondere DSP-Effekte, die Zusatzeffekte
beinhalten, die normalerweise für einen
bestimmten Part verwendet werden,
beispielsweise Verzerrung oder Tremolo.
DSP2
DSP3
DSP4
RIGHT 1, RIGHT 2, LEFT,
SONG CHANNEL 1-16
Mikrofonklang*
(PSR-3000)
Alle nicht verwendeten DSP-Blöcke werden
bei Bedarf automatisch den entsprechenden
Parts (Kanälen) zugewiesen.
* Wird nur von DSP4 bearbeitet.

Voices verwenden, anlegen und bearbeiten
Lautstärke- und Klangverhältnis bearbeiten (MIXING CONSOLE)
PSR-3000/1500 Bedienungsanleitung
92
11 Wählen Sie mithilfe der Tasten [4
ππ
ππ††
††
]/[5
ππ
ππ††
††
] einen der Parameter
aus, die Sie bearbeiten möchten.
Welche Parameter zur Verfügung stehen, hängt vom ausgewählten Effekttyp ab.
12 Stellen Sie mithilfe der Tasten [6
ππ
ππ††
††
]/[7
ππ
ππ††
††
] den Wert des
ausgewählten Parameters ein.
Wenn Sie in Schritt 5 den REVERB-, CHORUS- oder DSP1-Effektblock
ausgewählt haben:
Stellen Sie durch Drücken der Taste [8
π†
] den Effekt-Rücksendepegel ein.
13 Drücken Sie die Taste [H] (USER EFFECT), um das Display zum
Speichern Ihres eigenen Effekts aufzurufen.
14 Benutzen Sie die Tasten [3
ππ
ππ††
††
]-[6
ππ
ππ††
††
], um den Speicherpfad für
den Effekt auszuwählen.
Wie viele Effekte maximal gespeichert werden können, hängt vom
Effektblock ab.
15
Drücken Sie die Taste [I] (SAVE), um den Effekt zu speichern (Seite 67).
Wenn Sie den gespeicherten Effekt aufrufen möchten, gehen Sie bitte
genauso vor wie in Schritt 8. Wenn Sie den Effektnamen ändern möchten,
drücken Sie die Taste [H] (NAME).
Andere Effektblöcke, -
kategorien und -typen
auswählen
Verwenden Sie dazu die Tasten
[1
π†
]–[3
π†
]. Die neu
ausgewählte Effektkonfiguration
wird in dem Feld oben links im
Display angezeigt. 10 13
11 12
Effect Return Level
Bestimmt den Pegel oder Anteil
des Effekts, der angewendet
werden soll.
Wird für alle Parts oder Kanäle
eingestellt.
15
14

Lautstärke- und Klangverhältnis bearbeiten (MIXING CONSOLE)
PSR-3000/1500 Bedienungsanleitung 93
Voices verwenden, anlegen und bearbeiten
EQ (Equalizer)
Ein Equalizer (auch „EQ“ genannt) ist ein Signalprozessor, der das
Frequenzspektrum in mehrere Frequenzbänder unterteilt, die verstärkt oder
abgeschwächt werden können, um die Gesamtklangwirkung Ihren Wünschen
entsprechend zu gestalten. In der Regel wird ein Equalizer verwendet, um den von
Lautsprechern ausgegebenen Klang an die speziellen Eigenschaften des Raums
anzupassen. Sie können beispielsweise bestimmte Bassfrequenzen dämpfen, wenn
Sie in größeren Hallen spielen, die zum Dröhnen neigen, oder Sie können die
hohen Frequenzen verstärken, wenn Sie in kleinen Räumen spielen, in denen der
Klang relativ dumpf und trocken ist und es keinen Nachhall gibt. Das PSR-3000/
1500 verfügt über einen hochwertigen digitalen 5-Band-EQ. Diese Funktion gibt
Ihnen eine weitere Möglichkeit der Effektbearbeitung und der Klangregelung Ihres
Instruments. Im EQ-Display können Sie eine der fünf EQ-Voreinstellungen
aufrufen. Darüber hinaus können Sie durch die Einstellung der Frequenzbänder
Ihre eigenen EQ-Einstellungen erstellen und diese dann als einen von zwei „User-
Master-EQ“-Typen speichern.
■Wählen Sie einen Preset-EQ-Typ aus.
1–3Die Bedienschritte sind dieselben wie in „Allgemeine
Vorgehensweise“ auf Seite 86. Wählen Sie in Schritt 2 die
Registerkarte EQ aus.
4Wählen Sie mithilfe der Tasten [A]/[B] einen für Ihren Vortrag
(Musikstil oder Umgebung) geeigneten Preset-EQ-Typ aus.
Wenn Sie die EQ-Parameter bearbeiten möchten, fahren Sie bitte mit dem nächsten
Bedienschritt fort.
■Den ausgewählten EQ bearbeiten und speichern
5Drücken Sie die Taste [F] (EDIT), um das Display „MASTER EQ EDIT“
aufzurufen.
0
Gain
5 Bänder →
Bandbreite
(auch „Güte“ oder „Q“ genannt)
Freq (Frequenz)
EQ1 EQ2 EQ3 EQ4 EQ5
LOW LOW MID MID HIG MID HIGH

Voices verwenden, anlegen und bearbeiten
Lautstärke- und Klangverhältnis bearbeiten (MIXING CONSOLE)
PSR-3000/1500 Bedienungsanleitung
94
6
Wählen Sie mithilfe der Tasten [A]/[B] einen voreingestellten EQ-Typ aus.
7Benutzen Sie die Tasten [3
ππ
ππ††
††
]-[7
ππ
ππ††
††
], um die fünf Bänder einzeln
zu verstärken oder zu dämpfen.
Benutzen Sie die Taste [8
π†
], um alle fünf Bänder gleichzeitig zu
verstärken oder zu dämpfen.
8Stellen Sie Q (Bandbreite) und FREQ (Mittenfrequenz) des in Schritt 7
ausgewählten Bands ein.
• Bandbreite (auch „Güte“ oder „Q“ genannt)
Verwenden Sie dazu die Taste [1
π†
]. Je höher der Wert für Q, desto
schmaler die Bandbreite.
• FREQ (Mittenfrequenz)
Verwenden Sie dazu die Taste [2
π†
]. Für die einzelnen Bänder steht
jeweils ein anderer FREQ-Bereich zur Verfügung.
9Drücken Sie die Taste [H] oder [I] (STORE 1 oder 2), um den
bearbeiteten EQ-Typ zu speichern (Seite 67).
Sie können bis zu zwei EQ-Typen erstellen und speichern. Wenn Sie den
gespeicherten EQ-Typ aufrufen möchten, gehen Sie bitte genauso vor wie in
Schritt 6.
6
9
7
8

Erstellen einer Voice—Sound Creator
PSR-3000/1500 Bedienungsanleitung 95
Voices verwenden, anlegen und bearbeiten
Erstellen einer Voice—Sound Creator
Das PSR-3000/1500 verfügt über den so genannten „Sound Creator“, mit dem Sie
Ihre eigenen Voices erzeugen können, indem Sie die Parameter bestehender Voices
verändern. Sobald Sie eine Voice erstellt haben, können Sie diese für den
zukünftigen Gebrauch im Display USER/CARD/(USB) als User-Voice speichern.
ORGAN-FLUTES-Voices werden anders bearbeitet als die übrigen Voices.
Allgemeine Vorgehensweise
1Wählen Sie die gewünschte Voice aus (außer Organ-Flutes-Voices)
(Seite 29).
2Drücken Sie die Taste [SOUND CREATOR], um das Display SOUND
CREATOR aufzurufen.
3Benutzen Sie die Tasten TAB [
√
]/[
®
], um das betreffende
Einstellungsdisplay aufzurufen.
Informationen über die verfügbaren Parameter finden Sie unter
„Bearbeitbare Parameter in den SOUND CREATOR-Displays“ auf Seite 96.
4Wählen Sie, falls erforderlich, mithilfe der Tasten [A]/[B] den zu
bearbeitenden Menüpunkt (Parameter) aus.
5Benutzen Sie die Tasten [1
ππ
ππ††
††
]-[8
ππ
ππ††
††
], um die Voice zu bearbeiten.
6Drücken Sie die Taste [D] (COMPARE), um den Klang der
bearbeiteten Voice mit der unbearbeiteten Voice zu vergleichen.
7Drücken Sie die Taste [I] (SAVE), um Ihre bearbeitete Voice zu
speichern (Seite 67).
Bearbeiten der ORGAN-
FLUTES-Voices
Die Bearbeitungsmethode für
ORGAN-FLUTES-Voices
unterscheidet sich von der für
andere Voices. Anweisungen zur
Bearbeitung der ORGAN-
FLUTES-Voices finden Sie auf
Seite 99.
4
6
3
5
7
2
VORSICHT
Wenn Sie eine andere Voice
auswählen, ohne die
Einstellungen zu speichern,
gehen die Werte verloren.
Wenn Sie die aktuellen
Einstellungen speichern
möchten, speichern Sie die
Voice als User-Voice, bevor Sie
eine andere Voice auswählen
oder das Gerät ausschalten.

Voices verwenden, anlegen und bearbeiten
Erstellen einer Voice—Sound Creator
PSR-3000/1500 Bedienungsanleitung
96
Bearbeitbare Parameter in den SOUND CREATOR-Displays
Im Folgenden werden ausführlich die änderbaren Parameter behandelt, die in den
in Schritt 3 der „Allgemeinen Vorgehensweise“ auf Seite 95 erläuterten Displays
eingestellt werden. Die Sound-Creator-Parameter sind in fünf verschiedenen
Displays angeordnet. Die Parameter der einzelnen Displays werden nachstehend
separat erläutert. Sie werden auch als Teil der Voice-Set-Parameter behandelt
(Seite 101), die bei der Voice-Auswahl automatisch aufgerufen werden.
COMMON
CONTROLLER
MODULATION
Das Modulationsrad kann benutzt werden, um die folgenden Parameter
einschließlich der Tonhöhe (Vibrato) zu ändern. Hier stellen Sie die Intensität ein,
mit der das Pedal jeden der folgenden Parameter beeinflussen soll.
Welche Parameter verfügbar
sind, hängt von der Voice ab.
Portamento-Zeit
Die Portamento-Zeit legt die
Dauer des Tonhöhenübergangs
fest. Die Portamento-Funktion
erzeugt einen gleitenden
Tonhöhenwechsel zwischen
zwei auf der Tastatur gespielten
Noten.
VOLUME Stellt die Lautstärke der momentan bearbeiteten Voice ein.
TOUCH SENSE Bestimmt die Anschlagsempfindlichkeit bzw. wie sehr sich die
Lautstärke mit Ihrer Anschlagstärke ändert.
In der Einstellung „0“ sinkt die Lautstärke besonders deutlich, je
leiser Sie spielen, in der Einstellung „64“ ist das Ansprechverhalten
„normal“, und bei „127“ wird eine gleich hohe Lautstärke für alle
Noten erzeugt (fixiert).
PART OCTAVE Verschiebt die Oktavlage der bearbeiteten Voice um jeweils eine
Oktave nach oben oder nach unten. Wenn die bearbeitete Voice für
einen der Parts RIGHT1–2 benutzt wird, ist der Parameter R1/R2
verfügbar; wenn die bearbeitete Voice für den Part LEFT benutzt
wird, ist der Parameter LEFT verfügbar.
MONO/POLY Bestimmt, ob die bearbeitete Voice monophon (einstimmig) oder
polyphon (mehrstimmig) gespielt wird (Seite 83).
PORTAMENTO TIME Stellt die Portamento-Zeit ein, wenn die bearbeitete Voice auf
„MONO“ gestellt wird (siehe oben).
FILTER Bestimmt die Intensität, mit der das Pedal die Grenzfrequenz des
Filters (Cutoff Frequency) einstellt. Einzelheiten zum Filter finden
Sie auf Seite 97.
AMPLITUDE Bestimmt die Intensität, mit der das Pedal die Amplitude (Lautstärke)
einstellt.
LFO PMOD Bestimmt die Intensität, mit der das Pedal die Tonhöhe (Pitch)
moduliert und damit die Stärke des Vibrato-Effekts steuert.
LFO FMOD Bestimmt die Intensität, mit der das Pedal den Filter moduliert und
damit die Stärke des Wah-Effekts steuert.
LFO AMOD Bestimmt die Intensität, mit der das Pedal die Amplitude (Lautstärke)
moduliert und damit die Stärke des Tremolo-Effekts steuert.

Erstellen einer Voice—Sound Creator
PSR-3000/1500 Bedienungsanleitung 97
Voices verwenden, anlegen und bearbeiten
SOUND
● FILTER
Ein Filter ist ein Schaltkreis oder eine logische Einheit, die die Frequenzanteile
eines Klanges verändert, indem bestimmte Frequenzbereiche durchgelassen oder
blockiert werden. Die folgenden Parameter stellen den Grundklang ein, indem Sie
einen bestimmten Frequenzbereich des Gesamtklanges anheben oder absenken.
Mit dem Filter können Sie den Klang weicher oder heller einstellen, aber auch
elektronische, synthesizer-artige Effekte erzeugen.
● EG
Die EG (Envelope Generator, Hüllkurvengenerator)-Parameter bestimmen die
Änderung des Klangpegels über die Zeit. Dadurch können Sie das Ein- und
Ausschwingverhalten akustischer Instrumente nachempfinden – z. B. der schnelle
Anstieg (Attack) und das Abklingen (Decay) von Percussion-Klängen, oder das
lange Ausklingen (Release) eines ausgehaltenen Klaviertons.
BRIGHTNESS Bestimmt die Cutoff-Frequenz bzw. den wirksamen
Frequenzbereich des Filters (siehe Abbildung). Höhere Werte
bewirken einen helleren Klang.
HARMONIC CONTENT Bestimmt die Anhebung im Bereich der Cutoff-Frequenz
(Resonanz), die oben bei BRIGHTNESS eingestellt wurde (siehe
Abbildung). Höhere Werte erzeugen einen deutlicheren Effekt.
ATTACK Legt fest, wie schnell der Klang seine Maximallautstärke erreicht,
nachdem die Taste gedrückt wurde. Je niedriger der Wert, desto
schneller das Anschwellen.
DECAY Legt fest, wie schnell der Klang den Haltepegel erreicht (liegt häufig
nur wenig unter dem beim Attack erreichten Höchstwert). Je
niedriger der Wert, desto schneller ist die Ausklingphase.
RELEASE Legt fest, wie schnell der Klang bis auf Null ausklingt, nachdem die
Taste losgelassen wurde. Je niedriger der Wert, desto schneller ist
die Ausklingphase.
Volume
Grenzfrequenz
Diese Frequenzen
„passieren“ den Filter.
Frequenz (Tonhöhe)
Cutoff-Bereich
Volume
Frequenz (Tonhöhe)
Resonance
AT TA C K
RELEASE
DECAY
Pitch (Tonhöhe)
Sustain Level
Time
Drücken
der Taste
Loslassen der
Taste (Key off)

Voices verwenden, anlegen und bearbeiten
Erstellen einer Voice—Sound Creator
PSR-3000/1500 Bedienungsanleitung
98
● VIBRATO
EFFECT/EQ
1. REVERB DEPTH/CHORUS DEPTH/DSP DEPTH
2. DSP
3. EQ
Harmony
Entspricht dem Display [FUNCTION] → [F] HARMONY/ECHO. Siehe Seite 83.
Vibrato:
Ein in der Tonhöhe
schwankender bzw. vibrierender
Soundeffekt, der durch
regelmäßige Modulation der
Tonhöhe einer Voice erzeugt
wird.
DEPTH Bestimmt die Intensität des Vibrato-Effekts. Höhere Einstellungen
ergeben ein ausgeprägteres Vibrato.
SPEED Legt die Geschwindigkeit des Vibrato-Effekts fest.
DELAY Bestimmt die Zeitspanne zwischen dem Anschlagen einer Taste und
dem Einsetzen des Vibratos. Höhere Einstellungen erhöhen die
Verzögerung bis zum Einsetzen des Vibratos.
REVERB DEPTH Stellt die Intensität des Reverb-Effekts (Seite 91) ein.
CHORUS DEPTH Stellt die Intensität des Chorus-Effekts (Seite 91) ein.
DSP DEPTH Stellt die Intensität des DSP-Effekts (Seite 91) ein
Wenn Sie einen anderen DSP-Typ auswählen möchten, können Sie
das in dem auf Seite 98 erläuterten DSP-Menü tun.
DSP ON/OFF Legt fest, ob DSP ein- oder ausgeschaltet ist.
PANEL SUSTAIN Legt den Haltepegel fest, der auf die bearbeitete Voice angewendet
wird, wenn im VOICE EFFECT-Display der Parameter SUSTAIN auf
ON gesetzt wurde.
DSP TYPE Wählt Kategorie und Typ des DSP-Effekts aus. Wählen Sie zunächst
eine Kategorie und dann einen Effekttyp aus.
VARIATION Für jeden DSP-Typ stehen zwei Variationen zur Verfügung.
Hier können Sie den Ein-/Aus-Status für den Parameter VARIATION
bearbeiten sowie seinen Wert einstellen.
ON/OFF
Werksseitig sind die Zuordnungen so eingestellt, dass der
Variationsparameter für alle Voices ausgeschaltet ist (die DSP-
Standardvariation ist zugewiesen). Wenn Sie hier die Einstellung
VARIATION ON wählen, wird der Voice eine Variation des DSP-
Effekts zugewiesen. Der Wert des Variationsparameters kann in
dem nachstehend erläuterten Menü VALUE eingestellt werden.
PARAMETER
Zeigt den Variationsparameter an.
WERT
Stellt den Anteil des DSP-Variationsparameters ein.
EQ LOW/GAIN Legt die Frequenz und die Lautstärke der EQ-Bänder für die Bässe
und Höhen fest.
DEPTH
SPEED
DELAY
Level
Time

Erstellen einer Voice—Sound Creator
PSR-3000/1500 Bedienungsanleitung 99
Voices verwenden, anlegen und bearbeiten
Erstellung eigener Organ-Flutes-Voices
Das PSR-3000/1500 besitzt viele dynamische, voll klingende Orgel-Voices, die Sie
mit der Taste [ORGAN FLUTES] aufrufen können. Außerdem enthält es Tools, mit
denen Sie mithilfe der Funktion „Sound Creator“ eigene Orgelklänge erzeugen
können. Wie bei einer traditionellen Orgel können Sie Ihren eigenen Orgelklang
durch Einstellen der Lautstärke der Zugriegel erschaffen.
Allgemeine Vorgehensweise
1Wählen Sie die Orgel-Voice aus, die Sie bearbeiten möchten
(Seite 29).
2Drücken Sie im Voice-Auswahldisplay für die ORGAN-FLUTES-Voices
die Taste [7
ππ
ππ
] (FOOTAGE), um das Display SOUND CREATOR
[ORGAN FLUTES] aufzurufen.
3Benutzen Sie die Tasten TAB [
√
]/[
®
], um das betreffende
Einstellungsdisplay aufzurufen.
Informationen über die verfügbaren Parameter finden Sie unter
„Bearbeitbare Parameter in den SOUND CREATOR[ORGAN FLUTES]-
Displays“ auf Seite 100.
6
43
5
(Bei Auswahl der
Registerkarte
EFFECT/EQ.)

Voices verwenden, anlegen und bearbeiten
Erstellen einer Voice—Sound Creator
PSR-3000/1500 Bedienungsanleitung
100
4Wenn die Registerkarte EFFECT/EQ ausgewählt ist, benutzen Sie die
Tasten [A]/[B], um den zu bearbeitenden Parameter auszuwählen.
5Benutzen Sie die Tasten [A]–[D], [F]–[H] und [1
ππ
ππ††
††
]–[8
ππ
ππ††
††
], um die
Voice zu bearbeiten.
6Drücken Sie die Taste [I] (SAVE), um Ihre bearbeitete ORGAN-FLUTES-
Voice zu speichern (Seite 67).
Bearbeitbare Parameter in den Displays des SOUND CREATOR
[ORGAN FLUTES]
Im Folgenden werden ausführlich die änderbaren Parameter behandelt, die in den
in Schritt 3 der „Allgemeinen Vorgehensweise“ erläuterten Displays eingestellt
werden. Die Organ-Flutes-Parameter sind in drei verschiedenen Seiten angeordnet.
Die Parameter der einzelnen Seiten werden nachstehend separat erläutert. Sie
werden auch als Teil der Voice-Set-Parameter behandelt (Seite 101), die bei der
Voice-Auswahl automatisch aufgerufen werden.
FOOTAGE, VOLUME/ATTACK (COMMON-Parameter)
FOOTAGE
VORSICHT
Wenn Sie eine andere Voice
auswählen, ohne die
Einstellungen zu speichern,
gehen die Werte verloren.
Wenn Sie die aktuellen
Einstellungen speichern
möchten, speichern Sie die
Voice als User-Voice, bevor Sie
eine andere Voice auswählen
oder das Gerät ausschalten.
ORGAN TYPE Dieser Parameter gibt an, welcher Typ der Orgelklangerzeugung
simuliert werden soll: Sinus oder Vintage.
ROTARY SP SPEED
(Rotations-
geschwindigkeit)
Mit diesem Parameter kann zwischen langsamer und schneller
Rotationsgeschwindigkeit umgeschaltet werden, wenn der Leslie-
Effekt für die Orgelpfeifen ausgewählt ist (siehe Parameter „EFFECT/
EQ“ DSP TYPE auf Seite 98) und DSP für den Voice-Effekt (Seite 98)
eingeschaltet ist (dieser Parameter hat den gleichen Effekt wie der
Voice-Effekt-Parameter VARIATION ON/OFF).
VIBRATO ON/OFF Schaltet den Vibrato-Effekt für die Organ-Flutes-Voice ein (ON) oder
aus (OFF).
VIBRATO DEPTH Stellt die Intensität des Vibratos auf eine von drei Stufen ein: 1
(gering), 2 (mittel) oder 3 (hoch).
Footage
Die Bezeichnung „Footage“
verweist auf die Klangerzeugung
bei traditionellen Pfeifenorgeln.
Dort wird der Klang durch
Orgelpfeifen mit
unterschiedlichem Längenmaß
(gemessen in Fuß) erzeugt.
16' ← → 5 1/3' Schaltet das steuerbare Fußmaß (mithilfe der Taste [D]) auf 16'
oder 5 1/3'.
16'–1' Bestimmt den Grundklang der Orgelpfeifen. Je länger die Pfeife, desto
tiefer die Tonlage des Sounds. Demzufolge legt die Einstellung 16' die
Komponente mit der niedrigsten und die Einstellung 1' die Komponente
mit der höchsten Tonlage fest. Je höher der eingestellte Wert, desto
größer die Lautstärke der entsprechenden Komponente. Durch Mischen
verschiedener Footage-Lautstärken können Sie einen eigenen,
unverwechselbaren Orgelsound erzeugen.

Erstellen einer Voice—Sound Creator
PSR-3000/1500 Bedienungsanleitung 101
Voices verwenden, anlegen und bearbeiten
VOLUME/ATTACK
EFFECT/EQ
Dieselben Parameter wie auf der Registerkarte EFFECT/EQ im SOUND CREATOR-
Display, die auf Seite 98 erklärt wurden.
VOL Stellt die Grundlautstärke der Orgelpfeifen ein. Je länger der
angezeigte Balken, desto größer die Lautstärke.
RESP Mit der bei Response eingestellten Zeit kann die Dauer des Ein- und
Ausschwingens des Orgeltons (Seite 97) relativ zum Fußmaß
eingestellt werden. Je höher der Wert, desto langsamer ist der Ein-
und Ausschwingvorgang.
VIBRATO SPEED Bestimmt die Geschwindigkeit des Vibrato-Effekts, der über „Vibrato
On/Off“ und „Vibrato Depth“ (siehe oben) gesteuert wird.
MODE Über die Steuerung MODE stehen zwei Modi zur Verfügung: FIRST
und EACH. Im Modus FIRST wird der Attack-Effekt nur auf die
zuerst gespielten Noten angewendet und gehalten; während die
ersten Noten gehalten werden, wird Attack auf die nachfolgenden
Noten nicht angewendet. Im Modus EACH wird der Attack-Effekt
auf alle Noten gleichermaßen angewendet.
4', 2 2/3', 2' Diese bestimmen die Lautstärke des Einschwing-Klanges der
ORGAN-FLUTES-Voice. Die Regler 4', 2 -2/3' und 2' erhöhen oder
vermindern die Lautstärke des Einschwing-Klanges für die
zugehörigen Fußmaße. Je länger der angezeigte Balken, desto
größer die Lautstärke des Einschwing-Klanges.
LENG Der Regler LENGTH beeinflusst den Orgelklang direkt nach dem
anfänglichen Einschwingvorgang durch ein längeres oder kürzeres
Abklingen auf die Haltelautstärke. Je länger der angezeigte Balken,
desto länger dauert der Abklingvorgang.
Deaktivierung der automatischen Auswahl von Voice-Sets
(Effekte usw.)
Jede Voice ist mit ihren zugehörigen Parametereinstellungen verknüpft, die
in den Displays des SOUND CREATOR angezeigt sind. Dazu gehören die
Effekte und der EQ. Normalerweise werden diese Einstellungen beim
Auswählen einer Voice automatisch aufgerufen. Sie können diese Funktion
jedoch mit den nachstehend erläuterten Bedienschritten in dem
betreffenden Display aktivieren.
Wenn Sie z.B. die Voice ändern, aber den Harmony-Effekt beibehalten
möchten, setzen Sie den Parameter HARMONY/ECHO auf OFF (im
nachstehend erläuterten Display).
Diese Einstellungen können Sie für jeden Tastatur-Part und jede
Parametergruppe unabhängig vornehmen.
1Rufen Sie das Funktionsdisplay auf.
[FUNCTION] → [E] REGIST.SEQUENCE/FREEZE/VOICE SET → TAB [
®
]
VOICE SET
2Wählen Sie mithilfe der Tasten [A]/[B] einen Tastatur-Part aus.
3Benutzen Sie die Tasten [4
ππ
ππ††
††
]–[7
ππ
ππ††
††
], um den automatischen
Aufruf der Einstellungen unabhängig für jede Parametergruppe zu
aktivieren/deaktivieren (ON/OFF).
Eine Aufstellung der in den einzelnen Parametergruppen enthaltenen
Parameter finden Sie in der separaten Datenliste.

PSR-3000/1500 Bedienungsanleitung
102
Einsatz, Erstellung und Bearbeitung von Styles der Begleitautomatik
Einsatz, Erstellung und Bearbeitung von Styles der Begleitautomatik
Style-Charakteristik
Typ und definierender Charakter eines Styles werden oberhalb des Namens des
Preset-Styles angezeigt.
Auswahl eines Akkord-Fingersatzes
Die Style-Wiedergabe kann durch Akkorde gesteuert werden, die Sie im
Akkordbereich des Keyboards spielen. Es gibt hierfür sieben Fingersatz-Arten
1Rufen Sie das Betriebsdisplay auf.
[FUNCTION] → [C] STYLE SETTING/SPLIT POINT/CHORD FINGERING →
TAB [
®
] CHORD FINGERING
2Drücken Sie die [1
ππ
ππ††
††
]-[3
ππ
ππ††
††
]-Taste, um einen Fingersatz
auszuwählen.
Die entsprechenden Seiten in der Kurzanleitung:
„Mary Had a Little Lamb“ mit Begleitautomatik ............................... Seite 45
Pattern-Variationen.................................................................. Seite 47
Lernen, wie Akkorde für die Style-Wiedergabe gespielt (angedeutet)
werden.................................................................................... Seite 49
Passende Bedienfeldeinstellung für einen ausgewählten Style
(One Touch Setting) ................................................................. Seite 50
Pro
Diese Styles bieten professionelle und spannende Arrangements in
Kombination mit sehr guter Spielbarkeit. Die mit ihnen generierte
Begleitung folgt genau den Akkorden des Spielers. Daher werden
Akkordwechsel und farbenreiche Harmonien unmittelbar in eine
lebensechte musikalische Begleitung umgeformt.
Session Diese Styles bieten eine noch realistischere, authentische Begleitung,
indem sie die Main-Bereiche mit eigenen Akkorden und
Akkordwechseln sowie mit speziellen Riffs mit Akkordwechseln
mischen. Diese wurden programmiert, um dem Spiel bestimmter Songs
und bestimmter Genres etwas mehr Pfiff und Professionalität zu
verleihen. Beachten Sie jedoch, dass diese Styles nicht unbedingt für
alle Songs und für jedes Akkordspiel passend oder gar harmonisch
korrekt sein müssen. Beispielsweise kann es in einigen Fällen
geschehen, dass ein einfacher Dur-Dreiklang für einen Country Song zu
einem „jazzy“ Sept-Akkord wird oder durch das Spielen eines On-Bass-
Akkords eine ungeeignete oder unerwartete Begleitung erzeugt wird.

Grundlagen der Bedienung
Wiedergabe nur der Rhythmus-Kanäle eines Styles
PSR-3000/1500 Bedienungsanleitung 103
Einsatz, Erstellung und Bearbeitung von Styles der Begleitautomatik
Wiedergabe nur der Rhythmus-
Kanäle eines Styles
Rhythmus ist das wichtigste Element eines Styles. Versuchen Sie einmal, die
Melodie eines Songs nur zum Rhythmus zu spielen. Sie können bei jeden Style
unterschiedliche Rhythmen wiedergeben. Beachten Sie aber, dass nicht alle Styles
auch Rhythmus-Kanäle haben.
1Wählen Sie einen Style aus (Seite 46).
2Drücken Sie die Taste [ACMP ON/OFF], um die Begleitautomatik
auszuschalten.
3Drücken Sie die STYLE CONTROL-Taste [START/STOP], um Rhythmus-
Kanäle wiederzugeben.
AI:
Abkürzung für „Artificial
Intelligence“ (Künstliche
Intelligenz)
Rhythmusbeginn mit
Synchronstart
Falls „Sync Start“ (Synchronstart)
aktiviert ist (die Taste [SYNC
START] leuchtet), können Sie
den Rhythmus auch starten,
indem Sie einfach eine Taste im
Akkordbereich des Keyboards
anschlagen.
SINGLE FINGER
(Einfingertechnik)
Mit der Einfinger-
Begleitung kann auf
einfache Weise eine
orchestrierte Begleitung mit
Dur-, Septim-, Moll- und
Moll-Septimakkorden
erzeugt werden. Dazu
muss nur eine minimale
Anzahl von Tasten im
Akkordbereich des
Keyboards gedrückt
werden. Dieser
Fingersatztyp ist nur für die
Style-Wiedergabe
verfügbar.
Der abgekürzte Akkord-Fingersatz sieht folgendermaßen aus:
MULTI FINGER
(Mehrfingerspiel)
Erkennt automatisch die Fingersätze SINGLE FINGER oder FINGERED,
so dass Sie beide Techniken verwenden können, ohne den Fingersatz
explizit wechseln zu müssen.
FINGERED In diesem Modus greifen Sie im Akkord-Bereich des Keyboards Ihre
eigenen Akkorde, während das PSR-3000/1500 entsprechend
orchestrierte Rhythmen, Bässe und Akkordbegleitungen im gewählten
Style hinzufügt. Bei FINGERED werden alle Akkordtypen erkannt, die
im separaten Heft "Datenliste" aufgeführt sind, und die mit der Chord-
Tutor-Funktion (Seite 49) nachgeschaut werden können.
FINGERED ON
BASS
Es werden die gleichen Griffe wie bei FINGERED akzeptiert, es wird
aber die unterste im Akkordbereich des Keyboards gespielte Note als
Bassnote interpretiert, wodurch Sie Bass-Akkorde erzeugen können (Bei
FINGERED wird immer der Grundton des gespielten Akkords als
Bassnote benutzt).
FULL KEYBOARD
(Akkordbegleitung
auf der ganzen
Tastatur)
Hier werden im gesamten Tastenbereich Akkorde erkannt. Akkorde
werden ähnlich wie bei FINGERED erkannt, auch dann, wenn Sie die
Noten zwischen linker und rechter Hand aufteilen – beispielsweise
wenn Sie eine Bassnote mit der linken Hand und einen Akkord mit der
rechten Hand spielen, oder indem Sie einen Akkord mit der linken
Hand spielen und eine Melodienote in der rechten.
AI FINGERED Im Grunde mit FINGERED identisch, nur dass auch weniger als drei
Noten gespielt werden können, um Akkorde zu erzeugen (basierend auf
dem zuvor gespielten Akkord usw.).
AI FULL KEYBOARD Wenn dieser hochentwickelte Fingersatz eingesetzt wird, erzeugt das
PSR-3000/1500 automatisch eine entsprechende Begleitung, während
Sie beidhändig auf der ganzen Tastatur frei spielen können. Sie
brauchen sich in keiner Weise um die Begleitakkorde zu kümmern.
Obwohl AI FULL KEYBOARD so konzipiert wurde, dass es mit vielen
Songs funktioniert, kann es dennoch sein, dass diese Funktion für
bestimmte Arrangements nicht geeignet ist. Dieser Typ ist ähnlich wie
FULL KEYBOARD, nur dass Akkorde auch bestimmt werden können,
wenn weniger als drei Noten gespielt werden (basierend auf dem
vorangegangenen Akkord usw.). Es können keine Akkorde mit None,
Undezime oder Tredezime gespielt werden. Dieser Fingersatztyp ist nur
für die Style-Wiedergabe verfügbar.
Cm
C
Cm7
C7
Für einen Dur-Akkord wird
lediglich die Taste für den
Grundton gedrückt.
Für einen Moll-Akkord wird
der Grundton und eine schwarze
Taste links davon angeschlagen.
Für einen Septim-Akkord wird
der Grundton sowie eine weiße
Taste links davon angeschlagen.
Für einen Moll-Septakkord wird der
Grundton sowie eine weiße und eine
schwarze Taste links davon angeschlagen.

Einsatz, Erstellung und Bearbeitung von Styles der Begleitautomatik
Wiedergabe nur der Rhythmus-Kanäle eines Styles
PSR-3000/1500 Bedienungsanleitung
104
4Drücken Sie die STYLE CONTROL-Taste [START/STOP], um den
Rhythmus anzuhalten.
Ein- und Ausschalten der Kanäle eines Styles
Ein Style hat acht Kanäle: RHY1 (Rhythm 1) – PHR2 (Phrase 2). Sie können
während der Style-Wiedergabe Variationen hinzufügen und das Feeling
eines Styles verändern, indem Sie Kanäle ein- und ausschalten.
1Drücken Sie die Taste [CHANNEL ON/OFF], um das gleichnamige
Display aufzurufen.
Wenn die Registerkarte STYLE nicht ausgewählt ist, drücken Sie erneut die
Taste [CHANNEL ON/OFF].
2Schalten Sie mithilfe der Tasten [1
††
††
]–[8
††
††
] die einzelnen Kanäle
ein oder aus.
Wenn Sie nur ein Instrument allein hören möchten, halten Sie die
entsprechende Taste für den Kanal gedrückt, um den Kanal auf SOLO zu
stellen. Zum Aufheben der SOLO-Funktion drücken Sie einfach erneut die
entsprechende Kanaltaste.
Akkordspiel in freiem Tempo (ohne Style-Wiedergabe)
Sie können die Begleitakkorde erklingen lassen, ohne den Style
wiederzugeben, indem Sie [ACMP ON/OFF] auf ON und [SYNC START]
auf OFF setzen. Wenn zum Beispiel MULTI FINGER ausgewählt ist
(Seite 103), können Sie in Ihrem eigenen Tempo spielen und den Akkord
produzieren, indem Sie mit einem Finger eine Taste im Akkordbereich des
Keyboards anschlagen.
Einstellen der Fade-In/Out-Zeit
Sie können die Zeitdauer für das Ein- und Ausblenden (Seite 48)
einstellen.
1Rufen Sie das Funktionsdisplay auf.
[FUNCTION] → [I] UTILITY → TAB[
√
] CONFIG 1 → [A] FADE IN/OUT/
HOLD TIME
2Stellen Sie die Parameter für Fade-In/Out mithilfe der Tasten
[3
ππ
ππ††
††
]–[5
ππ
ππ††
††
] ein.
FADE IN TIME Legt fest, wie lange der Einblendvorgang oder der Anstieg
vom Minimum zum Maximum dauert.
FADE OUT TIME Legt fest, wie lange der Ausblendvorgang oder der Abstieg
vom Maximum zum Minimum dauert.
FADE OUT HOLD
TIME
Legt fest, wie lange die Lautstärke nach dem Fade-Out auf 0
gehalten wird.

Grundlagen der Bedienung
Einstellungen für die Style-Wiedergabe
PSR-3000/1500 Bedienungsanleitung 105
Einsatz, Erstellung und Bearbeitung von Styles der Begleitautomatik
Einstellungen für die Style-
Wiedergabe
Das PSR-3000/1500 hat eine Vielfalt von Style-Wiedergabefunktionen
einschließlich Split Point und anderen, die im nachfolgend dargestellten Display
aktiviert werden können.
1Rufen Sie das Funktionsdisplay auf.
[FUNCTION] → [C] STYLE SETTING/SPLIT POINT/CHORD FINGERING →
TAB[
√
] STYLE SETTING/SPLIT POINT
2Legen Sie mit den Tasten [F]–[H] den SPLIT POINT fest (Trennlinie auf
dem Keyboard, siehe unten) und mit den Tasten [1
ππ
ππ††
††
]–[5
ππ
ππ††
††
] die
übrigen Parameter (Seite 106).
• SPLIT-PUNKT
Mit diesen Einstellungen (es gibt zwei Split Points), können Sie die Tastatur in
verschiedene Bereiche einteilen: den Akkordbereich, den Bereich für den LEFT-
Part und den Bereich für RIGHT 1 und RIGHT 2. Die beiden Splitpunkt-
Einstellungen (siehe unten) werden als Notennamen angegeben.
•Split Point (S) – trennt den Akkordbereich für die Style-Wiedergabe vom
Bereich für das Spielen von Voices (RIGHT 1,2 und LEFT).
•Split Point (L) – trennt die beiden Bereiche LEFT und RIGHT 1-2 für das
Spielen von Voices auf.
Diese beiden Einstellungen können je nach Wunsch auch auf dieselbe Note (wie
in der Vorbelegung), oder auf verschiedene Noten eingestellt werden.
Splitpunkt (L) kann nicht tiefer als Splitpunkt (S) eingestellt werden, und Splitpunkt
(S) kann nicht höher als Splitpunkt (L) eingestellt werden.
Parameter
Splitpunkt-
Einstellungen
Splitpunkt durch Angabe des
Notennamens festlegen
Drücken Sie die Taste [7
π†
]/
[8
π†
] (SPLIT POINT). Sie
können die Trennlinie für den
Voice- und Akkordbereich des
Keyboards im Display über die
STYLE-Taste und die für die
linken und rechten Voices über
die LEFT-Taste festlegen.
Voice RIGHT 1 und 2
Split-Punkt (S+L)
Akkordbereich +
Voice LEFT
Drücken Sie die Taste [F] (S+L) und drehen
Sie am Datenrad [DATA ENTRY].
Drücken Sie die Taste [H] (S) oder die Taste [G] (L),
und drehen Sie am Datenrad [DATA ENTRY].
Split-Punkt (S) Split-Punkt (L)
Akkordbereich Voice LEFT Voice RIGHT 1 und 2
Einstellen von Splitpunkt (S) und Splitpunkt (L) auf dieselbe Note
Einstellen von Splitpunkt (S) und Splitpunkt (L) auf verschiedene Noten

Einsatz, Erstellung und Bearbeitung von Styles der Begleitautomatik
Einstellungen für die Style-Wiedergabe
PSR-3000/1500 Bedienungsanleitung
106
• STOP ACMP
Wenn die Begleitautomatik [ACMP ON/OFF] aktiviert und die Synchronstart-
Funktion [SYNC START] deaktiviert ist, können Sie im Akkordbereich des
Keyboards Akkorde spielen und auch hören, selbst wenn die Style-Wiedergabe
angehalten ist. In diesem Zustand – genannt „Stop Accompaniment“ – werden
alle gültigen Akkordfingersätze erkannt, und Akkordgrundton und -typ werden
im Display angezeigt.
Im Display auf Seite 105 können Sie (unter STOP ACMP) erkennen, ob ein im
Akkordbereich gespielter Akkord im Zustand „Stop Accompaniment“ zu hören
sein wird oder nicht.
OFF...............................Der im Akkordbereich gespielte Akkord erklingt nicht.
STYLE...........................Der im Akkordbereich gespielte Akkord erklingt über
die Voices des ausgewählten Styles.
FIXED ...........................Der im Akkordbereich gespielte Akkord erklingt über
die festgelegte Voice, unabhängig vom ausgewählten
Style.
• OTS LINK TIMING
Dieser Parameter bezieht sich auf die OTS Link-Funktion (Seite 50). Er legt das
Timing fest, mit dem die One-Touch-Einstellungen zusammen mit MAIN
VARIATION [A]–[D] umgeschaltet werden. (Die Taste [OTS LINK] muss aktiv sein.)
REAL TIME ...................(Echtzeit) Die One-Touch-Einstellung wird sofort
aufgerufen, wenn Sie eine [MAIN VARIATION]-Taste
drücken.
NEXT BAR....................(Nächster Takt) Die One-Touch-Einstellung im nächsten
Takt aufgerufen, wenn Sie eine [MAIN VARIATION]-
Taste drücken.
• SYNCHRO STOP WINDOW
Hier wird festgelegt, wie lange Sie einen Akkord halten können, bevor die
Synchronstop-Funktion automatisch ausgeschaltet wird. Wenn die Taste [SYNC
STOP] eingeschaltet wird, und hier ist ein anderer Wert als „OFF“ eingestellt,
wird die Synchronstop-Funktion automatisch ausgeschaltet, wenn Sie einen
Akkord länger halten, als hier eingestellt ist. Dadurch wird auf bequeme Art die
Style-Wiedergabe wieder zurück in den Normalzustand versetzt, und Sie können
die Tasten loslassen, ohne dass die Style-Wiedergabe stoppt.
• STYLE TOUCH
Schaltet die Anschlagsempfindlichkeit (Touch Response) für die Style-
Wiedergabe ein oder aus. Bei Aktivierung (ON) ändert sich die Style-Lautstärke
je nach Ihrer Anschlagsstärke im Akkordbereich des Keyboards.
• SECTION SET
Bestimmt den Standardabschnitt, der beim Umschalten von Styles (bei
gestoppter Style-Wiedergabe) automatisch aufgerufen wird. In der Einstellung
OFF und bei gestoppter Style-Wiedergabe wird der aktive Abschnitt nicht
gewechselt, auch wenn ein anderer Style ausgewählt wird.
Gehört eine der Abschnitte MAIN A bis D nicht zu den Style-Daten, wird
automatisch der nächstgelegene Abschnitt ausgewählt. Beispiel: wenn MAIN D
nicht im ausgewählten Style enthalten ist, wird MAIN C aufgerufen.
Was wird bei einer Song-
Aufnahme aufgezeichnet?
Beachten Sie bitte, dass sowohl
die abgespielte Voice wie auch
die Akkorde aufgezeichnet
werden, wenn der Parameter auf
STYLE eingestellt ist, und dass
nur die Akkorddaten
aufgezeichnet werden, wenn der
Parameter auf OFF oder FIXED
eingestellt ist.

Grundlagen der Bedienung
Bearbeiten der Style-Lautstärke und -Klangbalance (MIXING CONSOLE)
PSR-3000/1500 Bedienungsanleitung 107
Einsatz, Erstellung und Bearbeitung von Styles der Begleitautomatik
Bearbeiten der Style-Lautstärke und -
Klangbalance (MIXING CONSOLE)
Sie können verschiedene Mischpult-Parameter eines Styles einstellen. (Siehe
„Anpassbare Elemente (Parameter) im MIXING CONSOLE-Display“ auf Seite 88.)
Rufen Sie das STYLE PART-Display gemäß Schritt 3 der allgemeinen Vorgehensweise
in „Bearbeiten der Lautstärke-Balance und Voice-Kombination (MIXING
CONSOLE)“ auf Seite 86, und befolgen Sie die Anweisungen.
Praktische Funktion – der Music Finder
Music Finder (Seite 52) ist eine praktische Funktion, mit der Sie vorprogrammierte
Bedienfeldeinstellungen (für Voices, Styles usw.) aufrufen können, die auf einen
Song oder einen Typ von Musik passen, die Sie spielen möchten. Die Datensätze
von Music Finder können durchsucht und bearbeitet werden.
Durchsuchen der Datensätze
Sie können die Datensätze mithilfe der Suchfunktion (Search) von Music Finder
durchsuchen, indem Sie einen Song-Namen oder ein Schlüsselwort angeben. Sie
können die besten Suchergebnisse auch auf der Registerkarte FAVORITE im MUSIC
FINDER-Display speichern.
1Drücken Sie die [MUSIC FINDER]-Taste, um das MUSIC FINDER-
Display aufzurufen.
2Drücken Sie die TAB-Taste [
√
], um die Registerkarte ALL
auszuwählen.
Diese enthält alle vorprogrammierten (Preset-)Datensätze.
3Drücken Sie auf die [I]-Taste (SEARCH 1), um die entsprechende
Registerkarte aufzurufen.
4Geben Sie die Suchkriterien ein. Suchkriterien löschen
Wenn Sie die eingegebenen
Kriterien (Music/Keyword/Style)
löschen möchten, drücken Sie
die entsprechenden [F]/[G]/[H]-
Tasten (CLEAR).

Einsatz, Erstellung und Bearbeitung von Styles der Begleitautomatik
Praktische Funktion – der Music Finder
PSR-3000/1500 Bedienungsanleitung
108
• Suchen nach Songtitel, Musik-Genre (MUSIC) oder Schlüsselwort
(KEYWORD)
1Drücken Sie die [A]-Taste (MUSIC) oder [B]-Taste (KEYWORD), um
das Display für Zeicheneingabe aufzurufen.
2Geben Sie den Songtitel, das Musikgenre oder ein Schlüsselwort ein
(Seite 71).
• Suchen nach Style-Name
1Drücken Sie die [C]-Taste (STYLE), um das Display für die Style-
Auswahl aufzurufen.
2Wählen Sie mithilfe der Tasten [A] - [J] einen Style aus.
3Drücken Sie die [EXIT]-Taste, um zum SEARCH 1-Display
zurückzukehren.
• Hinzufügen anderer Suchkriterien
Sie können zusätzlich zu Songtitel/Schlüsselwort/Style-Name auch noch andere
Suchkriterien eingeben.
BEAT .............................Wählen Sie durch Drücken der [D]-Taste die Taktart aus,
die Sie in Ihrem Spiel verwenden möchten. Es werden
alle Taktarten in die Suche mit einbezogen, wenn Sie
ANY auswählen.
SEARCH AREA ..............Wählen Sie durch Drücken der [E]-Taste die Seiten aus,
die in die Suche mit einbezogen werden sollen. (Sie
entsprechen den Registerkarten im Music Finder-Display.)
TEMPO .........................Legen Sie durch Drücken der Tasten [1
π†
]/[2
π†
]
(TEMPO) den Tempobereich fest, den Sie in Ihrem Spiel
verwenden möchten.
GENRE ..........................Wählen Sie durch Drücken der Tasten [5
π†
]/[6
π†
]
(GENRE) das gewünschte Musikgenre aus.
5
Drücken Sie die Taste [8
ππ
ππ
] (START SEARCH), um die Suche zu starten.
Die Anzeige SEARCH 1 mit den Suchergebnissen wird angezeigt. Wenn Sie
die Suche abbrechen möchten, drücken Sie die Taste [8
†
] (Cancel).
Erstellen einer Kollektion von bevorzugten
Datensätzen (Favoriten)
So praktisch, wie die eben beschriebene Suchfunktion auch ist, um die Tiefen des
Music Finder zu ergründen - sie möchten vielleicht dennoch einen „Ordner“ mit
den von Ihnen bevorzugten Datensätzen (Favoriten) erstellen, damit Sie aus dieser
persönlichen Auswahl schnell alle diejenigen Styles und Einstellungen aufrufen
können, die Sie in Ihrem Spiel am häufigsten verwenden.
1Markieren Sie den gewünschten Datensatz aus dem MUSIC FINDER-
Display.
Eingabe von mehreren
Schlüsselwörtern
Sie können gleichzeitig nach
mehreren Schlüsselworten
suchen, indem Sie die Begriffe
durch ein Komma trennen.
Detailsuche
Wenn Sie die Datensätze auf der Basis des bisherigen Ergebnisses der ersten
Suche weiter durchsuchen oder nach anderen Musikgenres suchen
möchten, drücken Sie im MUSIC FINDER-Display die [J]-Taste (SEARCH 2).
Das Suchergebnis wird im SEARCH 2-Display angezeigt.

Grundlagen der Bedienung
Praktische Funktion – der Music Finder
PSR-3000/1500 Bedienungsanleitung 109
Einsatz, Erstellung und Bearbeitung von Styles der Begleitautomatik
2Drücken Sie die [H]-Taste (ADD TO FAVORITE), um den ausgewählten
Datensatz im Favoriten-Display hinzuzufügen.
3Rufen Sie mithilfe der TAB-Tasten [
√
][
®
] die Registerkarte FAVORITE
auf, und überprüfen Sie, ob der Datensatz dort angefügt werden ist.
Löschen von Datensätzen im Favoriten-Display
1Markieren Sie auf der Registerkarte FAVORITE den zu löschenden
Datensatz.
2Drücken Sie die [H]-Taste (DELETE FROM FAVORITE).
Bearbeiten von Datensätzen
Sie können einen neuen Datensatz erstellen, indem Sie einen aktuell ausgewählten
Datensatz bearbeiten. Die neu erstellten Datensätze werden automatisch im
internen Speicher gespeichert.
1Markieren Sie im MUSIC FINDER-Display den gewünschten
Datensatz, der bearbeitet werden soll.
2Drücken Sie die Taste [8
ππ
ππ††
††
] (RECORD EDIT), um das Display für die
Bearbeitung aufzurufen.
3Bearbeiten Sie den Datensatz nach Ihren Wünschen.
VORSICHT
Sie können auch einen
voreingestellten Datensatz
ändern und damit einen
neuen Datensatz erstellen.
Wenn Sie den ursprünglichen,
vorprogrammierten
Datensatz unverändert
behalten möchten, müssen
Sie den Namen des
bearbeiteten Datensatzes
ändern und diesen als neuen
Datensatz registrieren (siehe
Schritt 5, Seite 110).

Einsatz, Erstellung und Bearbeitung von Styles der Begleitautomatik
Praktische Funktion – der Music Finder
PSR-3000/1500 Bedienungsanleitung
110
• Songtitel/Schlüsselwort/Style-Name bearbeiten
Geben Sie die einzelnen Elemente genauso ein, wie Sie es im SEARCH 1-Display
getan haben (Seite 108).
• Tempo ändern
Drücken Sie die Taste [1
π†
] (TEMPO).
• Abschnitt (Intro/Main/Ending) merken
Drücken Sie die Tasten [2
π†
]/[4
π†
], um den Abschnitt auszuwählen, die
automatisch aufgerufen werden, wenn der Datensatz ausgewählt wird. Das ist
zum Beispiel nützlich, wenn Sie erreichen möchten, dass ein gewählter Style
automatisch auf den Start mit einem Intro-Abschnitt eingerichtet wird.
• Genre bearbeiten
Wählen Sie das gewünschte Genre durch Drücken der Taste [5
π†
]/[6
π†
]
(GENRE) aus. Wenn Sie ein neues Genre erstellen möchten, drücken Sie die Taste
[7
π†
] (GENRE NAME), und geben Sie dann den Namen für das Genre ein.
(Seite 71)
• Aktuellen Datensatz löschen
Drücken Sie die Taste [I] (DELETE RECORD).
• Bearbeitungsfunktionen abbrechen und Display beenden
Drücken Sie die Taste [8
†
] (CANCEL).
4Wenn der bearbeitete Datensatz zum FAVORITE-Display hinzugefügt
werden soll, drücken Sie die [E]-Taste (FAVORITE), um die Option
FAVORITE zu aktivieren.
5Speichern Sie Ihre Bearbeitung im Datensatz, wie nachfolgend
beschrieben.
• Neuen Datensatz erstellen
Drücken Sie die [J]-Taste (NEW RECORD). Der Datensatz wird zum ALL-Display
hinzugefügt. Wenn Sie den Datensatz in Schritt 4 als Favorit vorgesehen haben,
wird er im ALL-Display wie auch im FAVORITE-Display hinzugefügt.
• Bestehenden Datensatz überschreiben
Drücken Sie die Taste [8
π
] (OK). Wenn Sie den Datensatz in Schritt 4 als Favorit
vorgesehen haben, wird er im FAVORITE-Display hinzugefügt. Wenn Sie diesen
Datensatz im FAVORITE-Style bearbeiten, wird er überschrieben.
Speichern von Datensätzen
Music Finder behandelt alle Datensätze einschließlich vorprogrammierter und
nachträglich erstellter als einzige Datei. Beachten Sie, dass einzelne Datensätze
(Bedienfeldeinstellungen) nicht als separate Dateien behandelt werden können.
1Rufen Sie das Display für die Speicherung auf.
[FUNCTION] → [I]UTILITY → TAB[
®
] SYSTEM RESET → [I] MUSIC
FINDER FILES
2Drücken Sie die TAB-Tasten [
√
][
®
], um einen Speicherplatz (USER/
CARD) auszuwählen.
3Drücken Sie die Taste [6
††
††
], um die Datei zu speichern (Seite 67).
Alle Datensätze werden zusammen in einer einzigen Datei gespeichert.
Suchen nach der Taktart
Wenn Sie die Datensätze nach
der Taktart durchsuchen
möchten, drücken Sie die [D]-
Taste (BEAT). Bedenken Sie, dass
die hier vorgenommene BEAT-
Einstellung nur für die Suche im
Music Finder gedacht ist; die
Taktart im Style selbst wird
dadurch nicht beeinflusst.
Die maximale Zahl von
Datensätzen beträgt 2500
(PSR-3000)/1200 (PSR-1500).

Grundlagen der Bedienung
Praktische Funktion – der Music Finder
PSR-3000/1500 Bedienungsanleitung 111
Einsatz, Erstellung und Bearbeitung von Styles der Begleitautomatik
VORSICHT
Wenn Sie REPLACE wählen,
werden automatisch alle von
Ihnen selbst erstellten
Datensätze aus dem internen
Speicher gelöscht und durch
die ursprünglichen Music
Finder-Daten ersetzt.
Wiederherstellen der Music
Finder-Daten
Sie können den Music Finder des
PSR-3000/1500 wieder in den
ursprünglichen Zustand bei
Auslieferung zurücksetzen
(Seite 73).
Aufruf der Music Finder-Datensätze, die in USER/CARD
gespeichert wurden.
Um die in USER/CARD gespeicherten Music Finder-Datensätze
aufzurufen, befolgen Sie die Anweisungen weiter unten.
1Rufen Sie das Funktionsdisplay auf.
[FUNCTION] → [I] UTILITY → TAB [
√
][
®
] SYSTEM RESET
2Drücken Sie die [I]-Taste (MUSIC FINDER), um das MUSIC FINDER-
Display aufzurufen.
3Drücken Sie die TAB-Tasten [
√
][
®
], um die Registerkarten USER
oder CARD aufzurufen.
4Drücken Sie auf eine der Tasten [A] - [J], um die gewünschte Music
Finder-Datei auszuwählen.
Nach Auswahl einer Datei wird eine Meldung angezeigt, die Sie dazu
auffordert, einen der folgenden Menüpunkte auszuwählen.
• REPLACE
Alle im Instrument vorhandenen Music-Finder-Einträge werden gelöscht
und durch die Einträge der gewählten Datei ersetzt.
• APPEND
Die aufgerufenen Datensätze werden freien Datensatznummern
zugeordnet.
Wählen Sie eine dieser Einstellungen aus, um die Music Finder-Datei zu
öffnen. Wenn Sie den Vorgang abbrechen möchten, wählen Sie
CANCEL.
2
3
44

Einsatz, Erstellung und Bearbeitung von Styles der Begleitautomatik
Style Creator
PSR-3000/1500 Bedienungsanleitung
112
Style Creator
Sie können Ihre eigenen Styles erstellen, indem Sie diese selbst aufzeichnen oder
mit den internen Style-Daten kombinieren. Die erstellten Styles können bearbeitet
werden.
Style-Struktur
Styles bestehen aus fünfzehn verschiedenen Abschnitten, und jeder Abschnitt hat
acht separate Kanäle. Mit dem Style Creator können Sie einen Style erstellen,
indem Sie die einzelnen Kanäle separat aufnehmen, oder indem Sie Pattern-Daten
von anderen Styles importieren.
Erstellen eines Styles
Ein Style kann mit einer der drei nachfolgend beschriebenen Methoden erstellt
werden. Die erstellten Styles können auch bearbeitet werden (Seite 118).
■Echtzeitaufnahme ➤ Siehe Seite 113
Mit dieser Methode können Sie einen Style aufzeichnen, indem Sie einfach auf
dem Instrument spielen. Sie können einen internen Style auswählen, der dem
Style, den Sie sich vorstellen, am nächsten kommt, und dann Teile nach Wunsch
überschreiben, oder Sie können einen neuen Style von Grund auf erstellen.
■Einzelschritt-Aufnahme ➤ Siehe Seite 116
Diese Methode gleicht dem Aufschreiben von Noten auf Papier, da Sie jede Note
einzeln eingeben und ihren Notenwert vorgeben können.
Sie können somit einen Style erstellen, ohne die Parts auf dem Instrument spielen
zu müssen, denn Sie können jedes Event manuell eingeben.
■Style-Montage ➤ Siehe Seite 117
Mit dieser praktischen Funktion können Sie zusammengesetzte Styles erstellen,
indem Sie verschiedene Patterns aus den internen, vorprogrammierten Styles zu
einem neuen Style kombinieren. Wenn Sie zum Beispiel einen eigenen 8-Beat-
Style erstellen möchten, könnten Sie Rhythmus-Patterns vom Style „60’s 8Beat“
nehmen, das Bass-Pattern aus „Cool8Beat“ verwenden und die Akkord-Patterns aus
„8BeatModern“ importieren. Das ergibt praktisch eine Montage verschiedener
Elemente zu einem neuen Style.
Style
Bereich
Vier verschiedene
Fill-Ins stehen zur
Verfügung. Kanal
Rhythm 1
Rhythm 2
Bass
Chord 1
Chord 2
Pad
Phrase 1
Phrase 2
Rhythm 1
Rhythm 2
Bass
Chord 1
Chord 2
Pad
Phrase 1
Phrase 2
Rhythm 1
Rhythm 2
Bass
Chord 1
Chord 2
Pad
Phrase 1
Phrase 2
Rhythm 1
Rhythm 2
Bass
Chord 1
Chord 2
Pad
Phrase 1
Phrase 2
Cool8Beat
60’s 8Beat 8BeatModern

Grundlagen der Bedienung
Style Creator
PSR-3000/1500 Bedienungsanleitung 113
Einsatz, Erstellung und Bearbeitung von Styles der Begleitautomatik
Echtzeitaufnahme (BASIC)
Erstellen Sie einen Style, indem Sie die einzelnen Kanäle einen nach dem anderen
in Echtzeit aufzeichnen.
Eigenschaften der Echtzeitaufnahme
• Loop Recording (Aufnahmeschleife)
Bei der Style-Wiedergabe werden mehrere Takte eines Rhythmus-Pattern in einer
„Schleife“ wiederholt, und auch die Style-Aufzeichnung erfolgt unter
Verwendung von Schleifen. Wenn Sie beispielsweise die Aufnahme mit einer
zwei Takte langen Main-Section starten, werden diese zwei Takte wiederholt
aufgezeichnet. Aufgenommene Noten werden von der nächsten Wiederholung
an wiedergegeben, so dass Sie gleichzeitig aufnehmen und das zuvor
aufgezeichnete Material anhören können.
• Overdub-Aufnahme
Bei dieser Methode wird auf einer Spur, auf der bereits Daten aufgezeichnet sind,
neues Material aufgenommen, ohne die vorhandenen Daten zu löschen. Bei der
Style-Aufnahme werden aufgezeichnete Daten nicht gelöscht, es sei denn, Sie
verwenden Funktionen wie „Rhythm Clear“ (Seite 115) und „Delete“ (Seite 114).
Wenn Sie beispielsweise die Aufnahme einer zwei Takte langen MAIN-Section
starten, werden diese zwei Takte ständig wiederholt. Aufgezeichnete Noten
werden von der nächsten Wiederholung an wiedergegeben, so dass Sie
gleichzeitig der Schleife neues Material hinzufügen und das zuvor
aufgezeichnete Material anhören können.
Wenn Sie einen Style auf der Basis eines bestehenden, internen Styles erstellen,
dann wird die Overdub-Aufnahme nur auf die Rhythmus-Kanäle angewendet.
Bei allen anderen Kanälen sind die ursprünglichen Daten vor der Aufzeichnung
zu löschen.
Bei Echtzeitaufnahme auf der Basis interner Styles:
1Wählen Sie den gewünschten Style aus, der als Basis für die
Aufzeichnung/Bearbeitung dienen soll (Seite 46).
Wenn Sie einen neuen Style von Grund auf erstellen möchten, drücken Sie
in dem unter Schritt 5 dargestellten Display auf die [C]-Taste (NEW STYLE).
2Drücken Sie die Taste [DIGITAL RECORDING].
3Drücken Sie die [B]-Taste, um das STYLE CREATOR-Display
aufzurufen.
4Wählen Sie mithilfe der TAB-Tasten [
√
][
®
] die Registerkarte BASIC
aus.
5Geben Sie den aufzunehmenden Kanal an, indem Sie die [F]-Taste
(REC CH) gedrückt halten und gleichzeitig die entsprechend
nummerierte Taste [1
††
††
]–[8
††
††
] drücken.
Bei der Aufnahme auf der Basis
eines internen Styles auf den
Kanälen von BASS bis PHR2 sind
die Originaldaten vor der
Aufzeichnung zu löschen.
Overdub-Aufnahme ist auf den
Kanälen von BASS bis PHR2
nicht möglich (siehe oben).
Wenn die Kanalanzeige am
unteren Rand des Displays
verschwindet, können Sie die
[F]-Taste (REC CH) drücken, um
sie wieder anzuzeigen.
Overdub-Aufnahme möglich Overdub-Aufnahme nicht möglich
Daten vor Aufzeichnung löschen.

Einsatz, Erstellung und Bearbeitung von Styles der Begleitautomatik
Style Creator
PSR-3000/1500 Bedienungsanleitung
114
Wenn Sie Ihre Auswahl rückgängig machen möchten, drücken Sie die
entsprechende Taste [1
†
]–[8
†
] noch einmal.
6Rufen Sie mithilfe der Tasten [1
ππ
ππ
]–[8
ππ
ππ
] das Display für die Voice-
Auswahl auf, und wählen Sie die gewünschte Voice für die jeweiligen
Aufnahmekanäle aus.
Drücken Sie die Taste [EXIT], um zum vorhergehenden Display
zurückzukehren.
7Um einen Kanal zu löschen, halten Sie die [J]-Taste (DELETE) gedrückt
und drücken Sie gleichzeitig die entsprechend nummerierte Taste
[1
ππ
ππ
]–[8
ππ
ππ
].
Sie können die Löschung wieder aufheben, indem Sie die dieselbe
Nummerntaste noch einmal drücken, bevor Sie die [J]-Taste loslassen.
8Kehren Sie zum Display für die Abschnittsauswahl usw. zurück, indem
Sie die [EXIT]-Taste drücken.
9Wählen Sie mithilfe der Tasten [3
ππ
ππ††
††
]/[4
ππ
ππ††
††
] den
aufzunehmenden Abschnitt (Seite 112) aus.
5
7
8
6
5
Einschränkungen bei den
aufnehmbaren Voices
•Kanal RHY1:
Alle Voices außer Organ Flutes
•Kanal RHY2:
Nur Drum/SFX-Kits
•Kanäle BASS bis PHR2:
Alle Voices außer Organ Flutes
und Drum/SFX-Kits
Stummschalten bestimmter
Kanäle während der
Aufnahme
Schalten Sie die in Frage
kommenden Kanäle mithilfe der
Tasten [1
†
]–[8
†
] aus.
Angabe der Abschnitte über
die Bedienfeldtasten
Sie können auf dem Bedienfeld
mithilfe der STYLE CONTROL-
Tasten ([INTRO]/[MAIN]/
[ENDING] usw.) die Abschnitte
festlegen, die aufgezeichnet
werden sollen. Wenn Sie eine
dieser Abschnittstasten drücken,
wird das SECTION-Display
aufgerufen. Wechseln Sie einen
Abschnitt mithilfe der Tasten
[6
π†
]/[7
π†
], und drücken
Sie die Taste [8
π
], um die
Auswahl wirksam werden zu
lassen.
9 10-1
10-2

Grundlagen der Bedienung
Style Creator
PSR-3000/1500 Bedienungsanleitung 115
Einsatz, Erstellung und Bearbeitung von Styles der Begleitautomatik
10 Legen Sie mithilfe der Tasten [5
ππ
ππ††
††
]/[6
ππ
ππ††
††
] die Länge (Anzahl
Takte) des ausgewählten Abschnitts fest.
Die festgelegte Abschnittslänge wird erst wirksam, wenn Sie die [D]-Taste
(EXECUTE) drücken.
11 Beginnen Sie die Aufnahme durch Drücken der STYLE CONTROL-
Taste [START/STOP]
Die Wiedergabe des festgelegten Abschnitts beginnt. Da das Begleit-Pattern
wiederholt in einer Schleife abgespielt wird, können Sie einzelne Sounds
nacheinander aufnehmen und die jeweils vorher aufgenommenen Sounds
in der Wiedergabe hören. Informationen über die Aufzeichnung auf anderen
als den Rhythmus-Kanälen (RHY 1,2) finden Sie im Abschnitt „Regeln für die
Aufzeichnung auf Kanälen, die keine Rhythmus-Kanäle sind“ weiter unten.
12 Um mit der Aufnahme eines anderen Kanals fortzufahren, halten Sie
die [F]-Taste (REC CH) gedrückt, drücken Sie gleichzeitig eine der
Tasten [1
††
††
]–[8
††
††
], um den Kanal festzulegen, und spielen Sie dann
auf dem Keyboard.
13 Beenden Sie die Aufnahme durch Drücken der STYLE CONTROL-Taste
[START/STOP].
14 Drücken Sie die [I]-Taste (SAVE), um das Display für die Style-Auswahl
aufzurufen und die Daten zu speichern.
Die Daten werden im Display für die Style-Auswahl gespeichert (Seite 67).
Löschen des aufgenommenen
Rhythmus-Kanals (RHY 1,2)
Um einen bestimmten
Instrumentklang zu löschen,
halten Sie (im Display, wo die
aufgezeichneten Kanäle
angezeigt werden) die [E]-Taste
(RHY CLEAR) gedrückt, und
drücken Sie gleichzeitig die
entsprechende Kanaltaste.
VORSICHT
Wenn Sie zu einem anderen
Style wechseln oder das Gerät
ausschalten, ohne zu
speichern (Seite 67), geht der
aufgenommene Style
verloren.
Für die Abschnitte INTRO und
ENDING können Sie alle
Akkorde oder Akkordfolgen ganz
nach Wunsch verwenden.
Ändern des Quellakkords
Wenn Sie das Pattern mit einem
anderen Quellakkord als CM7
aufnehmen möchten, legen Sie
auf der PARAMETER-Seite die
Parameter PLAY ROOT und
PLAY CHORD fest (Seite 122),
bevor Sie die Aufnahme
beginnen.
Regeln für die Aufzeichnung auf Kanälen, die keine Rhythmus-
Kanäle sind
•Verwenden Sie zum Aufzeichnen der Spuren für BASS und PHRASE nur
die Töne der CM7-Tonleiter (d.h. C, D, E, G, A und H).
•Verwenden Sie zum Aufzeichnen der Spuren für CHORD und PAD nur
Akkordtöne (d. h. C, E, G und H).
Die Begleitautomatik (Style-Wiedergabe) wird unter Verwendung der hier
aufgezeichneten Daten entsprechend den auf der Tastatur gespielten
Akkordwechseln umgewandelt. Der Akkord, der die Grundlage dieser
Notenumwandlung bildet und als Quellakkord bezeichnet wird, ist
standardmäßig auf CM7 eingestellt (wie im Beispiel oben). Sie können
den Quellakkord (Grundton und Typ) im PARAMETER-Display auf
Seite 122 ändern. Bedenken Sie jedoch, dass sich auch die Akkordnoten
und empfohlenen Noten ändern, wenn Sie einen anderen Akkord als den
Standard CM7 verwenden. Weitere Informationen zu Akkordnoten und
Tonleiternoten finden Sie auf Seite 123.
CRC CRC
C = Akkordnoten
C, R = Empfohlene Noten

Einsatz, Erstellung und Bearbeitung von Styles der Begleitautomatik
Style Creator
PSR-3000/1500 Bedienungsanleitung
116
Einzelschrittaufnahme (EDIT)
Die folgenden Erläuterungen beziehen sich auf den Fall, dass in Schritt 4 von
„Echtzeitaufnahme“ (Seite 113) die Registerkarte EDIT ausgewählt worden ist.
Im EDIT-Display können Noten mit absolut präzisem Timing aufgenommen
werden. Dieses Verfahren der Einzelschrittaufnahme ist im Wesentlichen mit dem
der Song-Aufnahme identisch (Seite 146), mit Ausnahme der nachfolgend
aufgeführten Punkte:
•Beim Song Creator lässt sich die Position der End-Marke beliebig verschieben, im
Style Creator kann sie nicht geändert werden. Das liegt daran, dass die Länge des
Styles automatisch nach der ausgewählten Sequenz festgelegt wird. Wenn Sie
beispielsweise einen Style basierend auf einer vier Takte langen Sequenz
erzeugen, wird die End-Marke automatisch an das Ende des vierten Takts gesetzt
und kann im STEP RECORD-Display nicht verschoben werden.
•Beim Song Creator können die Aufnahmekanäle in der Anzeige der Registerkarte
1–16 geändert werden, beim Style Creator ist dies nicht möglich. Wählen Sie
den Aufnahmekanal in der Registerkarte BASIC aus.
•Beim Style Creator können nur Kanaldaten und systemexklusive Meldungen
eingegeben werden. Sie können mit der [F]-Taste zwischen beiden Listentypen
hin- und herschalten. Akkord- und Textdaten sind nicht verfügbar.

Grundlagen der Bedienung
Style Creator
PSR-3000/1500 Bedienungsanleitung 117
Einsatz, Erstellung und Bearbeitung von Styles der Begleitautomatik
Style-Montage (ASSEMBLY)
Mit der Style-Montage können Sie einen neuen Style durch Mischen verschiedener
Patterns (Kanäle) existierender interner Styles erstellen.
1Wählen Sie den Basis-Style aus, und rufen Sie dann die Registerkarte
ASSEMBLY auf.
Die Vorgehensweise ist dieselbe wie bei den Schritten 1-4 in
„Echtzeitaufnahme“ (Seite 113). In Schritt 4 wählen Sie dann die
Registerkarte ASSEMBLY aus.
2Wählen Sie den gewünschten Abschnitt (Intro, Main, Ending usw.) für
den neuen Style aus.
Rufen Sie das SECTION-Display auf, indem Sie auf dem Bedienfeld eine der
STYLE CONTROL-Tasten ([INTRO]/[MAIN]/[ENDING]) drücken. Ändern Sie
den Abschnitt wie gewünscht mithilfe der Tasten [6
π†
]/[7
π†
], und
führen Sie den Vorgang aus, indem Sie die Taste [8
π
] (OK) drücken.
3Wählen Sie mithilfe der Tasten [A]–[D] und [F]–[I] den Kanal aus, bei
dem Sie das Pattern ersetzen möchten. Rufen Sie das Display für die
Style-Auswahl auf, indem Sie dieselbe Taste noch einmal drücken.
Wählen Sie den Style aus, der das Pattern enthält, welches Sie im
Display für die Style-Auswahl ersetzen möchten.
Um zum vorigen Bildschirm zurückzukehren, drücken Sie nach Style-
Auswahl die [EXIT]-Taste.
4Wählen Sie den gewünschten Abschnitt des neu importierten Styles
(Auswahl in Schritt 3 weiter oben) aus, indem Sie die Tasten [2
ππ
ππ††
††
]/
[3
ππ
ππ††
††
] (SECTION) drücken.
5Wählen Sie den gewünschten Kanal für den Abschnitt (Auswahl in
Schritt 4 weiter oben) aus, indem Sie die Tasten [4
ππ
ππ††
††
]/[5
ππ
ππ††
††
]
(CHANNEL) drücken.
6Wiederholen Sie die Schritte 3-5, wenn Sie Patterns anderer Kanäle
ersetzen möchten.
7Drücken Sie die [J]-Taste (SAVE), um das Display für die Style-Auswahl
aufzurufen, und speichern Sie dort die Daten (Seite 67).
VORSICHT
Wenn Sie zu einem anderen
Style wechseln oder das Gerät
ausschalten, ohne zu
speichern (Seite 67), geht der
aufgenommene Style
verloren.
Abschnittsanzeige
Gibt die Kanäle an, aus denen sich
der Abschnitt zusammensetzt.

Einsatz, Erstellung und Bearbeitung von Styles der Begleitautomatik
Style Creator
PSR-3000/1500 Bedienungsanleitung
118
Bearbeiten des erstellten Styles
Sie können den von Ihnen erstellten Style über Echtzeitaufnahme,
Einzelschrittaufnahme und/oder Style-Montage bearbeiten.
Grundlegende Vorgehensweise beim Bearbeiten von
Styles
1Wählen Sie einen zu bearbeitenden Style aus.
2Drücken Sie die Taste [DIGITAL RECORDING].
3Drücken Sie die [B]-Taste, um das STYLE CREATOR/EDIT-Display
aufzurufen.
4Drücken Sie die TAB-Taste [
√
][
®
], um eine Registerkarte
auszuwählen.
• Änderung am rhythmischen Feeling (GROOVE) ➤ Siehe Seite 119
Diese vielseitigen Funktionen stellen Ihnen eine breite Palette von
Werkzeugen zur Verfügung, mit denen Sie das rhythmische Feeling der
von Ihnen erstellten Styles verändern können.
• Bearbeiten von Daten pro Kanal (CHANNEL) ➤ Siehe Seite 121
Mit diesen Bearbeitungsfunktionen können Sie Daten nach Wunsch
löschen und Quantisierungseinstellungen in den Style-Daten eines Kanals
anbringen.
• Einstellungen für das Dateiformat des Styles (PARAMETER) ➤ Siehe
Seite 122
Sie können entscheiden, wie für die Wiedergabe Ihres erstellten Styles die
Noten umgewandelt und für die Begleitung zu Gehör gebracht werden,
wenn im Akkordbereich des Keyboards ein Akkordwechsel stattfindet.
5Bearbeiten Sie den ausgewählten Style.
Style-Wiedergabe während der Style-Montage
Während Sie einen Style zusammensetzen, können Sie ihn abspielen und
hierfür eine Methode auswählen. Wählen Sie im Display für die Style-
Montage mithilfe der Tasten [6
π†
]/[7
π†
] (PLAY TYPE) eine
Wiedergabemethode aus.
• SOLO
Schaltet alles bis auf den in der Registerkarte ASSEMBLY ausgewählten
Kanal stumm. Alle Kanäle, die im RECORD-Display der BASIC-
Registerkarte auf ON gesetzt sind, werden gleichzeitig abgespielt.
• ON
Spielt den in der Registerkarte ASSEMBLY ausgewählten Kanal ab. Alle
Kanäle, die im RECORD-Display der BASIC-Registerkarte auf einen Wert
gesetzt sind, der nicht OFF ist, werden gleichzeitig abgespielt.
• OFF
Schaltet den in der Registerkarte ASSEMBLY ausgewählten Kanal stumm.

Grundlagen der Bedienung
Style Creator
PSR-3000/1500 Bedienungsanleitung 119
Einsatz, Erstellung und Bearbeitung von Styles der Begleitautomatik
Änderung am rhythmischen Feeling (GROOVE)
Die nachfolgenden Erläuterungen treffen auf den Fall zu, dass Sie in Schritt 4 von
„Grundlegende Vorgehensweise beim Bearbeiten von Styles“ die Registerkarte
GROOVE ausgewählt haben (Seite 118).
1Wählen Sie mit den [A]/[B]-Tasten das Bearbeitungsmenü aus
(Seite 120).
2Bearbeiten Sie die Daten mithilfe der Tasten [1
ππ
ππ††
††
]–[8
ππ
ππ††
††
].
Einzelheiten über änderbare Parameter finden Sie auf Seite 120.
3Drücken Sie für jedes Display die [D]-Taste (EXECUTE), um die
Änderungen tatsächlich auszuführen.
Wenn der Vorgang abgeschlossen ist, können Sie die Bearbeitung ausführen,
und die Beschriftung dieser Taste ändert sich in UNDO (rückgängig
machen). Falls Sie mit dem Ergebnis von GROOVE oder DYNAMICS nicht
zufrieden sind, können Sie mit dieser Taste die ursprünglichen Daten
wiederherstellen. Die Funktion UNDO hat nur eine Ebene, d.h. nur die
zuletzt ausgeführte Aktion kann rückgängig gemacht werden.
4Drücken Sie die [I]-Taste (SAVE), um das Display für die Style-Auswahl
aufzurufen und die Daten zu speichern.
Die Daten werden im Display für die Style-Auswahl gespeichert (Seite 67).
1
2
34
VORSICHT
Wenn Sie zu einem anderen
Style wechseln oder das Gerät
ausschalten, ohne zu
speichern (Seite 67), geht der
bearbeitete Style verloren.

Einsatz, Erstellung und Bearbeitung von Styles der Begleitautomatik
Style Creator
PSR-3000/1500 Bedienungsanleitung
120
■GROOVE
Hiermit können Sie durch subtile (Clock-) Änderungen des Style-Timings der Musik
Swing verleihen oder das Feeling für den Beat ändern. Die Groove-Einstellungen
werden auf alle Kanäle des ausgewählten Styles angewendet.
■DYNAMICS
Ändert die Velocity/Lautstärke (oder Betonung) bestimmter Noten in der Style-
Wiedergabe. Die Dynamics-Einstellungen werden auf jeden ausgewählten oder
alle Style-Kanäle angewendet.
ORIGINAL BEAT Legt die Beats (Schläge) fest, auf die das Timing von „Groove“
angewendet werden soll. Mit anderen Worten, wenn Sie 8BEAT
auswählen, wird das Groove-Timing auf Achtelnoten angewendet,
wenn Sie 12BEAT auswählen, wird das Groove-Timing auf Achteltriolen
angewendet.
BEAT CONVERTER Führt eine tatsächliche Änderung des Timings der (oben im Parameter
ORIGINAL BEAT angegebenen) Schläge auf den ausgewählten Wert
durch. Wenn beispielsweise ORIGINAL BEAT auf 8BEAT eingestellt ist
und BEAT CONVERTER auf 12, dann werden sämtliche Achtelnoten im
Abschnitt auf das Achteltriolen-Timing umgestellt. Die BEAT
CONVERTER-Einstellungen 16A und 16B, die angezeigt werden, wenn
ORIGINAL BEAT auf 12BEAT eingestellt ist, sind Varianten einer
Sechzehntelnoten-Basiseinstellung.
SWING Erzeugt ein Swing-Feeling durch Verschieben des Timings der
unbetonten Taktschläge (Back Beats) entsprechend der Einstellung des
obenstehenden Parameters ORIGINAL BEAT. Wenn beispielsweise
ORIGINAL BEAT auf 8BEAT eingestellt ist, verzögert der SWING-
Parameter in jedem Takt den zweiten, vierten, sechsten und achten
Taktschlag und erzeugt so ein Swing-Feeling. Die Einstellungen von A
bis E entsprechen verschiedenen Swing-Graden, wobei A den sanftesten
und E den deutlichsten Swing-Effekt erzeugt.
FINE Dient zur Auswahl einer Reihe von Groove-Mustern, die auf den
ausgewählten Abschnitt angewendet werden. Die PUSH-Einstellungen
bewirken, dass bestimmte Schläge früher gespielt werden, wohingegen
HEAVY-Einstellungen das Timing bestimmter Schläge verzögern. Die
nummerierten Einstellungen (2, 3, 4, 5) legen fest, welche Beats
verändert werden sollen. Alle Schläge bis zum angegebenen Schlag –
nicht jedoch der erste Schlag – werden vorzeitig bzw. verzögert gespielt
(wenn z.B. 3 ausgewählt ist, der zweite und der dritte Schlag). In jedem
Falle erzeugt Typ A den geringsten, Typ B einen mittelstarken und Typ C
den maximalen Effekt.
CHANNEL Wählt den gewünschten Kanal (Part) aus, auf den DYNAMICS
angewendet werden soll.
ACCENT TYPE Legt den Typ des angewendeten Akzents fest, d.h. welche Noten in den
Parts mit DYNAMICS-Einstellungen betont werden.
STRENGTH Legt fest, wie stark der ausgewählte Akzenttyp (s.o.) angewendet wird.
Je höher der Wert, desto stärker der Effekt.
EXPAND/COMP. Erweitert oder komprimiert den Bereich der Velocity-Werte. Werte über
100% erweitern den Dynamikbereich, und Werte unter 100%
komprimieren den Dynamikbereich.
BOOST/CUT Erhöht alle Anschlagswerte der gewählten Section oder des Kanals oder
senkt sie ab. Werte über 100% heben die allgemeine Velocity an und
Werte unter 100% senken sie ab.

Grundlagen der Bedienung
Style Creator
PSR-3000/1500 Bedienungsanleitung 121
Einsatz, Erstellung und Bearbeitung von Styles der Begleitautomatik
Bearbeiten von Daten für jeden Kanal (CHANNEL)
Die nachfolgenden Erläuterungen treffen auf den Fall zu, dass Sie in Schritt 4 von
„Grundlegende Vorgehensweise beim Bearbeiten von Styles“ die Registerkarte
CHANNEL ausgewählt haben (Seite 118).
1Wählen Sie mit den [A]/[B]-Tasten das Bearbeitungsmenü aus.
2Wählen Sie mithilfe der Tasten [1
ππ
ππ††
††
]/[2
ππ
ππ††
††
] (CHANNEL) den zu
bearbeitenden Kanal aus.
Der ausgewählte Kanal wird oben links im Display angezeigt.
3Bearbeiten Sie die Daten mithilfe der Tasten [4
ππ
ππ††
††
]–[8
ππ
ππ††
††
].
Einzelheiten über änderbare Parameter finden Sie weiter unten.
4Drücken Sie für jedes Display die [D]-Taste (EXECUTE), um die
Änderungen tatsächlich auszuführen.
Nach der Ausführung können Sie sich Ihre Bearbeitung anhören, und diese
Taste wird zu [UNDO] geändert. Wenn Sie mit dem Ergebnis nicht
zufrieden sind, können Sie mit dieser Taste die ursprünglichen Daten
wiederherstellen. Die Funktion UNDO hat nur eine Ebene, d.h. nur die
zuletzt ausgeführte Aktion kann rückgängig gemacht werden.
5Drücken Sie die [I]-Taste (SAVE), um das Display für die Style-Auswahl
aufzurufen und die Daten zu speichern.
Die Daten werden im Display für die Style-Auswahl gespeichert (Seite 67).
1
23
5
4
VORSICHT
Wenn Sie zu einem anderen
Style wechseln oder das Gerät
ausschalten, ohne zu
speichern, geht der
bearbeitete Style verloren.
QUANTIZE Dasselbe wie beim Song Creator (Seite 159), mit Ausnahme dieser
beiden zusätzlichen Parameter:
Achtelnoten mit Swing
Sechzehntelnoten mit Swing
VELOCITY
CHANGE
(Änderung der Anschlagstärke) Hebt alle Velocity-Werte des
ausgewählten Kanals an bzw. senkt sie ab, jeweils um den hier
angegebenen Prozentsatz.
BAR COPY Mit dieser Funktion können Sie Daten aus einem Takt oder einer
Gruppe von Takten an eine andere Position innerhalb des angegebenen
Kanals kopieren. SOURCE gibt den ersten (TOP) und letzten (LAST) Takt
des zu kopierenden Bereichs an. DEST (Destination) gibt den ersten Takt
des Zielbereichs an, in den die Daten kopiert werden sollen.
BAR CLEAR Mit dieser Funktion können Sie alle Daten in einem angegebenen
Taktbereich des ausgewählten Kanals löschen.
REMOVE EVENT Mit dieser Funktion können Sie bestimmte Events im ausgewählten
Kanal löschen.
C
C

Einsatz, Erstellung und Bearbeitung von Styles der Begleitautomatik
Style Creator
PSR-3000/1500 Bedienungsanleitung
122
Einstellungen für das Dateiformat des Styles
(PARAMETER)
Spezielle Parametereinstellungen auf der
Basis des Style-Dateiformats
Die nachfolgenden Erläuterungen treffen auf den Fall zu, dass Sie in Schritt 4 von
„Grundlegende Vorgehensweise beim Bearbeiten von Styles“ die Registerkarte
PARAMETER ausgewählt haben (Seite 118).
1Wählen Sie mit den [A]/[B]-Tasten das Bearbeitungsmenü aus
(Seite 123).
Die Bearbeitung des Style-
Dateiformats bezieht sich nur auf
die Notenumwandlung. Die
Änderung der Rhythmuskanäle
hat keine Auswirkung.
Das Style-Dateiformat (Style File Format, SFF) kombiniert
das gesamte Know-How von Yamaha in Bezug auf die
Begleitautomatik (Style-Wiedergabe) in einem
einheitlichen Dateiformat. Unter Verwendung des Style
Creators können Sie die Leistungsfähigkeit des SFF-
Formats ausnutzen und vollkommen frei eigene Styles
erzeugen.
Das Schaubild links stellt den Vorgang der Style-
Wiedergabe dar. (Gilt nicht für die Rhythmusspur.) Diese
Parameter können über die Style-Creator-Funktion
eingestellt werden.
• Quell-Pattern
Je nach ausgewähltem Grundton und Akkordtyp gibt es
verschiedene Möglichkeiten für die Noten der Style-
Wiedergabe. Die Style-Daten werden entsprechend der
während des Spiels durchgeführten Akkordwechsel
umgewandelt. Diese mit dem Style Creator erstellten
Basis-Style-Daten werden als "Quell-Pattern" bezeichnet.
• Notentransposition
Diese Parametergruppe besteht aus zwei Parametern, die
festlegen, wie die Noten des Quell-Patterns bei
Akkordwechseln umgewandelt werden.
• Andere Einstellungen
Die Parameter dieser Gruppe dienen der Feineinstellung
dafür, wie die Style-Wiedergabe auf die gespielten
Akkorde reagiert. Mit dem Parameter "Note Limit"
(Notengrenze) können Sie die Voices des Style-Klangs so
realistisch wie möglich gestalten, indem Sie die Tonhöhe
in einen authentischen Tonhöhenbereich verschieben, so
dass keine Noten außerhalb des natürlichen Tonumfangs
des wirklichen Instruments erklingen (z.B. zu tiefe Noten
einer Piccoloflöte).
Source-Pattern
SOURCE ROOT
(Einstellung des Grundtons eines Quell-
Patterns)
SOURCE CHORD (Quellenakkord)
(Einstellung der Akkordart eines Quell-Patterns)
Notentransponierung
NTR
(Auf den Grundtonwechsel angewendete
Notentransponierungsregel)
NTT
(Auf den Akkordartwechsel angewendete
Notentransponierungstabelle)
Akkordwechsel über
den Akkordbereich
auf der Tastatur.
Andere Einstellungen
HIGH KEY
(Obere Oktavengrenze der durch den
Grundtonwechsel verursachten
Notentransponierung)
NOTE LIMIT (Notenbereich, in der die
Note wiedergegeben wird)
RTR
(Retrigger-Regel, die festgelegt, wie
während eines Akkordwechsels gehaltene
Noten behandelt werden)
Ausgang
1
23
4

Grundlagen der Bedienung
Style Creator
PSR-3000/1500 Bedienungsanleitung 123
Einsatz, Erstellung und Bearbeitung von Styles der Begleitautomatik
2Wählen Sie mithilfe der Tasten [1
ππ
ππ††
††
]/[2
ππ
ππ††
††
] (CHANNEL) den zu
bearbeitenden Kanal aus.
Der ausgewählte Kanal wird oben links im Display angezeigt.
3Bearbeiten Sie die Daten mithilfe der Tasten [3
ππ
ππ††
††
]–[8
ππ
ππ††
††
].
Einzelheiten über änderbare Parameter finden Sie weiter unten.
4Drücken Sie die [I]-Taste (SAVE), um das Display für die Style-Auswahl
aufzurufen und die Daten zu speichern.
Die Daten werden im Display für die Style-Auswahl gespeichert (Seite 67).
■SOURCE ROOT/CHORD
(Quell-Grundton/Akkord) Diese Einstellungen bestimmen die ursprüngliche Tonart
des Source-Patterns (d. h. die bei der Aufnahme des Patterns verwendete Tonart).
Wenn die programmierten Daten vor der Aufnahme eines neuen Styles gelöscht
werden, wird unabhängig vom Quellgrundton und Quellakkord der
programmierten Daten automatisch der Standard CM7 (mit Grundton C und
Akkordart M7) ausgewählt. Wenn Sie die Voreinstellung für „Source Root / Chord“
(CM7) in einen anderen Akkord ändern, ändern sich auch die Akkord- und
Tonleiternoten entsprechend der neu ausgewählten Akkordart.
Wenn Source Root auf C eingestellt ist:
■NTR (Notentranspositionsregeln)
Legt die relative Position der Quellnote im Akkord bei der Umwandlung aus dem
Quell-Pattern in Folge von Akkordwechseln fest.
VORSICHT
Wenn Sie zu einem anderen
Style wechseln oder das Gerät
ausschalten, ohne zu
speichern, geht der
bearbeitete Style verloren.
Vorspielen Ihres Styles mit
einem bestimmten Akkord
Normalerweise hören Sie im
Style Creator Ihren eigenen
aktuell bearbeiteten Style mit
dem Quell-Pattern. Es besteht
jedoch die Möglichkeit, ihn mit
einem bestimmten Akkord und
Grundton wiederzugeben.
Setzen Sie dazu NTR auf ROOT
FIXED sowie NTT auf BYPASS,
und nehmen Sie dann an den
neu angezeigten Parametern
PLAY ROOT und PLAY CHORD
die gewünschten Änderungen
vor.
ROOT TRANS
(Grundtontranspo
nierung)
(Root Transpose)
(Grundtontransponierung) Wenn der
Grundton transponiert wird, bleibt
das Tonhöhenverhältnis zwischen den
Noten erhalten. Beispiel: die Noten
C3, E3 und G3 in der Tonart C werden
zu F3, A3 und C4, wenn die Tonart zu
F transponiert wird. Verwenden Sie
diese Einstellung für Kanäle mit
Melodielinien.
ROOT FIXED
(Fester Grundton)
(Fester Grundton) Die Noten werden
möglichst nahe am ursprünglichen
Notenbereich gehalten. Beispiel: die
Noten C3, E3 und G3 in der Tonart C
werden zu C3, F3 und A3, wenn die
Tonart zu F transponiert wird.
Verwenden Sie diese Einstellung für Kanäle mit Akkord-Parts.
CR CR
C
Cm
CR CCR
C
Cm
6
CCR
CC
Cm
7
CR
RRCCC
Cm
b5
7
CC RC
CC
7
Cm
(9)(9)
CR CC
CC
7
Cm
(11)
CR C CR
C
CmM
7
CC RC
C
Cm
CCC
C
7
C
CC RC C
C
7
CmM
(9)
CR
CCR
Cdim
CR R RC
CCR
Cdim
7
CCC C
C
C
(9)
7
CRC
CC
C
b5
7
CRC CR
CC
C
(#11)
7
CCC
C
C sus
4
7
CRC CR
CM
CRC C CR
CM
7
CCC C CR
7
CM
(9)
CCC C RC
C
(9)
6
CRC
RCR
Caug
CRC C RC
CM
6
CRC C CR
C
7
CM
(#11)
CCC CR
CM
add9
CRC CC
C
C
(13)
7
CCC
CC
C
(b9)
7
C
C
1+8
CC
C
1+5
CCC
RCC
C
(#9)
7
CRC
RCC
C aug
7
CRC CRR
C
CM aug
7
CCCR
RCC
C
(b13)
7
CR CC
Csus
4
CCR CR
C
1+2+5
C = Akkordnoten C, R = Empfohlene Noten
Wenn ein C-Dur-
Akkord gespielt
wird.
Wenn ein F-Dur-
Akkord gespielt
wird.
Wenn ein C-Dur-
Akkord gespielt
wird.
Wenn ein F-Dur-
Akkord gespielt
wird.

Einsatz, Erstellung und Bearbeitung von Styles der Begleitautomatik
Style Creator
PSR-3000/1500 Bedienungsanleitung
124
■NTT (Notentransponierungstabelle)
Dieser Parameter legt die Notentransponierungstabelle für das Quell-Pattern fest.
■NTT BASS ON/OFF
Die Kanäle, für welche dieser Wert auf ON gesetzt ist, werden durch den Bass-
Grundton wiedergegeben, wenn der On-Bass-Akkord vom Instrument erkannt
wird.
BYPASS
Wenn NTR auf den Wert ROOT FIXED gesetzt wird, dann bewirkt die
verwendete Transpositionstabelle überhaupt keine Notenumwandlung.
Wenn der Wert auf ROOT TRANS gesetzt ist, dann wandelt die Tabelle
nur den Grundton um.
MELODY
Geeignet für die Transponierung von Melodielinien. Verwenden Sie diese
Option für Melodiekanäle wie Phrase 1 und Phrase 2.
CHORD
(Akkord) Geeignet für die Transponierung von Akkorden. Verwenden Sie
diese Option für die Kanäle Chord 1 und Chord 2, besonders wenn diese
Klavier-Parts und gitarrenähnliche Akkord-Parts enthalten.
MELODIC MINOR
(Melodisch Moll) Wenn der gespielte Akkord von einem Dur-Akkord zu
einem Moll-Akkord wechselt, können Sie mit Hilfe dieser Tabelle das
dritte Intervall der Tonleiter um einen Halbton vermindern. Wenn der
Akkord von einem Moll-Akkord zu einem Dur-Akkord wechselt, wird das
dritte Intervall des Moll-Akkords um einen Halbton erhöht. Alle anderen
Noten bleiben unverändert. Verwenden Sie diese Option für
Melodiekanäle von Sections, die nur auf Dur-/Moll-Akkorde reagieren,
wie Intros und Endings.
MELODIC MINOR
5th
(Melodisch Moll, Quintenvariante) Zusätzlich zur „Melodic Minor“-
Transponierung (s.o.) wirken sich übermäßige und verminderte Akkorde
auf die Quinte des Quell-Patterns aus.
HARMONIC
MINOR
Wenn der gespielte Akkord von einem Dur-Akkord in einen Moll-Akkord
wechselt, können Sie mit Hilfe dieser Tabelle das dritte und das sechste
Intervall der Tonleiter um einen Halbton vermindern. Wenn der Akkord
von einem Moll-Akkord zu einem Dur-Akkord wechselt, werden das dritte
Intervall des Moll-Akkords und das erniedrigte sechste Intervall um einen
Halbton erhöht. Alle anderen Noten bleiben unverändert. Verwenden Sie
diese Option für Akkordkanäle von Sections, die nur auf Dur-/Moll-
Akkorde reagieren, wie Intros und Endings.
HARMONIC
MINOR 5th
(Harmonisch Moll, Quintenvariante) Zusätzlich zur „Harmonic Minor“-
Transponierung (s.o.) wirken sich übermäßige und verminderte Akkorde
auf die Quinte des Quell-Patterns aus.
NATURAL MINOR
(Natürlich Moll) Wenn der gespielte Akkord von einem Dur-Akkord zu
einem Moll-Akkord wechselt, verkleinert diese Tabelle die Terz, Sext und
Sept der Tonleiter um einen Halbton. Wenn der Akkord von einem Moll-
Akkord zu einem Dur-Akkord wechselt, werden die verminderte Terz, Sext
und Sept um einen Halbton vergrößert. Alle anderen Noten bleiben
unverändert. Verwenden Sie diese Option für Akkordkanäle von Sections,
die nur auf Dur-/Moll-Akkorde reagieren, wie Intros und Endings.
NATURAL MINOR
5th
(Natürlich Moll, Quintenvariante) Zusätzlich zur „Natural Minor“-
Transponierung (s.o.) wirken sich übermäßige und verminderte Akkorde
auf die Quinte des Quell-Patterns aus.
DORIAN
(Dorisch) Wenn der gespielte Akkord von einem Dur-Akkord zu einem
Moll-Akkord wechselt, verkleinert diese Tabelle die Terz und Sept der
Tonleiter um einen Halbton. Wenn der Akkord von einem Moll-Akkord zu
einem Dur-Akkord wechselt, werden die verminderte Terz und die
verminderte Sept um einen Halbton vergrößert. Alle anderen Noten
bleiben unverändert. Verwenden Sie diese Option für Akkordkanäle von
Sections, die nur auf Dur-/Moll-Akkorde reagieren, wie Intros und
Endings.
DORIAN 5th
Zusätzlich zur "Dorian"-Transponierung (s.o.) wirken sich übermäßige und
verminderte Akkorde auf die Quinte des Quell-Patterns aus.

Grundlagen der Bedienung
Style Creator
PSR-3000/1500 Bedienungsanleitung 125
Einsatz, Erstellung und Bearbeitung von Styles der Begleitautomatik
■HIGH KEY
Hier wird die höchste Note (Grenze der oberen Oktave) der Notentransponierung
für den Wechsel des Akkord-Grundtons festgelegt. Alle Noten, für die eine höhere
Tonlage als die höchste Note errechnet wird, werden um eine Oktave nach unten
transponiert. Diese Einstellung ist nur wirksam, wenn der Parameter NTR
(Seite 123) auf ROOT TRANS gesetzt ist.
■NOTE LIMIT
Dieser Parameter legt den Notenbereich (tiefste und höchste Note) für Voices fest,
die auf die Style-Kanäle aufgenommen wurden. Durch eine geeignete Einstellung
dieses Bereichs können Sie sicherstellen, dass die Voices so realistisch wie möglich
klingen – anders gesagt, dass keine Noten außerhalb des natürlichen Tonumfangs
erklingen (z.B. zu hohe Basstöne oder zu tiefe Töne einer Piccoloflöte). Die
tatsächlich erklingenden Noten werden automatisch in den eingestellten Bereich
verschoben.
■RTR (Retrigger-Regel)
Diese Einstellung legt fest, ob Noten bei einem Akkordwechsel aufhören zu
klingen oder nicht, und wie sich die Tonhöhe der Noten gegebenenfalls ändert.
STOP Die Notenwiedergabe wird unterbrochen.
PITCH SHIFT (Tonhöhenverschiebung) Die Tonhöhe der Note wird ohne
Unterbrechung der Wiedergabe an die neue Akkordart angepasst.
PITCH SHIFT TO
ROOT
Die Tonhöhe der Note wird ohne neues Einsetzen entsprechend der
neuen Akkordart geändert.
RETRIGGER (Neuauslösung) Die Note wird mit einer dem nächsten Akkord
entsprechenden neuen Tonhöhe neu ausgelöst.
RETRIGGER TO
ROOT
(Neuauslösung auf Grundton) Die Note wird mit dem Grundton des
nächsten Akkords neu ausgelöst. Die Oktave der neuen Note ändert
sich jedoch nicht.
CM
C3-E3-G3
FM
F3-A3-C4
F#M
F#2-A#2-C#3
C#M
C#3-F3-G#3
Beispiel: wenn die höchste Note (HIGH KEY) F ist:
Grundtonänderung
Wiedergegebene Noten
CM
E3-G3-C4
FM
Obergrenze
Untergrenze
F3-A3-C4
C#M
F3-G#3-C#4
Beispiel: die tiefste Note ist C3 und die höchste Note D4:
Grundtonänderung
Wiedergegebene Noten

PSR-3000/1500 Bedienungsanleitung
126
Die Multi-Pads
Die Multi-Pads
Erstellen von Multi-Pads mit dem
Multi-Pad-Creator
Mit dieser Funktion können Sie Ihre eigenen Multi-Pad-Phrasen erstellen und auch
bereits existierende Multi-Pad-Phrasen bearbeiten, um aus ihnen eigene Versionen
zu erstellen.
Multi-Pad-Echtzeitaufnahme
1Wählen Sie eine Multi-Pad-Bank aus, die bearbeitet oder neu erstellt
werden soll (Seite 128).
2Drücken Sie die Taste [DIGITAL RECORDING].
3Drücken Sie die [C]-Taste, um das Display MULTI PAD CREATOR
aufzurufen.
4Drücken Sie die [TAB]-Taste [
√
][
®
], um die Registerkarte RECORD
auszuwählen.
5Drücken Sie eine der Tasten [A], [B], [F] oder [G], um ein zu
bearbeitendes oder neu zu erstellendes Multi-Pad auszuwählen.
Wenn Sie vollkommen neue Multi-Pad-Daten erstellen möchten, drücken
Sie die [C]-Taste, um eine leere Bank aufzurufen.
6Drücken Sie die [H]-Taste (REC), um den Standby-Status für die
Aufnahme der in Schritt 5 ausgewählten Multi-Pad-Bank einzugeben.
7Starten Sie die Aufnahme.
Die Aufnahme startet automatisch, sobald Sie eine Taste auf dem Keyboard
anschlagen.
Sie können die Aufnahme auch starten, indem Sie die [STYLE CONTROL]-
Taste [START/STOP] drücken. Auf diese Weise können Sie vor dem Start der
Multi-Pad-Phrase eine beliebig lange Spielpause aufnehmen.
Falls für die Multi-Pad-Aufzeichnung die Akkordanpassung aktiviert ist,
sollten Sie die Noten der CM7-Tonleiter (C, D, E, G, A und H) verwenden.
8Beenden Sie die Aufnahme.
Drücken Sie nach Fertigstellung der Phrase die [H]-Taste (STOP) oder auf
dem Bedienfeld die [MULTI PAD]-Taste [STOP], oder die [STYLE
CONTROL]-Taste [START/STOP], um die Aufzeichnung zu beenden.
Die entsprechenden Seiten in der Kurzanleitung:
Die Multi Pads................................................................................ Seite 51
Um sicher zu gehen, dass Ihre
rhythmischen
Phrasenwiederholungen in einer
perfekten Schleife abgelegt sind,
halten Sie die Aufnahme genau
auf dem allerletzten Schlag der
Phrase an, und zwar kurz vor
der „Eins“ im nächsten Takt.
Sollte es sich als schwierig
erweisen, eine gute Schleife
hinzubekommen, könnten Sie
auch die Einzelschrittfunktion
auf der EDIT-Seite verwenden.
CRC CRC
C = Akkordnote
C, R = Empfohlene Note

Erstellen von Multi-Pads mit dem Multi-Pad-Creator
PSR-3000/1500 Bedienungsanleitung 127
Die Multi-Pads
9Spielen Sie Ihre neu aufgenommene Phrase ab, indem Sie die
entsprechende [MULTI PAD]-Taste [1]-[4] drücken. Wenn Sie die
Phrase noch einmal aufnehmen möchten, wiederholen Sie die obigen
Schritte 6-8.
10 Schalten Sie die Repeat-Funktion der entsprechenden Pads ein (ON)
oder aus (OFF), indem Sie die Tasten [1
ππ
ππ††
††
] - [4
ππ
ππ††
††
] drücken.
Wenn der Parameter "Repeat" für das ausgewählte Pad aktiviert ist, wird die
Wiedergabe des entsprechenden Pads fortgesetzt, bis die [MULTI PAD]-Taste
[STOP] gedrückt wird. Falls der Repeat-Parameter für ein Pad deaktiviert ist,
wird die Wiedergabe automatisch angehalten, sobald das Ende der Phrase
erreicht ist.
Wenn Sie während der Song- oder Style-Wiedergabe ein Multi-Pad drücken,
für das "Repeat" aktiviert ist, startet die Wiedergabe und wird synchron zum
Rhythmus wiederholt.
11 Schalten Sie die Chord-Match-Funktion der entsprechenden Pads ein
(ON) oder aus (OFF), indem Sie die Tasten [5
ππ
ππ††
††
] - [8
ππ
ππ††
††
] drücken.
Wenn der Parameter "Chord Match" für das ausgewählte Pad aktiviert ist,
wird das entsprechende Pad mit dem Akkord wiedergegeben, der im
Akkordbereich der Tastatur (bei eingeschaltetem [ACMP]) oder in der Voice-
Section LEFT der Tastatur (bei eingeschalteten [LEFT] und ausgeschaltetem
[ACMP]) erzeugt wird.
12 Drücken Sie die [D]-Taste, und geben Sie dann für jeden Multi-Pad
gemäß (Seite 128) einen Namen ein.
13 Drücken Sie die [I]-Taste, und speichern Sie dann die Multi-Pad-Daten
als eine Bank, die aus jeweils vier Pads besteht, im USER- oder im
CARD-Laufwerk (SmartMedia) (Seite 64).
Multi-Pad-Einzelschrittaufnahme (EDIT)
Die nachfolgenden Erläuterungen gelten für den Fall, dass Sie die EDIT-Seite in
Schritt 4 weiter oben aufgerufen haben. Die EDIT-Seite enthält die Event-Liste, mit
deren Hilfe Sie Noten mit absolut präzisem Timing aufzeichnen können. Dieses
Verfahren der Einzelschrittaufnahme ist mit Ausnahme der nachfolgend
aufgeführten Punkte im Wesentlichen mit dem für die Song-Aufnahme (Seite 145–
155) identisch.
•Es gibt kein Menü zum Umschalten zwischen Kanälen, da Multi-Pads nur Daten
für einen einzigen Kanal enthalten.
•Im Multi-Pad-Creator können nur Kanal-Events und systemexklusive Meldungen
eingegeben werden. Akkord- und Text-Events sind nicht verfügbar. Sie können
mit der [F]-Taste zwischen beiden Listentypen hin- und herschalten.

Bearbeiten von Multi-Pads mit dem Multi-Pad-Creator
PSR-3000/1500 Bedienungsanleitung
128
Die Multi-Pads
Bearbeiten von Multi-Pads mit dem
Multi-Pad-Creator
1Drücken Sie die Taste [MULTI PAD SELECT], um das Display für die
Multi-Pad-Bank-Auswahl aufzurufen, und wählen Sie dann eine Bank
aus, die auf dem USER-Laufwerk bearbeiten möchten.
2Drücken Sie die [8
††
††
]-Taste, um das Display MULTI PAD EDIT
aufzurufen, und wählen Sie dann ein zu bearbeitendes Pad aus,
indem Sie eine der Tasten [A], [B], [F] oder [G] drücken.
3Bearbeiten Sie jedes der Multi-Pads nach Wunsch.
• Namensgebung
Drücken Sie die [1
†
]-Taste, und ändern Sie dann die Namen der
einzelnen Multi-Pads (Seite 70).
• Kopieren
Drücken Sie die [3
†
]-Taste, wählen Sie das zu kopierende Multi-Pad aus,
wählen Sie einen Zielspeicherort, und führen Sie dann den Kopiervorgang
aus, indem Sie die [4
†
]-Taste drücken (Seite 68).
• Löschen
Drücken Sie die [5
†
]-Taste, und löschen Sie dann das nicht mehr
benötigte Multi-Pad (Seite 69).
Die Zahl über dem Padnamen entspricht den
[MULTI PAD]-Tasten [1]–[4].

PSR-3000/1500 Bedienungsanleitung 129
Registrieren und Abrufen benutzerdefinierter Bedienfeldeinstellungen
Registrieren und Abrufen benutzerdefinierter
Bedienfeldeinstellungen – Registration Memory
Die Funktion „Registration Memory“ erlaubt das Speichern („registrieren“)
praktisch aller Einstellungen des Bedienfelds auf einer Registrierungsspeicher-Taste
sowie das sofortige Abrufen dieser spezifischen Einstellungen durch einen
einzelnen Tastendruck. Die jeweils auf acht Tasten hinterlegten Einstellungen des
Registration Memory (Registrierungsspeicher) werden in einer so genannten „Bank-
Datei“ gespeichert.
Registrieren und Speichern benutzer-
definierter Bedienfeldeinstellungen
Registrieren von Bedienfeldeinstellungen
1Stellen Sie die Steuerelemente im Bedienfeld (wie z.B. Voice, Style,
Effekte usw.) Ihren Vorstellungen entsprechend ein.
Eine Liste der Parameter, die über die Registration Memory-Funktion
gespeichert werden können, können Sie der separaten Datenliste entnehmen.
2Drücken Sie innerhalb der Tastengruppe REGISTRATION MEMORY die
Taste [MEMORY]. Im Display erscheint die Anzeige der
registrierbaren Parametergruppen.
Nur die durch ein Häkchen markierten Elemente werden registriert.
3Drücken Sie die Tasten [2
ππ
ππ††
††
]–[7
ππ
ππ††
††
], um ein Listenelement
auszuwählen.
Um den Vorgang abzubrechen, drücken Sie die Taste [I] (CANCEL).
4Drücken Sie auf die Taste [8
ππ
ππ††
††
], um das Häkchen im Kästchen zur
ausgewählten Parametergruppe einzugeben oder zu entfernen, um
damit festzulegen, ob das Element registriert werden soll oder nicht.
5Drücken Sie innerhalb der Tastengruppe REGISTRATION MEMORY
eine der Tasten [1]-[8], um Ihre Einstellungen zu speichern.
Es wird empfohlen, eine Taste zu wählen, deren LED weder rot noch grün
leuchtet. Tasten mit rot oder grün leuchtendem LED enthalten bereits
gespeicherte Bedienfeldeinstellungen. Eine Bedienfeldeinstellung, die evtl.
vorher unter der ausgewählten Taste des REGISTRATION MEMORY
gespeichert war (LED leuchtet grün oder rot), wird gelöscht und durch die
neuen Einstellungen ersetzt.
6Speichern Sie andere Bedienfeldeinstellungen unter weiteren Tasten,
indem Sie die Schritte 1 bis 5 wiederholen.
Status der Tasten-LEDs:
Aus .............keine Daten
gespeichert
Ein (grün) ....es sind Daten
gespeichert, aber
z.Zt. nicht
ausgewählt
Ein (rot) ......es sind Daten
gespeichert und z.Zt.
ausgewählt
Löschen einer nicht mehr
benötigten
Bedienfeldeinstellung
Siehe Seite 131.
Löschen aller acht aktuellen
Bedienfeldeinstellungen
Wenn Sie alle acht aktuellen
Bedienfeldeinstellungen zugleich
löschen möchten, halten Sie bei
ausgeschaltetem Instrument die
Taste H6 (die letzte Taste H rechts
auf der Tastatur) gedrückt, und
schalten Sie dann die [POWER]-
Taste ein (ON).
Beim Abruf von
Registrierungseinstellungen
können Sie ebenso bestimmte
Listenelemente für einen
selektiven Abruf markieren,
selbst wenn Sie bei der
Speicherung alle
Parametergruppen markiert
hattenSeite 132.
43
25

Aufrufen registrierter Bedienfeldeinstellungen
PSR-3000/1500 Bedienungsanleitung
130
Registrieren und Abrufen benutzerdefinierter Bedienfeldeinstellungen
Speichern der registrierten Bedienfeldeinstellungen
Sie können alle acht registrierten Bedienfeldeinstellungen in einer einzigen Bank-
Datei im Registration Memory speichern.
1Drücken Sie die [REGISTRATION MEMORY]-Taste [REGIST. BANK], um
das Display REGISTRATION BANK aufzurufen.
2Drücken Sie die Taste [6
††
††
], um die Bank-Datei zu speichern
(Seite 67).
Aufrufen registrierter
Bedienfeldeinstellungen
1Drücken Sie die [REGISTRATION MEMORY]-Taste [REGIST. BANK], um
das Display REGISTRATION BANK aufzurufen.
2Drücken Sie eine der Tasten [A]–[J], um eine Speicherbank
auszuwählen.
3Drücken Sie innerhalb der Tastengruppe REGISTRATION MEMORY
eine der Tasten [1]–[8], deren LED grün leuchtet.
Bank 1
Bank 2
Bank 3
Bank 4
D
aten
k
ompat
ibili
tät
Im allgemeinen sind die Daten
des Registrierungsspeichers
(Bank-Dateien) innerhalb der
einzelnen Modelle des PSR-
3000/1500 miteinander
kompatibel. Je nach den
Spezifikationen der einzelnen
Modelle könnten manche Daten
jedoch nicht zu 100%
kompatibel sein. 1
2
A
u
f
ru
f
von
Ei
nste
ll
ungen ü
b
er
eine SmartMedia-Karte oder
Diskette
Beim Aufruf von Einstellungen
mit Song/Style-Dateiauswahl von
einer SmartMedia-Karte oder
Diskette müssen Sie darauf
achten, dass die entsprechende
SmartMedia-Karte oder Diskette
mit den registrierten Song/Style-
Daten im Kartenschacht bzw.
Diskettenlaufwerk des
Instruments eingelegt ist.
2
3

Aufrufen registrierter Bedienfeldeinstellungen
PSR-3000/1500 Bedienungsanleitung 131
Registrieren und Abrufen benutzerdefinierter Bedienfeldeinstellungen
Löschen einer nicht mehr benötigten
Bedienfeldeinstellung / Benennen einer
Bedienfeldeinstellung
Die Bedienfeldeinstellungen können ganz nach Wunsch individuell benannt oder
gelöscht werden.
1Drücken Sie die [REGISTRATION MEMORY]-Taste [REGIST. BANK], um
das Display REGISTRATION BANK aufzurufen.
2Drücken Sie eine der Tasten [A]–[J], um eine Speicherbank
auszuwählen, die Sie bearbeiten möchten.
3Drücken Sie die Taste [8
††
††
] (EDIT), um das Display REGISTRATION
EDIT aufzurufen.
4Bearbeiten Sie die Bedienfeldeinstellungen.
• Löschen einer Einstellung
Drücken Sie die Taste [5
†
], um eine Bedienfeldeinstellung zu löschen
(Seite 69).
• Umbenennen einer Einstellung
Drücken Sie die Taste [1
†
], um eine Bedienfeldeinstellung
umzubenennen (Seite 70).
5Drücken Sie die Taste [8
ππ
ππ
] (UP), um das Auswahl-Display für die
REGISTRATION BANK aufzurufen.
PARAMETER LOCK (Parametersperre)
Sie können bestimmte Parameter (z.B. Effekt, Split-Punkt usw.) „sperren“,
damit sie nur über die Steuerelemente des Bedienfelds ausgewählt werden
können, nicht aber über Abruf per Registration Memory, One Touch Setting,
Music Finder, Song- oder eingehende MIDI-Daten usw.
Rufen Sie das Display für die Parametersperre auf: ([FUNCTION] → [I]
UTILITY → TAB [
√
] → CONFIG 1 → [B] 3 PARAMETER LOCK). Wählen Sie
mithilfe der Tasten [1
π†
]–[7
π†
] den gewünschten Parameter aus, und
sperren Sie ihn mit der Taste [8
π
] (OK).
Die Zahl über dem
Padnamen
entspricht den
[REGISTRATION
MEMORY]-Tasten
[1]–[8].

Aufrufen registrierter Bedienfeldeinstellungen
PSR-3000/1500 Bedienungsanleitung
132
Registrieren und Abrufen benutzerdefinierter Bedienfeldeinstellungen
Den Aufruf bestimmter Einstellungen
deaktivieren (Freeze-Funktion)
Das Registration Memory erlaubt den Aufruf sämtlicher Bedienfeldeinstellungen
über einen einfachen Tastendruck. Es kann jedoch Augenblicke geben, in denen
Sie bestimmte Einstellungen beibehalten möchten, selbst wenn Sie zu den im
Registration Memory gespeicherten Einstellungen wechseln. So möchten Sie
vielleicht die Voice- oder Effekteinstellungen wechseln, aber denselben Begleit-
Style beibehalten. Hierfür wurde die Freeze-Funktion eingebaut. Mit ihr können
Sie die Einstellungen bestimmter Parametergruppen beibehalten und unverändert
lassen, auch wenn Sie andere Registration-Memory-Tasten aktivieren.
1Rufen Sie die Bedienungsanzeige auf.
[FUNCTION] → [E] REGIST SEQUENCE/FREEZE/VOICE SET →
TAB [
√
]/[
®
] FREEZE
2Drücken Sie die Tasten [2
ππ
ππ††
††
]–[7
ππ
ππ††
††
], um ein Listenelement
auszuwählen.
3Markieren Sie durch ein Häkchen die Parametergruppe, die
„eingefroren“ werden (d.h. unverändert bleiben) soll, indem Sie die
Taste [8
ππ
ππ††
††
] drücken.
4Drücken Sie die Taste [EXIT], um die Bedienungsanzeige zu verlassen.
5
Drücken Sie im Bedienfeld auf die Taste [FREEZE], um die Freeze-
Funktion einzuschalten.
Aufruf der Registrierungsspeicher-Nummern
in einer Reihenfolge – Registration Sequence
So praktisch die "Registration Memory"-Tasten auch sind, in bestimmten
Situationen möchten Sie, während Sie spielen, schnell zwischen Einstellungen
wechseln, ohne die Hände von der Tastatur nehmen zu müssen. Mit der
praktischen „Registration Sequence“-Funktion können Sie die acht
Voreinstellungen in einer beliebigen festgelegten Reihenfolge aufrufen, indem Sie
während des Spielens einfach die TAB-Tasten [
√
]/[
®
] oder das Pedal betätigen.
1Wählen Sie die gewünschte Registration-Memory-Bank aus, für die
Sie eine Reihenfolge programmieren möchten (Seite 130).
2Rufen Sie die Bedienungsanzeige auf.
[FUNCTION] → [E] REGIST SEQUENCE/FREEZE/VOICE SET →
TAB [
√
]/[
®
] REGISTRATION SEQUENCE
3Wenn Sie planen, für den Wechsel zwischen den einzelnen
Registration-Memory-Einstellungen ein Pedal zu benutzen, legen Sie
hier fest, wie das Pedal verwendet werden soll, nämlich um vorwärts
oder rückwärts durch die Sequenz zu gehen.
Mit Taste [C] legen Sie fest, dass Sie mit dem Pedal vorwärts durch die
Sequenz gehen möchten.
Mit Taste [D] legen Sie fest, dass Sie mit dem Pedal rückwärts durch die
Sequenz gehen möchten.
VORSICHT
Die in der Anzeige
REGISTRATION FREEZE
vorgenommenen
Einstellungen werden beim
Schließen der Anzeige
automatisch gespeichert.
Wenn Sie das Instrument
jedoch ausschalten, ohne die
Anzeige zu schließen, gehen
die Einstellungen verloren.

Aufrufen registrierter Bedienfeldeinstellungen
PSR-3000/1500 Bedienungsanleitung 133
Registrieren und Abrufen benutzerdefinierter Bedienfeldeinstellungen
4Mit Taste [E] legen Sie fest, wie die Registrierungssequenz sich
verhält, wenn Sie das Ende der Sequenz (SEQUENCE END) erreicht
haben.
STOP .....................Das Drücken der TAB [
®
]-Taste oder die Betätigung des
Vorwärts-Pedals hat keine Auswirkung. Die Sequenz
wird angehalten.
TOP .......................Die Sequenz fängt wieder von vorn an.
NEXT BANK...........Die Sequenz wechselt automatisch zum Beginn der
nächsten Registration-Memory-Bank im selben Ordner.
5Programmieren der Sequenz-Reihenfolge
Die im unteren Bereich des Displays angezeigten Nummern entsprechen
den Bedienfeldtasten [1]–[8] innerhalb der Tastengruppe REGISTRATION
MEMORY.
Programmieren Sie die Sequenz-Reihenfolge von links nach rechts.
Drücken Sie auf dem Bedienfeld eine der [REGISTRATION MEMORY]-
Tasten [1]–[8] und dann die [6
ππ
ππ††
††
]-Taste (INSERT), um die Nummer
einzugeben.
• Ersetzen der Nummer
Drücken Sie die Taste [5
π†
] (REPLACE), um die Nummer an Cursor-
Position durch die derzeit ausgewählte Registration-Memory-Nummer
zu ersetzen.
• Löschen der Nummer
Drücken Sie die Taste [7
π†
] (DELETE), um die Nummer an Cursor-
Position zu löschen.
• Löschen aller Nummern
Drücken Sie die Taste [8
π†
] (CLEAR), um alle Nummern in der
Sequenz zu löschen.
6Drücken Sie die Taste [F], um die Funktion „Registration Sequence“
einzuschalten.
7Drücken Sie die [EXIT]-Taste, um zur MAIN-Anzeige zurückzukehren
und zu bestätigen, ob die Registration-Memory-Nummern in der
oben programmierten Reihenfolge aufgerufen werden sollen.
•Mit der Taste TAB [
®
] rufen Sie die Registration-Memory-Nummern in der
Reihenfolge der Sequenz auf, und mit der Taste TAB [
√
] rufen Sie diese in
umgekehrter Reihenfolge auf. Die Tasten TAB [
√
] [
®
] können nur für die
Registrierungssequenz verwendet werden, wenn die MAIN-Anzeige
aufgerufen ist.
•Wenn in Schritt 3 der Pedalbetrieb eingerichtet worden ist, dann können
Sie mit dem Pedal die Registration-Memory-Nummern der Reihe nach
auswählen. Das Pedal kann unabhängig von der derzeit aufgerufenen
Anzeige für die Registrierungssequenz benutzt werden (ausgenommen die
Anzeige aus Schritt 3 weiter oben).
Speichern der Registrierungssequenz-Einstellungen
Die Einstellungen für die Reihenfolgen der Sequenz und für das Verhalten der
Sequenz, wenn ihr Ende (SEQUENCE END) erreicht wird, sind Teil der
Registration-Memory-Bank-Datei. Wenn Sie daher die neu programmierte
Registrierungssequenz speichern möchten, speichern Sie die aktuelle Registration-
Memory-Bank-Datei erneut ab.
1Drücken Sie die [REGISTRATION MEMORY]-Taste [REGIST. BANK], um
das Display REGISTRATION BANK aufzurufen.
2Drücken Sie die Taste [6
††
††
], um die Bank-Datei zu speichern
(Seite 67).
VORSICHT
Die im Display REGISTRATION
SEQUENCE vorgenommenen
Einstellungen werden beim
Schließen der Anzeige
automatisch im Instrument
gespeichert. Wenn Sie das
Instrument jedoch
ausschalten, ohne die Anzeige
zu schließen, gehen die
Einstellungen verloren.
Rückkehr zur ersten Sequenz
durch eine einzelne Aktion
Drücken Sie in der MAIN-
Anzeige gleichzeitig auf die TAB-
Tasten [
√
] und [
®
]. Hierdurch
wird die derzeit ausgewählte
Nummer in der Sequenz
gestrichen (der Feldanzeige oben
rechts geht aus). Die erste
Sequenz wird durch Drücken
der TAB-Taste [
√
] oder [
®
] bzw.
durch Betätigen des Pedals
ausgewählt.
Die Registrierungssequenz wird rechts oben in der
MAIN-Anzeige angezeigt, wo Sie die jeweils
ausgewählte Nummer ablesen können.
VORSICHT
Denken Sie daran, dass alle
Registrierungssequenz-Daten
verloren gehen, wenn die
Registration Memory Bank
gewechselt wird, ohne vorher
die aktuelle Bank-Datei zu
speichern.

PSR-3000/1500 Bedienungsanleitung
134
Einsatz, Erstellung und Bearbeitung von Songs
Einsatz, Erstellung und Bearbeitung von Songs
Kompatible Song-Typen
Das PSR-3000/1500 kann die folgenden Songtypen abspielen.
Voreingestellte Songs
Songs in der PRESET-Anzeige für die Song-Auswahl.
Selbst aufgenommene Songs
Dies sind Songs, die Sie aufgezeichnet (Seite 42, Seite 141) und in einer der
Anzeigen USER/CARD/USB gespeichert haben. (USB ist verfügbar, wenn ein
externes Speichergerät wie z.B. ein Diskettenlaufwerk an das Instrument
angeschlossen ist.)
Kommerziell erhältliche Song-Daten
Song-Daten, die von der Yamaha Website heruntergeladen wurden, sowie
kommerziell erhältliche Songs auf Diskette können verwendet werden, wenn Sie
ein Diskettenlaufwerk mit dem Instrument verbinden. Das PSR-3000/1500 ist mit
Musikdisketten (Floppy Disks) kompatibel, die folgende Logos tragen:
Verweise auf die Kurzanleitung
Üben mit den vorprogrammierten Songs..................................... Seite 35
Wiedergabe und Anhören von Songs vor dem Üben ............... Seite 35
Stummschalten des Parts der rechten oder linken Hand für die
Notenanzeige.......................................................................... Seite 39
Üben mit der Wiederholungsfunktion...................................... Seite 41
Aufzeichnen Ihres Spiels.......................................................... Seite 42
Singen zu einer Song-Wiedergabe (Karaoke) oder zu Ihrem
eigenen Spiel ................................................................................. Seite 54
Anschluss eines Mikrofons ................................... Seite 54 (PSR-3000)
Singen mit Gesangstextanzeige ............................................... Seite 55
Praktische Karaoke-Funktionen................................................ Seite 55
Praktische Funktionen für das Singen zur Ihrer eigenen
Begleitung............................................................................... Seite 58
Vor Verwendung einer
SmartMedia-Karte und des
Kartensteckplatzes sollten Sie
unbedingt den Abschnitt über
den Umgang mit SmartMedia-
Karten auf Seite 23 lesen.
Vor Verwendung einer Diskette
und des Diskettenlaufwerks
sollten Sie unbedingt den
Abschnitt über den Umgang mit
Disketten auf Seite 22 lesen.
Im Handel erhältliche
Musikdaten unterliegen dem
Schutz durch das Urheberrecht
(Copyright). Das Kopieren von
im Handel erhältlichen
Musikdaten ist nur für den
Privatgebrauch zulässig und
ansonsten streng verboten.
Weitere Informationen über die
verschiedenen Song-
Datentypen, die auf dem
Instrument abgespielt werden
können, finden Sie auf Seite 200.

Einsatz, Erstellung und Bearbeitung von Songs
Anleitung für die Song-Wiedergabe
PSR-3000/1500 Bedienungsanleitung 135
Anleitung für die Song-Wiedergabe
Im folgenden Abschnitt werden die einzelnen Schritte und Funktionen erläutert,
die sich auf die Song-Wiedergabe beziehen und nicht in der „Kurzanleitung“
behandelt worden sind.
■Start/Stopp für die Song-Wiedergabe
Drücken Sie die SONG-Taste [PLAY/PAUSE], um mit der Song-Wiedergabe zu
beginnen, und drücken Sie die SONG-Taste [STOP], um die Wiedergabe zu
beenden. Zusätzlich gibt es verschiedene andere, praktische Arten, eine Song-
Wiedergabe zu beginnen und zu beenden.
Wiedergabe starten
Synchronstart
Sie können mit der Wiedergabe beginnen, sobald Sie anfangen, auf der Klaviatur
zu spielen.
Drücken Sie bei nicht laufender Wiedergabe gleichzeitig die SONG-Tasten [STOP]
und [PLAY/PAUSE].
Um die Synchronstart-Funktion wieder aufzuheben, drücken Sie erneut
gleichzeitig die SONG-Tasten [STOP] und [PLAY/PAUSE].
• Tap-Funktion
Mit dieser nützlichen Funktion können Sie durch rhythmisches Tippen auf die
Taste [TAP TEMPO] das Tempo einzählen – der Style startet dann automatisch im
so angedeuteten Tempo. Tippen Sie einfach auf die Taste (bei einem 4/4-Takt
viermal drücken und sofort wieder loslassen), während das Instrument sich im
Standby-Modus für den Synchronstart befindet, und die Song-Wiedergabe startet
automatisch im Tempo, das Sie auf diese Weise eingezählt haben.
Fade-In
Mit der Taste [FADE IN/OUT] können Sie eine weiche Einblendung für den Start
der Song-Wiedergabe erzeugen. Um dies zu erreichen, drücken Sie die Taste
[FADE IN/OUT], während die Wiedergabe gestoppt ist, und drücken Sie dann die
SONG-Taste [PLAY/PAUSE], um die Wiedergabe zu beginnen.
Wiedergabe stoppen
Fade-Out
Mit der Taste [FADE IN/OUT] können Sie eine weiche Ausblendung für das Ende
der Song-Wiedergabe erzeugen. Drücken Sie die Taste [FADE IN/OUT] am Anfang
der Phrase, bei der Sie die Wiedergabe ausblenden möchten.
Einstellen der Fade-In/Out-Zeit
Die Zeiten für das Ein- und Ausblenden können unabhängig voneinander
eingestellt werden.
1Rufen Sie die Bedienungsanzeige auf.
[FUNCTION] → [I] UTILITY → TAB [
√
] CONFIG1→ [A] FADE IN/OUT/
HOLD TIME
2Stellen Sie die Parameter für das Fade In/Out mithilfe der Tasten
[3
ππ
ππ††
††
]–[5
ππ
ππ††
††
] ein.
FADE IN TIME Legt fest, wie lange der Einblendvorgang oder der Anstieg
vom Minimum zum Maximum dauert.
FADE OUT TIME Legt fest, wie lange der Ausblendvorgang oder der
Übergang vom Maximum zum Minimum dauert.
FADE OUT HOLD
TIME
Legt fest, wie lange die Lautstärke nach dem Fade Out auf 0
gehalten wird.

Einsatz, Erstellung und Bearbeitung von Songs
Anleitung für die Song-Wiedergabe
PSR-3000/1500 Bedienungsanleitung
136
■Anfang/Pause/Zurück/Schnellvorlauf
Zurück zur Anfangsposition
Drücken Sie auf die SONG-Taste [STOP], egal, ob die Song-Wiedergabe beendet
ist oder läuft.
Song-Wiedergabe anhalten (Pause)
Drücken Sie während der Song-Wiedergabe die SONG-Taste [PLAY/PAUSE]. Wenn
Sie die SONG-Taste [PLAY/PAUSE] erneut drücken, wird die Song-Wiedergabe von
der aktuellen Position aus fortgesetzt.
Vor- und Rücklauf (Schnellvorlauf und Zurückspulen)
1Durch Drücken der SONG-Taste [FF] oder [REW] wird automatisch ein
Pop-Up-Fenster mit der aktuellen Taktnummer (oder der Nummer der
Phrasenmarkierung) in der MAIN-Anzeige aufgerufen.
2Drücken Sie die SONG-Taste [REW] oder [FF], um einen Rücklauf oder
einen Schnellvorlauf zu veranlassen.
Bei Songs, die Phrasenmarkierungen enthalten, können Sie mithilfe der
Tasten [FF] oder [REW] durch diese Markierungen im Song navigieren.
Wenn Sie die Position im Song nicht durch Phrasenmarkierungen festlegen
möchten, drücken Sie die Taste [E] und markieren Sie „BAR“ im Fenster mit
der Anzeige der Song-Position.
3Drücken Sie die [EXIT]-Taste, um das Popup-Fenster mit der aktuellen
Taktnummer (oder Phrasenmarkierung) zu schließen.
■Schleifenwiedergabe/Fortlaufende Wiedergabe
1Rufen Sie die Bedienungsanzeige auf.
[FUNCTION] → [B] SONG SETTING
2Stellen Sie die Parameter für die Schleifenwiedergabe mithilfe der
[H]/[I]-Taste ein. Die verfügbaren Parameter werden nachfolgend
aufgelistet.
Phrasenmarkierung:
Eine Phrasenmarkierung ist eine
vorprogrammierte Marke in
manchen Songdaten, die eine
bestimmte Stelle (eine
Taktnummer) im Song
bezeichnet.
REPEAT MODE AUS
Spielt den ausgewählten Song und hält dann an.
SINGLE
Spielt den ausgewählten Song mehrmals.
ALL
Alle Songs im Ordner mit dem aktuellen Song werden
wiederholt abgespielt.
RANDOM
Alle Songs im Ordner mit dem aktuellen Song werden in
zufälliger Reihenfolge wiederholt abgespielt.
PHRASE MARK REPEAT Bei Songs mit Phrasenmarkierungen kann die
Schleifenwiedergabe auf ON oder OFF eingestellt werden.
Wenn sie eingeschaltet ist, wird der Abschnitt, der zur
entsprechenden Phrasenmarkierung gehört, wiederholt
abgespielt. Die Schritte für die Angabe der
Phrasenmarkierungsnummer sind dieselben wie in den
Schritten 1–2 des obigen Abschnitts „Vor- und Rücklauf
(Schnellvorlauf und Zurückspulen)“.
Bei Songs ohne
Phrasenmarkierungen
Bei Songs mit
Phrasenmarkierungen

Einsatz, Erstellung und Bearbeitung von Songs
Anleitung für die Song-Wiedergabe
PSR-3000/1500 Bedienungsanleitung 137
■Warteschlange für die nächste Song-Wiedergabe
Während ein Song abgespielt wird, können Sie den nächsten Song für die
Wiedergabe auf Wartestellung setzen. Das ist eine praktische Funktion, wenn Sie
für eine Bühnendarbietung die Songs nahtlos miteinander verketten möchten.
Wählen Sie in der Anzeige für die Songauswahl den Song aus, der als Nächster
gespielt werden soll, noch während der aktuelle Song wiedergegeben wird.
Oben rechts vom entsprechenden Songnamen erscheint der Hinweis „NEXT“.
Wenn Sie diese Einstellung zurücknehmen möchten, drücken Sie die Taste [8
†
]
(Cancel).
■Verwendung der Begleitautomatik bei der Song-
Wiedergabe
Bei der gleichzeitigen Wiedergabe eines Songs und eines Styles werden die Kanäle
9–16 in den Song-Daten durch die Style-Kanäle ersetzt, wodurch Sie die
Begleitparts für den Song selbst spielen können. Probieren Sie das Akkordspiel zur
Song-Wiedergabe, wie in den nachfolgenden Anweisungen angegeben.
1Wählen Sie einen Song aus (Seite 35).
2Wählen Sie einen Style aus (Seite 46).
3Drücken Sie die STYLE-CONTROL-Taste [ACMP ON/OFF], um die
Begleitautomatik einzuschalten.
4Drücken Sie die STYLE-CONTROL-Taste [SYNC START], um die
Begleitautomatik in den Standby-Modus zu versetzen, wodurch Sie
die Begleitung simultan mit dem Beginn Ihres Spiels starten lassen
können.
5Drücken Sie die SONG-Taste [PLAY/PAUSE], um die Wiedergabe zu
starten.
6Versuchen Sie, die Akkorde zum Song zu spielen.
Der Akkordname wird in der MAIN-Anzeige angezeigt. Drücken Sie die
Taste [DIRECT ACCESS] und danach [EXIT], um in die MAIN-Anzeige
zurückzukehren.
Wenn die Song-Wiedergabe beendet wird, wird gleichzeitig auch die Style-
Wiedergabe beendet.
• Das Tempo für die gleichzeitige Wiedergabe von Song und Style
Wenn Sie einen Song und einen Style gleichzeitig wiedergeben, wird
automatisch der für den Song festgelegte Tempowert verwendet.
Parameter Lock
(Parametersperre)
Sie können bestimmte Parameter
(z.B. Effekt, Split Point usw.)
„sperren“, damit diese nur über
die Bedienfeldelemente aktiviert
werden können (Seite 131).
Song-Wiedergabe mit der Schnellstart-Funktion
Zur Standardeinstellung gehört, dass die Schnellstart-Funktion
eingeschaltet ist. Bei einigen im Handel erhältlichen Songdaten wurden
bestimmte, den Song betreffende Einstellungen (z. B. Voice-Auswahl,
Lautstärke usw.) im ersten Takt, vor den eigentlichen Notendaten
aufgenommen. Wenn die Schnellstart-Funktion (QUICK START) aktiviert
ist (ON), werden vom Instrument alle Anfangsdaten, die keine Noten sind,
mit der höchstmöglichen Geschwindigkeit gelesen. Anschließend erfolgt
die Rückkehr auf das korrekte Tempo für die erste Note im Song. Dies
ermöglicht den schnellstmöglichen Start der Wiedergabe, mit einer
minimalen Pause zum Lesen der Daten. Wenn der Schnellstart aktiviert ist,
erfolgt die Song-Wiedergabe direkt ab der ersten Note (die mitten in
einem Takt liegen könnte). Falls Sie die Wiedergabe vom Anfang des
Taktes, vor dessen erster Note ein stummer Abschnitt liegt, beginnen
lassen möchten, schalten Sie den Schnellstart aus (OFF).
1Rufen Sie die Bedienungsanzeige auf.
[FUNCTION] → [B] SONG SETTING
2Drücken Sie die Taste [7
††
††
]/[8
††
††
] (QUICK START), um den
Schnellstart auszuschalten (OFF).

Einsatz, Erstellung und Bearbeitung von Songs
Anpassen von Lautstärke-Balance, Voice-Kombination usw. (MIXING CONSOLE)
PSR-3000/1500 Bedienungsanleitung
138
Anpassen von Lautstärke-Balance,
Voice-Kombination usw. (MIXING
CONSOLE)
Sie können die Mischpult-Parameter eines Songs einstellen. Einzelheiten dazu im
Abschnitt „Anpassbare Elemente (Parameter) im Display MIXING CONSOLE“ auf
Seite 88. Rufen Sie das Display „SONG CH 1–8“ oder „SONG CH 9–16“ in Schritt
3 des Basisverfahrens von „Bearbeiten der Lautstärke-Balance und Voice-
Kombination (MIXING CONSOLE)“ auf Seite 86 auf. Es folgen zwei
Beispieleinstellungen.
Einstellen der Lautstärke-Balance einzelner Kanäle
1Wählen Sie einen Song aus (Seite 35).
2Drücken Sie die Taste [MIXING CONSOLE], um die Anzeige MIXING
CONSOLE aufzurufen.
3Wählen Sie die Registerkarte [VOL/VOICE], indem Sie die TAB-Tasten
[
√
][
®
] drücken.
4Drücken Sie die Taste [MIXING CONSOLE] wiederholt, um das Display
„SONG CH 1–8“ oder „SONG CH 9–16“ aufzurufen.
5Drücken Sie die Taste [J], um „VOLUME“ auszuwählen.
6Passen Sie mithilfe der Tasten [1
ππ
ππ††
††
]–[8
ππ
ππ††
††
] die Lautstärke-Balance
jedes einzelnen Kanals an.
7Sie können die Lautstärke-Einstellungen über die SETUP-Anzeige
(Seite 160) im Song speichern.
Achten Sie darauf, dass Sie in Schritt 2 des Setup-Verfahrens das VOICE-
Element aktivieren (mit einem Häkchen versehen).
Automatisches Lesen von Song-Daten nach Einschieben einer
SmartMedia-Karte
Sie können es einrichten, dass das Instrument automatisch den ersten
Song (der sich nicht in einem Ordner befindet) aufruft, sobald die Karte in
den Kartenschacht eingeschoben wird. Diese Einstellung gilt auch für die
anderen externen Speichergeräte.
1Rufen Sie die Bedienungsanzeige auf.
[FUNCTION] → [I] UTILITY → TAB [
√
]/[
®
] MEDIA
2Drücken Sie die [3
ππ
ππ
]/[4
ππ
ππ
]-Taste (SONG AUTO OPEN), um die
Option ON auszuwählen.
Die Displays [SONG CH 1–8]/
[SONG CH 9–16]
Ein Song besteht aus 16
getrennten Kanälen. Im Display
MIXING-CONSOLE (Mischpult)
kann für jeden der 16 Kanäle
eine gesonderte Einstellung
vorgenommen werden. Passen
Sie die Parameter im Display
SONG CH 1–8 bzw. SONG CH
9–16 an. Gewöhnlich wird CH 1
der Taste [TRACK 1], CH 2 der
Taste [TRACK 2], und CH 3-16
den Tasten [EXTRA TRACKS]
zugeordnet.

Einsatz, Erstellung und Bearbeitung von Songs
Üben von Songs mit den Guide-Funktionen
PSR-3000/1500 Bedienungsanleitung 139
Ändern von Voices
1–4Die einzelnen Schritte des Verfahrens sind dieselben wie in
„Einstellen der Lautstärke-Balance einzelner Kanäle“ (siehe
Seite 138).
5Drücken Sie die Taste [H], um VOICE auszuwählen.
6Drücken Sie eine der Tasten [1
ππ
ππ††
††
]–[8
ππ
ππ††
††
], um die Anzeige für die
Voice-Auswahl auf dem Kanal aufzurufen.
7Drücken Sie zum Auswählen einer Voice eine der Tasten [A] bis [J].
8Sie können die geänderte Voice-Auswahl über das Setup-Verfahren im
Song speichern (Seite 160).
Achten Sie darauf, dass Sie in Schritt 2 des Setup-Verfahrens das VOICE-
Element aktivieren (mit einem Häkchen versehen).
Üben von Songs mit den Guide-
Funktionen
Die Guide-Funktionen bieten praktische Lern- und Übungshilfen, mit denen Sie
das Instrument beherrschen lernen können. Durch Drücken der [SCORE]-Taste
können Sie eine Notendarstellung des Songs bewirken. Sie zeigt Ihnen die zu
spielenden Noten und gibt auch an, wann sie zu spielen sind, was das Lernen
vereinfacht. Das PSR-3000 bietet außerdem praktische Hilfen für
Gesangsübungen, mit denen das Tempo einer Song-Wiedergabe automatisch an
Ihren Gesang angepasst wird (sofern Sie in ein angeschlossenes Mikrofon singen).
Auswahl des Typs der Guide-Funktion
1Rufen Sie die Bedienungsanzeige auf:
[FUNCTION] → [B] SONG SETTING
2Wählen Sie mit den Tasten [A]/[B] den gewünschten Funktionstyp für
den Guide aus. Die folgenden Typen stehen zur Verfügung.
3Wählen Sie einen Song aus, rufen Sie das SCORE-Display (durch
Drücken der [SCORE]-Taste) auf, und spielen Sie dann auf dem
Keyboard.
Speichern der Guide-
Einstellungen in der SONG-
SETTING-Anzeige
Sie können die Guide-
Einstellungen als Teil der Song-
Daten speichern (Seite 160). Bei
Songs, in denen die Guide-
Einstellungen gespeichert
wurden, werden bei Auswahl
des Songs die Guide-Funktion
automatisch eingeschaltet und
die entsprechenden
Einstellungen aufgerufen.
2
1

Einsatz, Erstellung und Bearbeitung von Songs
Üben von Songs mit den Guide-Funktionen
PSR-3000/1500 Bedienungsanleitung
140
Für das Spiel auf der Tastatur
Follow Lights (den Lichtern folgen)
Wenn diese Funktion ausgewählt wird, schaltet die Song-Wiedergabe auf Pause,
und wartet darauf, dass Sie die Noten richtig spielen. Werden die richtigen Noten
gespielt, wird die Song-Wiedergabe fortgesetzt. Follow Lights wurde für die
Clavinova-Serie von Yamaha entwickelt. Diese Funktion wird zu Übungszwecken
verwendet; dabei zeigen an der Tastatur integrierte Lämpchen an, welche Noten
gespielt werden müssen. DasPSR-3000/1500 ist zwar nicht mit diesen Lämpchen
ausgestattet, aber Sie können dieselbe Funktion verwenden, wenn Sie den
Anzeigen in der abgebildeten Notation mit der Song-Score-Funktion folgen.
Any Key (jede Taste)
Mit dieser Funktion („Jede Taste“) können Sie die Melodie eines Songs durch
Drücken einer einzigen Taste im Rhythmus spielen (jede Taste kann dafür benutzt
werden). Die Song-Wiedergabe hält an und wartet darauf, dass Sie irgendeine Taste
anschlagen. Schlagen Sie einfach eine Taste auf dem Keyboard an, und die Song-
Wiedergabe wird fortgesetzt.
Für Gesang
Karao-Key
Mit dieser Funktion („Karaoke-Taste“) können Sie das Timing der Song-Wiedergabe
mit nur einem Finger steuern, während Sie dazu singen. Das ist praktisch, wenn Sie
zu Ihrem eigenen Spiel singen.
Die Song-Wiedergabe hält an und wartet darauf, dass Sie singen. Schlagen Sie
einfach eine Taste auf dem Keyboard an, und die Song-Wiedergabe wird
fortgesetzt.
Vocal CueTIME (PSR-3000)
Mit dieser Funktion können Sie das Singen in der richtigen Tonhöhe üben.
Die Song-Wiedergabe hält an und wartet darauf, dass Sie singen. Wenn Sie in der
richtigen Tonhöhe singen, wird die Song-Wiedergabe fortgesetzt.
Ein- und Ausschalten der Wiedergabekanäle eines Songs
Ein Song besteht aus 16 getrennten Kanälen. Sie können jeden Kanal für die
ausgewählte Song-Wiedergabe unabhängig ein- und ausschalten.
Gewöhnlich wird CH 1 der Taste [TRACK 1], CH 2 der Taste [TRACK 2], und
CH 3-16 den Tasten [EXTRA TRACKS] zugeordnet.
1Drücken Sie die Taste [CHANNEL ON/OFF], um die gleichnamige
Anzeige aufzurufen.
Sollte die nachfolgend abgebildete Anzeige nicht angezeigt werden,
drücken Sie die Taste [CHANNEL ON/OFF] noch einmal.
2Schalten Sie mithilfe der Tasten [1
ππ
ππ††
††
]–[8
ππ
ππ††
††
] die einzelnen Kanäle
ein oder aus.
Wenn Sie nur einen bestimmten Kanal abspielen (und alle anderen Kanäle
stumm schalten) möchten, halten Sie eine der Tasten [1
ππ
ππ††
††
]–[8
ππ
ππ††
††
], die
dem gewünschten Kanal entspricht, gedrückt. Um die Solo-Wiedergabe
aufzuheben, drücken Sie dieselbe Taste erneut.

Einsatz, Erstellung und Bearbeitung von Songs
Aufzeichnen Ihres Spiels
PSR-3000/1500 Bedienungsanleitung 141
Aufzeichnen Ihres Spiels
Sie können Ihr eigenes Spiel aufnehmen und es in der Anzeige der USER-
Registerkarte oder auf externe Speichergeräte, wie zum Beispiel eine SmartMedia-
Karte, speichern. Mehrere unterschiedliche Aufzeichnungsmethoden stehen zur
Verfügung:
Die Schnellaufnahme (Quick Recording), mit der Sie schnell und einfach Ihr Spiel
aufnehmen können, die Mehrspuraufnahme (Multi-track Recording), mit der Sie
verschiedene Parts auf mehreren Spuren aufnehmen können, und die
Einzelschrittaufnahme (Step Recording), mit der Sie einzelne Noten nacheinander
eingeben können. Sie können die von Ihnen aufgenommenen Songs auch
nachbearbeiten.
Aufnahmemethoden
Wie nachfolgend dargestellt, gibt es drei Methoden.
Die aufgenommenen Songs können auch nachbearbeitet werden (Seite 156).
Sie können zum Beispiel bestimmte Noten nacheinander bearbeiten, oder Sie
können mithilfe der Punch In/Out-Funktion einen bestimmten Part noch einmal
aufnehmen.
Quick-Recording
Hiermit können Sie bequem und schnell Ihr eigenes Spiel aufnehmen.
1Drücken Sie gleichzeitig die SONG-Tasten [REC] und [STOP].
Ein leerer Song („New Song“) wird für die Aufnahme zur Verfügung gestellt.
Das Mi
k
ro
f
on-Eingangssigna
l
kann nicht aufgezeichnet
werden.
Kapazität des internen
Speichers (Registerkarte
USER)
Der interne Speicherkapazität
des Instruments beträgt ca.
1,5 MB (PSR-3000)/650 KB
(PSR-1500). Diese Kapazität
bezieht sich auf alle Dateitypen
einschließlich Voice-, Style-,
Song- und Registration-Dateien.
Quick-Recording
➤
Seite 141
Diese praktische und einfach Aufzeichnungsmethode erlaubt die
schnelle Aufnahme Ihres Spiels, was zum Beispiel für die
Aufnahme von Solo-Stücken für Klavier praktisch ist. Sie können
die Spuren [TRACK 1 (R)] oder [TRACK 2 (L)] aufnehmen, und
auch [EXTRA TRACKS (STYLE)] kann für Aufnahmen verwendet
werden.
Multi-Track Recording
➤
Seite 143
Hiermit können Sie einen Song mit den Klängen verschiedener
Instrumente aufnehmen und den Klang einer kompletten Band
oder eines Orchesters erzeugen. Nehmen Sie den Part jedes
Instruments einzeln auf, und erzeugen Sie dann voll
orchestrierte Arrangements. Sie können auch bereits
aufgenommene Parts eines bestehenden Songs
(vorprogrammiert oder von einem externen Medium wie die
SmartMedia-Karte) mit Ihrem eigenen Spiel überschreiben.
Einzelschrittaufnahme
➤
Seite 145
Mit dieser Methode können Sie Ihr Spiel komponieren, indem
Sie es Event für Event „niederschreiben“. Hierbei handelt es
sich nicht um eine Echtzeit-, sondern um eine schrittweise
Aufnahmemethode – vergleichbar mit dem Aufschreiben von
Musiknoten auf ein Blatt Papier. Sie können Noten, Akkorde
und andere Events schrittweise eingeben (das Einspielen in
Echtzeit ist nicht erforderlich).
E
c
h
tze
i
tau
f
na
h
me
Ei
nze
l
sc
h
r
i
ttau
f
na
h
me

Einsatz, Erstellung und Bearbeitung von Songs
Aufzeichnen Ihres Spiels
PSR-3000/1500 Bedienungsanleitung
142
2Nehmen Sie die gewünschten Bedienfeldeinstellungen für Ihr
Tastaturspiel vor.
Nachfolgend werden beispielhaft einige Einstellungen aufgeführt, die Sie
vielleicht ausprobieren möchten.
• Aufzeichnen der Parts RIGHT 2 und/oder LEFT
Die Tastatur-Parts [RIGHT 2] und/oder [LEFT] sollten eingeschaltet
werden. Wählen Sie die Voice für jeden Tastatur-Part (RIGHT 2, LEFT) aus,
indem Sie die Anzeige für die Voice-Auswahl aufrufen (Seite 78, Seite 80).
• Aufzeichnen von Styles
1Wählen Sie einen Style aus (Seite 46).
2Legen Sie das Tempo für die Aufzeichnung fest, indem Sie die
TEMPO-Tasten [–] und [+] drücken, wie erforderlich.
• Verwenden der Bedienfeld-Einstellungen für das Registration
Memory
Drücken Sie eine der [REGISTRATION MEMORY]-Tasten [1–8]
(Seite 129).
3Halten Sie die SONG-Taste [REC] gedrückt, und drücken Sie dann die
SONG-TRACK-Tasten, die für die Aufnahme in Frage kommen.
• Aufzeichnen Ihres Spiels
Drücken Sie die [SONG]-Taste [TRACK 1] für die Aufzeichnung des
rechten Parts, bzw. [TRACK 2] für die Aufzeichnung des linken Parts.
• Aufzeichnen von Styles/Multi-Pads
Drücken Sie die [SONG]-Taste [EXTRA TRACKS] (STYLE).
• Gleichzeitiges Aufzeichnen Ihres Spiels und der Wiedergabe von
Style/Multi-Pad.
Drücken Sie die [SONG]-Tasten [TRACK 1]/[TRACK 2] und die [SONG]-
Taste [EXTRA TRACKS (STYLE)].
Die Parts RIGHT 2 bzw. LEFT
werden auf getrennten Spuren
aufgezeichnet.
+

Einsatz, Erstellung und Bearbeitung von Songs
Aufzeichnen Ihres Spiels
PSR-3000/1500 Bedienungsanleitung 143
4Starten Sie die Aufnahme.
Es gibt verschiedene Wege, die Aufzeichnung zu starten.
• Start durch Spielen auf der Tastatur
Wenn Sie in Schritt 3 weiter oben die [SONG]-Tasten [TRACK 1]/[TRACK
2] gedrückt hatten, spielen Sie im Keyboardbereich für die rechte Hand
(Seite 77). Wenn Sie in Schritt 3 die SONG-Taste [EXTRA TRACKS
(STYLES)] gedrückt hatten, spielen Sie im Keyboardbereich für die linke
Hand (Seite 105). Die Aufnahme wird automatisch gestartet, sobald Sie
eine Note auf dem Instrument spielen.
• Start durch Drücken der [SONG]-Taste [PLAY/PAUSE]
Wenn Sie die Aufnahme auf diese Weise starten, werden „leere“ Daten
aufgezeichnet, bis Sie eine Note auf der Tastatur spielen. Sie können diese
Option auch einsetzen, um einen Song mit einem kurzen Pick-Up oder
Lead-In von ein oder zwei Taktschlägen zu starten.
• Start durch Drücken der STYLE-CONTROL-Taste [START/STOP]
In diesem Fall beginnen die Rhythmus-Parts (Kanäle) des Styles mit der
Wiedergabe, und gleichzeitig startet die Aufzeichnung.
5Drücken Sie die [SONG]-Taste [STOP], um die Aufzeichnung zu
beenden.
Wenn die Aufnahme beendet ist, wird eine Meldung angezeigt, die Sie dazu
auffordert, die aufgezeichneten Spieldaten zu speichern. Um die Meldung
zu schließen, drücken Sie die [EXIT]-Taste. Eine Anleitung zum Speichern
der Aufnahme erhalten Sie in Schritt 7.
6Hören Sie sich Ihr soeben aufgenommenes Spiel an. Drücken Sie zur
Wiedergabe des gerade aufgenommenen Spiels die SONG-Taste
[PLAY/PAUSE].
7Drücken Sie die [SONG SELECT]-Taste, um die Anzeige für die Song-
Auswahl zur Speicherung Ihrer Daten aufzurufen, und führen Sie
dann die Speicherung durch (Seite 67).
Multi-Track-Recording (Mehrspuraufnahme)
Ein Song besteht aus 16 getrennten Kanälen. Mit dieser Methode können Sie auf
jedem Kanal getrennt und nacheinander Daten aufnehmen. Es können sowohl
Tastatur-Parts wie auch Style-Parts aufgenommen werden.
1Drücken Sie gleichzeitig die [SONG]-
Tasten [REC] und [STOP].
Ein leerer Song („New Song“) wird für die
Aufnahme zur Verfügung gestellt.
Wählen Sie für die Aufzeichnung der
Tastatur-Parts (RIGHT 1, RIGHT 2, bzw.
LEFT) die Voices aus (Seite 29, Seite 78,
Seite 80). Wählen Sie auch wie
erforderlich einen Style und eine Multi-
Pad-Bank aus (Seite 46).
Verwenden des Metronoms
Sie können Ihr Spiel auch
aufzeichnen, während Sie das
Metronom laufen lassen
(Seite 33). Der Metronom-Klang
wird jedoch nicht
aufgenommen.
Anhalten und erneutes
Starten der Aufzeichnung
Um die Aufzeichnung
anzuhalten, drücken Sie
während der Aufzeichnung die
SONG-Taste [PLAY/PAUSE]. Um
mit der Aufzeichnung
fortzufahren, befolgen Sie die
unten angegebenen Schritte.
•Zur Aufzeichnung auf [TRACK
1]/[TRACK 2] drücken Sie die
[SONG]-Taste [PLAY/PAUSE].
•Zur Aufzeichnung auf [EXTRA
TRACKS] drücken Sie die
[STYLE CONTROL]-Taste
[SYNC START], und spielen
Sie dann im Akkordbereich
des Keyboards.
VORSICHT
Der aufgenommene Song
geht verloren, wenn Sie auf
einen anderen Song
umschalten, oder wenn Sie
das Instrument ausschalten,
ohne vorher gespeichert zu
haben (Seite 67).
Zu den Kanälen
Siehe Seite 145.
Aufzeichnen des Tastatur-Parts
RIGHT 2 auf Kanal 2
Drücken Sie die PART-SELECT-Taste
[RIGHT 2], um die Anzeige für die
Voice-Auswahl aufzurufen, und
wählen Sie eine Voice für den Part
RIGHT 2 aus. Achten Sie auch darauf,
die PART-ON/OFF-Taste [RIGHT 2]
einzuschalten.
Beispiel

Einsatz, Erstellung und Bearbeitung von Songs
Aufzeichnen Ihres Spiels
PSR-3000/1500 Bedienungsanleitung
144
2Halten Sie die [SONG]-Taste [REC]
gedrückt, und drücken Sie dann die
Tasten [1
ππ
ππ††
††
]–[8
ππ
ππ††
††
], um die
gewünschten Kanäle auf REC
einzustellen.
Normalerweise sollten die Tastatur-Parts
auf den Kanälen 1–8 und die Styles auf den Kanälen 9–16 aufgezeichnet
werden. Um die Kanalauswahl aufzuheben, drücken Sie erneut die
[SONG]-Taste [REC].
3Wählen Sie mit der Taste [C]/[D] den
gewünschten Part für den Kanal aus,
auf dem aufgezeichnet werden soll.
Hierdurch wird festgelegt, welcher Part –
Keyboard oder Style (Rhythm 1/2, Bass
usw.) – auf den in Schritt 2 ausgewählten
Kanälen aufgezeichnet wird. Die
standardmäßigen Kanal/Part-Zuweisungen werden im Abschnitt „Die Kanäle
eines Songs“ behandelt (Seite 145).
4Starten Sie die Aufnahme.
Die Methode für das Starten ist mit der in Schritt 4 von „Quick Recording“
(Seite 143) dargestellten identisch.
5Drücken Sie die [SONG]-Taste [STOP], um die Aufzeichnung zu
beenden.
Wenn die Aufnahme beendet ist, wird eine Meldung angezeigt, die Sie dazu
auffordert, die aufgezeichneten Spieldaten zu speichern. Um die Meldung
zu schließen, drücken Sie die [EXIT]-Taste. Eine Anleitung zum Speichern
von Song-Daten erhalten Sie in Schritt 8.
6Hören Sie sich Ihr soeben aufgenommenes Spiel an. Drücken Sie zur
Wiedergabe des gerade aufgenommenen Spiels die SONG-Taste
[PLAY/PAUSE].
7Um einen anderen Kanal aufzunehmen, wiederholen Sie die Schritte
2 bis 6.
G
l
e
i
c
h
ze
i
t
i
ges E
i
nste
ll
en a
ll
er
5–16 Kanäle auf REC
Halten Sie die [SONG]-Taste
[REC] gedrückt, und drücken Sie
die [SONG]-Taste [EXTRA
TRACKS].
Bei Auswahl des MIDI-Parts
•Einstellen eines einzelnen
Kanals auf MIDI
Alle auf einem der MIDI-
Kanäle 1–16 empfangenen
Daten werden aufgezeichnet.
Wenn Sie für die Aufnahme
ein externes MIDI-Keyboard
oder einen MIDI-Controller
verwenden, brauchen Sie auf
diese Weise den MIDI-
Sendekanal an das externe
Gerät nicht einzustellen.
•Einstellen von mehreren
Kanälen auf MIDI
Wenn Sie für die Aufnahme
ein externes MIDI-Keyboard
oder einen MIDI-Controller
verwenden, werden nur die
Daten des eingestellten MIDI-
Kanals aufgezeichnet, d.h. das
externe Gerät muss auf
denselben Kanal eingestellt
sein.
Aufzeichnen auf jedem Kanal
mit demselben Tempo
Verwenden Sie die Metronom-
Funktion (Seite 33), um auf
jedem Kanal mit demselben
Tempo aufzuzeichnen. Denken
Sie daran, dass der Metronom-
Klang nicht aufgezeichnet wird.
Anhalten und erneutes
Starten der Aufzeichnung
Siehe Seite 143.
Halten Sie die SONG-Taste [REC]
gedrückt, und drücken Sie dann die
Taste [2
π
], um Kanal 2 auf REC
einzustellen.
2
3
+
Drücken Sie die Taste [D], um
RIGHT 2 auszuwählen.

Einsatz, Erstellung und Bearbeitung von Songs
Aufzeichnen Ihres Spiels
PSR-3000/1500 Bedienungsanleitung 145
8Drücken Sie die [SONG SELECT]-Taste, um die Anzeige für die Song-
Auswahl zur Speicherung Ihrer Daten aufzurufen, und führen Sie
dann die Speicherung durch (Seite 67).
Einzelschrittaufnahme
Mit dieser Methode der Einzelschrittaufnahme können Sie normale Musikdaten
wie Melodien und Akkorde aufnehmen.
VORSICHT
Der aufgenommene Song
geht verloren, wenn Sie auf
einen anderen Song
umschalten, oder wenn Sie
das Instrument ausschalten,
ohne vorher gespeichert zu
haben (Seite 67).
Die Kanäle eines Songs
Die standardmäßigen Kanal/Part-Zuweisungen werden nachfolgend
aufgeführt.
Die Tastatur-Parts
Es gibt drei Tastatur-Parts, RIGHT 1, RIGHT 2 und LEFT. Standardmäßig
wird der Part RIGHT 1 jedem der Kanäle 1–4 zugeordnet. Normalerweise
sollten die Keyboard-Parts auf den Kanälen 1–4 aufgenommen werden.
Die Style-Parts
Standardmäßig wird jeder der Style-Parts einem der Kanäle 9–16
zugeordnet, wie nachfolgend angegeben. Normalerweise sollten die
Style-Parts auf den Kanälen 9–16 aufgenommen werden.
RHYTHM ......... Dies ist der Basispart des Styles mit Patterns für
Schlagzeug und Perkussionsinstrumente. In der Regel
wird eines der Drum Kits verwendet.
BASS ................ Dieser Part verwendet geeignete Sounds verschiedener
Instrumente, um den Style zu treffen.
Chord............... Dies ist die rhythmische Akkordbegleitung, gewöhnlich
mit Piano- oder Gitarren-Voices.
PAD ................. Dieser Part wird für ausgehaltene Instrumente wie
Geigen, Orgel, Chor usw. verwendet.
PHRASE ........... Wird für druckvolle Blechbläsersätze, für Arpeggio-
Akkorde und andere Extras verwendet, die eine
Begleitung interessanter machen.
Multi-Pad-Parts
Standardmäßig wird jeder der Multi-Pads einem der Kanäle 5–8
zugeordnet, wie nachfolgend angegeben.
1
2
3
4
5
6
7
8
RIGHT1
M.Pad1
M.Pad2
M.Pad3
M.Pad4
9
10
11
12
13
14
15
16
RHYTHM1
RHYTHM2
BASS
CHORD1
CHORD2
PAD
PHRASE1
PHRASE2
Kanäle KanäleStandard-Parts Tastatur-Parts
Tastatur-Parts
Style-Parts

Einsatz, Erstellung und Bearbeitung von Songs
Aufzeichnen Ihres Spiels
PSR-3000/1500 Bedienungsanleitung
146
Grundsätzliches Vorgehen bei der
Einzelschrittaufnahme
1Drücken Sie gleichzeitig die [SONG]-Tasten [REC] und [STOP].
Ein leerer Song („New Song“) wird für die Aufnahme zur Verfügung gestellt.
2Drücken Sie die Taste [DIGITAL RECORDING].
3Drücken Sie die Taste [A], um die SONG-CREATOR-Anzeige für das
Aufzeichnen und Bearbeiten eines Songs aufzurufen.
4Wählen Sie mithilfe der TAB-Tasten [
√
][
®
] die passende
Registerkarte aus.
Zum Aufnehmen von Melodien .............Registerkarte [1–16].
Zum Aufnehmen von Akkorden .............Registerkarte [CHORD].
5Wenn Sie in Schritt 4 die Registerkarte 1–16 gewählt haben, drücken
Sie die Taste [F], um den Kanal für die Aufnahme auszuwählen.
6Drücken Sie die Taste [G], um die STEP-RECORD-Anzeige aufzurufen.
7Starten Sie die Einzelschrittaufzeichnung.
Für die Aufnahme von Melodien......... Siehe Seite 147.
Für die Aufnahme von Akkorden......... Siehe Seite 154.
3
1 2
6
5
4

Einsatz, Erstellung und Bearbeitung von Songs
Aufzeichnen Ihres Spiels
PSR-3000/1500 Bedienungsanleitung 147
Das Aufzeichnen von Melodien
In diesem Abschnitt wird anhand von drei Beispielen erläutert, wie Sie Noten im
Einzelschrittverfahren aufzeichnen.
Die nachfolgenden Ausführungen beziehen sich auf Schritt 7 des Abschnitts
„Grundsätzliches Vorgehen bei der Einzelschrittaufnahme“ auf Seite 146.
Wählen Sie nach Aufruf der STEP-RECORD-Anzeige die für die Aufzeichnung zu
verwendende Voice aus.
1Drücken Sie die [G]-Taste, um „ “ auszuwählen.
2Drücken Sie die [H]-Taste, um „Tenuto“ auszuwählen.
3Drücken Sie die [I]-Taste, um als Notentyp „normal“ auszuwählen.
4Drücken Sie die Taste [6
ππ
ππ††
††
], um als Notenlänge die Viertelnote
auszuwählen.
5Spielen Sie der Reihe nach die Tasten C3, D3, E3, F3, G3 und A3, wie
im Notenbeispiel dargestellt.
Da
d
ie Noten
d
arste
ll
ung au
f
dem Instrument von
aufgenommenen MIDI-Daten
generiert wird, könnte sie nicht
genau so aussehen, wie weiter
unten abgebildet.
Was Sie über die Tasten [G]
[H] [I] auswählen können
Siehe Seite 149.
Beispiel 1
126 7
3–5
* Die im Notenbild dargestellten Zahlen entsprechen den nachfolgend
erläuterten Einzelschritten.
4
1
2
3

Einsatz, Erstellung und Bearbeitung von Songs
Aufzeichnen Ihres Spiels
PSR-3000/1500 Bedienungsanleitung
148
6Drücken Sie die Taste [6
ππ
ππ††
††
], um eine Viertelpause einzugeben.
Um die Pause einzugeben, benutzen Sie die Tasten [4
π†
]–[8
π†
].
(Drücken Sie die Taste einmal, um den Pausenwert auszuwählen, und dann
noch einmal, um die Pause tatsächlich einzugeben.) Daraufhin wird eine
Pause in der festgelegten Notenlänge eingegeben.
7Spielen Sie die Taste C4.
8Drücken Sie die SONG-Taste [STOP], um den Cursor an den Anfang
des Songs zu bringen.
9Drücken Sie die SONG-Taste [PLAY/PAUSE], um sich die neu
eingegebenen Noten anzuhören.
10 Drücken Sie die Taste [EXIT], um die STEP-RECORD-Anzeige zu
verlassen.
Wenn Sie möchten, können Sie auch bereits aufgezeichnete Songs auf diese
Weise bearbeiten (Seite 156).
11 Drücken Sie die Taste [I] (SAVE), um die Anzeige für die Song-
Auswahl zur Speicherung Ihrer Daten aufzurufen, und führen Sie
dann eine Speicherung durch (Seite 67).
98
VORSICHT
Der aufgenommene Song
geht verloren, wenn Sie auf
einen anderen Song
umschalten, oder wenn Sie
das Instrument ausschalten,
ohne vorher gespeichert zu
haben (Seite 67).
Löschen von Daten
Irrtümlich eingegebene Noten können gelöscht werden.
1Verwenden Sie die Tasten [A]/[B] in der STEP-RECORD-Anzeige
(Seite 146), um die zu löschenden Daten zu markieren.
2Drücken Sie die Taste [J] (DELETE), um die markierten Daten zu
löschen.

Einsatz, Erstellung und Bearbeitung von Songs
Aufzeichnen Ihres Spiels
PSR-3000/1500 Bedienungsanleitung 149
Anschlagsstärke
Die Anschlagsstärke (Velocity)
wird dadurch bestimmt, wie
stark Sie die Tasten der Tastatur
anschlagen. Je stärker Sie die
Tasten anschlagen, desto höher
ist der Anschlagswert und desto
lauter ist somit auch der Klang.
Die Werte für die
Anschlagsstärke können im
Bereich von 1 bis 127 liegen. Je
höher der Wert ist, desto lauter
wird der Klang.
Was Sie über die Tasten [G] [H] [I] in der STEP-RECORD-
Anzeige auswählen können
Taste [G] .............. Legt die Anschlagsstärke (Velocity) der
einzugebenden Note fest.
Taste [H] .............. Legt die Länge (Gate Time) der einzugebenden Note
fest.
Taste [I]................ Legt den einzugebenden Notentyp fest. Das Drücken
dieser Taste schaltet die Notenauswahl (unten im
Display) fortlaufend zwischen folgenden Notenwert-
Gruppen um: normal, punktiert und triolisch.
Kbd.Vel
fff
ff
f
mf
mp
p
pp
ppp
127
111
95
79
63
47
31
15
Element Aufzunehmende Anschlagsstärke
Tatsächliche Stärke des Tastenanschlags
Normal
Tenuto
Staccato
Staccatissimo
Manual
80%
99%
40%
20%
Element Aufzuzeichnende Notenlänge
Die Notenlänge kann mit Hilfe des
Datenrads [DATA ENTRY] auf einen
beliebigen Prozentwert eingestellt werden.

Einsatz, Erstellung und Bearbeitung von Songs
Aufzeichnen Ihres Spiels
PSR-3000/1500 Bedienungsanleitung
150
Die nachfolgenden Ausführungen beziehen sich auf Schritt 7 des Abschnitts
„Grundsätzliches Vorgehen bei der Einzelschrittaufnahme“ auf Seite 146.
Bedenken Sie bei diesem Beispiel, dass Sie bei einem der Schritte eine Taste auf der
Tastatur gedrückt halten müssen, während Sie den Bedienungsvorgang ausführen.
Wählen Sie nach Aufruf der STEP-RECORD-Anzeige die für die Aufzeichnung zu
verwendende Voice aus.
1Drücken Sie die [G]-Taste, um „ “ auszuwählen.
2Drücken Sie die [H]-Taste, um „Tenuto“ auszuwählen.
3Drücken Sie die [I]-Taste, um als Notentyp „normal“ auszuwählen.
4Drücken Sie die Taste [5
ππ
ππ††
††
], um als Notenlänge die halbe Note
auszuwählen.
5Halten Sie F3 auf der Tastatur, und drücken Sie die Taste [7
ππ
ππ††
††
].
6Lassen Sie die F3-Taste wieder losgelassen haben, drücken Sie die [H]-
Taste, um „Staccato“ auszuwählen.
Beispiel 2
1
2–510–13 14–16
6–8
9
* Die im Notenbild dargestellten Zahlen entsprechen den folgenden
Einzelschritten.
Was S
i
e ü
b
er
di
e Tasten
[
G
]
[H] [I] auswählen können
Siehe Seite 149.
4
1
2
3

Einsatz, Erstellung und Bearbeitung von Songs
Aufzeichnen Ihres Spiels
PSR-3000/1500 Bedienungsanleitung 151
7Drücken Sie die Taste [7
ππ
ππ††
††
], um als Notenlänge die Achtelnote
auszuwählen.
8Spielen Sie der Reihe nach die Tasten E3, F3 und A3, wie im
Notenbeispiel dargestellt.
9Drücken Sie die [G]-Taste, um „ “ auszuwählen.
10 Drücken Sie die [H]-Taste, um „Tenuto“ auszuwählen.
11 Drücken Sie die Taste [I], um „punktiert“ auszuwählen.
12 Drücken Sie die Taste [5
ππ
ππ††
††
], um als Notenlänge die punktierte
halbe Note auszuwählen.
13 Spielen Sie A3 auf der Tastatur, wie im Beispiel dargestellt.
14 Drücken Sie die [I]-Taste, um als Notentyp „normal“ auszuwählen.
15 Drücken Sie die Taste [6
ππ
ππ††
††
], um als Notenlänge die Viertelnote
auszuwählen.
16 Spielen Sie F3 auf der Tastatur, wie im Beispiel dargestellt.
17 Drücken Sie die SONG-Taste [STOP], um den Cursor an den Anfang
des Songs zu bringen.
18 Drücken Sie die SONG-Taste [PLAY/PAUSE], um sich die neu
eingegebenen Noten anzuhören.
19 Drücken Sie die Taste [EXIT], um die STEP-RECORD-Anzeige zu
verlassen.
Sie können die aufgenommenen Songs je nach Bedarf auch nachbearbeiten
(Seite 156).
20 Drücken Sie die Taste [I] (SAVE), um die Anzeige für die Song-
Auswahl zur Speicherung Ihrer Daten aufzurufen, und führen Sie
dann eine Speicherung durch (Seite 67).
17 18
VORSICHT
Der aufgenommene Song
geht verloren, wenn Sie auf
einen anderen Song
umschalten, oder wenn Sie
das Instrument ausschalten,
ohne vorher gespeichert zu
haben (Seite 67).

Einsatz, Erstellung und Bearbeitung von Songs
Aufzeichnen Ihres Spiels
PSR-3000/1500 Bedienungsanleitung
152
Die nachfolgenden Ausführungen beziehen sich auf Schritt 7 des Abschnitts
„Grundsätzliches Vorgehen bei der Einzelschrittaufnahme“ auf Seite 146.
Bedenken Sie bei diesem Beispiel, dass Sie bei einem der Schritte eine Taste auf der
Tastatur gedrückt halten müssen, während Sie den Bedienungsvorgang ausführen.
Wählen Sie nach Aufruf der STEP-RECORD-Anzeige die für die Aufzeichnung zu
verwendende Voice aus.
1Drücken Sie die [H]-Taste, um „Normal“ auszuwählen.
2Drücken Sie die [I]-Taste, um als Notentyp „normal“ auszuwählen.
3Drücken Sie die Taste [7
ππ
ππ††
††
], um als Notenlänge die Achtelnote
auszuwählen.
4Halten Sie C3 auf der Tastatur, und drücken Sie die Taste [7
ππ
ππ††
††
].
Lassen Sie C3 noch nicht los. Halten Sie die Taste gedrückt, während Sie die
folgenden Schritte ausführen.
Beispiel 3
1–456 7
* Die im Notenbild dargestellten Zahlen entsprechen den
folgenden Einzelschritten.
Was S
i
e ü
b
er
di
e Tasten
[
G
]
[H] [I] auswählen können
Siehe Seite 149.
3
1
2

Einsatz, Erstellung und Bearbeitung von Songs
Aufzeichnen Ihres Spiels
PSR-3000/1500 Bedienungsanleitung 153
5Halten Sie gleichzeitig C3 und E3 auf der Tastatur, und drücken Sie
die Taste [7
ππ
ππ††
††
].
Lassen Sie die Tasten noch nicht los. Halten Sie die Tasten gedrückt,
während Sie die folgenden Schritt ausführen.
6Halten Sie gleichzeitig C3, E3 und G3 auf der Tastatur, und drücken
Sie die Taste [7
ππ
ππ††
††
].
Lassen Sie die Tasten noch nicht los. Halten Sie die Tasten gedrückt,
während Sie die folgenden Schritte ausführen.
7Halten Sie gleichzeitig C3, E3, G3 und C4 auf der Tastatur, und
drücken Sie die Taste [7
ππ
ππ††
††
], und danach drücken Sie die Taste
[5
ππ
ππ††
††
].
Nachdem Sie die Taste [5
ππ
ππ††
††
] gedrückt haben, können Sie die Tasten auf
dem Keyboard loslassen.
8Drücken Sie die SONG-Taste [STOP], um den Cursor an den Anfang
des Songs zu bringen.
9Drücken Sie die SONG-Taste [PLAY/PAUSE], um sich die neu
eingegebenen Noten anzuhören.
10 Drücken Sie die Taste [EXIT], um die STEP-RECORD-Anzeige zu
verlassen.
Wenn Sie möchten, können Sie auch bereits aufgezeichnete Songs auf diese
Weise bearbeiten (Seite 156).
11 Drücken Sie die Taste [I] (SAVE), um die Anzeige für die Song-
Auswahl zur Speicherung Ihrer Daten aufzurufen, und führen Sie
dann eine Speicherung durch (Seite 67).
VORSICHT
Der aufgenommene Song
g
eht verloren, wenn Sie auf
e
inen anderen Song
u
mschalten, oder wenn Sie
d
as Instrument ausschalten,
o
hne vorher gespeichert zu
h
aben (Seite 67).

Einsatz, Erstellung und Bearbeitung von Songs
Aufzeichnen Ihres Spiels
PSR-3000/1500 Bedienungsanleitung
154
Das Aufzeichnen von Akkorden
Sie können Akkorde und Abschnitte (Intro, Main, Ending usw.) nacheinander mit
präzisem Timing aufzeichnen. Diese Anleitung zeigt, wie Akkord-Änderungen
mithilfe der Einzelschrittfunktion aufgenommen werden können.
Die nachfolgenden Ausführungen beziehen sich auf Schritt 7 des Abschnitts
„Grundsätzliches Vorgehen bei der Einzelschrittaufnahme“ auf Seite 146.
1Überzeugen Sie sich zunächst davon, dass die STYLE-CONTROL-Taste
[AUTO FILL IN] auf OFF steht, und drücken Sie dann die STYLE-
CONTROL-Taste [MAIN VARIATION A].
2Drücken Sie die Taste [5
ππ
ππ††
††
], um als Notenlänge die halbe Note
auszuwählen.
3Spielen Sie im Akkordbereich der Tastatur die Akkorde C, F und G.
4Drücken Sie die STYLE-CONTROL-Taste [BREAK].
C F G F G7 C
2,3 5,6 8,9
147
* Die im Notenbild dargestellten Zahlen entsprechen den nachfolgend
erläuterten Einzelschritten.
MAIN A
BREAK
MAIN B
1
2
3
G
F
C
6
G7
F
5
4

Einsatz, Erstellung und Bearbeitung von Songs
Aufzeichnen Ihres Spiels
PSR-3000/1500 Bedienungsanleitung 155
5Drücken Sie die Taste [6
ππ
ππ††
††
], um als Notenlänge die Viertelnote
auszuwählen.
6Spielen Sie im Akkordbereich der Tastatur die Akkorde F und G7.
7Drücken Sie die STYLE-CONTROL-Taste [MAIN VARIATION B].
8Drücken Sie die Taste [4
ππ
ππ††
††
], um als Notenlänge die ganze Note
auszuwählen.
9Spielen Sie den Akkord C im Akkordbereich der Tastatur.
10 Drücken Sie die SONG-Taste [STOP], um den Cursor an den Anfang
des Songs zu bringen.
11 Drücken Sie die SONG-Taste [PLAY/PAUSE], um sich die neu
eingegebenen Noten anzuhören.
12 Drücken Sie die Taste [EXIT], um die STEP-RECORD-Anzeige zu
verlassen.
Wenn Sie möchten, können Sie auch bereits aufgezeichnete Songs auf diese
Weise bearbeiten (Seite 156).
13 Drücken Sie die Taste [F] (EXPAND), um die eingegebene Akkord-
Änderung in die Song-Daten einzufügen.
14 Drücken Sie die Taste [I] (SAVE), um die Anzeige für die Song-
Auswahl zur Speicherung Ihrer Daten aufzurufen, und führen Sie
dann eine Speicherung durch (Seite 67).
7
9
C
8
VORSICHT
Der aufgenommene Song
geht verloren, wenn Sie auf
einen anderen Song
umschalten, oder wenn Sie
das Instrument ausschalten,
ohne vorher gespeichert zu
haben (Seite 67).
Löschen von Daten
Irrtümlich eingegebene Noten
können gelöscht werden
(Seite 148).
Eingeben von Fill-Ins
Schalten Sie die STYLE-
CONTROL-Taste [AUTO FILL
IN] auf ON, und drücken Sie
einfach eine der STYLE-
CONTROL-Tasten [MAIN
VARIATION (A, B, C, D)]. (Der
entsprechende Fill-In-Abschnitt
wird gespielt und geht dann
automatisch zur Wiedergabe des
ausgewählten [MAIN
VARIATION (A, B, C, D)]-
Patterns über.)

Einsatz, Erstellung und Bearbeitung von Songs
Aufzeichnen Ihres Spiels
PSR-3000/1500 Bedienungsanleitung
156
Bearbeiten eines aufgenommenen Songs
Sie können die von Ihnen aufgezeichneten Songs mit jeder Aufzeichnungsmethode
– Quick Recording, Multi-Track Recording oder Step Recording – bearbeiten.
Grundlegende Bearbeitungsschritte
1Wählen Sie einen Song für die Bearbeitung aus.
2Drücken Sie die Taste [DIGITAL RECORDING].
3Drücken Sie die Taste [A], um die SONG-CREATOR-Anzeige für das
Aufzeichnen und Bearbeiten eines Songs aufzurufen.
4Wählen Sie mithilfe der TAB-Tasten [
√
][
®
] die passend Registerkarte
aus, und bearbeiten Sie den Song.
• Neuaufzeichnung eines bestimmten Abschnitts
— Punch In/Out (REC MODE) .............................................. Seite 157
Erlaubt das erneute Aufzeichnen eines bestimmten Song-Abschnitts.
• Bearbeiten von Kanal-Events (CHANNEL) ........................... Seite 158
Erlaubt die Bearbeitung von Kanal-Events. So können Sie z.B.
kanalspezifisch Daten löschen oder Noten transponieren.
• Bearbeiten von Noten- oder Akkord-Events
(CHORD, 1–16) ..................................................................... Seite 161
Erlaubt das Ändern oder Löschen von aufgezeichneten Noten oder
Akkorden.
• Bearbeiten von System-Events (SYS/EX.) ............................ Seite 163
Erlaubt das Ändern von Tempo und Taktart.
• Bearbeiten von Gesangstexten (LYRICS) ............................. Seite 164
Erlaubt das Ändern des Song-Namens oder der Gesangstext-Events.
3
2

Einsatz, Erstellung und Bearbeitung von Songs
Aufzeichnen Ihres Spiels
PSR-3000/1500 Bedienungsanleitung 157
Neuaufzeichnung eines bestimmten
Abschnitts—Punch In/Out (REC MODE)
Um einen bestimmten Abschnitt eines bereits aufgezeichneten Songs neu
aufzunehmen, verwenden Sie die Funktion Punch-IN/OUT. Mit dieser Methode
werden nur die Daten zwischen dem Punch-In-Punkt und dem Punch-Out-Punkt
durch die neu aufgenommenen Daten überschrieben. Bedenken Sie, dass die
Noten vor und nach den Punch-In/Out-Punkten nicht überschrieben werden,
obwohl Sie hören können, dass sie ganz normal abgespielt werden, um Sie in die
Aufnahme hinein- und herauszuleiten. Für den automatischen Betrieb können Sie
die Punch-In- und Punch-Out-Punkte vorher in Form von Taktnummern angeben,
oder Sie können eine Punch-In/Out-Aufnahme per Fußschalter oder einfach durch
Spiel auf der Tastatur manuell auslösen.
Die nachfolgenden Ausführungen beziehen sich auf die REC-MODE-Anzeige in
Schritt 4 von „Grundlegende Bearbeitungsschritte“ auf Seite 156.
1Legen Sie mit den Tasten [1
ππ
ππ††
††
]–[6
ππ
ππ††
††
] die Einstellungen für die
Neuaufzeichnung fest (siehe weiter unten).
2Halten Sie die SONG-Taste [REC] gedrückt, und drücken Sie dann die
gewünschte Taste.
3Drücken Sie die SONG-Taste [PLAY/PAUSE], um die Wiedergabe zu
starten. Spielen Sie ab Punch-In-Punkt auf der Tastatur und beenden
Sie die Aufzeichnung beim Punch-Out-Punkt.
4Drücken Sie die Taste [I] (SAVE), um die Anzeige für die Song-
Auswahl zur Speicherung Ihrer Daten aufzurufen, und führen Sie
dann eine Speicherung durch (Seite 67).
■Punch-In-Einstellungen
■Punch-Out-Einstellungen
+
VORSICHT
Der aufgenommene Song
geht verloren, wenn Sie auf
einen anderen Song
umschalten, oder wenn Sie
das Instrument ausschalten,
ohne vorher gespeichert zu
haben (Seite 67).
NORMAL Die Aufnahme beginnt mit dem Überschreiben, wenn Sie
SONG-Taste [PLAY/PAUSE] drücken, oder wenn Sie im
Bereitschaftsmodus des Synchronstarts auf der Tastatur spielen.
FIRST KEY ON Der Song wird normal abgespielt, und die überschreibende
Aufnahme beginnt, sobald Sie auf der Tastatur spielen.
PUNCH IN AT Der Song wird normal abgespielt bis zum Beginn des
angegebenen Punch-In-Taktes, wo dann das Überschreiben
beginnt. Sie können den Punch-In-Takt durch Drücken der Taste
[3
π†
] festlegen.
REPLACE ALL Löscht alle Daten, die auf den Punkt folgen, an dem die
Aufnahme beendet wird.
PUNCH OUT Die Songposition, an der die Aufnahme gestoppt wird, wird als
Punch-Out-Punkt definiert. Durch diese Festlegung werden alle
Daten hinter dem Punkt, an dem die Aufnahme beendet wurde,
erhalten.
PUNCH OUT AT Die überschreibende Aufnahme läuft bis zum Beginn des Punch-
Out-Taktes (der mit der entsprechenden Display-Taste festgelegt
wurde), wo dann die Aufzeichnung beendet und die normale
Wiedergabe fortgesetzt wird. Durch diese Festlegung werden
alle Daten hinter dem Punkt, an dem die Aufnahme beendet
wurde, erhalten. Sie können den Punch-Out-Takt durch Drücken
der Taste [6
π†
] festlegen.

Einsatz, Erstellung und Bearbeitung von Songs
Aufzeichnen Ihres Spiels
PSR-3000/1500 Bedienungsanleitung
158
Beispiele für die Neuaufzeichnung mit verschiedenen Punch-In/Out-
Einstellungen
Dieses Instrument bietet verschiedene Möglichkeiten, die Punch-In/Out-Funktion
zu nutzen. Die nachfolgenden Abbildungen zeigen mehrere Situationen, in denen
ausgewählte Takte in einer 8-taktigen Phrase neu aufgenommen werden.
■Punch-In/Out-Einstellungen mit dem Pedal
Wenn hier ON eingestellt ist, können Sie den Punch-In- und Punch-Out-Punkt mit
dem Fußpedal 2 steuern. Während ein Song läuft, wird durch Treten (und Halten)
des Fußpedals 2 die Punch-In-Aufnahme aktiviert; durch Loslassen des Pedals wird
die Aufnahme gestoppt (Punch Out). Sie können den Fußschalter 2 beliebig oft
treten und loslassen, um die Punch-In/Out-Vorgänge der Aufnahme zu steuern.
Beachten Sie, dass die aktuelle Funktionszuweisung für Fußpedal 2 aufgehoben
wird, wenn die die Funktion „Pedal Punch In/Out“ eingeschaltet wird (ON).
Bearbeiten von Kanal-Events (CHANNEL)
Die nachfolgenden Ausführungen beziehen sich auf die CHANNEL-Anzeige in
Schritt 4 von „Grundlegende Bearbeitungsschritte“ auf Seite 156.
1Wählen Sie mit den Tasten [A]/[B] das Bearbeitungsmenü (Seite 159).
2Bearbeiten Sie die Daten mithilfe der Tasten [1
ππ
ππ††
††
]–[8
ππ
ππ††
††
].
Informationen über die verfügbaren Parameter finden Sie auf Seite 159.
3Drücken Sie die Taste [D] (EXECUTE), um den Vorgang für die aktuelle
Anzeige auszuführen.
Wenn der Vorgang (mit Ausnahme der SETUP-Menüanzeige) beendet ist,
ändert diese Taste ihre Beschriftung in „UNDO“ (Rückgängig), wodurch Sie
die ursprünglichen Daten wiederherstellen können, falls Sie mit dem
Ergebnis nicht zufrieden sind. Die Undo-Funktion hat nur eine Ebene, d.h.
nur die zuletzt ausgeführte Aktion kann rückgängig gemacht werden.
12345678
12345
NORMAL
REPLACE ALL
PUNCH IN-Einstellung
PUNCH OUT-Einstellung
Ausgangsdaten
Überschreibende Aufnahme beginnen Aufnahme stoppen
*1 *2
Aufnahme stoppen
Überschreibende (löschende)
Aufnahme stoppen/Originaldaten abspielen
Überschreibende (löschende)
Aufnahme stoppen/Originaldaten abspielen
Überschreibende (löschende)
Aufnahme stoppen/Originaldaten abspielen
Vorher aufgezeichnete Daten
Neu aufgezeichnete Daten
Gelöschte Daten
*2
Aufnahme stoppen*2
Aufnahme stoppen*2
Aufnahme stoppen*2
Aufnahme stoppen*2
Überschreibende Aufnahme beginnen
*1
Überschreibende Aufnahme beginnen
Wiedergabe (Originaldaten) Spielen Sie auf der Tastatur,
um die überschreibende
Aufnahme zu beginnen.
Spielen Sie auf der Tastatur,
um die überschreibende
Aufnahme zu beginnen.
Spielen Sie auf der Tastatur,
um die überschreibende
Aufnahme zu beginnen.
Wiedergabe (Originaldaten)
Wiedergabe (Originaldaten)
Wiedergabe (Originaldaten)
Wiedergabe (Originaldaten)
Wiedergabe (Originaldaten)
*1 Um ein Überschreiben der Takte 1–2 zu vermeiden, beginnen Sie die Aufnahme bei Takt 3
*2 Drücken Sie die [REC]-Taste am Ende von Takt 5, um die Aufnahme zu stoppen.
*1
12345678
NORMAL
PUNCH OUT
12345678
NORMAL
PUNCH OUT AT=006
12345
FIRST KEY ON
REPLACE ALL
12345678
FIRST KEY ON
PUNCH OUT
12345678
FIRST KEY ON
PUNCH OUT AT=006
12345
PUNCH IN AT=003
REPLACE ALL
12345678
8
PUNCH IN AT=003
PUNCH OUT
1234567
PUNCH IN AT=003
PUNCH OUT AT=006

Einsatz, Erstellung und Bearbeitung von Songs
Aufzeichnen Ihres Spiels
PSR-3000/1500 Bedienungsanleitung 159
4Drücken Sie die Taste [I] (SAVE), um die Anzeige für die Song-
Auswahl zur Speicherung Ihrer Daten aufzurufen, und führen Sie
dann eine Speicherung durch (Seite 67).
■QUANTIZE-Menü
Die Quantize-Funktion erlaubt es, das Timing
aller Noten in einem Kanal einheitlich
auszurichten. Wenn Sie zum Beispiel die
nebenstehende musikalische Phrase
aufnehmen, könnte es sein, dass Sie diese
nicht mit absoluter Präzision spielen, und Ihr
Spiel leicht vor oder hinter dem präzisen
Timing liegt. Die Quantize-Funktion ist ein bequemer Weg, dies zu korrigieren.
■Löschen der Daten im angegebenen Kanal (DELETE-Menü)
Sie können die Daten eines angegebenen Song-Kanals löschen. Wählen Sie
mithilfe der Tasten[1
π†
]–[8
π†
] den Kanal aus, dessen Daten zu löschen sind,
und drücken Sie die Taste [D] (EXECUTE), um den Vorgang auszuführen.
VORSICHT
Der aufgenommene Song
geht verloren, wenn Sie auf
einen anderen Song
umschalten, oder wenn Sie
das Instrument ausschalten,
ohne vorher gespeichert zu
haben (Seite 67).
Die Quantize-Größe
(Auflösung)
Die Quantize-Größe oder
Auflösung ist die Anzahl von
Clocks pro Viertelnote.
CHANNEL Legt den Kanal im Song fest, der quantisiert werden soll.
SIZE Dient der Auswahl des Quantisierungswertes (Auflösung). Um optimale
Resultate zu erhalten, sollten Sie den Quantisierungswert auf den kleinsten
Notenwert im Kanal setzen. Wenn zum Beispiel Achtelnoten im Kanal die
kürzesten sind, sollten Sie als Quantisierungswert die Achtelnote wählen.
Settings (Einstellungen)
Die drei mit Sternchen (*) markierten Quantize-Einstellungen sind besonders
praktisch, da hierdurch zwei verschiedene Notenwerte gleichzeitig quantisiert
werden können. Wenn zum Beispiel im selben Kanal Achtelnoten und
Achteltriolen vorkommen, werden bei Quantisierung nur der Achtelnoten alle
Noten im Kanal gleichmäßig zu Achtelnoten quantisiert, wodurch der
Trioleneffekt völlig eliminiert würde. Wenn Sie jedoch den Quantisierungswert
Achtelnote + Achteltriole verwenden, werden beide Notenwerte korrekt
quantisiert.
STRENGTH Legt den prozentualen Grad der Quantisierung fest. Eine Einstellung von 100%
bewirkt ein exaktes Timing. Ist der ausgewählte Wert kleiner als 100%, werden
die Noten nur um den angegebenen Prozentsatz auf die entsprechenden
Taktschläge zu bewegt. Durch die Auswahl eines Quantize-Werts von weniger
als 100% fühlt die Aufnahme sich gewissermaßen „menschlich“ an.
Nach Achtelnoten-Quantisierung
Viertelnote Achtelnote Sechzehn-
telnote Zweiunddreis-
sigstelnote Sechzehntelnote +
Achteltriole*
Vierteltriole Achteltriole Sechzehn-
teltriole Achtelnote
+
Achteltriole*
Sechzehntelnote +
Sechzehnteltriole*
Länge einer Viertelnote
Ausgangsdaten
Quantisierungsstärke = 100
Quantisierungsstärke = 50

Einsatz, Erstellung und Bearbeitung von Songs
Aufzeichnen Ihres Spiels
PSR-3000/1500 Bedienungsanleitung
160
■Mischen (Zusammenführen) von Daten zweier Kanäle (MIX-Menü)
Mit dieser Funktion können Sie die Daten zweier Kanäle mischen und das Ergebnis
auf einem anderen Kanal ablegen. Darüber hinaus können Sie die Daten eines
Kanals auf einen anderen kopieren.
■CHANNEL-TRANSPOSE-Menü
Mit dieser Funktion können Sie die auf einzelnen Kanälen aufgezeichneten Daten
in Halbtonschritten um maximal zwei Oktaven noch oben oder unten
transponieren.
Anzeige der Kanäle 9–16
Drücken Sie die Taste [F], um zwischen den beiden Kanalanzeigen (Kanal 1–8 und
Kanal 9–16) hin- und herzuschalten.
Gleichzeitiges Transponieren auf denselben Wert bei allen Kanälen
Halten Sie die Taste [G] (ALL CH) gedrückt, und drücken Sie dann auf eine der
Tasten [1
π†
]–[8
π†
].
SETUP-Menü
Die aktuellen Einstellungen des Mischpults (Seite 86) und die anderen
Bedienfeldeinstellungen können am Song-Anfang als Setup-Daten gespeichert
werden. Diese Mischspult- und Bedienfeldeinstellungen werden automatisch
abgerufen, wenn die Song-Wiedergabe gestartet wird.
■Speichern der Setup-Einstellungen
1Rufen Sie die Bedienungsanzeige auf.
[DIGITAL RECORDING] → [A] SONG CREATOR → TAB [
√
]/[
®
]
CHANNEL → [B] SET UP
2
Legen Sie mithilfe der Tasten [1
ππ
ππ††
††
]–[7
ππ
ππ††
††
] fest, welche
Einstellungen beim Song-Start automatisch aufgerufen werden sollen.
3Markieren Sie ein ausgewähltes Element, indem Sie die Taste [8
ππ
ππ
]
drücken.
SOURCE 1 Wählt den Kanal (1–16) aus, der gemischt werden soll. Alle
MIDI-Events im hier angegebenen Kanal werden auf den
Zielkanal kopiert.
SOURCE 2 Wählt den Kanal (1–16) aus, der gemischt werden soll. Nur
Noten-Events im hier angegebenen Kanal werden auf den
Zielkanal kopiert. Neben den Werten 1–16 gibt es eine
Einstellung COPY, mit der Sie die Daten von SOURCE 1 auf den
Zielkanal kopieren können. Wenn hier COPY ausgewählt ist,
werden die Daten von SOURCE 1 zum Zielkanal kopiert. (Die
ursprünglichen Kanaldaten bleiben erhalten.)
DESTINATION Legt den Kanal fest, auf den das Misch- oder Kopierergebnis
abgelegt wird.
SONG Speichert die Tempoeinstellung und alle im Mischpult
vorgenommenen Einstellungen.
KEYBOARD VOICE Zeichnet die aktuellen Bedienfeldeinstellungen auf,
einschließlich der Voice-Auswahl für die Tastatur-Parts (RIGHT1,
2, 3 und LEFT) und deren Status (ON/OFF). Die hier
aufgenzeichneten Bedienfeldeinstellungen sind identisch mit
den durch das „One Touch Setting“ gespeicherten Einstellungen.
Sie können an jedem beliebigen Punkt im Song aufgezeichnet
werden, während die anderen Einstellungen in dieser Tabelle nur
am Anfang des Songs gespeichert werden können.
SCORE SETTING Speichert die Einstellungen für die Notendarstellung.
GUIDE SETTING Zeichnet die Einstellungen der Guide-Funktionen einschließlich
der Einstellung Guide ON/OFF auf.
LYRICS SETTING Speichert die Einstellungen für die Anzeige des Gesangstextes.
MIC SETTING
(PSR-3000)
Zeichnet die Einstellungen für Mikrofon und Vocal Harmony in
der Mischpultanzeige (Seite 86) auf.

Einsatz, Erstellung und Bearbeitung von Songs
Aufzeichnen Ihres Spiels
PSR-3000/1500 Bedienungsanleitung 161
4Drücken Sie die Taste [D] (EXECUTE), um das Speichern der SETUP-
Einstellungen auszuführen.
5
Drücken Sie die Taste [I] (SAVE), um die Anzeige für die Song-Auswahl
zur Speicherung Ihrer Daten aufzurufen, und führen Sie dann eine
Speicherung durch (Seite 67).
Bearbeiten von Noten- oder Akkord-Events
(CHORD, 1–16)
Die nachfolgenden Ausführungen beziehen sich auf die in Schritt 4 von
„Grundlegende Bearbeitungsschritte“ auf Seite 156 genannte Anzeige der
Registerkarten CHORD, 1–16.
1Wenn die Anzeige der Registerkarten 1–16 ausgewählt ist, drücken
Sie die Taste [F], um den zu bearbeitenden Kanal auszuwählen.
2Bewegen Sie den Cursor zu den gewünschten Daten.
Cursor nach oben oder nach unten .........................Taste [A]/[B]
Cursor an den Anfang der Daten.............................Taste [C]
Cursor in Takt/Schlag/Clock-Einheiten bewegen ......Tasten [1
π†
]–[3
π†
]
3Bearbeiten Sie die Daten.
Bearbeitung Zeile für Zeile
Benutzen Sie die Tasten [6
π†
]–[8
π
], um die Events auszuschneiden,
zu kopieren, einzufügen oder zu löschen.
Bearbeitung einzelner Parameter
1Wählen Sie mit der Taste [D]/[E] den zu bearbeitenden Parameter aus.
2Bearbeiten Sie den Parameterwert mit der Taste [4
π†
]/[5
π†
]. Das
Datenrad [DATA ENTRY] kann auch verwendet werden. Um einen
bearbeiteten Wert tatsächlich einzugeben, bewegen Sie den Cursor
einfach aus dem Parameter heraus.
Wenn Sie den ursprünglichen Wert wiederherstellen möchten, drücken Sie
die Taste [8
†
] (CANCEL), bevor Sie den Cursor bewegen.
4Wenn die Registerkarte CHORD ausgewählt ist, drücken Sie die Taste
[F] (EXPAND), um die Daten in Song-Daten zu verwandeln.
5Drücken Sie die Taste [I] (SAVE), um die Anzeige für die Song-
Auswahl zur Speicherung Ihrer Daten aufzurufen, und führen Sie
dann eine Speicherung durch (Seite 67).
VORSICHT
Der aufgenommene Song
geht verloren, wenn Sie auf
einen anderen Song
umschalten, oder wenn Sie
das Instrument ausschalten,
ohne vorher gespeichert zu
haben (Seite 67).
Me
h
rere Datenze
il
en
auswählen
Halten Sie die Taste [J] (MULTI
SELECT) gedrückt, und drücken
Sie dann die Taste [A]/[B].
Anzeige nur bestimmter
Event-Typen (FILTER)
Sie können die Event-Typen
auswählen, die in den Anzeigen
der Registerkarten [CHORD]
und [1–16] angezeigt werden
sollen. Das ist praktisch, wenn
Sie zum Beispiel nur die Noten-
Events angezeigt haben möchten
(Seite 163).
VORSICHT
Der aufgenommene Song
geht verloren, wenn Sie auf
einen anderen Song
umschalten, oder wenn Sie
das Instrument ausschalten,
ohne vorher gespeichert zu
haben (Seite 67).
Akkord- und Section-Daten,
die mit „Realtime Recording“ in
Echtzeit aufgenommen wurden,
können in diesem Display nicht
angezeigt und bearbeitet
werden.

Einsatz, Erstellung und Bearbeitung von Songs
Aufzeichnen Ihres Spiels
PSR-3000/1500 Bedienungsanleitung
162
Was ist ein Clock-Impuls?
Die Einheit der zeitlichen
Auflösung einer Note. Der
Quantisierungswert wird mit
Anzahl von Clocks-Impulse pro
Viertelnote definiert. Auf dem
PSR-3000/1500 ist ein Clock-
Impuls gleich 1/1920 einer
Viertelnote.
Die im Display angezeigten Events
12 3
002 : 4 : 1536
Beispiel
Taktnummer (BAR)
Beat (Schlag) Clock
1Zeigt die zeitliche Position des jeweiligen Events an. Identisch mit der Anzeige
unten links in der Anzeige.
2Zeigt den Event-Typ an (siehe weiter unten).
3Zeigt die Event-Werte an.
Event-Typen auf der Registerkarte 1–16
Event-Typen auf der Registerkarte CHORD
Hinweis
Die einzelne Note eines Songs. Enthält die Notennummer,
die der gespielten Tonart entspricht, sowie einen Wert für die
Anschlagsstärke (Velocity), die aussagt, wie heftig eine Taste
angeschlagen wird, und einen Wert für die Notenlänge (Gate
Time).
Ctrl (Controller)
Einstellungen zur Steuerung der Voice, wie Lautstärke,
Panorama, Filter und Effekttiefe (bearbeitet über den
Mischpult, wie auf Seite 86 beschrieben), usw.
Prog
(Programmwechsel)
MIDI-Programmwechselnummer für die Auswahl einer
Voice.
P.Bnd (Pitch Bend)
Daten für die fortlaufende Tonhöhenveränderung einer Voice.
A.T. (After Touch)
Dieses Event wird erzeugt, wenn auf eine bereits
angeschlagene Taste nachträglich Druck ausgeübt wird.
Styles
Styles
Tempo
Tempo
Chord (Akkord)
Akkord-Grundton, Typ und Bass-Akkord
Sect
Style-Abschnitt (Intro, Main, Fill-In, Break, Ending)
OnOff
Ein-/Ausschaltzustand für jeden Part (Kanal) des Begleit-Styles
CH.Vol
Lautstärke für jeden Part (Kanal) des Begleit-Styles
S.Vol
Gesamtlautstärke des Begleit-Styles

Einsatz, Erstellung und Bearbeitung von Songs
Aufzeichnen Ihres Spiels
PSR-3000/1500 Bedienungsanleitung 163
Anzeigen nur bestimmter Event-Typen (FILTER)
In den Bearbeitungsanzeigen werden verschiedene Event-Typen angezeigt.
Manchmal kann es schwierig sein, die zu finden, die Sie bearbeiten möchten.
Hierfür ist die Filter-Funktion vorgesehen. Damit können Sie festlegen, welche
Event-Typen in den Bearbeitungsanzeigen angezeigt werden.
1Drücken Sie in den Bearbeitungsanzeigen die Taste [H] (FILTER).
2Wählen Sie mithilfe der Tasten [2
ππ
ππ††
††
]–[5
ππ
ππ††
††
] den Event-Typ aus.
3Markieren Sie (mit einem Häkchen) das ausgewählte Element mithilfe
der Tasten [6
ππ
ππ††
††
]/[7
ππ
ππ††
††
], oder entfernen Sie eine Markierung.
[H](ALL ON)...............Markierung für alle Event-Typen.
[I] (NOTE/CHORD).....Wählt nur NOTE/CHORD-Daten aus.
[J] (INVERT) ................Kehrt die Markierung aller Kästchen um. Deaktivierte
Kontrollkästchen werden also aktiviert, und aktivierte
werden deaktiviert.
4Drücken Sie die Taste [EXIT], um die Einstellungen auszuführen.
Durch Drücken der Tasten [C]–[E] werden die entsprechenden Filteranzeigen
aufgerufen, wie weiter unten dargestellt.
MAIN .........................Ruft die Main-Filter-Anzeige auf.
CTRL CHG .................Ruft das Display CONTROL CHANGE FILTER auf.
STYLE .........................Ruft die Anzeige für den Begleit-Style-Filter auf.
Bearbeiten systemexklusiver Events (SYS/EX.)
Die nachfolgenden Ausführungen beziehen sich auf die in Schritt 4 von
„Grundlegende Bearbeitungsschritte“ auf Seite 156 genannte Anzeige der
Registerkarte [SYS/EX.].
In dieser Anzeige können Sie aufgezeichnete System-Exclusive-Events bearbeiten,
die nicht zu den Daten eines bestimmten MIDI-Kanals gehören, wie Tempo und
Taktmaß (Time Signature). Dieser Vorgang ist im Grunde mit dem im Abschnitt
„Bearbeiten von Noten- oder Akkord-Events“ auf Seite 161 beschriebenen
Anleitung identisch.
System-Events
Drücken Sie die Taste [I] (SAVE), um die Anzeige für die Song-Auswahl zur
Speicherung Ihrer Daten aufzurufen, und führen Sie dann eine Speicherung durch
(Seite 67).
VORSICHT
Der aufgenommene Song
geht verloren, wenn Sie auf
einen anderen Song
umschalten, oder wenn Sie
das Instrument ausschalten,
ohne vorher gespeichert zu
haben (Seite 67).
ScBar (Score Start Bar) Legt den ersten Takt eines Songs fest.
Tempo Legt den Tempo-Wert fest.
Time (Taktmaß) Legt die Taktart fest.
Key (Tonart) Legt die Tonart wie auch die Dur-/Moll-Einstellungen für die
Notendarstellung im Display fest.
XGPrm (XG-Parameter) Ermöglicht es Ihnen, verschiedene Detailänderungen an den
XG-Parametern vorzunehmen. Weitere Einzelheiten erhalten Sie
in der separaten Datenliste unter „MIDI-Datenformat“.
SysEx (System Exclusive) Zeigt die systemexklusiven Daten im Song an. Bedenken Sie,
dass Sie hier keine neuen Daten erzeugen oder den Inhalt der
bestehenden Daten ändern können; jedoch können Sie Daten
löschen, ausschneiden, kopieren und einfügen.
Meta (Meta-Event) Zeigt die im Song vorhandenen SMF-Meta-Events an. Bedenken
Sie, dass Sie hier keine neuen Daten erzeugen oder den Inhalt
der bestehenden Daten ändern können; jedoch können Sie
Daten löschen, ausschneiden, kopieren und einfügen.

Einsatz, Erstellung und Bearbeitung von Songs
Aufzeichnen Ihres Spiels
PSR-3000/1500 Bedienungsanleitung
164
Bearbeiten von Gesangstexten (LYRICS)
Die nachfolgenden Ausführungen beziehen sich auf die Anzeige der in Schritt 4
von „Grundlegende Bearbeitungsschritte“ auf Seite 156 genannten Registerkarte
LYRICS. In dieser Anzeige können Sie aufgezeichnete Gesangstext-Events
bearbeiten.
Dieser Vorgang ist im Grunde mit dem im Abschnitt „Bearbeiten von Noten- oder
Akkord-Events“ auf Seite 161 beschriebenen Anleitung identisch.
Lyric-Events
Eingeben und Bearbeiten von Gesangstexten
1Rufen Sie mithilfe der Tasten [4
ππ
ππ††
††
]/[5
ππ
ππ††
††
] (DATA ENTRY) die
Anzeige für die Bearbeitung von Gesangstexten auf.
Der Vorgang ist derselbe wie im Abschnitt „Eingabe von Zeichen“ (Seite 71).
2Drücken Sie die Taste [I] (SAVE), um die Anzeige für die Song-
Auswahl zur Speicherung Ihrer Daten aufzurufen, und führen Sie
dann eine Speicherung durch (Seite 67).
Namen zuweisen Erlaubt die Eingabe des Song-Namens.
Liedertexte Ermöglicht die Eingabe eines Gesangstextes.
Codes CR
Fügt einen Zeilenumbruch in den Gesangstext ein.
LF
Beim PSR-3000/1500 nicht verfügbar. Bei einigen MIDI-
Geräten kann dieses Event den aktuell angezeigten Text löschen
und den nachfolgenden Text anzeigen.
VORSICHT
Der aufgenommene Song
geht verloren, wenn Sie auf
einen anderen Song
umschalten, oder wenn Sie
das Instrument ausschalten,
ohne vorher gespeichert zu
haben (Seite 67).

PSR-3000/1500 Bedienungsanleitung 165
Direkter Internet-Anschluss für das PSR-3000/1500
Direkter Internet-Anschluss für
das PSR-3000/1500
Sie können Songdaten und andere Daten von der speziellen Website erwerben
und herunterladen, wenn das Instrument direkt mit dem Internet verbunden ist.
Dieser Abschnitt enthält Begriffe, die mit Computer und Online-Kommunikation
zu tun haben. Falls Sie auf Begriffe stoßen sollten, die Ihnen nicht vertraut sind,
schlagen Sie im Internet-Glossar (Seite 179) nach.
Das Instrument mit dem Internet
verbinden
Sie können das Instrument über einen Router oder ein mit einem Router
ausgestatteten Modem über eine „Always On“-Verbindung (ADSL, Glasfaser,
Kabel-Internet usw.) anschließen. Um nähere Informationen über diese
Verbindungen (sowie Informationen über kompatible LAN-Adapter, Router usw.)
zu erhalten, besuchen Sie die Yamaha-Website (http://www.yamahapkclub.com/).
Zur Nutzung der Internet-Verbindung müssen Sie sich zuerst bei einem Internet-
Provider anmelden.
Anschlussbeispiel 1:
Anschluss per Kabel (über ein Modem ohne Router)
Anschlussbeispiel 2:
Anschließen per Kabel (über ein Modem mit Router)
Anschlussbeispiel 3: Kabellose Verbindung
Wenn eine direkte Verbindung
zum Internet besteht, kann auf
die spezielle Website zugegriffen
werden.
J
e nach Internet-Anbindung und
dem Vertrag mit Ihrem Provider
können Sie eventuell nicht mit
zwei oder mehreren Geräten
gleichzeitig auf das Internet
zugreifen (zum Beispiel mit
einem Computer und diesem
Instrument). In diesem Fall
gelangen Sie nicht mit dem PSR-
3000/1500 in das Internet. Im
Zweifel prüfen Sie Ihren Vertrag
oder wenden Sie sich an Ihren
Provider.
Einige Modems erfordern ein
zusätzliches Hub-Netzwerk für
die gleichzeitig Verbindung
mehrerer Geräte (wie Computer,
Musikinstrument, usw.).
Benutzen Sie einen Computer, um sich mit dem Internet zu verbinden und
Online zu gehen, bevor Sie das Instrument anschließen, da keine Modem- oder
Router-Einstellungen am Instrument selbst vorgenommen werden können.
PHONES
Modem* Keine Router-
Funktionalität
Router
Kabeltyp
LAN-Kabel
USB-LAN-Adapter
* Hier bezeichnet der Begriff „Modem“ ein ADSL-Modem, eine Optical Network Unit (ONU) oder
ein Kabelmodem.
LAN-Kabel
PHONES
ADSL-Modem
Router-Funktionalität
LAN-Kabel
USB-LAN-Adapter
LAN-Kabel
PHONES
Modem*
Access Point
(Zugangsknoten)
USB-Wireless-LAN-Adapter
* Hier bezeichnet der Begriff „Modem“ ein ADSL-Modem, eine Optical Network Unit (ONU) oder
ein Kabelmodem.

Direkter Internet-Anschluss für das PSR-3000/1500
Zugriff auf die spezielle Website
PSR-3000/1500 Bedienungsanleitung
166
Zugriff auf die spezielle Website
Auf der speziellen Website können Sie unter anderem Songdaten anhören und
erwerben. Für den Zugriff auf die Site drücken Sie die Taste [E] (INTERNET) in der
Hauptanzeige, während das Instrument am Internet angeschlossen ist.
Zum Schließen der Website-Anzeige und Rückkehr zur Bedienungsanzeige des
Instruments drücken Sie die Taste [EXIT].
Funktionen auf der speziellen Website
Blättern im Display
Wenn die Internet-Seite zu groß ist, um vom Browser im Instrument vollständig
angezeigt werden zu können, erscheint rechts im Display ein Rollbalken.
Benutzen Sie das Datenrad [DATA ENTRY], um sich durch die Anzeige zu
bewegen und die Teile der Seite zu betrachten, die sich außerhalb des dargestellten
Bereichs befinden.
Zurück zum MAIN-Display
Sie können von jeder beliebigen
Anzeige aus zum MAIN-Display
zurückkehren, indem Sie einfach
die Taste [DIRECT ACCESS] und
dann [EXIT] drücken.
Eingeben von Zeichen
Anweisungen zur Eingabe von
Zeichen auf der Website finden
Sie auf Seite 167.
Scroll Bar
(Rollbalken)

Direkter Internet-Anschluss für das PSR-3000/1500
Funktionen auf der speziellen Website
PSR-3000/1500 Bedienungsanleitung 167
Links aufrufen
Wenn auf der Seite ein Link vorhanden ist, wird dieses als Taste, als farbiger Text
usw. angezeigt. Zur Auswahl des Links drücken Sie eine der Tasten [6
†
]/[7
π†
]/
[8
†
]. Drücken Sie die Taste [8
π
] (ENTER), um das Link-Ziel aufzurufen.
Sie können die Links auch mit Hilfe des Datenrads [DATA ENTRY] und
anschließend [ENTER] auswählen und aufrufen.
Eingeben von Zeichen
Dieser Abschnitt beschreibt, wie Sie Zeichen auf der Website eingeben können,
zur Eingabe eines Passworts, zur Suche von Daten usw.
1Während sich der Cursor in einem Feld für Zeicheneingabe befindet
(zum Beispiel einem Passwort-Feld, oder einem anderen Feld; siehe
„Links aufrufen“ weiter oben), drücken Sie die Taste [ENTER] zum
Aufrufen der Anzeige für die Zeicheneingabe.
2Wählen Sie mit den [A]/[B]-Tasten das gewünschte Zeichen aus.
2
1
4
3
5

Direkter Internet-Anschluss für das PSR-3000/1500
Funktionen auf der speziellen Website
PSR-3000/1500 Bedienungsanleitung
168
3Bewegen Sie die rote Markierung mit den Tasten [6
††
††
]/[7
ππ
ππ††
††
]/[8
††
††
]
auf das gewünschte Zeichen.
Sie können auch das Datenrad [DATA ENTRY] benutzen, um die rote
Markierung an die gewünschte Stelle zu bewegen.
4Drücken Sie die Taste [8
ππ
ππ
] (ENTER), um die Zeichen einzugeben.
Sie können auch die Bedienfeldtaste [ENTER] drücken, um die Zeichen
einzugeben.
Zeichen löschen
•Um das vorhergehende Zeichen zu löschen, drücken Sie die Taste [5
π
]
(DELETE).
•Um ein bestimmtes Zeichen zu löschen:
•Um alle Zeichen zu löschen, drücken Sie die Taste [4
π
] (CLEAR).
Zeichen einfügen
Leerzeichen eingeben
Zeilenende eingeben (Return)
Wenn Sie ein Textfeld auswählen, in dem mehrere Zeilen Platz finden,
drücken Sie die Taste [4
†
] (RETURN), um ein Zeilenende einzugeben.
5Drücken Sie abschließend die [1
ππ
ππ††
††
]-Taste (OK), um die Zeichen
einzugeben.
Für Abbruch des Vorgangs drücken Sie die Taste [2
π†
] (CANCEL).
Rückkehr zur vorhergehenden Web-Seite
Zur Rückkehr zu der vorherigen Internet-Seite drücken Sie die Taste [1
π†
]
(BACK). Um zu der Seite zurückzukehren, die gewählt war, bevor Sie [1
π†
]
(BACK) gedrückt hatten, drücken Sie die Taste [2
π†
] (FORWARD).
1Bewegen Sie den Cursor auf das zu löschende Zeichen.
1-1 Bewegen Sie den Cursor mit den Tasten [6
††
††
]/[7
ππ
ππ††
††
]/
[8
††
††
] auf „
è
“ unterhalb des Zeicheneingabefeldes.
1-2 Drücken Sie die [8
ππ
ππ
]-Taste (ENTER), um den Cursor zu
bewegen.
2Drücken Sie die Taste [5
ππ
ππ
] (DELETE), um das Zeichen zu
löschen.
1Bewegen Sie den Cursor zur gewünschten Position.
Gehen Sie vor wie im Schritt 1 bei „Zeichen löschen“ weiter oben.
2Bewegen Sie die rote Markierung (PSR-3000)/den Cursor
(PSR-1500) mit den Tasten [6
††
††
]/[7
ππ
ππ††
††
]/[8
††
††
] auf das
gewünschte Zeichen.
3Drücken Sie die Taste [8
ππ
ππ
] (ENTER), um das Zeichen
einzugeben.
1Bewegen Sie den Cursor zur gewünschten Position.
Gehen Sie vor wie im Schritt 1 bei „Zeichen löschen“ weiter oben.
2Drücken Sie die Taste [5
††
††
] (SPACE), um ein Leerzeichen
einzugeben.

Direkter Internet-Anschluss für das PSR-3000/1500
Funktionen auf der speziellen Website
PSR-3000/1500 Bedienungsanleitung 169
Aktualisieren einer Webseite/Abbrechen des
Ladens einer Webseite
Um eine Webseite zu aktualisieren (um sicher zu sein, dass Sie die letzte Version
der Seite sehen, oder um die Seite erneut zu laden), drücken Sie die Taste [3
π†
]
(REFRESH).
Um das Laden einer Seite abzubrechen (falls es zu lange dauert, bis sich die Seite
öffnet), drücken Sie die Taste [4
π†
] (STOP).
Erwerb und Herunterladen von Daten
Sie können Song-Daten (zur Wiedergabe auf diesem Instrument) und andere Daten
von der speziellen PSR-3000/1500-Website erwerben und herunterladen.
Anweisungen zum Erwerb und zum Herunterladen der Daten erhalten Sie auf der
Website selbst.
Bedienung nach Kauf und Download
Wenn der Download beendet ist, erscheint eine Meldung, in der Sie gefragt
werden, ob Sie die Anzeige für die Dateiauswahl öffnen möchten oder nicht.
Wählen Sie „YES“ (Ja) zum Aufruf der Anzeige für die Dateiauswahl, von der aus
Sie die heruntergeladenen Daten öffnen können. Für die Rückkehr zur Internet-
Anzeige wählen Sie „NO“ (Nein). Wenn die Anzeige für die Dateiauswahl geöffnet
ist, drücken Sie die Taste [8
π
] (UP) zum Aufrufen der nächsthöheren
Ordnerebene.
SSL:
SSL (Secure Sockets Layer) ist
eine Methode nach
Industriestandard zum Schutz
der Internet-Kommunikation
durch Einsatz von
Verschlüsselungstechniken und
anderen Mechanismen.
Wenn Sie Daten auf eine
SmartMedia-Karte herunterladen
möchten, benutzen Sie eine
SmartMedia-Karte mit ID.
VORSICHT
Die erworbenen Daten gehen
verloren, wenn Sie das
Instrument während des
Downloads ausschalten.
Überwachen des Internet-Verbindungsstatus
Die drei Symbole unten rechts in der Internet-Anzeige lassen den
aktuellen Internet-Verbindungsstatus erkennen.
23
2
1
Statusleiste
1Offline-Anzeige
Diese wird angezeigt, wenn das Instrument nicht mit dem Internet verbunden ist.
In dem Fall können Sie keine Web-Seiten betrachten.
2Statusanzeige für die Kommunikation
Diese zeigen an, dass die Kommunikation mit der Website läuft.
3SSL-Anzeige
Dies wird angezeigt, wenn die geöffnete Website SSL benutzt, um anzuzeigen,
dass die Daten vor der Übertragung verschlüsselt werden.

Direkter Internet-Anschluss für das PSR-3000/1500
Funktionen auf der speziellen Website
PSR-3000/1500 Bedienungsanleitung
170
Download-Ziel
Das Download-Ziel hängt von der Verwendung des Speichermediums ab,
wie nachfolgend beschrieben.
•Wenn während des Erwerbs eine SmartMedia-Karte im Instrument
eingelegt ist:
Die heruntergeladenen Daten werden im Ordner „MyDownloads“ auf
der Registerkarte „Card“ der Anzeige für die Dateiauswahl gespeichert.
Um den Ordner zu schließen und die nächsthöhere Ordnerebene
aufzurufen, drücken Sie die Taste [8
π
] (UP) in der Anzeige für die
Dateiauswahl.
•Wenn während des Erwerbs keine SmartMedia-Karte im Instrument
eingelegt ist:
Die heruntergeladenen Daten werden im Ordner „MyDownloads“ auf
der Registerkarte „User“ der Anzeige für die Dateiauswahl gespeichert.
Um den Ordner zu schließen und die nächsthöhere Ordnerebene
aufzurufen, drücken Sie die Taste [8
π
] (UP) in der Anzeige für die
Dateiauswahl.
Lesezeichen Ihrer bevorzugten Seiten speichern
Sie können die Seite, die Sie gerade betrachten, als Lesezeichen ablegen und einen
eigenen Link anlegen, so dass Sie die Seite zukünftig einfach abrufen können.
1Drücken Sie, während die Seite angezeigt wird, die Taste [6
ππ
ππ
]
(BOOKMARK). Die Bookmark-Anzeige für die Lesezeichen erscheint
und zeigt eine Liste der bereits gespeicherten Lesezeichen.
Der Titel der momentan ausgewählten Web-Seite, die unter dem
ausgewählten Lesezeichen gespeichert wurde, wird unterhalb der Liste
angezeigt.
2Rufen Sie mit der Taste [3
ππ
ππ††
††
] (ADD) die Anzeige zur Speicherung
von Lesezeichen auf.

Direkter Internet-Anschluss für das PSR-3000/1500
Funktionen auf der speziellen Website
PSR-3000/1500 Bedienungsanleitung 171
3Wählen Sie die Position des neuen Lesezeichens mit der Taste [1
ππ
ππ††
††
]
(UP/DOWN).
4Zum Speichern des Lesezeichens drücken Sie die Taste [7
ππ
ππ††
††
]
(EXECUTE), oder drücken Sie [8
ππ
ππ††
††
] (CANCEL) für Abbruch.
5Zur Rückkehr zum Browser drücken Sie die Taste [8
ππ
ππ††
††
] (CLOSE).
Öffnen einer markierten Seite
1Drücken Sie die Taste [6
ππ
ππ
] (BOOKMARK), um die Lesezeichen-
Anzeige aufzurufen.
2Drücken Sie die Taste [1
ππ
ππ††
††
] (UP/DOWN), um das gewünschte
Lesezeichen auszuwählen.
3Öffnen Sie mit der Taste [2
ππ
ππ††
††
] (JUMP) die Seite des ausgewählten
Lesezeichens.
34
3 2

Direkter Internet-Anschluss für das PSR-3000/1500
Funktionen auf der speziellen Website
PSR-3000/1500 Bedienungsanleitung
172
Lesezeichen bearbeiten
In der Bookmark-Anzeige können Sie die Namen und die Reihenfolge der
Lesezeichen ändern oder unerwünschte Lesezeichen von der Liste löschen.
123456 7
1Cursor auf/ab
Bewegt die Auswahlposition in der Lesezeichenliste.
2Jump (Springen)
Öffnet die Web-Seite des ausgewählten Lesezeichens.
3Add
Wird beim Speichern des Lesezeichens verwendet (Seite 170).
4Namen ändern
Ändert den Namen des ausgewählten Lesezeichens. Mit der Taste [4
π†
]
(CHANGE) rufen Sie die Anzeige zur Zeicheneingabe auf. Näheres zur Eingabe
von Zeichen erfahren Sie auf Seite 167.
5Delete (Löschen)
Hiermit löschen Sie das in der Liste gewählte Lesezeichen.
6Move (Verschieben)
Ändert die Reihenfolge der Lesezeichen.
1Wählen Sie das zu verschiebende Lesezeichen aus, und drücken
Sie dann die Taste [6
ππ
ππ††
††
] (MOVE).
Der untere Teil des Displays ändert sich, und Sie können die neue
Position für das Lesezeichen auswählen.
2Wählen Sie die gewünschte Position mit der Taste [1
ππ
ππ††
††
] (UP/
DOWN).
3Verschieben Sie das Lesezeichen mit der Taste [7
ππ
ππ††
††
]
(EXECUTE) an die ausgewählte Stelle.
7Close (Schließen)
Schließt die Lesezeichenanzeige und kehrt zurück zur Browser-Anzeige.

Direkter Internet-Anschluss für das PSR-3000/1500
Funktionen auf der speziellen Website
PSR-3000/1500 Bedienungsanleitung 173
Wechseln der Homepage
Im voreingestellten Zustand ist die oberste Seite der speziellen Website
automatisch als Homepage für den Browser eingestellt. Sie können jedoch jede
beliebige Seite auf dieser Website als Homepage angeben.
1Öffnen Sie die Seite, die Sie als Ihre neue Homepage festlegen
möchten.
2Drücken Sie die Taste [5
††
††
] (SETTING), um die Anzeige für die
Internet-Einstellungen aufzurufen.
3Drücken Sie die TAB-Taste [
√
] zur Auswahl der Registerkarte
BROWSER.
4Wählen Sie mit der Taste [1
††
††
] (DOWN) die Einstellung „Set this page
as Home“ (Diese Seite als Homepage festlegen).
5Mit den Tasten [2
ππ
ππ††
††
]/[3
ππ
ππ††
††
] (EDIT) definieren Sie schließlich
diese Seite als Ihre Homepage.
6Zur Rückkehr zum Browser drücken Sie die Taste [7
ππ
ππ††
††
]
(EXECUTE).Um den Vorgang abzubrechen, drücken Sie die Taste
[8
ππ
ππ††
††
] (CANCEL).
65 4
3

Direkter Internet-Anschluss für das PSR-3000/1500
Funktionen auf der speziellen Website
PSR-3000/1500 Bedienungsanleitung
174
Das Display INTERNET SETTING
Auf der Seite für die Internet-Einstellungen können Sie verschiedene Einstellungen
vornehmen, die die Internet-Verbindung betreffen, einschließlich der
Voreinstellungen für die Menüs und Anzeigen. Das Display INTERNET SETTING
hat vier Registerkarten: Browser, LAN, Wireless LAN, und Others.
Grundlagen der Bedienung
1Drücken Sie die Taste [5
††
††
] (SETTING), um die Anzeige für die
Internet-Einstellungen aufzurufen.
2Drücken Sie die TAB-Tasten [
√
]/[
®
] zur Auswahl der gewünschten
Anzeige.
3Wählen Sie den gewünschten Eintrag mit der Taste [1
ππ
ππ††
††
] (UP/
DOWN).
4Zum Aufrufen der entsprechenden Bearbeitungsanzeige drücken Sie
die Tasten [2
ππ
ππ††
††
]/[3
ππ
ππ††
††
] (EDIT).
Für einige Einträge erscheint eventuell keine Edit-Anzeige, die Einstellung
kann jedoch aktiviert bzw. die Änderung ausgeführt werden.
34

Direkter Internet-Anschluss für das PSR-3000/1500
Funktionen auf der speziellen Website
PSR-3000/1500 Bedienungsanleitung 175
5Drücken Sie die Taste [2
ππ
ππ††
††
] (UP/DOWN), um die Einstellung
auszuwählen oder den Wert zu ändern.
Dies kann auch mithilfe des Datenrads [DATA ENTRY] geschehen.
6Um die Einstellung zu bestätigen, drücken Sie die Taste [3
ππ
ππ
]
(ENTER). Um den Vorgang abzubrechen, drücken Sie die Taste [3
††
††
]
(CANCEL).
7Um alle Änderungen in der Anzeige „Internet Setting“ anzuwenden,
drücken Sie die Taste [7
ππ
ππ††
††
] (EXECUTE).Um den Vorgang
abzubrechen, drücken Sie die Taste [8
ππ
ππ††
††
] (CANCEL).
Browser
Eingeben von Zeichen
Wenn die Anzeige für die
Eingabe von Zeichen geöffnet ist,
können Sie Zeichen eingeben.
(Lesen Sie hierzu den Abschnitt
“Eingeben von Zeichen„ auf
Seite 167.)
65
1
2
3
4
5
1
Encode (Kodierung)
Wählt den Zeichencode für den Browser.
2Home page (Homepage)/Set this page as Home (Aktuelle Seite als
Homepage festlegen)/Restore default Home (Standard-Homepage
wiederherstellen)
Näheres darüber erfahren Sie unter „Homepage ändern“ auf Seite 173.
3Show images (Bilder anzeigen)
Bilddaten und Bilder auf der Web-Seite werden im Browser angezeigt, wenn dieser
Eintrag eingeschaltet ist. Wenn ausgeschaltet, werden keine Bilder dargestellt.
4Character entry keys (Tasten für die Zeicheneingabe)
Mit dieser Einstellung können Sie die Reihenfolge der Zeichen auf der virtuellen
Tastatur für die Zeicheneingabe ändern. Wenn die Option auf „Alphabetical“
eingestellt ist, erscheinen die Tasten in alphabetischer Reihenfolge. Wenn „ASCII“
eingestellt ist, werden die Tasten wie bei einer konventionellen „QWERTY“-
Tastatur angeordnet.
5Time zone (Zeitzone)
Hiermit wird die Zeiteinstellung des Browsers festgelegt.

Direkter Internet-Anschluss für das PSR-3000/1500
Funktionen auf der speziellen Website
PSR-3000/1500 Bedienungsanleitung
176
LAN
Wireless LAN
1
2
3
Schreiben Sie hier Ihre Einstellungen auf,
falls Sie diese später erneut eingeben
müssen.
Use DHCP (DHCP
verwenden)
DNS server1
(DNS-Server 1)
DNS server2
(DNS-Server 2)
IP-Adresse
Teilnetzmaske
1Use DHCP (DHCP verwenden)
Bestimmt, ob DHCP verwendet wird oder nicht.
2DNS-Server 1/DNS-Server 2
Diese bestimmen die Adressen des primären und sekundären DNS-Servers. Diese
Einstellungen müssen vorgenommen werden, wenn der Parameter „Use DHCP“
weiter oben auf „ON“ (DNS manuell einstellen) gesetzt ist.
3IP address/Subnet mask/Gateway (IP-Adresse/Teilnetzmaske/
Gateway)
Diese Einstellungen stehen nur zur Verfügung, wenn DHCP nicht benutzt wird.
Die Einstellungsoptionen hier lauten: IP-Adresse, Teilnetzmaske und Server-
Adresse des Gateways. Diese Einstellungen müssen vorgenommen werden, wenn
“Use DHCP“ weiter oben auf “OFF“ eingestellt ist.
1
2
3
4
Schreiben Sie hier Ihre Einstellungen auf,
falls Sie diese später erneut eingeben
müssen.
SSID
Kanal
Encryption
WEP key type
WEP key length
WEP key
1SSID
Bestimmt die SSID-Einstellung.
2Channel (Kanal)
Legt den Kanal fest.
3Encryption (Verschlüsselung)
Legt fest, ob die Daten verschlüsselt werden oder nicht.
4WEP key type (WEP-Schlüsseltyp)/WEP key length (Länge des WEP-
Schlüssels)/WEP key /(WEP-Schlüssel)
Diese Einstellungen stehen nur zur Verfügung, wenn die Verschlüsselung
(Encryption) weiter oben eingeschaltet ist. Sie legen Art und Länge des Schlüssels
fest.

Direkter Internet-Anschluss für das PSR-3000/1500
Funktionen auf der speziellen Website
PSR-3000/1500 Bedienungsanleitung 177
Registerkarte OTHERS (Sonstige Einstellungen)
2
3
4
5
1
1Proxy server/Proxy port/Non-proxy server
Legt den Namen des Proxy-Servers, dessen Port-Nummer sowie den Host-Namen
des Non-Proxy-Servers fest. Diese Einstellungen sind nur dann notwendig, falls Sie
einen Proxy-Server verwenden.
2Delete cookies (Cookies löschen)
Löscht den Inhalt aller gespeicherten Cookies.
3Delete all bookmarks (Alle Lesezeichen löschen)
Löscht alle gespeicherten Lesezeichen.
4Initialize setup (Einstellungen initialisieren)
Setzt alle Internet-Einstellungen auf ihre voreingestellten Werte zurück. Siehe
„Internet-Einstellungen initialisieren“ auf Seite 178.
5Connection information (Verbindungsinformationen)
Zeigt genaue Informationen über die aktuelle Verbindung an.

Direkter Internet-Anschluss für das PSR-3000/1500
Funktionen auf der speziellen Website
PSR-3000/1500 Bedienungsanleitung
178
Internet-Einstellungen initialisieren
Die Einstellungen der Internet-Funktion werden nicht initialisiert, wenn Sie die
Initialisierungsfunktion des PSR-3000/1500 auslösen; die Internet-Einstellungen
müssen, wie hier beschrieben, gesondert initialisiert werden. Die Initialisierung
setzt nicht nur die Browser-Einstellungen auf deren Standardwerte zurück, sondern
auch alle Einstellungen in der Anzeige „Internet Setting“ (ausgenommen Cookies
und Lesezeichen), einschließlich der Einstellungen für die Internet-Verbindung.
1Drücken Sie die Taste [5
††
††
] (SETTING), um die Anzeige für die
Internet-Einstellungen aufzurufen.
2Drücken Sie die TAB-Taste [
®
] zur Auswahl der Registerkarte OTHERS.
3Wählen Sie mit der Taste [1
ππ
ππ††
††
] (UP/DOWN) den Eintrag
„Initialize“.
4Mit den Tasten [2
ππ
ππ††
††
]/ [3
ππ
ππ††
††
] (EDIT) werden die Internet-
Einstellungen initialisiert.
3 4
Cookies enthalten persönliche
Informationen. Cookies/Lesezeichen löschen
Cookies und Lesezeichen bleiben nach dem Initialisierungsvorgang
erhalten.
Um Cookies oder Lesezeichen zu löschen, benutzen Sie die
entsprechenden Funktionen auf der Registerkarte OTHERS (Seite 177).

Direkter Internet-Anschluss für das PSR-3000/1500
Glossar der Internet-Begriffe
PSR-3000/1500 Bedienungsanleitung 179
Glossar der Internet-Begriffe
Broadband
(Breitband) Eine Internet-Verbindungstechnik/-dienst (wie ADSL und Glasfaser), der eine sehr schnelle Datenkommunikation
mit hohem Datendurchsatz ermöglicht.
Browser
Eine Software, mit der Internetseiten gesucht, aufgerufen und betrachtet werden können. Bei diesem Instrument ist dies die
Anzeige, die den Inhalt der Web-Seiten darstellt.
Cookie
(„Keks“) Ein System, das bestimmte Informationen, die vom Anwender übertragen werden, wenn dieser eine Website besucht
und das Internet benutzt, aufzeichnet. Die Cookie-Funktionalität ist zu vergleichen mit einer Preference-Datei bei einem
gewöhnlichen Computerprogramm, da sie sich bestimmte Informationen wie Ihren Nutzernamen und das Passwort „merkt“,
damit Sie diese Informationen nicht bei jedem Besuch der Site neu eingeben müssen.
DHCP
(Dynamic Host Control Protocol) Dies ist ein Standard oder Protokoll, mit dem IP-Adressen und andere Basisinformationen
der Netzwerkkonfiguration bei jeder neuen Verbindung zum Internet dynamisch und automatisch zugewiesen werden.
DNS
(Domain Name Server) Ein System, das die Namen von Computern eines Netzwerks den entsprechenden IP-Adressen
zuordnet.
Download
(Herunterladen) Die Übertragung von Daten in einem Netzwerk von einem größeren „Host“-System auf die Festplatte oder ein
anderes lokales Speichermedium eines kleineren „Client“-Systems – ganz ähnlich wie das Kopieren von Daten von Ihrer
Festplatte auf eine Diskette. Bei diesem Instrument bezieht sich dies auf die Übertragung von Song- und anderen Daten von
einer Website in das Instrument.
Gateway
Ein System, das verschiedene Netzwerke oder Systeme miteinander verbindet und eine Datenübertragung und -umwandlung
trotz unterschiedlicher Kommunikationsstandards ermöglicht.
Homepage
Die erste Seite, die angezeigt wird, wenn Sie einen Browser öffnen und mit dem Internet verbinden. Der Begriff bezeichnet
auch die „Anfangsseite“ einer Website.
Internet
Als riesiges Netz von Netzwerken ermöglicht das Internet eine Datenübertragung mit hoher Geschwindigkeit zwischen
Computern, Mobiltelefonen und anderen Geräten.
IP-Adresse
Eine Zahlenfolge, die jedem Computer in einem Netzwerk zugewiesen ist und dadurch den virtuellen Ort des Gerätes im
Netzwerk zu erkennen gibt.
LAN
(Local Area Network) Dies ist ein Netzwerk für die Datenübertragung, das eine Gruppe von Computern an einem einzigen Ort
(zum Beispiel ein Büro oder Ihr Zuhause) mit einer besonderen Art von Kabeln verbindet.
Link
(Verknüpfung) Ein hervorgehobenes Wort, eine Taste oder ein Symbol auf einer Internetseite, das durch Anklicken eine weitere
Internetseite öffnet.
Modem
(MOdulator/DEModulator) Ein Gerät, das eine Verbindung zwischen einem Computer und einer herkömmlichen
Telefonleitung ermöglicht und auf diesem Wege Daten überträgt. Es wandelt die digitalen Signale vom Computer in analoge
Audiosignale um, die über die Telefonleitung gesendet werden können, und umgekehrt.
NTP
(Network Time Protocol) Ein Standard für die Einstellung der internen Systemzeit des Computers über ein Netzwerk. Bei
diesem Instrument wird die interne Uhr des Computers benutzt, um die gültige Zeit und das Datum für Cookies und SSL
anzugeben.
Provider
(Anbieter) Ein Kommunikationsunternehmen, das Verbindungen zum Internet anbietet. Um sich mit dem Internet zu
verbinden, müssen Sie einen Vertrag mit einem Provider schließen.
Proxy
Ein Proxy-Server ist ein Server, über den alle Computer eines lokalen Netzwerks mit dem Internet verbunden sind. Er fängt alle
oder nur bestimmte Anforderungen vom tatsächlichen Server ab, um zu prüfen, ob er sie evtl. selbst erfüllen kann. Wenn
nicht, wird die Anfrage an den tatsächlichen Server weitergeleitet. Proxy-Server werden benutzt, um Leistung und
Geschwindigkeit zu verbessern und um Abfragen auszufiltern, normalerweise aus Gründen der Sicherheit oder um den
unautorisierten Zugriff auf ein internes Netzwerk zu vermeiden.
Router
Ein Gerät zur Verbindung mehrerer Computernetzwerke. Ein Router ist zum Beispiel nötig, wenn Sie mehrere Computer in
einem Haus oder Büro miteinander verbinden möchten, die alle untereinander Daten austauschen, aber auch mit dem
Internet Verbindung haben sollen. Ein Router wird normalerweise zwischen Modem und einen Computer geschaltet; einige
Modems haben jedoch einen eigenen Router.
Server
Ein Hardware-System oder Computer, der als Knotenpunkt für ein Netzwerk benutzt wird und Zugang zu Dateien und
Diensten bereit stellt.
Site
Kurzform für „Website“, eine Gruppe von Internet-Seiten, die gemeinsam geöffnet werden. Zum Beispiel wird die Sammlung
von Internet-Seiten, deren Adressen mit „http://www.yamaha.co.jp/“ beginnen, als die Site von Yamaha bezeichnet.
SSID
(Service Set Identifier) Dies ist ein Name zur Identifikation eines bestimmten Netzwerks über eine kabellose LAN-Verbindung.
Die Kommunikation ist nur möglich zwischen Terminals mit übereinstimmenden SSID-Namen.
SSL
(Secure Sockets Layer) Ein Standard für die Übertragung vertraulicher Daten wie Kreditkartennummern über das Internet.
Subnet mask
(Teilnetzmaske) Eine Zahlenfolge, mit der ein großes Netzwerk in mehrere kleine Netzwerke unterteilt werden kann.
URL
(Uniform Resource Locator, d.h. einheitlicher Ressourcen-Ermittler) Eine Zeichenkette, anhand derer eine bestimmte Website
oder Internetseite erkannt und zu dieser verbunden werden kann. Ein vollständiger URL beginnt normalerweise mit den
Zeichen „http://“.
Web page
(Internetseite) Bezeichnet eine der einzelnen Seiten, aus denen eine Website besteht.
Wireless LAN
(Kabelloses lokales Netzwerk) Eine LAN-Verbindung für die funkgestützte Datenübertragung ohne Kabelverbindung.

PSR-3000/1500 Bedienungsanleitung
180
Verwenden eines Mikrofons (PSR-3000)
Verwenden eines Mikrofons (PSR-3000)
Bearbeitung von Vocal-Harmony-
Parametern
Dieser Abschnitt enthält eine kurze Beschreibung der Erstellung von Vocal-
Harmony-Typen (Seite 56) und eine detaillierte Liste der Bearbeitungsparameter.
Sie können bis zu zehn Vocal-Harmony-Typen erstellen und speichern.
1Drücken Sie die Taste [MIC SETTING/VOCAL HARMONY].
2Rufen Sie mit der Taste [H] (VOCAL HARMONY TYPE) die Anzeige zur
Auswahl des VOCAL HARMONY TYPE auf.
Die entsprechenden Seiten in der Kurzanleitung:
Singen zu einer Song-Wiedergabe (Karaoke)
oder zu Ihrem eigenen Spiel ......................................................... Seite 54
Anschluss eines Mikrofons........................................................... Seite 54
Singen mit Gesangstextanzeige.................................................. Seite 55
Praktische Karaoke-Funktionen ................................................... Seite 55
Einstellen des Tempos.............................................................. Seite 34
Transponieren ......................................................................... Seite 55
Effekte für Ihre Stimme einsetzen............................................. Seite 56
Harmoniestimmen zur eigenen Stimme hinzufügen ................ Seite 56
Gesangsübung für korrekte Intonation (Vocal CueTIME) ........ Seite 139
Praktische Funktionen für das Singen zu Ihrer
eigenen Begleitung ..................................................................... Seite 58
Ändern der Tonart (Transponieren)........................................... Seite 58
Anzeige der Partitur auf dem Instrument und des Gesangstextes auf
einem Fernsehbildschirm......................................................... Seite 58
Ansagen zwischen einzelnen Songs ........................................ Seite 59
Steuerung der Wiedergabegeschwindigkeit durch den
Gesang (Karao-Key)............................................................... Seite 139
2
1

Verwenden eines Mikrofons (PSR-3000)
Bearbeitung von Vocal-Harmony-Parametern
PSR-3000/1500 Bedienungsanleitung 181
3Drücken Sie eine der Tasten [A]–[J] zur Auswahl des Vocal-Harmony-
Typs, den Sie bearbeiten möchten.
4Rufen Sie mit der Taste [8
††
††
] (EDIT) die Anzeige VOCAL HARMONY
EDIT auf.
5Wenn Sie den Vocal-Harmony-Typ erneut ändern möchten, benutzen
Sie die Tasten [1
ππ
ππ††
††
]/[2
ππ
ππ††
††
].
Sie können den Vocal-Harmony-Typ auch ändern, indem Sie mit der Taste
[8
π†
] (RETURN) die Anzeige zur Auswahl des Vocal-Harmony-Typs
aufrufen.
6Benutzen Sie die Tasten [3
ππ
ππ††
††
]–[5
ππ
ππ††
††
], um den Parameter
(Seite 182) auszuwählen, den Sie ändern möchten.
33
4
567
8

Verwenden eines Mikrofons (PSR-3000)
Bearbeitung von Vocal-Harmony-Parametern
PSR-3000/1500 Bedienungsanleitung
182
7Stellen Sie den Wert des oben ausgewählten Parameters ein.
8Speichern Sie mit Taste [I] (SAVE) Ihren geänderten Vocal-Harmony-
Typ (Seite 67).
Einstellbare Parameter in der Anzeige VOCAL HARMONY EDIT
VORSICHT
Wenn Sie einen anderen
Vocal-Harmony-Typ
auswählen oder das Gerät
ausschalten, ohne die hier
vorgenommenen
Einstellungen zu speichern,
gehen diese verloren. VOCODER TYPE Legt fest, wie die Harmonienoten auf den Mikrofonklang
angewendet werden, wenn der Harmony-Modus (Seite 186) auf
„VOCODER“ eingestellt ist.
CHORDAL TYPE Legt fest, wie die Harmonienoten auf den Mikrofonklang
angewendet werden, wenn der Harmony-Modus (Seite 186) auf
„CHORDAL“ eingestellt ist.
HARMONY GENDER TYPE (Geschlechtstyp für Harmonie) Legt fest, ob das Geschlecht des
Harmonieklangs geändert wird oder nicht.
Off
Das Geschlecht des Harmonieklangs wird nicht geändert.
Auto
Das Geschlecht des Harmonieklangs wird automatisch geändert.
LEAD GENDER TYPE Legt fest, ob und wie das Geschlecht der Hauptstimme (d. h., des
direkten Mikrofon-Sounds) geändert wird. Beachten Sie, dass die
Anzahl der Harmonienoten vom ausgewählten Typ abhängt. Wenn
„Off“ ausgewählt ist, werden drei Harmonienoten erzeugt. Andere
Einstellungen erzeugen zwei Harmonienoten.
Off
Es erfolgt keine Änderung des Geschlechts.
Unison
Es erfolgt keine Änderung des Geschlechts. Sie können LEAD
GENDER DEPTH einstellen (s.u.).
Male
Das Geschlecht der Hauptstimme wird entsprechend geändert.
Female
Das Geschlecht der Hauptstimme wird entsprechend geändert.
LEAD GENDER DEPTH (Intensität für Geschlecht der Hauptstimme) Stellt den Grad der
Änderung der Hauptstimme ein. Ist verfügbar, wenn für LEAD
GENDER TYPE (s.o.) ein anderer Wert als „Off“ festgelegt ist. Je
höher der Wert, desto „weiblicher“ wird die Harmoniestimme. Je
niedriger der Wert, desto „männlicher“ wird die Stimme.
LEAD PITCH CORRECTION Ist „Correct“ eingestellt, wird die Tonhöhe der Hauptstimme exakt in
Halbtonschritten geändert. Dieser Parameter ist nur wirksam, wenn
für LEAD GENDER TYPE (s.o.) ein anderer Wert als „Off“ festgelegt
ist.
UPPER GENDER THRESHOLD Das Geschlecht wird geändert, wenn die Tonhöhe der Harmonie
mindestens um die angegebene Anzahl an Halbtonschritten über der
Hauptstimme liegt.
LOWER GENDER
THRESHOLD Das Geschlecht wird geändert, wenn die Tonhöhe der Harmonie
mindestens um die angegebene Anzahl an Halbtonschritten unter
der Hauptstimme liegt.
UPPER GENDER DEPTH (Obere Intensität für Geschlecht) Legt den Grad der Änderung des
Geschlechts fest, die auf Harmonienoten oberhalb von UPPER
GENDER THRESHOLD angewendet wird. Je höher der Wert, desto
„weiblicher“ wird die Harmoniestimme. Je niedriger der Wert, desto
„männlicher“ wird die Stimme.
LOWER GENDER DEPTH Legt den Grad der Änderung des Geschlechts fest, die auf
Harmonienoten unterhalb von LOWER GENDER THRESHOLD
angewendet wird. Je höher der Wert, desto „weiblicher“ wird die
Harmoniestimme. Je niedriger der Wert, desto „männlicher“ wird die
Stimme.
VIBRATO DEPTH Stellt die Tiefe des Vibrato-Effekts ein, der auf den Harmonie-Sound
angewendet wird. Dieser Parameter wirkt sich auch auf den Klang
der Hauptstimme aus, wenn für LEAD GENDER TYPE (s.o.) ein
anderer Wert als „Off“ festgelegt ist.

Verwenden eines Mikrofons (PSR-3000)
Einstellen des Mikrofon- und Harmony-Klanges
PSR-3000/1500 Bedienungsanleitung 183
Einstellen des Mikrofon- und
Harmony-Klanges
1Drücken Sie die Taste [MIC SETTING/VOCAL HARMONY].
2Rufen Sie mit der Taste [I] (MIC SETTING) die Anzeige MICROPHONE
SETTING auf.
VIBRATO RATE Legt die Geschwindigkeit des Vibrato-Effekts fest. Dieser Parameter
wirkt sich auch auf den Klang der Hauptstimme aus, wenn für LEAD
GENDER TYPE (s.o.) ein anderer Wert als „Off“ festgelegt ist.
VIBRATO DELAY Gibt die Verzögerung an, mit der der Vibrato-Effekt auf eine erzeugte
Note angewendet wird. Höhere Werte führen zu einer längeren
Verzögerung.
HARMONY1/2/3 VOLUME Stellt jeweils die Lautstärke der ersten (tiefsten), zweiten oder dritten
(höchsten) Harmonienote ein.
HARMONY1/2/3 PAN Stellt jeweils die Stereo-Position (Pan) der ersten (tiefsten), zweiten
oder dritten (höchsten) Harmonie-Note ein.
Random
Die Stereoposition des Klangs wird bei jedem Tastaturanschlag
zufällig geändert. Dies ist wirksam, wenn der Harmony-Modus
(Seite 186) auf „VOCODER“ oder „CHORDAL“ eingestellt ist.
L63>R – c – L>R63
Der Wert L63>R lässt den Klang ganz links erscheinen, der Wert 0
entspricht der Mitte (c) und L>R63 ganz rechts.
HARMONY1/2/3 DETUNE Verstimmt jeweils die Tonhöhe der ersten (tiefsten), zweiten oder
dritten (höchsten) Harmonienote um den angegebenen Prozentwert.
PITCH TO NOTE Wenn hier „ON“ eingestellt ist, können Sie die Voices des PSR-3000/
1500 mit Ihrer Stimme „spielen“. (Das PSR-3000/1500 überprüft die
Tonhöhe Ihrer Stimme und wandelt sie in Notendaten für den
Klangerzeuger um. Beachten Sie jedoch, dass dynamische
Änderungen Ihrer Stimme sich nicht auf die Lautstärke des
Klangerzeugers auswirken.)
PITCH TO NOTE PART Legt fest, welcher Part des PSR-3000/1500 von der Hauptstimme
gesteuert wird, wenn der Parameter „Pitch to Note“ auf „ON“ gesetzt
ist.
2
1

Verwenden eines Mikrofons (PSR-3000)
Einstellen des Mikrofon- und Harmony-Klanges
PSR-3000/1500 Bedienungsanleitung
184
3Wählen Sie mit der TAB-Taste [
√
] die Registerkarte OVERALL
SETTING.
4Mit den Tasten [A]–[J] können Sie den einzustellenden Eintrag
(Parameter) (siehe unten) auswählen.
5Benutzen Sie die Tasten [1
ππ
ππ††
††
]–[8
ππ
ππ††
††
], um den Wert einzustellen.
6Drücken Sie die [EXIT]-Taste, um die Anzeige MICROPHONE SETTING
zu verlassen.
Einträge (Parameter), die auf der Registerkarte OVERALL
SETTING vorgenommen werden können
■3BAND EQ
Ein EQ (Equalizer) ist ein Modul, welches das Frequenzspektrum in mehrere
Frequenzbänder unterteilt, die verstärkt oder abgeschwächt werden können, um
den Gesamtfrequenzgang korrigieren zu können. Das PSR-3000/1500 besitzt
einen hochwertigen, digitalen 3-Band-Equalizer (LOW, MID und HIGH) zur
Klangregelung des Mikrofonklanges.
•Hz
Stellt die mittlere Frequenz des entsprechenden Bandes ein.
•dB
Verstärkt bzw. dämpft den Pegel des jeweiligen Bandes um bis zu 12 dB.
■NOISE GATE
Dieser Effekt schaltet das Eingangssignal stumm, wenn das Mikrofon-
Eingangssignal unter einen angegebenen Wert fällt. Dadurch können Sie effektiv
Nebengeräusche herausfiltern, während das gewünschte Signal (Voice usw.)
durchgelassen wird.
• SW (Switch)
Hiermit wird das Noise-Gate ein- oder ausgeschaltet.
• TH. Threshold (Schwellenwert)
Die Schwelle legt den Eingangspegel fest, ab dem Signale durchgelassen
werden.
44
6
3
5
VORSICHT
Auf der Registerkarte
„OVERALL SETTING“
vorgenommene Einstellungen
werden beim Verlassen dieser
Anzeige automatisch im
Instrument gespeichert.
Wenn Sie das Instrument
jedoch ausschalten, ohne die
Anzeige zu schließen, gehen
die Einstellungen verloren.

Verwenden eines Mikrofons (PSR-3000)
Einstellen des Mikrofon- und Harmony-Klanges
PSR-3000/1500 Bedienungsanleitung 185
■COMPRESSOR
Dieser Effekt hält den Ausgangspegel niedrig, wenn das Mikrofon-Eingangssignal
einen angegebenen Pegel überschreitet. Dies ist besonders nützlich, um
Gesangpassagen mit sehr hohen Dynamikschwankungen zu glätten. Das Signal
wird dynamisch „komprimiert“, so dass leise Passagen lauter und laute Passagen
leiser werden.
• SW (Switch)
Hiermit wird der Kompressor ein- oder ausgeschaltet.
• TH. Threshold (Schwellenwert)
Die Schwelle legt den Eingangspegel fest, ab dem die Kompression angewendet
wird.
• RATIO (Verhältnis)
Legt das Komprimierungsverhältnis fest.
• OUT
Hier können Sie die Ausgangslautstärke (Volume) einstellen.
■VOCAL HARMONY CONTROL
Die folgenden Parameter legen die Steuerung der Harmonie fest.
• VOCODER CONTROL
Der Vocal-Harmony-Effekt im Vocoder-Modus (Seite 186) wird durch
Notendaten gesteuert, d.h. die Noten, die Sie auf der Tastatur spielen bzw. die
Noten der Songdaten. Mit diesem Parameter können Sie bestimmen, welche
Noten zur Steuerung der Harmonie verwendet werden.
• BAL.
Hiermit wird die Balance zwischen Hauptgesangsstimme und Vocal Harmony
eingestellt. Wenn Sie den Wert erhöhen, wird die Vocal Harmony verstärkt und
die Hauptstimme abgeschwächt.
Wenn diese Funktion auf L<H63 (L: Lead Vocal, H: Vocal Harmony) eingestellt
ist, wird nur die Vocal Harmony als Ausgangssignal ausgegeben; wenn der Wert
auf L63>H eingestellt ist, wird nur die Hauptstimme als Ausgangssignal
ausgegeben.
SONG CHANNEL
(Song-Kanal) MUTE/PLAY
Ist hier „MUTE“ eingestellt, wird der unten ausgewählte Kanal
(der die Harmonien steuert) bei der Song-Wiedergabe
stummgeschaltet (ausgeschaltet).
OFF/Channels 1–16
Wenn hier „OFF“ eingestellt ist, ist die Harmoniesteuerung
über Songdaten ausgeschaltet. Wenn einer der Werte 1–16
eingestellt ist, werden die Notendaten (die aus einem Song des
PSR-3000/1500 oder von einem externen MIDI-Sequenzer
stammen) auf dem entsprechenden Kanal zur Steuerung der
Harmonie verwendet. Diese Einstellung ist mit der Einstellung
HARMONY CH in der Anzeige SONG SETTING (Seite 139)
verbunden.
KEYBOARD AUS
OFFDie Harmony-Steuerung über die Klaviatur ist ausgeschaltet.
UPPER
Noten, die rechts vom Split-Punkt gespielt werden, steuern
den Vocal-Harmony-Effekt.
LOWER
Noten, die links vom Split-Punkt gespielt werden, steuern den
Vocal-Harmony-Effekt.

Verwenden eines Mikrofons (PSR-3000)
Einstellen des Mikrofon- und Harmony-Klanges
PSR-3000/1500 Bedienungsanleitung
186
• MODUS
Alle Vocal-Harmony-Typen gehören zu einem von drei Modi, die Harmonien
auf unterschiedliche Weise erzeugen. Der Harmonieeffekt ist vom ausgewählten
Vocal-Harmony-Modus abhängig, und dieser Parameter legt fest, wie die
Harmonie auf Ihre Stimme angewendet wird. Nachfolgend sind die drei Modi
beschrieben.
• CHORD
Die folgenden Parameter legen fest, welche Daten in einem aufgezeichneten
Song zur Akkorderkennung verwendet werden.
■MIC
Die folgenden Parameter steuern den Mikrofon-Sound.
• MUTE
Wenn hier OFF eingestellt ist, ist das Mikrofonsignal ausgeschaltet.
• VOLUME
Legt die Ausgangslautstärke des Mikrofonklangs fest.
AUTO Wenn [ACMP ON/OFF] oder [LEFT] auf ON gestellt ist und der
Song Akkorddaten enthält, wird der Modus automatisch auf
CHORDAL eingestellt. In allen anderen Fällen wird der Modus
auf VOCODER eingestellt.
VOCODER Die Harmonienoten werden durch die auf der Tastatur gespielten
Noten und/oder die Songdaten festgelegt. Sie können angeben,
ob der Vocoder-Effekt durch Ihr Spiel auf der Tastatur oder durch
die Song-Daten (Seite 185) gesteuert werden soll.
CHORDAL Die Harmonienoten werden durch die folgenden drei
Akkordtypen festgelegt: im Akkordbereich der Tastatur gespielte
Akkorde (wenn [ACMP] eingeschaltet ist), im Tastaturbereich der
Voice LEFT gespielte Akkorde (wenn [ACMP] aus- und [LEFT]
eingeschaltet ist) und in den Songdaten enthaltene Akkorde zur
Steuerung der Harmonie. (Nicht verfügbar, wenn der Song keine
Akkorddaten enthält.)
AUS (Aus) In den Songdaten werden keine Akkorde identifiziert.
XF Für die Vocal Harmony werden Akkorde im XF-Format
verwendet.
1–16 Die Akkorde werden in den Notendaten des angegebenen Song-
Kanals identifiziert.

Verwenden eines Mikrofons (PSR-3000)
Talk Setting (Spracheinstellungen)
PSR-3000/1500 Bedienungsanleitung 187
Talk Setting (Spracheinstellungen)
Mit dieser Funktion können Sie neben den Einstellungen für Ihren Gesangs-Sound
besondere Einstellungen für die Ansagen zwischen den Songs vornehmen.
1Rufen Sie mit der Taste [MIC SETTING/VOCAL HARMONY] die
Anzeige MIC SETTING/VOCAL HARMONY auf.
2Rufen Sie mit der Taste [I] (MIC SETTING) die Anzeige für die
Mikrofoneinstellungen (MICROPHONE SETTING) auf.
3Wählen Sie mit der TAB-Taste [
®
] die Registerkarte TALK SETTING.
4Mit den Tasten [A]/[B] können Sie den einzustellenden Eintrag
(Parameter) (Seite 188) auswählen.
5Mit den Tasten [1
ππ
ππ††
††
]–[7
ππ
ππ††
††
] stellen Sie den Wert ein.
6Drücken Sie die [EXIT]-Taste, um die Anzeige MICROPHONE SETTING
zu verlassen.
2
1
4
6
3
5
VORSICHT
In der Anzeige TALK SETTING
vorgenommene Einstellungen
werden beim Verlassen der
Anzeige automatisch im
Instrument gespeichert.
Wenn Sie das Instrument
jedoch ausschalten, ohne die
Anzeige zu schließen, gehen
die Einstellungen verloren.

Verwenden eines Mikrofons (PSR-3000)
Talk Setting (Spracheinstellungen)
PSR-3000/1500 Bedienungsanleitung
188
Einträge (Parameter), die auf der Registerkarte TALK SETTING
vorgenommen werden können
VOLUME Legt die Ausgabelautstärke des Mikrofons fest.
PAN Stellt die Position des Mikrofon-Sounds im Stereofeld ein.
REVERB DEPTH Legt die Stärke des Reverb-Effekts (Hall) für den Mikrofonklang
fest.
CHORUS DEPTH Legt die Stärke des Chorus-Effekts für den Mikrofonklang fest.
TOTAL VOLUME
ATTENUATOR
Hier legen Sie die Größe der Dämpfung fest, welcher der
Gesamtsound (ohne das Mikrofon-Eingangssignal) unterworfen
wird – dadurch können Sie auf effektive Weise die Balance
zwischen Ihrer Singstimme und der Gesamtlautstärke des
Instruments abgleichen.
DSP MIC ON/OFF Schaltet den auf den Mikrofon-Sound angewendeten DSP-Effekt
ein oder aus.
DSP MIC TYPE Zur Auswahl der DSP-Effektart, die auf den Mikrofon-Sound
angewendet wird.
DSP MIC DEPTH Stellt die Tiefe des auf den Mikrofon-Sound angewendeten DSP-
Effekts ein.

PSR-3000/1500 Bedienungsanleitung 189
Einsatz Ihres Instruments
mit anderen Geräten
Einsatz Ihres Instruments mit anderen Geräten
Anschließen von Audio- und
Videogeräten
Verwenden Sie Audiokabel und Adapterstecker ohne Widerstand
(Nullwiderstand).
1Verwenden von externen
Audiogeräten für Wiedergabe und
Aufnahme (Buchsen [OUTPUT], [AUX
OUT (LEVEL FIXED)], [OPTICAL OUT])
An diese Buchsen können Sie zur Verstärkung des
Instrumentenklangs eine Stereoanlage oder zur
Aufzeichnung Ihres Spiels einen Kassettenrekorder oder
ein Audiogerät anschließen. Der Klang eines an die
Buchse [MIC./LINE IN] des Instruments
angeschlossenen Mikrofons oder einer dort
angeschlossenen Gitarre wird gleichzeitig ausgegeben.
Informationen über die Anschlussmöglichkeiten von
Audiokabeln finden Sie in den nachfolgenden
Schaubildern. Diese Buchsen befinden sich im
Buchsenfeld an der Unterseite des Instruments.
[OUTPUT]-Buchsen
(Standard-Stereobuchsen für [L/L+R] und [R])
Werden diese Anschlüsse verwendet, können Sie mit
dem Instrumentenregler [MASTER VOLUME] den
Lautstärkepegel zum externen Gerät bestimmen.
Verbinden Sie mithilfe geeigneter Audiokabel die
Buchsen OUTPUT [L/L+R]/[R] des Instruments mit den
Eingangsbuchsen zweier Aktivlautsprecher. Verwenden
Sie zum Anschluss an ein Mono-Gerät nur die Buchse
[L/L+R].
[AUX OUT (LEVEL FIXED)]-Buchsen
(RCA-Pinbuchsen [L] und [R])
Werden diese Anschlüsse verwendet (mit RCA-
Stiftstecker, LEVEL FIXED), erfolgt die Übertragung zu
einem angeschlossenen Gerät unabhängig von der
Stellung des Einstellreglers [MASTER VOLUME] mit
einem festen Lautstärkepegel. Verwenden Sie diese
Buchsen, wenn Sie die Lautstärke über eine externe
Audioanlage steuern oder den Klang des Instruments
auf einer externen Audioanlage aufnehmen. Verbinden
Sie mithilfe geeigneter Audiokabel die Buchsen AUX
OUT [L]/[R] (LEVEL FIXED) mit den AUX-IN-Buchsen
einer externen Audioanlage.
LCD
CONTRAST MIDI INPUT
VOLUME MIC./
LINE IN
DC IN 16V
LR RL/L+R
AUX OUT
(LEVEL FIXED) OUTPUT
RL/L+R
AUX IN
OUTIN
TO HOSTTO DEVICE
125678 3 4
S. 195 S. 194 S. 194 S. 191 S. 190 S. 190S. 190
VORSICHT
Bevor Sie das Instrument an andere elektronische
Komponenten anschließen, schalten Sie bitte alle Geräte
aus. Achten Sie auch darauf, alle Lautstärkeregler auf
Minimum (0) einzustellen, bevor Sie die Geräte ein- oder
ausschalten. Anderenfalls kann ein elektrischer Schlag
verursacht, oder es können Komponenten beschädigt
werden.
VORSICHT
Wenn der Klang des Instruments an ein externes Gerät
ausgegeben wird, schalten Sie bitte zuerst das Instrument
und dann das externe Gerät ein. Schalten Sie die Geräte
in umgekehrter Reihenfolge aus.
Leiten Sie nicht die Ausgabe an den Buchsen [OUTPUT]
und [AUX OUT (LEVEL FIXED)] in die Buchsen [AUX IN].
Wenn Sie dies tun, dann wird der Signaleingang bei [AUX
IN] an die Buchsen [OUTPUT] und [AUX OUT (LEVEL
FIXED)] ausgegeben. Eine derartige Verbindung könnte
eine Rückkopplungsschleife verursachen, die ein normales
Spiel unmöglich macht und sogar beide Geräte
beschädigen kann.
HINWEIS
LR RL/L+R
AUX OUT
(LEVEL FIXED) OUTPUT
Instrument Aktivlautsprecher
Eingangs-
buchse
Klinken-
stecker
(Standard)
Klinkenstecker
(Standard)
Audiokabel
AUX IN
LR RL/L+R
AUX OUT
(LEVEL FIXED) OUTPUT
Instrument Stereoanlage
Audiokabel
StiftsteckerStiftstecker

Einsatz Ihres Instruments
mit anderen Geräten
PSR-3000/1500 Bedienungsanleitung
190
2Externe Audiogeräte über die
integrierten Lautsprecher betreiben
Die Stereoausgänge eines anderen Instruments können
an diese Buchsen angeschlossen werden – so kann der
Sound eines externen Instruments über die Lautsprecher
des Instruments wiedergegeben werden. Verbinden Sie
mithilfe geeigneter Audiokabel die Ausgangsbuchsen
(LINE OUT usw.) eines externen Synthesizers oder des
Klangerzeuger-Moduls mit den Instrumentenbuchsen
AUX IN [L/L+R]/[R].
•Verwenden Sie zum Anschluss an ein Mono-Gerät nur die
Buchse [L/L+R].
•Die Einstellung des Reglers [MASTER VOLUME] beeinflusst das
Eingangssignal an den Buchsen [AUX IN].
35Anzeige des Instrument-Displays
auf einem separaten
Fernsehbildschirm (PSR-3000)
Schließen Sie das Instrument an einen externen
Fernsehbildschirm an, und Sie können den aktuellen
Displayinhalt oder den Liedtext (z.B. wenn eine Gruppe
mitsingen möchte u.ä.) auf dem Fernsehbildschirm
anzeigen. Anweisungen zum Herstellen der Verbindung
finden Sie auf Seite 55.
4Anschluss eines Mikrofons
oder einer Gitarre (Buchse
[MIC./LINE IN]) (PSR-3000)
Wenn Sie an die Buchse [MIC./LINE IN]
(Standard-6,3-mm-Stereobuchse), die sich links an der
Unterseite des Instruments befindet, ein Mikrofon
anschließen, können Sie zur Song-Wiedergabe
(KARAOKE) oder zu Ihrem Spiel singen. Das Instrument
gibt dabei Ihre Stimme oder den Gitarrenklang über die
eingebauten Lautsprecher wieder. Anweisungen zum
Herstellen der Verbindung finden Sie auf Seite 54. Bitte
achten Sie darauf, beim Anschließen von Geräten mit
hohem Ausgabepegel den Schalter [MIC. /LINE] auf
LINE zu stellen.
VORSICHT
Wenn der Klang eines externen Geräts an das Instrument
ausgegeben wird, schalten Sie bitte zuerst das externe
Gerät und dann das Instrument ein. Schalten Sie die
Geräte in umgekehrter Reihenfolge aus.
LINE OUT
RL/L+R
AUX IN
Instrument
Synthesizer
Klangerzeuger
Klinkenstecker
(Standard)
Audiokabel
Stiftstecker
HINWEIS
•Stellen Sie den Standard ein (NTSC oder PAL), der von Ihrer
Videoausrüstung verwendet wird.
•Wenn als Inhalt des Video-Out-Signals LYRICS gewählt ist,
wird über VIDEO OUT nur der Liedtext des Songs
ausgegeben, ungeachtet dessen, welches Display am
Instrument aufgerufen wird.
•Vermeiden Sie, längere Zeit auf den Fernseher oder den
Videobildschirm zu schauen, da dies Ihr Sehvermögen
verschlechtern könnte. Legen Sie hin und wieder Pausen
ein und richten Sie Ihre Augen auf entfernte Objekte, um
eine Überanstrengung der Augen zu vermeiden.
HINWEIS
Video-Out-Einstellungen
1Rufen Sie die Bedienungsanzeige auf.
[FUNCTION] → [G] VIDEO OUT
2Wählen Sie mithilfe der Taste [1
ππ
ππ††
††
] den
Videogerätestandard NTSC oder PAL aus.
Wählen Sie mithilfe der Tasten [3
ππ
ππ††
††
]/
[4
ππ
ππ††
††
] den Inhalt des Video-Out-Signals –
den aktuellen Displayinhalt (LCD) oder den
Liedtext (LYRICS) – aus.
Anschließen von Audio- und Videogeräten

Einsatz Ihres Instruments
mit anderen Geräten
PSR-3000/1500 Bedienungsanleitung 191
5Verwendung des
Fußschalters oder
Fußreglers (Buchse [FOOT
PEDAL])
Die folgenden Funktionen stehen in der (werkseitigen)
Grundeinstellung für die beiden [FOOT PEDAL]-
Buchsen zur Verfügung.
• Buchse [FOOT PEDAL 1]
Schließen Sie einen der Fußschalter FC4 oder FC5 von
Yamaha an diese Buchse an, und schalten Sie damit
Sustain ein und aus. Der Fußschalter funktioniert wie
ein Haltepedal (Fortepedal) an einem Klavier: wenn Sie
es treten, wird der Ton gehalten, wenn Sie es loslassen,
wird der Ton wieder normal gedämpft.
• Buchse [FOOT PEDAL 2]
Schließen Sie den optionalen Fußregler Yamaha FC7 an
dieser Buchse an, und Sie können mit ihm während des
Spiels am PSR-3000/1500 die Lautstärke regeln
(Ausdrucksfunktion).
Den einzelnen Fußpedalen bestimmte
Funktionen zuweisen
Die Funktionen, die dem angeschlossenen Fußschalter
oder Fußregler standardmäßig zugeordnet sind, können
geändert werden. So können Sie zum Beispiel mit dem
Fußschalter die Style-Wiedergabe beginnen oder
anhalten, oder mit dem Fußregler Tonhöhenänderungen
(Pitch Bends) erzeugen.
1Rufen Sie die Bedienungsanzeige auf.
[FUNCTION] → [D] CONTROLLER → TAB [
√
]
FOOT PEDAL
2Wählen Sie mit den [A]/[B]-Tasten eines der
beiden Klavierpedale aus, dem Sie die Funktion
zuweisen möchten.
3Benutzen Sie die Taste [1
ππ
ππ††
††
], um die
Funktionen auszuwählen, die dem in Schritt 2
festgelegten Pedal zugewiesen werden sollen.
Einzelheiten zu den Pedalfunktionen sind weiter
unten aufgeführt.
4Benutzen Sie die Tasten [2
ππ
ππ††
††
]-[8
ππ
ππ††
††
], um die
Einzelheiten der ausgewählten Funktionen
einzustellen.
Welche Parameter verfügbar sind, hängt von der in
Schritt 3 ausgewählten Funktion ab. Einzelheiten zu
den Parametern sind weiter unten aufgeführt.
5Überprüfen Sie, ob die gewünschte Funktion mit
dem Pedal gesteuert werden kann, indem Sie
das Pedal betätigen.
Es folgt eine Auflistung der Einzelheiten zu den
Pedalfunktionen. Für die mit „*“ gekennzeichneten
Funktionen verwenden Sie bitte nur den Fußregler, da
die ordnungsgemäße Bedienung mit einem Fußschalter
nicht möglich ist.
VORSICHT
Achten Sie darauf, das Pedal nur dann anzuschließen
oder abzuziehen, wenn das Instrument ausgeschaltet ist.
Fußpedale
Fußschalter
FC4 (optional)
Fußschalter
FC5 (optional)
Fußregler FC7
(optional)
Einstellen der Pedalpolarität
Das Ein- und Ausschalten des Pedals kann je nach an das
Instrument angeschlossenem Pedal verschiedene
Ergebnisse liefern. So ist es beispielsweise möglich, dass
Sie die ausgewählte Funktion aktivieren, wenn Sie ein
bestimmtes Pedal drücken, während Sie durch Drücken
eines anderen Pedalmodells bzw. des Pedals eines
anderen Herstellers dieselbe Funktion deaktivieren.
Verwenden Sie ggf. diese Einstellung, um die Steuerung
umzukehren. Drücken Sie die [I]-Taste (PEDAL
POLARITY), um die Polarität umzuschalten.
Verwendung des Fußschalters oder Fußreglers ([AUX PEDAL]-Buchse)

Einsatz Ihres Instruments
mit anderen Geräten
PSR-3000/1500 Bedienungsanleitung
192
Zuweisbare Pedalfunktionen
VOLUME* (Lautstärke) Ermöglicht die Verwendung eines Fußreglers zur Lautstärkeregelung.
SUSTAIN (Aushalten) Ermöglicht die Verwendung eines Pedals zur Sustain-Steuerung. Wenn Sie das
Pedal betätigen und gedrückt halten, werden alle auf der Tastatur gespielten Noten ein länger
gehalten. Durch Loslassen des Pedals wird der Sustain-Effekt sofort angehalten (gedämpft).
SOSTENUTO Ermöglicht die Verwendung eines Pedals zur Steuerung des Sostenuto-Effekts. Wenn Sie eine
Note oder einen Akkord auf dem Instrument spielen, und Sie drücken das Sostenuto-Pedal,
während die Note noch gespielt wird, dann wird die Note so lange ausgehalten, wie das
Pedal gedrückt wird. Alle nachfolgenden Noten werden hingegen nicht ausgehalten. Auf
diese Weise können Sie beispielsweise einen Akkord halten (sustain) und gleichzeitig andere
Noten stakkato spielen.
SOFT (Leise) (Leise) Ermöglicht die Verwendung eines Pedals zur Steuerung des Leiseeffekts. Durch
Drücken dieses Pedals wird die Lautstärke der von Ihnen gespielten Noten verringert, und
der Klang wird weicher. Diese Funktion beeinflusst nur bestimmte, dafür geeignete Voices.
GLIDE (Gleiten) Wenn das Pedal gedrückt wird, ändert sich die Tonhöhe; sobald das Pedal
losgelassen wird, kehrt die Wiedergabe zur normalen Tonhöhe zurück.
PORTAMENTO Bei Betätigung des Pedals kann der Portamento-Effekt erzeugt werden (ein weicher Übergang
zwischen Noten). Portamento wird erzeugt, wenn die Noten legato gespielt werden (d. h.
eine Note wird bereits gespielt, wenn die vorhergehende Note noch gehalten wird). Die
Portamento-Zeit kann auch am Mischpult (Mixing Console) eingestellt werden (Seite 88).
Bestimmte Natural-Voices, die mit dieser Funktion nicht richtig klingen würden, werden von
dieser Funktion nicht beeinflusst.
PITCH BEND* (Tonhöhenbeugung) Ermöglicht Ihnen, mithilfe des Pedals die Tonhöhe der Noten nach oben
oder unten zu verschieben.
MODULATION* Wendet einen Vibrato-Effekt auf die Noten an, die auf der Tastatur gespielt werden. Während
das Pedal gedrückt wird, nimmt die Intensität des Effekts zu.
DSP VARIATION Schaltet DSP VARIATION für den Voice-Effekt ein und aus.
HARMONY/ECHO Schaltet den Voice-Effekt HARMONY/ECHO ein und aus.
VOCAL HARMONY (PSR-3000) Schaltet die Vokalharmonie-Funktion ein und aus.
TALK (PSR-3000) Schaltet die Sprechfunktion der Taste [MIC SETTING] ein und aus.
SCORE PAGE+ Wenn der Song angehalten ist, können Sie zur nächsten Seite der Notendarstellung
wechseln.
SCORE PAGE– Wenn der Song gestoppt ist, können Sie zur vorhergehenden Seite wechseln.
SONG PLAY/PAUSE Identisch mit der Taste SONG [PLAY/PAUSE].
STYLE START/STOP Identisch mit der [STYLE CONTROL]-Taste [START/STOP].
TAP TEMPO Entspricht Taste [TAP].
SYNCHRO START Identisch mit der Taste [SYNC. START].
SYNCHRO STOP Identisch mit der Taste [SYNC STOP].
INTRO1-3 Identisch mit den [INTRO I-III]-Tasten.
MAIN A–D Identisch mit den Tasten [MAIN VARIATION A-D].
FILL DOWN Ein Fill-In (Füllmuster) wird gespielt, auf das automatisch die Section MAIN der Taste
unmittelbar links davon folgt.
FILL SELF Es wird ein Fill-In gespielt.
FILL BREAK Es wird eine Pause gespielt.
FILL UP Ein Fill-In wird gespielt, auf das automatisch die Section MAIN der Taste unmittelbar rechts
davon folgt.
ENDING1-3 Identisch mit den Tasten [ENDING/rit. I-III].
FADE IN/OUT Identisch mit der Taste [FADE IN/OUT].
FINGERED/ON BASS Das Pedal wechselt zwischen den Modi „Fingered“ und „On Bass“ (Seite 102).
BASS HOLD (Bass halten) Solange das Pedal gedrückt wird, wird die Bassnote des Begleit-Styles gehalten,
auch wenn während der Style-Wiedergabe der Akkord gewechselt wird. Wenn der Fingersatz
auf AI FULL KEYBOARD eingestellt ist, hat diese Funktion keine Auswirkung.
Verwendung des Fußschalters oder Fußreglers (Buchse [FOOT PEDAL])

Einsatz Ihres Instruments
mit anderen Geräten
PSR-3000/1500 Bedienungsanleitung 193
Die Sostenuto- und Portamento-Funktionen beeinflussen nicht die Organ-Flutes-Voices, auch wenn diese den Fußpedalen
zugewiesen wurden.
Einstellbare Parameter für die einzelnen Funktionen
Die folgenden Parameter entsprechen den Tasten [2
π†
]–[8
π†
]; ihre Verfügbarkeit hängt von der ausgewählten
Steuerungsart ab. Wenn zum Beispiel SUSTAIN ausgewählt wird, dann werden automatisch die Parameter HALF
PEDAL POINT, RIGHT 1, RIGHT 2 und LEFT im Display angezeigt.
PERCUSSION Mit dem Pedal geben Sie ein Percussion-Instrument wieder, das mit den Tasten [4
π†
]–
[8
π†
] ausgewählt wurde. Sie können das gewünschte Percussion-Instrument mithilfe der
Tastatur auswählen.
RIGHT1 ON/OFF Identisch mit der Taste PART ON/OFF [RIGHT 1].
RIGHT2 ON/OFF Identisch mit der Taste PART ON/OFF [RIGHT 2].
LEFT ON/OFF Identisch mit der Taste PART ON/OFF [LEFT].
OTS+ Ruft die nächste One-Touch-Einstellung auf.
OTS– Ruft die vorhergehende One-Touch-Einstellung auf.
SONG, STYLE, MIC*, M.PAD, LEFT,
RIGHT1, RIGHT2
Legen die Parts fest, die durch das Pedal beeinflusst werden.
* Nur auf dem PSR-3000 verfügbar.
UP/DOWN Wurde GLIDE oder PITCH BEND ausgewählt, wird hier bestimmt, ob sich die
Tonhöhenänderung nach oben oder unten auswirken soll.
RANGE Wurde GLIDE oder PITCH BEND ausgewählt, wird hier der Bereich der
Tonhöhenänderung in Halbtönen bestimmt. Ist mit der Einstellung → Pitch Bend Range
(Seite 88) des Mischpults (Mixing Console) verknüpft.
ON SPEED Wurde GLIDE ausgewählt, wird hier die Geschwindigkeit der Tonhöhenänderung
bestimmt, wenn das Pedal gedrückt wird.
OFF SPEED Wurde GLIDE ausgewählt, wird hier die Geschwindigkeit der Tonhöhenänderung
bestimmt, wenn das Pedal losgelassen wird.
KIT Wurde dem Pedal die Option PERCUSSION zugewiesen, werden hier alle zur
Verfügung stehenden Drum Kits angezeigt; damit können Sie das jeweilige Schlagzeug-
Set auswählen, das für das Pedal verwendet werden soll.
PERCUSSION Wurde dem Pedal die Option PERCUSSION zugewiesen, werden hier alle Sounds für
das ausgewählte Drum Kit (oben in KIT) angezeigt. Dadurch wird der jeweilige
Instrumentenklang dem Pedal zugewiesen.
HINWEIS
Verwendung des Fußschalters oder Fußreglers ([AUX PEDAL]-Buchse)

Einsatz Ihres Instruments
mit anderen Geräten
PSR-3000/1500 Bedienungsanleitung
194
6Anschließen externer MIDI-
Geräte ([MIDI]-Buchsen)
Schließen Sie externe MIDI-Geräte über Standard-
MIDI-Kabel an die eingebauten [MIDI]-Buchsen an.
Einen allgemeinen Überblick über MIDI und
Informationen über die sinnvolle Nutzung finden Sie in
den folgenden Abschnitten:
•Was ist MIDI? ..............................................Seite 197
•Einsatzmöglichkeiten von MIDI ...................Seite 200
•MIDI-Einstellungen......................................Seite 201
Anschließen eines Computer
oder USB-Geräts
67 Anschließen eines Computers
(Anschlüsse [USB TO HOST] und
[MIDI])
Wenn Sie einen Computer an eine der Buchsen [USB
TO HOST] und [MIDI] anschließen, können Sie
zwischen dem Instrument und dem Computer über
MIDI Daten übertragen und hochentwickelte
Computer-Musikprogramme nutzen. Denken Sie daran,
dass Sie auch einen geeigneten USB-MIDI-Treiber
installieren müssen.
Im Folgenden wird erläutert, wie Sie die Anschlüsse
herstellen und verwenden.
Wenn Sie einen Computer mit USB-Schnittstelle verwenden,
sollten Sie den Computer und das Instrument nicht über MIDI,
sondern über USB verbinden.
Treiber
Ein Treiber ist ein Softwareprogramm, das zwischen dem
Betriebssystem des Computers und einem angeschlossenen
Hardwaregerät eine Schnittstelle zur Datenübertragung
bereitstellt. Um den Computer mit dem Instrument zu verbinden,
müssen Sie einen USB-MIDI-Treiber installieren.
Die folgenden Erläuterungen bestehen aus zwei Teilen,
in denen die beiden Anschlussarten behandelt werden:
Anschluss an die Buchse [USB TO HOST] und
Anschluss an die [MIDI]-Buchse.
• Anschluss an die Buchse [USB TO HOST]
Um das Instrument über USB an den Computer
anzuschließen, verwenden Sie ein Standard-USB-
Kabel (mit USB-Logo), mit dem Sie die Buchse [USB
TO HOST] am Instrument mit der USB-Buchse des
Computers verbinden. Installieren Sie dann den USB-
MIDI-Treiber.
Zu den Buchsen [USB TO HOST] und [USB TO DEVICE]
Das Instrument besitzt zwei verschiedene Arten von USB-
Buchsen: [USB TO HOST] und [USB TO DEVICE]. Achten Sie
darauf, diese beiden Buchsen und die entsprechenden
Kabelanschlüsse nicht zu verwechseln.
Achten Sie darauf, den Anschluss wie abgebildet mit dem
richtigen Stecker richtig herum vorzunehmen. Erläuterungen zur
[USB TO DEVICE]-Buchse folgen im nächsten Abschnitt.
•Das Instrument beginnt die Übertragung mit einer kleinen
Verzögerung, nachdem die USB-Verbindung aufgebaut wurde.
•Wenn Sie Ihren Computer über ein USB-Kabel mit dem
Instrument verbinden, dann stellen Sie die Verbindung direkt
her, und verwenden Sie keinen USB-Hub.
•Informationen zur Einrichtung Ihrer Sequenzer-Software finden
Sie in der Bedienungsanleitung der entsprechenden Software.
MIDI IN Empfängt MIDI-Meldungen von einem
externen MIDI-Gerät.
MIDI OUT Sendet vom Instrument erzeugte MIDI-
Meldungen.
HINWEIS
HINWEIS
VORSICHT
Vorsichtsmaßregeln bei Verwendung der [USB TO HOST]-
Buchse
Beachten Sie beim Anschließen des Computers an die [USB TO
HOST]-Buchse die folgenden Punkte. Andernfalls kann der
Computer hängenbleiben, und es können Daten zerstört
werden oder verlorengehen. Sollte der Computer oder das
Instrument hängen bleiben, schalten Sie bitte das Instrument
aus und starten Sie den Computer neu.
•Beenden Sie, bevor Sie den Computer an die Buchse [USB
TO HOST] anschließen, jeglichen Energiesparmodus des
Computers (wie z.B. Schlaf- oder Bereitschaftsmodus), und
schließen Sie alle geöffneten Softwareanwendungen.
Schalten Sie außerdem das Instrument aus.
•Führen Sie die folgenden Vorgänge aus, bevor Sie das
Instrument ein-/ausschalten oder das USB-Kabel vom/zum
Instrument/Computer einstecken oder abziehen.
- Schließen Sie alle geöffneten Softwareanwendungen am
Computer.
- Vergewissern Sie sich, dass vom Instrument keine Daten
übertragen werden. (Nur durch das Spielen von Noten auf
der Tastatur oder durch die Wiedergabe eines Songs
werden Daten übertragen.)
• Während ein USB-Gerät an das Instrument
angeschlossen ist, sollten Sie zwischen diesen
Vorgängen mindestens sechs Sekunden warten: Wenn
Sie das Instrument aus- und wieder einschalten, oder
wenn Sie das USB-Kabel einstecken und wieder
abziehen oder umgekehrt.
Instrument USB-Kabel
HINWEIS
Anschließen externer MIDI-Geräte ([MIDI]-Buchsen) / Anschließen eines Computers oder USB-Geräts

Einsatz Ihres Instruments
mit anderen Geräten
PSR-3000/1500 Bedienungsanleitung 195
• Anschluss über [MIDI]-Buchsen
Sie können das Instrument auf zwei Arten über MIDI
an einen Computer anschließen: Wenn in Ihrem
Computer eine MIDI-Schnittstelle installiert ist,
schließen Sie die Buchse MIDI OUT der
Computerschnittstelle an die Buchse [MIDI IN] des
Instruments an, und verbinden Sie die Buchse [MIDI
OUT] des Instruments mit der Buchse MIDI IN der
Schnittstelle.
Bei der zweiten Anschlussmöglichkeit wird eine
separate, externe MIDI-Schnittstelle verwendet, die
über einen USB-Port oder seriellen Port (Modem-
oder Druckerbuchse) an den Computer
angeschlossen wird. Schließen Sie mithilfe von
Standard-MIDI-Kabeln die Buchse MIDI OUT der
externen Schnittstelle an die Buchse [MIDI IN] des
Instruments an, und verbinden Sie die Buchse [MIDI
OUT] des Instruments mit der Buchse MIDI IN der
Schnittstelle.
Stellen Sie sicher, dass Sie eine für Ihren Computer geeignete
MIDI-Schnittstelle verwenden.
8Anschließen an einen LAN-Adapter
vom Typ USB und an ein USB-
Speichergerät
(über die Buchse [USB TO DEVICE])
Es gibt zwei Verwendungsmöglichkeiten für die Buchse
[USB TO DEVICE] am unteren Bedienfeld des
Instruments. (Das PSR-3000/1500 hat zwei Buchsen.)
■Wenn Sie den LAN-Adapter vom Typ USB
anschließen, können Sie direkt auf spezielle Internet-
Websites zugreifen, um Musikdaten herunterzuladen
(Seite 165).
■Wenn Sie das Instrument mit einem Standard-USB-
Kabel an ein USB-Speichergerät anschließen,
können Sie die von Ihnen erstellten Daten auf dem
angeschlossenen Gerät speichern sowie auf dem
angeschlossenen Gerät gespeicherte Daten laden.
Zu den Buchsen [USB TO HOST] und [USB TO DEVICE]
Das Instrument besitzt zwei verschiedene Arten von USB-Buchsen:
[USB TO HOST] und [USB TO DEVICE]. Achten Sie darauf, diese
beiden Buchsen und die entsprechenden Kabelanschlüsse nicht zu
verwechseln. Achten Sie darauf, den Anschluss wie abgebildet mit
dem richtigen Stecker richtig herum vorzunehmen. Erläuterungen zur
Buchse [USB TO HOST] finden Sie im vorhergehenden Abschnitt.
Verwendung von USB-Speichergeräten
Dieser Typ dient zum Anschluss des Instruments an ein
USB-Speichergerät und ermöglicht die Speicherung der
von Ihnen erstellen Daten auf dem angeschlossenen
Gerät bzw. das Laden der auf dem angeschlossenen
Gerät gespeicherten Daten. Die folgende Beschreibung
erläutert allgemein, wie die Geräte angeschlossen und
verwendet werden.
• Kompatible USB-Speichergeräte
Bis zu zwei USB-Speichergeräte wie z.B.
Diskettenlaufwerk, Festplattenlaufwerk, CD-ROM-
Laufwerk, Flash-Speicherlesegerät/-schreibgerät usw.
können an die Buchse [USB TO DEVICE]
angeschlossen werden. (Falls erforderlich, verwenden
Sie einen USB-Hub.) Andere Geräte wie eine
Computertastatur oder Maus können nicht benutzt
werden. Das Instrument unterstützt nicht
notwendigerweise alle im Handel erhältlichen USB-
Speichergeräte. Yamaha übernimmt keine Garantie für
die Betriebsfähigkeit der von Ihnen erworbenen USB-
Speichergeräte. Konsultieren Sie bitte vor dem Erwerb
von USB-Speichergeräten Ihren Yamaha-Händler oder
einen autorisierten Yamaha-Vertriebshändler (siehe
Liste am Ende der Bedienungsanleitung).
http://www.yamahapkclub.com/
CD-ROM-Laufwerk
CD-R/RW-Laufwerke können zwar verwendet werden, um Daten in
das Instrument zu laden, nicht jedoch zum Speichern von Daten.
1
Schließen Sie das USB-Speichergerät mit einem
Standard-USB-Kabel an die Buchse [USB TO
DEVICE] an.
2
Verlassen Sie danach vorübergehend das
Auswahldisplay, und kehren Sie dann wieder
dorthin zurück (oder drücken Sie im
Auswahldisplay gleichzeitig die Umschalttasten
für die Registerkarten [
√
] und [
®
]). Die USB-
Registerkarten (USB 1, USB 2 usw.) werden
automatisch aufgerufen, so dass Sie Dateien auf
den Geräten speichern und dort gespeicherte
Musikdaten wiedergeben können.
USB-Hub
Wenn Sie zwei oder drei Geräte gleichzeitig anschließen (wie z.B.
zwei USB-Speichergeräte und einen LAN-Adapter), verwenden Sie
bitte ein USB-Hub-Gerät. Der USB-Hub muss eine eigene
Stromversorgung haben und eingeschaltet sein. Es kann nur ein
USB-Hub verwendet werden. Falls während der Verwendung des
USB-Hubs eine Fehlermeldung erscheint, trennen Sie den Hub vom
Instrument, schalten Sie dann das Instrument aus, und schließen Sie
den USB-Hub wieder an.
Über die USB-Registerkarten
Die Registerkarten mit den angeschlossenen USB-Geräten (USB1,
USB2 usw.) können für jedes Gerät bzw. jede Partition bis zu USB
20 angezeigt werden. Die Nummern sind nicht festgelegt und
können sich entsprechend der Reihenfolge, in der die Geräte
angeschlossen und abgetrennt werden, ändern.
Instrument
MIDI-Kabel
[MIDI IN]-
Buchse
[MIDI OUT]-
Buchse
Computer mit
installierter MIDI-
Schnittstelle
[MIDI OUT]-
Buchse
[MIDI IN]-
Buchse
Instrument
MIDI-Kabel
[MIDI IN]-
Buchse
[MIDI OUT]-
Buchse
MIDI-
Schnittstelle
Computer
USB-Port oder
serieller Port
(Modem- oder
Druckeranschluss)
HINWEIS
HINWEIS
HINWEIS
HINWEIS
HINWEIS
Anschließen eines Computers oder USB-Geräts

Einsatz Ihres Instruments
mit anderen Geräten
PSR-3000/1500 Bedienungsanleitung
196
Überprüfung des verbleibenden Speicherplatzes auf dem
USB-Speichergerät
Sie können den Speicherplatz in dem Display überprüfen, das
über den folgenden Befehlspfad aufgerufen wird:
[FUNCTION] → [I] UTILITY → TAB [
√
]/[
®
] MEDIA
Wählen Sie mithilfe der Tasten [A]/[B] in diesem Display das Gerät
aus, und drücken Sie [F] (PROPERTY).
Auch wenn ein Computer an die Buchse [USB TO HOST] und an
die Buchse [USB TO DEVICE] ein USB-Speichergerät
angeschlossen ist, können Sie nicht am Computer über das
Instrument auf das USB-Speichergerät zugreifen.
Das Instrument unterstützt zwar den Standard USB 1.1, aber Sie
können auch ein Speichergerät des Standards USB 2.0 an das
Instrument anschließen und verwenden. Beachten Sie jedoch,
dass die Übertragungsgeschwindigkeit derjenigen von USB 1.1
entspricht.
HINWEIS
Formatieren von USB-Speichermedien
Wenn ein USB-Speichergerät angeschlossen oder ein
Medium eingelegt wird, kann es sein, dass eine Meldung
erscheint, die Sie auffordert, das Gerät/Medium zu
formatieren. Führen Sie in diesem Fall den
Formatierungsvorgang aus (Seite 66).
VORSICHT
Durch den Formatierungsvorgang werden alle vorher
vorhandenen Daten überschrieben. Seien Sie vorsichtig.
VORSICHT
Vermeiden Sie es, das USB-Speichergerät häufig ein- und
auszuschalten oder das Kabel zu häufig anzuschließen/
abzutrennen. Dies kann u.U. dazu führen, dass das Instrument
„einfriert“ oder hängenbleibt. Während das Instrument auf
Daten zugreift (wie bei Speicher-, Kopier- und
Löschvorgängen), dürfen Sie das USB-Kabel NICHT abziehen,
das Speichermedium NICHT aus dem Gerät entfernen und
KEINES der Geräte ausschalten. Andernfalls können die Daten
auf einem oder beiden Geräten beschädigt werden.
So schützen Sie Ihre Daten (Schreibschutz):
Um das versehentliche Löschen wichtiger Daten zu
verhindern, sollten Sie den an jedem Speichergerät bzw. -
medium vorhandenen Schreibschutz aktivieren. Wenn Sie
Daten auf dem USB-Speichergerät speichern möchten,
achten Sie darauf, den Schreibschutz aufzuheben.
HINWEIS
HINWEIS
Sichern der Daten auf einem Computer
■Sichern der Daten des Instruments auf einem
Computer
Nachdem Sie die Daten auf einer SmartMedia-Karte oder
einem USB-Speichergerät gesichert haben, können Sie sie
auf die Festplatte eines Computers kopieren und Ihren
Wünschen gemäß archivieren und organisieren. Schließen
Sie das Gerät einfach wie folgt an.
In diesem Beispiel wird zwar die Verwendung eines
angeschlossenen USB-Speichergeräts gezeigt, aber Sie
können auch eigene Daten sichern, die Sie auf einer in den
CARD-Slot an der Rückseite eingesetzten SmartMedia-Karte
gespeichert haben.
Instrument
Instrument
Computer
Computer USB-Speichergerät
USB-Speichergerät
[USB TO DEVICE]-Buchse
Speichert interne Daten auf einer SmartMedia-Karte oder einem
USB-Speichergerät.
Trennen Sie das USB-Speichergerät vom Instrument, und
schließen Sie es an den Computer an. Sichern der Daten auf
einem Computer und Organisieren der Dateien/Ordner
HINWEIS
Anschließen eines Computers oder USB-Geräts

Einsatz Ihres Instruments
mit anderen Geräten
PSR-3000/1500 Bedienungsanleitung 197
Was ist MIDI?
Einfach ausgedrückt ist MIDI ein Standard zur
Datenübertragung, der die einfache und umfassende
Steuerung zwischen elektronischen/digitalen
Musikinstrumenten und anderen Geräten ermöglicht.
Um eine bessere Vorstellung von der Funktionsweise
von MIDI zu erhalten, wollen wir zuerst einmal
akustische Instrumente wie z.B. einen Flügel und eine
klassische Gitarre betrachten. Bei einem Klavier
schlagen Sie eine Taste an und ein Hammer im
Instrumenten-Inneren schlägt einige Saiten an und es
erklingt eine Note. Bei der Gitarre zupfen Sie die Saite
selber, und die Note erklingt. Aber wie sieht die Sache
bei einem digitalen Instrument aus?
Wie aus der Abbildung hervorgeht, wird bei einem
elektronischen Instrument eine im Tongenerator
(elektronischer Schaltkreis) gespeicherte Sampling-Note
(zuvor aufgezeichnete Note) basierend auf von der
Tastatur empfangenen Daten wiedergegeben.
Lassen Sie uns nun betrachten, was bei der Wiedergabe
einer Aufnahme erfolgt. Wenn Sie eine Musik-CD
wiedergeben (beispielsweise eine Klavieraufnahme),
hört man den tatsächlichen Klang (akustische
Schwingungen) des akustischen Instruments. Wir
wollen diese als Audiodaten bezeichnen, zur
Unterscheidung von den MIDI-Daten.
Im oben angeführten Beispiel wird das Klavierspiel in
Form von Audiodaten festgehalten und auf CD
gespeichert. Gibt man die CD auf einer Audioanlage
wieder, hört man die Klavierdarbietung. Das Klavier
selbst wird dazu nicht benötigt, weil die Aufnahme den
Klavierklang enthält und die Lautsprecher diesen
wiedergeben.
Dateien von einer Computerfestplatte auf ein
USB-Speichergerät kopieren
Auf der Festplatte eines Computers enthaltene Dateien
können an das Instrument übertragen werden, indem Sie
sie als erstes auf das Speichermedium kopieren und dann
das Medium an das Instrument anschließen bzw. es dort
einlegen.
Nicht nur am Instrument selbst erstellte Dateien, sondern
auch Standard-MIDI-Dateien und als Style File formatierte
Style-Dateien können von der Festplatte des Computers
auf eine SmartMedia-Karte oder ein USB-Speichergerät
kopiert werden. Nachdem Sie die Daten kopiert haben,
legen Sie die Karte in den CARD-Slot ein oder schließen
Sie das Gerät an die Buchse [USB TO DEVICE] des
Instruments an, und geben Sie die Daten am Instrument
wieder.
Dateien von der Festplatte des Computers auf das USB-
Speichergerät kopieren
Computer
USB-Speichergerät
Instrument
Instrument
Computer
USB-Speichergerät
Dateien des USB-Speichergeräts am Instrument lesen
[USB TO DEVICE]-Buchse
Trennen Sie das USB-Speicher-
gerät vom Computer, und schließen
Sie es an das Instrument an.
RL
Internal amp
Playing the key board
Internal amp
Tone generator
(Electric circuit)
Tonerzeugung bei einer
akustischen Gitarre Tonerzeugung bei einem
digitalen Instrument
Eine Saite wird
gezupft und der
Resonanzkörper
verstärkt den Sound.
Auf der Basis von Daten, die durch
Spielen auf der Tastatur erzeugt
werden, wird über die Lautsprecher
eine im Klangerzeuger
gespeicherte Sampling-Note
wiedergegeben.
Aufnahme Wiedergabe
Aufnahme und Wiedergabe des Klangs eines
akustischen Instruments (Audio-Daten)
Anschließen eines Computers oder USB-Geräts / Was ist MIDI?

Einsatz Ihres Instruments
mit anderen Geräten
PSR-3000/1500 Bedienungsanleitung
198
Was ist MIDI?
Im Fall eines digitalen Instruments werden die Audiosignale durch
die Ausgangsbuchsen (wie z.B. [AUX OUT]) am Instrument
gesendet.
Die „Eingabemedien“ und „Klangerzeuger“ in der
obigen Abbildung entsprechen in dem Beispiel für ein
akustisches Instrument dem Klavier. In diesem Fall wird
die Darbietung des Spielers als MIDI-Songdaten
festgehalten (siehe untenstehende Abbildung). Um eine
akustische Darbietung aufzunehmen, wird zunächst
eine spezielle Aufnahmeanlage benötigt. Weil das PSR-
3000/1500 einen integrierten Sequenzer enthält, mit
dem die Daten Ihres Spiels festgehalten werden,
benötigt man keine weiteren Aufnahmegeräte. Besser
noch: Mit Ihrem digitalen Instrument – dem PSR-3000/
1500 – können Sie die Daten sowohl aufnehmen als
auch wiedergeben.
Dennoch wird eine Signalquelle für die Wiedergabe der
Audio-Daten benötigt, die etwa über Lautprecher
wiedergegeben werden sollen. Der
Klangerzeuger des PSR-3000/1500 übernimmt diese
Aufgabe. Die aufgenommenen Spieldaten werden vom
Sequenzer beim Abspielen der Song-Daten wiederholt,
der Klangerzeuger generiert während des Abspielens
die verwendeten Instrumentklänge (Voices) –
beispielsweise den Klang eines Klaviers. Anders
betrachtet, die Beziehung zwischen dem Sequenzer
und der Klangerzeugung entspricht der zwischen dem
Pianisten und dem Klavier – einer spielt das andere.
Weil digitale Instrumente die Wiedergabe der
Spieldaten und die eigentlichen Klänge unabhängig
behandeln, können wir unsere Klavieraufnahme auch
nachträglich mit einem anderen Instrumentenklang wie
etwa Gitarre oder Geige wiedergeben.
Obwohl es sich beim PSR-3000/1500 um ein einzelnes
Instrument handelt, kann man sich eine Verbindung verschiedener
elektronischer Komponenten vorstellen: Eingabemedien,
Klangerzeuger und Aufnahmemedium (Sequenzer).
Abschließend werfen wir einen Blick auf die eigentlich
aufgenommenen Daten, welche die Grundlage für die
Wiedergabe der Klänge bilden. Angenommen, Sie
spielen auf der Tastatur des PSR-3000/1500 eine
Viertelnote „C“ mit dem Klang „akustischer Flügel“.
Anders als bei einem akustischen Instrument, das eine
reale Schwingung erzeugt, gibt ein elektronisches
Instrument nur die Informationen von der Tastatur
weiter, z.B. „mit welcher Voice“, „mit welcher Taste“,
„mit welcher Stärke“, „Zeitpunkt des Tastenanschlags“
und „Zeitpunkt des Loslassens der Taste“. Dann wird
jedes Stück Information in einen Zahlenwert
umgewandelt und an den Tongenerator gesandt.
Mithilfe dieser Zahlen als Grundlage für die
Klangerzeugung spielt der Klangerzeuger die
gespeicherte Sampling-Note.
Beispiele für Spieldaten
Bedienungsfunktionen am PSR-3000/1500, wie das
Spielen der Tastatur und die Auswahl von Voices,
werden als MIDI-Daten verarbeitet und gespeichert.
Auch die Begleitautomatik-Styles und Songs bestehen
aus MIDI-Daten.
MIDI ist eine Abkürzung und steht für Musical
Instrument Digital Interface (Digitale Schnittstelle für
Musikinstrumente). Über diese Schnittstelle können
elektronische Musikinstrumente untereinander
kommunizieren, indem sie kompatible Noten,
Steueränderungen, Programmwechsel sowie
verschiedene andere MIDI-Datentypen oder
Nachrichten senden und empfangen.
Das PSR-3000/1500 steuert ein MIDI-Gerät durch die
Übermittlung notenbezogener Daten und
verschiedener Steuerdaten. PSR-3000/1500 Das
Instrument kann durch eingehende MIDI-Nachrichten
gesteuert werden, die automatisch den
Tongeneratormodus festlegen, MIDI-Kanäle auswählen
sowie Voices, Effekte und Parameterwerte ändern und
natürlich auch die Voices für die verschiedenen Parts
spielen.
MIDI-Daten haben im Vergleich zu Audiodaten folgende Vorteile:
•Die Datenmenge ist viel kleiner.
•Die Daten können wirksam und einfach bearbeitet werden,
sogar so weit, dass Voices nachträglich verändert und die Daten
transformiert werden.
MIDI-Events können in zwei Gruppen eingeteilt
werden: Kanalnachrichten und Systemnachrichten.
Sequencer
Tone Generator
Aufnahme und Wiedergabe des Spiels an einem
digitalen Instrument (MIDI-Daten)
Eingabemedien (Keyboard usw.)
Aufnahme Playback (Wiedergabe)
SmartMedia-
Karte
SmartMedia-
Karte
HINWEIS
Klangerzeuger
Sequencer
Spiel auf dem Keyboard (MIDI-Daten)
HINWEIS
Voice-Nummer
(mit welcher Voice)
01 (Grand Piano)
Notennummer
(mit welcher Taste)
60 (C3)
Note On (Beginn des
Tastenanschlags) und
Note Off (Ende des
Tastenanschlags)
Numerisch
ausgedrückte Dauer
(Viertelnote)
Velocity-Wert
(Anschlagstärke)
120 (stark)
HINWEIS

Einsatz Ihres Instruments
mit anderen Geräten
PSR-3000/1500 Bedienungsanleitung 199
Was ist MIDI?
Kanalnachrichten
Das PSR-3000/1500 ist ein elektronisches Instrument,
das 16 MIDI-Kanäle verwalten kann (bzw. 32 Kanäle
für den Empfang von MIDI-Daten bei Verwendung der
[USB]-Buchse). Man kann auch sagen: „Es kann 16
Instrumente zur gleichen Zeit spielen“.
Kanalnachrichten übermitteln für jeden der 16 Kanäle
Daten wie Note ON/OFF, Programmwechsel usw.
Die Spieldaten aller Songs und Styles werden in Form von MIDI-
Daten verwaltet.
MIDI-Kanäle
Die MIDI-Spieldaten werden einem der 16 MIDI-
Kanäle zugewiesen. Mithilfe dieser Kanäle, die von 1
bis 16 durchnummeriert sind, können die
Spielinformationen für 16 verschiedene
Instrumentalparts gleichzeitig über ein einzelnes MIDI-
Kabel gesendet werden.
Sie können sich die MIDI-Kanäle ähnlich wie
Fernsehkanäle vorstellen. Jeder Fernsehsender strahlt
seine Sendungen über einen bestimmten Kanal aus. Ihr
Fernsehgerät empfängt gleichzeitig viele verschiedene
Programme von verschiedenen Fernsehsendern, und Sie
wählen mit der Programmtaste den Kanal für das
gewünschte Programm aus.
Eine MIDI-Übertragung funktioniert nach dem gleichen
Grundprinzip. Das sendende Instrument sendet MIDI-
Daten über einen bestimmten MIDI-Kanal (MIDI
Transmit Channel) über ein einfaches MIDI-Kabel an
das empfangende Instrument. Wenn der Empfangskanal
des MIDI-Gerätes (MIDI Receive Channel) mit dem
Sendekanal übereinstimmt, spielt das empfangende
Gerät die Musikdaten, die von dem sendenden Gerät
abgesandt wurden.
Die Tastatur des Instrument ist mit dem internen Klangerzeuger
ebenfalls über MIDI verbunden. → LOCAL CONTROL
(Seite 203)
Beispielsweise können mehrere Parts oder Kanäle
gleichzeitig übertragen werden, einschließlich der
Style-Daten (wie unten abgebildet).
Beispiel: Aufnahme einer Darbietung mit dem Sound der
Begleitautomatik (Style-Wiedergabe) des PSR-3000/1500
auf einem externen Sequenzer
Wie Sie dieser Abbildung entnehmen können, ist es von
entscheidender Bedeutung, bei der Übertragung
festzulegen, welche Daten über welchen MIDI-Kanal
gesendet werden (Seite 203).
Mit dem PSR-3000/1500 können Sie außerdem
bestimmen, in welcher Weise die empfangenen Daten
wiedergegeben werden.
Systemnachrichten
Das sind Daten, die im Allgemeinen von dem gesamten
MIDI-System benutzt werden. Dazu zählen
systemexklusive Nachrichten für die Übertragung von
Daten, die bei jedem Instrumentenhersteller anders
sind, und Echtzeitmeldungen zur Steuerung des MIDI-
Geräts.
Die Nachrichten, die vom PSR-3000/1500 gesendet/
empfangen werden, sind in den Abschnitten über das
MIDI-Datenformat und in der MIDI-
Implementationstabelle in der mitgelieferten Daten-
Liste aufgeführt.
Name der
Nachricht
PSR-3000/1500 Betrieb/
Bedienfeldeinstellung
Note ON/OFF Nachrichten, die beim Spielen auf
dem Keyboard erzeugt werden. Jede
Nachricht enthält eine der
angeschlagenen Taste entsprechende
Notennummer sowie einen
Anschlagswert, der angibt, mit
welcher Stärke die Taste
angeschlagen wurde.
Programmwechsel Zur Auswahl von Voices (mit den
Einstellungen Control Change Bank
Select MSB/LSB)
Control Change Lautstärke, Stereoposition
(Mischpult), Modulationsradbetrieb
usw.
Pitch Bend Betrieb des Pitch-Bend-Rades
HINWEIS
1
2
2
Nachric
Wetterbericht
Nachric
Nachrichtenname PSR-3000/1500 Betrieb/
Bedienfeldeinstellung
Systemexklusive
Nachricht
Effektart-Einstellungen (Mischpult)
usw.
Echtzeitnachrichten Taktgebereinstellung
Start/Stop-Befehle
MIDI-Sendekanal 2 MIDI-Empfangskanal 2
MIDI-
Kabel
HINWEIS
PSR-3000/1500-Track
(Kanal)
RIGHT 1
RIGHT 2
LEFT
STYLE instrument
STYLE instrument
STYLE instrument
STYLE instrument
STYLE instrument
STYLE instrument
STYLE instrument
STYLE instrument
MIDI-Kabel
Channel 1
Channel 2
Channel 3
Channel 4
Channel 5
Channel 6
Channel 7
Channel 8
Channel 9
Channel 10
Channel 11
Externer Sequencer
Track 1
Track 2
Track 3
Track 4
Track 5
Track 6
Track 7
Track 8
Track 9
Track 10
Track 11

Einsatz Ihres Instruments
mit anderen Geräten
PSR-3000/1500 Bedienungsanleitung
200
Was ist MIDI?
Einsatzmöglichkeiten von MIDI
■Nehmen Sie mithilfe der Begleitautomatik Ihre
Spieldaten (1–16 Kanäle) auf einem externen
Sequenzer (oder einem Computer mit Sequenzer-
Software) auf. Nach der Aufzeichnung können die
Daten mit dem Sequenzer bearbeitet und
anschließend wieder zum PSR-3000/1500
zurückgespielt werden.
Falls Sie das Seite 204 als XG-kompatiblen
mehrstimmigen Klangerzeuger nutzen möchten, setzen
Sie den Empfangsmodus für die MIDI-Kanäle 1–16 unter
MIDI/USB 1 in MIDI Receive (Seite 204) auf SONG.
■Steuern von einem externen MIDI-Keyboard aus
Kompatibilität der MIDI-Daten
Dieser Abschnitt behandelt grundsätzliche Fragen zur
Datenkompatibilität: ob die vom PSR-3000/1500
aufgezeichneten Daten von anderen MIDI-Geräten
wiedergegeben werden können oder nicht, und ob
handelsübliche Songdaten oder Songdaten, die für
andere Instrumente oder einen Computer erstellt
wurden, auf dem PSR-3000/1500 wiedergegeben
werden können oder nicht. Abhängig von den
Eigenschaften des MIDI-Geräts oder der Daten können
die Daten entweder problemlos wiedergegeben
werden, oder Sie müssen vor der Wiedergabe
bestimmte Operationen durchführen. Lesen sich Sie bei
Problemen mit der Datenwiedergabe die
nachfolgenden Hinweise durch.
Sequenzformate
Songdaten werden in einer Vielzahl unterschiedlicher
Systeme aufgezeichnet und gespeichert, die man als
„Sequenzformate“ bezeichnet.
Eine Wiedergabe ist nur möglich, wenn das
Sequenzformat des Songs mit dem des MIDI-Geräts
übereinstimmt. Das PSR-3000/1500 ist mit folgenden
Formaten kompatibel:
● SMF (Standard MIDI File)
Dies ist das gängigste Sequenzformat. Standard-MIDI-
Dateien gehören in der Regel einem von zwei Typen
an: Format 0 oder Format 1. Viele MIDI-Geräte sind mit
Format 0 kompatibel, und die meiste kommerziell
erhältliche Software ist im Format 0 aufgezeichnet.
•Das PSR-3000/1500 ist sowohl mit Format 0 als auch
mit Format 1 kompatibel.
•Songdaten werden mit dem PSR-3000/1500
automatisch im SMF-Format 0 aufgezeichnet.
● ESEQ
Viele MIDI-Geräte von Yamaha einschließlich der Serie
PSR-3000/1500 sind mit diesem Sequenzformat
kompatibel. Hierbei handelt es sich um ein
einheitliches, häufig in der Yamaha-Software
eingesetztes Format.
•Das PSR-3000/1500 ist ESEQ-kompatibel.
● XF
Das Yamaha XF-Format erweitert den SMF-Standard
(Standard MIDI File) durch mehr Funktionalität und
unbeschränkte Erweiterungsmöglichkeiten für die
Zukunft. Bei der Wiedergabe einer XF-Datei mit
Songtexten können Sie diese Texte auf dem Display des
PSR-3000/1500 anzeigen. (SMF ist das am meisten
verwendete Format für MIDI-Sequenzdateien. Das
PSR-3000/1500 ist mit den SMF-Formaten 0 und 1
kompatibel, und zeichnet Songdaten im SMF-Format
0 auf.)
● Style File Format
Das Style-Dateiformat vereinigt das gesamte Know-
How von Yamaha zur Begleitautomatik in einem
einheitlichen Format.
Voice-Zuordnungsformat
MIDI weist den Voices bestimmte Nummern zu, die so
genannten „Programmnummern“. Der Standard der
Nummerierung (Einordnung einer Voice unter einer
bestimmten Nummer) wird als „Voice-
Zuordnungsformat“ (Voice Allocation Format)
bezeichnet.
Wenn das Voice-Zuordnungsformat der Songdaten
nicht mit dem zur Datenwiedergabe verwendeten
MIDI-Gerät kompatibel ist, werden die Voices u. U.
nicht korrekt wiedergegeben. Das PSR-3000/1500 ist
mit folgenden Formaten kompatibel:
Selbst wenn die Geräte und die verwendeten Daten allen oben
aufgeführten Bedingungen entsprechen, kann es vorkommen, dass
die Daten dennoch nicht vollständig kompatibel sind. Der Grund
hierfür liegt beispielsweise in unterschiedlichen Geräte-
Spezifikationen und insbesondere an den Aufzeichnungs-Methoden.
● GM System Level 1
Hierbei handelt es sich um eines der bekanntesten
Voice-Zuordnungsformate. Viele MIDI-Geräte sowie
der Großteil der kommerziell vertriebenen Software
sind kompatibel mit GM System Level 1.
● GM System Level 2
Die Spezifikation eines Standards, durch den der
ursprüngliche „GM System Level 1“ erweitert und die
Kompatibilität von Songdaten verbessert werden.
Dieser Standard sorgt für eine höhere Polyphonie, eine
größere Auswahl von Voices, erweiterte Voice-
Parameter und integrierte Effektverarbeitung.
● XG
XG ist eine wichtige Erweiterung des Formats GM
System Level 1. Es wurde von Yamaha entwickelt, um
mehr Voices und Variationen zur Verfügung zu stellen
sowie mehr Ausdrucksmöglichkeiten für Voices und
Effekte zu erhalten und Datenkompatibilität für
zukünftige Entwicklungen zu garantieren.
Songdaten, die mit dem PSR-3000/1500 unter
Verwendung von Voices der Kategorie XG
aufgenommen werden, sind XG-kompatibel.
MIDI IN MIDI OUT
MIDI OUT MIDI IN
Instrument
MIDI-Empfang
MIDI-Sendung Computer oder
Sequenzer
MIDI IN MIDI OUT
Instrument
MIDI-
Empfang
HINWEIS

Einsatz Ihres Instruments
mit anderen Geräten
PSR-3000/1500 Bedienungsanleitung 201
MIDI-Einstellungen
● DOC (Disk Orchestra Collection)
Dieses Voice-Zuordnungsformat ist mit vielen Yamaha
MIDI-Geräten einschließlich der Serie PSR-3000/1500
kompatibel.
● GS
GS wurde von der Roland Corporation entwickelt.
Genau wie Yamaha XG stellt GS eine wichtige
Erweiterung von GM dar, um insbesondere mehr Voices
und Drum Kits mit ihren Variationen sowie eine größere
Ausdruckskontrolle über Voices und Effekte zu
ermöglichen.
MIDI-Einstellungen
In diesem Abschnitt können Sie die auf MIDI
bezogenen Einstellungen für das Instrument
vornehmen. Das PSR-3000/1500 stellt zehn
vorprogrammierte Vorlagen bereit, mit deren Hilfe Sie
das Instrument sofort und leicht an eine bestimmte
MIDI-Anwendung oder ein bestimmtes externes Gerät
anpassen können. Außerdem können Sie die
vorprogrammierten Vorlagen bearbeiten und im USER-
Display bis zu zehn eigene Vorlagen speichern. Im
Auswahldisplay MIDI SETUP (Befehlspfad:
[FUNCTION] → [I] UTILITY → TAB [F] SYSTEM RESET)
können Sie dann alle eigenen Vorlagen als einzelne
Datei auf einer SmartMedia-Karte oder einem anderen
externen USB-Speichergerät speichern.
Bedienungsgrundlagen
1Rufen Sie das MIDI-Funktionsdisplay
(Vorlagenauswahl) auf.
Function → [H] MIDI
2Vorprogrammierte Vorlagen verwenden oder
bearbeiten
Drücken Sie die TAB-Taste [
√
], um das Display
PRESET auszuwählen. Drücken Sie zum Auswählen
einer MIDI-Vorlage eine der Tasten [A] bis [J].
Im USER-Display gespeicherte Vorlagen
verwenden oder bearbeiten
Drücken Sie die TAB-Taste [
®
], um das USER-
Display auszuwählen. Drücken Sie zum Auswählen
einer MIDI-Vorlage eine der Tasten [A] bis [J].
3Um eine Vorlage zu bearbeiten, drücken Sie die
Taste [8
††
††
] (EDIT), um das MIDI-Display für die
Vorlagenbearbeitung aufzurufen.
Die einzelnen Parametereinstellungen der
ausgewählten Vorlage werden angezeigt. Hier
können Sie die einzelnen Parameter bearbeiten.
4Benutzen Sie die Tasten TAB [
√
]/[
®
], um das
betreffende Einstellungsdisplay aufzurufen.
5Wenn Sie mit der Bearbeitung fertig sind,
drücken Sie die Taste [EXIT], um zum
Auswahldisplay für MIDI-Vorlagen (PRESET oder
USER) zurückzukehren.
6Wählen Sie das USER-Registerkartendisplay, um
mithilfe der TAB-Tasten [
√
]/[
®
] die Daten zu
speichern (Seite 67).
Vorprogrammierte MIDI-Vorlagen
SYSTEM-Display MIDI-Systemeinstellungen
(Seite 203)
TRANSMIT-Display MIDI-Sendeeinstellungen (Seite 203)
RECEIVE-Display MIDI-Empfangseinstellungen
(Seite 204)
BASS-Display Einstellungen für die Bassnote des
Akkords für die Style-Wiedergabe
über MIDI-Empfangsdaten
(Seite 204)
CHORD DETECT-
Display
Einstellungen des Akkordtyps für die
Style-Wiedergabe über MIDI-
Empfangsdaten (Seite 205)

Einsatz Ihres Instruments
mit anderen Geräten
PSR-3000/1500 Bedienungsanleitung
202
MIDI-Einstellungen
Name der Vorlage Beschreibung
All Parts Überträgt alle Parts einschließlich der Tastatur-Parts (RIGHT1, 2 und LEFT), aber ohne die
Song-Parts.
KBD & STYLE Mit Ausnahme der Verarbeitung der Keyboard-Parts im Grunde identisch mit „All Parts“. Die
Parts der rechten Hand werden als UPPER statt RIGHT 1, 2 und der Part der linken Hand als
LOWER behandelt.
Master KBD Mit dieser Einstellung fungiert das Instrument als Masterkeyboard, das einen oder mehrere
angeschlossene Klangerzeuger oder andere Geräte (wie Computer/Sequenzer) steuert.
Song Alle Sendekanäle sind so eingestellt, dass sie den Song-Kanälen 1–16 entsprechen. Diese
Option wird verwendet, um Songdaten mit einem externen Klangerzeuger zu spielen und
Songdaten auf einem externen Sequenzer aufzunehmen.
Clock Ext Die Wiedergabe (Song oder Style) wird mit einem externen MIDI-Taktgeber anstelle des
internen Taktgebers des Instruments synchronisiert. Diese Vorlage sollte verwendet werden,
wenn Sie das Tempo des an das Instrument angeschlossenen MIDI-Geräts vorgeben
möchten.
MIDI Accord 1 Mit MIDI-Akkordeons haben Sie die Möglichkeit, MIDI-Daten zu übertragen und
angeschlossene Klangerzeuger von der Tastatur und den Bass- und Akkordtasten des
Akkordeons aus zu steuern. Mit dieser Vorlage können Sie auf der Tastatur Melodien spielen
und mit den Tasten für die linke Hand die Style-Wiedergabe auf dem Instrument steuern.
MIDI Accord 2 Im Grunde identisch mit dem vorstehenden „MIDI Accord1“, außer dass die Akkord-/
Bassnoten, die Sie mit der linken Hand auf dem MIDI-Akkordeon erzeugen, auch als MIDI-
Notenevents interpretiert werden.
MIDI Pedal 1 MIDI-Pedale ermöglichen die Steuerung von angeschlossenen Tongeneratoren mit den Füßen
(was besonders praktisch ist, um aus einzelnen Bassnoten bestehende Bass-Parts zu spielen).
Mit dieser Vorlage können Sie den Akkordgrundton für die Style-Wiedergabe mit einem
MIDI-Pedal spielen/steuern.
MIDI Pedal 2 Mit dieser Vorlage können Sie den Bass-Part für die Style-Wiedergabe mit einem MIDI-Pedal
spielen.
MIDI OFF Es werden keine MIDI-Signale gesendet und empfangen.

Einsatz Ihres Instruments
mit anderen Geräten
PSR-3000/1500 Bedienungsanleitung 203
MIDI-Einstellungen
MIDI-Systemeinstellungen
Die folgenden Erläuterungen treffen zu, wenn Sie in
Schritt 4 der auf Seite 201. beschriebenen
Bedienungsgrundlagen das SYSTEM-Display aufrufen.
■LOCAL CONTROL
Bestimmt, ob das PSR-3000/1500 durch den eigenen
internen Taktgeber (Clock) oder durch ein externes MIDI-
Taktsignal (MIDI Clock) gesteuert wird, das von einem
externen Gerät empfangen wird. INTERNAL ist die
normale Taktgebereinstellung, wenn das PSR-3000/1500
allein oder als Master-Keyboard zum Steuern von
externen Geräten verwendet wird. Wenn Sie das PSR-
3000/1500 mit einem externen Sequenzer, einem MIDI-
Computer oder einem anderen MIDI-Gerät verwenden
und ihn mit dem externen Gerät synchronisieren
möchten, müssen Sie diesen Parameter korrekt einstellen:
MIDI, USB 1 oder USB 2. Achten Sie in diesem Fall
darauf, dass das externe Gerät richtig angeschlossen ist
(z.B. an die Buchse MIDI IN des PSR-3000/1500) und das
MIDI-Taktgebersignal ordnungsgemäß überträgt. Wenn
hier die Steuerung durch ein externes Gerät eingestellt ist
(MIDI, USB 1 oder USB 2), ist das Tempo im MAIN-
Display als „Ext.“ angegeben.
■Clock-Einstellung usw.
● CLOCK
Bestimmt, ob das PSR-3000/1500 durch den eigenen
internen Taktgeber (Clock) oder durch ein externes
MIDI-Taktsignal (MIDI Clock) gesteuert wird, das von
einem externen Gerät empfangen wird. INTERNAL ist
die normale Clock-Einstellung, wenn das PSR-3000/
1500 allein oder als Masterkeyboard zum Ansteuern
von externen Geräten verwendet wird. Wenn Sie das
PSR-3000/1500 mit einem externen Sequenzer, einem
MIDI-Computer oder einem anderen MIDI-Gerät
verwenden und ihn mit dem externen Gerät
synchronisieren möchten, müssen Sie diesen Parameter
korrekt einstellen: MIDI, USB 1 oder USB 2. Achten Sie
in diesem Fall darauf, dass das externe Gerät richtig
angeschlossen ist (z.B. an die Buchse MIDI IN des PSR-
3000/1500) und die MIDI Clock korrekt überträgt.
Wenn hier die Steuerung durch ein externes Gerät
eingestellt ist (MIDI, USB 1 oder USB 2), ist das Tempo
im MAIN-Display als „Ext.“ angegeben.
● TRANSMIT CLOCK (Clock-Signal senden)
Schaltet die Übertragung von MIDI-Taktsignalen (F8)
ein oder aus. Wenn hier OFF eingestellt ist, werden
auch bei der Wiedergabe von Songs oder Styles keine
MIDI-Clock- oder Start/Stop-Daten gesendet.
● RECEIVE TRANSPOSE
Bestimmt, ob die Transponierungseinstellung des
Instruments (Seite 58) auf die Noten-Events angewendet
wird, die das Instrument über MIDI empfängt.
● START/STOP
Bestimmt, ob die eingehenden FA- (Start) und FC-
(Stopp) Meldungen die Song- oder Style-Wiedergabe
beeinflussen.
■MESSAGE SW
● SYS/EX.
Die Einstellung „Tx“ schaltet die MIDI-Übertragung von
systemexklusiven MIDI-Meldungen ein oder aus. Die
Einstellung „Rx“ schaltet den MIDI-Empfang und die
Interpretation der von externen Geräten generierten
systemexklusiven MIDI-Meldungen ein oder aus.
● CHORD SYS/EX.
Die Einstellung „Tx“ schaltet die MIDI-Übertragung von
akkordbezogenen MIDI-Daten (Akkorderkennung /
Grundton und Akkordart) ein oder aus. Die Einstellung
„Rx“ schaltet den MIDI-Empfang und die Interpretation
der von externen Geräten generierten
akkordbezogenen MIDI-Daten ein oder aus.
Einstellungen für das Senden von MIDI-Daten
Die folgenden Erklärungen treffen zu, wenn Sie in Schritt
4 der auf Seite 201 beschriebenen Bedienungsgrundlagen
das TRANSMIT-Display aufrufen. Hier wird festgelegt,
welche Parts MIDI-Daten senden und über welchen
MIDI-Kanal die Daten gesendet werden.
Vorgehensweise
Wählen Sie den zu übertragenden Part und den Kanal
aus, über den der ausgewählte Part gesendet werden
soll. Sie können auch festlegen, welche Datenarten
gesendet werden sollen.
●Mit Ausnahme der zwei nachstehenden Parts ist
die Konfiguration der Parts identisch mit
derjenigen, die bereits an anderer Stelle in
dieser Anleitung erläutert wurde.
• UPPER
Der Tastatur-Part, der auf der Tastatur rechts vom Splitpunkt
für die Voices (RIGHT1 und/oder 2) gespielt wird.
• LOWER
Der Tastatur-Part, der auf der Tastatur links vom
Splitpunkt für die Voices gespielt wird. Dieser Part wird
nicht vom Ein/Aus-Status der Taste [ACMP ON/OFF]
beeinflusst.
SYSTEM-Display
TRANSMIT-Display

Einsatz Ihres Instruments
mit anderen Geräten
PSR-3000/1500 Bedienungsanleitung
204
MIDI-Einstellungen
● Tx MONITOR
Werden auf einem Kanal bzw. mehreren Kanälen Daten
gesendet, blinken die entsprechenden Punkte (1–16)
kurz auf.
Wenn einem Sendekanal unterschiedliche Parts zugeordnet
sind
Wenn derselbe Sendekanal verschiedenen Parts zugewiesen wird,
werden die gesendeten MIDI-Meldungen auf einem einzigen
Kanal zusammengefasst, was zu unerwarteten Klängen und
Störimpulsen im angeschlossenen MIDI-Gerät führen kann.
Über die geschützten Songs
Schreibgeschützte Songs und GS-Songs können nicht gesendet
werden, auch wenn die richtigen Song-Kanäle 1–16 auf Sendung
eingestellt sind.
■MIDI-Meldungen, die gesendet oder
empfangen (interpretiert) werden können
Die folgenden MIDI-Events können im Display
TRANSMIT/RECEIVE eingestellt werden.
•Note (Noten-Events).....................................Seite 162
•CC (CONTROL CHANGE) ..........................Seite 162
•PC (PROGRAM CHANGE)...........................Seite 162
•PB (Pitch Bend)............................................Seite 162
•AT (Aftertouch).............................................Seite 162
Einstellungen für den Empfang von
MIDI-Daten
Die folgenden Erklärungen treffen zu, wenn Sie in
Schritt 4 der auf Seite 201 beschriebenen
Bedienungsgrundlagen das RECEIVE-Display aufrufen.
Hier wird festgelegt, welche Parts MIDI-Daten
empfangen und über welchen MIDI-Kanal die Daten
empfangen werden.
Vorgehensweise
Wählen Sie den zu empfangenden Kanal und den Part
aus, über den der ausgewählte Kanal empfangen
werden soll. Sie können auch festlegen, welche
Datenarten gesendet werden sollen.
●Das PSR-3000/1500 kann über eine USB-
Verbindung MIDI-Meldungen auf 32 Kanälen
empfangen (16 Kanäle x 2 Ports).
●Mit Ausnahme der zwei nachstehenden Parts ist
die Konfiguration der Parts identisch mit
derjenigen, die bereits an anderer Stelle in
dieser Anleitung erläutert wurde.
• KEYBOARD
Die empfangenen Noten-Events steuern das
Tastaturspiel auf dem PSR-3000/1500.
• EXTRA PART 1-5
Für den Empfang und die Wiedergabe von MIDI-
Daten sind fünf Parts speziell reserviert.
Normalerweise werden diese Parts vom Instrument
selbst nicht verwendet. Mit diesen fünf Parts, die
zusätzlich zu den allgemeinen Parts (mit Ausnahme
des Mikrofonklangs) verwendet werden können, kann
das PSR-3000/1500 als multitimbraler 32-Kanal-
Klangerzeuger eingesetzt werden.
● Rx MONITOR
Werden auf einem Kanal bzw. mehreren Kanälen Daten
empfangen, blinken die entsprechenden Punkte (1–16)
kurz auf.
Parameter Lock (Parameter sperren)
Sie können bestimmte Parameter (z.B. Effekt, Split Point usw.)
„sperren“, damit diese nur über die Bedienfeldelemente aktiviert
werden können (Seite 131).
■Senden/Empfangen von MIDI-Daten über
USB- und MIDI-Anschlüsse
Die Beziehung zwischen den [MIDI]-Buchsen und der
[USB]-Anschlussstelle, die zum Senden/Empfangen von
32 Kanälen mit MIDI-Meldungen verwendet werden
können (16 Kanäle x 2 Ports), sieht folgendermaßen
aus:
Einstellung des Akkordgrundtons für die
Style-Wiedergabe über MIDI-Empfang
Die folgenden Erklärungen treffen zu, wenn Sie in
Schritt 4 der auf Seite 201 beschriebenen
Bedienungsgrundlagen das BASS-Display aufrufen.
Mit diesen Einstellungen können Sie auf der Grundlage
der über MIDI empfangenen Noten-Events den
Grundton des Akkords für die Style-Wiedergabe
festlegen. Die Note-On/Off-Meldungen, die auf
aktivierten Kanälen (ON) empfangen werden, werden
als Grundtöne des Akkords der Style-Wiedergabe
interpretiert. Die Grundtöne werden unabhängig von
den Einstellungen für [ACMP ON/OFF] und Splitpunkt
erkannt. Sind mehrere Kanäle gleichzeitig aktiviert
HINWEIS
HINWEIS
RECEIVE-Display
HINWEIS
MIDI/USB1
01–16
USB2
01–16
USB2USB1
Merge Merge
MIDI/USB 01–16
Port
handling
[MIDI IN]-
Buchse
MIDI-Empfang
MIDI-Übertragung
[USB TO
HOST]-Buchse
[MIDI OUT]-
Buchse
[USB TO
HOST]-
Buchse
BASS-Display

Einsatz Ihres Instruments
mit anderen Geräten
PSR-3000/1500 Bedienungsanleitung 205
MIDI-Einstellungen
(ON), wird der Grundton aus den aus mehreren
Kanälen zusammengestellten empfangenen MIDI-
Daten erkannt.
Vorgehensweise
Wählen Sie den Kanal aus, und stellen Sie ihn auf ON
oder OFF. Verwenden Sie die Option All OFF, um alle
Kanäle auf OFF zu setzen.
Einstellung des Akkordtyps für die Style-
Wiedergabe über MIDI-Empfang
Die folgenden Erklärungen treffen zu, wenn Sie in
Schritt 4 der auf Seite 201 beschriebenen
Bedienungsgrundlagen das CHORD DETECT-Display
aufrufen.
Mit diesen Einstellungen können Sie auf der Grundlage
der über MIDI empfangenen Noten-Events den
Akkordtyp für die Style-Wiedergabe festlegen. Die Note
On/Off-Nachrichten, die auf den eingeschalteten
Kanälen (ON) empfangen werden, werden als Noten
zur Erkennung von Akkorden bei der Style-Wiedergabe
interpretiert. Die zu erkennenden Akkorde sind
abhängig von der ausgewählten Fingersatztechnik. Die
Akkordtypen werden unabhängig von den
Einstellungen für [ACMP ON/OFF] und Splitpunkt
erkannt. Sind mehrere Kanäle gleichzeitig aktiviert
(ON), wird der Akkordtyp aus den aus mehreren
Kanälen zusammengestellten empfangenen MIDI-
Daten erkannt.
Die Bedienung ist grundsätzlich mit der des
vorstehenden BASS-Displays identisch..
CHORD DETECT-Display
Anzeige der Voice-Programmwechselnummer
Hier wird festgelegt, ob im Voice-Auswahldisplay die
Voice-Bank und die Voice-Nummer angezeigt werden.
Diese Option ist hilfreich, wenn Sie überprüfen möchten,
welche Werte Sie für die Bankauswahl MSB/LSB und die
Programmwechselnummer benötigen, wenn die Voice
von einem externen MIDI-Gerät ausgewählt wird.
Diese Einstellung können Sie in dem Display vornehmen,
das über den folgenden Befehlspfad aufgerufen wird:
[FUNCTION] → [I] UTILITY →TAB [
√
]/[
®
] CONFIG 2.
Setzen Sie das Menü DISPLAY VOICE NUMBER auf ON
oder OFF.
•Die hier angezeigten Nummern beginnen bei 1. Die
tatsächlichen MIDI-Programmwechselnummern sind
dementsprechend eine Ganzzahl niedriger, da dieses
Nummernsystem mit 0 anfängt.
• Für GS-Voices steht diese Funktion nicht zur Verfügung (die
Programmwechselnummern werden nicht angezeigt).

PSR-3000/1500 Bedienungsanleitung
206
Anhang
Anhang
Fehlerbehebung
Das PSR-3000/1500 lässt sich nicht einschalten.
•Schließen Sie das Dosenende des Netzkabels an den
Stecker am PSR-3000/1500 und den Stecker an eine den
Vorschriften entsprechende Netzsteckdose an.
Beim Ein- oder Ausschalten der Stromzufuhr ist ein
Klicken oder ein Knacken zu hören.
•Das Instrument wird mit Strom versorgt. Dies ist normal.
Aus den Lautsprechern des PSR-3000/1500 ist ein
Rauschen zu hören.
•Wenn in der Nähe des PSR-3000/1500 ein Mobiltelefon
verwendet wird oder klingelt, können Störgeräusche
auftreten. Schalten Sie das Mobiltelefon aus oder nutzen
Sie es in einem größeren Abstand vom PSR-3000/1500.
Die Zeichen auf der Anzeige lassen sich nicht lesen, da
die Anzeige zu hell oder zu dunkel ist.
•Stellen Sie die optimale Lesbarkeit am Regler
[LCD CONTRAST] ein.
•Stellt die Anzeigehelligkeit ein (Seite 20).
Die Grundlautstärke ist zu gering, oder es ist gar kein
Signal zu hören.
•Die Gesamtlautstärke wurde möglicherweise zu niedrig
eingestellt. Stellen Sie mit Hilfe des Reglers [MASTER
VOLUME] die gewünschte Lautstärke ein.
•Alle Tastatur-Parts sind ausgeschaltet. Schalten Sie die Parts
mit den PART-ON/OFF-Tasten [RIGHT 1]/[RIGHT 2]/
[LEFT] ein.
•Die Lautstärke für die einzelnen Parts wurde
möglicherweise zu gering eingestellt. Erhöhen Sie die
Lautstärke in der Anzeige BALANCE (Seite 40).
•Vergewissern Sie sich, dass der gewünschte Kanal
eingeschaltet ist (ON) (Seite 104).
•Bei angeschlossenem Kopfhörer ist die
Lautsprecherausgabe deaktiviert. Ziehen Sie den Kopfhörer
heraus.
•Vergewissern Sie sich, dass die Lautsprechereinstellung auf
ON (EIN) geschaltet ist (Seite 18).
•Die Taste [FADE IN/OUT] ist eingeschaltet, wodurch das
Tonsignal stumm geschaltet ist. Schalten Sie die Funktion
mit der Taste [FADE IN/OUT] aus.
•Vergewissern Sie sich, dass die Funktion „Local Control“
auf ON geschaltet ist (Seite 203).
Nicht alle gleichzeitig gespielten Noten erklingen.
•Möglicherweise haben Sie das Maximum der Polyphonie
des PSR-3000/1500 überschritten (Seite 211). Wird die
maximale Polyphonie überschritten, wird die Wiedergabe
der zuerst gespielten Note abgebrochen, um die zuletzt
gespielte Note wiederzugeben.
Die Lautstärke der Tastatur ist niedriger als die
Lautstärke der Song-/Style-Wiedergabe.
•Die Lautstärke für den Tastatur-Part wurde möglicherweise
zu gering eingestellt. Erhöhen Sie die Lautstärke in der
Anzeige BALANCE (Seite 40).
Die Töne erklingen nicht in der richtigen Tonhöhe.
•Achten Sie darauf, dass der [PERFORMANCE ASSISTANT]
auf „OFF“ steht (ausgeschaltet).
Bestimmte Noten werden in der falschen Tonhöhe
wiedergegeben.
Der Scale-Parameter (Temperierung) wurde vermutlich auf
eine andere Temperierung als „Equal“ (gleichschwebend)
eingestellt, wodurch sich die Stimmung des Instruments
verändert. Vergewissern Sie sich, dass in der Scale-Tune-
Anzeige (Seite 81) die Einstellung „Equal“ eingestellt ist.
– Zwischen den auf der Klaviatur gespielten Noten
gibt es leichte Klangunterschiede.
– Einige Voices enthalten eine Tonschleife (Loop).
– Bei manchen Voices sind in hohen Tonlagen
Nebengeräusche oder ein Vibrato wahrnehmbar.
•Dies ist normal und liegt am Sampling-System des
PSR-3000/1500.
Bei einigen Voices springt die Tonlage um eine Oktave
beim Spielen in den oberen oder unteren Lagen.
•Dies ist normal. Manche Voices besitzen einen Tonhöhen-
Grenzwert, bei dessen Überschreiten die Tonhöhe
automatisch verschoben wird.
Das MAIN-Display erscheint nicht beim Einschalten.
•Dies kann passieren, wenn ein USB-Speichergerät im
Instrument installiert wurde. Die Installation bestimmter
USB-Speichergeräte kann eine längere Wartezeit zwischen
dem Einschalten des Instruments und dem Anzeigen des
Hauptdisplays zur Folge haben. Um dies zu vermeiden,
schalten Sie das Gerät ein, nachdem Sie das Speichergerät
abgezogen haben.
Es sind merkwürdige Zeichen in Datei-/Ordnernamen
enthalten.
•Die Spracheinstellungen wurden geändert. Stellen Sie die
für den Datei-/Ordnernamen passende Sprache ein
(Seite 19).
Eine existierende Datei wird nicht angezeigt.
•Die Dateinamenerweiterung (.MID, usw.) wurde verändert
oder gelöscht. Benennen Sie auf einem Computer die Datei
von Hand um und fügen Sie die richtige Erweiterung an.
Die Daten auf dem externen Medium (SmartMedia-
Karte usw.) werden nicht am Instrument angezeigt.
•Dateien mit Namen von mehr als 50 Zeichen können vom
Instrument nicht verarbeitet werden. Benennen Sie die
Datei um, und verringern Sie die Zeichenanzahl des
Namens auf 50 oder weniger Zeichen.
Die Datei oder der Ordner, der von einem Medium
(z. B. von SmartMedia-Karte usw.) kopiert oder
ausgeschnitten wurde, kann nicht direkt auf ein anderes
Medium kopiert oder dort eingefügt werden.
•Dies ist normal. Da direktes Kopieren nicht möglich ist,
kopieren Sie die Daten in den User-Bereich (User-Display),
und kopieren Sie sie dann auf die Karte oder das USB-
Display, nachdem Sie das Medium gewechselt haben.
Wie kann ich die Demo-Wiedergabe stoppen?
•Drücken Sie die Taste [EXIT].
Wie verlasse ich die Hilfe-Funktion?
•Drücken Sie die Taste [EXIT].
Generell
Dateien/Ordner
Demo
Help (Hilfe)

PSR-3000/1500 Bedienungsanleitung 207
Anhang
Es erklingt nicht die Voice, die in der Anzeige für die
Auswahl von Voices ausgewählt wurde.
•Überprüfen Sie, ob der ausgewählte Part eingeschaltet ist
(Seite 77).
•Zur Auswahl der Voice für den Tastaturbereich der rechten
Hand drücken Sie die [PART SELECT]-Taste [RIGHT 1]. Für
die Voice, die als Layer im Bereich der rechten Hand
erklingen soll, drücken Sie die [PART SELECT]-Taste
[RIGHT 2]. Zur Auswahl der Voice für den Tastaturbereich
der linken Hand drücken Sie die [PART SELECT]-Taste
[LEFT].
Der Klang erscheint fremd oder anders als erwartet,
wenn eine Rhythmus-Voice (Schlagzeug usw.) des Styles
oder Songs vom Mixer aus umgeschaltet wird.
•Wenn Sie die Rhythmus-/Percussion-Voices (Drum Kits
usw.) des Styles und Songs mit dem VOICE-Parameter
ändern, werden die Detaileinstellungen der Drum-Voice
zurückgesetzt. In einigen Fällen können Sie den
ursprünglichen Klang nicht wiederherstellen. Bei der Song-
Wiedergabe können Sie den ursprünglichen Sound
wiederherstellen, indem Sie zum Anfang des Songs
zurückkehren und die Wiedergabe erneut beginnen. Bei
der Style-Wiedergabe können Sie den ursprünglichen
Klang wiederherstellen, indem Sie den Style nochmals
auswählen.
Tremolo/Trill kann auf die Voice „Organ Flutes“ nicht
angewendet werden.
•Dies ist normal; Tremolo- und Triller-Einstellungen in der
Harmony/Echo-Anzeige sind bei Organ-Flute-Voices nicht
wirksam.
Die Harmony-Funktion funktioniert nicht.
•Die Funktion „Harmony“ lässt sich nicht mit den Fingered-
Modi „Full Keyboard“ oder „AI Full Keyboard“ verwenden.
Wählen Sie einen geeigneten Fingering-Modus aus
(Seite 102).
Beim Umschalten einer Voice ändert sich der zuvor
gewählte Effekt.
•Für jede Voice sind passende Voreinstellungen
programmiert, die automatisch aufgerufen werden, wenn
die entsprechenden Voice-Set-Parameter eingeschaltet sind
(Seite 101).
Die Voice erzeugt ein starkes Rauschen.
•Bestimmte Voices können je nach den Einstellungen für
Harmonic Content und/oder Brightness im Display
„Mixing Console“ auf der Seite FILTER (Seite 88) ein
starkes Rauschen erzeugen.
Der Sound ist verzerrt oder verrauscht.
•Möglicherweise ist die Lautstärke zu hoch eingestellt.
Vergewissern Sie sich, dass sämtliche zugehörigen
Lautstärken richtig eingestellt sind.
•Dies kann durch bestimmte Effekte verursacht werden.
Deaktivieren Sie alle nicht benötigten Effekte, –
insbesondere Verzerrungen (Seite 90).
•Einige Filterresonanzeinstellungen im Display „Sound
Creator“ (Seite 97) können einen verzerrten Klang zur
Folge haben. Nehmen Sie ggf. entsprechende Änderungen
vor.
•Rauschen kann je nach den Einstellungen in der Filter-
Anzeige des Mischpults auftreten. Stellen Sie den Anteil
von Harmonic Content oder Brightness in der Filter-
Anzeige (Seite 88) ein.
Der Klang ändert sich nicht beim Austauschen von
Voices mit der Funktion „Song Auto Revoice“.
•Je nach den jeweiligen Song-Daten gibt es Fälle, in denen
Song Auto Revoice keine Auswirkungen zeigt, auch dann
nicht, wenn Voices ausgetauscht werden sollen.
Der Klang der Voice ändert sich bei der Voice-
Bearbeitung nicht.
•Bedenken Sie, dass je nach den ursprünglichen
Einstellungen der Voice die vorgenommenen Änderungen
der Parameter eventuell nur wenig am tatsächlichen Sound
ändern.
Bei der Step-Aufnahme können keine anderen Voices als
die der Preset-Anzeige ausgewählt werden.
•Dies ist normal.
Die Style-Wiedergabe startet nicht.
•Achten Sie darauf, dass Sie die richtige STYLE-CONTROL-
Taste [START/STOP] drücken.
•Die MIDI Clock ist möglicherweise auf „EXTERNAL“
eingestellt. Vergewissern Sie sich, dass diese auf
„INTERNAL“ eingestellt ist (Seite 203).
Nur der Rhythmus ist hörbar.
•Vergewissern Sie sich, dass die Begleitautomatik (Auto
Accompaniment) eingeschaltet ist, und drücken Sie die
Taste [ACMP ON/OFF].
•Spielen Sie vielleicht Tasten im Tastaturbereich für die
rechte Hand? Achten Sie darauf, die Tasten im
Tastaturbereich für die Begleitung zu spielen.
Es können keine Songs ausgewählt werden.
•Wenn die Song-Daten sehr groß sind (mehr als 120 KB),
kann der Song nicht ausgewählt werden, da die
Datenmenge die Kapazität des Instruments übersteigt.
Der gewünschte Akkord wird von der Begleitautomatik
weder erkannt noch gespielt.
•Sie spielen möglicherweise nicht die richtigen Noten, um
den Akkord anzugeben. Lesen Sie „Im Fingered-Modus
erkannte Akkordtypen“ in der separaten Datenliste.
•Sie spielen möglicherweise Noten, die zu einem anderen
Fingered-Modus und nicht zu dem aktuell gewählten
Modus gehören. Überprüfen Sie den Begleit-Modus und
spielen Sie die richtigen Noten (Seite 103).
Die Synchronstoppfunktion lässt sich nicht einschalten.
•Die Funktion „Synchro Stop“ kann nicht aktiviert werden,
wenn der Modus für gegriffene Akkordbegleitung auf „Full
Keyboard“ bzw. „AI Full Keyboard“ eingestellt ist oder
wenn „Style On/Off“ ausgeschaltet wurde. Achten Sie
darauf, dass der Griff-Modus (Fingersatz) auf eine anderen
Einstellung als „Full Keyboard“ oder „AI Full Keyboard“
eingestellt ist, und stellen Sie „Style“ auf „On“.
Die Akkorde der Begleitautomatik werden unabhängig
vom Split-Punkt und vom Klaviaturbereich erkannt, in
dem die Akkorde gespielt werden.
•Das ist für den Fingersatzmodus „Full Keyboard“ oder „AI
Full Keyboard“ normal. In diesem Modus werden Akkorde
unabhängig vom Split-Point über die gesamte
Klaviaturlänge erkannt. Wählen Sie ggf. einen anderen
Fingersatzmodus (Seite 103).
Voice
Style

PSR-3000/1500 Bedienungsanleitung
208
Anhang
Wenn Sie einen Style wiedergeben und einen anderen
auswählen, läuft der neu ausgewählte Style nicht im
richtigen Tempo.
•Dies ist normal; die Tempo-Einstellung bleibt beim
Umschalten von Styles gleich.
Das Starten eines Songs während der Style-Wiedergabe
stoppt die Style-Wiedergabe.
Dies liegt daran, dass die Song-Wiedergabe Vorrang hat.
Mit den beiden nachfolgend beschriebenen Methoden
können Sie einen Style und einen Song gleichzeitig
abspielen.
•Stellen Sie den Song auf Synchronstart-Bereitschaft,
und starten Sie dann den Style.
•Starten Sie die Style-Wiedergabe nach dem Song-Start.
Bei Auswahl eines Styles oder einer Voice nach der
Song-Auswahl ändert sich die Lautstärkebalance der
verschiedenen Parts, oder es werden unerwartete
Sounds ausgegeben.
•Durch die Effekte, die jedem Part zugewiesen sind, kann
sich die Lautstärkebalance der Parts ändern, und es können
unerwartete Sounds erzeugt werden.
Die Einstellung OFF wird für den Parameter „Play Type“
in der Assembly-Funktion (Style Creator) nicht
angezeigt.
•Der ausgewählte Abschnitt ist auf Aufnahmebereitschaft
gestellt. Lösen Sie diese Zuordnung für die Aufnahme,
indem Sie die entsprechende Taste [1
†
]–[8
†
] auf der
Registerkarte des Aufnahmekanals (TAB-Taste [
√
]
→
Registerkarte BASIC
→
[F] REC CH) drücken.
Die Kanäle BASS-PHR2 können im Channel Edit nicht
bearbeitet werden.
•Das ist normal, denn die Kanäle BASS-PHR2 der Preset
Styles können nicht bearbeitet werden.
Der Song/Style, der im Registration Memory
gespeichert ist, lässt sich nicht aufrufen.
•Wenn der gespeicherte Song/Style sich auf externen
Medien wie einer SmartMedia-Karte befindet, die
momentan nicht angeschlossen/eingelegt sind, lässt sich
der Song/Style nicht aufrufen. Legen Sie das entsprechende
Medium mit dem gespeicherten Song/Style ein oder
schließen es am Instrument an.
Die Reihenfolge für das Aufrufen der Registration-
Memory-Einstellungen wird in der Anzeige Registration
Sequence nicht angezeigt.
•Es wurde nicht die Bank mit den gespeicherten Daten
ausgewählt. Wählen Sie die zugehörige Bank (Seite 130).
Bei Einsatz der Freeze-Funktion des Registration
Memory ändert sich die On/Off-Einstellung für den
linken Part nicht, wenn die Registration-Memory-
Einstellung verändert wird.
•Die Einstellung „Left Part On/Off“ ist in der Style-Gruppe
enthalten. Entfernen Sie das Häkchen für STYLE in der
Anzeige der Freeze-Einstellungen (Seite 132).
Auch dann, wenn eine Registration-Memory-Einstellung
gewählt wird, die eine User/Card-Voice enthält, zeigt
die Anzeige für die Dateiauswahl eine Preset Voice an.
•Dies ist normal; obwohl hier eine Preset Voice angezeigt
wird, ist die tatsächlich erklingende Voice eine User/Card
Voice. Wenn eine User/Card-Voice auf dem User/Card-
Laufwerk gespeichert wird, werden die eigentlichen Daten
in zwei getrennte Typen unterteilt: 1) die ursprüngliche
Preset Voice, und 2) die Parametereinstellungen, die im
Sound Creator vorgenommen wurden. Wenn Sie eine
Registration-Memory-Einstellung mit einer User/Card Voice
aufrufen, wählt das PSR-3000/1500 die der User/Card
Voice zugrunde liegende Preset Voice aus und wendet
dann auf sie die festgelegten Parametereinstellungen an, so
dass Ihre User/Card Voice erklingt.
Es können keine Songs ausgewählt werden.
•Dies könnte daran liegen, dass die Spracheinstellungen
geändert wurden. Stellen Sie die für den Song-Dateinamen
passende Sprache ein.
•Wenn die Song-Daten sehr groß sind (mehr als 300 KB),
kann der Song nicht ausgewählt werden, da die
Datenmenge die Kapazität des Instruments übersteigt.
Die Song-Wiedergabe startet nicht.
•Sie haben einen leeren Song („New Song“) ausgewählt.
Vergewissern Sie sich, dass Sie im Display für die Song-
Auswahl (Seite 35) einen entsprechenden Song ausgewählt
haben.
•Denken Sie daran, die SONG-Taste [PLAY/PAUSE] zu
drücken.
•Der Song wurde am Ende der Song-Daten angehalten.
Kehren Sie mit der SONG-Taste [STOP] an den Song-
Anfang zurück.
•Bei einem Song, für den der Schreibschutz eingeschaltet
wurde (oben links vom Song-Namen wird „Prot. 2 Edit“
angezeigt), kann sich die Originaldatei in einem anderen
Ordner befinden. Diese kann nicht abgespielt werden,
wenn sich die ursprüngliche Datei (bei der oben links vom
Song-Namen „Prot. 2 Orig“ angezeigt wird) nicht im
selben Ordner befindet.
•Bei einem Song, für den der Schreibschutz eingeschaltet
wurde (oben links vom Song-Namen wird „Prot. 2 Edit“
angezeigt), könnte der Dateiname geändert worden sein.
Benennen Sie die Datei in den ursprünglichen Dateinamen
um (so dass oben links vom Song-Namen „Prot. 2 Orig“
angezeigt wird).
•Bei einem Song, für den der Schreibschutz eingeschaltet
wurde (oben links vom Song-Namen wird „Prot. 2 Edit“
angezeigt), könnte das Dateisymbol geändert worden sein.
Songs, bei denen der Schreibschutz eingeschaltet wurde,
können nicht abgespielt werden, wenn das ursprüngliche
Dateisymbol geändert wurde.
•Die MIDI Clock ist möglicherweise auf „EXTERNAL“
eingestellt. Vergewissern Sie sich, dass sie auf „INTERNAL“
eingestellt ist (Seite 203).
Die Song-Wiedergabe stoppt, bevor das Song-Ende
erreicht wurde.
•Die Guide-Funktion ist eingeschaltet. (In diesem Fall
„wartet“ die Wiedergabe darauf, dass Sie die richtige Taste
spielen.) Drücken Sie die [GUIDE]-Taste danach noch
einmal, um die Guide-Funktion wieder auszuschalten.
Registration Memory
Song

PSR-3000/1500 Bedienungsanleitung 209
Anhang
Der zuletzt (vor dem Ausschalten) ausgewählte Song ist
nicht mehr verfügbar.
•Wenn der zuletzt vor dem Ausschalten gewählte Song sich
auf externen Medien wie einer SmartMedia-Karte befindet,
müssen Sie dieses Medium einlegen/anschließen, um den
Song abspielen zu können.
Die Taktnummer an der Song-Positionsanzeige,
angezeigt beim Drücken der Tasten [REW]/[FF], ist
verschieden von der Taktnummer in der
Notendarstellung.
•Dies passiert, wenn Sie Musikdaten abspielen, für die ein
bestimmtes, festgelegtes Tempo eingestellt wurde.
In der Funktion AB Repeat kann der Punkt B nicht
gesetzt werden.
•Es wurde nicht der Punkt A gesetzt. Setzen Sie den Punkt B
erst nach dem Setzen des Punktes A.
Bei der Song-Wiedergabe werden einige Kanäle nicht
abgespielt.
•Die Wiedergabe dieser Kanäle könnte auf „OFF“ (aus)
stehen. Schalten Sie die Wiedergabe für die Kanäle ein, die
auf „OFF“ stehen (Seite 140).
Ein Song, für den der Schreibschutz eingeschaltet
wurde (oben links vom Song-Namen wird „Prot. 2 Edit“
angezeigt), kann nicht auf eine ID SmartMedia-Karte
verschoben werden.
•Wenn Sie einen externen Kartenleser benutzen, können
schreibgeschützte Songs nicht auf eine ID SmartMedia-
Karte übertragen werden. Benutzen Sie den Kartenschacht
an diesem Instrument.
Die Melodie erklingt weiterhin, auch dann, wenn Spur 1
als der stummzuschaltende Part für einhändiges Üben
angegeben wurde.
•Der Spur 1 wurde ein anderer Part als der Melodie-Part
zugewiesen. Weisen Sie den Kanal mit der Melody der
Spur 1 zu (Seite 139).
Bei Darstellung der Notenschrift werden lange Noten
wie Ganze Noten und Bindebögen nicht richtig
angezeigt.
•Lange Noten wie Ganze Noten und Bindebögen werden
im Notenbild nicht genau so angezeigt, wie sie eingegeben
wurden. Für eine bessere Darstellung solcher Noten
wählen Sie vor Eingabe jeder Note mit der Taste [H]
„Tenuto“ in der Step-Record-Anzeige (Seite 145).
Tempo, Schlag, Takt und Notation werden nicht richtig
dargestellt.
•Einige Song-Daten des PSR-3000/1500 wurden mit
speziellen Einstellungen für freies Tempo ("free tempo")
aufgenommen. Bei Songdaten dieser Art werden Tempo,
Schlag, Takt und die Notation nicht korrekt angezeigt.
Der Notenname verdeckt teilweise die Note in der
Anzeige.
•Wenn mehrere Noten dicht aufeinander folgen, kann der
Notenname die Note auf der linken Seite verdecken.
Die Noten der linken/rechten Hand werden nicht
dargestellt.
•Es wurden den Parts für die linke/rechte Hand nicht die
richtigen Kanäle zugewiesen. Stellen Sie die Kanäle für die
Spuren 1 und 2 auf AUTO (Seite 139).
Die Notation in der Anzeige ist abgeschnitten, so dass
die Taktmitte in der nächsten Zeile beginnt.
•Wenn nicht alle Noten eines Taktes in eine Zeile passen,
werden die verbleibenden Noten des Taktes in die nächste
Zeile verschoben.
Punktierte Noten werden als Pausen dargestellt.
•Dies ist normal; manchmal werden punktierte Noten als
Pausen dargestellt.
Es werden keine Akkorde dargestellt.
•Wenn der ausgewählte Song keine Akkorddaten enthält,
werden keine Akkorde angezeigt.
Die Song-Texte werden nicht angezeigt.
•Wenn der ausgewählte Song keine Textdaten enthält, wird
kein Text angezeigt.
Die Texte überlappen sich teilweise.
•Dies passiert bei Songs mit viel Text.
Die Einstellung „Lyrics Background“ kann nicht
verändert werden.
•Wenn die Hintergrundfarbe in den Songdaten festgelegt ist,
kann die Einstellung „Lyrics Background“ nicht geändert
werden.
Guide
Notendarstellung
Gesangstext (Lyrics, Karaoke)

PSR-3000/1500 Bedienungsanleitung
210
Anhang
Der Spielassistent funktioniert nicht richtig.
•Stoppen Sie die Wiedergabe mit der SONG-Taste [STOP]
und schalten Sie [ACMP ON/OFF] und PART ON/OFF
[LEFT] aus. Starten Sie dann den Song erneut.
Der Inhalt der Anzeige des PSR-3000 wird nicht über
den Video-Ausgang ausgegeben und ist auf einem
externen Monitor nicht zu sehen.
•Stellen Sie sicher, dass die Wahl NTSC oder PAL mit der
Sendenorm Ihrer Videogeräte übereinstimmt (Seite 190).
Gelegentlich können ein paar blinkende parallele Linien
am TV-Monitor aufblinken.
•Gelegentlich können ein paar leuchtende parallele Linien
auf dem Fernseher oder auf dem Video-Monitor
aufblinken. Hierbei handelt es sich nicht unbedingt um
eine Fehlfunktion des Monitors. Um optimale Ergebnisse
zu erhalten, sollten Sie außerdem die Farbeinstellungen
am Monitor überprüfen.
Der verwendete Monitor zeigt den Inhalt der Anzeige
des Instruments nicht wie erwartet.
•Bedenken Sie, dass der von Ihnen verwendete Monitor
auch nach den hier empfohlenen Anpassung aller
Einstellungen den Inhalt des Displays des Instruments
möglicherweise nicht wie erwartet darstellt; dass z.B. der
Inhalt des Displays nicht auf den Bildschirm passt, dass die
Zeichen möglicherweise nicht sauber dargestellt werden
oder die Farben nicht korrekt sind.
Das Mikrofon-Eingangssignal kann nicht aufgezeichnet
werden.
•Das Mikrofon-Eingangssignal kann nicht am Instrument
aufgezeichnet werden. Sie können jedoch einen Rekorder
an die Ausgangsbuchsen [AUX OUT, AUX OUT (LEVEL
FIXED)] anschließen und das Mikrofonsignal aufnehmen.
Harmony ist zusätzlich zum Mikrofonklang zu hören.
•Vocal Harmony ist auf ON gestellt. Schalten Sie Vocal
Harmony aus (Seite 57).
Der Vocal Harmony-Effekt hört sich verzerrt oder
verstimmt an.
Ihr Mikrofon erfasst möglicherweise zusätzliche Klänge,
beispielsweise die Style-Wiedergabe vom Instrument.
Insbesondere Basstöne können die Funktion „Vocal
Harmony“ negativ beeinflussen. Um dies zu vermeiden:
•Singen Sie so nahe wie möglich am Mikrofon.
•Benutzen Sie ein Mikrofon mit Richtcharakteristik
(Niere/Superniere).
•Drehen Sie die Gesamtlautstärke, die Style-Lautstärke
oder die Song-Lautstärke herunter (Seite 40).
•Stellen Sie das Mikrofon so weit wie möglich von den
externen Lautsprechern entfernt auf.
•Senken Sie im Display MICROPHONE SETUP die
tiefen Frequenzen mit dem 3-Band-EQ ab (Seite 188).
•Erhöhen Sie in der Anzeige MICROPHONE SETTING
den Eingangspegel des Mikrofons („TH“) mit der
Funktion „Compressor“ (Seite 185).
Die entsprechenden Harmonie-Noten werden nicht von
der Vocal-Harmony-Funktion erzeugt.
•Vergewissern Sie sich, dass Sie die richtige Methode zum
Festlegen der Harmonienoten für den aktuellen Vocal
Harmony-Modus verwenden (Seite 186).
Spielassistent-Technologie
Video-Ausgang (PSR-3000)
Mikrofon/Vocal Harmony (PSR-3000)

PSR-3000/1500 Bedienungsanleitung 211
Anhang
Technische Daten
PSR-3000 PSR-1500
Tonquelle AWM Stereo Sampling
Tastatur 61 Tasten (C1 - C6 mit Initial Touch)
Display QVGA Color LCD, 320 x 240 Pixel QVGA S/W LCD, 320 x 240 Pixel
Notendarstellung, Gesangstext JA
Voice
Polyphonie (max.) 128 96
Voice-Auswahl
332 Voices + 480 XG Voices
17 Drum/SFX Kits + GM2 + GS
Voice für GS Songwiedergabe
297 Voices + 480 XG Voices
14 Drum/SFX Kits + GM2 + GS
Voice für GS Songwiedergabe
Mega Voice 10 —
Regular Voice 261 273
Sweet! Voice 14 8
Cool! Voice 18 5
Live! Voice 19 1
Organ Flutes! 10
Sound Creator JA
Effekte
Effektblöcke Reverb/Chorus/DSP 6
Mikrofon 1 —
Effekt-Typen
Reverb/Chorus/DSP
Reverb: 35 voreingestellte Typen
+3 User-Typen
Chorus: 30 voreingestellte Typen
+3 User-Typen
DSP 1: 183 voreingestellte Typen
+3 User-Typen
DSP 2–4 : 106 voreingestellte
Typen +10 User-Typen
Reverb: 35 voreingestellte Typen
+3 User-Typen
Chorus: 30 voreingestellte Typen
+3 User-Typen
DSP 1: 183 voreingestellte Typen
+3 User-Typen
DSP 2–4 : 106 voreingestellte
Typen +10 User-Typen
Master EQ
(Gesamt-EQ)
5 voreingestellte Typen +2 User-
Typen
5 voreingestellte Typen +2 User-
Typen
Part EQ 28 Parts
Vokalharmonien 61 voreingestellte Typen +10 User-
Typen —
Begleit-Style
Begleit-Styles 240 190
Pro Styles 217 176
Session Styles 23 14
Mega Voice Styles JA —
Fingering (Fingersatztechniken) Single Finger, Fingered, Fingered On Bass, Multi Finger, AI Fingered, Full
Keyboard, AI Full Keyboard
Style Creator JA
One Touch Setting (OTS) 4 für jeden Style
OTS Link JA
Music Finder Preset JA
Edit JA
RAM Capacity 120 KB
Song
Preset Songs (voreingestellte Songs) 5 Beispiele
Guide-Funktionen Follow Lights, Any Key, Karao-Key,
Vocal CueTIME Follow Lights, Any Key, Karao-Key
Spielassistent-Technologie JA
Aufnahme
Quick Recording (Schnellaufnahme), Multi Recording
(Mehrspuraufnahme), Step Recording (Einzelschritt-Aufnahme), Song
Editing (Song-Bearbeitung)
Kanäle für die
Aufnahme 16
RAM-Kapazität 300 KB
Multi-Pad Preset (Voreinstellung) 4 Pads ✕ 80 Bänke 4 Pads ✕ 54 Bänke

PSR-3000/1500 Bedienungsanleitung
212
Anhang
* Die in dieser Bedienungsanleitung enthaltenen technischen Daten und Beschreibungen dienen lediglich der Information.
Yamaha Corp. behält sich das Recht vor, Produkte und technische Daten jederzeit ohne vorherige Ankündigung zu ändern.
Da sich die technischen Daten, das Instrument und das Zubehör von Land zu Land unterscheiden können, wenden Sie sich
im Zweifelsfall an Ihrem Yamaha-Händler.
Direkte Internet-Verbindung Externer Adapter (über USB zum Gerät)
Speichergerät
Diskette (2HD, 2DD) Externer Adapter (über USB zum Gerät)
Festplatte Externer Adapter (über USB zum Gerät)
Flash-Speicher (intern) 1,5 MB 650 KB
SmartMedia-Steckplatz 1 (Kompatibel mit SmartMedia-Formaten FAT 12 oder 16.)
Tempo
Tempo-Bereich 5 - 500, Tap-Tempo
Metronom JA
Sound Klicken ein/aus
Registrierung
s-Speicher
Tasten 8
Regist. Sequence/Freeze JA
Sonstiges
Demo / Hilfe JA
Anzeigesprache 6 Sprachen (Englisch, Japanisch, Deutsch, Französisch, Spanisch,
Italienisch)
Direktzugriffsfunktion (Direct Access) JA
Transposition Keyboard/Song/Master
Tonleitertyp 9
Computer-
Verbindung
USB zum HOST JA
USB zum GERÄTJA
Sonstige Anschlüsse
PHONES, MIDI (IN, OUT), FOOT PEDAL (1, 2), AUX IN (R, L/L+R),
OUTPUT (R, L/L+R), AUX OUT (LEVEL FIXED) (R, L/L+R)
MIC (INPUT VOLUME,
MIC/LINE IN), VIDEO OUT —
Pedal-Funktionen
VOLUME, SUSTAIN, SOSTENUTO, SOFT, GLIDE, PORTAMENTO,
PITCHBEND, MODULATION, DSP VARIATION, SONG START/STOP,
STYLE START/STOP usw.
Verstärker/
Lautsprecher
Verstärker 12 W ✕ 2
Lautsprecher [12 cm + 4 cm (Dom)] ✕ 2 (12 cm + 5 cm) ✕ 2
Abmessungen [B ✕ T ✕ H] 937 mm ✕ 399 mm ✕ 167 mm (38-5/16" ✕ 15-11/16" ✕ 6-9/16")
Gewicht 11 kg 10 kg
Zubehör
Kopfhörer HPE-3/HPE-150
Fußschalter FC4 / FC5
Foot Controller (Schwellerpedal) FC7
Keyboardständer L-6, L-7
PSR-3000 PSR-1500

PSR-3000/1500 Bedienungsanleitung 213
Anhang
Index
Zahlen
1–16 .................................................................. 146, 156
A
Abschnitt ......................................................................83
A-B-Wiederholung (Repeat) ..........................................41
AI ...............................................................................103
AI FINGERED .............................................................103
AI FULL KEYBOARD ..................................................103
Aktionen mit Dateien und Ordnern ..............................66
Any Key .....................................................................140
ARABIC (Arabisch) .......................................................82
ASSEMBLY .................................................................117
Aufnahme (Recording) ..................................................42
Aufzeichnen (Song) ....................................................141
Aufzeichnen (Style) ....................................................112
AUTO REVOICE SETUP ...............................................89
B
BALANCE .....................................................................40
BASIC .........................................................................113
BASS ..........................................................................204
Bearbeiten (Effekt) ........................................................91
Bearbeiten (EQ) ............................................................93
Bearbeiten (Lesezeichen) ............................................172
Bearbeiten (Music Finder) ...........................................109
Bearbeiten (OTS) ..........................................................50
Bearbeiten (Style) .......................................................118
Bearbeiten (Vocal Harmony) ......................................180
Bearbeiten (Voice) ........................................................95
Begleitautomatik ..........................................................45
BOOKMARK ..............................................................170
Brightness (Helligkeit) ...................................................20
Browser ......................................................................175
C
CARD ...........................................................................27
CHANNEL ......................................................... 121, 156
CHANNEL ON/OFF ...................................................104
CHORD ............................................................ 146, 156
CHORD DETECT .......................................................205
CHORD FINGERING .................................................102
Chord Tutor ..................................................................49
COMMON ...................................................................96
CONFIG 1 .....................................................34, 47, 104
CONFIG 2 ........................................................... 20, 205
CONTROLLER ..............................................................96
Cool! ............................................................................76
COPY ...........................................................................68
CUT .............................................................................69
D
DELETE (Löschen) .........................................................69
[DEMO]-Taste ..............................................................12
Demo ...........................................................................24
[DIGITAL RECORDING]-Taste .....................................13
Direkte Internet-Verbindung .......................................165
Direktzugriffsfunktion (Direct Access) ...........................61
Display für die Dateiauswahl ................................ 26, 66
DOC (Disk Orchestra Collection) ...............................201
Drums ..........................................................................76
DSP ..............................................................................83
DSP/DSP VARIATION ..................................................83
Durchsuchen (Music Finder, Datensätze) ...................107
E
Echtzeitaufnahme .......................................................112
EDIT ...........................................................................116
Edit (Lyrics, Gesangstexte) ..........................................156
Edit (Song-Bearbeitung) ..............................................156
EFFECT .........................................................................88
Effect Return Level ........................................................92
EFFECT/EQ ...................................................................98
Effekt (Mikrofon) ...........................................................56
Effekt (Voice) ................................................................83
Effekttyp .......................................................................90
Eingabe von Zeichen (Internet-Direktverbindung) .......167
Eingeben von Zeichen ..................................................71
Einhändiges Üben ........................................................39
Einstellen der Pedalpolarität .......................................191
Einzelschrittaufnahme ....................................... 112, 141
EQ (Equalizer) ..............................................................89
EQUAL TEMPERAMENT ..............................................82
ESEQ ..........................................................................200
EXIT .............................................................................65
F
Factory Reset ................................................................73
FADE IN/OUT (Song) .................................................135
FADE IN/OUT (Style) ....................................................47
FADE IN/OUT/HOLD TIME ........................................104
Fade-In/-Out-Zeit .......................................................135
Favoriten ....................................................................108
File (Datei) ...................................................................64
FILTER ................................................................. 88, 163
FINGERED .................................................................103
FINGERED ON BASS .................................................103
FOLDER .......................................................................71
Folder (Ordner) ............................................................64
Follow Lights ..............................................................140
FOOT PEDAL (Fußpedal) ...........................................191
FOOTAGE ........................................................... 99, 100
Footage (Fußmaß) .......................................................100
Formatieren ..................................................................66
Fortlaufende Wiedergabe ...........................................136
FREEZE .......................................................................132
FULL KEYBOARD ......................................................103
FUNCTION-Display .....................................................27
G
Gesangstext ..................................................................55
GM System Level 1 ....................................................200
GM System Level 2 ....................................................200
GROOVE ...................................................................119
Grundsätzliche Bedienung das Displays
für die Dateiauswahl ....................................................65
GS ..............................................................................201
Guide-Funktionen ......................................................139
H
HARMONIESTIMMEN .................................................98
HARMONY/ECHO .......................................................83
HELP ............................................................................60

PSR-3000/1500 Bedienungsanleitung
214
Anhang
Hintergrund (Gesangstext) ............................................55
Home Page ................................................................173
Hz ................................................................................81
I
ICON ...........................................................................70
Internet Setting ...........................................................174
Internet-Einstellungen initialisieren .............................178
K
Karaoke ........................................................................54
Karao-Key (Karaoke-Taste) ..........................................140
KEYBOARD/PANEL ............................................... 32, 58
KIRNBERGER ...............................................................82
Konfiguration von Displays für die Dateiauswahl .........64
Kontrast ........................................................................19
Kopfhörer .....................................................................18
L
LAN ...........................................................................176
Language (Sprache) ......................................................19
LCD-Display ................................................................12
Left Hold ......................................................................49
Links ............................................................................77
Live! .............................................................................76
LYRICS (Songtext) .......................................................156
M
MAIN-Display ....................................................... 26, 62
MASTER TUNE (Gesamtstimmung) ...............................81
[MASTER VOLUME]-Regler ..........................................17
MEAN-TONE ...............................................................82
MEDIA ........................................................66, 138, 196
Mega Voice ..................................................................76
Mehrspuraufnahme ....................................................141
Meldung .......................................................................60
MELODIC MINOR .....................................................124
MIC SETTING .............................................................183
MICROPHONE SETTING (Mikrophoneinstellungen) ..183
MIDI- .........................................................................197
MIDI-Einstellungen .....................................................201
MIDI-Vorlagen ...........................................................201
Mikrofon ......................................................................54
MISCHPULT .................................................................86
MONO/POLY ...............................................................83
MULTI FINGER ..........................................................103
Multi Pads ....................................................................12
[MUSIC FINDER]-Taste ................................................13
Music Finder ................................................................52
N
NAME ..........................................................................70
Notation .......................................................................38
Notenablage .................................................................18
Notendarstellung ..........................................................38
O
One Touch-Einstellung .................................................50
ORGAN FLUTES ................................................... 13, 99
Organ Flutes! ...............................................................76
Others ........................................................................177
OTS Link ......................................................................50
OTS LINK TIMING .....................................................106
OVERALL SETTING (Gesamteinstellungen) ................184
OWNER (Besitzer) ................................................. 19, 21
OWNER NAME (Name des Besitzers) ...........................21
P
PANEL PART ................................................................87
PARAMETER ..............................................................122
Part ..............................................................................77
PASTE ................................................................... 68, 69
Pause .........................................................................136
Pedalpolarität .............................................................191
Perkussionsklänge ........................................................31
PHRASE MARK ..........................................................136
PHRASE MARK REPEAT .............................................136
Portamento ...................................................................83
Portamento Time ..........................................................96
PRESET .........................................................................27
Pro .............................................................................102
PROPERTY .................................................................196
Prot. 1 ..........................................................................68
Prot. 2 Edit ...................................................................68
Prot. 2 Orig ..................................................................68
PURE MAJOR (Reines Dur) ...........................................82
PURE MINOR (Reines Moll) .........................................82
PYTHAGOREAN ..........................................................82
Q
QUANTIZE ................................................................121
QUICK START (Schnellstart) .......................................137
R
RANDOM ..................................................................136
REC MODE ................................................................156
RECEIVE .....................................................................204
REGISTRATION MEMORY .........................................129
REGISTRATION SEQUENCE ......................................132
REPEAT MODE ................................................... 36, 136
S
SAVE ............................................................................67
SCALE TUNE (Temperierung) .......................................81
Schleifenwiedergabe ..................................................136
Schnellaufzeichnung ..................................................141
Schnellvorlauf ............................................................136
SECTION SET .............................................................106
Session .......................................................................102
SFX ...............................................................................76
SINGLE FINGER .........................................................103
SMF (Standard MIDI File) ...........................................200
Song ...................................................................... 12, 35
SONG CH 1-8/9-16 .....................................................87
Song-Kanäle ...............................................................145
SOUND .......................................................................97
Sound Creator ..............................................................95
Sound-Effekte ...............................................................31
Speichern (Music Finder) ............................................110
Spielassistent-Technologie ............................................43

PSR-3000/1500 Bedienungsanleitung 215
Anhang
SPLIT-PUNKT .............................................................105
[STANDBY/ON]-Schalter ....................................... 12, 17
STOP ACMP ...............................................................106
Style ...................................................................... 12, 45
Style Creator ...............................................................112
STYLE PART .................................................................87
STYLE SETTING /SPLIT POINT ...................................105
STYLE TOUCH ...........................................................106
Style-Datei .................................................................200
Style-Montage ............................................................112
Style-Parts ..................................................................145
Style-Struktur ..............................................................112
Sweet! ..........................................................................76
SYNCHRO STOP WINDOW ......................................106
Synchronstart (Song) ...................................................135
Synchronstart (Style) .....................................................47
Synchronstopfunktion ...................................................48
SYS/EX. .......................................................................156
SYSTEM ......................................................................203
SYSTEM RESET .............................................................73
T
TALK ............................................................................59
TALK SETTING ...........................................................187
Tap-Funktion ..............................................................135
Tastatur-Parts ................................................................77
TOP ...........................................................................136
TRANSMIT .................................................................203
Transponieren ....................................................... 55, 58
Transposition ................................................................81
TUNE (Stimmung) ........................................................88
U
Übungsfunktion ..........................................................139
UP ................................................................................65
[USB TO HOST]-Anschluss ..........................................13
USER ............................................................................27
V
Vibrato .........................................................................98
VIDEO OUT .................................................................55
Vocal CueTIME ..........................................................140
VOCAL HARMONY ...................................................180
VOCAL HARMONY EDIT ................................. 181, 182
VOCAL HARMONY TYPE ..........................................180
Voice .................................................................... 29, 76
VOICE SET .................................................................101
Voice-Demo .................................................................31
Voice-Programmwechselnummer ...............................205
Voices von ...................................................................77
VOICE-Tasten ...............................................................13
Vokalharmonien .................................................... 12, 56
VOL/VOICE ..................................................................88
VOLUME/ATTACK .....................................................100
W
WERCKMEISTER ..........................................................82
Werkseinstellungen ......................................................73
Wiederholungsfunktion ................................................41
Wireless LAN .............................................................176
X
XF ..............................................................................200
XG .............................................................................200
Z
Zeichen ........................................................................71
Zurückspulen .............................................................136

PSR-3000/1500 Owner’s Manual
216
NOTIZEN

Limited Warranty
90 DAYS LABOR 1 YEAR PARTS
Yamaha Corporation of America, hereafter referred to as Yamaha, warrants to the original consumer of a product included in the cate-
gories listed below, that the product will be free of defects in materials and/or workmanship for the periods indicated. This warranty is
applicable to all models included in the following series of products:
PSR SERIES OF PORTATONE ELECTRONIC KEYBOARDS
If during the first 90 days that immediately follows the purchase date, your new Yamaha product covered by this warranty is found to
have a defect in material and/or workmanship, Yamaha and/or its authorized representative will repair such defect without charge for
parts or labor.
If parts should be required after this 90 day period but within the one year period that immediately follows the purchase date, Yamaha
will, subject to the terms of this warranty, supply these parts without charge. However, charges for labor, and/or any miscellaneous
expenses incurred are the consumers responsibility. Yamaha reserves the right to utilize reconditioned parts in repairing these products
and/or to use reconditioned units as warranty replacements.
THIS WARRANTY IS THE ONLY EXPRESS WARRANTY WHICH YAMAHA MAKES IN CONNECTION WITH THESE
PRODUCTS. ANY IMPLIED WARRANTY APPLICABLE TO THE PRODUCT, INCLUDING THE WARRANTY OF MER-
CHANT ABILITY IS LIMITED TO THE DURATION OF THE EXPRESS WARRANTY. YAMAHA EXCLUDES AND
SHALL NOT BE LIABLE IN ANY EVENT FOR INCIDENTAL OR CONSEQUENTIAL DAMAGES.
Some states do not allow limitations that relate to implied warranties and/or the exclusion of incidental or consequential damages.
Therefore, these limitations and exclusions may not apply to you.
This warranty gives you specific legal rights. You may also have other rights which vary from state to state.
CONSUMERS RESPONSIBILITIES
If warranty service should be required, it is necessary that the consumer assume certain responsibilities:
1. Contact the Customer Service Department of the retailer selling the product, or any retail outlet authorized by Yamaha to sell the
product for assistance. You may also contact Yamaha directly at the address provided below.
2. Deliver the unit to be serviced under warranty to: the retailer selling the product, an authorized service center, or to Yamaha with an
explanation of the problem. Please be prepared to provide proof purchase date (sales receipt, credit card copy, etc.) when requesting
service and/or parts under warranty.
3. Shipping and/or insurance costs are the consumers responsibility.* Units shipped for service should be packed securely.
*Repaired units will be returned PREPAID if warranty service is required within the first 90 days.
IMPORTANT: Do NOT ship anything to ANY location without prior authorization. A Return Authorization (RA) will be
issued that has a tracking number assigned that will expedite the servicing of your unit and provide a tracking system if
needed.
4. Your owners manual contains important safety and operating instructions. It is your responsibility to be aware of the contents of this
manual and to follow all safety precautions.
EXCLUSIONS
This warranty does not apply to units whose trade name, trademark, and/or ID numbers have been altered, defaced, exchanged
removed, or to failures and/or damages that may occur as a result of:
1. Neglect, abuse, abnormal strain, modification or exposure to extremes in temperature or humidity.
2. Improper repair or maintenance by any person who is not a service representative of a retail outlet authorized by Yamaha to sell the
product, an authorized service center, or an authorized service representative of Yamaha.
3. This warranty is applicable only to units sold by retailers authorized by Yamaha to sell these products in the U.S.A., the District of
Columbia, and Puerto Rico. This warranty is not applicable in other possessions or territories of the U.S.A. or in any other country.
Please record the model and serial number of the product you have purchased in the spaces provided below.
Model________________________ Serial #_____________________________ Sales Slip #_____________________________
Purchased from______________________________________________________ Date__________________________________
(Retailer)
YAMAHA CORPORATION OF AMERICA
Electronic Service Division
6600 Orangethorpe Avenue
Buena Park, CA 90620
KEEP THIS DOCUMENT FOR YOUR RECORDS. DO NOT MAIL!

* This applies only to products distributed by YAMAHA CORPORATION OF AMERICA. (class B)
(standby)
FCC INFORMATION (U.S.A.)
1. IMPORTANT NOTICE: DO NOT MODIFY THIS UNIT!
This product, when installed as indicated in the instruc-
tions contained in this manual, meets FCC require-
ments. Modifications not expressly approved by
Yamaha may void your authority, granted by the FCC, to
use the product.
2. IMPORTANT: When connecting this product to acces-
sories and/or another product use only high quality
shielded cables. Cable/s supplied with this product
MUST be used. Follow all installation instructions. Fail-
ure to follow instructions could void your FCC authori-
zation to use this product in the USA.
3. NOTE: This product has been tested and found to com-
ply with the requirements listed in FCC Regulations,
Part 15 for Class “B” digital devices. Compliance with
these requirements provides a reasonable level of
assurance that your use of this product in a residential
environment will not result in harmful interference with
other electronic devices. This equipment generates/
uses radio frequencies and, if not installed and used
according to the instructions found in the users manual,
may cause interference harmful to the operation of
other electronic devices. Compliance with FCC regula-
tions does not guarantee that interference will not occur
in all installations. If this product is found to be the
source of interference, which can be determined by
turning the unit “OFF” and “ON”, please try to eliminate
the problem by using one of the following measures:
Relocate either this product or the device that is being
affected by the interference.
Utilize power outlets that are on different branch (circuit
breaker or fuse) circuits or install AC line filter/s.
In the case of radio or TV interference, relocate/reorient
the antenna. If the antenna lead-in is 300 ohm ribbon
lead, change the lead-in to co-axial type cable.
If these corrective measures do not produce satisfac-
tory results, please contact the local retailer authorized
to distribute this type of product. If you can not locate
the appropriate retailer, please contact Yamaha Corpo-
ration of America, Electronic Service Division, 6600
Orangethorpe Ave, Buena Park, CA90620
The above statements apply ONLY to those products
distributed by Yamaha Corporation of America or its
subsidiaries.
OBSERVERA!
Apparaten kopplas inte ur växelströmskällan (nätet)
så länge som den ar ansluten till vägguttaget, även
om själva apparaten har stängts av.
ADVARSEL: Netspæendingen til dette apparat er
IKKE afbrudt, sålæenge netledningen siddr i en
stikkontakt, som er t endt — også selvom der or
slukket på apparatets afbryder.
VAROITUS: Laitteen toisiopiiriin kytketty
käyttökytkin ei irroita koko laitetta verkosta.
This product contains a high intensity lamp that con-
tains a small amount of mercury. Disposal of this
material may be regulated due to environmental
considerations.
For disposal information in the United States, refer
to the Electronic Industries Alliance web site:
www.eiae.org
(mercury)* This applies only to products distributed by
YAMAHA CORPORATION OF AMERICA.

HEAD OFFICE Yamaha Corporation, Pro Audio & Digital Musical Instrument Division
Nakazawa-cho 10-1, Hamamatsu, Japan 430-8650
Tel: +81-53-460-3273
[PK] 33
For details of products, please contact your nearest Yamaha
representative or the authorized distributor listed below.
Pour plus de détails sur les produits, veuillez-vous adresser à Yamaha ou
au distributeur le plus proche de vous figurant dans la liste suivante.
Die Einzelheiten zu Produkten sind bei Ihrer unten aufgeführten
Niederlassung und bei Yamaha Vertragshändlern in den jeweiligen
Bestimmungsländern erhältlich.
Para detalles sobre productos, contacte su tienda Yamaha más cercana
o el distribuidor autorizado que se lista debajo.
CANADA
Yamaha Canada Music Ltd.
135 Milner Avenue, Scarborough, Ontario,
M1S 3R1, Canada
Tel: 416-298-1311
U.S.A.
Yamaha Corporation of America
6600 Orangethorpe Ave., Buena Park, Calif. 90620,
U.S.A.
Tel: 714-522-9011
MEXICO
Yamaha de México S.A. de C.V.
Calz. Javier Rojo Gómez #1149,
Col. Guadalupe del Moral
C.P. 09300, México, D.F., México
Tel: 55-5804-0600
BRAZIL
Yamaha Musical do Brasil Ltda.
Av. Reboucas 2636-Pinheiros CEP: 05402-400
Sao Paulo-SP. Brasil
Tel: 011-3085-1377
ARGENTINA
Yamaha Music Latin America, S.A.
Sucursal de Argentina
Viamonte 1145 Piso2-B 1053,
Buenos Aires, Argentina
Tel: 1-4371-7021
PANAMA AND OTHER LATIN
AMERICAN COUNTRIES/
CARIBBEAN COUNTRIES
Yamaha Music Latin America, S.A.
Torre Banco General, Piso 7, Urbanización Marbella,
Calle 47 y Aquilino de la Guardia,
Ciudad de Panamá, Panamá
Tel: +507-269-5311
THE UNITED KINGDOM
Yamaha-Kemble Music (U.K.) Ltd.
Sherbourne Drive, Tilbrook, Milton Keynes,
MK7 8BL, England
Tel: 01908-366700
IRELAND
Danfay Ltd.
61D, Sallynoggin Road, Dun Laoghaire, Co. Dublin
Tel: 01-2859177
GERMANY
Yamaha Music Central Europe GmbH
Siemensstraße 22-34, 25462 Rellingen, Germany
Tel: 04101-3030
SWITZERLAND/LIECHTENSTEIN
Yamaha Music Central Europe GmbH,
Branch Switzerland
Seefeldstrasse 94, 8008 Zürich, Switzerland
Tel: 01-383 3990
AUSTRIA
Yamaha Music Central Europe GmbH,
Branch Austria
Schleiergasse 20, A-1100 Wien, Austria
Tel: 01-60203900
THE NETHERLANDS
Yamaha Music Central Europe,
Branch Nederland
Clarissenhof 5-b, 4133 AB Vianen, The Netherlands
Tel: 0347-358 040
BELGIUM/LUXEMBOURG
Yamaha Music Central Europe GmbH,
Branch Belgium
Rue de Geneve (Genevastraat) 10, 1140 - Brussels,
Belgium
Tel: 02-726 6032
FRANCE
Yamaha Musique France
BP 70-77312 Marne-la-Vallée Cedex 2, France
Tel: 01-64-61-4000
ITALY
Yamaha Musica Italia S.P.A.
Viale Italia 88, 20020 Lainate (Milano), Italy
Tel: 02-935-771
SPAIN/PORTUGAL
Yamaha-Hazen Música, S.A.
Ctra. de la Coruna km. 17, 200, 28230
Las Rozas (Madrid), Spain
Tel: 91-639-8888
GREECE
Philippos Nakas S.A. The Music House
147 Skiathou Street, 112-55 Athens, Greece
Tel: 01-228 2160
SWEDEN
Yamaha Scandinavia AB
J. A. Wettergrens Gata 1
Box 30053
S-400 43 Göteborg, Sweden
Tel: 031 89 34 00
DENMARK
YS Copenhagen Liaison Office
Generatorvej 8B
DK-2730 Herlev, Denmark
Tel: 44 92 49 00
FINLAND
F-Musiikki Oy
Kluuvikatu 6, P.O. Box 260,
SF-00101 Helsinki, Finland
Tel: 09 618511
NORWAY
Norsk filial av Yamaha Scandinavia AB
Grini Næringspark 1
N-1345 Østerås, Norway
Tel: 67 16 77 70
ICELAND
Skifan HF
Skeifan 17 P.O. Box 8120
IS-128 Reykjavik, Iceland
Tel: 525 5000
OTHER EUROPEAN COUNTRIES
Yamaha Music Central Europe GmbH
Siemensstraße 22-34, 25462 Rellingen, Germany
Tel: +49-4101-3030
Yamaha Corporation,
Asia-Pacific Music Marketing Group
Nakazawa-cho 10-1, Hamamatsu, Japan 430-8650
Tel: +81-53-460-2312
TURKEY/CYPRUS
Yamaha Music Central Europe GmbH
Siemensstraße 22-34, 25462 Rellingen, Germany
Tel: 04101-3030
OTHER COUNTRIES
Yamaha Music Gulf FZE
LB21-128 Jebel Ali Freezone
P.O.Box 17328, Dubai, U.A.E.
Tel: +971-4-881-5868
THE PEOPLE’S REPUBLIC OF CHINA
Yamaha Music & Electronics (China) Co.,Ltd.
25/F., United Plaza, 1468 Nanjing Road (West),
Jingan, Shanghai, China
Tel: 021-6247-2211
HONG KONG
Tom Lee Music Co., Ltd.
11/F., Silvercord Tower 1, 30 Canton Road,
Tsimshatsui, Kowloon, Hong Kong
Tel: 2737-7688
INDONESIA
PT. Yamaha Music Indonesia (Distributor)
PT. Nusantik
Gedung Yamaha Music Center, Jalan Jend. Gatot
Subroto Kav. 4, Jakarta 12930, Indonesia
Tel: 21-520-2577
KOREA
Yamaha Music Korea Ltd.
Tong-Yang Securities Bldg. 16F 23-8 Yoido-dong,
Youngdungpo-ku, Seoul, Korea
Tel: 02-3770-0660
MALAYSIA
Yamaha Music Malaysia, Sdn., Bhd.
Lot 8, Jalan Perbandaran, 47301 Kelana Jaya,
Petaling Jaya, Selangor, Malaysia
Tel: 3-78030900
PHILIPPINES
Yupangco Music Corporation
339 Gil J. Puyat Avenue, P.O. Box 885 MCPO,
Makati, Metro Manila, Philippines
Tel: 819-7551
SINGAPORE
Yamaha Music Asia Pte., Ltd.
#03-11 A-Z Building
140 Paya Lebor Road, Singapore 409015
Tel: 747-4374
TAIWAN
Yamaha KHS Music Co., Ltd.
3F, #6, Sec.2, Nan Jing E. Rd. Taipei.
Taiwan 104, R.O.C.
Tel: 02-2511-8688
THAILAND
Siam Music Yamaha Co., Ltd.
891/1 Siam Motors Building, 15-16 floor
Rama 1 road, Wangmai, Pathumwan
Bangkok 10330, Thailand
Tel: 02-215-2626
OTHER ASIAN COUNTRIES
Yamaha Corporation,
Asia-Pacific Music Marketing Group
Nakazawa-cho 10-1, Hamamatsu, Japan 430-8650
Tel: +81-53-460-2317
AUSTRALIA
Yamaha Music Australia Pty. Ltd.
Level 1, 99 Queensbridge Street, Southbank,
Victoria 3006, Australia
Tel: 3-9693-5111
NEW ZEALAND
Music Houses of N.Z. Ltd.
146/148 Captain Springs Road, Te Papapa,
Auckland, New Zealand
Tel: 9-634-0099
COUNTRIES AND TRUST
TERRITORIES IN PACIFIC OCEAN
Yamaha Corporation,
Asia-Pacific Music Marketing Group
Nakazawa-cho 10-1, Hamamatsu, Japan 430-8650
Tel: +81-53-460-2312
NORTH AMERICA
CENTRAL & SOUTH AMERICA
EUROPE
AFRICA
MIDDLE EAST
ASIA
OCEANIA

Yamaha PK CLUB (Portable Keyboard Home Page, English only)
http://www.yamahaPKclub.com/
Yamaha Manual Library
http://www2.yamaha.co.jp/manual/german/
BEDIENUNGSANLEITUNG
BEDIENUNGSANLEITUNG
PSR-3000/1500
BGA0
404YCXX3.2-01
Printed in Europe
U.R.G., Pro Audio & Digital Musical Instrument Division, Yamaha Corporation
© 2004 Yamaha Corporation
DE