Yamaha PSR730 Owner's Manual
[7.7MB] psr630 Manual Library - Yamaha - United States
User Manual: Yamaha PSR730 Owner's Manual
Open the PDF directly: View PDF .
Page Count: 178 [warning: Documents this large are best viewed by clicking the View PDF Link!]
- Cover
- PRECAUTIONS
- Congratulations!
- Important Features
- Contents
- Panel Controls
- Basic Display Operation
- Setting Up
- The Demonstration
- Playing the PSR-730/630
- Auto Accompaniment
- Digital Effects
- The Pitch Bend Wheel
- The Modulation Wheel (PSR-730)
- Transpose
- Registration Memory
- The Multi Pads
- Disk Operations
- Song Playback
- Song Recording
- Style Recording
- Multi Pad Recording
- Revoicing
- Overall Functions
- MIDI Functions
- Appendix


IMPORTANT NOTICE: DO NOT MODIFY THIS UNIT!
This product, when installed as indicated in the instructions contained in
this manual, meets FCC requirements. Modifications not expressly ap-
proved by Yamaha may void your authority, granted by the FCC, to use
the product.
IMPORTANT:
When connecting this product to accessories and/or another product use
only high quality shielded cables. Cable/s supplied with this product
MUST be used. Follow all installation instructions. Failure to follow in-
structions could void your FCC authorization to use this product in the
USA.
NOTE:
This product has been tested and found to comply with the requirements
listed in FCC Regulations, Part 15 for Class “B” digital devices. Compli-
ance with these requirements provides a reasonable level of assurance
that your use of this product in a residential environment will not result in
harmful interference with other electronic devices. This equipment gener-
ates/uses radio frequencies and, if not installed and used according to
the instructions found in the users manual, may cause interference
harmful to the operation of other electronic devices. Compliance with
FCC regulations does not guarantee that interference will not occur in
all installations. If this product is found to be the source of interference,
which can be determined by turning the unit “OFF” and “ON”, please try
to eliminate the problem by using one of the following measures:
• Relocate either this product or the device that is being affected by the
interference.
• Utilize power outlets that are on different branch (circuit breaker or
fuse) circuits or install AC line filter/s.
• In the case of radio or TV interference, relocate/reorient the antenna.
If the antenna lead-in is 300 ohm ribbon lead, change the lead-in to
co-axial type cable.
If these corrective measures do not produce satisfactory results, please
contact the local retailer authorized to distribute this type of product. If
you can not locate the appropriate retailer, please contact Yamaha
Corporation of America, Electronic Service Division, 6600
Orangethorpe Ave, Buena Park, CA90620
FCC INFORMATION (U.S.A.)
• This applies only to products distributed by Yamaha Corporation of America.
This product utilizes batteries or an external power supply (adapter). DO
NOT connect this product to any power supply or adapter other than
one described in the manual, on the name plate, or specifically recom-
mended by Yamaha.
This product should be used only with the components supplied or; a
cart, rack, or stand that is recommended by Yamaha. If a cart, etc., is
used, please observe all safety markings and instructions that accom-
pany the accessory product.
SPECIFICATIONS SUBJECT TO CHANGE:
The information contained in this manual is believed to be correct at the
time of printing. However, Yamaha reserves the right to change or
modify any of the specifications without notice or obligation to update
existing units.
This product, either alone or in combination with an amplifier and head-
phones or speaker/s, may be capable of producing sound levels that
could cause permanent hearing loss. DO NOT operate for long periods
of time at a high volume level or at a level that is uncomfortable. If you
experience any hearing loss or ringing in the ears, you should consult
an audiologist.
IMPORTANT: The louder the sound, the shorter the time period before
damage occurs.
NOTICE:
Service charges incurred due to a lack of knowledge relating to how a
function or effect works (when the unit is operating as designed) are not
covered by the manufacturer’s warranty, and are therefore the owners
responsibility. Please study this manual carefully and consult your
dealer before requesting service.
ENVIRONMENTAL ISSUES:
Yamaha strives to produce products that are both user safe and envi-
ronmentally friendly. We sincerely believe that our products and the
production methods used to produce them, meet these goals. In keep-
ing with both the letter and the spirit of the law, we want you to be
aware of the following:
Battery Notice:
This product MAY contain a small non-rechargeable battery which (if
applicable) is soldered in place. The average life span of this type of
battery is approximately five years. When replacement becomes nec-
essary, contact a qualified service representative to perform the re-
placement.
This product may also use “household” type batteries. Some of these
may be rechargeable. Make sure that the battery being charged is a
rechargeable type and that the charger is intended for the battery
being charged.
When installing batteries, do not mix batteries with new, or with batter-
ies of a different type. Batteries MUST be installed correctly. Mis-
matches or incorrect installation may result in overheating and battery
case rupture.
Warning:
Do not attempt to disassemble, or incinerate any battery. Keep all
batteries away from children. Dispose of used batteries promptly and
as regulated by the laws in your area. Note: Check with any retailer of
household type batteries in your area for battery disposal information.
Disposal Notice:
Should this product become damaged beyond repair, or for some
reason its useful life is considered to be at an end, please observe all
local, state, and federal regulations that relate to the disposal of prod-
ucts that contain lead, batteries, plastics, etc. If your dealer is unable
to assist you, please contact Yamaha directly.
NAME PLATE LOCATION:
The name plate is located on the bottom of the product. The model
number, serial number, power requirements, etc., are located on this
plate. You should record the model number, serial number, and the
date of purchase in the spaces provided below and retain this manual
as a permanent record of your purchase.
Model
Serial No.
Purchase Date
SPECIAL MESSAGE SECTION
PLEASE KEEP THIS MANUAL
92-BP

1
• Do not use the instrument near other electrical products such as televi-
sions, radios, or speakers, since this might cause interference which can
affect proper operation of the other products.
• Do not place the instrument in an unstable position where it might acci-
dentally fall over.
• Before moving the instrument, remove all connected adaptor and other
cables.
• When cleaning the instrument, use a soft, dry cloth. Do not use paint
thinners, solvents, cleaning fluids, or chemical-impregnated wiping cloths.
Also, do not place vinyl or plastic objects on the instrument, since this
might discolor the panel or keyboard.
• Do not rest your weight on, or place heavy objects on the instrument,
and do not use excessive force on the buttons, switches or connectors.
• Use only the stand specified for the instrument. When attaching the
stand, use the provided screws only. Failure to do so could cause dam-
age to the internal components or result in the instrument falling over.
• Do not operate the instrument for a long period of time at a high or
uncomfortable volume level, since this can cause permanent hearing
loss. If you experience any hearing loss or ringing in the ears, consult a
physician.
■ SAVING USER DATA
• Always save data to a floppy disk frequently, in order to help prevent
the loss of important data due to a malfunction or user operating error.
Yamaha cannot be held responsible for damage caused by improper use or
modifications to the instrument, or data that is lost or destroyed.
Always turn the power off when the instrument is not in use.
Make sure to discard used batteries according to local regulations.
PRECAUTIONS
PLEASE READ CAREFULLY BEFORE PROCEEDING
* Please keep these precautions in a safe place for future reference.
• Do not open the instrument or attempt to disassemble the internal parts
or modify them in any way. The instrument contains no user-serviceable
parts. If it should appear to be malfunctioning, discontinue use immedi-
ately and have it inspected by qualified Yamaha service personnel.
• Do not expose the instrument to rain, use it near water or in damp or
wet conditions, or place containers on it containing liquids which might
spill into any openings.
• If the AC adaptor cord or plug becomes frayed or damaged, or if there is
a sudden loss of sound during use of the instrument, or if any unusual
smells or smoke should appear to be caused by it, immediately turn off
the power switch, disconnect the adaptor plug from the outlet, and
have the instrument inspected by qualified Yamaha service personnel.
• Use the specified adaptor (PA-6 or an equivalent recommended by
Yamaha) only. Using the wrong adaptor can result in damage to the
instrument or overheating.
• Before cleaning the instrument, always remove the electric plug from
the outlet. Never insert or remove an electric plug with wet hands.
• Check the electric plug periodically and remove any dirt or dust which
may have accumulated on it.
CAUTION
Always follow the basic precautions listed below to avoid the possibility of physical injury to you or others, or damage to the
instrument or other property. These precautions include, but are not limited to, the following:
• Do not place the AC adaptor cord near heat sources such as heaters or
radiators, and do not excessively bend or otherwise damage the cord,
place heavy objects on it, or place it in a position where anyone could
walk on, trip over, or roll anything over it.
• When removing the electric plug from the instrument or an outlet, al-
ways hold the plug itself and not the cord.
• Do not connect the instrument to an electrical outlet using a multiple-
connector. Doing so can result in lower sound quality, or possibly cause
overheating in the outlet.
• Unplug the AC power adaptor when not using the instrument, or during
electrical storms.
• Always make sure all batteries are inserted in conformity with the +/–
polarity markings. Failure to do so might result in overheating, fire, or
battery fluid leakage.
• Always replace all batteries at the same time. Do not use new batteries
together with old ones. Also, do not mix battery types, such as alkaline
batteries with manganese batteries, or batteries from different makers,
or different types of batteries from the same maker, since this can
cause overheating, fire, or battery fluid leakage.
• Do not dispose of batteries in fire.
• Do not attempt to recharge batteries that are not intended to be charged.
• If the instrument is not to be in use for a long time, remove the batteries
from it, in order to prevent possible fluid leakage from the battery.
• Keep batteries away from children.
• Before connecting the instrument to other electronic components, turn
off the power for all components. Before turning the power on or off for
all components, set all volume levels to minimum.
• Do not expose the instrument to excessive dust or vibrations, or ex-
treme cold or heat (such as in direct sunlight, near a heater, or in a car
during the day) to prevent the possibility of panel disfiguration or dam-
age to the internal components.
WARNING
Always follow the basic precautions listed below to avoid the possibility of serious injury or even death from electrical shock,
short-circuiting, damages, fire or other hazards. These precautions include, but are not limited to, the following:
(4)

2
Congratulations!
Important Features
Touch-sensitive 61-key keyboard for a wide
range of dynamic musical expression (page 115).
A variety of voices, 215 panel voices (200
panel voices for PSR-630), 12 drum kits and 480
XG voices, with the maximum polyphony of 64
voices (32 voices for PSR-630).
Voice set feature automaticaly selects the
appropriate voice parameter settings for the panel
voices (page 116).
Advanced auto-accompaniment technol-
ogy gives you 100 fully-orchestrated accompani-
ment “styles” to back up what you play on the
keyboard (page 22).
One Touch Setting feature automatically
selects appropriate voice, effect, and other set-
tings for the selected accompaniment style — all
you have to do is select a style and play (page 40).
Large multi-function LCD display panel
makes it easy to select and edit parameters.
Registration Memory saves your favorite
panel settings for instant recall when needed
(page 57).
Digital effects (reverb, chorus, DSP and
harmony) add depth and ambiance to your sound
(page 42).
You are the proud owner of a fine electronic keyboard. The Yamaha PSR-730/630 PortaTone
combines the most advanced tone generation technology with state-of-the-art digital electronics
and features to give you stunning sound quality with maximum musical enjoyment. A large graphic
display and easy-to-use interface also greatly enhance the operability of this advanced instrument.
In order to make the most of your PortaTone’s features and extensive performance potential, we
urge you to read the manual thoroughly while trying out the various features described. Keep the
manual in a safe place for later reference.
Virtual Arranger feature lets you add chord
progressions to any of the auto-accompaniment
styles for more musical, refined accompaniment
(page 29).
The Groove & Dynamics function lets you
individualize your arrangement of any style of
music (page 35).
PSR-730
The functional layout of the track buttons
below the panel display makes operation easy.
Minus-one and Repeat functions are ideal
for learning new songs and polishing your key-
board technique (page 79).
The Multi Effect function lets you combine
two digital effects (page 48).
PSR-730
001
Piano
STRATION MEMORY
34FREEZE
●The LCD displays as illustrated in this owner’s manual are for instructional purposes only, and may appear somewhat
different from those on your instrument. The displays from the PSR-730 are used for the instructions and descriptions
in this manual.

3
User Song recording feature makes it easy
to record and playback four melody tracks with an
accompaniment track (page 83).
A total of sixteen tracks can be recorded
with the Multi recording function, including key-
board, harmony and accompaniment (page 88).
Multi Pads record and play short rhythmic
and melodic sequences that can be used to add
impact and variety to your performances (page
106).
The floppy disk drive plays XG disks and
lets you easily manage User Song, User Style,
User Pad and Registration data (page 64).
Create original accompaniment styles with
the User Style feature (you can also establish
your own rules for changing pitch based on chord
changes (page 98).
With the Digital Equalizer you can fine
tune the sound of your performance on five differ-
ent frequency bands (page 51).
PSR-730
A range of MIDI functions for expanded
musical enjoyment (XG format compatible), and a
TO HOST terminal for easy connection to a per-
sonal computer (page 121)
MIDI templates for easy MIDI settings
(page 129).
◆ Packing List
• PSR-730/630
GM System Level 1
“GM System Level 1” is an addition to the MIDI
standard which ensures that any GM-compatible music
data can be accurately played by any GM-compatible
tone generator, regardless of manufacturer. The GM
mark is affixed to all software and hardware products that
support the “GM System Level 1”.
PSR-730/630 supports GM System Level 1.
Please check that these items are packed with your PSR-730/630.
XG
XG is a new MIDI format created by Yamaha which
significantly improves and expands upon the “GM Sys-
tem Level 1” standard by providing a greater variety of
high-quality voices plus considerably enhanced effect
operation while being fully compatible with GM.
PSR-730/630 supports the XG format.
15 16
MULTI PAD
DISK
• Music Stand (page 7)
• Sample Disk • Owner’s manual

4
Contents
Panel Controls 6
The Music Stand ........................................................ 7
Basic Display Operation 8
The Display Icons............................................................8
The Menus .....................................................................10
Shortcuts .................................................................11
Setting Up 12
Power Supply................................................................. 12
Using An Optional AC Power Adaptor ......................... 12
Using Batteries ............................................................12
Connections ..................................................................13
PHONES Jack ............................................................. 13
SUSTAIN Pedal Jack................................................... 13
FOOT VOLUME Jack ..................................................13
AUX OUT R and L/L+R Jacks ..................................... 13
MIDI IN/OUT and TO HOST Connectors .................... 13
The Demonstration 14
Playing the PSR-730/630 16
A Word About the “R1”, “R2”, and “L” Voices ............. 16
Selecting & Playing R1 Voices ..................................... 17
Keyboard Percussion ................................................ 19
The Dual Voice Mode..................................................... 19
The Split Voice Mode..................................................... 20
Changing the SPLIT VOICE Split Point ....................... 21
Auto Accompaniment 22
What is Auto Accompaniment? ................................... 22
Using Auto Accompaniment ........................................ 22
Changing Tempo ...................................................... 26
The Beat Indicator.................................................... 26
Accompaniment Sections.......................................... 27
Accompaniment Track Muting .................................. 28
The Synchro Stop Function ....................................... 28
Using Virtual Arranger .................................................. 29
Accompaniment Volume Control ................................. 29
Changing the Accompaniment Split Point.................. 30
Interaction Between the AUTO ACCOMPANIMENT
and SPLIT VOICE Split Points.............................. 31
The Auto Accompaniment Fingering Modes .............. 31
The Stop Accompaniment Function ........................... 35
Groove and Dynamics (PSR-730) ................................ 35
Applying Groove & Dynamics...................................... 36
Arranging the Groove & Dynamics Effect
(User Settings)....................................................... 36
One Touch Setting ......................................................... 40
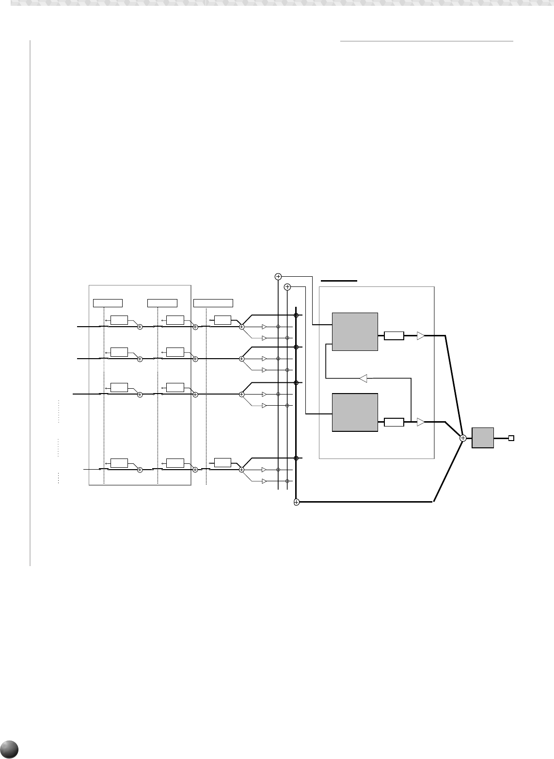
Digital Effects 42
Reverb ...........................................................................43
Selecting a Reverb Type ..............................................43
Reverb Return Level ....................................................43
Chorus ...........................................................................44
Selecting a Chorus Type .............................................44
Chorus Return Level ...................................................44
DSP ...........................................................................45
Select the DSP Type ...................................................45
DSP Return Level ........................................................46
Harmony .........................................................................47
Selecting a Harmony Type ..........................................47
Adjusting the Harmony Volume ...................................48
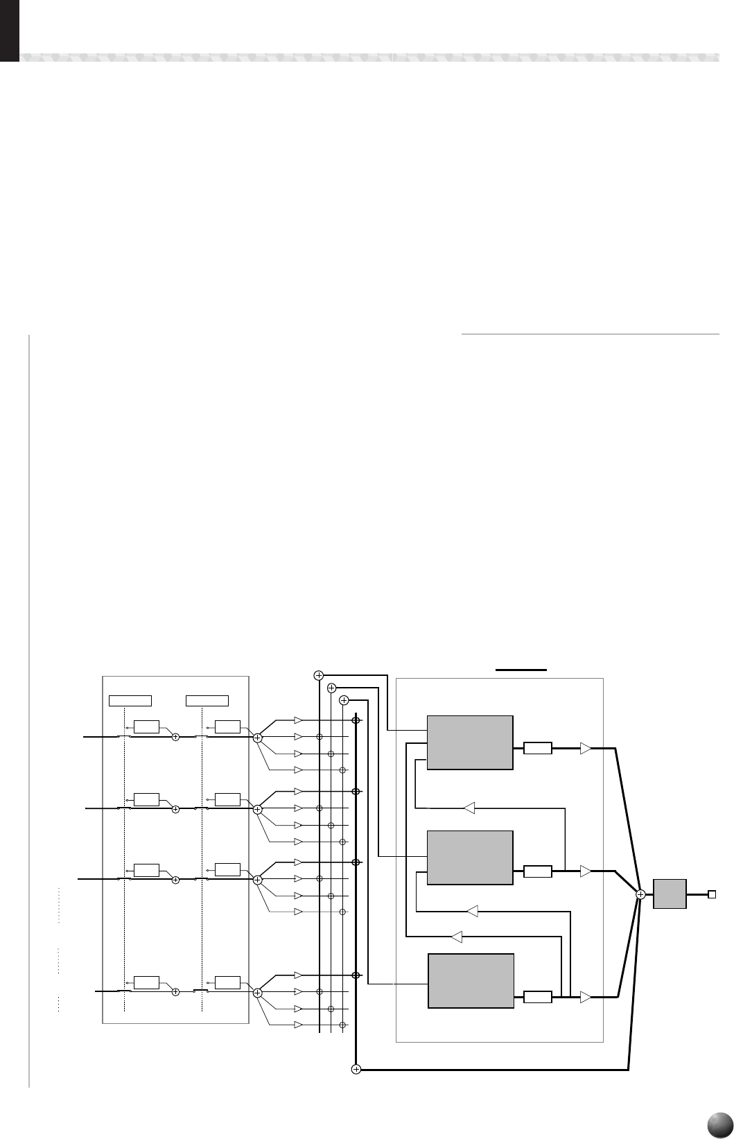
Multi Effect (PSR-730) ...................................................48
How Multi Effect Works ...............................................48
Applying Multi Effect (PSR-730) ..................................49
Setting Parts for Effect 1/2 ..........................................49
Select the Effect Type for Effect 1/2 .............................50
Adjust the Dry/Wet Settings for Effect 1/2 ...................50
The Digital Equalizer (PSR-730) ...................................51
Using the Digital Equalizer (PSR-730) .........................51
Selecting a Digital EQ Type. ........................................52
Setting the Gain (User Setting) ...................................53
The Pitch Bend Wheel 54
Setting the Pitch Bend Range ......................................54
The Modulation Wheel (PSR-730) 55
Changing the Modulation Wheel Function .................55
Transpose 56
Setting Transposition ....................................................56
Registration Memory 57
Registering the Panel Settings ....................................57
Naming the Registration Banks ...................................58
Recall the Registered Panel Settings ..........................60
The Accompanient Freeze Function ...........................60
The Multi Pads 61
Selecting a MULTI PAD Set ...........................................61
Playing the MULTI PADs ...............................................62
Turning the CHORD MATCH Function On/Off ............63
Disk Operations 64
Floppy Disk Handling Precautions .............................64
User Song Data ...........................................................65
User Style/User Pad/Registration Memory Data .........65
Data that Can be Saved or Loaded with the
PSR-730/630 ........................................................65

5
Using Commercially Available Music Collections
(Sold Separately) ................................................... 66
The Sample Disk ........................................................... 66
Format ...........................................................................67
Save ...........................................................................68
Load ...........................................................................70
Disk Copy....................................................................... 72
Song Copy .....................................................................73
Delete File ......................................................................75
Song Playback 76
Song Playback Procedure ............................................ 76
Song Volume Control................................................... 78
Play from a Specified Measure ................................... 78
Minus-one Practice ....................................................... 79
Repeat Play .................................................................... 80
Song Repeat ..................................................................81
Next Song ...................................................................... 82
Song Recording 83
Quick Recording Procedure ......................................... 84
Rehearsal Mode ....................................................... 86
Multi Recording Procedure .......................................... 88
About the Recording with the Digital Effects Applied . 90
Punch In/Punch Out ....................................................92
Quantize ......................................................................93
Naming User Songs ....................................................94
Clearing Song Data .....................................................94
Song Edit ..................................................................... 96
Style Recording 98
Style Recording Procedure .......................................... 98
Rehearsal Mode ..................................................... 101
Drum Cancel ............................................................. 103
Quantize ....................................................................103
Naming Styles ...........................................................104
Clearing User Style Data ........................................... 105
Multi Pad Recording 106
Multi Pad Recording Procedure ................................. 106
Naming Pads ............................................................. 109
Clearing User Pad Data ............................................ 109
Revoicing 110
Revoicing the R1, R2, and L Voices ........................... 110
Revoicing a Style......................................................... 112
Overall Functions 114
Touch Sensitivity........................................................ 115
Pitch Bend Range ..................................................... 115
Modulation Wheel...................................................... 115
Master Tuning ............................................................115
Scale Tuning ..............................................................115
Song Transpose......................................................... 116
Metronome ................................................................116
Split Voice Split Point.................................................116
Accompaniment Split Point ....................................... 116
Fingering Mode ......................................................... 116
Voice Set ................................................................... 116
Pedal .........................................................................117
MIDI Functions 119
What’s MIDI? ................................................................119
MIDI Terminal/TO HOST Terminal ......................... 121
What You Can Do with MIDI ........................................ 121
Connecting to a Personal Computer
(TO HOST Terminal/HOST SELECT Switch) .................... 122
Connect using the PSR-730/630 MIDI terminals ...... 122
Connect using the TO HOST terminal ....................... 124
The PSR-730/630 MIDI Functions .............................. 125
Transmit Channel & Transmit Track ........................... 125
Receive Channel & Receive Mode........................... 126
Local Control .............................................................127
Clock .........................................................................128
Initial Data Send ........................................................ 128
MIDI Template ........................................................... 129
Appendix 130
PSR-730/630 Display MENU/SUB MENU Structure .. 130
Voice List ..................................................................... 133
Maximum Polyphony ................................................. 133
Drum Kit List................................................................ 140
Style List ......................................................................142
About Digital Effects (Reverb/Chorus/DSP) ............. 143
When DSP type Is Selected as a System Effect ....... 143
When DSP type Is Selected as a Insertion Effect ..... 144
Harmony Type List ...................................................... 147
Refining User Styles with Style File Format ............. 148
Style File (Auto Accompaniment) Format.................. 148
About the Source Chord Type ................................... 150
Troubleshooting ..........................................................151
Data Backup & Initialization ....................................... 152
Data Backup .............................................................. 152
Data Initialization ....................................................... 152
MIDI Data Format......................................................... 153
MIDI Implementation Chart ........................................ 168
Specifications ..............................................................171
Index .............................................................................172

6
Panel Controls
CLICK
PHONES
PITCH BEND MODULATION
MAX
MIN
T S R 1 1 2 32 3 L H L HRS
M
L
M
H
C
1C
2
R
1R
2
HLHLHLHL
HLSLHLMO
36 37 39 41 4238 40 43 45 46 50 51 5244 47 48 49 53 55 5754 5856 6259 60 61 69 7063 716564 66 67 7268 73 7574 76 77 78 79 80 83
81 82 84 85 86 8887 89 90 91 93 9492 95
C1
F1
D1 E1 G1 A1 B1 C2 D2 E2 F2 G2 A2 B2 C3 D3 E3 F3 G3 A3 B3 C4 D4 E4 F4 G4 A4 B4 C5 D5 E5 F5 G5 A5 B5
STYLE
031 ~ 034
035 ~ 041
052 ~ 060
061 ~ 065
066 ~ 070
071 ~ 081
042 ~ 047
048 ~ 051
001 ~ 011
012 ~ 019
020 ~ 022
023 ~ 030
8BEAT
16BEAT
6/8 BALLAD
DANCE
DISCO
ROCK
PANEL VOICE
055 ~ 061
062 ~ 081
001 ~ 019
020 ~ 031
032 ~ 054
PIANO
CHROMATIC
PERCUSSION
ORGAN
ACCORDION
GUITAR
138 ~ 153
082 ~ 096
097 ~ 108
129 ~ 137
109 ~ 128
BASS
SOLO STRINGS
ENSEMBLE
SOLO BRASS
BRASS ENSEMBLE 216 ~ 227
154 ~ 168
169 ~ 176
195 ~ 215
177 ~ 194
REED
PIPE
SYNTH LEAD
SYNTH PAD
DRUM KITS
XG VOICE
323 ~ 351
352 ~ 393
228 ~ 266
267 ~ 286
287 ~ 322
PIANO
CHROMATIC
PERCUSSION
ORGAN
GUITAR
BASS 493 ~ 528 SYNTH LEAD 666 ~ 707 SFX
PSR-730
485 ~ 492
394 ~ 405
406 ~ 439
472 ~ 484
440 ~ 471
STRINGS
ENSEMBLE
BRASS
REED
PIPE 658 ~ 665
529 ~ 557
558 ~ 613
635 ~ 657
614 ~ 634
SYNTH PAD
SYNTH EFFECTS
ETHNIC
PERCUSSIVE
SOUND EFFECTS
RHYTHM&BLUES
GROOVE&DYNAMICS
ROCK&ROLL
COUNTRY&WESTERN
TRADITIONAL JAZZ
CONTEMPORARY JAZZ
LATIN
084 ~ 087
088 ~ 091
092 ~ 095
096 ~ 100
082 ~ 083 CARIBBEAN
BALLROOM LATIN
BALLROOM STANDARD
MARCH
WALTZ
VOICE
STYLE
SONG
VOICE
STYLE
SONG
KEYBOARD
SPLIT VOICE DUAL VOICE
STOP
ONE TOUCH SETTING
12341234
123
456
789
–
/ NO
0
+
/ YES
MULTI PAD
AUTO ACCOMPANIMENT
SYNC STOP START
DEMO
RESET
TEMPO
TRANSPOSE
ACMP / SONG
VOLUME
ACCOMPANIMENT
ON / OFF
INTRO MAIN / AUTO FILL
ENDING
BA
BA
RECORD START / STOP
MENU
SUB MENU
DIGITAL MULTI EFFECT
DIGITAL EQ MULTI EFFECT
REVERB HARMONY
CHORUS
DSP
VARIATION
BANK MEMORY
REGISTRATION MEMORY
FREEZE
ACCOMPANIMENT TRACK
SONG TRACK LR2 R1
REVOICE
MENU
DISK
MULTI PAD
REGIST MEMORY
MIDI
DIGITAL EFFECT
OVERALL
161 2 3 4 5 6 7 8 9 10 11 12 13 14 15 16
MIN MAX
ON
STAND BY
MASTER
VOLUME
REPEAT
ACMP VOICEVOICEVOICERHYTHM
1BASS CHORD
1 CHORD
2 PAD PHRASE
1PHRASE
2
FINGERING mM
7
augsus
4
dim
RHYTHM
2
L
R1R2
REVERB HARMONYCHORUS DSP SYNC STOP
ONE TOUCH
SETTING
4
MELODY
3
MELODY
2
MELODY
1
MELODY
REGISTRATION MULTI PAD
BEAT
GROOVE & DYNAMICS
TEMPO
TRANSPOSE
MEASURE
MEMORY
AB
12345678910111213141516
213
4
1234
FREEZE
VOICE
DUALSPLIT
DISK
STYLE
SONG
ACMP/SONG
VOLUME
MULTI
EFFECT
DIGITAL EQ
001
001
100
116
000
001001001001001001001001001001001001001001001001
nd Pianop1 Gra8Beat Po
001
6
119
513
VARIATION
1
2
3
q w
e
4
5
6
7
89
0
@
!
#
$
%
^
&
*
(
)
CLICK
PHONES
PITCH BEND
T S R 1 1 2 32 3 L H L HRS
M
L
M
H
C
1C
2
R
1R
2
HLHLHLHL
HLSLHLMO
36 37 39 41 4238 40 43 45 46 50 51 5244 47 48 49 53 55 5754 5856 6259 60 61 69 7063 716564 66 67 7268 73 7574 76 77 78 79 80 83
81 82 84 85 86 8887 89 90 91 93 9492 95
C1
F1
D1 E1 G1 A1 B1 C2 D2 E2 F2 G2 A2 B2 C3 D3 E3 F3 G3 A3 B3 C4 D4 E4 F4 G4 A4 B4 C5 D5 E5 F5 G5 A5 B5
STYLE
031 ~ 034
035 ~ 041
052 ~ 060
061 ~ 065
066 ~ 070
071 ~ 081
042 ~ 047
048 ~ 051
001 ~ 011
012 ~ 019
020 ~ 022
023 ~ 030
8BEAT
16BEAT
6/8 BALLAD
DANCE
DISCO
ROCK
PANEL VOICE
052 ~ 057
058 ~ 073
001 ~ 018
019 ~ 030
031 ~ 051
PIANO
CHROMATIC
PERCUSSION
ORGAN
ACCORDION
GUITAR
127 ~ 140
074 ~ 088
089 ~ 100
119 ~ 126
101 ~ 118
BASS
SOLO STRINGS
ENSEMBLE
SOLO BRASS
BRASS ENSEMBLE 201 ~ 212
141 ~ 155
156 ~ 163
182 ~ 200
164 ~ 181
REED
PIPE
SYNTH LEAD
SYNTH PAD
DRUM KITS
XG VOICE
308 ~ 336
337 ~ 378
213 ~ 251
252 ~ 271
272 ~ 307
PIANO
CHROMATIC
PERCUSSION
ORGAN
GUITAR
BASS 478 ~ 513 SYNTH LEAD 651 ~ 692 SFX
PSR-630
470 ~ 477
379 ~ 390
391 ~ 424
457 ~ 469
425 ~ 456
STRINGS
ENSEMBLE
BRASS
REED
PIPE 643 ~ 650
514 ~ 542
543 ~ 598
620 ~ 642
599 ~ 619
SYNTH PAD
SYNTH EFFECTS
ETHNIC
PERCUSSIVE
SOUND EFFECTS
RHYTHM&BLUES
ROCK&ROLL
COUNTRY&WESTERN
TRADITIONAL JAZZ
CONTEMPORARY JAZZ
LATIN
084 ~ 087
088 ~ 091
092 ~ 095
096 ~ 100
082 ~ 083 CARIBBEAN
BALLROOM LATIN
BALLROOM STANDARD
MARCH
WALTZ
VOICE
STYLE
SONG
VOICE
STYLE
SONG
KEYBOARD
SPLIT VOICE DUAL VOICE
STOP
ONE TOUCH SETTING
12341234
123
456
789
–
/ NO
0
+
/ YES
MULTI PAD
AUTO ACCOMPANIMENT
SYNC STOP START
DEMO
RESET
TEMPO
TRANSPOSE
ACMP / SONG
VOLUME
ACCOMPANIMENT
ON / OFF
INTRO MAIN / AUTO FILL
ENDING
BA
BA
RECORD START / STOP
MENU
SUB MENU
DIGITAL EFFECT
REGISTRATION MEMORY
REVERB HARMONY
CHORUS
DSP
VARIATION
MEMORY
FREEZE
ACCOMPANIMENT TRACK
SONG TRACK LR2 R1
REVOICE
MENU
DISK
MULTI PAD
REGIST MEMORY
MIDI
DIGITAL EFFECT
OVERALL
161 2 3 4 5 6 7 8 9 10 11 12 13 14 15 16
MIN MAX
ON
STAND BY
MASTER
VOLUME
REPEAT
ACMP VOI CEVOICEVOICERHYTHM
1BASS CHORD
1 CHORD
2 PAD PHRASE
1PHRASE
2
FINGERING mM
7
augsus
4
dim
RHYTHM
2
L
R1R2
REVERB HARMONYCHORUS DSP SYNC STOP
ONE TOUCH
SETTING
4
MELODY
3
MELODY
2
MELODY
1
MELODY
REGISTRATION MULTI PAD
BEAT
TEMPO
TRANSPOSE
MEASURE
MEMORY
AB
12345678910111213141516
213
4
1234
FREEZE
VOICE
DUALSPLIT
DISK
STYLE
SONG
ACMP/SONG
VOLUME
001
001
100
116
000
001001001001001001001001001001001001001001001001
nd Pianop1 Gra8Beat Po
001
6
119
513
VARIATION
1
2
3
q
e
4
5
6
7
89
0
@
!
#
%
^
&
*
(
)
DC IN 10-12V
IN MIDI OUT SUSTAINTO HOSTFOOT VOL MAC PC1 PC2 MIDI AUX OUT
RL / L
+
R
tyuiopQ
r
r
PSR-730
PSR-630
PSR-730/630

7
Panel Controls
■Top Panel Controls
qSTAND BY/ON Switch ......................... page 14
wMASTER VOLUME Control.................. page 14
eDEMO Button .......................................page 14
rTEMPO Buttons ................................... page 26
tTRANSPOSE Buttons .......................... page 56
yACCOMPANIMENT/SONG VOLUME
Buttons .......................................... pages 29,78
uAUTO ACCOMPANIMENT SECTION
• AUTO ACCOMPANIMENT
ON/OFF Button ................................. page 23
• SYNC STOP Button ..........................page 28
• SYNC START Button ........................ page 24
• INTRO Button ................................... page 24
• MAIN/AUTO FILL A & B Buttons....... page 24
• ENDING Button................................. page 25
iRECORD Button .................... pagse 84,99,106
oSTART/STOP Button ................ pages 15,23,25
!0
DIGITAL MULTI EFFECT SECTION (PSR-730)
DIGITAL EFFECT SECTION (PSR-630)
• DIGITAL EQ Button (PSR-730) ......... page 51
• REVERB Button ................................ page 43
• CHORUS Button ............................... page 44
• DSP Button ....................................... page 45
• VARIATION Button ............................ page 46
• MULTI EFFECT Button (PSR-730) ... page 49
• HARMONY Button ............................ page 47
!1 DISPLAY & RELATED CONTROLS
• DISPLAY ............................................. page 8
• MENU Buttons .................................. page 10
• SUB MENU Buttons .......................... page 10
• VOICE Button.................................... page 10
• STYLE Button ................................... page 10
• SONG Button .................................... page 10
• REVOICE Button............................. page 110
• TRACK Buttons......... pages 19,20,28,86,111
!2 REGISTRATION MEMORY SECTION
• BANK [+], [ –] Buttons (PSR-730) .....page 58
• MEMORY Button............................... page 58
• 1, 2, 3, 4 Buttons ............................... page 58
• FREEZE Button ................................ page 60
!3 ONE TOUCH SETTING Button ............ page 41
◆The Music Stand
The PSR-730/630 is supplied with a music
stand that can be attached to the instrument
by inserting it into the slot at the rear of the
control panel.
!4 GROOVE & DYNAMICS Button
(PSR-730) ......................................... page 36
!5 NUMBER Buttons ................................ page 10
!6 + and – Buttons .................................... page 10
!7 Data Dial .............................................. page 10
!8 KEYBOARD SECTION
• DUAL VOICE Button ......................... page 19
• SPLIT VOICE Button......................... page 20
!9 MULTI PAD SECTION
• STOP Button .....................................page 62
• 1, 2, 3, 4 Buttons ............................... page 62
@0 Keyboard .............................................. page 18
@1 PITCH BEND Wheel ............................ page 54
@2 MODULATION Wheel (PSR-730) ........ page 55
@3 PHONES Jack...................................... page 13
@4 Disk Drive............................................. page 64
■Rear Panel Controls
@5 FOOT VOL Jack ................................... page 13
@6 TO HOST Connector..........................page 121
@7 HOST SELECT Switch ...................... page 122
@8 MIDI IN and OUT Connectors ............ page 121
@9 SUSTAIN Jack...................................... page 13
#0 AUX OUT R, L/L+R Jacks .................... page 13
#1 DC IN 10-12V Jack .............................. page 12
96
C6
96
C6

8
ACCOMPANIMENT TRACK
SONG TRACK LR2 R1
REPEAT
ACMP VOICEVOICEVOICERHYTHM
1BASS CHORD
1 CHORD
2 PAD PHRASE
1PHRASE
2
FINGERING mM
7
augsus
4
dim
RHYTHM
2
L
R1R2
REVERB HARMONYCHORUS DSP SYNC STOP
ONE TOUCH
SETTING
4
MELODY
3
MELODY
2
MELODY
1
MELODY
REGISTRATION MULTI PAD
BEAT
GROOVE & DYNAMICS
TEMPO
TRANSPOSE
MEASURE
MEMORY
AB
12345678910111213141516
213
4
1234
FREEZE
VOICE
DUALSPLIT
DISK
STYLE
SONG
ACMP/SONG
VOLUME
MULTI
EFFECT
DIGITAL EQ
001
001
100
116
000
001001001001001001001001001001001001001001001001
nd Pianop1 Gra8Beat Po
001
6
119
513
VARIATION
Basic Display Operation
The PSR-730/630 LCD panel is a large multi-function type that simultaneously displays and
provides access to a number of important parameters. Basic operation of the display as well
as the MENU and SUB MENU buttons, and the meaning of the icons which appear in the
display, are summarized briefly below.
The Display Icons
ACCOMPANIMENT TRACKS
These icons display the on/off status and volume/velocity settings
for each of the 8 accompaniment tracks. They are also used to
specify tracks when using the REVOICE function (page 110). When
doing Multi recording/playback of songs, the on/off status and
volume settings are shown for tracks 1-8 (page 89).
Style/Song Number
The style number or song number is dis-
played here when in the Song/Style Mode.
Disk
Appears when a floppy disk song is selected
(page 76).
XG
Appears when XG voices are used in a
floppy disk song.
Voice Number (R1 Voice)
The currently selected R1 voice num-
ber (page 17) appears here.
XG
Appears when one of the PSR-730/
630’s XG voices is selected (page
16).
MELODY TRACKS 1 … 4, ACCOMPANIMENT TRACK
In Song Quick Record mode, the recording track is indicated(page
86). When doing Multi recording/playback of songs, the on/off
status and volume settings are shown for tracks 9-13 (page 89).
RHYTHM
1BASS CHORD
1 CHORD
2 PAD PHRASE
1PHRASE
2
RHYTHM
2
12345678
347324407324322340219219
DISK
ACMP
4
MELODY
3
MELODY
2
MELODY
1
MELODY
910111213
213213252201471
001
001

9
Basic Display Operation
TEMPO
Shows the current tempo of accompani-
ment/song playback (page 26).
TRANSPOSE
The current transpose value (page 56).
ACMP/SONG VOLUME
In Song/Style Mode (page 11), the ac-
companiment or song volume is displayed
(pagse 29,78).
REPEAT
Indicates the “A” and “B” repeat points
when programming a repeat section, and
whether REPEAT PLAY is on or off (page
80).
ONE TOUCH SETTING
Appears when the ONE TOUCH SET-
TING feature is engaged (page 41).
REGISTRATION 1 … 4
(Registration Memory)
Indicates the currently selected REGIS-
TRATION MEMORY or ONE TOUCH
SETTING number (page 57).
FREEZE
Appears when the REGISTRATION
MEMORY “FREEZE” function is on (page
60).
MEASURE
Indicates the current measure number
during song recording and playback (page
78).
BEAT
Flashes at the current tempo and indi-
cates the current beat during accompa-
niment and song playback. (page 26)
MULTI PAD 1 … 4
Indicates the currently playing MULTI PAD
numbers (page 62).
Keyboard Settings (VOICE R1/VOICE R2/VOICE L)
These icons indicate the on/off status and volume settings for the L, R2, and
R1 voices when the DUAL VOICE and/or SPLIT VOICE functions are used
(pages 19,20). They are also used to specify tracks when using the REVOICE
function (page 110).
During Multi recording/playback of songs, they indicate the on/off status,
volume/velocity and voice settings for tracks 14-16 (page 86).
0
116
AB
1
mM7
DIGITAL EQ (PSR-730)
Appears when the DIGITAL EQUALIZER is
turned on (page 51).
MULTI EFFECT (PSR-730)
Appears when the MULTI EFFECT is turned
on (page 49).
REVERB
Appears when the PSR-730/630 REVERB
effect is turned on (page 43).
CHORUS
Appears when the CHORUS effect is turned
on (page 44).
DSP
Appears when the DSP effect is turned on
(page 45).
DSP VARIATION
Appears when the DSP VARIATION effect
is turned on (page 46).
HARMONY
Appears when the HARMONY effect is
turned on (page 47).
SYNC STOP
Appears when AUTO ACCOMPANIMENT
SYNC STOP function is engaged (page
28).
FINGERING
Shows the currently selected fingering
mode (page 32).
CHORD
Displays the current chord name during
AUTO ACCOMPANIMENT playback or
SONG recording/playback (page 25).
GROOVE & DYNAMICS (PSR-730)
Appears when the GROOVE & DYNAMICS
function is engaged (page 36).
100
VARIATION
FREEZE
1234
ONE TOUCH
SETTING
VOICEVOICEVOICE
L
R1R2
14 15 16
DUALSPLIT
001048064
213
4

10
GROOVE&DYNAMICS
VOICE
STYLE
SONG
ACCOMPANIMENT TRACK
SONG TRACK LR2 R1
MENU
DISK
MULTI PAD
REGIST MEMORY
MIDI
DIGITAL EFFECT
OVERALL
REPEAT
ACMP VOICEVOICEVOICERHYTHM
1BASS CHORD
1 CHORD
2 PAD PHRASE
1PHRASE
2
FINGERING mM
7
augsus
4
dim
RHYTHM
2
L
R1R2
REVERB HARMONYCHORUS DSP SYNC STOP
ONE TOUCH
SETTING
4
MELODY
3
MELODY
2
MELODY
1
MELODY
REGISTRATION MULTI PAD
BEAT
GROOVE & DYNAMICS
TEMPO
TRANSPOSE
MEASURE
MEMORY
AB
12345678910111213141516
213
4
1234
FREEZE
VOICE
DUALSPLIT
DISK
STYLE
SONG ACMP/SONG
VOLUME
MULTI
EFFECT
DIGITAL EQ
001
001
100
116
000
001001001001001001001001001001001001001001001001
nd Pianop1 Gra8Beat Po
001
6
119
513
VARIATION
VOICE
STYLE
SONG
MENU
SUB MENU
123
456
789
–
/ NO
0
+
/ YES
Basic Display Operation
The Menus
MENU
Main Menu Selection (VOICE/STYLE/SONG Buttons)
You can select one of the three main VOICE/STYLE/SONG menus by pressing the appropriate
button to the right of the display. The menu icon will move to indicate the menu you have
selected.
Selecting Other Menus (MENU [▲], [▼] Buttons)
You can select one of the seven “DISK” “MULTI PAD” “REGIST MEMORY” “MIDI” “DIGITAL
EFFECT” “OVERALL” “GROOVE & DYNAMICS” menus on the left of the display by pressing
the [▲], [▼] MENU buttons at the lower left. The menu icon will move to indicate the menu
you have selected.
SUB MENU Selection (SUB MENU [▲], [▼] Buttons)
You can select one of the sub menus within the selected menu by pressing the [▲], [▼] SUB
MENU buttons at the upper left of the display. At the top of the display, the MENU/SUB MENU
you selected will displayed on the left and the current setting or value for that item on the right.
Number Buttons [1]-[0], [+] (YES), [–] (NO) Buttons
The number buttons [1] – [0], [+],[–], are used to change
settings (values). Pressing the [+] button increases the dis-
played value by 1. Pressing the [–] button decreases it by 1.
Pressing and holding either button causes a continuous in-
crease or decrease. Pressing the [+] (YES) or [–] (NO) buttons
also switches between on and off settings. For items that have
initial default values, pressing the [+] and [–] buttons together
at the same time will return the setting to the initial value.
• When the value displayed is a number like a style number, press-
ing and holding either the [+] or [–] button will cause the number to
continue to the lowest value after the highest is reached or vice-
versa (...99
m
100
m
1
m
2..., ...2
m
1
m
100
m
99...). If the number dis-
played is a value like a transpose value, it will stop changing when
the maximum or minimum value is reached.
Dial
Like the number buttons [1]-[0], [+],[–], the
dial is used to change settings and values.
Rotating it to the right (clockwise) increases
the value, while rotating it to the left (counter-
clockwise) decreases it. The dial can also be
used to toggle on/off settings.

11
Shortcuts
To make operation as easy and as efficient as possible, the PSR-730/630 features a number of
“shortcuts” which allow you to jump directly to certain functions without having to use the MENU
and SUB MENU buttons. All of these shortcuts work in the same way: press and hold a panel
button for a few seconds to go to the related function. For example, if you press and hold the
[REVERB] button for a few seconds, you will go directly to the REVERB type selection function.
The shorcuts will also be described where appropriate throughout this manual.
Basic Display Operation
There are two modes in the PSR-730/630: Style Mode and Song Mode, and normally one of them is selected. Pressing
the STYLE button selects Style Mode, lighting the STYLE icon, while pressing the Song button selects Song Mode and
lights the SONG icon, displaying the current mode.
STYLE
Style Mode * Pressing the START/STOP button will start accompaniment playback.
Currently selected
style name and style
number
Accompaniment
volume
Information for accompaniment tracks 1-8
SONG
Song Mode * Pressing the START/STOP button will start song playback.
Currently selected
song name and song
number
Song volume
Information for song tracks 1-16
• When in Song Mode, AUTO ACCOM-
PANIMENT ON/OFF , SYNC START,
SYNC STOP and other buttons con-
nected with accompaniment will not
function.
ACCOMPANIMENT TRACK
SONG TRACK LR2 R1
REPEAT
ACMP VOICEVOICEVOICERHYTHM
1BASS CHORD
1 CHORD
2 PAD PHRASE
1PHRASE
2
FINGERING mM
7
augsus
4
dim
RHYTHM
2
L
R1R2
REVERB HARMONYCHORUS DSP SYNC STOP
ONE TOUCH
SETTING
4
MELODY
3
MELODY
2
MELODY
1
MELODY
REGISTRATION MULTI PAD
BEAT
GROOVE & DYNAMICS
TEMPO
TRANSPOSE
MEASURE
MEMORY
AB
12345678910111213141516
213
4
1234
FREEZE
VOICE
DUALSPLIT
DISK
STYLE
SONG
ACMP/SONG
VOLUME
MULTI
EFFECT
DIGITAL EQ
001
001
100
116
000
213213213213213252219471442468434259391337213213
nd Pianorid GraLondon B
001
6
119
513
VARIATION
ACCOMPANIMENT TRACK
SONG TRACK LR2 R1
REPEAT
ACMP VOICEVOICEVOICERHYTHM
1BASS CHORD
1 CHORD
2 PAD PHRASE
1PHRASE
2
FINGERING m M
7
augsus
4
dim
RHYTHM
2
L
R1R2
REVERB HARMONYCHORUS DSP SYNC STOP
ONE TOUCH
SETTING
4
MELODY
3
MELODY
2
MELODY
1
MELODY
REGISTRATION MULTI PAD
BEAT
GROOVE & DYNAMICS
TEMPO
TRANSPOSE
MEASURE
MEMORY
AB
12345678910111213141516
213
4
1234
FREEZE
VOICE
DUALSPLIT
DISK
STYLE
SONG
ACMP/SONG
VOLUME
MULTI
EFFECT
DIGITAL EQ
001
001
100
116
000
001109084888888888888888362324407339337355219219
nd Pianop1 Gra8Beat Po
001
6
119
513
VARIATION

12
Setting Up
This section contains information about setting up your PSR-730/630 and preparing to play.
Be sure to go through this section carefully before using your PSR-730/630.
Power Supply
Although the PSR-730/630 will run either from an optional AC adaptor or
batteries, Yamaha recommends use of the more environmentally safe AC adaptor.
Follow the instructions below according to the power source you intend to use.
• Never interrupt the power
supply (e.g. remove the
batteries or unplug the
AC adaptor) during any
PSR-730/630 record op-
eration! Doing so can re-
sult in a loss of data.
■Using An Optional AC Power Adaptor
zPlug an optional Yamaha PA-6 Power Adaptor into a wall AC outlet.
xThen plug the DC output cable from the PA-6 into the DC IN 10-12V jack on
the rear panel of the PSR-730/630. The internal batteries are automatically
disconnected when an AC Power Adaptor is used.
• Use ONLY a Yamaha PA-6 AC
Power Adaptor (or other
adaptor specifically recom-
mended by Yamaha) to power
your instrument from the AC
mains. The use of other adap-
tors may result in irreparable
damage to both the adaptor
and the PSR-730/630.
• Unplug the AC Power Adap-
tor when not using the PSR-
730/630, or during electrical
storms.
■Using Batteries
For battery operation the PSR-730/630 requires six 1.5V SUM-1, “D” size, R-
20 or equivalent batteries.
When the batteries need to be replaced “Lo Battery!!” may appear on top of the
display, the volume may be reduced, the sound may be distorted, and other problems
may occur. When this happens, turn the power off and replace the batteries.
Replace the batteries as follows:
zOpen the battery compartment cover located on the instrument’s bottom panel.
xInsert the six new batteries, being careful to follow the polarity markings on
the inside of the compartment.
cReplace the compartment cover, making sure that it locks firmly in place.
DC IN 10-12V
PA-6
• When the batteries run
down, replace them with a
complete set of six new
batteries. NEVER mix old
and new batteries.
• Do not use different kinds
of batteries (e.g. alkaline
and manganese) at the
same time.
• If the instrument is not to
be in use for a long time,
remove the batteries from
it, in order to prevent pos-
sible fluid leakage from
the battery.
• Plugging or unplugging
the AC power adaptor
while the batteries are in-
stalled will reset the PSR-
730/630 to the defaults.
When turning the power OFF, simply reverse the procedure.
◆Important Notes on Battery Use
• Since the PSR-730 and PSR-630 consume a considerable
amount of power, Yamaha recommends the use of an AC power
adaptor rather than batteries. The batteries should be consid-
ered an auxiliary power source for data backup.
• The floppy disk drive, in particular, uses a large amount of
power, so it is important to always use an AC power adaptor
when performing disk-intensive operations such as song re-
cording/playback or data load/save. If you attempt to use
battery power for these operations and the batteries do fail, you
will lose not only the data you’re recording or saving, but also
other data in internal memory including user styles, user pads,
registration memory, etc.
• Taking the above precautions into consideration, always use an
AC power adaptor when using the PSR-630/730 for an impor-
tant performance or when creating important data.
• When using batteries and the “Lo Battery!!” warning initially
appears on the display, the volume will drop a little but you will
be able to use the instrument for a while longer. When the “Lo
Battery!!” warning begins to appear every few seconds, re-
place the batteries as soon as possible.

13
Setting Up
Connections
■PHONES Jack
■SUSTAIN Pedal Jack
• Be sure that you do not
press the footswitch while
turning the power on. If
you do, the ON/OFF sta-
tus of the footswitch will
be reversed.
• When the sustain or
sostenuto pedal func-
tions are being used
(page 117), some
voices may sound con-
tinuously or have a long
decay after the notes
have been released
while the pedal is held.
■MIDI IN/OUT and TO HOST Connectors
See page 121.
SUSTAIN
■AUX OUT R and L/L+R Jacks
R
• • • • • • • • • • • • • • • • • •
AUX OUT
L/L+R
Stereo
System
• Connecting PSR-
730/630 to external
equipment only after
turning off power for
all devices. To pre-
vent damage to the
speakers, set the
volume of the exter-
nal devices at the
minimum setting be-
fore connecting
them. Failure to ob-
serve these cautions
may result in elec-
tric shock or equip-
ment damage.
A standard pair of stereo headphones can be
plugged in here for private practice or late-night
playing. The internal stereo speaker system is
automatically shut off when a pair of head-
phones is plugged into the PHONES jack.
Do not listen with the headphones at high vol-
ume for long periods of time. Doing so may
cause hearing loss.
The sustain function causes the sound from a
depressed key to continue, even after the key is
released. Plug an optional Yamaha FC4 or FC5
footswitch into the sustain jack and use it to
switch sustain on and off. The footswitch con-
nected to this jack can also be set to replicate the
functions of some panel buttons, doing things
like starting and stopping accompaniment (page
117).
The rear-panel AUX OUT R and L/L+R jacks
deliver the output of the PSR-730/630 for con-
nection to a keyboard amplifier, stereo sound
system, a mixing console, or tape recorder. If
you will be connecting the PSR-730/630 to a
monaural sound system, use only the L/L+R
jack. When a plug is inserted into the L/L+R jack
only, the left- and right-channel signals are com-
bined and delivered via the L/L+R jack so you
don’t lose any of the PSR-730/630 sound. (Use
phone plugs).
■FOOT VOLUME Jack
Connecting an optional Yamaha FC7 foot con-
troller lets you use your foot to change the
volume as you play the PSR-730/630 (expres-
sion function). The foot controller connected to
this jack can also be set to replicate the functions
of the main volume controls, such as accompani-
ment or song volume (page 117).
FOOT VOL

14
The Demonstration
Once you’ve set up your PSR-730/630, try listening to the pre-programmed demonstration
songs. A total of 15 demo songs are provided.
• You can either have all the
demo songs played continu-
ously, or have only one song
play (page 77).
ON
STAND BY
MIN MAX
MASTER
VOLUME
tTrumpet
DEMO
1Switch ON
Turn the power ON by pressing the [STAND BY/ON] switch.
2Set an Initial Volume Level
Turn the [MASTER VOLUME] control up (clockwise) about a quarter-turn
from its minimum position. You can re-adjust the [MASTER VOLUME]
control for the most comfortable overall volume level after playback begins.
3Press the [DEMO] Button
Press the [DEMO] button to start demo playback. The PSR-730/630 SONG
menu will automatically be selected and the number and name of the first demo
song will appear on the top line of the display. The demo will begin playing
automatically. The demo songs will play in sequence, and the sequence will
repeat until stopped.
• If you play the PSR-730/630
with the volume at its maxi-
mum level when the batteries
are used, the life of the bat-
teries will be shorter.
• Even when the switch is in
the “STAND BY” position,
electricity is still flowing to
the instrument at the mini-
mum level. When you are
not using the PSR-730/630
for a long time, make sure
you unplug the AC power
adoptor from the wall AC
outlet, and/or remove the
batteries from the instru-
ment.

15
The Demonstration
• Stopping demo song
playback, then start-
ing it again by press-
ing the [START/
STOP] button will
cause demo song
playback to automati-
cally stop at the end
of that song.
• If the [DEMO] button
is pressed in Style
Mode (page 11), the
instrument will auto-
matically switch to
Song Mode (page 11).
dR&B
123
456
789
–
/ NO
0
+
/ YES
DEMO START / STOP
4Skip to the Beginning Of a Different Demo Song
While the demonstration is playing you can select any of the demo songs by
using the [–] and [+] buttons. Playback will skip to the beginning of the selected
song.
5Stop When Done
Press the [DEMO] button or the [START/STOP] button to stop demo playback.

16
VOICEVOICEVOICE
L
R1R2
DUALSPLIT
VOICEVOICEVOICE
L
R1R2
DUALSPLIT
The PSR-730/630 actually includes two voice sets: the “panel” voices and percussion kits,
and the XG voices. The panel voices include 215 “pitched” voices (200 “pitched” voices for
PSR-630) and 12 drum kits, while the XG voice set includes 480 voices.
When an XG voice is selected, an XG icon is displayed under the voice number at the top
of the display.
Playing the PSR-730/630
A Word About the “R1”, “R2”, and “L” Voices
PSR-730 PSR-630
Panel Voices Voice numbers 1-215 Voice numbers 1-200
Drum Kits Voice numbers 216-227 Voice numbers 201-212
XG Voices Voice numbers 228-707 Voice numbers 213-692
R1 Voice
R1 Voice + R2 Voice
R1 Voice
L Voice
R1 Voice + R2 Voice
L Voice
(Split Voice Mode + Dual Voice Mode)
The PSR-730/630 allows up to three voices to be selected at the same time: “R1”
(Right-hand 1), “R2”, (Right-hand 2) and “L” (Left-hand). The “R1” voice is the basic
voice of the PSR-730/630 and it’s used when you’re playing a single voice over the
entire range of the keyboard as with an acoustic piano. You can also have two voices
play together at the same time (R1 voice and R2 voice) or play different voices with
the right and left hands (R1 voice and L voice) (pages 19, 20). The numbers of the
currently selected R1, R2, and L voices are all shown at the lower right of on the
display panel. Normally, the R1 voice number is also shown at the upper right of the
display panel.
Choose a voice you like, and try it out!
• Refer to the panel voice list or XG voice list when selecting voices (page 133).
• See page 3 for information about XG.
The R1 (Right-hand 1), the R2 (Right-hand 2) and the L
(Left hand) voices are shown.
●Playing with a Single Voice
●Playing with Two Voices (Dual Voice Mode m page 19).
●
Playing Separate Voices with the Right and Left Hands (Split Voice Mode m page 20)
VOICEVOICEVOICE
L
R1R2
DUALSPLIT
VOICEVOICEVOICE
L
R1R2
DUALSPLIT
VOICEVOICEVOICE
L
R1R2
DUALSPLIT
001109084

17
Playing the PSR-730/630
Selecting & Playing R1 Voices
1Select the VOICE Menu
Press the [VOICE] button so that the triangular indicator appears in the display next
to “VOICE” to the right of the display. The number and name of the currently selected
“R1” voice appears on the top right of the display panel when the VOICE menu is
selected.
VOICE
VOICE
VOICE
001
nd Pianop1 Gra
2Select a Panel Voice
The PSR-730/630 voices can be selected by using the [–] and [+] buttons, the
number buttons, the data dial, or the [VOICE] button.
●The [–] and [+] Buttons
When the VOICE menu is selected these buttons step up or down through the PSR-
730/630’s voices. Press either button briefly to step to the next voice in the
corresponding direction, or hold the button to scroll rapidly through the voices in
the corresponding direction.
●The Number Buttons
The number buttons can be used to directly enter the number of the desired voice,
thereby immediately selecting that voice without having to step through a number
of other voices. To select voice number 109, for example, press the [1], [0], and [9]
number buttons in sequence.
002
ghtPianop1 Bri
789
–
/ NO
0
+
/ YES
109
ingsp1 Str
123
456
789
–
/ NO 0
+
/ YES
* The above illustration shows the display of the PSR-730.

18
Playing the PSR-730/630
One- or two-digit voice numbers can be entered without leading zeros. To select
voice number “23”, for example, simply press the [2] button and then the [3] button.
The bars below the voice number on the display will flash for a few seconds, and
then disappear when the selected voice number has been recognized by the PSR-
730/630.
One- or two-digit voice numbers can also be entered with leading zeroes: e.g. “23”
can be entered as “023” by pressing the [0], [2], and [3] buttons. In this case the
specified voice number will be immediately recognized by the PSR-730/630.
●The [VOICE] Button
Pressing the [VOICE] button increments the voice number. Press briefly to
increment by one, or hold for continuous incrementing.
3Play & Adjust Volume
You can now play the selected voice on the PSR-730/630 keyboard. Use the
[MASTER VOLUME] control to adjust the overall volume level.
If the Voice Set function (page 116) is turned “on”, whenever a panel voice is
selected appropriate “R2” and “L” voices (i.e. DUAL VOICE and SPLIT VOICE
modes) as well as digital effects, etc., will be automatically selected at the same time.
• When a XG voice is
selected the XG icon
will appear below the
voice number.
• Refer to page 133 for
a complete list of the
panel and XG voices.
●The Data Dial
Simply rotate the dial clockwise to increment the voice number, or counter-
clockwise to decrement the voice number.
023
ophonep1 Xyl
123
456
789
–
/ NO
0
+
/ YES
VOICE
MIN MAX
MASTER
VOLUME
* The above illustration shows the display of
the PSR-730.

19
Playing the PSR-730/630
◆Keyboard Percussion
When one of the 12 panel DRUM KIT voices are selected you can play different
drums and percussion instruments on the keyboard. The drums and percussion
instruments played by the various keys are marked by symbols below the keys.
● The Drum Kits
PSR-730 PSR-630 Kit Name
216 201 Standard Kit1
217 202 Standard Kit2
218 203 Room Kit
219 204 Rock Kit
220 205 Electronic Kit
221 206 Analog Kit
PSR-730 PSR-630 Kit Name
222 207 Dance Kit
223 208 Jazz Kit
224 209 Brush Kit
225 210 Classic Kit
226 211 SFX Kit 1
227 212 SFX Kit 2
The Dual Voice Mode
When the DUAL VOICE mode is engaged you can play two voices (the R1 and R2
voices) simultaneously across the entire keyboard.
The DUAL VOICE mode is turned on and off by pressing the [DUAL VOICE]
button. When the DUAL VOICE mode is turned on both R1 and R2 icons in the display
will light. Press the [DUAL VOICE] button a second time to turn the DUAL VOICE
mode off: the R2 icon in the display will go out leaving only the R1 icon lit.
In the Syle mode, the R2 TRACK button below the display (second from the right)
can also be used to turn the R2 voice on or off as required.
• The HARMONY effect
(page 47) cannot be
turned on while a
drum kit is selected
for the “R1” voice, and
will automatically be
turned off if a drum kit
is selected while
HARMONY is on.
• The TRANSPOSE pa-
rameter (page 56) has
no effect on the drum
kit voices.
• See page 140 for a
complete listing of the
keyboard percussion
drum instrument as-
signments.
• The R1/R2 voice set-
tings (voice param-
eters) can be changed
as required by using
the REVOICE function,
described on page
110.
• The R1 voice cannot
be turned off.
• The DUAL VOICE
mode can be used at
the same time as the
SPLIT VOICE mode,
described below. In
this case the L voice is
played on the left-hand
section of the key-
board while both the
R1 and R2 voices are
played on the right-
hand section of the
keyboard. See the
“The Split Voice Mode”
section, below, for
more information.
216
.Kit1p1 Std
VOICE
VOICEVOICEVOICE
L
R1R2
DUALSPLIT
001109084
1614 15 16
LR2 R1
VOICEVOICEVOICE
L
R1R2
DUALSPLIT
001109084
DUAL VOICE
* The above illustration shows the display of the PSR-730.

20
Playing the PSR-730/630
The Split Voice Mode
The SPLIT VOICE mode lets you play different voices with the left and right hands.
The “split point” forms a boundary on the keyboard with the R voice playing on the
right side, and the L voice on the left.
• The L voice settings
(voice parameters)
can be changed as
required by using the
REVOICE function,
described on page
110.
• The split point can be
changed as required
as described below.
Split Point
In the Syle mode, the L TRACK button below the display (third from the right) can
also be used to turn the L voice on or off as required.
The SPLIT VOICE mode is engaged by pressing the [SPLIT VOICE] button.
When turned on, the L icon in the display will light in addition to the R1 or R1 and R2
icons. Press the [SPLIT VOICE] button a second time to disengage the SPLIT VOICE
mode: the L icon will go out leaving only the R voice.
VOICEVOICEVOICE
L
R1R2
DUALSPLIT
001109084
1614 15 16
LR2 R1
SPLIT VOICE
VOICEVOICEVOICE
L
R1R2
DUALSPLIT
001109084

21
Playing the PSR-730/630
Then use the SUB MENU [▲] and [▼] buttons to select the “Split Point” function
from within the OVERALL menu . The MIDI note number (see the bottom of the
keyboard) corresponding to the current split point will appear to the right of “Split
Point” on the top line of the display.
Changing the SPLIT VOICE Split Point
The SPLIT VOICE split point can be set to any key on the PSR-730/630 keyboard
to match your individual playing requirements.
1Select the SPLIT VOICE Split Point Function
Use the MENU [▲] and [▼] buttons to the left of the display to move the triangular
indicator next to “OVERALL” on the left side of the display.
123
456
789
–
/ NO
0
+
/ YES
[ B2 ]nt: 59SplitPoi
GROOVE&DYNAMICS
MENU
MIDI
DIGITAL EFFECT
OVERALL
2Set As Required
Simply press the key you want to assign as the split point. The key number of the
key you press will appear to the right of “SplitPoint” on the top line of the display. You
can also use the [–] and [+] buttons, number buttons, or data dial to enter the split point
key number. The lowest key on the keyboard (C1) is key number “36”, middle C (C3)
is “60”, and the highest key (C5) is 96. The split point can be set at any key number
from 0 through 127, allowing the split point to be set outside the range of the PSR-730/
630 keyboard for MIDI applications.
• The split point key be-
comes the highest
key in the left-hand
section of the key-
board.
• The default split point
(54 for PSR-730 and
59 for PSR-630) can
be instantly recalled
by pressing the [–]
and [+] buttons at the
same time.
• For the relationship
between the SPLIT
VOICE split point and
the AUTO ACCOM-
PANIMENT split
point, see page 31.
• When setting the split
point, that is, the sub
menu “SplitPoint” is
shown on the display,
pressing the key on
the keyboard doesn’t
either produce notes
or detect chords in the
accompaniment sec-
tion, but only desig-
nates the split point.

22
Auto Accompaniment
The PSR-730/630 has 100 different accompaniment “styles” from every musical type that can
be used to provide fully-orchestrated or rhythm-only accompaniment. Just select one of the
many styles available and play along.
Using Auto Accompaniment
1Select a Style
Press the [STYLE] button to select the STYLE menu (the triangular indicator will
appear next to “STYLE” to the right of the display). The number and name of the
currently selected style will appear on the top left of the display, and the STYLE
icon will light, indicating that the PSR-730/630 is in Style Mode.
What is Auto Accompaniment?
AUTO ACCOMPANIMENT
split point (54)
“auto accompaniment”
section
With the Auto Accompaniment feature, all you have to do is play the chords in your
song and the accompaniment style that matches your music will automatically play
along following the same chord progression. Using Auto Accompaniment, even a
solo performer can enjoy playing with an entire band or orchestra backing them up.
●When Auto Accompaniment is turned on...
The specified left-hand section of the keyboard becomes the “Auto Accompa-
niment” section, and chords played in this section are automatically detected
and used as a basis for fully automatic accompaniment with the selected style.
• The default setting for
the Auto Accompani-
ment split point is [54]
(the Auto Accompani-
ment sections ex-
tends to the left of key
[54]). To change the
Auto Accompaniment
split point, see page
30.
ACCOMPANIMENT TRACK
SONG TRACK LR2 R1
REPEAT
ACMP VOICEVOICEVOICERHYTHM
1BASS CHORD
1 CHORD
2 PAD PHRASE
1PHRASE
2
FINGERING m M
7
augsus
4
dim
RHYTHM
2
L
R1R2
REVERB HARMONYCHORUS DSP SYNC STOP
ONE TOUCH
SETTING
4
MELODY
3
MELODY
2
MELODY
1
MELODY
REGISTRATION MULTI PAD
BEAT
GROOVE & DYNAMICS
TEMPO
TRANSPOSE
MEASURE
MEMORY
AB
12345678910111213141516
213
4
1234
FREEZE
VOICE
DUALSPLIT
DISK
STYLE
SONG
ACMP/SONG
VOLUME
MULTI
EFFECT
DIGITAL EQ
001
001
100
116
000
001109084888888888888888362324407339337355219219
nd Pianop1 Gra8Beat Po
001
6
119
513
VARIATION
VOICE
STYLE
SONG
VOICE
STYLE
SONG

23
Auto Accompaniment
Find the style you want by referring to the style list (page 142), then pressing the [1]–
[0] number buttons, enter the 1-3 digits of its style number.
• Just like the voice
numbers, when se-
lecting 1 or 2 digit
style numbers, if you
add [0] at the begin-
ning and enter a 3
digit number, it will be
immediately recog-
nized. For example, to
select style number
“95” (Polka) press
buttons [0], [9], [5] in
sequence.
2Turn AUTO ACCOMPANIMENT On
Press the AUTO ACCOMPANIMENT [ON/OFF] so that its indicator lights.
• If AUTO ACCOMPA-
NIMENT is off (not lit),
only rhythm (drums
and percussion) ac-
companiment will be
produced.
• For information about
the accompaniment
tracks, see page 28.
Example: Select style number “24” (Dance Pop 2)
Press number buttons [2], [4] in sequence.
You can also change style numbers using the [+], [–] buttons or the Data Dial. Also you
can increment the style number by pressing the [STYLE] button. Press briefly to
increment by one, or hold for continuous incrementing.
3Start the Accompaniment
There are several ways to start the accompaniment:
p2Dance Po
024
123
456
789
–
/ NO
0
+
/ YES
ACCOMPANIMENT
ON / OFF
789
–
/ NO
0
+ / YES
STYLE
• It is possible to select
the MAIN A or B sec-
tion prior to a straight
start — refer to “7.
Select the MAIN A
and B Sections as
Required,” below.
●Straight start
Press the [START/STOP] button. The rhythm will begin playing immediately
without bass and chord accompaniment. The currently selected MAIN [A] or [B]
section will play.
AUTO ACCOMPANIMENT
SYNC STOP START
INTRO MAIN / AUTO FILL
ENDING
BA
BA
START / STOP

24
●Start with an introduction followed by the MAIN A section
Press the [INTRO] button so that its indicator lights, press the MAIN/AUTO
FILL [A] button (not necessary if its indicator is already flashing), then press
[START/STOP].
●Start with an introduction followed by the MAIN B section
Press the [INTRO] button so that its indicator lights, press the MAIN/AUTO
FILL [B] button (not necessary if its indicator is already flashing), then press
[START/STOP].
●Synchronized start
Any of the above start types can be synchronized to the first note or chord
played on the left-hand section of the keyboard (i.e. keys to the left of and
including the split-point key — normally 54) by first pressing the [SYNC
START] button.
• If you press the [SYNC
START] button while the
accompaniment is playing,
the accompaniment will
stop and the synchro start
mode will be engaged.
• The [INTRO] button can be
used to select the INTRO
section even while the ac-
companiment is playing.
• The accompaniment split
point can be changed via
the “Accompaniment Split
Point” function in the
OVERALL menu — see
page 30.
Pressing the [SYNC START] button alone causes a straight start to occur
when the first note or chord is played. Press the [SYNC START] button and
then the appropriate [INTRO] and [MAIN/AUTO FILL] buttons for a
synchronized introduction start. The BEAT indicator will flash at the current
tempo when a synchronized start mode has been selected. The synchro start
mode can be disengaged prior to actually starting the accompaniment by
pressing the [SYNC START] button a second time.
• When the AUTO ACCOM-
PANIMENT split point and
SPLIT VOICE split point are
set at different keys, the L
voice can be played be-
tween the AUTO ACCOM-
PANIMENT split point and
SPLIT VOICE split point
when the AUTO ACCOM-
PANIMENT function is on.
• When the AUTO ACCOM-
PANIMENT split point and
SPLIT VOICE split point are
set to the same key, the L
voice can be played any-
where to the left of the
AUTO ACCOMPANIMENT
split point and SPLIT
VOICE split point while
AUTO ACCOMPANIMENT
is not playing.
I
MENT
SYNC STOP START
INTRO MAIN / AUTO FILL
ENDING
BA
BA
START / STOP
I
MENT
SYNC STOP START
INTRO MAIN / AUTO FILL
ENDING
BA
BA
START / STOP
N
IMENT
SYNC STOP START
INTRO MAIN / AUTO FILL
ENDING
BA
BA
I
MENT
SYNC STOP START
INTRO MAIN / AUTO FILL
ENDING
BA
BA
Auto Accompaniment

25
4Play the Melody with the Accompaniment
As soon as you play any chord that the PSR-730/630 can “recognize” on the left-
hand section of the keyboard, the PSR-730/630 will automatically begin to play the
chord along with the selected rhythm and an appropriate bass line. The name of the
current chord will appear on the display.
The chord will be recognized according to the rules set in the Fingering Mode.
• For the method for entering chords, see page 32 “Auto Accompaniment Fingering Modes.”
The Auto Accompaniment will continue playing even if the left hand releases the
keys. As you press each chord in the song, you can play the melody along with the
accompaniment.
• When the Fingering Mode
is set for “Single Finger,”
“Fingered 1,” “Fingered 2,”
or “Multi-Finger,” playing a
chord in the auto accom-
paniment section while
the rhythm is stopped will
cause Bass + Chord to be
played (for all styles).
However, when the Auto
Accompaniment split point
and the Split Voice split
point are the same key,
playing a chord in the ac-
companiment section with
the rhythm stopped will
cause Bass + L voice to
be played.
FINGERING mM
7
augsus
4
dim
MULTI PAD
GROOVE & DYNAMICS
1234
VOICE
6
119
513
5Changing Accompaniment Sections
You can vary the song by pressing [INTRO], MAIN/AUTO FILL [A]/[B] or
[ENDING] buttons and changing to a different accompaniment section (page 27).
Try pressing the different buttons and see what happens.
6Stop the Accompaniment
Press the [START/STOP] button to stop the accompaniment.
If you want to stop after playing the ending, press the [ENDING] button.
The accompaniment will stop after playing the ending .
• The ending will begin
playing immediately when
you press the ENDING
button while the accompa-
niment is playing the first
beat of the measure.
The ending will begin
playing from the next
measure when you press
the button while the ac-
companiment is playing
the second or larger num-
bered beat.
• If you press the INTRO
button while the ending is
playing, the intro section
will begin playing after the
ending is finished.
• If you press a MAIN/
AUTO FILL (A,B) button
while the ending is play-
ing, fill-in accompaniment
will immediately start play-
ing, continuing with the
main section.
• If you press the SYNC
START while an accom-
paniment is playing, the
accompaniment will stop
and the PSR-730/630 will
enter Synchronized Start
standby status.
INTRO MAIN / AUTO FILL
ENDING
BA
BA
START / STOP
ENDING
Auto Accompaniment

26
Auto Accompaniment
4/4 time 3/4 time
1st beat
2nd beat
3rd beat
4th beat
◆The Beat Indicator
When Auto Accompaniment or song playback is started, the four dots of the BEAT
indicator provide a visual indication of the selected tempo as shown below.
REPEAT
ONE TOUCH
SETTING
TEMPO
AB
100
116
116Tempo:
001
TEMPO
◆Changing Tempo
You can change the tempo for accompaniment or song playback.
When you select a different style while the accompaniment is not playing, the
“default” tempo for that style is also selected, and the tempo is displayed immediately
above “TEMPO” in the display in quarter-note beats per minute. If the accompaniment
is playing, the same tempo is maintained even if you select a different style.
You can change the tempo to any value between 32 and 280 beats per minute,
however, by using the TEMPO [▼] and [▲] buttons. Press either button briefly to
decrement or increment the tempo value by one, or hold the button for continuous
decrementing or incrementing.
When either of the TEMPO buttons is pressed the current tempo value will appear
on the top line of the display for a few seconds — during this time the [–] and [+]
buttons, number buttons, or data dial can also be used to set the tempo. The default
tempo for the selected style can be recalled at any time by pressing both the TEMPO
[▼] and [▲] buttons simultaneously (or by pressing the [–] and [+] buttons simulta-
neously while the tempo value is showing on the top line of the display).

27
◆Accompaniment Sections
There are 8 types of Auto Accompaniment sections that allow you to vary the
arrangement of the accompaniment to match the song you are playing. They are:
Intro, Main A and B, Fill-in (AA, AB, BA, BB) and Ending. By switching between
them while playing you can put together a single song.
●INTRO Section
This is the beginning of the song. When the intro finishes playing, accompa-
niment shifts to the main section.
●MAIN Section
There are two variations that can play in the main section of the song: A and
B. The Auto Accompaniment will automatically play following along with the
chords that you play.
●FILL-IN Section
Fill-in livens up pauses in the song. Whenever you press the MAIN/AUTO
FILL [A] or [B] button during accompaniment, the PSR-730/630 will generate
an appropriate “fill-in” (one of four types: AA, AB, BA, and BB) which will
smoothly connect the current section to the selected section — even if it is the
same section.
●ENDING Section
This is the ending portion of the song. When the ending is finished, Auto
Accompaniment will stop.
• The MAIN A section is
automatically selected
whenever the PSR-730/
630 power is initially
turned on.
• The indicator of the desti-
nation section (MAIN A
or B) will flash while the
corresponding fill-in is
playing. During this time
you can change the des-
tination section by press-
ing the appropriate
MAIN/AUTO FILL [A] or
[B] button.
• You can use the intro
section even in the
middle of the song by
pressing the INTRO but-
ton during the song.
• If the MAIN/AUTO FILL
A/B button is pressed af-
ter the final half beat
(eighth note) of the mea-
sure, fill-in will begin from
the next measure.
• You can begin the ac-
companiment by using
the ending instead of the
intro section.
INTRO MAIN / AUTO FILL
ENDING
BA
BA
Auto Accompaniment

28
◆The Synchro Stop Function
When the Synchro Stop function is engaged, accompaniment playback will stop
completely when all keys in the auto-accompaniment section of the keyboard are
released. Accompaniment playback will start again as soon as a chord is played.
The BEAT indicators in the display will flash while the accompaneiment is
stopped.
The Synchro Stop function is engaged by pressing the [SYNC STOP] button
so that the SYNC STOP icon in the display appears. Press the [SYNC STOP]
button again so that the icon disappears to turn the Synchro Stop function off.
• The Synchro Stop
function can not be
turned on when the
FULL KEYBOARD
AUTO ACCOMPANI-
MENT fingering mode
is selected. The Syn-
chro Stop function will
be automatically
turned off if the FULL
KEYBOARD fingering
mode is selected while
the Synchro Stop func-
tion is on.
◆Accompaniment Track Muting
The PSR-730/630 has eight accompaniment tracks — RHYTHM 1, RHYTHM 2,
BASS, CHORD 1, CHORD 2, PAD, PHRASE 1, and PHRASE 2 — that you can
control to modify the “orchestration” and therefore the overall sound of the accompa-
niment. When a style is selected the icons corresponding to the tracks which contain
data for any section of that style will light.
● What’s in the Tracks
RHYTHM 1 & 2 These are the main rhythm tracks. The RHYTHM
tracks produce the drum and percussion sounds.
BASS The BASS track always plays a bass line, but the
voice will change to fit the selected style … acoustic
bass, synth bass, tuba, etc.
CHORD 1 & 2 These tracks provide the rhythmic chordal accom-
paniment required by each style. You’ll find guitar,
piano, and other chordal instruments here.
PAD This track plays long chords where necessary, using
sustained instruments such as strings, organ, choir.
PHRASE 1 & 2 This is where the musical embellishments reside.
The PHRASE tracks are used for punchy brass
stabs, arpeggiated chords, and other extras that
make the accompaniment more interesting.
• Individual track voic-
es, volume, and
other parameters
can be changed by
using the REVOICE
function — page
112.
Individual accompaniment tracks can be turned OFF (muted) or ON by pressing the
TRACK buttons corresponding to the target tracks. The track icon will disappear
when a track is muted. By turning the tracks OFF and ON in different combinations,
you can create various arrangements from a single accompaniment style.
ACCOMPANIMENT TRACK
RHYTHM
1BASS CHORD
1 CHORD
2 PAD PHRASE
1PHRASE
2
RHYTHM
2
12345678
347324407324322340219219
12345678
FINGERING m M
7
augsus
4
dim
SYNC STOP
ONE TOUCH
SETTING
MULTI PAD
BEAT
GROOVE & DYNAMICS
MEASURE
MEMORY
1234
FREEZE
VOICE
001
001
nd Pianop1 Gra
6
119
513
AUTO ACCOMPANIMENT
SYNC STOP START
Auto Accompaniment

29
Accompaniment Volume Control
The volume of the accompaniment in relation to the keyboard can be adjusted for
the best overall balance by using the ACMP/SONG VOLUME [▼] and [▲] buttons.
When either button is pressed the current accompaniment volume setting will appear
on the top line of the display for a few seconds.
The accompaniment volume range is from “0” (no sound) to “127” (maximum
volume). The default setting is “100”. Press the ACMP/SONG VOLUME [▼] button
to decrease the volume or the [▲] button to increase the volume. Press the button
briefly to single step, or hold to continuously decrement or increment.
Using Virtual Arranger
When the Virtual Arranger function is turned on while Auto Accompaniment is
active, simply pressing chords in the auto accompaniment section causes the Auto
Accompaniment to automatically play slightly different chord variations, which
creates a livelier and more melodic accompaniment. Turning the Virtual Arranger
function off returns to normal Auto Accompaniment.
Press the [STYLE] button to select the STYLE menu. The triangular indicator will
appear next to “STYLE” to the right of the display, and the PSR-730/630 will enter
Style Mode (the STYLE icon will light).
Change the on/off status using the [+], [–] buttons or the Data Dial.
• While the accompani-
ment volume setting
appears on the top
line of the display the
[–] and [+] buttons,
number buttons, or
Data Dial can also be
used to set the ac-
companiment volume.
REPEAT
ONE TOUCH
SETTING
TEMPO
AB
100
116
me: 100AcmpVolu
001
TRANSPOSE
STYLE ACMP/SONG
VOLUME
000
ACMP / SONG
VOLUME
Auto Accompaniment
• Simultaneously press-
ing the [SYNC STOP]
and [SYNC START]
buttons causes the
Virtual Arranger to
switch between off
and on. The current
on/off status will be
shown at the top right
of the display. (The
on/off display will re-
turn to its original con-
dition after a few sec-
onds.)
SUB MENU
er: OffV.Arrang
When Style Mode is selected with the Style Menu (the
STYLE
icon is lit), the
on/off setting of the Virtual Arranger can be changed with the Sub Menu. Select the
“V.Arranger” sub menu using the SUB MENU [▼], [▲] keys. The current on/off
status will be shown at the top right of the display.
STYLE
STYLE

30
Changing the Accompaniment Split Point
The AUTO ACCOMPANIMENT split point (the boundary point between the
melody section and accompaniment section) can be set to any key on the PSR-730/630
keyboard to match your individual playing requirements.
1Select the Accompaniment Split Point Function
Use the MENU [▲] and [▼] buttons to the left of the display to move the triangular
indicator next to “OVERALL” on the left side of the display.
Then use the SUB MENU [▲] and [▼] buttons to select the “AcmpSplit” function
from within the OVERALL menu . The MIDI note number corresponding to the
current split point will appear to the right of “AcmpSplit” on the top line of the display.
2Set As Required
Simply press the key you want to assign as the split point. The key number of the
key you press will appear to the right of “AcmpSplit” on the top line of the display. You
can also use the [–] and [+] buttons, number buttons, or Data Dial to enter the split point
key number. The split point can be set at any key number from 0 through 127.
• The split point key be-
comes the highest
key in the Auto Ac-
companiment section
of the keyboard.
• When setting the split
point, that is, the sub
menu “AcmpSplit” is
shown on the display,
pressing the key on
the keyboard doesn’t
either produce notes
or detect chords in the
accompaniment sec-
tion, but only desig-
nates the split point.
GROOVE&DYNAMICS
MENU
MIDI
DIGITAL EFFECT
OVERALL
[F#2 ]t: 54AcmpSpli
123
456
789
–
/ NO
0
+
/ YES
Auto Accompaniment

31
R Voice
L Voice
Accompaniment
R Voice
Accompaniment/
L Voice
The Auto Accompaniment Fingering Modes
The PSR-730/630 AUTO ACCOMPANIMENT feature has five different fingering
modes which can be selected as follows.
1Select the Fingering Mode Function
Use the MENU [▲] and [▼] buttons to the left of the display to move the triangular
indicator next to “OVERALL” on the left side of the display.
• You can jump directly
to the “FingerMode”
function by pressing
and holding the AUTO
ACCOMPANIMENT
[ON/OFF] button for a
few seconds.
GROOVE&DYNAMICS
MENU
MIDI
DIGITAL EFFECT
OVERALL
Auto Accompaniment
◆Interaction Between the AUTO ACCOMPANIMENT and
SPLIT VOICE Split Points
The SPLIT VOICE split point (page 21) and AUTO ACCOMPANIMENT split point
can be independently specified, with the following limitations. The SPLIT VOICE
split point cannot be set at a lower key than the AUTO ACCOMPANIMENT split point
(if you attempt to do this the AUTO ACCOMPANIMENT split point will be set to the
same key as the SPLIT VOICE split point). Conversely, the AUTO ACCOMPANI-
MENT split point cannot be set at a higher key than the SPLIT VOICE split point (if
you attempt to do this the SPLIT VOICE split point will be set to the same key as the
AUTO ACCOMPANIMENT split point).
AUTO ACCOMPANIMENT
split point SPLIT VOICE
split point
AUTO ACCOMPANIMENT split point/
SPLIT VOICE split point

32
Then use the SUB MENU [▲] and [▼] buttons to select the “FingerMode” function
from within the OVERALL menu. The abbreviated name of the current fingering
mode will appear to the right of “FingerMode” on the top line of the display.
2Select the Required Fingering Mode
Use the [–] and [+] buttons or Data Dial to select the desired fingering mode:
●The SINGLE FINGER Mode
● Single (Single Finger)
● Fingered 1
● Fingered 2
● Full Key (Full Keyboard)
● Multi (Multi-finger)
■For a major chord, press the root key only.
■For a minor chord, simultaneously press the root key
and a black key to its left.
■For a seventh chord, simultaneously press the root
key and a white key to its left.
■For a minor-seventh chord, simultaneously press the
root key and both a white and black key to its left.
Cm
7
C
7
Cm
C
Single-finger accompaniment makes it simple to produce beautifully orchestrated
accompaniment using major, seventh, minor and minor-seventh chords by pressing
a minimum number of keys on the AUTO ACCOMPANIMENT section of the
keyboard. The abbreviated chord fingerings described below are used:
• The default Fingering
Mode is “Multi”.
Root Key Diagram
tide: MulFingerMo
glede: SinFingerMo
Auto Accompaniment
CDE FGABCDEF
CE FAB CE F
#b #bb #b #
Auto Accompaniment
Split Point [54]
Accompaniment
Section

33
●The FINGERED 1 Mode
The Fingered 1 mode lets you finger your own chords on the AUTO ACCOMPA-
NIMENT section of the keyboard (i.e. all keys to the left of and including the split-
point key — normally 54) while the PSR-730/630 supplies appropriately orches-
trated rhythm, bass, and chord accompaniment in the selected style.
The FINGERED 1 mode recognizes the following chords:
• Notes in parentheses
can be omitted.
• If you play any three
adjacent keys (includ-
ing black keys), the
chord sound will be
canceled and only the
rhythm instruments
will continue playing
(CHORD CANCEL
function).
• Playing a single key
or two same root keys
in the adjacent oc-
taves produces ac-
companiment based
only on the root.
• A perfect fifth (1 + 5)
produces accompani-
ment based only on
the root and fifth
which can be used
with both major and
minor chords.
• The chord fingerings
listed are all in “root”
position, but other in-
versions can be used
— with the following
exceptions:
m7, m7
b
5, 6, m6,
sus4, aug, dim7,
7
b
5, 6(9), m7(11),
1+2+5.
• Inversion of the 7sus4
chord is not recog-
nized if the 5th is
omitted.
• The AUTO ACCOM-
PANIMENT will some-
times not change
when related chords
are played in se-
quence (e.g. some
minor chords followed
by the minor seventh).
• Two-note fingerings
will produce a chord
based on the previ-
ously played chord.
Chord Name/[Abbreviation] Normal Voicing
Major [M] 1 - 3 - 5
Add ninth [(9)] 1 - 2 - 3 - 5
Sixth [6] 1 - (3) - 5 - 6
Sixth ninth [6(9)] 1 - 2 - 3 - (5) - 6
Major seventh [M7] 1 - 3 - (5) - 7 or
1 - (3) - 5 - 7
Major seventh ninth [M7(9)] 1 - 2 - 3 - (5) - 7
Major seventh add sharp eleventh [M7(#11)] 1 - (2) - 3 - #4 - 5 - 7 or
1 - 2 - 3 - #4 - (5) - 7
Flatted fifth [(b5)] 1 - 3 - b5
Major seventh flatted fifth [M7b5] 1 - 3 - b5 - 7
Suspended fourth [sus4] 1 - 4 - 5
Augmented [aug] 1 - 3 - #5
Major seventh augmented [M7aug] 1 - (3) - #5 - 7
Minor [m] 1 - b3 - 5
Minor add ninth [m(9)] 1 - 2 - b3 - 5
Minor sixth [m6] 1 - b3 - 5 - 6
Minor seventh [m7] 1 - b3 - (5) - b7
Minor seventh ninth [m7(9)] 1 - 2 - b3 - (5) - b7
Minor seventh eleventh [m7(11)] 1 - (2) - b3 - 4 - 5 - (b7)
Minor major seventh [mM7] 1 - b3 - (5) - 7
Minor major seventh ninth [mM7(9)] 1 - 2 - b3 - (5) - 7
Minor seventh flatted fifth [m7b5] 1 - b3 - b5 - b7
Minor major seventh flatted fifth [mM7b5] 1 - b3 - b5 - 7
Diminished [dim] 1 - b3 - b5
Diminished seventh [dim7] 1 - b3 - b5 - 6
Seventh [7] 1 - 3 - (5) - b7 or
1 - (3) - 5 - b7
Seventh flatted ninth [7(b9)] 1 - b2 - 3 - (5) - b7
Seventh add flatted thirteenth [7(b13)] 1 - 3 - 5 - b6 - b7
Seventh ninth [7(9)] 1 - 2 - 3 - (5) - b7
Seventh add sharp eleventh [7(#11)] 1 - (2) - 3 - #4 - 5 - b7 or
1 - 2 - 3 - #4 - (5) - b7
Seventh add thirteenth [7(13)] 1 - 3 - (5) - 6 - b7
Seventh sharp ninth [7(#9)] 1 - #2 - 3 - (5) - b7
Seventh flatted fifth [7b5] 1 - 3 - b5 - b7
Seventh augmented [7aug] 1 - 3 - #5 - b7
Seventh suspended fourth [7sus4] 1 - 4 - (5) - b7
One plus two plus five [1+2+5] 1 - 2 - 5
Chord (C) Display
CC
C(9) C(9)
C6 C6
C6(9) C6(9)
CM7 CM7
CM7(9) CM7(9)
CM7(#11) CM7(#11)
C(b5) C(b5)
CM7b5 CM7(b5)
Csus4 Csus4
Caug Caug
CM7aug CM7aug
Cm Cm
Cm(9) Cm(9)
Cm6 Cm6
Cm7 Cm7
Cm7(9) Cm7(9)
Cm7(11) Cm7(11)
CmM7 CmM7
CmM7(9) CmM7(9)
Cm7b5 Cm7(b5)
CmM7b5 CmM7(b5)
Cdim Cdim
Cdim7 Cdim7
C7 C7
C7(b9) C7(b9)
C7(b13) C7(b13)
C7(9) C7(9)
C7(#11) C7(#11)
C7(13) C7(13)
C7(#9) C7(#9)
C7b5C7b5
C7aug C7aug
C7sus4 C7sus4
C1+2+5 C
gered 1de: FinFingerMo
Auto Accompaniment

34
C
Cm
7
C
( )
CM
( )
7
C(9) C
( )
(9)
6
Caug Cm6Cm7
( )
Cm b5
7CmM b5
7
Cm
( )
(9)
7
Cm(9)
CmM7
( )
CmM (9)
7
( )
Cdim Cdim7
C(9)
7
( )
C(13)
7
( )
C(b9)
7
( )
C(b13)
7
Csus4
C1+2+5
C b5
7
C6
( )
( )
CM7(9) 7
CM (#11)
( )
7
CM b5
C(b5)
( )
C(#11)
7C(#9)
7
( )
C aug
7
Cm7(11)
( )
( )
CM aug
7
( )
C sus4
7
( )
●The FINGERED 2 Mode
This is essentially the same as the FINGERED 1 mode, described above, except
that the FINGERED 2 mode additionally allows you to specify the lowest note
of each chord — simply, the lowest note played in the AUTO ACCOMPANI-
MENT section of the keyboard is used as the accompaniment bass note. This
means you can specify “on-bass” chords in which the main bass note for the
chord is not the root of the chord. For a C major chord, for example, you could
use E (the third) or G (the fifth) as the bass note rather than C.
CC on E C on G
Example for “C” chords
●The FULL KEYBOARD Mode (Full Key)
When the FULL KEYBOARD Mode is selected, the PSR-730/630 will auto-
matically create appropriate accompaniment while you play just about anything
using both hands, anywhere on the keyboard. You do not have to worry about
specifying the accompaniment chords. The name of the detected chord will
appear in the display.
• When the FULL KEY-
BOARD mode is se-
lected, the split point set-
ting (see page 30) for the
auto accompaniment will
be ignored.
• Chord detection occurs
at approximately 8th-note
intervals. Extremely short
chords — less than an
8th note in length — may
not be detected.
gered 2de: FinFingerMo
l Keyde: FulFingerMo
Auto Accompaniment

35
◆The Stop Accompaniment Function
While the SINGLE FINGER, FINGERED 1, FINGERED 2, or MULTI-FIN-
GER mode is selected chords played in the AUTO ACCOMPNIMENT section of
the keyboard are also detected and played by the PSR-730/630 Auto Accompani-
ment system when the accompaniment is stopped (except when the FULL KEY-
BOARD mode is engaged). In this case the bass note and chord voices are selected
automatically.
• When the AUTO AC-
COMPANIMENT split
point and SPLIT
VOICE split point are
set to the same key,
the L voice and the
automatically selected
bass note will sound.
●The MULTI-FINGER Mode (Multi)
This is the default accompaniment mode. The MULTI-FINGER mode auto-
matically detects SINGLE FINGER or FINGERED 1 chord fingerings, so you
can use either type of fingering without having to switch fingering modes.
Groove and Dynamics (PSR-730)
The PSR-730 Groove & Dynamics function lets you temporarily change the
timing, velocity and gate time of notes during playback of any of the preset
accompaniment styles (style numbers 1-100).
● Groove .......... Lets you play the music with some swing or put a little groove
in the beat by making subtle shifts in the timing (clock) of the
accompaniment.
● Dynamics...... Changes the impression of the accompaniment by varying the
velocity of the notes in relation to the timing.
The Groove & Dynamics function is composed of the four items below. When you
choose an accompaniment style, the most appropriate template or value for each
item will be automatically set.
• Beat Groove Template (Automatically selected from 49 types)
• Measure Groove Template (Automatically selected from 25 types)
• Dynamics Template (Automatically selected from 17 types)
• Dynamics Rate (Automatically set within a range of 0-100%)
• Expand Rate (Automatically set within a range of 0-400%)
• Boost Rate (Automatically set within a range of 0-400%)
tide: MulFingerMo
Auto Accompaniment
• If you want to play minor,
seventh or minor seventh
chords using the SINGLE
FINGER operation in the
MULTI-FINGER Mode, al-
ways press the closest
white/black key(s) to the
root of the chord.

36
■Applying Groove & Dynamics
When you press the [GROOVE & DYNAMICS] button, the GROOVE & DYNAM-
ICS icon will light, and the Groove & Dynamics effect will be applied to the
accompaniment.
■Arranging the Groove & Dynamics Effect (User Settings)
You can arrange any of the Groove & Dynamics settings (Beat Groove Template,
Measure Groove Template, Dynamics Template, Dynamics Rate, Expand Rate or
Boost Rate) that have been preset for each accompaniment style, and apply any kind
of effect you want.
Use the MENU [s] and [t] buttons to the left of the display to move the triangular
indicator next to “GROOVE & DYNAMICS” on the left side of the display.
Referring to the “Beat Groove Template List” below, use the [+], [–] buttons or the
Data Dial to select one of the 49 template types.
●Select the Beat Groove Template
Use the SUB MENU [s] and [t] buttons to select the “BeatGroove” function from
within the GROOVE & DYNAMICS menu. The name of the currently selected
Beat Groove Template will appear on the right of the top line of the display.
001
nd Pianop1 Gra
GROOVE & DYNAMICS
VOICE
GROOVE&DYNAMICS
MENU
MIDI
DIGITAL EFFECT
OVERALL
SUB MENU
ve: ThruBeatGroo
Auto Accompaniment

37
Auto Accompaniment
Beat Groove Template List
The templates in this list shift the timing of the accompaniments by beats.
These templates add lifelike effect to your accompaniments by converting a specific beat to
another and slightly shifting the converted beat.
Name: Indicates each template name.
No.1"Thru” (No.1) adds no effect as its name implies.
Targeted Beat: Beats to be converted.
8 = Eighth note
12 = Eighth note triplet
16 = 16th note
24 = 16th note triplet
Converted Beat: Converted results.
For example, selecting one of the templates, 12-17 (16 as Targeted Beat and 8 as Converted
Beat), indicates every 16th note will be converted to eighth notes.
Swing: Delays the timing of the converted beat. There are six types: A
(Min.), B, C, D, E (Max.) and off (no effect).
No.
Name
Targeted Converted Swing
Beat Beat
1 Thru 8 off off
2 8_off_A 8 off A
3 8_off_B 8 off B
4 8_off_C 8 off C
5 8_off_D 8 off D
6 8_off_E 8 off E
7 16_off_A 16 off A
8 16_off_B 16 off B
9 16_off_C 16 off C
10 16_off_D 16 off D
11 16_off_E 16 off E
12 16_16to8_off 16 8 off
13 16_16to8_A 16 8 A
14 16_16to8_B 16 8 B
15 16_16to8_C 16 8 C
16 16_16to8_D 16 8 D
17 16_16to8_E 16 8 E
18 16_16to12_off 16 12 off
19 12_12to8_off 12 8 off
20 12_12to8_A 12 8 A
21 12_12to8_B 12 8 B
22 12_12to8_C 12 8 C
23 12_12to8_D 12 8 D
24 12_12to8_E 12 8 E
25 12_12to16A_off 12 16A off
No.
Name
Targeted Converted Swing
Beat Beat
26 12_12to16A_A 12 16A A
27 12_12to16A_B 12 16A B
28 12_12to16A_C 12 16A C
29 12_12to16A_D 12 16A D
30 12_12to16A_E 12 16A E
31 12_12to16B_off 12 16B off
32 12_12to16B_A 12 16B A
33 12_12to16B_B 12 16B B
34 12_12to16B_C 12 16B C
35 12_12to16B_D 12 16B D
36 12_12to16B_E 12 16B E
37 24_24to8_off 24 8 off
38 24_24to8_A 24 8 A
39 24_24to8_B 24 8 B
40 24_24to8_C 24 8 C
41 24_24to8_D 24 8 D
42 24_24to8_E 24 8 E
43 24_24to16_off 24 16 off
44 24_24to16_A 24 16 A
45 24_24to16_B 24 16 B
46 24_24to16_C 24 16 C
47 24_24to16_D 24 16 D
48 24_24to16_E 24 16 E
49 24_24to12_off 24 12 off
Referring to the “Measure Groove Template List” below, use the [+], [–] buttons
or the Data Dial to select one of the 25 template types.
●Select the Measure Groove Template
Use the SUB MENU [s] and [t] buttons to select the “MeasGroove” function
from within the GROOVE & DYNAMICS menu. The name of the currently
selected Measure Groove Template will appear on the right of the top line of the
display.
ve: ThruMeasGroo

38
●Select the Dynamics Template
Use the SUB MENU [s] and [t] buttons to select the “Dynamics” function from
within the GROOVE & DYNAMICS menu. The name of the currently selected
Dynamics Template will appear on the right of the top line of the display.
Referring to the “Dynamics Template List” below, use the [+], [–] buttons or the
Data Dial to select one of the 17 template types.
: ThruDynamics
Auto Accompaniment
No. Name Time Signature
1 Thru -
2 2_PushA 2
3 2_PushB 2
4 2_PushC 2
5 2_HeavyA 2
6 2_HeavyB 2
7 2_HeavyC 2
8 3_PushA 3
9 3_PushB 3
No. Name Time Signature
10 3_PushC 3
11 3_HeavyA 3
12 3_HeavyB 3
13 3_HeavyC 3
14 4_PushA 4
15 4_PushB 4
16 4_PushC 4
17 4_HeavyA 4
No. Name Time Signature
18 4_HeavyB 4
19 4_HeavyC 4
20 5_PushA 5
21 5_PushB 5
22 5_PushC 5
23 5_HeavyA 5
24 5_HeavyB 5
25 5_HeavyC 5
Dynamics Template List
The templates in this list strengthen or weaken the notes on a specific timing. The stress
degree can be determined by changing the Dynamics Rate.
Name: Indicates each template name.
No.1"Thru” (No.1) adds no effect as its name implies.
The templates from No.7 to No.17 are programmed to put an emphasis on a specific timing.
Measure Groove Template List
The templates in this list shift the timing of the accompaniments by measures. These
templates add lifelike effect to your accompaniments by hastening or delaying the timing of
the first beat of every measure.
Name: Indicates each template name and content.
No.1"Thru” (No.1) adds no effect as its name implies.
“Push” in the template names indicates those templates hasten the timing.
“Heavy” indicates the templates delay the timing. The suffixes “A”, “B” and
“C” indicate min., med. and max., respectively.
Time Signature: Indicates the appropriate time signatures for you to use.
Be sure to match the time signature here to your song.

39
●Set the Expand Rate
The Expand Rate widens or narrows the dynamic range of the Accompaniment
within the range, 0-100 (original)-400%.
Use the SUB MENU [s] and [t] buttons to select the “ExpandRate” function
from within the GROOVE & DYNAMICS menu. The currently set Expand Rate
value will appear on the right of the top line of the display.
Use the [1]–[0] number buttons, the [+], [–] buttons or the Data Dial to set the
Expand Rate value within a range of 0-400%.
te: 100%ExpandRa
Auto Accompaniment
No. Name
1 Thru
2 8beat_on
3 8beat_off
4 16beat_on
5 16beat_off
6 2nd Beat_Off
7 Dance
8 Disco
9 Techno
10 Fusion
11 Reggae
12 BossaNova
13 Tango
14 Rhumba Bass
15 Rhumba Chord
16 Latin
17 Samba
●Set the Dynamics Rate
The Dynamics Rate sets the amount of the Dynamics template applied to the PSR-
730/630 within the range, 0-100%.
Use the SUB MENU [s] and [t] buttons to select the “DynamcsRate” function
from within the GROOVE & DYNAMICS menu. The currently set Dynamics Rate
value will appear on the right of the top line of the display.
Use the [1]–[0] number buttons, the [+], [–] buttons or the Data Dial to set the
Dynamics Rate value within a range of 0-100%.
ate:100%DynamcsR
• Though Expand Rate
can be adjusted by a
rate of 1 in 100, the
rate actually applied
will be rounded down
to nearest 10. For ex-
ample, the rates 1
through 9 result in 0,
no effect. The rates
29 and 53 result in 20
and 50, respectively.
When using the Reg-
istration Memory func-
tion, the result rate
will be memorized.

40
●Set the Boost Rate
The Boost Rate strengthens or weakens the Accompaniment by offsetting the velocity
value of the Style data, within the range, 0-100 (original)-400%.
Use the SUB MENU [s] and [t] buttons to select the “BoostRate” function from
within the GROOVE & DYNAMICS menu. The currently set Boost Rate value will
appear on the right of the top line of the display.
Use the [1]–[0] number buttons, the [+], [–] buttons or the Data Dial to set the Boost
Rate value within a range of 0-400%.
• You can jump directly
to the “BeatGroove”
sub menu of the
GROOVE & DYNAM-
ICS menu (Beat
Groove Template se-
lection screen) by
pressing and holding
the GROOVE & DY-
NAMICS button for a
few seconds.
• User settings will be
lost when another ac-
companiment style is
selected. To be able
to recall your original
settings anytime, save
them using the Regis-
tration Memory func-
tion (page 57).
• Though Boost Rate
can be adjusted by a
rate of 1 in 100, the
rate actually applied
will be rounded down
to nearest 10. For ex-
ample, the rates 1
through 9 result in 0,
no effect. The rates
29 and 53 result in 20
and 50, respectively.
When using the Reg-
istration Memory func-
tion, the result rate
will be memorized.
One Touch Setting
The PSR-730/630’s 100 internal styles each have four recommended “panel setups”
that can be instantly selected via the [ONE TOUCH SETTING] and REGISTRA-
TION MEMORY [1] … [4] buttons. The One Touch Setting feature automatically sets
the following parameters:
● One Touch Setting Parameter List
• R1 Voice
(Voice number, volume, octave, pan, reverb depth,
chorus depth, DSP depth)
• Dual Voice ON/OFF
• R2 Voice
(Voice number, volume, octave, pan, reverb depth,
chorus depth, DSP depth)
• Split Voice ON/OFF
• L Voice
(Voice number, volume, octave, pan, reverb depth,
chorus depth, DSP depth)
• Split Point : Split Voice=54
: Auto Accompaniment=54
• Auto Accompaniment=ON
• Main A/B section
• Accompaniment Track=ON
• Synchro start=ON
• Accompaniment volume=100
• Harmony ON/OFF, type, volume
• Reverb ON/OFF
• Chorus ON/OFF
• DSP ON/OFF, type, variation ON/OFF
• Multi Pad Set number
• Chord Match ON/OFF=Default (Multi Pad1…4)
e: 100%BoostRat
Auto Accompaniment

41
1Select a Style
Select the STYLE menu and select an accompaniment style as described on page
22.
2Press the [ONE TOUCH SETTING] Button
Press the [ONE TOUCH SETTING] button. The ONE TOUCH SETTING and
REGIST [1] icons will appear in the display, and the One Touch Setting type 1 panel
settings will be recalled. At the same, Auto Accompaniment will automatically be
turned on if it was off, and the Sync Start mode will be engaged.
4Turn ONE TOUCH SETTING Off When Done
Press the [ONE TOUCH SETTING] button again and the ONE TOUCH SET-
TING icon in the display will disappear and the One Touch Setting feature will turn
off.
• If the style is changed
when One Touch Set-
ting is on, the panel
settings appropriate to
the selected style that
have the same One
Touch Setting number
will immediately be
set.
• You can also try
changing the estab-
lished One Touch
Setting data, making
your own original set-
tings. To be able to
recall your original
settings anytime, save
them using the Regis-
tration Memory func-
tion (page 57).
• If you press ONE
TOUCH SETTING
buttons [1]–[4] when a
user style is selected,
the voice data won’t
be changed, but the
style data will change
to the user style set-
tings (values).
3Select a ONE TOUCH SETTING Type, as Required
If you want to select a different REGISTRATION MEMORY, use the REGISTRA-
TION MEMORY buttons to select the desired ONE TOUCH SETTING type. The
corresponding number will appear in the display, and all setting will change according
to the recalled data.
REPEAT
ONE TOUCH
SETTING
REGISTRATION MEMORY
AB
213
4
FREEZE
ONE TOUCH SETTING
1234
REGISTRATION MEMORY
REPEAT
ONE TOUCH
SETTING
REGISTRATION MEMORY
AB
213
4
FREEZE
Auto Accompaniment

42
Digital Effects
With the digital effects built into the PSR-730/630 you can add ambiance and depth to your
music in a variety of ways—such as adding reverb that makes you sound like you are playing
in a concert hall or adding harmony notes for a full, rich sound
With the PSR-730, you can take advantage of even more sophisticated features like the Multi
Effect function that lets apply several effects together or the Digital Equalizer that lets you
adjust volume for each of 5 frequency bands.
Digital Effects
REVERB Button You can create a reverb effect that makes you sound like
you are playing in places like a concert hall, or live in a
club.
CHORUS Button You can add a chorus effect that makes your playing
sound as though multiple parts were being played to-
gether at the same time.
DSP Button In addition to the reverb and chorus types, the effects
usually used to a specific part, such as the distortion and
tremolo, can be selected.
PSR-730
MULTI-EFFECT Button You can apply reverb, chorus or DSP effects to particular
parts, or combine them together.
PSR-730
DIGITAL EQ Button You can apply volume adjustments to the output of the
PSR-730, to five different frequency bands, enhancing
the impression your music gives.
HARMONY Button You can add a variety of harmony notes to the R1 voice,
or to your playing in the right-hand section, as well as
adding an tremolo or other effect.
• For details about using Digital Effects (Reverb, Chorus, DSP, Multi-Effect, Digital Equalizer) see page 143.
REVERB
CHORUS
DSP
VARIATION
MULTI EFFECT
DIGITAL EQ
HARMONY

43
Then use the SUB MENU [▲] and [▼] buttons to select “Reverb”. The name of
the currently selected Reverb type will appear on the right of the top line of the
display.
Referring to the Reverb Type List on page 145, use the [–] and [+] buttons, [1]–[0]
number buttons, or Data Dial to select the desired Reverb effect from 1-13.
Digital Effects
■Selecting a Reverb Type
Select one of the 13 Reverb types.
Use the MENU [▲] and [▼] buttons to move the triangular indicator in the
display next to “DIGITAL EFFECT”.
• You can also jump directly
to the DIGITAL EFFECT
REVERB TYPE function
by pressing and holding
the [REVERB] button for a
few seconds.
Reverb
If you press the [REVERB] button, the REVERB icon will light up, and the
Reverb effect will be turned on. After setting the Reverb type, the effect will be
applied to the R1 voice from the keyboard.
• The REVERB ON/OFF
status will be set auto-
matically according to the
selected R1 panel voice.
• When you select a differ-
ent Style, the appropriate
Reverb type will be se-
lected accordingly. Some
of the Styles contain Re-
verb types which cannot
be selected on the PSR-
730/630. In this case “XG
Reverb” will be displayed
when you select the SUB
MENU Reverb of the
DIGITAL EFFECT.
• If you don’t want to apply
the Reverb effect to Styles
or Songs, select “13:
OFF” from the Reverb
types, or set the Reverb
Return Level to [0]. In ei-
ther case no Reverb will
be applied to the entire
system. If you use the
Revoice function, you can
set the Reverb Depth for
each track of the Style in-
dependently (see page
110).
■Reverb Return Level
The Rev.Return (Reverb Return Level) parameter sets the amount of reverb
effect returned from the reverb effect stage, thus making it possible to adjust the
degree of reverb effect applied to the overall sound.
Use the [–] and [+] buttons, the [1]–[0] number buttons, or Data Dial to set the
desired reverb return level (the current return level value appears to the right of
“Rev.Return” on the display). The range is from “0” to “127”. The higher the value
the greater the return level.
REVERB
REVERB CHORUS DSP
VARIATION
GROOVE&DYNAMICS
MENU
MIDI
DIGITAL EFFECT
OVERALL
SUB MENU
8 RooReverb: m 4
rn: 64Rev.Retu
Use the MENU [▲] and [▼] buttons to move the triangular indicator in the
display next to “DIGITAL EFFECT”, then use the SUB MENU [▲] and [▼]
buttons to select “Rev.Return”. The currently set return level will be displayed on
the right of the top line of the display.

44
■Chorus Return Level
The Cho.Return (Chorus Return Level) parameter sets the amount of
chorus effect returned from the chorus effect stage, thus making it possible to
adjust the degree of chorus effect applied to the overall sound.
Use the MENU [▲] and [▼] buttons to move the triangular indicator in the
display next to “DIGITAL EFFECT”, then use the SUB MENU [▲] and [▼]
buttons to select “Cho.Return”.
Digital Effects
Use the [–] and [+] buttons, the [1]–[0] number buttons, or Data Dial to set
the desired chorus return level (the current return level value appears to the
right of “Cho.Return” on the display). The range is from “0” to “127”. The
higher the value the greater the return level.
Then use the SUB MENU [▲] and [▼] buttons to select “Chorus”. The
name of the currently selected Chorus type will appear on the right of the top
line of the display.
Referring to the Chorus Type List on page 145, use the [–] and [+] buttons, the
[1]–[0] number buttons, or Data Dial to select the desired Chorus effect from
1-10.
• When you select a different
Style, the appropriate Chorus
type will be selected accordingly.
Some of the Styles contain Cho-
rus types which cannot be se-
lected on the PSR-730/630. In
this case “XG Chorus” will be
displayed when you select the
SUB MENU Chorus of the DIGI-
TAL EFFECT.
• If you don’t want to apply the
Chorus effect to Styles or Songs,
select “10: OFF” from the Chorus
types, or set the Chorus Return
Level to [0]. In either case no
Chorus will be applied to the en-
tire system. If you use the
Revoice function, you can set
the Chorus Depth for each track
of the Style independently (see
page 110).
SUB MENU
1 ChoChorus: rus 1
rn: 64Cho.Retu
■Selecting a Chorus Type
Select one of the 10 Chorus types.
Use the MENU [▲] and [▼] buttons to move the triangular indicator in the
display next to “DIGITAL EFFECT”.
• You can also jump directly to the
DIGITAL EFFECT Chorus func-
tion by pressing and holding the
[CHORUS] button for a few sec-
onds.
GROOVE&DYNAMICS
MENU
MIDI
DIGITAL EFFECT
OVERALL
Chorus
If you press the [CHORUS] button, the CHORUS icon will light up, and
the Chorus effect will be turned on. After setting the Chorus type, the effect
will be applied to the R1 voice from the keyboard.
• The CHORUS ON/OFF status
will be set automatically accord-
ing to the selected R1 panel
voice.
CHORUS
REVERB CHORUS DSP
VARIATION

45
Digital Effects
DSP
If you press the [DSP] button, the DSP icon will light up, and the DSP effect will
be turned on. After setting the DSP type, the effect will be applied when you play the
R1, R2 and L voice from the keyboard.
●System Effect:
Applies to all of the parts input to the mixer. You can set the DSP Depth and DSP
Return Level. The System Effect includes Reverb and Chorus types.
●Insertion Effect:
Applies only to a designated part before inputting the signal to the mixer. You can
effectively use the digital effects by applying the effect to the specific part. With
the Insertion Effect, you can only designate the DSP Depth. The Insertion Effect
includes Distortion and Tremolo.
Insertion Effect System Effect
Amp
Mixer
Speaker
(See page 143, “About Digital Effects” and the Type List)
• The DSP effect and
variation settings may
change according to
the selected R1 panel
voice.
• You can also jump di-
rectly to the DIGITAL
EFFECT DSP func-
tion by pressing and
holding the [DSP] but-
ton for a few seconds.
■Select the DSP Type
The PSR-730/630 features an extensive range of 46 DSP (Digital Signal Processor)
effects. There are two types of digital effects, system effects and insertion effects. The
illustration below will give you an idea of how DSP effects work, centering on the
mixer.
DSP
VARIATION
REVERB CHORUS DSP
VARIATION
(Depth)
RETURNSEND
• DSP Depth cannot be
modified for some In-
sertion effects. In this
case the display
shows “- - -”, indicat-
ing that it’s not acces-
sible.

46
Digital Effects
■DSP Return Level
The DSP Return (DSP Return Level) parameter sets the amount of DSP effect
returned from the DSP effect stage, thus making it possible to adjust the degree of DSP
effect applied to the overall sound.
Use the MENU [▲] and [▼] buttons to move the triangular indicator in the display
next to “DIGITAL EFFECT”, then use the SUB MENU [▲] and [▼] buttons to select
“DSP Return” (the current return level value appears to the right of “DSP Return” on
the display).
Use the [–] and [+] buttons, the [1]–[0]number buttons, or Data Dial to set the
desired DSP return level. The range is from “0” to “127”. The higher the value the
greater the return level.
Referring to the DSP Type List on page 145, use the [–] and [+] buttons, the [1]–
[0] number buttons, or Data Dial to select the desired DSP effect from 1-46
For each DSP type, there is a variation. Pressing the DSP VARIATION button will
cause the VARIATION icon to display, and the variation type will be applied.
Use the MENU [▲] and [▼] buttons to move the triangular indicator in the display
next to “DIGITAL EFFECT”.
Then use the SUB MENU [▲] and [▼] buttons to select “DSP”. After a few seconds
the name of the currently selected DSP effect will appear on the right of the top line
of the display.
• If DSP Insertion Effect
is selected (page
145), you won’t be
able to set the DSP
Return Level. In this
case, “- - -” will be
shown on the display.
• When the Voice Set
function is ON (page
116), selecting the
panel voice for the R1
voice will reset the
DSP Return level to
64 (fixed at 64).
SUB MENU
10 StaDSP: ge 2
DSP
VARIATION
REVERB CHORUS DSP
VARIATION
rn: 64DSP Retu

47
• Harmony can not be
turned on when a drum kit
is selected for the R1
voice.
• Harmony can not be
turned on when the Full
Keyboard Auto accompa-
niment fingering mode is
selected even if Auto Ac-
companiment is on. Har-
mony will be automatically
turned off if the Full Key-
board fingering mode is
selected while the Har-
mony effect is on.
• If a drum kit voice is se-
lected for R1 when Har-
mony is turned on, Har-
mony will be automatically
be turned off.
Digital Effects
■Selecting a Harmony Type
Select one of the 16 Harmony types. There are various harmony effects,
depending on the Harmony type, with some adding a number of higher notes to the
note of the pressed key, and some adding a number of lower notes.
Harmony
If you press the [HARMONY] button, the HARMONY icon will light up, and
the Harmony effect will be turned on. After setting the Harmony type, it will be
applied to the R1 voice.
The Harmonies except for the types 6, 7 and 9 are applied to the R1 voice
according to the chords detected in the Accompaniment section.
Use the MENU [▲] and [▼] buttons to move the triangular indicator in the
display next to “DIGITAL EFFECT”.
Then use the SUB MENU [▲] and [▼] buttons to select “Harmony”. The name
of the currently selected Harmony type will appear on the right of the top line of
the display.
Referring to the Harmony Type List on page 147, use the [–] and [+] buttons, the
[1]–[0] number buttons, or Data Dial to select the desired Harmony effect from 1-
16.
• When the Voice Set func-
tion is ON (see page 116),
the HARMONY type may
change according to the
selected R1 panel voice.
HARMONY
CHORUS DSP
VARIATION
HARMONY
GROOVE&DYNAMICS
MENU
MIDI
DIGITAL EFFECT
OVERALL
SUB MENU
1 DueHarmony: t
• You can also jump directly
to the DIGITAL EFFECT
HARMONY TYPE function
by pressing and holding
the [HARMONY] button
for a few seconds.

48
■Adjusting the Harmony Volume
The volume of the harmony sound in relation to the keyboard sound can be adjusted
for Harmony types 1 through 16 as follows:
Use the MENU [▲] and [▼] buttons to move the triangular indicator in the display
next to “DIGITAL EFFECT”, then use the SUB MENU [▲] and [▼] buttons to select
“Harm.Vol”. The current harmony volume setting will appear to the right of “Harm.Vol”
on the display.
Use the [–] and [+] buttons, the [1]–[0] number buttons, or Data Dial to adjust the
harmony volume as required. The range is from “0” to “127”.
• When the Voice Set
function is ON (see
page 116), the Har-
mony Volume may
change according to
the selected R1 panel
voice.
• Changing the volume
of the harmony sound
may not produce au-
dible effect for some
R1 voices (ex. organ
sounds) when you se-
lect Harmony types 1
through 6.
Multi Effect (PSR-730)
• By adding Multi-Effect
to Reverb, Chorus
and DSP, the PSR-
730 can have up to 5
system effects.
• Since Multi-Effect is
installed closer to the
tone generator than
Reverb, Chorus or
DSP, it can function
as an insertion effect.
See page 143, “About
Digital Effects.”
Multi Effect allows you to apply three types of effects (reverb, chorus and DSP) more
powerfully and effectively.
■How Multi Effect Works
With Multi Effect, you can combine 2 effects (Effect 1/2) and apply them to the output
from the keyboard (R1/R2/L parts).
There are 2 ways to combine the effects; in series or in parallel.
Example 1) Applying Effects 1 and 2 to separate parts (parallel)
Example 2) Applying Effects 1 and 2 to a single part (series)
Digital Effects
: 127Harm.Vol
Part
Effect1 In
Effect 2
Left
Effect1
Effect1
Effect2 In Effect2
Part
Right1 Dist. Hard
Rotary SP.4
Part
Effect1 In
Effect 2
Effect1
Effect1
Effect1
Effect2 In Effect2
Right1 Auto Pan
Auto Wah

49
Pressing the [MULTI EFFECT] button will cause the Multi Effect icon to light on the
display. After making part settings for Effect 1/2 and type settings, the Multi Effect
will be applied.
Applying Multi Effect (PSR-730)
• The MULTI EFFECT
ON/OFF status will be
set automatically ac-
cording to the se-
lected R1 panel voice.
• Some of the song files
may contain Multi Ef-
fect settings. When
you play back such
songs, Multi Effect
button on the panel
will automatically be
turned off.
■Setting Parts for Effect 1/2
Select a part each for Effect 1 and Effect 2
● Effect 1 ...... Select Right 1 (R1 part), Right 2 (R2 part), Left (L part) .
● Effect 2 ...... Right 1 (R1 part), Right 2 (R2 part), Left (L part) or Effect 1
(Effect 1 in series).
Use the MENU [▲] and [▼] buttons to move the triangular indicator in the display
next to “DIGITAL EFFECT”.
• You can jump directly
to the “Effect1 IN” sub
menu of the DIGITAL
EFFECTS menu by
pressing and holding
the MULTI-EFFECT
button for a few sec-
onds.
• The Effect 1/2 part
settings may auto-
matically change ac-
cording to the se-
lected R1 panel voice.
• “- - -” may appear on
the display if you play
back the songs con-
taining Multi Effect
settings.
Then use the SUB MENU [▲] and [▼] buttons to select “Effect1 In” or “Effect2
In”. The name of the currently selected part will appear on the right of the top line of
the display.
Use the [–] and [+] buttons or Data Dial to select the part you want to apply the effect
to.
Digital Effects
MULTI EFFECT
MULTI
EFFECT
DIGITAL EQ
GROOVE&DYNAMICS
MENU
MIDI
DIGITAL EFFECT
OVERALL
In; RigEffect1 ht 1
In; LefEffect2 t

50
■Select the Effect Type for Effect 1/2
Select one of the 42 effect types for Effect 1 and Effect 2
Use the MENU [▼] and [▲] buttons to move the triangular indicator in the display
next to “DIGITAL EFFECT”. The icon for “DIGITAL EFFECT” will light.
Then use the SUB MENU [▼] and [▲] buttons to select “Effect1” or “Effect2”. The
name of the currently selected type will appear on the right of the top line of the
display.
Referring to the Multi-Effect Type List on page 146, use the [–] and [+] buttons, [1]–
[0] number buttons, or Data Dial to select the desired effect type.
• The Effect 1/2 type
settings may automati-
cally change when a
panel voice is selected
for R1.
• “** XG Ins Eff” may ap-
pear on the display if
you play back the
songs containing Multi
Effect settings.
■Adjust the Dry/Wet Settings for Effect 1/2
Set the Dry/Wet settings for Effect 1 and Effect 2
Dry refers to an original sound that has no effects applied to it, while Wet means that
effects are applied to a sound. Dry/Wet is a setting value that regulates the level of
effects that are applied.
● Dry/Wet [0]............Only dry sound is output.
● Dry/Wet [64] ......... Output with the same amount of the dry/wet sounds.
● Dry/Wet [127] ....... Only wet sound is output.
Use the MENU [▼] and [▲] buttons to move the triangular indicator in the display
next to “DIGITAL EFFECT”. The icon for “DIGITAL EFFECT” will light.
Then use the SUB MENU [▼] and [▲] buttons to select “Eff1 Dry/Wet” or “Eff2
Dry/Wet”. The currently set Dry/Wet value will appear on the right of the top line of
the display.
Use the [–] and [+] buttons, the [1]–[0] number buttons, or Data Dial to select the
Dry/Wet value within a range of 0-127.
• The dry/wet settings
cannot be done for
some of the Effect 1/2
types. In that case, “-
- -” will be displayed.
• The Dry/Wet settings
for Effect 1/2 may au-
tomatically change
when a panel voice is
selected for R1.
Digital Effects
01 HalEffect1: l 1
18 FlaEffect2: nger 1
Wet: 64Eff1Dry/
Wet: 48Eff2Dry/

51
The Digital Equalizer (PSR-730)
Usually an equalizer is used to correct the sound output from amps or speakers to
match the special character of the room. The sound is divided into several frequency
bands, then by raising or lowering the level for each band, the correction is made.
Adjusting the sound you play according to the genre—classical music more refined,
pops music more crisp, and rock music more dynamic—can also serve to draw out the
special characteristics of the music and make your performance more enjoyable.
The PSR-730 possesses a high grade 5 band digital equalizer function. With this
function, a final effect—tone control—can be added to the output of your instrument.
Example) 04 (Bright)
If you press the [DIGITAL EQ] button, the DIGITAL EQ icon will light up, and
the Digital EQ effect will be turned on. After setting the Digital EQ type, the equalizer
effect will be applied to the overall output of the PSR-730.
Using the Digital Equalizer (PSR-730)
Frequency Bands (5 bands)
LowGain 80 Hz
LowMidGain 500 Hz
MidGain 1.0 kHz
HighMidGain 4.0 kHz
HighGain 8.0 kHz
The digital equalizer adjusts the gain (amplitude change) in each of the 5 frequency
bands within a range of -12 to 0 to +12 decibels [dB]. Try listening to each of the five
preset equalizer settings and compare them.
Digital Effects
LowGain
+12
0
+7 -2 0 +2 +7
-12 LowMidGain MidGain HighMidGain HighGain
DIGITAL EQ
MULTI
EFFECT
DIGITAL EQ
• The range of each fre-
quency band can be
changed by transmit-
ting the system exclu-
sive message from an
external MIDI device
to the PSR-730/630
(see page 156).

52
■Selecting a Digital EQ Type.
Select one of the 5 Digital EQ types.
Use the MENU [▼] and [▲] buttons to move the triangular indicator in the display
next to “DIGITAL EFFECT”.
• You can jump directly
to the “Digital EQ” sub
menu of the DIGITAL
EFFECTS menu by
pressing and holding
the DIGITAL EQ but-
ton for a few seconds.
Then use the SUB MENU [▼] and [▲] buttons to select “EQ Type”. The name of
the currently selected Digital EQ type will appear on the right of the top line of the
display.
Referring to the Equalizer Type List below, use the [–] and [+] buttons, the [1]–[5]
number buttons, or Data Dial to select the desired equalizer type.
05 Lo Fi
●Equalizer Type List
Digital Effects
GROOVE&DYNAMICS
MENU
MIDI
DIGITAL EFFECT
OVERALL
SUB MENU
04 BriEQ Type: ght
01 Standard
02 Disco
03 Mild
04 Bright
LowGain
+12
0
+3 0 -1 0 +5
-12 LowMidGain MidGain HighMidGain HighGain
LowGain
+12
0
+7 -2 -1 +2 +7
-12 LowMidGain MidGain HighMidGain HighGain
LowGain
+12
0
+2 +2 -2 -5 0
-12 LowMidGain MidGain HighMidGain HighGain
LowGain
+12
0
+7 -2 0 +2 +7
-12 LowMidGain MidGain HighMidGain HighGain
LowGain
+12
0
-12 -3 +10 -2 -10
-12 LowMidGain MidGain HighMidGain HighGain

53
■Setting the Gain (User Setting)
You can change the settings for any of the 5 preset equalizer types, adjusting the output
to meet your own needs.
Select the equalizer type you wish to use as a base for your settings, then use the
SUB MENU [▼] and [▲] buttons to select “LowGain”.The current LowGain value for
the type you selected will be shown on the right of the upper line of the display.
Use the [–] and [+] buttons, the [1]–[0] number buttons, or Data Dial to set the
LowGain amplitude change within a range of -12 to 0 to +12 decibels [dB].
Switch to each of the other bands: “LowMidGain,” “MidGain,” “HighMidGain,”
and “HighGain”, and set them in the same way as the “LowGain.”
After finishing the gain settings, use the SUB MENU [▼] and [▲] buttons to select
“EQ Type”. “** User” will appear on the right of the top line of the display.
Digital Effects
** UseEQ Type: r
+ 4LowGain:

54
Use the PSR-730/630 pitch bend wheel to bend notes up (roll the wheel away from you) or
down (roll the wheel toward you) while playing the keyboard. The pitch bend wheel is self-
centering and will automatically return to nornal pitch when released.
Setting the Pitch Bend Range
The maximum pitch bend range can be set via the PITCH BEND RANGE function
in the OVERALL function group. Use the MENU [▼] and [▲] buttons to move the
triangular indicator in the display next to “OVERALL”.
The Pitch Bend Wheel
Then use the SUB MENU [▼] and [▲] buttons to select “PB Range”. The current
pitch bend range setting will appear to the right of the function name on the top line
of the display. Use the [–] and [+] buttons, the [1]–[0] number buttons, or Data Dial
to set the pitch bend range from “01” to “12” as required. Each increment corresponds
to one semitone.
• When the Voice Set
function is ON (page
116), the Pitch Bend
Range will be
changed according to
the selected R1 panel
voice.
• The default pitch bend
range can be instantly
recalled by pressing
the [+] and [–] buttons
simultaneously.
PITCH BEND
: 2PB Range
GROOVE&DYNAMICS
MENU
MIDI
DIGITAL EFFECT
OVERALL

55
The Modulation function applies a vibrato effect to notes played on the keyboard (R1, R2, L
voices). Rolling the MODULATION wheel all the way towards yourself minimizes the depth
of the effect, while rotating it away from yourself increases it.
Changing the Modulation Wheel Function
The Modulation Wheel (PSR-730)
It’s possible to change the effect that is applied when you rotate the MODULA-
TION Wheel. You can select from 3 types: modulation, brightness or resonance
● Modulation...........Applies vibrato effects to the voices from the keyboard.
● Brightness ...........Adjusts the brightness of the R1 voice played on the keyboard.
Increasing the depth makes the sound brighter, while decreas-
ing it makes it softer.
● Resonance...........Adds resonance to the R1 voices played on the keyboard.
Use the MENU [▼] and [▲] buttons to move the triangular indicator in the display
next to “OVERALL”.
Then use the SUB MENU [▼] and [▲] buttons to select “ModWheel”. The effect
currently set for the modulation wheel will appear to the right of the top line of the
display.
• In order to avoid acci-
dentally applying
modulation when you
don’t intend to, set the
depth at its minimum
setting.
• You can also assign
other functions to the
MODULATION Wheel
(see below).
Referring to the information above, use the [–] and [+] buttons or the Data Dial to
select one of the 3 effects.
MODULATION
MAX
MIN
: ModulationModWheel

56
Transpose
Setting Transposition
• The Transpose func-
tion cannot be applied
when a drum kit is the
selected voice (page
19).
• Press the TRANS-
POSE [
▼
] and [
▲
]
buttons simulta-
neously to instantly
reset the transpose
value to “0”.
• The new TRANS-
POSE value will take
effect from the next
key played.
• When the Transpose
value is shown at the
top of the display, you
can use the [1]–[0]
number keys, the
[+],[–] buttons or the
Data Dial to change it.
REPEAT
ONE TOUCH
SETTING
TEMPO
AB
100
116
e: 0Transpos
001
TRANSPOSE
STYLE
ACMP/SONG
VOLUME
000
TRANSPOSE
This functions allow the overall pitch of the PSR-730/630 to be transposed up or down by a
maximum of one octave in semitone increments.
Use the TRANSPOSE [▼] and [▲] buttons to set the desired degree of transposi-
tion. Press either button briefly to decrement or increment by one, or hold for
continuous decrementing or incrementing. The current transpose value will appear on
the top line of the display for a few seconds whenever one of the TRANSPOSE buttons
is pressed — during this time the [–] and [+] buttons, number buttons, or data dial can
also be used to set the transpose value (the transpose value also appears continuously
above “TRANSPOSE” in the display).
The transpose range is from –12 to +12. Each step corresponds to one semitone,
allowing a maximum upward or downward transposition of 1-octave. A setting of “0”
produces the normal pitch.

57
Registration Memory
The PSR-730/630 Registration Memory feature can be used to memorize 128 complete
control-panel setups (32 banks, 4 setups each) that you can recall whenever needed.
1Set Up the Controls as Required
Make the desired control settings. The following settings are memorized by the
Registration Memory function:
Registering the Panel Settings
VOICE PARAMETERS
• Split Point (Split Voice)
• Touch Sensitivity
• Reverb ON/OFF
• Chorus ON/OFF
• DSP ON/OFF, variation
ON/OFF
• DSP type
• Multi Effect (ON/OFF,
Effect 1/2: part, type, dry/
wet)
• Harmony ON/OFF, type,
volume
• Pitch bend range
• Modulation wheel
function
• Scale Tuning
● Data Stored By the Registration Memory
ACCOMPANIMENT PARAMETERS
• Transpose
• Reverb type
• Chorus type
• Groove & Dynamics (ON/
OFF, templates, rates)
• Style number (Style
names [page 104] for the
user styles)
• R1 Voice (Voice number,
volume, octave, pan, reverb
depth, chorus depth, DSP
depth)
• Dual Voice ON/OFF
• R2 Voice (Voice number,
volume, octave, pan, reverb
depth, chorus depth, DSP
depth)
• Split Voice ON/OFF
• L Voice (Voice number,
volume, octave, pan, reverb
depth, chorus depth, DSP
depth)
• Pedal 1 function
• Pedal 2 function
• Auto Accompaniment ON/OFF
• Fingering mode
• Tempo
• Split point
(Auto Accompaniment)
• Accompaniment volume
• Track data (Track ON/OFF,
voice, volume, pan, reverb
depth, chorus depth)
• Accompaniment section (Main
A/B)
• Multi Pad Set number
• Chord Match ON/OFF (Multi
Pad1…4)
2Select a Registration Bank (if necessary)
Use the MENU [▲] and [▼] buttons to move the triangular indicator next to
“REGIST MEMORY “ in the menu list to the left of the display — the currently
selected registration bank number and name will appear on the top line of the display.
Then use the [–] and [+] buttons, [1]–[0] number buttons, or Data Dial to select the
desired bank (1 through 32).
• Press and hold the
REGISTRATION
MEMORY [MEMORY]
button for a few sec-
onds to go directly to
the REGIST
MEMORY display.
ist1 RegBank 01:
• The PSR-730/630’s initial Registration Memory [1]–[4] settings (when it shipped from the
factory) are the same panel settings as when the power switch is first turned on.

58
3Register the Settings
While holding the [MEMORY] button, press one of the REGISTRATION
MEMORY buttons — [1] through [4]. The corresponding REGISTRATION MEMORY
number will appear below “REGISTRATION” in the display.
• Any data that was
previously recorded in
the Registration
Memory location you
selected will be
erased and replaced
by the new settings.
• The Registration
Memory contents will
be retained even after
turning the power off.
See page 152 for the
details.
On the PSR-730, there are BANK [▼] and [▲] buttons. Pressing these buttons will
directly bring up the registration bank sub menu (example: Bank 1) of the “Regist
Memory”, main menu item, and all you have to do is add the correct number.
Registration Memory
1
BANK MEMORY
REGISTRATION MEMORY
You can give your own names (up to 8 characters) to the registration banks where
you have stored settings.
After recalling the registration settings you wish to name, use the MENU [▲] and
[▼] buttons to move the triangular indicator next to “REGIST MEMORY“ in the menu
list to the left of the display.
Then use the SUB MENU [▲] and [▼] buttons to select “Reg Naming”. The current
name will appear on the top right of the display.
Naming the Registration Banks
ist1ng: Reg
-
Reg Nami
1234
MEMORY
REGISTRATION MEMORY
REPEAT
ONE TOUCH
SETTING
REGISTRATION MEMORY
AB
213
4
FREEZE
ist1 RegBank 01:

59
Referring to the information below, use the [1]–[0] number buttons, the [+], [–]
buttons or the Data Dial to enter the name.
[+].................. Select letter (cursor moves right)
[–].................. Select letter (cursor moves left)
Dial ............... Change Character
[1]–[0]........... ”Jump” entry
[Character List]
• When entering letters with the Dial
0 1 2 3 4 5 6 7 8 9
A B C D E F G H I J K L M N O P Q R S T U V
W X Y Z - –
• When doing “jump” entry with the [1]–[0] number buttons
[1].......... 1 A B C
[2].......... 2 D E F
[3].......... 3 G H I
[4].......... 4 J K L
[5].......... 5 M N O
[6].......... 6 P Q R
[7].......... 7 S T U
[8].......... 8 V W X
[9].......... 9 Y Z @
[0].......... 0 - –
• Lower case letters
can’t be entered with
the naming function.
The same method can be used to give your own names to user songs (page 94), user
pads (page 109), or user styles (page 104).
E 01ng: LIV -
Reg Nami
Registration Memory

60
Registration Memory
Recall the Registered Panel Settings
• Registration data can-
not be recalled when
the One Touch Set-
ting function is on.
• When power is turned
on, or the bank is
changed, all of the
numbers in the REG-
ISTRATION
MEMORY section of
the display will be
blank.
The Accompanient Freeze Function
When the FREEZE function is engaged, the accompaniment parameters listed
above will not be changed when a REGISTRATION MEMORY is recalled. This
allows you to recall different REGISTRATION MEMORY settings while using Auto
Accompaniment, without suddenly disturbing the flow of the accompaniment. The
FREEZE function is turned on and off by pressing the [FREEZE] button. The
“FREEZE” icon appears in the display when it is turned on.
• FREEZE remains on
even if a different reg-
istration bank is se-
lected.
• The Freeze function
will automatically be
turned on when one
of the following
modes, Song, Record
or Style Revoice, is
engaged.
1234
REGISTRATION MEMORY
REPEAT
ONE TOUCH
SETTING
REGISTRATION MEMORY
AB
213
4
FREEZE
ist3 RegBank 03:
34
E
MORY
REPEAT
ONE TOUCH
SETTING
REGISTRATION MEMORY
AB
213
4
FREEZE
FREEZE
Simply select the appropriate bank as described above, then press the desired
REGISTRATION MEMORY button at any time to recall the memorized settings. The
corresponding Registration Memory number will appear above “REGISTRATION”
in the display, and the appropriate setting changes will appear in the display.

61
The Multi Pads
The PSR-730/630 MULTI PADS can be used to play a number of short pre-recorded rhythmic
and melodic sequences that can be used to add impact and variety to your keyboard
performances. You can also record your own MULTI PAD phrases as described in “MULTI PAD
Recording” on page 106.
Some pad phrases simply play back as programmed, while others are “chord match” types
which, if the CHORD MATCH function is turned on, are automatically transposed to match
chords played using the PSR-730/630 Auto Accompaniment feature.
Selecting a MULTI PAD Set
The PSR-730/630 has 36 multi pad sets, each containing a complete set of 4 MULTI
PAD phrases — 144 phrases in all. Before using the MULTI PADS, select the MULTI
PAD set containing the phrases you want to use as follows:
1Select the Multi Pad Function
To select a multi pad set first use the MENU [▲] and [▼] buttons to select the
MULTI PAD function so that the triangular indicator in the display appears next to
“MULTI PAD” to the left of the display.
2Select a Multi Pad Set Number
If necessary use the SUB MENU [▲] and [▼] buttons so that the name of the
currently selected MULTI PAD set appears on the display (see list on page 62), then
use the [–] and [+], number buttons, or data dial to select the MULTI PAD set you want
to use.
• Press and hold the
MULTI PAD [STOP]
button for a few sec-
onds to go directly to
the MULTI PAD SET
display.
GROOVE&DYNAMICS
MENU
MENU
DISK
MULTI PAD
REGIST MEMORY
MIDI
DIGITAL EFFECT
OVERALL
SUB MENU
fare1 FanBank 01:

62
The Multi Pads
Playing the MULTI PADs
Simply tap any of the MULTI PADs at any time to play back the corresponding
phrase at the currently set tempo. MULTI PAD playback begins as soon as the button
is pressed. You can even play two, three, or four MULTI PADs at the same time. Also,
you can create “retriggered sample” effects by repeatedly pressing a pad before its
contents are completely played back.
The MULTI PAD voices are indepedent from the voices you have currently selected
for keyboard performance. You could, for example, play piano on the keyboard while
a MULTI PAD plays a brass chord stab.
When the CHORD MATCH function (page 63) for a pad is turned on, the
corresponding phrase will be automatically transposed to match chords played using
the PSR-730/630 Auto-accompaniment feature.
MULTI PAD playback can be terminated by pressing the MULTI PAD [STOP]
button.
● The Multi Pad Sets
Chord Match
Set Pad 1 Pad 2 Pad 3 Pad 4
1 Fanfare1 OOO –
2 Fanfare2 OOO –
3 Brassy1 OOOO
4 Brassy2 OOOO
5 Synth Brass OOOO
6 Guitar Play1 OOOO
7 Guitar Play2 OOOO
8 Guitar Play3 OOOO
9 Guitar Play4 OOOO
10 Techno Synth1 OOOO
11 Techno Synth2 OOOO
12 Arpeggio OOOO
13 Crystal OOOO
14 Twinkle OOOO
15 Magical OOOO
16 Piano Sequence OOOO
17 Banjo Sequence OOOO
18 Gothic OOOO
Chord Match
Set Pad 1 Pad 2 Pad 3 Pad 4
19 Classic OOOO
20 Jingle OOOO
21 Horror SE ––––
22 Racing SE ––––
23 Stormy SE ––––
24 Water SE ––––
25 Animal SE ––––
26 Haha SE ––––
27Rock Kit ––––
28 Techno Kit ––––
29 Analog Kit ––––
30 Tom Flam ––––
31 Latin Percusion1 ––––
32 Latin Percussion2 ––––
33 Timbales ––––
34 Analog Sequence ––––
35 Conga Sequence ––––
36 Techno Sequence ––––
MULTI PAD
BEAT
1234
STOP
1234
MULTI PAD
STOP 1234
MULTI PAD
• Pressing the pad dur-
ing its playback will
stop playing and be-
gin playing from the
top again.

63
The Multi Pads
Turning the CHORD MATCH Function On/Off
The CHORD MATCH function can be individually turned on or off for each of the
MULTI PADs, as described below.
• The chord match
function has no effect
with pads that contain
percussion phrases.
1Select the MULTI PAD Function
Use the MENU [▲] and [▼] buttons to select the MULTI PAD function so that the
triangular indicator in the display appears next to “MULTI PAD” to the left of the
display.
2Select a CHORD MATCH Function
Use the SUB MENU [▲] and [▼] buttons to select “P1ChdMatch”, “P2ChdMatch”,
“P3ChdMatch”, or “P4ChdMatch”, depending on the pad for which you want to turn
the CHORD MATCH function on or off.
3Turn the CHORD MATCH Function On or Off
Use the [–] and [+] buttons or data dial to turn the CHORD MATCH function for
the selected pad “on” or “off” as required.
• The CHORD MATCH
ON/OFF setting is re-
stored to its original
status whenever a
preset MULTI PAD
set is selected.
• When the CHORD
MATCH ON/OFF sta-
tus of a user MULTI
PAD (see page 107)
set is changed, the
new status is re-
corded with the
MULTI PAD data.
• The chord match on/
off status depends on
the selected Multi
Pad.
GROOVE&DYNAMICS
MENU
MENU
DISK
MULTI PAD
REGIST MEMORY
MIDI
DIGITAL EFFECT
OVERALL
SUB MENU
ch: OnP1ChdMat
123
456
789
–
/ NO
0
+
/ YES

64
Disk Operations
There is a disk drive installed in the PSR-730/630. By inserting a floppy disk into it, you can
do many things: record and playback user songs, save and load user styles (page 98), user
pads (page 106), or registration memory data (page 57).
You can save any number of user styles and registration data on floppy disks, make song
libraries or find many other ways to make playing the PSR-730/630 more efficient.
There is a sample disk packed with the PSR-730/630. It contains 20 XG songs and 8 style
files. To play back the songs see page 76. To load the styles see page 70.
◆ Floppy Disk Handling Precautions
Floppy disks are an inexpensive, convenient, and reliable way to
store your music data. They are not indestructable, however, and
should be handled with care. Observe the following points to
ensure the long-term safety of your disks and data.
Type of Disk
• Use the 3.5-inch 2DD or 2HD floppy disks with the PSR-730/
630.
Taking Care of Your Floppy Disks
• Never attempt to eject a disk during a read or write operation (i.e.
while the disk drive is operating). Doing so can damage both the
disk and the drive.
• Never turn the power ON or OFF while a disk is in the drive.
Always eject the disk before turning the power OFF.
• To eject a floppy disk from the disk drive press the eject button
slowly as far as it will go. Then when the disk is fully ejected,
remove it by hand. The disk may not be ejected properly if the
eject button is pressed too quickly or if it is not pressed in far
enough (the eject button may become stuck halfway with the
disk extending from the slot by only a few millimeters). If this is
the case, do not attempt to pull out the partially ejected disk.
Doing so may damage the disk drive mechanism and/or the
floppy disk. To remove a partially ejected disk, try pressing the
eject button once again or push the disk back into the slot, then
repeat the eject procedure carefully.
• Do not store disks in places exposed to direct sunlight or other
sources of heat. The acceptable storage temperature range is
approximately 4° to 53° C (39° to 127° F).
• Do not store disks in areas subject to extreme dryness or
humidity. The acceptable relative humidity range is approxi-
mately 8 to 90%.
• Do not store disks in areas contaminated with dust, sand, smoke,
etc.
• Do not place heavy objects such as books on top of a disk.
• Avoid getting floppy disks wet, particularly with oily or sticky
fluids. A disk that has been wet with water should be allowed to
dry naturally before use. Disks contaminated by other fluids can
cause damage to the disk drive and should be discarded.
• Be sure to apply the disk label at the proper position. When
changing the label never cover the old label with a new label;
always remove the old label first.
Head Cleaning
• With extended use the read/write head of the disk drive will pick
up dust and other particles that will eventually cause data errors.
If this occurs, clean the head with a 3.5 inch head cleaning disk
available from most computer supply stores.
Data Backup
• For maximum data security we strongly recommended that you
keep two copies of important data on separate floppy disks.
These disks should ideally be stored in separate locations. This
gives you a backup if one disk is lost or damaged.
Protecting Your Data (Write Protect Tab)
• To prevent accidental erasure of important data, slide the disk’s
write-protect tab to the “protect” position (tab open). If you
attempt to modify the disk when the write-protect tab is set to ON
position, “Disk Write Protected!!” will appear on the display
indicating that the operation is not possible.
• Do not insert anything but floppy disks into the disk drive. Other
objects can damage the disk drive or floppy disk.
• Never open the disk shutter by hand or touch the internal surface
of the disk. Dirt, dust, or grease on the disk’s magnetic surface
can cause data errors.
• Never leave disks near a speaker, TV, or other device that emits
a strong magnetic field. Strong magnetic fields can partially
erase the data on the disk.
Write protect tab ON
(locked-write protected)
Write protect tab OFF
(unlocked- write enabled)
This lamp is always on when the
power is on, regardless of Disk
operation.

65
Disk Operations
■User Song Data
User song data is saved directly to the disk without saving it in the PSR-730/630 itself.
Data Type Extension Save Load
User Style (101-104) .USR OO
[Style File Format]
User Pad (bank 37-40) .USR OO
Registration Memory (bank 01-32) .USR OO
User Style + Registration Memory .USR OO
User Pad + Registration Memory .USR OO
User Style + User Pad .USR OO
User Song .MID — —
Maximum of 60 files can
be saved.
User Song
Floppy
Disk
Record
(Direct save)
Playback
(Direct read)
Save or load individually
or gathered together
User Style
User Pad
Registration Memory
Floppy
Disk
Load
Save
• When saving data,
use a floppy disk for-
matted on the PSR-
730/630.
• The three letters after
the file name (after
the period) are called
the extension. The ex-
tension shows the
type of file.
• Since the user songs
are directly recorded
to the disk as you play
during recording and
read from the disk
during playback, the
Save/Load functions
are not available. The
Disk Copy, Song
Copy and Delete File
operations related to
the user songs can be
executed.
■User Style/User Pad/Registration Memory Data
The PSR-730/630 has User Style, User Pad and Registration Memory functions
installed. The data recorded with these functions can also be saved individually or
gathered together to floppy disks and also the data (files) saved on disks can be loaded
individually or gathered together into the PSR-730/630.
■Data that Can be Saved or Loaded with the PSR-730/630
Up to 43 “All” type files (page 68)
can be recorded on a 2HD disk.
Up to 21 “All” type files can be
recorded on a 2DD disk.
• It may not be possible
to record the full 60
files to a disk, de-
pending on the legnth
of the recorded files.
• The maximum num-
ber of files may vary
according to the type
and volume of the
saved files (page 68).

66
Try playing some of the songs on the included Sample Disk.
1Insert the Sample Disk into the Disk Drive.
Once the disk is inserted, the menu icon on the display will automatically switch to
the song menu, and the currently selected song name and song number will appear at
the upper left of the display. The PSR-730/630 will switch into Song Mode. The
SONG icon will light along with the DISK (floppy disk) icon and the XG icon.
The Sample Disk
■Using Commercially Available Music Collections
(Sold Separately)
The PSR-730/630 can playback commercially available XG/GM music collection or
YAMAHA DOC collection (Disk Orchestra Collection) disk files. It can also load
styles collected on YAMAHA style file disks.
The PSR-730/630 can handle music disks (floppy disks) that bear the following
marks:
You can playback song files collected on these disks using the voices defined
in the GM standard.
You can playback songs using the XG format, an extension of the GM standard
that allows for much higher sound quality.
You can playback song files collected on these disks using the voices defined
in Yamaha’s DOC format.
You can load and play with the style files collected on these disks.
2Start and Stop the Song
Press the [START/STOP] button, and playback of the Sample Disk song will begin.
For details, see page 76 “Song Playback.”
REPEAT
ONE T
SET
REGISTRATION
TEMPO
TRANSPOSE ME
AB
213
4
DISK
STYLE
ACMP/SONG
VOLUME
100
116
000
G PSR-730X
001
SONG
START / STOP
Disk Operations
• With song data soft-
ware that includes lyr-
ics, you can view the
lyrics in the display
during playback. Con-
sult your Yamaha
dealer for information
on song data that is
compatible with the
Lyrics Display func-
tion of the PSR-730/
630.

67
Setting up commercially available floppy disks (3.5 inch, 2HD/2DD
type) for use with the PSR-730/630 is called formatting
Follow the steps below to format a disk.
1Insert the Disk into the Disk Drive
Insert a commercially available 3.5 inch floppy disk (unformatted) into
the disk drive, with the shutter on the disk towards the drive, and with the
label side facing upward.
The “DISK” menu will be automatically selected, and the Sub Menu
item “Format Disk? NO/YES” will appear on the top line of the display.
Format
• After formatting, the capacity of a
2HD disk will be 1 Mbyte, and of
a 2DD disk will be 720 Kbyte.
• If you insert an unformatted disk
with the write protect tab in the
ON position into the drive, “For-
mat Disk? NO/YES” will appear,
but when you try to format it,
“Disk Write Protected!!” will be
displayed. Eject the disk, move
the protect tab to the OFF posi-
tion, and reinsert it in the drive.
• The “DISK” menu won’t be se-
lected automatically when you in-
sert the formatted disk. If you
want to format the formatted disk
to record from scratch, first insert
the disk you want to format, then
press the Menu button, next
press the Sub Menu button to
show the “Format Disk? YES” on
the display.
• If data is already saved on the
disk, be careful not to format it. If
you format the disk, all the previ-
ously recorded data will be de-
leted.
• While formatting is in progress
(while “Now Formatting” is dis-
played) , never eject the disk or
turn off the power to the PSR-
730/630.
• If a disk that cannot be read by
the PSR-730/630 is inserted into
the disk drive, it will be treated
the same as an unformatted
floppy disk. Take care not to
erase important data by acciden-
tally formatting a disk.
• If you want to reformat a disk
that already has been formatted
for the PSR-730/630, insert the
disk in the drive, select the “For-
mat Disk? YES” item from the
sub menu of the “DISK” menu,
then proceed as for a normal for-
mat.
• If you insert the formatted disk
and you press the [-] (NO) button
or eject the disk in the step 2, the
display will return to the “Format
Disk?”.
NO/YESisk?Format D
2Press the [+] (YES) Button
When the [+] button is pressed, “Execute? NO/YES” will appear on the
display.
3Start Formatting
Press the [+] (YES) button and disk formatting will begin. Once started,
formatting cannot be canceled. During formatting, the display will read “Now
Formatting... xx%.”
When formatting is finished, the display will return to the one which was
selected before inserting the disk.
If you don’t want to format, press the [–] (NO) button before the step 3 or
simply eject the disk. The display will return to the one which was selected
before inserting the disk.
NO/YESisk?Execute?
.. 20%atting.Now Form
Disk Operations

68
You can save PSR-730/630 user styles, user pad (banks 37-40) and registration
memory data (banks 01-32) on floppy disks.
1Insert a Formatted Floppy Disk.
If a disk has not been already inserted in the drive, insert a formatted floppy disk.
2Select a Save Function
Save
• After formatting, the
capacity of a 2HD
disk will be 1 Mbyte,
and of a 2DD disk will
be 720 Kbyte.
• If the DISK menu is
selected when there
is no floppy disk in-
serted into the disk
drive, “- - -” will be
displayed at the top of
the display, and disk
operations won’t be
possible.
• Although all User
Style (101-104), User
Pad (bank 37-40),
and Registration
Memory (bank 01-32)
data can be saved
gathered into one
single file, the data
can be recalled indi-
vidually when loaded
back into the PSR-
730/630.
3Select the File Type
Press the [+] (YES) button, and the file type select screen “File Type: All” will
appear on the display.
Use the SUB MENU [▲] and [▼] buttons so
that “Save To Disk? YES” appears on the display.
Use the [–] and [+] buttons or the Data Dial to select the file type for the data you
want to save. Refer to the file type list below:
All Save all User Style (101-104), User Pad (bank 37-40), and Registration
Memory (bank 01-32) data into one single file.
Style Save all User Style (101-104) data gathered together into one single file.
Pad
Save all User Pad (bank 37-40) data gathered together into one single file.
Regist Save all Registration Memory (bank 01-32) data gathered together into
one single file.
Style + Reg. Save all User Style (101-104) and Registration Memory (bank 01-32)
data gathered together into one single file.
Pad + Regist Save all User Pad (bank 37-40), and Registration Memory (bank 01-32)
data gathered together into one single file.
Style + Pad Save all User Style (101-104) and User Pad (bank 37-40) data gathered
together into one single file.
SUB MENU
YESDisk?Save To
e: AllFile Typ
GROOVE&DYNAMICS
MENU
MENU
DISK
MULTI PAD
REGIST MEMORY
MIDI
DIGITAL EFFECT
OVERALL
SUB MENU
Use the MENU [▲] and [▼] buttons to select
the Disk function so that the triangular indicator
in the display appears next to “DISK” to the left
of the display.
Disk Operations

69
4Save File Confirmation
Use the SUB MENU [▼] button so that “Save File....” appears on the display,
showing the new file the data will be saved to.
0001.USRe: UF–0Save Fil
-001.USR LIVERename:
-001.USRng...ENow Savi
• Even if you chose a
file where data is al-
ready saved because
you want to overwrite
the data, renaming
the file will cause the
new data to be saved
in a different file, and
the old data won’t be
overwritten.
• While data is being
saved (“Now Saving”
is displayed), never
eject the floppy disk
or turn off power to
the PSR-730/630.
To overwrite the data already saved to an existing file, use the [–] and [+] buttons
or the Data Dial to select the file you want to overwrite.
5If Necessary Change the File Name
Use the SUB MENU [▼] button so that “Rename:.....” appears on the display, and
you can change the name of the file (the 8 characters before the extension).
6Execute the File Save
Use the SUB MENU [▼] button so that “Execute: NO/YES” appears on the display.
• If you press the SUB
MENU [
s
] button the
sub menu display will
return to “Save To
Disk? YES.”
• If there isn’t enough
space on the disk,
“Disk Full” will be dis-
played, and you won’t
be able to save any
data. You can delete
unneeded files on the
disk (page 75), or ex-
change the disk for a
new one and repeat
the save operation.
• If a write error occurs
during a save opera-
tion, “Disk Error” will
be displayed. If the er-
ror reoccurs after re-
peating the save op-
eration, there could
be something wrong
with the disk. Insert a
different disk in the
drive and repeat the
save operation.
Press the [+] (YES) button and the save operation will begin. While it is in progress,
“Now Saving...” will appear at the top of the display.
When the save operation is finished, the sub menu will return to “Save To Disk?
YES.”
NO/YESisk?Execute?
Disk Operations

70
After saving User Style (101-104), User Pad (bank 37-40), and Registration
Memory (bank 01-32) data onto a floppy disk, you can reload them into the PSR-730/
630.
You can also load style data from the included Sample Disk or commercially
available Yamaha Style File disks.
Load
• If the DISK menu is
selected when there
is no floppy disk in-
serted into the disk
drive, “- - -” will be
displayed at the top of
the display, and disk
operations won’t be
possible.
• If the disk contains no
file, the display shows
“File Not Found!!” in-
dicating that the Load
function is not pos-
sible.
3Select the File to Load
Press the [+] (YES) button, and “Load File.....” file select screen will appear on the
display.
Use the [–] and [+] buttons or the Data Dial to select the file to load.
4Select the File Type (Data Type) to Load
Press the SUB MENU [▼] button and the sub menu “File Type:....” will be
displayed.
2Select a Load Function
Use the MENU [▲] and [▼] buttons to select the Disk function so that the triangular
indicator in the display appears next to “DISK” to the left of the display.
Use the SUB MENU [▲] and [▼] buttons so that “Load To Disk? YES” appears
on the display.
Use the [–] and [+] buttons or the Data Dial to select the file type (data type) to load.
The file types that you can load at this point will depend on the types of files that
were originally saved to this file.
SUB MENU
YESm Disk?Load Fro
0001.USRe: UF–0Load Fil
e: AllFile Typ
File types that were saved File types that can be loaded
All All, Style, Pad, Regist
Style Style
Pad Pad
Regist Regist
Style+Reg. Style, Regist, Style+Reg.
Pad+Regist Pad, Regist, Pad+Regist
Style+Pad Style, Pad , Style+Pad
Disk Operations
1Insert the Floppy Disk into the Disk Drive.
Insert the floppy disk that has the data you want to load into the floppy disk drive.

71
• When the selected file
type is “All,” “Style +
Reg,” “Pad + Regist,”
“Style + Pad,” step 5
is not necessary. Pro-
ceed from step 6.
5Select the Data to Be Loaded If Necessary
If the file type selected in step 4 was “Style,” “Pad,” or “Regist,” press the SUB
MENU [▼] button so that the sub menu “Source:....” (load data selection screen) is
displayed.
File Type Source Destination
Style Style 1-4, All Style 1-4 (User Style 101-104)
Pad Pad bank 1-4, All Pad bank 1-4 (User Pad 37-40)
Regist Regist bank 1-32 All Reg. bank 1-32
●Source Selection
Use the [–] and [+] buttons or the Data Dial to select the load source.
If “All” is selected, all the data will be loaded.
By setting the “source” and “destination,” the data can be individually loaded (or
loaded as a group).
Style ....... A single Style can be extracted from the file 4 Styles saved together on the
disk and loaded into one of the PSR-730/630 User Style 101-104.
Pad ......... A single bank can be extracted from the file 4 banks saved together on the
disk and loaded into one of the PSR-730/630 User Pad banks 37-40.
Regist .... A single bank can be extracted from the file 32 banks saved together on the
disk and loaded into one of the PSR-730/630 Registration banks 1-32.
le 1 AllSource:
le 2 StySource:
● Select the Destination
Press the SUB MENU [▼] button so that “Destination:....” appears on the display.
Use the [–] and [+] buttons, [1]–[0] number buttons, or the Data Dial to select the
destination for the data.
Press the SUB MENU [▼] button so that “Execute NO/YES” (load execution
screen) appears on the display.
le 4ion:StyDestinat
Disk Operations

72
6Execute the Load Operation
Press the [+] (YES) button, and the load operation will start. Once started, the
operation can’t be canceled.
As the file is loading, “Now Loading” will appear on the top line of the display.
When the load operation is finished, the display will return to the “Load From Disk?
YES” sub menu.
If you aren’t going to load, press the [–] (NO) button instead of the [+] (YES) button,
or eject the disk. The display will return back to the previous “Load From Disk? YES”.
NO/YESisk?Execute?
-001.USRing...ENow Load
• When data is loaded
from a floppy disk to
the PSR-730/630, the
data already in the
memory of the instru-
ment will be replaced
by the data on the disk.
Save important data
into a disk file before
doing the load opera-
tion.
• While data is loading
(“Now Loading” is dis-
played), never eject
the floppy disk or turn
the power off.
• “Not Enough Memory!!”
may appear on the dis-
play, if a problem oc-
curs that prevents the
data from being loaded
(the capacity of the
PSR-730/630 [RAM] is
exceeded, something
is wrong with the
floppy disk, or the data
from the disk is cor-
rupted, etc.).
You can copy the entire data saved on a floppy disk onto another one using the disk
copy feature. It’s a good idea to use disk copy to create backup disks of your important
data.
Disk Copy
• If the DISK menu is
selected when there
is no floppy disk in-
serted into the disk
drive, “- - -” will be
displayed at the top of
the display, and disk
operations won’t be
possible.
2Select a Disk Copy Function
Use the MENU [▲] and [▼] buttons to select the Disk function so that the triangular
indicator in the display appears next to “DISK” to the left of the display.
Use the SUB MENU [▲] and [▼] buttons so that “Disk Copy? YES” appears on
the display.
1Insert the Disk to Copy From (Source Disk) into the Disk
Drive
Insert the disk that you want to copy from (source disk) into the disk drive.
nd PiYESy? GraDisk Cop
SUB MENU
Disk Operations

73
• While data is copying
(“Now Copying” or
“Now Reading” is dis-
played), never eject
the floppy disk or turn
the power off.
3Press the [+] (YES) Button
Make sure that the disk you wish to copy from (source disk) is inserted in the disk
drive, then press the [+] (YES) button. “Now Reading” will appear on the display.
The contents of the disk will be copied to the PSR-730/630, and when reading is
finished, “Insert Copy Disk” will be displayed.
4Insert the Destination Disk into the Floppy Drive
Insert the destination disk for the copy operation into the disk drive. “Now
Copying” will appear on the display.
Data will be copied from the PSR-730/630 to the destination disk, and when
copying is finished, the display will return to the “Disk Copy? YES”.
If the quantity of data is large, it may be necessary for the data to be copied in parts.
In such a case, “Insert Source Disk” will appear again on the display.
• If you want to cancel
the Disk Copy func-
tion in this step, press
the [–] (NO) button to
cancel the operation,
returning to “Disk
Copy? YES” display.
Eject the copy (destination) disk and insert the source disk. Follow the messages on
the display and repeat to change the disks. The number of times you repeat the disk
changes depend on the size of the data to be copied. Once all the data has been copied,
the display will return to the “Disk Copy? YES” .
nd PiYESing...Now Read
kd PiYESopy DisInsert C
nd PiYESing...Now Copy
iskPiYESource DInsert S
The songs recorded on a floppy disk can be copied in file units to another location
on the same disk.
Song Copy
1Insert the Floppy Disk into the Disk Drive
Insert the disk with the songs you want to copy into the disk drive.
Disk Operations
• The disk type of both
source disk and desti-
nation disk must be
the same (2DD or
2HD). If the source
disk is 2HD type, use
2HD blank disk for the
destination. If you in-
sert a wrong type,
“Disk Media Type Er-
ror!!” will be shown on
the display.
• If you insert a wrong
disk, different from the
source or destination
disk, during the disk
copy operation, “Disk
Type Error!!” will be
shown on the display.

74
• If the DISK menu is
selected when there
is no floppy disk in-
serted into the disk
drive, “- - -” will be
displayed at the top of
the display, and disk
operations won’t be
possible.
2Select a Song Copy Function
Use the MENU [▲] and [▼] buttons to select the Disk function so that the triangular
indicator in the display appears next to “DISK” to the left of the display.
Use the SUB MENU [▲] and [▼] buttons so that “Song Copy? YES” appears on
the display.
3Select the (Source) Song File to Be Copied
Press the [+] (YES) button, and the file select screen “File Name:.....” will appear
on the display.
Use the [–] and [+] buttons or the Data Dial to select the song file you wish to copy.
4Confirm the Name of the (Destination) Song File to Copy
Use the SUB MENU [▼] button so that “Copy File....” appears on the display,
showing the name that will be given to the new song file being made.
To overwrite an already recorded song, use the [–] and [+] buttons or the Data Dial
to select the file you want to overwrite.
Use the SUB MENU [▼] button so that “Rename:.....” appears on the display, and
you can change the name of the file (8 characters before the extension).
• When the floppy
disk’s write-protect
tab is set to ON (see
page 64) or the disk is
a “purposely copy-
protected” disk, the
display shows “Disk
Write Protected!!” in-
dicating that the Song
Copy function is not
possible.
5Execute the Copy Operation
After changing the file name, or when you don’t want to change the name, use the
SUB MENU [▼] button so that “Execute: NO/YES” appears on the display.
Press the [+] (YES) button and the save operation will begin. While it is in progress,
“Now Copying...” will appear at the top of the display.
When the copy operation is finished, the sub menu will return to “Song Copy?
YES.”
• While the song is
copying (“Now Copy-
ing” is displayed),
never eject the floppy
disk or turn the power
off.
_002e: SONGCopy Fil
_001e: SONGFile Nam
_002YES COPYRename:
NO/YESisk?Execute?
nd PiYESy? GraSong Cop
SUB MENU
Disk Operations

75
• If the DISK menu is
selected when there
is no floppy disk in-
serted into the disk
drive, “- - -” will be
displayed at the top of
the display, and disk
operations won’t be
possible.
1Insert the Floppy Disk into the Disk Drive
Insert the disk with the files you want to delete into the disk drive.
2Select a Delete File Function
Use the MENU [▲] and [▼] buttons to select the Disk function so that the triangular
indicator in the display appears next to “DISK” to the left of the display.
Use the SUB MENU [▲] and [▼] buttons so that “Delete File? YES” appears on
the display.
3Select the File to Be Deleted
Press the [+] (YES) button, and the file select screen “File Name:.....” will appear
on the display.
Use the [–] and [+] buttons or the Data Dial to select the file you wish to delete.
4Execute the Delete Operation
Press the SUB MENU [▼] button so that “Execute: NO/YES” appears on the
display.
Press the [+] (YES) button and the delete operation will begin. While it is in
progress, “Now Deleting...” will appear at the top of the display.
• While the file is being
deleted (“Now Delet-
ing” is displayed),
never eject the floppy
disk or turn the power
off.
Delete File
You can delete saved data (User Songs, User Styles, User Pads, or Registration
Memory) from the floppy disk in file units.
When the delete operation is finished, the sub menu will return to “Delete File?
YES.”
0001.USRe: UF_0File Nam
NO/YESisk?Execute?
_002ting...Now Dele
nd PiYESile?Delete F
SUB MENU
Disk Operations
• When the floppy disk’s
write-protect tab is set
to ON (see page 64) or
the disk is a “purposely
copy-protected” disk,
the display shows
“Disk Write Pro-
tected!!” indicating that
the Delete File function
is not possible.

76
Song Playback
You can playback a wonderful variety of songs on the PSR-730/630, including the preset
demo songs, the songs on the included Sample Disk, the User Songs you record on a floppy
disk and the songs on commercially available XG/GM song collection disks. Except for the
preset demo songs, a floppy disk must be inserted in the disk drive to playback a song.
1Select the Song Menu
Press the [SONG] button to select the SONG menu (the triangular indicator will
appear next to “SONG” to the right of the display). The name and number of the
currently selected song will appear on the left of the top line of the display, and the
PSR-730/630 will switch to Song Mode, lighting the
SONG
icon on the display.
Song Playback Procedure
2Enter the Song Number
Use the [–] and [+] buttons, [1]–[0] number buttons, or the Data Dial to select the
song to be played back. The SONG button can also be pushed to increment the song
number, and holding it down will cause the number to increment continuously.
• Entering the Song
Mode automatically
selects the following
settings: Auto Accom-
paniment Off, Syn-
chro Start Off, Syn-
chro Stop Off, and
Registration Memory
Freeze On. These
settings cannot be al-
tered in Song Mode.
When playing back a song recorded on a floppy disk, insert the disk into the disk
drive.
Inserting the disk will cause the PSR-730/630 to automatically change to the
“SONG” menu, and the name and number of the currently selected song will appear
on the left of the top line of the display. The PSR-730/630 will switch to Song Mode,
lighting the
SONG
icon on the display, and the DISK (floppy disk icon) will be shown.
REPEAT
ONE TOUCH
SETTING
REGISTRATION
TEMPO
TRANSPOSE MEMORY
AB
213
4
FREEZE
DISK
STYLE
ACMP/SONG
VOLUME
100
116
000
tTrumpet
001
SONG
SONG
SONG
REPEAT
ONE T
SET
REGISTRATION
TEMPO
TRANSPOSE ME
AB
213
4
DISK
STYLE
ACMP/SONG
VOLUME
100
116
000
G PSR-730X
001
SONG
• Inserting the disk con-
taining no song data
won’t automatically
select the “SONG”
menu.
REPEAT
ONE TOUCH
SETTING
REGISTRATION
TEMPO
TRANSPOSE MEMORY
AB
213
4
FREEZE
DISK
STYLE
ACMP/SONG
VOLUME
100
116
000
dAlways
002
SONG
123
456
789
–
/ NO
0
+
/ YES

77
3Select Play Mode
Press the SUB MENU [▲] and [▼] buttons so that “Play Mode” appears on the
display. On the right of the top line of the display, the current play mode will be
displayed. Use the [–] and [+] buttons, or the Data Dial to select the play mode for
playback.
Song Playback
4Start/Stop the Song
Press the [START/STOP] button, and start playback of the song. To stop playback
part way through the song, press the [START/STOP] button one more time.
The songs will be displayed in sequence, as follows:
Demo Song (001) m Disk Song (001) m Demo Song (001)....
●Selecting a Disk Song Quickly
When selecting a Demo Song, hold the [3] button down until the DISK icon lights, then
enter the Disk Song number using the [1]–[0] number buttons.
Example) Selecting Disk Song number 2
Press [3] and hold until the DISK icon lights
Press [2]
REPEAT
ONE TOUCH
SETTING
REGISTRATION
TEMPO
TRANSPOSE MEMORY
AB
213
4
FREEZE
DISK
STYLE ACMP/SONG
VOLUME
100
116
000
dAlways
002
SONG
123
456
789
–
/ NO
0
+
/ YES
Single............... Play through the selected song, then stop.
All...................... Continue playback through all the songs on the floppy disk. If there
is no floppy disk inserted in the drive, this setting will be ignored.
glee: SinPlay Mod
START / STOP
• Selecting “All” here
cancels the Next song
setting (see page 82).
• Song data of a certain
commercially avail-
able song disk may
use the voices which
are not built in the
PSR-730/630. In this
case nothing will be
shown on the voice
number display of the
appropriate track.

78
Song Playback
■Play from a Specified Measure
Press the [SONG] button to select the SONG menu (the triangular indicator will
appear next to “SONG” to the right of the display). Use the SUB MENU [▲] and [▼]
buttons to select the “Measure” parameter in the display. The current measure number
will appear to the right of “Measure” on the top line of the display (the current measure
number is also continuously displayed next to “MEASURE” in the display).
■Song Volume Control
The volume of song playback can be adjusted for the best balance in relation to notes
from the keyboard. While in Song Mode (the
SONG
icon is lit) press the ACMP/
SONG VOLUME [▲] and [▼] buttons. When either button is pressed the current song
volume setting will appear on the top line of the display for a few seconds. The song
volume is also shown on the display when in the Song Mode (the
SONG
icon is lit).
Press the ACMP/SONG VOLUME [▲] or [▼] buttons to button to decrease or
increase the volume within a range of 0-127. Press briefly to single step, or hold for
continuous decrementing/incrementing.
• While the song vol-
ume setting appears
on the top line of the
display the [–] and [+]
buttons, number but-
tons, or data dial can
also be used to set
the song volume.
REPEAT
ONE TOUCH
SETTING
REGISTRATION
TEMPO
TRANSPOSE MEMORY
AB
213
4
FREEZE
DISK
STYLE
ACMP/SONG
VOLUME
100
116
000
me 100SongVolu
001
SONG
ACMP / SONG
VOLUME
Use the [–] and [+] buttons, [1]–[0] number buttons, or the Data Dial to specify the
measure from which to begin playback, then press the [START/STOP] button to start
from that measure.
REPEAT
ONE TOUCH
SETTING
REGISTRATION
TEMPO
TRANSPOSE MEMORY
AB
213
4
FREEZE
DISK
STYLE
ACMP/SONG
VOLUME
100
116
000
001Measure:
001
SONG
MEASURE
001
REPEAT
ONE TOUCH
SETTING
REGISTRATION
TEMPO
TRANSPOSE MEMORY
AB
213
4
FREEZE
DISK
STYLE ACMP/SONG
VOLUME
100
116
000
009Measure:
001
SONG
MEASURE
009
123
456
789
–
/ NO 0+ / YES
• You can move the
measure number for
playback back and
forth even during the
song playback.

79
Song Playback
Minus-one Practice
You can turn-off (mute) any of the parts of a song while it is playing, then practice
playing that part yourself along with the other tracks of the song. This is called Minus-
one playback.
Choose any one of the demo or sample disk songs, press one of the TRACK buttons
1-16 below the display, muting the part you want to play, and then try playing yourself.
1Selecting the Song for Minus-one Playback
To select the song, see (page 76).
2Select the track for Minus-one playback
Press one of the TRACK buttons below the display, and its number 1 –
16
will
disappear from the display. The track you selected will go OFF and the part will be
muted.
3Select the R1 Voice
When you are going to play in place of the muted part, set the voice for the part you
muted (listed under the TRACK Number 1 – 16 ) as the R1 voice.
To select the R1 voice, see page (page 17).
4START/STOP Minus-one Playback
Just like starting regular song playback, press the [START/STOP] button to start
and stop Minus-one playback. You can play the muted part yourself.
Pressing one of the TRACK buttons corresponding to the muted parts during song
playback turns on that track/part again.
ACCOMPANIMENT TRACK
SONG TRACK LR2 R1
ACMP VOICEVOICEVOICERHYTHM
1
BASS CHORD
1
CHORD
2
PAD PHRASE
1
PHRASE
2
RHYTHM
2
L
R1R2
4
MELODY
3
MELODY
2
MELODY
1
MELODY
12345678910111213141516
DUALSPLIT
213213213213213252219471442468434259391337213213
161 2 3 4 5 6 7 8 9 10 11 12 13 14 15 16
START / STOP

80
Repeat Play
This function allows you to specify any section of a Demo or Sample disk song for
continuous repeat playback.
1Select the A-B Repeat Parameter
While the SONG menu is selected, but no recording is in progress, use the SUB
MENU [▲] and [▼] buttons to select the “A-B Repeat” parameter in the display. The
MAIN/AUTO FILL [A] and [B] button indicators will flash.
2Start Playback
Press the [START/STOP] button to start song playback.
3Specify the Repeat “A” and “B” Points
While the song is playing, press the MAIN/AUTO FILL [A] button at the beginning
of the section to be repeated (the [A] button indicator will light continuously, and the
“A” repeat icon will appear in the display), then press the MAIN/AUTO FILL [B]
button at the end of the section to be repeated (the [B] button indicator will light
continuously, and the “B” repeat icon will appear in the display). Repeat playback will
begin automatically from the A point as soon as the B point has been specified, and
will continue until either the MAIN/AUTO FILL [A] button is pressed again to cancel
the repeat function, or until song playback is stopped.
• If only the “A” repeat
point is specified, re-
peat playback will oc-
cur between the “A”
point and the end of
the song.
• If the MAIN/AUTO
FILL [B] button is
pressed during repeat
playback, the previ-
ously specified “B”
point will be cancelled
and a new “B” point
can be specified as
required.
• Repeat playback will
continue even if a dif-
ferent menu is se-
lected during repeat
playback.
• Repeat playback will
be cancelled if a dif-
ferent SONG number
selected or the record
mode is engaged.
Song Playback
atA-B Repe
MAIN / AUTO FILL
BA
BA
MAIN / AUTO FILL
BA
BA
REPEAT
ONE TOUCH
SETTING
REGISTRATION MEMORY
AB
213
4
FREEZE
MAIN / AUTO FILL
BA
BA
REPEAT
ONE TOUCH
SETTING
REGISTRATION MEMORY
AB
213
4
FREEZE
START / STOP

81
Song Playback
Song Repeat
The Song Repeat feature is handy when you want to repeat playback of a particular
song.
1Select a Song Number
To select the song, see (page 76).
2Turn on the Song Repeat
After making sure that the “SONG” menu is selected, use the SUB MENU [▲] and
[▼] buttons so that “SongRepeat” appears on the display. The current SongRepeat
setting will be shown on the top line of the display.
3Start Playback
Playback will begin as soon as the [START/STOP] button is pressed. Until you
press the [START/STOP] button once again, Song Repeat playback will continue.
• If the Song Repeat
feature is ON, the
song will replay re-
peatedly regardless of
whether the play
mode is set for Single
or All.
• Doing any of the fol-
lowing operations will
automatically cause
the song repeat func-
tion to turn off.
• Changing the song
number.
• Specifying the Next
Song function (page
82).
• Setting the Play
Mode to “All” (page
77).
Use the [–] and [+] buttons or the Data Dial to set the on/off state to the Song Repeat
function.
at: OffSongRepe
at: OnSongRepe
START / STOP

82
Next Song
The Next Song feature is handy when the next song you want to play isn’t the one
with the next song number.
1Select the first song you want to play
To select the song, see (page 76).
2Select the next song
After making sure that the “SONG” menu is selected, use the SUB MENU [▲] and
[▼] buttons so that “NextSong” appears on the display. The current NextSong setting
will be shown on the top line of the display.
3Start Playback
Playback will begin as soon as the [START/STOP] button is pressed. When the first
song is finished, playback will continue with the next song.
If the [START/STOP] button is pressed once again, or when the next song finishes,
playback will automatically stop.
• If the Song Repeat
feature is ON, the
next song will play af-
ter the first song re-
gardless of whether
the play mode is set
for Single or All.
• While the selected
next song is playing,
the song to play after
it finishes can be se-
lected in the same
way using the Next
Song function.
• If the first song and
the next song are the
same, the Next Song
feature won’t work.
• Doing any of the fol-
lowing operations will
automatically cause
the song repeat func-
tion to turn off.
• Changing the song
number.
• Turning on the Song
Repeat function
(page 81).
• Setting the Play
Mode to “All” (page
77).
START / STOP
Use the [–] and [+] buttons, [1]–[0] number buttons, or the Data Dial to select the
next song.
mpet:01 TruNextSong
iano:04 E.PNextSong
• When “All” is selected
in the Play mode (see
page 77), setting the
Next song will auto-
matically change the
Play mode from “All”
to “Single”
Song Playback

83
Song Recording
You can record your own music performance on a floppy disk as a user song.
• User Songs are recorded on floppy disks. They can’t be recorded unless a floppy disk is in-
serted into the disk drive.
• The Shortcut functions are not available when one of the Record modes is engaged.
• The quick recording
method is different
from the multi record-
ing method but for
both of them, the re-
corded data is re-
corded on tracks 1–
16.
●Quick Recording
You can easily record four tracks from the PSR-730/630 keyboard together with on
track of Auto Accompaniment.
ACMP VOICEVOICEVOICERHYTHM
1BASS CHORD
1 CHORD
2 PAD PHRASE
1PHRASE
2
RHYTHM
2LR1R2
4
MELODY
3
MELODY
2
MELODY
1
MELODY
12345678910111213141516
DUALSPLIT
001109084204064133124001442468434259391337213213
●Multi Recording
In Multi Recording, the different parts of the some are divided among tracks 1–16,
with keyboard playing on tracks 1–5, harmony notes on tracks 6–8, and auto
accompaniment (RHYTHM1-PHRASE2) on tracks 9–16. This lets you fine tune
the recording settings for each track, then carefully edit.
ACMP VOICEVOICEVOICERHYTHM
1BASS CHORD
1 CHORD
2 PAD PHRASE
1PHRASE
2
RHYTHM
2LR1R2
4
MELODY
3
MELODY
2
MELODY
1
MELODY
12345678910111213141516
DUALSPLIT
213213213213213252216471442468434259391337213001
After finishing your recording of a user song, you can play it back in the same way
as one of the preset demo songs.
• Being able to record
note on/off and velocity
means being able to
record forte or piano,
crescendo or diminu-
endo, and other subtle
elements of expression
from the keyboard as
you play them.
• Note ON (key press),
note OFF (key release),
and velocity (strength of
key press) are MIDI
data events (playing
information)(page 119).
• Be careful to avoid the
song data loss that will
occur during recording
if the power is turned
off, the AC adaptor is
unplugged from the out-
let, or the batteries lose
power.
The data you can record in user songs using Quick Recording or Multi Recording are
as follows:
The accompaniment tracks record the following and data:
• Accompaniment style number*
• Accompaniment track changes*
(8 tracks: track on/off, voice number, volume, pan,
reverb depth, chorus depth)
• Section changes and their timing
• Chord changes and their timing.
• Accompaniment volume
• Reverb type.
• Chorus type.
• Tempo and time signature*
The keyboard (R1/R2/L) tracks record the following and data:
• Note on/off (key press and release)
• Velocity (strength of key press)
• R1/R2/L voice number, volume, octave*, pan, reverb
depth, chorus depth, DSP depth.
• Reverb on/off and type
• Chorus on/off and type
• DSP (including variation) on/off and type
• Multi effect on/off, type and set-
tings (PSR-730)
• Harmony on/off, type
• Sustain pedal on/off
• Pitch bend, pitch bend range.
• Tempo
The maximum amount of song memory is 65,000 notes for 2DD disks and 130,000 notes for 2HD disks.
* Recorded only at the beginning of a song; changes cannot be made during recording.

84
1Insert Floppy Disk and Change to Record Mode
Insert the floppy disk you will use to record the user song into the floppy disk
drive.
Quick Recording Procedure
With quick recording, you can use 5 tracks for recording each song.
● ACMP track....................... Used to record auto accompaniment notes (such
as chord change and section change data).
● MELODY 1–4 track ......... Used to record keyboard melody notes.
Press the [RECORD] button to engage the Record Ready Mode. The [RECORD]
button indicator will light, and the SONG, STYLE, and MULTI PAD [1] … [4]
icons will flash, indicating that you must select one of the corresponding record
modes.
The
SONG
icon will be lit on the display indicating that the Song mode is
engaged and the User song number will be shown above the icon.
ACMP VOICEVOICEVOICE
FINGERING mM
7augsus4
dim
L
R1R2
4
MELODY
3
MELODY
2
MULTI PAD
BEAT
GROOVE & DYNAMICS
11 12 13 14 15 16
1234
VOICE
DUALSPLIT
001
001
213213213213213252
and Piano
6119
513
STYLE
SONG
RECORD
nd Pianop1 Gra8Beat Po
001
SONG
DISK
Song Recording

85
2Select the SONG Record Mode
Press the [SONG] button to select the SONG record mode. The SONG menu
icon will light.
The beat indicator dots will flash at the currently set tempo, indicating that
the record ready (Synchro Start) mode is engaged.
The track bars for MELODY 1–4 and ACMP tracks will flash at the bottom
of the display (Record Ready Mode).
• In Song Record Ready Mode,
the track numbers (9-13) for
corresponding to tracks where
data is already recorded will
light.
• If the [RECORD] button is
pressed, the lowest-numbered
user song which does not con-
tain any recorded data will au-
tomatically be selected.
• The following panel setting
changes will occur when the
record ready mode is engaged:
• The measure number will be re-
set to “1”.
• If the Metronome function is on
(page 116), the metronome will
sound at the current tempo.
• The Registration Memory Freeze
function will be turned on (it
cannot be turned off while the
record mode is engaged).
• The SYNCHRO STOP function
wil be turned off.
3If Necessary, Select a User Song Number
When you want to change the user song number selected in step two, use the
[–] and [+] buttons, [1]–[0] number buttons, or Data Dial to change it as
required.
4Select the Track to be Recorded
●When recording a melody track.
Use the TRACK buttons to select a MELODY 1–4 track to record.
For example, if you press the track button below the MELODY 1 track, the
MELODY 1 track bar will stop flashing, and the track bars for the other tracks
will go out. This shows that you have selected the MELODY 1 track as the
track for recording.

86
Song Recording
5Record
Recording will begin as soon as you play a note on the keyboard or press the
[START/STOP] button, and the BEAT indicator dots will begin to indicate the
current beat as in the Auto Accompaniment mode. The MEASURE parameter will
also show the current measure number during recording.
• If you start recording
without selecting a spe-
cific track while the
panel AUTO ACCOM-
PANIMENT button is
ON, the MELODY 1 and
ACMP tracks will auto-
matically be selected for
recording.
●Recording the ACMP track
If you press the TRACK button below the ACMP track, the ACMP track bar will
light and the ACMP track will be selected as the recording track. (If you do this
when AUTO ACCOMPANIMENT is off, AUTO ACCOMPANIMENT will
automatically be turned on.)
• The ACMP track and
one MELODY track can
be recorded together at
the same time.
• If the ACMP track is
turned off, AUTO AC-
COMPANIMENT on the
panel will also be turned
off.
• If AUTO ACCOMPANI-
MENT is turned on, the
ACMP track will be auto-
matically selected for re-
cording.
• AUTO ACCOMPANI-
MENT cannot be turned
on or off during record-
ing.
ACMP VOICEVOICEVOICEPHRASE
1PHRASE
2
L
R1R2
4
MELODY
3
MELODY
2
MELODY
1
MELODY
78910111213141516
DUALSPLIT
001109084213213252201471442468
SONG TRACK LR2 R1
169 10 11 12 13 14 15 167 8
ACMP VOICEVOICEVOICEPHRASE
1PHRASE
2
L
R1R2
4
MELODY
3
MELODY
2
MELODY
1
MELODY
78910111213141516
DUALSPLIT
001109084213213252201471442468
SONG TRACK LR2 R1
169 10 11 12 13 14 15 167 8
MULTI PAD
BEATMEASURE
1234
009
START / STOP
◆Rehearsal Mode
If the SYNC START button is pressed while in Record Ready Mode, it will be
canceled (the beat indicator dots will go out) and the PSR-730/630 will enter
Rehearsal Mode. In this mode, you can try playing your song before actually
recording it. Pressing the SYNC START button will return to Record Ready Mode.
N
IMENT
SYNC STOP START

87
Song Recording
• Before actually starting to record you can try playing the
PSR-730/630 the way it is set up by using the “Rehearsal
Mode”: press the [SYNC START] button to temporarily disen-
gage the record ready mode, rehearse as necessary, then
press the [SYNC START] button again to return to the record
ready mode.
• Whenever you record using a SONG, any previously re-
corded material in the same track will be erased.
• If the SONG memory becomes full while recording, “Disk
FULL!!” will appear on the display and recording will stop (the
“Rehearsal Mode” will be engaged).
• Recording is carried out in 1-measure increments. If you stop
recording in the middle of a measure, rests will automatically
be recorded until the end of that measure.
• If you start recording by pressing the [START/STOP] button,
nothing will be recording on a MELODY track until you begin
playing on the keyboard. Only rhythm accompaniment will be
recorded on the ACCOMPANIMENT track until you play a
chord in the auto accompaniment section of the keyboard.
• During recording you can use the TRACK buttons to turn
playback of previously-recorded MELODY tracks or the AC-
COMPANIMENT track on or off as required.
6Stop Recording
Stop recording by pressing the [START/STOP] button. If you press the [ENDING]
button while recording the ACCOMPANIMENT track, recording will stop automati-
cally after the ending section has finished. When recording is stopped the MEASURE
number on the display will return to “1” and the record-ready mode will be engaged.
• You can also press
the [SYNC START]
button to stop record-
ing and return to the
record ready mode.
7Record Additional Tracks as Required
By repeating steps 4 through 6, above, you can select and record additional tracks
as required.
• While the record
ready mode is en-
gaged you can press
the [VOICE] button to
go to the VOICE
menu and change the
R1 voice as required.
The R2 voice, how-
ever, cannot be
changed (If the Voice
Set function is on —
page 116 — the R2
voice will automati-
cally be changed
when an R1 panel
voice is selected).
The record-ready
mode must be disen-
gaged in order to
change the R2 voice
and other settings.
• You can rerecord a
part of an already re-
corded track if de-
sired, using the Punch
In/Punch Out feature
(page 92)
8Exit From the Record Mode
When you’re finished recording a song, press the [RECORD] button so that its
indicator goes out, to exit from the record mode. The recorded user song can now be
played back in the same way as the demonstration songs.
• You can edit the data
recorded in user
songs (page 96).
• You can edit the re-
corded accompani-
ment data recorded
on accompaniment
tracks (page 96).
RECORD
ENDING
START / STOP
●Recording from the Middle of the Song
It is possible to initiate recording from the middle of the song. If you want to change
the latter half of the song (track), select the Measure number from which you want
to record and start recording. When the AUTO ACCOMPANIMENT is on, this
method is not available for the quick recording procedure.

88
1Engage the Song Record Mode and Select the User Song
In the same way as steps 1–3 for Quick Recording, engage the Song Recording
Mode and select the user song number.
Multi Recording Procedure
2Select the Record Method
Use the SUB MENU [▲] and [▼] buttons so that “Quick Record” or “Multi
Record” (record method selection screen) appears on the display.
With Multi Recording, you can record up to 16 tracks for a single song.
The default settings for the tracks are as follows:
Track 1 ............... For recording keyboard playing (R1 part).
Track 2 ............... For recording keyboard playing (R2 part).
Track 3 ............... For recording keyboard playing (L part).
Tracks 4,5 ......... For recording keyboard playing (R1 part).
Tracks 6–8 ........ For recording harmony notes (Harmony type 7–16).
Tracks 9–16...... For recording Auto Accompaniment notes (RHYTHM 1–
PHRASE 2)
• If you begin recording
without selecting the
record method, Quick
Record Mode will auto-
matically be selected.
3Select the Track and Part to Record
Select the track and the part to be recorded on that track.. Default parts are
already set for recording, but you can change them as needed.
Use the SUB MENU [▲] and [▼] buttons so that “Part Select” (record part
selection screen) appears on the display.
Song Recording
• Even though three tracks,
track 1, 4 and 5, are pre-
pared for R1 part as the
default, the R1 part perfor-
mance cannot be re-
corded to the multiple
tracks at the same time. In
such cases, the last track
you select is designated
for the R1 part recording.
Use the [–] and [+] buttons or the Data Dial to select Multi Record as the record
method.
cordMulti Re
ect:VoiPart Sel ce R1
• When you insert an com-
mercially available song
disk and try to record and
overwrite one of the song
files which is not write-
protected, “Convert NO/
YES” will appear and the
recording will not be initi-
ated. If you select “YES”
to execute recording,
“Don’t remove the disk”
appears and the PSR-
730/630 starts converting
the selected song’s format
to the PortaTone’s. After
completing the conver-
sion, Record-ready mode
is engaged to indicate re-
cording becomes pos-
sible.

89
Song Recording
Press the TRACK button to select one of the tracks 1–16 for recording. For
example, if you press the Track button below the track 1, the track 1 bar will light,
showing that the track 1 is selected for recording. If you press the same TRACK button
once again, the track bar will go out and that track will not be recorded.
At this time, the part to be recorded for that track will be shown at the top of the
display. As needed, use the [–] and [+] buttons or the Data Dial to change the part.
Track Default Part Other Parts that Can Be Set
1 R1 R2, L
2 R2 R1,L
3 L R1, R2
4 R1 R2, L
5 R1 R2, L
6 Harmony 1 R1, R2, L
7 Harmony 2 R1, R2, L
8 Harmony 3 R1, R2, L
9 ACMP 1ch (RHYTHM2) R1, R2, L
10 ACMP 2ch (RHYTHM1) —
11 ACMP 3ch (BASS) R1, R2, L
12 ACMP 4ch (CHORD1) R1, R2, L
13 ACMP 5ch (CHORD2) R1, R2, L
14 ACMP 6ch (PAD) R1, R2, L
15 ACMP 7ch (PHRASE1) R1, R2, L
16 ACMP 8ch (PHRASE2) R1, R2, L
ACMP VOICEVOICEVOICERHYTHM
1BASS CHORD
1 CHORD
2 PAD PHRASE
1PHRASE
2
RHYTHM
2
L
R1R2
4
MELODY
3
MELODY
2
MELODY
1
MELODY
123456789101112131415 16
DUALSPLIT
213213213213213252216471442468434259391337213001
ACCOMPANIMENT TRACK
SONG TRACK LR2 R1
161 2 3 4 5 6 7 8 9 10 11 12 13 14 15 16
When recording accompaniment tracks (9–16), first turn Auto Accompaniment on
and then press the TRACK buttons numbered 9–16 to select 9–16 tracks for recording.
Pressing any of the TRACK buttons under the tracks will let you select any tracks
(such as RHYTHM 1 track and BASS track only) for recording.
ACMP VOICEVOICEVOICEPHRASE
1PHRASE
2
L
R1R2
4
MELODY
3
MELODY
2
MELODY
1
MELODY
789101112131415 16
DUALSPLIT
213213213213213252216471442468
SONG TRACK LR2 R1
167 8 9 10 11 12 13 14 15 16
ACCOMPANIMENT
ON / OFF
• If the part selected for
a track is the same
one as that being re-
corded, that track
cannot be set for re-
cording at the same
time. Only one track
can be selected, with
the last chosen hav-
ing priority.
• Auto Accompaniment
cannot be turned on
or off once recording
has started.

90
4Start/Stop Recording
Record the track(s) in the same way as steps 5-7 for Quick Recording.
Since the recorded accompaniment data is recorded on each accompaniment
track, it can be edited using the Song Edit function (page 97).
• You can also use Re-
hearsal Mode to prac-
tice before recording
when doing Multi Re-
cording.
The harmony notes (type 7–16) can be recorded to the tracks 6–8. To record
harmony notes, first turn Harmony on and then press the TRACK buttons numbered
6–8 to select 6–8 tracks for recording.
ACMP VOICEVOICEVOICERHYTHM
1BASS CHORD
1 CHORD
2 PAD PHRASE
1PHRASE
2
RHYTHM
2
L
R1R2
4
MELODY
3
MELODY
2
MELODY
1
MELODY
123456789101112131415 16
DUALSPLIT
213213213213213252216471442468434259391337213001
ACCOMPANIMENT TRACK
SONG TRACK LR2 R1
161 2 3 4 5 6 7 8 9 10 11 12 13 14 15 16
ACCOMPANIMENT
ON / OFF
HARMONY
■About the Recording with the Digital Effects Applied
Only one type of each of the Digital Effects, Reverb, Chorus, DSP and Multi Effect
(PSR-730) can be set at one time. Be aware of the following facts, especially when
recording a song with different effects applied to the different tracks.
AReverb type and Chorus type effects can be set and recorded independently for
each of the 16 tracks. However, only the latest settings made (one each) will be
effective if several effects are used in a song (the latest setting priority).
[EX.] While the panel REVERB button is turned on:
1. Select the Hall 1 (Reverb) for the Accompaniment track, and record the Accompa-
niment track for ten measures from the beginning.
2. Start recording the keyboard (R1) track with the Hall 1 (Reverb) selected from the
beginning and then change the effect type to Room 1 (Reverb) respectively from
the fifth measure through the end.
When you play back the song recorded as above, the first four measures will be
played back with the Hall 1 applied to both the Accompaniment track and
keyboard (R1) track, and the remaining six measures, from fifth through the end,
with the Room 1 applied to both tracks. The effect types set for the Accompani-
ment track are replaced with the latest settings. Only the Depth for each track
remains the same.
Song Recording

91
BDSP type effects can be set and recorded for R1/R2/L part(s) when used as System
effect and for R1 part when used as Insertion effect. They can’t be recorded for the
track used as the Accompaniment and/or Harmony part. During playback, only the
latest setting will be effective if several types are used for the tracks in a song (the
latest setting priority).
[EX.]
1. Turn on the panel DSP button, and start recording on the track 1 with the Distortion
(DSP type: No.42 Dist.Hard) selected for ten measures from the beginning.
2. Turn off the panel DSP button, and start recording on the track 2 without any effect
from the beginning. Then turn on the panel DSP button again at the fifth measure,
and continue recording to the end with the Rotary Speaker (DSP type: No.28 Rotary
SP.1) selected.
When you play back the song recorded with the above condition, the first four
measures will be played back with the Distortion applied only to track 1, and the
remaining six measures, from the fifth through the end, with the Rotary Speaker
applied only to track 2. The DSP type set for track 1 is replaced by the one set for
the track 2.
C(PSR-730)
Multi effects can be set and recorded for R1/R2/L part(s). They can’t be recorded
for the track used as the Accompaniment and/or Harmony part. During playback,
only the latest setting will be effective if several types are used for the tracks in a
song (the latest setting priority).
[EX.] Two Multi Effect types set in series for R1
1. Multi Effect is turned on and 10 measures are recorded for R1 on track 1.
2. Recording is started for R1 on track 2 with Multi effect off, and then it is turned on
at the fifth measure.
When you play back the song recorded with the above conditions, the first four
measures will be played back with the Multi Effect applied only to track 1, and the
remaining six measures, from the fifth through the end, with Multi Effect applied
only to track 2.
Song Recording

92
Punch In/Punch Out
The data recorded on tracks for keyboard playing (R1/R2/L) can be re-recorded in
parts with the Punch In/Punch Out feature.
3Start and Stop Recording
Start recording as usual. Even though you start playing from the beginning, only the
data played within the Punch In/Punch Out range will be re-recorded.
2Use the SUB MENU [▼] button so that “Punch Out:Off” appears on the display.
1In the Record Ready Mode (page 88) for the track you will re-record or in the
Rehearsal Mode, use the SUB MENU [▲] and [▼] buttons so that “Punch In:Off”
appears on the display.
12345678
12345678
Previously played
data
● Before re-recording
● After Re-recording
Recording start
(Punch In) Recording stop
(Punch Out)
Previously
played data Newly played data
Use the [–] and [+] buttons, [1]–[0] number buttons, or the Data Dial to enter the
measure number for using the Punch In feature.
: 3Punch In
t: 5Punch Ou
Use the [–] and [+] buttons, [1]–[0] number buttons, or the Data Dial to enter the
measure number for using the Punch Out feature.
• You can use Punch
In/Punch Out to re-
record multiple tracks
at the same time.
• Punch In/Punch Out
cannot be used for
songs that have no
data recorded in
them. “Punch In: - - -”
will be shown on the
display.
• The Punch Out mea-
sure number cannot
be set lower than the
Punch In measure
number.
Song Recording
• Punch In/Punch Out
recording is available
only when Multi
record mode is en-
gaged. When in the
Quick record-ready
mode, “Punch In: - - -”
or “Punch Out: - - -”
appears on the dis-
play and Punch In/
Punch Out recording
is not accessible.
• If you select the
tracks set as the Ac-
companiment or Har-
mony, “Punch In: - - -”
or “Punch Out: - - -”
appears on the dis-
play and Punch In/
Punch Out recording
is not accessible.

93
Quantize
With the Quantize feature, the timing of data recorded in a user songs can be
adjusted.
1In the Record Ready Mode for the track you want to quantize (page 88) or in the
Rehearsal Mode, use the SUB MENU [▲] and [▼] buttons so that “Quantize: YES”
appears on the display.
Quantize Value Note
4 Quarter note
6 Quarter note triplet
8 Eighth note
12 Eighth note triplet
16 Sixteenth note
24 Sixteenth note triplet
32 Thirty-second note
3After making the setting in step 2, use the SUB MENU [▼] button so that “Execute?
No/Yes” appears on the display.
2Press the [+] YES button and “Quantize” will be displayed, with the value at the
upper right of the display.
One measure of 8th notes before quantization
After quantization
Use the [–] and [+] buttons, or the Data Dial to select the Quantize value (4, 6, 8,
12, 16, 24, 32).
Set the Quantize value to correspond to the smallest notes in the track you are
working with. For example, if the data was recorded with quarter notes and eighth
notes, use 1/8 for the quantize value. If the quantize function is applied in this case
with the value set to 1/4, the eighth notes would be moved on top of the quarter notes.
YES?Quantize
2: 32Quantize
NO/YES: 1/3Execute?
Pressing the [+] YES button to execute the quantize function.
Press the [–] (NO) button, and the quantize function won’t execute. The display will
return to “Quantize?”.
4When Quantize is finished, the display will return to “Quantize? YES”
Song Recording
• Quantize setting is
available only when
Multi record-ready
mode is engaged.
When in the Quick
record-ready mode,
“Quantize? - - -” ap-
pears on the display
and Quantize setting
is not accessible.

94
Naming User Songs
You can give your own name (8 characters or less) to user songs.
In the Record Ready Mode (pages 84, 88) for the song you want to name, or in the
Rehearsal Mode, use the SUB MENU [▲] and [▼] buttons so that “Song Name”
appears on the display. The current name for the song will be displayed at the upper
right of the display.
The method of setting the characters is the same as for Registration Naming (page
58).
G_001
_
SONSongName
SON01
_
LESSongName
Clearing Song Data
You can clear unneeded song data in two different ways: Clearing Selected Tracks
or Clearing an Entire Song. In either Quick Record or Multi Record Mode, this
operation is done in Record Ready Mode or in Rehearsal Mode.
● Clearing Selected Tracks
While the Song record ready or rehearsal mode is engaged use the SUB MENU [▲]
and [▼] buttons to select the “Track Clear?” function. The track bars for tracks which
contain data will flash, showing that those tracks can be cleared.
YESear?Track Cl
ACMP VOICEVOICEVOICERHYTHM
1BASS CHORD
1 CHORD
2 PAD PHRASE
1PHRASE
2
RHYTHM
2
L
R1R2
4
MELODY
3
MELODY
2
MELODY
1
MELODY
123456789101112131415 16
DUALSPLIT
213213213219213252016001442468434259391337213001
ACMP VOICEVOICEVOICERHYTHM
1BASS CHORD
1 CHORD
2 PAD PHRASE
1PHRASE
2
RHYTHM
2
L
R1R2
4
MELODY
3
MELODY
2
MELODY
1
MELODY
123456789101112131415 16
DUALSPLIT
213213213213213252216471442468434259391337213001
● Quick Record
● Multi Record
• When in Quick
Record Mode, Clear
Selected Track will
clear data as follows:
• If the ACMP track is
cleared, data that
would be in tracks 9-
16 in the Multi Record
mode will be cleared
at the same time.
• If Melody tracks that
were recorded with
Dual Voice are
cleared, tracks re-
corded with Multi
Record Mode R1/R2
parts will be cleared at
the same time.
• The tracks recorded
by Quick recording
can be cleared using
the Multi recording
Track Clear function,
and vice versa.
• Demo song tracks
cannot be cleared.
Song Recording

95
Use the TRACK buttons to select the track you want to clear. The track bar for the
track you selected will light steadily and the track bars for the other tracks will be
turned off.
Once the desired track has been selected, “Are You Sure?” will appear on the
display.
● Quick Record
● Multi Record
Press the [+] (YES) button to actually clear the currently selected track.
While the track is being cleared, “Now Deleting” will appear in the top of the
display.
NO/YESSure?Are You
NO/YESting...Now Dele
When track clear is finished, the display will return to “Track Clear?”
If you press the [–] (NO) button, track clear will not be executed and the display will
return to “Track Clear?”
• While the track is
being cleared, (“Now
Deleting” is dis-
played) never eject
the floppy disk or
turn off the power to
the PSR-730/630.
Song Recording
ACMP VOICEVOICEVOICERHYTHM
1BASS CHORD
1 CHORD
2 PAD PHRASE
1PHRASE
2
RHYTHM
2L
R1R2
4
MELODY
3
MELODY
2
MELODY
1
MELODY
123456789101112131415 16
DUALSPLIT
213213213213213252216471442468434259391337213001
ACCOMPANIMENT TRACK
SONG TRACK LR2 R1
161 2 3 4 5 6 7 8 9 10 11 12 13 14 15 16
ACCOMPANIMENT TRACK
SONG TRACK LR2 R1
161 2 3 4 5 6 7 8 9 10 11 12 13 14 15 16
ACMP VOICEVOICEVOICERHYTHM
1BASS CHORD
1 CHORD
2 PAD PHRASE
1PHRASE
2
RHYTHM
2L
R1R2
4
MELODY
3
MELODY
2
MELODY
1
MELODY
123456789101112131415 16
DUALSPLIT
213213213219213252016001442468434259391337213001

96
● Clearing an Entire Song
Use the song selection sub menu (pages 85, 88) to be sure that you have selected the
song that you want to clear.
While the SONG record-ready or rehearsal mode (page 87) is engaged use the SUB
MENU [▲] and [▼] buttons to select the “Song Clear? YES” function.
Press the [+] (YES) button and “Are You Sure? NO/YES” will appear on the display.
Press the [+] (YES) button a second time to actually clear the currently selected user
song.
NO/YESar?Song Cle
While the song is being cleared, “Now Deleting” will appear at the top of the
display.
When the operation is finished, the display will show “Song Clear? - - -”
Press [–] (NO) if you want to abort the clear operation. The display will return to
“Song Clear? YES”
NO/YESSure?Are You
• While the track is
being cleared, (“Now
Deleting” is dis-
played) never eject
the floppy disk or
turn off power to the
PSR-730/630.
• Demo Songs cannot
be cleared.
Song Edit
The data in user songs can be edited in a way similar to using the Revoice function
for Voices and Styles (page 110). The edited data can be written into the user song data.
1While the SONG record-ready or rehearsal mode (page 87) is engaged use the SUB
MENU [▲] and [▼] buttons to select the “Song Edit? YES” function.
2When the [+] YES button is pressed, the track bar will flash under the lowest
numbered track that has data in it. This shows that this is the track that is selected
for editing. On the top line of the display, the current voice parameter and value for
the track will be displayed.
ACMP VOICEVOICEVOICERHYTHM
1BASS CHORD
1 CHORD
2 PAD PHRASE
1PHRASE
2
RHYTHM
2
L
R1R2
4
MELODY
3
MELODY
2
MELODY
1
MELODY
123456789101112131415 16
DUALSPLIT
213213213213213252216471442468434259391337213001
nd Piano1 GraVoice:00
NO/YESt?Song Edi
Song Recording

97
Song Recording
3Press the TRACK button to select the track you will edit. The track bar for the
selected track will light.
4Use the SUB MENU [▼] button so that the voice parameter you wish to change
appears on the display. The parameter and value will appear at the top of the display.
In the same way as for the revoice function (page 111), use the [–] and [+] buttons,
[1]–[0] number buttons, or the Data Dial to change the setting.
See page 110 for information about each value.
5Repeat steps 3–4 as needed.
6When editing is finished, press the SUB MENU [▲] button so that “Disk Save?
YES” is shown on the display. Press the [+] YES button and the song data will be
replaced.
7Exit the Record Mode and try playing the song.
ACMP VOICEVOICEVOICERHYTHM
1BASS CHORD
1 CHORD
2 PAD PHRASE
1PHRASE
2
RHYTHM
2
L
R1R2
4
MELODY
3
MELODY
2
MELODY
1
MELODY
123456789101112131415 16
DUALSPLIT
213213213213213252216471442468434259391337213001
ACCOMPANIMENT TRACK
SONG TRACK LR2 R1
161 2 3 4 5 6 7 8 9 10 11 12 13 14 15 16
nd Piano1 GraVoice:00
nd Piano 127Volume:
0 Pan;
nd Pianopth: 0ReverbDe
nd Pianopth: 0ChorusDe
nd Piano: 26DSPDepth
nd Piano 0Octave:
NO/YESe?Disk Sav
• When in Quick
Record Mode, if both
R1 and R2 voices are
recorded on one
track, only the R1
voice can be edited.
• When in Quick
Record Mode, you
cannot edit the ACMP
track.
• If a track with no data
is selected, [- - -] will
appear at the top of
the display and you
won’t be able to edit.
• Each parameter can
be recorded for one
track (one each for a
track). The parameter
changes done in the
middle of the song will
be lost.

98
Style Recording
The PSR-730/630 lets you record up to three original “user styles” which can be used for auto-
accompaniment in the same way as the preset styles. The user styles are recorded as style
numbers 101, 102, 103, and 104, and each style can be recorded with the full complement
of 8 tracks (RHYTHM 1, RHYTHM 2, BASS, CHORD 1, CHORD 2, PAD, PHRASE 1,
PHRASE 2) and 5 sections (INTRO, MAIN A, MAIN B, ENDING, FILL).
• Material recorded on the STYLE tracks will be retained even after turning the power
off. See page 152 for the details.
• The recorded data will be lost if the power is turned off, the AC adaptor is unplugged,
or the batteries fail during recording.
• The REGISTRATION MEMORY cannot be recalled during style recording.
• The Shortcut functions are not available when one of the Record modes is engaged.
●The STYLE tracks record the following operations and data:
• Note on/off.
• Velocity.
• Voice number (drum kit number).*
• Pitch bend.
Only one event of the item marked with * can be recorded for each track of the sections.
• Up to approximately
1,980 notes for a section
(totally ca. 5,940 notes)
can be recorded in the
PSR-730/630 STYLE
tracks.
1Select a Style To Begin With
Select the style from one of the 100 presets that is closest to the type of style
you want to create. You will use this style as a starting point for the user style you
will create.
Style Recording Procedure
• If none of the preset styles
is appropriate, select one
that has the same time sig-
nature and number of mea-
sures as the one you want
to create, then use the “All
Clear” function (page 105)
to clear all preset data be-
fore entering your own.
• If you select a blank user
style to begin with (101 …
104), the style will be in 4/4
time and all sections except
FILL will be 2 measures
long. FILL will be 1 mea-
sure long.
Example 1) When you want to create a user style with 8
beats in 4/4 time, select style number 001 “8 Beat Pop.”
Example 2) When you want to create a user style with 3/4 waltz
time, select user style 099 “Vien. Waltz.”
p18Beat Po
001
ltzVien. Wa
099

99
Style Recording
3Select the Style Record Mode
Press the [STYLE] button to select the Style record mode. The STYLE menu
will automatically be selected and a user style number will appear on the top line
of the display. The beat indicator dots will flash at the currently set tempo,
indicating that the record ready (synchro start) mode is engaged. Also, the
indicators for the auto-accompaniment section buttons (INTRO, MAIN A, MAIN
B, and ENDING) will flash, indicating that a section and track must be selected
before recording can begin.
• The icons of tracks which
already contain data will
appear continuously
rather than flashing when
the style record mode is
selected.
• If the style record mode is
selected while a preset
style is selected, a user
style which does not con-
tain any recorded data will
automatically be selected.
If all user styles already
contain data, however,
user style number 101
(user style number 1) will
be selected.
• If the style record mode is
engaged when a user
style has already been se-
lected, that user style
number will be used for
recording.
• The following panel set-
ting changes will occur
when the style record
mode is engaged:
• The measure number will
be reset to “1”.
• If the Metronome function
is on (page 116), the met-
ronome will sound at the
current tempo.
• The Synchro Stop function
will be turned off.
2Engage the Record Ready Mode
Press the [RECORD] button to engage the record ready mode. The [RECORD]
button indicator will light, and the SONG, STYLE, and MULTI PAD [1] … [4]
icons will flash, indicating that you must select one of the corresponding record
modes.
VOICEVOICERHYTHM
1BASS CHORD
1 CHORD
2 PAD PHRASE
1PHRASE
2
RHYTHM
2
R1R2
1
MELODY
123456789 15 16
DUAL
213213471442468434324322340219219
STYLE
STYLE
INTRO MAIN / AUTO FILL
ENDING
BA
BA
ACMP VOICEVOICEVOICE
FINGERING mM
7
augsus
4
dim
L
R1R2
4
MELODY
3
MELODY
2
MULTI PAD
BEAT
GROOVE & DYNAMICS
11 12 13 14 15 16
1234
VOICE
DUALSPLIT
001
001
213213213213213252
and Piano
6
119
513
STYLE
SONG
RECORD

100
Style Recording
4If Necessary, Select a User Style Number
If the desired user style is not already selected, use the [–] and [+] buttons, [1]–[0]
number buttons, or the Data Dial to select it.
5Select a Section to Record
Press the [INTRO], MAIN [A]/[B], [ENDING], or [FILL] button to select a
section for recording.
• Multiple sections can-
not be recorded at the
same time.
• If you don’t specifi-
cally select a section,
the MAIN A section
will automatically be
selected for recording.
• Although the preset
FILL sections have 4
variations (refer to
page 27), user-style
FILL sections can
have only 1. When
using a preset style
as a basis for a user
style, the AA FILL
variation is used.
For example, press the [INTRO] button, lighting the INTRO indicator. The
indicators for the other sections will go out. This shows that the INTRO section has
been selected as the section for recording.
6Select a Track to Record
When using a preset style as a basis for a user style, the BASS, CHORD 1, CHORD
2, PAD, PHRASE 1, and PHRASE 2 tracks must be cleared before they can be selected
for recording (see page 105). The RHYTHM 1 and RHYTHM 2 tracks can be
“overdubbed” — i.e. new notes can be added without erasing the original data.
• Only one track can be
recorded at a time.
• If you don’t specifi-
cally select a track,
the RHYTHM 1 track
will automatically be
selected when you
start recording.
To select the INTRO section
Press the INTRO button ....................... the INTRO lamp will light
To select the MAIN A section
Press the MAIN A button ...................... the MAIN A lamp will light
To select the MAIN B section
Press the MAIN B button ...................... the MAIN B lamp will light
To select the ENDING section
Press the ENDING button .................... the ENDING lamp will light
To select the FILL section
Press the MAIN A/B button twice ......... the MAIN A /B lamp will light
INTRO MAIN / AUTO FILL
ENDING
BA
BA
At the bottom of the display, the RHYTHM1 track bar will appear (not flashing).
This shows that RHYTHM1 has been selected as the recording track.
RHYTHM
1BASS CHORD
1 CHORD
2 PAD PHRASE
1PHRASE
2
RHYTHM
21
MELODY
123456789
471442468434324322340219219
Use the TRACK buttons to select RHYTHM 1, BASS, CHORD 1/2, PAD, or
PHRASE 1/2 as the style track you want to record.

101
7Select a Voice, If Necessary
If necessary, select a voice for the track to be recorded by pressing the
[VOICE] button and selecting in the normal way.
8Record
Recording will begin as soon as you play a note on the keyboard or press the
[START/STOP] button. The BEAT indicator dots will begin to indicate the
current beat, and the MEASURE parameter will show the current measure
number during recording.
The style will repeat continuously when recording is started, so you can
continue to add (“overdub”) notes until the current track is complete. The style
should be recorded based on a CM7 chord (C Major Seven) in order for it to
function properly when used for auto-accompaniment.
CSC CSC
C = chord tone
C, S = scale tones
• Before actually starting to
record you can try playing
the PSR-730/630 the way it
is set up by using the “Re-
hearsal Mode”: press the
[SYNC START] button to
temporarily disengage the
record ready mode, re-
hearse as necessary, then
press the [SYNC START]
button again to return to the
record ready mode.
• If the memory becomes full
while recording, “Full” will
appear on the display and
recording will stop (the re-
hearsal mode will be en-
gaged).
• Even though you can start
recording with the user style
memory space thoroughly
consumed, “Full” will be
shown on the display and
the recording will forcibly be
stopped. In this case, first
exit from the record mode,
next select the unnecessary
user style, and then enter
the record mode again and
execute the Clear function
(see page 105) to secure the
free space to record.
Style Recording
• The Registration Memory
buttons will be disabled in
the Style record mode.
◆Rehearsal Mode
If the [SYNC START] button is pressed while in Record Ready Mode, it
will be canceled (the beat lamps will go out) and the PSR-730/630 will enter
Rehearsal Mode. In this mode, you can try playing your song before actually
recording it. Pressing the [SYNC START] button will return to Record
Ready Mode.
N
IMENT
SYNC STOP START
MULTI PAD
BEATMEASURE
1234
009
START / STOP
RHYTHM
1BASS CHORD
1 CHORD
2 PAD PHRASE
1PHRASE
2
RHYTHM
21
MELODY
123456789
471442468434324322340219219
ACCOMPANIMENT TRACK
123456789

102
• During recording you
can use the TRACK
buttons to turn play-
back of previously-re-
corded tracks on or
off as required.
• For recording the
RHYTHM 1/2 tracks,
the instrument sym-
bols printed on the
front edge of the
panel show you the
instrument assign-
ments to each key.
See Keyboard Per-
cussion on page 140
for playing each drum/
percussion sound.
Observe the following rules when recording the MAIN and FILL sections:
• Use only the CM7 scale tones when recording the BASS and PHRASE tracks (i.e.
C, D, E, G, A, and B).
• Use only the chord tones when recording the CHORD and PAD tracks (i.e. C, E,
G, and B).
Any appropriate chord or chord progression can be used for the INTRO and
ENDING sections.
The basic chord for the accompaniment is called the source chord. The default
source chord is set as CM7, but you can change it to whatever chord is easy for you
to play. For details, see “Refining User Styles with Style File Format” (page 148).
9Stop Recording
Stop recording by pressing the [START/STOP] button. The PSR-730/630 will
return to Record Ready Mode.
When recording is stopped the MEASURE number on the display will return to “1”.
• You can also press
the [SYNC START]
button to stop record-
ing and return to the
Record Ready Mode.
Style Recording
10 Record Additional Sections & Tracks as Required
By repeating steps 5 through 9, above, you can select and record additional sections
and tracks as required.
11 Exit From the Record Mode
When you’re finished recording a style, press the [RECORD] button so that its
indicator goes out to exit from the record mode. The recorded user style can now be
used in the same way as the preset styles (page 22).
• The voice data in spe-
cific user style tracks
can be “revoiced” in
the same way as the
preset styles, as de-
scribed on page 112.
This, however, does
not actually rewrite
the user style data. In
order to actually
change the user style
data first use the
revoice function, then
immediately engage
and disengage the
style record mode
without recording any
data.
START / STOP
RECORD

103
Style Recording
Drum Cancel
This function makes it possible to erase specific drum instruments from the
RHYTHM 1 and RHYTHM 2 tracks. It’s handy, for example, when you want to erase
just the bass drum recorded on the RHYTHM 1 track.
While recording either the RHYTHM 1 or RHYTHM 2 track, use the SUB MENU
[▲] and [▼] buttons to select “Drum Cancel”.
Then, press the key on the key board corresponding to the instrument you want to
cancel.
celDrum Can
• Drum Cancel cannot
be used for the BASS,
CHORD 1/2, PAD, or
PHRASE 1/2 tracks.
Quantize
Quantize can be used to align notes to the nearest specified beat to tighten up loose
timing.
1With the style Record Ready Mode (or Rehearsal Mode) engaged and the target
style and its section selected, use the SUB MENU [▲] and [▼] buttons to select
“Quantize? YES”.
2Press the [+] (YES) button to engage the quantize function (or [–] to abort) . The
current quantize value will appear to the left of “Quantize:” on the top line of the
display. Use the [–] and [+] buttons, or the Data Dial to select the desired quantize
value (4, 6, 8, 12, 16, 24, 32). When the quantize function is executed, all notes in
the target track will be aligned with the nearest note of the corresponding value.
YES?Quantize
2: 32Quantize

104
Quantize Value Note
4 Quarter note
6 Quarter note triplet
8 Eighth note
12 Eighth note triplet
16 Sixteenth note
24 Sixteenth note triplet
32 Thirty-second note
3Press the SUB MENU [▼] button once so that “Execute? NO/YES” appears on the
display. Then press the [+] (YES) button to execute the quantize function, or the
[–] (NO) button to cancel (the display will return to “Quantize? YES”).
One measure of 8th notes before quantization
After quantization
Style Recording
4After the quantize operation is completed, “Undo” will appear on the top line of the
display. Undo lets you undo the effect of applying the quantize function.
Pressing the [START/STOP] button will cause the quantized style to replay so that
you can check it.
Press the [+] (YES) button to undo the quantize operation.
Press the [–] (NO) button and the undo won’t be executed. The display will return
to “Quantize? YES.”
• After exiting from the
“Undo” screen, the
undo function cannot
be applied.
nd PiYESUndo?
Naming Styles
You can give your own name (8 characters or less) to user styles.
With the Style Record Ready Mode (or Rehearsal Mode) engaged and the target
style selected, use the SUB MENU [▲] and [▼] buttons so that “UserStyle...” appears
on the display. The current name for the style will be displayed at the upper right of
the display.
The method of setting the characters is the same as for Registration Naming (page
58).
rSty1e: UseUserStyl
GINALe: ORIUserStyl

105
Style Recording
Clearing User Style Data
This function makes it possible to clear unneeded data from the PSR-730/630 User
Style tracks.
● Clearing an Entire Style
While the STYLE record-ready or rehearsal mode is engaged use the SUB MENU
[▲] and [▼] buttons to select the “All Clear? YES” function, then press the [+] (YES)
button: “Are You Sure? NO/YES” will appear on the display. Press the [+] (YES)
button a second time to actually clear the currently selected user style (the preset styles
cannot be cleared). Press [–] (NO) if you want to abort the clear operation.
● Clearing Selected Style Tracks
While the STYLE record-ready or rehearsal mode is engaged and a section is
selected, use the SUB MENU [▲] and [▼] buttons to select the “Track Clear?”
function. The style track icons corresponding to tracks which contain data will flash.
Use the TRACK buttons to select track(s) you want to clear (the selected tracks will
be bracketed by two horizontal bars).
Once the desired tracks have been selected, “Are You Sure? NO/YES” will appear
on the display. Press the [+] (YES) button to actually clear the currently selected
track(s). Press [–] (NO) if you want to abort the clear operation.
ACMP VOICE
L
4
MELODY
3
MELODY
11 12 13 14
SPLIT
213213213252
VOICEVOICERHYTHM
1BASS CHORD
1 CHORD
2 PAD PHRASE
1PHRASE
2
RHYTHM
2
R1R2
1
MELODY
123456789 15 16
DUAL
213213471442468434324322340219219
2
MELODY
10
201
nd PiYESear?Track Cl
nd PiYESr? GraAll Clea
NO/YESSure?Are You
RHYTHM
1BASS CHORD
1 CHORD
2 PAD PHRASE
1PHRASE
2
RHYTHM
21
MELODY
123456789
471442468434324322340219219
ACCOMPANIMENT TRACK
123456789

106
In addition to the preset MULTI PAD sets, the PSR-730/630 has 16 user-recordable sets that
you can use to store your own creations.
• Material recorded in the MULTI PADs will be retained even after turning the power
off. See page 152 for the details.
• The recorded data will be lost if the power is turned off, the AC adaptor is unplugged,
or the batteries fail during recording.
• The Shortcut functions are not available when one of the Record modes is engaged.
●The MULTI PADs record the following operations and data:
• Note on/off.
• Velocity.
• R1 voice (voice number, volume, reverb depth, chorus depth, pan).
• Chord match on/off.
• Pitch bend, pitch bend range.
• Modulation.
• Sustain on/off.
• Expression ( with Pedal2 ).
• Brightness ( with Pedal2 ).
• Resonance ( with Pedal2 ).
1Engage the Record Ready Mode
Press the [RECORD] button to engage the record-ready mode. The [RECORD]
button indicator will light, and the SONG, STYLE, and MULTI PAD [1] … [4] icons
will flash, indicating that you must select one of the corresponding record modes.
Multi Pad Recording Procedure
Multi Pad Recording
• Up to approximately
100 notes for each pad
can be recorded in the
PSR-730/630 MULTI
PADs.
ACMP VOICEVOICEVOICE
FINGERING mM
7
augsus
4
dim
L
R1R2
4
MELODY
3
MELODY
2
MULTI PAD
BEAT
GROOVE & DYNAMICS
11 12 13 14 15 16
1234
VOICE
DUALSPLIT
001
001
213213213213213252
and Piano
6
119
513
STYLE
SONG
RECORD

107
2Select the MULTI PAD Record Mode
Press any MULTI PAD button ([1] … [4]) to select the MULTI PAD record mode
(the MULTI PAD button you press will be selected for recording). The MULTI PAD
menu will automatically be selected and a user pad set number will appear on the top
line of the display. The beat indicator dots will flash at the currently set tempo,
indicating that the record ready (synchro-start) mode is engaged.
• If the [RECORD] but-
ton is pressed while a
preset pad set is se-
lected, the lowest-
numbered user pad
set which does not
contain any recorded
data will automatically
be selected. If other
user pad sets already
contain data, how-
ever, user pad num-
ber 1 will be selected.
• The DSP effect can-
not be turned on dur-
ing MULTI PAD re-
cording or the MULTI
PAD record standby
mode. If the DSP ef-
fect is on when the
MULTI PAD record
mode is engaged, it
will automatically be
turned off.
• If the Metronome
function is on (page
116), the metronome
will sound at the cur-
rent tempo.
3If Necessary, Select a User Pad Set Number
If the desired user pad set is not already selected, use the [–] and [+] buttons, [1]–
[0] number buttons, or the Data Dial to select as required.
4If Necessary, Select a MULTI PAD to Record
If the MULTI PAD you pressed in step 2, above, is not the one you want to record,
you can select any other pad at this point simply pressing the appropriate MULTI PAD
button. The selected MULTI PAD icon will appear in the display.
REPEAT
ONE TOUCH
SETTING
REGISTRATION MULTI PAD
BEAT
TEMPO
TRANSPOSE
MEASURE
MEMORY
AB
213
41234
FREEZE VOICE
DISK
STYLE
SONG ACMP/SONG
VOLUME
001
001
100
116
000
rPad1 UseBank 37:
007
MENU
DISK
MULTI PAD
REGIST MEMORY
STOP 1234
MULTI PAD
1234
MULTI PAD
MULTI PAD
BEAT
1234
5
Specify Chord Match if Required
If you record a MULTI PAD with a pitched voice, the Chord Match function (see
page 63) can be specified for that pad by using the SUB MENU buttons to select the
Chord Match function for the corresponding pad (“P1ChdMatch” … “P4ChdMatch”)
while in the record standby or rehearsal mode, and then using the [+] button to turn
it “On” or “Off” as you like.
• The Chord Match on/
off status can be
changed in the SUB
MENU “MULTI PAD”
even after exiting the
recording mode.
eggioch: OnP1ChdMat
Multi Pad Recording

108
6Record
Recording will begin as soon as you play a note on the keyboard (synchro
start) or press the [START/STOP] button, and the BEAT indicator dots will
begin to indicate the current beat as in the Auto Accompaniment mode. If you
are recording a Chord Match phrase, be sure to base your phrase on a CM7 chord
to ensure proper Chord Match operation. See page 101 for more details on
recording around a CM7 chord.
7Stop Recording
Stop recording by pressing the [START/STOP] button. When recording is
stopped, the record-ready mode will be engaged.
• Before actually starting to
record you can try playing the
PSR-730/630 the way it is set
up by using the “Rehearsal
Mode”: press the [SYNC
START] button to temporarily
disengage the record ready
mode, rehearse as necessary,
then press the [SYNC START]
button again to return to the
record ready mode.
• Whenever you record a
MULTI PAD, any previously
recorded material in the same
MULTI PAD will be erased.
• If the memory becomes full
while recording, “Full” will ap-
pear on the display and re-
cording will stop (the record-
ready mode will be engaged).
8Record Additional Pads as Required
By repeating steps 3 through 7, above, you can select and record additional
pads as required.
9Exit From the Record Mode
When you’re finished recording pads, press the [RECORD] button so that its
indicator goes out to exit from the record mode. The recorded user pad can now
be played back in the same way as the preset pads (page 61).
Multi Pad Recording
MULTI PAD
BEATMEASURE
1234
009
START / STOP
START / STOP
RECORD

109
Multi Pad Recording
Naming Pads
You can give your own name (8 characters or less) to user pad sets.
With the Pad Record Ready Mode (or Rehearsal Mode) engaged and the target Pad
set selected, use the SUB MENU [▲] and [▼] buttons so that “Pad Naming...” appears
on the display. The current name for the Pad set will be displayed at the upper right
of the display.
The method of setting the characters is the same as for Registration Naming (page
58).
rPad1
_
ng: UsePad Nami
EPAD1ng: LIVPad Nami
This function makes it possible to clear unneeded data from the PSR-730/630
MULTI PADs.
●Clearing an Entire Pad Set
While the MULTI PAD record-ready or rehearsal mode is engaged use the SUB
MENU [▲] and [▼] buttons to select the “Bank Clear? YES” function, then press the
[+] (YES) button: “Are You Sure? NO/YES” will appear on the display. Press the [+]
(YES) button a second time to actually clear the currently selected pad set (the preset
pad sets cannot be cleared). Press [–] (NO) if you want to abort the clear operation.
• If the pad you se-
lected has already
been cleared, “Bank
Clear? - - -” will ap-
pear on the display.
●Clearing Selected MULTI PADs
While the MULTI PAD record-ready or rehearsal mode is engaged use the SUB
MENU [▲] and [▼] buttons to select the “Pad Clear?” function. The MULTI PAD
icons corresponding to pads which contain data will flash (preset pad set data cannot
be cleared).
Use the MULTI PAD buttons to select the pad you want to clear (the icon
corresponding to the selected pad will appear continuously on the display). “Are You
Sure? NO/YES” will appear on the display. Press the [+] (YES) button to actually clear
the currently selected pad. Press [–] (NO) if you want to abort the clear operation.
• If the pad you se-
lected has already
been cleared, “Pad
Clear? - - -” will ap-
pear on the display.
YESar?Bank Cle
YESr?Pad Clea
Clearing User Pad Data

110
The PSR-730/630 REVOICE function lets you change the following parameters for the R1,
R2 and L voices and the AUTO ACCOMPANIMENT tracks.
● Revoice Parameters
Parameter Display Range Comments
Voice Voice Name Assigns a voice number to the specified
PSR-730/630 voice or track.
Volume Volume 0 … 127 Sets the volume of the specified PSR-730/
630 voice or track.
Octave Octave –2 … 2 Shifts the pitch of the specified voice or track
up or down by one or two octaves. A setting of
“0” produces normal pitch.
Pan Pan –7 … 7 Positions the sound of the specified voice or
track from left to right in the stereo sound field.
“–7” is full left, “7” is full right, “0” is center, and
all other settings are corresponding positions
in between.
Reverb Depth RevDepth 0 … 127 Sets the reverb depth for the specified voice
or track, and thus the amount of reverb effect
applied to that voice or track.
Chorus Depth ChoDepth 0 … 127 Sets the chorus depth for the specified voice
or track, and thus the amount of chorus effect
applied to that voice or track.
DSP Depth DspDepth 0 … 127 Sets the DSP depth for the specified voice or
track, and thus the amount of DSP effect
applied to that voice or track.
1Select the VOICE REVOICE Mode
While the VOICE menu is selected, press the [REVOICE] button (actually, the
order here is not important: you can also press the [VOICE] button after pressing the
[REVOICE] button). The [REVOICE] button indicator will light and the R1 voice
track will be bracketed by two horizontal bars (i.e. the R1 voice is initially selected for
revoicing).
• The VOICE REVOICE
mode will automati-
cally be selected if the
[REVOICE] button is
pressed while any
menu other than
STYLE or SONG is
selected.
• The VOICE REVOICE
mode cannot be se-
lected while one of
the record modes is
engaged.
Revoicing the R1, R2, and L Voices
Revoicing
• You cannot enter
Revoice Mode when
one of the Record
Modes is engaged.
• With Style Revoice,
the octave and the
DSP depth cannot be
changed.
• When using Style
Revoice for the
RHYTHM1 track, only
drum kit voices (see
page 19) can be se-
lected.
• When using Style
Revoice for the
RHYTHM2 track, any
of the voices can be
selected but no chord
changes will occur
when using Auto Ac-
companiment.
REVOICE
VOICE
STYLE
SONG
VOICE
STYLE
SONG
VOICEVOICEVOICE
L
R1R2
GROOVE & DYNAMICS
14 15 16
VOICE
DUALSPLIT
001
001109084
nd Piano
Gra
PSR-730:
1 … 707
PSR-630:
1 … 692

111
Revoicing
2If Necessary Select a Voice to Revoice
Use the three rightmost TRACK buttons to select the voice you want to
revoice: L, R2, or R1. The selected tracks will be bracketed by two horizontal bars.
• The TRACK button below
the selected voice can be
used to turn the voice on or
off. Make sure that the
voice is turned on if you
want to monitor the sound
while revoicing (the R1
voice cannot be turned off).
3Select and Edit the Revoice Parameters
Use the SUB MENU [▲] and [▼] buttons to select the desired parameter. The
name of the selected parameter will appear on the top line of the display to the
right of the parameter’s current value. Use the [–] and [+] buttons, the number
buttons, or the data dial to set the parameter’s value as required. Refer to the
“Revoice Parameters” chart on page 111.
• You can jump directly to the
REVOICE R2 VOICE dis-
play by pressing and hold-
ing the [DUAL VOICE] but-
ton for a few seconds.
• You can jump directly to the
REVOICE L VOICE display
by pressing and holding the
[SPLIT VOICE] button for a
few seconds.
4Repeat as Required and Exit When Done
Repeat steps 2 and 3, above, to revoice the voices as required, then press the
[REVOICE] button so that its indicator goes out to exit from the REVOICE
mode.
• Minus settings for the Oc-
tave and Pan parameters
can be directly entered by
pressing the appropriate
number button while hold-
ing the [–] button.
• When the DSP type is set
as insertion, the DSP depth
parameter cannot be
changed.
• The REVOICE mode will
automatically be exited if
the MENU [
▲
] and [
▼
] but-
tons are used to select any
of the menus to the left of
the display.
• Save any revoice settings
you want to keep to the
PSR-730/630 REGISTRA-
TION MEMORY (page 57).
The revoice setting are tem-
porary and will be lost if the
power is turned off, a differ-
ent R1 panel voice is se-
lected while the Voice Set
function is on, or a REGIS-
TRATION MEMORY is re-
called.
VOICEVOICEVOICE
LR1R2
14 15 16
DUALSPLIT
001109084
LR2 R1
1614 15 16
nd Piano001 GraR1Voice:
: 100R1Volume
: 0R1Octave
: 0R1Pan:
th: 28R1RevDep
th: 70R1ChoDep
th: 26R1DspDep
REVOICE

112
Revoicing
1Select the STYLE REVOICE Mode
While the STYLE menu and the style you want to revoice are selected, press the
[REVOICE] button (actually, the order here is not important: you can also press
the [STYLE] button after pressing the [REVOICE] button). The [REVOICE]
button indicator will light and the RHYTHM 1 track will be bracketed by two
horizontal bars (i.e. the RHYTHM 1 track is initially selected for revoicing).
Revoicing a Style
3If Necessary Select a Track to Revoice
Use the TRACK buttons to select the accompaniment track you want to revoice:
RHYTHM 1, RHYTHM 2, BASS, CHORD 1, CHORD 2, PAD, PHRASE 1, or
PHRASE 2. The selected tracks will be bracketed by two horizontal bars.
2Select the Section(s) to be Revoiced
Press INTRO, MAIN A/B or ENDING button(s) to select the section(s).
• The TRACK button below
the selected track can be
used to turn the track on
or off. Make sure that the
track is turned on if you
want to monitor the sound
while revoicing.
• Only drum kits (see page
19) can be selected for
the RHYTHM 1 track.
• Any voice can be selected
for the RHYTHM 2 track,
but please note that the
RHYTHM 2 track is not af-
fected by the AUTO AC-
COMPANIMENT feature.
• The OCTAVE parameter
and the DSP depth cannot
be edited in the STYLE
REVOICE mode.
• Style revoicing affects all
sections of the selected
style.
• The STYLE REVOICE
mode can even be se-
lected by pressing the
[REVOICE] button while
an accompaniment is
playing.
• The STYLE REVOICE
mode cannot be selected
while one of the record
modes is engaged.
• The STYLE REVOICE
mode cannot be selected
while a voice is being
revoiced during song play-
back.
• The Registration Memory
Freeze function will auto-
matically be turned on
when entering the Style
Revoice Mode.
REVOICE
VOICE
STYLE
SONG
VOICE
STYLE
SONG
REPEAT
REVERB HARMONYCHORUS DSP SYNC STOP
ONE TOUCH
SETTING
1
MELODY
REGISTRATION
TEMPO
TRANSPOSE MEMORY
AB
123456789
213
4
FREEZE
DISK
STYLE
SONG
ACMP/SONG
VOLUME
MULTI
EFFECT
DIGITAL EQ
100
116
000
888
p1 Sra8Beat Po
001
VARIATION
RHYTHM
1
BASS CHORD
1
CHORD
2
PAD PHRASE
1
PHRASE
2
RHYTHM
2
362228406339337355219219
1
MELODY
123456789
888
ACCOMPANIMENT TRACK
12345678
RHYTHM
1
BASS CHORD
1
CHORD
2
PAD PHRASE
1
PHRASE
2
RHYTHM
2
362228406339337355219219

113
5Repeat as Required and Exit When Done
Repeat steps 2 and 4, above, to revoice the tracks as required, then press the
[REVOICE] button so that its indicator goes out to exit from the REVOICE mode.
• The REVOICE mode will
automatically be exited if
the MENU [
▲
] and [
▼
]
buttons are used to select
any of the menus to the
left of the display.
• Save any revoice settings
you want to keep to the
PSR-730/630 REGISTRA-
TION MEMORY (page
57). The revoice setting
are temporary and will be
lost if the power is turned
off, a different style is se-
lected, or a REGISTRA-
TION MEMORY is re-
called.
4Select and Edit the Revoice Parameters
Use the SUB MENU [▲] and [▼] buttons to select the desired parameter. The
name of the selected parameter will appear on the top line of the display to the right
of the parameter’s current value. Use the [–] and [+] buttons, the number buttons,
or the data dial to set the parameter’s value as required. Refer to the “Revoice
Parameters” chart on page 110.
Revoicing
REVOICE
• “- - -” will appear on the
top line of the display if
you select an accompani-
ment track which contains
no data for revoicing, and
revoicing will not be pos-
sible.
• Minus settings for the Oc-
tave and Pan parameters
can be directly entered by
pressing the appropriate
number button while hold-
ing the [–] button.
• When a voice (especially
bass voices) used for a
Style is changed from the
XG Voice to the Panel
Voice using the Revoice
function, the octave
played for the voice may
change.

114
Some of the functions in the OVERALL function group have already been described in
appropriate sections of this manual. Others will be introduced for the first time in this section.
Refer to the chart below for the page numbers on which each function is described. The chart
also lists the full name of each function, the abbreviated name which appears on the display,
and the available settings or range of settings. Ranges are indicated by two or more values
separated by ellipsis (…).
Function Display Settings Page
Touch Sensitivity TouchSense 0 … 127 115
Pitch Bend Range PB Range 01 … 12 54
Master Tuning Tuning –50 … +50 115
Scale Tuning Note S.TuneNote C … B 115
Scale Tuning S.TuneValue –64 … 63 115
Song Transpose SongTrans –12 … +12 116
Metronome Metronome Off, On 116
Split Voice Split Point SplitPoint 0 … 127 21
Accompaniment Split Point AcmpSplit 0 … 127 30
Fingering Mode FingerMode Multi,Single, 31
Fingered1, Fingered2,
Full Key, Multi
Voice Set VoiceSet Off, On 116
Pedal1 Pedal1 Sustain … 117
Groove&Dyn.
Pedal2 Pedal2 Expression … 117
Groove&Dyn.
Pedal1 Polarity P1 Polarity Normal, Revers 118
Pedal2 Polarity P2 Polarity Normal, Revers 118
Modulation Wheel ModWheel Modulation, 55
Brightness,
Resonance
To access an OVERALL function first use the MENU [▲] and [▼] buttons to move
the triangular indicator in the display next to “OVERALL”.
Then use the SUB MENU [▲] and [▼] buttons to select the desired function from
within the OVERALL menu. When a function is selected the current setting will
appear to the right of the function name on the top line of the display. Once the function
has been selected, use the [–] and [+] buttons or data dial (or number buttons, where
applicable) to set the function as required.
Overall Functions
GROOVE&DYNAMICS
MENU
MIDI
DIGITAL EFFECT
OVERALL
SUB MENU
se: 100TouchSen

115
■Touch Sensitivity
This function sets the keyboard touch sensitivity. The range is from “0” to “127”.
The higher the value the higher the sensitivity. When the touch sensitivity value is set
to “0”, “Off” appears in the display and the same volume is produced no matter how
hard you play the keys. — this setting can produce a more realistic effect with voices
that normally do not have touch response: e.g. organ and harpsichord.
■Master Tuning
The Tuning function sets the overall pitch of the PSR-730/630 over a ±100 cent
range (from –100 to +100) in 1-cent increments. Since 1 cent is 1/100th of a semitone,
the total tuning range is from a semitone below normal pitch to a semitone above
normal pitch.
• The “normal” tuning
value (“0”) can be re-
called by simulta-
neously pressing the
[–] and [+] buttons.
• Minus values can be
entered by using the
number buttons while
holding the [–] button.
■Scale Tuning
Scale tuning allows each individual note of the octave to be tuned over range from
–64 to +63 cents in 1-cent increments (1 cent = 1/100th of a semitone). This makes it
possible to produce subtle tuning variations, or tune the instrument to totally different
scales (e.g. classic or Arabic scales).
First use the S.TuneNote function to select the note to be tuned. The range is from
C to B: C, C#, D, D#, E, F, F#, G, G#, A, A#, B.
• The scale tuning set-
tings are common to
each octave on the
keyboard.
• The Accompaniment
and Multi Pad sound
is affected by Scale
Tuning.
• The “normal” tuning
value (“0”) can be re-
called by simulta-
neously pressing the
[–] and [+] buttons.
• Minus values can be
entered by using the
number buttons while
holding the [–] button.
Then use the S.TuneValue function to tune the selected note as required.
note
note
■Pitch Bend Range
See page 54.
■Modulation Wheel
See page 55.
se: 100TouchSen
te: CS.TuneNo
lue:-50S.TuneVa
0Tuning:
Db Eb
C# D#Gb Ab Bb
F# G# A#
C# D# F# G# A#
C D E F G A B
C D E F G A B
Overall Functions

116
■Metronome
When turned “on” the PSR-730/630 metronome will sound during AUTO ACCOM-
PANIMENT playback as well as SONG playback and recording.
■Split Voice Split Point
See page 21.
■Accompaniment Split Point
See page 30.
■Fingering Mode
See page 31.
■Voice Set
The VOICE SET feature brings out the best in each individual voice by automati-
cally setting a range of important voice-related parameters whenever an R1 panel
voice is selected. The parameters that may be set by the VOICE SET feature are listed
below. This function lets you turn VOICE SET on or off, as required.
●Voice Set parameter list
■Song Transpose
This function allows you to transpose only the song to be played back. That means
you can play along with your desired song (Minus-one function) in the desired key
without affecting your performance.
• R1 Voice (Volume, pan)
• R2 Voice (Voice number, volume, octave,
pan, reverb depth, chorus depth, DSP depth)
• Harmony type, volume
• Pitch Bend Range
• DSP Return Level
The parameter below is set whether or not
the voice set function is on or off.
• R1 Voice (Octave, reverb depth, chorus
depth, DSP depth)
• Reverb ON/OFF
• Chorus ON/OFF
• DSP ON/OFF, variation ON/OFF
• DSP type
• Multi Effect ON/OFF
• Multi Effect Part setting
• Multi Effect 1 type, Dry/Wet
• Multi Effect 2 type, Dry/Wet
Overall Functions
s.: 0SongTran
e: OffMetronom
: OnVoiceSet
• The Voice Set func-
tion is on by default
when the power is ini-
tially turned on.
• Since the Transpose
function (page 56)
sets the overall trans-
pose value, if it is
changed, the Song
Transpose value will
be changed by the
same amount at the
same time.
• The “normal” trans-
pose value (“00”) can
be recalled by simul-
taneously pressing
the [–] and [+] but-
tons.
• Minus values can be
entered by using the
number buttons while
holding the [–] button.
• The Song Transpose
value is automatically
set to “00” when the
user song record
mode is engaged.

117
Overall Functions
■Pedal
The various functions can be assigned to the Pedals 1/2: the footswitch connected
to the SUSTAIN jack (Pedal 1) and the foot controller connected to the FOOT VOL.
jack (Pedal 2) on the rear panel.
●Select the Functions to Be Controlled by the Pedals
Select one of the 16 functions that can be controlled by Pedal 1, and one of the 24
functions that can be controlled by Pedal 2.
Pedal 1/2 Functions
SUSTAIN When you step on the foot switch, sustain is applied to the keyboard notes.
SOSTENUTO When you step on the foot switch, the sostenuto effect is applied to the keyboard notes.
SOFT When you step on the foot switch, the soft effect is applied to the keyboard notes.
REGIST.+ When you step on the foot switch, a register with one number higher is recalled. For
example, if you step on the foot switch with bank 1-3 recalled, 1-4 will be recalled, then
next 1-1 will be recalled.
REGIST. - When you step on the foot switch, a register with one number lower is recalled. For
example, if you step on the foot switch with bank 3-2 recalled, 3-1 will be recalled, then
next 3-4 will be recalled.
TAP TEMPO When the accompaniment is stopped (including synchro start standby), stepping on
the switch the number of beats in a measure will cause the tempo value to be set at
the actual speed at which you tapped the switch, and the accompaniment will start.
For 3/4 time, tap three times, and for 4/4 time, tap 4 times. The tempo can be set in a
range from 32-280.
START/STOP Stepping on the foot switch has the same effect as pressing the START/STOP button
on the panel.
BREAK When you step on the foot switch, accompaniment will stop. Releasing the switch with
the foot will cause it to play again from the next measure.
BASS HOLD When one of the Fingering Modes other than Full Keyboard is selected, the bass root
note will be held as long as you step on the footswitch.
INTRO Stepping on the foot switch has the same effect as pressing the INTRO button on the
panel.
MAIN A/AUTO FILL Stepping on the foot switch has the same effect as pressing the MAIN A/AUTO FILL
button on the panel.
MAIN B/AUTO FILL Stepping on the foot switch has the same effect as pressing the MAIN B/AUTO FILL
button on the panel.
ENDING Stepping on the foot switch has the same effect as pressing the ENDING button on
the panel.
DSP VARIATION Stepping on the foot switch has the same effect as pressing the DSP VARIATION
button on the panel.
HARMONY Stepping on the foot switch has the same effect as pressing the HARMONY button on
the panel.
GROOVE & DYNAMICS Stepping on the foot switch has the same effect as pressing the GROOVE &
DYNAMICS button on the panel.
Pedal Function List
tain SusPedal1:
ression ExpPedal2:

118
Only Pedal 2 Functions
EXPRESSION Simultaneously controls the volume of the R1, R2 and L voices
(your performance).
R1 VOLUME Controls the R1 voice volume.
R2 VOLUME Controls the R2 voice volume.
L VOLUME Controls the L voice volume.
ACMP/SONG VOLUME
Controls the accompaniment/song volume in the same way as the
ACMP/SONG VOLUME [▼] and [▲] buttons.
HARMONY VOLUME Controls the harmony volume.
BRIGHTNESS Controls the brightness of the R1 voice.
RESONANCE Controls the resonance of the R1 voice.
Overall Functions
●Polarity Change (Normal/Reverse)
You can change the polarity of PEDAL 1/2 (foot switch/foot controller).
For example, when you are controlling volume with the foot controller, you can set
whether it increases or decreases when you step on the pedal.
mality:NorP1 Polar
ersity:RevP2 Polar

119
In the rear panel of your PSR-730/630, there are MIDI terminals (MIDI IN, MIDI OUT), a TO
HOST terminal, and a HOST SELECT switch. By using the MIDI functions you can expand
your musical possibilities. This section explains what MIDI is, and what it can do, as well as
how you can use MIDI on your PSR-730/630.
MIDI Functions
What’s MIDI?
No doubt you have heard the terms “acoustic instrument” and “digital instrument.”
In the world today, these are the two main categories of instruments. Let’s consider an
acoustic piano and a classical guitar as representative acoustic instruments. They are
easy to understand. With the piano, you strike a key, and a hammer inside hits some
strings and plays a note. With the guitar, you directly pluck a string and the note
sounds. But how does a digital instrument go about playing a note?
As shown in the illustration above, in an electronic instrument the sampling note
(previously recorded note) stored in the tone generator section (electronic circuit) is
played based on information received from the keyboard. So then what is the
information from the keyboard that becomes the basis for note production?
For example, let’s say you play a “C” quarter note using the grand piano sound on
the PSR-730/630 keyboard. Unlike an acoustic instrument that puts out a resonated
note, the electronic instrument puts out information from the keyboard such as “with
what voice,” “with which key,” “about how strong,” “when was it pressed,” and “when
was it released.” Then each piece of information is changed into a number value and
sent to the tone generator. Using these numbers as a basis, the tone generator plays the
stored sampling note.
● Acoustic guitar note production ● Digital instrument note production
Pluck a string and the body resonates the
sound.
Based on playing information from the keyboard, a
sampling note stored in the tone generator is played
through the speakers.
Example of Keyboard Information
Voice number (with what voice) 01 (grand piano)
Note number (with which key) 60 (C3)
Note on (when was it pressed) and Timing expressed numerically (quarter note)
note off (when was it released)
Velocity (about how strong) 120 (strong)
Tone Generator
(Electronic circuit)
L
Playing the keyboard
Sampling
Note
R
Sampling
Note

120
MIDI is an acronym that stands for Musical Instrument Digital Interface, which
allows electronic musical instruments to communicate with each other, by sending
and receiving compatible Note, Control Change, Program Change and various other
types of MIDI data, or messages.
The PSR-730/630 can control a MIDI device by transmitting note related data and
various types of controller data. The PSR-730/630 can be controlled by the incoming
MIDI messages which automatically determine tone generator mode, select MIDI
channels, voices and effects, change parameter values and of course play the voices
specified for the various parts.
MIDI messages can be divided into two groups: Channel messages and System
messages. Below is an explanation of the various types of MIDI messages which the
PSR-730/630 can receive/transmit.
●System Messages
This is data that is used in common by the entire MIDI system. System messages
include messages like Exclusive Messages that transmit data unique to each
instrument manufacturer and Realtime Messages that control the MIDI device.
The messages transmitted/received by the PSR-730/630 are shown in the MIDI
Data Format and MIDI Implementation Chart on pages 168 and 169.
Message Name PSR-730/630 Operation/Panel Setting
Note ON/OFF Messages which are generated when the keyboard is played.
Each message includes a specific note number which corre-
sponds to the key which is pressed, plus a velocity value based
on how hard the key is stuck.
Program Change Voice setting (control change bank select MSB/LSB setting)
Control Change Revoice setting(volume, pan pot, etc.)
Message Name PSR-730/630 Operation/Panel Setting
Exclusive Message Reverb/chorus/DSP settings, etc.
Realtime Messages Clock setting
Start/stop operation
●Channel Messages
The PSR-730/630 is an electronic instrument that can handle 16 channels. This is
usually expressed as “it can play 16 instruments at the same time.” Channel
messages transmit information such as Note ON/OFF, Program Change, for each
of the 16 channels.
MIDI Functions

121
◆MIDI Terminal/TO HOST Terminal
In order to exchange MIDI data between multiple devices, each device must
be connected by a cable.
There are two ways to connect: from the MIDI terminals of the PSR-730/630
to the MIDI terminals of an external device using a MIDI cable, or from the TO
HOST port of the PSR-730/630 to the serial port of a personal computer using
a special cable.
If you connect from the PSR-730/630 TO HOST terminal to a personal
computer, the PSR-730/630 will be used as a MIDI interface device, meaning
that a specialized MIDI interface device is not necessary.
In the rear panel of the PSR-730/630, there are two kinds of terminals, the
MIDI terminals and the TO HOST terminal.
• MIDI IN ......... Receives MIDI data from another MIDI device.
• MIDI OUT ..... Transmits the PSR-730/630’s keyboard information as MIDI data to
another MIDI device.
• TO HOST ...... Transmits and receives MIDI data to and from a personal computer.
● Remotely play another PSR-730/630
INTO HOST
• • • • • • • • • • • • • • • • • • • • • • • • • • • • • • • •
MIDI OUT
What You Can Do with MIDI
MIDI transmit
Personal computer,
QY700, etc.
Initial send transmit/receive (page 128).
● Use the PSR-730/630 as a multi tone generator (playing 16 channels at one time).
MIDI receive settings (page 126).
MIDI OUTMIDI IN
PSR-730/630
MIDI INMIDI OUT
MIDI OUTMIDI IN
PSR-730/630 PSR-730/630
MIDI receive
Receive mode for all channels
set to “normal.”
MIDI Receive
MIDI Functions
• When using the TO HOST
terminal to connect to a
personal computer using
Windows, a Yamaha MIDI
driver must be installed in
the personal computer.
The Yamaha MIDI driver
can be obtained at
Yamaha’s home page on
the World Wide Web,
<http://www.yamaha.co.jp/
english/xg/>.
• Special MIDI cables (sold
separately) must be used
for connecting to MIDI de-
vices. They can be bought
at music stores, etc.
• Never use MIDI cables
longer than about 15
meters. Cables longer
than this can pick up
noise which can cause
data errors.

122
● Play music from another keyboard (no tone generator) using the PSR-730/630 XG
tone generator.
MIDI keyboard with
no tone generator
MIDI receive settings (page 126).
MIDI OUTMIDI IN
PSR-730/630
MIDI receive
● Record performance data (1-16 channels) using the PSR-730/630 Auto Accompa-
niment and Multi Pad features on a external sequencer (such as a personal
computer). After recording, edit the data with the sequencer, then play it again on
the PSR-730/630 (playback).
MIDI transmit setting (page 125).
Initial send (page 128).
Personal computer,
QY700, etc.
MIDI INMIDI OUT
MIDI OUTMIDI IN
PSR-530PSR-730/630
Can be used to edit and arrange
after recording
MIDI transmit
MIDI receive (playback)
• When using a per-
sonal computer, spe-
cial software (se-
quencer software) is
needed.
You can enjoy using personal computer music software when you connect your
PSR-730/630’s TO HOST terminal or MIDI terminals to a personal computer.
There are two ways to connect.
● Connect using the PSR-730/630 MIDI terminals.
● Connect using the TO HOST terminal.
■ Connect using the PSR-730/630 MIDI terminals
Using a MIDI interface device installed in the personal computer, connect the MIDI
terminals of the personal computer and the PSR-730/630.
For the connection cable, use a special MIDI cable.
● When the computer has a MIDI interface installed, connect the MIDI OUT terminal
of the personal computer to the MIDI IN terminal of the PSR-730/630. Set the
HOST SELECT switch to “MIDI.”
Connecting to a Personal Computer
(TO HOST Terminal/HOST SELECT Switch)
MIDI Functions

123
● When using a MIDI interface with a Macintosh series computer, connect the RS-
422 terminal of the computer (modem or printer terminal) to the MIDI interface,
then connect the MIDI OUT terminal on the MIDI interface to the MIDI IN terminal
of the PSR-730/630, as show in the diagram below.
Set the HOST SELECT switch on the PSR-730/630 to “MIDI.”
Computer (sequencer software)
Computer (sequencer software)
MIDI INMIDI OUT
MIDI OUTMIDI IN
PSR-730/630
MAC PC1 PC2 MIDI
MIDI IN
RS-422
MIDI OUT
PSR-730/630
MAC PC1 PC2 MIDI
MIDI interface
• When the HOST SELECT switch is set in the “MIDI” position, input and output in the TO HOST
switch is ignored.
• When using a Macintosh series computer, set the MIDI interface clock setting in the
application software to match the setting of the MIDI interface you are using. For details,
carefully read the owner’s manual for the software you are using.
Macintosh is a registered trademark of Apple Computer, Inc.
IBM PC/AT is a trademark of International Business Machines Corp.
Other company names and product names, etc. in this manual are registered trademarks or trademarks
of those companies.
MIDI Functions

124
■ Connect using the TO HOST terminal
Connect the serial port of the personal computer (RS-232C terminal or RS-422
terminal) to the TO HOST terminal of the PSR-730/630.
For the connection cable, use the cable below (sold separately) that matches the
personal computer type.
• If you connect from
the PSR-730/630 TO
HOST terminal to a
personal computer,
the PSR-730/630 will
be used as a MIDI in-
terface device, mean-
ing that a specialized
MIDI interface device
is not necessary.
• When the HOST SE-
LECT switch is set to
“MAC,” “PC-1,” or
“PC-2,” don’t use the
MIDI IN/OUT termi-
nals. (MIDI data can-
not be sent or re-
ceived through the
MIDI terminals).
• “Host is Offline!!” will
be shown on the dis-
play, when the Host
Select switch is set
appropriately and the
serial cable is con-
nected to the PSR-
730/630 TO HOST
but not to the PC’s se-
rial port (or the cable
is properly connected
to the PC which is
currently turned off).
Macintosh Series
Connect the RS-422 terminal (modem or printer terminal) on the computer to the TO HOST terminal
on the PSR-730/630 using a serial cable (system peripheral cable, 8 bit). Set the PSR-730/630
HOST SELECT switch in the “MAC” position.
• Set the MIDI interface clock in the sequencer software you are using to 1 MHz. For details, carefully read
the owner’s manual for the software you are using.
IBM-PC/AT Series
Connect the RS-232C terminal on the computer to the TO HOST terminal on the PSR-730/630
using a serial cable (D-SUB 9P—>MINI DIN 8P cross cable). Set the PSR-730/630 HOST SELECT
switch in the “PC-2” position.
mini DIN 8-pin mini DIN 8-pin
MAC PC1 PC2 MIDI
• When using a D-SUB 25P—>MINI DIN 8P cross cable, connect using a D-SUB 9P plug adaptor on the
computer side of the cable.
For details about the necessary MIDI settings for computer and sequence software
you are using, see the owner’s manuals for each of them.
mini DIN 8-pin
D-SUB 9-pin
mini DIN 8-pin
D-SUB 25-pin D-SUB 9-pin
MAC PC1 PC2 MIDI
MIDI Functions

125
The PSR-730/630 MIDI Functions
The PSR-730/630 has the following MIDI functions.
To access a MIDI function first use the MENU [▲] and [▼] buttons to move the
triangular indicator in the display next to “MIDI”, then use the SUB MENU [▲] and
[▼] buttons to select the desired function from within the MIDI menu. When a
function is selected the current setting will appear on the top line of the display. Once
the function has been selected, use the [–] and [+] buttons or data dial (or number
buttons, where applicable) to set the function as required.
Function Display Settings Page
Transmit Channel TransmitCh~1 ... 16 125
Transmit Track TransmitTr Right1 ... Off 126
Receive Channel Receive Ch 1 ... 16 126
Receive Mode ReceiveMode Normal, Off, Remote, Bass, Chord 127
Local Control Local~~~ Off, On 127
External Clock Ext.Clock Off, On 128
Initial Data Send Init.Send None 128
Template Template User ... Song Out 129
Ch: 1Transmit
GROOVE&DYNAMICS
MENU
MENU
DISK
MULTI PAD
REGIST MEMORY
MIDI
DIGITAL EFFECT
OVERALL
SUB MENU
■Transmit Channel & Transmit Track
The PSR-730/630 can simultaneously transmit data on all 16 MIDI channels. The
Transmit Channel and Transmit Track functions determine what PSR-730/630 data is
transmitted via which MIDI channels.
●Transmit Channel
The “TransmitCh” function selects a MIDI channel to which a PSR-730/630 track
can be assigned via the Transmit Track function, below. First select a transmit
channel, then the transmit track for that channel. Different tracks can be assigned
to each of the 16 MIDI channels. Any of the standard MIDI channels - 1 through 16
— can be specified.
ht1Ch: 1Transmit
MIDI Functions

126
■Receive Channel & Receive Mode
The PSR-730/630 can simultaneously receive data on all 16 MIDI channels,
allowing it to function as a 16-channel multi-timbral tone generator. The Receive
Channel and Receive Mode functions determine how each channel will respond to
received MIDI data.
●Receive Channel
The “Receive Ch” function selects a MIDI channel to which a receive mode is to
be assigned via the Receive Mode function, below. First select a receive channel,
then the receive mode for that channel. Any of the standard MIDI channels — 1
through 16 — can be specified.
MIDI Functions
● Transmit Track
The “Transmit Tr” function selects the track to be transmitted via the transmit
channel specified by the Transmit Channel function, above. The available settings
are as follows:
Right1 Right-hand keyboard playing (R1 voice)
Right2 Right-hand keyboard playing (R2 voice)
Left Left-hand keyboard playing (L voice)
Harmony1 Harmony notes 1
Harmony2 Harmony notes 2
Harmony3 Harmony notes 3
Rhythm2/Tr2 Auto Accompaniment RHYTHM2 track/Track 2
Rhythm1/Tr1 Auto Accompaniment RHYTHM1 track/Track 1
Bass/Tr3 Auto Accompaniment BASS track/Track 3
Chord1/Tr4 Auto Accompaniment CHORD1 track/Track 4
Chord2/Tr5 Auto Accompaniment CHORD2 track/Track 5
Pad/Tr6 Auto Accompaniment PAD track/Track 6
Phrase1/Tr7 Auto Accompaniment PHRASE1 track/Track 7
Phrase2/Tr8 Auto Accompaniment PHRASE2 track/Track 8
Track 9-16 Track 9-16
Off Off (nothing is transmitted)
• When a track is as-
signed to more than
one MIDI channel, the
data from that track is
transmitted via the
lowest-numbered
channel.
• To avoid MIDI loops
which can cause op-
erational errors, check
the PSR-730/630 Lo-
cal Control setting
(page 127), and the
MIDI THRU settings
of any external MIDI
devices.
• MIDI transmit track
settings will be re-
tained even after turn-
ing the power off. See
page 152 for the de-
tails.
• The channels set for
Rhythm1/Tr1-
Phrase2/Tr8 will be
used to transmit ac-
companiment data
when the PSR-730/
630 is in Style Mode,
and to transmit song
track data when the
PSR-730/630 is in
Song Mode.
• The initial default channel/track settings are:
Channel 1 = R1 voice
Channel 2 = L voice
Channel 3 = Bass / Track3
Channel 4 = Chord1 / Track4
Channel 5 = Chord2 / Track5
Channel 6 = Pad / Track6
Channel 7 = Phrase1 / Track7
Channel 8 = Phrase2 / Track8
Channel 9 = Rhythm1 / Track1
Channel 10 = Rhythm2 / Track2
Channel 11 = R2 voice
Channel 12 = Harmony1
Channel 13 = Harmony2
Channel 14 = Harmony3
Channel 15 = Off
Channel 16 = Off
ht1Tr: RigTransmit
nd PianoCh: 1Receivee

127
●Receive Mode
The “ReceiveMode” function specifies the receive mode for the channel selected
via the Receive Channel function, above. The receive mode settings are as follows:
• MIDI receive mode
settings will be re-
tained even after turn-
ing the power off. See
page 152 for the de-
tails.
• The initial default set-
ting for all channels is
“Normal.”
• In the Record mode,
the Receive mode
cannot be set.
Normal Received MIDI data is sent directly to the PSR-730/630 tone generator. If all
channels are set to “Normal”, the PSR-730/630 functions as a 16-channel
multi-timbral tone generator.
Off No MIDI data is received on channels set to “Off”.
Remote Received MIDI data is handled in the same way as data generated by the
PSR-730/630’s own keyboard. In other words, a remote keyboard could be
used to control the PSR-730/630 AUTO ACCOMPANIMENT functions, etc.
Bass The note on/off messages received at the channel(s) set to “Bass” are
recognized as the bass notes in the accompaniment section. The bass notes
will be detected regardless of the accompaniment on/off and split point
settings on the PSR-730/630 panel.
Chord The note on/off messages received at the channel(s) set to “Chord” are
recognized as the fingerings in the accompaniment section. The chords to
be detected depend on the fingering mode on the PSR-730/630. The chords
will be detected regardless of the accompaniment on/off and split point
settings on the PSR-730/630 panel.
MIDI Functions
nd Pianoode:NormalReceiveM
■Local Control
“Local Control” refers to the fact that, normally, the PSR-730/630 keyboard
controls the internal tone generator, allowing the internal voices to be played directly
from the keyboard. This situation is “Local Control on” since the internal tone
generator is controlled locally by its own keyboard. Local control can be turned off,
however, so that the keyboard does not play the internal voices, but the appropriate
MIDI information is still transmitted via the MIDI OUT connector when notes are
played on the keyboard. At the same time, the internal tone generator can respond to
MIDI information received on channels set to the “Normal” mode via the MIDI IN
connector. This means that while an external MIDI sequencer, for example, plays the
PSR-730/630 internal voices, an external tone generator can be played from the PSR-
730/630 keyboard. The default Local Control setting is “On”.
nd PianoCh; OnLocal:::

128
■Initial Data Send
Transmits all current panel settings to a second PSR-730/630 or a MIDI data storage
device. To send the initial data select the “Init.Send Sure?”. Then press the [+] (YES)
to begin transmission of the initial data.
If you want to have the song play back with the panel settings used for recording,
execute the Initial Data Send function before recording the performance on the PSR-
730/630 to an external sequencer.
MIDI Functions
■Clock
Reception of an external MIDI clock signal can be enabled or disabled as required.
When disabled (“Off”), all of the time-based functions (Auto Accompaniment, SONG
recording and playback, etc.) are controlled by its own internal clock. When MIDI
clock reception is enabled (“On”), however, all timing is controlled by an external
MIDI clock signal received via the MIDI IN terminal (in this case the PSR-730/630
TEMPO setting has no effect). The default setting is “Off”.
• External Clock is “Off”
be default when the
power is initially turnd
on.
• When External Clock
is turned “On”, AUTO
ACCOMPANIMENT
playback cannot be
started via the panel
[START/STOP] but-
ton, or started via the
synchro start function.
Also, the MULTI PAD
playback cannot be
initiated by pressing
the MULT PADs.
• When External Clock
is turned “On”, “EC”
will appear on the
TEMPO display, and
tempo cannot be
changed with the
panel button.
• During Style/Song/
Multi Pad playback, in
the synchro start
mode and in one of
the Record modes,
the display shows
“Init.Send Sure? - - -”
indicating that you
cannot execute the
initial data send op-
eration.
nd Pianok: OffExt.Cloc
nd PiYESd Sure?Init.Sen

129
MIDI Functions
■MIDI Template
The MIDI settings can be collected into a template (pattern). Just by selecting the
template that fits your purpose, you can set all the MIDI settings in one operation.
Use the MENU [▲] and [▼] buttons to select the MIDI menu so that the triangular
indicator in the display appears next to “MIDI” to the left of the display.
Use the SUB MENU [▲] and [▼] buttons so that “Template” appears on the display.
Referring to the template list below, use the [–] and [+] buttons or the Data Dial to
select a template.
• When you change the
transmit/receive chan-
nel settings after se-
lecting one of the tem-
plates other than the
“User”, the “User”
Template will auto-
matically be selected.
MIDI Template list
Module: XG Template
1. XG Module All receive channels are set to “Normal.”
When using the PSR-730/630 as the multi-timbral XG tone
generator.
2. Accordion The receive channels are set as follows:
1ch: Remote, 2ch: Chord, 3ch: Bass, 4-16ch: Off
When playing the PSR-730/630 by an external MIDI Accordion.
The connected MIDI accordion can play the PSR-730/630 and
detect chords and basses in the auto accompaniment section.
3. MIDI Pedal All receive channels are set to “Bass.”
When playing the PSR-730/630 using a connected (optional) MIDI
pedal. The connected MIDI pedal detects chords and basses in the
auto accompaniment section, allowing you to play on-bass chords.
4. Keyboard Out The transmit channels are set as follows:
1ch: Right1, 2ch: Right2, 4ch: Left, 3ch, 5-16ch: Off
When outputting the performance data (note on/off messages).
Used to play the PSR-730/630 note on/off data with an external
tone generator and to record the PSR-730/630 note on/off data to
an external sequencer.
5. Acmp.Out The transmit channels 9-16 are set with the Accompaniment
tracks.
9-10ch: Rhythms, 11ch: Bass, 12-13ch: Chords, 14ch: Pad, 15-
16ch: Phrases
When outputting the style data. Used to play the PSR-730/630
auto accompaniment data with an external tone generator and to
record the PSR-730/630 auto accompaniment data to an external
sequencer.
6. Song Out All transmit channels are set with the Song tracks 1-16.
When outputting the song data. Used to play the PSR-730/630
song data with an external tone generator and to record your entire
performance on the PSR-730/630 to an external sequencer.
7. User Other than the above settings 1-6.

130
Appendix
PSR-730/630 Display MENU/SUB MENU Structure
MENU SUB MENU FUNCTION PAGE
VOICE Grand Piano (R1 voice name) ...............................R1 voice selection .......................................... 17
STYLE 8Beat Pop1 (Style name) ........................................Accompaniment style selection ...................... 22
V.Arranger ............................................................. Virtual Arranger on/off .................................... 29
STYLE REC UserSty1 ...................................................................User style selection ...................................... 100
S.ChordRoot ........................................................... Source chord root setting ............................. 148
S.ChordType ........................................................... Source chord type setting............................. 148
NTR ...........................................................................Note transposition rule setting ...................... 148
NTT ...........................................................................Note transposition table setting .................... 149
HighestKey ............................................................. Highest key setting ....................................... 149
LowLimit ...................................................................Note range (Low limit) setting ....................... 149
HighLimit ................................................................Note range (high limit) setting ...................... 149
RTR ...........................................................................Retrigger rule setting .................................... 149
Quantize? ................................................................Quantize ....................................................... 103
UserStyle ................................................................User style name ........................................... 104
All Clear? ............................................................. User style clear ............................................. 105
Track Clear? ........................................................ Track clear .................................................... 105
Drum Cancel ........................................................... Drum cancel ................................................. 103
SONG Trumpet (Song name) ............................................... Song selection ................................................ 76
Play Mode ................................................................Play mode selection .......................................77
Measure .....................................................................Measure from which to start playback ............78
A-B Repeat ............................................................. Repeat playback setting ................................. 80
SongRepeat ............................................................. Song repeat setting ........................................ 81
NextSong ...................................................................Next song setting............................................82
SONG REC SONG–001 ...................................................................User Song selection ................................. 85, 88
QuickRecord ........................................................... Record mode (Quick/Multi) selection ............. 88
Part Select ........................................................... Part selection (Multi record) ........................... 88
Punch In ...................................................................Measure selection (Multi record) .................... 92
Punch Out ................................................................Measure selection (Multi record) ................... 92
Quantize? ................................................................Quantize ......................................................... 93
SongName ...................................................................User song name ............................................. 94
Song Clear? ........................................................... Song clear ...................................................... 96
Track Clear? ........................................................ Track clear ...................................................... 94
Measure .....................................................................Measure from which to start playback ............78
Song Edit? ............................................................. Song edit ........................................................ 96
Voice ...........................................................................Voice selection (Song edit) ............................. 97
Volume ........................................................................ Volume setting (Song edit) ............................. 97
Pan ...........................................................................Pan setting (Song edit) ................................... 97
ReverbDepth ........................................................... Reverb depth setting (Song edit).................... 97
ChorusDepth ........................................................... Chorus depth setting (Song edit).................... 97
DSPDepth ...................................................................DSP depth setting (Song edit) ........................ 97
Octave ........................................................................ Octave setting (Song edit) ..............................97
ex
ex
ex
ex
ex

131
PSR-730/630 Display MENU/SUB MENU Structure
MENU SUB MENU FUNCTION PAGE
DISK Load From Disk? ................................................ Loading data from a disk ................................ 70
Save To Disk? ..................................................... Saving data to a disk ...................................... 68
Format Disk? ........................................................ Formatting a disk ............................................ 67
Disk Copy? ............................................................. Copying disk ................................................... 72
Song Copy? ............................................................. Copying a song in a disk ................................ 73
Delete File? ........................................................ Deleting a file in a disk ................................... 75
REGISTRATION Bank 01 (Bank name) ................................................ Registration bank selection ............................ 57
REGISTRATION MEMORY Button
Reg Naming ............................................................. Registration bank name ................................. 58
MULTI PAD Bank 01 (Multi Pad set name) ................................... Multi pad set selection ....................................61
MULTI PAD STOP Button
P1ChdMatch ............................................................. Chord match on/off (pad 1) ............................ 63
P2ChdMatch ............................................................. Chord match on/off (pad 2) ............................ 63
P3ChdMatch ............................................................. Chord match on/off (pad 3) ............................ 63
P4ChdMatch ............................................................. Chord match on/off (pad 4) ............................ 63
MULTI PAD REC Bank 37 (Multi Pad set name) ................................... User pad set selection ..................................107
P1ChdMatch ............................................................. Chord match on/off (user pad 1) .................. 107
P2ChdMatch ............................................................. Chord match on/off (user pad 2) .................. 107
P3ChdMatch ............................................................. Chord match on/off (user pad 3) .................. 107
P4ChdMatch ............................................................. Chord match on/off (user pad 4) .................. 107
Bank Clear? ........................................................... Bank clear .................................................... 109
Pad Clear? ............................................................. Pad clear ...................................................... 109
Pad Naming ............................................................. User pad name ............................................. 109
MIDI TransmitCh ............................................................. Transmit channel setting .............................. 125
TransmitTr ............................................................. Transmit track setting ................................... 126
Receive Ch ............................................................. Receive channel setting ............................... 126
ReceiveMode ........................................................... Receive mode setting ................................... 127
Local ...........................................................................Local on/off ................................................... 127
Ext.Clock ................................................................External/internal clock selection ................... 128
Init.Send ................................................................Initial data send ............................................ 128
Template ................................................................... MIDI template selection ................................ 129
DIGITAL EFFECT Reverb: 1 Hall 1..............................................Reverb type selection ..................................... 43
REVERB Button
Rev.Return ............................................................. Reverb return level setting ............................. 43
Chorus: 1 Chorus1 ........................................... Chorus type selection ..................................... 44
CHORUS Button
Cho.Return ............................................................. Chorus return level setting ............................. 44
DSP: 1 Hall 1..................................................... DSP type selection ......................................... 46
DSP Button
DSP Return ............................................................. DSP return level setting.................................. 46
ex
ex

132
PSR-730/630 Display MENU/SUB MENU Structure
MENU SUB MENU FUNCTION PAGE
Harmony: 1 Duet ................................................ Harmony type selection .................................. 47
HARMONY Button
Harm.Vol ...................................................................Harmony volume setting ................................. 48
Effect1 In (PSR-730) ........................................... Effect1 part setting ......................................... 49
MULTI EFFECT Button
Effect2 In (PSR-730) ........................................... Effect2 part setting ......................................... 49
Effect1 (PSR-730) ...................................................Effect1 type selection ..................................... 50
Effect2 (PSR-730) ...................................................Effect2 type selection ..................................... 50
Eff1Dry/Wet (PSR-730) ......................................... Effect1 dry/wet setting .................................... 50
Eff2Dry/Wet (PSR-730) ......................................... Effect2 dry/wet setting .................................... 50
EQ Type (PSR-730) ...................................................Equalizer type selection ................................. 52
DIGITAL EQ Button
LowGain (PSR-730) ...................................................Low Gain setting (Equalizer) .......................... 53
LowMidGain (PSR-730) ........................................... LowMidGain setting (Equalizer) ..................... 53
MidGain (PSR-730) ...................................................MidGain setting (Equalizer) ............................ 53
HighMidGain (PSR-730) ......................................... HighMidGain setting (Equalizer) ..................... 53
HighGain (PSR-730) .................................................HighGain setting (Equalizer) .......................... 53
OVERALL TouchSense ............................................................. Touch sensitivity setting ............................... 115
PB Range ...................................................................Pitch bend range setting ................................. 54
Tuning ........................................................................ Overall tuning ............................................... 115
S.TuneNote ............................................................. Scale tuning (note) setting ............................ 115
S.TuneValue ........................................................... Scale tuning (value) setting .......................... 115
SongTrans. ............................................................. Song transposition setting ............................ 116
Metronome ................................................................Metronome on/off ......................................... 116
SplitPoint ............................................................. Split point setting (Split voice) ........................ 21
AcmpSplit ................................................................Split point setting (Auto accompaniment) ....... 30
FingerMode ............................................................. Fingering mode selection ............................... 31
AUTO ACCOMPANIMENT ON/OFF Button
VoiceSet ...................................................................Voice set on/off ............................................. 116
Pedal1 ........................................................................ Selecting Pedal1 function ............................. 117
Pedal2 ........................................................................ Selecting Pedal2 function ............................. 117
P1 Polarity ...........................................................Pedal1 polarity setting .................................. 118
P2 Polarity ........................................................... Pedal2 polarity setting .................................. 118
ModWheel (PSR-730) .................................................Selecting modulation wheel function .............. 55
GROOVE & DYNAMICS BeatGroove ............................................................. Beat groove template selection ...................... 36
(PSR-730) GROOVE & DYNAMICS Button
MeasGroove ............................................................. Measure groove template selection ............... 37
Dynamics ...................................................................Dynamics template selection.......................... 38
DynamcsRate ........................................................... Dynamics rate setting ..................................... 39
ExpandRate ............................................................. Expand rate setting ........................................ 39
BoostRate ................................................................Boost rate setting ........................................... 40
• Sub-menu items with “
” have shortcut access (press and hold the specified button for a few seconds to
jump directly to the associated sub-menu function). In addition to the shortuts listed above, the [DUAL VOICE]
button can be held to jump to the R2 voice revoice function, and the [SPLIT VOICE] button can be held to jump
to the L voice revoice function.
ex

133
Voice List
Voice Bank Select MIDI
Voice Name
Number MSB LSB
Program
Change
Number
Piano
1 0 112 0 Grand Piano
2 0 112 1 BrightPiano
3 0 112 3 Honky Tonk
4 0 112 2 Midi Grand
5 0 113 2 CP 80
6 0 114 4 Galaxy EP
7 0 117 5 Super DX
8 0 112 5 DX Modern
9 0 112 4 Funk EP
10 0 115 5 Modern EP
11 0 113 5 Hyper Tines
12 0 116 5 New Tines
13 0 114 5 Venus EP
14 0 113 4 Tremolo EP
15 0 114 2 Rock Piano
16 0 112 7 Clavi
17 0 113 7 Wah Clavi
18 0 112 6 Harpsichord
19 0 113 6 GrandHarpsi
Chromatic Percussion
20 0 112 11 Vibraphone
21 0 113 11 Jazz Vibes
22 0 112 12 Marimba
23 0 112 13 Xylophone
24 0 112 114 Steel Drums
25 0 112 8 Celesta
26 0 112 9 Glocken
27 0 112 10 Music Box
28 0 112 14 TubularBells
29 0 112 108 Kalimba
30 0 112 47 Timpani
31 0 112 15 Dulcimer
Organ
32 0 112 16 Jazz Organ1
33 0 113 16 Jazz Organ2
34 0 112 17 Click Organ
35 0 113 17 Dance Organ
36 0 115 16 Drawbar Org
37 0 115 17 Mellow Draw
38 0 116 16 Bright Draw
39 0 112 18 Rock Organ1
40 0 113 18 Rock Organ2
41 0 114 18 Purple Org
42 0 116 17 60’s Organ
43 0 117 17 Blues Organ
44 0 120 16 Mellow Org
45 0 120 17 Perc.Organ
46 0 117 16 16+1 Organ
47 0 118 16 16+2 Organ
48 0 119 16 16+4 Organ
49 0 118 17 Elec.Organ
50 0 114 16 TheatreOrg1
51 0 114 17 TheatreOrg2
Voice Bank Select MIDI
Voice Name
Number MSB LSB
Program
Change
Number
■Maximum Polyphony
The PSR-730 has 64-note maximum polyphony and the PSR-630 has 32.
Auto Accompaniment uses a number of the available notes, so when Auto
Accompaniment is used the total number of notes that can be played on the
keyboard is correspondingly reduced. The same applies to the Dual Voice,
Split Voice, Multi Pad, and Song functions.
When the maximum polyphony is exceeded, notes are played using last-
note priority.
• The Voice List includes MIDI program
change numbers for each voice. Use
these program change numbers when
playing the PSR-730/630 via MIDI from an
external device.
• When the sustain or sostenuto pedal
functions are being used (page 117),
some voices may sound continuously or
have a long decay after the notes have
been released while the pedal is held.
[PSR-730] Panel Voice List
52 0 112 19 Pipe Organ
53 0 113 19 ChapelOrgan
54 0 112 20 Reed Organ
Accordion
55 0 112 21 Musette
56 0 115 21 Accordion
57 0 113 21 Trad. Accrd
58 0 112 23 Tango Accrd
59 0 113 23 Bandoneon
60 0 114 21 Soft Accrd
61 0 112 22 Harmonica
Guitar
62 0 112 24 Classic Gtr
63 0 113 24 Spanish Gtr
64 0 112 25 Folk Guitar
65 0 113 25 12StrGuitar
66 0 112 26 Jazz Guitar
67 0 113 26 Octave Gtr
68 0 114 26 HawaiianGtr
69 0 116 27 BrightClean
70 0 118 27 SolidGuitar
71 0 112 27 CleanGuitar
72 0 119 27 Elec.12Str
73 0 113 27 Tremolo Gtr
74 0 114 27 Slap Guitar
75 0 113 28 Funk Guitar
76 0 112 28 MutedGuitar
77 0 113 29 FeedbackGtr
78 0 112 29 Overdrive
79 0 112 30 Distortion
80 0 115 27 PedalSteel
81 0 114 25 Mandolin
Bass
82 0 112 32 Aco.Bass
83 0 114 32 Bass&Cymbal
84 0 112 33 FingerBass
85 0 112 34 Pick Bass
86 0 112 35 Fretless
87 0 113 35 Jaco Bass
88 0 119 17 Organ Bass
89 0 112 36 Slap Bass
90 0 112 37 Funk Bass
91 0 113 36 Fusion Bass
92 0 112 38 Synth Bass
93 0 112 39 Analog Bass
94 0 113 39 Dance Bass
95 0 113 38 Hi Q Bass
96 0 114 38 Rave Bass
Solo Strings
97 0 112 40 Solo Violin
98 0 113 40 Soft Violin
99 0 112 110 Fiddle
100 0 112 41 Viola
101 0 112 42 Cello

134
102 0 112 43 Contrabass
103 0 112 46 Harp
104 0 113 46 Hackbrett
105 0 112 106 Shamisen
106 0 112 107 Koto
107 0 112 104 Sitar
108 0 112 105 Banjo
Ensemble
109 0 112 48 Strings
110 0 113 48 OrchStrings
111 0 114 48 Symphon. Str
112 0 113 49 SlowStrings
113 0 114 49 Str.Quartet
114 0 115 48 ConcertoStr
115 0 115 49 MarcatoStrs
116 0 112 49 ChamberStrs
117 0 116 48 Mellow Orch
118 0 112 44 TremoloStrs
119 0 112 45 PizzStrings
120 0 112 50 Syn Strings
121 0 112 51 Analog Strs
122 0 112 52 Choir
123 0 112 54 Air Choir
124 0 113 52 Vocal Ensbl
125 0 112 53 Vox Humana
126 0 113 53 Gothic Vox
127 0 113 54 Voices
128 0 112 55 Orch.Hit
Solo Brass
129 0 115 56 Sweet Trp
130 0 112 56 SoloTrumpet
131 0 114 56 SoftTrumpet
132 0 113 56 Flugel Horn
133 0 112 59 Muted Trp
134 0 112 57 Trombone
135 0 114 57 MelTrombone
136 0 112 60 French Horn
137 0 112 58 Tuba
Brass Ensemble
138 0 112 61 BrasSection
139 0 113 61 BigBandBrs
140 0 116 61 MellowBrass
141 0 117 61 Small Brass
142 0 118 61 Pop Brass
143 0 119 61 MellowHorns
144 0 113 59 BallroomBrs
145 0 114 61 Full Horns
146 0 115 61 High Brass
147 0 120 61 BrightBrass
148 0 121 61 Big Brass
149 0 113 57 Trb.Section
150 0 112 62 Synth Brass
151 0 112 63 Analog Brs
152 0 113 62 Jump Brass
153 0 114 62 TechnoBrass
Reed
154 0 112 64 Soprano Sax
155 0 112 65 Alto Sax
156 0 113 65 BreathyAlto
157 0 112 66 Tenor Sax
158 0 114 66 BreathTenor
159 0 112 67 BaritoneSax
160 0 116 66 Sax Section
161 0 112 71 Clarinet
162 0 113 71 MelClarinet
163 0 113 66 WoodwindEns
164 0 115 66 Brass Combo
Voice Bank Select MIDI
Voice Name
Number MSB LSB
Program
Change
Number
Voice Bank Select MIDI
Voice Name
Number MSB LSB
Program
Change
Number
165 0 112 68 Oboe
166 0 112 69 EnglishHorn
167 0 112 70 Bassoon
168 0 112 109 Bagpipe
Pipe
169 0 112 73 Flute
170 0 112 75 Pan Flute
171 0 112 72 Piccolo
172 0 113 73 EthnicFlute
173 0 112 77 Shakuhachi
174 0 112 78 Whistle
175 0 112 74 Recorder
176 0 112 79 Ocarina
Synth Lead
177 0 112 80 Square Lead
178 0 112 81 Saw.Lead
179 0 113 81 Big Lead
180 0 112 98 Stardust
181 0 114 81 Blaster
182 0 115 81 Analogon
183 0 113 80 Vintage Ld
184 0 113 98 Sun Bell
185 0 112 83 Aero Lead
186 0 116 81 Fire Wire
187 0 114 80 Mini Lead
188 0 115 80 Vinylead
189 0 117 81 Warp
190 0 116 80 Hi Bias
191 0 117 80 Meta Wood
192 0 118 80 Tiny Lead
193 0 118 81 Sub Aqua
194 0 119 81 Fargo
Synth Pad
195 0 113 94 Insomnia
196 0 112 90 Krypton
197 0 113 99 Cyber Pad
198 0 112 95 Wave 2001
199 0 112 94 Equinox
200 0 114 88 Stargate
201 0 112 92 DX Pad
202 0 112 93 Loch Ness
203 0 112 88 Fantasia
204 0 115 88 Golden Age
205 0 112 91 Xenon Pad
206 0 112 89 Area 51
207 0 112 99 Atmosphere
208 0 113 89 Dark Moon
209 0 115 94 Ionosphere
210 0 113 93 Phase IV
211 0 113 88 Symbiont
212 0 114 94 Solaris
213 0 116 88 Time Travel
214 0 117 88 Millenium
215 0 113 95 Transform
Drum Kits
216 127 0 0 Std.Kit1
217 127 0 1 Std.Kit2
218 127 0 8 Room Kit
219 127 0 16 Rock Kit
220 127 0 24 Electro Kit
221 127 0 25 Analog Kit
222 127 0 27 Dance Kit
223 127 0 32 Jazz Kit
224 127 0 40 Brush Kit
225 127 0 48 Classic Kit
226 126 0 0 SFX Kit1
227 126 0 1 SFX Kit2
Voice List

135
Piano
1 0 112 0 Grand Piano
2 0 112 1 BrightPiano
3 0 112 3 Honky Tonk
4 0 112 2 Midi Grand
5 0 113 2 CP 80
6 0 114 4 Galaxy EP
7 0 112 5 DX Modern
8 0 112 4 Funk EP
9 0 115 5 Modern EP
10 0 113 5 Hyper Tines
11 0 116 5 New Tines
12 0 114 5 Venus EP
13 0 113 4 Tremolo EP
14 0 114 2 Rock Piano
15 0 112 7 Clavi
16 0 113 7 Wah Clavi
17 0 112 6 Harpsichord
18 0 113 6 GrandHarpsi
Chromatic Percussion
19 0 112 11 Vibraphone
20 0 113 11 Jazz Vibes
21 0 112 12 Marimba
22 0 112 13 Xylophone
23 0 112 114 Steel Drums
24 0 112 8 Celesta
25 0 112 9 Glocken
26 0 112 10 Music Box
27 0 112 14 TubularBells
28 0 112 108 Kalimba
29 0 112 47 Timpani
30 0 112 15 Dulcimer
Organ
31 0 112 16 Jazz Organ1
32 0 113 16 Jazz Organ2
33 0 112 17 Click Organ
34 0 113 17 Dance Organ
35 0 115 16 Drawbar Org
36 0 115 17 Mellow Draw
37 0 116 16 Bright Draw
38 0 112 18 Rock Organ1
39 0 113 18 Rock Organ2
40 0 114 18 Purple Org
41 0 116 17 60’s Organ
42 0 117 17 Blues Organ
43 0 117 16 16+1 Organ
44 0 118 16 16+2 Organ
45 0 119 16 16+4 Organ
46 0 118 17 Elec.Organ
47 0 114 16 TheatreOrg1
48 0 114 17 TheatreOrg2
49 0 112 19 Pipe Organ
50 0 113 19 ChapelOrgan
51 0 112 20 Reed Organ
Accordion
52 0 113 21 Trad. Accrd
53 0 112 21 Musette
54 0 112 23 Tango Accrd
55 0 113 23 Bandoneon
56 0 114 21 Soft Accrd
57 0 112 22 Harmonica
Guitar
58 0 112 24 Classic Gtr
Voice Bank Select MIDI
Voice Name
Number MSB LSB
Program
Change
Number
Voice Bank Select MIDI
Voice Name
Number MSB LSB
Program
Change
Number
59 0 113 24 Spanish Gtr
60 0 112 25 Folk Guitar
61 0 113 25 12StrGuitar
62 0 112 26 Jazz Guitar
63 0 113 26 Octave Gtr
64 0 114 26 HawaiianGtr
65 0 112 27 CleanGuitar
66 0 113 27 Tremolo Gtr
67 0 114 27 Slap Guitar
68 0 113 28 Funk Guitar
69 0 112 28 MutedGuitar
70 0 113 29 FeedbackGtr
71 0 112 29 Overdrive
72 0 112 30 Distortion
73 0 115 27 PedalSteel
Bass
74 0 112 32 Aco.Bass
75 0 114 32 Bass&Cymbal
76 0 112 33 FingerBass
77 0 112 34 Pick Bass
78 0 112 35 Fretless
79 0 113 35 Jaco Bass
80 0 119 17 Organ Bass
81 0 112 36 Slap Bass
82 0 112 37 Funk Bass
83 0 113 36 Fusion Bass
84 0 112 38 Synth Bass
85 0 112 39 Analog Bass
86 0 113 39 Dance Bass
87 0 113 38 Hi Q Bass
88 0 114 38 Rave Bass
Solo Strings
89 0 112 40 Solo Violin
90 0 113 40 Soft Violin
91 0 112 110 Fiddle
92 0 112 41 Viola
93 0 112 42 Cello
94 0 112 43 Contrabass
95 0 112 46 Harp
96 0 113 46 Hackbrett
97 0 112 106 Shamisen
98 0 112 107 Koto
99 0 112 104 Sitar
100 0 112 105 Banjo
Ensemble
101 0 112 48 Strings
102 0 113 48 OrchStrings
103 0 114 48 Symphon. Str
104 0 113 49 SlowStrings
105 0 114 49 Str.Quartet
106 0 115 48 ConcertoStr
107 0 115 49 MarcatoStrs
108 0 112 49 ChamberStrs
109 0 112 44 TremoloStrs
110 0 112 45 PizzStrings
111 0 112 50 Syn Strings
112 0 112 51 Analog Strs
113 0 112 52 Choir
114 0 112 54 Air Choir
115 0 113 52 Vocal Ensbl
116 0 112 53 Vox Humana
117 0 113 53 Gothic Vox
118 0 112 55 Orch.Hit
Voice List
[PSR-630] Panel Voice List

136
Solo Brass
119 0 112 56 SoloTrumpet
120 0 114 56 SoftTrumpet
121 0 113 56 Flugel Horn
122 0 112 59 Muted Trp
123 0 112 57 Trombone
124 0 114 57 MelTrombone
125 0 112 60 French Horn
126 0 112 58 Tuba
Brass Ensemble
127 0 113 61 BigBandBrs
128 0 112 61 BrasSection
129 0 116 61 MellowBrass
130 0 117 61 Small Brass
131 0 118 61 Pop Brass
132 0 119 61 MellowHorns
133 0 113 59 BallroomBrs
134 0 114 61 Full Horns
135 0 115 61 High Brass
136 0 113 57 Trb.Section
137 0 112 62 Synth Brass
138 0 112 63 Analog Brs
139 0 113 62 Jump Brass
140 0 114 62 TechnoBrass
Reed
141 0 112 64 Soprano Sax
142 0 112 65 Alto Sax
143 0 113 65 BreathyAlto
144 0 112 66 Tenor Sax
145 0 114 66 BreathTenor
146 0 112 67 BaritoneSax
147 0 116 66 Sax Section
148 0 112 71 Clarinet
149 0 113 71 MelClarinet
150 0 113 66 WoodwindEns
151 0 115 66 Brass Combo
152 0 112 68 Oboe
153 0 112 69 EnglishHorn
154 0 112 70 Bassoon
155 0 112 109 Bagpipe
Pipe
156 0 112 73 Flute
157 0 112 75 Pan Flute
158 0 112 72 Piccolo
159 0 113 73 EthnicFlute
160 0 112 77 Shakuhachi
161 0 112 78 Whistle
162 0 112 74 Recorder
163 0 112 79 Ocarina
Synth Lead
164 0 112 80 Square Lead
165 0 112 81 Saw.Lead
166 0 113 81 Big Lead
167 0 112 98 Stardust
168 0 114 81 Blaster
169 0 115 81 Analogon
170 0 113 80 Vintage Ld
171 0 113 98 Sun Bell
172 0 112 83 Aero Lead
173 0 116 81 Fire Wire
174 0 114 80 Mini Lead
175 0 115 80 Vinylead
176 0 117 81 Warp
Voice Bank Select MIDI
Voice Name
Number MSB LSB
Program
Change
Number
177 0 116 80 Hi Bias
178 0 117 80 Meta Wood
179 0 118 80 Tiny Lead
180 0 118 81 Sub Aqua
181 0 119 81 Fargo
Synth Pad
182 0 113 94 Insomnia
183 0 112 90 Krypton
184 0 113 99 Cyber Pad
185 0 112 95 Wave 2001
186 0 112 94 Equinox
187 0 114 88 Stargate
188 0 112 92 DX Pad
189 0 112 93 Loch Ness
190 0 112 88 Fantasia
191 0 115 88 Golden Age
192 0 112 91 Xenon Pad
193 0 112 89 Area 51
194 0 112 99 Atmosphere
195 0 113 89 Dark Moon
196 0 115 94 Ionosphere
197 0 113 93 Phase IV
198 0 113 88 Symbiont
199 0 114 94 Solaris
200 0 113 95 Transform
Drum Kits
201 127 0 0 Std.Kit1
202 127 0 1 Std.Kit2
203 127 0 8 Room Kit
204 127 0 16 Rock Kit
205 127 0 24 Electro Kit
206 127 0 25 Analog Kit
207 127 0 27 Dance Kit
208 127 0 32 Jazz Kit
209 127 0 40 Brush Kit
210 127 0 48 Classic Kit
211 126 0 0 SFX Kit1
212 126 0 1 SFX Kit2
Voice Bank Select MIDI
Voice Name
Number MSB LSB
Program
Change
Number
Voice List

137
[PSR-730/630] XG Voice List
Piano
228 213 0 0 0 GrandPno
229 214 0 1 0 GrndPnoK
230 215 0 18 0 MelloGrP
231 216 0 40 0 PianoStr
232 217 0 41 0 Dream
233 218 0 0 1 BritePno
234 219 0 1 1 BritPnoK
235 220 0 0 2 E.Grand
236 221 0 1 2 ElGrPnoK
237 222 0 32 2 Det.CP80
238 223 0 40 2 ElGrPno1
239 224 0 41 2 ElGrPno2
240 225 0 0 3 HnkyTonk
241 226 0 1 3 HnkyTnkK
242 227 0 0 4 E.Piano1
243 228 0 1 4 El.Pno1K
244 229 0 18 4 MelloEP1
245 230 0 32 4 Chor.EP1
246 231 0 40 4 HardEl.P
247 232 0 45 4 VX El.P1
248 233 0 64 4 60sEl.P
249 234 0 0 5 E.Piano2
250 235 0 1 5 El.Pno2K
251 236 0 32 5 Chor.EP2
252 237 0 33 5 DX Hard
253 238 0 34 5 DXLegend
254 239 0 40 5 DX Phase
255 240 0 41 5 DX+Analg
256 241 0 42 5 DXKotoEP
257 242 0 45 5 VX El.P2
258 243 0 0 6 Harpsi.
259 244 0 1 6 Harpsi.K
260 245 0 25 6 Harpsi.2
261 246 0 35 6 Harpsi.3
262 247 0 0 7 Clavi.
263 248 0 1 7 Clavi. K
264 249 0 27 7 ClaviWah
265 250 0 64 7 PulseClv
266 251 0 65 7 PierceCl
Chromatic Percussion
267 252 0 0 8 Celesta
268 253 0 0 9 Glocken
269 254 0 0 10 MusicBox
270 255 0 64 10 Orgel
271 256 0 0 11 Vibes
272 257 0 1 11 VibesK
273 258 0 45 11 HardVibe
274 259 0 0 12 Marimba
275 260 0 1 12 MarimbaK
276 261 0 64 12 SineMrmb
277 262 0 97 12 Balafon2
278 263 0 98 12 Log Drum
279 264 0 0 13 Xylophon
280 265 0 0 14 TubulBel
281 266 0 96 14 ChrchBel
282 267 0 97 14 Carillon
283 268 0 0 15 Dulcimer
284 269 0 35 15 Dulcimr2
285 270 0 96 15 Cimbalom
286 271 0 97 15 Santur
Organ
287 272 0 0 16 DrawOrgn
PSR-730 PSR-630
Bank Select
MIDI
Voice Name
Voice Voice
MSB LSB
Program
Number Number Change
Number
288 273 0 32 16 DetDrwOr
289 274 0 33 16 60sDrOr1
290 275 0 34 16 60sDrOr2
291 276 0 35 16 70sDrOr1
292 277 0 36 16 DrawOrg2
293 278 0 37 16 60sDrOr3
294 279 0 38 16 EvenBar
295 280 0 40 16 16+2’2/3
296 281 0 64 16 Organ Ba
297 282 0 65 16 70sDrOr2
298 283 0 66 16 CheezOrg
299 284 0 67 16 DrawOrg3
300 285 0 0 17 PercOrgn
301 286 0 24 17 70sPcOr1
302 287 0 32 17 DetPrcOr
303 288 0 33 17 LiteOrg
304 289 0 37 17 PercOrg2
305 290 0 0 18 RockOrgn
306 291 0 64 18 RotaryOr
307 292 0 65 18 SloRotar
308 293 0 66 18 FstRotar
309 294 0 0 19 ChrchOrg
310 295 0 32 19 ChurOrg3
311 296 0 35 19 ChurOrg2
312 297 0 40 19 NotreDam
313 298 0 64 19 OrgFlute
314 299 0 65 19 TrmOrgFl
315 300 0 0 20 ReedOrgn
316 301 0 40 20 Puff Org
317 302 0 0 21 Acordion
318 303 0 32 21 AccordIt
319 304 0 0 22 Harmnica
320 305 0 32 22 Harmo 2
321 306 0 0 23 TangoAcd
322 307 0 64 23 TngoAcd2
Guitar
323 308 0 0 24 NylonGtr
324 309 0 16 24 NylonGt2
325 310 0 25 24 NylonGt3
326 311 0 43 24 VelGtHrm
327 312 0 96 24 Ukulele
328 313 0 0 25 SteelGtr
329 314 0 16 25 SteelGt2
330 315 0 35 25 12StrGtr
331 316 0 40 25 Nyln&Stl
332 317 0 41 25 Stl&Body
333 318 0 96 25 Mandolin
334 319 0 0 26 Jazz Gtr
335 320 0 18 26 MelloGtr
336 321 0 32 26 JazzAmp
337 322 0 0 27 CleanGtr
338 323 0 32 27 ChorusGt
339 324 0 0 28 Mute.Gtr
340 325 0 40 28 FunkGtr1
341 326 0 41 28 MuteStlG
342 327 0 43 28 FunkGtr2
343 328 0 45 28 Jazz Man
344 329 0 0 29 Ovrdrive
345 330 0 43 29 Gt.Pinch
346 331 0 0 30 Dist.Gtr
347 332 0 40 30 FeedbkGt
348 333 0 41 30 FeedbGt2
349 334 0 0 31 GtrHarmo
350 335 0 65 31 GtFeedbk
351 336 0 66 31 GtrHrmo2
Bass
352 337 0 0 32 Aco.Bass
353 338 0 40 32 JazzRthm
354 339 0 45 32 VXUprght
355 340 0 0 33 FngrBass
356 341 0 18 33 FingrDrk
357 342 0 27 33 FlangeBa
358 343 0 40 33 Ba&DstEG
359 344 0 43 33 FngrSlap
360 345 0 45 33 FngBass2
361 346 0 65 33 ModAlem
362 347 0 0 34 PickBass
363 348 0 28 34 MutePkBa
364 349 0 0 35 Fretless
365 350 0 32 35 Fretles2
366 351 0 33 35 Fretles3
367 352 0 34 35 Fretles4
368 353 0 96 35 SynFretl
369 354 0 97 35 Smooth
370 355 0 0 36 SlapBas1
371 356 0 27 36 ResoSlap
372 357 0 32 36 PunchThm
373 358 0 0 37 SlapBas2
374 359 0 43 37 VeloSlap
375 360 0 0 38 SynBass1
376 361 0 18 38 SynBa1Dk
377 362 0 20 38 FastResB
378 363 0 24 38 AcidBass
379 364 0 35 38 Clv Bass
380 365 0 40 38 TeknoBa
381 366 0 64 38 Oscar
382 367 0 65 38 SqrBass
383 368 0 66 38 RubberBa
384 369 0 96 38 Hammer
385 370 0 0 39 SynBass2
386 371 0 6 39 MelloSB1
387 372 0 12 39 Seq Bass
388 373 0 18 39 ClkSynBa
389 374 0 19 39 SynBa2Dk
390 375 0 32 39 SmthBa 2
391 376 0 40 39 ModulrBa
392 377 0 41 39 DX Bass
393 378 0 64 39 X WireBa
Strings
394 379 0 0 40 Violin
395 380 0 8 40 SlowVln
396 381 0 0 41 Viola
397 382 0 0 42 Cello
398 383 0 0 43 Contrabs
399 384 0 0 44 Trem.Str
400 385 0 8 44 SlowTrStr
401 386 0 40 44 Susp Str
402 387 0 0 45 Pizz.Str
403 388 0 0 46 Harp
404 389 0 40 46 YangChin
405 390 0 0 47 Timpani
Ensemble
406 391 0 0 48 Strings1
407 392 0 3 48 S.Strngs
408 393 0 8 48 SlowStr
409 394 0 24 48 ArcoStr
PSR-730 PSR-630
Bank Select
MIDI
Voice Name
Voice Voice
MSB LSB
Program
Number Number Change
Number
PSR-730 PSR-630
Bank Select
MIDI
Voice Name
Voice Voice
MSB LSB
Program
Number Number Change
Number
Voice List

138
410 395 0 35 48 60sStrng
411 396 0 40 48 Orchestr
412 397 0 41 48 Orchstr2
413 398 0 42 48 TremOrch
414 399 0 45 48 VeloStr
415 400 0 0 49 Strings2
416 401 0 3 49 S.SlwStr
417 402 0 8 49 LegatoSt
418 403 0 40 49 Warm Str
419 404 0 41 49 Kingdom
420 405 0 64 49 70s Str
421 406 0 65 49 Str Ens3
422 407 0 0 50 Syn.Str1
423 408 0 27 50 ResoStr
424 409 0 64 50 Syn Str4
425 410 0 65 50 SS Str
426 411 0 0 51 Syn.Str2
427 412 0 0 52 ChoirAah
428 413 0 3 52 S.Choir
429 414 0 16 52 Ch.Aahs2
430 415 0 32 52 MelChoir
431 416 0 40 52 ChoirStr
432 417 0 0 53 VoiceOoh
433 418 0 0 54 SynVoice
434 419 0 40 54 SynVox2
435 420 0 41 54 Choral
436 421 0 64 54 AnaVoice
437 422 0 0 55 Orch.Hit
438 423 0 35 55 OrchHit2
439 424 0 64 55 Impact
Brass
440 425 0 0 56 Trumpet
441 426 0 16 56 Trumpet2
442 427 0 17 56 BriteTrp
443 428 0 32 56 WarmTrp
444 429 0 0 57 Trombone
445 430 0 18 57 Trmbone2
446 431 0 0 58 Tuba
447 432 0 16 58 Tuba 2
448 433 0 0 59 Mute.Trp
449 434 0 0 60 Fr.Horn
450 435 0 6 60 FrHrSolo
451 436 0 32 60 FrHorn2
452 437 0 37 60 HornOrch
453 438 0 0 61 BrasSect
454 439 0 35 61 Tp&TbSec
455 440 0 40 61 BrssSec2
456 441 0 41 61 HiBrass
457 442 0 42 61 MelloBrs
458 443 0 0 62 SynBras1
459 444 0 12 62 QuackBr
460 445 0 20 62 RezSynBr
461 446 0 24 62 PolyBrss
462 447 0 27 62 SynBras3
463 448 0 32 62 JumpBrss
464 449 0 45 62 AnaVelBr
465 450 0 64 62 AnaBrss1
466 451 0 0 63 SynBras2
467 452 0 18 63 Soft Brs
468 453 0 40 63 SynBrss4
469 454 0 41 63 ChoirBrs
470 455 0 45 63 VelBrss2
471 456 0 64 63 AnaBrss2
PSR-730 PSR-630
Bank Select
MIDI
Voice Name
Voice Voice
MSB LSB
Program
Number Number Change
Number
Reed
472 457 0 0 64 SprnoSax
473 458 0 0 65 Alto Sax
474 459 0 40 65 Sax Sect
475 460 0 43 65 HyprAlto
476 461 0 0 66 TenorSax
477 462 0 40 66 BrthTnSx
478 463 0 41 66 SoftTenr
479 464 0 64 66 TnrSax 2
480 465 0 0 67 Bari.Sax
481 466 0 0 68 Oboe
482 467 0 0 69 Eng.Horn
483 468 0 0 70 Bassoon
484 469 0 0 71 Clarinet
Pipe
485 470 0 0 72 Piccolo
486 471 0 0 73 Flute
487 472 0 0 74 Recorder
488 473 0 0 75 PanFlute
489 474 0 0 76 Bottle
490 475 0 0 77 Shakhchi
491 476 0 0 78 Whistle
492 477 0 0 79 Ocarina
Synth Lead
493 478 0 0 80 SquareLd
494 479 0 6 80 Square 2
495 480 0 8 80 LMSquare
496 481 0 18 80 Hollow
497 482 0 19 80 Shmoog
498 483 0 64 80 Mellow
499 484 0 65 80 SoloSine
500 485 0 66 80 SineLead
501 486 0 0 81 Saw.Lead
502 487 0 6 81 Saw 2
503 488 0 8 81 ThickSaw
504 489 0 18 81 DynaSaw
505 490 0 19 81 DigiSaw
506 491 0 20 81 Big Lead
507 492 0 24 81 HeavySyn
508 493 0 25 81 WaspySyn
509 494 0 40 81 PulseSaw
510 495 0 41 81 Dr. Lead
511 496 0 45 81 VeloLead
512 497 0 96 81 Seq Ana
513 498 0 0 82 CaliopLd
514 499 0 65 82 Pure Pad
515 500 0 0 83 Chiff Ld
516 501 0 64 83 Rubby
517 502 0 0 84 CharanLd
518 503 0 64 84 DistLead
519 504 0 65 84 WireLead
520 505 0 0 85 Voice Ld
521 506 0 24 85 SynthAah
522 507 0 64 85 VoxLead
523 508 0 0 86 Fifth Ld
524 509 0 35 86 Big Five
525 510 0 0 87 Bass &Ld
526 511 0 16 87 Big&Low
527 512 0 64 87 Fat&Prky
528 513 0 65 87 SoftWurl
Synth Pad
529 514 0 0 88 NewAgePd
530 515 0 64 88 Fantasy2
531 516 0 0 89 Warm Pad
532 517 0 16 89 ThickPad
533 518 0 17 89 Soft Pad
534 519 0 18 89 SinePad
535 520 0 64 89 Horn Pad
536 521 0 65 89 RotarStr
537 522 0 0 90 PolySyPd
538 523 0 64 90 PolyPd80
539 524 0 65 90 ClickPad
540 525 0 66 90 Ana Pad
541 526 0 67 90 SquarPad
542 527 0 0 91 ChoirPad
543 528 0 64 91 Heaven2
544 529 0 66 91 Itopia
545 530 0 67 91 CC Pad
546 531 0 0 92 BowedPad
547 532 0 64 92 Glacier
548 533 0 65 92 GlassPad
549 534 0 0 93 MetalPad
550 535 0 64 93 Tine Pad
551 536 0 65 93 Pan Pad
552 537 0 0 94 Halo Pad
553 538 0 0 95 SweepPad
554 539 0 20 95 Shwimmer
555 540 0 27 95 Converge
556 541 0 64 95 PolarPad
557 542 0 66 95 Celstial
Synth Effects
558 543 0 0 96 Rain
559 544 0 45 96 ClaviPad
560 545 0 64 96 HrmoRain
561 546 0 65 96 AfrcnWnd
562 547 0 66 96 Caribean
563 548 0 0 97 SoundTrk
564 549 0 27 97 Prologue
565 550 0 64 97 Ancestrl
566 551 0 0 98 Crystal
567 552 0 12 98 SynDrCmp
568 553 0 14 98 Popcorn
569 554 0 18 98 TinyBell
570 555 0 35 98 RndGlock
571 556 0 40 98 GlockChi
572 557 0 41 98 ClearBel
573 558 0 42 98 ChorBell
574 559 0 64 98 SynMalet
575 560 0 65 98 SftCryst
576 561 0 66 98 LoudGlok
577 562 0 67 98 XmasBell
578 563 0 68 98 VibeBell
579 564 0 69 98 DigiBell
580 565 0 70 98 AirBells
581 566 0 71 98 BellHarp
582 567 0 72 98 Gamelmba
583 568 0 0 99 Atmosphr
584 569 0 18 99 WarmAtms
585 570 0 19 99 HollwRls
586 571 0 40 99 NylonEP
587 572 0 64 99 NylnHarp
588 573 0 65 99 Harp Vox
589 574 0 66 99 AtmosPad
590 575 0 67 99 Planet
591 576 0 0 100 Bright
592 577 0 64 100 FantaBel
593 578 0 96 100 Smokey
594 579 0 0 101 Goblins
595 580 0 64 101 GobSyn
596 581 0 65 101 50sSciFi
PSR-730 PSR-630
Bank Select
MIDI
Voice Name
Voice Voice
MSB LSB
Program
Number Number Change
Number
PSR-730 PSR-630
Bank Select
MIDI
Voice Name
Voice Voice
MSB LSB
Program
Number Number Change
Number
Voice List

139
597 582 0 66 101 Ring Pad
598 583 0 67 101 Ritual
599 584 0 68 101 ToHeaven
600 585 0 70 101 Night
601 586 0 71 101 Glisten
602 587 0 96 101 BelChoir
603 588 0 0 102 Echoes
604 589 0 8 102 EchoPad2
605 590 0 14 102 Echo Pan
606 591 0 64 102 EchoBell
607 592 0 65 102 Big Pan
608 593 0 66 102 SynPiano
609 594 0 67 102 Creation
610 595 0 68 102 Stardust
611 596 0 69 102 Reso Pan
612 597 0 0 103 Sci-Fi
613 598 0 64 103 Starz
Ethnic
614 599 0 0 104 Sitar
615 600 0 32 104 DetSitar
616 601 0 35 104 Sitar 2
617 602 0 96 104 Tambra
618 603 0 97 104 Tamboura
619 604 0 0 105 Banjo
620 605 0 28 105 MuteBnjo
621 606 0 96 105 Rabab
622 607 0 97 105 Gopichnt
623 608 0 98 105 Oud
624 609 0 0 106 Shamisen
625 610 0 0 107 Koto
626 611 0 96 107 T. Koto
627 612 0 97 107 Kanoon
628 613 0 0 108 Kalimba
629 614 0 0 109 Bagpipe
630 615 0 0 110 Fiddle
631 616 0 0 111 Shanai
632 617 0 64 111 Shanai2
633 618 0 96 111 Pungi
634 619 0 97 111 Hichriki
Percussive
635 620 0 0 112 TnklBell
636 621 0 96 112 Bonang
637 622 0 97 112 Gender
638 623 0 98 112 Gamelan
639 624 0 99 112 S.Gamlan
640 625 0 100 112 Rama Cym
641 626 0 101 112 AsianBel
642 627 0 0 113 Agogo
643 628 0 0 114 SteelDrm
644 629 0 97 114 GlasPerc
645 630 0 98 114 ThaiBell
646 631 0 0 115 WoodBlok
647 632 0 96 115 Castanet
648 633 0 0 116 TaikoDrm
649 634 0 96 116 Gr.Cassa
650 635 0 0 117 MelodTom
651 636 0 64 117 Mel Tom2
652 637 0 65 117 Real Tom
653 638 0 66 117 Rock Tom
654 639 0 0 118 Syn.Drum
655 640 0 64 118 Ana Tom
656 641 0 65 118 ElecPerc
657 642 0 0 119 RevCymbl
Sound Effects
658 643 0 0 120 FretNoiz
PSR-730 PSR-630
Bank Select
MIDI
Voice Name
Voice Voice
MSB LSB
Program
Number Number Change
Number
659 644 0 0 121 BrthNoiz
660 645 0 0 122 Seashore
661 646 0 0 123 Tweet
662 647 0 0 124 Telphone
663 648 0 0 125 Helicptr
664 649 0 0 126 Applause
665 650 0 0 127 Gunshot
SFX
666 651 64 0 0 CuttngNz
667 652 64 0 1 CttngNz2
668 653 64 0 3 Str Slap
669 654 64 0 16 Fl.KClik
670 655 64 0 32 Rain
671 656 64 0 33 Thunder
672 657 64 0 34 Wind
673 658 64 0 35 Stream
674 659 64 0 36 Bubble
675 660 64 0 37 Feed
676 661 64 0 48 Dog
677 662 64 0 49 Horse
678 663 64 0 50 Bird 2
679 664 64 0 54 Ghost
680 665 64 0 55 Maou
681 666 64 0 64 Tel.Dial
682 667 64 0 65 DoorSqek
683 668 64 0 66 Door Slam
684 669 64 0 67 Scratch
685 670 64 0 68 Scratch 2
686 671 64 0 69 WindChm
687 672 64 0 70 Telphon2
688 673 64 0 80 CarEngin
689 674 64 0 81 Car Stop
690 675 64 0 82 Car Pass
691 676 64 0 83 CarCrash
692 677 64 0 84 Siren
693 678 64 0 85 Train
694 679 64 0 86 Jetplane
695 680 64 0 87 Starship
696 681 64 0 88 Burst
697 682 64 0 89 Coaster
698 683 64 0 90 SbMarine
699 684 64 0 96 Laughing
700 685 64 0 97 Scream
701 686 64 0 98 Punch
702 687 64 0 99 Heart
703 688 64 0 100 FootStep
704 689 64 0 112 MchinGun
705 690 64 0 113 LaserGun
706 691 64 0 114 Xplosion
707 692 64 0 115 FireWork
PSR-730 PSR-630
Bank Select
MIDI
Voice Name
Voice Voice
MSB LSB
Program
Number Number Change
Number
Voice List

140
13 C#-1 *3 Surdo Mute <—— <—— <—— <—— <——
14 D-1 *3 Surdo Open <—— <—— <—— <—— <——
15 D#-1 Hi Q <—— <—— <—— <—— <——
16 E-1 Whip Slap <—— <—— <—— <—— <——
17 F-1 *4 Scratch Push <—— <—— <—— <—— <——
18 F#-1 *4 Scratch Pull <—— <—— <—— <—— <——
19 G-1 Finger Snap <—— <—— <—— <—— <——
20 G#-1 Click Noise <—— <—— <—— <—— <——
21 A-1 Metronome Click <—— <—— <—— <—— <——
22 A#-1 Metronome Bell <—— <—— <—— <—— <——
23 B-1 Seq Click L <—— <—— <—— <—— <——
24 C0 Seq Click H <—— <—— <—— <—— <——
25 C#0 Brush Tap <—— <—— <—— <—— <——
26 D0 Brush Swirl L <—— <—— <—— <—— <——
27 D#0 Brush Slap <—— <—— <—— <—— <——
28 E0 Brush Swirl H <—— <—— <—— Reverse Cymbal Reverse Cymbal
29 F0 Snare Roll Snare Roll 2 <—— <—— <—— <——
30 F#0 Castanet <—— <—— <—— Hi Q Hi Q
31 G0 Snare L Snare L 2 <—— SD Rock M Snare M SD Rock H
32 G#0 Sticks <—— <—— <—— <—— <——
33 A0 Bass Drum L <—— <—— Bass Drum M Bass Drum H 4 Bass Drum M
34 A#0 Open Rim Shot Open Rim Shot 2 <—— <—— <—— <——
35 B0 Bass Drum M Bass Drum M 2 <—— Bass Drum H 3 BD Rock BD Analog L
36 C1 Bass Drum H Bass Drum H 2 BD Room BD Rock BD Gate BD Analog H
37 C#1 Side Stick <—— <—— <—— <—— Analog Side Stick
38 D1 Snare M Snare M 2 SD Room L SD Rock SD Rock L Analog Snare L
39 D#1 Hand Clap <—— <—— <—— <—— <——
40 E1 Snare H Snare H 2 SD Room H SD Rock Rim SD Rock H Analog Snare H
41 F1 Floor Tom L <—— Room Tom 1 Rock Tom 1 E Tom 1 Analog Tom 1
42 F#1 *1 Hi-Hat Closed <—— <—— <—— <—— Analog HH Closed 1
43 G1 Floor Tom H <—— Room Tom 2 Rock Tom 2 E Tom 2 Analog Tom 2
44 G#1 *1 Hi-Hat Pedal <—— <—— <—— <—— Analog HH Closed 2
45 A1 Low Tom <—— Room Tom 3 Rock Tom 3 E Tom 3 Analog Tom 3
46 A#1 *1 Hi-Hat Open <—— <—— <—— <—— Analog HH Open
47 B1 Mid Tom L <—— Room Tom 4 Rock Tom 4 E Tom 4 Analog Tom 4
48 C2 Mid Tom H <—— Room Tom 5 Rock Tom 5 E Tom 5 Analog Tom 5
49 C#2 Crash Cymbal 1 <—— <—— <—— <—— Analog Cymbal
50 D2 High Tom <—— Room Tom 6 Rock Tom 6 E Tom 6 Analog Tom 6
51 D#2 Ride Cymbal 1 <—— <—— <—— <—— <——
52 E2 Chinese Cymbal <—— <—— <—— <—— <——
53 F2 Ride Cymbal Cup <—— <—— <—— <—— <——
54 F#2 Tambourine <—— <—— <—— <—— <——
55 G2 Splash Cymbal <—— <—— <—— <—— <——
56 G#2 Cowbell <—— <—— <—— <—— Analog Cowbell
57 A2 Crash Cymbal 2 <—— <—— <—— <—— <——
58 A#2 Vibraslap <—— <—— <—— <—— <——
59 B2 Ride Cymbal 2 <—— <—— <—— <—— <——
60 C3 Bongo H <—— <—— <—— <—— <——
61 C#3 Bongo L <—— <—— <—— <—— <——
62 D3 Conga H Mute <—— <—— <—— <—— Analog Conga H
63 D#3 Conga H Open <—— <—— <—— <—— Analog Conga M
64 E3 Conga L <—— <—— <—— <—— Analog Conga L
65 F3 Timbale H <—— <—— <—— <—— <——
66 F#3 Timbale L <—— <—— <—— <—— <——
67 G3 Agogo H <—— <—— <—— <—— <——
68 G#3 Agogo L <—— <—— <—— <—— <——
69 A3 Cabasa <—— <—— <—— <—— <——
70 A#3 Maracas <—— <—— <—— <—— Analog Maracas
71 B3 Samba Whistle H <—— <—— <—— <—— <——
72 C4 Samba Whistle L <—— <—— <—— <—— <——
73 C#4 Guiro Short <—— <—— <—— <—— <——
74 D4 Guiro Long <—— <—— <—— <—— <——
75 D#4 Claves <—— <—— <—— <—— Analog Claves
76 E4 Wood Block H <—— <—— <—— <—— <——
77 F4 Wood Block L <—— <—— <—— <—— <——
78 F#4 Cuica Mute <—— <—— <—— Scratch Push Scratch Push
79 G4 Cuica Open <—— <—— <—— Scratch Pull Scratch Pull
80 G#4 *2 Triangle Mute <—— <—— <—— <—— <——
81 A4 *2 Triangle Open <—— <—— <—— <—— <——
82 A#4 Shaker <—— <—— <—— <—— <——
83 B4 Jingle Bell <—— <—— <—— <—— <——
84 C5 Bell Tree <—— <—— <—— <—— <——
85 C#5
86 D5
87 D#5
88 E5
89 F5
90 F#5
91 G5
PSR-730 Voice# 216 217 218 219 220 221
PSR-630 Voice# 201 202 203 204 205 206
Bank MSB# 127 127 127 127 127 127
Bank LSB# 000000
Program Change# 0 1 8 16 24 25
MIDI Standard Kit 1 Standard Kit 2 Room Kit Rock Kit Electronic Kit Analog Kit
Note# Note
Drum Kit List
• “<——” indicates that the drum kit is the same as “Standard Kit1”.
• Each percussion voice uses one note.
• The note numbers and note names printed on the keyboard are one octave higher than the
MIDI note numbers and note names shown in the list. For example, the note number and
note name, #36 and C1, on the keyboard correspond to the MIDI note number and note
name, #24 and C0, shown in the list.
• Voices with the same Alternate Note Number (*1 … 4) cannot be played simultaneously.

141
13 C#-1 *3 <—— <—— <—— <——
14 D-1 *3 <—— <—— <—— <——
15 D#-1 <—— <—— <—— <——
16 E-1 <—— <—— <—— <——
17 F-1 *4 <—— <—— <—— <——
18 F#-1 *4 <—— <—— <—— <——
19 G-1 <—— <—— <—— <——
20 G#-1 <—— <—— <—— <——
21 A-1 <—— <—— <—— <——
22 A#-1 <—— <—— <—— <——
23 B-1 <—— <—— <—— <——
24 C0 <—— <—— <—— <——
25 C#0 <—— <—— <—— <——
26 D0 <—— <—— <—— <——
27 D#0 <—— <—— <—— <——
28 E0 Reverse Cymbal <—— <—— <——
29 F0 <—— <—— <—— <——
30 F#0 Hi Q <—— <—— <——
31 G0 AnSD Snappy <—— Brush Slap L <——
32 G#0 <—— <—— <—— <——
33 A0 AnBD Dance-1 <—— <—— Bass Drum L2
34 A#0 AnSD OpenRim <—— <—— <——
35 B0 AnBD Dance-2 <—— <—— Gran Casa
36 C1 AnBD Dance-3 BD Jazz BD Soft Gran Casa Mute Guitar Cutting Noise Dial Tone
37 C#1 Analog Side Stick <—— <—— <—— Guitar Cutting Noise 2 Door Creaking
38 D1 AnSD Q SD Jazz L Brush Slap Marching Sn M Door Slam
39 D#1 <—— <—— <—— <—— String Slap Scratch
40 E1 AnSD Ana+Acoustic SD Jazz H Brush Tap Marching Sn H Scratch 2
41 F1 Analog Tom 1 Jazz Tom 1 Brush Tom 1 Jazz Tom 1 Windchime
42 F#1 *1 AnHH Closed-3 <—— <—— <—— Telephone Ring2
43 G1 Analog Tom 2 Jazz Tom 2 Brush Tom 2 Jazz Tom 2
44 G#1 *1 Analog HH Closed 2 <—— <—— <——
45 A1 Analog Tom 3 Jazz Tom 3 Brush Tom 3 Jazz Tom 3
46 A#1 *1 AnHH Open-2 <—— <—— <——
47 B1 Analog Tom 4 Jazz Tom 4 Brush Tom 4 Jazz Tom 4
48 C2 Analog Tom 5 Jazz Tom 5 Brush Tom 5 Jazz Tom 5
49 C#2 Analog Cymbal <—— <—— Hand Cym.Open L
50 D2 Analog Tom 6 Jazz Tom 6 Brush Tom 6 Jazz Tom 6
51 D#2 <—— <—— <—— Hand Cym.Closed L
52 E2 <—— <—— <—— <—— FL.Key Click Engine Start
53 F2 <—— <—— <—— <—— Tire Screech
54 F#2 <—— <—— <—— <—— Car Passing
55 G2 <—— <—— <—— <—— Crash
56 G#2 Analog Cowbell <—— <—— <—— Siren
57 A2 <—— <—— <—— Hand Cym.Open H Train
58 A#2 <—— <—— <—— <—— Jetplane
59 B2 <—— <—— <—— Hand Cym.Closed H Starship
60 C3 <—— <—— <—— <—— Burst Noise
61 C#3 <—— <—— <—— <—— Coaster
62 D3 Analog Conga H <—— <—— <—— SvMarine
63 D#3 Analog Conga M <—— <—— <——
64 E3 Analog Conga L <—— <—— <——
65 F3 <—— <—— <—— <——
66 F#3 <—— <—— <—— <——
67 G3 <—— <—— <—— <——
68 G#3 <—— <—— <—— <—— Rain Laughing
69 A3 <—— <—— <—— <—— Thunder Screaming
70 A#3 Analog Maracas <—— <—— <—— Wind Punch
71 B3 <—— <—— <—— <—— Stream Heartbeat
72 C4 <—— <—— <—— <—— Bubble Footsteps
73 C#4 <—— <—— <—— <—— Feed
74 D4 <—— <—— <—— <——
75 D#4 Analog Claves <—— <—— <——
76 E4 <—— <—— <—— <——
77 F4 <—— <—— <—— <——
78 F#4 Scratch Push <—— <—— <——
79 G4 Scratch Pull <—— <—— <——
80 G#4 *2 <—— <—— <—— <——
81 A4 *2 <—— <—— <—— <——
82 A#4 <—— <—— <—— <——
83 B4 <—— <—— <—— <——
84 C5 <—— <—— <—— <—— Dog Machine Gun
85 C#5Horse Gallop Laser Gun
86 D5 Bird 2 Explosion
87 D#5FireWork
88 E5
89 F5
90 F#5Ghost
91 G5 Maou
PSR-730 Voice# 222 223 224 225 226 227
PSR-630 Voice# 207 208 209 210 211 212
Bank MSB# 127 127 127 127 126 126
Bank LSB# 000000
Program Change# 27 32 40 48 0 1
MIDI Dance Kit Jazz Kit Brush Kit Classic Kit SFX 1 SFX 2
Note# Note
Drum Kit List

142
Style List
8BEAT
1 8Beat Pop 1
2 8Beat Pop 2
3 8Beat Uptempo
4 8Beat Standard
5 Folkrock
6 Pop Rock 1
7 Pop Rock 2
8 8Beat Medium
9 8Beat Ballad
10 Epic Ballad
11 Piano Ballad
16BEAT
12 16Beat Pop
13 16Beat Shuffle 1
14 16Beat Shuffle 2
15 16Beat Ballad 1
16 16Beat Ballad 2
17 16Beat Ballad 3
18 Funk 1
19 Soul Ballad
6/8 BALLAD
20 Slow Rock 1
21 Slow Rock 2
22 6/8 Ballad
DANCE
23 Dance Pop 1
24 Dance Pop 2
25 Techno
26 Eurobeat
27 Euro House
28 Hip Hop
29 Trip Hop
30 Synth Boogie
DISCO
31 70s Disco
32 Disco Tropical
33 Party Pop
34 Polka Pop
ROCK
35 8Beat Rock Ballad
36 16Beat Rock Ballad
37 Hard Rock
38 Rock Shuffle
39 6/8 Heavy Rock
40 US Rock
41 16Beat Rock
RHYTHM&BLUES
42 R&B
43 Funk 2
44 Soul
45 Gospel Shuffle
46 6/8 Gospel
47 4/4 Blues
ROCK & ROLL
48 Rock & Roll 1
49 Rock & Roll 2
50 Boogie
51 Twist
COUNTRY&WESTERN
52 Bluegrass 1
53 Bluegrass 2
54 Country 2/4
55 8Beat Country
56 Country Rock
57 Cowboy Boogie
58 Country Ballad
59 Country Shuffle
60 Country Waltz
TRADITIONAL JAZZ
61 Swing
62 Big Band Swing
63 Big Band Ballad
64 Jazz Quartet
65 Dixieland
CONTEMPORARY JAZZ
66 Cool Jazz
67 Jazz Ballad
68 Jazz Waltz
69 Fusion
70 Funky Fusion
LATIN
71 Bossa Nova 1
72 Bossa Nova 2
73 Bossa Nova 3
74 Salsa
75 Samba
76 Mambo
77 Beguine
78 Merengue
79 Bolero Lento
80 Espagnole
81 Cajun
CARIBBEAN
82 Reggae 12
83 Pop Reggae
BALLROOM LATIN
84 Cha Cha
85 Rhumba
86 Pasodoble
87 Tango Continental
BALLROOM STANDARD
88 Foxtrot
89 Jive
90 Hully Gully
91 Big Band Quickstep
MARCH
92 March 1
93 March 2
94 6/8 March 1
95 Polka
WALTZ
96 Standard Waltz
97 Pop Waltz
98 German Waltz
99 Viennese Waltz
100 Musette Waltz
No Name No Name No Name

143
About Digital Effects (Reverb/Chorus/DSP)
There are three types of digital effects installed in the PSR-630: the reverb effect (system
effect), the chorus effect (system effect) and the DSP effect (can be set as either as a system effect
or insertion effect).
In the PSR-730, the Multi Effect (EFFECT 1/2: insertion) is added to the three PSR-630
effects, for a total of five effects.
There are basically two ways to use the effects: with the DSP effect set as a system effect or
as a insertion effect. Each different way will be explained here.
Although not all the effect settings cannot be made by operating the PSR-730/630 panel
manually, some of them may be accessible through MIDI.
■When DSP type Is Selected as a System Effect
Effect 2 part
Effect 2 is valid for
only one part.
Effect 1 part
Effect 1 is valid for
only one part.
Effect 2
on/off
Effect 2
on/off
Effect 2
on/off
Effect 2
on/off
Effect 1
on/off
Effect 1
on/off
Effect 1
on/off
Effect 1
on/off
DSP
(VARIATION)
REVERB
send chorus to reverb
send variation to chorus
send variation to reverb
DRY LINE
PAN
PAN
PAN
reverb
pan reverb
return
OUT
The bold lines are stereo lines.
EQ
CHORUS
chorus
pan chorus
return
variation
pan DSP
return
dry level
DSP send
rev send
cho send
dry level
DSP send
rev send
cho send
dry level
DSP send
rev send
cho send
dry level
DSP send
rev send
cho send
EFF1
EFF1
EFF1
EFF1 EFF2
EFF2
EFF2
EFF2
Dry/Wet
Dry/Wet
Dry/Wet
Dry/Wet
Dry/Wet
Dry/Wet
Dry/Wet
Dry/Wet
Digital
Equalizer
(PSR-730)
Multi Effect
(PSR-730)
L Voice
All tracks that can
be revoiced.
R1 Voice
R2 Voice
MIDI
Channel 1
Channel 16
• The three PSR-630 effects or the five PSR-730 effects will be connected as shown below.
• Since the PSR-730 Multi Effect (EFFECT 1/2) is an insertion effect, it will be applied to only one part from
among the R1/R2/L parts.
• The signal will enter reverb/chorus/DSP according to the send level (Depth) set for each, and the signal with
the effect applied will be output according to the return level that is set. The reverb/chorus/DSP send levels
(Depth) are set for each part (track) with the Revoice mode. The reverb/chorus/DSP return levels value are
set in common for all the parts.
• The stereo panning is available for each of the reverb, chorus and DSP at the output for their signals. Using
MIDI, the panning position for the effect can be set (page 158).
• If a “Send Chorus to Reverb” (page 158) signal is transmitted to the PSR-730/630 from an external MIDI
device, a signal can be sent from the chorus to the reverb (connected in series). Also, if a “Send Variation
(DSP) to Reverb” (page 159) signal is transmitted, a signal can be sent from the DSP to the reverb and in the
same way if a “Send Variation (DSP) to Chorus” signal (page 159) is transmitted a signal can be sent from
DSP to the chorus. If these signals are used, the three effects can be connected in series, or used separately,
and a lot of different effects can be produced.

144
■When DSP type Is Selected as a Insertion Effect
• The three PSR-630 effects or the five PSR-730 effects will be connected as shown below.
• Since the PSR-730 Multi Effect (EFFECT 1/2) is an insertion effect, it will be applied to only one part from
among the R1/R2/L parts.
• The signal will enter reverb and chorus according to the send level (Depth) set for each, and the signal with
the effect applied will be output according to the return level that is set. The reverb and chorus send levels
(Depth) are set for each part (track) with the Revoice mode. The reverb and chorus return level value is set
in common for all the parts.
• The stereo panning is available for each of the reverb and chorus at the output for their signals. Using MIDI,
the panning position for the effect can be set (page 158).
• If a “Send Chorus to Reverb” (page 158) signal is transmitted to the PSR-730/630 from an external MIDI
device, a signal can be sent from the chorus to the reverb (connected in series).
• The signal will enter DSP with the Dry/Wet (Depth) that is set, and a signal with the effect applied will be
output. The DSP Dry/Wet (Depth) are set for only R1 voice with the revoice mode. The DSP return level cannot
be set.
rev send
cho send
dry
rev send
cho send
dry
rev send
cho send
dry
rev send
cho send
dry
Effect 2 part
variation part
REVERB
reverb
pan
send chorus to reverb
DRY LINE
PAN
chorus
pan
PAN
reverb
return
chorus
return
OUT
The bold lines are stereo lines.
EQ
CHORUS
Effect 1 part
Effect 1 is valid for
only one part. Effect 2 is valid for
only one part. Variation is valid for
only one part.
EFF2
Effect 2
on/off
Effect 1
on/off DSP on/off
Effect 2
on/off
Effect 1
on/off
Effect 2
on/off
Effect 1
on/off
Effect 2
on/off
Effect 1
on/off DSP on/off
EFF2
EFF2
DSP
EFF1
EFF2
DSP
Digital
Equalizer
(PSR-730)
Multi Effect
(PSR-730)
DSP
Dry/Wet (Depth)
DSP
Dry/Wet (Depth)
Dry/Wet Dry/Wet
Dry/Wet Dry/Wet
Dry/Wet Dry/Wet
Dry/Wet Dry/Wet
L Voice
All tracks that can
be revoiced.
R1 Voice
R2 Voice
MIDI
Channel 1
Channel 16
EFF1
EFF1
EFF1
About Digital Effects (Reverb/Chorus/DSP)

145
About Digital Effects (Reverb/Chorus/DSP)
The Digital Effect List
No. Effect Type Features
REVERB
01~04 Hall1~4 System Concert hall reverb.
05~08 Room1~4 System Small room reverb.
09, 10 Stage1, 2 System Reverb for solo instruments.
11, 12 Plate1, 2 System Simulated steel plate reverb.
13 OFF — No effect.
CHORUS
01~05 Chorus1~5 System Conventional chorus program with rich, warm chorusing.
06~09 Flanger1~4 System Pronounced three-phase modulation with a slight metallic sound.
10 OFF — No effect.
DSP
01~04 Hall1~4 System Concert hall reverb.
05~08 Room1~4 System Small room reverb.
09, 10 Stage1, 2 System Reverb for solo instruments.
11, 12 Plate1, 2 System Simulated steel plate reverb.
13, 14 Early Reflection1, 2 System Early reflections only.
15 Gate Reverb System Gated reverb effect, in which the reverberation is quickly cut off for special
effects.
16 Reverse Gate System Similar to Gate Reverb, but with a reverse increase in reverb.
17~21 Chorus1~5 System Conventional chorus program with rich, warm chorusing.
22~25 Flanger1~4 System Pronounced three-phase modulation with slight metallic sound.
26 Symphonic System Exceptionally rich & deep chorusing.
27 Phaser System Pronounced, metallic modulation with periodic phase change.
28~32 Rotary Speaker 1~5 Insertion Rotary speaker simulation.
33, 34 Tremolo 1, 2 Insertion Rich Tremolo effect with both volume and pitch modulation.
35 Guitar Tremolo Insertion Simulated electric guitar tremolo.
36 Auto Pan Insertion Several panning effects that automatically shift the sound position (left, right,
front, back).
37 Auto Wah Insertion Repeating filter sweep “wah” effect.
38 Delay L, C, R System Three independent delays, for the left, right and center stereo positions.
39 Delay L, R System Initial delay for each stereo channel, and two separate feedback delays.
40 Echo System Stereo delay, with independent Feedback Level controls for each channel.
41 Cross Delay System Complex effect that sends the delayed repeats “bouncing” between the left and
right channels.
42 Distortion Hard Insertion Hard-edge distortion.
43 Distortion Soft Insertion This type is not so hard compared with Distortion Hard.
44 EQ Disco Insertion Discotype equalizer program to boost high and low frequencies.
45 EQ Telephone Insertion Equalizer program which eliminates higher and lower frequencies to simulate
the sounds through telephone.
46 OFF — No effect.

146
The Multi Effect List (PSR-730)
No. Effect Type Features
01~04 Hall1~4 Concert hall reverb.
05~08 Room1~4 Small room reverb.
09, 10 Stage1, 2 Reverb for solo instruments.
11, 12 Plate1, 2 Simulated steel plate reverb.
13~17 Chorus1~5 Conventional chorus program with rich, warm chorusing.
18~21 Flanger1~4 Pronounced three-phase modulation with a slight metallic sound.
22 Symphonic Exceptionally rich & deep chorusing.
23 Phaser Pronounced, metallic modulation with periodic phase change.
24~28 Rotary Speaker 1~5 Rotary speaker simulation.
29, 30 Tremolo 1, 2 Rich Tremolo effect with both volume and pitch modulation.
31 Guitar Tremolo Simulated electric guitar tremolo.
32 Auto Pan Several panning effects that automatically shift the sound position (left, right, front, back).
33 Auto Wah Repeating filter sweep “wah” effect.
34 Delay L, C, R Three independent delays, for the left, right and center stereo positions.
35 Delay L, R Initial delay for each stereo channel, and two separate feedback delays.
36 Echo Stereo delay, with independent Feedback Level controls for each channel.
37 Cross Delay Complex effect that sends the delayed repeats “bouncing” between the left and right
channels.
38 Distortion Hard Hard-edge distortion.
39 Distortion Soft This type is not so hard compared with Distortion Hard.
40 EQ Disco* Discotype equalizer program to boost high and low frequencies.
41 EQ Telephone* Equalizer program which eliminates higher and lower frequencies to simulate the sounds
through telephone.
42 Off No effect.
• When the effect type marked with * is selected, Dry/Wet section on the display
will show “- - -” indicating that Dry/Wet setting is disabled.
About Digital Effects (Reverb/Chorus/DSP)

147
Harmony Type List
No. Type Description
1 Duet This harmony type produces a duophonic melody with the second voice below the
melody line.
2 Trio This harmony type generates two voices in addition to the melody voice.
3 4Part Three harmony notes are generated to produce a four-note chord.
4 4 Part Jazz Similar to the preceding type, but depending on the chords played this type will
sometimes produce a more colorful sound.
5 Country Similar to Duet, but the second voice is above the melody line.
6 Octave One note is added an octave below the melody.
7 Tremolo The note(s) pressed and held is(are) repeatedly played at the preset tempo.
8 Tremolo Duet Combination of Tremolo and Duet; produces a duophonic melody with two voices played
alternately.
9 Tremolo Octave Combination of Tremolo and Octave; produces a duophonic melody with two voices
played alternately (the second voice is an octave below the melody).
10 Strumming This type adds arpeggiated pattern to the melody.
11 Trio Delay Two notes slightly below the melody are added to create three parts. Additional notes are
delayed slightly.
12 Vibraphone & Jazz Guitar Two voices, Vibraphone and Jazz Guitar, below the melody are added to create three
parts.
13 Trumpet & Sax Two voices, Trumpet and Saxophone, below the melody are added to create three parts.
14 Back Vocal “Vocal” voice is added to the melody to get a vocal part in the background.
15 Strings “Strings” voice is added to the melody to create an orchestral atmosphere.
16 Forest “Twitterings” of a bird are added to the melody to create an effect as if you were playing
outside.
• The Harmonies except for the types 6,7 and 9
are applied to the R1 voice according to the
chords detected in the Accompaniment sec-
tion.

148
Refining User Styles with Style File Format
Source Pattern
ZSource chord root setting
XSource chord type setting
NTR (Note Transposition Rule)
CNote Transposition rule setting
NTT (Note Transposition Table)
VNote Transposition table setting
Other Settings
BHighest Key setting
NNote range (Low Limit, High Limit) settings
MRetrigger Rule (RTR) setting
Chord change
Accompaniment
Source Pattern Settings
Z Source Chord Root setting
X Source Chord Type setting
Set the key in which the source pattern will be played when the
user style is created. The default setting is CM7. (The source
chord root is “C” and the source chord type is “M7.”
After finishing recording, with the recorded track selected, select
the “S.ChordRoot” sub menu and use the [–] and [+] buttons or
the Data Dial to select the chord root.
nd Poot:AS.ChordR
After setting the source chord root, select the “S.Chord Type” sub
menu and use the [–] and [+] buttons or the Data Dial to select
the chord type.
nd Pype:mS.ChordT
See page 150 for the available chord types, chord notes and
scale notes.
• The SFF settings can be done only when the Record Ready Mode or
Rehearsal Mode is engaged.
• The SFF settings cannot be made for the RHYTHM 1/2 tracks.
■ Style File (Auto Accompaniment) Format
The Style File Format (SFF) is a compilation of all of Yamaha’s auto
accompaniment know-how into a single unified format.
Since the PSR-730/630 supports the SFF format, you can enjoy
many styles in addition to the 100 preset SFF styles. Just insert a disk
with SFF styles on it into the disk drive and you can load them into the
PSR-730/630.
By using the user style function, you can take advantage of the power
of the SFF format and freely create your own user styles.
With the Auto Accompaniment function, chord changes (transposi-
tions) are applied to the source pattern that forms the basis for the
accompaniment. The “Note Transposition Rule” and “Note Transpo-
sition Table” that are set for each track are used for this. After the
transposition is made, the transposed notes are checked to see if
they can be correctly played within the range of the instrument, then
the accompaniment is played.
The following SFF settings can be executed only after recording each
track (still in the Record Ready Mode or Rehearsal Mode).
NTR (Note Transposition Rule) Setting
C Note Transposition rule setting
Set the transposition rule for using the transposition table (see
item 4 below) when transposing. There are two types of rules.
Root Transposition Rule
This rule maintains the mutual relationship in pitch between
each note when transposing. Set this for tracks that contain
melody-like phrases.
Root Fixed Rule
To the extent possible, this rule maintains the pitch of each note
in the source pattern. Set it for piano-type or guitar-type chord
picking tracks.
After finishing recording, with the recorded track selected, select
“NTR” from the sub menu and use the [–] and [+] buttons or the
Data Dial to select the transposition rule.
ixedooooooFNTR:::::

149
NTT (Note Transposition Table) Setting
V Note Transposition table setting
Set the table for making the chord change (transposition) in the
source pattern. There are 6 tables, as explained below.
Bypass
No transposition is done.
Melody
This table is suitable for melody line transposition. Use it for
tracks with melodies like PHRASE 1/2.
Bass
This table is suitable for bass line transposition. The table
contents are the same as for “Melody,” but it recognizes on-bass
chords such as in the Fingered2 mode. Use it for tracks with low
pitched instruments such as bass tracks.
Chord
This table is suitable for chord transposition. Use it for tracks like
the CHORD 1/2 tracks, with piano-type or guitar-type chord
picking tracks.
M-m Only (M)
This table lowers the third by a semitone when changing from a
major chord to a minor chord or raises the minor third by a
semitone when changing from a minor chord to a major chord.
It doesn’t change any other notes.
M-m Only (H)
When changing from a major chord to a minor chord, this flattens
both the third and the sixth by a semitone. When changing from
a minor chord to a major, it raises the flatted third and sixth by a
semitone. It doesn’t change any other notes.
After finishing recording, with the recorded track selected, select
“NTT” from the sub menu and use the [–] and [+] buttons or the
Data Dial to select the transposition table.
sooBypasNTT:::::
Other Settings
B Highest Key setting
Set the highest key (upper limit of the octaves) of the note
transposing for the Source Chord Root setting [1]. The notes
designated higher than the highest key will actually be played
back in the octave just below the highest key. This setting is
effective only when you select the Root Transposition Rule from
the item [3].
Example) When highest key is “F”.
Root change CM C#M DM .... FM F#M
Notes played C3-E3-G3 C#3-F3-G#3 D3-F#3-A3 .... F3-A3-C4 F#2-A#2-C#3
After finishing recording, with the recorded track selected, select
“HighestKey” from the submenu and use the [-] and [+] buttons
or the Data Dial to select the highest key.
nd Pey: D#HighestK
N Note range (Low Limit, High Limit) settings
Set the note range (low and high limits) for the voices recorded
on user style tracks. By setting the note range, you can prevent
unrealistic notes (such as high notes from a bass or low notes
from a piccolo) from being produced and have them shifted to an
octave within the note range.
Example) When low limit is “C3” and high limit is “D4.”
Root change CM C#M .... FM
Notes played E3-G3-C4 F3-G#3-C#4 .... F3-A3-C4
After finishing recording, with the recorded track selected, select
“LowLimit” and “HighLimit” from the submenu and use the [-] and
[+] buttons or the Data Dial to set the note range.
nd P: 28LowLimit
nd Pt: 127HighLimi
M Retrigger Rule (RTR) setting
Set the method for handling notes as they are being produced
during chord change (transposition). There are 5 rule types, as
explained below.
Stop
The note is stopped while being produced, and the next note is
sounded.
PitchShift
The pitch of the note being produced is shifted to match the new
chord type.
PShftToRoot
The pitch of the note being produced is shifted to the note of the
new chord root. The octave of the note is not changed by the shift.
Retrigger
The note is stopped while being produced, and it is sounded
again with its pitch matching that of the new chord type.
Ret.ToRoot
The note is stopped while being produced, and it is sounded
again with the note of the new chord root.
After finishing recording, with the recorded track selected, select
“RTR” from the sub menu and use the [–] and [+] buttons or the
Data Dial to select the retrigger rule.
po oStoRTR:::::
Refining User Styles with Style File Format

150
■About the Source Chord Type
When you change the chord of the source pattern from the default CM7 to others
(see “Source Pattern Settings” on page 148), the chord notes and scale notes will
change depending on the currently selected chord type.
See page 101 for the information on the chord note and scale note.
Refining User Styles with Style File Format
[ex.] Source Chord Root of “C”
CSC CS CSC C SC CSC C CS CSC C CS
C
CCC CS
CCC C CS CCC C SC CSC
SCS
CS CS
C
CS CCS
C
CCS
CC
CS
SSCCC
CC SC
C
CC SC
CC
CS CC
CC
CS C CS
C
CC SC C
C
CS
CCS
CS S SC
CCS
CCC
C
CCC
C
CSC
CC
CCC C
C
CSC CS
CC
CSC CC
C
CCC
CC
CCCS
SCC
CCC
SCC
CSC CSS
C
CSC
SCC
CCCCS CC CCS CS
CM
Cm
7
C
CM
7
7
C
(9)
C
(9)
6
Caug Cm
6
Cm
777
Cm
b5
7
Cm
(9)
Cm
(11)
CmM
77
CmM
(9)
Cdim Cdim
7
C
(9)
7
C
(13)
7
C
(b9)
7
Csus
4
C
1+2+5
C
1+8
C
1+5
C
b5
7
CM
6
Cm
(9)
7
CM
(#11)
C
(#11)
7
C
(#9)
7
C aug
7
CM aug
7
C sus
4
7
CM
add9
C
(b13)
7
[Maj]
[Maj7(9)] [Maj6(9)] [aug] [min] [min6]
[min7] [min7b5] [min(9)] [min7(9)]
[minMaj7]
[7sus4]
[7(b9)]
[1+8] [1+5] [1+2+5][sus4]
[7(b13)] [7(#9)] [Maj7aug] [7aug]
[7b5] [7(9)] [7(#11)] [7(13)]
[dim] [dim7] [7]
[minMaj7(9)]
[min7(11)]
[Maj6] [Maj7] [Maj(9)][Maj7(#11)]

151
Troubleshooting
Something not working as it should? In many cases what appears to be a malfunction can
be traced to a simple error that can be remedied immediately. Before assuming that your PSR-
730/630 is faulty, please check the following points.
PROBLEM POSSIBLE CAUSE/SOLUTION
The speakers produce a “pop” sound whenever the power is
turned ON or OFF. This is normal and is no cause for alarm.
The volume is reduced or the sound is distorted.
The registration memory doesn’t work properly.
Recorded song data will not play back properly.
The display goes bland and all panel controls are reset.
The batteries probably need to be replaced. Either replace all six
batteries, or use an AC power adaptor.
No sound when the keyboard is played.
The R1/R2/L voice volume settings could be set too low. Make sure
the voice volumes are set at appropriate levels (pages 14, 111).
The Local Control function could be turned off. Make sure Local
Control is turned on (page 127).
Not all simultaneously-played notes sound.
Auto Accompaniment seems to “skip” when the keyboard is
played.
You are probably exceeding the maximum polyphony of the
PSR-730/630. The PSR-730 can play up to 64 notes (32 notes
for PSR-630) at the same time — including split, dual, auto-
accompaniment, song, and multi pad notes. Notes exceeding
this limit will not sound.
Auto Accompaniment doesn’t sound when started. The MIDI Clock mode may be set to “on”. Make sure it is turned
“off” (page 128).
Auto accompaniment won’t function properly. No lower key-
board sound.
Make sure that all accompaniment tracks are turned on, and that
the they are all set to appropriate volume levels.
Make sure you are using fingerings recognized by the selected
fingering mode, and are playing in the Auto Accompaniment
section of the keyboard.
Are you sure you’re playing in the Auto-Accompaniment section
of the keyboard? Make sure that the Auto Accompaniment split
point is set appropriately (page 30).
Are you playing chords that the PSR-730/630 can recognize
(see chord types on page 31~)?
The Harmony function will not turn on.
Harmony cannot be turned on when the FULL KEYBOARD
fingering mode is selected or if a percussion kit voice is selected.
Select an appropriate fingering mode or voice.
Certain notes sound at the wrong pitch. Make sure that the scale tuning value for those notes is set to “0”
(page 115).

152
Data Backup & Initialization
■Data Initialization
All data can be initialized and restored to the factory preset condition by turning on the
power while holding the highest (rightmost) white key on the keyboard. “Backup RAM
Clear” will appear briefly on the display.
• All registration and
User Style/Pad
memory data, plus
the other settings
listed above, will be
erased and/or
changed when the
data initialization
procedure is carried
out.
• Carrying out the
data initialization
procedure will usu-
ally restore normal
operation if the PSR-
730/630 freezes or
begins to act errati-
cally for any reason.
ON
STAND BY
rAM CleaBackup R
■Data Backup
Except for the data listed below, all PSR-730/630 panel settings are reset to their initial
settings whenever the power is turned on.
• Registration Memory
• User Style Data
• User Pad Data
• MIDI Transmit Settings
• MIDI Receive Settings
The data listed above can be backed up — i.e. retained in memory — as long as a
working set of batteries is installed and you keep the following Off/On procedure.
zTurn the power OFF by pressing the [STAND BY/ON] switch.
xUnplug the DC output cable of the PA-6 from the DC IN 10-12V jack on the rear
panel of the PSR-730/630.
cThen unplug the PA-6 Power Adaptor from the wall AC outlet.
When turning the power ON, simply reverse the procedure.

153
(2) RECEIVE FLOW
MIDI → NOTE OFF 8nH
IN
NOTE ON/OFF 9nH
CONTROL CHANGE
BANK SELECT MSB BnH,00H
BANK SELECT LSB BnH,20H
MODULATION BnH,01H
PORTAMENTO TIME BnH,05H
DATA ENTRY MSB BnH,06H
DATA ENTRY LSB BnH,26H
MAIN VOLUME BnH,07H
PANPOT BnH,0AH
EXPRESSION BnH,0BH
SUSTAIN BnH,40H
PORTAMENTO BnH,41H
SOSTENUTO BnH,42H
SOFT PEDAL BnH,43H
HARMONIC CONTENT BnH,47H
RELEASE TIME BnH,48H
ATTACK TIME BnH,49H
BRIGHTNESS BnH,4AH
PORTAMENTO CONTROL BnH,54H
REVERB SEND LEVEL BnH,5BH
CHORUS SEND LEVEL BnH,5DH
VARIATION SEND LEVEL BnH,5EH
DATA INCREMENT BnH,60H
DATA DECREMENT BnH,61H
NRPN LSB BnH,62H
NRPN MSB BnH,63H
VIBRATO RATE BnH,63H,01H,62H,08H,06H,mmH
VIBRATO RATE BnH,63H,01H,62H,08H,06H,mmH
VIBRATO DEPTH BnH,63H,01H,62H,09H,06H,mmH
VIBRATO DELAY BnH,63H,01H,62H,0AH,06H,mmH
FILTER CUTOFF FREQ. BnH,63H,01H,62H,20H,06H,mmH
FILTER RESONANCE BnH,63H,01H,62H,21H,06H,mmH
AEG ATTACK TIME BnH,63H,01H,62H,63H,06H,mmH
AEG DECAY TIME BnH,63H,01H,62H,64H,06H,mmH
AEG RELEASE BnH,63H,01H,62H,66H,06H,mmH
DRUM INST
CUTOFF FREQ. BnH,63H,14H,62H,rrH,06H,mmH
FILTER RESONANCE BnH,63H,15H,62H,rrH,06H,mmH
AEG ATTACK RATE BnH,63H,16H,62H,rrH,06H,mmH
AEG DECAY RATE BnH,63H,17H,62H,rrH,06H,mmH
PITCH COARSE BnH,63H,18H,62H,rrH,06H,mmH
(1) TRANSMIT FLOW
MIDI ← NOTE ON/OFF 9nH
OUT
CONTROL CHANGE BnH
BANK SELECT MSB BnH,00H
BANK SELECT LSB BnH,20H
DATA ENTRY MSB BnH,06H
DATA ENTRY LSB BnH,26H
MAIN VOLUME BnH,07H
PANPOT BnH,0AH
EXPRESSION BnH,0BH
SUSTAIN BnH,40H
SOSTENUTE BnH,42H
SOFT PEDAL BnH,43H
REVERB SEND LEVEL BnH,5BH
VARIATION SEND LEVEL BnH,5EH
PROGRAM CHANGE CnH
PITCH BEND EnH
SYSTEM EXCLUSIVE MESSAGE
<YAMAHA MIDI FORMAT>
<UNIVERSAL>
UNIVERSAL REALTIME F0H 7FH.....F7H
UNIVERSAL NON-REALTIME F0H 7EH.....F7H
<XG STANDARD>
XG PARAMETER CHANGE F0H 43H 1nH 4CH aaH aaH aaH ddH
.....ddH F7H
XG BULK DUMP F0H 43H 0nH 4CH bbH bbH aaH aaH
aaH ddH.....ddH ccH F7H
SPECIAL OPERATORS
SYSTEM REALTIME MESSAGE
MIDI CLOCK F8H
START FAH
STOP FCH
ACTIVE SENSING FEH
Many MIDI messages listed in the MIDI Data Format are expressed in decimal
numbers, binary numbers and hexadecimal numbers. Hexadecimal numbers
may include the letter “H” as a suffix. Also, “n” can freely be defined as any
whole number.
To enter data/values, refer to the table below.
• Except the table above, for example 144-159(decimal)/9nH/1001 0000-1001
1111(binary) displays the Note On Message for each channel (1-16). 176-191/
BnH/1011 0000-1011 1111 displays the Control Change Message for each
channel (1-16). 192-207/CnH/1100 0000-1100 1111 displays the Program
Change Message for each channel (1-16). 240/FOH/1111 0000 denotes the
start of a System Exclusive Message. 247/F7H/1111 0111 denotes the end of
a System Exclusive Message.
• aaH (hexidecimal)/0aaaaaaa (binary) denotes the data address. The address
contains High, Mid, and Low.
• bbH/0bbbbbbb denotes the byte count.
• ccH/0ccccccc denotes the check sum.
• ddH/0ddddddd denotes the data/value.
Decimal Hexadecimal Binary
0 00 0000 0000
1 01 0000 0001
2 02 0000 0010
3 03 0000 0011
4 04 0000 0100
5 05 0000 0101
6 06 0000 0110
7 07 0000 0111
8 08 0000 1000
9 09 0000 1001
10 0A 0000 1010
11 0B 0000 1011
12 0C 0000 1100
13 0D 0000 1101
14 0E 0000 1110
15 0F 0000 1111
16 10 0001 0000
17 11 0001 0001
18 12 0001 0010
19 13 0001 0011
20 14 0001 0100
21 15 0001 0101
22 16 0001 0110
23 17 0001 0111
24 18 0001 1000
25 19 0001 1001
26 1A 0001 1010
27 1B 0001 1011
28 1C 0001 1100
29 1D 0001 1101
30 1E 0001 1110
31 1F 0001 1111
32 20 0010 0000
33 21 0010 0001
34 22 0010 0010
35 23 0010 0011
36 24 0010 0100
37 25 0010 0101
38 26 0010 0110
39 27 0010 0111
40 28 0010 1000
41 29 0010 1001
42 2A 0010 1010
43 2B 0010 1011
44 2C 0010 1100
45 2D 0010 1101
46 2E 0010 1110
47 2F 0010 1111
48 30 0011 0000
49 31 0011 0001
50 32 0011 0010
51 33 0011 0011
52 34 0011 0100
53 35 0011 0101
54 36 0011 0110
55 37 0011 0111
56 38 0011 1000
57 39 0011 1001
58 3A 0011 1010
59 3B 0011 1011
60 3C 0011 1100
61 3D 0011 1101
62 3E 0011 1110
63 3F 0011 1111
Decimal Hexadecimal Binary
64 40 0100 0000
65 41 0100 0001
66 42 0100 0010
67 43 0100 0011
68 44 0100 0100
69 45 0100 0101
70 46 0100 0110
71 47 0100 0111
72 48 0100 1000
73 49 0100 1001
74 4A 0100 1010
75 4B 0100 1011
76 4C 0100 1100
77 4D 0100 1101
78 4E 0100 1110
79 4F 0100 1111
80 50 0101 0000
81 51 0101 0001
82 52 0101 0010
83 53 0101 0011
84 54 0101 0100
85 55 0101 0101
86 56 0101 0110
87 57 0101 0111
88 58 0101 1000
89 59 0101 1001
90 5A 0101 1010
91 5B 0101 1011
92 5C 0101 1100
93 5D 0101 1101
94 5E 0101 1110
95 5F 0101 1111
96 60 0110 0000
97 61 0110 0001
98 62 0110 0010
99 63 0110 0011
100 64 0110 0100
101 65 0110 0101
102 66 0110 0110
103 67 0110 0111
104 68 0110 1000
105 69 0110 1001
106 6A 0110 1010
107 6B 0110 1011
108 6C 0110 1100
109 6D 0110 1101
110 6E 0110 1110
111 6F 0110 1111
112 70 0111 0000
113 71 0111 0001
114 72 0111 0010
115 73 0111 0011
116 74 0111 0100
117 75 0111 0101
118 76 0111 0110
119 77 0111 0111
120 78 0111 1000
121 79 0111 1001
122 7A 0111 1010
123 7B 0111 1011
124 7C 0111 1100
125 7D 0111 1101
126 7E 0111 1110
127 7F 0111 1111
MIDI Data Format

154
PITCH FINE BnH,63H,19H,62H,rrH,06H,mmH
LEVEL BnH,63H,1AH,62H,rrH,06H,mmH
PANPOT BnH,63H,1CH,62H,rrH,06H,mmH
REVERB SEND BnH,63H,1DH,62H,rrH,06H,mmH
CHORUS SEND BnH,63H,1EH,62H,rrH,06H,mmH
VARIATION SEND BnH,63H,1FH,62H,rrH,06H,mmH
RPN LSB BnH,64H
RPN MSB BnH,65H
PITCH BEND SENS. BnH,65H,00H,64H,00H,06H,mmH
FINE TUNING BnH,65H,00H,64H,01H,06H,mmH,
26H,llH
COARSE TUNING BnH,65H,00H,64H,02H,06H,mmH
NULL BnH,65H,7FH,64H,7FH
ALL SOUND OFF BnH,78H,00H
RESET ALL CONTROLLERS BnH,79H,00H
ALL NOTES OFF BnH,7BH,00H
OMNI OFF BnH,7CH,00H
OMNI ON BnH,7DH,00H
MONO BnH,7EH
POLY BnH,7FH
PROGRAM CHANGE CnH
CHANNEL AFTER TOUCH DnH
PITCH BEND CHANGE EnH
SYSTEM EXCLUSIVE MESSAGE
<YAMAHA MIDI FORMAT>
<UNIVERSAL>
UNIVERSAL REALTIME F0H 7FH.....F7H
UNIVERSAL NON-REALTIME F0H 7EH.....F7H
<XG STANDARD>
XG PARAMETER CHANGE F0H 43H 1nH 4CH aaH aaH aaH ddH
.....ddH F7H
XG BULK DUMP F0H 43H 0nH 4CH bbH bbH aaH aaH
aaH ddH.....ddH ccH F7H
PARAMETER REQUEST F0H 43H 3nH 4CH aaH aaH aaH F7H
DUMP REQUEST F0H 43H 2nH 4CH aaH aaH aaH F7H
<CLAVINOVA MIDI COMPLIANCE>
<SPETIAL OPERATORS>
<Others>
SYSTEM REALTIME MESSAGE
MIDI CLOCK F8H
START FAH
STOP FCH
ACTIVE SENSING FEH
(3) TRANSMIT/RECEIVE DATA
(3-1) CHANNEL VOICE MESSAGES
(3-1-1) NOTE OFF (Recive only)
STATUS 1000nnnn (8nH) n = 0 - 15 VOICE CHANNEL NUMBER
NOTE NUMBER 0kkkkkkk k = 0 (C-2) - 127 (G8)
VELOCITY 0vvvvvvv v: ignored
(3-1-2) NOTE ON/OFF
STATUS 1001nnnn (9nH) n = 0 - 15 VOICE CHANNEL NUMBER
NOTE NUMBER 0kkkkkkk k = 0 (C-2) - 127 (G8)
VELOCITY 0vvvvvvv (v π 0) NOTE ON
00000000 (v = 0) NOTE OFF
(3-1-3) PROGRAM CHANGE
STATUS 1100nnnn (CnH) n = 0 - 15 VOICE CHANNEL NUMBER
PROGRAM NUMBER 0ppppppp p = 0 - 127
* PROGRAM NUMBER: XG DRUM VOICE number correspondence
P = 1 Standard Kit
P = 2 Standard2 Kit
P = 9 Room Kit
P = 17 Rock Kit
P = 25 Elctrnic Kit
P = 26 Analog Kit
P = 28 Dance Kit
P = 33 Jazz Kit
P = 41 Brush Kit
P = 49 Classic Kit
* PROGRAM NUMBER: XG SFX KIT number correspondence
P = 1 SFX1 Kit
P = 2 SFX2 Kit
When DRUM VOICE is selected and program change data for a different DRUM
VOICE is received, the currently selected DRUM VOICE will be replaced with the
new DRUM VOICE.
(3-1-4) CHANNEL AFTER TOUCH (Recive only)
STATUS 1101nnnn (DnH) n = 0 - 15 VOICE CHANNEL NUMBER
VALUE 0vvvvvvv v = 0 - 127 AFTER TOUCH VALUE
(3-1-5) PITCH BEND CHANGE
STATUS 1110nnnn (EnH) n = 0 - 15 VOICE CHANNEL NUMBER
LSB 0vvvvvvv PITCH BEND CHANGE LSB
MSB 0vvvvvvv PITCH BEND CHANGE MSB
(3-1-6) CONTROL CHANGE
STATUS 1011nnnn (BnH) n = 0 - 15 VOICE CHANNEL NUMBER
CONTROL NUMBER 0ccccccc
CONTROL VALUE 0vvvvvvv
* Transmit CONTROL NUMBER.
c = 0 BANK SELECT MSB ; v = 0:XG NORMAL,
64:SFX NORMAL,
126:XG SFX KIT,
127:XG DRUM
c = 32 BANK SELECT LSB ; v = 0 - 127 *3
c = 6 DATA ENTRY MSB ; v = 0 - 127 *1
c = 38 DATA ENTRY LSB ; v = 0 - 127 *1
c = 7 MAIN VOLUME ; v = 0 - 127
c = 10 PANPOT ; v = 0 - 127
c = 11 EXPRESSION ; v = 0 - 127
c = 64 SUSTAIN ; v = 0-63:OFF , 64-127:ON *2
c = 66 SOSTENUTO ; v = 0-63:OFF , 64-127:ON *2
c = 67 SOFT PEDAL ; v = 0-63:OFF , 64-127:ON *2
c = 91 REVERB SEND LEVEL ; v = 0 - 127
c = 94
VARIATION SEND LEVEL
; v = 0 - 127
(When only Connection = 1[System])
* Receive CONTROL NUMBER.
c = 0 BANK SELECT MSB ; v = 0:XG NORMAL,
64:SFX NORMAL,
126:XG SFX KIT,
127:XG DRUM
c = 32 BANK SELECT LSB ; v = 0 - 127 *3
c = 1 MODULATION ; v = 0 - 127 *2
c = 5 PORTAMENTO TIME ; v = 0 - 127 *2
c = 6 DATA ENTRY MSB ; v = 0 - 127 *1
c = 38 DATA ENTRY LSB ; v = 0 - 127 *1
c = 7 MAIN VOLUME ; v = 0 - 127
c = 10 PANPOT ; v = 0 - 127
c = 11 EXPRESSION ; v = 0 - 127
c = 64 SUSTAIN ; v = 0-63:OFF , 64-127:ON *2
c = 65 PORTAMENTO ; v = 0-63:OFF , 64-127:ON *2
c = 66 SOSTENUTO ; v = 0-63:OFF , 64-127:ON *2
c = 67 SOFT PEDAL ; v = 0-63:OFF , 64-127:ON *2
c = 71 HARMONIC CONTENT ; v = 0:-64 - 64:0 - 127:+63 *2
c = 72 RELEASE TIME ; v = 0:-64 - 64:0 - 127:+63 *2
c = 73 ATTACK TIME ; v = 0:-64 - 64:0 - 127:+63 *2
c = 74 BRIGHTNESS ; v = 0:-64 - 64:0 - 127:+63 *2
c = 84 PORTAMENT CONTROL ; v = 0 - 127 *2
c = 91 REVERB SEND LEVEL ; v = 0 - 127
c = 93 CHORUS SEND LEVEL ; v = 0 - 127
c = 94
VARIATION SEND LEVEL
; v = 0 - 127
(When only Connection = 1[System])
c = 96 DATA INCREMENT ; v = 127 *1
c = 97 DATA DECREMENT ; v = 127 *1
*1 Only when setting the appointed parameter with RPN, NRPN.
*2 Does not effect Rhythm Voice.
*3 MSB=0, anything other than 63 is 0.
• Until a PROGRAM CHANGE message is received, the BANK SELECT
operation will be suspended. When a Voice, including VOICE BANK, is
changed, set the BANK SELECT and Program Change Message, and
transmit in the following order, BANK SELECT MSB, LSB, PROGRAM
CHANGE.
• MODULATION controls the Vibrato Depth.
• PORTAMENTO TIME controls the Pitch Change Speed when the
Portamento Switch = ON. 0 being the shortest time, and 127 being the
longest.
• PANPOT changes the value for the melody voice and rhythm voice in
relation to the preset value.
• Portamento time is fixed to 0 when the PORTAMENTO CONTROL is
used.
• HARMONIC CONTENT applies adjustment to the resonance value that
is set by the voice. This parameter specifies relative change with the
value of 64 producing 0 adjustment. As values get higher the sound
becomes increasingly eccentric. Note that for some voices the effective
parameter range is narrower than the legal parameter range.
• RELEASE TIME applies adjustment to the envelope release time set by
the voice. This parameter specifies relative change with the value of 64
producing 0 adjustment.
MIDI Data Format

155
• ATTACK TIME applies adjustment to the envelope attack time set by the
voice. This parameter specifies relative change with the value of 64
producing 0 adjustment.
• BRIGHTNESS applies adjustment to the cut-off frequency set by the
voice. This parameter specifies relative change with the value of 64
producing 0 adjustment. Lower voices produce a softer sound. For some
voices the effective parameter range is narrower than the legal
parameter range.
(3-2) CHANNEL MODE MESSAGES
STATUS 1011nnnn (BnH) n = 0 - 15 VOICE CHANNEL NUMBER
CONTROL NUMBER 0ccccccc c = CONTROL NUMBER
CONTROL VALUE 0vvvvvvv v = DATA VALUE
(3-2-1) ALL SOUND OFF (Recive only)
(CONTROL NUMBER = 78H , DATA VALUE = 0)
Switches off all sound from the channel. Does not reset Note On and Hold On
conditions established by Channel Messages.
(3-2-2) RESET ALL CONTROLLERS (Recive only)
(CONTROL NUMBER = 79H , DATA VALUE = 0)
Resets controllers as follows.
PITCH BEND CHANGE 0 (Center)
AFTER TOUCH 0 (min.)
MODULATION 0 (min.)
EXPRESSION 127 (max.)
SUSTAIN 0 (off)
SOSTENUTO 0 (off)
SOFT PEDAL 0 (off)
NRPN Sets number to null. (Internal data remains unchanged)
RPN Sets number to null. (Internal data remains unchanged)
PORTAMENT CONTROL Resets portamento source note number
PORTAMENTO 0 (off)
(3-2-3) ALL NOTES OFF (Recive only)
(CONTROL NUMBER = 7BH , DATA VALUE = 0)
Switches off all of the channel’s “on” notes. However, any notes being held by
SUSTAIN or SOSTENUTO continue to sound until SUSTAIN/SOSTENUTO goes off.
(3-2-4)
OMNI OFF (Recive only) (CONTROL NUMBER = 7CH , DATA VALUE = 0)
Same processing as for All Notes Off.
(3-2-5)
OMNI ON (Recive only) (CONTROL NUMBER = 7DH , DATA VALUE = 0)
Same processing as for All Notes Off. Omni On is not executed.
(3-2-6)
MONO (Recive only) (CONTROL NUMBER = 7EH , DATA VALUE = 0)
Same processing as for All Notes Off. If the 3rd byte is in a range of 0-16 the
corresponding channel will be changed to Mode 4 (m=1).
(3-2-7) POLY (Recive only) (CONTROL NUMBER = 7FH , DATA VALUE = 0)
Same processing as for All Sounds Off and the corresponding channel will be
changed to Mode 3.
(3-3) REGISTERED PARAMETER NUMBER (RPN)
STATUS 1011nnnn (BnH) n = 0 - 15 VOICE CHANNEL NUMBER
RPN LSB 01100100 (64H)
RPN LSB NUMBER 0ppppppp p = RPN LSB(refer to the list below)
RPN MSB 01100101 (65H)
RPN MSB NUMBER 0qqqqqqq q = RPN MSB(refer to the list below)
DATA ENTRY MSB 00000110 (06H)
DATA VALUE 0mmmmmmm m = Data Value
DATA ENTRY LSB 00100110 (26H)
DATA VALUE 0lllllll l = Data Value
First appoints the parameter for RPN MSB/LSB, then sets the parameter value for
data entry MSB/LSB.
RPN D.ENTRY
LSB MSB MSB LSB PARAMETER NAME DATA RANGE
00H 00H mmH — PITCH BEND SENSITIVITY 00H - 18H (0 - 24 semitones)
01H 00H mmH llH FINE TUNE
{mmH,llH} = {00H,00H} - {40H,00H} - {7FH,7FH}
(-8192*100/8192) - 0 - (+8192*100/8192)
02H 00H mmH — COARSE TUNE
28H - 40H - 58H (-24 - 0 - +24 semitones)
7FH 7FH — — NULL
Clears the current RPN number setting. Does not change the internal parameter settings.
(3-4) NON-REGISTERED PARAMETER NUMBER (NRPN) (Recive only)
STATUS 1011nnnn (BnH) n = 0 - 15 VOICE CHANNEL NUMBER
NRPN LSB 01100010 (62H)
NRPN LSB NUMBER 0ppppppp p = NRPN LSB(refer to the list below)
NRPN MSB 01100011 (63H)
NRPN MSB NUMBER 0qqqqqqq q = NRPN MSB(refer to the list below)
DATA ENTRY MSB 00000110 (06H)
DATA VALUE 0mmmmmmm m = Data Value
First appoints the parameter for NRPN MSB/LSB, then sets the parameter value for data
entry MSB/LSB.
NRPN D.ENTRY
MSB LSB MSB LSB PARAMETER NAME DATA RANGE
01H 08H mmH — VIBRATO RATE 00H - 40H - 7FH (-64 - 0 - +63)
01H 09H mmH — VIBRATO DEPTH 00H - 40H - 7FH (-64 - 0 - +63)
01H 0AH mmH — VIBRATO DELAY 00H - 40H - 7FH (-64 - 0 - +63)
01H 20H mmH —
FILTER CUTOFF FREQUENCY
00H - 40H - 7FH (-64 - 0 - +63)
01H 21H mmH — FILTER RESONANCE 00H - 40H - 7FH (-64 - 0 - +63)
01H 63H mmH — EG ATTACK TIME 00H - 40H - 7FH (-64 - 0 - +63)
01H 64H mmH — EG DECAY TIME 00H - 40H - 7FH (-64 - 0 - +63)
01H 66H mmH — EG RELEASE 00H - 40H - 7FH (-64 - 0 - +63)
14H rrH mmH —
DRUM FILTER CUTOFF FREQ.
00H - 40H - 7FH (-64 - 0 - +63)
15H rrH mmH —
DRUM FILTER RESONANCE
00H - 40H - 7FH (-64 - 0 - +63)
16H rrH mmH — DRUM AEG ATTACK RATE 00H - 40H - 7FH (-64 - 0 - +63)
17H rrH mmH — DRUM AEG DECAY RATE 00H - 40H - 7FH (-64 - 0 - +63)
18H rrH mmH — DRUM PITCH COARSE 00H - 40H - 7FH (-64 - 0 - +63)
19H rrH mmH — DRUM PITCH FINE 00H - 40H - 7FH (-64 - 0 - +63)
1AHrrH mmH — DRUM LEVEL 00H - 7FH (0 - max.)
1CH rrH mmH — DRUM PANPOT 00H ,01H - 40H - 7FH
(random,left - center - right)
1DHrrH mmH —
DRUM REVERB SEND LEVEL
00H - 7FH (0 - max.)
1EH rrH mmH —
DRUM CHORUS SEND LEVEL
00H - 7FH (0 - max.)
1FH rrH mmH —
DRUM VARIATION SEND LEVEL
00H - 7FH (0 - max.)
The MSG14H-1FH (for drums) message is accepted as long as the channel is set
with a drum voice.
rrH : drum instrument note number
(3-5) SYSTEM REALTIME MESSAGES
(3-5-1) MIDI CLOCK
STATUS 11111000 (F8H)
Transmission: 96 clocks per measure are transmitted.
Reception: If the instrument’s clock is set to external, after FAH is received from the
external device the instrument’s clock will sync with the 96 beats per measure
received from the external device.
Decides whether the internal clock, or Timing Clocks received via the MIDI IN will
be used.
(3-5-2) START
STATUS 11111010 (FAH)
Transmission: Transmitted when instrument’s Rhythm or Song playback is started.
Reception: Depending upon the condition, Rhythm, Song Playback, or Song Rec will
start.
(3-5-3) STOP
STATUS 11111100 (FCH)
Transmission: Transmitted when instrument’s Rhythm or Song playback is stopped.
Reception: Depending upon the condition, Rhythm, Song Playback, or Song Rec will
stop.
(3-5-4) ACTIVE SENSING
STATUS 11111110 (FEH)
Transmission: Transmitted approximately once every 200msec.
Reception: Sensing is started once this Code is received. If Status or Data is not
received within 400ms, the MIDI Receive Buffer will be cleared, and all notes,
including those being sustained, will be cut OFF. Also, all control values will be reset
to their factory defaults.
(3-6) SYSTEM EXCLUSIVE MESSAGE
(3-6-1) YAMAHA MIDI FORMAT
(3-6-1-1) SECTION CONTROL
binary hexadecimal
11110000 F0 Exclusive status
01000011 43 YAMAHA ID
01111110 7E Style
00000000 00
0sssssss SS Switch No.
00H : INTRO A
01H~07H : INTRO B
08H : MAIN A
09H~0FH : MAIN B
10H : FILL IN AA
11H~17H : FILL IN BB
18H : FILL IN AB
19H~1FH : FILL IN BA
20H : ENDING A
21H~27H : ENDING B
0ddddddd DD Switch On/Off : 00H (Off),7FH (On)
11110111 F7 End of Exclusive
When an ON code is received, the appointed section will be changed.
MIDI Data Format

156
(3-6-1-2) TEMPO CONTROL
binary hexadecimal
11110000 F0 Exclusive status
01000011 43 YAMAHA ID
01111110 7E Style
00000000 01
0ttttttt TT Tempo4
0ttttttt TT Tempo3
0ttttttt TT Tempo2
0ttttttt TT Tempo1
11110111 F7 End of Exclusive
The internal clock will be set to the received Tempo value.
Tempo Meta Event is a large data block (24-bit), it is divided into 4 groups with 7-bits
going into each of the Tempos 1-4 (4 receives the remaining 3 bits).
(3-6-2) UNIVERSAL SYSTEM EXCLUSIVE
(3-6-2-1) UNIVERSAL REALTIME MESSAGE
(3-6-2-1-1) MIDI MASTER VOLUME (Recive only)
binary hexadecimal
11110000 F0 Exclusive status
01111110 7F Universal Realtime
01111111 7F ID of target Device
00001001 04 Sub-ID #1=Device Control Message
00000001 01 Sub-ID #2=Master Volume
0sssssss SS Volume LSB
0ttttttt TT Volume MSB
11110111 F7 End of Exclusive
or
11110000 F0 Exclusive status
01111110 7F Universal Realtime
0xxxnnnn XN When N is received N=0-F, whichever is received.
When N is transmitted N always=0.
X = don’t care
00001001 04 Sub-ID #1=Device Control Message
00000001 01 Sub-ID #2=Master Volume
0sssssss SS Volume LSB
0ttttttt TT Volume MSB
11110111 F7 End of Exclusive
The volume for all channels will be changed simultaneously.
The TT value is used as the MIDI Master Volume value. (the ss value is ignored.)
(3-6-2-2) UNIVERSAL NON REALTIME MESSAGE
(3-6-2-2-1) GENERAL MIDI SYSTEM ON
binary hexadecimal
11110000 F0 Exclusive status
01111110 7E Universal Non-Realtime
01111111 7F ID of target Device
00001001 09 Sub-ID #1=General MIDI Message
00000001 01 Sub-ID #2=General MIDI On
11110111 F7 End of Exclusive
or
11110000 F0 Exclusive status
01111110 7E Universal Non-Realtime
0xxxnnnn XN When N is received N=0-F, whichever is received.
When N is transmitted N always=0.
X = don’t care
00001001 09 Sub-ID #1=General MIDI Message
00000001 01 Sub-ID #2=General MIDI On
11110111 F7 End of Exclusive
Depending upon the received ON message, the System Mode will be changed to XG.
Except MIDI Master Tuning, all control data be reset to default values.
This message requires approximately 50ms to execute, so sufficient time should be
allowed before the next message is sent.
(3-6-3) XG STANDARD
(3-6-3-1) XG PARAMETER CHANGE
(3-6-3-1-1) XG SYSTEM ON
binary hexadecimal
11110000 F0 Exclusive status
01000011 43 YAMAHA ID
0001nnnn 1N Device Number
01001100 4C Model ID
00000000 00 Address High
00000000 00 Address Mid
01111110 7E Address Low
00000000 00 Data
11110111 F7 End of Exclusive
Depending upon the received ON message, the SYSTEM MODE will be changed to
XG.Controllers will be reset, all values of Multi Part and Effect, and All System values
denoted by “XG” data within All System will be reset to default values in the table.
This message requires approximately 50ms to execute, so sufficient time should be
allowed before the next message is sent.
(3-6-3-1-2) XG PARMETER CHANGE
binary hexadecimal
11110000 F0 Exclusive status
01000011 43 YAMAHA ID
0001nnnn 1N Device Number
01001100 4C Model ID
0aaaaaaa AA Address High
0aaaaaaa AA Address Mid
0aaaaaaa AA Address Low
0ddddddd DD Data
| |
11110111 F7 End of Exclusive
For parameters with data size of 2 or 4, transmit the appropriate number of data bytes.
For more information on Address and Parameters, refer to < Table 1-2 > ~ < Table
1-8 > (pages 157-162).
The 4 data types listed below are transmitted and received.
(These are transmitted only after a Parameter change request is received.)
XG System Data
Multi Effect Data
Multi EQ Data
Multi Part Data
Drums Setup Data
(3-6-3-2) XG BULK DUMP
binary hexadecimal
11110000 F0 Exclusive status
01000011 43 YAMAHA ID
0000nnnn 0N Device Number
01001100 4C Model ID
0bbbbbbb BB ByteCount
0bbbbbbb BB ByteCount
0aaaaaaa AA Address High
0aaaaaaa AA Address Mid
0aaaaaaa AA Address Low
0ddddddd DD Data
| |
0ccccccc CC Check sum
11110111 F7 End of Exclusive
For more information on Address and Byte Count, refer to < Table 1-2 > ~ < Table 1-8 >
(pages 157-162).
The Check Sum value is set such that the sum of Byte Count, Address, Data, and
Check Sum has value zero in its seven least significant bits.
If the top of the block is appointed to the Address the XG Bulk Dump, Bulk Request
will be received.
The Block is a unit that consists of the data, arranged in the list, as the Total Size.
The 5 data types listed below are transmitted and received.
(These are transmitted only after a Bulk Dump request is received.)
System Data
Multi Effect Data(Individual effect unit)
Multi EQ Data
Multi Part Data(Individual part unit)
Drums Setup Data(Individual note unit)
System Information(Individual only)
(3-6-3-3) XG PARAMETER REQUEST (Recive only)
binary hexadecimal
11110000 F0 Exclusive status
01000011 43 YAMAHA ID
0011nnnn 3n Device Number
01001100 4C Model ID
0aaaaaaa AA Address High
0aaaaaaa AA Address Mid
0aaaaaaa AA Address Low
11110111 F7 End of Exclusive
For more information on Address and Byte Count refer to < Table 1-2 > ~ < Table
1-8 > (pages 157-162).
The 4 data types listed below are received.
System Data
Multi Effect Data
Multi EQ Data
Multi Part Data
Drums Setup Data
(3-6-3-4) XG DUMP REQUEST (Recive only)
binary hexadecimal
11110000 F0 Exclusive status
01000011 43 YAMAHA ID
0010nnnn 2n Device Number
01001100 4C Model ID
0aaaaaaa AA Address High
0aaaaaaa AA Address Mid
0aaaaaaa AA Address Low
11110111 F7 End of Exclusive
For more information on Address and Byte Count refer to < Table 1-2 > ~ < Table 1-8 >
(pages 157-162).
MIDI Data Format

157
The 5 data types listed below are received.
System Data
Multi Effect Data(Individual module unit)
Multi EQ Data
Multi Part Data(Individual part unit)
Drums Setup Data(Individual note unit)
System Information
(3-6-4) SPECIAL OPERATORS
(3-6-4-1) VOLUME ,EXPRESSION AND PAN REALTIME CONTROL OFF
binary hexadecimal
11110000 F0 Exclusive status
01000011 43 YAMAHA ID
01110011 73 Clavinova ID
01000101 45 CVP-98/96/94/92 ID
00010001 11 Sub ID
0000nnnn 0N N = MIDI Channel
01001001 45 Volume and Expression Realtime Control Off
0vvvvvvv VV Value VV: off=7FH, on=00H
11110111 F7 End of Exclusive
When “On” is received, subsequent volume, expression, and PAN changes are only
valid after the reception of the next key on. Normal operation resumes when “Off” is
received.
< Table 1-1> Parmeter Basic Address
Parameter Change
Address
(H) (M) (L) Description
SYSTEM 00 00 00 System
00 00 7D Drum Setup Reset
00 00 7E XG System On
00 00 7F All Parameter Reset
INFORMATION 01 00 00 System Information
EFFECT 1 02 01 00 Effect1(Reverb,Chorus,Variation)
MULTI EQ 02 40 00 Multi EQ(PSR-730 ONLY)
EFFECT 2 03 00 00 Effect2(PSR-730 ONLY)
MULTI PART 08 00 00 Multi Part 1
:
08 0F 00 Multi Part 16
DRUM 30 0B 00 Drum Setup 1 → Address Parameter
31 0B 00 Drum Setup 2 : :
3n 0B 00 note number 13
3n 0C 00 note number 14
::: :
3n 5B 00 note number 91
< Table 1-2 > MIDI Parameter Change table ( SYSTEM )
Address Size Data Prameter Name Description Default
(H) (H) (H) Value(H)
00 00 00 4 0000 Master Tune -102.4..+102.3[cent] 00 04 00 00
01 ..07FF 1st bit3-0 -> bit15-12 (0400)
02 2nd bit3-0 -> bit11-8 (With XG, GM On, it will not reset.)
03 3rd bit3-0 -> bit7-4
4th bit3-0 -> bit3-0
04 1 00..7F Master Volume 0..127 7F
05 1 Not Used
06 1 28..58 Transpose -24..+24[semitones] 40
7D n Drum Setup Reset n=Drum Setup Number
7E 00 XG System On 00=XG Sytem on
7F 00 All Parameter Reset 00=on (receive only)
TOTAL SIZE 6
(3-6-5) Others
(3-6-5-1) MIDI MASTER TUNING (Recive only)
binary hexadecimal
11110000 F0 Exclusive status
01000011 43 YAMAHA ID
0001nnnn 1N When N is received N=0-F, whichever is received.
00100111 27 Model ID
00110000 30 Sub ID
00000000 00
00000000 00
0mmmmmmm MM Master Tune MSB
0lllllll LL Master Tune LSB
0ccccccc CC don’t care
11110111 F7 End of Exclusive
Changes tuning of all channels.
MM, LL values are used to define the MIDI Master Tuning value.
T = M-128
T : Tuning value (-99cent - +99cent)
M :
A single byte value (28-228) consists of bytes 0-3 of MM = MSB, bytes 0-3 of LL = LSB.
In this setting, GM System ON, XG System ON will not be reset.
MIDI Data Format

158
< Table 1-3 > MIDI Parameter table ( System information )
Address Size Data Prameter Name Description
(H) (H) (H)
01 00 00 D 20..7F Model Name 32..127(ASCII)
:
0D
0E 1 00
0F 1 00
TOTAL SIZE 10
(Transmitted by Dump Request. Not received. Bulk Dump Only)
< Table 1-4 > MIDI Parameter Change table (EFFECT 1)
Address Size Data Prameter Name Description Default
(H) (H) (H) Value(H)
02 01 00 2 00..7F Reverb Type MSB Refer to the Ef. Type List 01(=HALL1)
00..7F Reverb Type LSB 00 : basic type 00
02 1 00..7F Reverb Parameter 1 Refer to the Ef. Parameter List Depend on Reverb type
03 1 00..7F Reverb Parameter 2 Refer to the Ef. Parameter List Depend on Reverb type
04 1 00..7F Reverb Parameter 3 Refer to the Ef. Parameter List Depend on Reverb type
05 1 00..7F Reverb Parameter 4 Refer to the Ef. Parameter List Depend on Reverb type
06 1 00..7F Reverb Parameter 5 Refer to the Ef. Parameter List Depend on Reverb type
07 1 00..7F Reverb Parameter 6 Refer to the Ef. Parameter List Depend on Reverb type
08 1 00..7F Reverb Parameter 7 Refer to the Ef. Parameter List Depend on Reverb type
09 1 00..7F Reverb Parameter 8 Refer to the Ef. Parameter List Depend on Reverb type
0A 1 00..7F Reverb Parameter 9 Refer to the Ef. Parameter List Depend on Reverb type
0B 1 00..7F Reverb Parameter 10 Refer to the Ef. Parameter List Depend on Reverb type
0C 1 00..7F Reverb Return -∞..0..+6dB(0..96..127) 60
0D 1 01..7F Reverb Pan L63..C..R63(1..64..127) 40
TOTAL SIZE 0E
02 01 10 1 00..7F Reverb Parameter 11 Refer to the Ef. Parameter List Depend on Reverb type
11 1 00..7F Reverb Parameter 12 Refer to the Ef. Parameter List Depend on Reverb type
12 1 00..7F Reverb Parameter 13 Refer to the Ef. Parameter List Depend on Reverb type
13 1 00..7F Reverb Parameter 14 Refer to the Ef. Parameter List Depend on Reverb type
14 1 00..7F Reverb Parameter 15 Refer to the Ef. Parameter List Depend on Reverb type
15 1 00..7F Reverb Parameter 16 Refer to the Ef. Parameter List Depend on Reverb type
TOTAL SIZE 6
02 01 20 2 00..7F Chorus Type MSB Refer to the Ef. Type List 41(=Chorus1)
00..7F Chorus Type LSB 00 : basic type 00
22 1 00..7F Chorus Parameter 1 Refer to the Ef. Parameter List Depend on Chorus Type
23 1 00..7F Chorus Parameter 2 Refer to the Ef. Parameter List Depend on Chorus Type
24 1 00..7F Chorus Parameter 3 Refer to the Ef. Parameter List Depend on Chorus Type
25 1 00..7F Chorus Parameter 4 Refer to the Ef. Parameter List Depend on Chorus Type
26 1 00..7F Chorus Parameter 5 Refer to the Ef. Parameter List Depend on Chorus Type
27 1 00..7F Chorus Parameter 6 Refer to the Ef. Parameter List Depend on Chorus Type
28 1 00..7F Chorus Parameter 7 Refer to the Ef. Parameter List Depend on Chorus Type
29 1 00..7F Chorus Parameter 8 Refer to the Ef. Parameter List Depend on Chorus Type
2A 1 00..7F Chorus Parameter 9 Refer to the Ef. Parameter List Depend on Chorus Type
2B 1 00..7F Chorus Parameter 10 Refer to the Ef. Parameter List Depend on Chorus Type
2C 1 00..7F Chorus Return -∞..0..+6dB(0..96..127) 60
2D 1 01..7F Chorus Pan L63..C..R63(1..64..127) 40
2E 1 00..7F Send Chorus To Reverb -∞..0..+6dB(0..96..127) 00
TOTAL SIZE 0F
02 01 30 1 00..7F Chorus Parameter 11 Refer to the Ef. Parameter List Depend on Chorus Type
31 1 00..7F Chorus Parameter 12 Refer to the Ef. Parameter List Depend on Chorus Type
32 1 00..7F Chorus Parameter 13 Refer to the Ef. Parameter List Depend on Chorus Type
33 1 00..7F Chorus Parameter 14 Refer to the Ef. Parameter List Depend on Chorus Type
34 1 00..7F Chorus Parameter 15 Refer to the Ef. Parameter List Depend on Chorus Type
35 1 00..7F Chorus Parameter 16 Refer to the Ef. Parameter List Depend on Chorus Type
TOTAL SIZE 6
02 01 40 2 00..7F Variation Type MSB Refer to the Ef. Type List “05(=DELAY L,C,R)”
00..7F Variation Type LSB 00 : basic type 00
42 2 00..7F Vari. Param. 1 MSB Refer to the Ef. Parameter List Depend on Vari. Type
00..7F Vari. Param. 1 LSB Refer to the Ef. Parameter List Depend on Vari. Type
44 2 00..7F Vari. Param. 2 MSB Refer to the Ef. Parameter List Depend on Vari. Type
00..7F Vari. Param. 2 LSB Refer to the Ef. Parameter List Depend on Vari. Type
46 2 00..7F Vari. Param. 3 MSB Refer to the Ef. Parameter List Depend on Vari. Type
00..7F Vari. Param. 3 LSB Refer to the Ef. Parameter List Depend on Vari. Type
48 2 00..7F Vari. Param. 4 MSB Refer to the Ef. Parameter List Depend on Vari. Type
00..7F Vari. Param. 4 LSB Refer to the Ef. Parameter List Depend on Vari. Type
4A 2 00..7F Vari. Param. 5 MSB Refer to the Ef. Parameter List Depend on Vari. Type
00..7F Vari. Param. 5 LSB Refer to the Ef. Parameter List Depend on Vari. Type
MIDI Data Format

159
4C 2 00..7F Vari. Param. 6 MSB Refer to the Ef. Parameter List Depend on Vari. Type
00..7F Vari. Param. 6 LSB Refer to the Ef. Parameter List Depend on Vari. Type
4E 2 00..7F Vari. Param. 7 MSB Refer to the Ef. Parameter List Depend on Vari. Type
00..7F Vari. Param. 7 LSB Refer to the Ef. Parameter List Depend on Vari. Type
50 2 00..7F Vari. Param. 8 MSB Refer to the Ef. Parameter List Depend on Vari. Type
00..7F Vari. Param. 8 LSB Refer to the Ef. Parameter List Depend on Vari. Type
52 2 00..7F Vari. Param. 9 MSB Refer to the Ef. Parameter List Depend on Vari. Type
00..7F Vari. Param. 9 LSB Refer to the Ef. Parameter List Depend on Vari. Type
54 2 00..7F Vari. Param. 10 MSB Refer to the Ef. Parameter List Depend on Vari. Type
00..7F Vari. Param. 10 LSB Refer to the Ef. Parameter List Depend on Vari. Type
56 1 00..7F Variation Return -∞..0..+6dB(0..96..127) 60
57 1 01..7F Variation Pan L63..C..R63(1..64..127) 40
58 1 00..7F Send Vari. To Reverb -∞..0..+6dB(0..96..127) 00
59 1 00..7F Send Vari. To Chorus -∞..0..+6dB(0..96..127) 00
5A 1 00..01 Variation Connection 0:insertion,1:system 00
5B 1 00..1F Variation Part part1..32(0..31),off(127) 7F
5C 1 01..7F MW Vari. Ctrl Depth -63..+63 40
5D 1 01..7F PB Vari. Ctrl Depth -63..+63 40
5E 1 01..7F CAT Vari. Ctrl Depth -63..+63 40
5F 1 01..7F Not Used
60 1 01..7F Not Used
TOTAL SIZE 21
02 01 70 1 00..7F Variation Parameter 11 option Parameter Depend on Variation Type
71 1 00..7F Variation Parameter 12 option Parameter Depend on Variation Type
72 1 00..7F Variation Parameter 13 option Parameter Depend on Variation Type
73 1 00..7F Variation Parameter 14 option Parameter Depend on Variation Type
74 1 00..7F Variation Parameter 15 option Parameter Depend on Variation Type
75 1 00..7F Variation Parameter 16 option Parameter Depend on Variation Type
TOTAL SIZE 6
< Table 1-5 > MIDI Parameter Change table ( MULTI EQ )(PSR-730 ONLY)
Address Size Data Prameter Name Description Default
(H) (H) (H) Value(H)
02 40 00 1 34..4C EQ Type 0:FLAT 0
1:JAZZ
2:POPS
3:ROCK
4:CLASSIC
01 1 34..4C EQ Gain1 -12..+12[dB] 40
02 1 04..28 EQ Frequency1 32..2000[Hz] 0C
03 1 01..78 EQ Q1 0.1..12.0 07
04 1 00..01 EQ Shape1 00:Shelving,01:Peaking 00
05 1 34..4C EQ Gain2 -12..+12[dB] 40
06 1 0E..36 EQ Frequency2 0.1..10[KHz] 1C
07 1 01..78 EQ Q2 0.1..12.0 07
08 1 Not Used
09 1 34..4C EQ Gain3 -12..+12[dB] 40
0A 1 0E..36 EQ Frequency3 0.1..10[KHz] 22
0B 1 01..78 EQ Q3 0.1..12.0 07
0C 1 Not Used
0D 1 34..4C EQ Gain4 -12..+12[dB] 40
0E 1 0E..36 EQ Frequency4 0.1..10[KHz] 2E
0F 1 01..78 EQ Q4 0.1..12.0 07
10 1 Not Used
11 1 34..4C EQ Gain5 -12..+12[dB] 40
12 1 1C..3A EQ Frequency5 0.5..16.0[KHz] 3C
13 1 01..78 EQ Q5 0.1..12.0 07
14 1 00..01 EQ Shape5 00:Shelving,01:Peaking 00
TOTAL SIZE 15
< Table 1-6 > MIDI Parameter change table (Effect2))(PSR-730 ONLY)
Address Size Data Prameter Name Description Default
(H) (H) (H) Value(H)
03 0n 00 2 00..7F Insertion Type MSB
Refer to the Ef. Type List “49(=DISTORTION)”
00..7F Insertion Type LSB 00 : basic type 00
02 1 00..7F Insertion Parameter1 Refer to the Ef. Parameter List
03 1 00..7F Insertion Parameter2 Refer to the Ef. Parameter List
04 1 00..7F Insertion Parameter3 Refer to the Ef. Parameter List
05 1 00..7F Insertion Parameter4 Refer to the Ef. Parameter List
06 1 00..7F Insertion Parameter5 Refer to the Ef. Parameter List
07 1 00..7F Insertion Parameter6 Refer to the Ef. Parameter List
Address Size Data Prameter Name Description Default
(H) (H) (H) Value(H)
MIDI Data Format

160
08 1 00..7F Insertion Parameter7 Refer to the Ef. Parameter List
09 1 00..7F Insertion Parameter8 Refer to the Ef. Parameter List
0A 1 00..7F Insertion Parameter9 Refer to the Ef. Parameter List
0B 1 00..7F Insertion Parameter10 Refer to the Ef. Parameter List
0C 1 00..7F Insertion Part Part1..16,OFF 7F
0D 1 00..7F MW INS CTRL DPT
0E 1 00..7F BEND INS CTRL DPT
0F 1 00..7F CAT INS CTRL DPT
10 1 00..7F Not Used
11 1 00..7F Not Used
TOTAL SIZE 12
03 0n 20 1 00..7F Insertion Parameter11 Refer to the Ef. Parameter List
21 1 00..7F Insertion Parameter12 Refer to the Ef. Parameter List
22 1 00..7F Insertion Parameter13 Refer to the Ef. Parameter List
23 1 00..7F Insertion Parameter14 Refer to the Ef. Parameter List
24 1 00..7F Insertion Parameter15 Refer to the Ef. Parameter List
25 1 00..7F Insertion Parameter16 Refer to the Ef. Parameter List
TOTAL SIZE 06
03 0n 30 2 00..7F Ins. Param.1 MSB Refer to the Ef. Parameter List
00..7F Ins. Param.1 LSB Refer to the Ef. Parameter List
03 0n 32 2 00..7F Ins. Param.2 MSB Refer to the Ef. Parameter List
00..7F Ins. Param.2 LSB Refer to the Ef. Parameter List
03 0n 34 2 00..7F Ins. Param.3 MSB Refer to the Ef. Parameter List
00..7F Ins. Param.3 LSB Refer to the Ef. Parameter List
03 0n 36 2 00..7F Ins. Param.4 MSB Refer to the Ef. Parameter List
00..7F Ins. Param.4 LSB Refer to the Ef. Parameter List
03 0n 38 2 00..7F Ins. Param.5 MSB Refer to the Ef. Parameter List
00..7F Ins. Param.5 LSB Refer to the Ef. Parameter List
03 0n 3A 2 00..7F Ins. Param.6 MSB Refer to the Ef. Parameter List
00..7F Ins. Param.6 LSB Refer to the Ef. Parameter List
03 0n 3C 2 00..7F Ins. Param.7 MSB Refer to the Ef. Parameter List
00..7F Ins. Param.7 LSB Refer to the Ef. Parameter List
03 0n 3E 2 00..7F Ins. Param.8 MSB Refer to the Ef. Parameter List
00..7F Ins. Param.8 LSB Refer to the Ef. Parameter List
03 0n 40 2 00..7F Ins. Param.9 MSB Refer to the Ef. Parameter List
00..7F Ins. Param.9 LSB Refer to the Ef. Parameter List
03 0n 42 2 00..7F Ins. Param.10 MSB Refer to the Ef. Parameter List
00..7F Ins. Param.10 LSB Refer to the Ef. Parameter List
TOTAL SIZE 14
For effect types that do not require MSB, the Parameters for Address 02-0B will be received. Address 30-42 will not be received.
For effect types that require MSB, the Parameters for Address 30-42 will be received. Address 02-0B will not be received.
When Bulk Dumps that include Effect Type data are transmitted, the Parameters for Address 02 - 0B will always be transmitted. But, effects that require MSB, when the bulk dump is
received the Parameters for Address 02 - 0B will not be received.
n=Insertion Effect No.(0-1)
< Table 1-7 > MIDI Parameter Change table (MULTI PART)
Address Size Data Prameter Name Description Default
(H) (H) (H) Value(H)
08 nn 00 1 00..20 Element Reserve 0..32 0(Part10),2(Others)
nn 01 1 00..7F Bank Select MSB 0..127 7F(Part10),00(Others)
nn 02 1 00..7F Bank Select LSB 0..127 00
nn 03 1 00..7F Program Number 1..128 00
nn 04 1 00..0F, Rcv Channel 0..16;1..16,127;off Part No.
7F
nn 05 1 00..01 Mono/Poly Mode 0:mono,1:poly 01
nn 06 1 00..02 Same Note Number 0:single 00
Key On Assign 1:multi
2:inst (for DRUM)
nn 07 1 00..02 Part Mode 0:normal 00 (Except Part10)
1..3:drum thru,drum1..2 01 (Part10)
nn 08 1 28..58 Note Shift -24..+24[semitones] 40
nn 09 2 00..FF Detune -12.8..+12.7[Hz] 08 00
nn 0A 1st bit3..0 -> bit7..4 (80)
2nd bit3..0 -> bit3..0
nn 0B 1 00..7F Volume 0..127 64
nn 0C 1 00..7F Velocity Sense Depth 0..127 40
nn 0D 1 00..7F Velocity Sense Offset 0..127 40
nn 0E 1 00..7F Pan 0:random 40
L63..C..R63(1..64..127)
nn 0F 1 00..7F Note Limit Low C-2..G8 00
nn 10 1 00..7F Note Limit High C-2..G8 7F
nn 11 1 00..7F Dry Level 0..127 7F
nn 12 1 00..7F Chorus Send 0..127 00
Address Size Data Prameter Name Description Default
(H) (H) (H) Value(H)
MIDI Data Format

161
nn 13 1 00..7F Reverb Send 0..127 28
nn 14 1 00..7F Variation Send 0..127 00
nn 15 1 00..7F Vibrato Rate -64..+63 40
nn 16 1 00..7F Vibrato Depth -64..+63 40
nn 17 1 00..7F Vibrato Delay -64..+63 40
nn 18 1 00..7F Filter Cutoff Freq. -64..+63 40
nn 19 1 00..7F Filter Resonance -64..+63 40
nn 1A 1 00..7F EG Attack Time -64..+63 40
nn 1B 1 00..7F EG Decay Time -64..+63 40
nn 1C 1 00..7F EG Release Time -64..+63 40
nn 1D 1 28..58 MW Pitch Control -24..+24[semitones] 40
nn 1E 1 00..7F MW Filter Control -9600..+9450[cent] 40
nn 1F 1 00..7F MW Amp. Control -100..+100[%] 40
nn 20 1 00..7F MW LFO PMod Depth 0..127 0A
nn 21 1 00..7F MW LFO FMod Depth 0..127 00
nn 22 1 00..7F MW LFO AMod Depth 0..127 00
nn 23 1 28..58 Bend Pitch Control -24..+24[semitones] 42
nn 24 1 00..7F Bend Filter Control -9600..+9450[cent] 40
nn 25 1 00..7F Bend Amp. Control -100..+100[%] 40
nn 26 1 00..7F Bend LFO PMod Depth 0..127 00
nn 27 1 00..7F Bend LFO FMod Depth 0..127 00
nn 28 1 00..7F Bend LFO AMod Depth 0..127 00
TOTAL SIZE 29
nn 30 Not Used
::
nn 40 Not Used
nn 41 1 00..7F Scale Tuning C -64..+63[cent] 40
nn 42 1 00..7F Scale Tuning C# -64..+63[cent] 40
nn 43 1 00..7F Scale Tuning D -64..+63[cent] 40
nn 44 1 00..7F Scale Tuning D# -64..+63[cent] 40
nn 45 1 00..7F Scale Tuning E -64..+63[cent] 40
nn 46 1 00..7F Scale Tuning F -64..+63[cent] 40
nn 47 1 00..7F Scale Tuning F# -64..+63[cent] 40
nn 48 1 00..7F Scale Tuning G -64..+63[cent] 40
nn 49 1 00..7F Scale Tuning G# -64..+63[cent] 40
nn 4A 1 00..7F Scale Tuning A -64..+63[cent] 40
nn 4B 1 00..7F Scale Tuning A# -64..+63[cent] 40
nn 4C 1 00..7F Scale Tuning B -64..+63[cent] 40
nn 4D 1 28..58 CAT Pitch Control -24..+24[semitones] 40
nn 4E 1 00..7F CAT Filter Control -9600..+9450[cent] 40
nn 4F 1 00..7F CAT Amplitude Control -100..+100[%] 40
nn 50 1 00..7F CAT LFO PMod Depth 0..127 00
nn 51 1 00..7F CAT LFO FMod Depth 0..127 00
nn 52 1 00..7F CAT LFO AMod Depth 0..127 00
nn 53 Not Used
::
66 Not Used
nn 67 1 00..01 Portamento Switch off/on 00
nn 68 1 00..7F Portamento Time 0..127 00
nn 69 Not Used
::
6E Not Used
TOTAL SIZE 3F
nn = PartNumber
If there is a Drum Voice assigned to the Part, the following parameters are ineffective.
• Bank Select LSB
• Pitch EG
• Portamento
• Soft Pedal
• Mono/Poly
• Scale Tuning
Address Size Data Prameter Name Description Default
(H) (H) (H) Value(H)
MIDI Data Format

162
< Table 1-8 > MIDI Parameter Change table ( DRUM SETUP )
Address Size Data Prameter Name Description Default
(H) (H) (H) Value(H)
3n rr 00 1 00..7F Pitch Coarse -64..+63 40
3n rr 01 1 00..7F Pitch Fine -64..+63[cent] 40
3n rr 02 1 00..7F Level 0..127 Depend on the Note
3n rr 03 1 00..7F Alternate Group 0:off,1..127 Depend on the Note
3n rr 04 1 00..7F Pan 0:random Depend on the Note
L63..C..R63(1..64..127)
3n rr 05 1 00..7F Reverb Send Level 0..127 Depend on the Note
3n rr 06 1 00..7F Chorus Send Level 0..127 Depend on the Note
3n rr 07 1 00..7F Variation Send Level 0..127 7F
3n rr 08 1 00..01 Key Assign 0:single,1:multi 00
3n rr 09 1 00..01 Rcv Note Off off/on Depend on the Note
3n rr 0A 1 00..01 Rcv Note On off/on 01
3n rr 0B 1 00..7F Filter Cutoff Freq. -64..63 40
3n rr 0C 1 00..7F Filter Resonance -64..63 40
3n rr 0D 1 00..7F EG Attack Rate -64..63 40
3n rr 0E 1 00..7F EG Decay1 Rate -64..63 40
3n rr 0F 1 00..7F EG Decay2 Rate -64..63 40
TOTAL SIZE 10
n:Drum Setup Number(0 - 1)
rr:note number(0DH - 5BH)
If XG SYSTEM ON and/or GM On message is received, all Drum Setup Parameter will be reset to default values.
According to the Drum Setup Reset message, individual Drum Setup Parameters can be reset to default values.
XG ESSENTIAL EFFECT
Same as LSB=0
XG OPTION EFFECT
* If the received value does not contain an effect type in the TYPE LSB, the LSB will be directed to TYPE 0.
* Panel Effects are based on the “[Number] Effect Name”.
* Using an external sequencer, capable of editing and transmitting the system exclusive messages and parameter changes, allows you to select the reverb, chorus and DSP effect types
which are not accessible from the PSR-730/630 panel operation. When one of the effects is selected by the external sequencer, “XG Rev.,” “XG Cho.” or “XG Eff.” will be shown on
the display.
< Table 1-9 > Effect Type List
REVERB TYPE
TYPE TYPE LSB
MSB 00 01 02 03...07 08 09...15 16 17 18 19 20 21...
000 NO EFFECT
001 [1]HALL1 [2]HALL2 [3]HALL3 [4]HALL4 [5]HALL5
002 [6]ROOM1 ROOM2 [8]ROOM2 [7]ROOM3 ROOM ROOM [9]ROOM4
003 [10]STAGE1 [11]STAGE2 STAGE [12]STAGE3
004 [13]PLATE PLATE PLATE
005..015 NO EFFECT
016 [14]WHITE ROOM
017 [15]TUNNEL
018 CANYON
019 [16]BASEMENT
020..127 NO EFFECT
CHORUS TYPE
TYPE TYPE LSB
MSB 00 01 02 03...07 08 09...15 16 17 18 19 20 21...
000 NO EFFECT
001..064 NO EFFECT
065 CHORUS1 CHORUS2 CHORUS3 CHORUS4
066 CELESTE1 CELESTE2 CELESTE3 CELESTE4 CELESTE CELESTE
067 FLANGER 1 FLANGER2 FLANGER3 FLANGER FLANGER
068 SYMPHONIC
069..071 NO EFFECT
072 PHASER 1
073..086 NO EFFECT
087
ENSEMBLE DETUNE
088..127 NO EFFECT
MIDI Data Format

163
DSP(VARIATIOM) EFFECT TYPE
TYPE TYPE LSB
MSB 00 01 02 03...07 08 09...15 16 17 18 19 20 21...
000 NO EFFECT
001 [1]HALL1 [2]HALL2 [3]HALL3 HALL HALL
002 [4]ROOM1 ROOM2 [5]ROOM2 [6]ROOM3 ROOM ROOM ROOM
003 [7]STAGE1 [8]STAGE2 STAGE [9]STAGE3
004 PLATE PLATE PLATE
005 DELAY L,C,R [17]DELAY LCR
006 [18]DELAY L,R
007 [19]ECHO
008
[20]CROSS DELAY
009 ER1 ER2
010 GATE REVERB
011 REVERS GATE
012..015 NO EFFECT
016 WHITE ROOM
017 TUNNEL
018 CANYON
019 BASEMENT
020 KARAOKE 1 KARAOKE 2 KARAOKE 3
021..063 NO EFFECT
064 THRU
065 CHORUS1 CHORUS2 CHORUS CHORUS
066 [13]CELESTE [12]CHORUS3 CELESTE3 [11]CHORUS2 CHORUS [10]CHORUS1 [22]ROTARY [23]ROTARY
FAST SLOW
067 FLANGER 1 FLANGER FLANGER [14]FLANGER FLANGER
068 SYMPHONIC [15]SYMPHONIC
069 ROTARY SP. Rotary Sp
070 TREMOLO [21]TREMOLO Rotary Sp
071 AUTO PAN [16]AUTO PAN Rotary Sp Rotary Sp Tremolo Gtr Tremolo
072 [24]PHASER PHASER
073 DISTORTION COMP+
DISTORTION
074 OVER DRIVE
075 AMP SIM. DIST.HARD DIST.SOFT
076 3BAND EQ EQ DISCO EQ TEL
077 2BAND EQ
078 AUTO WAH AUTO WAH+ AUTO WAH+ [25]WAH
DIST OVERDRIVE
079 THRU
080 PITCH CHANGE PITCH CHANGE2
081 THRU
082 TOUCH WAH 1 TOUCH WAH+ TOUCH WAH+ TOUCH WAH 2
DIST OVERDRIVE
083 COMPRESSOR
084 NOISE GATE
085 VOICE CANCEL
086
2WAY ROTARY SP
087
ENSEMBLE DETUNE
088 AMBIENCE
089..127 THRU
MULTI EFFECT (INSERTION) TYPE
TYPE TYPE LSB
MSB 00 01 02 03...07 08 09...15 16 17 18 19 20 21...
000 THRU
001 HALL 1 HALL 2 HALL HALL HALL
002 ROOM 1 ROOM 2 ROOM 3 ROOM ROOM ROOM ROOM
003 STAGE 1 STAGE 2 STAGE STAGE
004 PLATE PLATE PLATE
005 DELAY L,C,R Delay LCR
006 DELAY L,R
007 ECHO
008 CROSS DELAY
009..019 THRU
020 KARAOKE 1 KARAOKE 2 KARAOKE 3
021..064 THRU
065 CHORUS 1 CHORUS 2 CHORUS 3 CHORUS 4
066 CELESTE 1 CELESTE 2 CELESTE 3 CELESTE 4 CHORUS CHORUS Rotary Sp
067 FLANGER 1 FLANGER 2 FLANGER 3 FLANGER FLANGER
068 SYMPHONIC Symphonic
069
ROTARY SPEAKER 1
Rotary Sp
070 TREMOLO Tremolo Rotary Sp
071 AUTO PAN AutoPan Rotary Sp Rotary Sp Tremolo Gtr Tremolo
072 PHASER 1
073 DISTORTION
074 OVER DRIVE
075 AMP SIMULATOR DIST.HARD DIST.SOFT
076 3BAND EQ EQ DISCO EQ TEL
077 2-BAND EQ
078 AUTO WAH(LFO) Auto Wah
079..081 THRU
082 TOUCH WAH 1 TOUCH WAH 2
083 COMPRESSOR
084 NOISE GATE
085..086 THRU
087
ENSEMBLE DETUNE
088..127 THRU
MIDI Data Format

164
HALL1,HALL2, ROOM1,ROOM2,ROOM3, STAGE1,STAGE2
PLATE (reverb, variation, insertion block)
No. Parameter Value See Table Control
1 Reverb Time 0.3–30.0s 0–69 table#4
2 Diffusion 0–10 0–10
3 Initial Delay 0–63 0–63 table#5
4 HPF Cutoff Thru–8.0kHz 0–52 table#3
5 LPF Cutoff 1.0k–Thru 34–60 table#3
6
7
8
9
10 Dry/Wet D63>W – D=W – D<W63 1–127 ●
11 Rev Delay 0–63 0–63 table#5
12 Density 0–4 (reverb, variation block) 0–4
0–2 (insertion block) 0–2
13 Er/Rev Balance E63>R – E=R – E<R63 1–127
14 High Damp 0.1–1.0 1–10
15 Feedback Level -63–+63 1–127
16
WHITE ROOM, TUNNEL, CANYON, BASEMENT (reverb, variation block)
No. Parameter Value See Table Control
1 Reverb Time 0.3–30.0s 0–69 table#4
2 Diffusion 0–10 0–10
3 Initial Delay 0–63 0–63 table#5
4 HPF Cutoff Thru–8.0kHz 0–52 table#3
5 LPF Cutoff 1.0k–Thru 34–60 table#3
6 Width 0.5–10.2m 0–37 table#11
7 Heigt 0.5–20.2m 0–73 table#11
8 Depth 0.5–30.2m 0–104 table#11
9 Wall Vary 0–30 0–30
10 Dry/Wet D63>W – D=W – D<W63 1–127 ●
11 Rev Delay 0–63 0–63 table#5
12 Density 0–4 0–4
13 Er/Rev Balance E63>R – E=R – E<R63 1–127
14 High Damp 0.1–1.0 1–10
15 Feedback Level -63–+63 1–127
16
DELAY L,C,R (variation, insertion block)
No. Parameter Value See Table Control
1 Lch Delay 0.1–1486.0ms (variation block) 1–14860
0.1–742.9ms (insertion block) 1–7429
2 Rch Delay 0.1–1486.0ms (variation block) 1–14860
0.1–742.9ms (insertion block) 1–7429
3 Cch Delay 0.1–1486.0ms (variation block) 1–14860
0.1–742.9ms (insertion block) 1–7429
4 Feedback Delay 0.1–1486.0ms (variation block) 1–14860
0.1–742.9ms (insertion block) 1–7429
5 Feedback Level -63–+63 1–127
6 Cch Level 0–127 0–127
7 High Damp 0.1–1.0 1–10
8
9
10 Dry/Wet D63>W – D=W – D<W63 1–127 ●
11
12
13 EQ Low Frequency 32Hz–2.0kHz 4–40 table#3
14 EQ Low Gain -12–+12dB 52–76
15 EQ High Frequency 500Hz–16.0kHz 28–58 table#3
16 EQ High Gain -12–+12dB 52–76
DELAY L,R (variation, insertion block)
No. Parameter Value See Table Control
1 Lch Delay 0.1–1486.0ms (variation block) 1–14860
0.1–742.9ms (insertion block) 1–7429
2 Rch Delay 0.1–1486.0ms (variation block) 1–14860
0.1–742.9ms (insertion block) 1–7429
3 Feedback Delay 1 0.1–1486.0ms (variation block) 1–14860
0.1–742.9ms (insertion block) 1–7429
4 Feedback Delay 2 0.1–1486.0ms (variation block) 1–14860
0.1–742.9ms (insertion block) 1–7429
5 Feedback Level -63–+63 1–127
6 High Damp 0.1–1.0 1–10
7
8
9
10 Dry/Wet D63>W – D=W – D<W63 1–127 ●
11
12
13 EQ Low Frequency 32Hz–2.0kHz 4–40 table#3
14 EQ Low Gain -12–+12dB 52–76
15 EQ High Frequency 500Hz–16.0kHz 28–58 table#3
16 EQ High Gain -12–+12dB 52–76
ECHO (variation, insertion block)
No. Parameter Value See Table Control
1 Lch Delay1 0.1–743.0ms (variation block) 1–7430
0.1–371.4ms (insertion block) 1–3714
2 Lch Feedback Level -63–+63 1–127
3 Rch Delay1 0.1–743.0ms (variation block) 1–7430
0.1–371.4ms (insertion block) 1–3714
4 Rch Feedback Level -63–+63 1–127
5 High Damp 0.1–1.0 1–10
6 Lch Delay2 0.1–743.0ms (variation block) 1–7430
0.1–371.4ms (insertion block) 1–3714
7 Rch Delay2 0.1–743.0ms (variation block) 1–7430
0.1–371.4ms (insertion block) 1–3714
8 Delay2 Level 0–127 0–127
9
10 Dry/Wet D63>W – D=W – D<W63 1–127 ●
11
12
13 EQ Low Frequency 32Hz–2.0kHz 4–40 table#3
14 EQ Low Gain -12–+12dB 52–76
15 EQ High Frequency 500Hz–16.0kHz 28–58 table#3
16 EQ High Gain -12–+12dB 52–76
< Table 1-10 > Effect Parameter List
CROSS DELAY (variation, insertion block)
No. Parameter Value See Table Control
1 L->R Delay 0.1–743.0ms (variation block) 1–7430
0.1–371.4ms (insertion block) 1–3714
2 R->L Delay 0.1–743.0ms (variation block) 1–7430
0.1–371.4ms (insertion block) 1–3714
3 Feedback Level -63–+63 1–127
4 Input Select L,R,L&R 0–2
5 High Damp 0.1–1.0 1–10
6
7
8
9
10 Dry/Wet D63>W – D=W – D<W63 1–127 ●
11
12
13 EQ Low Frequency 32Hz–2.0kHz 4–40 table#3
14 EQ Low Gain -12–+12dB 52–76
15 EQ High Frequency 500Hz–16.0kHz 28–58 table#3
16 EQ High Gain -12–+12dB 52–76
EARLY REF1,EARLY REF2(variation block)
No. Parameter Value See Table Control
1 Type S-H, L-H, Rdm, Rvs, Plt, Spr 0–5
2 Room Size 0.1–7.0 0–44 table#6
3 Diffusion 0–10 0–10
4 Initial Delay 0–63 0–63 table#5
5 Feedback Level -63–+63 1–127
6 HPF Cutoff Thru–8.0kHz 0–52 table#3
7 LPF Cutoff 1.0k–Thru 34–60 table#3
8
9
10 Dry/Wet D63>W – D=W – D<W63 1–127 ●
11 Liveness 0–10 0–10
12 Density 0–3 0–3
13 High Damp 0.1–1.0 1–10
14
15
16
GATE REVERB, REVERSE GATE (variation block)
No. Parameter Value See Table Control
1 Type TypeA,TypeB 0–1
2 Room Size 0.1–20.0 0–127 table#6
3 Diffusion 0–10 0–10
4 Initial Delay 0–127 0–127 table#5
5 Feedback Level -63–+63 1–127
6 HPF Cutoff Thru–8.0kHz 0–52 table#3
7 LPF Cutoff 1.0k–Thru 34–60 table#3
8
9
10 Dry/Wet D63>W – D=W – D<W63 1–127 ●
11 Liveness 0–10 0–10
12 Density 0–3 0–3
13 High Damp 0.1–1.0 1–10
14
15
16
KARAOKE1,2,3 (variation, insertion block)
No. Parameter Value See Table Control
1 Delay Time 0–127 0–127 table#7
2 Feedback Level -63–+63 1–127
3 HPF Cutoff Thru–8.0kHz 0–52 table#3
4 LPF Cutoff 1.0k–Thru 34–60 table#3
5
6
7
8
9
10 Dry/Wet D63>W – D=W – D<W63 1–127 ●
11
12
13
14
15
16
CHORUS1,2,3,4, CELESTE1,2,3,4 (chorus, variation, insertion block)
No. Parameter Value See Table Control
1 LFO Frequency 0.00Hz–39.7Hz 0–127 table#1
2 LFO Depth 0–127 0–127
3 Feedback Level -63–+63 1–127
4 Delay Offset 0–127 0–127 table#2
5
6 EQ Low Frequency 32Hz–2.0kHz 4–40 table#3
7 EQ Low Gain -12–+12dB 52–76
8 EQ High Frequency 500Hz–16.0kHz 28–58 table#3
9 EQ High Gain -12–+12dB 52–76
10 Dry/Wet D63>W – D=W – D<W63 1–127 ●
11 EQ Mid Frequency 100Hz–10.0kHz (variation block) 14–54 table#3
12 EQ Mid Gain -12–+12dB (variation block) 52–76
13 EQ Mid Width 1.0–12.0 (variation block) 10–120
14
15 Input Mode mono/stereo 0–1
16
FLANGER1,2,3 (chorus, variation, insertion block)
No. Parameter Value See Table Control
1 LFO Frequency 0.00Hz–39.7Hz 0–127 table#1
2 LFO Depth 0–127 0–127
3 Feedback Level -63–+63 1–127
4 Delay Offset 0–127 0–127 table#2
5
6 EQ Low Frequency 32Hz–2.0kHz 4–40 table#3
7 EQ Low Gain -12–+12dB 52–76
8 EQ High Frequency 500Hz–16.0kHz 28–58 table#3
9 EQ High Gain -12–+12dB 52–76
10 Dry/Wet D63>W – D=W – D<W63 1–127 ●
11 EQ Mid Frequency 100Hz–10.0kHz (variation block) 14–54 table#3
12 EQ Mid Gain -12–+12dB (variation block) 52–76
13 EQ Mid Width 1.0–12.0 (variation block) 10–120
14 LFO Phase Difference -180–+180deg(resolution=3deg.) 4–124
15
16
MIDI Data Format

165
SYMPHONIC (chorus, variation, insertion block)
No. Parameter Value See Table Control
1 LFO Frequency 0.00Hz–39.7Hz 0–127 table#1
2 LFO Depth 0–127 0–127
3 Delay Offset 0–127 0–127 table#2
4
5
6 EQ Low Frequency 32Hz–2.0kHz 4–40 table#3
7 EQ Low Gain -12–+12dB 52–76
8 EQ High Frequency 500Hz–16.0kHz 28–58 table#3
9 EQ High Gain -12–+12dB 52–76
10 Dry/Wet D63>W – D=W – D<W63 1–127 ●
11 EQ Mid Frequency 100Hz–10.0kHz (variation block) 14–54 table#3
12 EQ Mid Gain -12–+12dB (variation block) 52–76
13 EQ Mid Width 1.0–12.0 (variation block) 10–120
14
15
16
ENSEMBLE DETUNE (chorus, variation, insertion block)
No. Parameter Value See Table Control
1 Detune -50–+50cent 14–114
2 Lch Init Delay 0–127 0–127 table#2
3 Rch Init Delay 0–127 0–127 table#2
4
5
6
7
8
9
10 Dry/Wet D63>W – D=W – D<W63 1–127 ●
11 EQ Low Frequency 32Hz–2.0kHz 4–40 table#3
(variation, insertion block)
12 EQ Low Gain -12–+12dB 52–76
(variation, insertion block)
13 EQ High Frequency 500Hz–16.0kHz 28–58 table#3
(variation, insertion block)
14 EQ High Gain -12–+12dB 52–76
(variation, insertion block)
15
16
AMBIENCE (variation block)
No. Parameter Value See Table Control
1 Delay Time 0–127 0–127 table#2
2 Output Phase normal/invers 0–1
3
4
5
6 EQ Low Frequency 32Hz–2.0kHz 4–40 table#3
7 EQ Low Gain -12–+12dB 52–76
8 EQ High Frequency 500Hz–16.0kHz 28–58 table#3
9 EQ High Gain -12–+12dB 52–76
10 Dry/Wet D63>W – D=W – D<W63 1–127 ●
11
12
13
14
15
16
ROTARY SPEAKER (variation, insertion block)
No. Parameter Value See Table Control
1 LFO Frequency 0.00Hz–39.7Hz 0–127 table#1 ●
2 LFO Depth 0–127 0–127
3
4
5
6 EQ Low Frequency 32Hz–2.0kHz 4–40 table#3
7 EQ Low Gain -12–+12dB 52–76
8 EQ High Frequency 500Hz–16.0kHz 28–58 table#3
9 EQ High Gain -12–+12dB 52–76
10 Dry/Wet D63>W – D=W – D<W63 1–127
11 EQ Mid Frequency 100Hz–10.0kHz (variation block) 14–54 table#3
12 EQ Mid Gain -12–+12dB (variation block) 52–76
13 EQ Mid Width 1.0–12.0 (variation block) 10–120
14
15
16
2WAY ROTARY SPEAKER (variation block)
No. Parameter Value See Table Control
1 Rotor Speed 0.0Hz–39.7Hz 0–127 table#1 ●
2 Drive Low 0–127 0–127
3 Drive High 0–127 0–127
4 Low/High L63>H – L=H – L<H63 1–127
5
6 EQ Low Frequency 32Hz–2.0kHz 4–40 table#3
7 EQ Low Gain -12–+12dB 52–76
8 EQ High Frequency 500Hz–16.0kHz 28–58 table#3
9 EQ High Gain -12–+12dB 52–76
10
11 Crossover Frequency 100Hz–10.0kHz 14–54 table#3
12 Mic L-R Angle 0deg–180deg(resolution=3deg.) 0–60
13
14
15
16
TREMOLO (variation, insertion block)
No. Parameter Value See Table Control
1 LFO Frequency 0.00Hz–39.7Hz 0–127 table#1 ●
2 AM Depth 0–127 0–127
3 PM Depth 0–127 0–127
4
5
6 EQ Low Frequency 32Hz–2.0kHz 4–40 table#3
7 EQ Low Gain -12–+12dB 52–76
8 EQ High Frequency 500Hz–16.0kHz 28–58 table#3
9 EQ High Gain -12–+12dB 52–76
10
11 EQ Mid Frequency 100Hz–10.0kHz (variation block) 14–54 table#3
12 EQ Mid Gain -12–+12dB (variation block) 52–76
13 EQ Mid Width 1.0–12.0 (variation block) 10–120
14 LFO Phase Difference -180–+180deg(resolution=3deg.) 4–124
15 Input Mode mono/stereo 0–1
16
AUTO PAN (variation, insertion block)
No. Parameter Value See Table Control
1 LFO Frequency 0.00Hz–39.7Hz 0–127 table#1 ●
2 L/R Depth 0–127 0–127
3 F/R Depth 0–127 0–127
4 PAN Direction L<->R,L->R,L<-R,Lturn,Rturn,L/R 0–5
5
6 EQ Low Frequency 32Hz–2.0kHz 4–40 table#3
7 EQ Low Gain -12–+12dB 52–76
8 EQ High Frequency 500Hz–16.0kHz 28–58 table#3
9 EQ High Gain -12–+12dB 52–76
10
11 EQ Mid Frequency 100Hz–10.0kHz (variation block) 14–54 table#3
12 EQ Mid Gain -12–+12dB (variation block) 52–76
13 EQ Mid Width 1.0–12.0 (variation block) 10–120
14
15
16
PHASER 1 (chorus, variation, insertion block)
No. Parameter Value See Table Control
1 LFO Frequency 0.00Hz–39.7Hz 0–127 table#1
2 LFO Depth 0–127 0–127
3 Phase Shift Offset 0–127 0–127
4 Feedback Level -63–+63 1–127
5
6 EQ Low Frequency 32Hz–2.0kHz 4–40 table#3
7 EQ Low Gain -12–+12dB 52–76
8 EQ High Frequency 500Hz–16.0kHz 28–58 table#3
9 EQ High Gain -12–+12dB 52–76
10 Dry/Wet D63>W – D=W – D<W63 1–127 ●
11 Stage 4,5,6 (chorus, insertion block) 4–6
4–12 (variation block) 4–12
12 Diffusion mono/stereo 0–1
13
14
15
16
PHASER 2 (variation block)
No. Parameter Value See Table Control
1 LFO Frequency 0.00Hz–39.7Hz 0–127 table#1
2 LFO Depth 0–127 0–127
3 Phase Shift Offset 0–127 0–127
4 Feedback Level -63–+63 1–127
5
6 EQ Low Frequency 32Hz–2.0kHz 4–40 table#3
7 EQ Low Gain -12–+12dB 52–76
8 EQ High Frequency 500Hz–16.0kHz 28–58 table#3
9 EQ High Gain -12–+12dB 52–76
10 Dry/Wet D63>W – D=W – D<W63 1–127 ●
11 Stage 3,4,5,6 3-6
12
13 LFO Phase Difference
-180deg–+180deg(resolution=3deg.)
4–124
14
15
16
DISTORTION, OVERDRIVE (variation, insertion block)
No. Parameter Value See Table Control
1 Drive 0–127 0–127 ●
2 EQ Low Frequency 32Hz–2.0kHz 4–40 table#3
3 EQ Low Gain -12–+12dB 52–76
4 LPF Cutoff 1.0k–Thru 34–60 table#3
5 Output Level 0–127 0–127
6
7 EQ Mid Frequency 100Hz–10.0kHz 14–54 table#3
8 EQ Mid Gain -12–+12dB 52–76
9 EQ Mid Width 1.0–12.0 10–120
10 Dry/Wet D63>W – D=W – D<W63 1–127
11 Edge(Clip Curve) 0–127 0–127 mild–sharp
12
13
14
15
16
COMP+DIST (variation block)
No. Parameter Value See Table Control
1 Drive 0–127 0–127 ●
2 EQ Low Frequency 32Hz–2.0kHz 4–40 table#3
3 EQ Low Gain -12–+12dB 52–76
4 LPF Cutoff 1.0k–Thru 34–60 table#3
5 Output Level 0–127 0–127
6
7 EQ Mid Frequency 100Hz–10.0kHz 14–54 table#3
8 EQ Mid Gain -12–+12dB 52–76
9 EQ Mid Width 1.0–12.0 10–120
10 Dry/Wet D63>W – D=W – D<W63 1–127
11 Edge(Clip Curve) 0–127 0–127 mild–sharp
12 Attack 1ms–40ms 0–19 table#8
13 Release 10ms–680ms 0–15 table#9
14 Threshold -48dB–-6dB 79–121
15 Ratio 1.0–20.0 0–7 table#10
16
MIDI Data Format

166
AMP SIMULATOR (variation, insertion block)
No. Parameter Value See Table Control
1 Drive 0–127 0–127 ●
2 AMP Type Off,Stack,Combo,Tube 0–3
3 LPF Cutoff 1.0k–Thru 34–60 table#3
4 Output Level 0–127 0–127
5
6
7
8
9
10 Dry/Wet D63>W – D=W – D<W63 1–127
11 Edge(Clip Curve) 0–127 0–127 mild–sharp
12
13
14
15
16
3BAND EQ(MONO) (variation, insertion block)
No. Parameter Value See Table Control
1 EQ Low Gain -12–+12dB 52–76
2 EQ Mid Frequency 100Hz–10.0kHz 14–54 table#3
3 EQ Mid Gain -12–+12dB 52–76
4 EQ Mid Width 1.0–12.0 10–120
5 EQ High Gain -12–+12dB 52–76
6 EQ Low Frequency 50Hz–2.0kHz 8–40 table#3
7 EQ High Frequency 500Hz–16.0kHz 28–58 table#3
8
9
10
11
12
13
14
15 Input Mode mono/stereo 0–1
16
2BAND EQ(STEREO) (variation, insertion block)
No. Parameter Value See Table Control
1 EQ Low Frequency 32Hz–2.0kHz 4–40 table#3
2 EQ Low Gain -12–+12dB 52–76
3 EQ High Frequency 500Hz–16.0kHz 28–58 table#3
4 EQ High Gain -12–+12dB 52–76
5
6
7
8
9
10
11
12
13
14
15
16
AUTO WAH (variation, insertion block)
No. Parameter Value See Table Control
1 LFO Frequency 0.00Hz–39.7Hz 0–127 table#1
2 LFO Depth 0–127 0–127
3 Cutoff Frequency Offset 0–127 0–127 ●
4 Resonance 1.0–12.0 10–120
5
6 EQ Low Frequency 32Hz–2.0kHz 4–40 table#3
7 EQ Low Gain -12–+12dB 52–76
8 EQ High Frequency 500Hz–16.0kHz 28–58 table#3
9 EQ High Gain -12–+12dB 52–76
10 Dry/Wet D63>W – D=W – D<W63 1–127
11 Drive 0–127 0–127
12
13
14
15
16
AUTO WAH+DIST, AUTO WHA+ODRV (variation block)
No. Parameter Value See Table Control
1 LFO Frequency 0.00Hz–39.7Hz 0–127 table#1
2 LFO Depth 0–127 0–127
3 Cutoff Frequency Offset 0–127 0–127 ●
4 Resonance 1.0–12.0 10–120
5
6 EQ Low Frequency 32Hz–2.0kHz 4–40 table#3
7 EQ Low Gain -12–+12dB 52–76
8 EQ High Frequency 500Hz–16.0kHz 28–58 table#3
9 EQ High Gain -12–+12dB 52–76
10 Dry/Wet D63>W – D=W – D<W63 1–127
11 Drive 0–127 0–127
12 EQ Low Gain(distortion) -12–+12dB 52–76
13 EQ Mid Gain(distortion) -12–+12dB 52–76
14 LPF Cutoff 1.0kHz–thru 34–60 table#3
15 Output Level 0–127 0–127
16
TOUCH WAH 1 (variation, insertion block), TOUCH WAH+DIST (variation block)
No. Parameter Value See Table Control
1 Sensitive 0–127 0–127
2 Cutoff Frequency Offset 0–127 0–127 ●
3 Resonance 1.0–12.0 10–120
4
5
6 EQ Low Frequency 32Hz–2.0kHz 4–40 table#3
7 EQ Low Gain -12–+12dB 52–76
8 EQ High Frequency 500Hz–16.0kHz 28–58 table#3
9 EQ High Gain -12–+12dB 52–76
10 Dry/Wet D63>W – D=W – D<W63 1–127
11 Drive 0–127 0–127
12
13
14
15
16
TOUCH WAH 2 (variation, insertion block), TOUCH WAH+ODRV (variation block)
No. Parameter Value See Table Control
1 Sensitive 0–127 0–127
2 Cutoff Frequency Offset 0–127 0–127 ●
3 Resonance 1.0–12.0 10–120
4
5
6 EQ Low Frequency 32Hz–2.0kHz 4–40 table#3
7 EQ Low Gain -12–+12dB 52–76
8 EQ High Frequency 500Hz–16.0kHz 28–58 table#3
9 EQ High Gain -12–+12dB 52–76
10 Dry/Wet D63>W – D=W – D<W63 1–127
11 Drive 0–127 0–127
12 EQ Low Gain(distortion) -12–+12dB 52–76
13 EQ Mid Gain(distortion) -12–+12dB 52–76
14 LPF Cutoff 1.0kHz–thru 34–60 table#3
15 Output Level 0–127 0–127
16
PITCH CHANGE 1 (variation block)
No. Parameter Value See Table Control
1 Pitch -24–+24 40–88
2 Initial Delay 0–127 0–127 table#7
3 Fine 1 -50Hz–+50Hz 14–114
4 Fine 2 -50Hz–+50Hz 14–114
5 Feedback Level -99–+99% 1–127
6
7
8
9
10 Dry/Wet D63>W – D=W – D<W63 1–127 ●
11 Pan 1 L63–R63 1–127
12 Output Level 1 0–127 0–127
13 Pan 2 L63–R63 1–127
14 Output Level 2 0–127 0–127
15
16
PITCH CHANGE 2 (variation block)
No. Parameter Value See Table Control
1 Pitch -24–+24 40–88
2 Initial Delay 0–127 0–127 table#7
3 Fine 1 -50–+50cent 14–114
4 Fine 2 -50–+50cent 14–114
5 Feedback Level -99–+99% 1–127
6
7
8
9
10 Dry/Wet D63>W – D=W – D<W63 1–127 ●
11 Pan 1 L63–R63 1–127
12 Output Level 1 0–127 0–127
13 Pan 2 L63–R63 1–127
14 Output Level 2 0–127 0–127
15
16
COMPRESSOR (variation, insertion block)
No. Parameter Value See Table Control
1 Attack 1–40ms 0–19 table#8
2 Release 10–680ms 0–15 table#9
3 Threshold -48–-6dB 79–121
4 Ratio 1.0–20.0 0–7 table#10
5 Output Level 0–127 0–127
6
7
8
9
10
11
12
13
14
15
16
NOISE GATE (variation, insertion block)
No. Parameter Value See Table Control
1 Attack 1–40ms 0–19 table#8
2 Release 10–680ms 0–15 table#9
3 Threshold -72–-30dB 55–97
4 Output Level 0–127 0–127
5
6
7
8
9
10
11
12
13
14
15
16
MIDI Data Format

167
T
a
bl
e#
1T
a
bl
e#
4T
a
bl
e#7
T
a
bl
e#
11
LFO
F
re
q
uenc
yR
ever
b
t
i
me
D
e
l
a
y
Ti
me
(400
.
0
ms
)R
ever
b
Wid
t
h
;
D
e
p
t
h
;
H
e
igh
t
Data Value Data Value Data Value Data Value Data Value Data Value Data Value Data Value Data Value Data Value Data Value Data Value Data Value Data Value Data Value
0 0.00 32 1.35 64 2.69 96 8.41 0 0.3 32 3.5 64 17.0 0 0.1 32 100.9 64 201.6 96 302.4 0 0.5 32 8.8 64 17.6 96 27.5
1 0.04 33 1.39 65 2.78 97 8.75 1 0.4 33 3.6 65 18.0 1 3.2 33 104.0 65 204.8 97 305.5 1 0.8 33 9.1 65 17.9 98 28.1
2 0.08 34 1.43 66 2.86 98 9.08 2 0.5 34 3.7 66 19.0 2 6.4 34 107.2 66 207.9 98 308.7 2 1.0 34 9.4 66 18.2 99 28.5
3 0.13 35 1.47 67 2.94 99 9.42 3 0.6 35 3.8 67 20.0 3 9.5 35 110.3 67 211.1 99 311.8 3 1.3 35 9.6 67 18.5 100 28.8
4 0.17 36 1.51 68 3.03 100 9.76 4 0.7 36 3.9 68 25.0 4 12.7 36 113.5 68 214.2 100 315.0 4 1.5 36 9.9 68 18.8 101 29.2
5 0.21 37 1.56 69 3.11 101 10.1 5 0.8 37 4.0 69 30.0 5 15.8 37 116.6 69 217.4 101 318.1 5 1.8 37 10.2 69 19.1 102 29.5
6 0.25 38 1.60 70 3.20 102 10.8 6 0.9 38 4.1 6 19.0 38 119.8 70 220.5 102 321.3 6 2.0 38 10.4 70 19.4 103 29.9
7 0.29 39 1.64 71 3.28 103 11.4 7 1.0 39 4.2 7 22.1 39 122.9 71 223.7 103 324.4 7 2.3 39 10.7 71 19.7 104 30.2
8 0.34 40 1.68 72 3.37 104 12.1 8 1.1 40 4.3 8 25.3 40 126.1 72 226.8 104 327.6 8 2.6 40 11.0 72 20.0
9 0.38 41 1.72 73 3.45 105 12.8 9 1.2 41 4.4 9 28.4 41 129.2 73 230.0 105 330.7 9 2.8 41 11.2 73 20.2
10 0.42 42 1.77 74 3.53 106 13.5 10 1.3 42 4.5 10 31.6 42 132.4 74 233.1 106 333.9 10 3.1 42 11.5 74 20.5
11 0.46 43 1.81 75 3.62 107 14.1 11 1.4 43 4.6 11 34.7 43 135.5 75 236.3 107 337.0 11 3.3 43 11.8 75 20.8
12 0.51 44 1.85 76 3.70 108 14.8 12 1.5 44 4.7 12 37.9 44 138.6 76 239.4 108 340.2 12 3.6 44 12.1 76 21.1
13 0.55 45 1.89 77 3.87 109 15.5 13 1.6 45 4.8 13 41.0 45 141.8 77 242.6 109 343.3 13 3.9 45 12.3 77 21.4
14 0.59 46 1.94 78 4.04 110 16.2 14 1.7 46 4.9 14 44.2 46 144.9 78 245.7 110 346.5 14 4.1 46 12.6 78 21.7
15 0.63 47 1.98 79 4.21 111 16.8 15 1.8 47 5.0 15 47.3 47 148.1 79 248.9 111 349.6 15 4.4 47 12.9 79 22.0
16 0.67 48 2.02 80 4.37 112 17.5 16 1.9 48 5.5 16 50.5 48 151.2 80 252.0 112 352.8 16 4.6 48 13.1 80 22.4
17 0.72 49 2.06 81 4.54 113 18.2 17 2.0 49 6.0 17 53.6 49 154.4 81 255.2 113 355.9 17 4.9 49 13.4 81 22.7
18 0.76 50 2.10 82 4.71 114 19.5 18 2.1 50 6.5 18 56.8 50 157.5 82 258.3 114 359.1 18 5.2 50 13.7 82 23.0
19 0.80 51 2.15 83 4.88 115 20.9 19 2.2 51 7.0 19 59.9 51 160.7 83 261.5 115 362.2 19 5.4 51 14.0 83 23.3
20 0.84 52 2.19 84 5.05 116 22.2 20 2.3 52 7.5 20 63.1 52 163.8 84 264.6 116 365.4 20 5.7 52 14.2 84 23.6
21 0.88 53 2.23 85 5.22 117 23.6 21 2.4 53 8.0 21 66.2 53 167.0 85 267.7 117 368.5 21 5.9 53 14.5 85 23.9
22 0.93 54 2.27 86 5.38 118 24.9 22 2.5 54 8.5 22 69.4 54 170.1 86 270.9 118 371.7 22 6.2 54 14.8 86 24.2
23 0.97 55 2.31 87 5.55 119 26.2 23 2.6 55 9.0 23 72.5 55 173.3 87 274.0 119 374.8 23 6.5 55 15.1 87 24.5
24 1.01 56 2.36 88 5.72 120 27.6 24 2.7 56 9.5 24 75.7 56 176.4 88 277.2 120 378.0 24 6.7 56 15.4 88 24.9
25 1.05 57 2.40 89 6.06 121 28.9 25 2.8 57 10.0 25 78.8 57 179.6 89 280.3 121 381.1 25 7.0 57 15.6 89 25.2
26 1.09 58 2.44 90 6.39 122 30.3 26 2.9 58 11.0 26 82.0 58 182.7 90 283.5 122 384.3 26 7.2 58 15.9 90 25.5
27 1.14 59 2.48 91 6.73 123 31.6 27 3.0 59 12.0 27 85.1 59 185.9 91 286.6 123 387.4 27 7.5 59 16.2 91 25.8
28 1.18 60 2.52 92 7.07 124 33.0 28 3.1 60 13.0 28 88.3 60 189.0 92 289.8 124 390.6 28 7.8 60 16.5 92 26.1
29 1.22 61 2.57 93 7.40 125 34.3 29 3.2 61 14.0 29 91.4 61 192.2 93 292.9 125 393.7 29 8.0 61 16.8 93 26.5
30 1.26 62 2.61 94 7.74 126 37.0 30 3.3 62 15.0 30 94.6 62 195.3 94 296.1 126 396.9 30 8.3 62 17.1 94 26.8
31 1.30 63 2.65 95 8.08 127 39.7 31 3.4 63 16.0 31 97.7 63 198.5 95 299.2 127 400.0 31 8.6 63 17.3 95 27.1
T
a
bl
e#
2T
a
bl
e#5
T
a
bl
e#
8
M
o
d
u
l
at
i
on
D
e
l
a
y
Off
set
D
e
l
a
y
Ti
me
(200
.
0
ms
)C
om
p
ressor
A
ttac
k
Ti
me
Data Value Data Value Data Value Data Value Data Value Data Value Data Value Data Value Data Value
0 0.0 32 3.2 64 6.4 96 9.6 0 0.1 32 50.5 64 100.8 96 151.2 0 1
1 0.1 33 3.3 65 6.5 97 9.7 1 1.7 33 52.0 65 102.4 97 152.8 1 2
2 0.2 34 3.4 66 6.6 98 9.8 2 3.2 34 53.6 66 104.0 98 154.4 2 3
3 0.3 35 3.5 67 6.7 99 9.9 3 4.8 35 55.2 67 105.6 99 155.9 3 4
4 0.4 36 3.6 68 6.8 100 10.0 4 6.4 36 56.8 68 107.1 100 157.5 4 5
5 0.5 37 3.7 69 6.9 101 11.1 5 8.0 37 58.3 69 108.7 101 159.1 5 6
6 0.6 38 3.8 70 7.0 102 12.2 6 9.5 38 59.9 70 110.3 102 160.6 6 7
7 0.7 39 3.9 71 7.1 103 13.3 7 11.1 39 61.5 71 111.9 103 162.2 7 8
8 0.8 40 4.0 72 7.2 104 14.4 8 12.7 40 63.1 72 113.4 104 163.8 8 9
9 0.9 41 4.1 73 7.3 105 15.5 9 14.3 41 64.6 73 115.0 105 165.4 9 10
10 1.0 42 4.2 74 7.4 106 17.1 10 15.8 42 66.2 74 116.6 106 166.9 10 12
11 1.1 43 4.3 75 7.5 107 18.6 11 17.4 43 67.8 75 118.2 107 168.5 11 14
12 1.2 44 4.4 76 7.6 108 20.2 12 19.0 44 69.4 76 119.7 108 170.1 12 16
13 1.3 45 4.5 77 7.7 109 21.8 13 20.6 45 70.9 77 121.3 109 171.7 13 18
14 1.4 46 4.6 78 7.8 110 23.3 14 22.1 46 72.5 78 122.9 110 173.2 14 20
15 1.5 47 4.7 79 7.9 111 24.9 15 23.7 47 74.1 79 124.4 111 174.8 15 23
16 1.6 48 4.8 80 8.0 112 26.5 16 25.3 48 75.7 80 126.0 112 176.4 16 26
17 1.7 49 4.9 81 8.1 113 28.0 17 26.9 49 77.2 81 127.6 113 178.0 17 30
18 1.8 50 5.0 82 8.2 114 29.6 18 28.4 50 78.8 82 129.2 114 179.5 18 35
19 1.9 51 5.1 83 8.3 115 31.2 19 30.0 51 80.4 83 130.7 115 181.1 19 40
20 2.0 52 5.2 84 8.4 116 32.8 20 31.6 52 81.9 84 132.3 116 182.7
21 2.1 53 5.3 85 8.5 117 34.3 21 33.2 53 83.5 85 133.9 117 184.3
22 2.2 54 5.4 86 8.6 118 35.9 22 34.7 54 85.1 86 135.5 118 185.8
23 2.3 55 5.5 87 8.7 119 37.5 23 36.3 55 86.7 87 137.0 119 187.4
24 2.4 56 5.6 88 8.8 120 39.0 24 37.9 56 88.2 88 138.6 120 189.0
25 2.5 57 5.7 89 8.9 121 40.6 25 39.5 57 89.8 89 140.2 121 190.6
26 2.6 58 5.8 90 9.0 122 42.2 26 41.0 58 91.4 90 141.8 122 192.1
27 2.7 59 5.9 91 9.1 123 43.7 27 42.6 59 93.0 91 143.3 123 193.7
28 2.8 60 6.0 92 9.2 124 45.3 28 44.2 60 94.5 92 144.9 124 195.3
29 2.9 61 6.1 93 9.3 125 46.9 29 45.7 61 96.1 93 146.5 125 196.9
30 3.0 62 6.2 94 9.4 126 48.4 30 47.3 62 97.7 94 148.1 126 198.4
31 3.1 63 6.3 95 9.5 127 50.0 31 48.9 63 99.3 95 149.6 127 200.0
T
a
bl
e#
3T
a
bl
e#
6T
a
bl
e#
9
EQ
F
re
q
uenc
yR
oom
Si
ze
C
om
p
ressor
R
e
l
ease
Ti
me
Data Value Data Value Data Value Data Value Data Value
8 50 40 2.0k 0 0.1 32 5.1 0 10
9 56 41 2.2k 1 0.3 33 5.3 1 15
10 63 42 2.5k 2 0.4 34 5.4 2 25
11 70 43 2.8k 3 0.6 35 5.6 3 35
12 80 44 3.2k 4 0.7 36 5.7 4 45
13 90 45 3.6k 5 0.9 37 5.9 5 55
14 100 46 4.0k 6 1.0 38 6.1 6 65
15 110 47 4.5k 7 1.2 39 6.2 7 75
16 125 48 5.0k 8 1.4 40 6.4 8 85
17 140 49 5.6k 9 1.5 41 6.5 9 100
18 160 50 6.3k 10 1.7 42 6.7 10 115
19 180 51 7.0k 11 1.8 43 6.8 11 140
20 200 52 8.0k 12 2.0 44 7.0 12 170
21 225 53 9.0k 13 2.1 13 230
22 250 54 10.0k 14 2.3 14 340
23 280 55 11.0k 15 2.5 15 680
24 315 56 12.0k 16 2.6
25 355 57 14.0k 17 2.8
26 400 58 16.0k 18 2.9
27 450 59 18.0k 19 3.1
28 500 60 THRU(20.0k) 20 3.2
29 560 21 3.4
T
a
bl
e#
10
30 630 22 3.5
C
om
p
ressor
R
at
i
o
31 700 23 3.7 Data Value
32 800 24 3.9 0 1.0
33 900 25 4.0 1 1.5
34 1.0k 26 4.2 2 2.0
35 1.1k 27 4.3 3 3.0
36 1.2k 28 4.5 4 5.0
37 1.4k 29 4.6 5 7.0
38 1.6k 30 4.8 6 10.0
39 1.8k 31 5.0 7 20.0
< Table 1-11 > Effect Data Value Assign Table
MIDI Data Format

168
[Portable Keyboard] Date: 14-APR-1997
Model: PSR-730 MIDI Implementation Chart Version: 1.0
Function Transmitted Recognized Remarks
Basic Default 1~16 *1 1~16 *2
Channel Changed 1~16 *1 1~16 *2
Default 3 3
Mode Messages X X
Altered ************** X
Note 0~127 0~127
Number : True voice ************** 0~127
Velocity Note ON O 9nH, v=1~127 O 9nH, v=1~127
Note OFF X 9nH, v=0 X
After key’s X X
Touch Ch’s X O
Pitch Bender O O
Control Change 0, 32 O O Bank Select
1 O O Modulation
5 X O Portamento Time
7, 10, 11 O O
6, 38 O O Data Entry
64~67 O O
71, 74 O O Sound Controller
72, 73 X *3 O Sound Controller
84 X *3 O Portamento Controllers
91, 93, 94 O O Effect Depth
96~97 X O RPN Inc, Dec
98~99 X *3 O NRPN LSB, MSB
100~101 O O RPN LSB, MSB
120 X O All Sound Off
121 X O Reset All Controllers
Program O 0~127 O 0~127
Change : True # **************
System Exclusive O O
System : Song Position X X
: Song Select X X
Common : Tune X X
System : Clock O O
Real Time : Commands O O
Aux : Local ON/OFF X X
: All Notes OFF X O (123~127)
Messages : Active Sense O O
: Reset X X
Mode 1 : OMNI ON, POLY Mode 2 : OMNI ON, MONO O : Yes
Mode 3 : OMNI OFF, POLY Mode 4 : OMNI OFF, MONO X : No
MIDI Implementation Chart

169
[Portable Keyboard] Date: 14-APR-1997
Model: PSR-630 MIDI Implementation Chart Version: 1.0
Function Transmitted Recognized Remarks
Basic Default 1~16 *1 1~16 *2
Channel Changed 1~16 *1 1~16 *2
Default 3 3
Mode Messages X X
Altered ************** X
Note 0~127 0~127
Number : True voice ************** 0~127
Velocity Note ON O 9nH, v=1~127 O 9nH, v=1~127
Note OFF X 9nH, v=0 X
After key’s X X
Touch Ch’s X O
Pitch Bender O O
Control Change 0, 32 O O Bank Select
1 X *3 O Modulation
5 X O Portamento Time
7, 10, 11 O O
6, 38 O O Data Entry
64~67 O O
71, 74 O O Sound Controller
72, 73 X *3 O Sound Controller
84 X *3 O Portamento Controllers
91, 93, 94 O O Effect Depth
96~97 X O RPN Inc, Dec
98~99 X *3 O NRPN LSB, MSB
100~101 O O RPN LSB, MSB
120 X O All Sound Off
121 X O Reset All Controllers
Program O 0~127 O 0~127
Change : True # **************
System Exclusive O O
System : Song Position X X
: Song Select X X
Common : Tune X X
System : Clock O O
Real Time : Commands O O
Aux : Local ON/OFF X X
: All Notes OFF X O (123~127)
Messages : Active Sense O O
: Reset X X
Mode 1: OMNI ON, POLY Mode 2 : OMNI ON, MONO O : Yes
Mode 3: OMNI OFF, POLY Mode 4 : OMNI OFF, MONO X : No
MIDI Implementation Chart

170
*1 The tracks for each channel can be selected on the panel. See page
125 for more information.
*2 Incoming MIDI messages control the PSR-730/630 as 16 channel
multi timbral tone generator when initially shipped (factory set). The
MIDI messages don’t affect the panel controls including the Panel
Voice selection since they are directly sent to the tone generator of
the PSR-730/630. However, the following MIDI messages affects
the panel controls such as Panel Voice, Style, Multi Pad and Song
settings:
• MIDI MASTER TUNE, MASTER TUNE (XG System Param-
eter).
• TRANSPOSE (XG System Parameter).
• System Exclusive Messages related to the REVERB, CHORUS,
DSP EFFECT and MULTI EFFECT (PSR-730 only) settings.
• XG MULTI EQ PARAMETER (PSR-730 only)
Also, the MIDI messages affect the panel settings when one of the
folowing MIDI reception modes is selected.
These modes can be selected on the panel (see page 127).
Remote : The Note On/Off messages received at the desig-
nated Remote (receive) channel are processed the
same as the notes normally played on the keyboard.
In this mode, only the following channel messages will be
recognized:
• Note On/Off
• Control Changes
Bank Select (R1 voice only)
Modulation
Volume
Expression
Sustain
Sostenute
Soft Pedal
All Notes Off
• Program Change (R1 voice only)
• Pitch Bend
MIDI Implementation Chart
Off : The MIDI channel messages will not be received at
the designated channel.
Bass : The note on/off messages received at the channel(s)
set to “Bass” are recognized as the bass notes in the
accompaniment section. The bass notes will be
detected regardless of the accompaniment on/off
and split point settings on the PSR-730/630 panel.
Chord : The note on/off messages received at the channel(s)
set to “Chord” are recognized as the fingerings in the
accompaniment section. The chords to be detected
depend on the fingering mode on the PSR-730/630.
The chords will be detected regardless of the ac-
companiment on/off and split point settings on the
PSR-730/630 panel.
*3 Though these messages will not output by playing the keyboard and
changing the panel settings, they may be included in the Song or
Style data and output.

171
Specifications
Keyboards
• 61 standard-size keys (C1 — C6) with touch
response.
Display
• Large multi-function LCD display
Setup
• Stand by/ON
• Master Volume : MIN — MAX
Control & Number Buttons
• MENU ▲▼, VOICE, STYLE, SONG, SUB
MENU ▲▼, [1] — [0], [+] (YES), [–] (NO)
Disk Drive
Demo
• 15 Songs
Voice
PSR-730
• 200 Panel Voices +12 Drum Kits + 480 XG
Voices
• Polyphony : 64
PSR-630
• 215 Panel Voices +12 Drum Kits + 480 XG
Voices
• Polyphony : 32
• Voice Set
• R1/R2/L Voices
• Revoice : Voice, Volume, Octave, Pan, Reverb
Depth, Chorus Depth, DSP Depth
• Split Voice Mode
• Dual Voice Mode
Auto Accompaniment
• 100 Styles
• Auto Accompaniment ON/OFF
• Accompaniment Track : RHYTHM1/2, BASS,
CHORD1/2, PAD, PHRASE1/2
• Accompaniment Track Settings : ON/OFF
• Accompaniment Control : SYNC START, SYNC
STOP, START/STOP, INTRO, MAIN A/B
(AUTO FILL), ENDING
• Beat Indicator
• Accompaniment Volume
• Revoice : Voice, Volume, Pan, Reverb Depth,
Chorus Depth
• Virtual Arranger
Groove & Dynamics
• Beat Groove Template : 49 types
• Measure Groove Template : 25 types
• Dynamics Template : 17 types
• Dynamics Rate : 0 — 100%
• Expand Rate : 0 — 400%
• Boost Rate : 0 — 400%
One Touch Setting
Overall Controls
• Tempo : 32 — 280
• Transpose
• Pitch Bend Range
• Modulation
• Touch Sensitivity
• Master Tuning
• Scale Tuning
• Song Transpose
• Metronome
• Split Voice Split Point
• Accompaniment Split Point
• Fingering Mode : SINGLE FINGER/FINGERED
1/FINGERED 2/FULL KEYBOARD/MULTI-
FINGER
• Voice Set
• Pedal 1/2
Digital Effect
• Reverb : 13 types
• Chorus : 10 types
• DSP (system/insertion) : 46 types
• Multi Effect : 42 types x 2
• Digital Equalizer : 5 types + 1 User Setting
• Harmony : 16 types
Registration Memory
• 32 Regist Bank : 1 — 4
• Naming
• Accompaniment Freeze
Multi Pads
• 36 Multi Pad Sets
• 4 Pads + STOP
• Chord Match
• Naming
Disk
• Song Recording/Playback
• Format
• Save
• Load
• Disk Copy
• Song Copy
• Delete File
Song
• Song Volume
• Minus One Practice
• Repeat Play
• Song Repeat
• Next Song
Song Recording
• Quick Record, Multi Record
• Recording Tracks :
Quick Record : ACCOMPANIMENT,
MELODY 1 — 4
Multi Record : 1 — 16
• Punch In/Punch Out
• Quantize
• Naming
• Song Clear, Track Clear
• Song Edit : Voice, Volume, Octave, Pan,
Reverb Depth, Chorus Depth, DSP Depth
Style Recording
• User Style : 4 (101 — 104)
• Recording Tracks : 5 Sections x 8 tracks
• Drum Cancel
• Quantize
• Naming
• Track Clear, All Clear
Multi Pad Recording
• User Pad Set : 4 (101 — 104)
• Naming
• Pad Clear, Bank Clear
MIDI
• Transmit Settings
• Receive Settings
• Local Control
• Clock
• Initial Data Send
• MIDI Template
Auxiliary Jacks
• DC IN 10-12V, PHONES, SUSTAIN, FOOT
VOL, AUX OUT R, L+R/L, MIDI IN/OUT, TO
HOST
Amplifiers
• 6 W + 6 W (when using PA-6 power adaptor)
• 4 W + 4 W (when using batteries)
Speakers
• 12 cm (4-3/4 ”) x 2
Power Consumption
• 24 W (when using PA-6 AC power adaptor)
Batteries
• Six SUM-1, “D” size, R-20 or equivalent
batteries
Rated Voltage
• DC 10-12V
Dimensions (W x D x H)
• 973 x 397 x 155 mm
(38-1/4 ” x 15-5/8 ” x 6-1/8 ”)
Weight
• 9.5 kg (20.9 lbs.) excluding batteries
Supplied Accessories
• Sample Disk
• Music Stand
• Owner’s Manual
Optional Accessories
• Headphones : HPE-150
• AC Power Adaptor : PA-6
• Foot Switch : FC4, FC5
• Foot Volume : FC7
• Keyboard Stand : L-6, L-7
* Specifications subject to change without notice.

172
Index
AAC power adaptor ..................................................... 12
Accompaniment styles .............................................. 22
Accompaniment tracks, song .................................... 86
Auto accompaniment ................................................ 22
Auto accompaniment on/off ...................................... 23
Auto Fill ..................................................................... 27
AUX OUT .................................................................. 13
BBank, registration ...................................................... 57
Batteries .................................................................... 12
Beat Groove .............................................................. 36
Beat indicator ............................................................ 26
Boost Rate ................................................................ 40
CChord Match function ................................................ 63
Chord types, auto accompaniment ........................... 34
Chorus ...................................................................... 44
Clock ....................................................................... 128
Connectors................................................................ 13
Contents...................................................................... 4
Control Change ....................................................... 120
DData Dial ................................................................... 18
Delete File ................................................................. 75
Demonstration playback............................................ 14
Digital Effect .............................................................. 42
Digital Equalizer ........................................................ 51
Disk Copy .................................................................. 72
Display operation ........................................................ 8
DOC .......................................................................... 66
Drum kit list ............................................................. 140
DSP........................................................................... 45
Dual voice mode ....................................................... 19
Dynamics Rate.......................................................... 39
Dynamics Template ................................................... 38
EEffects ....................................................................... 42
Ending, accompaniment ........................................... 25
Expand Rate ............................................................. 39
FFeatures ...................................................................... 2
Freeze (Accompaniment Freeze function) ................ 60
Fill-in ......................................................................... 27
Fingered 1 fingering mode ........................................ 33
Fingered 2 fingering mode ........................................ 34
Fingering modes, accompaniment ............................ 31
Floppy disk ................................................................ 64
Foot Volume .............................................................. 13
Format....................................................................... 67
Full Keyboard fingering mode ................................... 34
GGM System Level 1 ..................................................... 3
Groove & Dynamics .................................................. 35
HHarmony ................................................................... 47
Host Select .............................................................. 122
IIcons ........................................................................... 8
Initial data send ....................................................... 128
Initialization (data backup) ...................................... 152
Insertion Effect .................................................. 45, 144
Intro, accompaniment................................................ 27
KKeyboard percussion ................................................ 19
LLocal control ............................................................ 127
Load .......................................................................... 70
MMain A & Main B sections ......................................... 27
Master tuning .......................................................... 115
Measure Groove ....................................................... 37
Measure, song play from specified ........................... 78
Melody tracks, clearing ............................................. 94
Melody tracks, song .................................................. 84
Menu structure ........................................................ 130
Menus ....................................................................... 10
Metronome .............................................................. 116
MIDI connectors ...................................................... 121
MIDI data format ..................................................... 153
MIDI functions ......................................................... 125
MIDI implementation chart ...................................... 168
MIDI template .......................................................... 129
Minus-one practice .................................................... 79
Modulation wheel ...................................................... 55
Multi effect ................................................................. 48
Multi-finger fingering mode ....................................... 35
Multi pad set selection .............................................. 61
Multi Pads, playing .................................................... 62
Music stand ................................................................. 7
NNote On/Off ............................................................. 120
OOn bass chord ........................................................... 34
One touch setting ...................................................... 40
Overall functions ..................................................... 114

173
Index
PPanel controls ............................................................. 6
Pedal Function list ................................................... 117
Phones jack .............................................................. 13
Pitch Bend ................................................................. 54
Polarity .................................................................... 118
Polyphony ............................................................... 133
Power supply ............................................................. 12
Precautions ................................................................. 1
RR1, R2, & L voices .................................................... 16
Receive channel & mode ........................................ 126
Record Ready Mode ................................... 85, 99, 106
Registration bank ...................................................... 58
Registration memory ................................................. 57
Rehearsal mode ........................................ 86, 101, 108
Repeat play ............................................................... 80
Reverb ....................................................................... 43
Revoicing ................................................................ 110
Root key .................................................................... 32
SSample disk .............................................................. 76
Save .......................................................................... 68
Scale tuning ............................................................ 115
SFF ......................................................................... 148
Shortcuts ................................................................... 11
Single Finger fingering mode .................................... 32
Song clear ................................................................. 94
Song Copy ................................................................ 73
Song Edit .................................................................. 96
Song mode ................................................................ 11
Song playback........................................................... 76
Song recording .......................................................... 83
Specifications .......................................................... 171
Split point, auto accompaniment ............................... 30
Split point, split voice................................................. 21
Split voice mode ........................................................ 20
Stand by/ON switch................................................... 14
Start modes, accompaniment ................................... 23
Stop Accompaniment function .................................. 25
Style file .................................................................... 66
Style mode ................................................................ 11
Style selection ........................................................... 22
Style, revoice ........................................................... 112
Sustain jack ............................................................... 13
Sustain Pedal ............................................................ 13
Synchro Stop function ............................................... 28
Synchronized start .................................................... 24
System Effect .................................................... 45, 143
TTempo, accompaniment ............................................ 26
To Host .................................................................... 121
Touch sensitivity ...................................................... 115
Track assignment, minus-one ................................... 79
Track muting, accompaniment .................................. 28
Transmit channel & track ......................................... 125
Transposition ............................................................. 56
Troubleshooting ....................................................... 151
VVariation (DSP) ......................................................... 46
Velocity .................................................................... 119
Virtual Arranger ......................................................... 29
Voice list .................................................................. 133
Voice set.................................................................. 116
Voice, revoice .......................................................... 110
Voices, about the....................................................... 16
Voices, selecting & playing ........................................ 17
Volume control, accompaniment ............................... 29
Volume control, song................................................. 78
Volume, harmony ...................................................... 48
XXG ............................................................................... 3

Limited Warranty
90 DAYS LABOR 1 YEAR PARTS
Yamaha Corporation of America, hereafter referred to as Yamaha, warrants to the original consumer of a product included in the categories listed below,
that the product will be free of defects in materials and/or workmanship for the periods indicated. This warranty is applicable to all models included in
the following series of products:
PSR SERIES OF PORTATONE ELECTRONIC KEYBOARDS
If during the first 90 days that immediately follows the purchase date, your new Yamaha product covered by this warranty is found to have a defect in
material and/or workmanship, Yamaha and/or its authorized representative will repair such defect without charge for parts or labor.
If parts should be required after this 90 day period but within the one year period that immediately follows the purchase date, Yamaha will, subject to
the terms of this warranty, supply these parts without charge. However, charges for labor, and/or any miscellaneous expenses incurred are the consumers
responsibility. Yamaha reserves the right to utilize reconditioned parts in repairing these products and/or to use reconditioned units as warranty
replacements.
THIS WARRANTY IS THE ONLY EXPRESS WARRANTY WHICH YAMAHA MAKES IN CONNECTION WITH THESE PRODUCTS.
ANY IMPLIED WARRANTY APPLICABLE TO THE PRODUCT, INCLUDING THE WARRANTY OF MERCHANT ABILITY IS
LIMITED TO THE DURATION OF THE EXPRESS WARRANTY. YAMAHA EXCLUDES AND SHALL NOT BE LIABLE IN ANY
EVENT FOR INCIDENTAL OR CONSEQUENTIAL DAMAGES.
Some states do not allow limitations that relate to implied warranties and/or the exclusion of incidental or consequential damages. Therefore, these
limitations and exclusions may not apply to you.
This warranty gives you specific legal rights. You may also have other rights which vary from state to state.
CONSUMERS RESPONSIBILITIES
If warranty service should be required, it is necessary that the consumer assume certain responsibilities:
1. Contact the Customer Service Department of the retailer selling the product, or any retail outlet authorized by Yamaha to sell the product for assistance.
You may also contact Yamaha directly at the address provided below.
2. Deliver the unit to be serviced under warranty to: the retailer selling the product, an authorized service center, or to Yamaha with an explanation of
the problem. Please be prepared to provide proof purchase date (sales receipt, credit card copy, etc.) when requesting service and/or parts under
warranty.
3. Shipping and/or insurance costs are the consumers responsibility.* Units shipped for service should be packed securely.
*Repaired units will be returned PREPAID if warranty service is required within the first 90 days.
IMPORTANT: Do NOT ship anything to ANY location without prior authorization. A Return Authorization (RA) will be issued that has a
tracking number assigned that will expedite the servicing of your unit and provide a tracking system if needed.
4. Your owners manual contains important safety and operating instructions. It is your responsibility to be aware of the contents of this manual and to
follow all safety precautions.
EXCLUSIONS
This warranty does not apply to units whose trade name, trademark, and/or ID numbers have been altered, defaced, exchanged removed, or to failures
and/or damages that may occur as a result of:
1. Neglect, abuse, abnormal strain, modification or exposure to extremes in temperature or humidity.
2. Improper repair or maintenance by any person who is not a service representative of a retail outlet authorized by Yamaha to sell the product, an
authorized service center, or an authorized service representative of Yamaha.
3. This warranty is applicable only to units sold by retailers authorized by Yamaha to sell these products in the U.S.A., the District of Columbia, and
Puerto Rico. This warranty is not applicable in other possessions or territories of the U.S.A. or in any other country.
Please record the model and serial number of the product you have purchased in the spaces provided below.
Model___________________________ Serial #________________________________ Sales Slip #________________________________
Purchased from____________________________________________________________ Date______________________________________
(Retailer)
YAMAHA CORPORATION OF AMERICA
Electronic Service Division
6600 Orangethorpe Avenue
Buena Park, CA 90620
KEEP THIS DOCUMENT FOR YOUR RECORDS. DO NOT MAIL!

For details of products, please contact your nearest Yamaha or the
authorized distributor listed below.
Pour plus de détails sur les produits, veuillez-vous adresser à Yamaha
ou au distributeur le plus proche de vous figurant dans la liste suivante.
Die Einzelheiten zu Produkten sind bei Ihrer unten aufgeführten Nie-
derlassung und bei Yamaha Vertragshändlern in den jeweiligen
Bestimmungsländern erhältlich.
Para detalles sobre productos, contacte su tienda Yamaha más cercana
o el distribuidor autorizado que se lista debajo.
NORTH AMERICA
CANADA
Yamaha Canada Music Ltd.
135 Milner Avenue, Scarborough, Ontario,
M1S 3R1, Canada
Tel: 416-298-1311
U.S.A.
Yamaha Corporation of America
6600 Orangethorpe Ave., Buena Park, Calif. 90620,
U.S.A.
Tel: 714-522-9011
CENTRAL & SOUTH AMERICA
MEXICO
Yamaha de Mexico S.A. De C.V.,
Departamento de ventas
Javier Rojo Gomez No.1149, Col. Gpe Del
Moral, Deleg. Iztapalapa, 09300 Mexico, D.F.
Tel: 686-00-33
BRAZIL
Yamaha Musical do Brasil LTDA.
Av. Rebouças 2636, São Paulo, Brasil
Tel: 011-853-1377
ARGENTINA
Yamaha Music Argentina S.A.
Viamonte 1145 Piso2-B 1053,
Buenos Aires, Argentina
Tel: 1-371-7021
EUROPE
THE UNITED KINGDOM
Yamaha-Kemble Music (U.K.) Ltd.
Sherbourne Drive, Tilbrook, Milton Keynes,
MK7 8BL, England
Tel: 01908-366700
IRELAND
Danfay Ltd.
61D, Sallynoggin Road, Dun Laoghaire, Co. Dublin
Tel: 01-2859177
GERMANY/SWITZERLAND
Yamaha Europa GmbH.
Siemensstraße 22-34, 25462 Rellingen,
F.R. of Germany
Tel: 04101-3030
AUSTRIA
Yamaha Music Austria
Schleiergasse 20, A-1100 Wien Austria
Tel: 01-60203900
THE NETHERLANDS
Yamaha Music Nederland
Kanaalweg 18G, 3526KL, Utrecht, The Netherlands
Tel: 030-2828411
BELGIUM
Yamaha Music Belgium
Keiberg Imperiastraat 8, 1930 Zaventem, Belgium
Tel: 02-7258220
FRANCE
Yamaha Musique France,
Division Claviers
BP 70-77312 Marne-la-Vallée Cedex 2, France
Tel: 01-64-61-4000
AFRICA
Yamaha Corporation,
International Marketing Division
Nakazawa-cho 10-1, Hamamatsu, Japan 430-8650
Tel: 053-460-2312
MIDDLE EAST
TURKEY/CYPRUS
Yamaha Europa GmbH.
Siemensstraße 22-34, 25462 Rellingen,
F.R. of Germany
Tel: 04101-3030
OTHER COUNTRIES
Yamaha Corporation,
International Marketing Division
Nakazawa-cho 10-1, Hamamatsu, Japan 430-8650
Tel: 053-460-2312
ASIA
HONG KONG
Tom Lee Music Co., Ltd.
11/F., Silvercord Tower 1, 30 Canton Road,
Tsimshatsui, Kowloon, Hong Kong
Tel: 2737-7688
INDONESIA
PT. Yamaha Music Indonesia (Distributor)
PT. Nusantik
Gedung Yamaha Music Center, Jalan Jend. Gatot
Subroto Kav. 4, Jakarta 12930, Indonesia
Tel: 21-520-2577
KOREA
Cosmos Corporation
#131-31, Neung-Dong, Sungdong-Ku, Seoul
Korea
Tel: 02-466-0021~5
MALAYSIA
Yamaha Music Malaysia, Sdn., Bhd.
16-28, Jalan SS 2/72, Petaling Jaya, Selangor,
Malaysia
Tel: 3-717-8977
PHILIPPINES
Yupangco Music Corporation
339 Gil J. Puyat Avenue, P.O. Box 885 MCPO,
Makati, Metro Manila, Philippines
Tel: 819-7551
SINGAPORE
Yamaha Music Asia Pte., Ltd.
Blk 202 Hougang, Street 21 #02-01,
Singapore 530202
Tel: 747-4374
TAIWAN
Yamaha KHS Music Co., Ltd.
10F, 150, Tun-Hwa Northroad,
Taipei, Taiwan, R.O.C.
Tel: 02-2713-8999
THAILAND
Siam Music Yamaha Co., Ltd.
121/60-61 RS Tower 17th Floor,
Ratchadaphisek RD., Dindaeng,
Bangkok 10320, Thailand
Tel: 02-641-2951
THE PEOPLE’S REPUBLIC OF CHINA
AND OTHER ASIAN COUNTRIES
Yamaha Corporation,
International Marketing Division
Nakazawa-cho 10-1, Hamamatsu, Japan 430-8650
Tel: 053-460-2317
OCEANIA
AUSTRALIA
Yamaha Music Australia Pty. Ltd.
17-33 Market Street, South Melbourne, Vic. 3205,
Australia
Tel: 3-699-2388
NEW ZEALAND
Music Houses of N.Z. Ltd.
146/148 Captain Springs Road, Te Papapa,
Auckland, New Zealand
Tel: 9-634-0099
COUNTRIES AND TRUST
TERRITORIES IN PACIFIC OCEAN
Yamaha Corporation,
International Marketing Division
Nakazawa-cho 10-1, Hamamatsu, Japan 430-8650
Tel: 053-460-2317
HEAD OFFICE Yamaha Corporation, Electronic Musical Instrument Division
Nakazawa-cho 10-1, Hamamatsu, Japan 430-8650
Tel: 053-460-3273
[PK] 13
ITALY
Yamaha Musica Italia S.P.A.,
Home Keyboard Division
Viale Italia 88, 20020 Lainate (Milano), Italy
Tel: 02-935-771
SPAIN
Yamaha-Hazen Electronica Musical, S.A.
Jorge Juan 30, 28001, Madrid, Spain
Tel: 91-577-7270
PORTUGAL
Valentim de Carvalho CI SA
Estrada de Porto Salvo, Paço de Arcos 2780 Oeiras,
Portugal
Tel: 01-443-3398/4030/1823
GREECE
Philippe Nakas S.A.
Navarinou Street 13, P.Code 10680, Athens, Greece
Tel: 01-364-7111
SWEDEN
Yamaha Scandinavia AB
J. A. Wettergrens Gata 1
Box 30053
S-400 43 Göteborg, Sweden
Tel: 031 89 34 00
DENMARK
YS Copenhagen Liaison Office
Generatorvej 8B
DK-2730 Herlev, Denmark
Tel: 44 92 49 00
FINLAND
Warner Music Finland OY/Fazer Music
Aleksanterinkatu 11, P.O. Box 260
SF-00101 Helsinki, Finland
Tel: 0435 011
NORWAY
Norsk filial av Yamaha Scandinavia AB
Grini Næringspark 1
N-1345 Østerås, Norway
Tel: 67 16 77 70
ICELAND
Skifan HF
Skeifan 17 P.O. Box 8120
IS-128 Reykjavik, Iceland
Tel: 525 5000
OTHER EUROPEAN COUNTRIES
Yamaha Europa GmbH.
Siemensstraße 22-34, 25462 Rellingen, F.R. of
Germany
Tel: 04101-3030
PANAMA AND OTHER LATIN
AMERICAN COUNTRIES/
CARIBBEAN COUNTRIES
Yamaha de Panama S.A.
Torre Banco General, Piso 7, Urbanización Marbella,
Calle 47 y Aquilino de la Guardia,
Ciudad de Panamá, Panamá
Tel: 507-269-5311

M.D.G., EMI Division © 1997 Yamaha Corporation
VY78900 808POCP3.3-05E0 Printed in Japan