Yamaha PSR A350 Owner's Manual (EN) Psra350 En Om A0
User Manual: Yamaha PSR-A350 Owner's Manual
Open the PDF directly: View PDF
.
Page Count: 80
- Cover
- About the Manuals
- Included Accessories
- Contents
- Formats and functions
- PRECAUTIONS
- Setting Up
- Reference
- Playing a Variety of Instrument Voices
- Selecting a Main Voice
- Resetting the Voice settings to Default (Playing the Oriental Voice)
- Playing the Grand Piano Voice
- Layering a Dual Voice
- Playing a Split Voice in the left- hand area
- Adding pitch variations with the Pitch Bend wheel
- Setting the Touch Response on/ off
- Adjusting the Voice parameters
- Using the Metronome
- Applying effects to the sound
- Adding Harmony or Arpeggio
- Using Oriental Scales
- Playing Styles
- Playing Songs
- Playing an External Audio Device with the Built-in Speakers
- Using the Song Lesson Feature
- Recording Your Performance
- Playing the Keyboard with Two People (Duo Mode)
- Memorizing Your Favorite Panel Settings
- The Functions
- Using with a Computer or iPhone/iPad
- Backup and Initialization
- Playing a Variety of Instrument Voices
- Appendix
- Index

DIGITAL KEYBOARD
CLAVIER NUMÉRIQUE
DIGITAL KEYBOARD
CLAVIER NUMÉRIQUE
Owner’s Manual
Bedienungsanleitung
Manual de instrucciones
Kullanıcı el kitabı
Owner’s Manual
Bedienungsanleitung
Manual de instrucciones
Kullanıcı el kitabı
TR
FR
DE
EN
EnglishDeutschFrançaisTürkçe

2PSR-A350 Owner’s Manual
Thank you for purchasing this Yamaha Digital Keyboard!
We recommend that you read this manual carefully so that you can fully take advantage of the
advanced and convenient functions of the instrument.
We also recommend that you keep this manual in a safe and handy place for future reference.
About the Manuals
In addition to this Owner’s Manual, the following Online materials (PDF files) are available.
MIDI Reference
Contains MIDI-related information, such as the MIDI Implementation Chart.
MIDI Basics (only in English, French, German and Spanish)
Contains basic explanations about what MIDI is and can do.
Computer-related Operations
Contains instructions about computer-related functions.
iPhone/iPad Connection Manual
Explains how to connect the instrument to smart devices, such iPhone, iPad, etc.
To obtain these manuals, access the Yamaha Downloads, enter “PSR-A350” (for example) to the Model
Name box, then click [SEARCH].
Yamaha Downloads
http://download.yamaha.com/
Song Book (only in English)
Contains music scores for the preset Songs (excluding the Demo Songs) of this instrument. After completing
the user registration at the website below, you can download this Song Book free of charge.
Yamaha Online Member
https://member.yamaha.com/myproduct/regist/
You will need the PRODUCT ID on the sheet (“Online Member Product Registration”) packaged with this
manual in order to fill out the User Registration form.
Included Accessories
• Owner’s Manual (this book)
• AC adaptor*1
• Music rest
• Online Member Product Registration*2
*1: May not be included depending on your particular locale. Check with your Yamaha dealer.
*2: The PRODUCT ID on the sheet will be needed when you fill out the User Registration form.
Insert the music rest
into the slots as shown.
Using the Music Rest

3
PSR-A350 Owner’s Manual
About the Manuals................................................ 2
Included Accessories............................................ 2
Using the Music Rest............................................ 2
Formats and functions.......................................... 5
Setting Up
Panel Controls and Terminals 8
Setting Up 10
Power Requirements.......................................... 10
Connecting Headphones or External Audio
Equipment...................................................... 12
Connecting a Footswitch to the [SUSTAIN] jack
.. 12
Turning the Power On/Off................................... 13
Setting the Volume ............................................. 13
Auto Power Off Function .................................... 13
Selecting an EQ Setting for the Best Sound....... 14
Making the sound more spacious
(Ultra-Wide Stereo)........................................ 14
Display Items and Basic Operations 15
Display Items...................................................... 15
Basic Operations ................................................ 15
Reference
Playing a Variety of Instrument Voices 16
Selecting a Main Voice....................................... 16
Resetting the Voice settings to Default
(Playing the Oriental Voice)........................... 16
Playing the Grand Piano Voice........................... 16
Layering a Dual Voice ........................................ 17
Playing a Split Voice in the left-hand area.......... 17
Adding pitch variations with the Pitch Bend
wheel ............................................................. 18
Setting the Touch Response on/off.................... 18
Adjusting the Voice parameters.......................... 19
Using the Metronome ......................................... 19
Applying effects to the sound ............................. 19
Adding Harmony or Arpeggio ............................. 20
Using Oriental Scales 22
Setting Oriental Scales....................................... 22
Applying Scale Tuning to the Accompaniment
Tuning............................................................ 23
Registering the Scale settings............................ 23
Recalling the Scale settings ............................... 23
Playing Styles 24
Style Variations—Sections ................................. 25
Changing the Tempo.......................................... 26
Registering a Style file........................................ 26
Chord types for Style playback........................... 27
Looking up chords with the Chord Dictionary..... 28
Playing Songs 29
Listening to a Demo Song...................................29
Selecting and playing back a Song.....................29
Background music playback ...............................30
Song Fast Forward, Fast Reverse, and Pause...30
Changing the Melody Voice ................................30
A-B Repeat..........................................................31
Turning Each Part On/Off....................................31
Playing an External Audio Device with the
Built-in Speakers 32
Lowering the volume of a melody part
(Melody Suppressor function) ........................32
Using the Song Lesson Feature 33
Downloading the Song Book...............................33
Keys To Success ................................................33
Listening, Timing and Waiting.............................35
Keys to Success with Listening, Timing or
Waiting ...........................................................36
Phrase Repeat ....................................................36
Recording Your Performance 37
Track Structure of a Song ...................................37
Quick Recording..................................................37
Recording to a specified track.............................38
Clearing a User Song..........................................38
Playing the Keyboard with Two People
(Duo Mode) 39
Memorizing Your Favorite Panel Settings 40
Memorizing Panel Settings to the Registration
Memory ..........................................................40
Recalling Panel Settings from the Registration
Memory ..........................................................40
Disabling recall of specific items (Freeze)...........41
The Functions 42
Using with a Computer or iPhone/iPad 46
Connecting to a computer...................................46
Connecting to an iPhone/iPad.............................46
Backup and Initialization 46
Backup Parameters.............................................46
Initialization .........................................................46
Appendix
Troubleshooting............................................. 47
Specifications.................................................48
Index................................................................49
Song Book Sample ........................................ 50
Voice List ........................................................ 60
Drum Kit List ..................................................66
Song List.........................................................71
Style List.........................................................72
Effect Type List ..............................................74
Contents

4PSR-A350 Owner’s Manual
Formats and functions
GM System Level 1
“GM System Level 1” is an addition to the
MIDI standard which ensures that any GM-
compatible music data can be accurately
played by any GM-compatible tone generator,
regardless of manufacturer. The GM mark is
affixed to all software and hardware products
that support GM System Level.
XGlite
As its name implies, “XGlite” is a simplified
version of Yamaha’s high-quality XG tone
generation format. Naturally, you can play
back any XG song data using an XGlite tone
generator. However, keep in mind that some
songs may play back differently compared to
the original data, due to the reduced set of
control parameters and effects.
USB
USB is an abbreviation for Universal
Serial Bus. It is a serial interface for con-
necting a computer with peripheral
devices. It allows “hot swapping” (con-
necting peripheral devices while the
power to the computer is on).
Style File Format (SFF)
The Style File Format combines all of
Yamaha’s auto accompaniment know-
how into a single unified format.
Information for Users on Collection and Disposal of Old Equipment and used Batteries
These symbols on the products, packaging, and/or accompanying documents mean that used electrical and electronic products and
batteries should not be mixed with general household waste.
For proper treatment, recovery and recycling of old products and used batteries, please take them to applicable collection points, in
accordance with your national legislation and the Directives 2002/96/EC and 2006/66/EC.
By disposing of these products and batteries correctly, you will help to save valuable resources and prevent any potential negative effects
on human health and the environment which could otherwise arise from inappropriate waste handling.
For more information about collection and recycling of old products and batteries, please contact your local municipality, your waste
disposal service or the point of sale where you purchased the items.
[For business users in the European Union]
If you wish to discard electrical and electronic equipment, please contact your dealer or supplier for further information.
[Information on Disposal in other Countries outside the European Union]
These symbols are only valid in the European Union. If you wish to discard these items, please contact your local authorities or dealer and
ask for the correct method of disposal.
Note for the battery symbol (bottom two symbol examples):
This symbol might be used in combination with a chemical symbol. In this case it complies with the requirement set by the Directive for the
chemical involved.
(weee_battery_eu_en_01)
The model number, serial number, power require-
ments, etc., may be found on or near the name plate,
which is at the bottom of the unit. You should note this
serial number in the space provided below and retain
this manual as a permanent record of your purchase
to aid identification in the event of theft.
Model No.
Serial No.
(bottom_en_01)

5
PSR-A350 Owner’s Manual
PRECAUTIONS
PLEASE READ CAREFULLY BEFORE PROCEEDING
Please keep this manual in a safe and handy place for future reference.
For AC adaptor
WARNING
• This AC adaptor is designed for use with only Yamaha electronic
instruments. Do not use for any other purpose.
• Indoor use only. Do not use in any wet environments.
CAUTION
• When setting up, make sure that the AC outlet is easily accessible.
If some trouble or malfunction occurs, immediately turn off the
power switch of the instrument and disconnect the AC adaptor
from the outlet. When the AC adaptor is connected to the AC outlet,
keep in mind that electricity is flowing at the minimum level, even if
the power switch is turned off. When you are not using the
instrument for a long time, make sure to unplug the power cord
from the wall AC outlet.
For PSR-A350
WARNING
Always follow the basic precautions listed below to avoid the possibility of serious injury or
even death from electrical shock, short-circuiting, damages, fire or other hazards. These
precautions include, but are not limited to, the following:
• Do not place the power cord near heat sources such as heaters or
radiators. Also, do not excessively bend or otherwise damage the
cord, or place heavy objects on it.
• Only use the voltage specified as correct for the instrument. The
required voltage is printed on the name plate of the instrument.
• Use the specified adaptor (page 48) only. Using the wrong adaptor
can result in damage to the instrument or overheating.
• Check the electric plug periodically and remove any dirt or dust
which may have accumulated on it.
• This instrument contains no user-serviceable parts. Do not open
the instrument or attempt to disassemble or modify the internal
components in any way. If it should appear to be malfunctioning,
discontinue use immediately and have it inspected by qualified
Yamaha service personnel.
• Do not expose the instrument to rain, use it near water or in damp
or wet conditions, or place on it any containers (such as vases,
bottles or glasses) containing liquids which might spill into any
openings. If any liquid such as water seeps into the instrument,
turn off the power immediately and unplug the power cord from the
AC outlet. Then have the instrument inspected by qualified Yamaha
service personnel.
• Never insert or remove an electric plug with wet hands.
Power supply/AC adaptor
Do not open
Water warning
DMI-5 1/3

6PSR-A350 Owner’s Manual
• Do not put burning items, such as candles, on the unit. A burning
item may fall over and cause a fire.
• Follow the precautions below. Failure to do so might result in
explosion, fire, overheating or battery fluid leakage.
- Do not tamper with or disassemble batteries.
- Do not dispose of batteries in fire.
- Do not attempt to recharge batteries that are not designed to be
charged.
- Keep the batteries separate from metallic objects such as
necklaces, hairpins, coins, and keys.
- Use the specified battery type (page 48) only.
- Use new batteries, all of which are the same type, same model,
and made by the same manufacturer.
- Always make sure all batteries are inserted in conformity with the
+/- polarity markings.
- When the batteries run out, or if the instrument is not to be used
for a long time, remove the batteries from the instrument.
- When using Ni-MH batteries, follow the instructions that came
with the batteries. Use only the specified charger device when
charging.
• Keep batteries away from small children who might accidentally
swallow them.
• If the batteries do leak, avoid contact with the leaked fluid. If the
battery fluid should come in contact with your eyes, mouth, or
skin, wash immediately with water and consult a doctor. Battery
fluid is corrosive and may possibly cause loss of sight or chemical
burns.
• When one of the following problems occur, immediately turn off the
power switch and disconnect the electric plug from the outlet. (If
you are using batteries, remove all batteries from the instrument.)
Then have the device inspected by Yamaha service personnel.
- The power cord or plug becomes frayed or damaged.
- It emits unusual smells or smoke.
- Some object has been dropped into the instrument.
- There is a sudden loss of sound during use of the instrument.
CAUTION
Always follow the basic precautions listed below to avoid the possibility of physical injury to
you or others, or damage to the instrument or other property. These precautions include, but
are not limited to, the following:
• Do not connect the instrument to an electrical outlet using a
multiple-connector. Doing so can result in lower sound quality, or
possibly cause overheating in the outlet.
• When removing the electric plug from the instrument or an outlet,
always hold the plug itself and not the cord. Pulling by the cord
can damage it.
• Remove the electric plug from the outlet when the instrument is not
to be used for extended periods of time, or during electrical storms.
• Do not place the instrument in an unstable position where it might
accidentally fall over.
• Before moving the instrument, remove all connected cables, to
prevent damage to the cables or injury to anyone who might trip
over them.
• When setting up the product, make sure that the AC outlet you are
using is easily accessible. If some trouble or malfunction occurs,
immediately turn off the power switch and disconnect the plug
from the outlet. Even when the power switch is turned off,
electricity is still flowing to the product at the minimum level.
When you are not using the product for a long time, make sure to
unplug the power cord from the wall AC outlet.
• Use only the stand specified for the instrument. When attaching it,
use the provided screws only. Failure to do so could cause damage
to the internal components or result in the instrument falling over.
• Before connecting the instrument to other electronic components,
turn off the power for all components. Before turning the power on
or off for all components, set all volume levels to minimum.
• Be sure to set the volumes of all components at their minimum
levels and gradually raise the volume controls while playing the
instrument to set the desired listening level.
Fire warning
Battery
If you notice any abnormality
Power supply/AC adaptor
Location
Connections
DMI-5 2/3

7
PSR-A350 Owner’s Manual
• Do not insert a finger or hand in any gaps on the instrument.
• Never insert or drop paper, metallic, or other objects into the gaps
on the panel or keyboard. This could cause physical injury to you
or others, damage to the instrument or other property, or
operational failure.
• Do not rest your weight on, or place heavy objects on the
instrument, and do not use excessive force on the buttons,
switches or connectors.
• Do not use the instrument/device or headphones for a long period
of time at a high or uncomfortable volume level, since this can
cause permanent hearing loss. If you experience any hearing loss
or ringing in the ears, consult a physician.
Always turn the power off when the instrument is not in use.
Even when the [ ] (Standby/On) switch is in standby status, electricity is still flowing to the instrument at the minimum level.
When you are not using the instrument for a long time, make sure you unplug the power cord from the wall AC outlet.
Make sure to discard used batteries according to local regulations.
NOTICE
To avoid the possibility of malfunction/ damage
to the product, damage to data, or damage to
other property, follow the notices below.
Handling
• Do not use the instrument in the vicinity of a TV, radio,
stereo equipment, mobile phone, or other electric devices.
Otherwise, the instrument, TV, or radio may generate noise.
When you use the instrument along with an application on
your iPhone, iPad or iPod touch, we recommend that you
set “Airplane Mode” to “ON” on that device in order to
avoid noise caused by communication.
• Do not expose the instrument to excessive dust or
vibrations, or extreme cold or heat (such as in direct
sunlight, near a heater, or in a car during the day) to
prevent the possibility of panel disfiguration, damage to
the internal components or unstable operation. (Verified
operating temperature range: 5° – 40°C, or 41° – 104°F.)
• Do not place vinyl, plastic or rubber objects on the
instrument, since this might discolor the panel or
keyboard.
Maintenance
• When cleaning the instrument, use a soft cloth. Do not use
paint thinners, solvents, alcohol, cleaning fluids, or
chemical-impregnated wiping cloths.
Saving data
• Some of the data of this instrument (page 46) are retained
when the power is turned off. However, the saved data may
be lost due to some failure, an operation mistake, etc. Save
your important data onto an external device such as a
computer (page 46).
Information
About copyrights
• Copying of the commercially available musical data
including but not limited to MIDI data and/or audio data is
strictly prohibited except for your personal use.
• This product incorporates and bundles contents in which
Yamaha owns copyrights or with respect to which Yamaha
has license to use others’ copyrights. Due to copyright
laws and other relevant laws, you are NOT allowed to
distribute media in which these contents are saved or
recorded and remain virtually the same or very similar to
those in the product.
* The contents described above include a computer
program, Accompaniment Style data, MIDI data, WAVE
data, voice recording data, a score, score data, etc.
* You are allowed to distribute medium in which your
performance or music production using these contents is
recorded, and the permission of Yamaha Corporation is
not required in such cases.
About functions/data bundled with the
instrument
• Some of the preset songs have been edited for length or
arrangement, and may not be exactly the same as the
original.
About this manual
• The illustrations and LCD screens as shown in this manual
are for instructional purposes only, and may appear
somewhat different from those on your instrument.
• iPhone, iPad and iPod touch are trademarks of Apple Inc.,
registered in the U.S. and other countries.
• The company names and product names in this manual are
the trademarks or registered trademarks of their respective
companies.
Handling caution
Yamaha cannot be held responsible for damage caused by improper use or modifications to the instrument, or data that is lost or destroyed.
DMI-5 3/3

9
PSR-A350 Owner’s Manual
Panel Controls and Terminals
q[ ] (Standby/On) switch.....................page 13
w[MASTER VOLUME] dial......................page 13
e[DEMO] button......................................page 30
r[FUNCTION] button..............................page 42
t[METRONOME] button.........................page 19
y[TEMPO/TAP] button............................page 26
uPART
[L] button ..............................................page 35
[R] button..............................................page 35
u[REC TRACK 2] button.........................page 37
[REC TRACK 1] button.........................page 37
i[KEYS TO SUCCESS] button...............page 33
o[PHRASE REPEAT] button ..................page 36
!0 [1 LISTENING 2 TIMING 3 WAITING] button
...............................................................page 35
!1 [A-B REPEAT] button...........................page 31
!2 [REW] button ........................................page 30
!3 [FF] button ............................................page 30
!4 [PAUSE] button.....................................page 30
!1 [ACMP ON/OFF] button .......................page 24
!2 [INTRO/ENDING/rit.] button.................page 25
!3 [MAIN/AUTO FILL] button....................page 25
!4 [SYNC START] button ..........................page 24
!5 [START/STOP] button ..................pages 24, 29
!6 [REC] button .........................................page 37
!7 [SONG] button......................................page 29
!8 [VOICE] button .....................................page 16
!9 [STYLE] button.....................................page 24
@0 Number buttons [0]–[9], [+], [-] ...........page 15
@1 [ORIENTAL INSTRUMENT/PIANO] button
...............................................................page 16
@2 [ULTRA-WIDE STEREO] button ..........page 14
@3 [MELODY SUPPRESSOR] button........page 32
@4 [REGIST MEMORY] button ..................page 40
@5 [DUAL] button.......................................page 17
@6 [SPLIT] button ......................................page 17
@7 [HARMONY/ARPEGGIO] button..........page 20
@8 [TOUCH] button....................................page 18
@9 [PITCH BEND] wheel ...........................page 18
#0 [SCALE SETTING] buttons..................page 22
#1 [SCALE MEMORY] buttons .................page 23
In the Lesson mode
In the Recording mode
In the Song mode
In the Style mode
#2 #3 #4
#5 #6
Rear Panel
#2 [SUSTAIN] jack ..................................... page 12
#3 [USB TO HOST] terminal*....................page 46
#4 [AUX IN] jack ........................................page 32
#5 [PHONES/OUTPUT] jack .....................page 12
#6 DC IN jack............................................. page 10
* For connecting to a computer. For details, refer to “Computer-
related Operations” (page 2) on the website. When connecting,
use an AB type USB cable of less than 3 meters. USB 3.0 cables
cannot be used.
The “Press & Hold” Symbol
Buttons having this indication can be used to call
up an alternate function when the relevant button
is pressed and held. Hold down this button until
the function is called up.

10 PSR-A350 Owner’s Manual
Setting Up
Power Requirements
Although the instrument will run either from an AC
adaptor or batteries, Yamaha recommends use of an
AC adaptor whenever possible. An AC adaptor is
more environmentally friendly than batteries and
does not deplete resources.
Using an AC adaptor
1Make sure that the power of the instrument is off
(the backlight display is off).
2Connect the AC adaptor to the DC IN jack (power
supply jack).
3Plug the AC adaptor into an AC outlet.
Notice for the AC adaptor
Depending on your particular locale, the AC adaptor
having a separable plug should be used. If the plug is
accidentally removed from the AC adaptor, make
sure to follow the explanations below for your safety.
Reattaching the plug removed from the AC
adaptor
Without touching the metallic section, slide the plug
into place as shown below then push it in completely
until you hear the click sound.
• Use the specified adaptor (page 48) only. Using the
wrong adaptor can result in damage to the instrument
or overheating.
• When setting up the product, make sure that the AC
outlet you are using is easily accessible. If some trou-
ble or malfunction occurs, immediately turn off the
power switch and disconnect the plug from the outlet.
• After turning off the power, follow this procedure in reverse
order to disconnect the AC adaptor.
• Power will be automatically drawn from the AC adaptor if an
AC adaptor is connected while batteries are installed in the
instrument.
WARNING
CAUTION
AC outlet
AC
adaptor
3
2
DC IN jack
(page 9)
NOTE
• Make sure to keep the plug attached to the AC adaptor.
Using the plug alone can cause electric shock or fire.
• Never touch the metallic section when attaching the plug.
To avoid electric shock, short circuit or damage, also be
careful that there is no dust between the AC adaptor and
plug.
Plug
Slide the plug as
indicated
* The shape of the plug differs depending on locale.
WARNING

11
PSR-A350 Owner’s Manual
Setting Up
Using Batteries
This instrument requires six “AA” size, Alkaline (LR6)/
Manganese (R6) batteries, or rechargeable nickel-
metal hydride batteries (rechargeable Ni-MH batter-
ies). The Alkaline batteries or rechargeable Ni-MH
batteries are recommended for this instrument, since
other types may result in poorer battery performance.
Installing the batteries
1Make sure that the power of the instrument is off.
2Open the battery compartment cover located on
the instrument’s bottom panel.
3Insert the six new batteries, putting them in the
correct direction according to the illustration.
4Replace the compartment cover, making sure that
it locks firmly in place.
When battery power becomes too low for proper
operation, the volume may be reduced, the sound
may be distorted, and other problems may occur.
When this happens, make sure to replace all batter-
ies with new ones or already-recharged ones.
Setting the battery type
After installing new batteries and turning the power
on, make sure to set the Battery Type appropriately
(rechargeable or not) via Function number 061 (page
44).
• Connecting or disconnecting the AC adaptor with batteries
installed may turn the power off, resulting in loss of data
being recorded or transferred at the time.
• Change the setting of the instrument according to the kind
of battery you are using (Battery Type; page 44).
NOTICE
• This instrument cannot charge the batteries. Use only the
specified charger device when charging.
• Power will be automatically drawn from the AC adaptor if an
AC adaptor is connected while batteries are installed in the
instrument.
• Failure to set the Battery Type may shorten the amount of
the battery life. Make sure to set the Battery Type correctly.
NOTE
NOTICE

12 PSR-A350 Owner’s Manual
Setting Up
Connecting Headphones or
External Audio Equipment
A pair of stereo headphones with a 1/4” stereo phone
plug can be plugged in here for convenient monitor-
ing. The speakers are automatically shut off when a
plug is inserted into this jack.
The [PHONES/OUTPUT] jack also functions as an
external output. You can connect the [PHONES/
OUTPUT] jack to a computer, a keyboard amplifier,
stereo system, mixer, recorder, or other line-level
audio device to send the instrument’s output signal to
that device.
Connecting a Footswitch to the
[SUSTAIN] jack
You can produce a natural sustain as you play by
pressing a Footswitch (FC5/FC4A; sold separately)
plugged into the [SUSTAIN] jack.
• Do not use the instrument/device or headphones for a long
period of time at a high or uncomfortable volume level,
since this can cause permanent hearing loss. If you experi-
ence any hearing loss or ringing in the ears, consult a phy-
sician.
• Before connecting the instrument to other electronic com-
ponents, set all volume levels to the minimum, then turn
off the power for all components.
• When the instrument’s sound is output to an external
device, first turn on the power to the instrument, then to
the external device. Reverse this order when you turn the
power off.
• When connecting this instrument to an external speaker or
headphone, we recommend that you select the “Headphon”
(Headphones) type in Master EQ. For details, refer to “Select-
ing an EQ Setting for the Best Sound” on page 14.
1/4” stereo
phone plug
CAUTION
NOTICE
NOTE
• Make sure that the footswitch plug is properly connected to
the [SUSTAIN] jack before turning on the power.
• Do not press the footswitch while turning the power on. Doing
this changes the recognized polarity of the footswitch, result-
ing in reversed footswitch operation.
• The sustain function does not affect split voices (page 17) and
style (automatic accompaniment; page 24).
NOTE

13
PSR-A350 Owner’s Manual
Setting Up
Turning the Power On/Off
1Turn down the [MASTER VOLUME] dial to “MIN.”
2Press the [ ] (Standby/On) switch to turn on the
power. While playing the keyboard, adjust the
[MASTER VOLUME] dial. To turn off the power,
press the [ ] (Standby/On) switch again for a
second.
Setting the Volume
When you start playing, use the [MASTER VOLUME]
dial to adjust the volume of the entire keyboard
sound.
Auto Power Off Function
To prevent unnecessary power consumption, this
instrument features an Auto Power Off function that
automatically turns the power off if the instrument is
not operated for a specified period of time. The
amount of time that will elapse before the power is
automatically turned off is set by default to 30 minutes.
To set the time that elapses before Auto
Power Off is executed:
Press the [FUNCTION] button several times until
“AutoOff” (Function 060; page 44) appears, then use
the [+] or [-] button to select the desired value.
Settings: OFF, 5, 10, 15, 30, 60, 120 (minutes)
Default value: 30 (minutes)
To disable the Auto Power Off function:
Turn off the power, then press the [ ] (Standby/On)
switch to turn on the power while holding down the
lowest key. The Auto Power Off function also can be
disabled by selecting Off in Function number 060
(page 44).
• When using a AC adaptor, even when the power is off, a
small amount of electricity is still being consumed by the
instrument. When you are not using the instrument for a
long time, make sure to unplug the AC adaptor from the
wall AC outlet.
• Do not use this instrument at a high volume level for a long
period of time, or your hearing may be damaged.
CAUTION
CAUTION
• Generally, the data and settings are maintained even when the
power is turned off. For details, see page 46.
• Depending on the instrument status, the power may not
turn off automatically, even after the elapse of the specified
period of time. Always turn off the power manually when
the instrument is not in use.
• When the instrument is not operated for a specified period
of time while connected to an external device such as an
amplifier, speaker or computer, make sure to follow the
instructions in the Owner’s Manual to turn off the power to
the instrument and the connected devices, in order to pro-
tect the devices from damage. If you do not want the
power to turn off automatically when a device is con-
nected, disable Auto Power Off.
NOTE
NOTICE

14 PSR-A350 Owner’s Manual
Setting Up
Selecting an EQ Setting for the
Best Sound
Six different master equalizer (EQ) settings give you
the best possible sound when listening through differ-
ent reproduction systems—the instrument’s internal
speakers, headphones, or an external speaker sys-
tem.
1Hold down the [ULTRA-WIDE STEREO]
button for longer than a second to call
up “039 MasterEQ” (Function 039; page
43).
“MasterEQ” is shown in the display for a few sec-
onds, and the current Master EQ type appears.
2Use the [+] or [-] button to select the
desired Master EQ type.
Master EQ types
Making the sound more spacious
(Ultra-Wide Stereo)
You can play the keyboard with a spacious, wider
sound effect that gives you the sensation of hearing
the sound outside of the speakers by turning on the
Ultra-Wide Stereo effect.
1Press the [ULTRA-WIDE STEREO] but-
ton to turn it on.
The sound will expand around you—as if the
speaker position is outside of the instrument.
2Press the [ULTRA-WIDE STEREO] but-
ton again to turn it off.
To select the Ultra-Wide Stereo type:
Press the [FUNCTION] button several times to call up
“Wide” (Function 040;
page 43
), then use the Number
buttons.
1 Speaker Optimum for listening via the instru-
ment’s built-in speakers.
2 Headphone Optimum for headphones, or for listen-
ing via external speakers.
3 Boost Features more powerful sound.
4 Piano Optimum for piano solo performance.
5Bright Lowers the mid range for a brighter
sound.
6 Mild Lowers the high range for a softer
sound.
MasterEQ
Speaker
1
039
039
Current Master
EQ type
Hold for longer
than a second.
GrandPno
001
Appears when Ultra-
Wide Stereo is on.

15
PSR-A350 Owner’s Manual
Display Items and Basic Operations
Display Items
Basic Operations
Before operating the instrument, it may be helpful to familiarize yourself with the basic controls below that are
used to select items and change values.
Number buttons
Use the Number buttons to directly enter an item or
value. For numbers that start with one or two zeroes,
the first zeroes can be omitted.
[-] and [+] buttons
Press the [+] button briefly to increase the value by 1, or
press the [-] button briefly to decrease the value by 1.
Press and hold either button to continuously increase or
decrease the value in the corresponding direction.
GrandPno
001
003
These indicate the operating condition
of the instrument.
Song/Voice/Style
Normally this indicates the notes you
play. When the Song Lesson function
is used, this indicates the current
notes and chord of playback. When
the Dictionary function (page 28) is
used, this indicates the notes of the
chord you specify.
Notation
• Any notes occurring below or above
the staff are indicated by “8va.”
• For a few specific chords, not all notes
may be shown, due to space limita-
tions in the display.
NOTE
This area indicates the Lesson
related status is on.
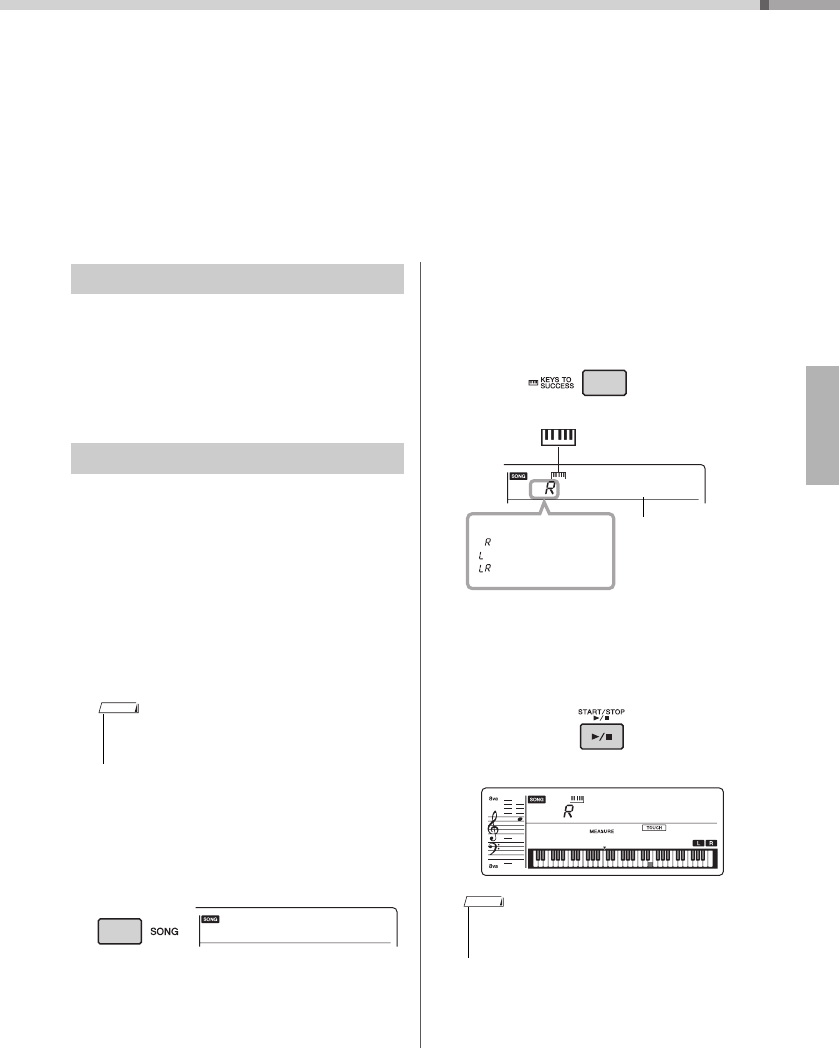
Keys To Success
(page 33)
Phrase Repeat (page
36)
Indicates the Passing
Status (page 34) of
the Keys To Success
lesson.
Lesson Indication
Each indication is shown when the
corresponding function is turned on.
...
Touch Response
(
page 18
)
...
Ultra-Wide Stereo
(page 14)
...
Auto Accompani-
ment (page 24)
... Split (
page 17
)
... Dual (
page 17
)
... Harmony (
page 20
)
... Arpeggio (
page 20
)
... Duo (
page 39
)
On/Off status
Indicates the chord which is played on the Auto
Accompaniment range (page 24) of the keyboard, or
specified via Song playback.
Indicates notes currently being played. Indicates the melody and
chord notes of a Song when the Song lesson function is in use.
Also indicates the notes of a chord—either when playing a chord or
when using the Dictionary function.
Chord
Keyboard Display
• Only notes occurring in the keyboard range are indicated. So, for some
combinations of the selected Song and Main Voice, not all notes may
be shown during the Song playback.
NOTE
Normally indicates the current measure number
of current Style or Song. When the [FUNCTION]
button (page 42) is in use, this indicates the
Function number.
Indicates the current beat of playback.
Indicates the on/off status of Song playback or
target Track of Song recording (page 31, 38).
Lit: Track contains data
Unlit: Track is muted or contains no data
Flashing: Track is selected as recording track
Measure or Function
Beat
Song Track status
003
02
7
Press number buttons
[0], [0], [3], or simply
press [3].
Example: Selecting Voice 003,
Harpsichord.
Press briefly to
increase.
Press briefly to
decrease.

PSR-A350 Owner’s Manual
16
Playing a Variety of Instrument Voices
In addition to piano, organ, and other “standard” keyboard instruments, this instru-
ment has a large range of Voices that includes traditional oriental instruments, as well
as guitar, bass, strings, sax, trumpet, drums and percussion, and even sound effects—
giving you a wide variety of musical sounds.
1Press the [VOICE] button.
The Voice number and name will be shown.
2Use the number buttons [0]–[9], [+], [-]
buttons to select the desired Voice.
Refer to the Voice List on page 60.
3Play the keyboard.
Preset Voice Types
To reset various settings to their default values, press
the [ORIENTAL INSTRUMENT/PIANO] button.
Voice 230 “Oud” will automatically be selected as the
Main Voice.
To quickly and easily call up a piano sound for simple
piano playing, press the [ORIENTAL INSTRUMENT/
PIANO] button, repeatedly if necessary, until Voice
001 “Grand Piano” is shown in the display.
This selects Voice 001 “Grand Piano” as the Main
Voice.
Selecting a Main Voice
001–176,
230–274 Instrument Voices (including sound effects).
177–209
(Drum Kit)
Various drum and percussion sounds are
assigned to individual keys, from which they
can be played. Details on the instruments and
key assignments of each Drum Kit can be
found in the Drum Kit List on page 66.
210–229 Arpeggios are automatically reproduced by
simply playing the keyboard (page 20).
275–613 XGlite Voices (page 63)
000
One Touch Setting
The One Touch Setting feature automatically
selects the most suitable Voice when you
select a Style or Song (excepting the Song
inputted from the [AUX IN] jack). Simply select
Voice number “000” to activate this feature.
GrandPno
001
Voice n a m e
The Voice shown here
becomes the Main Voice
for the instrument.
Voice number
Appears after the
[VOICE] button is
pressed.
Flute
096
Select 096 Flute
Resetting the Voice settings to
Default (Playing the Oriental
Voice)
• If Voice 230 “Oud” has already been selected, pressing the
button selects Voice 001 “Grand Piano.” In this case, press the
button once more.
Playing the Grand Piano Voice
Oud
230
NOTE
GrandPno
001
Reference

Playing a Variety of Instrument Voices
PSR-A350 Owner’s Manual 17
In addition to the Main Voice, you can layer a different
Voice over the entire keyboard as a “Dual Voice.”
1Press the [DUAL] button to turn Dual on.
2Press the [DUAL] button again to exit
from Dual.
To select a different Dual Voice:
Although turning on Dual will select a Dual Voice suit-
able for the current Main Voice, you can easily select a
different Dual Voice by pressing and holding the [Dual]
button to call up “D.Voice” (Function 027; page 43),
then using the number buttons [0]–[9], [+], [-].
By dividing the keyboard into the two separate areas,
you can play a different Voice between the Left hand
and Right hand areas.
1Press the [SPLIT] button to turn on Split.
The keyboard is divided into the Left hand and
Right hand areas.
You can play a “Split Voice” on the Left hand area
of the keyboard while playing a Main Voice and
Dual Voice on the Right hand area of the key-
board.
The highest key for the Left hand area is referred
to as the “Split Point” (Function 007;
page 42
)
which can be changed from the default F#2 key.
2Press the [SPLIT] button again to exit
from Split.
To select a different Split Voice:
Press and hold the [Split] button to call up “S.Voice”
(Function 031;
page 43
), then use the number but-
tons [0]–[9], [+], [-].
Layering a Dual Voice
GrandPno
001
Appears when Dual
Voice is on
Two Voices will
sound at the
same time.
Playing a Split Voice in the left-
hand area
GrandPno
001
Appears when Split
Voice is on
Split Voice Main Voice and
Dual Voice
Split Point ... default setting: 054 (F#2)
036
(C1)
048
(C2)
060
(C3)
072
(C4)
084
(C5)
096
(C6)

Playing a Variety of Instrument Voices
PSR-A350 Owner’s Manual
18
The [PITCH BEND] wheel can be used to add
smooth pitch variations to notes you play on the key-
board.
Roll the wheel upward to raise the pitch, or downward
to lower the pitch. When you release the wheel it will
automatically return to center position and the key-
board pitch will return to normal.
Adjust the pitch bend range
You can adjust the range of the pitch bend wheel in
semitone increments. This can be set via Function
number 006 (page 42).
When the pitch bend range is set to “2,” for example,
rolling the wheel all the way up will produce a maxi-
mum pitch rise of 2 semitones (one whole tone), and
rolling it all the way down will produce a maximum
pitch drop of the same amount (2 semitones or one
whole tone). With the highest possible pitch bend
range setting of “12,” the pitch bend range becomes
+/-1 octave.
When Touch Response is on, you can control the vol-
ume of notes according to how hard you play the
keys. Touch Response is normally on. Press the
[TOUCH] button to turn the Touch Response off.
When Touch Response is off, the same volume will
be produced no matter how hard you play the keys.
Press the [TOUCH] button again to turn the Touch
Response on.
Changing the Touch Response Sensi-
tivity
When Touch Response is on, you can adjust the sen-
sitivity of the keyboard (how the sound responds to
your playing strength). This can be set via Function
number 008 (page 42).
Adding pitch variations with the
Pitch Bend wheel
Setting the Touch Response on/
off
• The Touch Response function cannot be used for some Voices
(such as organ), even if the Touch Response icon appears in
the display.
GrandPno
001
Appears when Touch
Response is on.
NOTE

Playing a Variety of Instrument Voices
PSR-A350 Owner’s Manual 19
The volume, octave (the pitch of the instrument can
be shifted by up or down in octaves) and Chorus
Depth can be individually adjusted for the Main, Dual,
and Split Voices.
You can adjust each of the parameters above in the
Function settings (
page 43
).
The instrument features a built-in metronome (a
device that keeps an accurate tempo), convenient for
practicing.
1Press the [METRONOME] button to start
the metronome.
2Press the [METRONOME] button again
to stop the metronome.
To change the tempo:
Press the [TEMPO/TAP] button to call up the Tempo
value, then use the number buttons [0]–[9], [+], [-].
Press the [+] and [-] buttons simultaneously to
instantly reset the value to the default tempo.
To set the Time Signature:
Press and hold the [METRONOME] button to call up
“TimeSigN” (Function 051; page 44), then use the
Number buttons to set the number of beats per mea-
sure. Also, the length of one beat can be set via
“TimeSigD” (Function 052; page 44).
To set the Metronome Volume:
This can be set via Function number 053 (page 44).
You can apply the various effects to enhance the
instrument’s sound.
-Reverb
Adds the ambience of a club or concert hall to the
sound. Although the best-suited Reverb type is called
up by selecting a Song or Style, you can select another
one via Function number 035 (
page 43
). You can also
set the Reverb Level via Function number 036 (
page
43
).
-Chorus
Makes the Voice sound richer, warmer and more
spacious. Although the best-suited Chorus type is
called up by selecting a Song or Style, you can select
another one via Function number 037 (
page 43
).
-Panel Sustain
By turning on the Sustain parameter of Function
number 038 (
page 43
), you can add a fixed, auto-
matic sustain to the keyboard Voices. Sustain can
also be applied as desired with the footswitch (sold
separately; page 12).
Adjusting the Voice parameters
Voice Parameters (Volume, Octave, Chorus
Depth)
•Main Voice Parameters: Function numbers 024–026
•Dual Voice Parameters: Function numbers 028–030
•Split Voice Parameters: Function numbers 032–034
Using the Metronome
Tempo
090
Current Tempo value
Applying effects to the sound
• Even if you turn on Panel Sustain, there are some Voices to
which sustain is not applied.
NOTE

Playing a Variety of Instrument Voices
PSR-A350 Owner’s Manual
20
You can add harmony or arpeggio notes to the Main
Voice.
By specifying the Harmony Type, you can apply har-
mony parts, such as duet or trio, or add tremolo or
echo effects to the played sound of the Main Voice or
the Dual Voice. Also, when the Arpeggio Type is
selected, arpeggios (broken chords) are automati-
cally played back when you simply play the appropri-
ate notes on the keyboard. For example, you could
play the notes of a triad—the root, third, and fifth—
and the Arpeggio function will automatically create a
variety of interesting phrases. This feature can be
used creatively in music production as well as perfor-
mance.
1Press the [HARMONY/ARPEGGIO] but-
ton to turn on the Harmony or Arpeggio
function.
When the Harmony or the Arpeggio is turned on,
the most suitable one will be selected for the cur-
rent Main Voice.
If you want to select a specific type, select it by
the operation steps 2 and 3 below.
2Hold down the [HARMONY/ARPEGGIO]
button for longer than a second so that
“Harm/Arp” (Function 043; page 43)
appears on the display.
After “Harm/Arp” is shown for a few seconds, the
current type appears.
3Use the number buttons [0]–[9], [+], [-]
buttons to select the desired type.
When you want to specify a Harmony Type, refer
to the Harmony Type list on page 74; to specify an
Arpeggio Type, refer to the Arpeggio Type list on
page 75.
4Press a note or notes on the keyboard to
trigger the Harmony or Arpeggio.
When a Harmony Type is selected, a harmony
part (for example, duet or trio) or an effect (for
example, tremolo or echo) can be added to the
played sound of the Main Voice.
Also, when an Arpeggio Type is selected, arpeg-
gios (broken chords) are automatically played
back when you simply play the appropriate notes
on the keyboard. The particular arpeggio phrase
differs depending on the number of pressed notes
and the area of the keyboard.
5To turn the Harmony or Arpeggio off,
press the [HARMONY/ARPEGGIO] but-
ton again.
Adding Harmony or Arpeggio
• The Harmony effect can be added to only the Main
Voice.
• When selecting a Voice number between 210 and 229,
the Arpeggio function will automatically be turned on.
• When selecting a Harmony Type between 001 and 005,
the harmony effect will only be added to your right-hand
melody play if you turn on the Style (page 24) and press
chords in the auto accompaniment range of the key-
board.
GrandPno
001
Analogon
106
Appears when the Har-
mony is turned on.
Appears when the
Arpeggio is turned on.
or
NOTE
• When playing one of the Arpeggio Types 143 to 178,
select one of the following dedicated Voices as the Main
Voice.
143–173: Select a Drum Kit from Voice Nos. 196–206.
174 (Arabic): Select “Arabic Kit 3” (Voice No. 179).
175 (Khaligi): Select “Khaligi Kit 1” (Voice No. 181).
176 (Maghrebi): Select “Arabic Mix Kit” (Voice No. 180).
177 (Iranian): Select “Iranian Kit 1” (Voice No. 186).
178 (Turkish): Select “Turkish Kit 4” (Voice No. 191).
Duet
001
0
4
3
Harm/Arp
043
Current type
Hold for longer
than a second.
NOTE

Playing a Variety of Instrument Voices
PSR-A350 Owner’s Manual 21
To adjust the Harmony Volume:
This can be adjusted via Function number 044 (
page
43
).
To adjust the Arpeggio Velocity:
This can be adjusted via Function number 045 (
page
43
).
Holding the Arpeggio Playback via the
Footswitch (Hold)
You can set the instrument so that Arpeggio playback
continues even after the note has been released, by
pressing the footswitch connected to the [SUSTAIN]
jack.
1Press a [FUNCTION] button a number of
times until the “Pdl Func” (Function 046;
page 44) item appears on the display.
After “Pdl Func” is shown for a few seconds, the
current setting is shown.
2Use the number buttons [1]–[3], [+], [-]
buttons to select “Arp Hold.”
If you want to restore the footswitch function to
sustain, select “Sustain.” If you want to use both
hold and sustain functions, select “Hold+Sus.”
3Try playing the keyboard with Arpeggio
playback using the footswitch.
Press the notes to trigger the Arpeggio, then
press the footswitch. Even if you release the
notes, Arpeggio playback will continue. To stop
Arpeggio playback, release the footswitch.
How the effect is applied to the sound for
the various Types
• Harmony Type 001 to 005
Press the right-hand keys while playing chords in the
auto accompaniment range of the keyboard when
Auto Accompaniment is on (page 24).
• Harmony Type 006 to 012 (Trill)
Hold down two keys.
• Harmony Type 013 to 019 (Tremolo)
Keep holding
down the keys.
• Harmony Type 020 to 026 (Echo)
Play the keys.
• Arpeggio Type 027 to 178
Arpeggio function applies to the Main Voice
and the Dual Voice.
Arpeggio function applies only to the split
Voice.
When Split is off:
When Split is on:
• Arpeggio cannot be applied to the Split and Main/
Dual Voices simultaneously.
• Selecting a Voice number between 210 and 222 as
the Main Voice will turn on Arpeggio and Split auto-
matically.
NOTE
Pdl Func
Sustain
1
046
046
Arp Hold
2
046

PSR-A350 Owner’s Manual
22
Using Oriental Scales
The Oriental Scales feature lets you simply and easily change the pitches of specific
notes and create your own scales. Up to four scale settings can be stored for instant
recall, allowing you to call up the settings at any time—even when you are playing.
Setting a Scale
The SCALE SETTING buttons let you easily lower
the pitches of specific notes by 50 cents to create
your own oriental scales. These buttons simulate a
one-octave keyboard (C through B).
Press the button corresponding to the key whose
pitch you want to lower (the indicator above the
selected button is lit). Press again to return to normal
pitch (0 cents). The setting affects all notes with the
same note name over all octaves.
Adjusting the Scale Tuning of each
note
You can also adjust the scale tuning of each note in
1-cent increments as follows.
1Hold down the desired “note” button (C–
B) of the SCALE SETTING buttons for
longer than a second.
The Scale Tuning function (one of the Functions
010–021; page 42) appears.
2Adjust the Scale Tuning.
Use the [+]/[-] or number buttons to adjust the
desired tuning.
The range is from “-64” to “63” cents.
-Using the [+] and [-] buttons:
Press the [+] or [-] button, repeatedly if necessary,
until the desired pitch value appears in the dis-
play. To rapidly move through the values, press
and hold the [+] or [-] button, until the desired
pitch value appears in the display.
-Negative values:
You can also enter negative values directly, by
simultaneously holding down the [-] button and
using the number buttons.
3Adjust other notes as desired.
To do this, simply repeat steps 1–2 above.
Setting Oriental Scales
• In musical terms, a “cent” is 1/100th of a semitone (100 cents
equal one semitone).
• The Scale Setting function has no effect on some Voices such
as the Drum Kit/SFX Kit Voices, and song playback.
NOTE
Hold for longer than
a second.
• To instantly reset the value to its default setting (0 cents),
press the [-] and [+] buttons simultaneously.
Tune D
00
012
Current cent value
NOTE

Using Oriental Scales
PSR-A350 Owner’s Manual 23
You can select whether Scale Tuning is applied to
accompaniment or not. This can be set via Function
number 009: “TuneAcc” (page 42).
The settings you make (using the SCALE SETTING
buttons or via Function numbers 009–021; page 42)
can be memorized to the SCALE MEMORY buttons
for instant recall.
1Make the desired scale settings (page
22).
2While holding the SCALE MEMORY
[MEMORY] button, press one of the
SCALE MEMORY [1]–[4] buttons.
The indicator of the selected button will flash dur-
ing writing, then will light to indicate that the data
has been stored.
The scale settings stored to a SCALE MEMORY but-
ton can be recalled at any time simply by pressing
the appropriate button.
Scale Memory can be turned off by pressing the cur-
rently lit SCALE MEMORY [1]–[4] button. The indica-
tor goes out and the PSR-A350 returns to the regular
scale setting.
Applying Scale Tuning to the
Accompaniment Tuning
Registering the Scale settings
• Never attempt to turn the power off when a “Writing!”
message is shown in the display. Doing so can dam-
age the flash memory and result in a loss of data.
• The Scale Memory data is retained in memory even
when the power is turned off.
TuneAcc
oFF
009
Current setting
CAUTION
NOTE
Recalling the Scale settings

PSR-A350 Owner’s Manual
24
Playing Styles
This instrument includes the Auto Accompaniment feature that plays appropriate
“Styles” (rhythm + bass + chord accompaniment). You can select from a huge variety of
Styles covering a wide range of musical genres.
1Press the [STYLE] button, then use the
number buttons [0]–[9], [+], [-] to select
the desired Style.
The Style List is provided on the front panel, or in
the Style List (page 72).
2Press the [ACMP ON/OFF] button to turn
on the Auto Accompaniment.
With this operation, the area of the keyboard to
the left of the Split Point (054: F#2) becomes the
“Auto Accompaniment range” and is used only for
specifying the chords.
The highest key for the Auto Accompaniment
range is referred to as the “Split Point,” which can
be changed from the default of F#2 via Function
number 007 (page 42).
3Press the [SYNC START] button to turn
Synchro Start on.
4Play a chord in the Auto Accompani-
ment range to start playback.
Play a melody with the right hand and chords with
the left hand.
For information about chords, refer to “Chord
Types for Style Playback” (page 27) or use the
Chord Dictionary function (page 28).
5Press the [START/STOP] button to stop
playback.
You can add intro, ending and rhythm variations
to Style playback by using “Sections.” For details,
refer to page 25.
Adjusting the Style Volume
To adjust the volume balance between Style play-
back and keyboard, you can adjust the Style Volume.
This can be set via Function number 001 (page 42).
LoveSong
139
Style Name
Style Number
This icon appears when the [STYLE]
button is pressed.
LoveSong
139
This icon appears when auto-
matic accompaniment is on.
Split Point ... default setting: 054 (F#2)
Auto
Accompaniment
range
036
(C1)
048
(C2)
060
(C3)
072
(C4)
084
(C5)
096
(C6)
To play back the rhythm part only
If you press the [START/STOP] button (without pressing
the [ACMP ON/OFF] button in step 2), only the rhythm
part can be played back, and you can play a melody
performance using the entire keyboard range.
LoveSong
139
Flashes when sync start is on.
Split Point
• Since the Pianist category Styles (204–210) have no
rhythm parts, no sound will be produced if you start
rhythm-only playback. When playing these Styles, make
sure to carry out Steps 2–4 on this page.
NOTE

Playing Styles
PSR-A350 Owner’s Manual 25
Each Style consists of “Sections” that allow you to
vary the arrangement of the accompaniment to
match the song you are playing. These instructions
cover a typical example for using the Sections.
1–3
Same as Steps 1–3 in page 24.
4Press the [MAIN/AUTO FILL] button to
select Main A or Main B.
5Press the [INTRO/ENDING/rit.] button.
Now, you’re ready to start Style playback from the
Intro section.
6Play a chord with your left hand to start
playback of the Intro.
For this example, play a C major chord (as shown
below). For information on how to enter chords,
see “Chord Types for Style Playback” on page 27.
7After the Intro finishes, play the key-
board according to the progression of
the Song you are playing.
Play chords with your left hand while playing mel-
odies with your right hand, and press the [MAIN/
AUTO FILL] button as necessary. The Section will
change to Fill-in then Main A or B.
8Press the [INTRO/ENDING/rit.] button.
The Section switches to the Ending. When the
Ending is finished, Style playback stops automati-
cally. You can have the Ending gradually slow
down (ritardando) by pressing the [INTRO/END-
ING/rit.] button again while the Ending is playing
back.
Style Variations—Sections
MAIN A
Current Section
INTRO≥A
Split Point ... default setting: 054 (F#2)
Auto Accompa-
niment range
FILL A≥B
ENDING

Playing Styles
PSR-A350 Owner’s Manual
26
Press the [TEMPO/TAP] button to call up the Tempo
value, then use the [-] and [+] buttons to adjust the
Tempo value.
Press the [+] and [-] buttons simultaneously to reset
the value to the default tempo of the current Style or
Song.
Using the Tap function
While a Song or Style is playing back, press the
[TEMPO/TAP] button just twice at the desired tempo
to change the tempo. While Song or Style playback is
stopped, tap the [TEMPO/TAP] button several times
to start playback at the tapped tempo—four times for
a 4-beat Song or Style or three times for a 3-beat
Song or Style.
Style data created on another instrument or a com-
puter (“.sty” file transferred from a computer) can be
registered to the Style numbers 211–220, and you
can play them like the internal preset Styles.
1Transfer the Style file (***.sty) from a
computer to this instrument by using
Musicsoft Downloader.
For instructions, refer to the online PDF manual
(page 2) “Computer-related Operations.”
2Press the [FUNCTION] button several
times until “StyleReg” (Function 023;
page 43) appears.
After about two seconds, the name of one of the
transferred Style files name will appear in the dis-
play. If necessary, select the desired Style file by
using the [+] or [-] button.
3Press the [0] button.
As the Load destination, “Load To? ***” (***: 211–
220) appears on the display. If necessary, select
the desired number using the [+] or [-] button.
4Press the [0] button again.
A confirmation message for the register operation
will appear. To cancel the operation, press the [-/
NO] button.
5Press the [+/YES] button to actually reg-
ister the file.
6Press the [STYLE] button, using the
number buttons [0]–[9], [+], [-] to select
the registered Style (from 211–220), and
then try playing it back.
Changing the Tempo
Tempo
090
Current Tempo value
Registering a Style file
• The register operation cannot be canceled during
execution. Never turn off the power during the opera-
tion. Doing so may result in data loss.
StyleReg
023
NOTICE

Playing Styles
PSR-A350 Owner’s Manual 27
For users who are new to chords, this chart conveniently shows how to play common chords in the Auto Accom-
paniment range of the keyboard. Since there are many useful chords and many different ways to use them musi-
cally, refer to commercially available chord books for further details.
indicates the root note.
• Inversions can be used as well as in “root” position—with the following exceptions:
m7, m7
b
5, 6, m6, sus4, aug, dim7, 7
b
5, 6(9), sus2
• Inversion of the 7sus4 and m7(11) chords are not recognized if the notes are omitted.
• Sus2 chords are indicated by the root name only.
• When playing a chord which cannot be recognized by this instrument, nothing is shown on the display. In such a case, only the rhythm
and bass parts will be played.
Chord types for Style playback
Major Minor Seventh Minor Seventh Major Seventh
C
Cm
7
C
Cm7
CM7
D
Dm
7
D
Dm7
DM7
E
Em
7
E
Em7
EM7
C
F
Fm
7
F
Fm7
FM7
G
Gm
7
G
Gm7
GM7
A
Am
7
A
Am7
AM7
B
Bm
7
B
Bm7BM7
Easy Chords
This method lets you easily play chords in the accompaniment range of the keyboard using only one, two,
or three fingers.
For root “C”
To play a major chord
Press the root note ()
of the chord.
To play a minor chord
Press the root note
together with the nearest
black key to the left of it.
To play a seventh chord
Press the root note
together with the nearest
white key to the left of it.
To play a minor seventh chord
Press the root note together
with the nearest white and
black keys to the left of it (three
keys altogether).
C
Cm
C7
Cm
7

Playing Styles
PSR-A350 Owner’s Manual
28
The Dictionary function is useful when you know the
name of a certain chord and want to quickly learn
how to play it.
1Press and hold the [1 LISTENING
2 TIMING 3 WAITING] button for longer
than a second.
“Dict.” will appear in the display.
This operation will divide the entire keyboard into
the three ranges as illustrated below.
• The Root section:
Lets you specify the Chord Root, but produces no
sound.
• The Chord Type section:
Lets you specify the Chord Type, but produces no
sound.
• The Keyboard Play section:
Lets you play and confirm the Chord specified in
the above two ranges.
2As an example, learn how to play a GM7
(G major seventh) chord.
2-1. Press the “G” key in the Root section.
“G” is shown as the root note.
2-2. Press the “M7” key in the Chord Type sec-
tion.
The notes you should play for the specified
chord (Root note and Chord Type) are con-
veniently shown in the display, both as
notation and in the keyboard diagram.
To call up possible inversions of the chord, press
the [+]/[-] buttons.
3Following the notation and keyboard
diagram in the display, try playing a
chord in the Keyboard Play section.
When you’ve played the chord properly, a bell
sound signals your success and the chord name
in the display flashes.
Looking up chords with the
Chord Dictionary
Dict.
Hold for longer
than a second.
Chord Type section Root
section
Keyboard
Play section
Far right of the
keyboard
CD
D#
Eb
EF
F#
Gb
G
G#
Ab
A
A#
Bb
B
C#
Db
• About major chords: Simple major chords are usually
indicated only by the root note. For example, “C” refers
to C major. However, when specifying major chords
here, make sure to select “M” (major) after pressing the
root note.
• These chords are not shown in the Chord Dictionary
function: 6(9), M7(9), M7(
#
11 ),
b
5, M7
b
5, M7aug,
m7(11), mM7(9), mM7
b
5, 7
b
5, sus2
Dict.
001
(9)
mM7
m(9)
m7(9)
m7b5 7(9)
7(b13)
dim7
7aug
7sus4
M
G
M7
m
m6
m7
7
7(b9)
7(#9)
7(13)
7(#11)
dim
aug
sus4
Dict.
001
Chord name (Root and Type)
Individual notes of chord
(keyboard)
Notation of
chord
NOTE

PSR-A350 Owner’s Manual 29
Playing Songs
You can simply enjoy listening to the internal Songs, or use them with just about any of
the functions, such as Lesson.
-Song Category
The Songs are organized by category as listed below.
Press the [DEMO] button to play the Demo
Songs in sequence.
The Demo Songs (001–005) are played back in
sequence. When the last Song (005) is finished, play-
back will start again from the first Song (001) and
repeat continuously.
To stop playback, press the [DEMO] button again or
press the [START/STOP] button.
1Press the [SONG] button, then use the
Number buttons to select the desired
Song.
Refer to the Song List (page 71).
2Press the [START/STOP] button to start
playback.
To stop playback, press the [START/STOP] button
again.
To change the tempo:
Refer to “Changing the Tempo” on page 26.
Adjusting the Song Volume
To adjust the volume balance between Song play-
back and keyboard, you can adjust the Song Volume.
This can be set via Function number 002 (page 42).
These demonstration songs showcase the various sounds of the instrument.
Each of these songs has two variations: an easy one which even beginners can practice with
ease, and another more challenging version.
This is a collection of popular folk songs and classical pieces from around the world. Join in
by playing the right-hand melody.
These included famous pieces from around the world along with well-known piano pieces.
Enjoy the beautiful, resonant piano sound as you play solo or along with orchestral backing.
Songs (User Songs) you record yourself.
Songs transferred from a computer (refer to “Computer-related Operations”—page 2).
Listening to a Demo Song
• You can select a song by using the [+]/[-] buttons after press-
ing the [DEMO] button.
Selecting and playing back a
Song
NOTE
Elise 1
006
Song name
Song number
Appears after the [Song]
button is pressed.
• External MIDI Songs containing the Portamento Control
and Scale Tune settings may not be played correctly.
NOTE

Playing Songs
PSR-A350 Owner’s Manual
30
With the default setting, pressing the [DEMO] button
will play back only five internal Demo Songs repeat-
edly. This setting can be changed so that, for exam-
ple, all internal Songs automatically play back, letting
you use the instrument as a background music
source.
1Hold down the [DEMO] button for longer
than a second.
“DemoGrp” (Function 057; page 44) is shown in
the display for a few seconds, followed by the cur-
rent repeat playback target.
2Use the [+] or [-] button to select a play-
back group.
3Press the [DEMO] button to start play-
back.
To stop playback, press the [DEMO] button again
or press the [START/STOP] button.
Random Song Playback
When the Demo Group (above) is set to something
other than “Demo,” the playback order via the
[DEMO] button can be changed between numerical
order and random order. To do this, press the [FUNC-
TION] button several times until “PlayMode” (Func-
tion 058;
page 44
) is called up, then select “Normal”
or “Random.”
Like the transport controls on an audio player, this
instrument lets you fast forward (FF), rewind (REW)
and pause (PAUSE) playback of the Song.
You can change a Song’s melody Voice to any other
desired Voice.
1Select a Song.
2Select the desired Voice.
3Press and hold the [VOICE] button for
longer than a second.
“SONG MELODY VOICE” appears in the display
for a few seconds, and the selected Voice
replaces the Song’s original melody Voice.
Background music playback
Demo Preset songs (001–005)
Preset All preset songs (001–050)
User All User songs (051–055)
Download All songs transferred from a computer (056–)
• When User songs and Download songs data do not
exist, Demo songs are played back.
• To transfer Songs from a computer to this instrument,
refer to “Computer-related Operations” (page 2).
Hold for longer
than a second.
NOTE
Song Fast Forward, Fast
Reverse, and Pause
• When the A-B repeat is specified, the Fast Reverse and Fast
Forward will only work within the range between A and B.
• [REW], [FF] and [PAUSE] button cannot be used during Song
playback by using the [DEMO] button.
Changing the Melody Voice
• Selecting another Song will cancel the changed Melody
Voice.
• You cannot change the melody Voice of a User Song.
Fast Reverse
During playback, press
this button to rapidly
return to an earlier
point in the Song.
Fast Forward
During playback, press this
button to rapidly skip ahead
to a later point in the Song.
Pause
During playback, press
this button to pause play-
back, and press again to
start from that point.
NOTE
NOTE

Playing Songs
PSR-A350 Owner’s Manual 31
You can play back only a specific section of a Song
repeatedly by setting the A point (start point) and B
point (end point) in one-measure increments.
1Start playback of the Song (page 29).
2When playback reaches to the point you
want to specify as the start point, press
the [A-B REPEAT] button to set the A
point.
3When playback reaches to the point you
want to specify as the end point, press
the [A-B REPEAT] button again to set
the B point.
The specified A-B section of the song will now
play repeatedly.
4To cancel repeat playback, press the
[A-B REPEAT] button.
To stop playback, press the [START/STOP] but-
ton.
As indicated above the panel buttons (shown below),
a Song consists of two Parts, which can be turned on
or off individually by pressing the corresponding but-
ton, L or R.
By turning the left- and right-hand parts on or off dur-
ing playback, you can listen to the Part (that is turned
on), or practice the other part (that is turned off) on
the keyboard.
A-B Repeat
• You can also set the A-B Repeat function when the Song
is stopped. Simply use the [REW] and [FF] buttons to
select the desired measures, pressing the [A-B REPEAT]
button for each point, then start playback.
• If you want to set the start point “A” at the top of the
Song, press the [A-B REPEAT] button before starting
playback.
• The A-B Repeat function will be canceled when you
select another Song mode.
AB
Repeat playback of this section
NOTE
NOTE
Turning Each Part On/Off
• Selecting another Song will cancel the on/off status of the
Parts.
FrereJac
018
010
Lit: Track con-
tains data
Unlit: Track is
muted or con-
tains no data
NOTE

PSR-A350 Owner’s Manual
32
Playing an External Audio Device with the Built-in Speakers
You can output the sound of an external audio device, such as a portable music player,
with the built-in speakers of this instrument by connecting it via a cable. This lets you
play the keyboard along with playback of your music player.
1Turn off the power for both the external
audio device and this instrument.
2Connect the audio device to the instru-
ment’s [AUX IN] jack.
Use the cable which has the stereo-mini plug at
one side for connecting to this instrument and the
plug matching the output jack of the external
audio device at the other side.
3Turn on the external audio device, then
this instrument.
4Play back the connected external audio
device.
The sound of the audio device is output through
the speakers of this instrument.
5
Adjust the volume balance between the
external audio device and this instrument.
If possible, adjust the playback level of the external
audio device first, to achieve optimum balance.
6Play the keyboard along with the sound
of the audio device.
7After finishing the performance, stop
playback of the audio device.
When the sound of an external audio device is output
through this instrument, you can cancel or lower the
volume of the melody part of stereo playback. You
can use the function to cancel the melody part then
practice it via the keyboard.
1Play back the connected external audio
device.
2Press the [MELODY SUPPRESSOR] but-
ton to turn it on.
When the melody or vocal sound may
not be canceled (or lowered) as expected
1Hold down the [MELODY SUPPRESSOR]
button for longer than a second to call
up “SupprPan” (Function 041; page 43)
while the Melody Suppressor function is
turned on.
2Adjust the pan position of the sound to
be canceled (lowered) by using the [+],
[-] buttons.
3Press the [MELODY SUPPRESSOR] but-
ton again to turn it off.
• You can adjust the level of the input from the external
audio device by calling up “AuxInVol” via Function num-
ber 003 (page 42) and using the [0]–[9], [+], [-] buttons.
• Before connecting, turn off the power of both this
instrument and the external audio device. Also,
before turning the power on or off, make sure to set
all volume levels to minimum (0). Otherwise, damage
to the devices, electrical shock, or even permanent
hearing loss may occur.
• After connecting, first turn on the power to the exter-
nal audio device then to this instrument. Reverse this
order when you turn the power off.
Audio device (Portable
audio player, etc.)
Stereo-mini
plug
NOTE
CAUTION
NOTICE
Lowering the volume of a melody
part (Melody Suppressor function)
• If an external audio device is not properly connected to
the instrument’s [AUX IN] jack, the Melody Suppressor
function cannot be turned on or shown in the display,
even if you press the [MELODY SUPPRESSOR] button.
• Depending on the particular music content, the melody
or vocal sound may not be canceled as expected even if
the Melody Suppressor is turned on.
MelodySP
on
Appears when Melody Suppressor is on
NOTE
026
C
SupprPan
Hold for longer
than a second.
(Left – Center – Right)
L63 – C – R63
NOTE

PSR-A350 Owner’s Manual 33
Using the Song Lesson Feature
You can practice the preset Songs using these lesson functions: “Keys to Success,”
“Listening, Timing, Waiting” and “Phrase Repeat.” Keys to Success helps you master a
Song, whereas Listening, Timing, Waiting helps you first master the timing and then in
playing the correct notes. Phrase Repeat lets you select and repeatedly practice a spe-
cific phrase in the Song. If you’re using a keyboard instrument for the first time, we
suggest you start with Keys to Success. You can refer to the music score in the Song
Book (free downloadable scores). To obtain the Song Book, complete the user registra-
tion at the following website:
https://member.yamaha.com/myproduct/regist/
To use the Song Lesson, you need the music score
in the Song Book (free downloadable scores). To
obtain the Song Book, complete the user registration
at the following website:
https://member.yamaha.com/myproduct/regist/
In this lesson, you can practice individual phrases in
the Song (with each Step) to effectively master the
entire Song.
1Prepare the Song Book.
Download the Song Book from the above web-
site, or you can refer to the scores of some Songs
at the end of this manual.
The amount of Steps and lesson parts (which are
pre-programmed) will differ depending on the
Song. For details, refer to the Song Book.
2Press the [SONG] button, then select a
Song for your lesson.
Here, select song “Für Elise (Basic)” from the
“LEARN TO PLAY” category, then open the corre-
sponding page of the Song Book.
3Press the [KEYS TO SUCCESS] button
to engage this lesson.
The keyboard icon, “Step 01” and lesson part (“R”
or “L” or “LR”) appears on the display, indicating
that you are to start this lesson from scratch. If
you have already passed several Steps, the next
Step number appears on the display.
4Press the [START/STOP] button to start
Lesson.
After the lead-in, playback of the current Step
starts.
5Practice the phrase in the current Step.
Referring to the notation in the Song Book and
the notes shown on the display, press the notes.
Downloading the Song Book
Keys To Success
• All preset Songs other than 001–005 can be used with
this mode, especially the “LEARN TO PLAY” category
Songs.
NOTE
Elise 1
006
• For your practice enjoyment, a special arrangement is
applied to each Song. This is why playback tempo may
be slower than original.
Step01
Appears when Keys to
Success is on
Lesson part
: Right-hand lesson
: Left-hand lesson
: Both-hands lesson
Current Step number
Step01
001
NOTE

Using the Song Lesson Feature
PSR-A350 Owner’s Manual
34
6Confirm the evaluation in the current
Step.
When the current Step reaches the end, your per-
formance will be evaluated and your score (from
0–100) is shown in the display.
A score between “0”–“59” indicates that you did
not pass this Step and you should try the same
Step again, which begins automatically. A score
of “60”–“100” indicates that you passed this Step
and you should try the next Step, which begins
automatically.
7Execute Step 02, 03, 04, and so on.
In the last Step of each Song, you will practice all
the way through the Song. When you pass all
Steps, the Keys to Success mode will automati-
cally be turned off and playback stops.
8To stop this Lesson, press the [KEYS TO
SUCCESS] button.
Confirming the Passing Status
You can confirm the passing status of each Song
simply by selecting a Song and each Step.
-When Step is selected
-When Song is selected
Clearing the Passing Status
You can clear existing passing status entries for the
entire Song or a specific Step of the Song.
-To clear the passing status entries of all Steps:
Select the desired Song then hold down the [KEYS
TO SUCCESS] button for longer than three seconds,
with the Keys to Success mode disabled. A “Cleared”
message will appear on the display.
-To clear the passing status entry for a specific
Step:
Select the desired Song, enable Keys to Success,
select the desired Step, then hold down the [KEYS
TO SUCCESS] button for longer than three seconds.
A “Cleared” message will appear on the display.
• If the specified part is both hands, you cannot pass the
Step until you play both hands, even if you play one of
the hands well. Only a message such as “L-part is Nice”
appears in the display.
• Even during lesson, you can select another Step by
using the [+]/[-] buttons.
Excellen
068
Displayed when you’ve
passed the Step.
NOTE
NOTE
• This operation cannot be executed during playback.
Step01
001
✩ : Passed
No information: Not yet passed
Elise 1
006
001
✩✩✩ : There are one or more Steps not yet
passed in addition to the last Step
✩✩✩ : Only last Step passed
✩✩✩ : All Steps passed other than last Step
✩✩✩ : All Steps passed
NOTE

Using the Song Lesson Feature
PSR-A350 Owner’s Manual 35
-Lesson 1—Listening
In this Lesson, you need not play the keyboard. The
model melody/chords of the part you selected will
sound. Listen to it carefully and remember it well.
-Lesson 2—Timing
In this Lesson, simply concentrate on playing the
notes with the correct timing. Even if you play wrong
notes, the correct notes shown in the display will
sound.
-Lesson 3—Waiting
In this Lesson, try playing the correct notes shown on
the display. The Song pauses until you play the right
note, and playback tempo will change to match the
speed at which you are playing at.
1Press the [SONG] button then select a
Song for your lesson.
2Press either or both the [R] and [L] but-
tons to select the part you want to prac-
tice.
3Press the [1 LISTENING 2 TIMING
3 WAITING] button to start playback of
the Song Lesson.
Pressing this button repeatedly will change the
Lesson number from 1: LISTENING 2: TIMING
3: WAITING off 1…. Press this button until
the desired number is shown on the display.
4When Lesson playback reaches to the
end, check your evaluation Grade on the
display.
“2 Timing” and “3 Waiting” will evaluate your per-
formance in four levels.
After the evaluation display has appeared, the
lesson will start again from the beginning.
5Stop the Lesson mode.
You can stop the Lesson mode at any time by
pressing the [START/STOP] button.
Listening, Timing and Waiting
• If you want to keep a steady playback tempo maintained dur-
ing Lesson 3: Waiting, set the Your Tempo parameter to OFF
via the Function number 056 (page 44).
• The Song Lesson can be applied also to the Songs
(SMF format 0 only) transferred from a computer (page
46), but cannot be applied to the User Songs.
• In this step, “No LPart” may appear, indicating that the
current Song does not contain a left-hand part.
NOTE
NOTE
RightLeft
BothHand
Left-hand
lesson
Right-hand
lesson
Both-hands
lesson
NOTE
• During playback, you can change the Lesson mode by
pressing this button, and you can stop the Lesson at any
time by pressing the [START/STOP] button.
• The Main Voice changes to “000” (One Touch Setting;
page 16) during the Lesson.
• When the melody Voice of the Song is changed, the key
position shown in the display may be shifted (in octave
units), depending on the selected Voice.
• The Dual or Split mode cannot be engaged during les-
sons.
NOTE
~~~~~~~~
~~~~~~
~~~~
~~
Excellent!
Very Good!
Good
OK
NOTE
NOTE

Using the Song Lesson Feature
PSR-A350 Owner’s Manual
36
You can combine the Keys to Success lesson (page
33) with the Listening, Timing or Waiting lesson
(page 35).
1Enable the Keys to Success lesson.
Refer to Steps 1–3 on page 33.
2Select the desired Step via the [+]/[-]
buttons, then press the [1 LISTENING
2 TIMING 3 WAITING] button repeatedly
to select the desired lesson.
The selected lesson playback starts under the
Keys to Success mode. Practice the phrase of the
current Step via the selected Lesson. As evalua-
tion for each Step, just “Timing is Nice” or “Play
key is Nice” appears, and the passing status is
not available.
3To return to only the Keys to Success
mode, press the [1 LISTENING 2 TIMING
3 WAITING] button repeatedly to select
“off.”
4To exit from the Lesson mode, press the
[KEYS TO SUCCESS] button.
You can practice a difficult phrase repeatedly by
selecting a specific number of the Phrase Marks
pre-programmed in the Preset Songs. You can con-
firm the Phrase Mark location in the Song Book
(page 2).
Practicing only a single Phrase
During Song playback, press the [PHRASE REPEAT]
button at the phrase you want to practice. The corre-
sponding Phrase number will appear in the display
and, after a lead-in, repeat playback will start. Turn off
the L or R part (page 31), then practice the phrase
which is turned off repeatedly until you are satisfied.
Even during repeat playback, you can select any
other phrase number via the [+] or [-] button, and you
can return to normal playback by pressing the
[PHRASE REPEAT] button again.
Using Phrase Repeat with Listening,
Timing or Waiting
With Phrase Repeat set to On, press the [1 LISTEN-
ING 2 TIMING 3 WAITING] button once, twice or
three times to start and use Lesson playback with
Phrase Repeat. Pressing the same button again sev-
eral times to exit from the Lesson mode stops play-
back and allows use of just the Phrase Repeat mode.
Practicing two or more Phrases
By setting Phrase A (as the start point) and Phrase B
(as the end point), you can practice two or more
Phrases repeatedly. During Phrase Repeat playback,
press the [A-B REPEAT] button to assign the current
Phrase to Phrase A. When playback reaches to the
desired Phrase, press the [A-B REPEAT] button again
to assign Phrase B. “A-B Rep” appears on the display,
and Repeat playback between Phrases A and B starts.
To cancel this setting, press the [A-B REPEAT] button
again.
Keys to Success with Listening,
Timing or Waiting
Phrase Repeat
Phrase mark
Repeat playback of this
section
• In this status, the evaluation function is not available.
• You can set Phrases A and B also when playback is stopped
by selecting the Phrase number via the [+] and [-] buttons.
• Specifying only Point A results in repeat playback between
Point A and the end of the Song.
REPEAT
P03
Appears when the Phrase
Repeat function is on
Phrase number
NOTE
NOTE

PSR-A350 Owner’s Manual 37
Recording Your Performance
You can record up to 5 of your performances as User Songs (User 1–5: Song numbers
051–055). The recorded User Songs can be played back on the instrument.
You can record your performance to the following two
tracks of a User Song individually or simultaneously.
-Track 1:
Your melody performance is recorded to this track.
-Track 2:
Your melody performance, or Style playback (Chord
changes and Section changes), is recorded to this
track.
-Recording Data Capacity:
A total of approximately 10,000 notes or 5,500 chord
changes can be recorded to the five User Songs.
The operation is convenient for recording a new Song
without having to specify a track.
1Make the desired settings such as Voice
and Style settings.
If you want to record only the melody perfor-
mance, turn ACMP off (page 24). If you want to
record Style playback as well as melody perfor-
mance, turn ACMP on (page 24).
2Press the [REC] button to enable the
Record mode.
On the display, the lowest-numbered unrecorded User
Song (“User 1”–“User 5”) appears. If you want to select
another Song, use the [+] and [-] buttons.
To exit from the Record mode (and stop the flash-
ing indicators), press the [REC] button again.
3Play the keyboard to start recording.
If ACMP is turned on, you can independently
record just the rhythm sound of Style playback by
pressing the [START/STOP] button then changing
the Section (page 25).
4Press the [START/STOP] button to stop
recording.
When using a Style, you can stop recording also
by pressing the [INTRO/ENDING/rit.] button then
waiting until playback ends.
5To play back the recorded Song, press
the [START/STOP] button.
Track Structure of a Song
Quick Recording
• If all User Songs contain recorded data, “User 1” will
automatically be selected. In this case, since you will
record over and erase any previous data in “User 1,”
we recommend that you save your important data as
a Backup File to a computer (see page 46).
• ACMP cannot be turned on or off in this status while you
can select another Style in this status by using the
[STYLE] and Number buttons.
• After Recording stops, a “Writing!” message is shown
on the display for a while. Never attempt to turn the
power off while this is shown in the display. Doing so
can damage the internal memory and result in a loss
of data.
User 1
rEC
001
User Song Number
Flashes
NOTICE
NOTE
36 487260
Split Point ... default setting: 054 (F#2)
Auto Accompani-
ment range
NOTICE

Recording Your Performance
PSR-A350 Owner’s Manual
38
1Make the desired settings, such as
those of Voice or Style.
If you want to record the melody performance,
turn ACMP off (page 24). If you want to record
Style playback, turn ACMP on (page 24).
2While holding down the [REC] button,
press the desired Track button 1 or 2 to
engage the Record mode.
If you want to record Style playback, make sure to
select the Track 2. If you want to record melody
performance, select either Track 1 or Track 2 as
desired. The illustration below is the example
when selecting Track 2.
3Press the [+], [-] buttons to select the
User Song you want to record.
If Track 2 is selected as Recording target for
example and Track 1 contains already recorded
data, L flashes and R lights in the display. Turning
on or off R via the [TRACK 1] button will deter-
mine whether you listen to a previously recorded
Track or not while recording a new Track.
4Same as in Steps 3 to 5 (page 37) in
“Quick Recording.”
1Press the [SONG] button then select the
desired User Song by using the Number
buttons.
2Press and hold the [REC] button for lon-
ger than a second.
A confirmation message appears.
To cancel the operation, press the [-/NO] button.
3Press the [+/YES] button.
A confirmation message appears again.
To cancel the operation, press the [-/NO] button.
4Press the [+/YES] button to clear the
Song.
A “Writing!” message appears while the track is
being cleared.
Recording to a specified track
Limitations while Recording
• You cannot record the Reverb Level, metronome
click, or the Transpose and Tuning settings.
• The following settings and buttons are not available,
or if operated, the new settings cannot be recorded:
ACMP ON/OFF, Split Point, Reverb Type, Chorus
Type, Harmony/Arpeggio Type, [FUNCTION] but-
ton, [ORIENTAL INSTRUMENT/PIANO] button.
001
User 1
rEC
Clearing a User Song
ClrUser1
YES
Hold for longer
than a second.
Sure?
YES

PSR-A350 Owner’s Manual 39
Playing the Keyboard with Two People (Duo Mode)
When the Duo mode is activated on this instrument, two different players can play the
instrument simultaneously, with the same sound, over the same octave range—one per-
son on the left and the other on the right. This is useful for learning applications, in
which one person (a teacher, for example) plays a model performance and the other per-
son watches and practices while sitting at the first person’s side.
1To start this instrument in the Duo
mode, simultaneously hold down the [L]
button and press the [ ] (Standby/On)
switch to turn on the power.
“DuoMode” is shown in the display for a few sec-
onds, and the F#3 key becomes the Split Point
and the keyboard is divided into two sections:
one for the left Voice and one for the right Voice.
2One person should play the left Voice
section of the keyboard while the other
plays the right Voice section.
Selecting a Voice
Select a Voice by executing Steps 1 and 2 in
“Selecting a Main Voice” on page 16.
How sounds are output in the Duo mode
Notes played in the left Voice section sound from
the left side speaker while notes played in the
right Voice section sound from the right side
speaker, in the initial Duo mode setting. This out-
put setting can be changed from the “VoiceOut”
setting (Function 042; page 43).
Using sustain in the Duo mode
Sustain can be applied to the left and right Voice
sections in Duo mode just as it normally is by
using one of the following methods in the Duo
mode like the usual mode.
• Press the foot switch (page 12) connected to the
[SUSTAIN] jack.
• Set “Sustain” (Function 038; page 43) to on.
Style Playback in the Duo mode
Although full Style features (accompaniment)
cannot be used in the Duo mode, the rhythm part
of a Style can be played back while playing the
left/right Voices normally.
Recording in the Duo mode
The right Voice section and the left Voice section
are recorded on the same track.
3To exit from the Duo mode, press the
[ ] (Standby/On) switch to turn off the
power, and turn the power back on again
normally.
• The right Voice section and the left Voice section of the
keyboard are both set to the same Voice (Main Voice).
• In the Duo mode, the Split Point cannot be changed
from F
#
3.
• When a Dual Voice is selected from Voice numbers 142
to 168, the left Voice section sounds only the Main Voice.
• Certain functions such as Lesson, Harmony/Arpeggio
and Dual cannot be used in the Duo mode.
DuoMode
on
Equivalent to C3
Split Point: 066 (F#3)
Left Voice
Equivalent to C3
Right Voice
NOTE
NOTE
• In the Duo mode, the pan, volume and tonal characteris-
tics of the stereo sound may differ from those in the nor-
mal mode, due to the setting of VoiceOut = “Separate”
(page 43). Particularly with Drum Kits, the difference
may be more obvious, since each key of a Drum Kit fea-
tures a different stereo pan position.
• Sustain cannot be applied independently to the left
Voice section and the right Voice section.
• While Panel Sustain is on, the setting of hold is main-
tained even when the power is turned off.
NOTE
NOTE

PSR-A350 Owner’s Manual
40
Memorizing Your Favorite Panel Settings
This instrument has a Registration Memory feature that lets you memorize your favor-
ite settings for easy recall whenever they’re needed. Up to nine complete setups can be
memorized and assigned to each number button 1–9.
1Make the desired settings such as those
for Voice and Style.
2Press and hold down the [REGIST MEM-
ORY] button for longer than a second.
“MemNo.?” appears on the display.
3Press one of the [1]–[9] buttons to mem-
orize the current panel settings.
If you select a Registration Memory number that
already contains data, an “Overwr?” message
appears in the display. To overwrite, press the
[+/YES] button; to cancel, press [-/NO].
1Press the [REGIST MEMORY] button.
“LoadNo.?” appears on the display.
2Press one of the [1]–[9] buttons to call
up the panel settings you memorized.
The recalled REGIST MEMORY number appears
in the display.
The REGIST MEMORY number can be changed
by pressing one of the other [1]–[9] buttons.
Parameters that can be memorized to Registra-
tion Memory
-Style settings*
Style number, ACMP on/off, Style volume, Tempo,
Main A/B
-Voice settings
Main Voice settings: Voice number and all settings of
the related Functions
Dual Voice settings: Dual on/off and all settings of
the related Functions
Split Voice settings: Split on/off and all settings of the
related Functions
-
Effect settings:
Reverb Type, Reverb level, Chorus Type
-Harmony/Arpeggio settings: Harmony/Arpeggio on/
off and all settings of the related Functions
-
Other settings:
Transpose, Pitch Bend Range, Split
Point, Touch Response on/off, Panel Sustain on/off,
Voice output
* When a Song is selected, the Style settings cannot be
recorded or called up. Also, in the Duo mode, only Style
settings can be recorded or called up.
Memorizing Panel Settings to
the Registration Memory
MemNo.?
Hold for longer
than a second.
• If you select a Registration Memory number that
already contains data, the previous data is deleted
and overwritten by the new data.
• Do not turn off the power while memorizing settings
to the Registration Memory, otherwise the data may
be damaged or lost.
Recalling Panel Settings from
the Registration Memory
NOTICE
LoadNo.?
REGIST 1
01

Memorizing Your Favorite Panel Settings
PSR-A350 Owner’s Manual 41
Registration Memory lets you recall all the panel set-
ups you’ve made with a single button press. However,
there may be times that you want certain items to
remain the same, even when switching Registration
Memory setups. When you want to switch the Voice
settings and the others but still maintain the Style set-
tings, you can “freeze” only the Style settings and
have those Style settings remain, even when you
select another Registration Memory number.
1Hold down the [TOUCH] button for lon-
ger than a second so that “Freeze”
(Function 022; page 43) appears on the
display.
2Use the [+] or [-] button to set the Freeze
function on/off.
When the Freeze function turned on, you can
“freeze” or maintain Style settings, even when
you select another Registration memory number.
Disabling recall of specific
items (Freeze)
Freeze
oFF
022
Hold for longer
than a second.

PSR-A350 Owner’s Manual
42
The Functions
The Functions settings provide access to a range of detailed instrument parameters
such as Tuning, Split Point, Voices and Effects.
1Press the [FUNCTION] button several
times until the desired item appears.
Each time the [FUNCTION] button is pressed, the
Function number increases one by one. To
decrease the Function number by one, simultane-
ously hold down the [FUNCTION] button and
press the [-] button briefly. To increase the Func-
tion number by one, simultaneously hold down
the [FUNCTION] button and press the [+] button
briefly. Simply pressing only the [+] or [-] button
does not change the Function number.
After a few seconds, the Function name may be
replaced with the setting value depending on the
selected Function.
2Set the value by using the number but-
tons [0]–[9], [+], [-].
Function List
• The Function number does not appear in the display
during Song, Style or metronome playback. The beat
value appears instead.
StyleVol
100
001
Current value
Function number
Function name
NOTE
• To exit the Function settings, press one of these buttons;
[SONG], [VOICE] or [STYLE].
Direct numeric
entry.
•Increment
value by 1.
•Yes
•On
Press simultaneously
to recall the default
setting.
•Decrement
value by 1.
•No
•Off
NOTE
Function
Number
Function name Display Range/Settings Default Value Descriptions
Vol u m e
001 Style Volume StyleVol 000–127 100 Determines the volume of the Style. (page 24)
002 Song Volume SongVol 000–127 100 Determines the volume of the Song. (page 29)
003 AUX IN Volume AuxInVol 000–127 100 Determines the volume of the external audio device connected to
the instrument’s [AUX IN] jack. (page 32)
Overall
004 Transpose Transpos -12–12 00 Determines the pitch of the instrument in semitone increments.
005 Tuning Tuning 427.0Hz–453.0Hz 440.0Hz Determines the fine tuning of the pitch of the entire instrument in
approx. 0.2Hz increments.
006 Pitch Bend Range PBRange 01–12 02 Determines the pitch bend range. (page 18)
007 Split Point SplitPnt 036–096 (C1–C6) 054 (F#2)
Determines the highest key for the Split Voice and sets the Split
“point”—in other words, the key that separates the Split (lower)
and Main (upper) Voices. The Split Point setting and Accompani-
ment Split Point setting are automatically set to the same value.
008 Touch Response
Sensitivity TouchRes
1 (Soft),
2 (Medium),
3 (Hard)
2 (Medium)
When Touch Response is on, this determines the sensitivity of the
feature. Higher values produce greater (easier) volume variation
in response to keyboard dynamics.
Scale Tune (page 22)
009 Accompaniment
Tuning TuneAcc ON/OFF OFF
Determines whether Scale Tuning is applied to the accompani-
ment or not.Use the [+] button to turn it on (apply it to the accom-
paniment) and [-] to turn it off.
010–021 Scale Tunings
(Tune C – Tune B)
Tune C
:
Tune B
-64–00–63 00 Determines the pitch of each note. (page 22)

The Functions
PSR-A350 Owner’s Manual 43
Registration Memory (page 41)
022 Registration Freeze Freeze ON/OFF OFF Determines whether or not the Style settings are maintained when
you select another Registration memory number (page 41).
Style file
023 Style Register StyleReg 001–nnn – Select and register a Style file from flash files that are loaded from
computer (page 26).
Main Voice (page 16)
024 Volume M.Volume 000–127 * Adjusts the volume of keyboard performance when performing
along with a Song or a Style.
025 Octave M.Octave -2 – +2 * Determines the octave range for the Main Voice.
026 Chorus Depth M.Chorus 000–127 * Determines how much of the Main Voice’s signal is sent to the
Chorus effect.
Dual Voice (page 17)
027 Dual Voice D.Voice 001–613 * Selects a Dual Voice.
028 Volume D.Volume 000–127 * Determines the volume of the Dual Voice.
029 Octave D.Octave -2 – +2 * Determines the octave range for the Dual Voice.
030 Chorus Depth D.Chorus 000–127 * Determines how much of the Dual Voice’s signal is sent to the
Chorus effect.
Split Voice (page 17)
031 Split Voice S.Voice 001–613 * Selects a Split Voice.
032 Volume S.Volume 000–127 * Determines the volume of the Split Voice.
033 Octave S.Octave -2 – +2 * Determines the octave range for the Split Voice.
034 Chorus Depth S.Chorus 000–127 * Determines how much of the Split Voice’s signal is sent to the
Chorus effect.
Effects
035 Reverb Type Reverb
01–03 (Hall 1–3)
04–05 (Room 1–2)
06–07 (Stage 1–2)
08–09 (Plate 1–2)
10 (Off)
** Determines the Reverb type, including off (10). (page 76)
036 Reverb Level RevLevel 000–127 64
Determines how much of the Voice’s signal is sent to the Reverb effect.
037 Chorus Type Chorus
1 (Chorus1)
2 (Chorus2)
3 (Chorus3)
4 (Flanger1)
5 (Flanger2)
6 (Off)
** Determines the Chorus type, including off (6). (page 76)
038 Panel Sustain Sustain ON/OFF OFF Determines whether the Panel Sustain function is on or off.
039 Master EQ Type MasterEQ
1 (Speaker)
2 (Headphone)
3 (Boost)
4 (Piano)
5 (Bright)
6 (Mild)
1 (Speaker) Sets the equalizer applied to the speaker output for optimum
sound in different listening situations. (page 14)
040 Wide Type Wide
1 (Wide1)
2 (Wide2)
3 (Wide3)
2 (Wide2) Determines the Ultra-Wide Stereo type.
Higher values produce a greater Wide effect. (page 14)
041 Suppressor Pan SupprPan L63 – C – R63 C Adjusts the position of the playback sound of the external audio
device to be canceled or lowered (page 32).
042 Voice Output VoiceOut 1 (Normal)
2 (Separate) 1 (Normal)
When a Split Voice (page 17) is turned on or Duo mode (page 39) is
on, this function is effective. If “Normal” is selected, the performance
sounds of the left Voice and the right Voice will sound from both the
left and right speakers. If “Separate” is selected, the performance
sound of the left Voice will sound from the left speaker, and the perfor-
mance sound of the right Voice will sound from the right speaker.
Harmony/Arpeggio (page 20)
043 Harmony/Arpeggio
Type Harm/Arp 001–026 (Harmony)
027–178 (Arpeggio) *Determines whether the Harmony type or Arpeggio type is
selected.
044 Harmony Volume HarmVol 000–127 * Determines the volume of the Harmony effect.
045 Arpeggio Velocity Arp Velo 1 (Original)
2 (Thru) **
If “Thru” is selected, arpeggios will be played back at a volume
matching the strength at which you play the keyboard. If “Original”
is selected, arpeggios will be played back at their original volume
regardless of your playing strength.
Function
Number
Function name Display Range/Settings Default Value Descriptions

The Functions
PSR-A350 Owner’s Manual
44
* The appropriate value is automatically set for each Voice combination.
** The appropriate value is automatically set for each Song, Style or Arpeggio.
046 Pedal Function Pdl Func
1 (Sustain)
2 (Arp Hold)
3 (Hold+Sus)
* Refer to the page 21.
Computer (page 45)
047 PC mode PC mode PC1/PC2/OFF OFF Optimizes the MIDI settings when you connect to a computer
(page 45).
MIDI
048 Local Control Local ON/OFF ON
Determines whether the instrument’s keyboard controls the inter-
nal tone generator (ON) or not (OFF). When you record your key-
board performance to the application software on the computer
via MIDI, set this parameter to OFF.
049 External Clock ExtClock ON/OFF OFF
Determines whether the instrument synchronizes to the internal
clock (OFF) or an external clock (ON). When you record your key-
board performance to the application software on the computer
via MIDI, set this parameter to ON.
050 Initial Send InitSend YES/NO –
Lets you send the data of the panel settings to a computer. Press [+/
YES] to send, or press [-/NO] to cancel. This operation should be done
immediately after starting the Recording operation on the computer.
Metronome (page 19)
051 Time Signature
Numerator TimeSigN 00–60 ** Determines the time signature of the Metronome.
052 Time Signature
Denominator TimeSigD
Half note, Quarter
note, Eighth note,
Sixteenth note
** Determines the length of each metronome beat.
053 Metronome Volume MetroVol 000–127 100 Determines the volume of the Metronome.
Lesson (page 33)
054 Lesson Track (R) R-Part 01–16 01
Determines the guide track number for your right hand lesson.
The setting is only effective for Songs in SMF format 0 transferred
from a computer.
055 Lesson Track (L) L-Part 01–16 02
Determines the guide track number for your left hand lesson. The
setting is only effective for Songs in SMF format 0 transferred from
a computer.
056 Your Tempo YourTemp ON/OFF ON
This parameter is for the Lesson 3 “Waiting.” When set to ON,
playback tempo will change for matching the speed you are play-
ing at. When set to OFF, playback tempo will be maintained
regardless of the speed you are playing at.
Demo (page 29)
057 Demo Group DemoGrp
1 (Demo)
2 (Preset)
3 (User)
4 (Download)
1 (Demo) Determines the repeat playback group.
058 Demo Play Mode PlayMode 1 (Normal)
2 (Random) 1 (Normal) Determines the repeat playback mode.
059 Demo Cancel D-Cancel ON/OFF OFF
Determines whether Demo cancel is enabled or not. When this is
set to ON, the Demo Song will not play, even if the [DEMO] button
is pressed.
Auto Power Off (page 13)
060 Auto Power Off Time AutoOff OFF, 5/10/15/30/60/
120 (minutes) 30 minutes Specifies the time that will elapse before the instrument’s power is
automatically turned off.
Battery (page 11)
061 Battery Type Battery 1 (Alkaline)
2 (Ni-MH) 1 (Alkaline)
Selects the type of batteries you have installed to this instrument.
Alkaline: Alkaline battery/manganese battery
Ni-MH: Rechargeable battery
Function
Number
Function name Display Range/Settings Default Value Descriptions

The Functions
PSR-A350 Owner’s Manual 45
-PC Mode (FUNCTION 047)
The PC settings instantly reconfigure all important MIDI settings (as shown below).
* An expanded version of the PC2 setting is for future use.
** Cannot be set independently.
PC1 PC2* OFF
LOCAL Off Off On
EXTERNAL CLOCK On Off Off
MIDI TRANSMIT OF SONG ** No No Yes
MIDI TRANSMIT OF STYLE ** No No Yes
MIDI TRANSMIT OF KEYBOARD ** No Yes Yes
• MIDI Transmit of Song can be used with User Songs.
NOTE

PSR-A350 Owner’s Manual
46
Using with a Computer or iPhone/iPad
This instrument supports MIDI (Musical Instrument
Digital Interface) and can transmit/receive keyboard
performance information (MIDI messages) or Song/
Style data (MIDI files) to/from the computer con-
nected via a USB cable. For details on using a com-
puter with this instrument, refer to the “Computer-
related Operations” (page 2) on the website.
By connecting your iPhone/iPad to the instrument,
you can take advantage of various functions. To
make connections, then refer to the “iPhone/iPad
Connection Manual” (page 2) on the website.
Backup and Initialization
The following Backup parameters will be maintained
even if the power is turned off.
In addition to the Backup parameters above, all the
data (including Style data that have not been loaded)
transferred from the connected computer will be
maintained even if you turn off the power.
You can initialize your original data via the following
two methods.
Backup Clear
This operation initializes the backup parameters.
While holding down the highest white key, press the
[ ] (Standby/On) switch to turn the power on.
Flash Clear
This operation deletes all the Songs and Styles that
have been transferred from a computer. Note that
Style data registered to Style numbers 211–220 will
be maintained. While simultaneously holding the
highest white key and the three highest black keys,
press the [ ] (Standby/On) switch to turn the power
on.
Connecting to a computer
• If you transfer the Style file from the computer to this instru-
ment, you need to register it to this instrument for Style play-
back. For details, refer to the “Registering a Style File” on
page 26.
USB cable
USB
terminal
instrumentcomputer
USB
terminal
NOTE
Data that can be transferred from a computer to
this instrument (and vice versa).
• Song: (.mid) SMF format 0/1
• Style: (.sty)
• Backup File: PSR-A350.BUP *
* Backup parameters (as described below) other than
“Passing status of Song and Step” can be transferred
and saved to a computer via Musicsoft Downloader as a
single Backup file.
Connecting to an iPhone/iPad
• This instrument can transfer/load up to a maximum of 256
Song files.
NOTE
Backup Parameters
Backup parameters
• User Songs 1–5 (page 37)
• Style Numbers 211–220 (page 26)
• Scale Tune Memory (page 23)
• Registration Memory (page 40)
• Passing status of Song and Step (page 34)
• Touch Response on/off
• FUNCTION Settings: (page 42)
Style Volume, Song Volume, Tuning, Pitch Bend
Range, Split Point, Touch Response Sensitivity,
Accompaniment Tuning, Scale Tunings, Registration
Freeze, Panel Sustain, Master EQ Type, Metronome
Volume, Your Tempo, Demo Group, Demo Play
Mode, Demo Cancel, Auto Power Off, Battery Type
Initialization • Keep in mind that this operation also deletes the data you
have purchased. Be sure to save the important data to a
computer via Musicsoft Downloader (MSD) software. For
details, refer to “Computer-related Operations” (page 2).
NOTICE

PSR-A350 Owner’s Manual 47
Troubleshooting
Problem Possible Cause and Solution
When the instrument is turned on or off, a popping
sound is temporarily produced.
This is normal and indicates that the instrument is receiving electrical power.
When using a mobile phone, noise is produced. Using a mobile phone in close proximity to the instrument may produce inter-
ference. To prevent this, turn off the mobile phone or use it further away from
the instrument.
Noise is heard from the instrument’s speakers or head-
phones when using the instrument with the application
on iPhone/iPad/iPod touch.
When you use the instrument along with the application on your iPhone/iPad/
iPod touch, we recommend that you set “Airplane Mode” to “ON” on your
iPhone/iPad/iPod touch in order to avoid noise caused by communication.
There is no sound even when the keyboard is played or
when a song or style is being played back.
Check that nothing is connected to the [PHONES/OUTPUT] jack on the rear
panel. When a set of headphones is plugged into this jack, no sound is output.
Check the Local Control on/off setting. (See page 44 Function 048.)
Playing keys in the right hand area of the keyboard does
not produce any sound.
When using the Dictionary function (page 28), the keys in the right hand area
are used only for entering the chord root and type.
Not all of the voices seem to sound, or the sound seems
to be cut off.
The instrument is polyphonic up to a maximum of 32 notes—including Dual
voice, Split Voice, auto accompaniment, song, and Metronome.
Notes exceeding this limit will not sound.
The harmony doesn’t sound. The method of sounding the harmony effect (01–26) differs depending on the
selected type. For Types 01–05, turn the Auto Accompaniment on and play it
by pressing a chord in the auto accompaniment section of the keyboard, then
play some keys in the right-hand side to get the harmony effect. For Types 06–
26, turning auto accompaniment on or off has no effect. However, it is neces-
sary to play two notes simultaneously for Types 06–12.
The Style or Song does not play back when the [START/
STOP] button is pressed.
Is External Clock set to ON? Make sure External Clock is set to OFF; refer to
“Function Settings” on page 44 (Function 049).
The ACMP ON indicator does not appear when the
[ACMP ON/OFF] button is pressed.
• Always press the [STYLE] button first when you are going to use any Style-
related function.
• The ACMP ON indicator does not appear when the Duo mode is on.
The Style does not sound properly. Make sure that the Style Volume (page 42 Function 001) is set to an appropri-
ate level.
Is the Split Point set to an appropriate key for the chords you are playing? Set
the Split Point to an appropriate key (page 42 Function 007).
Is the “ACMP ON” indicator showing in the display? If it is not showing, press
the [ACMP ON/OFF] button so that it does show.
The Style does not sound as you play a chord. • The auto accompaniment will sometimes not change when related chords
are played in sequence (e.g., some minor chords followed by the minor sev-
enth).
• Two-note fingerings will produce a chord based on the previously played
chord.
• Playing two same root keys in the adjacent octaves produces accompani-
ment based only on the root.
The footswitch (for sustain) seems to produce the oppo-
site effect. For example, pressing the footswitch cuts off
the sound and releasing it sustains the sounds.
The polarity of the footswitch is reversed. Make sure that the footswitch plug is
properly connected to the [SUSTAIN] jack before turning on the power.
The sound of the voice changes from note to note. This is normal. The AWM tone generation method uses multiple recordings
(samples) of an instrument across the range of the keyboard; thus, the actual
sound of the voice may be slightly different from note to note.
• The volume is too soft.
• The sound quality is poor.
• The rhythm stops unexpectedly or will not play.
• The recorded data of the song, etc. does not play cor-
rectly.
• The LCD display suddenly goes dark, and all panel
settings are reset.
The batteries are low or dead. Replace all six batteries with completely new
ones, or use the included AC adaptor.
Power suddenly and unexpectedly turns off. This is normal and the Auto Power Off function may have been activated
(page 13). If you need to disable the Auto Power Off function, select “Off” in
the Function settings (Function 060; page 44).
When the instrument is turned on, power is turned off
suddenly and unexpectedly.
This is normal. If an AC adaptor other than the one specified is used, power
may be turned off suddenly and unexpectedly.
Appendix

PSR-A350 Owner’s Manual
48
Specifications
* The contents of this manual apply to the latest specifications as of the publishing date. To obtain the latest manual, access the Yamaha website then
download the manual file. Since specifications, equipment or separately sold accessories may not be the same in every locale, please check with your
Yamaha dealer.
Size/Weight Dimensions (W x D x H) 945mm x 369mm x 122mm(37-3/16” x 14-1/2” x 4-13/16”)
Weight 4.6Kg (10lbs., 2oz.) (not including batteries)
Control Interface
Keyboard Number of Keys 61
Touch Response On (Hard/Medium/Soft) / Off
Other Controllers Pitch Bend Wheel Yes
Display
Type LCD (Liquid Crystal Display)
Backlight Yes
Language English
Voice s
Tone Generation
Tone Generation Technology
AWM Stereo Sampling
Polyphony 32 (max.)
Preset Number of Voices 221 Voices + 33 Drum/SFX kits + 20 Arpeggio + 339 XGlite Voices
(including 45 Oriental Voices + 19 Oriental Percussion)
Compatibility GM, XGlite
Effects
Type s
Reverb 9 types
Chorus 5 types
Master EQ 6 types
Ultra-Wide Stereo 3 types
Harmony 26 types
Arpeggio 152 types
Functions
Dual Yes
Split Yes
Panel Sustain Yes
Melody Suppressor Yes (for AUX IN)
Accompaniment
Styles
Preset
Number of Styles 210 (including 115 Oriental Styles)
Fingering Multi Finger
Style Control
ACMP ON/OFF, SYNC START, START/STOP, INTRO/ENDING/rit., MAIN/AUTO FILL
External Styles Yes
Other Features One Touch Setting (OTS) Yes
Compatibility Style File Format (SFF)
Songs
(MIDI data only;
audio not
supported.)
Preset Number of Preset Songs 50
Recording
Number of Songs 5
Number of Tracks 2
Data Capacity Approx. 10,000 notes
Format Playback SMF (Format 0, Format 1)
Recording Original File Format
Functions
Registration
Memory
Number of Buttons 9
Control Freeze
Lesson/Guide [KEYS TO SUCCESS], [1 LISTENING 2 TIMING 3 WAITING],
[PHRASE REPEAT], [A-B REPEAT], [CHORD DICTIONARY]
Overall Controls
Metronome Yes
Tempo Range 11 – 280, Tap Tempo
Transpose -12 – 0 – +12
Tuning 427.0 – 440.0 – 453.0 Hz (approx. 0.2Hz increments)
Duo Yes
Scale Setting Yes
Scale Memory Yes
Miscellaneous PIANO Button Yes (Oriental Instrument/Piano Button)
Storage and
Connectivity
Storage Internal Memory Total maximum size approx. 1.26 MB
Connectivity
DC IN 12 V
Headphones/Output Standard stereo phone jack (PHONES/OUTPUT)
Sustain Pedal Yes
AUX IN Stereo mini jack
USB TO HOST Yes
Sound System Amplifiers 2.5 W x 2
Speakers 12 cm x 2
Power Supply
Power Supply Adaptor Users within Europe: PA-130 or an equivalent recommended by Yamaha
Others: PA-3C, PA-130 or an equivalent
Batteries
Six “AA” size alkaline (LR6), manganese (R6) or Ni-MH rechargeable batteries
Power Consumption 8W (When using PA-130 AC adaptor)
Auto Power Off Yes
Included Accessories
• Owner’s Manual
• AC Adaptor * (PA-130 or an equivalent recommended by Yamaha)
• Music rest
• Online Member Product Registration
* May not be included depending on your particular area. Please check with
your Yamaha dealer.
Separately Sold Accessories
(May not be available depending on your area.)
• AC Adaptor:
Users within Europe: PA-130 or an equivalent recommended by Yamaha
Others: PA-3C, PA-130 or an equivalent
• Keyboard Stand: L-2C
• Headphones: HPH-150/HPH-100/HPH-50
• Footswitch: FC4A/FC5
• Wireless MIDI Adaptor: UD-BT01

PSR-A350 Owner’s Manual 49
Index
A
A-B Repeat ................................31
AC Adaptor ................................10
Accompaniment Tuning .......23, 42
ACMP ........................................24
Arpeggio ....................................20
Arpeggio Type ...............20, 43, 75
Arpeggio Velocity ................21, 43
Auto Accompaniment ................24
AUTO FILL ................................25
Auto Power Off ....................13, 44
AUX IN ........................................9
AUX IN Volume .........................42
B
Background music .....................30
Backup ......................................46
Backup Clear .............................46
Backup Parameters ...................46
Battery ....................................... 11
Battery Type ........................ 11, 44
Beat ...........................................15
C
Chord ........................................15
Chord Dictionary .......................28
Chord Type ..........................27, 28
Chorus .......................................19
Chorus Type ........................43, 76
Computer ...................................46
Computer-related Operations ......2
D
Demo .........................................29
Demo Cancel ............................44
Demo Group ..............................44
Demo Play Mode .......................44
Display ......................................15
Drum Kit List ..............................66
Dual Voice ...........................17, 43
Duo ............................................39
E
Effect ...................................19, 43
Effect Type List ..........................74
ENDING ....................................25
EQ Setting .................................14
External Clock ...........................44
F
Fast Forward .............................30
Fast Reverse .............................30
Flash Clear ................................46
Footswitch ...........................12, 21
Freeze .................................41, 43
Function ...............................15, 42
Function List ..............................42
G
GM System Level 1 .....................4
Grade ........................................35
Grand Piano .............................. 16
H
Harmony ...................................20
Harmony Type ..........20, 21, 43, 74
Harmony Volume ................ 21, 43
Headphones ............................. 12
I
Initial Send ................................44
Initialization ...............................46
INTRO .......................................25
iPad ...........................................46
iPhone .......................................46
iPhone/iPad Connection Manual .2
K
Keyboard Display ...................... 15
Keys to Success ........................33
L
Lesson ...................................... 15
Listening .............................. 33, 35
Local Control .............................44
M
MAIN .........................................25
Main Voice .......................... 16, 43
Master EQ Type .................. 14, 43
Measure .................................... 15
Melody Suppressor ...................32
Metronome ................................ 19
Metronome Volume ............. 19, 44
MIDI Basics .................................2
MIDI Reference ...........................2
Music Rest ..................................2
Musicsoft Downloader ...............26
N
Notation .................................... 15
O
One Touch Setting .................... 16
ORIENTAL INSTRUMENT/PIANO
.16
Oriental Scales ..........................22
P
Panel Sustain ...................... 19, 43
Part ...........................................31
Passing Status ..........................34
Pause ........................................30
PC Mode ............................. 44, 45
Pedal Function ..........................44
Phrase Repeat .................... 33, 36
Pitch Bend Range ............... 18, 42
Pitch Bend wheel ...................... 18
Playback ............................. 29, 30
Power Requirements ................. 10
R
Random ....................................30
Recording Data Capacity ..........37
Registration Memory ................ 40
Reverb ...................................... 19
Reverb Level ............................. 43
Reverb Type .........................43, 76
rhythm ....................................... 24
rit. .............................................. 25
S
SCALE MEMORY ..................... 23
SCALE SETTING ..................... 22
Scale Tuning ....................... 22, 42
Section ...................................... 25
Song ......................................... 29
Song Book ............................ 2, 33
Song Book Sample ................... 50
Song Category .......................... 29
Song List ................................... 71
Song Volume ...................... 29, 42
Specifications ........................... 48
Split ........................................... 17
Split Point .......................17, 24, 42
Split Voice ............................17, 43
Style ......................................... 24
Style File ............................... 4, 26
Style List ................................... 72
Style Register ........................... 43
Style Volume ....................... 24, 42
SUSTAIN .................................. 12
Sustain ...........................19, 39, 43
Synchro Start ............................ 24
T
Tap ............................................ 26
Tempo ..................................19, 26
Time Signature ....................19, 44
Timing ................................. 33, 35
Touch Response ....................... 18
Touch Response Sensitivity .18, 42
Track ....................................15, 37
Transpose ................................. 42
Troubleshooting ........................ 47
Tuning ....................................... 42
U
Ultra-Wide Stereo ..................... 14
USB ............................................ 4
USB TO HOST ........................... 9
User Song ................................. 37
V
Voice ......................................... 16
Voice List .................................. 60
W
Waiting ................................ 33, 35
Wide Type ................................. 43
X
XGlite .......................................... 4
Y
Your Tempo ............................... 44

50 PSR-A350
Song Book Sample / Notenheft-Beispiel / Échantillon de recueil de
morceaux / Song Book Örneği
This score is provided with the part of the song book (free downloadable scores).
The song book contains not only the scores for all internal songs (excepting Songs 1–5) but also music terms and
important points for your practice. To obtain the Song Book, complete the user registration at the following website.
Diese Partitur ist im Notenheft enthalten (kostenlos herunterladbare Partituren).
Neben den Partituren für die vorprogrammierten Songs (ausgenommen Songs 1–5) enthält das Notenheft auch
Musikbegriffe und hilfreiche Hinweise für Ihre Übungen. Um das Notenheft zu erhalten, füllen Sie die
Anwenderregistrierung auf der folgenden Webseite aus.
Cette partition est fournie dans le recueil de morceaux (partitions téléchargeables gratuitement).
Le recueil de morceaux contient non seulement les partitions de l'ensemble des morceaux internes (à l'exception des
morceaux 1–5), mais également la terminologie musicale et les points essentiels pour vous exercer. Pour obtenir le recueil
de morceaux, remplissez la fiche d’enregistrement utilisateur, accessible via le site Web suivant :
Bu nota şarkı kitabı (ücretsiz indirilebilen notalar) ile birlikte verilir. Şarkı kitabı (Şarkı 1-5 hariç) tüm dahili şarkıların yanı
sıra, müzik terimlerini ve pratik yapmanız için gereken en önemli noktaları da içerir. Song Book (Şarkı Kitabı) yayınını
edinmek için aşağıdaki web sitesinde kullanıcı kaydını tamamlayın.
* The Song book is provided only in English.
* Das Notenheft ist nur auf Englisch vorhanden.
* Song Book est disponible uniquement en anglais.
*Şarkı kitabı yalnızca İngilizce dilinde sağlanır.
Yamaha Online Member https://member.yamaha.com/myproduct/regist/
Für Elise
Für Elise is an all-time classical favorite.
The beautiful, well-known melody is repeated a number of times.
In each step you won’t be practicing alone. You have a wonderful orchestra to back you up!
First, listen to the example a few times. It won’t be long before you’ll want to start playing it yourself!
Für Elise With Step Map .......................................................................12
Song No.004
Basic
Warm-up Exercise - “The Semitone Mystery” ....................................14
Diligent Practice Time ................................................................15
Warm-up Exercise - “Basic Accompaniment” ..................................... 16
Diligent Practice Time ................................................................16
First Half Review ......................................................................17
Diligent Practice Time ................................................................17
Warm-up Exercise - “The Jump Competition” ....................................18
“EEEEE!” ................................................................................ 18
“Left! Right! Left! Right!” ............................................................ 19
Second Half Review ...................................................................19
Play the Whole Song! ................................................................. 19
L. v. Beethoven
Song No.006

Song Book Sample / Notenheft-Beispiel / Échantillon de recueil de morceaux / Song Book Örneği
51
PSR-A350
Before Playing...
Sit Correctly Finger Numbering
Left Right
3
1
1
5
3
44
5
2
2
Sit near the middle of the keyboard.
Reading the Score
The Keyboard, Staff Lines, and Clef
BDEFGACBDEFGA BDCEFGAC BDEFGACBDEFGACC
M
i
d
d
l
e
Treble clef
Bass clef
Time Signatures and Counting Time
4/4 time 2/2 time 2/4 time
3/4 time 6/8 time 9/8 time
1 octave
2 black keys 3 black keys
Accidentals
(Sharp) Raise a semitone
B (Flat) Lower a semitone
N (Natural) Return to normal pitch
Key signature
Clef
Time signature
Notes and Rests
Whole note
Dotted half note
Half note
Dotted quarter note
Quarter note
Eighth note
Sixteenth note
Whole note rest
Dotted half note rest
Half note rest
Dotted quarter note rest
Quarter note rest
Eighth note rest
Sixteenth note rest
1234

Song Book Sample / Notenheft-Beispiel / Échantillon de recueil de morceaux / Song Book Örneği
52 PSR-A350
Song No.006
Play with both hands as if gently telling a story. It might help to sing or hum the melody as you play.
Similar melody lines and rhythms are repeated in this song, so there aren’t as many sections to practice as
you might think. Enjoy learning each section as you build proficiency.
Für Elise
Song No.004
Basic
With Step Map
From here...

Song Book Sample / Notenheft-Beispiel / Échantillon de recueil de morceaux / Song Book Örneği
53
PSR-A350
Song No.006 Für Elise Basic
...to here From here...
...to here

Song Book Sample / Notenheft-Beispiel / Échantillon de recueil de morceaux / Song Book Örneği
54 PSR-A350
Song No.006 Für Elise Basic
Warm-up Exercise - “The Semitone Mystery”
Let’s start with a warm-up exercise using three fingers of the right hand.
We’ll start by ascending and descending the white and black keys. Check out the
illustrations until you understand how the fingers are supposed to move, then get
started!
You’ll find it easier to play if you bend your fingers slightly.
F
i
n
g
e
r
s
u
s
e
d
f
o
r
t
h
i
s
e
x
e
r
c
i
s
e
Right
Tip-toe
ABCD
C
M
i
d
d
l
e
E
C
M
i
d
d
l
e
A E
C
M
i
d
d
l
e
Go back to the beginning and play it again.

Song Book Sample / Notenheft-Beispiel / Échantillon de recueil de morceaux / Song Book Örneği
55
PSR-A350
Song No.006 Für Elise Basic
Diligent Practice Time
Right! Now that we’re warmed up let’s try playing along with the orchestra in 3/4 time.
The melody will be built up little by little.
Compare each line... notice that many of the shapes formed by the notes are very similar.
Short break
Almost done E

Song Book Sample / Notenheft-Beispiel / Échantillon de recueil de morceaux / Song Book Örneği
56 PSR-A350
Song No.006 Für Elise Basic
Warm-up Exercise - “Basic Accompaniment”
And now a warm-up exercise for the left hand.
It’s important to spread your fingers widely from the start.
Don’t play the black keys too strongly.
Left hand
AEAE C
M
i
d
d
l
e
Diligent Practice Time
Connect the notes smoothly, as if the left hand were passing them to the right hand. You’ll be able to play
smoothly if you move the left hand into position for the next phrase as soon as it finishes playing the first
phrase.

Song Book Sample / Notenheft-Beispiel / Échantillon de recueil de morceaux / Song Book Örneği
57
PSR-A350
Song No.006 Für Elise Basic
Diligent Practice Time
OK, let’s begin the second half!
You’ll be able to play the melody nicely if you lift your fingers from the keyboard between the slurs.
It might be easier to grasp the key release timing if you sing along with the melody.
Don’t panic and play too strongly where the left hand has to play short notes.
First Half Review
You’ve reached the halfway step! Have you learned all the material provided in the preceding steps?
Now let’s go back and play through all the first-half exercises. If you find that you’re having trouble
playing any of the material, go back and review the steps using the Step Map as a guide.
Always have left-hand finger 5 ready to play the next note!

Song Book Sample / Notenheft-Beispiel / Échantillon de recueil de morceaux / Song Book Örneği
58 PSR-A350
Song No.006 Für Elise Basic
Für Elise
Song No.004 Basic
EEE
Jump to the
next E!
And again!
C
M
i
d
d
l
e
Warm-up Exercise - “The Jump Competition”
The first note has a staccato dot.
Spread your fingers wide and jump quickly to the next note!
Left hand
“EEEEE!”
The only note in this step is E!
Make the connection between the left and right hands as smooth as possible.
Y
o
u
c
a
n
p
l
a
y
t
h
i
s
w
i
t
h
o
n
l
y
t
h
e
s
e
f
i
n
g
e
r
s
!

Song Book Sample / Notenheft-Beispiel / Échantillon de recueil de morceaux / Song Book Örneği
59
PSR-A350
Song No.006 Für Elise Basic
Left
Right
“Left! Right! Left! Right!”
Play “D E” repeatedly, alternating the left and right hands.
Have the next hand ready in position to play D so you won’t have to rush.
Second Half Review
Try playing all the way through the second half.
As we did after the first half, if there are places you can’t play with confidence go back and review the steps.
Play the Whole Song!
This is the finishing step!
Don’t be afraid of making mistakes. Just concentrate on playing the entire song from start to finish.
Practice this with the lessons learned in each step in mind, and gradually you’ll master the whole song.

60 PSR-A350
Voice List / Voice-Liste / Liste des sonorités / Enstrüman Sesi
Listesi
Maximum Polyphony
The instrument has 32-note maximum polyphony. This means
that it can play a maximum of up to 32 notes at once, regardless
of what functions are used. Auto accompaniment uses a number
of the available notes, so when auto accompaniment is used the
total number of available notes for playing on the keyboard is
correspondingly reduced. The same applies to the Split Voice
and Song functions. If the maximum polyphony is exceeded,
earlier played notes will be cut off and the most recent notes
have priority (last note priority).
Maximale Polyphonie
Das Instrument verfügt über eine maximale Polyphonie von 32
Noten. Dies bedeutet, dass das Instrument unabhängig von den
aktivierten Funktionen maximal 32 Noten gleichzeitig spielen
kann. Eine bestimmte Anzahl der verfügbaren Noten wird von
der automatischen Begleitung belegt; bei deren Einsatz
verringert sich somit die Anzahl der für das Spiel auf der Tastatur
erfügbaren Noten entsprechend. Dasselbe gilt für die Song-
Funktionen. Wenn die maximale Polyphonie überschritten wird,
werden die am frühesten gespielten Noten ausgeschaltet und
die zuletzt gespielten Noten haben Vorrang (Last Note Priority).
Polyphonie maximale
Le PSR-A350 dispose d'une polyphonie maximale de 32 notes.
Cela signifie que l'instrument peut reproduire un nombre
maximal de 32 sonorités à la fois, indépendamment des
fonctions utilisées. L'accompagnement automatique fait appel à
un certain nombre de notes disponibles. Il s'ensuit que lorsque
l'accompagnement automatique est utilisé, le nombre total de
notes disponibles pour l'interprétation au clavier est réduit en
conséquence. Cela s'applique aussi aux fonctions Split Voice
(Sonorités partagées) et Song (Morceau). Lorsque la polyphonie
maximale est dépassée, les notes jouées en premier ne
produisent aucun son ; seules les notes interprétées en dernier
sont audibles (priorité à la dernière note).
En Fazla Polifoni Sayısı
Enstrümanda en fazla 32 notalık polifoni bulunur. Bu, hangi işlev
kullanılırsa kullanılsın enstrümanın bir kerede en fazla 32 nota
çalabileceği anlamına gelir. Otomatik eşlik, mevcut belirli bir
sayıdaki notayı kullanır; böylece otomatik eşlik kullanıldığında,
klavyedeki çalınabilir notaların toplam sayısı buna paralel olarak
azaltılır. Aynısı Ses Ayırma ve Şarkı işlevleri için de geçerlidir.
En fazla polifoni sayısı aşılırsa, daha önceden çalınmış notalar
kesilir ve en son notalara öncelik verilir (son nota önceliği).
• The Voice List includes MIDI program change numbers for each
voice. Use these program change numbers when playing the
instrument via MIDI from an external device.
• Program Numbers 001 to 128 directly relate to MIDI Program
Change Numbers 000 to 127. That is, Program Numbers and Pro-
gram Change Numbers differ by a value of 1. Remember to take
this into consideration.
• Some voices may sound continuously or have a long decay after
the notes have been released while the sustain pedal (footswitch)
is held.
NOTE
• In der Liste der Voices sind für jede Voice MIDI-
Programmwechsel- Nummern enthalten. Verwenden Sie diese
Programmwechsel-Nummern, wenn Sie das Instrument über
MIDI von einem externen Gerät aus ansteuern.
• Die Programmnummern 001 bis 128 hängen direct mit den MIDI-
Programmwechsel-Nummern 000 bis 127 zusammen. Das
bedeutet: Programmnummern und Programmwechsel-Nummern
unterscheiden sich mit einem Wert von 1. Denken Sie bei diesen
Überlegungen daran.
• Solange der Sustain-Fußschalter gedrückt ist, ertönen einige
Voices nach dem Loslassen der Taste eventuell kontinuierlich
oder mit einer langen Abklingzeit (Decay).
HINWEIS
• La liste des sonorités comporte des numéros de changement de
programme MIDI pour chaque sonorité. Utilisez ces derniers
pour commander le PSR-A350 à partir d'un périphérique MIDI.
• Les numéros de programme 001 à 128 correspondent aux
numéros de changement de programme MIDI 000 à 127. Cela
signifie que les numéros de programme et les numéros de
changement de programme sont décalés de 1. N'oubliez pas de
tenir compte de cet écart.
• Certaines sonorités peuvent avoir une sonorité prolongée ou un
long déclin après le relâchement des touches, et ceci pendant la
durée de maintien de la pédale de sustain (sélecteur au pied).
NOTE
• Ses Listesi her bir ses için MIDI program değişim numaralarını
içerir. Enstrümanı MIDI aracılığıyla harici bir cihazdan çalarken bu
program değişim numaralarını kullanın.
• 001 ila 128 arasındaki Program Numaraları doğrudan 000 ila 127
arasındaki MIDI Program Değişim Numaraları ile ilgilidir. Yani,
Program Numaraları ve Program Değişim Numaraları arasındaki
fark değeri 1'dir. Bunu dikkate almayı unutmayın.
• Uzatma pedalı (ayak pedalı) basılı tutulurken, notalar bırakıldıktan
sonra bazı sesler sürekli devam edebilir veya uzun süreli gecikme
yaşanabilir.
NOT

61
PSR-A350
Voice List / Voice-Liste / Liste des sonorités / Enstrüman Sesi Listesi
Panel Voice List / Liste der Bedienfeld-Voices /
Liste des sonorités de panneau / Panel Ses Listesi
Voice
No.
Bank Select
MIDI
Program
Change#
(1–128)
Voic e Name
MSB
(0–127)
LSB
(0–127)
PIANO
1 0 112 1 Grand Piano
2 0 112 2 Bright Piano
3 0 112 7 Harpsichord
4 0 112 4 Honky-tonk Piano
5 0 112 3 MIDI Grand Piano
6 0 113 3 CP80
E.PIANO
7 0 114 5 Cool! Galaxy Electric Piano
8 0 113 6 Hyper Tines
9 0 112 5 Funky Electric Piano
10 0 112 6 DX Modern Electric Piano
11 0 114 6 Venus Electric Piano
12 0 112 8 Clavi
ORGAN
13 0 118 19 Cool! Organ
14 0 117 19 Cool! Rotor Organ
15 0 112 17 Jazz Organ 1
16 0 113 17 Jazz Organ 2
17 0 112 19 Rock Organ
18 0 114 19 Purple Organ
19 0 112 18 Click Organ
20 0 116 17 Bright Organ
21 0 127 19 Theater Organ
22 0 121 20 16'+2' Organ
23 0 120 20 16'+4' Organ
24 0 113 20 Chapel Organ
25 0 112 20 Pipe Organ
26 0 112 21 Reed Organ
ACCORDION
27 0 112 22 Musette Accordion
28 0 113 22 Traditional Accordion
29 0 113 24 Bandoneon
30 0 113 23 Modern Harp
31 0 112 23 Harmonica
GUITAR
32 0 116 25 Dynamic Nylon Guitar
33 0 118 30 Dynamic Overdriven
34 0 112 25 Classical Guitar
35 0 112 26 Folk Guitar
36 0 112 27 Jazz Guitar
37 0 117 28 60s Clean Guitar
38 0 113 26 12Strings Guitar
39 0 112 28 Clean Guitar
40 0 113 27 Octave Guitar
41 0 112 29 Muted Guitar
42 0 112 30 Overdriven Guitar
43 0 112 31 Distortion Guitar
BASS
44 0 116 34 Dynamic Electric Bass
45 0 112 34 Finger Bass
46 0 112 33 Acoustic Bass
47 0 112 35 Pick Bass
48 0 112 36 Fretless Bass
49 0 112 37 Slap Bass
50 0 121 40 Funk Bass
51 0 112 39 Synth Bass
52 0 113 39 Hi-Q Bass
53 0 113 40 Dance Bass
STRINGS
54 0 112 49 Strings
55 0 112 50 Chamber Strings
56 0 115 50 Marcato Strings
57 0 113 50 Slow Strings
58 0 112 45 Tremolo Strings
59 0 112 51 Synth Strings
60 0 112 46 Pizzicato Strings
61 0 112 41 Violin
62 0 112 43 Cello
63 0 112 44 Contrabass
64 0 112 47 Harp
65 0 112 56 Orchestra Hit
CHOIR
66 0 112 53 Choir
67 0 113 53 Vocal Ensemble
68 0 112 55 Air Choir
69 0 112 54 Vox Humana
SAXOPHONE
70 0 117 67 Tenor Sax 1
71 0 112 67 Tenor Sax 2
72 0 112 66 Alto Sax
73 0 112 65 Soprano Sax
74 0 112 68 Baritone Sax
75 0 114 67 Breathy Tenor Sax
76 0 116 66 Sax Ensemble
77 0 112 72 Clarinet
78 0 112 69 Oboe
79 0 112 70 English Horn
80 0 112 71 Bassoon
TRUMPET
81 0 112 57 Trumpet
82 0 112 58 Trombone
83 0 113 58 Trombone Section
84 0 112 60 Muted Trumpet
85 0 112 61 French Horn
86 0 112 59 Tuba
BRASS
87 0 112 62 Brass Section
88 0 113 62 Big Band Brass
89 0 116 62 Octave Brass
90 0 113 63 80s Brass
91 0 119 62 Mellow Horns
92 0 115 63 Funky Brass
93 0 114 63 Techno Brass
94 0 112 63 Synth Brass
FLUTE
95 0 114 74 Sweet! Flute
96 0 112 74 Flute
97 0 112 73 Piccolo
98 0 112 76 Pan Flute
99 0 112 75 Recorder
100 0 112 80 Ocarina
SYNTH
101 0 112 81 Square Lead
102 0 112 82 Sawtooth Lead
103 0 108 82 RS Tech Saw
104 0 112 88 Under Heim
105 0 112 85 Portatone
106 0 115 82 Analogon
107 0 119 82 Fargo
108 0 112 86 Voice Lead
109 0 121 82 Funky Lead
110 0 118 89 Sweet Heaven
111 0 121 89 Dream Heaven
112 0 113 89 Symbiont
113 0 112 99 Stardust
114 0 112 101 Bri g htness
115 0 112 92 Xenon Pad
116 0 112 95 Equinox
117 0 112 89 Fantasia
118 0 113 90 Dark Moon
119 0 113 101 Bell Pad
120 0 126 90 RS Analog Pad
121 0 116 91 RS Short Resonance
PERCUSSION
122 0 112 12 Vibraphone
123 0 112 13 Marimba
124 0 112 14 Xylophone
125 0 112 115 Steel Drum s
Voice
No.
Bank Select
MIDI
Program
Change#
(1–128)
Voic e Name
MSB
(0–127)
LSB
(0–127)

62 PSR-A350
Voice List / Voice-Liste / Liste des sonorités / Enstrüman Sesi Listesi
126 0 112 9 Celesta
127 0 112 11 Music Box
128 0 112 15 Tubular Bells
129 0 112 48 Timpani
WORLD
130 0 112 106 Banjo
131 0 0 111 Fiddle
132 0 0 110 Bagpipe
133 0 0 16 Dulcimer
134 0 96 16 Cimbalom
135 0 0 109 Kalimba
136 0 0 105 Sitar
137 0 32 105 Detuned Sitar
138 0 0 12 Shehnai
139 0 40 47 Yang Qin
140 0 0 107 Shamisen
141 0 0 108 Koto
DUAL*
142–––Octave Piano
143 – – – Piano & Strings
144–––Piano Pad
145 – – – Octave Harpsichord
146 – – – Tiny Electric Piano
147 – – – Electric Piano Pad
148–––Full Organ
149 – – – Octave Jazz Guitar
150–––Octave Strings
151 – – – Orchestra Section
152 – – – Octave Pizzicato Strings
153 – – – Strings Session
154–––Brass Tutti
155 – – – Orchestra Tutti
156–––Octave French Horns
157–––Octave Harp
158 – – – Orchestra Hit & Timpani
159–––Octave Choir
160 – – – Jazz Brass Section
161 – – – Jazz Section
162 – – – Ballroom Sax Ensemble
163 – – – Ballroom Brass
164 – – – Flute & Clarinet
165 – – – Trumpet & Trombone
166 – – – Fat Synth Brass
167–––Octave Lead
168 – – – Super 5th Lead
SOUND EFFECTS
169 0 0 121 Fret Noise
170 0 0 122 Breath Noise
171 0 0 123 Seashore
172 0 0 124 Bird Tweet
173 0 0 125 Telephone Ring
174 0 0 126 Helicopter
175 0 0 127 Applause
176 0 0 128 Gunshot
DRUM KITS
177 126 0 76 Arabic Kit 1
178 126 0 78 Arabic Kit 2
179 126 0 37 Arabic Kit 3
180 126 0 65 Arabic Mix Kit
181 126 0 73 Khaligi Kit 1
182 126 0 74 Khaligi Kit 2
183 126 0 38 Khaligi Kit 3
184 126 0 66 Khaligi Mix Kit
185 126 0 75 Maghrebi Kit
186 126 0 77 Iranian Kit 1
187 126 0 79 Iranian Kit 2
188 126 0 10 Turkish Kit 1
189 126 0 11 Turkish Kit 2
190 126 0 12 Turkish Kit 3
191 126 0 13 Turkish Kit 4
192 126 0 14 2 Telli Kit
Voice
No.
Bank Select
MIDI
Program
Change#
(1–128)
Voic e Name
MSB
(0–127)
LSB
(0–127)
193 126 0 15 Ankara Kit
194 126 0 17 Azeri Kit
195 126 0 19 Davul Mix Kit
196 127 0 1 Standard Kit 1
197 127 0 2 Standard Kit 2
198 127 0 9 Room Kit
199 127 0 17 Rock Kit
200 127 0 25 Electronic Kit
201 127 0 26 Analog Kit
202 127 0 113 Dance Kit
203 127 0 33 Jazz Kit
204 127 0 41 Brush Kit
205 127 0 49 Symphony Kit
206 126 0 41 Cuban Kit
207 126 0 1 SFX Kit 1
208 126 0 2 SFX Kit 2
209 126 0 113 Sound Effect Kit
ARPEGGIO**
210 – – – Arabic Left
211 – – – Khaligi Left
212 – – – Maghrebi Left
213 – – – Iranian Left
214 – – – Turkish Left
215 – – – Finger Bass Left
216 – – – Combo Jazz Left
217 – – – Paul's Bass Left
218 – – – Trance Bass Left
219 – – – Piano Ballad Left
220 – – – Piano Arpeggio Left
221 – – – Guitar Arpeggio Left
222 – – – Strum Left
223 – – – Concerto
224 – – – Brass Section
225 – – – Piano Ballad
226 – – – Synth Sequence
227 – – – Pickin'
228 – – – Spanish
229 – – – Funky Clavi
ORIENTAL
230 0 113 106 Oud
231 0 115 106 Oud Tremolo
232 0 114 78 Nay
233 0 116 78 Nay Takasim
234 0 113 78 Kawala
235 0 113 108 Kanoun
236 0 116 108 Kanoun Tremolo
237 0 121 26 Saz
238 0 114 112 Surnay
239 0 123 26 Bouzouki
240 0 113 16 Santoor
241 0 115 41 Rababa
242 0 122 26 Bouzouk
243 0 116 106 Baglamas
244 0 117 106 Awtar
245 0 118 106 Awtar Tremolo
246 0 122 112 Sorna
247 0 114 106 Tar
248 0 114 16 Santuri
249 0 114 41 Kamanche
250 0 117 112 Gerba
251 0 121 112 Gerba Chorus
252 0 112 112 Dosaleh
253 0 115 112 Mijwez
254 0 116 112 Mizmar
255 0 119 112 Mizmar Oct.
256 0 120 112 Al Badou
257 0 118 112 Argoul
258 0 124 22 Accordion
259 0 125 49 Watariyat 1
260 0 127 49 Watariyat 2
261 0 114 46 Pizzicato
Voice
No.
Bank Select
MIDI
Program
Change#
(1–128)
Voic e Name
MSB
(0–127)
LSB
(0–127)

63
PSR-A350
Voice List / Voice-Liste / Liste des sonorités / Enstrüman Sesi Listesi
* When you select a Voice of the DUAL category, two voices
sound at the same time.
**Selecting a Voice number between 210 and 229 will turn on
Arpeggio.
* Wenn Sie eine Voice der DUAL-Kategorie auswählen,
erklingen zwei Voices gleichzeitig.
**Wenn Sie eine Voice-Nummer zwischen 210 und 229
wählen, wird das Arpeggio eingeschaltet.
* Lorsque vous sélectionnez une sonorité de la catégorie
DUAL (Duo), deux sonorités retentissent en même temps.
**La sélection d'un numéro de sonorité compris entre210
et229 entraîne l'activation de l'arpège.
* DUAL kategorisinden bir Ses seçtiğinizde, iki ses aynı anda
seslendirilir.
**210 ile 229 arasında bir Ses numarası seçmek Arpej
özelliğini otomatik olarak açar.
XGlite Voice List / Liste der XGlite-Voices /
Liste des sonorités XGlite / XGlite Ses Listesi
262 0 110 81 Solo 1
263 0 107 81 Solo 2
264 0 108 81 Solo 3
265 0 122 63 Brass
266 0 127 112 Zurna
267 0 113 71 Balaban
268 0 125 22 Garmon
269 0 111 49 Yayli
270 0 126 106 AkustikBaglama
271 0 125 106 Ud
272 0 121 111 Kemence
273 0 117 72 Klarnet
274 0 123 74 Kaval
Voice
No.
Bank Select
MIDI
Program
Change#
(1–128)
Voic e Name
MSB
(0–127)
LSB
(0–127)
XG PIANO
275 0 0 1 Grand Piano
276 0 1 1 Grand Piano KSP
277 0 40 1 Piano Strings
278 0 41 1 Dream
279 0 0 2 Bright Piano
280 0 1 2 Bright Piano KSP
281 0 0 3 Electric Grand Piano
282 0 1 3 Electric Grand Piano KSP
283 0 32 3 Detuned CP80
284 0 0 4 Honky-tonk Piano
285 0 1 4 Honky-tonk Piano KSP
286 0 0 5 Electric Piano 1
287 0 1 5 Electric Piano 1 KSP
288 0 32 5 Chorus Electric Piano 1
289 0 0 6 Electric Piano 2
290 0 1 6 Electric Piano 2 KSP
291 0 32 6 Chorus Electric Piano 2
292 0 41 6 DX + Analog Electric Piano
293 0 0 7 Harpsichord 1
294 0 1 7 Harpsichord KSP
295 0 35 7 Harpsichord 2
296 0 0 8 Clavi
297 0 1 8 Clavi KSP
XG CHROMATIC
298 0 0 9 Celesta
299 0 0 10 Glockenspiel
300 0 0 11 Music Box 1
301 0 64 11 Music Box 2
Voice
No.
Bank Select
MIDI
Program
Change#
(1–128)
Voic e Name
MSB
(0–127)
LSB
(0–127)
302 0 0 12 Vibraphone
303 0 1 12 Vibraphone KSP
304 0 0 13 Marimba
305 0 1 13 Marimba KSP
306 0 64 13 Sine Marimba
307 0 97 13 Balimba
308 0 98 13 Log Drums
309 0 0 14 Xylophone
310 0 0 15 Tubular Bells
311 0 96 15 Church Bells
312 0 97 15 Carillon
XG ORGAN
313 0 0 17 Drawbar Organ 1
314 0 32 17 Detuned Drawbar Organ
315 0 33 17 60s Drawbar Organ 1
316 0 34 17 60s Drawbar Organ 2
317 0 35 17 70s Drawbar Organ 1
318 0 37 17 60s Drawbar Organ 3
319 0 40 17 16+2'2/3 Organ
320 0 64 17 Organ Bass
321 0 65 17 70s Drawbar Organ 2
322 0 66 17 Cheezy Organ
323 0 67 17 Drawbar Organ 2
324 0 0 18 Percussive Organ 1
325 0 24 18 70s Percussive Organ
326 0 32 18 Detuned Percussive Organ
327 0 33 18 Light Organ
328 0 37 18 Percussive Organ 2
329 0 0 19 Rock Organ
330 0 64 19 Rotary Organ
331 0 65 19 Slow Rotary Organ
332 0 66 19 Fast Rotary Organ
333 0 0 20 Church Organ 1
334 0 32 20 Church Organ 3
335 0 35 20 Church Organ 2
336 0 40 20 Notre Dame
337 0 64 20 Organ Flute
338 0 65 20 Tremolo Organ Flute
339 0 0 21 Reed Organ
340 0 40 21 Puff Organ
341 0 0 22 Accordion
342 0 0 23 Harmonica 1
343 0 32 23 Harmonica 2
344 0 0 24 Tango Accordion 1
345 0 64 24 Tango Accordion 2
XG GUITAR
346 0 0 25 Nylon Guitar 1
347 0 25 25 Nylon Guitar 3
348 0 43 25 Velocity Guitar Harmonics
349 0 96 25 Ukulele
350 0 0 26 Steel Guitar
351 0 35 26 12-string Guitar
352 0 40 26 Nylon & Steel Guitar
353 0 41 26 Steel Guitar with Body Sound
354 0 96 26 Mandolin
355 0 0 27 Jazz Guitar
356 0 32 27 Jazz Amp
357 0 0 28 Clean Guitar
358 0 32 28 Chorus Guitar
359 0 0 29 Muted Guitar
360 0 40 29 Funk Guitar
361 0 41 29 Muted Steel Guitar
362 0 45 29 Jazz Man
363 0 0 30 Overdriven Guitar
364 0 43 30 Guitar Pinch
365 0 0 31 Distortion Guitar
366 0 40 31 Feedback Guitar 1
367 0 41 31 Feedback Guitar 2
368 0 0 32 Guitar Harmonics 1
369 0 65 32 Guitar Feedback
370 0 66 32 Guitar Harmonics 2
Voice
No.
Bank Select
MIDI
Program
Change#
(1–128)
Voic e Name
MSB
(0–127)
LSB
(0–127)

64 PSR-A350
Voice List / Voice-Liste / Liste des sonorités / Enstrüman Sesi Listesi
XG BASS
371 0 0 33 Acoustic Bass
372 0 40 33 Jazz Rhythm
373 0 45 33 Velocity Crossfade Upright Bass
374 0 0 34 Finger Bass 1
375 0 18 34 Finger Bass Dark
376 0 40 34 Bass & Distorted Electric Guitar
377 0 43 34 Finger Slap Bass
378 0 45 34 Finger Bass 2
379 0 65 34 Modulated Bass
380 0 0 35 Pick Bass
381 0 28 35 Muted Pick Bass
382 0 0 36 Fretless Bass 1
383 0 32 36 Fretless Bass 2
384 0 33 36 Fretless Bass 3
385 0 34 36 Fretless Bass 4
386 0 0 37 Slap Bass 1
387 0 32 37 Punch Thumb Bass
388 0 0 38 Slap Bass 2
389 0 43 38 Velocity Switch Slap
390 0 0 39 Synth Bass 1
391 0 40 39 Techno Synth Bass
392 0 0 40 Synth Bass 2
393 0 6 40 Mellow Synth Bass
394 0 12 40 Sequenced Bass
395 0 18 40 Click Synth Bass
396 0 19 40 Synth Bass 2 Dark
397 0 40 40 Modular Synth Bass
398 0 41 40 DX Bass
XG STRINGS
399 0 0 41 Violin
400 0 8 41 Slow Violin
401 0 0 42 Viola
402 0 0 43 Cello
403 0 0 44 Contrabass
404 0 0 45 Tremolo Strings
405 0 8 45 Slow Tremolo Strings
406 0 40 45 Suspense Strings
407 0 0 46 Pizzicato Strings
408 0 0 47 Orchestral Harp
409 0 0 48 Timpani
XG ENSEMBLE
410 0 0 49 Strings 1
411 0 3 49 Stereo Strings
412 0 8 49 Slow Strings
413 0 35 49 60s Strings
414 0 40 49 Orchestra 1
415 0 41 49 Orchestra 2
416 0 42 49 Tremolo Orchestra
417 0 45 49 Velocity Strings
418 0 0 50 Strings 2
419 0 3 50 Stereo Slow Strings
420 0 8 50 Legato Strings
421 0 40 50 Warm Strings
422 0 41 50 Kingdom
423 0 0 51 Synth Strings 1
424 0 64 51 Synth Strings 4
425 0 0 52 Synth Strings 2
426 0 0 53 Choir Aahs
427 0 3 53 Stereo Choir
428 0 32 53 Mellow Choir
429 0 40 53 Choir Strings
430 0 0 54 Voice Oohs
431 0 0 55 Synth Voice 1
432 0 40 55 Synth Voice 2
433 0 41 55 Choral
434 0 64 55 Analog Voice
435 0 0 56 Orchestra Hit 1
436 0 35 56 Orchestra Hit 2
437 0 64 56 Impact
Voice
No.
Bank Select
MIDI
Program
Change#
(1–128)
Voic e Name
MSB
(0–127)
LSB
(0–127)
XG BRASS
438 0 0 57 Trumpet
439 0 32 57 Warm Trumpet
440 0 0 58 Trombone 1
441 0 18 58 Trombone 2
442 0 0 59 Tuba
443 0 0 60 Muted Trumpet
444 0 0 61 French Horn 1
445 0 6 61 French Horn Solo
446 0 32 61 French Horn 2
447 0 37 61 Horn Orchestra
448 0 0 62 Brass Section
449 0 35 62 Trumpet & Trombone Section
450 0 0 63 Synth Brass 1
451 0 20 63 Resonant Synth Brass
452 0 0 64 Synth Brass 2
453 0 18 64 Soft Brass
454 0 41 64 Choir Brass
XG REED
455 0 0 65 Soprano Sax
456 0 0 66 Alto Sax
457 0 40 66 Sax Section
458 0 0 67 Tenor Sax
459 0 40 67 Breathy Tenor Sax
460 0 0 68 Baritone Sax
461 0 0 69 Oboe
462 0 0 70 English Horn
463 0 0 71 Bassoon
464 0 0 72 Clarinet
XG PIPE
465 0 0 73 Piccolo
466 0 0 74 Flute
467 0 0 75 Recorder
468 0 0 76 Pan Flute
469 0 0 77 Blown Bottle
470 0 0 79 Whistle
471 0 0 80 Ocarina
XG SYNTH LEAD
472 0 0 81 Square Lead 1
473 0 6 81 Square Lead 2
474 0 8 81 LM Square
475 0 18 81 Hollow
476 0 19 81 Shroud
477 0 64 81 Mellow
478 0 65 81 Solo Sine
479 0 66 81 Sine Lead
480 0 0 82 Sawtooth Lead 1
481 0 6 82 Sawtooth Lead 2
482 0 8 82 Thick Sawtooth
483 0 18 82 Dynamic Sawtooth
484 0 19 82 Digital Sawtooth
485 0 20 82 Big Lead
486 0 24 82 Heavy Synth
487 0 96 82 Sequenced Analog
488 0 0 83 Calliope Lead
489 0 65 83 Pure Lead
490 0 0 84 Chiff Lead
491 0 0 85 Charang Lead
492 0 64 85 Distorted Lead
493 0 0 86 Voice Lead
494 0 0 87 Fifths Lead
495 0 35 87 Big Five
496 0 0 88 Bass & Lead
497 0 16 88 Big & Low
498 0 64 88 Fat & Perky
499 0 65 88 Soft Whirl
XG SYNTH PAD
500 0 0 89 New Age Pad
501 0 64 89 Fantasy
502 0 0 90 Warm Pad
Voice
No.
Bank Select
MIDI
Program
Change#
(1–128)
Voic e Name
MSB
(0–127)
LSB
(0–127)

65
PSR-A350
Voice List / Voice-Liste / Liste des sonorités / Enstrüman Sesi Listesi
503 0 0 91 Poly Synth Pad
504 0 0 92 Choir Pad
505 0 66 92 Itopia
506 0 0 93 Bowed Pad
507 0 0 94 Metallic Pad
508 0 0 95 Halo Pad
509 0 0 96 Sweep Pad
XG SYNTH EFFECTS
510 0 0 97 Rain
511 0 64 97 Harmo Rain
512 0 65 97 African Wind
513 0 66 97 Carib
514 0 0 98 Sound Track
515 0 27 98 Prologue
516 0 0 99 Crystal
517 0 12 99 Synth Drum Comp
518 0 14 99 Popcorn
519 0 18 99 Tiny Bells
520 0 35 99 Round Glockenspiel
521 0 40 99 Glockenspiel Chimes
522 0 41 99 Clear Bells
523 0 42 99 Chorus Bells
524 0 65 99 Soft Crystal
525 0 70 99 Air Bells
526 0 71 99 Bell Harp
527 0 72 99 Gamelimba
528 0 0 100 Atmosphere
529 0 18 100 Warm Atmosphere
530 0 19 100 Hollow Release
531 0 40 100 Nylon Electric Piano
532 0 64 100 Nylon Harp
533 0 65 100 Harp Vox
534 0 66 100 Atmosphere Pad
535 0 0 101 Brightness
536 0 0 102 Goblins
537 0 64 102 Goblins Synth
538 0 65 102 Creeper
539 0 67 102 Ritual
540 0 68 102 To Heaven
541 0 70 102 Night
542 0 71 102 Glisten
543 0 96 102 Bell Choir
544 0 0 103 Echoes
545 0 65 103 Big Pan
546 0 0 104 Sci-Fi
XG WORLD
547 0 0 78 Shakuhachi
548 0 97 105 Tamboura
549 0 0 106 Banjo
550 0 28 106 Muted Banjo
551 0 97 106 Gopichant
552 0 96 108 Taisho-kin
XG PERCUSSIVE
553 0 0 113 Tinkle Bell
554 0 96 113 Bonang
555 0 97 113 Altair
556 0 98 113 Gamelan Gongs
557 0 99 113 Stereo Gamelan Gongs
558 0 100 113 Rama Cymbal
559 0 0 114 Agogo
560 0 0 115 Steel Drums
561 0 97 115 Glass Percussion
562 0 98 115 Thai Bells
563 0 0 116 Woodblock
564 0 96 116 Castanets
565 0 0 117 Taiko Drum
566 0 96 117 Gran Cassa
567 0 0 118 Melodic Tom
568 0 65 118 Real Tom
569 0 66 118 Rock Tom
570 0 0 119 Synth Drum
Voice
No.
Bank Select
MIDI
Program
Change#
(1–128)
Voic e Name
MSB
(0–127)
LSB
(0–127)
571 0 64 119 Analog Tom
572 0 65 119 Electronic Percussion
573 0 0 120 Reverse Cymbal
XG SOUND EFFECTS
574 64 0 1 Cutting Noise
575 64 0 4 String Slap
576 64 0 17 Flute Key Click
577 64 0 33 Shower
578 64 0 34 Thunder
579 64 0 35 Wind
580 64 0 36 Stream
581 64 0 37 Bubble
582 64 0 38 Feed
583 64 0 49 Dog
584 64 0 50 Horse
585 64 0 51 Bird Tweet 2
586 64 0 56 Maou
587 64 0 65 Phone Call
588 64 0 66 Door Squeak
589 64 0 67 Door Slam
590 64 0 68 Scratch Cut
591 64 0 69 Scratch Split
592 64 0 70 Wind Chime
593 64 0 71 Telephone Ring 2
594 64 0 81 Car Engine Ignition
595 64 0 82 Car Tires Squeal
596 64 0 83 Car Passing
597 64 0 84 Car Crash
598 64 0 85 Siren
599 64 0 86 Train
600 64 0 87 Jet Plane
601 64 0 88 Starship
602 64 0 89 Burst
603 64 0 90 Roller Coaster
604 64 0 91 Submarine
605 64 0 97 Laugh
606 64 0 98 Scream
607 64 0 99 Punch
608 64 0 100 Heartbeat
609 64 0 101 Footsteps
610 64 0 113 Machine Gun
611 64 0 114 Laser Gun
612 64 0 115 Explosion
613 64 0 116 Firework
Voice
No.
Bank Select
MIDI
Program
Change#
(1–128)
Voic e Name
MSB
(0–127)
LSB
(0–127)

66 PSR-A350
Drum Kit List / Drum Kit-Liste / Liste des kits de percussion /
Davul Seti Listesi
• “ ” indicates that the drum sound is the same as “Standard Kit 1”.
• Each percussion voice uses one note.
• The MIDI Note # and Note are actually one octave lower than keyboard
Note # and Note. For example, in “196: Standard Kit 1”, the “Seq Click
H” (Note# 36/Note C1) corresponds to (Note# 24/Note C0).
• “ ” bedeutet, dass der Schlagzeug-Sound dem des „Standard
Kit 1“ entspricht.
• Jede Percussion-Voice belegt eine Note.
• MIDI-Note # und MIDI Note sind in Wirklichkeit eine Oktave tiefer als
hier aufgeführt. Im „196: Standard Kit 1“ beispielsweise entspricht „Seq
Click H“ (Note# 36/Note C1) den Werten (Note# 24/Note C0).
Voice No. 196 197 198 199 200 201 202
MSB (0–127) / LSB (0–127) / PC (1–128) 127/000/001 127/000/002 127/000/009 127/000/017 127/000/025 127/000/026 127/000/113
Keyboard MIDI Standard Kit 1 Standard Kit 2 Room Kit Rock Kit Electronic Kit Analog Kit Dance Kit
Note# Note Note# Note
25 C#013C#-1 Surdo Mute
26 D 0 14 D -1 Surdo Open
27 D#015D#-1 Hi Q
28 E 0 16 E -1 Whip Slap
29 F 0 17 F -1 Scratch Push
30 F#018F#-1 Scratch Pull
31 G 0 19 G -1 Finger Snap
32 G#020G#-1 Click Noise
33 A 0 21 A -1 Metronome Click
34 A#022A#-1 Metronome Bell
35 B 0 23 B -1 Seq Click L
36 C 1 24 C 0 Seq Click H
37 C#125C#0Brush Tap
38 D 1 26 D 0 Brush Swirl
39 D#127D#0Brush Slap
40 E 1 28 E 0 Brush Tap Swirl Reverse Cymbal Reverse Cymbal Reverse Cymbal
41 F 1 29 F 0 Snare Roll
42 F#130F#0Castanet Hi Q 2 Hi Q 2 Hi Q 2
43 G 1 31 G 0 Snare H Soft Snare H Soft 2 Snare Rock H Snare L Snare Rock H Analog Snare Snappy
44 G#132G#0Sticks
45 A 1 33 A 0 Bass Drum Soft Bass Drum H Bass Drum H
Analog Bass Drum Dance 1
46 A#134A#0 Open Rim Shot Open Rim Shot 2 Abalog Snare Open Rim
47 B 1 35 B 0 Bass Drum Hard Bass Drum H Bass Drum Rock Bass Drum Analog L
Analog Bass Drum Dance 2
48 C 2 36 C 1 Bass Drum Bass Drum 2 Bass Drum Rock Bass Drum Gate Bass Drum Analog H
Analog Bass Drum Dance 3
49 C#237C#1 Side Stick Analog Side Stick Analog Side Stick
50 D 2 38 D 1 Snare M Snare M 2 Snare Room L Snare Rock L Snare Rock L Analog Snare 1 Analog Snare Q
51 D#239D#1 Hand Clap
52 E 2 40 E 1 Snare H Hard Snare H Hard 2 Snare Room H Snare Rock Rim Snare Rock H Analog Snare 2 Analog Snare + Acoustic
53 F 2 41 F 1 Floor Tom L Room Tom 1 Rock Tom 1 Electronic Tom 1 Analog Tom 1 Analog Tom 1
54 F#242F#1 Hi-Hat Closed Analog Hi-Hat Closed 1 Analog Hi-Hat Closed 3
55 G 2 43 G 1 Floor Tom H Room Tom 2 Rock Tom 2 Electronic Tom 2 Analog Tom 2 Analog Tom 2
56 G#244G#1Hi-Hat Pedal Analog Hi-Hat Closed 2 Analog Hi-Hat Closed 4
57 A 2 45 A 1 Low Tom Room Tom 3 Rock Tom 3 Electronic Tom 3 Analog Tom 3 Analog Tom 3
58 A#246A#1Hi-Hat Open Analog Hi-Hat Open Analog Hi-Hat Open 2
59 B 2 47 B 1 Mid Tom L Room Tom 4 Rock Tom 4 Electronic Tom 4 Analog Tom 4 Analog Tom 4
60 C 3 48 C 2 Mid Tom H Room Tom 5 Rock Tom 5 Electronic Tom 5 Analog Tom 5 Analog Tom 5
61 C#349C#2 Crash Cymbal 1 Analog Cymbal Analog Cymbal
62 D 3 50 D 2 High Tom Room Tom 6 Rock Tom 6 Electronic Tom 6 Analog Tom 6 Analog Tom 6
63 D#351D#2 Ride Cymbal 1
64 E 3 52 E 2 Chinese Cymbal
65 F 3 53 F 2 Ride Cymbal Cup
66 F#354F#2 Tambourine
67 G 3 55 G 2 Splash Cymbal
68 G#356G#2 Cowbell Analog Cowbell Analog Cowbell
69 A 3 57 A 2 Crash Cymbal 2
70 A#358A#2Vibraslap
71 B 3 59 B 2 Ride Cymbal 2
72 C 4 60 C 3 Bongo H
73 C#461C#3 Bongo L
74 D 4 62 D 3 Conga H Mute Analog Conga H Analog Conga H
75 D#463D#3 Conga H Open Analog Conga M Analog Conga M
76 E 4 64 E 3 Conga L Analog Conga L Analog Conga L
77 F 4 65 F 3 Timbale H
78 F#466F#3 Timbale L
79 G 4 67 G 3 Agogo H
80 G#468G#3 Agogo L
81 A 4 69 A 3 Cabasa
82 A#470A#3 Maracas Analog Maracas Analog Maracas
83 B 4 71 B 3 Samba Whistle H
84 C 5 72 C 4 Samba Whistle L
85 C#573C#4 Guiro Short
86 D 5 74 D 4 Guiro Long
87 D#575D#4Claves Analog Claves Analog Claves
88 E 5 76 E 4 Wood Block H
89 F 5 77 F 4 Wood Block L
90 F#578F#4Cuica Mute Scratch Push Scratch Push Scratch Push
91 G 5 79 G 4 Cuica Open Scratch Pull Scratch Pull Scratch Pull
92 G#580G#4 Triangle Mute
93 A 5 81 A 4 Triangle Open
94 A#582A#4Shaker
95 B 5 83 B 4 Jingle Bells
96 C 6 84 C 5 Bell Tree
97 C#685C#5
98 D 6 86 D 5
99 D#687D#5
100 E 6 88 E 5
101 F 6 8 9 F 5
102 F#690F#5
103 G 6 91 G 5
E1
F1 F#1
G1
G#1
A1
A#1
B1
C1
D#1
D1
C#1
E2
F2 F#2
G2
G#2
A2
A#2
B2
C2
D#2
D2
C#2
E3
F3 F#3
G3
G#3
A3
A#3
B3
C3
D#3
D3
C#3
E4
F4 F#4
G4
G#4
A4
A#4
B4
C4
D#4
D4
C#4
E5
F5 F#5
G5
G#5
A5
A#5
B5
C5
D#5
D5
C#5
C6
Voice Numbers 196–209: page 66
Voice Numbers 177–195: page 68

Drum Kit List / Drum Kit-Liste / Liste des kits de percussion / Davul Seti Listesi
67
PSR-A350
• « » indique que les sonorités de percussion sont identiques à
celles de « Standard Kit 1 ».
• Chaque sonorité de percussion utilise une note unique.
• Le numéro de note MIDI (Note #) et la note MIDI se situent en réalité à
une octave inférieure à celle qui est indiquée dans la liste. Par exemple,
dans « 196 : Standard Kit 1 », « Seq Click H » (Note# 36/Note C1)
correspond à (Note# 24/Note C0).
• davul sesinin "Standard Kit 1" (Standard Set 1) ile aynı olduğunu
gösterir.
• Her perküsyon sesi bir nota kullanır.
•MIDI Notası # ve Nota, aslında klavye Notası # ve Nota’dan bir oktav
daha düşüktür. Örneğin, “196: Standard Kit 1", "Seq Click H" (Nota# 36/
Nota C1), (Nota# 24/Nota C0) değerine karşılık gelir.
203 204 205 206 209 Voice No. 207 208
127/000/033 127/000/041 127/000/049 126/000/041 126/000/113 MSB / LSB / PC 126/000/001 126/000/002
Jazz Kit Brush Kit Symphony Kit Cuban Kit Sound Effect
Kit
Keybaord/MIDI SFX Kit 1 SFX Kit 2
Note# Note
13 C#-1
14 D -1
15 D#-1
16 E -1
17 F -1
18 F#-1
19 G -1
20 G#-1
21 A -1
Conga H Tip 22 A#-1
Conga H Heel 23 B -1
Conga H Open
Drum Loop
24 C 0
Conga H Mute 25 C#0
Conga H Slap Open 26 D 0
Conga H Slap 27 D#0
Conga H Slap Mute 28 E 0
Conga L Tip 29 F 0
Conga L Heel 30 F#0
Snare Jazz H Light Brush Slap L Conga L Open 31 G 0
Conga L Mute 32 G#0
Bass Drum L Conga L Slap Open 33 A 0
Conga L Slap 34 A#0
Gran Cassa Conga L Slide 35 B 0
Bass Drum Jazz Bass Drum Jazz Gran Cassa Mute Bongo H Open 1 finger Heartbeat 36 C 1 Cutting Noise 1 Phone Call
Bongo H Open 3 finger Footsteps 37 C#1 Cutting Noise 2 Door Squeak
Snare Jazz L Brush Slap Marching Snare M Bongo H Rim Door Squeak 38 D 1 Door Slam
Bongo H Tip Door Slam 39 D#1 String Slap Scratch Cut
Snare Jazz M Brush Tap Marching Snare H Bongo H Heel Applause 40 E 1 Scratch
Jazz Tom 1 Brush Tom 1 Jazz Tom 1 Bongo H Slap Camera 41 F 1 Wind Chime
Bongo L Open 1 finger Horn 42 F#1 Telephone Ring 2
Jazz Tom 2 Brush Tom 2 Jazz Tom 2 Bongo L Open 3 finger Hiccup 43 G 1
Bongo L Rim Cuckoo Clock 44 G#1
Jazz Tom 3 Brush Tom 3 Jazz Tom 3 Bongo L Tip Stream 45 A 1
Bongo L Heel Frog 46 A#1
Jazz Tom 4 Brush Tom 4 Jazz Tom 4 Bongo L Slap Rooster 47 B 1
Ja zz To m 5 B r us h To m 5 J a zz Tom 5 Ti m b al e L O p en D og 48 C 2
Hand Cymbal L Cat 49 C#2
Ja zz To m 6 B r us h To m 6 J a zz Tom 6 Ow l 50 D 2
Hand Cymbal Short L Horse Gallop 51 D#2
Horse Neigh 52 E 2 Flute Key Click Car Engine Ignition
Paila L Cow 53 F 2 Car Tires Squeal
Timbale H Open Lion 54 F#2Car Passing
Scratch 55 G 2 Car Crash
Yo ! 5 6 G #2Siren
Hand Cymbal H Go! 57 A 2 Train
Get up! 58 A#2 Jet Plane
Hand Cymbal Short H Paila H Whoow! 59 B 2 Starship
Cowbell Top
Huuaah!
60 C 3 Burst
61 C#3Roller Coaster
62 D 3 Submarine
63 D#3
Guiro Short 64 E 3
Guiro Long 65 F 3
66 F#3
67 G 3
Tambourine 68 G#3 Shower Laugh
69 A 3 Thunder Scream
70 A#3Wind Punch
71 B 3 Stream Heartbeat
Maracas
Uh!+Hit
72 C 4 Bubble Footsteps
Shaker 73 C#4Feed
Cabasa 74 D 4
75 D#4
76 E 4
77 F 4
78 F#4
79 G 4
80 G#4
81 A 4
82 A#4
83 B 4
84 C 5 Dog Machine Gun
Applause 1 85 C#5 Horse Laser Gun
Applause 2 86 D 5 Bird Tweet 2 Explosion
Applause 3 87 D#5Firework
Applause 4 88 E 5
89 F 5
90 F#5
91 G 5 Maou
E1
F1 F#1
G1
G#1
A1
A#1
B1
C1
D#1
D1
C#1
E2
F2 F#2
G2
G#2
A2
A#2
B2
C2
D#2
D2
C#2
E3
F3 F#3
G3
G#3
A3
A#3
B3
C3
D#3
D3
C#3
E4
F4 F#4
G4
G#4
A4
A#4
B4
C4
D#4
D4
C#4
E5
F5 F#5
G5
C5
D#5
D5
C#5

Drum Kit List / Drum Kit-Liste / Liste des kits de percussion / Davul Seti Listesi
68 PSR-A350
Voice No. 177 178 179 180 181
MSB (0–127) / LSB (0–127) / PC (1–128) 126/000/076 126/000/078 126/000/037 126/000/065 126/000/073
Keyboard MIDI Arabic Kit 1 Arabic Kit 2 Arabic Kit 3 Arabic Mix Kit Khaligi Kit 1
Note# Note Note# Note
25 C#013C#-1 Sagat1 Close Zarb Back mf Conga Analog H Khaligi Bongo Low Dom
26 D 0 14 D -1 Sagat2 Close Zarb Tom f Conga Analog M Khaligi Bongo Low Tak
27 D#015D#-1 Sagat2 Open Zarb Eshareh Conga Analog L Khaligi Bongo Low Sak
28 E 0 16 E -1 Sagat3 Close Zarb Whipping Vibraslap Khaligi Bongo High Snap1
29 F 0 17 F -1 Sagat3 Open Tombak Tom f Kick Techno L Khaligi Bongo High Sak
30 F#018F#-1 Mazhar Dom Open Neghareh Tom f Side Stick Arabic Mix Khaligi Bongo High Snap2
31 G 0 19 G -1 Mazhar Dom Close Tombak Back f Snare Techno Merjaf Group1 Dom
32 G#020G#-1 Mazhar Tak Close Neghareh Back f Guiro Long Merjaf Group1 Sak
33 A 0 21 A -1 Mazhar Tak Open Tombak Snap f Kick Techno Q Merjaf Group2 Dom
34 A#022A#-1 Mazhar Sak Close Neghareh Pelang f Open Rim Shot Merjaf Group2 Tak
35 B 0 23 B -1 Katem Dom1 Tombak Trill Funk Snare 2 Merjaf Group2 Sak
36 C 1 24 C 0 Katem Dom2 Bendir Large Dom Open1 Khaligi Clap 1 Kick Arabic Mix Doholla1 Dom
37 C#125C#0 Katem Tak Open1 Bendir Large Dom Open2 Arabic Zalgouta Open Funk Snare 1 Doholla1 Tak
38 D 1 26 D 0 Katem Tak Open2 Bendir Large Dom Close Khaligi Clap 2 Snare Arabic Mix Doholla1 Sak
39 D#127D#0 Katem Sak1 Bendir Large Sak1 Arabic Zalgouta Close Hand Clap Tabla1 Dom
40 E 1 28 E 0 Katem Sak2 Bendir Large Sak2 Arabic Hand Clap Snare Tabla1 Tak
41 F 1 29 F 0 Tabel Saaidi Dom Bendir Large Tak Open1 Tabel Tak 1 Tom Electro 1 Tabla1 Sak
42 F#130F#0 Tabel Saaidi Tak Bendir Large Tak Open2 Sagat 1 Hi-Hat Closed Arabic Mix Khaligi Conga Low Dom
43 G 1 31 G 0 Tabel Saaidi Rim Bendir Large Flam Tabel Dom Tom Electro 2 Tabla2 Dom
44 G#132G#0 Tabel Dom Bendir Large Flam Element1 Sagat 2 Hi-Hat Half Arabic Mix Tabla2 Tak
45 A 1 33 A 0 Tabel Tak Bendir Large Flam Element2 Tabel Tak 2 Tom Electro 3 Tabla2 Tik
46 A#134A#0 Tabel Tak Wood Bendir Large Flam Element3 Sagat 3 Hi-Hat Open Arabic Mix Tabla2 Sak
47 B 1 35 B 0 Riq Dom Close Bendir Large Flam & Tak Riq Tik 3 Tom Electro 4 Khaligi Hand Clap1
48 C 2 36 C 1 Riq Dom Open Nakrazan Dom Riq Tik 2 Tom Electro 5 Marad Group1 Dom
49 C#237C#1 Riq Tak Close1 Nakrazan Flam Riq Tik Hard 1 Crash Cymbal 1 Marad Group1 Tak
50 D 2 38 D 1 Riq Tak Open Nakrazan Tak 1 Riq Tik 1 Tom Electro 6 Marad Group1 Sak
51 D#239D#1 Riq Tak Close2 Nakrazan Tak 2 Riq Tik Hard 2 Hi-Hat Open 3 Marad Group2 Dom
52 E 2 40 E 1 Riq Tak Snouj Nakrazan Tak 3 Riq Tik Hard 3 Reverse Cymbal Marad Group2 Tak
53 F 2 41 F 1 Riq Sak1 Nakrazan Gliss Down pppp Riq Tish Timbale L Marad Group2 Sak
54 F#242F#1 Riq Snouj Close1 Nakrazan Gliss Down ppp Riq Snouj 2 Conga H Open Marad1 Dom
55 G 2 43 G 1 Riq Snouj Close2 Nakrazan Gliss Down pp Riq Roll Timbale H Marad1 Tak
56 G#244G#1 Riq Flam Nakrazan Gliss Down p Riq Snouj 1 Conga H Mute Marad1 Sak
57 A 2 45 A 1 RIq Sak2 Nakrazan Noise FX Riq Sak Tambourine Marad2 Dom
58 A#246A#1 Riq Snouj Roll Nakrazan Roll1 Riq Snouj 3 Conga L Marad2 Tak
59 B 2 47 B 1 Darbuka Dom Left Hand Nakrazan Roll2 Riq Snouj 4 Cowbell Marad2 Sak
60 C 3 48 C 2 Darbuka Dom Right Hand Katem2 Dom1 Riq Tak 1 Claves Sajat1 Open
61 C#349C#2 Darbuka Tak Left Index Finger Katem2 Dom2 Riq Brass 1 Bongo H Sajat1 Close
62 D 3 50 D 2 Darbuka Tak Right Index Finger Katem2 Tak Open1 Riq Tak 2 Wood Block H Sajat2 Open
63 D#35
1D#2 Darbuka Sak1 Katem2 Tak Open2 Riq Brass 2 Bongo L Sajat2 Close
64 E 3 52 E 2 Darbuka Tak Left Ring Finger Katem2 Sak Riq Dom Wood Block L Sigal Marad Dom
65 F 3 53 F 2 Darbuka Tak Right Ring Finger Katem2 Sak Close1 Katem Tak Doff Kurdish Dohol Low f Sigal Marad Tak
66 F#354F#2 Darbuka Tap1 Katem2 Sak Close2 Katem Dom Cabasa Sigal Marad Sak
67 G 3 55 G 2 Darbuka Tap2 Katem2 Flam1 Katem Sak 1 Kurdish Dohol High f Taar Barashim Group1 Dom
68 G#356G#2 Darbuka Flam1 Katem2 Flam2 Katem Tak 1 Shaker Taar Barashim Group1 Sak
69 A 3 57 A 2 Darbuka Flam2 Katem2 Tak Close1 Katem Sak 2 Snap 1 Taar Barashim Group1 Tak
70 A#358A#2 Darbuka Tak Roll Katem2 Tak Close2 Katem Tak 2 Maracas Taar Barashim Group2 Sak
71 B 3 59 B 2 Daholla Dom Left Hand Katem2 Trem Dom Daholla Sak 2 Snap 2 Taar Barashim Group2 Dom
72 C 4 60 C 3 Daholla Dom Right Hand Katem Medium Dom Open1 Daholla Sak 1 Khaligi Twaisat 3 Taar Barashim Group2 Tak
73 C#461C#3 Daholla Tak1 Katem Medium Dom Open2 Daholla Tak 1 Khaligi Twaisat 1 Taar Barashim1 Dom
74 D 4 62 D 3 Daholla Tak2 Katem Medium Dom Close1 Daholla Dom Khaligi Twaisat 2 Taar Barashim1 Sak
75 D#463D#3 Daholla Tak3 Katem Medium Dom Close2 Daholla Tak 2 Khaligi Twaisat 5 Open Taar Barashim2 Dom
76 E 4 64 E 3 Daholla Tak4 Katem Medium Tak1 Tablah Prok Khaligi Twaisat 4 Open Taar Barashim2 Sak
77 F 4 65 F 3 Daholla Sak Katem Medium Tak2 Tablah Dom 2 Khaligi Tablah Small Dom Sigal Taar Barashim Dom
78 F#466F#3 Daholla Rak1 Katem Medium Sak1 Tablah Roll of Edge
Khaligi Tar Barashim Group Dom
Sigal Taar Barashim Tak
79 G 4 67 G 3 Daholla Rak2 Katem Medium Sak2 Tablah Tak Finger 4 Khaligi Tablah Small Snap Sigal Taar Barashim Sak
80 G#468G#3 Daholla Flam1 Katem Medium Flam Tablah Tak Trill 1
Khaligi Tar Barashim Group Sak
Taar Barashim Shake
81 A 4 69 A 3 Daholla Flam2 Katem Medium Flam Element1 Tablah Tak Finger 3 Khaligi Tablah Small Sak Manjoor Normal
82 A#470A#3 Daholla Tak Roll Katem Medium Flam Element2 Tablah Tak Trill 2
Khaligi Tar Barashim Group Tak
Zeer1 Dom
83 B 4 71 B 3 Tabla Dom & Tak Katem Medium Flam&Tak Tablah Tak Finger 2 Khaligi Tablah Small Tik Zeer1 Flam
84 C 5 72 C 4 Tabla Dom Katem Small Dom Open Tablah Tak Finger 1 Khaligi Tablah Big Dom 1 Zeer2 Dom1
85 C#573C#4 Tabla Tak1 Katem Small Dom Close1 Tablah Tik 2 Khaligi Tar Segal Dom Zeer2 Flam
86 D 5 74 D 4 Tabla Tak2 Katem Small Dom Close2 Tablah Tik 4 Khaligi Tablah Big Tak 1 Zeer2 Dom2
87 D#575D#4 Tabl a Tak 3 Ka t em S ma l l Ta k 1 Ta bl a h Ti k 3 Kh ali gi Ta r Se ga l Tak Z e er3 Tak 1
88 E 5 76 E 4 Tabla Tak4 Katem Small Tak2 Tablah Tik 1 Khaligi Tablah Big Sak 1 Zeer3 Dom1
89 F 5 77 F 4 Tabla Sak Katem Small Sak Tablah Tak 3 Tablah Dom 1 Zeer3 Dom2
90 F#578F#4 Tabla Rak1 Katem Small Flam Tablah Tak 1 Tablah Tak 1 Zeer3 Tak2
91 G 5 79 G 4 Tabla Rak2 Katem Small Flam Element1 Tablah Tak 4 Tablah Tremolo Tabol Low Dom
92 G#580G#4 Tabla Flam1 Katem Small Flam Element2 Tablah Tak 2 Tablah Tak 2 Tabol Low Tak
93 A 5 81 A 4 Tabla Flam2 Katem Small Flam Element3 Tablah Sak 2 Tablah Tik 1 Tabol Low Sak
94 A#582A#4 Tabla Tak Roll Katem Small Flam & Tak Tablah Tremolo Tablah Sak 1 Tabol High Dom
95 B 5 83 B 4 Djembe Dom1 Katem Small Finger Tak Tablah Sak 1 Tablah Tik 3 Tabol High Tak
96 C 6 84 C 5 Djembe Dom2 Tablah Dom 1 Tablah Tik 2 Tabol High Sak
97 C#685C#5Djembe Tak1 Req Dom
98 D 6 86 D 5 Djembe Tak2 Req Sajat
99 D#687D#5Djembe Flame Req Open
100 E 6 88 E 5 Djembe Flame & Tak Req Sak
101 F 6 89 F 5 Arabic Zalgouta Open Req Roll
102 F#690F#5 Arabic Zalgouta Close Khaligi Conga High Dom
103 G 6 91 G 5 Arabic Hand Clap Khaligi Conga High Sak
E1
F1 F#1
G1
G#1
A1
A#1
B1
C1
D#1
D1
C#1
E2
F2 F#2
G2
G#2
A2
A#2
B2
C2
D#2
D2
C#2
E3
F3 F#3
G3
G#3
A3
A#3
B3
C3
D#3
D3
C#3
E4
F4 F#4
G4
G#4
A4
A#4
B4
C4
D#4
D4
C#4
E5
F5 F#5
G5
G#5
A5
A#5
B5
C5
D#5
D5
C#5
C6

Drum Kit List / Drum Kit-Liste / Liste des kits de percussion / Davul Seti Listesi
69
PSR-A350
182 183 184 185 186 187 188 189
126/000/074 126/000/038 126/000/066 126/000/075 126/000/077 126/000/079 126/000/010 126/000/011
Khaligi Kit 2 Khaligi Kit 3 Khaligi Mix Kit Maghrebi Kit Iranian Kit 1 Iranian Kit 2 Turkish Kit 1 Turkish Kit 2
Sajat1 Open Khaligi Bongo L Dom Zalgouta Open Tunisian Tabel Dom1 Udho Tom Hole Bendir Suat Tek 1 Bendir Suat Tek 1
Sajat1 Close Khaligi Bongo L Tak Bell Tree Tunisian Tabel Dom2 Udho Tom Hole Stop Bendir Suat Dum Bendir Suat Dum
Sajat2 Open Khaligi Bongo H Sak Zalgouta Close Tunisian Tabel Tak1 Udho Back1 Bendir Suat Tek 2 Bendir Suat Tek 2
Sajat2 Close Khaligi Bongo H Dom Timbale H Tunisian Tabel Tak2 Udho Back2 Bendir Suat Kap Bendir Suat Kap
Sajat2 Hawan Tabel Lewa H Sak Timbale L Tunisian Tabel Tak3 Udho Chap Body Bendir Suat Tek 3 Bendir Suat Tek 3
Req Open Khaligi Bongo Snap Conga H Mute Tunisian Tabel Dom3 Udho Chap Skin Emn Bendir Tek1 Emn Bendir Tek 1
Req Sajat Tabel Lewa H Dom Bongo H Tunisian Tabla Dom Udho Chap Top Hole Emn Bendir Dum Emn Bendir Dum
Req Dom Lewa Cymbal 2 Conga H Open Tunisian Tabla Tak1 Udho Flam Skin Emn Bendir Tek2 Emn Bendir Tek 2
Req Sak Tabel Lewa Bg Dom Bongo L Tunisian Tabla Tak2 Udho Flam Body Emn Bendir Kapali Emn Bendir Kapali
Req Roll Lewa Cymbal 1 Conga L Tunisian Tabla Sak Udho Roll Body Emn Bendir Tek3 Emn Bendir Tek 3
Manjoor Normal Tabel Lewa Bg Tak Shaker Tunisian Tabla Tak Mute Udho Roll Skin Emn Bendir Tek4 Emn Bendir Tek 4
Doholla2 Dom Tablah Big Dom 1 Tablah Dom 1 Tunisian Bendir1 Dom1 Tombak Tom
Ayt Def Parmak Zil Dum Ayt Def Parmak Zil Dum
Doholla2 Tak Tablah Big Tak 1 Tablah Tak Finger 3 Tunisian Bendir1 Dom2 Tombak Chap1
Ayt Def Parmak Zil Roll Ayt Def Parmak Zil Roll
Doholla2 Sak Tablah Big Sak 1 Tablah Tik 3 Tunisian Bendir1 Tak Close1 Tombak Chap2
Ayt Def Parmak Zil Tek2 Ayt Def Parmak Zil Tek2
Merwas Group Dom Tablah Big Dom 2 Tablah Tak Finger 4 Tunisian Bendir1 Tak Open1 Tombak Back1
Ayt Def Parmak Zil Tek3 Ayt Def Parmak Zil Tek3
Merwas Group Sak Tablah Big Tak 2 Tablah Tik 4 Tunisian Bendir1 Tak Open2 Tombak Nail Swish Castanet Flam1
Ayt Def Parmak Zil Tek4 Ayt Def Parmak Zil Tek4
Merwas Group Tak Tablah Big Sak 2 Tablah Tik 1 Tunisian Bendir1 Tak Mute Tombak Edge Castanet Flam2 Mc Parmak Def Dum Mc Parmak Def Dum
Merwas Dom Tablah Smll Snp 2 Tablah Tremolo Tunisian Bendir1 Tak Close2 Tombak Roll 8Fingers Castanet Left Normal Mc Parmak Def Roll Mc Parmak Def Roll
Merwas Sak Tablah Small Dom Cowbell Tunisian Bendir1 Tak Close3 Tombak Flam1 Castanet Left Mute Mc Parmak Def Tek 1 Mc Parmak Def Tek 1
Merwas Tak Tablah Small Snap Hand Clap Tunisian Bendir1 Tak Close4 Tombak Flam2 Castanet Left Normal L&R Mc Parmak Def Tek 2 Mc Parmak Def Tek 2
Khaligi Hand Clap2 Tablah Small Tik Tambourine Tunisian Bendir1 Tak Open3 Tombak Flam Rim Castanet Left Mute L&R Mc Parmak Def Tek 3 Mc Parmak Def Tek 3
Khaligi Hand Clap3 Tablah Small Sak Snare Tight Tunisian Bendir1 Roll Tombak Back2 Castanet Right Normal Mc Parmak Def Tek 4 Mc Parmak Def Tek 4
Khaligi Hand Clap4 Manjoor Kick Analog Short Tunisian Bendir2 Dom Roll Tombak Slap Castanet Right Mute Mc Parmak Def Kenar Udu Dum 1
Marad Group1 Dom Twaisat 1 Kick Tunisian Bendir2 Dom Open Daf Tom Goosha Naghareh Low Ayt Open Def Dum Ayt Open Def Dum
Marad Group1 Tak Twaisat 4 Open Crash Cymbal 1 Tunisian Bendir2 Dom Close Daf Chain Up
Goosha Naghareh Low Rim
Ayt Open Def Roll Ayt Open Def Roll
Marad Group1 Sak Twaisat 5 Open Snare Tunisian Bendir2 Tak Small Daf Back
Goosha Naghareh Low Flam
Ayt Open Def Tokat Ayt Open Def Tokat
Marad Group2 Dom Twaisat 2 Crash Cymbal 2 Tunisian Bendir2 Tak Open1 Daf Chain Down Goosha Naghareh High1 Ayt Open Def Tek 1 Ayt Open Def Tek 1
Marad Group2 Tak Tar Low Dom 1 Side Stick Tunisian Bendir2 Tak Open2 Daf Side No Chain Goosha Naghareh High2 Ayt Open Def Tek 2 Ayt Open Def Tek 2
Marad Group2 Sak Tar Low Sak 1 Floor Tom L Tunisian Bendir2 Tak Mute Daf Roll
Goosha Naghareh High Rim
T Drbk Dum Udu Dum 2
Kaser Flam Tar Segal Dom Hi-Hat Closed Tunisian Bendir2 Tak Close1 Daf Roll Chain
Goosha Naghareh High Flam
T Drbk Roll Udu Bass Tek 2
Kaser Dom1 Tar Low Dom 2 Floor Tom H Tunisian Bendir2 Tak Close2 Daf Roll Rim Finger Cymbal Open Left T Drbk Tok Udu Bass Tek 3
Kaser Sak1 Tar Segal Tak Hi-Hat Pedal Tunisian Bendir2 Tak Close3 Daf Slap Open Finger Cymbal Mute Left T Drbk Tek 1 Udu Bass Tek 4
Kaser Dom2 Tar Low Dom 2 Low Tom Tunisian Bendir2 Tak Open3 Daf Slap Mute Finger Cymbal Open Right T Drbk Tek 2 Udu Bass Tek 5
Kaser Sak2 Tar Segal Sak Hi-Hat Open Tunisian Bendir2 Tak Open4 Naghareh Roll Finger Cymbal Mute Right T Drbk Tek 3 Udu High Tek 1
Taar Barashim Shake Arabic Hand Clap Mid Tom L Darbouka Finger Roll Naghareh Tom Finger Cymbal Mute L&R T Drbk Tek 4 Udu High Tek 2
Rana Low1 Dom Tar High Dom 1 Mid Tom H Darbouka Dom Naghareh Snap Iranian Bendir2 Tom Ayt Alm Tek 1
Mc Kemik Def Left Dum
Rana Low2 Dom Tar High Sak 1 Finger Snap 1 Darbouka Tak Close1 Naghareh Side Iranian Bendir2 Rim1 Ayt Alm Tek 2
Mc Kemik Def Left Tek1
Rana Low1 Tak Tar High Dom 2 Chinese Cymbal Darbouka Tak Close2 Naghareh Flam 3Fingers Iranian Bendir2 Rim2 Ayt Alm Tek 3
Mc Kemik Def Left Tek2
Rana Low2 Tak Tar High Sak 2 Finger Snap 2 Darbouka Tak Open1 Naghareh Back Iranian Bendir2 Back Ayt Alm Tek 4
Mc Kemik Def Left Tek3
Rana Low1 Sak Khaligi Clap 1 Riq Brass 2 Darbouka Tak Open2 Dohol Gorz Iranian Bendir2 Slap Ayt Alm Tek 5
Mc Kemik Def Left Tek4
Rana Low2 Sak Khaligi Clap 2 Riq Brass 1 Darbouka Tak Open3 Dohol Gorz & Tarkeh Iranian Bendir2 Rim Edge Suat Darbuka Dum Suat Darbuka Dum
Rana High1 Dom Merwas Solo 1 Dom Riq Tish Darbouka Tak Open4 Dohol Tarkeh1 Iranian Bendir2 Edge Mute Suat Darbuka Roll Suat Darbuka Roll
Rana High2 Dom Merwas Solo 2 Dom Riq Snouj 1 Darbouka Tak Close3 Dohol Tarkeh2 Iranian Bendir2 Flam Rim Suat Darbuka Tokat Suat Darbuka Tokat
Rana High1 Tak Merwas Solo 1 Sak Riq Roll Darbouka Tak Close4 Req Tom & Zang Iranian Bendir2 Flam Back Suat Darbuka Tek1 Suat Darbuka Tek1
Rana High2 Tak Merwas Solo 2 Sak Riq Snouj 2 Darbouka Tak Open5 Req Chap Zang Open Iranian Bendir2 Flam Tom Suat Darbuka Tek2 Suat Darbuka Tek2
Rana High1 Sak Merwas Solo 1 Tak Riq Sak 1 Darbouka Tak Open6 Req Slap Iranian Bendir2 Rim Roll Suat Darbuka Tek3 Suat Darbuka Tek3
Rana High2 Sak Merwas Solo 2 Tak Riq Dom Darbouka Hand Roll Tombak Tempo Roll Iranian Bendir2 Roll Suat Darbuka Tek4 Udu High Tek 3
Medando1 Dom Tar Brshm Grp Dom Riq Snouj 3 Moroccan Bendir1 Dom Open Tombak Tempo Tom Tempo Edge Tom Cajon List Cajon List
Medando2 Dom Tar Brshm Grp Sak Tombak Back Moroccan Bendir1 Dom Close
Tombak Tempo Rim Flam
Tempo Rim 1 Tsm Mix List Tsm Mix List
Medando1 Sak Tar Brshm Grp Tak Tombak Tom Moroccan Bendir1 Tik Open Tombak Tempo Back 1 Tempo Tom 1 Art Bass Bendir Dum Hallo Stereo Dum
Medando2 Sak Tar Brshm Sl Sak Tombak Snap Moroccan Bendir1 Tik Close1 Tombak Tempo Back 2 Tempo Tom Slap Hallo Stereo Kapali Hallo Stereo Kapali
Medando Flam Tar Brshm Sl Dom Tombak Eshareh R Moroccan Bendir1 Tik Close2 Tombak Tempo Rim Tempo Rim 2 Art Bass Bendir Tek1 Udu High Te k 4
Mesando Dom Tar Brshm Sl Tak Claves Moroccan Bendir1 Zim
Tombak Tempo Rim Muted
Tem p o Tom 2
Mc Bass Darbuka Dum Mc Bass Darbuka Dum
Mesando Sak1 Yahla Dom 1 Daf Chap Moroccan Bendir2 Dom Open Tombak Tempo Slap Tempo Back
Mc Bass Darbuka Roll1 Mc Bass Darbuka Roll1
Mesando Sak2 Yahla Tak 1 Daf Tom Moroccan Bendir2 Dom Close Zarb Back Tempo Side 1
Mc Bass Darbuka Tokat Mc Bass Darbuka Tokat
Schekanka Dom Yahla Dom 2 Daf Full Roll Moroccan Bendir2 Tik Close1 Zarb Flam Open Tempo Side 2
Mc Bass Darbuka Tek1 Mc Bass Darbuka Tek1
Schekanka Sak 1 Yahla Tak 2 Triangle Mute Moroccan Bendir2 Tik Close2 Zarb Rim Tempo Flam Rim
Mc Bass Darbuka Tek2 Mc Bass Darbuka Tek2
Schekanka Sak 2 Nagara High Daf Back Moroccan Bendir2 Tik Open Zarb Slap Tempo Flam Side
Mc Bass Darbuka Tek3 Mc Bass Darbuka Tek3
Tanak Dom 1 Nagara Low Triangle Open Moroccan Bendir2 Zim Zarb Roll Tempo Roll
Mc Bass Darbuka Tek4 Mc Bass Darbuka Tek4
Tanak Dom 2 Zeer Low Dom 1 Neghareh Tom Moroccan Bendir3 Dom Open Dayereh Tom Tempo Flam Tom Dansoz Zili 1 Udu High Tek 5
Khaligi Conga High Dom Zeer Low Roll Neghareh Back Moroccan Bendir3 Edge Open Dayereh Tom Muted Tempo Snap Rim Dansoz Zili 2 Ayt Alm Tek 1
Khaligi Conga High Sak1 Zeer Low Dom 2 Neghareh Roll Moroccan Bendir3 Tik Close Dayereh Rim 1 Tempo Snap Rim Mute Dansoz Zili 3 Ayt Alm Tek 2
Khaligi Conga High Sak2 Zeer High Roll Neghareh Snap Moroccan Bendir3 Tik Open Dayereh Rim Muted Tempo Mute Nail 1 Dansoz Zili 4 Ayt Alm Tek 3
Khaligi Conga Low Dom Zeer Low Dom 2 Wood Block H Moroccan Bendir3 Tik Stop Dayereh Rim 2 Tempo Mute Nail 2 Ayt Darbuka Roll2 Ayt Darbuka Roll2
Khaligi Conga Low Sak Zeer High Dom 1 Wood Block L Moroccan Tamtam Low Dayereh Snap Tempo Mute Nail 3 Ayt Darbuka Dum Ayt Darbuka Dum
Ras Low Dom Tabel Low Dom Zarb Back Moroccan Tamtam Hi Dayereh Rim Edge Tempo Rim Roll Ayt Darbuka Roll1 Ayt Darbuka Roll1
Ras High Dom Zeer High Dom 2 Zarb Tom Moroccan Taarija1 Dom Dayereh Soft Roll Iranian Bongo Low Tom Ayt Darbuka Tok Ayt Darbuka Tok
Ras Low Sak Tabel Low Tak Zarb Eshareh Moroccan Taarija1 Tik Dayereh Tom Roll
Iranian Bongo High Back Left
Ayt Darbuka Tek1 Ayt Darbuka Tek1
Sigal Marad Dom Tabel High Dom Zarb Whipping Moroccan Taarija2 Dom Dayereh Rim Roll
Iranian Bongo High Back Right
Ayt Darbuka Tek2 Ayt Darbuka Tek2
Sigal Marad Tak Tabel High Sak Zarb Chap Moroccan Taarija2 Tik Dayereh Flam Tom
Iranian Bongo High Mute Right
Ayt Darbuka Tek3 Ayt Darbuka Tek3
Sigal Marad Sak Tabel High Tak Hi-Hat Closed Anlog Moroccan Taarija3 Dom Dayereh Flam Back Iranian Bongo Low Flam Ayt Darbuka Tek4 Ayt Darbuka Tek4
Kasoor Dom Tabel Low Sak Hi-Hat Open Anlog Algerian Bendir Deza Iranian Bendir1 Tom Iranian Bongo High Flam Ayt Darbuka Tek5 Ayt Darbuka Tek5
Kasoor Sak Riq Tish Tar Brshm Solo Sak Algerian Bendir Tak Droit Iranian Bendir1 Rim Iranian Bongo Low Roll Art Bass Bendir Tek2 Ayt Alm Tek 4
Kheshba Dom Tabel Mid Dom Tar High Sak 1 Algerian Bendir Tak Guche
Iranian Bendir1 Rim Edge
Iranian Bongo High Roll Ayt Darbuka Trak2 Mc Kemik Def List
Kheshba Sak Riq Snouj 1 Khishiba Dom 1 Algerian Bendir Kaf Iranian Bendir1 Slap Zangooleh Roll Ayt Alm Roll 2 Ayt Alm Roll 2
Jahla Group Dom Tabel High Dom Khishiba Dom 2 Algerian Galal Daza Iranian Bendir1 Back Zangooleh Shot Ayt Alm Dum2 Art Bass Bendir Tek1
Jahla Group Sak Tabel Low Dom Khishiba Sak 1 Algerian Galal Daza Gauche
Iranian Bendir1 Back Flam
Ayt Alm Dum1 Ayt Alm Dum1
Jahla Dom Khishiba Dom 3 Algerian Galal Taka Droite Iranian Bendir1 Edge Ayt Alm Roll 1 Ayt Alm Roll 1
Jahla Sak Khishiba Sak 2 Algerian Galal Taka Gauche Iranian Bendir1 Roll Ayt Alm Tokat Ayt Alm Tokat

Drum Kit List / Drum Kit-Liste / Liste des kits de percussion / Davul Seti Listesi
70 PSR-A350
Voice No. 190 191 192 193 194 195
MSB (0–127) / LSB (0–127) / PC (1–128) 126/000/012 126/000/013 126/000/014 126/000/015 126/000/017 126/000/019
Keyboard MIDI Turkish Kit 3 Turkish Kit 4 2 Telli Kit Ankara Kit Azeri Kit Davul Mix Kit
Note# Note Note# Note
25 C#013C#-1 Bendir Suat Tek 1 Bendir Suat Tek 1 Cirpak Darbuka 1 Tek2 Bendir Suat Tek 1 Bendir Suat Tek 1
Ayt Def Parmak Zil Tek2
26 D 0 14 D -1 Bendir Suat Dum Bendir Suat Dum Cirpak Darbuka 1 Tek3 Bendir Suat Dum Bendir Suat Dum
Ayt Def Parmak Zil Tek3
27 D#015D#-1 Bendir Suat Tek 2 Bendir Suat Tek 2 Cirpak Darbuka 1 Tek4 Bendir Suat Tek 2 Bendir Suat Tek 2
Ayt Def Parmak Zil Tek4
28 E 0 16 E -1 Bendir Suat Kap Bendir Suat Kap Dansoz Zili 1 Bendir Suat Kap Bendir Suat Kap
29 F 0 17 F -1 Bendir Suat Tek 3 Bendir Suat Tek 3 Grup Davul Dum 1 Bendir Suat Tek 3 Bendir Suat Tek 3 Grup Davul Dum 1
30 F#018F#-1 Dansoz Zili 1 Emn Bendir Tek1 Dansoz Zili 2 Emn Bendir Tek1 Emn Bendir Tek1 Grup Davul Dum Cr
31 G 0 19 G -1 Dansoz Zili 2 Emn Bendir Dum Grup Davul Dum 2 Emn Bendir Dum Emn Bendir Dum Grup Davul Dum 2
32 G#020G#-1 Dansoz Zili 3 Emn Bendir Tek 2 Grup Davul Tek 1 Emn Bendir Tek2 Emn Bendir Tek2 Grup Davul Tek 1
33 A 0 21 A -1 Dansoz Zili 4 Emn Bendir Kapali Grup Davul Tek 2 Emn Bendir Kapali Emn Bendir Kapali Grup Davul Tek 2
34 A#022A#- 1 S u at D rbk To ka t Em n B e nd ir Te k 3 Gr u p D av u l Te k 3 E m n Be n di r Te k3 E mn B e nd i r Te k 3 Gr u p Dav u l Te k 3
35 B 0 23 B -1 Ayt Alm Tek 1 Emn Bendir Tek 4 Grup Davul Tek 4 Emn Bendir Tek4 Emn Bendir Tek4 Grup Davul Tek 4
36 C 1 24 C 0 Ayt Open Def Dum Ayt Open Def Dum Ayt Open Def Dum Ayt Open Def Dum Ayt Def Parmak Zil Dum Ayt Open Def Dum
37 C#125C#0 Ayt Alm Tek 2 Ayt Open Def Roll Ayt Open Def Roll Ayt Open Def Roll Ayt Def Parmak Zil Roll Ayt Open Def Roll
38 D 1 26 D 0 Ayt Open Def Tokat Ayt Open Def Tokat Ayt Open Def Tokat Ayt Open Def Tokat Ayt Def Parmak Zil Tek2 Ayt Open Def Tokat
39 D#127D#0 Ayt Open Def Tek 1 Ayt Open Def Tek 1 Ayt Open Def Tek 1 Ayt Open Def Tek 1 Ayt Def Parmak Zil Tek3 Ayt Open Def Tek 1
40 E 1 28 E 0 Ayt Open Def Tek 2 Ayt Open Def Tek 2 Ayt Open Def Tek 2 Ayt Open Def Tek 2 Ayt Def Parmak Zil Tek4 Ayt Open Def Tek 2
41 F 1 29 F 0 T Drbk Dum Dansoz Zili 1 T Drbk Dum T Drbk Dum Mc Parmak Def Dum T Drbk Dum
42 F#130F#0 Ayt Alm Tek 3 Dansoz Zili 2 Dansoz Zili 3 T Drbk Roll Mc Parmak Def Roll T Drbk Roll
43 G 1 31 G 0 T Drbk Tok Dansoz Zili 3 Dansoz Zili 4 T Drbk Tok Mc Parmak Def Tek 1 T Drbk Tok
44 G#132G#0 Ayt Alm Tek 4 Dansoz Zili 4 T Drbk Tek 1 T Drbk Tek 1 Mc Parmak Def Tek 2 T Drbk Tek 1
45 A 1 33 A 0 Tsm Mix Dum Suat Darbuka Dum T Drbk Tek 2 T Drbk Tek 2 Mc Parmak Def Tek 3 T Drbk Tek 2
46 A#134A#0 Tsm Mix Kapal? 2 Suat Darbuka Roll T Drbk Tek 3 T Drbk Tek 3 Mc Parmak Def Tek 4 T Drbk Tek 3
47 B 1 35 B 0 Tsm Mix Tek1 Suat Darbuka Tokat Stereo Bendir Dum T Drbk Tek 4 Mc Parmak Def Kenar T Drbk Tek 4
48 C 2 36 C 1 EQ Darbuka Tir 3 Suat Darbuka Tek 1 Stereo Bendir Kap EQ Darbuka Tir 3 Ayt Open Def Dum Dansoz Zili 1
49 C#237C#1 EQ Darbuka Tir 2 EQ Darbuka Tir 2 Stereo Bendir Tek1 EQ Darbuka Tir 2 Ayt Open Def Roll Dansoz Zili 2
50 D 2 38 D 1 Tsm Mix Tek 2 EQ Darbuka Tir 1 Stereo Bendir Tek2 Dansoz Zili 2 Ayt Open Def Tokat Dansoz Zili 3
51 D#239D#1 Tsm Mix Tek 3 EQ Darbuka Roll 2 EQ Darbuka Roll 2 Dansoz Zili 3 Ayt Open Def Tek 1 Dansoz Zili 4
52 E 2 40 E 1 Tsm Mix Tek 4 EQ Darbuka Dum 2 EQ Darbuka Dum2 Dansoz Zili 4 Ayt Open Def Tek 2
Ayt Def Parmak Zil Dum
53 F 2 41 F 1 EQ Darbuka Dum1 EQ Darbuka Dum 1 EQ Darbuka Dum1 Suat Darbuka Dum T Drbk Dum EQ Darbuka Dum1
54 F#242F#1 EQ Darbuka Roll 1 EQ Darbuka Roll 1 EQ Darbuka Roll 1 Suat Darbuka Tok T Drbk Roll
Ayt Def Parmak Zil Tek1
55 G 2 43 G 1 EQ Darbuka Tokat EQ Darbuka Tokat EQ Darbuka Tokat Suat Darbuka Tek5 T Drbk Tok EQ Darbuka Tokat
56 G#244G#1 EQ Darbuka Tek01 EQ Darbuka Tek 01 EQ Darbuka Tek01 EQ Darbuka Tek 01 T Drbk Tek 1 EQ Darbuka Tek01
57 A 2 45 A 1 EQ Darbuka Tek02 EQ Darbuka Tek 02 EQ Darbuka Tek02 EQ Darbuka Tek 02 T Drbk Tek 2 EQ Darbuka Tek02
58 A#246A#1 EQ Darbuka Tek03 EQ Darbuka Tek 03 EQ Darbuka Tek03 EQ Darbuka Tek 03 T Drbk Tek 3 Stereo Bendir Dum
59 B 2 47 B 1 EQ Darbuka Tek04 EQ Darbuka Tek 04 EQ Darbuka Tek04 EQ Darbuka Tek 04 T Drbk Tek 4 Stereo Bendir Kap
60 C 3 48 C 2 EQ Darbuka Tek05 EQ Darbuka Tek 05 EQ Darbuka Rak 1 EQ Darbuka Tek 05 Mc Kemik Def Left Dum Stereo Bendir Tek1
61 C#349C#2 EQ Darbuka Tek06 EQ Darbuka Tek 06 EQ Darbuka Tek10 EQ Darbuka Tek 06 Mc Kemik Def Left Tek1 Stereo Bendir Tek2
62 D 3 50 D 2 EQ Darbuka Tek07 Suat Darbuka Tek 2 Cirpak Darbuka 1 Roll EQ Darbuka Tek 07 Mc Kemik Def Left Tek2 Hallo Stereo Dum
63 D#351D#2 EQ Darbuka Tek08 Suat Darbuka Tek 3 Cirpak Darbuka 1 Dum EQ Darbuka Tek 08 Mc Kemik Def Left Tek3 Hallo Stereo Kapali
64 E 3 52 E 2 EQ Darbuka Tek09 Suat Darbuka Tek 4 Vlk Davul Dum 2 EQ Darbuka Tek 09 Mc Kemik Def Left Tek4 Vlk Davul Dum 2
65 F 3 53 F 2 EQ Darbuka Tek10 EQ Darbuka Tek 10 Vlk Davul Dum 1 EQ Darbuka Tek 10 Davul Hand Dum Vlk Davul Dum 1
66 F#354F#2 EQ Darbuka Rak 1 EQ Darbuka Rak 1 Vlk Davul Roll1 EQ Darbuka Rak 1 Davul Hand Roll Vlk Davul Roll1
67 G 3 55 G 2 EQ Darbuka Rak 2 EQ Darbuka Rak 2 Vlk Davul Tek 1 EQ Darbuka Rak 2 Davul Hand Tek1 Vlk Davul Tek 1
68 G#356G#2 EQ Darbuka Rak 3 EQ Darbuka Rak 3 Vlk Davul Tek 2 EQ Darbuka Rak 3 Davul Hand Tek2 Vlk Davul Tek 2
69 A 3 57 A 2 EQ Darbuka Twin 1 EQ Darbuka Twin 1 Vlk Davul Tek 3 EQ Darbuka Twin 1 Davul Hand Tek3 Vlk Davul Tek 3
70 A#358A#2 EQ Darbuka Twin 2 EQ Darbuka Twin 2 Vlk Davul Tek 4 EQ Darbuka Twin 2 Davul Hand Tek4 Vlk Davul Tek 4
71 B 3 59 B 2 EQ Darbuka Tram 3 EQ Darbuka Tram 3 Vlk Davul Tek 5 EQ Darbuka Tram 3 Davul Hand Tek5 Vlk Davul Tek 5
72 C 4 60 C 3 EQ Darbuka Tram 2 EQ Darbuka Tram 2 Vlk Davul Tek 6 EQ Darbuka Tram 2 Davul Hand Tek6 Vlk Davul Tek 6
73 C#461C#3 EQ Darbuka Tram 1 EQ Darbuka Tram 1 Tsm Mix Dum EQ Darbuka Tram 1 Hallo Stereo Dum Sm Davul Roll
74 D 4 62 D 3 Hallo Stereo Dum Ayt Alm Tek 1 Sm Davul Dum Hallo Stereo Dum Hallo Stereo Kapali Sm Davul Dum
75 D#463D#3 Hallo Stereo Kapali Ayt Alm Tek 2 Sm Davul Tek1 Hallo Stereo Kapali Art Doli Tir2 Sm Davul Tek1
76 E 4 64 E 3 Mc Bass Darbuka Roll2 Ayt Alm Tek 3 Sm Davul Tek2 Kasik Klik Art Doli Dum 2 Sm Davul Tek2
77 F 4 65 F 3 Mc Bass Darbuka Dum Mc Bass Darbuka Dum Sm Davul Tek3 Kasik 1 Art Doli Dum 1 Sm Davul Tek3
78 F#466F#3 Mc Bass Darbuka Roll1 Mc Bass Darbuka Roll1 Sm Davul Tek4 Kasik 2 Art Doli Tir1 Sm Davul Tek4
79 G 4 67 G 3 Mc Bass Darbuka Tokat Mc Bass Darbuka Tokat Sm Davul Tek5 Kasik 3 Art Doli Tek 1 Sm Davul Tek5
80 G#468G#3 Mc Bass Darbuka Tek1 Mc Bass Darbuka Tek1 Tsm Mix Tek1 Kasik 4 Art Doli Tek 2 Sm Davul Dum Cr
81 A 4 69 A 3 Mc Bass Darbuka Tek2 Mc Bass Darbuka Tek2 N Davul Dum3 Ayt Alm Tek 1 Art Doli Tek 3 N Davul Dum3
82 A#470A#3 Mc Bass Darbuka Tek3 Mc Bass Darbuka Tek3 Ams Davul Dum 1 Ayt Alm Tek 2 Art Doli Tek 4 Ams Davul Dum 1
83 B 4 71 B 3 Mc Bass Darbuka Tek4 Mc Bass Darbuka Tek4 Tsm Mix Tek2 Ayt Alm Tek 3 Art Doli Tek 5 Ams Davul Dum 2
84 C 5 72 C 4
Grup Davul THM mix List
Ayt Alm Tek 4 Ams Davul Tek 1 Ayt Alm Tek 4 Art Doli Tek 6 Ams Davul Tek 1
85 C#573C#4
Arbane Grup Art Bass List
Tsm Mix Dum Ams Davul Tek 2 Finger Left 6 Art Doli Tek 7 Ams Davul Tek 2
86 D 5 74 D 4 Ayt Darbuka Trak2 Tsm Mix Tek1 Ams Davul Tek 3 Finger Left 5 Art Doli Tek 8 Ams Davul Tek 3
87 D#575D#4 Ayt Darbuka Roll2 Ayt Darbuka Roll2 Ams Davul Tek 4 Finger Left 4 Art Doli Tek 9 N Davul C Dum3
88 E 5 76 E 4 Ayt Darbuka Trak1 Tsm Mix Tek2 Tsm Mix Tek3 Finger Left 3 Ayak 1
Mc Kemik Def Right Dum
89 F 5 77 F 4 Ayt Darbuka Dum Ayt Darbuka Dum Cirpak Darbuka 2 Dum Finger Left 2 Ayak 2
Mc Kemik Def Right Tek1
90 F#578F#4 Ayt Darbuka Roll1 Ayt Darbuka Roll1 Cirpak Darbuka 2 Roll Finger Left 1 Ayak 3
Mc Kemik Def Right Tek2
91 G 5 79 G 4 Ayt Darbuka Tok Ayt Darbuka Tok Cirpak Darbuka 2 Tok Ayt Comlek Finger7 Ayak 4
Mc Kemik Def Right Tek3
92 G#580G#4 Ayt Darbuka Tek1 Ayt Darbuka Tek1 Cirpak Darbuka 2 Tek1 Ayt Comlek Finger6 Udu Dum 1
Mc Kemik Def Right Tek4
93 A 5 81 A 4 Ayt Darbuka Tek2 Ayt Darbuka Tek2 Tsm Mix Tek4 Ayt Comlek Finger5 Udu Bass Tek 5 N Davul Dum2
94 A#582A#4 Ayt Darbuka Tek3 Ayt Darbuka Tek3 N Davul Dum2 Ayt Comlek Finger4 Udu High Tek 1 N Davul Dum3
95 B 5 83 B 4 Ayt Darbuka Tek4 Ayt Darbuka Tek4 P Davul Dum Cr Ayt Comlek Finger3 Udu High Tek 2 N Davul Tek1
96 C 6 84 C 5 Darbuka Finger List Ayt Darbuka Tek5 P Davul Dum Ayt Comlek Finger2 Udu High Tek 3 N Davul Tek2
97 C#685C#5 EQ Darbuka Finger List EQ Darbuka Finger List P Davul Dum Tek1 Ayt Comlek Finger1 Udu High Tek 4 N Davul Tek3
98 D 6 86 D 5
Ayt Comlek Darbuka Finger
Tsm Mix Tek3 P Davul Dum Tek2 Udu High Tek 5 N Davul Tek4
99 D#687D#5 Ayt Alm Roll 2 Ayt Alm Roll 2 N Davul Dum3 Ayt Alm Roll 2 Udu High Tek 6 N Davul Tek5
100 E 6 88 E 5 Ayt Alm Dum2 Tsm Mix Tek4 N Davul Tek1 Ayt Alm Dum2 Tsm Mix Tek1 N Davul Tk1
101 F 6 89 F 5 Ayt Alm Dum1 Ayt Alm Dum1 N Davul Tek3 Ayt Alm Dum1 Tsm Mix Tek2 N Davul Tk2
102 F#690F#5 Ayt Alm Roll 1 Ayt Alm Roll 1 N Davul Tek4 Ayt Alm Roll 1 Tsm Mix Tek3 N Davul Tk3
103 G 6 91 G 5 Ayt Alm Tokat Ayt Alm Tokat N Davul Tk1 Ayt Alm Tokat Tsm Mix Tek4 N Davul Tk
E1
F1 F#1
G1
G#1
A1
A#1
B1
C1
D#1
D1
C#1
E2
F2 F#2
G2
G#2
A2
A#2
B2
C2
D#2
D2
C#2
E3
F3 F#3
G3
G#3
A3
A#3
B3
C3
D#3
D3
C#3
E4
F4 F#4
G4
G#4
A4
A#4
B4
C4
D#4
D4
C#4
E5
F5 F#5
G5
G#5
A5
A#5
B5
C5
D#5
D5
C#5
C6

71
PSR-A350
Song List / Song-Liste / Liste des morceaux / Şarkı Listesi
• Some songs have been edited for length or for ease in learning, and may
not be exactly the same as the original.
• A song book (free downloadable scores) is available that includes scores
for all internal songs (excepting Songs 1–5). To obtain the Song Book,
complete the user registration at the following website.
https://member.yamaha.com/myproduct/regist/
• Einige Songs wurden gekürzt oder vereinfacht und weichen
möglicherweise vom Original ab.
• Es ist ein Notenheft (Song Book; kostenlose herunterladbare Noten)
erhältlich, das die Noten aller integrierten Songs enthält (außer Songs
1–5). Um das Notenheft zu erhalten, füllen Sie das Anwender-
Registrierungsformular auf der folgenden Website aus.
https://member.yamaha.com/myproduct/regist/
• Certains morceaux ont été modifiés pour des raisons de longueur ou
pour en faciliter l'apprentissage et peuvent, de ce fait, être légèrement
différents des originaux.
• Un recueil de morceaux est disponible, comprenant les partitions
(téléchargeables gratuitement) de l'ensemble des morceaux internes (à
l'exception des morceaux 1 - 5). Pour obtenir le recueil de morceaux,
remplissez la fiche d'enregistrement utilisateur, accessible via le site
Web suivant.
https://member.yamaha.com/myproduct/regist/
•Şarkılardan bazıları uzunluk ya da kolay öğrenilmesi için düzenlenmiştir
ve orijinali ile tamamen aynı olmayabilir.
•Cihazın içindeki tüm şarkılar için partisyonları içeren bir şarkı kitabı
(ücretsiz indirilebilen partisyonlar) edinilebilir (1-5 arası şarkılar hariç).
Şarkı Kitabı'nı edinmek için aşağıdaki web sitesinde kullanıcı kaydını
tamamlayın.
https://member.yamaha.com/myproduct/regist/
Song No. Song Name
Demo
001 Arabic Demo (Yamaha Original)
002 Khaligi Demo (Yamaha Original)
003 Iranian Demo (Yamaha Original)
004 Turkish Demo (Yamaha Original)
005 Greek Demo (Yamaha Original)
Learn to Play
006 Für Elise (Basic) (L. v. Beethoven)
007 Für Elise (Advanced) (L. v. Beethoven)
008 Twinkle Twinkle Little Star (Basic) (Traditional)
009 Twinkle Twinkle Little Star (Advanced) (Traditional)
010 Turkish March (Basic) (W.A. Mozart)
011 Turkish March (Advanced) (W.A. Mozart)
012 Ode to Joy (Basic) (L. v. Beethoven)
013 Ode to Joy (Advanced) (L. v. Beethoven)
014 The Entertainer (Basic) (S. Joplin)
015 The Entertainer (Advanced) (S. Joplin)
016 Londonderry Air (Basic) (Traditional)
017 Londonderry Air (Advanced) (Traditional)
Favorite
018 Frère Jacques (Traditional)
019 Der Froschgesang (Traditional)
020 Aura Lee (Traditional)
021 London Bridge (Traditional)
022 Sur le pont d'Avignon (Traditional)
023 Nedelka (Traditional)
024 Cielito Lindo (Traditional)
025 If You’re Happy and You Know It (Traditional)
026 Beautiful Dreamer (S. C. Foster)
027 Largo (from the New World) (A. Dvořák)
028 Brahms’ Lullaby (J. Brahms)
029 Pomp and Circumstance (E. Elgar)
030 Chanson du Toreador (G. Bizet)
031 Sicilienne/Fauré (G. Fauré)
032 Swan Lake (P. I. Tchaikovsky)
033 Grand March (Aida) (G. Verdi)
034 Serenade for Strings in C major, op.48
(P. I. Tchaikovsky)
035 Pizzicato Polka (J. Strauss II)
036 Romance de Amor (Traditional)
Piano Repertoire
037 Wenn ich ein Vöglein wär (Traditional)
038 Die Lorelei (F. Silcher)
039 Home Sweet Home (H. R. Bishop)
040 Loch Lomond (Traditional)
041 Prelude op.28-15 “Raindrop” (F. Chopin)
042 Nocturne op.9-2 (F. Chopin)
043 Etude op.10-3 “Chanson de L'adieu” (F. Chopin)
044 Romanze (Serenade K.525) (W. A. Mozart)
045 Arabesque (J. F. Burgmüller)
046 La Chevaleresque (J. F. Burgmüller)
047 Für Elise (L. v. Beethoven)
048 Turkish March (W.A. Mozart)
049 24 Preludes op.28-7 (F. Chopin)
050 Annie Laurie (Traditional)

72 PSR-A350
Style List / Style-Liste / Liste des styles / Tarz Listesi
Style No. Style Name
ARABIC
1 Saeidy
2 ChaabiModern
3Mahragan
4 SaidiDance
5 KatakoftiLeb
6 WehdeLeb
7 LaffSyria
8 LaffMaksoum
9 BaladiLeb
10 Baladi
11 Ka ta ko u fti
12 Maksoum
13 Ayoub
14 WehdaSaghira
15 MaksoumSarih
16 Ibrahimi
17 Zaffah
18 Hajaa
19 6/8Soudasi
20 Wehda
21 SaeidyDance
22 Laff
23 Rumba
24 Fox
25 Valse
26 10/8Samai
KHALIGI
27 Haiwa
28 Georgina
29 RombaLive
30 BandariSeeroos
31 Dosari
32 Sowahli
33 KhebatiLive
34 Atbah
35 BandariEmirates
36 Khebaiti3/4
37 Khebaiti4/4
38 Yanbaawi
39 Samri
40 Bastah
41 Adaniat
42 Laiwa
43 Stati
44 Sout4/4
45 Muruba
46 Dazza
47 Tamburah
48 Sharh
49 Ashori
50 ShaabiEmirates
51 IraqiMix
MAGHREBI
52 BadouiWahrani
53 HadiBerwali
54 LibiChaabi
55 Aissawi
56 Zayani6/8
57 Chaabi
58 KaratchiMaroc
59 FazzaniTunisi
60 Ghita
61 Souga
62 Fazzani
IRANIAN
63 6/8Pop
64 6/8Looti
65 6/8Rengi
66 6/8Qeri
67 6/8Modern1
68 Bandari1
69 BandariModern
70 KordiPop
71 Bandari2
72 6/8Azari
73 AzariLezgi
74 6/8SlowAzari
75 2/4Azari
76 6/8Afqani
77 Raghs
78 6/8Dance
79 KoocheBazaari
80 IranianClub1
81 IranianClub2
82 3/4Irani
83 AstaAzari
84 6/8Modern2
85 6/8Tombak
TURKISH
86 Vahde
87 TurkishDance
88 2/4Oyun
89 Misket
90 3/4Slow
91 4/4Oriental
92 6/8Azeri
93 7/8Turku
94 7/8Karadeniz
95 2/4&6/8Halay
96 Ciftetelli
97 9/4Zeybek
98 6/8Halay
99 9/8Teke
100 9/8Tsm
101 TurkPop
102 9/8Trance
103 VahdeR&B
104 9/8Disco
105 Dansoz
GREEK
106 Zeibekikos
107 Tsifteteli
108 Kalamatianos
109 Syrtorumba
110 T s am i kos
111 Ka rsil a m a s
112 Has a piko
113 5/8 G ree k
114 Hasaposerviko
Style No. Style Name
115 Kamilieriko
POP & ROCK
116 BritPo p Ro ck
117 8BeatModern
118 Cool8Beat
119 StadiumuRock
120 70sRock
121 HardRock
122 60sGuitarPop
123 8BeatAdria
124 60s8Beat
125 8Beat
126 OffBeat
127 Folkrock
128 60sRock
129 RockShuffle
130 8BeatRock
131 16Beat
132 PopShuffle
133 GuitarPop
134 16BeatUptempo
135 KoolShuffle
136 HipHopLight
BALLAD
137 70sGlamPiano
138 PianoBallad
139 LoveSong
140 6/8ModernEP
141 6/8SlowRock
142 OrganBallad
143 PopBallad
144 16BeatBallad
DANCE
145 ClubBeat
146 Electronica
147 FunkyHouse
148 RetroClub
149 USHipHop
150 MellowHipHop
151 Chillout
152 EuroTrance
153 Ibiza
154 SwingHouse
155 Clubdance
156 ClubLatin
157 Garage
158 TechnoParty
159 UKPop
160 HipHopGroove
161 HipShuffle
162 HipHopPop
163 ModernDisco
164 70sDisco
165 LatinDisco
166 SaturdayNight
167 DiscoHands
SWING&JAZZ
168 BigBandFast
169 BigBandBallad
170 AcousticJazz
Style No. Style Name

Style List / Style-Liste / Liste des styles / Tarz Listesi
73
PSR-A350
171 AcidJazz
172 JazzClub
173 Swing
174 Five/Four
LATIN
175 BrazilianSamba
176 BossaNova
177 Reggaeton
178 Mambo
179 Salsa
180 Beguine
181 Reggae
182 Tango
183 Pasodoble
184 Samba
185 ChaChaCha
186 Rumba
WORLD
187 GermanMarch
188 6/8March
189 PolkaPop
190 OberPolka
191 Tarantella
192 Showtune
193 AfricanGospelReggae
194 HighLife
WALTZ
195 VienneseWaltz
196 EnglishWaltz
197 SwingWaltz
198 JazzWaltz
199 OberkrainerWalzer
200 Musette
CHILDREN
201 Learning2/4
202 Learning4/4
203 Learning6/8
PIANIST
204 Stride
205 PianoSwing
206 Arpeggio
207 SlowRock
208 8BeatPianoBallad
209 6/8PianoMarch
210 PianoWaltz
Style No. Style Name

74 PSR-A350
Effect Type List / Effekttypenliste / Liste des types d'effets /
Efekt Türü Listesi
Harmony Types / Harmony-Typen / Types d'effets Harmony / Armoni Türleri
No. Harmony Type Description
001 Duet If you want to sound one of the harmony types 01–05, play keys to the right side of the Split Point while
playing chords in the left side of the keyboard after turning Auto Accompaniment on. One, two or three
notes of harmony are automatically added to the note you play. When playing back a Song that
includes chord data, harmony is applied whichever keys are played.
Wenn Sie möchten, dass einer der Harmonietypen 01-05 erklingt, schlagen Sie bitte nach Aktivierung
der Begleitautomatik Tasten rechts vom Splitpunkt an, während Sie auf der linken Tastaturseite
Akkorde spielen. Der von Ihnen gespielten Note werden automatisch eine, zwei oder drei
Harmonienoten hinzugefügt. Bei der Wiedergabe von Songs mit Akkorddaten wird der Harmonieeffekt
angewendet, gleichgültig, welche Tasten angeschlagen werden.
Si vous voulez entendre un des types d'harmonie 01–05, jouez des notes à droite du point de partage
tout en jouant des accords dans la partie gauche du clavier après avoir activé l'accompagnement
automatique. Une, deux ou trois notes d'harmonie sont automatiquement ajoutées à la note que vous
jouez. Lors de la reproduction d'un morceau contenant des données d'accord, l'harmonie est
appliquée quelles que soient les notes jouées.
01–05 arasındaki armoni türlerinden birini seslendirmek istediğinizde, Otomatik Eşlik özelliğini
etkinleştirdikten sonra klavyenin sol tarafında akorları çalarken, Ayırma Noktası'nın sağ tarafındaki
tuşları çalın. Armoninin bir, iki veya üç notası, çaldığınız notaya otomatik olarak eklenir. Akor verilerini
içeren bir Şarkı yeniden çalınırken, basılan tuşlara uygun biçimde armoni eklenir.
002 Trio
003 Block
004 Country
005 Octave
006 Trill 1/4 note
If you keep holding down two different notes, the notes alternate (in a trill) continuously.
Wenn Sie zwei verschiedene Noten gedrückt halten, werden die Noten fortlaufend
abwechselnd gespielt (als Triller).
Si vous maintenez deux notes différentes enfoncées, les notes alternent en continu
(dans une trille).
İki farklı notayı basılı tuttuğunuzda, notalar (tril yapılarak) sürekli olarak yer değiştirir.
007 Trill 1/6 note
008 Trill 1/8 note
009 Trill 1/12 note
010 Trill 1/16 note
011 Trill 1/24 note
012 Trill 1/32 note
013 Tremolo 1/4 note
If you keep holding down a single note, the note is repeated continuously.
(The repeat speed differs depending on the selected type.)
Wenn Sie eine einzelne Note gedrückt halten, wird die Note fortlaufend wiederholt.
(Die Wiederholungsgeschwindigkeit hängt vom ausgewählten Typ ab.)
Si vous maintenez une note unique enfoncée, celle-ci est répétée en continu.
(La vitesse de répétition varie en fonction du type sélectionné.)
Bir tek notayı basılı tuttuğunuzda, nota sürekli olarak tekrarlanır.
(Tekrarlanma hızı, seçilen türe bağlı olarak değişir.)
014 Tremolo 1/6 note
015 Tremolo 1/8 note
016 Tremolo 1/12 note
017 Tremolo 1/16 note
018 Tremolo 1/24 note
019 Tremolo 1/32 note
020 Echo 1/4 note
If you keep holding down a note, echo is applied to the note played.
(The echo speed differs depending on the selected type.)
Wenn Sie eine Note gedrückt halten, wird auf die gespielte Note die Echofunktion
angewendet. (Die Echogeschwindigkeit hängt vom ausgewählten Typ ab.)
Si vous maintenez une note enfoncée, un écho est appliqué à la note jouée.
(La vitesse de l'écho varie en fonction du type sélectionné.)
Bir notayı basılı tuttuğunuzda, çalınan notaya eko özelliği eklenir.
(Eko hızı, seçilen türe bağlı olarak değişir.)
021 Echo 1/6 note
022 Echo 1/8 note
023 Echo 1/12 note
024 Echo 1/16 note
025 Echo 1/24 note
026 Echo 1/32 note

Effect Type List / Effekttypenliste / Liste des types d'effets / Efekt Türü Listesi
75
PSR-A350
Arpeggio Type List / Liste der Arpeggio-Typen / Liste des types d'arpege / Arpej Türü Listesi
Arpeggio No. Arpeggio Name
027 UpOct
028 DownOct
029 UpDwnOct
030 SynArp1
031 SynArp2
032 SynArp3
033 SynArp4
034 SyncEcho
035 PulsLine
036 StepLine
037 Random
038 Down&Up
039 SuperArp
040 AcidLine
041 TekEcho
042 VelGruv
043 Planet
044 Trance1
045 Trance2
046 Trance3
047 ChordAlt
048 SynChrd1
049 SynChrd2
050 Syncopa
051 Hybrid1
052 Hybrid2
053 Hybrid3
054 Hybrid4
055 Hybrid5
056 PfArp1
057 PfArp2
058 PfArp3
059 PfArp4
060 PfClub1
061 PfClub2
062 PfBallad
063 PfChd8th
064 EPArp
065 PfShufle
066 PfRock
067 Clavi1
068 Clavi2
069 RocknPf
070 70RockPf
071 SlowflPf
072 SoulPf
073 ChordUp
074 ChdDance
075 LatinRck
076 Salsa1
077 Salsa2
078 Reggae1
079 Reggae2
080 Reggae3
081 6/8R&B
082 Gospel
083 BalladEP
084 Strum1
085 Strum2
086 Strum3
087 Strum4
088 Pickin1
089 Pickin2
090 Funky
091 GtrChrd1
092 GtrChrd2
093 GtrChrd3
094 GtrArp
095 FngrPck1
096 FngrPck2
097 CleanGtr
098 Slowfl
099 Samba1
100 Samba2
101 Spanish1
102 Spanish2
103 Harp1
104 Harp2
105 FngrBas1
106 FngrBas2
107 FngrBas3
108 CoolFunk
109 SlapBass
110 AcidBas1
111 Ac i dBas2
112 Fun k yBas
113 Cmb JazB 1
114 Cmb JazB 2
115 Cmb JazB 3
116 NewR&BBs
117 HipHopBs
118 SmoothBs
119 DreamBas
120 TranceBs
121 LatinBas
122 Strings1
123 Strings2
124 Strings3
125 Strings4
126 StrngDwn
127 StrngUp
128 OrcheStr
129 Jupiter
130 Pizz1
131 Pizz2
132 BrasSec1
133 BrasSec2
134 BrasSec3
135 FunkBras
136 SoulReed
137 DiscoLd
138 SmoothPd
139 PercArp
140 Ethnic
141 Cresendo
142 DiscoCP
143 Perc1
144 Perc2
145 R&B
146 Funk1
147 Funk2
148 Funk3
149 Soul
150 ClscHip
151 Smooth
152 NewGospl
153 CmbJazz1
154 CmbJazz2
155 Bebop
156 JazzHop
157 FolkRock
158 Unpluggd
159 HipHop
160 Trance
161 Dream
162 2 Step
Arpeggio No. Arpeggio Name
163 ClubHs1
164 ClubHs2
165 EuroTek
166 House
167 Ibiza1
168 Ibiza2
169 Ibiza3
170 Garage
171 Samba
172 African
173 Latin
174 Arabic
175 Khaligi
176 Maghrebi
177 Iranian
178 Turkish
Arpeggio No. Arpeggio Name

Effect Type List / Effekttypenliste / Liste des types d'effets / Efekt Türü Listesi
76 PSR-A350
Reverb Types / Reverb-Effekttypen / Types d'effets Reverb / Yankı Türleri
Chorus Types / Chorus-Effekttypen / Types d'effets Chorus / Koro Türleri
No. Reverb Type Description
01–03 Hall 1–3
Concert hall reverb.
Nachhall in einem Konzertsaal.
Réverbération d'une salle de concert.
Konser salonu yankısı.
04–05 Room 1–2
Small room reverb.
Nachhall in einem kleineren Raum.
Réverbération d'une petite salle.
Küçük oda yankısı.
06–07 Stage 1–2
Reverb for solo instruments.
Halleffekte für Soloinstrumente.
Réverbération pour instruments solo.
Solo enstrümanlar için yankı.
08–09 Plate 1–2
Simulated steel plate reverb.
Simulation des Halls in einer Stahlplatte.
Simulation de la réverbération d'une plaque d'acier.
Benzeşik çelik levha yankısı.
10 Off
No effect.
Kein Effekt.
Pas d'effet.
Efekt yok.
No. Chorus Type Description
1–3 Chorus 1–3
Conventional chorus program with rich, warm chorusing.
Herkömmlicher Chorus-Effekt mit vollem und warmem Klang.
Programme de choeur classique avec un effet de choeur riche et chaud.
Zengin ve sıcak koroya sahip klasik koro programı.
4–5 Flanger 1–2
This produces a rich, animated wavering effect in the sound.
Hiermit wird eine volltönende und lebhafte Tonhöhenschwankung erzeugt.
Vous obtenez un effet d'ondulation riche et animé dans le son.
Bu, sese zengin ve canlı bir titreme efekti katar.
6Off
No effect.
Kein Effekt.
Pas d'effet.
Efekt yok.

77
PSR-A350
OBSERVERA!
Apparaten kopplas inte ur växelströmskällan (nätet) så länge som den
ar ansluten till vägguttaget, även om själva apparaten har stängts av.
ADVARSEL: Netspændingen til dette apparat er IKKE afbrudt,
sålænge netledningen sidder i en stikkontakt, som er tændt — også
selvom der er slukket på apparatets afbryder.
VAROITUS: Laitteen toisiopiiriin kytketty käyttökytkin ei irroita koko
laitetta verkosta.
(standby)
Entsorgung leerer Batterien (nur innerhalb
Deutschlands)
Leisten Sie einen Beitrag zum Umweltschutz. Verbrauchte Batterien
oder Akkumulatoren dürfen nicht in den Hausmüll. Sie können bei
einer Sammelstelle für Altbatterien bzw. Sondermüll abgegeben
werden. Informieren Sie sich bei Ihrer Kommune.
(battery)

78

For details of products, please contact your nearest Yamaha
representative or the authorized distributor listed below.
Pour plus de détails sur les produits, veuillez-vous adresser à Yamaha ou
au distributeur le plus proche de vous figurant dans la liste suivante.
Die Einzelheiten zu Produkten sind bei Ihrer unten aufgeführten
Niederlassung und bei Yamaha Vertragshändlern in den jeweiligen
Bestimmungsländern erhältlich.
Ürünler hakkında ayrıntılar için, lütfen aşağıda listelenen size en yakın
Yamaha temsilcisine veya yetkili bayiye başvurun.
CANADA
Yamaha Canada Music Ltd.
135 Milner Avenue, Toronto, Ontario M1S 3R1,
Canada
Tel: +1-416-298-1311
U.S.A.
Yamaha Corporation of America
6600 Orangethorpe Avenue, Buena Park, CA 90620,
U.S.A.
Tel: +1-714-522-9011
MEXICO
Yamaha de México, S.A. de C.V.
Av. Insurgentes Sur 1647 Piso 9, Col. San José
Insurgentes, Delegación Benito Juárez, México,
D.F., C.P. 03900
Tel: +52-55-5804-0600
BRAZIL
Yamaha Musical do Brasil Ltda.
Rua Fidêncio Ramos, 302 – Cj 52 e 54 – Torre B –
Vila Olímpia – CEP 04551-010 – São Paulo/SP,
Brazil
Tel: +55-11-3704-1377
ARGENTINA
Yamaha Music Latin America, S.A.,
Sucursal Argentina
Olga Cossettini 1553, Piso 4 Norte,
Madero Este-C1107CEK,
Buenos Aires, Argentina
Tel: +54-11-4119-7000
VENEZUELA
Yamaha Musical de Venezuela, C.A.
AV. Manzanares, C.C. Manzanares Plaza,
Piso 4, Oficina 0401, Baruta, Caracas, Venezuela
Tel: +58-212-943-1877
PANAMA AND OTHER LATIN
AMERICAN COUNTRIES/
CARIBBEAN COUNTRIES
Yamaha Music Latin America, S.A.
Edif. Torre Banco General, F7, Urb. Marbella,
Calle 47 y Aquilino de la Guardia, Panama,
P.O.Box 0823-05863, Panama, Rep.de Panama
Tel: +507-269-5311
THE UNITED KINGDOM/IRELAND
Yamaha Music Europe GmbH (UK)
Sherbourne Drive, Tilbrook, Milton Keynes,
MK7 8BL, U.K.
Tel: +44-1908-366700
GERMANY
Yamaha Music Europe GmbH
Siemensstrasse 22-34, 25462 Rellingen, Germany
Tel: +49-4101-303-0
SWITZERLAND/LIECHTENSTEIN
Yamaha Music Europe GmbH, Rellingen,
Branch Switzerland in Zürich
Seefeldstrasse 94, 8008 Zürich, Switzerland
Tel: +41-44-3878080
AUSTRIA
Yamaha Music Europe GmbH, Branch Austria
Schleiergasse 20, 1100 Wien, Austria
Tel: +43-1-60203900
CZECH REPUBLIC/HUNGARY/
ROMANIA/SLOVAKIA/SLOVENIA
Yamaha Music Europe GmbH, Branch Austria
Schleiergasse 20, 1100 Wien, Austria
Tel: +43-1-60203900
POLAND/LITHUANIA/LATVIA/
ESTONIA
Yamaha Music Europe GmbH
Sp.z o.o. Oddzial w Polsce
ul. Wrotkowa 14, 02-553 Warsaw, Poland
Tel: +48-22-880-08-88
BULGARIA
Dinacord Bulgaria LTD.
Bul.Iskarsko Schose 7 Targowski Zentar Ewropa
1528 Sofia, Bulgaria
Tel: +359-2-978-20-25
MALTA
Olimpus Music Ltd.
Valletta Road, Mosta MST9010, Malta
Tel: +356-2133-2093
NETHERLANDS/BELGIUM/
LUXEMBOURG
Yamaha Music Europe, Branch Benelux
Clarissenhof 5b, 4133 AB Vianen, The Netherlands
Tel: +31-347-358040
FRANCE
Yamaha Music Europe
7 rue Ambroise Croizat, Zone d'activités de Pariest,
77183 Croissy-Beaubourg, France
Tel: +33-1-6461-4000
ITALY
Yamaha Music Europe GmbH, Branch Italy
Viale Italia 88, 20020, Lainate (Milano), Italy
Tel: +39-02-93577-1
SPAIN/PORTUGAL
Yamaha Music Europe GmbH Ibérica, Sucursal
en España
Ctra. de la Coruna km. 17,200, 28231
Las Rozas de Madrid, Spain
Tel: +34-91-639-88-88
GREECE
Philippos Nakas S.A. The Music House
19th klm. Leof. Lavriou 190 02 Peania – Attiki,
Greece
Tel: +30-210-6686260
SWEDEN
Yamaha Music Europe GmbH Germany filial
Scandinavia
JA Wettergrensgata 1, 400 43 Göteborg, Sweden
Tel: +46-31-89-34-00
DENMARK
Yamaha Music Denmark,
Fillial of Yamaha Music Europe GmbH, Tyskland
Generatorvej 8C, ST. TH., 2860 Søborg, Denmark
Tel: +45-44-92-49-00
FINLAND
F-Musiikki Oy
Antaksentie 4
FI-01510 Vantaa, Finland
Tel: +358 (0)96185111
NORWAY
Yamaha Music Europe GmbH Germany -
Norwegian Branch
Grini Næringspark 1, 1332 Østerås, Norway
Tel: +47-6716-7800
ICELAND
Hljodfaerahusid Ehf.
Sidumula 20
IS-108 Reykjavik, Iceland
Tel: +354-525-5050
CROATIA
Euro Unit D.O.O.
Slakovec 73
40305 Nedelisce
Tel: +38540829400
RUSSIA
Yamaha Music (Russia) LLC.
Room 37, entrance 7, bld. 7, Kievskaya street,
Moscow, 121059, Russia
Tel: +7-495-626-5005
OTHER EUROPEAN COUNTRIES
Yamaha Music Europe GmbH
Siemensstrasse 22-34, 25462 Rellingen, Germany
Tel: +49-4101-303-0
Yama ha Music G u lf F ZE
JAFZA-16, Office 512, P.O.Box 17328,
Jebel Ali FZE, Dubai, UAE
Tel: +971-4-801-1500
TURKEY
Yamaha Music Europe GmbH
Merkezi Almanya Türkiye İstanbul Şubesi
Maslak Meydan Sodak, Spring Giz Plaza Bagimsiz
Böl. No:3, Sariyer Istanbul, Turkey
Tel: +90-212-999-8010
CYPRUS
Nakas Music Cyprus Ltd.
Nikis Ave 2k
1086 Nicosia
Tel: + 357-22-511080
Major Music Center
21 Ali Riza Ave. Ortakoy
P.O.Box 475 Nicosia, Cyprus
Tel: (392) 227 9213
OTHER COUNTRIES
Yam aha Music G u lf F ZE
JAFZA-16, Office 512, P.O.Box 17328,
Jebel Ali FZE, Dubai, UAE
Tel: +971-4-801-1500
THE PEOPLE’S REPUBLIC OF CHINA
Yamaha Music & Electronics (China) Co., Ltd.
2F, Yunhedasha, 1818 Xinzha-lu, Jingan-qu,
Shanghai, China
Tel: +86-400-051-7700
HONG KONG
Tom Lee Music Co., Ltd.
11/F., Silvercord Tower 1, 30 Canton Road,
Tsimshatsui, Kowloon, Hong Kong
Tel: +852-2737-7688
INDIA
Yamaha Music India Private Limited
Spazedge Building, Ground Floor, Tower A,
Sector-47, Gurgaon- Sohna Road, Gurgaon-122002,
Haryana, India
Tel: +91-124-485-3300
INDONESIA
PT. Yamaha Musik Indonesia (Distributor)
Yamaha Music Center Bldg. Jalan Jend. Gatot
Subroto Kav. 4, Jakarta 12930, Indonesia
Tel: +62-21-520-2577
KOREA
Yamaha Music Korea Ltd.
8F, Dongsung Bldg. 21, Teheran-ro 87-gil,
Gangnam-gu, Seoul, 135-880, Korea
Tel: +82-2-3467-3300
MALAYSIA
Yamaha Music (Malaysia) Sdn. Bhd.
No.8, Jalan Perbandaran, Kelana Jaya, 47301
Petaling Jaya, Selangor, Malaysia
Tel: +60-3-78030900
SINGAPORE
Yamaha Music (Asia) Private Limited
Block 202 Hougang Street 21, #02-00,
Singapore 530202, Singapore
Tel: +65-6740-9200
TAIWAN
Yamaha Music & Electronics Taiwan Co., Ltd.
2F., No.1, Yuandong Rd. Banqiao Dist.
New Taipei City 22063, Taiwan, R.O.C.
Tel: +886-2-7741-8888
THAILAND
Siam Music Yamaha Co., Ltd.
3, 4, 15, 16th Fl., Siam Motors Building,
891/1 Rama 1 Road, Wangmai,
Pathumwan, Bangkok 10330, Thailand
Tel: +66-2215-2622
VIETNAM
Yamaha Music Vietnam Company Limited
15th Floor, Nam A Bank Tower, 201-203 Cach
Mang Thang Tam St., Ward 4, Dist.3,
Ho Chi Minh City, Vietnam
Tel: +84-8-3818-1122
OTHER ASIAN COUNTRIES
http://asia.yamaha.com
AUSTRALIA
Yamaha Music Australia Pty. Ltd.
Level 1, 99 Queensbridge Street, Southbank,
VIC 3006, Australia
Tel: +61-3-9693-5111
NEW ZEALAND
Music Works LTD
P.O.BOX 6246 Wellesley, Auckland 4680,
New Zealand
Tel: +64-9-634-0099
COUNTRIES AND TRUST
TERRITORIES IN PACIFIC OCEAN
http://asia.yamaha.com
NORTH AMERICA
CENTRAL & SOUTH AMERICA
EUROPE
AFRICA
MIDDLE EAST
ASIA
OCEANIA
DMI15 Head Office/Manufacturer: Yamaha Corporation 10-1, Nakazawa-cho, Naka-ku, Hamamatsu, 430-8650, Japan
(For European Countries) Importer: Yamaha Music Europe GmbH Siemensstrasse 22-34, 25462 Rellingen, Germany

ZT29180
Manual Development Department
© 2016 Yamaha Corporation
Published 03/2016 PO##*.*-**A0
Printed in China
Yamaha Global Site
http://www.yamaha.com/
Yamaha Downloads
http://download.yamaha.com/
