Z Com WL2440A ISA WLAN Card User Manual 55359
Z Com Inc ISA WLAN Card 55359
UserManual.wiki
>
Z Com
>
WL2440A User Manual HTML Version
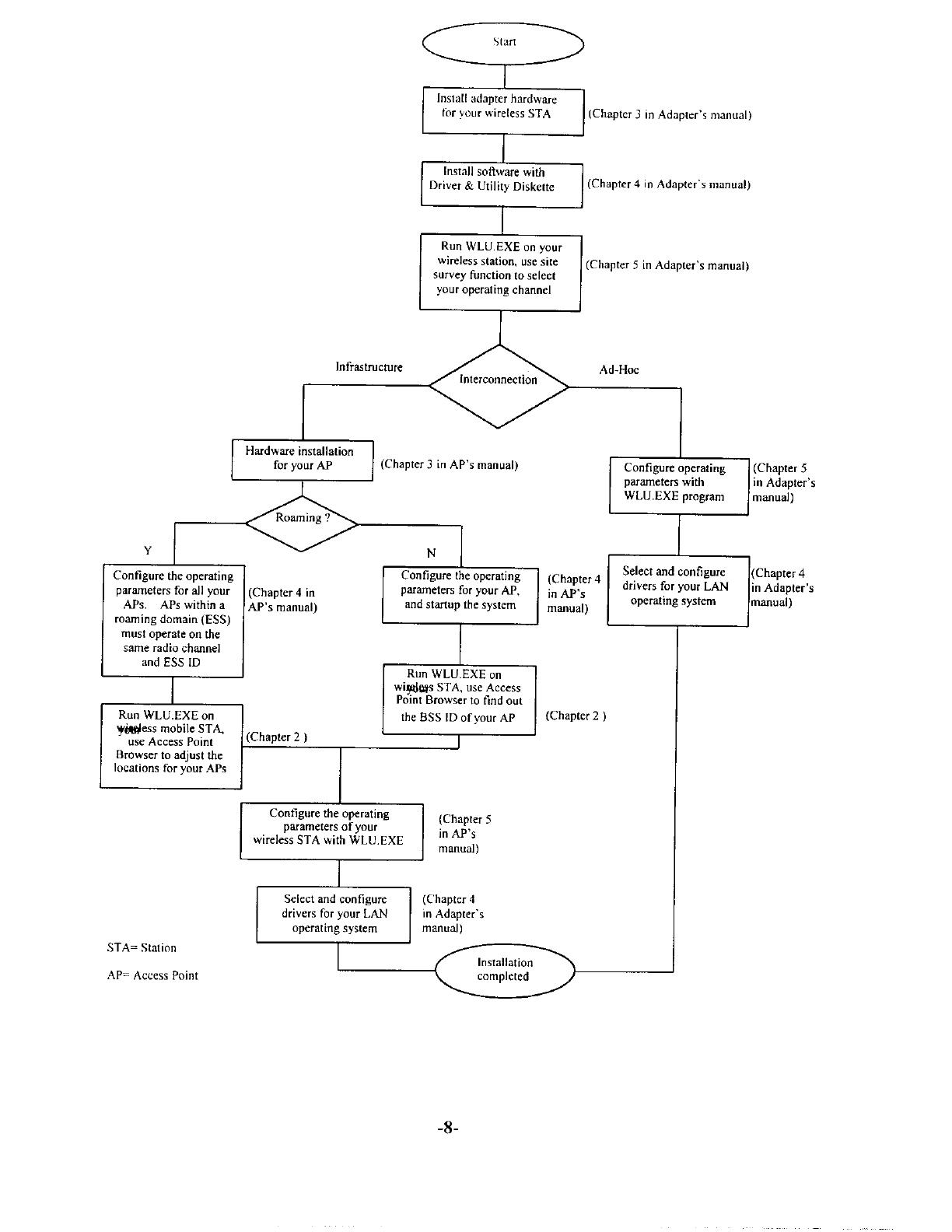
8
Navigation menu
Upload a User Manual
Namespaces
Wiki Guide
HTML
PDF
Info
Views
User Manual
Discussion / Help
Navigation