Zoom A2 1U Users Manual A2.1u
A2.1U A21u
A2.1U to the manual be051383-d23d-4954-b4d5-e68bc43aab6f
2014-12-13
: Zoom Zoom-A2-1U-Users-Manual-134668 zoom-a2-1u-users-manual-134668 zoom pdf
Open the PDF directly: View PDF .
Page Count: 43

Operation Manual
© ZOOM Corporation
Reproduction of this manual, in whole or in part,
by any means, is prohibited.
eA21u.fm 1 ページ 2005年11月4日 金曜日 午後5時23分

ZOOM A2.1u
2
SAFETY PRECAUTIONS
In this manual, symbols are used to highlight warnings and
cautions for you to read so that accidents can be prevented. The
meanings of these symbols are as follows:
This symbol indicates explanations about extremely
dangerous matters. If users ignore this symbol and
handle the device the wrong way, serious injury or
death could result.
This symbol indicates explanations about dangerous
matters. If users ignore this symbol and handle the
device the wrong way, bodily injury and damage to
the equipment could result.
Please observe the following safety tips and precautions to
ensure hazard-free use of the A2.1u.
Power requirements
Since power consumption of this unit is fairly high, we
recommend the use of an AC adapter whenever
possible. When powering the unit from batteries, use
only alkaline types.
[AC adapter operation]
•Be sure to use only an AC adapter which supplies 9 V DC,
300 mA and is equipped with a "center minus" plug
(Zoom AD-0006). The use of an adapter other than the
specified type may damage the unit and pose a safety
hazard.
•Connect the AC adapter only to an AC outlet that supplies
the rated voltage required by the adapter.
• When disconnecting the AC adapter from the AC outlet,
always grasp the adapter itself and do not pull at the cable.
• During lightning or when not using the unit for an
extended period, disconnect the AC adapter from the AC
outlet.
[Battery operation]
• Use four conventional IEC R6 (size AA) batteries
(alkaline).
• The A2.1u cannot be used for recharging.
•Pay close attention to the labelling of the battery to make
sure you choose the correct type.
• When not using the unit for an extended period, remove
the batteries from the unit.
• If battery leakage has occurred, wipe the battery
compartment and the battery terminals carefully to
remove all remnants of battery fluid.
• While using the unit, the battery compartment cover
should be closed.
Environment
To prevent the risk of fire, electric shock or
malfunction, avoid using your A2.1u in environments
where it will be exposed to:
• Extreme temperatures
• Heat sources such as radiators or stoves
• High humidity or moisture
• Excessive dust or sand
• Excessive vibration or shock
Handling
•Never place objects filled with liquids, such as vases, on
the A2.1u since this can cause electric shock.
•Do not place naked flame sources, such as lighted candles,
on the A2.1u since this can cause fire.
• The A2.1u is a precision instrument. Do not exert undue
pressure on the keys and other controls. Also take care not
to drop the unit, and do not subject it to shock or excessive
pressure.
•Take care that no foreign objects (coins or pins etc.) or
liquids can enter the unit.
Connecting cables and input and output
jacks
You should always turn off the power to the A2.1u and
all other equipment before connecting or disconnecting
any cables. Also make sure to disconnect all connection
cables and the power cord before moving the A2.1u.
Alterations
Never open the case of the A2.1u or attempt to modify
the product in any way since this can result in damage
to the unit.
Volume
Do not use the A2.1u at a loud volume for a long time
since this can cause hearing impairment.
Usage Precautions
Electrical interference
For safety considerations, the A2.1u has been designed to
provide maximum protection against the emission of
electromagnetic radiation from inside the device, and protection
from external interference. However, equipment that is very
susceptible to interference or that emits powerful
electromagnetic waves should not be placed near the A2.1u, as
the possibility of interference cannot be ruled out entirely.
With any type of digital control device, the A2.1u included,
electromagnetic interference can cause malfunctioning and can
corrupt or destroy data. Care should be taken to minimize the
risk of damage.
Cleaning
Use a soft, dry cloth to clean the A2.1u. If necessary, slightly
moisten the cloth. Do not use abrasive cleanser, wax, or solvents
(such as paint thinner or cleaning alcohol), since these may dull
the finish or damage the surface.
Please keep this manual in a convenient place for
future reference.
*Windows and Windows XP are registered trademarks of
Microsoft Corporation.
* Macintosh is a registered trademark of Apple Computer.
* All other product names, trademarks, and company names
mentioned in this manual are the property of their respective
owners.
W
arning
Caution
W
arning
W
arning
W
arning
Caution
W
arning
Caution
SAFETY PRECAUTIONS Usage Precautions
eA21u.fm 2 ページ 2005年11月4日 金曜日 午後5時23分

ZOOM A2.1u
3
Contents
SAFETY PRECAUTIONS Usage Precautions.................................... 2
Features ............................................................................................... 4
Terms Used in This Manual ................................................................ 5
Controls and Functions / Connections ............................................. 6
Selecting a Patch ................................................................................ 8
Using the Tuner ................................................................................. 10
Using the Rhythm Function .............................................................. 12
Editing a Patch .................................................................................. 14
Storing/Copying Patches .................................................................. 16
Using the Built-in Expression Pedal ................................................ 18
Using the Feedback Control ............................................................ 20
Manual operation of feedback control .............................................. 20
Automatic detection of feedback frequency .................................... 21
Using the built-in expression pedal to operate the feedback
control function .................................................................................. 22
Using Manual Mode .......................................................................... 23
Other Functions ................................................................................. 24
Making settings for the built-in expression pedal ............................ 24
Adjusting the sensitivity of the built-in expression pedal ................ 24
Using an external expression pedal (FP01/FP02) ............................. 25
Using a foot switch (FS01) ................................................................. 25
Using the A2.1u as audio interface for a computer .......................... 26
Use as a direct box ............................................................................27
Starting the A2.1u in HI-GAIN mode ................................................. 28
Restoring Factory Defaults ................................................................ 28
Linking Effects ................................................................................... 29
CONTROL module and GLOBAL module ......................................... 29
Effect Types and Parameters ........................................................... 30
How to read the parameter table ...................................................... 30
MODEL ........................................................................................... 31
MIC ................................................................................................ 32
COMP/LIMIT .................................................................................. 32
LO EQ ............................................................................................ 32
HI EQ .............................................................................................. 33
ZNR ................................................................................................ 33
MOD/EFX ....................................................................................... 33
DELAY/REVERB ............................................................................. 35
CONTROL ...................................................................................... 37
GLOBAL ......................................................................................... 38
Troubleshooting ................................................................................ 38
Specifications .................................................................................... 39
A2.1u Preset Pattern..............................................................
Back cover
The FCC regulation warning (for U.S.A.)
This equipment has been tested and found to comply with the limits for a Class B digital device, pursuant to Part
15 of the FCC Rules. These limits are designed to provide reasonable protection against harmful interference in a
residential installation. This equipment generates, uses, and can radiate radio frequency energy and, if not
installed and used in accordance with the instructions, may cause harmful interference to radio communications.
However, there is no guarantee that interference will not occur in a particular installation. If this equipment does
cause harmful interference to radio or television reception, which can be determined by turning the equipment
off and on, the user is encouraged to try to correct the interference by one or more of the following measures:
• Reorient or relocate the receiving antenna.
• Increase the separation between the equipment and receiver.
• Connect the equipment into an outlet on a circuit different from that to which the receiver is
connected.
• Consult the dealer or an experienced radio/TV technician for help.
eA21u.fm 3 ページ 2005年11月4日 金曜日 午後5時23分

ZOOM A2.1u
4
Features
Thank you for selecting the
ZOOM A2.1u
(simply called the "
A2.1u
" in this manual). The A2.1u is a
sophisticated effect processor for acoustic guitar with the following features.
●
Latest technology for top performance
Excellent sound quality is assured by signal processing circuitry featuring 96 kHz/24 bit sampling and
internal 32-bit processing. Frequency response remains flat to 40 kHz, and signal-to-noise ratio is an
amazing 100 dB or better. A built-in USB port serves for direct connection to a computer. You can use
the A2.1u as audio interface for the computer, allowing direct recording with the supplied DAW
software.
●
Full array of effects optimized for acoustic guitar
Out of a versatile palette of 47 effects, up to eight (including ZNR) can be used simultaneously. The
A2.1u offers effects which simulate the sound of famous acoustic guitars, a mic simulator that creates
the ambience of microphone recording, and other specialized acoustic guitar effects.
●
Select optimum characteristics for pickups and amps
The A2.1u allows you to select the best frequency response for your pickup and amp. This is great for
eliminating sonic problems that can occur when playing an acoustic guitar through a guitar amplifier.
●
Automatic suppression of acoustic feedback
The feedback control feature pinpoints the frequency where acoustic feedback (howling) occurs and
provides an efficient cure. The function can be activated by foot switch during a performance.
●
XLR connector for direct output
In addition to the regular output jack, the A2.1u features an XLR connector for sending a balanced line-
level signal to equipment such as a PA mixer or recording console. The signal can be derived from a
point before or after effect processing. A ground lift switch is also provided, which is useful to prevent
hum in the direct output caused by ground loops.
●
Advanced interface
Rotary selectors and three parameter knobs make operation extremely quick and intuitive. The muting
interval when switching patches has been reduced to less than 8 milliseconds, allowing virtually
seamless patch changes.
●
Rhythm function and auto-chromatic tuner
Rhythm patterns created from highly realistic PCM sources are built in. The auto-chromatic tuner
designed for guitar makes tuning easy and quick.
●
Support for foot switch and expression pedal operation
Adjust effect parameters or volume in real time with the expression pedal that is built right into the unit.
In addition, the CONTROL IN jack on the rear panel lets you connect an optional external pedal (FP01/
FP02) or a foot switch (FS01).
●
Dual power supply principle allows use anywhere
The A2.1u can be powered from four IEC R6 (size AA) batteries or an AC adapter. Continuous
operating time is approximately 6 hours with alkaline batteries.
Please take the time to read this manual carefully, in order to get the most out of your A2.1u and to ensure
optimum performance and reliability.
eA21u.fm 4 ページ 2005年11月4日 金曜日 午後5時23分

ZOOM A2.1u
5
IN MODEL MIC
COMP/LIMIT
LO EQ HI EQ ZNR
MOD/EFX
DELAY/REVERB
OUT
Terms Used in This Manual
This section explains some important terms that are used throughout the A2.1u documentation.
■
Effect module
As shown in the illustration above, the A2.1u can be
thought of as a combination of several single effects.
Each of these is referred to as an effect module.
Among others, there is a module for ZNR (ZOOM
Noise Reduction), as well as a modeling (sound
simulation) module (MODEL), compressor/limiter
module (COMP/LIMIT), modulation/special effects
module (MOD/EFX). Parameters such as effect
intensity can be adjusted for each module individually,
and modules can be switched on and off.
■
Effect type
Most effect modules comprise several different effects
which are referred to as effect types. For example, the
MOD/EFX module comprises chorus, flanger, delay,
phaser, and other effect types. Only one of these can
be selected at any time.
■
Effect parameter
All effect modules have various parameters that can
be adjusted. These are called effect parameters.
In the A2.1u, effect parameters are adjusted with the
parameter knobs 1 – 3. Similar to the knobs on a
compact effect, these change aspects such as tonal
character and effect intensity. Which parameter is
assigned to each knob depends on the currently
selected effect module and effect type.
■
Patch
In the A2.1u, effect module combinations are stored
and called up in units referred to as patches. A patch
comprises information about the on/off status of each
effect module, about the effect type used in each
module, and about effect parameter settings. The
internal memory of the A2.1u holds 80 patches (40 of
these can be rewritten by the user).
●
Bank and area
A group of ten patches is called a bank. The memory
of the A2.1u comprises a total of eight banks, labelled
A to d and 0 to 3. Banks A – d form the user area
which allows read/write patches. Banks 0 to 3 are the
preset area of read-only.
The patches within each bank are numbered 0
through 9. To specify a patch, you use the format
"A1" (patch number 1 from bank A), "06" (patch
number 6 from bank 0), etc.
■
Modes
The A2.1u has the following operation modes.
●
Play mode
In this mode, patches can be selected and played.
●
Manual mode
In this mode, you play your instrument while
using the foot switches to turn the MOD/EFX
module or the feedback control function on and
off. The mode also is used for automatic
detection of acoustic feedback frequency.
●
Edit mode
In this mode, the effect parameters of a patch can
be edited (changed).
Operating the A2.1u on batteries
Turn the A2.1u over and open the cover
of the battery compartment on the bottom.
A2.1u
bottom view
Latch
Latch
Cover Press the latch to release
it and then raise the cover.
1.
Insert four fresh IEC
R6 (size AA) batteries.
2.
Close the cover of
the battery compartment.
3.
Four IEC R6
(size AA) batteries
Insert batteries facing
in alternate directions.
Use four IEC R6 (size AA) batteries.
When the batteries are getting low, the
indication "bt" appears on the display.
Push the cover in until the
latch audibly snaps into
place.
eA21u.fm 5 ページ 2005年11月4日 金曜日 午後5時23分

ZOOM A2.1u
6
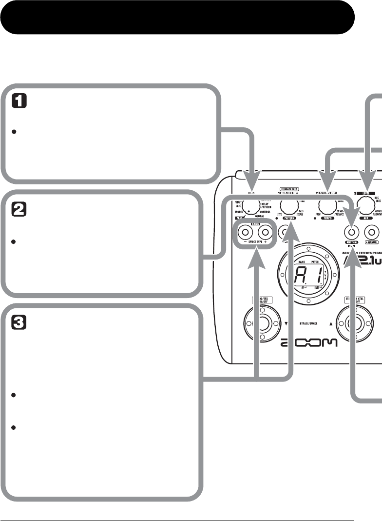
Controls and Functions / Connections
Module selector Top Panel
Rear Panel
Switches between play/manual mode and edit
mode. In edit mode, the knob selects the module
for operation.
Serves for storing edited patches in memory.
[USB] connector
Allows you to connect the A2.1u to a
computer, for use as an audio interface.
[BALANCED OUT] connector
This XLR connector can be used to
send a balanced line-level signal to
PA equipment, recording devices, or
similar.
[PRE/POST]
switch
Selects the point
where the signal
supplied at the
[BALANCED OUT]
connector is branched
off.
[GROUND] switch
Determines whether the
[BALANCED OUT]
connector is grounded
or not.
Computer
Mixer
Headphones
PA system
BANK [-]/[+] keys
[STORE] key
Shows patch numbers, setting values, and other
information about operating the A2.1u.
Display
These switches serve for selecting patches, turning
effect modules on and off, controlling the tuner,
and other functions.
[W]/[Q] foot switches
In play mode and manual mode, the keys serve for
directly switching to the next lower or higher bank.
In edit mode, the keys switch the effect type for the
currently selected module.
eA21u.fm 6 ページ 2005年11月4日 金曜日 午後5時23分

Controls and Functions / Connections
ZOOM A2.1u
7
Parameter knobs 1 - 3
These knobs allow changing the value of effect parameters or the
level of the overall patch. During rhythm playback, the knobs let
you select a pattern, set the tempo, and adjust the rhythm volume.
RHYTHM [R/P] key
Serves to start and stop rhythm playback.
Expression pedal
Lets you adjust the volume or various effect parameters in real
time during play.
[INPUT] jack
Serves for connecting an acoustic guitar with a pickup, an
electroacoustic guitar, or an electric guitar.
[DC 9V] jack
An AC adapter (ZOOM AD-0006) with a
rated output of 9 volts DC, 300 mA (center
minus plug) can be plugged into this jack.
[CONTROL IN] jack
Serves for connection of an optional foot switch
(FS01) or expression pedal (FP01/FP02).
[OUTPUT/PHONES] jack
This stereo phone jack can be used for connection to a guitar amplifier or hi-fi
system. It is also possible to use a Y cable for sending the output to two amplifiers,
or to plug a pair of stereo headphones into this jack.
[POWER] switch
Turns the unit on and off.
When using a guitar with low output level, the input gain
of the A2.1u can be increased by selecting the HI-GAIN
mode (→ p. 28).
[PEDAL ASSIGN] key
This key lets you select the function of the built-in expression
pedal. The currently selected function is shown by a lit LED.
[MANUAL] key
Switches between play mode and manual mode. The key is lit
when the A2.1u is in manual mode.
Acoustic Guitar
AC adapter
FP01/FP02
FS01
NOTE
eA21u.fm 7 ページ 2005年11月4日 金曜日 午後5時23分

ZOOM A2.1u
8
Selecting a Patch
A1
HINT
Turn power on
Set the A2.1u to play mode
Use a shielded cable with mono phone plug
to connect your guitar to the [INPUT] jack of
the A2.1u.
To power the A2.1u from the AC adapter,
plug the adapter into a wall outlet and
plug the cable from the adapter into the
[DC 9V] jack on the A2.1u.
Turn the playback system on and adjust
the volume to a suitable position.
If the Module selector is set to a position
other than "PLAY", set it to "PLAY".
The bank and patch
that were selected
when the power was
last turned off will
appear on the display.
Select a patch
To switch the patch, press one of the [W]/[Q] foot switches.
Pressing the [W] foot switch calls up the next lower patch, and pressing the [Q] foot
switch calls up the next higher patch.
Repeatedly pressing one foot switch cycles through patches in the order A0 – A9 ... d0 – d9
→ 00 – 09 ... 30 – 39 → A0, or the reverse order.
Immediately after turning the A2.1u on,
the unit will be in play mode, even if the
Module selector is set to a position other
than "PLAY".
Set the [POWER] switch on the rear
panel of the A2.1u to ON.
Bank name Patch number
While playing your instrument, try out various patches to see what the A2.1u can do.
eA21u.fm 8 ページ 2005年11月4日 金曜日 午後5時23分

Selecting a Patch
ZOOM A2.1u
9
Adjust tone and volume
To adjust the effect sound and volume levels in
play mode, the Parameter knobs 1 – 3 can be
used. Each knob controls a specific parameter.
When you turn a Parameter knob, the corresponding
LED lights up and the display briefly shows the
current value of the respective parameter.
NOTE
• If the MOD/EFX module or DELAY/REVERB
module is set to off for the currently selected
patch (display shows "oF"), the respective
parameter knobs (1 or 2) have no effect.
• Changes made here are temporary and will be
lost when you select another patch. To retain the
changes, store the patch (→ p. 16).
• Besides the individual patch levels, the A2.1u
also allows adjusting the master level. This
setting affects all patches (→ p. 37).
Parameter knob 2
Parameter knob 1
Parameter knob 3
Mainly adjusts the MIX
parameter of the MOD/EFX
module (the level of the
effect sound mixed to the
orignal sound).
Adjusts the PATCH
LEVEL parameter
(output level of the
entire patch).
Adjusts the MIX parameter of the
DELAY/REVERB module (the level of the
effect sound mixed to the orignal sound).
Directly selecting a bank
To select the banks A – d, 0 – 3 directly, use the BANK [-]/[+] keys.
Pressing the BANK [-] key calls up the next lower bank, and pressing the BANK
[+] key calls up the next higher bank.
eA21u.fm 9 ページ 2005年11月4日 金曜日 午後5時23分

ZOOM A2.1u
10
Using the Tuner
A8
B P
MT
Switch to bypass or mute
Setting the A2.1u to the bypass condition
In play mode (or manual mode), press
both [W]/[Q] foot switches together
briefly and release.
Setting the A2.1u to the mute condition
In play mode (or manual mode), press
both [W]/[Q] foot switches together
and hold for at least 1 second.
When you press both [W]/[Q] foot switches together while
playing your instrument, the bypass/mute condition is
activated. However, the sound may change momentarily
just before the condition is activated. This is because the
A2.1u switches to the next higher or lower patch when one
of the foot switches is pressed slightly earlier. (When you
cancel the bypass/mute condition, the original patch
number will be active again.)
This kind of behavior is not a defect. It is due to the very
high speed at which the A2.1u responds to patch
switching. To prevent the sound change caused by the
above condition, do not produce sound with your
instrument until the bypass/mute condition is fully
established.
Play the string to tune
Play the open string to tune,
and adjust the pitch.
The left side of the display shows the
note which is closest to the current pitch.
Patch change at bypass/mute
The A2.1u incorporates an auto-chromatic tuner. To use the tuner function, the built-in effects must be
bypassed (temporarily turned off) or muted (original sound and effect sound turned off).
eA21u.fm 10 ページ 2005年11月4日 金曜日 午後5時23分

Using the Tuner
ZOOM A2.1u
11
A8
4 0
42
NOTE
Pitch is high Pitch is correct
Indication turns faster the more
the pitch is off.
Pitch is low
Tune other strings in the
same way.
The right side of the display shows a
symbol that indicates by how much
the tuning is off.
When you turn the A2.1u off and on
again, the reference pitch setting will be
reset to 40 (center A = 440 Hz).
Adjusting the reference pitch of the tuner
Return to play mode
Turn parameter knob 1.
While the reference pitch value is shown, turn
parameter knob 1 to adjust it.
Press one of the [W]/[Q] foot
switches.
If required, you can fine-adjust the reference pitch of the A2.1u tuner.
The default setting after power-on is center A = 440 Hz.
The current reference pitch is shown.
The adjustment range is 35 – 45 (center A = 435 to 445 Hz).
When you release the parameter knob, the
display indication will return to the
previous condition after a while.
eA21u.fm 11 ページ 2005年11月4日 金曜日 午後5時23分

ZOOM A2.1u
12
NOTE
Set the A2.1u to play
mode (or manual mode)
If the Module selector is set to a position
other than "PLAY", set it to "PLAY".
Start the rhythm
function
Select a rhythm
pattern
To start the rhythm function, press
the RHYTHM [R/P] key.
To continuously switch rhythm
patterns, turn parameter knob 1.
To select the next higher or next
lower rhythm pattern, press one of
the BANK [-]/[+] keys.
While the rhythm is playing, the
DELAY/REVERB module is set to off.
The A2.1u has 40 built-in rhythm patterns.
For more information on the pattern contents,
see the back cover of this manual.
When the above steps are carried out, the
current rhythm pattern number (01 – 40) is
briefly shown on the display.
HINT The rhythm function can be used both in
play mode and manual mode.
Using the Rhythm Function
The A2.1u has a built-in rhythm function that plays realistic drum sounds in various patterns. The rhythm
function is available in play mode or in the bypass/mute condition.
eA21u.fm 12 ページ 2005年11月4日 金曜日 午後5時23分

Using the Rhythm Function
ZOOM A2.1u
13
2 5
2040
Dot is shown
Tempo = 120 BPM Tempo =240 BPM
Dots are shown
Adjust the rhythm volume
To adjust the rhythm volume, turn
parameter knob 3.
Adjust the tempo
To continuously change the rhythm
tempo, turn parameter knob 2.
By connecting a foot switch (FS01) to
the [CONTROL IN] jack and assigning
the "tap tempo" function to it, you can
specify the tempo by tapping the foot
switch in the desired interval (→ p 25).
When you turn the parameter knob, the current
setting (0 – 30) is shown on the display.
The rhythm pattern tempo can be adjusted in the
range of 40 – 250 BPM (beats per minute).
When you tap the foot switch the first time, the
current tempo setting is shown. The setting is then
adjusted automatically at the second and
subsequent taps.
While the above steps are carried out, the current
tempo value (40 - 250) is shown on the display.
For values in the range from 100 to 199, a dot is
shown in the center. For values of 200 and above,
dots are shown in the center and at right.
Stop the
rhythm
To stop the rhythm,
press the RHYTHM
[R/P] key.
The A2.1u returns to the
previous condition.
eA21u.fm 13 ページ 2005年11月4日 金曜日 午後5時23分

ZOOM A2.1u
14
Editing a Patch
The patches of the A2.1u can be freely edited by changing the effect parameter settings. Try editing the
currently selected patch to create your own sound.
M D
O F
Select the effect module
Turn the Module selector to select the
effect module to edit. The following
settings are available.
(1) MODEL module
(2) MIC module
(3) COMP/LIMIT module
(4) LO EQ module
(5) HI EQ module
(6) ZNR module
(7) MOD/SFX module
(8) DELAY/REVERB module
(9) CONTROL module
(10) GLOBAL module
When you set the Module selector to a position
other than "PLAY", the A2.1u switches to edit
mode, and the effect type currently selected for the
respective module is shown. In edit mode, a dot
appears in the bottom right of the display.
Dot indicates that
unit is in edit mode
Effect type
(1)
(2)
(3)
(4) (5) (6) (7)
(8)
(9)
(10)
HINT You can switch to edit mode from play
mode or manual mode.
To switch an effect
module on and off
To switch the selected effect
module between on and off, press
one of the [W]/[Q] foot switches.
When the module is off, the indication "oF"
appears on the display.
HINT
CONTROL and GLOBAL are special
modules that serve for making settings
that affect the entire unit, such as
selection of pedal operation. These
modules cannot be switched on/off.
eA21u.fm 14 ページ 2005年11月4日 金曜日 午後5時23分

Editing a Patch
ZOOM A2.1u
15
5 5
S C
Terminate the edit mode
To terminate the edit mode and return
to the play mode, set the Module
selector to the "PLAY" position.
NOTE
When you select another patch
after editing, the changes you have
made in edit mode will be lost
unless you store the patch first. To
retain the changes, store the patch
as described on page 16.
A2.1u returns to play mode (or manual mode).
Change the parameter
value
To change the setting value of effect
parameters, use the parameter knobs
1 – 3.
NOTE When a module that is set to off is
selected, the display shows "oF".
Which parameter is assigned to a knob depends
on which effect module/effect type is selected
(→ p. 30 – 38).
When you turn a parameter knob, the
corresponding LED lights up and the display
briefly shows the current value of the respective
parameter.
Select the effect type
To switch the effect type
of the selected module,
use the BANK [-]/[+] keys.
NOTE • When you press the BANK [-]/[+]
keys while a module is set to off,
the module is switched on.
• If you press the BANK [-]/[+] keys
for a module that has only one
effect type, nothing happens.
eA21u.fm 15 ページ 2005年11月4日 金曜日 午後5時23分

ZOOM A2.1u
16
Storing/Copying Patches
An edited patch can be stored in a bank of the user area (A – d). It is also possible to store an existing patch
in another location to create a copy.
A 0
D 0
In play mode, manual
mode, or edit mode,
press the [STORE] key.
The bank and patch number are shown
on the display as a flashing indication.
NOTE Patches of banks in the preset area (0 –
3) are read-only. No patches can be
stored or copied into these locations. If
you press the [STORE] key while a patch
from the preset area is selected, the
patch "A0" (bank A, patch number 0) will
be selected automatically as default
store/copy target.
Select the store/copy
target bank
To select the store/copy target bank,
use the BANK [-]/[+] keys.
NOTE Only a bank of the user area (A – d) can
be selected as store/copy target bank.
eA21u.fm 16 ページ 2005年11月4日 金曜日 午後5時23分

Storing/Copying Patches
ZOOM A2.1u
17
D 4
D4
To cancel the store process
To cancel the store process, operate the
Module selector before pressing the [STORE]
key again (step ).
Press the [STORE]
key once more
When the store/copy process is
completed, the unit returns to the
previous mode, with the target
patch being selected.
Specify the store/copy target
patch number
To specify the store/copy target patch number, use
the [W]/[Q] foot switches.
eA21u.fm 17 ページ 2005年11月4日 金曜日 午後5時23分

ZOOM A2.1u
18
Using the Built-in Expression Pedal
The expression pedal on the top panel of the A2.1u lets you adjust effect parameters or the volume in real
time during play, or alter the feedback control frequency. Which element is controlled by the pedal can be
selected for each patch individually.
HINT
Select the patch for which the expression
pedal is to be used
The respective selection is indicated as follows.
• All LEDs are out
The expression pedal has no effect.
• VOLUME
The expression pedal controls the volume for the entire
patch.
• TONE
The expression pedal controls the TONE parameter of the
MODEL module.
• COMP/LIMIT, MOD/EFX, DELAY/REVERB
The expression pedal controls a parameter from the
respective module.
• FEEDBACK FREQ
The expression pedal controls the feedback control
frequency.
Select the element to be
controlled by the
expression pedal
Press the [PEDAL ASSIGN]
key to select the element to be
controlled by the expression
pedal. The row of LEDs above
the key shows which element
is currently selected.
• Which parameter will be changed by the expression pedal depends on the
effect type selected for the respective module. For details, see pages 30 –
38.
•
You can select the pattern in which the parameter changes when
COMP/LIMIT, TONE, MOD/EFX, or DELAY/REVERB is selected and the
expression pedal is operated. For details, see page 37.
• If the parameter or module assigned to the expression pedal is currently
off, the LED flashes. In this case, operating the pedal has no effect.
eA21u.fm 18 ページ 2005年11月4日 金曜日 午後5時23分

Using the Built-in Expression Pedal
ZOOM A2.1u
19
NOTE
If you select another patch in play mode without storing the patch,
any changes that you have made to the settings will be lost.
HINT
• When the expression pedal is assigned
to the TONE parameter, the MODEL
module can be switched on and off.
•
When the expression pedal is assigned to
FEEDBACK FREQ, the feedback control
function will be switched on and off.
Operate the pedal
While playing your
instrument, move the
expression pedal up or down.
To switch a module
on or off
Store the patch as necessary
When you push the expression
pedal fully down, the
parameter or module selected
with the [PEDAL ASSIGN] key
will be switched between on
and off.
The expression pedal setting can be stored for each
patch individually.
Move up or down
Push fully down
eA21u.fm 19 ページ 2005年11月4日 金曜日 午後5時23分

ZOOM A2.1u
20
Using the Feedback Control
The feedback control function of the A2.1u allows automatic or manual detection of the frequency range
where acoustic feedback occurs. This frequency range is then attenuated to eliminate feedback. The
feedback control function can be set in edit mode and can also be operated by foot switch or the built-in
expression pedal.
Manual operation of
feedback control
This section describes how to detect the feedback
frequency manually.
1.
Set the Module selector to "GLOBAL".
When the GLOBAL module is selected,
parameter knob 2 can be used to adjust the
feedback control parameter (FEEDBACK
FREQ). The following settings are available.
●
oF
This turns the feedback control function off.
When this setting is selected, the foot switch
can be used in play mode or manual mode to
turn the function on and perform automatic
detection of feedback frequency. When you
assign Feedback Freq to the built-in expression
pedal and press it fully down, the feedback
control function will be activated, using a
setting of "30".
●
At
Feedback frequency is detected automatically,
and the respective range is attenuated.
●
1 – 30
This allows you to manually set the feedback
frequency. Higher setting values correspond to
higher frequency.
2.
Turn parameter knob 2 to set the
feedback frequency, using the setting
range from 1 – 30.
The frequency range corresponding to the
selected value will be cut. Select the value that
yields best reduction of acoustic feedback
(howling).
3.
When the setting is complete, return
the Module selector to the "PLAY"
position.
HINT
•If you select "At" in step 2, the automatic feedback
frequency detection starts. During the process, the
indication "SC" (Scan) is shown on the display.
•The feedback control setting applies to all patches,
and the most recent value is always active. There is
no need to store the setting.
3 0
eA21u.fm 20 ページ 2005年11月4日 金曜日 午後5時23分

Using the Feedback Control
ZOOM A2.1u
21
Automatic detection of
feedback frequency
The A2.1u can automatically detect the frequency
range where acoustic feedback is occurring. If
acoustic feedback should suddenly develop
during a performance, you can simply hit the foot
switch to turn the function on and suppress the
feedback sound. This is possible both in play
mode and manual mode.
1.
Refer to the section "Manual
operation of feedback control" and
set the FEEDBACK FREQ value to
"oF" or "At".
When you select the "oF" setting for the
FEEDBACK FREQ value, the feedback control
function is off, but it can be turned on by pressing
the [Q
] foot switch (in manual mode only) or an
external foot switch. The setting will change to
"At" and feedback frequency detection starts
automatically.
When you select the "At" setting, the feedback
control function is on. In this condition, pressing
the foot switch twice initiates automatic detection
of feedback frequency.
HINT
In manual mode, you can change the FEEDBACK
FREQ value by turning parameter knob 1.
2.
To automatically detect the feedback
frequency while playing your guitar,
proceed as follows.
■
In play mode
Use an external foot switch (FS01) connected
to the [CONTROL IN] jack. Set the function to
be controlled by the foot switch to "Fb"
(feedback control on/off) (
→
p. 25). Press the
foot switch to turn feedback control on.
NOTE
If no external foot switch is connected, automatic
detection of feedback frequency in play mode is not
possible.
■
In manual mode
Press the [Q
] foot switch to turn feedback
control on.
In either case, automatic feedback frequency
detection starts when the function is turned on.
The indication "SC" appears on the display.
To repeat the automatic detection process, press
the [Q
] foot switch (in manual mode) or the
external foot switch twice to turn the feedback
control function first off and then on again.
Automatic detection will then be performed once
more.
HINT
•You can use built-in expression pedal to adjust the
feedback control frequency with your foot (setting
range 1 – 30). For details, see the following section.
•For information about making foot switch or pedal
settings, see pages 30 – 38.
O F
SC
eA21u.fm 21 ページ 2005年11月4日 金曜日 午後5時23分

Using the Feedback Control
ZOOM A2.1u
22
Using the built-in expression
pedal to operate the
feedback control function
The built-in expression pedal of the A2.1u can be
used to switch the feedback control function on
and off, and to adjust the feedback frequency.
This is possible both in play mode and manual
mode.
1.
Refer to the section "Manual operation
of feedback control" and set the
FEEDBACK FREQ value to "oF".
2.
Repeatedly press the [PEDAL
ASSIGN] key until "FEEDBACK FREQ"
is shown as control target for the
built-in expression pedal.
In this condition, the built-in expression pedal can
be used to switch the feedback control function on
and off, and to adjust the feedback frequency.
3.
Store the patch if necessary.
The expression pedal setting can be stored for
each patch individually.
4.
If acoustic feedback occurs while you
are playing your instrument, push the
built-in expression pedal fully down.
When the built-in expression pedal is pushed fully
down while the FEEDBACK FREQ parameter
setting is "oF", the feedback control function will
be turned on. The feedback frequency setting in
this condition is "30".
5.
Operate the built-in expression pedal
until you have found the position
where feedback is suppressed most
effectively.
NOTE
•The built-in expression pedal cannot be used to
perform automatic detection of feedback
frequency.
•The above operation is possible only with the built-
in expression pedal. The external expression pedal
(FP01/FP02) can only be used as a volume pedal
(
→
p. 25).
O F
3 0
Push fully down
eA21u.fm 22 ページ 2005年11月4日 金曜日 午後5時23分

ZOOM A2.1u
23
Using Manual Mode
The condition where the foot switches are used to switch the MOD/EFX module or the feedback control
function on and off during play is called "manual mode".
1.
In play mode, select a patch.
When you enter manual mode, the [W
]/[Q
] foot
switches are assigned different functions and
cannot be used to select patches. Therefore you
should select the patch to use before entering
manual mode.
2.
Press the [MANUAL] key.
The [MANUAL] key lights up, and the A2.1u
switches to manual mode.
In manual mode, the switches and knobs on the
panel function as follows.
HINT
•The other controls of the unit operate in the same
way as in play mode.
•In manual mode, you can also activate edit mode by
turning the Module selector.
3.
To switch feedback control between
on and off, press the [Q
] foot switch.
The operation of the unit when the [Q
] foot
switch is pressed depends on feedback control
setting value.
●
oF
When you press the foot switch, the unit
automatically detects the feedback frequency
and attenuates it. Pressing the foot switch once
more turns feedback control off.
●
At
When you press the foot switch, the feedback
control function is turned off. When you press
the foot switch once more, the function is
turned on again, the unit automatically detects
the feedback frequency and attenuates it.
●
1 – 30
Each time you press the foot switch, the
feedback control is switched back and forth
between on and off. When it is on, the feedback
frequency as specified by this numeric setting
will be attenuated.
4.
To switch the MOD/EFX module
between on and off, press the [W
]
foot switch.
5.
To return to play mode, press the
[MANUAL] key.
The [MANUAL] key goes out and the A2.1u
returns to play mode.
Lit
Switches the
MOD/EFX
module on and
off.
[W] foot switch
Switches the
feedback control
function on and
off.
[Q] foot switch
Switches the feedback
control function on/off
and allows manual
setting of feedback
frequency.
Parameter knob 1
Out
eA21u.fm 23 ページ 2005年11月4日 金曜日 午後5時23分

ZOOM A2.1u
24
Other Functions
This section describes how to use the internal expression pedal as well as an external pedal or foot switch.
Use of the A2.1u as an audio interface or direct box is also explained.
Making settings for the
built-in expression pedal
The expression pedal on the top panel of the
A2.1u lets you adjust effect parameters or the
volume in real time during play. It also can serve
to adjust the feedback control frequency with
your foot. Which element is controlled by the
pedal can be selected for each patch individually.
For information about parameters that can be
controlled by expression pedal, see pages 30 – 38.
1.
Select the patch for which the
expression pedal is to be used.
2.
Set the Module selector to
"CONTROL".
The A2.1u switches to edit mode, allowing you to
make expression pedal and foot switch settings.
3.
Turn parameter knob 1 to select one
of the following modules or
parameters to be controlled by the
expression pedal.
●
oF
Pedal is inactive.
●
vL
Volume
●
CU, Cd, CH, CL
COMP/LIMIT module
●
tU, td, tH, tL
TONE parameter (MODEL module)
●
EU, Ed, EH, EL
MOD/EFX module
●
dU, dd, dH, dL
DELAY/REVERB module
●
Fb
Feedback control frequency
HINT
•The module to be controlled can also be selected
with the [PEDAL ASSIGN] key (
→
p. 18).
•Which parameter changes when the expression
pedal is operated depends on the effect type
selected for the module. For details, see pages 30 –
38.
•When the COMP/LIMIT, TONE, MOD/EFX, or
DELAY/REVERB module is selected, the pattern in
which the parameter changes when the expression
pedal is operated can be selected. For details, see
page 37.
4.
If necessary, store the patch.
The expression pedal setting is stored as part of
the patch.
5.
Select the patch in play mode and
operate the expression pedal.
The selected function will be activated.
When the A2.1u is in the bypass condition, the
expression pedal always functions as a volume
pedal, regardless of the setting made in step 3.
Adjusting the sensitivity of
the built-in expression pedal
The expression pedal of the A2.1u is adjusted for
optimum operation at the factory, but sometimes,
readjustment may be necessary. If the volume or
sound does not change much also when the pedal
is fully pushed down, or if it changes excessively
even if the pedal is only lightly pushed, adjust the
pedal as follows.
eA21u.fm 24 ページ 2005年11月4日 金曜日 午後5時23分

Other Functions
ZOOM A2.1u
25
1.
Turn power to the A2.1u on while
keeping the [PEDAL ASSIGN] key
depressed.
The indication "dn" appears on the display.
2.
With the expression pedal fully
raised, press the [STORE] key.
The display indication changes to "UP".
3.
Push the expression pedal fully down
and then lift your foot off the pedal.
4.
Press the [STORE] key once more.
The expression pedal adjustment is completed,
and the unit returns to play mode.
HINT
•The point where the module is switched on or off
when the pedal is depressed is always the same,
regardless of the action taken in step 3.
•If "Er" appears on the display, repeat the
procedure from step 2.
Using an external
expression pedal (FP01/
FP02)
When you connect an optional expression pedal
(FP01/FP02) to the [CONTROL IN] jack of the
A2.1u, you can use that pedal as a volume pedal,
separately from the built-in expression pedal.
1.
Plug the cable from the external
expression pedal into the [CONTROL
IN] jack, and then turn the A2.1u on.
2.
Operate the external expression
pedal in play mode or edit mode.
The volume changes.
HINT
The external expression pedal always functions as a
volume pedal.
Using a foot switch (FS01)
Connecting an optional foot switch (FS01) to the
[CONTROL IN] jack of the A2.1u allows bank
switching in play mode. It is also possible to
switch bypass/mute on and off, control the tap
tempo function, or perform other functions with
the foot switch.
1.
Plug the cable from the FS01 into the
[CONTROL IN] jack, and then turn
the A2.1u on.
2.
Set the Module selector to the
"CONTROL" position.
The A2.1u goes into edit mode. You can now
make settings for the expression pedal or foot
switch.
DN
Push strongly,
so that pedal touches
here.
When foot is lifted,
pedal returns slightly.
eA21u.fm 25 ページ 2005年11月4日 金曜日 午後5時23分

Other Functions
ZOOM A2.1u
26
3.
Turn parameter knob 2 to select one
of the following functions for the foot
switch.
●
bP (bypass/mute)
The foot switch controls bypass or mute on/off.
This has the same effect as pressing both [W
]/
[Q
] foot switches at the same time in play
mode or manual mode.
●
tP (tap tempo)
Pressing the foot switch repeatedly can be used
to set the interval for the rhythm function or to
make settings for effect parameters supporting
the tap function.
●
bU (bank up)
Each push of the foot switch switches to the
next higher bank. This has the same effect as
pressing the BANK [+] key.
●
rH (rhythm on/off)
The foot switch controls start/stop of the
rhythm function. This has the same effect as
pressing the RHYTHM [R
/P
] key.
●
dH (delay hold)
The foot switch controls on/off of the delay
hold function. When a patch using the hold
function is selected, pressing the foot switch
will activate hold, causing the current delay
sound to be repeated (see illustration below).
Pressing the foot switch once more cancels the
hold condition, and the delay sound will decay
normally.
●
dM (delay input mute)
The foot switch controls muting on/off for the
DELAY input of the DELAY/REVERB
module.
●
Mn (Manual mode)
The foot switch toggles between play mode and
manual mode. This has the same effect as
pressing the [MANUAL] key.
●
Fb (Feedback control)
The foot switch toggles the feedback control
function between on and off. This has the same
effect as pressing the [Q
] foot switch in manual
mode. For details on the feedback control
function, see page 20.
HINT
•For information on effect parameters supporting the
tap function, see pages 30 – 38.
•To use the hold function, an effect type that
supports the hold function must be selected in the
patch. For details, see pages 30 – 38.
•While the DELAY/REVERB module is set to hold or
mute, the dot in the center of the display flashes.
4.
Select the patch in play mode and
operate the foot switch.
The selected function will be activated.
This setting applies to all patches, and the most
recent value is always active. There is no need to
store the setting.
Using the A2.1u as audio
interface for a computer
By connecting the [USB] connector of the A2.1u
to a computer, the A2.1u can be used as an audio
interface with integrated AD/DA converter and
effects. The operating environment conditions for
this type of use are as follows.
■
Compatible operating systems
• Windows XP
•Mac OS X (10.2 and later)
■
Quantization
16-bit
Foot switch is pressed Foot switch is
pressed again
Original sound
Delay sound
Hold
eA21u.fm 26 ページ 2005年11月4日 金曜日 午後5時23分

Other Functions
ZOOM A2.1u
27
[USB]
[USB]
[INPUT] USB
USB
DAW
application
DAW
application
Effects
Effects
A2.1u
Record
A2.1u
[INPUT]
[OUTPUT/PHONES]
[OUTPUT/PHONES]
Playback
■
Sampling frequencies
32 kHz / 44.1 kHz / 48 kHz
HINT
With the operating systems listed above, the A2.1u
will function as an audio interface simply by
connecting the USB cable. There is no need to install
any special driver software.
To use the A2.1u as an audio interface for the
computer, connect the USB port of the A2.1u to
a USB port on the computer. The A2.1u will be
recognized as an audio interface.
HINT
•If the [POWER] switch of the A2.1u is set to OFF,
power will be supplied via the USB connection.
•If the [POWER] switch of the A2.1u is set to ON,
power will be supplied from the batteries in the
A2.1u or the AC adapter. Care should be taken
especially when running on battery power,
because setting the switch to ON may result in
faster depletion of the batteries.
In this condition, the sound of a guitar connected
to the [INPUT] jack of the A2.1u can be
processed with the effects of the A2.1u and then
be recorded on the audio tracks of a DAW
(Digital Audio Workstation) software application
on the computer.
At the same time, the [OUTPUT/PHONES] jack
of the A2.1u carries the playback sound from the
audio tracks of the DAW application, mixed with
the guitar sound processed by the effects of the
A2.1u (see illustration below).
For details on recording and playback, refer to
the documentation of the DAW application.
NOTE
•Also when using the A2.1u as an audio interface,
the signal after effect processing is always
available directly at the [OUTPUT/PHONES] jack.
•If the DAW application has an echo back function
(input signal during recording is supplied directly to
an output), this must be disabled when using the
A2.1u. If recording is carried out with this function
enabled, the output signal will sound as if
processed by a flanger effect.
•Use a high-quality USB cable and keep the
connection as short as possible. If power is
supplied to the A2.1u via a USB cable that is more
than 3 meters in length, the low voltage warning
indication may appear.
Use as a direct box
The [BALANCED OUT] connector on the rear
panel lets you use the A2.1u as a direct box for
sending the guitar signal directly to a PA mixer
or recording console. (Gain: 0 dB, output
impedance: 200 ohms, HOT-COLD)
To use this function, connect the [BALANCED
OUT] connector of the A2.1u to the PA mixer or
recording console, using XLR balanced cable. At
the same time, you can also connect the
[OUTPUT/PHONES] jack to a guitar amplifier
for monitoring.
Mixer
Guitar amp
A2.1u
[BALANCED OUT] connector
[OUTPUT/PHONES] jack
Acoustic
Guitar
eA21u.fm 27 ページ 2005年11月4日 金曜日 午後5時23分

Other Functions
ZOOM A2.1u
28
The [PRE/POST] switch lets you control the
position where the signal supplied at the
[BALANCED OUT] connector is branched off.
To use the signal after effect processing, select the
"POST" position (switch engaged). To use the
signal before effect processing, select the "PRE"
position (switch disengaged).
HINT
When the [PRE/POST] switch is set to "POST", the
signal at the [BALANCED OUT] connector reflects the
setting of the AMP SELECT parameter (
→
p. 29).
If the [OUTPUT/PHONES] jack is not connected
directly to a guitar amplifier and only the [BALANCED
OUT] connector is used, setting the AMP SELECT
parameter to "oF" may be preferable.
In certain configurations, a ground loop (electrical
signal loop created because devices within the
same system are connected to a separate ground)
may occur, leading to noise problems (audible
hum). In such a case, try setting the [GROUND]
switch to "LIFT". This may help to eliminate or
reduce the noise.
HINT
The [GROUND] switch controls the [BALANCED OUT]
connector ground connection. In the "LIFT" position
(switch engaged), the ground pin of the [BALANCED
OUT] connector is uncoupled from the signal path.
This can be effective in eliminating or reducing hum
noise caused by a ground loop.
Starting the A2.1u in HI-
GAIN mode
When using a magnetic pickup, an electric guitar
with a single-coil pickup, or any other guitar with
low output level, the input gain of the A2.1u may
have to be increased by starting it in HI-GAIN
mode, as explained below.
■
To start the A2.1u in HI-GAIN mode
Turn power on while holding down the [W
]
foot switch. The indication "Hi-GAin" scrolls
on the display, and input gain will be set to a
higher value.
NOTE
The input gain setting is not stored in memory and will
be canceled when the unit is turned off. Perform the
above procedure every time at power-on, as needed.
Restoring Factory Defaults
In the factory default condition, the patches of the
user area (A0 – d9) contain the same settings as
the patches of the preset area (00 – 39). Even after
overwriting the user patches, their original
content can be restored in a single operation ("All
Initialize" function).
1.
Turn the A2.1u on while holding down
the [STORE] key.
The indication "AL" appears on the display.
2.
To carry out the All Initialize function,
press the [STORE] key once more.
All patch settings are returned to the factory
default condition, and the unit switches to play
mode. To cancel All Initialize, press the
RHYTHM [R
/P
] key instead of the [STORE]
key.
NOTE
When you carry out All Initialize, any newly created
patches that were stored in the user area will be
deleted (overwritten). Perform this operation with care
to prevent losing any patches that you want to keep.
A L
eA21u.fm 28 ページ 2005年11月4日 金曜日 午後5時23分

ZOOM A2.1u
29
MICMARTIN
DREADNOUGHT
GIBSON SUPER
JUMBO
MARTIN
AUDITORIUM
GIBSON ROUND
SHOULDER
TACOMA
OVATION
NYLON
MACCAFERRI
DOBRO
NATIONAL
RESOPHONIC
TUBE PRE AMP
COMPRESSOR
LIMITER
HALL
ROOM
SPRING
ARENA
TILED ROOM
MODERN SPRING
BRIGHT
SLAP REVERB
DARK SLAP
REVERB
EARLY
REFLECTION
MULTI TAP DELAY
DELAY
ECHO
PINGPONG DELAY
HI EQ
HI
PARAMETRIC
EQ
LO EQ
LO
PARAMETRIC
EQ
ZNR CHORUS
STEREO
CHORUS
CHORUS
ENSEMBLE
AIR
FLANGER
RESONATOR
DELAY
TAPE ECHO
REVERSE DELAY
DETUNE
PHASER
AUTO WAH
TREMOLO
STEP
MODEL MIC COMP/LIMIT ZNR MOD/EFX DELAY/REVERBHI EQLO EQ
Effect module
Effect
type
Linking Effects
The patches of the A2.1u can be thought of as eight serially linked effect modules, as shown in the
illustration below. You can use all effect modules together or selectively set certain modules to off to use
just specific effect modules.
For some effect modules, you can select an effect
type from several possible choices. For example,
the MOD/EFX module comprises CHORUS,
FLANGER, and other effect types from which
you can choose one. The MODEL module is an
effect for simulating the sound of various types of
acoustic guitars. Switching effect types here
means selecting different guitar body sounds.
CONTROL module and
GLOBAL module
Besides the above modules, the A2.1u also
incorporates a CONTROL module and GLOBAL
module. The CONTROL module comprises
settings such as expression pedal and foot switch
function allocation, as well as the master level
that applies to all patches.
The GLOBAL module lets you optimize the
A2.1u characteristics to fit the requirements of
pickup and guitar amp. It contains the following
settings.
●
AMP SELECT
This parameter serves to optimize the frequency
response of the A2.1u to fit the type of amplifier.
It can be helpful to reduce the trebly sound that
can be a problem when playing an acoustic guitar
with a pickup through an amplifier. Settings with
different effect depth are available for Combo,
Stack, and other amp types.
●
PICKUP SELECT
This parameter serves to optimize the frequency
response of the A2.1u to fit the type of pickup. It
can also be used as a simulator for turning the
sound of an electric guitar into that of an acoustic
guitar.
* Manufacturer names and product names
mentioned in this table are trademarks or
registered trademarks of their respective owners.
The names are used only to illustrate sonic
characteristics and do not indicate any affiliation
with ZOOM CORPORATION.
eA21u.fm 29 ページ 2005年11月4日 金曜日 午後5時23分

ZOOM A2.1u
30
Effect Types and Parameters
MOD/EFX
MOD/EFX (Modulation/Effects) module
Comprises modulation and delay effects such as chorus, wah, delay, and echo.
CH
CHORUS
This effect mixes a variable pitch-shifted component to the original signal, resulting in full-bodied resonating sound.
DEPTH
0 – 98, 1.0
RATE
1 – 50
MIX
0 – 98, 1.0
Adjusts the modulation depth.
Adjusts the level of the effect
sound mixed to the original
sound.
Adjusts the modulation rate.
CH
This is a warm sounding long delay of up to 5000 ms duration.
Pd
PINGPONG DELAY
This is a ping-pong type delay wher e the delay sound alter nates between left and right.
These three effect types have the same parameters.
TIME
1 – 99, 1.0 –
5.0
FEEDBACK
0 – 98, 1.0
MIX
0 – 98, 1.0
Adjusts the delay time. In the
range from 10 – 990 ms, the
adjustment is made in 10-ms
steps (1 – 99). For 1 second and
above, the adjustment is made in
100-ms steps (1.0 – 5.0)."
Adjusts the feedback amount.
Adjusts the level of the effect
sound mixed to the original
sound.
HOLD
PD
HOLD
TAP
TAP
HOLD
Effect parameters 1 – 3
Effect type
These are the parameters that can be adjusted with
parameter knobs 1 - 3 when the effect type is selected. The
setting range for each parameter is shown.Three-digit setting
values are shown with a dot between the two numerals.
Example: 0 - 98, 1.0 = 0 - 98, 100
Expression pedal
A pedal icon ( ) in the listing indicates a parameter that can be controlled with the built-in
expression pedal.
To control a parameter with the expression pedal, specify the respective module (or parameter)
as control target for the pedal (→ p. 24), and then select the respective effect type of the module.
Tap
A tap icon ( ) in the listing indicates a parameter that can be set by repeatedly hitting
(tapping) the foot switch (FS01). The tap function must have been assigned to the foot switch
beforehand (→ p. 25), and a module that includes this parameter must be on.
In edit mode, tapping the foot switch will cause the respective parameter to be set according to
the tapping interval (modulation cycle, delay time, etc.).
In play mode and manual mode, tapping the foot switch will cause the TIME parameter of the
delay effect type in the DELAY/REVERB module to be temporarily changed. (In play mode and
manual mode, only the delay effect in the DELAY/REVERB module can be controlled by tap
input.)
Hold
A hold icon ( ) in the listing indicates an effect type for which hold can be turned on
and off with the foot switch (FS01).
Set the foot switch function to "dH" (delay hold) (→ p. 25) for the respective patch. When this
patch is then selected in play mode or manual mode, the hold function can be switched on and
off by pressing the foot switch.
Module selector
The Module selector symbol
shows the position of the
selector knob at which this
module/parameter is called up.
Effect module
How to read the parameter table
eA21u.fm 30 ページ 2005年11月4日 金曜日 午後5時23分

Effect Types and Parameters
ZOOM A2.1u
31
MODEL
MODEL module
This module provides 12 types of acoustic guitar and mic preamp simulations.
*
Manufacturer names and product names mentioned in this table are trademarks or registered
trademarks of their respective owners. The names are used only to illustrate sonic characteristics
and do not indicate any affiliation with ZOOM CORPORATION.
Md
MARTIN DREADNOUGHT
Simulation of the MARTIN D-28, one of the most popular acoustic guitar.
GJ
GIBSON SUPER JUMBO
Simulation of the GIBSON SJ-200, known as the "King of Flat-Tops".
MA
MARTIN AUDITORIUM
Simulation of the MARTIN 000-18 with a small-sized body and clear sound.
Gr
GIBSON ROUND SHOULDER
Simulation of the GIBSON J-45 that has a warm and rich sound.
tC
TACOMA
Simulation of the TACOMA C3C that has a unique body and sound.
ov
OVATION
Simulation of the OVATION ADAMAS that has a unique round backed body.
ny
NYLON
Simulation of the NYLON guitar sound that is suitable for Bossa Nova music.
MC
MACCAFERRI
Simulation of the SELMER MACCAFERRI that is known for its gypsy jazz sound.
db
DOBRO
Simulation of the DOBRO MODEL 27 with a wood body and metal resonator.
nt
NATIONAL
Simulation of the NATIONAL RESO-PHONIC STYLE O with a brass body and metal resonator.
rE
RESOPHONIC
ZOOM original resonator guitar sound with strong character.
All above effect types have the same parameters.
DEPTH
0 – 98, 1.0
TONE
0 – 10
LEVEL
2 – 98, 1.0
Adjusts the simulation intensity. Adjusts the sound quality. Adjusts the signal level after passing the
module.
tP
TUBE PRE AMP
ZOOM original tube preamplifier sound that allows adjusting the balance from an all solid-state path to a tube-based
preamp.
TUBE BLEND
0 – 98, 1.0
TONE
0 – 10
LEVEL
2 – 98, 1.0
Adjusts the amount of tube sound
blended into the signal. Adjusts the sound quality. Adjusts the signal level after passing the
module.
MD
G
MA
GR
TC
OV
NY
MC
DB
NT
RE
TP
eA21u.fm 31 ページ 2005年11月4日 金曜日 午後5時23分

Effect Types and Parameters
ZOOM A2.1u
32
MIC
MIC module
This module simulates mic directional characteristics when recording the acoustic
guitar type selected with the MODEL module by microphone.
MC
MIC
Simulates the sound that is recorded by microphone. You can select the mic type and position.
MIC TYPE
dy, Co
POSITION
0 – 2
MIC DISTANCE
0 – 2
Selects the mic type. "dy" simulates the
frequency response of a dynamic mic
and "Co" simulates the frequency
response of a condenser mic.
Lets you select different microphone
characteristics according to sound
pickup position. The following settings
are available.
0: Mic in front of soundhole
1: Mic near the 15th fret
2: Mic near the 12th fret
Lets you select different microphone
characteristics according to sound
pickup distance. The following settings
are available.
0: Mic near the guitar
1: Mic about 50cm away
2: Mic about 1m away
COMP/LIMIT
COMP/LIMIT (Compressor/Limiter) module
This module includes a compressor that keeps the overall signal level within a certain
range by attenuating high-level signal components or boosting low-level signal
components, and a limiter that suppresses peak components.
CP
COMPRESSOR
The compressor attenuates high-level signal components and boosts low-level signal components to keep the
overall signal level within a certain range.
SENSE
0 – 10
ATTACK
1 – 10
LEVEL
2 – 98, 1.0
Adjusts the compressor
sensitivity.Higher setting values
result in higher sensitivity.
Adjusts the time between the sound
attack point and the start of
compression. Higher setting values
result in faster compression action.
Adjusts the signal level after passing the
module.
LM
LIMITER
This is a limiter that suppresses signal peaks above a certain reference level.
THRESHOLD
0 – 10
RATIO
1 – 10
LEVEL
2 – 98, 1.0
Adjusts the reference signal level
for the limiter action.
Adjusts the limiter intensity. Higher
setting values result in stronger
compression of the input signal.
Adjusts the signal level after passing the
module.
LO EQ
LO EQ module
This is an equalizer for the low frequency range. You can select either a 3-band
equalizer or parametric equalizer.
LE
LO EQ (Low EQ)
This is a 3-band equalizer that adjusts the frequency range below 500 Hz.
60Hz
±12
320Hz
±12
500Hz
±12
60 Hz, shelving type equalizer. 320 Hz, peaking type equalizer. 500 Hz, peaking type equalizer.
LP
LO PARAMETRIC EQ (Low Parametric EQ)
This is a parametric equalizer that adjusts the frequency range below 600 Hz.
TYPE
1, 2, SH
FREQUENCY
See Table 1
GAIN
±12
Selects the type of filter. "1" gives a peaking
type filter with narrow Q, "2" gives a peaking
type filter with wide Q, and "SH" produces a
shelving type LO EQ.
Selects a frequency within the range of
50 – 600 Hz. Adjusts the gain.
MC
CP
LM
LE
LP
eA21u.fm 32 ページ 2005年11月4日 金曜日 午後5時23分

Effect Types and Parameters
ZOOM A2.1u
33
[Table 1]
Display
510204060
Frequency
50Hz 100Hz 200Hz 400Hz 600Hz
HI EQ
HI EQ module
This is an equalizer for the high frequency range. You can select either a 3-band
equalizer or parametric equalizer.
HE
HI EQ (High EQ)
This is a 3-band equalizer that adjusts the frequency range above 1.2 kHz.
1.2kHz
±12
6.3kHz
±12
12kHz
±12
1.2 kHz, peaking type equalizer. 6.3 kHz, peaking type equalizer. 12 kHz, shelving type equalizer.
HP
HI PARAMETRIC EQ (High Parametric EQ)
This is a parametric equalizer for the frequency range above 800 Hz.
TYPE
1, 2, SH
FREQUENCY
See Table 2
GAIN
±12
Selects the type of filter. "1" gives a peaking
type filter with narrow Q, "2" gives a peaking
type filter with wide Q, and "SH" produces a
shelving type HI EQ.
Selects a frequency within the range of
800 Hz – 10 kHz. Adjusts the gain.
[Table 2]
Display
80 2 . 0 4 . 0 8 . 0 10
Frequency
800Hz 2kHz 4kHz 8kHz 10kHz
ZNR
ZNR (ZOOM Noise Reduction) module
This module serves for reducing noise during playing pauses.
nr
ZNR (ZOOM Noise Reduction)
ZOOM original noise reduction which reduces noise in playing pauses without affecting the overall tone.
THRESHOLD
1 – 16
Adjusts the sensitivity. For maximum
noise reduction, set the value as high as
possible without causing the sound to
decay unnaturally.
MOD/EFX
MOD/EFX (Modulation/Effects) module
Comprises modulation and delay effects such as chorus, wah, delay, and echo.
CH
CHORUS
This effect mixes a variable detuned component to the original signal, resulting in full-bodied resonating sound.
DEPTH
0 – 98, 1.0
RATE
1 – 50
MIX
0 – 98, 1.0
Adjusts the modulation depth. Adjusts the modulation rate. Adjusts the level of the effect sound
mixed to the original sound.
SC
STEREO CHORUS
This is a stereo chorus with clear sound.
CE
CHORUS ENSEMBLE
This is a chorus ensemble with complex undulation.
HE
HP
NR
CH
SC
CE
eA21u.fm 33 ページ 2005年11月4日 金曜日 午後5時23分

Effect Types and Parameters
ZOOM A2.1u
34
The two effect types on the preceding page have the same parameters.
DEPTH
0 – 98, 1.0
RATE
1 – 50
MIX
0 – 98, 1.0
Adjusts the modulation depth. Adjusts the modulation rate.
Adjusts the level of the effect
sound mixed to the original
sound.
Ar
AIR
Simulates the ambience of a room, giving the sound spatial depth.
SIZE
2 – 98, 1.0
TONE
0 – 10
MIX
0 – 98, 1.0
Adjusts the spatial width. Adjusts the sound quality.
Adjusts the level of the effect
sound mixed to the original
sound.
FL
FLANGER
This effect produces a resonating and strongly undulating sound.
DEPTH
0 – 98, 1.0
RATE
0 – 50
RESONANCE
-10 – -1, 0,
1 – 10
Adjusts the modulation depth. Adjusts the modulation rate.
Adjusts the modulation resonance intensity.
rS
RESONATOR
Emphasizes a specific frequency, and produces an undulating sound such as from a resonator guitar. It is possible to
use this effect as pedal wah too.
FREQUENCY
1 – 50
RESONATOR LEVEL
0 – 98, 1.0
DIRECT LEVEL
0 – 98, 1.0
Adjusts the frequency that is
emphasized. When an expression
pedal is used, the effect is the
same as pedal wah.
Adjusts the mixing balance of the effect
sound.
Adjusts the mixing balance of the
original sound.
dL
DELAY
This is a delay with a maximum setting of 5000 ms.
tE
TAPE ECHO
This effect simulates a tape echo.
The above two effect types have the same parameters.
TIME
1-99, 1.0-5.0
FEEDBACK
0 – 98, 1.0
MIX
0 – 98, 1.0
Adjusts the delay time. In the
range from 10 – 990 ms, the
adjustment is made in 10-ms
steps (1 – 99). For 1 second and
above, the adjustment is made in
100-ms steps (1.0 – 5.0).
Adjusts the feedback amount.
Adjusts the level of the effect
sound mixed to the original
sound.
rd
REVERSE DELAY
Produces a sound like a tape played in reverse.
TIME
1 – 99, 1.0 –
2.5
FEEDBACK
0 – 98, 1.0
BALANCE
0 – 98, 1.0
Adjusts the delay time. In the
range from 10 – 990 ms, the
adjustment is made in 10-ms
steps (1 – 99). For 1 second and
above, the adjustment is made in
100-ms steps (1.0 – 2.5).
Adjusts the feedback amount. Adjusts the balance between
original sound and effect sound.
AR
FL
TAP
RS
DL
TE
TAP
RD
TAP
eA21u.fm 34 ページ 2005年11月4日 金曜日 午後5時23分

Effect Types and Parameters
ZOOM A2.1u
35
dt
DETUNE
This effect mixes a pitch-shifted component to the original signal, resulting in resonating sound such as from a 12-
string guitar.
DEPTH
-15 – -1, 0,
1 – 15
TONE
0 – 10
MIX
0 – 98, 1.0
Adjusts the modulation depth. Adjusts the sound quality.
Adjusts the level of the effect
sound mixed to the original
sound.
PH
PHASER
This effect produces sound with a pulsating character.
COLOR
1 – 4
RATE
0 – 50
RESONANCE
0 – 10
Adjusts the type of sound. Adjusts the modulation rate. Adjusts the modulation resonance
intensity.
AW
AUTO WAH
This effect varies wah in accordance with playing intensity.
SENSE
-10 – -1, 1 – 10
RESONANCE
0 – 10
DIRECT MIX
0 – 98, 1.0
Adjusts the effect sensitivity. Adjusts the resonance of the sound. Adjusts the level of the original sound
mixed to the effect sound.
tr
TREMOLO
This effect periodically varies the volume.
DEPTH
0 – 98, 1.0
RATE
0 – 50
WAVE
u0 – u9,
d0 – d9, t0 – t9
Adjusts the modulation depth. Adjusts the effect rate.
Allows selection of the modulation
waveform. Available settings are "u"
(rising sawtooth), "d" (falling sawtooth),
and "t" (triangular). Higher setting
values result in more clipping of wave
peaks, which reinforces the effect.
St
STEP
Special effect for acoustic guitar that changes the sound in a staircase pattern.
DEPTH
0 – 98, 1.0
RATE
0 – 50
MIX
0 – 98, 1.0
Adjusts the modulation depth. Adjusts the modulation rate. Adjusts the level of the effect sound
mixed to the original sound.
DELAY/REVERB
DELAY/REVERB module
This module comprises various reverb and delay functions. Delay effect allows use of
the hold function.
HL
HALL
Simulates the acoustics of a concert hall.
rM
ROOM
Simulates the acoustics of a room.
SP
SPRING
Simulates a spring-type reverb.
Ar
ARENA
Simulates the acoustics of a big concert hall such as an arena.
tr
TILED ROOM
Simulates the acoustics of a tiled room.
DT
PH
TAP
AW
TR
TAP
ST
TAP
HL
RM
SP
AR
TR
eA21u.fm 35 ページ 2005年11月4日 金曜日 午後5時23分

Effect Types and Parameters
ZOOM A2.1u
36
MS
MODERN SPRING
This effect simulates a spring-type reverb with bright sound.
The above six effect types have the same parameters.
DECAY
1 – 30
TONE
0 – 10
MIX
0 – 98, 1.0
Adjusts the duration of the reverb. Adjusts the sound quality.
Adjusts the level of the effect
sound mixed to the original
sound.
bS
BRIGHT SLAP REVERB
This is a reverb with bright sound which allows adjusting the pre-delay parameter.
dS
DARK SLAP REVERB
This is a reverb with dark sound which allows adjusting the pre-delay parameter.
The above two effect types have the same parameters.
DECAY
1 – 30
PRE DELAY
0 – 30
MIX
0 – 98, 1.0
Adjusts the duration of the reverb.
Adjusts the pre-delay time. The
adjustment is made in 10-ms steps in the
range of 0-300 ms.
Adjusts the level of the effect
sound mixed to the original
sound.
Er
EARLY REFLECTION
This effect isolates only the early reflection components of the reverb.
DECAY
1 – 30
SHAPE
-10 – -1, 0,
1 – 10
MIX
0 – 98, 1.0
Adjusts the duration of the reverb.
Adjusts the envelope of the effect sound.
In the negative range, the envelope is
reversed. At 0, the effect is a gate reverb.
In the positive range, the envelope is a
decay-type envelope.
Adjusts the level of the effect
sound mixed to the original
sound.
md
MULTI TAP DELAY
This effect produces several delay components with different delay times.
TIME
1 – 99,
1.0 – 5.0
PATTERN
1 – 8
MIX
0 – 98, 1.0
Adjusts the delay time. In the
range from 10 – 990 ms, the
adjustment is made in 10-ms
steps (1 – 99). For 1 second and
above, the adjustment is made in
100-ms steps (1.0 – 5.0).
Selects the combination pattern for the
taps. The selection ranges from
rhythmical to random patterns.
Adjusts the level of the effect
sound mixed to the original
sound.
dL
DELAY
This is a delay with a maximum setting of 5000 ms.
EC
ECHO
This is a warm sounding long delay of up to 5000 ms duration.
Pd
PINGPONG DELAY
This is a ping-pong type delay where the delay sound alternates between left and right.
These three effect types have the same parameters.
TIME
1 – 99,
1.0 – 5.0
FEEDBACK
0 – 98, 1.0
MIX
0 – 98, 1.0
Adjusts the delay time. In the
range from 10 – 990 ms, the
adjustment is made in 10-ms
steps (1 – 99). For 1 second and
above, the adjustment is made in
100-ms steps (1.0 – 5.0).
Adjusts the feedback amount.
Adjusts the level of the effect
sound mixed to the original
sound.
MS
BS
DS
ER
MD
TAP
DL
HOLD
EC
HOLD
PD
HOLD
TAP
eA21u.fm 36 ページ 2005年11月4日 金曜日 午後5時23分

Effect Types and Parameters
ZOOM A2.1u
37
CONTROL
CONTROL module
Serves for making built-in expression pedal settings and lets you control the foot switch
function and master level setting applying to all patches.
Ct
CONTROL
RTM
DESTINATION
See Table 3
FS
See Table 4
MASTER
LEVEL
0 – 98, 1.0
Selects the modulation target module
that is controlled with the built-in
expression pedal (see Table 3).
When a foot switch (FS01) is connected
to the [CONTROL IN] jack, this selects
the function that can be operated with
the foot switch (see Table 4). The
function selected here applies to all
patches.
Adjusts the master level for all patches.
[Table 3] [Table 4]
Setting Modulation target Setting Function
oF
OFF
bP
Bypass/Mute
vL
Volume
tP
Tap tempo
CU, Cd, CH, CL
COMP/LIMIT module (*)
bU
Bank up
tU, td, tH, tL
TONE parameter of MODEL module (*)
rH
Rhythm function on/off
EU, Ed, EH, EL
MOD/EFX module (*)
dH
Delay hold
dU, dd, dH, dL
DELAY/REVERB module (*)
dM
Delay input mute
Fb
Frequency of feedback control function.
Mn
Manual mode on/off
Fb
Feedback control function on/off
CT
"UP"
Maximum value
Minimum value
Maximum value
Maximum value
V
alue set in patch
V
alue set in patch
Minimum value
Minimum value
"DOWN"
"HIGH"
"LOW"
The operation of modules denoted by (*) changes as follows,
according to the letter at right.
UP
The parameter is at minimum when the pedal is fully raised and
at maximum when the pedal is fully pushed down.
DOWN
The parameter is at maximum when the pedal is fully raised and
at minimum when the pedal is fully pushed down.
HIGH
When the pedal is fully raised, the parameter is at the value set in
the patch. When the pedal is fully pushed down, the parameter is
at maximum.
LOW
When the pedal is fully raised, the parameter is at minimum.
When the pedal is fully pushed down, the parameter is at the
value set in the patch.
U
D
H
L
eA21u.fm 37 ページ 2005年11月4日 金曜日 午後5時23分

Troubleshooting
ZOOM A2.1u
38
GLOBAL
GLOBAL module
Serves for making settings to match the guitar amplifier and pickup in use and to
control the feedback control function. The settings of this module apply to all
patches.
GL
GLOBAL
PICK UP
SELECT
See Table 5
FEEDBACK
FREQ
oF, At,1 – 30
AMP SELECT
See table 6
Modifies the sound quality depending on
the guitar or pickup that is used, to fully
bring out the simulation capabilities of
the MODEL module (see table 5).
Reduces acoustic feedback by
attenuating the frequency band where
the feedback occurs. The frequency can
be detected automatically or manually.
For details on how to use the
FEEDBACK CONTROL function, see
page 20.
This parameter serves for attenuating
frequency band that can sound harsh
when an acoustic guitar is reproduced
via a guitar amplifier (see table 6).
Choose the suitable setting depending
on the amplifier that is used, and adjust
the value as required.
[Table 5] [Table 6]
Setting Content Setting Content
oF
OFF
oF
Sets the AMP SELECT parameter to OFF.
bP
Designed for use with a piezo pickup
having a bright sound.
b1 – b9
Designed for use with combo type amplifiers having a
bright sound. Higher values result in stronger
attenuation effect.
dP
Designed for use with a piezo pickup
having a dark sound.
C1 – C9
Designed for use with regular combo type amplifiers.
Higher values result in stronger attenuation effect.
bM
Designed for use with a magnetic pickup
having a bright sound.
S1 – S9
Designed for use with stack type amplifiers. Higher
values result in stronger attenuation effect.
dM
Designed for use with a magnetic pickup
having a dark sound.
SE
Designed for use with an electric guitar
and single-coil pickup(s).
HE
Designed for use with an electric guitar
and humbucker pickup(s).
GL
●
Volume is low
Adjust the patch level (
→
p. 9) or master level
(
→
p. 37). When using a pickup with low
output, start the A2.1u in HI-GAIN mode (
→
p.
28). Try ajusting the expression pedal.
●
Matching problem with particular
pickup or guitar amplifier
Check the PICKUP SELECT and AMP
SELECT settings.
●
Delay/reverb effect does not work
DELAY/REVERB module is inactive while a
rhythm pattern is playing. Stop rhythm
playback (
→
p. 12).
●
No effect processing (when using
[BALANCED OUT] connector)
Check whether the [PRE/POST] switch is set to
"POST" (effect processing enabled).
●
High level of noise
Adjust ZNR module. Be sure to use only a
ZOOM AC adapter (ZOOM AD-0006).
●
Hum is heard (when using [BALANCED
OUT] connector)
A ground loop has occurred among connected
devices. Try setting the [GROUND] switch to
"LIFT". This may help to eliminate or reduce
the noise.
●
Battery life is short
Are manganese batteries being used?
Continuous operation time is 6 hours with
alkaline batteries. The use of alkaline batteries
is recommended.
Troubleshooting
eA21u.fm 38 ページ 2005年11月4日 金曜日 午後5時23分

ZOOM A2.1u
39
Specifications
Number of effect types
47
Number of effect modules
8 simultaneously usable modules
Patch memory
User area
10 patches x 4 banks
Preset area
10 patches x 4 banks
Sampling frequency
96 kHz
A/D conversion
24-bit, 64-times oversampling
D/A conversion
24-bit, 128-times oversampling
Signal processing
32-bit
Frequency response
20 Hz – 40 kHz +1 dB, -3 dB (10 kilohm load)
Display
2-digit 7-segment LED display, parameter LEDs, pedal assign LEDs
Input
Standard monaural phone jack
Rated input level:
-20 dBm
Input impedance:
1 megohm
Outputs
Standard stereo phone jack (line/headphones)
Line output maximum rating: +5 dBm
(output impedance 10 kilohms or more)
Headphone output maximum rating: 20 mW + 20 mW (into 32-ohm load)
XLR connector (balanced output)
Input/output gain: 0 dB
Output impedance: 100 ohms (HOT-GND), (COLD-GND),
200 ohms (HOT-COLD)
Control input
FP02 (FP01)/FS01 input
USB interface
PC interface
16-bit (record/play, stereo)
Sampling frequencies
32 kHz, 44.1 kHz, 48 kHz
Power requirements
AC adapter
9 V AC, 300 mA (ZOOM AC adapter AD-0006)
Batteries
Four IEC R6 (size AA) batteries, continuous operating time 6 hours
(with alkaline batteries)
Dimensions
165 (D) x 255 (W) x 79 (H) mm
Weight
1200 g (without batteries)
Optional accessory
Expression pedal FP02/Foot switch FS01
* 0 dBm = 0.775 Vrms
* Design and specifications subject to change without notice.
eA21u.fm 39 ページ 2005年11月4日 金曜日 午後5時23分

ZOOM CORPORATION
ITOHPIA Iwamotocho 2chome Bldg. 2F, 2-11-2, Iwamoto-cho,
Chiyoda-ku, Tokyo 101-0032, Japan
Web Site: http://www.zoom.co.jp
A2.1u - 5000-1
A2.1u Preset Pattern
No PatternName TimSig No PatternName TimSig
1
8beat_1 4/4
21
3per4 3/4
2
8beat_2 4/4
22
6per8 3/4
3
8beat_3 4/4
23
5per4_1 5/4
4
8shuffle 4/4
24
5per4_2 5/4
5
16beat_1 4/4
25
COUNTRY 4/4
6
16beat_2 4/4
26
REGGAE 4/4
7
16shufle 4/4
27
LATIN1 4/4
8
ROCK 4/4
28
LATIN2 4/4
9
FUNK_1 4/4
29
LATIN3 4/4
10
FUNK_2 4/4
30
BALLAD_1 4/4
11
HIPHOP 4/4
31
BALLAD_2 3/4
12
R'nR 4/4
32
BLUES_1 4/4
13
POP_1 4/4
33
BLUES_2 3/4
14
POP_2 4/4
34
JAZZ_1 4/4
15
POP_3 4/4
35
JAZZ_2 3/4
16
POP_4 4/4
36
JAZZ_3 4/4
17
DANCE_1 4/4
37
METRO_3 3/4
18
DANCE_2 4/4
38
METRO_4 4/4
19
DANCE_3 4/4
39
METRO_5 5/4
20
DANCE_4 4/4
40
METRO
eA21u.fm 40 ページ 2005年11月4日 金曜日 午後5時23分

CATEGORY
No. NAME KEY EFFECT COMMENT
PEDAL SETTING
MODEL
A0
D-28
MARTIN D-28
The sound of a Martin D-28, the "gold standard" of acoustic guitars. Dynamic and gorgeous.
VOLUME
A1
J-200
GIBSON J-200
Simulation of a Gibson J-200 with its large, impressive body and sound to match.
VOLUME
A2
TRIPLE 0
MARTIN OOO-18
Simulation of the increasingly popular Martin 000-18 with its compact, handy body and finely nuanced
sound.
VOLUME
A3
J-45
GIBSON J-45
The Gibson J-45 is characterized by its warm and rich tone. A true "workhorse" beloved by many guitarists.
VOLUME
A4
ADAMAS
OVATION
The tone of the Ovation Adamas which has a body made from a special material called Lyrachord and
rounded shape to focus the sound.
VOLUME
A5
TACOMA
TACOMA C3C
Typical midrange oriented sound of a Tacoma C3C with its innovative design and unique soundhole
position.
VOLUME
A6
NYLON
NYLON
Nylon guitar sound great for Bossa Nova and other Latin styles. The trick is to play with your finger
cushions.
VOLUME
A7
DJANGO
SELMER
MACCAFERRI
Sound of the Selmer-Maccaferri guitar best known as the favored instrument of Django Reinhardt. The true
sound of Gypsy Jazz.
VOLUME
A8
DOBRO
DOBRO
Sound of the Dobro Model 27 with its square neck and resonator. Indispensable for Bluegrass and Country
Blues.
VOLUME
A9
NATIONAL
NATIONAL
The brass body of the National Reso-Phonic Style "O" produces a more metallic sound than a Dobro.
VOLUME
CHORUS &
REVERB
B0
SYMPHONY
CHORUS ENSEMBLE
Beautiful symphonic sound suitable for any playing style.
CHORUS
ENSEMBLE MIX
B1
TUBY
HALL
Straight sound of a tube preamp seasoned with some hall reverb. Really comes into its own when multiple
strings resonate together.
HALL MIX
B2
SLOW CHORUS
CHORUS ENSEMBLE
Slow chorus sound for finger style Jazz. Experience the spatial depth and ambience of a chorus ensemble.
CHORUS
ENSEMBLE MIX
B3
BIG HALL
HALL
Long reverb that brings out the glorious Martin D-28 sound to the max. Let loose with fingerpicking.
HALL MIX
B4
FLANG
MODERN SPRING
Flanger with a chorus-like feel is great for a wide playing range, from arpeggios to stroking.
FLANGER RATE
B5
MELODIC
BRIGHT SLAP
REVERB
Tube preamp patch for picked solos makes the original sound stand out with a slightly delayed reverb.
BRIGHT SLAP
REVERB MIX
B6
CHORUS WALL
STEREO CHORUS
Select this stereo chorus & doubling patch and feel the sound waves move in like a wall.
STEREO
CHORUS MIX
B7
BRIGHT
CHORUS
CHORUS
With a clearly defined effect similar to chorus for electric guitar, this bright and clear sound fits many music
genres.
CHORUS RATE
B8
STUDIO
FLANGER
BRIGHT SLAP
REVERB
Combination of flanger for chord and arpeggio playing, and reverb for bringing out the original sound.
Lends impressive depth to the sound on slow numbers.
BRIGHT SLAP
REVERB MIX
B9
12STRINGS
DETUNE
Simulates the sound of chord strokes on a 12-string guitar. Experience that naturally gorgeous tone with
your own guitar.
HALL MIX
ARTIST
C0
PARIS TEXAS
NATIONAL
Slide sound such as played by Ry Cooder on the soundtrack of "Paris, Texas" by Wim Wenders.
VOLUME
C1
AERIAL
BOUNDARIES
CHORUS ENSEMBLE
This patch is inspired by the sound of Michael Hedges on his groundbreaking masterpiece "Aerial
Boundaries".
VOLUME
C2
CROSS ROAD
NYLON
The sound of legendary pre-war Blues guitarist Robert Johnson, spruced up with a simulation of that late
1930s atmosphere.
VOLUME
C3
SCARBOROUGH
HALL
Reexperience the translucent sound of Scarborough Fair on Simon & Garfunkel's third album.
VOLUME
C4
TEARS
ROOM
Eric Clapton, MTV Unplugged, say no more. Comfortable, warm sound, yet a clear standout even in a band
ensemble.
VOLUME
C5
INNOCENT
AIR
Whether for slide or fingerpicking, this Ben Harper inspired sound matches various styles.
VOLUME
C6
HERE COMES
STEREO CHORUS
The acoustic guitar sound plus the entire ambience of the Beatles' Abbey Road album.
VOLUME
C7
FRIDAY NIGHT
ARENA
Al di Meola's epoch-making performances come to live again. Go for that peerless technique and feel the
audience respond.
VOLUME
C8
ABOUT A GIRL
CHORUS
Simulates the unusual acoustic character of Nirvana Unplugged. Tune your strings lower and turn into Kurt.
VOLUME
C9
ACOUSTIC ELVIS
SPRING
Powerful acoustic sound familiar from Elvis Presley's Country style hits.
VOLUME
VARIATION
D0
PHASE TOP
PHASER
This solid and compact phase tone is the new "allrounder" for acoustic instruments.
PHASER RATE
D1
FUNKY FOLK
AUTO WAH & MULTI
TAP DELAY
Funky sound with auto wah and multi tap takes acoustic guitar to a new level.
MULTI TAP
DELAY MIX
D2
REAL ACOUSTIC
AIR
Natural acoustic sound modeled on a live J-45. Suitable for finger play, picking, and many other
applications.
HALL MIX
D3
STEPPING
STONES
STEP & MULTI TAP
DELAY
Brilliant trickster sound using a new step technique specially developed for acoustic guitar use.
MULTI TAP
DELAY MIX
D4
WAH WAH BOX
RESONATOR
Let loose with funky cutting and wild pedal work, using the resonator as a pedal wah effect.
RESONATOR
FREQUENCY
D5
MINOR SWING
NYLON
Classic Bebop Jazz sound for when you just can't stop swinging.
EARLY
REFLECTION
MIX
D6
MY BACKWARD
FRIENDS
REVERSE DELAY
Psychedelic sound using reverse delay will grow on you. Use it to develop a theme.
REVERSE DELAY
BALANCE
D7
SOFT TREMOLO
TREMOLO
Soft, expressive tremolo sound optimized for acoustic guitar.
TREMOLO RATE
D8
OVATION SOLO
DELAY
Bright sound with clear delay components and an Ovation style edge for solos.
DELAY MIX
D9
RESOPHONIC
PINGPONG DELAY
Discover new possibilities in bottleneck playing with this combination of ping-pong delay and Zoom
original resonator guitar sound.
PINGPONG
DELAY MIX
A2.1u Patch List
• The preset area of banks 0 - 3 contains the same
patches as A - d.
•The ZNR value may need to be adjusted depending
on the guitar and amplifier.
Manufacturer names and product names mentioned in this patch list are trademarks or
registered trademarks of their respective owners. These names as well as artist's names
are used only to illustrate sonic characteristics and do not indicate any affiliation with
ZOOM CORPORATION.
A2 .1u PATCHLIST 1.0

To connect this unit to a computer running Windows XP and to
enable audio input/output, proceed as follows.
Install Cubase LE on the computer.
When you insert the CD-ROM supplied with this product into the CD-
ROM drive of the computer, the installer will start up automatically.
Follow the on-screen instructions to install Cubase LE.
Connect this unit to the computer using a USB cable.
NOTE
•If you monitor the audio signal during recording via the audio output
of the computer, there will be an audible latency. Be sure to use the
[OUTPUT] jack of this unit to monitor the signal.
•When a device designed to use USB power is powered via the USB
cable, insufficient power may result in unstable operation or error
indications appearing on the display. In such a case, power the
device from an AC adapter or batteries.
• Use a high-quality USB cable and keep the connection as short as
possible. If power is supplied to a device designed to use USB
power via a USB cable that is more than 3 meters in length, the low
voltage warning indication may appear.
HINT
No special steps are necessary for canceling the USB connection.
Simply disconnect the USB cable from the computer.
When you connect this unit for the first time to a computer running
Windows XP, a message saying "New Hardware Found" will appear.
Before proceeding, wait a while until this message disappears.
From the "Start" menu, select "Control Panel" and
double-click "Sounds and Audio Devices".
The sounds and audio devices properties screen appears. Click the
"Audio" tab and check whether "USB Audio CODEC" is selected as
default device for audio playback and recording.
If another device is selected, use the "Default Device" pull-down
menu to change the selection to "USB Audio CODEC".
When the setting has been made, click the OK button to close the
sounds and audio devices properties screen.
Start Cubase LE.
A window asking whether to check the audio input/output port
appears. Click OK to perform the check.
After Cubase LE has started up, access the "Devices"
menu, select "Device Setup..." and click "VST
Multitrack" in the list of devices.
Check whether "ASIO Multimedia Driver" is selected as ASIO driver
in the right part of the device setup window.
Click the "Control Panel" button in the device setup
window. In the window that appears, click the
"Advanced Options" button.
In the advanced options window, check whether "USB Audio
CODEC" is selected as input port and output port.
If not selected, click the respective box to place a check mark in it.
When the setting has been made, click the OK buttons to close the
windows and return to the normal post-startup Cubase LE screen.
HINT
• By clicking the Move up/Move down button in the advanced
options window, you can change the priority sequence setting of
the currently selected port. If you move "USB Audio CODEC" to the
top of the list, it will also be at the top in the following VST input
window.
•When you edit any of the settings in the advanced settings window,
a window asking whether to check the audio input/output port
appears. Click OK to perform the check.
Access the "Devices" menu and select "VST Inputs".
The VST inputs window appears. Check whether the
input port is active.
If the Active button is Off (grayed out), click the button to set it to On.
HINT
When multiple input ports are available for selection, you should scroll
or enlarge the window and check the enable/disable settings for all
ports.
[INPUT] jack
Computer
Guitar or other instrument
AC adapter
Batteries
or
USB cable
This unit
[OUTPUT] jack Audio system or
other hi-fi playback
equipment
Active button
USB/Cubase LE Startup Guide USB/Cubase LE Startup Guide
This USB/Cubase LE Startup Guide explains how to install Cubase LE on a computer, how to make the connection and settings of this unit, and how to record your instrument play.
To connect this unit to a computer running MacOS X and enable
audio input/output, proceed as follows.
Insert the CD-ROM supplied with this product into the
CD-ROM drive of the Macintosh computer.
The "Cubase LE" icon appears on the desktop.
Double-click the icon to open it, and use the "Cubase
LE Installer" to install Cubase LE.
Connect this unit to the computer using a USB cable.
NOTE
•If you monitor the audio signal during recording via the audio output
of the computer, there will be an audible latency. Be sure to use the
[OUTPUT] jack of this unit to monitor the signal.
•When a device designed to use USB power is powered via the USB
cable, insufficient power may result in unstable operation or error
indications appearing on the display. In such a case, power the
device from an AC adapter or batteries.
• Use a high-quality USB cable and keep the connection as short as
possible. If power is supplied to a device designed to use USB
power via a USB cable that is more than 3 meters in length, the low
voltage warning indication may appear.
HINT
No special steps are necessary for canceling the USB connection.
Simply disconnect the USB cable from the computer.
Open the "Applications" folder and then the "Utilities"
folder, and double-click "Audio MIDI Setup".
The Audio MIDI Setup screen appears.
Click "Audio Devices" and check whether "USB Audio CODEC" is
selected as default input/default output.
If another device is selected, use the pull-down menu to change the
selection to "USB Audio CODEC".
When the setting has been made, close Audio MIDI Setup.
Start Cubase LE.
HINT
The Cubase LE program is installed in the "Applications" folder.
When Cubase LE has started up, access the
"Devices" menu, select "Device Setup...", and click
"VST Multitrack" in the list of devices.
Check whether "USB Audio CODEC(2)" is selected as ASIO driver in
the right part of the device setup window.
If another item is selected, use the pull-down menu to change
the selection.
When the setting has been made, click the OK button to close
the window.
Access the "Devices" menu and select "VST Inputs".
The VST inputs window appears. Check whether the
input port is active.
If the Active button is Off (grayed out), click the button to set it to On.
[INPUT] jack Macintosh
AC adapter
Batteries
or USB cable
[OUTPUT] jack
Guitar or other instrument
This unit
Audio system or
other hi-fi playback
equipment
Active button
Continued overleaf
Continued overleaf
Cubase LE Installation Connections and Preparations Recording with Cubase LE
Cubase LE Installation
Windows XP
Connections and Preparations Recording with Cubase LE
Cubase LE Installation
MacOS X
Connections and Preparations Recording with Cubase LE

Access the "File" menu and select "New Project".
The new project window appears. Here you can select a project
template.
Make sure that the "Empty" template is selected, and
click the OK button.
A window for selecting the project file save location appears.
After specifying the project file save location (such as
the desktop), click the OK button (Choose button in
MacOS 10.4).
A new project is created, and the project window for controlling most
of the Cubase LE operations appears.
To create a new audio track, access the "Project"
menu and select "Add track". In the submenu that
appears, select "Audio".
A new audio track is added to the project window.
HINT
You can add several tracks at once by accessing the "Project" menu,
selecting "Add track" and then selecting "Multiple..." in the submenu.
Make the following settings for the new audio track.
Access the "Devices" menu and select "VST Inputs".
The VST inputs window appears.
This window shows the available input ports and their active/inactive
status.
You can perform the following steps here.
Connect the guitar or other instrument to the [INPUT]
jack of this unit and select the desired patch.
The sound selected here will be recorded on the computer via the
[USB] port.
Access the "Devices" menu and select "Mixer".
The mixer window appears.
This window shows the channels assigned to created tracks.
You can perform the following steps here.
Project window
Drag the audio track boundary to the right
to display all buttons.
Verify that the Monitoring On button is
Off (grayed out). If the button is On,
click the button to turn it Off.
Click the Stereo/Mono button to set the audio track to
Stereo. When the button is not grayed out and has changed
from [ ] to [ ], the track is active as a stereo track.
1.
2.
3.
V
ST input window
Verify that the Active button for USB Audio CODEC
1/2 (USB Audio CODEC L/R on MacOS X) is enabled
(not grayed out). If the button is grayed out, click the
button to enable it.
2.
When there are multiple input ports,
drag here to enlarge the window.
1.
HINT
When the Record Standby button is enabled, the level meter next to
the fader shows the input level for the audio track. When the button is
disabled, the output level for the audio track is shown.
While playing your instrument, adjust the output level
of this unit to achieve a suitable recording level for
Cubase LE.
Verify that the transport panel is shown.
If the transport panel is not shown, access the "Transport" menu and
select "Transport Panel".
To start recording, click the Record button in the
transport panel.
As you play your instrument, the waveform appears in real time in the
project window.
To stop recording, click the Stop button in the
transport panel.
Recording stops.
Check the recorded content.
To play the recording, perform the following steps.
HINT
If no sound is heard when you click the Play button after recording,
check the settings in the VST input window (step 13) and the master
channel output port setting (step 15) once more.
For optimum enjoyment
While using Cubase LE, other applications may slow down drastically
or the message "Cannot synchronize with USB audio interface" may
appear. If this happens frequently, consider taking the following steps
to optimize the operation conditions for Cubase LE.
(1) Shut down other applications besides Cubase LE.
In particular, check for resident software and utilities.
(2) Reduce plug-ins (effects, instruments) used by Cubase LE.
When there is a high number of plug-ins, the computer's
processing power may not be able to keep up. Reducing
the number of tracks for simultaneous playback can also be
helpful.
(3) Power the unit from an AC adapter
When a device designed to use USB power is powered via
the USB port, the current supply may sometimes fluctuate,
leading to problems. See if using an AC adapter improves
operation.
If applications still run very slowly or the computer itself does not
function properly, disconnect this unit from the computer and shut
down Cubase LE. Then reconnect the USB cable and start Cubase LE
again.
Channel assigned to audio track
Mixer window
Master channel
Verify that the Record Standby button is shown in red. (If
the button is grayed out, click the button to enable it. This
will set the audio track to the recording standby condition.)
3.
Click here to select the port for the USB Audio CODEC
1/2 (USB Audio CODEC L/R on MacOS X) assigned as
audio input port to the channel (see step 13).
2.
To adjust the playback level after
recording, click this button to bring
up the master channel of the mixer.
1.
Click here to set the
audio output port of
the master channel
to "USB Audio
CODEC".
4.
Level meter
When the audio track is in recording standby mode,
its recording level is shown by the level meter for the
assigned channel. The level should be set in such a
way that the meter registers to a fairly high value but
remains below the maximum point.
NOTE
• The level meter shows the signal level after
internal processing by Cubase LE. Therefore
a slight time lag may occur between playing a
guitar or other instrument and the meter
registering the change in level. This is normal
and not a defect.
• The audio tracks of Cubase LE will be
recorded with correct timing exactly matched
to your instrument play. There will be no lag
between already recorded tracks and newly
added tracks.
Transport panel
Record button
Go to beginning of project Play button
Move the fader
of the master
channel (as
displayed in step
15) fully down.
1.
Raise the fader of
the master channel
to obtain a suitable
volume.
4.
Use the controls on the
transport panel to move to
the beginning of the project.
2.
Click the Play button in
the transport panel to
start playback.
3.
Continued from front
Cubase LE Installation
Windows XP MacOS X
Connections and Preparations Recording with Cubase LE