Zyxel Zywall Usg 50 Users Manual User’s Guide
2014-12-11
: Zyxel Zyxel-Zywall-Usg-50-Users-Manual-121988 zyxel-zywall-usg-50-users-manual-121988 zyxel pdf
Open the PDF directly: View PDF
.
Page Count: 970 [warning: Documents this large are best viewed by clicking the View PDF Link!]
- ZyWALL USG 50
- User’s Guide
- Introducing the ZyWALL
- Features and Applications
- Web Configurator
- Installation Setup Wizard
- Quick Setup
- Configuration Basics
- 6.1 Object-based Configuration
- 6.2 Zones, Interfaces, and Physical Ports
- 6.3 Terminology in the ZyWALL
- 6.4 Packet Flow
- 6.5 Feature Configuration Overview
- 6.5.1 Feature
- 6.5.2 Licensing Registration
- 6.5.3 Licensing Update
- 6.5.4 Interface
- 6.5.5 Trunks
- 6.5.6 Policy Routes
- 6.5.7 Static Routes
- 6.5.8 Zones
- 6.5.9 DDNS
- 6.5.10 NAT
- 6.5.11 HTTP Redirect
- 6.5.12 ALG
- 6.5.13 Auth. Policy
- 6.5.14 Firewall
- 6.5.15 IPSec VPN
- 6.5.16 SSL VPN
- 6.5.17 Application Patrol
- 6.5.18 Anti-Virus
- 6.5.19 IDP
- 6.5.20 ADP
- 6.5.21 Content Filter
- 6.5.22 Anti-Spam
- 6.6 Objects
- 6.7 System
- Tutorials
- 7.1 How to Configure Interfaces, Port Roles, and Zones
- 7.2 How to Configure a Cellular Interface
- 7.3 How to Configure Load Balancing
- 7.4 How to Set Up an IPSec VPN Tunnel
- 7.5 How to Configure User-aware Access Control
- 7.6 How to Use a RADIUS Server to Authenticate User Accounts based on Groups
- 7.7 How to Use Endpoint Security and Authentication Policies
- 7.8 How to Configure Service Control
- 7.9 How to Allow Incoming H.323 Peer-to-peer Calls
- 7.10 How to Allow Public Access to a Web Server
- 7.11 How to Use an IPPBX on the DMZ
- 7.12 How to Use Multiple Static Public WAN IP Addresses for LAN to WAN Traffic
- Technical Reference
- Dashboard
- Monitor
- 9.1 Overview
- 9.2 The Port Statistics Screen
- 9.3 Interface Status Screen
- 9.4 The Traffic Statistics Screen
- 9.5 The Session Monitor Screen
- 9.6 The DDNS Status Screen
- 9.7 IP/MAC Binding Monitor
- 9.8 The Login Users Screen
- 9.9 Cellular Status Screen
- 9.10 USB Storage Screen
- 9.11 Application Patrol Statistics
- 9.12 The IPSec Monitor Screen
- 9.13 The SSL Connection Monitor Screen
- 9.14 The Anti-Virus Statistics Screen
- 9.15 The IDP Statistics Screen
- 9.16 The Content Filter Statistics Screen
- 9.17 Content Filter Cache Screen
- 9.18 The Anti-Spam Statistics Screen
- 9.19 The Anti-Spam Status Screen
- 9.20 Log Screen
- Registration
- Interfaces
- Trunks
- Policy and Static Routes
- Routing Protocols
- Zones
- DDNS
- NAT
- HTTP Redirect
- ALG
- IP/MAC Binding
- Authentication Policy
- Firewall
- IPSec VPN
- SSL VPN
- SSL User Screens
- SSL User Application Screens
- ZyWALL SecuExtender
- Application Patrol
- Anti-Virus
- IDP
- ADP
- Content Filtering
- Content Filter Reports
- Anti-Spam
- User/Group
- Addresses
- Services
- Schedules
- AAA Server
- Authentication Method
- Certificates
- ISP Accounts
- SSL Application
- Endpoint Security
- System
- Log and Report
- File Manager
- Diagnostics
- Packet Flow Explore
- Reboot
- Shutdown
- Troubleshooting
- Product Specifications
- Log Descriptions
- Common Services
- Displaying Anti-Virus Alert Messages in Windows
- Importing Certificates
- Open Software Announcements
- Legal Information
- Index

www.zyxel.com
www.zyxel.com
ZyWALL USG 50
Unified Security Gateway
Copyright © 2011
ZyXEL Communications Corporation
Version 2.21
Edition 4, 4/2011
Default Login Details
LAN Port P3, P4
IP Address https://192.168.1.1
User Name admin
Password 1234

About This User's Guide
ZyWALL USG 50 User’s Guide 3
About This User's Guide
Intended Audience
This manual is intended for people who want to want to configure the ZyWALL
using the Web Configurator.
How To Use This Guide
•Read Chapter 1 on page 31 chapter for an overview of features available on the
ZyWALL.
•Read Chapter 3 on page 45 for web browser requirements and an introduction
to the main components, icons and menus in the ZyWALL Web Configurator.
•Read Chapter 4 on page 61 if you’re using the installation wizard for first time
setup and you want more detailed information than what the real time online
help provides.
•Read Chapter 5 on page 71 if you’re using the quick setup wizards and you want
more detailed information than what the real time online help provides.
• It is highly recommended you read Chapter 6 on page 89 for detailed
information on essential terms used in the ZyWALL, what prerequisites are
needed to configure a feature and how to use that feature.
• It is highly recommended you read Chapter 7 on page 111 for ZyWALL
application examples.
• Subsequent chapters are arranged by menu item as defined in the Web
Configurator. Read each chapter carefully for detailed information on that menu
item.
• To find specific information in this guide, use the Contents Overview, the
Table of Contents, the Index, or search the PDF file. E-mail
techwriters@zyxel.com.tw if you cannot find the information you require.
Related Documentation
•Quick Start Guide
The Quick Start Guide is designed to show you how to make the ZyWALL
hardware connections and access the Web Configurator wizards. (See the
wizard real time help for information on configuring each screen.) It also
contains a connection diagram and package contents list.
•CLI Reference Guide
The CLI Reference Guide explains how to use the Command-Line Interface (CLI)
to configure the ZyWALL.
Note: It is recommended you use the Web Configurator to configure the ZyWALL.

About This User's Guide
ZyWALL USG 50 User’s Guide
4
• Web Configurator Online Help
Click the help icon in any screen for help in configuring that screen and
supplementary information.
• ZyXEL Web Site
Please refer to www.zyxel.com for additional support documentation and
product certifications.
User Guide Feedback
Help us help you. Send all User Guide-related comments, questions or suggestions
for improvement to the following address, or use e-mail instead. Thank you!
The Technical Writing Team,
ZyXEL Communications Corp.,
6 Innovation Road II,
Science-Based Industrial Park,
Hsinchu, 300, Taiwan.
E-mail: techwriters@zyxel.com.tw
Need More Help?
More help is available at www.zyxel.com.
• Download Library
Search for the latest product updates and documentation from this link. Read
the Tech Doc Overview to find out how to efficiently use the User Guide, Quick
Start Guide and Command Line Interface Reference Guide in order to better
understand how to use your product.
• Knowledge Base
If you have a specific question about your product, the answer may be here.
This is a collection of answers to previously asked questions about ZyXEL
products.

About This User's Guide
ZyWALL USG 50 User’s Guide 5
•Forum
This contains discussions on ZyXEL products. Learn from others who use ZyXEL
products and share your experiences as well.
Customer Support
Should problems arise that cannot be solved by the methods listed above, you
should contact your vendor. If you cannot contact your vendor, then contact a
ZyXEL office for the region in which you bought the device.
See http://www.zyxel.com/web/contact_us.php for contact information. Please
have the following information ready when you contact an office.
• Product model and serial number.
•Warranty Information.
• Date that you received your device.
• Brief description of the problem and the steps you took to solve it.
Disclaimer
Graphics in this book may differ slightly from the product due to differences in
operating systems, operating system versions, or if you installed updated
firmware/software for your device. Every effort has been made to ensure that the
information in this manual is accurate.

Document Conventions
ZyWALL USG 50 User’s Guide
6
Document Conventions
Warnings and Notes
These are how warnings and notes are shown in this User’s Guide.
Warnings tell you about things that could harm you or your device.
Note: Notes tell you other important information (for example, other things you may
need to configure or helpful tips) or recommendations.
Syntax Conventions
• The ZyWALL may be referred to as the “ZyWALL”, the “device”, the “system” or
the “product” in this User’s Guide.
• Product labels, screen names, field labels and field choices are all in bold font.
• A key stroke is denoted by square brackets and uppercase text, for example,
[ENTER] means the “enter” or “return” key on your keyboard.
• “Enter” means for you to type one or more characters and then press the
[ENTER] key. “Select” or “choose” means for you to use one of the predefined
choices.
• A right angle bracket ( > ) within a screen name denotes a mouse click. For
example, Maintenance > Log > Log Setting means you first click
Maintenance in the navigation panel, then the Log sub menu and finally the
Log Setting tab to get to that screen.
• Units of measurement may denote the “metric” value or the “scientific” value.
For example, “k” for kilo may denote “1000” or “1024”, “M” for mega may
denote “1000000” or “1048576” and so on.
• “e.g.,” is a shorthand for “for instance”, and “i.e.,” means “that is” or “in other
words”.

Document Conventions
ZyWALL USG 50 User’s Guide 7
Icons Used in Figures
Figures in this User’s Guide may use the following generic icons. The ZyWALL icon
is not an exact representation of your device.
ZyWALL Computer Notebook computer
Server Firewall Tel ephone
Switch Router

Safety Warnings
ZyWALL USG 50 User’s Guide
8
Safety Warnings
• Do NOT use this product near water, for example, in a wet basement or near a swimming
pool.
• Do NOT expose your device to dampness, dust or corrosive liquids.
• Do NOT store things on the device.
• Do NOT install, use, or service this device during a thunderstorm. There is a remote risk
of electric shock from lightning.
• Connect ONLY suitable accessories to the device.
• Do NOT open the device or unit. Opening or removing covers can expose you to
dangerous high voltage points or other risks. ONLY qualified service personnel should
service or disassemble this device. Please contact your vendor for further information.
• Make sure to connect the cables to the correct ports.
• Place connecting cables carefully so that no one will step on them or stumble over them.
• Always disconnect all cables from this device before servicing or disassembling.
• Use ONLY an appropriate power adaptor or cord for your device. Connect it to the right
supply voltage (for example, 110V AC in North America or 230V AC in Europe).
• Do NOT remove the plug and connect it to a power outlet by itself; always attach the plug
to the power adaptor first before connecting it to a power outlet.
• Do NOT allow anything to rest on the power adaptor or cord and do NOT place the
product where anyone can walk on the power adaptor or cord.
• Do NOT use the device if the power adaptor or cord is damaged as it might cause
electrocution.
• If the power adaptor or cord is damaged, remove it from the device and the power
source.
• Do NOT attempt to repair the power adaptor or cord. Contact your local vendor to order a
new one.
• Do not use the device outside, and make sure all the connections are indoors. There is a
remote risk of electric shock from lightning.
• CAUTION: RISK OF EXPLOSION IF BATTERY (on the motherboard) IS REPLACED BY AN
INCORRECT TYPE. DISPOSE OF USED BATTERIES ACCORDING TO THE INSTRUCTIONS.
Dispose them at the applicable collection point for the recycling of electrical and
electronic equipment. For detailed information about recycling of this product, please
contact your local city office, your household waste disposal service or the store where
you purchased the product.
• Do NOT obstruct the device ventilation slots, as insufficient airflow may harm your
device.
Your product is marked with this symbol, which is known as the WEEE mark. WEEE
stands for Waste Electronics and Electrical Equipment. It means that used electrical
and electronic products should not be mixed with general waste. Used electrical and
electronic equipment should be treated separately.

Contents Overview
ZyWALL USG 50 User’s Guide 9
Contents Overview
User’s Guide ...........................................................................................................................29
Introducing the ZyWALL ............................................................................................................ 31
Features and Applications ......................................................................................................... 37
Web Configurator ....................................................................................................................... 45
Installation Setup Wizard ........................................................................................................... 61
Quick Setup ............................................................................................................................... 71
Configuration Basics .................................................................................................................. 89
Tutorials ....................................................................................................................................111
Technical Reference ............................................................................................................157
Dashboard ............................................................................................................................... 159
Monitor ..................................................................................................................................... 171
Registration ............................................................................................................................. 213
Interfaces ................................................................................................................................. 221
Trunks ...................................................................................................................................... 277
Policy and Static Routes .......................................................................................................... 287
Routing Protocols .................................................................................................................... 303
Zones ....................................................................................................................................... 317
DDNS ...................................................................................................................................... 321
NAT .......................................................................................................................................... 327
HTTP Redirect ......................................................................................................................... 337
ALG ......................................................................................................................................... 341
IP/MAC Binding ....................................................................................................................... 349
Authentication Policy ............................................................................................................... 355
Firewall .................................................................................................................................... 363
IPSec VPN ............................................................................................................................... 381
SSL VPN ................................................................................................................................. 417
SSL User Screens .................................................................................................................. 427
SSL User Application Screens ................................................................................................ 437
ZyWALL SecuExtender ........................................................................................................... 439
Application Patrol ..................................................................................................................... 443
Anti-Virus ................................................................................................................................. 469
IDP ........................................................................................................................................... 485
ADP ......................................................................................................................................... 519
Content Filtering ...................................................................................................................... 539
Content Filter Reports ............................................................................................................. 565
Anti-Spam ................................................................................................................................ 573
User/Group .............................................................................................................................. 591

Contents Overview
ZyWALL USG 50 User’s Guide
10
Addresses ................................................................................................................................ 607
Services ................................................................................................................................... 613
Schedules ................................................................................................................................ 619
AAA Server .............................................................................................................................. 625
Authentication Method ............................................................................................................. 635
Certificates ............................................................................................................................... 641
ISP Accounts ........................................................................................................................... 663
SSL Application ....................................................................................................................... 667
Endpoint Security .................................................................................................................... 673
System ..................................................................................................................................... 681
Log and Report ........................................................................................................................ 731
File Manager ............................................................................................................................ 745
Diagnostics ............................................................................................................................ 757
Packet Flow Explore ................................................................................................................ 767
Reboot ..................................................................................................................................... 775
Shutdown ................................................................................................................................. 777
Troubleshooting ....................................................................................................................... 779
Product Specifications ............................................................................................................. 795

Table of Contents
ZyWALL USG 50 User’s Guide 11
Table of Contents
About This User's Guide..........................................................................................................3
Document Conventions............................................................................................................6
Safety Warnings........................................................................................................................8
Contents Overview ...................................................................................................................9
Table of Contents....................................................................................................................11
Part I: User’s Guide................................................................................ 29
Chapter 1
Introducing the ZyWALL ........................................................................................................31
1.1 Overview and Key Default Settings ..................................................................................... 31
1.2 Rack-mounted Installation ................................................................................................... 32
1.2.1 Rack-Mounted Installation Procedure ........................................................................ 32
1.3 Front Panel .......................................................................................................................... 33
1.3.1 Front Panel LEDs ....................................................................................................... 33
1.4 Management Overview ........................................................................................................34
1.5 Starting and Stopping the ZyWALL ...................................................................................... 35
Chapter 2
Features and Applications.....................................................................................................37
2.1 Features .............................................................................................................................. 37
2.2 Applications ......................................................................................................................... 39
2.2.1 VPN Connectivity ....................................................................................................... 40
2.2.2 SSL VPN Network Access ......................................................................................... 40
2.2.3 User-Aware Access Control ....................................................................................... 42
2.2.4 Multiple WAN Interfaces ............................................................................................. 43
Chapter 3
Web Configurator....................................................................................................................45
3.1 Web Configurator Requirements ......................................................................................... 45
3.2 Web Configurator Access ....................................................................................................45
3.3 Web Configurator Screens Overview .................................................................................. 47
3.3.1 Title Bar ...................................................................................................................... 48
3.3.2 Navigation Panel ........................................................................................................ 49

Table of Contents
ZyWALL USG 50 User’s Guide
12
3.3.3 Main Window ..............................................................................................................55
3.3.4 Tables and Lists .........................................................................................................57
Chapter 4
Installation Setup Wizard .......................................................................................................61
4.1 Installation Setup Wizard Screens ...................................................................................... 61
4.1.1 Internet Access Setup - WAN Interface ..................................................................... 61
4.1.2 Internet Access: Ethernet .......................................................................................... 62
4.1.3 Internet Access: PPPoE ............................................................................................. 64
4.1.4 Internet Access: PPTP .............................................................................................. 65
4.1.5 ISP Parameters .......................................................................................................... 66
4.1.6 Internet Access Setup - Second WAN Interface ........................................................ 67
4.1.7 Internet Access - Finish ............................................................................................. 68
4.2 Device Registration ........................................................................................................... 68
Chapter 5
Quick Setup.............................................................................................................................71
5.1 Quick Setup Overview ......................................................................................................... 71
5.2 WAN Interface Quick Setup ................................................................................................. 72
5.2.1 Choose an Ethernet Interface .................................................................................... 72
5.2.2 Select WAN Type ....................................................................................................... 72
5.2.3 Configure WAN Settings ............................................................................................ 73
5.2.4 WAN and ISP Connection Settings ............................................................................ 74
5.2.5 Quick Setup Interface Wizard: Summary ................................................................... 76
5.3 VPN Quick Setup ................................................................................................................. 77
5.4 VPN Setup Wizard: Wizard Type ......................................................................................... 78
5.5 VPN Express Wizard - Scenario ......................................................................................... 79
5.5.1 VPN Express Wizard - Configuration ........................................................................ 80
5.5.2 VPN Express Wizard - Summary .............................................................................. 81
5.5.3 VPN Express Wizard - Finish .................................................................................... 82
5.5.4 VPN Advanced Wizard - Scenario ............................................................................ 83
5.5.5 VPN Advanced Wizard - Phase 1 Settings ............................................................... 84
5.5.6 VPN Advanced Wizard - Phase 2 ............................................................................. 86
5.5.7 VPN Advanced Wizard - Summary ........................................................................... 87
5.5.8 VPN Advanced Wizard - Finish ................................................................................. 88
Chapter 6
Configuration Basics..............................................................................................................89
6.1 Object-based Configuration .................................................................................................89
6.2 Zones, Interfaces, and Physical Ports ................................................................................. 90
6.2.1 Interface Types ........................................................................................................... 91
6.2.2 Default Interface and Zone Configuration .................................................................. 91
6.3 Terminology in the ZyWALL ................................................................................................. 93

Table of Contents
ZyWALL USG 50 User’s Guide 13
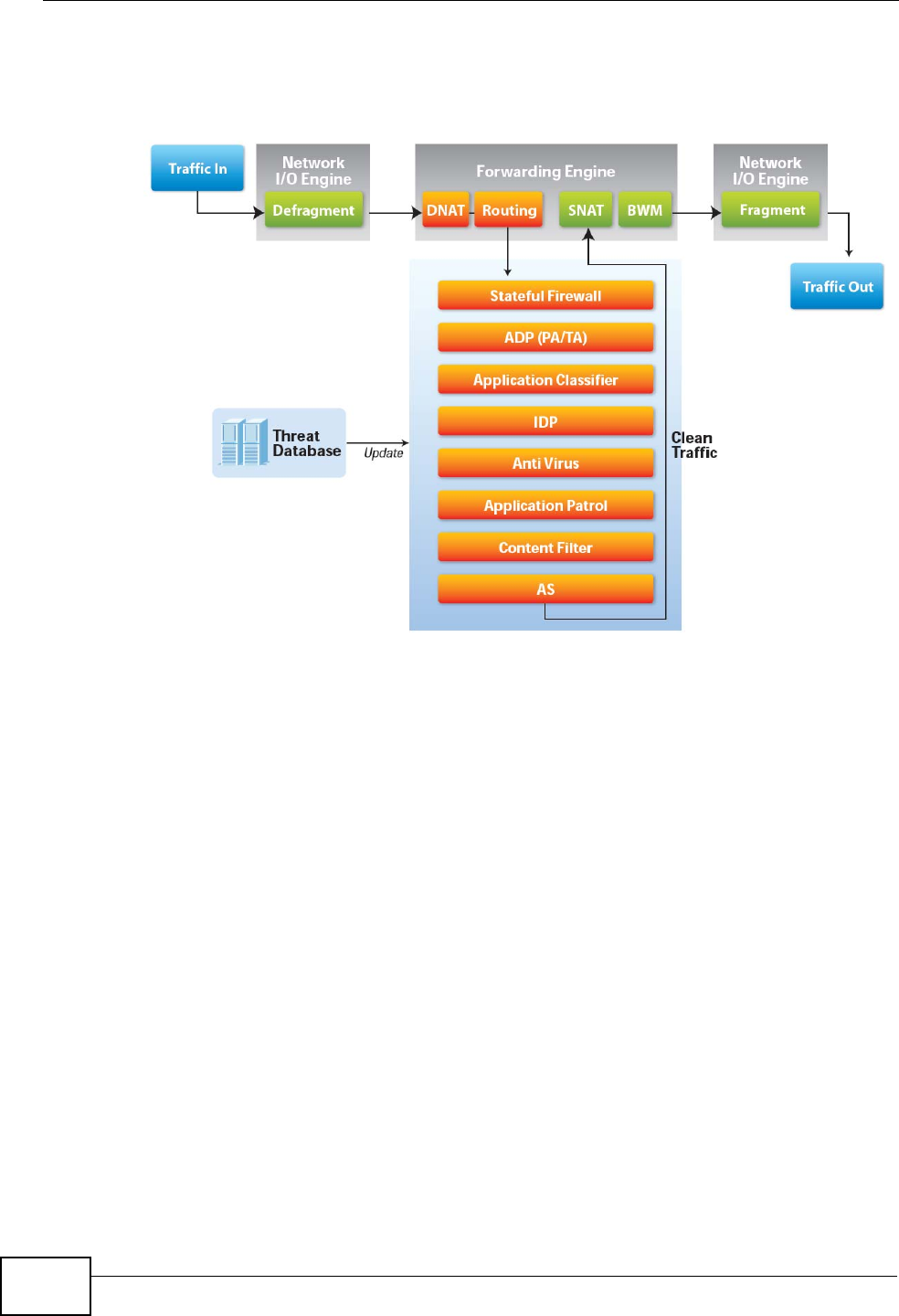
6.4 Packet Flow ......................................................................................................................... 93
6.4.1 Routing Table Checking Flow ..................................................................................... 95
6.4.2 NAT Table Checking Flow .......................................................................................... 96
6.5 Feature Configuration Overview ......................................................................................... 97
6.5.1 Feature ....................................................................................................................... 97
6.5.2 Licensing Registration ................................................................................................ 98
6.5.3 Licensing Update ....................................................................................................... 98
6.5.4 Interface ..................................................................................................................... 98
6.5.5 Trunks ........................................................................................................................ 99
6.5.6 Policy Routes ............................................................................................................. 99
6.5.7 Static Routes ............................................................................................................100
6.5.8 Zones ....................................................................................................................... 100
6.5.9 DDNS ....................................................................................................................... 101
6.5.10 NAT ........................................................................................................................ 101
6.5.11 HTTP Redirect ........................................................................................................ 101
6.5.12 ALG ........................................................................................................................ 102
6.5.13 Auth. Policy ............................................................................................................102
6.5.14 Firewall ................................................................................................................... 103
6.5.15 IPSec VPN ............................................................................................................. 104
6.5.16 SSL VPN ................................................................................................................ 104
6.5.17 Application Patrol ................................................................................................... 104
6.5.18 Anti-Virus ................................................................................................................ 105
6.5.19 IDP ......................................................................................................................... 105
6.5.20 ADP ........................................................................................................................ 105
6.5.21 Content Filter ..........................................................................................................105
6.5.22 Anti-Spam ...............................................................................................................106
6.6 Objects .............................................................................................................................. 107
6.6.1 User/Group ...............................................................................................................107
6.7 System ............................................................................................................................... 108
6.7.1 DNS, WWW, SSH, TELNET, FTP, SNMP, Vantage CNM ........................................ 108
6.7.2 Logs and Reports ..................................................................................................... 109
6.7.3 File Manager ............................................................................................................ 109
6.7.4 Diagnostics ............................................................................................................... 109
6.7.5 Shutdown .................................................................................................................109
Chapter 7
Tutorials................................................................................................................................. 111
7.1 How to Configure Interfaces, Port Roles, and Zones .........................................................111
7.1.1 Configure a WAN Ethernet Interface .........................................................................112
7.1.2 Configure Port Roles .................................................................................................113
7.1.3 Configure the DMZ Interface for a Local Network .....................................................113
7.1.4 Configure Zones ........................................................................................................114
7.2 How to Configure a Cellular Interface .................................................................................115

Table of Contents
ZyWALL USG 50 User’s Guide
14
7.3 How to Configure Load Balancing ......................................................................................117
7.3.1 Set Up Available Bandwidth on Ethernet Interfaces .................................................117
7.3.2 Configure the WAN Trunk .........................................................................................118
7.4 How to Set Up an IPSec VPN Tunnel ................................................................................ 120
7.4.1 Set Up the VPN Gateway ......................................................................................... 121
7.4.2 Set Up the VPN Connection ..................................................................................... 122
7.4.3 Configure Security Policies for the VPN Tunnel ....................................................... 123
7.5 How to Configure User-aware Access Control .................................................................. 124
7.5.1 Set Up User Accounts .............................................................................................. 124
7.5.2 Set Up User Groups ................................................................................................. 125
7.5.3 Set Up User Authentication Using the RADIUS Server ........................................... 126
7.5.4 Web Surfing Policies With Bandwidth Restrictions .................................................. 128
7.5.5 Set Up MSN Policies ................................................................................................ 131
7.5.6 Set Up Firewall Rules ............................................................................................... 132
7.6 How to Use a RADIUS Server to Authenticate User Accounts based on Groups ............. 133
7.7 How to Use Endpoint Security and Authentication Policies ............................................... 135
7.7.1 Configure the Endpoint Security Objects ................................................................. 135
7.7.2 Configure the Authentication Policy ......................................................................... 137
7.8 How to Configure Service Control ..................................................................................... 138
7.8.1 Allow HTTPS Administrator Access Only From the LAN ......................................... 139
7.9 How to Allow Incoming H.323 Peer-to-peer Calls ............................................................. 141
7.9.1 Turn On the ALG ...................................................................................................... 142
7.9.2 Set Up a NAT Policy For H.323 ................................................................................ 142
7.9.3 Set Up a Firewall Rule For H.323 ............................................................................ 144
7.10 How to Allow Public Access to a Web Server .................................................................. 145
7.10.1 Create the Address Objects ................................................................................... 146
7.10.2 Configure NAT ........................................................................................................ 146
7.10.3 Set Up a Firewall Rule ........................................................................................... 147
7.11 How to Use an IPPBX on the DMZ .................................................................................. 148
7.11.1 Turn On the ALG .................................................................................................... 150
7.11.2 Create the Address Objects ................................................................................... 150
7.11.3 Setup a NAT Policy for the IPPBX .......................................................................... 151
7.11.4 Set Up a WAN to DMZ Firewall Rule for SIP .......................................................... 152
7.11.5 Set Up a DMZ to LAN Firewall Rule for SIP ........................................................... 153
7.12 How to Use Multiple Static Public WAN IP Addresses for LAN to WAN Traffic ............... 154
7.12.1 Create the Public IP Address Range Object .......................................................... 154
7.12.2 Configure the Policy Route .................................................................................... 155
Part II: Technical Reference ................................................................ 157
Chapter 8
Dashboard .............................................................................................................................159

Table of Contents
ZyWALL USG 50 User’s Guide 15
8.1 Overview ............................................................................................................................ 159
8.1.1 What You Can Do in this Chapter ............................................................................ 159
8.2 The Dashboard Screen ..................................................................................................... 159
8.2.1 The CPU Usage Screen ........................................................................................... 165
8.2.2 The Memory Usage Screen ..................................................................................... 166
8.2.3 The Active Sessions Screen .................................................................................... 167
8.2.4 The VPN Status Screen ........................................................................................... 168
8.2.5 The DHCP Table Screen .......................................................................................... 168
8.2.6 The Number of Login Users Screen ......................................................................... 169
Chapter 9
Monitor...................................................................................................................................171
9.1 Overview ............................................................................................................................ 171
9.1.1 What You Can Do in this Chapter ............................................................................ 171
9.2 The Port Statistics Screen ................................................................................................172
9.2.1 The Port Statistics Graph Screen ............................................................................ 174
9.3 Interface Status Screen ..................................................................................................... 175
9.4 The Traffic Statistics Screen ..............................................................................................177
9.5 The Session Monitor Screen ............................................................................................ 180
9.6 The DDNS Status Screen .................................................................................................. 183
9.7 IP/MAC Binding Monitor .................................................................................................... 183
9.8 The Login Users Screen ................................................................................................... 184
9.9 Cellular Status Screen ....................................................................................................... 185
9.9.1 More Information ...................................................................................................... 187
9.10 USB Storage Screen ....................................................................................................... 188
9.11 Application Patrol Statistics .............................................................................................. 189
9.11.1 Application Patrol Statistics: General Setup ........................................................... 190
9.11.2 Application Patrol Statistics: Bandwidth Statistics .................................................. 191
9.11.3 Application Patrol Statistics: Protocol Statistics ..................................................... 192
9.11.4 Application Patrol Statistics: Individual Protocol Statistics by Rule ........................ 193
9.12 The IPSec Monitor Screen .............................................................................................. 194
9.12.1 Regular Expressions in Searching IPSec SAs ....................................................... 195
9.13 The SSL Connection Monitor Screen .............................................................................. 196
9.14 The Anti-Virus Statistics Screen ...................................................................................... 197
9.15 The IDP Statistics Screen ................................................................................................ 199
9.16 The Content Filter Statistics Screen ................................................................................ 201
9.17 Content Filter Cache Screen ........................................................................................... 203
9.18 The Anti-Spam Statistics Screen ..................................................................................... 206
9.19 The Anti-Spam Status Screen ......................................................................................... 208
9.20 Log Screen ...................................................................................................................... 209
Chapter 10
Registration...........................................................................................................................213

Table of Contents
ZyWALL USG 50 User’s Guide
16
10.1 Overview .......................................................................................................................... 213
10.1.1 What You Can Do in this Chapter .......................................................................... 213
10.1.2 What you Need to Know ........................................................................................ 213
10.2 The Registration Screen .................................................................................................. 215
10.3 The Service Screen ......................................................................................................... 218
Chapter 11
Interfaces...............................................................................................................................221
11.1 Interface Overview ........................................................................................................... 221
11.1.1 What You Can Do in this Chapter ........................................................................... 221
11.1.2 What You Need to Know ........................................................................................ 222
11.2 Port Role ......................................................................................................................... 224
11.3 Ethernet Summary Screen ............................................................................................... 225
11.3.1 Ethernet Edit ..........................................................................................................227
11.3.2 Object References .................................................................................................. 236
11.4 PPP Interfaces ................................................................................................................ 237
11.4.1 PPP Interface Summary ......................................................................................... 238
11.4.2 PPP Interface Add or Edit ..................................................................................... 239
11.5 Cellular Configuration Screen (3G) .................................................................................. 243
11.5.1 Cellular Add/Edit Screen ........................................................................................ 245
11.6 VLAN Interfaces .............................................................................................................. 252
11.6.1 VLAN Summary Screen ......................................................................................... 254
11.6.2 VLAN Add/Edit ...................................................................................................... 255
11.7 Bridge Interfaces ............................................................................................................. 262
11.7.1 Bridge Summary ..................................................................................................... 264
11.7.2 Bridge Add/Edit ..................................................................................................... 265
11.7.3 Virtual Interfaces Add/Edit ...................................................................................... 270
11.8 Interface Technical Reference ......................................................................................... 272
Chapter 12
Trunks ....................................................................................................................................277
12.1 Overview .......................................................................................................................... 277
12.1.1 What You Can Do in this Chapter .......................................................................... 277
12.1.2 What You Need to Know ........................................................................................ 278
12.2 The Trunk Summary Screen ............................................................................................ 282
12.3 Configuring a Trunk ........................................................................................................ 283
12.4 Trunk Technical Reference .............................................................................................. 285
Chapter 13
Policy and Static Routes ......................................................................................................287
13.1 Policy and Static Routes Overview .................................................................................. 287
13.1.1 What You Can Do in this Chapter .......................................................................... 287
13.1.2 What You Need to Know ....................................................................................... 288

Table of Contents
ZyWALL USG 50 User’s Guide 17
13.2 Policy Route Screen ........................................................................................................ 290
13.2.1 Policy Route Edit Screen ....................................................................................... 293
13.3 IP Static Route Screen ....................................................................................................297
13.3.1 Static Route Add/Edit Screen ................................................................................. 298
13.4 Policy Routing Technical Reference ................................................................................ 299
Chapter 14
Routing Protocols.................................................................................................................303
14.1 Routing Protocols Overview ............................................................................................ 303
14.1.1 What You Can Do in this Chapter .......................................................................... 303
14.1.2 What You Need to Know ........................................................................................ 303
14.2 The RIP Screen ............................................................................................................... 304
14.3 The OSPF Screen ...........................................................................................................305
14.3.1 Configuring the OSPF Screen ................................................................................ 309
14.3.2 OSPF Area Add/Edit Screen ................................................................................. 312
14.3.3 Virtual Link Add/Edit Screen ................................................................................. 313
14.4 Routing Protocol Technical Reference ............................................................................ 314
Chapter 15
Zones .....................................................................................................................................317
15.1 Zones Overview ............................................................................................................... 317
15.1.1 What You Can Do in this Chapter .......................................................................... 317
15.1.2 What You Need to Know ........................................................................................ 318
15.2 The Zone Screen ............................................................................................................. 319
15.3 Zone Edit ........................................................................................................................ 320
Chapter 16
DDNS......................................................................................................................................321
16.1 DDNS Overview .............................................................................................................. 321
16.1.1 What You Can Do in this Chapter .......................................................................... 321
16.1.2 What You Need to Know ........................................................................................ 321
16.2 The DDNS Screen ...........................................................................................................322
16.2.1 The Dynamic DNS Add/Edit Screen ...................................................................... 324
Chapter 17
NAT.........................................................................................................................................327
17.1 NAT Overview .................................................................................................................. 327
17.1.1 What You Can Do in this Chapter .......................................................................... 327
17.1.2 What You Need to Know ........................................................................................ 328
17.2 The NAT Screen .............................................................................................................. 328
17.2.1 The NAT Add/Edit Screen ...................................................................................... 330
17.3 NAT Technical Reference ................................................................................................ 333

Table of Contents
ZyWALL USG 50 User’s Guide
18
Chapter 18
HTTP Redirect .......................................................................................................................337
18.1 Overview .......................................................................................................................... 337
18.1.1 What You Can Do in this Chapter .......................................................................... 337
18.1.2 What You Need to Know ........................................................................................ 338
18.2 The HTTP Redirect Screen ............................................................................................. 339
18.2.1 The HTTP Redirect Edit Screen ............................................................................. 340
Chapter 19
ALG ........................................................................................................................................341
19.1 ALG Overview ................................................................................................................. 341
19.1.1 What You Can Do in this Chapter .......................................................................... 341
19.1.2 What You Need to Know ........................................................................................ 342
19.1.3 Before You Begin ................................................................................................... 345
19.2 The ALG Screen .............................................................................................................. 345
19.3 ALG Technical Reference ................................................................................................ 347
Chapter 20
IP/MAC Binding.....................................................................................................................349
20.1 IP/MAC Binding Overview ............................................................................................... 349
20.1.1 What You Can Do in this Chapter .......................................................................... 349
20.1.2 What You Need to Know ........................................................................................ 350
20.2 IP/MAC Binding Summary ............................................................................................... 350
20.2.1 IP/MAC Binding Edit ............................................................................................... 351
20.2.2 Static DHCP Edit .................................................................................................... 352
20.3 IP/MAC Binding Exempt List ........................................................................................... 353
Chapter 21
Authentication Policy ...........................................................................................................355
21.1 Overview .......................................................................................................................... 355
21.1.1 What You Can Do in this Chapter .......................................................................... 355
21.1.2 What You Need to Know ........................................................................................ 356
21.2 Authentication Policy Screen ........................................................................................... 356
21.2.1 Creating/Editing an Authentication Policy .............................................................. 359
Chapter 22
Firewall...................................................................................................................................363
22.1 Overview .......................................................................................................................... 363
22.1.1 What You Can Do in this Chapter .......................................................................... 363
22.1.2 What You Need to Know ........................................................................................ 364
22.1.3 Firewall Rule Example Applications ....................................................................... 366
22.1.4 Firewall Rule Configuration Example ..................................................................... 369
22.2 The Firewall Screen ......................................................................................................... 371

Table of Contents
ZyWALL USG 50 User’s Guide 19
22.2.1 Configuring the Firewall Screen ............................................................................. 372
22.2.2 The Firewall Add/Edit Screen ................................................................................. 375
22.3 The Session Limit Screen ................................................................................................ 376
22.3.1 The Session Limit Add/Edit Screen ........................................................................ 378
Chapter 23
IPSec VPN..............................................................................................................................381
23.1 IPSec VPN Overview ....................................................................................................... 381
23.1.1 What You Can Do in this Chapter .......................................................................... 381
23.1.2 What You Need to Know ........................................................................................ 382
23.1.3 Before You Begin ................................................................................................... 384
23.2 The VPN Connection Screen .......................................................................................... 384
23.2.1 The VPN Connection Add/Edit (IKE) Screen ......................................................... 386
23.2.2 The VPN Connection Add/Edit Manual Key Screen .............................................. 393
23.3 The VPN Gateway Screen .............................................................................................. 396
23.3.1 The VPN Gateway Add/Edit Screen ...................................................................... 397
23.4 IPSec VPN Background Information ............................................................................... 405
Chapter 24
SSL VPN.................................................................................................................................417
24.1 Overview .......................................................................................................................... 417
24.1.1 What You Can Do in this Chapter .......................................................................... 417
24.1.2 What You Need to Know ........................................................................................ 417
24.2 The SSL Access Privilege Screen ................................................................................... 419
24.2.1 The SSL Access Policy Add/Edit Screen .............................................................. 420
24.3 The SSL Global Setting Screen ....................................................................................... 423
24.3.1 How to Upload a Custom Logo .............................................................................. 424
24.4 Establishing an SSL VPN Connection ............................................................................. 425
Chapter 25
SSL User Screens................................................................................................................427
25.1 Overview .......................................................................................................................... 427
25.1.1 What You Need to Know ........................................................................................ 427
25.2 Remote User Login .......................................................................................................... 428
25.3 The SSL VPN User Screens ........................................................................................... 433
25.4 Bookmarking the ZyWALL ............................................................................................... 434
25.5 Logging Out of the SSL VPN User Screens .................................................................... 434
Chapter 26
SSL User Application Screens ............................................................................................437
26.1 SSL User Application Screens Overview ........................................................................ 437
26.2 The Application Screen ................................................................................................... 437

Table of Contents
ZyWALL USG 50 User’s Guide
20
Chapter 27
ZyWALL SecuExtender.........................................................................................................439
27.1 The ZyWALL SecuExtender Icon .................................................................................... 439
27.2 Statistics .......................................................................................................................... 440
27.3 View Log .......................................................................................................................... 441
27.4 Suspend and Resume the Connection ............................................................................ 441
27.5 Stop the Connection ........................................................................................................ 442
27.6 Uninstalling the ZyWALL SecuExtender .......................................................................... 442
Chapter 28
Application Patrol .................................................................................................................443
28.1 Overview .......................................................................................................................... 443
28.1.1 What You Can Do in this Chapter .......................................................................... 443
28.1.2 What You Need to Know ....................................................................................... 444
28.1.3 Application Patrol Bandwidth Management Examples ........................................... 449
28.2 Application Patrol General Screen .................................................................................. 453
28.3 Application Patrol Applications ........................................................................................ 454
28.3.1 The Application Patrol Edit Screen ........................................................................ 455
28.3.2 The Application Patrol Policy Edit Screen ............................................................. 459
28.4 The Other Applications Screen ........................................................................................ 462
28.4.1 The Other Applications Add/Edit Screen ................................................................ 465
Chapter 29
Anti-Virus...............................................................................................................................469
29.1 Overview .......................................................................................................................... 469
29.1.1 What You Can Do in this Chapter .......................................................................... 469
29.1.2 What You Need to Know ........................................................................................ 470
29.1.3 Before You Begin ................................................................................................... 471
29.2 Anti-Virus Summary Screen ............................................................................................ 472
29.2.1 Anti-Virus Policy Add or Edit Screen ...................................................................... 475
29.3 Anti-Virus Black List ......................................................................................................... 477
29.4 Anti-Virus Black List or White List Add/Edit ..................................................................... 478
29.5 Anti-Virus White List ........................................................................................................ 479
29.6 Signature Searching ........................................................................................................ 480
29.7 Anti-Virus Technical Reference ........................................................................................ 483
Chapter 30
IDP..........................................................................................................................................485
30.1 Overview .......................................................................................................................... 485
30.1.1 What You Can Do in this Chapter .......................................................................... 485
30.1.2 What You Need To Know ....................................................................................... 485
30.1.3 Before You Begin ................................................................................................... 486
30.2 The IDP General Screen ................................................................................................. 487

Table of Contents
ZyWALL USG 50 User’s Guide 21
30.3 Introducing IDP Profiles ................................................................................................. 489
30.3.1 Base Profiles .......................................................................................................... 490
30.4 The Profile Summary Screen .......................................................................................... 491
30.5 Creating New Profiles ...................................................................................................... 492
30.5.1 Procedure To Create a New Profile ........................................................................ 492
30.6 Profiles: Packet Inspection ............................................................................................. 493
30.6.1 Profile > Group View Screen .................................................................................. 493
30.6.2 Policy Types ........................................................................................................... 496
30.6.3 IDP Service Groups ............................................................................................... 497
30.6.4 Profile > Query View Screen .................................................................................. 499
30.6.5 Query Example ...................................................................................................... 501
30.7 Introducing IDP Custom Signatures ............................................................................... 503
30.7.1 IP Packet Header ................................................................................................... 503
30.8 Configuring Custom Signatures ....................................................................................... 504
30.8.1 Creating or Editing a Custom Signature ................................................................ 506
30.8.2 Custom Signature Example ................................................................................... 512
30.8.3 Applying Custom Signatures .................................................................................. 514
30.8.4 Verifying Custom Signatures .................................................................................. 515
30.9 IDP Technical Reference ................................................................................................. 516
Chapter 31
ADP ........................................................................................................................................519
31.1 Overview .......................................................................................................................... 519
31.1.1 ADP and IDP Comparison ..................................................................................... 519
31.1.2 What You Can Do in this Chapter ......................................................................... 519
31.1.3 What You Need To Know ....................................................................................... 519
31.1.4 Before You Begin ................................................................................................... 520
31.2 The ADP General Screen ................................................................................................ 521
31.3 The Profile Summary Screen .......................................................................................... 522
31.3.1 Base Profiles .......................................................................................................... 523
31.3.2 Configuring The ADP Profile Summary Screen ..................................................... 523
31.3.3 Creating New ADP Profiles .................................................................................... 524
31.3.4 Traffic Anomaly Profiles ........................................................................................ 524
31.3.5 Protocol Anomaly Profiles ..................................................................................... 527
31.3.6 Protocol Anomaly Configuration ............................................................................. 527
31.4 ADP Technical Reference ................................................................................................ 531
Chapter 32
Content Filtering ...................................................................................................................539
32.1 Overview .......................................................................................................................... 539
32.1.1 What You Can Do in this Chapter .......................................................................... 539
32.1.2 What You Need to Know ........................................................................................ 539
32.1.3 Before You Begin ................................................................................................... 541

Table of Contents
ZyWALL USG 50 User’s Guide
22
32.2 Content Filter General Screen ......................................................................................... 541
32.3 Content Filter Policy Add or Edit Screen ......................................................................... 544
32.4 Content Filter Profile Screen .......................................................................................... 546
32.5 Content Filter Categories Screen ................................................................................... 546
32.5.1 Content Filter Blocked and Warning Messages ..................................................... 560
32.6 Content Filter Customization Screen .............................................................................. 560
32.7 Content Filter Technical Reference ................................................................................. 563
Chapter 33
Content Filter Reports..........................................................................................................565
33.1 Overview .......................................................................................................................... 565
33.2 Viewing Content Filter Reports ........................................................................................ 565
Chapter 34
Anti-Spam ..............................................................................................................................573
34.1 Overview .......................................................................................................................... 573
34.1.1 What You Can Do in this Chapter .......................................................................... 573
34.1.2 What You Need to Know ........................................................................................ 573
34.2 Before You Begin ............................................................................................................. 575
34.3 The Anti-Spam General Screen ....................................................................................... 575
34.3.1 The Anti-Spam Policy Add or Edit Screen .............................................................. 577
34.4 The Anti-Spam Black List Screen .................................................................................... 579
34.4.1 The Anti-Spam Black or White List Add/Edit Screen .............................................. 581
34.4.2 Regular Expressions in Black or White List Entries ............................................... 582
34.5 The Anti-Spam White List Screen .................................................................................... 583
34.6 The DNSBL Screen ......................................................................................................... 584
34.7 Anti-Spam Technical Reference ...................................................................................... 586
Chapter 35
User/Group ............................................................................................................................591
35.1 Overview .......................................................................................................................... 591
35.1.1 What You Can Do in this Chapter .......................................................................... 591
35.1.2 What You Need To Know ....................................................................................... 591
35.2 User Summary Screen .................................................................................................... 594
35.2.1 User Add/Edit Screen ............................................................................................. 594
35.3 User Group Summary Screen ......................................................................................... 597
35.3.1 Group Add/Edit Screen .......................................................................................... 598
35.4 Setting Screen ................................................................................................................ 599
35.4.1 Default User Authentication Timeout Settings Edit Screens .................................. 602
35.4.2 User Aware Login Example .................................................................................... 604
35.5 User /Group Technical Reference ................................................................................... 605
Chapter 36
Addresses..............................................................................................................................607

Table of Contents
ZyWALL USG 50 User’s Guide 23
36.1 Overview .......................................................................................................................... 607
36.1.1 What You Can Do in this Chapter .......................................................................... 607
36.1.2 What You Need To Know ....................................................................................... 607
36.2 Address Summary Screen ............................................................................................... 607
36.2.1 Address Add/Edit Screen ....................................................................................... 609
36.3 Address Group Summary Screen .................................................................................... 610
36.3.1 Address Group Add/Edit Screen .............................................................................611
Chapter 37
Services .................................................................................................................................613
37.1 Overview .......................................................................................................................... 613
37.1.1 What You Can Do in this Chapter .......................................................................... 613
37.1.2 What You Need to Know ........................................................................................ 613
37.2 The Service Summary Screen ......................................................................................... 614
37.2.1 The Service Add/Edit Screen ................................................................................. 616
37.3 The Service Group Summary Screen ............................................................................. 616
37.3.1 The Service Group Add/Edit Screen ...................................................................... 618
Chapter 38
Schedules..............................................................................................................................619
38.1 Overview .......................................................................................................................... 619
38.1.1 What You Can Do in this Chapter .......................................................................... 619
38.1.2 What You Need to Know ........................................................................................ 619
38.2 The Schedule Summary Screen ...................................................................................... 620
38.2.1 The One-Time Schedule Add/Edit Screen ............................................................. 621
38.2.2 The Recurring Schedule Add/Edit Screen ............................................................. 622
Chapter 39
AAA Server............................................................................................................................625
39.1 Overview .......................................................................................................................... 625
39.1.1 Directory Service (AD/LDAP) ................................................................................. 625
39.1.2 RADIUS Server ...................................................................................................... 626
39.1.3 ASAS ...................................................................................................................... 626
39.1.4 What You Can Do in this Chapter .......................................................................... 626
39.1.5 What You Need To Know ....................................................................................... 627
39.2 Active Directory or LDAP Server Summary ..................................................................... 629
39.2.1 Adding an Active Directory or LDAP Server ........................................................... 629
39.3 RADIUS Server Summary ............................................................................................... 631
39.3.1 Adding a RADIUS Server ...................................................................................... 633
Chapter 40
Authentication Method.........................................................................................................635
40.1 Overview .......................................................................................................................... 635

Table of Contents
ZyWALL USG 50 User’s Guide
24
40.1.1 What You Can Do in this Chapter .......................................................................... 635
40.1.2 Before You Begin ................................................................................................... 635
40.1.3 Example: Selecting a VPN Authentication Method ................................................ 635
40.2 Authentication Method Objects ........................................................................................ 636
40.2.1 Creating an Authentication Method Object ............................................................ 637
Chapter 41
Certificates ............................................................................................................................641
41.1 Overview .......................................................................................................................... 641
41.1.1 What You Can Do in this Chapter .......................................................................... 641
41.1.2 What You Need to Know ........................................................................................ 641
41.1.3 Verifying a Certificate ............................................................................................. 643
41.2 The My Certificates Screen ............................................................................................. 645
41.2.1 The My Certificates Add Screen ............................................................................ 646
41.2.2 The My Certificates Edit Screen ............................................................................. 651
41.2.3 The My Certificates Import Screen ........................................................................ 654
41.3 The Trusted Certificates Screen ..................................................................................... 655
41.3.1 The Trusted Certificates Edit Screen .................................................................... 656
41.3.2 The Trusted Certificates Import Screen ................................................................ 660
41.4 Certificates Technical Reference ..................................................................................... 661
Chapter 42
ISP Accounts.........................................................................................................................663
42.1 Overview .......................................................................................................................... 663
42.1.1 What You Can Do in this Chapter .......................................................................... 663
42.2 ISP Account Summary .................................................................................................... 663
42.2.1 ISP Account Edit ................................................................................................... 664
Chapter 43
SSL Application ....................................................................................................................667
43.1 Overview .......................................................................................................................... 667
43.1.1 What You Can Do in this Chapter .......................................................................... 667
43.1.2 What You Need to Know ........................................................................................ 667
43.1.3 Example: Specifying a Web Site for Access .......................................................... 668
43.2 The SSL Application Screen ............................................................................................ 669
43.2.1 Creating/Editing a Web-based SSL Application Object ......................................... 670
Chapter 44
Endpoint Security .................................................................................................................673
44.1 Overview .......................................................................................................................... 673
44.1.1 What You Can Do in this Chapter .......................................................................... 674
44.1.2 What You Need to Know ........................................................................................ 674
44.2 Endpoint Security Screen ................................................................................................ 675

Table of Contents
ZyWALL USG 50 User’s Guide 25
44.3 Endpoint Security Add/Edit .............................................................................................. 676
Chapter 45
System ...................................................................................................................................681
45.1 Overview .......................................................................................................................... 681
45.1.1 What You Can Do in this Chapter .......................................................................... 681
45.2 Host Name ....................................................................................................................... 682
45.3 USB Storage .................................................................................................................... 683
45.4 Date and Time ................................................................................................................. 683
45.4.1 Pre-defined NTP Time Servers List ........................................................................ 686
45.4.2 Time Server Synchronization ................................................................................. 687
45.5 Console Port Speed ......................................................................................................... 688
45.6 DNS Overview ................................................................................................................. 688
45.6.1 DNS Server Address Assignment .......................................................................... 689
45.6.2 Configuring the DNS Screen .................................................................................. 689
45.6.3 Address Record .................................................................................................... 692
45.6.4 PTR Record ........................................................................................................... 692
45.6.5 Adding an Address/PTR Record ............................................................................ 692
45.6.6 Domain Zone Forwarder ....................................................................................... 693
45.6.7 Adding a Domain Zone Forwarder ......................................................................... 693
45.6.8 MX Record ............................................................................................................ 694
45.6.9 Adding a MX Record .............................................................................................. 695
45.6.10 Adding a DNS Service Control Rule .................................................................... 695
45.7 WWW Overview ..............................................................................................................696
45.7.1 Service Access Limitations .................................................................................... 696
45.7.2 System Timeout ..................................................................................................... 697
45.7.3 HTTPS ...................................................................................................................697
45.7.4 Configuring WWW Service Control ........................................................................ 698
45.7.5 Service Control Rules ............................................................................................ 702
45.7.6 Customizing the WWW Login Page ....................................................................... 702
45.7.7 HTTPS Example .................................................................................................... 706
45.8 SSH .............................................................................................................................. 713
45.8.1 How SSH Works .................................................................................................... 714
45.8.2 SSH Implementation on the ZyWALL ..................................................................... 715
45.8.3 Requirements for Using SSH ................................................................................. 715
45.8.4 Configuring SSH .................................................................................................... 715
45.8.5 Secure Telnet Using SSH Examples ...................................................................... 717
45.9 Telnet .............................................................................................................................. 718
45.9.1 Configuring Telnet .................................................................................................. 719
45.10 FTP ............................................................................................................................... 720
45.10.1 Configuring FTP ................................................................................................... 720
45.11 SNMP ............................................................................................................................ 722
45.11.1 Supported MIBs .................................................................................................... 724

Table of Contents
ZyWALL USG 50 User’s Guide
26
45.11.2 SNMP Traps ......................................................................................................... 724
45.11.3 Configuring SNMP ................................................................................................ 724
45.12 Vantage CNM ............................................................................................................... 726
45.12.1 Configuring Vantage CNM ................................................................................... 727
45.13 Language Screen .........................................................................................................729
Chapter 46
Log and Report .....................................................................................................................731
46.1 Overview .......................................................................................................................... 731
46.1.1 What You Can Do In this Chapter .......................................................................... 731
46.2 Email Daily Report .......................................................................................................... 731
46.3 Log Setting Screens ....................................................................................................... 733
46.3.1 Log Setting Summary ............................................................................................. 734
46.3.2 Edit System Log Settings ...................................................................................... 735
46.3.3 Edit Remote Server Log Settings .......................................................................... 740
46.3.4 Active Log Summary Screen .................................................................................. 742
Chapter 47
File Manager..........................................................................................................................745
47.1 Overview .......................................................................................................................... 745
47.1.1 What You Can Do in this Chapter .......................................................................... 745
47.1.2 What you Need to Know ........................................................................................ 745
47.2 The Configuration File Screen ......................................................................................... 748
47.3 The Firmware Package Screen ...................................................................................... 752
47.4 The Shell Script Screen ..................................................................................................754
Chapter 48
Diagnostics..........................................................................................................................757
48.1 Overview .......................................................................................................................... 757
48.1.1 What You Can Do in this Chapter .......................................................................... 757
48.2 The Diagnostic Screen .................................................................................................... 757
48.2.1 The Diagnostics Files Screen ................................................................................ 758
48.3 The Packet Capture Screen ............................................................................................ 759
48.3.1 The Packet Capture Files Screen .......................................................................... 762
48.3.2 Example of Viewing a Packet Capture File ............................................................ 763
48.4 Core Dump Screen ..........................................................................................................764
48.4.1 Core Dump Files Screen ........................................................................................ 765
48.5 The System Log Screen .................................................................................................. 766
Chapter 49
Packet Flow Explore.............................................................................................................767
49.1 Overview .......................................................................................................................... 767
49.1.1 What You Can Do in this Chapter .......................................................................... 767

Table of Contents
ZyWALL USG 50 User’s Guide 27
49.2 The Routing Status Screen .............................................................................................. 767
49.3 The SNAT Status Screen ................................................................................................. 771
Chapter 50
Reboot....................................................................................................................................775
50.1 Overview .......................................................................................................................... 775
50.1.1 What You Need To Know ....................................................................................... 775
50.2 The Reboot Screen .........................................................................................................775
Chapter 51
Shutdown...............................................................................................................................777
51.1 Overview .......................................................................................................................... 777
51.1.1 What You Need To Know ....................................................................................... 777
51.2 The Shutdown Screen ..................................................................................................... 777
Chapter 52
Troubleshooting....................................................................................................................779
52.1 Resetting the ZyWALL ..................................................................................................... 793
52.2 Getting More Troubleshooting Help ................................................................................. 794
Chapter 53
Product Specifications.........................................................................................................795
53.1 Power Adaptor Specifications .......................................................................................... 800
Appendix A Log Descriptions ...............................................................................................803
Appendix B Common Services.............................................................................................861
Appendix C Displaying Anti-Virus Alert Messages in Windows............................................865
Appendix D Importing Certificates........................................................................................871
Appendix E Open Software Announcements .......................................................................897
Appendix F Legal Information ..............................................................................................943
Index.......................................................................................................................................947

Table of Contents
ZyWALL USG 50 User’s Guide
28

29
PART I
User’s Guide

30

ZyWALL USG 50 User’s Guide 31
CHAPTER 1
Introducing the ZyWALL
This chapter gives an overview of the ZyWALL. It explains the front panel ports,
LEDs, introduces the management methods, and lists different ways to start or
stop the ZyWALL.
1.1 Overview and Key Default Settings
The ZyWALL is a comprehensive security device. Its flexible configuration helps
network administrators set up the network and enforce security policies efficiently.
In addition, the ZyWALL provides excellent throughput, making it an ideal solution
for reliable, secure service.
The ZyWALL’s security features include VPN, firewall, anti-virus, content filtering,
IDP (Intrusion Detection and Prevention), ADP (Anomaly Detection and
Protection), and certificates. It also provides bandwidth management, Instant
Messaging (IM) and Peer to Peer (P2P) control, NAT, port forwarding, policy
routing, DHCP server and many other powerful features. Flexible configuration
helps you set up the network and enforce security policies efficiently. See Chapter
2 on page 37 for a more detailed overview of the ZyWALL’s features.
The ZyWALL provides excellent throughput with the reliability of dual WAN Gigabit
Ethernet ports and load balancing. You can also use a 3G cellular USB (not
included) for a third WAN connection.
The ZyWALL lets you set up multiple networks for your company. The De-
Militarized Zone (DMZ) increases LAN security by providing separate ports for
connecting publicly accessible servers. The ZyWALL also provides two separate
LAN networks. You can set ports to be part of the LAN1, or DMZ. Alternatively, you
can deploy the ZyWALL as a transparent firewall in an existing network with
minimal configuration.

Chapter 1 Introducing the ZyWALL
ZyWALL USG 50 User’s Guide
32
1.2 Rack-mounted Installation
The ZyWALL can be mounted on an EIA standard size, 19-inch rack or in a wiring
closet with other equipment. Follow the steps below to mount your ZyWALL on a
standard EIA rack using a rack-mounting kit. Make sure the rack will safely
support the combined weight of all the equipment it contains and that the position
of the ZyWALL does not make the rack unstable or top-heavy. Take all necessary
precautions to anchor the rack securely before installing the unit.
Note: Leave 10 cm of clearance at the sides and 20 cm in the rear.
Use a #2 Phillips screwdriver to install the screws.
Note: Failure to use the proper screws may damage the unit.
1.2.1 Rack-Mounted Installation Procedure
1Align one bracket with the holes on one side of the ZyWALL and secure it with the
included bracket screws (smaller than the rack-mounting screws).
2Attach the other bracket in a similar fashion.
Figure 1 Attaching Mounting Brackets and Screws

Chapter 1 Introducing the ZyWALL
ZyWALL USG 50 User’s Guide 33
3After attaching both mounting brackets, position the ZyWALL in the rack by lining
up the holes in the brackets with the appropriate holes on the rack. Secure the
ZyWALL to the rack with the rack-mounting screws.
Figure 2 Rack Mounting
1.3 Front Panel
This section introduces the ZyWALL’s front panel.
Figure 3 ZyWALL Front Panel
1.3.1 Front Panel LEDs
The following table describes the LEDs.
Table 1 Front Panel LEDs
LED COLOR STATUS DESCRIPTION
PWR Off The ZyWALL is turned off.
Green On The ZyWALL is turned on.
Breathing The ZyWALL is in power saving mode.
Red On There is a hardware component failure. Shut down
the device, wait for a few minutes and then restart
the device (see Section 1.5 on page 35). If the LED
turns red again, then please contact your vendor.

Chapter 1 Introducing the ZyWALL
ZyWALL USG 50 User’s Guide
34
1.4 Management Overview
You can use the following ways to manage the ZyWALL.
Web Configurator
The Web Configurator allows easy ZyWALL setup and management using an
Internet browser. This User’s Guide provides information about the Web
Configurator.
Figure 4 Managing the ZyWALL: Web Configurator
Command-Line Interface (CLI)
The CLI allows you to use text-based commands to configure the ZyWALL. You can
access it using remote management (for example, SSH or Telnet) or via the
console port. See the Command Reference Guide for more information about the
CLI.
SYS Green Off The ZyWALL is not ready or has failed.
On The ZyWALL is ready and running.
Blinking The ZyWALL is booting.
Red On The ZyWALL had an error or has failed.
1, 2 ... Green Off There is no traffic on this port.
Blinking The ZyWALL is sending or receiving packets on this
port.
Orange Off There is no connection on this port.
On This port has a successful link.
Table 1 Front Panel LEDs (continued)
LED COLOR STATUS DESCRIPTION

Chapter 1 Introducing the ZyWALL
ZyWALL USG 50 User’s Guide 35
Console Port
You can use the console port to manage the ZyWALL using CLI commands. See
the Command Reference Guide for more information about the CLI.
The default settings for the console port are as follows.
1.5 Starting and Stopping the ZyWALL
Here are some of the ways to start and stop the ZyWALL.
Always use Maintenance > Shutdown > Shutdown or the shutdown
command before you turn off the ZyWALL or remove the power. Not
doing so can cause the firmware to become corrupt.
Table 2 Console Port Default Settings
SETTING VALUE
Speed 115200 bps
Data Bits 8
Parity None
Stop Bit 1
Flow Control Off
Table 3 Starting and Stopping the ZyWALL
METHOD DESCRIPTION
Turning on the
power
A cold start occurs when you turn on the power to the ZyWALL. The
ZyWALL powers up, checks the hardware, and starts the system
processes.
Rebooting the
ZyWALL
A warm start (without powering down and powering up again)
occurs when you use the Reboot button in the Reboot screen or
when you use the reboot command. The ZyWALL writes all cached
data to the local storage, stops the system processes, and then does
a warm start.
Using the RESET
button
If you press the RESET button, the ZyWALL sets the configuration
to its default values and then reboots.
Clicking
Maintenance >
Shutdown >
Shutdown or
using the shutdown
command
Clicking Maintenance > Shutdown > Shutdown or using the
shutdown command writes all cached data to the local storage and
stops the system processes. Wait for the device to shut down and
then manually turn off or remove the power. It does not turn off the
power.
Disconnecting the
power
Power off occurs when you turn off the power to the ZyWALL. The
ZyWALL simply turns off. It does not stop the system processes or
write cached data to local storage.

Chapter 1 Introducing the ZyWALL
ZyWALL USG 50 User’s Guide
36
The ZyWALL does not stop or start the system processes when you apply
configuration files or run shell scripts although you may temporarily lose access to
network resources.

ZyWALL USG 50 User’s Guide 37
CHAPTER 2
Features and Applications
This chapter introduces the main features and applications of the ZyWALL.
2.1 Features
The ZyWALL’s security features include VPN, firewall, anti-virus, content filtering,
IDP (Intrusion Detection and Prevention), ADP (Anomaly Detection and
Protection), and certificates. It also provides bandwidth management, NAT, port
forwarding, policy routing, DHCP server and many other powerful features.
The rest of this section provides more information about the features of the
ZyWALL.
High Availability
To ensure the ZyWALL provides reliable, secure Internet access, set up one or
more of the following:
• Multiple WAN ports and configure load balancing between these ports.
• One or more 3G (cellular) connections.
Virtual Private Networks (VPN)
Use IPSec, SSL to provide secure communication between two sites over the
Internet or any insecure network that uses TCP/IP for communication. The
ZyWALL also offers hub-and-spoke IPSec VPN.
Flexible Security Zones
Many security settings are made by zone, not by interface, port, or network. As a
result, it is much simpler to set up and to change security settings in the ZyWALL.
You can create your own custom zones. You can add interfaces and VPN tunnels to
zones.

Chapter 2 Features and Applications
ZyWALL USG 50 User’s Guide
38
Firewall
The ZyWALL’s firewall is a stateful inspection firewall. The ZyWALL restricts access
by screening data packets against defined access rules. It can also inspect
sessions. For example, traffic from one zone is not allowed unless it is initiated by
a computer in another zone first.
Intrusion Detection and Prevention (IDP)
IDP (Intrusion Detection and Protection) can detect malicious or suspicious
packets and respond instantaneously. It detects pattern-based attacks in order to
protect against network-based intrusions. See Section 30.6.2 on page 496 for a
list of attacks that the ZyWALL can protect against. You can also create your own
custom IDP rules.
Anomaly Detection and Prevention (ADP)
ADP (Anomaly Detection and Prevention) can detect malicious or suspicious
packets and respond instantaneously. It can detect:
• Anomalies based on violations of protocol standards (RFCs – Requests for
Comments)
• Abnormal flows such as port scans.
The ZyWALL’s ADP protects against network-based intrusions. See Section 31.3.4
on page 524 and Section 31.3.5 on page 527 for more on the kinds of attacks that
the ZyWALL can protect against. You can also create your own custom ADP rules.
Bandwidth Management
Bandwidth management allows you to allocate network resources according to
defined policies. This policy-based bandwidth allocation helps your network to
better handle applications such as Internet access, e-mail, Voice-over-IP (VoIP),
video conferencing and other business-critical applications.
Content Filter
Content filtering allows schools and businesses to create and enforce Internet
access policies tailored to the needs of the organization.
You can also subscribe to category-based content filtering that allows your
ZyWALL to check web sites against an external database of dynamically-updated
ratings of millions of web sites. You then simply select categories to block or
monitor, such as pornography or racial intolerance, from a pre-defined list.

Chapter 2 Features and Applications
ZyWALL USG 50 User’s Guide 39
Anti-Virus Scanner
With the anti-virus packet scanner, your ZyWALL scans files transmitting through
the enabled interfaces into the network. The ZyWALL helps stop threats at the
network edge before they reach the local host computers.
Anti-Spam
The anti-spam feature can mark or discard spam. Use the white list to identify
legitimate e-mail. Use the black list to identify spam e-mail. The ZyWALL can also
check e-mail against a DNS black list (DNSBL) of IP addresses of servers that are
suspected of being used by spammers.
Application Patrol
Application patrol (App. Patrol) manages instant messenger (IM), peer-to-peer
(P2P) applications like MSN and BitTorrent. You can even control the use of a
particular application’s individual features (like text messaging, voice, video
conferencing, and file transfers). Application patrol has powerful bandwidth
management including traffic prioritization to enhance the performance of delay-
sensitive applications like voice and video. You can also use an option that gives
SIP priority over all other traffic. This maximizes SIP traffic throughput for
improved VoIP call sound quality.
2.2 Applications
These are some example applications for your ZyWALL. See also Chapter 7 on
page 111 for configuration tutorial examples.

Chapter 2 Features and Applications
ZyWALL USG 50 User’s Guide
40
2.2.1 VPN Connectivity
Set up VPN tunnels with other companies, branch offices, telecommuters, and
business travelers to provide secure access to your network. You can also set up
additional connections to the Internet to provide better service.
Figure 5 Applications: VPN Connectivity
2.2.2 SSL VPN Network Access
You can configure the ZyWALL to provide SSL VPN network access to remote
users.

Chapter 2 Features and Applications
ZyWALL USG 50 User’s Guide 41
2.2.2.1 Full Tunnel Mode
In full tunnel mode, a virtual connection is created for remote users with private
IP addresses in the same subnet as the local network. This allows them to access
network resources in the same way as if they were part of the internal network.
Figure 6 Network Access Mode: Full Tunnel Mode
Web Mail File Share
Web-based Application
https;//
Application
Server
Non-Web
LAN (192.168.1.X)
192.168.1.100

Chapter 2 Features and Applications
ZyWALL USG 50 User’s Guide
42
2.2.3 User-Aware Access Control
Set up security policies that restrict access to sensitive information and shared
resources based on the user who is trying to access it.
Figure 7 Applications: User-Aware Access Control

Chapter 2 Features and Applications
ZyWALL USG 50 User’s Guide 43
2.2.4 Multiple WAN Interfaces
Set up multiple connections to the Internet on the same port, or set up multiple
connections on different ports. In either case, you can balance the loads between
them.
Figure 8 Applications: Multiple WAN Interfaces

Chapter 2 Features and Applications
ZyWALL USG 50 User’s Guide
44

ZyWALL USG 50 User’s Guide 45
CHAPTER 3
Web Configurator
The ZyWALL Web Configurator allows easy ZyWALL setup and management using
an Internet browser.
3.1 Web Configurator Requirements
In order to use the Web Configurator, you must
• Use Internet Explorer 7 or later, or Firefox 1.5 or later
• Allow pop-up windows (blocked by default in Windows XP Service Pack 2)
• Enable JavaScripts (enabled by default)
• Enable Java permissions (enabled by default)
• Enable cookies
The recommended screen resolution is 1024 x 768 pixels.
3.2 Web Configurator Access
1Make sure your ZyWALL hardware is properly connected. See the Quick Start
Guide.

Chapter 3 Web Configurator
ZyWALL USG 50 User’s Guide
46
2Open your web browser, and go to http://192.168.1.1. By default, the ZyWALL
automatically routes this request to its HTTPS server, and it is recommended to
keep this setting. The Login screen appears.
Figure 9 Login Screen
3Type the user name (default: “admin”) and password (default: “1234”).
If your account is configured to use an ASAS authentication server, use the OTP
(One-Time Password) token to generate a number. Enter it in the One-Time
Password field. The number is only good for one login. You must use the token to
generate a new number the next time you log in.
4Click Login. If you logged in using the default user name and password, the
Update Admin Info screen (Figure 10 on page 46) appears. Otherwise, the
dashboard (Figure 11 on page 47) appears.
Figure 10 Update Admin Info Screen

Chapter 3 Web Configurator
ZyWALL USG 50 User’s Guide 47
5The screen above appears every time you log in using the default user name and
default password. If you change the password for the default user account, this
screen does not appear anymore.
Follow the directions in this screen. If you change the default password, the Login
screen (Figure 9 on page 46) appears after you click Apply. If you click Ignore,
the Installation Setup Wizard opens if the ZyWALL is using its default
configuration (see Chapter 4 on page 61); otherwise the dashboard appears as
shown next.
Figure 11 Dashboard
3.3 Web Configurator Screens Overview
The Web Configurator screen is divided into these parts (as illustrated in Figure 11
on page 47):
•A - title bar
•B - navigation panel
•C - main window
A
C
B

Chapter 3 Web Configurator
ZyWALL USG 50 User’s Guide
48
3.3.1 Title Bar
The title bar provides some icons in the upper right corner.
Figure 12 Title Bar
The icons provide the following functions.
3.3.1.1 About
Click this to display basic information about the ZyWALL.
Figure 13 Title Bar
Table 4 Title Bar: Web Configurator Icons
LABEL DESCRIPTION
Logout Click this to log out of the Web Configurator.
Help Click this to open the help page for the current screen.
About Click this to display basic information about the ZyWALL.
Site Map Click this to see an overview of links to the Web Configurator screens.
Object
Reference
Click this to open a screen where you can check which configuration
items reference an object.
Console Click this to open the console in which you can use the command line
interface (CLI). See the CLI Reference Guide for details on the
commands.
CLI Click this to open a popup window that displays the CLI commands sent
by the Web Configurator.

Chapter 3 Web Configurator
ZyWALL USG 50 User’s Guide 49
The following table describes labels that can appear in this screen.
3.3.2 Navigation Panel
Use the menu items on the navigation panel to open screens to configure ZyWALL
features. Click the arrow in the middle of the right edge of the navigation panel to
hide the navigation panel menus or drag it to resize them. The following sections
introduce the ZyWALL’s navigation panel menus and their screens.
Figure 14 Navigation Panel
3.3.2.1 Dashboard
The dashboard displays general device information, system status, system
resource usage, licensed service status, and interface status in widgets that you
can re-arrange to suit your needs. See Chapter 8 on page 159 for details on the
dashboard.
Table 5 Title Bar: Web Configurator Icons
LABEL DESCRIPTION
Boot Module This shows the version number of the software that handles the booting
process of the ZyWALL.
Current
Version
This shows the firmware version of the ZyWALL.
Released Date This shows the date (yyyy-mm-dd) and time (hh:mm:ss) when the
firmware is released.
OK Click this to close the screen.

Chapter 3 Web Configurator
ZyWALL USG 50 User’s Guide
50
3.3.2.2 Monitor Menu
The monitor menu screens display status and statistics information.
3.3.2.3 Configuration Menu
Use the configuration menu screens to configure the ZyWALL’s features.
Table 6 Monitor Menu Screens Summary
FOLDER OR LINK TAB FUNCTION
System Status
Port Statistics Displays packet statistics for each physical port.
Interface Status Displays general interface information and packet
statistics.
Traffic Statistics Collect and display traffic statistics.
Session Monitor Displays the status of all current sessions.
DDNS Status Displays the status of the ZyWALL’s DDNS domain names.
IP/MAC Binding Lists the devices that have received an IP address from
ZyWALL interfaces using IP/MAC binding.
Login Users Lists the users currently logged into the ZyWALL.
Cellular Status Displays details about the ZyWALL’s 3G connection status.
AppPatrol Statistics Displays bandwidth and protocol statistics.
VPN Monitor
IPSec Displays and manages the active IPSec SAs.
SSL Lists users currently logged into the VPN SSL client portal.
You can also log out individual users and delete related
session information.
Anti-X Statistics
Anti-Virus Collect and display statistics on the viruses that the
ZyWALL has detected.
IDP Collect and display statistics on the intrusions that the
ZyWALL has detected.
Content Filter Report Collect and display content filter statistics
Cache Manage the ZyWALL’s URL cache.
Anti-Spam Report Collect and display spam statistics.
Status Displays how many mail sessions the ZyWALL is currently
checking and DNSBL (Domain Name Service-based spam
Black List) statistics.
Log Lists log entries.
Table 7 Configuration Menu Screens Summary
FOLDER OR
LINK TAB FUNCTION
Quick Setup Quickly configure WAN interfaces or VPN
connections.
Licensing

Chapter 3 Web Configurator
ZyWALL USG 50 User’s Guide 51
Registration Registration Register the device and activate trial services.
Service View the licensed service status and upgrade
licensed services.
Signature
Update Anti-Virus Update anti-virus signatures immediately or by a
schedule.
IDP/AppPatrol Update IDP signatures immediately or by a
schedule.
System Protect Update system-protect signatures immediately or
by a schedule.
Network
Interface Port Role Use this screen to set the ZyWALL’s flexible ports
as LAN1 or DMZ.
Ethernet Manage Ethernet interfaces and virtual Ethernet
interfaces.
PPP Create and manage PPPoE and PPTP interfaces.
Cellular Configure a cellular Internet connection for an
installed 3G card.
VLAN Create and manage VLAN interfaces and virtual
VLAN interfaces.
Bridge Create and manage bridges and virtual bridge
interfaces.
Trunk Create and manage trunks (groups of interfaces)
for load balancing and link High Availability (HA).
Routing Policy Route Create and manage routing policies.
Static Route Create and manage IP static routing information.
RIP Configure device-level RIP settings.
OSPF Configure device-level OSPF settings, including
areas and virtual links.
Zone Configure zones used to define various policies.
DDNS Profile Define and manage the ZyWALL’s DDNS domain
names.
NAT Set up and manage port forwarding rules.
HTTP Redirect Set up and manage HTTP redirection rules.
ALG Configure SIP, H.323, and FTP pass-through
settings.
IP/MAC
Binding Summary Configure IP to MAC address bindings for devices
connected to each supported interface.
Exempt List Configure ranges of IP addresses to which the
ZyWALL does not apply IP/MAC binding.
Auth. Policy Define rules to force user authentication.
Firewall Firewall Create and manage level-3 traffic rules.
Session Limit Limit the number of concurrent client NAT/firewall
sessions.
Table 7 Configuration Menu Screens Summary (continued)
FOLDER OR
LINK TAB FUNCTION

Chapter 3 Web Configurator
ZyWALL USG 50 User’s Guide
52
VPN
IPSec VPN VPN Connection Configure IPSec tunnels.
VPN Gateway Configure IKE tunnels.
SSL VPN Access Privilege Configure SSL VPN access rights for users and
groups.
Global Setting Configure the ZyWALL’s SSL VPN settings that
apply to all connections.
AppPatrol General Enable or disable traffic management by
application and see registration and signature
information.
Common Manage traffic of the most commonly used web,
file transfer and e-mail protocols.
IM Manage instant messenger traffic.
Peer to Peer Manage peer-to-peer traffic.
VoIP Manage VoIP traffic.
Streaming Manage streaming traffic.
Other Manage other kinds of traffic.
Anti-X
Anti-Virus General Turn anti-virus on or off, set up anti-virus policies
and check the anti-virus engine type and the anti-
virus license and signature status.
Black/White List Set up anti-virus black (blocked) and white
(allowed) lists of virus file patterns.
Signature Search for signatures by signature name or
attributes and configure how the ZyWALL uses
them.
IDP General Display and manage IDP bindings.
Profile Create and manage IDP profiles.
Custom
Signatures
Create, import, or export custom signatures.
ADP General Display and manage ADP bindings.
Profile Create and manage ADP profiles.
Content Filter General Create and manage content filter policies.
Filter Profile Create and manage the detailed filtering rules for
content filtering policies.
Anti-Spam General Turn anti-spam on or off and manage anti-spam
policies.
Black/White List Set up a black list to identify spam and a white list
to identify legitimate e-mail.
DNSBL Have the ZyWALL check e-mail against DNS Black
Lists.
Object
Table 7 Configuration Menu Screens Summary (continued)
FOLDER OR
LINK TAB FUNCTION

Chapter 3 Web Configurator
ZyWALL USG 50 User’s Guide 53
User/Group User Create and manage users.
Group Create and manage groups of users.
Setting Manage default settings for all users, general
settings for user sessions, and rules to force user
authentication.
Address Address Create and manage host, range, and network
(subnet) addresses.
Address Group Create and manage groups of addresses.
Service Service Create and manage TCP and UDP services.
Service Group Create and manage groups of services.
Schedule Create one-time and recurring schedules.
AAA Server Active Directory-
Default
Configure the default Active Directory settings.
Active Directory-
Group
Create and manage groups of Active Directory
servers.
LDAP-Default Configure the default LDAP settings.
LDAP-Group Create and manage groups of LDAP servers.
RADIUS-Default Configure the default RADIUS settings.
RADIUS-Group Create and manage groups of RADIUS servers.
Auth. Method Create and manage ways of authenticating users.
Certificate My Certificates Create and manage the ZyWALL’s certificates.
Trusted
Certificates
Import and manage certificates from trusted
sources.
ISP Account Create and manage ISP account information for
PPPoE/PPTP interfaces.
SSL
Application Create SSL web application objects.
Endpoint
Security Create Endpoint Security (EPS) objects.
System
Host Name Configure the system and domain name for the
ZyWALL.
USB Storage Configure the settings for the connected USB
devices.
Date/Time Configure the current date, time, and time zone in
the ZyWALL.
Console
Speed Set the console speed.
DNS Configure the DNS server and address records for
the ZyWALL.
Table 7 Configuration Menu Screens Summary (continued)
FOLDER OR
LINK TAB FUNCTION

Chapter 3 Web Configurator
ZyWALL USG 50 User’s Guide
54
3.3.2.4 Maintenance Menu
Use the maintenance menu screens to manage configuration and firmware files,
run diagnostics, and reboot or shut down the ZyWALL.
WWW Service Control Configure HTTP, HTTPS, and general
authentication.
Login Page Configure how the login and access user screens
look.
SSH Configure SSH server and SSH service settings.
TELNET Configure telnet server settings for the ZyWALL.
FTP Configure FTP server settings.
SNMP Configure SNMP communities and services.
Vantage CNM Configure and allow your ZyWALL to be managed
by the Vantage CNM server.
Language Select the Web Configurator language.
Log & Report
Email Daily
Report Configure where and how to send daily reports and
what reports to send.
Log Setting Configure the system log, e-mail logs, and remote
syslog servers.
Table 7 Configuration Menu Screens Summary (continued)
FOLDER OR
LINK TAB FUNCTION
Table 8 Maintenance Menu Screens Summary
FOLDER OR
LINK TAB FUNCTION
File Manager Configuration
File
Manage and upload configuration files for the
ZyWALL.
Firmware
Package
View the current firmware version and to upload
firmware.
Shell Script Manage and run shell script files for the ZyWALL.
Diagnostics Diagnostic Collect diagnostic information.
Packet Capture Capture packets for analysis.
Packet Flow
Explore Routing Status View a clear picture on how the ZyWALL
determines where to route a packet and check the
related settings.
SNAT Status View a clear picture on how the ZyWALL converts a
packet’s source IP address and check the related
settings.
Reboot Restart the ZyWALL.
Shutdown Turn off the ZyWALL.

Chapter 3 Web Configurator
ZyWALL USG 50 User’s Guide 55
3.3.3 Main Window
The main window shows the screen you select in the navigation panel. The main
window screens are discussed in the rest of this document.
Right after you log in, the Dashboard screen is displayed. See Chapter 8 on page
159 for more information about the Dashboard screen.
3.3.3.1 Warning Messages
Warning messages, such as those resulting from misconfiguration, display in a
popup window.
Figure 15 Warning Message
3.3.3.2 Site Map
Click Site MAP to see an overview of links to the Web Configurator screens. Click
a screen’s link to go to that screen.
Figure 16 Site Map
3.3.3.3 Object Reference
Click Object Reference to open the Object Reference screen. Select the type of
object and the individual object and click Refresh to show which configuration

Chapter 3 Web Configurator
ZyWALL USG 50 User’s Guide
56
settings reference the object. The following example shows which configuration
settings reference the ldap-users user object (in this case the first firewall rule).
Figure 17 Object Reference
The fields vary with the type of object. The following table describes labels that
can appear in this screen.
Table 9 Object References
LABEL DESCRIPTION
Object Name This identifies the object for which the configuration settings that use it
are displayed. Click the object’s name to display the object’s
configuration screen in the main window.
# This field is a sequential value, and it is not associated with any entry.
Service This is the type of setting that references the selected object. Click a
service’s name to display the service’s configuration screen in the main
window.
Priority If it is applicable, this field lists the referencing configuration item’s
position in its list, otherwise N/A displays.
Name This field identifies the configuration item that references the object.
Description If the referencing configuration item has a description configured, it
displays here.
Refresh Click this to update the information in this screen.
Cancel Click Cancel to close the screen.

Chapter 3 Web Configurator
ZyWALL USG 50 User’s Guide 57
3.3.3.4 CLI Messages
Click CLI to look at the CLI commands sent by the Web Configurator. These
commands appear in a popup window, such as the following.
Figure 18 CLI Messages
Click Clear to remove the currently displayed information.
See the Command Reference Guide for information about the commands.
3.3.4 Tables and Lists
The Web Configurator tables and lists are quite flexible and provide several
options for how to display their entries.
3.3.4.1 Manipulating Table Display
Here are some of the ways you can manipulate the Web Configurator tables.
1Click a column heading to sort the table’s entries according to that column’s
criteria.
Figure 19 Sorting Table Entries by a Column’s Criteria
2Click the down arrow next to a column heading for more options about how to
display the entries. The options available vary depending on the type of fields in
the column. Here are some examples of what you can do:

Chapter 3 Web Configurator
ZyWALL USG 50 User’s Guide
58
• Sort in ascending alphabetical order
• Sort in descending (reverse) alphabetical order
• Select which columns to display
• Group entries by field
• Show entries in groups
• Filter by mathematical operators (<, >, or =) or searching for text
Figure 20 Common Table Column Options
3Select a column heading cell’s right border and drag to re-size the column.
Figure 21 Resizing a Table Column

Chapter 3 Web Configurator
ZyWALL USG 50 User’s Guide 59
4Select a column heading and drag and drop it to change the column order. A green
check mark displays next to the column’s title when you drag the column to a valid
new location.
Figure 22 Changing the Column Order
5Use the icons and fields at the bottom of the table to navigate to different pages of
entries and control how many entries display at a time.
Figure 23 Navigating Pages of Table Entries
3.3.4.2 Working with Table Entries
The tables have icons for working with table entries. A sample is shown next. You
can often use the [Shift] or [Ctrl] key to select multiple entries to remove,
activate, or deactivate.
Figure 24 Common Table Icons

Chapter 3 Web Configurator
ZyWALL USG 50 User’s Guide
60
Here are descriptions for the most common table icons.
3.3.4.3 Working with Lists
When a list of available entries displays next to a list of selected entries, you can
often just double-click an entry to move it from one list to the other. In some lists
you can also use the [Shift] or [Ctrl] key to select multiple entries, and then use
the arrow button to move them to the other list.
Figure 25 Working with Lists
Table 10 Common Table Icons
LABEL DESCRIPTION
Add Click this to create a new entry. For features where the entry’s
position in the numbered list is important (features where the
ZyWALL applies the table’s entries in order like the firewall for
example), you can select an entry and click Add to create a new
entry after the selected entry.
Edit Double-click an entry or select it and click Edit to open a screen
where you can modify the entry’s settings. In some tables you can
just click a table entry and edit it directly in the table. For those types
of tables small red triangles display for table entries with changes
that you have not yet applied.
Remove To remove an entry, select it and click Remove. The ZyWALL
confirms you want to remove it before doing so.
Activate To turn on an entry, select it and click Activate.
Inactivate To turn off an entry, select it and click Inactivate.
Connect To connect an entry, select it and click Connect.
Disconnect To disconnect an entry, select it and click Disconnect.
Object References Select an entry and click Object References to open a screen that
shows which settings use the entry. See Section 11.3.2 on page 236
for an example.
Move To change an entry’s position in a numbered list, select it and click
Move to display a field to type a number for where you want to put
that entry and press [ENTER] to move the entry to the number that
you typed. For example, if you type 6, the entry you are moving
becomes number 6 and the previous entry 6 (if there is one) gets
pushed up (or down) one.

ZyWALL USG 50 User’s Guide 61
CHAPTER 4
Installation Setup Wizard
4.1 Installation Setup Wizard Screens
If you log into the Web Configurator when the ZyWALL is using its default
configuration, the first Installation Setup Wizard screen displays. This wizard
helps you configure Internet connection settings and activate subscription
services. This chapter provides information on configuring the Web Configurator's
installation setup wizard. See the feature-specific chapters in this User’s Guide for
background information.
Figure 26 Installation Setup Wizard
• Click the double arrow in the upper right corner to display or hide the help.
•Click Go to Dashboard to skip the installation setup wizard or click Next to
start configuring for Internet access.
4.1.1 Internet Access Setup - WAN Interface
Use this screen to set how many WAN interfaces to configure and the first WAN
interface’s type of encapsulation and method of IP address assignment.

Chapter 4 Installation Setup Wizard
ZyWALL USG 50 User’s Guide
62
The screens vary depending on the encapsulation type. Refer to information
provided by your ISP to know what to enter in each field. Leave a field blank if you
don’t have that information.
Note: Enter the Internet access information exactly as your ISP gave it to you.
Figure 27 Internet Access: Step 1
•I have two ISPs: Select this option to configure two Internet connections.
Leave it cleared to configure just one. This option appears when you are
configuring the first WAN interface.
•Encapsulation: Choose the Ethernet option when the WAN port is used as a
regular Ethernet. Otherwise, choose PPPoE or PPTP for a dial-up connection
according to the information from your ISP.
•WAN Interface: This is the interface you are configuring for Internet access.
•Zone: This is the security zone to which this interface and Internet connection
belong.
•IP Address Assignment: Select Auto if your ISP did not assign you a fixed IP
address.
Select Static if the ISP assigned a fixed IP address.
4.1.2 Internet Access: Ethernet
This screen is read-only if you set the previous screen’s IP Address Assignment
field to Auto. Use this screen to configure your IP address settings.

Chapter 4 Installation Setup Wizard
ZyWALL USG 50 User’s Guide 63
Note: Enter the Internet access information exactly as given to you by your ISP.
Figure 28 Internet Access: Ethernet Encapsulation
•Encapsulation: This displays the type of Internet connection you are
configuring.
•First WAN Interface: This is the number of the interface that will connect with
your ISP.
•Zone: This is the security zone to which this interface and Internet connection
will belong.
•IP Address: Enter your (static) public IP address. Auto displays if you selected
Auto as the IP Address Assignment in the previous screen.
The following fields display if you selected static IP address assignment.
•IP Subnet Mask: Enter the subnet mask for this WAN connection's IP address.
•Gateway IP Address: Enter the IP address of the router through which this
WAN connection will send traffic (the default gateway).
•First / Second DNS Server: These fields display if you selected static IP
address assignment. The Domain Name System (DNS) maps a domain name to
an IP address and vice versa. Enter a DNS server's IP address(es). The DNS
server is extremely important because without it, you must know the IP address
of a computer before you can access it. The ZyWALL uses these (in the order
you specify here) to resolve domain names for VPN, DDNS and the time server.
Leave the field as 0.0.0.0 if you do not want to configure DNS servers.

Chapter 4 Installation Setup Wizard
ZyWALL USG 50 User’s Guide
64
4.1.3 Internet Access: PPPoE
Note: Enter the Internet access information exactly as given to you by your ISP.
Figure 29 Internet Access: PPPoE Encapsulation
4.1.3.1 ISP Parameters
• Type the PPPoE Service Name from your service provider. PPPoE uses a service
name to identify and reach the PPPoE server. You can use alphanumeric and -
_@$./ characters, and it can be up to 64 characters long.
•Authentication Type - Select an authentication protocol for outgoing
connection requests. Options are:
•CHAP/PAP - Your ZyWALL accepts either CHAP or PAP when requested by
the remote node.
•CHAP - Your ZyWALL accepts CHAP only.
•PAP - Your ZyWALL accepts PAP only.
•MSCHAP - Your ZyWALL accepts MSCHAP only.
•MSCHAP-V2 - Your ZyWALL accepts MSCHAP-V2 only.
• Type the User Name given to you by your ISP. You can use alphanumeric and -
_@$./ characters, and it can be up to 31 characters long.
• Type the Password associated with the user name. Use up to 64 ASCII
characters except the [] and ?. This field can be blank.
• Select Nailed-Up if you do not want the connection to time out. Otherwise,
type the Idle Timeout in seconds that elapses before the router automatically
disconnects from the PPPoE server.

Chapter 4 Installation Setup Wizard
ZyWALL USG 50 User’s Guide 65
4.1.3.2 WAN IP Address Assignments
•WAN Interface: This is the name of the interface that will connect with your
ISP.
•Zone: This is the security zone to which this interface and Internet connection
will belong.
•IP Address: Enter your (static) public IP address. Auto displays if you selected
Auto as the IP Address Assignment in the previous screen.
•First / Second DNS Server: These fields display if you selected static IP
address assignment. The Domain Name System (DNS) maps a domain name to
an IP address and vice versa. Enter a DNS server's IP address(es). The DNS
server is extremely important because without it, you must know the IP address
of a computer before you can access it. The ZyWALL uses these (in the order
you specify here) to resolve domain names for VPN, DDNS and the time server.
Leave the field as 0.0.0.0 if you do not want to configure DNS servers. If you do
not configure a DNS server, you must know the IP address of a machine in order
to access it.
4.1.4 Internet Access: PPTP
Note: Enter the Internet access information exactly as given to you by your ISP.
Figure 30 Internet Access: PPTP Encapsulation

Chapter 4 Installation Setup Wizard
ZyWALL USG 50 User’s Guide
66
4.1.5 ISP Parameters
•Authentication Type - Select an authentication protocol for outgoing calls.
Options are:
•CHAP/PAP - Your ZyWALL accepts either CHAP or PAP when requested by
the remote node.
•CHAP - Your ZyWALL accepts CHAP only.
•PAP - Your ZyWALL accepts PAP only.
•MSCHAP - Your ZyWALL accepts MSCHAP only.
•MSCHAP-V2 - Your ZyWALL accepts MSCHAP-V2 only.
• Type the User Name given to you by your ISP. You can use alphanumeric and -
_@$./ characters, and it can be up to 31 characters long.
• Type the Password associated with the user name. Use up to 64 ASCII
characters except the [] and ?. This field can be blank. Re-type your password in
the next field to confirm it.
• Select Nailed-Up if you do not want the connection to time out. Otherwise,
type the Idle Timeout in seconds that elapses before the router automatically
disconnects from the PPTP server.
4.1.5.1 PPTP Configuration
•Base Interface: This identifies the Ethernet interface you configure to connect
with a modem or router.
•Type a Base IP Address (static) assigned to you by your ISP.
• Type the IP Subnet Mask assigned to you by your ISP (if given).
•Server IP: Type the IP address of the PPTP server.
•Type a Connection ID or connection name. It must follow the “c:id” and
“n:name” format. For example, C:12 or N:My ISP. This field is optional and
depends on the requirements of your broadband modem or router. You can use
alphanumeric and -_: characters, and it can be up to 31 characters long.
4.1.5.2 WAN IP Address Assignments
•First WAN Interface: This is the connection type on the interface you are
configuring to connect with your ISP.
•Zone This is the security zone to which this interface and Internet connection
will belong.
•IP Address: Enter your (static) public IP address. Auto displays if you selected
Auto as the IP Address Assignment in the previous screen.
•First / Second DNS Server: These fields display if you selected static IP
address assignment. The Domain Name System (DNS) maps a domain name to
an IP address and vice versa. Enter a DNS server's IP address(es). The DNS
server is extremely important because without it, you must know the IP address
of a computer before you can access it. The ZyWALL uses these (in the order
you specify here) to resolve domain names for VPN, DDNS and the time server.
Leave the field as 0.0.0.0 if you do not want to configure DNS servers.

Chapter 4 Installation Setup Wizard
ZyWALL USG 50 User’s Guide 67
4.1.6 Internet Access Setup - Second WAN Interface
If you selected I have two ISPs, after you configure the First WAN Interface,
you can configure the Second WAN Interface. The screens for configuring the
second WAN interface are similar to the first (see Section 4.1.1 on page 61).
Figure 31 Internet Access: Step 3: Second WAN Interface

Chapter 4 Installation Setup Wizard
ZyWALL USG 50 User’s Guide
68
4.1.7 Internet Access - Finish
You have set up your ZyWALL to access the Internet. After configuring the WAN
interface(s), a screen displays with your settings. If they are not correct, click
Back.
Figure 32 Internet Access: Ethernet Encapsulation
Note: If you have not already done so, you can register your ZyWALL with
myZyXEL.com and activate trials of services like Content Filter.
Click Next and use the following screen to perform a basic registration (see
Section 4.2 on page 68). If you want to do a more detailed registration or manage
your account details, click myZyXEL.com.
Alternatively, close the window to exit the wizard.
4.2 Device Registration
Use this screen to register your ZyWALL with myZXEL.com and activate trial
periods of subscription security features if you have not already done so. If the
ZyWALL is already registered this screen displays your user name and which trial
services are activated (if any). You can still activate any un-activated trial
services.
Note: You must be connected to the Internet to register.

Chapter 4 Installation Setup Wizard
ZyWALL USG 50 User’s Guide 69
Use the Registration > Service screen to update your service subscription
status.
Registration
• Select new myZyXEL.com account if you haven’t created an account at
myZyXEL.com, select this option and configure the following fields to create an
account and register your ZyWALL.
• Select existing myZyXEL.com account if you already have an account at
myZyXEL.com and enter your user name and password in the fields below to
register your ZyWALL.
•Enter a User Name for your myZyXEL.com account. Use from six to 20
alphanumeric characters (and the underscore). Spaces are not allowed. Click
Check to verify that it is available.
•Password: Use six to 20 alphanumeric characters (and the underscore).
Spaces are not allowed. Type it again in the Confirm Password field.
•E-Mail Address: Enter your e-mail address. Use up to 80 alphanumeric
characters (periods and the underscore are also allowed) without spaces.
•Country Code: Select your country from the drop-down box list.

Chapter 4 Installation Setup Wizard
ZyWALL USG 50 User’s Guide
70
•Trial Service Activation: You can try a trial service subscription. The trial
period starts the day you activate the trial. After the trial expires, you can buy
an iCard and enter the license key in the Registration > Service screen to
extend the service.
Figure 33 Registraton: Registered Device

ZyWALL USG 50 User’s Guide 71
CHAPTER 5
Quick Setup
5.1 Quick Setup Overview
The Web Configurator's quick setup wizards help you configure Internet and VPN
connection settings. This chapter provides information on configuring the quick
setup screens in the Web Configurator. See the feature-specific chapters in this
User’s Guide for background information.
In the Web Configurator, click Configuration > Quick Setup to open the first
Quick Setup screen.
Figure 34 Quick Setup
• WAN Interface
Click this link to open a wizard to set up a WAN (Internet) connection. This
wizard creates matching ISP account settings in the ZyWALL if you use PPPoE or
PPTP. See Section 5.2 on page 72.
•VPN SETUP
Use VPN SETUP to configure a VPN (Virtual Private Network) tunnel for a
secure connection to another computer or network. See Section 5.4 on page 78.

Chapter 5 Quick Setup
ZyWALL USG 50 User’s Guide
72
5.2 WAN Interface Quick Setup
Click WAN Interface in the main Quick Setup screen to open the WAN
Interface Quick Setup Wizard Welcome screen. Use these screens to
configure an interface to connect to the internet. Click Next.
Figure 35 WAN Interface Quick Setup Wizard
5.2.1 Choose an Ethernet Interface
Select the Ethernet interface that you want to configure for a WAN connection and
click Next.
Figure 36 Choose an Ethernet Interface
5.2.2 Select WAN Type
WAN Type Selection: Select the type of encapsulation this connection is to use.
Choose Ethernet when the WAN port is used as a regular Ethernet.

Chapter 5 Quick Setup
ZyWALL USG 50 User’s Guide 73
Otherwise, choose PPPoE or PPTP for a dial-up connection according to the
information from your ISP.
Figure 37 WAN Interface Setup: Step 2
The screens vary depending on what encapsulation type you use. Refer to
information provided by your ISP to know what to enter in each field. Leave a field
blank if you don’t have that information.
Note: Enter the Internet access information exactly as your ISP gave it to you.
5.2.3 Configure WAN Settings
Use this screen to select whether the interface should use a fixed or dynamic IP
address.
Figure 38 WAN Interface Setup: Step 2
•WAN Interface: This is the interface you are configuring for Internet access.
•Zone: This is the security zone to which this interface and Internet connection
belong.

Chapter 5 Quick Setup
ZyWALL USG 50 User’s Guide
74
•IP Address Assignment: Select Auto If your ISP did not assign you a fixed IP
address.
Select Static If the ISP assigned a fixed IP address.
5.2.4 WAN and ISP Connection Settings
Use this screen to configure the ISP and WAN interface settings. This screen is
read-only if you set the IP Address Assignment to Static.
Note: Enter the Internet access information exactly as your ISP gave it to you.
Figure 39 WAN and ISP Connection Settings: (PPTP Shown)
The following table describes the labels in this screen.
Table 11 WAN and ISP Connection Settings
LABEL DESCRIPTION
ISP Parameter This section appears if the interface uses a PPPoE or PPTP Internet
connection.
Encapsulation This displays the type of Internet connection you are configuring.

Chapter 5 Quick Setup
ZyWALL USG 50 User’s Guide 75
Authentication
Type Use the drop-down list box to select an authentication protocol for
outgoing calls. Options are:
CHAP/PAP - Your ZyWALL accepts either CHAP or PAP when
requested by this remote node.
CHAP - Your ZyWALL accepts CHAP only.
PAP - Your ZyWALL accepts PAP only.
MSCHAP - Your ZyWALL accepts MSCHAP only.
MSCHAP-V2 - Your ZyWALL accepts MSCHAP-V2 only.
User Name Type the user name given to you by your ISP. You can use
alphanumeric and -_@$./ characters, and it can be up to 31
characters long.
Password Type the password associated with the user name above. Use up to 64
ASCII characters except the [] and ?. This field can be blank.
Retype to
Confirm Type your password again for confirmation.
Nailed-Up Select Nailed-Up if you do not want the connection to time out.
Idle Timeout Type the time in seconds that elapses before the router automatically
disconnects from the PPPoE server. 0 means no timeout.
PPTP
Configuration
This section only appears if the interface uses a PPPoE or PPTP
Internet connection.
Base Interface This displays the identity of the Ethernet interface you configure to
connect with a modem or router.
Base IP
Address Type the (static) IP address assigned to you by your ISP.
IP Subnet
Mask Type the subnet mask assigned to you by your ISP (if given).
Server IP Type the IP address of the PPTP server.
Connection ID Enter the connection ID or connection name in this field. It must
follow the "c:id" and "n:name" format. For example, C:12 or N:My
ISP.
This field is optional and depends on the requirements of your DSL
modem.
You can use alphanumeric and -_: characters, and it can be up to 31
characters long.
WAN Interface
Setup
WAN Interface This displays the identity of the interface you configure to connect
with your ISP.
Zone This field displays to which security zone this interface and Internet
connection will belong.
IP Address This field is read-only when the WAN interface uses a dynamic IP
address. If your WAN interface uses a static IP address, enter it in this
field.
Table 11 WAN and ISP Connection Settings (continued)
LABEL DESCRIPTION

Chapter 5 Quick Setup
ZyWALL USG 50 User’s Guide
76
5.2.5 Quick Setup Interface Wizard: Summary
This screen displays the WAN interface’s settings.
Figure 40 Interface Wizard: Summary WAN (PPTP Shown)
The following table describes the labels in this screen.
First DNS
Server
Second DNS
Server
These fields only display for an interface with a static IP address.
Enter the DNS server IP address(es) in the field(s) to the right.
Leave the field as 0.0.0.0 if you do not want to configure DNS
servers. If you do not configure a DNS server, you must know the IP
address of a machine in order to access it.
DNS (Domain Name System) is for mapping a domain name to its
corresponding IP address and vice versa. The DNS server is extremely
important because without it, you must know the IP address of a
computer before you can access it. The ZyWALL uses a system DNS
server (in the order you specify here) to resolve domain names for
VPN, DDNS and the time server.
Back Click Back to return to the previous screen.
Next Click Next to continue.
Table 11 WAN and ISP Connection Settings (continued)
LABEL DESCRIPTION
Table 12 Interface Wizard: Summary WAN
LABEL DESCRIPTION
Encapsulation This displays what encapsulation this interface uses to connect to the
Internet.
Service Name This field is read-only and only appears for a PPPoE interface. It displays
the PPPoE service name specified in the ISP account.
Server IP This field only appears for a PPTP interface. It displays the IP address of
the PPTP server.

Chapter 5 Quick Setup
ZyWALL USG 50 User’s Guide 77
5.3 VPN Quick Setup
Click VPN Setup in the main Quick Setup screen to open the VPN Setup
Wizard Welcome screen. The VPN wizard creates corresponding VPN connection
and VPN gateway settings and address objects that you can use later in
configuring more VPN connections or other features. Click Next.
Figure 41 VPN Quick Setup Wizard
User Name This is the user name given to you by your ISP.
Nailed-Up If No displays the connection will not time out. Yes means the ZyWALL
uses the idle timeout.
Idle Timeout This is how many seconds the connection can be idle before the router
automatically disconnects from the PPPoE server. 0 means no timeout.
Connection ID If you specified a connection ID, it displays here.
WAN Interface This identifies the interface you configure to connect with your ISP.
Zone This field displays to which security zone this interface and Internet
connection will belong.
IP Address
Assignment
This field displays whether the WAN IP address is static or dynamic
(Auto).
First DNS
Server
Second DNS
Server
If the IP Address Assignment is Static, these fields display the DNS
server IP address(es).
Close Click Close to exit the wizard.
Table 12 Interface Wizard: Summary WAN
LABEL DESCRIPTION

Chapter 5 Quick Setup
ZyWALL USG 50 User’s Guide
78
5.4 VPN Setup Wizard: Wizard Type
A VPN (Virtual Private Network) tunnel is a secure connection to another computer
or network. Use this screen to select which type of VPN connection you want to
configure.
Figure 42 VPN Setup Wizard: Wizard Type
Express: Use this wizard to create a VPN connection with another ZLD-based
ZyWALL using a pre-shared key and default security settings.
Advanced: Use this wizard to configure detailed VPN security settings such as
using certificates. The VPN connection can be to another ZLD-based ZyWALL or
other IPSec device.

Chapter 5 Quick Setup
ZyWALL USG 50 User’s Guide 79
5.5 VPN Express Wizard - Scenario
Click the Express radio button as shown in Figure 42 on page 78 to display the
following screen.
Figure 43 VPN Express Wizard: Step 2
Rule Name: Type the name used to identify this VPN connection (and VPN
gateway). You may use 1-31 alphanumeric characters, underscores (_), or dashes
(-), but the first character cannot be a number. This value is case-sensitive.
Select the scenario that best describes your intended VPN connection. The figure
on the left of the screen changes to match the scenario you select.
• Site-to-site - Choose this if the remote IPSec device has a static IP address or a
domain name. This ZyWALL can initiate the VPN tunnel.
• Site-to-site with Dynamic Peer - Choose this if the remote IPSec device has a
dynamic IP address. Only the remote IPSec device can initiate the VPN tunnel.
• Remote Access (Server Role) - Choose this to allow incoming connections from
IPSec VPN clients. The clients have dynamic IP addresses and are also known as
dial-in users. Only the clients can initiate the VPN tunnel.
• Remote Access (Client Role) - Choose this to connect to an IPSec server. This
ZyWALL is the client (dial-in user) and can initiate the VPN tunnel.

Chapter 5 Quick Setup
ZyWALL USG 50 User’s Guide
80
5.5.1 VPN Express Wizard - Configuration
Figure 44 VPN Express Wizard: Step 3
•Secure Gateway: If Any displays in this field, it is not configurable for the
chosen scenario. If this field is configurable, enter the WAN IP address or
domain name of the remote IPSec device (secure gateway) to identify the
remote IPSec router by its IP address or a domain name. Use 0.0.0.0 if the
remote IPSec router has a dynamic WAN IP address.
•Pre-Shared Key: Type the password. Both ends of the VPN tunnel must use
the same password. Use 8 to 31 case-sensitive ASCII characters or 8 to 31 pairs
of hexadecimal (“0-9”, “A-F”) characters. Proceed a hexadecimal key with “0x”.
You will receive a PYLD_MALFORMED (payload malformed) packet if the same
pre-shared key is not used on both ends.
•Local Policy (IP/Mask): Type the IP address of a computer on your network.
You can also specify a subnet. This must match the remote IP address
configured on the remote IPSec device.
•Remote Policy (IP/Mask): If Any displays in this field, it is not configurable
for the chosen scenario. If this field is configurable, type the IP address of a
computer behind the remote IPSec device. You can also specify a subnet. This
must match the local IP address configured on the remote IPSec device.

Chapter 5 Quick Setup
ZyWALL USG 50 User’s Guide 81
5.5.2 VPN Express Wizard - Summary
This screen provides a read-only summary of the VPN tunnel’s configuration and
also commands that you can copy and paste into another ZLD-based ZyWALL’s
command line interface to configure it.
Figure 45 VPN Express Wizard: Step 4
•Rule Name: Identifies the VPN gateway policy.
•Secure Gateway: IP address or domain name of the remote IPSec device. If
this field displays Any, only the remote IPSec device can initiate the VPN
connection.
•Pre-Shared Key: VPN tunnel password. It identifies a communicating party
during a phase 1 IKE negotiation.
•Local Policy: (Static) IP address and subnet mask of the computers on the
network behind your ZyWALL that can use the tunnel.
•Remote Policy: (Static) IP address and subnet mask of the computers on the
network behind the remote IPSec device that can use the tunnel. If this field
displays Any, only the remote IPSec device can initiate the VPN connection.
• Copy and paste the Configuration for Secure Gateway commands into
another ZLD-based ZyWALL’s command line interface to configure it to serve as
the other end of this VPN tunnel. You can also use a text editor to save these
commands as a shell script file with a “.zysh” filename extension. Then you can
use the file manager to run the script in order to configure the VPN connection.
See the commands reference guide for details on the commands displayed in
this list.

Chapter 5 Quick Setup
ZyWALL USG 50 User’s Guide
82
5.5.3 VPN Express Wizard - Finish
Now you can use the VPN tunnel.
Figure 46 VPN Express Wizard: Step 6
Note: If you have not already done so, use the myZyXEL.com link and register your
ZyWALL with myZyXEL.com and activate trials of services like Content Filter.
Click Close to exit the wizard.

Chapter 5 Quick Setup
ZyWALL USG 50 User’s Guide 83
5.5.4 VPN Advanced Wizard - Scenario
Click the Advanced radio button as shown in Figure 42 on page 78 to display the
following screen.
Figure 47 VPN Advanced Wizard: Scenario
Rule Name: Type the name used to identify this VPN connection (and VPN
gateway). You may use 1-31 alphanumeric characters, underscores (_), or dashes
(-), but the first character cannot be a number. This value is case-sensitive.
Select the scenario that best describes your intended VPN connection. The figure
on the left of the screen changes to match the scenario you select.
• Site-to-site - Choose this if the remote IPSec device has a static IP address or a
domain name. This ZyWALL can initiate the VPN tunnel.
• Site-to-site with Dynamic Peer - Choose this if the remote IPSec device has a
dynamic IP address. Only the remote IPSec device can initiate the VPN tunnel.
• Remote Access (Server Role) - Choose this to allow incoming connections from
IPSec VPN clients. The clients have dynamic IP addresses and are also known as
dial-in users. Only the clients can initiate the VPN tunnel.

Chapter 5 Quick Setup
ZyWALL USG 50 User’s Guide
84
• Remote Access (Client Role) - Choose this to connect to an IPSec server. This
ZyWALL is the client (dial-in user) and can initiate the VPN tunnel.
5.5.5 VPN Advanced Wizard - Phase 1 Settings
There are two phases to every IKE (Internet Key Exchange) negotiation – phase 1
(Authentication) and phase 2 (Key Exchange). A phase 1 exchange establishes an
IKE SA (Security Association).
Figure 48 VPN Advanced Wizard: Phase 1 Settings
•Secure Gateway: If Any displays in this field, it is not configurable for the
chosen scenario. If this field is configurable, enter the WAN IP address or
domain name of the remote IPSec device (secure gateway) to identify the
remote IPSec device by its IP address or a domain name. Use 0.0.0.0 if the
remote IPSec device has a dynamic WAN IP address.
•My Address (interface): Select an interface from the drop-down list box to
use on your ZyWALL.
•Negotiation Mode: Select Main for identity protection. Select Aggressive to
allow more incoming connections from dynamic IP addresses to use separate
passwords.
Note: Multiple SAs connecting through a secure gateway must have the same
negotiation mode.
•Encryption Algorithm: 3DES and AES use encryption. The longer the key, the
higher the security (this may affect throughput). Both sender and receiver must
know the same secret key, which can be used to encrypt and decrypt the
message or to generate and verify a message authentication code. The DES
encryption algorithm uses a 56-bit key. Triple DES (3DES) is a variation on DES

Chapter 5 Quick Setup
ZyWALL USG 50 User’s Guide 85
that uses a 168-bit key. As a result, 3DES is more secure than DES. It also
requires more processing power, resulting in increased latency and decreased
throughput. AES128 uses a 128-bit key and is faster than 3DES. AES192 uses a
192-bit key and AES256 uses a 256-bit key.
•Authentication Algorithm: MD5 gives minimal security. SHA-1 gives higher
security. MD5 (Message Digest 5) and SHA1 (Secure Hash Algorithm) are hash
algorithms used to authenticate packet data. The SHA1 algorithm is generally
considered stronger than MD5, but is slower.
•Key Group: DH5 is more secure than DH1 or DH2 (although it may affect
throughput). DH1 (default) refers to Diffie-Hellman Group 1 a 768 bit random
number. DH2 refers to Diffie-Hellman Group 2 a 1024 bit (1Kb) random number.
DH5 refers to Diffie-Hellman Group 5 a 1536 bit random number.
•SA Life Time: Set how often the ZyWALL renegotiates the IKE SA. A short SA
life time increases security, but renegotiation temporarily disconnects the VPN
tunnel.
•NAT Traversal: Select this if the VPN tunnel must pass through NAT (there is a
NAT router between the IPSec devices).
Note: The remote IPSec device must also have NAT traversal enabled. See the help
in the main IPSec VPN screens or the User’s Guide VPN, NAT, and NAT
Traversal on page 409 for more information.
•Dead Peer Detection (DPD) has the ZyWALL make sure the remote IPSec
device is there before transmitting data through the IKE SA. If there has been
no traffic for at least 15 seconds, the ZyWALL sends a message to the remote
IPSec device. If it responds, the ZyWALL transmits the data. If it does not
respond, the ZyWALL shuts down the IKE SA.
•Authentication Method: Select Pre-Shared Key to use a password or
Certificate to use one of the ZyWALL’s certificates.

Chapter 5 Quick Setup
ZyWALL USG 50 User’s Guide
86
5.5.6 VPN Advanced Wizard - Phase 2
Phase 2 in an IKE uses the SA that was established in phase 1 to negotiate SAs for
IPSec.
Figure 49 VPN Advanced Wizard: Step 4
•Active Protocol: ESP is compatible with NAT, AH is not.
•Encapsulation: Tunnel is compatible with NAT, Transport is not.
•Encryption Algorithm: 3DES and AES use encryption. The longer the AES
key, the higher the security (this may affect throughput). Null uses no
encryption.
•Authentication Algorithm: MD5 gives minimal security. SHA-1 gives higher
security. MD5 (Message Digest 5) and SHA1 (Secure Hash Algorithm) are hash
algorithms used to authenticate packet data. The SHA1 algorithm is generally
considered stronger than MD5, but is slower.
•SA Life Time: Set how often the ZyWALL renegotiates the IKE SA. A short SA
life time increases security, but renegotiation temporarily disconnects the VPN
tunnel.
• Perfect Forward Secrecy (PFS): Disabling PFS allows faster IPSec setup, but is
less secure. Select DH1, DH2 or DH5 to enable PFS. DH5 is more secure than
DH1 or DH2 (although it may affect throughput). DH1 refers to Diffie-Hellman
Group 1 a 768 bit random number. DH2 refers to Diffie-Hellman Group 2 a 1024
bit (1Kb) random number. DH5 refers to Diffie-Hellman Group 5 a 1536 bit
random number (more secure, yet slower).
•Local Policy (IP/Mask): Type the IP address of a computer on your network.
You can also specify a subnet. This must match the remote IP address
configured on the remote IPSec device.
•Remote Policy (IP/Mask): Type the IP address of a computer behind the
remote IPSec device. You can also specify a subnet. This must match the local
IP address configured on the remote IPSec device.
•Nailed-Up: This displays for the site-to-site and remote access client role
scenarios. Select this to have the ZyWALL automatically renegotiate the IPSec
SA when the SA life time expires.

Chapter 5 Quick Setup
ZyWALL USG 50 User’s Guide 87
5.5.7 VPN Advanced Wizard - Summary
This is a read-only summary of the VPN tunnel settings.
Figure 50 VPN Advanced Wizard: Step 5
•Rule Name: Identifies the VPN connection (and the VPN gateway).
•Secure Gateway: IP address or domain name of the remote IPSec device.
•Pre-Shared Key: VPN tunnel password.
•Certificate: The certificate the ZyWALL uses to identify itself when setting up
the VPN tunnel.
•Local Policy: IP address and subnet mask of the computers on the network
behind your ZyWALL that can use the tunnel.
•Remote Policy: IP address and subnet mask of the computers on the network
behind the remote IPSec device that can use the tunnel.
• Copy and paste the Configuration for Remote Gateway commands into
another ZLD-based ZyWALL’s command line interface.
•Click Save to save the VPN rule.

Chapter 5 Quick Setup
ZyWALL USG 50 User’s Guide
88
5.5.8 VPN Advanced Wizard - Finish
Now you can use the VPN tunnel.
Figure 51 VPN Wizard: Step 6: Advanced
Note: If you have not already done so, you can register your ZyWALL with
myZyXEL.com and activate trials of services like Content Filter.
Click Close to exit the wizard.

ZyWALL USG 50 User’s Guide 89
CHAPTER 6
Configuration Basics
This information is provided to help you configure the ZyWALL effectively. Some of
it is helpful when you are just getting started. Some of it is provided for your
reference when you configure various features in the ZyWALL.
•Section 6.1 on page 89 introduces the ZyWALL’s object-based configuration.
•Section 6.2 on page 90 introduces zones, interfaces, and port groups.
•Section 6.3 on page 93 introduces some terminology and organization for the
ZyWALL.
•Section 6.4 on page 93 covers the ZyWALL’s packet flow.
•Section 6.5 on page 97 identifies the features you should configure before and
after you configure the main screens for each feature. For example, if you want
to configure a trunk for load-balancing, you should configure the member
interfaces before you configure the trunk. After you configure the trunk, you
should configure a policy route for it as well. (You might also have to configure
criteria for the policy route.)
•Section 6.6 on page 107 identifies the objects that store information used by
other features.
•Section 6.7 on page 108 introduces some of the tools available for system
management.
6.1 Object-based Configuration
The ZyWALL stores information or settings as objects. You use these objects to
configure many of the ZyWALL’s features and settings. Once you configure an
object, you can reuse it in configuring other features.
When you change an object’s settings, the ZyWALL automatically updates all the
settings or rules that use the object. For example, if you create a schedule object,
you can have firewall, application patrol, content filter, and other settings use it. If
you modify the schedule, all the firewall, application patrol, content filter, and
other settings that use the schedule automatically apply the updated schedule.
You can create address objects based on an interface’s IP address, subnet, or
gateway. The ZyWALL automatically updates every rule or setting that uses these
objects whenever the interface’s IP address settings change. For example, if you

Chapter 6 Configuration Basics
ZyWALL USG 50 User’s Guide
90
change an Ethernet interface’s IP address, the ZyWALL automatically updates the
rules or settings that use the interface-based, LAN subnet address object.
You can use the Configuration > Objects screens to create objects before you
configure features that use them. If you are in a screen that uses objects, you can
also usually select Create new Object to be able to configure a new object. For a
list of common objects, see Section 6.6 on page 107.
Use the Object Reference screen (Section 3.3.3.3 on page 55) to see what
objects are configured and which configuration settings reference specific objects.
6.2 Zones, Interfaces, and Physical Ports
Zones (groups of interfaces and VPN tunnels) simplify security settings. Here is an
overview of zones, interfaces, and physical ports in the ZyWALL.
Figure 52 Zones, Interfaces, and Physical Ethernet Ports
Table 13 Zones, Interfaces, and Physical Ethernet Ports
Zones
(WAN,LAN, DMZ)
A zone is a group of interfaces and VPN tunnels. Use zones to apply
security settings such as firewall, IDP, remote management, anti-
virus, and application patrol.
Interfaces
(Ethernet,
VLAN,...)
Interfaces are logical entities that (layer-3) packets pass through.
Use interfaces in configuring VPN, zones, trunks, DDNS, policy
routes, static routes, HTTP redirect, and NAT.
Port roles combine physical ports into interfaces.
Physical
Ethernet Ports
(P1, P2, ...)
The physical port is where you connect a cable. In configuration, you
use physical ports when configuring port groups. You use interfaces
and zones in configuring other features.
Physical Ports
Interfaces
Zones LAN1 DMZ
lan1 dmz
LAN2
lan2
WAN
wan1 wan2

Chapter 6 Configuration Basics
ZyWALL USG 50 User’s Guide 91
6.2.1 Interface Types
There are many types of interfaces in the ZyWALL. In addition to being used in
various features, interfaces also describe the network that is directly connected to
the ZyWALL.
•Ethernet interfaces are the foundation for defining other interfaces and
network policies. You also configure RIP and OSPF in these interfaces.
•Port groups create a hardware connection between physical ports at the layer-
2 (data link, MAC address) level. Port groups are created when you use the
Interface > Port Roles screen to set multiple physical ports to be part of the
same (lan1, lan2 or dmz) interface.
•PPP interfaces support Point-to-Point Protocols (PPPoE or PPTP). ISP accounts
are required for PPPoE/PPTP interfaces.
•VLAN interfaces recognize tagged frames. The ZyWALL automatically adds or
removes the tags as needed. Each VLAN can only be associated with one
Ethernet interface.
•Bridge interfaces create a software connection between Ethernet or VLAN
interfaces at the layer-2 (data link, MAC address) level. Then, you can configure
the IP address and subnet mask of the bridge. It is also possible to configure
zone-level security between the member interfaces in the bridge.
•Virtual interfaces increase the amount of routing information in the ZyWALL.
There are three types: virtual Ethernet interfaces (also known as IP alias),
virtual VLAN interfaces, and virtual bridge interfaces.
6.2.2 Default Interface and Zone Configuration
This section introduces the ZyWALL’s default zone member physical interfaces and
the default configuration of those interfaces. The following figure uses letters to
denote public IP addresses or part of a private IP address.

Chapter 6 Configuration Basics
ZyWALL USG 50 User’s Guide
92
Table 14 Default Network Topology ZyWALL USG 50 Default Port, Interface, and
Zone Configuration
• The WAN zone contains the wan1 and wan2 interfaces (physical ports P1 and
P2). They use public IP addresses to connect to the Internet.
• The LAN1 zone contains the lan1 interface (a port group made up of physical
ports P3 and P4 on the ZyWALL). The LAN1 zone is a protected zone. The lan1
interface uses 192.168.1.1 and the connected devices use IP addresses in the
192.168.1.2 to 192.168.1.254 range.
• The LAN2 zone contains the lan2 interface. The LAN2 zone is a protected zone.
The lan2 interface uses 192.168.2.1 and the connected devices use IP
addresses in the 192.168.2.2 to 192.168.2.254 range.
• The DMZ zone contains the dmz interface (physical port P5). The DMZ zone has
servers that are available to the public. The dmz interface uses private IP
address 192.168.3.1 and the connected devices use private IP addresses in the
192.168.3.2 to 192.168.3.254 range.
PORT INTERFACE ZONE IP ADDRESS AND DHCP
SETTINGS SUGGESTED USE WITH
DEFAULT SETTINGS
P1, P2 wan1, wan2 WAN DHCP clients Connections to the Internet
P3, P4 lan1 LAN1 192.168.1.1, DHCP
server enabled
Protected LAN
P5 lan2 LAN2 192.168.2.1, DHCP
server enabled
Protected LAN
P6 dmz DMZ 192.168.3.1, DHCP
server disabled
Public servers (such as
web, e-mail and FTP)
CONSOLE n/a None None Local management

Chapter 6 Configuration Basics
ZyWALL USG 50 User’s Guide 93
6.3 Terminology in the ZyWALL
This section highlights some terminology or organization for ZLD-based ZyWALLs.
6.4 Packet Flow
Here is the order in which the ZyWALL applies its features and checks.
Traffic in > Defragmentation > Destination NAT > Routing > Stateful Firewall >
ADP > Application Classification > IDP > Anti-virus > Application Patrol > Content
Table 15 ZLD ZyWALL Terminology
FEATURE / TERM ZLD ZYWALL FEATURE / TERM
IP alias Virtual interface
Gateway policy VPN gateway
Network policy (IPSec SA) VPN connection
Source NAT (SNAT) Policy route
Trigger port, port triggering Policy route
Address mapping Policy route
Address mapping (VPN) IPSec VPN
Interface bandwidth management
(outbound)
Interface
OSI level-7 bandwidth
management
Application patrol
General bandwidth management Policy route

Chapter 6 Configuration Basics
ZyWALL USG 50 User’s Guide
94
Filter > Anti-Spam > SNAT > Bandwidth Management > Fragmentation > Traffic
Out.
Figure 53 Packet Flow
The packet flow is as follows:
• Automatic SNAT and WAN trunk routing for traffic going from internal to
external interfaces (you don’t need to configure anything to all LAN to WAN
traffic).
The ZyWALL automatically adds all of the external interfaces to the default WAN
trunk. External interfaces include ppp and cellular interfaces as well as any
Ethernet interfaces that are set as external interfaces.
Examples of internal interfaces are any Ethernet interfaces that you configure as
internal interfaces.
• A policy route can be automatically disabled if the next-hop is dead.
• You do not need to set up policy routes for IPSec traffic.
• Policy routes can override direct routes.
• You do not need to set up policy routes for 1:1 NAT entries.
• You can create Many 1:1 NAT entries to translate a range of private network
addresses to a range of public IP addresses
• Static and dynamic routes have their own category.

Chapter 6 Configuration Basics
ZyWALL USG 50 User’s Guide 95
6.4.1 Routing Table Checking Flow
When the ZyWALL receives packets it defragments them and applies destination
NAT. Then it examines the packets and determines how to route them. The
checking flow is from top to bottom. As soon as the packets match an entry in one
of the sections, the ZyWALL stops checking the packets against the routing table
and moves on to the other checks, for example the firewall check.
Figure 54 Routing Table Checking Flow
1Direct-connected Subnets: The ZyWALL first checks to see if the packets are
destined for an address in the same subnet as one of the ZyWALL’s interfaces. You
can override this and have the ZyWALL check the policy routes first by enabling
the policy route feature’s Use Policy Route to Override Direct Route option
(see Section 13.1 on page 287).
2Policy Routes: These are the user-configured policy routes. Configure policy
routes to send packets through the appropriate interface or VPN tunnel. See
Chapter 13 on page 287 for more on policy routes.
31 to 1 and Many 1 to 1 NAT: These are the 1 to 1 NAT and many 1 to 1 NAT
rules. If a private network server will initiate sessions to the outside clients, create
a 1 to 1 NAT entry to have the ZyWALL translate the source IP address of the
server’s outgoing traffic to the same public IP address that the outside clients use

Chapter 6 Configuration Basics
ZyWALL USG 50 User’s Guide
96
to access the server. A many 1 to 1 NAT entry works like multiple 1 to 1 NAT rules.
It maps a range of private network servers that will initiate sessions to the outside
clients to a range of public IP addresses. See Section 17.2.1 on page 330 for
more.
4Auto VPN Policy: The ZyWALL automatically creates these routing entries for the
VPN rules. Disabling the IPSec VPN feature’s Use Policy Route to control
dynamic IPSec rules option moves the routes for dynamic IPSec rules up above
the policy routes (see Section 23.2 on page 384).
5Static and Dynamic Routes: This section contains the user-configured static
routes and the dynamic routing information learned from other routers through
RIP and OSPF. See Chapter 13 on page 287 for more information.
6Default WAN Trunk: For any traffic coming in through an internal interface, if it
does not match any of the other routing entries, the ZyWALL forwards it through
the default WAN trunk. See Section 12.2 on page 282 for how to select which
trunk the ZyWALL uses as the default.
7Main Routing Table: The default WAN trunk is expected to be used for any traffic
that did not match any earlier routing entries.
6.4.2 NAT Table Checking Flow
The checking flow is from top to bottom. As soon as the packets match an entry in
one of the sections, the ZyWALL stops checking the packets against the NAT table
and moves on to bandwidth management.
Figure 55 NAT Table Checking Flow

Chapter 6 Configuration Basics
ZyWALL USG 50 User’s Guide 97
1SNAT defined in the policy routes.
21 to 1 SNAT (including Many 1 to 1) is also included in the NAT table.
3NAT loopback is now included in the NAT table instead of requiring a separate
policy route.
4SNAT is also now performed by default and included in the NAT table.
6.5 Feature Configuration Overview
This section provides information about configuring the main features in the
ZyWALL. The features are listed in the same sequence as the menu item(s) in the
Web Configurator. Each feature description is organized as shown below.
6.5.1 Feature
This provides a brief description. See the appropriate chapter(s) in this User’s
Guide for more information about any feature.
Example: This provides a simple example to show you how to configure this
feature. The example is usually based on the network topology in Figure 14 on
page 92.
MENU ITEM(S)
This shows you the sequence of menu items and tabs you should click
to find the main screen(s) for this feature. See the web help or the
related User’s Guide chapter for information about each screen.
PREREQUISITES
These are other features you should configure before you configure
the main screen(s) for this feature.
If you did not configure one of the prerequisites first, you can often
select an option to create a new object. After you create the object
you return to the main screen to finish configuring the feature.
You may not have to configure everything in the list of prerequisites.
For example, you do not have to create a schedule for a policy route
unless time is one of the criterion.
WHERE USED
There are two uses for this.
These are other features you should usually configure or check right
after you configure the main screen(s) for this feature. For example,
you should usually create a policy route for a VPN tunnel.
You have to delete the references to this feature before you can delete
any settings. For example, you have to delete (or modify) all the
policy routes that refer to a VPN tunnel before you can delete the VPN
tunnel.

Chapter 6 Configuration Basics
ZyWALL USG 50 User’s Guide
98
Note: PREQUISITES or WHERE USED does not appear if there are no prerequisites
or references in other features to this one. For example, no other features
reference DDNS entries, so there is no WHERE USED entry.
6.5.2 Licensing Registration
Use these screens to register your ZyWALL and subscribe to services like anti-
virus, IDP and application patrol, more SSL VPN tunnels, and content filtering. You
must have Internet access to myZyXEL.com.
6.5.3 Licensing Update
Use these screens to update the ZyWALL’s signature packages for the anti-virus,
IDP and application patrol, and system protect features. You must have a valid
subscription to update the anti-virus and IDP/application patrol signatures. You
must have Internet access to myZyXEL.com.
6.5.4 Interface
See Section 6.2 on page 90 for background information.
Note: When you create an interface, there is no security applied on it until you assign
it to a zone.
Most of the features that use interfaces support Ethernet, PPPoE/PPTP, cellular,
VLAN, and bridge interfaces.
Example: The dmz interface is in the DMZ zone and uses a private IP address. To
configure dmz’s settings, click Network > Interface > Ethernet and then the
dmz’s Edit icon.
MENU ITEM(S) Configuration > Licensing > Registration
PREREQUISITES Internet access to myZyXEL.com
MENU ITEM(S) Configuration > Licensing > Update
PREREQUISITES Registration (for anti-virus and IDP/application patrol), Internet
access to myZyXEL.com
MENU ITEM(S) Configuration > Network > Interface (except Network >
Interface > Trunk)
PREREQUISITES Port groups (configured in the Interface > Port Grouping screen)
WHERE USED Zones, trunks, IPSec VPN, DDNS, policy routes, static routes, HTTP
redirect, NAT, application patrol

Chapter 6 Configuration Basics
ZyWALL USG 50 User’s Guide 99
6.5.5 Trunks
Use trunks to set up load balancing using two or more interfaces.
Example: See Chapter 7 on page 111.
6.5.6 Policy Routes
Use policy routes to override the ZyWALL’s default routing behavior in order to
send packets through the appropriate interface or VPN tunnel. You can also use
policy routes for bandwidth management (out of the ZyWALL), port triggering,
and general NAT on the source address. You have to set up the criteria, next-hops,
and NAT settings first.
Example: You have an FTP server connected to P6 (in the DMZ zone). You want
to limit the amount of FTP traffic that goes out from the FTP server through your
WAN connection.
1Create an address object for the FTP server (Object > Address).
2Click Configuration > Network > Routing > Policy Route to go to the policy
route configuration screen. Add a policy route.
3Name the policy route.
4Select the interface that the traffic comes in through (P3 in this example).
5Select the FTP server’s address as the source address.
6You don’t need to specify the destination address or the schedule.
7For the service, select FTP.
MENU ITEM(S) Configuration > Network > Interface > Trunk
PREREQUISITES Interfaces
WHERE USED Policy routes
MENU ITEM(S) Configuration > Network > Routing > Policy Route
PREREQUISITES
Criteria: users, user groups, interfaces (incoming), IPSec VPN
(incoming), addresses (source, destination), address groups (source,
destination), schedules, services, service groups
Next-hop: addresses (HOST gateway), IPSec VPN, SSL VPN, trunks,
interfaces
NAT: addresses (translated address), services and service groups
(port triggering)

Chapter 6 Configuration Basics
ZyWALL USG 50 User’s Guide
100
8For the Next Hop fields, select Interface as the Type if you have a single WAN
connection or Trunk if you have multiple WAN connections.
9Select the interface that you are using for your WAN connection (wan1 and wan2
are the default WAN interfaces). If you have multiple WAN connections, select the
trunk.
10 Specify the amount of bandwidth FTP traffic can use. You may also want to set a
low priority for FTP traffic.
Note: The ZyWALL checks the policy routes in the order that they are listed. So make
sure that your custom policy route comes before any other routes that would
also match the FTP traffic.
6.5.7 Static Routes
Use static routes to tell the ZyWALL about networks not directly connected to the
ZyWALL.
6.5.8 Zones
See Section 6.2 on page 90 for background information. A zone is a group of
interfaces and VPN tunnels. The ZyWALL uses zones, not interfaces, in many
security settings, such as firewall rules and remote management.
Zones cannot overlap. Each interface and VPN tunnel can be assigned to at most
one zone. Virtual interfaces are automatically assigned to the same zone as the
interface on which they run. When you create a zone, the ZyWALL does not create
any firewall rules, assign an IDP profile, or configure remote management for the
new zone.
Example: For example, to create the DMZ-2 zone, click Network > Zone and
then the Add icon.
MENU ITEM(S) Configuration > Network > Routing > Static Route
PREREQUISITES Interfaces
MENU ITEM(S) Configuration > Network > Zone
PREREQUISITES Interfaces, IPSec VPN, SSL VPN
WHERE USED Firewall, IDP, remote management, anti-virus, ADP, application patrol

Chapter 6 Configuration Basics
ZyWALL USG 50 User’s Guide 101
6.5.9 DDNS
Dynamic DNS maps a domain name to a dynamic IP address. The ZyWALL helps
maintain this mapping.
6.5.10 NAT
Use Network Address Translation (NAT) to make computers on a private network
behind the ZyWALL available outside the private network.
The ZyWALL only checks regular (through-ZyWALL) firewall rules for packets that
are redirected by NAT, it does not check the to-ZyWALL firewall rules.
Example: Suppose you have an FTP server with a private IP address connected to
a DMZ port. You could configure a NAT rule to forwards FTP sessions from the
WAN to the DMZ.
1Click Configuration > Network > NAT to configure the NAT entry. Add an entry.
2Name the entry.
3Select the WAN interface that the FTP traffic is to come in through.
4Specify the public WAN IP address where the ZyWALL will receive the FTP packets.
5In the Mapped IP field, list the IP address of the FTP server. The ZyWALL will
forward the packets received for the original IP address.
6In Mapping Type, select Port.
7Enter 21 in both the Original and the Mapped Port fields.
6.5.11 HTTP Redirect
Configure this feature to have the ZyWALL transparently forward HTTP (web)
traffic to a proxy server. This can speed up web browsing because the proxy server
keeps copies of the web pages that have been accessed so they are readily
available the next time one of your users needs to access that page.
MENU ITEM(S) Configuration > Network > DDNS
PREREQUISITES Interface
MENU ITEM(S) Configuration > Network > NAT
PREREQUISITES Interfaces, addresses (HOST)

Chapter 6 Configuration Basics
ZyWALL USG 50 User’s Guide
102
The ZyWALL does not check to-ZyWALL firewall rules for packets that are
redirected by HTTP redirect. It does check regular (through-ZyWALL) firewall
rules.
Example: Suppose you want HTTP requests from your LAN to go to a HTTP proxy
server at IP address 192.168.3.80.
1Click Configuration > Network > HTTP Redirect.
2Add an entry.
3Name the entry.
4Select the interface from which you want to redirect incoming HTTP requests
(lan1).
5Specify the IP address of the HTTP proxy server.
6Specify the port number to use for the HTTP traffic that you forward to the proxy
server.
6.5.12 ALG
The ZyWALL’s Application Layer Gateway (ALG) allows VoIP and FTP applications
to go through NAT on the ZyWALL. You can also specify additional signaling port
numbers.
6.5.13 Auth. Policy
Use authentication policies to control who can access the network. You can
authenticate users (require them to log in) and even perform Endpoint Security
(EPS) checking to make sure users’ computers comply with defined corporate
policies before they can access the network.
MENU ITEM(S) Configuration > Network > HTTP Redirect
PREREQUISITES Interfaces
MENU ITEM(S) Configuration > Network > ALG
MENU ITEM(S) Configuration > Auth. Policy
PREREQUISITES Addresses, services, endpoint security objects, users, authentication
methods

Chapter 6 Configuration Basics
ZyWALL USG 50 User’s Guide 103
6.5.14 Firewall
The firewall controls the travel of traffic between or within zones. You can also
configure the firewall to control traffic for NAT (DNAT) and policy routes (SNAT).
You can configure firewall rules based on schedules, specific users (or user
groups), source or destination addresses (or address groups) and services (or
service groups). Each of these objects must be configured in a different screen.
To-ZyWALL firewall rules control access to the ZyWALL. Configure to-ZyWALL
firewall rules for remote management. By default, the firewall only allows
management connections from the LAN or WAN zone.
Example: Suppose you have a SIP proxy server connected to the DMZ zone for
VoIP calls. You could configure a firewall rule to allow VoIP sessions from the SIP
proxy server on DMZ to the LAN so VoIP users on the LAN can receive calls.
1Create a VoIP service object for UDP port 5060 traffic (Configuration > Object >
Service).
2Create an address object for the VoIP server (Configuration > Object >
Address).
3Click Configuration > Firewall to go to the firewall configuration.
4Select from the DMZ zone to the LAN1 zone, and add a firewall rule using the
items you have configured.
• You don’t need to specify the schedule or the user.
•In the Source field, select the address object of the VoIP server.
• You don’t need to specify the destination address.
• Leave the Access field set to Allow and the Log field set to No.
Note: The ZyWALL checks the firewall rules in order. Make sure each rule is in the
correct place in the sequence.
MENU ITEM(S) Configuration > Firewall
PREREQUISITES
Zones, schedules, users, user groups, addresses (source,
destination), address groups (source, destination), services, service
groups

Chapter 6 Configuration Basics
ZyWALL USG 50 User’s Guide
104
6.5.15 IPSec VPN
Use IPSec VPN to provide secure communication between two sites over the
Internet or any insecure network that uses TCP/IP for communication. The
ZyWALL also offers hub-and-spoke VPN.
Example: See Chapter 7 on page 111.
6.5.16 SSL VPN
Use SSL VPN to give remote users secure network access.
Example: See Chapter 7 on page 111.
6.5.17 Application Patrol
Use application patrol to control which individuals can use which services through
the ZyWALL (and when they can do so). You can also specify allowed amounts of
bandwidth and priorities. You must subscribe to use application patrol. You can
subscribe using the Configuration > Licensing > Registration screens or one
of the wizards.
Example: Suppose you want to allow vice president Bob to use BitTorrent and
block everyone else from using it.
1Create a user account for Bob (User/Group).
MENU ITEM(S) Configuration > VPN > IPSec VPN; you can also use the Quick
Setup VPN Setup wizard.
PREREQUISITES
Interfaces, certificates (authentication), authentication methods
(extended authentication), addresses (local network, remote network,
NAT), to-ZyWALL firewall, firewall
WHERE USED Policy routes, zones
MENU ITEM(S) Configuration > VPN > SSL VPN
PREREQUISITES
Interfaces, SSL application, users, user groups, addresses (network
list, IP pool for assigning to clients, DNS and WINS server addresses),
to-ZyWALL firewall, firewall
WHERE USED Policy routes, zones
MENU ITEM(S) Configuration > AppPatrol
PREREQUISITES
Registration, zones, Schedules, users, user groups, addresses
(source, destination), address groups (source, destination). These are
only used as criteria in exceptions and conditions.

Chapter 6 Configuration Basics
ZyWALL USG 50 User’s Guide 105
2Click AppPatrol > Peer to Peer to go to the application patrol configuration
screen. Click the BitTorrent application patrol entry’s Edit icon.
• Set the default policy’s access to Drop.
• Add another policy.
• Select the user account that you created for Bob.
• You can leave the source, destination and log settings at the default.
Note: With this example, Bob would have to log in using his account. If you do not
want him to have to log in, you might create an exception policy with Bob’s
computer IP address as the source.
6.5.18 Anti-Virus
Use anti-virus to detect and take action on viruses. You must subscribe to use
anti-virus. You can subscribe using the Licensing > Registration screens or one
of the wizards.
6.5.19 IDP
Use IDP to detect and take action on malicious or suspicious packets. You must
subscribe to use IDP. You can subscribe using the Licensing > Registration
screens or one of the wizards.
6.5.20 ADP
Use ADP to detect and take action on traffic and protocol anomalies.
6.5.21 Content Filter
Use content filtering to block or allow access to specific categories of web site
content, individual web sites and web features (such as cookies). You can define
which user accounts (or groups) can access what content and at what times. You
MENU ITEM(S) Configuration > Anti-X > AV
PREREQUISITES Registration, zones
MENU ITEM(S) Configuration > Anti-X > IDP
PREREQUISITES Registration, zones
MENU ITEM(S) Configuration > Anti-X > ADP
PREREQUISITES Zones

Chapter 6 Configuration Basics
ZyWALL USG 50 User’s Guide
106
must have a subscription in order to use the category-based content filtering. You
can subscribe using the menu item or one of the wizards.
Example: You can configure a policy that blocks Bill’s access to arts and
entertainment web pages during the workday. You must have already subscribed
to the content filter service.
1Create a user account for Bill if you have not done so already (Configuration >
Object > User/Group).
2Create a schedule for the work day (Configuration > Object > Schedule).
3Click Configuration > Anti-X > Content Filter > Filter Profile. Click the Add
icon to go to the screen where you can configure a category-based profile.
4Name the profile and enable it.
5Enable the external web filter service.
6Decide what to do for matched web sites (Block in this example), unrated web
sites and what to do when the category-based content filtering service is not
available.
7Select the Arts/Entertainment category (you need to click Advanced to display
it) and click OK.
8Click General to go to the content filter general configuration screen.
9Enable the content filter.
10 Add a policy that uses the schedule, the filtering profile and the user that you
created.
6.5.22 Anti-Spam
Use anti-spam to detect and take action on spam mail.
MENU ITEM(S) Configuration > Anti-X > Content Filter
PREREQUISITES Registration, addresses (source), schedules, users, user groups
MENU ITEM(S) Configuration > Anti-X > Anti-Spam
PREREQUISITES Zones

Chapter 6 Configuration Basics
ZyWALL USG 50 User’s Guide 107
6.6 Objects
Objects store information and are referenced by other features. If you update this
information in response to changes, the ZyWALL automatically propagates the
change through the features that use the object. Move your cursor over a
configuration object that has a magnifying-glass icon (such as a user group,
address, address group, service, service group, zone, or schedule) to display basic
information about the object.
The following table introduces the objects. You can also use this table when you
want to delete an object because you have to delete references to the object first.
6.6.1 User/Group
Use these screens to configure the ZyWALL’s administrator and user accounts. The
ZyWALL provides the following user types.
Table 16 Objects Overview
OBJECT WHERE USED
user/group See the User/Group section on page 107 for details on users and user
groups.
address VPN connections (local / remote network, NAT), policy routes
(criteria, next-hop [HOST], NAT), authentication policies, firewall,
application patrol (source, destination), content filter, NAT (HOST),
user settings (force user authentication), address groups, remote
management (System)
address group Policy routes (criteria), firewall, application patrol (source,
destination), content filter, user settings (force user authentication),
address groups, remote management (System)
service, service
group
Policy routes (criteria, port triggering), firewall, service groups, log
(criteria)
schedule Policy routes (criteria), authentication policies, firewall, application
patrol, content filter, user settings (force user authentication)
AAA server Authentication methods
authentication
methods
VPN gateways (extended authentication), WWW (client
authentication)
certificates VPN gateways, WWW, SSH, FTP
SSL Application SSL VPN
Endpoint Security Authentication policies, SSL VPN
Table 17 User Types
TYPE ABILITIES
admin Change ZyWALL configuration (web, CLI)
limited-admin Look at ZyWALL configuration (web)
user Access network services, browse user-mode commands (CLI)

Chapter 6 Configuration Basics
ZyWALL USG 50 User’s Guide
108
If you want to force users to log in to the ZyWALL before the ZyWALL routes traffic
for them, you might have to configure prerequisites first.
6.7 System
This section introduces some of the management features in the ZyWALL. Use
Host Name to configure the system and domain name for the ZyWALL. Use
Date/Time to configure the current date, time, and time zone in the ZyWALL.
Use Console Speed to set the console speed. Use Language to select a language
for the Web Configurator screens.
6.7.1 DNS, WWW, SSH, TELNET, FTP, SNMP, Vantage CNM
Use these screens to set which services or protocols can be used to access the
ZyWALL through which zone and from which addresses (address objects) the
access can come.
Example: Suppose you want to allow an administrator to use HTTPS to manage
the ZyWALL from the WAN.
1Create an administrator account (Configuration > Object > User/Group).
2Create an address object for the administrator’s computer (Configuration >
Object > Address).
guest Access network services
ext-user The same as a user or a guest except the ZyWALL looks for the
specific type in an external authentication server. If the type is not
available, the ZyWALL applies default settings.
ext-group-user External group user account.
MENU ITEM(S) Object > User/Group
PREREQUISITES Addresses, address groups, schedules. The prerequisites are only
used in policies to force user authentication
WHERE USED Policy routes, firewall, application patrol, content filter, user groups,
VPN
Table 17 User Types
TYPE ABILITIES
MENU ITEM(S) Configuration > System > DNS, WWW, SSH, TELNET, FTP,
SNMP, Vantage CNM, Language
PREREQUISITES To-ZyWALL firewall, zones, addresses, address groups, certificates
(WWW, SSH, FTP, Vantage CNM), authentication methods (WWW)

Chapter 6 Configuration Basics
ZyWALL USG 50 User’s Guide 109
3Click Configuration > System > WWW to configure the HTTP management
access. Enable HTTPS and add an administrator service control entry.
• Select the address object for the administrator’s computer.
• Select the WAN zone.
• Set the action to Accept.
6.7.2 Logs and Reports
The ZyWALL provides a system log, offers two e-mail profiles to which to send log
messages, and sends information to four syslog servers. It can also e-mail you
statistical reports on a daily basis.
6.7.3 File Manager
Use these screens to upload, download, delete, or run scripts of CLI commands.
You can manage
• Configuration files. Use configuration files to back up and restore the complete
configuration of the ZyWALL. You can store multiple configuration files in the
ZyWALL and switch between them without restarting.
• Shell scripts. Use shell scripts to run a series of CLI commands. These are useful
for large, repetitive configuration changes (for example, creating a lot of VPN
tunnels) and for troubleshooting.
You can edit configuration files and shell scripts in any text editor.
6.7.4 Diagnostics
The ZyWALL can generate a file containing the ZyWALL’s configuration and
diagnostic information. It can also capture packets going through the ZyWALL’s
interfaces so you can analyze them to identify network problems.
6.7.5 Shutdown
Use this to shutdown the device in preparation for disconnecting the power.
MENU ITEM(S) Configuration > Log & Report
MENU ITEM(S) Maintenance > File Manager
MENU ITEM(S) Maintenance > Diagnostics

Chapter 6 Configuration Basics
ZyWALL USG 50 User’s Guide
110
Always use Maintenance > Shutdown > Shutdown or the shutdown
command before you turn off the ZyWALL or remove the power. Not
doing so can cause the firmware to become corrupt.
MENU ITEM(S) Maintenance > Shutdown

ZyWALL USG 50 User’s Guide 111
CHAPTER 7
Tutorials
Here are examples of using the Web Configurator to set up features in the
ZyWALL.
Note: The tutorials featured here require a basic understanding of connecting to
and using the Web Configurator, see Chapter 3 on page 45 for details. For field
descriptions of individual screens, see Technical Reference on page 157.
7.1 How to Configure Interfaces, Port Roles, and
Zones
This tutorial shows how to configure Ethernet interfaces, port roles, and zones for
the following example configuration (see Section 6.2.2 on page 91 for the default
configuration).
• You want to be able to apply security settings specifically for all VPN tunnels so
you create a new VPN zone.
•The wan1 interface uses a static IP address of 1.2.3.4.

Chapter 7 Tutorials
ZyWALL USG 50 User’s Guide
112
•Convert P5 (lan2) into a dmz interface. This dmz interface is used for a
protected local network. It uses IP address 192.168.4.1 and has a DHCP server.
Add it to the LAN zone so all of the LAN zone’s security policies apply to it.
Figure 56 Ethernet Interface, Port Roles, and Zone Configuration Example
7.1.1 Configure a WAN Ethernet Interface
You need to assign the ZyWALL’s wan1 interface a static IP address of 1.2.3.4.

Chapter 7 Tutorials
ZyWALL USG 50 User’s Guide 113
Click Configuration > Network > Interface > Ethernet and double-click the
wan1 interface’s entry. Select Use Fixed IP Address and configure the IP
address, subnet mask, and default gateway settings and click OK.
Figure 57 Configuration > Network > Interface > Ethernet > Edit wan1
7.1.2 Configure Port Roles
Here is how to convert port P5 from the lan2 interface and add it to the dmz
interface.
1Click Configuration > Network > Interface > Role.
2Under P5 select the dmz (DMZ) radio button and click Apply.
Figure 58 Configuration > Network > Interface > Port Roles Example
7.1.3 Configure the DMZ Interface for a Local Network
Here is how to set the dmz interface (created in the previous section) for a
separate local network. It uses 192.168.4.1 as its IP address and has a DHCP
server to distribute IP addresses to connected DHCP clients.

Chapter 7 Tutorials
ZyWALL USG 50 User’s Guide
114
1Click Configuration > Network > Interface > Ethernet and double-click the
lan2 interface’s entry.
The Interface Type should be internal.
Set the IP Address to 192.168.4.1 and the Subnet Mask to 255.255.255.0.
Set DHCP to DHCP Server and click OK.
Figure 59 Configuration > Network > Interface > Ethernet > Edit lan2
7.1.4 Configure Zones
Do the following to create a VPN zone.
1Click Configuration > Network > Zone and then the Add icon.

Chapter 7 Tutorials
ZyWALL USG 50 User’s Guide 115
2Enter VPN as the name, select WIZ_VPN_Connection and move it to the
Member box and click OK.
Figure 60 Configuration > Network > Zone > WAN Edit
7.2 How to Configure a Cellular Interface
Use 3G cards for cellular WAN (Internet) connections. Table 250 on page 795 lists
the compatible 3G devices. In this example you connect the 3G USB card before
you configure the cellular interfaces but is also possible to reverse the sequence.
1Make sure the 3G device’s SIM card is installed.
2Connect the 3G device to one of the ZyWALL’s USB ports.
3Click Configuration > Network > Interface > Cellular. Select the 3G device’s
entry and click Edit.
Figure 61 Configuration > Network > Interface > Cellular

Chapter 7 Tutorials
ZyWALL USG 50 User’s Guide
116
4Enable the interface and add it to a zone. It is highly recommended that you set
the Zone to WAN to apply your WAN zone security settings to this 3G connection.
Leaving Zone set to none has the ZyWALL not apply any security settings to the
3G connection. Enter the PIN Code provided by the cellular 3G service provider
(0000 in this example).
Figure 62 Configuration > Network > Interface > Cellular > Edit
Note: The Network Selection is set to Auto by default. This means that the 3G USB
modem may connect to another 3G network when your service provider is not
in range or when necessary. Select Home to have the 3G device connect only
to your home network or local service provider. This prevents you from being
charged using the rate of a different ISP.
5Go to the Dashboard. The Interface Status Summary section should contain a
“cellular” entry. When its connection status is Connected you can use the 3G
connection to access the Internet.
Figure 63 Status

Chapter 7 Tutorials
ZyWALL USG 50 User’s Guide 117
6The ZyWALL automatically adds the cellular interface to the system default WAN
trunk. If the ZyWALL is using a user-configured trunk as its default trunk and you
want this cellular interface to be part of it, use the Trunk screens to add it.
This way the ZyWALL can automatically balance the traffic load amongst the
available WAN connections to enhance overall network throughput. Plus, if a WAN
connection goes down, the ZyWALL still sends traffic through the remaining WAN
connections. For a simple test, disconnect all of the ZyWALL’s wired WAN
connections. If you can still access the Internet, your cellular interface is properly
configured and your cellular device is working.
To fine-tune the load balancing configuration, see Chapter 12 on page 277. See
also Section 7.3 on page 117 for an example.
7.3 How to Configure Load Balancing
This example shows how to configure a trunk for two WAN connections (to the
Internet). The available bandwidth for the connections is 1Mbps (wan1) and 512
Kbps (wan2) respectively. As these connections have different bandwidth, use the
Weighted Round Robin algorithm to send traffic to wan1 and wan2 in a 2:1
ratio.
Figure 64 Trunk Example
You do not have to change many of the ZyWALL’s settings from the defaults to set
up this trunk. You only have to set up the outgoing bandwidth on each of the WAN
interfaces and configure the WAN_TRUNK trunk’s load balancing settings.
7.3.1 Set Up Available Bandwidth on Ethernet Interfaces
Here is how to set a limit on how much traffic the ZyWALL tries to send out
through each WAN interface.
wan1: 1 Mbps
wan2: 512 Kbps

Chapter 7 Tutorials
ZyWALL USG 50 User’s Guide
118
1Click Configuration > Network > Interface > Ethernet and double-click the
wan1 entry. Enter the available bandwidth (1000 kbps) in the Egress
Bandwidth field. Click OK.
Figure 65 Configuration > Network > Interface > Ethernet > Edit (wan1)
2Repeat the process to set the egress bandwidth for wan2 to 512 Kbps.
7.3.2 Configure the WAN Trunk
1Click Configuration > Network > Interface > Trunk. Click the Add icon.

Chapter 7 Tutorials
ZyWALL USG 50 User’s Guide 119
2Name the trunk and set the Load Balancing Algorithm field to Weighted
Round Robin.
Add wan1 and enter 2 in the Weight column.
Add wan2 and enter 1 in the Weight column.
Click OK.
Figure 66 Configuration > Network > Interface > Trunk > Add

Chapter 7 Tutorials
ZyWALL USG 50 User’s Guide
120
3Select the trunk as the default trunk and click Apply.
Figure 67 Configuration > Network > Interface > Trunk
7.4 How to Set Up an IPSec VPN Tunnel
This example shows how to use the IPSec VPN configuration screens to create the
following VPN tunnel, see Section 5.4 on page 78 for details on the VPN quick
setup wizard.
Figure 68 VPN Example
192.168.1.0/24 172.16.1.0/24
1.2.3.4 2.2.2.2
LAN
LAN

Chapter 7 Tutorials
ZyWALL USG 50 User’s Guide 121
In this example, the ZyWALL is router X (1.2.3.4), and the remote IPSec router is
router Y (2.2.2.2). Create the VPN tunnel between ZyWALL X’s LAN subnet
(192.168.1.0/24) and the LAN subnet behind peer IPSec router Y (172.16.1.0/
24).
7.4.1 Set Up the VPN Gateway
The VPN gateway manages the IKE SA. You do not have to set up any other
objects before you configure the VPN gateway because this VPN tunnel does not
use any certificates or extended authentication.
1Click Configuration > VPN > IPSec VPN > VPN Gateway, and then click the
Add icon.
2Enable the VPN gateway and name it (“VPN_GW_EXAMPLE”). For My Address,
select Interface and wan1. For the Peer Gateway Address, select Static
Address and enter 2.2.2.2 in the Primary field. For the Authentication, Select
Pre-Shared Key and enter 12345678. Click OK.
Figure 69 Configuration > VPN > IPSec VPN > VPN Gateway > Add

Chapter 7 Tutorials
ZyWALL USG 50 User’s Guide
122
7.4.2 Set Up the VPN Connection
The VPN connection manages the IPSec SA. You have to set up the address
objects for the local network and remote network before you can set up the VPN
connection.
1Click Configuration > Object > Address. Click the Add icon.
2Give the new address object a name (“VPN_REMOTE_SUBNET”), change the
Address Type to SUBNET. Set up the Network field to 172.16.1.0 and the
Netmask to 255.255.255.0. Click OK.
Figure 70 Configuration > Object > Address > Add
3Click Configuration > VPN > IPSec VPN > VPN Connection. Click the Add
icon.

Chapter 7 Tutorials
ZyWALL USG 50 User’s Guide 123
4Enable the VPN connection and name it (“VPN_CONN_EXAMPLE”). Under VPN
Gateway select Site-to-site and the VPN gateway (VPN_GW_EXAMPLE).
Under Policy, select LAN1_SUBNET for the local network and
VPN_REMOTE_SUBNET for the remote. Click OK.
Figure 71 Configuration > VPN > IPSec VPN > VPN Connection > Add
5Now set up the VPN settings on the peer IPSec router and try to establish the VPN
tunnel. To trigger the VPN, either try to connect to a device on the peer IPSec
router’s LAN or click Configuration > VPN > IPSec VPN > VPN Connection
and use the VPN connection screen’s Connect icon.
7.4.3 Configure Security Policies for the VPN Tunnel
You configure security policies based on zones. The new VPN connection was
assigned to the IPSec_VPN zone. By default, there are no security restrictions on
the IPSec_VPN zone, so, next, you should set up security policies (firewall rules,
IDP, and so on) that apply to the IPSec_VPN zone. Make sure all firewalls between
the ZyWALL and remote IPSec router allow UDP port 500 (IKE) and IP protocol 50
(AH) or 51 (ESP). If you enable NAT traversal, all firewalls between the ZyWALL
and remote IPSec router should also allow UDP port 4500.

Chapter 7 Tutorials
ZyWALL USG 50 User’s Guide
124
7.5 How to Configure User-aware Access Control
You can configure many policies and security settings for specific users or groups
of users. This is illustrated in the following example, where you will set up the
following policies. This is a simple example that does not include priorities for
different types of traffic. See Bandwidth Management on page 445 for more on
bandwidth management.
The users are authenticated by an external RADIUS server at 192.168.1.200.
First, set up the user accounts and user groups in the ZyWALL. Then, set up user
authentication using the RADIUS server. Finally, set up the policies in the table
above.
The ZyWALL has its default settings.
7.5.1 Set Up User Accounts
Set up one user account for each user account in the RADIUS server. If it is
possible to export user names from the RADIUS server to a text file, then you
might create a script to create the user accounts instead. This example uses the
Web Configurator.
1Click Configuration > Object > User/Group > User. Click the Add icon.
Table 18 User-aware Access Control Example
GROUP (USER) WEB
SURFING WEB
BANDWIDTH MSN LAN1-TO-
DMZ ACCESS
Finance (Leo) Yes 200K No Yes
Engineer (Steven) Yes 100K No No
Sales (Debbie) Yes 100K Yes (M-F, 08:30~18:00) Yes
Boss (Andy) Yes 100K Yes Yes
Guest (guest) Yes 50K No No
Others No --- No No

Chapter 7 Tutorials
ZyWALL USG 50 User’s Guide 125
2Enter the same user name that is used in the RADIUS server, and set the User
Type to ext-user because this user account is authenticated by an external
server. Click OK.
Figure 72 Configuration > Object > User/Group > User > Add
3Repeat this process to set up the remaining user accounts.
7.5.2 Set Up User Groups
Set up the user groups and assign the users to the user groups.
1Click Configuration > Object > User/Group > Group. Click the Add icon.

Chapter 7 Tutorials
ZyWALL USG 50 User’s Guide
126
2Enter the name of the group that is used in the example in Table 18 on page 124.
In this example, it is “Finance”. Then, select User/Leo and click the right arrow to
move him to the Member list. This example only has one member in this group,
so click OK. Of course you could add more members later.
Figure 73 Configuration > Object > User/Group > Group > Add
3Repeat this process to set up the remaining user groups.
7.5.3 Set Up User Authentication Using the RADIUS Server
This step sets up user authentication using the RADIUS server. First, configure the
settings for the RADIUS server. Then, set up the authentication method, and
configure the ZyWALL to use the authentication method. Finally, force users to log
in to the ZyWALL before it routes traffic for them.

Chapter 7 Tutorials
ZyWALL USG 50 User’s Guide 127
1Click Configuration > Object > AAA Server > RADIUS. Double-click the
radius entry. Configure the RADIUS server’s address authentication port (1812 if
you were not told otherwise), key, and click Apply.
Figure 74 Configuration > Object > AAA Server > RADIUS > Add
2Click Configuration > Object > Auth. method. Double-click the default entry.
Click the Add icon. Select group radius because the ZyWALL should use the
specified RADIUS server for authentication. Click OK.
Figure 75 Configuration > Object > Auth. method > Add
3Click Configuration > Auth. Policy. In the Authentication Policy Summary
section, click the Add icon.
4Set up a default policy that forces every user to log in to the ZyWALL before the
ZyWALL routes traffic for them. Select Enable. Set the Authentication field to
required, and make sure Force User Authentication is selected. Keep the rest
of the default settings, and click OK.

Chapter 7 Tutorials
ZyWALL USG 50 User’s Guide
128
Note: The users will have to log in using the Web Configurator login screen before
they can use HTTP or MSN.
Figure 76 Configuration > Object > User/Group > Setting > Add (Force User
Authentication Policy)
When the users try to browse the web (or use any HTTP/HTTPS application), the
Login screen appears. They have to log in using the user name and password in
the RADIUS server.
7.5.4 Web Surfing Policies With Bandwidth Restrictions
Use application patrol (AppPatrol) to enforce the web surfing and MSN policies.
You must have already subscribed for the application patrol service. You can
subscribe using the Configuration > Licensing > Registration screens or using
one of the wizards.

Chapter 7 Tutorials
ZyWALL USG 50 User’s Guide 129
1Click Configuration > AppPatrol. If application patrol and bandwidth
management are not enabled, enable them, and click Apply.
Figure 77 Configuration > AppPatrol > General
2Click the Common tab and double-click the http entry.
Figure 78 Configuration > AppPatrol > Common

Chapter 7 Tutorials
ZyWALL USG 50 User’s Guide
130
3Double-click the Default policy.
Figure 79 Configuration > AppPatrol > Common > http
4Change the access to Drop because you do not want anyone except authorized
user groups to browse the web. Click OK.
Figure 80 Configuration > AppPatrol > Common > http > Edit Default

Chapter 7 Tutorials
ZyWALL USG 50 User’s Guide 131
5Click the Add icon in the policy list. In the new policy, select one of the user
groups that is allowed to browse the web and set the corresponding bandwidth
restriction in the Inbound and Outbound fields. Click OK. Repeat this process to
add exceptions for all the other user groups that are allowed to browse the web.
Figure 81 Configuration > AppPatrol > Common> http > Edit Default
7.5.5 Set Up MSN Policies
Set up a recurring schedule object first because Sales can only use MSN during
specified times on specified days.
1Click Configuration > Object > Schedule. Click the Add icon for recurring
schedules.

Chapter 7 Tutorials
ZyWALL USG 50 User’s Guide
132
2Give the schedule a descriptive name. Set up the days (Monday through Friday)
and the times (8:30 - 18:00) when Sales is allowed to use MSN. Click OK.
Figure 82 Configuration > Object > Schedule > Add (Recurring)
3Follow the steps in Section 7.5.4 on page 128 to set up the appropriate policies for
MSN in application patrol. Make sure to specify the schedule when you configure
the policy for the Sales group’s MSN access.
7.5.6 Set Up Firewall Rules
Use the firewall to control access from LAN to the DMZ.
1Click Configuration > Firewall > Add. Set the From field as LAN1 and the To
field as DMZ. Set the Access field to deny, and click OK.
Figure 83 Configuration > Firewall > LAN to DMZ > Add

Chapter 7 Tutorials
ZyWALL USG 50 User’s Guide 133
2Click the Add icon again and create a rule for one of the user groups that is
allowed to access the DMZ.
Figure 84 Configuration > Firewall > Add
3Repeat this process to set up firewall rules for the other user groups that are
allowed to access the DMZ.
7.6 How to Use a RADIUS Server to Authenticate
User Accounts based on Groups
The previous example showed how to have a RADIUS server authenticate
individual user accounts. If the RADIUS server has different user groups
distinguished by the value of a specific attribute, you can configure the make a
couple of slight changes in the configuration to have the RADIUS server
authenticate groups of user accounts defined in the RADIUS server.

Chapter 7 Tutorials
ZyWALL USG 50 User’s Guide
134
1Click Configuration > Object > AAA Server > RADIUS. Double-click the
radius entry. Besides configuring the RADIUS server’s address, authentication
port, and key; set the Group Membership Attribute field to the attribute that
the ZyWALL is to check to determine to which group a user belongs. This example
uses Class. This attribute’s value is called a group identifier; it determines to
which group a user belongs. In this example the values are Finance, Engineer,
Sales, and Boss.
Figure 85 Configuration > Object > AAA Server > RADIUS > Add

Chapter 7 Tutorials
ZyWALL USG 50 User’s Guide 135
2Now you add ext-group-user user objects to identify groups based on the group
identifier values. Set up one user account for each group of user accounts in the
RADIUS server. Click Configuration > Object > User/Group > User. Click the
Add icon.
Enter a user name and set the User Type to ext-group-user. In the Group
Identifier field, enter Finance, Engineer, Sales, or Boss and set the Associated
AAA Server Object to radius.
Figure 86 Configuration > Object > User/Group > User > Add
3Repeat this process to set up the remaining groups of user accounts.
7.7 How to Use Endpoint Security and
Authentication Policies
Here is how to use endpoint security to make sure that users’ computers meet
specific security requirements before they are allowed to access the network. This
example requires users to have Kaspersky Internet security or anti-virus software
on their computers before they can access the network.
7.7.1 Configure the Endpoint Security Objects
Click Configuration > Object > Endpoint Security > Add to open the
Endpoint Security Edit screen.
• Select Endpoint must comply with all checking items.
•Set the Endpoint Operating System to Windows and the Window Version
to Windows 7.

Chapter 7 Tutorials
ZyWALL USG 50 User’s Guide
136
• Select Endpoint must have Personal Firewall installed and move the
Kaspersky Internet Security entries to the allowed list (you can double-click an
entry to move it).
• Select Endpoint must have Anti-Virus software installed and move the
Kaspersky Internet Security and Kaspersky Anti-Virus anti-virus software
entries to the allowed list.
The following figure shows the configuration screen example.
Figure 87 Configuration > Object > Endpoint Security > Add

Chapter 7 Tutorials
ZyWALL USG 50 User’s Guide 137
Repeat as needed to create endpoint security objects for other Windows operating
system versions.
7.7.2 Configure the Authentication Policy
Click Configuration > Auth. Policy > Add to open the Endpoint Security Edit
screen. Use this screen to configure an authentication policy to use endpoint
security objects.
• Enable the policy and name it.
•Set the Source Address to LAN1 and the Destination Address to any, the
Schedule set to none, and Authentication set to required to apply this
policy to all users.
• Select Force User Authentication to redirect the HTTP traffic of users who are
not yet logged in to the ZyWALL’s login screen.
• Enable EPS checking and move the EPS objects you created to the selected list.
•Click OK.
Figure 88 Configuration > Auth. Policy > Add

Chapter 7 Tutorials
ZyWALL USG 50 User’s Guide
138
4Turn on authentication policy and click Apply.
Figure 89 Configuration > Auth. Policy
The following figure shows an error message example when a user’s computer
does not meet an endpoint security object’s requirements. Click Close to return to
the login screen.
Figure 90 Example: Endpoint Security Error Message
7.8 How to Configure Service Control
Service control lets you configure rules that control HTTP and HTTPS management
access (to the Web Configurator) and separate rules that control HTTP and HTTPS

Chapter 7 Tutorials
ZyWALL USG 50 User’s Guide 139
user access (logging into SSL VPN for example). See Chapter 45 on page 681 for
more on service control.
The To-ZyWALL firewall rules apply to any kind of HTTP or HTTPS connection to the
ZyWALL. They do not distinguish between administrator management access and
user access. If you configure service control to allow management or user HTTP or
HTTPS access, make sure the firewall is not configured to block that access.
7.8.1 Allow HTTPS Administrator Access Only From the LAN
This example configures service control to block administrator HTTPS access from
all zones except the LAN1.
1Click Configuration > System > WWW.
2In HTTPS Admin Service Control, click the Add icon.
Figure 91 Configuration > System > WWW
3In the Zone field select LAN1 and click OK.
Figure 92 Configuration > System > WWW > Service Control Rule Edit

Chapter 7 Tutorials
ZyWALL USG 50 User’s Guide
140
4Select the new rule and click the Add icon.
Figure 93 Configuration > System > WWW (First Example Admin Service Rule
Configured)
5In the Zone field select ALL and set the Action to Deny. Click OK.
Figure 94 Configuration > System > WWW > Service Control Rule Edit

Chapter 7 Tutorials
ZyWALL USG 50 User’s Guide 141
6Click Apply.
Figure 95 Configuration > System > WWW (Second Example Admin Service Rule
Configured)
Now administrator access to the Web Configurator can only come from the LAN1
zone. Non-admin users can still use HTTPS to log into the ZyWALL from any of the
ZyWALL’s zones (to use SSL VPN for example).
7.9 How to Allow Incoming H.323 Peer-to-peer
Calls
Suppose you have a H.323 device on the LAN1 for VoIP calls and you want it to be
able to receive peer-to-peer calls from the WAN. Here is an example of how to
configure NAT and the firewall to have the ZyWALL forward H.323 traffic destined

Chapter 7 Tutorials
ZyWALL USG 50 User’s Guide
142
for wan1 IP address 10.0.0.8 to a H.323 device located on the LAN and using IP
address 192.168.1.56.
Figure 96 WAN to LAN H.323 Peer-to-peer Calls Example
7.9.1 Turn On the ALG
Click Configuration > Network > ALG. Select Enable H.323 ALG and Enable
H.323 transformations and click Apply.
Figure 97 Configuration > Network > ALG
7.9.2 Set Up a NAT Policy For H.323
In this example, you need a NAT policy to forward H.323 (TCP port 1720) traffic
received on the ZyWALL’s 10.0.0.8 WAN IP address to LAN1 IP address
192.168.1.56.
10.0.0.8
192.168.1.56

Chapter 7 Tutorials
ZyWALL USG 50 User’s Guide 143
1Use Configuration > Object > Address > Add to create an address object for
the public WAN IP address (called WAN_IP-for-H323 here). Then use it again to
create an address object for the H.323 device’s private LAN1 IP address (called
LAN_H323 here).
Figure 98 Create Address Objects

Chapter 7 Tutorials
ZyWALL USG 50 User’s Guide
144
2Click Configuration > Network > NAT > Add.
Configure a name for the rule (WAN-LAN_H323 here).
You want the LAN H.323 device to receive peer-to-peer calls from the WAN and
also be able to initiate calls to the WAN so you set the Classification to NAT 1:1.
Set the Incoming Interface to wan1.
Set the Original IP to the WAN address object (WAN_IP-for-H323).
Set the Mapped IP to the H.323 device’s LAN1 IP address object (LAN_H323).
Set the Port Mapping Type to Port, the Protocol Type to TCP and the original
and mapped ports to 1720.
Click OK.
Figure 99 Configuration > Network > NAT > Add
7.9.3 Set Up a Firewall Rule For H.323
The default firewall rule for WAN-to-LAN traffic drops all traffic. Here is how to
configure a firewall rule to allow H.323 (TCP port 1720) traffic received on the
WAN_IP-for-H323 IP address to go to LAN1 IP address 192.168.1.56.

Chapter 7 Tutorials
ZyWALL USG 50 User’s Guide 145
1Click Configuration > Firewall > Add.
In the From field select WAN.
In the To field select LAN1.
Configure a name for the rule (WAN-to-LAN_H323 here).
Set the Destination to the H.323 device’s LAN1 IP address object (LAN_H323).
LAN_H323 is the destination because the ZyWALL applies NAT to traffic before
applying the firewall rule.
Set the Service to H.323.
Click OK.
Figure 100 Configuration > Firewall > Add
7.10 How to Allow Public Access to a Web Server
This is an example of making an HTTP (web) server in the DMZ zone accessible
from the Internet (the WAN zone). In this example you have public IP address
1.1.1.1 that you will use on the wan1 interface and map to the HTTP server’s
private IP address of 192.168.3.7.
Figure 101 Public Server Example Network Topology
DMZ
192.168.3.7 1.1.1.1

Chapter 7 Tutorials
ZyWALL USG 50 User’s Guide
146
7.10.1 Create the Address Objects
Use Configuration > Object > Address > Add to create the address objects.
1Create a host address object named DMZ_HTTP for the HTTP server’s private IP
address of 192.168.3.7.
Figure 102 Creating the Address Object for the HTTP Server’s Private IP Address
2Create a host address object named Public_HTTP_Server_IP for thepublic WAN IP
address 1.1.1.1.
Figure 103 Creating the Address Object for thePublic IP Address
7.10.2 Configure NAT
You need a NAT rule to send HTTP traffic coming to IP address 1.1.1.1 on wan1 to
the HTTP server’s private IP address of 192.168.3.7. In the Configuration >
Network > NAT screen, click the Add icon and create a new NAT entry as
follows.
•Set the Incoming Interface to wan1.
•Set the Original IP to the Public_HTTP_Server_IP object and the Mapped
IP to the DMZ_HTTP object.
• HTTP traffic and the HTTP server in this example both use TCP port 80. So you
set the Port Mapping Type to Port, the Protocol Type to TCP, and the
original and mapped ports to 80.

Chapter 7 Tutorials
ZyWALL USG 50 User’s Guide 147
• Keep Enable NAT Loopback selected to allow users connected to other
interfaces to access the HTTP server (see NAT Loopback on page 333 for
details).
Figure 104 Creating the NAT Entry
7.10.3 Set Up a Firewall Rule
The firewall blocks traffic from the WAN zone to the DMZ zone by default so you
need to create a firewall rule to allow the public to send HTTP traffic to IP address
1.1.1.1 in order to access the HTTP server. If a domain name is registered for IP
address 1.1.1.1, users can just go to the domain name to access the web server.

Chapter 7 Tutorials
ZyWALL USG 50 User’s Guide
148
1Click Configuration > Firewall > Add. Set the From field as WAN and the To
field as DMZ. Set the Destination to the HTTP server’s DMZ IP address object
(DMZ_HTTP). DMZ_HTTP is the destination because the ZyWALL applies NAT to
traffic before applying the firewall rule. Set the Access field to allow and the
Service to HTTP, and click OK.
Figure 105 Configuration > Firewall > Add
7.11 How to Use an IPPBX on the DMZ
This is an example of making an IPPBX x6004 using SIP in the DMZ zone
accessible from the Internet (the WAN zone). In this example you have public IP

Chapter 7 Tutorials
ZyWALL USG 50 User’s Guide 149
address 1.1.1.2 that you will use on the wan1 interface and map to the IPPBX’s
private IP address of 192.168.3.7. The local SIP clients are on the LAN.
Figure 106 IPPBX Example Network Topology

Chapter 7 Tutorials
ZyWALL USG 50 User’s Guide
150
7.11.1 Turn On the ALG
Click Configuration > Network > ALG. Select Enable SIP ALG and Enable
SIP Transformations and click Apply.
Figure 107 Configuration > Network > ALG
7.11.2 Create the Address Objects
Use Configuration > Object > Address > Add to create the address objects.
1Create a host address object named IPPBX-DMZ for the IPPBX’s private DMZ IP
address of 192.168.3.9.
Figure 108 Creating the Address Object for the IPPBX’s Private IP Address

Chapter 7 Tutorials
ZyWALL USG 50 User’s Guide 151
2Create a host address object named IPPBX-Public for thepublic WAN IP address
1.1.1.2.
Figure 109 Creating the Public IP Address Object
7.11.3 Setup a NAT Policy for the IPPBX
Click Configuration > Network > NAT > Add.
• Configure a name for the rule (WAN-DMZ_IPPBX here).
• You want the IPPBX to receive calls from the WAN and also be able to send calls
to the WAN so you set the Classification to NAT 1:1.
•Set the Incoming Interface to wan1.
•Set the Original IP to the WAN address object (IPPBX-Public). If a domain
name is registered for IP address 1.1.1.2, users can use it to connect to for
making SIP calls.
•Set the Mapped IP to the IPPBX’s DMZ IP address object (IPPBX-DMZ).
•Set the Port Mapping Type to Port, the Protocol Type to UDP and the
original and mapped ports to 5060.
• Keep Enable NAT Loopback selected to allow the LAN users to use the IPPBX
(see NAT Loopback on page 333 for details).

Chapter 7 Tutorials
ZyWALL USG 50 User’s Guide
152
•Click OK.
Figure 110 Configuration > Network > NAT > Add
7.11.4 Set Up a WAN to DMZ Firewall Rule for SIP
The firewall blocks traffic from the WAN zone to the DMZ zone by default so you
need to create a firewall rule to allow the public to send SIP traffic to the IPPBX. If
a domain name is registered for IP address 1.1.1.2, users can use it to connect to
for making SIP calls.

Chapter 7 Tutorials
ZyWALL USG 50 User’s Guide 153
1Click Configuration > Firewall > Add. Set the From field as WAN and the To
field as DMZ. Set the Destination to the IPPBX’s DMZ IP address object
(DMZ_SIP). IPPBX_DMZ is the destination because the ZyWALL applies NAT to
traffic before applying the firewall rule. Set the Access field to allow and click
OK.
Figure 111 Configuration > Firewall > Add
7.11.5 Set Up a DMZ to LAN Firewall Rule for SIP
The firewall blocks traffic from the DMZ zone to the LAN zone by default so you
need to create a firewall rule to allow the IPPBX to send SIP traffic to the SIP
clients on the LAN.

Chapter 7 Tutorials
ZyWALL USG 50 User’s Guide
154
1Click Configuration > Firewall > Add. Set the From field as DMZ and the To
field as LAN. Set the Destination to the IPPBX’s DMZ IP address object
(DMZ_SIP). Set the Source to IPPBX_DMZ. Leave the Access field to allow
and click OK.
Figure 112 Configuration > Firewall > Add
7.12 How to Use Multiple Static Public WAN IP
Addresses for LAN to WAN Traffic
If your ISP gave you a range of static public IP addresses, here is how to configure
a policy route to have the ZyWALL use them for traffic it sends out from the LAN.
7.12.1 Create the Public IP Address Range Object
Click Configuration > Object > Address > Add to create the address object
that represents the range of static public IP addresses. In this example you name
it Public-IPs and it goes from 1.1.1.10 to 1.1.1.17.
Figure 113 Creating the Public IP Address Range Object

Chapter 7 Tutorials
ZyWALL USG 50 User’s Guide 155
7.12.2 Configure the Policy Route
Now you need to configure a policy route that has the ZyWALL use the range of
public IP addresses as the source address for WAN to LAN traffic.
Click Configuration > Network > Routing > Add.
Although adding a description is optional, it is recommended. This example uses
LAN-to-WAN-Range.
Specifying a Source Address is also optional although recommended. This
example uses LAN_SUBNET1.
Set the Source Network Address Translation to Public-IPs and click OK.
Figure 114 Configuring the Policy Route

Chapter 7 Tutorials
ZyWALL USG 50 User’s Guide
156

157
PART II
Technical Reference

158

ZyWALL USG 50 User’s Guide 159
CHAPTER 8
Dashboard
8.1 Overview
Use the Dashboard screens to check status information about the ZyWALL.
8.1.1 What You Can Do in this Chapter
Use the Dashboard screens for the following.
•Use the main Dashboard screen (see Section 8.2 on page 159) to see the
ZyWALL’s general device information, system status, system resource usage,
licensed service status, and interface status. You can also display other status
screens for more information.
•Use the VPN status screen (see Section 8.2.1 on page 165) to look at the VPN
tunnels that are currently established.
•Use the DHCP Table screen (see Section 8.2.5 on page 168) to look at the IP
addresses currently assigned to DHCP clients and the IP addresses reserved for
specific MAC addresses.
•Use the Current Users screen (see Section 8.2.6 on page 169) to look at a list
of the users currently logged into the ZyWALL.
8.2 The Dashboard Screen
The Dashboard screen displays when you log into the ZyWALL or click
Dashboard in the navigation panel. The dashboard displays general device
information, system status, system resource usage, licensed service status, and

Chapter 8 Dashboard
ZyWALL USG 50 User’s Guide
160
interface status in widgets that you can re-arrange to suit your needs. You can
also collapse, refresh, and close individual widgets.
Figure 115 Dashboard
The following table describes the labels in this screen.
A
B
CDE
Table 19 Dashboard
LABEL DESCRIPTION
Widget Setting
(A)
Use this link to re-open closed widgets. Widgets that are already open
appear grayed out.
Up Arrow (B) Click this to collapse a widget.
Refresh Time
Setting (C)
Set the interval for refreshing the information displayed in the widget.
Refresh Now
(D)
Click this to update the widget’s information immediately.
Close this
Module (E)
Click this to close the widget. Use Widget Setting to re-open it.
Virtual Device
Rear Panel Click this to view details about the ZyWALL’s rear panel. Hover your
cursor over a connected interface or slot to display status details.
Front Panel Click this to view details about the status of the ZyWALL’s front panel
LEDs and connections. See Section 1.3.1 on page 33 for LED
descriptions. An unconnected interface or slot appears grayed out.
The following front and rear panel labels display when you hover your
cursor over a connected interface or slot.
Name This field displays the name of each interface.

Chapter 8 Dashboard
ZyWALL USG 50 User’s Guide 161
Slot This field displays the name of each extension slot.
Device This field displays the name of the device connected to the extension slot
(or none if no device is detected).
Status This field displays the current status of each interface or device installed
in a slot. The possible values depend on what type of interface it is.
For Ethernet interfaces:
Inactive - The Ethernet interface is disabled.
Down - The Ethernet interface does not have any physical ports
associated with it or the Ethernet interface is enabled but not connected.
Speed / Duplex - The Ethernet interface is enabled and connected.
This field displays the port speed and duplex setting (Full or Half).
For cellular (3G) interfaces, see Section 11.5 on page 243 for the status
that can appear.
Zone This field displays the zone to which the interface is currently assigned.
IP Address/
Mask This field displays the current IP address and subnet mask assigned to
the interface. If the interface is a member of an active virtual router, this
field displays the IP address it is currently using. This is either the static
IP address of the interface (if it is the master) or the management IP
address (if it is a backup).
Device This identifies a device installed in one of the ZyWALL’s extension slots
or USB ports.
Device
Information
System
Name This field displays the name used to identify the ZyWALL on any
network. Click the icon to open the screen where you can change it. See
Section 45.2 on page 682.
Model
Name This field displays the model name of this ZyWALL.
Serial
Number This field displays the serial number of this ZyWALL.
MAC
Address
Range
This field displays the MAC addresses used by the ZyWALL. Each physical
port has one MAC address. The first MAC address is assigned to physical
port 1, the second MAC address is assigned to physical port 2, and so
on.
Firmware
Version This field displays the version number and date of the firmware the
ZyWALL is currently running. Click the icon to open the screen where
you can upload firmware. See Section 47.3 on page 752.
System Status
System
Uptime This field displays how long the ZyWALL has been running since it last
restarted or was turned on.
Current
Date/Time This field displays the current date and time in the ZyWALL. The format
is yyyy-mm-dd hh:mm:ss.
VPN Status Click this to look at the VPN tunnels that are currently established. See
Section 8.2.1 on page 165.
Table 19 Dashboard (continued)
LABEL DESCRIPTION

Chapter 8 Dashboard
ZyWALL USG 50 User’s Guide
162
DHCP Table Click this to look at the IP addresses currently assigned to the ZyWALL’s
DHCP clients and the IP addresses reserved for specific MAC addresses.
See Section 8.2.5 on page 168.
Current
Login User This field displays the user name used to log in to the current session,
the amount of reauthentication time remaining, and the amount of lease
time remaining. See Chapter 35 on page 591.
Number of
Login Users This field displays the number of users currently logged in to the
ZyWALL. Click the icon to pop-open a list of the users who are currently
logged in to the ZyWALL. See Section 8.2.6 on page 169.
Boot Status This field displays details about the ZyWALL’s startup state.
OK - The ZyWALL started up successfully.
Firmware update OK - A firmware update was successful.
Problematic configuration after firmware update - The application
of the configuration failed after a firmware upgrade.
System default configuration - The ZyWALL successfully applied the
system default configuration. This occurs when the ZyWALL starts for
the first time or you intentionally reset the ZyWALL to the system default
settings.
Fallback to lastgood configuration - The ZyWALL was unable to apply
the startup-config.conf configuration file and fell back to the
lastgood.conf configuration file.
Fallback to system default configuration - The ZyWALL was unable
to apply the lastgood.conf configuration file and fell back to the system
default configuration file (system-default.conf).
Booting in progress - The ZyWALL is still applying the system
configuration.
System
Resources
CPU Usage This field displays what percentage of the ZyWALL’s processing capability
is currently being used. Hover your cursor over this field to display the
Show CPU Usage icon that takes you to a chart of the ZyWALL’s recent
CPU usage.
Memory
Usage This field displays what percentage of the ZyWALL’s RAM is currently
being used. Hover your cursor over this field to display the Show
Memory Usage icon that takes you to a chart of the ZyWALL’s recent
memory usage.
Flash Usage This field displays what percentage of the ZyWALL’s onboard flash
memory is currently being used.
Active
Sessions This field displays how many traffic sessions are currently open on the
ZyWALL. These are the sessions that are traversing the ZyWALL. Hover
your cursor over this field to display icons. Click the Detail icon to go to
the Session Monitor screen to see details about the active sessions.
Click the Show Active Sessions icon to display a chart of ZyWALL’s
recent session usage.
Table 19 Dashboard (continued)
LABEL DESCRIPTION

Chapter 8 Dashboard
ZyWALL USG 50 User’s Guide 163
Interface
Status
Summary
If an Ethernet interface does not have any physical ports associated with
it, its entry is displayed in light gray text. Click the Detail icon to go to a
(more detailed) summary screen of interface statistics.
# This shows how many interfaces there are.
Name This field displays the name of each interface.
Status This field displays the current status of each interface. The possible
values depend on what type of interface it is.
For Ethernet interfaces:
Inactive - The Ethernet interface is disabled.
Down - The Ethernet interface does not have any physical ports
associated with it or the Ethernet interface is enabled but not connected.
Speed / Duplex - The Ethernet interface is enabled and connected.
This field displays the port speed and duplex setting (Full or Half).
For cellular (3G) interfaces, see Section 9.10 on page 188 for the status
that can appear.
Zone This field displays the zone to which the interface is currently assigned.
IP Address This field displays the current IP address assigned to the interface. If the
IP address is 0.0.0.0, the interface is disabled or did not receive an IP
address and subnet mask via DHCP.
If this interface is a member of an active virtual router, this field displays
the IP address it is currently using. This is either the static IP address of
the interface (if it is the master) or the management IP address (if it is a
backup).
Action Use this field to get or to update the IP address for the interface.
Click Renew to send a new DHCP request to a DHCP server.
Click the Connect icon to have the ZyWALL try to connect a PPPoE/PPTP
interface. If the interface cannot use one of these ways to get or to
update its IP address, this field displays n/a.
Click the Disconnect icon to stop a PPPoE/PPTP connection.
Extension Slot This section of the screen displays the status of the extension card slot
and the USB ports.
Slot This field displays the name of each extension slot.
Device This field displays the name of the device connected to the extension slot
(or none if no device is detected).
Status For cellular (3G) interfaces, see Section 9.10 on page 188 for the status
that can appear.
Licensed
Service Status
# This shows how many licensed services there are.
Status This is the current status of the license.
Name This identifies the licensed service.
Table 19 Dashboard (continued)
LABEL DESCRIPTION

Chapter 8 Dashboard
ZyWALL USG 50 User’s Guide
164
Version This is the version number of the content filtering, anti-virus or IDP
signatures (anti-virus and IDP).
Expiration If the service license is valid, this shows when it will expire. N/A displays
if the service license does not have a limited period of validity.
Content Filter
Statistics
This section displays the content filter statistics since the ZyWALL was
last restarted.
Total Web
Pages
Inspected
This is the number of web pages the ZyWALL has checked to see
whether they belong to the categories you selected in the content filter
screen.
Blocked This is the number of web pages that the ZyWALL blocked access.
Warned This is the number of web pages for which the ZyWALL has displayed a
warning message to the access requesters.
Passed This is the number of web pages that the ZyWALL allowed access.
Security
Threat
(unsafe)
This is the number of requested web pages that belong to the unsafe
categories you have selected in the content filter screen.
Managed
Web Pages This is the number of requested web pages that belong to the managed
categories you have selected in the content filter screen.
Top 5 Vi rus es
#This is the entry’s rank in the list of the most commonly detected
viruses.
Virus ID This is the IDentification number of the anti-virus signature.
Virus Name This is the name of a detected virus.
Occurrence This is how many times the ZyWALL has detected the event described in
the entry.
Top 5
Intrusions
#This is the entry’s rank in the list of the most commonly detected
intrusions.
Signature
ID This is the IDentification number of the IDP signature.
Signature
Name The signature name identifies a specific intrusion pattern.
Type This column displays when you display the entries by Signature Name.
It shows the categories of intrusions. See Table 147 on page 496 for
more information.
Severity This is the level of threat that the intrusions may pose.
Occurrence This is how many times the ZyWALL has detected the event described in
the entry.
Table 19 Dashboard (continued)
LABEL DESCRIPTION

Chapter 8 Dashboard
ZyWALL USG 50 User’s Guide 165
8.2.1 The CPU Usage Screen
Use this screen to look at a chart of the ZyWALL’s recent CPU usage. To access this
screen, click CPU Usage in the dashboard.
Figure 116 Dashboard > CPU Usage
The following table describes the labels in this screen.
Table 20 Dashboard > CPU Usage
LABEL DESCRIPTION
The y-axis represents the percentage of CPU usage.
The x-axis shows the time period over which the CPU usage occurred
Refresh
Interval
Enter how often you want this window to be automatically updated.
Refresh Click this to update the information in the window right away.

Chapter 8 Dashboard
ZyWALL USG 50 User’s Guide
166
8.2.2 The Memory Usage Screen
Use this screen to look at a chart of the ZyWALL’s recent memory (RAM) usage. To
access this screen, click Memory Usage in the dashboard.
Figure 117 Dashboard > Memory Usage
The following table describes the labels in this screen.
Table 21 Dashboard > Memory Usage
LABEL DESCRIPTION
The y-axis represents the percentage of RAM usage.
The x-axis shows the time period over which the RAM usage occurred
Refresh
Interval
Enter how often you want this window to be automatically updated.
Refresh Click this to update the information in the window right away.

Chapter 8 Dashboard
ZyWALL USG 50 User’s Guide 167
8.2.3 The Active Sessions Screen
Use this screen to look at a chart of the ZyWALL’s recent traffic session usage. To
access this screen, click Session Usage in the dashboard.
Figure 118 Dashboard > Session Usage
The following table describes the labels in this screen.
Table 22 Dashboard > Session Usage
LABEL DESCRIPTION
Sessions The y-axis represents the number of session.
The x-axis shows the time period over which the session usage occurred
Refresh
Interval
Enter how often you want this window to be automatically updated.
Refresh Click this to update the information in the window right away.

Chapter 8 Dashboard
ZyWALL USG 50 User’s Guide
168
8.2.4 The VPN Status Screen
Use this screen to look at the VPN tunnels that are currently established. To access
this screen, click VPN Status in the dashboard.
Figure 119 Dashboard > VPN Status
The following table describes the labels in this screen.
8.2.5 The DHCP Table Screen
Use this screen to look at the IP addresses currently assigned to DHCP clients and
the IP addresses reserved for specific MAC addresses. To access this screen, click
the icon beside DHCP Table in the dashboard.
Figure 120 Dashboard > DHCP Table
Table 23 Dashboard > VPN Status
LABEL DESCRIPTION
# This field is a sequential value, and it is not associated with a specific SA.
Name This field displays the name of the IPSec SA.
Encapsulation This field displays how the IPSec SA is encapsulated.
Algorithm This field displays the encryption and authentication algorithms used in
the SA.
Refresh
Interval
Select how often you want this window to be updated automatically.
Refresh Click this to update the information in the window right away.

Chapter 8 Dashboard
ZyWALL USG 50 User’s Guide 169
The following table describes the labels in this screen.
8.2.6 The Number of Login Users Screen
Use this screen to look at a list of the users currently logged into the ZyWALL. To
access this screen, click the dashboard’s Number of Login Users icon.
Figure 121 Dashboard > Number of Login Users
Table 24 Dashboard > DHCP Table
LABEL DESCRIPTION
# This field is a sequential value, and it is not associated with a specific
entry.
Interface This field identifies the interface that assigned an IP address to a DHCP
client.
IP Address This field displays the IP address currently assigned to a DHCP client or
reserved for a specific MAC address. Click the column’s heading cell to
sort the table entries by IP address. Click the heading cell again to
reverse the sort order.
Host Name This field displays the name used to identify this device on the network
(the computer name). The ZyWALL learns these from the DHCP client
requests. “None” shows here for a static DHCP entry.
MAC Address This field displays the MAC address to which the IP address is currently
assigned or for which the IP address is reserved. Click the column’s
heading cell to sort the table entries by MAC address. Click the heading
cell again to reverse the sort order.
Description For a static DHCP entry, the host name or the description you configured
shows here. This field is blank for dynamic DHCP entries.
Reserve If this field is selected, this entry is a static DHCP entry. The IP address
is reserved for the MAC address.
If this field is clear, this entry is a dynamic DHCP entry. The IP address is
assigned to a DHCP client.
To create a static DHCP entry using an existing dynamic DHCP entry,
select this field, and then click Apply.
To remove a static DHCP entry, clear this field, and then click Apply.

Chapter 8 Dashboard
ZyWALL USG 50 User’s Guide
170
The following table describes the labels in this screen.
Table 25 Dashboard > Number of Login Users
LABEL DESCRIPTION
# This field is a sequential value and is not associated with any entry.
User ID This field displays the user name of each user who is currently logged in
to the ZyWALL.
Reauth Lease
T.
This field displays the amount of reauthentication time remaining and
the amount of lease time remaining for each user. See Chapter 35 on
page 591.
Type This field displays the way the user logged in to the ZyWALL.
IP address This field displays the IP address of the computer used to log in to the
ZyWALL.
Force Logout Click this icon to end a user’s session.

ZyWALL USG 50 User’s Guide 171
CHAPTER 9
Monitor
9.1 Overview
Use the Monitor screens to check status and statistics information.
9.1.1 What You Can Do in this Chapter
Use the Monitor screens for the following.
•Use the System Status > Port Statistics screen (see Section 9.2 on page
172) to look at packet statistics for each physical port.
•Use the System Status > Port Statistics > Graph View screen (see Section
9.2 on page 172) to look at a line graph of packet statistics for each physical
port.
•Use the System Status > Interface Status screen (Section 9.3 on page 175)
to see all of the ZyWALL’s interfaces and their packet statistics.
•Use the System Status > Traffic Statistics screen (see Section 9.4 on page
177) to start or stop data collection and view statistics.
•Use the System Status > Session Monitor screen (see Section 9.5 on page
180) to view sessions by user or service.
•Use the System Status > DDNS Status screen (see Section 9.6 on page 183)
to view the status of the ZyWALL’s DDNS domain names.
•Use the System Status > IP/MAC Binding screen (Section 9.7 on page 183)
to view a list of devices that have received an IP address from ZyWALL
interfaces with IP/MAC binding enabled.
•Use the System Status > Login Users screen (Section 9.8 on page 184) to
look at a list of the users currently logged into the ZyWALL.
•Use the System Status > Cellular Status screen (Section 9.9 on page 185) to
check your 3G connection status.
•Use the System Status > USB Storage screen (Section 9.10 on page 188) to
view information about a connected USB storage device.
•Use the AppPatrol Statistics screen (see Section 9.11 on page 189) to see a
bandwidth usage graph and statistics for each protocol.
•Use the VPN Monitor > IPSec screen (Section 9.12 on page 194) to display
and manage active IPSec SAs.

Chapter 9 Monitor
ZyWALL USG 50 User’s Guide
172
•Use the VPN Monitor > SSL screen (see Section 9.13 on page 196) to list the
users currently logged into the VPN SSL client portal. You can also log out
individual users and delete related session information.
•Use the Anti-X Statistics > Anti-Virus screen (see Section 9.14 on page 197)
to start or stop data collection and view virus statistics.
•Use the Anti-X Statistics > IDP screen (Section 9.15 on page 199) to start or
stop data collection and view IDP statistics.
•Use the Anti-X Statistics > Content Filter screen (Section 9.16 on page 201)
to start or stop data collection and view content filter statistics.
•Use the Anti-X Statistics > Content Filter > Cache screen (Section 9.17 on
page 203) to view and configure your ZyWALL’s URL caching.
•Use the Anti-X Statistics > Anti-Spam screen (Section 9.18 on page 206) to
start or stop data collection and view spam statistics.
•Use the Anti-X Statistics > Anti-Spam > Status screen (Section 9.19 on
page 208) to see how many mail sessions the ZyWALL is currently checking and
DNSBL statistics.
•Use the Log (Section 9.20 on page 209) to view the ZyWALL’s current log
messages. You can change the way the log is displayed, you can e-mail the log,
and you can also clear the log in this screen.
9.2 The Port Statistics Screen
Use this screen to look at packet statistics for each Gigabit Ethernet port. To
access this screen, click Monitor > System Status > Port Statistics.
Figure 122 Monitor > System Status > Port Statistics

Chapter 9 Monitor
ZyWALL USG 50 User’s Guide 173
The following table describes the labels in this screen.
Table 26 Monitor > System Status > Port Statistics
LABEL DESCRIPTION
Poll Interval Enter how often you want this window to be updated automatically, and
click Set Interval.
Set Interval Click this to set the Poll Interval the screen uses.
Stop Click this to stop the window from updating automatically. You can start
it again by setting the Poll Interval and clicking Set Interval.
Switch to
Graphic View
Click this to display the port statistics as a line graph.
# This field displays the port’s number in the list.
Port This field displays the physical port number.
Status This field displays the current status of the physical port.
Down - The physical port is not connected.
Speed / Duplex - The physical port is connected. This field displays the
port speed and duplex setting (Full or Half).
TxPkts This field displays the number of packets transmitted from the ZyWALL
on the physical port since it was last connected.
RxPkts This field displays the number of packets received by the ZyWALL on the
physical port since it was last connected.
Collisions This field displays the number of collisions on the physical port since it
was last connected.
Tx B/s This field displays the transmission speed, in bytes per second, on the
physical port in the one-second interval before the screen updated.
Rx B/s This field displays the reception speed, in bytes per second, on the
physical port in the one-second interval before the screen updated.
Up Time This field displays how long the physical port has been connected.
System Up
Time
This field displays how long the ZyWALL has been running since it last
restarted or was turned on.

Chapter 9 Monitor
ZyWALL USG 50 User’s Guide
174
9.2.1 The Port Statistics Graph Screen
Use this screen to look at a line graph of packet statistics for each physical port. To
access this screen, click Port Statistics in the Status screen and then the
Switch to Graphic View Button.
Figure 123 Monitor > System Status > Port Statistics > Switch to Graphic View
The following table describes the labels in this screen.
Table 27 Monitor > System Status > Port Statistics > Switch to Graphic View
LABEL DESCRIPTION
Refresh
Interval
Enter how often you want this window to be automatically updated.
Refresh Now Click this to update the information in the window right away.
Port Selection Select the number of the physical port for which you want to display
graphics.
Switch to Grid
View
Click this to display the port statistics as a table.
bps The y-axis represents the speed of transmission or reception.
time The x-axis shows the time period over which the transmission or
reception occurred
TX This line represents traffic transmitted from the ZyWALL on the physical
port since it was last connected.
RX This line represents the traffic received by the ZyWALL on the physical
port since it was last connected.

Chapter 9 Monitor
ZyWALL USG 50 User’s Guide 175
9.3 Interface Status Screen
This screen lists all of the ZyWALL’s interfaces and gives packet statistics for them.
Click Monitor > System Status > Interface Status to access this screen.
Figure 124 Monitor > System Status > Interface Status
Each field is described in the following table.
Last Update This field displays the date and time the information in the window was
last updated.
System Up
Time
This field displays how long the ZyWALL has been running since it last
restarted or was turned on.
Table 27 Monitor > System Status > Port Statistics > Switch to Graphic View
LABEL DESCRIPTION
Table 28 Monitor > System Status > Interface Status
LABEL DESCRIPTION
Interface
Status
If an Ethernet interface does not have any physical ports associated with
it, its entry is displayed in light gray text.
Expand/Close Click this button to show or hide statistics for all the virtual interfaces on
top of the Ethernet interfaces.
Name This field displays the name of each interface. If there is a Expand icon
(plus-sign) next to the name, click this to look at the status of virtual
interfaces on top of this interface.

Chapter 9 Monitor
ZyWALL USG 50 User’s Guide
176
Port This field displays the physical port number.
Status This field displays the current status of each interface. The possible
values depend on what type of interface it is.
For Ethernet interfaces:
Inactive - The Ethernet interface is disabled.
Down - The Ethernet interface does not have any physical ports
associated with it or the Ethernet interface is enabled but not connected.
Speed / Duplex - The Ethernet interface is enabled and connected.
This field displays the port speed and duplex setting (Full or Half).
For cellular (3G) interfaces, see Section 9.10 on page 188 for the status
that can appear.
For virtual interfaces, this field always displays Up. If the virtual
interface is disabled, it does not appear in the list.
For VLAN and bridge interfaces, this field always displays Up. If the
VLAN or bridge interface is disabled, it does not appear in the list.
For PPP interfaces:
Connected - The PPP interface is connected.
Disconnected - The PPP interface is not connected.
If the PPP interface is disabled, it does not appear in the list.
Zone This field displays the zone to which the interface is assigned.
IP Addr/
Netmask
This field displays the current IP address and subnet mask assigned to
the interface. If the IP address and subnet mask are 0.0.0.0, the
interface is disabled or did not receive an IP address and subnet mask
via DHCP.
If this interface is a member of an active virtual router, this field displays
the IP address it is currently using. This is either the static IP address of
the interface (if it is the master) or the management IP address (if it is a
backup).
IP Assignment This field displays how the interface gets its IP address.
Static - This interface has a static IP address.
DHCP Client - This interface gets its IP address from a DHCP server.
Services This field lists which services the interface provides to the network.
Examples include DHCP relay, DHCP server, DDNS, RIP, and OSPF.
This field displays n/a if the interface does not provide any services to
the network.
Action Use this field to get or to update the IP address for the interface. Click
Renew to send a new DHCP request to a DHCP server. Click Connect to
try to connect a PPPoE/PPTP interface. If the interface cannot use one of
these ways to get or to update its IP address, this field displays n/a.
Interface
Statistics
This table provides packet statistics for each interface.
Table 28 Monitor > System Status > Interface Status (continued)
LABEL DESCRIPTION

Chapter 9 Monitor
ZyWALL USG 50 User’s Guide 177
9.4 The Traffic Statistics Screen
Click Monitor > System Status > Traffic Statistics to display the Traffic
Statistics screen. This screen provides basic information about the following for
example:
• Most-visited Web sites and the number of times each one was visited. This count
may not be accurate in some cases because the ZyWALL counts HTTP GET
packets. Please see Table 29 on page 178 for more information.
• Most-used protocols or service ports and the amount of traffic on each one
• LAN IP with heaviest traffic and how much traffic has been sent to and from
each one
Refresh Click this button to update the information in the screen.
Expand/Close Click this button to show or hide statistics for all the virtual interfaces on
top of the Ethernet interfaces.
Name This field displays the name of each interface. If there is a Expand icon
(plus-sign) next to the name, click this to look at the statistics for virtual
interfaces on top of this interface.
Status This field displays the current status of the interface.
Down - The interface is not connected.
Speed / Duplex - The interface is connected. This field displays the
port speed and duplex setting (Full or Half).
This field displays Connected and the accumulated connection time
(hh:mm:ss) when the PPP interface is connected.
TxPkts This field displays the number of packets transmitted from the ZyWALL
on the interface since it was last connected.
RxPkts This field displays the number of packets received by the ZyWALL on the
interface since it was last connected.
Tx B/s This field displays the transmission speed, in bytes per second, on the
interface in the one-second interval before the screen updated.
Rx B/s This field displays the reception speed, in bytes per second, on the
interface in the one-second interval before the screen updated.
Table 28 Monitor > System Status > Interface Status (continued)
LABEL DESCRIPTION

Chapter 9 Monitor
ZyWALL USG 50 User’s Guide
178
You use the Traffic Statistics screen to tell the ZyWALL when to start and when
to stop collecting information for these reports. You cannot schedule data
collection; you have to start and stop it manually in the Traffic Statistics screen.
Figure 125 Monitor > System Status > Traffic Statistics
There is a limit on the number of records shown in the report. Please see Table 30
on page 180 for more information. The following table describes the labels in this
screen.
Table 29 Monitor > System Status > Traffic Statistics
LABEL DESCRIPTION
Data Collection
Collect
Statistics
Select this to have the ZyWALL collect data for the report. If the ZyWALL
has already been collecting data, the collection period displays to the
right. The progress is not tracked here real-time, but you can click the
Refresh button to update it.
Apply Click Apply to save your changes back to the ZyWALL.
Reset Click Reset to return the screen to its last-saved settings.
Statistics
Interface Select the interface from which to collect information. You can collect
information from Ethernet, VLAN, bridge and PPPoE/PPTP interfaces.

Chapter 9 Monitor
ZyWALL USG 50 User’s Guide 179
Traffic Type Select the type of report to display. Choices are:
Host IP Address/User - displays the IP addresses or users with the
most traffic and how much traffic has been sent to and from each one.
Service/Port - displays the most-used protocols or service ports and
the amount of traffic for each one.
Web Site Hits - displays the most-visited Web sites and how many
times each one has been visited.
Each type of report has different information in the report (below).
Refresh Click this button to update the report display.
Flush Data Click this button to discard all of the screen’s statistics and update the
report display.
These fields are available when the Traffic Type is Host IP Address/
User.
# This field is the rank of each record. The IP addresses and users are
sorted by the amount of traffic.
IP Address/
User
This field displays the IP address or user in this record. The maximum
number of IP addresses or users in this report is indicated in Table 30 on
page 180.
Direction This field indicates whether the IP address or user is sending or receiving
traffic.
Ingress- traffic is coming from the IP address or user to the ZyWALL.
Egress - traffic is going from the ZyWALL to the IP address or user.
Amount This field displays how much traffic was sent or received from the
indicated IP address or user. If the Direction is Ingress, a red bar is
displayed; if the Direction is Egress, a blue bar is displayed. The unit of
measure is bytes, Kbytes, Mbytes or Gbytes, depending on the amount
of traffic for the particular IP address or user. The count starts over at
zero if the number of bytes passes the byte count limit. See Table 30 on
page 180.
These fields are available when the Traffic Type is Service/Port.
# This field is the rank of each record. The protocols and service ports are
sorted by the amount of traffic.
Service/Port This field displays the service and port in this record. The maximum
number of services and service ports in this report is indicated in Table
30 on page 180.
Protocol This field indicates what protocol the service was using.
Direction This field indicates whether the indicated protocol or service port is
sending or receiving traffic.
Ingress - traffic is coming into the router through the interface
Egress - traffic is going out from the router through the interface
Table 29 Monitor > System Status > Traffic Statistics (continued)
LABEL DESCRIPTION

Chapter 9 Monitor
ZyWALL USG 50 User’s Guide
180
The following table displays the maximum number of records shown in the report,
the byte count limit, and the hit count limit.
9.5 The Session Monitor Screen
The Session Monitor screen displays information about active sessions for
debugging or statistical analysis. It is not possible to manage sessions in this
screen. The following information is displayed.
• User who started the session
• Protocol or service port used
• Source address
• Destination address
• Number of bytes received (so far)
Amount This field displays how much traffic was sent or received from the
indicated service / port. If the Direction is Ingress, a red bar is
displayed; if the Direction is Egress, a blue bar is displayed. The unit of
measure is bytes, Kbytes, Mbytes, Gbytes, or Tbytes, depending on the
amount of traffic for the particular protocol or service port. The count
starts over at zero if the number of bytes passes the byte count limit.
See Table 30 on page 180.
These fields are available when the Traffic Type is Web Site Hits.
# This field is the rank of each record. The domain names are sorted by
the number of hits.
Web Site This field displays the domain names most often visited. The ZyWALL
counts each page viewed on a Web site as another hit. The maximum
number of domain names in this report is indicated in Table 30 on page
180.
Hits This field displays how many hits the Web site received. The ZyWALL
counts hits by counting HTTP GET packets. Many Web sites have HTTP
GET references to other Web sites, and the ZyWALL counts these as hits
too. The count starts over at zero if the number of hits passes the hit
count limit. See Table 30 on page 180.
Table 30 Maximum Values for Reports
LABEL DESCRIPTION
Maximum
Number of
Records
20
Byte Count
Limit
264 bytes; this is just less than 17 million terabytes.
Hit Count Limit 264 hits; this is over 1.8 x 1019 hits.
Table 29 Monitor > System Status > Traffic Statistics (continued)
LABEL DESCRIPTION

Chapter 9 Monitor
ZyWALL USG 50 User’s Guide 181
• Number of bytes transmitted (so far)
• Duration (so far)
You can look at all the active sessions by user, service, source IP address, or
destination IP address. You can also filter the information by user, protocol /
service or service group, source address, and/or destination address and view it
by user.
Click Monitor > System Status > Session Monitor to display the following
screen.
Figure 126 Monitor > System Status > Session Monitor
The following table describes the labels in this screen.
Table 31 Monitor > System Status > Session Monitor
LABEL DESCRIPTION
View Select how you want the information to be displayed. Choices are:
sessions by users - display all active sessions grouped by user
sessions by services - display all active sessions grouped by service or
protocol
sessions by source IP - display all active sessions grouped by source
IP address
sessions by destination IP - display all active sessions grouped by
destination IP address
all sessions - filter the active sessions by the User, Service, Source
Address, and Destination Address, and display each session
individually (sorted by user).
Refresh Click this button to update the information on the screen. The screen
also refreshes automatically when you open and close the screen.
The User, Service, Source Address, and Destination Address fields
display if you view all sessions. Select your desired filter criteria and click
the Search button to filter the list of sessions.

Chapter 9 Monitor
ZyWALL USG 50 User’s Guide
182
User This field displays when View is set to all sessions. Type the user
whose sessions you want to view. It is not possible to type part of the
user name or use wildcards in this field; you must enter the whole user
name.
Service This field displays when View is set to all sessions. Select the service
or service group whose sessions you want to view. The ZyWALL identifies
the service by comparing the protocol and destination port of each
packet to the protocol and port of each services that is defined. (See
Chapter 37 on page 613 for more information about services.)
Source This field displays when View is set to all sessions. Type the source IP
address whose sessions you want to view. You cannot include the source
port.
Destination This field displays when View is set to all sessions. Type the
destination IP address whose sessions you want to view. You cannot
include the destination port.
Search This button displays when View is set to all sessions. Click this button
to update the information on the screen using the filter criteria in the
User, Service, Source Address, and Destination Address fields.
Active
Sessions
This is the total number of active sessions that matched the search
criteria.
Show Select the number of active sessions displayed on each page. You can
use the arrow keys on the right to change pages.
User This field displays the user in each active session.
If you are looking at the sessions by users (or all sessions) report,
click + or - to display or hide details about a user’s sessions.
Service This field displays the protocol used in each active session.
If you are looking at the sessions by services report, click + or - to
display or hide details about a protocol’s sessions.
Source This field displays the source IP address and port in each active session.
If you are looking at the sessions by source IP report, click + or - to
display or hide details about a source IP address’s sessions.
Destination This field displays the destination IP address and port in each active
session.
If you are looking at the sessions by destination IP report, click + or
- to display or hide details about a destination IP address’s sessions.
Rx This field displays the amount of information received by the source in
the active session.
Tx This field displays the amount of information transmitted by the source
in the active session.
Duration This field displays the length of the active session in seconds.
Table 31 Monitor > System Status > Session Monitor (continued)
LABEL DESCRIPTION

Chapter 9 Monitor
ZyWALL USG 50 User’s Guide 183
9.6 The DDNS Status Screen
The DDNS Status screen shows the status of the ZyWALL’s DDNS domain names.
Click Monitor > System Status > DDNS Status to open the following screen.
Figure 127 Monitor > System Status > DDNS Status
The following table describes the labels in this screen.
9.7 IP/MAC Binding Monitor
Click Monitor > System Status > IP/MAC Binding to open the IP/MAC
Binding Monitor screen. This screen lists the devices that have received an IP
address from ZyWALL interfaces with IP/MAC binding enabled and have ever
Table 32 Monitor > System Status > DDNS Status
LABEL DESCRIPTION
Update Click this to have the ZyWALL update the profile to the DDNS server. The
ZyWALL attempts to resolve the IP address for the domain name.
Profile Name This field displays the descriptive profile name for this entry.
Domain Name This field displays each domain name the ZyWALL can route.
Effective IP This is the (resolved) IP address of the domain name.
Last Update
Status
This shows whether the last attempt to resolve the IP address for the
domain name was successful or not. Updating means the ZyWALL is
currently attempting to resolve the IP address for the domain name.
Last Update
Time
This shows when the last attempt to resolve the IP address for the
domain name occurred (in year-month-day hour:minute:second
format).

Chapter 9 Monitor
ZyWALL USG 50 User’s Guide
184
established a session with the ZyWALL. Devices that have never established a
session with the ZyWALL do not display in the list.
Figure 128 Monitor > System Status > IP/MAC Binding
The following table describes the labels in this screen.
9.8 The Login Users Screen
Use this screen to look at a list of the users currently logged into the ZyWALL. To
access this screen, click Monitor > System Status > Login Users.
Figure 129 Monitor > System Status > Login Users
Table 33 Monitor > System Status > IP/MAC Binding
LABEL DESCRIPTION
Interface Select a ZyWALL interface that has IP/MAC binding enabled to show to
which devices it has assigned an IP address.
#This is the index number of an IP/MAC binding entry.
IP Address This is the IP address that the ZyWALL assigned to a device.
Host Name This field displays the name used to identify this device on the network
(the computer name). The ZyWALL learns these from the DHCP client
requests.
MAC Address This field displays the MAC address to which the IP address is currently
assigned.
Last Access This is when the device last established a session with the ZyWALL
through this interface.
Refresh Click this button to update the information in the screen.

Chapter 9 Monitor
ZyWALL USG 50 User’s Guide 185
The following table describes the labels in this screen.
9.9 Cellular Status Screen
This screen displays your 3G connection status. click Monitor > System Status
> Cellular Status to display this screen.
Figure 130 Monitor > System Status > Cellular Status
The following table describes the labels in this screen.
Table 34 Monitor > System Status > Login Users
LABEL DESCRIPTION
# This field is a sequential value and is not associated with any entry.
User ID This field displays the user name of each user who is currently logged in
to the ZyWALL.
Reauth Lease
T.
This field displays the amount of reauthentication time remaining and
the amount of lease time remaining for each user. See Chapter 35 on
page 591.
Type This field displays the way the user logged in to the ZyWALL.
IP address This field displays the IP address of the computer used to log in to the
ZyWALL.
Force Logout Click this icon to end a user’s session.
Refresh Click this button to update the information in the screen.
Table 35 Monitor > System Status > Cellular Status
LABEL DESCRIPTION
Refresh Click this button to update the information in the screen.
More
Information
Click this to display more information on your 3G, such as the
signal strength, IMEA/ESN and IMSI. This is only available when
the 3G device attached and activated on your ZyWALL. Refer to
Section 9.9.1 on page 187.
# This field is a sequential value, and it is not associated with any
interface.
Extension Slot This field displays where the entry’s cellular card is located.

Chapter 9 Monitor
ZyWALL USG 50 User’s Guide
186
Connected
Device
This field displays the model name of the cellular card.
Status No device - no 3G device is connected to the ZyWALL.
No Service - no 3G network is available in the area; you cannot
connect to the Internet.
Limited Service - returned by the service provider in cases where the
SIM card is expired, the user failed to pay for the service and so on;
you cannot connect to the Internet.
Device detected - displays when you connect a 3G device.
Device error - a 3G device is connected but there is an error.
Probe device fail - the ZyWALL’s test of the 3G device failed.
Probe device ok - the ZyWALL’s test of the 3G device succeeded.
Init device fail - the ZyWALL was not able to initialize the 3G device.
Init device ok - the ZyWALL initialized the 3G card.
Check lock fail - the ZyWALL’s check of whether or not the 3G device
is locked failed.
Device locked - the 3G device is locked.
SIM error - there is a SIM card error on the 3G device.
SIM locked-PUK - the PUK is locked on the 3G device’s SIM card.
SIM locked-PIN - the PIN is locked on the 3G device’s SIM card.
Unlock PUK fail - Your attempt to unlock a WCDMA 3G device’s PUK
failed because you entered an incorrect PUK.
Unlock PIN fail - Your attempt to unlock a WCDMA 3G device’s PIN
failed because you entered an incorrect PIN.
Unlock device fail - Your attempt to unlock a CDMA2000 3G device
failed because you entered an incorrect device code.
Device unlocked - You entered the correct device code and unlocked
a CDMA2000 3G device.
Get dev-info fail - The ZyWALL cannot get cellular device information.
Get dev-info ok - The ZyWALL succeeded in retrieving 3G device
information.
Searching network - The 3G device is searching for a network.
Get signal fail - The 3G device cannot get a signal from a network.
Network found - The 3G device found a network.
Apply config - The ZyWALL is applying your configuration to the 3G
device.
Inactive - The 3G interface is disabled.
Active - The 3G interface is enabled.
Incorrect device - The connected 3G device is not compatible with
the ZyWALL.
Correct device - The ZyWALL detected a compatible 3G device.
Set band fail - Applying your band selection was not successful.
Set band ok - The ZyWALL successfully applied your band selection.
Set profile fail - Applying your ISP settings was not successful.
Set profile ok - The ZyWALL successfully applied your ISP settings.
PPP fail - The ZyWALL failed to create a PPP connection for the cellular
interface.
Need auth-password - You need to enter the password for the 3G
card in the cellular edit screen.
Device ready - The ZyWALL successfully applied all of your
configuration and you can use the 3G connection.
Table 35 Monitor > System Status > Cellular Status (continued)
LABEL DESCRIPTION

Chapter 9 Monitor
ZyWALL USG 50 User’s Guide 187
9.9.1 More Information
This screen displays more information on your 3G, such as the signal strength,
IMEA/ESN and IMSI that helps identify your 3G device and SIM card. Click
Monitor > System Status > More Information to display this screen.
Note: This screen is only available when the 3G device is attached to and activated
on the ZyWALL.
Figure 131 Monitor > System Status > More Information
Service Provider This displays the name of your network service provider. This shows
Limited Service if the service provider has stopped service to the 3G
SIM card. For example if the bill has not been paid or the account has
expired.
Cellular System This field displays what type of cellular network the 3G connection is
using. The network type varies depending on the 3G card you inserted
and could be UMTS, UMTS/HSDPA, GPRS or EDGE when you insert a
GSM 3G card, or 1xRTT, EVDO Rev.0 or EVDO Rev.A when you insert
a CDMA 3G card.
Signal Quality This displays the strength of the signal. The signal strength mainly
depends on the antenna output power and the distance between your
ZyWALL and the service provider’s base station.
Table 35 Monitor > System Status > Cellular Status (continued)
LABEL DESCRIPTION

Chapter 9 Monitor
ZyWALL USG 50 User’s Guide
188
The following table describes the labels in this screen.
9.10 USB Storage Screen
This screen displays information about a connected USB storage device. Click
Monitor > System Status > USB Storage to display this screen.
Figure 132 Monitor > System Status > USB Storage
Table 36 Monitor > System Status > More Information
LABEL DESCRIPTION
Extension Slot This field displays where the entry’s cellular card is located.
Service Provider This displays the name of your network service provider. This shows
Limited Service if the service provider has stopped service to the 3G
SIM card. For example if the bill has not been paid or the account has
expired.
Cellular System This field displays what type of cellular network the 3G connection is
using. The network type varies depending on the 3G card you inserted
and could be UMTS, UMTS/HSDPA, GPRS or EDGE when you insert a
GSM 3G card, or 1xRTT, EVDO Rev.0 or EVDO Rev.A when you insert
a CDMA 3G card.
Signal Strength This is the Signal Quality measured in dBm.
Signal Quality This displays the strength of the signal. The signal strength mainly
depends on the antenna output power and the distance between your
ZyWALL and the service provider’s base station.
Device
Manufacturer
This shows the name of the company that produced the 3G device.
Device Model This field displays the model name of the cellular card.
Device Firmware This shows the software version of the 3G device.
Device IMEI/
ESN
IMEI (International Mobile Equipment Identity) is a 15-digit code in
decimal format that identifies the 3G device.
ESN (Electronic Serial Number) is an 8-digit code in hexadecimal
format that identifies the 3G device.
SIM Card IMSI IMSI (International Mobile Subscriber Identity) is a 15-digit code that
identifies the SIM card.

Chapter 9 Monitor
ZyWALL USG 50 User’s Guide 189
The following table describes the labels in this screen.
9.11 Application Patrol Statistics
This screen displays a bandwidth usage graph and statistics for selected protocols.
Click Monitor > AppPatrol Statistics to open the following screen.
Table 37 Monitor > System Status > USB Storage
LABEL DESCRIPTION
Device
description
This is a basic description of the type of USB device.
Usage This field displays how much of the USB storage device’s capacity is
currently being used out of its total capacity and what percentage that
makes.
Filesystem This field displays what file system the USB storage device is formatted
with. This field displays Unknown if the file system of the USB storage
device is not supported by the ZyWALL, such as NTFS.
Speed This field displays the connection speed the USB storage device
supports.
Status Ready - you can have the ZyWALL use the USB storage device.
Click Remove Now to stop the ZyWALL from using the USB storage
device so you can remove it.
Unused - the connected USB storage device was manually unmounted
by using the Remove Now button or for some reason the ZyWALL
cannot mount it.
Click Use It to have the ZyWALL mount a connected USB storage
device. This button is grayed out if the file system is not supported
(unknown) by the ZyWALL.
none - no USB storage device is connected.
Detail This field displays any other information the ZyWALL retrieves from the
USB storage device.
Deactivated - the use of a USB storage device is disabled (turned off)
on the ZyWALL.
OutofSpace - the available disk space is less than the disk space full
threshold (see Section 45.2 on page 682 for how to configure this
threshold).
Mounting - the ZyWALL is mounting the USB storage device.
Removing - the ZyWALL is unmounting the USB storage device.
none - the USB device is operating normally or not connected.

Chapter 9 Monitor
ZyWALL USG 50 User’s Guide
190
9.11.1 Application Patrol Statistics: General Setup
Use the top of the Monitor > AppPatrol Statistics screen to configure what to
display.
Figure 133 Monitor > AppPatrol Statistics: General Setup
The following table describes the labels in this screen.
Table 38 Monitor > AppPatrol Statistics: General Settings
LABEL DESCRIPTION
Refresh
Interval
Select how often you want the statistics display to update.
Display
Protocols
Select the protocols for which to display statistics.
Select All selects all of the protocols.
Clear All clears all of the protocols.
Click Expand to display individual protocols. Collapse hides them.
Statistics for the selected protocols display after you click Apply.

Chapter 9 Monitor
ZyWALL USG 50 User’s Guide 191
9.11.2 Application Patrol Statistics: Bandwidth Statistics
The middle of the Monitor > AppPatrol Statistics screen displays a bandwidth
usage line graph for the selected protocols.
Figure 134 Monitor > AppPatrol Statistics: Bandwidth Statistics
• The y-axis represents the amount of bandwidth used.
• The x-axis shows the time period over which the bandwidth usage occurred.
• A solid line represents a protocol’s incoming bandwidth usage. This is the
protocol’s traffic that the ZyWALL sends to the initiator of the connection.
• A dotted line represents a protocol’s outgoing bandwidth usage. This is the
protocol’s traffic that the ZyWALL sends out from the initiator of the connection.
• Different colors represent different protocols.

Chapter 9 Monitor
ZyWALL USG 50 User’s Guide
192
9.11.3 Application Patrol Statistics: Protocol Statistics
The bottom of the Monitor > AppPatrol Statistics screen displays statistics for
each of the selected protocols.
Figure 135 Monitor > AppPatrol Statistics: Protocol Statistics
The following table describes the labels in this screen.
Table 39 Monitor > AppPatrol Statistics: Protocol Statistics
LABEL DESCRIPTION
Service This is the protocol. Click the service’s name to display a screen with
statistics for each of the service’s application patrol rules.
Forwarded
Data (KB)
This is how much of the application’s traffic the ZyWALL has sent (in
kilobytes).
Dropped Data
(KB)
This is how much of the application’s traffic the ZyWALL has discarded
without notifying the client (in kilobytes). This traffic was dropped
because it matched an application policy set to “drop”.
Rejected Data
(KB)
This is how much of the application’s traffic the ZyWALL has discarded
and notified the client that the traffic was rejected (in kilobytes). This
traffic was rejected because it matched an application policy set to
“reject”.
Matched Auto
Connection
This is how much of the application’s traffic the ZyWALL identified by
examining the IP payload.
Matched
Service Ports
Connection
This is how much of the application’s traffic the ZyWALL identified by
examining OSI level-3 information such as IP addresses and port
numbers.

Chapter 9 Monitor
ZyWALL USG 50 User’s Guide 193
9.11.4 Application Patrol Statistics: Individual Protocol
Statistics by Rule
The bottom of the Monitor > AppPatrol Statistics screen displays statistics for
each of the selected protocols. Click a service’s name to display this screen with
statistics for each of the service’s application patrol rules.
Figure 136 Monitor > AppPatrol Statistics > Service
Rule This is a protocol’s rule.
Inbound
Kbps This is the incoming bandwidth usage for traffic that matched this
protocol rule, in kilobits per second. This is the protocol’s traffic that the
ZyWALL sends to the initiator of the connection. So for a connection
initiated from the LAN to the WAN, the traffic sent from the WAN to the
LAN is the inbound traffic.
Outbound
Kbps This is the outgoing bandwidth usage for traffic that matched this
protocol rule, in kilobits per second. This is the protocol’s traffic that the
ZyWALL sends out from the initiator of the connection. So for a
connection initiated from the LAN to the WAN, the traffic sent from the
LAN to the WAN is the outbound traffic.
Forwarded
Data (KB) This is how much of the application’s traffic the ZyWALL has sent (in
kilobytes).
Dropped
Data (KB) This is how much of the application’s traffic the ZyWALL has discarded
without notifying the client (in kilobytes). This traffic was dropped
because it matched a policy set to “drop”.
Rejected
Data (KB) This is how much of the application’s traffic the ZyWALL has discarded
and notified the client that the traffic was rejected (in kilobytes). This
traffic was rejected because it matched a policy set to “reject”.
Table 39 Monitor > AppPatrol Statistics: Protocol Statistics (continued)
LABEL DESCRIPTION

Chapter 9 Monitor
ZyWALL USG 50 User’s Guide
194
The following table describes the labels in this screen.
9.12 The IPSec Monitor Screen
You can use the IPSec Monitor screen to display and to manage active IPSec
SAs. To access this screen, click Monitor > VPN Monitor > IPSec. The following
screen appears. Click a column’s heading cell to sort the table entries by that
column’s criteria. Click the heading cell again to reverse the sort order.
Figure 137 Monitor > VPN Monitor > IPSec
Table 40 Monitor > AppPatrol Statistics > Service
LABEL DESCRIPTION
Service Name This is the application.
Rule Statistics This table displays the statistics for each of the service’s application
patrol rules.
# This field is a sequential value, and it is not associated with a specific
rule.
Inbound Kbps This is the incoming bandwidth usage for traffic that matched this
protocol rule, in kilobits per second. This is the protocol’s traffic that the
ZyWALL sends to the initiator of the connection. So for a connection
initiated from the LAN to the WAN, the traffic sent from the WAN to the
LAN is the inbound traffic.
Outbound
Kbps
This is the outgoing bandwidth usage for traffic that matched this
protocol rule, in kilobits per second. This is the protocol’s traffic that the
ZyWALL sends out from the initiator of the connection. So for a
connection initiated from the LAN to the WAN, the traffic sent from the
LAN to the WAN is the outbound traffic.
Forwarded
Data (KB)
This is how much of the application’s traffic the ZyWALL has sent (in
kilobytes).
Dropped Data
(KB)
This is how much of the application’s traffic the ZyWALL has discarded
without notifying the client (in kilobytes). This traffic was dropped
because it matched a policy set to “drop”.
Rejected Data
(KB)
This is how much of the application’s traffic the ZyWALL has discarded
and notified the client that the traffic was rejected (in kilobytes). This
traffic was rejected because it matched a policy set to “reject”.
Cancel Click Cancel to close this screen.

Chapter 9 Monitor
ZyWALL USG 50 User’s Guide 195
Each field is described in the following table.
9.12.1 Regular Expressions in Searching IPSec SAs
A question mark (?) lets a single character in the VPN connection or policy name
vary. For example, use “a?c” (without the quotation marks) to specify abc, acc and
so on.
Table 41 Monitor > VPN Monitor > IPSec
LABEL DESCRIPTION
Name Enter the name of a IPSec SA here and click Search to find it (if it is
associated). You can use a keyword or regular expression. Use up to
30 alphanumeric and _+-.()!$*^:?|{}[]<>/ characters. See Section
9.12.1 on page 195 for more details.
Policy Enter the IP address(es) or names of the local and remote policies for
an IPSec SA and click Search to find it. You can use a keyword or
regular expression. Use up to 30 alphanumeric and _+-
.()!$*^:?|{}[]<>/ characters. See Section 9.12.1 on page 195 for
more details.
Search Click this button to search for an IPSec SA that matches the
information you specified above.
Disconnect Select an IPSec SA and click this button to disconnect it.
Total Connection This field displays the total number of associated IPSec SAs.
connection per
page
Select how many entries you want to display on each page.
Page x of x This is the number of the page of entries currently displayed and the
total number of pages of entries. Type a page number to go to or use
the arrows to navigate the pages of entries.
# This field is a sequential value, and it is not associated with a specific
SA.
Name This field displays the name of the IPSec SA.
Encapsulation This field displays how the IPSec SA is encapsulated.
Policy This field displays the content of the local and remote policies for this
IPSec SA. The IP addresses, not the address objects, are displayed.
Algorithm This field displays the encryption and authentication algorithms used in
the SA.
Up Time This field displays how many seconds the IPSec SA has been active.
This field displays N/A if the IPSec SA uses manual keys.
Timeout This field displays how many seconds remain in the SA life time, before
the ZyWALL automatically disconnects the IPSec SA. This field displays
N/A if the IPSec SA uses manual keys.
Inbound (Bytes) This field displays the amount of traffic that has gone through the
IPSec SA from the remote IPSec router to the ZyWALL since the IPSec
SA was established.
Outbound
(Bytes)
This field displays the amount of traffic that has gone through the
IPSec SA from the ZyWALL to the remote IPSec router since the IPSec
SA was established.
Refresh Click Refresh to update the information in the display.

Chapter 9 Monitor
ZyWALL USG 50 User’s Guide
196
Wildcards (*) let multiple VPN connection or policy names match the pattern. For
example, use “*abc” (without the quotation marks) to specify any VPN connection
or policy name that ends with “abc”. A VPN connection named “testabc” would
match. There could be any number (of any type) of characters in front of the “abc”
at the end and the VPN connection or policy name would still match. A VPN
connection or policy name named “testacc” for example would not match.
A * in the middle of a VPN connection or policy name has the ZyWALL check the
beginning and end and ignore the middle. For example, with “abc*123”, any VPN
connection or policy name starting with “abc” and ending in “123” matches, no
matter how many characters are in between.
The whole VPN connection or policy name has to match if you do not use a
question mark or asterisk.
9.13 The SSL Connection Monitor Screen
The ZyWALL keeps track of the users who are currently logged into the VPN SSL
client portal. Click Monitor > VPN Monitor > SSL to display the user list.
Use this screen to do the following:
• View a list of active SSL VPN connections.
• Log out individual users and delete related session information.
Once a user logs out, the corresponding entry is removed from the Connection
Monitor screen.
Figure 138 Monitor > VPN Monitor > SSL
The following table describes the labels in this screen.
Table 42 Monitor > VPN Monitor > SSL
LABEL DESCRIPTION
Disconnect Select a connection and click this button to terminate the user’s
connection and delete corresponding session information from the
ZyWALL.
# This field displays the index number.

Chapter 9 Monitor
ZyWALL USG 50 User’s Guide 197
9.14 The Anti-Virus Statistics Screen
Click Monitor > Anti-X Statistics > Anti-Virus to display the following screen.
This screen displays anti-virus statistics.
Figure 139 Monitor > Anti-X Statistics > Anti-Virus: Virus Name
User This field displays the account user name used to establish this SSL VPN
connection.
Access This field displays the name of the SSL VPN application the user is
accessing.
Login Address This field displays the IP address the user used to establish this SSL VPN
connection.
Connected
Time
This field displays the time this connection was established.
Inbound
(Bytes)
This field displays the number of bytes received by the ZyWALL on this
connection.
Outbound
(Bytes)
This field displays the number of bytes transmitted by the ZyWALL on
this connection.
Refresh Click Refresh to update this screen.
Table 42 Monitor > VPN Monitor > SSL (continued)
LABEL DESCRIPTION

Chapter 9 Monitor
ZyWALL USG 50 User’s Guide
198
The following table describes the labels in this screen.
The statistics display as follows when you display the top entries by source.
Figure 140 Monitor > Anti-X Statistics > Anti-Virus: Source IP
Table 43 Monitor > Anti-X Statistics > Anti-Virus
LABEL DESCRIPTION
Collect
Statistics
Select this check box to have the ZyWALL collect anti-virus statistics.
The collection starting time displays after you click Apply. All of the
statistics in this screen are for the time period starting at the time
displayed here. The format is year, month, day and hour, minute, second.
All of the statistics are erased if you restart the ZyWALL or click Flush
Data. Collecting starts over and a new collection start time displays.
Apply Click Apply to save your changes back to the ZyWALL.
Reset Click Reset to return the screen to its last-saved settings.
Refresh Click this button to update the report display.
Flush Data Click this button to discard all of the screen’s statistics and update the
report display.
Total Viruses
Detected
This field displays the number of different viruses that the ZyWALL has
detected.
Infected Files
Detected
This field displays the number of files in which the ZyWALL has detected a
virus.
Top En try By Use this field to have the following (read-only) table display the top anti-
virus entries by Virus Name, Source IP or Destination IP.
Select Virus Name to list the most common viruses that the ZyWALL has
detected.
Select Source IP to list the source IP addresses from which the ZyWALL
has detected the most virus-infected files.
Select Destination IP to list the most common destination IP addresses
for virus-infected files that ZyWALL has detected.
#This field displays the entry’s rank in the list of the top entries.
Virus name This column displays when you display the entries by Virus Name. This
displays the name of a detected virus.
Source IP This column displays when you display the entries by Source. It shows
the source IP address of virus-infected files that the ZyWALL has
detected.
Destination IP This column displays when you display the entries by Destination. It
shows the destination IP address of virus-infected files that the ZyWALL
has detected.
Occurrences This field displays how many times the ZyWALL has detected the event
described in the entry.

Chapter 9 Monitor
ZyWALL USG 50 User’s Guide 199
The statistics display as follows when you display the top entries by destination.
Figure 141 Monitor > Anti-X Statistics > Anti-Virus: Destination IP
9.15 The IDP Statistics Screen
Click Monitor > Anti-X Statistics > IDP to display the following screen. This
screen displays IDP (Intrusion Detection and Prevention) statistics.
Figure 142 Monitor > Anti-X Statistics > IDP: Signature Name
The following table describes the labels in this screen.
Table 44 Monitor > Anti-X Statistics > IDP
LABEL DESCRIPTION
Collect
Statistics
Select this check box to have the ZyWALL collect IDP statistics.
The collection starting time displays after you click Apply. All of the
statistics in this screen are for the time period starting at the time
displayed here. The format is year, month, day and hour, minute, second.
All of the statistics are erased if you restart the ZyWALL or click Flush
Data. Collecting starts over and a new collection start time displays.
Apply Click Apply to save your changes back to the ZyWALL.
Reset Click Reset to return the screen to its last-saved settings.
Refresh Click this button to update the report display.
Flush Data Click this button to discard all of the screen’s statistics and update the
report display.

Chapter 9 Monitor
ZyWALL USG 50 User’s Guide
200
The statistics display as follows when you display the top entries by source.
Figure 143 Monitor > Anti-X Statistics > IDP: Source
Total Session
Scanned
This field displays the number of sessions that the ZyWALL has checked
for intrusion characteristics.
Total Packet
Dropped
The ZyWALL can detect and drop malicious packets from network traffic.
This field displays the number of packets that the ZyWALL has dropped.
Total Packet
Reset
The ZyWALL can detect and drop malicious packets from network traffic.
This field displays the number of packets that the ZyWALL has reset.
Top En try By Use this field to have the following (read-only) table display the top IDP
entries by Signature Name, Source or Destination.
Select Signature Name to list the most common signatures that the
ZyWALL has detected.
Select Source to list the source IP addresses from which the ZyWALL has
detected the most intrusion attempts.
Select Destination to list the most common destination IP addresses for
intrusion attempts that the ZyWALL has detected.
#This field displays the entry’s rank in the list of the top entries.
Signature
Name
This column displays when you display the entries by Signature Name.
The signature name identifies the type of intrusion pattern. Click the
hyperlink for more detailed information on the intrusion.
Signature ID This column displays when you display the entries by Signature Name.
The signature ID is a unique value given to each intrusion detected.
Type This column displays when you display the entries by Signature Name.
It shows the categories of intrusions. See Table 147 on page 496 for more
information.
Severity This column displays when you display the entries by Signature Name.
It shows the level of threat that the intrusions may pose. See Table 146
on page 494 for more information.
Source IP This column displays when you display the entries by Source. It shows
the source IP address of the intrusion attempts.
Destination IP This column displays when you display the entries by Destination. It
shows the destination IP address at which intrusion attempts were
targeted.
Occurrences This field displays how many times the ZyWALL has detected the event
described in the entry.
Table 44 Monitor > Anti-X Statistics > IDP (continued)
LABEL DESCRIPTION

Chapter 9 Monitor
ZyWALL USG 50 User’s Guide 201
The statistics display as follows when you display the top entries by destination.
Figure 144 Monitor > Anti-X Statistics > IDP: Destination
9.16 The Content Filter Statistics Screen
Click Monitor > Anti-X Statistics > Content Filter to display the following
screen. This screen displays content filter statistics.
Figure 145 Monitor > Anti-X Statistics > Content Filter

Chapter 9 Monitor
ZyWALL USG 50 User’s Guide
202
The following table describes the labels in this screen.
Table 45 Monitor > Anti-X Statistics > Content Filter
LABEL DESCRIPTION
General Settings
Collect
Statistics
Select this check box to have the ZyWALL collect content filtering
statistics.
The collection starting time displays after you click Apply. All of the
statistics in this screen are for the time period starting at the time
displayed here. The format is year, month, day and hour, minute, second.
All of the statistics are erased if you restart the ZyWALL or click Flush
Data. Collecting starts over and a new collection start time displays.
Apply Click Apply to save your changes back to the ZyWALL.
Reset Click Reset to return the screen to its last-saved settings.
Refresh Click this button to update the report display.
Flush Data Click this button to discard all of the screen’s statistics and update the
report display.
Web Request Statistics
Total Web
Pages
Inspected
This field displays the number of web pages that the ZyWALL’s content
filter feature has checked.
Blocked This is the number of web pages that the ZyWALL blocked access.
Warned This is the number of web pages for which the ZyWALL displayed a
warning message to the access requesters.
Passed This is the number of web pages to which the ZyWALL allowed access.
Category Hit Summary
Security
Threat
(unsafe)
This is the number of requested web pages that the ZyWALL’s content
filtering service identified as posing a threat to users.
Managed Web
Pages
This is the number of requested web pages that the ZyWALL’s content
filtering service identified as belonging to a category that was selected to
be managed.
Block Hit Summary
Web Pages
Warned by
Category
Service
This is the number of web pages that matched an external database
content filtering category selected in the ZyWALL and for which the
ZyWALL displayed a warning before allowing users access.
Web Pages
Blocked by
Custom
Service
This is the number of web pages to which the ZyWALL did not allow
access due to the content filtering custom service configuration.
Restricted
Web
Features
This is the number of web pages to which the ZyWALL did not allow
access due to the content filtering custom service’s restricted web
features configuration.
Forbidden
Web Sites This is the number of web pages to which the ZyWALL did not allow
access because they matched the content filtering custom service’s
forbidden web sites list.

Chapter 9 Monitor
ZyWALL USG 50 User’s Guide 203
9.17 Content Filter Cache Screen
Click Monitor > Anti-X Statistics > Content Filter > Cache to display the
Content Filter Cache screen. Use this screen to view and configure your
ZyWALL’s URL caching. You can also configure how long a categorized web site
address remains in the cache as well as view those web site addresses to which
access has been allowed or blocked based on the responses from the external
content filtering server. The ZyWALL only queries the external content filtering
database for sites not found in the cache.
You can remove individual entries from the cache. When you do this, the ZyWALL
queries the external content filtering database the next time someone tries to
access that web site. This allows you to check whether a web site’s category has
been changed.
URL
Keywords This is the number of web pages to which the ZyWALL did not allow
access because they contained one of the content filtering custom
service’s list of forbidden keywords.
Web Pages
Blocked
Without Policy
This is the number of web pages to which the ZyWALL did not allow
access because they were not rated by the external database content
filtering service.
Report Server Click this link to go to http://www.myZyXEL.com where you can view
content filtering reports after you have activated the category-based
content filtering subscription service.
Table 45 Monitor > Anti-X Statistics > Content Filter (continued)
LABEL DESCRIPTION

Chapter 9 Monitor
ZyWALL USG 50 User’s Guide
204
Click a column’s heading cell to sort the table entries by that column’s criteria.
Click the heading cell again to reverse the sort order.
Figure 146 Anti-X > Content Filter > Cache
The following table describes the labels in this screen.
Table 46 Anti-X > Content Filter > Cache
LABEL DESCRIPTION
URL Cache
Entry
Refresh Click this button to reload the list of content filter cache entries.
Flush Click this button to clear all web site addresses from the cache
manually.
Remove Select one or more URL entries and click Delete to remove them from
the cache.
# This is the index number of a categorized web site address record.

Chapter 9 Monitor
ZyWALL USG 50 User’s Guide 205
Category This field shows whether access to the web site’s URL was blocked or
allowed.
Click the column heading to sort the entries. Point the triangle up to
display the blocked URLs before the URLs to which access was allowed.
Point the triangle down to display the URLs to which access was allowed
before the blocked URLs.
URL This is a web site’s address that the ZyWALL previously checked with
the external content filtering database.
Remaining Time
(minutes)
This is the number of minutes left before the URL entry is discarded
from the cache.
URL Cache
Setup
Maximum TTL Type the maximum time to live (TTL) (1 to 720 hours). This sets how
long the ZyWALL is to keep an entry in the URL cache before discarding
it.
The external content filtering database frequently adds previously un-
categorized web sites and sometimes changes a web site’s category.
Setting this limit higher will speed up the processing of web access
requests but will also make it take longer for the ZyWALL to reflect
changes in the external content filtering database.
Apply Click Apply to save your changes back to the ZyWALL.
Reset Click Reset to return the screen to its last-saved settings.
Table 46 Anti-X > Content Filter > Cache (continued)
LABEL DESCRIPTION

Chapter 9 Monitor
ZyWALL USG 50 User’s Guide
206
9.18 The Anti-Spam Statistics Screen
Click Monitor > Anti-X Statistics > Anti-Spam to display the following screen.
This screen displays spam statistics.
Figure 147 Monitor > Anti-X Statistics > Anti-Spam
The following table describes the labels in this screen.
Table 47 Monitor > Anti-X Statistics > Anti-Spam
LABEL DESCRIPTION
Collect
Statistics
Select this check box to have the ZyWALL collect anti-spam statistics.
The collection starting time displays after you click Apply. All of the
statistics in this screen are for the time period starting at the time
displayed here. The format is year, month, day and hour, minute, second.
All of the statistics are erased if you restart the ZyWALL or click Flush
Data. Collecting starts over and a new collection start time displays.
Apply Click Apply to save your changes back to the ZyWALL.
Reset Click Reset to return the screen to its last-saved settings.
Refresh Click this button to update the report display.
Flush Data Click this button to discard all of the screen’s statistics and update the
report display.
Total Mails
Scanned
This field displays the number of e-mails that the ZyWALL’s anti-spam
feature has checked.
Clear Mails This is the number of e-mails that the ZyWALL has determined to not be
spam.

Chapter 9 Monitor
ZyWALL USG 50 User’s Guide 207
Spam Mails This is the number of e-mails that the ZyWALL has determined to be
spam.
Spam Mails
Detected by
Black List
This is the number of e-mails that matched an entry in the ZyWALL’s anti-
spam black list.
Spam Mails
Detected by
DNSBL
The ZyWALL can check the sender and relay IP addresses in an e-mail’s
header against DNS (Domain Name Service)-based spam Black Lists
(DNSBLs). This is the number of e-mails that had a sender or relay IP
address in the header which matched one of the DNSBLs that the ZyWALL
uses.
DSNBL
Timeout
This is how many queries that were sent to the ZyWALL’s configured list
of DNSBL domains and did not receive a response in time.
Mail Sessions
Forwarded
This is how many e-mail sessions the ZyWALL allowed because they
exceeded the maximum number of e-mail sessions that the anti-spam
feature can check at a time.
You can see the ZyWALL’s threshold of concurrent e-mail sessions in the
Anti-Spam > Status screen.
Use the Anti-Spam > General screen to set whether the ZyWALL
forwards or drops sessions that exceed this threshold.
Mail Sessions
Dropped
This is how many e-mail sessions the ZyWALL dropped because they
exceeded the maximum number of e-mail sessions that the anti-spam
feature can check at a time.
You can see the ZyWALL’s threshold of concurrent e-mail sessions in the
Anti-Spam > Status screen.
Use the Anti-Spam > General screen to set whether the ZyWALL
forwards or drops sessions that exceed this threshold.
Top Sen de r By Use this field to list the top e-mail or IP addresses from which the ZyWALL
has detected the most spam.
Select Sender IP to list the source IP addresses from which the ZyWALL
has detected the most spam.
Select Sender Email Address to list the top e-mail addresses from
which the ZyWALL has detected the most spam.
#This field displays the entry’s rank in the list of the top entries.
Sender IP This column displays when you display the entries by Sender IP. It shows
the source IP address of spam e-mails that the ZyWALL has detected.
Sender Mail
Address
This column displays when you display the entries by Sender Mail
Address. This column displays the e-mail addresses from which the
ZyWALL has detected the most spam.
Occurrence This field displays how many spam e-mails the ZyWALL detected from the
sender.
Table 47 Monitor > Anti-X Statistics > Anti-Spam (continued)
LABEL DESCRIPTION

Chapter 9 Monitor
ZyWALL USG 50 User’s Guide
208
9.19 The Anti-Spam Status Screen
Click Monitor > Anti-X Statistics > Anti-Spam > Status to display the Anti-
Spam Status screen.
Use the Anti-Spam Status screen to see how many e-mail sessions the anti-
spam feature is scanning and statistics for the DNSBLs.
Figure 148 Monitor > Anti-X Statistics > Anti-Spam > Status
The following table describes the labels in this screen.
Table 48 Monitor > Anti-X Statistics > Anti-Spam > Status
LABEL DESCRIPTION
Refresh Click this button to update the information displayed on this screen.
Flush Click this button to clear the DNSBL statistics. This also clears the
concurrent mail session scanning bar’s historical high.
Concurrent Mail
Session Scanning
The darker shaded part of the bar shows how much of the ZyWALL’s
total spam checking capability is currently being used.
The lighter shaded part of the bar and the pop-up show the historical
high.
The first number to the right of the bar is how many e-mail sessions
the ZyWALL is presently checking for spam. The second number is the
maximum number of e-mail sessions that the ZyWALL can check at
once. An e-mail session is when an e-mail client and e-mail server (or
two e-mail servers) connect through the ZyWALL.
DNSBL Statistics These are the statistics for the DNSBL the ZyWALL uses. These
statistics are for when the ZyWALL actually queries the DNSBL
servers. Matches for DNSBL responses stored in the cache do not
affect these statistics.
#This is the entry’s index number in the list.
DNSBL Domain These are the DNSBLs the ZyWALL uses to check sender and relay IP
addresses in e-mails.
Total Queries This is the total number of DNS queries the ZyWALL has sent to this
DNSBL.
Avg. Response
Time (sec)
This is the average for how long it takes to receive a reply from this
DNSBL.
No Response This is how many DNS queries the ZyWALL sent to this DNSBL without
receiving a reply.

Chapter 9 Monitor
ZyWALL USG 50 User’s Guide 209
9.20 Log Screen
Log messages are stored in two separate logs, one for regular log messages and
one for debugging messages. In the regular log, you can look at all the log
messages by selecting All Logs, or you can select a specific category of log
messages (for example, firewall or user). You can also look at the debugging log
by selecting Debug Log. All debugging messages have the same priority.
To access this screen, click Monitor > Log. The log is displayed in the following
screen.
Note: When a log reaches the maximum number of log messages, new log messages
automatically overwrite existing log messages, starting with the oldest existing
log message first.
• For individual log descriptions, see Appendix A on page 803.
• For the maximum number of log messages in the ZyWALL, see Chapter 53 on
page 795.
Events that generate an alert (as well as a log message) display in red. Regular
logs display in black. Click a column’s heading cell to sort the table entries by that
column’s criteria. Click the heading cell again to reverse the sort order.
Figure 149 Monitor > Log

Chapter 9 Monitor
ZyWALL USG 50 User’s Guide
210
The following table describes the labels in this screen.
Table 49 Monitor > Log
LABEL DESCRIPTION
Show Filter /
Hide Filter
Click this button to show or hide the filter settings.
If the filter settings are hidden, the Display, Email Log Now, Refresh,
and Clear Log fields are available.
If the filter settings are shown, the Display, Priority, Source Address,
Destination Address, Service, Keyword, and Search fields are
available.
Display Select the category of log message(s) you want to view. You can also
view All Logs at one time, or you can view the Debug Log.
Priority This displays when you show the filter. Select the priority of log
messages to display. The log displays the log messages with this priority
or higher. Choices are: any, emerg, alert, crit, error, warn, notice,
and info, from highest priority to lowest priority. This field is read-only if
the Category is Debug Log.
Source
Address
This displays when you show the filter. Type the source IP address of the
incoming packet that generated the log message. Do not include the port
in this filter.
Destination
Address
This displays when you show the filter. Type the IP address of the
destination of the incoming packet when the log message was
generated. Do not include the port in this filter.
Source
Interface
This displays when you show the filter. Select the source interface of the
packet that generated the log message.
Destination
Interface
This displays when you show the filter. Select the destination interface of
the packet that generated the log message.
Service This displays when you show the filter. Select the service whose log
messages you would like to see. The Web Configurator uses the protocol
and destination port number(s) of the service to select which log
messages you see.
Keyword This displays when you show the filter. Type a keyword to look for in the
Message, Source, Destination and Note fields. If a match is found in
any field, the log message is displayed. You can use up to 63
alphanumeric characters and the underscore, as well as punctuation
marks ()’ ,:;?! +-*/= #$% @ ; the period, double quotes, and brackets
are not allowed.
Protocol This displays when you show the filter. Select a service protocol whose
log messages you would like to see.
Search This displays when you show the filter. Click this button to update the log
using the current filter settings.
Email Log Now Click this button to send log message(s) to the Active e-mail
address(es) specified in the Send Log To field on the Log Settings
page (see Section 46.3.2 on page 735).
Clear Log Click this button to clear the whole log, regardless of what is currently
displayed on the screen.
#This field is a sequential value, and it is not associated with a specific log
message.
Time This field displays the time the log message was recorded.

Chapter 9 Monitor
ZyWALL USG 50 User’s Guide 211
The Web Configurator saves the filter settings if you leave the View Log screen
and return to it later.
Priority This field displays the priority of the log message. It has the same range
of values as the Priority field above.
Category This field displays the log that generated the log message. It is the same
value used in the Display and (other) Category fields.
Message This field displays the reason the log message was generated. The text
“[count=x]”, where x is a number, appears at the end of the Message
field if log consolidation is turned on (see Log Consolidation in Tabl e
233 on page 737) and multiple entries were aggregated to generate into
this one.
Source This field displays the source IP address and the port number in the
event that generated the log message.
Destination This field displays the destination IP address and the port number of the
event that generated the log message.
Note This field displays any additional information about the log message.
Table 49 Monitor > Log (continued)
LABEL DESCRIPTION

Chapter 9 Monitor
ZyWALL USG 50 User’s Guide
212

ZyWALL USG 50 User’s Guide 213
CHAPTER 10
Registration
10.1 Overview
Use the Configuration > Licensing > Registration screens to register your
ZyWALL and manage its service subscriptions.
10.1.1 What You Can Do in this Chapter
•Use the Registration screen (see Section 10.2 on page 215) to register your
ZyWALL with myZyXEL.com and activate a service, such as content filtering.
•Use the Service screen (see Section 10.3 on page 218) to display the status of
your service registrations and upgrade licenses.
10.1.2 What you Need to Know
This section introduces the topics covered in this chapter.
myZyXEL.com
myZyXEL.com is ZyXEL’s online services center where you can register your
ZyWALL and manage subscription services available for the ZyWALL. To update
signature files or use a subscription service, you have to register the ZyWALL and
activate the corresponding service at myZyXEL.com (through the ZyWALL).
Note: You need to create a myZyXEL.com account before you can register your
device and activate the services at myZyXEL.com.
You can directly create a myZyXEL.com account, register your ZyWALL and
activate a service using the Registration screen. Alternatively, go to http://
www.myZyXEL.com with the ZyWALL’s serial number and LAN MAC address to
register it. Refer to the web site’s on-line help for details.
Note: To activate a service on a ZyWALL, you need to access myZyXEL.com via that
ZyWALL.

Chapter 10 Registration
ZyWALL USG 50 User’s Guide
214
Subscription Services Available on the ZyWALL
You can have the ZyWALL use anti-virus, IDP/AppPatrol (Intrusion Detection and
Prevention and application patrol), and content filtering subscription services. You
can also purchase and enter a license key to have the ZyWALL use more SSL VPN
tunnels. See the respective User’s Guide chapters for more information about
these features.
Anti-Virus Engines
Subscribe to signature files for Kaspersky’s anti-virus engine.
After the trial expires, you need to purchase an iCard for the anti-virus engine you
want to use and enter the PIN number (license key) in the Registration >
Service screen. You must use the Kaspersky anti-virus iCard for the Kaspersky
anti-virus engine. If you were already using an iCard anti-virus subscription, any
remaining time on your earlier subscription is automatically added to the new
subscription.

Chapter 10 Registration
ZyWALL USG 50 User’s Guide 215
10.2 The Registration Screen
Use this screen to register your ZyWALL with myZyXEL.com and activate a
service, such as content filtering. Click Configuration > Licensing >
Registration in the navigation panel to open the screen as shown next.
Figure 150 Configuration > Licensing > Registration

Chapter 10 Registration
ZyWALL USG 50 User’s Guide
216
The following table describes the labels in this screen.
Table 50 Configuration > Licensing > Registration
LABEL DESCRIPTION
General Settings If you select existing myZyXEL.com account, only the User
Name and Password fields are available.
new myZyXEL.com
account
If you haven’t created an account at myZyXEL.com, select this
option and configure the following fields to create an account and
register your ZyWALL.
existing
myZyXEL.com
account
If you already have an account at myZyXEL.com, select this option
and enter your user name and password in the fields below to
register your ZyWALL.
UserName Enter a user name for your myZyXEL.com account. The name
should be from six to 20 alphanumeric characters (and the
underscore). Spaces are not allowed.
Check Click this button to check with the myZyXEL.com database to
verify the user name you entered has not been used.
Password Enter a password of between six and 20 alphanumeric characters
(and the underscore). Spaces are not allowed.
Confirm Password Enter the password again for confirmation.
E-Mail Address Enter your e-mail address. You can use up to 80 alphanumeric
characters (periods and the underscore are also allowed) without
spaces.
Country Select your country from the drop-down box list.
Seller Details Use this section to enter your seller information.
Seller’s Name Enter your seller’s name.
Seller’s E-mail Enter your seller’s e-mail address.
Seller’s Contact
Number
Enter your seller’s phone number.
VAT Number Enter your seller’s Value-Added Tax number, if you bought your
ZyWALL from Europe.
I accept the terms in
the Privacy Policy
If you accept the privacy policy statement shown above this field,
select this check box.
Trial Service
Activation
Select the check box to activate a trial service subscription. The
trial period starts the day you activate the trial. After the trial
expires, you can buy an iCard and enter the license key in the
Registration Service screen to extend the service.
Anti-Virus Signature
Service
You can select to use ZyXEL’s or Kaspersky’s anti-virus packet
scanner. The ZyWALL’s anti-virus packet scanner uses the
signature files on the ZyWALL to detect virus files.
After the service is activated, the ZyWALL can download the up-to-
date signature files for the selected anti-virus engine from the
update server (http://myupdate.zywall.zyxel.com).

Chapter 10 Registration
ZyWALL USG 50 User’s Guide 217
Note: If the ZyWALL is registered already, this screen is read-only and indicates
whether trial services are activated (if any). You can still select the unchecked
trial service(s) to activate it after registration. Use the Service screen to update
your service subscription status.
Figure 151 Configuration > Licensing > Registration: Registered Device
IDP/AppPatrol
Signature Service
The IDP and application patrol features use the IDP/AppPatrol
signature files on the ZyWALL. IDP detects malicious or suspicious
packets and responds immediately. Application patrol conveniently
manages the use of various applications on the network. After the
service is activated, the ZyWALL can download the up-to-date
signature files from the update server (http://
myupdate.zywall.zyxel.com).
You will get automatic e-mail notification of new signature releases
from mySecurityZone after you activate the IDP/AppPatrol service.
You can also check for new signatures at http://
mysecurity.zyxel.com.
Content Filter
Category Service
The content filter allows or blocks access to web sites. Subscribe to
category-based content filtering to block access to categories of
web sites based on content. Your ZyWALL accesses an external
database that has millions of web sites categorized based on
content. You can have the ZyWALL block, block and/or log access
to web sites based on these categories.
Apply Click Apply to save your changes back to the ZyWALL.
Table 50 Configuration > Licensing > Registration (continued)
LABEL DESCRIPTION

Chapter 10 Registration
ZyWALL USG 50 User’s Guide
218
10.3 The Service Screen
Use this screen to display the status of your service registrations and upgrade
licenses. To activate or extend a standard service subscription, purchase an iCard
and enter the iCard’s PIN number (license key) in this screen. Click
Configuration > Licensing > Registration > Service to open the screen as
shown next.
Figure 152 Configuration > Licensing > Registration > Service
The following table describes the labels in this screen.
Table 51 Configuration > Licensing > Registration > Service
LABEL DESCRIPTION
License Status
# This is the entry’s position in the list.
Service This lists the services that available on the ZyWALL.
Status This field displays whether a service is activated (Licensed) or not
(Not Licensed) or expired (Expired).
Registration Type This field displays whether you applied for a trial application (Trial)
or registered a service with your iCard’s PIN number (Standard).
This field is blank when a service is not activated. For an anti-virus
service subscription this field also displays the type of anti-virus
engine.
Expiration date This field displays the date your service expires.
You can continue to use IDP/AppPatrol or Anti-Virus after the
registration expires, you just won’t receive updated signatures.
Count This field displays how many VPN tunnels you can use with your
current license. This field does not apply to the other services.
License Upgrade

Chapter 10 Registration
ZyWALL USG 50 User’s Guide 219
License Key Enter your iCard’s PIN number and click Activation to activate or
extend a standard service subscription. If a standard service
subscription runs out, you need to buy a new iCard (specific to
your ZyWALL) and enter the new PIN number to extend the
service.
Service License
Refresh
Click this button to renew service license information (such as the
registration status and expiration day).
Table 51 Configuration > Licensing > Registration > Service (continued)
LABEL DESCRIPTION

Chapter 10 Registration
ZyWALL USG 50 User’s Guide
220

ZyWALL USG 50 User’s Guide 221
CHAPTER 11
Interfaces
11.1 Interface Overview
Use the Interface screens to configure the ZyWALL’s interfaces. You can also
create interfaces on top of other interfaces.
•Ports are the physical ports to which you connect cables.
•Interfaces are used within the system operationally. You use them in
configuring various features. An interface also describes a network that is
directly connected to the ZyWALL. For example, You connect the LAN1 network
to the LAN1 interface.
•Zones are groups of interfaces used to ease security policy configuration.
11.1.1 What You Can Do in this Chapter
•Use the Port Role screens (Section 11.2 on page 224) to create port groups
and to assign physical ports and port groups to Ethernet interfaces.
•Use the Ethernet screens (Section 11.3 on page 225) to configure the Ethernet
interfaces. Ethernet interfaces are the foundation for defining other interfaces
and network policies. RIP and OSPF are also configured in these interfaces.
•Use the PPP screens (Section 11.4 on page 237) for PPPoE or PPTP Internet
connections.
•Use the Cellular screens (Section 11.5 on page 243) to configure settings for
interfaces for Internet connections through an installed 3G card.
•Use the VLAN screens (Section 11.6 on page 252) to divide the physical
network into multiple logical networks. VLAN interfaces receive and send tagged
frames. The ZyWALL automatically adds or removes the tags as needed. Each
VLAN can only be associated with one Ethernet interface.
•Use the Bridge screens (Section 11.7 on page 262) to combine two or more
network segments into a single network.
•Use the Virtual Interface screen (Section 11.7.3 on page 270) to create
virtual interfaces on top of Ethernet interfaces to tell the ZyWALL where to route
packets. You can create virtual Ethernet interfaces, virtual VLAN interfaces, and
virtual bridge interfaces.
•Use the Trunk screens (Chapter 12 on page 277) to configure load balancing.

Chapter 11 Interfaces
ZyWALL USG 50 User’s Guide
222
11.1.2 What You Need to Know
Interface Characteristics
Interfaces generally have the following characteristics (although not all
characteristics apply to each type of interface).
• An interface is a logical entity through which (layer-3) packets pass.
• An interface is bound to a physical port or another interface.
• Many interfaces can share the same physical port.
• An interface belongs to at most one zone.
• Many interfaces can belong to the same zone.
• Layer-3 virtualization (IP alias, for example) is a kind of interface.
Types of Interfaces
You can create several types of interfaces in the ZyWALL.
• Setting interfaces to the same port role forms a port group. Port groups create a
hardware connection between physical ports at the layer-2 (data link, MAC
address) level.
•Ethernet interfaces are the foundation for defining other interfaces and
network policies. RIP and OSPF are also configured in these interfaces.
•VLAN interfaces receive and send tagged frames. The ZyWALL automatically
adds or removes the tags as needed. Each VLAN can only be associated with
one Ethernet interface.
•Bridge interfaces create a software connection between Ethernet or VLAN
interfaces at the layer-2 (data link, MAC address) level. Unlike port groups,
bridge interfaces can take advantage of some security features in the ZyWALL.
You can also assign an IP address and subnet mask to the bridge.
•PPP interfaces support Point-to-Point Protocols (PPP). ISP accounts are
required for PPPoE/PPTP interfaces.
•Cellular interfaces are for 3G WAN connections via a connected 3G device.
•Virtual interfaces provide additional routing information in the ZyWALL. There
are three types: virtual Ethernet interfaces, virtual VLAN interfaces, and
virtual bridge interfaces.
•Trunk interfaces manage load balancing between interfaces.
Port groups and trunks have a lot of characteristics that are specific to each type
of interface. See Section 11.2 on page 224 and Chapter 12 on page 277 for
details. The other types of interfaces--Ethernet, PPP, cellular, VLAN, bridge, and

Chapter 11 Interfaces
ZyWALL USG 50 User’s Guide 223
virtual--have a lot of similar characteristics. These characteristics are listed in the
following table and discussed in more detail below.
- * The format of interface names other than the Ethernet and ppp interface names is strict. Each name
consists of 2-4 letters (interface type), followed by a number (x). For most interfaces, x is limited by the
maximum number of the type of interface. For VLAN interfaces, x is defined by the number you enter in
the VLAN name field. For example, Ethernet interface names are wan1, wan2, lan1, lan2, dmz; VLAN
interfaces are vlan0, vlan1, vlan2, ...; and so on.
** - The names of virtual interfaces are derived from the interfaces on which they are created. For example,
virtual interfaces created on Ethernet interface wan1 are called wan1:1, wan1:2, and so on. Virtual
interfaces created on VLAN interface vlan2 are called vlan2:1, vlan2:2, and so on. You cannot specify the
number after the colon(:) in the Web Configurator; it is a sequential number. You can specify the number
after the colon if you use the CLI to set up a virtual interface.
Relationships Between Interfaces
In the ZyWALL, interfaces are usually created on top of other interfaces. Only
Ethernet interfaces are created directly on top of the physical ports or port groups.
The relationships between interfaces are explained in the following table.
Table 52 Ethernet, PPP, Cellular, VLAN, Bridge, and Virtual Interface Characteristics
CHARACTERISTICS ETHERNET ETHERNET PPP CELLU
LAR VLAN BRIDGE VIRTUAL
Name* wan1,
wan2
lan1, lan2,
dmz
pppxcellularx vlanxbrx**
Configurable Zone No No No No Yes Yes No
IP Address
Assignment
Static IP address Yes Yes Yes Yes Yes Yes Yes
DHCP client Yes No Yes Yes Yes Yes No
Routing metric Yes Yes Yes Yes Yes Yes Yes
Interface Parameters
Bandwidth
restrictions Yes Yes Yes Yes Yes Yes Yes
Packet size (MTU) Yes Yes Yes Yes Yes Yes No
DHCP
DHCP server No Yes No No Yes Yes No
DHCP relay No Yes No No Yes Yes No
Connectivity Check Yes No Yes No Yes Yes No
Table 53 Relationships Between Different Types of Interfaces
INTERFACE REQUIRED PORT /
INTERFACE
port group physical port
Ethernet interface physical port
port group
VLAN interface Ethernet interface
bridge interface Ethernet interface*
VLAN interface*

Chapter 11 Interfaces
ZyWALL USG 50 User’s Guide
224
* - You cannot set up a PPP interface, virtual Ethernet interface or virtual VLAN interface if the underlying
interface is a member of a bridge. You also cannot add an Ethernet interface or VLAN interface to a
bridge if the member interface has a virtual interface or PPP interface on top of it.
Finding Out More
• See Section 6.2 on page 90 details on the differences between physical ports,
interfaces, and zones in the ZyWALL.
• See Section 6.5.4 on page 98 for related information about the Interface
screens.
• See Section 11.8 on page 272 for background information on interfaces.
• See Section 7.1 on page 111 for an example of configuring Ethernet interfaces,
port role, and zones.
• See Section 7.2 on page 115 for an example of configuring a cellular (3G)
interface.
• See Chapter 12 on page 277 to configure load balancing using trunks.
11.2 Port Role
To access this screen, click Configuration > Network > Interface > Port Role.
Use the Port Role screen to set the ZyWALL’s flexible ports as part of the lan1,
lan2 or dmz interfaces. This creates a hardware connection between the physical
ports at the layer-2 (data link, MAC address) level. This provides wire-speed
throughput but no security.
Note the following if you are configuring from a computer connected to a lan1,
lan2 or dmz port and change the port's role:
PPP interface WAN1, WAN2
virtual interface
(virtual Ethernet
interface)
(virtual VLAN interface)
(virtual bridge
interface)
Ethernet interface*
VLAN interface*
bridge interface
trunk Ethernet interface
Cellular interface
VLAN interface
bridge interface
PPP interface
Table 53 Relationships Between Different Types of Interfaces (continued)
INTERFACE REQUIRED PORT /
INTERFACE

Chapter 11 Interfaces
ZyWALL USG 50 User’s Guide 225
1A port's IP address varies as its role changes, make sure your computer's IP
address is in the same subnet as the ZyWALL's lan1, lan2 or dmz IP address.
2Use the appropriate lan1, lan2 or dmz IP address to access the ZyWALL.
Figure 153 Configuration > Network > Interface > Port Role
Each section in this screen is described below.
11.3 Ethernet Summary Screen
This screen lists every Ethernet interface and virtual interface created on top of
Ethernet interfaces. To access this screen, click Configuration > Network >
Interface > Ethernet.
Table 54 Configuration > Network > Interface > Port Role
LABEL DESCRIPTION
LAN1/DMZ
P3~P6
These are physical Ethernet ports.
lan1 (LAN1)
lan2 (LAN2)
dmz (DMZ)
These are Ethernet interfaces and the zone to which each belongs.
Use the radio buttons to select for which interface (network) you want
to use each physical port. For example, select a port’s LAN1 radio
button to use the port as part of the lan1 interface. The port will use
the ZyWALL’s lan1 IP address and MAC address.
When you assign more than one physical port to a network, you
create a port group. Port groups have the following characteristics:
• There is a layer-2 Ethernet switch between physical ports in the
port group. This provides wire-speed throughput but no security.
• It can increase the bandwidth between the port group and other
interfaces.
• The port group uses a single MAC address.
Apply Click this button to save your changes and apply them to the ZyWALL.
Reset Click this button to change the port groups to their current
configuration (last-saved values).
Physical Ports
Interfaces

Chapter 11 Interfaces
ZyWALL USG 50 User’s Guide
226
Unlike other types of interfaces, you cannot create new Ethernet interfaces nor
can you delete any of them. If an Ethernet interface does not have any physical
ports assigned to it (see Section 11.2 on page 224), the Ethernet interface is
effectively removed from the ZyWALL, but you can still configure it.
Ethernet interfaces are similar to other types of interfaces in many ways. They
have an IP address, subnet mask, and gateway used to make routing decisions.
They restrict the amount of bandwidth and packet size. They can provide DHCP
services, and they can verify the gateway is available.
Use Ethernet interfaces to control which physical ports exchange routing
information with other routers and how much information is exchanged through
each one. The more routing information is exchanged, the more efficient the
routers should be. However, the routers also generate more network traffic, and
some routing protocols require a significant amount of configuration and
management. The ZyWALL supports two routing protocols, RIP and OSPF. See
Chapter 14 on page 303 for background information about these routing
protocols.
Figure 154 Configuration > Network > Interface > Ethernet (USG 20W)

Chapter 11 Interfaces
ZyWALL USG 50 User’s Guide 227
Each field is described in the following table.
11.3.1 Ethernet Edit
The Ethernet Edit screen lets you configure IP address assignment, interface
parameters, RIP settings, OSPF settings, DHCP settings, connectivity check, and
MAC address settings. To access this screen, click an Edit icon in the Ethernet
Summary screen. (See Section 11.3 on page 225.)
The WAN interface’s Edit > Configuration screen is shown here as an example.
Note: If you create IP address objects based on an interface’s IP address, subnet, or
gateway, the ZyWALL automatically updates every rule or setting that uses the
object whenever the interface’s IP address settings change. For example, if you
change LAN1’s IP address, the ZyWALL automatically updates the
corresponding interface-based, LAN1 subnet address object.
With RIP, you can use Ethernet interfaces to do the following things.
Table 55 Configuration > Network > Interface > Ethernet
LABEL DESCRIPTION
Edit Double-click an entry or select it and click Edit to open a screen
where you can modify the entry’s settings.
Remove To remove a virtual interface, select it and click Remove. The
ZyWALL confirms you want to remove it before doing so.
Activate To turn on an interface, select it and click Activate.
Inactivate To turn off an interface, select it and click Inactivate.
Create Virtual
Interface
To open the screen where you can create a virtual Ethernet interface,
select an Ethernet interface and click Create Virtual Interface.
Object References Select an entry and click Object References to open a screen that
shows which settings use the entry. See Section 11.3.2 on page 236
for an example.
# This field is a sequential value, and it is not associated with any
interface.
Status This icon is lit when the entry is active and dimmed when the entry is
inactive.
Name This field displays the name of the interface.
IP Address This field displays the current IP address of the interface. If the IP
address is 0.0.0.0, the interface does not have an IP address yet.
This screen also shows whether the IP address is a static IP address
(STATIC) or dynamically assigned (DHCP). IP addresses are always
static in virtual interfaces.
Mask This field displays the interface’s subnet mask in dot decimal notation.
Apply Click Apply to save your changes back to the ZyWALL.
Reset Click Reset to return the screen to its last-saved settings.

Chapter 11 Interfaces
ZyWALL USG 50 User’s Guide
228
• Enable and disable RIP in the underlying physical port or port group.
• Select which direction(s) routing information is exchanged - The ZyWALL can
receive routing information, send routing information, or do both.
• Select which version of RIP to support in each direction - The ZyWALL supports
RIP-1, RIP-2, and both versions.
• Select the broadcasting method used by RIP-2 packets - The ZyWALL can use
subnet broadcasting or multicasting.
With OSPF, you can use Ethernet interfaces to do the following things.
• Enable and disable OSPF in the underlying physical port or port group.
• Select the area to which the interface belongs.
• Override the default link cost and authentication method for the selected area.
• Select in which direction(s) routing information is exchanged - The ZyWALL can
receive routing information, send routing information, or do both.
• Set the priority used to identify the DR or BDR if one does not exist.

Chapter 11 Interfaces
ZyWALL USG 50 User’s Guide 229
Figure 155 Configuration > Network > Interface > Ethernet > Edit (WAN)

Chapter 11 Interfaces
ZyWALL USG 50 User’s Guide
230
Figure 156 Configuration > Network > Interface > Ethernet > Edit (DMZ)
This screen’s fields are described in the table below.
Table 56 Configuration > Network > Interface > Ethernet > Edit
LABEL DESCRIPTION
Show Advance
Settings / Hide
Advance Settings
Click this button to display a greater or lesser number of configuration
fields.
General Settings
Enable
Interface Select this to enable this interface. Clear this to disable this interface.
Interface
Properties

Chapter 11 Interfaces
ZyWALL USG 50 User’s Guide 231
Interface Type This field is read-only.
Internal is for connecting to a local network. Other corresponding
configuration options: DHCP server and DHCP relay. The ZyWALL
automatically adds default SNAT settings for traffic flowing from this
interface to an external interface.
External is for connecting to an external network (like the Internet).
The ZyWALL automatically adds this interface to the default WAN
trunk.
For General, the rest of the screen’s options do not automatically
adjust and you must manually configure a policy route to add routing
and SNAT settings for the interface.
Interface
Name Specify a name for the interface. It can use alphanumeric characters,
hyphens, and underscores, and it can be up to 11 characters long.
Port This is the name of the Ethernet interface’s physical port.
Zone Select the zone to which this interface is to belong. You use zones to
apply security settings such as firewall, IDP, remote management,
anti-virus, and application patrol.
MAC Address This field is read-only. This is the MAC address that the Ethernet
interface uses.
Description Enter a description of this interface. It is not used elsewhere. You can
use alphanumeric and ()+/:=?!*#@$_%- characters, and it can be
up to 60 characters long.
IP Address
Assignment
These IP address fields configure an IP address on the interface itself.
If you change this IP address on the interface, you may also need to
change a related address object for the network connected to the
interface. For example, if you use this screen to change the IP
address of your LAN interface, you should also change the
corresponding LAN subnet address object.
Get
Automatically This option appears when Interface Properties is External or
General. Select this to make the interface a DHCP client and
automatically get the IP address, subnet mask, and gateway address
from a DHCP server.
You should not select this if the interface is assigned to a VRRP group.
See Chapter 39 on page 715.
Use Fixed IP
Address This option appears when Interface Properties is External or
General. Select this if you want to specify the IP address, subnet
mask, and gateway manually.
IP Address Enter the IP address for this interface.
Subnet Mask Enter the subnet mask of this interface in dot decimal notation. The
subnet mask indicates what part of the IP address is the same for all
computers in the network.
Gateway This option appears when Interface Properties is External or
General. Enter the IP address of the gateway. The ZyWALL sends
packets to the gateway when it does not know how to route the
packet to its destination. The gateway should be on the same network
as the interface.
Table 56 Configuration > Network > Interface > Ethernet > Edit (continued)
LABEL DESCRIPTION

Chapter 11 Interfaces
ZyWALL USG 50 User’s Guide
232
Metric This option appears when Interface Properties is External or
General. Enter the priority of the gateway (if any) on this interface.
The ZyWALL decides which gateway to use based on this priority. The
lower the number, the higher the priority. If two or more gateways
have the same priority, the ZyWALL uses the one that was configured
first.
Interface
Parameters
Egress
Bandwidth Enter the maximum amount of traffic, in kilobits per second, the
ZyWALL can send through the interface to the network. Allowed
values are 0 - 1048576.
Ingress
Bandwidth This is reserved for future use.
Enter the maximum amount of traffic, in kilobits per second, the
ZyWALL can receive from the network through the interface. Allowed
values are 0 - 1048576.
MTU Maximum Transmission Unit. Type the maximum size of each data
packet, in bytes, that can move through this interface. If a larger
packet arrives, the ZyWALL divides it into smaller fragments. Allowed
values are 576 - 1500. Usually, this value is 1500.
Connectivity
Check
These fields appear when Interface Properties is External or
General.
The interface can regularly check the connection to the gateway you
specified to make sure it is still available. You specify how often the
interface checks the connection, how long to wait for a response
before the attempt is a failure, and how many consecutive failures are
required before the ZyWALL stops routing to the gateway. The
ZyWALL resumes routing to the gateway the first time the gateway
passes the connectivity check.
Enable
Connectivity
Check
Select this to turn on the connection check.
Check Method Select the method that the gateway allows.
Select icmp to have the ZyWALL regularly ping the gateway you
specify to make sure it is still available.
Select tcp to have the ZyWALL regularly perform a TCP handshake
with the gateway you specify to make sure it is still available.
Check Period Enter the number of seconds between connection check attempts.
Check Timeout Enter the number of seconds to wait for a response before the
attempt is a failure.
Check Fail
Toleran ce Enter the number of consecutive failures before the ZyWALL stops
routing through the gateway.
Check Default
Gateway Select this to use the default gateway for the connectivity check.
Check this
address Select this to specify a domain name or IP address for the
connectivity check. Enter that domain name or IP address in the field
next to it.
Table 56 Configuration > Network > Interface > Ethernet > Edit (continued)
LABEL DESCRIPTION

Chapter 11 Interfaces
ZyWALL USG 50 User’s Guide 233
Check Port This field only displays when you set the Check Method to tcp.
Specify the port number to use for a TCP connectivity check.
DHCP Setting These fields appear when Interface Properties is Internal or
General.
DHCP Select what type of DHCP service the ZyWALL provides to the
network. Choices are:
None - the ZyWALL does not provide any DHCP services. There is
already a DHCP server on the network.
DHCP Relay - the ZyWALL routes DHCP requests to one or more
DHCP servers you specify. The DHCP server(s) may be on another
network.
DHCP Server - the ZyWALL assigns IP addresses and provides
subnet mask, gateway, and DNS server information to the network.
The ZyWALL is the DHCP server for the network.
These fields appear if the ZyWALL is a DHCP Relay.
Relay Server 1 Enter the IP address of a DHCP server for the network.
Relay Server 2 This field is optional. Enter the IP address of another DHCP server for
the network.
These fields appear if the ZyWALL is a DHCP Server.
IP Pool Start
Address Enter the IP address from which the ZyWALL begins allocating IP
addresses. If you want to assign a static IP address to a specific
computer, use the Static DHCP Table.
If this field is blank, the Pool Size must also be blank. In this case,
the ZyWALL can assign every IP address allowed by the interface’s IP
address and subnet mask, except for the first address (network
address), last address (broadcast address) and the interface’s IP
address.
Pool Size Enter the number of IP addresses to allocate. This number must be at
least one and is limited by the interface’s Subnet Mask. For example,
if the Subnet Mask is 255.255.255.0 and IP Pool Start Address is
10.10.10.10, the ZyWALL can allocate 10.10.10.10 to 10.10.10.254,
or 245 IP addresses.
If this field is blank, the IP Pool Start Address must also be blank.
In this case, the ZyWALL can assign every IP address allowed by the
interface’s IP address and subnet mask, except for the first address
(network address), last address (broadcast address) and the
interface’s IP address.
First DNS
Server, Second
DNS Server,
Third DNS
Server
Specify the IP addresses up to three DNS servers for the DHCP clients
to use. Use one of the following ways to specify these IP addresses.
Custom Defined - enter a static IP address.
From ISP - select the DNS server that another interface received
from its DHCP server.
ZyWALL - the DHCP clients use the IP address of this interface and
the ZyWALL works as a DNS relay.
Table 56 Configuration > Network > Interface > Ethernet > Edit (continued)
LABEL DESCRIPTION

Chapter 11 Interfaces
ZyWALL USG 50 User’s Guide
234
First WINS
Server, Second
WINS Server
Type the IP address of the WINS (Windows Internet Naming Service)
server that you want to send to the DHCP clients. The WINS server
keeps a mapping table of the computer names on your network and
the IP addresses that they are currently using.
Lease time Specify how long each computer can use the information (especially
the IP address) before it has to request the information again.
Choices are:
infinite - select this if IP addresses never expire.
days, hours, and minutes - select this to enter how long IP
addresses are valid.
Enable IP/MAC
Binding Select this option to have this interface enforce links between specific
IP addresses and specific MAC addresses. This stops anyone else from
manually using a bound IP address on another device connected to
this interface. Use this to make use only the intended users get to use
specific IP addresses.
Enable Logs
for IP/MAC
Binding
Violation
Select this option to have the ZyWALL generate a log if a device
connected to this interface attempts to use an IP address that is
bound to another device’s MAC address.
Static DHCP
Tab l e Configure a list of static IP addresses the ZyWALL assigns to
computers connected to the interface. Otherwise, the ZyWALL assigns
an IP address dynamically using the interface’s IP Pool Start
Address and Pool Size.
Add Click this to create a new entry.
Edit Select an entry and click this to be able to modify it.
Remove Select an entry and click this to delete it.
# This field is a sequential value, and it is not associated with a specific
entry.
IP Address Enter the IP address to assign to a device with this entry’s MAC
address.
MAC Address Enter the MAC address to which to assign this entry’s IP address.
Description Enter a description to help identify this static DHCP entry. You can use
alphanumeric and ()+/:=?!*#@$_%- characters, and it can be up to
60 characters long.
RIP Setting See Section 14.2 on page 304 for more information about RIP.
Enable RIP Select this to enable RIP in this interface.
Direction This field is effective when RIP is enabled. Select the RIP direction
from the drop-down list box.
BiDir - This interface sends and receives routing information.
In-Only - This interface receives routing information.
Out-Only - This interface sends routing information.
Send Version This field is effective when RIP is enabled. Select the RIP version(s)
used for sending RIP packets. Choices are 1, 2, and 1 and 2.
Receive
Version This field is effective when RIP is enabled. Select the RIP version(s)
used for receiving RIP packets. Choices are 1, 2, and 1 and 2.
Table 56 Configuration > Network > Interface > Ethernet > Edit (continued)
LABEL DESCRIPTION

Chapter 11 Interfaces
ZyWALL USG 50 User’s Guide 235
V2-Broadcast This field is effective when RIP is enabled. Select this to send RIP-2
packets using subnet broadcasting; otherwise, the ZyWALL uses
multicasting.
OSPF Setting See Section 14.3 on page 305 for more information about OSPF.
Area Select the area in which this interface belongs. Select None to disable
OSPF in this interface.
Priority Enter the priority (between 0 and 255) of this interface when the area
is looking for a Designated Router (DR) or Backup Designated Router
(BDR). The highest-priority interface identifies the DR, and the
second-highest-priority interface identifies the BDR. Set the priority
to zero if the interface can not be the DR or BDR.
Link Cost Enter the cost (between 1 and 65,535) to route packets through this
interface.
Passive
Interface Select this to stop forwarding OSPF routing information from the
selected interface. As a result, this interface only receives routing
information.
Authentication Select an authentication method, or disable authentication. To
exchange OSPF routing information with peer border routers, you
must use the same authentication method that they use. Choices are:
Same-as-Area - use the default authentication method in the area
None - disable authentication
Text - authenticate OSPF routing information using a plain-text
password
MD5 - authenticate OSPF routing information using MD5 encryption
Text
Authentication
Key
This field is available if the Authentication is Text. Type the
password for text authentication. The key can consist of alphanumeric
characters and the underscore, and it can be up to 16 characters
long.
MD5
Authentication
ID
This field is available if the Authentication is MD5. Type the ID for
MD5 authentication. The ID can be between 1 and 255.
MD5
Authentication
Key
This field is available if the Authentication is MD5. Type the
password for MD5 authentication. The password can consist of
alphanumeric characters and the underscore, and it can be up to 16
characters long.
MAC Address
Setting
This section appears when Interface Properties is External or
General. Have the interface use either the factory assigned default
MAC address, a manually specified MAC address, or clone the MAC
address of another device or computer.
Use Default
MAC Address Select this option to have the interface use the factory assigned
default MAC address. By default, the ZyWALL uses the factory
assigned MAC address to identify itself.
Table 56 Configuration > Network > Interface > Ethernet > Edit (continued)
LABEL DESCRIPTION

Chapter 11 Interfaces
ZyWALL USG 50 User’s Guide
236
11.3.2 Object References
When a configuration screen includes an Object References icon, select a
configuration object and click Object References to open the Object
References screen. This screen displays which configuration settings reference
the selected object. The fields shown vary with the type of object.
Figure 157 Object References
The following table describes labels that can appear in this screen.
Overwrite
Default MAC
Address
Select this option to have the interface use a different MAC address.
Either enter the MAC address in the fields or click Clone by host and
enter the IP address of the device or computer whose MAC you are
cloning. Once it is successfully configured, the address will be copied
to the configuration file. It will not change unless you change the
setting or upload a different configuration file.
Related Setting
Configure
PPPoE/PPTP Click PPPoE/PPTP if this interface’s Internet connection uses PPPoE
or PPTP.
OK Click OK to save your changes back to the ZyWALL.
Cancel Click Cancel to exit this screen without saving.
Table 56 Configuration > Network > Interface > Ethernet > Edit (continued)
LABEL DESCRIPTION
Table 57 Object References
LABEL DESCRIPTION
Object Name This identifies the object for which the configuration settings that use it
are displayed. Click the object’s name to display the object’s
configuration screen in the main window.
# This field is a sequential value, and it is not associated with any entry.

Chapter 11 Interfaces
ZyWALL USG 50 User’s Guide 237
11.4 PPP Interfaces
Use PPPoE/PPTP interfaces to connect to your ISP. This way, you do not have to
install or manage PPPoE/PPTP software on each computer in the network.
Figure 158 Example: PPPoE/PPTP Interfaces
PPPoE/PPTP interfaces are similar to other interfaces in some ways. They have an
IP address, subnet mask, and gateway used to make routing decisions; they
restrict bandwidth and packet size; and they can verify the gateway is available.
There are two main differences between PPPoE/PPTP interfaces and other
interfaces.
• You must also configure an ISP account object for the PPPoE/PPTP interface to
use.
Each ISP account specifies the protocol (PPPoE or PPTP), as well as your ISP
account information. If you change ISPs later, you only have to create a new ISP
account, not a new PPPoE/PPTP interface. You should not have to change any
network policies.
• You do not set up the subnet mask or gateway.
PPPoE/PPTP interfaces are interfaces between the ZyWALL and only one
computer. Therefore, the subnet mask is always 255.255.255.255. In addition,
the ZyWALL always treats the ISP as a gateway.
At the time of writing, it is possible to set up the IP address of the gateway (ISP)
using CLI commands but not in the Web Configurator.
Service This is the type of setting that references the selected object. Click a
service’s name to display the service’s configuration screen in the main
window.
Priority If it is applicable, this field lists the referencing configuration item’s
position in its list, otherwise N/A displays.
Name This field identifies the configuration item that references the object.
Description If the referencing configuration item has a description configured, it
displays here.
Refresh Click this to update the information in this screen.
Cancel Click Cancel to close the screen.
Table 57 Object References (continued)
LABEL DESCRIPTION

Chapter 11 Interfaces
ZyWALL USG 50 User’s Guide
238
11.4.1 PPP Interface Summary
This screen lists every PPPoE/PPTP interface. To access this screen, click
Configuration > Network > Interface > PPP.
Figure 159 Configuration > Network > Interface > PPP
Each field is described in the table below.
Table 58 Configuration > Network > Interface > PPP
LABEL DESCRIPTION
User
Configuration /
System Default
The ZyWALL comes with the (non-removable) System Default PPP
interfaces pre-configured. You can create (and delete) User
Configuration PPP interfaces.
Add Click this to create a new user-configured PPP interface.
Edit Double-click an entry or select it and click Edit to open a screen
where you can modify the entry’s settings.
Remove To remove a user-configured PPP interface, select it and click
Remove. The ZyWALL confirms you want to remove it before doing
so.
Activate To turn on an entry, select it and click Activate.
Inactivate To turn off an entry, select it and click Inactivate.
Connect To connect an interface, select it and click Connect. You might use
this in testing the interface or to manually establish the connection for
a Dial-on-Demand PPPoE/PPTP interface.
Disconnect To disconnect an interface, select it and click Disconnect. You might
use this in testing the interface.
Object References Select an entry and click Object References to open a screen that
shows which settings use the entry. See Section 11.3.2 on page 236
for an example.
# This field is a sequential value, and it is not associated with any
interface.

Chapter 11 Interfaces
ZyWALL USG 50 User’s Guide 239
11.4.2 PPP Interface Add or Edit
Note: You have to set up an ISP account before you create a PPPoE/PPTP interface.
This screen lets you configure a PPPoE or PPTP interface. To access this screen,
click the Add icon or an Edit icon in the PPP Interface screen.
Status The activate (light bulb) icon is lit when the entry is active and
dimmed when the entry is inactive.
The connect icon is lit when the interface is connected and dimmed
when it is disconnected.
Name This field displays the name of the interface.
Base Interface This field displays the interface on the top of which the PPPoE/PPTP
interface is.
Account Profile This field displays the ISP account used by this PPPoE/PPTP interface.
Apply Click Apply to save your changes back to the ZyWALL.
Reset Click Reset to return the screen to its last-saved settings.
Table 58 Configuration > Network > Interface > PPP (continued)
LABEL DESCRIPTION

Chapter 11 Interfaces
ZyWALL USG 50 User’s Guide
240
Figure 160 Configuration > Network > Interface > PPP > Add

Chapter 11 Interfaces
ZyWALL USG 50 User’s Guide 241
Each field is explained in the following table.
Table 59 Configuration > Network > Interface > PPP > Add
LABEL DESCRIPTION
Show Advance
Settings / Hide
Advance Settings
Click this button to display a greater or lesser number of configuration
fields.
General Settings
Enable
Interface Select this to enable this interface. Clear this to disable this interface.
Interface
Properties
Interface
Name Specify a name for the interface. It can use alphanumeric characters,
hyphens, and underscores, and it can be up to 11 characters long.
Base Interface Select the interface upon which this PPP interface is built.
Note: Multiple PPP interfaces can use the same base interface.
Description Enter a description of this interface. It is not used elsewhere. You can
use alphanumeric and ()+/:=?!*#@$_%- characters, and it can be
up to 60 characters long.
Connectivity
Nailed-Up Select this if the PPPoE/PPTP connection should always be up. Clear
this to have the ZyWALL establish the PPPoE/PPTP connection only
when there is traffic. You might use this option if a lot of traffic needs
to go through the interface or it does not cost extra to keep the
connection up all the time.
Dial-on-
Demand Select this to have the ZyWALL establish the PPPoE/PPTP connection
only when there is traffic. You might use this option if there is little
traffic through the interface or if it costs money to keep the
connection available.
ISP Setting
Account Profile Select the ISP account that this PPPoE/PPTP interface uses. The drop-
down box lists ISP accounts by name. Use Create new Object if you
need to configure a new ISP account (see Chapter 42 on page 663 for
details).
Protocol This field is read-only. It displays the protocol specified in the ISP
account.
User Name This field is read-only. It displays the user name for the ISP account.
Service Name This field is read-only. It displays the PPPoE service name specified in
the ISP account. This field is blank if the ISP account uses PPTP.
IP Address
Assignment
Click Show Advanced Settings to display more settings. Click Hide
Advanced Settings to display fewer settings.
Get
Automatically Select this if this interface is a DHCP client. In this case, the DHCP
server configures the IP address automatically. The subnet mask and
gateway are always defined automatically in PPPoE/PPTP interfaces.
Use Fixed IP
Address Select this if you want to specify the IP address manually.

Chapter 11 Interfaces
ZyWALL USG 50 User’s Guide
242
IP Address This field is enabled if you select Use Fixed IP Address.
Enter the IP address for this interface.
Metric Enter the priority of the gateway (the ISP) on this interface. The
ZyWALL decides which gateway to use based on this priority. The
lower the number, the higher the priority. If two or more gateways
have the same priority, the ZyWALL uses the one that was configured
first.
Interface
Parameters
Egress
Bandwidth Enter the maximum amount of traffic, in kilobits per second, the
ZyWALL can send through the interface to the network. Allowed
values are 0 - 1048576.
Ingress
Bandwidth This is reserved for future use.
Enter the maximum amount of traffic, in kilobits per second, the
ZyWALL can receive from the network through the interface. Allowed
values are 0 - 1048576.
MTU Maximum Transmission Unit. Type the maximum size of each data
packet, in bytes, that can move through this interface. If a larger
packet arrives, the ZyWALL divides it into smaller fragments. Allowed
values are 576 - 1492. Usually, this value is 1492.
Connectivity
Check
The interface can regularly check the connection to the gateway you
specified to make sure it is still available. You specify how often the
interface checks the connection, how long to wait for a response
before the attempt is a failure, and how many consecutive failures are
required before the ZyWALL stops routing to the gateway. The
ZyWALL resumes routing to the gateway the first time the gateway
passes the connectivity check.
Enable
Connectivity
Check
Select this to turn on the connection check.
Check Method Select the method that the gateway allows.
Select icmp to have the ZyWALL regularly ping the gateway you
specify to make sure it is still available.
Select tcp to have the ZyWALL regularly perform a TCP handshake
with the gateway you specify to make sure it is still available.
Check Period Enter the number of seconds between connection check attempts.
Check Timeout Enter the number of seconds to wait for a response before the
attempt is a failure.
Check Fail
Toleran ce Enter the number of consecutive failures before the ZyWALL stops
routing through the gateway.
Check Default
Gateway Select this to use the default gateway for the connectivity check.
Check this
address Select this to specify a domain name or IP address for the
connectivity check. Enter that domain name or IP address in the field
next to it.
Check Port This field only displays when you set the Check Method to tcp.
Specify the port number to use for a TCP connectivity check.
Table 59 Configuration > Network > Interface > PPP > Add (continued)
LABEL DESCRIPTION

Chapter 11 Interfaces
ZyWALL USG 50 User’s Guide 243
11.5 Cellular Configuration Screen (3G)
3G (Third Generation) is a digital, packet-switched wireless technology. Bandwidth
usage is optimized as multiple users share the same channel and bandwidth is
only allocated to users when they send data. It allows fast transfer of voice and
non-voice data and provides broadband Internet access to mobile devices.
Note: The actual data rate you obtain varies depending on the 3G card you use, the
signal strength to the service provider’s base station, and so on.
You can configure how the ZyWALL’s 3G device connects to a network (refer to
Section 11.5.1 on page 245):
• You can set the 3G device to connect only to the home network, which is the
network to which you are originally subscribed.
• You can set the 3G device to connect to other networks if the signal strength of
the home network is too low or it is unavailable.
Related Setting
Configure
WAN TRUNK Click WAN TRUNK to go to a screen where you can configure the
interface as part of a WAN trunk for load balancing.
Policy Route Click Policy Route to go to the screen where you can manually
configure a policy route to associate traffic with this interface.
OK Click OK to save your changes back to the ZyWALL.
Cancel Click Cancel to exit this screen without saving.
Table 59 Configuration > Network > Interface > PPP > Add (continued)
LABEL DESCRIPTION

Chapter 11 Interfaces
ZyWALL USG 50 User’s Guide
244
Aside from selecting the 3G network, the 3G card may also select an available
2.5G or 2.75G network automatically. See the following table for a comparison
between 2G, 2.5G, 2.75G and 3G of wireless technologies.
To change your 3G WAN settings, click Configuration > Network > Interface >
Cellular.
Note: Install (or connect) a compatible 3G USB to use a cellular connection. See
Chapter 53 on page 795 for details.
Note: The WAN IP addresses of a ZyWALL with multiple WAN interfaces must be on
different subnets.
Table 60 2G, 2.5G, 2.75G, 3G and 3.5G Wireless Technologies
NAME TYPE MOBILE PHONE AND DATA STANDARDS DATA
SPEED
GSM-BASED CDMA-BASED
2G Circuit-
switched
GSM (Global System for Mobile
Communications), Personal
Handy-phone System (PHS), etc.
Interim Standard 95 (IS-95), the
first CDMA-based digital cellular
standard pioneered by Qualcomm.
The brand name for IS-95 is
cdmaOne. IS-95 is also known as
TIA-EIA-95.
Slow
Fast
2.5G Packet-
switched
GPRS (General Packet Radio
Services), High-Speed Circuit-
Switched Data (HSCSD), etc.
CDMA2000 is a hybrid 2.5G / 3G
protocol of mobile
telecommunications standards that
use CDMA, a multiple access scheme
for digital radio.
CDMA2000 1xRTT (1 times Radio
Transmission Technology) is the core
CDMA2000 wireless air interface
standard. It is also known as 1x,
1xRTT, or IS-2000 and considered to
be a 2.5G or 2.75G technology.
2.75G Packet-
switched
Enhanced Data rates for GSM
Evolution (EDGE), Enhanced GPRS
(EGPRS), etc.
3G Packet-
switched
UMTS (Universal Mobile
Telecommunications System), a
third-generation (3G) wireless
standard defined in ITUA
specification, is sometimes
marketed as 3GSM. The UMTS
uses GSM infrastructures and W-
CDMA (Wideband Code Division
Multiple Access) as the air
interface.
CDMA2000 EV-DO (Evolution-Data
Optimized, originally 1x Evolution-
Data Only), also referred to as EV-
DO, EVDO, or just EV, is an evolution
of CDMA2000 1xRTT and enables
high-speed wireless connectivity. It
is also denoted as IS-856 or High
Data Rate (HDR).
3.5G Packet-
switched
HSDPA (High-Speed Downlink
Packet Access) is a mobile
telephony protocol, used for
UMTS-based 3G networks and
allows for higher data transfer
speeds.
A. The International Telecommunication Union (ITU) is an international organization within which governments and the private
sector coordinate global telecom networks and services.

Chapter 11 Interfaces
ZyWALL USG 50 User’s Guide 245
Figure 161 Configuration > Network > Interface > Cellular
The following table describes the labels in this screen.
11.5.1 Cellular Add/Edit Screen
To change your 3G settings, click Configuration > Network > Interface >
Cellular > Add (or Edit). In the pop-up window that displays, select the slot that
you want to configure. The following screen displays.
Table 61 Configuration > Network > Interface > Cellular
LABEL DESCRIPTION
Add Click this to create a new cellular interface.
Edit Double-click an entry or select it and click Edit to open a screen where
you can modify the entry’s settings.
Remove To remove an entry, select it and click Remove. The ZyWALL confirms
you want to remove it before doing so.
Activate To turn on an entry, select it and click Activate.
Inactivate To turn off an entry, select it and click Inactivate.
Connect To connect an interface, select it and click Connect. You might use this
in testing the interface or to manually establish the connection.
Disconnect To disconnect an interface, select it and click Disconnect. You might
use this in testing the interface.
Object
References
Select an entry and click Object References to open a screen that
shows which settings use the entry. See Section 11.3.2 on page 236 for
an example.
# This field is a sequential value, and it is not associated with any
interface.
Status The activate (light bulb) icon is lit when the entry is active and dimmed
when the entry is inactive.
The connect icon is lit when the interface is connected and dimmed
when it is disconnected.
Name This field displays the name of the interface.
Extension Slot This field displays where the entry’s cellular card is located.
Connected
Device
This field displays the name of the cellular card.
ISP Settings This field displays the profile of ISP settings that this cellular interface is
set to use.
Apply Click Apply to save your changes back to the ZyWALL.
Reset Click Reset to return the screen to its last-saved settings.

Chapter 11 Interfaces
ZyWALL USG 50 User’s Guide
246
Figure 162 Configuration > Network > Interface > Cellular > Add

Chapter 11 Interfaces
ZyWALL USG 50 User’s Guide 247
The following table describes the labels in this screen.
Table 62 Configuration > Network > Interface > Cellular > Add
LABEL DESCRIPTION
Show Advance
Settings / Hide
Advance Settings
Click this button to display a greater or lesser number of configuration
fields.
General Settings
Enable
Interface Select this option to turn on this interface.
Interface
Properties
Interface
Name Select a name for the interface.
Zone Select the zone to which you want the cellular interface to belong. The
zone determines the security settings the ZyWALL uses for the
interface.
Extension Slot This is the USB slot that you are configuring for use with a 3G card.
Connected
Device This displays the manufacturer and model name of your 3G card if you
inserted one in the ZyWALL. Otherwise, it displays none.
Description Enter a description of this interface. It is not used elsewhere. You can
use alphanumeric and ()+/:=?!*#@$_%- characters, and it can be
up to 60 characters long.
Connectivity
Nailed-Up Select this if the connection should always be up. Clear this to have
the ZyWALL to establish the connection only when there is traffic. You
might not nail up the connection if there is little traffic through the
interface or if it costs money to keep the connection available.
Idle timeout This value specifies the time in seconds (0~360) that elapses before
the ZyWALL automatically disconnects from the ISP’s server. Zero
disables the idle timeout.
ISP Settings
Profile
Selection Select Device to use one of the 3G device’s profiles of device
settings. Then select the profile (use Profile 1 unless your ISP
instructed you to do otherwise).
Select Custom to configure your device settings yourself.
APN This field is read-only if you selected Device in the profile selection.
Select Custom in the profile selection to be able to manually input
the APN (Access Point Name) provided by your service provider. This
field applies with a GSM or HSDPA 3G card. Enter the APN from your
service provider. Connections with different APNs may provide
different services (such as Internet access or MMS (Multi-Media
Messaging Service)) and charge method.
You can enter up to 63 ASCII printable characters. Spaces are
allowed.

Chapter 11 Interfaces
ZyWALL USG 50 User’s Guide
248
Dial String Enter the dial string if your ISP provides a string, which would include
the APN, to initialize the 3G card.
You can enter up to 63 ASCII printable characters. Spaces are
allowed.
This field is available only when you insert a GSM 3G card.
Authentication
Type The ZyWALL supports PAP (Password Authentication Protocol) and
CHAP (Challenge Handshake Authentication Protocol). CHAP is more
secure than PAP; however, PAP is readily available on more platforms.
Use the drop-down list box to select an authentication protocol for
outgoing calls. Options are:
None: No authentication for outgoing calls.
CHAP - Your ZyWALL accepts CHAP requests only.
PAP - Your ZyWALL accepts PAP requests only.
User Name This field displays when you select an authentication type other than
None. This field is read-only if you selected Device in the profile
selection. If this field is configurable, enter the user name for this 3G
card exactly as the service provider gave it to you.
You can use 1 ~ 64 alphanumeric and #:%-_@$./ characters. The first
character must be alphanumeric or -_@$./. Spaces are not allowed.
Password This field displays when you select an authentication type other than
None. This field is read-only if you selected Device in the profile
selection and the password is included in the 3G card’s profile. If this
field is configurable, enter the password for this SIM card exactly as
the service provider gave it to you.
You can use 0 ~ 63 alphanumeric and `~!@#$%^&*()_-
+={}|;:'<,>./ characters. Spaces are not allowed.
Retype to
Confirm This field displays when you select an authentication type other than
None. This field is read-only if you selected Device in the profile
selection and the password is included in the 3G card’s profile. If this
field is configurable, re-enter the password for this SIM card exactly
as the service provider gave it to you.
SIM Card Setting
PIN Code This field displays with a GSM or HSDPA 3G card. A PIN (Personal
Identification Number) code is a key to a 3G card. Without the PIN
code, you cannot use the 3G card.
Enter the 4-digit PIN code (0000 for example) provided by your ISP. If
you enter the PIN code incorrectly, the 3G card may be blocked by
your ISP and you cannot use the account to access the Internet.
If your ISP disabled PIN code authentication, enter an arbitrary
number.
Interface
Parameters
Table 62 Configuration > Network > Interface > Cellular > Add (continued)
LABEL DESCRIPTION

Chapter 11 Interfaces
ZyWALL USG 50 User’s Guide 249
Egress
Bandwidth Enter the maximum amount of traffic, in kilobits per second, the
ZyWALL can send through the interface to the network. Allowed
values are 0 - 1048576. This setting is used in WAN load balancing
and bandwidth management.
Ingress
Bandwidth This is reserved for future use.
Enter the maximum amount of traffic, in kilobits per second, the
ZyWALL can receive from the network through the interface. Allowed
values are 0 - 1048576.
MTU Maximum Transmission Unit. Type the maximum size of each data
packet, in bytes, that can move through this interface. If a larger
packet arrives, the ZyWALL divides it into smaller fragments. Allowed
values are 576 - 1492. Usually, this value is 1492.
Connectivity
Check
The interface can regularly check the connection to the gateway you
specified to make sure it is still available. You specify how often the
interface checks the connection, how long to wait for a response
before the attempt is a failure, and how many consecutive failures are
required before the ZyWALL stops routing to the gateway. The
ZyWALL resumes routing to the gateway the first time the gateway
passes the connectivity check.
Enable
Connectivity
Check
Select this to turn on the connection check.
Check Method Select the method that the gateway allows.
Select icmp to have the ZyWALL regularly ping the gateway you
specify to make sure it is still available.
Select tcp to have the ZyWALL regularly perform a TCP handshake
with the gateway you specify to make sure it is still available.
Check Period Enter the number of seconds between connection check attempts.
Check Timeout Enter the number of seconds to wait for a response before the
attempt is a failure.
Check Fail
Toleran ce Enter the number of consecutive failures before the ZyWALL stops
routing through the gateway.
Check Default
Gateway Select this to use the default gateway for the connectivity check.
Check this
address Select this to specify a domain name or IP address for the
connectivity check. Enter that domain name or IP address in the field
next to it.
Check Port This field only displays when you set the Check Method to tcp.
Specify the port number to use for a TCP connectivity check.
Related Setting
Configure WAN
TRUNK Click WAN TRUNK to go to a screen where you can configure the
interface as part of a WAN trunk for load balancing.
Configure
Policy Route Click Policy Route to go to the policy route summary screen where
you can configure a policy route to override the default routing and
SNAT behavior for the interface.
IP Address
Assignment
Table 62 Configuration > Network > Interface > Cellular > Add (continued)
LABEL DESCRIPTION

Chapter 11 Interfaces
ZyWALL USG 50 User’s Guide
250
Get
Automatically Select this option If your ISP did not assign you a fixed IP address.
This is the default selection.
Use Fixed IP
Address Select this option If the ISP assigned a fixed IP address.
IP Address
Assignment Enter the cellular interface’s WAN IP address in this field if you
selected Use Fixed IP Address.
Metric Enter the priority of the gateway (if any) on this interface. The
ZyWALL decides which gateway to use based on this priority. The
lower the number, the higher the priority. If two or more gateways
have the same priority, the ZyWALL uses the one that was configured
first.
Device Settings
Device
Selection Select the 3G card to use with this entry or select auto to have the
ZyWALL automatically detect the type of card.
Band Selection This field appears if you selected a 3G device that allows you to select
the type of network to use. Select the type of 3G service for your 3G
connection. If you are unsure what to select, check with your 3G
service provider to find the 3G service available to you in your region.
Select auto to have the card connect to an available network. Choose
this option if you do not know what networks are available.
You may want to manually specify the type of network to use if you
are charged differently for different types of network or you only have
one type of network available to you.
Select GPRS / EDGE (GSM) only to have this interface only use a
2.5G or 2.75G network (respectively). If you only have a GSM
network available to you, you may want to select this so the ZyWALL
does not spend time looking for a WCDMA network.
Select UMTS / HSDPA (WCDMA) only to have this interface only
use a 3G or 3.5G network (respectively). You may want to do this if
you want to make sure the interface does not use the GSM network.
Network
Selection Home network is the network to which you are originally subscribed.
Select Home to have the 3G device connect only to the home
network. If the home network is down, the ZyWALL's 3G Internet
connection is also unavailable.
Select Auto (Default) to allow the 3G device to connect to a network
to which you are not subscribed when necessary, for example when
the home network is down or another 3G base station's signal is
stronger. This is recommended if you need continuous Internet
connectivity. If you select this, you may be charged using the rate of a
different network.
Budget Setup
Enable Budget
Control Select this to set a monthly limit for the user account of the installed
3G card. You can set a limit on the total traffic and/or call time. The
ZyWALL takes the actions you specified when a limit is exceeded
during the month.
Table 62 Configuration > Network > Interface > Cellular > Add (continued)
LABEL DESCRIPTION

Chapter 11 Interfaces
ZyWALL USG 50 User’s Guide 251
Time Budget Select this and specify the amount of time (in hours) that the 3G
connection can be used within one month. If you change the value
after you configure and enable budget control, the ZyWALL resets the
statistics.
Data Budget Select this and specify how much downstream and/or upstream data
(in Mega bytes) can be transmitted via the 3G connection within one
month.
Select Download to set a limit on the downstream traffic (from the
ISP to the ZyWALL).
Select Upload to set a limit on the upstream traffic (from the ZyWALL
to the ISP).
Select Download/Upload to set a limit on the total traffic in both
directions.
If you change the value after you configure and enable budget
control, the ZyWALL resets the statistics.
Reset time and
data budget
counters on
Select the date on which the ZyWALL resets the budget every month.
If the date you selected is not available in a month, such as 30th or
31th, the ZyWALL resets the budget on the last day of the month.
Reset time and
data budget
counters
This button is available only when you enable budget control in this
screen.
Click this button to reset the time and data budgets immediately. The
count starts over with the 3G connection’s full configured monthly
time and data budgets. This does not affect the normal monthly
budget restart; so if you configured the time and data budget
counters to reset on the second day of the month and you use this
button on the first, the time and data budget counters will still reset
on the second.
Actions when
over budget Specify the actions the ZyWALL takes when the time or data limit is
exceeded.
Log Select None to not create a log, Log to create a log, or Log-alert to
create an alert log. If you select Log or Log-alert you can also select
recurring every to have the ZyWALL send a log or alert for this
event periodically. Specify how often (from 1 to 65535 minutes) to
send the log or alert.
New 3G
connection Select Allow to permit new 3G connections or Disallow to drop/block
new 3G connections.
Current 3G
connection Select Keep to maintain an existing 3G connection or Drop to
disconnect it. You cannot set New 3G connection to Allow and
Current 3G connection to Drop at the same time.
If you set New 3G connection to Disallow and Current 3G
connection to Keep, the ZyWALL allows you to transmit data using
the current connection, but you cannot build a new connection if the
existing connection is disconnected.
Table 62 Configuration > Network > Interface > Cellular > Add (continued)
LABEL DESCRIPTION

Chapter 11 Interfaces
ZyWALL USG 50 User’s Guide
252
11.6 VLAN Interfaces
A Virtual Local Area Network (VLAN) divides a physical network into multiple
logical networks. The standard is defined in IEEE 802.1q.
Figure 163 Example: Before VLAN
In this example, there are two physical networks and three departments A, B, and
C. The physical networks are connected to hubs, and the hubs are connected to
the router.
Alternatively, you can divide the physical networks into three VLANs.
Actions when over
% of time budget
or % of data
budget
Specify the actions the ZyWALL takes when the specified percentage
of time budget or data limit is exceeded. Enter a number from 1 to 99
in the percentage fields. If you change the value after you configure
and enable budget control, the ZyWALL resets the statistics.
Select None to not create a log when the ZyWALL takes this action,
Log to create a log, or Log-alert to create an alert log. If you select
Log or Log-alert you can also select recurring every to have the
ZyWALL send a log or alert for this event periodically. Specify how
often (from 1 to 65535 minutes) to send the log or alert.
OK Click OK to save your changes back to the ZyWALL.
Cancel Click Cancel to exit this screen without saving.
Table 62 Configuration > Network > Interface > Cellular > Add (continued)
LABEL DESCRIPTION
AB
C

Chapter 11 Interfaces
ZyWALL USG 50 User’s Guide 253
Figure 164 Example: After VLAN
Each VLAN is a separate network with separate IP addresses, subnet masks, and
gateways. Each VLAN also has a unique identification number (ID). The ID is a 12-
bit value that is stored in the MAC header. The VLANs are connected to switches,
and the switches are connected to the router. (If one switch has enough
connections for the entire network, the network does not need switches A and B.)
• Traffic inside each VLAN is layer-2 communication (data link layer, MAC
addresses). It is handled by the switches. As a result, the new switch is required
to handle traffic inside VLAN 2. Traffic is only broadcast inside each VLAN, not
each physical network.
• Traffic between VLANs (or between a VLAN and another type of network) is
layer-3 communication (network layer, IP addresses). It is handled by the
router.
This approach provides a few advantages.
• Increased performance - In VLAN 2, the extra switch should route traffic inside
the sales department faster than the router does. In addition, broadcasts are
limited to smaller, more logical groups of users.
• Higher security - If each computer has a separate physical connection to the
switch, then broadcast traffic in each VLAN is never sent to computers in
another VLAN.
• Better manageability - You can align network policies more appropriately for
users. For example, you can create different content filtering rules for each
VLAN (each department in the example above), and you can set different
bandwidth limits for each VLAN. These rules are also independent of the
physical network, so you can change the physical network without changing
policies.
In this example, the new switch handles the following types of traffic:
•Inside VLAN 2.
• Between the router and VLAN 1.
• Between the router and VLAN 2.
A
B

Chapter 11 Interfaces
ZyWALL USG 50 User’s Guide
254
• Between the router and VLAN 3.
VLAN Interfaces Overview
In the ZyWALL, each VLAN is called a VLAN interface. As a router, the ZyWALL
routes traffic between VLAN interfaces, but it does not route traffic within a VLAN
interface. All traffic for each VLAN interface can go through only one Ethernet
interface, though each Ethernet interface can have one or more VLAN interfaces.
Note: Each VLAN interface is created on top of only one Ethernet interface.
Otherwise, VLAN interfaces are similar to other interfaces in many ways. They
have an IP address, subnet mask, and gateway used to make routing decisions.
They restrict bandwidth and packet size. They can provide DHCP services, and
they can verify the gateway is available.
11.6.1 VLAN Summary Screen
This screen lists every VLAN interface and virtual interface created on top of VLAN
interfaces. To access this screen, click Configuration > Network > Interface >
VLAN.
Figure 165 Configuration > Network > Interface > VLAN
Each field is explained in the following table.
Table 63 Configuration > Network > Interface > VLAN
LABEL DESCRIPTION
Edit Double-click an entry or select it and click Edit to open a screen where you
can modify the entry’s settings.
Remove To remove an entry, select it and click Remove. The ZyWALL confirms you
want to remove it before doing so.
Activate To turn on an entry, select it and click Activate.
Inactivate To turn off an entry, select it and click Inactivate.
Create
Virtual
Interface
To open the screen where you can create a virtual interface, select an
interface and click Create Virtual Interface.

Chapter 11 Interfaces
ZyWALL USG 50 User’s Guide 255
11.6.2 VLAN Add/Edit
This screen lets you configure IP address assignment, interface bandwidth
parameters, DHCP settings, and connectivity check for each VLAN interface. To
access this screen, click the Add icon at the top of the Add column or click an
Edit icon next to a VLAN interface in the VLAN Summary screen. The following
screen appears.
Object
References
Select an entry and click Object References to open a screen that shows
which settings use the entry. See Section 11.3.2 on page 236 for an
example.
# This field is a sequential value, and it is not associated with any interface.
Status This icon is lit when the entry is active and dimmed when the entry is
inactive.
Name This field displays the name of the interface.
Port/VID For VLAN interfaces, this field displays
• the Ethernet interface on which the VLAN interface is created
• the VLAN ID
For virtual interfaces, this field is blank.
IP Address This field displays the current IP address of the interface. If the IP address is
0.0.0.0, the interface does not have an IP address yet.
This screen also shows whether the IP address is a static IP address
(STATIC) or dynamically assigned (DHCP). IP addresses are always static
in virtual interfaces.
Mask This field displays the interface’s subnet mask in dot decimal notation.
Apply Click Apply to save your changes back to the ZyWALL.
Reset Click Reset to return the screen to its last-saved settings.
Table 63 Configuration > Network > Interface > VLAN (continued)
LABEL DESCRIPTION

Chapter 11 Interfaces
ZyWALL USG 50 User’s Guide
256
Figure 166 Configuration > Network > Interface > VLAN > Edit

Chapter 11 Interfaces
ZyWALL USG 50 User’s Guide 257
Each field is explained in the following table.
Table 64 Configuration > Network > Interface > VLAN > Edit
LABEL DESCRIPTION
Show Advance
Settings / Hide
Advance Settings
Click this button to display a greater or lesser number of configuration
fields.
General Settings
Enable
Interface Select this to turn this interface on. Clear this to disable this interface.
Interface
Properties
Interface
Name This field is read-only if you are editing an existing VLAN interface.
Enter the number of the VLAN interface. You can use a number from
0~4094. See Chapter 53 on page 795 the User’s Guide for the total
number of VLANs you can configure on the ZyWALL. For example,
vlan0, vlan8, and so on.
Zone Select the zone to which the VLAN interface belongs.
Base Port Select the Ethernet interface on which the VLAN interface runs.
VLAN ID Enter the VLAN ID. This 12-bit number uniquely identifies each VLAN.
Allowed values are 1 - 4094. (0 and 4095 are reserved.)
Description Enter a description of this interface. It is not used elsewhere. You can
use alphanumeric and ()+/:=?!*#@$_%- characters, and it can be
up to 60 characters long.
IP Address
Assignment
Get
Automatically Select this if this interface is a DHCP client. In this case, the DHCP
server configures the IP address, subnet mask, and gateway
automatically.
You should not select this if the interface is assigned to a VRRP group.
See Chapter 39 on page 715.
Use Fixed IP
Address Select this if you want to specify the IP address, subnet mask, and
gateway manually.
IP Address This field is enabled if you select Use Fixed IP Address.
Enter the IP address for this interface.
Subnet Mask This field is enabled if you select Use Fixed IP Address.
Enter the subnet mask of this interface in dot decimal notation. The
subnet mask indicates what part of the IP address is the same for all
computers in the network.
Gateway This field is enabled if you select Use Fixed IP Address.
Enter the IP address of the gateway. The ZyWALL sends packets to
the gateway when it does not know how to route the packet to its
destination. The gateway should be on the same network as the
interface.

Chapter 11 Interfaces
ZyWALL USG 50 User’s Guide
258
Metric Enter the priority of the gateway (if any) on this interface. The
ZyWALL decides which gateway to use based on this priority. The
lower the number, the higher the priority. If two or more gateways
have the same priority, the ZyWALL uses the one that was configured
first.
Interface
Parameters
Egress
Bandwidth Enter the maximum amount of traffic, in kilobits per second, the
ZyWALL can send through the interface to the network. Allowed
values are 0 - 1048576.
Ingress
Bandwidth This is reserved for future use.
Enter the maximum amount of traffic, in kilobits per second, the
ZyWALL can receive from the network through the interface. Allowed
values are 0 - 1048576.
MTU Maximum Transmission Unit. Type the maximum size of each data
packet, in bytes, that can move through this interface. If a larger
packet arrives, the ZyWALL divides it into smaller fragments. Allowed
values are 576 - 1500. Usually, this value is 1500.
Connectivity
Check
The ZyWALL can regularly check the connection to the gateway you
specified to make sure it is still available. You specify how often to
check the connection, how long to wait for a response before the
attempt is a failure, and how many consecutive failures are required
before the ZyWALL stops routing to the gateway. The ZyWALL
resumes routing to the gateway the first time the gateway passes the
connectivity check.
Enable
Connectivity
Check
Select this to turn on the connection check.
Check Method Select the method that the gateway allows.
Select icmp to have the ZyWALL regularly ping the gateway you
specify to make sure it is still available.
Select tcp to have the ZyWALL regularly perform a TCP handshake
with the gateway you specify to make sure it is still available.
Check Period Enter the number of seconds between connection check attempts.
Check Timeout Enter the number of seconds to wait for a response before the
attempt is a failure.
Check Fail
Toleran ce Enter the number of consecutive failures before the ZyWALL stops
routing through the gateway.
Check Default
Gateway Select this to use the default gateway for the connectivity check.
Check this
address Select this to specify a domain name or IP address for the
connectivity check. Enter that domain name or IP address in the field
next to it.
Check Port This field only displays when you set the Check Method to tcp.
Specify the port number to use for a TCP connectivity check.
DHCP Setting The DHCP settings are available for the OPT, LAN and DMZ interfaces.
Table 64 Configuration > Network > Interface > VLAN > Edit (continued)
LABEL DESCRIPTION

Chapter 11 Interfaces
ZyWALL USG 50 User’s Guide 259
DHCP Select what type of DHCP service the ZyWALL provides to the
network. Choices are:
None - the ZyWALL does not provide any DHCP services. There is
already a DHCP server on the network.
DHCP Relay - the ZyWALL routes DHCP requests to one or more
DHCP servers you specify. The DHCP server(s) may be on another
network.
DHCP Server - the ZyWALL assigns IP addresses and provides
subnet mask, gateway, and DNS server information to the network.
The ZyWALL is the DHCP server for the network.
These fields appear if the ZyWALL is a DHCP Relay.
Relay Server 1 Enter the IP address of a DHCP server for the network.
Relay Server 2 This field is optional. Enter the IP address of another DHCP server for
the network.
These fields appear if the ZyWALL is a DHCP Server.
IP Pool Start
Address Enter the IP address from which the ZyWALL begins allocating IP
addresses. If you want to assign a static IP address to a specific
computer, click Add Static DHCP.
If this field is blank, the Pool Size must also be blank. In this case,
the ZyWALL can assign every IP address allowed by the interface’s IP
address and subnet mask, except for the first address (network
address), last address (broadcast address) and the interface’s IP
address.
Pool Size Enter the number of IP addresses to allocate. This number must be at
least one and is limited by the interface’s Subnet Mask. For example,
if the Subnet Mask is 255.255.255.0 and IP Pool Start Address is
10.10.10.10, the ZyWALL can allocate 10.10.10.10 to 10.10.10.254,
or 245 IP addresses.
If this field is blank, the IP Pool Start Address must also be blank.
In this case, the ZyWALL can assign every IP address allowed by the
interface’s IP address and subnet mask, except for the first address
(network address), last address (broadcast address) and the
interface’s IP address.
First DNS
Server
Second DNS
Server
Third DNS
Server
Specify the IP addresses up to three DNS servers for the DHCP clients
to use. Use one of the following ways to specify these IP addresses.
Custom Defined - enter a static IP address.
From ISP - select the DNS server that another interface received
from its DHCP server.
ZyWALL - the DHCP clients use the IP address of this interface and
the ZyWALL works as a DNS relay.
First WINS
Server, Second
WINS Server
Type the IP address of the WINS (Windows Internet Naming Service)
server that you want to send to the DHCP clients. The WINS server
keeps a mapping table of the computer names on your network and
the IP addresses that they are currently using.
Table 64 Configuration > Network > Interface > VLAN > Edit (continued)
LABEL DESCRIPTION

Chapter 11 Interfaces
ZyWALL USG 50 User’s Guide
260
Lease time Specify how long each computer can use the information (especially
the IP address) before it has to request the information again.
Choices are:
infinite - select this if IP addresses never expire
days, hours, and minutes - select this to enter how long IP
addresses are valid.
Enable IP/MAC
Binding Select this option to have the ZyWALL enforce links between specific
IP addresses and specific MAC addresses for this VLAN. This stops
anyone else from manually using a bound IP address on another
device connected to this interface. Use this to make use only the
intended users get to use specific IP addresses.
Enable Logs
for IP/MAC
Binding
Violation
Select this option to have the ZyWALL generate a log if a device
connected to this VLAN attempts to use an IP address that is bound to
another device’s MAC address.
Static DHCP
Tab l e Configure a list of static IP addresses the ZyWALL assigns to
computers connected to the interface. Otherwise, the ZyWALL assigns
an IP address dynamically using the interface’s IP Pool Start
Address and Pool Size.
Add Click this to create a new entry.
Edit Select an entry and click this to be able to modify it.
Remove Select an entry and click this to delete it.
# This field is a sequential value, and it is not associated with a specific
entry.
IP Address Enter the IP address to assign to a device with this entry’s MAC
address.
MAC Address Enter the MAC address to which to assign this entry’s IP address.
Description Enter a description to help identify this static DHCP entry. You can use
alphanumeric and ()+/:=?!*#@$_%- characters, and it can be up to
60 characters long.
RIP Setting See Section 14.2 on page 304 for more information about RIP.
Enable RIP Select this to enable RIP on this interface.
Direction This field is effective when RIP is enabled. Select the RIP direction
from the drop-down list box.
BiDir - This interface sends and receives routing information.
In-Only - This interface receives routing information.
Out-Only - This interface sends routing information.
Send Version This field is effective when RIP is enabled. Select the RIP version(s)
used for sending RIP packets. Choices are 1, 2, and 1 and 2.
Receive
Version This field is effective when RIP is enabled. Select the RIP version(s)
used for receiving RIP packets. Choices are 1, 2, and 1 and 2.
V2-Broadcast This field is effective when RIP is enabled. Select this to send RIP-2
packets using subnet broadcasting; otherwise, the ZyWALL uses
multicasting.
Table 64 Configuration > Network > Interface > VLAN > Edit (continued)
LABEL DESCRIPTION

Chapter 11 Interfaces
ZyWALL USG 50 User’s Guide 261
OSPF Setting See Section 14.3 on page 305 for more information about OSPF.
Area Select the area in which this interface belongs. Select None to disable
OSPF in this interface.
Priority Enter the priority (between 0 and 255) of this interface when the area
is looking for a Designated Router (DR) or Backup Designated Router
(BDR). The highest-priority interface identifies the DR, and the
second-highest-priority interface identifies the BDR. Set the priority
to zero if the interface can not be the DR or BDR.
Link Cost Enter the cost (between 1 and 65,535) to route packets through this
interface.
Passive
Interface Select this to stop forwarding OSPF routing information from the
selected interface. As a result, this interface only receives routing
information.
Authentication Select an authentication method, or disable authentication. To
exchange OSPF routing information with peer border routers, you
must use the same authentication method that they use. Choices are:
Same-as-Area - use the default authentication method in the area
None - disable authentication
Text - authenticate OSPF routing information using a plain-text
password
MD5 - authenticate OSPF routing information using MD5 encryption
Text
Authentication
Key
This field is available if the Authentication is Text. Type the
password for text authentication. The key can consist of alphanumeric
characters and the underscore, and it can be up to 16 characters
long.
MD5
Authentication
ID
This field is available if the Authentication is MD5. Type the ID for
MD5 authentication. The ID can be between 1 and 255.
MD5
Authentication
Key
This field is available if the Authentication is MD5. Type the
password for MD5 authentication. The password can consist of
alphanumeric characters and the underscore, and it can be up to 16
characters long.
Related Setting
Configure
WAN TRUNK Click WAN TRUNK to go to a screen where you can set this VLAN to
be part of a WAN trunk for load balancing.
Configure
Policy Route Click Policy Route to go to the screen where you can manually
configure a policy route to associate traffic with this VLAN.
OK Click OK to save your changes back to the ZyWALL.
Cancel Click Cancel to exit this screen without saving.
Table 64 Configuration > Network > Interface > VLAN > Edit (continued)
LABEL DESCRIPTION

Chapter 11 Interfaces
ZyWALL USG 50 User’s Guide
262
11.7 Bridge Interfaces
This section introduces bridges and bridge interfaces and then explains the
screens for bridge interfaces.
Bridge Overview
A bridge creates a connection between two or more network segments at the
layer-2 (MAC address) level. In the following example, bridge X connects four
network segments.
When the bridge receives a packet, the bridge records the source MAC address
and the port on which it was received in a table. It also looks up the destination
MAC address in the table. If the bridge knows on which port the destination MAC
address is located, it sends the packet to that port. If the destination MAC address
is not in the table, the bridge broadcasts the packet on every port (except the one
on which it was received).
In the example above, computer A sends a packet to computer B. Bridge X
records the source address 0A:0A:0A:0A:0A:0A and port 2 in the table. It also
looks up 0B:0B:0B:0B:0B:0B in the table. There is no entry yet, so the bridge
broadcasts the packet on ports 1, 3, and 4.
Table 65 Example: Bridge Table After Computer A Sends a Packet to Computer B
MAC ADDRESS PORT
0A:0A:0A:0A:0A:0A 2

Chapter 11 Interfaces
ZyWALL USG 50 User’s Guide 263
If computer B responds to computer A, bridge X records the source address
0B:0B:0B:0B:0B:0B and port 4 in the table. It also looks up 0A:0A:0A:0A:0A:0A
in the table and sends the packet to port 2 accordingly.
Bridge Interface Overview
A bridge interface creates a software bridge between the members of the bridge
interface. It also becomes the ZyWALL’s interface for the resulting network.
Unlike the device-wide bridge mode in ZyNOS-based ZyWALLs, this ZyWALL can
bridge traffic between some interfaces while it routes traffic for other interfaces.
The bridge interfaces also support more functions, like interface bandwidth
parameters, DHCP settings, and connectivity check. To use the whole ZyWALL as a
transparent bridge, add all of the ZyWALL’s interfaces to a bridge interface.
A bridge interface may consist of the following members:
• Zero or one VLAN interfaces (and any associated virtual VLAN interfaces)
• Any number of Ethernet interfaces (and any associated virtual Ethernet
interfaces)
When you create a bridge interface, the ZyWALL removes the members’ entries
from the routing table and adds the bridge interface’s entries to the routing table.
For example, this table shows the routing table before and after you create bridge
interface br0 (250.250.250.0/23) between lan1 and vlan1.
In this example, virtual Ethernet interface lan1:1 is also removed from the routing
table when lan1 is added to br0. Virtual interfaces are automatically added to or
remove from a bridge interface when the underlying interface is added or
removed.
Table 66 Example: Bridge Table After Computer B Responds to Computer A
MAC ADDRESS PORT
0A:0A:0A:0A:0A:0A 2
0B:0B:0B:0B:0B:0B 4
Table 67 Example: Routing Table Before and After Bridge Interface br0 Is Created
IP ADDRESS(ES) DESTINATION IP ADDRESS(ES) DESTINATION
210.210.210.0/24 lan1 221.221.221.0/24 vlan0
210.211.1.0/24 lan1:1 230.230.230.192/26 wan2
221.221.221.0/24 vlan0 241.241.241.241/32 dmz
222.222.222.0/24 vlan1 242.242.242.242/32 dmz
230.230.230.192/26 wan2 250.250.250.0/23 br0
241.241.241.241/32 dmz
242.242.242.242/32 dmz

Chapter 11 Interfaces
ZyWALL USG 50 User’s Guide
264
11.7.1 Bridge Summary
This screen lists every bridge interface and virtual interface created on top of
bridge interfaces. To access this screen, click Configuration > Network >
Interface > Bridge.
Figure 167 Configuration > Network > Interface > Bridge
Each field is described in the following table.
Table 68 Configuration > Network > Interface > Bridge
LABEL DESCRIPTION
Add Click this to create a new entry.
Edit Double-click an entry or select it and click Edit to open a screen
where you can modify the entry’s settings.
Remove To remove an entry, select it and click Remove. The ZyWALL
confirms you want to remove it before doing so.
Activate To turn on an entry, select it and click Activate.
Inactivate To turn off an entry, select it and click Inactivate.
Create Virtual
Interface
To open the screen where you can create a virtual interface, select an
interface and click Create Virtual Interface.
Object References Select an entry and click Object References to open a screen that
shows which settings use the entry. See Section 11.3.2 on page 236
for an example.
# This field is a sequential value, and it is not associated with any
interface.
Status This icon is lit when the entry is active and dimmed when the entry is
inactive.
Name This field displays the name of the interface.
IP Address This field displays the current IP address of the interface. If the IP
address is 0.0.0.0, the interface does not have an IP address yet.
This screen also shows whether the IP address is a static IP address
(STATIC) or dynamically assigned (DHCP). IP addresses are always
static in virtual interfaces.
Member This field displays the Ethernet interfaces and VLAN interfaces in the
bridge interface. It is blank for virtual interfaces.
Apply Click Apply to save your changes back to the ZyWALL.
Reset Click Reset to return the screen to its last-saved settings.

Chapter 11 Interfaces
ZyWALL USG 50 User’s Guide 265
11.7.2 Bridge Add/Edit
This screen lets you configure IP address assignment, interface bandwidth
parameters, DHCP settings, and connectivity check for each bridge interface. To
access this screen, click the Add icon at the top of the Add column in the Bridge
Summary screen, or click an Edit icon in the Bridge Summary screen. The
following screen appears.

Chapter 11 Interfaces
ZyWALL USG 50 User’s Guide
266
Figure 168 Configuration > Network > Interface > Bridge > Add

Chapter 11 Interfaces
ZyWALL USG 50 User’s Guide 267
Each field is described in the table below.
Table 69 Configuration > Network > Interface > Bridge > Edit
LABEL DESCRIPTION
Show Advance
Settings / Hide
Advance Settings
Click this button to display a greater or lesser number of configuration
fields.
General Settings
Enable
Interface Select this to enable this interface. Clear this to disable this interface.
Interface
Properties
Interface
Name This field is read-only if you are editing the interface. Enter the name
of the bridge interface. The format is brx, where x is 0 - 11. For
example, br0, br3, and so on.
Zone Select the zone to which the interface is to belong. You use zones to
apply security settings such as firewall, IDP, remote management,
anti-virus, and application patrol.
Description Enter a description of this interface. It is not used elsewhere. You can
use alphanumeric and ()+/:=?!*#@$_%- characters, and it can be
up to 60 characters long.
Member
Configuration
Available This field displays Ethernet interfaces and VLAN interfaces that can
become part of the bridge interface. An interface is not available in
the following situations:
• There is a virtual interface on top of it
• It is already used in a different bridge interface
Select one, and click the >> arrow to add it to the bridge interface.
Each bridge interface can only have one VLAN interface.
Member This field displays the interfaces that are part of the bridge interface.
Select one, and click the << arrow to remove it from the bridge
interface.
IP Address
Assignment
Get
Automatically Select this if this interface is a DHCP client. In this case, the DHCP
server configures the IP address, subnet mask, and gateway
automatically.
Use Fixed IP
Address Select this if you want to specify the IP address, subnet mask, and
gateway manually.
IP Address This field is enabled if you select Use Fixed IP Address.
Enter the IP address for this interface.
Subnet Mask This field is enabled if you select Use Fixed IP Address.
Enter the subnet mask of this interface in dot decimal notation. The
subnet mask indicates what part of the IP address is the same for all
computers in the network.

Chapter 11 Interfaces
ZyWALL USG 50 User’s Guide
268
Gateway This field is enabled if you select Use Fixed IP Address.
Enter the IP address of the gateway. The ZyWALL sends packets to
the gateway when it does not know how to route the packet to its
destination. The gateway should be on the same network as the
interface.
Metric Enter the priority of the gateway (if any) on this interface. The
ZyWALL decides which gateway to use based on this priority. The
lower the number, the higher the priority. If two or more gateways
have the same priority, the ZyWALL uses the one that was configured
first.
Related Setting
Configure
WAN TRUNK Click WAN TRUNK to go to a screen where you can configure the
interface as part of a WAN trunk for load balancing.
Configure
Policy Route Click Policy Route to go to the screen where you can manually
configure a policy route to associate traffic with this bridge interface.
Interface
Parameters
Egress
Bandwidth Enter the maximum amount of traffic, in kilobits per second, the
ZyWALL can send through the interface to the network. Allowed
values are 0 - 1048576.
Ingress
Bandwidth This is reserved for future use.
Enter the maximum amount of traffic, in kilobits per second, the
ZyWALL can receive from the network through the interface. Allowed
values are 0 - 1048576.
MTU Maximum Transmission Unit. Type the maximum size of each data
packet, in bytes, that can move through this interface. If a larger
packet arrives, the ZyWALL divides it into smaller fragments. Allowed
values are 576 - 1500. Usually, this value is 1500.
DHCP Setting
DHCP Select what type of DHCP service the ZyWALL provides to the
network. Choices are:
None - the ZyWALL does not provide any DHCP services. There is
already a DHCP server on the network.
DHCP Relay - the ZyWALL routes DHCP requests to one or more
DHCP servers you specify. The DHCP server(s) may be on another
network.
DHCP Server - the ZyWALL assigns IP addresses and provides
subnet mask, gateway, and DNS server information to the network.
The ZyWALL is the DHCP server for the network.
These fields appear if the ZyWALL is a DHCP Relay.
Relay Server 1 Enter the IP address of a DHCP server for the network.
Relay Server 2 This field is optional. Enter the IP address of another DHCP server for
the network.
These fields appear if the ZyWALL is a DHCP Server.
Table 69 Configuration > Network > Interface > Bridge > Edit (continued)
LABEL DESCRIPTION

Chapter 11 Interfaces
ZyWALL USG 50 User’s Guide 269
IP Pool Start
Address Enter the IP address from which the ZyWALL begins allocating IP
addresses. If you want to assign a static IP address to a specific
computer, click Add Static DHCP.
If this field is blank, the Pool Size must also be blank. In this case,
the ZyWALL can assign every IP address allowed by the interface’s IP
address and subnet mask, except for the first address (network
address), last address (broadcast address) and the interface’s IP
address.
Pool Size Enter the number of IP addresses to allocate. This number must be at
least one and is limited by the interface’s Subnet Mask. For example,
if the Subnet Mask is 255.255.255.0 and IP Pool Start Address is
10.10.10.10, the ZyWALL can allocate 10.10.10.10 to 10.10.10.254,
or 245 IP addresses.
If this field is blank, the IP Pool Start Address must also be blank.
In this case, the ZyWALL can assign every IP address allowed by the
interface’s IP address and subnet mask, except for the first address
(network address), last address (broadcast address) and the
interface’s IP address.
First DNS
Server
Second DNS
Server
Third DNS
Server
Specify the IP addresses up to three DNS servers for the DHCP clients
to use. Use one of the following ways to specify these IP addresses.
Custom Defined - enter a static IP address.
From ISP - select the DNS server that another interface received
from its DHCP server.
ZyWALL - the DHCP clients use the IP address of this interface and
the ZyWALL works as a DNS relay.
First WINS
Server, Second
WINS Server
Type the IP address of the WINS (Windows Internet Naming Service)
server that you want to send to the DHCP clients. The WINS server
keeps a mapping table of the computer names on your network and
the IP addresses that they are currently using.
Lease time Specify how long each computer can use the information (especially
the IP address) before it has to request the information again.
Choices are:
infinite - select this if IP addresses never expire
days, hours, and minutes - select this to enter how long IP
addresses are valid.
Enable IP/MAC
Binding Select this option to have this interface enforce links between specific
IP addresses and specific MAC addresses. This stops anyone else from
manually using a bound IP address on another device connected to
this interface. Use this to make use only the intended users get to use
specific IP addresses.
Enable Logs
for IP/MAC
Binding
Violation
Select this option to have the ZyWALL generate a log if a device
connected to this interface attempts to use an IP address that is
bound to another device’s MAC address.
Static DHCP
Tab l e Configure a list of static IP addresses the ZyWALL assigns to
computers connected to the interface. Otherwise, the ZyWALL assigns
an IP address dynamically using the interface’s IP Pool Start
Address and Pool Size.
Table 69 Configuration > Network > Interface > Bridge > Edit (continued)
LABEL DESCRIPTION

Chapter 11 Interfaces
ZyWALL USG 50 User’s Guide
270
11.7.3 Virtual Interfaces Add/Edit
This screen lets you configure IP address assignment and interface parameters for
virtual interfaces. To access this screen, click an Add icon next to an Ethernet
Add Click this to create a new entry.
Edit Select an entry and click this to be able to modify it.
Remove Select an entry and click this to delete it.
# This field is a sequential value, and it is not associated with a specific
entry.
IP Address Enter the IP address to assign to a device with this entry’s MAC
address.
MAC Address Enter the MAC address to which to assign this entry’s IP address.
Description Enter a description to help identify this static DHCP entry. You can use
alphanumeric and ()+/:=?!*#@$_%- characters, and it can be up to
60 characters long.
Connectivity
Check
The interface can regularly check the connection to the gateway you
specified to make sure it is still available. You specify how often the
interface checks the connection, how long to wait for a response
before the attempt is a failure, and how many consecutive failures are
required before the ZyWALL stops routing to the gateway. The
ZyWALL resumes routing to the gateway the first time the gateway
passes the connectivity check.
Enable
Connectivity
Check
Select this to turn on the connection check.
Check Method Select the method that the gateway allows.
Select icmp to have the ZyWALL regularly ping the gateway you
specify to make sure it is still available.
Select tcp to have the ZyWALL regularly perform a TCP handshake
with the gateway you specify to make sure it is still available.
Check Period Enter the number of seconds between connection check attempts.
Check Timeout Enter the number of seconds to wait for a response before the
attempt is a failure.
Check Fail
Toleran ce Enter the number of consecutive failures before the ZyWALL stops
routing through the gateway.
Check Default
Gateway Select this to use the default gateway for the connectivity check.
Check this
address Select this to specify a domain name or IP address for the
connectivity check. Enter that domain name or IP address in the field
next to it.
Check Port This field only displays when you set the Check Method to tcp.
Specify the port number to use for a TCP connectivity check.
OK Click OK to save your changes back to the ZyWALL.
Cancel Click Cancel to exit this screen without saving.
Table 69 Configuration > Network > Interface > Bridge > Edit (continued)
LABEL DESCRIPTION

Chapter 11 Interfaces
ZyWALL USG 50 User’s Guide 271
interface, VLAN interface, or bridge interface in the respective interface summary
screen.
Figure 169 Configuration > Network > Interface > Add
Each field is described in the table below.
Table 70 Configuration > Network > Interface > Add
LABEL DESCRIPTION
Interface
Properties
Interface
Name This field is read-only. It displays the name of the virtual interface,
which is automatically derived from the underlying Ethernet interface,
VLAN interface, or bridge interface.
Description Enter a description of this interface. It is not used elsewhere. You can
use alphanumeric and ()+/:=?!*#@$_%- characters, and it can be
up to 60 characters long.
IP Address
Assignment
IP Address Enter the IP address for this interface.
Subnet Mask Enter the subnet mask of this interface in dot decimal notation. The
subnet mask indicates what part of the IP address is the same for all
computers in the network.
Gateway Enter the IP address of the gateway. The ZyWALL sends packets to
the gateway when it does not know how to route the packet to its
destination. The gateway should be on the same network as the
interface.
Metric Enter the priority of the gateway (if any) on this interface. The
ZyWALL decides which gateway to use based on this priority. The
lower the number, the higher the priority. If two or more gateways
have the same priority, the ZyWALL uses the one that was configured
first.
Interface
Parameters

Chapter 11 Interfaces
ZyWALL USG 50 User’s Guide
272
11.8 Interface Technical Reference
Here is more detailed information about interfaces on the ZyWALL.
IP Address Assignment
Most interfaces have an IP address and a subnet mask. This information is used to
create an entry in the routing table.
Figure 170 Example: Entry in the Routing Table Derived from Interfaces
For example, if the ZyWALL gets a packet with a destination address of
100.100.25.25, it routes the packet to interface lan1. If the ZyWALL gets a packet
with a destination address of 200.200.200.200, it routes the packet to interface
wan1.
In most interfaces, you can enter the IP address and subnet mask manually. In
PPPoE/PPTP interfaces, however, the subnet mask is always 255.255.255.255
Egress
Bandwidth Enter the maximum amount of traffic, in kilobits per second, the
ZyWALL can send through the interface to the network. Allowed
values are 0 - 1048576.
Ingress
Bandwidth This is reserved for future use.
Enter the maximum amount of traffic, in kilobits per second, the
ZyWALL can receive from the network through the interface. Allowed
values are 0 - 1048576.
OK Click OK to save your changes back to the ZyWALL.
Cancel Click Cancel to exit this screen without saving.
Table 70 Configuration > Network > Interface > Add (continued)
LABEL DESCRIPTION
Table 71 Example: Routing Table Entries for Interfaces
IP ADDRESS(ES) DESTINATION
100.100.1.1/16 lan1
200.200.200.1/24 wan1
lan1 wan1

Chapter 11 Interfaces
ZyWALL USG 50 User’s Guide 273
because it is a point-to-point interface. For these interfaces, you can only enter
the IP address.
In many interfaces, you can also let the IP address and subnet mask be assigned
by an external DHCP server on the network. In this case, the interface is a DHCP
client. Virtual interfaces, however, cannot be DHCP clients. You have to assign the
IP address and subnet mask manually.
In general, the IP address and subnet mask of each interface should not overlap,
though it is possible for this to happen with DHCP clients.
In the example above, if the ZyWALL gets a packet with a destination address of
5.5.5.5, it might not find any entries in the routing table. In this case, the packet
is dropped. However, if there is a default router to which the ZyWALL should send
this packet, you can specify it as a gateway in one of the interfaces. For example,
if there is a default router at 200.200.200.100, you can create a gateway at
200.200.200.100 on ge2. In this case, the ZyWALL creates the following entry in
the routing table.
The gateway is an optional setting for each interface. If there is more than one
gateway, the ZyWALL uses the gateway with the lowest metric, or cost. If two or
more gateways have the same metric, the ZyWALL uses the one that was set up
first (the first entry in the routing table). In PPPoE/PPTP interfaces, the other
computer is the gateway for the interface by default. In this case, you should
specify the metric.
If the interface gets its IP address and subnet mask from a DHCP server, the DHCP
server also specifies the gateway, if any.
Interface Parameters
The ZyWALL restricts the amount of traffic into and out of the ZyWALL through
each interface.
• Egress bandwidth sets the amount of traffic the ZyWALL sends out through the
interface to the network.
• Ingress bandwidth sets the amount of traffic the ZyWALL allows in through the
interface from the network.1
Table 72 Example: Routing Table Entry for a Gateway
IP ADDRESS(ES) DESTINATION
0.0.0.0/0 200.200.200.10
0
1. At the time of writing, the ZyWALL does not support ingress bandwidth management.

Chapter 11 Interfaces
ZyWALL USG 50 User’s Guide
274
If you set the bandwidth restrictions very high, you effectively remove the
restrictions.
The ZyWALL also restricts the size of each data packet. The maximum number of
bytes in each packet is called the maximum transmission unit (MTU). If a packet is
larger than the MTU, the ZyWALL divides it into smaller fragments. Each fragment
is sent separately, and the original packet is re-assembled later. The smaller the
MTU, the more fragments sent, and the more work required to re-assemble
packets correctly. On the other hand, some communication channels, such as
Ethernet over ATM, might not be able to handle large data packets.
DHCP Settings
Dynamic Host Configuration Protocol (DHCP, RFC 2131, RFC 2132) provides a way
to automatically set up and maintain IP addresses, subnet masks, gateways, and
some network information (such as the IP addresses of DNS servers) on
computers in the network. This reduces the amount of manual configuration you
have to do and usually uses available IP addresses more efficiently.
In DHCP, every network has at least one DHCP server. When a computer (a DHCP
client) joins the network, it submits a DHCP request. The DHCP servers get the
request; assign an IP address; and provide the IP address, subnet mask, gateway,
and available network information to the DHCP client. When the DHCP client
leaves the network, the DHCP servers can assign its IP address to another DHCP
client.
In the ZyWALL, some interfaces can provide DHCP services to the network. In this
case, the interface can be a DHCP relay or a DHCP server.
As a DHCP relay, the interface routes DHCP requests to DHCP servers on different
networks. You can specify more than one DHCP server. If you do, the interface
routes DHCP requests to all of them. It is possible for an interface to be a DHCP
relay and a DHCP client simultaneously.
As a DHCP server, the interface provides the following information to DHCP clients.

Chapter 11 Interfaces
ZyWALL USG 50 User’s Guide 275
• IP address - If the DHCP client’s MAC address is in the ZyWALL’s static DHCP
table, the interface assigns the corresponding IP address. If not, the interface
assigns IP addresses from a pool, defined by the starting address of the pool
and the pool size.
The ZyWALL cannot assign the first address (network address) or the last
address (broadcast address) in the subnet defined by the interface’s IP address
and subnet mask. For example, in the first entry, if the subnet mask is
255.255.255.0, the ZyWALL cannot assign 50.50.50.0 or 50.50.50.255. If the
subnet mask is 255.255.0.0, the ZyWALL cannot assign 50.50.0.0 or
50.50.255.255. Otherwise, it can assign every IP address in the range, except
the interface’s IP address.
If you do not specify the starting address or the pool size, the interface the
maximum range of IP addresses allowed by the interface’s IP address and
subnet mask. For example, if the interface’s IP address is 9.9.9.1 and subnet
mask is 255.255.255.0, the starting IP address in the pool is 9.9.9.2, and the
pool size is 253.
• Subnet mask - The interface provides the same subnet mask you specify for the
interface. See IP Address Assignment on page 272.
• Gateway - The interface provides the same gateway you specify for the
interface. See IP Address Assignment on page 272.
• DNS servers - The interface provides IP addresses for up to three DNS servers
that provide DNS services for DHCP clients. You can specify each IP address
manually (for example, a company’s own DNS server), or you can refer to DNS
servers that other interfaces received from DHCP servers (for example, a DNS
server at an ISP). These other interfaces have to be DHCP clients.
It is not possible for an interface to be the DHCP server and a DHCP client
simultaneously.
WINS
WINS (Windows Internet Naming Service) is a Windows implementation of
NetBIOS Name Server (NBNS) on Windows. It keeps track of NetBIOS computer
names. It stores a mapping table of your network’s computer names and IP
addresses. The table is dynamically updated for IP addresses assigned by DHCP.
This helps reduce broadcast traffic since computers can query the server instead
of broadcasting a request for a computer name’s IP address. In this way WINS is
similar to DNS, although WINS does not use a hierarchy (unlike DNS). A network
can have more than one WINS server. Samba can also serve as a WINS server.
Table 73 Example: Assigning IP Addresses from a Pool
START IP ADDRESS POOL SIZE RANGE OF ASSIGNED IP ADDRESS
50.50.50.33 5 50.50.50.33 - 50.50.50.37
75.75.75.1 200 75.75.75.1 - 75.75.75.200
99.99.1.1 1023 99.99.1.1 - 99.99.4.255
120.120.120.100 100 120.120.120.100 - 120.120.120.199

Chapter 11 Interfaces
ZyWALL USG 50 User’s Guide
276
PPPoE/PPTP Overview
Point-to-Point Protocol over Ethernet (PPPoE, RFC 2516) and Point-to-Point
Tunneling Protocol (PPTP, RFC 2637) are usually used to connect two computers
over phone lines or broadband connections. PPPoE is often used with cable
modems and DSL connections. It provides the following advantages:
• The access and authentication method works with existing systems, including
RADIUS.
• You can access one of several network services. This makes it easier for the
service provider to offer the service
• PPPoE does not usually require any special configuration of the modem.
PPTP is used to set up virtual private networks (VPN) in unsecure TCP/IP
environments. It sets up two sessions.
1The first one runs on TCP port 1723. It is used to start and manage the second
one.
2The second one uses Generic Routing Encapsulation (GRE, RFC 2890) to transfer
information between the computers.
PPTP is convenient and easy-to-use, but you have to make sure that firewalls
support both PPTP sessions.

ZyWALL USG 50 User’s Guide 277
CHAPTER 12
Trunks
12.1 Overview
Use trunks for WAN traffic load balancing to increase overall network throughput
and reliability. Load balancing divides traffic loads between multiple interfaces.
This allows you to improve quality of service and maximize bandwidth utilization
for multiple ISP links.
Maybe you have two Internet connections with different bandwidths. You could set
up a trunk that uses spillover or weighted round robin load balancing so time-
sensitive traffic (like video) usually goes through the higher-bandwidth interface.
For other traffic, you might want to use least load first load balancing to even out
the distribution of the traffic load.
Suppose ISP A has better connections to Europe while ISP B has better
connections to Australia. You could use policy routes and trunks to have traffic for
your European branch office primarily use ISP A and traffic for your Australian
branch office primarily use ISP B.
Or maybe one of the ZyWALL's interfaces is connected to an ISP that is also your
Voice over IP (VoIP) service provider. You can use policy routing to send the VoIP
traffic through a trunk with the interface connected to the VoIP service provider
set to active and another interface (connected to another ISP) set to passive. This
way VoIP traffic goes through the interface connected to the VoIP service provider
whenever the interface’s connection is up.
12.1.1 What You Can Do in this Chapter
•Use the Trunk summary screen (Section 12.2 on page 282) to configure link
sticking and view the list of configured trunks and which load balancing
algorithm each trunk uses.
•Use the Trunk Edit screen (Section 12.3 on page 283) to configure which
interfaces belong to each trunk and the load balancing algorithm each trunk
uses.

Chapter 12 Trunks
ZyWALL USG 50 User’s Guide
278
12.1.2 What You Need to Know
• Add WAN interfaces to trunks to have multiple connections share the traffic
load.
• If one WAN interface’s connection goes down, the ZyWALL sends traffic through
another member of the trunk.
• For example, you connect one WAN interface to one ISP and connect a second
WAN interface to a second ISP. The ZyWALL balances the WAN traffic load
between the connections. If one interface's connection goes down, the ZyWALL
can automatically send its traffic through another interface.
You can also use trunks with policy routing to send specific traffic types through
the best WAN interface for that type of traffic.
• If that interface’s connection goes down, the ZyWALL can still send its traffic
through another interface.
• You can define multiple trunks for the same physical interfaces.
Link Sticking
You can have the ZyWALL send each local computer’s traffic that is going to the
same destination through a single WAN interface for a specified period of time.
This is useful when a server requires authentication. For example, the ZyWALL
sends a user’s traffic through one WAN IP address when he logs into a server B. If
the user’s subsequent sessions came from a different WAN IP address, the server
would deny them. Here is an example.
Figure 171 Link Sticking
1LAN user A logs into server B on the Internet. The ZyWALL uses wan1 to send the
request to server B.
LAN
wan2
A
B
1
23
wan1

Chapter 12 Trunks
ZyWALL USG 50 User’s Guide 279
2The ZyWALL is using active/active load balancing. So when LAN user A tries to
access something on the server, the request goes out through wan2.
3The server finds that the request comes from wan2’s IP address instead of wan1’s
IP address and rejects the request.
If link sticking had been configured, the ZyWALL would have still used wan1 to
send LAN user A’s request to the server and server would have given the user A
access.
Load Balancing Algorithms
The following sections describe the load balancing algorithms the ZyWALL can use
to decide which interface the traffic (from the LAN) should use for a session2. The
available bandwidth you configure on the ZyWALL refers to the actual bandwidth
provided by the ISP and the measured bandwidth refers to the bandwidth an
interface is currently using.
Least Load First
The least load first algorithm uses the current (or recent) outbound bandwidth
utilization of each trunk member interface as the load balancing index(es) when
making decisions about to which interface a new session is to be distributed. The
outbound bandwidth utilization is defined as the measured outbound throughput
over the available outbound bandwidth.
Here the ZyWALL has two WAN interfaces connected to the Internet. The
configured available outbound bandwidths for WAN 1 and WAN 2 are 512K and
256K respectively.
Figure 172 Least Load First Example
The outbound bandwidth utilization is used as the load balancing index. In this
example, the measured (current) outbound throughput of WAN 1 is 412K and
WAN 2 is 198K. The ZyWALL calculates the load balancing index as shown in the
table below.
2. In the load balancing section, a session may refer to normal connection-oriented, UDP or SNMP2 traffic.

Chapter 12 Trunks
ZyWALL USG 50 User’s Guide
280
Since WAN 2 has a smaller load balancing index (meaning that it is less utilized
than WAN 1), the ZyWALL will send the subsequent new session traffic through
WAN 2.
Weighted Round Robin
The Weighted Round Robin (WRR) algorithm is best suited for situations when the
bandwidths set for the two WAN interfaces are different. Similar to the Round
Robin (RR) algorithm (see Section 12.4 on page 285), the The Weighted Round
Robin (WRR) algorithm sets the ZyWALL to send traffic through each WAN
interface in turn. In addition, the WAN interfaces are assigned weights. An
interface with a larger weight gets more of the traffic than an interface with a
smaller weight.
For example, in the figure below, the configured available bandwidth of WAN1 is
1M and WAN2 is 512K. You can set the ZyWALL to distribute the network traffic
between the two interfaces by setting the weight of wan1 and wan2 to 2 and 1
respectively. The ZyWALL assigns the traffic of two sessions to wan1 for every
session's traffic assigned to wan2.
Figure 173 Weighted Round Robin Algorithm Example
Spillover
The spillover load balancing algorithm sends network traffic to the first interface in
the trunk member list until the interface’s maximum allowable load is reached,
then sends the excess network traffic of new sessions to the next interface in the
trunk member list. This continues as long as there are more member interfaces
and traffic to be sent through them.
Suppose the first trunk member interface uses an unlimited access Internet
connection and the second is billed by usage. Spillover load balancing only uses
the second interface when the traffic load exceeds the threshold on the first
Table 74 Least Load First Example
INTERFACE OUTBOUND LOAD BALANCING INDEX
(M/A)
AVAILABLE (A) MEASURED (M)
WAN 1 512 K 412 K 0.8
WAN 2 256 K 198 K 0.77

Chapter 12 Trunks
ZyWALL USG 50 User’s Guide 281
interface. This fully utilizes the bandwidth of the first interface to reduce Internet
usage fees and avoid overloading the interface.
In this example figure, the upper threshold of the first interface is set to 800K.
The ZyWALL sends network traffic of new sessions that exceed this limit to the
secondary WAN interface.
Figure 174 Spillover Algorithm Example
Finding Out More
• See Section 6.5.5 on page 99 for related information on the Trunk screens.
• See Section 7.3 on page 117 for an example of how to configure load balancing.
• See Section 12.4 on page 285 for more background information on trunks.

Chapter 12 Trunks
ZyWALL USG 50 User’s Guide
282
12.2 The Trunk Summary Screen
Click Configuration > Network > Interface > Trunk to open the Trunk
screen. This screen lists the configured trunks and the load balancing algorithm
that each is configured to use.
Figure 175 Configuration > Network > Interface > Trunk
The following table describes the items in this screen.
Table 75 Configuration > Network > Interface > Trunk
LABEL DESCRIPTION
Show Advance
Settings / Hide
Advance Settings
Click this button to display a greater or lesser number of configuration
fields.
Enable Link
Sticking
Enable link sticking to have the system route sessions from one source
to the same destination through the same link for a period of time.
This is useful for accessing server that are incompatible with a user's
sessions coming from different links.
For example, this is useful when a server requires authentication.
This setting applies when you use load balancing and have multiple
WAN interfaces set to active mode.
Timeout Specify the time period during which sessions from one source to the
same destination are to use the same link.

Chapter 12 Trunks
ZyWALL USG 50 User’s Guide 283
12.3 Configuring a Trunk
Click Configuration > Network > Interface > Trunk and then the Add (or
Edit) icon to open the Trunk Edit screen. Use this screen to create or edit a WAN
trunk entry.
Figure 176 Configuration > Network > Interface > Trunk > Add (or Edit)
Enable Default
SNAT
Select this to have the ZyWALL use the IP address of the outgoing
interface as the source IP address of the packets it sends out through
its WAN trunks. The ZyWALL automatically adds SNAT settings for
traffic it routes from internal interfaces to external interfaces.
Default Trunk
Selection
Select whether the ZyWALL is to use the default system WAN trunk or
one of the user configured WAN trunks as the default trunk for routing
traffic from internal interfaces to external interfaces.
User
Configuration /
System Default
The ZyWALL automatically adds all external interfaces into the pre-
configured system default SYSTEM_DEFAULT_WAN_TRUNK. You
cannot delete it. You can create your own User Configuration trunks.
Add Click this to create a new user-configured trunk.
Edit Double-click an entry or select it and click Edit to open a screen where
you can modify the entry’s settings.
Remove To remove a user-configured trunk, select it and click Remove. The
ZyWALL confirms you want to remove it before doing so.
Object
References
Select an entry and click Object References to open a screen that
shows which settings use the entry. See Section 11.3.2 on page 236
for an example.
# This field is a sequential value, and it is not associated with any
interface.
Name This field displays the label that you specified to identify the trunk.
Algorithm This field displays the load balancing method the trunk is set to use.
Apply Click this button to save your changes to the ZyWALL.
Reset Click this button to return the screen to its last-saved settings.
Table 75 Configuration > Network > Interface > Trunk (continued)
LABEL DESCRIPTION

Chapter 12 Trunks
ZyWALL USG 50 User’s Guide
284
Each field is described in the table below.
Table 76 Configuration > Network > Interface > Trunk > Add (or Edit)
LABEL DESCRIPTION
Name This is read-only if you are editing an existing trunk. When adding a new
trunk, enter a descriptive name for this trunk. You may use 1-31
alphanumeric characters, underscores(_), or dashes (-), but the first
character cannot be a number. This value is case-sensitive.
Load
Balancing
Algorithm
Select a load balancing method to use from the drop-down list box.
Select Weighted Round Robin to balance the traffic load between
interfaces based on their respective weights. Weighted round robin is
activated only when the first group member interface has more traffic
than it can handle.
Select Least Load First to send new session traffic through the least
utilized trunk member.
Select Spillover to send network traffic through the first interface in the
group member list until there is enough traffic that the second interface
needs to be used (and so on).
Load
Balancing
Index(es)
This field is available if you selected to use the Least Load First or
Spillover method.
Select Outbound, Inbound, or Outbound + Inbound to set the traffic
to which the ZyWALL applies the load balancing method. Outbound
means the traffic traveling from an internal interface (ex. LAN) to an
external interface (ex. WAN). Inbound means the opposite.
The table lists the trunk’s member interfaces. You can add, edit, remove,
or move entries for user configured trunks.
Add Click this to add a member interface to the trunk. Select an interface and
click Add to add a new member interface after the selected member
interface.
Edit Double-click an entry or select it and click Edit to open a screen where
you can modify the entry’s settings.
Remove To remove a member interface, select it and click Remove. The ZyWALL
confirms you want to remove it before doing so.
Move To move an interface to a different number in the list, click the Move
icon. In the field that appears, specify the number to which you want to
move the interface.
# This column displays the priorities of the group’s interfaces. The order of
the interfaces in the list is important since they are used in the order they
are listed.
Member Click this icon to open a screen where you can select an interface to be a
group member.
Mode Select Active to have the ZyWALL always attempt to use this connection.
Select Passive to have the ZyWALL only use this connection when all of
the connections set to active are down. You can only set one of a group’s
interfaces to passive mode.

Chapter 12 Trunks
ZyWALL USG 50 User’s Guide 285
12.4 Trunk Technical Reference
Round Robin Load Balancing Algorithm
Round Robin scheduling services queues on a rotating basis and is activated only
when an interface has more traffic than it can handle. A queue is given an amount
of bandwidth irrespective of the incoming traffic on that interface. This queue then
moves to the back of the list. The next queue is given an equal amount of
bandwidth, and then moves to the end of the list; and so on, depending on the
number of queues being used. This works in a looping fashion until a queue is
empty.
Weight This field displays with the weighted round robin load balancing
algorithm. Specify the weight (1~10) for the interface. The weights of the
different member interfaces form a ratio. This ratio determines how much
traffic the ZyWALL sends through each member interface. The higher an
interface’s weight is (relative to the weights of the interfaces), the more
traffic the ZyWALL sends through that interface.
Ingress
Bandwidth
This field displays with the least load first load balancing algorithm. It
displays the maximum number of kilobits of data the ZyWALL is to allow
to come in through the interface per second.
Egress
Bandwidth
This field displays with the least load first or spillover load balancing
algorithm.It displays the maximum number of kilobits of data the
ZyWALL is to send out through the interface per second.
Spillover This field displays with the spillover load balancing algorithm. Specify the
maximum bandwidth of traffic in kilobits per second (1~1048576) to
send out through the interface before using another interface. When this
spillover bandwidth limit is exceeded, the ZyWALL sends new session
traffic through the next interface. The traffic of existing sessions still goes
through the interface on which they started.
The ZyWALL uses the group member interfaces in the order that they are
listed.
OK Click OK to save your changes back to the ZyWALL.
Cancel Click Cancel to exit this screen without saving.
Table 76 Configuration > Network > Interface > Trunk > Add (or Edit) (continued)
LABEL DESCRIPTION

Chapter 12 Trunks
ZyWALL USG 50 User’s Guide
286

ZyWALL USG 50 User’s Guide 287
CHAPTER 13
Policy and Static Routes
13.1 Policy and Static Routes Overview
Use policy routes and static routes to override the ZyWALL’s default routing
behavior in order to send packets through the appropriate interface or VPN tunnel.
For example, the next figure shows a computer (A) connected to the ZyWALL’s
LAN interface. The ZyWALL routes most traffic from A to the Internet through the
ZyWALL’s default gateway (R1). You create one policy route to connect to services
offered by your ISP behind router R2. You create another policy route to
communicate with a separate network behind another router (R3) connected to
the LAN.
Figure 177 Example of Policy Routing Topology
Note: You can generally just use policy routes. You only need to use static routes if
you have a large network with multiple routers where you use RIP or OSPF to
propagate routing information to other routers.
13.1.1 What You Can Do in this Chapter
•Use the Policy Route screens (see Section 13.2 on page 290) to list and
configure policy routes.
WAN
R1
R2
A
R3
LAN

Chapter 13 Policy and Static Routes
ZyWALL USG 50 User’s Guide
288
•Use the Static Route screens (see Section 13.3 on page 297) to list and
configure static routes.
13.1.2 What You Need to Know
Policy Routing
Traditionally, routing is based on the destination address only and the ZyWALL
takes the shortest path to forward a packet. IP Policy Routing (IPPR) provides a
mechanism to override the default routing behavior and alter the packet
forwarding based on the policy defined by the network administrator. Policy-based
routing is applied to incoming packets on a per interface basis, prior to the normal
routing.
How You Can Use Policy Routing
• Source-Based Routing – Network administrators can use policy-based routing to
direct traffic from different users through different connections.
• Bandwidth Shaping – You can allocate bandwidth to traffic that matches routing
policies and prioritize traffic (however the application patrol’s bandwidth
management is more flexible and recommended for TCP and UDP traffic). You
can also use policy routes to manage other types of traffic (like ICMP traffic) and
send traffic through VPN tunnels.
Note: Bandwidth management in policy routes has priority over application patrol
bandwidth management.
• Cost Savings – IPPR allows organizations to distribute interactive traffic on high-
bandwidth, high-cost paths while using low-cost paths for batch traffic.
• Load Sharing – Network administrators can use IPPR to distribute traffic among
multiple paths.
• NAT - The ZyWALL performs NAT by default for traffic going to or from the WAN
interfaces. A routing policy’s SNAT allows network administrators to have traffic
received on a specified interface use a specified IP address as the source IP
address.
Note: The ZyWALL automatically uses SNAT for traffic it routes from internal
interfaces to external interfaces. For example LAN to WAN traffic.
Static Routes
The ZyWALL usually uses the default gateway to route outbound traffic from
computers on the LAN to the Internet. To have the ZyWALL send data to devices
not reachable through the default gateway, use static routes. Configure static
routes if you need to use RIP or OSPF to propagate the routing information to
other routers. See Chapter 14 on page 303 for more on RIP and OSPF.

Chapter 13 Policy and Static Routes
ZyWALL USG 50 User’s Guide 289
Policy Routes Versus Static Routes
• Policy routes are more flexible than static routes. You can select more criteria
for the traffic to match and can also use schedules, NAT, and bandwidth
management.
• Policy routes are only used within the ZyWALL itself. Static routes can be
propagated to other routers using RIP or OSPF.
• Policy routes take priority over static routes. If you need to use a routing policy
on the ZyWALL and propagate it to other routers, you could configure a policy
route and an equivalent static route.
DiffServ
QoS is used to prioritize source-to-destination traffic flows. All packets in the same
flow are given the same priority. CoS (class of service) is a way of managing traffic
in a network by grouping similar types of traffic together and treating each type as
a class. You can use CoS to give different priorities to different packet types.
DiffServ (Differentiated Services) is a class of service (CoS) model that marks
packets so that they receive specific per-hop treatment at DiffServ-compliant
network devices along the route based on the application types and traffic flow.
Packets are marked with DiffServ Code Points (DSCPs) indicating the level of
service desired. This allows the intermediary DiffServ-compliant network devices
to handle the packets differently depending on the code points without the need to
negotiate paths or remember state information for every flow. In addition,
applications do not have to request a particular service or give advanced notice of
where the traffic is going.
DSCP Marking and Per-Hop Behavior
DiffServ defines a new DS (Differentiated Services) field to replace the Type of
Service (TOS) field in the IP header. The DS field contains a 2-bit unused field and
a 6-bit DSCP field which can define up to 64 service levels. The following figure
illustrates the DS field.
DSCP is backward compatible with the three precedence bits in the ToS octet so
that non-DiffServ compliant, ToS-enabled network device will not conflict with the
DSCP mapping.
The DSCP value determines the forwarding behavior, the PHB (Per-Hop Behavior),
that each packet gets across the DiffServ network. Based on the marking rule,
different kinds of traffic can be marked for different kinds of forwarding. Resources
can then be allocated according to the DSCP values and the configured policies.
DSCP (6 bits) Unused (2 bits)

Chapter 13 Policy and Static Routes
ZyWALL USG 50 User’s Guide
290
Finding Out More
• See Section 6.5.6 on page 99 for related information on the policy route
screens.
• See Section 7.12 on page 154 for an example of creating a policy route for using
multiple static public WAN IP addresses for LAN to WAN traffic.
• See Section 13.4 on page 299 for more background information on policy
routing.
13.2 Policy Route Screen
Click Configuration > Network > Routing to open the Policy Route screen.
Use this screen to see the configured policy routes and turn policy routing based
bandwidth management on or off.
A policy route defines the matching criteria and the action to take when a packet
meets the criteria. The action is taken only when all the criteria are met. The
criteria can include the user name, source address and incoming interface,
destination address, schedule, IP protoc o l ( I C M P, U D P, T C P, e t c . ) a n d p o r t .
The actions that can be taken include:
• Routing the packet to a different gateway, outgoing interface, VPN tunnel, or
trunk.
• Limiting the amount of bandwidth available and setting a priority for traffic.
IPPR follows the existing packet filtering facility of RAS in style and in
implementation.
Figure 178 Configuration > Network > Routing > Policy Route

Chapter 13 Policy and Static Routes
ZyWALL USG 50 User’s Guide 291
The following table describes the labels in this screen.
Table 77 Configuration > Network > Routing > Policy Route
LABEL DESCRIPTION
Show Advance
Settings /
Hide Advance
Settings
Click this button to display a greater or lesser number of configuration
fields.
Enable BWM This is a global setting for enabling or disabling bandwidth management
on the ZyWALL. You must enable this setting to have individual policy
routes or application patrol policies apply bandwidth management.
This same setting also appears in the AppPatrol > General screen.
Enabling or disabling it in one screen also enables or disables it in the
other screen.
Use Policy
Route to
Override
Direct Route
Select this to have the ZyWALL forward packets that match a policy route
according to the policy route instead of sending the packets directly to a
connected network. See Section 6.4.1 on page 95 for how this option
affects the routing table.
Add Click this to create a new entry. Select an entry and click Add to create a
new entry after the selected entry.
Edit Double-click an entry or select it and click Edit to open a screen where
you can modify the entry’s settings.
Remove To remove an entry, select it and click Remove. The ZyWALL confirms
you want to remove it before doing so.
Activate To turn on an entry, select it and click Activate.
Inactivate To turn off an entry, select it and click Inactivate.
Move To change a rule’s position in the numbered list, select the rule and click
Move to display a field to type a number for where you want to put that
rule and press [ENTER] to move the rule to the number that you typed.
The ordering of your rules is important as they are applied in order of
their numbering.
#This is the number of an individual policy route.
Status This icon is lit when the entry is active, red when the next hop’s
connection is down, and dimmed when the entry is inactive.
User This is the name of the user (group) object from which the packets are
sent. any means all users.
Schedule This is the name of the schedule object. none means the route is active
at all times if enabled.
Incoming This is the interface on which the packets are received.
Source This is the name of the source IP address (group) object. any means all
IP addresses.
Destination This is the name of the destination IP address (group) object. any means
all IP addresses.

Chapter 13 Policy and Static Routes
ZyWALL USG 50 User’s Guide
292
DSCP Code This is the DSCP value of incoming packets to which this policy route
applies.
any means all DSCP values or no DSCP marker.
default means traffic with a DSCP value of 0. This is usually best effort
traffic
The “af” entries stand for Assured Forwarding. The number following the
“af” identifies one of four classes and one of three drop preferences. See
Assured Forwarding (AF) PHB for DiffServ on page 299 for more details.
Service This is the name of the service object. any means all services.
Next-Hop This is the next hop to which packets are directed. It helps forward
packets to their destinations and can be a router, VPN tunnel, outgoing
interface or trunk.
DSCP Marking This is how the ZyWALL handles the DSCP value of the outgoing packets
that match this route. If this field displays a DSCP value, the ZyWALL
applies that DSCP value to the route’s outgoing packets.
preserve means the ZyWALL does not modify the DSCP value of the
route’s outgoing packets.
default means the ZyWALL sets the DSCP value of the route’s outgoing
packets to 0.
The “af” choices stand for Assured Forwarding. The number following the
“af” identifies one of four classes and one of three drop preferences. See
Assured Forwarding (AF) PHB for DiffServ on page 299 for more details.
SNAT This is the source IP address that the route uses.
It displays none if the ZyWALL does not perform NAT for this route.
BWM This is the maximum bandwidth allotted to the policy. 0 means there is
no bandwidth limitation for this route.
Apply Click Apply to save your changes back to the ZyWALL.
Reset Click Reset to return the screen to its last-saved settings.
Table 77 Configuration > Network > Routing > Policy Route (continued)
LABEL DESCRIPTION

Chapter 13 Policy and Static Routes
ZyWALL USG 50 User’s Guide 293
13.2.1 Policy Route Edit Screen
Click Configuration > Network > Routing to open the Policy Route screen.
Then click the Add or Edit icon to open the Policy Route Edit screen. Use this
screen to configure or edit a policy route.
Figure 179 Configuration > Network > Routing > Policy Route > Add
The following table describes the labels in this screen.
Table 78 Configuration > Network > Routing > Policy Route > Edit
LABEL DESCRIPTION
Create new
Object
Use this to configure any new settings objects that you need to use in
this screen.
Configuration
Enable Select this to activate the policy.
Description Enter a descriptive name of up to 31 printable ASCII characters for the
policy.
Criteria
User Select a user name or user group from which the packets are sent.

Chapter 13 Policy and Static Routes
ZyWALL USG 50 User’s Guide
294
Incoming Select where the packets are coming from; any, an interface, a tunnel,
an SSL VPN, or the ZyWALL itself. For an interface, a tunnel, or an SSL
VPN, you also need to select the individual interface, VPN tunnel, or SSL
VPN connection.
Source Address Select a source IP address object from which the packets are sent.
Destination
Address
Select a destination IP address object to which the traffic is being sent.
If the next hop is a dynamic VPN tunnel and you enable Auto
Destination Address, the ZyWALL uses the local network of the peer
router that initiated an incoming dynamic IPSec tunnel as the
destination address of the policy instead of your configuration here.
DSCP Code Select a DSCP code point value of incoming packets to which this policy
route applies or select User Defined to specify another DSCP code
point. The lower the number the higher the priority with the exception of
0 which is usually given only best-effort treatment.
any means all DSCP value or no DSCP marker.
default means traffic with a DSCP value of 0. This is usually best effort
traffic
The “af” choices stand for Assured Forwarding. The number following
the “af” identifies one of four classes and one of three drop preferences.
See Assured Forwarding (AF) PHB for DiffServ on page 299 for more
details.
User-
Defined
DSCP Code
Use this field to specify a custom DSCP code point.
Schedule Select a schedule to control when the policy route is active. none
means the route is active at all times if enabled.
Service Select a service or service group to identify the type of traffic to which
this policy route applies.
Next-Hop
Type Select Auto to have the ZyWALL use the routing table to find a next-hop
and forward the matched packets automatically.
Select Gateway to route the matched packets to the next-hop router or
switch you specified in the Gateway field. You have to set up the next-
hop router or switch as a HOST address object first.
Select VPN Tunnel to route the matched packets via the specified VPN
tunnel.
Select Trunk to route the matched packets through the interfaces in the
trunk group based on the load balancing algorithm.
Select Interface to route the matched packets through the specified
outgoing interface to a gateway (which is connected to the interface).
Gateway This field displays when you select Gateway in the Type field. Select a
HOST address object. The gateway is an immediate neighbor of your
ZyWALL that will forward the packet to the destination. The gateway
must be a router or switch on the same segment as your ZyWALL's
interface(s).
Table 78 Configuration > Network > Routing > Policy Route > Edit (continued)
LABEL DESCRIPTION

Chapter 13 Policy and Static Routes
ZyWALL USG 50 User’s Guide 295
VPN Tunnel This field displays when you select VPN Tunnel in the Type field. Select
a VPN tunnel through which the packets are sent to the remote network
that is connected to the ZyWALL directly.
Auto
Destination
Address
This field displays when you select VPN Tunnel in the Type field. Select
this to have the ZyWALL use the local network of the peer router that
initiated an incoming dynamic IPSec tunnel as the destination address of
the policy.
Leave this cleared if you want to manually specify the destination
address.
Trunk This field displays when you select Trunk in the Type field. Select a
trunk group to have the ZyWALL send the packets via the interfaces in
the group.
Interface This field displays when you select Interface in the Type field. Select
an interface to have the ZyWALL send traffic that matches the policy
route through the specified interface.
Auto-
Disable This field displays when you select Interface or Trunk in the Type
field. Select this to have the ZyWALL automatically disable this policy
route when the next hop’s connection is down.
DSCP Marking
DSCP Marking Set how the ZyWALL handles the DSCP value of the outgoing packets
that match this route.
Select one of the pre-defined DSCP values to apply or select User
Defined to specify another DSCP value. The “af” choices stand for
Assured Forwarding. The number following the “af” identifies one of four
classes and one of three drop preferences. See Assured Forwarding (AF)
PHB for DiffServ on page 299 for more details.
Select preserve to have the ZyWALL keep the packets’ original DSCP
value.
Select default to have the ZyWALL set the DSCP value of the packets to
0.
User-
Defined
DSCP Code
Use this field to specify a custom DSCP value.
Address
Translation
Use this section to configure NAT for the policy route. This section does
not apply to policy routes that use a VPN tunnel as the next hop.
Table 78 Configuration > Network > Routing > Policy Route > Edit (continued)
LABEL DESCRIPTION

Chapter 13 Policy and Static Routes
ZyWALL USG 50 User’s Guide
296
Source
Network
Address
Translation
Select none to not use NAT for the route.
Select outgoing-interface to use the IP address of the outgoing
interface as the source IP address of the packets that matches this
route. If you select outgoing-interface, you can also configure port
trigger settings for this interface.
To use SNAT for a virtual interface that is in the same WAN trunk as the
physical interface to which the virtual interface is bound, the virtual
interface and physical interface must be in different subnets.
Otherwise, select a pre-defined address (group) to use as the source IP
address(es) of the packets that match this route.
Use Create new Object if you need to configure a new address (group)
to use as the source IP address(es) of the packets that match this route.
Port Triggering Configure trigger port forwarding to allow computers on the LAN to
dynamically take turns using a service that uses a dedicated range of
ports on the client side and a dedicated range of ports on the server
side.
Note: You need to create a firewall rule to allow an incoming service
before using a port triggering rule.
Add Click this to create a new entry. Select an entry and click Add to create
a new entry after the selected entry.
Edit Select an entry and click this to be able to modify it. You can also just
double-click an entry to be able to modify it.
Remove Select an entry and click this to delete it.
Move The ordering of your rules is important as they are applied in order of
their numbering.
To move an entry to a different number in the list, click the Move icon.
In the field that appears, specify the number to which you want to move
the entry.
#This is the rule index number.
Incoming
Service Select the service that the client computer sends to a remote server.
The incoming service should have the same service or protocol type as
what you configured in the Service field.
Trigger
Service Select a service that a remote server sends. It causes (triggers) the
ZyWALL to forward the traffic (received on the outgoing interface) to
the client computer that requested the service.
Bandwidth
Shaping
This allows you to allocate bandwidth to a route and prioritize traffic that
matches the routing policy.
You must also enable bandwidth management in the main policy route
screen (Network > Routing > Policy Route) in order to apply
bandwidth shaping.
Table 78 Configuration > Network > Routing > Policy Route > Edit (continued)
LABEL DESCRIPTION

Chapter 13 Policy and Static Routes
ZyWALL USG 50 User’s Guide 297
13.3 IP Static Route Screen
Click Configuration > Network > Routing > Static Route to open the Static
Route screen. This screen displays the configured static routes. Configure static
routes to be able to use RIP or OSPF to propagate the routing information to other
routers.
Figure 180 Configuration > Network > Routing > Static Route
Maximum
Bandwidth
Specify the maximum bandwidth (from 1 to 1048576) allowed for the
route in kbps. If you enter 0 here, there is no bandwidth limitation for
the route.
If the sum of the bandwidths for routes using the same next hop is
higher than the actual transmission speed, lower priority traffic may not
be sent if higher priority traffic uses all of the actual bandwidth.
To reserve bandwidth for traffic that does not match any of the policy
routes, leave some of the interface’s bandwidth unbudgeted and do not
enable Maximize Bandwidth Usage.
Bandwidth
Priority
Enter a number between 1 and 7 to set the priority for traffic. The
smaller the number, the higher the priority. If you set the maximum
bandwidth to 0, the bandwidth priority will be changed to 0 after you
click OK. That means the route has the highest priority and will get all
the bandwidth it needs up to the maximum available.
A route with higher priority is given bandwidth before a route with lower
priority.
If you set routes to have the same priority, then bandwidth is divided
equally amongst those routes.
Maximize
Bandwidth
Usage
Select this check box to have the ZyWALL divide up all of the interface’s
unallocated and/or unused bandwidth among the policy routes that
require bandwidth. Do not select this if you want to reserve bandwidth
for traffic that does not match any of the policy routes.
OK Click OK to save your changes back to the ZyWALL.
Cancel Click Cancel to exit this screen without saving.
Table 78 Configuration > Network > Routing > Policy Route > Edit (continued)
LABEL DESCRIPTION

Chapter 13 Policy and Static Routes
ZyWALL USG 50 User’s Guide
298
The following table describes the labels in this screen.
13.3.1 Static Route Add/Edit Screen
Select a static route index number and click Add or Edit. The screen shown next
appears. Use this screen to configure the required information for a static route.
Figure 181 Configuration > Network > Routing > Static Route > Add
The following table describes the labels in this screen.
Table 79 Configuration > Network > Routing > Static Route
LABEL DESCRIPTION
Add Click this to create a new static route.
Edit Double-click an entry or select it and click Edit to open a screen where
you can modify the entry’s settings.
Remove To remove an entry, select it and click Remove. The ZyWALL confirms
you want to remove it before doing so.
#This is the number of an individual static route.
Destination This is the destination IP address.
Subnet Mask This is the IP subnet mask.
Next-Hop This is the IP address of the next-hop gateway or the interface through
which the traffic is routed. The gateway is a router or switch on the same
segment as your ZyWALL's interface(s). The gateway helps forward
packets to their destinations.
Metric This is the route’s priority among the ZyWALL’s routes. The smaller the
number, the higher priority the route has.
Table 80 Configuration > Network > Routing > Static Route > Add
LABEL DESCRIPTION
Destination IP This parameter specifies the IP network address of the final destination.
Routing is always based on network number. If you need to specify a
route to a single host, use a subnet mask of 255.255.255.255 in the
subnet mask field to force the network number to be identical to the host
ID.
Subnet Mask Enter the IP subnet mask here.

Chapter 13 Policy and Static Routes
ZyWALL USG 50 User’s Guide 299
13.4 Policy Routing Technical Reference
Here is more detailed information about some of the features you can configure in
policy routing.
NAT and SNAT
NAT (Network Address Translation - NAT, RFC 1631) is the translation of the IP
address in a packet in one network to a different IP address in another network.
Use SNAT (Source NAT) to change the source IP address in one network to a
different IP address in another network.
Assured Forwarding (AF) PHB for DiffServ
Assured Forwarding (AF) behavior is defined in RFC 2597. The AF behavior group
defines four AF classes. Inside each class, packets are given a high, medium or
low drop precedence. The drop precedence determines the probability that routers
in the network will drop packets when congestion occurs. If congestion occurs
between classes, the traffic in the higher class (smaller numbered class) is
generally given priority. Combining the classes and drop precedence produces the
Gateway IP Select the radio button and enter the IP address of the next-hop
gateway. The gateway is a router or switch on the same segment as your
ZyWALL's interface(s). The gateway helps forward packets to their
destinations.
Interface Select the radio button and a predefined interface through which the
traffic is sent.
Metric Metric represents the “cost” of transmission for routing purposes. IP
routing uses hop count as the measurement of cost, with a minimum of 1
for directly connected networks. Enter a number that approximates the
cost for this link. The number need not be precise, but it must be 0~127.
In practice, 2 or 3 is usually a good number.
OK Click OK to save your changes back to the ZyWALL.
Cancel Click Cancel to exit this screen without saving.
Table 80 Configuration > Network > Routing > Static Route > Add (continued)
LABEL DESCRIPTION

Chapter 13 Policy and Static Routes
ZyWALL USG 50 User’s Guide
300
following twelve DSCP encodings from AF11 through AF43. The decimal equivalent
is listed in brackets.
Port Triggering
Some services use a dedicated range of ports on the client side and a dedicated
range of ports on the server side. With regular port forwarding, you set the port(s)
and IP address to forward a service (coming in from the remote server) to a client
computer. The problem is that port forwarding only forwards a service to a single
IP address. In order to use the same service on a different computer, you have to
manually replace the client computer's IP address with another client computer's
IP address.
Port triggering allows the client computer to take turns using a service
dynamically. Whenever a client computer’s packets match the routing policy, it can
use the pre-defined port triggering setting to connect to the remote server without
manually configuring a port forwarding rule for each client computer.
Port triggering is used especially when the remote server responses using a
different port from the port the client computer used to request a service. The
ZyWALL records the IP address of a client computer that sends traffic to a remote
server to request a service (incoming service). When the ZyWALL receives a new
connection (trigger service) from the remote server, the ZyWALL forwards the
traffic to the IP address of the client computer that sent the request.
In the following example, you configure two services for port triggering:
Incoming service: Game (UDP: 1234)
Trigger service: Game-1 (UDP: 5670-5678)
1Computer A wants to play a multiplayer online game and tries to connect to game
server 1 using port 1234. The ZyWALL records the IP address of computer A when
the packets match a policy with SNAT configured.
2Game server 1 responds using a port number ranging between 5670 - 5678. The
ZyWALL allows and forwards the traffic to computer A.
Table 81 Assured Forwarding (AF) Behavior Group
Class 1 Class 2 Class 3 Class 4
Low Drop Precedence AF11 (10) AF21 (18) AF31 (26) AF41 (34)
Medium Drop Precedence AF12 (12) AF22 (20) AF32 (28) AF42 (36)
High Drop Precedence AF13 (14) AF23 (22) AF33 (30) AF43 (38)

Chapter 13 Policy and Static Routes
ZyWALL USG 50 User’s Guide 301
3Computer A and game server 1 are connected to each other until the connection
is closed or times out. Any other computers (such as B or C) cannot connect to
remote server 1 using the same port triggering rule as computer A unless they
are using a different next hop (gateway, outgoing interface, VPN tunnel or trunk)
from computer A or until the connection is closed or times out.
Figure 182 Trigger Port Forwarding Example
Maximize Bandwidth Usage
The maximize bandwidth usage option allows the ZyWALL to divide up any
available bandwidth on the interface (including unallocated bandwidth and any
allocated bandwidth that a policy route is not using) among the policy routes that
require more bandwidth.
When you enable maximize bandwidth usage, the ZyWALL first makes sure that
each policy route gets up to its bandwidth allotment. Next, the ZyWALL divides up
an interface’s available bandwidth (bandwidth that is unbudgeted or unused by
the policy routes) depending on how many policy routes require more bandwidth
and on their priority levels. When only one policy route requires more bandwidth,
the ZyWALL gives the extra bandwidth to that policy route.
When multiple policy routes require more bandwidth, the ZyWALL gives the
highest priority policy routes the available bandwidth first (as much as they
require, if there is enough available bandwidth), and then to lower priority policy
routes if there is still bandwidth available. The ZyWALL distributes the available
bandwidth equally among policy routes with the same priority level.

Chapter 13 Policy and Static Routes
ZyWALL USG 50 User’s Guide
302

ZyWALL USG 50 User’s Guide 303
CHAPTER 14
Routing Protocols
14.1 Routing Protocols Overview
Routing protocols give the ZyWALL routing information about the network from
other routers. The ZyWALL stores this routing information in the routing table it
uses to make routing decisions. In turn, the ZyWALL can also use routing
protocols to propagate routing information to other routers. See Section 6.6 on
page 107 for related information on the RIP and OSPF screens.
Routing protocols are usually only used in networks using multiple routers like
campuses or large enterprises.
14.1.1 What You Can Do in this Chapter
•Use the RIP screen (see Section 14.2 on page 304) to configure the ZyWALL to
use RIP to receive and/or send routing information.
•Use the OSPF screen (see Section 14.3 on page 305) to configure general OSPF
settings and manage OSPF areas.
•Use the OSPF Area Add/Edit screen (see Section 14.3.2 on page 312) to
create or edit an OSPF area.
14.1.2 What You Need to Know
The ZyWALL supports two standards, RIP and OSPF, for routing protocols. RIP and
OSPF are compared here and discussed further in the rest of the chapter.
Finding Out More
See Section 14.4 on page 314 for background information on routing protocols.
Table 82 RIP vs. OSPF
RIP OSPF
Network Size Small (with up to 15 routers) Large
Metric Hop count Bandwidth, hop count, throughput,
round trip time and reliability.
Convergence Slow Fast

Chapter 14 Routing Protocols
ZyWALL USG 50 User’s Guide
304
14.2 The RIP Screen
RIP (Routing Information Protocol, RFC 1058 and RFC 1389) allows a device to
exchange routing information with other routers. RIP is a vector-space routing
protocol, and, like most such protocols, it uses hop count to decide which route is
the shortest. Unfortunately, it also broadcasts its routes asynchronously to the
network and converges slowly. Therefore, RIP is more suitable for small networks
(up to 15 routers).
• In the ZyWALL, you can configure two sets of RIP settings before you can use it
in an interface.
•First, the Authentication field specifies how to verify that the routing
information that is received is the same routing information that is sent. This is
discussed in more detail in Authentication Types on page 315.
• Second, the ZyWALL can also redistribute routing information from non-RIP
networks, specifically OSPF networks and static routes, to the RIP network.
Costs might be calculated differently, however, so you use the Metric field to
specify the cost in RIP terms.
• RIP uses UDP port 520.
Use the RIP screen to specify the authentication method and maintain the policies
for redistribution.
Click Configuration > Network > Routing > RIP to open the following screen.
Figure 183 Configuration > Network > Routing > RIP

Chapter 14 Routing Protocols
ZyWALL USG 50 User’s Guide 305
The following table describes the labels in this screen.
14.3 The OSPF Screen
OSPF (Open Shortest Path First, RFC 2328) is a link-state protocol designed to
distribute routing information within a group of networks, called an Autonomous
Table 83 Configuration > Network > Routing Protocol > RIP
LABEL DESCRIPTION
Authentication
Authentication Select the authentication method used in the RIP network. This
authentication protects the integrity, but not the confidentiality, of
routing updates.
None uses no authentication.
Text uses a plain text password that is sent over the network (not
very secure).
MD5 uses an MD5 password and authentication ID (most secure).
Text
Authentication
Key
This field is available if the Authentication is Text. Type the
password for text authentication. The key can consist of alphanumeric
characters and the underscore, and it can be up to 16 characters long.
MD5
Authentication
ID
This field is available if the Authentication is MD5. Type the ID for
MD5 authentication. The ID can be between 1 and 255.
MD5
Authentication
Key
This field is available if the Authentication is MD5. Type the
password for MD5 authentication. The password can consist of
alphanumeric characters and the underscore, and it can be up to 16
characters long.
Redistribute
Active OSPF Select this to use RIP to advertise routes that were learned through
OSPF.
Metric Type the cost for routes provided by OSPF. The metric represents the
“cost” of transmission for routing purposes. RIP routing uses hop
count as the measurement of cost, with 1 usually used for directly
connected networks. The number does not have to be precise, but it
must be between 0 and 16. In practice, 2 or 3 is usually used.
Active Static
Route Select this to use RIP to advertise routes that were learned through
the static route configuration.
Metric Type the cost for routes provided by the static route configuration.
The metric represents the “cost” of transmission for routing purposes.
RIP routing uses hop count as the measurement of cost, with 1
usually used for directly connected networks. The number does not
have to be precise, but it must be between 0 and 16. In practice, 2 or
3 is usually used.
Apply Click this button to save your changes to the ZyWALL.
Reset Click this button to return the screen to its last-saved settings.

Chapter 14 Routing Protocols
ZyWALL USG 50 User’s Guide
306
System (AS). OSPF offers some advantages over vector-space routing protocols
like RIP.
• OSPF supports variable-length subnet masks, which can be set up to use
available IP addresses more efficiently.
• OSPF filters and summarizes routing information, which reduces the size of
routing tables throughout the network.
• OSPF responds to changes in the network, such as the loss of a router, more
quickly.
• OSPF considers several factors, including bandwidth, hop count, throughput,
round trip time, and reliability, when it calculates the shortest path.
• OSPF converges more quickly than RIP.
Naturally, OSPF is also more complicated than RIP, so OSPF is usually more
suitable for large networks.
OSPF uses IP protocol 89.
OSPF Areas
An OSPF Autonomous System (AS) is divided into one or more areas. Each area
represents a group of adjacent networks and is identified by a 32-bit ID. In OSPF,
this number may be expressed as an integer or as an IP address.
There are several types of areas.
• The backbone is the transit area that routes packets between other areas. All
other areas are connected to the backbone.
• A normal area is a group of adjacent networks. A normal area has routing
information about the OSPF AS, any networks outside the OSPF AS to which it is
directly connected, and any networks outside the OSPF AS that provide routing
information to any area in the OSPF AS.
• A stub area has routing information about the OSPF AS. It does not have any
routing information about any networks outside the OSPF AS, including
networks to which it is directly connected. It relies on a default route to send
information outside the OSPF AS.
• A Not So Stubby Area (NSSA, RFC 1587) has routing information about the
OSPF AS and networks outside the OSPF AS to which the NSSA is directly
connected. It does not have any routing information about other networks
outside the OSPF AS.

Chapter 14 Routing Protocols
ZyWALL USG 50 User’s Guide 307
Each type of area is illustrated in the following figure.
Figure 184 OSPF: Types of Areas
This OSPF AS consists of four areas, areas 0-3. Area 0 is always the backbone. In
this example, areas 1, 2, and 3 are all connected to it. Area 1 is a normal area. It
has routing information about the OSPF AS and networks X and Y. Area 2 is a stub
area. It has routing information about the OSPF AS, but it depends on a default
route to send information to networks X and Y. Area 3 is a NSSA. It has routing
information about the OSPF AS and network Y but not about network X.
OSPF Routers
Every router in the same area has the same routing information. They do this by
exchanging Hello messages to confirm which neighbor (layer-3) devices exist, and
then they exchange database descriptions (DDs) to create a synchronized link-
state database. The link-state database contains records of router IDs, their
associated links and path costs. The link-state database is then constantly
updated through Link State Advertisements (LSA). Each router uses the link state
database and the Dijkstra algorithm to compute the least cost paths to network
destinations.
Like areas, each router has a unique 32-bit ID in the OSPF AS, and there are
several types of routers. Each type is really just a different role, and it is possible
for one router to play multiple roles at one time.
• An internal router (IR) only exchanges routing information with other routers in
the same area.
• An Area Border Router (ABR) connects two or more areas. It is a member of all
the areas to which it is connected, and it filters, summarizes, and exchanges
routing information between them.

Chapter 14 Routing Protocols
ZyWALL USG 50 User’s Guide
308
• An Autonomous System Boundary Router (ASBR) exchanges routing information
with routers in networks outside the OSPF AS. This is called redistribution in
OSPF.
• A backbone router (BR) has at least one interface with area 0. By default, every
router in area 0 is a backbone router, and so is every ABR.
Each type of router is illustrated in the following example.
Figure 185 OSPF: Types of Routers
In order to reduce the amount of traffic between routers, a group of routers that
are directly connected to each other selects a designated router (DR) and a
backup designated router (BDR). All of the routers only exchange information with
the DR and the BDR, instead of exchanging information with all of the other
routers in the group. The DR and BDR are selected by priority; if two routers have
the same priority, the highest router ID is used.
The DR and BDR are selected in each group of routers that are directly connected
to each other. If a router is directly connected to several groups, it might be a DR
in one group, a BDR in another group, and neither in a third group all at the same
time.
Virtual Links
In some OSPF AS, it is not possible for an area to be directly connected to the
backbone. In this case, you can create a virtual link through an intermediate area
Table 84 OSPF: Redistribution from Other Sources to Each Type of Area
SOURCE \ TYPE OF AREA NORMAL NSSA STUB
Static routes Yes Yes No
RIP Yes Yes Yes

Chapter 14 Routing Protocols
ZyWALL USG 50 User’s Guide 309
to logically connect the area to the backbone. This is illustrated in the following
example.
Figure 186 OSPF: Virtual Link
In this example, area 100 does not have a direct connection to the backbone. As a
result, you should set up a virtual link on both ABR in area 10. The virtual link
becomes the connection between area 100 and the backbone.
You cannot create a virtual link to a router in a different area.
OSPF Configuration
Follow these steps when you configure OSPF on the ZyWALL.
1Enable OSPF.
2Set up the OSPF areas.
3Configure the appropriate interfaces. See Section 11.3.1 on page 227.
4Set up virtual links, as needed.
14.3.1 Configuring the OSPF Screen
Use the first OSPF screen to specify the OSPF router the ZyWALL uses in the OSPF
AS and maintain the policies for redistribution. In addition, it provides a summary
of OSPF areas, allows you to remove them, and opens the OSPF Add/Edit screen
to add or edit them.

Chapter 14 Routing Protocols
ZyWALL USG 50 User’s Guide
310
Click Configuration > Network > Routing > OSPF to open the following
screen.
Figure 187 Configuration > Network > Routing > OSPF
The following table describes the labels in this screen. See Section 14.3.2 on page
312 for more information as well.
Table 85 Configuration > Network > Routing Protocol > OSPF
LABEL DESCRIPTION
OSPF Router ID Select the 32-bit ID the ZyWALL uses in the OSPF AS.
Default - the highest available IP address assigned to the interfaces
is the ZyWALL’s ID.
User Defined - enter the ID (in IP address format) in the field that
appears when you select User Defined.
Redistribute
Active RIP Select this to advertise routes that were learned from RIP. The
ZyWALL advertises routes learned from RIP to Normal and NSSA
areas but not to Stub areas.
Type Select how OSPF calculates the cost associated with routing
information from RIP. Choices are: Type 1 and Type 2.
Type 1 - cost = OSPF AS cost + external cost (Metric)
Type 2 - cost = external cost (Metric); the OSPF AS cost is ignored.
Metric Type the external cost for routes provided by RIP. The metric
represents the “cost” of transmission for routing purposes. The way
this is used depends on the Type field. This value is usually the
average cost in the OSPF AS, and it can be between 1 and 16777214.
Active Static
Route Select this to advertise routes that were learned from static routes.
The ZyWALL advertises routes learned from static routes to all types
of areas.

Chapter 14 Routing Protocols
ZyWALL USG 50 User’s Guide 311
Type Select how OSPF calculates the cost associated with routing
information from static routes. Choices are: Type 1 and Type 2.
Type 1 - cost = OSPF AS cost + external cost (Metric)
Type 2 - cost = external cost (Metric); the OSPF AS cost is ignored.
Metric Type the external cost for routes provided by static routes. The metric
represents the “cost” of transmission for routing purposes. The way
this is used depends on the Type field. This value is usually the
average cost in the OSPF AS, and it can be between 1 and 16777214.
Area This section displays information about OSPF areas in the ZyWALL.
Add Click this to create a new OSPF area.
Edit Double-click an entry or select it and click Edit to open a screen
where you can modify the entry’s settings.
Remove To remove an entry, select it and click Remove. The ZyWALL confirms
you want to remove it before doing so.
# This field is a sequential value, and it is not associated with a specific
area.
Area This field displays the 32-bit ID for each area in IP address format.
Type This field displays the type of area. This type is different from the
Type field above.
Authentication This field displays the default authentication method in the area.
Apply Click this button to save your changes to the ZyWALL.
Reset Click this button to return the screen to its last-saved settings.
Table 85 Configuration > Network > Routing Protocol > OSPF (continued)
LABEL DESCRIPTION

Chapter 14 Routing Protocols
ZyWALL USG 50 User’s Guide
312
14.3.2 OSPF Area Add/Edit Screen
The OSPF Area Add/Edit screen allows you to create a new area or edit an
existing one. To access this screen, go to the OSPF summary screen (see Section
14.3 on page 305), and click either the Add icon or an Edit icon.
Figure 188 Configuration > Network > Routing > OSPF > Add
The following table describes the labels in this screen.
Table 86 Configuration > Network > Routing > OSPF > Add
LABEL DESCRIPTION
Area ID Type the unique, 32-bit identifier for the area in IP address format.
Type Select the type of OSPF area.
Normal - This area is a normal area. It has routing information about
the OSPF AS and about networks outside the OSPF AS.
Stub - This area is an stub area. It has routing information about the
OSPF AS but not about networks outside the OSPF AS. It depends on a
default route to send information outside the OSPF AS.
NSSA - This area is a Not So Stubby Area (NSSA), per RFC 1587. It has
routing information about the OSPF AS and networks that are outside
the OSPF AS and are directly connected to the NSSA. It does not have
information about other networks outside the OSPF AS.
Authentication Select the default authentication method used in the area. This
authentication protects the integrity, but not the confidentiality, of
routing updates.
None uses no authentication.
Text uses a plain text password that is sent over the network (not very
secure).
MD5 uses an MD5 password and authentication ID (most secure).

Chapter 14 Routing Protocols
ZyWALL USG 50 User’s Guide 313
14.3.3 Virtual Link Add/Edit Screen
The Virtual Link Add/Edit screen allows you to create a new virtual link or edit
an existing one. When the OSPF add or edit screen (see Section 14.3.2 on page
Text
Authentication
Key
This field is available if the Authentication is Text. Type the password
for text authentication. The key can consist of alphanumeric characters
and the underscore, and it can be up to 16 characters long.
MD5
Authentication
ID
This field is available if the Authentication is MD5. Type the default ID
for MD5 authentication in the area. The ID can be between 1 and 255.
MD5
Authentication
Key
This field is available if the Authentication is MD5. Type the default
password for MD5 authentication in the area. The password can consist
of alphanumeric characters and the underscore, and it can be up to 16
characters long.
Virtual Link This section is displayed if the Type is Normal. Create a virtual link if
you want to connect a different area (that does not have a direct
connection to the backbone) to the backbone. You should set up the
virtual link on the ABR that is connected to the other area and on the
ABR that is connected to the backbone.
Add Click this to create a new virtual link.
Edit Double-click an entry or select it and click Edit to open a screen where
you can modify the entry’s settings.
Remove To remove an entry, select it and click Remove. The ZyWALL confirms
you want to remove it before doing so.
# This field is a sequential value, and it is not associated with a specific
area.
Peer Router ID This is the 32-bit ID (in IP address format) of the other ABR in the
virtual link.
Authentication This is the authentication method the virtual link uses. This
authentication protects the integrity, but not the confidentiality, of
routing updates.
None uses no authentication.
Text uses a plain text password that is sent over the network (not very
secure). Hover your cursor over this label to display the password.
MD5 uses an MD5 password and authentication ID (most secure).
Hover your cursor over this label to display the authentication ID and
key.
Same as Area has the virtual link also use the Authentication
settings above.
OK Click OK to save your changes back to the ZyWALL.
Cancel Click Cancel to exit this screen without saving.
Table 86 Configuration > Network > Routing > OSPF > Add (continued)
LABEL DESCRIPTION

Chapter 14 Routing Protocols
ZyWALL USG 50 User’s Guide
314
312) has the Type set to Normal, a Virtual Link table displays. Click either the Add
icon or an entry and the Edit icon to display a screen like the following.
Figure 189 Configuration > Network > Routing > OSPF > Add > Add
The following table describes the labels in this screen.
14.4 Routing Protocol Technical Reference
Here is more detailed information about RIP and OSPF.
Table 87 Configuration > Network > Routing > OSPF > Add > Add
LABEL DESCRIPTION
Peer Router ID Enter the 32-bit ID (in IP address format) of the other ABR in the virtual
link.
Authentication Select the authentication method the virtual link uses. This
authentication protects the integrity, but not the confidentiality, of
routing updates.
None uses no authentication.
Text uses a plain text password that is sent over the network (not very
secure).
MD5 uses an MD5 password and authentication ID (most secure).
Same as Area has the virtual link also use the Authentication
settings above.
Text
Authentication
Key
This field is available if the Authentication is Text. Type the password
for text authentication. The key can consist of alphanumeric characters
and the underscore, and it can be up to 16 characters long.
MD5
Authentication
ID
This field is available if the Authentication is MD5. Type the default ID
for MD5 authentication in the area. The ID can be between 1 and 255.
MD5
Authentication
Key
This field is available if the Authentication is MD5. Type the default
password for MD5 authentication in the area. The password can consist
of alphanumeric characters and the underscore, and it can be up to 16
characters long.
OK Click OK to save your changes back to the ZyWALL.
Cancel Click Cancel to exit this screen without saving.

Chapter 14 Routing Protocols
ZyWALL USG 50 User’s Guide 315
Authentication Types
Authentication is used to guarantee the integrity, but not the confidentiality, of
routing updates. The transmitting router uses its key to encrypt the original
message into a smaller message, and the smaller message is transmitted with the
original message. The receiving router uses its key to encrypt the received
message and then verifies that it matches the smaller message sent with it. If the
received message is verified, then the receiving router accepts the updated
routing information. The transmitting and receiving routers must have the same
key.
The ZyWALL supports three types of authentication for RIP and OSPF routing
protocols:
•None - no authentication is used.
•Text – authentication using a plain text password, and the (unencrypted)
password is sent over the network. This method is usually used temporarily to
prevent network problems.
•MD5 – authentication using an MD5 password and authentication ID.
MD5 is an authentication method that produces a 128-bit checksum, called a
message-digest, for each packet. It also includes an authentication ID, which can
be set to any value between 1 and 255. The ZyWALL only accepts packets if these
conditions are satisfied.
• The packet’s authentication ID is the same as the authentication ID of the
interface that received it.
• The packet’s message-digest is the same as the one the ZyWALL calculates
using the MD5 password.
For RIP, authentication is not available in RIP version 1. In RIP version 2, you can
only select one authentication type for all interfaces. For OSPF, the ZyWALL
supports a default authentication type by area. If you want to use this default in
an interface or virtual link, you set the associated Authentication Type field to
Same as Area. As a result, you only have to update the authentication
information for the area to update the authentication type used by these
interfaces and virtual links. Alternatively, you can override the default in any
interface or virtual link by selecting a specific authentication method. Please see
the respective interface sections for more information.

Chapter 14 Routing Protocols
ZyWALL USG 50 User’s Guide
316

ZyWALL USG 50 User’s Guide 317
CHAPTER 15
Zones
15.1 Zones Overview
Set up zones to configure network security and network policies in the ZyWALL. A
zone is a group of interfaces and/or VPN tunnels. The ZyWALL uses zones instead
of interfaces in many security and policy settings, such as firewall rules, Anti-X,
and remote management.
Zones cannot overlap. Each Ethernet interface, VLAN interface, bridge interface,
PPPoE/PPTP interface and VPN tunnel can be assigned to at most one zone. Virtual
interfaces are automatically assigned to the same zone as the interface on which
they run.
Figure 190 Example: Zones
15.1.1 What You Can Do in this Chapter
Use the Zone screens (see Section 15.2 on page 319) to manage the ZyWALL’s
zones.

Chapter 15 Zones
ZyWALL USG 50 User’s Guide
318
15.1.2 What You Need to Know
Effects of Zones on Different Types of Traffic
Zones effectively divide traffic into three types--intra-zone traffic, inter-zone
traffic, and extra-zone traffic--which are affected differently by zone-based
security and policy settings.
Intra-zone Traffic
• Intra-zone traffic is traffic between interfaces or VPN tunnels in the same zone.
For example, in Figure 190 on page 317, traffic between VLAN 2 and the
Ethernet is intra-zone traffic.
• In each zone, you can either allow or prohibit all intra-zone traffic. For example,
in Figure 190 on page 317, you might allow intra-zone traffic in the LAN zone
but prohibit it in the WAN zone.
• You can also set up firewall rules to control intra-zone traffic (for example, DMZ-
to-DMZ), but many other types of zone-based security and policy settings do
not affect intra-zone traffic.
Inter-zone Traffic
Inter-zone traffic is traffic between interfaces or VPN tunnels in different zones.
For example, in Figure 190 on page 317, traffic between VLAN 1 and the Internet
is inter-zone traffic. This is the normal case when zone-based security and policy
settings apply.
Extra-zone Traffic
• Extra-zone traffic is traffic to or from any interface or VPN tunnel that is not
assigned to a zone. For example, in Figure 190 on page 317, traffic to or from
computer C is extra-zone traffic.
• Some zone-based security and policy settings may apply to extra-zone traffic,
especially if you can set the zone attribute in them to Any or All. See the
specific feature for more information.
Finding Out More
• See Section 6.5.8 on page 100 for related information on these screens.
• See Section 7.1 on page 111 for an example of configuring Ethernet interfaces,
port groups, and zones.

Chapter 15 Zones
ZyWALL USG 50 User’s Guide 319
15.2 The Zone Screen
The Zone screen provides a summary of all zones. In addition, this screen allows
you to add, edit, and remove zones. To access this screen, click Configuration >
Network > Zone.
Configuration > Network > Zone The following table describes the labels in this
screen.
Table 88 Configuration > Network > Zone
LABEL DESCRIPTION
User
Configuration /
System
Default
The ZyWALL comes with pre-configured System Default zones that you
cannot delete. You can create your own User Configuration zones
Add Click this to create a new, user-configured zone.
Edit Double-click an entry or select it and click Edit to open a screen where
you can modify the entry’s settings.
Remove To remove a user-configured trunk, select it and click Remove. The
ZyWALL confirms you want to remove it before doing so.
Object
References
Select an entry and click Object References to open a screen that
shows which settings use the entry. See Section 11.3.2 on page 236 for
an example.
# This field is a sequential value, and it is not associated with any
interface.
Name This field displays the name of the zone.
Block Intra-
zone
This field indicates whether or not the ZyWALL blocks network traffic
between members in the zone.
Member This field displays the names of the interfaces that belong to each zone.

Chapter 15 Zones
ZyWALL USG 50 User’s Guide
320
15.3 Zone Edit
The Zone Edit screen allows you to add or edit a zone. To access this screen, go
to the Zone screen (see Section 15.2 on page 319), and click the Add icon or an
Edit icon.
Figure 191 Network > Zone > Add
The following table describes the labels in this screen.
Table 89 Network > Zone > Edit
LABEL DESCRIPTION
Name For a system default zone, the name is read only.
For a user-configured zone, type the name used to refer to the zone. You
may use 1-31 alphanumeric characters, underscores(_), or dashes (-),
but the first character cannot be a number. This value is case-sensitive.
Block Intra-
zone Traffic
Select this check box to block network traffic between members in the
zone.
Member List Available lists the interfaces and VPN tunnels that do not belong to any
zone. Select the interfaces and VPN tunnels that you want to add to the
zone you are editing, and click the right arrow button to add them.
Member lists the interfaces and VPN tunnels that belong to the zone.
Select any interfaces that you want to remove from the zone, and click
the left arrow button to remove them.
OK Click OK to save your customized settings and exit this screen.
Cancel Click Cancel to exit this screen without saving.

ZyWALL USG 50 User’s Guide 321
CHAPTER 16
DDNS
16.1 DDNS Overview
Dynamic DNS (DDNS) services let you use a domain name with a dynamic IP
address.
16.1.1 What You Can Do in this Chapter
•Use the DDNS screen (see Section 16.2 on page 322) to view a list of the
configured DDNS domain names and their details.
•Use the DDNS Add/Edit screen (see Section 16.2.1 on page 324) to add a
domain name to the ZyWALL or to edit the configuration of an existing domain
name.
16.1.2 What You Need to Know
DNS maps a domain name to a corresponding IP address and vice versa. Similarly,
dynamic DNS maps a domain name to a dynamic IP address. As a result, anyone
can use the domain name to contact you (in NetMeeting, CU-SeeMe, etc.) or to
access your FTP server or Web site, regardless of the current IP address.
Note: You must have a public WAN IP address to use Dynamic DNS.
You must set up a dynamic DNS account with a supported DNS service provider
before you can use Dynamic DNS services with the ZyWALL. When registration is
complete, the DNS service provider gives you a password or key. At the time of
writing, the ZyWALL supports the following DNS service providers. See the listed
websites for details about the DNS services offered by each.
Table 90 DDNS Service Providers
PROVIDER SERVICE TYPES SUPPORTED WEBSITE
DynDNS Dynamic DNS, Static DNS, and Custom DNS www.dyndns.com
Dynu Basic, Premium www.dynu.com
No-IP No-IP www.no-ip.com
Peanut Hull Peanut Hull www.oray.cn
3322 3322 Dynamic DNS, 3322 Static DNS www.3322.org

Chapter 16 DDNS
ZyWALL USG 50 User’s Guide
322
Note: Record your DDNS account’s user name, password, and domain name to use
to configure the ZyWALL.
After, you configure the ZyWALL, it automatically sends updated IP addresses to
the DDNS service provider, which helps redirect traffic accordingly.
Finding Out More
See Section 6.5.9 on page 101 for related information on these screens.
16.2 The DDNS Screen
The DDNS screen provides a summary of all DDNS domain names and their
configuration. In addition, this screen allows you to add new domain names, edit
the configuration for existing domain names, and delete domain names. Click
Configuration > Network > DDNS to open the following screen.
Figure 192 Configuration > Network > DDNS
The following table describes the labels in this screen.
Table 91 Configuration > Network > DDNS
LABEL DESCRIPTION
Add Click this to create a new entry.
Edit Double-click an entry or select it and click Edit to open a screen where
you can modify the entry’s settings.
Remove To remove an entry, select it and click Remove. The ZyWALL confirms
you want to remove it before doing so.
Activate To turn on an entry, select it and click Activate.
Inactivate To turn off an entry, select it and click Inactivate.
#This is the number of an individual DDNS profile.
Status This icon is lit when the entry is active and dimmed when the entry is
inactive.
Profile Name This field displays the descriptive profile name for this entry.
DDNS Type This field displays which DDNS service you are using.
Domain Name This field displays each domain name the ZyWALL can route.

Chapter 16 DDNS
ZyWALL USG 50 User’s Guide 323
Primary
Interface/IP
This field displays the interface to use for updating the IP address
mapped to the domain name followed by how the ZyWALL determines
the IP address for the domain name.
from interface - The IP address comes from the specified interface.
auto detected -The DDNS server checks the source IP address of the
packets from the ZyWALL for the IP address to use for the domain name.
custom - The IP address is static.
Backup
Interface/IP
This field displays the alternate interface to use for updating the IP
address mapped to the domain name followed by how the ZyWALL
determines the IP address for the domain name. The ZyWALL uses the
backup interface and IP address when the primary interface is disabled,
its link is down or its connectivity check fails.
from interface - The IP address comes from the specified interface.
auto detected -The DDNS server checks the source IP address of the
packets from the ZyWALL for the IP address to use for the domain name.
custom - The IP address is static.
Apply Click this button to save your changes to the ZyWALL.
Reset Click this button to return the screen to its last-saved settings.
Table 91 Configuration > Network > DDNS (continued)
LABEL DESCRIPTION

Chapter 16 DDNS
ZyWALL USG 50 User’s Guide
324
16.2.1 The Dynamic DNS Add/Edit Screen
The DDNS Add/Edit screen allows you to add a domain name to the ZyWALL or
to edit the configuration of an existing domain name. Click Configuration >
Network > DDNS and then an Add or Edit icon to open this screen.
Figure 193 Configuration > Network > DDNS > Add
The following table describes the labels in this screen.
Table 92 Configuration > Network > DDNS > Add
LABEL DESCRIPTION
Show Advance
Settings / Hide
Advance
Settings
Click this button to display a greater or lesser number of configuration
fields.
Enable DDNS
Profile
Select this check box to use this DDNS entry.
Profile Name When you are adding a DDNS entry, type a descriptive name for this
DDNS entry in the ZyWALL. You may use 1-31 alphanumeric characters,
underscores(_), or dashes (-), but the first character cannot be a
number. This value is case-sensitive.
This field is read-only when you are editing an entry.
DDNS Type Select the type of DDNS service you are using.

Chapter 16 DDNS
ZyWALL USG 50 User’s Guide 325
Username Type the user name used when you registered your domain name. You
can use up to 31 alphanumeric characters and the underscore. Spaces
are not allowed.
For a Dynu DDNS entry, this user name is the one you use for logging
into the service, not the name recorded in your personal information in
the Dynu website.
Password Type the password provided by the DDNS provider. You can use up to 64
alphanumeric characters and the underscore. Spaces are not allowed.
DDNS Settings
Domain name Type the domain name you registered. You can use up to 255 characters.
Primary
Binding
Address
Use these fields to set how the ZyWALL determines the IP address that is
mapped to your domain name in the DDNS server. The ZyWALL uses the
Backup Binding Address if the interface specified by these settings is
not available.
Interface Select the interface to use for updating the IP address mapped to the
domain name. Select Any to let the domain name be used with any
interface.
IP Address The options available in this field vary by DDNS provider.
Interface -The ZyWALL uses the IP address of the specified interface.
This option appears when you select a specific interface in the Primary
Binding Address Interface field.
Auto - If the interface has a dynamic IP address, the DDNS server
checks the source IP address of the packets from the ZyWALL for the IP
address to use for the domain name. You may want to use this if there
are one or more NAT routers between the ZyWALL and the DDNS server.
Note: The ZyWALL may not determine the proper IP address if
there is an HTTP proxy server between the ZyWALL and the
DDNS server.
Custom - If you have a static IP address, you can select this to use it for
the domain name. The ZyWALL still sends the static IP address to the
DDNS server.
Custom IP This field is only available when the IP Address is Custom. Type the IP
address to use for the domain name.
Backup
Binding
Address
Use these fields to set an alternate interface to map the domain name to
when the interface specified by the Primary Binding Interface
settings is not available.
Interface Select the interface to use for updating the IP address mapped to the
domain name. Select Any to let the domain name be used with any
interface. Select None to not use a backup address.
Table 92 Configuration > Network > DDNS > Add (continued)
LABEL DESCRIPTION

Chapter 16 DDNS
ZyWALL USG 50 User’s Guide
326
IP Address The options available in this field vary by DDNS provider.
Interface -The ZyWALL uses the IP address of the specified interface.
This option appears when you select a specific interface in the Backup
Binding Address Interface field.
Auto -The DDNS server checks the source IP address of the packets
from the ZyWALL for the IP address to use for the domain name. You
may want to use this if there are one or more NAT routers between the
ZyWALL and the DDNS server.
Note: The ZyWALL may not determine the proper IP address if
there is an HTTP proxy server between the ZyWALL and the
DDNS server.
Custom - If you have a static IP address, you can select this to use it for
the domain name. The ZyWALL still sends the static IP address to the
DDNS server.
Custom IP This field is only available when the IP Address is Custom. Type the IP
address to use for the domain name.
Enable
Wildcard
This option is only available with a DynDNS account.
Enable the wildcard feature to alias subdomains to be aliased to the
same IP address as your (dynamic) domain name. This feature is useful
if you want to be able to use, for example, www.yourhost.dyndns.org
and still reach your hostname.
Mail Exchanger This option is only available with a DynDNS account.
DynDNS can route e-mail for your domain name to a mail server (called
a mail exchanger). For example, DynDNS routes e-mail for john-
doe@yourhost.dyndns.org to the host record specified as the mail
exchanger.
If you are using this service, type the host record of your mail server
here. Otherwise leave the field blank.
See www.dyndns.org for more information about mail exchangers.
Backup Mail
Exchanger
This option is only available with a DynDNS account.
Select this check box if you are using DynDNS’s backup service for e-
mail. With this service, DynDNS holds onto your e-mail if your mail
server is not available. Once your mail server is available again, the
DynDNS server delivers the mail to you. See www.dyndns.org for more
information about this service.
OK Click OK to save your changes back to the ZyWALL.
Cancel Click Cancel to exit this screen without saving.
Table 92 Configuration > Network > DDNS > Add (continued)
LABEL DESCRIPTION

ZyWALL USG 50 User’s Guide 327
CHAPTER 17
NAT
17.1 NAT Overview
NAT (Network Address Translation - NAT, RFC 1631) is the translation of the IP
address of a host in a packet. For example, the source address of an outgoing
packet, used within one network is changed to a different IP address known within
another network. Use Network Address Translation (NAT) to make computers on a
private network behind the ZyWALL available outside the private network. If the
ZyWALL has only one public IP address, you can make the computers in the
private network available by using ports to forward packets to the appropriate
private IP address.
Suppose you want to assign ports 21-25 to one FTP, Telnet and SMTP server (A in
the example), port 80 to another (B in the example) and assign a default server IP
address of 192.168.1.35 to a third (C in the example). You assign the LAN IP
addresses and the ISP assigns the WAN IP address. The NAT network appears as a
single host on the Internet.
Figure 194 Multiple Servers Behind NAT Example
17.1.1 What You Can Do in this Chapter
Use the NAT screens (see Section 17.2 on page 328) to view and manage the list
of NAT rules and see their configuration details. You can also create new NAT rules
and edit or delete existing ones.

Chapter 17 NAT
ZyWALL USG 50 User’s Guide
328
17.1.2 What You Need to Know
NAT is also known as virtual server, port forwarding, or port translation.
Finding Out More
• See Section 6.5.10 on page 101 for related information on these screens.
• See Section 17.3 on page 333 for technical background information related to
these screens.
• See Section 7.9.2 on page 142 for an example of how to configure NAT to allow
H.323 traffic from the WAN to the LAN.
• See Section 7.10.2 on page 146 for an example of how to configure NAT to allow
web traffic from the WAN to a server on the DMZ.
• See Section 7.11.3 on page 151 for an example of how to configure NAT to allow
SIP traffic from the WAN to an IPPBX or SIP server on the DMZ.
17.2 The NAT Screen
The NAT summary screen provides a summary of all NAT rules and their
configuration. In addition, this screen allows you to create new NAT rules and edit
and delete existing NAT rules. To access this screen, login to the Web Configurator
and click Configuration > Network > NAT. The following screen appears,
providing a summary of the existing NAT rules.
Figure 195 Configuration > Network > NAT
The following table describes the labels in this screen.
Table 93 Configuration > Network > NAT
LABEL DESCRIPTION
Add Click this to create a new entry.
Edit Double-click an entry or select it and click Edit to open a screen where
you can modify the entry’s settings.

Chapter 17 NAT
ZyWALL USG 50 User’s Guide 329
Remove To remove an entry, select it and click Remove. The ZyWALL confirms
you want to remove it before doing so.
Activate To turn on an entry, select it and click Activate.
Inactivate To turn off an entry, select it and click Inactivate.
# This field is a sequential value, and it is not associated with a specific
entry.
Status This icon is lit when the entry is active and dimmed when the entry is
inactive.
Name This field displays the name of the entry.
Mapping Type This field displays what kind of NAT this entry performs: Virtual Server,
1:1 NAT, or Many 1:1 NAT.
Interface This field displays the interface on which packets for the NAT entry are
received.
Original IP This field displays the original destination IP address (or address object)
of traffic that matches this NAT entry. It displays any if there is no
restriction on the original destination IP address.
Mapped IP This field displays the new destination IP address for the packet.
Protocol This field displays the service used by the packets for this NAT entry. It
displays any if there is no restriction on the services.
Original Port This field displays the original destination port(s) of packets for the NAT
entry. This field is blank if there is no restriction on the original
destination port.
Mapped Port This field displays the new destination port(s) for the packet. This field is
blank if there is no restriction on the original destination port.
Apply Click this button to save your changes to the ZyWALL.
Reset Click this button to return the screen to its last-saved settings.
Table 93 Configuration > Network > NAT (continued)
LABEL DESCRIPTION

Chapter 17 NAT
ZyWALL USG 50 User’s Guide
330
17.2.1 The NAT Add/Edit Screen
The NAT Add/Edit screen lets you create new NAT rules and edit existing ones.
To open this window, open the NAT summary screen. (See Section 17.2 on page
328.) Then, click on an Add icon or Edit icon to open the following screen.
Figure 196 Configuration > Network > NAT > Add
The following table describes the labels in this screen.
Table 94 Configuration > Network > NAT > Add
LABEL DESCRIPTION
Create new
Object
Use to configure any new settings objects that you need to use in this
screen.
Enable Rule Use this option to turn the NAT rule on or off.
Rule Name Type in the name of the NAT rule. The name is used to refer to the NAT
rule. You may use 1-31 alphanumeric characters, underscores(_), or
dashes (-), but the first character cannot be a number. This value is
case-sensitive.

Chapter 17 NAT
ZyWALL USG 50 User’s Guide 331
Classification Select what kind of NAT this rule is to perform.
Virtual Server - This makes computers on a private network behind the
ZyWALL available to a public network outside the ZyWALL (like the
Internet).
1:1 NAT - If the private network server will initiate sessions to the
outside clients, select this to have the ZyWALL translate the source IP
address of the server’s outgoing traffic to the same public IP address
that the outside clients use to access the server.
Many 1:1 NAT - If you have a range of private network servers that will
initiate sessions to the outside clients and a range of public IP addresses,
select this to have the ZyWALL translate the source IP address of each
server’s outgoing traffic to the same one of the public IP addresses that
the outside clients use to access the server. The private and public
ranges must have the same number of IP addresses.
One many 1:1 NAT rule works like multiple 1:1 NAT rules, but it eases
configuration effort since you only create one rule.
Incoming
Interface
Select the interface on which packets for the NAT rule must be received.
It can be an Ethernet, VLAN, bridge, or PPPoE/PPTP interface.
Original IP Specify the destination IP address of the packets received by this NAT
rule’s specified incoming interface.
any - Select this to use all of the incoming interface’s IP addresses
including dynamic addresses or those of any virtual interfaces built upon
the selected incoming interface.
User Defined - Select this to manually enter an IP address in the User
Defined field. For example, you could enter a static public IP assigned
by the ISP without having to create a virtual interface for it.
Host address - select a host address object to use the IP address it
specifies. The list also includes address objects based on interface IPs.
So for example you could select an address object based on a WAN
interface even if it has a dynamic IP address.
User Defined
Original IP
This field is available if Original IP is User Defined. Type the
destination IP address that this NAT rule supports.
Original IP
Subnet/Range
This field displays for Many 1:1 NAT. Select the destination IP address
subnet or IP address range that this NAT rule supports. The original and
mapped IP address subnets or ranges must have the same number of IP
addresses.
Mapped IP Select to which translated destination IP address this NAT rule forwards
packets.
User Defined - this NAT rule supports a specific IP address, specified in
the User Defined field.
HOST address - the drop-down box lists all the HOST address objects in
the ZyWALL. If you select one of them, this NAT rule supports the IP
address specified by the address object.
User Defined
Original IP
This field is available if Mapped IP is User Defined. Type the translated
destination IP address that this NAT rule supports.
Table 94 Configuration > Network > NAT > Add (continued)
LABEL DESCRIPTION

Chapter 17 NAT
ZyWALL USG 50 User’s Guide
332
Mapped IP
Subnet/Range
This field displays for Many 1:1 NAT. Select to which translated
destination IP address subnet or IP address range this NAT rule forwards
packets. The original and mapped IP address subnets or ranges must
have the same number of IP addresses.
Port Mapping
Type
Use the drop-down list box to select how many original destination ports
this NAT rule supports for the selected destination IP address (Original
IP). Choices are:
Any - this NAT rule supports all the destination ports.
Port - this NAT rule supports one destination port.
Ports - this NAT rule supports a range of destination ports. You might
use a range of destination ports for unknown services or when one
server supports more than one service.
See Appendix B on page 861 for some common port numbers.
Protocol Type This field is available if Mapping Type is Port or Ports. Select the
protocol (TCP, UDP, or Any) used by the service requesting the
connection.
Original Port This field is available if Mapping Type is Port. Enter the original
destination port this NAT rule supports.
Mapped Port This field is available if Mapping Type is Port. Enter the translated
destination port if this NAT rule forwards the packet.
Original Start
Port
This field is available if Mapping Type is Ports. Enter the beginning of
the range of original destination ports this NAT rule supports.
Original End
Port
This field is available if Mapping Type is Ports. Enter the end of the
range of original destination ports this NAT rule supports.
Mapped Start
Port
This field is available if Mapping Type is Ports. Enter the beginning of
the range of translated destination ports if this NAT rule forwards the
packet.
Mapped End
Port
This field is available if Mapping Type is Ports. Enter the end of the
range of translated destination ports if this NAT rule forwards the packet.
The original port range and the mapped port range must be the same
size.
Enable NAT
Loopback
Enable NAT loopback to allow users connected to any interface (instead
of just the specified Incoming Interface) to use the NAT rule’s
specified Original IP address to access the Mapped IP device. For
users connected to the same interface as the Mapped IP device, the
ZyWALL uses that interface’s IP address as the source address for the
traffic it sends from the users to the Mapped IP device.
For example, if you configure a NAT rule to forward traffic from the WAN
to a LAN server, enabling NAT loopback allows users connected to other
interfaces to also access the server. For LAN users, the ZyWALL uses the
LAN interface’s IP address as the source address for the traffic it sends
to the LAN server. See NAT Loopback on page 333 for more details.
If you do not enable NAT loopback, this NAT rule only applies to packets
received on the rule’s specified incoming interface.
Table 94 Configuration > Network > NAT > Add (continued)
LABEL DESCRIPTION

Chapter 17 NAT
ZyWALL USG 50 User’s Guide 333
17.3 NAT Technical Reference
Here is more detailed information about NAT on the ZyWALL.
NAT Loopback
Suppose a NAT 1:1 rule maps a public IP address to the private IP address of a
LAN SMTP e-mail server to give WAN users access. NAT loopback allows other
users to also use the rule’s original IP to access the mail server.
Firewall By default the firewall blocks incoming connections from external
addresses. After you configure your NAT rule settings, click the Firewall
link to configure a firewall rule to allow the NAT rule’s traffic to come in.
The ZyWALL checks NAT rules before it applies To-ZyWALL firewall rules,
so To-ZyWALL firewall rules do not apply to traffic that is forwarded by
NAT rules. The ZyWALL still checks other firewall rules according to the
source IP address and mapped IP address.
OK Click OK to save your changes back to the ZyWALL.
Cancel Click Cancel to return to the NAT summary screen without creating the
NAT rule (if it is new) or saving any changes (if it already exists).
Table 94 Configuration > Network > NAT > Add (continued)
LABEL DESCRIPTION

Chapter 17 NAT
ZyWALL USG 50 User’s Guide
334
For example, a LAN user’s computer at IP address 192.168.1.89 queries a public
DNS server to resolve the SMTP server’s domain name (xxx.LAN-SMTP.com in this
example) and gets the SMTP server’s mapped public IP address of 1.1.1.1.
Figure 197 LAN Computer Queries a Public DNS Server
The LAN user’s computer then sends traffic to IP address 1.1.1.1. NAT loopback
uses the IP address of the ZyWALL’s LAN interface (192.168.1.1) as the source
address of the traffic going from the LAN users to the LAN SMTP server.
Figure 198 LAN to LAN Traffic
The LAN SMTP server replies to the ZyWALL’s LAN IP address and the ZyWALL
changes the source address to 1.1.1.1 before sending it to the LAN user. The
return traffic’s source matches the original destination address (1.1.1.1). If the
192.168.1.21
xxx.LAN-SMTP.com = ?
LAN
DNS
192.168.1.89
xxx.LAN-SMTP.com = 1.1.1.1
1.1.1.1
192.168.1.21
LAN
192.168.1.89
Source 192.168.1.89
SMTP
NAT
Source 192.168.1.1
SMTP

Chapter 17 NAT
ZyWALL USG 50 User’s Guide 335
SMTP server replied directly to the LAN user without the traffic going through NAT,
the source would not match the original destination address which would cause
the LAN user’s computer to shut down the session.
Figure 199 LAN to LAN Return Traffic
192.168.1.21
LAN
192.168.1.89
Source 1.1.1.1
SMTP
NAT
Source 192.168.1.21
SMTP

Chapter 17 NAT
ZyWALL USG 50 User’s Guide
336

ZyWALL USG 50 User’s Guide 337
CHAPTER 18
HTTP Redirect
18.1 Overview
HTTP redirect forwards the client’s HTTP request (except HTTP traffic destined for
the ZyWALL) to a web proxy server. In the following example, proxy server A is
connected to the DMZ interface. When a client connected to the LAN1 zone wants
to open a web page, its HTTP request is redirected to proxy server A first. If proxy
server A cannot find the web page in its cache, a policy route allows it to access
the Internet to get them from a server. Proxy server A then forwards the response
to the client.
Figure 200 HTTP Redirect Example
18.1.1 What You Can Do in this Chapter
Use the HTTP Redirect screens (see Section 18.2 on page 339) to display and
edit the HTTP redirect rules.
LAN1

Chapter 18 HTTP Redirect
ZyWALL USG 50 User’s Guide
338
18.1.2 What You Need to Know
Web Proxy Server
A proxy server helps client devices make indirect requests to access the Internet
or outside network resources/services. A proxy server can act as a firewall or an
ALG (application layer gateway) between the private network and the Internet or
other networks. It also keeps hackers from knowing internal IP addresses.
A client connects to a web proxy server each time he/she wants to access the
Internet. The web proxy provides caching service to allow quick access and reduce
network usage. The proxy checks its local cache for the requested web resource
first. If it is not found, the proxy gets it from the specified server and forwards the
response to the client.
HTTP Redirect, Firewall and Policy Route
With HTTP redirect, the relevant packet flow for HTTP traffic is:
1Firewall
2Application Patrol
3HTTP Redirect
4Policy Route
Even if you set a policy route to the same incoming interface and service as a
HTTP redirect rule, the ZyWALL checks the HTTP redirect rules first and forwards
HTTP traffic to a proxy server if matched. You need to make sure there is no
firewall rule(s) blocking the HTTP requests from the client to the proxy server.
You also need to manually configure a policy route to forward the HTTP traffic from
the proxy server to the Internet. To make the example in Figure 200 on page 337
work, make sure you have the following settings.
For HTTP traffic between lan1 and dmz:
• a from LAN1 to WAN firewall rule (default) to allow HTTP requests from lan1 to
dmz. Responses to this request are allowed automatically.
• a application patrol rule to allow HTTP traffic between lan1 and dmz.
• a HTTP redirect rule to forward HTTP traffic from lan1 to proxy server A.
For HTTP traffic between dmz and wan1:
• a from DMZ to WAN firewall rule (default) to allow HTTP requests from dmz to
wan1. Responses to these requests are allowed automatically.

Chapter 18 HTTP Redirect
ZyWALL USG 50 User’s Guide 339
• a application patrol rule to allow HTTP traffic between dmz and wan1.
• a policy route to forward HTTP traffic from proxy server A to the Internet.
Finding Out More
See Section 6.5.11 on page 101 for related information on these screens.
18.2 The HTTP Redirect Screen
To configure redirection of a HTTP request to a proxy server, click Configuration
> Network > HTTP Redirect. This screen displays the summary of the HTTP
redirect rules.
Note: You can configure up to one HTTP redirect rule for each (incoming) interface.
Figure 201 Configuration > Network > HTTP Redirect
The following table describes the labels in this screen.
Table 95 Configuration > Network > HTTP Redirect
LABEL DESCRIPTION
Add Click this to create a new entry.
Edit Double-click an entry or select it and click Edit to open a screen where
you can modify the entry’s settings.
Remove To remove an entry, select it and click Remove. The ZyWALL confirms
you want to remove it before doing so.
Activate To turn on an entry, select it and click Activate.
Inactivate To turn off an entry, select it and click Inactivate.
# This field is a sequential value, and it is not associated with a specific
entry.
Status This icon is lit when the entry is active and dimmed when the entry is
inactive.
Name This is the descriptive name of a rule.
Interface This is the interface on which the request must be received.
Proxy Server This is the IP address of the proxy server.

Chapter 18 HTTP Redirect
ZyWALL USG 50 User’s Guide
340
18.2.1 The HTTP Redirect Edit Screen
Click Network > HTTP Redirect to open the HTTP Redirect screen. Then click
the Add or Edit icon to open the HTTP Redirect Edit screen where you can
configure the rule.
Figure 202 Network > HTTP Redirect > Edit
The following table describes the labels in this screen.
Port This is the service port number used by the proxy server.
Apply Click Apply to save your changes back to the ZyWALL.
Reset Click Reset to return the screen to its last-saved settings.
Table 95 Configuration > Network > HTTP Redirect (continued)
LABEL DESCRIPTION
Table 96 Network > HTTP Redirect > Edit
LABEL DESCRIPTION
Enable Use this option to turn the HTTP redirect rule on or off.
Name Enter a name to identify this rule. You may use 1-31 alphanumeric
characters, underscores(_), or dashes (-), but the first character cannot
be a number. This value is case-sensitive.
Interface Select the interface on which the HTTP request must be received for the
ZyWALL to forward it to the specified proxy server.
Proxy Server Enter the IP address of the proxy server.
Port Enter the port number that the proxy server uses.
OK Click OK to save your changes back to the ZyWALL.
Cancel Click Cancel to exit this screen without saving.

ZyWALL USG 50 User’s Guide 341
CHAPTER 19
ALG
19.1 ALG Overview
Application Layer Gateway (ALG) allows the following applications to operate
properly through the ZyWALL’s NAT.
• SIP - Session Initiation Protocol (SIP) - An application-layer protocol that can be
used to create voice and multimedia sessions over Internet.
• H.323 - A teleconferencing protocol suite that provides audio, data and video
conferencing.
• FTP - File Transfer Protocol - an Internet file transfer service.
The following example shows SIP signaling (1) and audio (2) sessions between
SIP clients A and B and the SIP server.
Figure 203 SIP ALG Example
The ALG feature is only needed for traffic that goes through the ZyWALL’s NAT.
19.1.1 What You Can Do in this Chapter
Use the ALG screen (Section 19.2 on page 345) to set up SIP, H.323, and FTP ALG
settings.

Chapter 19 ALG
ZyWALL USG 50 User’s Guide
342
19.1.2 What You Need to Know
Application Layer Gateway (ALG), NAT and Firewall
The ZyWALL can function as an Application Layer Gateway (ALG) to allow certain
NAT un-friendly applications (such as SIP) to operate properly through the
ZyWALL’s NAT and firewall. The ZyWALL dynamically creates an implicit NAT
session and firewall session for the application’s traffic from the WAN to the LAN.
The ALG on the ZyWALL supports all of the ZyWALL’s NAT mapping types.
FTP ALG
The FTP ALG allows TCP packets with a specified port destination to pass through.
If the FTP server is located on the LAN, you must also configure NAT (port
forwarding) and firewall rules if you want to allow access to the server from the
WAN.
H.323 ALG
• The H.323 ALG supports peer-to-peer H.323 calls.
• The H.323 ALG handles H.323 calls that go through NAT or that the ZyWALL
routes. You can also make other H.323 calls that do not go through NAT or
routing. Examples would be calls between LAN IP addresses that are on the
same subnet.
• The H.323 ALG allows calls to go out through NAT. For example, you could make
a call from a private IP address on the LAN to a peer device on the WAN.
• The H.323 ALG operates on TCP packets with a specified port destination.
• The ZyWALL allows H.323 audio connections.
• The ZyWALL can also apply bandwidth management to traffic that goes through
the H.323 ALG.
The following example shows H.323 signaling (1) and audio (2) sessions between
H.323 devices A and B.
Figure 204 H.323 ALG Example
SIP ALG
• SIP phones can be in any zone (including LAN, DMZ, WAN), and the SIP server
and SIP clients can be in the same network or different networks.

Chapter 19 ALG
ZyWALL USG 50 User’s Guide 343
• There should be only one SIP server (total) on the ZyWALL’s private networks.
Any other SIP servers must be on the WAN. So for example you could have a
Back-to-Back User Agent such as the IPPBX x6004 or an asterisk PBX on the
DMZ or on the LAN but not on both.
• Using the SIP ALG allows you to use bandwidth management on SIP traffic.
• The SIP ALG handles SIP calls that go through NAT or that the ZyWALL routes.
You can also make other SIP calls that do not go through NAT or routing.
Examples would be calls between LAN IP addresses that are on the same
subnet.
• The SIP ALG supports peer-to-peer SIP calls. The firewall (by default) allows
peer to peer calls from the LAN zone to go to the WAN zone and blocks peer to
peer calls from the WAN zone to the LAN zone.
• The SIP ALG allows UDP packets with a specified port destination to pass
through.
• The ZyWALL allows SIP audio connections.
• You do not need to use TURN (Traversal Using Relay NAT) for VoIP devices
behind the ZyWALL when you enable the SIP ALG.
• Configuring the SIP ALG to use custom port numbers for SIP traffic also
configures the application patrol (see Chapter 28 on page 443) to use the same
port numbers for SIP traffic. Likewise, configuring the application patrol to use
custom port numbers for SIP traffic also configures SIP ALG to use the same
port numbers for SIP traffic.
Peer-to-Peer Calls and the ZyWALL
The ZyWALL ALG can allow peer-to-peer VoIP calls for both H.323 and SIP. You
must configure the firewall and NAT (port forwarding) to allow incoming (peer-to-
peer) calls from the WAN to a private IP address on the LAN (or DMZ).
VoIP Calls from the WAN with Multiple Outgoing Calls
When you configure the firewall and NAT (port forwarding) to allow calls from the
WAN to a specific IP address on the LAN, you can also use policy routing to have
H.323 (or SIP) calls from other LAN or DMZ IP addresses go out through a
different WAN IP address. The policy routing lets the ZyWALL correctly forward the
return traffic for the calls initiated from the LAN IP addresses.
For example, you configure the firewall and NAT to allow LAN IP address A to
receive calls from the Internet through WAN IP address 1. You also use a policy
route to have LAN IP address A make calls out through WAN IP address 1.
Configure another policy route to have H.323 (or SIP) calls from LAN IP addresses
B and C go out through WAN IP address 2. Even though only LAN IP address A

Chapter 19 ALG
ZyWALL USG 50 User’s Guide
344
can receive incoming calls from the Internet, LAN IP addresses B and C can still
make calls out to the Internet.
Figure 205 VoIP Calls from the WAN with Multiple Outgoing Calls
VoIP with Multiple WAN IP Addresses
With multiple WAN IP addresses on the ZyWALL, you can configure different
firewall and NAT (port forwarding) rules to allow incoming calls from each WAN IP
address to go to a specific IP address on the LAN (or DMZ). Use policy routing to
have the H.323 (or SIP) calls from each of those LAN or DMZ IP addresses go out
through the same WAN IP address that calls come in on. The policy routing lets
the ZyWALL correctly forward the return traffic for the calls initiated from the LAN
IP addresses.
For example, you configure firewall and NAT rules to allow LAN IP address A to
receive calls through public WAN IP address 1. You configure different firewall and
port forwarding rules to allow LAN IP address B to receive calls through public
WAN IP address 2. You configure corresponding policy routes to have calls from
LAN IP address A go out through WAN IP address 1 and calls from LAN IP address
B go out through WAN IP address 2.
Figure 206 VoIP with Multiple WAN IP Addresses
Finding Out More
• See Section 6.5.12 on page 102 for related information on these screens.
• See Section 7.9 on page 141 for a tutorial showing how to use the ALG for peer-
to-peer H.323 traffic.
• See Section 7.11 on page 148 for an example of making an IPPBX using SIP or
a SIP server in the DMZ zone accessible from the Internet (the WAN zone).

Chapter 19 ALG
ZyWALL USG 50 User’s Guide 345
• See Section 19.3 on page 347 for ALG background/technical information.
19.1.3 Before You Begin
You must also configure the firewall and enable NAT in the ZyWALL to allow
sessions initiated from the WAN.
19.2 The ALG Screen
Click Configuration > Network > ALG to open the ALG screen. Use this screen
to turn ALGs off or on, configure the port numbers to which they apply, and
configure SIP ALG time outs.
Note: If the ZyWALL provides an ALG for a service, you must enable the ALG in order
to use the application patrol on that service’s traffic.
Figure 207 Configuration > Network > ALG

Chapter 19 ALG
ZyWALL USG 50 User’s Guide
346
The following table describes the labels in this screen.
Table 97 Configuration > Network > ALG
LABEL DESCRIPTION
Enable SIP ALG Turn on the SIP ALG to detect SIP traffic and help build SIP sessions
through the ZyWALL’s NAT. Enabling the SIP ALG also allows you to
use the application patrol to detect SIP traffic and manage the SIP
traffic’s bandwidth (see Chapter 28 on page 443).
Enable SIP
Transformations
Select this to have the ZyWALL modify IP addresses and port numbers
embedded in the SIP data payload.
You do not need to use this if you have a SIP device or server that will
modify IP addresses and port numbers embedded in the SIP data
payload.
Enable Configure
SIP Inactivity
Timeout
Select this option to have the ZyWALL apply SIP media and signaling
inactivity time out limits.
SIP Media
Inactivity
Timeout
Use this field to set how many seconds (1~86400) the ZyWALL will
allow a SIP session to remain idle (without voice traffic) before
dropping it.
If no voice packets go through the SIP ALG before the timeout period
expires, the ZyWALL deletes the audio session. You cannot hear
anything and you will need to make a new call to continue your
conversation.
SIP Signaling
Inactivity
Timeout
Most SIP clients have an “expire” mechanism indicating the lifetime of
signaling sessions. The SIP user agent sends registration packets to
the SIP server periodically and keeps the session alive in the ZyWALL.
If the SIP client does not have this mechanism and makes no calls
during the ZyWALL SIP timeout, the ZyWALL deletes the signaling
session after the timeout period. Enter the SIP signaling session
timeout value (1~86400).
SIP Signaling
Port
If you are using a custom UDP port number (not 5060) for SIP traffic,
enter it here. Use the Add icon to add fields if you are also using SIP
on additional UDP port numbers.
Enable H.323
ALG
Turn on the H.323 ALG to detect H.323 traffic (used for audio
communications) and help build H.323 sessions through the ZyWALL’s
NAT. Enabling the H.323 ALG also allows you to use the application
patrol to detect H.323 traffic and manage the H.323 traffic’s
bandwidth (see Chapter 28 on page 443).
Enable H.323
Transformations
Select this to have the ZyWALL modify IP addresses and port numbers
embedded in the H.323 data payload.
You do not need to use this if you have a H.323 device or server that
will modify IP addresses and port numbers embedded in the H.323
data payload.
H.323 Signaling
Port
If you are using a custom TCP port number (not 1720) for H.323
traffic, enter it here.
Additional H.323
Signaling Port
for
Transformations
If you are also using H.323 on an additional TCP port number, enter it
here.

Chapter 19 ALG
ZyWALL USG 50 User’s Guide 347
19.3 ALG Technical Reference
Here is more detailed information about the Application Layer Gateway.
ALG
Some applications cannot operate through NAT (are NAT un-friendly) because
they embed IP addresses and port numbers in their packets’ data payload. The
ZyWALL examines and uses IP address and port number information embedded in
the VoIP traffic’s data stream. When a device behind the ZyWALL uses an
application for which the ZyWALL has VoIP pass through enabled, the ZyWALL
translates the device’s private IP address inside the data stream to a public IP
address. It also records session port numbers and allows the related sessions to
go through the firewall so the application’s traffic can come in from the WAN to the
LAN.
ALG and Trunks
If you send your ALG-managed traffic through an interface trunk and all of the
interfaces are set to active, you can configure routing policies to specify which
interface the ALG-managed traffic uses.
You could also have a trunk with one interface set to active and a second interface
set to passive. The ZyWALL does not automatically change ALG-managed
Enable FTP ALG Turn on the FTP ALG to detect FTP (File Transfer Program) traffic and
help build FTP sessions through the ZyWALL’s NAT. Enabling the FTP
ALG also allows you to use the application patrol to detect FTP traffic
and manage the FTP traffic’s bandwidth (see Chapter 28 on page 443).
Enable FTP
Transformations
Select this option to have the ZyWALL modify IP addresses and port
numbers embedded in the FTP data payload to match the ZyWALL’s
NAT environment.
Clear this option if you have an FTP device or server that will modify IP
addresses and port numbers embedded in the FTP data payload to
match the ZyWALL’s NAT environment.
FTP Signaling
Port
If you are using a custom TCP port number (not 21) for FTP traffic,
enter it here.
Additional FTP
Signaling Port
for
Transformations
If you are also using FTP on an additional TCP port number, enter it
here.
Apply Click Apply to save your changes back to the ZyWALL.
Reset Click Reset to return the screen to its last-saved settings.
Table 97 Configuration > Network > ALG (continued)
LABEL DESCRIPTION

Chapter 19 ALG
ZyWALL USG 50 User’s Guide
348
connections to the second (passive) interface when the active interface’s
connection goes down. When the active interface’s connection fails, the client
needs to re-initialize the connection through the second interface (that was set to
passive) in order to have the connection go through the second interface. VoIP
clients usually re-register automatically at set intervals or the users can manually
force them to re-register.
FTP
File Transfer Protocol (FTP) is an Internet file transfer service that operates on the
Internet and over TCP/IP networks. A system running the FTP server accepts
commands from a system running an FTP client. The service allows users to send
commands to the server for uploading and downloading files.
H.323
H.323 is a standard teleconferencing protocol suite that provides audio, data and
video conferencing. It allows for real-time point-to-point and multipoint
communication between client computers over a packet-based network that does
not provide a guaranteed quality of service. NetMeeting uses H.323.
SIP
The Session Initiation Protocol (SIP) is an application-layer control (signaling)
protocol that handles the setting up, altering and tearing down of voice and
multimedia sessions over the Internet. SIP is used in VoIP (Voice over IP), the
sending of voice signals over the Internet Protocol.
SIP signaling is separate from the media for which it handles sessions. The media
that is exchanged during the session can use a different path from that of the
signaling. SIP handles telephone calls and can interface with traditional circuit-
switched telephone networks.
RTP
When you make a VoIP call using H.323 or SIP, the RTP (Real time Transport
Protocol) is used to handle voice data transfer. See RFC 1889 for details on RTP.

ZyWALL USG 50 User’s Guide 349
CHAPTER 20
IP/MAC Binding
20.1 IP/MAC Binding Overview
IP address to MAC address binding helps ensure that only the intended devices get
to use privileged IP addresses. The ZyWALL uses DHCP to assign IP addresses and
records to MAC address it assigned each IP address. The ZyWALL then checks
incoming connection attempts against this list. A user cannot manually assign
another IP to his computer and use it to connect to the ZyWALL.
Suppose you configure access privileges for IP address 192.168.1.27 and use
static DHCP to assign it to Tim’s computer’s MAC address of 12:34:56:78:90:AB.
IP/MAC binding drops traffic from any computer trying to use IP address
192.168.1.27 with another MAC address.
Figure 208 IP/MAC Binding Example
20.1.1 What You Can Do in this Chapter
•Use the Summary and Edit screens (Section 20.2 on page 350) to bind IP
addresses to MAC addresses.
•Use the Exempt List screen (Section 20.3 on page 353) to configure ranges of
IP addresses to which the ZyWALL does not apply IP/MAC binding.
MAC: 12:34:56:78:90:AB
Bob IP: 192.168.1.27
MAC: AB:CD:EF:12:34:56
Jim
IP: 192.168.1.27

Chapter 20 IP/MAC Binding
ZyWALL USG 50 User’s Guide
350
20.1.2 What You Need to Know
DHCP
IP/MAC address bindings are based on the ZyWALL’s dynamic and static DHCP
entries.
Interfaces Used With IP/MAC Binding
IP/MAC address bindings are grouped by interface. You can use IP/MAC binding
with Ethernet, bridge, VLAN interfaces. You can also enable or disable IP/MAC
binding and logging in an interface’s configuration screen.
20.2 IP/MAC Binding Summary
Click Configuration > Network > IP/MAC Binding to open the IP/MAC
Binding Summary screen. This screen lists the total number of IP to MAC
address bindings for devices connected to each supported interface.
Figure 209 Configuration > Network > IP/MAC Binding > Summary
The following table describes the labels in this screen.
Table 98 Configuration > Network > IP/MAC Binding > Summary
LABEL DESCRIPTION
Edit Double-click an entry or select it and click Edit to open a screen where you
can modify the entry’s settings.
Activate To turn on an entry, select it and click Activate.
Inactivate To turn off an entry, select it and click Inactivate.
# This field is a sequential value, and it is not associated with a specific entry.
Status This icon is lit when the entry is active and dimmed when the entry is
inactive.

Chapter 20 IP/MAC Binding
ZyWALL USG 50 User’s Guide 351
20.2.1 IP/MAC Binding Edit
Click Configuration > Network > IP/MAC Binding > Edit to open the IP/
MAC Binding Edit screen. Use this screen to configure an interface’s IP to MAC
address binding settings.
Figure 210 Configuration > Network > IP/MAC Binding > Edit
The following table describes the labels in this screen.
Interface This is the name of an interface that supports IP/MAC binding.
Number of
Binding
This field displays the interface’s total number of IP/MAC bindings and IP
addresses that the interface has assigned by DHCP.
Apply Click Apply to save your changes back to the ZyWALL.
Table 98 Configuration > Network > IP/MAC Binding > Summary (continued)
LABEL DESCRIPTION
Table 99 Configuration > Network > IP/MAC Binding > Edit
LABEL DESCRIPTION
IP/MAC Binding Settings
Interface
Name This field displays the name of the interface within the ZyWALL and the
interface’s IP address and subnet mask.
Enable IP/
MAC
Binding
Select this option to have this interface enforce links between specific IP
addresses and specific MAC addresses. This stops anyone else from
manually using a bound IP address on another device connected to this
interface. Use this to make use only the intended users get to use
specific IP addresses.
Enable
Logs for IP/
MAC
Binding
Violation
Select this option to have the ZyWALL generate a log if a device
connected to this interface attempts to use an IP address not assigned by
the ZyWALL.
Static DHCP
Bindings
This table lists the bound IP and MAC addresses. The ZyWALL checks this
table when it assigns IP addresses. If the computer’s MAC address is in
the table, the ZyWALL assigns the corresponding IP address. You can
also access this table from the interface’s edit screen.

Chapter 20 IP/MAC Binding
ZyWALL USG 50 User’s Guide
352
20.2.2 Static DHCP Edit
Click Configuration > Network > IP/MAC Binding > Edit to open the IP/
MAC Binding Edit screen. Click the Add or Edit icon to open the following
screen. Use this screen to configure an interface’s IP to MAC address binding
settings.
Figure 211 Configuration > Network > IP/MAC Binding > Edit > Add
The following table describes the labels in this screen.
Add Click this to create a new entry.
Edit Double-click an entry or select it and click Edit to open a screen where
you can modify the entry’s settings.
Remove To remove an entry, select it and click Remove. The ZyWALL confirms
you want to remove it before doing so.
#This is the index number of the static DHCP entry.
IP Address This is the IP address that the ZyWALL assigns to a device with the
entry’s MAC address.
MAC Address This is the MAC address of the device to which the ZyWALL assigns the
entry’s IP address.
Description This helps identify the entry.
OK Click OK to save your changes back to the ZyWALL.
Cancel Click Cancel to exit this screen without saving.
Table 99 Configuration > Network > IP/MAC Binding > Edit (continued)
LABEL DESCRIPTION
Table 100 Configuration > Network > IP/MAC Binding > Edit > Add
LABEL DESCRIPTION
Interface
Name
This field displays the name of the interface within the ZyWALL and the
interface’s IP address and subnet mask.
IP Address Enter the IP address that the ZyWALL is to assign to a device with the
entry’s MAC address.
MAC Address Enter the MAC address of the device to which the ZyWALL assigns the
entry’s IP address.
Description Enter up to 64 printable ASCII characters to help identify the entry. For
example, you may want to list the computer’s owner.

Chapter 20 IP/MAC Binding
ZyWALL USG 50 User’s Guide 353
20.3 IP/MAC Binding Exempt List
Click Configuration > Network > IP/MAC Binding > Exempt List to open the
IP/MAC Binding Exempt List screen. Use this screen to configure ranges of IP
addresses to which the ZyWALL does not apply IP/MAC binding.
Figure 212 Configuration > Network > IP/MAC Binding > Exempt List
The following table describes the labels in this screen.
OK Click OK to save your changes back to the ZyWALL.
Cancel Click Cancel to exit this screen without saving.
Table 100 Configuration > Network > IP/MAC Binding > Edit > Add (continued)
LABEL DESCRIPTION
Table 101 Configuration > Network > IP/MAC Binding > Exempt List
LABEL DESCRIPTION
Add Click this to create a new entry.
Edit Click an entry or select it and click Edit to modify the entry’s settings.
Remove To remove an entry, select it and click Remove. The ZyWALL confirms you
want to remove it before doing so.
#This is the index number of the IP/MAC binding list entry.
Name Enter a name to help identify this entry.
Start IP Enter the first IP address in a range of IP addresses for which the ZyWALL
does not apply IP/MAC binding.
End IP Enter the last IP address in a range of IP addresses for which the ZyWALL
does not apply IP/MAC binding.
Add icon Click the Add icon to add a new entry.
Click the Remove icon to delete an entry. A window displays asking you to
confirm that you want to delete it.
Apply Click Apply to save your changes back to the ZyWALL.

Chapter 20 IP/MAC Binding
ZyWALL USG 50 User’s Guide
354

ZyWALL USG 50 User’s Guide 355
CHAPTER 21
Authentication Policy
21.1 Overview
Use authentication policies to control who can access the network. You can
authenticate users (require them to log in) and even perform Endpoint Security
(EPS) checking to make sure users’ computers comply with defined corporate
policies before they can access the network. After a users passes authentication
the user’s computer must meet the endpoint security object’s Operating System
(OS) option and security requirements to gain access. See Chapter 44 on page
673 for how to configure endpoint security objects to use with authentication
policies.
In the following figure the ZyWALL’s authentication policy requires endpoint
security checking on local user A. A passes authentication and the endpoint
security check and is given access. Local user B passes authentication but fails the
endpoint security check and is denied access.
Figure 213 Authentication Policy Using Endpoint Security
21.1.1 What You Can Do in this Chapter
Use the Configuration > Auth. Policy screens (Section 21.2 on page 356) to
create and manage authentication policies.

Chapter 21 Authentication Policy
ZyWALL USG 50 User’s Guide
356
21.1.2 What You Need to Know
Authentication Policy and VPN
Authentication policies are applied based on a traffic flow’s source and destination
IP addresses. If VPN traffic matches an authentication policy’s source and
destination IP addresses, the user must pass authentication.
Multiple Endpoint Security Objects
You can set an authentication policy to use multiple endpoint security objects. This
allows checking of computers with different OSs or security settings. When a client
attempts to log in, the ZyWALL checks the client’s computer against the endpoint
security objects one-by-one. The client’s computer must match one of the
authentication policy’s endpoint security objects in order to gain access.
Forced User Authentication
Instead of making users for which user-aware policies have been configured go to
the ZyWALL Login screen manually, you can configure the ZyWALL to display the
Login screen automatically whenever it routes HTTP traffic for anyone who has
not logged in yet.
Note: This works with HTTP traffic only. The ZyWALL does display the Login screen
when users attempt to send other kinds of traffic.
The ZyWALL does not automatically route the request that prompted the login,
however, so users have to make this request again.
Finding Out More
See Section 7.7 on page 135 for an example of how to use endpoint security and
authentication policies.
21.2 Authentication Policy Screen
The Authentication Policy screen displays the authentication policies you have
configured on the ZyWALL.

Chapter 21 Authentication Policy
ZyWALL USG 50 User’s Guide 357
Click Configuration > Auth. Policy to display the screen.
Figure 214 Configuration > Auth. Policy

Chapter 21 Authentication Policy
ZyWALL USG 50 User’s Guide
358
The following table gives an overview of the objects you can configure.
Table 102 Configuration > Auth. Policy
LABEL DESCRIPTION
Enable
Authentication
Policy
Select this to turn on the authentication policy feature.
Exceptional
Services
Use this table to list services that users can access without logging in.
Click Add to change the list’s membership. A screen appears. Available
services appear on the left. Select any services you want users to be
able to access without logging in and click the right arrow button to add
them. The member services are the right. Select any service that you
want to remove from the member list, and click the left arrow button to
remove them.
Keeping DNS as a member allows users’ computers to resolve domain
names into IP addresses.
Figure 215 Configuration > Auth. Policy > Add Exceptional
Service
In the table, select one or more entries and click Remove to delete it or
them.
Authentication
Policy
Summary
Use this table to manage the ZyWALL’s list of authentication policies.
Add Click this to create a new entry. Select an entry and click Add to create
a new entry after the selected entry.
Edit Double-click an entry or select it and click Edit to open a screen where
you can modify the entry’s settings.
Remove To remove an entry, select it and click Remove. The ZyWALL confirms
you want to remove it before doing so.
Activate To turn on an entry, select it and click Activate.
Inactivate To turn off an entry, select it and click Inactivate.
Move To move an entry to a different number in the list, click the Move icon.
In the field that appears, specify the number to which you want to move
the interface.

Chapter 21 Authentication Policy
ZyWALL USG 50 User’s Guide 359
21.2.1 Creating/Editing an Authentication Policy
Click Configuration > Auth. Policy and then the Add (or Edit) icon to open the
Endpoint Security Edit screen. Use this screen to configure an authentication
policy.
Status This icon is lit when the entry is active and dimmed when the entry is
inactive.
Priority This is the position of the authentication policy in the list. The priority is
important as the policies are applied in order of priority. Default
displays for the default authentication policy that the ZyWALL uses on
traffic that does not match any exceptional service or other
authentication policy. You can edit the default rule but not delete it.
Source This displays the source address object to which this policy applies.
Destination This displays the destination address object to which this policy applies.
Schedule This field displays the schedule object that dictates when the policy
applies. none means the policy is active at all times if enabled.
Authentication This field displays the authentication requirement for users when their
traffic matches this policy. This is n/a for the default policy.
unnecessary - Users do not need to be authenticated.
required - Users need to be authenticated. They must manually go to
the login screen. The ZyWALL will not redirect them to the login screen.
force - Users need to be authenticated. The ZyWALL automatically
displays the login screen whenever it routes HTTP traffic for users who
have not logged in yet.
EPS This lists any endpoint security objects the policy uses.
Description If the entry has a description configured, it displays here.
Apply Click this button to save your changes to the ZyWALL.
Reset Click this button to return the screen to its last-saved settings.
Table 102 Configuration > Auth. Policy (continued)
LABEL DESCRIPTION

Chapter 21 Authentication Policy
ZyWALL USG 50 User’s Guide
360
Figure 216 Configuration > Auth. Policy > Add
The following table gives an overview of the objects you can configure.
Table 103 Configuration > Auth. Policy > Add
LABEL DESCRIPTION
Create new
Object
Use to configure any new settings objects that you need to use in this
screen.
Enable Policy Select this check box to activate the authentication policy. This field is
available for user-configured policies.
Description Enter a descriptive name of up to 60 printable ASCII characters for the
policy. Spaces are allowed. This field is available for user-configured
policies.
User
Authentication
Policy
Use this section of the screen to determine which traffic requires (or does
not require) the senders to be authenticated in order to be routed.
Source
Address
Select a source address or address group for whom this policy applies.
Select any if the policy is effective for every source. This is any and not
configurable for the default policy.
Destination
Address
Select a destination address or address group for whom this policy
applies. Select any if the policy is effective for every destination. This is
any and not configurable for the default policy.

Chapter 21 Authentication Policy
ZyWALL USG 50 User’s Guide 361
Schedule Select a schedule that defines when the policy applies. Otherwise, select
none and the rule is always effective. This is none and not configurable
for the default policy.
Authentication Select the authentication requirement for users when their traffic
matches this policy.
unnecessary - Users do not need to be authenticated.
required - Users need to be authenticated. They must manually go to
the login screen. The ZyWALL will not redirect them to the login screen.
Log This field is available for the default policy. Select whether to have the
ZyWALL generate a log (log), log and alert (log alert) or not (no) for
packets that match the default policy. See Chapter 46 on page 731 for
more on logs.
Force User
Authentication
This field is available for user-configured policies that require
authentication. Select this to have the ZyWALL automatically display the
login screen when users who have not logged in yet try to send HTTP
traffic.
Endpoint
Security (EPS)
These fields display when you set the Authentication field to required.
Use these fields to make sure users’ computers meet an endpoint
security object’s Operating System (OS) and security requirements
before granting access. These fields are available for user-configured
policies that require authentication.
Enable EPS
Checking
Select this to have the ZyWALL check that users’ computers meet the
Operating System (OS) and security requirements of one of the policy’s
selected endpoint security objects before granting access.
Periodical
checking time
Select this and specify a number of minutes to have the ZyWALL repeat
the endpoint security check at a regular interval.
Available EPS
Object /
Selected EPS
Object
Configured endpoint security objects appear on the left. Select the
endpoint security objects to use for this policy and click the right arrow
button to add them to the selected list on the right. Use the [Shift] and/
or [Ctrl] key to select multiple objects. Select any endpoint security
objects that you want to remove from the selected list and click the left
arrow button to remove them.
The ZyWALL checks authenticated users’ computers against the policy’s
selected endpoint security objects in the order you list them here. When
a user’s computer matches an endpoint security object the ZyWALL
grants access and stops checking. Select an endpoint security object and
use the up and down arrows to change it’s position in the list. To make
the endpoint security check as efficient as possible, arrange the endpoint
security objects in order with the one that the most users should match
first and the one that the least user’s should match last.
OK Click OK to save your changes back to the ZyWALL.
Cancel Click Cancel to exit this screen without saving.
Table 103 Configuration > Auth. Policy > Add (continued)
LABEL DESCRIPTION

Chapter 21 Authentication Policy
ZyWALL USG 50 User’s Guide
362

ZyWALL USG 50 User’s Guide 363
CHAPTER 22
Firewall
22.1 Overview
Use the firewall to block or allow services that use static port numbers. Use
application patrol (see Chapter 28 on page 443) to control services using flexible/
dynamic port numbers. The firewall can also limit the number of user sessions.
This figure shows the ZyWALL’s default firewall rules in action and demonstrates
how stateful inspection works. User 1 can initiate a Telnet session from within the
LAN1 zone and responses to this request are allowed. However, other Telnet traffic
initiated from the WAN or DMZ zone and destined for the LAN1 zone is blocked.
Communications between the WAN and the DMZ zones are allowed. The firewall
allows VPN traffic between any of the networks.
Figure 217 Default Firewall Action
22.1.1 What You Can Do in this Chapter
•Use the Firewall screens (Section 22.2 on page 371) to enable or disable the
firewall and asymmetrical routes, and manage and configure firewall rules.
•Use the Session Limit screens (see Section 22.3 on page 376) to limit the
number of concurrent NAT/firewall sessions a client can use.

Chapter 22 Firewall
ZyWALL USG 50 User’s Guide
364
22.1.2 What You Need to Know
Stateful Inspection
The ZyWALL has a stateful inspection firewall. The ZyWALL restricts access by
screening data packets against defined access rules. It also inspects sessions. For
example, traffic from one zone is not allowed unless it is initiated by a computer in
another zone first.
Zones
A zone is a group of interfaces or VPN tunnels. Group the ZyWALL’s interfaces into
different zones based on your needs. You can configure firewall rules for data
passing between zones or even between interfaces and/or VPN tunnels in a zone.
Default Firewall Behavior
Firewall rules are grouped based on the direction of travel of packets to which they
apply. Here is the default firewall behavior for traffic going through the ZyWALL in
various directions.
To-ZyWALL Rules
Rules with ZyWALL as the To Zone apply to traffic going to the ZyWALL itself. By
default:
• The firewall allows only LAN, or WAN computers to access or manage the
ZyWALL.
Table 104 Default Firewall Behavior
FROM ZONE TO ZONE BEHAVIOR
From WAN to ZyWALL Traffic from the WAN to the ZyWALL itself is allowed for certain
default services described in To-ZyWALL Rules on page 364. All
other WAN to ZyWALL traffic is dropped.
From WAN to any (other
than the ZyWALL)
Traffic from the WAN to any of the networks behind the
ZyWALL is dropped.
From DMZ to ZyWALL Traffic from the DMZ to the ZyWALL itself is allowed for certain
default services described in To-ZyWALL Rules on page 364. All
other DMZ to ZyWALL traffic is dropped.
From DMZ to any (other
than the ZyWALL)
Traffic from the DMZ to any of the networks behind the
ZyWALL is dropped.
From ANY to ANY Traffic that does not match any firewall rule is allowed. So for
example, LAN to WAN, LAN to DMZ traffic is allowed. This also
includes traffic to or from interfaces or VPN tunnels that are
not assigned to a zone (extra-zone traffic).

Chapter 22 Firewall
ZyWALL USG 50 User’s Guide 365
• The ZyWALL drops most packets from the WAN zone to the ZyWALL itself,
except for ESP/AH/IKE/NATT/HTTPS services for VPN tunnels, and generates a
log.
• The ZyWALL drops most packets from the DMZ zone to the ZyWALL itself,
except for DNS and NetBIOS traffic, and generates a log.
When you configure a firewall rule for packets destined for the ZyWALL itself,
make sure it does not conflict with your service control rule. See Chapter 45 on
page 681 for more information about service control (remote management). The
ZyWALL checks the firewall rules before the service control rules for traffic
destined for the ZyWALL.
You can configure a To-ZyWALL firewall rule (with From Any To ZyWALL
direction) for traffic from an interface which is not in a zone.
Global Firewall Rules
Firewall rules with from any and/or to any as the packet direction are called
global firewall rules. The global firewall rules are the only firewall rules that apply
to an interface or VPN tunnel that is not included in a zone. The from any rules
apply to traffic coming from the interface and the to any rules apply to traffic
going to the interface.
Firewall Rule Criteria
The ZyWALL checks the schedule, user name (user’s login name on the ZyWALL),
source IP address, destination IP address and IP protocol type of network traffic
against the firewall rules (in the order you list them). When the traffic matches a
rule, the ZyWALL takes the action specified in the rule.
User Specific Firewall Rules
You can specify users or user groups in firewall rules. For example, to allow a
specific user from any computer to access a zone by logging in to the ZyWALL, you
can set up a rule based on the user name only. If you also apply a schedule to the
firewall rule, the user can only access the network at the scheduled time. A user-
aware firewall rule is activated whenever the user logs in to the ZyWALL and will
be disabled after the user logs out of the ZyWALL.
Firewall and Application Patrol
To use a service, make sure both the firewall and application patrol allow the
service’s packets to go through the ZyWALL. The ZyWALL checks the firewall rules
before the application patrol rules for traffic going through the ZyWALL.

Chapter 22 Firewall
ZyWALL USG 50 User’s Guide
366
Firewall and VPN Traffic
After you create a VPN tunnel and add it to a zone, you can set the firewall rules
applied to VPN traffic. If you add a VPN tunnel to an existing zone (the LAN1 zone
for example), you can configure a new LAN1 to LAN1 firewall rule or use intra-
zone traffic blocking to allow or block VPN traffic transmitting between the VPN
tunnel and other interfaces in the LAN zone. If you add the VPN tunnel to a new
zone (the VPN zone for example), you can configure rules for VPN traffic between
the VPN zone and other zones or From VPN To-ZyWALL rules for VPN traffic
destined for the ZyWALL.
Session Limits
Accessing the ZyWALL or network resources through the ZyWALL requires a NAT
session and corresponding firewall session. Peer to peer applications, such as file
sharing applications, may use a large number of NAT sessions. A single client
could use all of the available NAT sessions and prevent others from connecting to
or through the ZyWALL. The ZyWALL lets you limit the number of concurrent NAT/
firewall sessions a client can use.
Finding Out More
• See Section 6.5.14 on page 103 for related information on the Firewall
screens.
• See Section 7.8 on page 138 for an example of creating firewall rules as part of
configuring user-aware access control (Section 7.5 on page 124).
• See Section 7.9.3 on page 144 for an example of creating a firewall rule to allow
H.323 traffic from the WAN to the LAN.
• See Section 7.10.3 on page 147 for an example of creating a firewall rule to
allow web traffic from the WAN to a server on the DMZ.
• See Section 7.11.4 on page 152 for an example of creating firewall rules to
allow SIP traffic for an IPPBX or SIP server on the DMZ.
22.1.3 Firewall Rule Example Applications
Suppose that your company decides to block all of the LAN users from using IRC
(Internet Relay Chat) through the Internet. To do this, you would configure a LAN
to WAN firewall rule that blocks IRC traffic from any source IP address from going
to any destination address. You do not need to specify a schedule since you need

Chapter 22 Firewall
ZyWALL USG 50 User’s Guide 367
the firewall rule to always be in effect. The following figure shows the results of
this rule.
Figure 218 Blocking All LAN to WAN IRC Traffic Example
Your firewall would have the following rules.
• The first row blocks LAN access to the IRC service on the WAN.
• The second row is the firewall’s default policy that allows all LAN1 to WAN traffic.
The ZyWALL applies the firewall rules in order. So for this example, when the
ZyWALL receives traffic from the LAN, it checks it against the first rule. If the
traffic matches (if it is IRC traffic) the firewall takes the action in the rule (drop)
and stops checking the firewall rules. Any traffic that does not match the first
firewall rule will match the second rule and the ZyWALL forwards it.
Now suppose that your company wants to let the CEO use IRC. You can configure
a LAN1 to WAN firewall rule that allows IRC traffic from the IP address of the
CEO’s computer. You can also configure a LAN to WAN rule that allows IRC traffic
from any computer through which the CEO logs into the ZyWALL with his/her user
name. In order to make sure that the CEO’s computer always uses the same IP
address, make sure it either:
• Has a static IP address,
or
• You configure a static DHCP entry for it so the ZyWALL always assigns it the
same IP address (see DHCP Settings on page 274 for information on DHCP).
Table 105 Blocking All LAN to WAN IRC Traffic Example
#USER SOURCE DESTINATION SCHEDULE SERVICE ACTION
1 Any Any Any Any IRC Deny
2 Any Any Any Any Any Allow

Chapter 22 Firewall
ZyWALL USG 50 User’s Guide
368
Now you configure a LAN1 to WAN firewall rule that allows IRC traffic from the IP
address of the CEO’s computer (192.168.1.7 for example) to go to any destination
address. You do not need to specify a schedule since you want the firewall rule to
always be in effect. The following figure shows the results of your two custom
rules.
Figure 219 Limited LAN to WAN IRC Traffic Example
Your firewall would have the following configuration.
• The first row allows the LAN1 computer at IP address 192.168.1.7 to access the
IRC service on the WAN.
• The second row blocks LAN1 access to the IRC service on the WAN.
• The third row is the firewall’s default policy of allowing all traffic from the LAN1
to go to the WAN.
Alternatively, you configure a LAN1 to WAN rule with the CEO’s user name (say
CEO) to allow IRC traffic from any source IP address to go to any destination
address.
Your firewall would have the following configuration.
Table 106 Limited LAN1 to WAN IRC Traffic Example 1
#USER SOURCE DESTINATION SCHEDULE SERVICE ACTION
1 Any 192.168.1.7 Any Any IRC Allow
2 Any Any Any Any IRC Deny
3 Any Any Any Any Any Allow
Table 107 Limited LAN1 to WAN IRC Traffic Example 2
#USER SOURCE DESTINATION SCHEDULE SERVICE ACTION
1 CEO Any Any Any IRC Allow
2 Any Any Any Any IRC Deny
3 Any Any Any Any Any Allow
LAN1

Chapter 22 Firewall
ZyWALL USG 50 User’s Guide 369
• The first row allows any LAN1 computer to access the IRC service on the WAN
by logging into the ZyWALL with the CEO’s user name.
• The second row blocks LAN1 access to the IRC service on the WAN.
• The third row is the firewall’s default policy of allowing all traffic from the LAN1
to go to the WAN.
The rule for the CEO must come before the rule that blocks all LAN1 to WAN IRC
traffic. If the rule that blocks all LAN1 to WAN IRC traffic came first, the CEO’s IRC
traffic would match that rule and the ZyWALL would drop it and not check any
other firewall rules.
22.1.4 Firewall Rule Configuration Example
The following Internet firewall rule example allows Doom players from the WAN to
IP addresses 192.168.1.10 through 192.168.1.15 (Dest_1) on the LAN1.
1Click Configuration > Firewall. In the summary of firewall rules click Add in the
heading row to configure a new first entry. Remember the sequence (priority) of
the rules is important since they are applied in order.
Figure 220 Firewall Example: Firewall Screen
2At the top of the screen, click Create new Object > Address.
3The screen for configuring an address object opens. Configure it as follows and
click OK.
Figure 221 Firewall Example: Create an Address Object
4Click Create new Object > Service.

Chapter 22 Firewall
ZyWALL USG 50 User’s Guide
370
5The screen for configuring a service object opens. Configure it as follows and click
OK.
Figure 222 Firewall Example: Create a Service Object
6Select From WAN and To LAN1.
7Enter the name of the firewall rule.
8Select Dest_1 is selected for the Destination and Doom is selected as the
Service. Enter a description and configure the rest of the screen as follows. Click
OK when you are done.
Figure 223 Firewall Example: Edit a Firewall Rule

Chapter 22 Firewall
ZyWALL USG 50 User’s Guide 371
9The firewall rule appears in the firewall rule summary.
Figure 224 Firewall Example: Doom Rule in Summary
22.2 The Firewall Screen
Asymmetrical Routes
If an alternate gateway on the LAN has an IP address in the same subnet as the
ZyWALL’s LAN IP address, return traffic may not go through the ZyWALL. This is
called an asymmetrical or “triangle” route. This causes the ZyWALL to reset the
connection, as the connection has not been acknowledged.
You can have the ZyWALL permit the use of asymmetrical route topology on the
network (not reset the connection). However, allowing asymmetrical routes may
let traffic from the WAN go directly to the LAN without passing through the
ZyWALL. A better solution is to use virtual interfaces to put the ZyWALL and the
backup gateway on separate subnets. Virtual interfaces allow you to partition your
network into logical sections over the same interface. See the chapter about
interfaces for more information.
By putting LAN 1 and the alternate gateway (A in the figure) in different subnets,
all returning network traffic must pass through the ZyWALL to the LAN. The
following steps and figure describe such a scenario.
1A computer on the LAN1 initiates a connection by sending a SYN packet to a
receiving server on the WAN.
2The ZyWALL reroutes the packet to gateway A, which is in Subnet 2.
3The reply from the WAN goes to the ZyWALL.

Chapter 22 Firewall
ZyWALL USG 50 User’s Guide
372
4The ZyWALL then sends it to the computer on the LAN1 in Subnet 1.
Figure 225 Using Virtual Interfaces to Avoid Asymmetrical Routes
22.2.1 Configuring the Firewall Screen
Click Configuration > Firewall to open the Firewall screen. Use this screen to
enable or disable the firewall and asymmetrical routes, set a maximum number of
sessions per host, and display the configured firewall rules. Specify from which
zone packets come and to which zone packets travel to display only the rules
specific to the selected direction. Note the following.
• If you enable intra-zone traffic blocking (see the chapter about zones), the
firewall automatically creates (implicit) rules to deny packet passage between
the interfaces in the specified zone.
• Besides configuring the firewall, you also need to configure NAT rules to allow
computers on the WAN to access LAN devices. See Chapter 17 on page 327 for
more information.
• The ZyWALL applies NAT (Destination NAT) settings before applying the firewall
rules. So for example, if you configure a NAT entry that sends WAN traffic to a
LAN IP address, when you configure a corresponding firewall rule to allow the
traffic, you need to set the LAN IP address as the destination. See Section 7.9
on page 141 for an example.
LAN1

Chapter 22 Firewall
ZyWALL USG 50 User’s Guide 373
• The ordering of your rules is very important as rules are applied in sequence.
Figure 226 Configuration > Firewall
The following table describes the labels in this screen.
Table 108 Configuration > Firewall
LABEL DESCRIPTION
General
Settings
Enable
Firewall
Select this check box to activate the firewall. The ZyWALL performs
access control when the firewall is activated.
Allow
Asymmetrical
Route
If an alternate gateway on the LAN has an IP address in the same subnet
as the ZyWALL’s LAN IP address, return traffic may not go through the
ZyWALL. This is called an asymmetrical or “triangle” route. This causes
the ZyWALL to reset the connection, as the connection has not been
acknowledged.
Select this check box to have the ZyWALL permit the use of asymmetrical
route topology on the network (not reset the connection).
Note: Allowing asymmetrical routes may let traffic from the WAN go
directly to the LAN without passing through the ZyWALL. A
better solution is to use virtual interfaces to put the ZyWALL
and the backup gateway on separate subnets.
Firewall Rule Summary

Chapter 22 Firewall
ZyWALL USG 50 User’s Guide
374
From Zone /
To Zone
This is the direction of travel of packets. Select from which zone the
packets come and to which zone they go.
Firewall rules are grouped based on the direction of travel of packets to
which they apply. For example, from LAN1 to LAN1 means packets
traveling from a computer or subnet on the LAN to either another
computer or subnet on the LAN1.
From any displays all the firewall rules for traffic going to the selected To
Zone.
To any displays all the firewall rules for traffic coming from the selected
From Zone.
From any to any displays all of the firewall rules.
To ZyWALL rules are for traffic that is destined for the ZyWALL and
control which computers can manage the ZyWALL.
Add Click this to create a new entry. Select an entry and click Add to create a
new entry after the selected entry.
Edit Double-click an entry or select it and click Edit to open a screen where
you can modify the entry’s settings.
Remove To remove an entry, select it and click Remove. The ZyWALL confirms
you want to remove it before doing so.
Activate To turn on an entry, select it and click Activate.
Inactivate To turn off an entry, select it and click Inactivate.
Move To change a rule’s position in the numbered list, select the rule and click
Move to display a field to type a number for where you want to put that
rule and press [ENTER] to move the rule to the number that you typed.
The ordering of your rules is important as they are applied in order of
their numbering.
The following read-only fields summarize the rules you have created that apply to traffic
traveling in the selected packet direction.
Status This icon is lit when the entry is active and dimmed when the entry is
inactive.
Priority This is the position of your firewall rule in the global rule list (including all
through-ZyWALL and to-ZyWALL rules). The ordering of your rules is
important as rules are applied in sequence. Default displays for the
default firewall behavior that the ZyWALL performs on traffic that does
not match any other firewall rule.
From
To
This is the direction of travel of packets to which the firewall rule applies.
Schedule This field tells you the schedule object that the rule uses. none means
the rule is active at all times if enabled.
User This is the user name or user group name to which this firewall rule
applies.
Source This displays the source address object to which this firewall rule applies.
Destination This displays the destination address object to which this firewall rule
applies.
Table 108 Configuration > Firewall (continued)
LABEL DESCRIPTION

Chapter 22 Firewall
ZyWALL USG 50 User’s Guide 375
22.2.2 The Firewall Add/Edit Screen
In the Firewall screen, click the Edit or Add icon to display the Firewall Rule
Edit screen.
Figure 227 Configuration > Firewall > Add
The following table describes the labels in this screen.
Service This displays the service object to which this firewall rule applies.
Access This field displays whether the firewall silently discards packets (deny),
discards packets and sends a TCP reset packet to the sender (reject) or
permits the passage of packets (allow).
Log This field shows you whether a log (and alert) is created when packets
match this rule or not.
Apply Click Apply to save your changes back to the ZyWALL.
Reset Click Reset to return the screen to its last-saved settings.
Table 108 Configuration > Firewall (continued)
LABEL DESCRIPTION
Table 109 Configuration > Firewall > Add
LABEL DESCRIPTION
Create new
Object
Use to configure any new settings objects that you need to use in this
screen.
Enable Select this check box to activate the firewall rule.
From
To
For through-ZyWALL rules, select the direction of travel of packets to
which the rule applies.
any means all interfaces or VPN tunnels.
ZyWALL means packets destined for the ZyWALL itself.

Chapter 22 Firewall
ZyWALL USG 50 User’s Guide
376
22.3 The Session Limit Screen
Click Configuration > Firewall > Session Limit to display the Firewall
Session Limit screen. Use this screen to limit the number of concurrent NAT/
firewall sessions a client can use. You can apply a default limit for all users and
Description Enter a descriptive name of up to 60 printable ASCII characters for the
firewall rule. Spaces are allowed.
Schedule Select a schedule that defines when the rule applies. Otherwise, select
none and the rule is always effective.
User This field is not available when you are configuring a to-ZyWALL rule.
Select a user name or user group to which to apply the rule. The firewall
rule is activated only when the specified user logs into the system and
the rule will be disabled when the user logs out.
Otherwise, select any and there is no need for user logging.
Note: If you specified a source IP address (group) instead of any in
the field below, the user’s IP address should be within the IP
address range.
Source Select a source address or address group for whom this rule applies.
Select any if the policy is effective for every source.
Destination Select a destination address or address group for whom this rule
applies. Select any if the policy is effective for every destination.
Service Select a service or service group from the drop-down list box.
Access Use the drop-down list box to select what the firewall is to do with
packets that match this rule.
Select deny to silently discard the packets without sending a TCP reset
packet or an ICMP destination-unreachable message to the sender.
Select reject to deny the packets and send a TCP reset packet to the
sender. Any UDP packets are dropped without sending a response
packet.
Select allow to permit the passage of the packets.
Log Select whether to have the ZyWALL generate a log (log), log and alert
(log alert) or not (no) when the rule is matched. See Chapter 46 on
page 731 for more on logs.
OK Click OK to save your customized settings and exit this screen.
Cancel Click Cancel to exit this screen without saving.
Table 109 Configuration > Firewall > Add (continued)
LABEL DESCRIPTION

Chapter 22 Firewall
ZyWALL USG 50 User’s Guide 377
individual limits for specific users, addresses, or both. The individual limit takes
priority if you apply both.
Figure 228 Configuration > Firewall > Session Limit
The following table describes the labels in this screen.
Table 110 Configuration > Firewall > Session Limit
LABEL DESCRIPTION
General
Settings
Enable Session
limit
Select this check box to control the number of concurrent sessions hosts
can have.
Default Session
per Host
Use this field to set a common limit to the number of concurrent NAT/
firewall sessions each client computer can have.
If only a few clients use peer to peer applications, you can raise this
number to improve their performance. With heavy peer to peer
application use, lower this number to ensure no single client uses too
many of the available NAT sessions.
Create rules below to apply other limits for specific users or addresses.
Rule Summary This table lists the rules for limiting the number of concurrent sessions
hosts can have.
Add Click this to create a new entry. Select an entry and click Add to create
a new entry after the selected entry.
Edit Double-click an entry or select it and click Edit to open a screen where
you can modify the entry’s settings.
Remove To remove an entry, select it and click Remove. The ZyWALL confirms
you want to remove it before doing so.
Activate To turn on an entry, select it and click Activate.
Inactivate To turn off an entry, select it and click Inactivate.
Move To change a rule’s position in the numbered list, select the rule and click
Move to display a field to type a number for where you want to put that
rule and press [ENTER] to move the rule to the number that you typed.
The ordering of your rules is important as they are applied in order of
their numbering.
Status This icon is lit when the entry is active and dimmed when the entry is
inactive.

Chapter 22 Firewall
ZyWALL USG 50 User’s Guide
378
22.3.1 The Session Limit Add/Edit Screen
Click Configuration > Firewall > Session Limit and the Add or Edit icon to
display the Firewall Session Limit Edit screen. Use this screen to configure
rules that define a session limit for specific users or addresses.
Figure 229 Configuration > Firewall > Session Limit > Edit
The following table describes the labels in this screen.
# This is the index number of a session limit rule. It is not associated with
a specific rule.
User This is the user name or user group name to which this session limit rule
applies.
Address This is the address object to which this session limit rule applies.
Limit This is how many concurrent sessions this user or address is allowed to
have.
Apply Click Apply to save your changes back to the ZyWALL.
Reset Click Reset to return the screen to its last-saved settings.
Table 110 Configuration > Firewall > Session Limit (continued)
LABEL DESCRIPTION
Table 111 Configuration > Firewall > Session Limit > Edit
LABEL DESCRIPTION
Create new
Object
Use to configure any new settings objects that you need to use in this
screen.
Enable Rule Select this check box to turn on this session limit rule.
Description Enter information to help you identify this rule. Use up to 64 printable
ASCII characters. Spaces are allowed.

Chapter 22 Firewall
ZyWALL USG 50 User’s Guide 379
User Select a user name or user group to which to apply the rule. The rule is
activated only when the specified user logs into the system and the rule
will be disabled when the user logs out.
Otherwise, select any and there is no need for user logging.
Note: If you specified an IP address (or address group) instead of
any in the field below, the user’s IP address should be within
the IP address range.
Address Select a source address or address group for whom this rule applies.
Select any if the policy is effective for every source address.
Session Limit
per Host
Use this field to set a limit to the number of concurrent NAT/firewall
sessions this rule’s users or addresses can have.
For this rule’s users and addresses, this setting overrides the Default
Session per Host setting in the general Firewall Session Limit
screen.
OK Click OK to save your customized settings and exit this screen.
Cancel Click Cancel to exit this screen without saving.
Table 111 Configuration > Firewall > Session Limit > Edit (continued)
LABEL DESCRIPTION

Chapter 22 Firewall
ZyWALL USG 50 User’s Guide
380

ZyWALL USG 50 User’s Guide 381
CHAPTER 23
IPSec VPN
23.1 IPSec VPN Overview
A virtual private network (VPN) provides secure communications between sites
without the expense of leased site-to-site lines. A secure VPN is a combination of
tunneling, encryption, authentication, access control and auditing. It is used to
transport traffic over the Internet or any insecure network that uses TCP/IP for
communication.
Internet Protocol Security (IPSec) is a standards-based VPN that offers flexible
solutions for secure data communications across a public network like the
Internet. IPSec is built around a number of standardized cryptographic techniques
to provide confidentiality, data integrity and authentication at the IP layer. The
following figure is an example of an IPSec VPN tunnel.
Figure 230 IPSec VPN Example
The VPN tunnel connects the ZyWALL (X) and the remote (peer) IPSec router (Y).
These routers then connect the local network (A) and remote network (B).
23.1.1 What You Can Do in this Chapter
•Use the VPN Connection screens (see Section 23.2 on page 384) to specify
which VPN gateway a VPN connection policy uses and which devices (behind the
IPSec routers) can use the VPN tunnel and the IPSec SA settings (phase 2
settings). You can also activate / deactivate and connect / disconnect each VPN
connection (each IPSec SA).

Chapter 23 IPSec VPN
ZyWALL USG 50 User’s Guide
382
•Use the VPN Gateway screens (see Section 23.2.1 on page 386) to manage
the ZyWALL’s VPN gateways. A VPN gateway specifies the IPSec routers at
either end of a VPN tunnel and the IKE SA settings (phase 1 settings). You can
also activate and deactivate each VPN gateway.
23.1.2 What You Need to Know
An IPSec VPN tunnel is usually established in two phases. Each phase establishes
a security association (SA), a contract indicating what security parameters the
ZyWALL and the remote IPSec router will use. The first phase establishes an
Internet Key Exchange (IKE) SA between the ZyWALL and remote IPSec router.
The second phase uses the IKE SA to securely establish an IPSec SA through
which the ZyWALL and remote IPSec router can send data between computers on
the local network and remote network. This is illustrated in the following figure.
Figure 231 VPN: IKE SA and IPSec SA
In this example, a computer in network A is exchanging data with a computer in
network B. Inside networks A and B, the data is transmitted the same way data is
normally transmitted in the networks. Between routers X and Y, the data is
protected by tunneling, encryption, authentication, and other security features of
the IPSec SA. The IPSec SA is secure because routers X and Y established the IKE
SA first.

Chapter 23 IPSec VPN
ZyWALL USG 50 User’s Guide 383
Application Scenarios
The ZyWALL’s application scenarios make it easier to configure your VPN
connection settings.
Finding Out More
• See Section 6.5.15 on page 104 for related information on these screens.
Table 112 IPSec VPN Application Scenarios
SITE-TO-SITE SITE-TO-SITE WITH
DYNAMIC PEER REMOTE ACCESS
(SERVER ROLE) REMOTE ACCESS
(CLIENT ROLE)
Choose this if the
remote IPSec router
has a static IP
address or a domain
name.
This ZyWALL can
initiate the VPN
tunnel.
The remote IPSec
router can also
initiate the VPN
tunnel if this ZyWALL
has a static IP
address or a domain
name.
Choose this if the
remote IPSec router
has a dynamic IP
address.
You don’t specify the
remote IPSec
router’s address, but
you specify the
remote policy (the
addresses of the
devices behind the
remote IPSec
router).
This ZyWALL must
have a static IP
address or a domain
name.
Only the remote
IPSec router can
initiate the VPN
tunnel.
Choose this to allow
incoming
connections from
IPSec VPN clients.
The clients have
dynamic IP
addresses and are
also known as dial-in
users.
You don’t specify the
addresses of the
client IPSec routers
or the remote policy.
This creates a
dynamic IPSec VPN
rule that can let
multiple clients
connect.
Only the clients can
initiate the VPN
tunnel.
Choose this to
connect to an IPSec
server.
This ZyWALL is the
client (dial-in user).
Client role ZyWALLs
initiate IPSec VPN
connections to a
server role ZyWALL.
This ZyWALL can
have a dynamic IP
address.
The IPSec server
doesn’t configure
this ZyWALL’s IP
address or the
addresses of the
devices behind it.
Only this ZyWALL
can initiate the VPN
tunnel.

Chapter 23 IPSec VPN
ZyWALL USG 50 User’s Guide
384
• See Section 23.4 on page 405 for IPSec VPN background information.
• See Section 5.4 on page 78 for the IPSec VPN quick setup wizard.
• See Section 7.4 on page 120 for an example of configuring IPSec VPN.
23.1.3 Before You Begin
This section briefly explains the relationship between VPN tunnels and other
features. It also gives some basic suggestions for troubleshooting.
You should set up the following features before you set up the VPN tunnel.
• In any VPN connection, you have to select address objects to specify the local
policy and remote policy. You should set up the address objects first.
• In a VPN gateway, you can select an Ethernet interface, virtual Ethernet
interface, VLAN interface, or virtual VLAN interface to specify what address the
ZyWALL uses as its IP address when it establishes the IKE SA. You should set up
the interface first. See Chapter 11 on page 221.
• In a VPN gateway, you can enable extended authentication. If the ZyWALL is in
server mode, you should set up the authentication method (AAA server) first.
The authentication method specifies how the ZyWALL authenticates the remote
IPSec router. See Chapter 39 on page 625.
• In a VPN gateway, the ZyWALL and remote IPSec router can use certificates to
authenticate each other. Make sure the ZyWALL and the remote IPSec router
will trust each other’s certificates. See Chapter 41 on page 641.
23.2 The VPN Connection Screen
Click Configuration > VPN > IPSec VPN to open the VPN Connection screen.
The VPN Connection screen lists the VPN connection policies and their
associated VPN gateway(s), and various settings. In addition, it also lets you
activate / deactivate and connect / disconnect each VPN connection (each IPSec

Chapter 23 IPSec VPN
ZyWALL USG 50 User’s Guide 385
SA). Click a column’s heading cell to sort the table entries by that column’s
criteria. Click the heading cell again to reverse the sort order.
Figure 232 Configuration > VPN > IPSec VPN > VPN Connection
Each field is discussed in the following table. See Section 23.2.2 on page 393 and
Section 23.2.1 on page 386 for more information.
Table 113 Configuration > VPN > IPSec VPN > VPN Connection
LABEL DESCRIPTION
Use Policy
Route to
control
dynamic
IPSec rules
Select this to be able to use policy routes to manually specify the
destination addresses of dynamic IPSec rules. You must manually create
these policy routes. The ZyWALL automatically obtains source and
destination addresses for dynamic IPSec rules that do not match any of
the policy routes.
Clear this to have the ZyWALL automatically obtain source and
destination addresses for all dynamic IPSec rules.
See Section 6.4.1 on page 95 for how this option affects the routing table.
Add Click this to create a new entry.
Edit Double-click an entry or select it and click Edit to open a screen where
you can modify the entry’s settings.
Remove To remove an entry, select it and click Remove. The ZyWALL confirms
you want to remove it before doing so.
Activate To turn on an entry, select it and click Activate.
Inactivate To turn off an entry, select it and click Inactivate.
Connect To connect an IPSec SA, select it and click Connect.
Disconnect To disconnect an IPSec SA, select it and click Disconnect.
# This field is a sequential value, and it is not associated with a specific
connection.

Chapter 23 IPSec VPN
ZyWALL USG 50 User’s Guide
386
23.2.1 The VPN Connection Add/Edit (IKE) Screen
The VPN Connection Add/Edit Gateway screen allows you to create a new VPN
connection policy or edit an existing one. To access this screen, go to the
Configuration > VPN Connection screen (see Section 23.2 on page 384), and
click either the Add icon or an Edit icon. If you click the Add icon, you have to
select a specific VPN gateway in the VPN Gateway field before the following
screen appears.
Status The activate (light bulb) icon is lit when the entry is active and dimmed
when the entry is inactive.
The connect icon is lit when the interface is connected and dimmed when
it is disconnected.
Name This field displays the name of the IPSec SA.
VPN Gateway This field displays the associated VPN gateway(s). If there is no VPN
gateway, this field displays “manual key”.
Encapsulation This field displays what encapsulation the IPSec SA uses.
Algorithm This field displays what encryption and authentication methods,
respectively, the IPSec SA uses.
Policy This field displays the local policy and the remote policy, respectively.
Apply Click Apply to save your changes back to the ZyWALL.
Reset Click Reset to return the screen to its last-saved settings.
Table 113 Configuration > VPN > IPSec VPN > VPN Connection (continued)
LABEL DESCRIPTION

Chapter 23 IPSec VPN
ZyWALL USG 50 User’s Guide 387
Figure 233 Configuration > VPN > IPSec VPN > VPN Connection > Edit (IKE)

Chapter 23 IPSec VPN
ZyWALL USG 50 User’s Guide
388
Each field is described in the following table.
Table 114 Configuration > VPN > IPSec VPN > VPN Connection > Edit
LABEL DESCRIPTION
Show Advance
Settings / Hide
Advance Settings
Click this button to display a greater or lesser number of
configuration fields.
Create new
Object
Use to configure any new settings objects that you need to use in this
screen.
General Settings
Enable Select this check box to activate this VPN connection.
Connection
Name Type the name used to identify this IPSec SA. You may use 1-31
alphanumeric characters, underscores(_), or dashes (-), but the first
character cannot be a number. This value is case-sensitive.
Nailed-Up Select this if you want the ZyWALL to automatically renegotiate the
IPSec SA when the SA life time expires.
Enable Replay
Detection Select this check box to detect and reject old or duplicate packets to
protect against Denial-of-Service attacks.
Enable
NetBIOS
Broadcast over
IPSec
Select this check box if you the ZyWALL to send NetBIOS (Network
Basic Input/Output System) packets through the IPSec SA.
NetBIOS packets are TCP or UDP packets that enable a computer to
connect to and communicate with a LAN. It may sometimes be
necessary to allow NetBIOS packets to pass through IPSec SAs in
order to allow local computers to find computers on the remote
network and vice versa.
VPN Gateway
Application
Scenario Select the scenario that best describes your intended VPN connection.
Site-to-site - Choose this if the remote IPSec router has a static IP
address or a domain name. This ZyWALL can initiate the VPN tunnel.
Site-to-site with Dynamic Peer - Choose this if the remote IPSec
router has a dynamic IP address. Only the remote IPSec router can
initiate the VPN tunnel.
Remote Access (Server Role) - Choose this to allow incoming
connections from IPSec VPN clients. The clients have dynamic IP
addresses and are also known as dial-in users. Only the clients can
initiate the VPN tunnel.
Remote Access (Client Role) - Choose this to connect to an IPSec
server. This ZyWALL is the client (dial-in user) and can initiate the
VPN tunnel.
VPN Gateway Select the VPN gateway this VPN connection is to use or select
Create Object to add another VPN gateway for this VPN connection
to use.

Chapter 23 IPSec VPN
ZyWALL USG 50 User’s Guide 389
Manual Key Select this option to configure a VPN connection policy that uses a
manual key instead of IKE key management. This may be useful if
you have problems with IKE key management. See Section 23.2.2 on
page 393 for how to configure the manual key fields.
Note: Only use manual key as a temporary solution, because it is
not as secure as a regular IPSec SA.
Policy
Local Policy Select the address corresponding to the local network. Use Create
new Object if you need to configure a new one.
Remote Policy Select the address corresponding to the remote network. Use Create
new Object if you need to configure a new one.
Policy
Enforcement Clear this to allow traffic with source and destination IP addresses
that do not match the local and remote policy to use the VPN tunnel.
Leave this cleared for free access between the local and remote
networks.
Selecting this restricts who can use the VPN tunnel. The ZyWALL
drops traffic with source and destination IP addresses that do not
match the local and remote policy.
Phase 2 Settings
SA Life Time Type the maximum number of seconds the IPSec SA can last. Shorter
life times provide better security. The ZyWALL automatically
negotiates a new IPSec SA before the current one expires, if there are
users who are accessing remote resources.
Active Protocol Select which protocol you want to use in the IPSec SA. Choices are:
AH (RFC 2402) - provides integrity, authentication, sequence
integrity (replay resistance), and non-repudiation but not encryption.
If you select AH, you must select an Authentication algorithm.
ESP (RFC 2406) - provides encryption and the same services offered
by AH, but its authentication is weaker. If you select ESP, you must
select an Encryption algorithm and Authentication algorithm.
Both AH and ESP increase processing requirements and latency
(delay).
The ZyWALL and remote IPSec router must use the same active
protocol.
Encapsulation Select which type of encapsulation the IPSec SA uses. Choices are
Tunnel - this mode encrypts the IP header information and the data.
Transport - this mode only encrypts the data.
The ZyWALL and remote IPSec router must use the same
encapsulation.
Proposal
Add Click this to create a new entry.
Edit Select an entry and click this to be able to modify it.
Table 114 Configuration > VPN > IPSec VPN > VPN Connection > Edit (continued)
LABEL DESCRIPTION

Chapter 23 IPSec VPN
ZyWALL USG 50 User’s Guide
390
Remove Select an entry and click this to delete it.
# This field is a sequential value, and it is not associated with a specific
proposal. The sequence of proposals should not affect performance
significantly.
Encryption This field is applicable when the Active Protocol is ESP. Select which
key size and encryption algorithm to use in the IPSec SA. Choices
are:
NULL - no encryption key or algorithm
DES - a 56-bit key with the DES encryption algorithm
3DES - a 168-bit key with the DES encryption algorithm
AES128 - a 128-bit key with the AES encryption algorithm
AES192 - a 192-bit key with the AES encryption algorithm
AES256 - a 256-bit key with the AES encryption algorithm
The ZyWALL and the remote IPSec router must both have at least one
proposal that uses use the same encryption and the same key.
Longer keys are more secure, but require more processing power,
resulting in increased latency and decreased throughput.
Authentication Select which hash algorithm to use to authenticate packet data in the
IPSec SA. Choices are SHA1 and MD5. SHA1 is generally considered
stronger than MD5, but it is also slower.
The ZyWALL and the remote IPSec router must both have a proposal
that uses the same authentication algorithm.
Perfect
Forward
Secrecy (PFS)
Select whether or not you want to enable Perfect Forward Secrecy
(PFS) and, if you do, which Diffie-Hellman key group to use for
encryption. Choices are:
none - disable PFS
DH1 - enable PFS and use a 768-bit random number
DH2 - enable PFS and use a 1024-bit random number
DH5 - enable PFS and use a 1536-bit random number
PFS changes the root key that is used to generate encryption keys for
each IPSec SA. The longer the key, the more secure the encryption,
but also the longer it takes to encrypt and decrypt information. Both
routers must use the same DH key group.
Related Settings
Add this VPN
connection to
IPSec_VPN zone.
Select this check box to add the VPN connection policy to the IPSec_VPN
security zone. Any security rules or settings configured for the IPSec_VPN
security zone will also apply to this VPN connection policy.
Connectivity
Check
The ZyWALL can regularly check the VPN connection to the gateway
you specified to make sure it is still available.
Enable
Connectivity
Check
Select this to turn on the VPN connection check.
Table 114 Configuration > VPN > IPSec VPN > VPN Connection > Edit (continued)
LABEL DESCRIPTION

Chapter 23 IPSec VPN
ZyWALL USG 50 User’s Guide 391
Check Method Select how the ZyWALL checks the connection. The peer must be
configured to respond to the method you select.
Select icmp to have the ZyWALL regularly ping the address you
specify to make sure traffic can still go through the connection. You
may need to configure the peer to respond to pings.
Select tcp to have the ZyWALL regularly perform a TCP handshake
with the address you specify to make sure traffic can still go through
the connection. You may need to configure the peer to accept the TCP
connection.
Check Port This field displays when you set the Check Method to tcp. Specify
the port number to use for a TCP connectivity check.
Check Period Enter the number of seconds between connection check attempts.
Check Timeout Enter the number of seconds to wait for a response before the
attempt is a failure.
Check Fail
Toleran ce Enter the number of consecutive failures allowed before the ZyWALL
disconnects the VPN tunnel. The ZyWALL resumes using the first peer
gateway address when the VPN connection passes the connectivity
check.
Check this
Address Select this to specify a domain name or IP address for the
connectivity check. Enter that domain name or IP address in the field
next to it.
Check the First
and Last IP
Address in the
Remote Policy
Select this to have the ZyWALL check the connection to the first and
last IP addresses in the connection’s remote policy. Make sure one of
these is the peer gateway’s LAN IP address.
Log Select this to have the ZyWALL generate a log every time it checks
this VPN connection.
Inbound/
Outbound traffic
NAT
Outbound Traffic
Source NAT This translation hides the source address of computers in the local
network. It may also be necessary if you want the ZyWALL to route
packets from computers outside the local network through the IPSec
SA.
Source Select the address object that represents the original source address
(or select Create Object to configure a new one). This is the address
object for the computer or network outside the local network. The
size of the original source address range (Source) must be equal to
the size of the translated source address range (SNAT).
Destination Select the address object that represents the original destination
address (or select Create Object to configure a new one). This is the
address object for the remote network.
SNAT Select the address object that represents the translated source
address (or select Create Object to configure a new one). This is the
address object for the local network. The size of the original source
address range (Source) must be equal to the size of the translated
source address range (SNAT).
Table 114 Configuration > VPN > IPSec VPN > VPN Connection > Edit (continued)
LABEL DESCRIPTION

Chapter 23 IPSec VPN
ZyWALL USG 50 User’s Guide
392
Inbound Traffic
Source NAT This translation hides the source address of computers in the remote
network.
Source Select the address object that represents the original source address
(or select Create Object to configure a new one). This is the address
object for the remote network. The size of the original source address
range (Source) must be equal to the size of the translated source
address range (SNAT).
Destination Select the address object that represents the original destination
address (or select Create Object to configure a new one). This is the
address object for the local network.
SNAT Select the address object that represents the translated source
address (or select Create Object to configure a new one). This is the
address that hides the original source address. The size of the original
source address range (Source) must be equal to the size of the
translated source address range (SNAT).
Destination
NAT This translation forwards packets (for example, mail) from the remote
network to a specific computer (for example, the mail server) in the
local network.
Add Click this to create a new entry. Select an entry and click Add to
create a new entry after the selected entry.
Edit Select an entry and click this to be able to modify it.
Remove Select an entry and click this to delete it.
Move To change an entry’s position in the numbered list, select it and click
Move to display a field to type a number for where you want to put
that entry and press [ENTER] to move the entry to the number that
you typed.
# This field is a sequential value, and it is not associated with a specific
NAT record. However, the order of records is the sequence in which
conditions are checked and executed.
Original IP Select the address object that represents the original destination
address. This is the address object for the remote network.
Mapped IP Select the address object that represents the desired destination
address. For example, this is the address object for the mail server.
Protocol Select the protocol required to use this translation. Choices are: TCP,
UDP, or All.
Original Port
Start / Original
Port End
These fields are available if the protocol is TCP or UDP. Enter the
original destination port or range of original destination ports. The
size of the original port range must be the same size as the size of
the mapped port range.
Mapped Port
Start / Mapped
Port End
These fields are available if the protocol is TCP or UDP. Enter the
translated destination port or range of translated destination ports.
The size of the original port range must be the same size as the size
of the mapped port range.
OK Click OK to save the changes.
Cancel Click Cancel to discard all changes and return to the main VPN
screen.
Table 114 Configuration > VPN > IPSec VPN > VPN Connection > Edit (continued)
LABEL DESCRIPTION

Chapter 23 IPSec VPN
ZyWALL USG 50 User’s Guide 393
23.2.2 The VPN Connection Add/Edit Manual Key Screen
The VPN Connection Add/Edit Manual Key screen allows you to create a new
VPN connection or edit an existing one using a manual key. This is useful if you
have problems with IKE key management. To access this screen, go to the VPN
Connection summary screen (see Section 23.2 on page 384), and click either
the Add icon or an existing manual key entry’s Edit icon. In the VPN Gateway
section of the screen, select Manual Key.
Note: Only use manual key as a temporary solution, because it is not as secure as a
regular IPSec SA.
Figure 234 Configuration > VPN > IPSec VPN > VPN Connection > Add > Manual
Key
This table describes labels specific to manual key configuration. See Section 23.2
on page 384 for descriptions of the other fields.
Table 115 Configuration > VPN > IPSec VPN > VPN Connection > Add > Manual
Key
LABEL DESCRIPTION
Manual Key
My Address Type the IP address of the ZyWALL in the IPSec SA. 0.0.0.0 is invalid.

Chapter 23 IPSec VPN
ZyWALL USG 50 User’s Guide
394
Secure
Gateway
Address
Type the IP address of the remote IPSec router in the IPSec SA.
SPI Type a unique SPI (Security Parameter Index) between 256 and 4095.
The SPI is used to identify the ZyWALL during authentication.
The ZyWALL and remote IPSec router must use the same SPI.
Encapsulation
Mode Select which type of encapsulation the IPSec SA uses. Choices are
Tunnel - this mode encrypts the IP header information and the data
Transport - this mode only encrypts the data. You should only select
this if the IPSec SA is used for communication between the ZyWALL
and remote IPSec router.
If you select Transport mode, the ZyWALL automatically switches to
Tunnel mode if the IPSec SA is not used for communication between
the ZyWALL and remote IPSec router. In this case, the ZyWALL
generates a log message for this change.
The ZyWALL and remote IPSec router must use the same
encapsulation.
Active Protocol Select which protocol you want to use in the IPSec SA. Choices are:
AH (RFC 2402) - provides integrity, authentication, sequence integrity
(replay resistance), and non-repudiation but not encryption. If you
select AH, you must select an Authentication Algorithm.
ESP (RFC 2406) - provides encryption and the same services offered
by AH, but its authentication is weaker. If you select ESP, you must
select an Encryption Algorithm and Authentication Algorithm.
The ZyWALL and remote IPSec router must use the same protocol.
Encryption
Algorithm This field is applicable when the Active Protocol is ESP. Select which
key size and encryption algorithm to use in the IPSec SA. Choices are:
NULL - no encryption key or algorithm
DES - a 56-bit key with the DES encryption algorithm
3DES - a 168-bit key with the DES encryption algorithm
AES128 - a 128-bit key with the AES encryption algorithm
AES192 - a 192-bit key with the AES encryption algorithm
AES256 - a 256-bit key with the AES encryption algorithm
The ZyWALL and the remote IPSec router must use the same
algorithm and key. Longer keys require more processing power,
resulting in increased latency and decreased throughput.
Authentication
Algorithm Select which hash algorithm to use to authenticate packet data in the
IPSec SA. Choices are SHA1 and MD5. SHA1 is generally considered
stronger than MD5, but it is also slower.
The ZyWALL and remote IPSec router must use the same algorithm.
Table 115 Configuration > VPN > IPSec VPN > VPN Connection > Add > Manual
Key (continued)
LABEL DESCRIPTION

Chapter 23 IPSec VPN
ZyWALL USG 50 User’s Guide 395
Encryption Key This field is applicable when you select an Encryption Algorithm.
Enter the encryption key, which depends on the encryption algorithm.
DES - type a unique key 8-32 characters long
3DES - type a unique key 24-32 characters long
AES128 - type a unique key 16-32 characters long
AES192 - type a unique key 24-32 characters long
AES256 - type a unique key 32 characters long
You can use any alphanumeric characters or
,;|`~!@#$%^&*()_+\{}':./<>=-".
If you want to enter the key in hexadecimal, type “0x” at the beginning
of the key. For example, "0x0123456789ABCDEF" is in hexadecimal
format; in “0123456789ABCDEF” is in ASCII format. If you use
hexadecimal, you must enter twice as many characters as listed
above.
The remote IPSec router must have the same encryption key.
The ZyWALL ignores any characters above the minimum number of
characters required by the algorithm. For example, if you enter
1234567890XYZ for a DES encryption key, the ZyWALL only uses
12345678. The ZyWALL still stores the longer key.
Authentication
Key Enter the authentication key, which depends on the authentication
algorithm.
MD5 - type a unique key 16-20 characters long
SHA1 - type a unique key 20 characters long
You can use any alphanumeric characters or
,;|`~!@#$%^&*()_+\{}':./<>=-". If you want to enter the key in
hexadecimal, type “0x” at the beginning of the key. For example,
"0x0123456789ABCDEF" is in hexadecimal format; in
“0123456789ABCDEF” is in ASCII format. If you use hexadecimal, you
must enter twice as many characters as listed above.
The remote IPSec router must have the same authentication key.
The ZyWALL ignores any characters above the minimum number of
characters required by the algorithm. For example, if you enter
12345678901234567890 for a MD5 authentication key, the ZyWALL
only uses 1234567890123456. The ZyWALL still stores the longer key.
OK Click OK to save your settings and exit this screen.
Cancel Click Cancel to exit this screen without saving.
Table 115 Configuration > VPN > IPSec VPN > VPN Connection > Add > Manual
Key (continued)
LABEL DESCRIPTION

Chapter 23 IPSec VPN
ZyWALL USG 50 User’s Guide
396
23.3 The VPN Gateway Screen
The VPN Gateway summary screen displays the IPSec VPN gateway policies in
the ZyWALL, as well as the ZyWALL’s address, remote IPSec router’s address, and
associated VPN connections for each one. In addition, it also lets you activate and
deactivate each VPN gateway.
To access this screen, click Configuration > VPN > Network > IPSec VPN >
VPN Gateway. The following screen appears.
Figure 235 Configuration > VPN > IPSec VPN > VPN Gateway
Each field is discussed in the following table. See Section 23.3.1 on page 397 for
more information.
Table 116 Configuration > VPN > IPSec VPN > VPN Gateway
LABEL DESCRIPTION
Add Click this to create a new entry.
Edit Double-click an entry or select it and click Edit to open a screen where
you can modify the entry’s settings.
Remove To remove an entry, select it and click Remove. The ZyWALL confirms
you want to remove it before doing so.
Activate To turn on an entry, select it and click Activate.
Inactivate To turn off an entry, select it and click Inactivate.
Object
References
Select an entry and click Object References to open a screen that
shows which settings use the entry. See Section 11.3.2 on page 236
for an example.
# This field is a sequential value, and it is not associated with a specific
VPN gateway.
Status The activate (light bulb) icon is lit when the entry is active and dimmed
when the entry is inactive.
Name This field displays the name of the VPN gateway
My address This field displays the interface or a domain name the ZyWALL uses for
the VPN gateway.
Secure Gateway This field displays the IP address(es) of the remote IPSec routers.
VPN Connection This field displays VPN connections that use this VPN gateway.

Chapter 23 IPSec VPN
ZyWALL USG 50 User’s Guide 397
23.3.1 The VPN Gateway Add/Edit Screen
The VPN Gateway Add/Edit screen allows you to create a new VPN gateway
policy or edit an existing one. To access this screen, go to the VPN Gateway
summary screen (see Section 23.3 on page 396), and click either the Add icon or
an Edit icon.
Apply Click Apply to save your changes back to the ZyWALL.
Reset Click Reset to return the screen to its last-saved settings.
Table 116 Configuration > VPN > IPSec VPN > VPN Gateway (continued)
LABEL DESCRIPTION

Chapter 23 IPSec VPN
ZyWALL USG 50 User’s Guide
398
Figure 236 Configuration > VPN > IPSec VPN > VPN Gateway > Edit
Each field is described in the following table.
Table 117 Configuration > VPN > IPSec VPN > VPN Gateway > Edit
LABEL DESCRIPTION
Show Advance
Settings / Hide
Advance Settings
Click this button to display a greater or lesser number of
configuration fields.
General Settings
VPN Gateway
Name Type the name used to identify this VPN gateway. You may use 1-31
alphanumeric characters, underscores(_), or dashes (-), but the first
character cannot be a number. This value is case-sensitive.
Gateway Settings

Chapter 23 IPSec VPN
ZyWALL USG 50 User’s Guide 399
My Address Select how the IP address of the ZyWALL in the IKE SA is defined.
If you select Interface, select the Ethernet interface, VLAN
interface, virtual Ethernet interface, virtual VLAN interface or PPPoE/
PPTP interface. The IP address of the ZyWALL in the IKE SA is the IP
address of the interface.
If you select Domain Name / IP, enter the domain name or the IP
address of the ZyWALL. The IP address of the ZyWALL in the IKE SA
is the specified IP address or the IP address corresponding to the
domain name. 0.0.0.0 is invalid.
Peer Gateway
Address Select how the IP address of the remote IPSec router in the IKE SA is
defined.
Select Static Address to enter the domain name or the IP address
of the remote IPSec router. You can provide a second IP address or
domain name for the ZyWALL to try if it cannot establish an IKE SA
with the first one.
Select Dynamic Address if the remote IPSec router has a dynamic
IP address (and does not use DDNS).
Authentication Note: The ZyWALL and remote IPSec router must use the
same authentication method to establish the IKE SA.
Pre-Shared
Key Select this to have the ZyWALL and remote IPSec router use a pre-
shared key (password) to identify each other when they negotiate
the IKE SA. Type the pre-shared key in the field to the right. The pre-
shared key can be
• 8 - 32 alphanumeric characters or ,;|`~!@#$%^&*()_+\{}':./
<>=-".
• 8 - 32 pairs of hexadecimal (0-9, A-F) characters, preceded by
“0x”.
If you want to enter the key in hexadecimal, type “0x” at the
beginning of the key. For example, "0x0123456789ABCDEF" is in
hexadecimal format; in “0123456789ABCDEF” is in ASCII format. If
you use hexadecimal, you must enter twice as many characters since
you need to enter pairs.
The ZyWALL and remote IPSec router must use the same pre-shared
key.
Table 117 Configuration > VPN > IPSec VPN > VPN Gateway > Edit (continued)
LABEL DESCRIPTION

Chapter 23 IPSec VPN
ZyWALL USG 50 User’s Guide
400
Certificate Select this to have the ZyWALL and remote IPSec router use
certificates to authenticate each other when they negotiate the IKE
SA. Then select the certificate the ZyWALL uses to identify itself to
the remote IPsec router.
This certificate is one of the certificates in My Certificates. If this
certificate is self-signed, import it into the remote IPsec router. If
this certificate is signed by a CA, the remote IPsec router must trust
that CA.
Note: The IPSec routers must trust each other’s certificates.
The ZyWALL uses one of its Trusted Certificates to authenticate
the remote IPSec router’s certificate. The trusted certificate can be a
self-signed certificate or that of a trusted CA that signed the remote
IPSec router’s certificate.
Local ID Type This field is read-only if the ZyWALL and remote IPSec router use
certificates to identify each other. Select which type of identification
is used to identify the ZyWALL during authentication. Choices are:
IP - the ZyWALL is identified by an IP address
DNS - the ZyWALL is identified by a domain name
E-mail - the ZyWALL is identified by an e-mail address
Content This field is read-only if the ZyWALL and remote IPSec router use
certificates to identify each other. Type the identity of the ZyWALL
during authentication. The identity depends on the Local ID Type.
IP - type an IP address; if you type 0.0.0.0, the ZyWALL uses the IP
address specified in the My Address field. This is not recommended
in the following situations:
• There is a NAT router between the ZyWALL and remote IPSec
router.
• You want the remote IPSec router to be able to distinguish
between IPSec SA requests that come from IPSec routers with
dynamic WAN IP addresses.
In these situations, use a different IP address, or use a different
Local ID Type.
DNS - type the domain name; you can use up to 31 ASCII
characters including spaces, although trailing spaces are truncated.
This value is only used for identification and can be any string.
E-mail - the ZyWALL is identified by an e-mail address; you can use
up to 31 ASCII characters including spaces, although trailing spaces
are truncated. This value is only used for identification and can be
any string.
Table 117 Configuration > VPN > IPSec VPN > VPN Gateway > Edit (continued)
LABEL DESCRIPTION

Chapter 23 IPSec VPN
ZyWALL USG 50 User’s Guide 401
Peer ID Type Select which type of identification is used to identify the remote
IPSec router during authentication. Choices are:
IP - the remote IPSec router is identified by an IP address
DNS - the remote IPSec router is identified by a domain name
E-mail - the remote IPSec router is identified by an e-mail address
Any - the ZyWALL does not check the identity of the remote IPSec
router
If the ZyWALL and remote IPSec router use certificates, there is one
more choice.
Subject Name - the remote IPSec router is identified by the subject
name in the certificate
Table 117 Configuration > VPN > IPSec VPN > VPN Gateway > Edit (continued)
LABEL DESCRIPTION

Chapter 23 IPSec VPN
ZyWALL USG 50 User’s Guide
402
Content This field is disabled if the Peer ID Type is Any. Type the identity of
the remote IPSec router during authentication. The identity depends
on the Peer ID Type.
If the ZyWALL and remote IPSec router do not use certificates,
IP - type an IP address; see the note at the end of this description.
DNS - type the domain name; you can use up to 31 ASCII
characters including spaces, although trailing spaces are truncated.
This value is only used for identification and can be any string.
E-mail - the ZyWALL is identified by an e-mail address; you can use
up to 31 ASCII characters including spaces, although trailing spaces
are truncated. This value is only used for identification and can be
any string.
If the ZyWALL and remote IPSec router use certificates, type the
following fields from the certificate used by the remote IPSec router.
IP - subject alternative name field; see the note at the end of this
description.
DNS - subject alternative name field
E-mail - subject alternative name field
Subject Name - subject name (maximum 255 ASCII characters,
including spaces)
Note: If Peer ID Type is IP, please read the rest of this section.
If you type 0.0.0.0, the ZyWALL uses the IP address specified in the
Secure Gateway Address field. This is not recommended in the
following situations:
• There is a NAT router between the ZyWALL and remote IPSec
router.
• You want the remote IPSec router to be able to distinguish
between IPSec SA requests that come from IPSec routers with
dynamic WAN IP addresses.
In these situations, use a different IP address, or use a different
Peer ID Type.
Phase 1 Settings
SA Life Time
(Seconds) Type the maximum number of seconds the IKE SA can last. When
this time has passed, the ZyWALL and remote IPSec router have to
update the encryption and authentication keys and re-negotiate the
IKE SA. This does not affect any existing IPSec SAs, however.
Table 117 Configuration > VPN > IPSec VPN > VPN Gateway > Edit (continued)
LABEL DESCRIPTION

Chapter 23 IPSec VPN
ZyWALL USG 50 User’s Guide 403
Negotiation
Mode Select the negotiation mode to use to negotiate the IKE SA. Choices
are
Main - this encrypts the ZyWALL’s and remote IPSec router’s
identities but takes more time to establish the IKE SA
Aggressive - this is faster but does not encrypt the identities
The ZyWALL and the remote IPSec router must use the same
negotiation mode.
Proposal
Add Click this to create a new entry.
Edit Select an entry and click this to be able to modify it.
Remove Select an entry and click this to delete it.
# This field is a sequential value, and it is not associated with a specific
proposal. The sequence of proposals should not affect performance
significantly.
Encryption Select which key size and encryption algorithm to use in the IKE SA.
Choices are:
DES - a 56-bit key with the DES encryption algorithm
3DES - a 168-bit key with the DES encryption algorithm
AES128 - a 128-bit key with the AES encryption algorithm
AES192 - a 192-bit key with the AES encryption algorithm
AES256 - a 256-bit key with the AES encryption algorithm
The ZyWALL and the remote IPSec router must use the same key
size and encryption algorithm. Longer keys require more processing
power, resulting in increased latency and decreased throughput.
Authentication Select which hash algorithm to use to authenticate packet data in
the IPSec SA. Choices are SHA1 and MD5. SHA1 is generally
considered stronger than MD5, but it is also slower.
The remote IPSec router must use the same authentication
algorithm.
Key Group Select which Diffie-Hellman key group (DHx) you want to use for
encryption keys. Choices are:
DH1 - use a 768-bit random number
DH2 - use a 1024-bit random number
DH5 - use a 1536-bit random number
The longer the key, the more secure the encryption, but also the
longer it takes to encrypt and decrypt information. Both routers
must use the same DH key group.
Table 117 Configuration > VPN > IPSec VPN > VPN Gateway > Edit (continued)
LABEL DESCRIPTION

Chapter 23 IPSec VPN
ZyWALL USG 50 User’s Guide
404
NAT Traversal Select this if any of these conditions are satisfied.
• This IKE SA might be used to negotiate IPSec SAs that use ESP as
the active protocol.
• There are one or more NAT routers between the ZyWALL and
remote IPSec router, and these routers do not support IPSec
pass-thru or a similar feature.
The remote IPSec router must also enable NAT traversal, and the
NAT routers have to forward packets with UDP port 500 and UDP
4500 headers unchanged.
Dead Peer
Detection
(DPD)
Select this check box if you want the ZyWALL to make sure the
remote IPSec router is there before it transmits data through the IKE
SA. The remote IPSec router must support DPD. If there has been no
traffic for at least 15 seconds, the ZyWALL sends a message to the
remote IPSec router. If the remote IPSec router responds, the
ZyWALL transmits the data. If the remote IPSec router does not
respond, the ZyWALL shuts down the IKE SA.
If the remote IPSec router does not support DPD, see if you can use
the VPN connection connectivity check (see Section 23.2.1 on page
386).
More Settings/
Less Settings
Click this button to show or hide the Extended Authentication
fields.
Extended
Authentication
When multiple IPSec routers use the same VPN tunnel to connect to
a single VPN tunnel (telecommuters sharing a tunnel for example),
use extended authentication to enforce a user name and password
check. This way even though they all know the VPN tunnel’s security
settings, each still has to provide a unique user name and password.
Enable Extended
Authentication
Select this if one of the routers (the ZyWALL or the remote IPSec
router) verifies a user name and password from the other router
using the local user database and/or an external server.
Server Mode Select this if the ZyWALL authenticates the user name and password
from the remote IPSec router. You also have to select the
authentication method, which specifies how the ZyWALL
authenticates this information.
Client Mode Select this radio button if the ZyWALL provides a username and
password to the remote IPSec router for authentication. You also
have to provide the User Name and the Password.
User Name This field is required if the ZyWALL is in Client Mode for extended
authentication. Type the user name the ZyWALL sends to the remote
IPSec router. The user name can be 1-31 ASCII characters. It is
case-sensitive, but spaces are not allowed.
Password This field is required if the ZyWALL is in Client Mode for extended
authentication. Type the password the ZyWALL sends to the remote
IPSec router. The password can be 1-31 ASCII characters. It is case-
sensitive, but spaces are not allowed.
OK Click OK to save your settings and exit this screen.
Cancel Click Cancel to exit this screen without saving.
Table 117 Configuration > VPN > IPSec VPN > VPN Gateway > Edit (continued)
LABEL DESCRIPTION

Chapter 23 IPSec VPN
ZyWALL USG 50 User’s Guide 405
23.4 IPSec VPN Background Information
Here is some more detailed IPSec VPN background information.
IKE SA Overview
The IKE SA provides a secure connection between the ZyWALL and remote IPSec
router.
It takes several steps to establish an IKE SA. The negotiation mode determines
how many. There are two negotiation modes--main mode and aggressive mode.
Main mode provides better security, while aggressive mode is faster.
Note: Both routers must use the same negotiation mode.
These modes are discussed in more detail in Negotiation Mode on page 409. Main
mode is used in various examples in the rest of this section.
IP Addresses of the ZyWALL and Remote IPSec Router
To set up an IKE SA, you have to specify the IP addresses of the ZyWALL and
remote IPSec router. You can usually enter a static IP address or a domain name
for either or both IP addresses. Sometimes, your ZyWALL might offer another
alternative, such as using the IP address of a port or interface, as well.
You can also specify the IP address of the remote IPSec router as 0.0.0.0. This
means that the remote IPSec router can have any IP address. In this case, only
the remote IPSec router can initiate an IKE SA because the ZyWALL does not
know the IP address of the remote IPSec router. This is often used for
telecommuters.
IKE SA Proposal
The IKE SA proposal is used to identify the encryption algorithm, authentication
algorithm, and Diffie-Hellman (DH) key group that the ZyWALL and remote IPSec
router use in the IKE SA. In main mode, this is done in steps 1 and 2, as
illustrated next.
Figure 237 IKE SA: Main Negotiation Mode, Steps 1 - 2: IKE SA Proposal
One or more proposals, each one consisting of:
- encryption algorithm
- authentication algorithm
- Diffie-Hellman key group

Chapter 23 IPSec VPN
ZyWALL USG 50 User’s Guide
406
The ZyWALL sends one or more proposals to the remote IPSec router. (In some
devices, you can only set up one proposal.) Each proposal consists of an
encryption algorithm, authentication algorithm, and DH key group that the
ZyWALL wants to use in the IKE SA. The remote IPSec router selects an
acceptable proposal and sends the accepted proposal back to the ZyWALL. If the
remote IPSec router rejects all of the proposals, the ZyWALL and remote IPSec
router cannot establish an IKE SA.
Note: Both routers must use the same encryption algorithm, authentication algorithm,
and DH key group.
In most ZyWALLs, you can select one of the following encryption algorithms for
each proposal. The algorithms are listed in order from weakest to strongest.
• Data Encryption Standard (DES) is a widely used method of data encryption. It
applies a 56-bit key to each 64-bit block of data.
• Triple DES (3DES) is a variant of DES. It iterates three times with three separate
keys, effectively tripling the strength of DES.
• Advanced Encryption Standard (AES) is a newer method of data encryption that
also uses a secret key. AES applies a 128-bit key to 128-bit blocks of data. It is
faster than 3DES.
Some ZyWALLs also offer stronger forms of AES that apply 192-bit or 256-bit keys
to 128-bit blocks of data.
In most ZyWALLs, you can select one of the following authentication algorithms
for each proposal. The algorithms are listed in order from weakest to strongest.
• MD5 (Message Digest 5) produces a 128-bit digest to authenticate packet data.
• SHA1 (Secure Hash Algorithm) produces a 160-bit digest to authenticate packet
data.
See Diffie-Hellman (DH) Key Exchange on page 406 for more information about
DH key groups.
Diffie-Hellman (DH) Key Exchange
The ZyWALL and the remote IPSec router use DH public-key cryptography to
establish a shared secret. The shared secret is then used to generate encryption
1
2
XY

Chapter 23 IPSec VPN
ZyWALL USG 50 User’s Guide 407
keys for the IKE SA and IPSec SA. In main mode, this is done in steps 3 and 4, as
illustrated next.
Figure 238 IKE SA: Main Negotiation Mode, Steps 3 - 4: DH Key Exchange
DH public-key cryptography is based on DH key groups. Each key group is a fixed
number of bits long. The longer the key, the more secure the encryption, but also
the longer it takes to encrypt and decrypt information. For example, DH2 keys
(1024 bits) are more secure than DH1 keys (768 bits), but DH2 keys take longer
to encrypt and decrypt.
Authentication
Before the ZyWALL and remote IPSec router establish an IKE SA, they have to
verify each other’s identity. This process is based on pre-shared keys and router
identities.
In main mode, the ZyWALL and remote IPSec router authenticate each other in
steps 5 and 6, as illustrated below. The identities are also encrypted using the
encryption algorithm and encryption key the ZyWALL and remote IPSec router
selected in previous steps.
Figure 239 IKE SA: Main Negotiation Mode, Steps 5 - 6: Authentication (continued)
You have to create (and distribute) a pre-shared key. The ZyWALL and remote
IPSec router use it in the authentication process, though it is not actually
transmitted or exchanged.
Note: The ZyWALL and the remote IPSec router must use the same pre-shared key.
Diffie-Hellman key exchange
3
4
XY
Step 5:
pre-shared key
ZyWALL identity, consisting of
- ID type
- content
Step 6:
pre-shared key
Remote IPSec router identity, consisting of
- ID type
- content

Chapter 23 IPSec VPN
ZyWALL USG 50 User’s Guide
408
Router identity consists of ID type and content. The ID type can be domain name,
IP address, or e-mail address, and the content is a (properly-formatted) domain
name, IP address, or e-mail address. The content is only used for identification.
Any domain name or e-mail address that you enter does not have to actually
exist. Similarly, any domain name or IP address that you enter does not have to
correspond to the ZyWALL’s or remote IPSec router’s properties.
The ZyWALL and the remote IPSec router have their own identities, so both of
them must store two sets of information, one for themselves and one for the other
router. Local ID type and content refers to the ID type and content that applies to
the router itself, and peer ID type and content refers to the ID type and content
that applies to the other router.
Note: The ZyWALL’s local and peer ID type and content must match the remote
IPSec router’s peer and local ID type and content, respectively.
For example, in Table 118 on page 408, the ZyWALL and the remote IPSec router
authenticate each other successfully. In contrast, in Table 119 on page 408, the
ZyWALL and the remote IPSec router cannot authenticate each other and,
therefore, cannot establish an IKE SA.
It is also possible to configure the ZyWALL to ignore the identity of the remote
IPSec router. In this case, you usually set the peer ID type to Any. This is less
secure, so you should only use this if your ZyWALL provides another way to check
Table 118 VPN Example: Matching ID Type and Content
ZYWALL REMOTE IPSEC ROUTER
Local ID type: E-mail Local ID type: IP
Local ID content: tom@yourcompany.com Local ID content: 1.1.1.2
Peer ID type: IP Peer ID type: E-mail
Peer ID content: 1.1.1.2 Peer ID content: tom@yourcompany.com
Table 119 VPN Example: Mismatching ID Type and Content
ZYWALL REMOTE IPSEC ROUTER
Local ID type: E-mail Local ID type: IP
Local ID content: tom@yourcompany.com Local ID content: 1.1.1.2
Peer ID type: IP Peer ID type: E-mail
Peer ID content: 1.1.1.20 Peer ID content: tom@yourcompany.com
5
6
XY

Chapter 23 IPSec VPN
ZyWALL USG 50 User’s Guide 409
the identity of the remote IPSec router (for example, extended authentication) or
if you are troubleshooting a VPN tunnel.
Additional Topics for IKE SA
This section provides more information about IKE SA.
Negotiation Mode
There are two negotiation modes--main mode and aggressive mode. Main mode
provides better security, while aggressive mode is faster.
Main mode takes six steps to establish an IKE SA.
Steps 1 - 2: The ZyWALL sends its proposals to the remote IPSec router. The
remote IPSec router selects an acceptable proposal and sends it back to the
ZyWALL.
Steps 3 - 4: The ZyWALL and the remote IPSec router exchange pre-shared keys
for authentication and participate in a Diffie-Hellman key exchange, based on the
accepted DH key group, to establish a shared secret.
Steps 5 - 6: Finally, the ZyWALL and the remote IPSec router generate an
encryption key (from the shared secret), encrypt their identities, and exchange
their encrypted identity information for authentication.
In contrast, aggressive mode only takes three steps to establish an IKE SA.
Aggressive mode does not provide as much security because the identity of the
ZyWALL and the identity of the remote IPSec router are not encrypted. It is
usually used in remote-access situations, where the address of the initiator is not
known by the responder and both parties want to use pre-shared keys for
authentication. For example, the remote IPSec router may be a telecommuter who
does not have a static IP address.
VPN, NAT, and NAT Traversal
In the following example, there is another router (A) between router X and router
Y.
Figure 240 VPN/NAT Example
A
XY

Chapter 23 IPSec VPN
ZyWALL USG 50 User’s Guide
410
If router A does NAT, it might change the IP addresses, port numbers, or both. If
router X and router Y try to establish a VPN tunnel, the authentication fails
because it depends on this information. The routers cannot establish a VPN tunnel.
Most routers like router A now have an IPSec pass-thru feature. This feature helps
router A recognize VPN packets and route them appropriately. If router A has this
feature, router X and router Y can establish a VPN tunnel as long as the active
protocol is ESP. (See Active Protocol on page 411 for more information about
active protocols.)
If router A does not have an IPSec pass-thru or if the active protocol is AH, you
can solve this problem by enabling NAT traversal. In NAT traversal, router X and
router Y add an extra header to the IKE SA and IPSec SA packets. If you configure
router A to forward these packets unchanged, router X and router Y can establish
a VPN tunnel.
You have to do the following things to set up NAT traversal.
• Enable NAT traversal on the ZyWALL and remote IPSec router.
• Configure the NAT router to forward packets with the extra header unchanged.
(See the field description for detailed information about the extra header.)
The extra header may be UDP port 500 or UDP port 4500, depending on the
standard(s) the ZyWALL and remote IPSec router support.
Extended Authentication
Extended authentication is often used when multiple IPSec routers use the same
VPN tunnel to connect to a single IPSec router. For example, this might be used
with telecommuters.
In extended authentication, one of the routers (the ZyWALL or the remote IPSec
router) provides a user name and password to the other router, which uses a local
user database and/or an external server to verify the user name and password. If
the user name or password is wrong, the routers do not establish an IKE SA.
You can set up the ZyWALL to provide a user name and password to the remote
IPSec router, or you can set up the ZyWALL to check a user name and password
that is provided by the remote IPSec router.
If you use extended authentication, it takes four more steps to establish an IKE
SA. These steps occur at the end, regardless of the negotiation mode (steps 7-10
in main mode, steps 4-7 in aggressive mode).

Chapter 23 IPSec VPN
ZyWALL USG 50 User’s Guide 411
Certificates
It is possible for the ZyWALL and remote IPSec router to authenticate each other
with certificates. In this case, you do not have to set up the pre-shared key, local
identity, or remote identity because the certificates provide this information
instead.
• Instead of using the pre-shared key, the ZyWALL and remote IPSec router check
the signatures on each other’s certificates. Unlike pre-shared keys, the
signatures do not have to match.
• The local and peer ID type and content come from the certificates.
Note: You must set up the certificates for the ZyWALL and remote IPSec router first.
IPSec SA Overview
Once the ZyWALL and remote IPSec router have established the IKE SA, they can
securely negotiate an IPSec SA through which to send data between computers on
the networks.
Note: The IPSec SA stays connected even if the underlying IKE SA is not available
anymore.
This section introduces the key components of an IPSec SA.
Local Network and Remote Network
In an IPSec SA, the local network, the one(s) connected to the ZyWALL, may be
called the local policy. Similarly, the remote network, the one(s) connected to the
remote IPSec router, may be called the remote policy.
Active Protocol
The active protocol controls the format of each packet. It also specifies how much
of each packet is protected by the encryption and authentication algorithms. IPSec
VPN includes two active protocols, AH (Authentication Header, RFC 2402) and ESP
(Encapsulating Security Payload, RFC 2406).
Note: The ZyWALL and remote IPSec router must use the same active protocol.
Usually, you should select ESP. AH does not support encryption, and ESP is more
suitable with NAT.

Chapter 23 IPSec VPN
ZyWALL USG 50 User’s Guide
412
Encapsulation
There are two ways to encapsulate packets. Usually, you should use tunnel mode
because it is more secure. Transport mode is only used when the IPSec SA is used
for communication between the ZyWALL and remote IPSec router (for example,
for remote management), not between computers on the local and remote
networks.
Note: The ZyWALL and remote IPSec router must use the same encapsulation.
These modes are illustrated below.
In tunnel mode, the ZyWALL uses the active protocol to encapsulate the entire IP
packet. As a result, there are two IP headers:
• Outside header: The outside IP header contains the IP address of the ZyWALL or
remote IPSec router, whichever is the destination.
• Inside header: The inside IP header contains the IP address of the computer
behind the ZyWALL or remote IPSec router. The header for the active protocol
(AH or ESP) appears between the IP headers.
In transport mode, the encapsulation depends on the active protocol. With AH, the
ZyWALL includes part of the original IP header when it encapsulates the packet.
With ESP, however, the ZyWALL does not include the IP header when it
encapsulates the packet, so it is not possible to verify the integrity of the source IP
address.
IPSec SA Proposal and Perfect Forward Secrecy
An IPSec SA proposal is similar to an IKE SA proposal (see IKE SA Proposal on
page 405), except that you also have the choice whether or not the ZyWALL and
remote IPSec router perform a new DH key exchange every time an IPSec SA is
established. This is called Perfect Forward Secrecy (PFS).
Figure 241 VPN: Transport and Tunnel Mode Encapsulation
Original Packet IP Header TCP
Header
Data
Transport Mode Packet IP Header AH/ESP
Header
TCP
Header
Data
Tunnel Mode Packet IP Header AH/ESP
Header
IP Header TCP
Header
Data

Chapter 23 IPSec VPN
ZyWALL USG 50 User’s Guide 413
If you enable PFS, the ZyWALL and remote IPSec router perform a DH key
exchange every time an IPSec SA is established, changing the root key from which
encryption keys are generated. As a result, if one encryption key is compromised,
other encryption keys remain secure.
If you do not enable PFS, the ZyWALL and remote IPSec router use the same root
key that was generated when the IKE SA was established to generate encryption
keys.
The DH key exchange is time-consuming and may be unnecessary for data that
does not require such security.
Additional Topics for IPSec SA
This section provides more information about IPSec SA in your ZyWALL.
IPSec SA using Manual Keys
You might set up an IPSec SA using manual keys when you want to establish a
VPN tunnel quickly, for example, for troubleshooting. You should only do this as a
temporary solution, however, because it is not as secure as a regular IPSec SA.
In IPSec SAs using manual keys, the ZyWALL and remote IPSec router do not
establish an IKE SA. They only establish an IPSec SA. As a result, an IPSec SA
using manual keys has some characteristics of IKE SA and some characteristics of
IPSec SA. There are also some differences between IPSec SA using manual keys
and other types of SA.
IPSec SA Proposal using Manual Keys
In an IPSec SA using manual keys, you can only specify one encryption algorithm
and one authentication algorithm. You cannot specify several proposals. There is
no DH key exchange, so you have to provide the encryption key and the
authentication key the ZyWALL and remote IPSec router use.
Note: The ZyWALL and remote IPSec router must use the same encryption key and
authentication key.
Authentication and the Security Parameter Index (SPI)
For authentication, the ZyWALL and remote IPSec router use the SPI, instead of
pre-shared keys, ID type and content. The SPI is an identification number.
Note: The ZyWALL and remote IPSec router must use the same SPI.

Chapter 23 IPSec VPN
ZyWALL USG 50 User’s Guide
414
NAT for Inbound and Outbound Traffic
The ZyWALL can translate the following types of network addresses in IPSec SA.
• Source address in outbound packets - this translation is necessary if you want
the ZyWALL to route packets from computers outside the local network through
the IPSec SA.
• Source address in inbound packets - this translation hides the source address of
computers in the remote network.
• Destination address in inbound packets - this translation is used if you want to
forward packets (for example, mail) from the remote network to a specific
computer (like the mail server) in the local network.
Each kind of translation is explained below. The following example is used to help
explain each one.
Figure 242 VPN Example: NAT for Inbound and Outbound Traffic
Source Address in Outbound Packets (Outbound Traffic, Source NAT)
This translation lets the ZyWALL route packets from computers that are not part of
the specified local network (local policy) through the IPSec SA. For example, in
Figure 242 on page 414, you have to configure this kind of translation if you want
computer M to establish a connection with any computer in the remote network
(B). If you do not configure it, the remote IPSec router may not route messages
for computer M through the IPSec SA because computer M’s IP address is not part
of its local policy.
To set up this NAT, you have to specify the following information:
• Source - the original source address; most likely, computer M’s network.

Chapter 23 IPSec VPN
ZyWALL USG 50 User’s Guide 415
• Destination - the original destination address; the remote network (B).
• SNAT - the translated source address; the local network (A).
Source Address in Inbound Packets (Inbound Traffic, Source NAT)
You can set up this translation if you want to change the source address of
computers in the remote network. To set up this NAT, you have to specify the
following information:
• Source - the original source address; the remote network (B).
• Destination - the original destination address; the local network (A).
• SNAT - the translated source address; a different IP address (range of
addresses) to hide the original source address.
Destination Address in Inbound Packets (Inbound Traffic, Destination
NAT)
You can set up this translation if you want the ZyWALL to forward some packets
from the remote network to a specific computer in the local network. For example,
in Figure 242 on page 414, you can configure this kind of translation if you want to
forward mail from the remote network to the mail server in the local network (A).
You have to specify one or more rules when you set up this kind of NAT. The
ZyWALL checks these rules similar to the way it checks rules for a firewall. The
first part of these rules define the conditions in which the rule apply.
• Original IP - the original destination address; the remote network (B).
• Protocol - the protocol [TCP, UDP, or both] used by the service requesting the
connection.
• Original Port - the original destination port or range of destination ports; in
Figure 242 on page 414, it might be port 25 for SMTP.
The second part of these rules controls the translation when the condition is
satisfied.
• Mapped IP - the translated destination address; in Figure 242 on page 414, the
IP address of the mail server in the local network (A).
• Mapped Port - the translated destination port or range of destination ports.
The original port range and the mapped port range must be the same size.

Chapter 23 IPSec VPN
ZyWALL USG 50 User’s Guide
416

ZyWALL USG 50 User’s Guide 417
CHAPTER 24
SSL VPN
24.1 Overview
Use SSL VPN to allow users to use a web browser for secure remote user login
(the remote users do not need a VPN router or VPN client software.
24.1.1 What You Can Do in this Chapter
•Use the VPN > SSL VPN > Access Privilege screens (see Section 24.2 on
page 419) to configure SSL access policies.
•Use the Click VPN > SSL VPN > Global Setting screen (see Section 24.3 on
page 423) to set the IP address of the ZyWALL (or a gateway device) on your
network for full tunnel mode access, enter access messages or upload a custom
logo to be displayed on the remote user screen.
24.1.2 What You Need to Know
Full Tunnel Mode
In full tunnel mode, a virtual connection is created for remote users with private
IP addresses in the same subnet as the local network. This allows them to access
network resources in the same way as if they were part of the internal network.
Figure 243 Network Access Mode: Full Tunnel Mode
SSL Access Policy
An SSL access policy allows the ZyWALL to perform the following tasks:

Chapter 24 SSL VPN
ZyWALL USG 50 User’s Guide
418
• apply Endpoint Security (EPS) checking to require users’ computers to comply
with defined corporate policies before they can access the SSL VPN tunnel.
• limit user access to specific applications or files on the network.
• allow user access to specific networks.
• assign private IP addresses and provide DNS/WINS server information to
remote users to access internal networks.
SSL Access Policy Objects
The SSL access policies reference the following objects. If you update this
information, in response to changes, the ZyWALL automatically propagates the
changes through the SSL policies that use the object(s). When you delete an SSL
policy, the objects are not removed.
You cannot delete an object that is referenced by an SSL access policy. To delete
the object, you must first unassociate the object from the SSL access policy.
Finding Out More
• See Section 6.5.16 on page 104 for related information on these screens.
• See Section 24.4 on page 425 for how to establish an SSL VPN connection to the
ZyWALL (after you have configured the SSL VPN settings on the ZyWALL).
• See Chapter 44 on page 673 for details on endpoint security objects.
• See Chapter 43 on page 667 for details on SSL application objects.
Table 120 Objects
OBJECT
TYPE OBJECT
SCREEN DESCRIPTION
User Accounts User
Account/
User Group
Configure a user account or user group to which you want
to apply this SSL access policy.
Endpoint
Security
Endpoint
Security
Endpoint Security (EPS) checking makes sure users’
computers comply with defined corporate policies before
they can access the SSL VPN tunnel.
Application SSL
Application
Configure an SSL application object to specify the type of
application and the address of the local computer, server,
or web site SSL users are to be able to access.
IP Pool Address Configure an address object that defines a range of
private IP addresses to assign to user computers so they
can access the internal network through a VPN
connection.
Server
Addresses
Address Configure address objects for the IP addresses of the DNS
and WINS servers that the ZyWALL sends to the VPN
connection users.
VPN Network Address Configure an address object to specify which network
segment users are allowed to access through a VPN
connection.

Chapter 24 SSL VPN
ZyWALL USG 50 User’s Guide 419
24.2 The SSL Access Privilege Screen
Click VPN > SSL VPN to open the Access Privilege screen. This screen lists the
configured SSL access policies.
Figure 244 VPN > SSL VPN > Access Privilege
The following table describes the labels in this screen.
Table 121 VPN > SSL VPN > Access Privilege
LABEL DESCRIPTION
Add Click this to create a new entry. Select an entry and click Add to create
a new entry after the selected entry.
Edit Double-click an entry or select it and click Edit to open a screen where
you can modify the entry’s settings.
Remove To remove an entry, select it and click Remove. The ZyWALL confirms
you want to remove it before doing so.
Activate To turn on an entry, select it and click Activate.
Inactivate To turn off an entry, select it and click Inactivate.
Move To move an entry to a different number in the list, click the Move icon.
In the field that appears, specify the number to which you want to move
the interface.
Object
References
Select an entry and click Object References to open a screen that
shows which settings use the entry. See Section 11.3.2 on page 236 for
an example.
# This field displays the index number of the entry.
Status This icon is lit when the entry is active and dimmed when the entry is
inactive.
Name This field displays the descriptive name of the SSL access policy for
identification purposes.
User/Group This field displays the user account or user group name(s) associated to
an SSL access policy.
This field displays up to three names.
Access Policy
Summary
This field displays details about the SSL application object this policy
uses including its name, type, and address.

Chapter 24 SSL VPN
ZyWALL USG 50 User’s Guide
420
24.2.1 The SSL Access Policy Add/Edit Screen
To create a new or edit an existing SSL access policy, click the Add or Edit icon in
the Access Privilege screen.
Figure 245 VPN > SSL VPN > Access Privilege > Add/Edit
Apply Click Apply to save the settings.
Reset Click Reset to discard all changes.
Table 121 VPN > SSL VPN > Access Privilege
LABEL DESCRIPTION

Chapter 24 SSL VPN
ZyWALL USG 50 User’s Guide 421
The following table describes the labels in this screen.
Table 122 VPN > SSL VPN > Access Privilege > Add/Edit
LABEL DESCRIPTION
Create new
Object
Use to configure any new settings objects that you need to use in this
screen.
Configuration
Enable Policy Select this option to activate this SSL access policy.
Name Enter a descriptive name to identify this policy. You can enter up to 15
characters (“a-z”, A-Z”, “0-9”) with no spaces allowed.
Description Enter additional information about this SSL access policy. You can enter
up to 31 characters (“0-9”, “a-z”, “A-Z”, “-” and “_”).
Clean browser
cache when
user logs out
Select this to clean the cookie, history, and temporary Internet files in
the user’s browser’s cache when the user logs out. The ZyWALL returns
them to the values present before the user logged in.
User/Group The Selectable User/Group Objects list displays the name(s) of the
user account and/or user group(s) to which you have not applied an SSL
access policy yet.
To associate a user or user group to this SSL access policy, select a user
account or user group and click >> to add to the Selected User/
Group Objects list. You can select more than one name.
To remove a user or user group, select the name(s) in the Selected
User/Group Objects list and click <<.
Note: Although you can select admin and limited-admin accounts in
this screen, they are reserved for device configuration only.
You cannot use them to access the SSL VPN portal.
Endpoint
Security (EPS)
Use these fields to make sure users’ computers meet an endpoint
security object’s Operating System (OS) and security requirements
before granting access.
Enable EPS
Checking
Select this to have the ZyWALL check that users’ computers meet the
Operating System (OS) and security requirements of one of the SSL
access policy’s selected endpoint security objects before granting
access.
Periodical
checking time
Select this and specify a number of minutes to have the ZyWALL repeat
the endpoint security check at a regular interval.

Chapter 24 SSL VPN
ZyWALL USG 50 User’s Guide
422
Available EPS
Objects /
Selected EPS
Objects
Configured endpoint security objects appear on the left. Select the
endpoint security objects to use for this SSL access policy and click the
right arrow button to add them to the selected list on the right. Use the
[Shift] and/or [Ctrl] key to select multiple objects. Select any endpoint
security objects that you want to remove from the selected list and click
the left arrow button to remove them.
The ZyWALL checks authenticated users’ computers against the SSL
access policy’s selected endpoint security objects in the order you list
them here. When a user’s computer matches an endpoint security
object the ZyWALL grants access and stops checking. Select an
endpoint security object and use the up and down arrows to change it’s
position in the list. To make the endpoint security check as efficient as
possible, arrange the endpoint security objects in order with the one
that the most users should match first and the one that the least users
should match last.
SSL Application
List (Optional)
The Selectable Application Objects list displays the name(s) of the
SSL application(s) you can select for this SSL access policy.
To associate an SSL application to this SSL access policy, select a name
and click >> to add to the Selected Application Objects list. You can
select more than one application.
To remove an SSL application, select the name(s) in the Selected
Application Objects list and click <<.
Network Extension (Optional)
Enable Network
Extension
Select this option to create a VPN tunnel between the authenticated
users and the internal network. This allows the users to access the
resources on the network as if they were on the same local network.
Clear this option to disable this feature. Users can only access the
applications as defined by the selected SSL application settings and the
remote user computers are not made to be a part of the local network.
Assign IP Pool Define a separate pool of IP addresses to assign to the SSL users. Select
it here.
The SSL VPN IP pool cannot overlap with IP addresses on the ZyWALL's
local networks (LAN and DMZ for example), the SSL user's network, or
the networks you specify in the SSL VPN Network List.
DNS/WINS
Server 1..2
Select the name of the DNS or WINS server whose information the
ZyWALL sends to the remote users. This allows them to access devices
on the local network using domain names instead of IP addresses.
Network List To allow user access to local network(s), select a network name in the
Selectable Address Objects list and click >> to add to the Selected
Address Objects list. You can select more than one network.
To block access to a network, select the network name in the Selected
Address Objects list and click <<.
OK Click Ok to save the changes and return to the main Access Privilege
screen.
Cancel Click Cancel to discard all changes and return to the main Access
Privilege screen.
Table 122 VPN > SSL VPN > Access Privilege > Add/Edit (continued)
LABEL DESCRIPTION

Chapter 24 SSL VPN
ZyWALL USG 50 User’s Guide 423
24.3 The SSL Global Setting Screen
Click VPN > SSL VPN and click the Global Setting tab to display the following
screen. Use this screen to set the IP address of the ZyWALL (or a gateway device)
on your network for full tunnel mode access, enter access messages or upload a
custom logo to be displayed on the remote user screen.
Figure 246 VPN > SSL VPN > Global Setting
The following table describes the labels in this screen.
Table 123 VPN > SSL VPN > Global Setting
LABEL DESCRIPTION
Global Setting
Network
Extension Local
IP
Specify the IP address of the ZyWALL (or a gateway device) for full
tunnel mode SSL VPN access.
Leave this field to the default settings unless it conflicts with another
interface.
SSL VPN Login
Domain Name
SSL VPN Login
Domain Name
1/2
Specify a domain name for users to use for SSL VPN login. The domain
name must be registered to one of the ZyWALL’s IP addresses or be one
of the ZyWALL’s DDNS entries. You can specify up to two domain names
so you could use one domain name for each of two WAN ports. Do not
include the host. For example, www.zyxel.com is a fully qualified
domain name where “www” is the host; so you would just use
“zyxel.com”.
The ZyWALL displays the normal login screen without the button for
logging into the Web Configurator.

Chapter 24 SSL VPN
ZyWALL USG 50 User’s Guide
424
24.3.1 How to Upload a Custom Logo
Follow the steps below to upload a custom logo to display on the remote user SSL
VPN screens.
1Click VPN > SSL VPN and click the Global Setting tab to display the
configuration screen.
2Click Browse to locate the logo graphic. Make sure the file is in GIF, JPG, or PNG
format.
3Click Apply to start the file transfer process.
4Log in as a user to verify that the new logo displays properly.
Message
Login Message Specify a message to display on the screen when a user logs in and an
SSL VPN connection is established successfully. You can enter up to 60
characters (“a-z”, A-Z”, “0-9”) with spaces allowed.
Logout Message Specify a message to display on the screen when a user logs out and
the SSL VPN connection is terminated successfully. You can enter up to
60 characters (“a-z”, A-Z”, “0-9”) with spaces allowed.
Update Client
Virtual Desktop
Logo
You can upload a graphic logo to be displayed on the web browser on
the remote user computer. The ZyXEL company logo is the default logo.
Specify the location and file name of the logo graphic or click Browse to
locate it.
Note: The logo graphic must be GIF, JPG, or PNG format. The
graphic should use a resolution of 127 x 57 pixels to avoid
distortion when displayed. The ZyWALL automatically resizes
a graphic of a different resolution to 127 x 57 pixels. The file
size must be 100 kilobytes or less. Transparent background
is recommended.
Browse Click Browse to locate the graphic file on your computer.
Upload Click Upload to transfer the specified graphic file from your computer to
the ZyWALL.
Reset Logo to
Default
Click Reset Logo to Default to display the ZyXEL company logo on the
remote user’s web browser.
Apply Click Apply to save the changes and/or start the logo file upload
process.
Reset Click Reset to return the screen to its last-saved settings.
Table 123 VPN > SSL VPN > Global Setting (continued)
LABEL DESCRIPTION

Chapter 24 SSL VPN
ZyWALL USG 50 User’s Guide 425
The following shows an example logo on the remote user screen.
Figure 247 Example Logo Graphic Display
24.4 Establishing an SSL VPN Connection
After you have configured the SSL VPN settings on the ZyWALL, use the ZyWALL
login screen’s SSL VPN button to establish an SSL VPN connection. See the User’s
Guide Section 25.2 on page 428 for details.
1Display the ZyWALL’s login screen and enter your user account information (the
user name and password). Click SSL VPN.
Figure 248 Login Screen

Chapter 24 SSL VPN
ZyWALL USG 50 User’s Guide
426
2SSL VPN connection starts. This may take several minutes depending on your
network connection. Once the connection is up, you should see the client portal
screen. The following shows an example.
Figure 249 SSL VPN Client Portal Screen Example
If the user account is not set up for SSL VPN access, an “SSL VPN connection is
not activated” message displays in the Login screen. Clear the Login to SSL VPN
check box and try logging in again.
For more information on user portal screens, refer to Chapter 25 on page 427.

ZyWALL USG 50 User’s Guide 427
CHAPTER 25
SSL User Screens
25.1 Overview
This chapter introduces the remote user SSL VPN screens. The following figure
shows a network example where a remote user (A) logs into the ZyWALL from the
Internet to access the web server (WWW) on the local network.
Figure 250 Network Example
25.1.1 What You Need to Know
The ZyWALL can use SSL VPN to provide secure connections to network resources
such as applications, files, intranet sites or e-mail through a web-based interface
and using Microsoft Outlook Web Access (OWA).
Network Resource Access Methods
As a remote user, you can access resources on the local network using one of the
following methods.
• Using a supported web browser
Once you have successfully logged in through the ZyWALL, you can access
intranet sites, web-based applications, or web-based e-mails using one of the
supported web browsers.
• Using the ZyWALL SecuExtender client
Once you have successfully logged into the ZyWALL, the ZyWALL automatically
loads the ZyWALL SecuExtender client program to your computer. With the
ZyWALL SecuExtender, you can access network resources, remote desktops and
manage files as if you were on the local network. See Chapter 27 on page 439
for more on the ZyWALL SecuExtender.
A
WWW
Internet

Chapter 25 SSL User Screens
ZyWALL USG 50 User’s Guide
428
System Requirements
Here are the browser and computer system requirements for remote user access.
• Windows 7 (32 or 64-bit), Vista (32 or 64-bit), 2003 (32-bit), XP (32-bit), or
2000 (32-bit)
• Internet Explorer 7 and above or Firefox 1.5 and above
• Using RDP requires Internet Explorer
• Sun’s Java (Java Runtime Environment or ‘JRE’) installed and enabled with a
minimum version of 1.6.
Required Information
A remote user needs the following information from the network administrator to
log in and access network resources.
• the domain name or IP address of the ZyWALL
• the login account user name and password
• if also required, the user name and/or password to access the network resource
Certificates
The remote user’s computer establishes an HTTPS connection to the ZyWALL to
access the login screen. If instructed by your network administrator, you must
install or import a certificate (provided by the ZyWALL or your network
administrator). Refer to Appendix D on page 871 for more information.
Finding Out More
See Chapter 24 on page 417 for how to configure SSL VPN on the ZyWALL.
25.2 Remote User Login
This section shows you how to access and log into the network through the
ZyWALL. Example screens for Internet Explorer are shown.

Chapter 25 SSL User Screens
ZyWALL USG 50 User’s Guide 429
1Open a web browser and enter the web site address or IP address of the ZyWALL.
For example, “http://sslvpn.mycompany.com”.
Figure 251 Enter the Address in a Web Browser
2Click OK or Yes if a security screen displays.
Figure 252 Login Security Screen
3A login screen displays. Enter the user name and password of your login account.
If a token password is also required, enter it in the One-Time Password field.
4Click SSL VPN to log in and establish an SSL VPN connection to the network to
access network resources.
Figure 253 Login Screen

Chapter 25 SSL User Screens
ZyWALL USG 50 User’s Guide
430
5Your computer starts establishing a secure connection to the ZyWALL after a
successful login. This may take up to two minutes. If you get a message about
needing Java, download and install it and restart your browser and re-login. If a
certificate warning screen displays, click OK, Yes or Continue.
Figure 254 Java Needed Message
6The ZyWALL tries to install the SecuExtender client. As shown next, you may have
to click some pop-ups to get your browser to allow the installation.
Figure 255 ActiveX Object Installation Blocked by Browser

Chapter 25 SSL User Screens
ZyWALL USG 50 User’s Guide 431
7The ZyWALL tries to install the SecuExtender client. You may need to click a pop-
up to get your browser to allow this. In Internet Explorer, click Install.
Figure 256 SecuExtender Blocked by Internet Explorer
8The ZyWALL tries to run the “ssltun” application. You may need to click something
to get your browser to allow this. In Internet Explorer, click Run.
Figure 257 SecuExtender Progress
9Click Next to use the setup wizard to install the SecuExtender client on your
computer.
Figure 258 SecuExtender Progress

Chapter 25 SSL User Screens
ZyWALL USG 50 User’s Guide
432
10 If a screen like the following displays, click Continue Anyway to finish installing
the SecuExtender client on your computer.
Figure 259 Hardware Installation Warning
11 The Application screen displays showing the list of resources available to you.
See Figure 260 on page 433 for a screen example.
Note: Available resource links vary depending on the configuration your network
administrator made.

Chapter 25 SSL User Screens
ZyWALL USG 50 User’s Guide 433
25.3 The SSL VPN User Screens
This section describes the main elements in the remote user screens.
Figure 260 Remote User Screen
The following table describes the various parts of a remote user screen.
Table 124 Remote User Screen Overview
#DESCRIPTION
1 Click on a menu tab to go to the Application screen.
2 Click this icon to log out and terminate the secure connection.
3 Click this icon to create a bookmark to the SSL VPN user screen in your web
browser.
4 Click this icon to display the on-line help window.
5 Select your preferred language for the interface.
6 This part of the screen displays a list of the resources available to you.
In the Application screen, click on a link to access or display the access method.
234
5
1
6

Chapter 25 SSL User Screens
ZyWALL USG 50 User’s Guide
434
25.4 Bookmarking the ZyWALL
You can create a bookmark of the ZyWALL by clicking the Add to Favorite icon.
This allows you to access the ZyWALL using the bookmark without having to enter
the address every time.
1In any remote user screen, click the Add to Favorite icon.
2A screen displays. Accept the default name in the Name field or enter a
descriptive name to identify this link.
3Click OK to create a bookmark in your web browser.
Figure 261 Add Favorite
25.5 Logging Out of the SSL VPN User Screens
To properly terminate a connection, click on the Logout icon in any remote user
screen.
1Click the Logout icon in any remote user screen.
2A prompt window displays. Click OK to continue.
Figure 262 Logout: Prompt

Chapter 25 SSL User Screens
ZyWALL USG 50 User’s Guide 435
3An information screen displays to indicate that the SSL VPN connection is about to
terminate.
Figure 263 Logout: Connection Termination Progress

Chapter 25 SSL User Screens
ZyWALL USG 50 User’s Guide
436

ZyWALL USG 50 User’s Guide 437
CHAPTER 26
SSL User Application Screens
26.1 SSL User Application Screens Overview
Use the Application screen to access web-based applications (such as web sites
and e-mail) on the network through the SSL VPN connection. Which applications
you can access depends on the ZyWALL’s configuration.
26.2 The Application Screen
Click the Application tab to display the screen. The Name field displays the
descriptive name for an application. The Type field displays whether the
application supports Virtual Network Computing (VNC) or Remote Desktop
Protocol (RDP).
To access a web-based application, simply click a link in the Application screen to
display the web screen in a separate browser window.
Figure 264 Application

Chapter 26 SSL User Application Screens
ZyWALL USG 50 User’s Guide
438

ZyWALL USG 50 User’s Guide 439
CHAPTER 27
ZyWALL SecuExtender
The ZyWALL automatically loads the ZyWALL SecuExtender client program to your
computer after a successful login. The ZyWALL SecuExtender lets you:
• Access servers, remote desktops and manage files as if you were on the local
network.
• Use applications like e-mail, file transfer, and remote desktop programs directly
without using a browser. For example, you can use Outlook for e-mail instead of
the ZyWALL’s web-based e-mail.
• Use applications, even proprietary applications, for which the ZyWALL does not
offer SSL application objects.
The applications must be installed on your computer. For example, to use the VNC
remote desktop program, you must have the VNC client installed on your
computer.
27.1 The ZyWALL SecuExtender Icon
The ZyWALL SecuExtender icon color indicates the SSL VPN tunnel’s connection
status.
Figure 265 ZyWALL SecuExtender Icon
• Red: the SSL VPN tunnel is not connected. You cannot connect to the SSL
application and network resources.
• Green: the SSL VPN tunnel is connected. You can connect to the SSL application
and network resources.You can also use another application to access resources
behind the ZyWALL.
• Gray: the SSL VPN tunnel’s connection is suspended. This means the SSL VPN
tunnel is connected, but the ZyWALL SecuExtender will not send any traffic
through it until you right-click the icon and resume the connection.

Chapter 27 ZyWALL SecuExtender
ZyWALL USG 50 User’s Guide
440
27.2 Statistics
Right-click the ZyWALL SecuExtender icon in the system tray and select Status to
open the Status screen. Use this screen to view the ZyWALL SecuExtender’s
statistics.
Figure 266 ZyWALL SecuExtender Status
The following table describes the labels in this screen.
Table 125 ZyWALL SecuExtender Statistics
LABEL DESCRIPTION
Connection
Status
SecuExtender IP
Address
This is the IP address the ZyWALL assigned to this remote user
computer for an SSL VPN connection.
DNS Server 1/2 These are the IP addresses of the DNS server and backup DNS server
for the SSL VPN connection.
DNS (Domain Name System) maps a domain name to its corresponding
IP address and vice versa. The DNS server is extremely important
because without it, you must know the IP address of a computer before
you can access it. Your computer uses the DNS server specified here to
resolve domain names for resources you access through the SSL VPN
connection.
WINS Server 1/
2
These are the IP addresses of the WINS (Windows Internet Naming
Service) and backup WINS servers for the SSL VPN connection. The
WINS server keeps a mapping table of the computer names on your
network and the IP addresses that they are currently using.
Network 1~4 These are the networks (including netmask) that you can access
through the SSL VPN connection.
Activity
Connected Time This is how long the computer has been connected to the SSL VPN
tunnel.

Chapter 27 ZyWALL SecuExtender
ZyWALL USG 50 User’s Guide 441
27.3 View Log
If you have problems with the ZyWALL SecuExtender, customer support may
request you to provide information from the log. Right-click the ZyWALL
SecuExtender icon in the system tray and select Log to open a notepad file of the
ZyWALL SecuExtender’s log.
Figure 267 ZyWALL SecuExtender Log Example
27.4 Suspend and Resume the Connection
When the ZyWALL SecuExtender icon in the system tray is green, you can right-
click the icon and select Suspend Connection to keep the SSL VPN tunnel
Transmitted This is how many bytes and packets the computer has sent through the
SSL VPN connection.
Received This is how many bytes and packets the computer has received through
the SSL VPN connection.
Table 125 ZyWALL SecuExtender Statistics
LABEL DESCRIPTION
###########################################################################
#####################
[ 2009/03/12 13:35:50 ][SecuExtender Agent][DETAIL] Build Datetime: Feb 24
2009/10:25:07
[ 2009/03/12 13:35:50 ][SecuExtender Agent][DEBUG] rasphone.pbk:
C:\Documents and Settings\11746\rasphone.pbk
[ 2009/03/12 13:35:50 ][SecuExtender Agent][DEBUG] SecuExtender.log:
C:\Documents and Settings\11746\SecuExtender.log
[ 2009/03/12 13:35:50 ][SecuExtender Agent][DETAIL] Check Parameters
[ 2009/03/12 13:35:50 ][SecuExtender Agent][DETAIL] Connect to
172.23.31.19:443/10444
[ 2009/03/12 13:35:50 ][SecuExtender Agent][DETAIL] Parameter is OK
[ 2009/03/12 13:35:50 ][SecuExtender Agent][DETAIL] Checking System
status...
[ 2009/03/12 13:35:50 ][SecuExtender Agent][DETAIL] Checking service
(first) ...
[ 2009/03/12 13:35:50 ][SecuExtender Agent][DETAIL] SecuExtender Helper is
running
[ 2009/03/12 13:35:50 ][SecuExtender Agent][DETAIL] System is OK
[ 2009/03/12 13:35:50 ][SecuExtender Agent][DEBUG] Connect to 2887196435/
443
[ 2009/03/12 13:35:50 ][SecuExtender Agent][DETAIL] Handshake LoopCounter:
0
[ 2009/03/12 13:35:50 ][SecuExtender Agent][DETAIL] 611 bytes of handshake
data received

Chapter 27 ZyWALL SecuExtender
ZyWALL USG 50 User’s Guide
442
connected but not send any traffic through it until you right-click the icon and
resume the connection.
27.5 Stop the Connection
Right-click the icon and select Stop Connection to disconnect the SSL VPN
tunnel.
27.6 Uninstalling the ZyWALL SecuExtender
Do the following if you need to remove the ZyWALL SecuExtender.
1Click start > All Programs > ZyXEL > ZyWALL SecuExtender > Uninstall.
2In the confirmation screen, click Yes.
Figure 268 Uninstalling the ZyWALL SecuExtender Confirmation
3Windows uninstalls the ZyWALL SecuExtender.
Figure 269 ZyWALL SecuExtender Uninstallation

ZyWALL USG 50 User’s Guide 443
CHAPTER 28
Application Patrol
28.1 Overview
Application patrol provides a convenient way to manage the use of various
applications on the network. It manages general protocols (for example, HTTP and
FTP) and instant messenger (IM), peer-to-peer (P2P), Voice over IP (VoIP), and
streaming (RSTP) applications. You can even control the use of a particular
application’s individual features (like text messaging, voice, video conferencing,
and file transfers). Application patrol also has powerful bandwidth management
including traffic prioritization to enhance the performance of delay-sensitive
applications like voice and video.
There is also an option that gives SIP traffic priority over all other traffic going
through the ZyWALL. This maximizes SIP traffic throughput for improved VoIP call
sound quality.
28.1.1 What You Can Do in this Chapter
•Use the General summary screen (see Section 28.2 on page 453) to enable and
disable application patrol.
•Use the Common, Instant Messenger, Peer to Peer, VoIP, and Streaming
(see Section 28.3 on page 454) screens to look at the applications the ZyWALL
can recognize, and review the settings for each one. You can also enable and
disable the rules for each application and specify the default and custom policies
for each application.
•Use the Application Patrol Edit screen (see Section 28.3.1 on page 455) to
edit the settings for an application.
•Use the Application Policy Edit screen (see Section 28.3.2 on page 459) to
edit a group of settings for an application.
•Use the Other screens (see Section 28.4 on page 462) to control what the
ZyWALL does when it does not recognize the application, and it identifies the
conditions that refine this. It also lets you open the Other Configuration Add/
Edit screen to create new conditions or edit existing ones.

Chapter 28 Application Patrol
ZyWALL USG 50 User’s Guide
444
28.1.2 What You Need to Know
If you want to use a service, make sure both the firewall and application patrol
allow the service’s packets to go through the ZyWALL.
Note: The ZyWALL checks firewall rules before it checks application patrol rules for
traffic going through the ZyWALL.
Application patrol examines every TCP and UDP connection passing through the
ZyWALL and identifies what application is using the connection. Then, you can
specify, by application, whether or not the ZyWALL continues to route the
connection.
Configurable Application Policies
The ZyWALL has policies for individual applications. For each policy, you can
specify the default action the ZyWALL takes once it identifies one of the service’s
connections.
You can also specify custom policies that have the ZyWALL forward, drop, or reject
a service’s connections based on criteria that you specify (like the source zone,
destination zone, original destination port of the connection, schedule, user,
source, and destination information). Your custom policies take priority over the
policy’s default settings.
Classification of Applications
There are two ways the ZyWALL can identify the application. The first is called
auto. The ZyWALL looks at the IP payload (OSI level-7 inspection) and attempts to
match it with known patterns for specific applications. Usually, this occurs at the
beginning of a connection, when the payload is more consistent across
connections, and the ZyWALL examines several packets to make sure the match is
correct.
Note: The ZyWALL allows the first eight packets to go through the firewall, regardless
of the application patrol policy for the application. The ZyWALL examines these
first eight packets to identify the application.
The second approach is called service ports. The ZyWALL uses only OSI level-4
information, such as ports, to identify what application is using the connection.
This approach is available in case the ZyWALL identifies a lot of “false positives”
for a particular application.
Custom Ports for SIP and the SIP ALG
Configuring application patrol to use custom port numbers for SIP traffic also
configures the SIP ALG (see Chapter 19 on page 341) to use the same port

Chapter 28 Application Patrol
ZyWALL USG 50 User’s Guide 445
numbers for SIP traffic. Likewise, configuring the SIP ALG to use custom port
numbers for SIP traffic also configures application patrol to use the same port
numbers for SIP traffic.
DiffServ and DSCP Marking
QoS is used to prioritize source-to-destination traffic flows. All packets in the same
flow are given the same priority. CoS (class of service) is a way of managing traffic
in a network by grouping similar types of traffic together and treating each type as
a class. You can use CoS to give different priorities to different packet types.
DiffServ (Differentiated Services) is a class of service (CoS) model that marks
packets so that they receive specific per-hop treatment at DiffServ-compliant
network devices along the route based on the application types and traffic flow.
Packets are marked with DiffServ Code Points (DSCPs) indicating the level of
service desired. This allows the intermediary DiffServ-compliant network devices
to handle the packets differently depending on the code points without the need to
negotiate paths or remember state information for every flow. In addition,
applications do not have to request a particular service or give advanced notice of
where the traffic is going.
Use application patrol to set a DSCP value for an application’s traffic that the
ZyWALL sends out.
Bandwidth Management
When you allow an application, you can restrict the bandwidth it uses or even the
bandwidth that particular features in the application (like voice, video, or file
sharing) use. This restriction may be ineffective in certain cases, however, such as
using MSN to send files via P2P.
The application patrol bandwidth management is more flexible and powerful than
the bandwidth management in policy routes. Application patrol controls TCP and
UDP traffic. Use policy routes to manage other types of traffic (like ICMP).
Note: Bandwidth management in policy routes has priority over application patrol
bandwidth management. It is recommended to use application patrol instead of
policy routes to manage the bandwidth of TCP and UDP traffic.
Connection and Packet Directions
Application patrol looks at the connection direction, that is from which zone the
connection was initiated and to which zone the connection is going.
A connection has outbound and inbound packet flows. The ZyWALL controls the
bandwidth of traffic of each flow as it is going out through an interface or VPN
tunnel.

Chapter 28 Application Patrol
ZyWALL USG 50 User’s Guide
446
• The outbound traffic flows from the connection initiator to the connection
responder.
• The inbound traffic flows from the connection responder to the connection
initiator.
For example, a LAN1 to WAN connection is initiated from LAN1 and goes to the
WAN.
• Outbound traffic goes from a LAN1 zone device to a WAN zone device.
Bandwidth management is applied before sending the packets out a WAN zone
interface on the ZyWALL.
• Inbound traffic comes back from the WAN zone device to the LAN1 zone device.
Bandwidth management is applied before sending the traffic out a LAN1 zone
interface.
Figure 270 LAN1 to WAN Connection and Packet Directions
Outbound and Inbound Bandwidth Limits
You can limit an application’s outbound or inbound bandwidth. This limit keeps the
traffic from using up too much of the out-going interface’s bandwidth. This way
you can make sure there is bandwidth for other applications. When you apply a
bandwidth limit to outbound or inbound traffic, each member of the out-going
zone can send up to the limit. Take a LAN1 to WAN policy for example.
• Outbound traffic is limited to 200 kbps. The connection initiator is on the LAN1
so outbound means the traffic traveling from the LAN1 to the WAN. Each of the
WAN zone’s two interfaces can send the limit of 200 kbps of traffic.
Connection
BWM
BWM
Outbound
Inbound
LAN1

Chapter 28 Application Patrol
ZyWALL USG 50 User’s Guide 447
• Inbound traffic is limited to 500 kbs. The connection initiator is on the LAN1 so
inbound means the traffic traveling from the WAN to the LAN1.
Figure 271 LAN1 to WAN, Outbound 200 kbps, Inbound 500 kbps
Bandwidth Management Priority
• The ZyWALL gives bandwidth to higher-priority traffic first, until it reaches its
configured bandwidth rate.
• Then lower-priority traffic gets bandwidth.
• The ZyWALL uses a fairness-based (round-robin) scheduler to divide bandwidth
among traffic flows with the same priority.
• The ZyWALL automatically treats traffic with bandwidth management disabled
as priority 7 (the lowest priority).
Maximize Bandwidth Usage
Maximize bandwidth usage allows applications with maximize bandwidth usage
enabled to “borrow” any unused bandwidth on the out-going interface.
After each application gets its configured bandwidth rate, the ZyWALL uses the
fairness- based scheduler to divide any unused bandwidth on the out-going
interface amongst applications that need more bandwidth and have maximize
bandwidth usage enabled.
Unused bandwidth is divided equally. Higher priority traffic does not get a larger
portion of the unused bandwidth.
Bandwidth Management Behavior
The following sections show how bandwidth management behaves with various
settings. For example, you configure DMZ to WAN policies for FTP servers A and
B. Each server tries to send 1000 kbps, but the WAN is set to a maximum
Inbound
Outbound
Outbound 500 kbps
200 kbps 200 kbps

Chapter 28 Application Patrol
ZyWALL USG 50 User’s Guide
448
outgoing speed of 1000 kbps. You configure policy A for server A’s traffic and
policy B for server B’s traffic.
Figure 272 Bandwidth Management Behavior
Configured Rate Effect
In the following table the configured rates total less than the available bandwidth
and maximize bandwidth usage is disabled, both servers get their configured rate.
Priority Effect
Here the configured rates total more than the available bandwidth. Because server
A has higher priority, it gets up to it’s configured rate (800 kbps), leaving only 200
kbps for server B.
Maximize Bandwidth Usage Effect
With maximize bandwidth usage enabled, after each server gets its configured
rate, the rest of the available bandwidth is divided equally between the two. So
server A gets its configured rate of 300 kbps and server B gets its configured rate
of 200 kbps. Then the ZyWALL divides the remaining bandwidth (1000 - 500 =
500) equally between the two (500 / 2 = 250 kbps for each). The priority has no
effect on how much of the unused bandwidth each server gets.
Table 126 Configured Rate Effect
POLICY CONFIGURED RATE MAX. B. U. PRIORITY ACTUAL RATE
A 300 kbps No 1 300 kbps
B 200 kbps No 1 200 kbps
Table 127 Priority Effect
POLICY CONFIGURED RATE MAX. B. U. PRIORITY ACTUAL RATE
A 800 kbps Yes 1 800 kbps
B 1000 kbps Yes 2 200 kbps
1000 kbps
1000 kbps
BWM
1000 kbps

Chapter 28 Application Patrol
ZyWALL USG 50 User’s Guide 449
So server A gets its configured rate of 300 kbps plus 250 kbps for a total of 550
kbps. Server B gets its configured rate of 200 kbps plus 250 kbps for a total of
450 kbps.
Priority and Over Allotment of Bandwidth Effect
Server A has a configured rate that equals the total amount of available
bandwidth and a higher priority. You should regard extreme over allotment of
traffic with different priorities (as shown here) as a configuration error. Even
though the ZyWALL still attempts to let all traffic get through and not be lost,
regardless of its priority, server B gets almost no bandwidth with this
configuration.
Finding Out More
• See Section 6.5.17 on page 104 for related information on these screens.
• See Section 7.5 on page 124 for an example of how to set up web surfing
policies with bandwidth restrictions.
• See DSCP Marking and Per-Hop Behavior on page 289 for a description of DSCP
marking.
28.1.3 Application Patrol Bandwidth Management Examples
Bandwidth management is very useful when applications are competing for limited
bandwidth. For example, say you have a WAN zone interface connected to an
ADSL device with a 8 Mbps downstream and 1 Mbps upstream ADSL connection.
The following sections give some simplified examples of using application patrol
policies to manage applications competing for that 1 Mbps of upstream bandwidth.
Here is an overview of what the rules need to accomplish. See the following
sections for more details.
• SIP traffic from VIP users must get through with the least possible delay
regardless of if it is an outgoing call or an incoming call. The VIP users must be
able to make and receive SIP calls no matter which interface they are connected
to.
Table 128 Maximize Bandwidth Usage Effect
POLICY CONFIGURED RATE MAX. B. U. PRIORITY ACTUAL RATE
A 300 kbps Yes 1 550 kbps
B 200 kbps Yes 2 450 kbps
Table 129 Priority and Over Allotment of Bandwidth Effect
POLICY CONFIGURED RATE MAX. B. U. PRIORITY ACTUAL RATE
A 1000 kbps Yes 1 999 kbps
B 1000 kbps Yes 2 1 kbps

Chapter 28 Application Patrol
ZyWALL USG 50 User’s Guide
450
• HTTP traffic needs to be given priority over FTP traffic.
• FTP traffic from the WAN to the DMZ must be limited so it does not interfere
with SIP and HTTP traffic.
• FTP traffic from the LAN1 to the DMZ can use more bandwidth since the
interfaces support up to 1 Gbps connections, but it must be the lowest priority
and limited so it does not interfere with SIP and HTTP traffic.
Figure 273 Application Patrol Bandwidth Management Example
28.1.3.1 Setting the Interface’s Bandwidth
Use the interface screens to set the WAN zone interface’s upstream bandwidth to
be equal to (or slightly less than) what the connected device can support. This
example uses 1000 Kbps.
28.1.3.2 SIP Any to WAN Bandwidth Management Example
• Manage SIP traffic going to the WAN zone from a VIP user on the LAN or DMZ.
• Outbound traffic (to the WAN from the LAN and DMZ) is limited to 200 kbps. The
ZyWALL applies this limit before sending the traffic to the WAN.
• Inbound traffic (to the LAN and DMZ from the WAN) is also limited to 200 kbps.
The ZyWALL applies this limit before sending the traffic to LAN or DMZ.
• Highest priority (1). Set policies for other applications to lower priorities so the
SIP traffic always gets the best treatment.
ADSL
Up: 1 Mbps
Down 8 Mbps
SIP: Any to WAN
Outbound: 200 Kbps
Inbound: 200 Kbps
Priority: 1
Max. B. U.
HTTP: Any to WAN
Outbound: 100 Kbps
Inbound: 500 Kbps
Priority: 2
Max. B. U.
FTP: WAN to DMZ
Outbound: 100 Kbps
Inbound: 300 Kbps
Priority: 3
No Max. B. U.
SIP: WAN to Any
Outbound: 200 Kbps
Inbound: 200 Kbps
Priority: 1
Max. B. U.
FTP: LAN1 to DMZ
Outbound: 50 Mbps
Inbound: 50 Mbps
Priority: 4
No Max. B. U.

Chapter 28 Application Patrol
ZyWALL USG 50 User’s Guide 451
• Enable maximize bandwidth usage so the SIP traffic can borrow unused
bandwidth.
Figure 274 SIP Any to WAN Bandwidth Management Example
28.1.3.3 SIP WAN to Any Bandwidth Management Example
You also create a policy for calls coming in from the SIP server on the WAN. It is
the same as the SIP Any to WAN policy, but with the directions reversed (WAN to
Any instead of Any to WAN).
28.1.3.4 HTTP Any to WAN Bandwidth Management Example
• Inbound traffic gets more bandwidth as the local users will probably download
more than they upload (and the ADSL connection supports this).
• Second highest priority (2). Set policies for other applications (except SIP) to
lower priorities so the local users’ HTTP traffic gets sent before non-SIP traffic.
• Enable maximize bandwidth usage so the HTTP traffic can borrow unused
bandwidth.
Figure 275 HTTP Any to WAN Bandwidth Management Example
Inbound: 200 kbps
Outbound: 200 kbps
BWM
BWM
Inbound: 500 kbps
Outbound: 200 kbps
BWM
BWM

Chapter 28 Application Patrol
ZyWALL USG 50 User’s Guide
452
28.1.3.5 FTP WAN to DMZ Bandwidth Management Example
• ADSL supports more downstream than upstream so you allow remote users 300
kbps for uploads to the DMZ FTP server (outbound) but only 100 kbps for
downloads (inbound).
• Third highest priority (3).
• Disable maximize bandwidth usage since you do not want to give FTP more
bandwidth.
Figure 276 FTP WAN to DMZ Bandwidth Management Example
28.1.3.6 FTP LAN to DMZ Bandwidth Management Example
• The LAN and DMZ zone interfaces are connected to Ethernet networks (not an
ADSL device) so you limit both outbound and inbound traffic to 50 Mbps.
• Fourth highest priority (4).
• Disable maximize bandwidth usage since you do not want to give FTP more
bandwidth.
Figure 277 FTP LAN to DMZ Bandwidth Management Example
Inbound: 100 kbps
Outbound: 300 kbps
BWM
BWM
BWM
Outbound: 50 Mbps
BWM
Inbound: 50 Mbps

Chapter 28 Application Patrol
ZyWALL USG 50 User’s Guide 453
28.2 Application Patrol General Screen
Use this screen to enable and disable application patrol. It also lists the
registration status and details about the signature set the ZyWALL is using.
Note: You must register for the IDP/AppPatrol signature service (at least the trial)
before you can use it.
See Section 10.1 on page 213 for how to register.
Click Configuration > App Patrol to open the following screen.
Figure 278 Configuration > App Patrol > General
The following table describes the labels in this screen. See Section 28.3.1 on page
455 for more information as well.
Table 130 Configuration > App Patrol > General
LABEL DESCRIPTION
Enable
Application
Patrol
Select this check box to turn on application patrol.
Enable BWM This is a global setting for enabling or disabling bandwidth management
on the ZyWALL. You must enable this setting to have individual policy
routes or application patrol policies apply bandwidth management.
This same setting also appears in the Network > Routing > Policy
Route screen. Enabling or disabling it in one screen also enables or
disables it in the other screen.

Chapter 28 Application Patrol
ZyWALL USG 50 User’s Guide
454
28.3 Application Patrol Applications
Use the application patrol Common, Instant Messenger, Peer to Peer, VoIP,
or Streaming screen to manage traffic of individual applications.
Use the Common screen (shown here as an example) to manage traffic of the
most commonly used web, file transfer and e-mail protocols.
Enable
Highest
Bandwidth
Priority for
SIP Traffic
Select this to maximize the throughput of SIP traffic to improve SIP-
based VoIP call sound quality. This has the ZyWALL immediately send
SIP traffic upon identifying it. When this option is enabled the ZyWALL
ignores any other application patrol rules for SIP traffic (so there is no
bandwidth control for SIP traffic) and does not record SIP traffic
bandwidth usage statistics.
Registration The following fields display information about the current state of your
subscription for IDP/application patrol signatures.
Registration
Status This field displays whether a service is activated (Licensed) or not (Not
Licensed) or expired (Expired).
Registration
Type This field displays whether you applied for a trial application (Trial) or
registered a service with your iCard’s PIN number (Standard). None
displays when the service is not activated.
Apply new
Registration This link appears if you have not registered for the service or only have
the trial registration. Click this link to go to the screen where you can
register for the service.
Signature
Information
The following fields display information on the current signature set that
the ZyWALL is using.
Current
Version This field displays the IDP signature and anomaly rule set version
number. This number gets larger as the set is enhanced.
Released
Date This field displays the date and time the set was released.
Update
Signatures Click this link to go to the screen you can use to download signatures
from the update server.
Apply Click Apply to save your changes back to the ZyWALL.
Reset Click Reset to return the screen to its last-saved settings.
Table 130 Configuration > App Patrol > General (continued)
LABEL DESCRIPTION

Chapter 28 Application Patrol
ZyWALL USG 50 User’s Guide 455
Click Configuration > App Patrol > Common to open the following screen.
Figure 279 Configuration > App Patrol > Common
The following table describes the labels in this screen. See Section 28.3.1 on page
455 for more information as well.
28.3.1 The Application Patrol Edit Screen
Use this screen to edit the settings for an application. To access this screen, go to
the application patrol Common, Instant Messenger, Peer to Peer, VoIP, or
Table 131 Configuration > App Patrol > Common
LABEL DESCRIPTION
Edit Double-click an entry or select it and click Edit to open a screen where
you can modify the entry’s settings.
Activate To turn on an entry, select it and click Activate.
Inactivate To turn off an entry, select it and click Inactivate.
# This field is a sequential value, and it is not associated with a specific
application.
Status The activate (light bulb) icon is lit when the entry is active and dimmed
when the entry is inactive.
Service This field displays the name of the application.
Default Access This field displays what the ZyWALL does with packets for this
application. Choices are: forward, drop, and reject.
Apply Click Apply to save your changes back to the ZyWALL.
Reset Click Reset to return the screen to its last-saved settings.

Chapter 28 Application Patrol
ZyWALL USG 50 User’s Guide
456
Streaming screen and click an application’s Edit icon. The screen displayed here
is for the MSN instant messenger service.
Figure 280 Application Edit
The following table describes the labels in this screen.
Table 132 Application Edit
LABEL DESCRIPTION
Service
Enable
Service Select this check box to turn on patrol for this application.
Service
Identification
Name This field displays the name of the application.
Classification Specify how the ZyWALL should identify this application. Choices are:
Auto - the ZyWALL identifies this application by matching the IP
payload with the application’s pattern(s).
Service Ports - the ZyWALL identifies this application by looking at the
destination port in the IP header.
Service Port This is available if the Classification is Service Ports. You can view
and edit the list of ports used to identify this application.
Add Click this to create a new entry.
Edit Select an entry and click this to be able to modify it.
Remove Select an entry and click this to delete it.

Chapter 28 Application Patrol
ZyWALL USG 50 User’s Guide 457
# This field is a sequential value, and it is not associated with a specific
entry.
Note: The ZyWALL checks ports in the order they appear in the list.
While this sequence does not affect the functionality, you
might improve the performance of the ZyWALL by putting
more commonly used ports at the top of the list.
Service Port This column lists port numbers the ZyWALL uses to identify this
application.
Policy
Add Click this to create a new entry. Select an entry and click Add to create
a new entry after the selected entry.
Edit Select an entry and click this to be able to modify it.
Remove Select an entry and click this to delete it.
Activate To turn on an entry, select it and click Activate.
Inactivate To turn off an entry, select it and click Inactivate.
Move To change an entry’s position in the numbered list, select it and click
Move to display a field to type a number for where you want to put that
entry and press [ENTER] to move the entry to the number that you
typed.
Status The activate (light bulb) icon is lit when the entry is active and dimmed
when the entry is inactive.
# This field is a sequential value, and it is not associated with a specific
condition.
Note: The ZyWALL checks conditions in the order they appear in
the list. While this sequence does not affect the functionality,
you might improve the performance of the ZyWALL by
putting more common conditions at the top of the list.
Port This field displays the specific port number to which this policy applies.
Schedule This is the schedule that defines when the policy applies. any means
the policy is active at all times if enabled.
User This is the user name or user group to which the policy applies. If any
displays, the policy applies to all users.
From This is the source zone of the traffic to which this policy applies.
To This is the destination zone of the traffic to which this policy applies.
Source This is the source address or address group for whom this policy
applies. If any displays, the policy is effective for every source.
Destination This is the destination address or address group for whom this policy
applies. If any displays, the policy is effective for every destination.
Table 132 Application Edit (continued)
LABEL DESCRIPTION

Chapter 28 Application Patrol
ZyWALL USG 50 User’s Guide
458
Access This field displays what the ZyWALL does with packets for this
application that match this policy.
forward - the ZyWALL routes the packets for this application.
Drop - the ZyWALL does not route the packets for this application and
does not notify the client of its decision.
Reject - the ZyWALL does not route the packets for this application
and notifies the client of its decision.
DSCP Marking This is how the ZyWALL handles the DSCP value of the outgoing
packets that match this policy.
In - Inbound, the traffic the ZyWALL sends to a connection’s initiator.
Out - Outbound, the traffic the ZyWALL sends out from a connection’s
initiator.
If this field displays a DSCP value, the ZyWALL applies that DSCP value
to the route’s outgoing packets.
preserve means the ZyWALL does not modify the DSCP value of the
route’s outgoing packets.
default means the ZyWALL sets the DSCP value of the route’s outgoing
packets to 0.
The “af” choices stand for Assured Forwarding. The number following
the “af” identifies one of four classes and one of three drop
preferences. See Assured Forwarding (AF) PHB for DiffServ on page
299 for more details.
BWM These fields show the amount of bandwidth the application’s traffic that
matches the policy can use. These fields only apply when Access is set
to forward.
In - This is how much inbound bandwidth, in kilobits per second, this
policy allows the application to use. Inbound refers to the traffic the
ZyWALL sends to a connection’s initiator. If no displays here, this policy
does not apply bandwidth management for the application’s incoming
traffic.
Out - This is how much outbound bandwidth, in kilobits per second,
this policy allows the application to use. Outbound refers to the traffic
the ZyWALL sends out from a connection’s initiator. If no displays here,
this policy does not apply bandwidth management for the application’s
outgoing traffic.
Pri - This is the priority for this application’s traffic that matches this
policy. The smaller the number, the higher the priority. The traffic of an
application with higher priority is given bandwidth before traffic of an
application with lower priority. The ZyWALL ignores this number if the
incoming and outgoing limits are both set to 0. In this case the traffic is
automatically treated as being set to the lowest priority (7) regardless
of this field’s configuration.
Log This field shows whether the ZyWALL generates a log (log), a log and
alert (log alert) or neither (no) when the application’s traffic matches
this policy.
Table 132 Application Edit (continued)
LABEL DESCRIPTION

Chapter 28 Application Patrol
ZyWALL USG 50 User’s Guide 459
28.3.2 The Application Patrol Policy Edit Screen
The Application Policy Edit screen allows you to edit a group of settings for an
application. To access this screen, go to the application patrol Common, Instant
Messenger, Peer to Peer, VoIP, or Streaming screen and click an application’s
Edit icon. Then click the Add icon or an Edit icon in the Policy table. The screen
displayed here is for the MSN instant messenger service.
Figure 281 Application Policy Edit
The following table describes the labels in this screen.
OK Click OK to save your changes back to the ZyWALL.
Cancel Click Cancel to exit this screen without saving your changes.
Table 132 Application Edit (continued)
LABEL DESCRIPTION
Table 133 Application Policy Edit
LABEL DESCRIPTION
Create new
Object
Use to configure any new settings objects that you need to use in this
screen.
Enable Policy Select this check box to turn on this policy for the application.
Port Use this field to specify a specific port number to which to apply this
policy. Type zero, if this policy applies for every port number.

Chapter 28 Application Patrol
ZyWALL USG 50 User’s Guide
460
Schedule Select a schedule that defines when the policy applies or select Create
Object to configure a new one (see Chapter 38 on page 619 for details).
Otherwise, select none to make the policy always effective.
User Select a user name or user group to which to apply the policy. Use
Create new Object if you need to configure a new user account (see
Section 35.2.1 on page 594 for details). Select any to apply the policy
for every user.
From Select the source zone of the traffic to which this policy applies.
To Select the destination zone of the traffic to which this policy applies.
Source Select a source address or address group for whom this policy applies.
Use Create new Object if you need to configure a new one. Select any
if the policy is effective for every source.
Destination Select a destination address or address group for whom this policy
applies. Use Create new Object if you need to configure a new one.
Select any if the policy is effective for every destination.
Access This field controls what the ZyWALL does with packets for this
application that match this policy. Choices are:
forward - the ZyWALL routes the packets for this application.
Drop - the ZyWALL does not route the packets for this application and
does not notify the client of its decision.
Reject - the ZyWALL does not route the packets for this application and
notifies the client of its decision.
DSCP Marking Set how the ZyWALL handles the DSCP value of the outgoing packets
that match this policy. Inbound refers to the traffic the ZyWALL sends to
a connection’s initiator. Outbound refers to the traffic the ZyWALL sends
out from a connection’s initiator.
Select one of the pre-defined DSCP values to apply or select User
Defined to specify another DSCP value. The “af” choices stand for
Assured Forwarding. The number following the “af” identifies one of four
classes and one of three drop preferences. See Assured Forwarding (AF)
PHB for DiffServ on page 299 for more details.
Select preserve to have the ZyWALL keep the packets’ original DSCP
value.
Select default to have the ZyWALL set the DSCP value of the packets to
0.
Table 133 Application Policy Edit (continued)
LABEL DESCRIPTION

Chapter 28 Application Patrol
ZyWALL USG 50 User’s Guide 461
Action Block For some applications, you can select individual uses of the application
that the policy will have the ZyWALL block. These fields only apply when
Access is set to forward.
Login - Select this option to block users from logging in to a server for
this application.
Message - Select this option to block users from sending or receiving
instant messages.
Audio - Select this option to block users from sending or receiving audio
traffic.
Video - Select this option to block users from sending or receiving video
traffic.
File Transfer - Select this option to block users from sending or
receiving files.
Bandwidth
Management
Configure these fields to set the amount of bandwidth the application
can use. These fields only apply when Access is set to forward.
You must also enable bandwidth management in the main application
patrol screen (AppPatrol > General) in order to apply bandwidth
shaping.
Inbound
kbps Type how much inbound bandwidth, in kilobits per second, this policy
allows the application to use. Inbound refers to the traffic the ZyWALL
sends to a connection’s initiator.
If you enter 0 here, this policy does not apply bandwidth management
for the application’s traffic that the ZyWALL sends to the initiator. Traffic
with bandwidth management disabled (inbound and outbound are both
set to 0) is automatically treated as the lowest priority (7).
If the sum of the bandwidths for routes using the same next hop is
higher than the actual transmission speed, lower priority traffic may not
be sent if higher priority traffic uses all of the actual bandwidth.
Outbound
kbps Type how much outbound bandwidth, in kilobits per second, this policy
allows the application to use. Outbound refers to the traffic the ZyWALL
sends out from a connection’s initiator.
If you enter 0 here, this policy does not apply bandwidth management
for the application’s traffic that the ZyWALL sends out from the initiator.
Traffic with bandwidth management disabled (inbound and outbound are
both set to 0) is automatically treated as the lowest priority (7).
If the sum of the bandwidths for routes using the same next hop is
higher than the actual transmission speed, lower priority traffic may not
be sent if higher priority traffic uses all of the actual bandwidth.
Table 133 Application Policy Edit (continued)
LABEL DESCRIPTION

Chapter 28 Application Patrol
ZyWALL USG 50 User’s Guide
462
28.4 The Other Applications Screen
Sometimes, the ZyWALL cannot identify the application. For example, the
application might be a new application, or the packets might arrive out of
sequence. (The ZyWALL does not reorder packets when identifying the
application.)
The Other (applications) screen controls the default policy for TCP and UDP traffic
that the ZyWALL cannot identify. You can use source zone, destination zone,
destination port, schedule, user, source, and destination information as criteria to
create a sequence of specific conditions, similar to the sequence of rules used by
firewalls, to specify what the ZyWALL should do more precisely. You can also
control the bandwidth used by these other applications.This screen also allows you
to add, edit, and remove conditions to this default policy.
Priority This field displays when the inbound or outbound bandwidth
management is not set to 0. Enter a number between 1 and 7 to set the
priority for this application’s traffic that matches this policy. The smaller
the number, the higher the priority.
The ZyWALL gives traffic of an application with higher priority bandwidth
before traffic of an application with lower priority.
The ZyWALL uses a fairness-based (round-robin) scheduler to divide
bandwidth between applications with the same priority.
The number in this field is ignored if the incoming and outgoing limits
are both set to 0. In this case the traffic is automatically treated as being
set to the lowest priority (7) regardless of this field’s configuration.
Maximize
Bandwidth
Usage
This field displays when the inbound or outbound bandwidth
management is not set to 0. Enable maximize bandwidth usage to let
the traffic matching this policy “borrow” any unused bandwidth on the
out-going interface.
After each application gets its configured bandwidth rate, the ZyWALL
uses the fairness- based scheduler to divide any unused bandwidth on
the out-going interface amongst applications that need more bandwidth
and have maximize bandwidth usage enabled.
Log Select whether to have the ZyWALL generate a log (log), log and alert
(log alert) or neither (no) when the application’s traffic matches this
policy. See Chapter 46 on page 731 for more on logs.
OK Click OK to save your changes back to the ZyWALL.
Cancel Click Cancel to exit this screen without saving your changes.
Table 133 Application Policy Edit (continued)
LABEL DESCRIPTION

Chapter 28 Application Patrol
ZyWALL USG 50 User’s Guide 463
Click AppPatrol > Other to open the Other (applications) screen.
Figure 282 AppPatrol > Other
The following table describes the labels in this screen. See Section 28.4.1 on page
465 for more information as well.
Table 134 AppPatrol > Other
LABEL DESCRIPTION
Add Click this to create a new entry. Select an entry and click Add to create a
new entry after the selected entry.
Edit Select an entry and click this to be able to modify it.
Remove Select an entry and click this to delete it.
Activate To turn on an entry, select it and click Activate.
Inactivate To turn off an entry, select it and click Inactivate.
Move To change an entry’s position in the numbered list, select it and click
Move to display a field to type a number for where you want to put that
entry and press [ENTER] to move the entry to the number that you
typed.
Status The activate (light bulb) icon is lit when the entry is active and dimmed
when the entry is inactive.
# This field is a sequential value, and it is not associated with a specific
condition.
Note: The ZyWALL checks conditions in the order they appear in
the list. While this sequence does not affect the functionality,
you might improve the performance of the ZyWALL by putting
more common conditions at the top of the list.
Port This field displays the specific port number to which this policy applies.
Schedule This is the schedule that defines when the policy applies. any means the
policy always applies.
User This is the user name or user group to which the policy applies. If any
displays, the policy applies to all users.
From This is the source zone of the traffic to which this policy applies.
To This is the destination zone of the traffic to which this policy applies.
Source This is the source address or address group for whom this policy applies.
If any displays, the policy is effective for every source.

Chapter 28 Application Patrol
ZyWALL USG 50 User’s Guide
464
Destination This is the destination address or address group for whom this policy
applies. If any displays, the policy is effective for every destination.
Protocol This is the protocol of the traffic to which this policy applies.
Access This field displays what the ZyWALL does with packets that match this
policy.
forward - the ZyWALL routes the packets.
Drop - the ZyWALL does not route the packets and does not notify the
client of its decision.
Reject - the ZyWALL does not route the packets and notifies the client
of its decision.
DSCP Marking This is how the ZyWALL handles the DSCP value of the outgoing packets
that match this policy.
In - Inbound, the traffic the ZyWALL sends to a connection’s initiator.
Out - Outbound, the traffic the ZyWALL sends out from a connection’s
initiator.
If this field displays a DSCP value, the ZyWALL applies that DSCP value
to the route’s outgoing packets.
preserve means the ZyWALL does not modify the DSCP value of the
route’s outgoing packets.
default means the ZyWALL sets the DSCP value of the route’s outgoing
packets to 0.
The “af” choices stand for Assured Forwarding. The number following
the “af” identifies one of four classes and one of three drop preferences.
See Assured Forwarding (AF) PHB for DiffServ on page 299 for more
details.
BWM These fields show the amount of bandwidth the traffic can use. These
fields only apply when Access is set to forward.
In - This is how much inbound bandwidth, in kilobits per second, this
policy allows the matching traffic to use. Inbound refers to the traffic the
ZyWALL sends to a connection’s initiator. If no displays here, this policy
does not apply bandwidth management for the inbound traffic.
Out - This is how much outgoing bandwidth, in kilobits per second, this
policy allows the matching traffic to use. Outbound refers to the traffic
the ZyWALL sends out from a connection’s initiator. If no displays here,
this policy does not apply bandwidth management for the outbound
traffic.
Pri - This is the priority for the traffic that matches this policy. The
smaller the number, the higher the priority. Traffic with a higher priority
is given bandwidth before traffic with a lower priority. The ZyWALL
ignores this number if the incoming and outgoing limits are both set to
0. In this case the traffic is automatically treated as being set to the
lowest priority (7) regardless of this field’s configuration.
Table 134 AppPatrol > Other (continued)
LABEL DESCRIPTION

Chapter 28 Application Patrol
ZyWALL USG 50 User’s Guide 465
28.4.1 The Other Applications Add/Edit Screen
The Other Configuration Add/Edit screen allows you to create a new condition
or edit an existing one. To access this screen, go to the Other Protocol screen
(see Section 28.4 on page 462), and click either the Add icon or an Edit icon.
Figure 283 AppPatrol > Other > Edit
The following table describes the labels in this screen.
Log Select whether to have the ZyWALL generate a log (log), log and alert
(log alert) or neither (no) when traffic matches this policy. See Chapter
46 on page 731 for more on logs.
Apply Click Apply to save your changes back to the ZyWALL.
Reset Click Reset to return the screen to its last-saved settings.
Table 134 AppPatrol > Other (continued)
LABEL DESCRIPTION
Table 135 AppPatrol > Other > Edit
LABEL DESCRIPTION
Create new
Object
Use to configure any new settings objects that you need to use in this
screen.
Enable Select this check box to turn on this policy.
Port Use this field to specify a specific port number to which to apply this
policy. Type zero, if this policy applies for every port number.

Chapter 28 Application Patrol
ZyWALL USG 50 User’s Guide
466
Schedule Select a schedule that defines when the policy applies or select Create
Object to configure a new one (see Chapter 38 on page 619 for details).
Otherwise, select any to make the policy always effective.
User Select a user name or user group to which to apply the policy. Use
Create new Object if you need to configure a new user account (see
Section 35.2.1 on page 594 for details). Select any to apply the policy
for every user.
From Select the source zone of the traffic to which this policy applies.
To Select the destination zone of the traffic to which this policy applies.
Source Select a source address or address group for whom this policy applies.
Use Create new Object if you need to configure a new one. Select any
if the policy is effective for every source.
Destination Select a destination address or address group for whom this policy
applies. Use Create new Object if you need to configure a new one.
Select any if the policy is effective for every destination.
Protocol Select the protocol for which this condition applies. Choices are: TCP
and UDP. Select any to apply the policy to both TCP and UDP traffic.
Access This field controls what the ZyWALL does with packets that match this
policy. Choices are:
forward - the ZyWALL routes the packets.
Drop - the ZyWALL does not route the packets and does not notify the
client of its decision.
Reject - the ZyWALL does not route the packets and notifies the client
of its decision.
DSCP Marking Set how the ZyWALL handles the DSCP value of the outgoing packets
that match this policy. Inbound refers to the traffic the ZyWALL sends to
a connection’s initiator. Outbound refers to the traffic the ZyWALL sends
out from a connection’s initiator.
Select one of the pre-defined DSCP values to apply or select User
Defined to specify another DSCP value. The “af” choices stand for
Assured Forwarding. The number following the “af” identifies one of four
classes and one of three drop preferences. See Assured Forwarding (AF)
PHB for DiffServ on page 299 for more details.
Select preserve to have the ZyWALL keep the packets’ original DSCP
value.
Select default to have the ZyWALL set the DSCP value of the packets to
0.
Bandwidth
Management
Configure these fields to set the amount of bandwidth the application
can use. These fields only apply when Access is set to forward.
Table 135 AppPatrol > Other > Edit (continued)
LABEL DESCRIPTION

Chapter 28 Application Patrol
ZyWALL USG 50 User’s Guide 467
Inbound
kbps Type how much inbound bandwidth, in kilobits per second, this policy
allows the traffic to use. Inbound refers to the traffic the ZyWALL sends
to a connection’s initiator.
If you enter 0 here, this policy does not apply bandwidth management
for the matching traffic that the ZyWALL sends to the initiator. Traffic
with bandwidth management disabled (inbound and outbound are both
set to 0) is automatically treated as the lowest priority (7).
If the sum of the bandwidths for routes using the same next hop is
higher than the actual transmission speed, lower priority traffic may not
be sent if higher priority traffic uses all of the actual bandwidth.
Outbound
kbps Type how much outbound bandwidth, in kilobits per second, this policy
allows the traffic to use. Outbound refers to the traffic the ZyWALL sends
out from a connection’s initiator.
If you enter 0 here, this policy does not apply bandwidth management
for the matching traffic that the ZyWALL sends out from the initiator.
Traffic with bandwidth management disabled (inbound and outbound are
both set to 0) is automatically treated as the lowest priority (7).
If the sum of the bandwidths for routes using the same next hop is
higher than the actual transmission speed, lower priority traffic may not
be sent if higher priority traffic uses all of the actual bandwidth.
Priority This field displays when the inbound or outbound bandwidth
management is not set to 0. Enter a number between 1 and 7 to set the
priority for traffic that matches this policy. The smaller the number, the
higher the priority.
Traffic with a higher priority is given bandwidth before traffic with a
lower priority.
The ZyWALL uses a fairness-based (round-robin) scheduler to divide
bandwidth between traffic flows with the same priority.
The number in this field is ignored if the incoming and outgoing limits
are both set to 0. In this case the traffic is automatically treated as being
set to the lowest priority (7) regardless of this field’s configuration.
Maximize
Bandwidth
Usage
This field displays when the inbound or outbound bandwidth
management is not set to 0. Enable maximize bandwidth usage to let
the traffic matching this policy “borrow” any unused bandwidth on the
out-going interface.
After each application or type of traffic gets its configured bandwidth
rate, the ZyWALL uses the fairness- based scheduler to divide any
unused bandwidth on the out-going interface amongst applications and
traffic types that need more bandwidth and have maximize bandwidth
usage enabled.
Log This field controls what kind of record the ZyWALL creates when traffic
matches this policy. See Chapter 46 on page 731 for more on logs.
no - the ZyWALL does not record anything
log - the ZyWALL creates a record in the log
log alert - the ZyWALL creates an alert
Table 135 AppPatrol > Other > Edit (continued)
LABEL DESCRIPTION

Chapter 28 Application Patrol
ZyWALL USG 50 User’s Guide
468
OK Click OK to save your changes back to the ZyWALL.
Cancel Click Cancel to exit this screen without saving your changes.
Table 135 AppPatrol > Other > Edit (continued)
LABEL DESCRIPTION

ZyWALL USG 50 User’s Guide 469
CHAPTER 29
Anti-Virus
29.1 Overview
Use the ZyWALL’s anti-virus feature to protect your connected network from virus/
spyware infection. The ZyWALL checks traffic going in the direction(s) you specify
for signature matches. In the following figure the ZyWALL is set to check traffic
coming from the WAN zone (which includes two interfaces) to the LAN zone.
Figure 284 ZyWALL Anti-Virus Example
29.1.1 What You Can Do in this Chapter
•Use the General screens (Section 29.2 on page 472) to turn anti-virus on or off,
set up anti-virus policies and check the anti-virus engine type and the anti-virus
license and signature status.
•Use the Black/White List screen (Section 29.3 on page 477) to set up anti-
virus black (blocked) and white (allowed) lists of virus file patterns.
•Use the Signature screen (Section 29.6 on page 480) to search signatures to
get more information about signatures.

Chapter 29 Anti-Virus
ZyWALL USG 50 User’s Guide
470
29.1.2 What You Need to Know
Anti-Virus Engines
Subscribe to signature files for Kaspersky’s anti-virus engine. After the trial
expires, you need to purchase an iCard for the anti-virus engine you want to use
and register it in the Registration > Service screen. You must use the Kaspersky
anti-virus iCard for the Kaspersky anti-virus engine. See Section 10.1 on page 213
for details.
Virus and Worm
A computer virus is a small program designed to corrupt and/or alter the
operation of other legitimate programs. A worm is a self-replicating virus that
resides in active memory and duplicates itself. The effect of a virus attack varies
from doing so little damage that you are unaware your computer is infected to
wiping out the entire contents of a hard drive to rendering your computer
inoperable.
ZyWALL Anti-Virus Scanner
The ZyWALL has a built-in signature database. Setting up the ZyWALL between
your local network and the Internet allows the ZyWALL to scan files transmitting
through the enabled interfaces into your network. As a network-based anti-virus
scanner, the ZyWALL helps stop threats at the network edge before they reach the
local host computers.
You can set the ZyWALL to examine files received through the following protocols:
• FTP (File Transfer Protocol)
• HTTP (Hyper Text Transfer Protocol)
• SMTP (Simple Mail Transfer Protocol)
• POP3 (Post Office Protocol version 3)
• IMAP4 (Internet Message Access Protocol version 4)
How the ZyWALL Anti-Virus Scanner Works
The following describes the virus scanning process on the ZyWALL.
1The ZyWALL first identifies SMTP, POP3, IMAP4, HTTP and FTP packets through
standard ports.
2If the packets are not session connection setup packets (such as SYN, ACK and
FIN), the ZyWALL records the sequence of the packets.

Chapter 29 Anti-Virus
ZyWALL USG 50 User’s Guide 471
3The scanning engine checks the contents of the packets for virus.
4If a virus pattern is matched, the ZyWALL removes the infected portion of the file
along with the rest of the file. The un-infected portion of the file before a virus
pattern was matched still goes through.
5If the send alert message function is enabled, the ZyWALL sends an alert to the
file’s intended destination computer(s).
Note: Since the ZyWALL erases the infected portion of the file before sending it, you
may not be able to open the file.
Notes About the ZyWALL Anti-Virus
The following lists important notes about the anti-virus scanner:
1The ZyWALL anti-virus scanner can detect polymorphic viruses.
2When a virus is detected, an alert message is displayed in Microsoft Windows
computers. Refer to the user’s guide appendices Appendix C on page 865 if your
Windows computer does not display the alert messages.
3Changes to the ZyWALL’s anti-virus settings affect new sessions (not the sessions
that already existed before you applied the changed settings).
4The ZyWALL does not scan the following file/traffic types:
• Simultaneous downloads of a file using multiple connections. For example,
when you use FlashGet to download sections of a file simultaneously.
• Encrypted traffic. This could be password-protected files or VPN traffic where
the ZyWALL is not the endpoint (pass-through VPN traffic).
• Traffic through custom (non-standard) ports. The only exception is FTP traffic.
The ZyWALL scans whatever port number is specified for FTP in the ALG
screen.
• ZIP file(s) within a ZIP file.
Finding Out More
• See Section 6.5.18 on page 105 for related information on these screens.
• See Section 29.7 on page 483 for anti-virus background information.
29.1.3 Before You Begin
• Before using anti-virus, see Section 10.1 on page 213 for how to register for the
anti-virus service.
• You may need to customize the zones (in the Network > Zone) used for the
anti-virus scanning direction.

Chapter 29 Anti-Virus
ZyWALL USG 50 User’s Guide
472
29.2 Anti-Virus Summary Screen
Click Configuration > Anti-X > Anti-Virus to display the configuration screen
as shown next.
Figure 285 Configuration > Anti-X > Anti-Virus > General
The following table describes the labels in this screen.
Table 136 Configuration > Anti-X > Anti-Virus > General
LABEL DESCRIPTION
Show Advance
Settings / Hide
Advance
Settings
Click this button to display a greater or lesser number of configuration
fields.
Enable Anti-
Virus and Anti-
Spyware
Select this check box to check traffic for viruses and spyware. The
following table lists policies that define which traffic the ZyWALL scans
and the action it takes upon finding a virus.

Chapter 29 Anti-Virus
ZyWALL USG 50 User’s Guide 473
Scan EICAR Select this option to have the ZyWALL check for the EICAR test file and
treat it in the same way as a real virus file. The EICAR test file is a
standardized test file for signature based anti-virus scanners. When the
virus scanner detects the EICAR file, it responds in the same way as if it
found a real virus. Besides straightforward detection, the EICAR file can
also be compressed to test whether the anti-virus software can detect it
in a compressed file. The test string consists of the following human-
readable ASCII characters.
X5O!P%@AP[4\PZX54(P^)7CC)7}$EICAR-STANDARD-ANTIVIRUS-
TEST-FILE!$H+H*
Policies
Add Click this to create a new entry. Select an entry and click Add to create
a new entry after the selected entry.
Edit Select an entry and click this to be able to modify it.
Remove Select an entry and click this to delete it.
Activate To turn on an entry, select it and click Activate.
Inactivate To turn off an entry, select it and click Inactivate.
Move To change an entry’s position in the numbered list, select it and click
Move to display a field to type a number for where you want to put that
entry and press [ENTER] to move the entry to the number that you
typed.
Status The activate (light bulb) icon is lit when the entry is active and dimmed
when the entry is inactive.
Priority This is the position of an anti-virus policy in the list. The ordering of
your anti-virus policies is important as the ZyWALL applies them in
sequence. Once traffic matches an anti-virus policy, the ZyWALL applies
that policy and does not check the traffic against any more policies.
From The anti-virus policy has the ZyWALL scan traffic coming from this zone
and going to the To zone.
To The anti-virus policy has the ZyWALL scan traffic going to this zone from
the From zone.
Protocol These are the protocols of traffic to scan for viruses.
FTP applies to traffic using the TCP port number specified for FTP in the
ALG screen.
HTTP applies to traffic using TCP ports 80, 8080 and 3128.
SMTP applies to traffic using TCP port 25.
POP3 applies to traffic using TCP port 110.
IMAP4 applies to traffic using TCP port 143.
License The following fields display information about the current state of your
subscription for virus signatures.
License
Status This field displays whether a service is activated (Licensed) or not (Not
Licensed) or expired (Expired).
Table 136 Configuration > Anti-X > Anti-Virus > General (continued)
LABEL DESCRIPTION

Chapter 29 Anti-Virus
ZyWALL USG 50 User’s Guide
474
License Type This field displays whether you applied for a trial application (Trial) or
registered a service with your iCard’s PIN number (Standard). None
displays when the service is not activated.
Apply new
Registration This link appears if you have not registered for the service or only have
the trial registration. Click this link to go to the screen where you can
register for the service.
Signature
Information
The following fields display information on the current signature set that
the ZyWALL is using.
Anti-Virus
Engine Type This field displays Kaspersky’s anti-virus engine .
Current
Version This field displays the anti-virus signature set version number. This
number gets larger as the set is enhanced.
Signature
Number This field displays the number of anti-virus signatures in this set.
Released
Date This field displays the date and time the set was released.
Update
Signatures Click this link to go to the screen you can use to download signatures
from the update server.
Apply Click Apply to save your changes.
Reset Click Reset to return the screen to its last-saved settings.
Table 136 Configuration > Anti-X > Anti-Virus > General (continued)
LABEL DESCRIPTION

Chapter 29 Anti-Virus
ZyWALL USG 50 User’s Guide 475
29.2.1 Anti-Virus Policy Add or Edit Screen
Click the Add or Edit icon in the Configuration > Anti-X > Anti-Virus >
General screen to display the configuration screen as shown next.
Figure 286 Configuration > Anti-X > Anti-Virus > General > Add
The following table describes the labels in this screen.
Table 137 Configuration > Anti-X > Anti-Virus > General > Add
LABEL DESCRIPTION
Enable Select this check box to have the ZyWALL apply this anti-virus policy
to check traffic for viruses.
From
To
Select source and destination zones for traffic to scan for viruses. The
anti-virus policy has the ZyWALL scan traffic coming from the From
zone and going to the To zone.
Protocols to Scan Select which protocols of traffic to scan for viruses.
HTTP applies to traffic using TCP ports 80, 8080 and 3128.
FTP applies to traffic using the TCP port number specified for FTP in
the ALG screen.
SMTP applies to traffic using TCP port 25.
POP3 applies to traffic using TCP port 110.
IMAP4 applies to traffic using TCP port 143.

Chapter 29 Anti-Virus
ZyWALL USG 50 User’s Guide
476
Actions When
Matched
Destroy infected
file
When you select this check box, if a virus pattern is matched, the
ZyWALL overwrites the infected portion of the file (and the rest of the
file) with zeros. The un-infected portion of the file before a virus
pattern was matched goes through unmodified.
Send Windows
Message
Select this check box to set the ZyWALL to send a message alert to
files’ intended user(s) using Microsoft Windows computers connected
to the to interface.
Refer to Appendix C on page 865 if your Windows computer does not
display the alert messages.
Log These are the log options:
no: Do not create a log when a packet matches a signature(s).
log: Create a log on the ZyWALL when a packet matches a
signature(s).
log alert: An alert is an e-mailed log for more serious events that
may need more immediate attention. Select this option to have the
ZyWALL send an alert when a packet matches a signature(s).
White List / Black
List Checking
Check White List Select this check box to check files against the white list.
Check Black List Select this check box to check files against the black list.
File
decompression
Enable file
decompression
(ZIP and RAR)
Select this check box to have the ZyWALL scan a ZIP file (the file does
not have to have a “zip” or “rar” file extension). The ZyWALL first
decompresses the ZIP file and then scans the contents for viruses.
Note: The ZyWALL decompresses a ZIP file once. The ZyWALL
does NOT decompress any ZIP file(s) within a ZIP file.
Table 137 Configuration > Anti-X > Anti-Virus > General > Add (continued)
LABEL DESCRIPTION

Chapter 29 Anti-Virus
ZyWALL USG 50 User’s Guide 477
29.3 Anti-Virus Black List
Click Configuration > Anti-X > Anti-Virus > Black/White List to display the
screen shown next. Use the Black List screen to set up the Anti-Virus black
(blocked) list of virus file patterns. Click a column’s heading cell to sort the table
entries by that column’s criteria. Click the heading cell again to reverse the sort
order.
Figure 287 Configuration > Anti-X > Anti-Virus > Black/White List > Black List
Destroy
compressed
files that could
not be
decompressed
Note: When you select this option, the ZyWALL deletes ZIP files
that use password encryption.
Select this check box to have the ZyWALL delete any ZIP files that it
is not able to unzip. The ZyWALL cannot unzip password protected
ZIP files or a ZIP file within another ZIP file. There are also limits to
the number of ZIP files that the ZyWALL can concurrently unzip.
Note: The ZyWALL’s firmware package cannot go through the
ZyWALL with this option enabled. The ZyWALL classifies
the firmware package as not being able to be
decompressed and deletes it.
You can upload the firmware package to the ZyWALL with the option
enabled, so you only need to clear this option while you download
the firmware package.
OK Click OK to save your changes.
Cancel Click Cancel to exit this screen without saving your changes.
Table 137 Configuration > Anti-X > Anti-Virus > General > Add (continued)
LABEL DESCRIPTION

Chapter 29 Anti-Virus
ZyWALL USG 50 User’s Guide
478
The following table describes the labels in this screen.
29.4 Anti-Virus Black List or White List Add/Edit
From the Configuration > Anti-X > Anti-Virus > Black/White List > Black
List (or White List) screen, click the Add icon or an Edit icon to display the
following screen.
• For a black list entry, enter a file pattern that should cause the ZyWALL to log
and delete a file.
• For a white list entry, enter a file pattern that should cause the ZyWALL to allow
a file.
Figure 288 Configuration > Anti-X > Anti-Virus > Black/White List > Black List (or
White List) > Add
Table 138 Configuration > Anti-X > Anti-Virus > Black/White List > Black List
LABEL DESCRIPTION
Enable Black
List
Select this check box to log and delete files with names that match the
black list patterns. Use the black list to log and delete files with names
that match the black list patterns.
Add Click this to create a new entry.
Edit Select an entry and click this to be able to modify it.
Remove Select an entry and click this to delete it.
Activate To turn on an entry, select it and click Activate.
Inactivate To turn off an entry, select it and click Inactivate.
Status The activate (light bulb) icon is lit when the entry is active and dimmed
when the entry is inactive.
#This is the entry’s index number in the list.
File Pattern This is the file name pattern. If a file’s name that matches this pattern,
the ZyWALL logs and deletes the file.
Apply Click Apply to save your changes.
Reset Click Reset to return the screen to its last-saved settings.

Chapter 29 Anti-Virus
ZyWALL USG 50 User’s Guide 479
The following table describes the labels in this screen.
29.5 Anti-Virus White List
Click Configuration > Anti-X > Anti-Virus > Black/White List > White List
to display the screen shown next. Use the Black/White List screen to set up
Anti-Virus black (blocked) and white (allowed) lists of virus file patterns. Click a
Table 139 Configuration > Anti-X > Anti-Virus > Black/White List > Black List (or
White List) > Add
LABEL DESCRIPTION
Enable If this is a black list entry, select this option to have the ZyWALL apply
this entry when using the black list.
If this is a white list entry, select this option to have the ZyWALL apply
this entry when using the white list.
File Pattern For a black list entry, specify a pattern to identify the names of files that
the ZyWALL should log and delete.
For a white list entry, specify a pattern to identify the names of files that
the ZyWALL should not scan for viruses.
• Use up to 80 characters. Alphanumeric characters, underscores (_),
dashes (-), question marks (?) and asterisks (*) are allowed.
• A question mark (?) lets a single character in the file name vary. For
example, use “a?.zip” (without the quotation marks) to specify
aa.zip, ab.zip and so on.
• Wildcards (*) let multiple files match the pattern. For example, use
“*a.zip” (without the quotation marks) to specify any file that ends
with “a.zip”. A file named “testa.zip would match. There could be any
number (of any type) of characters in front of the “a.zip” at the end
and the file name would still match. A file named “test.zipa” for
example would not match.
• A * in the middle of a pattern has the ZyWALL check the beginning
and end of the file name and ignore the middle. For example, with
“abc*.zip”, any file starting with “abc” and ending in “.zip” matches,
no matter how many characters are in between.
• The whole file name has to match if you do not use a question mark
or asterisk.
• If you do not use a wildcard, the ZyWALL checks up to the first 80
characters of a file name.
OK Click OK to save your changes.
Cancel Click Cancel to exit this screen without saving your changes.

Chapter 29 Anti-Virus
ZyWALL USG 50 User’s Guide
480
column’s heading cell to sort the table entries by that column’s criteria. Click the
heading cell again to reverse the sort order.
Figure 289 Configuration > Anti-X > Anti-Virus > Black/White List > White List
The following table describes the labels in this screen.
29.6 Signature Searching
Click Configuration > Anti-X > Anti-Virus > Signature to display this screen.
Use this screen to locate signatures and display details about them.
Table 140 Configuration > Anti-X > Anti-Virus > Black/White List > White List
LABEL DESCRIPTION
Enable White
List
Select this check box to have the ZyWALL not perform the anti-virus
check on files with names that match the white list patterns.
Use the white list to have the ZyWALL not perform the anti-virus check
on files with names that match the white list patterns.
Add Click this to create a new entry.
Edit Select an entry and click this to be able to modify it.
Remove Select an entry and click this to delete it.
Activate To turn on an entry, select it and click Activate.
Inactivate To turn off an entry, select it and click Inactivate.
Status The activate (light bulb) icon is lit when the entry is active and dimmed
when the entry is inactive.
#This is the entry’s index number in the list.
File Pattern This is the file name pattern. If a file’s name matches this pattern, the
ZyWALL does not check the file for viruses.
Apply Click Apply to save your changes.
Reset Click Reset to return the screen to its last-saved settings.

Chapter 29 Anti-Virus
ZyWALL USG 50 User’s Guide 481
If Internet Explorer opens a warning screen about a script making Internet
Explorer run slowly and the computer maybe becoming unresponsive, just click
No to continue. Click a column’s heading cell to sort the table entries by that
column’s criteria. Click the heading cell again to reverse the sort order.
Figure 290 Configuration > Anti-X > Anti-Virus > Signature: Search by Severity

Chapter 29 Anti-Virus
ZyWALL USG 50 User’s Guide
482
The following table describes the labels in this screen.
Table 141 Configuration > Anti-X > Anti-Virus > Signature
LABEL DESCRIPTION
Signatures
Search
Select the criteria on which to perform the search.
Select By Name from the drop down list box and type the name or part
of the name of the signature(s) you want to find. This search is not
case-sensitive.
Select By ID from the drop down list box and type the ID or part of the
ID of the signature you want to find.
Select By Severity from the drop down list box and select the severity
level of the signatures you want to find.
Select By Category from the drop down list box and select whether you
want to see virus signatures or spyware signatures.
Click Search to have the ZyWALL search the signatures based on your
specified criteria.
Query all
signatures and
export
Click Export to have the ZyWALL save all of the anti-virus signatures to
your computer in a .txt file.
Query Result
# This is the entry’s index number in the list.
Name This is the name of the anti-virus signature. Click the Name column
heading to sort your search results in ascending or descending order
according to the signature name.
Click a signature’s name to see details about the virus.
ID This is the IDentification number of the anti-virus signature. Click the ID
column header to sort your search results in ascending or descending
order according to the ID.
Severity This is the severity level of the anti-virus signature. Click the severity
column header to sort your search results by ascending or descending
severity.
Category This column displays whether the signature is for identifying a virus or
spyware. Click the column heading to sort your search results by
category.

Chapter 29 Anti-Virus
ZyWALL USG 50 User’s Guide 483
29.7 Anti-Virus Technical Reference
Types of Computer Viruses
The following table describes some of the common computer viruses.
Computer Virus Infection and Prevention
The following describes a simple life cycle of a computer virus.
1A computer gets a copy of a virus from a source such as the Internet, e-mail, file
sharing or any removable storage media. The virus is harmless until the execution
of an infected program.
2The virus spreads to other files and programs on the computer.
3The infected files are unintentionally sent to another computer thus starting the
spread of the virus.
4Once the virus is spread through the network, the number of infected networked
computers can grow exponentially.
Types of Anti-Virus Scanner
The section describes two types of anti-virus scanner: host-based and network-
based.
Table 142 Common Computer Virus Types
TYPE DESCRIPTION
File Infector This is a small program that embeds itself in a legitimate program. A
file infector is able to copy and attach itself to other programs that are
executed on an infected computer.
Boot Sector
Virus
This type of virus infects the area of a hard drive that a computer
reads and executes during startup. The virus causes computer crashes
and to some extend renders the infected computer inoperable.
Macro Virus Macro viruses or Macros are small programs that are created to
perform repetitive actions. Macros run automatically when a file to
which they are attached is opened. Macros spread more rapidly than
other types of viruses as data files are often shared on a network.
E-mail Virus E-mail viruses are malicious programs that spread through e-mail.
Polymorphic
Virus
A polymorphic virus (also known as a mutation virus) tries to evade
detection by changing a portion of its code structure after each
execution or self replication. This makes it harder for an anti-virus
scanner to detect or intercept it.
A polymorphic virus can also belong to any of the virus types discussed
above.

Chapter 29 Anti-Virus
ZyWALL USG 50 User’s Guide
484
A host-based anti-virus (HAV) scanner is often software installed on computers
and/or servers in the network. It inspects files for virus patterns as they are
moved in and out of the hard drive. However, host-based anti-virus scanners
cannot eliminate all viruses for a number of reasons:
• HAV scanners are slow in stopping virus threats through real-time traffic (such
as from the Internet).
• HAV scanners may reduce computing performance as they also share the
resources (such as CPU time) on the computer for file inspection.
• You have to update the virus signatures and/or perform virus scans on all
computers in the network regularly.
A network-based anti-virus (NAV) scanner is often deployed as a dedicated
security device (such as your ZyWALL) on the network edge. NAV scanners inspect
real-time data traffic (such as E-mail messages or web) that tends to bypass HAV
scanners. The following lists some of the benefits of NAV scanners.
• NAV scanners stops virus threats at the network edge before they enter or exit a
network.
• NAV scanners reduce computing loading on computers as the read-time data
traffic inspection is done on a dedicated security device.

ZyWALL USG 50 User’s Guide 485
CHAPTER 30
IDP
30.1 Overview
This chapter introduces packet inspection IDP (Intrusion, Detection and
Prevention), IDP profiles, binding an IDP profile to a traffic flow, custom signatures
and updating signatures. An IDP system can detect malicious or suspicious
packets and respond instantaneously. IDP on the ZyWALL protects against
network-based intrusions.
30.1.1 What You Can Do in this Chapter
•Use the Anti-X > IDP > General screen (Section 30.2 on page 487) to turn
IDP on or off, bind IDP profiles to traffic directions, and view registration and
signature information. Click the Add or Edit icon in this screen to bind an IDP
profile to a traffic direction.
•Use the Anti-X > IDP > Profile screen (Section 30.3 on page 489) to add a
new profile, edit an existing profile or delete an existing profile.
•Use the Anti-X > IDP > Custom Signature screens (Section 30.8 on page
504) to create a new signature, edit an existing signature, delete existing
signatures or save signatures to your computer.
30.1.2 What You Need To Know
Packet Inspection Signatures
A signature identifies a malicious or suspicious packet and specifies an action to be
taken. You can change the action in the profile screens. Packet inspection
signatures examine OSI (Open System Interconnection) layer-4 to layer-7 packet
contents for malicious data. Generally, packet inspection signatures are created
for known attacks while anomaly detection looks for abnormal behavior (see
Section 31.1 on page 519).
Zone
A zone is a combination of ZyWALL interfaces and VPN connections used for
configuring security. See the zone chapter for details on zones and the interfaces
chapter for details on interfaces.

Chapter 30 IDP
ZyWALL USG 50 User’s Guide
486
IDP Profiles
An IDP profile is a set of related IDP signatures that you can activate as a set and
configure common log and action settings. You can apply IDP profiles to traffic
flowing from one zone to another. For example, apply the default LAN_IDP profile
to any traffic going to the LAN zone in order to protect your LAN computers.
Note: You can only apply one IDP profile to one traffic flow.
Base IDP Profiles
Base IDP profiles are templates that you use to create new IDP profiles.The
ZyWALL comes with several base profiles. See Table 144 on page 490 for details
on base profiles.
IDP Policies
An IDP policy refers to application of an IDP profile to a traffic flowing from one
zone to another.
Applying Your IDP Configuration
Changes to the ZyWALL’s IDP settings affect new sessions (not the sessions that
already existed before you applied the changed settings).
Finding Out More
• See Section 6.5.19 on page 105 for IDP prerequisite information.
• See Section 31.1 on page 519 for anomaly detection and protection.
• See Section 30.9 on page 516 for more information on network-based intrusions
• See Section 30.6.2 on page 496 for a list of attacks that the ZyWALL can protect
against.
• See Section 30.7 on page 503 for how to create your own custom IDP
signatures.
30.1.3 Before You Begin
• Register for a trial IDP subscription in the Registration screen (see Section
10.2 on page 215). This gives you access to free signature updates. This is
important as new signatures are created as new attacks evolve. When the trial
subscription expires, purchase and enter a license key using the same screens
to continue the subscription.
• Configure zones on the ZyWALL - see Chapter 15 on page 317 for more
information.

Chapter 30 IDP
ZyWALL USG 50 User’s Guide 487
30.2 The IDP General Screen
Click Configuration > Anti-X > IDP > General to open this screen. Use this
screen to turn IDP on or off, bind IDP profiles to traffic directions, and view
registration and signature information.
Note: You must register in order to use packet inspection signatures. See the
Registration screens.
If you try to enable IDP when the IDP service has not yet been registered, a
warning screen displays and IDP is not enabled.
Figure 291 Configuration > Anti-X > IDP > General
The following table describes the screens in this screen.
Table 143 Configuration > Anti-X > IDP > General
LABEL DESCRIPTION
General Settings
Enable
Signature
Detection
You must register for IDP service in order to use packet inspection
signatures. If you don’t have a standard license, you can register for
a once-off trial one.
Policies Use this list to specify which IDP profile the ZyWALL uses for traffic
flowing in a specific direction. Edit the policies directly in the table.

Chapter 30 IDP
ZyWALL USG 50 User’s Guide
488
Add Click this to create a new entry. Select an entry and click Add to
create a new entry after the selected entry.
Edit Select an entry and click this to be able to modify it.
Remove Select an entry and click this to delete it.
Activate To turn on an entry, select it and click Activate.
Inactivate To turn off an entry, select it and click Inactivate.
Move To change an entry’s position in the numbered list, select it and click
Move to display a field to type a number for where you want to put
that entry and press [ENTER] to move the entry to the number that
you typed.
#This is the entry’s index number in the list.
Priority IDP policies are applied in order of priority.
Status The activate (light bulb) icon is lit when the entry is active and
dimmed when the entry is inactive.
From, To This is the direction of travel of packets to which an IDP profile is
bound. Traffic direction is defined by the zone the traffic is coming
from and the zone the traffic is going to.
Note: Depending on your network topology and traffic load,
binding every packet direction to an IDP profile may affect
the ZyWALL’s performance.
Use the From field to specify the zone from which the traffic is
coming. Use the To field to specify the zone to which the traffic is
going.
From LAN1 To LAN1 means packets traveling from a computer on
one LAN1 subnet to a computer on another LAN subnet via the
ZyWALL’s LAN1 zone interfaces. The ZyWALL does not check packets
traveling from a LAN1 computer to another LAN1 computer on the
same subnet.
From WAN To WAN means packets that come in from the WAN
zone and the ZyWALL routes back out through the WAN zone.
IDP Profile This field shows which IDP profile is bound to which traffic direction.
Select an IDP profile to apply to the entry’s traffic direction.
Configure the IDP profiles in the IDP profile screens.
License You need to create an account at myZyXEL.com, register your
ZyWALL and then subscribe for IDP in order to be able to download
new packet inspection signatures from myZyXEL.com. There’s an
initial free trial period for IDP after which you must pay to subscribe
to the service. See the Registration chapter for details.
License Status Licensed, Not Licensed or Expired indicates whether you have
subscribed for IDP services or not or your registration has expired.
License Type This field shows Trial, Standard or None depending on whether
you subscribed to the IDP trial, bought an iCard for IDP service or
neither.
Table 143 Configuration > Anti-X > IDP > General (continued)
LABEL DESCRIPTION

Chapter 30 IDP
ZyWALL USG 50 User’s Guide 489
30.3 Introducing IDP Profiles
An IDP profile is a set of packet inspection signatures.
Packet inspection signatures examine packet content for malicious data. Packet
inspection applies to OSI (Open System Interconnection) layer-4 to layer-7
contents. You need to subscribe for IDP service in order to be able to download
new signatures.
In general, packet inspection signatures are created for known attacks while
anomaly detection looks for abnormal behavior (see Section 31.1 on page 519 for
information on anomaly detection).
Apply new
Registration This link appears if you have not registered for the service or only
have the trial registration. Click this link to go to the screen where
you can register for the service.
Signature
Information
The following fields display information on the current signature set
that the ZyWALL is using.
Current Version This field displays the IDP signature set version number. This number
gets larger as the set is enhanced.
Signature
Number This field displays the number of IDP signatures in this set. This
number usually gets larger as the set is enhanced. Older signatures
and rules may be removed if they are no longer applicable or have
been supplanted by newer ones.
Released Date This field displays the date and time the set was released.
Update
Signatures Click this link to go to the screen you can use to download signatures
from the update server.
Apply Click Apply to save your changes.
Reset Click Reset to return the screen to its last-saved settings.
Table 143 Configuration > Anti-X > IDP > General (continued)
LABEL DESCRIPTION

Chapter 30 IDP
ZyWALL USG 50 User’s Guide
490
30.3.1 Base Profiles
The ZyWALL comes with several base profiles. You use base profiles to create new
profiles. In the Configuration > Anti-X > IDP > Profile screen, click Add to
display the following screen.
Figure 292 Base Profiles
The following table describes this screen.
Table 144 Base Profiles
BASE
PROFILE DESCRIPTION
none All signatures are disabled. No logs are generated nor actions are taken.
all All signatures are enabled. Signatures with a high or severe severity
level (greater than three) generate log alerts and cause packets that
trigger them to be dropped. Signatures with a very low, low or medium
severity level (less than or equal to three) generate logs (not log alerts)
and no action is taken on packets that trigger them.
wan Signatures for all services are enabled. Signatures with a medium, high
or severe severity level (greater than two) generate logs (not log alerts)
and no action is taken on packets that trigger them. Signatures with a
very low or low severity level (less than or equal to two) are disabled.
lan This profile is most suitable for common LAN network services.
Signatures for common services such as DNS, FTP, HTTP, ICMP, IM,
IMAP, MISC, NETBIOS, P2P, POP3, RPC, RSERVICE, SMTP, SNMP, SQL,
TELNET, TFTP, MySQL are enabled. Signatures with a high or severe
severity level (greater than three) generate logs (not log alerts) and
cause packets that trigger them to be dropped. Signatures with a low or
medium severity level (two or three) generate logs (not log alerts) and
no action is taken on packets that trigger them. Signatures with a very
low severity level (one) are disabled.

Chapter 30 IDP
ZyWALL USG 50 User’s Guide 491
30.4 The Profile Summary Screen
Select Anti-X > IDP > Profile. Use this screen to:
• Add a new profile
• Edit an existing profile
• Delete an existing profile.
Click a column’s heading cell to sort the table entries by that column’s criteria.
Click the heading cell again to reverse the sort order.
Figure 293 Configuration > Anti-X > IDP > Profile
The following table describes the fields in this screen.
dmz This profile is most suitable for networks containing your servers.
Signatures for common services such as DNS, FTP, HTTP, ICMP, IMAP,
MISC, NETBIOS, POP3, RPC, RSERVICE, SMTP, SNMP, SQL, TELNET,
Oracle, MySQL are enabled. Signatures with a high or severe severity
level (greater than three) generate log alerts and cause packets that
trigger them to be dropped. Signatures with a low or medium severity
level (two or three) generate logs (not log alerts) and no action is taken
on packets that trigger them. Signatures with a very low severity level
(one) are disabled.
OK Click OK to save your changes.
Cancel Click Cancel to exit this screen without saving your changes.
Table 144 Base Profiles (continued)
BASE
PROFILE DESCRIPTION
Table 145 Configuration > Anti-X > IDP > Profile
LABEL DESCRIPTION
Add Click this to create a new entry.
Edit Select an entry and click this to be able to modify it.
Remove Select an entry and click this to delete it.
#This is the entry’s index number in the list.

Chapter 30 IDP
ZyWALL USG 50 User’s Guide
492
30.5 Creating New Profiles
You may want to create a new profile if not all signatures in a base profile are
applicable to your network. In this case you should disable non-applicable
signatures so as to improve ZyWALL IDP processing efficiency.
You may also find that certain signatures are triggering too many false positives or
false negatives. A false positive is when valid traffic is flagged as an attack. A false
negative is when invalid traffic is wrongly allowed to pass through the ZyWALL. As
each network is different, false positives and false negatives are common on initial
IDP deployment.
You could create a new ‘monitor profile’ that creates logs but all actions are
disabled. Observe the logs over time and try to eliminate the causes of the false
alarms. When you’re satisfied that they have been reduced to an acceptable level,
you could then create an ‘inline profile’ whereby you configure appropriate actions
to be taken when a packet matches a signature.
30.5.1 Procedure To Create a New Profile
To create a new profile:
1Click the Add icon in the Configuration > Anti-X > IDP > Profile screen to
display a pop-up screen allowing you to choose a base profile.
2Select a base profile (see Table 144 on page 490) and then click OK to go to the
profile details screen.
Note: If Internet Explorer opens a warning screen about a script making Internet
Explorer run slowly and the computer maybe becoming unresponsive, just click
No to continue.
3Type a new profile name
4Enable or disable individual signatures.
5Edit the default log options and actions.
Name This is the name of the profile you created.
Base Profile This is the base profile from which the profile was created.
Table 145 Configuration > Anti-X > IDP > Profile (continued)
LABEL DESCRIPTION

Chapter 30 IDP
ZyWALL USG 50 User’s Guide 493
30.6 Profiles: Packet Inspection
Select Configuration > Anti-X > IDP > Profile and then add a new or edit an
existing profile select. Packet inspection signatures examine the contents of a
packet for malicious data. It operates at layer-4 to layer-7.
30.6.1 Profile > Group View Screen
Figure 294 Configuration > Anti-X > IDP > Profile > Edit: Group View

Chapter 30 IDP
ZyWALL USG 50 User’s Guide
494
The following table describes the fields in this screen.
Table 146 Configuration > Anti-X > IDP > Profile > Group View
LABEL DESCRIPTION
Name This is the name of the profile. You may use 1-31 alphanumeric
characters, underscores(_), or dashes (-), but the first character cannot
be a number. This value is case-sensitive. These are valid, unique profile
names:
MyProfile
mYProfile
Mymy12_3-4
These are invalid profile names:
1mYProfile
My Profile
MyProfile?
Whatalongprofilename123456789012
Switch to
query view
Click this button to go to a screen where you can search for signatures by
criteria such as name, ID, severity, attack type, vulnerable attack
platforms, service category, log options or actions.
Activate To turn on an entry, select it and click Activate.
Inactivate To turn off an entry, select it and click Inactivate.
Log To edit an item’s log option, select it and use the Log icon. These are the
log options:
no: Select this option on an individual signature or a complete service
group to have the ZyWALL create no log when a packet matches a
signature(s).
log: Select this option on an individual signature or a complete service
group to have the ZyWALL create a log when a packet matches a
signature(s).
log alert: An alert is an e-mailed log for more serious events that may
need more immediate attention. Select this option to have the ZyWALL
send an alert when a packet matches a signature(s).

Chapter 30 IDP
ZyWALL USG 50 User’s Guide 495
Action To edit what action the ZyWALL takes when a packet matches a signature,
select the signature and use the Action icon.
none: Select this action on an individual signature or a complete service
group to have the ZyWALL take no action when a packet matches the
signature(s).
drop: Select this action on an individual signature or a complete service
group to have the ZyWALL silently drop a packet that matches the
signature(s). Neither sender nor receiver are notified.
reject-sender: Select this action on an individual signature or a complete
service group to have the ZyWALL send a reset to the sender when a
packet matches the signature. If it is a TCP attack packet, the ZyWALL will
send a packet with a ‘RST’ flag. If it is an ICMP or UDP attack packet, the
ZyWALL will send an ICMP unreachable packet.
reject-receiver: Select this action on an individual signature or a
complete service group to have the ZyWALL send a reset to the receiver
when a packet matches the signature. If it is a TCP attack packet, the
ZyWALL will send a packet with an a ‘RST’ flag. If it is an ICMP or UDP
attack packet, the ZyWALL will do nothing.
reject-both: Select this action on an individual signature or a complete
service group to have the ZyWALL send a reset to both the sender and
receiver when a packet matches the signature. If it is a TCP attack packet,
the ZyWALL will send a packet with a ‘RST’ flag to the receiver and sender.
If it is an ICMP or UDP attack packet, the ZyWALL will send an ICMP
unreachable packet.
#This is the entry’s index number in the list.
Status The activate (light bulb) icon is lit when the entry is active and dimmed
when the entry is inactive.
Service Click the + sign next to a service group to expand it. A service group is a
group of related IDP signatures.
Message This is the name of the signature.
SID This is the signature ID (identification) number that uniquely identifies a
ZyWALL signature.
Severity These are the severities as defined in the ZyWALL. The number in brackets
is the number you use if using commands.
Severe (5): These denote attacks that try to run arbitrary code or gain
system privileges.
High (4): These denote known serious vulnerabilities or attacks that are
probably not false alarms.
Medium (3): These denote medium threats, access control attacks or
attacks that could be false alarms.
Low (2): These denote mild threats or attacks that could be false alarms.
Very Low (1): These denote possible attacks caused by traffic such as
Ping, trace route, ICMP queries etc.
Policy Type This is the attack type as defined on the ZyWALL. See Table 147 on page
496 for a description of each type.
Table 146 Configuration > Anti-X > IDP > Profile > Group View (continued)
LABEL DESCRIPTION

Chapter 30 IDP
ZyWALL USG 50 User’s Guide
496
30.6.2 Policy Types
This section describes IDP policy types, also known as attack types, as categorized
in the ZyWALL. You may refer to these types when categorizing your own custom
rules.
Log These are the log options. To edit this, select an item and use the Log
icon.
Action This is the action the ZyWALL should take when a packet matches a
signature here. To edit this, select an item and use the Action icon.
OK A profile consists of three separate screens. If you want to configure just
one screen for an IDP profile, click OK to save your settings to the
ZyWALL, complete the profile and return to the profile summary page.
Cancel Click Cancel to return to the profile summary page without saving any
changes.
Save If you want to configure more than one screen for an IDP profile, click
Save to save the configuration to the ZyWALL, but remain in the same
page. You may then go to another profile screen (tab) in order to complete
the profile. Click OK in the final profile screen to complete the profile.
Table 146 Configuration > Anti-X > IDP > Profile > Group View (continued)
LABEL DESCRIPTION
Table 147 Policy Types
POLICY TYPE DESCRIPTION
P2P Peer-to-peer (P2P) is where computing devices link directly to each
other and can directly initiate communication with each other; they
do not need an intermediary. A device can be both the client and the
server. In the ZyWALL, P2P refers to peer-to-peer applications such
as e-Mule, e-Donkey, BitTorrent, iMesh, etc.
IM IM (Instant Messenger) refers to chat applications. Chat is real-time,
text-based communication between two or more users via networks-
connected computers. After you enter a chat (or chat room), any
room member can type a message that will appear on the monitors of
all the other participants.
SPAM Spam is unsolicited “junk” e-mail sent to large numbers of people to
promote products or services.
DoS/DDoS The goal of Denial of Service (DoS) attacks is not to steal
information, but to disable a device or network on the Internet.
A Distributed Denial of Service (DDoS) attack is one in which multiple
compromised systems attack a single target, thereby causing denial
of service for users of the targeted system.

Chapter 30 IDP
ZyWALL USG 50 User’s Guide 497
30.6.3 IDP Service Groups
An IDP service group is a set of related packet inspection signatures.
Scan A scan describes the action of searching a network for an exposed
service. An attack may then occur once a vulnerability has been
found. Scans occur on several network levels.
A network scan occurs at layer-3. For example, an attacker looks for
network devices such as a router or server running in an IP network.
A scan on a protocol is commonly referred to as a layer-4 scan. For
example, once an attacker has found a live end system, he looks for
open ports.
A scan on a service is commonly referred to a layer-7 scan. For
example, once an attacker has found an open port, say port 80 on a
server, he determines that it is a HTTP service run by some web
server application. He then uses a web vulnerability scanner (for
example, Nikto) to look for documented vulnerabilities.
Buffer Overflow A buffer overflow occurs when a program or process tries to store
more data in a buffer (temporary data storage area) than it was
intended to hold. The excess information can overflow into adjacent
buffers, corrupting or overwriting the valid data held in them.
Intruders could run codes in the overflow buffer region to obtain
control of the system, install a backdoor or use the victim to launch
attacks on other devices.
Virus/Worm A computer virus is a small program designed to corrupt and/or alter
the operation of other legitimate programs. A worm is a program that
is designed to copy itself from one computer to another on a network.
A worm’s uncontrolled replication consumes system resources, thus
slowing or stopping other tasks.
Backdoor/Trojan A backdoor (also called a trapdoor) is hidden software or a hardware
mechanism that can be triggered to gain access to a program, online
service or an entire computer system. A Trojan horse is a harmful
program that is hidden inside apparently harmless programs or data.
Although a virus, a worm and a Trojan are different types of attacks,
they can be blended into one attack. For example, W32/Blaster and
W32/Sasser are blended attacks that feature a combination of a
worm and a Trojan.
Access Control Access control refers to procedures and controls that limit or detect
access. Access control attacks try to bypass validation checks in order
to access network resources such as servers, directories, and files.
Web Attack Web attacks refer to attacks on web servers such as IIS (Internet
Information Services).
Table 147 Policy Types (continued)
POLICY TYPE DESCRIPTION
Table 148 IDP Service Groups
WEB_PHP WEB_MISC WEB_IIS WEB_FRONTPAGE
WEB_CGI WEB_ATTACKS TFTP TELNET

Chapter 30 IDP
ZyWALL USG 50 User’s Guide
498
The following figure shows the WEB_PHP service group that contains signatures
related to attacks on web servers using PHP exploits. PHP (PHP: Hypertext
Preprocessor) is a server-side HTML embedded scripting language that allows web
developers to build dynamic websites.
Logs and actions applied to a service group apply to all signatures within that
group. If you select original setting for service group logs and/or actions, all
signatures within that group are returned to their last-saved settings.
Figure 295 Configuration > Anti-X > IDP > Profile > Edit > IDP Service Group
SQL SNMP SMTP RSERVICES
RPC POP3 POP2 P2P
ORACLE NNTP NETBIOS MYSQL
MISC_EXPLOIT MISC_DDOS MISC_BACKDOOR MISC
IMAP IM ICMP FTP
FINGER DNS
Table 148 IDP Service Groups (continued)

Chapter 30 IDP
ZyWALL USG 50 User’s Guide 499
30.6.4 Profile > Query View Screen
Click Switch to query view in the screen as shown in Figure 294 on page 493 to
go to a signature query screen. In the query view screen, you can search for
signatures by criteria such as name, ID, severity, attack type, vulnerable attack
platforms, service category, log options or actions.
Figure 296 Configuration > Anti-X > IDP > Profile: Query View
The following table describes the fields specific to this screen’s query view.
Table 149 Configuration > Anti-X > IDP > Profile: Query View
LABEL DESCRIPTION
Name This is the name of the profile that you created in the IDP > Profiles >
Group View screen.
Switch to group
view
Click this button to go to the IDP profile group view screen where IDP
signatures are grouped by service and you can configure activation, logs
and/or actions.
Query
Signatures
Select the criteria on which to perform the search.
Search all
custom
signatures
Select this check box to search for signatures you created or imported in
the Custom Signatures screen. You can search by name or ID. If the
name and ID fields are left blank, then all custom signatures are
displayed.
Name Type the name or part of the name of the signature(s) you want to find.
Signature
ID Type the ID or part of the ID of the signature(s) you want to find.

Chapter 30 IDP
ZyWALL USG 50 User’s Guide
500
Severity Search for signatures by severity level(s). Hold down the [Ctrl] key if
you want to make multiple selections.
These are the severities as defined in the ZyWALL. The number in
brackets is the number you use if using commands.
Severe (5): These denote attacks that try to run arbitrary code or gain
system privileges.
High (4): These denote known serious vulnerabilities or attacks that are
probably not false alarms.
Medium (3): These denote medium threats, access control attacks or
attacks that could be false alarms.
Low (2): These denote mild threats or attacks that could be false
alarms.
Very-Low (1): These denote possible attacks caused by traffic such as
Ping, trace route, ICMP queries etc.
Attack Type Search for signatures by attack type(s) (see Table 147 on page 496).
Attack types are known as policy types in the group view screen. Hold
down the [Ctrl] key if you want to make multiple selections.
Platform Search for signatures created to prevent intrusions targeting specific
operating system(s). Hold down the [Ctrl] key if you want to make
multiple selections.
Service Search for signatures by IDP service group(s). See Table 148 on page
497 for group details. Hold down the [Ctrl] key if you want to make
multiple selections.
Action Search for signatures by the response the ZyWALL takes when a packet
matches a signature. See Table 146 on page 494 for action details. Hold
down the [Ctrl] key if you want to make multiple selections.
Activation Search for activated and/or inactivated signatures here.
Log Search for signatures by log option here. See Table 146 on page 494 for
option details.
Search Click this button to begin the search. The results display at the bottom
of the screen. Results may be spread over several pages depending on
how broad the search criteria selected were. The tighter the criteria
selected, the fewer the signatures returned.
Query Result The results are displayed in a table showing the SID, Name, Severity,
Attack Type, Platform, Service, Activation, Log, and Action criteria
as selected in the search. Click the SID column header to sort search
results by signature ID.
OK Click OK to save your settings to the ZyWALL, complete the profile and
return to the profile summary page.
Cancel Click Cancel to return to the profile summary page without saving any
changes.
Save Click Save to save the configuration to the ZyWALL, but remain in the
same page. You may then go to the another profile screen (tab) in order
to complete the profile. Click OK in the final profile screen to complete
the profile.
Table 149 Configuration > Anti-X > IDP > Profile: Query View (continued)
LABEL DESCRIPTION

Chapter 30 IDP
ZyWALL USG 50 User’s Guide 501
30.6.5 Query Example
This example shows a search with these criteria:
• Severity: severe and high
• Attack Type: DDoS
• Platform: Windows 2000 and Windows XP computers
•Service: Any

Chapter 30 IDP
ZyWALL USG 50 User’s Guide
502
•Actions: Any
Figure 297 Query Example Search Criteria
Figure 298 Query Example Search Results

Chapter 30 IDP
ZyWALL USG 50 User’s Guide 503
30.7 Introducing IDP Custom Signatures
Create custom signatures for new attacks or attacks peculiar to your network.
Custom signatures can also be saved to/from your computer so as to share with
others.
You need some knowledge of packet headers and attack types to create your own
custom signatures.
30.7.1 IP Packet Header
These are the fields in an Internet Protocol (IP) version 4 packet header.
Figure 299 IP v4 Packet Headers
The header fields are discussed below:
Table 150 IP v4 Packet Headers
HEADER DESCRIPTION
Version The value 4 indicates IP version 4.
IHL IP Header Length is the number of 32 bit words forming the total
length of the header (usually five).
Type of Service The Type of Service, (also known as Differentiated Services Code
Point (DSCP)) is usually set to 0, but may indicate particular
quality of service needs from the network.
Total Length This is the size of the datagram in bytes. It is the combined length
of the header and the data.
Identification This is a 16-bit number, which together with the source address,
uniquely identifies this packet. It is used during reassembly of
fragmented datagrams.
Flags Flags are used to control whether routers are allowed to fragment
a packet and to indicate the parts of a packet to the receiver.
Fragment Offset This is a byte count from the start of the original sent packet.

Chapter 30 IDP
ZyWALL USG 50 User’s Guide
504
30.8 Configuring Custom Signatures
Select Configuration > Anti-X > IDP > Custom Signatures. The first screen
shows a summary of all custom signatures created. Click the SID or Name
heading to sort. Click the Add icon to create a new signature or click the Edit icon
to edit an existing signature. You can also delete custom signatures here or save
them to your computer.
Time To Live This is a counter that decrements every time it passes through a
router. When it reaches zero, the datagram is discarded. It is used
to prevent accidental routing loops.
Protocol The protocol indicates the type of transport packet being carried,
for example, 1 = ICMP; 2= IGMP; 6 = TCP; 17= UDP.
Header Checksum This is used to detect processing errors introduced into the packet
inside a router or bridge where the packet is not protected by a link
layer cyclic redundancy check. Packets with an invalid checksum
are discarded by all nodes in an IP network.
Source IP Address This is the IP address of the original sender of the packet.
Destination IP
Address
This is the IP address of the final destination of the packet.
Options IP options is a variable-length list of IP options for a datagram that
define IP Security Option, IP Stream Identifier, (security and
handling restrictions for the military), Record Route (have each
router record its IP address), Loose Source Routing (specifies a
list of IP addresses that must be traversed by the datagram),
Strict Source Routing (specifies a list of IP addresses that must
ONLY be traversed by the datagram), Timestamp (have each
router record its IP address and time), End of IP List and No IP
Options.
Padding Padding is used as a filler to ensure that the IP packet is a multiple
of 32 bits.
Table 150 IP v4 Packet Headers (continued)
HEADER DESCRIPTION

Chapter 30 IDP
ZyWALL USG 50 User’s Guide 505
Note: The ZyWALL checks all signatures and continues searching even after a match
is found. If two or more rules have conflicting actions for the same packet, then
the ZyWALL applies the more restrictive action (reject-both, reject-receiver or
reject-sender, drop, none in this order). If a packet matches a rule for reject-
receiver and it also matches a rule for reject-sender, then the ZyWALL will
reject-both.
Figure 300 Configuration > Anti-X > IDP > Custom Signatures
The following table describes the fields in this screen.
Table 151 Configuration > Anti-X > IDP > Custom Signatures
LABEL DESCRIPTION
Custom
Signature
Rules
Use this part of the screen to create, edit, delete or export (save to your
computer) custom signatures.
Add Click this to create a new entry.
Edit Select an entry and click this to be able to modify it.
Remove Select an entry and click this to delete it.
Activate To turn on an entry, select it and click Activate.
Export To save an entry or entries as a file on your computer, select them and
click Export. Click Save in the file download dialog box and then select a
location and name for the file.
Custom signatures must end with the ‘rules’ file name extension, for
example, MySig.rules.
#This is the entry’s index number in the list.
SID SID is the signature ID that uniquely identifies a signature. Click the SID
header to sort signatures in ascending or descending order. It is
automatically created when you click the Add icon to create a new
signature. You can edit the ID, but it cannot already exist and it must be
in the 9000000 to 9999999 range.
Name This is the name of your custom signature. Duplicate names can exist,
but it is advisable to use unique signature names that give some hint as
to intent of the signature and the type of attack it is supposed to prevent.

Chapter 30 IDP
ZyWALL USG 50 User’s Guide
506
30.8.1 Creating or Editing a Custom Signature
Click the Add icon to create a new signature or click the Edit icon to edit an
existing signature in the screen as shown in Figure 300 on page 505.
A packet must match all items you configure in this screen before it matches the
signature. The more specific your signature (including packet contents), then the
fewer false positives the signature will trigger.
Customer
Signature Rule
Importing
Use this part of the screen to import custom signatures (previously saved
to your computer) to the ZyWALL.
Note: The name of the complete custom signature file on the
ZyWALL is ‘custom.rules’. If you import a file named
‘custom.rules’, then all custom signatures on the ZyWALL are
overwritten with the new file. If this is not your intention, make
sure that the files you import are not named ‘custom.rules’.
File Path Type the file path and name of the custom signature file you want to
import in the text box (or click Browse to find it on your computer) and
then click Import to transfer the file to the ZyWALL.
New signatures then display in the ZyWALL IDP > Custom Signatures
screen.
Table 151 Configuration > Anti-X > IDP > Custom Signatures (continued)
LABEL DESCRIPTION

Chapter 30 IDP
ZyWALL USG 50 User’s Guide 507
Try to write signatures that target a vulnerability, for example a certain type of
traffic on certain operating systems, instead of a specific exploit.
Figure 301 Configuration > Anti-X > IDP > Custom Signatures > Add/Edit

Chapter 30 IDP
ZyWALL USG 50 User’s Guide
508
The following table describes the fields in this screen.
Table 152 Configuration > Anti-X > IDP > Custom Signatures > Add/Edit
LABEL DESCRIPTION
Name Type the name of your custom signature. You may use 1-31
alphanumeric characters, underscores(_), or dashes (-), but the first
character cannot be a number. This value is case-sensitive.
Duplicate names can exist but it is advisable to use unique signature
names that give some hint as to intent of the signature and the type
of attack it is supposed to prevent. Refer to (but do not copy) the
packet inspection signature names for hints on creating a naming
convention.
Signature ID A signature ID is automatically created when you click the Add icon
to create a new signature. You can edit the ID to create a new one (in
the 9000000 to 9999999 range), but you cannot use one that already
exists. You may want to do that if you want to order custom
signatures by SID.
Information Use the following fields to set general information about the
signature as denoted below.
Severity The severity level denotes how serious the intrusion is. Categorize
the seriousness of the intrusion here. See Table 146 on page 494 as a
reference.
Platform Some intrusions target specific operating systems only. Select the
operating systems that the intrusion targets, that is, the operating
systems you want to protect from this intrusion. SGI refers to Silicon
Graphics Incorporated, who manufactures multi-user Unix
workstations that run the IRIX operating system (SGI's version of
UNIX). A router is an example of a network device.
Service Select the IDP service group that the intrusion exploits or targets.
See Table 148 on page 497 for a list of IDP service groups. The
custom signature then appears in that group in the IDP > Profile >
Group View screen.
Policy Type Categorize the type of intrusion here. See Table 147 on page 496 as
a reference.
Frequency Recurring packets of the same type may indicate an attack. Use the
following field to indicate how many packets per how many seconds
constitute an intrusion
Threshold Select Threshold and then type how many packets (that meet the
criteria in this signature) per how many seconds constitute an
intrusion.
Header Options
Network Protocol Configure signatures for IP version 4.
Type Of Service Type of service in an IP header is used to specify levels of speed and/
or reliability. Some intrusions use an invalid Type Of Service
number. Select the check box, then select Equal or Not-Equal and
then type in a number.
Identification The identification field in a datagram uniquely identifies the
datagram. If a datagram is fragmented, it contains a value that
identifies the datagram to which the fragment belongs. Some
intrusions use an invalid Identification number. Select the check
box and then type in the invalid number that the intrusion uses.

Chapter 30 IDP
ZyWALL USG 50 User’s Guide 509
Fragmentation A fragmentation flag identifies whether the IP datagram should be
fragmented, not fragmented or is a reserved bit. Some intrusions can
be identified by this flag. Select the check box and then select the
flag that the intrusion uses.
Fragmentation
Offset When an IP datagram is fragmented, it is reassembled at the final
destination. The fragmentation offset identifies where the fragment
belongs in a set of fragments. Some intrusions use an invalid
Fragmentation Offset number. Select the check box, select Equal,
Smaller or Greater and then type in a number
Time to Live Time to Live is a counter that decrements every time it passes
through a router. When it reaches zero, the datagram is discarded.
Usually it’s used to set an upper limit on the number of routers a
datagram can pass through. Some intrusions can be identified by the
number in this field. Select the check box, select Equal, Smaller or
Greater and then type in a number.
IP Options IP options is a variable-length list of IP options for a datagram that
define IP Security Option, IP Stream Identifier, (security and
handling restrictions for the military), Record Route (have each
router record its IP address), Loose Source Routing (specifies a list
of IP addresses that must be traversed by the datagram), Strict
Source Routing (specifies a list of IP addresses that must ONLY be
traversed by the datagram), Timestamp (have each router record
its IP address and time), End of IP List and No IP Options. IP
Options can help identify some intrusions. Select the check box,
then select an item from the list box that the intrusion uses
Same IP Select the check box for the signature to check for packets that have
the same source and destination IP addresses.
Transport Protocol The following fields vary depending on whether you choose TCP, UDP
or ICMP.
Tran sport
Protocol: TCP
Port Select the check box and then enter the source and destination TCP
port numbers that will trigger this signature.
Table 152 Configuration > Anti-X > IDP > Custom Signatures > Add/Edit (continued)
LABEL DESCRIPTION

Chapter 30 IDP
ZyWALL USG 50 User’s Guide
510
Flow If selected, the signature only applies to certain directions of the
traffic flow and only to clients or servers. Select Flow and then select
the identifying options.
Established: The signature only checks for established TCP
connections
Stateless: The signature is triggered regardless of the state of the
stream processor (this is useful for packets that are designed to
cause devices to crash)
To Client: The signature only checks for server responses from A to
B.
To Server: The signature only checks for client requests from B to A.
From Client:.The signature only checks for client requests from B to
A.
From Servers: The signature only checks for server responses from
A to B.
No Stream: The signature does not check rebuilt stream packets.
Only Stream: The signature only checks rebuilt stream packets.
Flags Select what TCP flag bits the signature should check.
Sequence
Number Use this field to check for a specific TCP sequence number.
Ack Number Use this field to check for a specific TCP acknowledgement number.
Window Size Use this field to check for a specific TCP window size.
Tran sport
Protocol: UDP
Port Select the check box and then enter the source and destination UDP
port numbers that will trigger this signature.
Tran sport
Protocol: ICMP
Type Use this field to check for a specific ICMP type value.
Code Use this field to check for a specific ICMP code value.
ID Use this field to check for a specific ICMP ID value. This is useful for
covert channel programs that use static ICMP fields when they
communicate.
Sequence
Number Use this field to check for a specific ICMP sequence number. This is
useful for covert channel programs that use static ICMP fields when
they communicate.
Payload Options The longer a payload option is, the more exact the match, the faster
the signature processing. Therefore, if possible, it is recommended to
have at least one payload option in your signature.
Table 152 Configuration > Anti-X > IDP > Custom Signatures > Add/Edit (continued)
LABEL DESCRIPTION

Chapter 30 IDP
ZyWALL USG 50 User’s Guide 511
Payload Size This field may be used to check for abnormally sized packets or for
detecting buffer overflows.
Select the check box, then select Equal, Smaller or Greater and
then type the payload size.
Stream rebuilt packets are not checked regardless of the size of the
payload.
Add Click this to create a new entry.
Edit Select an entry and click this to be able to modify it.
Remove Select an entry and click this to delete it.
#This is the entry’s index number in the list.
Offset This field specifies where to start searching for a pattern within a
packet. For example, an offset of 5 would start looking for the
specified pattern after the first five bytes of the payload.
Content Type the content that the signature should search for in the packet
payload. Hexadecimal code entered between pipes is converted to
ASCII. For example, you could represent the ampersand as either &
or |26| (26 is the hexadecimal code for the ampersand).
Case-
insensitive Select Yes if content casing does NOT matter.
Decode as URI A Uniform Resource Identifier (URI) is a string of characters for
identifying an abstract or physical resource (RFC 2396). A resource
can be anything that has identity, for example, an electronic
document, an image, a service (“today's weather report for Taiwan”),
a collection of other resources. An identifier is an object that can act
as a reference to something that has identity. Example URIs are:
ftp://ftp.is.co.za/rfc/rfc1808.txt; ftp scheme for File Transfer Protocol
services
http://www.math.uio.no/faq/compression-faq/part1.html; http
scheme for Hypertext Transfer Protocol services
mailto:mduerst@ifi.unizh.ch; mailto scheme for electronic mail
addresses
telnet://melvyl.ucop.edu/; telnet scheme for interactive services via
the TELNET Protocol
Select Yes for the signature to search for normalized URI fields. This
means that if you are writing signatures that includes normalized
content, such as %2 for directory traversals, these signatures will not
be triggered because the content is normalized out of the URI buffer.
For example, the URI:
/scripts/..%c0%af../winnt/system32/cmd.exe?/c+ver
will get normalized into:
/winnt/system32/cmd.exe?/c+ver
Table 152 Configuration > Anti-X > IDP > Custom Signatures > Add/Edit (continued)
LABEL DESCRIPTION

Chapter 30 IDP
ZyWALL USG 50 User’s Guide
512
30.8.2 Custom Signature Example
Before creating a custom signature, you must first clearly understand the
vulnerability.
30.8.2.1 Understand the Vulnerability
Check the ZyWALL logs when the attack occurs. Use web sites such as Google or
Security Focus to get as much information about the attack as you can. The more
specific your signature, the less chance it will cause false positives.
As an example, say you want to check if your router is being overloaded with DNS
queries so you create a signature to detect DNS query traffic.
OK Click this button to save your changes to the ZyWALL and return to
the summary screen.
Cancel Click this button to return to the summary screen without saving any
changes.
Table 152 Configuration > Anti-X > IDP > Custom Signatures > Add/Edit (continued)
LABEL DESCRIPTION

Chapter 30 IDP
ZyWALL USG 50 User’s Guide 513
30.8.2.2 Analyze Packets
Use the packet capture screen (see Section 48.3 on page 759) and a packet
analyzer (also known as a network or protocol analyzer) such as Wireshark or
Ethereal to investigate some more.
Figure 302 DNS Query Packet Details
From the details about DNS query you see that the protocol is UDP and the port is
53. The type of DNS packet is standard query and the Flag is 0x0100 with an
offset of 2. Therefore enter |010| as the first pattern.

Chapter 30 IDP
ZyWALL USG 50 User’s Guide
514
The final custom signature should look like as shown in the following figure.
Figure 303 Example Custom Signature
30.8.3 Applying Custom Signatures
After you create your custom signature, it becomes available in the IDP service
group category in the Configuration > Anti-X > IDP > Profile > Edit screen.
Custom signatures have an SID from 9000000 to 9999999.

Chapter 30 IDP
ZyWALL USG 50 User’s Guide 515
You can activate the signature, configure what action to take when a packet
matches it and if it should generate a log or alert in a profile. Then bind the profile
to a zone.
Figure 304 Example: Custom Signature in IDP Profile
30.8.4 Verifying Custom Signatures
Configure the signature to create a log when traffic matches the signature. (You
may also want to configure an alert if it is for a serious attack and needs
immediate attention.) After you apply the signature to a zone, you can see if it
works by checking the logs (Monitor > Log).
The Priority column shows warn for signatures that are configured to generate a
log only. It shows critical for signatures that are configured to generate a log and
alert. All IDP signatures come under the IDP category. The Note column displays
ACCESS FORWARD when no action is configured for the signature. It displays
ACCESS DENIED if you configure the signature action to drop the packet. The

Chapter 30 IDP
ZyWALL USG 50 User’s Guide
516
destination port is the service port (53 for DNS in this case) that the attack tries to
exploit.
Figure 305 Custom Signature Log
30.9 IDP Technical Reference
This section contains some background information on IDP.
Host Intrusions
The goal of host-based intrusions is to infiltrate files on an individual computer or
server in with the goal of accessing confidential information or destroying
information on a computer.
You must install a host IDP directly on the system being protected. It works
closely with the operating system, monitoring and intercepting system calls to the
kernel or APIs in order to prevent attacks as well as log them.
Disadvantages of host IDPs are that you have to install them on each device (that
you want to protect) in your network and due to the necessarily tight integration
with the host operating system, future operating system upgrades could cause
problems.

Chapter 30 IDP
ZyWALL USG 50 User’s Guide 517
Network Intrusions
Network-based intrusions have the goal of bringing down a network or networks
by attacking computer(s), switch(es), router(s) or modem(s). If a LAN switch is
compromised for example, then the whole LAN is compromised. Host-based
intrusions may be used to cause network-based intrusions when the goal of the
host virus is to propagate attacks on the network, or attack computer/server
operating system vulnerabilities with the goal of bringing down the computer/
server. Typical “network-based intrusions” are SQL slammer, Blaster, Nimda
MyDoom etc.
Snort Signatures
You may want to refer to open source Snort signatures when creating custom
ZyWALL ones. Most Snort rules are written in a single line. Snort rules are divided
into two logical sections, the rule header and the rule options as shown in the
following example:
alert tcp any any -> 192.168.1.0/24 111 (content:”|00 01 a5|”;
msg:”mountd access”;)
The text up to the first parenthesis is the rule header and the section enclosed in
parenthesis contains the rule options. The words before the colons in the rule
options section are the option keywords.
The rule header contains the rule's:
•Action
•Protocol
• Source and destination IP addresses and netmasks
• Source and destination ports information.
The rule option section contains alert messages and information on which parts of
the packet should be inspected to determine if the rule action should be taken.
These are some equivalent Snort terms in the ZyWALL.
Table 153 ZyWALL - Snort Equivalent Terms
ZYWALL TERM SNORT EQUIVALENT TERM
Type Of Service tos
Identification id
Fragmentation fragbits
Fragmentation Offset fragoffset
Time to Live ttl
IP Options ipopts

Chapter 30 IDP
ZyWALL USG 50 User’s Guide
518
Note: Not all Snort functionality is supported in the ZyWALL.
Same IP sameip
Transport Protocol
Transport Protocol: TCP
Port (In Snort rule header)
Flow flow
Flags flags
Sequence Number seq
Ack Number ack
Window Size window
Transport Protocol: UDP (In Snort rule header)
Port (In Snort rule header)
Transport Protocol: ICMP
Type itype
Code icode
ID icmp_id
Sequence Number icmp_seq
Payload Options (Snort rule options)
Payload Size dsize
Offset (relative to start of
payload) offset
Relative to end of last match distance
Content content
Case-insensitive nocase
Decode as URI uricontent
Table 153 ZyWALL - Snort Equivalent Terms (continued)
ZYWALL TERM SNORT EQUIVALENT TERM

ZyWALL USG 50 User’s Guide 519
CHAPTER 31
ADP
31.1 Overview
This chapter introduces ADP (Anomaly Detection and Prevention), anomaly
profiles and applying an ADP profile to a traffic direction. ADP protects against
anomalies based on violations of protocol standards (RFCs – Requests for
Comments) and abnormal flows such as port scans.
31.1.1 ADP and IDP Comparison
1ADP anomaly detection is in general effective against abnormal behavior while IDP
packet inspection signatures are in general effective for known attacks (see
Chapter 30 on page 485 for information on packet inspection).
2ADP traffic and anomaly rules are updated when you upload new firmware. This is
different from the IDP packet inspection signatures and the system protect
signatures you download from myZyXEL.com.
31.1.2 What You Can Do in this Chapter
•Use Anti-X > ADP > General (Section 31.2 on page 521) to turn anomaly
detection on or off and apply anomaly profiles to traffic directions.
•Use Anti-X > ADP > Profile (Section 31.3 on page 522) to add a new profile,
edit an existing profile or delete an existing profile.
31.1.3 What You Need To Know
Traffic Anomalies
Traffic anomaly rules look for abnormal behavior or events such as port scanning,
sweeping or network flooding. It operates at OSI layer-2 and layer-3. Traffic
anomaly rules may be updated when you upload new firmware.

Chapter 31 ADP
ZyWALL USG 50 User’s Guide
520
Protocol Anomalies
Protocol anomalies are packets that do not comply with the relevant RFC (Request
For Comments). Protocol anomaly detection includes HTTP Inspection, TCP
Decoder, UDP Decoder and ICMP Decoder. Protocol anomaly rules may be updated
when you upload new firmware.
ADP Profile
An ADP profile is a set of traffic anomaly rules and protocol anomaly rules that you
can activate as a set and configure common log and action settings. You can apply
ADP profiles to traffic flowing from one zone to another.
Base ADP Profiles
Base ADP profiles are templates that you use to create new ADP profiles.The
ZyWALL comes with several base profiles. See Table 155 on page 523 for details
on ADP base profiles.
ADP Policy
An ADP policy refers to application of an ADP profile to a traffic flow.
Finding Out More
• See Section 6.5.20 on page 105 for ADP prerequisites.
• See Chapter 30 on page 485 for IDP information.
• See Section 30.1.2 on page 485 for IDP-related term definitions.
• See Section 31.4 on page 531 for background information on these screens.
31.1.4 Before You Begin
Configure the ZyWALL’s zones - see Chapter 15 on page 317 for more information.

Chapter 31 ADP
ZyWALL USG 50 User’s Guide 521
31.2 The ADP General Screen
Click Configuration > Anti-X > ADP > General. Use this screen to turn
anomaly detection on or off and apply anomaly profiles to traffic directions.
Figure 306 Configuration > Anti-X > ADP > General
The following table describes the screens in this screen.
Table 154 Configuration > Anti-X > ADP > General
LABEL DESCRIPTION
General Settings
Enable
Anomaly
Detection
Select this check box to enable traffic anomaly and protocol anomaly
detection.
Policies Use this list to specify which anomaly profile the ZyWALL uses for
traffic flowing in a specific direction. Edit the policies directly in the
table.
Add Click this to create a new entry. Select an entry and click Add to
create a new entry after the selected entry.
Edit Select an entry and click this to be able to modify it.
Remove Select an entry and click this to delete it.
Activate To turn on an entry, select it and click Activate.
Inactivate To turn off an entry, select it and click Inactivate.
Move To change an entry’s position in the numbered list, select it and click
Move to display a field to type a number for where you want to put
that entry and press [ENTER] to move the entry to the number that
you typed.
#This is the entry’s index number in the list.
Priority This is the rank in the list of anomaly profile policies. The list is
applied in order of priority.

Chapter 31 ADP
ZyWALL USG 50 User’s Guide
522
31.3 The Profile Summary Screen
Use this screen to:
• Create a new profile using an existing base profile
• Edit an existing profile
• Delete an existing profile
Status The activate (light bulb) icon is lit when the entry is active and
dimmed when the entry is inactive.
From, To This is the direction of travel of packets to which an anomaly profile
is bound. Traffic direction is defined by the zone the traffic is coming
from and the zone the traffic is going to.
Use the From field to specify the zone from which the traffic is
coming. Select ZyWALL to specify traffic coming from the ZyWALL
itself.
Use the To field to specify the zone to which the traffic is going.
Select ZyWALL to specify traffic destined for the ZyWALL itself.
From LAN1 To LAN1 means packets traveling from a computer on
one LAN1 subnet to a computer on another LAN1 subnet via the
ZyWALL’s LAN1 zone interfaces. The ZyWALL does not check packets
traveling from a LAN1 computer to another LAN1 computer on the
same subnet.
From WAN To WAN means packets that come in from the WAN
zone and the ZyWALL routes back out through the WAN zone.
Note: Depending on your network topology and traffic load,
applying every packet direction to an anomaly profile may
affect the ZyWALL’s performance.
Anomaly Profile An anomaly profile is a set of anomaly rules with configured
activation, log and action settings. This field shows which anomaly
profile is bound to which traffic direction. Select an ADP profile to
apply to the entry’s traffic direction. Configure the ADP profiles in the
ADP profile screens.
Apply Click Apply to save your changes.
Reset Click Reset to return the screen to its last-saved settings.
Table 154 Configuration > Anti-X > ADP > General (continued)
LABEL DESCRIPTION

Chapter 31 ADP
ZyWALL USG 50 User’s Guide 523
31.3.1 Base Profiles
The ZyWALL comes with base profiles. You use base profiles to create new
profiles. In the Configuration > Anti-X > ADP > Profile screen, click Add to
display the following screen.
Figure 307 Base Profiles
These are the default base profiles at the time of writing.
31.3.2 Configuring The ADP Profile Summary Screen
Select Configuration > Anti-X > ADP > Profile.
Figure 308 Configuration > Anti-X > ADP > Profile
Table 155 Base Profiles
BASE
PROFILE DESCRIPTION
none All traffic anomaly and protocol anomaly rules are disabled. No logs are
generated nor actions are taken.
all All traffic anomaly and protocol anomaly rules are enabled. Rules with a
high or severe severity level (greater than three) generate log alerts
and cause packets that trigger them to be dropped. Rules with a very
low, low or medium severity level (less than or equal to three) generate
logs (not log alerts) and no action is taken on packets that trigger them.
OK Click OK to save your changes.
Cancel Click Cancel to exit this screen without saving your changes.

Chapter 31 ADP
ZyWALL USG 50 User’s Guide
524
The following table describes the fields in this screen.
31.3.3 Creating New ADP Profiles
You may want to create a new profile if not all rules in a base profile are applicable
to your network. In this case you should disable non-applicable rules so as to
improve ZyWALL ADP processing efficiency.
You may also find that certain rules are triggering too many false positives or false
negatives. A false positive is when valid traffic is flagged as an attack. A false
negative is when invalid traffic is wrongly allowed to pass through the ZyWALL. As
each network is different, false positives and false negatives are common on initial
ADP deployment.
You could create a new ‘monitor profile’ that creates logs but all actions are
disabled. Observe the logs over time and try to eliminate the causes of the false
alarms. When you’re satisfied that they have been reduced to an acceptable level,
you could then create an ‘inline profile’ whereby you configure appropriate actions
to be taken when a packet matches a rule.
ADP profiles consist of traffic anomaly profiles and protocol anomaly profiles. To
create a new profile, select a base profile (see Table 155 on page 523) and then
click OK to go to the profile details screen. Type a new profile name, enable or
disable individual rules and then edit the default log options and actions.
31.3.4 Traffic Anomaly Profiles
The traffic anomaly screen is the second screen in an ADP profile. Traffic anomaly
detection looks for abnormal behavior such as scan or flooding attempts. In the
Configuration > Anti-X > ADP > Profile screen, click the Edit icon or click the
Add icon and choose a base profile. If you made changes to other screens
Table 156 Anti-X > ADP > Profile
LABEL DESCRIPTION
Add Click this to create a new entry.
Edit Select an entry and click this to be able to modify it.
Remove Select an entry and click this to delete it.
#This is the entry’s index number in the list.
Name This is the name of the profile you created.
Base Profile This is the base profile from which the profile was created.

Chapter 31 ADP
ZyWALL USG 50 User’s Guide 525
belonging to this profile, make sure you have clicked OK or Save to save the
changes before selecting the Traffic Anomaly tab.
Figure 309 Profiles: Traffic Anomaly

Chapter 31 ADP
ZyWALL USG 50 User’s Guide
526
The following table describes the fields in this screen.
Table 157 Configuration > ADP > Profile > Traffic Anomaly
LABEL DESCRIPTION
Name This is the name of the ADP profile. You may use 1-31 alphanumeric
characters, underscores(_), or dashes (-), but the first character cannot
be a number. This value is case-sensitive. These are valid, unique profile
names:
MyProfile
mYProfile
Mymy12_3-4
These are invalid profile names:
1mYProfile
My Profile
MyProfile?
Whatalongprofilename123456789012
Scan/Flood
Detection
Sensitivity (Scan detection only.) Select a sensitivity level so as to reduce false
positives in your network. If you choose low sensitivity, then scan
thresholds and sample times are set low, so you will have fewer logs and
false positives; however some traffic anomaly attacks may not be
detected.
If you choose high sensitivity, then scan thresholds and sample times are
set high, so most traffic anomaly attacks will be detected; however you
will have more logs and false positives.
Block
Period Specify for how many seconds the ZyWALL blocks all packets from being
sent to the victim (destination) of a detected anomaly attack.
Activate To turn on an entry, select it and click Activate.
Inactivate To turn off an entry, select it and click Inactivate.
Log To edit an item’s log option, select it and use the Log icon. Select
whether to have the ZyWALL generate a log (log), log and alert (log
alert) or neither (no) when traffic matches this anomaly rule. See
Chapter 46 on page 731 for more on logs.
Action To edit what action the ZyWALL takes when a packet matches a rule,
select the signature and use the Action icon.
none: The ZyWALL takes no action when a packet matches the
signature(s).
block: The ZyWALL silently drops packets that matches the rule. Neither
sender nor receiver are notified.
#This is the entry’s index number in the list.
Status The activate (light bulb) icon is lit when the entry is active and dimmed
when the entry is inactive.

Chapter 31 ADP
ZyWALL USG 50 User’s Guide 527
31.3.5 Protocol Anomaly Profiles
Protocol anomaly is the third screen in an ADP profile. Protocol anomaly (PA) rules
check for protocol compliance against the relevant RFC (Request for Comments).
Protocol anomaly detection includes HTTP Inspection, TCP Decoder, UDP Decoder,
and ICMP Decoder where each category reflects the packet type inspected.
Protocol anomaly rules may be updated when you upload new firmware.
31.3.6 Protocol Anomaly Configuration
In the Configuration > Anti-X > ADP > Profile screen, click the Edit icon or
click the Add icon and choose a base profile, then select the Protocol Anomaly
tab. If you made changes to other screens belonging to this profile, make sure you
have clicked OK or Save to save the changes before selecting the Protocol
Anomaly tab.
Name This is the name of the traffic anomaly rule. Click the Name column
heading to sort in ascending or descending order according to the rule
name.
Log These are the log options. To edit this, select an item and use the Log
icon.
Action This is the action the ZyWALL should take when a packet matches a rule.
To edit this, select an item and use the Action icon.
Threshold For flood detection you can set the number of detected flood packets per
second that causes the ZyWALL to take the configured action.
OK Click OK to save your settings to the ZyWALL, complete the profile and
return to the profile summary page.
Cancel Click Cancel to return to the profile summary page without saving any
changes.
Save Click Save to save the configuration to the ZyWALL but remain in the
same page. You may then go to the another profile screen (tab) in order
to complete the profile. Click OK in the final profile screen to complete
the profile.
Table 157 Configuration > ADP > Profile > Traffic Anomaly (continued)
LABEL DESCRIPTION

Chapter 31 ADP
ZyWALL USG 50 User’s Guide
528
Figure 310 Profiles: Protocol Anomaly

Chapter 31 ADP
ZyWALL USG 50 User’s Guide 529
The following table describes the fields in this screen.
Table 158 Configuration > ADP > Profile > Protocol Anomaly
LABEL DESCRIPTION
Name This is the name of the profile. You may use 1-31 alphanumeric
characters, underscores(_), or dashes (-), but the first character cannot
be a number. This value is case-sensitive. These are valid, unique profile
names:
MyProfile
mYProfile
Mymy12_3-4
These are invalid profile names:
1mYProfile
My Profile
MyProfile?
Whatalongprofilename123456789012
HTTP Inspection/TCP Decoder/UDP Decoder/ICMP Decoder
Activate To turn on an entry, select it and click Activate.
Inactivate To turn off an entry, select it and click Inactivate.
Log To edit an item’s log option, select it and use the Log icon. Select whether
to have the ZyWALL generate a log (log), log and alert (log alert) or
neither (no) when traffic matches this anomaly rule. See Chapter 46 on
page 731 for more on logs.

Chapter 31 ADP
ZyWALL USG 50 User’s Guide
530
Action To edit what action the ZyWALL takes when a packet matches a signature,
select the signature and use the Action icon.
original setting: Select this action to return each signature in a service
group to its previously saved configuration.
none: Select this action on an individual signature or a complete service
group to have the ZyWALL take no action when a packet matches a rule.
drop: Select this action on an individual signature or a complete service
group to have the ZyWALL silently drop a packet that matches a rule.
Neither sender nor receiver are notified.
reject-sender: Select this action on an individual signature or a
complete service group to have the ZyWALL send a reset to the sender
when a packet matches the signature. If it is a TCP attack packet, the
ZyWALL will send a packet with a ‘RST’ flag. If it is an ICMP or UDP attack
packet, the ZyWALL will send an ICMP unreachable packet.
reject-receiver: Select this action on an individual signature or a
complete service group to have the ZyWALL send a reset to the receiver
when a packet matches the rule. If it is a TCP attack packet, the ZyWALL
will send a packet with an a ‘RST’ flag. If it is an ICMP or UDP attack
packet, the ZyWALL will do nothing.
reject-both: Select this action on an individual signature or a complete
service group to have the ZyWALL send a reset to both the sender and
receiver when a packet matches the rule. If it is a TCP attack packet, the
ZyWALL will send a packet with a ‘RST’ flag to the receiver and sender. If
it is an ICMP or UDP attack packet, the ZyWALL will send an ICMP
unreachable packet.
#This is the entry’s index number in the list.
Status The activate (light bulb) icon is lit when the entry is active and dimmed
when the entry is inactive.
Name This is the name of the protocol anomaly rule. Click the Name column
heading to sort in ascending or descending order according to the
protocol anomaly rule name.
Activation Click the icon to enable or disable a rule or group of rules.
Log These are the log options. To edit this, select an item and use the Log
icon.
Action This is the action the ZyWALL should take when a packet matches a rule.
To edit this, select an item and use the Action icon.
Log Select whether to have the ZyWALL generate a log (log), log and alert
(log alert) or neither (no) when traffic matches this anomaly rule. See
Chapter 46 on page 731 for more on logs.
Action Select what the ZyWALL should do when a packet matches a rule.
none: The ZyWALL takes no action when a packet matches the
signature(s).
block: The ZyWALL silently drops packets that matches the rule. Neither
sender nor receiver are notified.
Table 158 Configuration > ADP > Profile > Protocol Anomaly (continued)
LABEL DESCRIPTION

Chapter 31 ADP
ZyWALL USG 50 User’s Guide 531
31.4 ADP Technical Reference
This section is divided into traffic anomaly background information and protocol
anomaly background information.
Traffic Anomaly Background Information
The following sections may help you configure the traffic anomaly profile screen
(Section 31.3.4 on page 524).
Port Scanning
An attacker scans device(s) to determine what types of network protocols or
services a device supports. One of the most common port scanning tools in use
today is Nmap.
Many connection attempts to different ports (services) may indicate a port scan.
These are some port scan types:
•TCP Portscan
•UDP Portscan
• IP Portscan
An IP port scan searches not only for TCP, UDP and ICMP protocols in use by the
remote computer, but also additional IP protocols such as EGP (Exterior Gateway
Protocol) or IGP (Interior Gateway Protocol). Determining these additional
protocols can help reveal if the destination device is a workstation, a printer, or a
router.
OK Click OK to save your settings to the ZyWALL, complete the profile and
return to the profile summary page.
Cancel Click Cancel to return to the profile summary page without saving any
changes.
Save Click Save to save the configuration to the ZyWALL but remain in the
same page. You may then go to the another profile screen (tab) in order
to complete the profile. Click OK in the final profile screen to complete the
profile.
Table 158 Configuration > ADP > Profile > Protocol Anomaly (continued)
LABEL DESCRIPTION

Chapter 31 ADP
ZyWALL USG 50 User’s Guide
532
Decoy Port Scans
Decoy port scans are scans where the attacker has spoofed the source address.
These are some decoy scan types:
•TCP Decoy Portscan
• UDP Decoy Portscan
• IP Decoy Portscan
Distributed Port Scans
Distributed port scans are many-to-one port scans. Distributed port scans occur
when multiple hosts query one host for open services. This may be used to evade
intrusion detection. These are distributed port scan types:
• TCP Distributed Portscan
• UDP Distributed Portscan
• IP Distributed Portscan
Port Sweeps
Many different connection attempts to the same port (service) may indicate a port
sweep, that is, they are one-to-many port scans. One host scans a single port on
multiple hosts. This may occur when a new exploit comes out and the attacker is
looking for a specific service. These are some port sweep types:
• TCP Portsweep
• UDP Portsweep
•IP Portsweep
•ICMP Portsweep
Filtered Port Scans
A filtered port scan may indicate that there were no network errors (ICMP
unreachables or TCP RSTs) or responses on closed ports have been suppressed.
Active network devices, such as NAT routers, may trigger these alerts if they send
out many connection attempts within a very small amount of time. These are
some filtered port scan examples.
• TCP Filtered
Portscan
• UDP Filtered Portscan • IP Filtered Portscan
• TCP Filtered Decoy
Portscan
•UDP Filtered Decoy
Portscan
• IP Filtered Decoy
Portscan
• TCP Filtered
Portsweep
• UDP Filtered Portsweep • IP Filtered Portsweep

Chapter 31 ADP
ZyWALL USG 50 User’s Guide 533
Flood Detection
Flood attacks saturate a network with useless data, use up all available
bandwidth, and therefore make communications in the network impossible.
ICMP Flood Attack
An ICMP flood is broadcasting many pings or UDP packets so that so much data is
sent to the system, that it slows it down or locks it up.
Smurf
A smurf attacker (A) floods a router (B) with Internet Control Message Protocol
(ICMP) echo request packets (pings) with the destination IP address of each
packet as the broadcast address of the network. The router will broadcast the
ICMP echo request packet to all hosts on the network. If there are numerous
hosts, this will create a large amount of ICMP echo request and response traffic.
If an attacker (A) spoofs the source IP address of the ICMP echo request packet,
the resulting ICMP traffic will not only saturate the receiving network (B), but the
network of the spoofed source IP address (C).
Figure 311 Smurf Attack
TCP SYN Flood Attack
Usually a client starts a session by sending a SYN (synchronize) packet to a server.
The receiver returns an ACK (acknowledgment) packet and its own SYN, and then
•ICMP Filtered
Portsweep
• TCP Filtered Distributed
Portscan
• UDP Filtered
Distributed Portscan
• IP Filtered
Distributed Portscan

Chapter 31 ADP
ZyWALL USG 50 User’s Guide
534
the initiator responds with an ACK (acknowledgment). After this handshake, a
connection is established.
Figure 312 TCP Three-Way Handshake
A SYN flood attack is when an attacker sends a series of SYN packets. Each packet
causes the receiver to reply with a SYN-ACK response. The receiver then waits for
the ACK that follows the SYN-ACK, and stores all outstanding SYN-ACK responses
on a backlog queue. SYN-ACKs are only moved off the queue when an ACK comes
back or when an internal timer ends the three-way handshake. Once the queue is
full, the system will ignore all incoming SYN requests, making the system
unavailable for other users.
Figure 313 SYN Flood
LAND Attack
In a LAND attack, hackers flood SYN packets into a network with a spoofed source
IP address of the network itself. This makes it appear as if the computers in the
network sent the packets to themselves, so the network is unavailable while they
try to respond to themselves.

Chapter 31 ADP
ZyWALL USG 50 User’s Guide 535
UDP Flood Attack
UDP is a connection-less protocol and it does not require any connection setup
procedure to transfer data. A UDP flood attack is possible when an attacker sends
a UDP packet to a random port on the victim system. When the victim system
receives a UDP packet, it will determine what application is waiting on the
destination port. When it realizes that there is no application that is waiting on the
port, it will generate an ICMP packet of destination unreachable to the forged
source address. If enough UDP packets are delivered to ports on victim, the
system will go down.
Protocol Anomaly Background Information
The following sections may help you configure the protocol anomaly profile screen
(see Section 31.3.5 on page 527)
HTTP Inspection and TCP/UDP/ICMP Decoders
The following table gives some information on the HTTP inspection, TCP decoder,
UDP decoder and ICMP decoder ZyWALL protocol anomaly rules.
Table 159 HTTP Inspection and TCP/UDP/ICMP Decoders
LABEL DESCRIPTION
HTTP Inspection
APACHE-WHITESPACE
ATTACK This rule deals with non-RFC standard of tab for a space
delimiter. Apache uses this, so if you have an Apache
server, you need to enable this option.
ASCII-ENCODING
ATTACK This rule can detect attacks where malicious attackers use
ASCII-encoding to encode attack strings. Attackers may
use this method to bypass system parameter checks in
order to get information or privileges from a web server.
BARE-BYTE-
UNICODING-ENCODING
ATTACK
Bare byte encoding uses non-ASCII characters as valid
values in decoding UTF-8 values. This is NOT in the HTTP
standard, as all non-ASCII values have to be encoded with
a %. Bare byte encoding allows the user to emulate an IIS
server and interpret non-standard encodings correctly.
BASE36-ENCODING
ATTACK This is a rule to decode base36-encoded characters. This
rule can detect attacks where malicious attackers use
base36-encoding to encode attack strings. Attackers may
use this method to bypass system parameter checks in
order to get information or privileges from a web server.
DIRECTORY-TRAVERSAL
ATTACK This rule normalizes directory traversals and self-referential
directories. So, “/abc/this_is_not_a_real_dir/../xyz” get
normalized to “/abc/xyz”. Also, “/abc/./xyz” gets
normalized to “/abc/xyz”. If a user wants to configure an
alert, then specify “yes”, otherwise “no”. This alert may give
false positives since some web sites refer to files using
directory traversals.

Chapter 31 ADP
ZyWALL USG 50 User’s Guide
536
DOUBLE-ENCODING
ATTACK This rule is IIS specific. IIS does two passes through the
request URI, doing decodes in each one. In the first pass,
IIS encoding (UTF-8 unicode, ASCII, bare byte, and %u) is
done. In the second pass ASCII, bare byte, and %u
encodings are done.
IIS-BACKSLASH-
EVASION ATTACK This is an IIS emulation rule that normalizes backslashes to
slashes. Therefore, a request-URI of “/abc\xyz” gets
normalized to “/abc/xyz”.
IIS-UNICODE-
CODEPOINT-ENCODING
ATTACK
This rule can detect attacks which send attack strings
containing non-ASCII characters encoded by IIS Unicode.
IIS Unicode encoding references the unicode.map file.
Attackers may use this method to bypass system
parameter checks in order to get information or privileges
from a web server.
MULTI-SLASH-
ENCODING ATTACK This rule normalizes multiple slashes in a row, so something
like: “abc/////////xyz” get normalized to “abc/xyz”.
NON-RFC-DEFINED-
CHAR ATTACK This rule lets you receive a log or alert if certain non-RFC
characters are used in a request URI. For instance, you may
want to know if there are NULL bytes in the request-URI.
NON-RFC-HTTP-
DELIMITER ATTACK This is when a newline “\n” character is detected as a
delimiter. This is non-standard but is accepted by both
Apache and IIS web servers.
OVERSIZE-CHUNK-
ENCODING ATTACK This rule is an anomaly detector for abnormally large chunk
sizes. This picks up the apache chunk encoding exploits and
may also be triggered on HTTP tunneling that uses chunk
encoding.
OVERSIZE-REQUEST-
URI-DIRECTORY ATTACK This rule takes a non-zero positive integer as an argument.
The argument specifies the max character directory length
for URL directory. If a URL directory is larger than this
argument size, an alert is generated. A good argument
value is 300 characters. This should limit the alerts to IDS
evasion type attacks, like whisker.
SELF-DIRECTORY-
TRAVERSAL ATTACK This rule normalizes self-referential directories. So, “/abc/./
xyz” gets normalized to “/abc/xyz”.
U-ENCODING ATTACK This rule emulates the IIS %u encoding scheme. The %u
encoding scheme starts with a %u followed by 4
characters, like %uXXXX. The XXXX is a hex encoded value
that correlates to an IIS unicode codepoint. This is an ASCII
value. An ASCII character is encoded like, %u002f = /,
%u002e = ., etc.
UTF-8-ENCODING
ATTACK The UTF-8 decode rule decodes standard UTF-8 unicode
sequences that are in the URI. This abides by the unicode
standard and only uses % encoding. Apache uses this
standard, so for any Apache servers, make sure you have
this option turned on. When this rule is enabled, ASCII
decoding is also enabled to enforce correct functioning.
Table 159 HTTP Inspection and TCP/UDP/ICMP Decoders (continued)
LABEL DESCRIPTION

Chapter 31 ADP
ZyWALL USG 50 User’s Guide 537
WEBROOT-DIRECTORY-
TRAVERSAL ATTACK This is when a directory traversal traverses past the web
server root directory. This generates much fewer false
positives than the directory option, because it doesn’t alert
on directory traversals that stay within the web server
directory structure. It only alerts when the directory
traversals go past the web server root directory, which is
associated with certain web attacks.
TCP Decoder
BAD-LENGTH-OPTIONS
ATTACK This is when a TCP packet is sent where the TCP option
length field is not the same as what it actually is or is 0.
This may cause some applications to crash.
EXPERIMENTAL-
OPTIONS ATTACK This is when a TCP packet is sent which contains non-RFC-
complaint options. This may cause some applications to
crash.
OBSOLETE-OPTIONS
ATTACK This is when a TCP packet is sent which contains obsolete
RFC options.
OVERSIZE-OFFSET
ATTACK This is when a TCP packet is sent where the TCP data offset
is larger than the payload.
TRUNCATED-OPTIONS
ATTACK This is when a TCP packet is sent which doesn’t have
enough data to read. This could mean the packet was
truncated.
TTCP-DETECTED ATTACK T/TCP provides a way of bypassing the standard three-way
handshake found in TCP, thus speeding up transactions.
However, this could lead to unauthorized access to the
system by spoofing connections.
UNDERSIZE-LEN ATTACK This is when a TCP packet is sent which has a TCP datagram
length of less than 20 bytes. This may cause some
applications to crash.
UNDERSIZE-OFFSET
ATTACK This is when a TCP packet is sent which has a TCP header
length of less than 20 bytes.This may cause some
applications to crash.
UDP Decoder
OVERSIZE-LEN ATTACK This is when a UDP packet is sent which has a UDP length
field of greater than the actual packet length. This may
cause some applications to crash.
TRUNCATED-HEADER
ATTACK This is when a UDP packet is sent which has a UDP
datagram length of less the UDP header length. This may
cause some applications to crash.
UNDERSIZE-LEN ATTACK This is when a UDP packet is sent which has a UDP length
field of less than 8 bytes. This may cause some applications
to crash.
ICMP Decoder
TRUNCATED-ADDRESS-
HEADER ATTACK This is when an ICMP packet is sent which has an ICMP
datagram length of less than the ICMP address header
length. This may cause some applications to crash.
Table 159 HTTP Inspection and TCP/UDP/ICMP Decoders (continued)
LABEL DESCRIPTION

Chapter 31 ADP
ZyWALL USG 50 User’s Guide
538
TRUNCATED-HEADER
ATTACK This is when an ICMP packet is sent which has an ICMP
datagram length of less than the ICMP header length. This
may cause some applications to crash.
TRUNCATED-
TIMESTAMP-HEADER
ATTACK
This is when an ICMP packet is sent which has an ICMP
datagram length of less than the ICMP Time Stamp header
length. This may cause some applications to crash.
Table 159 HTTP Inspection and TCP/UDP/ICMP Decoders (continued)
LABEL DESCRIPTION

ZyWALL USG 50 User’s Guide 539
CHAPTER 32
Content Filtering
32.1 Overview
Use the content filtering feature to control access to specific web sites or web
content.
32.1.1 What You Can Do in this Chapter
•Use the General screens (Section 32.2 on page 541) to configure global
content filtering settings, configure content filtering policies, and check the
content filtering license status.
•Use the Filter Profile screens (Section 32.4 on page 546) to set up content
filtering profiles.
32.1.2 What You Need to Know
Content Filtering
Content filtering allows you to block certain web features, such as cookies, and/or
block access to specific web sites. It can also block access to specific categories of
web site content. You can create different content filter policies for different
addresses, schedules, users or groups and content filter profiles. For example, you
can configure one policy that blocks John Doe’s access to arts and ainment web
pages during the workday and another policy that lets him access them after
work.
Content Filtering Policies
A content filtering policy allows you to do the following.
• Use schedule objects to define when to apply a content filter profile.
• Use address and/or user/group objects to define to whose web access to apply
the content filter profile.
• Apply a content filter profile that you have custom-tailored.

Chapter 32 Content Filtering
ZyWALL USG 50 User’s Guide
540
Content Filtering Profiles
A content filtering profile conveniently stores your custom settings for the
following features.
• Category-based Blocking
The ZyWALL can block access to particular categories of web site content, such
as pornography or racial intolerance.
• Restrict Web Features
The ZyWALL can disable web proxies and block web features such as ActiveX
controls, Java applets and cookies.
• Customize Web Site Access
You can specify URLs to which the ZyWALL blocks access. You can alternatively
block access to all URLs except ones that you specify. You can also have the
ZyWALL block access to URLs that contain particular keywords.
Content Filtering Configuration Guidelines
When the ZyWALL receives an HTTP request, the content filter searches for a
policy that matches the source address and time (schedule). The content filter
checks the policies in order (based on the policy numbers). When a matching
policy is found, the content filter allows or blocks the request depending on the
settings of the filtering profile specified by the policy. Some requests may not
match any policy. The ZyWALL allows the request if the default policy is not set to
block. The ZyWALL blocks the request if the default policy is set to block.
External Web Filtering Service
When you register for and enable the external web filtering service, your ZyWALL
accesses an external database that has millions of web sites categorized based on
content. You can have the ZyWALL block, block and/or log access to web sites
based on these categories.
Keyword Blocking URL Checking
The ZyWALL checks the URL’s domain name (or IP address) and file path
separately when performing keyword blocking.
The URL’s domain name or IP address is the characters that come before the first
slash in the URL. For example, with the URL www.zyxel.com.tw/news/
pressroom.php, the domain name is www.zyxel.com.tw.
The file path is the characters that come after the first slash in the URL. For
example, with the URL www.zyxel.com.tw/news/pressroom.php, the file path is
news/pressroom.php.

Chapter 32 Content Filtering
ZyWALL USG 50 User’s Guide 541
Since the ZyWALL checks the URL’s domain name (or IP address) and file path
separately, it will not find items that go across the two. For example, with the URL
www.zyxel.com.tw/news/pressroom.php, the ZyWALL would find “tw” in the
domain name (www.zyxel.com.tw). It would also find “news” in the file path
(news/pressroom.php) but it would not find “tw/news”.
Finding Out More
• See Section 6.5.21 on page 105 for related information on these screens.
• See Section 32.7 on page 563 for content filtering background/technical
information.
32.1.3 Before You Begin
• You must configure an address object, a schedule object and a filtering profile
before you can set up a content filter policy.
• You must subscribe to use the external database content filtering (see the
Licensing > Registration screens).
32.2 Content Filter General Screen
Click Configuration > Anti-X > Content Filter > General to open the Content
Filter General screen. Use this screen to enable content filtering, view and order

Chapter 32 Content Filtering
ZyWALL USG 50 User’s Guide
542
your list of content filter policies, create a denial of access message or specify a
redirect URL and check your external web filtering service registration status.
Figure 314 Configuration > Anti-X > Content Filter > General
The following table describes the labels in this screen.
Table 160 Configuration > Anti-X > Content Filter > General
LABEL DESCRIPTION
General Settings
Enable Content Filter Select this check box to enable the content filter.
Enable Content Filter
Report Service
Select this check box to have the ZyWALL collect category-based
content filtering statistics.
Policies This is a list of the configured content filter policies.
Block web access
when no policy is
applied
Select this check box to stop users from accessing the Internet by
default when their attempted access does not match a content
filter policy.
Add Click this to create a new entry. Select an entry and click Add to
create a new entry after the selected entry.
Edit Select an entry and click this to be able to modify it.
Remove Select an entry and click this to delete it.
Activate To turn on an entry, select it and click Activate.
Inactivate To turn off an entry, select it and click Inactivate.

Chapter 32 Content Filtering
ZyWALL USG 50 User’s Guide 543
Move To change an entry’s position in the numbered list, select it and
click Move to display a field to type a number for where you want
to put that entry and press [ENTER] to move the entry to the
number that you typed.
# This column lists the index numbers of the content filter policies.
The ordering of the content filter policies is important as they are
used in the order they are listed. The ZyWALL checks requests for
Web sessions against the list of content filter policies (starting from
the first in the list). The ZyWALL’s content filter feature blocks or
allows the Web session according to the first matching content
filter policy and does not check any other content filter policies.
The ZyWALL does not perform content filter on Web session
requests that do not match any of the content filter policies.
Status The activate (light bulb) icon is lit when the entry is active and
dimmed when the entry is inactive.
Address A content filter policy applies to web access from the IP addresses
listed here. any means the content filter policy applies to all of the
web access requests that the ZyWALL receives from any IP
address.
Schedule This column displays the name of the schedule for each content
filter policy. You can define different policies for different time
periods. none means the content filter policy applies all of the
time.
User This column displays the individual or group to which this policy
applies. any means the content filter policy applies to all of the
web access requests that the ZyWALL receives from any user.
Filter Profile This column displays the name of the content filter profile that
each content filter policy uses. The content filter profile defines to
which web services, web sites or web site categories access is to
be allowed or denied.
Denied Access
Message
Enter a message to be displayed when content filter blocks access
to a web page. Use up to 127 characters (0-9a-zA-Z;/?:@&=+$\.-
_!~*'()%,”). For example, “Access to this web page is not allowed.
Please contact the network administrator”.
It is also possible to leave this field blank if you have a URL
specified in the Redirect URL field. In this case if the content filter
blocks access to a web page, the ZyWALL just opens the web page
you specified without showing a denied access message.
Redirect URL Enter the URL of the web page to which you want to send users
when their web access is blocked by content filter. The web page
you specify here opens in a new frame below the denied access
message.
Use “http://” or “https://” followed by up to 262 characters (0-9a-
zA-Z;/?:@&=+$\.-_!~*'()%). For example, http://192.168.1.17/
blocked access.
Table 160 Configuration > Anti-X > Content Filter > General (continued)
LABEL DESCRIPTION

Chapter 32 Content Filtering
ZyWALL USG 50 User’s Guide
544
32.3 Content Filter Policy Add or Edit Screen
Click Configuration > Anti-X > Content Filter > General > Add or Edit to
open the Content Filter Policy screen. Use this screen to configure a content
License Status This read-only field displays the status of your content-filtering
database service registration.
Not Licensed displays if you have not successfully registered and
activated the service.
Expired displays if your subscription to the service has expired.
Licensed displays if you have successfully registered the ZyWALL
and activated the service.
After you register for content filter, you can see Chapter 32 on
page 546 for how to use the Test Against Web Filtering Server
button. When the content filter is active, you should see the web
page’s category. The query fails if the content filter is not active.
You can view content filter reports after you register the ZyWALL
and activate the subscription service in the Registration screen
(see Chapter 33 on page 565).
License Type This read-only field displays what kind of service registration you
have for the content-filtering database.
None displays if you have not successfully registered and
activated the service.
Standard displays if you have successfully registered the ZyWALL
and activated the service.
Trial displays if you have successfully registered the ZyWALL and
activated the trial service subscription.
Apply new
Registration
This link appears if you have not registered for the service or only
have the trial registration. Click this link to go to the screen where
you can register for the service.
Expiration Date This field displays the date your service license expires.
Apply Click Apply to save your changes back to the ZyWALL.
Reset Click Reset to return the screen to its last-saved settings.
Table 160 Configuration > Anti-X > Content Filter > General (continued)
LABEL DESCRIPTION

Chapter 32 Content Filtering
ZyWALL USG 50 User’s Guide 545
filter policy. A content filter policy defines which content filter profile should be
applied, when it should be applied, and to whose web access it should be applied.
Figure 315 Configuration > Anti-X > Content Filter > General > Add l
The following table describes the labels in this screen.
Table 161 Configuration > Anti-X > Content Filter > General > Add
LABEL DESCRIPTION
Create new
Object
Use this to configure any new settings objects that you need to use in this
screen.
Schedule Select a schedule to define when to apply this content filter policy. You can
define different policies for different time periods. For example, you could
have one policy that blocks access to certain categories of web sites during
working hours and another policy that allows access to certain categories
after the work day is over.
Select none to have the content filter policy apply all of the time.
Address Select the address or address group for which you want to use this policy.
Select any to have the content filter policy apply to all of the web access
requests that the ZyWALL receives from any IP address.
Filter Profile Use the drop-down list box to select the content filter profile that you want
to use for this policy. The content filter profile defines to which web
services, web sites or web site categories access is to be allowed or denied.
Use the content filter Filter Profile screens to configure the profiles.
User/Group Use the drop-down list box to select the individual or group for which you
want to use this policy.
Select any to have the content filter policy apply to all of the web access
requests that the ZyWALL receives from any user.
OK Click OK to save your changes back to the ZyWALL.
Cancel Click Cancel to exit this screen without saving your changes.

Chapter 32 Content Filtering
ZyWALL USG 50 User’s Guide
546
32.4 Content Filter Profile Screen
Click Configuration > Anti-X > Content Filter > Filter Profile to open the
Filter Profile screen. A content filter profile defines to which web services, web
sites or web site categories access is to be allowed or denied.
Figure 316 Configuration > Anti-X > Content Filter > Filter Profile
The following table describes the labels in this screen.
32.5 Content Filter Categories Screen
Click Configuration > Anti-X > Content Filter > Filter Profile > Add or Edit
to open the Categories screen. Use this screen to enable external database
content filtering and select which web site categories to block and/or log.
Note: You must register for external content filtering before you can use it. See
Section 10.2 on page 215 for how to register.
Table 162 Configuration > Anti-X > Content Filter > Filter Profile
LABEL DESCRIPTION
Add Click this to create a new entry.
Edit Select an entry and click this to be able to modify it.
Remove Select an entry and click this to delete it.
# This column lists the index numbers of the content filter profiles.
Filter Profile Name This column lists the names of the content filter profiles.

Chapter 32 Content Filtering
ZyWALL USG 50 User’s Guide
548
Figure 318 Configuration > Anti-X > Content Filter > Filter Profile > Add (Continue)

Chapter 32 Content Filtering
ZyWALL USG 50 User’s Guide 549
The following table describes the labels in this screen.
Table 163 Configuration > Anti-X > Content Filter > Filter Profile > Add
LABEL DESCRIPTION
License Status This read-only field displays the status of your content-filtering
database service registration.
Not Licensed displays if you have not successfully registered
and activated the service.
Expired displays if your subscription to the service has expired.
Licensed displays if you have successfully registered the
ZyWALL and activated the service.
After you register for content filter, you can see Chapter 32 on
page 546 for how to use the Test Against Web Filtering
Server button. When the content filter is active, you should see
the web page’s category. The query fails if the content filter is
not active.
You can view content filter reports after you register the
ZyWALL and activate the subscription service in the
Registration screen (see Chapter 33 on page 565).
License Type This read-only field displays what kind of service registration
you have for the content-filtering database.
None displays if you have not successfully registered and
activated the service.
Standard displays if you have successfully registered the
ZyWALL and activated the standard content filtering service.
Trial displays if you have successfully registered the ZyWALL
and activated the trial service subscription.
Name Enter a descriptive name for this content filtering profile name.
You may use 1-31 alphanumeric characters, underscores(_), or
dashes (-), but the first character cannot be a number. This
value is case-sensitive.
Enable Content Filter
Category Service
Enable external database content filtering to have the ZyWALL
check an external database to find to which category a
requested web page belongs. The ZyWALL then blocks or
forwards access to the web page depending on the configuration
of the rest of this page.

Chapter 32 Content Filtering
ZyWALL USG 50 User’s Guide
550
Action for Unsafe Web
Pages
Select Pass to allow users to access web pages that match the
unsafe categories that you select below.
Select Block to prevent users from accessing web pages that
match the unsafe categories that you select below. When
external database content filtering blocks access to a web page,
it displays the denied access message that you configured in the
Content Filter General screen along with the category of the
blocked web page.
Select Warn to display a warning message before allowing
users to access web pages that match the unsafe categories
that you select below.
Select Log to record attempts to access web pages that match
the unsafe categories that you select below.
Action for Managed
Web Pages
Select Pass to allow users to access web pages that match the
other categories that you select below.
Select Block to prevent users from accessing web pages that
match the other categories that you select below. When
external database content filtering blocks access to a web page,
it displays the denied access message that you configured in the
Content Filter General screen along with the category of the
blocked web page.
Select Log to record attempts to access web pages that match
the other categories that you select below.
Action for Unrated Web
Pages
Select Pass to allow users to access web pages that the
external web filtering service has not categorized.
Select Block to prevent users from accessing web pages that
the external web filtering service has not categorized. When the
external database content filtering blocks access to a web page,
it displays the denied access message that you configured in the
Content Filter General screen along with the category of the
blocked web page.
Select Warn to display a warning message before allowing
users to access web pages that the external web filtering
service has not categorized.
Select Log to record attempts to access web pages that are not
categorized.
Table 163 Configuration > Anti-X > Content Filter > Filter Profile > Add (continued)
LABEL DESCRIPTION

Chapter 32 Content Filtering
ZyWALL USG 50 User’s Guide 551
Action When Category
Server Is Unavailable
Select Pass to allow users to access any requested web page if
the external content filtering database is unavailable.
Select Block to block access to any requested web page if the
external content filtering database is unavailable.
Select Warn to display a warning message before allowing
users to access any requested web page if the external content
filtering database is unavailable.
The following are possible causes for the external content
filtering server not being available:
• There is no response from the external content filtering
server within the time period specified in the Content Filter
Server Unavailable Timeout field.
• The ZyWALL is not able to resolve the domain name of the
external content filtering database.
• There is an error response from the external content filtering
database. This can be caused by an expired content filtering
registration (External content filtering’s license key is
invalid”).
Select Log to record attempts to access web pages that occur
when the external content filtering database is unavailable.
Select Categories
Select All Categories Select this check box to restrict access to all site categories
listed below.
Clear All Categories Select this check box to clear the selected categories below.
Security Threat
(unsafe)
These are categories of web pages that are known to pose a
threat to users or their computers.
Phishing This category includes pages that are designed to appear as a
legitimate bank or retailer with the intent to fraudulently
capture sensitive data (i.e. credit card numbers, pin numbers).
Spyware/Malware
Sources This category includes pages which distribute spyware and other
malware. Spyware and malware are defined as software which
takes control of your computer, modifies computer settings,
collects or reports personal information, or misrepresents itself
by tricking users to install, download, or enter personal
information. This includes drive-by downloads; browser
hijackers; dialers; intrusive advertising; any program which
modifies your homepage, bookmarks, or security settings; and
keyloggers. It also includes any software which bundles
spyware (as defined above) as part of its offering. Information
collected or reported is "personal" if it contains uniquely
identifying data, such as e-mail addresses, name, social security
number, IP address, etc. A site is not classified as spyware if the
user is reasonably notified that the software will perform these
actions (that is, it alerts that it will send personal information,
be installed, or that it will log keystrokes). Note: Sites rated as
spyware should have a second category assigned with them.
Table 163 Configuration > Anti-X > Content Filter > Filter Profile > Add (continued)
LABEL DESCRIPTION

Chapter 32 Content Filtering
ZyWALL USG 50 User’s Guide
552
Spyware Effects/
Privacy Concerns This category includes pages to which spyware (as defined in
the Spyware/Malware Sources category) reports its findings or
from which it alone downloads advertisements. Also includes
sites that contain serious privacy issues, such as “phone home”
sites to which software can connect and send user info; sites
that make extensive use of tracking cookies without a posted
privacy statement; and sites to which browser hijackers redirect
users. Usually does not include sites that can be marked as
Spyware/Malware. Note: Sites rated as spyware effects typically
have a second category assigned with them.
Proxy Avoidance This category includes pages that provide information on how to
bypass proxy server/appliance features or gain access to URLs
in any way that bypasses the proxy server/appliance. It also
includes any service that will allow a person to bypass the
content filtering feature, such as anonymous surfing services.
Managed Categories These are categories of web pages based on their content.
Select categories in this section to control access to specific
types of Internet content.
You must have the standard content filtering license to filter
these categories.
Adult Related
Adult/Mature
Content This category includes pages that contain material of adult
nature that does not necessarily contain excessive violence,
sexual content, or nudity. These pages include very profane or
vulgar content and pages that are not appropriate for children.
Alternative
Sexuality/Lifestyles This category includes pages that provide information, promote,
or cater to alternative sexual expressions in their myriad forms.
It includes but is not limited to the full range of non-traditional
sexual practices, interests, orientations or fetishes. It does not
include sites that are sexually gratuitous in nature which would
typically fall under the Pornography category, nor does it include
lesbian, gay, bi-sexual, transgender or any sites which speak to
one's sexual identity.
Extreme This category includes pages that are extreme in nature and not
suitable for general viewership. Includes sites that revel in or
glorify gore, human or animal suffering, scatological or other
aberrant behaviors, perversities, or debaucheries. Visual or
written depictions deemed to be of an unusually horrific nature
are included. These sites are salacious that are bereft of
historical context, educational value or artistic merit created
solely to debase, dehumanize or shock. Examples include
necrophilia, cannibalism, scat and amputee fetish sites.
Intimate Apparel/
Swimsuit This category includes pages that contain images or offer the
sale of swimsuits or intimate apparel or other types of
suggestive clothing. It does not include pages selling
undergarments as a subsection of other products offered.
Table 163 Configuration > Anti-X > Content Filter > Filter Profile > Add (continued)
LABEL DESCRIPTION

Chapter 32 Content Filtering
ZyWALL USG 50 User’s Guide 553
Nudity This category includes pages containing nude or seminude
depictions of the human body. These depictions are not
necessarily sexual in intent or effect, but may include pages
containing nude paintings or photo galleries of artistic nature.
This category also includes nudist or naturist pages that contain
pictures of nude individuals.
Pornography This category includes pages that contain sexually explicit
material for the purpose of arousing a sexual or prurient
interest.
Open/Mixed Content This category includes pages that contain generally non-
offensive content but that also have potentially objectionable
content such as adult or pornographic material.
Sex Education This category includes pages that provide graphic information
(sometimes graphic) on reproduction, sexual development, safe
sex practices, sexuality, birth control, and sexual development.
It also includes pages that offer tips for better sex as well as
products used for sexual enhancement.
Liability Concerns
Illegal Drugs This category includes pages that promote, offer, sell, supply,
encourage or otherwise advocate the illegal use, cultivation,
manufacture, or distribution of drugs, pharmaceuticals,
intoxicating plants or chemicals and their related paraphernalia.
Illegal/Questionable This category includes pages that advocate or give advice on
performing illegal acts such as service theft, evading law
enforcement, fraud, burglary techniques and plagiarism. It also
includes pages that provide or sell questionable educational
materials, such as term papers.
Note: This category includes sites identified as being
malicious in any way (such as having viruses,
spyware and etc.).
Gambling This category includes pages where a user can place a bet or
participate in a betting pool (including lotteries) online. It also
includes pages that provide information, assistance,
recommendations, or training on placing bets or participating in
games of chance. It does not include pages that sell gambling
related products or machines. It also does not include pages for
offline casinos and hotels (as long as those pages do not meet
one of the above requirements).
Violence/Hate/
Racism This category includes pages that depict extreme physical harm
to people or property, or that advocate or provide instructions
on how to cause such harm. It also includes pages that
advocate, depict hostility or aggression toward, or denigrate an
individual or group on the basis of race, religion, gender,
nationality, ethnic origin, or other characteristics.
Weapons This category includes pages that sell, review, or describe
weapons such as guns, knives or martial arts devices, or
provide information on their use, accessories, or other
modifications. It does not include pages that promote collecting
weapons, or groups that either support or oppose weapons use.
Table 163 Configuration > Anti-X > Content Filter > Filter Profile > Add (continued)
LABEL DESCRIPTION

Chapter 32 Content Filtering
ZyWALL USG 50 User’s Guide
554
Security Concerns
Hacking This category includes pages that distribute, promote, or
provide hacking tools and/or information which may help gain
unauthorized access to computer systems and/or computerized
communication systems. Hacking encompasses instructions on
illegal or questionable tactics, such as creating viruses,
distributing cracked or pirated software, or distributing other
protected intellectual property.
Pay to Surf This category includes pages that pay users in the form of cash
or prizes, for clicking on or reading specific links, email, or web
pages.
Placeholders This category includes pages that are under construction,
parked domains, search-bait or otherwise generally having no
useful value.
Potentially
Unwanted Software This category includes pages that contain distribute software
that is not malicious but may be unwanted within an
organization such as intrusive adware and hoaxes.
Remote Access Tools This category includes pages that primarily focus on providing
information about and/or methods that enables authorized
access to and use of a desktop computer or private network
remotely.
Suspicious This category includes pages considered to have suspicious
content and/or intent that poses an elevated security or privacy
risk. This is determined by analysis of web reputation factors. It
also includes sites that are part of the Web and email spam
ecosystem. Sites that are determined to be clearly malicious or
benign will be placed in a different category.
File Transfer
Online Storage This category includes pages that provide a secure, encrypted,
off-site backup and restoration of personal data. These online
repositories are typically used to store, organize and share
videos, music, movies, photos, documents and other
electronically formatted information. Sites that fit this criteria
essentially act as your personal hard drive on the Internet.
Peer-to-Peer This category includes pages that distribute software to
facilitate the direct exchange of files between users, including
software that enables file search and sharing across a network
without dependence on a central server.
Software Downloads This category includes pages that are dedicated to the electronic
download of software packages, whether for payment or at no
charge.
Society/Government
Table 163 Configuration > Anti-X > Content Filter > Filter Profile > Add (continued)
LABEL DESCRIPTION

Chapter 32 Content Filtering
ZyWALL USG 50 User’s Guide 555
Alternative
Spirituality/Occult This category includes pages that promote and provide
information on religions such as Wicca, Witchcraft or Satanism.
Occult practices, atheistic views, voodoo rituals or any other
form of mysticism are represented here. Includes sites that
endorse or offer methods, means of instruction, or other
resources to affect or influence real events through the use of
spells, incantations, curses and magic powers. This category
includes sites which discuss or deal with paranormal or
unexplained events.
Cultural/Charitable
Organizations This category includes pages that nurture cultural
understanding and foster volunteerism such as 4H, the Lions
and Rotary Clubs. Also encompasses non-profit associations
that cultivate philanthropic or relief efforts. Sites that provide a
learning environment or cultural refinement/awareness outside
of the strictures of formalized education such as museums and
planetariums are included under this heading.
Government/Legal This category includes pages sponsored by or which provide
information on government, government agencies and
government services such as taxation and emergency services.
It also includes pages that discuss or explain laws of various
governmental entities.
LGBT This category includes pages that provide information
regarding, support, promote, or cater to one's sexual
orientation or gender identity including but not limited to
lesbian, gay, bi-sexual, and transgender sites. It does not
include sites that are sexually gratuitous in nature which would
typically fall under the Pornography category.
Military This category includes pages that promote or provide
information on military branches or armed services.
Political/Activist
Groups This category includes pages sponsored by or which provide
information on political parties, special interest groups, or any
organization that promotes change or reform in public policy,
public opinion, social practice, or economic activities.
Religion This category includes pages that promote and provide
information on conventional or unconventional religious or
quasi-religious subjects, as well as churches, synagogues, or
other houses of worship. It does not include pages containing
alternative religions such as Wicca or witchcraft or atheist
beliefs (Alternative Spirituality/Occult).
Society/Lifestyle This category includes pages providing information on matters
of daily life. This does not include pages relating to ainment,
sports, jobs, sex or pages promoting alternative lifestyles such
as homosexuality. Personal homepages fall within this category
if they cannot be classified in another category.
Social Interaction
Blogs Personal
Pages This category includes pages that offer access to Usenet news
groups or other messaging or bulletin board systems. Also, blog
specific sites or an individual with his own blog. This does not
include social networking communities with blogs.
Table 163 Configuration > Anti-X > Content Filter > Filter Profile > Add (continued)
LABEL DESCRIPTION

Chapter 32 Content Filtering
ZyWALL USG 50 User’s Guide
556
Greeting Cards This category includes pages that facilitate the sending of
electronic greeting cards, animated cards, or similar electronic
messages typically used to mark an event or occasion.
Personals/Dating This category includes pages that promote interpersonal
relationships.
Social Networking This category includes pages that enable people to connect with
others to form an online community. Typically members
describe themselves in personal web page profiles and form
interactive networks, linking them with other members based
on common interests or acquaintances. Instant messaging, file
sharing and web logs (blogs) are common features of Social
Networking sites. Note: These sites may contain offensive
material in the community-created content. Sites in this
category are also referred to as "virtual communities" or "online
communities". This category does not include more narrowly
focused sites, like those that specifically match descriptions for
Personals/Dating sites or Business sites.
Mulitimedia
Audio/Video Clips This category includes pages that provide streams or downloads
of audio or video clips which are typically less than 15 minutes
or less in length. Also includes sites that provide downloaders
and players for audio and video clips.
Media Sharing This category includes pages that allow sharing of media (e.g.,
photo sharing) and have a low risk of including objectionable
content such as adult or pornographic material.
Radio/Audio
Streams This category includes pages that provide streams or downloads
of radio, music, or other audio content-typically more than 15
minutes in length.
TV/Video Streams This category includes pages that provide streams or downloads
of television, movie, Webcam, or other video content-typically
more than 15 minutes in length.
Communication
Chat/Instant
Messaging This category includes pages that provide chat or instant
messaging capabilities or client downloads.
Online Meetings This category includes pages that facilitate online meetings or
provide online meeting, conferencing or training services.
Email This category includes pages offering web-based email services,
such as online email reading, e-cards, and mailing list services.
Newsgroups/Forums This category includes pages that primarily offer access to
newsgroups, messaging or bulletin board systems, or group
blogs where participants can post comments, hold discussions,
or seek opinions or expertise on a variety of topics.
Internet Telephony This category includes pages that facilitate Internet telephony
or provide Internet telephony services such as voice over IP
(VoIP).
Health Related
Table 163 Configuration > Anti-X > Content Filter > Filter Profile > Add (continued)
LABEL DESCRIPTION

Chapter 32 Content Filtering
ZyWALL USG 50 User’s Guide 557
Abortion This category includes pages that provide information or
arguments in favor of or against abortion, describe abortion
procedures, offer help in obtaining or avoiding abortion, or
provide information on the effects, or lack thereof, of abortion.
Restaurants/Dining/
Food This category includes pages that list, review, discuss, advertise
and promote food, catering, dining services, cooking and
recipes.
Alcohol Sites that promote, offer for sale, glorify, review, or in any way
advocate the use or creation of alcoholic beverages, including
but not limited to beer, wine, and hard liquors. Pages that sell
alcohol as a subset of other products such as restaurants or
grocery stores are not included.
Tobacco This category includes pages that promote, offer for sale,
glorify, review, or in any way advocate the use or creation of
tobacco or tobacco related products including but not limited to
cigarettes, pipes, cigars and chewing tobacco. Pages that sell
tobacco as a subset of other products such as grocery stores are
not included.
Health This category includes pages that provide advice and
information on general health such as fitness and well-being,
personal health or medical services, drugs, alternative and
complimentary therapies, medical information about ailments,
dentistry, optometry, general psychiatry, self-help, and support
organizations dedicated to a disease or condition.
Leisure
Art/Culture This category includes pages that nurture and promote cultural
understanding of fine art including but not limited to sculpture,
paintings and other visual art forms, literature, music, dance,
ballet, and performance art and the venues or foundations that
support, foster or house them such as museums, galleries,
symphonies and the like. Sites that provide a learning
environment or cultural awareness outside of the strictures of
formalized education such as museums and planetariums are
included under this heading.
Entertainment This category includes pages that provide information on or
promote mass entertainment media including but not limited to
film, film trailers, television, home entertainment, music,
comics, entertainment-oriented periodicals, reviews, interviews,
fan clubs, and celebrity gossip. Also includes wedding or other
photography sites of a non-adult nature.
For Kids This category includes pages designed specifically for children.
Games This category includes pages that provide information and
support game playing or downloading, video games, computer
games, electronic games, tips, and advice on games or how to
obtain cheat codes. It also includes pages dedicated to selling
board games as well as journals and magazines dedicated to
game playing. It includes pages that support or host online
sweepstakes and giveaways.
Table 163 Configuration > Anti-X > Content Filter > Filter Profile > Add (continued)
LABEL DESCRIPTION

Chapter 32 Content Filtering
ZyWALL USG 50 User’s Guide
558
Humor/Jokes This category includes pages that primarily focus on comedy,
jokes, fun, etc. This may include pages containing jokes of adult
or mature nature. Pages containing humorous Adult/Mature
content also have an Adult/Mature category rating.
Sports/Recreation This category includes pages that promote or provide
information about spectator sports, recreational activities, or
hobbies. This does not include pages that discuss or promote
gardening, collecting, board games, scrapbooking, quilting, etc.
Commerce
Brokerage/Trading This category includes pages that provide or advertise trading of
securities and management of investment assets (online or
offline). It also includes insurance pages, as well as pages that
offer financial investment strategies, quotes, and news.
Business/Economy This category includes pages devoted to business firms,
business information, economics, marketing, business
management and entrepreneurship. This does not include pages
that perform services that are defined in another category (such
as Information Technology companies, or companies that sell
travel services).
Financial Services This category includes pages that provide or advertise banking
services (online or offline) or other types of financial
information, such as loans. It does not include pages that offer
market information, brokerage or trading services.
Job Search/Careers This category includes pages that provide assistance in finding
employment, and tools for locating prospective employers.
Real Estate This category includes pages that provide information on
renting, buying, or selling real estate or properties.
Auctions This category includes pages that support the offering and
purchasing of goods between individuals. This does not include
classified advertisements.
Shopping This category includes pages that provide or advertise the
means to obtain goods or services. It does not include pages
that can be classified in other categories (such as vehicles or
weapons).
Travel This category includes pages that promote or provide
opportunity for travel planning, including finding and making
travel reservations, vehicle rentals, descriptions of travel
destinations, or promotions for hotels or casinos.
Vehicles This category includes pages that provide information on or
promote vehicles, boats, or aircraft, including pages that
support online purchase of vehicles or parts.
Web Advertisements This category includes pages that provide online advertisements
or banners. This does not include advertising servers that serve
adult-oriented advertisements.
Technology
Computers/Internet This category includes pages that sponsor or provide
information on computers, technology, the Internet and
technology-related organizations and companies.
Table 163 Configuration > Anti-X > Content Filter > Filter Profile > Add (continued)
LABEL DESCRIPTION

Chapter 32 Content Filtering
ZyWALL USG 50 User’s Guide 559
Content Servers This category includes servers that provide commercial hosting
for a variety of content such as images and media files. These
types of servers are typically used in conjunction with other web
servers to optimize content retrieval speeds.
Non Viewable This category includes servers with non-malicious, non-
offensive content or resources used by applications, but not
directly viewable by web browsers. It includes but is not limited
to Web analytics sites (such as visitor tracking and ranking
sites) and content filtering systems.
Web Hosting This category includes pages of organizations that provide top-
level domain pages, as well as web communities or hosting
services.
Web Applications This category includes pages with interactive, Web-based office/
business applications. It excludes email, chat/IM or other sites
that have a specific content category.
Information Related
Education This category includes pages that offer educational information,
distance learning and trade school information or programs. It
also includes pages that are sponsored by schools, educational
facilities, faculty, or alumni groups.
News/Media This category includes pages that primarily report information
or comments on current events or contemporary issues of the
day. It also includes radio stations and magazines. It does not
include pages that can be rated in other categories.
Reference This category includes pages containing personal, professional,
or educational reference, including online dictionaries, maps,
census, almanacs, library catalogues, genealogy-related pages
and scientific information.
Search Engines/
Portals This category includes pages that support searching the
Internet, indices, and directories.
Translation This category includes pages that allow translation of text
(words, phrases, web pages, between various languages) or
that can be used to identify a language.
Test Web Site Category
URL to test You can check which category a web page belongs to. Enter a
web site URL in the text box.
Test Against Local
Cache
Click this button to see the category recorded in the ZyWALL’s
content filtering database for the web page you specified (if the
database has an entry for it).
Test Against Content
Filter Category Server
Click this button to see the category recorded in the external
content filter server’s database for the web page you specified.
OK Click OK to save your changes back to the ZyWALL.
Cancel Click Cancel to exit this screen without saving your changes.
Table 163 Configuration > Anti-X > Content Filter > Filter Profile > Add (continued)
LABEL DESCRIPTION

Chapter 32 Content Filtering
ZyWALL USG 50 User’s Guide
560
32.5.1 Content Filter Blocked and Warning Messages
These are the content filtering warning messages:
32.6 Content Filter Customization Screen
Click Configuration > Anti-X > Content Filter > Filter Profile > Add or Edit
> Customization to open the Customization screen. You can create a list of
good (allowed) web site addresses and a list of bad (blocked) web site addresses.
You can also block web sites based on whether the web site’s address contains a
Table 164 Content Filter Warning Messages
CASE WARNING MESSAGE
Safe
category
The website access is restricted. Pleaase contact with admministrator.
(matched category)
(If you feel this site is improperly categorized, click here to double check the
rating and see more details.)
Spyware/
Malware
This site contains malicious code or harmful content that could be
downloaded to your computer without your consent.
Phishing This site may be a forgery or imitation of another website, designed to trick
users into sharing personal or financial information.
Proxy
Avoidance
This site provides information on how to bypass proxy server features or gain
access to URLs in any way that bypasses the proxy server.

Chapter 32 Content Filtering
ZyWALL USG 50 User’s Guide 561
keyword. Use this screen to add or remove specific sites or keywords from the
filter list.
Figure 319 Configuration > Anti-X > Content Filter > Filter Profile > Customization
The following table describes the labels in this screen.
Table 165 Configuration > Anti-X > Content Filter > Filter Profile > Customization
LABEL DESCRIPTION
Name Enter a descriptive name for this content filtering profile
name. You may use 1-31 alphanumeric characters,
underscores(_), or dashes (-), but the first character cannot
be a number. This value is case-sensitive.
Enable Custom Service Select this check box to allow trusted web sites and block
forbidden web sites. Content filter list customization may be
enabled and disabled without re-entering these site names.
Allow Web traffic for
trusted web sites only
When this box is selected, the ZyWALL blocks Web access to
sites that are not on the Trusted Web Sites list. If they are
chosen carefully, this is the most effective way to block
objectionable material.
Restricted Web Features Select the check box(es) to restrict a feature. When you
download a page containing a restricted feature, that part of
the web page will appear blank or grayed out.

Chapter 32 Content Filtering
ZyWALL USG 50 User’s Guide
562
Block
ActiveX
ActiveX is a tool for building dynamic and active web pages
and distributed object applications. When you visit an ActiveX
web site, ActiveX controls are downloaded to your browser,
where they remain in case you visit the site again.
Java Java is a programming language and development
environment for building downloadable Web components or
Internet and intranet business applications of all kinds.
Cookies Cookies are files stored on a computer’s hard drive. Some web
servers use them to track usage and provide service based on
ID.
Web Proxy A server that acts as an intermediary between a user and the
Internet to provide security, administrative control, and
caching service. When a proxy server is located on the WAN it
is possible for LAN users to circumvent content filtering by
pointing to this proxy server.
Allow Java/ActiveX/
Cookies/Web proxy to
trusted web sites
When this box is selected, the ZyWALL will permit Java,
ActiveX and Cookies from sites on the Trusted Web Sites list
to the LAN. In certain cases, it may be desirable to allow Java,
ActiveX or Cookies from sites that are known and trusted.
Trusted Web Sites These are sites that you want to allow access to, regardless of
their content rating, can be allowed by adding them to this
list.
Add Click this to create a new entry.
Edit Select an entry and click this to be able to modify it.
Remove Select an entry and click this to delete it.
Trusted Web Site This column displays the trusted web sites already added.
Enter host names such as www.good-site.com into this text
field. Do not enter the complete URL of the site – that is, do
not include “http://”. All subdomains are allowed. For
example, entering “zyxel.com” also allows “www.zyxel.com”,
“partner.zyxel.com”, “press.zyxel.com”, and so on. You can
also enter just a top level domain. For example, enter .com to
allow all .com domains.
Use up to 127 characters (0-9a-z-). The casing does not
matter.
Forbidden Web Site List Sites that you want to block access to, regardless of their
content rating, can be allowed by adding them to this list.
Add Click this to create a new entry.
Edit Select an entry and click this to be able to modify it.
Remove Select an entry and click this to delete it.
Table 165 Configuration > Anti-X > Content Filter > Filter Profile > Customization
LABEL DESCRIPTION

Chapter 32 Content Filtering
ZyWALL USG 50 User’s Guide 563
32.7 Content Filter Technical Reference
This section provides content filtering background information.
Forbidden Web Sites This list displays the forbidden web sites already added.
Enter host names such as www.bad-site.com into this text
field. Do not enter the complete URL of the site – that is, do
not include “http://”. All subdomains are also blocked. For
example, entering “bad-site.com” also blocks “www.bad-
site.com”, “partner.bad-site.com”, “press.bad-site.com”, and
do on. You can also enter just a top level domain. For
example, enter .com to block all .com domains.
Use up to 127 characters (0-9a-z-). The casing does not
matter.
Blocked URL Keywords This section allows you to block Web sites with URLs that
contain certain keywords in the domain name or IP address.
Add Click this to create a new entry.
Edit Select an entry and click this to be able to modify it.
Remove Select an entry and click this to delete it.
Blocked URL Keywords This list displays the keywords already added.
Enter a keyword or a numerical IP address to block. You can
also enter a numerical IP address.
Use up to 63 case-insensitive characters (0-9a-zA-Z;/
?:@&=+$\.-_!~*()%). For example enter Bad_Site to block
access to any web page that includes the exact phrase
Bad_Site. This does not block access to web pages that only
include part of the phrase (such as Bad for example).
OK Click OK to save your changes back to the ZyWALL.
Cancel Click Cancel to exit this screen without saving your changes.
Table 165 Configuration > Anti-X > Content Filter > Filter Profile > Customization
LABEL DESCRIPTION

Chapter 32 Content Filtering
ZyWALL USG 50 User’s Guide
564
External Content Filter Server Lookup Procedure
The content filter lookup process is described below.
Figure 320 Content Filter Lookup Procedure
1A computer behind the ZyWALL tries to access a web site.
2The ZyWALL looks up the web site in its cache. If an attempt to access the web
site was made in the past, a record of that web site’s category will be in the
ZyWALL’s cache. The ZyWALL blocks, blocks and logs or just logs the request
based on your configuration.
3Use the Content Filter Cache screen to configure how long a web site address
remains in the cache as well as view those web site addresses (see Section 9.17
on page 203). All of the web site address records are also cleared from the local
cache when the ZyWALL restarts.
4If the ZyWALL has no record of the web site, it queries the external content filter
database and simultaneously sends the request to the web server.
5The external content filter server sends the category information back to the
ZyWALL, which then blocks and/or logs access to the web site based on the
settings in the content filter profile. The web site’s address and category are then
stored in the ZyWALL’s content filter cache.

ZyWALL USG 50 User’s Guide 565
CHAPTER 33
Content Filter Reports
33.1 Overview
You can view content filtering reports after you have activated the category-based
content filtering subscription service.
See Section 10.1 on page 213 on how to create a myZyXEL.com account, register
your device and activate the subscription services.
33.2 Viewing Content Filter Reports
Content filtering reports are generated statistics and charts of access attempts to
web sites belonging to the categories you selected in your device content filter
screen.
You need to register your iCard before you can view content filtering reports.
Alternatively, you can also view content filtering reports during the free trial (up to
30 days).
1Go to http://www.myZyXEL.com.

Chapter 33 Content Filter Reports
ZyWALL USG 50 User’s Guide
566
2Fill in your myZyXEL.com account information and click Login.
Figure 321 myZyXEL.com: Login

Chapter 33 Content Filter Reports
ZyWALL USG 50 User’s Guide 567
3A welcome screen displays. Click your ZyWALL’s model name and/or MAC address
under Registered ZyXEL Products (the ZyWALL 70 is shown as an example
here). You can change the descriptive name for your ZyWALL using the Rename
button in the Service Management screen (see Figure 323 on page 568).
Figure 322 myZyXEL.com: Welcome

Chapter 33 Content Filter Reports
ZyWALL USG 50 User’s Guide
568
4In the Service Management screen click Content Filter in the Service Name
column to open the content filter reports screens.
Figure 323 myZyXEL.com: Service Management
5In the Web Filter Home screen, click the Reports tab.
Figure 324 Content Filter Reports Main Screen

Chapter 33 Content Filter Reports
ZyWALL USG 50 User’s Guide 569
6Select items under Global Reports to view the corresponding reports.
Figure 325 Content Filter Reports: Report Home
7Select a time period in the Date Range field, either Allowed or Blocked in the
Action Taken field and a category (or enter the user name if you want to view
single user reports) and click Run Report.The screens vary according to the
report type you selected in the Report Home screen.

Chapter 33 Content Filter Reports
ZyWALL USG 50 User’s Guide
570
8A chart and/or list of requested web site categories display in the lower half of the
screen.
Figure 326 Global Report Screen Example

Chapter 33 Content Filter Reports
ZyWALL USG 50 User’s Guide 571
9You can click a category in the Categories report or click URLs in the Report
Home screen to see the URLs that were requested.
Figure 327 Requested URLs Example

Chapter 33 Content Filter Reports
ZyWALL USG 50 User’s Guide
572

ZyWALL USG 50 User’s Guide 573
CHAPTER 34
Anti-Spam
34.1 Overview
The anti-spam feature can mark or discard spam (unsolicited commercial or junk
e-mail). Use the white list to identify legitimate e-mail. Use the black list to
identify spam e-mail. The ZyWALL can also check e-mail against a DNS black list
(DNSBL) of IP addresses of servers that are suspected of being used by
spammers.
34.1.1 What You Can Do in this Chapter
•Use the General screens (Section 34.3 on page 575) to turn anti-spam on or off
and manage anti-spam policies.
•Use the Black/White List screens (Section 34.4 on page 579) to set up a black
list to identify spam and a white list to identify legitimate e-mail.
•Use the DNSBL screens (Section 34.6 on page 584) to have the ZyWALL check
e-mail against DNS Black Lists.
34.1.2 What You Need to Know
White list
Configure white list entries to identify legitimate e-mail. The white list entries have
the ZyWALL classify any e-mail that is from a specified sender or uses a specified
header field and header value as being legitimate (see E-mail Headers on page
574 for more on mail headers). The anti-spam feature checks an e-mail against
the white list entries before doing any other anti-spam checking. If the e-mail
matches a white list entry, the ZyWALL classifies the e-mail as legitimate and does
not perform any more anti-spam checking on that individual e-mail. A properly
configured white list helps keep important e-mail from being incorrectly classified
as spam. The white list can also increases the ZyWALL’s anti-spam speed and
efficiency by not having the ZyWALL perform the full anti-spam checking process
on legitimate e-mail.

Chapter 34 Anti-Spam
ZyWALL USG 50 User’s Guide
574
Black List
Configure black list entries to identify spam. The black list entries have the
ZyWALL classify any e-mail that is from or forwarded by a specified IP address or
uses a specified header field and header value as being spam. If an e-mail does
not match any of the white list entries, the ZyWALL checks it against the black list
entries. The ZyWALL classifies an e-mail that matches a black list entry as spam
and immediately takes the configured action for dealing with spam. If an e-mail
matches a blacklist entry, the ZyWALL does not perform any more anti-spam
checking on that individual e-mail. A properly configured black list helps catch
spam e-mail and increases the ZyWALL’s anti-spam speed and efficiency.
SMTP and POP3
Simple Mail Transfer Protocol (SMTP) is the Internet’s message transport
standard. It controls the sending of e-mail messages between servers. E-mail
clients (also called e-mail applications) then use mail server protocols such as POP
(Post Office Protocol) or IMAP (Internet Message Access Protocol) to retrieve e-
mail. E-mail clients also generally use SMTP to send messages to a mail server.
The older POP2 requires SMTP for sending messages while the newer POP3 can be
used with or without it. This is why many e-mail applications require you to specify
both the SMTP server and the POP or IMAP server (even though they may actually
be the same server).
The ZyWALL’s anti-spam feature checks SMTP (TCP port 25) and POP3 (TCP port
110) e-mails. The anti-spam feature does not check (or act upon) e-mails that use
other protocols (such as IMAP) or other port numbers.
E-mail Headers
Every email has a header and a body. The header is structured into fields and
includes the addresses of the recipient and sender, the subject, and other
information about the e-mail and its journey. The body is the actual message text
and any attachments. You can have the ZyWALL check for specific header fields
with specific values.
E-mail programs usually only show you the To:, From:, Subject:, and Date:
header fields but there are others such as Received: and Content-Type:. To see all
of an e-mail’s header, you can select an e-mail in your e-mail program and look at
its properties or details. For example, in Microsoft’s Outlook Express, select a mail
and click File > Properties > Details. This displays the e-mail’s header. Click
Message Source to see the source for the entire mail including both the header
and the body.

Chapter 34 Anti-Spam
ZyWALL USG 50 User’s Guide 575
E-mail Header Buffer Size
The ZyWALL has a 5 K buffer for an individual e-mail header. If an e-mail’s header
is longer than 5 K, the ZyWALL only checks up to the first 5 K.
DNSBL
A DNS Black List (DNSBL) is a server that hosts a list of IP addresses known or
suspected of having sent or forwarded spam. A DNSBL is also known as a DNS
spam blocking list. The ZyWALL can check the routing addresses of e-mail against
DNSBLs and classify an e-mail as spam if it was sent or forwarded by a computer
with an IP address in the DNSBL.
Finding Out More
See Section 34.7 on page 586 for more background information on anti-spam.
34.2 Before You Begin
Configure your zones before you configure anti-spam.
34.3 The Anti-Spam General Screen
Click Configuration > Anti-X > Anti-Spam to open the Anti-Spam General
screen. Use this screen to turn the anti-spam feature on or off and manage anti-

Chapter 34 Anti-Spam
ZyWALL USG 50 User’s Guide
576
spam policies. You can also select the action the ZyWALL takes when the mail
sessions threshold is reached.
Figure 328 Configuration > Anti-X > Anti-Spam > General
The following table describes the labels in this screen.
Table 166 Configuration > Anti-X > Anti-Spam > General
LABEL DESCRIPTION
Show Advance
Settings / Hide
Advance
Settings
Click this button to display a greater or lesser number of configuration
fields.
General
Settings
Enable Anti-
Spam
Select this check box to check SMTP (TCP port 25) and POP3 (TCP port
110) traffic for spam e-mail.
Action taken
when mail
sessions
threshold is
reached
An e-mail session is when an e-mail client and e-mail server (or two e-
mail servers) connect through the ZyWALL. Select how to handle
concurrent e-mail sessions that exceed the maximum number of
concurrent e-mail sessions that the anti-spam feature can handle. See
the chapter of product specifications for the threshold.
Select Forward Session to have the ZyWALL allow the excess e-mail
sessions without any spam filtering.
Select Drop Session to have the ZyWALL drop mail connections to stop
the excess e-mail sessions. The e-mail client or server will have to re-
attempt to send or receive e-mail later when the number of e-mail
sessions is under the threshold.
Policy
Summary
Add Click this to create a new entry. Select an entry and click Add to create a
new entry after the selected entry.
Edit Select an entry and click this to be able to modify it.

Chapter 34 Anti-Spam
ZyWALL USG 50 User’s Guide 577
34.3.1 The Anti-Spam Policy Add or Edit Screen
Click the Add or Edit icon in the Configuration > Anti-X > Anti-Spam >
General screen to display the configuration screen as shown next. Use this screen
to configure an anti-spam policy that controls what traffic direction of e-mail to
Remove Select an entry and click this to delete it.
Activate To turn on an entry, select it and click Activate.
Inactivate To turn off an entry, select it and click Inactivate.
Move To change an entry’s position in the numbered list, select it and click
Move to display a field to type a number for where you want to put that
entry and press [ENTER] to move the entry to the number that you
typed.
Status The activate (light bulb) icon is lit when the entry is active and dimmed
when the entry is inactive.
Priority This is the position of an anti-spam policy in the list. The ordering of your
anti-spam policies is important as the ZyWALL applies them in sequence.
Once traffic matches an anti-spam policy, the ZyWALL applies that policy
and does not check the traffic against any more policies.
From The anti-spam policy has the ZyWALL scan e-mail traffic that is coming
from this zone and going to the To zone.
To The anti-spam policy has the ZyWALL scan e-mail traffic that is going to
this zone from the From zone.
Protocol These are the protocols of traffic to scan for spam. SMTP applies to
traffic using TCP port 25. POP3 applies to traffic using TCP port 110.
Apply Click Apply to save your changes back to the ZyWALL.
Reset Click Reset to return the screen to its last-saved settings.
Table 166 Configuration > Anti-X > Anti-Spam > General
LABEL DESCRIPTION

Chapter 34 Anti-Spam
ZyWALL USG 50 User’s Guide
578
check, which e-mail protocols to scan, the scanning options, and the action to take
on spam traffic.
Figure 329 Configuration > Anti-X > Anti-Spam > General > Add
The following table describes the labels in this screen.
Table 167 Configuration > Anti-X > Anti-Spam > General > Add
LABEL DESCRIPTION
Enable Policy Select this check box to have the ZyWALL apply this anti-spam policy to
check e-mail traffic for spam.
Log Select how the ZyWALL is to log the event when the DNSBL times out or
an e-mail matches the white list, black list, or DNSBL.
no: Do not create a log.
log: Create a log on the ZyWALL.
log alert: An alert is an e-mailed log for more serious events that may
need more immediate attention. Select this option to have the ZyWALL
send an alert.
From
To
Select source and destination zones for traffic to scan for spam. The
anti-spam policy has the ZyWALL scan traffic coming from the From
zone and going to the To zone.
Protocols to
Scan
Select which protocols of traffic to scan for spam.
SMTP applies to traffic using TCP port 25.
POP3 applies to traffic using TCP port 110.

Chapter 34 Anti-Spam
ZyWALL USG 50 User’s Guide 579
34.4 The Anti-Spam Black List Screen
Click Configuration > Anti-X > Anti-Spam > Black /White List to display the
Anti-Spam Black List screen.
Configure the black list to identify spam e-mail. You can create black list entries
based on the sender’s or relay server’s IP address or e-mail address. You can also
create entries that check for particular e-mail header fields with specific values or
Check White
List
Select this check box to check e-mail against the white list. The ZyWALL
classifies e-mail that matches a white list entry as legitimate (not
spam).
Check Black List Select this check box to check e-mail against the black list. The ZyWALL
classifies e-mail that matches a black list entry as spam.
Check DNSBL Select this check box to check e-mail against the ZyWALL’s configured
DNSBL domains. The ZyWALL classifies e-mail that matches a DNS
black list as spam.
Actions for
Spam Mail
Use this section to set how the ZyWALL is to handle spam mail.
SMTP Select how the ZyWALL is to handle spam SMTP mail.
Select drop to discard spam SMTP mail.
Select forward to allow spam SMTP mail to go through.
Select forward with tag to add a spam tag to an SMTP spam mail’s
mail subject and send it on to the destination.
POP3 Select how the ZyWALL is to handle spam POP3 mail.
Select forward to allow spam POP3 mail to go through.
Select forward with tag to add a spam tag to an POP3 spam mail’s
mail subject and send it on to the destination.
OK Click OK to save your changes.
Cancel Click Cancel to exit this screen without saving your changes.
Table 167 Configuration > Anti-X > Anti-Spam > General > Add (continued)
LABEL DESCRIPTION

Chapter 34 Anti-Spam
ZyWALL USG 50 User’s Guide
580
specific subject text. Click a column’s heading cell to sort the table entries by that
column’s criteria. Click the heading cell again to reverse the sort order.
Figure 330 Configuration > Anti-X > Anti-Spam > Black/White List > Black List
The following table describes the labels in this screen.
Table 168 Configuration > Anti-X > Anti-Spam > Black/White List > Black List
LABEL DESCRIPTION
General Settings
Enable Black List
Checking
Select this check box to have the ZyWALL treat e-mail that matches
(an active) black list entry as spam.
Black List Spam
Tag
Enter a message or label (up to 15 ASCII characters) to add to the
mail subject of e-mails that match the ZyWALL’s spam black list.
Rule Summary
Add Click this to create a new entry.
Edit Select an entry and click this to be able to modify it.
Remove Select an entry and click this to delete it.
Activate To turn on an entry, select it and click Activate.
Inactivate To turn off an entry, select it and click Inactivate.
Status The activate (light bulb) icon is lit when the entry is active and
dimmed when the entry is inactive.
#This is the entry’s index number in the list.
Type This field displays whether the entry is based on the e-mail’s subject,
source or relay IP address, source e-mail address, or header.
Content This field displays the subject content, source or relay IP address,
source e-mail address, or header value for which the entry checks.
Apply Click Apply to save your changes back to the ZyWALL.
Reset Click Reset to return the screen to its last-saved settings.

Chapter 34 Anti-Spam
ZyWALL USG 50 User’s Guide 581
34.4.1 The Anti-Spam Black or White List Add/Edit Screen
In the anti-spam Black List or White List screen, click the Add icon or an Edit
icon to display the following screen.
Use this screen to configure an anti-spam black list entry to identify spam e-mail.
You can create entries based on specific subject text, or the sender’s or relay’s IP
address or e-mail address. You can also create entries that check for particular
header fields and values.
Figure 331 Configuration > Anti-X > Anti-Spam > Black/White List > Black List (or
White List) > Add
The following table describes the labels in this screen.
Table 169 Configuration > Anti-X > Anti-Spam > Black/White List > Black List (or
White List) > Add
LABEL DESCRIPTION
Enable Rule Select this to have the ZyWALL use this entry as part of the black or
white list.
To actually use the entry, you must also turn on the use of the list in the
corresponding list screen, enable the anti-spam feature in the anti-spam
general screen, and configure an anti-spam policy to use the list.
Type Use this field to base the entry on the e-mail’s subject, source or relay
IP address, source e-mail address, or header.
Select Subject to have the ZyWALL check e-mail for specific content in
the subject line.
Select IP Address to have the ZyWALL check e-mail for a specific
source or relay IP address.
Select E-Mail Address to have the ZyWALL check e-mail for a specific
source e-mail address or domain name.
Select Mail Header to have the ZyWALL check e-mail for specific
header fields and values. Configure black list header entries to check for
e-mail from bulk mail programs or with content commonly used in
spam. Configure white list header entries to allow certain header values
that identify the e-mail as being from a trusted source.
Mail Subject
Keyword
This field displays when you select the Subject type. Enter up to 63
ASCII characters of text to check for in e-mail headers. Spaces are not
allowed, although you could substitute a question mark (?). See Section
34.4.2 on page 582 for more details.

Chapter 34 Anti-Spam
ZyWALL USG 50 User’s Guide
582
34.4.2 Regular Expressions in Black or White List Entries
The following applies for a black or white list entry based on an e-mail subject, e-
mail address, or e-mail header value.
• Use a question mark (?) to let a single character vary. For example, use “a?c”
(without the quotation marks) to specify abc, acc and so on.
• You can also use a wildcard (*). For example, if you configure *def.com, any e-
mail address that ends in def.com matches. So “mail.def.com” matches.
• The wildcard can be anywhere in the text string and you can use more than one
wildcard. You cannot use two wildcards side by side, there must be other
characters between them.
• The ZyWALL checks the first header with the name you specified in the entry. So
if the e-mail has more than one “Received” header, the ZyWALL checks the first
one.
Sender or Mail
Relay IP
Address
This field displays when you select the IP type. Enter an IP address in
dotted decimal notation.
Netmask This field displays when you select the IP type. Enter the subnet mask
here, if applicable.
Sender E-Mail
Address
This field displays when you select the E-Mail type. Enter a keyword (up
to 63 ASCII characters). See Section 34.4.2 on page 582 for more
details.
Mail Header
Field Name
This field displays when you select the Mail Header type.
Type the name part of an e-mail header (the part that comes before the
colon). Use up to 63 ASCII characters.
For example, if you want the entry to check the “Received:” header for a
specific mail server’s domain, enter “Received” here.
Field Value
Keyword
This field displays when you select the Mail Header type.
Type the value part of an e-mail header (the part that comes after the
colon). Use up to 63 ASCII characters.
For example, if you want the entry to check the “Received:” header for a
specific mail server’s domain, enter the mail server’s domain here.
See Section 34.4.2 on page 582 for more details.
OK Click OK to save your changes.
Cancel Click Cancel to exit this screen without saving your changes.
Table 169 Configuration > Anti-X > Anti-Spam > Black/White List > Black List (or
White List) > Add
LABEL DESCRIPTION

Chapter 34 Anti-Spam
ZyWALL USG 50 User’s Guide 583
34.5 The Anti-Spam White List Screen
Click Configuration > Anti-X > Anti-Spam > Black/White List and then the
White List tab to display the Anti-Spam White List screen.
Configure the white list to identify legitimate e-mail. You can create white list
entries based on the sender’s or relay’s IP address or e-mail address. You can also
create entries that check for particular header fields and values or specific subject
text.
Figure 332 Configuration > Anti-X > Anti-Spam > Black/White List > White List
The following table describes the labels in this screen.
Table 170 Configuration > Anti-X > Anti-Spam > Black/White List > White List
LABEL DESCRIPTION
General Settings
Enable White List
Checking
Select this check box to have the ZyWALL forward e-mail that
matches (an active) white list entry without doing any more anti-
spam checking on that individual e-mail.
Rule Summary
Add Click this to create a new entry. See Section 34.4.1 on page 581 for
details.
Edit Select an entry and click this to be able to modify it. See Section
34.4.1 on page 581 for details.
Remove Select an entry and click this to delete it.
Activate To turn on an entry, select it and click Activate.
Inactivate To turn off an entry, select it and click Inactivate.
Status The activate (light bulb) icon is lit when the entry is active and
dimmed when the entry is inactive.
#This is the entry’s index number in the list.

Chapter 34 Anti-Spam
ZyWALL USG 50 User’s Guide
584
34.6 The DNSBL Screen
Click Configuration > Anti-X > Anti-Spam > DNSBL to display the anti-spam
DNSBL screen. Use this screen to configure the ZyWALL to check the sender and
relay IP addresses in e-mail headers against DNS (Domain Name Service)-based
spam Black Lists (DNSBLs).
Figure 333 Configuration > Anti-X > Anti-Spam > DNSBL
Type This field displays whether the entry is based on the e-mail’s subject,
source or relay IP address, source e-mail address, or a header.
Content This field displays the subject content, source or relay IP address,
source e-mail address, or header value for which the entry checks.
OK Click OK to save your changes.
Cancel Click Cancel to exit this screen without saving your changes.
Table 170 Configuration > Anti-X > Anti-Spam > Black/White List > White List
LABEL DESCRIPTION

Chapter 34 Anti-Spam
ZyWALL USG 50 User’s Guide 585
The following table describes the labels in this screen.
Table 171 Configuration > Anti-X > Anti-Spam > DNSBL
LABEL DESCRIPTION
Show Advance
Settings / Hide
Advance Settings
Click this button to display a greater or lesser number of configuration
fields.
Enable DNS Black
List (DNSBL)
Checking
Select this to have the ZyWALL check the sender and relay IP
addresses in e-mail headers against the DNSBL servers maintained by
the DNSBL domains listed in the ZyWALL.
DNSBL Spam Tag Enter a message or label (up to 15 ASCII characters) to add to the
beginning of the mail subject of e-mails that have a sender or relay IP
address in the header that matches a black list maintained by one of
the DNSBL domains listed in the ZyWALL.
This tag is only added if the anti-spam policy is configured to forward
spam mail with a spam tag.
Max. IPs
Checking Per Mail
Set the maximum number of sender and relay server IP addresses in
the mail header to check against the DNSBL domain servers.
IP Selection Per
Mail
Select first N IPs to have the ZyWALL start checking from the first IP
address in the mail header. This is the IP of the sender or the first
server that forwarded the mail.
Select last N IPs to have the ZyWALL start checking from the last IP
address in the mail header. This is the IP of the last server that
forwarded the mail.
Query Timeout
Setting
SMTP Select how the ZyWALL is to handle SMTP mail (mail going to an e-
mail server) if the queries to the DNSBL domains time out.
Select drop to discard SMTP mail.
Select forward to allow SMTP mail to go through.
Select forward with tag to add a DNSBL timeout tag to the mail
subject of an SMTP mail and send it.
POP3 Select how the ZyWALL is to handle POP3 mail (mail coming to an e-
mail client) if the queries to the DNSBL domains time out.
Select forward to allow POP3 mail to go through.
Select forward with tag to add a DNSBL timeout tag to the mail
subject of an POP3 mail and send it.
Timeout Value Set how long the ZyWALL waits for a reply from the DNSBL domains
listed below. If there is no reply before this time period expires, the
ZyWALL takes the action defined in the relevant Actions when
Query Timeout field.
Timeout Tag Enter a message or label (up to 15 ASCII characters) to add to the
mail subject of e-mails that the ZyWALL forwards if queries to the
DNSBL domains time out.
DNSBL Domain
List
Add Click this to create a new entry.

Chapter 34 Anti-Spam
ZyWALL USG 50 User’s Guide
586
34.7 Anti-Spam Technical Reference
Here is more detailed anti-spam information.
DNSBL
• The ZyWALL checks only public sender and relay IP addresses, it does not check
private IP addresses.
• The ZyWALL sends a separate query (DNS lookup) for each sender or relay IP
address in the e-mail’s header to each of the ZyWALL’s DNSBL domains at the
same time.
• The DNSBL servers send replies as to whether or not each IP address matches
an entry in their list. Each IP address has a separate reply.
• As long as the replies are indicating the IP addresses do not match entries on
the DNSBL lists, the ZyWALL waits until it receives at least one reply for each IP
address.
• If the ZyWALL receives a DNSBL reply that one of the IP addresses is in the
DNSBL list, the ZyWALL immediately classifies the e-mail as spam and takes the
anti-spam policy’s configured action for spam. The ZyWALL does not wait for
any more DNSBL replies.
• If the ZyWALL receives at least one non-spam reply for each of an e-mail’s
routing IP addresses, the ZyWALL immediately classifies the e-mail as
legitimate and forwards it.
• Any further DNSBL replies that come after the ZyWALL classifies an e-mail as
spam or legitimate have no effect.
• The ZyWALL records DNSBL responses for IP addresses in a cache for up to 72
hours. The ZyWALL checks an e-mail’s sender and relay IP addresses against
the cache first and only sends DNSBL queries for IP addresses that are not in
the cache.
Edit Select an entry and click this to be able to modify it.
Remove Select an entry and click this to delete it.
Activate To turn on an entry, select it and click Activate.
Inactivate To turn off an entry, select it and click Inactivate.
Status The activate (light bulb) icon is lit when the entry is active and
dimmed when the entry is inactive.
#This is the entry’s index number in the list.
DNSBL Domain This is the name of a domain that maintains DNSBL servers. Enter the
domain that is maintaining a DNSBL.
Apply Click Apply to save your changes back to the ZyWALL.
Reset Click Reset to return the screen to its last-saved settings.
Table 171 Configuration > Anti-X > Anti-Spam > DNSBL (continued)
LABEL DESCRIPTION

Chapter 34 Anti-Spam
ZyWALL USG 50 User’s Guide 587
Here is an example of an e-mail classified as spam based on DNSBL replies.
Figure 334 DNSBL Spam Detection Example
1The ZyWALL receives an e-mail that was sent from IP address a.a.a.a and relayed
by an e-mail server at IP address b.b.b.b. The ZyWALL sends a separate query to
each of its DNSBL domains for IP address a.a.a.a. The ZyWALL sends another
separate query to each of its DNSBL domains for IP address b.b.b.b.
2DNSBL A replies that IP address a.a.a.a does not match any entries in its list (not
spam).
3DNSBL C replies that IP address b.b.b.b matches an entry in its list.
4The ZyWALL immediately classifies the e-mail as spam and takes the action for
spam that you defined in the anti-spam policy. In this example it was an SMTP
mail and the defined action was to drop the mail. The ZyWALL does not wait for
any more DNSBL replies.
DNSBL A
DNSBL B
DNSBL C
IPs: a.a.a.a
b.b.b.b
1
2
a.a.a.a Not spam
3
4
a.a.a.a?
b.b.b.b?
a.a.a.a?
b.b.b.b?
a.a.a.a?
b.b.b.b?
b.b.b.b Spam

Chapter 34 Anti-Spam
ZyWALL USG 50 User’s Guide
588
Here is an example of an e-mail classified as legitimate based on DNSBL replies.
Figure 335 DNSBL Legitimate E-mail Detection Example
1The ZyWALL receives an e-mail that was sent from IP address c.c.c.c and relayed
by an e-mail server at IP address d.d.d.d. The ZyWALL sends a separate query to
each of its DNSBL domains for IP address c.c.c.c. The ZyWALL sends another
separate query to each of its DNSBL domains for IP address d.d.d.d.
2DNSBL B replies that IP address d.d.d.d does not match any entries in its list (not
spam).
3DNSBL C replies that IP address c.c.c.c does not match any entries in its list (not
spam).
4Now that the ZyWALL has received at least one non-spam reply for each of the e-
mail’s routing IP addresses, the ZyWALL immediately classifies the e-mail as
legitimate and forwards it. The ZyWALL does not wait for any more DNSBL replies.
DNSBL A
DNSBL B
DNSBL C
IPs: c.c.c.c
d.d.d.d
1
c.c.c.c Not spam
2
4
c.c.c.c?
d.d.d.d?
c.c.c.c?
d.d.d.d?
c.c.c.c?
d.d.d.d?
d.d.d.d Not spam
3

Chapter 34 Anti-Spam
ZyWALL USG 50 User’s Guide 589
If the ZyWALL receives conflicting DNSBL replies for an e-mail routing IP address,
the ZyWALL classifies the e-mail as spam. Here is an example.
Figure 336 Conflicting DNSBL Replies Example
1The ZyWALL receives an e-mail that was sent from IP address a.b.c.d and relayed
by an e-mail server at IP address w.x.y.z. The ZyWALL sends a separate query to
each of its DNSBL domains for IP address a.b.c.d. The ZyWALL sends another
separate query to each of its DNSBL domains for IP address w.x.y.z.
2DNSBL A replies that IP address a.b.c.d does not match any entries in its list (not
spam).
3While waiting for a DNSBL reply about IP address w.x.y.z, the ZyWALL receives a
reply from DNSBL B saying IP address a.b.c.d is in its list.
4The ZyWALL immediately classifies the e-mail as spam and takes the action for
spam that you defined in the anti-spam policy. In this example it was an SMTP
mail and the defined action was to drop the mail. The ZyWALL does not wait for
any more DNSBL replies.
DNSBL A
DNSBL B
DNSBL C
IPs: a.b.c.d
w.x.y.z
1
2
a.b.c.d Not spam
3
4
a.b.c.d?
w.x.y.z?
a.b.c.d?
w.x.y.z?
a.b.c.d?
w.x.y.z?
a.b.c.d Spam!

Chapter 34 Anti-Spam
ZyWALL USG 50 User’s Guide
590

ZyWALL USG 50 User’s Guide 591
CHAPTER 35
User/Group
35.1 Overview
This chapter describes how to set up user accounts, user groups, and user settings
for the ZyWALL. You can also set up rules that control when users have to log in to
the ZyWALL before the ZyWALL routes traffic for them.
35.1.1 What You Can Do in this Chapter
•The User screen (see Section 35.2 on page 594) provides a summary of all user
accounts.
•The Group screen (see Section 35.3 on page 597) provides a summary of all
user groups. In addition, this screen allows you to add, edit, and remove user
groups. User groups may consist of access users and other user groups. You
cannot put admin users in user groups
•The Setting screen (see Section 35.4 on page 599) controls default settings,
login settings, lockout settings, and other user settings for the ZyWALL. You can
also use this screen to specify when users must log in to the ZyWALL before it
routes traffic for them.
35.1.2 What You Need To Know
User Account
A user account defines the privileges of a user logged into the ZyWALL. User
accounts are used in firewall rules and application patrol, in addition to controlling
access to configuration and services in the ZyWALL.
User Types
These are the types of user accounts the ZyWALL uses.
Table 172 Types of User Accounts
TYPE ABILITIES LOGIN METHOD(S)
Admin Users
admin Change ZyWALL configuration (web, CLI) WWW, TELNET, SSH, FTP,
Console

Chapter 35 User/Group
ZyWALL USG 50 User’s Guide
592
Note: The default admin account is always authenticated locally, regardless of the
authentication method setting. (See Chapter 39 on page 625 for more
information about authentication methods.)
Ext-User Accounts
Set up an ext-user account if the user is authenticated by an external server and
you want to set up specific policies for this user in the ZyWALL. If you do not want
to set up policies for this user, you do not have to set up an ext-user account.
All ext-user users should be authenticated by an external server, such as AD,
LDAP or RADIUS. If the ZyWALL tries to use the local database to authenticate an
ext-user, the authentication attempt always fails. (This is related to AAA servers
and authentication methods, which are discussed in Chapter 39 on page 625 and
Chapter 40 on page 635, respectively.)
Note: If the ZyWALL tries to authenticate an ext-user using the local database, the
attempt always fails.
Once an ext-user user has been authenticated, the ZyWALL tries to get the user
type (see Table 172 on page 591) from the external server. If the external server
does not have the information, the ZyWALL sets the user type for this session to
User.
For the rest of the user attributes, such as reauthentication time, the ZyWALL
checks the following places, in order.
1User account in the remote server.
2User account (Ext-User) in the ZyWALL.
3Default user account for AD users (ad-users), LDAP users (ldap-users) or
RADIUS users (radius-users) in the ZyWALL.
limited-admin Look at ZyWALL configuration (web, CLI)
Perform basic diagnostics (CLI)
WWW, TELNET, SSH, Console
Access Users
user Access network services
Browse user-mode commands (CLI)
WWW, TELNET, SSH
guest Access network services WWW
ext-user External user account WWW
ext-group-user External group user account WWW
Table 172 Types of User Accounts (continued)
TYPE ABILITIES LOGIN METHOD(S)

Chapter 35 User/Group
ZyWALL USG 50 User’s Guide 593
See Setting up User Attributes in an External Server on page 605 for a list of
attributes and how to set up the attributes in an external server.
Ext-Group-User Accounts
Ext-Group-User accounts work are similar to ext-user accounts but allow you to
group users by the value of the group membership attribute configured for the AD
or LDAP server. See Section 39.2.1 on page 629 for more on the group
membership attribute.
User Groups
User groups may consist of user accounts or other user groups. Use user groups
when you want to create the same rule for several user accounts, instead of
creating separate rules for each one.
Note: You cannot put access users and admin users in the same user group.
Note: You cannot put the default admin account into any user group.
The sequence of members in a user group is not important.
User Awareness
By default, users do not have to log into the ZyWALL to use the network services it
provides. The ZyWALL automatically routes packets for everyone. If you want to
restrict network services that certain users can use via the ZyWALL, you can
require them to log in to the ZyWALL first. The ZyWALL is then ‘aware’ of the user
who is logged in and you can create ‘user-aware policies’ that define what services
they can use. See Section 35.4.2 on page 604 for a user-aware login example.
Finding Out More
• See Section 6.6.1 on page 107 for related information on these screens.
• See Section 35.5 on page 605 for some information on users who use an
external authentication server in order to log in.
• See Section 7.5 on page 124 for an example of configuring user accounts and
user groups as part of user-aware access control.
• See Section 7.6 on page 133 for an example of how to use a RADIUS server to
authenticate user accounts based on groups.

Chapter 35 User/Group
ZyWALL USG 50 User’s Guide
594
35.2 User Summary Screen
The User screen provides a summary of all user accounts. To access this screen,
login to the Web Configurator, and click Configuration > Object > User/Group.
Figure 337 Configuration > Object > User/Group
The following table describes the labels in this screen.
35.2.1 User Add/Edit Screen
The User Add/Edit screen allows you to create a new user account or edit an
existing one.
35.2.1.1 Rules for User Names
Enter a user name from 1 to 31 characters.
The user name can only contain the following characters:
• Alphanumeric A-z 0-9 (there is no unicode support)
• _ [underscores]
Table 173 Configuration > Object > User/Group
LABEL DESCRIPTION
Add Click this to create a new entry.
Edit Double-click an entry or select it and click Edit to open a screen where
you can modify the entry’s settings.
Remove To remove an entry, select it and click Remove. The ZyWALL confirms
you want to remove it before doing so.
Object
References
Select an entry and click Object References to open a screen that
shows which settings use the entry. See Section 11.3.2 on page 236 for
an example.
# This field is a sequential value, and it is not associated with a specific
user.
User Name This field displays the user name of each user.
Description This field displays the description for each user.

Chapter 35 User/Group
ZyWALL USG 50 User’s Guide 595
•- [dashes]
The first character must be alphabetical (A-Z a-z), an underscore (_), or a dash (-
). Other limitations on user names are:
• User names are case-sensitive. If you enter a user 'bob' but use 'BOB' when
connecting via CIFS or FTP, it will use the account settings used for 'BOB' not
‘bob’.
• User names have to be different than user group names.
• Here are the reserved user names:
To access this screen, go to the User screen (see Section 35.2 on page 594), and
click either the Add icon or an Edit icon.
Figure 338 Configuration > User/Group > User > Add
•adm •admin •any •bin •daemon
•debug •devicehaecived•ftp •games •halt
•ldap-users •lp •mail •news •nobody
•operator •radius-users •root •shutdown •sshd
• sync • uucp • zyxel

Chapter 35 User/Group
ZyWALL USG 50 User’s Guide
596
The following table describes the labels in this screen.
Table 174 Configuration > User/Group > User > Add
LABEL DESCRIPTION
User Name Type the user name for this user account. You may use 1-31
alphanumeric characters, underscores(_), or dashes (-), but the first
character cannot be a number. This value is case-sensitive. User
names have to be different than user group names, and some words
are reserved. See Section 35.2.1.1 on page 594.
User Type Select what type of user this is. Choices are:
•admin - this user can look at and change the configuration of the
ZyWALL
•limited-admin - this user can look at the configuration of the
ZyWALL but not to change it
•user - this user has access to the ZyWALL’s services but cannot
look at the configuration
•guest - this user has access to the ZyWALL’s services but cannot
look at the configuration
•ext-user - this user account is maintained in a remote server, such
as RADIUS or LDAP. See Ext-User Accounts on page 592 for more
information about this type.
•ext-group-user - this user account is maintained in a remote
server, such as RADIUS or LDAP. See Ext-Group-User Accounts on
page 593 for more information about this type.
Password This field is not available if you select the ext-user or ext-group-
user type.
Enter the password of this user account. It can consist of 4 - 31
alphanumeric characters.
Retype This field is not available if you select the ext-user or ext-group-
user type.
Group Identifier This field is available for a ext-group-user type user account.
Specify the value of the AD or LDAP server’s Group Membership
Attribute that identifies the group to which this user belongs.
Associated AAA
Server Object
This field is available for a ext-group-user type user account. Select
the AAA server to use to authenticate this account’s users.
Description Enter the description of each user, if any. You can use up to 60
printable ASCII characters. Default descriptions are provided.
Authentication
Timeout Settings
This field is not available if you select the ext-group-user type.
If you want to set authentication timeout to a value other than the
default settings, select Use Manual Settings then fill your preferred
values in the fields that follow.
Lease Time This field is not available if you select the ext-group-user type.
Enter the number of minutes this user has to renew the current
session before the user is logged out. You can specify 1 to 1440
minutes. You can enter 0 to make the number of minutes unlimited.
Admin users renew the session every time the main screen refreshes
in the Web Configurator. Access users can renew the session by
clicking the Renew button on their screen. If you allow access users
to renew time automatically (see Section 35.4 on page 599), the users
can select this check box on their screen as well. In this case, the
session is automatically renewed before the lease time expires.

Chapter 35 User/Group
ZyWALL USG 50 User’s Guide 597
35.3 User Group Summary Screen
User groups consist of access users and other user groups. You cannot put admin
users in user groups. The Group screen provides a summary of all user groups. In
addition, this screen allows you to add, edit, and remove user groups. To access
this screen, login to the Web Configurator, and click Configuration > Object >
User/Group > Group.
Figure 339 Configuration > Object > User/Group > Group
The following table describes the labels in this screen. See Section 35.3.1 on page
598 for more information as well.
Reauthentication
Time
This field is not available if you select the ext-group-user type.
Type the number of minutes this user can be logged into the ZyWALL
in one session before the user has to log in again. You can specify 1 to
1440 minutes. You can enter 0 to make the number of minutes
unlimited. Unlike Lease Time, the user has no opportunity to renew
the session without logging out.
Configuration
Validation
Use a user account from the group specified above to test if the
configuration is correct. Enter the account’s user name in the User
Name field and click Test.
OK Click OK to save your changes back to the ZyWALL.
Cancel Click Cancel to exit this screen without saving your changes.
Table 174 Configuration > User/Group > User > Add (continued)
LABEL DESCRIPTION
Table 175 Configuration > Object > User/Group > Group
LABEL DESCRIPTION
Add Click this to create a new entry.
Edit Double-click an entry or select it and click Edit to open a screen where
you can modify the entry’s settings.
Remove To remove an entry, select it and click Remove. The ZyWALL confirms
you want to remove it before doing so. Removing a group does not
remove the user accounts in the group.
Object
References
Select an entry and click Object References to open a screen that
shows which settings use the entry. See Section 11.3.2 on page 236 for
an example.

Chapter 35 User/Group
ZyWALL USG 50 User’s Guide
598
35.3.1 Group Add/Edit Screen
The Group Add/Edit screen allows you to create a new user group or edit an
existing one. To access this screen, go to the Group screen (see Section 35.3 on
page 597), and click either the Add icon or an Edit icon.
Figure 340 Configuration > User/Group > Group > Add
The following table describes the labels in this screen.
# This field is a sequential value, and it is not associated with a specific
user group.
Group Name This field displays the name of each user group.
Description This field displays the description for each user group.
Member This field lists the members in the user group. Each member is separated
by a comma.
Table 175 Configuration > Object > User/Group > Group (continued)
LABEL DESCRIPTION
Table 176 Configuration > User/Group > Group > Add
LABEL DESCRIPTION
Name Type the name for this user group. You may use 1-31 alphanumeric
characters, underscores(_), or dashes (-), but the first character cannot
be a number. This value is case-sensitive. User group names have to be
different than user names.
Description Enter the description of the user group, if any. You can use up to 60
characters, punctuation marks, and spaces.

Chapter 35 User/Group
ZyWALL USG 50 User’s Guide 599
35.4 Setting Screen
The Setting screen controls default settings, login settings, lockout settings, and
other user settings for the ZyWALL. You can also use this screen to specify when
users must log in to the ZyWALL before it routes traffic for them.
Member List The Member list displays the names of the users and user groups that
have been added to the user group. The order of members is not
important. Select users and groups from the Available list that you
want to be members of this group and move them to the Member list.
You can double-click a single entry to move it or use the [Shift] or [Ctrl]
key to select multiple entries and use the arrow button to move them.
Move any members you do not want included to the Available list.
OK Click OK to save your changes back to the ZyWALL.
Cancel Click Cancel to exit this screen without saving your changes.
Table 176 Configuration > User/Group > Group > Add (continued)
LABEL DESCRIPTION

Chapter 35 User/Group
ZyWALL USG 50 User’s Guide
600
To access this screen, login to the Web Configurator, and click Configuration >
Object > User/Group > Setting.
Figure 341 Configuration > Object > User/Group > Setting
The following table describes the labels in this screen.
Table 177 Configuration > Object > User/Group > Setting
LABEL DESCRIPTION
User Authentication
Timeout Settings
Default Authentication
Timeout Settings
These authentication timeout settings are used by default
when you create a new user account. They also control the
settings for any existing user accounts that are set to use the
default settings. You can still manually configure any user
account’s authentication timeout settings.
Edit Double-click an entry or select it and click Edit to open a
screen where you can modify the entry’s settings.
# This field is a sequential value, and it is not associated with a
specific entry.

Chapter 35 User/Group
ZyWALL USG 50 User’s Guide 601
User Type These are the kinds of user account the ZyWALL supports.
•admin - this user can look at and change the configuration
of the ZyWALL
•limited-admin - this user can look at the configuration of
the ZyWALL but not to change it
•user - this user has access to the ZyWALL’s services but
cannot look at the configuration
•guest - this user has access to the ZyWALL’s services but
cannot look at the configuration
•ext-user - this user account is maintained in a remote
server, such as RADIUS or LDAP. See Ext-User Accounts on
page 592 for more information about this type.
•ext-group-user - this user account is maintained in a
remote server, such as RADIUS or LDAP. See Ext-Group-
User Accounts on page 593 for more information about this
type.
Lease Time This is the default lease time in minutes for each type of user
account. It defines the number of minutes the user has to
renew the current session before the user is logged out.
Admin users renew the session every time the main screen
refreshes in the Web Configurator. Access users can renew the
session by clicking the Renew button on their screen. If you
allow access users to renew time automatically (see Section
35.4 on page 599), the users can select this check box on their
screen as well. In this case, the session is automatically
renewed before the lease time expires.
Reauthentication
Time This is the default reauthentication time in minutes for each
type of user account. It defines the number of minutes the
user can be logged into the ZyWALL in one session before
having to log in again. Unlike Lease Time, the user has no
opportunity to renew the session without logging out.
Miscellaneous Settings
Allow renewing lease
time automatically Select this check box if access users can renew lease time
automatically, as well as manually, simply by selecting the
Updating lease time automatically check box on their
screen.
Enable user idle
detection This is applicable for access users.
Select this check box if you want the ZyWALL to monitor how
long each access user is logged in and idle (in other words,
there is no traffic for this access user). The ZyWALL
automatically logs out the access user once the User idle
timeout has been reached.
User idle timeout This is applicable for access users.
This field is effective when Enable user idle detection is
checked. Type the number of minutes each access user can be
logged in and idle before the ZyWALL automatically logs out
the access user.
User Logon Settings
Table 177 Configuration > Object > User/Group > Setting (continued)
LABEL DESCRIPTION

Chapter 35 User/Group
ZyWALL USG 50 User’s Guide
602
35.4.1 Default User Authentication Timeout Settings Edit
Screens
The Default Authentication Timeout Settings Edit screen allows you to set the
default authentication timeout settings for the selected type of user account.
These default authentication timeout settings also control the settings for any
existing user accounts that are set to use the default settings. You can still
manually configure any user account’s authentication timeout settings.
Limit the number of
simultaneous logons
for administration
account
Select this check box if you want to set a limit on the number
of simultaneous logins by admin users. If you do not select
this, admin users can login as many times as they want at the
same time using the same or different IP addresses.
Maximum number per
administration
account
This field is effective when Limit ... for administration
account is checked. Type the maximum number of
simultaneous logins by each admin user.
Limit the number of
simultaneous logons
for access account
Select this check box if you want to set a limit on the number
of simultaneous logins by non-admin users. If you do not
select this, access users can login as many times as they want
as long as they use different IP addresses.
Maximum number per
access account This field is effective when Limit ... for access account is
checked. Type the maximum number of simultaneous logins by
each access user.
User Lockout Settings
Enable logon retry
limit Select this check box to set a limit on the number of times
each user can login unsuccessfully (for example, wrong
password) before the IP address is locked out for a specified
amount of time.
Maximum retry count This field is effective when Enable logon retry limit is
checked. Type the maximum number of times each user can
login unsuccessfully before the IP address is locked out for the
specified lockout period. The number must be between 1 and
99.
Lockout period This field is effective when Enable logon retry limit is
checked. Type the number of minutes the user must wait to try
to login again, if logon retry limit is enabled and the
maximum retry count is reached. This number must be
between 1 and 65,535 (about 45.5 days).
Apply Click Apply to save the changes.
Reset Click Reset to return the screen to its last-saved settings.
Table 177 Configuration > Object > User/Group > Setting (continued)
LABEL DESCRIPTION

Chapter 35 User/Group
ZyWALL USG 50 User’s Guide 603
To access this screen, go to the Configuration > Object > User/Group >
Setting screen (see Section 35.4 on page 599), and click one of the Default
Authentication Timeout Settings section’s Edit icons.
Figure 342 Configuration > Object > User/Group > Setting > Edit
The following table describes the labels in this screen.
Table 178 Configuration > Object > User/Group > Setting > Edit
LABEL DESCRIPTION
User Type This read-only field identifies the type of user account for which you
are configuring the default settings.
•admin - this user can look at and change the configuration of the
ZyWALL
•limited-admin - this user can look at the configuration of the
ZyWALL but not to change it
•user - this user has access to the ZyWALL’s services but cannot
look at the configuration
•ext-user - this user account is maintained in a remote server, such
as RADIUS or LDAP. See Ext-User Accounts on page 592 for more
information about this type.
•ext-group-user - this user account is maintained in a remote
server, such as RADIUS or LDAP. See Ext-Group-User Accounts on
page 593 for more information about this type.
Lease Time Enter the number of minutes this type of user account has to renew
the current session before the user is logged out. You can specify 1 to
1440 minutes. You can enter 0 to make the number of minutes
unlimited.
Admin users renew the session every time the main screen refreshes
in the Web Configurator. Access users can renew the session by
clicking the Renew button on their screen. If you allow access users
to renew time automatically (see Section 35.4 on page 599), the users
can select this check box on their screen as well. In this case, the
session is automatically renewed before the lease time expires.
Reauthentication
Time
Type the number of minutes this type of user account can be logged
into the ZyWALL in one session before the user has to log in again. You
can specify 1 to 1440 minutes. You can enter 0 to make the number of
minutes unlimited. Unlike Lease Time, the user has no opportunity to
renew the session without logging out.
OK Click OK to save your changes back to the ZyWALL.
Cancel Click Cancel to exit this screen without saving your changes.

Chapter 35 User/Group
ZyWALL USG 50 User’s Guide
604
35.4.2 User Aware Login Example
Access users cannot use the Web Configurator to browse the configuration of the
ZyWALL. Instead, after access users log into the ZyWALL, the following screen
appears.
Figure 343 Web Configurator for Non-Admin Users
The following table describes the labels in this screen.
Table 179 Web Configurator for Non-Admin Users
LABEL DESCRIPTION
User-defined
lease time
(max ...
minutes)
Access users can specify a lease time shorter than or equal to the one
that you specified. The default value is the lease time that you specified.
Renew Access users can click this button to reset the lease time, the amount of
time remaining before the ZyWALL automatically logs them out. The
ZyWALL sets this amount of time according to the
•User-defined lease time field in this screen
•Lease time field in the User Add/Edit screen (see Section 35.2.1
on page 594)
•Lease time field in the Setting screen (see Section 35.4 on page
599)
Updating lease
time
automatically
This box appears if you checked the Allow renewing lease time
automatically box in the Setting screen. (See Section 35.4 on page
599.) Access users can select this check box to reset the lease time
automatically 30 seconds before it expires. Otherwise, access users have
to click the Renew button to reset the lease time.
Remaining
time before
lease timeout
This field displays the amount of lease time that remains, though the
user might be able to reset it.
Remaining
time before
auth. timeout
This field displays the amount of time that remains before the ZyWALL
automatically logs the access user out, regardless of the lease time.

Chapter 35 User/Group
ZyWALL USG 50 User’s Guide 605
35.5 User /Group Technical Reference
This section provides some information on users who use an external
authentication server in order to log in.
Setting up User Attributes in an External Server
To set up user attributes, such as reauthentication time, in LDAP or RADIUS
servers, use the following keywords in the user configuration file.
The following examples show you how you might set up user attributes in LDAP
and RADIUS servers.
Creating a Large Number of Ext-User Accounts
If you plan to create a large number of Ext-User accounts, you might use CLI
commands, instead of the Web Configurator, to create the accounts. Extract the
user names from the LDAP or RADIUS server, and create a shell script that creates
the user accounts. See Chapter 47 on page 745 for more information about shell
scripts.
Table 180 LDAP/RADIUS: Keywords for User Attributes
KEYWORD CORRESPONDING ATTRIBUTE IN WEB CONFIGURATOR
type User Type. Possible Values: admin, limited-admin, user, guest.
leaseTime Lease Time. Possible Values: 1-1440 (minutes).
reauthTime Reauthentication Time. Possible Values: 1-1440 (minutes).
Figure 344 LDAP Example: Keywords for User Attributes
type: admin
leaseTime: 99
reauthTime: 199
Figure 345 RADIUS Example: Keywords for User Attributes
type=user;leaseTime=222;reauthTime=222

Chapter 35 User/Group
ZyWALL USG 50 User’s Guide
606

ZyWALL USG 50 User’s Guide 607
CHAPTER 36
Addresses
36.1 Overview
Address objects can represent a single IP address or a range of IP addresses.
Address groups are composed of address objects and other address groups.
36.1.1 What You Can Do in this Chapter
•The Address screen (Section 36.2 on page 607) provides a summary of all
addresses in the ZyWALL. Use the Address Add/Edit screen to create a new
address or edit an existing one.
•Use the Address Group summary screen (Section 36.3 on page 610) and the
Address Group Add/Edit screen, to maintain address groups in the ZyWALL.
36.1.2 What You Need To Know
Address objects and address groups are used in dynamic routes, firewall rules,
application patrol, content filtering, and VPN connection policies. For example,
addresses are used to specify where content restrictions apply in content filtering.
Please see the respective sections for more information about how address objects
and address groups are used in each one.
Address groups are composed of address objects and address groups. The
sequence of members in the address group is not important.
• See Section 6.6 on page 107 for related information on these screens.
• See Section 7.12 on page 154 for how to create a public IP address range object
for using multiple static public WAN IP addresses for LAN to WAN traffic.
36.2 Address Summary Screen
The address screens are used to create, maintain, and remove addresses. There
are the types of address objects.
•HOST - a host address is defined by an IP Address.

Chapter 36 Addresses
ZyWALL USG 50 User’s Guide
608
•RANGE - a range address is defined by a Starting IP Address and an Ending
IP Address.
•SUBNET - a network address is defined by a Network IP address and
Netmask subnet mask.
The Address screen provides a summary of all addresses in the ZyWALL. To
access this screen, click Configuration > Object > Address > Address. Click a
column’s heading cell to sort the table entries by that column’s criteria. Click the
heading cell again to reverse the sort order.
Figure 346 Configuration > Object > Address > Address
The following table describes the labels in this screen. See Section 36.2.1 on page
609 for more information as well.
Table 181 Configuration > Object > Address > Address
LABEL DESCRIPTION
Add Click this to create a new entry.
Edit Double-click an entry or select it and click Edit to be able to modify the
entry’s settings.
Remove To remove an entry, select it and click Remove. The ZyWALL confirms
you want to remove it before doing so.
Object
References
Select an entry and click Object References to open a screen that
shows which settings use the entry. See Section 11.3.2 on page 236 for
an example.
# This field is a sequential value, and it is not associated with a specific
address.
Name This field displays the configured name of each address object.
Type This field displays the type of each address object. “INTERFACE” means
the object uses the settings of one of the ZyWALL’s interfaces.
Address This field displays the IP addresses represented by each address object.
If the object’s settings are based on one of the ZyWALL’s interfaces, the
name of the interface displays first followed by the object’s current
address settings.

Chapter 36 Addresses
ZyWALL USG 50 User’s Guide 609
36.2.1 Address Add/Edit Screen
The Configuration > Address Add/Edit screen allows you to create a new
address or edit an existing one. To access this screen, go to the Address screen
(see Section 36.2 on page 607), and click either the Add icon or an Edit icon.
Figure 347 Configuration > Object > Address > Address > Edit
The following table describes the labels in this screen.
Table 182 Configuration > Object > Address > Address > Edit
LABEL DESCRIPTION
Name Type the name used to refer to the address. You may use 1-31
alphanumeric characters, underscores(_), or dashes (-), but the first
character cannot be a number. This value is case-sensitive.
Address Type Select the type of address you want to create. Choices are: HOST,
RANGE, SUBNET, INTERFACE IP, INTERFACE SUBNET, and
INTERFACE GATEWAY.
Note: The ZyWALL automatically updates address objects that are
based on an interface’s IP address, subnet, or gateway if the
interface’s IP address settings change. For example, if you
change ge1’s IP address, the ZyWALL automatically updates
the corresponding interface-based, LAN subnet address
object.
IP Address This field is only available if the Address Type is HOST. This field
cannot be blank. Enter the IP address that this address object
represents.
Starting IP
Address
This field is only available if the Address Type is RANGE. This field
cannot be blank. Enter the beginning of the range of IP addresses that
this address object represents.
Ending IP
Address
This field is only available if the Address Type is RANGE. This field
cannot be blank. Enter the end of the range of IP address that this
address object represents.
Network This field is only available if the Address Type is SUBNET, in which case
this field cannot be blank. Enter the IP address of the network that this
address object represents.
Netmask This field is only available if the Address Type is SUBNET, in which case
this field cannot be blank. Enter the subnet mask of the network that
this address object represents. Use dotted decimal format.

Chapter 36 Addresses
ZyWALL USG 50 User’s Guide
610
36.3 Address Group Summary Screen
The Address Group screen provides a summary of all address groups. To access
this screen, click Configuration > Object > Address > Address Group. Click a
column’s heading cell to sort the table entries by that column’s criteria. Click the
heading cell again to reverse the sort order.
Figure 348 Configuration > Object > Address > Address Group
The following table describes the labels in this screen. See Section 36.3.1 on page
611 for more information as well.
Interface If you selected INTERFACE IP, INTERFACE SUBNET, or INTERFACE
GATEWAY as the Address Type, use this field to select the interface of
the network that this address object represents.
OK Click OK to save your changes back to the ZyWALL.
Cancel Click Cancel to exit this screen without saving your changes.
Table 182 Configuration > Object > Address > Address > Edit (continued)
LABEL DESCRIPTION
Table 183 Configuration > Object > Address > Address Group
LABEL DESCRIPTION
Add Click this to create a new entry.
Edit Double-click an entry or select it and click Edit to be able to modify the
entry’s settings.
Remove To remove an entry, select it and click Remove. The ZyWALL confirms
you want to remove it before doing so.
Object
References
Select an entry and click Object References to open a screen that
shows which settings use the entry. See Section 11.3.2 on page 236 for
an example.
# This field is a sequential value, and it is not associated with a specific
address group.
Name This field displays the name of each address group.
Description This field displays the description of each address group, if any.

Chapter 36 Addresses
ZyWALL USG 50 User’s Guide 611
36.3.1 Address Group Add/Edit Screen
The Address Group Add/Edit screen allows you to create a new address group
or edit an existing one. To access this screen, go to the Address Group screen
(see Section 36.3 on page 610), and click either the Add icon or an Edit icon.
Figure 349 Configuration > Object > Address > Address Group > Add
The following table describes the labels in this screen.
Table 184 Configuration > Object > Address > Address Group > Add
LABEL DESCRIPTION
Name Enter a name for the address group. You may use 1-31 alphanumeric
characters, underscores(_), or dashes (-), but the first character cannot
be a number. This value is case-sensitive.
Description This field displays the description of each address group, if any. You can
use up to 60 characters, punctuation marks, and spaces.
Member List The Member list displays the names of the address and address group
objects that have been added to the address group. The order of
members is not important.
Select items from the Available list that you want to be members and
move them to the Member list. You can double-click a single entry to
move it or use the [Shift] or [Ctrl] key to select multiple entries and use
the arrow button to move them.
Move any members you do not want included to the Available list.
OK Click OK to save your changes back to the ZyWALL.
Cancel Click Cancel to exit this screen without saving your changes.

Chapter 36 Addresses
ZyWALL USG 50 User’s Guide
612

ZyWALL USG 50 User’s Guide 613
CHAPTER 37
Services
37.1 Overview
Use service objects to define TCP applications, UDP applications, and ICMP
messages. You can also create service groups to refer to multiple service objects
in other features.
37.1.1 What You Can Do in this Chapter
•Use the Service screens (Section 37.2 on page 614) to view and configure the
ZyWALL’s list of services and their definitions.
•Use the Service Group screens (Section 37.2 on page 614) to view and
configure the ZyWALL’s list of service groups.
37.1.2 What You Need to Know
IP Protocols
IP protocols are based on the eight-bit protocol field in the IP header. This field
represents the next-level protocol that is sent in this packet. This section
discusses three of the most common IP protocols.
Computers use Transmission Control Protocol (TCP, IP protocol 6) and User
Datagram Protocol (UDP, IP protocol 17) to exchange data with each other. TCP
guarantees reliable delivery but is slower and more complex. Some uses are FTP,
HTTP, SMTP, and TELNET. UDP is simpler and faster but is less reliable. Some uses
are DHCP, DNS, RIP, and SNMP.
TCP creates connections between computers to exchange data. Once the
connection is established, the computers exchange data. If data arrives out of
sequence or is missing, TCP puts it in sequence or waits for the data to be re-
transmitted. Then, the connection is terminated.
In contrast, computers use UDP to send short messages to each other. There is no
guarantee that the messages arrive in sequence or that the messages arrive at all.

Chapter 37 Services
ZyWALL USG 50 User’s Guide
614
Both TCP and UDP use ports to identify the source and destination. Each port is a
16-bit number. Some port numbers have been standardized and are used by low-
level system processes; many others have no particular meaning.
Unlike TCP and UDP, Internet Control Message Protocol (ICMP, IP protocol 1) is
mainly used to send error messages or to investigate problems. For example,
ICMP is used to send the response if a computer cannot be reached. Another use
is ping. ICMP does not guarantee delivery, but networks often treat ICMP
messages differently, sometimes looking at the message itself to decide where to
send it.
Service Objects and Service Groups
Use service objects to define IP protocols.
•TCP applications
• UDP applications
• ICMP messages
• user-defined services (for other types of IP protocols)
These objects are used in policy routes, firewall rules, and IDP profiles.
Use service groups when you want to create the same rule for several services,
instead of creating separate rules for each service. Service groups may consist of
services and other service groups. The sequence of members in the service group
is not important.
Finding Out More
• See Section 6.6 on page 107 for related information on these screens.
• See Appendix B on page 861 for a list of commonly-used services.
37.2 The Service Summary Screen
The Service summary screen provides a summary of all services and their
definitions. In addition, this screen allows you to add, edit, and remove services.
To access this screen, log in to the Web Configurator, and click Configuration >
Object > Service > Service. Click a column’s heading cell to sort the table

Chapter 37 Services
ZyWALL USG 50 User’s Guide 615
entries by that column’s criteria. Click the heading cell again to reverse the sort
order.
Figure 350 Configuration > Object > Service > Service
The following table describes the labels in this screen.
Table 185 Configuration > Object > Service > Service
LABEL DESCRIPTION
Add Click this to create a new entry.
Edit Double-click an entry or select it and click Edit to be able to modify the
entry’s settings.
Remove To remove an entry, select it and click Remove. The ZyWALL confirms
you want to remove it before doing so.
Object
References
Select an entry and click Object References to open a screen that
shows which settings use the entry. See Section 11.3.2 on page 236 for
an example.
# This field is a sequential value, and it is not associated with a specific
service.
Name This field displays the name of each service.
Content This field displays a description of each service.

Chapter 37 Services
ZyWALL USG 50 User’s Guide
616
37.2.1 The Service Add/Edit Screen
The Service Add/Edit screen allows you to create a new service or edit an
existing one. To access this screen, go to the Service screen (see Section 37.2 on
page 614), and click either the Add icon or an Edit icon.
Figure 351 Configuration > Object > Service > Service > Edit
The following table describes the labels in this screen.
37.3 The Service Group Summary Screen
The Service Group summary screen provides a summary of all service groups. In
addition, this screen allows you to add, edit, and remove service groups.
Table 186 Configuration > Object > Service > Service > Edit
LABEL DESCRIPTION
Name Type the name used to refer to the service. You may use 1-31
alphanumeric characters, underscores(_), or dashes (-), but the first
character cannot be a number. This value is case-sensitive.
IP Protocol Select the protocol the service uses. Choices are: TCP, UDP, ICMP, and
User Defined.
Starting Port
Ending Port
This field appears if the IP Protocol is TCP or UDP. Specify the port
number(s) used by this service. If you fill in one of these fields, the
service uses that port. If you fill in both fields, the service uses the range
of ports.
ICMP Type This field appears if the IP Protocol is ICMP Type.
Select the ICMP message used by this service. This field displays the
message text, not the message number.
IP Protocol
Number
This field appears if the IP Protocol is User Defined.
Enter the number of the next-level protocol (IP protocol). Allowed values
are 0 - 255.
OK Click OK to save your changes back to the ZyWALL.
Cancel Click Cancel to exit this screen without saving your changes.

Chapter 37 Services
ZyWALL USG 50 User’s Guide 617
To access this screen, log in to the Web Configurator, and click Configuration >
Object > Service > Service Group.
Figure 352 Configuration > Object > Service > Service Group
The following table describes the labels in this screen. See Section 37.3.1 on page
618 for more information as well.
Table 187 Configuration > Object > Service > Service Group
LABEL DESCRIPTION
Add Click this to create a new entry.
Edit Double-click an entry or select it and click Edit to be able to modify the
entry’s settings.
Remove To remove an entry, select it and click Remove. The ZyWALL confirms
you want to remove it before doing so.
Object
References
Select an entry and click Object References to open a screen that
shows which settings use the entry. See Section 11.3.2 on page 236 for
an example.
# This field is a sequential value, and it is not associated with a specific
service group.
Name This field displays the name of each service group.
By default, the ZyWALL uses services starting with “Default_Allow_” in
the firewall rules to allow certain services to connect to the ZyWALL.
Description This field displays the description of each service group, if any.

Chapter 37 Services
ZyWALL USG 50 User’s Guide
618
37.3.1 The Service Group Add/Edit Screen
The Service Group Add/Edit screen allows you to create a new service group or
edit an existing one. To access this screen, go to the Service Group screen (see
Section 37.3 on page 616), and click either the Add icon or an Edit icon.
Figure 353 Configuration > Object > Service > Service Group > Edit
The following table describes the labels in this screen.
Table 188 Configuration > Object > Service > Service Group > Edit
LABEL DESCRIPTION
Name Enter the name of the service group. You may use 1-31 alphanumeric
characters, underscores(_), or dashes (-), but the first character cannot
be a number. This value is case-sensitive.
Description Enter a description of the service group, if any. You can use up to 60
printable ASCII characters.
Member List The Member list displays the names of the service and service group
objects that have been added to the service group. The order of
members is not important.
Select items from the Available list that you want to be members and
move them to the Member list. You can double-click a single entry to
move it or use the [Shift] or [Ctrl] key to select multiple entries and use
the arrow button to move them.
Move any members you do not want included to the Available list.
OK Click OK to save your changes back to the ZyWALL.
Cancel Click Cancel to exit this screen without saving your changes.

ZyWALL USG 50 User’s Guide 619
CHAPTER 38
Schedules
38.1 Overview
Use schedules to set up one-time and recurring schedules for policy routes,
firewall rules, application patrol, and content filtering. The ZyWALL supports one-
time and recurring schedules. One-time schedules are effective only once, while
recurring schedules usually repeat. Both types of schedules are based on the
current date and time in the ZyWALL.
Note: Schedules are based on the ZyWALL’s current date and time.
38.1.1 What You Can Do in this Chapter
•Use the Schedule summary screen (Section 38.2 on page 620) to see a list of
all schedules in the ZyWALL.
•Use the One-Time Schedule Add/Edit screen (Section 38.2.1 on page 621) to
create or edit a one-time schedule.
•Use the Recurring Schedule Add/Edit screen (Section 38.2.2 on page 622) to
create or edit a recurring schedule.
38.1.2 What You Need to Know
One-time Schedules
One-time schedules begin on a specific start date and time and end on a specific
stop date and time. One-time schedules are useful for long holidays and vacation
periods.
Recurring Schedules
Recurring schedules begin at a specific start time and end at a specific stop time
on selected days of the week (Sunday, Monday, Tuesday, Wednesday, Thursday,
Friday, and Saturday). Recurring schedules always begin and end in the same day.
Recurring schedules are useful for defining the workday and off-work hours.

Chapter 38 Schedules
ZyWALL USG 50 User’s Guide
620
Finding Out More
• See Section 6.6 on page 107 for related information on these screens.
• See Section 45.4 on page 683 for information about the ZyWALL’s current date
and time.
38.2 The Schedule Summary Screen
The Schedule summary screen provides a summary of all schedules in the
ZyWALL. To access this screen, click Configuration > Object > Schedule.
Figure 354 Configuration > Object > Schedule
The following table describes the labels in this screen. See Section 38.2.1 on page
621 and Section 38.2.2 on page 622 for more information as well.
Table 189 Configuration > Object > Schedule
LABEL DESCRIPTION
One Time
Add Click this to create a new entry.
Edit Double-click an entry or select it and click Edit to be able to modify the
entry’s settings.
Remove To remove an entry, select it and click Remove. The ZyWALL confirms
you want to remove it before doing so.
Object
References Select an entry and click Object References to open a screen that
shows which settings use the entry. See Section 11.3.2 on page 236 for
an example.
# This field is a sequential value, and it is not associated with a specific
schedule.
Name This field displays the name of the schedule, which is used to refer to the
schedule.
Start Day /
Time This field displays the date and time at which the schedule begins.
Stop Day /
Time This field displays the date and time at which the schedule ends.

Chapter 38 Schedules
ZyWALL USG 50 User’s Guide 621
38.2.1 The One-Time Schedule Add/Edit Screen
The One-Time Schedule Add/Edit screen allows you to define a one-time
schedule or edit an existing one. To access this screen, go to the Schedule screen
(see Section 38.2 on page 620), and click either the Add icon or an Edit icon in
the One Time section.
Figure 355 Configuration > Object > Schedule > Edit (One Time)
The following table describes the labels in this screen.
Recurring
Add Click this to create a new entry.
Edit Double-click an entry or select it and click Edit to be able to modify the
entry’s settings.
Remove To remove an entry, select it and click Remove. The ZyWALL confirms
you want to remove it before doing so.
Object
References Select an entry and click Object References to open a screen that
shows which settings use the entry. See Section 11.3.2 on page 236 for
an example.
# This field is a sequential value, and it is not associated with a specific
schedule.
Name This field displays the name of the schedule, which is used to refer to the
schedule.
Start Time This field displays the time at which the schedule begins.
Stop Time This field displays the time at which the schedule ends.
Table 189 Configuration > Object > Schedule (continued)
LABEL DESCRIPTION
Table 190 Configuration > Object > Schedule > Edit (One Time)
LABEL DESCRIPTION
Configuration
Name Type the name used to refer to the one-time schedule. You may use 1-
31 alphanumeric characters, underscores(_), or dashes (-), but the first
character cannot be a number. This value is case-sensitive.

Chapter 38 Schedules
ZyWALL USG 50 User’s Guide
622
38.2.2 The Recurring Schedule Add/Edit Screen
The Recurring Schedule Add/Edit screen allows you to define a recurring
schedule or edit an existing one. To access this screen, go to the Schedule screen
Date Time
StartDate Specify the year, month, and day when the schedule begins.
Year - 1900 - 2999
Month - 1 - 12
Day - 1 - 31 (it is not possible to specify illegal dates, such as February
31.)
Hour - 0 - 23
Minute - 0 - 59
StartTime Specify the hour and minute when the schedule begins.
Hour - 0 - 23
Minute - 0 - 59
StopDate Specify the year, month, and day when the schedule ends.
Year - 1900 - 2999
Month - 1 - 12
Day - 1 - 31 (it is not possible to specify illegal dates, such as February
31.)
Hour - 0 - 23
Minute - 0 - 59
StopTime Specify the hour and minute when the schedule ends.
Hour - 0 - 23
Minute - 0 - 59
OK Click OK to save your changes back to the ZyWALL.
Cancel Click Cancel to exit this screen without saving your changes.
Table 190 Configuration > Object > Schedule > Edit (One Time) (continued)
LABEL DESCRIPTION

Chapter 38 Schedules
ZyWALL USG 50 User’s Guide 623
(see Section 38.2 on page 620), and click either the Add icon or an Edit icon in
the Recurring section.
Figure 356 Configuration > Object > Schedule > Edit (Recurring)
The Year, Month, and Day columns are not used in recurring schedules and are
disabled in this screen. The following table describes the remaining labels in this
screen.
Table 191 Configuration > Object > Schedule > Edit (Recurring)
LABEL DESCRIPTION
Configuration
Name Type the name used to refer to the recurring schedule. You may use 1-
31 alphanumeric characters, underscores(_), or dashes (-), but the first
character cannot be a number. This value is case-sensitive.
Date Time
StartTime Specify the hour and minute when the schedule begins each day.
Hour - 0 - 23
Minute - 0 - 59
StopTime Specify the hour and minute when the schedule ends each day.
Hour - 0 - 23
Minute - 0 - 59
Weekly
Week Days Select each day of the week the recurring schedule is effective.
OK Click OK to save your changes back to the ZyWALL.
Cancel Click Cancel to exit this screen without saving your changes.

Chapter 38 Schedules
ZyWALL USG 50 User’s Guide
624

ZyWALL USG 50 User’s Guide 625
CHAPTER 39
AAA Server
39.1 Overview
You can use a AAA (Authentication, Authorization, Accounting) server to provide
access control to your network. The AAA server can be a Active Directory, LDAP, or
RADIUS server. Use the AAA Server screens to create and manage objects that
contain settings for using AAA servers. You use AAA server objects in configuring
ext-group-user user objects and authentication method objects (see Chapter 40
on page 635).
39.1.1 Directory Service (AD/LDAP)
LDAP/AD allows a client (the ZyWALL) to connect to a server to retrieve
information from a directory. A network example is shown next.
Figure 357 Example: Directory Service Client and Server
The following describes the user authentication procedure via an LDAP/AD server.
1A user logs in with a user name and password pair.
2The ZyWALL tries to bind (or log in) to the LDAP/AD server.
3When the binding process is successful, the ZyWALL checks the user information
in the directory against the user name and password pair.
4If it matches, the user is allowed access. Otherwise, access is blocked.

Chapter 39 AAA Server
ZyWALL USG 50 User’s Guide
626
39.1.2 RADIUS Server
RADIUS (Remote Authentication Dial-In User Service) authentication is a popular
protocol used to authenticate users by means of an external server instead of (or
in addition to) an internal device user database that is limited to the memory
capacity of the device. In essence, RADIUS authentication allows you to validate a
large number of users from a central location.
Figure 358 RADIUS Server Network Example
39.1.3 ASAS
ASAS (Authenex Strong Authentication System) is a RADIUS server that works
with the One-Time Password (OTP) feature. Purchase a ZyWALL OTP package in
order to use this feature. The package contains server software and physical OTP
tokens (PIN generators). Do the following to use OTP. See the documentation
included on the ASAS’ CD for details.
1Install the ASAS server software on a computer.
2Create user accounts on the ZyWALL and in the ASAS server.
3Import each token’s database file (located on the included CD) into the server.
4Assign users to OTP tokens (on the ASAS server).
5Configure the ASAS as a RADIUS server in the ZyWALL’s Configuration > Object
> AAA Server screens.
6Give the OTP tokens to (local or remote) users.
39.1.4 What You Can Do in this Chapter
•Use the Configuration > Object > AAA Server > Active Directory (or
LDAP) screens (Section 39.2 on page 629) to configure Active Directory or
LDAP server objects.

Chapter 39 AAA Server
ZyWALL USG 50 User’s Guide 627
•Use the Configuration > Object > AAA Server > RADIUS screen (Section
39.3 on page 631) to configure the default external RADIUS server to use for
user authentication.
39.1.5 What You Need To Know
AAA Servers Supported by the ZyWALL
The following lists the types of authentication server the ZyWALL supports.
• Local user database
The ZyWALL uses the built-in local user database to authenticate administrative
users logging into the ZyWALL’s Web Configurator or network access users
logging into the network through the ZyWALL. You can also use the local user
database to authenticate VPN users.
• Directory Service (LDAP/AD)
LDAP (Lightweight Directory Access Protocol)/AD (Active Directory) is a
directory service that is both a directory and a protocol for controlling access to
a network. The directory consists of a database specialized for fast information
retrieval and filtering activities. You create and store user profile and login
information on the external server.
•RADIUS
RADIUS (Remote Authentication Dial-In User Service) authentication is a
popular protocol used to authenticate users by means of an external or built-in
RADIUS server. RADIUS authentication allows you to validate a large number of
users from a central location.
Directory Structure
The directory entries are arranged in a hierarchical order much like a tree
structure. Normally, the directory structure reflects the geographical or

Chapter 39 AAA Server
ZyWALL USG 50 User’s Guide
628
organizational boundaries. The following figure shows a basic directory structure
branching from countries to organizations to organizational units to individuals.
Figure 359 Basic Directory Structure
Distinguished Name (DN)
A DN uniquely identifies an entry in a directory. A DN consists of attribute-value
pairs separated by commas. The leftmost attribute is the Relative Distinguished
Name (RDN). This provides a unique name for entries that have the same “parent
DN” (“cn=domain1.com, ou=Sales, o=MyCompany” in the following examples).
cn=domain1.com, ou = Sales, o=MyCompany, c=US
cn=domain1.com, ou = Sales, o=MyCompany, c=JP
Base DN
A base DN specifies a directory. A base DN usually contains information such as
the name of an organization, a domain name and/or country. For example,
o=MyCompany, c=UK where o means organization and c means country.
Bind DN
A bind DN is used to authenticate with an LDAP/AD server. For example a bind DN
of cn=zywallAdmin allows the ZyWALL to log into the LDAP/AD server using the
user name of zywallAdmin. The bind DN is used in conjunction with a bind
password. When a bind DN is not specified, the ZyWALL will try to log in as an
anonymous user. If the bind password is incorrect, the login will fail.
Finding Out More
• See Section 7.5.3 on page 126 for an example of how to set up user
authentication using a radius server.
Root
US
Japan
Sprint
UPS
NEC
Sales
RD3
QA
CSO
Sales
RD
Countries Organizations Organization Units Unique
Common
Name (cn)

Chapter 39 AAA Server
ZyWALL USG 50 User’s Guide 629
• See Section 7.6 on page 133 for an example of how to use a RADIUS server to
authenticate user accounts based on groups.
39.2 Active Directory or LDAP Server Summary
Use the Active Directory or LDAP screen to manage the list of AD or LDAP
servers the ZyWALL can use in authenticating users.
Click Configuration > Object > AAA Server > Active Directory (or LDAP) to
display the Active Directory (or LDAP) screen.
Figure 360 Configuration > Object > AAA Server > Active Directory (or LDAP)
The following table describes the labels in this screen.
39.2.1 Adding an Active Directory or LDAP Server
Click Object > AAA Server > Active Directory (or LDAP) to display the Active
Directory (or LDAP) screen. Click the Add icon or an Edit icon to display the
Table 192 Configuration > Object > AAA Server > Active Directory (or LDAP)
LABEL DESCRIPTION
Add Click this to create a new entry.
Edit Double-click an entry or select it and click Edit to open a screen where
you can modify the entry’s settings.
Remove To remove an entry, select it and click Remove. The ZyWALL confirms
you want to remove it before doing so.
Object
References
Select an entry and click Object References to open a screen that
shows which settings use the entry. See Section 11.3.2 on page 236 for
an example.
# This field displays the index number.
Server
Address
This is the address of the AD or LDAP server.
Base DN This specifies a directory. For example, o=ZyXEL, c=US.

Chapter 39 AAA Server
ZyWALL USG 50 User’s Guide
630
following screen. Use this screen to create a new AD or LDAP entry or edit an
existing one.
Figure 361 Configuration > Object > AAA Server > Active Directory (or LDAP) > Add
The following table describes the labels in this screen.
Table 193 Configuration > Object > AAA Server > Active Directory (or LDAP) > Add
LABEL DESCRIPTION
Name Enter a descriptive name (up to 63 alphanumerical characters) for
identification purposes.
Description Enter the description of each server, if any. You can use up to 60
printable ASCII characters.
Server Address Enter the address of the AD or LDAP server.
Backup Server
Address
If the AD or LDAP server has a backup server, enter its address here.
Port Specify the port number on the AD or LDAP server to which the ZyWALL
sends authentication requests. Enter a number between 1 and 65535.
This port number should be the same on all AD or LDAP server(s) in this
group.

Chapter 39 AAA Server
ZyWALL USG 50 User’s Guide 631
39.3 RADIUS Server Summary
Use the RADIUS screen to manage the list of RADIUS servers the ZyWALL can
use in authenticating users.
Base DN Specify the directory (up to 127 alphanumerical characters). For
example, o=ZyXEL, c=US.
Use SSL Select Use SSL to establish a secure connection to the AD or LDAP
server(s).
Search time
limit
Specify the timeout period (between 1 and 300 seconds) before the
ZyWALL disconnects from the AD or LDAP server. In this case, user
authentication fails.
Search timeout occurs when either the user information is not in the AD
or LDAP server(s) or the AD or LDAP server(s) is down.
Bind DN Specify the bind DN for logging into the AD or LDAP server. Enter up to
127 alphanumerical characters.
For example, cn=zywallAdmin specifies zywallAdmin as the user
name.
Password If required, enter the password (up to 15 alphanumerical characters)
for the ZyWALL to bind (or log in) to the AD or LDAP server.
Base DN Specify the directory (up to 127 alphanumerical characters). For
example, o=ZyXEL, c=US.
Login Name
Attribute
Enter the type of identifier the users are to use to log in. For example
“name” or “e-mail address”.
Alternative
Login Name
Attribute
If there is a second type of identifier that the users can use to log in,
enter it here. For example “name” or “e-mail address”.
Group
Membership
Attribute
An AD or LDAP server defines attributes for its accounts. Enter the
name of the attribute that the ZyWALL is to check to determine to which
group a user belongs. The value for this attribute is called a group
identifier; it determines to which group a user belongs. You can add
ext-group-user user objects to identify groups based on these group
identifier values.
For example you could have an attribute named “memberOf” with
values like “sales”, “RD”, and “management”. Then you could also create
a ext-group-user user object for each group. One with “sales” as the
group identifier, another for “RD” and a third for “management”.
Configuration
Validation
Use a user account from the server specified above to test if the
configuration is correct. Enter the account’s user name in the
Username field and click Test.
OK Click OK to save the changes.
Cancel Click Cancel to discard the changes.
Table 193 Configuration > Object > AAA Server > Active Directory (or LDAP) > Add
LABEL DESCRIPTION

Chapter 39 AAA Server
ZyWALL USG 50 User’s Guide
632
Click Configuration > Object > AAA Server > RADIUS to display the RADIUS
screen.
Figure 362 Configuration > Object > AAA Server > RADIUS
The following table describes the labels in this screen.
Table 194 Configuration > Object > AAA Server > RADIUS
LABEL DESCRIPTION
Add Click this to create a new entry.
Edit Double-click an entry or select it and click Edit to open a screen where
you can modify the entry’s settings.
Remove To remove an entry, select it and click Remove. The ZyWALL confirms
you want to remove it before doing so.
Object
References
Select an entry and click Object References to open a screen that
shows which settings use the entry. See Section 11.3.2 on page 236 for
an example.
# This field displays the index number.
Name This is the name of the RADIUS server entry.
Server
Address
This is the address of the AD or LDAP server.
Base DN This specifies a directory. For example, o=ZyXEL, c=US.
Host Enter the IP address (in dotted decimal notation) or the domain name (up
to 63 alphanumeric characters) of a RADIUS server.
Authentication
Port
The default port of the RADIUS server for authentication is 1812.
You need not change this value unless your network administrator
instructs you to do so with additional information.
Key Enter a password (up to 15 alphanumeric characters) as the key to be
shared between the external authentication server and the ZyWALL.
The key is not sent over the network. This key must be the same on the
external authentication server and the ZyWALL.
Timeout Specify the timeout period (between 1 and 300 seconds) before the
ZyWALL disconnects from the RADIUS server. In this case, user
authentication fails.
Search timeout occurs when either the user information is not in the
RADIUS server or the RADIUS server is down.
Apply Click Apply to save the changes.
Reset Click Reset to return the screen to its last-saved settings.

Chapter 39 AAA Server
ZyWALL USG 50 User’s Guide 633
39.3.1 Adding a RADIUS Server
Click Configuration > Object > AAA Server > RADIUS to display the RADIUS
screen. Click the Add icon or an Edit icon to display the following screen. Use this
screen to create a new AD or LDAP entry or edit an existing one.
Figure 363 Configuration > Object > AAA Server > RADIUS > Add
The following table describes the labels in this screen.
Table 195 Configuration > Object > AAA Server > RADIUS > Add
LABEL DESCRIPTION
Name Enter a descriptive name (up to 63 alphanumerical characters) for
identification purposes.
Description Enter the description of each server, if any. You can use up to 60
printable ASCII characters.
Server
Address
Enter the address of the RADIUS server.
Authentication
Port
Specify the port number on the RADIUS server to which the ZyWALL
sends authentication requests. Enter a number between 1 and 65535.
Backup Server
Address
If the RADIUS server has a backup server, enter its address here.
Backup
Authentication
Port
Specify the port number on the RADIUS server to which the ZyWALL
sends authentication requests. Enter a number between 1 and 65535.

Chapter 39 AAA Server
ZyWALL USG 50 User’s Guide
634
Timeout Specify the timeout period (between 1 and 300 seconds) before the
ZyWALL disconnects from the RADIUS server. In this case, user
authentication fails.
Search timeout occurs when either the user information is not in the
RADIUS server or the RADIUS server is down.
Key Enter a password (up to 15 alphanumeric characters) as the key to be
shared between the external authentication server and the ZyWALL.
The key is not sent over the network. This key must be the same on the
external authentication server and the ZyWALL.
Group
Membership
Attribute
A RADIUS server defines attributes for its accounts. Select the name and
number of the attribute that the ZyWALL is to check to determine to
which group a user belongs. If it does not display, select user-defined
and specify the attribute’s number.
This attribute’s value is called a group identifier; it determines to which
group a user belongs. You can add ext-group-user user objects to
identify groups based on these group identifier values.
For example you could have an attribute named “memberOf” with values
like “sales”, “RD”, and “management”. Then you could also create a ext-
group-user user object for each group. One with “sales” as the group
identifier, another for “RD” and a third for “management”.
OK Click OK to save the changes.
Cancel Click Cancel to discard the changes.
Table 195 Configuration > Object > AAA Server > RADIUS > Add (continued)
LABEL DESCRIPTION

ZyWALL USG 50 User’s Guide 635
CHAPTER 40
Authentication Method
40.1 Overview
Authentication method objects set how the ZyWALL authenticates wireless, HTTP/
HTTPS clients, and peer IPSec routers (extended authentication) clients. Configure
authentication method objects to have the ZyWALL use the local user database,
and/or the authentication servers and authentication server groups specified by
AAA server objects. By default, user accounts created and stored on the ZyWALL
are authenticated locally.
40.1.1 What You Can Do in this Chapter
•Use the Configuration > Object > Auth. Method screens (Section 40.2 on
page 636) to create and manage authentication method objects.
Finding Out More
See Section 7.5.3 on page 126 for an example of how to set up user
authentication using a radius server.
40.1.2 Before You Begin
Configure AAA server objects (see Chapter 39 on page 625) before you configure
authentication method objects.
40.1.3 Example: Selecting a VPN Authentication Method
After you set up an authentication method object in the Auth. Method screens,
you can use it in the VPN Gateway screen to authenticate VPN users for
establishing a VPN connection. Refer to the chapter on VPN for more information.
Follow the steps below to specify the authentication method for a VPN connection.
1Access the Configuration > VPN > IPSec VPN > VPN Gateway > Edit screen.
2Click Show Advance Setting and select Enable Extended Authentication.

Chapter 40 Authentication Method
ZyWALL USG 50 User’s Guide
636
3Select Server Mode and select an authentication method object from the drop-
down list box.
4Click OK to save the settings.
Figure 364 Example: Using Authentication Method in VPN
40.2 Authentication Method Objects
Click Configuration > Object > Auth. Method to display the screen as shown.
Note: You can create up to 16 authentication method objects.
Figure 365 Configuration > Object > Auth. Method
The following table describes the labels in this screen.
Table 196 Configuration > Object > Auth. Method
LABEL DESCRIPTION
Add Click this to create a new entry.
Edit Double-click an entry or select it and click Edit to open a screen where
you can modify the entry’s settings.
Remove To remove an entry, select it and click Remove. The ZyWALL confirms
you want to remove it before doing so.
Object
References
Select an entry and click Object References to open a screen that shows
which settings use the entry. See Section 11.3.2 on page 236 for an
example.
# This field displays the index number.
Method Name This field displays a descriptive name for identification purposes.

Chapter 40 Authentication Method
ZyWALL USG 50 User’s Guide 637
40.2.1 Creating an Authentication Method Object
Follow the steps below to create an authentication method object.
1Click Configuration > Object > Auth. Method.
2Click Add.
3Specify a descriptive name for identification purposes in the Name field. You may
use 1-31 alphanumeric characters, underscores(_), or dashes (-), but the first
character cannot be a number. This value is case-sensitive. For example,
“My_Device”.
4Click Add to insert an authentication method in the table.
5Select a server object from the Method List drop-down list box.
6You can add up to four server objects to the table. The ordering of the Method
List column is important. The ZyWALL authenticates the users using the
databases (in the local user database or the external authentication server) in the
order they appear in this screen.
If two accounts with the same username exist on two authentication servers you
specify, the ZyWALL does not continue the search on the second authentication
server when you enter the username and password that doesn’t match the one on
the first authentication server.
Note: You can NOT select two server objects of the same type.
Method List This field displays the authentication method(s) for this entry.
Add icon Click Add to add a new entry.
Click Edit to edit the settings of an entry.
Click Delete to remove an entry.
Table 196 Configuration > Object > Auth. Method (continued)
LABEL DESCRIPTION

Chapter 40 Authentication Method
ZyWALL USG 50 User’s Guide
638
7Click OK to save the settings or click Cancel to discard all changes and return to
the previous screen.
Figure 366 Configuration > Object > Auth. Method > Add
The following table describes the labels in this screen.
Table 197 Configuration > Object > Auth. Method > Add
LABEL DESCRIPTION
Name Specify a descriptive name for identification purposes.
You may use 1-31 alphanumeric characters, underscores(_), or dashes
(-), but the first character cannot be a number. This value is case-
sensitive. For example, “My_Device”.
Add Click this to create a new entry. Select an entry and click Add to create a
new entry after the selected entry.
Edit Double-click an entry or select it and click Edit to open a screen where
you can modify the entry’s settings.
Remove To remove an entry, select it and click Remove. The ZyWALL confirms
you want to remove it before doing so.
Move To change a method’s position in the numbered list, select the method
and click Move to display a field to type a number for where you want to
put it and press [ENTER] to move the rule to the number that you typed.
The ordering of your methods is important as ZyWALL authenticates the
users using the authentication methods in the order they appear in this
screen.
# This field displays the index number.
Method List Select a server object from the drop-down list box. You can create a
server object in the AAA Server screen (see Chapter 39 on page 625 for
more information).
The ZyWALL authenticates the users using the databases (in the local
user database or the external authentication server) in the order they
appear in this screen.
If two accounts with the same username exist on two authentication
servers you specify, the ZyWALL does not continue the search on the
second authentication server when you enter the username and
password that doesn’t match the one on the first authentication server.

Chapter 40 Authentication Method
ZyWALL USG 50 User’s Guide 639
Add icon Click Add to add a new entry.
Click Edit to edit the settings of an entry.
Click Delete to delete an entry.
OK Click OK to save the changes.
Cancel Click Cancel to discard the changes.
Table 197 Configuration > Object > Auth. Method > Add (continued)
LABEL DESCRIPTION

Chapter 40 Authentication Method
ZyWALL USG 50 User’s Guide
640

ZyWALL USG 50 User’s Guide 641
CHAPTER 41
Certificates
41.1 Overview
The ZyWALL can use certificates (also called digital IDs) to authenticate users.
Certificates are based on public-private key pairs. A certificate contains the
certificate owner’s identity and public key. Certificates provide a way to exchange
public keys for use in authentication.
41.1.1 What You Can Do in this Chapter
•Use the My Certificate screens (see Section 41.2 on page 645 to Section
41.2.3 on page 654) to generate and export self-signed certificates or
certification requests and import the ZyWALL’s CA-signed certificates.
•Use the Trusted Certificates screens (see Section 41.3 on page 655 to Section
41.3.2 on page 660) to save CA certificates and trusted remote host certificates
to the ZyWALL. The ZyWALL trusts any valid certificate that you have imported
as a trusted certificate. It also trusts any valid certificate signed by any of the
certificates that you have imported as a trusted certificate.
41.1.2 What You Need to Know
When using public-key cryptology for authentication, each host has two keys. One
key is public and can be made openly available. The other key is private and must
be kept secure.
These keys work like a handwritten signature (in fact, certificates are often
referred to as “digital signatures”). Only you can write your signature exactly as it
should look. When people know what your signature looks like, they can verify
whether something was signed by you, or by someone else. In the same way, your
private key “writes” your digital signature and your public key allows people to
verify whether data was signed by you, or by someone else. This process works as
follows.
1Tim wants to send a message to Jenny. He needs her to be sure that it comes from
him, and that the message content has not been altered by anyone else along the
way. Tim generates a public key pair (one public key and one private key).

Chapter 41 Certificates
ZyWALL USG 50 User’s Guide
642
2Tim keeps the private key and makes the public key openly available. This means
that anyone who receives a message seeming to come from Tim can read it and
verify whether it is really from him or not.
3Tim uses his private key to sign the message and sends it to Jenny.
4Jenny receives the message and uses Tim’s public key to verify it. Jenny knows
that the message is from Tim, and that although other people may have been able
to read the message, no-one can have altered it (because they cannot re-sign the
message with Tim’s private key).
5Additionally, Jenny uses her own private key to sign a message and Tim uses
Jenny’s public key to verify the message.
The ZyWALL uses certificates based on public-key cryptology to authenticate users
attempting to establish a connection, not to encrypt the data that you send after
establishing a connection. The method used to secure the data that you send
through an established connection depends on the type of connection. For
example, a VPN tunnel might use the triple DES encryption algorithm.
The certification authority uses its private key to sign certificates. Anyone can then
use the certification authority’s public key to verify the certificates.
A certification path is the hierarchy of certification authority certificates that
validate a certificate. The ZyWALL does not trust a certificate if any certificate on
its path has expired or been revoked.
Certification authorities maintain directory servers with databases of valid and
revoked certificates. A directory of certificates that have been revoked before the
scheduled expiration is called a CRL (Certificate Revocation List). The ZyWALL can
check a peer’s certificate against a directory server’s list of revoked certificates.
The framework of servers, software, procedures and policies that handles keys is
called PKI (public-key infrastructure).
Advantages of Certificates
Certificates offer the following benefits.
• The ZyWALL only has to store the certificates of the certification authorities that
you decide to trust, no matter how many devices you need to authenticate.
• Key distribution is simple and very secure since you can freely distribute public
keys and you never need to transmit private keys.
Self-signed Certificates
You can have the ZyWALL act as a certification authority and sign its own
certificates.

Chapter 41 Certificates
ZyWALL USG 50 User’s Guide 643
Factory Default Certificate
The ZyWALL generates its own unique self-signed certificate when you first turn it
on. This certificate is referred to in the GUI as the factory default certificate.
Certificate File Formats
Any certificate that you want to import has to be in one of these file formats:
• Binary X.509: This is an ITU-T recommendation that defines the formats for
X.509 certificates.
• PEM (Base-64) encoded X.509: This Privacy Enhanced Mail format uses
lowercase letters, uppercase letters and numerals to convert a binary X.509
certificate into a printable form.
• Binary PKCS#7: This is a standard that defines the general syntax for data
(including digital signatures) that may be encrypted. A PKCS #7 file is used to
transfer a public key certificate. The private key is not included. The ZyWALL
currently allows the importation of a PKS#7 file that contains a single
certificate.
• PEM (Base-64) encoded PKCS#7: This Privacy Enhanced Mail (PEM) format uses
lowercase letters, uppercase letters and numerals to convert a binary PKCS#7
certificate into a printable form.
• Binary PKCS#12: This is a format for transferring public key and private key
certificates.The private key in a PKCS #12 file is within a password-encrypted
envelope. The file’s password is not connected to your certificate’s public or
private passwords. Exporting a PKCS #12 file creates this and you must provide
it to decrypt the contents when you import the file into the ZyWALL.
Note: Be careful not to convert a binary file to text during the transfer process. It is
easy for this to occur since many programs use text files by default.
Finding Out More
• See Section 6.6 on page 107 for related information on these screens.
• See Section 41.4 on page 661 for certificate background information.
41.1.3 Verifying a Certificate
Before you import a trusted certificate into the ZyWALL, you should verify that you
have the correct certificate. You can do this using the certificate’s fingerprint. A
certificate’s fingerprint is a message digest calculated using the MD5 or SHA1
algorithm. The following procedure describes how to check a certificate’s
fingerprint to verify that you have the actual certificate.
1Browse to where you have the certificate saved on your computer.

Chapter 41 Certificates
ZyWALL USG 50 User’s Guide
644
2Make sure that the certificate has a “.cer” or “.crt” file name extension.
Figure 367 Remote Host Certificates
3Double-click the certificate’s icon to open the Certificate window. Click the
Details tab and scroll down to the Thumbprint Algorithm and Thumbprint
fields.
Figure 368 Certificate Details
4Use a secure method to verify that the certificate owner has the same information
in the Thumbprint Algorithm and Thumbprint fields. The secure method may
very based on your situation. Possible examples would be over the telephone or
through an HTTPS connection.

Chapter 41 Certificates
ZyWALL USG 50 User’s Guide 645
41.2 The My Certificates Screen
Click Configuration > Object > Certificate > My Certificates to open the My
Certificates screen. This is the ZyWALL’s summary list of certificates and
certification requests.
Figure 369 Configuration > Object > Certificate > My Certificates
The following table describes the labels in this screen.
Table 198 Configuration > Object > Certificate > My Certificates
LABEL DESCRIPTION
PKI Storage
Space in Use
This bar displays the percentage of the ZyWALL’s PKI storage space that
is currently in use. When the storage space is almost full, you should
consider deleting expired or unnecessary certificates before adding
more certificates.
Add Click this to go to the screen where you can have the ZyWALL generate
a certificate or a certification request.
Edit Double-click an entry or select it and click Edit to open a screen with an
in-depth list of information about the certificate.
Remove The ZyWALL keeps all of your certificates unless you specifically delete
them. Uploading a new firmware or default configuration file does not
delete your certificates. To remove an entry, select it and click Remove.
The ZyWALL confirms you want to remove it before doing so.
Subsequent certificates move up by one when you take this action.
Object
References
You cannot delete certificates that any of the ZyWALL’s features are
configured to use. Select an entry and click Object References to open
a screen that shows which settings use the entry. See Section 11.3.2 on
page 236 for an example.
# This field displays the certificate index number. The certificates are
listed in alphabetical order.
Name This field displays the name used to identify this certificate. It is
recommended that you give each certificate a unique name.

Chapter 41 Certificates
ZyWALL USG 50 User’s Guide
646
41.2.1 The My Certificates Add Screen
Click Configuration > Object > Certificate > My Certificates and then the
Add icon to open the My Certificates Add screen. Use this screen to have the
Type This field displays what kind of certificate this is.
REQ represents a certification request and is not yet a valid certificate.
Send a certification request to a certification authority, which then
issues a certificate. Use the My Certificate Import screen to import
the certificate and replace the request.
SELF represents a self-signed certificate.
CERT represents a certificate issued by a certification authority.
Subject This field displays identifying information about the certificate’s owner,
such as CN (Common Name), OU (Organizational Unit or department),
O (Organization or company) and C (Country). It is recommended that
each certificate have unique subject information.
Issuer This field displays identifying information about the certificate’s issuing
certification authority, such as a common name, organizational unit or
department, organization or company and country. With self-signed
certificates, this is the same information as in the Subject field.
Valid From This field displays the date that the certificate becomes applicable.
Valid To This field displays the date that the certificate expires. The text displays
in red and includes an Expired! message if the certificate has expired.
Import Click Import to open a screen where you can save a certificate to the
ZyWALL.
Refresh Click Refresh to display the current validity status of the certificates.
Table 198 Configuration > Object > Certificate > My Certificates (continued)
LABEL DESCRIPTION

Chapter 41 Certificates
ZyWALL USG 50 User’s Guide 647
ZyWALL create a self-signed certificate, enroll a certificate with a certification
authority or generate a certification request.
Figure 370 Configuration > Object > Certificate > My Certificates > Add

Chapter 41 Certificates
ZyWALL USG 50 User’s Guide
648
The following table describes the labels in this screen.
Table 199 Configuration > Object > Certificate > My Certificates > Add
LABEL DESCRIPTION
Name Type a name to identify this certificate. You can use up to 31
alphanumeric and ;‘~!@#$%^&()_+[]{}’,.=- characters.
Subject
Information
Use these fields to record information that identifies the owner of
the certificate. You do not have to fill in every field, although you
must specify a Host IP Address, Host Domain Name, or E-Mail.
The certification authority may add fields (such as a serial number)
to the subject information when it issues a certificate. It is
recommended that each certificate have unique subject information.
Select a radio button to identify the certificate’s owner by IP
address, domain name or e-mail address. Type the IP address (in
dotted decimal notation), domain name or e-mail address in the
field provided. The domain name or e-mail address is for
identification purposes only and can be any string.
A domain name can be up to 255 characters. You can use
alphanumeric characters, the hyphen and periods.
An e-mail address can be up to 63 characters. You can use
alphanumeric characters, the hyphen, the @ symbol, periods and
the underscore.
Organizational Unit Identify the organizational unit or department to which the
certificate owner belongs. You can use up to 31 characters. You can
use alphanumeric characters, the hyphen and the underscore.
Organization Identify the company or group to which the certificate owner
belongs. You can use up to 31 characters. You can use alphanumeric
characters, the hyphen and the underscore.
Town (City) Identify the town or city where the certificate owner is located. You
can use up to 31 characters. You can use alphanumeric characters,
the hyphen and the underscore.
State, (Province) Identify the state or province where the certificate owner is located.
You can use up to 31 characters. You can use alphanumeric
characters, the hyphen and the underscore.
Country Identify the nation where the certificate owner is located. You can
use up to 31 characters. You can use alphanumeric characters, the
hyphen and the underscore.
Key Type Select RSA to use the Rivest, Shamir and Adleman public-key
algorithm.
Select DSA to use the Digital Signature Algorithm public-key
algorithm.
Key Length Select a number from the drop-down list box to determine how
many bits the key should use (512 to 2048). The longer the key, the
more secure it is. A longer key also uses more PKI storage space.
Enrollment Options These radio buttons deal with how and when the certificate is to be
generated.
Create a self-
signed certificate
Select this to have the ZyWALL generate the certificate and act as
the Certification Authority (CA) itself. This way you do not need to
apply to a certification authority for certificates.

Chapter 41 Certificates
ZyWALL USG 50 User’s Guide 649
Create a
certification
request and save it
locally for later
manual enrollment
Select this to have the ZyWALL generate and store a request for a
certificate. Use the My Certificate Details screen to view the
certification request and copy it to send to the certification authority.
Copy the certification request from the My Certificate Details
screen (see Section 41.2.2 on page 651) and then send it to the
certification authority.
Create a
certification
request and enroll
for a certificate
immediately online
Select this to have the ZyWALL generate a request for a certificate
and apply to a certification authority for a certificate.
You must have the certification authority’s certificate already
imported in the Trusted Certificates screen.
When you select this option, you must select the certification
authority’s enrollment protocol and the certification authority’s
certificate from the drop-down list boxes and enter the certification
authority’s server address. You also need to fill in the Reference
Number and Key if the certification authority requires them.
Enrollment
Protocol
This field applies when you select Create a certification request
and enroll for a certificate immediately online. Select the
certification authority’s enrollment protocol from the drop-down list
box.
Simple Certificate Enrollment Protocol (SCEP) is a TCP-based
enrollment protocol that was developed by VeriSign and Cisco.
Certificate Management Protocol (CMP) is a TCP-based
enrollment protocol that was developed by the Public Key
Infrastructure X.509 working group of the Internet Engineering Task
Force (IETF) and is specified in RFC 2510.
CA Server Address This field applies when you select Create a certification request
and enroll for a certificate immediately online. Enter the IP
address (or URL) of the certification authority server.
For a URL, you can use up to 511 of the following characters. a-zA-
Z0-9'()+,/:.=?;!*#@$_%-
CA Certificate This field applies when you select Create a certification request
and enroll for a certificate immediately online. Select the
certification authority’s certificate from the CA Certificate drop-
down list box.
You must have the certification authority’s certificate already
imported in the Trusted Certificates screen. Click Trusted CAs to
go to the Trusted Certificates screen where you can view (and
manage) the ZyWALL's list of certificates of trusted certification
authorities.
Table 199 Configuration > Object > Certificate > My Certificates > Add (continued)
LABEL DESCRIPTION

Chapter 41 Certificates
ZyWALL USG 50 User’s Guide
650
If you configured the My Certificate Create screen to have the ZyWALL enroll a
certificate and the certificate enrollment is not successful, you see a screen with a
Return button that takes you back to the My Certificate Create screen. Click
Return and check your information in the My Certificate Create screen. Make
sure that the certification authority information is correct and that your Internet
connection is working properly if you want the ZyWALL to enroll a certificate
online.
Request
Authentication
When you select Create a certification request and enroll for a
certificate immediately online, the certification authority may
want you to include a reference number and key to identify you
when you send a certification request.
Fill in both the Reference Number and the Key fields if your
certification authority uses the CMP enrollment protocol. Just the
Key field displays if your certification authority uses the SCEP
enrollment protocol.
For the reference number, use 0 to 99999999.
For the key, use up to 31 of the following characters. a-zA-Z0-
9;|`~!@#$%^&*()_+\{}':,./<>=-
OK Click OK to begin certificate or certification request generation.
Cancel Click Cancel to quit and return to the My Certificates screen.
Table 199 Configuration > Object > Certificate > My Certificates > Add (continued)
LABEL DESCRIPTION

Chapter 41 Certificates
ZyWALL USG 50 User’s Guide 651
41.2.2 The My Certificates Edit Screen
Click Configuration > Object > Certificate > My Certificates and then the
Edit icon to open the My Certificate Edit screen. You can use this screen to view
in-depth certificate information and change the certificate’s name.
Figure 371 Configuration > Object > Certificate > My Certificates > Edit

Chapter 41 Certificates
ZyWALL USG 50 User’s Guide
652
The following table describes the labels in this screen.
Table 200 Configuration > Object > Certificate > My Certificates > Edit
LABEL DESCRIPTION
Name This field displays the identifying name of this certificate. You can use
up to 31 alphanumeric and ;‘~!@#$%^&()_+[]{}’,.=- characters.
Certification Path This field displays for a certificate, not a certification request.
Click the Refresh button to have this read-only text box display the
hierarchy of certification authorities that validate the certificate (and
the certificate itself).
If the issuing certification authority is one that you have imported as
a trusted certification authority, it may be the only certification
authority in the list (along with the certificate itself). If the certificate
is a self-signed certificate, the certificate itself is the only one in the
list. The ZyWALL does not trust the certificate and displays “Not
trusted” in this field if any certificate on the path has expired or been
revoked.
Refresh Click Refresh to display the certification path.
Certificate
Information
These read-only fields display detailed information about the
certificate.
Type This field displays general information about the certificate. CA-signed
means that a Certification Authority signed the certificate. Self-signed
means that the certificate’s owner signed the certificate (not a
certification authority). “X.509” means that this certificate was
created and signed according to the ITU-T X.509 recommendation
that defines the formats for public-key certificates.
Version This field displays the X.509 version number. “
Serial Number This field displays the certificate’s identification number given by the
certification authority or generated by the ZyWALL.
Subject This field displays information that identifies the owner of the
certificate, such as Common Name (CN), Organizational Unit (OU),
Organization (O), State (ST), and Country (C).
Issuer This field displays identifying information about the certificate’s
issuing certification authority, such as Common Name, Organizational
Unit, Organization and Country.
With self-signed certificates, this is the same as the Subject Name
field.
“none” displays for a certification request.
Signature
Algorithm
This field displays the type of algorithm that was used to sign the
certificate. The ZyWALL uses rsa-pkcs1-sha1 (RSA public-private key
encryption algorithm and the SHA1 hash algorithm). Some
certification authorities may use rsa-pkcs1-md5 (RSA public-private
key encryption algorithm and the MD5 hash algorithm).
Valid From This field displays the date that the certificate becomes applicable.
“none” displays for a certification request.
Valid To This field displays the date that the certificate expires. The text
displays in red and includes an Expired! message if the certificate has
expired. “none” displays for a certification request.

Chapter 41 Certificates
ZyWALL USG 50 User’s Guide 653
Key Algorithm This field displays the type of algorithm that was used to generate the
certificate’s key pair (the ZyWALL uses RSA encryption) and the
length of the key set in bits (1024 bits for example).
Subject
Alternative Name
This field displays the certificate owner‘s IP address (IP), domain
name (DNS) or e-mail address (EMAIL).
Key Usage This field displays for what functions the certificate’s key can be used.
For example, “DigitalSignature” means that the key can be used to
sign certificates and “KeyEncipherment” means that the key can be
used to encrypt text.
Basic Constraint This field displays general information about the certificate. For
example, Subject Type=CA means that this is a certification
authority’s certificate and “Path Length Constraint=1” means that
there can only be one certification authority in the certificate’s path.
This field does not display for a certification request.
MD5 Fingerprint This is the certificate’s message digest that the ZyWALL calculated
using the MD5 algorithm.
SHA1 Fingerprint This is the certificate’s message digest that the ZyWALL calculated
using the SHA1 algorithm.
Certificate in PEM
(Base-64)
Encoded Format
This read-only text box displays the certificate or certification request
in Privacy Enhanced Mail (PEM) format. PEM uses lowercase letters,
uppercase letters and numerals to convert a binary certificate into a
printable form.
You can copy and paste a certification request into a certification
authority’s web page, an e-mail that you send to the certification
authority or a text editor and save the file on a management
computer for later manual enrollment.
You can copy and paste a certificate into an e-mail to send to friends
or colleagues or you can copy and paste a certificate into a text editor
and save the file on a management computer for later distribution
(via floppy disk for example).
Export This button displays for a certification request. Use this button to save
a copy of the request without its private key. Click this button and
then Save in the File Download screen. The Save As screen opens,
browse to the location that you want to use and click Save.
Export Certificate
Only
Use this button to save a copy of the certificate without its private
key. Click this button and then Save in the File Download screen.
The Save As screen opens, browse to the location that you want to
use and click Save.
Password If you want to export the certificate with its private key, create a
password and type it here. Make sure you keep this password in a
safe place. You will need to use it if you import the certificate to
another device.
Export Certificate
with Private Key
Use this button to save a copy of the certificate with its private key.
Type the certificate’s password and click this button. Click Save in the
File Download screen. The Save As screen opens, browse to the
location that you want to use and click Save.
Table 200 Configuration > Object > Certificate > My Certificates > Edit
LABEL DESCRIPTION

Chapter 41 Certificates
ZyWALL USG 50 User’s Guide
654
41.2.3 The My Certificates Import Screen
Click Configuration > Object > Certificate > My Certificates > Import to
open the My Certificate Import screen. Follow the instructions in this screen to
save an existing certificate to the ZyWALL.
Note: You can import a certificate that matches a corresponding certification request
that was generated by the ZyWALL. You can also import a certificate in
PKCS#12 format, including the certificate’s public and private keys.
The certificate you import replaces the corresponding request in the My
Certificates screen.
You must remove any spaces from the certificate’s filename before you can import
it.
Figure 372 Configuration > Object > Certificate > My Certificates > Import
The following table describes the labels in this screen.
OK Click OK to save your changes back to the ZyWALL. You can only
change the name.
Cancel Click Cancel to quit and return to the My Certificates screen.
Table 200 Configuration > Object > Certificate > My Certificates > Edit
LABEL DESCRIPTION
Table 201 Configuration > Object > Certificate > My Certificates > Import
LABEL DESCRIPTION
File Path Type in the location of the file you want to upload in this field or click Browse
to find it.
You cannot import a certificate with the same name as a certificate that is
already in the ZyWALL.
Browse Click Browse to find the certificate file you want to upload.

Chapter 41 Certificates
ZyWALL USG 50 User’s Guide 655
41.3 The Trusted Certificates Screen
Click Configuration > Object > Certificate > Trusted Certificates to open the
Trusted Certificates screen. This screen displays a summary list of certificates
that you have set the ZyWALL to accept as trusted. The ZyWALL also accepts any
valid certificate signed by a certificate on this list as being trustworthy; thus you
do not need to import any certificate that is signed by one of these certificates.
Figure 373 Configuration > Object > Certificate > Trusted Certificates
The following table describes the labels in this screen.
Password This field only applies when you import a binary PKCS#12 format file. Type the
file’s password that was created when the PKCS #12 file was exported.
OK Click OK to save the certificate on the ZyWALL.
Cancel Click Cancel to quit and return to the My Certificates screen.
Table 201 Configuration > Object > Certificate > My Certificates > Import (continued)
LABEL DESCRIPTION
Table 202 Configuration > Object > Certificate > Trusted Certificates
LABEL DESCRIPTION
PKI Storage
Space in Use
This bar displays the percentage of the ZyWALL’s PKI storage space that
is currently in use. When the storage space is almost full, you should
consider deleting expired or unnecessary certificates before adding
more certificates.
Edit Double-click an entry or select it and click Edit to open a screen with an
in-depth list of information about the certificate.
Remove The ZyWALL keeps all of your certificates unless you specifically delete
them. Uploading a new firmware or default configuration file does not
delete your certificates. To remove an entry, select it and click Remove.
The ZyWALL confirms you want to remove it before doing so.
Subsequent certificates move up by one when you take this action.

Chapter 41 Certificates
ZyWALL USG 50 User’s Guide
656
41.3.1 The Trusted Certificates Edit Screen
Click Configuration > Object > Certificate > Trusted Certificates and then a
certificate’s Edit icon to open the Trusted Certificates Edit screen. Use this
screen to view in-depth information about the certificate, change the certificate’s
name and set whether or not you want the ZyWALL to check a certification
Object
References
You cannot delete certificates that any of the ZyWALL’s features are
configured to use. Select an entry and click Object References to open
a screen that shows which settings use the entry. See Section 11.3.2 on
page 236 for an example.
# This field displays the certificate index number. The certificates are
listed in alphabetical order.
Name This field displays the name used to identify this certificate.
Subject This field displays identifying information about the certificate’s owner,
such as CN (Common Name), OU (Organizational Unit or department),
O (Organization or company) and C (Country). It is recommended that
each certificate have unique subject information.
Issuer This field displays identifying information about the certificate’s issuing
certification authority, such as a common name, organizational unit or
department, organization or company and country. With self-signed
certificates, this is the same information as in the Subject field.
Valid From This field displays the date that the certificate becomes applicable.
Valid To This field displays the date that the certificate expires. The text displays
in red and includes an Expired! message if the certificate has expired.
Import Click Import to open a screen where you can save the certificate of a
certification authority that you trust, from your computer to the
ZyWALL.
Refresh Click this button to display the current validity status of the certificates.
Table 202 Configuration > Object > Certificate > Trusted Certificates (continued)
LABEL DESCRIPTION

Chapter 41 Certificates
ZyWALL USG 50 User’s Guide 657
authority’s list of revoked certificates before trusting a certificate issued by the
certification authority.
Figure 374 Configuration > Object > Certificate > Trusted Certificates > Edit

Chapter 41 Certificates
ZyWALL USG 50 User’s Guide
658
The following table describes the labels in this screen.
Table 203 Configuration > Object > Certificate > Trusted Certificates > Edit
LABEL DESCRIPTION
Name This field displays the identifying name of this certificate. You can
change the name. You can use up to 31 alphanumeric and
;‘~!@#$%^&()_+[]{}’,.=- characters.
Certification Path Click the Refresh button to have this read-only text box display the
end entity’s certificate and a list of certification authority certificates
that shows the hierarchy of certification authorities that validate the
end entity’s certificate. If the issuing certification authority is one that
you have imported as a trusted certificate, it may be the only
certification authority in the list (along with the end entity’s own
certificate). The ZyWALL does not trust the end entity’s certificate and
displays “Not trusted” in this field if any certificate on the path has
expired or been revoked.
Refresh Click Refresh to display the certification path.
Enable X.509v3
CRL Distribution
Points and OCSP
checking
Select this check box to have the ZyWALL check incoming certificates
that are signed by this certificate against a Certificate Revocation List
(CRL) or an OCSP server. You also need to configure the OSCP or
LDAP server details.
OCSP Server Select this check box if the directory server uses OCSP (Online
Certificate Status Protocol).
URL Type the protocol, IP address and pathname of the OCSP server.
ID The ZyWALL may need to authenticate itself in order to assess the
OCSP server. Type the login name (up to 31 ASCII characters) from
the entity maintaining the server (usually a certification authority).
Password Type the password (up to 31 ASCII characters) from the entity
maintaining the OCSP server (usually a certification authority).
LDAP Server Select this check box if the directory server uses LDAP (Lightweight
Directory Access Protocol). LDAP is a protocol over TCP that specifies
how clients access directories of certificates and lists of revoked
certificates.
Address Type the IP address (in dotted decimal notation) of the directory
server.
Port Use this field to specify the LDAP server port number. You must use
the same server port number that the directory server uses. 389 is
the default server port number for LDAP.
ID The ZyWALL may need to authenticate itself in order to assess the
CRL directory server. Type the login name (up to 31 ASCII characters)
from the entity maintaining the server (usually a certification
authority).
Password Type the password (up to 31 ASCII characters) from the entity
maintaining the CRL directory server (usually a certification
authority).
Certificate
Information
These read-only fields display detailed information about the
certificate.

Chapter 41 Certificates
ZyWALL USG 50 User’s Guide 659
Type This field displays general information about the certificate. CA-signed
means that a Certification Authority signed the certificate. Self-signed
means that the certificate’s owner signed the certificate (not a
certification authority). X.509 means that this certificate was created
and signed according to the ITU-T X.509 recommendation that
defines the formats for public-key certificates.
Version This field displays the X.509 version number.
Serial Number This field displays the certificate’s identification number given by the
certification authority.
Subject This field displays information that identifies the owner of the
certificate, such as Common Name (CN), Organizational Unit (OU),
Organization (O) and Country (C).
Issuer This field displays identifying information about the certificate’s
issuing certification authority, such as Common Name, Organizational
Unit, Organization and Country.
With self-signed certificates, this is the same information as in the
Subject Name field.
Signature
Algorithm
This field displays the type of algorithm that was used to sign the
certificate. Some certification authorities use rsa-pkcs1-sha1 (RSA
public-private key encryption algorithm and the SHA1 hash
algorithm). Other certification authorities may use rsa-pkcs1-md5
(RSA public-private key encryption algorithm and the MD5 hash
algorithm).
Valid From This field displays the date that the certificate becomes applicable.
The text displays in red and includes a Not Yet Valid! message if the
certificate has not yet become applicable.
Valid To This field displays the date that the certificate expires. The text
displays in red and includes an Expiring! or Expired! message if the
certificate is about to expire or has already expired.
Key Algorithm This field displays the type of algorithm that was used to generate the
certificate’s key pair (the ZyWALL uses RSA encryption) and the
length of the key set in bits (1024 bits for example).
Subject
Alternative Name
This field displays the certificate’s owner‘s IP address (IP), domain
name (DNS) or e-mail address (EMAIL).
Key Usage This field displays for what functions the certificate’s key can be used.
For example, “DigitalSignature” means that the key can be used to
sign certificates and “KeyEncipherment” means that the key can be
used to encrypt text.
Basic Constraint This field displays general information about the certificate. For
example, Subject Type=CA means that this is a certification
authority’s certificate and “Path Length Constraint=1” means that
there can only be one certification authority in the certificate’s path.
MD5 Fingerprint This is the certificate’s message digest that the ZyWALL calculated
using the MD5 algorithm. You can use this value to verify with the
certification authority (over the phone for example) that this is
actually their certificate.
Table 203 Configuration > Object > Certificate > Trusted Certificates > Edit
LABEL DESCRIPTION

Chapter 41 Certificates
ZyWALL USG 50 User’s Guide
660
41.3.2 The Trusted Certificates Import Screen
Click Configuration > Object > Certificate > Trusted Certificates > Import
to open the Trusted Certificates Import screen. Follow the instructions in this
screen to save a trusted certificate to the ZyWALL.
Note: You must remove any spaces from the certificate’s filename before you can
import the certificate.
Figure 375 Configuration > Object > Certificate > Trusted Certificates > Import
SHA1 Fingerprint This is the certificate’s message digest that the ZyWALL calculated
using the SHA1 algorithm. You can use this value to verify with the
certification authority (over the phone for example) that this is
actually their certificate.
Certificate in PEM
(Base-64)
Encoded Format
This read-only text box displays the certificate or certification request
in Privacy Enhanced Mail (PEM) format. PEM uses lowercase letters,
uppercase letters and numerals to convert a binary certificate into a
printable form.
You can copy and paste the certificate into an e-mail to send to
friends or colleagues or you can copy and paste the certificate into a
text editor and save the file on a management computer for later
distribution (via floppy disk for example).
Export Certificate Click this button and then Save in the File Download screen. The
Save As screen opens, browse to the location that you want to use
and click Save.
OK Click OK to save your changes back to the ZyWALL. You can only
change the name.
Cancel Click Cancel to quit and return to the Trusted Certificates screen.
Table 203 Configuration > Object > Certificate > Trusted Certificates > Edit
LABEL DESCRIPTION

Chapter 41 Certificates
ZyWALL USG 50 User’s Guide 661
The following table describes the labels in this screen.
41.4 Certificates Technical Reference
OCSP
OCSP (Online Certificate Status Protocol) allows an application or device to check
whether a certificate is valid. With OCSP the ZyWALL checks the status of
individual certificates instead of downloading a Certificate Revocation List (CRL).
OCSP has two main advantages over a CRL. The first is real-time status
information. The second is a reduction in network traffic since the ZyWALL only
gets information on the certificates that it needs to verify, not a huge list. When
the ZyWALL requests certificate status information, the OCSP server returns a
“expired”, “current” or “unknown” response.
Table 204 Configuration > Object > Certificate > Trusted Certificates > Import
LABEL DESCRIPTION
File Path Type in the location of the file you want to upload in this field or click Browse
to find it.
You cannot import a certificate with the same name as a certificate that is
already in the ZyWALL.
Browse Click Browse to find the certificate file you want to upload.
OK Click OK to save the certificate on the ZyWALL.
Cancel Click Cancel to quit and return to the previous screen.

Chapter 41 Certificates
ZyWALL USG 50 User’s Guide
662

ZyWALL USG 50 User’s Guide 663
CHAPTER 42
ISP Accounts
42.1 Overview
Use ISP accounts to manage Internet Service Provider (ISP) account information
for PPPoE/PPTP interfaces. An ISP account is a profile of settings for Internet
access using PPPoE or PPTP.
Finding Out More
• See Section 11.4 on page 237 for information about PPPoE/PPTP interfaces.
• See Section 6.6 on page 107 for related information on these screens.
42.1.1 What You Can Do in this Chapter
Use the Object > ISP Account screens (Section 42.2 on page 663) to create and
manage ISP accounts in the ZyWALL.
42.2 ISP Account Summary
This screen provides a summary of ISP accounts in the ZyWALL. To access this
screen, click Configuration > Object > ISP Account.
Figure 376 Configuration > Object > ISP Account

Chapter 42 ISP Accounts
ZyWALL USG 50 User’s Guide
664
The following table describes the labels in this screen. See the ISP Account Edit
section below for more information as well.
42.2.1 ISP Account Edit
The ISP Account Edit screen lets you add information about new accounts and
edit information about existing accounts. To open this window, open the ISP
Account screen. (See Section 42.2 on page 663.) Then, click on an Add icon or
Edit icon to open the ISP Account Edit screen below.
Figure 377 Configuration > Object > ISP Account > Edit
Table 205 Configuration > Object > ISP Account
LABEL DESCRIPTION
Add Click this to create a new entry.
Edit Double-click an entry or select it and click Edit to be able to modify the
entry’s settings.
Remove To remove an entry, select it and click Remove. The ZyWALL confirms
you want to remove it before doing so.
Object
References
Select an entry and click Object References to open a screen that
shows which settings use the entry. See Section 11.3.2 on page 236 for
an example.
# This field is a sequential value, and it is not associated with a specific
entry.
Profile Name This field displays the profile name of the ISP account. This name is used
to identify the ISP account.
Protocol This field displays the protocol used by the ISP account.
Authentication
Type
This field displays the authentication type used by the ISP account.
User Name This field displays the user name of the ISP account.

Chapter 42 ISP Accounts
ZyWALL USG 50 User’s Guide 665
The following table describes the labels in this screen.
Table 206 Configuration > Object > ISP Account > Edit
LABEL DESCRIPTION
Profile Name This field is read-only if you are editing an existing account. Type in the
profile name of the ISP account. The profile name is used to refer to the
ISP account. You may use 1-31 alphanumeric characters,
underscores(_), or dashes (-), but the first character cannot be a
number. This value is case-sensitive.
Protocol This field is read-only if you are editing an existing account. Select the
protocol used by the ISP account. Options are:
pppoe - This ISP account uses the PPPoE protocol.
pptp - This ISP account uses the PPTP protocol.
Authentication
Type
Use the drop-down list box to select an authentication protocol for
outgoing calls. Options are:
CHAP/PAP - Your ZyWALL accepts either CHAP or PAP when requested
by this remote node.
CHAP - Your ZyWALL accepts CHAP only.
PAP - Your ZyWALL accepts PAP only.
MSCHAP - Your ZyWALL accepts MSCHAP only.
MSCHAP-V2 - Your ZyWALL accepts MSCHAP-V2 only.
Encryption
Method
This field is available if this ISP account uses the PPTP protocol. Use the
drop-down list box to select the type of Microsoft Point-to-Point
Encryption (MPPE). Options are:
nomppe - This ISP account does not use MPPE.
mppe-40 - This ISP account uses 40-bit MPPE.
mppe-128 - This ISP account uses 128-bit MMPE.
User Name Type the user name given to you by your ISP.
Password Type the password associated with the user name above. The password
can only consist of alphanumeric characters (A-Z, a-z, 0-9). This field
can be blank.
Retype to
Confirm
Type your password again to make sure that you have entered is
correctly.
Server IP If this ISP account uses the PPPoE protocol, this field is not displayed.
If this ISP account uses the PPTP protocol, type the IP address of the
PPTP server.
Connection ID This field is available if this ISP account uses the PPTP protocol. Type
your identification name for the PPTP server. This field can be blank.
Service Name If this ISP account uses the PPPoE protocol, type the PPPoE service name
to access. PPPoE uses the specified service name to identify and reach
the PPPoE server. This field can be blank.
If this ISP account uses the PPTP protocol, this field is not displayed.

Chapter 42 ISP Accounts
ZyWALL USG 50 User’s Guide
666
Compression Select On button to turn on stac compression, and select Off to turn off
stac compression. Stac compression is a data compression technique
capable of compressing data by a factor of about four.
Idle Timeout This value specifies the number of seconds that must elapse without
outbound traffic before the ZyWALL automatically disconnects from the
PPPoE/PPTP server. This value must be an integer between 0 and 360. If
this value is zero, this timeout is disabled.
OK Click OK to save your changes back to the ZyWALL. If there are no
errors, the program returns to the ISP Account screen. If there are
errors, a message box explains the error, and the program stays in the
ISP Account Edit screen.
Cancel Click Cancel to return to the ISP Account screen without creating the
profile (if it is new) or saving any changes to the profile (if it already
exists).
Table 206 Configuration > Object > ISP Account > Edit (continued)
LABEL DESCRIPTION

ZyWALL USG 50 User’s Guide 667
CHAPTER 43
SSL Application
43.1 Overview
You use SSL application objects in SSL VPN. Configure an SSL application object to
specify the type of application and the address of the local computer, server, or
web site SSL users are to be able to access. You can apply one or more SSL
application objects in the VPN > SSL VPN screen for a user account/user group.
43.1.1 What You Can Do in this Chapter
•Use the SSL Application screen (Section 43.2 on page 669) to view the
ZyWALL’s configured SSL application objects.
•Use the SSL Application Edit screen to create or edit web-based application
objects to allow remote users to access an application via standard web
browsers (Section 43.2.1 on page 670).
• You can also use the SSL Application Edit screen to specify the name of a
folder on a Linux or Windows file server which remote users can access using a
standard web browser (Section 43.2.1 on page 670).
43.1.2 What You Need to Know
Application Types
You can configure the following SSL application on the ZyWALL.
•Web-based
A web-based application allows remote users to access an intranet site using
standard web browsers.
Remote User Screen Links
Available SSL application names are displayed as links in remote user screens.
Depending on the application type, remote users can simply click the links or
follow the steps in the pop-up dialog box to access.

Chapter 43 SSL Application
ZyWALL USG 50 User’s Guide
668
Remote Desktop Connections
Use SSL VPN to allow remote users to manage LAN computers. Depending on the
functions supported by the remote desktop software, they can install or remove
software, run programs, change settings, and open, copy, create, and delete files.
This is useful for troubleshooting, support, administration, and remote access to
files and programs.
The LAN computer to be managed must have VNC (Virtual Network Computing) or
RDP (Remote Desktop Protocol) server software installed. The remote user’s
computer does not use VNC or RDP client software. The ZyWALL works with the
following remote desktop connection software:
RDP
• Windows Remote Desktop (supported in Internet Explorer)
VNC
•RealVNC
•TightVNC
•UltraVNC
For example, user A uses an SSL VPN connection to log into the ZyWALL. Then he
manages LAN computer B which has RealVNC server software installed.
Figure 378 SSL-protected Remote Management
Weblinks
You can configure weblink SSL applications to allow remote users to access web
sites.
43.1.3 Example: Specifying a Web Site for Access
This example shows you how to create a web-based application for an internal
web site. The address of the web site is http://info with web page encryption.
1Click Configuration > Object > SSL Application in the navigation panel.
https://
A
SSL
B

Chapter 43 SSL Application
ZyWALL USG 50 User’s Guide 669
2Click the Add button and select Web Application in the Type field.
In the Server Type field, select Web Server.
Enter a descriptive name in the Display Name field. For example,
“CompanyIntranet”.
In the Address field, enter “http://info”.
Select Web Page Encryption to prevent users from saving the web content.
Click Apply to save the settings.
The configuration screen should look similar to the following figure.
Figure 379 Example: SSL Application: Specifying a Web Site for Access
43.2 The SSL Application Screen
The main SSL Application screen displays a list of the configured SSL application
objects. Click Configuration > Object > SSL Application in the navigation
panel.
Figure 380 Configuration > Object > SSL Application

Chapter 43 SSL Application
ZyWALL USG 50 User’s Guide
670
The following table describes the labels in this screen.
43.2.1 Creating/Editing a Web-based SSL Application Object
A web-based application allows remote users to access an application via standard
web browsers.
To configure a web-based application, click the Add or Edit button in the SSL
Application screen and select Web Application in the Type field to display the
configuration screen as shown.
Figure 381 Configuration > Object > SSL Application > Add/Edit: Web Application
Table 207 Configuration > Object > SSL Application
LABEL DESCRIPTION
Add Click this to create a new entry.
Edit Double-click an entry or select it and click Edit to be able to modify the
entry’s settings.
Remove To remove an entry, select it and click Remove. The ZyWALL confirms you
want to remove it before doing so.
Object
Reference
s
Select an entry and click Object References to open a screen that shows
which settings use the entry. See Section 11.3.2 on page 236 for an example.
# This field displays the index number.
Name This field displays the name of the object.
Address This field displays the IP address/URL of the application server or the location
of a file share.
Type This field shows whether the object is a file-sharing, web-server, Outlook Web
Access, Virtual Network Computing, or Remote Desktop Protocol SSL
application.

Chapter 43 SSL Application
ZyWALL USG 50 User’s Guide 671
The following table describes the labels in this screen.
Table 208 Configuration > Object > SSL Application > Add/Edit: Web Application
LABEL DESCRIPTION
Show Advance
Settings / Hide
Advance
Settings
This displays for VNC or RDP type web application objects. Click this
button to display a greater or lesser number of configuration fields.
Create new
Object
Use this to configure any new settings objects that you need to use in
this screen.
Object
Type Select Web Application from the drop-down list box.
Web
Application
Click Advanced to display more configuration fields and edit the details
of your SSL application setup. Click Basic to display fewer fields.
Server Type Specify the type of service for this SSL application.
Select Web Server to allow access to the specified web site hosted on
the local network.
Select OWA (Outlook Web Access) to allow users to access e-mails,
contacts, calenders via Microsoft Outlook-like interface using supported
web browsers. The ZyWALL supports one OWA object.
Select VNC to allow users to manage LAN computers that have Virtual
Network Computing remote desktop server software installed.
Select RDP to allow users to manage LAN computers that have Remote
Desktop Protocol remote desktop server software installed.
Select Weblink to create a link to a web site that you expect the SSL
VPN users to commonly use.
Name Enter a descriptive name to identify this object. You can enter up to 31
characters (“0-9”, “a-z”, “A-Z”, “-” and “_”). Spaces are not allowed.
URL This field displays if the Server Type is set to Web Server, OWA, or
Weblink.
Enter the Fully-Qualified Domain Name (FQDN) or IP address of the
application server.
Note: You must enter the “http://” or “https://” prefix.
Remote users are restricted to access only files in this directory. For
example, if you enter “\remote\” in this field, emote users can only
access files in the “remote” directory.
If a link contains a file that is not within this domain, then remote users
cannot access it.
Preview This field displays if the Server Type is set to Web Server, OWA or
Weblink.
Click Preview to access the URL you specified in a new IE web browser.

Chapter 43 SSL Application
ZyWALL USG 50 User’s Guide
672
Entry Point This field displays if the Server Type is set to Web Server or OWA.
This field is optional. You only need to configure this field if you need to
specify the name of the directory or file on the local server as the home
page or home directory on the user screen.
Server
Address(es)
This field displays if the Server Type is set to RDP or VNC.
Specify the IP address or Fully-Qualified Domain Name (FQDN) of the
computer(s) that you want to allow the remote users to manage.
Starting Port
Ending Port
This field displays if the Server Type is set to RDP or VNC.
Specify the listening ports of the LAN computer(s) running remote
desktop server software. The ZyWALL uses a port number from this
range to send traffic to the LAN computer that is being remotely
managed.
Program Path This field displays if the Server Type is set to RDP.
You can specify an application to open when a remote user logs into the
remote desktop application.
Web Page
Encryption
Select this option to prevent users from saving the web content.
Ok Click Ok to save the changes and return to the main SSL Application
Configuration screen.
Cancel Click Cancel to discard the changes and return to the main SSL
Application Configuration screen.
Table 208 Configuration > Object > SSL Application > Add/Edit: Web Application
LABEL DESCRIPTION

ZyWALL USG 50 User’s Guide 673
CHAPTER 44
Endpoint Security
44.1 Overview
Use Endpoint Security (EPS), also known as endpoint control, to make sure users’
computers comply with defined corporate policies before they can access the
network or an SSL VPN tunnel. After a successful user authentication, a user’s
computer must meet the endpoint security object’s Operating System (OS) option
and security requirements to gain access. You can configure the endpoint security
object to require a user’s computer to match just one of the endpoint security
object’s checking criteria or all of them. Configure endpoint security objects to use
with the authentication policy and SSL VPN features.
For example, an authentication policy could use an endpoint security object that
requires a LAN user’s computer to pass all of the object’s checking items in order
to access the network. LAN user A passes all of the checks and is given access. An
SSL VPN tunnel could use a different endpoint security profile that only requires
the user’s computer to match at least one checked item. SSL VPN user B matches
at least one of the items checked by the SSL VPN’s endpoint security object and is
granted access to the system resource defined in the SSL VPN access policy; in
this example a web server. SSL VPN user C fails all of the SSL VPN’s endpoint
security check and is not given any access.
Figure 382 Endpoint Security

Chapter 44 Endpoint Security
ZyWALL USG 50 User’s Guide
674
44.1.1 What You Can Do in this Chapter
Use the Configuration > Object > Endpoint Security screens (Section 44.2 on
page 675) to create and manage endpoint security objects.
44.1.2 What You Need to Know
What Endpoint Security Can Check
The settings endpoint security can check vary depending on the OS of the user’s
computer. Depending on the OS, EPS can check user computers for the following:
• Windows Auto Update setting
• Installed security patches
• Personal firewall installation and activation
• Anti-virus installation and activation
• Windows registry settings
• Processes that the endpoint must execute
• Processes that the endpoint cannot execute
• The size and version of specific files
Multiple Endpoint Security Objects
You can configure an authentication policy or SSL VPN policy to use multiple
endpoint security objects. This allows checking of computers with different OSs or
security settings. When a client attempts to log in, the ZyWALL checks the client’s
computer against the endpoint security objects one-by-one. The client’s computer
must match one of the force authentication or SSL VPN policy’s endpoint security
objects in order to gain access.
Requirements
User computers must have Sun’s Java (Java Runtime Environment or ‘JRE’)
installed and enabled with a minimum version of 1.4.
Finding Out More
See Section 7.7 on page 135 for an example of how to use endpoint security and
authentication policies.

Chapter 44 Endpoint Security
ZyWALL USG 50 User’s Guide 675
44.2 Endpoint Security Screen
The Endpoint Security screen displays the endpoint security objects you have
configured on the ZyWALL.
Click Configuration > Object > Endpoint Security to display the screen.
Figure 383 Configuration > Object > Endpoint Security
The following table gives an overview of the objects you can configure.
Table 209 Configuration > Object > Endpoint Security
LABEL DESCRIPTION
Add Click this to create a new entry.
Edit Double-click an entry or select it and click Edit to open a screen where
you can modify the entry’s settings.
Remove To remove an entry, select it and click Remove. The ZyWALL confirms you
want to remove it before doing so.
Object
References
Select an entry and click Object References to open a screen that shows
which settings use the object. See Section 11.3.2 on page 236 for an
example.
Object Name This field displays the descriptive name that identifies this object.
Description If the entry has a description configured, it displays here.
Endpoint
Operating
System
This is the type of operating system that the user’s computer must be
using.
Checking
Failure
Message
Enter a message to display when a user’s computer fails the endpoint
security check. Use up to 1023 characters (0-9a-zA-Z;/?:@=+$\.-
_!*'()%,”). For example, “Endpoint Security checking failed. Please
contact your network administrator for help.”.

Chapter 44 Endpoint Security
ZyWALL USG 50 User’s Guide
676
44.3 Endpoint Security Add/Edit
Click Configuration > Object > Endpoint Security and then the Add (or Edit)
icon to open the Endpoint Security Edit screen. Use this screen to configure an
endpoint security object.
Figure 384 Configuration > Object > Endpoint Security > Add
Apply Click this button to save your changes to the ZyWALL.
Reset Click this button to return the screen to its last-saved settings.
Table 209 Configuration > Object > Endpoint Security (continued)
LABEL DESCRIPTION

Chapter 44 Endpoint Security
ZyWALL USG 50 User’s Guide 677

Chapter 44 Endpoint Security
ZyWALL USG 50 User’s Guide
678
The following table gives an overview of the objects you can configure.
Table 210 Configuration > Object > Endpoint Security > Add
LABEL DESCRIPTION
Show Advance
Settings / Hide
Advance
Settings
Click this button to display a greater or lesser number of configuration
fields.
General Settings
Object
Name Specify a descriptive name for identification purposes. You can enter up
to 31 characters (“0-9”, “a-z”, “A-Z”, “-”, “_” with no spaces allowed).
Description Enter a description of this object. It is not used elsewhere. You can use
alphanumeric and ()+/:=?!*#@$_%- characters, and it can be up to 60
characters long.
Endpoint
Operating
System
Select the type of operating system the user’s computer must be using.
The checking items in the rest of the screen vary depending on the
selected operating system. If you select Mac OSX, there are no other
checking items.
Others allows access for computers not using Windows, Linux, or Mac
OSX operating systems. For example you create Windows, Linux, and
Mac OSX endpoint security objects to apply to your LAN users. An
“others” object allows access for LAN computers using Solaris, HP,
Android, or other operating systems.
Windows
Version
If you selected Windows as the operating system, select the version of
Windows here.
Endpoint
must
update to
Windows
Service
Pack
If you selected Windows as the operating system, you can enter the
minimum Windows service pack number the user’s computer must have
installed. The user’s computer must have this service pack or higher. For
example, “2” means service pack 2. Leave the field blank to have the
ZyWALL ignore the Windows service pack number.
Passing
Criterion Select whether the user’s computer has to match just one of the
endpoint security object’s checking criteria or all of them.
Checking Item
- Windows
Update
If you selected Windows as the operating system, you can select whether
or not the user’s computer must have the Windows Auto Update feature
activated.
Checking Item
- Security
Patch
Use the table to list Windows security patches that the user’s computer
must have installed. The user’s computer must have all of the listed
Windows security patches installed to pass this checking item. Click Add
to create a new entry. Select one or more entries and click Remove to
delete it or them.
Checking Item
- Personal
Firewall
If you selected Windows as the operating system, you can select whether
or not the user’s computer is required to have personal firewall software
installed. Move the permitted personal firewalls from the Available list
to the Allowed Personal Firewall List. Use the [Shift] and/or [Ctrl]
key to select multiple entries. The user’s computer must have one of the
listed personal firewalls to pass this checking item. For some personal
firewalls the ZyWALL can also detect whether or not the firewall is
activated; in those cases it must also be activated.

Chapter 44 Endpoint Security
ZyWALL USG 50 User’s Guide 679
Checking Item
- Anti-Virus
Software
If you selected Windows as the operating system, you can select whether
or not the user’s computer is required to have anti-virus software
installed. Move the permitted anti-virus software packages from the
Available list to the Allowed Anti-Virus Software List. Use the [Shift]
and/or [Ctrl] key to select multiple entries. The user’s computer must
have one of the listed anti-virus software packages to pass this checking
item. For some anti-virus software the ZyWALL can also detect whether
or not the anti-virus software is activated; in those cases it must also be
activated.
Checking Item
- Windows
Registry
If you selected Windows as the operating system, you can use the table
to list Windows registry values to check on the user’s computer.
Use the Operation field to set whether the value for the registry item in
the user’s computer has to be equal to (==), greater than (>), less than
(<), greater than or equal to (>=), less than or equal to (<=), or not
equal to (!=) the value listed in the entry.
Click Add to create a new entry. Select one or more entries and click
Remove to delete it or them.
The user’s computer must pass all of the listed Windows registry value
checks to pass this checking item.
Checking Item
- Required
Processes
If you selected Windows or Linux as the operating system, you can use
this section to list applications that a user’s computer must be running.
Use the Processes Endpoints Must Have Running table to list
processes that the user’s computer must have running. The user’s
computer must have all of the listed applications running to pass this
checking item.
Include the filename extension for Linux operating systems.
Click Add to create a new entry. Select one or more entries and click
Remove to delete it or them.
Checking Item
- Forbidden
Processes
If you selected Windows or Linux as the operating system, you can use
this section to list applications that a user’s computer cannot be running.
Use the Processes Endpoints Must NOT Have Running table to list
processes that the user's computer are not permitted to have running.
The user's computer must not have any of the listed applications running
to pass this checking item.
Include the filename extension for Linux operating systems.
Click Add to create a new entry. Select one or more entries and click
Remove to delete it or them.
Table 210 Configuration > Object > Endpoint Security > Add (continued)
LABEL DESCRIPTION

Chapter 44 Endpoint Security
ZyWALL USG 50 User’s Guide
680
Checking Item
- File
Information
If you selected Windows or Linux as the operating system, you can use
this table to check details of specific files on the user’s computer.
Use the Operation field to set whether the size or version of the file on
the user’s computer has to be equal to (==), greater than (>), less than
(<), greater than or equal to (>=), less than or equal to (<=), or not
equal to (!=) the size or version of the file listed in the entry.
Click Add to create a new entry. Select one or more entries and click
Remove to delete it or them.
The user’s computer must pass one of the listed file information checks
to pass this checking item.
OK Click OK to save your changes back to the ZyWALL.
Cancel Click Cancel to exit this screen without saving.
Table 210 Configuration > Object > Endpoint Security > Add (continued)
LABEL DESCRIPTION

ZyWALL USG 50 User’s Guide 681
CHAPTER 45
System
45.1 Overview
Use the system screens to configure general ZyWALL settings.
45.1.1 What You Can Do in this Chapter
•Use the System > Host Name screen (see Section 45.2 on page 682) to
configure a unique name for the ZyWALL in your network.
•Use the System > USB Storage screen (see Section 45.2 on page 682) to
configure the settings for the connected USB devices.
•Use the System > Date/Time screen (see Section 45.4 on page 683) to
configure the date and time for the ZyWALL.
•Use the System > Console Speed screen (see Section 45.5 on page 688) to
configure the console port speed when you connect to the ZyWALL via the
console port using a terminal emulation program.
•Use the System > DNS screen (see Section 45.6 on page 688) to configure the
DNS (Domain Name System) server used for mapping a domain name to its
corresponding IP address and vice versa.
•Use the System > WWW screens (see Section 45.7 on page 696) to configure
settings for HTTP or HTTPS access to the ZyWALL and how the login and access
user screens look.
•Use the System > SSH screen (see Section 45.8 on page 713) to configure
SSH (Secure SHell) used to securely access the ZyWALL’s command line
interface. You can specify which zones allow SSH access and from which IP
address the access can come.
•Use the System > TELNET screen (see Section 45.9 on page 718) to configure
Telnet to access the ZyWALL’s command line interface. Specify which zones
allow Telnet access and from which IP address the access can come.
•Use the System > FTP screen (see Section 45.10 on page 720) to specify from
which zones FTP can be used to access the ZyWALL. You can also specify from
which IP addresses the access can come. You can upload and download the
ZyWALL’s firmware and configuration files using FTP. Please also see Chapter 47
on page 745 for more information about firmware and configuration files.

Chapter 45 System
ZyWALL USG 50 User’s Guide
682
• Your ZyWALL can act as an SNMP agent, which allows a manager station to
manage and monitor the ZyWALL through the network. Use the System >
SNMP screen (see Section 45.11 on page 722) to configure SNMP settings,
including from which zones SNMP can be used to access the ZyWALL. You can
also specify from which IP addresses the access can come.
• Vantage CNM (Centralized Network Management) is a browser-based global
management tool that allows an administrator to manage ZyXEL devices. Use
the System > Vantage CNM screen (see Section 45.12 on page 726) to allow
your ZyWALL to be managed by the Vantage CNM server.
•Use the System > Language screen (see Section 45.13 on page 729) to set a
language for the ZyWALL’s Web Configurator screens.
Note: See each section for related background information and term definitions.
45.2 Host Name
A host name is the unique name by which a device is known on a network. Click
Configuration > System > Host Name to open the Host Name screen.
Figure 385 Configuration > System > Host Name
The following table describes the labels in this screen.
Table 211 Configuration > System > Host Name
LABEL DESCRIPTION
System Name Choose a descriptive name to identify your ZyWALL device. This name
can be up to 64 alphanumeric characters long. Spaces are not allowed,
but dashes (-) underscores (_) and periods (.) are accepted.
Domain Name Enter the domain name (if you know it) here. This name is propagated to
DHCP clients connected to interfaces with the DHCP server enabled. This
name can be up to 254 alphanumeric characters long. Spaces are not
allowed, but dashes “-” are accepted.
Apply Click Apply to save your changes back to the ZyWALL.
Reset Click Reset to return the screen to its last-saved settings.

Chapter 45 System
ZyWALL USG 50 User’s Guide 683
45.3 USB Storage
The ZyWALL can use a connected USB device to store the system log and other
diagnostic information. Use this screen to turn on this feature and set a disk full
warning limit.
Note: Only connect one USB device. It must allow writing (it cannot be read-only) and
use the FAT16, FAT32, EXT2, or EXT3 file system. The ZyWALL uses the
partition identified as “sda1”.
Click Configuration > System > USB Storage to open the screen as shown
next.
Figure 386 Configuration > System > USB Storage
The following table describes the labels in this screen.
45.4 Date and Time
For effective scheduling and logging, the ZyWALL system time must be accurate.
The ZyWALL’s Real Time Chip (RTC) keeps track of the time and date. There is also
Table 212 Configuration > System > USB Storage
LABEL DESCRIPTION
Activate USB
storage
service
Select this if you want to use the connected USB device(s).
Disk full
warning when
remaining
space is less
than
Set a number and select a unit (MB or %) to have the ZyWALL send a
warning message when the remaining USB storage space is less than the
value you set here.
Apply Click Apply to save your changes back to the ZyWALL.
Reset Click Reset to return the screen to its last-saved settings.

Chapter 45 System
ZyWALL USG 50 User’s Guide
684
a software mechanism to set the time manually or get the current time and date
from an external server.
To change your ZyWALL’s time based on your local time zone and date, click
Configuration > System > Date/Time. The screen displays as shown. You can
manually set the ZyWALL’s time and date or have the ZyWALL get the date and
time from a time server.
Figure 387 Configuration > System > Date and Time
The following table describes the labels in this screen.
Table 213 Configuration > System > Date and Time
LABEL DESCRIPTION
Current Time and
Date
Current Time This field displays the present time of your ZyWALL.
Current Date This field displays the present date of your ZyWALL.
Time and Date
Setup
Manual Select this radio button to enter the time and date manually. If you
configure a new time and date, time zone and daylight saving at the
same time, the time zone and daylight saving will affect the new time
and date you entered. When you enter the time settings manually, the
ZyWALL uses the new setting once you click Apply.

Chapter 45 System
ZyWALL USG 50 User’s Guide 685
New Time (hh-
mm-ss)
This field displays the last updated time from the time server or the
last time configured manually.
When you set Time and Date Setup to Manual, enter the new time
in this field and then click Apply.
New Date
(yyyy-mm-dd)
This field displays the last updated date from the time server or the
last date configured manually.
When you set Time and Date Setup to Manual, enter the new date
in this field and then click Apply.
Get from Time
Server
Select this radio button to have the ZyWALL get the time and date
from the time server you specify below. The ZyWALL requests time
and date settings from the time server under the following
circumstances.
• When the ZyWALL starts up.
• When you click Apply or Synchronize Now in this screen.
• 24-hour intervals after starting up.
Time Server
Address
Enter the IP address or URL of your time server. Check with your ISP/
network administrator if you are unsure of this information.
Sync. Now Click this button to have the ZyWALL get the time and date from a
time server (see the Time Server Address field). This also saves
your changes (except the daylight saving settings).
Time Zone Setup
Time Zone Choose the time zone of your location. This will set the time difference
between your time zone and Greenwich Mean Time (GMT).
Enable Daylight
Saving
Daylight saving is a period from late spring to early fall when many
countries set their clocks ahead of normal local time by one hour to
give more daytime light in the evening.
Select this option if you use Daylight Saving Time.
Start Date Configure the day and time when Daylight Saving Time starts if you
selected Enable Daylight Saving. The at field uses the 24 hour
format. Here are a couple of examples:
Daylight Saving Time starts in most parts of the United States on the
second Sunday of March. Each time zone in the United States starts
using Daylight Saving Time at 2 A.M. local time. So in the United
States you would select Second, Sunday, March and type 2 in the at
field.
Daylight Saving Time starts in the European Union on the last Sunday
of March. All of the time zones in the European Union start using
Daylight Saving Time at the same moment (1 A.M. GMT or UTC). So in
the European Union you would select Last, Sunday, March. The time
you type in the at field depends on your time zone. In Germany for
instance, you would type 2 because Germany's time zone is one hour
ahead of GMT or UTC (GMT+1).
Table 213 Configuration > System > Date and Time (continued)
LABEL DESCRIPTION

Chapter 45 System
ZyWALL USG 50 User’s Guide
686
45.4.1 Pre-defined NTP Time Servers List
When you turn on the ZyWALL for the first time, the date and time start at 2003-
01-01 00:00:00. The ZyWALL then attempts to synchronize with one of the
following pre-defined list of Network Time Protocol (NTP) time servers.
The ZyWALL continues to use the following pre-defined list of NTP time servers if
you do not specify a time server or it cannot synchronize with the time server you
specified.
When the ZyWALL uses the pre-defined list of NTP time servers, it randomly
selects one server and tries to synchronize with it. If the synchronization fails,
then the ZyWALL goes through the rest of the list in order from the first one tried
until either it is successful or all the pre-defined NTP time servers have been tried.
End Date Configure the day and time when Daylight Saving Time ends if you
selected Enable Daylight Saving. The at field uses the 24 hour
format. Here are a couple of examples:
Daylight Saving Time ends in the United States on the first Sunday of
November. Each time zone in the United States stops using Daylight
Saving Time at 2 A.M. local time. So in the United States you would
select First, Sunday, November and type 2 in the at field.
Daylight Saving Time ends in the European Union on the last Sunday
of October. All of the time zones in the European Union stop using
Daylight Saving Time at the same moment (1 A.M. GMT or UTC). So in
the European Union you would select Last, Sunday, October. The
time you type in the at field depends on your time zone. In Germany
for instance, you would type 2 because Germany's time zone is one
hour ahead of GMT or UTC (GMT+1).
Offset Specify how much the clock changes when daylight saving begins and
ends.
Enter a number from 1 to 5.5 (by 0.5 increments).
For example, if you set this field to 3.5, a log occurred at 6 P.M. in local
official time will appear as if it had occurred at 10:30 P.M.
Apply Click Apply to save your changes back to the ZyWALL.
Reset Click Reset to return the screen to its last-saved settings.
Table 213 Configuration > System > Date and Time (continued)
LABEL DESCRIPTION
Table 214 Default Time Servers
0.pool.ntp.org
1.pool.ntp.org
2.pool.ntp.org

Chapter 45 System
ZyWALL USG 50 User’s Guide 687
45.4.2 Time Server Synchronization
Click the Synchronize Now button to get the time and date from the time server
you specified in the Time Server Address field.
When the Please Wait... screen appears, you may have to wait up to one minute.
Figure 388 Synchronization in Process
The Current Time and Current Date fields will display the appropriate settings if
the synchronization is successful.
If the synchronization was not successful, a log displays in the View Log screen.
Try re-configuring the Date/Time screen.
To manually set the ZyWALL date and time.
1Click System > Date/Time.
2Select Manual under Time and Date Setup.
3Enter the ZyWALL’s time in the New Time field.
4Enter the ZyWALL’s date in the New Date field.
5Under Time Zone Setup, select your Time Zone from the list.
6As an option you can select the Enable Daylight Saving check box to adjust the
ZyWALL clock for daylight savings.
7Click Apply.
To get the ZyWALL date and time from a time server
1Click System > Date/Time.
2Select Get from Time Server under Time and Date Setup.
3Under Time Zone Setup, select your Time Zone from the list.
4As an option you can select the Enable Daylight Saving check box to adjust the
ZyWALL clock for daylight savings.

Chapter 45 System
ZyWALL USG 50 User’s Guide
688
5Under Time and Date Setup, enter a Time Server Address (Table 214 on page
686).
6Click Apply.
45.5 Console Port Speed
This section shows you how to set the console port speed when you connect to the
ZyWALL via the console port using a terminal emulation program. See Tab l e 2 o n
page 35 for default console port settings.
Click Configuration > System > Console Speed to open the Console Speed
screen.
Figure 389 Configuration > System > Console Speed
The following table describes the labels in this screen.
45.6 DNS Overview
DNS (Domain Name System) is for mapping a domain name to its corresponding
IP address and vice versa. The DNS server is extremely important because
without it, you must know the IP address of a machine before you can access it.
Table 215 Configuration > System > Console Speed
LABEL DESCRIPTION
Console Port
Speed
Use the drop-down list box to change the speed of the console port.
Your ZyWALL supports 9600, 19200, 38400, 57600, and 115200 bps
(default) for the console port.
The Console Port Speed applies to a console port connection using
terminal emulation software and NOT the Console in the ZyWALL Web
Configurator Status screen.
Apply Click Apply to save your changes back to the ZyWALL.
Reset Click Reset to return the screen to its last-saved settings.

Chapter 45 System
ZyWALL USG 50 User’s Guide 689
45.6.1 DNS Server Address Assignment
The ZyWALL can get the DNS server addresses in the following ways.
• The ISP tells you the DNS server addresses, usually in the form of an
information sheet, when you sign up. If your ISP gives you DNS server
addresses, manually enter them in the DNS server fields.
• If your ISP dynamically assigns the DNS server IP addresses (along with the
ZyWALL’s WAN IP address), set the DNS server fields to get the DNS server
address from the ISP.
• You can manually enter the IP addresses of other DNS servers.
45.6.2 Configuring the DNS Screen
Click Configuration > System > DNS to change your ZyWALL’s DNS settings.
Use the DNS screen to configure the ZyWALL to use a DNS server to resolve
domain names for ZyWALL system features like VPN, DDNS and the time server.
You can also configure the ZyWALL to accept or discard DNS queries. Use the
Network > Interface screens to configure the DNS server information that the
ZyWALL sends to the specified DHCP client devices.
Figure 390 Configuration > System > DNS

Chapter 45 System
ZyWALL USG 50 User’s Guide
690
The following table describes the labels in this screen.
Table 216 Configuration > System > DNS
LABEL DESCRIPTION
Address/PTR
Record
This record specifies the mapping of a Fully-Qualified Domain Name
(FQDN) to an IP address. An FQDN consists of a host and domain
name. For example, www.zyxel.com.tw is a fully qualified domain
name, where “www” is the host, “zyxel” is the third-level domain,
“com” is the second-level domain, and “tw” is the top level domain.
Add Click this to create a new entry.
Edit Double-click an entry or select it and click Edit to be able to modify the
entry’s settings.
Remove To remove an entry, select it and click Remove. The ZyWALL confirms
you want to remove it before doing so. Note that subsequent entries
move up by one when you take this action.
#This is the index number of the address/PTR record.
FQDN This is a host’s fully qualified domain name.
IP Address This is the IP address of a host.
Domain Zone
Forwarder
This specifies a DNS server’s IP address. The ZyWALL can query the
DNS server to resolve domain zones for features like VPN, DDNS and
the time server.
When the ZyWALL needs to resolve a domain zone, it checks it against
the domain zone forwarder entries in the order that they appear in this
list.
Add Click this to create a new entry. Select an entry and click Add to create
a new entry after the selected entry.
Edit Double-click an entry or select it and click Edit to be able to modify the
entry’s settings.
Remove To remove an entry, select it and click Remove. The ZyWALL confirms
you want to remove it before doing so. Note that subsequent entries
move up by one when you take this action.
Move To change an entry’s position in the numbered list, select the method
and click Move to display a field to type a number for where you want
to put it and press [ENTER] to move the rule to the number that you
typed.
#This is the index number of the domain zone forwarder record. The
ordering of your rules is important as rules are applied in sequence.
A hyphen (-) displays for the default domain zone forwarder record.
The default record is not configurable. The ZyWALL uses this default
record if the domain zone that needs to be resolved does not match
any of the other domain zone forwarder records.
Domain Zone A domain zone is a fully qualified domain name without the host. For
example, zyxel.com.tw is the domain zone for the www.zyxel.com.tw
fully qualified domain name.
A “*” means all domain zones.
Type This displays whether the DNS server IP address is assigned by the ISP
dynamically through a specified interface or configured manually
(User-Defined).

Chapter 45 System
ZyWALL USG 50 User’s Guide 691
DNS Server This is the IP address of a DNS server. This field displays N/A if you
have the ZyWALL get a DNS server IP address from the ISP
dynamically but the specified interface is not active.
Query Via This is the interface through which the ZyWALL sends DNS queries to
the entry’s DNS server. If the ZyWALL connects through a VPN tunnel,
tunnel displays.
MX Record (for
My FQDN)
A MX (Mail eXchange) record identifies a mail server that handles the
mail for a particular domain.
Add Click this to create a new entry.
Edit Double-click an entry or select it and click Edit to be able to modify the
entry’s settings.
Remove To remove an entry, select it and click Remove. The ZyWALL confirms
you want to remove it before doing so. Note that subsequent entries
move up by one when you take this action.
#This is the index number of the MX record.
Domain Name This is the domain name where the mail is destined for.
IP/FQDN This is the IP address or Fully-Qualified Domain Name (FQDN) of a mail
server that handles the mail for the domain specified in the field above.
Service Control This specifies from which computers and zones you can send DNS
queries to the ZyWALL.
Add Click this to create a new entry. Select an entry and click Add to create
a new entry after the selected entry.
Edit Double-click an entry or select it and click Edit to be able to modify the
entry’s settings.
Remove To remove an entry, select it and click Remove. The ZyWALL confirms
you want to remove it before doing so. Note that subsequent entries
move up by one when you take this action.
Move To change an entry’s position in the numbered list, select the method
and click Move to display a field to type a number for where you want
to put it and press [ENTER] to move the rule to the number that you
typed.
#This the index number of the service control rule. The ordering of your
rules is important as rules are applied in sequence.
The entry with a hyphen (-) instead of a number is the ZyWALL’s (non-
configurable) default policy. The ZyWALL applies this to traffic that does
not match any other configured rule. It is not an editable rule. To apply
other behavior, configure a rule that traffic will match so the ZyWALL
will not have to use the default policy.
Zone This is the zone on the ZyWALL the user is allowed or denied to access.
Address This is the object name of the IP address(es) with which the computer
is allowed or denied to send DNS queries.
Action This displays whether the ZyWALL accepts DNS queries from the
computer with the IP address specified above through the specified
zone (Accept) or discards them (Deny).
Table 216 Configuration > System > DNS (continued)
LABEL DESCRIPTION

Chapter 45 System
ZyWALL USG 50 User’s Guide
692
45.6.3 Address Record
An address record contains the mapping of a Fully-Qualified Domain Name (FQDN)
to an IP address. An FQDN consists of a host and domain name. For example,
www.zyxel.com is a fully qualified domain name, where “www” is the host, “zyxel”
is the second-level domain, and “com” is the top level domain.
mail.myZyXEL.com.tw is also a FQDN, where “mail” is the host, “myZyXEL” is the
third-level domain, “com” is the second-level domain, and “tw” is the top level
domain.
The ZyWALL allows you to configure address records about the ZyWALL itself or
another device. This way you can keep a record of DNS names and addresses that
people on your network may use frequently. If the ZyWALL receives a DNS query
for an FQDN for which the ZyWALL has an address record, the ZyWALL can send
the IP address in a DNS response without having to query a DNS name server.
45.6.4 PTR Record
A PTR (pointer) record is also called a reverse record or a reverse lookup record. It
is a mapping of an IP address to a domain name.
45.6.5 Adding an Address/PTR Record
Click the Add icon in the Address/PTR Record table to add an address/PTR
record.
Figure 391 Configuration > System > DNS > Address/PTR Record Edit

Chapter 45 System
ZyWALL USG 50 User’s Guide 693
The following table describes the labels in this screen.
45.6.6 Domain Zone Forwarder
A domain zone forwarder contains a DNS server’s IP address. The ZyWALL can
query the DNS server to resolve domain zones for features like VPN, DDNS and
the time server. A domain zone is a fully qualified domain name without the host.
For example, zyxel.com.tw is the domain zone for the www.zyxel.com.tw fully
qualified domain name.
45.6.7 Adding a Domain Zone Forwarder
Click the Add icon in the Domain Zone Forwarder table to add a domain zone
forwarder record.
Figure 392 Configuration > System > DNS > Domain Zone Forwarder Add
Table 217 Configuration > System > DNS > Address/PTR Record Edit
LABEL DESCRIPTION
FQDN Type a Fully-Qualified Domain Name (FQDN) of a server. An FQDN starts
with a host name and continues all the way up to the top-level domain
name. For example, www.zyxel.com.tw is a fully qualified domain
name, where “www” is the host, “zyxel” is the third-level domain, “com”
is the second-level domain, and “tw” is the top level domain.
Underscores are not allowed.
Use "*." as a prefix in the FQDN for a wildcard domain name (for
example, *.example.com).
IP Address Enter the IP address of the host in dotted decimal notation.
OK Click OK to save your customized settings and exit this screen.
Cancel Click Cancel to exit this screen without saving

Chapter 45 System
ZyWALL USG 50 User’s Guide
694
The following table describes the labels in this screen.
45.6.8 MX Record
A MX (Mail eXchange) record indicates which host is responsible for the mail for a
particular domain, that is, controls where mail is sent for that domain. If you do
not configure proper MX records for your domain or other domain, external e-mail
from other mail servers will not be able to be delivered to your mail server and
vice versa. Each host or domain can have only one MX record, that is, one domain
is mapping to one host.
Table 218 Configuration > System > DNS > Domain Zone Forwarder Add
LABEL DESCRIPTION
Domain Zone A domain zone is a fully qualified domain name without the host. For
example, zyxel.com.tw is the domain zone for the www.zyxel.com.tw
fully qualified domain name. For example, whenever the ZyWALL
receives needs to resolve a zyxel.com.tw domain name, it can send a
query to the recorded name server IP address.
Enter * if all domain zones are served by the specified DNS server(s).
DNS Server Select DNS Server(s) from ISP if your ISP dynamically assigns DNS
server information. You also need to select an interface through which
the ISP provides the DNS server IP address(es). The interface should be
activated and set to be a DHCP client. The fields below display the
(read-only) DNS server IP address(es) that the ISP assigns. N/A
displays for any DNS server IP address fields for which the ISP does not
assign an IP address.
Select Public DNS Server if you have the IP address of a DNS server.
Enter the DNS server's IP address in the field to the right. The ZyWALL
must be able to connect to the DNS server without using a VPN tunnel.
The DNS server could be on the Internet or one of the ZyWALL’s local
networks. You cannot use 0.0.0.0. Use the Query via field to select the
interface through which the ZyWALL sends DNS queries to a DNS
server.
Select Private DNS Server if you have the IP address of a DNS server
to which the ZyWALL connects through a VPN tunnel. Enter the DNS
server's IP address in the field to the right. You cannot use 0.0.0.0.
OK Click OK to save your customized settings and exit this screen.
Cancel Click Cancel to exit this screen without saving

Chapter 45 System
ZyWALL USG 50 User’s Guide 695
45.6.9 Adding a MX Record
Click the Add icon in the MX Record table to add a MX record.
Figure 393 Configuration > System > DNS > MX Record Add
The following table describes the labels in this screen.
45.6.10 Adding a DNS Service Control Rule
Click the Add icon in the Service Control table to add a service control rule.
Figure 394 Configuration > System > DNS > Service Control Rule Add
Table 219 Configuration > System > DNS > MX Record Add
LABEL DESCRIPTION
Domain Name Enter the domain name where the mail is destined for.
IP Address/
FQDN
Enter the IP address or Fully-Qualified Domain Name (FQDN) of a mail
server that handles the mail for the domain specified in the field above.
OK Click OK to save your customized settings and exit this screen.
Cancel Click Cancel to exit this screen without saving

Chapter 45 System
ZyWALL USG 50 User’s Guide
696
The following table describes the labels in this screen.
45.7 WWW Overview
The following figure shows secure and insecure management of the ZyWALL
coming in from the WAN. HTTPS and SSH access are secure. HTTP and Telnet
access are not secure.
• See Section 6.7.1 on page 108 for related information on these screens.
Note: To allow the ZyWALL to be accessed from a specified computer using a service,
make sure you do not have a service control rule or to-ZyWALL firewall rule to
block that traffic.
• See To-ZyWALL Rules on page 364 for more on To-ZyWALL firewall rules.
• See Section 7.8 on page 138 for an example of configuring service control to
block administrator HTTPS access from all zones except the LAN.
To stop a service from accessing the ZyWALL, clear Enable in the corresponding
service screen.
45.7.1 Service Access Limitations
A service cannot be used to access the ZyWALL when:
Table 220 Configuration > System > DNS > Service Control Rule Add
LABEL DESCRIPTION
Create new
Object
Use this to configure any new settings objects that you need to use in
this screen.
Address
Object
Select ALL to allow or deny any computer to send DNS queries to the
ZyWALL.
Select a predefined address object to just allow or deny the computer
with the IP address that you specified to send DNS queries to the
ZyWALL.
Zone Select ALL to allow or prevent DNS queries through any zones.
Select a predefined zone on which a DNS query to the ZyWALL is allowed
or denied.
Action Select Accept to have the ZyWALL allow the DNS queries from the
specified computer.
Select Deny to have the ZyWALL reject the DNS queries from the
specified computer.
OK Click OK to save your customized settings and exit this screen.
Cancel Click Cancel to exit this screen without saving

Chapter 45 System
ZyWALL USG 50 User’s Guide 697
1You have disabled that service in the corresponding screen.
2The allowed IP address (address object) in the Service Control table does not
match the client IP address (the ZyWALL disallows the session).
3The IP address (address object) in the Service Control table is not in the allowed
zone or the action is set to Deny.
4There is a firewall rule that blocks it.
45.7.2 System Timeout
There is a lease timeout for administrators. The ZyWALL automatically logs you
out if the management session remains idle for longer than this timeout period.
The management session does not time out when a statistics screen is polling.
Each user is also forced to log in the ZyWALL for authentication again when the
reauthentication time expires.
You can change the timeout settings in the User/Group screens.
45.7.3 HTTPS
You can set the ZyWALL to use HTTP or HTTPS (HTTPS adds security) for Web
Configurator sessions. Specify which zones allow Web Configurator access and
from which IP address the access can come.
HTTPS (HyperText Transfer Protocol over Secure Socket Layer, or HTTP over SSL)
is a web protocol that encrypts and decrypts web pages. Secure Socket Layer
(SSL) is an application-level protocol that enables secure transactions of data by
ensuring confidentiality (an unauthorized party cannot read the transferred data),
authentication (one party can identify the other party) and data integrity (you
know if data has been changed).
It relies upon certificates, public keys, and private keys (see Chapter 41 on page
641 for more information).
HTTPS on the ZyWALL is used so that you can securely access the ZyWALL using
the Web Configurator. The SSL protocol specifies that the HTTPS server (the
ZyWALL) must always authenticate itself to the HTTPS client (the computer which
requests the HTTPS connection with the ZyWALL), whereas the HTTPS client only
should authenticate itself when the HTTPS server requires it to do so (select
Authenticate Client Certificates in the WWW screen). Authenticate Client
Certificates is optional and if selected means the HTTPS client must send the
ZyWALL a certificate. You must apply for a certificate for the browser from a CA
that is a trusted CA on the ZyWALL.

Chapter 45 System
ZyWALL USG 50 User’s Guide
698
Please refer to the following figure.
1HTTPS connection requests from an SSL-aware web browser go to port 443 (by
default) on the ZyWALL’s web server.
2HTTP connection requests from a web browser go to port 80 (by default) on the
ZyWALL’s web server.
Figure 395 HTTP/HTTPS Implementation
Note: If you disable HTTP in the WWW screen, then the ZyWALL blocks all HTTP
connection attempts.
45.7.4 Configuring WWW Service Control
Click Configuration > System > WWW to open the WWW screen. Use this
screen to specify from which zones you can access the ZyWALL using HTTP or
HTTPS. You can also specify which IP addresses the access can come from.

Chapter 45 System
ZyWALL USG 50 User’s Guide 699
Note: Admin Service Control deals with management access (to the Web
Configurator).
User Service Control deals with user access to the ZyWALL (logging into SSL
VPN for example).
Figure 396 Configuration > System > WWW > Service Control
The following table describes the labels in this screen.
Table 221 Configuration > System > WWW > Service Control
LABEL DESCRIPTION
HTTPS
Enable Select the check box to allow or disallow the computer with the IP
address that matches the IP address(es) in the Service Control
table to access the ZyWALL Web Configurator using secure HTTPs
connections.

Chapter 45 System
ZyWALL USG 50 User’s Guide
700
Server Port The HTTPS server listens on port 443 by default. If you change the
HTTPS server port to a different number on the ZyWALL, for example
8443, then you must notify people who need to access the ZyWALL
Web Configurator to use “https://ZyWALL IP Address:8443” as the
URL.
Authenticate Client
Certificates
Select Authenticate Client Certificates (optional) to require the
SSL client to authenticate itself to the ZyWALL by sending the
ZyWALL a certificate. To do that the SSL client must have a CA-
signed certificate from a CA that has been imported as a trusted CA
on the ZyWALL (see Section 45.7.7.5 on page 708 on importing
certificates for details).
Server Certificate Select a certificate the HTTPS server (the ZyWALL) uses to
authenticate itself to the HTTPS client. You must have certificates
already configured in the My Certificates screen.
Redirect HTTP to
HTTPS
To allow only secure Web Configurator access, select this to redirect
all HTTP connection requests to the HTTPS server.
Admin/User
Service Control Admin Service Control specifies from which zones an administrator
can use HTTPS to manage the ZyWALL (using the Web Configurator).
You can also specify the IP addresses from which the administrators
can manage the ZyWALL.
User Service Control specifies from which zones a user can use
HTTPS to log into the ZyWALL (to log into SSL VPN for example). You
can also specify the IP addresses from which the users can access
the ZyWALL.
Add Click this to create a new entry. Select an entry and click Add to
create a new entry after the selected entry.
Edit Double-click an entry or select it and click Edit to be able to modify
the entry’s settings.
Remove To remove an entry, select it and click Remove. The ZyWALL
confirms you want to remove it before doing so. Note that
subsequent entries move up by one when you take this action.
Move To change an entry’s position in the numbered list, select the method
and click Move to display a field to type a number for where you
want to put it and press [ENTER] to move the rule to the number
that you typed.
#This is the index number of the service control rule.
The entry with a hyphen (-) instead of a number is the ZyWALL’s
(non-configurable) default policy. The ZyWALL applies this to traffic
that does not match any other configured rule. It is not an editable
rule. To apply other behavior, configure a rule that traffic will match
so the ZyWALL will not have to use the default policy.
Zone This is the zone on the ZyWALL the user is allowed or denied to
access.
Address This is the object name of the IP address(es) with which the
computer is allowed or denied to access.
Action This displays whether the computer with the IP address specified
above can access the ZyWALL zone(s) configured in the Zone field
(Accept) or not (Deny).
Table 221 Configuration > System > WWW > Service Control (continued)
LABEL DESCRIPTION

Chapter 45 System
ZyWALL USG 50 User’s Guide 701
HTTP
Enable Select the check box to allow or disallow the computer with the IP
address that matches the IP address(es) in the Service Control
table to access the ZyWALL Web Configurator using HTTP
connections.
Server Port You may change the server port number for a service if needed,
however you must use the same port number in order to use that
service to access the ZyWALL.
Admin/User
Service Control Admin Service Control specifies from which zones an administrator
can use HTTP to manage the ZyWALL (using the Web Configurator).
You can also specify the IP addresses from which the administrators
can manage the ZyWALL.
User Service Control specifies from which zones a user can use
HTTP to log into the ZyWALL (to log into SSL VPN for example). You
can also specify the IP addresses from which the users can access
the ZyWALL.
Add Click this to create a new entry. Select an entry and click Add to
create a new entry after the selected entry.
Edit Double-click an entry or select it and click Edit to be able to modify
the entry’s settings.
Remove To remove an entry, select it and click Remove. The ZyWALL
confirms you want to remove it before doing so. Note that
subsequent entries move up by one when you take this action.
Move To change an entry’s position in the numbered list, select the method
and click Move to display a field to type a number for where you
want to put it and press [ENTER] to move the rule to the number
that you typed.
#This is the index number of the service control rule.
The entry with a hyphen (-) instead of a number is the ZyWALL’s
(non-configurable) default policy. The ZyWALL applies this to traffic
that does not match any other configured rule. It is not an editable
rule. To apply other behavior, configure a rule that traffic will match
so the ZyWALL will not have to use the default policy.
Zone This is the zone on the ZyWALL the user is allowed or denied to
access.
Address This is the object name of the IP address(es) with which the
computer is allowed or denied to access.
Action This displays whether the computer with the IP address specified
above can access the ZyWALL zone(s) configured in the Zone field
(Accept) or not (Deny).
Authentication
Client
Authentication
Method
Select a method the HTTPS or HTTP server uses to authenticate a
client.
You must have configured the authentication methods in the Auth.
method screen.
Table 221 Configuration > System > WWW > Service Control (continued)
LABEL DESCRIPTION

Chapter 45 System
ZyWALL USG 50 User’s Guide
702
45.7.5 Service Control Rules
Click Add or Edit in the Service Control table in a WWW, SSH, Telnet, FTP or
SNMP screen to add a service control rule.
Figure 397 Configuration > System > Service Control Rule > Edit
The following table describes the labels in this screen.
45.7.6 Customizing the WWW Login Page
Click Configuration > System > WWW > Login Page to open the Login Page
screen. Use this screen to customize the Web Configurator login screen. You can
Apply Click Apply to save your changes back to the ZyWALL.
Reset Click Reset to return the screen to its last-saved settings.
Table 221 Configuration > System > WWW > Service Control (continued)
LABEL DESCRIPTION
Table 222 Configuration > System > Service Control Rule > Edit
LABEL DESCRIPTION
Create new
Object
Use this to configure any new settings objects that you need to use in
this screen.
Address
Object
Select ALL to allow or deny any computer to communicate with the
ZyWALL using this service.
Select a predefined address object to just allow or deny the computer
with the IP address that you specified to access the ZyWALL using this
service.
Zone Select ALL to allow or prevent any ZyWALL zones from being accessed
using this service.
Select a predefined ZyWALL zone on which a incoming service is allowed
or denied.
Action Select Accept to allow the user to access the ZyWALL from the specified
computers.
Select Deny to block the user’s access to the ZyWALL from the specified
computers.
OK Click OK to save your customized settings and exit this screen.
Cancel Click Cancel to exit this screen without saving

Chapter 45 System
ZyWALL USG 50 User’s Guide
704
The following figures identify the parts you can customize in the login and access
pages.
Figure 399 Login Page Customization
Figure 400 Access Page Customization
You can specify colors in one of the following ways:
Logo Title
Message
Note Message
Background
(last line of text)
(color of all text)
Logo Title
Message
Note Message
Window
(last line of text)
(color of all text)
Background

Chapter 45 System
ZyWALL USG 50 User’s Guide 705
•Click Color to display a screen of web-safe colors from which to choose.
• Enter the name of the desired color.
• Enter a pound sign (#) followed by the six-digit hexadecimal number that
represents the desired color. For example, use “#000000” for black.
• Enter “rgb” followed by red, green, and blue values in parenthesis and separate
by commas. For example, use “rgb(0,0,0)” for black.
Your desired color should display in the preview screen on the right after you click
in another field, click Apply, or press [ENTER]. If your desired color does not
display, your browser may not support it. Try selecting another color.
The following table describes the labels in the screen.
Table 223 Configuration > System > WWW > Login Page
LABEL DESCRIPTION
Select Type Select whether the Web Configurator uses the default login screen or one
that you customize in the rest of this screen.
Logo File You can upload a graphic logo to be displayed on the upper left corner of
the Web Configurator login screen and access page.
Specify the location and file name of the logo graphic or click Browse to
locate it.
Note: Use a GIF, JPG, or PNG of 100 kilobytes or less.
Click Upload to transfer the specified graphic file from your computer to
the ZyWALL.
Customized
Login Page
Use this section to set how the Web Configurator login screen looks.
Title Enter the title for the top of the screen. Use up to 64 printable ASCII
characters. Spaces are allowed.
Title Color Specify the color of the screen’s title text.
Message Color Specify the color of the screen’s text.
Note Message Enter a note to display at the bottom of the screen. Use up to 64
printable ASCII characters. Spaces are allowed.
Background Set how the screen background looks.
To use a graphic, select Picture and upload a graphic. Specify the
location and file name of the logo graphic or click Browse to locate it.
Note: Use a GIF, JPG, or PNG of 100 kilobytes or less.
To use a color, select Color and specify the color.
Customized
Access Page
Use this section to customize the page that displays after an access user
logs into the Web Configurator to access network services like the
Internet.
Title Enter the title for the top of the screen. Use up to 64 printable ASCII
characters. Spaces are allowed.
Message Color Specify the color of the screen’s text.

Chapter 45 System
ZyWALL USG 50 User’s Guide
706
45.7.7 HTTPS Example
If you haven’t changed the default HTTPS port on the ZyWALL, then in your
browser enter “https://ZyWALL IP Address/” as the web site address where
“ZyWALL IP Address” is the IP address or domain name of the ZyWALL you wish to
access.
45.7.7.1 Internet Explorer Warning Messages
When you attempt to access the ZyWALL HTTPS server, a Windows dialog box
pops up asking if you trust the server certificate. Click View Certificate if you
want to verify that the certificate is from the ZyWALL.
You see the following Security Alert screen in Internet Explorer. Select Yes to
proceed to the Web Configurator login screen; if you select No, then Web
Configurator access is blocked.
Figure 401 Security Alert Dialog Box (Internet Explorer)
Note Message Enter a note to display below the title. Use up to 64 printable ASCII
characters. Spaces are allowed.
Window
Background
Set how the window’s background looks.
To use a graphic, select Picture and upload a graphic. Specify the
location and file name of the logo graphic or click Browse to locate it.
Note: Use a GIF, JPG, or PNG of 100 kilobytes or less.
To use a color, select Color and specify the color.
Apply Click Apply to save your changes back to the ZyWALL.
Reset Click Reset to return the screen to its last-saved settings.
Table 223 Configuration > System > WWW > Login Page
LABEL DESCRIPTION

Chapter 45 System
ZyWALL USG 50 User’s Guide 707
45.7.7.2 Netscape Navigator Warning Messages
When you attempt to access the ZyWALL HTTPS server, a Website Certified by
an Unknown Authority screen pops up asking if you trust the server certificate.
Click Examine Certificate if you want to verify that the certificate is from the
ZyWALL.
If Accept this certificate temporarily for this session is selected, then click
OK to continue in Netscape.
Select Accept this certificate permanently to import the ZyWALL’s certificate
into the SSL client.
Figure 402 Security Certificate 1 (Netscape)
Figure 403 Security Certificate 2 (Netscape)
45.7.7.3 Avoiding Browser Warning Messages
Here are the main reasons your browser displays warnings about the ZyWALL’s
HTTPS server certificate and what you can do to avoid seeing the warnings:

Chapter 45 System
ZyWALL USG 50 User’s Guide
708
• The issuing certificate authority of the ZyWALL’s HTTPS server certificate is not
one of the browser’s trusted certificate authorities. The issuing certificate
authority of the ZyWALL's factory default certificate is the ZyWALL itself since
the certificate is a self-signed certificate.
• For the browser to trust a self-signed certificate, import the self-signed
certificate into your operating system as a trusted certificate.
• To have the browser trust the certificates issued by a certificate authority,
import the certificate authority’s certificate into your operating system as a
trusted certificate. Refer to Appendix D on page 871 for details.
45.7.7.4 Login Screen
After you accept the certificate, the ZyWALL login screen appears. The lock
displayed in the bottom of the browser status bar denotes a secure connection.
Figure 404 Login Screen (Internet Explorer)
45.7.7.5 Enrolling and Importing SSL Client Certificates
The SSL client needs a certificate if Authenticate Client Certificates is selected
on the ZyWALL.
You must have imported at least one trusted CA to the ZyWALL in order for the
Authenticate Client Certificates to be active (see the Certificates chapter for
details).

Chapter 45 System
ZyWALL USG 50 User’s Guide 709
Apply for a certificate from a Certification Authority (CA) that is trusted by the
ZyWALL (see the ZyWALL’s Trusted CA Web Configurator screen).
Figure 405 ZyWALL Trusted CA Screen
The CA sends you a package containing the CA’s trusted certificate(s), your
personal certificate(s) and a password to install the personal certificate(s).
45.7.7.5.1 Installing the CA’s Certificate
1Double click the CA’s trusted certificate to produce a screen similar to the one
shown next.
Figure 406 CA Certificate Example
2Click Install Certificate and follow the wizard as shown earlier in this appendix.

Chapter 45 System
ZyWALL USG 50 User’s Guide
710
45.7.7.5.2 Installing Your Personal Certificate(s)
You need a password in advance. The CA may issue the password or you may
have to specify it during the enrollment. Double-click the personal certificate given
to you by the CA to produce a screen similar to the one shown next
1Click Next to begin the wizard.
Figure 407 Personal Certificate Import Wizard 1
2The file name and path of the certificate you double-clicked should automatically
appear in the File name text box. Click Browse if you wish to import a different
certificate.
Figure 408 Personal Certificate Import Wizard 2

Chapter 45 System
ZyWALL USG 50 User’s Guide 711
3Enter the password given to you by the CA.
Figure 409 Personal Certificate Import Wizard 3
4Have the wizard determine where the certificate should be saved on your
computer or select Place all certificates in the following store and choose a
different location.
Figure 410 Personal Certificate Import Wizard 4

Chapter 45 System
ZyWALL USG 50 User’s Guide
712
5Click Finish to complete the wizard and begin the import process.
Figure 411 Personal Certificate Import Wizard 5
6You should see the following screen when the certificate is correctly installed on
your computer.
Figure 412 Personal Certificate Import Wizard 6
45.7.7.6 Using a Certificate When Accessing the ZyWALL Example
Use the following procedure to access the ZyWALL via HTTPS.
1Enter ‘https://ZyWALL IP Address/ in your browser’s web address field.
Figure 413 Access the ZyWALL Via HTTPS

Chapter 45 System
ZyWALL USG 50 User’s Guide 713
2When Authenticate Client Certificates is selected on the ZyWALL, the following
screen asks you to select a personal certificate to send to the ZyWALL. This screen
displays even if you only have a single certificate as in the example.
Figure 414 SSL Client Authentication
3You next see the Web Configurator login screen.
Figure 415 Secure Web Configurator Login Screen
45.8 SSH
You can use SSH (Secure SHell) to securely access the ZyWALL’s command line
interface. Specify which zones allow SSH access and from which IP address the
access can come.

Chapter 45 System
ZyWALL USG 50 User’s Guide
714
SSH is a secure communication protocol that combines authentication and data
encryption to provide secure encrypted communication between two hosts over an
unsecured network. In the following figure, computer A on the Internet uses SSH
to securely connect to the WAN port of the ZyWALL for a management session.
Figure 416 SSH Communication Over the WAN Example
45.8.1 How SSH Works
The following figure is an example of how a secure connection is established
between two remote hosts using SSH v1.
Figure 417 How SSH v1 Works Example
1Host Identification
The SSH client sends a connection request to the SSH server. The server
identifies itself with a host key. The client encrypts a randomly generated
session key with the host key and server key and sends the result back to the
server.
The client automatically saves any new server public keys. In subsequent
connections, the server public key is checked against the saved version on the
client computer.

Chapter 45 System
ZyWALL USG 50 User’s Guide 715
2Encryption Method
Once the identification is verified, both the client and server must agree on the
type of encryption method to use.
3Authentication and Data Transmission
After the identification is verified and data encryption activated, a secure tunnel
is established between the client and the server. The client then sends its
authentication information (user name and password) to the server to log in to
the server.
45.8.2 SSH Implementation on the ZyWALL
Your ZyWALL supports SSH versions 1 and 2 using RSA authentication and four
encryption methods (AES, 3DES, Archfour, and Blowfish). The SSH server is
implemented on the ZyWALL for management using port 22 (by default).
45.8.3 Requirements for Using SSH
You must install an SSH client program on a client computer (Windows or Linux
operating system) that is used to connect to the ZyWALL over SSH.
45.8.4 Configuring SSH
Click Configuration > System > SSH to change your ZyWALL’s Secure Shell
settings. Use this screen to specify from which zones SSH can be used to manage
the ZyWALL. You can also specify from which IP addresses the access can come.

Chapter 45 System
ZyWALL USG 50 User’s Guide
716
Note: It is recommended that you disable Telnet and FTP when you configure SSH for
secure connections.
Figure 418 Configuration > System > SSH
The following table describes the labels in this screen.
Table 224 Configuration > System > SSH
LABEL DESCRIPTION
Enable Select the check box to allow or disallow the computer with the IP
address that matches the IP address(es) in the Service Control table to
access the ZyWALL CLI using this service.
Version 1 Select the check box to have the ZyWALL use both SSH version 1 and
version 2 protocols. If you clear the check box, the ZyWALL uses only
SSH version 2 protocol.
Server Port You may change the server port number for a service if needed, however
you must use the same port number in order to use that service for
remote management.
Server
Certificate
Select the certificate whose corresponding private key is to be used to
identify the ZyWALL for SSH connections. You must have certificates
already configured in the My Certificates screen (Click My Certificates
and see Chapter 41 on page 641 for details).
Service Control This specifies from which computers you can access which ZyWALL
zones.
Add Click this to create a new entry. Select an entry and click Add to create a
new entry after the selected entry. Refer to Table 222 on page 702 for
details on the screen that opens.
Edit Double-click an entry or select it and click Edit to be able to modify the
entry’s settings.
Remove To remove an entry, select it and click Remove. The ZyWALL confirms
you want to remove it before doing so. Note that subsequent entries
move up by one when you take this action.

Chapter 45 System
ZyWALL USG 50 User’s Guide 717
45.8.5 Secure Telnet Using SSH Examples
This section shows two examples using a command interface and a graphical
interface SSH client program to remotely access the ZyWALL. The configuration
and connection steps are similar for most SSH client programs. Refer to your SSH
client program user’s guide.
45.8.5.1 Example 1: Microsoft Windows
This section describes how to access the ZyWALL using the Secure Shell Client
program.
1Launch the SSH client and specify the connection information (IP address, port
number) for the ZyWALL.
2Configure the SSH client to accept connection using SSH version 1.
3A window displays prompting you to store the host key in you computer. Click Yes
to continue.
Figure 419 SSH Example 1: Store Host Key
Move To change an entry’s position in the numbered list, select the method
and click Move to display a field to type a number for where you want to
put it and press [ENTER] to move the rule to the number that you typed.
#This the index number of the service control rule.
Zone This is the zone on the ZyWALL the user is allowed or denied to access.
Address This is the object name of the IP address(es) with which the computer is
allowed or denied to access.
Action This displays whether the computer with the IP address specified above
can access the ZyWALL zone(s) configured in the Zone field (Accept) or
not (Deny).
Apply Click Apply to save your changes back to the ZyWALL.
Reset Click Reset to return the screen to its last-saved settings.
Table 224 Configuration > System > SSH (continued)
LABEL DESCRIPTION

Chapter 45 System
ZyWALL USG 50 User’s Guide
718
Enter the password to log in to the ZyWALL. The CLI screen displays next.
45.8.5.2 Example 2: Linux
This section describes how to access the ZyWALL using the OpenSSH client
program that comes with most Linux distributions.
1Test whether the SSH service is available on the ZyWALL.
Enter “telnet 192.168.1.1 22” at a terminal prompt and press [ENTER]. The
computer attempts to connect to port 22 on the ZyWALL (using the default IP
address of 192.168.1.1).
A message displays indicating the SSH protocol version supported by the
ZyWALL.
Figure 420 SSH Example 2: Test
2Enter “ssh –1 192.168.1.1”. This command forces your computer to connect to
the ZyWALL using SSH version 1. If this is the first time you are connecting to the
ZyWALL using SSH, a message displays prompting you to save the host
information of the ZyWALL. Type “yes” and press [ENTER].
Then enter the password to log in to the ZyWALL.
Figure 421 SSH Example 2: Log in
3The CLI screen displays next.
45.9 Telnet
You can use Telnet to access the ZyWALL’s command line interface. Specify which
zones allow Telnet access and from which IP address the access can come.
$ telnet 192.168.1.1 22
Trying 192.168.1.1...
Connected to 192.168.1.1.
Escape character is '^]'.
SSH-1.5-1.0.0
$ ssh –1 192.168.1.1
The authenticity of host '192.168.1.1 (192.168.1.1)' can't be established.
RSA1 key fingerprint is 21:6c:07:25:7e:f4:75:80:ec:af:bd:d4:3d:80:53:d1.
Are you sure you want to continue connecting (yes/no)? yes
Warning: Permanently added '192.168.1.1' (RSA1) to the list of known hosts.
Administrator@192.168.1.1's password:

Chapter 45 System
ZyWALL USG 50 User’s Guide 719
45.9.1 Configuring Telnet
Click Configuration > System > TELNET to configure your ZyWALL for remote
Telnet access. Use this screen to specify from which zones Telnet can be used to
manage the ZyWALL. You can also specify from which IP addresses the access can
come.
Figure 422 Configuration > System > TELNET
The following table describes the labels in this screen.
Table 225 Configuration > System > TELNET
LABEL DESCRIPTION
Enable Select the check box to allow or disallow the computer with the IP
address that matches the IP address(es) in the Service Control table to
access the ZyWALL CLI using this service.
Server Port You may change the server port number for a service if needed, however
you must use the same port number in order to use that service for
remote management.
Service
Control
This specifies from which computers you can access which ZyWALL
zones.
Add Click this to create a new entry. Select an entry and click Add to create a
new entry after the selected entry. Refer to Table 222 on page 702 for
details on the screen that opens.
Edit Double-click an entry or select it and click Edit to be able to modify the
entry’s settings.
Remove To remove an entry, select it and click Remove. The ZyWALL confirms
you want to remove it before doing so. Note that subsequent entries
move up by one when you take this action.
Move To change an entry’s position in the numbered list, select the method and
click Move to display a field to type a number for where you want to put
it and press [ENTER] to move the rule to the number that you typed.

Chapter 45 System
ZyWALL USG 50 User’s Guide
720
45.10 FTP
You can upload and download the ZyWALL’s firmware and configuration files using
FTP. To use this feature, your computer must have an FTP client. Please see
Chapter 47 on page 745 for more information about firmware and configuration
files.
45.10.1 Configuring FTP
To change your ZyWALL’s FTP settings, click Configuration > System > FTP tab.
The screen appears as shown. Use this screen to specify from which zones FTP can
#This the index number of the service control rule.
The entry with a hyphen (-) instead of a number is the ZyWALL’s (non-
configurable) default policy. The ZyWALL applies this to traffic that does
not match any other configured rule. It is not an editable rule. To apply
other behavior, configure a rule that traffic will match so the ZyWALL will
not have to use the default policy.
Zone This is the zone on the ZyWALL the user is allowed or denied to access.
Address This is the object name of the IP address(es) with which the computer is
allowed or denied to access.
Action This displays whether the computer with the IP address specified above
can access the ZyWALL zone(s) configured in the Zone field (Accept) or
not (Deny).
Apply Click Apply to save your changes back to the ZyWALL.
Reset Click Reset to return the screen to its last-saved settings.
Table 225 Configuration > System > TELNET (continued)
LABEL DESCRIPTION

Chapter 45 System
ZyWALL USG 50 User’s Guide 721
be used to access the ZyWALL. You can also specify from which IP addresses the
access can come.
Figure 423 Configuration > System > FTP
The following table describes the labels in this screen.
Table 226 Configuration > System > FTP
LABEL DESCRIPTION
Enable Select the check box to allow or disallow the computer with the IP
address that matches the IP address(es) in the Service Control table to
access the ZyWALL using this service.
TLS required Select the check box to use FTP over TLS (Transport Layer Security) to
encrypt communication.
This implements TLS as a security mechanism to secure FTP clients and/
or servers.
Server Port You may change the server port number for a service if needed, however
you must use the same port number in order to use that service for
remote management.
Server
Certificate
Select the certificate whose corresponding private key is to be used to
identify the ZyWALL for FTP connections. You must have certificates
already configured in the My Certificates screen (Click My Certificates
and see Chapter 41 on page 641 for details).
Service
Control
This specifies from which computers you can access which ZyWALL
zones.
Add Click this to create a new entry. Select an entry and click Add to create a
new entry after the selected entry. Refer to Table 222 on page 702 for
details on the screen that opens.
Edit Double-click an entry or select it and click Edit to be able to modify the
entry’s settings.
Remove To remove an entry, select it and click Remove. The ZyWALL confirms
you want to remove it before doing so. Note that subsequent entries
move up by one when you take this action.

Chapter 45 System
ZyWALL USG 50 User’s Guide
722
45.11 SNMP
Simple Network Management Protocol is a protocol used for exchanging
management information between network devices. Your ZyWALL supports SNMP
agent functionality, which allows a manager station to manage and monitor the
ZyWALL through the network. The ZyWALL supports SNMP version one (SNMPv1)
Move To change an entry’s position in the numbered list, select the method and
click Move to display a field to type a number for where you want to put
it and press [ENTER] to move the rule to the number that you typed.
#This the index number of the service control rule.
The entry with a hyphen (-) instead of a number is the ZyWALL’s (non-
configurable) default policy. The ZyWALL applies this to traffic that does
not match any other configured rule. It is not an editable rule. To apply
other behavior, configure a rule that traffic will match so the ZyWALL will
not have to use the default policy.
Zone This is the zone on the ZyWALL the user is allowed or denied to access.
Address This is the object name of the IP address(es) with which the computer is
allowed or denied to access.
Action This displays whether the computer with the IP address specified above
can access the ZyWALL zone(s) configured in the Zone field (Accept) or
not (Deny).
Apply Click Apply to save your changes back to the ZyWALL.
Reset Click Reset to return the screen to its last-saved settings.
Table 226 Configuration > System > FTP (continued)
LABEL DESCRIPTION

Chapter 45 System
ZyWALL USG 50 User’s Guide 723
and version two (SNMPv2c). The next figure illustrates an SNMP management
operation.
Figure 424 SNMP Management Model
An SNMP managed network consists of two main types of component: agents and
a manager.
An agent is a management software module that resides in a managed device (the
ZyWALL). An agent translates the local management information from the
managed device into a form compatible with SNMP. The manager is the console
through which network administrators perform network management functions. It
executes applications that control and monitor managed devices.
The managed devices contain object variables/managed objects that define each
piece of information to be collected about a device. Examples of variables include
such as number of packets received, node port status etc. A Management
Information Base (MIB) is a collection of managed objects. SNMP allows a
manager and agents to communicate for the purpose of accessing these objects.
SNMP itself is a simple request/response protocol based on the manager/agent
model. The manager issues a request and the agent returns responses using the
following protocol operations:
• Get - Allows the manager to retrieve an object variable from the agent.

Chapter 45 System
ZyWALL USG 50 User’s Guide
724
• GetNext - Allows the manager to retrieve the next object variable from a table
or list within an agent. In SNMPv1, when a manager wants to retrieve all
elements of a table from an agent, it initiates a Get operation, followed by a
series of GetNext operations.
• Set - Allows the manager to set values for object variables within an agent.
• Trap - Used by the agent to inform the manager of some events.
45.11.1 Supported MIBs
The ZyWALL supports MIB II that is defined in RFC-1213 and RFC-1215. The
ZyWALL also supports private MIBs (zywall.mib and zyxel-zywall-ZLD-
Common.mib) to collect information about CPU and memory usage and VPN total
throughput. The focus of the MIBs is to let administrators collect statistical data
and monitor status and performance. You can download the ZyWALL’s MIBs from
www.zyxel.com.
45.11.2 SNMP Traps
The ZyWALL will send traps to the SNMP manager when any one of the following
events occurs.
45.11.3 Configuring SNMP
To change your ZyWALL’s SNMP settings, click Configuration > System > SNMP
tab. The screen appears as shown. Use this screen to configure your SNMP
Table 227 SNMP Traps
OBJECT LABEL OBJECT ID DESCRIPTION
Cold Start 1.3.6.1.6.3.1.1.5.1 This trap is sent when the ZyWALL is turned
on or an agent restarts.
linkDown 1.3.6.1.6.3.1.1.5.3 This trap is sent when the Ethernet link is
down.
linkUp 1.3.6.1.6.3.1.1.5.4 This trap is sent when the Ethernet link is
up.
authenticationFailure 1.3.6.1.6.3.1.1.5.5 This trap is sent when an SNMP request
comes from non-authenticated hosts.

Chapter 45 System
ZyWALL USG 50 User’s Guide 725
settings, including from which zones SNMP can be used to access the ZyWALL. You
can also specify from which IP addresses the access can come.
Figure 425 Configuration > System > SNMP
The following table describes the labels in this screen.
Table 228 Configuration > System > SNMP
LABEL DESCRIPTION
Enable Select the check box to allow or disallow the computer with the IP
address that matches the IP address(es) in the Service Control table to
access the ZyWALL using this service.
Server Port You may change the server port number for a service if needed, however
you must use the same port number in order to use that service for
remote management.
Get
Community
Enter the Get Community, which is the password for the incoming Get
and GetNext requests from the management station. The default is
public and allows all requests.
Set
Community
Enter the Set community, which is the password for incoming Set
requests from the management station. The default is private and allows
all requests.
Trap
Community Type the trap community, which is the password sent with each trap to
the SNMP manager. The default is public and allows all requests.
Destination Type the IP address of the station to send your SNMP traps to.
Service
Control
This specifies from which computers you can access which ZyWALL
zones.

Chapter 45 System
ZyWALL USG 50 User’s Guide
726
45.12 Vantage CNM
Vantage CNM (Centralized Network Management) is a browser-based global
management solution that allows an administrator from any location to easily
configure, manage, monitor and troubleshoot ZyXEL devices located worldwide.
See the Vantage CNM User's Guide for details.
If you allow your ZyWALL to be managed by the Vantage CNM server, then you
should not do any configurations directly to the ZyWALL (using either the Web
Configurator or commands) without notifying the Vantage CNM administrator.
Add Click this to create a new entry. Select an entry and click Add to create a
new entry after the selected entry. Refer to Table 222 on page 702 for
details on the screen that opens.
Edit Double-click an entry or select it and click Edit to be able to modify the
entry’s settings.
Remove To remove an entry, select it and click Remove. The ZyWALL confirms
you want to remove it before doing so. Note that subsequent entries
move up by one when you take this action.
Move To change an entry’s position in the numbered list, select the method and
click Move to display a field to type a number for where you want to put
it and press [ENTER] to move the rule to the number that you typed.
#This the index number of the service control rule.
The entry with a hyphen (-) instead of a number is the ZyWALL’s (non-
configurable) default policy. The ZyWALL applies this to traffic that does
not match any other configured rule. It is not an editable rule. To apply
other behavior, configure a rule that traffic will match so the ZyWALL will
not have to use the default policy.
Zone This is the zone on the ZyWALL the user is allowed or denied to access.
Address This is the object name of the IP address(es) with which the computer is
allowed or denied to access.
Action This displays whether the computer with the IP address specified above
can access the ZyWALL zone(s) configured in the Zone field (Accept) or
not (Deny).
Apply Click Apply to save your changes back to the ZyWALL.
Reset Click Reset to return the screen to its last-saved settings.
Table 228 Configuration > System > SNMP (continued)
LABEL DESCRIPTION

Chapter 45 System
ZyWALL USG 50 User’s Guide 727
45.12.1 Configuring Vantage CNM
Vantage CNM is disabled on the device by default. Click Configuration > System
> Vantage CNM to configure your device’s Vantage CNM settings.
Figure 426 Configuration > System > Vantage CNM
The following table describes the labels in this screen.
Table 229 Configuration > System > Vantage CNM
LABEL DESCRIPTION
Show Advance
Settings / Hide
Advance
Settings
Click this button to display a greater or lesser number of configuration
fields.
Vantage CNM Click Advanced to display more configuration fields or click Basic to
display fewer fields.
Enable Select this check box to allow Vantage CNM to manage your ZyWALL.
Server IP
Address/FQDN
Enter the IP address or fully qualified domain name of the Vantage
server.
If the Vantage CNM server is on a different subnet to the ZyWALL and is
behind a NAT router, enter the WAN IP address of the NAT router here
and configure the NAT router to forward UDP port 11864 traffic to the
Vantage CNM server.
If the Vantage CNM server is behind a firewall, you may have to create a
rule on the firewall to allow UDP port 11864 traffic through to the
Vantage CNM server (most (new) ZyXEL firewalls automatically allow
this).

Chapter 45 System
ZyWALL USG 50 User’s Guide
728
Tran sfer
Protocol
Select whether the Vantage CNM sessions should use regular HTTP
connections or secure HTTPS connections.
Note: HTTPS is recommended.
The Vantage CNM server must use the same setting.
Device
Management
IP
Select Auto to have the ZyWALL allow Vantage CNM sessions to connect
to any of the ZyWALL’s IP addresses.
Select Custom to specify the ZyWALL’s IP address that allows Vantage
CNM sessions. Configure the Custom IP field if you select this. You
might for example need to specify the IP address when using a WAN
trunk that uses multiple WAN IP addresses.
Custom IP Specify the ZyWALL’s IP address that allows Vantage CNM sessions. This
field applies when you select Custom in the Device Management IP
field.
Keepalive
Interval
Set how often the ZyWALL sends a keep alive packet to the Vantage
CNM server if there is no other traffic. The keep alive packets maintain
the Vantage CNM server’s control session.
Periodic Inform
Interval
Select this option to have the ZyWALL periodically send “Inform”
messages to the Vantage CNM server.
HTTPS
Authentication
When you are using HTTPs, select this option to have the ZyWALL
authenticate the Vantage CNM server’s certificate. In order to do this
you need to import the Vantage CNM server’s public key (certificate) into
the ZyWALL’s trusted certificates.
Vantage
Certificate
Select the Vantage CNM server’s certificate. This applies when you
enable HTTPS authentication.
Apply Click Apply to save your changes back to the ZyWALL.
Reset Click Reset to return the screen to its last-saved settings.
Table 229 Configuration > System > Vantage CNM (continued)
LABEL DESCRIPTION

Chapter 45 System
ZyWALL USG 50 User’s Guide 729
45.13 Language Screen
Click Configuration > System > Language to open the following screen. Use
this screen to select a display language for the ZyWALL’s Web Configurator
screens.
Figure 427 Configuration > System > Language
The following table describes the labels in this screen.
Table 230 Configuration > System > Language
LABEL DESCRIPTION
Language Setting Select a display language for the ZyWALL’s Web Configurator
screens. You also need to open a new browser session to display the
screens in the new language.
Apply Click Apply to save your changes back to the ZyWALL.
Reset Click Reset to return the screen to its last-saved settings.

Chapter 45 System
ZyWALL USG 50 User’s Guide
730

ZyWALL USG 50 User’s Guide 731
CHAPTER 46
Log and Report
46.1 Overview
Use these screens to configure daily reporting and log settings.
46.1.1 What You Can Do In this Chapter
•Use the Email Daily Report screen (Section 46.2 on page 731) to configure
where and how to send daily reports and what reports to send.
•Use the Maintenance > Log Setting screens (Section 46.3 on page 733) to
specify which log messages are e-mailed, where they are e-mailed, and how
often they are e-mailed.
46.2 Email Daily Report
Use the Email Daily Report screen to start or stop data collection and view
various statistics about traffic passing through your ZyWALL.
Note: Data collection may decrease the ZyWALL’s traffic throughput rate.

Chapter 46 Log and Report
ZyWALL USG 50 User’s Guide
732
Click Configuration > Log & Report > Email Daily Report to display the
following screen. Configure this screen to have the ZyWALL e-mail you system
statistics every day.
Figure 428 Configuration > Log & Report > Email Daily Report

Chapter 46 Log and Report
ZyWALL USG 50 User’s Guide 733
The following table describes the labels in this screen.
46.3 Log Setting Screens
The Log Setting screens control log messages and alerts. A log message stores
the information for viewing (for example, in the View Log tab) or regular e-
mailing later, and an alert is e-mailed immediately. Usually, alerts are used for
events that require more serious attention, such as system errors and attacks.
The ZyWALL provides a system log and supports e-mail profiles and remote syslog
servers. The system log is available on the View Log tab, the e-mail profiles are
used to mail log messages to the specified destinations, and the other four logs
are stored on specified syslog servers.
Table 231 Configuration > Log & Report > Email Daily Report
LABEL DESCRIPTION
Enable Email
Daily Report
Select this to send reports by e-mail every day.
Mail Server Type the name or IP address of the outgoing SMTP server.
Mail Subject Type the subject line for the outgoing e-mail. Select Append system
name to add the ZyWALL’s system name to the subject. Select Append
date time to add the ZyWALL’s system date and time to the subject.
Mail From Type the e-mail address from which the outgoing e-mail is delivered. This
address is used in replies.
Mail To Type the e-mail address (or addresses) to which the outgoing e-mail is
delivered.
SMTP
Authentication
Select this check box if it is necessary to provide a user name and
password to the SMTP server.
User Name This box is effective when you select the SMTP Authentication check
box. Type the user name to provide to the SMTP server when the log is e-
mailed.
Password This box is effective when you select the SMTP Authentication check
box. Type the password to provide to the SMTP server when the log is e-
mailed.
Send Report
Now
Click this button to have the ZyWALL send the daily e-mail report
immediately.
Time for
sending
report
Select the time of day (hours and minutes) when the log is e-mailed. Use
24-hour notation.
Report Items Select the information to include in the report. Select Reset counters
after sending report successfully if you only want to see statistics for
a 24 hour period.
Reset All
Counters
Click this to discard all report data and start all of the counters over at
zero.
Apply Click Apply to save your changes back to the ZyWALL.
Reset Click Reset to return the screen to its last-saved settings.

Chapter 46 Log and Report
ZyWALL USG 50 User’s Guide
734
The Log Setting tab also controls what information is saved in each log. For the
system log, you can also specify which log messages are e-mailed, where they are
e-mailed, and how often they are e-mailed.
For alerts, the Log Settings tab controls which events generate alerts and where
alerts are e-mailed.
The Log Settings Summary screen provides a summary of all the settings. You
can use the Log Settings Edit screen to maintain the detailed settings (such as
log categories, e-mail addresses, server names, etc.) for any log. Alternatively, if
you want to edit what events is included in each log, you can also use the Active
Log Summary screen to edit this information for all logs at the same time.
46.3.1 Log Setting Summary
To access this screen, click Configuration > Log & Report > Log Setting.
Figure 429 Configuration > Log & Report > Log Setting
The following table describes the labels in this screen.
Table 232 Configuration > Log & Report > Log Setting
LABEL DESCRIPTION
Edit Double-click an entry or select it and click Edit to open a screen where
you can modify the entry’s settings.
Activate To turn on an entry, select it and click Activate.
Inactivate To turn off an entry, select it and click Inactivate.

Chapter 46 Log and Report
ZyWALL USG 50 User’s Guide 735
46.3.2 Edit System Log Settings
The Log Settings Edit screen controls the detailed settings for each log in the
system log (which includes the e-mail profiles). Go to the Log Settings
Summary screen (see Section 46.3.1 on page 734), and click the system log Edit
icon.
# This field is a sequential value, and it is not associated with a specific
log.
Name This field displays the name of the log (system log or one of the remote
servers).
Log Format This field displays the format of the log.
Internal - system log; you can view the log on the View Log tab.
VRPT/Syslog - ZyXEL’s Vantage Report, syslog-compatible format.
CEF/Syslog - Common Event Format, syslog-compatible format.
Summary This field is a summary of the settings for each log. Please see Section
46.3.2 on page 735 for more information.
Active Log
Summary
Click this button to open the Active Log Summary Edit screen.
Apply Click this button to save your changes (activate and deactivate logs) and
make them take effect.
Table 232 Configuration > Log & Report > Log Setting (continued)
LABEL DESCRIPTION

Chapter 46 Log and Report
ZyWALL USG 50 User’s Guide
736
Figure 430 Configuration > Log & Report > Log Setting > Edit (System Log)

Chapter 46 Log and Report
ZyWALL USG 50 User’s Guide 737
The following table describes the labels in this screen.
Table 233 Configuration > Log & Report > Log Setting > Edit (System Log)
LABEL DESCRIPTION
E-Mail Server 1/2
Active Select this to send log messages and alerts according to the
information in this section. You specify what kinds of log messages
are included in log information and what kinds of log messages are
included in alerts in the Active Log and Alert section.
Mail Server Type the name or IP address of the outgoing SMTP server.
Mail Subject Type the subject line for the outgoing e-mail.
Send From Type the e-mail address from which the outgoing e-mail is
delivered. This address is used in replies.
Send Log To Type the e-mail address to which the outgoing e-mail is delivered.
Send Alerts To Type the e-mail address to which alerts are delivered.
Sending Log Select how often log information is e-mailed. Choices are: When
Full, Hourly and When Full, Daily and When Full, and Weekly
and When Full.
Day for Sending
Log This field is available if the log is e-mailed weekly. Select the day of
the week the log is e-mailed.
Time for Sending
Log This field is available if the log is e-mailed weekly or daily. Select
the time of day (hours and minutes) when the log is e-mailed. Use
24-hour notation.
SMTP
Authentication Select this check box if it is necessary to provide a user name and
password to the SMTP server.
User Name This box is effective when you select the SMTP Authentication
check box. Type the user name to provide to the SMTP server when
the log is e-mailed.
Password This box is effective when you select the SMTP Authentication
check box. Type the password to provide to the SMTP server when
the log is e-mailed.
Active Log and Alert
System log Use the System Log drop-down list to change the log settings for
all of the log categories.
disable all logs (red X) - do not log any information for any
category for the system log or e-mail any logs to e-mail server 1 or
2.
enable normal logs (green check mark) - create log messages
and alerts for all categories for the system log. If e-mail server 1 or
2 also has normal logs enabled, the ZyWALL will e-mail logs to
them.
enable normal logs and debug logs (yellow check mark) -
create log messages, alerts, and debugging information for all
categories. The ZyWALL does not e-mail debugging information,
even if this setting is selected.

Chapter 46 Log and Report
ZyWALL USG 50 User’s Guide
738
E-mail Server 1 Use the E-Mail Server 1 drop-down list to change the settings for
e-mailing logs to e-mail server 1 for all log categories.
Using the System Log drop-down list to disable all logs overrides
your e-mail server 1 settings.
enable normal logs (green check mark) - e-mail log messages for
all categories to e-mail server 1.
enable alert logs (red exclamation point) - e-mail alerts for all
categories to e-mail server 1.
E-mail Server 2 Use the E-Mail Server 2 drop-down list to change the settings for
e-mailing logs to e-mail server 2 for all log categories.
Using the System Log drop-down list to disable all logs overrides
your e-mail server 2 settings.
enable normal logs (green check mark) - e-mail log messages for
all categories to e-mail server 2.
enable alert logs (red exclamation point) - e-mail alerts for all
categories to e-mail server 2.
# This field is a sequential value, and it is not associated with a
specific address.
Log Category This field displays each category of messages. It is the same value
used in the Display and Category fields in the View Log tab. The
Default category includes debugging messages generated by open
source software.
System log Select which events you want to log by Log Category. There are
three choices:
disable all logs (red X) - do not log any information from this
category
enable normal logs (green checkmark) - create log messages
and alerts from this category
enable normal logs and debug logs (yellow check mark) -
create log messages, alerts, and debugging information from this
category; the ZyWALL does not e-mail debugging information,
however, even if this setting is selected.
E-mail Server 1 Select whether each category of events should be included in the
log messages when it is e-mailed (green check mark) and/or in
alerts (red exclamation point) for the e-mail settings specified in E-
Mail Server 1. The ZyWALL does not e-mail debugging
information, even if it is recorded in the System log.
E-mail Server 2 Select whether each category of events should be included in log
messages when it is e-mailed (green check mark) and/or in alerts
(red exclamation point) for the e-mail settings specified in E-Mail
Server 2. The ZyWALL does not e-mail debugging information,
even if it is recorded in the System log.
Log Consolidation
Table 233 Configuration > Log & Report > Log Setting > Edit (System Log)
LABEL DESCRIPTION

Chapter 46 Log and Report
ZyWALL USG 50 User’s Guide 739
Active Select this to activate log consolidation. Log consolidation
aggregates multiple log messages that arrive within the specified
Log Consolidation Interval. In the View Log tab, the text
“[count=x]”, where x is the number of original log messages, is
appended at the end of the Message field, when multiple log
messages were aggregated.
Log
Consolidation
Interval
Type how often, in seconds, to consolidate log information. If the
same log message appears multiple times, it is aggregated into one
log message with the text “[count=x]”, where x is the number of
original log messages, appended at the end of the Message field.
OK Click this to save your changes and return to the previous screen.
Cancel Click this to return to the previous screen without saving your
changes.
Table 233 Configuration > Log & Report > Log Setting > Edit (System Log)
LABEL DESCRIPTION

Chapter 46 Log and Report
ZyWALL USG 50 User’s Guide
740
46.3.3 Edit Remote Server Log Settings
The Log Settings Edit screen controls the detailed settings for each log in the
remote server (syslog). Go to the Log Settings Summary screen (see Section
46.3.1 on page 734), and click a remote server Edit icon.
Figure 431 Configuration > Log & Report > Log Setting > Edit (Remote Server)

Chapter 46 Log and Report
ZyWALL USG 50 User’s Guide 741
The following table describes the labels in this screen.
Table 234 Configuration > Log & Report > Log Setting > Edit (Remote Server)
LABEL DESCRIPTION
Log Settings
for Remote
Server
Active Select this check box to send log information according to the
information in this section. You specify what kinds of messages are
included in log information in the Active Log section.
Log Format This field displays the format of the log information. It is read-only.
VRPT/Syslog - ZyXEL’s Vantage Report, syslog-compatible format.
CEF/Syslog - Common Event Format, syslog-compatible format.
Server
Address Type the server name or the IP address of the syslog server to which to
send log information.
Log Facility Select a log facility. The log facility allows you to log the messages to
different files in the syslog server. Please see the documentation for your
syslog program for more information.
Active Log
Selection Use the Selection drop-down list to change the log settings for all of the
log categories.
disable all logs (red X) - do not send the remote server logs for any log
category.
enable normal logs (green check mark) - send the remote server log
messages and alerts for all log categories.
enable normal logs and debug logs (yellow check mark) - send the
remote server log messages, alerts, and debugging information for all
log categories.
# This field is a sequential value, and it is not associated with a specific
address.
Log
Category This field displays each category of messages. It is the same value used
in the Display and Category fields in the View Log tab. The Default
category includes debugging messages generated by open source
software.
Selection Select what information you want to log from each Log Category
(except All Logs; see below). Choices are:
disable all logs (red X) - do not log any information from this category
enable normal logs (green checkmark) - log regular information and
alerts from this category
enable normal logs and debug logs (yellow check mark) - log regular
information, alerts, and debugging information from this category
OK Click this to save your changes and return to the previous screen.
Cancel Click this to return to the previous screen without saving your changes.

Chapter 46 Log and Report
ZyWALL USG 50 User’s Guide
742
46.3.4 Active Log Summary Screen
The Active Log Summary screen allows you to view and to edit what information
is included in the system log, e-mail profiles, and remote servers at the same
time. It does not let you change other log settings (for example, where and how
often log information is e-mailed or remote server names).To access this screen,
go to the Log Settings Summary screen (see Section 46.3.1 on page 734), and
click the Active Log Summary button.
Figure 432 Active Log Summary
This screen provides a different view and a different way of indicating which
messages are included in each log and each alert. Please see Section 46.3.2 on
page 735, where this process is discussed. (The Default category includes
debugging messages generated by open source software.)

Chapter 46 Log and Report
ZyWALL USG 50 User’s Guide 743
The following table describes the fields in this screen.
Table 235 Configuration > Log & Report > Log Setting > Active Log Summary
LABEL DESCRIPTION
System log Use the System Log drop-down list to change the log settings for all of
the log categories.
disable all logs (red X) - do not log any information for any category
for the system log or e-mail any logs to e-mail server 1 or 2.
enable normal logs (green check mark) - create log messages and
alerts for all categories for the system log. If e-mail server 1 or 2 also
has normal logs enabled, the ZyWALL will e-mail logs to them.
enable normal logs and debug logs (yellow check mark) - create log
messages, alerts, and debugging information for all categories. The
ZyWALL does not e-mail debugging information, even if this setting is
selected.
E-mail Server
1
Use the E-Mail Server 1 drop-down list to change the settings for e-
mailing logs to e-mail server 1 for all log categories.
Using the System Log drop-down list to disable all logs overrides your
e-mail server 1 settings.
enable normal logs (green check mark) - e-mail log messages for all
categories to e-mail server 1.
enable alert logs (red exclamation point) - e-mail alerts for all
categories to e-mail server 1.
E-mail Server
2
Use the E-Mail Server 2 drop-down list to change the settings for e-
mailing logs to e-mail server 2 for all log categories.
Using the System Log drop-down list to disable all logs overrides your
e-mail server 2 settings.
enable normal logs (green check mark) - e-mail log messages for all
categories to e-mail server 2.
enable alert logs (red exclamation point) - e-mail alerts for all
categories to e-mail server 2.
Remote Server
1~4
For each remote server, use the Selection drop-down list to change the
log settings for all of the log categories.
disable all logs (red X) - do not send the remote server logs for any log
category.
enable normal logs (green check mark) - send the remote server log
messages and alerts for all log categories.
enable normal logs and debug logs (yellow check mark) - send the
remote server log messages, alerts, and debugging information for all
log categories.
# This field is a sequential value, and it is not associated with a specific
address.
Log Category This field displays each category of messages. It is the same value used
in the Display and Category fields in the View Log tab. The Default
category includes debugging messages generated by open source
software.

Chapter 46 Log and Report
ZyWALL USG 50 User’s Guide
744
System log Select which events you want to log by Log Category. There are three
choices:
disable all logs (red X) - do not log any information from this category
enable normal logs (green checkmark) - create log messages and
alerts from this category
enable normal logs and debug logs (yellow check mark) - create log
messages, alerts, and debugging information from this category; the
ZyWALL does not e-mail debugging information, however, even if this
setting is selected.
E-mail Server
1 E-mail
Select whether each category of events should be included in the log
messages when it is e-mailed (green check mark) and/or in alerts (red
exclamation point) for the e-mail settings specified in E-Mail Server 1.
The ZyWALL does not e-mail debugging information, even if it is
recorded in the System log.
E-mail Server
2 E-mail
Select whether each category of events should be included in log
messages when it is e-mailed (green check mark) and/or in alerts (red
exclamation point) for the e-mail settings specified in E-Mail Server 2.
The ZyWALL does not e-mail debugging information, even if it is
recorded in the System log.
Remote Server
1~4
For each remote server, select what information you want to log from
each Log Category (except All Logs; see below). Choices are:
disable all logs (red X) - do not log any information from this category
enable normal logs (green checkmark) - log regular information and
alerts from this category
enable normal logs and debug logs (yellow check mark) - log regular
information, alerts, and debugging information from this category
OK Click this to save your changes and return to the previous screen.
Cancel Click this to return to the previous screen without saving your changes.
Table 235 Configuration > Log & Report > Log Setting > Active Log Summary
LABEL DESCRIPTION

ZyWALL USG 50 User’s Guide 745
CHAPTER 47
File Manager
47.1 Overview
Configuration files define the ZyWALL’s settings. Shell scripts are files of
commands that you can store on the ZyWALL and run when you need them. You
can apply a configuration file or run a shell script without the ZyWALL restarting.
You can store multiple configuration files and shell script files on the ZyWALL. You
can edit configuration files or shell scripts in a text editor and upload them to the
ZyWALL. Configuration files use a .conf extension and shell scripts use a .zysh
extension.
47.1.1 What You Can Do in this Chapter
•Use the Configuration File screen (see Section 47.2 on page 748) to store and
name configuration files. You can also download configuration files from the
ZyWALL to your computer and upload configuration files from your computer to
the ZyWALL.
•Use the Firmware Package screen (see Section 47.3 on page 752) to check
your current firmware version and upload firmware to the ZyWALL.
•Use the Shell Script screen (see Section 47.4 on page 754) to store, name,
download, upload and run shell script files.
47.1.2 What you Need to Know
Configuration Files and Shell Scripts
When you apply a configuration file, the ZyWALL uses the factory default settings
for any features that the configuration file does not include. When you run a shell
script, the ZyWALL only applies the commands that it contains. Other settings do
not change.

Chapter 47 File Manager
ZyWALL USG 50 User’s Guide
746
These files have the same syntax, which is also identical to the way you run CLI
commands manually. An example is shown below.
While configuration files and shell scripts have the same syntax, the ZyWALL
applies configuration files differently than it runs shell scripts. This is explained
below.
You have to run the example in Figure 433 on page 746 as a shell script because
the first command is run in Privilege mode. If you remove the first command,
you have to run the example as a configuration file because the rest of the
commands are executed in Configuration mode.
Comments in Configuration Files or Shell Scripts
In a configuration file or shell script, use “#” or “!” as the first character of a
command line to have the ZyWALL treat the line as a comment.
Figure 433 Configuration File / Shell Script: Example
# enter configuration mode
configure terminal
# change administrator password
username admin password 4321 user-type admin
# configure ge3
interface ge3
ip address 172.23.37.240 255.255.255.0
ip gateway 172.23.37.254 metric 1
exit
# create address objects for remote management / to-ZyWALL firewall rules
# use the address group in case we want to open up remote management later
address-object TW_SUBNET 172.23.37.0/24
object-group address TW_TEAM
address-object TW_SUBNET
exit
# enable Telnet access (not enabled by default, unlike other services)
ip telnet server
# open WAN-to-ZyWALL firewall for TW_TEAM for remote management
firewall WAN ZyWALL insert 4
sourceip TW_TEAM
service TELNET
action allow
exit
write
Table 236 Configuration Files and Shell Scripts in the ZyWALL
Configuration Files (.conf) Shell Scripts (.zysh)
• Resets to default configuration.
• Goes into CLI Configuration mode.
• Runs the commands in the configuration
file.
•Goes into CLI Privilege mode.
• Runs the commands in the shell script.

Chapter 47 File Manager
ZyWALL USG 50 User’s Guide 747
Your configuration files or shell scripts can use “exit” or a command line consisting
of a single “!” to have the ZyWALL exit sub command mode.
Note: “exit” or “!'” must follow sub commands if it is to make the ZyWALL exit sub
command mode.
Line 3 in the following example exits sub command mode.
Lines 1 and 3 in the following example are comments and line 4 exits sub
command mode.
Lines 1 and 2 are comments. Line 5 exits sub command mode.
Errors in Configuration Files or Shell Scripts
When you apply a configuration file or run a shell script, the ZyWALL processes the
file line-by-line. The ZyWALL checks the first line and applies the line if no errors
are detected. Then it continues with the next line. If the ZyWALL finds an error, it
stops applying the configuration file or shell script and generates a log.
You can change the way a configuration file or shell script is applied. Include
setenv stop-on-error off in the configuration file or shell script. The ZyWALL
ignores any errors in the configuration file or shell script and applies all of the valid
commands. The ZyWALL still generates a log for any errors.
interface ge1
ip address dhcp
!
!
interface ge1
# this interface is a DHCP client
!
! this is from Joe
# on 2008/04/05
interface ge1
ip address dhcp
!

Chapter 47 File Manager
ZyWALL USG 50 User’s Guide
748
47.2 The Configuration File Screen
Click Maintenance > File Manager > Configuration File to open the
Configuration File screen. Use the Configuration File screen to store, run, and
name configuration files. You can also download configuration files from the
ZyWALL to your computer and upload configuration files from your computer to
the ZyWALL.
Once your ZyWALL is configured and functioning properly, it is highly
recommended that you back up your configuration file before making further
configuration changes. The backup configuration file will be useful in case you
need to return to your previous settings.
Configuration File Flow at Restart
• If there is not a startup-config.conf when you restart the ZyWALL (whether
through a management interface or by physically turning the power off and back
on), the ZyWALL uses the system-default.conf configuration file with the
ZyWALL’s default settings.
• If there is a startup-config.conf, the ZyWALL checks it for errors and applies
it. If there are no errors, the ZyWALL uses it and copies it to the lastgood.conf
configuration file as a back up file. If there is an error, the ZyWALL generates a
log and copies the startup-config.conf configuration file to the startup-
config-bad.conf configuration file and tries the existing lastgood.conf
configuration file. If there isn’t a lastgood.conf configuration file or it also has
an error, the ZyWALL applies the system-default.conf configuration file.
• You can change the way the startup-config.conf file is applied. Include the
setenv-startup stop-on-error off command. The ZyWALL ignores any
errors in the startup-config.conf file and applies all of the valid commands.
The ZyWALL still generates a log for any errors.
Figure 434 Maintenance > File Manager > Configuration File
Do not turn off the ZyWALL while configuration file upload is in
progress.

Chapter 47 File Manager
ZyWALL USG 50 User’s Guide 749
The following table describes the labels in this screen.
Table 237 Maintenance > File Manager > Configuration File
LABEL DESCRIPTION
Rename Use this button to change the label of a configuration file on the ZyWALL.
You can only rename manually saved configuration files. You cannot
rename the lastgood.conf, system-default.conf and startup-
config.conf files.
You cannot rename a configuration file to the name of another
configuration file in the ZyWALL.
Click a configuration file’s row to select it and click Rename to open the
Rename File screen.
Figure 435 Maintenance > File Manager > Configuration File >
Rename
Specify the new name for the configuration file. Use up to 25 characters
(including a-zA-Z0-9;‘~!@#$%^&()_+[]{}’,.=-).
Click OK to save the duplicate or click Cancel to close the screen
without saving a duplicate of the configuration file.
Remove Click a configuration file’s row to select it and click Remove to delete it
from the ZyWALL. You can only delete manually saved configuration
files. You cannot delete the system-default.conf, startup-config.conf
and lastgood.conf files.
A pop-up window asks you to confirm that you want to delete the
configuration file. Click OK to delete the configuration file or click Cancel
to close the screen without deleting the configuration file.
Download Click a configuration file’s row to select it and click Download to save
the configuration to your computer.

Chapter 47 File Manager
ZyWALL USG 50 User’s Guide
750
Copy Use this button to save a duplicate of a configuration file on the ZyWALL.
Click a configuration file’s row to select it and click Copy to open the
Copy File screen.
Figure 436 Maintenance > File Manager > Configuration File >
Copy
Specify a name for the duplicate configuration file. Use up to 25
characters (including a-zA-Z0-9;‘~!@#$%^&()_+[]{}’,.=-).
Click OK to save the duplicate or click Cancel to close the screen
without saving a duplicate of the configuration file.
Table 237 Maintenance > File Manager > Configuration File (continued)
LABEL DESCRIPTION

Chapter 47 File Manager
ZyWALL USG 50 User’s Guide 751
Apply Use this button to have the ZyWALL use a specific configuration file.
Click a configuration file’s row to select it and click Apply to have the
ZyWALL use that configuration file. The ZyWALL does not have to restart
in order to use a different configuration file, although you will need to
wait for a few minutes while the system reconfigures.
The following screen gives you options for what the ZyWALL is to do if it
encounters an error in the configuration file.
Figure 437 Maintenance > File Manager > Configuration File >
Apply
Immediately stop applying the configuration file - this is not
recommended because it would leave the rest of the configuration blank.
If the interfaces were not configured before the first error, the console
port may be the only way to access the device.
Immediately stop applying the configuration file and roll back to
the previous configuration - this gets the ZyWALL started with a fully
valid configuration file as quickly as possible.
Ignore errors and finish applying the configuration file - this
applies the valid parts of the configuration file and generates error logs
for all of the configuration file’s errors. This lets the ZyWALL apply most
of your configuration and you can refer to the logs for what to fix.
Ignore errors and finish applying the configuration file and then
roll back to the previous configuration - this applies the valid parts
of the configuration file, generates error logs for all of the configuration
file’s errors, and starts the ZyWALL with a fully valid configuration file.
Click OK to have the ZyWALL start applying the configuration file or click
Cancel to close the screen
#This column displays the number for each configuration file entry. This
field is a sequential value, and it is not associated with a specific
address. The total number of configuration files that you can save
depends on the sizes of the configuration files and the available flash
storage space.
Table 237 Maintenance > File Manager > Configuration File (continued)
LABEL DESCRIPTION

Chapter 47 File Manager
ZyWALL USG 50 User’s Guide
752
47.3 The Firmware Package Screen
Click Maintenance > File Manager > Firmware Package to open the
Firmware Package screen. Use the Firmware Package screen to check your
current firmware version and upload firmware to the ZyWALL.
File Name This column displays the label that identifies a configuration file.
You cannot delete the following configuration files or change their file
names.
The system-default.conf file contains the ZyWALL’s default settings.
Select this file and click Apply to reset all of the ZyWALL settings to the
factory defaults. This configuration file is included when you upload a
firmware package.
The startup-config.conf file is the configuration file that the ZyWALL is
currently using. If you make and save changes during your management
session, the changes are applied to this configuration file. The ZyWALL
applies configuration changes made in the Web Configurator to the
configuration file when you click Apply or OK. It applies configuration
changes made via commands when you use the write command.
The lastgood.conf is the most recently used (valid) configuration file
that was saved when the device last restarted. If you upload and apply a
configuration file with an error, you can apply lastgood.conf to return to
a valid configuration.
Size This column displays the size (in KB) of a configuration file.
Last Modified This column displays the date and time that the individual configuration
files were last changed or saved.
Upload
Configuration
File
The bottom part of the screen allows you to upload a new or previously
saved configuration file from your computer to your ZyWALL
You cannot upload a configuration file named system-default.conf or
lastgood.conf.
If you upload startup-config.conf, it will replace the current
configuration and immediately apply the new settings.
File Path Type in the location of the file you want to upload in this field or click
Browse ... to find it.
Browse... Click Browse... to find the .conf file you want to upload. The
configuration file must use a “.conf” filename extension. You will receive
an error message if you try to upload a fie of a different format.
Remember that you must decompress compressed (.zip) files before you
can upload them.
Upload Click Upload to begin the upload process. This process may take up to
two minutes.
Table 237 Maintenance > File Manager > Configuration File (continued)
LABEL DESCRIPTION

Chapter 47 File Manager
ZyWALL USG 50 User’s Guide 753
Note: The Web Configurator is the recommended method for uploading firmware. You
only need to use the command line interface if you need to recover the
firmware. See the CLI Reference Guide for how to determine if you need to
recover the firmware and how to recover it.
Find the firmware package at www.zyxel.com in a file that (usually) uses the
system model name with a .bin extension, for example, “zywall.bin”.
The ZyWALL’s firmware package cannot go through the ZyWALL when you enable
the anti-virus Destroy compressed files that could not be decompressed
option. The ZyWALL classifies the firmware package as not being able to be
decompressed and deletes it. You can upload the firmware package to the ZyWALL
with the option enabled, so you only need to clear the Destroy compressed files
that could not be decompressed option while you download the firmware
package. See Section 29.2.1 on page 475 for more on the anti-virus Destroy
compressed files that could not be decompressed option.
The firmware update can take up to five minutes. Do not turn off or
reset the ZyWALL while the firmware update is in progress!
Figure 438 Maintenance > File Manager > Firmware Package
The following table describes the labels in this screen.
Table 238 Maintenance > File Manager > Firmware Package
LABEL DESCRIPTION
Boot
Module
This is the version of the boot module that is currently on the ZyWALL.
Current
Version
This is the firmware version and the date created.
Released
Date
This is the date that the version of the firmware was created.
File Path Type in the location of the file you want to upload in this field or click Browse
... to find it.
Browse... Click Browse... to find the .bin file you want to upload. Remember that you
must decompress compressed (.zip) files before you can upload them.
Upload Click Upload to begin the upload process. This process may take up to two
minutes.

Chapter 47 File Manager
ZyWALL USG 50 User’s Guide
754
After you see the Firmware Upload in Process screen, wait two minutes before
logging into the ZyWALL again.
Figure 439 Firmware Upload In Process
Note: The ZyWALL automatically reboots after a successful upload.
The ZyWALL automatically restarts causing a temporary network disconnect. In
some operating systems, you may see the following icon on your desktop.
Figure 440 Network Temporarily Disconnected
After five minutes, log in again and check your new firmware version in the HOME
screen.
If the upload was not successful, the following message appears in the status bar
at the bottom of the screen.
Figure 441 Firmware Upload Error
47.4 The Shell Script Screen
Use shell script files to have the ZyWALL use commands that you specify. Use a
text editor to create the shell script files. They must use a “.zysh” filename
extension.
Click Maintenance > File Manager > Shell Script to open the Shell Script
screen. Use the Shell Script screen to store, name, download, upload and run
shell script files. You can store multiple shell script files on the ZyWALL at the
same time.

Chapter 47 File Manager
ZyWALL USG 50 User’s Guide 755
Note: You should include write commands in your scripts. If you do not use the
write command, the changes will be lost when the ZyWALL restarts. You could
use multiple write commands in a long script.
Figure 442 Maintenance > File Manager > Shell Script
Each field is described in the following table.
Table 239 Maintenance > File Manager > Shell Script
LABEL DESCRIPTION
Rename Use this button to change the label of a shell script file on the ZyWALL.
You cannot rename a shell script to the name of another shell script in the
ZyWALL.
Click a shell script’s row to select it and click Rename to open the Rename
File screen.
Figure 443 Maintenance > File Manager > Shell Script > Rename
Specify the new name for the shell script file. Use up to 25 characters
(including a-zA-Z0-9;‘~!@#$%^&()_+[]{}’,.=-).
Click OK to save the duplicate or click Cancel to close the screen without
saving a duplicate of the configuration file.
Remove Click a shell script file’s row to select it and click Remove to delete the shell
script file from the ZyWALL.
A pop-up window asks you to confirm that you want to delete the shell script
file. Click OK to delete the shell script file or click Cancel to close the screen
without deleting the shell script file.
Download Click a shell script file’s row to select it and click Download to save the
configuration to your computer.

Chapter 47 File Manager
ZyWALL USG 50 User’s Guide
756
Copy Use this button to save a duplicate of a shell script file on the ZyWALL.
Click a shell script file’s row to select it and click Copy to open the Copy File
screen.
Figure 444 Maintenance > File Manager > Shell Script > Copy
Specify a name for the duplicate file. Use up to 25 characters (including a-zA-
Z0-9;‘~!@#$%^&()_+[]{}’,.=-).
Click OK to save the duplicate or click Cancel to close the screen without
saving a duplicate of the configuration file.
Apply Use this button to have the ZyWALL use a specific shell script file.
Click a shell script file’s row to select it and click Apply to have the ZyWALL
use that shell script file. You may need to wait awhile for the ZyWALL to finish
applying the commands.
#This column displays the number for each shell script file entry.
File Name This column displays the label that identifies a shell script file.
Size This column displays the size (in KB) of a shell script file.
Last
Modified
This column displays the date and time that the individual shell script files
were last changed or saved.
Upload
Shell
Script
The bottom part of the screen allows you to upload a new or previously saved
shell script file from your computer to your ZyWALL.
File Path Type in the location of the file you want to upload in this field or click Browse
... to find it.
Browse... Click Browse... to find the .zysh file you want to upload.
Upload Click Upload to begin the upload process. This process may take up to
several minutes.
Table 239 Maintenance > File Manager > Shell Script (continued)
LABEL DESCRIPTION

ZyWALL USG 50 User’s Guide 757
CHAPTER 48
Diagnostics
48.1 Overview
Use the diagnostics screens for troubleshooting.
48.1.1 What You Can Do in this Chapter
•Use the Maintenance > Diagnostics screen (see Section 48.2 on page 757) to
generate a file containing the ZyWALL’s configuration and diagnostic information
if you need to provide it to customer support during troubleshooting.
•Use the
Maintenance > Diagnostics > Packet Capture screens (see Section
48.3 on page 759) to capture packets going through the ZyWALL.
•Use the
Maintenance > Diagnostics > Core Dump screens (see Section 48.4 on
page 764) to have the ZyWALL save a process’s core dump to an attached USB
storage device if the process terminates abnormally (crashes) so you can send
the file to customer support for troubleshooting.
•Use the
Maintenance > Diagnostics > System Log screens (see Section 48.5
on page 766) to download files of system logs from a connected USB storage
device to your computer.
48.2 The Diagnostic Screen
The Diagnostic screen provides an easy way for you to generate a file containing
the ZyWALL’s configuration and diagnostic information. You may need to send this
file to customer support for troubleshooting.

Chapter 48 Diagnostics
ZyWALL USG 50 User’s Guide
758
Click Maintenance > Diagnostics to open the Diagnostic screen.
Figure 445 Maintenance > Diagnostics
The following table describes the labels in this screen.
48.2.1 The Diagnostics Files Screen
Click Maintenance > Diagnostics > Files to open the diagnostic files screen.
This screen lists the files of diagnostic information the ZyWALL has collected and
stored in a connected USB storage device. You may need to send these files to
customer support for troubleshooting.
Figure 446 Maintenance > Diagnostics > Files
Table 240 Maintenance > Diagnostics
LABEL DESCRIPTION
Filename This is the name of the most recently created diagnostic file.
Last modified This is the date and time that the last diagnostic file was created.
The format is yyyy-mm-dd hh:mm:ss.
Size This is the size of the most recently created diagnostic file.
Copy the diagnostic
file to USB storage
(if ready)
Select this to have the ZyWALL create an extra copy of the
diagnostic file to a connected USB storage device.
Apply Click Apply to save your changes.
Collect Now Click this to have the ZyWALL create a new diagnostic file.
Download Click this to save the most recent diagnostic file to a computer.

Chapter 48 Diagnostics
ZyWALL USG 50 User’s Guide 759
The following table describes the labels in this screen.
48.3 The Packet Capture Screen
Use this screen to capture network traffic going through the ZyWALL’s interfaces.
Studying these packet captures may help you identify network problems. Click
Maintenance > Diagnostics > Packet Capture to open the packet capture
screen.
Table 241 Maintenance > Diagnostics > Files
LABEL DESCRIPTION
Remove Select files and click Remove to delete them from the ZyWALL. Use the
[Shift] and/or [Ctrl] key to select multiple files. A pop-up window asks you
to confirm that you want to delete.
Download Click a file to select it and click Download to save it to your computer.
#This column displays the number for each file entry. The total number of
files that you can save depends on the file sizes and the available storage
space.
File Name This column displays the label that identifies the file.
Size This column displays the size (in bytes) of a file.
Last
Modified
This column displays the date and time that the individual files were saved.

Chapter 48 Diagnostics
ZyWALL USG 50 User’s Guide
760
Note: New capture files overwrite existing files of the same name. Change the File
Suffix field’s setting to avoid this.
Figure 447 Maintenance > Diagnostics > Packet Capture
The following table describes the labels in this screen.
Table 242 Maintenance > Diagnostics > Packet Capture
LABEL DESCRIPTION
Interfaces Enabled interfaces (except for virtual interfaces) appear under
Available Interfaces. Select interfaces for which to capture
packets and click the right arrow button to move them to the
Capture Interfaces list. Use the [Shift] and/or [Ctrl] key to select
multiple objects.
IP Type Select the protocol of traffic for which to capture packets. Select
any to capture packets for all types of traffic.
Host IP Select a host IP address object for which to capture packets. Select
any to capture packets for all hosts. Select User Defined to be
able to enter an IP address.
Host Port This field is configurable when you set the IP Type to any, tcp, or
udp. Specify the port number of traffic to capture.

Chapter 48 Diagnostics
ZyWALL USG 50 User’s Guide 761
Continuously
capture and
overwrite old ones
Select this to have the ZyWALL keep capturing traffic and
overwriting old packet capture entries when the available storage
space runs out.
Save data to
onboard storage
only
Select this to have the ZyWALL only store packet capture entries
on the ZyWALL.
Save data to USB
storage
Select this to have the ZyWALL store packet capture entries only
on a USB storage device connected to the ZyWALL.
Status:
Unused - the connected USB storage device was manually
unmounted by using the Remove Now button or for some reason
the ZyWALL cannot mount it.
none - no USB storage device is connected.
available - you can have the ZyWALL use the USB storage device.
The available storage capacity also displays.
Note: The ZyWALL reserves some USG storage space as a
buffer.
Captured Packet
Files
When saving packet captures only to the ZyWALL’s onboard
storage, specify a maximum limit in megabytes for the total
combined size of all the capture files on the ZyWALL.
When saving packet captures to a connected USB storage device,
specify a maximum limit in megabytes for each capture file.
Note: If you have existing capture files and have not selected
the Continuously capture and overwrite old ones
option, you may need to set this size larger or delete
existing capture files.
The valid range is 1 to 10000. The ZyWALL stops the capture and
generates the capture file when either the file reaches this size or
the time period specified in the Duration field expires.
Split threshold Specify a maximum size limit in megabytes for individual packet
capture files. After a packet capture file reaches this size, the
ZyWALL starts another packet capture file.
Duration Set a time limit in seconds for the capture. The ZyWALL stops the
capture and generates the capture file when either this period of
time has passed or the file reaches the size specified in the File
Size field. 0 means there is no time limit.
File Suffix Specify text to add to the end of the file name (before the dot and
filename extension) to help you identify the packet capture files.
Modifying the file suffix also avoids making new capture files that
overwrite existing files of the same name.
The file name format is “interface name-file suffix.cap”, for
example “vlan2-packet-capture.cap”.
Table 242 Maintenance > Diagnostics > Packet Capture (continued)
LABEL DESCRIPTION

Chapter 48 Diagnostics
ZyWALL USG 50 User’s Guide
762
48.3.1 The Packet Capture Files Screen
Click Maintenance > Diagnostics > Packet Capture > Files to open the
packet capture files screen. This screen lists the files of packet captures stored on
the ZyWALL or a connected USB storage device. You can download the files to
your computer where you can study them using a packet analyzer (also known as
a network or protocol analyzer) such as Wireshark.
Figure 448 Maintenance > Diagnostics > Packet Capture > Files
Number Of Bytes To
Capture (Per Packet)
Specify the maximum number of bytes to capture per packet. The
ZyWALL automatically truncates packets that exceed this size. As a
result, when you view the packet capture files in a packet analyzer,
the actual size of the packets may be larger than the size of
captured packets.
Capture Click this button to have the ZyWALL capture packets according to
the settings configured in this screen.
You can configure the ZyWALL while a packet capture is in progress
although you cannot modify the packet capture settings.
The ZyWALL’s throughput or performance may be affected while a
packet capture is in progress.
After the ZyWALL finishes the capture it saves a separate capture
file for each selected interface. The total number of packet capture
files that you can save depends on the file sizes and the available
flash storage space. Once the flash storage space is full, adding
more packet captures will fail.
Stop Click this button to stop a currently running packet capture and
generate a separate capture file for each selected interface.
Reset Click this button to return the screen to its last-saved settings.
Table 242 Maintenance > Diagnostics > Packet Capture (continued)
LABEL DESCRIPTION

Chapter 48 Diagnostics
ZyWALL USG 50 User’s Guide 763
The following table describes the labels in this screen.
48.3.2 Example of Viewing a Packet Capture File
Here is an example of a packet capture file viewed in the Wireshark packet
analyzer. Notice that the size of frame 15 on the wire is 1514 bytes while the
captured size is only 1500 bytes. The ZyWALL truncated the frame because the
capture screen’s Number Of Bytes To Capture (Per Packet) field was set to
1500 bytes.
Table 243 Maintenance > Diagnostics > Packet Capture > Files
LABEL DESCRIPTION
Remove Select files and click Remove to delete them from the ZyWALL or the
connected USB storage device. Use the [Shift] and/or [Ctrl] key to select
multiple files. A pop-up window asks you to confirm that you want to delete.
Download Click a file to select it and click Download to save it to your computer.
#This column displays the number for each packet capture file entry. The
total number of packet capture files that you can save depends on the file
sizes and the available flash storage space.
File Name This column displays the label that identifies the file. The file name format is
interface name-file suffix.cap.
Size This column displays the size (in bytes) of a configuration file.
Last
Modified
This column displays the date and time that the individual files were saved.

Chapter 48 Diagnostics
ZyWALL USG 50 User’s Guide
764
Figure 449 Packet Capture File Example
48.4 Core Dump Screen
Use the Core Dump screen to have the ZyWALL save a process’s core dump to an
attached USB storage device if the process terminates abnormally (crashes). You
may need to send this file to customer support for troubleshooting.
Click Maintenance > Diagnostics > Core Dump to open the following screen.
Figure 450 Maintenance > Diagnostics > Core Dump

Chapter 48 Diagnostics
ZyWALL USG 50 User’s Guide 765
The following table describes the labels in this screen.
48.4.1 Core Dump Files Screen
Click Maintenance > Diagnostics > Core Dump > Files to open the core dump
files screen. This screen lists the core dump files stored on the ZyWALL or a
connected USB storage device. You may need to send these files to customer
support for troubleshooting.
Figure 451 Maintenance > Diagnostics > Core Dump > Files
The following table describes the labels in this screen.
Table 244 Maintenance > Diagnostics > Core Dump
LABEL DESCRIPTION
Save core dump to
USB storage (if
ready)
Select this to have the ZyWALL save a process’s core dump to an
attached USB storage device if the process terminates abnormally
(crashes). If you clear this option the ZyWALL only saves
Apply Click Apply to save the changes.
Reset Click Reset to return the screen to its last-saved settings.
Table 245 Maintenance > Diagnostics > Core Dump > Files
LABEL DESCRIPTION
Remove Select files and click Remove to delete them from the ZyWALL. Use the
[Shift] and/or [Ctrl] key to select multiple files. A pop-up window asks you
to confirm that you want to delete.
Download Click a file to select it and click Download to save it to your computer.
#This column displays the number for each packet capture file entry. The
total number of packet capture files that you can save depends on the file
sizes and the available flash storage space.
File Name This column displays the label that identifies the file.

Chapter 48 Diagnostics
ZyWALL USG 50 User’s Guide
766
48.5 The System Log Screen
Click Maintenance > Diagnostics > System Log to open the system log files
screen. This screen lists the files of system logs stored on a connected USB
storage device. The files are in comma separated value (csv) format. You can
download them to your computer and open them in a tool like Microsoft’s Excel.
Figure 452 Maintenance > Diagnostics > System Log
The following table describes the labels in this screen.
Size This column displays the size (in bytes) of a file.
Last
Modified
This column displays the date and time that the individual files were saved.
Table 245 Maintenance > Diagnostics > Core Dump > Files (continued)
LABEL DESCRIPTION
Table 246 Maintenance > Diagnostics > System Log
LABEL DESCRIPTION
Remove Select files and click Remove to delete them from the ZyWALL. Use the
[Shift] and/or [Ctrl] key to select multiple files. A pop-up window asks you
to confirm that you want to delete.
Download Click a file to select it and click Download to save it to your computer.
#This column displays the number for each file entry. The total number of
files that you can save depends on the file sizes and the available storage
space.
File Name This column displays the label that identifies the file.
Size This column displays the size (in bytes) of a file.
Last
Modified
This column displays the date and time that the individual files were saved.

ZyWALL USG 50 User’s Guide 767
CHAPTER 49
Packet Flow Explore
49.1 Overview
Use this to get a clear picture on how the ZyWALL determines where to forward a
packet and how to change the source IP address of the packet according to your
current settings. This function provides you a summary of all your routing and
SNAT settings and helps troubleshoot any related problems.
49.1.1 What You Can Do in this Chapter
•Use the Routing Status screen (see Section 49.2 on page 767) to view the
overall routing flow and each routing function’s settings.
•Use the SNAT Status screen (see Section 49.3 on page 771) to view the overall
source IP address conversion (SNAT) flow and each SNAT function’s settings.
49.2 The Routing Status Screen
The Routing Status screen allows you to view the current routing flow and
quickly link to specific routing settings. Click a function box in the Routing Flow
section, the related routes (activated) will display in the Routing Table section.
To access this screen, click Maintenance > Packet Flow Explore.
The order of the routing flow may vary depending on whether you:
• select use policy route to override direct route in the CONFIGURATION >
Network > Routing > Policy Route screen.
• use policy routes to control 1-1 NAT by using the policy control-virtual-
server-rules activate command.
• select use policy routes to control dynamic IPSec rules in the
CONFIGURATION > VPN > IPSec VPN > VPN Connection screen.

Chapter 49 Packet Flow Explore
ZyWALL USG 50 User’s Guide
768
Note: Once a packet matches the criteria of a routing rule, the ZyWALL takes the
corresponding action and does not perform any further flow checking.
Figure 453 Maintenance > Packet Flow Explore > Routing Status (Direct Route)
Figure 454 Maintenance > Packet Flow Explore > Routing Status (Policy Route)
Figure 455 Maintenance > Packet Flow Explore > Routing Status (1-1 SNAT)
Figure 456 Maintenance > Packet Flow Explore > Routing Status (SitetoSite VPN)

Chapter 49 Packet Flow Explore
ZyWALL USG 50 User’s Guide 769
Figure 457 Maintenance > Packet Flow Explore > Routing Status (Dynamic VPN)
Figure 458 Maintenance > Packet Flow Explore > Routing Status (Static-Dynamic
Route)
Figure 459 Maintenance > Packet Flow Explore > Routing Status (Default WAN
Trunk)
Figure 460 Maintenance > Packet Flow Explore > Routing Status (Main Route)

Chapter 49 Packet Flow Explore
ZyWALL USG 50 User’s Guide
770
The following table describes the labels in this screen.
Table 247 Maintenance > Packet Flow Explore > Routing Status
LABEL DESCRIPTION
Routing
Flow
This section shows you the flow of how the ZyWALL determines where to
route a packet. Click a function box to display the related settings in the
Routing Table section.
Routing
Tab l e
This section shows the corresponding settings according to the function box
you click in the Routing Flow section.
The following fields are available if you click Direct Route, Static-Dynamic Route, or
Main Route in the Routing Flow section.
#This field is a sequential value, and it is not associated with any entry.
Destination This is the destination IP address of a route.
Gateway This is the IP address of the next-hop gateway or the interface through
which the traffic is routed.
Interface This is the name of an interface associated with the route.
Metric This is the route’s priority among the displayed routes.
Flags This indicates additional information for the route. The possible flags are:
•A - this route is currently activated
•S - this is a static route
•C - this is a direct connected route
•O - this is a dynamic route learned through OSPF
•R - this is a dynamic route learned through RIP
•G - the route is to a gateway (router) in the same network.
•! - this is a route which forces a route lookup to fail.
•B - this is a route which discards packets.
•L - this is a recursive route.
Persist This is the remaining time of a dynamically learned route. The ZyWALL
removes the route after this time period is counted down to zero.
The following fields are available if you click Policy Route in the Routing Flow section.
#This field is a sequential value, and it is not associated with any entry.
PR # This is the number of an activated policy route. If you have configured a
schedule for the route, this screen only displays the route at the scheduled
time.
Incoming This is the interface on which the packets are received.
Source This is the source IP address(es) from which the packets are sent.
Destination This is the destination IP address(es) to which the packets are transmitted.
Service This is the name of the service object. any means all services.
DSCP Code This is the DSCP value of incoming packets to which this policy route
applies. See Section 13.2 on page 290 for more information.
Next Hop
Type
This is the type of the next hop to which packets are directed.

Chapter 49 Packet Flow Explore
ZyWALL USG 50 User’s Guide 771
49.3 The SNAT Status Screen
The SNAT Status screen allows you to view and quickly link to specific source
NAT (SNAT) settings. Click a function box in the SNAT Flow section, the related
SNAT rules (activated) will display in the SNAT Table section. To access this
screen, click Maintenance > Packet Flow Explore > SNAT Status.
The order of the SNAT flow may vary depending on whether you:
• select use default SNAT in the CONFIGURATION > Network > Interface >
Trunk screen.
Next Hop
Info
• This is the main route if the next hop type is Auto.
• This is the interface name and gateway IP address if the next hop
type is Interface /GW.
• This is the tunnel name if the next hop type is VPN Tunnel.
• This is the trunk name if the next hop type is Trunk.
The following fields are available if you click 1-1 SNAT in the Routing Flow section.
#This field is a sequential value, and it is not associated with any entry.
NAT Rule This is the name of an activated 1:1 or Many 1:1 NAT rule in the NAT table.
Source This is the original source IP address(es). any means any IP address.
Destination This is the original destination IP address(es). any means any IP address.
Outgoing This is the name of an interface which transmits packets out of the ZyWALL.
Gateway This is the IP address of the gateway in the same network of the outgoing
interface.
The following fields are available if you click SiteToSite VPN or Dynamic VPN in the
Routing Flow section.
#This field is a sequential value, and it is not associated with any entry.
Source This is the IP address(es) of the local VPN network.
Destination This is the IP address(es) for the remote VPN network.
VPN Tunnel This is the name of the VPN tunnel.
The following fields are available if you click Default WAN Trunk in the Routing Flow
section.
#This field is a sequential value, and it is not associated with any entry.
Source This is the source IP address(es) from which the packets are sent. any
means any IP address.
Destination This is the destination IP address(es) to which the packets are transmitted.
any means any IP address.
Trunk This is the name of the WAN trunk through which the matched packets are
transmitted.
Table 247 Maintenance > Packet Flow Explore > Routing Status (continued)
LABEL DESCRIPTION

Chapter 49 Packet Flow Explore
ZyWALL USG 50 User’s Guide
772
• use policy routes to control 1-1 NAT by using the policy control-virtual-
server-rules activate command.
Note: Once a packet matches the criteria of an SNAT rule, the ZyWALL takes the
corresponding action and does not perform any further flow checking.
Figure 461 Maintenance > Packet Flow Explore > SNAT Status (Policy Route SNAT)
Figure 462 Maintenance > Packet Flow Explore > SNAT Status (1-1 SNAT)
Figure 463 Maintenance > Packet Flow Explore > SNAT Status (Loopback SNAT)
Figure 464 Maintenance > Packet Flow Explore > SNAT Status (Default SNAT)

Chapter 49 Packet Flow Explore
ZyWALL USG 50 User’s Guide 773
The following table describes the labels in this screen.
Table 248 Maintenance > Packet Flow Explore > SNAT Status
LABEL DESCRIPTION
SNAT Flow This section shows you the flow of how the ZyWALL changes the source IP
address for a packet according to the rules you have configured in the
ZyWALL. Click a function box to display the related settings in the SNAT
Table section.
SNAT Table The table fields in this section vary depending on the function box you select
in the SNAT Flow section.
The following fields are available if you click Policy Route SNAT in the SNAT Flow
section.
#This field is a sequential value, and it is not associated with any entry.
PR # This is the number of an activated policy route which uses SNAT.
Outgoing This is the outgoing interface that the route uses to transmit packets.
SNAT This is the source IP address(es) that the SNAT rule uses finally.
The following fields are available if you click 1-1 SNAT in the SNAT Flow section.
#This field is a sequential value, and it is not associated with any entry.
NAT Rule This is the name of an activated NAT rule which uses SNAT.
Source This is the original source IP address(es).
Destination This is the original destination IP address(es).
Outgoing This is the outgoing interface that the SNAT rule uses to transmit packets.
SNAT This is the source IP address(es) that the SNAT rule uses finally.
The following fields are available if you click Loopback SNAT in the SNAT Flow section.
#This field is a sequential value, and it is not associated with any entry.
NAT Rule This is the name of an activated NAT rule which uses SNAT and enables NAT
loopback.
Source This is the original source IP address(es). any means any IP address.
Destination This is the original destination IP address(es). any means any IP address.
SNAT This indicates which source IP address the SNAT rule uses finally. For
example, Outgoing Interface IP means that the ZyWALL uses the IP
address of the outgoing interface as the source IP address for the matched
packets it sends out through this rule.
The following fields are available if you click Default SNAT in the SNAT Flow section.
#This field is a sequential value, and it is not associated with any entry.
Incoming This indicates internal interface(s) on which the packets are received.
Outgoing This indicates external interface(s) from which the packets are transmitted.
SNAT This indicates which source IP address the SNAT rule uses finally. For
example, Outgoing Interface IP means that the ZyWALL uses the IP
address of the outgoing interface as the source IP address for the matched
packets it sends out through this rule.

Chapter 49 Packet Flow Explore
ZyWALL USG 50 User’s Guide
774

ZyWALL USG 50 User’s Guide 775
CHAPTER 50
Reboot
50.1 Overview
Use this to restart the device (for example, if the device begins behaving
erratically). See also Section 1.5 on page 35 for information on different ways to
start and stop the ZyWALL.
50.1.1 What You Need To Know
If you applied changes in the Web configurator, these were saved automatically
and do not change when you reboot. If you made changes in the CLI, however,
you have to use the write command to save the configuration before you reboot.
Otherwise, the changes are lost when you reboot.
Reboot is different to reset; (see Section 52.1 on page 793) reset returns the
device to its default configuration.
50.2 The Reboot Screen
The Reboot screen is part of the Web configurator so that remote users can
restart the device. To access this screen, click Maintenance > Reboot.
Figure 465 Maintenance > Reboot
Click the Reboot button to restart the ZyWALL. Wait a few minutes until the login
screen appears. If the login screen does not appear, type the IP address of the
device in your Web browser.
You can also use the CLI command reboot to restart the ZyWALL.

Chapter 50 Reboot
ZyWALL USG 50 User’s Guide
776

ZyWALL USG 50 User’s Guide 777
CHAPTER 51
Shutdown
51.1 Overview
Use this to shutdown the device in preparation for disconnecting the power. See
also Section 1.5 on page 35 for information on different ways to start and stop the
ZyWALL.
Always use the Maintenance > Shutdown > Shutdown screen or
the “shutdown” command before you turn off the ZyWALL or
remove the power. Not doing so can cause the firmware to become
corrupt.
51.1.1 What You Need To Know
Shutdown writes all cached data to the local storage and stops the system
processes.
51.2 The Shutdown Screen
To access this screen, click Maintenance > Shutdown.
Figure 466 Maintenance > Shutdown
Click the Shutdown button to shut down the ZyWALL. Wait for the device to shut
down before you manually turn off or remove the power. It does not turn off the
power.
You can also use the CLI command shutdown to shutdown the ZyWALL.

Chapter 51 Shutdown
ZyWALL USG 50 User’s Guide
778

ZyWALL USG 50 User’s Guide 779
CHAPTER 52
Troubleshooting
This chapter offers some suggestions to solve problems you might encounter.
• You can also refer to the logs (see Chapter 9 on page 209). For individual log
descriptions, see the User’s Guide appendix Appendix A on page 803.
• For the order in which the ZyWALL applies its features and checks, see Section
6.4 on page 93.
None of the LEDs turn on.
Make sure that you have the power cord connected to the ZyWALL and plugged in
to an appropriate power source. Make sure you have the ZyWALL turned on.
Check all cable connections.
If the LEDs still do not turn on, you may have a hardware problem. In this case,
you should contact your local vendor.
Cannot access the ZyWALL from the LAN.
• Check the cable connection between the ZyWALL and your computer or switch.
• Ping the ZyWALL from a LAN computer. Make sure your computer’s Ethernet
card is installed and functioning properly. Also make sure that its IP address is in
the same subnet as the ZyWALL’s.
• In the computer, click Start, (All) Programs, Accessories and then
Command Prompt. In the Command Prompt window, type "ping" followed
by the ZyWALL’s LAN IP address (192.168.1.1 is the default) and then press
[ENTER]. The ZyWALL should reply.
• If you’ve forgotten the ZyWALL’s password, use the RESET button. Press the
button in for about 5 seconds (or until the PWR LED starts to blink), then
release it. It returns the ZyWALL to the factory defaults (password is 1234, LAN
IP address 192.168.1.1 etc.; see your User’s Guide for details).

Chapter 52 Troubleshooting
ZyWALL USG 50 User’s Guide
780
• If you’ve forgotten the ZyWALL’s IP address, you can use the commands
through the console port to check it. Connect your computer to the CONSOLE
port using a console cable. Your computer should have a terminal emulation
communications program (such as HyperTerminal) set to VT100 terminal
emulation, no parity, 8 data bits, 1 stop bit, no flow control and 115200 bps port
speed.
I cannot access the Internet.
• Check the ZyWALL’s connection to the Ethernet jack with Internet access. Make
sure the Internet gateway device (such as a DSL modem) is working properly.
• Check the WAN interface’sstatus in the Dashboard. Use the installation setup
wizard again and make sure that you enter the correct settings. Use the same
case as provided by your ISP.
I cannot update the anti-virus signatures.
• Make sure your ZyWALL has the anti-virus service registered and that the
license is not expired. Purchase a new license if the license is expired.
• Make sure your ZyWALL is connected to the Internet.
I cannot update the IDP/application patrol signatures.
• Make sure your ZyWALL has the IDP/application patrol service registered and
that the license is not expired. Purchase a new license if the license is expired.
• Make sure your ZyWALL is connected to the Internet.
I downloaded updated anti-virus or IDP/application patrol signatures. Why has the
ZyWALL not re-booted yet?
The ZyWALL does not have to reboot when you upload new signatures.
The content filter category service is not working.

Chapter 52 Troubleshooting
ZyWALL USG 50 User’s Guide 781
• Make sure your ZyWALL has the content filter category service registered and
that the license is not expired. Purchase a new license if the license is expired.
• Make sure your ZyWALL is connected to the Internet.
I configured security settings but the ZyWALL is not applying them for certain
interfaces.
Many security settings are usually applied to zones. Make sure you assign the
interfaces to the appropriate zones. When you create an interface, there is no
security applied on it until you assign it to a zone.
The ZyWALL is not applying the custom policy route I configured.
The ZyWALL checks the policy routes in the order that they are listed. So make
sure that your custom policy route comes before any other routes that the traffic
would also match.
The ZyWALL is not applying the custom firewall rule I configured.
The ZyWALL checks the firewall rules in the order that they are listed. So make
sure that your custom firewall rule comes before any other rules that the traffic
would also match.
I cannot enter the interface name I want.
• The format of interface names other than the Ethernet interface names is very
strict. Each name consists of 2-4 letters (interface type), followed by a number
(x, limited by the maximum number of each type of interface). For example,
VLAN interfaces are vlan0, vlan1, vlan2, ...; and so on.
• The names of virtual interfaces are derived from the interfaces on which they
are created. For example, virtual interfaces created on Ethernet interface wan1
are called wan1:1, wan1:2, and so on. Virtual interfaces created on VLAN
interface vlan2 are called vlan2:1, vlan2:2, and so on. You cannot specify the
number after the colon(:) in the Web Configurator; it is a sequential number.
You can specify the number after the colon if you use the CLI to set up a virtual
interface.

Chapter 52 Troubleshooting
ZyWALL USG 50 User’s Guide
782
I cannot set up a PPP interface, virtual Ethernet interface or virtual VLAN interface
on an Ethernet interface.
You cannot set up a PPP interface, virtual Ethernet interface or virtual VLAN
interface if the underlying interface is a member of a bridge. You also cannot add
an Ethernet interface or VLAN interface to a bridge if the member interface has a
virtual interface or PPP interface on top of it.
My rules and settings that apply to a particular interface no longer work.
The interface’s IP address may have changed. To avoid this create an IP address
object based on the interface. This way the ZyWALL automatically updates every
rule or setting that uses the object whenever the interface’s IP address settings
change. For example, if you change LAN1’s IP address, the ZyWALL automatically
updates the corresponding interface-based, LAN1 subnet address object.
I cannot set up a PPP interface.
You have to set up an ISP account before you create a PPPoE or PPTP interface.
The data rates through my cellular connection are no-where near the rates I
expected.
The actual cellular data rate you obtain varies depending on the cellular device
you use, the signal strength to the service provider’s base station, and so on.
I created a cellular interface but cannot connect through it.
• Make sure you have a compatible 3G device installed or connected. See Chapter
53 on page 795 for details.
• Make sure you have the cellular interface enabled.
• Make sure the cellular interface has the correct user name, password, and PIN
code configured with the correct casing.

Chapter 52 Troubleshooting
ZyWALL USG 50 User’s Guide 783
• If the ZyWALL has multiple WAN interfaces, make sure their IP addresses are on
different subnets.
I cannot configure a particular VLAN interface on top of an Ethernet interface even
though I have it configured it on top of another Ethernet interface.
Each VLAN interface is created on top of only one Ethernet interface.
The ZyWALL is not applying an interface’s configured ingress bandwidth limit.
At the time of writing, the ZyWALL does not support ingress bandwidth
management.
The ZyWALL is not applying my application patrol bandwidth management
settings.
Bandwidth management in policy routes has priority over application patrol
bandwidth management.
The ZyWALL’s performance slowed down after I configured many new application
patrol entries.
The ZyWALL checks the ports and conditions configured in application patrol
entries in the order they appear in the list. While this sequence does not affect the
functionality, you might improve the performance of the ZyWALL by putting more
commonly used ports at the top of the list.
The ZyWALL’s anti-virus scanner cleaned an infected file but now I cannot use the
file.
The scanning engine checks the contents of the packets for virus. If a virus
pattern is matched, the ZyWALL removes the infected portion of the file along with
the rest of the file. The un-infected portion of the file before a virus pattern was

Chapter 52 Troubleshooting
ZyWALL USG 50 User’s Guide
784
matched still goes through. Since the ZyWALL erases the infected portion of the
file before sending it, you may not be able to open the file.
The ZyWALL is not scanning some zipped files.
The ZyWALL cannot unzip password protected ZIP files or a ZIP file within another ZIP file.
There are also limits to the number of ZIP files that the ZyWALL can concurrently unzip.
The ZyWALL is deleting some zipped files.
The anti-virus policy may be set to delete zipped files that the ZyWALL cannot
unzip. The ZyWALL cannot unzip password protected ZIP files or a ZIP file within another
ZIP file. There are also limits to the number of ZIP files that the ZyWALL can concurrently
unzip.
The ZyWALL’s performance seems slower after configuring IDP.
Depending on your network topology and traffic load, binding every packet
direction to an IDP profile may affect the ZyWALL’s performance. You may want to
focus IDP scanning on certain traffic directions such as incoming traffic.
IDP is dropping traffic that matches a rule that says no action should be taken.
The ZyWALL checks all signatures and continues searching even after a match is
found. If two or more rules have conflicting actions for the same packet, then the
ZyWALL applies the more restrictive action (reject-both, reject-receiver or
reject-sender, drop, none in this order). If a packet matches a rule for reject-
receiver and it also matches a rule for reject-sender, then the ZyWALL will
reject-both.
I uploaded a custom signature file and now all of my earlier custom signatures are
gone.
The name of the complete custom signature file on the ZyWALL is ‘custom.rules’.
If you import a file named ‘custom.rules’, then all custom signatures on the

Chapter 52 Troubleshooting
ZyWALL USG 50 User’s Guide 785
ZyWALL are overwritten with the new file. If this is not your intention, make sure
that the files you import are not named ‘custom.rules’.
I cannot configure some items in IDP that I can configure in Snort.
Not all Snort functionality is supported in the ZyWALL.
The ZyWALL’s performance seems slower after configuring ADP.
Depending on your network topology and traffic load, applying an anomaly profile to
each and every packet direction may affect the ZyWALL’s performance.
The ZyWALL routes and applies SNAT for traffic from some interfaces but not
from others.
The ZyWALL automatically uses SNAT for traffic it routes from internal interfaces
to external interfaces. For example LAN to WAN traffic. You must manually
configure a policy route to add routing and SNAT settings for an interface with the
Interface Type set to General. You can also configure a policy route to override
the default routing and SNAT behavior for an interface with the Interface Type
set to Internal or External.
The ZyWALL is not applying a policy route’s port triggering settings.
You also need to create a firewall rule to allow an incoming service.
I cannot get Dynamic DNS to work.
• You must have a public WAN IP address to use Dynamic DNS.
• Make sure you recorded your DDNS account’s user name, password, and
domain name and have entered them properly in the ZyWALL.
• You may need to configure the DDNS entry’s IP Address setting to Auto if the
interface has a dynamic IP address or there are one or more NAT routers
between the ZyWALL and the DDNS server.

Chapter 52 Troubleshooting
ZyWALL USG 50 User’s Guide
786
• The ZyWALL may not determine the proper IP address if there is an HTTP proxy
server between the ZyWALL and the DDNS server.
I cannot create a second HTTP redirect rule for an incoming interface.
You can configure up to one HTTP redirect rule for each (incoming) interface.
I cannot get the application patrol to manage SIP traffic.
Make sure you have the SIP ALG enabled.
I cannot get the application patrol to manage H.323 traffic.
Make sure you have the H.323 ALG enabled.
I cannot get the application patrol to manage FTP traffic.
Make sure you have the FTP ALG enabled.
The ZyWALL keeps resetting the connection.
If an alternate gateway on the LAN has an IP address in the same subnet as the
ZyWALL’s LAN IP address, return traffic may not go through the ZyWALL. This is
called an asymmetrical or “triangle” route. This causes the ZyWALL to reset the
connection, as the connection has not been acknowledged.
You can set the ZyWALL’s firewall to permit the use of asymmetrical route
topology on the network (so it does not reset the connection) although this is not
recommended since allowing asymmetrical routes may let traffic from the WAN go
directly to the LAN without passing through the ZyWALL. A better solution is to
use virtual interfaces to put the ZyWALL and the backup gateway on separate
subnets. See Asymmetrical Routes on page 371 and the chapter about interfaces
for more information.

Chapter 52 Troubleshooting
ZyWALL USG 50 User’s Guide 787
I cannot set up an IPSec VPN tunnel to another device.
If the IPSec tunnel does not build properly, the problem is likely a configuration
error at one of the IPSec routers. Log into both ZyXEL IPSec routers and check the
settings in each field methodically and slowly. Make sure both the ZyWALL and
remote IPSec router have the same security settings for the VPN tunnel. It may
help to display the settings for both routers side-by-side.
Here are some general suggestions. See also Chapter 23 on page 381.
• The system log can often help to identify a configuration problem.
• If you enable NAT traversal, the remote IPSec device must also have NAT
traversal enabled.
• The ZyWALL and remote IPSec router must use the same authentication method
to establish the IKE SA.
• Both routers must use the same negotiation mode.
• Both routers must use the same encryption algorithm, authentication algorithm,
and DH key group.
• When using manual keys, the ZyWALL and remote IPSec router must use the
same encryption key and authentication key.
• When using pre-shared keys, the ZyWALL and the remote IPSec router must
use the same pre-shared key.
• The ZyWALL’s local and peer ID type and content must match the remote IPSec
router’s peer and local ID type and content, respectively.
• The ZyWALL and remote IPSec router must use the same active protocol.
• The ZyWALL and remote IPSec router must use the same encapsulation.
• The ZyWALL and remote IPSec router must use the same SPI.
• If the sites are/were previously connected using a leased line or ISDN router,
physically disconnect these devices from the network before testing your new
VPN connection. The old route may have been learnt by RIP and would take
priority over the new VPN connection.
• To test whether or not a tunnel is working, ping from a computer at one site to a
computer at the other.
Before doing so, ensure that both computers have Internet access (via the
IPSec routers).
• It is also helpful to have a way to look at the packets that are being sent and
received by the ZyWALL and remote IPSec router (for example, by using a
packet sniffer).
Check the configuration for the following ZyWALL features.
• The ZyWALL does not put IPSec SAs in the routing table. You must create a
policy route for each VPN tunnel. See Chapter 13 on page 287.

Chapter 52 Troubleshooting
ZyWALL USG 50 User’s Guide
788
• Make sure the To-ZyWALL firewall rules allow IPSec VPN traffic to the ZyWALL.
IKE uses UDP port 500, AH uses IP protocol 51, and ESP uses IP protocol 50.
• The ZyWALL supports UDP port 500 and UDP port 4500 for NAT traversal. If you
enable this, make sure the To-ZyWALL firewall rules allow UDP port 4500 too.
• Make sure regular firewall rules allow traffic between the VPN tunnel and the
rest of the network. Regular firewall rules check packets the ZyWALL sends
before the ZyWALL encrypts them and check packets the ZyWALL receives after
the ZyWALL decrypts them. This depends on the zone to which you assign the
VPN tunnel and the zone from which and to which traffic may be routed.
• If you set up a VPN tunnel across the Internet, make sure your ISP supports AH
or ESP (whichever you are using).
• If you have the ZyWALL and remote IPSec router use certificates to authenticate
each other, You must set up the certificates for the ZyWALL and remote IPSec
router first and make sure they trust each other’s certificates. If the ZyWALL’s
certificate is self-signed, import it into the remote IPsec router. If it is signed by
a CA, make sure the remote IPsec router trusts that CA. The ZyWALL uses one
of its Trusted Certificates to authenticate the remote IPSec router’s
certificate. The trusted certificate can be the remote IPSec router’s self-signed
certificate or that of a trusted CA that signed the remote IPSec router’s
certificate.
• Multiple SAs connecting through a secure gateway must have the same
negotiation mode.
The VPN connection is up but VPN traffic cannot be transmitted through the VPN
tunnel.
If you have the Configuration > VPN > IPSec VPN > VPN Connection
screen’s Use Policy Route to control dynamic IPSec rules option enabled,
check the routing policies to see if they are sending traffic elsewhere instead of
through the VPN tunnels.
I uploaded a logo to show in the SSL VPN user screens but it does not display
properly.
The logo graphic must be GIF, JPG, or PNG format. The graphic should use a
resolution of 127 x 57 pixels to avoid distortion when displayed. The ZyWALL
automatically resizes a graphic of a different resolution to 127 x 57 pixels. The file
size must be 100 kilobytes or less. Transparent background is recommended.
I logged into the SSL VPN but cannot see some of the resource links.

Chapter 52 Troubleshooting
ZyWALL USG 50 User’s Guide 789
Available resource links vary depending on the SSL application object’s
configuration.
I cannot download the ZyWALL’s firmware package.
The ZyWALL’s firmware package cannot go through the ZyWALL when you enable
the anti-virus Destroy compressed files that could not be decompressed
option. The ZyWALL classifies the firmware package as not being able to be
decompressed and deletes it.
You can upload the firmware package to the ZyWALL with the option enabled, so
you only need to clear the Destroy compressed files that could not be
decompressed option while you download the firmware package. See Section
29.2.1 on page 475 for more on the anti-virus Destroy compressed files that
could not be decompressed option.
I changed the LAN IP address and can no longer access the Internet.
The ZyWALL automatically updates address objects based on an interface’s IP
address, subnet, or gateway if the interface’s IP address settings change.
However, you need to manually edit any address objects for your LAN that are not
based on the interface.
I configured application patrol to allow and manage access to a specific service
but access is blocked.
• If you want to use a service, make sure both the firewall and application patrol
allow the service’s packets to go through the ZyWALL.
• The ZyWALL checks firewall rules before it checks application patrol rules for
traffic going through the ZyWALL.
I configured application patrol to block use of a specific service but a few packet’s
still get through.
The ZyWALL allows the first eight packets to go through the firewall, regardless of
the application patrol policy for the application. The ZyWALL examines these first
eight packets to identify the application.

Chapter 52 Troubleshooting
ZyWALL USG 50 User’s Guide
790
I configured policy routes to manage the bandwidth of TCP and UDP traffic but the
bandwidth management is not being applied properly.
It is recommended to use application patrol instead of policy routes to manage the
bandwidth of TCP and UDP traffic.
I cannot get the RADIUS server to authenticate the ZyWALL‘s default admin
account.
The default admin account is always authenticated locally, regardless of the
authentication method setting. (See Chapter 39 on page 625 for more information
about authentication methods.)
The ZyWALL fails to authentication the ext-user user accounts I configured.
An external server such as AD, LDAP or RADIUS must authenticate the ext-user
accounts. If the ZyWALL tries to use the local database to authenticate an ext-
user, the authentication attempt will always fail. (This is related to AAA servers
and authentication methods, which are discussed in Chapter 39 on page 625 and
Chapter 40 on page 635, respectively.)
I cannot add the admin users to a user group with access users.
You cannot put access users and admin users in the same user group.
I cannot add the default admin account to a user group.
You cannot put the default admin account into any user group.
The schedule I configured is not being applied at the configured times.
Make sure the ZyWALL’s current date and time are correct.

Chapter 52 Troubleshooting
ZyWALL USG 50 User’s Guide 791
I cannot get a certificate to import into the ZyWALL.
1For My Certificates, you can import a certificate that matches a corresponding
certification request that was generated by the ZyWALL. You can also import a
certificate in PKCS#12 format, including the certificate’s public and private keys.
2You must remove any spaces from the certificate’s filename before you can import
the certificate.
3Any certificate that you want to import has to be in one of these file formats:
• Binary X.509: This is an ITU-T recommendation that defines the formats for
X.509 certificates.
• PEM (Base-64) encoded X.509: This Privacy Enhanced Mail format uses
lowercase letters, uppercase letters and numerals to convert a binary X.509
certificate into a printable form.
• Binary PKCS#7: This is a standard that defines the general syntax for data
(including digital signatures) that may be encrypted. A PKCS #7 file is used to
transfer a public key certificate. The private key is not included. The ZyWALL
currently allows the importation of a PKS#7 file that contains a single
certificate.
• PEM (Base-64) encoded PKCS#7: This Privacy Enhanced Mail (PEM) format uses
lowercase letters, uppercase letters and numerals to convert a binary PKCS#7
certificate into a printable form.
• Binary PKCS#12: This is a format for transferring public key and private key
certificates.The private key in a PKCS #12 file is within a password-encrypted
envelope. The file’s password is not connected to your certificate’s public or
private passwords. Exporting a PKCS #12 file creates this and you must provide
it to decrypt the contents when you import the file into the ZyWALL.
Note: Be careful not to convert a binary file to text during the transfer process. It is
easy for this to occur since many programs use text files by default.
I cannot access the ZyWALL from a computer connected to the Internet.
Check the service control rules and to-ZyWALL firewall rules.
I uploaded a logo to display on the upper left corner of the Web Configurator login
screen and access page but it does not display properly.
Make sure the logo file is a GIF, JPG, or PNG of 100 kilobytes or less.

Chapter 52 Troubleshooting
ZyWALL USG 50 User’s Guide
792
I uploaded a logo to use as the screen or window background but it does not
display properly.
Make sure the logo file is a GIF, JPG, or PNG of 100 kilobytes or less.
The ZyWALL’s traffic throughput rate decreased after I started collecting traffic
statistics.
Data collection may decrease the ZyWALL’s traffic throughput rate.
I can only see newer logs. Older logs are missing.
When a log reaches the maximum number of log messages, new log messages
automatically overwrite existing log messages, starting with the oldest existing log
message first.
The commands in my configuration file or shell script are not working properly.
• In a configuration file or shell script, use “#” or “!” as the first character of a
command line to have the ZyWALL treat the line as a comment.
• Your configuration files or shell scripts can use “exit” or a command line
consisting of a single “!” to have the ZyWALL exit sub command mode.
•Include write commands in your scripts. Otherwise the changes will be lost
when the ZyWALL restarts. You could use multiple write commands in a long
script.
Note: “exit” or “!'” must follow sub commands if it is to make the ZyWALL exit sub
command mode.
See Chapter 47 on page 745 for more on configuration files and shell scripts.
I cannot get the firmware uploaded using the commands.
The Web Configurator is the recommended method for uploading firmware. You
only need to use the command line interface if you need to recover the firmware.

Chapter 52 Troubleshooting
ZyWALL USG 50 User’s Guide 793
See the CLI Reference Guide for how to determine if you need to recover the
firmware and how to recover it.
My packet capture captured less than I wanted or failed.
The packet capture screen’s File Size sets a maximum size limit for the total
combined size of all the capture files on the ZyWALL, including any existing
capture files and any new capture files you generate. If you have existing capture
files you may need to set this size larger or delete existing capture files.
The ZyWALL stops the capture and generates the capture file when either the
capture files reach the File Size or the time period specified in the Duration field
expires.
My earlier packet capture files are missing.
New capture files overwrite existing files of the same name. Change the File
Suffix field’s setting to avoid this.
52.1 Resetting the ZyWALL
If you cannot access the ZyWALL by any method, try restarting it by turning the
power off and then on again. If you still cannot access the ZyWALL by any method
or you forget the administrator password(s), you can reset the ZyWALL to its
factory-default settings. Any configuration files or shell scripts that you saved on
the ZyWALL should still be available afterwards.
Use the following procedure to reset the ZyWALL to its factory-default settings.
This overwrites the settings in the startup-config.conf file with the settings in the
system-default.conf file.
Note: This procedure removes the current configuration.
If you want to reboot the device without changing the current configuration, see
Chapter 50 on page 775.
1Make sure the SYS LED is on and not blinking.

Chapter 52 Troubleshooting
ZyWALL USG 50 User’s Guide
794
2Press the RESET button and hold it until the SYS LED begins to blink. (This
usually takes about five seconds.)
3Release the RESET button, and wait for the ZyWALL to restart.
You should be able to access the ZyWALL using the default settings.
52.2 Getting More Troubleshooting Help
Search for support information for your model at www.zyxel.com for more
troubleshooting suggestions.

ZyWALL USG 50 User’s Guide 795
CHAPTER 53
Product Specifications
The following specifications are subject to change without notice. See Chapter 2
on page 37 for a general overview of key features.
This table provides basic device specifications.
This table provides hardware specifications.
Table 249 Default Login Information
ATTRIBUTE SPECIFICATION
Default IP Address
(P3, P4)
192.168.1.1
Default Subnet Mask
(P3, P4)
255.255.255.0 (24 bits)
Default Password 1234
Table 250 Hardware Specifications
FEATURE SPECIFICATION
Ethernet Interfaces Number of Ethernet interfaces: 5
Management interface RS-232, DB9F connector
USB Slots 2, 2.0 plug and play
Compatible USB Cards
(3G)
See www.zyxel.com for the supported 3G cards.
Power Requirements 12V DC
Operating Environment Temperature: 0 C to 50 C
Humidity: 20% to 95% (non-condensing)
Storage Environment Temperature: -30 C to 60 C
Humidity: 20% to 95% (non-condensing)
MTBF Mean Time Between Failures: 323,823 hours
Dimensions 242 (W) x 175 (D) x 35.5 (H) mm
Weight 1.2 kg

Chapter 53 Product Specifications
ZyWALL USG 50 User’s Guide
796
This table gives details about the ZyWALL’s features.
Table 251 ZyWALL Feature Specifications
FEATURE
# of MAC 6
Flash Size 256
DRAM Size 256
INTERFACE
VLAN 16
Virtual (alias) 4 per interface
PPP (system default) 2
PPP (user created) 4
Bridge 4
ROUTING
Static Routes 128
Policy Routes 200
Sessions 10,000
ARP Table Size 1024
MAC Table Size (For Bridge Mode only) 8K
NAT
MAX. Virtual Server Number 256
Trigger Port Rules up to 8 per PR rule
HTTP Redirect up to interface limit
New Session Rate (sessions per second) 1000
FIREWALL
Firewall ACL Rules 500
Maximum Session Limit per Host Rules 1000
APPLICATION PATROL
Maximum Rules for Other Protocols 16
Maximum Rules for Each Protocol 16
Default Ports 8
USER PROFILES
Maximum Local Users 128
Maximum Admin Users 5
Maximum User Groups 32
Maximum Users in One User Group 128
OBJECTS
Address Objects 200

Chapter 53 Product Specifications
ZyWALL USG 50 User’s Guide 797
Address Groups 50
Maximum address object in one group 128
Service Objects 200
Service Groups 50
Maximum service object in one group 128
Schedule Objects 32
ISP Account 8
Maximum Number of LDAP Groups 2
Maximum Number of LDAP Servers for Each LDAP
Group
2
Maximum Number of RADIUS Groups 2
Maximum Number of RADIUS Servers for Each
RADIUS Group
2
Maximum AD server for each AD group 2
Maximum AD group number 4
Number of Zones (system default) 7
Maximum Number of Zones (user created) 16
Number of Trunks (system default) 1
Maximum Number of Trunks (user created) 2
IPSEC VPN
Maximum Number of IPSec VPN Tunnels 5
CERTIFICATES
Certificate Buffer Size 128 K
BUILT-IN SERVICES
A record 48
NS record 6
MX record 6
Maximum Number of Service Control Entries 8 per service
Maximum DHCP Host Pool 96
Maximum Number of DDNS Profiles 5
DHCP Relay 2 per interface
CENTRALIZED LOG
Log Entries 512
Debug Log Entries 1024
Admin E-mail Addresses 2
Syslog Servers 4
IDP
Maximum Number of IDP Profiles 8
Table 251 ZyWALL Feature Specifications (continued)
FEATURE

Chapter 53 Product Specifications
ZyWALL USG 50 User’s Guide
798
Custom Signatures 16
Maximum Number of IDP Rules 16
ADP
Maximum Number of ADP Profiles 8
Maximum Number of ADP Rules 16
Maximum Block Host Number 1000
Maximum Block Period 3600
CONTENT FILTER
Maximum Number of Content Filter Policies 16
Maximum Number of Content Filter Profiles 16
Maximum Number of Forbidden Domain Entries 64 per profile
Maximum Number of Trusted Domain Entries 64 per profile
Maximum Number of Keywords that Can Be Blocked 64 per profile
Local Cache Size 1024
Maximum Number of Concurrent Connection
Requests
128
ANTI-SPAM
Maximum Number of Concurrent Mail Sessions 80
Maximum Number of Anti-Spam Rules 16
Maximum Number of White List Entries 64
Maximum Number of Black List Entries 64
Maximum Number of DNSBLs 5
Maximum Number of Anti-Spam Statistics 500
Maximum Anti-Spam Statistics Ranking 10
ANTI-VIRUS
Maximum Number of Concurrent ZIP File
Decompression Sessions
30 ZIP files
4 RAR-LZSS or 1 RAR-PPM
Maximum Number of Anti-Virus Rules 16
Maximum Number of White List Entries 128
Maximum Number of Black List Entries 128
Maximum Number of Anti-Virus Statistics 500
Maximum Anti-Virus Statistics Ranking 10
SSL VPN
Maximum SSL VPN Connections 2 (license upgradable to 5)
OTHERS
Maximum Number of OSPF Areas 16
Table 251 ZyWALL Feature Specifications (continued)
FEATURE

Chapter 53 Product Specifications
ZyWALL USG 50 User’s Guide 799
The following table, which is not exhaustive, lists standards referenced by ZyWALL
features.
Table 252 Standards Referenced by Features
FEATURE STANDARDS REFERENCED
Interface-Bridge A subset of the ANSI/IEEE 802.1d standard
Interface RFCs 2131, 2132, 1541
Interface-PPP RFCs 1144, 1321, 1332, 1334, 1661, 1662, 2472
Interface-PPTP RFCs 2637, 3078
Interface-PPPOE RFC 2516
Interface-VLAN IEEE 802.1Q
Dynamic Route, Show IP route RFCs 1058, 2082, 2453, 2328, 3101, 3137
Telnet server RFCs 1408, 1572
SSH server RFCs 4250, 4251, 4252, 4253, 4254
Built-in service, DNS server RFCs 1034, 1035, 1123, 1183, 1535, 1536, 1706,
1712, 1750, 1876, 1982, 1995, 1996, 2136, 2163,
2181, 2230, 2308, 2535, 2536, 2537, 2538, 2539,
2671, 2672, 2673, 2782, 3007, 3090
Built-in service, DHCP server RFCs 1542, 2131, 2132, 2485, 2489
Built-in service, HTTP server RFCs 1945, 2616, 2965, 2732, 2295
Built-in service, SNMP agent RFCs 1067, 1213, 2576, 2578, 2579, 2580, 2741,
2667, 2981, 3371
Login, LDAP support. RFCs 2251, 2252, 2253, 2254, 2255, 2256, 2589,
2829, 2830
Used by Apache RFCs 2437, 2246, 2560, 2712, 3268, 3280, 3820,
4132
Built-in service, FTP server RFCs 959, 2228, 2389, 2865, 2138, 2640
Used by Centralized log RFC 3164
Login, new PAM module OSF-RFC 86.0, 1321
Built-in service, NTP client RFCs 958, 1059, 1119, 1305
Used by SSH service RFCs 4250, 4251, 4252, 4253, 4254
Used by Time service RFCs 3339
Used by Telnet service RFCs 318, 854, 1413
Used by SIP ALG RFCs 3261, 3264
DHCP relay RFC 1541
ZySH W3C XML standard
ARP RFC 826
IP/IPv4 RFC 791
TCP RFC 793

Chapter 53 Product Specifications
ZyWALL USG 50 User’s Guide
800
53.1 Power Adaptor Specifications
Table 253 North American Plug Standards
AC POWER ADAPTOR MODEL PSA18R-120P (ZA)-R
INPUT POWER 100-240VAC, 50/60HZ, 0.5A
OUTPUT POWER 12VDC, 1.5A
POWER CONSUMPTION 20 W MAX.
SAFETY STANDARDS UL, CUL (UL 60950-1 FIRST EDITION CSA C22.2
NO. 60950-1-03 1ST.)
Table 254 European Plug Standards
AC POWER ADAPTOR MODEL PSA18R-120P (ZE)-R
INPUT POWER 100-240VAC, 50/60HZ, 0.5A
OUTPUT POWER 12VDC, 1.5A
POWER CONSUMPTION 20 W MAX.
SAFETY STANDARDS TUV, CE (EN 60950-1)
Table 255 United Kingdom Plug Standards
AC POWER ADAPTOR MODEL PSA18R-120P (ZK)-R
INPUT POWER 100-240VAC, 50/60HZ, 0.5A
OUTPUT POWER 12VDC, 3.5A
POWER CONSUMPTION 20 W MAX.
SAFETY STANDARDS TUV (BS EN 60950-1)
Table 256 Australia And New Zealand Plug Standards
AC POWER ADAPTOR MODEL PSA18R-120P (ZS)-R
INPUT POWER 100-240VAC, 50/60HZ, 0.5A
OUTPUT POWER 12VDC, 3.5A
POWER CONSUMPTION 20 W MAX.
SAFETY STANDARDS AS/NZ60950
Table 257 Japan Plug Standards
AC POWER ADAPTOR MODEL PSA18R-120P (ZA)-R
INPUT POWER 100-240VAC, 50/60HZ, 0.5A
OUTPUT POWER 12VDC, 3.5A
POWER CONSUMPTION 20 W MAX.
SAFETY STANDARDS JET
Table 258 China Plug Standards
AC POWER ADAPTOR MODEL PSA18R-120P (ZA)-R
INPUT POWER 100-240VAC, 50/60HZ, 0.5A
OUTPUT POWER 12VDC, 3.5A

Chapter 53 Product Specifications
ZyWALL USG 50 User’s Guide 801
POWER CONSUMPTION 20 W MAX.
SAFETY STANDARDS CCC
Table 258 China Plug Standards

Chapter 53 Product Specifications
ZyWALL USG 50 User’s Guide
802

ZyWALL USG 50 User’s Guide 803
APPENDIX A
Log Descriptions
This appendix provides descriptions of example log messages for the ZLD-based
ZyWALLs. The logs do not all apply to all of the ZLD-based ZyWALLs. You will not
necessecarily see all of these logs in your device.
Table 259 Content Filter Logs
LOG MESSAGE DESCRIPTION
Content filter has
been enabled
An administrator turned the content filter on.
Content filter has
been disabled
An administrator turned the content filter off.
Content filter report
has been disabled
The content filter report was turned off.
Content filter has
been enabled
The content filter was report turned on.
Content filter has
been changed zsb port
to 80
The content filtering checking for unsafe web sites has been
changed to use port 80 due to a configuration change.
Content filter has
been changed zsb port
to 23
The content filtering checking for unsafe web sites has been
changed to use port 23 due to a configuration change.
Table 260 Forward Web Site Logs
LOG MESSAGE DESCRIPTION
%s: Trusted Web site The device allowed access to a web site in a trusted domain.
%s: website host
%s The device allowed access to a web site. The content filtering
service is registered and activated or the service is not
activated in a profile, this is a web site that is not blocked
according to a profile and the default policy is not set to block.
%s: website host
%s: Service is not
registered
The device allowed access to a web site. The content filtering
service is unregistered and the default policy is not set to
block.
%s: website host

Appendix A Log Descriptions
ZyWALL USG 50 User’s Guide
804
Table 261 Blocked Web Site Logs
LOG MESSAGE DESCRIPTION
%s :%s The rating server responded that the web site is in a specified
category and access was blocked according to a content filter
profile.
1st %s: website host
2nd %s: website category
%s: Unrated The rating server responded that the web site cannot be
categorized and access was blocked according to a content
filter profile.
%s: website host
%s: Service is
unavailable
Content filter rating service is temporarily unavailable and
access to the web site was blocked due to:
1. Can't resolve rating server IP (No DNS)
2. Invalid service license
4. Rating service is restarting
5. Can’t connect to rating server
6. Query failed
7. Query timeout
8. Too many queries
9. Unknown reason
%s: website host
%s: %s(cache hit) The web site's category exists in the device’s local cache and
access was blocked according to a content filter profile.
1st %s: website host
2nd %s: website category
%s: Not in trusted web
list
The web site is not a trusted host/domain, and the device
blocks all traffic except for trusted web sites.
%s: website host
%s: Contains ActiveX The web site contains ActiveX and access was blocked
according to a profile.
%s: website host
%s: Contains Java
applet
The web site contains Java applet and access was blocked
according to a profile.
%s: website host
%s: Contains cookie The web site contains a cookie and access was blocked
according to a profile.
%s: website host

Appendix A Log Descriptions
ZyWALL USG 50 User’s Guide 805
%s: Proxy mode is
detected
The system detected a proxy connection and blocked access
according to a profile.
%s: website host
%s: Forbidden Web site The web site is in forbidden web site list.
%s: website host
%s: Keyword blocking The web content matched a user defined keyword.
%s: website host
%s: Blocking by
default policy
No content filter policy is applied and access was blocked
since the default action is block.
%s: website host
Table 262 Anti-Spam Logs
LOG MESSAGE DESCRIPTION
Anti-Spam has been
activated.
The anti-spam feature has been turned on.
Anti-Spam has been
deactivated.
The anti-spam feature has been turned off.
Anti-Spam policy %d has
been modified.
The anti-spam policy with the specified index number (%d)
has been changed.
Anti-Spam policy %d has
been inserted.
The anti-spam policy with the specified index number (%d)
has been added into the list.
Anti-Spam policy %d has
been appended.
The anti-spam policy with the specified index number (%d)
has been added to the end of the list.
Anti-Spam policy %d has
been deleted.
The anti-spam policy with the specified index number (%d)
has been removed.
Anti-Spam policy %d has
been moved to %d.
The anti-spam policy with the specified index number (first
%d) was moved to the specified index number (second %d).
White List checking has
been activated.
The anti-spam white list has been turned on.
White List checking has
been deactivated.
The anti-spam white list has been turned off.
White List rule %d has
been added.
The anti-spam white list rule with the specified index number
(%d) has been added.
White List rule %d has
been modified.
The anti-spam white list rule with the specified index number
(%d) has been changed.
White List rule %d has
been deleted.
The anti-spam white list rule with the specified index number
(%d) has been removed.
White List rule %d has
been activated.
The anti-spam white list rule with the specified index number
(%d) has been turned on.
White List rule %d has
been deactivated.
The anti-spam white list rule with the specified index number
(%d) has been turned off.
Table 261 Blocked Web Site Logs (continued)
LOG MESSAGE DESCRIPTION

Appendix A Log Descriptions
ZyWALL USG 50 User’s Guide
806
Black List checking has
been activated.
The anti-spam black list has been turned on.
Black List checking has
been deactivated.
The anti-spam black list has been turned off.
Black List rule %d has
been added.
The anti-spam black list rule with the specified index number
(%d) has been added.
Black List rule %d has
been modified.
The anti-spam black list rule with the specified index number
(%d) has been changed.
Black List rule %d has
been deleted.
The anti-spam black list rule with the specified index number
(%d) has been removed.
Black List rule %d has
been activated.
The anti-spam black list rule with the specified index number
(%d) has been turned on.
Black List rule %d has
been deactivated.
The anti-spam black list rule with the specified index number
(%d) has been turned off.
DNSBL checking has been
activated.
anti-spam DNSBL (DNS Black List) server checking has been
turned on.
DNSBL checking has been
deactivated.
The anti-spam DNSBL checking has been turned off.
DNSBL domain %s has
been added.
The specified DNSBL domain name (%s) has been added.
DNSBL domain %s has
been modified to %s.
The specified DNSBL domain name (first %s) has been
changed to the second %s.
DNSBL domain %s has
been deleted.
The specified DNSBL domain name (%s) has been removed.
DNSBL domain %s has
been activated.
The specified DNSBL domain name (%s) has been turned on.
DNSBL domain %s has
been deactivated.
The specified DNSBL domain name (%s) has been turned off.
Match White List: %d.
From:%s Subject:%s
An e-mail matched the specified white list rule (%d). The e-
mail’s From (first %s) and Subject (second %s) header
values are listed.
Match Black List: %d.
From:%s Subject:%s
An e-mail matched the specified black list rule (%d). The e-
mail’s From (first %s) and Subject (second %s) header
values are listed.
IP %s in DNSBL %s.
From:%s Subject:%s
The listed IP address (the first %s) was listed in the specified
DNSBL (second %s). The e-mail’s From (third %s) and
Subject (fourth %s) header values are listed.
DNSBL timeout. Mail
From:%s Subject:%s
Queries to the DSNBL timed out. The e-mail’s From (first
%s) and Subject (second %s) header values are listed.
Mail sessions have
reached the maximum
threshold of %d.
The number of concurrent e-mail sessions has exceeded the
maximum number of concurrent e-mail sessions that the
anti-spam feature can handle (%d).
Table 262 Anti-Spam Logs (continued)
LOG MESSAGE DESCRIPTION

Appendix A Log Descriptions
ZyWALL USG 50 User’s Guide 807
Table 263 SSL VPN Logs
LOG MESSAGE DESCRIPTION
%s %s from %s has
logged in SSLVPN
A user has logged into SSL VPN.
The first %s is the type of user account.
The second %s is the user’s user name.
The third %s is the name of the service the user is using
(HTTP or HTTPS).
%s %s from %s has
logged out SSLVPN
A user has logged out of SSL VPN.
The first %s is the type of user account.
The second %s is the user’s user name.
The third %s is the name of the service the user is using
(HTTP or HTTPS).
The Note field’s %s is the user name.
%s accesses web
application %s
The specified user (first %s) has logged into the specified
SSL VPN web application (second %s).
SSL tunnel is
established
An SSL tunnel has been built. The source is the login IP
address. The destination is the IP address given to the SSL
user.
SSL tunnel is
disconnected
An SSL tunnel has been disconnected. The source is the login
IP address. The destination is the IP address given to the
SSL user.
The %s address-object
is invalid IP in SSL
Policy %s.
The listed address object (first %s) is not an allowed IP for
the listed SSL policy (second %s).
The %s address-object
does not has
assignable IP in SSL
Policy %s.
There are no more assignable IP addresses in the listed
address object (first %s). The address object is used by the
listed SSL policy (second %s).
The %s address-object
is wrong type for
'1st-dns' in SSL
Policy %s.
The listed address object (first %s) is not the right kind for
the first DNS server specified in the listed SSL VPN policy
(second %s).
The %s address-object
is wrong type for
'2nd-dns' in SSL
Policy %s.
The listed address object (first %s) is not the right kind for
the second DNS server specified in the listed SSL VPN policy
(second %s).
The %s address-object
is wrong type for
'1st-wins' in SSL
Policy %s.
The listed address object (first %s) is not the right kind for
the first WINS server specified in the listed SSL VPN policy
(second %s).
The %s address-object
is wrong type for
'2nd-wins' in SSL
Policy %s.
The listed address object (first %s) is not the right kind for
the second WINS server specified in the listed SSL VPN
policy (second %s).

Appendix A Log Descriptions
ZyWALL USG 50 User’s Guide
808
The %s address-object
is wrong type for
'network' in SSL
Policy %s.
The listed address object (first %s) is not the right kind to be
specified as a network in the listed SSL VPN policy (second
%s).
The SSL VPN policy %s
has been changed 'ip-
pool' value.
The IP pool setting has been modified in the specified SSL
VPN policy (%s).
The SSL VPN policy %s
has been changed '1st-
dns' value.
The first DNS server setting has been modified in the
specified SSL VPN policy (%s).
The SSL VPN policy %s
has been changed '2nd-
dns' value.
The second DNS server setting has been modified in the
specified SSL VPN policy (%s).
The SSL VPN policy %s
has been changed '1st-
wins' value.
The first WINS server setting has been modified in the
specified SSL VPN policy (%s).
The SSL VPN policy %s
has been changed
'network' value.
The list of networks has been modified in the specified SSL
VPN policy (%s).
The SSL VPN policy %s
has been changed '2nd-
wins' value.
The second WINS server setting has been modified in the
specified SSL VPN policy (%s).
The IP pool is same
subnet with %s in SSL
VPN policy %s. So %s
will not be injected
to client side.
The IP pool is in the same subnet as the specified address
object (first %s) in the listed SSL VPN policy (second %s), so
the listed address (third %s) will not be given to an SSL VPN
client.
The %s is same subnet
with IP pool in SSL
VPN policy %s. So %s
will not be injected
to client side.
The specified address object (first %s) is in the same subnet
as the IP pool in the listed SSL VPN policy (second %s), so
the listed address (third %s) will not be given to an SSL VPN
client.
The SSL VPN policy %s
does not configure
users or user groups.
There are no users or user groups configured for the listed
SSL VPN policy (%s).
SSL VPN policy rule %s
has been inserted.
The listed SSL VPN policy (%s) has been inserted in the list
of SSL VPN policy rules.
SSL VPN policy rule %s
has been appended.
The listed SSL VPN policy (%s) has been added to the end of
the list.
SSL VPN policy rule %s
has been modified.
The configuration of the listed SSL VPN policy (%s) has been
changed.
SSL VPN policy rule %s
has been moved to %d.
The listed SSL VPN policy (%s) has been moved to the listed
position (%d) in the list of SSL VPN policies.
SSL VPN policy rule %s
has been deleted.
The listed SSL VPN policy has been removed.
Table 263 SSL VPN Logs (continued)
LOG MESSAGE DESCRIPTION

Appendix A Log Descriptions
ZyWALL USG 50 User’s Guide 809
%s %s from %s has been
logged out SSLVPN (re-
auth timeout)
The specified user was signed out by the device due to a re-
authentication timeout.
The first %s is the type of user account.
The second %s is the user’s user name.
The third %s is the name of the service the user is using
(HTTP or HTTPS).
%s %s from %s has been
logged out SSLVPN
(lease timeout)
The specified user was signed out by the device due to a
lease timeout.
The first %s is the type of user account.
The second %s is the user’s user name.
The third %s is the name of the service the user is using
(HTTP or HTTPS).
%s %s from %s has been
logged out SSLVPN
(idle timeout)
The specified user was signed out by the device due to an
idle timeout.
The first %s is the type of user account.
The second %s is the user’s user name.
The third %s is the name of the service the user is using
(HTTP or HTTPS).
Failed login attempt
to SSLVPN from %s
(login on a lockout
address)
An SSL VPN login attempt from the listed user (%s) was
blocked due to too many failed login attempts.
Failed login attempt
to SSLVPN from %s
(reach the max. number
of user)
The listed user (%s) failed to log into SSL VPN because the
maximum number of users were already logged in.
Failed login attempt
to SSLVPN from %s
(reach the max. number
of simultaneous logon)
The listed user (%s) failed to log into SSL VPN because the
maximum number of simultaneous logons was already
reached.
Failed login attempt
to SSLVPN from %s
(incorrect password or
inexistent username)
The listed user (%s) failed to log into SSL VPN because of
entering an incorrect password or a user name that does not
exist.
%s: Failed to receive
messages from uam
daemon.
Messages were not received from the UAM daemon.
Table 263 SSL VPN Logs (continued)
LOG MESSAGE DESCRIPTION

Appendix A Log Descriptions
ZyWALL USG 50 User’s Guide
810
The ZySH logs deal with internal system errors.
Table 264 ZySH Logs
LOG MESSAGE DESCRIPTION
Invalid message queue.
Maybe someone starts
another zysh daemon.
ZySH daemon is
instructed to reset by
%d
1st:pid num
System integrity error!
Group OPS
cannot close property
group
cannot close group
%s: cannot get size of
group
1st:zysh group name
%s: cannot specify
properties for entry %s
1st:zysh group name, 2st:zysh entry name
%s: cannot join group
%s, loop detected
1st:zysh group name, 2st:zysh group name
cannot create, too many
groups (>%d)
1st:max group num
%s: cannot find entry
%s
1st:zysh group name, 2st:zysh entry name
%s: cannot remove entry
%s
1st:zysh group name, 2st:zysh entry name
List OPS
can't alloc entry: %s! 1st:zysh entry name
can't retrieve entry:
%s!
1st:zysh entry name
can't get entry: %s! 1st:zysh entry name
can't print entry: %s! 1st:zysh entry name
%s: cannot retrieve
entries from list!
1st:zysh list name
can't get name for
entry %d!
1st:zysh entry index
can't get reference
count: %s!
1st:zysh list name
can't print entry name:
%s!
1st:zysh entry name
Can't append entry: %s! 1st:zysh entry name
Can't set entry: %s! 1st:zysh entry name
Can't define entry: %s! 1st:zysh entry name
%s: list is full! 1st:zysh list name
Can't undefine %s 1st:zysh list name

Appendix A Log Descriptions
ZyWALL USG 50 User’s Guide 811
Can't remove %s 1st:zysh list name
Table OPS
%s: cannot retrieve
entries from table!
1st:zysh table name
%s: index is out of
range!
1st:zysh table name
%s: cannot set entry
#%d
1st:zysh table name,2st: zysh entry num
%s: table is full! 1st:zysh table name
%s: invalid old/new
index!
1st:zysh table name
Unable to move entry
#%d!
1st:zysh entry num
%s: invalid index! 1st:zysh table name
Unable to delete entry
#%d!
1st:zysh entry num
Unable to change entry
#%d!
1st:zysh entry num
%s: cannot retrieve
entries from table!
1st:zysh table name
%s: invalid old/new
index!
1st:zysh table name
Unable to move entry
#%d!
1st:zysh entry num
%s: apply failed at
initial stage!
1st:zysh table name
%s: apply failed at
main stage!
1st:zysh table name
%s: apply failed at
closing stage!
1st:zysh table name
Table 264 ZySH Logs (continued)
LOG MESSAGE DESCRIPTION

Appendix A Log Descriptions
ZyWALL USG 50 User’s Guide
812
Table 265 ADP Logs
LOG MESSAGE DESCRIPTION
from <zone> to <zone>
[type=<type>] <message>
, Action: <action>,
Severity: <severity>
The ZyWALL detected an anomaly in traffic traveling
between the specified zones.
The <type> = {scan-detection(<attack>) | flood-
detection(<attack>) | http-inspection(<attack>) | tcp-
decoder(<attack>)}.
The <message> gives details about the attack, although the
message is dropped if the log is more than 128 characters.
The <action> is what the ZyWALL did with the packet.
The <severity> is the threat level (very low, low, medium,
high, or severe).
Enable ADP succeeded. ADP was turned on.
Disable ADP succeeded. ADP was turned off.
ADP rule <num> has been
deleted.
The specified ADP rule has been deleted.
ADP rule <num> has been
moved to <num>.
The ADP rule with the specified index number (first num)
was moved to the specified index number (second num).
New ADP rule has been
appended.
An ADP rule has been added to the end of the list.
ADP rule <num> has been
inserted.
An ADP rule has been inserted. <num> is the number of the
new rule.
ADP rule <num> has been
modified.
The ADP rule of the specified number has been changed.
ADP profile <name> has
been deleted.
The ADP rule with the specified name has been removed.
ADP profile <name> has
been changed to <name>.
An ADP rule’s name has been changed from first <name> to
the second <name>.
ADP profile <name> has
been created.
An ADP profile with the specified name has been added.
ADP profile <name> has
been modified.
The ADP rule with the specified name has been changed.
Packet payload length
is over the maximum
system handle length
The ZyWALL’s ADP feature detected a packet with a length
over 16000 bytes.
LAND attack packet.
Source IP is the same
as Destination IP.
The ZyWALL’s ADP feature detected traffic with the same IP
address set as both the source and the destination.

Appendix A Log Descriptions
ZyWALL USG 50 User’s Guide 813
Table 266 Anti-Virus Logs
LOG MESSAGE DESCRIPTION
Initializing Anti-Virus
signature reference
table has failed.
The ZyWALL failed to initialize the anti-virus signatures due
to an internal error.
Reloading Anti-Virus
signature database has
failed.
The ZyWALL failed to reload the anti-virus signatures due to
an internal error.
Reloading Anti-Virus
signature reference
table has failed.
The ZyWALL failed to reload the anti-virus signatures due to
an internal error.
%s Virus infected -
ID:%d,%s,%s.
The ZyWALL’s anti-virus feature detected a virus-infected
file.
1st %s: The protocol of the infected packet.
2nd %d: virus ID
3rd %s: name of the virus
4th %s: name of the infected file
%s, due to over maximum
compressed file, %s
could not be
decompressed.
The ZyWALL could not decompress a compressed file
because there were too many compressed files at the same
time.
1st %s: The protocol of the packet.
2nd %s: The filename of the related file.
%s, due to more than
one layer compressed
file, %s could not be
decompressed.
The ZyWALL could not decompress a compressed file
because it contained other compressed files.
1st %s: The protocol of the packet.
2nd %s: The filename of the related file.
%s, due to password
protected compressed
file, %s could not be
decompressed.
The ZyWALL could not decompress a compressed file
because it had password protection.
1st %s: The protocol of the packet.
2nd %s: The filename of the related file.
%s, %s matched White-
List %s
A file matched a file pattern in the anti-virus white list.
1s t % s: T he p ro to c ol of t he pa c ket .
2nd %s: The filename of the related file.
3rd %s: The file pattern that the file matched.
%s, %s matched the
Black-List %s
A file matched a file pattern in the anti-virus black list.
1st %s: The protocol of the packet.
2nd %s: The filename of the related file.
3rd %s: The file pattern that the file matched.

Appendix A Log Descriptions
ZyWALL USG 50 User’s Guide
814
AV signature update has
failed. Can not update
last update time.
The anti-virus signatures update did not succeed.
AV signature update has
failed. (Replacement
failure)
Anti-virus signatures update failed because the ZyWALL was
not able to replace the old set of anti-virus signatures with
the new one.
AV signature update has
failed. (Unknown
signature package).
Anti-virus signatures update failed because the ZyWALL was
not able to identify whether the downloaded signature
package was an incremental or full update.
AV signature update
from version %s to
version %s has
succeeded
The ZyWALL updated the anti-virus signatures from the
listed version to the second listed version.
AV signature update has
failed. (File damaged)
An anti-virus signatures update failed because the signature
file has been corrupted.
AV signature update has
failed. (Memory not
enough)
An anti-virus signatures update failed because the ZyWALL
did not have enough system resources free to finish the
signature update.
AV signature size is
over system limitation
An anti-virus signatures update failed because the anti-virus
signature file was too large.
AV signature update has
failed.
An anti-virus signatures update failed for unknown reasons.
Anti-Virus signatures
missing, refer to your
user documentation to
recover the default
database file.
When the ZyWALL started it could not find the anti-virus
signature file. See the CLI reference guide for how to
restore the default system database.
Update signature
version has failed.
An attempt to update the anti-virus signature version failed.
cannot update signature version
AV signature update
from %s version %s to
%s version %s has
succeeded.
The anti-virus signatures have been updated.
1st %s: The anti-virus engine type before the update.
2nd %s: The signature version before the update.
3rd %s: The anti-virus engine type after the update.
4th %s: The signature version after the update.
AV signature size is
over system limitation
The anti-virus signature file size is too large.
AV has been activated Anti-virus has been turned on.
AV has been deactivated Anti-virus has been turned off.
Anti-Virus rule %d has
been moved to %d
The anti-virus rule with the specified index number (1st %d)
was moved to the specified index number (2nd %d).
Anti-Virus rules have
been flushed.
All of the anti-virus rules have been deleted.
Anti-Virus rule %d has
been deleted.
The anti-virus rule of the specified number has been
deleted.
Table 266 Anti-Virus Logs (continued)
LOG MESSAGE DESCRIPTION

Appendix A Log Descriptions
ZyWALL USG 50 User’s Guide 815
Anti-Virus rule %d has
been modified.
The anti-virus rule of the specified number has been
changed.
Anti-Virus rule %d has
been inserted.
An anti-virus rule has been inserted. %d is the number of
the new rule.
Anti-Virus rule %d has
been appended.
The anti-virus rule with the listed number (%d) has been
added to the end of the list.
File pattern %s has
been modified to %s in
%s
A anti-virus file pattern was changed in the white list or the
black list.
1st%s: The original file pattern.
2ed %s: The new file pattern.
3rd %s The white list or black list.
File pattern %s has
been deleted from %s
An anti-virus file pattern was deleted from the white or
black list.
1st %s: The file pattern.
2nd %s: The white list or black list.
File pattern %s has
been added in %s
An anti-virus file pattern was added to the white or black
list.
1st %s: The file pattern.
2nd %s: The white list or black list.
%s has been %s An anti-virus file pattern white list or black list was turned
on or off.
1st %s: The white list or black list.
2nd %s: Activated/deactivated.
%s, due to decompress
malfunction, %s could
not be decompressed.
Action on file: %s
File decompression failed due to an internal error.
1st %s: The protocol of the packet.
2nd %s: The filename of the related file.
3rd %s: Whether the file was deleted (DESTROY) or
forwarded (PASS).
Update signature info
has failed.
Updating of the signature file information failed due to an
internal error.
Table 266 Anti-Virus Logs (continued)
LOG MESSAGE DESCRIPTION

Appendix A Log Descriptions
ZyWALL USG 50 User’s Guide
816
Table 267 User Logs
LOG MESSAGE DESCRIPTION
%s %s from %s has
logged in ZyWALL
A user logged into the ZyWALL.
1st %s: The type of user account.
2nd %s: The user’s user name.
3rd %s: The name of the service the user is using (HTTP,
HTTPS, FTP, Telnet, SSH, or console).
%s %s from %s has
logged out ZyWALL
A user logged out of the ZyWALL.
1st %s: The type of user account.
2nd %s: The user’s user name.
3rd %s: The name of the service the user is using (HTTP,
HTTPS, FTP, Telnet, SSH, or console).
%s %s from %s has been
logged out ZyWALL (re-
auth timeout)
The ZyWALL is signing the specified user out due to a re-
authentication timeout.
1st %s: The type of user account.
2nd %s: The user’s user name.
3rd %s: The name of the service the user is using (HTTP,
HTTPS, FTP, Telnet, SSH, or console).
%s %s from %s has been
logged out ZyWALL
(lease timeout)
The ZyWALL is signing the specified user out due to a lease
timeout.
1st %s: The type of user account.
2nd %s: The user’s user name.
3rd %s: The name of the service the user is using (HTTP,
HTTPS, FTP, Telnet, SSH, or console).
%s %s from %s has been
logged out ZyWALL (idle
timeout)
The ZyWALL is signing the specified user out due to an idle
timeout.
1st %s: The type of user account.
2nd %s: The user’s user name.
3rd %s: The name of the service the user is using (HTTP,
HTTPS, FTP, Telnet, SSH, or console).
Console has been put
into lockout state
Too many failed login attempts were made on the console
port so the ZyWALL is blocking login attempts on the
console port.
Address %u.%u.%u.%u has
been put into lockout
state
Too many failed login attempts were made from an IP
address so the ZyWALL is blocking login attempts from that
IP address.
%u.%u.%u.%u: the source address of the user’s login
attempt

Appendix A Log Descriptions
ZyWALL USG 50 User’s Guide 817
Failed login attempt to
ZyWALL from %s (login
on a lockout address)
A login attempt came from an IP address that the ZyWALL
has locked out.
%u.%u.%u.%u: the source address of the user’s login
attempt
Failed login attempt to
ZyWALL from %s (reach
the max. number of
user)
The ZyWALL blocked a login because the maximum login
capacity for the particular service has already been reached.
%s: service name
Failed login attempt to
ZyWALL from %s (reach
the max. number of
simultaneous logon)
The ZyWALL blocked a login because the maximum
simultaneous login capacity for the administrator or access
account has already been reached.
%s: service name
User %s has been denied
access from %s
The ZyWALL blocked a login according to the access control
configuration.
%s: service name
User %s has been denied
access from %s
The ZyWALL blocked a login attempt by the specified user
name because of an invalid user name or password.
2nd %s: service name
Table 268 myZyXEL.com Logs
LOG MESSAGE DESCRIPTION
Send registration
message to MyZyXEL.com
server has failed.
The device was not able to send a registration message to
MyZyXEL.com.
Get server response
has failed.
The device sent packets to the MyZyXEL.com server, but did
not receive a response. The root cause may be that the
connection is abnormal.
Timeout for get server
response.
zysh need to catch MyZyXEL.com agent's return code, this log
will be shown when timeout.
User has existed. The user name already exists in MyZyXEL.com's database. So
the user can't use it for device registration and needs to
specify another one.
User does not exist. The user name does not yet exist in MyZyXEL.com's
database. So the user can use it for device registration.
Internal server error. MyZyXEL.com's database had an error when checking the
user name.
Device registration
has failed:%s.
Device registration failed, an error message returned by the
MyZyXEL.com server will be appended to this log.
%s: error message returned by the myZyXEL.com server
Device registration
has succeeded.
The device registered successfully with the myZyXEL.com
server.
Table 267 User Logs (continued)
LOG MESSAGE DESCRIPTION

Appendix A Log Descriptions
ZyWALL USG 50 User’s Guide
818
Registration has
failed. Because of
lack must fields.
The device received an incomplete response from the
myZyXEL.com server and it caused a parsing error for the
device.
%s:Trial service
activation has
failed:%s.
Trail service activation failed for the specified service, an error
message returned by the MyZyXEL.com server will be
appended to this log.
1st %s: service name
2nd %s: error message returned by the myZyXEL.com server
%s:Trial service
activation has
succeeded.
Trail service was activated successfully for the specified
service.
%s: service name
Trial service
activation has failed.
Because of lack must
fields.
The device received an incomplete response from the
myZyXEL.com server and it caused a parsing error for the
device.
Standard service
activation has
failed:%s.
Standard service activation failed, this log will append an
error message returned by the MyZyXEL.com server.
%s: error message returned by the myZyXEL.com server
Standard service
activation has
succeeded.
Standard service activation has succeeded.
Standard service
activation has failed.
Because of lack must
fields.
The device received an incomplete response from the
myZyXEL.com server and it caused a parsing error for the
device.
Service expiration
check has failed:%s.
The service expiration day check failed, this log will append
an error message returned by the MyZyXEL.com server.
%s: error message returned by myZyXEL.com server
Service expiration
check has succeeded.
The service expiration day check was successful.
Service expiration
check has failed.
Because of lack must
fields.
The device received an incomplete response from the
myZyXEL.com server and it caused a parsing error for the
device.
Server setting error. The device could not retrieve the myZyXEL.com server's IP
address or FQDN from local.
Resolve server IP has
failed.
The device could not resolve the myZyXEL.com server's FQDN
to an IP address through gethostbyname().
Verify server's
certificate has
failed.
The device could not process an HTTPS connection because it
could not verify the myZyXEL.com server's certificate.
Connect to MyZyXEL.com
server has failed.
The device could not connect to the MyZyXEL.com server.
Do account check. The device started to check whether or not the user name in
MyZyXEL.com's database.
Table 268 myZyXEL.com Logs (continued)
LOG MESSAGE DESCRIPTION

Appendix A Log Descriptions
ZyWALL USG 50 User’s Guide 819
Do device register. The device started device registration.
Do trial service
activation.
The device started trail service activation.
Do standard service
activation.
The device started standard service activation.
Do expiration check. The device started the service expiration day check.
Build query message
has failed.
Some information was missing in the packets that the device
sent to the MyZyXEL.com server.
Parse receive message
has failed.
The device cannot parse the response returned by the
MyZyXEL.com server. Maybe some required fields are
missing.
Change Anti-Virus
engine.
The device started to change the type of anti-virus engine.
Change Anti-Virus
engine has failed:%s.
The device failed to change the type of anti-virus engine. %s
is the server response error message.
Change Anti-Virus
engine has succeeded.
The device successfully changed the type of anti-virus engine.
Change Anti-Virus
engine type has
failed. Because of
lack must fields.
The device failed to change the type of anti-virus engine
because the response from the server is missing required
fields.
Resolve server IP has
failed. Update stop.
The update has stopped because the device couldn’t resolve
the myZyXEL.com server's FQDN to an IP address through
gethostbyname().
Verify server's
certificate has
failed. Update stop.
The device could not process an HTTPS connection because it
could not verify the myZyXEL.com server's certificate. The
update has stopped.
Send download request
to update server has
failed.
The device’s attempt to send a download message to the
update server failed.
Get server response
has failed.
The device sent packets to the MyZyXEL.com server, but did
not receive a response. The root cause may be that the
connection is abnormal.
Timeout for get server
response.
zysh need to catch MyZyXEL.com agent's return code, this log
will be shown when timeout.
Send update request to
update server has
failed.
The device could not send an update message to the update
server.
Update has failed.
Because of lack must
fields.
The device received an incomplete response from the update
server and it caused a parsing error for the device.
Update server is busy
now. File download
after %d seconds.
The update server was busy so the device will wait for the
specified number of seconds and send the download request
to the update server again.
Device has latest
file. No need to
update.
The device already has the latest version of the file so no
update is needed.
Table 268 myZyXEL.com Logs (continued)
LOG MESSAGE DESCRIPTION

Appendix A Log Descriptions
ZyWALL USG 50 User’s Guide
820
Device has latest
signature file; no
need to update
The device already has the latest version of the signature file
so no update is needed.
Connect to update
server has failed.
The device cannot connect to the update server.
Wrong format for
packets received.
The device cannot parse the response returned by the server.
Maybe some required fields are missing.
Server setting error.
Update stop.
The device could not resolve the update server's FQDN to an
IP address through gethostbyname(). The update process
stopped.
Build query message
failed.
Some information was missing in the packets that the device
sent to the server.
Starting signature
update.
The device started an IDP signature update.
IDP signature download
has succeeded.
The device successfully downloaded an IDP signature file.
IDP signature update
has succeeded.
The device successfully downloaded and applied an IDP
signature file.
IDP signature download
has failed.
The device still cannot download the IDP signature after 3
retries.
Anti-Virus signature
download has
succeeded.
The device successfully downloaded an anti-virus signature
file.
Anti-Virus signature
update has succeeded.
The device successfully downloaded and applied an anti-virus
signature file.
Anti-Virus signature
download has failed.
The device still cannot download the anti-virus signature after
3 retries.
System protect
signature download has
succeeded.
The device successfully downloaded the system protect
signature file.
System protect
signature update has
succeeded.
The device successfully downloaded and applied a system
protect signature file.
System protect
signature download has
failed.
The device still cannot download the system protect signature
file after 3 retries.
Resolve server IP has
failed.
The device could not resolve the myZyXEL.com server's FQDN
to an IP address through gethostbyname().
Connect to MyZyXEL.com
server has failed.
The device could not connect to the MyZyXEL.com server.
Build query message
has failed.
Some information was missing in the packets that the device
sent to the server.
Verify server's
certificate has
failed.
The device could not process an HTTPS connection because it
could not verify the server's certificate.
Table 268 myZyXEL.com Logs (continued)
LOG MESSAGE DESCRIPTION

Appendix A Log Descriptions
ZyWALL USG 50 User’s Guide 821
Get server response
has failed.
The device sent packets to the server, but did not receive a
response. The root cause may be that the connection is
abnormal.
Expiration daily-
check has failed:%s.
The daily check for service expiration failed, an error message
returned by the MyZyXEL.com server will be appended to this
log.
%s: error message returned by myZyXEL.com server
Do expiration daily-
check has failed.
Because of lack must
fields.
The device received an incomplete response to the daily
service expiration check and the packets caused a parsing
error for the device.
Server setting error. The device could not retrieve the server's IP address or FQDN
from local.
Do expiration daily-
check has failed.
The daily check for service expiration failed.
Do expiration daily-
check has succeeded.
The daily check for service expiration was successful.
Expiration daily-
check will trigger PPP
interface. Do self-
check.
Before the device sends an expiration day check packet, it
needs to check whether or not it will trigger a PPP connection.
System bootup. Do
expiration daily-
check.
The device processes a service expiration day check
immediately after it starts up.
After register. Do
expiration daily-
check immediately.
The device processes a service expiration day check
immediately after device registration.
Time is up. Do
expiration daily-
check.
The processes a service expiration day check every 24 hrs.
Read MyZyXEL.com
storage has failed.
Read data from EEPROM has failed.
Open /proc/MRD has
failed.
This error message is shown when getting MAC address.
IDP service has
expired.
The IDP service period has expired. The device can find this
through either a service expiration day check via
MyZyXEL.com server or by the device’s own count.
Content-Filter
service has expired.
The content filtering service period has expired. The device
can find this through either a service expiration day check via
MyZyXEL.com server or by the device’s own count.
Unknown TLS/SSL
version: %d.
The device only supports SSLv3 protocol. %d: SSL version
assigned by client.
Load trusted root
certificates has
failed.
The device needs to load the trusted root certificate before
the device can verify a server's certificate. This log displays if
the device failed to load it.
Certificate has
expired.
Verification of a server’s certificate failed because it has
expired.
Table 268 myZyXEL.com Logs (continued)
LOG MESSAGE DESCRIPTION

Appendix A Log Descriptions
ZyWALL USG 50 User’s Guide
822
Self signed
certificate.
Verification of a server’s certificate failed because it is self-
signed.
Self signed
certificate in
certificate chain.
Verification of a server’s certificate failed because there is a
self-signed certificate in the server’s certificate chain.
Verify peer
certificates has
succeeded.
The device verified a server’s certificate while processing an
HTTPS connection.
Certification
verification failed:
Depth: %d, Error
Number(%d):%s.
Verification of a server’s certificate failed while processing an
HTTPS connection. This log identifies the reason for the
failure.
1st %d: certificate chain level
2nd %d: error number
%s: error message
Certificate issuer
name:%s.
Verification of the specified certificate failed because the
device could not get the certificate’s issuer name. %s is the
certificate name.
The wrong format for
HTTP header.
The header format of a packet returned by a server is wrong.
Timeout for get server
response.
After the device sent packets to a server, the device did not
receive any response from the server. The root cause may be
a network delay issue.
Download file size is
wrong.
The file size downloaded for AS is not identical with content-
length
Parse HTTP header has
failed.
Device can't parse the HTTP header in a response returned by
a server. Maybe some HTTP headers are missing.
Table 269 IDP Logs
LOG MESSAGE DESCRIPTION
System internal error.
Detect IDP engine
status failed.
There was an internal system error. The device failed in
checking whether or not IDP is activated.
System internal error.
Enable IDP failed.
There was an internal system error. The device failed in
turning on IDP.
System internal error.
Disable IDP failed.
There was an internal system error. The device failed in
turning off IDP.
Enable IDP succeeded. The device turned on the use of the IDP signature file.
Disable IDP succeeded. The device turned off the use of the IDP signature file.
Enable IDP engine
failed.
The device failed to turn on the IDP engine.
Disable IDP engine
failed.
The device failed to turn off the IDP engine.
Table 268 myZyXEL.com Logs (continued)
LOG MESSAGE DESCRIPTION

Appendix A Log Descriptions
ZyWALL USG 50 User’s Guide 823
Enable IDP engine
succeeded.
The device turned on the IDP engine.
Disable IDP engine
succeeded.
The device turned off the IDP engine.
IDP service is not
registered. IDP will
not be activated.
The IDP service could has not been turned on and the IDP
signatures will not be updated because the IDP service is
not registered.
IDP service standard
license is expired.
Update signature
failed.
The IDP standard service license expired so the device
cannot update the IDP signatures.
IDP service standard
license is not
registered. Update
signature failed.
A IDP standard service license has not been registered. The
device cannot update the IDP signatures.
IDP service trial
license is expired.
Update signature
failed.
The IDP service trial license has expired. The device cannot
update the IDP signatures.
IDP service trial
license is not
registered. Update
signature failed.
The IDP service trial license has not been registered yet.
The device cannot update the IDP signatures.
Custom signature add
error: sid <sid>,
<error_message>.
An attempt to add a custom IDP signature failed. The error
sid and message are displayed.
Custom signature import
error: line <line>, sid
<sid>, <error_message>.
An attempt to import a custom IDP signature failed. The
errored line number in the file, the error sid and error
message are displayed.
Custom signature
replace error: line
<line>, sid <sid>,
<error_message>.
Custom IDP signature replacing failed. Error line number of
file, sid and message will be shown
Custom signature edit
error: sid <sid>,
<error_message>.
An attempt to edit a custom IDP signature failed. The error
sid and message are displayed.
Custom signature more
than <num>. Replacement
custom signature number
is <num>.
An attempt to replace a custom IDP signature failed. The
maximum number of custom signatures (first num) and the
number of the replacement signature (second num) display.
Custom signature more
than <num>. Remaining
custom signature number
is <num. Adding custom
signature number is
<num>.
An attempt to add a custom IDP signature failed. The
maximum number of custom signatures (first num), the
number of remaining capacity for custom signatures
(second num), and the number of the custom signature
(third num) that was not added display.
Get custom signature
number error.
The device failed to get the custom IDP signature number.
Table 269 IDP Logs (continued)
LOG MESSAGE DESCRIPTION

Appendix A Log Descriptions
ZyWALL USG 50 User’s Guide
824
Add custom signature
error: signature <sid>
is over length.
An attempt to add a custom IDP signature failed because
the signature’s contents were too long.
Edit custom signature
error: signature <sid>
is over length.
An attempt to edit a custom IDP signature failed because
the signature’s contents were too long.
IDP off-line update
failed. File damaged.
An update attempt for the IDP signatures failed. The
signature file may be corrupt.
IDP signature update
failed. File crashed.
An attempt to update the IDP signature file failed because
the device could not decrypt the signature file.
IDP signature update
failed. File damaged.
An attempt to update the IDP signature file failed because
the device could not decompress the signature file.
IDP signature update
failed. File update
failed.
An attempt to update the IDP signatures failed. Updating
the signature file failed.
IDP signature update
failed. Can not update
last update time.
An attempt to update the IDP signatures failed. Updating
the time for the last signature file update failed.
IDP signature update
from version <version>
to version <version>
has succeeded.
An IDP signature update succeeded. The previous and
updated IDP signature versions are listed.
IDP system-protect
signature update from
version <version> to
version <version> has
succeeded.
An update of the IDP system-protect signatures succeeded.
The previous and updated signature versions are listed.
System-protect error.
Create IDP debug
directory failed
The IDP system-protect function had an error. Creation of
the IDP debug directory failed.
System internal error.
Create IDP statistics
entry failed.
There was an internal system error. Creation of an IDP
statistics entry failed.
System-protect error.
Out of memory. IDP
activation unchanged.
The IDP system-protect function had an error. The device
did not have enough available memory. The setting for IDP
activation has not changed.
System-protect error.
Create IDP proc failed.
IDP activation failed.
Activation of the IDP system-protect function failed due to
an internal system error.
Table 269 IDP Logs (continued)
LOG MESSAGE DESCRIPTION

Appendix A Log Descriptions
ZyWALL USG 50 User’s Guide 825
from <zone> to <zone>
[type=<type>] <message>
, Action: <action>,
Severity: <severity>
The ZyWALL detected an intrusion in traffic traveling
between the specified zones.
The <type> = {scan-detection(<attack>) | flood-
detection(<attack>) | http-inspection(<attack>) | tcp-
decoder(<attack>)}.
The <message> gives details about the attack, although
the message is dropped if the log is more than 128
characters.
The <action is what the ZyWALL did with the packets.
The <severity> is the threat level (very low, low, medium,
high, or severe).
Program DFA failed. There was an internal system error. The IDP search engine
failed.
IDP signature update
failed. Fail to extract
temporary file.
An attempt to update the IDP signatures failed because the
device could not extract the signature package’s temporary
file.
IDP signature update
failed.
An attempt to update the IDP signatures failed due to an
internal system error.
IDP signature update
failed. Invalid
signature content.
An attempt to update the IDP signatures failed due to an
internal system error.
System internal error.
Create IDP traffic
anomaly entry failed.
There was an internal system error.
Query signature version
failed.
The device could not get the signature version from the new
signature package it downloaded from the update server.
Can not get signature
version.
The device could not get the signature version from the new
signature package it downloaded from the update server.
IDP system-protect
signature update
failed. Invalid IDP
config file.
An IDP system-protect signature update failed.
IDP system-protect
signature update
failed. Invalid
signature content.
An IDP system-protect signature update failed.
Enable IDP system-
protect succeeded.
The IDP system-protect feature was successfully turned on.
Disable IDP system-
protect succeeded.
The IDP system-protect feature was successfully turned off.
Check duplicate sid
failed. Allocate memory
error.
Checking for duplicated signature IDs failed. There was an
error while allocating memory.
Check duplicate sid
failed. Open file
error.
Checking for duplicated signature IDs failed. Opening a
temporary file failed.
Table 269 IDP Logs (continued)
LOG MESSAGE DESCRIPTION

Appendix A Log Descriptions
ZyWALL USG 50 User’s Guide
826
Duplicate sid <sid> in
import file at line
<linenum>.
The listed signature ID is duplicated at the listed line
number in the signature file.
IDP rule <num> has been
deleted.
The listed IDP rule has been removed.
IDP rule <num> has been
moved to <num>.
The IDP rule with the specified index number (first num)
was moved to the specified index number (second num).
New IDP rule has been
appended.
An IDP rule has been added to the end of the list.
IDP rule <num> has been
inserted.
An IDP rule has been inserted. <num> is the number of the
new rule.
IDP rule <num> has been
modified.
The IDP rule of the specified number has been changed.
IDP profile <name> has
been deleted.
The IDP profile with the specified name has been removed.
IDP profile <name> has
been changed to <name>.
An IDP profile’s name has been changed from first <name>
to the second <name>.
IDP profile <name> has
been created.
The IDP profile with the specified name has been added.
IDP profile <name> has
been modified.
IDP profile has been modified. <name> is profile name.
IDP signatures missing,
please refer to your
user documentation to
recover the default
database file
When the ZyWALL started it could not find the IDP
signature file. See the CLI reference guide for how to
restore the default system database.
IDP signature size is
over system limitation.
The IDP signature set is too large (exceeds the ZyWALL’s
system limitation).
Table 270 Application Patrol
MESSAGE EXPLANATION
Service=%s Mode=%s
Rule=%s Access=%s
Common packet logging. 1st %s: Protocol Name, 2nd %s:
"port-less" or "port-base", 3rd %s: Rule Index, 4th %s:
"forward", "drop" or "reject".
Service=%s Rule=%s
Action=%s Access=drop
Special packet logging for IM action. 1st %s: Protocol
Name, 2nd %s: "port-less" or "port-base", 3rd %s: "login",
"message", "audio", "video" or "file-transfer".
Initialize App. Patrol
has succeeded.
Application patrol was successfully initiated.
Rule %s:%s has been
modified
An application patrol rule has been modified. 1st %s:
Protocol Name, 2nd: Rule Index.
App. Patrol has been
activated.
Application patrol was turned on.
App. Patrol has been
deactivated.
Application patrol was turned off.
Table 269 IDP Logs (continued)
LOG MESSAGE DESCRIPTION

Appendix A Log Descriptions
ZyWALL USG 50 User’s Guide 827
Protocol %s has been
enabled.
The listed protocol has been turned on in the application
patrol.
Protocol %s has been
disabled.
The listed protocol has been turned off in the application
patrol.
Classification mode of
protocol %s has been
modified to portless.
The device will now use the portless classification mode to
identify the listed protocol’s traffic.
Classification mode of
protocol %s has been
modified to portbase.
The device will now use the port-based classification mode
to identify the listed protocol’s traffic.
Bandwidth graph of
protocol %s has been
enabled.
The bandwidth graph has been turned on for the listed
protocol’s traffic.
Bandwidth graph of
protocol %s has been
disabled.
The bandwidth graph has been turned off for the listed
protocol’s traffic.
Default port %s of
protocol %s has been
added.
The listed default port (first %s) has been added for the
listed protocol (second %s).
Default port %s of
protocol %s has been
removed.
The listed default port (first %s) has been deleted for the
listed protocol (second %s).
Rule %s:%s has been
moved to index %s.
An application patrol rule has been moved.
1st %s: Protocol name
2nd %s: From rule index number
3rd %s: To rule index number
Rule %s:%s has been
removed.
An application patrol rule has been deleted.
1st %s: Protocol name
2nd %s: From rule index number
3rd %s: To rule index number
System fatal error:
60011001.
The device failed to initiate the application patrol daemon.
System fatal error:
60011002.
The device failed to get the application patrol protocol list.
System fatal error:
60011003.
The device failed to initiate XML.
System fatal error:
60011004.
The device failed to turn application patrol off while the
system was initiating.
MSN user %s has logged
%s.
The specified MSN user has logged in or logged out.
Table 270 Application Patrol (continued)
MESSAGE EXPLANATION

Appendix A Log Descriptions
ZyWALL USG 50 User’s Guide
828
Table 271 IKE Logs
LOG MESSAGE DESCRIPTION
Peer has not announced
DPD capability
The remote IPSec router has not announced its dead peer
detection (DPD) capability to this device.
[COOKIE] Invalid
cookie, no sa found
Cannot find SA according to the cookie.
[DPD] No response from
peer. Using existing
Phase-1 SA in %u
seconds. Trying with
Phase-1 rekey.
The device’s DPD feature has not detected a response from
the remote IPSec router. %u is the retry time.
[HASH] : Tunnel [%s]
Phase 1 hash mismatch
%s is the tunnel name. When negotiating Phase-1, the
exchange hash did not match.
[HASH] : Tunnel [%s]
Phase 2 hash mismatch"
%s is the tunnel name. When negotiating Phase-2, the
calculated quick mode authentication hash did not match.
[ID] : Invalid ID
information
ID payload is not valid (in Phase-1 is local/peer ID, in Phase-2
is local/remote policy).
[ID] : Tunnel [%s]
Local IP mismatch
%s is the tunnel name. When negotiating Phase-1, the local
tunnel IP did not match the My IP in VPN gateway.
[ID] : Tunnel [%s] My
IP mismatch
%s is the tunnel name. When negotiating Phase-1 and
selecting matched proposal, My IP Address could not be
resolved.
[ID] : Tunnel [%s]
Phase 1 ID mismatch
%s is the tunnel name. When negotiating Phase-1, the peer ID
did not match.
[ID] : Tunnel [%s]
Phase 2 Local ID
mismatch
%s is the tunnel name. When negotiating Phase-2 and
checking IPsec SAs or the ID is IPv6 ID.
[ID] : Tunnel [%s]
Phase 2 Remote ID
mismatch
%s is the tunnel name. When negotiating Phase-2 and
checking IPsec SAs or the ID is IPv6 ID.
[ID] : Tunnel [%s]
Remote IP mismatch
%s is the tunnel name. When negotiating Phase-1, the peer
tunnel IP did not match the secure gateway address in VPN
gateway.
[SA] : Malformed IPSec
SA proposal
When selecting a matched proposal, some protocol was given
more than once.
[SA] : No proposal
chosen
When selecting a matched proposal in phase-1 or phase-2, so
proposal was selected.
[SA] : Tunnel [%s]
Phase 1 authentication
algorithm mismatch
%s is the tunnel name. When negotiating Phase-1, the
authentication algorithm did not match.
[SA] : Tunnel [%s]
Phase 1 authentication
method mismatch
%s is the tunnel name. When negotiating Phase-1, the
authentication method did not match.
[SA] : Tunnel [%s]
Phase 1 encryption
algorithm mismatch
%s is the tunnel name. When negotiating Phase-1, the
encryption algorithm did not match.

Appendix A Log Descriptions
ZyWALL USG 50 User’s Guide 829
[SA] : Tunnel [%s]
Phase 1 invalid
protocol
%s is the tunnel name. When negotiating Phase-1, the packet
was not a ISKAMP packet in the protocol field.
[SA] : Tunnel [%s]
Phase 1 invalid
transform
%s is the tunnel name. When negotiating Phase-1, the
transform ID was invalid.
[SA] : Tunnel [%s]
Phase 1 key group
mismatch
%s is the tunnel name. When negotiating Phase-1, the DH
group of the attribute list `attrs' did not match the security
policy.
[SA] : Tunnel [%s]
Phase 1 negotiation
mode mismatch
%s is the tunnel name. When negotiating Phase-1, the
negotiation mode did not match.
[SA] : Tunnel [%s]
Phase 2 authentication
algorithm mismatch
%s is the tunnel name. When negotiating Phase-2, the
authentication algorithm did not match.
[SA] : Tunnel [%s]
Phase 2 encapsulation
mismatch
%s is the tunnel name. When negotiating Phase-2, the
encapsulation did not match.
[SA] : Tunnel [%s]
Phase 2 encryption
algorithm mismatch
%s is the tunnel name. When negotiating Phase-2, the
encryption algorithm did not match.
[SA] : Tunnel [%s]
Phase 2 pfs mismatch
%s is the tunnel name. When negotiating Phase-2, the PFS
specified did not match.
[SA] : Tunnel [%s]
Phase 2 pfs
unsupported: %d
%s is the tunnel name. When negotiating Phase-2, this device
does not support the PFS specified.
[SA] : Tunnel [%s]
Phase 2 SA
encapsulation
mismatch
%s is the tunnel name. When negotiating Phase-2, the SA
encapsulation did not match.
[SA] : Tunnel [%s]
Phase 2 SA protocol
mismatch
%s is the tunnel name. When negotiating Phase-2, the SA
protocol did not match.
[SA] : Tunnel [%s] SA
sequence size mismatch
%s is the tunnel name. When negotiating Phase-2, the SA
sequence size did not match.
[XCHG] exchange type
is not IP, AGGR, or
INFO
This device is the responder and this is the initiator’s first
packet, but exchange type is not IP, AGGR, or INFO and the
packet is ignored.
Cannot resolve My IP
Addr %s for Tunnel
[%s]
1st %s is my ip address. 2nd %s is the tunnel name. When
selecting a matched proposal in phase-1, the engine could not
get My-IP address.
Cannot resolve Secure
Gateway Addr %s for
Tunnel [%s]
1st %s is my ip address. 2nd %s is the tunnel name; When
selecting a matched proposal in phase-1, the engine could not
get the correct secure gateway address.
Could not dial dynamic
tunnel "%s"
%s is the tunnel name. The tunnel is a dynamic tunnel and
the device cannot dial it.
Could not dial
incomplete tunnel "%s"
%s is the tunnel name. The tunnel setting is not complete.
Table 271 IKE Logs (continued)
LOG MESSAGE DESCRIPTION

Appendix A Log Descriptions
ZyWALL USG 50 User’s Guide
830
Could not dial manual
key tunnel "%s"
%s is the tunnel name. The manual key tunnel cannot be
dialed.
DPD response with
invalid ID
When receiving a DPD response with invalid ID ignored.
DPD response with no
active request
When receiving a DPD response with no active query.
IKE Packet Retransmit When retransmitting the IKE packets.
Phase 1 IKE SA process
done
When Phase 1 negotiation is complete.
Recv Main Mode request
from [%s]
%s is the remote name; When receiving a request to enter
Main mode.
Recv Aggressive Mode
request from [%s]
%s is the remote name; When receiving a request to enter
Aggressive mode.
Recv:[SA][KE][ID][CER
T][CR][HASH][SIG][NON
CE][DEL][VID][ATTR][N
OTFY:%s]
This is a combined message for incoming IKE packets
Send Main Mode request
to [%s]
%s is the remote name. The device sent a request to enter
Main Mode.
Send Aggressive Mode
request to [%s]
%s is the remote name. The device sent a request to enter
Aggressive Mode.
Send:[SA][KE][ID][CER
T][CR][HASH][SIG][NON
CE][DEL][VID][ATTR][N
OTFY:%s]
This is a combined message for outgoing IKE packets.
Start Phase 2: Quick
Mode
Indicates the beginning of phase 2 using quick mode.
The cookie pair is :
0x%08x%08x /
0x%08x%08x
Indicates the initiator/responder cookie pair.
The IPSec tunnel "%s"
is already established
%s is the tunnel name. When dialing a tunnel, the tunnel is
already dialed.
Tunnel [%s] built
successfully
%s is the tunnel name. The phase-2 tunnel negotiation is
complete.
Tunnel [%s] Phase 1
pre-shared key
mismatch
%s is the tunnel name. When negotiating phase-1, the pre-
shared key did not match.
Tunnel [%s] Recving
IKE request
%s is the tunnel name. The device received an IKE request.
Tunnel [%s] Sending
IKE request
%s is the tunnel name. The device sent an IKE request.
Tunnel [%s] IKE
Negotiation is in
process
%s is the tunnel name. When IKE request is already sent but
still attempting to dial a tunnel.
VPN gateway %s was
disabled
%s is the gateway name. An administrator disabled the VPN
gateway.
Table 271 IKE Logs (continued)
LOG MESSAGE DESCRIPTION

Appendix A Log Descriptions
ZyWALL USG 50 User’s Guide 831
VPN gateway %s was
enabled
%s is the gateway name. An administrator enabled the VPN
gateway.
XAUTH fail! My name:
%s
%s is the my xauth name. This indicates that my name is
invalid.
XAUTH fail! Remote
user: %s
%s is the remote xauth name. This indicates that a remote
user’s name is invalid.
XAUTH succeed! My
name: %s
%s is the my xauth name. This indicates that my name is
valid.
XAUTH succeed! Remote
user: %s
%s is the remote xauth name. This indicate that a remote
user’s name is valid
Dynamic Tunnel
[%s:%s:0x%x:%s] built
successfully
The variables represent the phase 1 name, tunnel name, SPI
and the xauth name (optional). The phase-2 tunnel
negotiation is complete.
Dynamic Tunnel
[%s:%s:0x%x:0x%x:%s]
rekeyed successfully
The variables represent the phase 1 name, tunnel name, old
SPI, new SPI and the xauth name (optional). The tunnel was
rekeyed successfully.
Tunnel
[%s:%s:0x%x:%s] built
successfully
The variables represent the phase 1 name, tunnel name, SPI
and the xauth name (optional). The phase-2 tunnel
negotiation is complete.
Tunnel
[%s:%s:0x%x:0x%x:%s]
rekeyed successfully
The variables represent the phase 1 name, tunnel name, old
SPI, new SPI and the xauth name (optional). The tunnel was
rekeyed successfully.
Tunnel [%s:%s] Phase
1 pre-shared key
mismatch
The variables represent the phase 1 name and tunnel name.
When negotiating phase-1, the pre-shared keys did not
match.
Tunnel [%s:%s]
Recving IKE request
The variables represent the phase 1 name and tunnel name.
The device received an IKE request.
Tunnel [%s:%s]
Sending IKE request
The variables represent the phase 1 name and tunnel name.
The device sent an IKE request.
Tunnel [%s:0x%x] is
disconnected
The variables represent the tunnel name and the SPI of a
tunnel that was disconnected.
Tunnel [%s] rekeyed
successfully
%s is the tunnel name. The tunnel was rekeyed successfully.
Table 272 IPSec Logs
LOG MESSAGE DESCRIPTION
Corrupt packet,
Inbound transform
operation fail
The device received corrupt IPsec packets and could not
process them.
Encapsulated packet
too big with length
An outgoing packet needed to be transformed but was longer
than 65535.
Get inbound transform
fail
When performing inbound processing for incoming IPSEC
packets and ICMPs related to them, the engine cannot obtain
the transform context.
Table 271 IKE Logs (continued)
LOG MESSAGE DESCRIPTION

Appendix A Log Descriptions
ZyWALL USG 50 User’s Guide
832
Get outbound transform
fail
When outgoing packet need to be transformed, the engine
cannot obtain the transform context.
Inbound transform
operation fail
After encryption or hardware accelerated processing, the
hardware accelerator dropped a packet (resource shortage,
corrupt packet, invalid MAC, and so on).
Outbound transform
operation fail
After encryption or hardware accelerated processing, the
hardware accelerator dropped a packet (e.g., resource
overflow, corrupt packet, and so on).
Packet too big with
Fragment Off
An outgoing packet needed to be transformed, but the
fragment flag was off and the packet was too big.
SPI:0x%x SEQ:0x%x
Execute transform step
fail, ret=%d
The variables represent the SPI, sequence number and the
error number. When trying to perform transforming, the
engine returned an error.
SPI:0x%x SEQ:0x%x No
rule found, Dropping
packet
The variables represent the SPI and the sequence number.
The packet did not match the tunnel policy and was dropped.
SPI:0x%x SEQ:0x%x
Packet Anti-Replay
detected
The variables represent the SPI and the sequence number.
The device received a packet again (that it had already
received).
VPN connection %s was
disabled.
%s is the VPN connection name. An administrator disabled the
VPN connection.
VPN connection %s was
enabled.
%s is the VPN connection name. An administrator enabled the
VPN connection.
Due to active
connection allowed
exceeded, %s was
deleted.
%s is the VPN connection name. The number of active
connections exceeded the maximum allowed.
Table 273 Firewall Logs
LOG MESSAGE DESCRIPTION
priority:%lu, from %s
to %s, service %s, %s
1st variable is the global index of rule, 2nd is the from zone,
3rd is the to zone, 4th is the service name, 5th is ACCEPT/
DROP/REJECT.
%s:%d: in %s(): Firewall is dead, trace to %s is which file, %d is which line,
%s is which function
Firewall has been %s. %s is enabled/disabled
Firewall rule %d has
been moved to %d.
1st %d is the old global index of rule, 2nd %d is the new
global index of rule
Firewall rule %d has
been deleted.
%d is the global index of rule
Firewall rules have
been flushed.
Firewall rules were flushed
Firewall rule %d was
%s.
%d is the global index of rule, %s is appended/inserted/
modified
Table 272 IPSec Logs (continued)
LOG MESSAGE DESCRIPTION

Appendix A Log Descriptions
ZyWALL USG 50 User’s Guide 833
Firewall %s %s rule %d
was %s.
1st %s is from zone, 2nd %s is to zone, %d is the index of
the rule
3rd %s is appended/inserted/modified
Firewall %s %s rule %d
has been moved to %d.
1st %s is from zone, 2nd %s is to zone, 1st %d is the old
index of the rule
2nd %d is the new index of the rule
Firewall %s %s rule %d
has been deleted.
1st %s is from zone, 2nd %s is to zone, %d is the index of
the rule
Firewall %s %s rules
have been flushed.
1st %s is from zone, 2nd %s is to zone
abnormal TCP flag
attack detected
Abnormal TCP flag attack detected
invalid state detected Invalid state detected
The Asymmetrical Route
has been enabled.
Asymmetrical route has been turned on.
The Asymmetrical Route
has been disabled.
Asymmetrical Route has been turned off.
Table 274 Sessions Limit Logs
LOG MESSAGE DESCRIPTION
Maximum sessions per
host (%d) was
exceeded.
%d is maximum sessions per host.
Table 275 Policy Route Logs
LOG MESSAGE DESCRIPTION
Can't open bwm_entries Policy routing can't activate BWM feature.
Can't open link_down Policy routing can't detect link up/down status.
Cannot get handle from
UAM, user-aware PR is
disabled
User-aware policy routing is disabled due to some reason.
mblock: allocate
memory failed!
Allocating policy routing rule fails: insufficient memory.
pt: allocate memory
failed!
Allocating policy routing rule fails: insufficient memory.
To send message to
policy route daemon
failed!
Failed to send control message to policy routing manager.
The policy route %d
allocates memory fail!
Allocating policy routing rule fails: insufficient memory.
%d: the policy route rule number
Table 273 Firewall Logs (continued)
LOG MESSAGE DESCRIPTION

Appendix A Log Descriptions
ZyWALL USG 50 User’s Guide
834
The policy route %d
uses empty user group!
Use an empty object group.
%d: the policy route rule number
The policy route %d
uses empty source
address group!
Use an empty object group.
%d: the policy route rule number
The policy route %d
uses empty destination
address group!
Use an empty object group.
%d: the policy route rule number
The policy route %d
uses empty service
group
Use an empty object group.
%d: the policy route rule number
Policy-route rule %d
was inserted.
Rules is inserted into system.
%d: the policy route rule number
Policy-route rule %d
was appended.
Rules is appended into system.
%d: the policy route rule number
Policy-route rule %d
was modified.
Rule is modified.
%d: the policy route rule number
Policy-route rule %d
was moved to %d.
Rule is moved.
1st %d: the original policy route rule number
2nd %d: the new policy route rule number
Policy-route rule %d
was deleted.
Rule is deleted.
%d: the policy route rule number
Policy-route rules
were flushed.
Policy routing rules are cleared.
BWM has been
activated.
The global setting for bandwidth management on the ZyWALL
has been turned on.
BWM has been
deactivated.
The global setting for bandwidth management on the ZyWALL
has been turned off.
Interface %s alive,
related policy route
rules will be re-
enabled
An interface came back up so the ZyWALL will use the related
policy route rules again.
Interface %s dead,
related policy route
rules will be disabled
An interface went down so the ZyWALL will stop using the
related policy route rules.
Trunk %s alive,
related policy route
rules will be re-
enabled
A trunk came back up so the ZyWALL will use the related
policy route rules again.
Trunk %s dead, related
policy route rules
will be disabled
A trunk went down so the ZyWALL will stop using the related
policy route rules.
Table 275 Policy Route Logs (continued)
LOG MESSAGE DESCRIPTION

Appendix A Log Descriptions
ZyWALL USG 50 User’s Guide 835
Table 276 Built-in Services Logs
LOG MESSAGE DESCRIPTION
User on %u.%u.%u.%u
has been denied access
from %s
HTTP/HTTPS/TELNET/SSH/FTP/SNMP access to the device
was denied.
%u.%u.%u.%u is IP address
%s is HTTP/HTTPS/SSH/SNMP/FTP/TELNET
HTTPS certificate:%s
does not exist. HTTPS
service will not work.
An administrator assigned a nonexistent certificate to HTTPS.
%s is certificate name assigned by user
HTTPS port has been
changed to port %s.
An administrator changed the port number for HTTPS.
%s is port number
HTTPS port has been
changed to default
port.
An administrator changed the port number for HTTPS back to
the default (443).
HTTP port has changed
to port %s.
An administrator changed the port number for HTTP.
%s is port number assigned by user
HTTP port has changed
to default port.
An administrator changed the port number for HTTP back to
the default (80).
SSH port has been
changed to port %s.
An administrator changed the port number for SSH.
%s is port number assigned by user
SSH port has been
changed to default
port.
An administrator changed the port number for SSH back to
the default (22).
SSH certificate:%s
does not exist. SSH
service will not work.
An administrator assigned a nonexistent certificate to SSH.
%s is certificate name assigned by user
SSH certificate:%s
format is wrong. SSH
service will not work.
After an administrator assigns a certificate for SSH, the
device needs to convert it to a key used for SSH.
%s is certificate name assigned by user
TELNET port has been
changed to port %s.
An administrator changed the port number for TELNET.
%s is port number assigned by user
TELNET port has been
changed to default
port.
An administrator changed the port number for TELNET back
to the default (23).
FTP certificate:%s
does not exist.
An administrator assigned a nonexistent certificate to FTP.
%s is certificate name assigned by user
FTP port has been
changed to port %s.
An administrator changed the port number for FTP.
%s is port number assigned by user
FTP port has been
changed to default
port.
An administrator changed the port number for FTP back to
the default (21).

Appendix A Log Descriptions
ZyWALL USG 50 User’s Guide
836
SNMP port has been
changed to port %s.
An administrator changed the port number for SNMP.
%s is port number assigned by user
SNMP port has been
changed to default
port.
An administrator changed the port number for SNMP back to
the default (161).
Console baud has been
changed to %s.
An administrator changed the console port baud rate.
%s is baud rate assigned by user
Console baud has been
reset to %d.
An administrator changed the console port baud rate back to
the default (115200).
%d is default baud rate
DHCP's DNS option:%s
has changed.
DHCP pool's DNS option support from WAN interface. If this
interface is unlink/disconnect or link/connect, this log will be
shown.
%s is interface name. The DNS option of DHCP pool has
retrieved from it
Set timezone to %s. An administrator changed the time zone.
%s is time zone value
Set timezone to
default.
An administrator changed the time zone back to the default
(0).
Enable daylight
saving.
An administrator turned on daylight saving.
Disable daylight
saving.
An administrator turned off daylight saving.
DNS access control
rules have been
reached the maximum
number.
An administrator tried to add more than the maximum
number of DNS access control rules (64).
DNS access control
rule %u of DNS has
been appended.
An administrator added a new rule.
%u is rule number
DNS access control
rule %u has been
inserted.
An administrator inserted a new rule.
%u is rule number
DNS access control
rule %u has been
appended
An administrator appended a new rule.
%u is rule number
DNS access control
rule %u has been
modified
An administrator modified the rule %u.
%u is rule number
DNS access control
rule %u has been
deleted.
An administrator removed the rule %u.
%u is rule number
Table 276 Built-in Services Logs (continued)
LOG MESSAGE DESCRIPTION

Appendix A Log Descriptions
ZyWALL USG 50 User’s Guide 837
DNS access control
rule %u has been moved
to %d.
An administrator moved the rule %u to index %d.
%u is previous index
%d variable is current index
The default record of
Zone Forwarder have
reached the maximum
number of 128 DNS
servers.
The default record DNS servers is more than 128.
Interface %s ping
check is successful.
Zone Forwarder adds
DNS servers in
records.
Ping check ok, add DNS servers in bind.
%s is interface name
Interface %s ping
check is failed. Zone
Forwarder removes DNS
servers in records.
Ping check failed, remove DNS servers from bind.
%s is interface name
Interface %s ping
check is disabled.
Zone Forwarder adds
DNS servers in
records.
Ping check disabled, add DNS servers in bind.
%s is interface name
Wizard apply DNS
server failed.
Wizard apply DNS server failed.
Wizard adds DNS server
%s failed because DNS
zone setting has
conflictd.
Wizard apply DNS server failed because DNS zone conflicted.
%s is the IP address of the DNS server
Wizard adds DNS server
%s failed because Zone
Forwarder numbers have
reached the maximum
number of 32.
Wizard apply DNS server fail because the device already has
the maximum number of DNS records configured.
%s is IP address of the DNS server.
Access control rules
of %s have reached the
maximum number of %u
The maximum number of allowable rules has been reached.
%s is HTTP/HTTPS/SSH/SNMP/FTP/TELNET.
%u is the maximum number of access control rules.
Access control rule %u
of %s was appended.
A new built-in service access control rule was appended.
%u is the index of the access control rule.
%s is HTTP/HTTPS/SSH/SNMP/FTP/TELNET.
Access control rule %u
of %s was inserted.
An access control rule was inserted successfully.
%u is the index of the access control rule.
%s is HTTP/HTTPS/SSH/SNMP/FTP/TELNET.
Table 276 Built-in Services Logs (continued)
LOG MESSAGE DESCRIPTION

Appendix A Log Descriptions
ZyWALL USG 50 User’s Guide
838
Access control rule %u
of %s was modified.
An access control rule was modified successfully.
%u is the index of the access control rule.
%s is HTTP/HTTPS/SSH/SNMP/FTP/TELNET.
Access control rule %u
of %s was deleted.
An access control rule was removed successfully.
%u is the index of the access control rule.
%s is HTTP/HTTPS/SSH/SNMP/FTP/TELNET.
Access control rule %d
of %s was moved to %d.
An access control rule was moved successfully.
1st %d is the previous index .
%s is HTTP/HTTPS/SSH/SNMP/FTP/TELNET.
2nd %d is current previous index.
SNMP trap can not be
sent successfully
Cannot send a SNMP trap to a remote host due to network
error
Table 277 System Logs
LOG MESSAGE DESCRIPTION
Port %d is up!! When LINK is up, %d is the port number.
Port %d is down!! When LINK is down, %d is the port number.
%s is dead at %s A daemon (process) is gone (was killed by the operating
system).
1st %s: Daemon Name, 2nd %s: date and time
%s process count is
incorrect at %s
The count of the listed process is incorrect.
1st %s: Daemon Name, 2nd %s: date and time
%s becomes Zombie at
%s
A process is present but not functioning.
1st %s: Daemon Name, 2nd %s: date and time
When memory usage exceed threshold-max, memory usage
reaches %d%% :mem-threshold-max.
When local storage usage exceeds threshold-max, %s:
Partition name file system usage reaches %d%%: disk-
threshold-max.
When memory usage drops below threshold-min, System
Memory usage drops below the threshold of %d%%: mem-
threshold-min.
When local storage usage drops below threshold-min, %s:
partition_name file system drops below the threshold of
%d%%: disk-threshold-min.
DHCP Server executed
with cautious mode
enabled
DHCP Server executed with cautious mode enabled.
Table 276 Built-in Services Logs (continued)
LOG MESSAGE DESCRIPTION

Appendix A Log Descriptions
ZyWALL USG 50 User’s Guide 839
DHCP Server executed
with cautious mode
disabled
DHCP Server executed with cautious mode disabled.
Received packet is not
an ARP response packet
A packet was received but it is not an ARP response packet.
Receive an ARP
response
The device received an ARP response.
Receive ARP response
from %s (%s)
The device received an ARP response from the listed source.
The request IP is: %s,
sent from %s
The device accepted a request.
Received ARP response
NOT for the request IP
address
The device received an ARP response that is NOT for the
requested IP address.
Receive an ARP
response from the
client issuing the
DHCP request
The device received an ARP response from the client issuing
the DHCP request.
Receive an ARP
response from an
unknown client
The device received an ARP response from an unknown client.
In total, received %d
arp response packets
for the requested IP
address
The device received the specified total number of ARP
response packets for the requested IP address.
Clear arp cache
successfully.
The ARP cache was cleared successfully.
Client MAC address is
not an Ethernet
address
A client MAC address is not an Ethernet address.
DHCP request received
via interface
%s (%s:%s), src_mac:
%s with requested IP:
%s
The device received a DHCP request through the specified
interface.
IP confliction is
detected. Send back
DHCP-NAK.
IP conflict was detected. Send back DHCP-NAK.
Clear ARP cache done Clear ARP cache done.
Set manual time has
succeeded. Current
time is %s
The device date and time was changed manually.
%s is the date and time.
NTP update successful,
current time is %s
The device successfully synchronized with a NTP time server .
%s is the date and time.
NTP update failed The device was not able to synchronize with the NTP time
server successfully.
Table 277 System Logs (continued)
LOG MESSAGE DESCRIPTION

Appendix A Log Descriptions
ZyWALL USG 50 User’s Guide
840
Device is rebooted by
administrator!
An administrator restarted the device.
Insufficient memory. Cannot allocate system memory.
Connect to dyndns
server has failed.
Cannot connect to members.dyndns.org to update DDNS.
Update the profile %s
has failed because of
strange server
response.
Update profile failed because the response was strange, %s is
the profile name.
Update the profile %s
has succeeded because
the IP address of FQDN
%s was not changed.
Update profile succeeded, because the IP address of profile is
unchanged, %s is the profile name.
Update the profile %s
has succeeded.
Update profile succeeded, %s is the profile name.
Update the profile %s
has failed because the
FQDN %s is invalid.
Update profile failed because FQDN for the profile is invalid
for DynDNS, 1st %s is the profile name, 2nd %s is the FQDN
of the profile.
Update the profile %s
has failed because the
FQDN %s is malformed.
The FQDN format is malformed for DynDNS server, 1st %s is
the profile name, 2nd %s is the FQDN of the profile.
Update the profile %s
has failed because the
FQDN %s is not under
your control.
The owner of this FQDN is not the user, 1st %s is the profile
name, 2nd %s is the FQDN of the profile.
Update the profile %s
has failed because the
FQDN %s was blocked
for abuse.
The FQDN is blocked by DynDNS, 1st %s is the profile name,
2nd %s is the FQDN of the profile.
Update the profile %s
has failed because of
authentication fail.
Try to update profile, but failed, because of authentication
fail, %s is the profile name.
Update the profile %s
has failed because of
invalid system
parameters.
Some system parameters are invalid to update FQDN, %s is
the profile name.
Update the profile %s
has failed because the
FQDN %s was blocked.
The FQDN is blocked by DynDNS , 1st %s is the profile name,
2nd %s is the FQDN of the profile.
Update the profile %s
has failed because too
many or too few hosts
found.
%s is the profile name.
Update the profile %s
has failed because of
dyndns internal error
Update profile failed because of a dynsdns internal error, %s
is the profile name.
Table 277 System Logs (continued)
LOG MESSAGE DESCRIPTION

Appendix A Log Descriptions
ZyWALL USG 50 User’s Guide 841
Update the profile %s
has failed because the
feature requested is
only available to
donators.
Update profile failed because the feature requested is only
available to donators, %s is the profile name.
Update the profile %s
has failed because of
error response.
Update profile failed because the response is incorrect, %s is
the profile name.
Update the profile %s
has failed because %s.
Update profile failed, and show the response message, 1st
%s is the profile name, 2nd %s is the reason.
Update the profile %s
has failed because of
unknown error.
Update profile failed because unknown error. Sometimes, the
force authentication will result in this error, 1st %s is the
profile name.
Update the profile %s
has failed because
Username was empty.
DDNS profile needs username, %s is the profile name.
Update the profile %s
has failed because
Password was empty.
DDNS profile needs password, %s is the profile name.
Update the profile %s
has failed because
Domain name was empty.
DDNS profile needs domain name, %s is the profile name.
Update the profile %s
has failed because
Custom IP was empty.
The DDNS profile's IP select type is custom, and a custom IP
was not defined, %s is the profile name.
Update the profile %s
has failed because WAN
interface was empty.
If the DDNS profile's IP select type is iface, it needs a WAN
iface, %s is the profile name.
Update the profile %s
has failed because WAN
interface was link-
down.
DDNS profile cannot be updated for WAN IP because WAN
iface is link-down, %s is the profile name.
Update the profile %s
has failed because WAN
interface was not
connected.
DDNS profile cannot be updated for WAN IP because WAN
iface is PPP and not connected, %s is the profile name.
Update the profile %s
has failed because IP
address of WAN
interface was empty.
DDNS profile cannot be updated because the IP of WAN iface
is 0.0.0.0, 1st %s is the profile name.
Update the profile %s
has failed because
ping-check of WAN
interface has failed.
DDNS profile cannot be updated because the ping-check for
WAN iface failed , %s is the profile name.
Disable DDNS has
succeeded.
Disable DDNS.
Enable DDNS has
succeeded.
Enable DDNS.
Table 277 System Logs (continued)
LOG MESSAGE DESCRIPTION

Appendix A Log Descriptions
ZyWALL USG 50 User’s Guide
842
DDNS profile %s has
been renamed as %s.
Rename DDNS profile, 1st %s is the original profile name,
2nd %s is the new profile name.
DDNS profile %s has
been deleted.
Delete DDNS profile, %s is the profile name,
DDNS Initialization
has failed.
Initialize DDNS failed,
All DDNS profiles are
deleted
All DDNS profiles have been removed.
Collect Diagnostic
Information has failed
- Server did not
respond.
There was an error and the diagnostics were not completed.
Collect Diagnostic
Infomation has
succeeded.
The diagnostics scripts were executed successfully.
Port %d is up!! The specified port has it’s link up.
Port %d is down!! The specified port has it’s link down.
Release interface %s
failed for packet
capture.
Releasing of the specified interface’s usage count failed while
exiting the packet capture function.
Release address-
object %s failed for
packet capture.
Releasing of the specified address object‘s usage count failed
while exiting the packet capture function.
The interface %s is
inactive, packet
capture for this
interface will not
take effect.
The specified interface is not activated so the packet capture
for the interface will not take effect.
Directory
packet_trace not
existed. Create it
automatically.
The packet trace did not exist so the ZyWALL created it
automatically.
Directory debug not
existed! Create it
automatically.
A debug directory did not exist so the ZyWALL created it
automatically.
Table 278 Connectivity Check Logs
LOG MESSAGE DESCRIPTION
Can't open link_up2 Cannot recover routing status which is link-down.
Can not open %s.pid Cannot open connectivity check process ID file.
%s: interface name
Can not open %s.arg Cannot open configuration file for connectivity check process.
%s: interface name
Table 277 System Logs (continued)
LOG MESSAGE DESCRIPTION

Appendix A Log Descriptions
ZyWALL USG 50 User’s Guide 843
The connectivity-
check is activate for
%s interface
The link status of interface is still activate after check of
connectivity check process.
%s: interface name
The connectivity-
check is fail for %s
interface
The link status of interface is fail after check of connectivity
check process.
%s: interface name
Can't get gateway IP
of %s interface
The connectivity check process can't get the gateway IP
address for the specified interface.
%s: interface name
Can't alloc memory The connectivity check process can't get memory from OS.
Can't load %s module The connectivity check process can't load module for check
link-status.
%s: the connectivity module, currently only ICMP available.
Can't handle 'isalive'
function of %s module
The connectivity check process can't execute 'isalive' function
from module for check link-status.
%s: the connectivity module, currently only ICMP available.
Create socket error The connectivity check process can't get socket to send
packet.
Can't get IP address
of %s interface
The connectivity check process can't get IP address of
interface.
%s: interface name.
Can't get flags of %s
interface
The connectivity check process can't get interface
configuration.
%s: interface name
Can't get remote
address of %s
interface
The connectivity check process can't get remote address of
PPP interface
%s: interface name
Can't get NETMASK
address of %s
interface
The connectivity check process can't get netmask address of
interface.
%s: interface name
Can't get BROADCAST
address of %s
interface
The connectivity check process can't get broadcast address of
interface
%s: interface name
Can't use MULTICAST IP
for destination
The connectivity check process can't use multicast address to
check link-status.
The destination is
invalid, because
destination IP is
broadcast IP
The connectivity check process can't use broadcast address to
check link-status.
Table 278 Connectivity Check Logs (continued)
LOG MESSAGE DESCRIPTION

Appendix A Log Descriptions
ZyWALL USG 50 User’s Guide
844
Can't get MAC address
of %s interface!
The connectivity check process can't get MAC address of
interface.
%s: interface name
To send ARP REQUEST
error!
The connectivity check process can't send ARP request
packet.
The %s routing status
seted to DEAD by
connectivity-check
The interface routing can't forward packet.
%s: interface name
The %s routing status
seted ACTIVATE by
connectivity-check
The interface routing can forward packet.
%s: interface name
The link status of %s
interface is inactive
The specified interface failed a connectivity check.
Table 279 Routing Protocol Logs
LOG MESSAGE DESCRIPTION
RIP on all interfaces
have been stopped
Got the CLI command 'no router rip' to shut down RIP on all
interfaces
Invalid RIP md5
authentication
RIP md5 authentication has been set without setting md5
authentication id and key first
Invalid RIP text
authentication.
RIP text authentication has been set without setting
authentication key first
RIP on interface %s
has been activated.
RIP on interface %s has been activated. %s: Interface Name
RIP direction on
interface %s has been
changed to In-Only.
RIP direction on interface %s has been changed to In-Only.
%s: Interface Name
RIP direction on
interface %s has been
changed to Out-Only.
RIP direction on interface %s has been changed to Out-Only.
%s: Interface Name
RIP authentication
mode has been changed
to %s.
RIP authentication mode has been changed to text or md5.
RIP text
authentication key has
been changed.
RIP text authentication key has been changed.
RIP md5 authentication
id and key have been
changed.
RIP md5 authentication id and key have been changed.
RIP global version has
been changed to %s.
RIP global version has been changed to version 1 or 2.
RIP redistribute OSPF
routes has been
enabled.
RIP redistribute OSPF routes has been enabled.
Table 278 Connectivity Check Logs (continued)
LOG MESSAGE DESCRIPTION

Appendix A Log Descriptions
ZyWALL USG 50 User’s Guide 845
RIP redistribute
static routes has been
enabled.
RIP redistribute static routes has been enabled.
RIP on interface %s
has been deactivated.
RIP on interface %s has been deactivated. %s: Interface
Name
RIP direction on
interface %s has been
changed to BiDir.
RIP direction on interface %s has been changed to BiDir. %s:
Interface Name
RIP authentication has
benn disabled.
RIP text or md5 authentication has been disabled.
RIP text
authentication key has
been deleted.
RIP text authentication key has been deleted.
RIP md5 authentication
id and key have been
deleted.
RIP md5 authentication id and key have been deleted.
RIP global version has
been deleted.
RIP global version has been deleted.
RIP redistribute OSPF
routes has been
disabled.
RIP redistribute OSPF routes has been disabled.
RIP redistribute
static routes has been
disabled.
RIP redistribute static routes has been disabled.
RIP v2-broadcast on
interface %s has been
enabled.
RIP v2-broadcast on interface %s has been enabled. %s:
Interface Name.
RIP send-version on
interface %s has been
changed to %s.
RIP send-version on interface %s has been changed to
version 1 or 2 or both 1 2. %s: Interface Name.
RIP receive-version on
interface %s has been
changed to %s.
RIP receive-version on interface %s has been changed to
version 1 or 2 or both 1 2. 2nd%s: Interface Name.
RIP send-version on
interface %s has been
reset to current
global version %s.
RIP send-version on interface %s has been reset to current
global version %s. 1st %s: Interface Name, 2nd %s: RIP
Version
RIP receive-version on
interface %s has been
reset to current
global version %s.
RIP receive-version on interface %s has been reset to current
global version %s. 1st %s: Interface Name, 2nd %s: RIP
RIP v2-broadcast on
interface %s has been
disabled.
RIP v2-broadcast on interface %s has been disabled. %s:
Interface Name
Area %s cannot be
removed. This area is
in use.
One or more interfaces are still using this area, so area %s
cannot be removed. %s: OSPF Area
Table 279 Routing Protocol Logs (continued)
LOG MESSAGE DESCRIPTION

Appendix A Log Descriptions
ZyWALL USG 50 User’s Guide
846
Invalid OSPF %s
authentication of area
%s.
OSPF md5 or text authentication has been set without setting
md5 authentication id and key, or text authentication key
first.
Invalid OSPF virtual-
link %d md5
authentication of area
%s.
Virtual-link %s md5 authentication has been set without
setting md5 authentication id and key first. %s: Virtual-Link
ID
Invalid OSPF virtual-
link %s text
authentication of area
%s.
Virtual-link %s text authentication has been set without
setting text authentication key first. %s: Virtual-Link ID
Invalid OSPF virtual-
link %s authentication
of area %s.
Virtual-link %s authentication has been set to same-as-area
but the area has invalid authentication configuration. %s:
Virtual-Link ID
Invalid OSPF md5
authentication on
interface %s.
Invalid OSPF md5 authentication is set on interface %s. %s:
Interface Name
Invalid OSPF text
authentication on
interface %s.
Invalid OSPF text authentication is set on interface %s. %s:
Interface Name
Interface %s does not
belong to any OSPF
area.
Interface %s has been set OSPF authentication same-as-
area, however the interface does not belong to any OSPF
area. %s: Interface Name
Invalid OSPF
authentication of area
%s on interface %s.
Interface %s has been set OSPF authentication same-as-
area, however the area has invalid text authentication
configuration. %s: Interface Name
Table 280 NAT Logs
LOG MESSAGE DESCRIPTION
The NAT range is full The NAT mapping table is full.
%s FTP ALG has
succeeded.
The FTP Application Layer Gateway (ALG) has been turned on
or off.
%s: Enable or Disable
Extra signal port of
FTP ALG has been
modified.
Extra FTP ALG port has been changed.
Signal port of FTP ALG
has been modified.
Default FTP ALG port has been changed.
%s H.323 ALG has
succeeded.
The H.323 ALG has been turned on or off. %s: Enable or
Disable
Extra signal port of
H.323 ALG has been
modified.
Extra H.323 ALG port has been changed.
Signal port of H.323
ALG has been modified.
Default H.323 ALG port has been changed.
Table 279 Routing Protocol Logs (continued)
LOG MESSAGE DESCRIPTION

Appendix A Log Descriptions
ZyWALL USG 50 User’s Guide 847
%s SIP ALG has
succeeded.
The SIP ALG has been turned on or off. %s: Enable or Disable
Extra signal port of
SIP ALG has been
modified.
Extra SIP ALG port has been changed.
Signal port of SIP ALG
has been modified.
Default SIP ALG port has been changed.
Register SIP ALG extra
port=%d failed.
SIP ALG apply additional signal port failed.
%d: Port number
Register SIP ALG
signal port=%d failed.
SIP ALG apply signal port failed.
%d: Port number
Register H.323 ALG
extra port=%d failed.
H323 ALG apply additional signal port failed.
%d: Port number
Register H.323 ALG
signal port=%d failed.
H323 ALG apply signal port failed.
%d: Port number
Register FTP ALG extra
port=%d failed.
FTP ALG apply additional signal port failed.
%d: Port number
Register FTP ALG
signal port=%d failed.
FTP ALG apply signal port failed.
%d: Port number
Table 281 PKI Logs
LOG MESSAGE DESCRIPTION
Generate
X509certifiate "%s"
successfully
The router created an X509 format certificate with the
specified name.
Generate X509
certificate "%s"
failed, errno %d
The router was not able to create an X509 format certificate
with the specified name. See Table 282 on page 849 for
details about the error number.
Generate certificate
request "%s"
successfully
The router created a certificate request with the specified
name.
Generate certificate
request "%s" failed,
errno %d
The router was not able to create a certificate request with
the specified name. See Table 282 on page 849 for details
about the error number.
Generate PKCS#12
certificate "%s"
successfully
The router created a PKCS#12 format certificate with the
specified name.
Generate PKCS#12
certificate "%s"
failed, errno %d
The router was not able to create anPKCS#12 format
certificate with the specified name. See Table 282 on page
849 for details about the error number.
Table 280 NAT Logs (continued)
LOG MESSAGE DESCRIPTION

Appendix A Log Descriptions
ZyWALL USG 50 User’s Guide
848
Prepare to import "%s"
into "My Certificate"
%s is the name of a certificate request.
Prepare to import "%s"
into Trusted
Certificate"
%s is the name of a certificate request.
CMP enrollment "%s"
successfully, CA "%s",
URL "%s"
The device used CMP to enroll a certificate. 1st %s is a
request name, 2nd %s is the CA name, 3rd %s is the URL .
CMP enrollment "%s"
failed, CA "%s", URL
"%s"
The device was unable to use CMP to enroll a certificate. 1st
%s is a request name, 2nd %s is the CA name, 3rd %s is the
URL
SCEP enrollment "%s"
successfully, CA "%s",
URL "%s"
The device used SCEP to enroll a certificate. 1st %s is a
request name, 2nd %s is the CA name, 3rd %s is the URL .
SCEP enrollment "%s"
failed, CA "%s", URL
"%s"
The device was unable to use SCEP to enroll a certificate. 1st
%s is a request name, 2nd %s is the CA name, 3rd %s is the
URL
Import X509
certificate "%s" into
My Certificate
successfully
The device imported a x509 format certificate into My
Certificates. %s is the certificate request name.
Import X509
certificate "%s" into
Trusted Certificate
successfully
The device imported a x509 format certificate into Trusted
Certificates. %s is the certificate request name.
Import PKCS#12
certificate "%s" into
"My Certificate"
successfully
The device imported a PKCS#12 format certificate into My
Certificates. %s is the certificate request name.
Import PKCS#7
certificate "%s" into
"My Certificate"
successfully
The device imported a PKCS#7 format certificate into My
Certificates. %s is the certificate request name.
Import PKCS#7
certificate "%s" into
"Trusted Certificate"
successfully
The device imported a PKCS#7 format certificate into Trusted
Certificates. %s is the certificate request name.
Decode imported
certificate "%s"
failed
The device was not able to decode an imported certificate. %s
is certificate the request name
Export PKCS#12
certificate "%s" from
"My Certificate"
successfully
The device exported a PKCS#12 format certificate from My
Certificates. %s is the certificate request name.
Export PKCS#12
certificate "%s" from
"My Certificate"
failed
The device was not able to export a PKCS#12 format
certificate from My Certificates. %s is the certificate request
name.
Table 281 PKI Logs (continued)
LOG MESSAGE DESCRIPTION

Appendix A Log Descriptions
ZyWALL USG 50 User’s Guide 849
Export X509
certificate "%s" from
"My Certificate"
failed
The device was not able to export a x509 format certificate
from My Certificates. %s is the certificate request name.
Export X509
certificate "%s" from
"Trusted Certificate"
failed
The device was not able to export a x509 format certificate
from Trusted Certificates. %s is the certificate request name.
Export X509
certificate "%s" from
"My Certificate"
successfully
The device exported a x509 format certificate from My
Certificates. %s is the certificate request name.
Export X509
certificate "%s" from
"Trusted Certificate"
successfully
The device exported a x509 format certificate from Trusted
Certificates. %s is the certificate request name.
Export X509
certificate "%s" from
"My Certificate"
failed
The device was not able to export a x509 format certificate
from My Certificates. %s is the certificate request name.
Import PKCS#12
certificate "%s" with
incorrect password
An administrator used the wrong password when trying to
import a PKCS#12 format certificate. %s is the certificate
name.
Cert trusted: %s %s is the subject.
Due to %d, cert not
trusted: %s
%d is an error number (see Table 282 on page 849), %s is
the certificate subject.
Table 282 Certificate Path Verification Failure Reason Codes
CODE DESCRIPTION
1Algorithm mismatch between the certificate and the search constraints.
2Key usage mismatch between the certificate and the search constraints.
3Certificate was not valid in the time interval.
4(Not used)
5Certificate is not valid.
6Certificate signature was not verified correctly.
7Certificate was revoked by a CRL.
8Certificate was not added to the cache.
9Certificate decoding failed.
10 Certificate was not found (anywhere).
11 Certificate chain looped (did not find trusted root).
12 Certificate contains critical extension that was not handled.
13 Certificate issuer was not valid (CA specific information missing).
14 (Not used)
Table 281 PKI Logs (continued)
LOG MESSAGE DESCRIPTION

Appendix A Log Descriptions
ZyWALL USG 50 User’s Guide
850
15 CRL is too old.
16 CRL is not valid.
17 CRL signature was not verified correctly.
18 CRL was not found (anywhere).
19 CRL was not added to the cache.
20 CRL decoding failed.
21 CRL is not currently valid, but in the future.
22 CRL contains duplicate serial numbers.
23 Time interval is not continuous.
24 Time information not available.
25 Database method failed due to timeout.
26 Database method failed.
27 Path was not verified.
28 Maximum path length reached.
Table 283 Interface Logs
LOG MESSAGE DESCRIPTION
Interface %s has been
deleted.
An administrator deleted an interface. %s is the interface
name.
Create interface %s
has been failed.
When PPP can't running fail, %s: interface name.
Base interface %s is
disabled. Interface %s
is disabled now.
When user disable ethernet, vlan or bridge interface and this
interface is base interface of PPP or virtual interface. PPP and
virtual will disable too. 1st %s is interface name, 2nd %s is
interface.
Interface %s has been
changed.
An administrator changed an interface’s configuration. %s:
interface name.
Interface %s has been
added.
An administrator added a new interface. %s: interface name.
Interface %s is
enabled.
An administrator enabled an interface. %s: interface name.
Interface %s is
disabled.
An administrator disabled an interface. %s: interface name.
%s MTU > (%s MTU - 8),
%s may not work
correctly.
An administrator configured a PPP interface, PPP interface
MTU > (base interface MTU - 8), PPP interface may not run
correctly because PPP packets will be fragmented by base
interface and the peer will not receive correct PPP packets.
1st %s: PPP interface name, 2nd %s: ethernet interface
name.
Table 282 Certificate Path Verification Failure Reason Codes (continued)
CODE DESCRIPTION

Appendix A Log Descriptions
ZyWALL USG 50 User’s Guide 851
(%s MTU - 8) < %s MTU,
%s may not work
correctly.
An administrator configured ethernet, vlan or bridge and this
interface is base interface of PPP interface. PPP interface MTU
> (base interface MTU - 8), PPP interface may not run
correctly because PPP packets will be fragmented by base
interface and peer will not receive correct PPP packets.1st
%s: Ethernet interface name, 2nd %s: PPP interface name.
Interface %s links
down. Default route
will not apply until
interface %s links up.
An administrator set a static gateway in interface but this
interface is link down. At this time the configuration will be
saved but route will not take effect until the link becomes
up.1st %s: interface name, 2nd %s: interface name.
name=%s,status=%s,TxP
kts=%u,
RxPkts=%u,Colli.=%u,T
xB/s=%u,
RxB/s=%u,UpTime=%s
Port statistics log. This log will be sent to the VRPT server.
1st %s: physical port name, 2nd %s: physical port status, 1st
%u: physical port Tx packets, 2nd %u: physical port Rx
packets, 3rd %u: physical port packets collisions, 4th %u:
physical port Tx Bytes/s, 5th %u: physical port Rx Bytes/s,
3rd %s: physical port up time.
name=%s,status=%s,TxP
kts=%u,
RxPkts=%u,Colli.=%u,T
xB/s=%u,
RxB/s=%u
Interface statistics log. This log will be sent to the VRPT
server.
1st %s: interface name, 2nd %s: interface status, 1st %u
variable: interface Tx packets, 2nd %u variable: interface Rx
packets, 3rd %u: interface packets collisions, 4th %u:
interface Tx Bytes/s, 5th %u: interface Rx Bytes/s.
Interface %s start
dailing.
A PPP interface started dialing to a server. %s: interface
name.
Interface %s connect
failed: Connect to
server failed.
A PPTP interface failed to connect to the PPTP server. %s:
interface name.
Interface %s
connection
terminated.
A PPP connection will terminate. %s: interface name.
Interface %s
connection
terminated: idle
timeout.
An idle PPP connection timed out.1%s: interface name.
Interface %s connect
failed: MS-CHAPv2
mutual authentication
failed.
MS-CHAPv2 authentication failed (the server must support
mS-CHAPv2 and verify that the authentication failed, this
does not include cases where the servers does not support
MS-CHAPv2). %s: interface name.
Interface %s connect
failed: MS-CHAP
authentication
failed.
MS-CHAP authentication failed (the server must support MS-
CHAP and verify that the authentication failed, this does not
include cases where the server does not support MS-CHAP).
%s: interface name.
Interface %s connect
failed: CHAP
authentication
failed.
CHAP authentication failed (the server must support CHAP
and verify that the authentication failed, this does not include
cases where the server does not support CHAP). CHAP:
interface name.
Interface %s is
connected.
A PPP interface connected successfully. %s: interface name.
Table 283 Interface Logs (continued)
LOG MESSAGE DESCRIPTION

Appendix A Log Descriptions
ZyWALL USG 50 User’s Guide
852
Interface %s is
disconnected.
A PPP interface disconnected successfully. %s: interface
name.
Interface %s connect
failed: Peer not
responding.
The interface’s connection will be terminated because the
server did not send any LCP packets. %s: interface name.
Interface %s connect
failed: PAP
authentication
failed.
PAP authentication failed (the server must support PAP and
verify verify that the authentication failed, this does not
include cases where the server does not support PAP). %s:
PPP interface name.
Interface %s connect
failed: Connect
timeout.
A PPPOE connection timed out due to a lack of response from
the PPPOE server. %s: PPP interface name.
Interface %s create
failed because has no
member.
A bridge interface has no member. %s: bridge interface
name.
"Interface cellular
Application Error Code
%d\n.
The listed error code (%d) was generated due to an internal
cellular interface error.
"An error [%d]
occurred while
negotiating with the
device in %s. Please
try to remove then
insert the device.
The listed error code (%d) happened when the ZyWALL
attempted to negotiate with the cellular device installed in (or
connected to) the listed slot (%s). Remove and reinstall the
device.
"Unable to negotiate
with the device in %s.
Please try to remove
then insert the
device.
The ZyWALL could not negotiate with the cellular device
installed in (or connected to) the listed slot (%s). Remove
and reinstall the device.
"Unable to configure
the selected frequency
band to the device in
%s. Please try to
remove then insert the
device.
The ZyWALL failed to set the cellular device installed in (or
connected to) the listed slot (%s) to use the frequency band
you configured. The cellular device may not support the band
or you may need to try removing and reinstalling the device.
"PIN code is required
for inteface
cellular%d. Please
check the PIN code
setting.
The PIN code configured for the listed cellular interface (%d)
is incorrect or missing.
"SIM card has been
successfully unlocked
by PUK code on
interface cellular%d.
You entered the correct PUK code and unlocked the SIM card
for the cellular device associated with the listed cellular
interface (%d).
"Incorrect PUK code of
interface cellular%d.
Please check the PUK
code setting.
You entered an incorrect PUK code so you were not able to
unlock the SIM card for the cellular device associated with the
listed cellular interface (%d).
Table 283 Interface Logs (continued)
LOG MESSAGE DESCRIPTION

Appendix A Log Descriptions
ZyWALL USG 50 User’s Guide 853
"SIM card of interface
cellular%d in %s is
damaged or not
inserted. Please
remove the device,
then check the SIM
card.
The SIM card for the cellular device associated with the listed
cellular interface (%d) cannot be detected. The SIM card may
be missing, not inserted properly, or damaged. Remove the
device and check its SIM card. If it does not appear to be
damaged, try re-inserting the SIM card.
"SIM card of interface
cellular%d in %s is
locked. Please enter
PUK code to unlock.
The SIM card for the cellular device associated with the listed
cellular interface (%d) is locked. This may be because the PIN
code was entered incorrectly more than three times. You need
to enter the PUK code to unlock the SIM card. .
"Incorrect PIN code of
interface cellular%d.
Please check the PIN
code setting.
The listed cellular interface (%d) does has the wrong PIN
code configured.
"Unable to query the
signal quality from
the device in %s.
Please try to remove
then insert the
device.
The ZyWALL could not check the signal strength for the listed
cellular interface (%d). This could be due to an error or being
out of range of the ISP’s cellular station.
"Interface cellular%d
cannot connect to the
service provider.
The listed cellular interface (%d) cannot connect to the ISP.
This could be due to an error or being out of range of the
ISP’s cellular station.
"Interface cellular%d
is configured with
incorrect APN.
The listed cellular interface (%d) does not have the correct
APN (Access Point Name) configured.
"Interface cellular%d
is configured with
incorrect phone
number.
The listed cellular interface (%d) does not have the correct
phone number configured.
"Interface cellular%d
is configured with
incorrect username or
password.
The listed cellular interface (%d) does not have the correct
user name and password configured.
"Interface cellular%d
is configured with
device %s, but current
inserted device is %s.
The listed cellular interface (%d) is configured for a particular
cellular device (first %s), but a different cellular device
(second %s) is inserted.
"Cellular device [%s
%s] has been inserted
into %s.
The cellular device (identified by its manufacturer and model)
has been inserted in or connected to the specified slot.
"Cellular device [%s
%s] has been removed
from %s.
The cellular device (identified by its manufacturer and model)
has been removed from the specified slot.
Table 283 Interface Logs (continued)
LOG MESSAGE DESCRIPTION

Appendix A Log Descriptions
ZyWALL USG 50 User’s Guide
854
Interface cellular%d
required
authentication
password.Please set
password in cellular%d
edit page.
You need to manually enter the password for the listed
cellular interface (%d).
"Cellular%d (IMSI=%s
or ESN=%s) over time
budget!(budget = %d
seconds).
The listed cellular interface (%d) with the listed SIM card
IMSI number or IMEI/ESN number went over the listed time
budget threshold value (second %d).
"Cellular%d (IMSI=%s
or ESN=%s) over time
budget %d%% (budget =
%d seconds).
The listed cellular interface (%d) with the listed SIM card
IMSI number or IMEI/ESN number went over the listed
percentage of the time budget threshold value (second %d).
"Cellular%d (IMSI=%s
or ESN=%s) over time
budget!(budget = %d
seconds).
This alert lets you know that the listed cellular interface (%d)
with the listed SIM card IMSI number or IMEI/ESN number
went over the listed time budget threshold value (second
%d).
"Cellular%d (IMSI=%s
or ESN=%s) over time
budget %d%% (budget =
%d seconds).
This alert lets you know that the listed cellular interface (%d)
with the listed SIM card IMSI number or IMEI/ESN number
went over the listed percentage of the time budget threshold
value (second %d).
"Cellular%d (IMSI=%s
or ESN=%s) over data
budget!(budget = %lld
Mbytes, used = %lld
Mbytes).
The listed cellular interface (%d) with the listed SIM card
IMSI number or IMEI/ESN number went over the listed data
budget by the listed number of MB.
"Cellular%d (IMSI=%s
or ESN=%s) over data
budget %d%% (budget =
%.2f Mbytes, used =
%.2f Mbytes).
The listed cellular interface (%d) with the listed SIM card
IMSI number or IMEI/ESN number went over the listed
percentage of the data budget threshold value.
"Cellular%d (IMSI=%s
or ESN=%s) over data
budget!(budget = %lld
Mbytes, used = %lld
Mbytes).
This alert lets you know that the listed cellular interface (%d)
with the listed SIM card IMSI number or IMEI/ESN number
went over the listed data budget by the listed number of MB.
"Cellular%d (IMSI=%s
or ESN=%s) over data
budget %d%% (budget =
%.2f Mbytes, used =
%.2f Mbytes).
This alert lets you know that the listed cellular interface (%d)
with the listed SIM card IMSI number or IMEI/ESN number
went over the listed percentage of the data budget threshold
value.
The interface name is
not accepted.
An incorrect name was not permitted for an interface.
Configured interface
name is reserved word.
A reserved word was not permitted to be used in an interface
name.
Configured interface
name match reserved
prefix.
A reserved pre-fix was not permitted to be used in an
interface name.
Table 283 Interface Logs (continued)
LOG MESSAGE DESCRIPTION

Appendix A Log Descriptions
ZyWALL USG 50 User’s Guide 855
Duplicated interface
name.
A duplicate name was not permitted for an interface.
This Interface can not
be renamed.
An interface’s name cannot be changed.
Virtual interface is
not supported on this
type of interface.
A virtual interface was not created on an interface because
the type of interface does not support virtual interfaces.
Virtual interface need
to be removed before
changing the interface
property.
An interface property cannot be changed because the
interface has a virtual interface on it.
Virtual interface can
not configured at
external interface.
A virtual interface cannot be configured on an external
interface.
Interface property is
not accepted.
An invalid interface property was not accepted.
The property can not
be changed at this
interface.
An interface property cannot be changed.
System default ppp
interface can not bind
with other ethernet
interface.
The system default PPP interface can only be bound with the
corresponding Ethernet interface, not any other.
Related system default
ppp interface need to
deactivate first.
The related system default PPP interface has to be
deactivated before the attempted configuration can be done.
Related system default
ppp interface can not
be activated since
interface property is
internal.
The system default PPP interface cannot be activated because
it is related to an internal interface.
System default ppp
interface can not be
removed.
A PPP interface could not be removed because it is a system
default PPP interface.
Interface property can
not change to internal
since interface is the
member of other trunk.
An interface can not be set to be an internal interface because
it is a member of a trunk.
Port-grouping is not
support
The interface does not support port grouping.
This interface type
can not set 3rd-dns.
This type of interface does not support setting a third DNS
server setting.
Table 283 Interface Logs (continued)
LOG MESSAGE DESCRIPTION

Appendix A Log Descriptions
ZyWALL USG 50 User’s Guide
856
name=%s,status=%s,TxP
kts=%u,
RxPkts=%u,Colli.=%u,T
xB/s=%u,
RxB/s=%u,UpTime=%s
This log is sent to the VRPT server to show the specified PPP/
Cellular interface’s statistics and uptime.
The arguments represent the interface name, interface
status, interface Tx packets, interface Rx packets, interface
collision packets, interface Tx Bytes/s, interface Rx Bytes/s,
and interface up time.
Interface %s has been
renamed from '%s' to
'%s '
The user-configurable name of the specified interface
(internal system name) has been renamed from one name to
another.
Table 284 Account Logs
LOG MESSAGE DESCRIPTION
Account %s %s has been
deleted.
A user deleted an ISP account profile.
1st %s: profile type, 2nd %se: profile name.
Account %s %s has been
changed.
A user changed an ISP account profile’s options.
1st %s: profile type, 2nd %s: profile name.
Account %s %s has been
added.
A user added a new ISP account profile.
1st %s: profile type, 2nd %s: profile name.
Table 285 Port Grouping Logs
LOG MESSAGE DESCRIPTION
Interface %s links up
because of changing
Port Group. Enable
DHCP client.
An administrator used port-grouping to assign a port to a
representative Interface and this representative interface is
set to DHCP client and only has one member. In this case the
DHCP client will be enabled. %s: interface name.
Interface %s links
down because of
changing Port Group.
Disable DHCP client.
An administrator used port-grouping to assign a port to a
representative interface and this representative interface is
set to DHCP client and has no members in its group. In this
case the DHCP client will be disabled. %s: interface name.
Port Group on %s is
changed. Renew DHCP
client.
An administrator used port-grouping to assign a port to a
representative interface and this representative interface is
set to DHCP client and has more than one member in its
group. In this case the DHCP client will renew. %s: interface
name.
Port Grouping %s has
been changed.
An administrator configured port-grouping, %s: interface
name.
Table 283 Interface Logs (continued)
LOG MESSAGE DESCRIPTION

Appendix A Log Descriptions
ZyWALL USG 50 User’s Guide 857
Table 286 Force Authentication Logs
LOG MESSAGE DESCRIPTION
Force User
Authentication will be
enabled due to http
server is enabled.
Force user authentication will be turned on because HTTP
server was turned on.
Force User
Authentication will be
disabled due to http
server is disabled.
Force user authentication will be turned off because HTTP
server was turned off.
Force User
Authentication may not
work properly!
Table 287 File Manager Logs
LOG MESSAGE DESCRIPTION
ERROR:#%s, %s Apply configuration failed, this log will be what CLI command
is and what error message is.
1st %s is CLI command.
2nd %s is error message when apply CLI command.
WARNING:#%s, %s Apply configuration failed, this log will be what CLI command
is and what warning message is.
1st %s is CLI command.
2nd %s is warning message when apply CLI command.
ERROR:#%s, %s Run script failed, this log will be what wrong CLI command is
and what error message is.
1st %s is CLI command.
2nd %s is error message when apply CLI command.
WARNING:#%s, %s Run script failed, this log will be what wrong CLI command is
and what warning message is.
1st %s is CLI command.
2nd %s is warning message when apply CLI command.
Resetting system... Before apply configuration file.
System resetted. Now
apply %s..
After the system reset, it started to apply the configuration
file.
%s is configuration file name.

Appendix A Log Descriptions
ZyWALL USG 50 User’s Guide
858
Running %s... An administrator ran the listed shell script.
%s is script file name.
Going to rollback
previous running-
config.
Applying the configuration file failed and the ZyWALL is going
to roll back to the previous running-config.
Table 288 DHCP Logs
LOG MESSAGE DESCRIPTION
Can't find any lease for
this client - %s, DHCP
pool full!
All of the IP addresses in the DHCP pool are already assigned
to DHCP clients, so there is no IP address to give to the listed
DHCP client.
DHCP server offered %s
to %s(%s)
The DHCP server feature gave the listed IP address to the
computer with the listed hostname and MAC address.
Requested %s from
%s(%s)
The ZyWALL received a DHCP request for the specified IP
address from the computer with the listed hostname and MAC
address.
No applicable lease found
for DHCP request - %s !
There is no matching DHCP lease for a DHCP client’s request
for the specified IP address.
DHCP released %s with
%s(%s)
A DHCP client released the specified IP address. The DHCP
client’s hostname and MAC address are listed.
Sending ACK to %s The DHCP server feature received a DHCP client’s inform
packet and is sending an ACK to the client.
DHCP server assigned %s
to %s(%s)
The DHCP server feature assigned a client the IP address that
it requested. The DHCP client’s hostname and MAC address
are listed.
Table 289 E-mail Daily Report Logs
LOG MESSAGE DESCRIPTION
Email Daily Report has
been activated.
The daily e-mail report function has been turned on. The
ZyWALL will e-mail a daily report about the selected items at
the scheduled time if the required settings are configured
correctly.
Email Daily Report has
been deactivated.
The daily e-mail report function has been turned off. The
ZyWALL will not e-mail daily reports.
Email daily report has
been sent
successfully.
The ZyWALL sent a daily e-mail report mail successfully.
Cannot resolve mail
server address %s.
The (listed) SMTP address configured for the daily e-mail
report function is incorrect.
Mail server
authentication failed.
The user name or password configured for authenticating
with the e-mail server is incorrect.
Table 287 File Manager Logs (continued)
LOG MESSAGE DESCRIPTION

Appendix A Log Descriptions
ZyWALL USG 50 User’s Guide 859
Failed to send report.
Mail From address %s1
is inconsistent with
SMTP account %s2.
The user name and password configured for authenticating
with the e-mail server are correct, but the (listed) sender e-
mail address does not match the (listed) SMTP e-mail
account.
Failed to connect to
mail server %s.
The ZyWALL could not connect to the SMTP e-mail server
(%s). The address configured for the server may be incorrect
or there may be a problem with the ZyWALL’s or the server’s
network connection.
Table 290 IP-MAC Binding Logs
LOG MESSAGE DESCRIPTION
Drop packet %s-
%u.%u.%u.%u-
%02X:%02X:%02X:%02
X:%02X:%02X
The IP-MAC binding feature dropped an Ethernet packet. The
interface the packet came in through and the sender’s IP
address and MAC address are also shown.
Cannot bind ip-mac from
dhcpd:
%s#%u.%u.%u.%u#%0
2X:%02X:%02X:%02X:
%02X:%02X.
The IP-MAC binding feature could not create an IP-MAC
binding hash table entry. The interface the packet came in
through, the sender’s IP address and MAC address, are also
shown along with the binding type (“s” for static or “d” for
dynamic).
Cannot remove ip-mac
binding from dhcpd:
%s#%u.%u.%u.%u#%0
2X:%02X:%02X:%02X:
%02X:%02X.
The IP-MAC binding feature could not delete an IP-MAC
binding hash table entry. The interface the packet came in
through, the sender’s IP address and MAC address, are also
shown along with the binding type (“s” for static or “d” for
dynamic).
Table 291 Auth. Policy Logs
LOG MESSAGE DESCRIPTION
Auth. Policy featuer is
disabled.
The auth. policy feature is not enabled.
Auth. policy %d is
disabled.
The specified auth. policy rule is not activated.
System integrity
error!
The ZyWALL cannot get the auth. policy rule and related
operation index.
Get lock id has failed Cannot get semaphore locked ID.
Lock buffer id has
failed
Cannot use the current semaphore related buffer.
The Auth. policy %d
has been changed
'EPS' value.
The EPS object of the specified Auth. policy has changed.
EPS' signature data of
Auth. policy %d has
been updated.
The EPS object used by the specified Auth. policy was updated.
Table 289 E-mail Daily Report Logs (continued)
LOG MESSAGE DESCRIPTION

Appendix A Log Descriptions
ZyWALL USG 50 User’s Guide
860
Table 292 EPS Logs
LOG MESSAGE DESCRIPTION
Windows service
pack check fail in
%s
The Windows service pack on a user’s computer did not match the
specified EPS object.
Windows auto
update check fail
in %s
The Windows automatic update setting on a user’s computer did
not match the specified EPS object.
Windows security
patch check fail
in %s
The Windows security patch on a user’s computer did not match
the specified EPS object.
Antivirus check
fail in %s
A user’s computer did not match the anti-virus software check in
the specified EPS object.
Personal firewall
check fail in %s
A user’s computer did not match the personal firewall software
check in the specified EPS object.
Windows registry
check fail in %s
A user’s computer did not match the registry check in the
specified EPS object.
Trusted process
check fail in %s
A user’s computer did not match the user-defined trusted process
check in the specified EPS object.
Forbidden process
check fail in %s
A user’s computer did not match the user-defined forbidden
process check in the specified EPS object.
Files information
check fail in %s
A user’s computer did not match the user-defined file information
check in the specified EPS object.
OS type check fail
in %s
A user’s computer did not match the OS type check in the
specified EPS object.
Windows version
check fail in %s
A user’s computer did not match the Windows version check in
the specified EPS object.
EPS checking
result is pass.
A user’s computer passed the EPS check.

ZyWALL USG 50 User’s Guide 861
APPENDIX B
Common Services
The following table lists some commonly-used services and their associated
protocols and port numbers. For a comprehensive list of port numbers, ICMP type/
code numbers and services, visit the IANA (Internet Assigned Number Authority)
web site.
•Name: This is a short, descriptive name for the service. You can use this one or
create a different one, if you like.
•Protocol: This is the type of IP protocol used by the service. If this is TCP/
UDP, then the service uses the same port number with TCP and UDP. If this is
USER-DEFINED, the Port(s) is the IP protocol number, not the port number.
•Port(s): This value depends on the Protocol. Please refer to RFC 1700 for
further information about port numbers.
•If the Protocol is TCP, UDP, or TCP/UDP, this is the IP port number.
•If the Protocol is USER, this is the IP protocol number.
•Description: This is a brief explanation of the applications that use this service
or the situations in which this service is used.
Table 293 Commonly Used Services
NAME PROTOCOL PORT(S) DESCRIPTION
AH
(IPSEC_TUNNEL)
User-Defined 51 The IPSEC AH (Authentication
Header) tunneling protocol uses this
service.
AIM/New-ICQ TCP 5190 AOL’s Internet Messenger service. It
is also used as a listening port by
ICQ.
AUTH TCP 113 Authentication protocol used by some
servers.
BGP TCP 179 Border Gateway Protocol.
BOOTP_CLIENT UDP 68 DHCP Client.
BOOTP_SERVER UDP 67 DHCP Server.
CU-SEEME TCP
UDP
7648
24032
A popular videoconferencing solution
from White Pines Software.
DNS TCP/UDP 53 Domain Name Server, a service that
matches web names (for example
www.zyxel.com) to IP numbers.

Appendix B Common Services
ZyWALL USG 50 User’s Guide
862
ESP
(IPSEC_TUNNEL)
User-Defined 50 The IPSEC ESP (Encapsulation
Security Protocol) tunneling protocol
uses this service.
FINGER TCP 79 Finger is a UNIX or Internet related
command that can be used to find out
if a user is logged on.
FTP TCP
TCP
20
21
File Transfer Program, a program to
enable fast transfer of files, including
large files that may not be possible by
e-mail.
H.323 TCP 1720 NetMeeting uses this protocol.
HTTP TCP 80 Hyper Text Transfer Protocol - a
client/server protocol for the world
wide web.
HTTPS TCP 443 HTTPS is a secured http session often
used in e-commerce.
ICMP User-Defined 1Internet Control Message Protocol is
often used for diagnostic or routing
purposes.
ICQ UDP 4000 This is a popular Internet chat
program.
IGMP
(MULTICAST)
User-Defined 2Internet Group Management Protocol
is used when sending packets to a
specific group of hosts.
IKE UDP 500 The Internet Key Exchange algorithm
is used for key distribution and
management.
IRC TCP/UDP 6667 This is another popular Internet chat
program.
MSN Messenger TCP 1863 Microsoft Networks’ messenger
service uses this protocol.
NEW-ICQ TCP 5190 An Internet chat program.
NEWS TCP 144 A protocol for news groups.
NFS UDP 2049 Network File System - NFS is a client/
server distributed file service that
provides transparent file sharing for
network environments.
NNTP TCP 119 Network News Transport Protocol is
the delivery mechanism for the
USENET newsgroup service.
PING User-Defined 1Packet INternet Groper is a protocol
that sends out ICMP echo requests to
test whether or not a remote host is
reachable.
POP3 TCP 110 Post Office Protocol version 3 lets a
client computer get e-mail from a
POP3 server through a temporary
connection (TCP/IP or other).
Table 293 Commonly Used Services (continued)
NAME PROTOCOL PORT(S) DESCRIPTION

Appendix B Common Services
ZyWALL USG 50 User’s Guide 863
PPTP TCP 1723 Point-to-Point Tunneling Protocol
enables secure transfer of data over
public networks. This is the control
channel.
PPTP_TUNNEL
(GRE)
User-Defined 47 PPTP (Point-to-Point Tunneling
Protocol) enables secure transfer of
data over public networks. This is the
data channel.
RCMD TCP 512 Remote Command Service.
REAL_AUDIO TCP 7070 A streaming audio service that
enables real time sound over the web.
REXEC TCP 514 Remote Execution Daemon.
RLOGIN TCP 513 Remote Login.
RTELNET TCP 107 Remote Telnet.
RTSP TCP/UDP 554 The Real Time Streaming (media
control) Protocol (RTSP) is a remote
control for multimedia on the
Internet.
SFTP TCP 115 Simple File Transfer Protocol.
SMTP TCP 25 Simple Mail Transfer Protocol is the
message-exchange standard for the
Internet. SMTP enables you to move
messages from one e-mail server to
another.
SNMP TCP/UDP 161 Simple Network Management
Program.
SNMP-TRAPS TCP/UDP 162 Traps for use with the SNMP
(RFC:1215).
SQL-NET TCP 1521 Structured Query Language is an
interface to access data on many
different types of database systems,
including mainframes, midrange
systems, UNIX systems and network
servers.
SSH TCP/UDP 22 Secure Shell Remote Login Program.
STRM WORKS UDP 1558 Stream Works Protocol.
SYSLOG UDP 514 Syslog allows you to send system logs
to a UNIX server.
TACACS UDP 49 Login Host Protocol used for (Terminal
Access Controller Access Control
System).
TELNET TCP 23 Telnet is the login and terminal
emulation protocol common on the
Internet and in UNIX environments. It
operates over TCP/IP networks. Its
primary function is to allow users to
log into remote host systems.
Table 293 Commonly Used Services (continued)
NAME PROTOCOL PORT(S) DESCRIPTION

Appendix B Common Services
ZyWALL USG 50 User’s Guide
864
TFTP UDP 69 Trivial File Transfer Protocol is an
Internet file transfer protocol similar
to FTP, but uses the UDP (User
Datagram Protocol) rather than TCP
(Transmission Control Protocol).
VDOLIVE TCP 7000 Another videoconferencing solution.
Table 293 Commonly Used Services (continued)
NAME PROTOCOL PORT(S) DESCRIPTION

ZyWALL USG 50 User’s Guide 865
APPENDIX C
Displaying Anti-Virus Alert
Messages in Windows
With the anti-virus packet scan, when a virus is detected, you can have the
ZyWALL display an alert message on Miscrosoft Windows-based computers. If the
log shows that virus files are being detected but your Miscrosoft Windows-based
computer is not displaying an alert message, use one of the following procedures
to make sure your computer is set to display the messages.
Windows XP
1Click Start > Control Panel > Administrative Tools > Services.
Figure 467 Windows XP: Opening the Services Window

Appendix C Displaying Anti-Virus Alert Messages in Windows
ZyWALL USG 50 User’s Guide
866
2Select the Messenger service and click Start.
Figure 468 Windows XP: Starting the Messenger Service
3Close the window when you are done.
Windows 2000
1Click Start > Settings > Control Panel > Administrative Tools > Services.
Figure 469 Windows 2000: Opening the Services Window

Appendix C Displaying Anti-Virus Alert Messages in Windows
ZyWALL USG 50 User’s Guide 867
2Select the Messenger service and click Start Service.
Figure 470 Windows 2000: Starting the Messenger Service
3Close the window when you are done.
Windows 98 SE/Me
For Windows 98 SE/Me, you must open the WinPopup window in order to view
real-time alert messages.
Click Start > Run and enter “winpopup” in the field provided and click OK. The
WinPopup window displays as shown.
Figure 471 Windows 98 SE: WinPopup
If you want to display the WinPopup window at startup, follow the steps below for
Windows 98 SE (steps are similar for Windows Me).

Appendix C Displaying Anti-Virus Alert Messages in Windows
ZyWALL USG 50 User’s Guide
868
1Right-click on the program task bar and click Properties.
Figure 472 WIndows 98 SE: Program Task Bar
2Click the Start Menu Programs tab and click Advanced ...
Figure 473 Windows 98 SE: Task Bar Properties
3Double-click Programs and click StartUp.

Appendix C Displaying Anti-Virus Alert Messages in Windows
ZyWALL USG 50 User’s Guide 869
4Right-click in the StartUp pane and click New, Shortcut.
Figure 474 Windows 98 SE: StartUp
5A Create Shortcut window displays. Enter “winpopup” in the Command line
field and click Next.
Figure 475 Windows 98 SE: Startup: Create Shortcut

Appendix C Displaying Anti-Virus Alert Messages in Windows
ZyWALL USG 50 User’s Guide
870
6Specify a name for the shortcut or accept the default and click Finish.
Figure 476 Windows 98 SE: Startup: Select a Title for the Program
7A shortcut is created in the StartUp pane. Restart the computer when prompted.
Figure 477 Windows 98 SE: Startup: Shortcut
Note: The WinPopup window displays after the computer finishes the startup process
(see Figure 471 on page 867).

ZyWALL USG 50 User’s Guide 871
APPENDIX D
Importing Certificates
This appendix shows you how to import public key certificates into your web
browser.
Public key certificates are used by web browsers to ensure that a secure web site
is legitimate. When a certificate authority such as VeriSign, Comodo, or Network
Solutions, to name a few, receives a certificate request from a website operator,
they confirm that the web domain and contact information in the request match
those on public record with a domain name registrar. If they match, then the
certificate is issued to the website operator, who then places it on the site to be
issued to all visiting web browsers to let them know that the site is legitimate.
Many ZyXEL products, such as the ZyWALL, issue their own public key certificates.
These can be used by web browsers on a LAN or WAN to verify that they are in
fact connecting to the legitimate device and not one masquerading as it. However,
because the certificates were not issued by one of the several organizations
officially recognized by the most common web browsers, you will need to import
the ZyXEL-created certificate into your web browser and flag that certificate as a
trusted authority.
Note: You can see if you are browsing on a secure website if the URL in your web
browser’s address bar begins with https:// or there is a sealed padlock
icon ( ) somewhere in the main browser window (not all browsers show the
padlock in the same location.)
In this appendix, you can import a public key certificate for:
• Internet Explorer on page 871
•Firefox on page 880
•Opera on page 885
• Konqueror on page 892
Internet Explorer
The following example uses Microsoft Internet Explorer 7 on Windows XP
Professional; however, they can also apply to Internet Explorer on Windows Vista.

Appendix D Importing Certificates
ZyWALL USG 50 User’s Guide
872
1If your device’s Web Configurator is set to use SSL certification, then the first time
you browse to it you are presented with a certification error.
Figure 478 Internet Explorer 7: Certification Error
2Click Continue to this website (not recommended).
Figure 479 Internet Explorer 7: Certification Error
3In the Address Bar, click Certificate Error > View certificates.
Figure 480 Internet Explorer 7: Certificate Error

Appendix D Importing Certificates
ZyWALL USG 50 User’s Guide 873
4In the Certificate dialog box, click Install Certificate.
Figure 481 Internet Explorer 7: Certificate
5In the Certificate Import Wizard, click Next.
Figure 482 Internet Explorer 7: Certificate Import Wizard

Appendix D Importing Certificates
ZyWALL USG 50 User’s Guide
874
6If you want Internet Explorer to Automatically select certificate store based
on the type of certificate, click Next again and then go to step 9.
Figure 483 Internet Explorer 7: Certificate Import Wizard
7Otherwise, select Place all certificates in the following store and then click
Browse.
Figure 484 Internet Explorer 7: Certificate Import Wizard

Appendix D Importing Certificates
ZyWALL USG 50 User’s Guide 875
8In the Select Certificate Store dialog box, choose a location in which to save the
certificate and then click OK.
Figure 485 Internet Explorer 7: Select Certificate Store
9In the Completing the Certificate Import Wizard screen, click Finish.
Figure 486 Internet Explorer 7: Certificate Import Wizard

Appendix D Importing Certificates
ZyWALL USG 50 User’s Guide
876
10 If you are presented with another Security Warning, click Yes.
Figure 487 Internet Explorer 7: Security Warning
11 Finally, click OK when presented with the successful certificate installation
message.
Figure 488 Internet Explorer 7: Certificate Import Wizard
12 The next time you start Internet Explorer and go to a ZyXEL Web Configurator
page, a sealed padlock icon appears in the address bar. Click it to view the page’s
Website Identification information.
Figure 489 Internet Explorer 7: Website Identification

Appendix D Importing Certificates
ZyWALL USG 50 User’s Guide 877
Installing a Stand-Alone Certificate File in Internet Explorer
Rather than browsing to a ZyXEL Web Configurator and installing a public key
certificate when prompted, you can install a stand-alone certificate file if one has
been issued to you.
1Double-click the public key certificate file.
Figure 490 Internet Explorer 7: Public Key Certificate File
2In the security warning dialog box, click Open.
Figure 491 Internet Explorer 7: Open File - Security Warning
3Refer to steps 4-12 in the Internet Explorer procedure beginning on page 871 to
complete the installation process.
Removing a Certificate in Internet Explorer
This section shows you how to remove a public key certificate in Internet Explorer
7.

Appendix D Importing Certificates
ZyWALL USG 50 User’s Guide
878
1Open Internet Explorer and click Tools > Internet Options.
Figure 492 Internet Explorer 7: Tools Menu
2In the Internet Options dialog box, click Content > Certificates.
Figure 493 Internet Explorer 7: Internet Options

Appendix D Importing Certificates
ZyWALL USG 50 User’s Guide 879
3In the Certificates dialog box, click the Trusted Root Certificates Authorities
tab, select the certificate that you want to delete, and then click Remove.
Figure 494 Internet Explorer 7: Certificates
4In the Certificates confirmation, click Yes.
Figure 495 Internet Explorer 7: Certificates
5In the Root Certificate Store dialog box, click Yes.
Figure 496 Internet Explorer 7: Root Certificate Store

Appendix D Importing Certificates
ZyWALL USG 50 User’s Guide
880
6The next time you go to the web site that issued the public key certificate you just
removed, a certification error appears.
Firefox
The following example uses Mozilla Firefox 2 on Windows XP Professional;
however, the screens can also apply to Firefox 2 on all platforms.
1If your device’s Web Configurator is set to use SSL certification, then the first time
you browse to it you are presented with a certification error.
2Select Accept this certificate permanently and click OK.
Figure 497 Firefox 2: Website Certified by an Unknown Authority

Appendix D Importing Certificates
ZyWALL USG 50 User’s Guide 881
3The certificate is stored and you can now connect securely to the Web
Configurator. A sealed padlock appears in the address bar, which you can click to
open the Page Info > Security window to view the web page’s security
information.
Figure 498 Firefox 2: Page Info
Installing a Stand-Alone Certificate File in Firefox
Rather than browsing to a ZyXEL Web Configurator and installing a public key
certificate when prompted, you can install a stand-alone certificate file if one has
been issued to you.

Appendix D Importing Certificates
ZyWALL USG 50 User’s Guide
882
1Open Firefox and click Tools > Options.
Figure 499 Firefox 2: Tools Menu
2In the Options dialog box, click Advanced > Encryption > View Certificates.
Figure 500 Firefox 2: Options

Appendix D Importing Certificates
ZyWALL USG 50 User’s Guide 883
3In the Certificate Manager dialog box, click Web Sites > Import.
Figure 501 Firefox 2: Certificate Manager
4Use the Select File dialog box to locate the certificate and then click Open.
Figure 502 Firefox 2: Select File
5The next time you visit the web site, click the padlock in the address bar to open
the Page Info > Security window to see the web page’s security information.

Appendix D Importing Certificates
ZyWALL USG 50 User’s Guide
884
Removing a Certificate in Firefox
This section shows you how to remove a public key certificate in Firefox 2.
1Open Firefox and click Tools > Options.
Figure 503 Firefox 2: Tools Menu
2In the Options dialog box, click Advanced > Encryption > View Certificates.
Figure 504 Firefox 2: Options

Appendix D Importing Certificates
ZyWALL USG 50 User’s Guide 885
3In the Certificate Manager dialog box, select the Web Sites tab, select the
certificate that you want to remove, and then click Delete.
Figure 505 Firefox 2: Certificate Manager
4In the Delete Web Site Certificates dialog box, click OK.
Figure 506 Firefox 2: Delete Web Site Certificates
5The next time you go to the web site that issued the public key certificate you just
removed, a certification error appears.
Opera
The following example uses Opera 9 on Windows XP Professional; however, the
screens can apply to Opera 9 on all platforms.

Appendix D Importing Certificates
ZyWALL USG 50 User’s Guide
886
1If your device’s Web Configurator is set to use SSL certification, then the first time
you browse to it you are presented with a certification error.
2Click Install to accept the certificate.
Figure 507 Opera 9: Certificate signer not found
3The next time you visit the web site, click the padlock in the address bar to open
the Security information window to view the web page’s security details.
Figure 508 Opera 9: Security information

Appendix D Importing Certificates
ZyWALL USG 50 User’s Guide 887
Installing a Stand-Alone Certificate File in Opera
Rather than browsing to a ZyXEL Web Configurator and installing a public key
certificate when prompted, you can install a stand-alone certificate file if one has
been issued to you.
1Open Opera and click Tools > Preferences.
Figure 509 Opera 9: Tools Menu

Appendix D Importing Certificates
ZyWALL USG 50 User’s Guide
888
2In Preferences, click Advanced > Security > Manage certificates.
Figure 510 Opera 9: Preferences

Appendix D Importing Certificates
ZyWALL USG 50 User’s Guide 889
3In the Certificates Manager, click Authorities > Import.
Figure 511 Opera 9: Certificate manager
4Use the Import certificate dialog box to locate the certificate and then click
Open.
Figure 512 Opera 9: Import certificate

Appendix D Importing Certificates
ZyWALL USG 50 User’s Guide
890
5In the Install authority certificate dialog box, click Install.
Figure 513 Opera 9: Install authority certificate
6Next, click OK.
Figure 514 Opera 9: Install authority certificate
7The next time you visit the web site, click the padlock in the address bar to open
the Security information window to view the web page’s security details.
Removing a Certificate in Opera
This section shows you how to remove a public key certificate in Opera 9.

Appendix D Importing Certificates
ZyWALL USG 50 User’s Guide 891
1Open Opera and click Tools > Preferences.
Figure 515 Opera 9: Tools Menu
2In Preferences, Advanced > Security > Manage certificates.
Figure 516 Opera 9: Preferences

Appendix D Importing Certificates
ZyWALL USG 50 User’s Guide
892
3In the Certificates manager, select the Authorities tab, select the certificate
that you want to remove, and then click Delete.
Figure 517 Opera 9: Certificate manager
4The next time you go to the web site that issued the public key certificate you just
removed, a certification error appears.
Note: There is no confirmation when you delete a certificate authority, so be
absolutely certain that you want to go through with it before clicking the button.
Konqueror
The following example uses Konqueror 3.5 on openSUSE 10.3, however the
screens apply to Konqueror 3.5 on all Linux KDE distributions.
1If your device’s Web Configurator is set to use SSL certification, then the first time
you browse to it you are presented with a certification error.

Appendix D Importing Certificates
ZyWALL USG 50 User’s Guide 893
2Click Continue.
Figure 518 Konqueror 3.5: Server Authentication
3Click Forever when prompted to accept the certificate.
Figure 519 Konqueror 3.5: Server Authentication
4Click the padlock in the address bar to open the KDE SSL Information window
and view the web page’s security details.
Figure 520 Konqueror 3.5: KDE SSL Information

Appendix D Importing Certificates
ZyWALL USG 50 User’s Guide
894
Installing a Stand-Alone Certificate File in Konqueror
Rather than browsing to a ZyXEL Web Configurator and installing a public key
certificate when prompted, you can install a stand-alone certificate file if one has
been issued to you.
1Double-click the public key certificate file.
Figure 521 Konqueror 3.5: Public Key Certificate File
2In the Certificate Import Result - Kleopatra dialog box, click OK.
Figure 522 Konqueror 3.5: Certificate Import Result
The public key certificate appears in the KDE certificate manager, Kleopatra.
Figure 523 Konqueror 3.5: Kleopatra

Appendix D Importing Certificates
ZyWALL USG 50 User’s Guide 895
3The next time you visit the web site, click the padlock in the address bar to open
the KDE SSL Information window to view the web page’s security details.
Removing a Certificate in Konqueror
This section shows you how to remove a public key certificate in Konqueror 3.5.
1Open Konqueror and click Settings > Configure Konqueror.
Figure 524 Konqueror 3.5: Settings Menu
2In the Configure dialog box, select Crypto.
3On the Peer SSL Certificates tab, select the certificate you want to delete and
then click Remove.
Figure 525 Konqueror 3.5: Configure

Appendix D Importing Certificates
ZyWALL USG 50 User’s Guide
896
4The next time you go to the web site that issued the public key certificate you just
removed, a certification error appears.
Note: There is no confirmation when you remove a certificate authority, so be
absolutely certain you want to go through with it before clicking the button.

ZyWALL USG 50 User’s Guide 897
APPENDIX E
Open Software Announcements
End-User License Agreement for “ZyWALL USG 50”
WARNING: ZyXEL Communications Corp. IS WILLING TO LICENSE THE
SOFTWARE TO YOU ONLY UPON THE CONDITION THAT YOU ACCEPT ALL OF THE
TERMS CONTAINED IN THIS LICENSE AGREEMENT. PLEASE READ THE TERMS
CAREFULLY BEFORE COMPLETING THE INSTALLATION PROCESS AS INSTALLING
THE SOFTWARE WILL INDICATE YOUR ASSENT TO THEM. IF YOU DO NOT AGREE
TO THESE TERMS, THEN ZyXEL IS UNWILLING TO LICENSE THE SOFTWARE TO
YOU, IN WHICH EVENT YOU SHOULD RETURN THE UNINSTALLED SOFTWARE AND
PACKAGING TO THE PLACE FROM WHICH IT WAS ACQUIRED OR ZyXEL, AND
YOUR MONEY WILL BE REFUNDED. HOWEVER CERTAIN COMPONENTS OF THE
SOFTWARE, AND THIRD PARTY OPEN SOURCE PROGRAMS INCLUDED WITH THE
SOFTWARE, HAVE BEEN OR MAY BE MADE AVAILABLE BY ZyXEL LISTED IN THE
BELOW NOTICE (COLLECTIVELY THE ìOPEN-SOURCED COMPONENTASî). FOR
THESE OPEN-SOURCED COMPONENTS YOU SHOULD COMPLY WITH THE TERMS
OF THIS LICENSE AND ANY APPLIABLE LICNESING TERMS GOVERNING USE OF
THE OPEN-SOURCED COMPONENTS, WHICH HAVE BEEN PROVIDED ON THE
LICENSE NOTICE AS BELOW FOR THE SOFTWARE.
1. Grant of License for Personal Use
ZyXEL Communications Corp. ("ZyXEL") grants you a non-exclusive, non-
sublicense, non-transferable license to use the program with which this license is
distributed (the "Software"), including any documentation files accompanying the
Software ("Documentation"), for internal business use only, for up to the number
of users specified in sales order and invoice. You have the right to make one
backup copy of the Software and Documentation solely for archival, back-up or
disaster recovery purposes. You shall not exceed the scope of the license granted
hereunder. Any rights not expressly granted by ZyXEL to you are reserved by
ZyXEL, and all implied licenses are disclaimed.
2. Ownership
You have no ownership rights in the Software. Rather, you have a license to use
the Software as long as this License Agreement remains in full force and effect.
Ownership of the Software, Documentation and all intellectual property rights

Appendix E Open Software Announcements
ZyWALL USG 50 User’s Guide
898
therein shall remain at all times with ZyXEL. Any other use of the Software by any
other entity is strictly forbidden and is a violation of this License Agreement.
3. Copyright
The Software and Documentation contain material that is protected by
International Copyright Law and trade secret law, and by international treaty
provisions. All rights not granted to you herein are expressly reserved by ZyXEL.
You may not remove any proprietary notice of ZyXEL or any of its licensors from
any copy of the Software or Documentation.
4. Restrictions
You may not publish, display, disclose, sell, rent, lease, modify, store, loan,
distribute, or create derivative works of the Software, or any part thereof. You
may not assign, sublicense, convey or otherwise transfer, pledge as security or
otherwise encumber the rights and licenses granted hereunder with respect to the
Software. Certain components of the Software, and third party open source
programs included with the Software, have been or may be made available by
ZyXEL listed in the below Notice (collectively the ìOpen-Sourced Componentsî) You
may modify or replace only these Open-Sourced Components; provided that you
comply with the terms of this License and any applicable licensing terms
governing use of the Open-Sourced Components, which have been provided on
the License Notice as below for the Software. ZyXEL is not obligated to provide
any maintenance, technical or other support for the resultant modified Software.
You may not copy, reverse engineer, decompile, reverse compile, translate, adapt,
or disassemble the Software, or any part thereof, nor shall you attempt to create
the source code from the object code for the Software. Except as and only to the
extent expressly permitted in this License, by applicable licensing terms governing
use of the Open-Sourced Components, or by applicable law, you may not market,
co-brand, private label or otherwise permit third parties to link to the Software, or
any part thereof. You may not use the Software, or any part thereof, in the
operation of a service bureau or for the benefit of any other person or entity. You
may not cause, assist or permit any third party to do any of the foregoing.
Portions of the Software utilize or include third party software and other copyright
material. Acknowledgements, licensing terms and disclaimers for such material
are contained in the License Notice as below for the Software, and your use of
such material is governed by their respective terms. ZyXEL has provided, as part
of the Software package, access to certain third party software as a convenience.
To the extent that the Software contains third party software, ZyXEL has no
express or implied obligation to provide any technical or other support for such
software. Please contact the appropriate software vendor or manufacturer directly
for technical support and customer service related to its software and products.
5. Confidentiality

Appendix E Open Software Announcements
ZyWALL USG 50 User’s Guide 899
You acknowledge that the Software contains proprietary trade secrets of ZyXEL
and you hereby agree to maintain the confidentiality of the Software using at least
as great a degree of care as you use to maintain the confidentiality of your own
most confidential information. You agree to reasonably communicate the terms
and conditions of this License Agreement to those persons employed by you who
come into contact with the Software, and to use reasonable best efforts to ensure
their compliance with such terms and conditions, including, without limitation, not
knowingly permitting such persons to use any portion of the Software for the
purpose of deriving the source code of the Software.
6. No Warranty
THE SOFTWARE IS PROVIDED "AS IS." TO THE MAXIMUM EXTENT PERMITTED BY
LAW, ZyXEL DISCLAIMS ALL WARRANTIES OF ANY KIND, EITHER EXPRESSED OR
IMPLIED, INCLUDING, WITHOUT LIMITATION, IMPLIED WARRANTIES OF
MERCHANTABILITY AND FITNESS FOR A PARTICULAR PURPOSE. ZyXEL DOES
NOT WARRANT THAT THE FUNCTIONS CONTAINED IN THE SOFTWARE WILL MEET
ANY REQUIREMENTS OR NEEDS YOU MAY HAVE, OR THAT THE SOFTWARE WILL
OPERATE ERROR FREE, OR IN AN UNINTERUPTED FASHION, OR THAT ANY
DEFECTS OR ERRORS IN THE SOFTWARE WILL BE CORRECTED, OR THAT THE
SOFTWARE IS COMPATIBLE WITH ANY PARTICULAR PLATFORM. SOME
JURISDICTIONS DO NOT ALLOW THE WAIVER OR EXCLUSION OF IMPLIED
WARRANTIES SO THEY MAY NOT APPLY TO YOU. IF THIS EXCLUSION IS HELD TO
BE UNENFORCEABLE BY A COURT OF COMPETENT JURISDICTION, THEN ALL
EXPRESS AND IMPLIED WARRANTIES SHALL BE LIMITED IN DURATION TO A
PERIOD OF THIRTY (30) DAYS FROM THE DATE OF PURCHASE OF THE SOFTWARE,
AND NO WARRANTIES SHALL APPLY AFTER THAT PERIOD.
7. Limitation of Liability
IN NO EVENT WILL ZyXEL BE LIABLE TO YOU OR ANY THIRD PARTY FOR ANY
INCIDENTAL OR CONSEQUENTIAL DAMAGES (INCLUDING, WITHOUT LIMITATION,
INDIRECT, SPECIAL, PUNITIVE, OR EXEMPLARY DAMAGES FOR LOSS OF
BUSINESS, LOSS OF PROFITS, BUSINESS INTERRUPTION, OR LOSS OF BUSINESS
INFORMATION) ARISING OUT OF THE USE OF OR INABILITY TO USE THE
PROGRAM, OR FOR ANY CLAIM BY ANY OTHER PARTY, EVEN IF ZyXEL HAS BEEN
ADVISED OF THE POSSIBILITY OF SUCH DAMAGES. ZyXEL's AGGREGATE
LIABILITY WITH RESPECT TO ITS OBLIGATIONS UNDER THIS AGREEMENT OR
OTHERWISE WITH RESPECT TO THE SOFTWARE AND DOCUMENTATION OR
OTHERWISE SHALL BE EQUAL TO THE PURCHASE PRICE, BUT SHALL IN NO
EVENT EXCEED THE PRODUCT’S PRICE. BECAUSE SOME STATES/COUNTRIES DO
NOT ALLOW THE EXCLUSION OR LIMITATION OF LIABILITY FOR CONSEQUENTIAL
OR INCIDENTAL DAMAGES, THE ABOVE LIMITATION MAY NOT APPLY TO YOU.
8. Export Restrictions

Appendix E Open Software Announcements
ZyWALL USG 50 User’s Guide
900
THIS LICENSE AGREEMENT IS EXPRESSLY MADE SUBJECT TO ANY APPLICABLE
LAWS, REGULATIONS, ORDERS, OR OTHER RESTRICTIONS ON THE EXPORT OF
THE SOFTWARE OR INFORMATION ABOUT SUCH SOFTWARE WHICH MAY BE
IMPOSED FROM TIME TO TIME. YOU SHALL NOT EXPORT THE SOFTWARE,
DOCUMENTATION OR INFORMATION ABOUT THE SOFTWARE AND
DOCUMENTATION WITHOUT COMPLYING WITH SUCH LAWS, REGULATIONS,
ORDERS, OR OTHER RESTRICTIONS. YOU AGREE TO INDEMNIFY ZyXEL AGAINST
ALL CLAIMS, LOSSES, DAMAGES, LIABILITIES, COSTS AND EXPENSES,
INCLUDING REASONABLE ATTORNEYS' FEES, TO THE EXTENT SUCH CLAIMS
ARISE OUT OF ANY BREACH OF THIS SECTION 8.
9. Audit Rights
ZyXEL SHALL HAVE THE RIGHT, AT ITS OWN EXPENSE, UPON REASONABLE PRIOR
NOTICE, TO PERIODICALLY INSPECT AND AUDIT YOUR RECORDS TO ENSURE
YOUR COMPLIANCE WITH THE TERMS AND CONDITIONS OF THIS LICENSE
AGREEMENT.
10. Termination
This License Agreement is effective until it is terminated. You may terminate this
License Agreement at any time by destroying or returning to ZyXEL all copies of
the Software and Documentation in your possession or under your control. ZyXEL
may terminate this License Agreement for any reason, including, but not limited
to, if ZyXEL finds that you have violated any of the terms of this License
Agreement. Upon notification of termination, you agree to destroy or return to
ZyXEL all copies of the Software and Documentation and to certify in writing that
all known copies, including backup copies, have been destroyed. All provisions
relating to confidentiality, proprietary rights, and non-disclosure shall survive the
termination of this Software License Agreement.
11. General
This License Agreement shall be construed, interpreted and governed by the laws
of Republic of China without regard to conflicts of laws provisions thereof. The
exclusive forum for any disputes arising out of or relating to this License
Agreement shall be an appropriate court or Commercial Arbitration Association
sitting in ROC, Taiwan. This License Agreement shall constitute the entire
Agreement between the parties hereto. This License Agreement, the rights
granted hereunder, the Software and Documentation shall not be assigned by you
without the prior written consent of ZyXEL. Any waiver or modification of this
License Agreement shall only be effective if it is in writing and signed by both
parties hereto. If any part of this License Agreement is found invalid or
unenforceable by a court of competent jurisdiction, the remainder of this License
Agreement shall be interpreted so as to reasonably effect the intention of the
parties.

Appendix E Open Software Announcements
ZyWALL USG 50 User’s Guide 901
NOTE: Some components of this product incorporate source code covered under
the open source code licenses. Further, for at least three (3) years from the date
of distribution of the applicable product or software, we will give to anyone who
contacts us at the ZyXEL Technical Support (support@zyxel.com.tw), for a charge
of no more than our cost of physically performing source code distribution, a
complete machine-readable copy of the complete corresponding source code for
the version of the Programs that we distributed to you if we are in possession of
such.
Notice
Information herein is subject to change without notice. Companies, names, and
data used in examples herein are fictitious unless otherwise noted. No part may
be reproduced or transmitted in any form or by any means, electronic or
mechanical, for any purpose, except the express written permission of ZyXEL
Communications Corporation.
This Product includes ntp software under the NTP License
NTP License
Copyright (c) David L. Mills 1992-2004
Permission to use, copy, modify, and distribute this software and its
documentation for any purpose and without fee is hereby granted, provided that
the above copyright notice appears in all copies and that both the copyright notice
and this permission notice appear in supporting documentation, and that the
name University of Delaware not be used in advertising or publicity pertaining to
distribution of the software without specific, written prior permission. The
University of Delaware makes no representations about the suitability this
software for any purpose. It is provided "as is" without express or implied
warranty.
This Product includes expat software under the Expat License
Expat License
Copyright (c) 1998, 1999, 2000 Thai Open Source Software Center Ltd
Permission is hereby granted, free of charge, to any person obtaining a copy of
this software and associated documentation files (the "Software"), to deal in the
Software without restriction, including
without limitation the rights to use, copy, modify, merge, publish, distribute,
sublicense, and/or sell copies of the Software, and to permit persons to whom the
Software is furnished to do so, subject to
the following conditions:

Appendix E Open Software Announcements
ZyWALL USG 50 User’s Guide
902
The above copyright notice and this permission notice shall be included in all
copies or substantial portions of the Software.
THE SOFTWARE IS PROVIDED "AS IS", WITHOUT WARRANTY OF ANY
KIND,EXPRESS OR IMPLIED, INCLUDING BUT NOT LIMITED TO THE WARRANTIES
OF MERCHANTABILITY, FITNESS FOR A PARTICULAR PURPOSE AND
NONINFRINGEMENT.
IN NO EVENT SHALL THE AUTHORS OR COPYRIGHT HOLDERS BE LIABLE FOR ANY
CLAIM, DAMAGES OR OTHER LIABILITY, WHETHER IN AN ACTION OF CONTRACT,
TORT OR OTHERWISE, ARISING FROM, OUT OF OR IN CONNECTION WITH THE
SOFTWARE OR THE USE OR OTHER DEALINGS IN THE SOFTWARE.
an X11-style license
This is a Free Software License
This license is compatible with The GNU General Public License, Version 1
This license is compatible with The GNU General Public License, Version 2
This is just like a Simple Permissive license, but it requires that a copyright notice
be maintained.
Permission is hereby granted, free of charge, to any person obtaining a copy of
this software and associated documentation files (the "Software"), to deal in the
Software without restriction, including without limitation the rights to use, copy,
modify, merge, publish, distribute, sublicense, and/or sell copies of the Software,
and to permit persons to whom the Software is furnished to do so, subject to the
following conditions:
The above copyright notice and this permission notice shall be included in all
copies or substantial portions of the Software.
This Product includes ppp-2.4.2 software under the PPP License
OpenSSL
LICENSE ISSUES
==============
The OpenSSL toolkit stays under a dual license, i.e. both the conditions of the
OpenSSL License and the original SSLeay license apply to the toolkit. See below
for the actual license texts. Actually both licenses are BSD-style Open Source
licenses. In case of any license issues related to OpenSSL please contact openssl-
core@openssl.org.
OpenSSL License

Appendix E Open Software Announcements
ZyWALL USG 50 User’s Guide 903
---------------
/*
==================================================
* Copyright (c) 1998-2008 The OpenSSL Project. All rights reserved.
*
* Redistribution and use in source and binary forms, with or without
* modification, are permitted provided that the following conditions
* are met:
*
* 1. Redistributions of source code must retain the above copyright
* notice, this list of conditions and the following disclaimer.
*
* 2. Redistributions in binary form must reproduce the above copyright
* notice, this list of conditions and the following disclaimer in
* the documentation and/or other materials provided with the
* distribution.
*
* 3. All advertising materials mentioning features or use of this
* software must display the following acknowledgment:
* "This product includes software developed by the OpenSSL Project
* for use in the OpenSSL Toolkit. (http://www.openssl.org/)"
*
* 4. The names "OpenSSL Toolkit" and "OpenSSL Project" must not be used to
* endorse or promote products derived from this software without
* prior written permission. For written permission, please contact
* openssl-core@openssl.org.

Appendix E Open Software Announcements
ZyWALL USG 50 User’s Guide
904
*
* 5. Products derived from this software may not be called "OpenSSL"
* nor may "OpenSSL" appear in their names without prior written
* permission of the OpenSSL Project.
*
* 6. Redistributions of any form whatsoever must retain the following
* acknowledgment:
* "This product includes software developed by the OpenSSL Project
* for use in the OpenSSL Toolkit (http://www.openssl.org/)"
*
* THIS SOFTWARE IS PROVIDED BY THE OpenSSL PROJECT ``AS IS'' AND ANY
* EXPRESSED OR IMPLIED WARRANTIES, INCLUDING, BUT NOT LIMITED TO, THE
* IMPLIED WARRANTIES OF MERCHANTABILITY AND FITNESS FOR A
PARTICULAR
* PURPOSE ARE DISCLAIMED. IN NO EVENT SHALL THE OpenSSL PROJECT OR
* ITS CONTRIBUTORS BE LIABLE FOR ANY DIRECT, INDIRECT, INCIDENTAL,
* SPECIAL, EXEMPLARY, OR CONSEQUENTIAL DAMAGES (INCLUDING, BUT
* NOT LIMITED TO, PROCUREMENT OF SUBSTITUTE GOODS OR SERVICES;
* LOSS OF USE, DATA, OR PROFITS; OR BUSINESS INTERRUPTION)
* HOWEVER CAUSED AND ON ANY THEORY OF LIABILITY, WHETHER IN
CONTRACT,
* STRICT LIABILITY, OR TORT (INCLUDING NEGLIGENCE OR OTHERWISE)
* ARISING IN ANY WAY OUT OF THE USE OF THIS SOFTWARE, EVEN IF ADVISED
* OF THE POSSIBILITY OF SUCH DAMAGE.
*
==================================================

Appendix E Open Software Announcements
ZyWALL USG 50 User’s Guide 905
*
* This product includes cryptographic software written by Eric Young
* (eay@cryptsoft.com). This product includes software written by Tim
* Hudson (tjh@cryptsoft.com).
*
*/
Original SSLeay License
-----------------------
/* Copyright (C) 1995-1998 Eric Young (eay@cryptsoft.com)
* All rights reserved.
*
* This package is an SSL implementation written
* by Eric Young (eay@cryptsoft.com).
* The implementation was written so as to conform with Netscapes SSL.
*
* This library is free for commercial and non-commercial use as long as
* the following conditions are aheared to. The following conditions
* apply to all code found in this distribution, be it the RC4, RSA,
* lhash, DES, etc., code; not just the SSL code. The SSL documentation
* included with this distribution is covered by the same copyright terms
* except that the holder is Tim Hudson (tjh@cryptsoft.com).
*
* Copyright remains Eric Young's, and as such any Copyright notices in
* the code are not to be removed.
* If this package is used in a product, Eric Young should be given attribution

Appendix E Open Software Announcements
ZyWALL USG 50 User’s Guide
906
* as the author of the parts of the library used.
* This can be in the form of a textual message at program startup or
* in documentation (online or textual) provided with the package.
*
* Redistribution and use in source and binary forms, with or without
* modification, are permitted provided that the following conditions
* are met:
* 1. Redistributions of source code must retain the copyright
* notice, this list of conditions and the following disclaimer.
* 2. Redistributions in binary form must reproduce the above copyright
* notice, this list of conditions and the following disclaimer in the
* documentation and/or other materials provided with the distribution.
* 3. All advertising materials mentioning features or use of this software
* must display the following acknowledgement:
* "This product includes cryptographic software written by
* Eric Young (eay@cryptsoft.com)"
* The word 'cryptographic' can be left out if the rouines from the library
* being used are not cryptographic related :-).
* 4. If you include any Windows specific code (or a derivative thereof) from
* the apps directory (application code) you must include an acknowledgement:
* "This product includes software written by Tim Hudson (tjh@cryptsoft.com)"
*
* THIS SOFTWARE IS PROVIDED BY ERIC YOUNG ``AS IS'' AND
* ANY EXPRESS OR IMPLIED WARRANTIES, INCLUDING, BUT NOT LIMITED TO,
THE

Appendix E Open Software Announcements
ZyWALL USG 50 User’s Guide 907
* IMPLIED WARRANTIES OF MERCHANTABILITY AND FITNESS FOR A
PARTICULAR PURPOSE
* ARE DISCLAIMED. IN NO EVENT SHALL THE AUTHOR OR CONTRIBUTORS BE
LIABLE
* FOR ANY DIRECT, INDIRECT, INCIDENTAL, SPECIAL, EXEMPLARY, OR
CONSEQUENTIAL
* DAMAGES (INCLUDING, BUT NOT LIMITED TO, PROCUREMENT OF SUBSTITUTE
GOODS
* OR SERVICES; LOSS OF USE, DATA, OR PROFITS; OR BUSINESS
INTERRUPTION)
* HOWEVER CAUSED AND ON ANY THEORY OF LIABILITY, WHETHER IN
CONTRACT, STRICT
* LIABILITY, OR TORT (INCLUDING NEGLIGENCE OR OTHERWISE) ARISING IN
ANY WAY
* OUT OF THE USE OF THIS SOFTWARE, EVEN IF ADVISED OF THE POSSIBILITY
OF
* SUCH DAMAGE.
*
* The licence and distribution terms for any publically available version or
* derivative of this code cannot be changed. i.e. this code cannot simply be
* copied and put under another distribution licence
*
This Product includes libevent and xinetd software under the a 3-clause BSD
License
a 3-clause BSD-style license
This is a Free Software License
This license is compatible with The GNU General Public License, Version 1
This license is compatible with The GNU General Public License, Version 2

Appendix E Open Software Announcements
ZyWALL USG 50 User’s Guide
908
This is the BSD license without the obnoxious advertising clause. It's also known
as the "modified BSD license." Note that the University of California now prefers
this license to the BSD license with advertising clause, and now allows BSD itself
to be used under the three-clause license.
-----------------------
Redistribution and use in source and binary forms, with or without modification,
are permitted provided that the following conditions are met:
• Redistributions of source code must retain the above copyright notice, this list of
conditions and the following disclaimer.
• Redistributions in binary form must reproduce the above copyright notice, this
list of conditions and the following disclaimer in the documentation and/or other
materials provided with the distribution.
• Neither the name of [original copyright holder] nor the names of its contributors
may be used to endorse or promote products derived from this software without
specific prior written permission.
THIS SOFTWARE IS PROVIDED BY THE COPYRIGHT HOLDERS AND
CONTRIBUTORS "AS IS" AND ANY EXPRESS OR IMPLIED WARRANTIES,
INCLUDING, BUT NOT LIMITED TO, THE IMPLIED WARRANTIES OF
MERCHANTABILITY AND FITNESS FOR A PARTICULAR PURPOSE ARE DISCLAIMED.
IN NO EVENT SHALL THE COPYRIGHT OWNER OR CONTRIBUTORS BE LIABLE FOR
ANY DIRECT, INDIRECT, INCIDENTAL, SPECIAL, EXEMPLARY, OR CONSEQUENTIAL
DAMAGES (INCLUDING, BUT NOT LIMITED TO, PROCUREMENT OF SUBSTITUTE
GOODS OR SERVICES; LOSS OF USE, DATA, OR PROFITS; OR BUSINESS
INTERRUPTION) HOWEVER CAUSED AND ON ANY THEORY OF LIABILITY,
WHETHER IN CONTRACT, STRICT LIABILITY, OR TORT (INCLUDING NEGLIGENCE
OR OTHERWISE) ARISING IN ANY WAY OUT OF THE USE OF THIS SOFTWARE,
EVEN IF ADVISED OF THE POSSIBILITY OF SUCH DAMAGE.
This Product includes bind and dhcp software under the ISC License
ISC license
Copyright (c) 4-digit year, Company or Person's Name
Permission to use, copy, modify, and distribute this software for any purpose with
or without fee is hereby granted, provided that the above copyright notice and this
permission notice appear in all copies.
THE SOFTWARE IS PROVIDED "AS IS" AND ISC DISCLAIMS ALL WARRANTIES
WITH REGARD TO THIS SOFTWARE INCLUDING ALL IMPLIED WARRANTIES OF
MERCHANTABILITY AND FITNESS. IN NO EVENT SHALL ISC BE LIABLE FOR ANY
SPECIAL, DIRECT, INDIRECT, OR CONSEQUENTIAL DAMAGES OR ANY DAMAGES
WHATSOEVER RESULTING FROM LOSS OF USE, DATA OR PROFITS, WHETHER IN
AN ACTION OF CONTRACT, NEGLIGENCE OR OTHER TORTIOUS ACTION, ARISING

Appendix E Open Software Announcements
ZyWALL USG 50 User’s Guide 909
OUT OF OR IN CONNECTION WITH THE USE OR PERFORMANCE OF THIS
SOFTWARE.
This Product includes httpd software developed by the Apache Software
Foundation under Apache License.
Apache License
Version 2.0, January 2004
http://www.apache.org/licenses/
TERMS AND CONDITIONS FOR USE, REPRODUCTION, AND DISTRIBUTION
1. Definitions.
"License" shall mean the terms and conditions for use, reproduction, and
distribution as defined by Sections 1 through 9 of this document.
"Licensor" shall mean the copyright owner or entity authorized by the copyright
owner that is granting the License.
"Legal Entity" shall mean the union of the acting entity and all other entities that
control, are controlled by, or are under common control with that entity. For the
purposes of this definition, "control" means (i) the power, direct or indirect, to
cause the direction or management of such entity, whether by contract or
otherwise, or (ii) ownership of fifty percent (50%) or more of the outstanding
shares, or (iii) beneficial ownership of such entity.
"You" (or "Your") shall mean an individual or Legal Entity exercising permissions
granted by this License.
"Source" form shall mean the preferred form for making modifications, including
but not limited to software source code, documentation source, and configuration
files.
"Object" form shall mean any form resulting from mechanical transformation or
translation of a Source form, including but not limited to compiled object code,
generated documentation, and conversions to other media types.
"Work" shall mean the work of authorship, whether in Source or Object form,
made available under the License, as indicated by a copyright notice that is
included in or attached to the work (an example is provided in the Appendix
below).
"Derivative Works" shall mean any work, whether in Source or Object form, that is
based on (or derived from) the Work and for which the editorial revisions,
annotations, elaborations, or other modifications represent, as a whole, an original

Appendix E Open Software Announcements
ZyWALL USG 50 User’s Guide
910
work of authorship. For the purposes of this License, Derivative Works shall not
include works that remain separable from, or merely link (or bind by name) to the
interfaces of, the Work and Derivative Works thereof.
"Contribution" shall mean any work of authorship, including the original version of
the Work and any modifications or additions to that Work or Derivative Works
thereof, that is intentionally submitted to Licensor for inclusion in the Work by the
copyright owner or by an individual or Legal Entity authorized to submit on behalf
of the copyright owner. For the purposes of this definition, "submitted" means any
form of electronic, verbal, or written communication sent to the Licensor or its
representatives, including but not limited to communication on electronic mailing
lists, source code control systems, and issue tracking systems that are managed
by, or on behalf of, the Licensor for the purpose of discussing and improving the
Work, but excluding communication that is conspicuously marked or otherwise
designated in writing by the copyright owner as "Not a Contribution."
"Contributor" shall mean Licensor and any individual or Legal Entity on behalf of
whom a Contribution has been received by Licensor and subsequently
incorporated within the Work.
2. Grant of Copyright License. Subject to the terms and conditions of this License,
each Contributor hereby grants to You a perpetual, worldwide, non-exclusive, no-
charge, royalty-free, irrevocable copyright license to reproduce, prepare
Derivative Works of, publicly display, publicly perform, sublicense, and distribute
the Work and such Derivative Works in Source or Object form.
3. Grant of Patent License. Subject to the terms and conditions of this License,
each Contributor hereby grants to You a perpetual, worldwide, non-exclusive, no-
charge, royalty-free, irrevocable (except as stated in this section) patent license to
make, have made, use, offer to sell, sell, import, and otherwise transfer the Work,
where such license applies only to those patent claims licensable by such
Contributor that are necessarily infringed by their Contribution(s) alone or by
combination of their Contribution(s) with the Work to which such Contribution(s)
was submitted. If You institute patent litigation against any entity (including a
cross-claim or counterclaim in a lawsuit) alleging that the Work or a Contribution
incorporated within the Work constitutes direct or contributory patent
infringement, then any patent licenses granted to You under this License for that
Work shall terminate as of the date such litigation is filed.
4. Redistribution. You may reproduce and distribute copies of the Work or
Derivative Works hereof in any medium, with or without modifications, and in
Source or Object form, provided that You meet the following conditions:
(a) You must give any other recipients of the Work or Derivative Works a copy of
this License; and

Appendix E Open Software Announcements
ZyWALL USG 50 User’s Guide 911
(b) You must cause any modified files to carry prominent notices stating that You
changed the files; and
(c) You must retain, in the Source form of any Derivative Works that You
distribute, all copyright, patent, trademark, and attribution notices from the
Source form of the Work, excluding those notices that do not pertain to any part of
the Derivative Works; and
(d) If the Work includes a "NOTICE" text file as part of its distribution, then any
Derivative Works that You distribute must include a readable copy of the
attribution notices contained within such NOTICE file, excluding those notices that
do not pertain to any part of the Derivative Works, in at least one of the following
places: within a NOTICE text file distributed as part of the Derivative Works;
within the Source form or documentation, if provided along with the Derivative
Works; or, within a display generated by the Derivative Works, if and wherever
such third-party notices normally appear. The contents of the NOTICE file are for
informational purposes only and do not modify the License. You may add Your own
attribution notices within Derivative Works that You distribute, alongside or as an
addendum to the NOTICE text from the Work, provided that such additional
attribution notices cannot be construed as modifying the License. You may add
Your own copyright statement to Your modifications and may provide additional or
different license terms and conditions for use, reproduction, or distribution of Your
modifications, or for any such Derivative Works as a whole, provided Your use,
reproduction, and distribution of the Work otherwise complies with the conditions
stated in this License.
5. Submission of Contributions. Unless You explicitly state otherwise, any
Contribution intentionally submitted for inclusion in the Work by You to the
Licensor shall be under the terms and conditions of this License, without any
additional terms or conditions. Notwithstanding the above, nothing herein shall
supersede or modify the terms of any separate license agreement you may have
executed with Licensor regarding such Contributions.
6. Trademarks. This License does not grant permission to use the trade names,
trademarks, service marks, or product names of the Licensor, except as required
for reasonable and customary use in describing the origin of the Work and
reproducing the content of the NOTICE file.
7. Disclaimer of Warranty. Unless required by applicable law or agreed to in
writing, Licensor provides the Work (and each Contributor provides its
Contributions) on an "AS IS" BASIS, WITHOUT WARRANTIES OR CONDITIONS OF
ANY KIND, either express or implied, including, without limitation, any warranties
or conditions of TITLE, NON-INFRINGEMENT, MERCHANTABILITY, or FITNESS FOR
A PARTICULAR PURPOSE. You are solely responsible for determining the
appropriateness of using or redistributing the Work and assume any risks
associated with Your exercise of permissions under this License.

Appendix E Open Software Announcements
ZyWALL USG 50 User’s Guide
912
8. Limitation of Liability. In no event and under no legal theory, whether in tort
(including negligence), contract, or otherwise, unless required by applicable law
(such as deliberate and grossly negligent acts) or agreed to in writing, shall any
Contributor be liable to You for damages, including any direct, indirect, special,
incidental, or consequential damages of any character arising as a result of this
License or out of the use or inability to use the Work (including but not limited to
damages for loss of goodwill, work stoppage, computer failure or malfunction, or
any and all other commercial damages or losses), even if such Contributor has
been advised of the possibility of such damages.
9. Accepting Warranty or Additional Liability. While redistributing the Work or
Derivative Works thereof, You may choose to offer, and charge a fee for,
acceptance of support, warranty, indemnity, or other liability obligations and/or
rights consistent with this License. However, in accepting such obligations, You
may act only on Your own behalf and on Your sole responsibility, not on behalf of
any other Contributor, and only if You agree to indemnify, defend, and hold each
Contributor harmless for any liability incurred by, or claims asserted against, such
Contributor by reason of your accepting any such warranty or additional liability.
END OF TERMS AND CONDITIONS
Version 1.1
Copyright (c) 1999-2003 The Apache Software Foundation. All rights reserved.
Redistribution and use in source and binary forms, with or without modification,
are permitted provided that the following conditions are met:
Redistributions of source code must retain the above copyright notice, this list of
conditions and the following disclaimer.
Redistributions in binary form must reproduce the above copyright notice, this list
of conditions and the following disclaimer in the documentation and/or other
materials provided with the distribution.
The end-user documentation included with the redistribution, if any, must include
the following acknowledgment: ìThis product includes software developed by the
Apache Software Foundation (http://www.apache.org/).î Alternately, this
acknowledgment may appear in the software itself, if and wherever such third-
party acknowledgments normally appear.
The names ìApacheî and ìApache Software Foundationî must not be used to
endorse or promote products derived from this software without prior written
permission. For written permission, please contact apache@apache.org.
Products derived from this software may not be called ìApacheî, nor may ìApacheî
appear in their name, without prior written permission of the Apache Software
Foundation.

Appendix E Open Software Announcements
ZyWALL USG 50 User’s Guide 913
THIS SOFTWARE IS PROVIDED ``AS IS'' AND ANY EXPRESSED OR IMPLIED
WARRANTIES, INCLUDING, BUT NOT LIMITED TO, THE IMPLIED WARRANTIES OF
MERCHANTABILITY AND FITNESS FOR A PARTICULAR PURPOSE ARE DISCLAIMED.
IN NO EVENT SHALL THE APACHE SOFTWARE FOUNDATION OR ITS
CONTRIBUTORS BE LIABLE FOR ANY DIRECT, INDIRECT, INCIDENTAL, SPECIAL,
EXEMPLARY, OR CONSEQUENTIAL DAMAGES (INCLUDING, BUT NOT LIMITED TO,
PROCUREMENT OF SUBSTITUTE GOODS OR SERVICES; LOSS OF USE, DATA, OR
PROFITS; OR BUSINESS INTERRUPTION) HOWEVER CAUSED AND ON ANY
THEORY OF LIABILITY, WHETHER IN CONTRACT, STRICT LIABILITY, OR TORT
(INCLUDING NEGLIGENCE OR OTHERWISE) ARISING IN ANY WAY OUT OF THE
USE OF THIS SOFTWARE, EVEN IF ADVISED OF THE POSSIBILITY OF SUCH
DAMAGE.
This software consists of voluntary contributions made by many individuals on
behalf of the Apache Software Foundation. For more information on the Apache
Software Foundation, please see <http://www.apache.org/>.
Portions of this software are based upon public domain software originally written
at the National Center for Supercomputing Applications, University of Illinois,
Urbana-Champaign.
GNU LESSER GENERAL PUBLIC LICENSE
Version 2.1, February 1999
Copyright (C) 1991, 1999 Free Software Foundation, Inc.
59 Temple Place, Suite 330, Boston, MA 02111-1307 USA
Everyone is permitted to copy and distribute verbatim copies of this license
document, but changing it is not allowed. [This is the first released version of the
Lesser GPL. It also counts
as the successor of the GNU Library Public License, version 2, hence the version
number 2.1.
Preamble
The licenses for most software are designed to take away your freedom to share
and change it. By contrast, the GNU General Public Licenses are intended to
guarantee your freedom to share and change free software--to make sure the
software is free for all its users.
This license, the Lesser General Public License, applies to some specially
designated software packages--typically libraries--of the Free Software
Foundation and other authors who decide to use it. You can use it too, but we
suggest you first think carefully about whether this license or the ordinary General

Appendix E Open Software Announcements
ZyWALL USG 50 User’s Guide
914
Public License is the better strategy to use in any particular case, based on the
explanations below.
When we speak of free software, we are referring to freedom of use, not price.
Our General Public Licenses are designed to make sure that you have the freedom
to distribute copies of free software (and charge for this service if you wish); that
you receive source code or can get
it if you want it; that you can change the software and use pieces of it in new free
programs; and that you are informed that you can do these things.
To protect your rights, we need to make restrictions that forbid distributors to
deny you these rights or to ask you to surrender these rights. These restrictions
translate to certain responsibilities for you if you distribute copies of the library or
if you modify it.
For example, if you distribute copies of the library, whether gratis or for a fee, you
must give the recipients all the rights that we gave you. You must make sure that
they, too, receive or can get the source code. If you link other code with the
library, you must provide complete object files to the recipients, so that they can
relink them with the library after making changes to the library and recompiling it.
And you must show them these terms so they know their rights.
We protect your rights with a two-step method: (1) we copyright the library, and
(2) we offer you this license, which gives you legal permission to copy, distribute
and/or modify the library.
To protect each distributor, we want to make it very clear that there is no warranty
for the free library. Also, if the library is modified by someone else and passed on,
the recipients should know that what they have is not the original version, so that
the original author's reputation will not be affected by problems that might be
introduced by others.
Finally, software patents pose a constant threat to the existence of any free
program. We wish to make sure that a company cannot effectively restrict the
users of a free program by obtaining a restrictive license from a patent holder.
Therefore, we insist that any patent license obtained for a version of the library
must be consistent with the full freedom of use specified in this license.
Most GNU software, including some libraries, is covered by the ordinary GNU
General Public License. This license, the GNU Lesser General Public License,
applies to certain designated libraries, and is quite different from the ordinary
General Public License. We use this license for certain libraries in order to permit
linking those libraries into non-free programs.
When a program is linked with a library, whether statically or using a shared
library, the combination of the two is legally speaking a combined work, a

Appendix E Open Software Announcements
ZyWALL USG 50 User’s Guide 915
derivative of the original library. The ordinary General Public License therefore
permits such linking only if the entire combination fits its criteria of freedom. The
Lesser General Public License permits more lax criteria for linking other code with
the library.
We call this license the "Lesser" General Public License because it does Less to
protect the user's freedom than the ordinary General Public License. It also
provides other free software developers Less of an advantage over competing
non-free programs. These disadvantages are the reason we use the ordinary
General Public License for many libraries. However, the Lesser license provides
advantages in certain special circumstances.
For example, on rare occasions, there may be a special need to encourage the
widest possible use of a certain library, so that it becomes a de-facto standard. To
achieve this, non-free programs must be allowed to use the library. A more
frequent case is that a free library does the same job as widely used non-free
libraries. In this case, there is little to gain by limiting the free library to free
software only, so we use the Lesser General Public License. In other cases,
permission to use a particular library in non-free programs enables a greater
number of people to use a large body of free software. For example, permission to
use the GNU C Library in non-free programs enables many more people to use the
whole GNU operating system, as well as its variant, the GNU/Linux operating
system.
Although the Lesser General Public License is Less protective of the users'
freedom, it does ensure that the user of a program that is linked with the Library
has the freedom and the wherewithal to run that program using a modified
version of the Library.
The precise terms and conditions for copying, distribution and modification follow.
Pay close attention to the difference between a "work based on the library" and a
"work that uses the library". The former contains code derived from the library,
whereas the latter must be combined with the library in order to run.
GNU LESSER GENERAL PUBLIC LICENSE TERMS AND CONDITIONS FOR COPYING,
DISTRIBUTION AND MODIFICATION
0. This License Agreement applies to any software library or other program which
contains a notice placed by the copyright holder or other authorized party saying it
may be distributed under the terms of this Lesser General Public License (also
called "this License").
Each licensee is addressed as "you".
A "library" means a collection of software functions and/or data prepared so as to
be conveniently linked with application programs (which use some of those
functions and data) to form executables. The "Library", below, refers to any such

Appendix E Open Software Announcements
ZyWALL USG 50 User’s Guide
916
software library or work which has been distributed under these terms. A "work
based on the Library" means either the Library or any derivative work under
copyright law: that is to say, a work containing the Library or a portion of it, either
verbatim or with modifications and/or translated straightforwardly into another
language. (Hereinafter, translation is included without limitation in the term
"modification".)
"Source code" for a work means the preferred form of the work for making
modifications to it. For a library, complete source code means all the source code
for all modules it contains, plus any associated interface definition files, plus the
scripts used to control compilation and installation of the library. Activities other
than copying, distribution and modification are not covered by this License; they
are outside its scope. The act of running a program using the Library is not
restricted, and output from such a program is covered only if its contents
constitute a work based on the Library (independent of the use of the Library in a
tool for writing it). Whether that is true depends on what the Library does and
what the program that uses the Library does.
1. You may copy and distribute verbatim copies of the Library's complete source
code as you receive it, in any medium, provided that you conspicuously and
appropriately publish on each copy an appropriate copyright notice and disclaimer
of warranty; keep intact all the notices that refer to this License and to the
absence of any warranty; and distribute a copy of this License along with the
Library. You may charge a fee for the physical act of transferring a copy, and you
may at your option offer warranty protection in exchange for a fee.
2. You may modify your copy or copies of the Library or any portion of it, thus
forming a work based on the Library, and copy and distribute such modifications
or work under the terms of Section 1 above, provided that you also meet all of
these conditions: a) The modified work must itself be a software library. b) You
must cause the files modified to carry prominent notices stating that you changed
the files and the date of any change. c) You must cause the whole of the work to
be licensed at no charge to all third parties under the terms of this License. d) If a
facility in the modified Library refers to a function or a table of data to be supplied
by an application program that uses the facility, other than as an argument passed
when the facility is invoked, then you must make a good faith effort to ensure
that, in the event an application does not supply such function or table, the facility
still operates, and performs whatever part of its purpose remains meaningful. (For
example, a function in a library to compute square roots has a purpose that is
entirely well-defined independent of the application. Therefore, Subsection 2d
requires that any application-supplied function or table used by this function must
be optional: if the application does not supply it, the square root function must
still compute square roots.) These requirements apply to the modified work as a
whole. If identifiable sections of that work are not derived from the Library, and
can be reasonably considered independent and separate works in themselves,
then this License, and its terms, do not apply to those sections when you
distribute them as separate works. But when you distribute the same sections as

Appendix E Open Software Announcements
ZyWALL USG 50 User’s Guide 917
part of a whole which is a work based on the Library, the distribution of the whole
must be on the terms of this License, whose permissions for other licensees
extend to the entire whole, and thus to each and every part regardless of who
wrote
it. Thus, it is not the intent of this section to claim rights or contest your rights to
work written entirely by you; rather, the intent is to exercise the right to control
the distribution of derivative or collective works based on the Library. In addition,
mere aggregation of another work not based on the Library with the Library (or
with a work based on the Library) on a volume of a storage or distribution medium
does not bring the other work under the scope of this License.
3. You may opt to apply the terms of the ordinary GNU General Public License
instead of this License to a given copy of the Library. To do this, you must alter all
the notices that refer to this License, so that they refer to the ordinary GNU
General Public License, version 2, instead of to this License. (If a newer version
than version 2 of the ordinary GNU General Public License has appeared, then you
can specify that version instead if you wish.) Do not make any other change in
these notices. Once this change is made in a given copy, it is irreversible for that
copy, so the ordinary GNU General Public License applies to all subsequent copies
and derivative works made from that copy. This option is useful when you wish to
copy part of the code of the Library into a program that is not a library.
4. You may copy and distribute the Library (or a portion or derivative of it, under
Section 2) in object code or executable form under the terms of Sections 1 and 2
above provided that you accompany it with the complete corresponding machine-
readable source code, which must be distributed under the terms of Sections 1
and 2 above on a medium customarily used for software interchange. If
distribution of object code is made by offering access to copy from a designated
place, then offering equivalent access to copy the source code from the same
place satisfies the requirement to distribute the source code, even though third
parties are not
compelled to copy the source along with the object code.
5. A program that contains no derivative of any portion of the Library, but is
designed to work with the Library by being compiled or linked with it, is called a
"work that uses the Library". Such a work, in isolation, is not a derivative work of
the Library, and therefore falls outside the scope of this License.
However, linking a "work that uses the Library" with the Library creates an
executable that is a derivative of the Library (because it contains portions of the
Library), rather than a "work that uses the library". The executable is therefore
covered by this License. Section 6 states terms for distribution of such
executables. When a "work that uses the Library" uses material from a header file
that is part of the Library, the object code for the work may be a derivative work of
the Library even though the source code is not. Whether this is true is especially

Appendix E Open Software Announcements
ZyWALL USG 50 User’s Guide
918
significant if the work can be linked without the Library, or if the work is itself a
library. The threshold for this to be true is not precisely defined by law. If such an
object file uses only numerical parameters, data structure layouts and accessors,
and small macros and small inline functions (ten lines or less in length), then the
use of the object file is unrestricted, regardless of whether it is legally a derivative
work. (Executables containing this object code plus portions of the Library will still
fall under Section 6.) Otherwise, if the work is a derivative of the Library, you may
distribute the object code for the work under the terms of Section 6. Any
executables containing that work also fall under Section 6, whether or not they
are linked directly with the Library itself.
6. As an exception to the Sections above, you may also combine or link a "work
that uses the Library" with the Library to produce a work containing portions of
the Library, and distribute that work under terms of your choice, provided that the
terms permit modification of the work for the customer's own use and reverse
engineering for debugging such modifications. You must give prominent notice
with each copy of the work that the Library is used in it and that the Library and
its use are covered by this License. You must supply a copy of this License. If the
work during execution displays copyright notices, you must include the copyright
notice for the Library among them, as well as a reference directing the user to the
copy of this License. Also, you must do one of these things: a) Accompany the
work with the complete corresponding
machine-readable source code for the Library including whatever changes were
used in the work (which must be distributed under Sections 1 and 2 above); and,
if the work is an executable linked with the Library, with the complete machine-
readable "work that uses the Library", as object code and/or source code, so that
the user can modify the Library and then relink to produce a modified executable
containing the modified Library. (It is understood that the user who changes the
contents of definitions files in the Library will not necessarily be able to recompile
the application to use the modified definitions.) b) Use a suitable shared library
mechanism for linking with the Library. A suitable mechanism is one that (1) uses
at run time a
copy of the library already present on the user's computer system, rather than
copying library functions into the executable, and (2) will operate properly with a
modified version of the library, if the user installs one, as long as the modified
version is interface-compatible with the version that the work was made with. c)
Accompany the work with a written offer, valid for at least three years, to give the
same user the materials specified in Subsection 6a, above, for a charge no more
than the cost of performing this distribution. d) If distribution of the work is made
by offering access to copy from a designated place, offer equivalent access to copy
the above specified materials from the same place. e) Verify that the user has
already received a copy of these materials or that you have already sent this user
a copy. For an executable, the required form of the "work that uses the Library"
must include any data and utility programs needed for reproducing the executable
from it. However, as a special exception, the materials to be distributed need not

Appendix E Open Software Announcements
ZyWALL USG 50 User’s Guide 919
include anything that is normally distributed (in either source or binary form) with
the major components (compiler, kernel, and so on) of the operating system on
which the executable runs, unless that component itself accompanies the
executable.
It may happen that this requirement contradicts the license restrictions of other
proprietary libraries that do not normally accompany the operating system. Such a
contradiction means you cannot use both them and the Library together in an
executable that you distribute.
7. You may place library facilities that are a work based on the Library side-by-side
in a single library together with other library facilities not covered by this License,
and distribute such a combined library, provided that the separate distribution of
the work based on the Library and of the other library facilities is otherwise
permitted, and provided that you do these two things: a) Accompany the
combined library with a copy of the same work based on the Library, uncombined
with any other library facilities. This must be distributed under the terms of the
Sections above. b) Give prominent notice with the combined library of the fact
that part of it is a work based on the Library, and explaining where to find the
accompanying uncombined form of the same work.
8. You may not copy, modify, sublicense, link with, or distribute the Library except
as expressly provided under this License. Any attempt otherwise to copy, modify,
sublicense, link with, or distribute the Library is void, and will automatically
terminate your rights under this License. However, parties who have received
copies, or rights, from you under this License will not have their licenses
terminated so long as such parties remain in full compliance.
9. You are not required to accept this License, since you have not signed it.
However, nothing else grants you permission to modify or distribute the Library or
its derivative works. These actions are prohibited by law if you do not accept this
License. Therefore, by modifying or distributing the Library (or any work based on
the Library), you indicate your acceptance of this License to do so, and all its
terms and conditions for copying, distributing or modifying the Library or works
based on it.
10. Each time you redistribute the Library (or any work based on the Library), the
recipient automatically receives a license from the original licensor to copy,
distribute, link with or modify the Library subject to these terms and conditions.
You may not impose any further restrictions on the recipients' exercise of the
rights granted herein. You are not responsible for enforcing compliance by third
parties with this License.
11. If, as a consequence of a court judgment or allegation of patent infringement
or for any other reason (not limited to patent issues), conditions are imposed on
you (whether by court order, agreement or otherwise) that contradict the
conditions of this License, they do not excuse you from the conditions of this

Appendix E Open Software Announcements
ZyWALL USG 50 User’s Guide
920
License. If you cannot distribute so as to satisfy simultaneously your obligations
under this License and any other pertinent obligations, then as a consequence you
may not distribute the Library at all. For example, if a patent license would not
permit royalty-free redistribution of the Library by all those who receive copies
directly or indirectly through you, then the only way you could satisfy both it and
this License would be to
refrain entirely from distribution of the Library. If any portion of this section is held
invalid or unenforceable under any particular circumstance, the balance of the
section is intended to apply, and the section as a whole is intended to apply in
other circumstances. It is not the purpose of this section to induce you to infringe
any patents or other property right claims or to contest validity of any such
claims; this section has the sole purpose of protecting the integrity of the free
software distribution system which is implemented by public license practices.
Many people have made generous contributions to the wide range of software
distributed through that system in reliance on consistent application of that
system; it is up to the author/donor to decide if he or she is willing to distribute
software through any other system and a licensee cannot impose that choice. This
section is intended to make thoroughly clear what is believed to be a consequence
of the rest of this License.
12. If the distribution and/or use of the Library is restricted in certain countries
either by patents or by copyrighted interfaces, the original copyright holder who
places the Library under this License may add an explicit geographical distribution
limitation excluding those countries, so that distribution is permitted only in or
among countries not thus excluded. In such case, this License incorporates the
limitation as if written in the body of this License.
13. The Free Software Foundation may publish revised and/or new versions of the
Lesser General Public License from time to time. Such new versions will be similar
in spirit to the present version, but may differ in detail to address new problems or
concerns. Each version is given a distinguishing version number. If the Library
specifies a version number of this License which applies to it and "any later
version", you have the option of following the terms and conditions either of that
version or of any later version published by the Free Software Foundation. If the
Library does not specify a license version number, you may choose any version
ever published by the Free Software Foundation.
14. If you wish to incorporate parts of the Library into other free programs whose
distribution conditions are incompatible with these, write to the author to ask for
permission. For software which is copyrighted by the Free Software Foundation,
write to the Free Software Foundation; we sometimes make exceptions for this.
Our decision will be guided by the two goals of preserving the free status of all
derivatives of our free software and of promoting the sharing
and reuse of software generally.

Appendix E Open Software Announcements
ZyWALL USG 50 User’s Guide 921
NO WARRANTY
15. BECAUSE THE LIBRARY IS LICENSED FREE OF CHARGE, THERE IS NO
WARRANTY FOR THE LIBRARY, TO THE EXTENT PERMITTED BY APPLICABLE LAW.
EXCEPT WHEN OTHERWISE STATED IN WRITING THE COPYRIGHT HOLDERS AND/
OR OTHER PARTIES PROVIDE THE LIBRARY "AS IS" WITHOUT WARRANTY OF ANY
KIND, EITHER EXPRESSED OR IMPLIED, INCLUDING, BUT NOT LIMITED TO, THE
IMPLIED WARRANTIES OF MERCHANTABILITY AND FITNESS FOR A PARTICULAR
PURPOSE. THE ENTIRE RISK AS TO THE QUALITY AND PERFORMANCE OF THE
LIBRARY IS WITH YOU. SHOULD THE LIBRARY PROVE DEFECTIVE, YOU ASSUME
THE COST OF ALL NECESSARY SERVICING, REPAIR OR CORRECTION.
16. IN NO EVENT UNLESS REQUIRED BY APPLICABLE LAW OR AGREED TO IN
WRITING WILL ANY COPYRIGHT HOLDER, OR ANY OTHER PARTY WHO MAY
MODIFY AND/OR REDISTRIBUTE THE LIBRARY AS PERMITTED ABOVE, BE LIABLE
TO YOU FOR DAMAGES, INCLUDING ANY GENERAL, SPECIAL, INCIDENTAL OR
CONSEQUENTIAL DAMAGES ARISING OUT OF THE USE OR INABILITY TO USE THE
LIBRARY (INCLUDING BUT NOT LIMITED TO LOSS OF DATA OR DATA BEING
RENDERED INACCURATE OR LOSSES SUSTAINED BY YOU OR THIRD PARTIES OR
A FAILURE OF THE LIBRARY TO OPERATE WITH ANY OTHER SOFTWARE), EVEN IF
SUCH HOLDER OR OTHER PARTY HAS BEEN ADVISED OF THE POSSIBILITY OF
SUCHDAMAGES.
END OF TERMS AND CONDITIONS.
This Product includes arp-sk, bridge-utils, busybox, dhcpcd, dhcp-helper,
libqsearch, gd, ipset, samba, libeeprog, msmtp, pam, pptp, ppp, proftpd, rp-
pppoe, vlan, syslog-ng, tzcode, quagga, iproute2, iptables, Linux kernel, pcmcia,
netkit-telnet and libol software under GPL license.
GNU GENERAL PUBLIC LICENSE
Version 2, June 1991
Copyright (C) 1989, 1991 Free Software Foundation, Inc.
59 Temple Place - Suite 330, Boston, MA 02111-1307, USA
Everyone is permitted to copy and distribute verbatim copies of this license
document, but changing it is not allowed.
Preamble
The licenses for most software are designed to take away your freedom to share
and change it. By contrast, the GNU General Public License is intended to
guarantee your freedom to share and change free software--to make sure the
software is free for all its users. This General Public License applies to most of the
Free Software Foundation's software and to any other program whose authors

Appendix E Open Software Announcements
ZyWALL USG 50 User’s Guide
922
commit to using it. (Some other Free Software Foundation software is covered by
the GNU Library General Public License instead.) You can apply it to your
programs, too.
When we speak of free software, we are referring to freedom, not price. Our
General Public Licenses are designed to make sure that you have the freedom to
distribute copies of free software (and charge for this service if you wish), that you
receive source code or can get it if you want it, that you can change the software
or use pieces of it in new free programs; and that you know you can do these
things.
To protect your rights, we need to make restrictions that forbid anyone to deny
you these rights or to ask you to surrender the rights. These restrictions translate
to certain responsibilities for you if you distribute copies of the software, or if you
modify it. For example, if you distribute copies of such a program, whether gratis
or for a fee, you must give the recipients all the rights that you have. You must
make sure that they, too, receive or can get the source code. And you must show
them these terms so they know their rights.
We protect your rights with two steps: (1) copyright the software, and (2) offer
you this license which gives you legal permission to copy, distribute and/or modify
the software. Also, for each author's protection and ours, we want to make certain
that everyone understands that there is no warranty for this free software. If the
software is modified by someone else and passed on, we want its recipients to
know that what they have is not the original, so that any problems introduced by
others will not reflect on the original authors' reputations.
Finally, any free program is threatened constantly by software patents. We wish to
avoid the danger that redistributors of a free program will individually obtain
patent licenses, in effect making the program proprietary. To prevent this, we
have made it clear that any patent must be licensed for everyone's free use or not
licensed at all.
The precise terms and conditions for copying, distribution and modification follow.
TERMS AND CONDITIONS FOR COPYING, DISTRIBUTION AND MODIFICATION
0. This License applies to any program or other work which contains a notice
placed by the copyright holder saying it may be distributed under the terms of this
General Public License. The "Program", below, refers to any such program or
work, and a "work based on the Program" means either the Program or any
derivative work under copyright law: that is to say, a work containing the Program
or a portion of it, either verbatim or with modifications and/or translated into
another language. (Hereinafter, translation is included without limitation in the
term "modification".) Each licensee is addressed as "you". Activities other than

Appendix E Open Software Announcements
ZyWALL USG 50 User’s Guide 923
copying, distribution and modification are not covered by this License; they are
outside its scope. The act of running the Program is not restricted, and the output
from the Program is covered only if its contents constitute a work based on the
Program (independent of having been made by running the Program). Whether
that is true depends on what the Program does.
1. You may copy and distribute verbatim copies of the Program's source code as
you receive it, in any medium, provided that you conspicuously and appropriately
publish on each copy an appropriate copyright notice and disclaimer of warranty;
keep intact all the notices that refer to this License and to the absence of any
warranty; and give any other recipients of the Program a copy of this License
along with the Program. You may charge a fee for the physical act of transferring a
copy, and you may at your option offer warranty protection in exchange for a fee.
2. You may modify your copy or copies of the Program or any portion of it, thus
forming a work based on the Program, and copy and distribute such modifications
or work under the terms of Section 1 above, provided that you also meet all of
these conditions:
a) You must cause the modified files to carry prominent notices stating that you
changed the files and the date of any change.
b) You must cause any work that you distribute or publish, that in whole or in part
contains or is derived from the Program or any part thereof, to be licensed as a
whole at no charge to all third parties under the terms of this License.
c) If the modified program normally reads commands interactively when run, you
must cause it, when started running for such interactive use in the most ordinary
way, to print or display an announcement including an appropriate copyright
notice and a notice that there is no warranty (or else, saying that you provide a
warranty) and that users may redistribute the program under these conditions,
and telling the user how to view a copy of this License. (Exception: if the Program
itself is interactive but does not normally print such an announcement, your work
based on the Program is not required to print an announcement.)
These requirements apply to the modified work as a whole. If identifiable sections
of that work are not derived from the Program, and can be reasonably considered
independent and separate works in themselves, then this License, and its terms,
do not apply to those sections when you distribute them as separate works. But
when you distribute the same sections as part of a whole which is a work based on
the Program, the distribution of the whole must be on the terms of this License,
whose permissions for other licensees extend to the entire whole, and thus to
each and every part regardless of who wrote it. Thus, it is not the intent of this
section to claim rights or contest your rights to work written entirely by you;
rather, the intent is to exercise the right to control the distribution of derivative or
collective works based on the Program. In addition, mere aggregation of another
work not based on the Program with the Program (or with a work based on the

Appendix E Open Software Announcements
ZyWALL USG 50 User’s Guide
924
Program) on a volume of a storage or distribution medium does not bring the
other work under the scope of this License.
3. You may copy and distribute the Program (or a work based on it, under Section
2) in object code or executable form under the terms of Sections 1 and 2 above
provided that you also do one of the following:
a) Accompany it with the complete corresponding machine-readable source code,
which must be distributed under the terms of Sections 1 and 2 above on a
medium customarily used for software interchange; or,
b) Accompany it with a written offer, valid for at least three years, to give any
third party, for a charge no more than your cost of physically performing source
distribution, a complete machine-readable copy of the corresponding source code,
to be distributed under the terms of Sections 1 and 2 above on a medium
customarily used for software interchange; or, c) Accompany it with the
information you received as to the offer to distribute corresponding source code.
(This alternative is allowed only for noncommercial distribution and only if you
received the program in object code or executable form with such an offer, in
accord with Subsection b above.) The source code for a work means the preferred
form of the work for making modifications to it. For an executable work, complete
source code means all the source code for all modules it contains, plus any
associated interface definition files, plus the
scripts used to control compilation and installation of the executable. However, as
a special exception, the source code distributed need not include anything that is
normally distributed (in either source or binary form) with the major components
(compiler, kernel, and so on) of the operating system on which the executable
runs, unless that component itself accompanies the executable. If distribution of
executable or object code is made by offering access to copy from a designated
place, then offering equivalent access to copy the source code from the same
place counts as distribution of the source code, even though third parties are not
compelled to copy the source along with the object code.
4. You may not copy, modify, sublicense, or distribute the Program except as
expressly provided under this License. Any attempt otherwise to copy, modify,
sublicense or distribute the Program is void, and will automatically terminate your
rights under this License. However, parties who have received copies, or rights,
from you under this License will not have their licenses terminated so long as such
parties remain in full compliance.
5. You are not required to accept this License, since you have not signed it.
However, nothing else grants you permission to modify or distribute the Program
or its derivative works. These actions are prohibited by law if you do not accept
this License. Therefore, by modifying or distributing the Program (or any work
based on the Program), you indicate your acceptance of this License to do so, and

Appendix E Open Software Announcements
ZyWALL USG 50 User’s Guide 925
all its terms and conditions for copying, distributing or modifying the Program or
works based on it.
6. Each time you redistribute the Program (or any work based on the Program),
the recipient automatically receives a license from the original licensor to copy,
distribute or modify the Program subject to these terms and conditions. You may
not impose any further restrictions on the recipients' exercise of the rights granted
herein. You are not responsible for enforcing compliance by third parties to this
License.
7. If, as a consequence of a court judgment or allegation of patent infringement or
for any other reason (not limited to patent issues), conditions are imposed on you
(whether by court order, agreement or otherwise) that contradict the conditions of
this License, they do not excuse you from the conditions of this License. If you
cannot distribute so as to satisfy simultaneously your obligations under this
License and any other pertinent obligations, then as a consequence you may not
distribute the Program at all. For example, if a patent license would not permit
royalty-free redistribution of the Program by all those who receive copies directly
or indirectly through you, then the only way you could satisfy both it and this
License would be to refrain entirely from distribution of the Program. If any
portion of this section is held invalid or unenforceable under any particular
circumstance, the balance of the section is intended to apply and the section as a
whole is intended to apply in other circumstances. It is not the purpose of this
section to induce you to infringe any patents or other property right claims or to
contest validity of any such claims; this section has the sole purpose of protecting
the integrity of the free software distribution system, which is implemented by
public license practices. Many people have made generous contributions to the
wide range of software distributed through that system in reliance on consistent
application of that system; it is up to the author/donor to decide if he or she is
willing to distribute software through any other system and a licensee cannot
impose that choice. This section is intended to make thoroughly clear what is
believed to be a consequence of the rest of this License.
8. If the distribution and/or use of the Program is restricted in certain countries
either by patents or by copyrighted interfaces, the original copyright holder who
places the Program under this License may add an explicit geographical
distribution limitation excluding those countries, so that distribution is permitted
only in or among countries not thus excluded. In such case, this License
incorporates the limitation as if written in the body of this License.
9. The Free Software Foundation may publish revised and/or new versions of the
General Public License from time to time. Such new versions will be similar in
spirit to the present version, but may differ in detail to address new problems or
concerns. Each version is given a distinguishing version number. If the Program
specifies a version number of this License which applies to it and "any later
version", you have the option of following the terms and conditions either of that
version or of any later version published by the Free Software Foundation. If the

Appendix E Open Software Announcements
ZyWALL USG 50 User’s Guide
926
Program does not specify a version number of this License, you may choose any
version ever published by the Free Software Foundation.
10. If you wish to incorporate parts of the Program into other free programs
whose distribution conditions are different, write to the author to ask for
permission. For software which is copyrighted by the Free Software Foundation,
write to the Free Software Foundation; we sometimes make exceptions for this.
Our decision will be guided by the two goals of preserving the free status of all
derivatives of our free software and of promoting the sharing and reuse of
software generally.
NO WARRANTY
11. BECAUSE THE PROGRAM IS LICENSED FREE OF CHARGE, THERE IS NO
WARRANTY FOR THE PROGRAM, TO THE EXTENT PERMITTED BY APPLICABLE LAW.
EXCEPT WHEN OTHERWISE STATED IN WRITING THE COPYRIGHT HOLDERS AND/
OR OTHER PARTIES PROVIDE THE PROGRAM "AS IS" WITHOUT WARRANTY OF
ANY KIND, EITHER EXPRESSED OR IMPLIED, INCLUDING, BUT NOT LIMITED TO,
THE IMPLIED WARRANTIES OF MERCHANTABILITY AND FITNESS FOR A
PARTICULAR PURPOSE. THE ENTIRE RISK AS TO THE QUALITY AND
PERFORMANCE OF THE PROGRAM IS WITH YOU. SHOULD THE PROGRAM PROVE
DEFECTIVE, YOU ASSUME THE COST OF ALL NECESSARY SERVICING, REPAIR OR
CORRECTION.
12. IN NO EVENT UNLESS REQUIRED BY APPLICABLE LAW OR AGREED TO IN
WRITING WILL ANY COPYRIGHT HOLDER, OR ANY OTHER PARTY WHO MAY
MODIFY AND/OR REDISTRIBUTE THE PROGRAM AS PERMITTED ABOVE, BE
LIABLE TO YOU FOR DAMAGES, INCLUDING ANY GENERAL, SPECIAL, INCIDENTAL
OR CONSEQUENTIAL DAMAGES ARISING OUT OF THE USE OR INABILITY TO USE
THE PROGRAM (INCLUDING BUT NOT LIMITED TO LOSS OF DATA OR DATA BEING
RENDERED INACCURATE OR LOSSES SUSTAINED BY YOU OR THIRD PARTIES OR
A FAILURE OF THE PROGRAM TO OPERATE WITH ANY OTHER PROGRAMS), EVEN
IF SUCH HOLDER OR OTHER PARTY HAS BEEN ADVISED OF THE POSSIBILITY OF
SUCH DAMAGES.
END OF TERMS AND CONDITIONS
All other trademarks or trade names mentioned herein, if any, are the property of
their respective owners.
This Product includes ppp, libpcap, tcpdump, unzip, zip, libnet, net-snmp,
openssh, and ftp-tls software under BSD license
BSD
Copyright (c) [dates as appropriate to package]

Appendix E Open Software Announcements
ZyWALL USG 50 User’s Guide 927
The Regents of the University of California. All rights reserved. Redistribution and
use in source and binary forms, with or without modification, are permitted
provided that the following conditions are met:
Redistributions of source code must retain the above copyright notice, this list of
conditions and the following disclaimer.
Redistributions in binary form must reproduce the above copyright notice, this list
of conditions and the following disclaimer in the documentation and/or other
materials provided with the distribution.
Neither the name of the University nor of the Laboratory may be used to endorse
or promote products derived from this software without specific prior written
permission.
THIS SOFTWARE IS PROVIDED BY THE REGENTS AND CONTRIBUTORS ``AS IS''
AND ANY EXPRESS OR IMPLIED WARRANTIES, INCLUDING, BUT NOT LIMITED TO,
THE IMPLIED WARRANTIES OF MERCHANTABILITY AND FITNESS FOR A
PARTICULAR PURPOSE ARE DISCLAIMED. IN NO EVENT SHALL THE REGENTS OR
CONTRIBUTORS BE LIABLE FOR ANY DIRECT, INDIRECT, INCIDENTAL, SPECIAL,
EXEMPLARY, OR CONSEQUENTIAL DAMAGES (INCLUDING, BUT NOT LIMITED TO,
PROCUREMENT OF SUBSTITUTE GOODS OR SERVICES; LOSS OF USE, DATA, OR
PROFITS; OR BUSINESS INTERRUPTION) HOWEVER CAUSED AND ON ANY
THEORY OF LIABILITY, WHETHER IN CONTRACT, STRICT LIABILITY, OR TORT
(INCLUDING NEGLIGENCE OR OTHERWISE) ARISING IN ANY WAY OUT OF THE
USE OF THIS SOFTWARE, EVEN IF ADVISED OF THE POSSIBILITY OF SUCH
DAMAGE.
This Product includes libxml2, tablekit, prototype and persist-js software under
the MIT License
The MIT License
Copyright (c) <year> <copyright holders>
Permission is hereby granted, free of charge, to any person obtaining a copy of
this software and associated documentation files (the "Software"), to deal in the
Software without restriction, including without limitation the rights to use, copy,
modify, merge, publish, distribute, sublicense, and/or sell copies of the Software,
and to permit persons to whom the Software is furnished to do so, subject to the
following conditions:
The above copyright notice and this permission notice shall be included in all
copies or substantial portions of the Software.
THE SOFTWARE IS PROVIDED "AS IS", WITHOUT WARRANTY OF ANY KIND,
EXPRESS OR IMPLIED, INCLUDING BUT NOT LIMITED TO THE WARRANTIES OF
MERCHANTABILITY, FITNESS FOR A PARTICULAR PURPOSE AND

Appendix E Open Software Announcements
ZyWALL USG 50 User’s Guide
928
NONINFRINGEMENT. IN NO EVENT SHALL THE AUTHORS OR COPYRIGHT
HOLDERS BE LIABLE FOR ANY CLAIM, DAMAGES OR OTHER LIABILITY, WHETHER
IN AN ACTION OF CONTRACT, TORT OR OTHERWISE, ARISING FROM, OUT OF OR
IN CONNECTION WITH THE SOFTWARE OR THE USE OR OTHER DEALINGS IN THE
SOFTWARE.
This Product includes openldap software under the OpenLdap License
The Public License
Version 2.8, 17 August 2003
Redistribution and use of this software and associated
documentation("Software"), with or without modification, are permitted provided
that the following conditions are met:
1. Redistributions in source form must retain copyright statements and notices,
2. Redistributions in binary form must reproduce applicable copyright statements
and notices, this list of conditions, and the following disclaimer in the
documentation and/or other materials provided with the distribution, and
3. Redistributions must contain a verbatim copy of this document.
The OpenLDAP Foundation may revise this license from time to time.Each revision
is distinguished by a version number. You may use this Software under terms of
this license revision or under the terms of any subsequent revision of the license.
THIS SOFTWARE IS PROVIDED BY THE OPENLDAP FOUNDATION AND ITS
CONTRIBUTORS ``AS IS'' AND ANY EXPRESSED OR IMPLIED WARRANTIES,
INCLUDING, BUT NOT LIMITED TO, THE IMPLIED WARRANTIES OF
MERCHANTABILITY AND FITNESS FOR A PARTICULAR PURPOSE ARE DISCLAIMED.
IN NO EVENT SHALL THE OPENLDAP FOUNDATION, ITS CONTRIBUTORS, OR THE
AUTHOR(S) OR OWNER(S) OF THE SOFTWARE BE LIABLE FOR ANY DIRECT,
INDIRECT, INCIDENTAL, SPECIAL, EXEMPLARY, OR CONSEQUENTIAL DAMAGES
(INCLUDING, BUT NOT LIMITED TO, PROCUREMENT OF SUBSTITUTE GOODS OR
SERVICES; LOSS OF USE, DATA, OR PROFITS; OR BUSINESS INTERRUPTION)
HOWEVER CAUSED AND ON ANY THEORY OF LIABILITY, WHETHER IN CONTRACT,
STRICT LIABILITY, OR TORT (INCLUDING NEGLIGENCE OR OTHERWISE) ARISING
IN ANY WAY OUT OF THE USE OF THIS SOFTWARE, EVEN IF ADVISED OF THE
POSSIBILITY OF SUCH DAMAGE.
The names of the authors and copyright holders must not be used in advertising
or otherwise to promote the sale, use or other dealing in this Software without
specific, written prior permission.Title to copyright in this Software shall at all
times remain with copyright holders.
OpenLDAP is a registered trademark of the OpenLDAP Foundation.

Appendix E Open Software Announcements
ZyWALL USG 50 User’s Guide 929
Copyright 1999-2003 The OpenLDAP Foundation, Redwood City, California, USA.
All Rights Reserved. Permission to copy and distribute verbatim copies of this
document is granted.
This Product includes libpng software under the Libpng License
This copy of the libpng notices is provided for your convenience. In case of any
discrepancy between this copy and the notices in the file png.h that is included in
the libpng distribution, the latter shall prevail.
COPYRIGHT NOTICE, DISCLAIMER, and LICENSE:
If you modify libpng you may insert additional notices immediately following this
sentence.
This code is released under the libpng license.
libpng versions 1.2.6, August 15, 2004, through 1.4.1, February 25, 2010, are
Copyright (c) 2004, 2006-2007 Glenn Randers-Pehrson, and are distributed
according to the same disclaimer and license as libpng-1.2.5 with the following
individual added to the list of Contributing Authors
Cosmin Truta
libpng versions 1.0.7, July 1, 2000, through 1.2.5 - October 3, 2002, are
Copyright (c) 2000-2002 Glenn Randers-Pehrson, and are distributed according to
the same disclaimer and license as libpng-1.0.6 with the following individuals
added to the list of Contributing Authors
Simon-Pierre Cadieux
Eric S. Raymond
Gilles Vollant
and with the following additions to the disclaimer:
There is no warranty against interference with your enjoyment of the library or
against infringement. There is no warranty that our efforts or the library will
fulfill any of your particular purposes or needs. This library is provided with all
faults, and the entire risk of satisfactory quality, performance, accuracy, and
effort is with the user.
libpng versions 0.97, January 1998, through 1.0.6, March 20, 2000, are Copyright
(c) 1998, 1999 Glenn Randers-Pehrson, and are distributed according to the same

Appendix E Open Software Announcements
ZyWALL USG 50 User’s Guide
930
disclaimer and license as libpng-0.96, with the following individuals added to the
list of Contributing Authors:
Tom La ne
Glenn Randers-Pehrson
Willem van Schaik
libpng versions 0.89, June 1996, through 0.96, May 1997, are Copyright (c) 1996,
1997 Andreas Dilger Distributed according to the same disclaimer and license as
libpng-0.88, with the following individuals added to the list of Contributing
Authors:
John Bowler
Kevin Bracey
Sam Bushell
Magnus Holmgren
Greg Roelofs
Tom Tanne r
libpng versions 0.5, May 1995, through 0.88, January 1996, are Copyright (c)
1995, 1996 Guy Eric Schalnat, Group 42, Inc.
For the purposes of this copyright and license, "Contributing Authors" is defined as
the following set of individuals:
Andreas Dilger
Dave Martindale
Guy Eric Schalnat
Paul Schmidt
Tim Wegner
The PNG Reference Library is supplied "AS IS". The Contributing Authors and
Group 42, Inc. disclaim all warranties, expressed or implied, including, without
limitation, the warranties of merchantability and of fitness for any purpose. The
Contributing Authors and Group 42, Inc. assume no liability for direct, indirect,
incidental, special, exemplary, or consequential damages, which may result from
the use of the PNG
Reference Library, even if advised of the possibility of such damage.
Permission is hereby granted to use, copy, modify, and distribute this source code,
or portions hereof, for any purpose, without fee, subject to the following
restrictions:
1. The origin of this source code must not be misrepresented.

Appendix E Open Software Announcements
ZyWALL USG 50 User’s Guide 931
2. Altered versions must be plainly marked as such and must not be
misrepresented as being the original source.
3. This Copyright notice may not be removed or altered from any source or altered
source distribution.
The Contributing Authors and Group 42, Inc. specifically permit, without fee, and
encourage the use of this source code as a component to supporting the PNG file
format in commercial products. If you use this source code in a product,
acknowledgment is not required but would be appreciated.
A "png_get_copyright" function is available, for convenient use in "about" boxes
and the like:
printf("%s",png_get_copyright(NULL));
Also, the PNG logo (in PNG format, of course) is supplied in the files "pngbar.png"
and "pngbar.jpg (88x31) and "pngnow.png" (98x31).
Libpng is OSI Certified Open Source Software. OSI Certified Open Source is a
certification mark of the Open Source Initiative.
Glenn Randers-Pehrson
glennrp at users.sourceforge.net
February 25, 2010
This Product includes libmd5-rfc software under the Zlib/libpng License
Copyright (c) <year> <copyright holders>
This software is provided 'as-is', without any express or implied warranty. In no
event will the authors be held liable for any damages arising from the use of this
software.
Permission is granted to anyone to use this software for any purpose, including
commercial applications, and to alter it and redistribute it freely, subject to the
following restrictions:
1. The origin of this software must not be misrepresented; you must not claim
that you wrote the original software. If you use this software in a product, an
acknowledgment in the product documentation would be appreciated but is not
required.
2. Altered source versions must be plainly marked as such, and must not be
misrepresented as being the original software.
3. This notice may not be removed or altered from any source distribution.

Appendix E Open Software Announcements
ZyWALL USG 50 User’s Guide
932
This Product includes pcmcia-cs software under the MPL License
Mozilla Public License Version 1.1
1. Definitions.
1.0.1. "Commercial Use"
means distribution or otherwise making the Covered Code available to a third
party.
1.1. "Contributor"
means each entity that creates or contributes to the creation of Modifications.
1.2. "Contributor Version"
means the combination of the Original Code, prior Modifications used by a
Contributor, and the Modifications made by that particular Contributor.
1.3. "Covered Code"
means the Original Code or Modifications or the combination of the Original
Code and Modifications, in each case including portions thereof.
1.4. "Electronic Distribution Mechanism"
means a mechanism generally accepted in the software development
community for the electronic transfer of data.
1.5. "Executable"
means Covered Code in any form other than Source Code.
1.6. "Initial Developer"
means the individual or entity identified as the Initial Developer in the Source
Code notice required by Exhibit A.
1.7. "Larger Work"
means a work which combines Covered Code or portions thereof with code not
governed by the terms of this License.
1.8. "License"
means this document.

Appendix E Open Software Announcements
ZyWALL USG 50 User’s Guide 933
1.8.1. "Licensable"
means having the right to grant, to the maximum extent possible, whether at
the time of the initial grant or subsequently acquired, any and all of the rights
conveyed herein.
1.9. "Modifications"
means any addition to or deletion from the substance or structure of either the
Original Code or any previous Modifications. When Covered Code is released as
a series of files, a Modification is:
a. Any addition to or deletion from the contents of a file containing Original
Code or previous Modifications.
b. Any new file that contains any part of the Original Code or previous
Modifications.
1.10. "Original Code"
means Source Code of computer software code which is described in the Source
Code notice required by Exhibit A as Original Code, and which, at the time of its
release under this License is not already Covered Code governed by this
License.
1.10.1. "Patent Claims"
means any patent claim(s), now owned or hereafter acquired, including without
limitation, method, process, and apparatus claims, in any patent Licensable by
grantor.
1.11. "Source Code"
means the preferred form of the Covered Code for making modifications to it,
including all modules it contains, plus any associated interface definition files,
scripts used to control compilation and installation of an Executable, or source
code differential comparisons against either the Original Code or another well
known, available Covered Code of the Contributor's choice. The Source Code
can be in a compressed or archival form, provided the appropriate
decompression or de-archiving software is widely available for no charge.
1.12. "You" (or "Your")
means an individual or a legal entity exercising rights under, and complying with
all of the terms of, this License or a future version of this License issued under
Section 6.1. For legal entities, "You" includes any entity which controls, is
controlled by, or is under common control with You. For purposes of this
definition, "control" means (a) the power, direct or indirect, to cause the
direction or management of such entity, whether by contract or otherwise, or
(b) ownership of more than fifty percent (50%) of the outstanding shares or
beneficial ownership of such entity.
2. Source Code License.

Appendix E Open Software Announcements
ZyWALL USG 50 User’s Guide
934
2.1. The Initial Developer Grant.
The Initial Developer hereby grants You a world-wide, royalty-free, non-exclusive
license, subject to third party intellectual property claims:
a. under intellectual property rights (other than patent or trademark) Licensable
by Initial Developer to use, reproduce, modify, display, perform, sublicense and
distribute the Original Code (or portions thereof) with or without Modifications,
and/or as part of a Larger Work; and
b. under Patents Claims infringed by the making, using or selling of Original
Code, to make, have made, use, practice, sell, and offer for sale, and/or
otherwise dispose of the Original Code (or portions thereof).
c. the licenses granted in this Section 2.1 (a) and (b) are effective on the date
Initial Developer first distributes Original Code under the terms of this License.
d. Notwithstanding Section 2.1 (b) above, no patent license is granted: 1) for
code that You delete from the Original Code; 2) separate from the Original
Code; or 3) for infringements caused by: i) the modification of the Original Code
or ii) the combination of the Original Code with other software or devices.
2.2. Contributor Grant.
Subject to third party intellectual property claims, each Contributor hereby grants
You a world-wide, royalty-free, non-exclusive license
a. under intellectual property rights (other than patent or trademark) Licensable
by Contributor, to use, reproduce, modify, display, perform, sublicense and
distribute the Modifications created by such Contributor (or portions thereof)
either on an unmodified basis, with other Modifications, as Covered Code and/or
as part of a Larger Work; and
b. under Patent Claims infringed by the making, using, or selling of Modifications
made by that Contributor either alone and/or in combination with its Contributor
Version (or portions of such combination), to make, use, sell, offer for sale,
have made, and/or otherwise dispose of: 1) Modifications made by that
Contributor (or portions thereof); and 2) the combination of Modifications made
by that Contributor with its Contributor Version (or portions of such
combination).
c. the licenses granted in Sections 2.2 (a) and 2.2 (b) are effective on the date
Contributor first makes Commercial Use of the Covered Code.
d. Notwithstanding Section 2.2 (b) above, no patent license is granted: 1) for
any code that Contributor has deleted from the Contributor Version; 2) separate
from the Contributor Version; 3) for infringements caused by: i) third party
modifications of Contributor Version or ii) the combination of Modifications made
by that Contributor with other software (except as part of the Contributor
Version) or other devices; or 4) under Patent Claims infringed by Covered Code
in the absence of Modifications made by that Contributor.
3. Distribution Obligations.
3.1. Application of License.

Appendix E Open Software Announcements
ZyWALL USG 50 User’s Guide 935
The Modifications which You create or to which You contribute are governed by the
terms of this License, including without limitation Section 2.2. The Source Code
version of Covered Code may be distributed only under the terms of this License
or a future version of this License released under Section 6.1, and You must
include a copy of this License with every copy of the Source Code You distribute.
You may not offer or impose any terms on any Source Code version that alters or
restricts the applicable version of this License or the recipients' rights hereunder.
However, You may include an additional document offering the additional rights
described in Section 3.5.
3.2. Availability of Source Code.
Any Modification which You create or to which You contribute must be made
available in Source Code form under the terms of this License either on the same
media as an Executable version or via an accepted Electronic Distribution
Mechanism to anyone to whom you made an Executable version available; and if
made available via Electronic Distribution Mechanism, must remain available for at
least twelve (12) months after the date it initially became available, or at least six
(6) months after a subsequent version of that particular Modification has been
made available to such recipients. You are responsible for ensuring that the
Source Code version remains available even if the Electronic Distribution
Mechanism is maintained by a third party.
3.3. Description of Modifications.
You must cause all Covered Code to which You contribute to contain a file
documenting the changes You made to create that Covered Code and the date of
any change. You must include a prominent statement that the Modification is
derived, directly or indirectly, from Original Code provided by the Initial Developer
and including the name of the Initial Developer in (a) the Source Code, and (b) in
any notice in an Executable version or related documentation in which You
describe the origin or ownership of the Covered Code.
3.4. Intellectual Property Matters
(a) Third Party Claims
If Contributor has knowledge that a license under a third party's intellectual
property rights is required to exercise the rights granted by such Contributor
under Sections 2.1 or 2.2, Contributor must include a text file with the Source
Code distribution titled "LEGAL" which describes the claim and the party making
the claim in sufficient detail that a recipient will know whom to contact. If
Contributor obtains such knowledge after the Modification is made available as
described in Section 3.2, Contributor shall promptly modify the LEGAL file in all
copies Contributor makes available thereafter and shall take other steps (such as
notifying appropriate mailing lists or newsgroups) reasonably calculated to inform
those who received the Covered Code that new knowledge has been obtained.

Appendix E Open Software Announcements
ZyWALL USG 50 User’s Guide
936
(b) Contributor APIs
If Contributor's Modifications include an application programming interface and
Contributor has knowledge of patent licenses which are reasonably necessary to
implement that API, Contributor must also include this information in the legal file.
(c) Representations.
Contributor represents that, except as disclosed pursuant to Section 3.4 (a)
above, Contributor believes that Contributor's Modifications are Contributor's
original creation(s) and/or Contributor has sufficient rights to grant the rights
conveyed by this License.
3.5. Required Notices.
You must duplicate the notice in Exhibit A in each file of the Source Code. If it is
not possible to put such notice in a particular Source Code file due to its structure,
then You must include such notice in a location (such as a relevant directory)
where a user would be likely to look for such a notice. If You created one or more
Modification(s) You may add your name as a Contributor to the notice described in
Exhibit A. You must also duplicate this License in any documentation for the
Source Code where You describe recipients' rights or ownership rights relating to
Covered Code. You may choose to offer, and to charge a fee for, warranty, support,
indemnity or liability obligations to one or more recipients of Covered Code.
However, You may do so only on Your own behalf, and not on behalf of the Initial
Developer or any Contributor. You must make it absolutely clear than any such
warranty, support, indemnity or liability obligation is offered by You alone, and You
hereby agree to indemnify the Initial Developer and every Contributor for any
liability incurred by the Initial Developer or such Contributor as a result of
warranty, support, indemnity or liability terms You offer.
3.6. Distribution of Executable Versions.
You may distribute Covered Code in Executable form only if the requirements of
Sections 3.1, 3.2, 3.3, 3.4 and 3.5 have been met for that Covered Code, and if
You include a notice stating that the Source Code version of the Covered Code is
available under the terms of this License, including a description of how and where
You have fulfilled the obligations of Section 3.2. The notice must be conspicuously
included in any notice in an Executable version, related documentation or
collateral in which You describe recipients' rights relating to the Covered Code. You
may distribute the Executable version of Covered Code or ownership rights under
a license of Your choice, which may contain terms different from this License,
provided that You are in compliance with the terms of this License and that the
license for the Executable version does not attempt to limit or alter the recipient's
rights in the Source Code version from the rights set forth in this License. If You
distribute the Executable version under a different license You must make it
absolutely clear that any terms which differ from this License are offered by You

Appendix E Open Software Announcements
ZyWALL USG 50 User’s Guide 937
alone, not by the Initial Developer or any Contributor. You hereby agree to
indemnify the Initial Developer and every Contributor for any liability incurred by
the Initial Developer or such Contributor as a result of any such terms You offer.
3.7. Larger Works.
You may create a Larger Work by combining Covered Code with other code not
governed by the terms of this License and distribute the Larger Work as a single
product. In such a case, You must make sure the requirements of this License are
fulfilled for the Covered Code.
4. Inability to Comply Due to Statute or Regulation.
If it is impossible for You to comply with any of the terms of this License with
respect to some or all of the Covered Code due to statute, judicial order, or
regulation then You must: (a) comply with the terms of this License to the
maximum extent possible; and (b) describe the limitations and the code they
affect. Such description must be included in the legal file described in Section 3.4
and must be included with all distributions of the Source Code. Except to the
extent prohibited by statute or regulation, such description must be sufficiently
detailed for a recipient of ordinary skill to be able to understand it.
5. Application of this License.
This License applies to code to which the Initial Developer has attached the notice
in Exhibit A and to related Covered Code.
6. Versions of the License.
6.1. New Versions
Netscape Communications Corporation ("Netscape") may publish revised and/or
new versions of the License from time to time. Each version will be given a
distinguishing version number.
6.2. Effect of New Versions
Once Covered Code has been published under a particular version of the License,
You may always continue to use it under the terms of that version. You may also
choose to use such Covered Code under the terms of any subsequent version of
the License published by Netscape. No one other than Netscape has the right to
modify the terms applicable to Covered Code created under this License.
6.3. Derivative Works
If You create or use a modified version of this License (which you may only do in
order to apply it to code which is not already Covered Code governed by this
License), You must (a) rename Your license so that the phrases "Mozilla",

Appendix E Open Software Announcements
ZyWALL USG 50 User’s Guide
938
"MOZILLAPL", "MOZPL", "Netscape", "MPL", "NPL" or any confusingly similar
phrase do not appear in your license (except to note that your license differs from
this License) and (b) otherwise make it clear that Your version of the license
contains terms which differ from the Mozilla Public License and Netscape Public
License. (Filling in the name of the Initial Developer, Original Code or Contributor
in the notice described in Exhibit A shall not of themselves be deemed to be
modifications of this License.)
7. Disclaimer of warranty
Covered code is provided under this license on an "as is" basis, without
warranty of any kind, either expressed or implied, including, without
limitation, warranties that the covered code is free of defects,
merchantable, fit for a particular purpose or non-infringing. The entire
risk as to the quality and performance of the covered code is with you.
Should any covered code prove defective in any respect, you (not the
initial developer or any other contributor) assume the cost of any
necessary servicing, repair or correction. This disclaimer of warranty
constitutes an essential part of this license. No use of any covered code is
authorized hereunder except under this disclaimer.
8. Termination
8.1. This License and the rights granted hereunder will terminate automatically if
You fail to comply with terms herein and fail to cure such breach within 30 days of
becoming aware of the breach. All sublicenses to the Covered Code which are
properly granted shall survive any termination of this License. Provisions which,
by their nature, must remain in effect beyond the termination of this License shall
survive.
8.2. If You initiate litigation by asserting a patent infringement claim (excluding
declatory judgment actions) against Initial Developer or a Contributor (the Initial
Developer or Contributor against whom You file such action is referred to as
"Participant") alleging that:
a. such Participant's Contributor Version directly or indirectly infringes any
patent, then any and all rights granted by such Participant to You under Sections
2.1 and/or 2.2 of this License shall, upon 60 days notice from Participant
terminate prospectively, unless if within 60 days after receipt of notice You
either: (i) agree in writing to pay Participant a mutually agreeable reasonable
royalty for Your past and future use of Modifications made by such Participant,
or (ii) withdraw Your litigation claim with respect to the Contributor Version
against such Participant. If within 60 days of notice, a reasonable royalty and

Appendix E Open Software Announcements
ZyWALL USG 50 User’s Guide 939
payment arrangement are not mutually agreed upon in writing by the parties or
the litigation claim is not withdrawn, the rights granted by Participant to You
under Sections 2.1 and/or 2.2 automatically terminate at the expiration of the
60 day notice period specified above.
b. any software, hardware, or device, other than such Participant's Contributor
Version, directly or indirectly infringes any patent, then any rights granted to
You by such Participant under Sections 2.1(b) and 2.2(b) are revoked effective
as of the date You first made, used, sold, distributed, or had made,
Modifications made by that Participant.
8.3. If You assert a patent infringement claim against Participant alleging that
such Participant's Contributor Version directly or indirectly infringes any patent
where such claim is resolved (such as by license or settlement) prior to the
initiation of patent infringement litigation, then the reasonable value of the
licenses granted by such Participant under Sections 2.1 or 2.2 shall be taken into
account in determining the amount or value of any payment or license.
8.4. In the event of termination under Sections 8.1 or 8.2 above, all end user
license agreements (excluding distributors and resellers) which have been validly
granted by You or any distributor hereunder prior to termination shall survive
termination.
9. Limitation of liability
Under no circumstances and under no legal theory, whether tort
(including negligence), contract, or otherwise, shall you, the initial
developer, any other contributor, or any distributor of covered code, or
any supplier of any of such parties, be liable to any person for any
indirect, special, incidental, or consequential damages of any character
including, without limitation, damages for loss of goodwill, work
stoppage, computer failure or malfunction, or any and all other
commercial damages or losses, even if such party shall have been
informed of the possibility of such damages. This limitation of liability
shall not apply to liability for death or personal injury resulting from such
party's negligence to the extent applicable law prohibits such limitation.
Some jurisdictions do not allow the exclusion or limitation of incidental or
consequential damages, so this exclusion and limitation may not apply to
you.
10. U.S. government end users
The Covered Code is a "commercial item," as that term is defined in 48 C.F.R.
2.101 (Oct. 1995), consisting of "commercial computer software" and
"commercial computer software documentation," as such terms are used in 48
C.F.R. 12.212 (Sept. 1995). Consistent with 48 C.F.R. 12.212 and 48 C.F.R.
227.7202-1 through 227.7202-4 (June 1995), all U.S. Government End Users
acquire Covered Code with only those rights set forth herein.

Appendix E Open Software Announcements
ZyWALL USG 50 User’s Guide
940
11. Miscellaneous
This License represents the complete agreement concerning subject matter
hereof. If any provision of this License is held to be unenforceable, such provision
shall be reformed only to the extent necessary to make it enforceable. This
License shall be governed by California law provisions (except to the extent
applicable law, if any, provides otherwise), excluding its conflict-of-law provisions.
With respect to disputes in which at least one party is a citizen of, or an entity
chartered or registered to do business in the United States of America, any
litigation relating to this License shall be subject to the jurisdiction of the Federal
Courts of the Northern District of California, with venue lying in Santa Clara
County, California, with the losing party responsible for costs, including without
limitation, court costs and reasonable attorneys' fees and expenses. The
application of the United Nations Convention on Contracts for the International
Sale of Goods is expressly excluded. Any law or regulation which provides that the
language of a contract shall be construed against the drafter shall not apply to this
License.
12. Responsibility for claims
As between Initial Developer and the Contributors, each party is responsible for
claims and damages arising, directly or indirectly, out of its utilization of rights
under this License and You agree to work with Initial Developer and Contributors
to distribute such responsibility on an equitable basis. Nothing herein is intended
or shall be deemed to constitute any admission of liability.
13. Multiple-licensed code
Initial Developer may designate portions of the Covered Code as "Multiple-
Licensed". "Multiple-Licensed" means that the Initial Developer permits you to
utilize portions of the Covered Code under Your choice of the MPL or the
alternative licenses, if any, specified by the Initial Developer in the file described in
Exhibit A.
Exhibit A - Mozilla Public License.
"The contents of this file are subject to the Mozilla Public License
Version 1.1 (the "License"); you may not use this file except in
compliance with the License. You may obtain a copy of the License at
http://www.mozilla.org/MPL/
Software distributed under the License is distributed on an "AS IS" basis,
WITHOUT WARRANTY OF ANY KIND, either express or implied. See the License for
the specific language governing rights and limitations under the License.

Appendix E Open Software Announcements
ZyWALL USG 50 User’s Guide 941
The Original Code is ______________________________________.
The Initial Developer of the Original Code is ________________________.
Portions created by ______________________ are Copyright (C) ______
_______________________. All Rights Reserved.
Contributor(s): ______________________________________.
Alternatively, the contents of this file may be used under the terms of the _____
license (the "[___] License"), in which case the provisions of [______] License
are applicable instead of those above. If you wish to allow use of your version of
this file only under the terms of the [____] License and not to allow others to use
your version of this file under the MPL, indicate your decision by deleting the
provisions above and replace them with the notice and other provisions required
by the [___] License. If you do not delete the provisions above, a recipient may
use your version of this file under either the MPL or the [___] License."
NOTE: The text of this Exhibit A may differ slightly from the text of the notices in
the Source Code files of the Original Code. You should use the text of this Exhibit
A rather than the text found in the Original Code Source Code for Your
Modifications.

Appendix E Open Software Announcements
ZyWALL USG 50 User’s Guide
942

ZyWALL USG 50 User’s Guide 943
APPENDIX F
Legal Information
Copyright
Copyright © 2011 by ZyXEL Communications Corporation.
The contents of this publication may not be reproduced in any part or as a whole,
transcribed, stored in a retrieval system, translated into any language, or
transmitted in any form or by any means, electronic, mechanical, magnetic,
optical, chemical, photocopying, manual, or otherwise, without the prior written
permission of ZyXEL Communications Corporation.
Published by ZyXEL Communications Corporation. All rights reserved.
Disclaimer
ZyXEL does not assume any liability arising out of the application or use of any
products, or software described herein. Neither does it convey any license under
its patent rights nor the patent rights of others. ZyXEL further reserves the right
to make changes in any products described herein without notice. This publication
is subject to change without notice.
Your use of the ZyWALL is subject to the terms and conditions of any related
service providers.
Trademarks
ZyNOS (ZyXEL Network Operating System) is a registered trademark of ZyXEL
Communications, Inc. Other trademarks mentioned in this publication are used for
identification purposes only and may be properties of their respective owners.
Certifications (Class B)
Federal Communications Commission (FCC) Interference Statement
The device complies with Part 15 of FCC rules. Operation is subject to the
following two conditions:

Appendix F Legal Information
ZyWALL USG 50 User’s Guide
944
• This device may not cause harmful interference.
• This device must accept any interference received, including interference that
may cause undesired operations.
This device has been tested and found to comply with the limits for a Class B
digital device pursuant to Part 15 of the FCC Rules. These limits are designed to
provide reasonable protection against harmful interference in a residential
installation. This device generates, uses, and can radiate radio frequency energy,
and if not installed and used in accordance with the instructions, may cause
harmful interference to radio communications. However, there is no guarantee
that interference will not occur in a particular installation.
If this device does cause harmful interference to radio/television reception, which
can be determined by turning the device off and on, the user is encouraged to try
to correct the interference by one or more of the following measures:
1Reorient or relocate the receiving antenna.
2Increase the separation between the equipment and the receiver.
3Connect the equipment into an outlet on a circuit different from that to which the
receiver is connected.
4Consult the dealer or an experienced radio/TV technician for help.
FCC Radiation Exposure Statement
• This transmitter must not be co-located or operating in conjunction with any
other antenna or transmitter.

Appendix F Legal Information
ZyWALL USG 50 User’s Guide 945
Notices
Changes or modifications not expressly approved by the party responsible for
compliance could void the user's authority to operate the equipment.
This Class B digital apparatus complies with Canadian ICES-003.
Cet appareil numérique de la classe B est conforme à la norme NMB-003 du
Canada.
Viewing Certifications
1Go to http://www.zyxel.com.
2Select your product on the ZyXEL home page to go to that product's page.
3Select the certification you wish to view from this page.
ZyXEL Limited Warranty
ZyXEL warrants to the original end user (purchaser) that this product is free from
any defects in material or workmanship for a specific period (the Warranty Period)
from the date of purchase. The Warranty Period varies by region. Check with your
vendor and/or the authorized ZyXEL local distributor for details about the
Warranty Period of this product. During the warranty period, and upon proof of
purchase, should the product have indications of failure due to faulty workmanship
and/or materials, ZyXEL will, at its discretion, repair or replace the defective
products or components without charge for either parts or labor, and to whatever
extent it shall deem necessary to restore the product or components to proper
operating condition. Any replacement will consist of a new or re-manufactured
functionally equivalent product of equal or higher value, and will be solely at the
discretion of ZyXEL. This warranty shall not apply if the product has been
modified, misused, tampered with, damaged by an act of God, or subjected to
abnormal working conditions.
Note
Repair or replacement, as provided under this warranty, is the exclusive remedy of
the purchaser. This warranty is in lieu of all other warranties, express or implied,
including any implied warranty of merchantability or fitness for a particular use or
purpose. ZyXEL shall in no event be held liable for indirect or consequential
damages of any kind to the purchaser.

Appendix F Legal Information
ZyWALL USG 50 User’s Guide
946
To obtain the services of this warranty, contact your vendor. You may also refer to
the warranty policy for the region in which you bought the device at http://
www.zyxel.com/web/support_warranty_info.php.
Registration
Register your product online to receive e-mail notices of firmware upgrades and
information at www.zyxel.com.

Index
ZyWALL USG 50 User’s Guide 947
Index
Symbols
Numerics
3322 Dynamic DNS 321
3DES 406
3G 115
3G see also cellular 243
A
AAA
Base DN 628
Bind DN 628, 631
directory structure 627
Distinguished Name, see DN
DN 628, 629, 631, 632
password 631
port 630, 633
search time limit 631
SSL 631
AAA server 625
AD 627
and users 592
directory service 625
LDAP 625, 627
local user database 627
object, where used 107
RADIUS 626, 627, 631
RADIUS group 633
see also RADIUS
access 45
access control attacks 497
Access Point Name, see APN
access users 592, 593
custom page 702
forcing login 356
idle timeout 601
logging in 356
multiple logins 602
see also users 592
Web Configurator 604
access users, see also force user authentication
policies
account
myZyXEL.com 216
user 591
accounting server 625
Active Directory, see AD
active protocol 411
AH 411
and encapsulation 412
ESP 411
active sessions 162, 167, 180
ActiveX 562
AD 625, 628, 629, 631, 632
directory structure 627
Distinguished Name, see DN
password 631
port 630, 633
search time limit 631
SSL 631
address groups 607
and content filtering 539, 540, 545
and firewall 360, 376
and FTP 722
and SNMP 726
and SSH 717
and Telnet 720
and WWW 702
where used 107
address objects 607
and content filtering 539, 540, 545
and firewall 360, 376
and FTP 722
and NAT 296, 331
and policy routes 294
and SNMP 726
and SSH 717
and Telnet 720

Index
ZyWALL USG 50 User’s Guide
948
and VPN connections 384
and WWW 702
HOST 607
RANGE 608
SUBNET 608
types of 607
where used 107
address record 692
admin user
troubleshooting 790
admin users 591
multiple logins 602
see also users 591
ADP 519
base profiles 520, 523
configuration overview 105
false negatives 524
false positives 524
inline profile 524
monitor profile 524
port scanning 531
prerequisites 105
protocol anomaly 520
traffic anomaly 520, 524
Advanced Encryption Standard, see AES
AES 406
AF 299
AH 389, 411
and transport mode 412
alerts 734, 737, 738, 741, 742, 743
anti-spam 578
anti-virus 476
IDP 494
ALG 341, 347
and firewall 341, 344
and NAT 342, 344
and policy routes 343, 344, 347
and trunks 347
configuration overview 102
FTP 342
H.323 342, 348
peer-to-peer calls 343
RTP 348
see also VoIP pass through 342
SIP 342
tutorial 141
Anomaly Detection and Prevention, see ADP
anti-spam 573, 579
action for spam mails 579
alerts 578
black list 574, 579
concurrent e-mail sessions 207, 576
configuration overview 106
DNSBL 575, 579, 584
e-mail header buffer 575
e-mail headers 574
excess e-mail sessions 576
general settings 575
identifying legitimate e-mail 573
identifying spam 574
log options 578
mail sessions threshold 576
POP2 574
POP3 574
prerequisites 106
priority 577
regular expressions 582
SMTP 574
statistics 206
status 208
white list 573, 579, 581, 583
anti-virus 469, 470
alert message 865
alerts 476
black list 476, 478
boot sector virus 483
configuration overview 105
EICAR 473
e-mail virus 483
engines 470
file decompression 476
file infector virus 483
firmware package blocking 477
log options 476
macro virus 483
packet scan 470, 865, 867
packet types 470
polymorphic virus 483
prerequisites 105
priority 473
real-time alert message 867
registration status 473
scanner types 483
signatures 480
statistics 197
trial service activation 216
troubleshooting 780, 783
troubleshooting signatures update 780

Index
ZyWALL USG 50 User’s Guide 949
virus 470
virus types 483
white list 476, 480
Windows 98/Me requirements 867
worm 470
Apache server 535, 536
Apache-whitespace attack 535
APN 247
Application Layer Gateway, see ALG
application order 93
application patrol 443
actions 444
and firewall 444
and HTTP redirect 338
bandwidth management 445
bandwidth management behavior 447
bandwidth management examples 449
bandwidth statistics 191
classification 444
configuration overview 104
configured rate effect 448
exceptions 444
interface’s bandwidth 450
maximize bandwidth usage 447, 448, 462, 467
over allotment of bandwidth 449
port-less 444
ports 444
prerequisites 104
priority 449
priority effect 448
protocol statistics 192, 193
registration status 454
service ports 444
statistics 190
trial service activation 217
troubleshooting 780, 786, 789
troubleshooting signatures update 780
unidentified applications 462
vs firewall 363, 365
applications 39
ASAS (Authenex Strong Authentication
System) 626
ASCII-encoding 535
ASCII-encoding attacks 535
asymmetrical routes 371
allowing through the firewall 373
vs virtual interfaces 371
attack
type 495
attacks
access control 497
Apache-whitespace 535
ASCII-encoding 535
backdoor 497
bare byte encoding 535
base36-encoding 535
buffer overflow 497
Denial of Service (DoS) 388
directory traversal 535
DoS/DDoS 496
double-encoding 536
false negatives 492
false positives 492
IIS-backslash-evasion 536
IIS-unicode-codepoint-encoding 536
IM 496
known 489
multi-slash-encoding 536
network-based 38
non-RFC-defined-char 536
non-RFC-HTTP-delimiter 536
obsolete-options 537
oversize-chunk-encoding 536
oversize-len 537
oversize-offset 537
oversize-request-uri-directory 536
P2P 496
pattern-based 38
scan 497
self-directory-traversal attack 536
severity of 495
spam 496
trapdoor 497
trojan 497
truncated-address-header 537
truncated-header 537, 538
truncated-options 537
truncated-timestamp-header 538
TTCP-detected 537
types of 496
u-encoding 536
undersize-len 537
undersize-offset 537
UTF-8-encoding 536
virus 470, 497
worm 497
Authenex Strong Authentication System
(ASAS) 626

Index
ZyWALL USG 50 User’s Guide
950
authentication
in IPSec 390
LDAP/AD 627
server 625
authentication algorithms 315, 405, 406
and active protocol 406
and routing protocols 315
MD5 315, 406
SHA1 406
text 315
Authentication Header, see AH
authentication method objects 635
and users 592
and WWW 701
create 637
example 635
where used 107
authentication policy 355
exceptional services 358
authentication type 75, 665
Authentication, Authorization, Accounting
servers, see AAA server
authorization server 625
B
backdoor attacks 497
backing up configuration files 748
backslashes 536
bad-length-options attack 537
bandwidth
egress 249
ingress 249
usage statistics 191
bandwidth limit
troubleshooting 783
bandwidth management 443
and policy routes 297
behavior 447
configured rate effect 448
examples 449
in application patrol 445
interface, outbound, see interfaces
interface’s bandwidth 450
maximize bandwidth usage 297, 301, 447, 448,
449, 462, 467
OSI level-7, see application patrol
over allotment of bandwidth 449
priority 449
priority effect 448
see also application patrol 443
see also policy routes
troubleshooting 783
bare byte encoding 535
bare byte encoding attack 535
Base DN 628
base profiles
in ADP 520, 523
in IDP 486, 490
base36-encoding 535
base36-encoding attack 535
Bind DN 628, 631
BitTorrent 496
black list 579
anti-spam 574
Blaster 517
bookmarks 434
boot module 753
boot sector virus 483
bridge interfaces 222, 263
and virtual interfaces of members 263
basic characteristics 223
effect on routing table 263
member interfaces 263
bridges 262
buffer overflow 497
buffer overflow attacks 497
C
CA
and certificates 642
CA (Certificate Authority), see certificates
capturing packets 759
card SIM 248
CEF (Common Event Format) 735, 741
cellular 115, 243
APN 247
band selection 250
interfaces 222

Index
ZyWALL USG 50 User’s Guide 951
signal quality 187, 188
SIM card 248
status 188
system 187, 188
troubleshooting 782
Centralized Network Management
see Vantage CNM 682, 726
certificate
troubleshooting 791
Certificate Authority (CA)
see certificates
Certificate Management Protocol (CMP) 649
Certificate Revocation List (CRL) 642
vs OCSP 661
certificates 641
advantages of 642
and CA 642
and FTP 721
and HTTPS 697
and IKE SA 411
and SSH 716
and VPN gateways 384
and WWW 700
certification path 642, 652, 658
expired 642
factory-default 643
file formats 643
fingerprints 653, 659
importing 646
in IPSec 400
not used for encryption 642
revoked 642
self-signed 642, 648
serial number 652, 659
storage space 645, 655
thumbprint algorithms 644
thumbprints 644
used for authentication 642
verifying fingerprints 643
where used 107
certification requests 649
certifications
notices 945
viewing 945
Challenge Handshake Authentication Protocol
(CHAP) 665
CHAP (Challenge Handshake Authentication
Protocol) 665
CHAP/PAP 665
checking order 93
CLI 34, 57
button 57
messages 57
popup window 57
Reference Guide 3
client 439
CNM 727
cold start 35
commands 34
sent by Web Configurator 57
Common Event Format (CEF) 735, 741
common services 861
compression (stac) 666
computer names 234, 259, 269, 275
computer virus 470
infection and prevention 483
see also virus
concurrent e-mail sessions 207, 576
configuration
information 757, 764
object-based 89
overview 97
web-based SSL application example 668
configuration file
troubleshooting 792
configuration files 745
at restart 748
backing up 748
downloading 749
downloading with FTP 720
editing 745
how applied 746
lastgood.conf 748, 752
managing 748
not stopping or starting the ZyWALL 36
startup-config.conf 752
startup-config-bad.conf 748
syntax 746
system-default.conf 752
uploading 752
uploading with FTP 720
use without restart 745
connection
troubleshooting 786
connection monitor (in SSL) 196

Index
ZyWALL USG 50 User’s Guide
952
connectivity check 232, 242, 249, 258, 270, 390
console port 35
speed 688
content (pattern) 511
content filter
troubleshooting 780
content filtering 539, 540
and address groups 539, 540, 545
and address objects 539, 540, 545
and registration 544, 546, 549
and schedules 539, 540
and user groups 539
and users 539
by category 540, 551
by keyword (in URL) 540, 563
by URL 540, 562
by web feature 540, 561
cache 203, 564
categories 551
category service 549
configuration overview 105
default policy 540, 542
external web filtering service 549, 564
filter list 540
managed web pages 550
message for blocked access 543
policies 539, 540
prerequisites 106
registration status 218, 544, 549
reports, see content filtering reports
statistics 201
testing 559
trial service activation 217
uncategorized pages 550
unsafe web pages 550
URL for blocked access 543
content filtering reports 565
and registration 565
during trial service 565
how to view 565
see also content filtering
cookies 45, 562
copyright 943
CPU usage 162, 165
current date/time 161, 683
and schedules 619
daylight savings 685
setting manually 687
time server 687
current user list 196
custom
access user page 702
login page 702
custom signatures 503, 506, 784
applying 514
example 512
verifying 515
custom.rules file 506, 784
D
Data Encryption Standard, see DES
date 683
daylight savings 685
DDNS 321
backup mail exchanger 326
configuration overview 101
mail exchanger 326
prerequisites 101
service providers 321
troubleshooting 785
DDoS attacks 496
Dead Peer Detection, see DPD
decompression of files (in anti-virus) 476
default
firewall behavior 364
interfaces and zones 91
login settings 795
Denial of Service (DoS) attacks 496
Denial of Service (Dos) attacks 388
DES 406
device access
troubleshooting 779
device introduction 31
DHCP 274, 682
and DNS servers 275
and domain name 682
and interfaces 274
client list 168
pool 275
static DHCP 275
diagnostics 757, 764
Differentiated Services Code Point (DSCP) 503

Index
ZyWALL USG 50 User’s Guide 953
Diffie-Hellman key group 407
DiffServ 299
Digital Signature Algorithm public-key
algorithm, see DSA
direct routes 291
directory 625
directory service 625
file structure 627
directory traversal attack 535
directory traversals 535
disclaimer 5, 943
Distinguished Name (DN) 628, 629, 631, 632
Distributed Denial of Service (DDoS) attacks
496
distributed port scans 532
DN 628, 629, 631, 632
DNS 688
address records 692
domain name forwarders 693
domain name to IP address 692
IP address to domain name 692
Mail eXchange (MX) records 694
pointer (PTR) records 692
DNS Blacklist see DNSBL 575
DNS servers 76, 689, 693
and interfaces 275
DNSBL 575, 579, 584
see also anti-spam 575
documentation
related 3
domain name 682
Domain Name System, see DNS
DoS (Denial of Service) attacks 496
double-encoding attack 536
DPD 404
DSA 648
DSCP 292, 294, 458, 770
Dynamic Domain Name System, see DDNS
Dynamic Host Configuration Protocol, see
DHCP.
dynamic peers in IPSec 388
DynDNS 321
DynDNS see also DDNS 321
Dynu 321
E
e-Donkey 496
EGP (Exterior Gateway Protocol) 531
egress bandwidth 249
EICAR 473
e-mail 573
daily statistics report 732
header buffer 575
headers 574
virus 483
e-Mule 496
Encapsulating Security Payload, see ESP
encapsulation
and active protocol 412
IPSec 389
transport mode 412
tunnel mode 412
VPN 412
encryption
and anti-virus 477
IPSec 390
RSA 652
encryption algorithms 406
3DES 406
AES 406
and active protocol 406
DES 406
encryption method 665
end of IP list 504
end-point control 673
end-point security 673
multiple 674
multiple objects 356
SSL policy 674
summary 675
endpoint security object
where used 107
enforcing policies in IPSec 389
EPC (End Point Control), see also end-point
security 678
ESP 389, 411
and transport mode 412
Ethernet interfaces 111, 222
and OSPF 228
and RIP 227
and routing protocols 226

Index
ZyWALL USG 50 User’s Guide
954
basic characteristics 223
examples (tutorials) 111
exceptional services 358
experimental-options attack 537
extended authentication
and VPN gateways 384
IKE SA 410
ext-user
troubleshooting 790
F
false negatives 492, 524
false positives 492, 524, 526
FCC interference statement 943
feature specifications 796
features overview 37
file decompression (in anti-virus) 476
file extensions
configuration files 745
shell scripts 745
file infector 483
file manager 745
configuration overview 109
filtered port scan 532
Firefox 45
firewall 363, 364
actions 376
and address groups 360, 376
and address objects 360, 376
and ALG 341, 344
and application patrol 444
and H.323 (ALG) 342
and HTTP redirect 338
and IPSec SA 366
and IPSec VPN 788
and logs 361, 376
and NAT 372
and port triggering 296, 785
and schedules 361, 376, 460, 463, 466
and service groups 376
and service objects 614
and services 376
and SIP (ALG) 343
and user groups 376, 379
and users 376, 379
and VoIP pass through 344
and zones 364, 374
asymmetrical routes 371, 373
configuration overview 103
global rules 365
prerequisites 103
priority 374
rule criteria 365
see also to-ZyWALL firewall 364
session limits 366, 376
to-ZyWALL, see to-ZyWALL firewall
triangle routes 371, 373
troubleshooting 781
vs application patrol 363, 365
firmware
and restart 753
boot module, see boot module
current version 161, 753
getting updated 753
uploading 752, 753
uploading with FTP 720
firmware package
troubleshooting 789
firmware upload
troubleshooting 792
flags 503
flash usage 162
flood detection 533
force user authentication policies
prerequisites 108
forcing login 356
FQDN 692
fragmentation flag 509
fragmentation offset 509
FTP 720
additional signaling port 347
ALG 341
and address groups 722
and address objects 722
and certificates 721
and zones 722
signaling port 347
troubleshooting 786
with Transport Layer Security (TLS) 721
full tunnel mode 41, 417, 422
Fully-Qualified Domain Name, see FQDN

Index
ZyWALL USG 50 User’s Guide 955
G
gateway policy, see VPN gateways
Generic Routing Encapsulation, see GRE.
global SSL setting 423
user portal logo 424
GRE 276
GSM 248
Guide
CLI Reference 3
Quick Start 3
H
H.323 141, 348
additional signaling port 346
ALG 341, 348
and firewall 342
and RTP 348
signaling port 346
troubleshooting 786
header checksum 504
host-based intrusions 516
HSDPA 248
HTTP
inspection 527, 535
over SSL, see HTTPS
redirect to HTTPS 700
vs HTTPS 698
HTTP redirect 337
and application patrol 338
and firewall 338
and interfaces 340
and policy routes 338
configuration overview 101
packet flow 338
prerequisites 102
troubleshooting 786
HTTPS 139, 697
and certificates 697
authenticating clients 697
avoiding warning messages 707
example 706
vs HTTP 698
with Internet Explorer 706
with Netscape Navigator 707
HyperText Transfer Protocol over Secure Socket
Layer, see HTTPS
I
ICMP 614
code 510
datagram length 538
decoder 527, 535
echo 533
flood attack 533
portsweep 532
sequence number 510
Time Stamp header length 538
type 510
unreachables 532
identification (IP) 508
identifying
legitimate e-mail 573
spam 574
IDP 485
action 495, 530
alerts 494
applying custom signatures 514
base profiles 486, 490
configuration overview 105
custom signature example 512
custom signatures 503
false negatives 492
false positives 492
inline profile 492
log options 494, 496, 527, 530
monitor profile 492
packet inspection profiles 493
packet inspection signatures 493
policy types 496
prerequisites 105
profiles 485, 487, 488
query view 494, 499
registration status 488
reject sender 495, 530
reject-both 495, 530
reject-receiver 495, 530
service group 497
severity 495
signature categories 496
signature ID 495
signatures 485

Index
ZyWALL USG 50 User’s Guide
956
Snort signatures 517
statistics 199
traffic directions 485
trial service activation 217
troubleshooting 780, 784
troubleshooting signatures update 780
verifying custom signatures 515
IEEE 802.1q VLAN
IGP (Interior Gateway Protocol) 531
IHL (IP Header Length) 503
IIS
backslash-evasion attack 536
emulation 536
encoding 536
server 535
unicode 536
unicode-codepoint-encoding attack 536
IKE SA
aggressive mode 405, 409
and certificates 411
and RADIUS 410
and to-ZyWALL firewall 788
authentication algorithms 405, 406
content 408
Dead Peer Detection (DPD) 404
Diffie-Hellman key group 407
encryption algorithms 406
extended authentication 410
ID type 408
IP address, remote IPSec router 405
IP address, ZyXEL device 405
local identity 408
main mode 405, 409
NAT traversal 410
negotiation mode 405
password 410
peer identity 408
pre-shared key 407
proposal 405
see also VPN
user name 410
IM (Instant Messenger) 496
IMAP 574
iMesh 496
incoming bandwidth 249
ingress bandwidth 249
inline profile 492, 524
inspection signatures 489
Instant Messenger (IM) 443, 496
managing 443
interface
bandwidth 450
status 163, 175
troubleshooting 781
types 91
interfaces 90, 111, 221
and DNS servers 275
and HTTP redirect 340
and layer-3 virtualization 222
and NAT 331
and physical ports 90, 222
and policy routes 295
and static routes 299
and VPN gateways 384
and zones 90, 222
as DHCP relays 274
as DHCP servers 274, 682
backup, see trunks
bandwidth management 273, 285
bridge, see also bridge interfaces.
cellular 222
configuration overview 98
default configuration 91
DHCP clients 273
Ethernet, see also Ethernet interfaces.
gateway 273
general characteristics 222
IP address 272
metric 273
MTU 274
overlapping IP address and subnet mask 273
port groups, see also port groups.
PPPoE/PPTP, see also PPPoE/PPTP interfaces.
prerequisites 98, 223
relationships between 223
static DHCP 275
subnet mask 272
trunks, see also trunks.
types 222
virtual, see also virtual interfaces.
VLAN, see also VLAN interfaces.
where used 98
Internet access
troubleshooting 780, 789
Internet Control Message Protocol, see ICMP
Internet Explorer 45
Internet Message Access Protocol, see IMAP 574

Index
ZyWALL USG 50 User’s Guide 957
Internet Protocol (IP) 503
Internet Protocol Security, see IPSec
Intrusion, Detection and Prevention see IDP 485
intrusions
host 516
network 517
IP (Internet Protocol) 503
IP alias, see virtual interfaces
IP decoy portscan 532
IP distributed portscan 532
IP options 504, 509
IP policy routing, see policy routes
IP pool 422
IP portscan 531
IP portsweep 532
IP protocols 613
and service objects 614
ICMP, see ICMP
TCP, see TCP
UDP, see UDP
IP security option 504
IP static routes, see static routes
IP stream identifier 504
IP v4 packet headers 503
IP/MAC binding 349
exempt list 353
monitor 183
static DHCP 352
IPSec 381
active protocol 389
AH 389
and certificates 384
authentication 390
basic troubleshooting 787
certificates 400
connections 384
connectivity check 390
encapsulation 389
encryption 390
ESP 389
established in two phases 382
local network 381
local policy 389
manual key 389
NetBIOS 388
peer 381
Perfect Forward Secrecy 390
PFS 390
phase 2 settings 389
policy enforcement 389
remote access 388
remote IPSec router 381
remote network 381
remote policy 389
replay detection 388
SA life time 389
SA monitor 194
SA see also IPSec SA 411
see also VPN
site-to-site with dynamic peer 388
static site-to-site 388
transport encapsulation 389
tunnel encapsulation 389
VPN gateway 384
IPSec SA
active protocol 411
and firewall 366, 788
and to-ZyWALL firewall 788
authentication algorithms 405, 406
authentication key (manual keys) 413
destination NAT for inbound traffic 415
encapsulation 412
encryption algorithms 406
encryption key (manual keys) 413
local policy 411
manual keys 413
NAT for inbound traffic 414
NAT for outbound traffic 414
Perfect Forward Secrecy (PFS) 412
proposal 412
remote policy 411
search by name 195
search by policy 195
Security Parameter Index (SPI) (manual
keys) 413
see also IPSec
see also VPN
source NAT for inbound traffic 415
source NAT for outbound traffic 414
status 194
transport mode 412
tunnel mode 412
when IKE SA is disconnected 411
IPSec VPN
configuration overview 104
prerequisites 102, 104
see also IPSec

Index
ZyWALL USG 50 User’s Guide
958
troubleshooting 787
tutorial 120
where used 104
ISP account
CHAP 665
CHAP/PAP 665
MPPE 665
MSCHAP 665
MSCHAP-V2 665
PAP 665
ISP accounts 663
and PPPoE/PPTP interfaces 237, 663
authentication type 665
encryption method 665
stac compression 666
J
Java 562
permissions 45
JavaScripts 45
K
key pairs 641
L
LAND attack 534
lastgood.conf 748, 752
LDAP 625
and users 592
Base DN 628
Bind DN 628, 631
directory 625
directory structure 627
Distinguished Name, see DN
DN 628, 629, 631, 632
password 631
port 630, 633
search time limit 631
SSL 631
user attributes 605
least load first load balancing 279
LED troubleshooting 779
legitimate e-mail 573
level-4 inspection 444
level-7 inspection 444
license
key 219
upgrading 218
licensing 213
Lightweight Directory Access Protocol, see
LDAP
load balancing 277
algorithms 279, 284
least load first 279
round robin 285
see also trunks 277
session-oriented 279
spillover 280
tutorial 117
weighted round robin 280
local user database 627
log
troubleshooting 792
log messages
categories 738, 741, 742, 743
debugging 209
regular 209
types of 209
log options 476, 578
(IDP) 494, 496, 527, 530
logged in users 169
login
custom page 702
default settings 795
SSL user 428
logo
troubleshooting 791
logo in SSL 424
logout
SSL user 434
Web Configurator 48
logs
and firewall 361, 376
configuration overview 109
descriptions 803
e-mail profiles 733
e-mailing log messages 210, 737

Index
ZyWALL USG 50 User’s Guide 959
formats 735
log consolidation 738
settings 733
syslog servers 733
system 733
types of 733
loose source routing 504
M
MAC address
and VLAN 253
Ethernet interface 231
range 161
macro virus 483
mail sessions threshold 576
malware 551
managed web pages 550
management access
troubleshooting 791
Management Information Base (MIB) 723, 724
managing bandwidth 445
manual key IPSec 389
MD5 406
memory usage 162, 166
message bar 55
Message Digest 5, see MD5
messages
CLI 57
warning 55
metrics, see reports
Microsoft
Challenge-Handshake Authentication
Protocol (MSCHAP) 665
Challenge-Handshake Authentication
Protocol Version 2 (MSCHAP-V2) 665
Point-to-Point Encryption (MPPE) 665
model name 161
monitor 196
SA 194
monitor profile
ADP 524
IDP 492
mounting
rack 32
MPPE (Microsoft Point-to-Point Encryption) 665
MSCHAP (Microsoft Challenge-Handshake
Authentication Protocol) 665
MSCHAP-V2 (Microsoft Challenge-Handshake
Authentication Protocol Version 2) 665
MTU 249
multiple slash encoding 536
multi-slash-encoding attack 536
mutation virus 483
My Certificates, see also certificates 645
MyDoom 517
myZyXEL.com 213
accounts, creating 213
and IDP 488
N
NAT 299, 327
address mapping, see policy routes
ALG, see ALG
and address objects 296
and address objects (HOST) 331
and ALG 342, 344
and firewall 372
and interfaces 331
and policy routes 288, 295
and to-ZyWALL firewall 333
and VoIP pass through 344
and VPN 409
and VPN, see also VPN
configuration overview 101
limitations 300
loopback 333
port forwarding, see NAT
port translation, see NAT
port triggering 300
port triggering, see also policy routes
prerequisites 101
traversal 410
trigger port, see also policy routes
tutorial 145, 148
NBNS 234, 259, 269, 275, 422
NetBIOS
Broadcast over IPSec 388
Name Server, see NBNS.
NetBIOS Name Server, see NBNS

Index
ZyWALL USG 50 User’s Guide
960
NetMeeting 348
see also H.323
Netscape Navigator 45
network access mode 40
full tunnel 41, 417
Network Address Translation, see NAT
network list, see SSL 422
network policy, see VPN connections
Network Time Protocol (NTP) 686
network-based intrusions 517
Nimda 517
Nmap 531
no IP options 504
No-IP 321
non-RFC
characters 536
defined-char attack 536
HTTP-delimiter attack 536
NSSA 306
O
object
end-point security 673
object-based configuration 89
objects 89, 107, 418
AAA server 625
addresses and address groups 607
authentication method 635
certificates 641
for configuration 89
introduction to 89
schedules 619
services and service groups 613
SSL application 667
users, user groups 591
obsolete-options attack 537
offset (patterns) 511
One-Time Password (OTP) 626
Online Certificate Status Protocol (OCSP) 661
vs CRL 661
Open Shortest Path First, see OSPF
order of feature application 93
OSI (Open System Interconnection) 485, 489
OSI level-4 444
OSI level-7 444
OSPF 305
and Ethernet interfaces 228
and RIP 308
and static routes 308
and to-ZyWALL firewall 306
area 0 307
areas, see OSPF areas
authentication method 228
autonomous system (AS) 305
backbone 307
configuration steps 309
direction 228
link cost 228
priority 228
redistribute 308
redistribute type (cost) 310, 311
routers, see OSPF routers
virtual links 308
vs RIP 303, 305
OSPF areas 306
and Ethernet interfaces 228
backbone 306
Not So Stubby Area (NSSA) 306
stub areas 306
types of 306
OSPF routers 307
area border (ABR) 307
autonomous system boundary (ASBR) 308
backbone (BR) 308
backup designated (BDR) 308
designated (DR) 308
internal (IR) 307
link state advertisements
priority 308
types of 307
other documentation 3
OTP (One-Time Password) 626
outgoing bandwidth 249
oversize
chunk-encoding attack 536
len attack 537
offset attack 537
request-uri-directory attack 536

Index
ZyWALL USG 50 User’s Guide 961
P
P2P (Peer-to-peer) 496
attacks 496
see also Peer-to-peer
packet
flow 93
inspection signatures 489, 493
scan 470, 867
statistics 172, 174
packet capture 759
example 763
files 758, 762, 765, 766
troubleshooting 793
packet captures
downloading files 759, 763, 765, 766
padding 504
PAP (Password Authentication Protocol) 665
Password Authentication Protocol (PAP) 665
payload
option 510
size 511
Peanut Hull 321
Peer-to-peer (P2P) 496
calls 141, 343
managing 443
Perfect Forward Secrecy (PFS) 390
Diffie-Hellman key group 412
performance
troubleshooting 783, 784, 785
Personal Identification Number code, see PIN
code
PFS (Perfect Forward Secrecy) 390, 412
phishing 551
physical ports
and interfaces 90
packet statistics 172, 174
PIN code 248
PIN generator 626
pointer record 692
Point-to-Point Protocol over Ethernet, see
PPPoE.
Point-to-Point Tunneling Protocol, see PPTP
policy enforcement in IPSec 389
policy route
troubleshooting 781, 790
policy routes 288
actions 290
and address objects 294
and ALG 343, 344, 347
and HTTP redirect 338
and interfaces 295
and NAT 288
and schedules 294, 457, 460, 463, 466
and service objects 614
and trunks 278, 295
and user groups 293, 294, 457, 460, 463, 466
and users 293, 294, 457, 460, 463, 466
and VoIP pass through 343, 344
and VPN connections 295, 787
bandwidth management 297
benefits 288
BWM 291
configuration overview 99
criteria 290
overriding direct routes 291
prerequisites 99
polymorphic virus 483
POP
POP2 574
POP3 574
pop-up windows 45
port forwarding, see NAT
port groups 111, 222, 225
port roles 224
and Ethernet interfaces 224
and physical ports 224
port scan, filtered 532
port scanning 531
port sweep 532
port translation, see NAT
port triggering 300
and firewall 296, 785
and policy routes 296
and service groups 296
and services 296
troubleshooting 785
Post Office Protocol, see POP 574
power off 35, 777
power on 35
PPP 276
troubleshooting 782
PPP interfaces

Index
ZyWALL USG 50 User’s Guide
962
subnet mask 272
PPPoE 276
and RADIUS 276
TCP port 1723 276
PPPoE/PPTP interfaces 222, 237
and ISP accounts 237, 663
basic characteristics 223
gateway 237
subnet mask 237
PPTP 276
and GRE 276
as VPN 276
privacy concerns 552
problems 779
product
overview 31
registration 946
profiles
packet inspection 493
protocol anomaly 520, 535
detection 527
protocol usage statistics 192, 193
proxy servers 338
web, see web proxy servers
PTR record 692
public server tutorial 145, 148
Public-Key Infrastructure (PKI) 642
public-private key pairs 641
Q
QoS 289, 445
query view (IDP) 494, 499
Quick Start Guide 3
R
rack-mounting 32
RADIUS 626, 627
advantages 626
and IKE SA 410
and PPPoE 276
and users 592
user attributes 605
RADIUS server
troubleshooting 790
RDP 668
real-time alert message 867
Real-time Transport Protocol, see RTP
RealVNC 668
reboot 35, 109, 775
vs reset 775
record route 504
Reference Guide, CLI 3
registration 213
and content filtering 544, 546, 549
configuration overview 98
prerequisites 98
product 946
subscription services, see subscription
services
registration status
anti-virus 473
application patrol 454
IDP 488
reject (IDP)
both 495, 530
receiver 495, 530
sender 495, 530
related documentation 3
Relative Distinguished Name (RDN) 628, 629,
631, 632
remote access IPSec 388
Remote Authentication Dial-In User Service,
see RADIUS
remote desktop connections 668
Remote Desktop Protocol
see RDP
remote management
CNM 727
configuration overview 108
FTP, see FTP
prerequisites 108
see also service control 696
Telne t 718
to-ZyWALL firewall 365
WWW, see WWW
remote network 381
remote user screen links 667
replay detection 388

Index
ZyWALL USG 50 User’s Guide 963
reports
anti-spam 206
anti-virus 197
collecting data 178
configuration overview 109
content filtering 201
daily 732
daily e-mail 732
IDP 199
specifications 180
traffic statistics 177
reset 793
vs reboot 775
RESET button 35, 793
RFC
1058 (RIP) 304
1389 (RIP) 304
1587 (OSPF areas) 306
1631 (NAT) 299
1889 (RTP) 348
2131 (DHCP) 274
2132 (DHCP) 274
2328 (OSPF) 305
2402 (AH) 389, 411
2406 (ESP) 389, 411
2510 (Certificate Management Protocol or
CMP) 649
2516 (PPPoE) 276
2637 (PPTP) 276
2890 (GRE) 276
3261 (SIP) 348
RIP 304
and Ethernet interfaces 227
and OSPF 304
and static routes 304
and to-ZyWALL firewall 304
authentication 304
direction 228
redistribute 304
RIP-2 broadcasting methods 228
versions 228
vs OSPF 303
Rivest, Shamir and Adleman public-key
algorithm (RSA) 648
round robin 285
routing
troubleshooting 785
Routing Information Protocol, see RIP
routing protocols 303
and authentication algorithms 315
and Ethernet interfaces 226
RSA 648, 652, 659
RTP 348
see also ALG 348
S
safety warnings 8
same IP 509
scan attacks 497
scanner types 483
SCEP (Simple Certificate Enrollment Protocol)
649
schedule
troubleshooting 790
schedules 619
and content filtering 539, 540
and current date/time 619
and firewall 361, 376, 460, 463, 466
and policy routes 294, 457, 460, 463, 466
one-time 619
recurring 619
types of 619
where used 107
screen resolution 45
SecuExtender 439
Secure Hash Algorithm, see SHA1
Secure Socket Layer, see SSL
security associations, see IPSec
security settings
troubleshooting 781
self-directory-traversal attack 536
self-referential directories 536
sensitivity level 526
serial number 161
service control 138, 696
and to-ZyWALL firewall 696
and users 697
limitations 696
timeouts 697
service groups 614
and firewall 376
and port triggering 296
in IDP 497

Index
ZyWALL USG 50 User’s Guide
964
where used 107
service objects 613
and firewall 614
and IP protocols 614
and policy routes 614
service subscription status 218
services 613, 861
and firewall 376
and port triggering 296
subscription 214
where used 107
Session Initiation Protocol, see SIP
session limits 366, 376
sessions 180
sessions usage 162, 167
severity (IDP) 491, 495
SHA1 406
shell script
troubleshooting 792
shell scripts 745
and users 605
downloading 755
editing 754
how applied 746
managing 754
not stopping or starting the ZyWALL 36
syntax 746
uploading 756
shutdown 35, 777
signal quality 187, 188
signature categories
access control 497
backdoor/Trojan 497
buffer overflow 497
DoS/DDoS 496
IM 496
P2P 496
scan 497
spam 496
virus/worm 497
Web attack 497
signature ID 495, 505, 508
signatures 489
anti-virus 480
IDP 485
packet inspection 493
SIM card 248
Simple Certificate Enrollment Protocol (SCEP)
649
Simple Mail Transfer Protocol, see SMTP 574
Simple Network Management Protocol, see
SNMP
Simple Traversal of UDP through NAT, see STUN
SIP 342, 348
ALG 341
and firewall 343
and RTP 348
media inactivity timeout 346
signaling inactivity timeout 346
signaling port 346
troubleshooting 786
SMTP 574
smurf attack 533
SNAT 299
troubleshooting 785
SNMP 722, 723
agents 723
and address groups 726
and address objects 726
and zones 726
Get 723
GetNext 724
Manager 723
managers 723
MIB 723, 724
network components 723
Set 724
Trap 724
traps 724
versions 722
Snort
equivalent terms 517
rule header 517
rule options 517
signatures 517
Source Network Address Translation, see SNAT
spam 496, 573
specifications 795
device 795
feature 796
hardware 795
spillover (for load balancing) 280
spyware 551
SQL slammer 517
SSH 713

Index
ZyWALL USG 50 User’s Guide 965
and address groups 717
and address objects 717
and certificates 716
and zones 717
client requirements 715
encryption methods 715
for secure Telnet 717
how connection is established 714
versions 715
with Linux 718
with Microsoft Windows 717
SSL 417, 422, 697
access policy 417
and AAA 631
and AD 631
and LDAP 631
certificates 428
client 439
client virtual desktop logo 424
computer names 422
connection monitor 196
full tunnel mode 422
global setting 423
IP pool 422
network list 422
remote user login 428
remote user logout 434
SecuExtender 439
see also SSL VPN 417
troubleshooting 788
user application screens 437
user screen bookmarks 434
user screens 427, 433
user screens access methods 427
user screens certificates 428
user screens login 428
user screens logout 434
user screens required information 428
user screens system requirements 428
WINS 422
SSL application object 667
remote user screen links 667
summary 669
types 667
web-based 667, 670
web-based example 668
where used 107
SSL policy
add 420
edit 420
objects used 418
SSL VPN 417
access policy 417
configuration overview 104
full tunnel mode 41, 417
network access mode 40
prerequisites 104
remote desktop connections 668
see also SSL 417
troubleshooting 788
weblink 668
where used 104
stac compression 666
starting the ZyWALL 35, 36
startup-config.conf 752
if errors 748
missing at restart 748
present at restart 748
startup-config-bad.conf 748
static DHCP 352
static routes 288
and interfaces 299
and OSPF 308
and RIP 304
configuration overview 100
metric 299
prerequisites 100
statistics
anti-spam 206
anti-virus 197
application patrol 190
bandwidth 191
content filtering 201
daily e-mail report 732
IDP 199
protocol 192, 193
traffic 177
status 159
status bar 55
warning message popup 55
stopping the ZyWALL 35, 36
streaming protocols management 443
strict source routing 504
stub area 306
STUN 343
and ALG 343

Index
ZyWALL USG 50 User’s Guide
966
subscription services 214
AppPatrol 217
content filtering 217
IDP 217
new IDP/AppPatrol signatures 217
see also IDP
SSL VPN 214
SSL VPN, see also SSL VPN
status 218, 454, 473
upgrading 218, 219
supported browsers 45
SWM 291
SYN flood 534
syntax conventions 6
syslog 735, 741
syslog servers, see also logs
system log, see logs
system name 161, 682
system reports, see reports
system uptime 161
system-default.conf 752
T
T/TCP 537
target market 31
task bar properties 868
TCP 613
ACK (acknowledgment) 533
ACK number 510
attack packet 495, 530
connections 613
decoder 527, 535
decoy portscan 532
distributed portscan 532
flag bits 510
port numbers 614
portscan 531
portsweep 532
RST 532
SYN (synchronize) 533
SYN flood 533
window size 510
technical reference 157
Telne t 718
and address groups 720
and address objects 720
and zones 720
with SSH 717
terminology differences
with ZyNOS 93
three-way handshake 534
throughput rate
troubleshooting 792
TightVNC 668
time 683
time servers (default) 686
time to live 504
timestamp 504
token 626
to-ZyWALL firewall 364
and NAT 333
and NAT traversal (VPN) 788
and OSPF 306
and remote management 365
and RIP 304
and service control 696
and VPN 788
global rules 364
see also firewall 364
trademarks 943
traffic anomaly 520, 524
traffic statistics 177
Transmission Control Protocol, see TCP
transport encapsulation 389
Transport Layer Security (TLS) 721
trapdoor attacks 497
triangle routes 371
allowing through the firewall 373
vs virtual interfaces 371
Triple Data Encryption Standard, see 3DES
trojan attacks 497
troubleshooting 757, 764, 779
admin user 790
anti-virus 780, 783
anti-virus signatures update 780
application patrol 780, 786, 789
application patrol signatures update 780
bandwidth limit 783
bandwidth management 783
cellular 782

Index
ZyWALL USG 50 User’s Guide 967
certificate 791
configuration file 792
connection resets 786
content filter 780
DDNS 785
device access 779
ext-user 790
firewall 781
firmware package 789
firmware upload 792
FTP 786
H.323 786
HTTP redirect 786
IDP 780, 784
IDP signatures update 780
interface 781
Internet access 780, 789
IPSec VPN 787
LEDs 779
logo 791
logs 792
management access 791
packet capture 793
packet flow 93
performance 783, 784, 785
policy route 781, 790
port triggering 785
PPP 782
RADIUS server 790
routing 785
schedules 790
security settings 781
shell scripts 792
SIP 786
SNAT 785
SSL 788
SSL VPN 788
throughput rate 792
VLAN 783
VPN 788
zipped files 784
truncated-address-header attack 537
truncated-header attack 537, 538
truncated-options attack 537
truncated-timestamp-header attack 538
trunks 222, 277
and ALG 347
and policy routes 278, 295
configuration overview 99
member interface mode 284
member interfaces 284
prerequisites 99
see also load balancing 277
tutorial 117
where used 99
Trusted Certificates, see also certificates 655
TTCP-detected attack 537
tunnel encapsulation 389
tutorials 111
U
UDP 613
attack packet 495, 530
decoder 527, 535
decoy portscan 532
distributed portscan 532
flood attack 535
messages 613
port numbers 614
portscan 531
portsweep 532
u-encoding attack 536
UltraVNC 668
undersize-len attack 537
undersize-offset attack 537
unreachables (ICMP) 532
unsafe web pages 550
unsolicited commercial e-mail 573
update
configuration overview 98
prerequisites 98
upgrading
firmware 752
licenses 218
uploading
configuration files 752
firmware 752
shell scripts 754
URI (Uniform Resource Identifier) 511
usage
CPU 162, 165
flash 162
memory 162, 166

Index
ZyWALL USG 50 User’s Guide
968
onboard flash 162
sessions 162, 167
user authentication 591
external 592
local user database 627
user awareness 593
User Datagram Protocol, see UDP
user group objects 591
user groups 591, 593
and content filtering 539
and firewall 376, 379
and policy routes 293, 294, 457, 460, 463, 466
configuration overview 107
user name
rules 594
user objects 591
user portal
links 667
logo 424
see SSL user screens 427, 433
user sessions, see sessions
user SSL screens 427, 433
access methods 427
bookmarks 434
certificates 428
login 428
logout 434
required information 428
system requirements 428
User’s Guide 29
user-aware 124
users 591
access, see also access users
admin (type) 591
admin, see also admin users
and AAA servers 592
and authentication method objects 592
and content filtering 539
and firewall 376, 379
and LDAP 592
and policy routes 293, 294, 457, 460, 463, 466
and RADIUS 592
and service control 697
and shell scripts 605
attributes for Ext-User 592
attributes for LDAP 605
attributes for RADIUS 605
attributes in AAA servers 605
configuration overview 107
currently logged in 162, 169
default lease time 601, 603
default reauthentication time 601, 603
default type for Ext-User 592
ext-group-user (type) 592
Ext-User (type) 592
ext-user (type) 592
groups, see user groups
Guest (type) 592
lease time 596
limited-admin (type) 592
lockout 602
prerequisites for force user authentication
policies 108
reauthentication time 597
types of 591
user (type) 592
user names 594
UTF-8 decode 536
UTF-8-encoding attack 536
V
Vantage CNM 726
Vantage Report (VRPT) 735, 741
virtual interfaces 222
basic characteristics 223
not DHCP clients 273
vs asymmetrical routes 371
vs triangle routes 371
Virtual Local Area Network, see VLAN.
Virtual Network Computing
see VNC
Virtual Private Network, see VPN
virus 497
attack 470, 497
boot sector 483
e-mail 483
file infector 483
life cycle 483
macro 483
mutation 483
polymorphic 483
scan 470
VLAN 252
advantages 253

Index
ZyWALL USG 50 User’s Guide 969
and MAC address 253
ID 253
troubleshooting 783
VLAN interfaces 222, 254
and Ethernet interfaces 254, 783
basic characteristics 223
VoIP pass through 348
and firewall 344
and NAT 344
and policy routes 343, 344
see also ALG 342
VPN 381
active protocol 411
and NAT 409
and the firewall 366
basic troubleshooting 787
IKE SA, see IKE SA
IPSec 381
IPSec SA
proposal 406
security associations (SA) 382
see also IKE SA
see also IPSec 381
see also IPSec SA
status 168
troubleshooting 788
VPN connections
and address objects 384
and policy routes 295, 787
VPN gateways
and certificates 384
and extended authentication 384
and interfaces 384
and to-ZyWALL firewall 788
VRPT (Vantage Report) 735, 741
W
warm start 35
warning message popup 55
warranty 945
note 945
Web attack 497
Web Configurator 34, 45
access 45
access users 604
requirements 45
supported browsers 45
web features
ActiveX 562
cookies 562
Java 562
web proxy servers 562
web proxy servers 338, 562
see also HTTP redirect
web site
ZyXEL 4
web-based SSL application 667
configuration example 668
create 670
weblink 668
webroot-directory-traversal attack 537
weighted round robin (for load balancing) 280
white list (anti-spam) 573, 579, 581, 583
Windows Internet Naming Service, see WINS
Windows Internet Naming Service, see WINS.
Windows Remote Desktop 668
WinPopup window 867
WINS 234, 259, 269, 275, 422
WINS server 234
Wireshark 513
Wizard Setup 61, 71
worm 470, 497
attacks 497
WWW 698
and address groups 702
and address objects 702
and authentication method objects 701
and certificates 700
and zones 702
see also HTTP, HTTPS 139, 698
www.zyxel.com 4
Z
zipped files
troubleshooting 784
zones 90, 317
and firewall 364, 374
and FTP 722
and interfaces 90, 317

Index
ZyWALL USG 50 User’s Guide
970
and SNMP 726
and SSH 717
and Telnet 720
and VPN 90, 317
and WWW 702
block intra-zone traffic 320, 372
configuration overview 100
default 91
extra-zone traffic 318
inter-zone traffic 318
intra-zone traffic 318
prerequisites 100
types of traffic 318
where used 100
ZyWALL terminology differences 93
ZyXEL
web site 4

